Lenovo Thinkpad L412 Users Manual SL410, L410, L412, SL510, L510, And L512 Hardware Maintenance
896 User_Manual_34-310-896
L412 to the manual 5b047c3a-774d-4ae1-845d-a94aeac67374
thinkpad sl410 l410 l412 sl510 l510 l512
2015-01-24
: Lenovo Lenovo-Thinkpad-L412-Users-Manual-329254 lenovo-thinkpad-l412-users-manual-329254 lenovo pdf
Open the PDF directly: View PDF
.
Page Count: 248 [warning: Documents this large are best viewed by clicking the View PDF Link!]
- Contents
- About this manual
- Safety information
- Important service information
- General checkout
- Related service information
- Status indicators
- Fn key combinations
- FRU replacement notices
- Removing and replacing a FRU
- 1010 Battery pack
- 1020 ExpressCard blank bezel and Media Card blank bezel
- 1030 Optical drive or travel cover
- 1040 Thermal cover
- 1050 Hard disk drive (HDD) assembly
- 1060 DIMM
- 1070 Fan assembly
- 1080 CPU
- 1090 SIM slot cover
- 1100 Wireless WAN slot cover and PCI Express Mini Card for wireless WAN
- 1110 Palm rest assembly with cables
- 1120 PCI Express Mini Card for wireless LAN
- 1130 Backup battery
- 1140 Bluetooth daughter card (BDC-2)
- 1150 Media Card Reader slot board and Media Card Reader cable assembly
- 1160 Keyboard
- 1170 Keyboard bezel
- 1180 LCD unit
- 1190 Top shielding assembly
- 1200 System board assembly
- 1210 USB connector board and USB cable assembly
- 1220 DC-in cable and base cover
- 2010 LCD front bezel
- 2020 Speaker assembly
- 2030 Integrated camera
- 2040 Antenna assembly
- 2050 Hinges, LCD panel, LCD cable, and LCD rear cover assembly
- Locations
- Parts list
- Overall
- LCD FRUs
- Keyboard
- Miscellaneous parts
- AC adapters
- Power cords
- Recovery discs
- Windows XP Professional (32 bit) DVDs
- Windows Vista Home Basic (32 bit) DVDs
- Windows Vista Home Premium (32 bit) DVDs
- Windows Vista Home Premium (64 bit) DVDs
- Windows Vista Business (32 bit) DVDs
- Windows 7 Home Basic (32 bit) DVDs
- Windows 7 Home Premium (32 bit) DVDs
- Windows 7 Home Premium (64 bit) DVDs
- Windows 7 Professional (32 bit) DVDs
- Windows 7 Professional (64 bit) DVDs
- Windows 7 Ultimate (32 bit) DVDs
- Windows 7 Ultimate (64 bit) DVDs
- Common service tools
- Notices

ThinkPad SL410, L410, L412, SL510,
L510, and L512
Hardware Maintenance Manual

ThinkPad SL410, L410, L412, SL510,
L510, and L512
Hardware Maintenance Manual

Note
Before using this information and the product it supports, be sure to read the general information under “Notices” on page
237.
Second Edition (April 2010)
© Copyright Lenovo 2009, 2010.
LENOVO products, data, computer software, and services have been developed exclusively at private expense and
are sold to governmental entities as commercial items as defined by 48 C.F.R. 2.101 with limited and restricted
rights to use, reproduction and disclosure.
LIMITED AND RESTRICTED RIGHTS NOTICE: If products, data, computer software, or services are delivered
pursuant a General Services Administration ″GSA″contract, use, reproduction, or disclosure is subject to restrictions
set forth in Contract No. GS-35F-05925.
© Lenovo 2009, 2010

Contents
About this manual ..........v
Safety information ..........1
General safety ..............2
Electrical safety .............3
Safety inspection guide ...........5
Handling devices that are sensitive to electrostatic
discharge ...............6
Grounding requirements ..........6
Safety notices (multilingual translations) .....7
Laser compliance statement (multilingual
translations) ..............28
Important service information .....39
Strategy for replacing FRUs .........39
Strategy for replacing a hard disk drive ....40
Important notice for replacing a system board . . 40
How to use error message ........40
Strategy for replacing FRUs for CTO, CMV, and
GAV.................41
Product definition ...........41
FRU identification for CTO, CMV, and GAV
products ..............41
General checkout ..........43
What to do first .............44
Checkout guide .............45
Diagnostics using PC-Doctor for DOS ....45
Lenovo ThinkVantage Toolbox (Lenovo System
Toolbox) ..............48
PC-Doctor for Rescue and Recovery .....48
FRU tests ..............49
Power system checkout ..........51
Checking the ac adapter .........51
Checking operational charging .......51
Checking the battery pack ........52
Checking the backup battery .......52
Related service information......55
Restoring the factory contents by using Recovery
Disc Set ...............55
Passwords ...............56
Power-on password ..........57
Hard-disk password ..........57
Supervisor password ..........57
How to remove the power-on password ....57
How to remove the hard-disk password ....58
Power management ...........60
Screen blank mode ...........60
Sleep (standby) mode ..........60
Hibernation mode ...........61
Symptom-to-FRU index ..........62
Numeric error codes ..........62
Error messages ............65
No-beep symptoms...........65
LCD-related symptoms .........66
Intermittent problems ..........67
Undetermined problems .........67
Status indicators ..........69
Fn key combinations ........71
FRU replacement notices .......75
Screw notices ..............75
Retaining serial numbers ..........76
Restoring the serial number of the system unit 76
Retaining the UUID ..........76
Reading or writing the ECA information . . . 77
Removing and replacing a FRU ....79
1010 Battery pack ............80
1020 ExpressCard blank bezel and Media Card
blank bezel ..............82
1030 Optical drive or travel cover .......84
1040 Thermal cover............85
1050 Hard disk drive (HDD) assembly .....86
1060 DIMM ..............88
1070 Fan assembly ............89
1080 CPU ...............93
1090 SIM slot cover............94
1100 Wireless WAN slot cover and PCI Express Mini
Card for wireless WAN ..........96
1110 Palm rest assembly with cables ......98
1120 PCI Express Mini Card for wireless LAN . . 101
1130 Backup battery ...........103
1140 Bluetooth daughter card (BDC-2) .....104
1150 Media Card Reader slot board and Media
Card Reader cable assembly ........105
1160 Keyboard .............107
1170 Keyboard bezel ...........110
1180 LCD unit .............112
1190 Top shielding assembly ........117
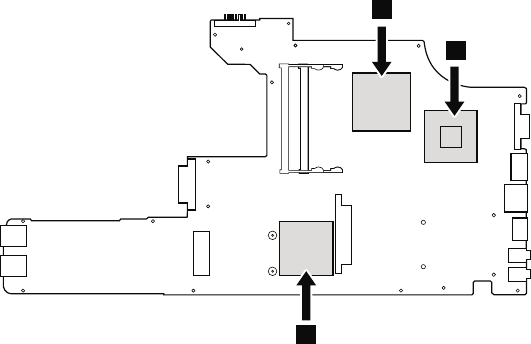
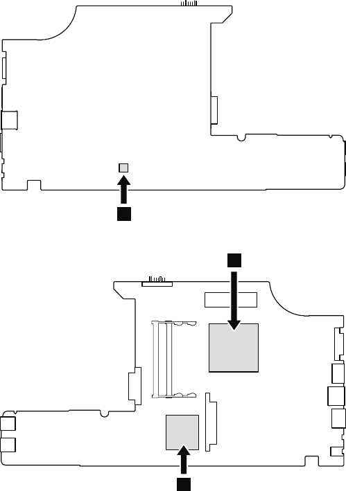
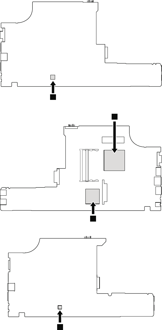
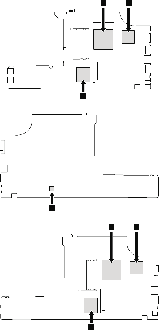
1200 System board assembly ........121
1210 USB connector board and USB cable assembly 129
1220 DC-in cable and base cover .......131
2010 LCD front bezel ...........136
2020 Speaker assembly ..........137
2030 Integrated camera ..........138
2040 Antenna assembly ..........139
2050 Hinges, LCD panel, LCD cable, and LCD rear
cover assembly .............141
Locations .............145
Front view ..............145
Rear view ..............146
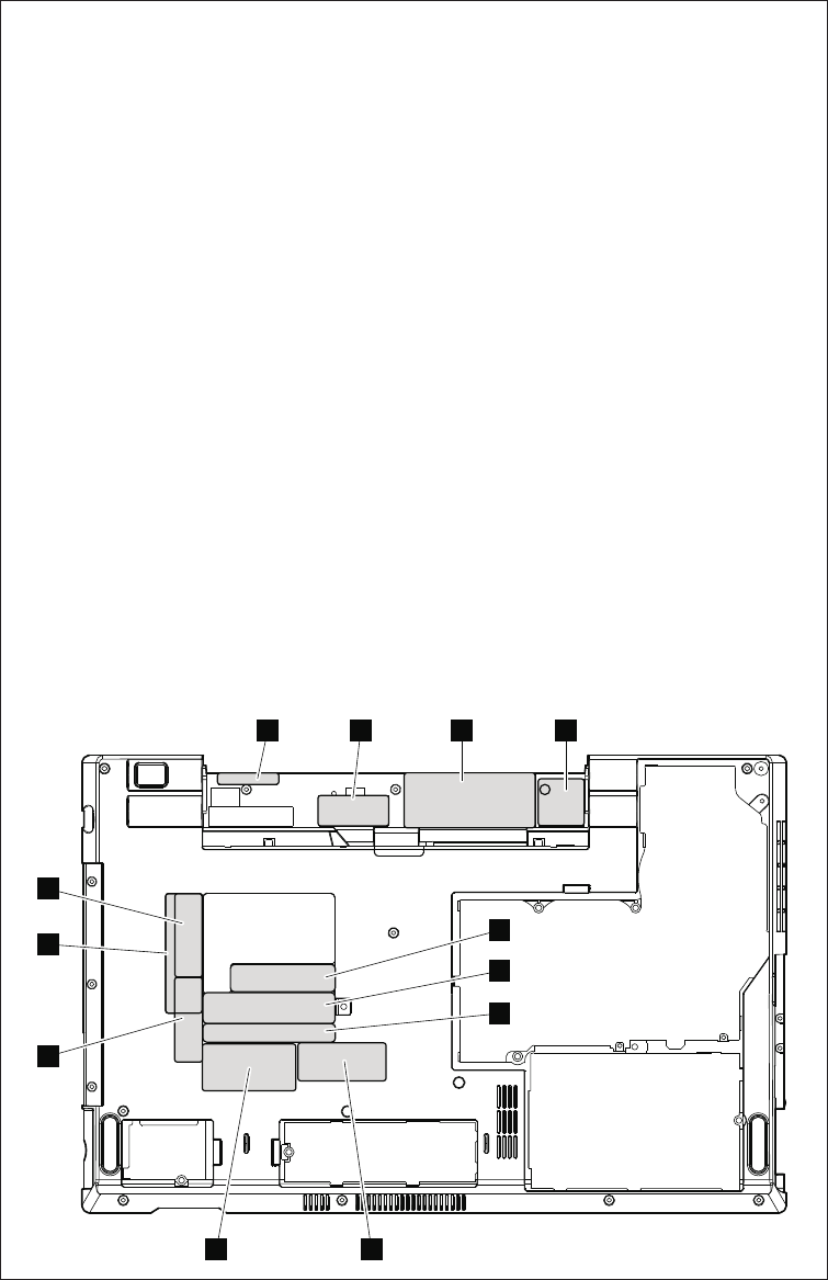
Bottom view..............146
© Copyright Lenovo 2009, 2010 iii
Parts list .............147
Overall ...............148
LCD FRUs ..............202
Keyboard...............214
Miscellaneous parts ...........215
AC adapters..............216
Power cords ..............217
Recovery discs .............218
Windows XP Professional (32 bit) DVDs . . . 218
Windows Vista Home Basic (32 bit) DVDs. . . 220
Windows Vista Home Premium (32 bit) DVDs 220
Windows Vista Home Premium (64 bit) DVDs 221
Windows Vista Business (32 bit) DVDs ....221
Windows 7 Home Basic (32 bit) DVDs ....222
Windows 7 Home Premium (32 bit) DVDs . . 224
Windows 7 Home Premium (64 bit) DVDs . . 226
Windows 7 Professional (32 bit) DVDs ....228
Windows 7 Professional (64 bit) DVDs ....232
Windows 7 Ultimate (32 bit) DVDs .....234
Windows 7 Ultimate (64 bit) DVDs .....234
Common service tools ..........235
Notices ..............237
Trademarks ..............238
iv ThinkPad SL410, L410, L412, SL510, L510, and L512 Hardware Maintenance Manual

About this manual
This manual contains service and reference information for the following
ThinkPad®Notebook products.
ThinkPad SL410
Machine Type (MT) 2842 and 2874
ThinkPad L410
MT 2931
ThinkPad L412
MT 0530, 0553, 0585, and 0591
ThinkPad SL510
MT 2847 and 2875
ThinkPad L510
MT 2873
ThinkPad L512
MT 2550, 2597, 2598, and 2599
Use this manual along with the advanced diagnostic tests to troubleshoot
problems.
Important:
This manual is intended only for trained service technicians who are familiar
with ThinkPad Notebook products. Use this manual along with the advanced
diagnostic tests to troubleshoot problems effectively.
Before servicing a ThinkPad Notebook product, be sure to read all the
information under “Safety information” on page 1 and “Important service
information” on page 39.
© Copyright Lenovo 2009, 2010 v
vi ThinkPad SL410, L410, L412, SL510, L510, and L512 Hardware Maintenance Manual

Safety information
This chapter presents following safety information that you need to be familiar
with before you service a ThinkPad Notebook.
v“General safety” on page 2
v“Electrical safety” on page 3
v“Safety inspection guide” on page 5
v“Handling devices that are sensitive to electrostatic discharge” on page 6
v“Grounding requirements” on page 6
v“Safety notices (multilingual translations)” on page 7
v“Laser compliance statement (multilingual translations)” on page 28
© Copyright Lenovo 2009, 2010 1

General safety
Follow these rules to ensure general safety:
vObserve good housekeeping in the area of the machines during and after
maintenance.
vWhen lifting any heavy object:
1. Make sure that you can stand safely without slipping.
2. Distribute the weight of the object equally between your feet.
3. Use a slow lifting force. Never move suddenly or twist when you attempt to
lift.
4. Lift by standing or by pushing up with your leg muscles; this action removes
the strain from the muscles in your back. Do not attempt to lift any object that
weighs more than 16 kg (35 lb) or that you think is too heavy for you.
vDo not perform any action that causes hazards to the customer, or that makes
the equipment unsafe.
vBefore you start the machine, make sure that other service technicians and the
customer’s personnel are not in a hazardous position.
vPlace removed covers and other parts in a safe place, away from all personnel,
while you are servicing the machine.
vKeep your toolcase away from walk areas so that other people will not trip over
it.
vDo not wear loose clothing that can be trapped in the moving parts of a
machine. Make sure that your sleeves are fastened or rolled up above your
elbows. If your hair is long, fasten it.
vInsert the ends of your necktie or scarf inside clothing or fasten it with a
nonconductive clip, about 8 centimeters (3 inches) from the end.
vDo not wear jewelry, chains, metal-frame eyeglasses, or metal fasteners for your
clothing.
Attention: Metal objects are good electrical conductors.
vWear safety glasses when you are hammering, drilling, soldering, cutting wire,
attaching springs, using solvents, or working in any other conditions that might
be hazardous to your eyes.
vAfter service, reinstall all safety shields, guards, labels, and ground wires.
Replace any safety device that is worn or defective.
vReinstall all covers correctly before returning the machine to the customer.
vFan louvers on the machine help to prevent overheating of internal components.
Do not obstruct fan louvers or cover them with labels or stickers.
2ThinkPad SL410, L410, L412, SL510, L510, and L512 Hardware Maintenance Manual

Electrical safety
Observe the following rules when working on electrical equipment.
vFind the room emergency power-off (EPO) switch, disconnecting switch, or
electrical outlet. If an electrical accident occurs, you can then operate the switch
or unplug the power cord quickly.
vDo not work alone under hazardous conditions or near equipment that has
hazardous voltages.
vDisconnect all power before:
– Performing a mechanical inspection
– Working near power supplies
– Removing or installing main units
vBefore you start to work on the machine, unplug the power cord. If you cannot
unplug it, ask the customer to power-off the wall box that supplies power to the
machine, and to lock the wall box in the off position.
vIf you need to work on a machine that has exposed electrical circuits, observe the
following precautions:
– Ensure that another person, familiar with the power-off controls, is near you.
Attention: Another person must be there to switch off the power, if
necessary.
– Use only one hand when working with powered-on electrical equipment;
keep the other hand in your pocket or behind your back.
Attention: An electrical shock can occur only when there is a complete
circuit. By observing the above rule, you may prevent a current from passing
through your body.
– When using testers, set the controls correctly and use the approved probe
leads and accessories for that tester.
– Stand on suitable rubber mats (obtained locally, if necessary) to insulate you
from grounds such as metal floor strips and machine frames.
Observe the special safety precautions when you work with very high voltages;
Instructions for these precautions are in the safety sections of maintenance
information. Use extreme care when measuring high voltages.
vRegularly inspect and maintain your electrical hand tools for safe operational
condition.
vDo not use worn or broken tools and testers.
vNever assume that power has been disconnected from a circuit. First, check that it
has been powered off.
vAlways look carefully for possible hazards in your work area. Examples of these
hazards are moist floors, nongrounded power extension cables, power surges,
and missing safety grounds.
Important:
Use only approved tools and test equipment. Some hand tools have handles
covered with a soft material that does not insulate you when working with live
electrical currents.
Many customers have, near their equipment, rubber floor mats that contain small
conductive fibers to decrease electrostatic discharges. Do not use this type of mat
to protect yourself from electrical shock.
Safety information 3
vDo not touch live electrical circuits with the reflective surface of a plastic dental
mirror. The surface is conductive; such touching can cause personal injury and
machine damage.
vDo not service the following parts with the power on when they are removed
from their normal operating places in a machine:
– Power supply units
– Pumps
– Blowers and fans
– Motor generators
– Similar units to listed above
This practice ensures correct grounding of the units.
vIf an electrical accident occurs:
– Use caution; do not become a victim yourself.
– Switch off power.
– Send another person to get medical aid.
4ThinkPad SL410, L410, L412, SL510, L510, and L512 Hardware Maintenance Manual

Safety inspection guide
The purpose of this inspection guide is to assist you in identifying potentially
unsafe conditions. As each machine was designed and built, required safety items
were installed to protect users and service technicians from injury. This guide
addresses only those items. You should use good judgment to identify potential
safety hazards due to attachment of non-ThinkPad features or options not covered
by this inspection guide.
If any unsafe conditions are present, you must determine how serious the apparent
hazard could be and whether you can continue without first correcting the
problem.
Consider these conditions and the safety hazards they present:
vElectrical hazards, especially primary power (primary voltage on the frame can
cause serious or fatal electrical shock)
vExplosive hazards, such as a damaged CRT face or a bulging capacitor
vMechanical hazards, such as loose or missing hardware
To determine whether there are any potentially unsafe conditions, use the
following checklist at the beginning of every service task. Begin the checks with
the power off, and the power cord disconnected.
Checklist:
1. Check exterior covers for damage (loose, broken, or sharp edges).
2. Power off the computer. Disconnect the power cord.
3. Check the power cord for:
a. A third-wire ground connector in good condition. Use a meter to measure
third-wire ground continuity for 0.1 ohm or less between the external
ground pin and the frame ground.
b. The power cord should be the type specified in the parts list.
c. Insulation must not be frayed or worn.
4. Check for cracked or bulging batteries.
5. Remove the cover.
6. Check for any obvious non-ThinkPad alterations. Use good judgment as to the
safety of any non-ThinkPad alterations.
7. Check inside the unit for any obvious unsafe conditions, such as metal filings,
contamination, water or other liquids, or signs of fire or smoke damage.
8. Check for worn, frayed, or pinched cables.
9. Check that the power-supply cover fasteners (screws or rivets) have not been
removed or tampered with.
Safety information 5

Handling devices that are sensitive to electrostatic discharge
Any computer part containing transistors or integrated circuits (ICs) should be
considered sensitive to electrostatic discharge (ESD.) ESD damage can occur when
there is a difference in charge between objects. Protect against ESD damage by
equalizing the charge so that the machine, the part, the work mat, and the person
handling the part are all at the same charge.
When handling ESD-sensitive parts:
vKeep the parts in protective packages until they are inserted into the product.
vAvoid contact with other people.
vWear a grounded wrist strap against your skin to eliminate static on your body.
vPrevent the part from touching your clothing. Most clothing is insulative and
retains a charge even when you are wearing a wrist strap.
vUse a grounded work mat to provide a static-free work surface. The mat is
especially useful when handling ESD-sensitive devices.
vSelect a grounding system, such as those listed below, to provide protection that
meets the specific service requirement.
– Attach the ESD ground clip to any frame ground, ground braid, or green-wire
ground.
– When working on a double-insulated or battery-operated system, use an ESD
common ground or reference point. You can use coax or connector-outside
shells on these systems.
– Use the round ground prong of the ac plug on ac-operated computers.
Grounding requirements
Electrical grounding of the computer is required for operator safety and correct
system function. Proper grounding of the electrical outlet can be verified by a
certified electrician.
Notes:
1. Use product-specific ESD procedures when they exceed the requirements
noted here.
2. Make sure that the ESD protective devices you use have been certified (ISO
9000) as fully effective.
Note:
The use of a grounding system to guard against ESD damage is desirable but not
necessary.
6ThinkPad SL410, L410, L412, SL510, L510, and L512 Hardware Maintenance Manual

DANGER
Before the computer is powered on after FRU replacement, make sure all screws,
springs, and other small parts are in place and are not left loose inside the computer.
Verify this by shaking the computer and listening for rattling sounds. Metallic parts or
metal flakes can cause electrical shorts.
DANGER
Some standby batteries contain a small amount of nickel and cadmium. Do not
disassemble a standby battery, recharge it, throw it into fire or water, or short-circuit it.
Dispose of the battery as required by local ordinances or regulations. Use only the
battery in the appropriate parts listing. Use of an incorrect battery can result in ignition
or explosion of the battery.
DANGER
The battery pack contains small amounts of nickel. Do not disassemble it, throw it into
fire or water, or short-circuit it. Dispose of the battery pack as required by local
ordinances or regulations. Use only the battery in the appropriate parts listing when
replacing the battery pack. Use of an incorrect battery can result in ignition or explosion
of the battery.
DANGER
The lithium battery can cause a fire, an explosion, or a severe burn. Do not recharge it,
remove its polarized connector, disassemble it, heat it above 100°C (212°F), incinerate it,
or expose its cell contents to water. Dispose of the battery as required by local
ordinances or regulations. Use only the battery in the appropriate parts listing. Use of an
incorrect battery can result in ignition or explosion of the battery.
DANGER
If the LCD breaks and the fluid from inside the LCD gets into your eyes or on your
hands, immediately wash the affected areas with water for at least 15 minutes. Seek
medical care if any symptoms from the fluid are present after washing.
8ThinkPad SL410, L410, L412, SL510, L510, and L512 Hardware Maintenance Manual

DANGER
To avoid shock, do not remove the plastic cover that protects the lower part of the
inverter card.
DANGER
Though the main batteries have low voltage, a shorted or grounded battery can produce
enough current to burn personnel or combustible materials.
DANGER
Unless hot swap is allowed for the FRU being replaced, do as follows before removing
it: power off the computer, unplug all power cords from electrical outlets, remove the
battery pack, and disconnect any interconnecting cables.
Safety information 9

10 ThinkPad SL410, L410, L412, SL510, L510, and L512 Hardware Maintenance Manual

Safety information 11

PERIGO
Antes de ligar o computador após a substituição da FRU, certifique-se de que todos os
parafusos, molas e outras peças pequenas estejam no lugar e não estejam soltos dentro
do computador. Verifique isso sacudindo o computador e procurando ouvir sons de
peças soltas. Peças metálicas ou lascas de metal podem causar curto-circuito.
PERIGO
Algumas baterias reserva contêm uma pequena quantidade de níquel e cádmio. Não
desmonte uma bateria reserva, recarregue-a, jogue-a no fogo ou na água, ou deixe-a
entrar em curto-circuito. Descarte a bateria conforme requerido pelas leis ou
regulamentos locais. Use somente a bateria nas partes listadas apropriadas. O uso de
uma bateria incorreta pode resultar em combustão ou explosão da bateria.
PERIGO
O pacote da bateria contém uma pequena quantidade de níquel. Não o desmonte,
jogue-o no fogo ou na água, ou deixe-o entrar em curto-circuito. Descarte o pacote da
bateria conforme requerido pelas leis ou regulamentos locais. Use somente a bateria nas
partes listadas apropriadas ao substituir o pacote da bateria. O uso de uma bateria
incorreta pode resultar em combustão ou explosão da bateria.
PERIGO
A bateria de lítio pode causar incêndio, explosão ou graves queimaduras. Não a
recarregue, remova seu conector polarizado, desmonte-a, aqueça-a acima de 100°C
(212°F), incinere-a, ou exponha o conteúdo de sua célula à água. Descarte a bateria
conforme requerido pelas leis ou regulamentos locais. Use somente a bateria nas partes
listadas apropriadas. O uso de uma bateria incorreta pode resultar em combustão ou
explosão da bateria.
PERIGO
Se o LCD quebrar e o fluido de dentro dele entrar em contato com seus olhos ou com
suas mãos, lave as áreas afetadas imediatamente com água durante pelo menos 15
minutos. Procure cuidados médicos se algum sintoma causado pelo fluido surgir após a
lavagem.
12 ThinkPad SL410, L410, L412, SL510, L510, and L512 Hardware Maintenance Manual

PERIGO
Para evitar choque elétrico, não remova a capa plástica que protege a parte inferior da
placa inversora.
PERIGO
Embora as principais baterias possuam baixa voltagem, uma bateria em curto-circuito ou
aterrada pode produzir corrente o bastante para queimar materiais de pessoal ou
inflamáveis.
PERIGO
A menos que uma hot swap seja permitida para a FRU que está sendo substituída, faça
o seguinte antes de removê-la: desligue o computador, desconecte todos os cabos de
energia das tomadas, remova o pacote de baterias e desconecte quaisquer cabos de
interconexão.
Safety information 13

DANGER
Avant de remettre l’ordinateur sous tension après remplacement d’une unité en clientèle,
vérifiez que tous les ressorts, vis et autres pièces sont bien en place et bien fixées. Pour
ce faire, secouez l’unité et assurez-vous qu’aucun bruit suspect ne se produit. Des pièces
métalliques ou des copeaux de métal pourraient causer un court-circuit.
DANGER
Certaines batteries de secours contiennent du nickel et du cadmium. Ne les démontez
pas, ne les rechargez pas, ne les exposez ni au feu ni à l’eau. Ne les mettez pas en
court-circuit. Pour les mettre au rebut, conformez-vous à la réglementation en vigueur.
Lorsque vous remplacez la pile de sauvegarde ou celle de l’horloge temps réel, veillez à
n’utiliser que les modèles cités dans la liste de pièces détachées adéquate. Une batterie
ou une pile inappropriée risque de prendre feu ou d’exploser.
DANGER
La batterie contient du nickel. Ne la démontez pas, ne l’exposez ni au feu ni à l’eau. Ne
la mettez pas en court-circuit. Pour la mettre au rebut, conformez-vous à la
réglementation en vigueur. Lorsque vous remplacez la batterie, veillez à n’utiliser que
les modèles cités dans la liste de pièces détachées adéquate. En effet, une batterie
inappropriée risque de prendre feu ou d’exploser.
DANGER
La pile de sauvegarde contient du lithium. Elle présente des risques d’incendie,
d’explosion ou de brûlures graves. Ne la rechargez pas, ne retirez pas son connecteur
polarisé et ne la démontez pas. Ne l’exposez pas à une temperature supérieure à 100°C,
ne la faites pas brûler et n’en exposez pas le contenu à l’eau. Mettez la pile au rebut
conformément à la réglementation en vigueur. Une pile inappropriée risque de prendre
feu ou d’exploser.
DANGER
Si le panneau d’affichage à cristaux liquides se brise et que vous recevez dans les yeux
ou sur les mains une partie du fluide, rincez-les abondamment pendant au moins
quinze minutes. Consultez un médecin si des symptômes persistent après le lavage.
14 ThinkPad SL410, L410, L412, SL510, L510, and L512 Hardware Maintenance Manual

DANGER
Afin d’éviter tout risque de choc électrique, ne retirez pas le cache en plastique
protégeant la partie inférieure de la carte d’alimentation.
DANGER
Bien que le voltage des batteries principales soit peu élevé, le court-circuit ou la mise à
la masse d’une batterie peut produire suffisamment de courant pour brûler des
matériaux combustibles ou causer des brûlures corporelles graves.
DANGER
Si le remplacement à chaud n’est pas autorisé pour l’unité remplaçable sur site que vous
remplacez, procédez comme suit avant de retirer l’unité : mettez l’ordinateur hors
tension, débranchez tous les cordons d’alimentation des prises de courant, retirez le bloc
de batterie et déconnectez tous les câbles d’interconnexion.
Safety information 15

VORSICHT
Bevor nach einem FRU-Austausch der Computer wieder angeschlossen wird,
muß sichergestellt werden, daß keine Schrauben, Federn oder andere Kleinteile
fehlen oder im Gehäuse vergessen wurden. Der Computer muß geschüttelt und
auf Klappergeräusche geprüft werden. Metallteile oder-splitter können
Kurzschlüsse erzeugen.
VORSICHT
Die Bereitschaftsbatterie, die sich unter dem Diskettenlaufwerk befindet, kann
geringe Mengen Nickel und Cadmium enthalten. Sie darf nur durch die
Verkaufsstelle oder den IBM Kundendienst ausgetauscht werden. Sie darf nicht
zerlegt, wiederaufgeladen, kurzgeschlossen, oder Feuer oder Wasser ausgesetzt
werden. Die Batterie kann schwere Verbrennungen oder Verätzungen
verursachen. Bei der Entsorgung die örtlichen Bestimmungen für Sondermüll
beachten. Beim Ersetzen der Bereitschafts-oder Systembatterie nur Batterien des
Typs verwenden, der in der Ersatzteilliste aufgeführt ist. Der Einsatz falscher
Batterien kann zu Entzündung oder Explosion führen.
VORSICHT
Akkus enthalten geringe Mengen von Nickel. Sie dürfen nicht zerlegt,
wiederaufgeladen, kurzgeschlossen, oder Feuer oder Wasser ausgesetzt werden.
Bei der Entsorgung die örtlichen Bestimmungen für Sondermüll beachten.
Beim Ersetzen der Batterie nur Batterien des Typs verwenden, der in der
Ersatzteilliste aufgeführt ist. Der Einsatz falscher Batterien kann zu
Entzündung oder Explosion führen.
VORSICHT
Die Systembatterie ist eine Lithiumbatterie. Sie kann sich entzünden,
explodieren oder schwere Verbrennungen hervorrufen. Batterien dieses Typs
dürfen nicht aufgeladen, zerlegt, über 100 C erhitzt oder verbrannt werden.
Auch darf ihr Inhalt nicht mit Wasser in Verbindung gebracht oder der zur
richtigen Polung angebrachte Verbindungsstecker entfernt werden. Bei der
Entsorgung die örtlichen Bestimmungen für Sondermüll beachten. Beim
Ersetzen der Batterie nur Batterien des Typs verwenden, der in der
Ersatzteilliste aufgeführt ist. Der Einsatz falscher Batterien kann zu
Entzündung oder Explosion führen.
16 ThinkPad SL410, L410, L412, SL510, L510, and L512 Hardware Maintenance Manual

VORSICHT
Die Leuchtstoffröhre im LCD-Bildschirm enthält Quecksilber. Bei der
Entsorgung die örtlichen Bestimmungen für Sondermüll beachten. Der
LCD-Bildschirm besteht aus Glas und kann zerbrechen, wenn er unsachgemäß
behandelt wird oder der Computer auf den Boden fällt. Wenn der Bildschirm
beschädigt ist und die darin befindliche Flüssigkeit in Kontakt mit Haut und
Augen gerät, sollten die betroffenen Stellen mindestens 15 Minuten mit Wasser
abgespült und bei Beschwerden anschließend ein Arzt aufgesucht werden.
VORSICHT
Aus Sicherheitsgründen die Kunststoffabdeckung, die den unteren Teil der
Spannungswandlerplatine umgibt, nicht entfernen.
VORSICHT
Obwohl Hauptbatterien eine niedrige Spannung haben, können sie doch bei
Kurzschluß oder Erdung genug Strom abgeben, um brennbare Materialien zu
entzünden oder Verletzungen bei Personen hervorzurufen.
VORSICHT
Wenn ein Austausch der FRU bei laufendem Betrieb nicht erlaubt ist, gehen
Sie beim Austausch der FRU wie folgt vor: Schalten Sie den Computer aus,
ziehen Sie alle Netzkabel von den Netzsteckdosen ab, entfernen Sie den Akku
und ziehen Sie alle miteinander verbundenen Kabel ab.
Safety information 17

18 ThinkPad SL410, L410, L412, SL510, L510, and L512 Hardware Maintenance Manual

Safety information 19

20 ThinkPad SL410, L410, L412, SL510, L510, and L512 Hardware Maintenance Manual

Safety information 21

22 ThinkPad SL410, L410, L412, SL510, L510, and L512 Hardware Maintenance Manual

Safety information 23

PELIGRO
Antes de encender el sistema despues de sustituir una FRU, compruebe que todos los
tornillos, muelles y demás piezas pequeñas se encuentran en su sitio y no se encuentran
sueltas dentro del sistema. Compruébelo agitando el sistema y escuchando los posibles
ruidos que provocarían. Las piezas metálicas pueden causar cortocircuitos eléctricos.
PELIGRO
Algunas baterías de reserva contienen una pequeña cantidad de níquel y cadmio. No las
desmonte, ni recargue, ni las eche al fuego o al agua ni las cortocircuite. Deséchelas tal
como dispone la normativa local. Utilice sólo baterías que se encuentren en la lista de
piezas. La utilización de una batería no apropiada puede provocar la ignición o
explosión de la misma.
PELIGRO
Las baterías contienen pequeñas cantidades de níquel. No las desmonte, ni recargue, ni
las eche al fuego o al agua ni las cortocircuite. Deséchelas tal como dispone la normativa
local. Utilice sólo baterías que se encuentren en la lista de piezas al sustituir la batería.
La utilización de una batería no apropiada puede provocar la ignición o explosión de la
misma.
PELIGRO
La batería de repuesto es una batería de litio y puede provocar incendios, explosiones o
quemaduras graves. No la recargue, ni quite el conector polarizado, ni la desmonte, ni
caliente por encima de los 100°C (212°F), ni la incinere ni exponga el contenido de sus
celdas al agua. Deséchela tal como dispone la normativa local.
PELIGRO
Si la LCD se rompe y el fluido de su interior entra en contacto con sus ojos o sus
manos, lave inmediatamente las áreas afectadas con agua durante 15 minutos como
mínimo. Obtenga atención medica si se presenta algún síntoma del fluido despues de
lavarse.
24 ThinkPad SL410, L410, L412, SL510, L510, and L512 Hardware Maintenance Manual

PELIGRO
Para evitar descargas, no quite la cubierta de plástico que rodea la parte baja de la
tarjeta invertida.
PELIGRO
Aunque las baterías principales tienen un voltaje bajo, una batería cortocircuitada o con
contacto a tierra puede producir la corriente suficiente como para quemar material
combustible o provocar quemaduras en el personal.
PELIGRO
Salvo que se permita el intercambio en caliente para la unidad sustituible localmente,
realice lo siguiente antes de extraerla: apague el sistema, desconecte todos los cables de
alimentación de las tomas de alimentación eléctrica, extraiga la batería y desconecte los
cables de interconexión.
Safety information 25

26 ThinkPad SL410, L410, L412, SL510, L510, and L512 Hardware Maintenance Manual

Safety information 27

Laser compliance statement (multilingual translations)
The laser compliance statements in this section are provided in the following
languages:
vEnglish
vArabic
vBrazilian Portuguese
vFrench
vGerman
vHebrew
vJapanese
vKorean
vSpanish
vTraditional Chinese
Some models of ThinkPad Notebook are equipped from the factory with an optical
storage device such as a CD-ROM drive or a DVD-ROM drive. Such devices are
also sold separately as options. If one of these drives is installed, it is certified in
the U.S. to conform to the requirements of the Department of Health and Human
Services 21 Code of Federal Regulations (DHHS 21 CFR) Subchapter J for Class 1
laser products. Elsewhere, the drive is certified to conform to the requirements of
the International Electrotechnical Commission (IEC) 60825-1 and CENELEC EN
60825-1 for Class 1 laser products.
If a CD-ROM drive, a DVD-ROM drive, or another laser device is installed, note
the following:
CAUTION:
Use of controls or adjustments or performance of procedures other than those
specified herein might result in hazardous radiation exposure.
Opening the CD-ROM drive, the DVD-ROM drive, or any other optical storage
device could result in exposure to hazardous laser radiation. There are no
serviceable parts inside those drives. Do not open.
A CD-ROM drive, a DVD-ROM drive, or any other storage device installed may
contain an embedded Class 3A or Class 3B laser diode. Note the following:
DANGER
Emits visible and invisible laser radiation when open. Do not stare into the
beam, do not view directly with optical instruments, and avoid direct exposure
to the beam.
28 ThinkPad SL410, L410, L412, SL510, L510, and L512 Hardware Maintenance Manual

Safety information 29

Alguns modelos de computador ThinkPad são equipados na fábrica com um
dispositivo de armazenamento ótico, como uma unidade de CD-ROM ou de
DVD-ROM. Tais dispositivos também são vendidos separadamente como
opcionais. Se uma dessas unidades estiver instalada, ela é certificada nos Estados
Unidos em conformidade com os requisitos do Department of Health and Human
Services 21 Code of Federal Regulations (DHHS 21 CFR), Subcapítulo J, para
produtos a laser da Classe 1. Em outros países, a unidade é certificada em
conformidade com os requisitos da International Electrotechnical Commission
(IEC) 60825-1 e CENELEC EN 60825-1 para produtos a laser da Classe 1.
Se uma unidade de CD-ROM, uma unidade de DVD-ROM, ou outro dispositivo de
laser estiver instalado, observe o seguinte:
CUIDADO:
O uso de controles, ou ajustes, ou a execução de procedimentos diferentes dos
especificados nesta documentação pode resultar em exposição perigosa à
radiação.
Abrir a unidade de CD-ROM, a unidade de DVD-ROM, ou qualquer outro
dispositivo de armazenamento ótico pode resultar em exposição perigosa à
radiação de laser. Não há peças que permitam manutenção dentro dessas unidades.
Não abra.
Uma unidade de CD-ROM, uma unidade de DVD-ROM, ou qualquer outro
dispositivo de armazenamento instalado pode conter um diodo de laser da Classe
3A ou Classe 3B integrado. Observe o seguinte:
PERIGO
Emite radiação de laser visível e invisível quando aberto. Não olhe diretamente
para o feixe a olho nu ou com instrumentos óticos, e evite exposição direta ao
feixe.
30 ThinkPad SL410, L410, L412, SL510, L510, and L512 Hardware Maintenance Manual

Certains modèles d’ordinateur ThinkPad sont équipés d’origine d’une unité de
stockage optique telle qu’une unité de CD-ROM ou de DVD-ROM. Ces unités sont
également vendues séparément en tant qu’options. Si l’une de ces unités est
installée, elle est certifiée conforme, aux Etats-Unis, aux normes indiquées dans le
sous-chapitre J du DHHS 21 CFR relatif aux produits à laser de classe 1. Dans les
autres pays, l’unité est certifiée être un produit à laser de classe 1 conforme aux
normes CEI 60825-1 et CENELEC EN 60825-1.
Si une unité de CD-ROM, une unité de DVD-ROM ou une unité à laser d’un autre
type est installée, veuillez tenir compte des informations suivantes :
ATTENTION :
Pour éviter tout risque d’exposition au rayon laser, respectez les consignes de
réglage et d’utilisation des commandes, ainsi que les procédures décrites dans le
présent manuel.
L’ouverture de l’unité de CD-ROM, de l’unité de DVD-ROM ou de toute autre
unité de stockage optique peut entraîner une exposition à des radiations
dangereuses. Aucune pièce de ces unités n’est réparable. Ne pas ouvrir.
Une unité de CD-ROM ou de DVD-ROM, ou toute autre unité de stockage optique
peut contenir une diode à laser de classe 3A ou 3B. Veuillez tenir compte des
informations suivantes :
DANGER
Emet un rayonnement laser visible et invisible lorsque l’unité est ouverte.
Evitez toute exposition directe au rayon laser. Evitez de regarder fixement le
faisceau ou de l’observer à l’aide d’instruments optiques.
Safety information 31

Einige ThinkPad-Modelle sind werkseitig mit einem CD-ROM- oder
DVD-ROM-Laufwerk ausgestattet. CD- und DVD-Laufwerke können auch
gesondert als Zusatzeinrichtung erworben werden. Die Laufwerke erfüllen die
Anforderungen gemäß IEC 60825-1 (International Electrotechnical Commission)
und gemäß CENELEC EN 60825-1 für Laserprodukte der Klasse 1.
Bei der Installation von CD-ROM-Laufwerken, DVD-ROM-Laufwerken oder
anderen Lasereinheiten Folgendes beachten:
VORSICHT:
Die Bedienung des Geräts auf eine andere als die hier beschriebene Weise oder
die Nichteinhaltung der hier beschriebenen Einstellungen oder Bedienschritte
kann zur Freisetzung gefährlicher Laserstrahlung führen.
Beim Öffnen eines CD-ROM-Laufwerks, DVD-ROM-Laufwerks oder anderen
optischen Speicherlaufwerks können gefährliche Laserstrahlungen freigesetzt
werden. Die Laufwerke enthalten keine zu wartenden Teile. Laufwerke nicht
öffnen!
Ein installiertes CD-ROM-Laufwerk, DVD-ROM-Laufwerk oder anderes optisches
Speicherlaufwerk kann eine Laserdiode der Klasse 3A oder 3B enthalten. Folgendes
beachten:
GEFAHR
Sichtbare und nicht sichtbare Laserstrahlung, wenn geöfnet. Nicht in den
Strahl blicken. Keine Lupen oder Spiegel verwenden. Strahlungsbereich
meiden.
32 ThinkPad SL410, L410, L412, SL510, L510, and L512 Hardware Maintenance Manual

Safety information 33

34 ThinkPad SL410, L410, L412, SL510, L510, and L512 Hardware Maintenance Manual

Safety information 35

Algunos modelos de sistemas ThinkPad están equipados de fábrica con un
dispositivo de almacenamiento óptico, como una unidad de CD-ROM o de
DVD-ROM. Estas unidades también se venden por separado como opciones. Si
está instalada alguna de dichas unidades, se certifica que en los Estados Unidos
cumple los requisitos del Department of Health and Human Services 21 Code of
Federal Regulations (DHHS 21 CFR) Subchapter J para productos láser de Clase 1.
En otros países, se certifica que cumple los requisitos para productos láser de Clase
1 de las normativas 60825-1 y CENELEC EN 60825-1 de International
Electrotechnical Commission (IEC).
Si está instalada alguna unidad de CD-ROM, DVD-ROM u otro dispositivo láser,
tenga en cuenta lo siguiente:
PRECAUCIÓN:
La utilización de controles, ajustes o la realización de procedimientos diferentes
a los especificados puede dar como resultado una exposición peligrosa a
radiaciones.
Si abre la unidad de CD-ROM, DVD-ROM o cualquier otro dispositivo de
almacenamiento óptico, podría quedar expuesto a una radiación láser peligrosa.
No hay piezas que requieran servicio dentro de estas unidades. No las abra.
Las unidades de CD-ROM, DVD-ROM u otro dispositivo de almacenamiento
instalado pueden contener un diodo láser de Clase 3A o Clase 3B incorporado.
Tenga en cuenta lo siguiente:
PELIGRO
Emite radiación láser visible e invisible cuando está abierto. No fije la vista en
el rayo, no lo mire directamente con instrumentos ópticos y evite la exposición
directa al rayo.
36 ThinkPad SL410, L410, L412, SL510, L510, and L512 Hardware Maintenance Manual

Safety information 37
38 ThinkPad SL410, L410, L412, SL510, L510, and L512 Hardware Maintenance Manual

Important service information
This chapter presents following important service information that applies to all
machine types supported by this manual:
v“Strategy for replacing FRUs”
– “Strategy for replacing a hard disk drive” on page 40
– “Important notice for replacing a system board” on page 40
– “How to use error message” on page 40
v“Strategy for replacing FRUs for CTO, CMV, and GAV” on page 41
– “Product definition” on page 41
– “FRU identification for CTO, CMV, and GAV products” on page 41
Strategy for replacing FRUs
Important:
BIOS and device driver fixes are customer-installable. The BIOS and device
drivers are posted on the customer support site http://www.lenovo.com/support
System Disassembly/Reassembly videos that show the FRU removals or
replacements for the Lenovo®authorized service technicians are available in the
following support site: http://www.lenovoservicetraining.com/ion/
Advise customers to contact the Customer Support Center at 800-426-7378 if they
need assistance in obtaining or installing any software fixes, drivers, and BIOS
downloads.
Customers in Canada should call the Customer Support Center at 800-565-3344
for assistance or download information.
Before replacing parts:
Make sure that all software fixes, drivers, and BIOS downloads are installed
before replacing any FRUs listed in this manual.
After a system board is replaced, ensure that the latest BIOS is loaded to the
system board before completing the service action.
To download software fixes, drivers, and BIOS, do as follows:
1. Go to http://www.lenovo.com/support
2. Enter the product number of the computer or press Auto-detect button on the
screen.
3. Select Downloads and drivers.
4. Follow the directions on the screen and install the necessary software.
© Copyright Lenovo 2009, 2010 39
Use the following strategy to prevent unnecessary expense for replacing and
servicing FRUs:
vIf you are instructed to replace a FRU but the replacement does not correct the
problem, reinstall the original FRU before you continue.
vSome computers have both a processor board and a system board. If you are
instructed to replace either the processor board or the system board, and
replacing one of them does not correct the problem, reinstall that board, and
then replace the other one.
vIf an adapter or a device consists of more than one FRU, any of the FRUs may
be the cause of the error. Before replacing the adapter or device, remove the
FRUs, one by one, to see if the symptoms change. Replace only the FRU that
changed the symptoms.
Attention: The setup configuration on the computer you are servicing may have
been customized. Running Automatic Configuration may alter the settings. Note
the current configuration settings (using the View Configuration option); then,
when service has been completed, verify that those settings remain in effect.
Strategy for replacing a hard disk drive
Always try to run a low-level format before replacing a hard disk drive. This will
cause all customer data on the hard disk to be lost. Be sure that the customer has a
current backup of the data before doing this task.
Attention: The drive startup sequence in the computer you are servicing may
have been changed. Be extremely careful during write operations such as copying,
saving, or formatting. If you select an incorrect drive, data or programs can be
overwritten.
Important notice for replacing a system board
Some components mounted on a system board are very sensitive. Improper
handling of a system board can cause damage to those components, and may
cause a system malfunction.
Attention: When handling a system board:
vDo not drop a system board or apply any excessive force to it.
vAvoid rough handling of any kind.
vAvoid bending a system board and hard pushing to prevent cracking at each
BGA (Ball Grid Array) chipset.
How to use error message
Use the error codes displayed on the screen to diagnose failures. If more than one
error code is displayed, begin the diagnosis with the first error code. Whatever
causes the first error code may also cause false error codes. If no error code is
displayed, see whether the error symptom is listed in the Symptom-to-FRU Index
for the computer you are servicing.
40 ThinkPad SL410, L410, L412, SL510, L510, and L512 Hardware Maintenance Manual

Strategy for replacing FRUs for CTO, CMV, and GAV
Product definition
Dynamic Configure To Order (CTO)
This provides the ability for a customer to configure an IBM®or a Lenovo solution
from an eSite, and have this configuration sent to fulfillment, where it is built and
shipped directly to the customer. The machine label, Product Entitlement
Warehouse (PEW), eSupport, and the HMM will load these products as the 4-digit
MT and 3-digit model, where model = “CTO” (Example: 1829-CTO).
Custom Model Variant (CMV)
This is a unique configuration that has been negotiated between IBM or Lenovo
and the customer. A unique 4-digit MT and 3-digit model is provided to the
customer to place orders (Example: 1829-W15). A CMV is a special bid offering.
Therefore, it is NOT generally announced.
vThe MTM portion of the machine label is the 4-digit MT and 3-digit model,
where model = “CTO” (Example: 1829-CTO). The PRODUCT ID portion of the
machine label is the 4-digit MT and 3-digit CMV model (Example: 1829-W15).
vThe PEW record is the 4-digit MT and 3-digit model, where model = “CTO”
(Example: 1829-CTO).
veSupport will show both the CTO and CMV machine type models (Example:
1829-CTO and 1829-W15 will be found on the eSupport site.)
vThe HMM will have the 4-digit MT and 3-digit CTO model only (Example:
1829-CTO). Again, CMVs are custom models and are not found in the HMM.
General Announce Variant (GAV)
This is a standard model (fixed configuration). GAVs are announced and offered to
all customers. The MTM portion of the machine label is a 4-digit MT and 3-digit
model, where model = a “fixed part number”, not “CTO” (Example: 1829-F1U).
Also, PEW, eSupport, and the HMM will list these products under the same fixed
model number.
FRU identification for CTO, CMV, and GAV products
There are three information resources to identify which FRUs are used to support
CTO, CMV, and GAV products. These sources are PEW, eSupport, and the HMM.
Using PEW
vPEW is the primary source for identifying FRU part numbers and FRU
descriptions for the key commodities for CTO, CMV and GAV products at a MT
- serial number level. An example of key commodities are hard disk drives,
system boards, microprocessors, Liquid Crystal Displays (LCDs), and memory.
vRemember, all CTO and CMV products are loaded in PEW under the 4-digit MT
and 3-digit model, where model = “CTO” (Example: 1829-CTO). GAVs are
loaded in PEW under the 4-digit MT and 3-digit model, where model = a “fixed
part number”, not “CTO” (Example: 1829-F1U).
vPEW can be accessed at the following Web site:
http://www.lenovo.com/support/site.wss/document.do?lndocid=LOOK-WARNTY
Select Warranty lookup. Input the MT and the Serial number and the list of key
commodities will be returned in the PEW record under COMPONENT
INFORMATION.
Important service information 41
vBusiness Partners using Eclaim will access PEW when performing Entitlement
Lookup. Business Partners will enter Loc ID, MT and Serial, and the key
commodities will be returned in the Eclaim record under SYSTEM DETAILS.
vAuthorized IBM Business Partners can access Eclaim at the following Web site:
https://wca.eclaim.com
Using eSupport
For Key Commodities (Examples - hard disk drive, system board,
microprocessor, LCD, and memory)
veSupport can be used to view the list of key commodities built in a particular
machine serial (this is the same record found in PEW).
veSupport can be accessed at the following Web site: http://www.lenovo.com/
support
vTo view the key commodities, click on PARTS INFORMATION, then PARTS
LOOKUP. Type in the model type and serial number. The key commodities will
be returned in the eSupport record under PARTS SHIPPED WITH YOUR
SYSTEM.
For the Remaining FRUs (the complete list of FRUs at the MT Model level)
veSupport can be used to view the complete list of FRUs for a machine type and
model.
vTo view the complete list of FRUs, type in the machine type and model
(Example: 1829-CTO) under QUICK PATH. Under “View by Document Type”
select PARTS INFORMATION. Under “Filter by Category” select SERVICE
PARTS. Under “Parts Information by Date” select SYSTEM SERVICE PARTS. The
list of service parts by description, with applicable machine type model and FRU
will be displayed.
Using the HMM
For Key Commodities (Examples - hard disk drive, system board,
microprocessor, LCD, and memory)
Use the HMM as a back-up to PEW and eSupport to view the complete list of
FRUs at the MT Model level.
42 ThinkPad SL410, L410, L412, SL510, L510, and L512 Hardware Maintenance Manual

General checkout
This chapter presents following information:
v“What to do first” on page 44
v“Checkout guide” on page 45
– “Diagnostics using PC-Doctor for DOS” on page 45
– “Lenovo ThinkVantage Toolbox (Lenovo System Toolbox)” on page 48
– “PC-Doctor for Rescue and Recovery” on page 48
– “FRU tests” on page 49
v“Power system checkout” on page 51
The descriptions in this chapter apply to any ThinkPad model that supports the
PC-Doctor®for DOS diagnostics program. Some descriptions might not apply to
your particular computer.
Before you go to the checkout guide, be sure to read the following important notes.
Important notes:
vOnly certified trained personnel should service the computer.
vBefore replacing any FRU, read the entire page on removing and replacing
FRUs.
vWhen you replace FRUs, use new nylon-coated screws.
vBe extremely careful during such write operations as copying, saving, or
formatting. Drives in the computer that you are servicing sequence might
have been altered. If you select an incorrect drive, data or programs might be
overwritten.
vReplace a FRU only with another FRU of the correct model. When you
replace a FRU, make sure that the model of the machine and the FRU part
number are correct by referring to the FRU parts list.
vA FRU should not be replaced because of a single, unreproducible failure.
Single failures can occur for a variety of reasons that have nothing to do with
a hardware defect, such as cosmic radiation, electrostatic discharge, or
software errors. Consider replacing a FRU only when a problem recurs. If you
suspect that a FRU is defective, clear the error log and run the test again. If
the error does not recur, do not replace the FRU.
vBe careful not to replace a nondefective FRU.
© Copyright Lenovo 2009, 2010 43

What to do first
When you do return a FRU, you must include the following information in the
parts exchange form or parts return form that you attach to it:
__ 1. Name and phone number of service technician
__ 2. Date of service
__ 3. Date on which the machine failed
__ 4. Date of purchase
__ 5. Failure symptoms, error codes appearing on the display, and beep
symptoms
__ 6. Procedure index and page number in which the failing FRU was detected
__ 7. Failing FRU name and part number
__ 8. Machine type, model number, and serial number
__ 9. Customer’s name and address
Note for warranty: During the warranty period, the customer may be responsible
for repair costs if the computer damage was caused by misuse, accident,
modification, unsuitable physical or operating environment, or improper
maintenance by the customer.
Following is a list of some common items that are not covered under warranty and
some symptoms that might indicate that the system was subjected to stress beyond
normal use.
Before checking problems with the computer, determine whether the damage is
covered under the warranty by referring to the following list:
The following are not covered under warranty:
vLCD panel cracked from the application of excessive force or from being
dropped
vScratched (cosmetic) parts
vDistortion, deformation, or discoloration of the cosmetic parts
vPlastic parts, latches, pins, or connectors that have been cracked or broken by
excessive force
vDamage caused by liquid spilled into the system
vDamage caused by the improper insertion of a PC Card or the installation of an
incompatible card
vImproper disc insertion or use of an optical drive
vDiskette drive damage caused by pressure on the diskette drive cover, foreign
material in the drive, or the insertion of a diskette with multiple labels
vDamaged or bent diskette eject button
vFuses blown by attachment of a nonsupported device
vForgotten computer password (making the computer unusable)
vSticky keys caused by spilling a liquid onto the keyboard
vUse of an incorrect ac adapter on laptop products
The following symptoms might indicate damage caused by nonwarranted
activities:
vMissing parts might be a symptom of unauthorized service or modification.
vIf the spindle of a hard disk drive becomes noisy, it may have been subjected to
excessive force, or dropped.
44 ThinkPad SL410, L410, L412, SL510, L510, and L512 Hardware Maintenance Manual

Checkout guide
Use the following procedures as a guide in identifying and correcting problems
with the ThinkPad Notebook.
Note: The diagnostic tests are intended to test only ThinkPad products. The use of
non-ThinkPad products, prototype cards, or modified options can lead to false
indications of errors and invalid system responses.
1. Identify the failing symptoms in as much detail as possible.
2. Verify the symptoms. Try to re-create the failure by running the diagnostic test
or by repeating the operation.
Diagnostics using PC-Doctor for DOS
The ThinkPad Notebook has a test program called PC-Doctor for DOS (hereafter
called PC-Doctor.) You can detect errors by running the diagnostics test included in
PC-Doctor.
For some possible configurations of the computer, PC-Doctor might not run
correctly. To avoid this problem, you need to initialize the computer setup by use
of the BIOS Setup Utility before you run PC-Doctor.
To enter BIOS Setup Utility, do as follows:
1. Turn on the computer.
2. When the ThinkPad logo comes up, immediately press F1 to enter the BIOS
Setup Utility.
Note: If a supervisor password has been set by the customer, BIOS Setup Utility
menu appears after the password is entered. You can start the utility by pressing
Enter instead of entering the supervisor password; however, you cannot change the
parameters that are protected by the supervisor password.
On the BIOS Setup Utility screen, press F9, Enter, F10, and then Enter.
Note: When you initialize the computer configuration, some devices are disabled,
such as the serial port. If you test one of these devices, you will need to enable it
by using Configuration utility for DOS. The utility is available on the following
Web site: http://www.lenovo.com/support
Note:
PC-Doctor for DOS is available at the following Web site: http://
www.lenovo.com/support
To create the PC-Doctor diagnostic CD, follow the instructions on the Web site.
General checkout 45

Testing the computer
Note: The PC-Doctor diagnostic CD does not support any optical drives connected
through USB devices or any others. It supports only the internal optical drive of
the ThinkPad Notebook.
To run the test, do as follows:
1. Turn off the computer.
2. Make sure that the internal optical drive that is supported as a startup device
is attached to the computer you are servicing.
3. Turn on the computer.
If the computer cannot be powered on, go to “Power system checkout” on
page 51, and check the power sources.
If an error code appears, go to “Symptom-to-FRU index” on page 62.
4. When the ThinkPad logo comes up, immediately press F12 to enter the Boot
Menu.
5. Insert the PC-Doctor CD into the internal optical drive.
6. Press cursor keys to select ATAPI CDx (x: 0, 1, ...) and then press Enter.
7. Follow the instructions on the screen.
8. The main panel of PC-Doctor appears.
9. Select Diagnostics with the arrow keys, and press Enter.
Note: You can select an item not only with the arrow keys, but also with the
TrackPoint®pointer. Instead of pressing Enter, click the left button.
A pull-down menu appears. (Its exact form depends on the model.)
Note: PC-Doctor menu does not mean the formal support device list. Some
unsupported device names may appear in the PC-Doctor menu.
46 ThinkPad SL410, L410, L412, SL510, L510, and L512 Hardware Maintenance Manual

The options on the test menu are as follows:
Diagnostics Interactive Tests
vRun Normal Test
vRun Quick Test
vCPU/Coprocessor
vSystem board
vVideo Adapter
vSerial Ports
vFixed Disks
vDiskette Drives
vOther Devices
vWireless LAN
vAdvanced Memory Tests
vKeyboard
vVideo
vInternal Speaker
vMouse
vDiskette
vSystem Load
vOptical Drive Test
vIntel WLAN Radio Test
Note:
vIn the Keyboard test in Interactive Tests, the Fn key should be held down for
at least 2 seconds; otherwise, it cannot be sensed.
vVideo Adapter test supports only the LCD display on the ThinkPad Notebook.
If you have an external monitor attached to the computer, detach it before
running PC-Doctor for DOS.
vTo test Digital Signature Chip, the security chip must be set to Active.
10. Run the applicable function test.
11. Follow the instructions on the screen. If there is a problem, PC-Doctor shows
messages describing it.
12. To exit the test, select Quit — Exit Diag.
To cancel the test, press Esc.
Note: After running PC-Doctor, check the time and date on the system and reset
them if they are incorrect.
Detecting system information with PC-Doctor
PC-Doctor can detect the following system information:
Hardware Info
vSystem Configuration
vMemory Contents
vPhysical Disk Drives
vLogical Disk Drives
vVGA Information
vIDE Drive Info
vPCI Information
vPNPISA Info
vSMBIOS Info
vVESA LCD Info
vHardware Events Log
Utility
vRun External Tests
vSurface Scan Hard Disk
vBenchmark System
vDOS Shell
vTech Support Form
vBattery Rundown
General checkout 47

vView Test Log
vPrint Log
vSave Log
vFull Erase Hard Drive
vQuick Erase Hard Drive
Lenovo ThinkVantage Toolbox (Lenovo System Toolbox)
Lenovo ThinkVantage®Toolbox (Lenovo System Toolbox in Windows Vista®and
Windows®XP) is a diagnostic program that works through the Windows operating
system. It enables you to view symptoms of computer problems and solutions for
them, and includes automatic notification when action is required, computing
assistance, advanced diagnostics, and diagnostic history.
To run this program, do as follows:
Windows 7:
While the Windows operating system is running, press the ThinkVantage button.
You can also run this program as either of the following:
vClick Start --> All Programs --> Lenovo ThinkVantage Tools --> System Health
and Diagnostics.
vClick Start --> Control Panel --> System and Security --> Lenovo’s System
Health and Diagnostics.
Windows Vista and Windows XP:
Click Start --> All Programs --> Lenovo Services --> Lenovo System Toolbox.
Follow the instructions on the screen. Lenovo ThinkVantage Toolbox (Lenovo
System Toolbox) also has problem determination aids that determine software and
usage problems.
For additional information about this program, see the Help for the program.
PC-Doctor for Rescue and Recovery
In some models of ThinkPad Notebook, the Rescue and Recovery®workspace
enables you to run the PC-Doctor program to test the hardware features of the
computer.
To run the test, click “Run Diagnostics” on the Rescue and Recovery main screen.
Note:
The latest Lenovo ThinkVantage Toolbox (Lenovo System Toolbox) is available at
the following Web site: http://www.lenovo.com/support
To install the latest Lenovo ThinkVantage Toolbox (Lenovo System Toolbox) on
the computer, follow the instructions on the Web site.
48 ThinkPad SL410, L410, L412, SL510, L510, and L512 Hardware Maintenance Manual

FRU tests
The following table shows the test for each FRU.
Table 1. FRU tests
FRU Applicable test
System board 1. Diagnostics --> CPU/Coprocessor
2. Diagnostics --> Systemboard
3. Place the computer on a horizontal surface, and run
Diagnostics --> ThinkPad Devices --> HDD Active Protection
Test.
Note: Do not apply any physical shock to the computer while
the test is running.
Power Diagnostics --> ThinkPad Devices --> AC Adapter,Battery 1
(Battery2)
LCD unit 1. Diagnostics --> Video Adapter
2. Interactive Tests --> Video
Audio Enter the BIOS Setup Utility and change Serial ATA (SATA) setting
to Compatibility, and run Diagnostics --> Other Device -->
Codec Test
Speaker Interactive Tests --> Internal Speaker
Note: Once Audio test is done, the no sound is heard this test. In
this case, turn off and turn on the computer. Then, run this test
again.
Keyboard 1. Diagnostics --> Systemboard --> Keyboard
2. Interactive Tests --> Keyboard
Hard disk drive Enter the BIOS Setup Utility and change Serial ATA (SATA) setting
to Compatibility, and run Diagnostics --> Fixed Disks
You can also diagnose the drive without starting up the operating
system. To diagnose the drive from the BIOS Setup Utility, do as
follows:
1. Remove any diskette from the diskette drive, and then turn off
the computer.
2. Turn on the computer.
3. While the message, “To interrupt normal startup, press the
blue ThinkVangate button,” is displayed at the lower left of the
screen, press F1 to enter the BIOS Setup Utility.
4. Using cursor keys, select HDD diagnostic program. Press
enter.
5. Using cursor keys, select Main hard disk drive or Ultrabay
hard disk drive.
6. Press Enter to start the diagnostic program.
Diskette drive 1. Diagnostics --> Diskette Drives
2. Interactive Tests --> Diskette
Optical drive 1. Diagnostics --> Other Devices--> Optical Drive
2. Interactive Tests --> Optical Drive Test
Memory 1. If two DIMMs are installed, remove one of them and run
Diagnostics --> Advanced Memory Tests.
2. If the problem does not recur, return the DIMM to its place,
remove the other one, and run the test again.
General checkout 49

Table 1. FRU tests (continued)
FRU Applicable test
TrackPoint or pointing
device
If the TrackPoint does not work, check the configuration as
specified in the BIOS Setup Utility. If the TrackPoint is disabled,
select Automatic to enable it.
After you use the TrackPoint, the pointer may drift on the screen
for a short time. This drift can occur when a slight, steady
pressure is applied to the TrackPoint pointer. This symptom is not
a hardware problem. If the pointer stops after a short time, no
service action is necessary.
If enabling the TrackPoint does not correct the problem, continue
with the following:
vInteractive Tests --> Mouse
Touch Pad If the Touch Pad does not work, check the configuration as
specified in the BIOS Setup Utility. If the Touch Pad is disabled,
select Automatic to enable it. If enabling the Touch Pad does not
correct the problem, continue with the following:
vInteractive Tests --> Mouse
50 ThinkPad SL410, L410, L412, SL510, L510, and L512 Hardware Maintenance Manual

Power system checkout
To verify a symptom, do the following:
1. Turn off the computer.
2. Remove the battery pack.
3. Connect the ac adapter.
4. Check that power is supplied when you turn on the computer.
5. Turn off the computer.
6. Disconnect the ac adapter and install the charged battery pack.
7. Check that the battery pack supplies power when you turn on the computer.
If you suspect a power problem, see the appropriate one of the following power
supply checkouts:
v“Checking the ac adapter”
v“Checking operational charging”
v“Checking the battery pack” on page 52
v“Checking the backup battery” on page 52
Checking the ac adapter
You are here because the computer fails only when the ac adapter is used.
vIf the power-on indicator does not turn on, check the power cord of the ac
adapter for correct continuity and installation.
vIf the computer does not charge during operation, go to “Checking operational
charging”
To check the ac adapter, do the following:
1. Unplug the ac adapter cable from the computer.
2. Measure the output voltage at the plug of the ac adapter cable. See the
following figure:
1
2
3
(20V)
Pin Voltage (V dc)
1 +20
20
3 Ground
Note: Output voltage of pin no.2 of the ac adapter may different from the one
you are servicing.
3. If the voltage is not correct, replace the ac adapter.
4. If the voltage is acceptable, do the following:
vReplace the system board.
vIf the problem persists, go to “FRU tests” on page 49.
Note: Noise from the ac adapter does not always indicate a defect.
Checking operational charging
To check whether the battery charges properly during operation, use a discharged
battery pack or a battery pack that has less than 50% of the total power remaining
when installed in the computer.
General checkout 51

Perform operational charging. If the battery status indicator or icon does not turn
on, remove the battery pack and let it return to room temperature. Reinstall the
battery pack. If the charge indicator or icon still does not turn on, replace the
battery pack.
If the charge indicator still does not turn on, replace the system board. Then
reinstall the battery pack. If it is still not charged, go to the next section.
Checking the battery pack
Battery charging does not start until the Power Manager Battery Gauge shows that
less than 96% of the total power remains; under this condition the battery pack can
charge to 100% of its capacity. This protects the battery pack from being
overcharged or from having a shortened life.
To check your battery, move your cursor to the Power Manager Battery Gauge icon
in the icon tray of the Windows taskbar and wait for a moment (but do not click),
and the percentage of battery power remaining is displayed. To get detailed
information about the battery, double-click the Power Manager Battery Gauge icon.
Note: If the battery pack becomes hot, it may not be able to charge. Remove it
from the computer and leave it at room temperature for a while. After it cools
down, reinstall and recharge it.
To check the battery pack, do the following:
1. Power off the computer.
2. Remove the battery pack and measure the voltage between battery terminals 1
(+) and 7 (-). See the following figure:
1(+)2(+) 3456(-)7(-)
Terminal Voltage (V dc)
1 + 0 to + 12.6
7 Ground (-)
3. If the voltage is less than +11.0 V dc, the battery pack has been discharged.
Note: Recharging will take at least 3 hours, even if the indicator does not turn
on.
If the voltage is still less than +11.0 V dc after recharging, replace the battery.
4. If the voltage is more than +11.0 V dc, measure the resistance between battery
terminals 5 and 7. The resistance must be 4 to 30 K .
If the resistance is not correct, replace the battery pack. If the resistance is
correct, replace the system board.
Checking the backup battery
Do the following:
1. Power off the computer, and unplug the ac adapter from it.
2. Turn the computer upside down.
3. Remove the battery pack (see “1010 Battery pack” on page 80).
52 ThinkPad SL410, L410, L412, SL510, L510, and L512 Hardware Maintenance Manual

4. Remove the backup battery (see “1130 Backup battery” on page 103).
5. Measure the voltage of the backup battery. See the following figure.
Red (+)
Black (-)
Wire Voltage (V dc)
Red +2.5 to +3.2
Black Ground
vIf the voltage is correct, replace the system board.
vIf the voltage is not correct, replace the backup battery.
vIf the backup battery discharges quickly after replacement, replace the system
board.
General checkout 53
54 ThinkPad SL410, L410, L412, SL510, L510, and L512 Hardware Maintenance Manual

Related service information
This chapter presents following information:
v“Restoring the factory contents by using Recovery Disc Set”
v“Passwords” on page 56
v“Power management” on page 60
v“Symptom-to-FRU index” on page 62
Restoring the factory contents by using Recovery Disc Set
When the hard disk drive is replaced because of a failure, no product recovery
program is on the new hard disk. In this case, you must use the Recovery Disc Set
for the computer. Order the Recovery Disc Set and the hard disk drive at the same
time so that you can recover the new hard disk drive with the pre-installed
software when they arrive. For information on which discs to order, see “Recovery
discs” on page 218.
The recovery disc set consists of the user instructions and the following set of
DVDs to restore the computer to the original factory configuration.
Operating System Recovery Disc (one disc)
This disc restores the Microsoft®Windows operating system. Use this disc
to start the recovery process.
Applications and Drivers Recovery Disc (one or more discs)
This disc restores the preinstalled applications and drivers on the
computer.
Supplemental Recovery Disc
This disc contains additional content, such as updates to the software that
was preinstalled on the computer. Not all recovery disc sets come with a
Supplemental Recovery Disc.
Notes:
vYou must have a DVD drive to use the recovery discs. If you do not have an
internal DVD drive, you can use an external USB DVD drive.
vDuring the recovery process, all data on the hard disk drive will be deleted. If
possible, copy any important data or personal files that you want to keep onto
removable media or a network drive before you start the recovery process.
To restore the computer to the original factory configuration using the recovery
disc set, do the following:
Service Web site:
When the latest maintenance diskette and the system program service diskette
become available, they will be posted on http://www.lenovo.com/spm
© Copyright Lenovo 2009, 2010 55

1. Make the CD/DVD drive the first startup device in the startup sequence
using the following procedure:
a. Press and hold down the F1 key, and then turn on the computer. When the
logo screen is displayed or if you hear repeating beeps, release the F1 key.
The Setup Utility program opens.
b. Use the arrow keys to select Startup →Boot.
c. Select the CD/DVD drive as the 1st Boot Device.
2. Insert the Operating System Recovery Disc into the DVD drive.
3. Press F10 to save the Setup Utility configuration changes. Follow the
instructions on the screen to begin the recovery process.
4. Select your language and click Next.
5. Read the license. If you agree with the terms and conditions, select I accept
these terms and conditions and then click Next. If you do not agree with the
terms and conditions, follow the instructions on the screen.
6. Click Yes in the displayed window to begin the operating system recovery
process.
7. Insert the Applications and Drivers Recovery Disc when prompted and then click
OK to begin the applications and drivers recovery process.
8. If you have a Supplemental Recovery Disc, insert it when prompted and click
Yes. If you do not have a Supplemental Recovery Disc, click No.
9. When all of the data has been copied from the last disc in the set and has
been processed, remove the disc and restart the computer.
Note: The rest of the recovery process is fully automated and no action is
required by you. The computer will restart into the Microsoft Windows
desktop several times and you might experience periods when no activity is
apparent on the screen for several minutes at a time. This is normal.
10. When the recovery process is complete, the Set Up Windows screen is
displayed. Follow the instructions on the screen to complete the Windows
setup.
11. After you have completed the Windows setup, you might want to restore the
original startup sequence. Start the Setup Utility program and then press F9 to
restore the default settings. Press F10 to save and exit the Setup Utility.
Note: After restoring a hard disk drive to the factory default settings, you might
need to reinstall some device drivers.
Passwords
As many as three passwords may be needed for any ThinkPad Notebook: the
power-on password (POP), the hard-disk password (HDP), and the supervisor
password (SVP).
If any of these passwords has been set, a prompt for it appears on the screen
whenever the computer is turned on. The computer does not start until the
password is entered.
Note: Recovery takes several hours. The length of time depends on the method
you use. If you use recovery discs, recovery takes at least five hours.
56 ThinkPad SL410, L410, L412, SL510, L510, and L512 Hardware Maintenance Manual
Exception: If only an SVP is installed, the password prompt does not appear when
the operating system is booted.
Power-on password
A power-on password (POP) protects the system from being powered on by an
unauthorized person. The password must be entered before an operating system
can be booted. For how to remove the POP, see “How to remove the power-on
password.”
Hard-disk password
There are two hard-disk passwords (HDPs):
vUser HDP—for the user
vMaster HDP—for the system administrator, who can use it to get access to the
hard disk even if the user has changed the user HDP
Note: There are two modes for the HDP: User only and Master + User. The
Master + User mode requires two HDPs; the system administrator enters both in
the same operation. The system administrator then provides the user HDP to the
system user.
Attention: If the user HDP has been forgotten, check whether a master HDP has
been set. If it has, it can be used for access to the hard disk drive. If no master
HDP is available, neither Lenovo nor Lenovo authorized service technicians
provide any services to reset either the user or the master HDP, or to recover data
from the hard disk drive. The hard disk drive can be replaced for a scheduled fee.
For how to remove the POP, see “How to remove the hard-disk password” on
page 58.
Supervisor password
A supervisor password (SVP) protects the system information stored in the BIOS
Setup Utility. The user must enter the SVP in order to get access to the BIOS Setup
Utility and change the system configuration.
Attention: If the SVP has been forgotten and cannot be made available to the
service technician, there is no service procedure to reset the password. The system
board must be replaced for a scheduled fee.
How to remove the power-on password
To remove a POP that you have forgotten, do the following:
(A) If no SVP has been set:
1. Turn off the computer.
2. Remove the battery pack.
For how to remove the battery pack, see “1010 Battery pack” on page 80.
3. Remove the backup battery.
For how to remove the backup battery, see “1130 Backup battery” on page 103.
4. Turn on the computer and wait until the POST ends.
Related service information 57
After the POST ends, the password prompt does not appear. The POP has been
removed.
5. Reinstall the backup battery and the battery pack.
(B) If an SVP has been set and is known by the service technician:
1. Turn on the computer.
2. When the ThinkPad logo comes up, immediately press F1 to enter BIOS Setup
Utility.
For models supporting the Passphrase function, press F1 while the POP icon is
appearing on the screen; then enter the POP. For the other models, enter the
POP.
Note: To check whether the ThinkPad Notebook you are servicing supports the
Passphrase function, enter the BIOS Setup Utility and go to Security -->
Password.IftheUsing Passphrase item is displayed in the menu, this function
is available on the ThinkPad Notebook.
3. Select Security, using the cursor directional keys to move down the menu.
4. Select Password.
5. Select Power-On Password.
6. Type the current SVP in the Enter Current Password field. then leave the Enter
New Password field blank, and press Enter twice.
7. In the Changes have been saved window, press Enter.
8. Press F10; then, in the Setup confirmation window, select Yes.
How to remove the hard-disk password
Attention: If User only mode is selected and the user HDP has been forgotten
and cannot be made available to the service technician, neither Lenovo nor Lenovo
authorized service technicians provide any services to reset the user HDPs or to
recover data from the hard disk drive. The hard disk drive can be replaced for a
scheduled fee.
To remove a user HDP that has been forgotten, when the SVP and the master HDP
are known, do the following:
1. Turn on the computer.
2. When the ThinkPad logo comes up, immediately press F1 to enter BIOS Setup
Utility.
For models supporting the Passphrase function, press F1 while HDP icon is
appearing on the screen; then enter the master HDP. For the other models,
enter the master HDP.
Note: To check whether the ThinkPad Notebook you are servicing supports the
Passphrase function, enter the BIOS Setup Utility and go to Security -->
Password.IfUsing Passphrase item is displayed in the menu, this function is
available on the ThinkPad Notebook.
3. Select Security, using the cursor directional keys to move down the menu.
4. Select Password.
5. Select Hard-disk xpassword, where xis the letter of the hard disk drive. A
pop-up window opens.
6. Select Master HDP.
58 ThinkPad SL410, L410, L412, SL510, L510, and L512 Hardware Maintenance Manual
7. Type the current master HDP in the Enter Current Password field. then leave
the Enter New Password field blank, and press Enter twice.
8. Press F10.
9. Select Yes in the Setup Configuration window.
Both user HDP and master HDP will have been removed.
Related service information 59

Power management
To reduce power consumption, the computer has three power management modes:
screen blank, sleep (standby in Windows XP), and hibernation.
Screen blank mode
If the time set on the “Turn off monitor” timer in the operating system expires, the
LCD backlight turns off.
To put the computer into screen blank mode, do as follows:
1. Press Fn+F3. A panel for selecting a power plan (in Windows XP, power
scheme) appears.
2. Select Power off display (keep current power plan) (in Windows XP, keep
current power scheme).
You can also put the computer into screen blank mode, press ThinkVantage button
and use the ThinkVantage Productivity Center.
Note: If the computer is a Windows 7 model, it does not support ThinkVantage
Productivity Center.
To end screen blank mode and resume normal operation, press any key.
Sleep (standby) mode
When the computer enters sleep (standby) mode, the following events occur in
addition to what occurs in screen blank mode:
vThe LCD is powered off.
vThe hard disk drive is powered off.
vThe CPU stops.
To enter sleep (standby) mode, press Fn+F4.
Note: You can change the action of the Fn+F4 key combination by changing the
settings in Power Manager.
In certain circumstances, the computer goes into sleep (standby) mode
automatically:
vIf a “suspend time” has been set on the timer, and the user does not do any
operation with the keyboard, the TrackPoint, the hard disk, the parallel
connector, or the diskette drive within that time.
vIf the battery indicator blinks orange, indicating that the battery power is low.
Note: Even if you do not set the low-battery alarm, the charge indicator notifies
you when the battery is low, and then the computer enters the power-saving mode
automatically.
To cause the computer to return from sleep (standby) mode and resume operation,
do one of the following:
vPress the Fn key.
vOpen the LCD cover.
vTurn on the power switch.
60 ThinkPad SL410, L410, L412, SL510, L510, and L512 Hardware Maintenance Manual
Also, in either of the following events, the computer automatically returns from
sleep (standby) mode and resumes operation:
vThe ring indicator (RI) is signaled by a serial device or a PC Card device.
vThe time set on the resume timer elapses.
Note: The computer does not accept any input immediately after it enters sleep
(standby) mode. Wait a few seconds before taking any action to reenter
operation mode.
Hibernation mode
In hibernation mode, the following occurs:
vThe system status, RAM, VRAM, and setup data are stored on the hard disk.
vThe system is powered off.
To cause the computer to enter hibernation mode, do any of the following:
vPress the Fn+F12 keys.
vIf you are using the APM operating system and have set the mode to Power
switch mode [Hibernation], turn off the power switch.
vIf you are using the ACPI operating system and have defined one of the
following actions as the event that causes the system to go into hibernation
mode, perform that action.
– Closing the lid.
– Pressing the power button.
– Pressing Fn+F4 keys.
Also, the computer goes into hibernation mode automatically in either of the
following conditions:
vIf a “hibernation time” has been set on the timer, and if the user does not do
any operation with the keyboard, the TrackPoint, the hard disk drive, the
parallel connector, or the diskette drive within that time.
vIf the timer conditions are satisfied in suspend mode.
vIf you are using the APM operating system and have set the mode to Hibernate
when battery becomes low, and the battery charge becomes critically low.
When the power is turned on, the computer returns from hibernation mode and
resumes operation. The hibernation file in the boot record on the hard disk drive is
read, and system status is restored from the hard disk drive.
Related service information 61

Symptom-to-FRU index
This section contains following information:
v“Numeric error codes”
v“Error messages” on page 65
v“No-beep symptoms” on page 65
v“LCD-related symptoms” on page 66
v“Intermittent problems” on page 67
v“Undetermined problems” on page 67
The symptom-to-FRU index in this section lists symptoms and errors and their
possible causes. The most likely cause is listed first, in boldface type.
Note: Do the FRU replacement or other actions in the sequence shown in the
column headed “FRU or action, in sequence.” If replacing a FRU does not solve
the problem, put the original part back in the computer. Do not replace a
nondefective FRU.
This index can also help you determine, during regular servicing, what FRUs are
likely to need to be replaced next.
A numeric error is displayed for each error detected in POST or system operation.
In the displays, ncan be any number.
If no numeric code is displayed, check the narrative descriptions of symptoms. If
the symptom is not described there, go to “Intermittent problems” on page 67.
Numeric error codes
Table 2. Numeric error codes
Symptom or error (beeps, if any) FRU or action, in sequence
0187
EAIA data access error—The access to
EEPROM is failed.
(two short beeps)
System board.
0189
Invalid RFID configuration information
area—The EEPROM checksum is not correct.
(two short beeps)
System board.
0190
Critical low-battery error
(two short beeps)
1. Charge the battery pack.
2. Battery pack.
0191
System Security—Invalid Remote Change
requested.
1. Run BIOS Setup Utility, and then save
current setting by pressing F10.
2. System board.
0210
Stuck Key
(two short beeps)
Change keyboard, and restart the computer.
Note:
For a device not supported by diagnostic codes in the ThinkPad Notebooks, see
the manual for that device.
62 ThinkPad SL410, L410, L412, SL510, L510, and L512 Hardware Maintenance Manual

Table 2. Numeric error codes (continued)
Symptom or error (beeps, if any) FRU or action, in sequence
0211
Keyboard error
(two short beeps)
Run interactive tests of the keyboard and
the auxiliary input device.
0230
Shadow RAM error—Shadow RAM fails at
offset nnnn.
(two short beeps)
System board.
0231
System RAM error—System RAM fails at
offset nnnn.
(two short beeps)
1. DIMM.
2. System board.
0232
Extended RAM error— Extended RAM fails
at offset nnnn.
(two short beeps)
1. DIMM.
2. System board.
0250
System battery error—System battery is
dead.
(two short beeps)
1. Charge the backup battery for more
than 8 hours by connecting the ac
adapter.
2. Replace the backup battery and run BIOS
Setup Utility to reset the time and date.
0251
System CMOS checksum bad— Default
configuration used.
(two short beeps)
1. Charge the backup battery for more
than 8 hours by connecting the ac
adapter.
2. Replace the backup battery and run BIOS
Setup Utility to reset the time and date.
0254
System NV7 Volume checksum bad- Default
configuration used
(two short beeps)
Turn off the computer and discharge
CMOS. Then restart the computer.
0260
System timer error.
(two short beeps)
1. Charge the backup battery for more
than 8 hours by connecting the ac
adapter.
2. Replace the backup battery and run BIOS
Setup Utility to reset the time and date.
3. System board.
0270
Real-time clock error.
(two short beeps)
1. Charge the backup battery for more
than 8 hours by connecting the ac
adapter.
2. Replace the backup battery and run BIOS
Setup Utility to reset the time and date.
3. System board.
0271
Date and time error—Neither the date nor
the time is set in the computer.
(two short beeps)
Run BIOS Setup Utility to reset the time
and date.
0280
Previous boot incomplete— Default
configuration used.
(two short beeps)
1. Load “Setup Default” in BIOS Setup
Utility.
2. DIMM.
3. System board.
02D0
System cache error.
(two short beeps)
1. CPU.
2. System board.
Related service information 63

Table 2. Numeric error codes (continued)
Symptom or error (beeps, if any) FRU or action, in sequence
02F0
CPU ID:xx Failed.
1. CPU.
2. System board.
02F5
DMA test failed.
(two short beeps)
1. DIMM.
2. System board.
02F6
Software NMI failed
(two short beeps)
1. DIMM.
2. System board.
02F7
Fail-safe timer NMI failed
(two short beeps)
1. DIMM.
2. System board.
1802
Unauthorized network card is plugged
in—Turn off and remove the miniPCI
network card.
(two short beeps)
1. Remove Mini PCI network card.
2. System board.
64 ThinkPad SL410, L410, L412, SL510, L510, and L512 Hardware Maintenance Manual

Error messages
Table 3. Error messages
Symptom or error (beeps, if any) FRU or action, in sequence
Bad CRC2. Enter BIOS Setup Utility, and
load Setup defaults.
(two short beeps)
Press F1 to enter BIOS Setup Utility. Press
F9, and Enter to load the default setting.
Then save the current setting by pressing
F10, and restart the computer.
Fan error.
(four short beeps, one long beep)
1. Fan.
2. Thermal grease.
3. System board.
DRAM is unplugged.
(four short beeps, pause, three short beeps,
pause, one short beep, pause, one short
beep)
Install the DRAM.
DRAM is not well plugged.
(seven short beeps, one long beep, four short
beeps, one long beep, one short beep, one
long beep, one short beep, one long beep till
forever.)
Reinstall the DRAM.
Operating system not found. 1. Check that the operating system has no
failure and is installed correctly.
2. Enter BIOS Setup Utility and see whether
the hard disk drive is properly identified.
If you still see the same error message,
check the boot sequence.
3. Reinstall the hard disk drive.
4. Reinstall the operating system.
Unauthorized WAN card is plugged in
Power off and remove the WAN card.
Turn off the computer and remove the
WAN card.
System Configuration Data Read Error
(two short beeps)
Press F1 to enter BIOS Setup Utility. Press
F9, and Enter to load the default setting.
Then save the current setting by pressing
F10, and restart the computer.
No-beep symptoms
Table 4. No-beep symptoms
Symptom or error FRU or action, in sequence
No beep, power-on indicator on, LCD blank,
and no POST.
1. Make sure that every connector is
connected tightly and correctly.
2. DIMM.
3. System board.
No beep, power-on indicator on, and LCD
blank during POST. 1. Reseat DIMM.
2. System board.
The power-on password prompt appears. A power-on password or a supervisor
password is set. Type the password and
press Enter.
The hard-disk password prompt appears. A hard-disk password is set. Type the
password and press Enter.
Related service information 65

LCD-related symptoms
Table 5. LCD-related symptoms
Symptom or error FRU or action, in sequence
No beep, power-on indicator on, and a
blank LCD during POST.
System board.
vLCD backlight not working.
vLCD too dark.
vLCD brightness cannot be adjusted.
vLCD contrast cannot be adjusted.
1. Reseat the LCD connectors.
2. LCD assembly.
3. System board.
vLCD screen unreadable.
vCharacters missing pixels.
vScreen abnormal.
vWrong color displayed.
1. See important note for “LCD-related
symptoms.”
2. Reseat all LCD connectors.
3. LCD assembly.
4. System board.
Horizontal or vertical lines displayed on
LCD.
LCD assembly.
Important: The TFT LCD for the notebook computer contains many thin-film
transistors (TFTs). The presence of a small number of dots that are missing,
discolored, or always lighted is characteristic of TFT LCD technology, but
excessive pixel problems can cause viewing concerns.
If the LCD you are servicing has two or less visible defective pixels, it should not
be considered faulty. However, if the LCD has three or more visible defective
pixels, it will be deemed as defective by Lenovo and it should be replaced.
Notes:
vThis policy applies to all ThinkPad Notebooks purchased on 1 January,
2008 or later.
vLenovo will not provide replacement if the LCD is within specification as
we cannot guarantee that any replacement LCD will have zero pixel defects.
vOne pixel consists of R, G, B sub-pixels.
66 ThinkPad SL410, L410, L412, SL510, L510, and L512 Hardware Maintenance Manual
Intermittent problems
Intermittent system hang problems can be due to a variety of causes that have
nothing to do with a hardware defect, such as cosmic radiation, electrostatic
discharge, or software errors. FRU replacement should be considered only when a
problem recurs.
When analyzing an intermittent problem, do the following:
1. Run the diagnostic test for the system board in loop mode at least 10 times.
2. If no error is detected, do not replace any FRUs.
3. If any error is detected, replace the FRU shown by the FRU code. Rerun the
test to verify that no more errors exist.
Undetermined problems
If the diagnostic tests did not identify the adapter or device that has failed, if
wrong devices are installed, or if the system simply is not operating, follow these
procedures to isolate the failing FRU (do not isolate FRUs that have no defects).
Verify that all attached devices are supported by the computer.
Verify that the power supply being used at the time of the failure is operating
correctly. (See “Power system checkout” on page 51.)
1. Turn off the computer.
2. Visually check each FRU for damage. Replace any damaged FRU.
3. Remove or disconnect all of the following devices:
a. Non-ThinkPad devices
b. Printer, mouse, and other external devices
c. Battery pack
d. Hard disk drive
e. External diskette drive or optical drive
f. DIMM
g. Optical disk or diskette in the internal drive
h. PC Cards
4. Turn on the computer.
5. Determine whether the problem has been solved.
6. If the problem does not recur, reconnect the removed devices one at a time
until you find the failing FRU.
7. If the problem remains, replace the following FRUs one at a time (do not
replace a nondefective FRU):
a. System board
b. LCD assembly
Related service information 67
68 ThinkPad SL410, L410, L412, SL510, L510, and L512 Hardware Maintenance Manual

Status indicators
This chapter presents the system status indicators that show the status of the
computer.
2
1
3
4
5
6
7
8
Table 6. Status indicators
Indicator Meaning
1 Numeric lock By default, when the numeric lock is on, the indicator is
displayed on the screen.
2 Power on Green: The computer is on and ready to use. The power switch
stays lit whenever the computer is on and is not lit
when the computer is in sleep (standby) mode.
3 Wireless
LAN/WAN/
WiMAX status
Green: The wireless feature (802.11 standard or 802.11n) is on,
and the radio link is ready for use.
Blinking green:
Data is being transmitted.
4 Bluetooth
wireless status
Green: Bluetooth wireless is on, and the radio link is ready for
use.
Blinking green:
Data is being transmitted.
© Copyright Lenovo 2009, 2010 69

Table 6. Status indicators (continued)
Indicator Meaning
5 Device access Data is being read from or written to the hard disk drive. When
this indicator is on, do not put the computer into sleep (standby)
mode or turn off the computer.
Note: Do not move the computer while this indicator is on.
Sudden physical shock could cause drive errors.
6 Caps lock Caps Lock mode is enabled.
7 Sleep (Standby)
status
Green: The computer is in sleep (standby) mode.
Blinking green:
The computer is entering sleep (standby) mode or
hibernation mode, or is resuming normal operation.
8 Battery status Green: The battery is charged between 80% to 100% of the
capacity, and being discharged between 0% to 80% of
the capacity.
Blinking green:
The battery is charged between 20% to 80% of the
capacity, and being charged. When the battery reaches
80% charge, blinking stops, but the charging might
continue until the battery is 100% charged.
Orange:
The battery is charged between 5% and 20% of the
capacity, and being discharged.
Blinking orange (slow):
The battery is charged between 5% to 20% of the
capacity, and being charged. When it reaches 20%, the
blinking color changes to green.
Blinking orange:
The battery is charged between 0% to 5% of the capacity.
Blinking orange (rapid):
An error has occurred in the battery.
Off: The battery of the computer is detached.
70 ThinkPad SL410, L410, L412, SL510, L510, and L512 Hardware Maintenance Manual

Fn key combinations
The following table shows the function of each combination of Fn with a function
key.
Table 7. Fn key combinations
Key combination Description
Fn+F1 Reserved.
Fn+F2 Lock the computer.
Fn+F3 Select a power plan (in Windows XP, power scheme) that has been
created by Power Manager, or adjust the power level by using the
slider control. When you press this combination, a panel for selecting a
power plan (power scheme) appears.
Notes:
1. To use the Fn+F3 key combination, you must have the ThinkPad
PM device driver installed on the computer.
2. If you have logged on with an administrator user ID, and you press
Fn+F3, the panel for selecting a power plan (power scheme)
appears. If you have logged on with another user ID, and you press
Fn+F3, the panel does not appear.
3. You cannot turn off the computer display by pressing Fn+F3.
Fn+F4 Put the computer in sleep (standby) mode. To return to normal
operation, press the Fn key only, without pressing a function key.
Notes:
1. To use the Fn+F4 key combination, you must have the ThinkPad
PM device driver installed on the computer.
2. If you want to use the combination to put the computer into
hibernation mode or do-nothing mode (in Windows XP, shut the
computer down or show the panel for turning off the computer),
change the settings in the Power Manager.
Fn+F5 Enable or disable the built-in wireless networking features and the
Bluetooth features. If you press Fn+F5, a list of wireless features is
displayed. You can quickly change the power state of each feature in
the list.
Note: If you want to use Fn+F5 to enable the feature specified in IEEE
standard 802.11, the following device drivers must be installed on the
computer beforehand:
vThinkPad Power Management driver
vOnScreen Display Utility
vWireless device drivers
Fn+F6 Change the camera settings and the setting of the microphone mute
button. When you press Fn+F6, the camera setting window is opened.
Note: For Windows XP models, the setting of the microphone mute
button cannot be changed.
© Copyright Lenovo 2009, 2010 71

Table 7. Fn key combinations (continued)
Key combination Description
Fn+F7 Apply a presentation scheme directly, with no need to start
Presentation Director.
To disable this function and use the Fn+F7 key combination for
switching a display output location, start Presentation Director, and
change the settings.
Note: If the computer is a windows 7 model, it does not support
presentation schemes, but the Fn+F7 combination is available for
switching a display output location.
For Windows 7:
Switch a display output location
vComputer display only (LCD)
vComputer display and external monitor (same image)
vComputer display and external monitor (extended desktop)
vExternal monitor only
Note: To switch between the computer display and an external
monitor, the Win+P key combination is also available.
For Windows Vista and Windows XP:
Switch a display output location
vExternal monitor
vComputer display (LCD) and external monitor
vComputer display (LCD)
Notes:
1. This function is not supported if different desktop images are
displayed on the computer display and the external monitor (the
Extend desktop function).
2. This function does not work while a DVD movie or a video clip is
playing.
To enable this function, start Presentation Director, and change the
Fn+F7 settings.
Note: Multiple users can log on to a single operating system by using
different user IDs. Each user needs to change the settings.
Fn+F8 Change the settings of the UltraNav®pointing device.
Fn+F9 Reserved.
Fn+F10 Reserved.
Fn+F11 Reserved.
Fn+F12 Put the computer into hibernation mode. To return to normal operation,
press the power button for less than four seconds.
Note: To use Fn+F12 for hibernation, you must have the ThinkPad PM
device driver installed on the computer.
Fn+PgUp Turn the ThinkLight on or off.
Note: This function is supported only on the ThinkPad Notebooks that
have the ThinkLight. The on or off status of the ThinkLight is shown
on the screen for a few seconds when you press Fn+PgUp.
Fn+Home The computer display becomes brighter.
Fn+End The computer display becomes dimmer.
Fn+Spacebar Enable the FullScreen Magnifier function.
Fn+PrtSc Has the same function as the SysRq key.
72 ThinkPad SL410, L410, L412, SL510, L510, and L512 Hardware Maintenance Manual

Table 7. Fn key combinations (continued)
Key combination Description
Fn+ScrLk Enable or disable the numeric keypad. The indicator of numeric lock
will be displayed on the screen.
Fn+Pause Has the same function as the Break key.
Fn+cursor keys These key combinations work with Windows Media Player. Fn+down
arrow key works for the Play or Pause button, Fn+up arrow key for the
Stop button, Fn+right arrow key for the Next Track button, and Fn+left
arrow key for the Previous Track button.
Fn key combinations 73
74 ThinkPad SL410, L410, L412, SL510, L510, and L512 Hardware Maintenance Manual

FRU replacement notices
This chapter presents notices related to removing and replacing parts. Read this
chapter carefully before replacing any FRU.
Screw notices
Loose screws can cause a reliability problem. In the ThinkPad Notebook, this
problem is addressed with special nylon-coated screws that have the following
characteristics:
vThey maintain tight connections.
vThey do not easily come loose, even with shock or vibration.
vThey are harder to tighten.
vEach one should be used only once.
Do the following when you service this machine:
vKeep the screw kit (for the P/N, see “Miscellaneous parts” on page 215) in your
tool bag.
vAlways use new screws.
vUse a torque screwdriver if you have one.
Tighten screws as follows:
vPlastic to plastic
Turn an additional 90 degrees after the screw head touches the surface of the
plastic part:
90 degrees more
(Cross-section)
vLogic card to plastic
Turn an additional 180 degrees after the screw head touches the surface of the
logic card:
180 degrees more
(Cross-section)
vTorque driver
If you have a torque driver, refer to the “Torque” column for each step.
vMake sure that you use the correct screw. If you have a torque screwdriver,
tighten all screws firmly to the torque shown in the table. Never use a screw
that you removed. Use a new one. Make sure that all of the screws are
tightened firmly.
vEnsure torque screw drivers are calibrated correctly following country
specifications.
© Copyright Lenovo 2009, 2010 75

Retaining serial numbers
This section includes the following descriptions:
v“Restoring the serial number of the system unit”
v“Retaining the UUID”
v“Reading or writing the ECA information” on page 77
Restoring the serial number of the system unit
When the computer was manufactured, the EEPROM on the system board was
loaded with the serial numbers of the system and all major components. These
numbers need to remain the same throughout the life of the computer.
If you replace the system board, you must restore the serial number of the system
unit to its original value.
Before replacing the system board, save the original serial number by doing the
following:
1. Install the LENOVO ThinkPad Hardware Maintenance Diskette Version 1.76 or
later, and restart the computer.
2. From the main menu, select 1. Set System Identification.
3. Select 2. Read S/N data from EEPROM.
The serial number of each device in your computer is displayed; the serial number
of the system unit is listed as follows:
v20: Serial number
Write down that number.
Note: The serial number of the system unit is also written on the label attached to
the bottom of the computer.
After you have replaced the system board, restore the serial number by doing the
following:
1. Install the LENOVO ThinkPad Hardware Maintenance Diskette Version 1.76 or
later and restart the computer.
2. From the main menu, select 1. Set System Identification.
3. Select 1. Add S/N data from EEPROM.
Follow the instructions on the screen.
If the MTM and Product ID numbers differ from each other on the rear label, use
what is shown for the Product ID field. See example below:
MTM on rear label:
TTTT-CTO S/N SSSSSSS
Product ID on rear label:
TTTT-MMM (Use this number when setting Serial Number)
In the example, the Serial Number to be input is ’1STTTTMMMSSSSSSS’.
Retaining the UUID
The Universally Unique Identifier (UUID) is a 128-bit number uniquely assigned to
your computer at production and stored in the EEPROM of your system board.
76 ThinkPad SL410, L410, L412, SL510, L510, and L512 Hardware Maintenance Manual
The algorithm that generates the number is designed to provide unique IDs until
the year A.D. 3400. No two computers in the world have the same number.
When you replace the system board, you must set the UUID on the new system
board as follows:
1. Install the LENOVO ThinkPad Hardware Maintenance Diskette Version 1.76 or
later, and restart the computer.
2. From the main menu, select 4. Assign UUID.
A new UUID is created and written. If a valid UUID already exists, it is not
overwritten.
Reading or writing the ECA information
Information on Engineering Change Announcements (ECA) are stored in the
EEPROM of the system board. The electronic storage of this information simplifies
the procedure to check if the ECA has been previously applied to a machine. The
machine does not need to be disassembled to check for the ECA application.
To check what ECAs have been previously applied to the machine, use the ECA
Information Read/Write function on the LENOVO ThinkPad Hardware
Maintenance Diskette Version 1.76 or later.
1. Insert the LENOVO ThinkPad Hardware Maintenance Diskette Version 1.76 or
later, and restart the computer.
2. From the main menu, select 6. Set ECA Information.
3. To read ECA information, select 2. Read ECA/rework number from EEPROM
and follow the instruction.
4. To read box build date, select 5. Read box build date from EEPROM, and
follow the instruction on the screen.
After an ECA has been applied to the machine, the EEPROM must be updated to
reflect the ECA’s application. Use the LENOVO ThinkPad Hardware Maintenance
Diskette Version 1.76 or later to update the EEPROM.
Note: Only the ECA number is stored in the EEPROM. The machine type of the
ECA is assumed be the same as the machine type of the machine that had the ECA
applied to it.
1. Insert the LENOVO ThinkPad Hardware Maintenance Diskette Version 1.76 or
later, and restart the computer.
2. From the main menu, select 6. Set ECA Information.
3. To write ECA information, select 1. Write ECA/rework number from EEPROM,
and follow the instruction.
4. To write box build date, select 4. Write box build date from EEPROM, and
follow the instruction on the screen.
If the system board is being replaced, try to read the ECA information from the old
system board and transfer the information to the new system. If the system board
is inoperable, this will not be possible.
FRU replacement notices 77
78 ThinkPad SL410, L410, L412, SL510, L510, and L512 Hardware Maintenance Manual

Removing and replacing a FRU
This chapter presents directions and drawings for use in removing and replacing a
FRU. Be sure to observe the following general rules:
1. Do not try to service any computer unless you have been trained and certified.
An untrained person runs the risk of damaging parts.
2. Before replacing any FRU, review “FRU replacement notices” on page 75.
3. Begin by removing any FRUs that have to be removed before the failing FRU.
Any such FRUs are listed at the top of the page. Remove them in the order in
which they are listed.
4. Follow the correct sequence in the steps for removing the FRU, as given in the
drawings by the numbers in square callouts.
5. When turning a screw to replace a FRU, turn it in the direction as given by the
arrow in the drawing.
6. When removing the FRU, move it in the direction as given by the arrow in the
drawing.
7. To put the new FRU in place, reverse the removal procedure and follow any
notes that pertain to replacement. For information about connecting and
arranging internal cables, see “Locations” on page 145.
8. When replacing a FRU, use the correct screw as shown in the procedures.
DANGER
Before removing any FRU, turn off the computer, unplug all power cords
from electrical outlets, remove the battery pack, and then disconnect any
interconnecting cables.
Attention: After replacing a FRU, do not turn on the computer until you have
made sure that all screws, springs, and other small parts are in place and none are
loose inside the computer. Verify this by shaking the computer gently and listening
for rattling sounds. Metallic parts or metal flakes can cause electrical short circuits.
Attention: The system board is sensitive to, and can be damaged by, electrostatic
discharge. Before touching it, establish personal grounding by touching a ground
point with one hand or by using an electrostatic discharge (ESD) strap (P/N
6405959).
© Copyright Lenovo 2009, 2010 79

1010 Battery pack
Important notice for replacing a battery pack:
Lenovo ThinkVantage Toolbox (in Windows 7) and Lenovo System Toolbox (in
Windows Vista and Windows XP) have an automatic battery diagnostic that
determines if the battery pack is defective. A battery pack FRU should not be
replaced unless this diagnostic shows that the battery is defective.
The only exception to this is if the battery pack is physically damaged or a
customer is reporting a possible safety issue.
If Lenovo ThinkVantage Toolbox or Lenovo System Toolbox is not installed in
the computer, the customer should download this program before a
non-physically damaged battery pack is replaced. Note that a physically
damaged battery pack is non-warranty replacement.
80 ThinkPad SL410, L410, L412, SL510, L510, and L512 Hardware Maintenance Manual

Table 8. Removal steps of battery pack
DANGER
Use only the battery specified in the parts list for your computer. Any other
battery could ignite or explode.
Unlock the battery latch 1. Holding the battery lock lever in the unlocked
position 2, remove the battery pack in the direction shown by arrow 3.
3
2
1
When installing: Install the battery pack along the slide rails of the slot. Then
make sure that the battery release lever is in the locked position.
Removing and replacing a FRU 81

1020 ExpressCard blank bezel and Media Card blank bezel
Table 9. Removal steps of ExpressCard blank bezel
When you press the ExpressCard blank bezel 1, it pops out 2.
1
2
When installing: Make sure that the bezel is correctly oriented as shown in this
figure.
82 ThinkPad SL410, L410, L412, SL510, L510, and L512 Hardware Maintenance Manual

Table 10. Removal steps of Media Card blank bezel
When you press the Media Card blank bezel 1, it pops out 2.
1
2
When installing: Make sure that the bezel is correctly oriented as shown in this
figure.
Removing and replacing a FRU 83

1030 Optical drive or travel cover
For access, remove this FRU:
v“1010 Battery pack” on page 80
Table 11. Removal steps of optical drive or travel cover
1
Step Screw (quantity) Color Torque
1 M2 ×8 mm, wafer-head, nylon-coated (1) Black 0.181 Nm
(1.85 kgfcm)
3
2
84 ThinkPad SL410, L410, L412, SL510, L510, and L512 Hardware Maintenance Manual

1040 Thermal cover
For access, remove this FRU:
v“1010 Battery pack” on page 80
Table 12. Removal steps of thermal cover
Note: Loosen the screws 1, but do not remove them.
1
1
1
1
1
1
2
Attention: Do not touch or apply any excessive force to the fan motor located
in the slot. It might cause damage to the fan assembly or the computer to
mulfunction.
Removing and replacing a FRU 85

1050 Hard disk drive (HDD) assembly
For access, remove these FRUs in order:
v“1010 Battery pack” on page 80
v“1040 Thermal cover” on page 85
Table 13. Removal steps of HDD assembly
1
When installing: Make sure that the HDD connector is attached firmly.
Attention:
vDo not drop the drive or apply any physical shock to it. The drive is
sensitive to physical shock. Improper handling can cause damage and
permanent loss of data.
vBefore removing the drive, have the user make a backup copy of all the
information on it if possible.
vNever remove the drive while the computer is operating or is in suspend
mode.
86 ThinkPad SL410, L410, L412, SL510, L510, and L512 Hardware Maintenance Manual

Table 13. Removal steps of HDD assembly (continued)
2
a
When installing: Do not apply excessive force to the HDD bracket a.Todo
so, you might bend or break it.
Removing and replacing a FRU 87

1060 DIMM
For access, remove these FRUs in order:
v“1010 Battery pack” on page 80
v“1040 Thermal cover” on page 85
Table 14. Removal steps of DIMM
1
1
2
Note: If only one DIMM is used on the computer you are servicing, the card
must be installed in SLOT-0 (a: lower slot), but not in SLOT-1 (b: upper
slot).
b
a
When installing: Insert the notched end of the DIMM into the socket. Press the
DIMM firmly, and pivot it until it snaps into the place. Make sure that it is
firmly fixed in the slot and does not move easily.
88 ThinkPad SL410, L410, L412, SL510, L510, and L512 Hardware Maintenance Manual

1070 Fan assembly
For access, remove these FRUs in order:
v“1010 Battery pack” on page 80
v“1040 Thermal cover” on page 85
Attention:
vDo not handle the fan roughly. Improper handling of the fan can cause distortion
or deformation and imperfect contact with components.
vDo not touch or apply any excessive force to the fan motor. It might cause
damage to the fan assembly or the computer to mulfunction.
Table 15. Removal steps of fan assembly
1
When installing: Make sure that the fan connector is attached firmly to the
system board.
Removing and replacing a FRU 89

Table 15. Removal steps of fan assembly (continued)
Note: Loosen the screws 2a to 2f in order, but do not remove them. When
you attach the fan, secure the screws in order.
For ThinkPad SL510, L510, and L512:
2a
3
2d
2c
2b
2f
2e
For ThinkPad SL410, L410, and L412:
2a
2d
2c
2b
2e
2f
Notes:
vNumber of the screws in step 2 differs by models.
vStep 3 is only for the models with 15.6-inch widescreen. For models with
14.0-inch widescreen, skip step 3.
Step Screw (quantity) Color Torque
3 M2 ×4 mm, wafer-head, nylon-coated (1) Silver 0.181 Nm
(1.85 kgfcm)
90 ThinkPad SL410, L410, L412, SL510, L510, and L512 Hardware Maintenance Manual

Table 15. Removal steps of fan assembly (continued)
4
When installing: Before you attach the fan assembly to the computer, apply
thermal grease, at an amount of 0.2 grams, on the parts marked a as in the
following figures. Either too much or too less application of grease can cause a
thermal problem due to imperfect contact with a component. For the new CPU
thermal device/fan, you need to peel the thin film off from the rubbers marked
b.
For discrete fan assembly for ThinkPad SL410, L410, SL510, and L510:
a
b
b
b
a
Removing and replacing a FRU 91

Table 15. Removal steps of fan assembly (continued)
For integrated fan assembly for ThinkPad SL410, L410, SL510, and L510:
b
a
b
b
Discrete fan assembly for ThinkPad L412 and L512:
a
b
bb
For integrated fan assembly for ThinkPad L412 and L512:
b
92 ThinkPad SL410, L410, L412, SL510, L510, and L512 Hardware Maintenance Manual

1080 CPU
For access, remove these FRUs in order:
v“1010 Battery pack” on page 80
v“1040 Thermal cover” on page 85
v“1070 Fan assembly” on page 89
Attention: CPU is extremely sensitive. When you service the CPU, avoid any
kind of rough handling.
Table 16. Removal steps of CPU
Rotate the head of the screw in the direction shown by arrow 1 to release the
lock; then remove the CPU 2.
a
1
2
When installing: Place the CPU on the CPU socket, and then rotate the head of
the screw in the direction shown by arrow a to secure the CPU.
Removing and replacing a FRU 93

Table 17. Removal steps of SIM slot cover (continued)
Some models in this product might have the SIM card that the customer has
been installed.
If the computer you are servicing has the SIM card, remove it before you start
the servicing.
After you finish the servicing, make sure that you insert the card back into the
slot firmly.
1
2
Removing and replacing a FRU 95

1100 Wireless WAN slot cover and PCI Express Mini Card for wireless
WAN
For access, remove this FRU:
v“1010 Battery pack” on page 80
Table 18. Removal steps of wireless WAN slot cover and PCI Express Mini Card for wireless
WAN
Note: Loosen the screw 1, but do not remove it.
1
2
96 ThinkPad SL410, L410, L412, SL510, L510, and L512 Hardware Maintenance Manual

Table 18. Removal steps of wireless WAN slot cover and PCI Express Mini Card for wireless
WAN (continued)
In step 3a and 3b, unplug the jacks by using the removal tool antenna RF
connector (P/N: 08K7159) or pick the connectors with your fingers and gently
unplug them in direction of the arrow.
4
4
3a
3b
When installing: Plug the red cable 3a into the jack labeled MAIN , and the
blue cable 3b into the jack labeled AUX on the card.
Step Screw (quantity) Color Torque
4 M2 ×3 mm, wafer-head, nylon-coated (2) Black 0.181 Nm
(1.85 kgfcm)
5
Removing and replacing a FRU 97

1110 Palm rest assembly with cables
For access, remove these FRUs in order:
v“1010 Battery pack” on page 80
v“1030 Optical drive or travel cover” on page 84
Table 19. Removal steps of palm rest assembly with cables
2
2
2
2
2
1
1
2
2
Step Screw (quantity) Color Torque
1 M2 ×8 mm, wafer-head, nylon-coated (1) Black 0.181 Nm
(1.85 kgfcm)
2 M2 ×5 mm, wafer-head, nylon-coated (6) Black 0.181 Nm
(1.85 kgfcm)
Note:
In models with the fingerprint reader, the sensor is attached to the palm rest
FRU. If the fingerprint reader has any defects, you can replace it by the
procedures given in this section, which are the same for a palm rest with or
without a fingerprint reader.
98 ThinkPad SL410, L410, L412, SL510, L510, and L512 Hardware Maintenance Manual

Table 19. Removal steps of palm rest assembly with cables (continued)
3
3
4
5
6
7
6
8
7
Removing and replacing a FRU 99

Table 20. Installation of palm rest assembly with cables
When installing:
1. Attach the cables to the system board firmly.
2. Attach the palm rest so that the two small projections of the palm rest (a)
firmly fit into the guide holes of the keyboard bezel as shown in this figure.
a
a
3. Push the front side of the palm rest until it clicks into place.
4. Close the LCD cover and turn the computer over. Then fasten the screws to
secure the palm rest.
100 ThinkPad SL410, L410, L412, SL510, L510, and L512 Hardware Maintenance Manual

1120 PCI Express Mini Card for wireless LAN
For access, remove these FRUs in order:
v“1010 Battery pack” on page 80
v“1030 Optical drive or travel cover” on page 84
v“1110 Palm rest assembly with cables” on page 98
Table 21. Removal steps of PCI Express Mini Card for wireless LAN
In step 1a and 1b, unplug the jacks by using the removal tool antenna RF
connector (P/N: 08K7159) or pick the connectors with your fingers and gently
unplug them in direction of the arrow.
1a
1b
2
2
Step Screw (quantity) Color Torque
2 M2 ×3 mm, wafer-head, nylon-coated (2) Black 0.181 Nm
(1.85 kgfcm)
Removing and replacing a FRU 101

Table 21. Removal steps of PCI Express Mini Card for wireless LAN (continued)
3
When installing: Plug the gray cable into the jack labeled MAIN, and the black
cable into the jack labeled AUX on the card.
102 ThinkPad SL410, L410, L412, SL510, L510, and L512 Hardware Maintenance Manual

1130 Backup battery
For access, remove these FRUs in order:
v“1010 Battery pack” on page 80
v“1030 Optical drive or travel cover” on page 84
v“1110 Palm rest assembly with cables” on page 98
DANGER
Use only the battery specified in the parts list for your computer. Any other
battery could ignite or explode.
Table 22. Removal steps of backup battery
2
1
When installing: Make sure that the battery connector is attached firmly to the
system board.
Removing and replacing a FRU 103

1140 Bluetooth daughter card (BDC-2)
For access, remove these FRUs in order:
v“1010 Battery pack” on page 80
v“1030 Optical drive or travel cover” on page 84
v“1110 Palm rest assembly with cables” on page 98
Table 23. Removal steps of BDC-2
1
2
Step Screw (quantity) Color Torque
1 M2 ×3 mm, wafer-head, nylon-coated (1) Black 0.181 Nm
(1.85 kgfcm)
When installing: Make sure that the connector on bottom side of the card is
attached firmly to the system board.
104 ThinkPad SL410, L410, L412, SL510, L510, and L512 Hardware Maintenance Manual

1150 Media Card Reader slot board and Media Card Reader cable
assembly
For access, remove these FRUs in order:
v“1010 Battery pack” on page 80
v“1020 ExpressCard blank bezel and Media Card blank bezel” on page 82
v“1030 Optical drive or travel cover” on page 84
v“1090 SIM slot cover” on page 94
v“1110 Palm rest assembly with cables” on page 98
Table 24. Removal steps of Media Card Reader slot board and Media Card Reader cable
assembly
1
1
When installing: Make sure that the Media Card Reader cable assembly is
attached firmly to the system board and the Media Card Reader slot board.
Removing and replacing a FRU 105

Table 24. Removal steps of Media Card Reader slot board and Media Card Reader cable
assembly (continued)
2
2
3
Step Screw (quantity) Color Torque
2 M2 ×3 mm, wafer-head, nylon-coated (2) Black 0.181 Nm
(1.85 kgfcm)
106 ThinkPad SL410, L410, L412, SL510, L510, and L512 Hardware Maintenance Manual

1160 Keyboard
For access, remove these FRUs in order:
v“1010 Battery pack” on page 80
v“1030 Optical drive or travel cover” on page 84
v“1110 Palm rest assembly with cables” on page 98
Table 25. Removal steps of keyboard
1
Step Screw (quantity) Color Torque
1 M2 ×5 mm, wafer-head, nylon-coated (1) Black 0.181 Nm
(1.85 kgfcm)
Removing and replacing a FRU 107

Table 25. Removal steps of keyboard (continued)
2
4
2
3
5
6
7
Step Screw (quantity) Color Torque
6 M2 ×3 mm, wafer-head, nylon-coated (1) Black 0.181 Nm
(1.85 kgfcm)
7 M2 ×2 mm, wafer-head, nylon-coated (1) Silver 0.181 Nm
(1.85 kgfcm)
8
108 ThinkPad SL410, L410, L412, SL510, L510, and L512 Hardware Maintenance Manual

When installing the keyboard, do as follows:
Table 26. Installation of the keyboard
1. Attach the connectors.
2. Attach the keyboard so that the keyboard edges are under the frame as
shown in this figure.
3. To make sure that the front side of the keyboard is housed firmly, gently
press the keys with your thumbs and try to slide the keyboard toward you.
4. Secure the keyboard by tightening the screws from the bottom side of the
computer.
Removing and replacing a FRU 109

1170 Keyboard bezel
For access, remove these FRUs in order:
v“1010 Battery pack” on page 80
v“1030 Optical drive or travel cover” on page 84
v“1070 Fan assembly” on page 89
v“1100 Wireless WAN slot cover and PCI Express Mini Card for wireless WAN”
on page 96
v“1110 Palm rest assembly with cables” on page 98
v“1120 PCI Express Mini Card for wireless LAN” on page 101
v“1160 Keyboard” on page 107
Table 27. Removal steps of keyboard bezel
Note: Steps 2a and 3a are only for ThinkPad SL510, L510, and L512. For
ThinkPad SL410, L410, and L412, skip steps 2a and 3a.
3
3
3
1
3a
1
2
2
2
2a 2a
Step Screw (quantity) Color Torque
1 M2.5 ×6.5 mm, wafer-head, nylon-coated
(2)
Black 0.392 Nm
(4 kgfcm)
2 M2 ×3 mm, wafer-head, nylon-coated (3) Black 0.181 Nm
(1.85 kgfcm)
2a M2 ×3 mm, wafer-head, nylon-coated (2) Black 0.181 Nm
(1.85 kgfcm)
3 M2 ×5 mm, wafer-head, nylon-coated (3) Black 0.181 Nm
(1.85 kgfcm)
3a M2 ×5 mm, wafer-head, nylon-coated (1) Black 0.181 Nm
(1.85 kgfcm)
110 ThinkPad SL410, L410, L412, SL510, L510, and L512 Hardware Maintenance Manual

Table 27. Removal steps of keyboard bezel (continued)
4
4
7
5
6
56
Step Screw (quantity) Color Torque
4 M2 ×3 mm, wafer-head, nylon-coated (2) Black 0.181 Nm
(1.85 kgfcm)
When installing: Make sure that the connectors are attached firmly to the
system board.
8
8
Removing and replacing a FRU 111

1180 LCD unit
For access, remove these FRUs in order:
v“1010 Battery pack” on page 80
v“1030 Optical drive or travel cover” on page 84
v“1100 Wireless WAN slot cover and PCI Express Mini Card for wireless WAN”
on page 96
v“1110 Palm rest assembly with cables” on page 98
v“1120 PCI Express Mini Card for wireless LAN” on page 101
v“1160 Keyboard” on page 107
v“1170 Keyboard bezel” on page 110
Table 28. Removal steps of LCD unit
1
1
Step Screw (quantity) Color Torque
1 M2.5 ×6.5 mm, wafter-head, nylon-coated
(2)
Black 0.392 Nm
(4 kgfcm)
112 ThinkPad SL410, L410, L412, SL510, L510, and L512 Hardware Maintenance Manual

Table 28. Removal steps of LCD unit (continued)
2
2
3
When installing: Make sure that the connectors are attached firmly to the
system board.
Removing and replacing a FRU 113

Table 28. Removal steps of LCD unit (continued)
In step 4, release wireless antenna cables from the cable guides.
For ThinkPad SL510, L510, and L512:
444
44
4
4
4
4
4
4
For ThinkPad SL410, L410, and L412:
4
4
4
4
4
4
4
4
4
44
4
4
4
4
4
4
When installing: Make sure that the cables are attached to the cable guides
firmly .
Attention: When you route the cables, make sure that they are not subjected to
any tension. Tension could cause the cables to be damaged by the cable guides,
or a wire to be broken.
114 ThinkPad SL410, L410, L412, SL510, L510, and L512 Hardware Maintenance Manual

Table 28. Removal steps of LCD unit (continued)
For ThinkPad SL510, L510, and L512:
5
5
55
For ThinkPad SL410, L410, and L412:
5
5
5
5
Step Screw (quantity) Color Torque
5 M2.5 ×6.5 mm, wafter-head, nylon-coated
(4)
Black 0.392 Nm
(4 kgfcm)
Removing and replacing a FRU 115

Table 28. Removal steps of LCD unit (continued)
6
6
116 ThinkPad SL410, L410, L412, SL510, L510, and L512 Hardware Maintenance Manual

1190 Top shielding assembly
For access, remove these FRUs in order:
v“1010 Battery pack” on page 80
v“1030 Optical drive or travel cover” on page 84
v“1100 Wireless WAN slot cover and PCI Express Mini Card for wireless WAN”
on page 96
v“1110 Palm rest assembly with cables” on page 98
v“1120 PCI Express Mini Card for wireless LAN” on page 101
v“1160 Keyboard” on page 107
v“1170 Keyboard bezel” on page 110
v“1180 LCD unit” on page 112
Table 29. Removal steps of top shielding assembly
For ThinkPad SL510 and L510:
3
1
1
1
2
2
2
2
Step Screw (quantity) Color Torque
1 M2 ×3 mm, wafer-head, nylon-coated (3) Black 0.181 Nm
(1.85 kgfcm)
2 M2 ×5 mm, wafer-head, nylon-coated (4) Black 0.181 Nm
(1.85 kgfcm)
Removing and replacing a FRU 117

Table 29. Removal steps of top shielding assembly (continued)
For ThinkPad L512:
3
1
1
1
2
2
2
2
2
Step Screw (quantity) Color Torque
1 M2 ×3 mm, wafer-head, nylon-coated (3) Black 0.181 Nm
(1.85 kgfcm)
2 M2 ×5 mm, wafer-head, nylon-coated (5) Black 0.181 Nm
(1.85 kgfcm)
118 ThinkPad SL410, L410, L412, SL510, L510, and L512 Hardware Maintenance Manual

Table 29. Removal steps of top shielding assembly (continued)
For ThinkPad SL410 and L410:
2
11
2
2
2
3
Step Screw (quantity) Color Torque
1 M2 ×3 mm, wafer-head, nylon-coated (2) Black 0.181 Nm
(1.85 kgfcm)
2 M2 ×5 mm, wafer-head, nylon-coated (4) Black 0.181 Nm
(1.85 kgfcm)
Removing and replacing a FRU 119

Table 29. Removal steps of top shielding assembly (continued)
For ThinkPad L412:
2
11
2
3
2
Step Screw (quantity) Color Torque
1 M2 ×3 mm, wafer-head, nylon-coated (2) Black 0.181 Nm
(1.85 kgfcm)
2 M2 ×5 mm, wafer-head, nylon-coated (3) Black 0.181 Nm
(1.85 kgfcm)
120 ThinkPad SL410, L410, L412, SL510, L510, and L512 Hardware Maintenance Manual

1200 System board assembly
Important notices for handling the system board:
When handling the system board, bear the following in mind.
vThe system board has an accelerometer, which can be broken by applying
several thousands of G-forces.
Note: Dropping a system board from a height of as little as 6 inches so that it
falls flat on a hard bench can subject the accelerometer to as much as 6,000 G’s
of shock.
vBe careful not to drop the system board on a bench top that has a hard
surface, such as metal, wood, or composite.
vIf a system board is dropped, you must test it, using PC-Doctor for DOS, to
make sure that the HDD Active Protection still functions (see below).
Note: If the test shows that HDD Active Protection is not functioning, be sure
to document the drop in any reject report, and replace the system board.
vAvoid rough handling of any kind.
vAt every point in the process, be sure not to drop or stack the system board.
vIf you put a system board down, be sure to put it only on a padded surface
such as an ESD mat or conductive corrugated material.
After replacing the system board, run PC-Doctor for DOS to make sure that
HDD Active Protection still functions. The procedure is as follows:
1. Place the computer on a horizontal surface.
2. Run Diagnostics --> ThinkPad Devices --> HDD Active Protection Test.
Attention: Do not apply physical shock to the computer while the test is
running.
Removing and replacing a FRU 121

Table 30. Location of major sensitive components on the system board in ThinkPad SL410,
L410, SL510, and L510
Following components soldered on the top side of the system board are
extremely sensitive. When you service the system board, avoid any kind of
rough handling.
a GMCH (Integrated video chip)
b CPU
c ICH (I/O Controller Hub)
d Video chip (only for discrete models)
For ThinkPad SL410 and L410 integrated models:
a
b
c
For access, remove these FRUs, in order:
v“1010 Battery pack” on page 80
v“1020 ExpressCard blank bezel and Media Card blank bezel” on page 82
v“1030 Optical drive or travel cover” on page 84
v“1040 Thermal cover” on page 85
v“1050 Hard disk drive (HDD) assembly” on page 86
v“1060 DIMM” on page 88
v“1070 Fan assembly” on page 89
v“1080 CPU” on page 93
v“1090 SIM slot cover” on page 94
v“1100 Wireless WAN slot cover and PCI Express Mini Card for wireless WAN”
on page 96
v“1110 Palm rest assembly with cables” on page 98
v“1120 PCI Express Mini Card for wireless LAN” on page 101
v“1130 Backup battery” on page 103
v“1140 Bluetooth daughter card (BDC-2)” on page 104
v“1150 Media Card Reader slot board and Media Card Reader cable assembly” on
page 105
v“1160 Keyboard” on page 107
v“1170 Keyboard bezel” on page 110
v“1180 LCD unit” on page 112
v“1190 Top shielding assembly” on page 117
122 ThinkPad SL410, L410, L412, SL510, L510, and L512 Hardware Maintenance Manual

Table 30. Location of major sensitive components on the system board in ThinkPad SL410,
L410, SL510, and L510 (continued)
For ThinkPad SL410 and L410 discrete models:
c
d
a
b
For ThinkPad SL510 and L510 integrated models:
a
b
c
For ThinkPad SL510 and L510 discrete models:
c
d
a
b
Removing and replacing a FRU 123

Table 31. Location of major sensitive components on the system board in ThinkPad L412 and
L512
Following components soldered on the top side of the system board are
extremely sensitive. When you service the system board, avoid any kind of
rough handling.
a Accelerometer chip for the HDD Active Protection SystemTM
b MCP (Multi Chip Package) processor
c Video chip (only for discrete models)
d PCH (Platform Controller Hub)
For ThinkPad L412 integrated models (top side):
a
For ThinkPad L412 integrated models (bottom side):
b
d
124 ThinkPad SL410, L410, L412, SL510, L510, and L512 Hardware Maintenance Manual

Table 31. Location of major sensitive components on the system board in ThinkPad L412 and
L512 (continued)
For ThinkPad L512 integrated models (top side):
a
For ThinkPad L512 integrated models (bottom side):
b
d
For ThinkPad L412 discrete models (top side):
a
Removing and replacing a FRU 125

Table 31. Location of major sensitive components on the system board in ThinkPad L412 and
L512 (continued)
For ThinkPad L412 discrete models (bottom side):
b c
d
For ThinkPad L512 discrete models (top side):
a
For ThinkPad L512 discrete models (bottom side):
b
d
c
126 ThinkPad SL410, L410, L412, SL510, L510, and L512 Hardware Maintenance Manual

Table 32. Removal steps of system board assembly
For ThinkPad SL510, L510, and L512:
1
1
1
1
Step Screw (quantity) Color Torque
1 M2 ×5 mm, wafer-head, nylon-coated (4) Black 0.181 Nm
(1.85 kgfcm)
For ThinkPad SL410, L410, and L412:
1
1
Step Screw (quantity) Color Torque
1 M2 ×5 mm, wafer-head, nylon-coated (2) Black 0.181 Nm
(1.85 kgfcm)
Removing and replacing a FRU 127

Table 32. Removal steps of system board assembly (continued)
For ThinkPad SL510, L510, and L512:
2
2
3
For ThinkPad SL410, L410, and L412:
2
2
3
When installing: Make sure that the connectors are attached firmly to the
system board.
128 ThinkPad SL410, L410, L412, SL510, L510, and L512 Hardware Maintenance Manual

1210 USB connector board and USB cable assembly
For access, remove these FRUs in order:
v“1010 Battery pack” on page 80
v“1040 Thermal cover” on page 85
v“1050 Hard disk drive (HDD) assembly” on page 86
v“1100 Wireless WAN slot cover and PCI Express Mini Card for wireless WAN”
on page 96
v“1110 Palm rest assembly with cables” on page 98
v“1120 PCI Express Mini Card for wireless LAN” on page 101
v“1150 Media Card Reader slot board and Media Card Reader cable assembly” on
page 105
v“1160 Keyboard” on page 107
v“1170 Keyboard bezel” on page 110
v“1180 LCD unit” on page 112
v“1190 Top shielding assembly” on page 117
Table 33. Removal steps of USB connector board and USB cable assembly
3
2
4
1
When installing: Make sure that the connectors are attached firmly.
Step Screw (quantity) Color Torque
2 M2 ×3 mm, wafer-head, nylon-coated (1) Black 0.181 Nm
(1.85 kgfcm)
Removing and replacing a FRU 129

Table 33. Removal steps of USB connector board and USB cable assembly (continued)
Cable routing: Route the USB cable assembly as shown in these figures.
For ThinkPad SL510, L510, and L512:
For ThinkPad SL410, L410, and L412:
130 ThinkPad SL410, L410, L412, SL510, L510, and L512 Hardware Maintenance Manual

1220 DC-in cable and base cover
For access, remove these FRUs in order:
v“1010 Battery pack” on page 80
v“1020 ExpressCard blank bezel and Media Card blank bezel” on page 82
v“1030 Optical drive or travel cover” on page 84
v“1040 Thermal cover” on page 85
v“1050 Hard disk drive (HDD) assembly” on page 86
v“1060 DIMM” on page 88
v“1070 Fan assembly” on page 89
v“1100 Wireless WAN slot cover and PCI Express Mini Card for wireless WAN”
on page 96
v“1110 Palm rest assembly with cables” on page 98
v“1120 PCI Express Mini Card for wireless LAN” on page 101
v“1150 Media Card Reader slot board and Media Card Reader cable assembly” on
page 105
v“1160 Keyboard” on page 107
v“1170 Keyboard bezel” on page 110
v“1180 LCD unit” on page 112
v“1190 Top shielding assembly” on page 117
v“1200 System board assembly” on page 121
Table 34. Removal steps of DC-in cable and base cover
For ThinkPad SL510, L510, and L512:
2
1
1
3
Step Screw (quantity) Color Torque
1 M2 ×3 mm, wafer-head, nylon-coated (2) Black 0.181 Nm
(1.85 kgfcm)
Removing and replacing a FRU 131

Table 34. Removal steps of DC-in cable and base cover (continued)
For ThinkPad SL410, L410, and L412:
3
1
2
Step Screw (quantity) Color Torque
1 M2 ×5 mm, wafer-head, nylon-coated (1) Black 0.181 Nm
(1.85 kgfcm)
132 ThinkPad SL410, L410, L412, SL510, L510, and L512 Hardware Maintenance Manual

Table 34. Removal steps of DC-in cable and base cover (continued)
Cable routing: Route the cable as shown in these figures.
For ThinkPad SL510, L510, and L512:
For ThinkPad SL410, L410, and L412:
Removing and replacing a FRU 133

Note: Applying labels to the base cover
The new base cover FRU is shipped with a kit containing labels of several kinds.
When you replace the base cover, you need to apply the following labels:
4 Battery word label
6 Homologation label
Following labels need to be peeled off from the old base cover, and need to be
put on the new base cover.
1 MAC address label
2 Wireless WAN MAC address label
3 Windows license label (COA)
5 Serial number label
7 FFC label
8 SIRM label
9 SIM ICC ID label
10 Brazil Anatel BG label
11 Israel label (SIM model)
12 Brazil Anatel Bluetooth label
For some models, you also need to apply one or two FCC labels. Check the old
base cover; if it has one or two FCC labels, find duplicates of them in the label
kit and apply them to the new base cover.
For the location of each label, refer the following figures:
For ThinkPad SL510, L510, and SL512:
2 3
89
41
5
6
7
10
12
11
134 ThinkPad SL410, L410, L412, SL510, L510, and L512 Hardware Maintenance Manual

(continued)
For ThinkPad SL410, and L410:
2 3
5
6
7
89
10
12
11
41
For ThinkPad L412:
2 3
5
6
7
89
10
12
11
41
Removing and replacing a FRU 135

2010 LCD front bezel
For access, remove these FRUs in order:
v“1010 Battery pack” on page 80
v“1100 Wireless WAN slot cover and PCI Express Mini Card for wireless WAN”
on page 96
v“1110 Palm rest assembly with cables” on page 98
v“1120 PCI Express Mini Card for wireless LAN” on page 101
v“1160 Keyboard” on page 107
v“1170 Keyboard bezel” on page 110
v“1180 LCD unit” on page 112
Table 35. Removal steps of LCD front bezel
1
1
1
1
Step Screw cap Screw (quantity) Color Torque
1 M2 ×5 mm, wafer-head,
nylon-coated (4)
Black 0.181 Nm
(1.85 kgfcm)
2
22
2
2
2
2
2
22
2
When installing: Make sure that all the latches are attached firmly. Then secure
the bezel with the screws.
136 ThinkPad SL410, L410, L412, SL510, L510, and L512 Hardware Maintenance Manual

2020 Speaker assembly
For access, remove these FRUs in order:
v“1010 Battery pack” on page 80
v“1100 Wireless WAN slot cover and PCI Express Mini Card for wireless WAN”
on page 96
v“1110 Palm rest assembly with cables” on page 98
v“1120 PCI Express Mini Card for wireless LAN” on page 101
v“1160 Keyboard” on page 107
v“1170 Keyboard bezel” on page 110
v“1180 LCD unit” on page 112
v“2010 LCD front bezel” on page 136
Table 36. Removal steps of speaker assembly
1
2
1
3
Step Screw (quantity) Color Torque
1 M2 ×3 mm, wafer-head, nylon-coated (2) Black 0.181 Nm
(1.85 kgfcm)
Removing and replacing a FRU 137

2030 Integrated camera
For access, remove these FRUs, in order:
v“1010 Battery pack” on page 80
v“1100 Wireless WAN slot cover and PCI Express Mini Card for wireless WAN”
on page 96
v“1110 Palm rest assembly with cables” on page 98
v“1120 PCI Express Mini Card for wireless LAN” on page 101
v“1160 Keyboard” on page 107
v“1170 Keyboard bezel” on page 110
v“1180 LCD unit” on page 112
v“2010 LCD front bezel” on page 136
v“2020 Speaker assembly” on page 137
Table 37. Removal steps of integrated camera
1
1
2
3
Step Screw (quantity) Color Torque
1 M2 ×3 mm, wafer-head, nylon-coated (2) Black 0.181 Nm
(1.85 kgfcm)
When installing: Make sure that the connector is attached firmly.
138 ThinkPad SL410, L410, L412, SL510, L510, and L512 Hardware Maintenance Manual

2040 Antenna assembly
For access, remove these FRUs in order:
v“1010 Battery pack” on page 80
v“1100 Wireless WAN slot cover and PCI Express Mini Card for wireless WAN”
on page 96
v“1110 Palm rest assembly with cables” on page 98
v“1120 PCI Express Mini Card for wireless LAN” on page 101
v“1160 Keyboard” on page 107
v“1170 Keyboard bezel” on page 110
v“1180 LCD unit” on page 112
v“2010 LCD front bezel” on page 136
v“2020 Speaker assembly” on page 137
v“2030 Integrated camera” on page 138
Table 38. Removal steps of antenna assembly
Release the antenna cables from the cable guides of the LCD rear cover assembly
and from the hinges.
For ThinkPad SL510, L510, L512:
1
1
11
1
1
When installing: Route the cables as shown in this figure. When you route the
cables, make sure that they are not subjected to any tension. Tension could cause
the cables to be damaged by the cable guides, or a wire to be broken.
Removing and replacing a FRU 139

Table 38. Removal steps of antenna assembly (continued)
For ThinkPad SL410, L410, and L412:
1
1
1
1
1
1
When installing: Route the cables as shown in this figure. When you route the
cables, make sure that they are not subjected to any tension. Tension could cause
the cables to be damaged by the cable guides, or a wire to be broken.
2
2
2
2
2
140 ThinkPad SL410, L410, L412, SL510, L510, and L512 Hardware Maintenance Manual

2050 Hinges, LCD panel, LCD cable, and LCD rear cover assembly
For access, remove these FRUs, in order:
v“1010 Battery pack” on page 80
v“1100 Wireless WAN slot cover and PCI Express Mini Card for wireless WAN”
on page 96
v“1110 Palm rest assembly with cables” on page 98
v“1120 PCI Express Mini Card for wireless LAN” on page 101
v“1160 Keyboard” on page 107
v“1170 Keyboard bezel” on page 110
v“1180 LCD unit” on page 112
v“2010 LCD front bezel” on page 136
v“2020 Speaker assembly” on page 137
v“2030 Integrated camera” on page 138
v“2040 Antenna assembly” on page 139
Table 39. Removal steps of hinges, LCD panel, LCD cable, and LCD rear cover assembly
For ThinkPad SL510, L510, and L512:
1
1
1
1
Step Screw (quantity) Color Torque
1 M2 ×5 mm, wafer-head, nylon-coated (4) Black 0.181 Nm
(1.85 kgfcm)
Removing and replacing a FRU 141

Table 39. Removal steps of hinges, LCD panel, LCD cable, and LCD rear cover
assembly (continued)
For ThinkPad SL410, L410, and L412:
1
1
Step Screw (quantity) Color Torque
1 M2 ×5 mm, wafer-head, nylon-coated (2) Black 0.181 Nm
(1.85 kgfcm)
2
142 ThinkPad SL410, L410, L412, SL510, L510, and L512 Hardware Maintenance Manual

Table 39. Removal steps of hinges, LCD panel, LCD cable, and LCD rear cover
assembly (continued)
3
3
4
3
3
4
Step Screw (quantity) Color Torque
3 M2 ×3 mm, small-head, nylon-coated (4) Black 0.181 Nm
(1.85 kgfcm)
7
5
6
When installing: Make sure that the LCD connector is attached firmly.
Removing and replacing a FRU 143
144 ThinkPad SL410, L410, L412, SL510, L510, and L512 Hardware Maintenance Manual

Locations
This chapter presents the location of ThinkPad SL410, L410, L412, SL510, L510, and
L512 features and hardware.
Front view
1 Integrated camera
2 Built-in microphone
3 Built-in stereo speakers
4 Power switch
5 AC power connector
6 ThinkVantage button
7 System status indicators
Note: For the description of each indicator, see “Status indicators” on page
69.
8 Optical drive or second battery or travel cover
9 Media Card reader
10 Universal serial bus (USB) connectors
11 Wireless radio switch
12 Power status indicators
Note: For the description of each indicator, see “Status indicators” on page
69.
13 Fingerprint reader (for some models)
14 Touch pad buttons
15 Touch pad
16 TrackPoint buttons
17 TrackPoint pointing stick
18 UltraNav
19 Volume control buttons
1
2
3
3
4
6
5
7
8
9
11
12
10
13
14
15
16
17
18
19
© Copyright Lenovo 2009, 2010 145

Rear view
1 Stereo headphone jack or Combo audio jack
2 Microphone jack
3 HDMI port or DisplayPort connector
4 RJ-45 (Ethernet) connector
5 eSATA/USB combo connector
6 External monitor connector
7 Security keyhole
Note: In some models, the security keyhole is located on the right side of
the computer.
8 USB connector
2
3
4
1
7
8
5
6
Bottom view
1 Battery pack
2 Battery pack latch
3 Docking connector (for some models)
4 Thermal slot (DIMM, hard disk drive, fan assembly)
5 ExpressCard slot
6 Wireless WAN card slot
7 SIM slot
1
2
4
5
6
67
3
146 ThinkPad SL410, L410, L412, SL510, L510, and L512 Hardware Maintenance Manual

Parts list
This chapter contains following lists of the service parts.
v“Overall” on page 148
v“LCD FRUs” on page 202
v“Keyboard” on page 214
v“Miscellaneous parts” on page 215
v“AC adapters” on page 216
v“Power cords” on page 217
v“Recovery discs” on page 218
v“Common service tools” on page 235
Notes:
vEach FRU is available for all types or models, unless specific types or models
are specified.
vFRU with specific models listed and described as xxU (where U is an example
of a country designator) should be used for all models ending in U.
vFRU with specific models listed and described as 3Dx (where 3D is an
example of a unique configuration) should be used for all of these models,
unless specific country or region designator is specified.
vA CRU (customer replaceable unit) is identified by a single asterisk (*) or two
asterisks (**) in the CRU ID column. An N in the CRU ID column means that
the part is not a CRU. A single asterisk (*) means that the part is a Self-service
CRU; two asterisks (**) means that the part is an Optional-service CRU.
ThinkPad computers contain the following types of CRUs:
Self-service CRUs
These CRUs unplug or are held by no more than two screws.
Examples of these types of CRUs include an ac adapter, a power cord,
a battery, and a hard disk drive. Other Self-service CRUs depending
on product design may include a memory, a wireless card, a keyboard,
and a palm rest with finger print reader and touchpad.
Optional-service CRUs
These CRUs are isolated parts within the computer that are concealed
by an access panel that is typically secured by more than two screws.
Once the access panel is removed, the specific CRU is visible.
vFRUs marked with OP are available as options.
© Copyright Lenovo 2009, 2010 147

Overall
1
2
3
4
5
8
7
6
10
9
11
12
28
27
26
23
24
25
22
21
20
19
18
17
16
15
13
14
148 ThinkPad SL410, L410, L412, SL510, L510, and L512 Hardware Maintenance Manual

Table 40. Parts list—Overall
No. FRU (Overall) FRU no. CRU
ID
1 LCD unit (see “LCD FRUs” on page 202.)
2 Keyboard bezel assembly for SL410, L410, and L412 60Y4138 N
2 Keyboard bezel assembly for SL510, L510, and L512 60Y4140 N
3 Top shielding assembly for SL410 and L410 60Y4359 N
3 Top shielding assembly for L412 60Y5025 N
3 Top shielding assembly for SL510 and L510 60Y4360 N
3 Top shielding assembly for L512 75Y4790 N
4 1-GB DDR3-1066 SDRAM SO-DIMM (PC2-8500) card
v2842-CTO, 24x, 29x, 2Ex, 33x, 36x, 37x, 39x, 3Dx, 3Hx, 4Gx, 4Ux, 4Yx, 59x, 5Fx, 5Hx,
5Kx, 5Vx, 5Xx, 66x, 68x, 6Cx, 6Ex, 6Px, 6Rx, 6Vx, 6Xx, 7Fx, 7Gx, 7Jx, 7Sx, 7Xx, 87x, 88x,
8Ex, 8Fx, 8Mx, 8Nx, 8Sx, 8Tx, 92x, 93x, 9Ax, 9Bx, 9Jx, 9Kx, 9Sx, 9Tx, A2x, A3x, BCx,
BDx, BEx, BFx, CNx, DMx, DTx, DUx, DXx, DYx, DZx, EBx, EMx, EYx, F8x, H6x
v2847-CTO, 24x, 26x, 29x, 2Ax, 2Bx, 2Dx, 2Gx, 2Hx, 2Mx, 2Nx, 2Rx, 2Ux, 2Vx, 2Wx, 2Yx,
37x, 38x, 3Dx, 3Ex, 3Kx, 3Nx, 3Px, 42x, 43x, 4Ax, 4Sx, 4Ux, 4Wx, 52x, 53x, 58x, 59x,
5Hx, 5Kx, 5Ux, 5Wx, 6Cx, 6Dx, 6Hx, 7Bx, 7Cx, 7Jx, 7Zx, 89x, 8Ax, 8Bx, 8Cx, 8Hx, 8Jx,
8Ux, 8Vx, 8Zx, 97x, 98x, 9Cx, 9Dx, 9Hx, 9Jx, 9Wx, 9Xx, 9Zx, A6x, A8x, ALx, AMx, B6x,
BAx, BBx, Q3x, Q4x, Q9x, QAx, QDx, QFx, QHx, R2x, R4x, R5x, RCx, RDx, RMx, RNx
v2873-CTO
v2874-CTO, 22x, 33x, 37x, 3Ex, 3Px, 3Qx, 3Rx, 3Sx, 47x, 4Mx, 4Nx, 4Px, 4Qx, 52x, 53x,
5Ax, 5Bx, 5Jx, 5Kx, 6Px, 6Qx, 6Vx, 7Bx, 7Cx, 7Dx, 7Gx, 7Ux, 7Vx
v2875-CTO, 2Dx, 2Ex, 2Lx, 2Vx, 2Xx, 32x, 33x, 39x, 3Ax, 3Px, 3Yx, 43x, 46x, 47x, 48x,
4Ax, 4Fx, 4Gx, 4Hx, 4Nx, 4Px, 4Rx, 54x, 55x, 57x, 59x, 5Bx, R2x, R3x, R7x, R8x
v2931-CTO
55Y3712 **
Parts list 149

Table 40. Parts list—Overall (continued)
No. FRU (Overall) FRU no. CRU
ID
4 2-GB DDR3-1066 SDRAM SO-DIMM (PC2-8500) card
v2842-CTO, 22x, 23x, 24x, 25x, 26x, 27x, 28x, 29x, 2Ax, 2Bx, 2Cx, 2Dx, 2Ex, 33x, 34x, 35x,
36x, 37x, 39x, 3Bx, 3Dx, 3Fx, 3Gx, 3Hx, 3Px, 3Qx, 3Rx, 3Sx, 3Tx, 3Ux, 3Vx, 42x, 43x,
44x, 45x, 46x, 47x, 48x, 49x, 4Ax, 4Bx, 4Cx, 4Dx, 4Ex, 4Fx, 4Gx, 4Hx, 4Jx, 4Kx, 4Lx,
4Mx, 4Nx, 4Px, 4Qx, 4Rx, 4Sx, 4Tx, 4Vx, 4Wx, 4Xx, 4Zx, 52x, 53x, 54x, 55x, 56x, 57x,
58x, 5Ax, 5Bx, 5Cx, 5Dx, 5Ex, 5Fx, 5Gx, 5Hx, 5Jx, 5Kx, 5Lx, 5Mx, 5Nx, 5Px, 5Qx, 5Rx,
5Sx, 5Tx, 5Ux, 5Vx, 5Wx, 5Xx, 5Yx, 5Zx, 62x, 63x, 64x, 65x, 67x, 69x, 6Ax, 6Bx, 6Dx,
6Fx, 6Gx, 6Hx, 6Jx, 6Kx, 6Lx, 6Mx, 6Nx, 6Qx, 6Sx, 6Tx, 6Ux, 6Wx, 6Yx, 6Zx, 72x, 73x,
74x, 75x, 76x, 77x, 78x, 7Bx, 7Cx, 7Dx, 7Ex, 7Fx, 7Gx, 7Hx, 7Jx, 7Px, 7Qx, 7Rx, 7Tx,
7Ux, 7Vx, 7Wx, 7Yx, 7Zx, 82x, 83x, 84x, 85x, 86x, 89x, 8Ax, 8Bx, 8Cx, 8Dx, 8Gx, 8Hx,
8Jx, 8Kx, 8Lx, 8Rx, 8Ux, 8Vx, 8Wx, 8Xx, 8Yx, 8Zx, 94x, 95x, 96x, 97x, 98x, 99x, 9Cx,
9Dx, 9Ex, 9Fx, 9Gx, 9Hx, 9Lx, 9Mx, 9Nx, 9Px, 9Qx, 9Rx, 9Ux, 9Vx, 9Wx, 9Xx, 9Yx, 9Zx,
A4x, A5x, A6x, A7x, A8x, A9x, AAx, ABx, ACx, ADx, AEx, AFx, AGx, AHx, AJx, AKx,
ALx, AMx, ANx, APx, AQx, ARx, ASx, ATx, AUx, AVx, AWx, AXx, AYx, AZx, B2x,
B3x, B4x, B5x, B6x, B7x, B8x, B9x, BAx, BBx, BGx, BHx, BJx, BKx, BMx, BNx, BPx, BQx,
BRx, BSx, BTx, BUx, BVx, BWx, BXx, BYx, BZx, C2x, C3x, C4x, C5x, C6x, C7x, C8x,
C9x, CAx, CBx, CCx, CDx, CEx, CFx, CGx, CHx, CJx, CKx, CLx, CMx, CNx, CPx,
CQx, CRx, CSx, CUx, CVx, CWx, CXx, CYx, CZx, D2x, D3x, D4x, D5x, D6x, D7x, D8x,
D9x, DAx, DBx, DCx, DDx, DEx, DFx, DGx, DHx, DJx, DKx, DLx, DMx, DNx, DPx,
DQx, DRx, DSx, DTx, DUx, DVx, DWx, DXx, DYx, DZx, E2x, E3x, E4x, E5x, E6x, E7x,
E8x, E9x, EAx, ECx, EDx, EEx, EFx, EGx, EHx, EJx, EKx, ELx, ENx, EPx, EQx, ERx,
ESx, ETx, EUx, EVx, EWx, EXx, EYx, EZx, F2x, F3x, F4x, F5x, F6x, F7x, F8x, F9x, FAx,
FBx, FCx, FDx, FEx, FFx, FGx, FHx, FJx, FKx, FLx, FMx, FNx, FPx, FQx, FSx, FTx, FUx,
FVx, FWx, FXx, FYx, FZx, G2x, G3x, G4x, G5x, G6x, G7x, G8x, G9x, GBx, GCx, GDx,
GEx, GFx, GGx, GHx, GJx, GKx, GLx, GMx, GNx, GPx, GQx, GRx, GSx, GTx, GUx,
GWx, GXx, GYx, GZx, H2x, H3x, H4x, H5x, H7x, H8x, H9x, HAx, HBx, HCx, HDx,
HEx, HFx, HGx, HHx
v2847-CTO, 25x, 27x, 28x, 29x, 2Ax, 2Cx, 2Ex, 2Fx, 2Gx, 2Hx, 2Jx, 2Kx, 2Lx, 2Mx, 2Nx,
2Px, 2Qx, 2Rx, 2Sx, 2Tx, 2Ux, 2Vx, 2Xx, 2Yx, 2Zx, 33x, 34x, 35x, 39x, 3Dx, 3Ex, 3Kx,
3Lx, 3Mx, 3Nx, 3Px, 3Qx, 3Vx, 3Wx, 3Xx, 3Yx, 3Zx, 42x, 43x, 44x, 45x, 46x, 47x, 48x,
49x, 4Bx, 4Cx, 4Dx, 4Ex, 4Fx, 4Gx, 4Hx, 4Jx, 4Nx, 4Px, 4Qx, 4Rx, 4Sx, 4Tx, 4Ux, 4Vx,
4Wx, 4Xx, 4Yx, 4Zx, 54x, 55x, 56x, 57x, 58x, 59x, 5Cx, 5Dx, 5Ex, 5Fx, 5Gx, 5Jx, 5Lx,
5Mx, 5Nx, 5Px, 5Qx, 5Rx, 5Sx, 5Tx, 5Vx, 5Xx, 5Yx, 5Zx, 62x, 63x, 64x, 65x, 66x, 67x,
68x, 69x, 6Ax, 6Bx, 6Cx, 6Dx, 6Gx, 6Hx, 6Jx, 6Kx, 6Lx, 6Mx, 6Nx, 6Px, 6Qx, 6Rx, 6Sx,
6Tx, 6Ux, 6Vx, 6Wx, 6Xx, 6Yx, 6Zx, 72x, 73x, 74x, 75x, 76x, 77x, 78x, 79x, 7Ax, 7Dx,
7Ex, 7Fx, 7Jx, 7Kx, 7Lx, 7Mx, 7Nx, 7Px, 7Qx, 7Rx, 7Sx, 7Tx, 7Ux, 7Vx, 7Wx, 7Xx, 7Yx,
7Zx, 82x, 83x, 84x, 85x, 86x, 87x, 88x, 8Dx, 8Ex, 8Fx, 8Gx, 8Hx, 8Jx, 8Kx, 8Lx, 8Mx,
8Nx, 8Px, 8Qx, 8Rx, 8Sx, 8Tx, 8Ux, 8Vx, 8Yx, 8Zx, 92x, 93x, 94x, 95x, 96x, 97x, 98x, 99x,
9Ax, 9Bx, 9Cx, 9Dx, 9Ex, 9Fx, 9Gx, 9Hx, 9Jx, 9Kx, 9Lx, 9Mx, 9Nx, 9Px, 9Qx, 9Rx, 9Sx,
9Tx, 9Ux, 9Vx, 9Wx, 9Xx, 9Yx, 9Zx, A2x, A3x, A4x, A5x, A6x, A7x, A8x, A9x, AAx,
ABx, ACx, ADx, AEx, AFx, AGx, AHx, AJx, AKx, ALx, AMx, ANx, APx, AQx, ARx,
ASx, ATx, AUx, AVx, AWx, AXx, AYx, AZx, B2x, B3x, B4x, B5x, B6x, B7x, B8x, B9x,
BAx, Q2x, Q3x, Q4x, Q5x, Q6x, Q7x, Q8x, Q9x, QAx, QEx, QFx, QGx, QHx, QJx, R3x,
R6x, R7x, R8x, R9x, RAx, RBx, RFx, RGx, RHx, RJx, RKx, RLx, RPx, RQx, RRx, RSx,
RTx, RUx, RVx, RWx, RXx
v2873-CTO, 32x, 33x
v2874-CTO, 22x, 32x, 34x, 35x, 36x, 39x, 3Bx, 3Gx, 3Kx, 3Lx, 3Mx, 3Nx, 46x, 48x, 49x,
4Ax, 4Bx, 4Cx, 4Dx, 4Fx, 4Gx, 4Hx, 4Jx, 4Kx, 4Lx, 54x, 55x, 56x, 57x, 58x, 59x, 5Cx,
5Dx, 5Ex, 5Fx, 5Gx, 5Hx, 5Lx, 5Mx, 5Nx, 5Px, 5Qx, 5Rx, 62x, 63x, 64x, 65x, 66x, 67x,
68x, 69x, 6Ax, 6Bx, 6Cx, 6Dx, 6Ex, 6Fx, 6Gx, 6Hx, 6Jx, 6Kx, 6Lx, 6Mx, 6Nx, 6Rx, 6Sx,
6Tx, 6Ux, 6Wx, 6Xx, 6Yx, 6Zx, 72x, 73x, 74x, 75x, 76x, 77x, 78x, 79x, 7Ax, 7Bx, 7Cx,
7Dx, 7Ex, 7Fx, 7Gx, 7Hx, 7Jx, 7Kx, 7Lx, 7Mx, 7Nx, 7Px, 7Qx, 7Rx, 7Sx, 7Tx, 7Vx, 7Wx,
7Xx, 7Yx, 7Zx, 82x
(continued)
55Y3713 **
150 ThinkPad SL410, L410, L412, SL510, L510, and L512 Hardware Maintenance Manual

Table 40. Parts list—Overall (continued)
No. FRU (Overall) FRU no. CRU
ID
4 (continued)
2-GB DDR3-1066 SDRAM SO-DIMM (PC2-8500) card
v2875-CTO, 23x, 24x, 25x, 26x, 27x, 28x, 29x, 2Ax, 2Bx, 2Cx, 2Dx, 2Fx, 2Gx, 2Hx, 2Jx,
2Kx, 2Mx, 2Nx, 2Px, 2Qx, 2Rx, 2Sx, 2Tx, 2Ux, 2Wx, 2Yx, 2Zx, 35x, 36x, 3Mx, 3Nx, 3Wx,
3Xx, 3Zx, 42x, 44x, 45x, 49x, 4Bx, 4Cx, 4Dx, 4Ex, 4Jx, 4Kx, 4Lx, 4Qx, 4Sx, 4Tx, 4Ux,
4Vx, 4Wx, 4Xx, 4Yx, 52x, 53x, 56x, 57x, 58x, 59x, 5Ax, 5Bx, 5Cx, R4x, R5x, R6x, R8x,
R9x, RAx, RBx, RCx, RDx, RFx, RGx, RHx, RJx
v2931-CTO, 25x, 26x
55Y3713 **
4 4-GB DDR3-1066 SDRAM SO-DIMM (PC2-8500) card
v2842-CTO, GVx
v2847-CTO, 36x, 5Ax, 5Bx, 6Ex, 6Fx, QBx, QCx, 8Wx, 8Xx
v2873-CTO
v2874-CTO
v2875-CTO
v2931-CTO
55Y3714 **
4 1-GB DDR3-1333 SDRAM SO-DIMM (PC3-10600) card
v0530-CTO, 59x, 5Ax, 5Bx, 5Cx, 5Dx
v0553-CTO, 22x, 33x, 44x, 52x, 53x, 57x, 59x, 5Dx, 5Fx, 5Gx
v0585-CTO, 44x, 53x
v0591-CTO
v2550-CTO, 44x
v2597-CTO, 58x, 59x, 5Ax, 5Bx
v2598-CTO, 22x, 33x, 44x, 57x
v2599-CTO
55Y3715 **
4 2-GB DDR3-1333 SDRAM SO-DIMM (PC3-10600) card
v0530-CTO, 32x, 52x, 53x, 54x, 55x, 56x, 57x, 59x, 5Ax, 5Bx, 5Cx, 5Dx, 5Ex, 5Fx, 5Gx, 5Jx,
5Kx, 5Lx, 5Mx, 5Nx, 5Px, 5Qx, 5Rx, 5Sx, 5Tx, 5Ux, 5Vx, 5Wx, 5Xx, 5Zx, 62x, 63x
v0553-CTO, 22x, 33x, 35x, 42x, 43x, 44x, 52x, 53x, 54x, 55x, 56x, 57x, 58x, 59x, 5Ax, 5Bx,
5Cx, 5Dx, 5Fx, 5Gx, 5Hx, 5Jx, 5Kx, 5Lx, 5Mx, 5Nx, 5Px, 5Qx, 5Rx, 5Tx, 5Ux, 5Vx, 5Wx,
5Xx, 5Yx, 5Zx, 62x, 63x, 64x, 65x, 66x, 67x, 68x, 69x, 6Bx, 6Cx, 6Dx, 6Fx, 6Gx, 6Hx, 6Jx,
6Kx, 6Lx, 6Mx, 6Nx, 6Px, 6Qx, 6Rx, 6Sx, 6Tx
v0585-CTO, 42x, 43x, 44x, 52x, 53x, 54x, 55x, 57x, 58x, 59x, 5Ax, 5Bx, 5Dx, 5Fx, 5Hx, 5Kx,
5Mx, 5Px, 5Rx, 5Tx, 5Vx, 5Yx
v0591-CTO, 52x, 53x
v2550-CTO, 42x, 43x, 44x, 52x, 53x, 54x, 55x, 57x, 58x, 59x, 5Ax, 5Bx, 5Dx, 5Fx, 5Hx, 5Kx,
5Mx, 5Px, 5Rx, 5Tx, 5Vx, 5Xx
v2597-CTO, 22x, 32x, 52x, 53x, 54x, 55x, 56x, 58x, 59x, 5Ax, 5Bx, 5Cx, 5Dx, 5Ex, 5Fx,
5Gx, 5Hx, 5Jx, 5Kx, 5Lx, 5Mx, 5Nx, 5Px, 5Qx, 5Rx, 5Sx, 5Vx, 5Wx, 5Xx, 5Yx
v2598-CTO, 22x, 24x, 33x, 34x, 42x, 43x, 44x, 52x, 53x, 54x, 55x, 56x, 57x, 5Bx, 5Cx, 5Dx,
5Ex, 5Fx, 5Gx, 5Hx, 5Jx, 5Kx, 5Lx, 5Mx, 5Nx, 5Px, 5Qx, 5Rx, 5Sx, 5Tx, 5Vx, 5Wx, 5Xx,
5Yx, 5Zx, 62x, 63x, 64x, 65x, 66x, 67x, 68x, 69x, 6Ax, 6Bx, 6Cx, 6Dx, 6Ex, 6Fx, 6Jx, 6Kx,
6Lx
v2599-CTO, 52x, 53x
55Y3716 **
4 4-GB DDR3-1333 SDRAM SO-DIMM (PC3-10600) card
v0530-CTO
v0553-CTO, 36x, 5Ex
v0585-CTO, 56x
v0591-CTO
v2550-CTO
v2597-CTO, 5Tx
v2598-CTO, 35x, 58x, 59x, 5Ax, 6Gx
v2599-CTO
55Y3717 **
5 Media Card Reader board assembly 60Y5644 N
6 Media Card Reader slot blank bezel 60Y4342 *
Parts list 151

Table 40. Parts list—Overall (continued)
No. FRU (Overall) FRU no. CRU
ID
7 USB cable assembly for 14W 45M2861 N
7 USB cable assembly for 15W 45M2871 N
8 USB connector board assembly for SL410, L410, SL510, and L510 60Y5645 N
8 USB connector board assembly for L412 and L512 75Y4072 N
9 DC-in cable for SL410, L410, and L412 45M2862 N
9 DC-in cable for SL510, L510, and L512 45M2863 N
10 Battery pack, 4 cell Li-Polymer (2.2 Ah)
v2842-CTO, 23x, 27x, 4Tx, 4Vx, 4Wx, 5Tx, 5Ux, 5Wx, 5Yx, 5Zx, 62x, 63x, 64x, 65x, 66x,
67x, 68x, 69x, 6Ax, 6Bx, 6Cx, 6Dx, 6Ex, 6Fx, 6Gx, 6Hx, 6Jx, 6Kx, 6Lx, 6Mx, 6Nx, 6Px,
6Qx, 6Rx, 6Sx, 6Tx, 6Ux, 6Vx, 6Xx, 7Wx, 7Yx, 7Zx, 82x, 83x, 84x, 85x, 86x, 87x, 88x, 89x,
8Ax, 8Cx, 8Dx, 8Ex, 8Fx, 8Gx, 8Hx, 8Jx, 8Kx, 8Lx, 8Mx, 8Nx, 8Rx, 8Sx, 8Tx, 8Ux, 8Vx,
8Wx, 8Xx, 8Yx, 8Zx, 92x, 93x, 94x, 95x, 96x, 97x, 98x, 99x, 9Ax, 9Bx, 9Cx, 9Dx, 9Ex, 9Fx,
9Gx, 9Hx, 9Jx, 9Kx, 9Lx, 9Mx, 9Nx, 9Px, 9Qx, 9Rx, 9Sx, 9Tx, 9Ux, 9Vx, 9Wx, 9Xx, 9Yx,
9Zx, A2x, A3x, A4x, A5x, A6x, A7x, BZx, C2x, C3x, C4x, EBx, ECx, EDx, EEx, EFx, EGx,
EHx, EJx, EKx, ELx, EMx, ENx, EPx, EQx, ERx, ESx, ETx, EUx, EVx, EWx, EXx, EYx,
FCx, FDx, FEx, FFx, FGx, FHx, FJx, FKx, FLx, GYx, GZx, H2x, H3x, H4x, H5x, H6x,
HFx, HGx, HHx
v2847-CTO, 25x, 35x, 37x, 38x, 39x, 4Ax, 4Bx, 4Cx, 4Dx, 4Ex, 4Fx, 4Gx, 4Hx, 4Jx, 4Nx,
4Px, 4Qx, 4Rx, 4Tx, 4Vx, 4Xx, 4Yx, 4Zx, 52x, 54x, 55x, 5Wx, 69x, 6Jx, 6Kx, 6Lx, 6Mx,
6Nx, 6Px, 6Qx, 6Rx, 6Sx, 6Tx, 6Ux, 6Vx, 6Wx, 6Xx, 6Yx, 6Zx, 72x, 73x, 74x, 75x, 76x,
77x, 7Bx, 7Cx, 89x, 8Ax, 8Bx, 8Cx, 8Fx, 8Gx, 8Kx, 8Lx, 9Fx, 9Gx, 9Kx, AAx, ABx, B2x,
BBx, QDx, RNx
v2873-CTO
v2874-CTO, 33x, 3Nx, 3Px, 3Qx, 3Rx, 3Sx, 49x, 4Ax, 4Cx, 4Dx, 4Fx, 4Gx, 4Nx, 4Px, 4Qx,
52x, 53x, 54x, 55x, 56x, 57x, 58x, 59x, 5Ax, 5Bx, 5Cx, 5Dx, 5Ex, 5Fx, 5Gx, 5Hx, 5Jx, 5Kx,
5Lx, 5Mx, 5Nx, 5Px, 5Qx, 5Rx, 66x, 67x, 68x, 69x, 6Ax, 6Bx, 6Px, 6Tx, 6Ux, 6Xx, 6Yx,
6Zx, 74x, 75x, 76x, 77x, 7Ax, 7Bx, 7Hx, 7Jx, 7Kx, 7Lx, 7Mx, 7Nx, 7Ux, 7Wx, 7Xx, 7Yx
v2875-CTO, 24x, 2Dx, 2Fx, 2Mx, 2Nx, 2Px, 2Sx, 2Tx, 2Ux, 2Wx, 2Yx, 2Zx, 35x, 36x, 3Mx,
3Nx, 3Wx, 3Xx, 48x, 4Ax, 4Fx, 4Gx, 4Hx, 4Lx, 4Nx, 4Px, 57x, 58x, 5Bx, RFx
v2931-CTO
v0530-CTO, 5Lx, 5Mx, 5Nx, 5Px, 5Qx, 5Rx, 5Sx, 5Tx, 5Ux, 5Vx
v0553-CTO, 5Zx, 62x, 63x, 64x, 65x, 66x, 67x, 68x, 69x
v0585-CTO
v0591-CTO
v2550-CTO
v2597-CTO, 5Gx, 5Hx, 5Jx, 5Kx, 5Lx, 5Mx, 5Nx, 5Px, 5Qx
v2598-CTO, 67x, 68x, 69x, 6Ax, 6Bx, 6Cx, 6Dx, 6Ex, 6Fx
v2599-CTO
42T4763 *
152 ThinkPad SL410, L410, L412, SL510, L510, and L512 Hardware Maintenance Manual

Table 40. Parts list—Overall (continued)
No. FRU (Overall) FRU no. CRU
ID
10 Battery pack, 4 cell Li-Polymer (2.2 Ah)
v2842-CTO, 23x, 27x, 4Tx, 4Vx, 4Wx, 5Tx, 5Ux, 5Wx, 5Yx, 5Zx, 62x, 63x, 64x, 65x, 66x,
67x, 68x, 69x, 6Ax, 6Bx, 6Cx, 6Dx, 6Ex, 6Fx, 6Gx, 6Hx, 6Jx, 6Kx, 6Lx, 6Mx, 6Nx, 6Px,
6Qx, 6Rx, 6Sx, 6Tx, 6Ux, 6Vx, 6Xx, 7Wx, 7Yx, 7Zx, 82x, 83x, 84x, 85x, 86x, 87x, 88x, 89x,
8Ax, 8Cx, 8Dx, 8Ex, 8Fx, 8Gx, 8Hx, 8Jx, 8Kx, 8Lx, 8Mx, 8Nx, 8Rx, 8Sx, 8Tx, 8Ux, 8Vx,
8Wx, 8Xx, 8Yx, 8Zx, 92x, 93x, 94x, 95x, 96x, 97x, 98x, 99x, 9Ax, 9Bx, 9Cx, 9Dx, 9Ex, 9Fx,
9Gx, 9Hx, 9Jx, 9Kx, 9Lx, 9Mx, 9Nx, 9Px, 9Qx, 9Rx, 9Sx, 9Tx, 9Ux, 9Vx, 9Wx, 9Xx, 9Yx,
9Zx, A2x, A3x, A4x, A5x, A6x, A7x, BZx, C2x, C3x, C4x, EBx, ECx, EDx, EEx, EFx, EGx,
EHx, EJx, EKx, ELx, EMx, ENx, EPx, EQx, ERx, ESx, ETx, EUx, EVx, EWx, EXx, EYx,
FCx, FDx, FEx, FFx, FGx, FHx, FJx, FKx, FLx, GYx, GZx, H2x, H3x, H4x, H5x, H6x,
HFx, HGx, HHx
v2847-CTO, 25x, 35x, 37x, 38x, 39x, 4Ax, 4Bx, 4Cx, 4Dx, 4Ex, 4Fx, 4Gx, 4Hx, 4Jx, 4Nx,
4Px, 4Qx, 4Rx, 4Tx, 4Vx, 4Xx, 4Yx, 4Zx, 52x, 54x, 55x, 5Wx, 69x, 6Jx, 6Kx, 6Lx, 6Mx,
6Nx, 6Px, 6Qx, 6Rx, 6Sx, 6Tx, 6Ux, 6Vx, 6Wx, 6Xx, 6Yx, 6Zx, 72x, 73x, 74x, 75x, 76x,
77x, 7Bx, 7Cx, 89x, 8Ax, 8Bx, 8Cx, 8Fx, 8Gx, 8Kx, 8Lx, 9Fx, 9Gx, 9Kx, AAx, ABx, B2x,
BBx, QDx, RNx
v2873-CTO
v2874-CTO, 33x, 3Nx, 3Px, 3Qx, 3Rx, 3Sx, 49x, 4Ax, 4Cx, 4Dx, 4Fx, 4Gx, 4Nx, 4Px, 4Qx,
52x, 53x, 54x, 55x, 56x, 57x, 58x, 59x, 5Ax, 5Bx, 5Cx, 5Dx, 5Ex, 5Fx, 5Gx, 5Hx, 5Jx, 5Kx,
5Lx, 5Mx, 5Nx, 5Px, 5Qx, 5Rx, 66x, 67x, 68x, 69x, 6Ax, 6Bx, 6Px, 6Tx, 6Ux, 6Xx, 6Yx,
6Zx, 74x, 75x, 76x, 77x, 7Ax, 7Bx, 7Hx, 7Jx, 7Kx, 7Lx, 7Mx, 7Nx, 7Ux, 7Wx, 7Xx, 7Yx
v2875-CTO, 24x, 2Dx, 2Fx, 2Mx, 2Nx, 2Px, 2Sx, 2Tx, 2Ux, 2Wx, 2Yx, 2Zx, 35x, 36x, 3Mx,
3Nx, 3Wx, 3Xx, 48x, 4Ax, 4Fx, 4Gx, 4Hx, 4Lx, 4Nx, 4Px, 57x, 58x, 5Bx, RFx
v2931-CTO
v0530-CTO, 5Lx, 5Mx, 5Nx, 5Px, 5Qx, 5Rx, 5Sx, 5Tx, 5Ux, 5Vx
v0553-CTO, 5Zx, 62x, 63x, 64x, 65x, 66x, 67x, 68x, 69x
v0585-CTO
v0591-CTO
v2550-CTO
v2597-CTO, 5Gx, 5Hx, 5Jx, 5Kx, 5Lx, 5Mx, 5Nx, 5Px, 5Qx
v2598-CTO, 67x, 68x, 69x, 6Ax, 6Bx, 6Cx, 6Dx, 6Ex, 6Fx
v2599-CTO
42T4765 *
10 Battery pack, 6 cell Li-ion (2.2 Ah)
v0530-CTO, 32x, 52x, 53x, 54x, 55x, 56x, 57x, 59x, 5Ax, 5Bx, 5Cx, 5Dx, 5Ex, 5Fx, 5Gx,
5Kx, 5Wx, 5Xx, 5Zx, 62x, 63x
v0553-CTO, 33x, 35x, 36x, 42x, 43x, 44x, 52x, 53x, 55x, 56x, 57x, 58x, 59x, 5Ax, 5Bx, 5Cx,
5Dx, 5Fx, 5Gx, 5Hx, 5Jx, 5Kx, 5Lx, 5Mx, 5Nx, 5Px, 5Qx, 5Rx, 5Tx, 5Ux, 5Vx, 5Wx, 5Xx,
5Yx, 6Cx, 6Dx, 6Fx, 6Gx, 6Hx, 6Jx, 6Kx, 6Lx, 6Mx, 6Nx, 6Px, 6Qx, 6Rx, 6Sx, 6Tx
v0585-CTO, 42x, 43x, 44x, 52x, 53x, 54x, 55x, 56x, 57x, 58x, 59x, 5Ax, 5Bx, 5Dx, 5Fx, 5Hx,
5Kx, 5Mx, 5Px, 5Rx, 5Tx, 5Vx, 5Yx
v0591-CTO, 52x, 53x
v2550-CTO, 42x, 43x, 44x, 52x, 53x, 54x, 55x, 57x, 58x, 59x, 5Ax, 5Bx, 5Dx, 5Fx, 5Hx, 5Kx,
5Mx, 5Px, 5Rx, 5Tx, 5Vx, 5Xx
v2597-CTO, 32x, 52x, 53x, 54x, 55x, 56x, 58x, 59x, 5Ax, 5Bx, 5Cx, 5Dx, 5Ex, 5Fx, 5Rx, 5Sx,
5Tx, 5Vx, 5Wx, 5Xx, 5Yx
v2598-CTO, 33x, 34x, 35x, 42x, 43x, 44x, 52x, 53x, 54x, 55x, 56x, 57x, 58x, 59x, 5Ax, 5Bx,
5Cx, 5Dx, 5Ex, 5Fx, 5Gx, 5Hx, 5Jx, 5Kx, 5Lx, 5Mx, 5Nx, 5Px, 5Qx, 5Rx, 5Sx, 5Tx, 5Vx,
5Wx, 5Xx, 5Yx, 5Zx, 62x, 63x, 64x, 65x, 66x, 6Gx, 6Jx, 6Kx, 6Lx
v2599-CTO, 52x, 53x
42T4751 *
Parts list 153

Table 40. Parts list—Overall (continued)
No. FRU (Overall) FRU no. CRU
ID
10 Battery pack, 6 cell Li-ion (2.2 Ah)
v0530-CTO, 32x, 52x, 53x, 54x, 55x, 56x, 57x, 59x, 5Ax, 5Bx, 5Cx, 5Dx, 5Ex, 5Fx, 5Gx,
5Kx, 5Wx, 5Xx, 5Zx, 62x, 63x
v0553-CTO, 33x, 35x, 36x, 42x, 43x, 44x, 52x, 53x, 55x, 56x, 57x, 58x, 59x, 5Ax, 5Bx, 5Cx,
5Dx, 5Fx, 5Gx, 5Hx, 5Jx, 5Kx, 5Lx, 5Mx, 5Nx, 5Px, 5Qx, 5Rx, 5Tx, 5Ux, 5Vx, 5Wx, 5Xx,
5Yx, 6Cx, 6Dx, 6Fx, 6Gx, 6Hx, 6Jx, 6Kx, 6Lx, 6Mx, 6Nx, 6Px, 6Qx, 6Rx, 6Sx, 6Tx
v0585-CTO, 42x, 43x, 44x, 52x, 53x, 54x, 55x, 56x, 57x, 58x, 59x, 5Ax, 5Bx, 5Dx, 5Fx, 5Hx,
5Kx, 5Mx, 5Px, 5Rx, 5Tx, 5Vx, 5Yx
v0591-CTO, 52x, 53x
v2550-CTO, 42x, 43x, 44x, 52x, 53x, 54x, 55x, 57x, 58x, 59x, 5Ax, 5Bx, 5Dx, 5Fx, 5Hx, 5Kx,
5Mx, 5Px, 5Rx, 5Tx, 5Vx, 5Xx
v2597-CTO, 32x, 52x, 53x, 54x, 55x, 56x, 58x, 59x, 5Ax, 5Bx, 5Cx, 5Dx, 5Ex, 5Fx, 5Rx, 5Sx,
5Tx, 5Vx, 5Wx, 5Xx, 5Yx
v2598-CTO, 33x, 34x, 35x, 42x, 43x, 44x, 52x, 53x, 54x, 55x, 56x, 57x, 58x, 59x, 5Ax, 5Bx,
5Cx, 5Dx, 5Ex, 5Fx, 5Gx, 5Hx, 5Jx, 5Kx, 5Lx, 5Mx, 5Nx, 5Px, 5Qx, 5Rx, 5Sx, 5Tx, 5Vx,
5Wx, 5Xx, 5Yx, 5Zx, 62x, 63x, 64x, 65x, 66x, 6Gx, 6Jx, 6Kx, 6Lx
v2599-CTO, 52x, 53x
42T4753 *
10 Battery pack, 6 cell Li-ion (2.2 Ah)
v0530-CTO, 32x, 52x, 53x, 54x, 55x, 56x, 57x, 59x, 5Ax, 5Bx, 5Cx, 5Dx, 5Ex, 5Fx, 5Gx,
5Kx, 5Wx, 5Xx, 5Zx, 62x, 63x
v0553-CTO, 33x, 35x, 36x, 42x, 43x, 44x, 52x, 53x, 55x, 56x, 57x, 58x, 59x, 5Ax, 5Bx, 5Cx,
5Dx, 5Fx, 5Gx, 5Hx, 5Jx, 5Kx, 5Lx, 5Mx, 5Nx, 5Px, 5Qx, 5Rx, 5Tx, 5Ux, 5Vx, 5Wx, 5Xx,
5Yx, 6Cx, 6Dx, 6Fx, 6Gx, 6Hx, 6Jx, 6Kx, 6Lx, 6Mx, 6Nx, 6Px, 6Qx, 6Rx, 6Sx, 6Tx
v0585-CTO, 42x, 43x, 44x, 52x, 53x, 54x, 55x, 56x, 57x, 58x, 59x, 5Ax, 5Bx, 5Dx, 5Fx, 5Hx,
5Kx, 5Mx, 5Px, 5Rx, 5Tx, 5Vx, 5Yx
v0591-CTO, 52x, 53x
v2550-CTO, 42x, 43x, 44x, 52x, 53x, 54x, 55x, 57x, 58x, 59x, 5Ax, 5Bx, 5Dx, 5Fx, 5Hx, 5Kx,
5Mx, 5Px, 5Rx, 5Tx, 5Vx, 5Xx
v2597-CTO, 32x, 52x, 53x, 54x, 55x, 56x, 58x, 59x, 5Ax, 5Bx, 5Cx, 5Dx, 5Ex, 5Fx, 5Rx, 5Sx,
5Tx, 5Vx, 5Wx, 5Xx, 5Yx
v2598-CTO, 33x, 34x, 35x, 42x, 43x, 44x, 52x, 53x, 54x, 55x, 56x, 57x, 58x, 59x, 5Ax, 5Bx,
5Cx, 5Dx, 5Ex, 5Fx, 5Gx, 5Hx, 5Jx, 5Kx, 5Lx, 5Mx, 5Nx, 5Px, 5Qx, 5Rx, 5Sx, 5Tx, 5Vx,
5Wx, 5Xx, 5Yx, 5Zx, 62x, 63x, 64x, 65x, 66x, 6Gx, 6Jx, 6Kx, 6Lx
v2599-CTO, 52x, 53x
42T4755 *
10 Battery pack, 6 cell Li-ion (2.2 Ah)
v0530-CTO, 32x, 52x, 53x, 54x, 55x, 56x, 57x, 59x, 5Ax, 5Bx, 5Cx, 5Dx, 5Ex, 5Fx, 5Gx,
5Kx, 5Wx, 5Xx, 5Zx, 62x, 63x
v0553-CTO, 33x, 35x, 36x, 42x, 43x, 44x, 52x, 53x, 55x, 56x, 57x, 58x, 59x, 5Ax, 5Bx, 5Cx,
5Dx, 5Fx, 5Gx, 5Hx, 5Jx, 5Kx, 5Lx, 5Mx, 5Nx, 5Px, 5Qx, 5Rx, 5Tx, 5Ux, 5Vx, 5Wx, 5Xx,
5Yx, 6Cx, 6Dx, 6Fx, 6Gx, 6Hx, 6Jx, 6Kx, 6Lx, 6Mx, 6Nx, 6Px, 6Qx, 6Rx, 6Sx, 6Tx
v0585-CTO, 42x, 43x, 44x, 52x, 53x, 54x, 55x, 56x, 57x, 58x, 59x, 5Ax, 5Bx, 5Dx, 5Fx, 5Hx,
5Kx, 5Mx, 5Px, 5Rx, 5Tx, 5Vx, 5Yx
v0591-CTO, 52x, 53x
v2550-CTO, 42x, 43x, 44x, 52x, 53x, 54x, 55x, 57x, 58x, 59x, 5Ax, 5Bx, 5Dx, 5Fx, 5Hx, 5Kx,
5Mx, 5Px, 5Rx, 5Tx, 5Vx, 5Xx
v2597-CTO, 32x, 52x, 53x, 54x, 55x, 56x, 58x, 59x, 5Ax, 5Bx, 5Cx, 5Dx, 5Ex, 5Fx, 5Rx, 5Sx,
5Tx, 5Vx, 5Wx, 5Xx, 5Yx
v2598-CTO, 33x, 34x, 35x, 42x, 43x, 44x, 52x, 53x, 54x, 55x, 56x, 57x, 58x, 59x, 5Ax, 5Bx,
5Cx, 5Dx, 5Ex, 5Fx, 5Gx, 5Hx, 5Jx, 5Kx, 5Lx, 5Mx, 5Nx, 5Px, 5Qx, 5Rx, 5Sx, 5Tx, 5Vx,
5Wx, 5Xx, 5Yx, 5Zx, 62x, 63x, 64x, 65x, 66x, 6Gx, 6Jx, 6Kx, 6Lx
v2599-CTO, 52x, 53x
42T4757 *
154 ThinkPad SL410, L410, L412, SL510, L510, and L512 Hardware Maintenance Manual

Table 40. Parts list—Overall (continued)
No. FRU (Overall) FRU no. CRU
ID
10 Battery pack, 6 cell Li-ion (2.4 Ah)
v2842-CTO, 22x, 24x, 25x, 26x, 28x, 29x, 2Ax, 2Bx, 2Cx, 2Dx, 2Ex, 33x, 34x, 35x, 36x, 37x,
39x, 3Bx, 3Dx, 3Fx, 3Gx, 3Hx, 3Px, 3Qx, 3Rx, 3Sx, 3Tx, 3Ux, 3Vx, 42x, 43x, 44x, 45x,
46x, 47x, 48x, 49x, 4Ax, 4Bx, 4Cx, 4Dx, 4Ex, 4Fx, 4Gx, 4Hx, 4Jx, 4Kx, 4Lx, 4Mx, 4Nx,
4Px, 4Qx, 4Rx, 4Sx, 4Ux, 4Xx, 4Yx, 4Zx, 52x, 53x, 54x, 55x, 56x, 57x, 58x, 59x, 5Ax, 5Bx,
5Cx, 5Dx, 5Ex, 5Fx, 5Gx, 5Hx, 5Jx, 5Kx, 5Lx, 5Mx, 5Nx, 5Px, 5Qx, 5Rx, 5Sx, 5Vx, 5Xx,
6Wx, 6Yx, 6Zx, 72x, 73x, 74x, 75x, 76x, 77x, 78x, 7Bx, 7Cx, 7Dx, 7Ex, 7Fx, 7Gx, 7Hx, 7Jx,
7Px, 7Qx, 7Rx, 7Sx, 7Tx, 7Ux, 7Vx, 7Xx, 8Bx, A8x, A9x, AAx, ABx, ACx, ADx, AEx,
AFx, AGx, AHx, AJx, AKx, ALx, AMx, ANx, APx, AQx, ARx, ASx, ATx, AUx, AVx,
AWx, AXx, AYx, AZx, B2x, B3x, B4x, B5x, B6x, B7x, B8x, B9x, BAx, BBx, BCx, BDx,
BEx, BFx, BGx, BHx, BJx, BKx, BMx, BNx, BPx, BQx, BRx, BSx, BTx, BUx, BVx, BWx,
BXx, BYx, C5x, C6x, C7x, C8x, C9x, CAx, CBx, CCx, CDx, CEx, CFx, CGx, CHx, CJx,
CKx, CLx, CMx, CNx, CPx, CQx, CRx, CSx, CUx, CVx, CWx, CXx, CYx, CZx, D2x,
D3x, D4x, D5x, D6x, D7x, D8x, D9x, DAx, DBx, DCx, DDx, DEx, DFx, DGx, DHx, DJx,
DKx, DLx, DMx, DNx, DPx, DQx, DRx, DSx, DTx, DUx, DVx, DWx, DXx, DYx, DZx,
E2x, E3x, E4x, E5x, E6x, E7x, E8x, E9x, EAx, EZx, F2x, F3x, F4x, F5x, F6x, F7x, F8x, F9x,
FAx, FBx, FMx, FNx, FPx, FQx, FSx, FTx, FUx, FVx, FWx, FXx, FYx, FZx, G2x, G3x,
G4x, G5x, G6x, G7x, G8x, G9x, GBx, GCx, GDx, GEx, GFx, GGx, GHx, GJx, GKx, GLx,
GMx, GNx, GPx, GQx, GRx, GSx, GTx, GUx, GVx, GWx, GXx, H7x, H8x, H9x, HAx,
HBx, HCx, HDx, HEx
v2847-CTO, 24x, 26x, 27x, 28x, 29x, 2Ax, 2Bx, 2Cx, 2Dx, 2Ex, 2Fx, 2Gx, 2Hx, 2Jx, 2Kx,
2Lx, 2Mx, 2Nx, 2Px, 2Qx, 2Rx, 2Sx, 2Tx, 2Ux, 2Vx, 2Wx, 2Xx, 2Yx, 2Zx, 33x, 34x, 36x,
3Dx, 3Ex, 3Kx, 3Lx, 3Mx, 3Nx, 3Px, 3Qx, 3Vx, 3Wx, 3Xx, 3Yx, 3Zx, 42x, 43x, 44x, 45x,
46x, 47x, 48x, 49x, 4Sx, 4Ux, 4Wx, 53x, 56x, 57x, 58x, 59x, 5Ax, 5Bx, 5Cx, 5Dx, 5Ex, 5Fx,
5Gx, 5Hx, 5Jx, 5Kx, 5Lx, 5Mx, 5Nx, 5Px, 5Qx, 5Rx, 5Sx, 5Tx, 5Ux, 5Vx, 5Xx, 5Yx, 5Zx,
62x, 63x, 64x, 65x, 66x, 67x, 68x, 6Ax, 6Bx, 6Cx, 6Dx, 6Ex, 6Fx, 6Gx, 6Hx, 78x, 79x, 7Ax,
7Dx, 7Ex, 7Fx, 7Jx, 7Kx, 7Lx, 7Mx, 7Nx, 7Px, 7Qx, 7Rx, 7Sx, 7Tx, 7Ux, 7Vx, 7Wx, 7Xx,
7Yx, 7Zx, 82x, 83x, 84x, 85x, 86x, 87x, 88x, 8Dx, 8Ex, 8Hx, 8Jx, 8Mx, 8Nx, 8Px, 8Qx,
8Rx, 8Sx, 8Tx, 8Ux, 8Vx, 8Wx, 8Xx, 8Yx, 8Zx, 92x, 93x, 94x, 95x, 96x, 97x, 98x, 99x, 9Ax,
9Bx, 9Cx, 9Dx, 9Ex, 9Hx, 9Jx, 9Lx, 9Mx, 9Nx, 9Px, 9Qx, 9Rx, 9Sx, 9Tx, 9Ux, 9Vx, 9Wx,
9Xx, 9Yx, 9Zx, A2x, A3x, A4x, A5x, A6x, A7x, A8x, A9x, ACx, ADx, AEx, AFx, AGx,
AHx, AJx, AKx, ALx, AMx, ANx, APx, AQx, ARx, ASx, ATx, AUx, AVx, AWx, AXx,
AYx, B3x, B4x, B5x, B6x, B7x, B8x, B9x, BAx, Q2x, Q3x, Q4x, Q5x, Q6x, Q7x, Q8x, Q9x,
QAx, QBx, QCx, QEx, QFx, QGx, QHx, QJx, R2x, R3x, R4x, R5x, R6x, R7x, R8x, R9x,
RAx, RBx, RCx, RDx, RFx, RGx, RHx, RJx, RKx, RLx, RMx, RPx, RQx, RRx, RSx, RTx,
RUx, RVx, RWx, RXx
v2873-CTO, 32x, 33x
v2874-CTO, 32x, 34x, 35x, 36x, 37x, 39x, 3Bx, 3Ex, 3Gx, 3Kx, 3Lx, 3Mx, 46x, 47x, 48x,
4Bx, 4Hx, 4Jx, 4Kx, 4Lx, 4Mx, 62x, 63x, 64x, 65x, 6Cx, 6Dx, 6Ex, 6Fx, 6Gx, 6Hx, 6Jx,
6Kx, 6Lx, 6Mx, 6Nx, 6Qx, 6Rx, 6Sx, 6Vx, 6Wx, 72x, 73x, 78x, 79x, 7Cx, 7Dx, 7Ex, 7Fx,
7Gx, 7Px, 7Qx, 7Rx, 7Sx, 7Tx, 7Vx, 7Zx, 82x
v2875-CTO, 25x, 26x, 27x, 28x, 29x, 2Ax, 2Bx, 2Cx, 2Ex, 2Gx, 2Hx, 2Jx, 2Kx, 2Lx, 2Qx,
2Rx, 2Vx, 2Xx, 32x, 33x, 39x, 3Ax, 3Px, 3Yx, 3Zx, 42x, 43x, 44x, 45x, 46x, 47x, 49x, 4Bx,
4Cx, 4Dx, 4Ex, 4Jx, 4Kx, 4Qx, 4Rx, 4Sx, 4Tx, 4Ux, 4Vx, 4Wx, 4Xx, 4Yx, 52x, 53x, 54x,
55x, 56x, 59x, 5Ax, 5Cx, R2x, R3x, R4x, R5x, R6x, R7x, R8x, R9x, RAx, RBx, RCx, RDx,
RGx, RHx, RJx
v2931-CTO, 25x, 26x
42T4702 *
Parts list 155

Table 40. Parts list—Overall (continued)
No. FRU (Overall) FRU no. CRU
ID
10 Battery pack, 6 cell Li-ion (2.4 Ah)
v2842-CTO, 22x, 24x, 25x, 26x, 28x, 29x, 2Ax, 2Bx, 2Cx, 2Dx, 2Ex, 33x, 34x, 35x, 36x, 37x,
39x, 3Bx, 3Dx, 3Fx, 3Gx, 3Hx, 3Px, 3Qx, 3Rx, 3Sx, 3Tx, 3Ux, 3Vx, 42x, 43x, 44x, 45x,
46x, 47x, 48x, 49x, 4Ax, 4Bx, 4Cx, 4Dx, 4Ex, 4Fx, 4Gx, 4Hx, 4Jx, 4Kx, 4Lx, 4Mx, 4Nx,
4Px, 4Qx, 4Rx, 4Sx, 4Ux, 4Xx, 4Yx, 4Zx, 52x, 53x, 54x, 55x, 56x, 57x, 58x, 59x, 5Ax, 5Bx,
5Cx, 5Dx, 5Ex, 5Fx, 5Gx, 5Hx, 5Jx, 5Kx, 5Lx, 5Mx, 5Nx, 5Px, 5Qx, 5Rx, 5Sx, 5Vx, 5Xx,
6Wx, 6Yx, 6Zx, 72x, 73x, 74x, 75x, 76x, 77x, 78x, 7Bx, 7Cx, 7Dx, 7Ex, 7Fx, 7Gx, 7Hx, 7Jx,
7Px, 7Qx, 7Rx, 7Sx, 7Tx, 7Ux, 7Vx, 7Xx, 8Bx, A8x, A9x, AAx, ABx, ACx, ADx, AEx,
AFx, AGx, AHx, AJx, AKx, ALx, AMx, ANx, APx, AQx, ARx, ASx, ATx, AUx, AVx,
AWx, AXx, AYx, AZx, B2x, B3x, B4x, B5x, B6x, B7x, B8x, B9x, BAx, BBx, BCx, BDx,
BEx, BFx, BGx, BHx, BJx, BKx, BMx, BNx, BPx, BQx, BRx, BSx, BTx, BUx, BVx, BWx,
BXx, BYx, C5x, C6x, C7x, C8x, C9x, CAx, CBx, CCx, CDx, CEx, CFx, CGx, CHx, CJx,
CKx, CLx, CMx, CNx, CPx, CQx, CRx, CSx, CUx, CVx, CWx, CXx, CYx, CZx, D2x,
D3x, D4x, D5x, D6x, D7x, D8x, D9x, DAx, DBx, DCx, DDx, DEx, DFx, DGx, DHx, DJx,
DKx, DLx, DMx, DNx, DPx, DQx, DRx, DSx, DTx, DUx, DVx, DWx, DXx, DYx, DZx,
E2x, E3x, E4x, E5x, E6x, E7x, E8x, E9x, EAx, EZx, F2x, F3x, F4x, F5x, F6x, F7x, F8x, F9x,
FAx, FBx, FMx, FNx, FPx, FQx, FSx, FTx, FUx, FVx, FWx, FXx, FYx, FZx, G2x, G3x,
G4x, G5x, G6x, G7x, G8x, G9x, GBx, GCx, GDx, GEx, GFx, GGx, GHx, GJx, GKx, GLx,
GMx, GNx, GPx, GQx, GRx, GSx, GTx, GUx, GVx, GWx, GXx, H7x, H8x, H9x, HAx,
HBx, HCx, HDx, HEx
v2847-CTO, 24x, 26x, 27x, 28x, 29x, 2Ax, 2Bx, 2Cx, 2Dx, 2Ex, 2Fx, 2Gx, 2Hx, 2Jx, 2Kx,
2Lx, 2Mx, 2Nx, 2Px, 2Qx, 2Rx, 2Sx, 2Tx, 2Ux, 2Vx, 2Wx, 2Xx, 2Yx, 2Zx, 33x, 34x, 36x,
3Dx, 3Ex, 3Kx, 3Lx, 3Mx, 3Nx, 3Px, 3Qx, 3Vx, 3Wx, 3Xx, 3Yx, 3Zx, 42x, 43x, 44x, 45x,
46x, 47x, 48x, 49x, 4Sx, 4Ux, 4Wx, 53x, 56x, 57x, 58x, 59x, 5Ax, 5Bx, 5Cx, 5Dx, 5Ex, 5Fx,
5Gx, 5Hx, 5Jx, 5Kx, 5Lx, 5Mx, 5Nx, 5Px, 5Qx, 5Rx, 5Sx, 5Tx, 5Ux, 5Vx, 5Xx, 5Yx, 5Zx,
62x, 63x, 64x, 65x, 66x, 67x, 68x, 6Ax, 6Bx, 6Cx, 6Dx, 6Ex, 6Fx, 6Gx, 6Hx, 78x, 79x, 7Ax,
7Dx, 7Ex, 7Fx, 7Jx, 7Kx, 7Lx, 7Mx, 7Nx, 7Px, 7Qx, 7Rx, 7Sx, 7Tx, 7Ux, 7Vx, 7Wx, 7Xx,
7Yx, 7Zx, 82x, 83x, 84x, 85x, 86x, 87x, 88x, 8Dx, 8Ex, 8Hx, 8Jx, 8Mx, 8Nx, 8Px, 8Qx,
8Rx, 8Sx, 8Tx, 8Ux, 8Vx, 8Wx, 8Xx, 8Yx, 8Zx, 92x, 93x, 94x, 95x, 96x, 97x, 98x, 99x, 9Ax,
9Bx, 9Cx, 9Dx, 9Ex, 9Hx, 9Jx, 9Lx, 9Mx, 9Nx, 9Px, 9Qx, 9Rx, 9Sx, 9Tx, 9Ux, 9Vx, 9Wx,
9Xx, 9Yx, 9Zx, A2x, A3x, A4x, A5x, A6x, A7x, A8x, A9x, ACx, ADx, AEx, AFx, AGx,
AHx, AJx, AKx, ALx, AMx, ANx, APx, AQx, ARx, ASx, ATx, AUx, AVx, AWx, AXx,
AYx, B3x, B4x, B5x, B6x, B7x, B8x, B9x, BAx, Q2x, Q3x, Q4x, Q5x, Q6x, Q7x, Q8x, Q9x,
QAx, QBx, QCx, QEx, QFx, QGx, QHx, QJx, R2x, R3x, R4x, R5x, R6x, R7x, R8x, R9x,
RAx, RBx, RCx, RDx, RFx, RGx, RHx, RJx, RKx, RLx, RMx, RPx, RQx, RRx, RSx, RTx,
RUx, RVx, RWx, RXx
v2873-CTO, 32x, 33x
v2874-CTO, 32x, 34x, 35x, 36x, 37x, 39x, 3Bx, 3Ex, 3Gx, 3Kx, 3Lx, 3Mx, 46x, 47x, 48x,
4Bx, 4Hx, 4Jx, 4Kx, 4Lx, 4Mx, 62x, 63x, 64x, 65x, 6Cx, 6Dx, 6Ex, 6Fx, 6Gx, 6Hx, 6Jx,
6Kx, 6Lx, 6Mx, 6Nx, 6Qx, 6Rx, 6Sx, 6Vx, 6Wx, 72x, 73x, 78x, 79x, 7Cx, 7Dx, 7Ex, 7Fx,
7Gx, 7Px, 7Qx, 7Rx, 7Sx, 7Tx, 7Vx, 7Zx, 82x
v2875-CTO, 25x, 26x, 27x, 28x, 29x, 2Ax, 2Bx, 2Cx, 2Ex, 2Gx, 2Hx, 2Jx, 2Kx, 2Lx, 2Qx,
2Rx, 2Vx, 2Xx, 32x, 33x, 39x, 3Ax, 3Px, 3Yx, 3Zx, 42x, 43x, 44x, 45x, 46x, 47x, 49x, 4Bx,
4Cx, 4Dx, 4Ex, 4Jx, 4Kx, 4Qx, 4Rx, 4Sx, 4Tx, 4Ux, 4Vx, 4Wx, 4Xx, 4Yx, 52x, 53x, 54x,
55x, 56x, 59x, 5Ax, 5Cx, R2x, R3x, R4x, R5x, R6x, R7x, R8x, R9x, RAx, RBx, RCx, RDx,
RGx, RHx, RJx
v2931-CTO, 25x, 26x
42T4704 *
156 ThinkPad SL410, L410, L412, SL510, L510, and L512 Hardware Maintenance Manual

Table 40. Parts list—Overall (continued)
No. FRU (Overall) FRU no. CRU
ID
10 Battery pack, 6 cell Li-ion (2.4 Ah)
v2842-CTO, 22x, 24x, 25x, 26x, 28x, 29x, 2Ax, 2Bx, 2Cx, 2Dx, 2Ex, 33x, 34x, 35x, 36x, 37x,
39x, 3Bx, 3Dx, 3Fx, 3Gx, 3Hx, 3Px, 3Qx, 3Rx, 3Sx, 3Tx, 3Ux, 3Vx, 42x, 43x, 44x, 45x,
46x, 47x, 48x, 49x, 4Ax, 4Bx, 4Cx, 4Dx, 4Ex, 4Fx, 4Gx, 4Hx, 4Jx, 4Kx, 4Lx, 4Mx, 4Nx,
4Px, 4Qx, 4Rx, 4Sx, 4Ux, 4Xx, 4Yx, 4Zx, 52x, 53x, 54x, 55x, 56x, 57x, 58x, 59x, 5Ax, 5Bx,
5Cx, 5Dx, 5Ex, 5Fx, 5Gx, 5Hx, 5Jx, 5Kx, 5Lx, 5Mx, 5Nx, 5Px, 5Qx, 5Rx, 5Sx, 5Vx, 5Xx,
6Wx, 6Yx, 6Zx, 72x, 73x, 74x, 75x, 76x, 77x, 78x, 7Bx, 7Cx, 7Dx, 7Ex, 7Fx, 7Gx, 7Hx, 7Jx,
7Px, 7Qx, 7Rx, 7Sx, 7Tx, 7Ux, 7Vx, 7Xx, 8Bx, A8x, A9x, AAx, ABx, ACx, ADx, AEx,
AFx, AGx, AHx, AJx, AKx, ALx, AMx, ANx, APx, AQx, ARx, ASx, ATx, AUx, AVx,
AWx, AXx, AYx, AZx, B2x, B3x, B4x, B5x, B6x, B7x, B8x, B9x, BAx, BBx, BCx, BDx,
BEx, BFx, BGx, BHx, BJx, BKx, BMx, BNx, BPx, BQx, BRx, BSx, BTx, BUx, BVx, BWx,
BXx, BYx, C5x, C6x, C7x, C8x, C9x, CAx, CBx, CCx, CDx, CEx, CFx, CGx, CHx, CJx,
CKx, CLx, CMx, CNx, CPx, CQx, CRx, CSx, CUx, CVx, CWx, CXx, CYx, CZx, D2x,
D3x, D4x, D5x, D6x, D7x, D8x, D9x, DAx, DBx, DCx, DDx, DEx, DFx, DGx, DHx, DJx,
DKx, DLx, DMx, DNx, DPx, DQx, DRx, DSx, DTx, DUx, DVx, DWx, DXx, DYx, DZx,
E2x, E3x, E4x, E5x, E6x, E7x, E8x, E9x, EAx, EZx, F2x, F3x, F4x, F5x, F6x, F7x, F8x, F9x,
FAx, FBx, FMx, FNx, FPx, FQx, FSx, FTx, FUx, FVx, FWx, FXx, FYx, FZx, G2x, G3x,
G4x, G5x, G6x, G7x, G8x, G9x, GBx, GCx, GDx, GEx, GFx, GGx, GHx, GJx, GKx, GLx,
GMx, GNx, GPx, GQx, GRx, GSx, GTx, GUx, GVx, GWx, GXx, H7x, H8x, H9x, HAx,
HBx, HCx, HDx, HEx
v2847-CTO, 24x, 26x, 27x, 28x, 29x, 2Ax, 2Bx, 2Cx, 2Dx, 2Ex, 2Fx, 2Gx, 2Hx, 2Jx, 2Kx,
2Lx, 2Mx, 2Nx, 2Px, 2Qx, 2Rx, 2Sx, 2Tx, 2Ux, 2Vx, 2Wx, 2Xx, 2Yx, 2Zx, 33x, 34x, 36x,
3Dx, 3Ex, 3Kx, 3Lx, 3Mx, 3Nx, 3Px, 3Qx, 3Vx, 3Wx, 3Xx, 3Yx, 3Zx, 42x, 43x, 44x, 45x,
46x, 47x, 48x, 49x, 4Sx, 4Ux, 4Wx, 53x, 56x, 57x, 58x, 59x, 5Ax, 5Bx, 5Cx, 5Dx, 5Ex, 5Fx,
5Gx, 5Hx, 5Jx, 5Kx, 5Lx, 5Mx, 5Nx, 5Px, 5Qx, 5Rx, 5Sx, 5Tx, 5Ux, 5Vx, 5Xx, 5Yx, 5Zx,
62x, 63x, 64x, 65x, 66x, 67x, 68x, 6Ax, 6Bx, 6Cx, 6Dx, 6Ex, 6Fx, 6Gx, 6Hx, 78x, 79x, 7Ax,
7Dx, 7Ex, 7Fx, 7Jx, 7Kx, 7Lx, 7Mx, 7Nx, 7Px, 7Qx, 7Rx, 7Sx, 7Tx, 7Ux, 7Vx, 7Wx, 7Xx,
7Yx, 7Zx, 82x, 83x, 84x, 85x, 86x, 87x, 88x, 8Dx, 8Ex, 8Hx, 8Jx, 8Mx, 8Nx, 8Px, 8Qx,
8Rx, 8Sx, 8Tx, 8Ux, 8Vx, 8Wx, 8Xx, 8Yx, 8Zx, 92x, 93x, 94x, 95x, 96x, 97x, 98x, 99x, 9Ax,
9Bx, 9Cx, 9Dx, 9Ex, 9Hx, 9Jx, 9Lx, 9Mx, 9Nx, 9Px, 9Qx, 9Rx, 9Sx, 9Tx, 9Ux, 9Vx, 9Wx,
9Xx, 9Yx, 9Zx, A2x, A3x, A4x, A5x, A6x, A7x, A8x, A9x, ACx, ADx, AEx, AFx, AGx,
AHx, AJx, AKx, ALx, AMx, ANx, APx, AQx, ARx, ASx, ATx, AUx, AVx, AWx, AXx,
AYx, B3x, B4x, B5x, B6x, B7x, B8x, B9x, BAx, Q2x, Q3x, Q4x, Q5x, Q6x, Q7x, Q8x, Q9x,
QAx, QBx, QCx, QEx, QFx, QGx, QHx, QJx, R2x, R3x, R4x, R5x, R6x, R7x, R8x, R9x,
RAx, RBx, RCx, RDx, RFx, RGx, RHx, RJx, RKx, RLx, RMx, RPx, RQx, RRx, RSx, RTx,
RUx, RVx, RWx, RXx
v2873-CTO, 32x, 33x
v2874-CTO, 32x, 34x, 35x, 36x, 37x, 39x, 3Bx, 3Ex, 3Gx, 3Kx, 3Lx, 3Mx, 46x, 47x, 48x,
4Bx, 4Hx, 4Jx, 4Kx, 4Lx, 4Mx, 62x, 63x, 64x, 65x, 6Cx, 6Dx, 6Ex, 6Fx, 6Gx, 6Hx, 6Jx,
6Kx, 6Lx, 6Mx, 6Nx, 6Qx, 6Rx, 6Sx, 6Vx, 6Wx, 72x, 73x, 78x, 79x, 7Cx, 7Dx, 7Ex, 7Fx,
7Gx, 7Px, 7Qx, 7Rx, 7Sx, 7Tx, 7Vx, 7Zx, 82x
v2875-CTO, 25x, 26x, 27x, 28x, 29x, 2Ax, 2Bx, 2Cx, 2Ex, 2Gx, 2Hx, 2Jx, 2Kx, 2Lx, 2Qx,
2Rx, 2Vx, 2Xx, 32x, 33x, 39x, 3Ax, 3Px, 3Yx, 3Zx, 42x, 43x, 44x, 45x, 46x, 47x, 49x, 4Bx,
4Cx, 4Dx, 4Ex, 4Jx, 4Kx, 4Qx, 4Rx, 4Sx, 4Tx, 4Ux, 4Vx, 4Wx, 4Xx, 4Yx, 52x, 53x, 54x,
55x, 56x, 59x, 5Ax, 5Cx, R2x, R3x, R4x, R5x, R6x, R7x, R8x, R9x, RAx, RBx, RCx, RDx,
RGx, RHx, RJx
v2931-CTO, 25x, 26x
42T4706 *
Parts list 157

Table 40. Parts list—Overall (continued)
No. FRU (Overall) FRU no. CRU
ID
10 Battery pack, 6 cell Li-ion (2.4 Ah)
v2842-CTO, 22x, 24x, 25x, 26x, 28x, 29x, 2Ax, 2Bx, 2Cx, 2Dx, 2Ex, 33x, 34x, 35x, 36x, 37x,
39x, 3Bx, 3Dx, 3Fx, 3Gx, 3Hx, 3Px, 3Qx, 3Rx, 3Sx, 3Tx, 3Ux, 3Vx, 42x, 43x, 44x, 45x,
46x, 47x, 48x, 49x, 4Ax, 4Bx, 4Cx, 4Dx, 4Ex, 4Fx, 4Gx, 4Hx, 4Jx, 4Kx, 4Lx, 4Mx, 4Nx,
4Px, 4Qx, 4Rx, 4Sx, 4Ux, 4Xx, 4Yx, 4Zx, 52x, 53x, 54x, 55x, 56x, 57x, 58x, 59x, 5Ax, 5Bx,
5Cx, 5Dx, 5Ex, 5Fx, 5Gx, 5Hx, 5Jx, 5Kx, 5Lx, 5Mx, 5Nx, 5Px, 5Qx, 5Rx, 5Sx, 5Vx, 5Xx,
6Wx, 6Yx, 6Zx, 72x, 73x, 74x, 75x, 76x, 77x, 78x, 7Bx, 7Cx, 7Dx, 7Ex, 7Fx, 7Gx, 7Hx, 7Jx,
7Px, 7Qx, 7Rx, 7Sx, 7Tx, 7Ux, 7Vx, 7Xx, 8Bx, A8x, A9x, AAx, ABx, ACx, ADx, AEx,
AFx, AGx, AHx, AJx, AKx, ALx, AMx, ANx, APx, AQx, ARx, ASx, ATx, AUx, AVx,
AWx, AXx, AYx, AZx, B2x, B3x, B4x, B5x, B6x, B7x, B8x, B9x, BAx, BBx, BCx, BDx,
BEx, BFx, BGx, BHx, BJx, BKx, BMx, BNx, BPx, BQx, BRx, BSx, BTx, BUx, BVx, BWx,
BXx, BYx, C5x, C6x, C7x, C8x, C9x, CAx, CBx, CCx, CDx, CEx, CFx, CGx, CHx, CJx,
CKx, CLx, CMx, CNx, CPx, CQx, CRx, CSx, CUx, CVx, CWx, CXx, CYx, CZx, D2x,
D3x, D4x, D5x, D6x, D7x, D8x, D9x, DAx, DBx, DCx, DDx, DEx, DFx, DGx, DHx, DJx,
DKx, DLx, DMx, DNx, DPx, DQx, DRx, DSx, DTx, DUx, DVx, DWx, DXx, DYx, DZx,
E2x, E3x, E4x, E5x, E6x, E7x, E8x, E9x, EAx, EZx, F2x, F3x, F4x, F5x, F6x, F7x, F8x, F9x,
FAx, FBx, FMx, FNx, FPx, FQx, FSx, FTx, FUx, FVx, FWx, FXx, FYx, FZx, G2x, G3x,
G4x, G5x, G6x, G7x, G8x, G9x, GBx, GCx, GDx, GEx, GFx, GGx, GHx, GJx, GKx, GLx,
GMx, GNx, GPx, GQx, GRx, GSx, GTx, GUx, GVx, GWx, GXx, H7x, H8x, H9x, HAx,
HBx, HCx, HDx, HEx
v2847-CTO, 24x, 26x, 27x, 28x, 29x, 2Ax, 2Bx, 2Cx, 2Dx, 2Ex, 2Fx, 2Gx, 2Hx, 2Jx, 2Kx,
2Lx, 2Mx, 2Nx, 2Px, 2Qx, 2Rx, 2Sx, 2Tx, 2Ux, 2Vx, 2Wx, 2Xx, 2Yx, 2Zx, 33x, 34x, 36x,
3Dx, 3Ex, 3Kx, 3Lx, 3Mx, 3Nx, 3Px, 3Qx, 3Vx, 3Wx, 3Xx, 3Yx, 3Zx, 42x, 43x, 44x, 45x,
46x, 47x, 48x, 49x, 4Sx, 4Ux, 4Wx, 53x, 56x, 57x, 58x, 59x, 5Ax, 5Bx, 5Cx, 5Dx, 5Ex, 5Fx,
5Gx, 5Hx, 5Jx, 5Kx, 5Lx, 5Mx, 5Nx, 5Px, 5Qx, 5Rx, 5Sx, 5Tx, 5Ux, 5Vx, 5Xx, 5Yx, 5Zx,
62x, 63x, 64x, 65x, 66x, 67x, 68x, 6Ax, 6Bx, 6Cx, 6Dx, 6Ex, 6Fx, 6Gx, 6Hx, 78x, 79x, 7Ax,
7Dx, 7Ex, 7Fx, 7Jx, 7Kx, 7Lx, 7Mx, 7Nx, 7Px, 7Qx, 7Rx, 7Sx, 7Tx, 7Ux, 7Vx, 7Wx, 7Xx,
7Yx, 7Zx, 82x, 83x, 84x, 85x, 86x, 87x, 88x, 8Dx, 8Ex, 8Hx, 8Jx, 8Mx, 8Nx, 8Px, 8Qx,
8Rx, 8Sx, 8Tx, 8Ux, 8Vx, 8Wx, 8Xx, 8Yx, 8Zx, 92x, 93x, 94x, 95x, 96x, 97x, 98x, 99x, 9Ax,
9Bx, 9Cx, 9Dx, 9Ex, 9Hx, 9Jx, 9Lx, 9Mx, 9Nx, 9Px, 9Qx, 9Rx, 9Sx, 9Tx, 9Ux, 9Vx, 9Wx,
9Xx, 9Yx, 9Zx, A2x, A3x, A4x, A5x, A6x, A7x, A8x, A9x, ACx, ADx, AEx, AFx, AGx,
AHx, AJx, AKx, ALx, AMx, ANx, APx, AQx, ARx, ASx, ATx, AUx, AVx, AWx, AXx,
AYx, B3x, B4x, B5x, B6x, B7x, B8x, B9x, BAx, Q2x, Q3x, Q4x, Q5x, Q6x, Q7x, Q8x, Q9x,
QAx, QBx, QCx, QEx, QFx, QGx, QHx, QJx, R2x, R3x, R4x, R5x, R6x, R7x, R8x, R9x,
RAx, RBx, RCx, RDx, RFx, RGx, RHx, RJx, RKx, RLx, RMx, RPx, RQx, RRx, RSx, RTx,
RUx, RVx, RWx, RXx
v2873-CTO, 32x, 33x
v2874-CTO, 32x, 34x, 35x, 36x, 37x, 39x, 3Bx, 3Ex, 3Gx, 3Kx, 3Lx, 3Mx, 46x, 47x, 48x,
4Bx, 4Hx, 4Jx, 4Kx, 4Lx, 4Mx, 62x, 63x, 64x, 65x, 6Cx, 6Dx, 6Ex, 6Fx, 6Gx, 6Hx, 6Jx,
6Kx, 6Lx, 6Mx, 6Nx, 6Qx, 6Rx, 6Sx, 6Vx, 6Wx, 72x, 73x, 78x, 79x, 7Cx, 7Dx, 7Ex, 7Fx,
7Gx, 7Px, 7Qx, 7Rx, 7Sx, 7Tx, 7Vx, 7Zx, 82x
v2875-CTO, 25x, 26x, 27x, 28x, 29x, 2Ax, 2Bx, 2Cx, 2Ex, 2Gx, 2Hx, 2Jx, 2Kx, 2Lx, 2Qx,
2Rx, 2Vx, 2Xx, 32x, 33x, 39x, 3Ax, 3Px, 3Yx, 3Zx, 42x, 43x, 44x, 45x, 46x, 47x, 49x, 4Bx,
4Cx, 4Dx, 4Ex, 4Jx, 4Kx, 4Qx, 4Rx, 4Sx, 4Tx, 4Ux, 4Vx, 4Wx, 4Xx, 4Yx, 52x, 53x, 54x,
55x, 56x, 59x, 5Ax, 5Cx, R2x, R3x, R4x, R5x, R6x, R7x, R8x, R9x, RAx, RBx, RCx, RDx,
RGx, RHx, RJx
v2931-CTO, 25x, 26x
42T4708 *
10 Battery pack, 6 cell Li-ion (2.6 Ah)
v2842-CTO
v2847-CTO
v2873-CTO
v2874-CTO
v2875-CTO
v2931-CTO
42T4731 *
158 ThinkPad SL410, L410, L412, SL510, L510, and L512 Hardware Maintenance Manual

Table 40. Parts list—Overall (continued)
No. FRU (Overall) FRU no. CRU
ID
10 Battery pack, 6 cell Li-ion (2.6 Ah)
v2842-CTO
v2847-CTO
v2873-CTO
v2874-CTO
v2875-CTO
v2931-CTO
42T4735 *
10 Battery pack, 6 cell Li-ion (2.6 Ah)
v2842-CTO
v2847-CTO
v2873-CTO
v2874-CTO
v2875-CTO
v2931-CTO
42T4737 *
10 Battery pack, 6 cell Li-ion (2.6 Ah)
v2842-CTO
v2847-CTO
v2873-CTO
v2874-CTO
v2875-CTO
v2931-CTO
42T4733 *
10 Battery pack, 6 cell Li-ion (2.6 Ah) dual-mode
v0530-CTO
v0553-CTO
v0585-CTO
v0591-CTO
v2550-CTO
v2597-CTO
v2598-CTO
v2599-CTO
42T4791 *
10 Battery pack, 6 cell Li-ion (2.6 Ah) dual-mode
v0530-CTO
v0553-CTO
v0585-CTO
v0591-CTO
v2550-CTO
v2597-CTO
v2598-CTO
v2599-CTO
42T4793 *
10 Battery pack, 6 cell Li-ion (2.6 Ah) dual-mode
v0530-CTO
v0553-CTO
v0585-CTO
v0591-CTO
v2550-CTO
v2597-CTO
v2598-CTO
v2599-CTO
42T4795 *
Parts list 159

Table 40. Parts list—Overall (continued)
No. FRU (Overall) FRU no. CRU
ID
10 Battery pack, 6 cell Li-ion (2.6 Ah) dual-mode
v0530-CTO
v0553-CTO
v0585-CTO
v0591-CTO
v2550-CTO
v2597-CTO
v2598-CTO
v2599-CTO
42T4797
10 Battery pack, 6 cell Li-ion (2.9 Ah)
v0530-CTO
v0553-CTO
v0585-CTO
v0591-CTO
v2550-CTO
v2597-CTO
v2598-CTO
v2599-CTO
42T4817 *
10 Battery pack, 6 cell Li-ion (2.9 Ah)
v0530-CTO
v0553-CTO
v0585-CTO
v0591-CTO
v2550-CTO
v2597-CTO
v2598-CTO
v2599-CTO
42T4819 *
10 Battery pack, 9 cell Li-ion (2.8 Ah)
v2842-CTO
v2847-CTO, AZx
v2873-CTO
v2874-CTO
v2875-CTO
v2931-CTO
42T4710 *
10 Battery pack, 9 cell Li-ion (2.8 Ah)
v2842-CTO
v2847-CTO, AZx
v2873-CTO
v2874-CTO
v2875-CTO
v2931-CTO
42T4712 *
10 Battery pack, 9 cell Li-ion (2.8 Ah)
v2842-CTO
v2847-CTO, AZx
v2873-CTO
v2874-CTO
v2875-CTO
v2931-CTO
42T4714 *
160 ThinkPad SL410, L410, L412, SL510, L510, and L512 Hardware Maintenance Manual

Table 40. Parts list—Overall (continued)
No. FRU (Overall) FRU no. CRU
ID
10 Battery pack, 9 cell Li-ion (2.8 Ah) dual-mode
v0530-CTO, 5Jx
v0553-CTO, 54x, 5Ex, 6Bx
v0585-CTO
v0591-CTO
v2550-CTO
v2597-CTO
v2598-CTO
v2599-CTO
42T4799 *
10 Battery pack, 9 cell Li-ion (2.8 Ah) dual-mode
v0530-CTO, 5Jx
v0553-CTO, 54x, 5Ex, 6Bx
v0585-CTO
v0591-CTO
v2550-CTO
v2597-CTO
v2598-CTO
v2599-CTO
42T4801 *
10 Battery pack, 9 cell Li-ion (2.8 Ah) dual-mode
v0530-CTO, 5Jx
v0553-CTO, 54x, 5Ex, 6Bx
v0585-CTO
v0591-CTO
v2550-CTO
v2597-CTO
v2598-CTO
v2599-CTO
42T4803 *
11 Base cover assembly for 2842 60Y4353 N
11 Base cover assembly for 2847 60Y4356 N
11 Base cover assembly for 2873 60Y4358 N
11 Base cover assembly for 2874 60Y4354 N
11 Base cover assembly for 2875 60Y4357 N
11 Base cover assembly for 2931 60Y4355 N
11 Base cover assembly for L412 60Y5024 N
11 Base cover assembly for L512 75Y4789 N
12 DVD-ROM drive
v0530-CTO, 5Vx
v0553-CTO, 52x
v0585-CTO, 58x, 59x
v0591-CTO
v2550-CTO, 58x, 59x
v2597-CTO
v2598-CTO
v2599-CTO
63Y0911 **
Parts list 161

Table 40. Parts list—Overall (continued)
No. FRU (Overall) FRU no. CRU
ID
12 DVD-RAM/RW drive
v2842-CTO, 22x, 23x, 24x, 25x, 26x, 27x, 28x, 29x, 2Ax, 2Bx, 2Cx, 2Dx, 2Ex, 33x, 34x, 35x,
36x, 37x, 39x, 3Bx, 3Dx, 3Fx, 3Gx, 3Hx, 3Px, 3Qx, 3Rx, 3Sx, 3Tx, 3Ux, 3Vx, 42x, 43x,
44x, 45x, 46x, 47x, 48x, 49x, 4Ax, 4Bx, 4Cx, 4Dx, 4Ex, 4Fx, 4Gx, 4Hx, 4Jx, 4Kx, 4Lx,
4Mx, 4Nx, 4Px, 4Qx, 4Rx, 4Sx, 4Tx, 4Ux, 4Vx, 4Wx, 4Xx, 4Yx, 4Zx, 52x, 53x, 54x, 55x,
56x, 57x, 58x, 59x, 5Ax, 5Bx, 5Cx, 5Dx, 5Ex, 5Fx, 5Gx, 5Hx, 5Jx, 5Kx, 5Lx, 5Mx, 5Nx,
5Px, 5Qx, 5Rx, 5Sx, 5Tx, 5Ux, 5Vx, 5Wx, 5Xx, 5Yx, 5Zx, 62x, 63x, 64x, 65x, 66x, 67x,
68x, 69x, 6Ax, 6Bx, 6Cx, 6Dx, 6Ex, 6Fx, 6Gx, 6Hx, 6Jx, 6Kx, 6Lx, 6Mx, 6Nx, 6Px, 6Qx,
6Rx, 6Sx, 6Tx, 6Ux, 6Vx, 6Wx, 6Xx, 6Yx, 6Zx, 72x, 73x, 74x, 75x, 76x, 77x, 78x, 7Bx,
7Cx, 7Dx, 7Ex, 7Fx, 7Gx, 7Hx, 7Jx, 7Px, 7Qx, 7Rx, 7Sx, 7Tx, 7Ux, 7Vx, 7Wx, 7Xx, 7Yx,
7Zx, 82x, 83x, 84x, 85x, 86x, 87x, 88x, 89x, 8Ax, 8Bx, 8Cx, 8Dx, 8Ex, 8Fx, 8Gx, 8Hx, 8Jx,
8Kx, 8Lx, 8Mx, 8Nx, 8Rx, 8Sx, 8Tx, 8Ux, 8Vx, 8Wx, 8Xx, 8Yx, 8Zx, 92x, 93x, 94x, 95x,
96x, 97x, 98x, 99x, 9Ax, 9Bx, 9Cx, 9Dx, 9Ex, 9Fx, 9Gx, 9Hx, 9Jx, 9Kx, 9Lx, 9Mx, 9Nx,
9Px, 9Qx, 9Rx, 9Sx, 9Tx, 9Ux, 9Vx, 9Wx, 9Xx, 9Yx, 9Zx, A2x, A3x, A4x, A5x, A6x, A7x,
A8x, A9x, AAx, ABx, ACx, ADx, AEx, AFx, AGx, AHx, AJx, AKx, ALx, AMx, ANx,
APx, AQx, ARx, ASx, ATx, AUx, AVx, AWx, AXx, AYx, AZx, B2x, B3x, B4x, B5x, B6x,
B7x, B8x, B9x, BAx, BBx, BCx, BDx, BEx, BFx, BGx, BHx, BJx, BKx, BMx, BNx, BPx,
BQx, BRx, BSx, BTx, BUx, BVx, BWx, BXx, BYx, BZx, C2x, C3x, C4x, C5x, C6x, C7x,
C8x, C9x, CAx, CBx, CCx, CDx, CEx, CFx, CGx, CHx, CJx, CKx, CLx, CMx, CNx, CPx,
CQx, CRx, CSx, CUx, CVx, CWx, CXx, CYx, CZx, D2x, D3x, D4x, D5x, D6x, D7x, D8x,
D9x, DAx, DBx, DCx, DDx, DEx, DFx, DGx, DHx, DJx, DKx, DLx, DMx, DNx, DPx,
DQx, DRx, DSx, DTx, DUx, DVx, DWx, DXx, DYx, DZx, E2x, E3x, E4x, E5x, E6x, E7x,
E8x, E9x, EAx, EBx, ECx, EDx, EEx, EFx, EGx, EHx, EJx, EKx, ELx, EMx, ENx, EPx,
EQx, ERx, ESx, ETx, EUx, EVx, EWx, EXx, EYx, EZx, F2x, F3x, F4x, F5x, F6x, F7x, F8x,
F9x, FAx, FBx, FCx, FDx, FEx, FFx, FGx, FHx, FJx, FKx, FLx, FMx, FNx, FPx, FQx, FSx,
FTx, FUx, FVx, FWx, FXx, FYx, FZx, G2x, G3x, G4x, G5x, G6x, G7x, G8x, G9x, GBx,
GCx, GDx, GEx, GFx, GGx, GHx, GJx, GKx, GLx, GMx, GNx, GPx, GQx, GRx, GSx,
GTx, GUx, GVx, GWx, GXx, GYx, GZx, H2x, H3x, H4x, H5x, H6x, H7x, H8x, H9x,
HAx, HBx, HCx, HDx, HEx, HFx, HGx, HHx
v2847-CTO, 24x, 25x, 26x, 27x, 28x, 29x, 2Ax, 2Bx, 2Cx, 2Dx, 2Ex, 2Fx, 2Gx, 2Hx, 2Jx,
2Kx, 2Lx, 2Mx, 2Nx, 2Px, 2Qx, 2Rx, 2Sx, 2Tx, 2Ux, 2Vx, 2Wx, 2Xx, 2Yx, 2Zx, 33x, 34x,
35x, 36x, 37x, 38x, 39x, 3Dx, 3Ex, 3Kx, 3Lx, 3Mx, 3Nx, 3Px, 3Qx, 3Vx, 3Wx, 3Xx, 3Yx,
3Zx, 42x, 43x, 44x, 45x, 46x, 47x, 48x, 49x, 4Ax, 4Bx, 4Cx, 4Dx, 4Ex, 4Fx, 4Gx, 4Hx, 4Jx,
4Nx, 4Px, 4Qx, 4Rx, 4Sx, 4Tx, 4Ux, 4Vx, 4Wx, 4Xx, 4Yx, 4Zx, 52x, 53x, 54x, 55x, 56x,
57x, 58x, 59x, 5Ax, 5Bx, 5Cx, 5Dx, 5Ex, 5Fx, 5Gx, 5Hx, 5Jx, 5Kx, 5Lx, 5Mx, 5Nx, 5Px,
5Qx, 5Rx, 5Sx, 5Tx, 5Ux, 5Vx, 5Wx, 5Xx, 5Yx, 5Zx, 62x, 63x, 64x, 65x, 66x, 67x, 68x, 69x,
6Ax, 6Bx, 6Cx, 6Dx, 6Ex, 6Fx, 6Gx, 6Hx, 6Jx, 6Kx, 6Lx, 6Mx, 6Nx, 6Px, 6Qx, 6Rx, 6Sx,
6Tx, 6Ux, 6Vx, 6Wx, 6Xx, 6Yx, 6Zx, 72x, 73x, 74x, 75x, 76x, 77x, 78x, 79x, 7Ax, 7Bx,
7Cx, 7Dx, 7Ex, 7Fx, 7Jx, 7Kx, 7Lx, 7Mx, 7Nx, 7Px, 7Qx, 7Rx, 7Sx, 7Tx, 7Ux, 7Vx, 7Wx,
7Xx, 7Yx, 7Zx, 82x, 83x, 84x, 85x, 86x, 87x, 88x, 89x, 8Ax, 8Bx, 8Cx, 8Dx, 8Ex, 8Fx, 8Gx,
8Hx, 8Jx, 8Kx, 8Lx, 8Mx, 8Nx, 8Px, 8Qx, 8Rx, 8Sx, 8Tx, 8Ux, 8Vx, 8Wx, 8Xx, 8Yx, 8Zx,
92x, 93x, 94x, 95x, 96x, 97x, 98x, 99x, 9Ax, 9Bx, 9Cx, 9Dx, 9Ex, 9Fx, 9Gx, 9Hx, 9Jx, 9Kx,
9Lx, 9Mx, 9Nx, 9Px, 9Qx, 9Rx, 9Sx, 9Tx, 9Ux, 9Vx, 9Wx, 9Xx, 9Yx, 9Zx, A2x, A3x, A4x,
A5x, A6x, A7x, A8x, A9x, AAx, ABx, ACx, ADx, AEx, AFx, AGx, AHx, AJx, AKx, ALx,
AMx, ANx, APx, AQx, ARx, ASx, ATx, AUx, AVx, AWx, AXx, AYx, AZx, B2x, B3x, B4x,
B5x, B6x, B7x, B8x, B9x, BAx, BBx, Q2x, Q3x, Q4x, Q5x, Q6x, Q7x, Q8x, Q9x, QAx,
QBx, QCx, QDx, QEx, QFx, QGx, QHx, QJx, R2x, R3x, R4x, R5x, R6x, R7x, R8x, R9x,
RAx, RBx, RCx, RDx, RFx, RGx, RHx, RJx, RKx, RLx, RMx, RNx, RPx, RQx, RRx, RSx,
RTx, RUx, RVx, RWx, RXx
v2873-CTO, 32x, 33x
(continued
41W0747 **
162 ThinkPad SL410, L410, L412, SL510, L510, and L512 Hardware Maintenance Manual

Table 40. Parts list—Overall (continued)
No. FRU (Overall) FRU no. CRU
ID
12 (continued)
DVD-RAM/RW drive
v2874-CTO, 22x, 32x, 33x, 34x, 35x, 36x, 37x, 39x, 3Bx, 3Ex, 3Gx, 3Kx, 3Lx, 3Mx, 3Nx,
3Px, 3Qx, 3Rx, 3Sx, 46x, 47x, 48x, 49x, 4Ax, 4Bx, 4Cx, 4Dx, 4Fx, 4Gx, 4Hx, 4Jx, 4Kx,
4Lx, 4Mx, 4Nx, 4Px, 4Qx, 52x, 53x, 54x, 55x, 56x, 57x, 58x, 59x, 5Ax, 5Bx, 5Cx, 5Dx,
5Ex, 5Fx, 5Gx, 5Hx, 5Jx, 5Kx, 5Lx, 5Mx, 5Nx, 5Px, 5Qx, 5Rx, 62x, 63x, 64x, 65x, 66x,
67x, 68x, 69x, 6Ax, 6Bx, 6Cx, 6Dx, 6Ex, 6Fx, 6Gx, 6Hx, 6Jx, 6Kx, 6Lx, 6Mx, 6Nx, 6Px,
6Qx, 6Rx, 6Sx, 6Tx, 6Ux, 6Vx, 6Wx, 6Xx, 6Yx, 6Zx, 72x, 73x, 74x, 75x, 76x, 77x, 78x, 79x,
7Ax, 7Bx, 7Cx, 7Dx, 7Ex, 7Fx, 7Gx, 7Hx, 7Jx, 7Kx, 7Lx, 7Mx, 7Nx, 7Px, 7Qx, 7Rx, 7Sx,
7Tx, 7Ux, 7Vx, 7Wx, 7Xx, 7Yx, 7Zx, 82x
v2875-CTO, 23x, 24x, 25x, 26x, 27x, 28x, 29x, 2Ax, 2Bx, 2Cx, 2Dx, 2Ex, 2Fx, 2Gx, 2Hx,
2Jx, 2Kx, 2Lx, 2Mx, 2Nx, 2Px, 2Qx, 2Rx, 2Sx, 2Tx, 2Ux, 2Vx, 2Wx, 2Xx, 2Yx, 2Zx, 32x,
33x, 35x, 36x, 39x, 3Ax, 3Mx, 3Nx, 3Px, 3Wx, 3Xx, 3Yx, 3Zx, 42x, 43x, 44x, 45x, 46x,
47x, 48x, 49x, 4Ax, 4Bx, 4Cx, 4Dx, 4Ex, 4Fx, 4Gx, 4Hx, 4Jx, 4Kx, 4Lx, 4Nx, 4Px, 4Qx,
4Rx, 4Sx, 4Tx, 4Ux, 4Vx, 4Wx, 4Xx, 4Yx, 52x, 53x, 54x, 55x, 56x, 57x, 58x, 59x, 5Ax, 5Bx,
5Cx, R2x, R3x, R4x, R5x, R6x, R7x, R8x, R9x, RAx, RBx, RCx, RDx, RFx, RGx, RHx, RJx
v2931-CTO, 25x, 26x
v0530-CTO, 32x, 52x, 53x, 54x, 55x, 56x, 57x, 59x, 5Ax, 5Bx, 5Cx, 5Dx, 5Ex, 5Fx, 5Gx, 5Jx,
5Kx, 5Lx, 5Mx, 5Nx, 5Px, 5Qx, 5Rx, 5Sx, 5Tx, 5Ux, 5Wx, 5Xx, 5Zx, 62x, 63x
v0553-CTO, 33x, 35x, 36x, 42x, 43x, 44x, 53x, 54x, 55x, 56x, 57x, 58x, 59x, 5Ax, 5Bx, 5Cx,
5Dx, 5Ex, 5Fx, 5Gx, 5Hx, 5Jx, 5Kx, 5Lx, 5Mx, 5Nx, 5Px, 5Qx, 5Rx, 5Tx, 5Ux, 5Vx, 5Wx,
5Xx, 5Yx, 5Zx, 62x, 63x, 64x, 65x, 66x, 67x, 68x, 69x, 6Bx, 6Cx, 6Dx, 6Fx, 6Gx, 6Hx, 6Jx,
6Kx, 6Lx, 6Mx, 6Nx, 6Px, 6Qx, 6Rx, 6Sx, 6Tx
v0585-CTO, 42x, 43x, 44x, 52x, 53x, 54x, 55x, 56x, 5Ax, 5Bx, 5Dx, 5Fx, 5Hx, 5Kx, 5Mx,
5Px, 5Rx, 5Tx, 5Vx, 5Yx
v0591-CTO, 52x, 53x
v2550-CTO, 42x, 43x, 44x, 52x, 53x, 54x, 55x, 5Ax, 5Bx, 5Dx, 5Fx, 5Hx, 5Kx, 5Mx, 5Px,
5Rx, 5Tx, 5Vx, 5Xx
v2597-CTO, 32x, 52x, 53x, 54x, 55x, 56x, 58x, 59x, 5Ax, 5Bx, 5Cx, 5Dx, 5Ex, 5Fx, 5Gx,
5Hx, 5Jx, 5Kx, 5Lx, 5Mx, 5Nx, 5Px, 5Qx, 5Rx, 5Sx, 5Tx, 5Vx, 5Wx, 5Xx, 5Yx
v2598-CTO, 33x, 34x, 35x, 42x, 43x, 44x, 52x, 53x, 54x, 55x, 56x, 57x, 58x, 59x, 5Ax, 5Bx,
5Cx, 5Dx, 5Ex, 5Fx, 5Gx, 5Hx, 5Jx, 5Kx, 5Lx, 5Mx, 5Nx, 5Px, 5Qx, 5Rx, 5Sx, 5Tx, 5Vx,
5Wx, 5Xx, 5Yx, 5Zx, 62x, 63x, 64x, 65x, 66x, 67x, 68x, 69x, 6Ax, 6Bx, 6Cx, 6Dx, 6Ex, 6Fx,
6Gx, 6Jx, 6Kx, 6Lx
v2599-CTO, 52x, 53x
41W0747 **
Parts list 163

Table 40. Parts list—Overall (continued)
No. FRU (Overall) FRU no. CRU
ID
12 DVD-RAM/RW drive
v2842-CTO, 22x, 23x, 24x, 25x, 26x, 27x, 28x, 29x, 2Ax, 2Bx, 2Cx, 2Dx, 2Ex, 33x, 34x, 35x,
36x, 37x, 39x, 3Bx, 3Dx, 3Fx, 3Gx, 3Hx, 3Px, 3Qx, 3Rx, 3Sx, 3Tx, 3Ux, 3Vx, 42x, 43x,
44x, 45x, 46x, 47x, 48x, 49x, 4Ax, 4Bx, 4Cx, 4Dx, 4Ex, 4Fx, 4Gx, 4Hx, 4Jx, 4Kx, 4Lx,
4Mx, 4Nx, 4Px, 4Qx, 4Rx, 4Sx, 4Tx, 4Ux, 4Vx, 4Wx, 4Xx, 4Yx, 4Zx, 52x, 53x, 54x, 55x,
56x, 57x, 58x, 59x, 5Ax, 5Bx, 5Cx, 5Dx, 5Ex, 5Fx, 5Gx, 5Hx, 5Jx, 5Kx, 5Lx, 5Mx, 5Nx,
5Px, 5Qx, 5Rx, 5Sx, 5Tx, 5Ux, 5Vx, 5Wx, 5Xx, 5Yx, 5Zx, 62x, 63x, 64x, 65x, 66x, 67x,
68x, 69x, 6Ax, 6Bx, 6Cx, 6Dx, 6Ex, 6Fx, 6Gx, 6Hx, 6Jx, 6Kx, 6Lx, 6Mx, 6Nx, 6Px, 6Qx,
6Rx, 6Sx, 6Tx, 6Ux, 6Vx, 6Wx, 6Xx, 6Yx, 6Zx, 72x, 73x, 74x, 75x, 76x, 77x, 78x, 7Bx,
7Cx, 7Dx, 7Ex, 7Fx, 7Gx, 7Hx, 7Jx, 7Px, 7Qx, 7Rx, 7Sx, 7Tx, 7Ux, 7Vx, 7Wx, 7Xx, 7Yx,
7Zx, 82x, 83x, 84x, 85x, 86x, 87x, 88x, 89x, 8Ax, 8Bx, 8Cx, 8Dx, 8Ex, 8Fx, 8Gx, 8Hx, 8Jx,
8Kx, 8Lx, 8Mx, 8Nx, 8Rx, 8Sx, 8Tx, 8Ux, 8Vx, 8Wx, 8Xx, 8Yx, 8Zx, 92x, 93x, 94x, 95x,
96x, 97x, 98x, 99x, 9Ax, 9Bx, 9Cx, 9Dx, 9Ex, 9Fx, 9Gx, 9Hx, 9Jx, 9Kx, 9Lx, 9Mx, 9Nx,
9Px, 9Qx, 9Rx, 9Sx, 9Tx, 9Ux, 9Vx, 9Wx, 9Xx, 9Yx, 9Zx, A2x, A3x, A4x, A5x, A6x, A7x,
A8x, A9x, AAx, ABx, ACx, ADx, AEx, AFx, AGx, AHx, AJx, AKx, ALx, AMx, ANx,
APx, AQx, ARx, ASx, ATx, AUx, AVx, AWx, AXx, AYx, AZx, B2x, B3x, B4x, B5x, B6x,
B7x, B8x, B9x, BAx, BBx, BCx, BDx, BEx, BFx, BGx, BHx, BJx, BKx, BMx, BNx, BPx,
BQx, BRx, BSx, BTx, BUx, BVx, BWx, BXx, BYx, BZx, C2x, C3x, C4x, C5x, C6x, C7x,
C8x, C9x, CAx, CBx, CCx, CDx, CEx, CFx, CGx, CHx, CJx, CKx, CLx, CMx, CNx, CPx,
CQx, CRx, CSx, CUx, CVx, CWx, CXx, CYx, CZx, D2x, D3x, D4x, D5x, D6x, D7x, D8x,
D9x, DAx, DBx, DCx, DDx, DEx, DFx, DGx, DHx, DJx, DKx, DLx, DMx, DNx, DPx,
DQx, DRx, DSx, DTx, DUx, DVx, DWx, DXx, DYx, DZx, E2x, E3x, E4x, E5x, E6x, E7x,
E8x, E9x, EAx, EBx, ECx, EDx, EEx, EFx, EGx, EHx, EJx, EKx, ELx, EMx, ENx, EPx,
EQx, ERx, ESx, ETx, EUx, EVx, EWx, EXx, EYx, EZx, F2x, F3x, F4x, F5x, F6x, F7x, F8x,
F9x, FAx, FBx, FCx, FDx, FEx, FFx, FGx, FHx, FJx, FKx, FLx, FMx, FNx, FPx, FQx, FSx,
FTx, FUx, FVx, FWx, FXx, FYx, FZx, G2x, G3x, G4x, G5x, G6x, G7x, G8x, G9x, GBx,
GCx, GDx, GEx, GFx, GGx, GHx, GJx, GKx, GLx, GMx, GNx, GPx, GQx, GRx, GSx,
GTx, GUx, GVx, GWx, GXx, GYx, GZx, H2x, H3x, H4x, H5x, H6x, H7x, H8x, H9x,
HAx, HBx, HCx, HDx, HEx, HFx, HGx, HHx
v2847-CTO, 24x, 25x, 26x, 27x, 28x, 29x, 2Ax, 2Bx, 2Cx, 2Dx, 2Ex, 2Fx, 2Gx, 2Hx, 2Jx,
2Kx, 2Lx, 2Mx, 2Nx, 2Px, 2Qx, 2Rx, 2Sx, 2Tx, 2Ux, 2Vx, 2Wx, 2Xx, 2Yx, 2Zx, 33x, 34x,
35x, 36x, 37x, 38x, 39x, 3Dx, 3Ex, 3Kx, 3Lx, 3Mx, 3Nx, 3Px, 3Qx, 3Vx, 3Wx, 3Xx, 3Yx,
3Zx, 42x, 43x, 44x, 45x, 46x, 47x, 48x, 49x, 4Ax, 4Bx, 4Cx, 4Dx, 4Ex, 4Fx, 4Gx, 4Hx, 4Jx,
4Nx, 4Px, 4Qx, 4Rx, 4Sx, 4Tx, 4Ux, 4Vx, 4Wx, 4Xx, 4Yx, 4Zx, 52x, 53x, 54x, 55x, 56x,
57x, 58x, 59x, 5Ax, 5Bx, 5Cx, 5Dx, 5Ex, 5Fx, 5Gx, 5Hx, 5Jx, 5Kx, 5Lx, 5Mx, 5Nx, 5Px,
5Qx, 5Rx, 5Sx, 5Tx, 5Ux, 5Vx, 5Wx, 5Xx, 5Yx, 5Zx, 62x, 63x, 64x, 65x, 66x, 67x, 68x, 69x,
6Ax, 6Bx, 6Cx, 6Dx, 6Ex, 6Fx, 6Gx, 6Hx, 6Jx, 6Kx, 6Lx, 6Mx, 6Nx, 6Px, 6Qx, 6Rx, 6Sx,
6Tx, 6Ux, 6Vx, 6Wx, 6Xx, 6Yx, 6Zx, 72x, 73x, 74x, 75x, 76x, 77x, 78x, 79x, 7Ax, 7Bx,
7Cx, 7Dx, 7Ex, 7Fx, 7Jx, 7Kx, 7Lx, 7Mx, 7Nx, 7Px, 7Qx, 7Rx, 7Sx, 7Tx, 7Ux, 7Vx, 7Wx,
7Xx, 7Yx, 7Zx, 82x, 83x, 84x, 85x, 86x, 87x, 88x, 89x, 8Ax, 8Bx, 8Cx, 8Dx, 8Ex, 8Fx, 8Gx,
8Hx, 8Jx, 8Kx, 8Lx, 8Mx, 8Nx, 8Px, 8Qx, 8Rx, 8Sx, 8Tx, 8Ux, 8Vx, 8Wx, 8Xx, 8Yx, 8Zx,
92x, 93x, 94x, 95x, 96x, 97x, 98x, 99x, 9Ax, 9Bx, 9Cx, 9Dx, 9Ex, 9Fx, 9Gx, 9Hx, 9Jx, 9Kx,
9Lx, 9Mx, 9Nx, 9Px, 9Qx, 9Rx, 9Sx, 9Tx, 9Ux, 9Vx, 9Wx, 9Xx, 9Yx, 9Zx, A2x, A3x, A4x,
A5x, A6x, A7x, A8x, A9x, AAx, ABx, ACx, ADx, AEx, AFx, AGx, AHx, AJx, AKx, ALx,
AMx, ANx, APx, AQx, ARx, ASx, ATx, AUx, AVx, AWx, AXx, AYx, AZx, B2x, B3x, B4x,
B5x, B6x, B7x, B8x, B9x, BAx, BBx, Q2x, Q3x, Q4x, Q5x, Q6x, Q7x, Q8x, Q9x, QAx,
QBx, QCx, QDx, QEx, QFx, QGx, QHx, QJx, R2x, R3x, R4x, R5x, R6x, R7x, R8x, R9x,
RAx, RBx, RCx, RDx, RFx, RGx, RHx, RJx, RKx, RLx, RMx, RNx, RPx, RQx, RRx, RSx,
RTx, RUx, RVx, RWx, RXx
v2873-CTO, 32x, 33x
(continued)
41W0753 **
164 ThinkPad SL410, L410, L412, SL510, L510, and L512 Hardware Maintenance Manual

Table 40. Parts list—Overall (continued)
No. FRU (Overall) FRU no. CRU
ID
12 (continued)
DVD-RAM/RW drive
v2874-CTO, 22x, 32x, 33x, 34x, 35x, 36x, 37x, 39x, 3Bx, 3Ex, 3Gx, 3Kx, 3Lx, 3Mx, 3Nx,
3Px, 3Qx, 3Rx, 3Sx, 46x, 47x, 48x, 49x, 4Ax, 4Bx, 4Cx, 4Dx, 4Fx, 4Gx, 4Hx, 4Jx, 4Kx,
4Lx, 4Mx, 4Nx, 4Px, 4Qx, 52x, 53x, 54x, 55x, 56x, 57x, 58x, 59x, 5Ax, 5Bx, 5Cx, 5Dx,
5Ex, 5Fx, 5Gx, 5Hx, 5Jx, 5Kx, 5Lx, 5Mx, 5Nx, 5Px, 5Qx, 5Rx, 62x, 63x, 64x, 65x, 66x,
67x, 68x, 69x, 6Ax, 6Bx, 6Cx, 6Dx, 6Ex, 6Fx, 6Gx, 6Hx, 6Jx, 6Kx, 6Lx, 6Mx, 6Nx, 6Px,
6Qx, 6Rx, 6Sx, 6Tx, 6Ux, 6Vx, 6Wx, 6Xx, 6Yx, 6Zx, 72x, 73x, 74x, 75x, 76x, 77x, 78x, 79x,
7Ax, 7Bx, 7Cx, 7Dx, 7Ex, 7Fx, 7Gx, 7Hx, 7Jx, 7Kx, 7Lx, 7Mx, 7Nx, 7Px, 7Qx, 7Rx, 7Sx,
7Tx, 7Ux, 7Vx, 7Wx, 7Xx, 7Yx, 7Zx, 82x
v2875-CTO, 23x, 24x, 25x, 26x, 27x, 28x, 29x, 2Ax, 2Bx, 2Cx, 2Dx, 2Ex, 2Fx, 2Gx, 2Hx,
2Jx, 2Kx, 2Lx, 2Mx, 2Nx, 2Px, 2Qx, 2Rx, 2Sx, 2Tx, 2Ux, 2Vx, 2Wx, 2Xx, 2Yx, 2Zx, 32x,
33x, 35x, 36x, 39x, 3Ax, 3Mx, 3Nx, 3Px, 3Wx, 3Xx, 3Yx, 3Zx, 42x, 43x, 44x, 45x, 46x,
47x, 48x, 49x, 4Ax, 4Bx, 4Cx, 4Dx, 4Ex, 4Fx, 4Gx, 4Hx, 4Jx, 4Kx, 4Lx, 4Nx, 4Px, 4Qx,
4Rx, 4Sx, 4Tx, 4Ux, 4Vx, 4Wx, 4Xx, 4Yx, 52x, 53x, 54x, 55x, 56x, 57x, 58x, 59x, 5Ax, 5Bx,
5Cx, R2x, R3x, R4x, R5x, R6x, R7x, R8x, R9x, RAx, RBx, RCx, RDx, RFx, RGx, RHx, RJx
v2931-CTO, 25x, 26x
v0530-CTO, 32x, 52x, 53x, 54x, 55x, 56x, 57x, 59x, 5Ax, 5Bx, 5Cx, 5Dx, 5Ex, 5Fx, 5Gx, 5Jx,
5Kx, 5Lx, 5Mx, 5Nx, 5Px, 5Qx, 5Rx, 5Sx, 5Tx, 5Ux, 5Wx, 5Xx, 5Zx, 62x, 63x
v0553-CTO, 33x, 35x, 36x, 42x, 43x, 44x, 53x, 54x, 55x, 56x, 57x, 58x, 59x, 5Ax, 5Bx, 5Cx,
5Dx, 5Ex, 5Fx, 5Gx, 5Hx, 5Jx, 5Kx, 5Lx, 5Mx, 5Nx, 5Px, 5Qx, 5Rx, 5Tx, 5Ux, 5Vx, 5Wx,
5Xx, 5Yx, 5Zx, 62x, 63x, 64x, 65x, 66x, 67x, 68x, 69x, 6Bx, 6Cx, 6Dx, 6Fx, 6Gx, 6Hx, 6Jx,
6Kx, 6Lx, 6Mx, 6Nx, 6Px, 6Qx, 6Rx, 6Sx, 6Tx
v0585-CTO, 42x, 43x, 44x, 52x, 53x, 54x, 55x, 56x, 5Ax, 5Bx, 5Dx, 5Fx, 5Hx, 5Kx, 5Mx,
5Px, 5Rx, 5Tx, 5Vx, 5Yx
v0591-CTO, 52x, 53x
v2550-CTO, 42x, 43x, 44x, 52x, 53x, 54x, 55x, 5Ax, 5Bx, 5Dx, 5Fx, 5Hx, 5Kx, 5Mx, 5Px,
5Rx, 5Tx, 5Vx, 5Xx
v2597-CTO, 32x, 52x, 53x, 54x, 55x, 56x, 58x, 59x, 5Ax, 5Bx, 5Cx, 5Dx, 5Ex, 5Fx, 5Gx,
5Hx, 5Jx, 5Kx, 5Lx, 5Mx, 5Nx, 5Px, 5Qx, 5Rx, 5Sx, 5Tx, 5Vx, 5Wx, 5Xx, 5Yx
v2598-CTO, 33x, 34x, 35x, 42x, 43x, 44x, 52x, 53x, 54x, 55x, 56x, 57x, 58x, 59x, 5Ax, 5Bx,
5Cx, 5Dx, 5Ex, 5Fx, 5Gx, 5Hx, 5Jx, 5Kx, 5Lx, 5Mx, 5Nx, 5Px, 5Qx, 5Rx, 5Sx, 5Tx, 5Vx,
5Wx, 5Xx, 5Yx, 5Zx, 62x, 63x, 64x, 65x, 66x, 67x, 68x, 69x, 6Ax, 6Bx, 6Cx, 6Dx, 6Ex, 6Fx,
6Gx, 6Jx, 6Kx, 6Lx
v2599-CTO, 52x, 53x
41W0753 **
Parts list 165

Table 40. Parts list—Overall (continued)
No. FRU (Overall) FRU no. CRU
ID
12 DVD-RAM/RW drive
v2842-CTO, 22x, 23x, 24x, 25x, 26x, 27x, 28x, 29x, 2Ax, 2Bx, 2Cx, 2Dx, 2Ex, 33x, 34x, 35x,
36x, 37x, 39x, 3Bx, 3Dx, 3Fx, 3Gx, 3Hx, 3Px, 3Qx, 3Rx, 3Sx, 3Tx, 3Ux, 3Vx, 42x, 43x,
44x, 45x, 46x, 47x, 48x, 49x, 4Ax, 4Bx, 4Cx, 4Dx, 4Ex, 4Fx, 4Gx, 4Hx, 4Jx, 4Kx, 4Lx,
4Mx, 4Nx, 4Px, 4Qx, 4Rx, 4Sx, 4Tx, 4Ux, 4Vx, 4Wx, 4Xx, 4Yx, 4Zx, 52x, 53x, 54x, 55x,
56x, 57x, 58x, 59x, 5Ax, 5Bx, 5Cx, 5Dx, 5Ex, 5Fx, 5Gx, 5Hx, 5Jx, 5Kx, 5Lx, 5Mx, 5Nx,
5Px, 5Qx, 5Rx, 5Sx, 5Tx, 5Ux, 5Vx, 5Wx, 5Xx, 5Yx, 5Zx, 62x, 63x, 64x, 65x, 66x, 67x,
68x, 69x, 6Ax, 6Bx, 6Cx, 6Dx, 6Ex, 6Fx, 6Gx, 6Hx, 6Jx, 6Kx, 6Lx, 6Mx, 6Nx, 6Px, 6Qx,
6Rx, 6Sx, 6Tx, 6Ux, 6Vx, 6Wx, 6Xx, 6Yx, 6Zx, 72x, 73x, 74x, 75x, 76x, 77x, 78x, 7Bx,
7Cx, 7Dx, 7Ex, 7Fx, 7Gx, 7Hx, 7Jx, 7Px, 7Qx, 7Rx, 7Sx, 7Tx, 7Ux, 7Vx, 7Wx, 7Xx, 7Yx,
7Zx, 82x, 83x, 84x, 85x, 86x, 87x, 88x, 89x, 8Ax, 8Bx, 8Cx, 8Dx, 8Ex, 8Fx, 8Gx, 8Hx, 8Jx,
8Kx, 8Lx, 8Mx, 8Nx, 8Rx, 8Sx, 8Tx, 8Ux, 8Vx, 8Wx, 8Xx, 8Yx, 8Zx, 92x, 93x, 94x, 95x,
96x, 97x, 98x, 99x, 9Ax, 9Bx, 9Cx, 9Dx, 9Ex, 9Fx, 9Gx, 9Hx, 9Jx, 9Kx, 9Lx, 9Mx, 9Nx,
9Px, 9Qx, 9Rx, 9Sx, 9Tx, 9Ux, 9Vx, 9Wx, 9Xx, 9Yx, 9Zx, A2x, A3x, A4x, A5x, A6x, A7x,
A8x, A9x, AAx, ABx, ACx, ADx, AEx, AFx, AGx, AHx, AJx, AKx, ALx, AMx, ANx,
APx, AQx, ARx, ASx, ATx, AUx, AVx, AWx, AXx, AYx, AZx, B2x, B3x, B4x, B5x, B6x,
B7x, B8x, B9x, BAx, BBx, BCx, BDx, BEx, BFx, BGx, BHx, BJx, BKx, BMx, BNx, BPx,
BQx, BRx, BSx, BTx, BUx, BVx, BWx, BXx, BYx, BZx, C2x, C3x, C4x, C5x, C6x, C7x,
C8x, C9x, CAx, CBx, CCx, CDx, CEx, CFx, CGx, CHx, CJx, CKx, CLx, CMx, CNx, CPx,
CQx, CRx, CSx, CUx, CVx, CWx, CXx, CYx, CZx, D2x, D3x, D4x, D5x, D6x, D7x, D8x,
D9x, DAx, DBx, DCx, DDx, DEx, DFx, DGx, DHx, DJx, DKx, DLx, DMx, DNx, DPx,
DQx, DRx, DSx, DTx, DUx, DVx, DWx, DXx, DYx, DZx, E2x, E3x, E4x, E5x, E6x, E7x,
E8x, E9x, EAx, EBx, ECx, EDx, EEx, EFx, EGx, EHx, EJx, EKx, ELx, EMx, ENx, EPx,
EQx, ERx, ESx, ETx, EUx, EVx, EWx, EXx, EYx, EZx, F2x, F3x, F4x, F5x, F6x, F7x, F8x,
F9x, FAx, FBx, FCx, FDx, FEx, FFx, FGx, FHx, FJx, FKx, FLx, FMx, FNx, FPx, FQx, FSx,
FTx, FUx, FVx, FWx, FXx, FYx, FZx, G2x, G3x, G4x, G5x, G6x, G7x, G8x, G9x, GBx,
GCx, GDx, GEx, GFx, GGx, GHx, GJx, GKx, GLx, GMx, GNx, GPx, GQx, GRx, GSx,
GTx, GUx, GVx, GWx, GXx, GYx, GZx, H2x, H3x, H4x, H5x, H6x, H7x, H8x, H9x,
HAx, HBx, HCx, HDx, HEx, HFx, HGx, HHx
v2847-CTO, 24x, 25x, 26x, 27x, 28x, 29x, 2Ax, 2Bx, 2Cx, 2Dx, 2Ex, 2Fx, 2Gx, 2Hx, 2Jx,
2Kx, 2Lx, 2Mx, 2Nx, 2Px, 2Qx, 2Rx, 2Sx, 2Tx, 2Ux, 2Vx, 2Wx, 2Xx, 2Yx, 2Zx, 33x, 34x,
35x, 36x, 37x, 38x, 39x, 3Dx, 3Ex, 3Kx, 3Lx, 3Mx, 3Nx, 3Px, 3Qx, 3Vx, 3Wx, 3Xx, 3Yx,
3Zx, 42x, 43x, 44x, 45x, 46x, 47x, 48x, 49x, 4Ax, 4Bx, 4Cx, 4Dx, 4Ex, 4Fx, 4Gx, 4Hx, 4Jx,
4Nx, 4Px, 4Qx, 4Rx, 4Sx, 4Tx, 4Ux, 4Vx, 4Wx, 4Xx, 4Yx, 4Zx, 52x, 53x, 54x, 55x, 56x,
57x, 58x, 59x, 5Ax, 5Bx, 5Cx, 5Dx, 5Ex, 5Fx, 5Gx, 5Hx, 5Jx, 5Kx, 5Lx, 5Mx, 5Nx, 5Px,
5Qx, 5Rx, 5Sx, 5Tx, 5Ux, 5Vx, 5Wx, 5Xx, 5Yx, 5Zx, 62x, 63x, 64x, 65x, 66x, 67x, 68x, 69x,
6Ax, 6Bx, 6Cx, 6Dx, 6Ex, 6Fx, 6Gx, 6Hx, 6Jx, 6Kx, 6Lx, 6Mx, 6Nx, 6Px, 6Qx, 6Rx, 6Sx,
6Tx, 6Ux, 6Vx, 6Wx, 6Xx, 6Yx, 6Zx, 72x, 73x, 74x, 75x, 76x, 77x, 78x, 79x, 7Ax, 7Bx,
7Cx, 7Dx, 7Ex, 7Fx, 7Jx, 7Kx, 7Lx, 7Mx, 7Nx, 7Px, 7Qx, 7Rx, 7Sx, 7Tx, 7Ux, 7Vx, 7Wx,
7Xx, 7Yx, 7Zx, 82x, 83x, 84x, 85x, 86x, 87x, 88x, 89x, 8Ax, 8Bx, 8Cx, 8Dx, 8Ex, 8Fx, 8Gx,
8Hx, 8Jx, 8Kx, 8Lx, 8Mx, 8Nx, 8Px, 8Qx, 8Rx, 8Sx, 8Tx, 8Ux, 8Vx, 8Wx, 8Xx, 8Yx, 8Zx,
92x, 93x, 94x, 95x, 96x, 97x, 98x, 99x, 9Ax, 9Bx, 9Cx, 9Dx, 9Ex, 9Fx, 9Gx, 9Hx, 9Jx, 9Kx,
9Lx, 9Mx, 9Nx, 9Px, 9Qx, 9Rx, 9Sx, 9Tx, 9Ux, 9Vx, 9Wx, 9Xx, 9Yx, 9Zx, A2x, A3x, A4x,
A5x, A6x, A7x, A8x, A9x, AAx, ABx, ACx, ADx, AEx, AFx, AGx, AHx, AJx, AKx, ALx,
AMx, ANx, APx, AQx, ARx, ASx, ATx, AUx, AVx, AWx, AXx, AYx, AZx, B2x, B3x, B4x,
B5x, B6x, B7x, B8x, B9x, BAx, BBx, Q2x, Q3x, Q4x, Q5x, Q6x, Q7x, Q8x, Q9x, QAx,
QBx, QCx, QDx, QEx, QFx, QGx, QHx, QJx, R2x, R3x, R4x, R5x, R6x, R7x, R8x, R9x,
RAx, RBx, RCx, RDx, RFx, RGx, RHx, RJx, RKx, RLx, RMx, RNx, RPx, RQx, RRx, RSx,
RTx, RUx, RVx, RWx, RXx
v2873-CTO, 32x, 33x
(continued)
41W0751 **
166 ThinkPad SL410, L410, L412, SL510, L510, and L512 Hardware Maintenance Manual

Table 40. Parts list—Overall (continued)
No. FRU (Overall) FRU no. CRU
ID
12 (continued)
DVD-RAM/RW drive
v2874-CTO, 22x, 32x, 33x, 34x, 35x, 36x, 37x, 39x, 3Bx, 3Ex, 3Gx, 3Kx, 3Lx, 3Mx, 3Nx,
3Px, 3Qx, 3Rx, 3Sx, 46x, 47x, 48x, 49x, 4Ax, 4Bx, 4Cx, 4Dx, 4Fx, 4Gx, 4Hx, 4Jx, 4Kx,
4Lx, 4Mx, 4Nx, 4Px, 4Qx, 52x, 53x, 54x, 55x, 56x, 57x, 58x, 59x, 5Ax, 5Bx, 5Cx, 5Dx,
5Ex, 5Fx, 5Gx, 5Hx, 5Jx, 5Kx, 5Lx, 5Mx, 5Nx, 5Px, 5Qx, 5Rx, 62x, 63x, 64x, 65x, 66x,
67x, 68x, 69x, 6Ax, 6Bx, 6Cx, 6Dx, 6Ex, 6Fx, 6Gx, 6Hx, 6Jx, 6Kx, 6Lx, 6Mx, 6Nx, 6Px,
6Qx, 6Rx, 6Sx, 6Tx, 6Ux, 6Vx, 6Wx, 6Xx, 6Yx, 6Zx, 72x, 73x, 74x, 75x, 76x, 77x, 78x, 79x,
7Ax, 7Bx, 7Cx, 7Dx, 7Ex, 7Fx, 7Gx, 7Hx, 7Jx, 7Kx, 7Lx, 7Mx, 7Nx, 7Px, 7Qx, 7Rx, 7Sx,
7Tx, 7Ux, 7Vx, 7Wx, 7Xx, 7Yx, 7Zx, 82x
v2875-CTO, 23x, 24x, 25x, 26x, 27x, 28x, 29x, 2Ax, 2Bx, 2Cx, 2Dx, 2Ex, 2Fx, 2Gx, 2Hx,
2Jx, 2Kx, 2Lx, 2Mx, 2Nx, 2Px, 2Qx, 2Rx, 2Sx, 2Tx, 2Ux, 2Vx, 2Wx, 2Xx, 2Yx, 2Zx, 32x,
33x, 35x, 36x, 39x, 3Ax, 3Mx, 3Nx, 3Px, 3Wx, 3Xx, 3Yx, 3Zx, 42x, 43x, 44x, 45x, 46x,
47x, 48x, 49x, 4Ax, 4Bx, 4Cx, 4Dx, 4Ex, 4Fx, 4Gx, 4Hx, 4Jx, 4Kx, 4Lx, 4Nx, 4Px, 4Qx,
4Rx, 4Sx, 4Tx, 4Ux, 4Vx, 4Wx, 4Xx, 4Yx, 52x, 53x, 54x, 55x, 56x, 57x, 58x, 59x, 5Ax, 5Bx,
5Cx, R2x, R3x, R4x, R5x, R6x, R7x, R8x, R9x, RAx, RBx, RCx, RDx, RFx, RGx, RHx, RJx
v2931-CTO, 25x, 26x
v0530-CTO, 32x, 52x, 53x, 54x, 55x, 56x, 57x, 59x, 5Ax, 5Bx, 5Cx, 5Dx, 5Ex, 5Fx, 5Gx, 5Jx,
5Kx, 5Lx, 5Mx, 5Nx, 5Px, 5Qx, 5Rx, 5Sx, 5Tx, 5Ux, 5Wx, 5Xx, 5Zx, 62x, 63x
v0553-CTO, 33x, 35x, 36x, 42x, 43x, 44x, 53x, 54x, 55x, 56x, 57x, 58x, 59x, 5Ax, 5Bx, 5Cx,
5Dx, 5Ex, 5Fx, 5Gx, 5Hx, 5Jx, 5Kx, 5Lx, 5Mx, 5Nx, 5Px, 5Qx, 5Rx, 5Tx, 5Ux, 5Vx, 5Wx,
5Xx, 5Yx, 5Zx, 62x, 63x, 64x, 65x, 66x, 67x, 68x, 69x, 6Bx, 6Cx, 6Dx, 6Fx, 6Gx, 6Hx, 6Jx,
6Kx, 6Lx, 6Mx, 6Nx, 6Px, 6Qx, 6Rx, 6Sx, 6Tx
v0585-CTO, 42x, 43x, 44x, 52x, 53x, 54x, 55x, 56x, 5Ax, 5Bx, 5Dx, 5Fx, 5Hx, 5Kx, 5Mx,
5Px, 5Rx, 5Tx, 5Vx, 5Yx
v0591-CTO, 52x, 53x
v2550-CTO, 42x, 43x, 44x, 52x, 53x, 54x, 55x, 5Ax, 5Bx, 5Dx, 5Fx, 5Hx, 5Kx, 5Mx, 5Px,
5Rx, 5Tx, 5Vx, 5Xx
v2597-CTO, 32x, 52x, 53x, 54x, 55x, 56x, 58x, 59x, 5Ax, 5Bx, 5Cx, 5Dx, 5Ex, 5Fx, 5Gx,
5Hx, 5Jx, 5Kx, 5Lx, 5Mx, 5Nx, 5Px, 5Qx, 5Rx, 5Sx, 5Tx, 5Vx, 5Wx, 5Xx, 5Yx
v2598-CTO, 33x, 34x, 35x, 42x, 43x, 44x, 52x, 53x, 54x, 55x, 56x, 57x, 58x, 59x, 5Ax, 5Bx,
5Cx, 5Dx, 5Ex, 5Fx, 5Gx, 5Hx, 5Jx, 5Kx, 5Lx, 5Mx, 5Nx, 5Px, 5Qx, 5Rx, 5Sx, 5Tx, 5Vx,
5Wx, 5Xx, 5Yx, 5Zx, 62x, 63x, 64x, 65x, 66x, 67x, 68x, 69x, 6Ax, 6Bx, 6Cx, 6Dx, 6Ex, 6Fx,
6Gx, 6Jx, 6Kx, 6Lx
v2599-CTO, 52x, 53x
41W0751 **
12 Blu-ray Disc drive
v2842-CTO
v2847-CTO
v2873-CTO
v2874-CTO
v2875-CTO
v2931-CTO
41W0749 **
Parts list 167

Table 40. Parts list—Overall (continued)
No. FRU (Overall) FRU no. CRU
ID
12 Travel cover
v2842-CTO
v2847-CTO
v2873-CTO
v2874-CTO
v2875-CTO
v2931-CTO
v0530-CTO
v0553-CTO
v0585-CTO, 57x
v0591-CTO
v2550-CTO, 57x
v2597-CTO
v2598-CTO
v2599-CTO
60Y4101 **
13 SIM slot cover with screw 60Y4187 *
14 Wireless LAN card slot cover with screw for SL410, L410, and L412 60Y4185 *
14 Wireless LAN card slot cover with screw for SL510, L510, and L512 60Y4191 *
15 Thermal cover with screw for SL410 and L410 60Y4183 *
15 Thermal cover with screw for L412 60Y5021 *
15 Thermal cover with screw for SL510 and L510 60Y4189 *
15 Thermal cover with screw for L512 75Y4677 *
16 SATA hard disk drive, 160 GB, 5,400 rpm
v2842-CTO, 24x, 2Bx, 4Sx, 4Tx, 4Ux, 4Wx, 55x, ABx, GSx, H7x
v2847-CTO, 25x, 29x, 2Ax, 2Bx, 2Xx, 2Yx, 39x, 3Dx, 56x, 57x, 58x, 59x, 5Dx, 5Ex, 5Fx,
5Gx, 5Lx, 5Mx, 6Dx, 83x, 86x, 8Xx, 92x, 9Hx, ANx, AQx, R8x
v2873-CTO
v2874-CTO, 32x, 3Bx, 3Mx, 46x, 49x, 4Ax, 4Dx, 6Ux, 6Yx, 7Ax
v2875-CTO, 24x, 26x, 27x, 2Ax, 2Cx, 2Kx, 2Lx, 2Mx, 2Nx, 2Px, 2Qx, 2Tx, 2Ux, 2Vx, 4Dx,
4Sx, 5Bx, R9x, RAx, RCx
v2931-CTO
v0530-CTO
v0553-CTO
v0585-CTO
v0591-CTO
v2550-CTO
v2597-CTO
v2598-CTO
v2599-CTO
41W0775 **
168 ThinkPad SL410, L410, L412, SL510, L510, and L512 Hardware Maintenance Manual

Table 40. Parts list—Overall (continued)
No. FRU (Overall) FRU no. CRU
ID
16 SATA hard disk drive, 160 GB, 5,400 rpm
v2842-CTO, 24x, 2Bx, 4Sx, 4Tx, 4Ux, 4Wx, 55x, ABx, GSx, H7x
v2847-CTO, 25x, 29x, 2Ax, 2Bx, 2Xx, 2Yx, 39x, 3Dx, 56x, 57x, 58x, 59x, 5Dx, 5Ex, 5Fx,
5Gx, 5Lx, 5Mx, 6Dx, 83x, 86x, 8Xx, 92x, 9Hx, ANx, AQx, R8x
v2873-CTO
v2874-CTO, 32x, 3Bx, 3Mx, 46x, 49x, 4Ax, 4Dx, 6Ux, 6Yx, 7Ax
v2875-CTO, 24x, 26x, 27x, 2Ax, 2Cx, 2Kx, 2Lx, 2Mx, 2Nx, 2Px, 2Qx, 2Tx, 2Ux, 2Vx, 4Dx,
4Sx, 5Bx, R9x, RAx, RCx
v2931-CTO
v0530-CTO
v0553-CTO
v0585-CTO
v0591-CTO
v2550-CTO
v2597-CTO
v2598-CTO
v2599-CTO
41W0767 **
16 SATA hard disk drive, 160 GB, 5,400 rpm
v2842-CTO, 24x, 2Bx, 4Sx, 4Tx, 4Ux, 4Wx, 55x, ABx, GSx, H7x
v2847-CTO, 25x, 29x, 2Ax, 2Bx, 2Xx, 2Yx, 39x, 3Dx, 56x, 57x, 58x, 59x, 5Dx, 5Ex, 5Fx,
5Gx, 5Lx, 5Mx, 6Dx, 83x, 86x, 8Xx, 92x, 9Hx, ANx, AQx, R8x
v2873-CTO
v2874-CTO, 32x, 3Bx, 3Mx, 46x, 49x, 4Ax, 4Dx, 6Ux, 6Yx, 7Ax
v2875-CTO, 24x, 26x, 27x, 2Ax, 2Cx, 2Kx, 2Lx, 2Mx, 2Nx, 2Px, 2Qx, 2Tx, 2Ux, 2Vx, 4Dx,
4Sx, 5Bx, R9x, RAx, RCx
v2931-CTO
v0530-CTO
v0553-CTO
v0585-CTO
v0591-CTO
v2550-CTO
v2597-CTO
v2598-CTO
v2599-CTO
41W0783 **
16 SATA hard disk drive, 160 GB, 5,400 rpm
v2842-CTO, 24x, 2Bx, 4Sx, 4Tx, 4Ux, 4Wx, 55x, ABx, GSx, H7x
v2847-CTO, 25x, 29x, 2Ax, 2Bx, 2Xx, 2Yx, 39x, 3Dx, 56x, 57x, 58x, 59x, 5Dx, 5Ex, 5Fx,
5Gx, 5Lx, 5Mx, 6Dx, 83x, 86x, 8Xx, 92x, 9Hx, ANx, AQx, R8x
v2873-CTO
v2874-CTO, 32x, 3Bx, 3Mx, 46x, 49x, 4Ax, 4Dx, 6Ux, 6Yx, 7Ax
v2875-CTO, 24x, 26x, 27x, 2Ax, 2Cx, 2Kx, 2Lx, 2Mx, 2Nx, 2Px, 2Qx, 2Tx, 2Ux, 2Vx, 4Dx,
4Sx, 5Bx, R9x, RAx, RCx
v2931-CTO
41W0791 **
16 SATA hard disk drive, 160 GB, 5,400 rpm
v2842-CTO, 24x, 2Bx, 4Sx, 4Tx, 4Ux, 4Wx, 55x, ABx, GSx, H7x
v2847-CTO, 25x, 29x, 2Ax, 2Bx, 2Xx, 2Yx, 39x, 3Dx, 56x, 57x, 58x, 59x, 5Dx, 5Ex, 5Fx,
5Gx, 5Lx, 5Mx, 6Dx, 83x, 86x, 8Xx, 92x, 9Hx, ANx, AQx, R8x
v2873-CTO
v2874-CTO, 32x, 3Bx, 3Mx, 46x, 49x, 4Ax, 4Dx, 6Ux, 6Yx, 7Ax
v2875-CTO, 24x, 26x, 27x, 2Ax, 2Cx, 2Kx, 2Lx, 2Mx, 2Nx, 2Px, 2Qx, 2Tx, 2Ux, 2Vx, 4Dx,
4Sx, 5Bx, R9x, RAx, RCx
v2931-CTO
75Y5021 **
Parts list 169

Table 40. Parts list—Overall (continued)
No. FRU (Overall) FRU no. CRU
ID
16 SATA hard disk drive, 250 GB, 5,400 rpm
v2842-CTO, 29x, 35x, 3Bx, 3Fx, 3Vx, 46x, 4Ax, 4Bx, 4Cx, 4Dx, 4Hx, 4Nx, 4Px, 4Qx, 4Rx,
53x, 56x, 58x, 5Tx, 5Ux, 5Zx, 62x, 67x, 6Cx, 6Dx, 6Jx, 6Kx, 6Qx, 6Xx, 6Zx, 72x, 74x, 76x,
7Bx, 7Cx, 7Dx, 7Ex, 7Fx, 7Gx, 7Hx, 7Jx, 7Px, 7Wx, 7Xx, 7Yx, 85x, 86x, 87x, 8Cx, 8Dx,
8Ex, 8Fx, 8Hx, 8Lx, 8Rx, 8Tx, 8Wx, 8Zx, 93x, 96x, 99x, 9Bx, 9Ex, 9Hx, 9Kx, 9Nx, 9Rx,
9Tx, 9Wx, ANx, APx, ASx, ATx, AWx, AXx, B2x, BDx, BEx, BFx, BGx, BSx, BTx, BVx,
BWx, BXx, BZx, CEx, CFx, CGx, CNx, CPx, CQx, DPx, EBx, ECx, EDx, EGx, EKx, ENx,
EPx, ESx, EVx, F8x, GGx, GLx, GXx, GYx, H8x, H9x, HFx
v2847-CTO, 2Ex, 2Fx, 2Gx, 2Hx, 2Nx, 2Px, 2Sx, 2Vx, 2Wx, 35x, 36x, 37x, 38x, 3Ex, 3Kx,
3Lx, 3Mx, 3Nx, 3Px, 43x, 44x, 48x, 4Bx, 4Ex, 4Fx, 4Nx, 4Rx, 4Vx, 4Xx, 4Zx, 52x, 54x,
5Ax, 5Hx, 5Nx, 5Px, 5Qx, 5Ux, 5Vx, 5Yx, 5Zx, 69x, 6Ax, 6Bx, 6Cx, 6Ex, 6Fx, 6Gx, 6Hx,
6Kx, 6Nx, 6Rx, 6Tx, 6Wx, 6Zx, 73x, 76x, 7Cx, 7Dx, 7Ex, 7Fx, 7Nx, 7Px, 7Tx, 7Ux, 7Vx,
7Wx, 7Xx, 7Yx, 84x, 87x, 8Gx, 8Hx, 8Jx, 8Kx, 8Lx, 8Sx, 8Ux, 8Vx, 8Wx, 8Yx, 8Zx, 93x,
95x, 97x, 9Fx, 9Gx, 9Jx, 9Lx, 9Mx, 9Nx, 9Px, 9Qx, ALx, AMx, APx, ARx, AXx, B7x, B8x,
B9x, QEx, QFx, RCx, RDx, RFx, RGx, RHx, RJx, RKx, RNx, RRx, RSx, RTx, RUx, RWx
v2873-CTO, 32x
v2874-CTO, 34x, 35x, 36x, 39x, 3Ex, 3Gx, 3Lx, 3Px, 3Rx, 47x, 48x, 4Bx, 4Cx, 4Kx, 4Lx,
4Mx, 4Px, 52x, 53x, 55x, 58x, 5Bx, 5Dx, 5Gx, 5Kx, 5Mx, 5Qx, 63x, 64x, 6Dx, 6Ex, 6Fx,
6Jx, 6Kx, 6Qx, 6Rx, 6Sx, 6Vx, 6Xx, 6Zx, 72x, 74x, 78x, 79x, 7Bx, 7Hx, 7Jx, 7Mx, 7Sx, 7Tx,
7Ux, 7Vx, 7Wx, 7Xx, 82x
v2875-CTO, 28x, 29x, 2Bx, 2Dx, 2Fx, 2Jx, 2Rx, 2Sx, 2Wx, 2Xx, 2Zx, 33x, 39x, 3Ax, 3Mx,
3Px, 3Yx, 42x, 45x, 48x, 4Bx, 4Cx, 4Ex, 4Fx, 4Jx, 4Kx, 4Px, 4Qx, 4Rx, 4Tx, 4Ux, 4Vx,
4Xx, 4Yx, 52x, 53x, 54x, 55x, 56x, 58x, 59x, 5Cx, R2x, R6x, R7x, R8x, RBx, RDx, RJx
v2931-CTO, 25x
v0530-CTO, 53x, 54x, 5Dx, 5Fx, 5Gx, 5Kx, 5Zx
v0553-CTO, 54x, 55x, 5Ax, 5Bx, 5Cx, 5Dx, 5Fx, 5Gx, 5Kx, 5Lx, 5Nx, 5Tx, 5Ux, 5Vx, 5Wx,
5Xx, 5Yx
v0585-CTO, 52x, 53x, 54x, 57x, 58x, 59x, 5Ax
v0591-CTO, 52x
v2550-CTO, 42x, 52x, 53x, 57x, 58x, 59x, 5Ax
v2597-CTO, 52x, 53x, 5Cx, 5Ex, 5Fx, 5Vx
v2598-CTO, 42x, 54x, 56x, 57x, 5Ax, 5Bx, 5Cx, 5Dx, 5Ex, 5Mx, 5Nx, 5Vx, 5Wx, 5Xx, 5Yx,
5Zx, 62x
v2599-CTO, 52x
41W0777 **
170 ThinkPad SL410, L410, L412, SL510, L510, and L512 Hardware Maintenance Manual

Table 40. Parts list—Overall (continued)
No. FRU (Overall) FRU no. CRU
ID
16 SATA hard disk drive, 250 GB, 5,400 rpm
v2842-CTO, 29x, 35x, 3Bx, 3Fx, 3Vx, 46x, 4Ax, 4Bx, 4Cx, 4Dx, 4Hx, 4Nx, 4Px, 4Qx, 4Rx,
53x, 56x, 58x, 5Tx, 5Ux, 5Zx, 62x, 67x, 6Cx, 6Dx, 6Jx, 6Kx, 6Qx, 6Xx, 6Zx, 72x, 74x, 76x,
7Bx, 7Cx, 7Dx, 7Ex, 7Fx, 7Gx, 7Hx, 7Jx, 7Px, 7Wx, 7Xx, 7Yx, 85x, 86x, 87x, 8Cx, 8Dx,
8Ex, 8Fx, 8Hx, 8Lx, 8Rx, 8Tx, 8Wx, 8Zx, 93x, 96x, 99x, 9Bx, 9Ex, 9Hx, 9Kx, 9Nx, 9Rx,
9Tx, 9Wx, ANx, APx, ASx, ATx, AWx, AXx, B2x, BDx, BEx, BFx, BGx, BSx, BTx, BVx,
BWx, BXx, BZx, CEx, CFx, CGx, CNx, CPx, CQx, DPx, EBx, ECx, EDx, EGx, EKx, ENx,
EPx, ESx, EVx, F8x, GGx, GLx, GXx, GYx, H8x, H9x, HFx
v2847-CTO, 2Ex, 2Fx, 2Gx, 2Hx, 2Nx, 2Px, 2Sx, 2Vx, 2Wx, 35x, 36x, 37x, 38x, 3Ex, 3Kx,
3Lx, 3Mx, 3Nx, 3Px, 43x, 44x, 48x, 4Bx, 4Ex, 4Fx, 4Nx, 4Rx, 4Vx, 4Xx, 4Zx, 52x, 54x,
5Ax, 5Hx, 5Nx, 5Px, 5Qx, 5Ux, 5Vx, 5Yx, 5Zx, 69x, 6Ax, 6Bx, 6Cx, 6Ex, 6Fx, 6Gx, 6Hx,
6Kx, 6Nx, 6Rx, 6Tx, 6Wx, 6Zx, 73x, 76x, 7Cx, 7Dx, 7Ex, 7Fx, 7Nx, 7Px, 7Tx, 7Ux, 7Vx,
7Wx, 7Xx, 7Yx, 84x, 87x, 8Gx, 8Hx, 8Jx, 8Kx, 8Lx, 8Sx, 8Ux, 8Vx, 8Wx, 8Yx, 8Zx, 93x,
95x, 97x, 9Fx, 9Gx, 9Jx, 9Lx, 9Mx, 9Nx, 9Px, 9Qx, ALx, AMx, APx, ARx, AXx, B7x, B8x,
B9x, QEx, QFx, RCx, RDx, RFx, RGx, RHx, RJx, RKx, RNx, RRx, RSx, RTx, RUx, RWx
v2873-CTO, 32x
v2874-CTO, 34x, 35x, 36x, 39x, 3Ex, 3Gx, 3Lx, 3Px, 3Rx, 47x, 48x, 4Bx, 4Cx, 4Kx, 4Lx,
4Mx, 4Px, 52x, 53x, 55x, 58x, 5Bx, 5Dx, 5Gx, 5Kx, 5Mx, 5Qx, 63x, 64x, 6Dx, 6Ex, 6Fx,
6Jx, 6Kx, 6Qx, 6Rx, 6Sx, 6Vx, 6Xx, 6Zx, 72x, 74x, 78x, 79x, 7Bx, 7Hx, 7Jx, 7Mx, 7Sx, 7Tx,
7Ux, 7Vx, 7Wx, 7Xx, 82x
v2875-CTO, 28x, 29x, 2Bx, 2Dx, 2Fx, 2Jx, 2Rx, 2Sx, 2Wx, 2Xx, 2Zx, 33x, 39x, 3Ax, 3Mx,
3Px, 3Yx, 42x, 45x, 48x, 4Bx, 4Cx, 4Ex, 4Fx, 4Jx, 4Kx, 4Px, 4Qx, 4Rx, 4Tx, 4Ux, 4Vx,
4Xx, 4Yx, 52x, 53x, 54x, 55x, 56x, 58x, 59x, 5Cx, R2x, R6x, R7x, R8x, RBx, RDx, RJx
v2931-CTO, 25x
v0530-CTO, 53x, 54x, 5Dx, 5Fx, 5Gx, 5Kx, 5Zx
v0553-CTO, 54x, 55x, 5Ax, 5Bx, 5Cx, 5Dx, 5Fx, 5Gx, 5Kx, 5Lx, 5Nx, 5Tx, 5Ux, 5Vx, 5Wx,
5Xx, 5Yx
v0585-CTO, 52x, 53x, 54x, 57x, 58x, 59x, 5Ax
v0591-CTO, 52x
v2550-CTO, 42x, 52x, 53x, 57x, 58x, 59x, 5Ax
v2597-CTO, 52x, 53x, 5Cx, 5Ex, 5Fx, 5Vx
v2598-CTO, 42x, 54x, 56x, 57x, 5Ax, 5Bx, 5Cx, 5Dx, 5Ex, 5Mx, 5Nx, 5Vx, 5Wx, 5Xx, 5Yx,
5Zx, 62x
v2599-CTO, 52x
41W0769 **
Parts list 171

Table 40. Parts list—Overall (continued)
No. FRU (Overall) FRU no. CRU
ID
16 SATA hard disk drive, 250 GB, 5,400 rpm
v2842-CTO, 29x, 35x, 3Bx, 3Fx, 3Vx, 46x, 4Ax, 4Bx, 4Cx, 4Dx, 4Hx, 4Nx, 4Px, 4Qx, 4Rx,
53x, 56x, 58x, 5Tx, 5Ux, 5Zx, 62x, 67x, 6Cx, 6Dx, 6Jx, 6Kx, 6Qx, 6Xx, 6Zx, 72x, 74x, 76x,
7Bx, 7Cx, 7Dx, 7Ex, 7Fx, 7Gx, 7Hx, 7Jx, 7Px, 7Wx, 7Xx, 7Yx, 85x, 86x, 87x, 8Cx, 8Dx,
8Ex, 8Fx, 8Hx, 8Lx, 8Rx, 8Tx, 8Wx, 8Zx, 93x, 96x, 99x, 9Bx, 9Ex, 9Hx, 9Kx, 9Nx, 9Rx,
9Tx, 9Wx, ANx, APx, ASx, ATx, AWx, AXx, B2x, BDx, BEx, BFx, BGx, BSx, BTx, BVx,
BWx, BXx, BZx, CEx, CFx, CGx, CNx, CPx, CQx, DPx, EBx, ECx, EDx, EGx, EKx, ENx,
EPx, ESx, EVx, F8x, GGx, GLx, GXx, GYx, H8x, H9x, HFx
v2847-CTO, 2Ex, 2Fx, 2Gx, 2Hx, 2Nx, 2Px, 2Sx, 2Vx, 2Wx, 35x, 36x, 37x, 38x, 3Ex, 3Kx,
3Lx, 3Mx, 3Nx, 3Px, 43x, 44x, 48x, 4Bx, 4Ex, 4Fx, 4Nx, 4Rx, 4Vx, 4Xx, 4Zx, 52x, 54x,
5Ax, 5Hx, 5Nx, 5Px, 5Qx, 5Ux, 5Vx, 5Yx, 5Zx, 69x, 6Ax, 6Bx, 6Cx, 6Ex, 6Fx, 6Gx, 6Hx,
6Kx, 6Nx, 6Rx, 6Tx, 6Wx, 6Zx, 73x, 76x, 7Cx, 7Dx, 7Ex, 7Fx, 7Nx, 7Px, 7Tx, 7Ux, 7Vx,
7Wx, 7Xx, 7Yx, 84x, 87x, 8Gx, 8Hx, 8Jx, 8Kx, 8Lx, 8Sx, 8Ux, 8Vx, 8Wx, 8Yx, 8Zx, 93x,
95x, 97x, 9Fx, 9Gx, 9Jx, 9Lx, 9Mx, 9Nx, 9Px, 9Qx, ALx, AMx, APx, ARx, AXx, B7x, B8x,
B9x, QEx, QFx, RCx, RDx, RFx, RGx, RHx, RJx, RKx, RNx, RRx, RSx, RTx, RUx, RWx
v2873-CTO, 32x
v2874-CTO, 34x, 35x, 36x, 39x, 3Ex, 3Gx, 3Lx, 3Px, 3Rx, 47x, 48x, 4Bx, 4Cx, 4Kx, 4Lx,
4Mx, 4Px, 52x, 53x, 55x, 58x, 5Bx, 5Dx, 5Gx, 5Kx, 5Mx, 5Qx, 63x, 64x, 6Dx, 6Ex, 6Fx,
6Jx, 6Kx, 6Qx, 6Rx, 6Sx, 6Vx, 6Xx, 6Zx, 72x, 74x, 78x, 79x, 7Bx, 7Hx, 7Jx, 7Mx, 7Sx, 7Tx,
7Ux, 7Vx, 7Wx, 7Xx, 82x
v2875-CTO, 28x, 29x, 2Bx, 2Dx, 2Fx, 2Jx, 2Rx, 2Sx, 2Wx, 2Xx, 2Zx, 33x, 39x, 3Ax, 3Mx,
3Px, 3Yx, 42x, 45x, 48x, 4Bx, 4Cx, 4Ex, 4Fx, 4Jx, 4Kx, 4Px, 4Qx, 4Rx, 4Tx, 4Ux, 4Vx,
4Xx, 4Yx, 52x, 53x, 54x, 55x, 56x, 58x, 59x, 5Cx, R2x, R6x, R7x, R8x, RBx, RDx, RJx
v2931-CTO, 25x
v0530-CTO, 53x, 54x, 5Dx, 5Fx, 5Gx, 5Kx, 5Zx
v0553-CTO, 54x, 55x, 5Ax, 5Bx, 5Cx, 5Dx, 5Fx, 5Gx, 5Kx, 5Lx, 5Nx, 5Tx, 5Ux, 5Vx, 5Wx,
5Xx, 5Yx
v0585-CTO, 52x, 53x, 54x, 57x, 58x, 59x, 5Ax
v0591-CTO, 52x
v2550-CTO, 42x, 52x, 53x, 57x, 58x, 59x, 5Ax
v2597-CTO, 52x, 53x, 5Cx, 5Ex, 5Fx, 5Vx
v2598-CTO, 42x, 54x, 56x, 57x, 5Ax, 5Bx, 5Cx, 5Dx, 5Ex, 5Mx, 5Nx, 5Vx, 5Wx, 5Xx, 5Yx,
5Zx, 62x
v2599-CTO, 52x
41W0785 **
172 ThinkPad SL410, L410, L412, SL510, L510, and L512 Hardware Maintenance Manual

Table 40. Parts list—Overall (continued)
No. FRU (Overall) FRU no. CRU
ID
16 SATA hard disk drive, 250 GB, 5,400 rpm
v2842-CTO, 29x, 35x, 3Bx, 3Fx, 3Vx, 46x, 4Ax, 4Bx, 4Cx, 4Dx, 4Hx, 4Nx, 4Px, 4Qx, 4Rx,
53x, 56x, 58x, 5Tx, 5Ux, 5Zx, 62x, 67x, 6Cx, 6Dx, 6Jx, 6Kx, 6Qx, 6Xx, 6Zx, 72x, 74x, 76x,
7Bx, 7Cx, 7Dx, 7Ex, 7Fx, 7Gx, 7Hx, 7Jx, 7Px, 7Wx, 7Xx, 7Yx, 85x, 86x, 87x, 8Cx, 8Dx,
8Ex, 8Fx, 8Hx, 8Lx, 8Rx, 8Tx, 8Wx, 8Zx, 93x, 96x, 99x, 9Bx, 9Ex, 9Hx, 9Kx, 9Nx, 9Rx,
9Tx, 9Wx, ANx, APx, ASx, ATx, AWx, AXx, B2x, BDx, BEx, BFx, BGx, BSx, BTx, BVx,
BWx, BXx, BZx, CEx, CFx, CGx, CNx, CPx, CQx, DPx, EBx, ECx, EDx, EGx, EKx, ENx,
EPx, ESx, EVx, F8x, GGx, GLx, GXx, GYx, H8x, H9x, HFx
v2847-CTO, 2Ex, 2Fx, 2Gx, 2Hx, 2Nx, 2Px, 2Sx, 2Vx, 2Wx, 35x, 36x, 37x, 38x, 3Ex, 3Kx,
3Lx, 3Mx, 3Nx, 3Px, 43x, 44x, 48x, 4Bx, 4Ex, 4Fx, 4Nx, 4Rx, 4Vx, 4Xx, 4Zx, 52x, 54x,
5Ax, 5Hx, 5Nx, 5Px, 5Qx, 5Ux, 5Vx, 5Yx, 5Zx, 69x, 6Ax, 6Bx, 6Cx, 6Ex, 6Fx, 6Gx, 6Hx,
6Kx, 6Nx, 6Rx, 6Tx, 6Wx, 6Zx, 73x, 76x, 7Cx, 7Dx, 7Ex, 7Fx, 7Nx, 7Px, 7Tx, 7Ux, 7Vx,
7Wx, 7Xx, 7Yx, 84x, 87x, 8Gx, 8Hx, 8Jx, 8Kx, 8Lx, 8Sx, 8Ux, 8Vx, 8Wx, 8Yx, 8Zx, 93x,
95x, 97x, 9Fx, 9Gx, 9Jx, 9Lx, 9Mx, 9Nx, 9Px, 9Qx, ALx, AMx, APx, ARx, AXx, B7x, B8x,
B9x, QEx, QFx, RCx, RDx, RFx, RGx, RHx, RJx, RKx, RNx, RRx, RSx, RTx, RUx, RWx
v2873-CTO, 32x
v2874-CTO, 34x, 35x, 36x, 39x, 3Ex, 3Gx, 3Lx, 3Px, 3Rx, 47x, 48x, 4Bx, 4Cx, 4Kx, 4Lx,
4Mx, 4Px, 52x, 53x, 55x, 58x, 5Bx, 5Dx, 5Gx, 5Kx, 5Mx, 5Qx, 63x, 64x, 6Dx, 6Ex, 6Fx,
6Jx, 6Kx, 6Qx, 6Rx, 6Sx, 6Vx, 6Xx, 6Zx, 72x, 74x, 78x, 79x, 7Bx, 7Hx, 7Jx, 7Mx, 7Sx, 7Tx,
7Ux, 7Vx, 7Wx, 7Xx, 82x
v2875-CTO, 28x, 29x, 2Bx, 2Dx, 2Fx, 2Jx, 2Rx, 2Sx, 2Wx, 2Xx, 2Zx, 33x, 39x, 3Ax, 3Mx,
3Px, 3Yx, 42x, 45x, 48x, 4Bx, 4Cx, 4Ex, 4Fx, 4Jx, 4Kx, 4Px, 4Qx, 4Rx, 4Tx, 4Ux, 4Vx,
4Xx, 4Yx, 52x, 53x, 54x, 55x, 56x, 58x, 59x, 5Cx, R2x, R6x, R7x, R8x, RBx, RDx, RJx
v2931-CTO, 25x
75Y5023 **
Parts list 173

Table 40. Parts list—Overall (continued)
No. FRU (Overall) FRU no. CRU
ID
16 SATA hard disk drive, 320 GB, 5,400 rpm
v2842-CTO, 23x, 25x, 26x, 27x, 28x, 2Ax, 2Cx, 2Dx, 33x, 34x, 36x, 37x, 39x, 3Dx, 3Gx,
3Px, 3Qx, 3Rx, 3Sx, 3Tx, 42x, 43x, 44x, 45x, 47x, 48x, 4Fx, 4Jx, 4Kx, 4Lx, 4Vx, 4Xx, 4Yx,
4Zx, 52x, 54x, 57x, 59x, 5Bx, 5Cx, 5Dx, 5Ex, 5Hx, 5Jx, 5Kx, 5Lx, 5Mx, 5Nx, 5Px, 5Qx,
5Rx, 5Vx, 5Wx, 63x, 64x, 68x, 6Ex, 6Fx, 6Lx, 6Mx, 6Rx, 6Wx, 6Yx, 73x, 75x, 77x, 78x,
7Qx, 7Rx, 7Sx, 7Tx, 7Ux, 7Zx, 82x, 88x, 89x, 8Gx, 8Jx, 8Mx, 8Sx, 8Ux, 8Xx, 92x, 94x, 97x,
9Ax, 9Cx, 9Fx, 9Jx, 9Lx, 9Px, 9Sx, 9Ux, 9Xx, A7x, A8x, A9x, AAx, ACx, ADx, AEx, AFx,
AGx, AHx, AJx, AKx, ALx, AMx, AQx, ARx, AUx, AVx, AYx, AZx, B3x, B4x, B5x, B6x,
B8x, B9x, BAx, BBx, BCx, BHx, BJx, BMx, BPx, BQx, BRx, BUx, BYx, C2x, C3x, C4x,
C5x, C6x, C7x, CDx, CHx, CJx, CKx, CLx, CMx, CRx, CSx, CUx, CVx, CWx, CXx, CYx,
CZx, D2x, D3x, D4x, D5x, D6x, D7x, D8x, D9x, DAx, DBx, DCx, DDx, DFx, DHx, DJx,
DKx, DLx, DMx, DNx, DQx, DRx, DSx, DTx, DWx, DXx, E3x, E4x, E5x, E6x, E7x, E8x,
E9x, EAx, EEx, EHx, ELx, EQx, ETx, EWx, F2x, F3x, F6x, FBx, FDx, FEx, FFx, FGx,
FHx, FJx, FNx, FPx, FQx, FSx, FTx, FUx, FVx, FWx, G3x, G4x, G5x, G6x, G7x, G8x,
G9x, GBx, GCx, GEx, GFx, GHx, GJx, GKx, GRx, GTx, GUx, GVx, GWx, HAx, HBx,
HCx, HDx, HEx
v2847-CTO, 26x, 27x, 2Cx, 2Dx, 2Jx, 2Kx, 2Lx, 2Mx, 2Qx, 2Tx, 2Ux, 2Zx, 33x, 34x, 3Qx,
3Vx, 3Wx, 3Xx, 3Yx, 3Zx, 42x, 45x, 46x, 49x, 4Cx, 4Gx, 4Hx, 4Px, 4Sx, 4Wx, 4Yx, 53x,
55x, 5Bx, 5Cx, 5Jx, 5Kx, 5Rx, 5Sx, 5Tx, 5Wx, 5Xx, 62x, 63x, 64x, 65x, 66x, 68x, 6Jx, 6Lx,
6Px, 6Sx, 6Ux, 6Xx, 72x, 74x, 77x, 7Jx, 7Kx, 7Lx, 7Mx, 7Qx, 7Rx, 7Sx, 7Zx, 82x, 85x, 88x,
89x, 8Ax, 8Bx, 8Cx, 8Dx, 8Ex, 8Fx, 8Mx, 8Nx, 8Qx, 8Rx, 8Tx, 94x, 96x, 98x, 99x, 9Ax,
9Bx, 9Cx, 9Dx, 9Ex, 9Kx, 9Rx, 9Sx, 9Ux, 9Vx, 9Wx, 9Xx, 9Yx, 9Zx, A2x, A3x, A4x, A5x,
A6x, A7x, A8x, A9x, AAx, ABx, ACx, ADx, AEx, AFx, AGx, AHx, AJx, AKx, ASx, ATx,
B5x, B6x, Q3x, Q4x, Q6x, Q7x, Q8x, QAx, QBx, QCx, QDx, QGx, R9x, RAx, RBx, RLx,
RMx, RPx, RQx, RVx, RXx
v2873-CTO
v2874-CTO, 33x, 37x, 3Kx, 3Nx, 3Qx, 3Sx, 4Fx, 4Gx, 4Hx, 4Jx, 4Nx, 4Qx, 54x, 56x, 59x,
5Cx, 5Ex, 5Hx, 5Lx, 5Nx, 5Rx, 65x, 66x, 67x, 68x, 6Ax, 6Bx, 6Gx, 6Hx, 6Lx, 6Mx, 6Nx,
6Px, 6Tx, 6Wx, 73x, 75x, 76x, 77x, 7Fx, 7Gx, 7Kx, 7Nx, 7Qx, 7Rx, 7Yx
v2875-CTO, 25x, 2Ex, 2Yx, 32x, 3Nx, 3Wx, 3Zx, 43x, 46x, 49x, 4Gx, 4Hx, 4Lx, 4Nx, 4Wx,
57x, 5Ax, R3x, R4x, RFx, RGx
v2931-CTO
v0530-CTO, 55x, 56x, 57x, 5Cx, 5Ex, 5Jx, 5Mx, 5Vx, 5Wx
v0553-CTO, 5Hx, 5Jx, 5Mx, 5Px, 5Rx, 6Bx, 6Fx, 6Gx, 6Hx, 6Jx, 6Kx, 6Lx, 6Mx, 6Nx
v0585-CTO
v0591-CTO
v2550-CTO
v2597-CTO, 54x, 55x, 56x, 5Bx, 5Dx, 5Rx, 5Sx, 5Tx, 5Wx
v2598-CTO, 59x, 5Fx, 5Gx, 63x, 64x, 65x, 66x, 6Gx
v2599-CTO
41W0779 **
174 ThinkPad SL410, L410, L412, SL510, L510, and L512 Hardware Maintenance Manual

Table 40. Parts list—Overall (continued)
No. FRU (Overall) FRU no. CRU
ID
16 SATA hard disk drive, 320 GB, 5,400 rpm
v2842-CTO, 23x, 25x, 26x, 27x, 28x, 2Ax, 2Cx, 2Dx, 33x, 34x, 36x, 37x, 39x, 3Dx, 3Gx,
3Px, 3Qx, 3Rx, 3Sx, 3Tx, 42x, 43x, 44x, 45x, 47x, 48x, 4Fx, 4Jx, 4Kx, 4Lx, 4Vx, 4Xx, 4Yx,
4Zx, 52x, 54x, 57x, 59x, 5Bx, 5Cx, 5Dx, 5Ex, 5Hx, 5Jx, 5Kx, 5Lx, 5Mx, 5Nx, 5Px, 5Qx,
5Rx, 5Vx, 5Wx, 63x, 64x, 68x, 6Ex, 6Fx, 6Lx, 6Mx, 6Rx, 6Wx, 6Yx, 73x, 75x, 77x, 78x,
7Qx, 7Rx, 7Sx, 7Tx, 7Ux, 7Zx, 82x, 88x, 89x, 8Gx, 8Jx, 8Mx, 8Sx, 8Ux, 8Xx, 92x, 94x, 97x,
9Ax, 9Cx, 9Fx, 9Jx, 9Lx, 9Px, 9Sx, 9Ux, 9Xx, A7x, A8x, A9x, AAx, ACx, ADx, AEx, AFx,
AGx, AHx, AJx, AKx, ALx, AMx, AQx, ARx, AUx, AVx, AYx, AZx, B3x, B4x, B5x, B6x,
B8x, B9x, BAx, BBx, BCx, BHx, BJx, BMx, BPx, BQx, BRx, BUx, BYx, C2x, C3x, C4x,
C5x, C6x, C7x, CDx, CHx, CJx, CKx, CLx, CMx, CRx, CSx, CUx, CVx, CWx, CXx, CYx,
CZx, D2x, D3x, D4x, D5x, D6x, D7x, D8x, D9x, DAx, DBx, DCx, DDx, DFx, DHx, DJx,
DKx, DLx, DMx, DNx, DQx, DRx, DSx, DTx, DWx, DXx, E3x, E4x, E5x, E6x, E7x, E8x,
E9x, EAx, EEx, EHx, ELx, EQx, ETx, EWx, F2x, F3x, F6x, FBx, FDx, FEx, FFx, FGx,
FHx, FJx, FNx, FPx, FQx, FSx, FTx, FUx, FVx, FWx, G3x, G4x, G5x, G6x, G7x, G8x,
G9x, GBx, GCx, GEx, GFx, GHx, GJx, GKx, GRx, GTx, GUx, GVx, GWx, HAx, HBx,
HCx, HDx, HEx
v2847-CTO, 26x, 27x, 2Cx, 2Dx, 2Jx, 2Kx, 2Lx, 2Mx, 2Qx, 2Tx, 2Ux, 2Zx, 33x, 34x, 3Qx,
3Vx, 3Wx, 3Xx, 3Yx, 3Zx, 42x, 45x, 46x, 49x, 4Cx, 4Gx, 4Hx, 4Px, 4Sx, 4Wx, 4Yx, 53x,
55x, 5Bx, 5Cx, 5Jx, 5Kx, 5Rx, 5Sx, 5Tx, 5Wx, 5Xx, 62x, 63x, 64x, 65x, 66x, 68x, 6Jx, 6Lx,
6Px, 6Sx, 6Ux, 6Xx, 72x, 74x, 77x, 7Jx, 7Kx, 7Lx, 7Mx, 7Qx, 7Rx, 7Sx, 7Zx, 82x, 85x, 88x,
89x, 8Ax, 8Bx, 8Cx, 8Dx, 8Ex, 8Fx, 8Mx, 8Nx, 8Qx, 8Rx, 8Tx, 94x, 96x, 98x, 99x, 9Ax,
9Bx, 9Cx, 9Dx, 9Ex, 9Kx, 9Rx, 9Sx, 9Ux, 9Vx, 9Wx, 9Xx, 9Yx, 9Zx, A2x, A3x, A4x, A5x,
A6x, A7x, A8x, A9x, AAx, ABx, ACx, ADx, AEx, AFx, AGx, AHx, AJx, AKx, ASx, ATx,
B5x, B6x, Q3x, Q4x, Q6x, Q7x, Q8x, QAx, QBx, QCx, QDx, QGx, R9x, RAx, RBx, RLx,
RMx, RPx, RQx, RVx, RXx
v2873-CTO
v2874-CTO, 33x, 37x, 3Kx, 3Nx, 3Qx, 3Sx, 4Fx, 4Gx, 4Hx, 4Jx, 4Nx, 4Qx, 54x, 56x, 59x,
5Cx, 5Ex, 5Hx, 5Lx, 5Nx, 5Rx, 65x, 66x, 67x, 68x, 6Ax, 6Bx, 6Gx, 6Hx, 6Lx, 6Mx, 6Nx,
6Px, 6Tx, 6Wx, 73x, 75x, 76x, 77x, 7Fx, 7Gx, 7Kx, 7Nx, 7Qx, 7Rx, 7Yx
v2875-CTO, 25x, 2Ex, 2Yx, 32x, 3Nx, 3Wx, 3Zx, 43x, 46x, 49x, 4Gx, 4Hx, 4Lx, 4Nx, 4Wx,
57x, 5Ax, R3x, R4x, RFx, RGx
v2931-CTO
v0530-CTO, 55x, 56x, 57x, 5Cx, 5Ex, 5Jx, 5Mx, 5Vx, 5Wx
v0553-CTO, 5Hx, 5Jx, 5Mx, 5Px, 5Rx, 6Bx, 6Fx, 6Gx, 6Hx, 6Jx, 6Kx, 6Lx, 6Mx, 6Nx
v0585-CTO
v0591-CTO
v2550-CTO
v2597-CTO, 54x, 55x, 56x, 5Bx, 5Dx, 5Rx, 5Sx, 5Tx, 5Wx
v2598-CTO, 59x, 5Fx, 5Gx, 63x, 64x, 65x, 66x, 6Gx
v2599-CTO
41W0771 **
Parts list 175

Table 40. Parts list—Overall (continued)
No. FRU (Overall) FRU no. CRU
ID
16 SATA hard disk drive, 320 GB, 5,400 rpm
v2842-CTO, 23x, 25x, 26x, 27x, 28x, 2Ax, 2Cx, 2Dx, 33x, 34x, 36x, 37x, 39x, 3Dx, 3Gx,
3Px, 3Qx, 3Rx, 3Sx, 3Tx, 42x, 43x, 44x, 45x, 47x, 48x, 4Fx, 4Jx, 4Kx, 4Lx, 4Vx, 4Xx, 4Yx,
4Zx, 52x, 54x, 57x, 59x, 5Bx, 5Cx, 5Dx, 5Ex, 5Hx, 5Jx, 5Kx, 5Lx, 5Mx, 5Nx, 5Px, 5Qx,
5Rx, 5Vx, 5Wx, 63x, 64x, 68x, 6Ex, 6Fx, 6Lx, 6Mx, 6Rx, 6Wx, 6Yx, 73x, 75x, 77x, 78x,
7Qx, 7Rx, 7Sx, 7Tx, 7Ux, 7Zx, 82x, 88x, 89x, 8Gx, 8Jx, 8Mx, 8Sx, 8Ux, 8Xx, 92x, 94x, 97x,
9Ax, 9Cx, 9Fx, 9Jx, 9Lx, 9Px, 9Sx, 9Ux, 9Xx, A7x, A8x, A9x, AAx, ACx, ADx, AEx, AFx,
AGx, AHx, AJx, AKx, ALx, AMx, AQx, ARx, AUx, AVx, AYx, AZx, B3x, B4x, B5x, B6x,
B8x, B9x, BAx, BBx, BCx, BHx, BJx, BMx, BPx, BQx, BRx, BUx, BYx, C2x, C3x, C4x,
C5x, C6x, C7x, CDx, CHx, CJx, CKx, CLx, CMx, CRx, CSx, CUx, CVx, CWx, CXx, CYx,
CZx, D2x, D3x, D4x, D5x, D6x, D7x, D8x, D9x, DAx, DBx, DCx, DDx, DFx, DHx, DJx,
DKx, DLx, DMx, DNx, DQx, DRx, DSx, DTx, DWx, DXx, E3x, E4x, E5x, E6x, E7x, E8x,
E9x, EAx, EEx, EHx, ELx, EQx, ETx, EWx, F2x, F3x, F6x, FBx, FDx, FEx, FFx, FGx,
FHx, FJx, FNx, FPx, FQx, FSx, FTx, FUx, FVx, FWx, G3x, G4x, G5x, G6x, G7x, G8x,
G9x, GBx, GCx, GEx, GFx, GHx, GJx, GKx, GRx, GTx, GUx, GVx, GWx, HAx, HBx,
HCx, HDx, HEx
v2847-CTO, 26x, 27x, 2Cx, 2Dx, 2Jx, 2Kx, 2Lx, 2Mx, 2Qx, 2Tx, 2Ux, 2Zx, 33x, 34x, 3Qx,
3Vx, 3Wx, 3Xx, 3Yx, 3Zx, 42x, 45x, 46x, 49x, 4Cx, 4Gx, 4Hx, 4Px, 4Sx, 4Wx, 4Yx, 53x,
55x, 5Bx, 5Cx, 5Jx, 5Kx, 5Rx, 5Sx, 5Tx, 5Wx, 5Xx, 62x, 63x, 64x, 65x, 66x, 68x, 6Jx, 6Lx,
6Px, 6Sx, 6Ux, 6Xx, 72x, 74x, 77x, 7Jx, 7Kx, 7Lx, 7Mx, 7Qx, 7Rx, 7Sx, 7Zx, 82x, 85x, 88x,
89x, 8Ax, 8Bx, 8Cx, 8Dx, 8Ex, 8Fx, 8Mx, 8Nx, 8Qx, 8Rx, 8Tx, 94x, 96x, 98x, 99x, 9Ax,
9Bx, 9Cx, 9Dx, 9Ex, 9Kx, 9Rx, 9Sx, 9Ux, 9Vx, 9Wx, 9Xx, 9Yx, 9Zx, A2x, A3x, A4x, A5x,
A6x, A7x, A8x, A9x, AAx, ABx, ACx, ADx, AEx, AFx, AGx, AHx, AJx, AKx, ASx, ATx,
B5x, B6x, Q3x, Q4x, Q6x, Q7x, Q8x, QAx, QBx, QCx, QDx, QGx, R9x, RAx, RBx, RLx,
RMx, RPx, RQx, RVx, RXx
v2873-CTO
v2874-CTO, 33x, 37x, 3Kx, 3Nx, 3Qx, 3Sx, 4Fx, 4Gx, 4Hx, 4Jx, 4Nx, 4Qx, 54x, 56x, 59x,
5Cx, 5Ex, 5Hx, 5Lx, 5Nx, 5Rx, 65x, 66x, 67x, 68x, 6Ax, 6Bx, 6Gx, 6Hx, 6Lx, 6Mx, 6Nx,
6Px, 6Tx, 6Wx, 73x, 75x, 76x, 77x, 7Fx, 7Gx, 7Kx, 7Nx, 7Qx, 7Rx, 7Yx
v2875-CTO, 25x, 2Ex, 2Yx, 32x, 3Nx, 3Wx, 3Zx, 43x, 46x, 49x, 4Gx, 4Hx, 4Lx, 4Nx, 4Wx,
57x, 5Ax, R3x, R4x, RFx, RGx
v2931-CTO
v0530-CTO, 55x, 56x, 57x, 5Cx, 5Ex, 5Jx, 5Mx, 5Vx, 5Wx
v0553-CTO, 5Hx, 5Jx, 5Mx, 5Px, 5Rx, 6Bx, 6Fx, 6Gx, 6Hx, 6Jx, 6Kx, 6Lx, 6Mx, 6Nx
v0585-CTO
v0591-CTO
v2550-CTO
v2597-CTO, 54x, 55x, 56x, 5Bx, 5Dx, 5Rx, 5Sx, 5Tx, 5Wx
v2598-CTO, 59x, 5Fx, 5Gx, 63x, 64x, 65x, 66x, 6Gx
v2599-CTO
41W0787 **
176 ThinkPad SL410, L410, L412, SL510, L510, and L512 Hardware Maintenance Manual

Table 40. Parts list—Overall (continued)
No. FRU (Overall) FRU no. CRU
ID
16 SATA hard disk drive, 320 GB, 5,400 rpm
v2842-CTO, 23x, 25x, 26x, 27x, 28x, 2Ax, 2Cx, 2Dx, 33x, 34x, 36x, 37x, 39x, 3Dx, 3Gx,
3Px, 3Qx, 3Rx, 3Sx, 3Tx, 42x, 43x, 44x, 45x, 47x, 48x, 4Fx, 4Jx, 4Kx, 4Lx, 4Vx, 4Xx, 4Yx,
4Zx, 52x, 54x, 57x, 59x, 5Bx, 5Cx, 5Dx, 5Ex, 5Hx, 5Jx, 5Kx, 5Lx, 5Mx, 5Nx, 5Px, 5Qx,
5Rx, 5Vx, 5Wx, 63x, 64x, 68x, 6Ex, 6Fx, 6Lx, 6Mx, 6Rx, 6Wx, 6Yx, 73x, 75x, 77x, 78x,
7Qx, 7Rx, 7Sx, 7Tx, 7Ux, 7Zx, 82x, 88x, 89x, 8Gx, 8Jx, 8Mx, 8Sx, 8Ux, 8Xx, 92x, 94x, 97x,
9Ax, 9Cx, 9Fx, 9Jx, 9Lx, 9Px, 9Sx, 9Ux, 9Xx, A7x, A8x, A9x, AAx, ACx, ADx, AEx, AFx,
AGx, AHx, AJx, AKx, ALx, AMx, AQx, ARx, AUx, AVx, AYx, AZx, B3x, B4x, B5x, B6x,
B8x, B9x, BAx, BBx, BCx, BHx, BJx, BMx, BPx, BQx, BRx, BUx, BYx, C2x, C3x, C4x,
C5x, C6x, C7x, CDx, CHx, CJx, CKx, CLx, CMx, CRx, CSx, CUx, CVx, CWx, CXx, CYx,
CZx, D2x, D3x, D4x, D5x, D6x, D7x, D8x, D9x, DAx, DBx, DCx, DDx, DFx, DHx, DJx,
DKx, DLx, DMx, DNx, DQx, DRx, DSx, DTx, DWx, DXx, E3x, E4x, E5x, E6x, E7x, E8x,
E9x, EAx, EEx, EHx, ELx, EQx, ETx, EWx, F2x, F3x, F6x, FBx, FDx, FEx, FFx, FGx,
FHx, FJx, FNx, FPx, FQx, FSx, FTx, FUx, FVx, FWx, G3x, G4x, G5x, G6x, G7x, G8x,
G9x, GBx, GCx, GEx, GFx, GHx, GJx, GKx, GRx, GTx, GUx, GVx, GWx, HAx, HBx,
HCx, HDx, HEx
v2847-CTO, 26x, 27x, 2Cx, 2Dx, 2Jx, 2Kx, 2Lx, 2Mx, 2Qx, 2Tx, 2Ux, 2Zx, 33x, 34x, 3Qx,
3Vx, 3Wx, 3Xx, 3Yx, 3Zx, 42x, 45x, 46x, 49x, 4Cx, 4Gx, 4Hx, 4Px, 4Sx, 4Wx, 4Yx, 53x,
55x, 5Bx, 5Cx, 5Jx, 5Kx, 5Rx, 5Sx, 5Tx, 5Wx, 5Xx, 62x, 63x, 64x, 65x, 66x, 68x, 6Jx, 6Lx,
6Px, 6Sx, 6Ux, 6Xx, 72x, 74x, 77x, 7Jx, 7Kx, 7Lx, 7Mx, 7Qx, 7Rx, 7Sx, 7Zx, 82x, 85x, 88x,
89x, 8Ax, 8Bx, 8Cx, 8Dx, 8Ex, 8Fx, 8Mx, 8Nx, 8Qx, 8Rx, 8Tx, 94x, 96x, 98x, 99x, 9Ax,
9Bx, 9Cx, 9Dx, 9Ex, 9Kx, 9Rx, 9Sx, 9Ux, 9Vx, 9Wx, 9Xx, 9Yx, 9Zx, A2x, A3x, A4x, A5x,
A6x, A7x, A8x, A9x, AAx, ABx, ACx, ADx, AEx, AFx, AGx, AHx, AJx, AKx, ASx, ATx,
B5x, B6x, Q3x, Q4x, Q6x, Q7x, Q8x, QAx, QBx, QCx, QDx, QGx, R9x, RAx, RBx, RLx,
RMx, RPx, RQx, RVx, RXx
v2873-CTO
v2874-CTO, 33x, 37x, 3Kx, 3Nx, 3Qx, 3Sx, 4Fx, 4Gx, 4Hx, 4Jx, 4Nx, 4Qx, 54x, 56x, 59x,
5Cx, 5Ex, 5Hx, 5Lx, 5Nx, 5Rx, 65x, 66x, 67x, 68x, 6Ax, 6Bx, 6Gx, 6Hx, 6Lx, 6Mx, 6Nx,
6Px, 6Tx, 6Wx, 73x, 75x, 76x, 77x, 7Fx, 7Gx, 7Kx, 7Nx, 7Qx, 7Rx, 7Yx
v2875-CTO, 25x, 2Ex, 2Yx, 32x, 3Nx, 3Wx, 3Zx, 43x, 46x, 49x, 4Gx, 4Hx, 4Lx, 4Nx, 4Wx,
57x, 5Ax, R3x, R4x, RFx, RGx
v2931-CTO
75Y5025 **
16 SATA hard disk drive, 500 GB, 5,400 rpm
v2842-CTO, 3Ux, 49x, 4Ex, 4Gx, 4Mx, 5Sx, 5Xx, 5Yx, 65x, 66x, 69x, 6Ax, 6Bx, 6Gx, 6Hx,
6Nx, 6Px, 6Sx, 6Tx, 6Ux, 6Vx, 7Vx, 83x, 84x, 8Ax, 8Bx, 8Kx, 8Nx, 8Vx, 8Yx, 95x, 98x,
9Dx, 9Gx, 9Mx, 9Qx, 9Vx, 9Yx, 9Zx, A2x, A3x, A4x, A5x, A6x, B7x, BKx, BNx, DUx,
DVx, DYx, DZx, E2x, EFx, EJx, EMx, ERx, EUx, EXx, EYx, EZx, F4x, F5x, F7x, FCx,
FXx, FYx, FZx, G2x, GDx
v2847-CTO, 28x, 2Rx, 47x, 4Ax, 4Dx, 4Jx, 4Qx, 4Tx, 4Ux, 67x, 6Mx, 6Qx, 6Vx, 6Yx, 75x,
78x, 79x, 7Ax, 7Bx, 8Px, 9Tx, AUx, AVx, AWx, Q2x, Q5x, Q9x, QHx, R5x, R6x
v2873-CTO, 33x
v2874-CTO, 57x, 5Ax, 5Fx, 5Jx, 5Px, 62x, 7Cx, 7Dx, 7Ex, 7Lx, 7Px
v2875-CTO, 2Gx, 2Hx, 35x, 36x, 3Xx, 44x, 47x, 4Ax, R5x, RHx
v2931-CTO, 26x
v0530-CTO
v0553-CTO
v0585-CTO
v0591-CTO
v2550-CTO
v2597-CTO
v2598-CTO
v2599-CTO
41W0781 **
Parts list 177

Table 40. Parts list—Overall (continued)
No. FRU (Overall) FRU no. CRU
ID
16 SATA hard disk drive, 500 GB, 5,400 rpm
v2842-CTO, 3Ux, 49x, 4Ex, 4Gx, 4Mx, 5Sx, 5Xx, 5Yx, 65x, 66x, 69x, 6Ax, 6Bx, 6Gx, 6Hx,
6Nx, 6Px, 6Sx, 6Tx, 6Ux, 6Vx, 7Vx, 83x, 84x, 8Ax, 8Bx, 8Kx, 8Nx, 8Vx, 8Yx, 95x, 98x,
9Dx, 9Gx, 9Mx, 9Qx, 9Vx, 9Yx, 9Zx, A2x, A3x, A4x, A5x, A6x, B7x, BKx, BNx, DUx,
DVx, DYx, DZx, E2x, EFx, EJx, EMx, ERx, EUx, EXx, EYx, EZx, F4x, F5x, F7x, FCx,
FXx, FYx, FZx, G2x, GDx
v2847-CTO, 28x, 2Rx, 47x, 4Ax, 4Dx, 4Jx, 4Qx, 4Tx, 4Ux, 67x, 6Mx, 6Qx, 6Vx, 6Yx, 75x,
78x, 79x, 7Ax, 7Bx, 8Px, 9Tx, AUx, AVx, AWx, Q2x, Q5x, Q9x, QHx, R5x, R6x
v2873-CTO, 33x
v2874-CTO, 57x, 5Ax, 5Fx, 5Jx, 5Px, 62x, 7Cx, 7Dx, 7Ex, 7Lx, 7Px
v2875-CTO, 2Gx, 2Hx, 35x, 36x, 3Xx, 44x, 47x, 4Ax, R5x, RHx
v2931-CTO, 26x
v0530-CTO
v0553-CTO
v0585-CTO
v0591-CTO
v2550-CTO
v2597-CTO
v2598-CTO
v2599-CTO
41W0773 **
16 SATA hard disk drive, 500 GB, 5,400 rpm
v2842-CTO, 3Ux, 49x, 4Ex, 4Gx, 4Mx, 5Sx, 5Xx, 5Yx, 65x, 66x, 69x, 6Ax, 6Bx, 6Gx, 6Hx,
6Nx, 6Px, 6Sx, 6Tx, 6Ux, 6Vx, 7Vx, 83x, 84x, 8Ax, 8Bx, 8Kx, 8Nx, 8Vx, 8Yx, 95x, 98x,
9Dx, 9Gx, 9Mx, 9Qx, 9Vx, 9Yx, 9Zx, A2x, A3x, A4x, A5x, A6x, B7x, BKx, BNx, DUx,
DVx, DYx, DZx, E2x, EFx, EJx, EMx, ERx, EUx, EXx, EYx, EZx, F4x, F5x, F7x, FCx,
FXx, FYx, FZx, G2x, GDx
v2847-CTO, 28x, 2Rx, 47x, 4Ax, 4Dx, 4Jx, 4Qx, 4Tx, 4Ux, 67x, 6Mx, 6Qx, 6Vx, 6Yx, 75x,
78x, 79x, 7Ax, 7Bx, 8Px, 9Tx, AUx, AVx, AWx, Q2x, Q5x, Q9x, QHx, R5x, R6x
v2873-CTO, 33x
v2874-CTO, 57x, 5Ax, 5Fx, 5Jx, 5Px, 62x, 7Cx, 7Dx, 7Ex, 7Lx, 7Px
v2875-CTO, 2Gx, 2Hx, 35x, 36x, 3Xx, 44x, 47x, 4Ax, R5x, RHx
v2931-CTO, 26x
v0530-CTO
v0553-CTO
v0585-CTO
v0591-CTO
v2550-CTO
v2597-CTO
v2598-CTO
v2599-CTO
41W0789 **
16 SATA hard disk drive, 160 GB, 7,200 rpm
v0530-CTO, 32x, 52x, 62x, 63x
v0553-CTO, 42x, 43x, 57x, 58x, 6Px, 6Qx, 6Rx, 6Sx, 6Tx
v0585-CTO, 42x, 43x, 5Yx
v0591-CTO, 53x
v2550-CTO, 43x, 5Xx
v2597-CTO, 32x, 5Xx, 5Yx
v2598-CTO, 43x, 52x, 53x, 55x, 6Jx, 6Kx, 6Lx
v2599-CTO, 53x
60Y4805 **
178 ThinkPad SL410, L410, L412, SL510, L510, and L512 Hardware Maintenance Manual

Table 40. Parts list—Overall (continued)
No. FRU (Overall) FRU no. CRU
ID
16 SATA hard disk drive, 160 GB, 7,200 rpm
v0530-CTO, 32x, 52x, 62x, 63x
v0553-CTO, 42x, 43x, 57x, 58x, 6Px, 6Qx, 6Rx, 6Sx, 6Tx
v0585-CTO, 42x, 43x, 5Yx
v0591-CTO, 53x
v2550-CTO, 43x, 5Xx
v2597-CTO, 32x, 5Xx, 5Yx
v2598-CTO, 43x, 52x, 53x, 55x, 6Jx, 6Kx, 6Lx
v2599-CTO, 53x
60Y4815 **
16 SATA hard disk drive, 320 GB, 7,200 rpm
v2842-CTO, 2Ex, 3Hx, 5Ax, 5Fx, 5Gx, C8x, C9x, CAx, CBx, CCx, DEx, DGx, F9x, FAx,
FKx, FLx, FMx, GMx, GNx, GPx, GQx, GZx, H2x, H3x, H4x, H5x, H6x, HGx, HHx
v2847-CTO, AYx, AZx, B2x, B3x, B4x, BAx, BBx, QJx, R2x, R3x, R4x, R7x
v2873-CTO
v2874-CTO, 69x, 6Cx, 7Zx
v2875-CTO
v2931-CTO
60Y4739 **
16 SATA hard disk drive, 320 GB, 7,200 rpm
v2842-CTO, 2Ex, 3Hx, 5Ax, 5Fx, 5Gx, C8x, C9x, CAx, CBx, CCx, DEx, DGx, F9x, FAx,
FKx, FLx, FMx, GMx, GNx, GPx, GQx, GZx, H2x, H3x, H4x, H5x, H6x, HGx, HHx
v2847-CTO, AYx, AZx, B2x, B3x, B4x, BAx, BBx, QJx, R2x, R3x, R4x, R7x
v2873-CTO
v2874-CTO, 69x, 6Cx, 7Zx
v2875-CTO
v2931-CTO
60Y4737 **
16 SATA hard disk drive, 320 GB, 7,200 rpm
v2842-CTO, 2Ex, 3Hx, 5Ax, 5Fx, 5Gx, C8x, C9x, CAx, CBx, CCx, DEx, DGx, F9x, FAx,
FKx, FLx, FMx, GMx, GNx, GPx, GQx, GZx, H2x, H3x, H4x, H5x, H6x, HGx, HHx
v2847-CTO, AYx, AZx, B2x, B3x, B4x, BAx, BBx, QJx, R2x, R3x, R4x, R7x
v2873-CTO
v2874-CTO, 69x, 6Cx, 7Zx
v2875-CTO
v2931-CTO
v0530-CTO, 59x, 5Ax, 5Bx, 5Lx, 5Nx, 5Px, 5Qx, 5Rx, 5Sx, 5Tx, 5Ux, 5Xx
v0553-CTO, 33x, 35x, 36x, 44x, 52x, 53x, 56x, 59x, 5Ex, 5Qx, 5Zx, 62x, 63x, 64x, 65x, 66x,
67x, 68x, 69x, 6Cx, 6Dx
v0585-CTO, 44x, 55x, 56x, 5Bx, 5Dx, 5Fx, 5Hx, 5Kx, 5Mx, 5Px, 5Rx, 5Tx, 5Vx
v0591-CTO
v2550-CTO, 44x, 54x, 55x, 5Bx, 5Dx, 5Fx, 5Hx, 5Kx, 5Mx, 5Px, 5Rx, 5Tx, 5Vx
v2597-CTO, 58x, 59x, 5Ax, 5Gx, 5Hx, 5Jx, 5Kx, 5Lx, 5Mx, 5Nx, 5Px, 5Qx
v2598-CTO, 33x, 34x, 35x, 44x, 58x, 5Hx, 5Jx, 5Kx, 5Lx, 5Px, 5Qx, 5Rx, 5Sx, 5Tx, 67x, 68x,
69x, 6Ax, 6Bx, 6Cx, 6Dx, 6Ex, 6Fx
v2599-CTO
60Y4809 **
Parts list 179

Table 40. Parts list—Overall (continued)
No. FRU (Overall) FRU no. CRU
ID
16 SATA hard disk drive, 320 GB, 7,200 rpm
v2842-CTO, 2Ex, 3Hx, 5Ax, 5Fx, 5Gx, C8x, C9x, CAx, CBx, CCx, DEx, DGx, F9x, FAx,
FKx, FLx, FMx, GMx, GNx, GPx, GQx, GZx, H2x, H3x, H4x, H5x, H6x, HGx, HHx
v2847-CTO, AYx, AZx, B2x, B3x, B4x, BAx, BBx, QJx, R2x, R3x, R4x, R7x
v2873-CTO
v2874-CTO, 69x, 6Cx, 7Zx
v2875-CTO
v2931-CTO
v0530-CTO, 59x, 5Ax, 5Bx, 5Lx, 5Nx, 5Px, 5Qx, 5Rx, 5Sx, 5Tx, 5Ux, 5Xx
v0553-CTO, 33x, 35x, 36x, 44x, 52x, 53x, 56x, 59x, 5Ex, 5Qx, 5Zx, 62x, 63x, 64x, 65x, 66x,
67x, 68x, 69x, 6Cx, 6Dx
v0585-CTO, 44x, 55x, 56x, 5Bx, 5Dx, 5Fx, 5Hx, 5Kx, 5Mx, 5Px, 5Rx, 5Tx, 5Vx
v0591-CTO
v2550-CTO, 44x, 54x, 55x, 5Bx, 5Dx, 5Fx, 5Hx, 5Kx, 5Mx, 5Px, 5Rx, 5Tx, 5Vx
v2597-CTO, 58x, 59x, 5Ax, 5Gx, 5Hx, 5Jx, 5Kx, 5Lx, 5Mx, 5Nx, 5Px, 5Qx
v2598-CTO, 33x, 34x, 35x, 44x, 58x, 5Hx, 5Jx, 5Kx, 5Lx, 5Px, 5Qx, 5Rx, 5Sx, 5Tx, 67x, 68x,
69x, 6Ax, 6Bx, 6Cx, 6Dx, 6Ex, 6Fx
v2599-CTO
60Y4819 **
17 Qualcomm®UNDP1 - Wireless WAN card
v2842-CTO
v2847-CTO, 7Px
v2873-CTO
v2874-CTO
v2875-CTO
v2931-CTO
42T0961 N
17 Ericsson F3507g USA - Wireless WAN card
v2842-CTO, 23x
v2847-CTO, 5Qx, B4x
v2873-CTO
v2874-CTO
v2875-CTO
v2931-CTO
43Y6537 N
17 Ericsson F3507g Other - Wireless WAN card
v2842-CTO, 4Yx, 52x, 8Ex, A8x, AAx, ADx, AFx, AJx, ALx, B9x, BCx, DJx, DLx, FNx,
FPx, FQx, FSx, FTx, FUx, FVx, FWx, G7x
v2847-CTO, 2Dx, 2Fx, 34x, 3Kx, 3Mx, 3Px, 3Vx, 7Dx, 7Fx, 7Kx, 7Mx, 7Sx, 7Ux, 7Wx, 7Yx,
82x, 8Cx, 8Fx, 9Ex, A7x, A9x, ABx
v2873-CTO
v2874-CTO
v2875-CTO
v2931-CTO
43Y6513 N
17 Integrated Mobile Broadband (Gobi 2000 3G with GPS)
v0530-CTO, 54x, 56x, 63x
v0553-CTO, 35x, 36x, 54x, 56x, 57x, 59x, 5Cx, 5Fx, 5Lx, 5Px, 5Qx, 6Hx, 6Jx, 6Mx, 6Nx,
6Rx, 6Tx
v0585-CTO, 54x, 55x, 56x
v0591-CTO
v2550-CTO
v2597-CTO, 53x, 55x, 5Yx
v2598-CTO, 34x, 35x, 53x, 5Ax, 5Bx, 5Cx, 5Ex, 5Gx, 5Jx, 5Lx, 5Nx, 5Qx, 5Sx, 65x, 66x,
6Lx
v2599-CTO
60Y3183 N
180 ThinkPad SL410, L410, L412, SL510, L510, and L512 Hardware Maintenance Manual

Table 40. Parts list—Overall (continued)
No. FRU (Overall) FRU no. CRU
ID
18 Thermal module with fan (integrated)
v2842-CTO, 23x, 24x, 25x, 26x, 27x, 28x, 29x, 2Bx, 2Cx, 2Dx, 2Ex, 33x, 35x, 36x, 37x, 39x,
3Bx, 3Dx, 3Fx, 3Gx, 3Hx, 3Px, 3Qx, 3Rx, 3Sx, 46x, 47x, 48x, 49x, 4Ax, 4Bx, 4Cx, 4Qx,
4Rx, 4Sx, 4Tx, 4Ux, 4Vx, 4Wx, 4Xx, 4Yx, 4Zx, 52x, 53x, 54x, 55x, 56x, 57x, 58x, 5Bx,
5Hx, 5Jx, 5Kx, 5Lx, 5Mx, 5Nx, 5Px, 5Qx, 5Tx, 5Ux, 5Vx, 5Wx, 5Xx, 5Yx, 5Zx, 62x, 63x,
64x, 65x, 66x, 67x, 68x, 69x, 6Ax, 6Bx, 6Wx, 6Xx, 6Yx, 6Zx, 72x, 73x, 74x, 76x, 77x, 78x,
7Bx, 7Cx, 7Dx, 7Ex, 7Fx, 7Gx, 7Hx, 7Jx, 7Px, 7Qx, 7Rx, 7Sx, 7Tx, 7Ux, 7Vx, 7Wx, 85x,
8Ex, 8Fx, 8Gx, 8Hx, 8Jx, 8Kx, 8Lx, 8Mx, 8Nx, 8Rx, 8Sx, 8Tx, 8Ux, 8Vx, 8Wx, 8Xx, 8Yx,
8Zx, 92x, 93x, 94x, 95x, 96x, 97x, 98x, 9Zx, A2x, A3x, A7x, A8x, A9x, AAx, ABx, AGx,
AMx, ANx, APx, AQx, ARx, ASx, ATx, AUx, AVx, AWx, AXx, AYx, AZx, B2x, B3x, B4x,
B8x, B9x, BDx, BEx, BFx, BGx, BHx, BJx, BKx, BPx, BQx, BRx, BSx, BTx, BUx, BWx,
BXx, BYx, C4x, C5x, C8x, C9x, CAx, CBx, CCx, CDx, CEx, CFx, CGx, CHx, CJx, CNx,
CPx, CQx, CRx, CSx, CUx, CYx, CZx, D2x, DAx, DBx, DCx, DFx, DHx, DJx, DKx, DLx,
DNx, DPx, DQx, DRx, DSx, DTx, DUx, DVx, DWx, DXx, DYx, DZx, E3x, E4x, E5x, E6x,
E7x, E8x, E9x, EAx, EBx, ECx, EDx, EEx, EFx, EGx, EHx, EJx, EKx, ELx, EMx, F5x, F8x,
F9x, FAx, FBx, FCx, FDx, FEx, FFx, FQx, FSx, FUx, FWx, FXx, FYx, FZx, G2x, G4x, G6x,
G9x, GEx, GGx, GHx, GJx, GKx, GLx, GNx, GQx, GRx, GSx, GTx, GUx, GWx, GXx,
GYx, GZx, H2x, H7x, H8x, H9x, HAx, HBx, HCx, HDx, HEx, HFx, HGx
v2847-CTO, 25x, 26x, 29x, 2Ax, 2Bx, 2Cx, 2Dx, 2Ex, 2Fx, 2Hx, 2Jx, 2Lx, 2Mx, 2Nx, 2Sx,
2Tx, 2Ux, 2Vx, 2Wx, 2Xx, 2Yx, 33x, 34x, 35x, 36x, 37x, 38x, 39x, 3Dx, 3Ex, 3Kx, 3Lx,
3Mx, 3Nx, 3Px, 3Yx, 43x, 44x, 45x, 46x, 47x, 48x, 49x, 4Ax, 4Bx, 4Cx, 4Dx, 4Vx, 4Wx,
4Xx, 4Yx, 4Zx, 52x, 53x, 54x, 56x, 57x, 58x, 59x, 5Ax, 5Bx, 5Cx, 5Dx, 5Ex, 5Fx, 5Gx,
5Hx, 5Jx, 5Kx, 5Lx, 5Mx, 5Nx, 5Px, 5Qx, 5Rx, 5Sx, 5Tx, 5Ux, 5Vx, 5Wx, 5Xx, 5Yx, 5Zx,
62x, 63x, 64x, 65x, 66x, 67x, 69x, 6Cx, 6Dx, 6Ex, 6Fx, 6Gx, 7Cx, 7Dx, 7Ex, 7Fx, 7Jx, 7Kx,
7Lx, 7Mx, 7Nx, 7Px, 7Rx, 7Sx, 7Tx, 7Ux, 7Vx, 7Wx, 7Xx, 7Yx, 83x, 84x, 85x, 86x, 87x,
88x, 8Bx, 8Cx, 8Gx, 8Hx, 8Jx, 8Kx, 8Lx, 8Mx, 8Qx, 8Rx, 8Sx, 8Tx, 8Ux, 8Vx, 8Wx, 8Xx,
8Yx, 8Zx, 92x, 9Ax, 9Bx, 9Cx, 9Fx, 9Gx, 9Hx, 9Jx, 9Kx, 9Lx, 9Mx, 9Nx, 9Px, 9Qx, 9Ux,
9Xx, 9Yx, 9Zx, A3x, A6x, A7x, A8x, A9x, AAx, ABx, ACx, AFx, AGx, AKx, AMx, ANx,
APx, AQx, ARx, ATx, AXx, AYx, AZx, B2x, B3x, B4x, B5x, B6x, B7x, B8x, B9x, BAx,
Q3x, Q4x, Q5x, Q7x, QAx, QCx, QDx, QEx, QFx, R2x, R4x, R5x, R6x, R7x, R8x, R9x,
RAx, RBx, RCx, RDx, RFx, RGx, RHx, RJx, RKx, RLx, RMx, RNx, RPx, RQx, RRx
v2873-CTO, 32x
v2874-all
v2875-all
v2931-CTO, 25x
60Y4179 N
Parts list 181

Table 40. Parts list—Overall (continued)
No. FRU (Overall) FRU no. CRU
ID
18 Thermal module with fan (discrete)
v2842-CTO, 2Ax, 34x, 3Tx, 3Ux, 3Vx, 42x, 43x, 44x, 45x, 4Dx, 4Ex, 4Fx, 4Gx, 4Hx, 4Jx,
4Kx, 4Lx, 4Mx, 4Nx, 4Px, 59x, 5Ax, 5Cx, 5Dx, 5Ex, 5Fx, 5Gx, 5Rx, 5Sx, 6Cx, 6Dx, 6Ex,
6Fx, 6Gx, 6Hx, 6Jx, 6Kx, 6Lx, 6Mx, 6Nx, 6Px, 6Qx, 6Rx, 6Sx, 6Tx, 6Ux, 6Vx, 75x, 7Xx,
7Yx, 7Zx, 82x, 83x, 84x, 86x, 87x, 88x, 89x, 8Ax, 8Bx, 8Cx, 8Dx, 99x, 9Ax, 9Bx, 9Cx, 9Dx,
9Ex, 9Fx, 9Gx, 9Hx, 9Jx, 9Kx, 9Lx, 9Mx, 9Nx, 9Px, 9Qx, 9Rx, 9Sx, 9Tx, 9Ux, 9Vx, 9Wx,
9Xx, 9Yx, A4x, A5x, A6x, ACx, ADx, AEx, AFx, AHx, AJx, AKx, ALx, B5x, B6x, B7x,
BAx, BBx, BCx, BMx, BNx, BVx, BZx, C2x, C3x, C6x, C7x, CKx, CLx, CMx, CVx, CWx,
CXx, D3x, D4x, D5x, D6x, D7x, D8x, D9x, DDx, DEx, DGx, DMx, E2x, ENx, EPx, EQx,
ERx, ESx, ETx, EUx, EVx, EWx, EXx, EYx, EZx, F2x, F3x, F4x, F6x, F7x, FGx, FHx, FJx,
FKx, FLx, FMx, FNx, FPx, FTx, FVx, G3x, G5x, G7x, G8x, GBx, GCx, GDx, GFx, GMx,
GPx, GVx, H3x, H4x, H5x, H6x, HHx
v2847-CTO, 27x, 28x, 2Gx, 2Kx, 2Px, 2Qx, 2Rx, 2Zx, 3Qx, 3Vx, 3Wx, 3Xx, 3Zx, 42x, 4Ex,
4Fx, 4Gx, 4Hx, 4Jx, 4Nx, 4Px, 4Qx, 4Rx, 4Sx, 4Tx, 4Ux, 55x, 68x, 6Ax, 6Bx, 6Hx, 6Jx,
6Kx, 6Lx, 6Mx, 6Nx, 6Px, 6Qx, 6Rx, 6Sx, 6Tx, 6Ux, 6Vx, 6Wx, 6Xx, 6Yx, 6Zx, 72x, 73x,
74x, 75x, 76x, 77x, 78x, 79x, 7Ax, 7Bx, 7Qx, 7Zx, 82x, 89x, 8Ax, 8Dx, 8Ex, 8Fx, 8Nx, 8Px,
93x, 94x, 95x, 96x, 97x, 98x, 99x, 9Dx, 9Ex, 9Rx, 9Sx, 9Tx, 9Vx, 9Wx, A2x, A4x, A5x,
ADx, AEx, AHx, AJx, ALx, ASx, AUx, AVx, AWx, BBx, Q2x, Q6x, Q8x, Q9x, QBx, QGx,
QHx, QJx, R3x, RSx, RTx, RUx, RVx, RWx, RXx
v2873-CTO, 33x
v2874-CTO
v2875-CTO
v2931-CTO, 26x
60Y4726 N
18 Thermal module with fan (integrated) for L412 and L512 60Y5019 N
18 Thermal module with fan (discrete) for L412 and L512
v0530-CTO
v0553-CTO
v0585-CTO
v0591-CTO
v2550-CTO
v2597-CTO
v2598-CTO
v2599-CTO
75Y5861 N
19 Media Card Reader cable assembly 45M2870 N
20 Backup battery 92P1161 N
182 ThinkPad SL410, L410, L412, SL510, L510, and L512 Hardware Maintenance Manual

Table 40. Parts list—Overall (continued)
No. FRU (Overall) FRU no. CRU
ID
21 ThinkPad 11b/g/n Wireless LAN Mini-PCI Express Adapter II
v2842-CTO, 23x, 24x, 2Bx, 46x, 47x, 48x, 49x, 4Ax, 4Bx, 4Cx, 4Dx, 4Ex, 4Fx, 4Gx, 4Hx,
4Jx, 4Kx, 4Lx, 4Mx, 4Nx, 4Px, 4Qx, 4Tx, 4Ux, 4Wx, 5Tx, 5Ux, 5Vx, 5Wx, 5Xx, 5Yx, 5Zx,
62x, 63x, 64x, 65x, 66x, 67x, 68x, 69x, 6Ax, 6Bx, 6Cx, 6Dx, 6Ex, 6Fx, 6Gx, 6Hx, 6Jx, 6Kx,
6Lx, 6Mx, 6Nx, 6Px, 6Qx, 6Rx, 6Sx, 6Tx, 6Ux, 6Vx, 6Zx, 7Wx, 7Xx, 7Yx, 7Zx, 82x, 83x,
84x, 85x, 86x, 87x, 88x, 89x, 8Ax, 8Bx, 8Cx, 8Dx, 8Fx, 8Gx, 8Hx, 8Jx, 8Kx, 8Lx, 8Mx,
8Nx, 8Rx, 8Sx, 8Tx, 8Ux, 8Vx, 8Wx, 8Xx, 8Yx, 8Zx, 92x, 93x, 94x, 95x, 96x, 97x, 98x,
99x, 9Ax, 9Bx, 9Cx, 9Dx, 9Ex, 9Fx, 9Gx, 9Hx, 9Jx, 9Kx, 9Lx, 9Mx, 9Nx, 9Px, 9Qx, 9Rx,
9Sx, 9Tx, 9Ux, 9Vx, 9Wx, 9Xx, 9Yx, 9Zx, A2x, A3x, A4x, A5x, A6x, ANx, APx, AQx,
ARx, ASx, ATx, AUx, AVx, AWx, AXx, AYx, AZx, B2x, B3x, B4x, B5x, B6x, B7x, BDx,
BEx, BFx, BGx, BHx, BJx, BKx, BMx, BNx, BVx, BZx, C2x, C3x, C4x, C5x, D6x, D7x,
D8x, D9x, DAx, DBx, DCx, DDx, GFx, GGx, GLx, GXx, GYx, H7x, H8x, H9x, HAx,
HBx, HCx
v2847-CTO, 25x, 2Nx, 2Px, 2Qx, 2Rx, 2Vx, 2Wx, 2Xx, 2Yx, 39x, 3Dx, 43x, 44x, 45x, 46x,
47x, 48x, 49x, 4Ax, 4Bx, 4Cx, 4Dx, 4Ex, 4Fx, 4Gx, 4Hx, 4Jx, 4Nx, 4Px, 4Qx, 4Rx, 4Sx,
4Tx, 4Ux, 68x, 69x, 6Ax, 6Fx, 6Gx, 6Hx, 6Jx, 6Kx, 6Lx, 6Mx, 6Nx, 6Px, 6Qx, 6Rx, 6Sx,
6Tx, 6Ux, 6Vx, 6Wx, 6Xx, 6Yx, 6Zx, 72x, 73x, 74x, 75x, 76x, 77x, 78x, 79x, 7Ax, 7Bx, 89x,
8Ax, 8Gx, 8Hx, 8Jx, 8Kx, 8Lx, 8Mx, 8Nx, 8Px, 8Xx, 92x, 97x, 98x, 99x, 9Xx, 9Yx, 9Zx,
A2x, AJx, ANx, Q3x, Q4x, Q6x, Q7x, Q8x, Q9x, QBx, QJx, R2x, R6x, RCx, RFx, RGx,
RHx, RJx, RKx, RLx, RMx, RSx, RTx, RUx, RVx, RXx
v2873-CTO
v2874-CTO, 39x, 3Bx, 3Ex, 3Nx, 3Px, 3Qx, 3Rx, 3Sx, 46x, 47x, 48x, 49x, 4Ax, 4Dx, 4Fx,
4Gx, 4Hx, 4Kx, 4Lx, 4Mx, 4Nx, 4Px, 4Qx, 52x, 53x, 54x, 55x, 56x, 57x, 58x, 59x, 5Ax,
5Bx, 5Cx, 5Dx, 5Ex, 5Fx, 5Gx, 5Hx, 5Jx, 5Kx, 5Lx, 5Mx, 5Nx, 5Px, 5Qx, 5Rx, 62x, 63x,
64x, 65x, 66x, 67x, 68x, 69x, 6Ax, 6Bx, 6Cx, 6Ex, 6Fx, 6Gx, 6Hx, 6Jx, 6Kx, 6Lx, 6Mx,
6Qx, 6Rx, 6Sx, 6Tx, 6Ux, 6Yx, 75x, 76x, 77x, 7Ax, 7Cx, 7Dx, 7Ex, 7Fx, 7Gx, 82x
v2875-CTO, 24x, 26x, 27x, 2Bx, 2Cx, 2Dx, 2Ex, 2Fx, 2Gx, 2Hx, 2Jx, 2Kx, 2Lx, 2Mx, 2Nx,
2Px, 2Qx, 2Rx, 2Sx, 2Tx, 2Ux, 2Vx, 2Yx, 2Zx, 32x, 33x, 35x, 36x, 3Ax, 3Mx, 3Nx, 3Px,
3Wx, 3Xx, 3Yx, 3Zx, 42x, 43x, 44x, 45x, 46x, 47x, 48x, 49x, 4Ax, 4Dx, 4Ex, 4Fx, 4Gx,
4Hx, 4Px, 4Qx, 4Rx, 4Sx, 4Xx, 57x, 58x, 59x, 5Ax, 5Bx, R2x, R3x, R4x, R7x, R8x, R9x,
RAx, RBx, RCx, RFx, RGx, RHx, RJx
v2931-CTO
v0530-CTO, 32x, 52x, 53x, 54x, 55x, 56x, 57x, 59x, 5Ax, 5Bx, 5Cx, 5Dx, 5Ex, 5Fx, 5Gx, 5Jx,
5Kx, 5Lx, 5Mx, 5Nx, 5Px, 5Qx, 5Rx, 5Sx, 5Tx, 5Ux, 5Vx, 5Wx, 5Xx, 5Zx, 62x
v0553-CTO, 42x, 58x, 5Dx, 5Kx, 5Lx, 5Mx, 5Nx, 5Px, 5Yx, 5Zx, 62x, 63x, 64x, 65x, 66x,
67x, 68x, 69x, 6Bx, 6Dx, 6Fx, 6Gx, 6Hx, 6Jx, 6Kx, 6Lx, 6Sx
v0585-CTO, 42x, 54x
v0591-CTO, 52x
v2550-CTO, 42x, 53x, 5Bx, 5Dx, 5Fx, 5Hx, 5Kx, 5Mx, 5Px, 5Rx, 5Tx, 5Vx
v2597-CTO, 32x, 52x, 53x, 54x, 55x, 56x, 58x, 59x, 5Ax, 5Bx, 5Cx, 5Dx, 5Ex, 5Fx, 5Gx,
5Hx, 5Jx, 5Kx, 5Lx, 5Mx, 5Nx, 5Px, 5Qx, 5Rx, 5Sx, 5Tx, 5Vx, 5Wx, 5Xx
v2598-CTO, 42x, 52x, 54x, 5Dx, 5Ex, 5Fx, 5Gx, 5Hx, 5Jx, 5Mx, 5Nx, 5Px, 5Qx, 62x, 63x,
64x, 65x, 67x, 68x, 69x, 6Ax, 6Bx, 6Cx, 6Dx, 6Ex, 6Fx, 6Gx
v2599-CTO, 52x
43Y6553 N
Parts list 183

Table 40. Parts list—Overall (continued)
No. FRU (Overall) FRU no. CRU
ID
21 ThinkPad 11b/g/n Wireless LAN Mini-PCI Express Adapter II
v2842-CTO, 23x, 24x, 2Bx, 46x, 47x, 48x, 49x, 4Ax, 4Bx, 4Cx, 4Dx, 4Ex, 4Fx, 4Gx, 4Hx,
4Jx, 4Kx, 4Lx, 4Mx, 4Nx, 4Px, 4Qx, 4Tx, 4Ux, 4Wx, 5Tx, 5Ux, 5Vx, 5Wx, 5Xx, 5Yx, 5Zx,
62x, 63x, 64x, 65x, 66x, 67x, 68x, 69x, 6Ax, 6Bx, 6Cx, 6Dx, 6Ex, 6Fx, 6Gx, 6Hx, 6Jx, 6Kx,
6Lx, 6Mx, 6Nx, 6Px, 6Qx, 6Rx, 6Sx, 6Tx, 6Ux, 6Vx, 6Zx, 7Wx, 7Xx, 7Yx, 7Zx, 82x, 83x,
84x, 85x, 86x, 87x, 88x, 89x, 8Ax, 8Bx, 8Cx, 8Dx, 8Fx, 8Gx, 8Hx, 8Jx, 8Kx, 8Lx, 8Mx,
8Nx, 8Rx, 8Sx, 8Tx, 8Ux, 8Vx, 8Wx, 8Xx, 8Yx, 8Zx, 92x, 93x, 94x, 95x, 96x, 97x, 98x,
99x, 9Ax, 9Bx, 9Cx, 9Dx, 9Ex, 9Fx, 9Gx, 9Hx, 9Jx, 9Kx, 9Lx, 9Mx, 9Nx, 9Px, 9Qx, 9Rx,
9Sx, 9Tx, 9Ux, 9Vx, 9Wx, 9Xx, 9Yx, 9Zx, A2x, A3x, A4x, A5x, A6x, ANx, APx, AQx,
ARx, ASx, ATx, AUx, AVx, AWx, AXx, AYx, AZx, B2x, B3x, B4x, B5x, B6x, B7x, BDx,
BEx, BFx, BGx, BHx, BJx, BKx, BMx, BNx, BVx, BZx, C2x, C3x, C4x, C5x, D6x, D7x,
D8x, D9x, DAx, DBx, DCx, DDx, GFx, GGx, GLx, GXx, GYx, H7x, H8x, H9x, HAx,
HBx, HCx
v2847-CTO, 25x, 2Nx, 2Px, 2Qx, 2Rx, 2Vx, 2Wx, 2Xx, 2Yx, 39x, 3Dx, 43x, 44x, 45x, 46x,
47x, 48x, 49x, 4Ax, 4Bx, 4Cx, 4Dx, 4Ex, 4Fx, 4Gx, 4Hx, 4Jx, 4Nx, 4Px, 4Qx, 4Rx, 4Sx,
4Tx, 4Ux, 68x, 69x, 6Ax, 6Fx, 6Gx, 6Hx, 6Jx, 6Kx, 6Lx, 6Mx, 6Nx, 6Px, 6Qx, 6Rx, 6Sx,
6Tx, 6Ux, 6Vx, 6Wx, 6Xx, 6Yx, 6Zx, 72x, 73x, 74x, 75x, 76x, 77x, 78x, 79x, 7Ax, 7Bx, 89x,
8Ax, 8Gx, 8Hx, 8Jx, 8Kx, 8Lx, 8Mx, 8Nx, 8Px, 8Xx, 92x, 97x, 98x, 99x, 9Xx, 9Yx, 9Zx,
A2x, AJx, ANx, Q3x, Q4x, Q6x, Q7x, Q8x, Q9x, QBx, QJx, R2x, R6x, RCx, RFx, RGx,
RHx, RJx, RKx, RLx, RMx, RSx, RTx, RUx, RVx, RXx
v2873-CTO
v2874-CTO, 39x, 3Bx, 3Ex, 3Nx, 3Px, 3Qx, 3Rx, 3Sx, 46x, 47x, 48x, 49x, 4Ax, 4Dx, 4Fx,
4Gx, 4Hx, 4Kx, 4Lx, 4Mx, 4Nx, 4Px, 4Qx, 52x, 53x, 54x, 55x, 56x, 57x, 58x, 59x, 5Ax,
5Bx, 5Cx, 5Dx, 5Ex, 5Fx, 5Gx, 5Hx, 5Jx, 5Kx, 5Lx, 5Mx, 5Nx, 5Px, 5Qx, 5Rx, 62x, 63x,
64x, 65x, 66x, 67x, 68x, 69x, 6Ax, 6Bx, 6Cx, 6Ex, 6Fx, 6Gx, 6Hx, 6Jx, 6Kx, 6Lx, 6Mx,
6Qx, 6Rx, 6Sx, 6Tx, 6Ux, 6Yx, 75x, 76x, 77x, 7Ax, 7Cx, 7Dx, 7Ex, 7Fx, 7Gx, 82x
v2875-CTO, 24x, 26x, 27x, 2Bx, 2Cx, 2Dx, 2Ex, 2Fx, 2Gx, 2Hx, 2Jx, 2Kx, 2Lx, 2Mx, 2Nx,
2Px, 2Qx, 2Rx, 2Sx, 2Tx, 2Ux, 2Vx, 2Yx, 2Zx, 32x, 33x, 35x, 36x, 3Ax, 3Mx, 3Nx, 3Px,
3Wx, 3Xx, 3Yx, 3Zx, 42x, 43x, 44x, 45x, 46x, 47x, 48x, 49x, 4Ax, 4Dx, 4Ex, 4Fx, 4Gx,
4Hx, 4Px, 4Qx, 4Rx, 4Sx, 4Xx, 57x, 58x, 59x, 5Ax, 5Bx, R2x, R3x, R4x, R7x, R8x, R9x,
RAx, RBx, RCx, RFx, RGx, RHx, RJx
v2931-CTO
v0530-CTO, 32x, 52x, 53x, 54x, 55x, 56x, 57x, 59x, 5Ax, 5Bx, 5Cx, 5Dx, 5Ex, 5Fx, 5Gx, 5Jx,
5Kx, 5Lx, 5Mx, 5Nx, 5Px, 5Qx, 5Rx, 5Sx, 5Tx, 5Ux, 5Vx, 5Wx, 5Xx, 5Zx, 62x
v0553-CTO, 42x, 58x, 5Dx, 5Kx, 5Lx, 5Mx, 5Nx, 5Px, 5Yx, 5Zx, 62x, 63x, 64x, 65x, 66x,
67x, 68x, 69x, 6Bx, 6Dx, 6Fx, 6Gx, 6Hx, 6Jx, 6Kx, 6Lx, 6Sx
v0585-CTO, 42x, 54x
v0591-CTO, 52x
v2550-CTO, 42x, 53x, 5Bx, 5Dx, 5Fx, 5Hx, 5Kx, 5Mx, 5Px, 5Rx, 5Tx, 5Vx
v2597-CTO, 32x, 52x, 53x, 54x, 55x, 56x, 58x, 59x, 5Ax, 5Bx, 5Cx, 5Dx, 5Ex, 5Fx, 5Gx,
5Hx, 5Jx, 5Kx, 5Lx, 5Mx, 5Nx, 5Px, 5Qx, 5Rx, 5Sx, 5Tx, 5Vx, 5Wx, 5Xx
v2598-CTO, 42x, 52x, 54x, 5Dx, 5Ex, 5Fx, 5Gx, 5Hx, 5Jx, 5Mx, 5Nx, 5Px, 5Qx, 62x, 63x,
64x, 65x, 67x, 68x, 69x, 6Ax, 6Bx, 6Cx, 6Dx, 6Ex, 6Fx, 6Gx
v2599-CTO, 52x
60Y3177 N
184 ThinkPad SL410, L410, L412, SL510, L510, and L512 Hardware Maintenance Manual

Table 40. Parts list—Overall (continued)
No. FRU (Overall) FRU no. CRU
ID
21 Intel®Centrino®Wireless-N 1000
v2842-CTO, A7x, A8x, A9x, AAx, ABx, ACx, ADx, AEx, AFx, AGx, CNx, CPx, CQx, CRx,
CSx, CUx, CVx, CWx, CXx, CYx, CZx, D2x, D3x, D4x, D5x, DEx, DFx, DGx, DHx, DJx,
DKx, DLx, DMx, DNx, DPx, DQx, DRx, DSx, DTx, DUx, DVx, DWx, DXx, DYx, DZx,
E2x, E3x, E4x, E5x, E6x, E7x, E8x, E9x, EAx, EBx, ECx, EDx, EEx, EFx, EGx, EHx, EJx,
EKx, ELx, EMx, ENx, EPx, EQx, ERx, ESx, ETx, EUx, EVx, EWx, EXx, EYx, EZx, F2x,
F3x, F4x, F5x, F6x, F7x, F8x, F9x, FAx, FBx, FCx, FDx, FEx, FFx, FGx, FHx, FJx, FKx,
FLx, FMx, FNx, FPx, FQx, FSx, FTx, FUx, FVx, FWx, FXx, FYx, FZx, G2x, G3x, G4x,
G5x, G6x, G7x, G8x, G9x, GBx, GCx, GDx, GEx, GHx, GJx, GKx, GMx, GNx, GPx,
GQx, GRx, GSx, GTx, GUx, GVx, GWx, GZx, H2x, H3x, H4x, H5x, H6x, HEx, HFx,
HGx, HHx
v2847-CTO, 7Qx, 7Rx, 7Sx, 7Tx, 7Ux, 7Vx, 7Wx, 7Xx, 7Yx, 7Zx, 82x, 83x, 84x, 85x, 86x,
87x, 88x, 8Sx, 8Ux, 8Wx, 8Zx, 94x, 9Ax, 9Bx, 9Cx, 9Dx, 9Ex, 9Hx, 9Jx, 9Kx, 9Mx, 9Nx,
9Px, 9Qx, 9Rx, 9Sx, 9Tx, 9Ux, 9Vx, 9Wx, A3x, A4x, A5x, A6x, A7x, A8x, A9x, AAx,
ABx, ACx, ADx, AEx, AFx, AGx, AHx, AKx, ALx, AMx, APx, AQx, ARx, ASx, ATx,
AUx, AVx, AWx, AXx, AYx, AZx, B2x, B3x, B4x, B9x, BAx, BBx, Q2x, QAx, QCx, QDx,
QFx, QGx, QHx, R3x, R4x, R5x, R7x, R8x, R9x, RAx, RBx, RDx, RNx, RQx, RRx
v2873-CTO
v2874-CTO, 78x, 79x, 7Bx, 7Hx, 7Jx, 7Kx, 7Lx, 7Mx, 7Nx, 7Px, 7Qx, 7Rx, 7Sx, 7Vx, 7Wx,
7Xx, 7Yx, 7Zx
v2875-CTO, 4Bx, 4Cx, 4Tx, 4Yx, 52x, 53x, 54x, 55x, 56x, 5Cx, R5x, R6x, RDx
v2931-CTO
60Y3241 N
21 Intel WiFi Link 5100
v2842-CTO, 25x, 26x, 27x, 28x, 29x, 2Ax, 2Cx, 2Dx, 2Ex, 33x, 34x, 35x, 36x, 37x, 39x, 3Bx,
3Dx, 3Fx, 3Gx, 3Hx, 3Px, 3Qx, 3Rx, 3Sx, 3Tx, 3Ux, 3Vx, 42x, 43x, 44x, 45x, 4Rx, 4Sx,
4Vx, 4Xx, 4Yx, 4Zx, 52x, 53x, 54x, 55x, 56x, 57x, 58x, 59x, 5Ax, 5Bx, 5Cx, 5Dx, 5Ex, 5Fx,
5Gx, 5Hx, 5Jx, 5Kx, 5Lx, 5Mx, 5Nx, 5Px, 5Qx, 5Rx, 5Sx, 6Wx, 6Xx, 6Yx, 72x, 73x, 74x,
75x, 76x, 77x, 78x, 7Bx, 7Cx, 7Dx, 7Ex, 7Fx, 7Gx, 7Hx, 7Jx, 7Px, 7Qx, 7Rx, 7Sx, 7Tx,
7Ux, 7Vx, 8Ex, AHx, AJx, AKx, ALx, AMx, B8x, B9x, BAx, BBx, BCx, BPx, BQx, BRx,
BSx, BTx, BUx, BWx, BXx, BYx, C6x, C7x, C8x, C9x, CAx, CBx, CCx, CDx, CEx, CFx,
CGx, CHx, CJx, CKx, CLx, CMx, HDx
v2847-CTO, 26x, 27x, 28x, 29x, 2Ax, 2Bx, 2Cx, 2Dx, 2Ex, 2Fx, 2Gx, 2Hx, 2Jx, 2Kx, 2Lx,
2Mx, 2Sx, 2Tx, 2Ux, 2Zx, 33x, 34x, 35x, 36x, 37x, 38x, 3Ex, 3Kx, 3Lx, 3Mx, 3Nx, 3Px,
3Qx, 3Vx, 3Wx, 3Xx, 3Yx, 3Zx, 42x, 4Vx, 4Wx, 4Xx, 4Yx, 4Zx, 52x, 53x, 54x, 55x, 56x,
57x, 58x, 59x, 5Ax, 5Bx, 5Cx, 5Dx, 5Ex, 5Fx, 5Gx, 5Hx, 5Jx, 5Kx, 5Lx, 5Mx, 5Nx, 5Px,
5Qx, 5Rx, 5Sx, 5Tx, 5Ux, 5Vx, 5Wx, 5Xx, 5Yx, 5Zx, 62x, 63x, 64x, 65x, 66x, 67x, 6Cx,
6Dx, 6Ex, 7Cx, 7Dx, 7Ex, 7Fx, 7Jx, 7Kx, 7Lx, 7Mx, 7Px, 8Bx, 8Cx, 8Dx, 8Ex, 8Fx, 8Qx,
8Rx, 8Tx, 8Vx, 8Yx, 93x, 95x, 96x, 9Fx, 9Gx, 9Lx, B5x, B6x, B7x, B8x, Q5x, QEx, RPx
v2873-CTO, 32x, 33x
v2874-CTO, 32x, 33x, 34x, 35x, 36x, 37x, 3Gx, 3Kx, 3Lx, 3Mx, 4Bx, 4Cx, 4Jx, 6Dx, 6Nx,
6Px, 6Vx, 6Wx, 6Xx, 6Zx, 72x, 73x, 74x, 7Tx, 7Ux
v2875-CTO, 25x, 28x, 29x, 2Ax, 2Wx, 2Xx, 39x, 4Jx, 4Kx, 4Lx, 4Nx, 4Ux, 4Vx, 4Wx
v2931-CTO, 25x, 26x
43Y6517 N
21 Intel WiMAX/WiFi Link 5150
v2842-CTO
v2847-CTO, 6Bx, 7Nx, RWx
v2873-CTO
v2874-CTO
v2875-CTO
v2931-CTO
43Y6515 N
Parts list 185

Table 40. Parts list—Overall (continued)
No. FRU (Overall) FRU no. CRU
ID
21 Intel WiMAX/WiFi Link 5150 for Russia
v2842-CTO
v2847-CTO
v2873-CTO
v2874-CTO
v2875-CTO
v2931-CTO
v2546-CTO
v2547-CTO
43Y6541 N
21 Intel Centrino Advanced-N 6200
v0530-CTO, 63x
v0553-CTO, 33x, 35x, 36x, 43x, 44x, 52x, 53x, 54x, 55x, 56x, 57x, 59x, 5Ax, 5Bx, 5Cx, 5Ex,
5Fx, 5Gx, 5Hx, 5Jx, 5Qx, 5Rx, 5Tx, 5Ux, 5Vx, 5Wx, 6Cx, 6Mx, 6Nx, 6Px, 6Qx, 6Rx, 6Tx
v0585-CTO, 43x, 44x, 52x, 53x, 55x, 56x, 57x, 58x, 59x, 5Ax, 5Bx, 5Dx, 5Fx, 5Hx, 5Kx,
5Mx, 5Px, 5Rx, 5Tx, 5Vx, 5Yx
v0591-CTO, 53x
v2550-CTO, 43x, 44x, 52x, 54x, 55x, 57x, 58x, 59x, 5Ax, 5Xx
v2597-CTO, 5Yx
v2598-CTO, 33x, 34x, 35x, 43x, 44x, 53x, 55x, 56x, 57x, 58x, 59x, 5Ax, 5Bx, 5Cx, 5Kx, 5Lx,
5Rx, 5Sx, 5Tx, 5Vx, 5Wx, 5Xx, 5Yx, 66x, 6Jx, 6Kx, 6Lx
v2599-CTO, 53x
60Y3231 N
21 Intel Centrino Advanced-N + WiMAX 6250, WW SKU
v0530-CTO
v0553-CTO, 5Xx
v0585-CTO
v0591-CTO
v2550-CTO
v2597-CTO
v2598-CTO, 5Zx
v2599-CTO
60Y3195 N
21 Intel Centrino Advanced-N + WiMAX 6250, Russia SKU
v0530-CTO
v0553-CTO
v0585-CTO
v0591-CTO
v2550-CTO
v2597-CTO
v2598-CTO
v2599-CTO
60Y3209 N
22 CPU assembly, Intel®Celeron®processor T3000 (1.8 GHz) R-0
v2842-CTO
v2847-CTO
v2873-CTO
v2874-CTO, 34x, 39x, 3Nx, 3Px, 3Rx, 46x, 47x, 48x, 49x, 4Ax, 4Bx, 4Dx, 4Fx, 4Gx, 4Hx,
4Mx, 4Px, 52x
v2875-CTO, 24x, 28x, 29x, 2Ax, 2Bx, 2Dx, 2Fx, 2Gx, 2Hx, 2Kx, 2Lx, 2Mx, 2Nx, 2Px, 2Tx,
2Ux, 2Vx, 2Wx, 2Xx, 2Yx, 2Zx, 33x, 35x, 36x, 39x, 4Bx, 4Cx, 4Dx, 57x, 58x, R3x
v2931-CTO
43R0894 N
186 ThinkPad SL410, L410, L412, SL510, L510, and L512 Hardware Maintenance Manual

Table 40. Parts list—Overall (continued)
No. FRU (Overall) FRU no. CRU
ID
22 CPU assembly, Intel Celeron processor T3100 (1.9 GHz) R-0
v2842-CTO
v2847-CTO, RFx
v2873-CTO
v2874-CTO, 33x, 35x, 36x, 37x, 3Ex, 3Kx, 3Lx, 3Qx, 3Sx, 4Cx, 4Kx, 4Lx, 4Nx, 4Qx, 7Sx,
7Ux, 82x
v2875-CTO, 25x, 2Ex, 2Jx, 2Rx, 2Sx, 32x, 4Yx, 55x, 56x, R6x, R7x, R8x, R9x, RAx, RBx,
RCx
v2931-CTO
45M2815 N
22 CPU assembly, Intel Celeron processor T3300 (2.0 GHz) R-0
v2842-CTO
v2847-CTO
v2873-CTO
v2874-CTO
v2875-CTO
v2931-CTO
63Y2129 N
22 CPU assembly, Intel Celeron processor P4500 (1.86 GHz) C2
v0530-CTO, 5Ex, 5Fx, 5Gx, 5Lx, 5Mx, 5Nx
v0553-CTO, 5Dx, 5Zx, 62x, 63x
v0585-CTO, 57x, 58x, 5Ax
v0591-CTO
v2550-CTO, 57x, 58x, 5Ax
v2597-CTO, 5Dx, 5Ex, 5Fx, 5Gx, 5Hx, 5Jx
v2598-CTO, 67x, 68x, 69x
v2599-CTO
63Y2177 N
22 CPU assembly, Intel Celeron processor 900 (2.2 GHz) R-0
v2842-CTO
v2847-CTO
v2873-CTO
v2874-CTO, 32x, 3Bx, 3Gx, 3Mx, 4Jx
v2875-CTO, 26x, 27x, 2Cx, 2Qx, 3Ax
v2931-CTO
43R0795 N
22 CPU assembly, Intel Pentium Processor Penryn T4300 (2.1 GHz) R-0
v2842-CTO, 8Fx, 8Gx, 8Hx, 8Jx, 8Kx, 8Rx, 8Sx, 8Tx, 8Ux, 8Vx, 8Zx, 92x, 93x, 94x, 95x,
99x, 9Ax, 9Bx, 9Cx, 9Dx, 9Hx, 9Jx, 9Kx, 9Lx, 9Mx, 9Rx, 9Sx, 9Tx, 9Ux, 9Vx, ANx, APx,
AQx, ARx, B5x, B8x, B9x, BAx, BBx, BCx, BDx, C2x, C4x, D6x, D7x, DAx
v2847-CTO, 6Fx, 6Hx, 6Jx, 6Kx, 6Lx, 6Mx, 6Rx, 6Sx, 6Tx, 6Ux, 6Vx, 6Zx, 72x, 73x, 74x,
75x, 89x, 8Bx, 8Cx, 8Dx, 8Ex, 8Fx, 8Gx, 8Lx, 8Xx, 8Yx, 92x, 97x, 9Xx, RSx
v2873-CTO
v2874-CTO, 53x, 54x, 55x, 56x, 57x, 5Bx, 5Cx, 5Dx, 5Ex, 5Fx, 5Kx, 5Lx, 5Mx, 5Nx, 5Px,
63x, 65x, 67x, 68x, 69x, 6Dx, 6Ex, 6Fx, 6Gx, 6Hx, 6Px, 6Qx, 6Sx, 6Ux, 6Vx, 6Xx, 6Yx,
6Zx, 72x, 74x, 75x, 76x, 7Rx
v2875-CTO, 3Mx, 3Nx, 3Px, 3Wx, 3Xx, 3Yx, 3Zx, 42x, 43x, 44x, 4Ex, 4Gx, 4Jx, 4Kx, 4Nx,
4Px, 4Rx, 4Sx, 4Tx, 4Ux, 4Vx, 4Xx, RDx, RJx
v2931-CTO
43R0964 N
Parts list 187

Table 40. Parts list—Overall (continued)
No. FRU (Overall) FRU no. CRU
ID
22 CPU assembly, Intel Pentium Processor Penryn T4400 (2.2 GHz) R-0
v2842-CTO, 8Lx, 8Mx, 8Nx, 8Wx, 8Xx, 8Yx, 96x, 97x, 98x, 9Ex, 9Fx, 9Gx, 9Nx, 9Px, 9Qx,
9Wx, 9Xx, 9Yx, ASx, ATx, AUx, AVx, B6x, BEx, BHx, C3x, C5x, CPx, D8x, D9x, DBx,
ECx, EDx, EEx, EFx, ENx, EPx, EQx, ERx, FTx, FUx, FVx, FWx, FYx, G8x, G9x, GBx,
GFx, GGx, GSx, H7x, H8x
v2847-CTO, 6Gx, 6Nx, 6Px, 6Qx, 6Wx, 6Xx, 6Yx, 76x, 77x, 78x, 8Ax, 8Hx, 8Zx, 9Lx, 9Yx,
AJx, ANx, ASx, Q7x, QEx, R8x, RDx, RJx, RTx, RUx
v2873-CTO
v2874-CTO, 58x, 59x, 5Ax, 5Gx, 5Hx, 5Jx, 5Qx, 5Rx, 62x, 64x, 66x, 6Ax, 6Bx, 6Cx, 6Jx,
6Kx, 6Lx, 6Mx, 6Nx, 6Rx, 6Tx, 6Wx, 73x, 77x, 78x, 79x, 7Ax, 7Bx, 7Cx, 7Hx, 7Jx, 7Kx,
7Lx, 7Qx, 7Tx, 7Vx, 7Wx, 7Xx, 7Yx, 7Zx
v2875-CTO, 45x, 46x, 47x, 48x, 49x, 4Ax, 4Fx, 4Hx, 4Lx, 4Qx, 4Wx, 52x, 53x, 54x, 59x,
5Ax, 5Bx, 5Cx, R2x, R4x, R5x
v2931-CTO
63Y2061 N
22 CPU assembly, Intel Pentium Processor Penryn T4500 (2.3 GHz) R-0
v2842-CTO, DCx, DDx, EGx, EHx, EJx, ESx, ETx, EUx, F2x, FXx, FZx, G3x, G4x, G5x,
G6x, G7x, GPx, GQx, H9x
v2847-CTO, 9Zx, A2x, APx, Q3x, Q4x, Q5x, Q6x, Q8x, Q9x, QJx, R2x, RKx
v2873-CTO
v2874-CTO, 7Dx, 7Ex, 7Fx, 7Gx, 7Mx, 7Nx, 7Px
v2875-CTO, RFx, RGx, RHx
v2931-CTO
63Y2128 N
22 CPU assembly, Intel®Core™2 Duo mobile processor P7450 (2.13 GHz) R-0
v2842-CTO, A2x, A5x, B2x, B3x, BGx, BQx, BTx, BUx, BXx, BYx
v2847-CTO, 7Ax, 8Kx, 8Rx, 8Sx, 8Tx, 8Ux, 95x, 99x, 9Bx
v2873-CTO
v2874-CTO
v2875-CTO
v2931-CTO
63Y2060 N
22 CPU assembly, Intel Core 2 Duo mobile processor P7550 (2.26 GHz) R-0
v2842-CTO, A3x, A6x, BPx
v2847-CTO, 7Bx, 8Qx, 96x, 9Ax
v2873-CTO
v2874-CTO
v2875-CTO
v2931-CTO
63Y2059 N
22 CPU assembly, Intel Core 2 Duo mobile processor P7570 (2.26 GHz) R-0
v2842-CTO, 2Ax, 39x, 3Bx, 3Dx, 5Kx, 5Lx, 67x, 68x, 69x, 6Ax, 6Bx, 6Qx, 6Rx, 6Sx, 6Tx,
6Ux, 6Vx, 73x, 7Gx, 84x, 8Bx, ACx, ADx, AEx, AFx, AHx, AJx, AKx, ALx, B4x, B7x,
CDx, CGx, CJx, CMx, GDx, GTx, GVx
v2847-CTO, 28x, 2Bx, 2Rx, 3Qx, 3Vx, 4Bx, 4Cx, 4Dx, 4Rx, 4Sx, 4Tx, 4Ux, 53x, 5Bx, 5Cx,
5Jx, 5Kx, 7Lx, 7Mx, 7Zx, 82x, 85x, 9Dx, 9Ex, 9Tx, AHx, AWx, Q2x, QHx, R9x, RAx
v2873-CTO
v2874-CTO
v2875-CTO
v2931-CTO
45M2816 N
22 CPU assembly, Intel Core 2 Duo mobile processor P8700 (2.53 GHz) R-0
v2842-CTO, 3Fx, 3Gx, 58x, 6Xx, 6Yx, 72x, 74x, 75x
v2847-CTO, 36x, 37x, 38x, 39x, 3Dx, 4Xx, 4Zx, 54x, 55x, 5Sx, B5x, B6x, B7x, B8x
v2873-CTO, 32x, 33x
v2874-CTO
v2875-CTO
v2931-CTO, 25x, 26x
42W8194 N
188 ThinkPad SL410, L410, L412, SL510, L510, and L512 Hardware Maintenance Manual

Table 40. Parts list—Overall (continued)
No. FRU (Overall) FRU no. CRU
ID
22 CPU assembly, Intel Core 2 Duo mobile processor P8800 (2.66 GHz) R-0
v2842-CTO, 3Hx
v2847-CTO, 4Yx
v2873-CTO
v2874-CTO
v2875-CTO
v2931-CTO
45M2814 N
22 CPU assembly, Intel Core 2 Duo mobile processor T5870 (2.0 GHz) M-0
v2842-CTO, 24x, 29x, 2Bx, 2Dx, 2Ex, 33x, 3Px, 3Qx, 3Tx, 3Vx, 42x, 45x, 46x, 47x, 4Ax,
4Bx, 4Cx, 4Dx, 4Ex, 4Hx, 4Kx, 4Lx, 4Mx, 4Nx, 4Rx, 4Sx, 4Tx, 4Ux, 4Wx, 4Xx, 4Yx, 4Zx,
52x, 55x, 56x, 59x, 5Ax, 5Bx, 5Cx, 5Mx, 5Nx, 5Rx, 5Tx, 5Ux, 5Vx, 5Wx, 5Xx, 5Yx, 6Cx,
6Dx, 6Ex, 6Fx, 6Gx, 6Hx, 6Zx, 76x, 77x, 78x, 7Bx, 7Cx, 7Dx, 7Px, 7Qx, 7Tx, 7Wx, 7Xx,
7Yx, 7Zx, 85x, 86x, 87x, 88x, 8Cx, 8Dx, A7x, A8x, A9x, AAx, ABx, C6x, C8x, C9x, CEx,
CKx, DQx, DRx, E3x, E9x, F6x
v2847-CTO, 25x, 29x, 2Ex, 2Fx, 2Gx, 2Hx, 2Jx, 2Kx, 2Lx, 2Nx, 2Px, 2Sx, 2Tx, 2Wx, 2Xx,
2Yx, 35x, 3Ex, 3Kx, 3Lx, 3Mx, 3Nx, 3Px, 3Wx, 3Yx, 3Zx, 43x, 44x, 45x, 46x, 47x, 4Ex,
4Fx, 4Gx, 4Hx, 4Jx, 56x, 57x, 5Dx, 5Ex, 5Lx, 5Mx, 5Nx, 5Px, 5Qx, 5Tx, 5Ux, 5Vx, 5Wx,
5Xx, 5Yx, 5Zx, 62x, 63x, 68x, 6Bx, 6Cx, 6Dx, 6Ex, 7Cx, 7Dx, 7Ex, 7Fx, 7Tx, 7Ux, 7Vx,
7Wx, 7Xx, 7Yx, 83x, 86x, 87x, 9Fx, 9Gx, AMx
v2873-CTO
v2874-CTO
v2875-CTO
v2931-CTO
43N7739 N
22 CPU assembly, Intel Core 2 Duo mobile processor T6570 (2.1 GHz) R-0
v2842-CTO, CNx, CQx, CRx, CSx, CUx, CVx, CWx, CXx, DEx, DFx, DGx, DHx, DJx,
DKx, DLx, DMx, DNx, DPx, DWx, DXx, DYx, DZx, E2x, E5x, E8x, EBx, EKx, ELx,
EMx, EVx, EWx, EXx, EYx, EZx, F3x, F4x, F8x, F9x, FBx, FCx, FDx, FEx, FFx, FGx,
FHx, FJx, FKx, FLx, FMx, FNx, FPx, FQx, FSx, G2x, GCx, GEx, GHx, GJx, GKx, GLx,
GMx, GNx, GRx, GUx, GWx, GXx, GYx, GZx, H2x, H3x, H4x, HAx, HBx, HCx, HDx,
HEx, HFx, HGx, HHx
v2847-CTO, 9Hx, 9Jx, 9Kx, 9Mx, 9Nx, 9Px, 9Qx, 9Rx, 9Sx, 9Ux, 9Vx, 9Wx, A3x, A4x,
A5x, A6x, A7x, A8x, A9x, AAx, ABx, ACx, ADx, AEx, AFx, AGx, AQx, ARx, ATx, AUx,
AVx, AXx, AYx, AZx, B2x, B9x, BAx, BBx, QAx, QBx, QCx, QDx, QFx, QGx, R3x, R4x,
R5x, R6x, R7x, RCx, RGx, RHx, RLx, RMx, RNx, RPx, RQx, RRx, RVx, RWx, RXx
v2873-CTO
v2874-CTO
v2875-CTO
v2931-CTO
42W8193 N
22 CPU assembly, Intel Core 2 Duo mobile processor T6600 (2.2 GHz) R-0
v2842-CTO, 9Zx, A4x, AWx, AXx, AYx, AZx, BFx, BJx, BKx, BMx, BNx, BRx, BSx, BVx,
BWx, BZx, E6x, E7x
v2847-CTO, 79x, 8Jx, 8Mx, 8Nx, 8Px, 8Vx, 8Wx, 93x, 94x, 98x, 9Cx
v2873-CTO
v2874-CTO
v2875-CTO
v2931-CTO
43N8584 N
Parts list 189

Table 40. Parts list—Overall (continued)
No. FRU (Overall) FRU no. CRU
ID
22 CPU assembly, Intel Core 2 Duo mobile processor T6670 (2.2 GHz) R-0
v2842-CTO, 23x, 25x, 26x, 27x, 28x, 2Cx, 34x, 35x, 36x, 37x, 3Rx, 3Sx, 3Ux, 43x, 44x, 48x,
49x, 4Fx, 4Gx, 4Jx, 4Px, 4Qx, 4Vx, 53x, 54x, 57x, 5Dx, 5Ex, 5Fx, 5Gx, 5Hx, 5Jx, 5Px, 5Qx,
5Sx, 5Zx, 62x, 63x, 64x, 65x, 66x, 6Jx, 6Kx, 6Lx, 6Mx, 6Nx, 6Px, 6Wx, 7Ex, 7Fx, 7Hx, 7Jx,
7Rx, 7Sx, 7Ux, 7Vx, 82x, 83x, 89x, 8Ax, 8Ex, AGx, AMx, C7x, CAx, CBx, CCx, CFx,
CHx, CLx, CYx, CZx, D2x, D3x, D4x, D5x, DSx, DTx, DUx, DVx, E4x, EAx, F5x, F7x,
FAx, H5x, H6x
v2847-CTO, 26x, 27x, 2Ax, 2Cx, 2Dx, 2Mx, 2Qx, 2Ux, 2Vx, 2Zx, 33x, 34x, 3Xx, 42x, 48x,
49x, 4Ax, 4Nx, 4Px, 4Qx, 4Vx, 4Wx, 52x, 58x, 59x, 5Ax, 5Fx, 5Gx, 5Hx, 5Rx, 64x, 65x,
66x, 67x, 69x, 6Ax, 7Jx, 7Kx, 7Nx, 7Px, 7Qx, 7Rx, 7Sx, 84x, 88x, AKx, ALx, B3x, B4x,
RBx
v2873-CTO
v2874-CTO
v2875-CTO
v2931-CTO
45M2817 N
22 CPU assembly, Intel Core 2 Duo mobile processor T9600 (2.80 GHz) E-0
v2842-CTO
v2847-CTO
v2873-CTO
v2874-CTO
v2875-CTO
v2931-CTO
42W8290 N
22 PU assembly, Intel®CoreTM i3-330M Processor (2.13 GHz)
v0530-CTO, 32x, 52x, 53x, 54x, 5Bx, 5Cx, 5Dx, 5Px, 5Qx, 5Rx, 5Vx, 5Zx, 62x
v0553-CTO, 5Tx, 5Ux, 5Yx, 64x, 65x, 66x, 6Fx, 6Hx, 6Kx, 6Mx, 6Sx
v0585-CTO, 5Bx, 5Dx
v0591-CTO
v2550-CTO, 5Bx, 5Dx
v2597-CTO, 32x, 52x, 53x, 5Ax, 5Bx, 5Cx, 5Kx, 5Lx, 5Mx, 5Vx, 5Xx
v2598-CTO, 5Vx, 5Wx, 62x, 63x, 65x, 6Ax, 6Bx, 6Cx
v2599-CTO
63Y2174 N
22 CPU assembly, Intel Core i3-350M Processor (2.26 GHz)
v0530-CTO, 5Ax, 5Sx, 5Tx, 5Ux, 5Wx
v0553-CTO, 67x, 68x, 69x
v0585-CTO, 5Fx, 5Hx
v0591-CTO
v2550-CTO, 5Fx, 5Hx
v2597-CTO, 59x, 5Nx, 5Px, 5Qx, 5Sx
v2598-CTO, 6Dx, 6Ex, 6Fx
v2599-CTO
63Y2175 N
22 CPU assembly, Intel Core i5-430M Processor (2.26 GHz)
v0530-CTO, 55x, 56x, 59x, 5Kx, 5Xx
v0553-CTO, 6Dx
v0585-CTO, 5Kx, 5Mx
v0591-CTO
v2550-CTO, 5Kx, 5Mx
v2597-CTO, 54x, 55x, 58x, 5Rx, 5Tx, 5Wx
v2598-CTO, 6Gx
v2599-CTO
63Y2176 N
190 ThinkPad SL410, L410, L412, SL510, L510, and L512 Hardware Maintenance Manual

Table 40. Parts list—Overall (continued)
No. FRU (Overall) FRU no. CRU
ID
22 CPU assembly, Intel Core i5-520M Processor (2.40 GHz)
v0530-CTO, 57x, 5Jx, 63x
v0553-CTO, 33x, 35x, 42x, 43x, 52x, 53x, 54x, 55x, 56x, 58x, 5Ax, 5Gx, 5Hx, 5Jx, 5Kx, 5Lx,
5Mx, 5Vx, 5Wx, 5Xx, 6Bx, 6Cx, 6Gx, 6Jx, 6Nx, 6Px, 6Rx, 6Tx
v0585-CTO, 42x, 43x, 52x, 54x, 59x, 5Px, 5Rx, 5Yx
v0591-CTO, 52x, 53x
v2550-CTO, 42x, 43x, 52x, 53x, 54x, 59x, 5Px, 5Rx, 5Xx
v2597-CTO, 56x, 5Yx
v2598-CTO, 33x, 34x, 35x, 42x, 43x, 52x, 53x, 54x, 56x, 5Cx, 5Dx, 5Ex, 5Fx, 5Gx, 5Hx, 5Jx,
5Kx, 5Lx, 5Xx, 5Yx, 5Zx, 64x, 6Jx, 6Lx
v2599-CTO, 52x
60Y5731 N
22 CPU assembly, Intel Core i5-540M Processor (2.53 GHz)
v0530-CTO, 36x, 44x, 57x, 59x, 5Bx, 5Cx, 5Ex, 5Fx, 5Nx, 5Px, 5Qx, 5Rx, 6Lx, 6Qx
v0553-CTO
v0585-CTO, 44x, 53x, 55x, 56x, 5Tx, 5Vx
v0591-CTO
v2550-CTO, 44x, 55x, 5Tx, 5Vx
v2597-CTO
v2598-CTO, 44x, 55x, 57x, 58x, 59x, 5Ax, 5Bx, 5Mx, 5Nx, 5Px, 5Qx, 5Rx, 5Sx, 5Tx, 66x,
6Kx
v2599-CTO, 53x
60Y5732 N
22 CPU assembly, Intel Core i7-620M Processor (2.66 GHz)
v0530-CTO
v0553-CTO
v0585-CTO
v0591-CTO
v2550-CTO
v2597-CTO
v2598-CTO
v2599-CTO
60Y5733 N
Parts list 191

Table 40. Parts list—Overall (continued)
No. FRU (Overall) FRU no. CRU
ID
23 Bluetooth daughter card (BDC-2.1)
v2842-CTO, 24x, 25x, 26x, 27x, 28x, 29x, 2Ax, 2Bx, 2Cx, 2Dx, 2Ex, 33x, 34x, 35x, 36x, 37x,
39x, 3Bx, 3Dx, 3Fx, 3Gx, 3Hx, 3Px, 3Qx, 3Rx, 3Sx, 3Tx, 3Ux, 3Vx, 42x, 43x, 44x, 45x,
4Rx, 4Tx, 4Ux, 4Vx, 4Wx, 4Xx, 4Yx, 4Zx, 52x, 53x, 54x, 57x, 58x, 59x, 5Ax, 5Bx, 5Cx,
5Dx, 5Ex, 5Fx, 5Gx, 5Hx, 5Jx, 5Kx, 5Lx, 5Mx, 5Nx, 5Px, 5Qx, 5Rx, 5Sx, 6Wx, 6Xx, 6Yx,
6Zx, 72x, 73x, 74x, 75x, 7Bx, 7Cx, 7Dx, 7Ex, 7Fx, 7Gx, 7Hx, 7Jx, 7Px, 7Qx, 7Rx, 7Sx, 7Tx,
7Ux, 7Vx, 8Ex, 8Zx, 92x, 93x, 94x, 95x, 96x, 97x, 98x, 9Rx, 9Sx, 9Tx, 9Ux, 9Vx, 9Wx,
9Xx, 9Yx, A7x, A8x, A9x, AAx, ACx, ADx, AEx, AFx, AGx, AHx, AJx, AKx, ALx, AMx,
ANx, APx, AQx, ARx, ASx, ATx, AUx, AVx, AWx, AXx, AYx, AZx, B2x, B3x, B4x, B5x,
B6x, B7x, B8x, B9x, BAx, BBx, BCx, BDx, BEx, BFx, BGx, BHx, BJx, BKx, BMx, BNx,
BPx, BQx, BRx, BSx, BTx, BUx, BVx, BWx, BXx, BYx, BZx, C2x, C3x, C4x, C5x, C6x,
C7x, C8x, C9x, CAx, CBx, CCx, CDx, CEx, CFx, CGx, CHx, CJx, CKx, CLx, CMx, CNx,
CPx, CQx, CRx, CSx, CUx, CVx, CWx, CXx, CYx, CZx, D2x, D3x, D4x, D5x, D6x, D7x,
D8x, D9x, DAx, DBx, DCx, DDx, DEx, DFx, DGx, DHx, DJx, DKx, DLx, DMx, DNx,
DPx, DQx, DRx, DSx, DTx, DUx, DVx, DWx, DXx, DYx, DZx, E2x, E3x, E4x, E5x, E6x,
E7x, E8x, E9x, EAx, EBx, EGx, EHx, EJx, EKx, ELx, EMx, ESx, ETx, EUx, EVx, EWx,
EXx, EYx, EZx, F2x, F3x, F4x, F5x, F6x, F7x, FAx, FDx, FEx, FFx, FGx, FHx, FJx, FKx,
FLx, FMx, FNx, FPx, FQx, FSx, FTx, FUx, FVx, FWx, FXx, FYx, FZx, G2x, G3x, G4x,
G5x, G6x, G7x, G8x, G9x, GBx, GCx, GDx, GEx, GFx, GGx, GHx, GJx, GKx, GLx, GMx,
GNx, GPx, GQx, GRx, GSx, GTx, GUx, GVx, GWx, GXx, GYx, GZx, H2x, H3x, H4x,
H5x, H6x, H7x, H8x, H9x, HAx, HBx, HCx, HDx, HEx, HGx, HHx
v2847-CTO, 25x, 26x, 27x, 28x, 29x, 2Ax, 2Cx, 2Dx, 2Ex, 2Fx, 2Gx, 2Hx, 2Jx, 2Kx, 2Lx,
2Mx, 2Sx, 2Tx, 2Ux, 2Wx, 2Xx, 2Yx, 2Zx, 33x, 34x, 35x, 3Ex, 3Kx, 3Lx, 3Mx, 3Nx, 3Px,
3Qx, 3Vx, 3Wx, 3Xx, 3Yx, 3Zx, 42x, 4Vx, 4Wx, 4Xx, 4Yx, 4Zx, 52x, 53x, 54x, 55x, 56x,
57x, 58x, 59x, 5Ax, 5Bx, 5Cx, 5Dx, 5Ex, 5Fx, 5Gx, 5Hx, 5Jx, 5Kx, 5Nx, 5Rx, 5Sx, 5Zx,
62x, 63x, 64x, 65x, 66x, 67x, 6Ex, 6Zx, 72x, 73x, 74x, 75x, 76x, 77x, 78x, 7Cx, 7Dx, 7Ex,
7Fx, 7Jx, 7Kx, 7Lx, 7Mx, 7Qx, 7Rx, 7Sx, 7Tx, 7Ux, 7Vx, 7Wx, 7Xx, 7Yx, 7Zx, 82x, 83x,
84x, 85x, 88x, 89x, 8Ax, 8Bx, 8Cx, 8Dx, 8Ex, 8Fx, 8Gx, 8Hx, 8Jx, 8Kx, 8Lx, 8Mx, 8Nx,
8Px, 8Qx, 8Rx, 8Sx, 8Tx, 8Ux, 8Vx, 8Wx, 8Xx, 8Yx, 8Zx, 92x, 93x, 94x, 95x, 96x, 97x,
98x, 99x, 9Ax, 9Bx, 9Cx, 9Dx, 9Ex, 9Fx, 9Gx, 9Hx, 9Jx, 9Kx, 9Lx, 9Mx, 9Nx, 9Px, 9Qx,
9Rx, 9Sx, 9Tx, 9Ux, 9Vx, 9Wx, 9Xx, 9Yx, 9Zx, A2x, A3x, A4x, A5x, A6x, A7x, A8x, A9x,
AAx, ABx, ACx, ADx, AEx, AFx, AGx, AHx, AJx, AKx, ALx, AMx, ANx, APx, ARx,
ASx, ATx, AUx, AVx, AWx, AYx, B3x, BAx, BBx, Q2x, Q3x, Q4x, Q5x, Q6x, Q7x, Q8x,
Q9x, QAx, QBx, QCx, QDx, QEx, QFx, QGx, QHx, QJx, R2x, R3x, R4x, R5x, R6x, R7x,
R8x, R9x, RAx, RBx, RDx, RGx, RHx, RJx, RKx, RLx, RMx, RPx, RQx, RSx, RTx, RUx,
RVx, RWx, RXx
v2873-CTO, 32x, 33x
v2874-CTO, 33x, 34x, 35x, 36x, 37x, 39x, 3Bx, 3Ex, 3Gx, 3Kx, 3Lx, 3Nx, 48x, 49x, 4Ax,
4Bx, 4Cx, 4Dx, 4Fx, 4Gx, 4Hx, 4Jx, 4Kx, 4Lx, 52x, 5Kx, 5Lx, 5Mx, 5Nx, 5Px, 5Qx, 5Rx,
62x, 63x, 64x, 65x, 66x, 67x, 68x, 69x, 6Ax, 6Bx, 6Cx, 6Dx, 6Ex, 6Fx, 6Gx, 6Hx, 6Jx, 6Kx,
6Lx, 6Mx, 6Nx, 6Px, 6Qx, 6Rx, 6Sx, 6Tx, 6Ux, 6Vx, 6Wx, 6Xx, 6Yx, 6Zx, 72x, 73x, 74x,
75x, 76x, 77x, 78x, 79x, 7Ax, 7Bx, 7Cx, 7Dx, 7Ex, 7Fx, 7Gx, 7Qx, 7Rx, 7Tx, 7Ux, 7Vx,
82x
v2875-CTO, 24x, 25x, 28x, 29x, 2Bx, 2Cx, 2Jx, 2Mx, 2Nx, 2Px, 2Wx, 2Xx, 39x, 3Ax, 4Bx,
4Cx, 4Ex, 4Fx, 4Gx, 4Hx, 4Jx, 4Kx, 4Lx, 4Nx, 4Px, 4Qx, 4Rx, 4Sx, 4Tx, 4Ux, 4Vx, 4Wx,
4Xx, 4Yx, 52x, 53x, 54x, 55x, 56x, 59x, 5Ax, 5Bx, 5Cx, R2x, R3x, R4x, R5x, RDx, RFx,
RGx, RHx, RJx
v2931-CTO, 25x, 26x
(continued)
60Y3199 N
192 ThinkPad SL410, L410, L412, SL510, L510, and L512 Hardware Maintenance Manual

Table 40. Parts list—Overall (continued)
No. FRU (Overall) FRU no. CRU
ID
23 (continued)
Bluetooth daughter card (BDC-2.1)
v0530-CTO, 32x, 53x, 54x, 55x, 56x, 57x, 59x, 5Ax, 5Bx, 5Cx, 5Dx, 5Ex, 5Fx, 5Jx, 5Kx, 5Lx,
5Mx, 5Nx, 5Px, 5Qx, 5Rx, 5Sx, 5Tx, 5Ux, 5Vx, 5Wx, 5Xx, 5Zx, 62x, 63x
v0553-CTO, 33x, 35x, 36x, 42x, 43x, 44x, 52x, 53x, 54x, 55x, 56x, 57x, 58x, 59x, 5Ax, 5Bx,
5Cx, 5Dx, 5Ex, 5Fx, 5Gx, 5Hx, 5Jx, 5Kx, 5Lx, 5Mx, 5Nx, 5Px, 5Qx, 5Rx, 5Tx, 5Ux, 5Vx,
5Wx, 5Xx, 5Yx, 5Zx, 62x, 63x, 64x, 65x, 66x, 67x, 68x, 69x, 6Bx, 6Cx, 6Dx, 6Fx, 6Gx,
6Hx, 6Jx, 6Kx, 6Lx, 6Mx, 6Nx, 6Px, 6Qx, 6Rx, 6Sx, 6Tx
v0585-CTO, 42x, 43x, 44x, 52x, 53x, 54x, 55x, 56x, 5Ax, 5Bx, 5Dx, 5Fx, 5Hx, 5Kx, 5Mx,
5Px, 5Rx, 5Tx, 5Vx, 5Yx
v0591-CTO, 52x, 53x
v2550-CTO, 42x, 43x, 44x, 52x, 53x, 54x, 55x, 5Ax, 5Bx, 5Dx, 5Fx, 5Hx, 5Kx, 5Mx, 5Px,
5Rx, 5Tx, 5Vx, 5Xx
v2597-CTO, 32x, 52x, 53x, 54x, 55x, 56x, 58x, 59x, 5Ax, 5Bx, 5Cx, 5Dx, 5Ex, 5Fx, 5Gx,
5Hx, 5Jx, 5Kx, 5Lx, 5Mx, 5Nx, 5Px, 5Qx, 5Rx, 5Sx, 5Tx, 5Vx, 5Wx, 5Xx, 5Yx
v2598-CTO, 33x, 35x, 42x, 43x, 44x, 52x, 53x, 54x, 55x, 56x, 57x, 58x, 59x, 5Ax, 5Bx, 5Cx,
5Dx, 5Ex, 5Fx, 5Gx, 5Hx, 5Jx, 5Kx, 5Lx, 5Mx, 5Nx, 5Px, 5Qx, 5Rx, 5Sx, 5Tx, 5Vx, 5Wx,
5Xx, 5Yx, 5Zx, 62x, 63x, 64x, 65x, 66x, 67x, 68x, 69x, 6Ax, 6Bx, 6Cx, 6Dx, 6Ex, 6Fx, 6Gx,
6Jx, 6Kx, 6Lx
v2599-CTO, 52x, 53x
60Y3199 N
Parts list 193

Table 40. Parts list—Overall (continued)
No. FRU (Overall) FRU no. CRU
ID
23 Bluetooth daughter card (BDC-2.1)
v2842-CTO, 24x, 25x, 26x, 27x, 28x, 29x, 2Ax, 2Bx, 2Cx, 2Dx, 2Ex, 33x, 34x, 35x, 36x, 37x,
39x, 3Bx, 3Dx, 3Fx, 3Gx, 3Hx, 3Px, 3Qx, 3Rx, 3Sx, 3Tx, 3Ux, 3Vx, 42x, 43x, 44x, 45x,
4Rx, 4Tx, 4Ux, 4Vx, 4Wx, 4Xx, 4Yx, 4Zx, 52x, 53x, 54x, 57x, 58x, 59x, 5Ax, 5Bx, 5Cx,
5Dx, 5Ex, 5Fx, 5Gx, 5Hx, 5Jx, 5Kx, 5Lx, 5Mx, 5Nx, 5Px, 5Qx, 5Rx, 5Sx, 6Wx, 6Xx, 6Yx,
6Zx, 72x, 73x, 74x, 75x, 7Bx, 7Cx, 7Dx, 7Ex, 7Fx, 7Gx, 7Hx, 7Jx, 7Px, 7Qx, 7Rx, 7Sx, 7Tx,
7Ux, 7Vx, 8Ex, 8Zx, 92x, 93x, 94x, 95x, 96x, 97x, 98x, 9Rx, 9Sx, 9Tx, 9Ux, 9Vx, 9Wx,
9Xx, 9Yx, A7x, A8x, A9x, AAx, ACx, ADx, AEx, AFx, AGx, AHx, AJx, AKx, ALx, AMx,
ANx, APx, AQx, ARx, ASx, ATx, AUx, AVx, AWx, AXx, AYx, AZx, B2x, B3x, B4x, B5x,
B6x, B7x, B8x, B9x, BAx, BBx, BCx, BDx, BEx, BFx, BGx, BHx, BJx, BKx, BMx, BNx,
BPx, BQx, BRx, BSx, BTx, BUx, BVx, BWx, BXx, BYx, BZx, C2x, C3x, C4x, C5x, C6x,
C7x, C8x, C9x, CAx, CBx, CCx, CDx, CEx, CFx, CGx, CHx, CJx, CKx, CLx, CMx, CNx,
CPx, CQx, CRx, CSx, CUx, CVx, CWx, CXx, CYx, CZx, D2x, D3x, D4x, D5x, D6x, D7x,
D8x, D9x, DAx, DBx, DCx, DDx, DEx, DFx, DGx, DHx, DJx, DKx, DLx, DMx, DNx,
DPx, DQx, DRx, DSx, DTx, DUx, DVx, DWx, DXx, DYx, DZx, E2x, E3x, E4x, E5x, E6x,
E7x, E8x, E9x, EAx, EBx, EGx, EHx, EJx, EKx, ELx, EMx, ESx, ETx, EUx, EVx, EWx,
EXx, EYx, EZx, F2x, F3x, F4x, F5x, F6x, F7x, FAx, FDx, FEx, FFx, FGx, FHx, FJx, FKx,
FLx, FMx, FNx, FPx, FQx, FSx, FTx, FUx, FVx, FWx, FXx, FYx, FZx, G2x, G3x, G4x,
G5x, G6x, G7x, G8x, G9x, GBx, GCx, GDx, GEx, GFx, GGx, GHx, GJx, GKx, GLx, GMx,
GNx, GPx, GQx, GRx, GSx, GTx, GUx, GVx, GWx, GXx, GYx, GZx, H2x, H3x, H4x,
H5x, H6x, H7x, H8x, H9x, HAx, HBx, HCx, HDx, HEx, HGx, HHx
v2847-CTO, 25x, 26x, 27x, 28x, 29x, 2Ax, 2Cx, 2Dx, 2Ex, 2Fx, 2Gx, 2Hx, 2Jx, 2Kx, 2Lx,
2Mx, 2Sx, 2Tx, 2Ux, 2Wx, 2Xx, 2Yx, 2Zx, 33x, 34x, 35x, 3Ex, 3Kx, 3Lx, 3Mx, 3Nx, 3Px,
3Qx, 3Vx, 3Wx, 3Xx, 3Yx, 3Zx, 42x, 4Vx, 4Wx, 4Xx, 4Yx, 4Zx, 52x, 53x, 54x, 55x, 56x,
57x, 58x, 59x, 5Ax, 5Bx, 5Cx, 5Dx, 5Ex, 5Fx, 5Gx, 5Hx, 5Jx, 5Kx, 5Nx, 5Rx, 5Sx, 5Zx,
62x, 63x, 64x, 65x, 66x, 67x, 6Ex, 6Zx, 72x, 73x, 74x, 75x, 76x, 77x, 78x, 7Cx, 7Dx, 7Ex,
7Fx, 7Jx, 7Kx, 7Lx, 7Mx, 7Qx, 7Rx, 7Sx, 7Tx, 7Ux, 7Vx, 7Wx, 7Xx, 7Yx, 7Zx, 82x, 83x,
84x, 85x, 88x, 89x, 8Ax, 8Bx, 8Cx, 8Dx, 8Ex, 8Fx, 8Gx, 8Hx, 8Jx, 8Kx, 8Lx, 8Mx, 8Nx,
8Px, 8Qx, 8Rx, 8Sx, 8Tx, 8Ux, 8Vx, 8Wx, 8Xx, 8Yx, 8Zx, 92x, 93x, 94x, 95x, 96x, 97x,
98x, 99x, 9Ax, 9Bx, 9Cx, 9Dx, 9Ex, 9Fx, 9Gx, 9Hx, 9Jx, 9Kx, 9Lx, 9Mx, 9Nx, 9Px, 9Qx,
9Rx, 9Sx, 9Tx, 9Ux, 9Vx, 9Wx, 9Xx, 9Yx, 9Zx, A2x, A3x, A4x, A5x, A6x, A7x, A8x, A9x,
AAx, ABx, ACx, ADx, AEx, AFx, AGx, AHx, AJx, AKx, ALx, AMx, ANx, APx, ARx,
ASx, ATx, AUx, AVx, AWx, AYx, B3x, BAx, BBx, Q2x, Q3x, Q4x, Q5x, Q6x, Q7x, Q8x,
Q9x, QAx, QBx, QCx, QDx, QEx, QFx, QGx, QHx, QJx, R2x, R3x, R4x, R5x, R6x, R7x,
R8x, R9x, RAx, RBx, RDx, RGx, RHx, RJx, RKx, RLx, RMx, RPx, RQx, RSx, RTx, RUx,
RVx, RWx, RXx
v2873-CTO, 32x, 33x
v2874-CTO, 33x, 34x, 35x, 36x, 37x, 39x, 3Bx, 3Ex, 3Gx, 3Kx, 3Lx, 3Nx, 48x, 49x, 4Ax,
4Bx, 4Cx, 4Dx, 4Fx, 4Gx, 4Hx, 4Jx, 4Kx, 4Lx, 52x, 5Kx, 5Lx, 5Mx, 5Nx, 5Px, 5Qx, 5Rx,
62x, 63x, 64x, 65x, 66x, 67x, 68x, 69x, 6Ax, 6Bx, 6Cx, 6Dx, 6Ex, 6Fx, 6Gx, 6Hx, 6Jx, 6Kx,
6Lx, 6Mx, 6Nx, 6Px, 6Qx, 6Rx, 6Sx, 6Tx, 6Ux, 6Vx, 6Wx, 6Xx, 6Yx, 6Zx, 72x, 73x, 74x,
75x, 76x, 77x, 78x, 79x, 7Ax, 7Bx, 7Cx, 7Dx, 7Ex, 7Fx, 7Gx, 7Qx, 7Rx, 7Tx, 7Ux, 7Vx,
82x
v2875-CTO, 24x, 25x, 28x, 29x, 2Bx, 2Cx, 2Jx, 2Mx, 2Nx, 2Px, 2Wx, 2Xx, 39x, 3Ax, 4Bx,
4Cx, 4Ex, 4Fx, 4Gx, 4Hx, 4Jx, 4Kx, 4Lx, 4Nx, 4Px, 4Qx, 4Rx, 4Sx, 4Tx, 4Ux, 4Vx, 4Wx,
4Xx, 4Yx, 52x, 53x, 54x, 55x, 56x, 59x, 5Ax, 5Bx, 5Cx, R2x, R3x, R4x, R5x, RDx, RFx,
RGx, RHx, RJx
v2931-CTO, 25x, 26x
(continued)
60Y3213 N
194 ThinkPad SL410, L410, L412, SL510, L510, and L512 Hardware Maintenance Manual

Table 40. Parts list—Overall (continued)
No. FRU (Overall) FRU no. CRU
ID
23 (continued)
Bluetooth daughter card (BDC-2.1)
v0530-CTO, 32x, 53x, 54x, 55x, 56x, 57x, 59x, 5Ax, 5Bx, 5Cx, 5Dx, 5Ex, 5Fx, 5Jx, 5Kx, 5Lx,
5Mx, 5Nx, 5Px, 5Qx, 5Rx, 5Sx, 5Tx, 5Ux, 5Vx, 5Wx, 5Xx, 5Zx, 62x, 63x
v0553-CTO, 33x, 35x, 36x, 42x, 43x, 44x, 52x, 53x, 54x, 55x, 56x, 57x, 58x, 59x, 5Ax, 5Bx,
5Cx, 5Dx, 5Ex, 5Fx, 5Gx, 5Hx, 5Jx, 5Kx, 5Lx, 5Mx, 5Nx, 5Px, 5Qx, 5Rx, 5Tx, 5Ux, 5Vx,
5Wx, 5Xx, 5Yx, 5Zx, 62x, 63x, 64x, 65x, 66x, 67x, 68x, 69x, 6Bx, 6Cx, 6Dx, 6Fx, 6Gx,
6Hx, 6Jx, 6Kx, 6Lx, 6Mx, 6Nx, 6Px, 6Qx, 6Rx, 6Sx, 6Tx
v0585-CTO, 42x, 43x, 44x, 52x, 53x, 54x, 55x, 56x, 5Ax, 5Bx, 5Dx, 5Fx, 5Hx, 5Kx, 5Mx,
5Px, 5Rx, 5Tx, 5Vx, 5Yx
v0591-CTO, 52x, 53x
v2550-CTO, 42x, 43x, 44x, 52x, 53x, 54x, 55x, 5Ax, 5Bx, 5Dx, 5Fx, 5Hx, 5Kx, 5Mx, 5Px,
5Rx, 5Tx, 5Vx, 5Xx
v2597-CTO, 32x, 52x, 53x, 54x, 55x, 56x, 58x, 59x, 5Ax, 5Bx, 5Cx, 5Dx, 5Ex, 5Fx, 5Gx,
5Hx, 5Jx, 5Kx, 5Lx, 5Mx, 5Nx, 5Px, 5Qx, 5Rx, 5Sx, 5Tx, 5Vx, 5Wx, 5Xx, 5Yx
v2598-CTO, 33x, 35x, 42x, 43x, 44x, 52x, 53x, 54x, 55x, 56x, 57x, 58x, 59x, 5Ax, 5Bx, 5Cx,
5Dx, 5Ex, 5Fx, 5Gx, 5Hx, 5Jx, 5Kx, 5Lx, 5Mx, 5Nx, 5Px, 5Qx, 5Rx, 5Sx, 5Tx, 5Vx, 5Wx,
5Xx, 5Yx, 5Zx, 62x, 63x, 64x, 65x, 66x, 67x, 68x, 69x, 6Ax, 6Bx, 6Cx, 6Dx, 6Ex, 6Fx, 6Gx,
6Jx, 6Kx, 6Lx
v2599-CTO, 52x, 53x
60Y3213 N
24 System board assembly, GL40 (A1/FastEthernet) Integrated 14W
v2842-CTO
v2874-all
v2931-CTO
63Y2092 N
24 System board assembly, GM45 (B3/FastEthernet) Integrated 14W
v2842-CTO, BPx, BQx, BRx, GRx, GSx, GTx, GUx, GWx, HCx
v2874-CTO
v2931-CTO
63Y2094 N
24 System board assembly, GM45 (B3/GigabitEthernet) Integrated 14W
v2842-CTO, 23x, 24x, 25x, 26x, 27x, 28x, 29x, 2Bx, 2Cx, 2Dx, 2Ex, 33x, 35x, 36x, 37x, 39x,
3Bx, 3Dx, 3Fx, 3Gx, 3Hx, 3Px, 3Qx, 3Rx, 3Sx, 46x, 47x, 48x, 49x, 4Ax, 4Bx, 4Cx, 4Qx,
4Rx, 4Sx, 4Tx, 4Ux, 4Vx, 4Wx, 4Xx, 4Yx, 4Zx, 52x, 53x, 54x, 55x, 56x, 57x, 58x, 5Bx,
5Hx, 5Jx, 5Kx, 5Lx, 5Mx, 5Nx, 5Px, 5Qx, 5Tx, 5Ux, 5Vx, 5Wx, 5Xx, 5Yx, 5Zx, 62x, 63x,
64x, 65x, 66x, 67x, 68x, 69x, 6Ax, 6Bx, 6Wx, 6Xx, 6Yx, 6Zx, 72x, 73x, 74x, 76x, 77x, 78x,
7Bx, 7Cx, 7Dx, 7Ex, 7Fx, 7Gx, 7Hx, 7Jx, 7Px, 7Qx, 7Rx, 7Sx, 7Tx, 7Ux, 7Vx, 7Wx, 85x,
8Ex, 8Fx, 8Gx, 8Hx, 8Jx, 8Kx, 8Lx, 8Mx, 8Nx, 8Rx, 8Sx, 8Tx, 8Ux, 8Vx, 8Wx, 8Xx, 8Yx,
8Zx, 92x, 93x, 94x, 95x, 96x, 97x, 98x, 9Zx, A2x, A3x, A7x, A8x, A9x, AAx, ABx, AGx,
AMx, ANx, APx, AQx, ARx, ASx, ATx, AUx, AVx, AWx, AXx, AYx, AZx, B2x, B3x, B4x,
B8x, B9x, BDx, BEx, BFx, BGx, BHx, BJx, BKx, BSx, BTx, BUx, BWx, BXx, BYx, C4x,
C5x, C8x, C9x, CAx, CBx, CCx, CDx, CEx, CFx, CGx, CHx, CJx, CNx, CPx, CQx, CRx,
CSx, CUx, CYx, CZx, D2x, DAx, DBx, DCx, DFx, DHx, DJx, DKx, DLx, DNx, DPx,
DQx, DRx, DSx, DTx, DUx, DVx, DWx, DXx, DYx, DZx, E3x, E4x, E5x, E6x, E7x, E8x,
E9x, EAx, EBx, ECx, EDx, EEx, EFx, EGx, EHx, EJx, EKx, ELx, EMx, F5x, F8x, F9x, FAx,
FBx, FCx, FDx, FEx, FFx, FQx, FSx, FUx, FWx, FXx, FYx, FZx, G2x, G4x, G6x, G9x,
GEx, GGx, GHx, GJx, GKx, GLx, GNx, GQx, GXx, GYx, GZx, H2x, H3x, H4x, H5x,
H6x, H7x, H8x, H9x, HAx, HBx, HDx, HEx, HFx, HGx, HHx
v2874-CTO
v2931-CTO, 25x
63Y2096 N
Parts list 195

Table 40. Parts list—Overall (continued)
No. FRU (Overall) FRU no. CRU
ID
24 System board assembly, PM45 (B3/GigabitEthernet) AMD 256 MB 14W
v2842-CTO, 2Ax, 34x, 3Tx, 3Ux, 3Vx, 42x, 43x, 44x, 45x, 4Dx, 4Ex, 4Fx, 4Gx, 4Hx, 4Jx,
4Kx, 4Lx, 4Mx, 4Nx, 4Px, 59x, 5Ax, 5Cx, 5Dx, 5Ex, 5Fx, 5Gx, 5Rx, 5Sx, 6Cx, 6Dx, 6Ex,
6Fx, 6Gx, 6Hx, 6Jx, 6Kx, 6Lx, 6Mx, 6Nx, 6Px, 6Qx, 6Rx, 6Sx, 6Tx, 6Ux, 6Vx, 75x, 7Xx,
7Yx, 7Zx, 82x, 83x, 84x, 86x, 87x, 88x, 89x, 8Ax, 8Bx, 8Cx, 8Dx, 99x, 9Ax, 9Bx, 9Cx, 9Dx,
9Ex, 9Fx, 9Gx, 9Hx, 9Jx, 9Kx, 9Lx, 9Mx, 9Nx, 9Px, 9Qx, 9Rx, 9Sx, 9Tx, 9Ux, 9Vx, 9Wx,
9Xx, 9Yx, A4x, A5x, A6x, ACx, ADx, AEx, AFx, AHx, AJx, AKx, ALx, B5x, B6x, B7x,
BAx, BBx, BCx, BMx, BNx, BVx, BZx, C2x, C3x, C6x, C7x, CKx, CLx, CMx, CVx, CWx,
CXx, D3x, D4x, D5x, D6x, D7x, D8x, D9x, DDx, DEx, DGx, DMx, E2x, ENx, EPx, EQx,
ERx, ESx, ETx, EUx, EVx, EWx, EXx, EYx, EZx, F2x, F3x, F4x, F6x, F7x, FGx, FHx, FJx,
FKx, FLx, FMx, FNx, FPx, FTx, FVx, G3x, G5x, G7x, G8x, GBx, GCx, GDx, GFx, GMx,
GPx, GVx
v2874-CTO
v2931-CTO, 26x
42W8268 N
24 System board assembly, HM55 integrated 14W Dock, TPM, AUO3, with wireless WAN
v0530-CTO, 52x, 54x, 56x, 62x, 63x
v0553-CTO, 35x, 36x, 42x, 43x, 44x, 54x, 55x, 56x, 57x, 58x, 59x, 5Cx, 5Fx, 5Lx, 5Px, 5Qx,
6Hx, 6Jx, 6Mx, 6Nx, 6Rx, 6Sx, 6Tx
v0585-CTO, 42x, 43x, 44x, 54x, 55x, 56x
v0591-CTO, 52x, 53x
75Y4002 N
24 System board assembly, HM55 integrated 14W Dock, TPM, AUO3, without wireless
WAN
v0530-CTO, 32x, 53x, 55x, 57x, 59x, 5Ax, 5Bx, 5Cx, 5Dx, 5Ex, 5Fx, 5Gx, 5Jx, 5Kx, 5Lx,
5Mx, 5Nx, 5Px, 5Qx, 5Rx, 5Sx, 5Tx, 5Ux, 5Vx, 5Wx, 5Xx, 5Zx
v0553-CTO, 33x, 52x, 53x, 5Ax, 5Bx, 5Dx, 5Ex, 5Gx, 5Hx, 5Jx, 5Kx, 5Mx, 5Nx, 5Rx, 5Tx,
5Ux, 5Vx, 5Wx, 5Xx, 5Yx, 5Zx, 62x, 63x, 64x, 65x, 66x, 67x, 68x, 69x, 6Bx, 6Cx, 6Dx,
6Fx, 6Gx, 6Kx, 6Lx, 6Px, 6Qx,
v0585-CTO, 52x, 53x, 57x, 58x, 59x, 5Ax, 5Bx, 5Dx, 5Fx, 5Hx, 5Kx, 5Mx, 5Px, 5Rx, 5Tx,
5Vx, 5Yx
v0591-CTO
75Y4004 N
24 System board assembly, HM55 integrated 14W Dock, no-TPM, AUO3, with wireless
WAN
v0530-CTO
v0553-CTO
v0585-CTO
v0591-CTO
75Y4006 N
24 System board assembly, HM55 integrated 14W Dock, no-TPM, AUO3, without wireless
WAN
v0530-CTO, 59x, 5Ax, 5Bx, 5Cx, 5Dx, 5Ex, 5Fx, 5Gx, 5Vx, 5Wx, 5Xx
v0553-CTO, 6Dx
v0585-CTO
v0591-CTO
75Y4008 N
24 System board assembly, HM55 AMD 512MB 14W Dock, TPM, AUO3, with wireless WAN
v0530-CTO
v0553-CTO
v0585-CTO
v0591-CTO
75Y4088 N
24 System board assembly, HM55 AMD 512MB 14W Dock, TPM, AUO3, without wireless
WAN
v0530-CTO
v0553-CTO
v0585-CTO
v0591-CTO
75Y4090 N
196 ThinkPad SL410, L410, L412, SL510, L510, and L512 Hardware Maintenance Manual

Table 40. Parts list—Overall (continued)
No. FRU (Overall) FRU no. CRU
ID
24 System board assembly, HM55 AMD 512MB 14W Dock, no-TPM, AUO3, with wireless
WAN
v0530-CTO
v0553-CTO
v0585-CTO
v0591-CTO
75Y4092 N
24 System board assembly, HM55 AMD 512MB 14W Dock, no-TPM, AUO3, without wireless
WAN
v0530-CTO
v0553-CTO
v0585-CTO
v0591-CTO
75Y4094 N
24 System board assembly, GL40 (A1/FastEthernet) Integrated 15W
v2847-CTO
v2873-CTO
v2875-all
63Y2098 N
24 System board assembly, GM45 (B3/FastEthernet) Integrated 15W
v2847-CTO, 56x, 57x, 58x, 59x, 5Ax, 5Bx, 5Cx, 9Ax, 9Bx, 9Cx, R9x, RBx, RHx
v2873-CTO
v2875-CTO
63Y2100 N
24 System board assembly, GM45 (B3/GigabitEthernet) Integrated 15W
v2847-CTO, 25x, 26x, 29x, 2Ax, 2Bx, 2Cx, 2Dx, 2Ex, 2Fx, 2Hx, 2Jx, 2Lx, 2Mx, 2Nx, 2Sx,
2Tx, 2Ux, 2Vx, 2Wx, 2Xx, 2Yx, 33x, 34x, 35x, 36x, 37x, 38x, 39x, 3Dx, 3Ex, 3Kx, 3Lx,
3Mx, 3Nx, 3Px, 3Yx, 43x, 44x, 45x, 46x, 47x, 48x, 49x, 4Ax, 4Bx, 4Cx, 4Dx, 4Vx, 4Wx,
4Xx, 4Yx, 4Zx, 52x, 53x, 54x, 5Dx, 5Ex, 5Fx, 5Gx, 5Hx, 5Jx, 5Kx, 5Lx, 5Mx, 5Nx, 5Px,
5Qx, 5Rx, 5Sx, 5Tx, 5Ux, 5Vx, 5Wx, 5Xx, 5Yx, 5Zx, 62x, 63x, 64x, 65x, 66x, 67x, 69x,
6Cx, 6Dx, 6Ex, 6Fx, 6Gx, 7Cx, 7Dx, 7Ex, 7Fx, 7Jx, 7Kx, 7Lx, 7Mx, 7Nx, 7Px, 7Rx, 7Sx,
7Tx, 7Ux, 7Vx, 7Wx, 7Xx, 7Yx, 83x, 84x, 85x, 86x, 87x, 88x, 8Bx, 8Cx, 8Gx, 8Hx, 8Jx,
8Kx, 8Lx, 8Mx, 8Qx, 8Rx, 8Sx, 8Tx, 8Ux, 8Vx, 8Wx, 8Xx, 8Yx, 8Zx, 92x, 9Fx, 9Gx, 9Hx,
9Jx, 9Kx, 9Lx, 9Mx, 9Nx, 9Px, 9Qx, 9Ux, 9Xx, 9Yx, 9Zx, A3x, A6x, A7x, A8x, A9x, AAx,
ABx, ACx, AFx, AGx, AKx, AMx, ANx, APx, AQx, ARx, ATx, AXx, AYx, AZx, B2x, B3x,
B4x, B5x, B6x, B7x, B8x, B9x, BAx, Q3x, Q4x, Q5x, Q7x, QAx, QCx, QDx, QEx, QFx,
R2x, R4x, R5x, R6x, R7x, R8x, RAx, RCx, RDx, RFx, RGx, RJx, RKx, RLx, RMx, RNx,
RPx, RQx, RRx, RSx, RTx, RUx, RVx, RWx
v2873-CTO, 32x
v2875-CTO
63Y2102 N
24 System board assembly, PM45 (B3/GigabitEthernet) AMD 256 MB 15W
v2847-CTO, 27x, 28x, 2Gx, 2Kx, 2Px, 2Qx, 2Rx, 2Zx, 3Qx, 3Vx, 3Wx, 3Xx, 3Zx, 42x, 4Ex,
4Fx, 4Gx, 4Hx, 4Jx, 4Nx, 4Px, 4Qx, 4Rx, 4Sx, 4Tx, 4Ux, 55x, 68x, 6Ax, 6Bx, 6Hx, 6Jx,
6Kx, 6Lx, 6Mx, 6Nx, 6Px, 6Qx, 6Rx, 6Sx, 6Tx, 6Ux, 6Vx, 6Wx, 6Xx, 6Yx, 6Zx, 72x, 73x,
74x, 75x, 76x, 77x, 78x, 79x, 7Ax, 7Bx, 7Qx, 7Zx, 82x, 89x, 8Ax, 8Dx, 8Ex, 8Fx, 8Nx, 8Px,
93x, 94x, 95x, 96x, 97x, 98x, 99x, 9Dx, 9Ex, 9Rx, 9Sx, 9Tx, 9Vx, 9Wx, A2x, A4x, A5x,
ADx, AEx, AHx, AJx, ALx, ASx, AUx, AVx, AWx, BBx, Q2x, Q6x, Q8x, Q9x, QBx, QGx,
QHx, QJx, R3x, RXx
v2873-CTO, 33x
v2875-CTO
42W8274 N
24 System board assembly, HM55 integrated 15W Dock, TPM, AUO3, with wireless WAN
v2550-CTO, 42x, 43x, 44x
v2597-CTO, 53x, 55x, 5Xx, 5Yx
v2598-CTO, 34x, 35x, 42x, 43x, 44x, 52x, 53x, 54x, 55x, 5Ax, 5Bx, 5Cx, 5Ex, 5Gx, 5Jx, 5Lx,
5Nx, 5Qx, 5Sx, 65x, 66x, 6Lx
v2599-CTO, 52x, 53x
75Y4010 N
Parts list 197

Table 40. Parts list—Overall (continued)
No. FRU (Overall) FRU no. CRU
ID
24 System board assembly, HM55 integrated 15W Dock, TPM, AUO3, without wireless
WAN
v2550-CTO, 52x, 53x, 54x, 55x, 57x, 58x, 59x, 5Ax, 5Bx, 5Dx, 5Fx, 5Hx, 5Kx, 5Mx, 5Px,
5Rx, 5Tx, 5Vx, 5Xx
v2597-CTO, 32x, 52x, 54x, 56x, 5Gx, 5Hx, 5Jx, 5Kx, 5Lx, 5Mx, 5Nx, 5Px, 5Qx, 5Rx, 5Sx,
5Tx, 5Vx, 5Wx
v2598-CTO, 33x, 56x, 57x, 58x, 59x, 5Dx, 5Fx, 5Hx, 5Kx, 5Mx, 5Px, 5Rx, 5Tx, 5Vx, 5Wx,
5Xx, 5Yx, 5Zx, 62x, 63x, 64x, 67x, 68x, 69x, 6Ax, 6Bx, 6Cx, 6Dx, 6Ex, 6Fx, 6Gx, 6Jx, 6Kx
v2599-CTO
75Y4012 N
24 System board assembly, HM55 integrated 15W Dock, no-TPM, AUO3, with wireless
WAN
v2550-CTO
v2597-CTO
v2598-CTO
v2599-CTO
75Y4014 N
24 System board assembly, HM55 integrated 15W Dock, no-TPM, AUO3, without wireless
WAN
v2550-CTO
v2597-CTO, 58x, 59x, 5Ax, 5Bx, 5Cx, 5Dx, 5Ex, 5Fx
v2598-CTO
v2599-CTO
75Y4016 N
24 System board assembly, HM55 AMD 512MB 15W Dock, TPM, AUO3, with wireless WAN
v2550-CTO
v2597-CTO
v2598-CTO
v2599-CTO
75Y4096 N
24 System board assembly, HM55 AMD 512MB 15W Dock, TPM, AUO3, without wireless
WAN
v2550-CTO
v2597-CTO
v2598-CTO
v2599-CTO
75Y4098 N
24 System board assembly, HM55 AMD 512MB 15W Dock, no-TPM, AUO3, with wireless
WAN
v2550-CTO
v2597-CTO
v2598-CTO
v2599-CTO
75Y4100 N
24 System board assembly, HM55 AMD 512MB 15W Dock, no-TPM, AUO3, without wireless
WAN
v2550-CTO
v2597-CTO
v2598-CTO
v2599-CTO
75Y4102 N
25 ExpressCard slot blank bezel for SL410, L410, SL510, and L510 60Y4341 *
25 ExpressCard slot blank bezel for L412 and L512 60Y5023 *
198 ThinkPad SL410, L410, L412, SL510, L510, and L512 Hardware Maintenance Manual

Table 40. Parts list—Overall (continued)
No. FRU (Overall) FRU no. CRU
ID
26 Palm rest assembly without fingerprint reader for SL410 and L410
v2842-CTO, 23x, 24x, 26x, 27x, 28x, 29x, 2Bx, 2Dx, 2Ex, 33x, 34x, 35x, 36x, 37x, 39x, 3Bx,
3Dx, 3Fx, 3Gx, 3Hx, 3Px, 3Qx, 3Rx, 3Sx, 3Tx, 3Ux, 46x, 47x, 48x, 49x, 4Bx, 4Cx, 4Dx,
4Ex, 4Fx, 4Gx, 4Kx, 4Lx, 4Mx, 4Nx, 4Px, 4Qx, 4Rx, 4Sx, 4Tx, 4Ux, 4Vx, 4Wx, 4Xx, 4Yx,
4Zx, 52x, 53x, 54x, 55x, 56x, 59x, 5Ax, 5Bx, 5Cx, 5Dx, 5Ex, 5Fx, 5Gx, 5Hx, 5Jx, 5Kx, 5Lx,
5Mx, 5Nx, 5Px, 5Qx, 5Rx, 5Sx, 5Tx, 5Ux, 5Vx, 5Wx, 5Xx, 5Yx, 5Zx, 62x, 63x, 64x, 65x,
66x, 67x, 68x, 69x, 6Ax, 6Bx, 6Cx, 6Dx, 6Ex, 6Fx, 6Gx, 6Hx, 6Jx, 6Kx, 6Lx, 6Mx, 6Nx,
6Px, 6Qx, 6Rx, 6Sx, 6Tx, 6Ux, 6Zx, 76x, 77x, 78x, 7Bx, 7Cx, 7Dx, 7Ex, 7Fx, 7Gx, 7Hx,
7Jx, 7Ux, 7Vx, 8Cx, 8Dx, 8Ex, 8Fx, 8Gx, 8Hx, 8Jx, 8Kx, 8Lx, 8Mx, 8Nx, 8Rx, 8Sx, 8Tx,
8Ux, 8Vx, 8Wx, 8Xx, 8Yx, 8Zx, 92x, 93x, 94x, 95x, 96x, 97x, 98x, 99x, 9Ax, 9Bx, 9Cx,
9Dx, 9Ex, 9Fx, 9Gx, 9Hx, 9Jx, 9Kx, 9Lx, 9Mx, 9Nx, 9Px, 9Qx, 9Rx, 9Sx, 9Tx, 9Ux, 9Vx,
9Wx, 9Xx, 9Yx, 9Zx, A2x, A3x, A4x, A5x, A6x, A7x, A8x, A9x, AAx, ABx, AGx, AMx,
ANx, APx, AQx, ARx, ASx, ATx, AUx, AVx, AWx, AXx, AYx, AZx, B2x, B3x, B4x, B5x,
B6x, B7x, B8x, B9x, BAx, BBx, BCx, BDx, BEx, BFx, BGx, BSx, BTx, BVx, BWx, BYx,
BZx, C2x, C3x, C4x, C5x, C6x, C7x, C8x, C9x, CAx, CBx, CCx, CDx, CEx, CFx, CGx,
CNx, CPx, CQx, CRx, CSx, CUx, CVx, CWx, CXx, CYx, CZx, D2x, D3x, D4x, D5x, D6x,
D7x, D8x, D9x, DAx, DBx, DCx, DDx, DEx, DFx, DGx, DHx, DJx, DKx, DLx, DPx,
DQx, DRx, DSx, DTx, DUx, DVx, DWx, DXx, DYx, DZx, E2x, E6x, EBx, ECx, EDx, EEx,
EFx, EGx, EHx, EJx, EKx, ELx, EMx, ENx, EPx, EQx, ERx, ESx, ETx, EUx, EVx, EWx,
EXx, F2x, F6x, F7x, F8x, F9x, FBx, FCx, FDx, FEx, FFx, FGx, FHx, FJx, FKx, FLx, FMx,
FNx, FPx, FQx, FSx, FTx, FUx, FVx, FWx, FXx, FYx, FZx, G2x, G3x, G4x, G5x, G6x,
G7x, G8x, G9x, GBx, GCx, GDx, GEx, GFx, GGx, GLx, GMx, GNx, GPx, GQx, GRx,
GSx, GTx, GUx, GVx, GWx, GXx, GYx, GZx, H2x, H3x, H4x, H5x, H6x, H7x, H8x,
H9x, HAx, HBx, HEx, HFx, HGx, HHx
v2874-CTO, 32x, 34x, 35x, 36x, 39x, 3Bx, 3Ex, 3Gx, 3Kx, 3Lx, 3Mx, 3Nx, 3Px, 3Qx, 3Rx,
3Sx, 46x, 47x, 48x, 49x, 4Ax, 4Bx, 4Cx, 4Dx, 4Fx, 4Gx, 4Hx, 4Jx, 4Kx, 4Lx, 4Mx, 4Nx,
4Px, 4Qx, 53x, 54x, 55x, 56x, 57x, 58x, 59x, 5Ax, 5Bx, 5Cx, 5Dx, 5Ex, 5Fx, 5Gx, 5Hx, 5Jx,
5Kx, 5Lx, 5Mx, 5Nx, 5Px, 5Qx, 5Rx, 62x, 63x, 64x, 65x, 66x, 67x, 68x, 69x, 6Ax, 6Bx,
6Cx, 6Dx, 6Ex, 6Fx, 6Gx, 6Hx, 6Jx, 6Kx, 6Lx, 6Mx, 6Qx, 6Rx, 6Sx, 6Ux, 6Vx, 6Yx, 6Zx,
75x, 76x, 77x, 78x, 79x, 7Ax, 7Cx, 7Dx, 7Ex, 7Fx, 7Gx, 7Hx, 7Jx, 7Kx, 7Lx, 7Mx, 7Nx,
7Px, 7Sx, 7Tx, 7Ux, 7Vx, 7Wx, 7Xx, 7Yx, 7Zx, 82x
v2931-CTO, 25x
60Y4130 N
26 Palm rest assembly with fingerprint reader for SL410 and L410
v2842-CTO, 25x, 2Ax, 2Cx, 3Vx, 42x, 43x, 44x, 45x, 4Ax, 4Hx, 4Jx, 57x, 58x, 6Vx, 6Wx,
6Xx, 6Yx, 72x, 73x, 74x, 75x, 7Px, 7Qx, 7Rx, 7Sx, 7Tx, 7Wx, 7Xx, 7Yx, 7Zx, 82x, 83x, 84x,
85x, 86x, 87x, 88x, 89x, 8Ax, 8Bx, ACx, ADx, AEx, AFx, AHx, AJx, AKx, ALx, BHx, BJx,
BKx, BMx, BNx, BPx, BQx, BRx, BUx, BXx, CHx, CJx, CKx, CLx, CMx, DMx, DNx,
E3x, E4x, E5x, E7x, E8x, E9x, EAx, EYx, EZx, F3x, F4x, F5x, FAx, GHx, GJx, GKx, HCx,
HDx
v2874-CTO, 33x, 37x, 52x, 6Nx, 6Px, 6Tx, 6Wx, 6Xx, 72x, 73x, 74x, 7Bx, 7Qx, 7Rx
v2931-CTO, 26x
60Y4132 N
26 Palm rest assembly without fingerprint reader for L412
v0530-CTO, 32x, 52x, 53x, 54x, 55x, 56x, 57x, 59x, 5Ax, 5Bx, 5Cx, 5Dx, 5Ex, 5Fx, 5Gx,
5Kx, 5Lx, 5Mx, 5Nx, 5Px, 5Qx, 5Rx, 5Sx, 5Tx, 5Ux, 5Vx, 5Wx, 5Xx, 62x, 63x
v0553-CTO, 42x, 43x, 55x, 58x, 5Dx, 5Kx, 5Lx, 5Nx, 5Yx, 5Zx, 62x, 63x, 64x, 65x, 66x, 67x,
68x, 69x, 6Dx, 6Sx, 6Tx
v0585-CTO, 42x, 43x, 57x, 58x, 59x
v0591-CTO, 52x, 53x
60Y5015 N
Parts list 199

Table 40. Parts list—Overall (continued)
No. FRU (Overall) FRU no. CRU
ID
26 Palm rest assembly with fingerprint reader for L412
v0530-CTO, 5Jx, 5Zx
v0553-CTO, 33x, 35x, 36x, 44x, 52x, 53x, 54x, 56x, 57x, 59x, 5Ax, 5Bx, 5Cx, 5Ex, 5Fx, 5Gx,
5Hx, 5Jx, 5Mx, 5Px, 5Qx, 5Rx, 5Tx, 5Ux, 5Vx, 5Wx, 5Xx, 6Bx, 6Cx, 6Fx, 6Gx, 6Hx, 6Jx,
6Kx, 6Lx, 6Mx, 6Nx, 6Px, 6Qx, 6Rx
v0585-CTO, 44x, 52x, 53x, 54x, 55x, 56x, 5Ax, 5Bx, 5Dx, 5Fx, 5Hx, 5Kx, 5Mx, 5Px, 5Rx,
5Tx, 5Vx, 5Yx
v0591-CTO
60Y5017 N
26 Palm rest assembly without fingerprint reader for SL510 and L510
v2847-CTO, 25x, 29x, 2Ax, 2Bx, 2Ex, 2Fx, 2Gx, 2Hx, 2Jx, 2Kx, 2Nx, 2Px, 2Qx, 2Rx, 2Vx,
2Wx, 2Xx, 2Yx, 35x, 36x, 37x, 38x, 39x, 3Dx, 3Ex, 3Kx, 3Lx, 3Mx, 3Nx, 3Px, 3Wx, 3Xx,
3Yx, 3Zx, 42x, 43x, 44x, 45x, 46x, 47x, 48x, 49x, 4Ax, 4Bx, 4Cx, 4Dx, 4Ex, 4Fx, 4Gx, 4Hx,
4Jx, 4Nx, 4Px, 4Qx, 4Rx, 4Sx, 4Tx, 4Ux, 55x, 56x, 57x, 58x, 59x, 5Ax, 5Bx, 5Cx, 5Dx,
5Ex, 5Fx, 5Gx, 5Hx, 5Jx, 5Kx, 5Lx, 5Mx, 5Nx, 5Px, 5Qx, 5Tx, 5Ux, 5Vx, 5Wx, 5Xx, 66x,
67x, 68x, 69x, 6Ax, 6Bx, 6Cx, 6Dx, 6Ex, 6Fx, 6Gx, 6Hx, 6Jx, 6Kx, 6Lx, 6Mx, 6Nx, 6Px,
6Qx, 6Rx, 6Sx, 6Tx, 6Ux, 6Vx, 6Wx, 6Xx, 6Yx, 6Zx, 72x, 73x, 74x, 75x, 76x, 77x, 78x, 79x,
7Ax, 7Bx, 7Cx, 7Dx, 7Ex, 7Fx, 7Nx, 7Px, 7Tx, 7Ux, 7Vx, 7Wx, 7Xx, 7Yx, 83x, 84x, 85x,
86x, 87x, 89x, 8Ax, 8Bx, 8Cx, 8Dx, 8Ex, 8Fx, 8Gx, 8Hx, 8Jx, 8Kx, 8Lx, 8Mx, 8Vx, 8Wx,
8Xx, 8Zx, 92x, 97x, 98x, 99x, 9Fx, 9Gx, 9Hx, 9Jx, 9Kx, 9Lx, 9Mx, 9Nx, 9Px, 9Qx, 9Rx,
9Sx, 9Tx, 9Ux, 9Vx, 9Wx, 9Xx, 9Yx, 9Zx, A2x, A3x, A4x, A5x, A6x, A7x, A8x, A9x, AAx,
ABx, ACx, AJx, AMx, ANx, APx, AQx, ARx, ASx, AUx, AXx, AYx, AZx, B2x, B4x, B5x,
B6x, B7x, B8x, B9x, BAx, BBx, Q2x, Q7x, QAx, QBx, QEx, QFx, QGx, QHx, QJx, R2x,
R3x, R4x, R7x, R8x, R9x, RAx, RBx, RCx, RDx, RFx, RGx, RHx, RJx, RKx, RLx, RMx,
RNx, RQx, RRx, RSx, RTx, RUx, RVx, RWx, RXx
v2873-CTO, 32x
v2875-CTO, 24x, 26x, 27x, 28x, 29x, 2Ax, 2Bx, 2Cx, 2Dx, 2Ex, 2Fx, 2Gx, 2Hx, 2Jx, 2Kx,
2Lx, 2Mx, 2Nx, 2Px, 2Qx, 2Rx, 2Sx, 2Tx, 2Ux, 2Vx, 2Wx, 2Xx, 2Yx, 2Zx, 32x, 33x, 35x,
36x, 3Ax, 3Mx, 3Nx, 3Px, 3Wx, 3Xx, 3Yx, 3Zx, 42x, 43x, 44x, 45x, 46x, 47x, 48x, 49x,
4Ax, 4Bx, 4Cx, 4Dx, 4Ex, 4Fx, 4Gx, 4Hx, 4Jx, 4Kx, 4Px, 4Qx, 4Rx, 4Sx, 4Tx, 4Xx, 4Yx,
52x, 53x, 54x, 55x, 56x, 57x, 58x, 59x, 5Ax, 5Bx, R2x, R3x, R4x, R6x, R7x, R8x, R9x, RAx,
RBx, RCx, RDx, RJx
60Y4134 N
26 Palm rest assembly with fingerprint reader for SL510 and L510
v2847-CTO, 26x, 27x, 28x, 2Cx, 2Dx, 2Lx, 2Mx, 2Sx, 2Tx, 2Ux, 2Zx, 33x, 34x, 3Qx, 3Vx,
4Vx, 4Wx, 4Xx, 4Yx, 4Zx, 52x, 53x, 54x, 5Rx, 5Sx, 5Yx, 5Zx, 62x, 63x, 64x, 65x, 7Jx, 7Kx,
7Lx, 7Mx, 7Qx, 7Rx, 7Sx, 7Zx, 82x, 88x, 8Nx, 8Px, 8Qx, 8Rx, 8Sx, 8Tx, 8Ux, 8Yx, 93x,
94x, 95x, 96x, 9Ax, 9Bx, 9Cx, 9Dx, 9Ex, ADx, AEx, AFx, AGx, AHx, AKx, ALx, ATx,
AVx, AWx, B3x, Q3x, Q4x, Q5x, Q6x, Q8x, Q9x, QCx, QDx, R5x, R6x, RPx
v2873-CTO, 33x
v2875-CTO, 25x, 39x, 4Lx, 4Nx, 4Ux, 4Vx, 4Wx, 5Cx, R5x, RFx, RGx, RHx
60Y4136 N
26 Palm rest assembly without fingerprint reader for L512
v2550-CTO, 42x, 43x, 53x, 57x, 58x, 59x
v2597-CTO, 32x, 52x, 53x, 54x, 55x, 56x, 58x, 59x, 5Ax, 5Bx, 5Cx, 5Dx, 5Ex, 5Fx, 5Gx,
5Hx, 5Jx, 5Kx, 5Lx, 5Mx, 5Nx, 5Px, 5Qx, 5Rx, 5Sx, 5Tx, 5Xx, 5Yx
v2598-CTO, 34x, 42x, 43x, 52x, 53x, 54x, 55x, 5Dx, 5Ex, 5Fx, 5Mx, 5Nx, 62x, 67x, 68x, 69x,
6Ax, 6Bx, 6Cx, 6Dx, 6Ex, 6Fx, 6Gx
v2599-CTO, 52x, 53x
75Y4616 N
26 Palm rest assembly with fingerprint reader for L512
v2550-CTO, 44x, 52x, 54x, 55x, 5Ax, 5Bx, 5Dx, 5Fx, 5Hx, 5Kx, 5Mx, 5Px, 5Rx, 5Tx, 5Vx,
5Xx
v2597-CTO, 5Vx, 5Wx
v2598-CTO, 33x, 35x, 44x, 56x, 57x, 58x, 59x, 5Ax, 5Bx, 5Cx, 5Gx, 5Hx, 5Jx, 5Kx, 5Lx,
5Px, 5Qx, 5Rx, 5Sx, 5Tx, 5Vx, 5Wx, 5Xx, 5Yx, 5Zx, 63x, 64x, 65x, 66x, 6Jx, 6Kx, 6Lx
v2599-CTO
75Y4618 N
27 Keyboard (see “Keyboard” on page 214.)
200 ThinkPad SL410, L410, L412, SL510, L510, and L512 Hardware Maintenance Manual

LCD FRUs
In ThinkPad SL410, L410, L412, SL510, L510, and L512, there are following types of
LCDs.
v14.0-inch HD LED-backlight LCD (Table 41 on page 203)
v15.6-inch HD LED-backlight LCD (Table 42 on page 207)
v15.6-inch HDx, LED-backlight LCD (Table 43 on page 212)
1
3
4
5
6
7
8
9
2
202 ThinkPad SL410, L410, L412, SL510, L510, and L512 Hardware Maintenance Manual

Table 41. Parts list—14.0-inch HD LCD
No. FRU (14.0-inch HD LCD) FRU no. CRU
ID
1 LCD front bezel for 14W 75Y4787 N
2 Integrated camera with microphone (0.3M)
v2842-CTO, 23x, 2Dx, 2Ex, 33x, 4Qx, 59x, 5Ax, 5Bx, 5Cx, B8x, B9x, BAx, BBx, BCx, C2x,
C3x, C4x, C5x, C6x, C8x, C9x, CAx, CBx, CCx, CRx, CSx, CUx, CVx, CWx, CXx, CYx,
CZx, D2x, D3x, D4x, D5x, D6x, D7x, D8x, D9x, FDx, FEx, FFx, FGx, FHx, FJx, FKx, FLx,
FMx, GRx, GSx, GZx, H2x, H3x, H4x, H5x, H6x, H7x, H8x, HFx, HGx, HHx
v2874-CTO, 39x, 3Bx, 67x, 68x, 69x, 6Ax, 6Bx, 6Cx, 6Dx, 6Ux, 6Yx, 76x, 77x, 78x, 79x,
7Ax, 7Vx, 7Wx, 7Xx, 7Yx, 7Zx, 82x
v2931-CTO
60Y3325 N
2 Integrated camera with microphone (2.0M)
v2842-CTO, 25x, 26x, 27x, 28x, 29x, 2Ax, 2Cx, 34x, 35x, 36x, 37x, 39x, 3Bx, 3Dx, 3Fx, 3Gx,
3Hx, 3Px, 3Qx, 3Rx, 3Sx, 3Tx, 3Ux, 3Vx, 42x, 43x, 44x, 45x, 46x, 47x, 48x, 49x, 4Bx, 4Dx,
4Ex, 4Fx, 4Gx, 4Kx, 4Lx, 4Mx, 4Rx, 4Sx, 4Vx, 4Xx, 4Yx, 4Zx, 52x, 53x, 54x, 56x, 57x, 58x,
5Dx, 5Ex, 5Fx, 5Gx, 5Hx, 5Jx, 5Kx, 5Lx, 5Mx, 5Nx, 5Px, 5Qx, 5Rx, 5Sx, 5Tx, 5Ux, 5Vx,
5Wx, 5Xx, 5Yx, 5Zx, 62x, 63x, 64x, 65x, 66x, 67x, 68x, 69x, 6Ax, 6Bx, 6Cx, 6Dx, 6Ex, 6Fx,
6Gx, 6Hx, 6Jx, 6Kx, 6Lx, 6Mx, 6Nx, 6Px, 6Qx, 6Rx, 6Sx, 6Tx, 6Ux, 6Wx, 6Xx, 6Yx, 6Zx,
72x, 73x, 74x, 75x, 76x, 77x, 78x, 7Bx, 7Cx, 7Dx, 7Ex, 7Fx, 7Gx, 7Hx, 7Jx, 7Px, 7Qx, 7Rx,
7Sx, 7Tx, 7Ux, 7Vx, 85x, 86x, 87x, 88x, 89x, 8Ax, 8Bx, 8Cx, 8Dx, 8Ex, 8Fx, 8Gx, 8Hx, 8Jx,
8Kx, 8Lx, 8Mx, 8Nx, 8Zx, 92x, 93x, 94x, 95x, 96x, 97x, 98x, 99x, 9Ax, 9Bx, 9Cx, 9Dx,
9Ex, 9Fx, 9Gx, 9Rx, 9Sx, 9Tx, 9Ux, 9Vx, 9Wx, 9Xx, 9Yx, 9Zx, A2x, A3x, A4x, A5x, A6x,
A7x, A8x, A9x, AAx, ACx, ADx, AEx, AFx, AGx, AHx, AJx, AKx, ALx, AMx, ANx,
APx, AQx, ARx, ASx, ATx, AUx, AVx, AWx, AXx, AYx, AZx, B2x, B3x, B4x, B5x, B6x,
B7x, BDx, BEx, BFx, BGx, BHx, BJx, BKx, BMx, BNx, BPx, BQx, BRx, BSx, BTx, BUx,
BVx, BWx, BXx, BYx, BZx, C7x, CDx, CEx, CFx, CGx, CHx, CJx, CKx, CLx, CMx, CNx,
CPx, CQx, DAx, DBx, DCx, DDx, DEx, DFx, DGx, DHx, DJx, DKx, DLx, DMx, DNx,
DPx, DQx, DRx, DSx, DTx, DUx, DVx, DWx, DXx, DYx, DZx, E2x, E3x, E4x, E5x, E6x,
E7x, E8x, E9x, EAx, EBx, ECx, EDx, EEx, EFx, EGx, EHx, EJx, EKx, ELx, EMx, ENx,
EPx, EQx, ERx, ESx, ETx, EUx, EVx, EWx, EXx, EYx, EZx, F2x, F3x, F4x, F5x, F6x, F7x,
F8x, F9x, FAx, FBx, FCx, FNx, FPx, FQx, FSx, FTx, FUx, FVx, FWx, FXx, FYx, FZx, G2x,
G3x, G4x, G5x, G6x, G7x, G8x, G9x, GBx, GCx, GDx, GEx, GFx, GGx, GHx, GJx, GKx,
GLx, GMx, GNx, GPx, GQx, GTx, GUx, GVx, GWx, GXx, GYx, H9x, HAx, HBx, HCx,
HDx, HEx
v2874-CTO, 33x, 34x, 35x, 36x, 37x, 3Ex, 3Gx, 3Kx, 3Lx, 3Rx, 3Sx, 48x, 4Bx, 4Cx, 4Jx, 4Kx,
4Lx, 4Px, 4Qx, 52x, 53x, 54x, 55x, 56x, 57x, 58x, 59x, 5Ax, 5Kx, 5Lx, 5Mx, 5Nx, 5Px,
5Qx, 5Rx, 62x, 63x, 64x, 65x, 66x, 6Ex, 6Fx, 6Gx, 6Hx, 6Jx, 6Kx, 6Lx, 6Mx, 6Nx, 6Px,
6Qx, 6Rx, 6Sx, 6Tx, 6Vx, 6Wx, 6Xx, 6Zx, 72x, 73x, 74x, 7Bx, 7Cx, 7Dx, 7Ex, 7Fx, 7Gx,
7Hx, 7Jx, 7Kx, 7Lx, 7Mx, 7Nx, 7Px, 7Qx, 7Rx, 7Sx, 7Tx, 7Ux
v2931-CTO, 25x, 26x
v0530-CTO, 32x, 52x, 53x, 54x, 55x, 56x, 57x, 59x, 5Ax, 5Bx, 5Cx, 5Dx, 5Ex, 5Gx, 5Jx, 5Lx,
5Mx, 5Nx, 5Px, 5Qx, 5Rx, 5Sx, 5Tx, 5Ux, 5Vx, 5Wx, 5Xx, 5Zx, 62x, 63x
v0553-CTO, 33x, 35x, 36x, 43x, 44x, 53x, 54x, 56x, 57x, 58x, 59x, 5Cx, 5Fx, 5Jx, 5Kx, 5Lx,
5Mx, 5Nx, 5Px, 5Qx, 5Rx, 5Yx, 5Zx, 62x, 63x, 64x, 65x, 66x, 67x, 68x, 69x, 6Bx, 6Cx,
6Dx, 6Fx, 6Gx, 6Hx, 6Jx, 6Kx, 6Lx, 6Mx, 6Nx, 6Sx, 6Tx
v0585-CTO, 43x, 44x, 54x, 55x, 56x, 5Bx, 5Dx, 5Fx, 5Hx, 5Kx, 5Mx, 5Px, 5Rx, 5Tx, 5Vx
v0591-CTO, 52x, 53x
60Y3327 N
Parts list 203

Table 41. Parts list—14.0-inch HD LCD (continued)
No. FRU (14.0-inch HD LCD) FRU no. CRU
ID
2 Microphone
v2842-CTO, 24x, 2Bx, 4Ax, 4Cx, 4Hx, 4Jx, 4Nx, 4Px, 4Tx, 4Ux, 4Wx, 55x, 6Vx, 7Wx, 7Xx,
7Yx, 7Zx, 82x, 83x, 84x, 8Rx, 8Sx, 8Tx, 8Ux, 8Vx, 8Wx, 8Xx, 8Yx, 9Hx, 9Jx, 9Kx, 9Lx,
9Mx, 9Nx, 9Px, 9Qx, ABx
v2874-CTO, 32x, 3Mx, 3Nx, 3Px, 3Qx, 46x, 47x, 49x, 4Ax, 4Dx, 4Fx, 4Gx, 4Hx, 4Mx, 4Nx,
5Bx, 5Cx, 5Dx, 5Ex, 5Fx, 5Gx, 5Hx, 5Jx, 75x
v2931-CTO
v0530-CTO, 5Fx, 5Kx
v0553-CTO, 42x, 52x, 55x, 5Ax, 5Bx, 5Dx, 5Ex, 5Gx, 5Hx, 5Tx, 5Ux, 5Vx, 5Wx, 5Xx, 6Px,
6Qx, 6Rx
v0585-CTO, 42x, 52x, 53x, 57x, 58x, 59x, 5Ax, 5Yx
v0591-CTO
60Y3329 N
3 Wireless WAN antenna set 14W
v2842-CTO, 23x, 4Yx, 52x, 8Ex, A8x, AAx, ADx, AFx, AJx, ALx, B9x, BCx, DJx, DLx,
FNx, FPx, FQx, FSx, FTx, FUx, FVx, FWx, G7x
v2874-CTO
v2931-CTO, 25x, 26x
v0530-CTO, 52x, 54x, 56x, 62x, 63x
v0553-CTO, 35x, 36x, 42x, 43x, 44x, 54x, 55x, 56x, 57x, 58x, 59x, 5Cx, 5Fx, 5Lx, 5Px, 5Qx,
6Hx, 6Jx, 6Mx, 6Nx, 6Rx, 6Sx, 6Tx
v0585-CTO, 42x, 43x, 44x, 54x, 55x, 56x
v0591-CTO
45M2852 N
4 Hinges 14W 60Y4347 N
4 Hinges 14W 60Y4348 N
5 LCD cover kit, paint 14W (with logo)
v2842-CTO, 23x, 24x, 25x, 26x, 27x, 28x, 29x, 2Ax, 4Qx, 4Rx, 4Sx, 4Tx, 4Ux, 4Vx, 4Xx,
4Yx, 4Zx, 52x, 53x, 54x, 55x, 56x, 57x, 58x, 6Wx, 6Xx, 6Yx, 6Zx, 72x, 73x, 74x, 75x, 76x,
77x, 78x, 7Jx, A7x, A8x, A9x, AAx, ABx, ACx, ADx, AEx, AFx, AGx, AHx, AJx, AKx,
ALx, AMx, B8x, B9x, BAx, BBx, BCx, BPx, BQx, BRx, BSx, BTx, BUx, BVx, CNx, CPx,
CQx, DHx, DJx, DKx, DLx, DMx, DNx, DPx, E3x, E4x, E5x, E6x, E7x, E8x, E9x, EAx,
F8x, F9x, FAx, FBx, FCx, GEx, GFx, GGx, GLx, GMx, GNx, GPx, GQx, GXx, GYx, H7x,
H8x, HAx, HBx, HDx, HEx, HFx
v2874-CTO, 33x, 34x, 35x, 36x, 46x, 47x, 48x, 49x, 4Ax, 4Bx, 4Cx, 52x, 6Dx, 6Nx, 6Px,
6Ux, 6Vx, 6Wx, 6Xx, 78x, 79x, 7Ax, 7Bx, 7Qx, 7Rx, 7Sx, 7Tx, 7Ux, 7Vx, 82x
v2931-CTO, 25x, 26x
v0530-all
v0553-all
v0585-all
v0591-all
75Y4785 N
204 ThinkPad SL410, L410, L412, SL510, L510, and L512 Hardware Maintenance Manual

Table 41. Parts list—14.0-inch HD LCD (continued)
No. FRU (14.0-inch HD LCD) FRU no. CRU
ID
5 LCD cover kit, IMR (In Mold Releases) 14W (with logo)
v2842-CTO, 2Bx, 2Cx, 2Dx, 2Ex, 33x, 34x, 35x, 36x, 37x, 39x, 3Bx, 3Dx, 3Fx, 3Gx, 3Hx,
3Px, 3Qx, 3Rx, 3Sx, 3Tx, 3Ux, 3Vx, 42x, 43x, 44x, 45x, 46x, 47x, 48x, 49x, 4Ax, 4Bx, 4Cx,
4Dx, 4Ex, 4Fx, 4Gx, 4Hx, 4Jx, 4Kx, 4Lx, 4Mx, 4Nx, 4Px, 4Wx, 59x, 5Ax, 5Bx, 5Cx, 5Dx,
5Ex, 5Fx, 5Gx, 5Hx, 5Jx, 5Kx, 5Lx, 5Mx, 5Nx, 5Px, 5Qx, 5Rx, 5Sx, 5Tx, 5Ux, 5Vx, 5Wx,
5Xx, 5Yx, 5Zx, 62x, 63x, 64x, 65x, 66x, 67x, 68x, 69x, 6Ax, 6Bx, 6Cx, 6Dx, 6Ex, 6Fx, 6Gx,
6Hx, 6Jx, 6Kx, 6Lx, 6Mx, 6Nx, 6Px, 6Qx, 6Rx, 6Sx, 6Tx, 6Ux, 6Vx, 7Bx, 7Cx, 7Dx, 7Ex,
7Fx, 7Gx, 7Hx, 7Px, 7Qx, 7Rx, 7Sx, 7Tx, 7Ux, 7Vx, 7Wx, 7Xx, 7Yx, 7Zx, 82x, 83x, 84x,
85x, 86x, 87x, 88x, 89x, 8Ax, 8Bx, 8Cx, 8Dx, 8Ex, 8Fx, 8Gx, 8Hx, 8Jx, 8Kx, 8Lx, 8Mx,
8Nx, 8Rx, 8Sx, 8Tx, 8Ux, 8Vx, 8Wx, 8Xx, 8Yx, 8Zx, 92x, 93x, 94x, 95x, 96x, 97x, 98x,
99x, 9Ax, 9Bx, 9Cx, 9Dx, 9Ex, 9Fx, 9Gx, 9Hx, 9Jx, 9Kx, 9Lx, 9Mx, 9Nx, 9Px, 9Qx, 9Rx,
9Sx, 9Tx, 9Ux, 9Vx, 9Wx, 9Xx, 9Yx, 9Zx, A2x, A3x, A4x, A5x, A6x, ANx, APx, AQx,
ARx, ASx, ATx, AUx, AVx, AWx, AXx, AYx, AZx, B2x, B3x, B4x, B5x, B6x, B7x, BDx,
BEx, BFx, BGx, BHx, BJx, BKx, BMx, BNx, BWx, BXx, BYx, BZx, C2x, C3x, C4x, C5x,
C6x, C7x, C8x, C9x, CAx, CBx, CCx, CDx, CEx, CFx, CGx, CHx, CJx, CKx, CLx, CMx,
CRx, CSx, CUx, CVx, CWx, CXx, CYx, CZx, D2x, D3x, D4x, D5x, D6x, D7x, D8x, D9x,
DAx, DBx, DCx, DDx, DEx, DFx, DGx, DQx, DRx, DSx, DTx, DUx, DVx, DWx, DXx,
DYx, DZx, E2x, EBx, ECx, EDx, EEx, EFx, EGx, EHx, EJx, EKx, ELx, EMx, ENx, EPx,
EQx, ERx, ESx, ETx, EUx, EVx, EWx, EXx, EYx, EZx, F2x, F3x, F4x, F5x, F6x, F7x, FDx,
FEx, FFx, FGx, FHx, FJx, FKx, FLx, FMx, FNx, FPx, FQx, FSx, FTx, FUx, FVx, FWx,
FXx, FYx, FZx, G2x, G3x, G4x, G5x, G6x, G7x, G8x, G9x, GBx, GCx, GDx, GHx, GJx,
GKx, GRx, GSx, GTx, GUx, GVx, GWx, GZx, H2x, H3x, H4x, H5x, H6x, H9x, HCx,
HGx, HHx
v2874-CTO, 32x, 37x, 39x, 3Bx, 3Ex, 3Gx, 3Kx, 3Lx, 3Mx, 3Nx, 3Px, 3Qx, 3Rx, 3Sx, 4Dx,
4Fx, 4Gx, 4Hx, 4Jx, 4Kx, 4Lx, 4Mx, 4Nx, 4Px, 4Qx, 53x, 54x, 55x, 56x, 57x, 58x, 59x,
5Ax, 5Bx, 5Cx, 5Dx, 5Ex, 5Fx, 5Gx, 5Hx, 5Jx, 5Kx, 5Lx, 5Mx, 5Nx, 5Px, 5Qx, 5Rx, 62x,
63x, 64x, 65x, 66x, 67x, 68x, 69x, 6Ax, 6Bx, 6Cx, 6Ex, 6Fx, 6Gx, 6Hx, 6Jx, 6Kx, 6Lx, 6Mx,
6Qx, 6Rx, 6Sx, 6Tx, 6Yx, 6Zx, 72x, 73x, 74x, 75x, 76x, 77x, 7Cx, 7Dx, 7Ex, 7Fx, 7Gx,
7Hx, 7Jx, 7Kx, 7Lx, 7Mx, 7Nx, 7Px, 7Wx, 7Xx, 7Yx, 7Zx
v2931-CTO
60Y5345 N
6 Speaker assembly for 14W 60Y3333 N
Parts list 205

Table 41. Parts list—14.0-inch HD LCD (continued)
No. FRU (14.0-inch HD LCD) FRU no. CRU
ID
7 LCD cable, HD, Teflon 14W
v2842-CTO, 24x, 25x, 26x, 27x, 28x, 29x, 2Ax, 2Bx, 2Cx, 2Dx, 2Ex, 33x, 34x, 35x, 36x, 37x,
39x, 3Bx, 3Dx, 3Fx, 3Gx, 3Hx, 3Px, 3Qx, 3Rx, 3Sx, 3Tx, 3Ux, 3Vx, 42x, 43x, 44x, 45x,
46x, 47x, 48x, 49x, 4Ax, 4Bx, 4Cx, 4Dx, 4Ex, 4Fx, 4Gx, 4Hx, 4Jx, 4Kx, 4Lx, 4Mx, 4Nx,
4Px, 4Qx, 4Rx, 4Sx, 4Tx, 4Ux, 4Vx, 4Wx, 4Xx, 4Zx, 53x, 54x, 55x, 56x, 57x, 58x, 59x,
5Ax, 5Bx, 5Cx, 5Dx, 5Ex, 5Fx, 5Gx, 5Hx, 5Jx, 5Kx, 5Lx, 5Mx, 5Nx, 5Px, 5Qx, 5Rx, 5Sx,
5Tx, 5Ux, 5Vx, 5Wx, 5Xx, 5Yx, 5Zx, 62x, 63x, 64x, 65x, 66x, 67x, 68x, 69x, 6Ax, 6Bx,
6Cx, 6Dx, 6Ex, 6Fx, 6Gx, 6Hx, 6Jx, 6Kx, 6Lx, 6Mx, 6Nx, 6Px, 6Qx, 6Rx, 6Sx, 6Tx, 6Ux,
6Vx, 6Wx, 6Xx, 6Yx, 6Zx, 72x, 73x, 74x, 75x, 76x, 77x, 78x, 7Bx, 7Cx, 7Dx, 7Ex, 7Fx,
7Gx, 7Hx, 7Jx, 7Px, 7Qx, 7Rx, 7Sx, 7Tx, 7Ux, 7Vx, 7Wx, 7Xx, 7Yx, 7Zx, 82x, 83x, 84x,
85x, 86x, 87x, 88x, 89x, 8Ax, 8Bx, 8Cx, 8Dx, 8Fx, 8Gx, 8Hx, 8Jx, 8Kx, 8Lx, 8Mx, 8Nx,
8Rx, 8Sx, 8Tx, 8Ux, 8Vx, 8Wx, 8Xx, 8Yx, 8Zx, 92x, 93x, 94x, 95x, 96x, 97x, 98x, 99x, 9Ax,
9Bx, 9Cx, 9Dx, 9Ex, 9Fx, 9Gx, 9Hx, 9Jx, 9Kx, 9Lx, 9Mx, 9Nx, 9Px, 9Qx, 9Rx, 9Sx, 9Tx,
9Ux, 9Vx, 9Wx, 9Xx, 9Yx, 9Zx, A2x, A3x, A4x, A5x, A6x, A7x, A9x, ABx, ACx, AEx,
AGx, AHx, AKx, AMx, ANx, APx, AQx, ARx, ASx, ATx, AUx, AVx, AWx, AXx, AYx,
AZx, B2x, B3x, B4x, B5x, B6x, B7x, B8x, BAx, BBx, BDx, BEx, BFx, BGx, BHx, BJx, BKx,
BMx, BNx, BPx, BQx, BRx, BSx, BTx, BUx, BVx, BWx, BXx, BYx, BZx, C2x, C3x, C4x,
C5x, C6x, C7x, C8x, C9x, CAx, CBx, CCx, CDx, CEx, CFx, CGx, CHx, CJx, CKx, CLx,
CMx, CNx, CPx, CQx, CRx, CSx, CUx, CVx, CWx, CXx, CYx, CZx, D2x, D3x, D4x,
D5x, D6x, D7x, D8x, D9x, DAx, DBx, DCx, DDx, DEx, DFx, DGx, DHx, DKx, DMx,
DNx, DPx, DQx, DRx, DSx, DTx, DUx, DVx, DWx, DXx, DYx, DZx, E2x, E3x, E4x, E5x,
E6x, E7x, E8x, E9x, EAx, EBx, ECx, EDx, EEx, EFx, EGx, EHx, EJx, EKx, ELx, EMx,
ENx, EPx, EQx, ERx, ESx, ETx, EUx, EVx, EWx, EXx, EYx, EZx, F2x, F3x, F4x, F5x, F6x,
F7x, F8x, F9x, FAx, FBx, FCx, FDx, FEx, FFx, FGx, FHx, FJx, FKx, FLx, FMx, FXx, FYx,
FZx, G2x, G3x, G4x, G5x, G6x, G8x, G9x, GBx, GCx, GDx, GEx, GFx, GGx, GHx, GJx,
GKx, GLx, GMx, GNx, GPx, GQx, GRx, GSx, GTx, GUx, GVx, GWx, GXx, GYx, GZx,
H2x, H3x, H4x, H5x, H6x, H7x, H8x, H9x, HAx, HBx, HCx, HDx, HEx, HFx, HGx,
HHx
v2874-all
v2931-CTO, 25x, 26x
v0530-CTO, 32x, 53x, 55x, 57x, 59x, 5Ax, 5Bx, 5Cx, 5Dx, 5Ex, 5Fx, 5Gx, 5Jx, 5Kx, 5Lx,
5Mx, 5Nx, 5Px, 5Qx, 5Rx, 5Sx, 5Tx, 5Ux, 5Vx, 5Wx, 5Xx, 5Zx
v0553-CTO, 33x, 52x, 53x, 5Ax, 5Bx, 5Dx, 5Ex, 5Gx, 5Hx, 5Jx, 5Kx, 5Mx, 5Nx, 5Rx, 5Tx,
5Ux, 5Vx, 5Wx, 5Xx, 5Yx, 5Zx, 62x, 63x, 64x, 65x, 66x, 67x, 68x, 69x, 6Bx, 6Cx, 6Dx,
6Fx, 6Gx, 6Kx, 6Lx, 6Px, 6Qx
v0585-CTO, 52x, 53x, 57x, 58x, 59x, 5Ax, 5Bx, 5Dx, 5Fx, 5Hx, 5Kx, 5Mx, 5Px, 5Rx, 5Tx,
5Vx, 5Yx
v0591-CTO
45M2855 N
7 LCD cable, HD, Coaxial 14W
v2842-CTO, 23x, 4Yx, 52x, 8Ex, A8x, AAx, ADx, AFx, AJx, ALx, B9x, BCx, DJx, DLx,
FNx, FPx, FQx, FSx, FTx, FUx, FVx, FWx, G7x
v2874-CTO
v2931-CTO
v0530-CTO, 52x, 54x, 56x, 62x, 63x
v0553-CTO, 35x, 36x, 42x, 43x, 44x, 54x, 55x, 56x, 57x, 58x, 59x, 5Cx, 5Fx, 5Lx, 5Px, 5Qx,
6Hx, 6Jx, 6Mx, 6Nx, 6Rx, 6Sx, 6Tx
v0585-CTO, 42x, 43x, 44x, 54x, 55x, 56x
v0591-CTO
45M2856 N
8 LCD module, 14.0-inch HD glair
v2842-all
v2874-all
42T0670 N
8 LCD module, 14.0-inch HD glair
v2842-all
v2874-all
42T0658 N
206 ThinkPad SL410, L410, L412, SL510, L510, and L512 Hardware Maintenance Manual

Table 41. Parts list—14.0-inch HD LCD (continued)
No. FRU (14.0-inch HD LCD) FRU no. CRU
ID
8 LCD module, 14.0-inch HD glair
v2842-all
v2874-all
42T0684 N
8 LCD module, 14.0-inch HD glair
v2842-all
v2874-all
42T0648 N
8 LCD module, 14.0-inch HD glair
v2842-all
v2874-all
27R2433 N
8 LCD module, 14.0-inch HD glair
v2842-all
v2874-all
27R2463 N
8 LCD module, 14.0-inch HD anti-glair
v2931-all
v0530-all
v0553-all
v0585-all
v0591-all
42T0668 N
8 LCD module, 14.0-inch HD anti-glair
v2931-all
42T0656 N
8 LCD module, 14.0-inch HD anti-glair
v2931-all
42T0682 N
8 LCD module, 14.0-inch HD anti-glair
v2931-all
v0530-all
v0553-all
v0585-all
v0591-all
42T0646 N
8 LCD module, 14.0-inch HD anti-glair
v2931-all
v0530-all
v0553-all
v0585-all
v0591-all
27R2431 N
8 LCD module, 14.0-inch HD anti-glair
v0530-all
v0553-all
v0585-all
v0591-all
27R2465 N
9 Wireless LAN antenna set 14W 45M2851 N
Table 42. Parts list—15.6-inch HD LCD
No. FRU (15.6-inch HD LCD) FRU no. CRU
ID
1 LCD front bezel for 15W 75Y4788 N
Parts list 207

Table 42. Parts list—15.6-inch HD LCD (continued)
No. FRU (15.6-inch HD LCD) FRU no. CRU
ID
2 Integrated camera with microphone (0.3M)
v2847-CTO, 2Gx, 2Vx, 3Wx, 3Xx, 8Bx, 8Cx, 8Dx, 8Ex, 8Fx, 9Lx, 9Mx, 9Nx, 9Px, 9Qx, 9Rx,
9Sx, 9Tx, 9Ux, 9Vx, 9Wx, Q7x, QEx, QFx, QGx, QHx, R7x, R8x, RDx, RJx, RRx, RSx,
RTx, RUx
v2873-CTO
v2875-CTO, 28x, 2Ax, 2Bx, 2Cx, 2Wx, 2Xx, 4Bx, 4Cx, 4Jx, 4Kx, 4Sx, 4Tx, 4Ux, 4Yx, 52x,
53x, 54x, 55x, 56x, 5Bx, R3x, R4x, R5x, RDx, RFx, RGx, RHx, RJx
60Y3325 N
2 Integrated camera with microphone (2.0M)
v2847-CTO, 26x, 27x, 28x, 29x, 2Ax, 2Bx, 2Cx, 2Dx, 2Ex, 2Fx, 2Hx, 2Jx, 2Kx, 2Lx, 2Mx,
2Nx, 2Px, 2Qx, 2Rx, 2Sx, 2Tx, 2Ux, 2Wx, 2Zx, 33x, 34x, 35x, 3Ex, 3Kx, 3Lx, 3Mx, 3Nx,
3Px, 3Qx, 3Vx, 3Yx, 3Zx, 42x, 43x, 44x, 45x, 46x, 47x, 48x, 49x, 4Ax, 4Bx, 4Cx, 4Dx, 4Ex,
4Fx, 4Gx, 4Hx, 4Jx, 4Nx, 4Px, 4Qx, 4Rx, 4Sx, 4Tx, 4Ux, 4Vx, 4Wx, 4Xx, 4Yx, 52x, 53x,
54x, 55x, 56x, 57x, 58x, 59x, 5Ax, 5Bx, 5Cx, 5Dx, 5Ex, 5Fx, 5Gx, 5Hx, 5Jx, 5Kx, 5Nx, 5Px,
5Qx, 5Rx, 5Sx, 5Tx, 5Ux, 5Vx, 5Wx, 5Xx, 5Yx, 5Zx, 62x, 63x, 64x, 65x, 66x, 67x, 68x, 69x,
6Ax, 6Bx, 6Cx, 6Ex, 6Fx, 6Gx, 6Hx, 6Jx, 6Kx, 6Lx, 6Mx, 6Nx, 6Px, 6Qx, 6Zx, 72x, 73x,
74x, 75x, 76x, 77x, 78x, 79x, 7Ax, 7Bx, 7Cx, 7Dx, 7Ex, 7Fx, 7Jx, 7Kx, 7Lx, 7Mx, 7Nx, 7Px,
7Qx, 7Rx, 7Sx, 7Tx, 7Ux, 7Vx, 7Wx, 7Xx, 7Yx, 7Zx, 82x, 83x, 84x, 85x, 87x, 88x, 89x,
8Ax, 8Gx, 8Hx, 8Jx, 8Kx, 8Lx, 8Mx, 8Nx, 8Px, 8Qx, 8Rx, 8Sx, 8Tx, 8Ux, 8Vx, 8Wx, 8Xx,
8Yx, 8Zx, 92x, 93x, 94x, 95x, 96x, 97x, 98x, 99x, 9Ax, 9Bx, 9Cx, 9Dx, 9Ex, 9Fx, 9Gx, 9Hx,
9Jx, 9Kx, 9Xx, 9Yx, 9Zx, A2x, A3x, A4x, A5x, A6x, A7x, A8x, A9x, AAx, ABx, ACx,
ADx, AEx, AFx, AGx, AHx, AKx, ALx, AMx, ANx, APx, ARx, ASx, ATx, AUx, AVx,
AWx, AXx, AYx, AZx, B2x, B3x, B4x, B9x, BAx, BBx, Q2x, Q3x, Q4x, Q5x, Q6x, Q8x,
Q9x, QAx, QBx, QCx, QDx, QJx, R2x, R3x, R4x, R5x, R6x, R9x, RAx, RBx, RGx, RHx,
RKx, RLx, RMx, RNx, RPx, RQx, RVx, RWx, RXx
v2873-CTO, 32x, 33x
v2875-CTO, 25x, 26x, 27x, 2Jx, 2Mx, 2Qx, 39x, 3Ax, 3Mx, 3Nx, 3Px, 3Wx, 3Xx, 45x, 46x,
47x, 4Ex, 4Fx, 4Gx, 4Hx, 4Lx, 4Nx, 4Px, 4Qx, 4Rx, 4Vx, 4Wx, 4Xx, 5Cx, R2x, R6x
v2550-CTO, 43x, 44x, 53x, 54x, 55x, 5Bx, 5Dx, 5Fx, 5Hx, 5Kx, 5Mx, 5Px, 5Rx, 5Tx, 5Vx
v2597-CTO, 32x, 52x, 53x, 54x, 55x, 56x, 58x, 59x, 5Ax, 5Bx, 5Cx, 5Dx, 5Fx, 5Gx, 5Hx,
5Jx, 5Kx, 5Lx, 5Mx, 5Nx, 5Px, 5Qx, 5Tx, 5Vx, 5Wx, 5Xx, 5Yx,
v2598-CTO, 33x, 34x, 35x, 43x, 44x, 52x, 53x, 54x, 55x, 5Ax, 5Bx, 5Dx, 5Ex, 5Fx, 5Gx,
5Hx, 5Jx, 5Kx, 5Lx, 5Mx, 5Nx, 5Px, 5Qx, 5Rx, 5Sx, 5Tx, 62x, 63x, 64x, 65x, 66x, 67x, 68x,
69x, 6Ax, 6Bx, 6Cx, 6Dx, 6Ex, 6Fx, 6Gx
v2599-CTO, 52x, 53x
60Y3327 N
2 Microphone
v2847-CTO, 25x, 2Xx, 2Yx, 36x, 37x, 38x, 39x, 3Dx, 4Zx, 5Lx, 5Mx, 6Dx, 6Rx, 6Sx, 6Tx,
6Ux, 6Vx, 6Wx, 6Xx, 6Yx, 86x, AJx, AQx, B5x, B6x, B7x, B8x, RCx, RFx
v2873-CTO
v2875-CTO, 24x, 29x, 2Dx, 2Ex, 2Fx, 2Gx, 2Hx, 2Kx, 2Lx, 2Nx, 2Px, 2Rx, 2Sx, 2Tx, 2Ux,
2Vx, 2Yx, 2Zx, 32x, 33x, 35x, 36x, 3Yx, 3Zx, 42x, 43x, 44x, 48x, 49x, 4Ax, 4Dx, 57x, 58x,
59x, 5Ax, R7x, R8x, R9x, RAx, RBx, RCx
v2550-CTO, 42x, 52x, 57x, 58x, 59x, 5Ax, 5Xx
v2597-CTO, 5Ex, 5Rx, 5Sx
v2598-CTO, 42x, 56x, 57x, 58x, 59x, 5Cx, 5Vx, 5Wx, 5Xx, 5Yx, 5Zx, 6Jx, 6Kx, 6Lx
v2599-CTO
60Y3329 N
3 Wireless WAN antenna set 15W
v2847-CTO, 2Dx, 2Fx, 34x, 3Kx, 3Mx, 3Px, 3Vx, 5Qx, 7Dx, 7Fx, 7Kx, 7Mx, 7Px, 7Sx, 7Ux,
7Wx, 7Yx, 82x, 8Cx, 8Fx, 9Ex, A7x, A9x, ABx, B4x
v2873-CTO
v2875-CTO
v2550-CTO, 42x, 43x, 44x
v2597-CTO, 53x, 55x, 5Xx, 5Yx
v2598-CTO, 34x, 35x, 42x, 43x, 44x, 52x, 53x, 54x, 55x, 5Ax, 5Bx, 5Cx, 5Ex, 5Gx, 5Jx, 5Lx,
5Nx, 5Qx, 5Sx, 65x, 66x, 6Lx
v2599-CTO, 52x, 53x
45M2854 N
208 ThinkPad SL410, L410, L412, SL510, L510, and L512 Hardware Maintenance Manual

Table 42. Parts list—15.6-inch HD LCD (continued)
No. FRU (15.6-inch HD LCD) FRU no. CRU
ID
4 Hinges 15W 60Y4349 N
4 Hinges 15W 60Y4350 N
5 LCD cover kit Paint 15W (with logo)
v2847-all
v2873-all
v2875-all
v2550-all
v2597-all
v2598-all
v2599-all
75Y4786 N
6 Speaker assembly 60Y3334 N
7 LCD cable, HD, Teflon 15W
v2847-CTO, 25x, 26x, 27x, 28x, 29x, 2Ax, 2Bx, 2Cx, 2Ex, 2Gx, 2Hx, 2Jx, 2Kx, 2Lx, 2Mx,
2Nx, 2Px, 2Qx, 2Rx, 2Sx, 2Tx, 2Ux, 2Vx, 2Wx, 2Xx, 2Yx, 2Zx, 33x, 35x, 36x, 37x, 38x,
39x, 3Dx, 3Ex, 3Lx, 3Nx, 3Qx, 3Wx, 3Xx, 3Yx, 3Zx, 42x, 43x, 44x, 45x, 46x, 47x, 48x, 49x,
4Ax, 4Bx, 4Cx, 4Dx, 4Ex, 4Fx, 4Gx, 4Hx, 4Jx, 4Nx, 4Px, 4Qx, 4Rx, 4Sx, 4Tx, 4Ux, 4Vx,
4Wx, 4Xx, 4Yx, 4Zx, 52x, 53x, 54x, 55x, 56x, 57x, 58x, 59x, 5Ax, 5Bx, 5Cx, 5Dx, 5Ex, 5Fx,
5Gx, 5Hx, 5Jx, 5Kx, 5Lx, 5Mx, 5Nx, 5Px, 5Rx, 5Sx, 5Tx, 5Ux, 5Vx, 5Wx, 5Xx, 5Yx, 5Zx,
62x, 63x, 64x, 65x, 66x, 67x, 68x, 69x, 6Ax, 6Bx, 6Cx, 6Dx, 6Ex, 6Fx, 6Gx, 6Hx, 6Jx, 6Kx,
6Lx, 6Mx, 6Nx, 6Px, 6Qx, 6Rx, 6Sx, 6Tx, 6Ux, 6Vx, 6Wx, 6Xx, 6Yx, 6Zx, 72x, 73x, 74x,
75x, 76x, 77x, 78x, 79x, 7Ax, 7Bx, 7Cx, 7Ex, 7Jx, 7Lx, 7Nx, 7Qx, 7Rx, 7Tx, 7Vx, 7Xx, 7Zx,
83x, 84x, 85x, 86x, 87x, 88x, 89x, 8Ax, 8Bx, 8Dx, 8Ex, 8Gx, 8Hx, 8Jx, 8Kx, 8Lx, 8Mx,
8Nx, 8Px, 8Qx, 8Rx, 8Sx, 8Tx, 8Ux, 8Vx, 8Wx, 8Xx, 8Yx, 8Zx, 92x, 93x, 94x, 95x, 96x,
97x, 98x, 99x, 9Ax, 9Bx, 9Cx, 9Dx, 9Fx, 9Gx, 9Hx, 9Jx, 9Kx, 9Lx, 9Mx, 9Nx, 9Px, 9Qx,
9Rx, 9Sx, 9Tx, 9Ux, 9Vx, 9Wx, 9Xx, 9Yx, 9Zx, A2x, A3x, A4x, A5x, A6x, A8x, AAx, ACx,
ADx, AEx, AFx, AGx, AHx, AJx, AKx, ALx, AMx, ANx, APx, AQx, ARx, ASx, ATx,
AUx, AVx, AWx, AXx, AYx, AZx, B2x, B3x, B5x, B6x, B7x, B8x, B9x, BAx, BBx, Q2x,
Q3x, Q4x, Q5x, Q6x, Q7x, Q8x, Q9x, QAx, QBx, QCx, QDx, QEx, QFx, QGx, QHx, QJx,
R2x, R3x, R4x, R5x, R6x, R7x, R8x, R9x, RAx, RBx, RCx, RDx, RFx, RGx, RHx, RJx,
RKx, RLx, RMx, RNx, RPx, RQx, RRx, RSx, RTx, RUx, RVx, RWx, RXx
v2873-CTO, 32x, 33x
v2875-CTO, 24x, 25x, 26x, 27x, 28x, 29x, 2Ax, 2Bx, 2Cx, 2Dx, 2Ex, 2Fx, 2Gx, 2Hx, 2Jx,
2Kx, 2Lx, 2Mx, 2Nx, 2Px, 2Qx, 2Rx, 2Sx, 2Tx, 2Ux, 2Vx, 2Wx, 2Xx, 2Yx, 2Zx, 32x, 33x,
35x, 36x, 39x, 3Ax, 3Mx, 3Nx, 3Px, 3Wx, 3Xx, 3Yx, 3Zx, 42x, 43x, 44x, 45x, 46x, 47x,
48x, 49x, 4Ax, 4Bx, 4Cx, 4Dx, 4Ex, 4Fx, 4Gx, 4Hx, 4Jx, 4Kx, 4Lx, 4Nx, 4Px, 4Qx, 4Rx,
4Sx, 4Tx, 4Ux, 4Vx, 4Wx, 4Xx, 4Yx, 52x, 53x, 54x, 55x, 56x, 57x, 58x, 59x, 5Ax, 5Bx, 5Cx,
R2x, R3x, R4x, R5x, R6x, R7x, R8x, R9x, RAx, RBx, RCx, RDx, RFx, RGx, RHx, RJx
v2550-CTO, 52x, 53x, 54x, 55x, 57x, 58x, 59x, 5Ax, 5Bx, 5Dx, 5Fx, 5Hx, 5Kx, 5Mx, 5Px,
5Rx, 5Tx, 5Vx, 5Xx
v2597-CTO, 32x, 52x, 54x, 56x, 58x, 59x, 5Ax, 5Bx, 5Cx, 5Dx, 5Ex, 5Fx, 5Gx, 5Hx, 5Jx,
5Kx, 5Lx, 5Mx, 5Nx, 5Px, 5Qx, 5Rx, 5Sx, 5Tx, 5Vx, 5Wx
v2598-CTO, 33x, 56x, 57x, 58x, 59x, 5Dx, 5Fx, 5Hx, 5Kx, 5Mx, 5Px, 5Rx, 5Tx, 5Vx, 5Wx,
5Xx, 5Yx, 5Zx, 62x, 63x, 64x, 67x, 68x, 69x, 6Ax, 6Bx, 6Cx, 6Dx, 6Ex, 6Fx, 6Gx, 6Jx, 6Kx
v2599-CTO
45M2857 N
7 LCD cable, HD, Coaxial 15W
v2847-CTO, 2Dx, 2Fx, 34x, 3Kx, 3Mx, 3Px, 3Vx, 5Qx, 7Dx, 7Fx, 7Kx, 7Mx, 7Px, 7Sx, 7Ux,
7Wx, 7Yx, 82x, 8Cx, 8Fx, 9Ex, A7x, A9x, ABx, B4x
v2873-CTO
v2875-CTO
v2550-CTO, 42x, 43x, 44x
v2597-CTO, 53x, 55x, 5Xx, 5Yx
v2598-CTO, 34x, 35x, 42x, 43x, 44x, 52x, 53x, 54x, 55x, 5Ax, 5Bx, 5Cx, 5Ex, 5Gx, 5Jx, 5Lx,
5Nx, 5Qx, 5Sx, 65x, 66x, 6Lx
v2599-CTO, 52x, 53x
45M2858 N
Parts list 209

Table 42. Parts list—15.6-inch HD LCD (continued)
No. FRU (15.6-inch HD LCD) FRU no. CRU
ID
8 LCD module, 15.6-inch HD glair
v2847-CTO, 25x, 26x, 27x, 28x, 29x, 2Ax, 2Bx, 2Cx, 2Dx, 2Ex, 2Fx, 2Gx, 2Hx, 2Jx, 2Kx,
2Lx, 2Mx, 2Nx, 2Px, 2Qx, 2Rx, 2Sx, 2Tx, 2Ux, 2Vx, 2Wx, 2Xx, 2Yx, 2Zx, 33x, 34x, 35x,
36x, 37x, 38x, 39x, 3Dx, 3Ex, 3Kx, 3Lx, 3Mx, 3Nx, 3Px, 3Qx, 3Vx, 3Wx, 3Xx, 3Yx, 3Zx,
42x, 43x, 44x, 45x, 46x, 47x, 48x, 49x, 4Ax, 4Bx, 4Cx, 4Dx, 4Ex, 4Fx, 4Gx, 4Hx, 4Jx, 4Nx,
4Px, 4Qx, 4Rx, 4Sx, 4Tx, 4Ux, 52x, 53x, 54x, 5Zx, 62x, 63x, 64x, 65x, 66x, 67x, 68x, 69x,
6Ax, 6Bx, 6Cx, 6Dx, 6Ex, 6Fx, 6Gx, 6Hx, 6Jx, 6Kx, 6Lx, 6Mx, 6Nx, 6Px, 6Qx, 6Rx, 6Sx,
6Tx, 6Ux, 6Vx, 6Wx, 6Xx, 6Yx, 6Zx, 72x, 73x, 74x, 75x, 76x, 77x, 78x, 79x, 7Ax, 7Bx,
7Qx, 7Rx, 7Sx, 7Tx, 7Ux, 7Vx, 7Wx, 7Xx, 7Yx, 7Zx, 82x, 89x, 8Ax, 8Bx, 8Cx, 8Dx, 8Ex,
8Fx, 8Gx, 8Hx, 8Jx, 8Kx, 8Lx, 8Mx, 8Nx, 8Qx, 8Sx, 8Vx, 8Xx, 8Zx, 93x, 95x, 9Ax, 9Bx,
9Cx, 9Dx, 9Ex, 9Fx, 9Ux, 9Vx, 9Wx, 9Xx, 9Yx, 9Zx, A2x, A3x, A4x, A5x, A6x, A7x, A8x,
A9x, AAx, ABx, ACx, ADx, AEx, AHx, AMx, ANx, APx, AQx, ARx, ASx, ATx, AUx,
AVx, AWx, AYx, BAx, BBx, Q2x, Q6x, R7x, R8x, RAx, RHx, RJx, RMx, RNx, RPx, RQx,
RRx
v2875-all
42T0652 N
8 LCD module, 15.6-inch HD glair
v2847-CTO, 25x, 26x, 27x, 28x, 29x, 2Ax, 2Bx, 2Cx, 2Dx, 2Ex, 2Fx, 2Gx, 2Hx, 2Jx, 2Kx,
2Lx, 2Mx, 2Nx, 2Px, 2Qx, 2Rx, 2Sx, 2Tx, 2Ux, 2Vx, 2Wx, 2Xx, 2Yx, 2Zx, 33x, 34x, 35x,
36x, 37x, 38x, 39x, 3Dx, 3Ex, 3Kx, 3Lx, 3Mx, 3Nx, 3Px, 3Qx, 3Vx, 3Wx, 3Xx, 3Yx, 3Zx,
42x, 43x, 44x, 45x, 46x, 47x, 48x, 49x, 4Ax, 4Bx, 4Cx, 4Dx, 4Ex, 4Fx, 4Gx, 4Hx, 4Jx, 4Nx,
4Px, 4Qx, 4Rx, 4Sx, 4Tx, 4Ux, 52x, 53x, 54x, 5Zx, 62x, 63x, 64x, 65x, 66x, 67x, 68x, 69x,
6Ax, 6Bx, 6Cx, 6Dx, 6Ex, 6Fx, 6Gx, 6Hx, 6Jx, 6Kx, 6Lx, 6Mx, 6Nx, 6Px, 6Qx, 6Rx, 6Sx,
6Tx, 6Ux, 6Vx, 6Wx, 6Xx, 6Yx, 6Zx, 72x, 73x, 74x, 75x, 76x, 77x, 78x, 79x, 7Ax, 7Bx,
7Qx, 7Rx, 7Sx, 7Tx, 7Ux, 7Vx, 7Wx, 7Xx, 7Yx, 7Zx, 82x, 89x, 8Ax, 8Bx, 8Cx, 8Dx, 8Ex,
8Fx, 8Gx, 8Hx, 8Jx, 8Kx, 8Lx, 8Mx, 8Nx, 8Qx, 8Sx, 8Vx, 8Xx, 8Zx, 93x, 95x, 9Ax, 9Bx,
9Cx, 9Dx, 9Ex, 9Fx, 9Ux, 9Vx, 9Wx, 9Xx, 9Yx, 9Zx, A2x, A3x, A4x, A5x, A6x, A7x, A8x,
A9x, AAx, ABx, ACx, ADx, AEx, AHx, AMx, ANx, APx, AQx, ARx, ASx, ATx, AUx,
AVx, AWx, AYx, BAx, BBx, Q2x, Q6x, R7x, R8x, RAx, RHx, RJx, RMx, RNx, RPx, RQx,
RRx
v2875-all
42T0674 N
8 LCD module, 15.6-inch HD glair
v2847-CTO, 25x, 26x, 27x, 28x, 29x, 2Ax, 2Bx, 2Cx, 2Dx, 2Ex, 2Fx, 2Gx, 2Hx, 2Jx, 2Kx,
2Lx, 2Mx, 2Nx, 2Px, 2Qx, 2Rx, 2Sx, 2Tx, 2Ux, 2Vx, 2Wx, 2Xx, 2Yx, 2Zx, 33x, 34x, 35x,
36x, 37x, 38x, 39x, 3Dx, 3Ex, 3Kx, 3Lx, 3Mx, 3Nx, 3Px, 3Qx, 3Vx, 3Wx, 3Xx, 3Yx, 3Zx,
42x, 43x, 44x, 45x, 46x, 47x, 48x, 49x, 4Ax, 4Bx, 4Cx, 4Dx, 4Ex, 4Fx, 4Gx, 4Hx, 4Jx, 4Nx,
4Px, 4Qx, 4Rx, 4Sx, 4Tx, 4Ux, 52x, 53x, 54x, 5Zx, 62x, 63x, 64x, 65x, 66x, 67x, 68x, 69x,
6Ax, 6Bx, 6Cx, 6Dx, 6Ex, 6Fx, 6Gx, 6Hx, 6Jx, 6Kx, 6Lx, 6Mx, 6Nx, 6Px, 6Qx, 6Rx, 6Sx,
6Tx, 6Ux, 6Vx, 6Wx, 6Xx, 6Yx, 6Zx, 72x, 73x, 74x, 75x, 76x, 77x, 78x, 79x, 7Ax, 7Bx,
7Qx, 7Rx, 7Sx, 7Tx, 7Ux, 7Vx, 7Wx, 7Xx, 7Yx, 7Zx, 82x, 89x, 8Ax, 8Bx, 8Cx, 8Dx, 8Ex,
8Fx, 8Gx, 8Hx, 8Jx, 8Kx, 8Lx, 8Mx, 8Nx, 8Qx, 8Sx, 8Vx, 8Xx, 8Zx, 93x, 95x, 9Ax, 9Bx,
9Cx, 9Dx, 9Ex, 9Fx, 9Ux, 9Vx, 9Wx, 9Xx, 9Yx, 9Zx, A2x, A3x, A4x, A5x, A6x, A7x, A8x,
A9x, AAx, ABx, ACx, ADx, AEx, AHx, AMx, ANx, APx, AQx, ARx, ASx, ATx, AUx,
AVx, AWx, AYx, BAx, BBx, Q2x, Q6x, R7x, R8x, RAx, RHx, RJx, RMx, RNx, RPx, RQx,
RRx
v2875-all
42T0688 N
210 ThinkPad SL410, L410, L412, SL510, L510, and L512 Hardware Maintenance Manual

Table 42. Parts list—15.6-inch HD LCD (continued)
No. FRU (15.6-inch HD LCD) FRU no. CRU
ID
8 LCD module, 15.6-inch HD glair
v2847-CTO, 25x, 26x, 27x, 28x, 29x, 2Ax, 2Bx, 2Cx, 2Dx, 2Ex, 2Fx, 2Gx, 2Hx, 2Jx, 2Kx,
2Lx, 2Mx, 2Nx, 2Px, 2Qx, 2Rx, 2Sx, 2Tx, 2Ux, 2Vx, 2Wx, 2Xx, 2Yx, 2Zx, 33x, 34x, 35x,
36x, 37x, 38x, 39x, 3Dx, 3Ex, 3Kx, 3Lx, 3Mx, 3Nx, 3Px, 3Qx, 3Vx, 3Wx, 3Xx, 3Yx, 3Zx,
42x, 43x, 44x, 45x, 46x, 47x, 48x, 49x, 4Ax, 4Bx, 4Cx, 4Dx, 4Ex, 4Fx, 4Gx, 4Hx, 4Jx, 4Nx,
4Px, 4Qx, 4Rx, 4Sx, 4Tx, 4Ux, 52x, 53x, 54x, 5Zx, 62x, 63x, 64x, 65x, 66x, 67x, 68x, 69x,
6Ax, 6Bx, 6Cx, 6Dx, 6Ex, 6Fx, 6Gx, 6Hx, 6Jx, 6Kx, 6Lx, 6Mx, 6Nx, 6Px, 6Qx, 6Rx, 6Sx,
6Tx, 6Ux, 6Vx, 6Wx, 6Xx, 6Yx, 6Zx, 72x, 73x, 74x, 75x, 76x, 77x, 78x, 79x, 7Ax, 7Bx,
7Qx, 7Rx, 7Sx, 7Tx, 7Ux, 7Vx, 7Wx, 7Xx, 7Yx, 7Zx, 82x, 89x, 8Ax, 8Bx, 8Cx, 8Dx, 8Ex,
8Fx, 8Gx, 8Hx, 8Jx, 8Kx, 8Lx, 8Mx, 8Nx, 8Qx, 8Sx, 8Vx, 8Xx, 8Zx, 93x, 95x, 9Ax, 9Bx,
9Cx, 9Dx, 9Ex, 9Fx, 9Ux, 9Vx, 9Wx, 9Xx, 9Yx, 9Zx, A2x, A3x, A4x, A5x, A6x, A7x, A8x,
A9x, AAx, ABx, ACx, ADx, AEx, AHx, AMx, ANx, APx, AQx, ARx, ASx, ATx, AUx,
AVx, AWx, AYx, BAx, BBx, Q2x, Q6x, R7x, R8x, RAx, RHx, RJx, RMx, RNx, RPx, RQx,
RRx
v2875-all
42T0662 N
8 LCD module, 15.6-inch HD anti-glair
v2847-CTO, 4Vx, 4Wx, 4Xx, 4Yx, 4Zx, 55x, 56x, 57x, 58x, 59x, 5Ax, 5Bx, 5Cx, 5Dx, 5Ex,
5Fx, 5Gx, 5Hx, 5Jx, 5Kx, 5Lx, 5Mx, 5Nx, 5Px, 5Qx, 5Rx, 5Sx, 5Tx, 5Ux, 5Vx, 5Wx, 5Xx,
5Yx, 7Cx, 7Dx, 7Ex, 7Fx, 7Jx, 7Kx, 7Lx, 7Mx, 7Nx, 7Px, 83x, 84x, 85x, 86x, 87x, 88x, 8Px,
8Rx, 8Tx, 8Ux, 8Wx, 8Yx, 92x, 94x, 96x, 97x, 98x, 99x, 9Gx, 9Hx, 9Jx, 9Kx, 9Lx, 9Mx,
9Nx, 9Px, 9Qx, 9Rx, 9Sx, 9Tx, AFx, AGx, AJx, AKx, ALx, AXx, AZx, B2x, B3x, B4x, B5x,
B6x, B7x, B8x, B9x, Q3x, Q4x, Q5x, Q7x, Q8x, Q9x, QAx, QBx, QCx, QDx, QEx, QFx,
QGx, QHx, QJx, R2x, R3x, R4x, R5x, R6x, R9x, RBx, RCx, RDx, RFx, RGx, RKx, RLx,
RSx, RTx, RUx, RVx, RWx, RXx
v2873-all
42T0650 N
8 LCD module, 15.6-inch HD anti-glair
v2847-CTO, 4Vx, 4Wx, 4Xx, 4Yx, 4Zx, 55x, 56x, 57x, 58x, 59x, 5Ax, 5Bx, 5Cx, 5Dx, 5Ex,
5Fx, 5Gx, 5Hx, 5Jx, 5Kx, 5Lx, 5Mx, 5Nx, 5Px, 5Qx, 5Rx, 5Sx, 5Tx, 5Ux, 5Vx, 5Wx, 5Xx,
5Yx, 7Cx, 7Dx, 7Ex, 7Fx, 7Jx, 7Kx, 7Lx, 7Mx, 7Nx, 7Px, 83x, 84x, 85x, 86x, 87x, 88x, 8Px,
8Rx, 8Tx, 8Ux, 8Wx, 8Yx, 92x, 94x, 96x, 97x, 98x, 99x, 9Gx, 9Hx, 9Jx, 9Kx, 9Lx, 9Mx,
9Nx, 9Px, 9Qx, 9Rx, 9Sx, 9Tx, AFx, AGx, AJx, AKx, ALx, AXx, AZx, B2x, B3x, B4x, B5x,
B6x, B7x, B8x, B9x, Q3x, Q4x, Q5x, Q7x, Q8x, Q9x, QAx, QBx, QCx, QDx, QEx, QFx,
QGx, QHx, QJx, R2x, R3x, R4x, R5x, R6x, R9x, RBx, RCx, RDx, RFx, RGx, RKx, RLx,
RSx, RTx, RUx, RVx, RWx, RXx
v2873-all
42T0672 N
8 LCD module, 15.6-inch HD anti-glair
v2847-CTO, 4Vx, 4Wx, 4Xx, 4Yx, 4Zx, 55x, 56x, 57x, 58x, 59x, 5Ax, 5Bx, 5Cx, 5Dx, 5Ex,
5Fx, 5Gx, 5Hx, 5Jx, 5Kx, 5Lx, 5Mx, 5Nx, 5Px, 5Qx, 5Rx, 5Sx, 5Tx, 5Ux, 5Vx, 5Wx, 5Xx,
5Yx, 7Cx, 7Dx, 7Ex, 7Fx, 7Jx, 7Kx, 7Lx, 7Mx, 7Nx, 7Px, 83x, 84x, 85x, 86x, 87x, 88x, 8Px,
8Rx, 8Tx, 8Ux, 8Wx, 8Yx, 92x, 94x, 96x, 97x, 98x, 99x, 9Gx, 9Hx, 9Jx, 9Kx, 9Lx, 9Mx,
9Nx, 9Px, 9Qx, 9Rx, 9Sx, 9Tx, AFx, AGx, AJx, AKx, ALx, AXx, AZx, B2x, B3x, B4x, B5x,
B6x, B7x, B8x, B9x, Q3x, Q4x, Q5x, Q7x, Q8x, Q9x, QAx, QBx, QCx, QDx, QEx, QFx,
QGx, QHx, QJx, R2x, R3x, R4x, R5x, R6x, R9x, RBx, RCx, RDx, RFx, RGx, RKx, RLx,
RSx, RTx, RUx, RVx, RWx, RXx
v2873-all
42T0686 N
Parts list 211

Table 42. Parts list—15.6-inch HD LCD (continued)
No. FRU (15.6-inch HD LCD) FRU no. CRU
ID
8 LCD module, 15.6-inch HD anti-glair
v2847-CTO, 4Vx, 4Wx, 4Xx, 4Yx, 4Zx, 55x, 56x, 57x, 58x, 59x, 5Ax, 5Bx, 5Cx, 5Dx, 5Ex,
5Fx, 5Gx, 5Hx, 5Jx, 5Kx, 5Lx, 5Mx, 5Nx, 5Px, 5Qx, 5Rx, 5Sx, 5Tx, 5Ux, 5Vx, 5Wx, 5Xx,
5Yx, 7Cx, 7Dx, 7Ex, 7Fx, 7Jx, 7Kx, 7Lx, 7Mx, 7Nx, 7Px, 83x, 84x, 85x, 86x, 87x, 88x, 8Px,
8Rx, 8Tx, 8Ux, 8Wx, 8Yx, 92x, 94x, 96x, 97x, 98x, 99x, 9Gx, 9Hx, 9Jx, 9Kx, 9Lx, 9Mx,
9Nx, 9Px, 9Qx, 9Rx, 9Sx, 9Tx, AFx, AGx, AJx, AKx, ALx, AXx, AZx, B2x, B3x, B4x, B5x,
B6x, B7x, B8x, B9x, Q3x, Q4x, Q5x, Q7x, Q8x, Q9x, QAx, QBx, QCx, QDx, QEx, QFx,
QGx, QHx, QJx, R2x, R3x, R4x, R5x, R6x, R9x, RBx, RCx, RDx, RFx, RGx, RKx, RLx,
RSx, RTx, RUx, RVx, RWx, RXx
v2873-all
v2550-all
v2597-all
v2598-all
v2599-all
42T0660 N
8 LCD module, 15.6-inch HD anti-glair
v2550-all
v2597-all
v2598-all
v2599-all
27R2469 N
8 LCD module, 15.6-inch HD anti-glair
v2550-all
v2597-all
v2598-all
v2599-all
27R2473 N
8 LCD module, 15.6-inch HD anti-glair
v2550-all
v2597-all
v2598-all
v2599-all
27R2405 N
9 Wireless LAN antenna set 15W 45M2853 N
Table 43. Parts list—15.6-inch HD+ LCD
No. FRU (15.6-inch HD+ LCD) FRU no. CRU
ID
1 LCD front bezel 15W
v2847-CTO
v2873-CTO
v2875-CTO
60Y4352 N
2 Integrated camera with microphone (0.3M)
v2847-CTO
v2873-CTO
v2875-CTO
60Y3325 N
2 Integrated camera with microphone (2.0M)
v2847-CTO
v2873-CTO
v2875-CTO
60Y3327 N
2 Microphone
v2847-CTO
v2873-CTO
v2875-CTO
60Y3329 N
212 ThinkPad SL410, L410, L412, SL510, L510, and L512 Hardware Maintenance Manual

Table 43. Parts list—15.6-inch HD+ LCD (continued)
No. FRU (15.6-inch HD+ LCD) FRU no. CRU
ID
3 Wireless WAN antenna set 15W
v2847-CTO
v2873-CTO
v2875-CTO
45M2854 N
4 Hinges 15W 60Y4349 N
4 Hinges 15W 60Y4350 N
5 LCD cover kit Paint 15W (with logo)
v2847-CTO
v2873-CTO
v2875-CTO
60Y5346 N
6 Speaker assembly for 15W 60Y3334 N
7 LCD cable, HD+, Teflon 15W
v2847-CTO
v2873-CTO
v2875-CTO
45M2859 N
7 LCD cable, HD+, Coaxial 15W
v2847-CTO
v2873-CTO
v2875-CTO
45M2860 N
8 LCD module, 15.6-inch HD+ glair
v2847-CTO
v2873-CTO
v2875-CTO
42T0676 N
8 LCD module, 15.6-inch HD+ glair
v2847-CTO
v2873-CTO
v2875-CTO
42T0690 N
9 Wireless LAN antenna set 15W 45M2853 N
Parts list 213

Keyboard
Table 44. Parts list—Keyboard
Language FRU no. CRU
ID
Arabic 45N2288 45N2358 45N2428 N
Belgian 45N2289 45N2359 45N2429
Brazilian Portuguese 45N2287 45N2357 45N2427
Bulgarian 45N2290 45N2360 45N2430
Canadian French (058) 45N2285 45N2355 45N2425
Canadian French (Acnor) 45N2284 45N2354 45N2424
Czech 45N2291 45N2361 45N2431
Danish 45N2292 45N2362 45N2432
Dutch 45N2302 45N2372 45N2442
Finnish, Swedish 45N2309 45N2379 45N2449
French 45N2294 45N2364 45N2434
German 45N2295 45N2365 45N2435
Greek (U.S. English and Greek layout) 45N2296 45N2366 45N2436
Hebrew 45N2297 45N2367 45N2437
Hungarian 45N2298 45N2368 45N2438
Icelandic 45N2299 45N2369 45N2439
Italian 45N2300 45N2370 45N2440
Japanese 45N2314 45N2384 45N2454
Korean 45N2315 45N2385 45N2455
Latin American Spanish 45N2286 45N2356 45N2426
Norwegian 45N2303 45N2373 45N2443
Polish 45N2304 45N2374 45N2444
Portuguese 45N2305 45N2375 45N2445
Russian 45N2306 45N2376 45N2446
Slovak 45N2307 45N2377 45N2447
Slovenian 45N2308 45N2378 45N2448
Spanish 45N2293 45N2363 45N2433
Swiss 45N2310 45N2380 45N2450
Thai 45N2317 45N2387 45N2457
Traditional Chinese 45N2316 45N2386 45N2456
Turkish 45N2311 45N2381 45N2451
Turkish F 60Y9558 60Y9560 60Y9556
U.K. English 45N2312 45N2382 45N2452
U.S. English 45N2283 45N2353 45N2423
U.S. English (International, with a Euro symbol) 45N2313 45N2383 45N2453
214 ThinkPad SL410, L410, L412, SL510, L510, and L512 Hardware Maintenance Manual

Miscellaneous parts
Table 45. Parts list—Miscellaneous parts
FRU FRU no. CRU
ID
Screw kit (including nylon-coated screws):
vM2 ×3 mm (silver), small head (35)
vM2 ×4 mm (black), bind head (15)
vM2 ×4 mm (black), small head (4)
vM2 ×6 mm (black), bind head (25)
vM2 ×3 mm tamper proof (4)
vShoulder screw M2 (4)
vHex stud (4)
vSecurity screw M2 ×4mm(2)
60Y4343 N
Seal kit:
vTape for LCD cable (large)
vTape S (cable fix)
vTape L (cable fix)
vScrew cap, thin
vScrew cap square
60Y4344 N
System board miscellaneous parts 14W 60Y4414 N
System board miscellaneous parts 15W 60Y4415 N
Parts list 215

AC adapters
Table 46. Parts list—2-pin ac adapters
FRU FRU no. CRU
ID
2-pin (65 W, 20 V) adapter (models CTO, xxE, xxF, xxJ, xxL, xxP, xxS, xxU, xxY) 42T5282 *
2-pin (65 W, 20 V) adapter (models CTO, xxE, xxF, xxJ, xxL, xxP, xxS, xxU, xxY) 42T4423
2-pin (65 W, 20 V) adapter (models CTO, xxE, xxF, xxJ, xxL, xxP, xxS, xxU, xxY) 42T4419
2-pin (90 W, 20 V) adapter (models CTO, xxE, xxF, xxJ, xxL, xxP, xxS, xxU, xxY) 42T4427
2-pin (90 W, 20 V) adapter (models CTO, xxE, xxF, xxJ, xxL, xxP, xxS, xxU, xxY) 42T4431
2-pin (90 W, 20 V) adapter (models CTO, xxE, xxF, xxJ, xxL, xxP, xxS, xxU, xxY) 42T4435
2-pin (90 W, 20 V) adapter (models CTO, xxE, xxF, xxJ, xxL, xxP, xxS, xxU, xxY) 42T4439
Table 47. Parts list—3-pin ac adapters
FRU FRU no. CRU
ID
3-pin (65 W, 20 V) adapter (models CTO, xxA, xxB, xxG, xxH, xxK, xxM, xxQ, xxT, xxV) 42T5283 *
3-pin (65 W, 20 V) adapter (models CTO, xxA, xxB, xxG, xxH, xxK, xxM, xxQ, xxT, xxV) 42T4421
3-pin (65 W, 20 V) adapter (models CTO, xxA, xxB, xxG, xxH, xxK, xxM, xxQ, xxT, xxV) 42T4417
3-pin (90 W, 20 V) adapter (models CTO, xxA, xxB, xxG, xxH, xxK, xxM, xxQ, xxT, xxV) 42T4425
3-pin (90 W, 20 V) adapter (models CTO, xxA, xxB, xxG, xxH, xxK, xxM, xxQ, xxT, xxV) 42T4429
3-pin (90 W, 20 V) adapter (models CTO, xxA, xxB, xxG, xxH, xxK, xxM, xxQ, xxT, xxV) 42T4433
3-pin (90 W, 20 V) adapter (models CTO, xxA, xxB, xxG, xxH, xxK, xxM, xxQ, xxT, xxV) 45N0068
216 ThinkPad SL410, L410, L412, SL510, L510, and L512 Hardware Maintenance Manual

Power cords
A ThinkPad power cord for a specific country or region is usually available only in
that country or region:
Table 48. Parts list—2-pin power cords
Country or region FRU no. CRU
ID
Argentina
vmodels -CTO, xxY
42T5020 42T5105 *
Brazil
vmodels -CTO, xxP
42T5180 42T5183
Canada, U.S.
vmodels -CTO, xxF, xxL, xxS, xxU
42T5008 42T5093
Japan
vmodels -CTO, xxE, xxJ
42T5014 42T5099
Table 49. Parts list—3-pin power cords
Country or region FRU no. CRU
ID
Australia, New Zealand
vmodels -CTO, xxM
42T5050 42T5135 *
Bangladesh, Sri Lanka, South Africa
vmodels -CTO, xxG
42T5056 42T5141
Canada, U.S.
vmodels -CTO, xxG, xxT
42T5004 42T5089
China (P.R.C.) (other than Hong Kong S.A.R.)
vmodels -CTO, xxC
42T5065 42T5150
Denmark
vmodels -CTO, xxG
42T5041 42T5126
European countries
vmodels -CTO, xxG
42T5029 42T5114
India
vmodels -CTO, xxQ
42T5083 42T5168
Israel
vmodels -CTO, xxG
42T5062 42T5147
Italy
vmodels -CTO, xxG
42T5047 42T5132
Korea
vmodels -CTO, xxK
42T5077 42T5162
Switzerland
vmodels -CTO, xxG
42T5044 42T5129
Taiwan
vmodels -CTO, xxV
42T5071 42T5156
U.K., China (Hong Kong S.A.R.)
vmodels -CTO, xxB, xxG, xxH
42T5035 42T5120
Parts list 217

Recovery discs
Windows XP Professional (32 bit) DVDs
Windows XP Professional (32 bit) is preinstalled as the operating system in the
following models:
v2842-CTO, 25x, 27x, 2Cx, 36x, 37x, 39x, 3Dx, 3Fx, 3Gx, 3Hx, 4Rx, 4Xx, 4Yx, 53x,
54x, 55x, 56x, 57x, 5Hx, 5Jx, 5Kx, 5Lx, 6Bx, 6Ux, 6Vx, 6Zx, 72x, 73x, 74x, 75x, 76x,
77x, 7Bx, 7Ex, 7Fx, 7Gx, 7Hx, 8Ex, A7x, A8x, ABx, ACx, ADx, AHx, AJx, CQx,
DHx, DJx, GLx, GXx
v2847-CTO, 26x, 28x, 29x, 2Ax, 2Bx, 2Cx, 2Dx, 36x, 38x, 3Dx, 3Ex, 3Kx, 4Zx, 52x,
53x, 54x, 55x, 56x, 57x, 58x, 59x, 5Ax, 5Bx, 5Dx, 5Ex, 5Fx, 5Gx, 5Hx, 5Jx, 5Lx,
5Px, 5Qx, 5Rx, 5Ux, 5Wx, 7Cx, 7Dx, 7Tx, 7Ux, 83x, 84x, 85x, 86x, 87x, 88x, 9Hx,
9Jx, 9Kx, 9Qx, 9Sx, A6x, A7x, AZx, B5x, B6x, B9x
v2873-CTO
v2874-CTO, 33x, 35x, 37x, 3Kx, 4Jx, 52x
v2875-CTO, 25x, 26x, 2Sx, 2Tx, 2Ux, 2Wx, 39x, 4Bx, R8x, R9x, RAx
v2931-CTO
Table 50. Parts list—Windows XP Professional (32 bit) recovery DVDs
Language P/N CRU
ID
Brazilian Portuguese 58Y4034 *
Danish 58Y4035
English 58Y2526
French 58Y4036
German 76Y2705
Hebrew 58Y4038
Hungarian 58Y4039
Italian 58Y4040
Japanese 58Y4041
Polish 58Y4042
Russian 58Y2521
Russian (English-enabled) 58Y2520
Simplified Chinese 58Y2508
Slovenian 58Y4043
Spanish 58Y2523
Traditional Chinese 58Y2509
Traditional Chinese (Hong Kong S.A.R.) 58Y2515
Turkish 58Y4044
218 ThinkPad SL410, L410, L412, SL510, L510, and L512 Hardware Maintenance Manual

v0530-CTO, 52x, 62x
v0553-CTO, 6Sx
v0585-CTO
v0591-CTO
v2550-CTO
v2597-CTO, 5Xx
v2598-CTO
v2599-CTO
Table 51. Parts list—Windows XP Professional (32 bit) recovery DVDs
Language P/N CRU
ID
Arabic 76Y2347 *
Brazilian Portuguese 76Y2348
Danish 76Y2350
Dutch 76Y2358
English 76Y2365
Finnish 76Y2351
French 76Y2352
German 76Y2353
Hebrew 76Y2354
Italian 76Y2356
Japanese 76Y2357
Norwegian 76Y2359
Polish 76Y2360
Russian 76Y2362
Russian (English-enabled) 76Y2361
Simplified Chinese 76Y2349
Spanish 76Y2363
Swedish 76Y2364
Traditional Chinese (Hong Kong S.A.R.) 76Y2355
Parts list 219

Windows Vista Home Basic (32 bit) DVDs
Windows Vista Home Basic (32 bit) is preinstalled as the operating system in the
following models:
v2842-CTO, 24x, 29x, 2Bx, 46x, 47x, 48x, 49x, 4Ax, 4Bx, 4Cx, 4Dx, 4Ex, 4Fx, 4Gx,
4Hx, 4Jx, 4Kx, 4Lx, 4Mx, 4Nx, 4Px, 8Cx, BTx, BVx, BXx
v2847-CTO, 25x, 2Ex, 2Fx, 2Gx, 2Nx, 2Px, 2Qx, 2Rx, 68x, 8Rx, 8Sx, 8Ux, 8Vx
v2873-CTO
v2874-CTO, 34x, 3Mx, 3Px, 3Qx, 3Rx, 3Sx, 6Xx, 72x, 73x, 74x
v2875-CTO, 24x, 29x, 2Ax, 2Dx, 2Ex, 2Fx, 2Gx, 2Hx, 4Ux, 4Wx
v2931-CTO
Table 52. Parts list—Windows Vista Home Basic (32 bit) recovery DVDs
Language P/N CRU
ID
English 58Y2606 *
English for India 58Y2604
Russian 58Y2605
Russian (English-enabled) 58Y3198
Simplified Chinese 58Y2603
Spanish 58Y3199
Traditional Chinese (Hong Kong S.A.R.) 58Y3197
Windows Vista Home Premium (32 bit) DVDs
Windows Vista Home Premium (32 bit) is preinstalled as the operating system in
the following models:
v2842-CTO, 2Ax, 3Px, 3Rx, B5x, B6x, B7x, C6x, C7x, CSx, CWx, CZx, D4x, D7x,
H5x
v2847-CTO, 27x, 2Hx
v2873-CTO
v2874-CTO, 3Ex, 6Nx, 6Px, 7Qx, 7Rx
v2875-CTO, 2Jx
v2931-CTO
Table 53. Parts list—Windows Vista Home Premium (32 bit) recovery DVDs
Language P/N CRU
ID
English 58Y2602 *
English for India 58Y2599
Korean 58Y2601
Russian 58Y3193
Russian (English-enabled) 58Y3192
Simplified Chinese 58Y3191
Spanish 58Y3194
Traditional Chinese 58Y2598
Traditional Chinese (Hong Kong S.A.R.) 58Y2600
220 ThinkPad SL410, L410, L412, SL510, L510, and L512 Hardware Maintenance Manual

Windows Vista Home Premium (64 bit) DVDs
Windows Vista Home Premium (64 bit) is preinstalled as the operating system in
the following models:
v2842-CTO
v2847-CTO
v2873-CTO
v2874-CTO
v2875-CTO
v2931-CTO
Table 54. Parts list—Windows Vista Home Premium (64 bit) recovery DVDs
Language P/N CRU
ID
English 58Y3196 *
Spanish 58Y3195
Windows Vista Business (32 bit) DVDs
Windows Vista Business (32 bit) is preinstalled as the operating system in the
following models:
v2842-CTO, 23x, 28x, 33x, 34x, 3Qx, 3Sx, 3Tx, 3Ux, 44x, 45x, 7Sx, 7Tx
v2847-CTO, 2Jx, 2Kx, 2Lx, 2Mx, 63x, 65x
v2873-CTO, 32x
v2874-CTO, 32x, 36x, 3Nx
v2875-CTO, 27x
v2931-CTO, 25x
Table 55. Parts list—Windows Vista Business (32 bit) recovery DVDs
Language P/N CRU
ID
English 58Y2597 *
English for India 58Y2595
Korean 58Y2596
Russian 58Y3189
Russian (English-enabled) 58Y3188
Simplified Chinese 58Y2592
Spanish 58Y3190
Traditional Chinese 58Y2593
Traditional Chinese (Hong Kong S.A.R.) 58Y2594
Parts list 221

Windows 7 Home Basic (32 bit) DVDs
Windows 7 Home Basic (32 bit) is preinstalled as the operating system in the
following models:
v2842-CTO, 4Sx, 4Tx, 4Wx, 5Tx, 5Ux, 5Vx, 5Wx, 5Xx, 5Yx, 5Zx, 62x, 63x, 64x, 65x,
66x, 67x, 68x, 69x, 6Ax, 6Cx, 6Dx, 6Ex, 6Fx, 6Gx, 6Hx, 6Jx, 6Kx, 6Lx, 6Mx, 6Nx,
6Px, 6Qx, 6Rx, 6Sx, 6Tx, 7Wx, 7Xx, 7Yx, 7Zx, 82x, 83x, 85x, 86x, 87x, 88x, 89x,
8Ax, 8Dx, 8Fx, 8Gx, 8Hx, 8Jx, 8Kx, 8Lx, 8Mx, 8Nx, 8Rx, 8Sx, 8Tx, 8Ux, 8Vx, 8Wx,
8Xx, 8Yx, 8Zx, 92x, 93x, 94x, 95x, 96x, 97x, 98x, 99x, 9Ax, 9Bx, 9Cx, 9Dx, 9Ex,
9Fx, 9Gx, 9Hx, 9Jx, 9Kx, 9Lx, 9Mx, 9Nx, 9Px, 9Qx, 9Rx, 9Sx, 9Tx, 9Ux, 9Vx, 9Wx,
9Xx, 9Yx, 9Zx, A2x, A3x, A4x, A5x, A6x, APx, ARx, ATx, AVx, AXx, AZx, B3x,
B4x, BHx, BJx, BKx, BMx, BNx, BUx, BYx, CHx, CJx, DPx, ECx, EDx, EEx, EFx,
EGx, EHx, EJx, EKx, ELx, EMx, ENx, EPx, EQx, ERx, ESx, ETx, EUx, EVx, EWx,
EXx, EYx, EZx, FTx, FUx, G3x, G4x, G8x, G9x, GFx, GGx, GKx, GPx, GQx
v2847-CTO, 2Wx, 2Xx, 43x, 44x, 45x, 46x, 47x, 48x, 49x, 4Ax, 4Bx, 4Cx, 4Dx, 4Ex,
4Fx, 4Gx, 4Hx, 4Jx, 4Nx, 4Px, 4Qx, 4Rx, 4Sx, 4Tx, 4Ux, 69x, 6Ax, 6Dx, 6Fx, 6Gx,
6Hx, 6Jx, 6Kx, 6Lx, 6Mx, 6Nx, 6Px, 6Qx, 6Rx, 6Sx, 6Tx, 6Ux, 6Vx, 6Wx, 6Xx, 6Yx,
6Zx, 72x, 73x, 74x, 75x, 76x, 77x, 78x, 79x, 7Ax, 7Bx, 8Lx, 8Mx, 8Nx, 8Px, 8Qx,
8Tx, 93x, 94x, 97x, AQx, QJx, R2x, RSx, RTx, RUx, RXx
v2873-CTO
v2874-CTO, 48x, 49x, 4Dx, 4Mx, 4Nx, 4Px, 4Qx, 53x, 54x, 55x, 56x, 57x, 58x, 59x,
5Ax, 5Bx, 5Cx, 5Dx, 5Ex, 5Fx, 5Gx, 5Hx, 5Jx, 5Kx, 5Lx, 5Mx, 5Nx, 5Px, 5Qx, 5Rx,
62x, 6Fx, 6Hx, 6Kx, 6Mx, 6Sx, 6Tx, 7Bx, 7Ex, 7Gx, 7Hx, 7Jx, 7Kx, 7Lx, 7Mx, 7Nx,
7Px, 7Tx, 7Ux, 7Wx, 7Xx, 7Yx, 7Zx, 82x
v2875-CTO, 2Mx, 2Nx, 2Zx, 32x, 33x, 35x, 36x, 3Ax, 3Mx, 3Nx, 3Px, 3Wx, 3Xx,
3Yx, 3Zx, 42x, 43x, 44x, 45x, 46x, 47x, 48x, 49x, 4Ax, 4Rx, 4Vx, 4Xx, 53x, 5Cx,
R2x, RDx, RJx
v2931-CTO
Table 56. Parts list—Windows 7 Home Basic (32 bit) recovery DVDs
Language P/N CRU
ID
Brazilian Portuguese 58Y3464 *
English 58Y3472
Russian 58Y3468
Russian (English-enabled) 58Y3467
Serbian-Latin 58Y3470
Simplified Chinese 58Y3465
Spanish 58Y3469
Traditional Chinese (Hong Kong S.A.R.) 58Y3466
Turkish 58Y3471
222 ThinkPad SL410, L410, L412, SL510, L510, and L512 Hardware Maintenance Manual

v0530-CTO, 5Ex, 5Fx, 5Vx, 5Wx, 5Xx
v0553-CTO, 6Dx
v0585-CTO
v0591-CTO
v2550-CTO
v2597-CTO, 5Dx, 5Ex
v2598-CTO
v2599-CTO
Table 57. Parts list—Windows 7 Home Basic (32 bit) recovery DVDs
Language P/N CRU
ID
Brazilian Portuguese 76Y2501 *
English 76Y2509
Russian 76Y2505
Russian (English-enabled) 76Y2504
Serbian-Latin 76Y2507
Simplified Chinese 76Y2502
Spanish 76Y2506
Turkish 76Y2508
Parts list 223

Windows 7 Home Premium (32 bit) DVDs
Windows 7 Home Premium (32 bit) is preinstalled as the operating system in the
following models:
v2842-CTO, 4Ux, 59x, 5Ax, 5Dx, 5Fx, 5Mx, 5Px, AGx, AMx, BPx, BQx, BRx, C2x,
C3x, C4x, C5x, C8x, CBx, CPx, D9x, DAx, DBx, DCx, DDx, DFx, DGx, F2x, FEx,
FHx, FLx, GEx, GMx, GNx, GTx, GUx, GVx, GWx, H8x, H9x, HAx, HEx, HGx,
HHx
v2847-CTO, 2Yx, 2Zx, 35x, 6Bx, 6Cx, 7Qx, 89x, 8Ax, 95x, 96x, 98x, 99x, 9Ax, 9Bx,
9Cx, 9Lx, 9Mx, 9Vx, 9Xx, 9Yx, 9Zx, A2x, A3x, A4x, AMx, ARx, ASx, AUx, Q5x,
Q9x, QAx, QBx, R3x, R4x, R5x, R9x, RAx, RBx, RJx, RKx, RLx, RQx, RVx, RWx
v2873-CTO
v2874-CTO, 4Ax, 4Bx, 4Gx, 4Kx, 63x, 64x, 65x, 66x, 67x, 69x, 6Ax, 6Cx
v2875-CTO, 2Px, 4Dx, 4Ex, 4Fx, 4Gx, 4Hx, 4Kx, 4Lx, 4Nx, R3x, R4x, R5x, RBx,
RCx, RHx
v2931-CTO
Table 58. Parts list—Windows 7 Home Premium (32 bit) recovery DVDs
Language P/N CRU
ID
Brazilian Portuguese 58Y3504 *
English 58Y3514
Korean 58Y3508
Russian 58Y3510
Russian (English-enabled) 58Y3509
Serbian-Latin 58Y3512
Simplified Chinese 58Y3505
Spanish 58Y3511
Traditional Chinese 58Y3506
Traditional Chinese (Hong Kong S.A.R.) 58Y3507
Turkish 58Y3513
224 ThinkPad SL410, L410, L412, SL510, L510, and L512 Hardware Maintenance Manual

v0530-CTO, 5Kx, 5Mx, 5Qx, 5Tx
v0553-CTO, 62x, 65x, 68x
v0585-CTO
v0591-CTO
v2550-CTO
v2597-CTO, 5Hx, 5Lx, 5Px, 5Sx
v2598-CTO, 68x, 6Bx, 6Ex
v2599-CTO
Table 59. Parts list—Windows 7 Home Premium (32 bit) recovery DVDs
Language P/N CRU
ID
Brazilian Portuguese 76Y2510 *
Danish 76Y2513
English 76Y2525
English (for India) 76Y2514
English, Finnish, and Swedish (in Sweden) 76Y2527
English, French, German, and Dutch (in Belgium and Luxemburg) 76Y2526
English, French, German, and Italian (in Switzerland) 76Y2528
French 76Y2515
German 76Y2516
Hebrew 76Y2517
Japanese 76Y2519
Korean 76Y2520
Polish 76Y2521
Russian 76Y2523
Russian (English-enabled) 76Y2522
Simplified Chinese 76Y2511
Spanish 76Y2524
Traditional Chinese 76Y2512
Traditional Chinese (Hong Kong S.A.R.) 76Y2518
Parts list 225

Windows 7 Home Premium (64 bit) DVDs
Windows 7 Home Premium (64 bit) is preinstalled as the operating system in the
following models:
v2842-CTO, B8x, B9x, BBx, BCx, DNx
v2847-CTO, 3Nx, 3Px, 5Nx, 5Tx, 6Ex, 7Xx, 7Yx, 8Bx, 8Cx, 8Ex, 8Fx, AAx, ABx,
AHx, AYx, QEx, QFx, RDx, RFx, RNx
v2873-CTO
v2874-CTO, 46x, 79x, 7Sx, 7Vx
v2875-CTO, 2Lx, 4Yx, 54x, R6x
v2931-CTO
Table 60. Parts list—Windows 7 Home Premium (64 bit) recovery DVDs
Language P/N CRU
ID
Czech 58Y3546 *
Danish 58Y3547
English 58Y3564
English, Finnish, and Swedish (in Sweden) 58Y3566
English, French, German, and Dutch (in Belgium and Luxemburg) 58Y3565
English, French, German, and Italian (in Switzerland) 58Y3567
French 58Y3548
German 58Y3550
Greek 58Y3549
Hebrew 58Y3551
Hungarian 58Y3552
Italian 58Y3554
Japanese 58Y3555
Korean 58Y3556
Polish 58Y3557
Portuguese 58Y3558
Romanian 58Y3559
Serbian-Latin 58Y3563
Simplified Chinese 58Y3545
Slovak 58Y3560
Slovenian 58Y3561
Spanish 58Y3562
226 ThinkPad SL410, L410, L412, SL510, L510, and L512 Hardware Maintenance Manual

v0530-CTO, 59x, 5Ax, 5Bx, 5Cx, 5Dx
v0553-CTO
v0585-CTO, 53x
v0591-CTO
v2550-CTO
v2597-CTO, 58x, 59x, 5Ax, 5Bx, 5Cx
v2598-CTO
v2599-CTO
Table 61. Parts list—Windows 7 Home Premium (64 bit) recovery DVDs
Language P/N CRU
ID
Czech 76Y2581 *
English 76Y2589
English (for India) 76Y2582
French 76Y2583
German 76Y2584
Japanese 76Y2586
Simplified Chinese 76Y2580
Spanish 76Y2587
Traditional Chinese (Hong Kong S.A.R.) 76Y2585
Turkish 76Y2588
Parts list 227
Windows 7 Professional (32 bit) DVDs
Windows 7 Professional (32 bit) is preinstalled as the operating system in the
following models:
v2842-CTO, 4Vx, 4Zx, 52x, 58x, 5Bx, 5Cx, 5Ex, 5Gx, 5Nx, 5Qx, 5Rx, 5Sx, 6Wx, 6Xx,
6Yx, 84x, 8Bx, A9x, AAx, AEx, AFx, AKx, ALx, CDx, CEx, CFx, CGx, CKx, CLx,
CMx, CNx, CUx, CXx, D2x, D5x, DEx, DKx, DLx, DRx, DTx, DVx, DXx, DZx,
E2x, E3x, E4x, E5x, E7x, F3x, F4x, F5x, F6x, F7x, F8x, F9x, FFx, FJx, FMx, FNx,
FQx, GCx, GDx, GJx, H2x, H4x, H6x, HDx
v2847-CTO, 33x, 34x, 37x, 39x, 3Lx, 3Mx, 3Qx, 3Vx, 3Wx, 3Xx, 3Yx, 3Zx, 42x, 4Vx,
4Wx, 4Xx, 4Yx, 5Cx, 5Kx, 5Mx, 5Vx, 5Xx, 7Ex, 7Fx, 7Jx, 7Kx, 7Lx, 7Mx, 7Nx, 7Px,
7Rx, 7Sx, 7Vx, 7Wx, 7Zx, 82x, 9Dx, 9Ex, 9Nx, 9Ux, 9Wx, A5x, A8x, A9x, AEx,
AFx, ATx, AVx, AWx, AXx, B2x, B4x, B7x, B8x, BAx, BBx, Q2x, QDx, QGx, QHx,
RPx
v2873-CTO, 33x
v2874-CTO, 4Cx, 4Hx, 4Lx, 76x, 77x
v2875-CTO, 2Qx, 2Rx, 2Vx, 2Xx, 2Yx, 4Cx, 56x, R7x
v2931-CTO, 26x
228 ThinkPad SL410, L410, L412, SL510, L510, and L512 Hardware Maintenance Manual

Table 62. Parts list—Windows 7 Professional (32 bit) recovery DVDs
Language P/N CRU
ID
Brazilian Portuguese 58Y3473 *
Czech 58Y3476
Danish 58Y3477
English 58Y3500
English, Finnish, and Swedish (in Sweden) 58Y3502
English, French, German, and Dutch (in Belgium and Luxemburg) 58Y3501
English, French, German, and Italian (in Switzerland) 58Y3503
French 58Y3478
German 58Y3480
Greek 58Y3479
Hebrew 58Y3481
Hungarian 58Y3483
Italian 58Y3485
Japanese 58Y3486
Korean 58Y3487
Norwegian 58Y3489
Polish 58Y3490
Portuguese 58Y3491
Romanian 58Y3493
Russian 58Y3494
Russian (English-enabled) 58Y3492
Serbian-Latin 58Y3498
Simplified Chinese 58Y3474
Slovak 58Y3495
Slovenian 58Y3496
Spanish 58Y3497
Traditional Chinese 58Y3475
Traditional Chinese (Hong Kong S.A.R.) 58Y3482
Turkish 58Y3499
Parts list 229
v0530-CTO, 32x, 53x, 54x, 55x, 56x, 57x, 5Jx, 5Nx, 5Rx, 5Ux, 63x
v0553-CTO, 33x, 35x, 42x, 43x, 44x, 52x, 53x, 54x, 55x, 56x, 57x, 58x, 59x, 5Ax, 5Bx,
5Cx, 5Dx, 5Hx, 5Jx, 5Kx, 5Lx, 5Mx, 5Nx, 5Px, 5Qx, 5Rx, 5Tx, 5Ux, 5Vx, 5Wx,
5Xx, 5Yx, 63x, 66x, 69x, 6Bx, 6Cx, 6Hx, 6Jx, 6Kx, 6Mx, 6Nx, 6Px, 6Qx, 6Rx, 6Tx
v0585-CTO, 42x, 43x, 44x, 52x, 54x, 55x, 57x, 58x, 59x, 5Ax, 5Bx, 5Fx, 5Kx, 5Px,
5Tx, 5Yx
v0591-CTO, 52x, 53x
v2550-CTO, 42x, 43x, 44x, 52x, 53x, 54x, 55x, 57x, 58x, 59x, 5Ax, 5Bx, 5Fx, 5Kx,
5Px, 5Tx, 5Xx
v2597-CTO, 32x, 52x, 53x, 54x, 55x, 56x, 5Jx, 5Mx, 5Qx, 5Rx, 5Tx, 5Yx
v2598-CTO, 33x, 34x, 42x, 43x, 44x, 52x, 53x, 54x, 55x, 56x, 5Ax, 5Bx, 5Cx, 5Dx,
5Ex, 5Fx, 5Gx, 5Hx, 5Jx, 5Kx, 5Lx, 5Mx, 5Nx, 5Px, 5Qx, 5Rx, 5Sx, 5Vx, 5Wx, 5Xx,
5Yx, 5Zx, 62x, 65x, 66x, 69x, 6Cx, 6Fx, 6Gx, 6Jx, 6Kx, 6Lx
v2599-CTO, 52x, 53x
230 ThinkPad SL410, L410, L412, SL510, L510, and L512 Hardware Maintenance Manual

Table 63. Parts list—Windows 7 Professional (32 bit) recovery DVDs
Language P/N CRU
ID
Arabic 76Y2410 *
Brazilian Portuguese 76Y2411
Czech 76Y2414
Danish 76Y2415
English 76Y2437
English (for India) 76Y2416
English, Finnish, and Swedish (in Sweden) 76Y2439
English, French, German, and Dutch (in Belgium and Luxemburg) 76Y2438
English, French, German, and Italian (in Switzerland) 76Y2440
French 76Y2417
German 76Y2419
Greek 76Y2418
Hebrew 76Y2420
Hungarian 76Y2422
Italian 76Y2423
Japanese 76Y2424
Korean 76Y2425
Norwegian 76Y2426
Polish 76Y2427
Portuguese 76Y2428
Romanian 76Y2430
Russian 76Y2431
Russian (English-enabled) 76Y2429
Serbian-Latin 76Y2435
Simplified Chinese 76Y2412
Slovak 76Y2432
Slovenian 76Y2433
Spanish 76Y2434
Traditional Chinese 76Y2413
Traditional Chinese (Hong Kong S.A.R.) 76Y2421
Turkish 76Y2436
Parts list 231

Windows 7 Professional (64 bit) DVDs
Windows 7 Professional (64 bit) is preinstalled as the operating system in the
following models:
v2842-CTO, 78x, C9x, CCx, FAx, FBx, FCx
v2847-CTO, 5Sx, 5Yx, 9Rx, 9Tx, B3x
v2873-CTO
v2874-CTO
v2875-CTO
v2931-CTO
Table 64. Parts list—Windows 7 Professional (64 bit) recovery DVDs
Language P/N CRU
ID
Brazilian Portuguese 58Y3515 *
Czech 58Y3518
Danish 58Y3519
English 58Y3541
English, Finnish, and Swedish (in Sweden) 58Y3543
English, French, German, and Dutch (in Belgium and Luxemburg) 58Y3542
English, French, German, and Italian (in Switzerland) 58Y3544
French 58Y3520
German 58Y3522
Greek 58Y3521
Hebrew 58Y3523
Hungarian 58Y3525
Italian 58Y3527
Japanese 58Y3528
Korean 58Y3529
Norwegian 58Y3530
Polish 58Y3531
Portuguese 58Y3532
Romanian 58Y3534
Russian 58Y3535
Russian (English-enabled) 58Y3533
Serbian-Latin 58Y3539
Simplified Chinese 58Y3516
Slovak 58Y3536
Slovenian 58Y3537
Spanish 58Y3538
Traditional Chinese 58Y3517
Traditional Chinese (Hong Kong S.A.R.) 58Y3524
Turkish 58Y3540
232 ThinkPad SL410, L410, L412, SL510, L510, and L512 Hardware Maintenance Manual

v0530-CTO, 5Zx
v0553-CTO, 36x, 5Ex, 5Fx, 5Gx
v0585-CTO, 56x
v0591-CTO
v2550-CTO
v2597-CTO, 5Vx, 5Wx
v2598-CTO, 35x, 57x, 58x, 59x, 5Tx
v2599-CTO
Table 65. Parts list—Windows 7 Professional (64 bit) recovery DVDs
Language P/N CRU
ID
Arabic 76Y2531 *
Danish 76Y2534
English 76Y2546
English (for India) 76Y2535
English, French, German, and Italian (in Switzerland) 76Y2547
French 76Y2536
German 76Y2537
Hebrew 76Y2538
Italian 76Y2540
Japanese 76Y2541
Korean 76Y2542
Polish 76Y2543
Simplified Chinese 76Y2532
Spanish 76Y2544
Traditional Chinese 76Y2533
Traditional Chinese (Hong Kong S.A.R.) 76Y2539
Turkish 76Y2545
Parts list 233

Windows 7 Ultimate (32 bit) DVDs
Windows 7 Ultimate (32 bit) is preinstalled as the operating system in the
following models:
v0530-CTO
v0553-CTO
v0585-CTO
v0591-CTO
v2550-CTO
v2597-CTO
v2598-CTO
v2599-CTO
Table 66. Parts list—Windows 7 Ultimate (32 bit) recovery DVDs
Language P/N CRU
ID
English 76Y2530 *
English (for India) 76Y2529
Windows 7 Ultimate (64 bit) DVDs
Windows 7 Ultimate (64 bit) is preinstalled as the operating system in the
following models:
v0530-CTO
v0553-CTO
v0585-CTO
v0591-CTO
v2550-CTO
v2597-CTO
v2598-CTO
v2599-CTO
Table 67. Parts list—Windows 7 Ultimate (64 bit) recovery DVDs
Language P/N CRU
ID
English 76Y2591 *
English (for India) 76Y2590
234 ThinkPad SL410, L410, L412, SL510, L510, and L512 Hardware Maintenance Manual

Common service tools
Table 68. Parts list—Common service tools
Tool P/N
Screwdriver kit 95F3598
1/4″drive spinner handle 1650840
1/4″Sq. to 1/4″hex torx adapter 93F2838
TR7-TR-10 tamper resistant torx bits 00P6967
Removal tool antenna RF connector 08K7159
USB 2.0 CD-RW/DVD-ROM combo drive II 40Y8687
USB cable 40Y8704
USB floppy diskette drive for maintenance diskette 05K9283
USB floppy diskette drive tool kit 27L3452
Test card for integrated Smart Card 42W7820
LENOVO ThinkPad Hardware Maintenance Diskette Version 1.76 or later
Note: Download the file from the following Web site: http://www.lenovo.com/
spm
—
Parts list 235
236 ThinkPad SL410, L410, L412, SL510, L510, and L512 Hardware Maintenance Manual

Notices
Lenovo may not offer the products, services, or features discussed in this
document in all countries. Consult your local Lenovo representative for
information on the products and services currently available in your area. Any
reference to a Lenovo product, program, or service is not intended to state or
imply that only that Lenovo product, program, or service may be used. Any
functionally equivalent product, program, or service that does not infringe any
Lenovo intellectual property right may be used instead. However, it is the user’s
responsibility to evaluate and verify the operation of any other product, program,
or service.
Lenovo may have patents or pending patent applications covering subject matter
described in this document. The furnishing of this document does not give you
any license to these patents. You can send license inquiries, in writing, to:
Lenovo (United States), Inc.
1009 Think Place - Building One
Morrisville, NC 27560
U.S.A.
Attention: Lenovo Director of Licensing
LENOVO GROUP LTD. PROVIDES THIS PUBLICATION “AS IS” WITHOUT
WARRANTY OF ANY KIND, EITHER EXPRESS OR IMPLIED, INCLUDING, BUT
NOT LIMITED TO, THE IMPLIED WARRANTIES OF NON-INFRINGEMENT,
MERCHANTABILITY OR FITNESS FOR A PARTICULAR PURPOSE. Some
jurisdictions do not allow disclaimer of express or implied warranties in certain
transactions, therefore, this statement may not apply to you.
This information could include technical inaccuracies or typographical errors.
Changes are periodically made to the information herein; these changes will be
incorporated in new editions of the publication. Lenovo may make improvements
and/or changes in the product(s) and/or the program(s) described in this
publication at any time without notice.
The products described in this document are not intended for use in implantation
or other life support applications where malfunction may result in injury or death
to persons. The information contained in this document does not affect or change
Lenovo product specifications or warranties. Nothing in this document shall
operate as an express or implied license or indemnity under the intellectual
property rights of Lenovo or third parties. All information contained in this
document was obtained in specific environments and is presented as an
illustration. The result obtained in other operating environments may vary.
Lenovo may use or distribute any of the information you supply in any way it
believes appropriate without incurring any obligation to you.
Any references in this publication to non-Lenovo Web sites are provided for
convenience only and do not in any manner serve as an endorsement of those Web
sites. The materials at those Web sites are not part of the materials for this Lenovo
product, and use of those Web sites is at your own risk.
Any performance data contained herein was determined in a controlled
environment. Therefore, the result obtained in other operating environments may
© Copyright Lenovo 2009, 2010 237

vary significantly. Some measurements may have been made on development-level
systems and there is no guarantee that these measurements will be the same on
generally available systems. Furthermore, some measurements may have been
estimated through extrapolation. Actual results may vary. Users of this document
should verify the applicable data for their specific environment.
Trademarks
The following terms are trademarks of Lenovo in the United States, other countries
or both:
Lenovo®
Rescue and Recovery®
ThinkPad®
ThinkVantage®
TrackPoint®
Ultrabay
UltraNav®
IBM (used under license) is trademark of the International Business Machines
Corporation in the United States, other countries, or both:
The following terms are trademarks of Microsoft Corporation in the United States,
other countries, or both:
Microsoft®
Windows®
Windows Vista®
The following are trademarks of Intel Corporation or its subsidiaries in the United
States, other countries, or both:
Intel®
Intel®Celeron®
Intel®Core™2 Duo
Other company, product, or service names may be the trademarks or service marks
of others.
238 ThinkPad SL410, L410, L412, SL510, L510, and L512 Hardware Maintenance Manual

Part Number: 60Y3635_01
(1P) P/N: 60Y3635_01


