Lenovo Legion Y520 Tower Hardware Maintenance Manual Series Y520T 25ICZ Desktop (Lenovo) Type 90JB Hmm 201711
2017-12-12
User Manual: Lenovo Lenovo Legion Y520 Tower Series Hardware Maintenance Manual Legion Y520T-25ICZ Desktop (Lenovo) - Type 90JB 90JB
Open the PDF directly: View PDF
.
Page Count: 61
- Chapter 1. About this manual
- Chapter 2. Safety information
- Chapter 3. General information
- Chapter 4. General Checkout
- Chapter 5. Using the Setup Utility
- Chapter 6. Symptom-to-FRU Index
- Chapter 7. Locating connectors, controls and components
- Chapter 8. Replacing hardware
- General information
- Replacing the keyboard and mouse
- Removing the computer cover
- Removing the top bezel
- Removing the front bezel
- Replacing the power supply assemby
- Replacing an optical drive
- Replacing the M.2 storage drive
- Replacing the 3.5-inch storage drive
- Replacing the graphic card
- Replacing a memory module
- Replacing the Wi-Fi card
- Replacing the Wi-Fi antenna
- Replacing the heat-sink and fan assembly
- Replacing the microprocessor
- Replacing the front fan
- Replacing the rear fan
- Replacing the motherboard
- Chapter 9. FRU lists
- Chapter 10. General information

Lenovo Legion Y520 Tower Hardware
Maintenance Manual
Machine Types: 90H7 [Y520T-25IKL/Energy Star]/90JB [Y520T-
25ICZ/Energy Star]

Lenovo Legion Y520 Tower Hardware
Maintenance Manual
Machine Types: 90H7 [Y520T-25IKL/Energy Star]/90JB [Y520T-
25ICZ/Energy Star]
First Edition (January 2017)21st
© Copyright Lenovo 2017.
LIMITED AND RESTRICTED RIGHTS NOTICE: If data or software are delivered pursuant a General Services
Administration “GSA” contract, use, reproduction, or disclosure is subject to restrictions set forth in Contract No. GS-
35F-05925

Contents
Chapter 1. About this manual . . . . . . 1
Important Safety Information. . . . . . . . . . . 1
Chapter 2. Safety information . . . . . . 3
General safety . . . . . . . . . . . . . . . . 3
Electrical safety . . . . . . . . . . . . . . . . 3
Safety inspection guide . . . . . . . . . . . . . 5
Handling electrostatic discharge-sensitive
devices . . . . . . . . . . . . . . . . . . . 5
Grounding requirements . . . . . . . . . . . . 6
Safety notices . . . . . . . . . . . . . . . . 6
Chapter 3. General information . . . . . 9
Specifications . . . . . . . . . . . . . . . . 9
Chapter 4. General Checkout . . . . . 11
Chapter 5. Using the Setup Utility. . . 13
Starting the Lenovo BIOS Setup Utility program . . 13
Viewing and changing settings . . . . . . . . . 13
Using passwords . . . . . . . . . . . . . . 13
Enabling or disabling a device . . . . . . . . . 15
Selecting a startup device . . . . . . . . . . . 16
Exiting the Lenovo BIOS Setup Utility program. . . 17
Chapter 6. Symptom-to-FRU
Index . . . . . . . . . . . . . . . . . . 19
Hard disk drive boot error . . . . . . . . . . . 19
Power Supply Problems . . . . . . . . . . . 19
POST error codes . . . . . . . . . . . . . . 20
Undetermined problems . . . . . . . . . . . 20
Chapter 7. Locating connectors,
controls and components . . . . . . . 21
Chapter 8. Replacing hardware . . . . 25
General information . . . . . . . . . . . . . 25
Replacing the keyboard and mouse . . . . . . . 26
Removing the computer cover . . . . . . . . . 26
Removing the top bezel. . . . . . . . . . . . 27
Removing the front bezel . . . . . . . . . . . 28
Replacing the power supply assemby . . . . . . 29
Replacing an optical drive . . . . . . . . . . . 30
Replacing the M.2 storage drive . . . . . . . . 31
Replacing the 3.5-inch storage drive. . . . . . . 32
Replacing the graphic card . . . . . . . . . . 33
Replacing a memory module. . . . . . . . . . 34
Replacing the Wi-Fi card . . . . . . . . . . . 35
Replacing the Wi-Fi antenna . . . . . . . . . . 36
Replacing the heat-sink and fan assembly . . . . 38
Replacing the microprocessor . . . . . . . . . 39
Replacing the front fan . . . . . . . . . . . . 40
Replacing the rear fan . . . . . . . . . . . . 41
Replacing the motherboard . . . . . . . . . . 42
Chapter 9. FRU lists . . . . . . . . . . 45
Chapter 10. General information . . . 55
Additional Service Information . . . . . . . . . 55
© Copyright Lenovo 2017 iii
iv Lenovo Legion Y520 Tower Hardware Maintenance Manual

Chapter 1. About this manual
This manual contains service and reference information for Lenovo ideacentre 300 series desktop computers
listed on the cover. It is intended only for trained servicers who are familiar with Lenovo computer products.
Before servicing a Lenovo product, be sure to read the Safety Information.
The description of the TV card in this manual is only used for the machines which have the TV card. It is
invalid for those machines which do not have TV card.
Important Safety Information
Be sure to read all caution and danger statements in this book before performing any of the instructions.
Veuillez lire toutes les consignes de type DANGER et ATTENTION du présent document avant d’exécuter les
instructions.
Lesen Sie unbedingt alle Hinweise vom Typ “ACHTUNG” oder “VORSICHT” in dieser Dokumentation, bevor
Sie irgendwelche Vorgänge durchführen
Leggere le istruzioni introdotte da ATTENZIONE e PERICOLO presenti nel manuale prima di eseguire una
qualsiasi delle istruzioni
Certifique-se de ler todas as instruções de cuidado e perigo neste manual antes de executar qualquer uma
das instruções
Es importante que lea todas las declaraciones de precaución y de peligro de este manual antes de seguir las
instrucciones.
© Copyright Lenovo 2017 1
2Lenovo Legion Y520 Tower Hardware Maintenance Manual

Chapter 2. Safety information
This chapter contains the safety information that you need to be familiar with before servicing a computer.
General safety
Follow these rules to ensure general safety:
• Observe good housekeeping in the area of the machines during and after maintenance.
• When lifting any heavy object:
1. Ensure you can stand safely without slipping.
2. Distribute the weight of the object equally between your feet.
3. Use a slow lifting force. Never move suddenly or twist when you attempt to lift.
4. Lift by standing or by pushing up with your leg muscles; this action removes the strain from the
muscles in your back.
Do not attempt to lift any objects that weigh more than 16 kg (35 lb) or objects that you think are too
heavy for you.
• Do not perform any action that causes hazards to the customer, or that makes the equipment unsafe.
• Before you start the machine, ensure that other service representatives and the customer’s personnel are
not in a hazardous position.
• Place removed covers and other parts in a safe place, away from all personnel, while you are servicing the
machine.
• Keep your tool case away from walk areas so that other people will not trip over it.
• Do not wear loose clothing that can be trapped in the moving parts of a machine. Ensure that your sleeves
are fastened or rolled up above your elbows. If your hair is long, fasten it.
• Insert the ends of your necktie or scarf inside clothing or fasten it with a nonconductive clip, approximately
8 centimeters (3 inches) from the end.
• Do not wear jewelry, chains, metal-frame eyeglasses, or metal fasteners for your clothing.
Remember: Metal objects are good electrical conductors.
• Wear safety glasses when you are: hammering, drilling soldering, cutting wire, attaching springs, using
solvents, or working in any other conditions that might be hazardous to your eyes.
• After service, reinstall all safety shields, guards, labels, and ground wires. Replace any safety device that
is worn or defective.
• Reinstall all covers correctly before returning the machine to the customer.
Electrical safety
CAUTION:
Electrical current from power, telephone, and communication cables can be hazardous. To avoid
personal injury or equipment damage, disconnect the attached power cords, telecommunication
systems, networks, and modems before you open the computer covers, unless instructed otherwise
in the installation and configuration procedures.
© Copyright Lenovo 2017 3
Observe the following rules when working on electrical equipment.
Important: Use only approved tools and test equipment. Some hand tools have handles covered with a soft
material that does not insulate you when working with live electrical currents. Many customers have, near
their equipment, rubber floor mats that contain small conductive fibers to decrease electrostatic discharges.
Do not use this type of mat to protect yourself from electrical shock.
• Find the room emergency power-off (EPO) switch, disconnecting switch, or electrical outlet. If an electrical
accident occurs, you can then operate the switch or unplug the power cord quickly.
• Do not work alone under hazardous conditions or near equipment that has hazardous voltages.
• Disconnect all power before:
– Performing a mechanical inspection
– Working near power supplies
– Removing or installing Field Replaceable Units (FRUs)
• Before you start to work on the machine, unplug the power cord. If you cannot unplug it, ask the customer
to power-off the wall box that supplies power to the machine and to lock the wall box in the off position.
• If you need to work on a machine that has exposed electrical circuits, observe the following precautions:
– Ensure that another person, familiar with the power-off controls, is near you.
Remember: Another person must be there to switch off the power, if necessary.
– Use only one hand when working with powered-on electrical equipment; keep the other hand in your
pocket or behind your back.
Remember: There must be a complete circuit to cause electrical shock. By observing the above rule,
you may prevent a current from passing through your body.
– When using a tester, set the controls correctly and use the approved probe leads and accessories for
that tester.
– Stand on suitable rubber mats (obtained locally, if necessary) to insulate you from grounds such as
metal floor strips and machine frames.
Observe the special safety precautions when you work with very high voltages; these instructions are in
the safety sections of maintenance information. Use extreme care when measuring high voltages.
• Regularly inspect and maintain your electrical hand tools for safe operational condition.
• Do not use worn or broken tools and testers.
• Never assume that power has been disconnected from a circuit. First, check that it has been powered-off.
• Always look carefully for possible hazards in your work area. Examples of these hazards are moist floors,
nongrounded power extension cables, power surges, and missing safety grounds.
• Do not touch live electrical circuits with the reflective surface of a plastic dental mirror. The surface is
conductive; such touching can cause personal injury and machine damage.
• Do not service the following parts with the power on when they are removed from their normal operating
places in a machine:
– Power supply units
– Pumps
– Blowers and fans
– Motor generators
and similar units. (This practice ensures correct grounding of the units.)
• If an electrical accident occurs:
– Use caution; do not become a victim yourself.
– Switch off power.
4Lenovo Legion Y520 Tower Hardware Maintenance Manual

– Send another person to get medical aid.
Safety inspection guide
The intent of this inspection guide is to assist you in identifying potentially unsafe conditions on these
products. Each machine, as it was designed and built, had required safety items installed to protect users
and service personnel from injury. This guide addresses only those items. However, good judgment should
be used to identify potential safety hazards due to attachment of features or options not covered by this
inspection guide.
If any unsafe conditions are present, you must determine how serious the apparent hazard could be and
whether you can continue without first correcting the problem.
Consider these conditions and the safety hazards they present:
• Electrical hazards, especially primary power (primary voltage on the frame can cause serious or fatal
electrical shock).
• Explosive hazards, such as a damaged CRT face or bulging capacitor
• Mechanical hazards, such as loose or missing hardware
The guide consists of a series of steps presented in a checklist. Begin the checks with the power off, and the
power cord disconnected.
Checklist:
1. Check exterior covers for damage (loose, broken, or sharp edges).
2. Power-off the computer. Disconnect the power cord.
3. Check the power cord for:
a. A third-wire ground connector in good condition. Use a meter to measure third-wire ground
continuity for 0.1 ohm or less between the external ground pin and frame ground.
b. The power cord should be the appropriate type as specified in the parts listings.
c. Insulation must not be frayed or worn.
4. Remove the cover.
5. Check for any obvious alterations. Use good judgment as to the safety of any alterations.
6. Check inside the unit for any obvious unsafe conditions, such as metal filings, contamination, water or
other liquids, or signs of fire or smoke damage.
7. Check for worn, frayed, or pinched cables.
8. Check that the power-supply cover fasteners (screws or rivets) have not been removed or tampered
with.
Handling electrostatic discharge-sensitive devices
Any computer part containing transistors or integrated circuits (ICs) should be considered sensitive to
electrostatic discharge (ESD). ESD damage can occur when there is a difference in charge between objects.
Protect against ESD damage by equalizing the charge so that the machine, the part, the work mat, and the
person handling the part are all at the same charge.
Notes:
1. Use product-specific ESD procedures when they exceed the requirements noted here.
2. Make sure that the ESD protective devices you use have been certified (ISO 9000) as fully effective.
When handling ESD-sensitive parts:
Chapter 2.Safety information 5

• Keep the parts in protective packages until they are inserted into the product.
• Avoid contact with other people while handling the part.
• Wear a grounded wrist strap against your skin to eliminate static on your body.
• Prevent the part from touching your clothing. Most clothing is insulative and retains a charge even when
you are wearing a wrist strap.
• Use the black side of a grounded work mat to provide a static-free work surface. The mat is especially
useful when handling ESD-sensitive devices.
• Select a grounding system, such as those listed below, to provide protection that meets the specific
service requirement.
Note: The use of a grounding system is desirable but not required to protect against ESD damage.
– Attach the ESD ground clip to any frame ground, ground braid, or green-wire ground.
– Use an ESD common ground or reference point when working on a double-insulated or battery-
operated system. You can use coax or connector-outside shells on these systems.
– Use the round ground-prong of the ac plug on ac-operated computers.
Grounding requirements
Electrical grounding of the computer is required for operator safety and correct system function. Proper
grounding of the electrical outlet can be verified by a certified electrician.
Safety notices
The caution and danger safety notices in this section are provided in the language of English.
DANGER
Electrical current from power, telephone and communication cables is hazardous.
To avoid a shock hazard:
• Do not connect or disconnect any cables or perform installation, maintenance, or reconfiguration
of this product during an electrical storm.
• Connect all power cords to a properly wired and grounded electrical outlet.
• Connect to properly wired outlets any equipment that will be attached to this product.
• When possible, use one hand only to connect or disconnect signal cables.
• Never turn on any equipment when there is evidence of fire, water, or structural damage.
• Disconnect the attached power cords, telecommunications systems, networks, and modems
before you open the device covers, unless instructed otherwise in the installation and configuration
procedures.
• Connect and disconnect cables as described in the following table when installing, moving, or
opening covers on this product or attached devices.
6Lenovo Legion Y520 Tower Hardware Maintenance Manual

To Connect To Disconnect
1. Turn everything OFF.
2. First, attach all cables to devices.
3. Attach signal cables to connectors.
4. Attach power cords to outlet.
5. Turn device ON.
1. Turn everything OFF.
2. First, remove power cords from outlet.
3. Remove signal cables from connectors.
4. Remove all cables from devices.
CAUTION:
When replacing the lithium battery, use only Part Number 45C1566 or an equivalent type battery
recommended by the manufacturer. If your system has a module containing a lithium battery, replace
it only with the same module type made by the same manufacturer. The battery contains lithium and
can explode if not properly used, handled, or disposed of.
Do not:
• Throw or immerse into water
• Heat to more than 100°C (212°F)
• Repair or disassemble
Dispose of the battery as required by local ordinances or regulations.
CAUTION:
When laser products (such as CD-ROMs, DVD-ROM drives, fiber optic devices, or transmitters) are
installed, note the following:
• Do not remove the covers. Removing the covers of the laser product could result in exposure to
hazardous laser radiation. There are no serviceable parts inside the device.
• Use of controls or adjustments or performance of procedures other than those specified herein
might result in hazardous radiation exposure.
DANGER
Some laser products contain an embedded Class 3A or Class 3B laser diode. Note the following:
Laser radiation when open. Do not stare into the beam, do not view directly with optical
instruments, and avoid direct exposure to the beam.
Chapter 2.Safety information 7

≥18 kg(37 lbs) ≥32 kg(70.5 lbs) ≥55 kg(121.2 lbs)
CAUTION:
Use safe practices when lifting.
CAUTION:
The power control button on the device and the power switch on the power supply do not turn off the
electrical current supplied to the device. The device also might have more than one power cord. To
remove all electrical current from the device, ensure that all power cords are disconnected from the
power source.
1
2
CAUTION:
Do not place any object weighing more than 82 kg (180 lbs.) on top of rack-mounted devices.
8Lenovo Legion Y520 Tower Hardware Maintenance Manual

Chapter 3. General information
This chapter provides general information that applies to all machine types supported by this publication.
Specifications
This section lists the physical specifications for your computer.
This section lists the physical specifications for your computer.
This section lists the physical specifications.
Environment
Air temperature:
Operating: 10° to 35°C
Transit: -20° to 55°C
Humidity:
Operating: 35% to 80%
Transit: 20% to 90% (40°C)
Altitude: 86KPa to 106KPa
Electrical input:
Input voltage: 90V-264V(AC)
Input frequency: 47Hz-63Hz
© Copyright Lenovo 2017 9
10 Lenovo Legion Y520 Tower Hardware Maintenance Manual

Chapter 4. General Checkout
Attention: The drives in the computer you are servicing might have been rearranged or the drive startup
sequence changed. Be extremely careful during write operations such as copying, saving, or formatting.
Data or programs can be overwritten if you select an incorrect drive.
General error messages appear if a problem or conflict is found by an application program, the operating
system, or both. For an explanation of these messages, refer to the information supplied with that software
package.
Use the following procedure to help determine the cause of the problem:
1. Power-off the computer and all external devices.
2. Check all cables and power cords.
3. Set all display controls to the middle position.
4. Power-on all external devices.
5. Power-on the computer.
• Look for displayed error codes
• Look for readable instructions or a main menu on the display.
If you did not receive the correct response, proceed to step 6.
If you do receive the correct response, proceed to step 7.
6. Look at the following conditions and follow the instructions:
• If the computer displays a POST error, go to “POST error codes”.
• If the computer hangs and no error is displayed, continue at step 7.
7. If the test stops and you cannot continue, replace the last device tested.
© Copyright Lenovo 2017 11
12 Lenovo Legion Y520 Tower Hardware Maintenance Manual

Chapter 5. Using the Setup Utility
The Setup Utility program is used to view and change the configuration settings of your computer, regardless
of which operating system you are using. However, the operating-system settings might override any similar
settings in the Setup Utility program.
Starting the Lenovo BIOS Setup Utility program
To start the Lenovo BIOS Setup Utility program, do the following:
1. If your computer is already on when you start this procedure, shut down the operating system and turn
off the computer.
2. Press and hold the F1 key, and then turn on the computer. When the Lenovo BIOS Setup Utility program
is displayed, release the F1 key.
Note: If a Power-On Password or an Administrator Password has been set, the Setup Utility program menu
is not displayed until you type your password. For more information, see “Using passwords.”
Viewing and changing settings
System configuration options are listed in the Lenovo BIOS Setup Utility program menu. To view or change
settings, see “Starting the Setup Utility program.”
You must use the keyboard when using the Lenovo BIOS Setup Utility menu. The keys used to perform
various tasks are displayed on the bottom of each screen.
Using passwords
You can use the Lenovo BIOS Setup Utility program to set passwords to prevent unauthorized persons from
gaining access to your computer and data. See “Starting the Setup Utility program.” The following types of
passwords are available:
• Administrator Password
• Power-On Password
You do not have to set any passwords to use your computer. However, if you decide to set passwords, read
the following sections.
Password considerations
A password can be any combination of letters and numbers up to 16 character (a-z, and 0-9). For security
reasons, it is a good idea to use a strong password that cannot be easily compromised. We suggest that
passwords should follow these rules:
• Strong passwords contain 7-16 characters, combine letters and numbers.
• Do not use your name or your user name.
• Do not use a common word or a common name.
• Be significantly different from your previous password.
Attention: Administrator and Power-On passwords are not case sensitive
© Copyright Lenovo 2017 13
Administrator Password
Setting an Administrator Password deters unauthorized persons from changing configuration settings. You
might want to set an Administrator Password if you are responsible for maintaining the settings of several
computers.
After you set an Administrator Password, a password prompt is displayed every time you access the Lenovo
BIOS Setup Utility program.
If both the Administrator and Power-On Password are set, you can type either password. However, you must
use your Administrator Password to change any configuration settings.
Setting, changing, or deleting an Administrator password
To set an Administrator Password, do the following:
Note: A password can be any combination of letters and numbers up to 16 character (a-z, and 0-9). For
more information, see “Password considerations” on page 13.
1. Start the Lenovo BIOS Setup Utility program (see “Starting the Lenovo BIOS Setup Utility program” on
page 13).
2. From the Security menu, select Set Administrator Password and press the Enter key.
3. The password dialog box will be displayed. Type the password, and then press the Enter key.
4. Re-type the password to confirm, and then press the Enter key. If you type the password correctly, the
password will be installed.
To change an Administrator Password, do the following:
1. Start the Lenovo BIOS Setup Utility program (see “Starting the Lenovo BIOS Setup Utility program” on
page 13).
2. From the Security menu, select Set Administrator Password and press the Enter key.
3. The password dialog box will be displayed. Type the current password, and then press Enter key.
4. Type the new password, and then press Enter key. Re-type the password to confirm the new password,
if you type the new password correctly, the new password will be installed. A Setup Notice will display
that changes have been saved.
To delete a previously set Administrator Password, do the following :
1. From the Security menu, select Set Administrator Password and press the Enter key.
2. The password dialog box will be displayed. Type the current password and press the Enter key.
3. To delete an Administrator Password, Enter blank fields for each new password line item. A setup
notice will display that changes have been saved.
4. Return to the Lenovo BIOS Setup Utility program menu and select the Exit option.
5. Select Save changes and Exit from the menu.
Power-On Password
When a Power-On Password is set, you cannot start the Lenovo BIOS Setup Utility program until a valid
password is typed from the keyboard.
Setting, changing, or deleting a Power-On Password
14 Lenovo Legion Y520 Tower Hardware Maintenance Manual

Note: A password can be any combination of letters and numbers up to 16 character (a-z, and 0-9).
To set a Power-On Password, do the following:
1. Start the Lenovo BIOS Setup Utility program (See ”Starting the Lenovo BIOS Setup Utility program” on
page 13.)
2. From the Security menu, select Set Power-On Password and press the Enter key.
3. The password dialog box will be displayed. Type the password, and press the Enter key.
4. Re-type the password to confirm, if you type the password correctly, the password will be installed.
To change a Power-On Password, do the following:
1. Start the Lenovo BIOS Setup Utility program (See ”Starting the Lenovo BIOS Setup Utility program” on
page 13.)
2. From the Security menu, select Set Power-On Password and press the Enter key.
3. The password dialog box will be displayed. Type the current password, and then press the Enter key.
4. Type the new password, and then press the Enter key. Re-type the password to confirm the new
password, if you type the new password correctly, the new password will be installed. A setup notice will
display that changes have been saved.
To delete a previously set Power-On Password, do the following :
1. From the Security menu, select Set Power-On Password and press the Enter key.
2. The password dialog box will be displayed. Type the current password and press the Enter key.
3. To delete the Power-On Password, Enter blank fields for each new password line item. A setup notice
will display that changes have been saved.
4. Return to the Lenovo BIOS Setup Utility program menu and select the Exit option.
5. Select Save changes and Exit from the menu.
Enabling or disabling a device
The Devices options is used to enable or disable user access to the following devices:
Serial Port Setup Select this option to enable or disable Serial Port (com).
USB Functions Select whether to enable or disable USB (Universal Serial
Bus) functions. If it is disabled, the USB keyboard and/or
USB mouse may be not able to be used without device
driver support.
ATA Drive Setup Select IDE, ACHI mode or disable SATA controller. Device
driver support is required for ACHI mode. Depending on
how the hard disk image was installed, changing this
setting may prevent the system from booting.
Video Setup To configure video related functions. This option allows
you to configure system's initiate graphic adapter from
either IGD (Integrated Graphics Device) or PEG (PCI
Express Graphics). Keep on the IGD enabled based on
the setup options.
Chapter 5.Using the Setup Utility 15

Onboard Audio Controller Select whether to enable or disable the Onboard Audio
Controller, when feature is set to Disabled all devices
connected to the audio connectors (e.g. a headphone or a
microphone) are disabled and can’t be used.
Onboard Ethernet Controller or LAN Boot Agent Select whether to enable or disable Onboard Ethernet
Controller, or select whether to enable or disable load
onboard PXE (Preboot Execution Environment), or
SMC (Secure Managed Client). This feature will allow
the computer to boot from a server image.
To enable or disable a device, do the following:
1. Start the Setup Utility program (see “Starting the Setup Utility program” on page 13).
2. From the Setup Utility program menu, select Devices.
3. Select:
Serial Port Setup press the Enter key, and then select Serial Port Setup.
USB Setup press the Enter key, and then select USB Functions.
ATA Device Setup press the Enter key. Select Configure SATA as, press the Enter key, and then
select SATA mode.
Video Setup press the Enter key, and then select Video Setup.
Audio Setup press the Enter key, and then select Onboard Audio Controller.
Network Setup press the Enter key, and then select Onboard Ethernet Support or LAN Boot
Agent.
4. Select Disabled or Enabled and then press the Enter key.
5. Return to the Lenovo BIOS Setup Utility program menu and select the Exit option.
6. Select Save changes and Exit from the menu.
Note: If you do not want to save the settings, select Discard changes and Exit from the menu.
Selecting a startup device
If your computer does not boot from a device such as the CD/DVD-ROM drive disk or hard disk as expected,
follow one of the procedures below.
Selecting a temporary startup device
Use this procedure to startup from any boot device.
Note: Not all CDs, DVDs or hard disk drives are bootable.
1. Turn off your computer.
2. Press and hold the F12 key, and then turn on the computer. When the Startup Device Menu appears,
release the F12 key.
Note: If the Startup Device Menu does not display using these steps, repeatedly press and release the
F12 key rather than keeping it pressed when turning on the computer.
3. Use ↑ and ↓ arrows to select the desired startup device from the Startup Device Menu and press the
Enter key to begin.
Note: Selecting a startup device from the Startup Device Menu does not permanently change the
startup sequence.
16 Lenovo Legion Y520 Tower Hardware Maintenance Manual

Selecting or changing the startup device sequence
To view or permanently change the configured startup device sequence, do the following:
1. Start the Lenovo BIOS Setup Utility program (see “Starting the Lenovo BIOS Setup Utility program” on
page 13).
2. From the Lenovo BIOS Setup Utility program main menu, select the Startup option.
3. Press the Enter key, and select the devices for the Primary Boot Sequence. Read the information
displayed on the right side of the screen.
4. Use ↑ and ↓ arrows to select a device. Use the <+> or <-> keys to move a device up or down. Use the
<×> key to exclude the device from or include the device in the boot sequence.
5. Return to the Lenovo BIOS Setup Utility program menu and select the Exit option.
6. Select Save changes and Exit from the menu.
Notes:
a. If you do not want to save the settings, select Discard changes and Exit from the menu.
b. If you have changed these settings and want to return to the default settings, select Load Optimal
Defaults from the menu.
Exiting the Lenovo BIOS Setup Utility program
After you finish viewing or changing settings, press the Esc key to return to the Lenovo BIOS Setup Utility
program main menu. You might have to press the Esc key several times. Do one of the following:
• If you want to save the new settings, select Save changes and Exit from the menu. When the Save &
reset window shows, select the Yes button, and then press the Enter key to exit the Lenovo BIOS Setup
Utility program.
• If you do not want to save the settings, select Discard changes and Exit from the menu. When the Reset
Without Saving window shows, select the Yes button, and then press the Enter key to exit the Setup
Utility program.
Chapter 5.Using the Setup Utility 17
18 Lenovo Legion Y520 Tower Hardware Maintenance Manual

Chapter 6. Symptom-to-FRU Index
The Symptom-to-FRU index lists error symptoms and possible causes. The most likely cause is listed first.
Always begin with Chapter 4, “General Checkout,” on page 11. This index can also be used to help you
decide which FRUs to have available when servicing a computer. If you are unable to correct the problem
using this index, go to “Undetermined problems” on page 20.
Notes:
• If you have both an error message and an incorrect audio response, diagnose the error message first.
• If you cannot run the diagnostic tests or you get a diagnostic error code when running a test but did
receive a POST error message, diagnose the POST error message first.
• If you did not receive any error message look for a description of your error symptoms in the first part of
this index.
Hard disk drive boot error
A hard disk drive boot error can have the following causes.
Error FRU/Action
The startup drive is not included in the boot sequence in
configuration.
Check the configuration and ensure the startup drive is in
the boot sequence.
No operating system installed on the boot drive. Install an operating system on the boot drive.
The boot sector on the startup drive is corrupted. The drive must be formatted. Do the following:
1. Attempt to back-up the data on the failing hard disk
drive.
2. Use the operating system to format the hard disk
drive.
The drive is defective. Replace the hard disk drive.
Power Supply Problems
Follow these procedures if you suspect there is a power supply problem.
Check/Verify FRU/Action
Check that the following are properly installed:
• Power Cord
• On/Off Switch connector
• System Board Power Supply connectors
• Microprocessor(s) connection
Reseat connectors
Check the power cord. Power Cord
Check the power-on switch. Power-on Switch
© Copyright Lenovo 2017 19

POST error codes
Each time you turn the computer on, it performs a series of tests to check that the system is operating
correctly and that certain options are set. This series of tests is called the Power-On Self-Test, or POST.
POST does the following:
• Checks some basic system-board operations
• Checks that the memory is working correctly
• Starts video operations
• Verifies that the boot drive is working
POST Error Message Description/Action
Keyboard error Cannot initialize the keyboard. Make sure the keyboard is
properly connected to the computer and that no keys are
held pressed during POST. To purposely configure the
computer without a keyboard, select Keyboardless
operation in Startup option to Enabled. The BIOS then
ignores the missing keyboard during POST.
Reboot and Select proper Boot device or Insert Boot
Media in selected Boot device
The BIOS was unable to find a suitable boot device. Make
sure the boot drive is properly connected to the
computer. Make sure you have bootable media in the
boot device.
Undetermined problems
1. Power-off the computer.
2. Remove or disconnect the following components (if connected or installed) one at a time.
a. External devices (modem, printer, or mouse)
b. Extended video memory
c. External Cache
d. External Cache RAM
e. Hard disk drive
f. Disk drive
3. Power-on the computer to re-test the system.
4. Repeat steps 1 through 3 until you find the failing device or component.
If all devices and components have been removed and the problem continues, replace the system board.
20 Lenovo Legion Y520 Tower Hardware Maintenance Manual

Chapter 7. Locating connectors, controls and components
This section provides illustrations to help locate the various connectors, controls and components of the
computer.
Font view
The following illustration shows the location of controls and components on the front of the computer.
Attention: Be careful not to block any air vents on the computer. Blocked air vents can cause overheating.
1. USB 3.0 connector 5. Power button
2. Headphone connector 6. Optical drive
3. Microphone connector 7. Optical drive eject button
4. USB 3.0 connector
© Copyright Lenovo 2017 21

Rear view
The following illustrations show the location of connectors and components on the rear of the 310 series
computers.
1. HDMI-out connector 5. Ethernet connector
2. USB 3.0 connector 6. Audio connectors
3. USB 2.0 connectors (2) 7. PCI-Express card area
4. USB 3.0 connector 8. Power connector
22 Lenovo Legion Y520 Tower Hardware Maintenance Manual

Hardware components
The following illustration shows the components that make up your computer.
1. PCI cover 13. Optical drive
2. Microprocessor assembly 14. Graphic card
3. Rear fan 15. Storage drive
4. Top bezel 16. Storage drive bracket
5. Wi-Fi antennas (2) 17. Graphic card holder
6. Front I/O bracket 18. Top bezel
7. Front I/O assembly 19. Keyboard
8. Right computer cover 20. Mouse
9. Motherboard 21 SATA cable (for connecting the storage drive)
10. Chassis 22 SATA cable (for connecting the optical drive)
11 Left computer cover 23 Front fan (optional)
12. Power supply unit
Chapter 7.Locating connectors, controls and components 23

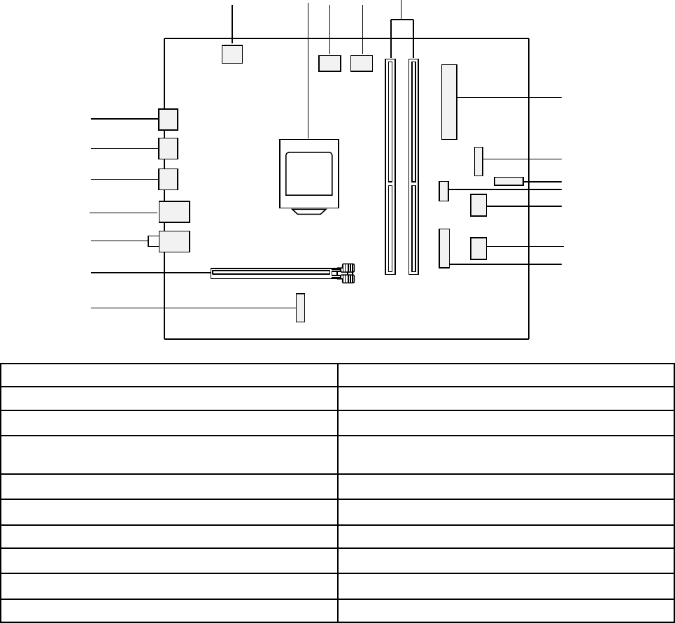
Identifying parts on the motherboard
The motherboard (sometimes called the planar or system board) is the main circuit board in your computer. It
provides basic computing functions and supports a variety of devices that are factory-installed or that you
can install later. The following illustration shows the location of connectors and components on the front of
the motherboard.
1
2
4
5
6
11
9
10
12
13
14
15161719
8
7
3
18
1. HDMI-out connector 11. Front fan connector
2. USB 3.0 connector 12. M.2 SSD connector
3. USB 2.0 connectors (2) 13. Front panel connector
4. USB 3.0 and Ethernet connectors 14. 24 pin power connector to connect the power supply
unit
5. Audio connectors 15. Memory slots (2)
6. PCI express X 16 adapter slot 16. Microprocessor fan connector
7. M.2 Wi-Fi card slot 17. Rear fan connector
8. Front USB 3.0 connector 18. Microprocessor socket
9. SATA connector 19. 4 pin connector to connect the microprocessor
10. SATA connector
24 Lenovo Legion Y520 Tower Hardware Maintenance Manual

Chapter 8. Replacing hardware
Attention: Do not remove the computer cover or attempt any repair before reading the “Important safety information”
in the Safety and Warranty Guide that was included with your computer. To obtain copies of the Safety and Warranty
Guide, go to the Support Web site at: http://consumersupport.lenovo.com.
Note: Use only parts provided by Lenovo.
General information
Pre-disassembly instructions
Before proceeding with the disassembly procedure, make sure that you do the following:
1. Turn off the power to the system and all peripherals.
2. Unplug all power and signal cables from the computer.
3. Place the system on a flat, stable surface.
© Copyright Lenovo 2017 25

Replacing the keyboard and mouse
To replace the keyboard and mouse
Step 1. Remove any media (disks, CDs, DVDs or memory cards) from the drives, shut down the operating
system, and turn off the computer and all attached devices.
Step 2. Unplug all power cords from electrical outlets.
Step 3. Disconnect all cables attached to the computer. This includes power cords, input/output (I/O)
cables, and any other cables that are connected to the computer. Refer to “Left and right view” and
“Rear view” for help with locating the various connectors.
Note: Your keyboard will be connected to a USB connector on one side or at the rear of the
computer.
Step 4. Disconnect the defective keyboard cable from the computer and connect the new keyboard cable
to the same connector.
Note: The mouse can be replaced using the same method.
Removing the computer cover
Attention: Turn off the computer and wait 3 to 5 minutes to let it cool down before removing the cover.
Note: It may be helpful to place the computer face-down on a soft flat surface for this procedure. Lenovo
recommends that you use a blanket, towel, or other soft cloth to protect the computer screen from scratches
or other damage.
To remove the computer cover:
Step 1. Remove any media (disks, CDs, DVDs, or memory cards) from the drives, shut down the operating
system, and turn off the computer and all attached devices.
Step 2. Unplug all power cords from electrical outlets.
Step 3. Disconnect all cables attached to the computer. This includes power cords, input/output (I/O)
cables, and any other cables that are connected to the computer. Refer to “Left and right view” and
“Rear view” for help with locating the various connectors.
Step 4. Remove the 2 screws that secure the computer cover at the rear of the chassis.
26 Lenovo Legion Y520 Tower Hardware Maintenance Manual

1
1
2
Step 5. To reinstall the computer cover:
a. Line up the computer cover with the chassis, and then slide it back.
b. Secure the computer cover to the chassis with the screws.
1
2
2
Removing the top bezel
Attention: Turn off the computer and wait 3 to 5 minutes to let it cool down before removing the cover.
Note: It may be helpful to place the computer face-down on a soft flat surface for this procedure. Lenovo
recommends that you use a blanket, towel, or other soft cloth to protect the computer screen from scratches
or other damage.
To remove the top bezel:
Step 1. Remove any media from the drives, shut down the operating system, and turn off the computer and
all attached devices.
Step 2. Unplug all power cords from electrical outlets.
Step 3. Disconnect all cables attached to the computer. This includes power cords, input/output (I/O)
cables, and any other cables that are connected to the computer. Refer to Locating connectors,
controls and components to locate the various connectors.
Step 4. Remove the computer cover. Refer to Removing the computer cover.
Chapter 8.Replacing hardware 27

Step 5. Press and push the four plastic tabs on the top of the chassis outward 1, and then remove the top
bezel 2.
1
1
2
Step 6. To reattach the top bezel:
a. Insert the four plastic tabs into the corresponding holes on the top of the chassis until they
snap into position.
Step 7. Reinstall all the removed parts, and then reconnect the cables.
Removing the front bezel
Attention: Turn off the computer and wait 3 to 5 minutes to let it cool down before removing the cover.
Note: It may be helpful to place the computer face-down on a soft flat surface for this procedure. Lenovo
recommends that you use a blanket, towel, or other soft cloth to protect the computer screen from scratches
or other damage.
To remove the front bezel:
Step 1. Remove any media from the drives, shut down the operating system, and turn off the computer and
all attached devices.
Step 2. Unplug all power cords from electrical outlets.
Step 3. Disconnect all cables attached to the computer. This includes power cords, input/output (I/O)
cables, and any other cables that are connected to the computer. Refer to Locating connectors,
controls and components to locate the various connectors.
Step 4. Remove the computer cover. Refer to Removing the computer cover.
Step 5. Release the three plastic tabs on the left and right sides of the front bezel 1, and then pivot the
front bezel outward 2.
28 Lenovo Legion Y520 Tower Hardware Maintenance Manual

1
1
2
Step 6. To reattach the bezel:
a. Align the three plastic tabs on both sides of the front bezel with the corresponding holes in the
chassis. Then, pivot the front bezel inward until it snaps into position.
Step 7. Reinstall all the removed parts, and then reconnect the cables.
Replacing the power supply assemby
Note: For this procedure, it helps to lay the computer flat.
To replace the power supply assembly:
Step 1. Remove any media from the drives, shut down the operating system, and turn off the computer and
all attached devices.
Step 2. Unplug all power cords from electrical outlets.
Step 3. Disconnect all cables attached to the computer. This includes power cords, input/output (I/O)
cables, and any other cables that are connected to the computer. Refer to Locating connectors,
controls and components to locate the various connectors.
Step 4. Remove the computer cover. Refer to Removing the computer cover.
Step 5. Remove the five screws that secure the power supply assembly.
Step 6. Slide then lift the power supply assembly out of the chassis.
Chapter 8.Replacing hardware 29

Step 7. Install the new power supply assembly:
a. Position the new power supply assembly in the chassis so that the five screw holes in the
power supply assembly align with those in the chassis. Then, install the five screws to secure
the power supply assembly.
b. Connect the power supply assembly cables to the connectors on the motherboard.
Step 8. Reattach the computer cover.
Replacing an optical drive
Note: For this procedure, it helps to lay the computer flat.
To replace an optical drive:
Step 1. Remove any media from the drives, shut down the operating system, and turn off the computer and
all attached devices.
Step 2. Unplug all power cords from electrical outlets.
Step 3. Disconnect all cables attached to the computer. This includes power cords, input/output (I/O)
cables, and any other cables that are connected to the computer. Refer to Locating connectors,
controls and components to locate the various connectors.
Step 4. Remove the computer cover. Refer to Removing the computer cover.
Step 5. Disconnect the data and power cables from the rear of the optical drive 1.
Step 6. Open the optical drive cover 2.
Step 7. Open the optical drive lock 3, and then push the optical drive out 4.
30 Lenovo Legion Y520 Tower Hardware Maintenance Manual

1
2
3
4
Step 8. To install the new optical drive:
a. Insert the new optical drive into the chassis.
b. Close the optical drive lock to secure the new optical drive to the chassis.
c. Connect the data and power cables to the new optical drive.
d. Close the optical drive cover.
Step 9. Reinstall all the removed parts.
Replacing the M.2 storage drive
Note: For this procedure, it helps to lay the computer flat.
To replace the M.2 storage drive:
Step 1. Remove any media from the drives, shut down the operating system, and turn off the computer and
all attached devices.
Step 2. Unplug all power cords from electrical outlets.
Step 3. Disconnect all cables attached to the computer. This includes power cords, input/output (I/O)
cables, and any other cables that are connected to the computer. Refer to Locating connectors,
controls and components to locate the various connectors.
Step 4. Remove the computer cover. Refer to Removing the computer cover.
Step 5. Remove the screw that secures the M.2 storage drive to the motherboard.
Chapter 8.Replacing hardware 31

Step 6. Pull the M.2 storage drive out.
Step 7. To install the new M.2 storage drive:
a. Insert the new M.2 storage drive into the M.2 slot.
b. Secure the new M.2 storage drive to the motherboard with one screw.
Step 8. Reinstall all the removed parts, and then reconnect the cables.
Replacing the 3.5-inch storage drive
Note: For this procedure, it helps to lay the computer flat.
To replace the 3.5-inch storage drive:
32 Lenovo Legion Y520 Tower Hardware Maintenance Manual

Step 1. Remove any media from the drives, shut down the operating system, and turn off the computer and
all attached devices.
Step 2. Unplug all power cords from electrical outlets.
Step 3. Disconnect all cables attached to the computer. This includes power cords, input/output (I/O)
cables, and any other cables that are connected to the computer. Refer to Locating connectors,
controls and components to locate the various connectors.
Step 4. Remove the computer cover. Refer to Removing the computer cover.
Step 5. Disconnect the data and power cables from the storage drive 1.
Step 6. Pull the storage drive assembly outward 2.
1
2
Step 7. Bend the storage drive bracket outward 3, and then lift the 3.5-inch storage drive upward to
remove it from the storage drive bracket 4.
3
3
3
3
4
Step 8. To install the new 3.5-inch storage drive:
a. Put the new 3.5-inch storage drive into the storage drive bracket.
b. Push the new 3.5-inch storage drive assembly into the drive bay until it snaps into position.
c. Connect the power and data cables to the 3.5-inch storage drive.
Step 9. Reinstall all the removed parts, and then reconnect the cables.
Replacing the graphic card
To replace the graphic card:
Step 1. Remove any media from the drives, shut down the operating system, and turn off the computer and
all attached devices.
Chapter 8.Replacing hardware 33

Step 2. Unplug all power cords from electrical outlets.
Step 3. Disconnect all cables attached to the computer. This includes power cords, input/output (I/O)
cables, and any other cables that are connected to the computer. Refer to Locating connectors,
controls and components to locate the various connectors.
Step 4. Remove the computer cover. Refer to Removing the computer cover.
Step 5. Remove the screws that secure graphic card bracket to the chassis 1.
Step 6. Remove the graphic card bracket.
Step 7. Remove the screws that secure the latch to the chassis 2.
Step 8. Remove the latch 3.
Step 9. Press the card retaining latch 4 as shown to disengage the latch. Grasp the card and gently pull it
out of the slot 5.
1
1
2
2
3
4
5
1
Step 10. To install the new graphic card:
a. Insert the new graphic card to the graphic card bracket.
b. Insert the new graphic card and bracket assembly into the graphic card slot on the
motherboard.
c. Pivot the card retaining latch to the closed position.
d. Secure the graphic card bracket to the chassis with screws.
e. Install the latch to the right position and secure it to the chassis with screws.
Step 11. Reinstall all the removed parts, and then reconnect the cables.
Replacing a memory module
Note: For this procedure, it helps to lay the computer flat.
To replace a memory module:
Step 1. Remove any media from the drives, shut down the operating system, and turn off the computer and
all attached devices.
Step 2. Unplug all power cords from electrical outlets.
Step 3. Disconnect all cables attached to the computer. This includes power cords, input/output (I/O)
cables, and any other cables that are connected to the computer. Refer to Locating connectors,
controls and components to locate the various connectors.
Step 4. Remove the computer cover. Refer to Removing the computer cover.
34 Lenovo Legion Y520 Tower Hardware Maintenance Manual

Step 5. Locate the memory module connectors. Refer to Locating connectors, controls and components.
Step 6. Remove the memory module being replaced by opening the retaining clips as shown.
Step 7. Position the new memory module over the memory connector. Make sure the notch 1 on the
memory module is correctly aligned with the connector key 2 on the system board. Push the
memory module straight down into the connector until the retaining clips close.
Step 8. Reinstall all the removed parts, and then reconnect the cables.
Replacing the Wi-Fi card
Note: For this procedure, it helps to lay the computer flat.
To replace the Wi-Fi card:
Step 1. Remove any media from the drives, shut down the operating system, and turn off the computer and
all attached devices.
Step 2. Unplug all power cords from electrical outlets.
Step 3. Disconnect all cables attached to the computer. This includes power cords, input/output (I/O)
cables, and any other cables that are connected to the computer. Refer to Locating connectors,
controls and components to locate the various connectors.
Step 4. Remove the computer cover. Refer to Removing the computer cover.
Step 5. Remove the screw that secure the Wi-Fi card to the motherboard 1.
Step 6. Remove the Wi-Fi card cover 2.
Chapter 8.Replacing hardware 35

Step 7. Disconnect the 2 antenna cables from the Wi-Fi card.
Step 8. Pull the Wi-Fi card out from the slot.
Step 9. Install the new Wi-Fi card:
a. Line up the new Wi-Fi card, and then insert it into the same card slot.
b. Connect the 2 antenna cables to the new Wi-Fi card.
c. Secure the Wi-Fi card to the motherboard with one screw.
Step 10. Reinstall all the removed parts, and then reconnect the cables.
Replacing the Wi-Fi antenna
Note: For this procedure, it helps to lay the computer flat.
36 Lenovo Legion Y520 Tower Hardware Maintenance Manual

To replace the Wi-Fi antenna:
Step 1. Remove any media from the drives, shut down the operating system, and turn off the computer and
all attached devices.
Step 2. Unplug all power cords from electrical outlets.
Step 3. Disconnect all cables attached to the computer. This includes power cords, input/output (I/O)
cables, and any other cables that are connected to the computer. Refer to Locating connectors,
controls and components to locate the various connectors.
Step 4. Remove the computer cover. Refer to Removing the computer cover.
Step 5. Remove the top bezel. Refer to Removing the top bezel.
Step 6. Disconnect the Wi-Fi antenna cables from the Wi-Fi card.
Step 7. Peel off the Wi-Fi antenna from the top panel, and then remove it from the chassis.
Step 8. Install the new Wi-Fi antenna:
a. Peel off the release paper on the adhesive surface of the new Wi-Fi antenna.
b. Route the new Wi-Fi antenna cable through the corresponding hole, and then stick the new
Wi-Fi antenna to the top panel.
Chapter 8.Replacing hardware 37

c. Connect the new Wi-Fi antenna cables to the Wi-Fi card.
Step 9. Reinstall all the removed parts, and then reconnect the cables.
Replacing the heat-sink and fan assembly
Note: For this procedure, it helps to lay the computer flat.
To replace the heat-sink and fan assembly:
Step 1. Remove any media from the drives, shut down the operating system, and turn off the computer and
all attached devices.
Step 2. Unplug all power cords from electrical outlets.
Step 3. Disconnect all cables attached to the computer. This includes power cords, input/output (I/O)
cables, and any other cables that are connected to the computer. Refer to Locating connectors,
controls and components to locate the various connectors.
Step 4. Remove the computer cover. Refer to Removing the computer cover.
Step 5. Disconnect the heat sink and fan assembly cable from the microprocessor fan connector on the
motherboard.
Loosen the four screws that secure the heat sink and fan assembly to the motherboard in the following
sequence:
• a. Partially remove screw 1, fully remove screw 2, and then fully remove screw 1.
• b. Partially remove screw 3, fully remove screw 4, and then fully remove screw 3.
Step 6. Lift the failing heat sink and fan assembly off the motherboard.
Note: Do not touch the thermal grease while handling the heat sink and fan assembly.
Step 7. To install the new heat-sink assembly:
a. Position the new heat sink and fan assembly on the motherboard so that the four screws are
aligned with the holes in the motherboard. Ensure that the heat sink and fan assembly cable
faces toward the microprocessor fan connector on the motherboard.
b. Tighten the four screws to secure the new heat sink and fan assembly.
c. Connect the heat sink and fan assembly cable to the microprocessor fan connector on the
motherboard.
Step 8. Reinstall all the removed parts, and then reconnect the cables.
38 Lenovo Legion Y520 Tower Hardware Maintenance Manual

Replacing the microprocessor
Note: For this procedure, it helps to lay the computer flat.
To replace the microprocessor
Step 1. Remove any media from the drives, shut down the operating system, and turn off the computer and
all attached devices.
Step 2. Unplug all power cords from electrical outlets.
Step 3. Disconnect all cables attached to the computer. This includes power cords, input/output (I/O)
cables, and any other cables that are connected to the computer. Refer to Locating connectors,
controls and components to locate the various connectors.
Step 4. Remove the computer cover. Refer to Removing the computer cover.
Step 5. Remove the heat-sink and fan assembly. Refer to Replacing the heat-sink and fan assembly.
Step 6. Press the small handle downward to release it from the retainer, and then open the retainer to
access the microprocessor.
Step 7. Lift the microprocessor straight up and out of the microprocessor socket.
Note:
a. Your microprocessor and socket might look different from the one illustrated.
Chapter 8.Replacing hardware 39

b. Touch only the edges of the microprocessor. Do not touch the gold contacts on the bottom.
c. Do not drop anything onto the microprocessor socket while it is exposed. The socket pins must
be kept as clean as possible.
Step 8. Ensure that the small handle is in the raised position and the microprocessor retainer is fully open.
Step 9. Remove the protective cover that protects the gold contacts of the new microprocessor.
Step 10. Note the orientation of the new microprocessor. Hold the new microprocessor by its edges and
align the notches 1 on it with the tabs 2 in the microprocessor socket. Then, carefully lower the
new microprocessor straight down into the microprocessor socket.
Note: The small triangle 3 on one corner of the new microprocessor is the microprocessor orientation
indicator. The new microprocessor is in the correct orientation when this indicator points to the beveled
corner 4 of the microprocessor socket.
Step 11. Close the microprocessor retainer and lock it into position with the small handle to secure the new
microprocessor in the socket.
Step 12. Reinstall the heat sink and fan assembly.
Step 13. Reinstall all the removed parts, and then reconnect the cables.
Replacing the front fan
To replace the front fan (optional):
Step 1. Remove any media from the drives, shut down the operating system, and turn off the computer and
all attached devices.
Step 2. Unplug all power cords from electrical outlets.
Step 3. Disconnect all cables attached to the computer. This includes power cords, input/output (I/O)
cables, and any other cables that are connected to the computer. Refer to Locating connectors,
controls and components to locate the various connectors.
Step 4. Remove the computer cover. Refer to Removing the computer cover.
Step 5. Remove the front bezel. Refer to Removing the front bezel.
40 Lenovo Legion Y520 Tower Hardware Maintenance Manual

Step 6. Disconnect the front fan power cable from the corresponding connector on the motherboard.
Step 7. The system fan is connected to the chassis by four rubber mounts. Break or cut the rubber mounts
and gently pull the system fan out of the chassis.
Step 8. To install the new system fan:
a. On the outside of the front panel, push the four rubber mounts on the new system fan through
the corresponding holes in the chassis.
b. On the inside of the front panel, pull the tips of the rubber mounts until the system fan is
secured in place.
c. Connect the fan power cable to the corresponding connector on the motherboard.
Step 9. Reinstall all the removed parts, and then reconnect the cables.
Replacing the rear fan
To replace the rear fan:
Step 1. Remove any media from the drives, shut down the operating system, and turn off the computer and
all attached devices.
Step 2. Unplug all power cords from electrical outlets.
Step 3. Disconnect all cables attached to the computer. This includes power cords, input/output (I/O)
cables, and any other cables that are connected to the computer. Refer to Locating connectors,
controls and components to locate the various connectors.
Step 4. Remove the computer cover. Refer to Removing the computer cover.
Step 5. Disconnect the rear fan power cable from the corresponding connector on the motherboard.
Step 6. The rear fan is connected to the chassis by four rubber mounts. Break or cut the rubber mounts
and gently pull the system fan out of the chassis.
Chapter 8.Replacing hardware 41

Step 7. To install the new rear fan:
a. On the inside of the rear panel, push the four rubber mounts on the new rear fan through the
corresponding holes in the chassis.
b. On the outside of the rear panel, pull the tips of the rubber mounts until the rear fan is secured
in place.
c. Connect the fan power cable to the corresponding connector on the motherboard.
Step 8. Reinstall all the removed parts, and then reconnect the cables.
Replacing the motherboard
Note: For this procedure, it helps to lay the computer flat.
To replace the motherboard:
Step 1. Remove any media from the drives, shut down the operating system, and turn off the computer and
all attached devices.
Step 2. Unplug all power cords from electrical outlets.
42 Lenovo Legion Y520 Tower Hardware Maintenance Manual

Step 3. Disconnect all cables attached to the computer. This includes power cords, input/output (I/O)
cables, and any other cables that are connected to the computer. Refer to Locating connectors,
controls and components to locate the various connectors.
Step 4. Remove the computer cover. Refer to Removing the computer cover.
Step 5. Remove the front bezel. Refer to Removing the front bezel.
Step 6. Pivot the drive bay assembly upward.
Step 7. Remove the memory module. Refer to Replacing a memory module.
Step 8. Remove the heat-sink assembly. Refer to Replacing the heat-sink and fan assembly.
Step 9. Remove the CPU. Refer to Replacing the microprocessor.
Step 10. Remove the graphic card. Refer to Replacing the graphic card.
Step 11. Remove the Wi-Fi card. Refer to Replacing the Wi-Fi card.
Step 12. Remove the front fan. Refer to Replacing the front fan.
Step 13. Remove the rear fan. Refer to Replacing the rear fan.
Step 14. Disconnect the all cables from the connectors on motherboard.
Step 15. Remove the six screws that secure the motherboard to the chassis.
123
4
5
6
Step 16. Lift up the motherboard to remove it.
Step 17. Install the new motherboard:
a. Line up the holes on the new motherboard with the mounting holes on the chassis and secure
it with six screws.
Step 18. Reinstall all the removed parts, and then reconnect the cables.
Chapter 8.Replacing hardware 43
44 Lenovo Legion Y520 Tower Hardware Maintenance Manual

Chapter 9. FRU lists
This chapter lists the information on the field replaceable units (FRUs) for Lenovo Legion Y520 Tower series
computers.
Attention: Be sure to read and understand all the safety information before replacing any FRUs.
Table 1. Y520T-IKL
FruP/N Description
ANTENNA
00XJ106 DT-Y520 ANTENNA
BDPLANAR
00XK269 Y520T MB FRU B250 TW WIN DPK
00XK268 Y520T MB FRU B250 TW NO DPK
CABLE
00XL317 FIO Cable
00XL320 C.A. SATA_HDD_TO_MB_LDF1
00XL319 C.A. SATA_ODD_TO_MB_LDF1
DT_KYB
00XH633 USB Calliope KB BK NORDIC
00XH604 USB Calliope KB BK HBW
00XH605 USB Calliope KB BK HUN
00XH607 USB Calliope KB BK ITA
00XH598 USB Calliope KB BK FRA
00XH602 USB Calliope KB BK GRE
00XH601 USB Calliope KB BK GER
00XH627 USB Calliope KB BK SLV
00XH626 USB Calliope KB BK EURO ENG
00XH610 USB Calliope KB BK KOR
00XH608 USB Calliope KB BK JPN
00XH621 USB Calliope KB BK SWS
00XH622 USB Calliope KB BK THAI
00XH630 USB Calliope KB BK IND ENG
00XH618 USB Calliope KB BK SLK
00XH625 USB Calliope KB BK UKE
00XH619 USB Calliope KB BK SPA
00XH624 USB Calliope KB BK TUR
© Copyright Lenovo 2017 45

Table 1. Y520T-IKL (continued)
00XH611 USB,Calliope,KB,BK,LA SPA
00XH993 USB Calliope KB BK CZE/SLK
00XH594 USB Calliope KB BK TC/ENG
00XH614 USB Calliope KB BK POR
00XH595 USB Calliope KB BK CZE
00XH593 USB Calliope KB BK BUL
00XH591 USB,Calliope,KB,BK,BEL ENG
00XH616 USB Calliope KB BK RUS
00XH587 USB Calliope KB BK ENG
00XH588 USB Calliope KB BK ARA
00XH635 USB Calliope KB BK CAN ENG/FRA
FAN
01MN067 Front Fan W LED for Y520
00XD157 Front System Fan
HDD_ASM
45K0623 HDD,1TB,7200,DT3,SATA3,STD
45K0625 HDD,2TB,7200,DT3,SATA3,STD
00PC551 HDD,1TB,7200,DT3,SATA3,STD
00PC552 HDD,2TB,7200,DT3,SATA3,STD
HEATSINK
01MN069 LGA115X CPU Cooler
LINECORD
00XL006 Fru, US/CA,1.8M,3P,NON-LH
00XL014 Fru, EU/KR,1.8M,3P,NON-LH
00XL038 Fru, LINECORD,ZA,1.8M,3P,NON-LH
00XL018 Fru, LINECORD,TW,1.8M,3P,NON-LH
00XL000 Fru, JP,Anti-TR,1.8M,3P,NON-LH
00XL026 Fru, LINECORD,IL,1.8M,3P,NON-LH
00XL049 Fru, LINECORD,IT,1.8M,3P,NON-LH
00XL009 Fru, LINECORD,CN,1.8M,3P,NON-LH
00XL029 Fru, LINECORD,CH,1.8M,3P,NON-LH
00XL028 Fru, LINECORD,IL,1.8M,3P,NON-LH
00XL044 Fru, LINECORD,DK,1.8M,3P,NON-LH
00XL043 Fru, LINECORD,AU,1.8M,3P,NON-LH
00XL041 Fru, LINECORD,AU,1.8M,3P,NON-LH
00XL016 Fru, EU/KR,1.8M,3P,NON-LH
46 Lenovo Legion Y520 Tower Hardware Maintenance Manual

Table 1. Y520T-IKL (continued)
00XL004 Fru,US/CA,1.8M,3P,NON-LH
00XL040 Fru, LINECORD,ZA,1.8M,3P,NON-LH
00XL047 Fru, LINECORD,IT,1.8M,3P,NON-LH
00XL031 Fru, LINECORD,CH,1.8M,3P,NON-LH
00XL050 Fru, LINECORD,TH,1.8M,3P,NON-LH
00XL048 Fru, LINECORD,IT,1.8M,3P,NON-LH
00XL023 Fru, LINECORD,GB,1.8M,3P,NON-LH
00XL019 Fru, LINECORD,TW,1.8M,3P,NON-LH
00XL024 Fru, LINECORD,GB,1.8M,3P,NON-LH
00XL025 Fru, LINECORD,GB,1.8M,3P,NON-LH
00XL039 Fru, LINECORD,ZA,1.8M,3P,NON-LH
00XL046 Fru, LINECORD,DK,1.8M,3P,NON-LH
00XL001 Fru, JP,Anti-TR,1.8M,3P,NON-LH
00XL010 Fru, LINECORD,CN,1.8M,3P,NON-LH
00XL015 Fru, EU/KR,1.8M,3P,NON-LH
00XL030 Fru, LINECORD,CH,1.8M,3P,NON-LH
00XL017 Fru, LINECORD,TW,1.8M,3P,NON-LH
00XL005 Fru, US/CA,1.8M,3P,NON-LH
00XL027 Fru, LINECORD,IL,1.8M,3P,NON-LH
00XL042 Fru, LINECORD,AU,1.8M,3P,NON-LH
00XL045 Fru, LINECORD,DK,1.8M,3P,NON-LH
MECH_ASM
01MN117 ASSY_COVER_TOP_IO_LDF1_25L
01MN118 ASSY_REAR_IO_SHIELDING_LDF1_25L
00XD328 HDMI_COVER Kit
01MN119 ASSY_3.5HDD_TRAY_LDF1_25L
01MN111 ASSY_BRKT_MAIN_LDF1_25L_Chassis
01MN116 ASSY_FRONT_BEZEL_LDF1_25L
MECHANICAL
01MN293 SCRW_#6_32_L29 WZS
01MN140 BRKT_SIDE_COVER_L_LDF1_25L
01MN137 BRKT_PCI_COVER_LDF1_25L
01MN139 BRKT_SIDE_COVER_L_LDF1_25L
01MN260 FRU IO shield Mylar w/Oculus
01MN132 HLDR_VGA _LDF1_25L
01MN122 BRKT_ODD_DUMMY_LDF1_25L
Chapter 9.FRU lists 47

Table 1. Y520T-IKL (continued)
01MN128 WIFI lock bracket A5000
01MN123 ODD DUMMY COVER_LDF1_25L
01MN138 CABLE TIE YJ-295
MEMORY
01AG805 8GB DDR4 2400UDIMM
01AG815 8GB DDR4 2666 UDIMM,MICRON
01AG821 8GB DDR4 2666 UDIMM,Ramaxel
MOUSE
00PH133 USB Calliope Mouse BK
OPT_DRIVE
71Y5545 SMD,DT,SATA,H/H,x16
PWR_SUPPLY
00PC751 200-240Vac,multi atx 400W PSU
54Y8985 100-240Vac,Y710 280W ES PSU
54Y8930 PWR_SUPPLY,100-240Vac,450W
SCREW
01MN134 TAP FLAT M5*10L NI
01MN164 MANUAL-C #6-32 L5 BLACK ZN,WZS
01MN163 MANUAL_#6_32_L7.1 BLACK ZN, WZS
01MN292 #6-32UNC_HW_L6.35_NI WZS
01MN133 MA HEX #6-32 5MM BLACK
01MN135 M2 CAP L4 NI
SP
01AG102 Intel Core i5-7400 3.0G 4C
01AG106 Intel Core i3-7100 3.9GHZ/2C/3M/2400/
01AG096 Intel Core i7-7700 3.6G 4C
SSD
00UP455 FRU 16GB M.2 Optane Memory
SSD_ASM
00UP468 128G,M.2,2280,PCIe3x4,INTEL,STD
00UP436 256G,M.2,2280,PCIe3x4,SAM,OPAL
00UP448 128G,M.2,2280,PCIe3x4,SAMSG,STD
00UP641 256G,M.2,2280,PCIe3x4,TOS,OPAL
VIDEO_CARD
01AJ856 MSI@GTX1050Ti@4G/D5/H/DP/DVI
01AJ857 GTX1060@3G/D5/H/DP/DVI PCP
01AJ844 MSI@GTX1060@6G/D5/H/3-DP/DVI
48 Lenovo Legion Y520 Tower Hardware Maintenance Manual

Table 1. Y520T-IKL (continued)
01AJ874 BLD@RX560@4G/D5/H/DP/DVI/HP
WIRELESS
01AX709 Wireless,CMB,LTN,NFA435A
Table 2. Y520T-25ICZ
FruP/N Description
ANTENNA
00XJ124 DT-Y520(Z370)ANTENNA
BDPLANAR
01LM311 Y520T MB FRU Z370 WIN DPK
01LM312 Y520T MB FRU Z370 NO DPK
CABLE
00XL317 FIO Cable
00XL487 Fru,6 pin to 4 pin50mm Cable
00XL488 Fru,(2pin+4pin) to 6pin 50mm Cable
00XL392 Fru 1.8M DVI-D M/M Cable
00XL319 C.A. SATA_ODD_TO_MB_LDF1
00XL159 Fru,100mm 6pin to 8pincable
DT_KYB
00XH622 USB Calliope KB BK THAI
00XH624 USB Calliope KB BK TUR
00XH608 USB Calliope KB BK JPN
00XH625 USB Calliope KB BK UKE
00XH610 USB Calliope KB BK KOR
00XH630 USB Calliope KB BK IND ENG
00XH593 USB Calliope KB BK BUL
00XH594 USB Calliope KB BK TC/ENG
00XH595 USB Calliope KB BK CZE
00XH621 USB Calliope KB BK SWS
00XH633 USB Calliope KB BK NORDIC
00XH587 USB Calliope KB BK ENG
00XH588 USB Calliope KB BK ARA
00XH618 USB Calliope KB BK SLK
00XH611 USB,Calliope,KB,BK,LA SPA
00XH591 USB,Calliope,KB,BK,BEL ENG
00XH619 USB Calliope KB BK SPA
Chapter 9.FRU lists 49

Table 2. Y520T-25ICZ (continued)
00XH614 USB Calliope KB BK POR
00XH993 USB Calliope KB BKCZE/SLK
00XH616 USB Calliope KB BK RUS
00XH604 USB Calliope KB BK HBW
00XH605 USB Calliope KB BK HUN
00XH635 USB Calliope KB BK CAN ENG/FRA
00XH607 USB Calliope KB BK ITA
00XH626 USB Calliope KB BK EURO ENG
00XH627 USB Calliope KB BK SLV
00XH598 USB Calliope KB BK FRA
00XH601 USB Calliope KB BK GER
00XH602 USB Calliope KB BK GRE
FAN
01MN068 9225 Rear SYS Fan for Y520
01MN317 Front Fan W Circle LED
HDD_ASM
00PC552 HDD,2TB,7200,DT3,SATA3,STD
45K0623 HDD,1TB,7200,DT3,SATA3,STD
45K0625 HDD,2TB,7200,DT3,SATA3,STD
00PC551 HDD,1TB,7200,DT3,SATA3,STD
HEATSINK
01MN069 LGA115X CPU Cooler
LINECORD
00XL042 Fru, LINECORD,AU,1.8M,3P,NON-LH
00XL019 Fru, LINECORD,TW,1.8M,3P,NON-LH
00XL001 Fru, JP,Anti-TR,1.8M,3P,NON-LH
00XL045 Fru, LINECORD,DK,1.8M,3P,NON-LH
00XL018 Fru, LINECORD,TW,1.8M,3P,NON-LH
00XL004 Fru,US/CA,1.8M,3P,NON-LH
00XL010 Fru, LINECORD,CN,1.8M,3P,NON-LH
00XL048 Fru, LINECORD,IT,1.8M,3P,NON-LH
00XL005 Fru, US/CA,1.8M,3P,NON-LH
00XL006 Fru, US/CA,1.8M,3P,NON-LH
00XL015 Fru, EU/KR,1.8M,3P,NON-LH
00XL027 Fru, LINECORD,IL,1.8M,3P,NON-LH
00XL049 Fru, LINECORD,IT,1.8M,3P,NON-LH
50 Lenovo Legion Y520 Tower Hardware Maintenance Manual

Table 2. Y520T-25ICZ (continued)
00XL026 Fru, LINECORD,IL,1.8M,3P,NON-LH
00XL046 Fru, LINECORD,DK,1.8M,3P,NON-LH
00XL024 Fru, LINECORD,GB,1.8M,3P,NON-LH
00XL025 Fru, LINECORD,GB,1.8M,3P,NON-LH
00XL017 Fru, LINECORD,TW,1.8M,3P,NON-LH
00XL023 Fru, LINECORD,GB,1.8M,3P,NON-LH
00XL000 Fru, JP,Anti-TR,1.8M,3P,NON-LH
00XL043 Fru, LINECORD,AU,1.8M,3P,NON-LH
00XL044 Fru, LINECORD,DK,1.8M,3P,NON-LH
00XL050 Fru, LINECORD,TH,1.8M,3P,NON-LH
00XL028 Fru, LINECORD,IL,1.8M,3P,NON-LH
00XL016 Fru, EU/KR,1.8M,3P,NON-LH
00XL047 Fru, LINECORD,IT,1.8M,3P,NON-LH
00XL041 Fru, LINECORD,AU,1.8M,3P,NON-LH
00XL009 Fru, LINECORD,CN,1.8M,3P,NON-LH
00XL014 Fru, EU/KR,1.8M,3P,NON-LH
MECH_ASM
01YW253 Main Bkt,25ICZ,Blacken,WST
01MN375 ASSY_MAIN_LDF1_25L New Chassis
01MN116 ASSY_FRONT_BEZEL_LDF1_25L
00XD328 HDMI_COVER Kit
01MN117 ASSY_COVER_TOP_IO_LDF1_25L
01MN119 ASSY_3.5HDD_TRAY_LDF1_25L
MECHANICAL
01MN137 BRKT_PCI_COVER_LDF1_25L
01YW269 BRKT_ODD_DUMMY,Black,WST
01YW255 GTX1070 Holder,25ICZ,WST
01MN122 BRKT_ODD_DUMMY_LDF1_25L
01MN123 ODD DUMMY COVER_LDF1_25L
01YW254 BRKT_PCI_CV_BLACKEN,WST
01MN293 SCRW_#6_32_L29 WZS
01MN132 HLDR_VGA _LDF1_25L
01MN128 WIFI lock bracket A5000
MEMORY
01AG821 8GB DDR4 2666 UDIMM,Ramaxel
01AG834 8GB DDR4 2666 UDIMM,Samsung
Chapter 9.FRU lists 51

Table 2. Y520T-25ICZ (continued)
01AG815 8GB DDR4 2666 UDIMM,MICRON
MOUSE
00PH133 USB Calliope Mouse BK
OPT_DRIVE
71Y5545 SMD,DT,SATA,H/H,x16
PWR_SUPPLY
54Y8930 PWR_SUPPLY,100-240Vac,450W
00PC751 200-240Vac,multi atx 400W PSU
SCREW
01YW268 M3*6,Hexhead,Black,Wistron
01MN163 MANUAL_#6_32_L7.1 BLACK ZN, WZS
01MN164 MANUAL-C #6-32 L5 BLACK ZN,WZS
01MN134 TAP FLAT M5*10L NI
01YW256 TAP FLAT M5*10L,BLACKEN,WST
01MN133 MA HEX #6-32 5MM BLACK
01MN135 M2 CAP L4 NI
01MN292 #6-32UNC_HW_L6.35_NI WZS
SHIELD
01YW252 REAR,520T-25ICZ,Blacken,WST
01YW251 REAR,520T-25ICZ,WST
SP
01AG210 Intel i5-8400 2.8GHz/6C/9M/LGA 65W
01AG209 Intel i7-8700 3.2GHz/6C/12M/LGA 65W
SSD
00UP455 FRU 16GB M.2 Optane Memory
SSD_ASM
00UP468 128G,M.2,2280,PCIe3x4,INTEL,STD
00UP448 128G,M.2,2280,PCIe3x4,SAMSG,STD
00UP646 256G,M.2,2280,PCIe3x4,TOS,OPAL
00UP436 256G,M.2,2280,PCIe3x4,SAM,OPAL
VIDEO_CARD
01AJ879 M@GTX1070@8G/D5/H/3*DP/DVI/B
01AJ844 MSI@GTX1060@6G/D5/H/3-DP/DVI
01AJ882 GTX1070Ti VA
01AJ857 GTX1060@3G/D5/H/DP/DVI PCP
01AJ856 MSI@GTX1050Ti@4G/D5/H/DP/DVI
52 Lenovo Legion Y520 Tower Hardware Maintenance Manual
54 Lenovo Legion Y520 Tower Hardware Maintenance Manual

Chapter 10. General information
This chapter provides general information that applies to all machine types supported by this publication.
Additional Service Information
This chapter provides additional information that the service representative might find helpful.
Power management
Power management reduces the power consumption of certain components of the computer such as the
system power supply, processor, hard disk drives, and some monitors.
Advanced configuration and power interface (ACPI) BIOS
As this computer has an ACPI BIOS system, the operating system is allowed to control the power
management features of the computer and the settings for Advanced Power Management (APM) BIOS mode
is ignored. Not all operating systems support ACPI BIOS mode.
Automatic Power-On features
The Automatic Power-On features within the Power Management menu allow you to enable and disable
features that turn on the computer automatically.
• Wake Up on Alarm: You can specify a date and time at which the computer will be turned on
automatically. This can be either a single event , a daily event or a weekly event.
• Wake Up on LAN: This feature allows LAN adapter card to wake the System.
© Copyright Lenovo 2017 55
