Lg 32Ld350 Ua Users Manual UB_COVER
2015-01-26
: Lg Lg-32Ld350-Ua-Users-Manual-227369 lg-32ld350-ua-users-manual-227369 lg pdf
Open the PDF directly: View PDF
.
Page Count: 60

LCD TV
SERVICE MANUAL
CAUTION
BEFORE SERVICING THE CHASSIS,
READ THE SAFETY PRECAUTIONS IN THIS MANUAL.
CHASSIS : LA04A
MODEL : 32LD350 32LD350-UA
North/Latin America http://aic.lgservice.com
Europe/Africa http://eic.lgservice.com
Asia/Oceania http://biz.lgservice.com
Internal Use Only
Printed in KoreaP/NO : MFL62863204 (1003-REV00)

LGE Internal Use OnlyCopyright LG Electronics. Inc. All right reserved.
Only for training and service purposes - 2 -
CONTENTS
CONTENTS .............................................................................................. 2
SAFETY PRECAUTIONS ......................................................................... 3
SPECIFICATION ....................................................................................... 6
ADJUSTMENT INSTRUCTION .............................................................. 10
EXPLODED VIEW .................................................................................. 16
SVC. SHEET ...............................................................................................

LGE Internal Use OnlyCopyright LG Electronics. Inc. All right reserved.
Only for training and service purposes - 3 -
SAFETY PRECAUTIONS
Many electrical and mechanical parts in this chassis have special safety-related characteristics. These parts are identified by in the
Schematic Diagram and Exploded View.
It is essential that these special safety parts should be replaced with the same components as recommended in this manual to prevent
Shock, Fire, or other Hazards.
Do not modify the original design without permission of manufacturer.
General Guidance
An isolation Transformer should always be used during the
servicing of a receiver whose chassis is not isolated from the AC
power line. Use a transformer of adequate power rating as this
protects the technician from accidents resulting in personal injury
from electrical shocks.
It will also protect the receiver and it's components from being
damaged by accidental shorts of the circuitry that may be
inadvertently introduced during the service operation.
If any fuse (or Fusible Resistor) in this TV receiver is blown,
replace it with the specified.
When replacing a high wattage resistor (Oxide Metal Film Resistor,
over 1W), keep the resistor 10mm away from PCB.
Keep wires away from high voltage or high temperature parts.
Before returning the receiver to the customer,
always perform an AC leakage current check on the exposed
metallic parts of the cabinet, such as antennas, terminals, etc., to
be sure the set is safe to operate without damage of electrical
shock.
Leakage Current Cold Check(Antenna Cold Check)
With the instrument AC plug removed from AC source, connect an
electrical jumper across the two AC plug prongs. Place the AC
switch in the on position, connect one lead of ohm-meter to the AC
plug prongs tied together and touch other ohm-meter lead in turn to
each exposed metallic parts such as antenna terminals, phone
jacks, etc.
If the exposed metallic part has a return path to the chassis, the
measured resistance should be between 1MΩand 5.2MΩ.
When the exposed metal has no return path to the chassis the
reading must be infinite.
An other abnormality exists that must be corrected before the
receiver is returned to the customer.
Leakage Current Hot Check (See below Figure)
Plug the AC cord directly into the AC outlet.
Do not use a line Isolation Transformer during this check.
Connect 1.5K/10watt resistor in parallel with a 0.15uF capacitor
between a known good earth ground (Water Pipe, Conduit, etc.)
and the exposed metallic parts.
Measure the AC voltage across the resistor using AC voltmeter
with 1000 ohms/volt or more sensitivity.
Reverse plug the AC cord into the AC outlet and repeat AC voltage
measurements for each exposed metallic part. Any voltage
measured must not exceed 0.75 volt RMS which is corresponds to
0.5mA.
In case any measurement is out of the limits specified, there is
possibility of shock hazard and the set must be checked and
repaired before it is returned to the customer.
Leakage Current Hot Check circuit
1.5 Kohm/10W
To Instrument’s
exposed
METALLIC PARTS
Good Earth Ground
such as WATER PIPE,
CONDUIT etc.
AC Volt-meter
IMPORTANT SAFETY NOTICE
0.15uF

LGE Internal Use OnlyCopyright LG Electronics. Inc. All right reserved.
Only for training and service purposes - 4 -
CAUTION: Before servicing receivers covered by this service
manual and its supplements and addenda, read and follow the
SAFETY PRECAUTIONS on page 3 of this publication.
NOTE: If unforeseen circumstances create conflict between the
following servicing precautions and any of the safety precautions on
page 3 of this publication, always follow the safety precautions.
Remember: Safety First.
General Servicing Precautions
1. Always unplug the receiver AC power cord from the AC power
source before;
a. Removing or reinstalling any component, circuit board
module or any other receiver assembly.
b. Disconnecting or reconnecting any receiver electrical plug or
other electrical connection.
c. Connecting a test substitute in parallel with an electrolytic
capacitor in the receiver.
CAUTION: A wrong part substitution or incorrect polarity
installation of electrolytic capacitors may result in an
explosion hazard.
2. Test high voltage only by measuring it with an appropriate high
voltage meter or other voltage measuring device (DVM,
FETVOM, etc) equipped with a suitable high voltage probe.
Do not test high voltage by "drawing an arc".
3. Do not spray chemicals on or near this receiver or any of its
assemblies.
4. Unless specified otherwise in this service manual, clean
electrical contacts only by applying the following mixture to the
contacts with a pipe cleaner, cotton-tipped stick or comparable
non-abrasive applicator; 10% (by volume) Acetone and 90% (by
volume) isopropyl alcohol (90%-99% strength)
CAUTION: This is a flammable mixture.
Unless specified otherwise in this service manual, lubrication of
contacts in not required.
5. Do not defeat any plug/socket B+ voltage interlocks with which
receivers covered by this service manual might be equipped.
6. Do not apply AC power to this instrument and/or any of its
electrical assemblies unless all solid-state device heat sinks are
correctly installed.
7. Always connect the test receiver ground lead to the receiver
chassis ground before connecting the test receiver positive
lead.
Always remove the test receiver ground lead last.
8. Use with this receiver only the test fixtures specified in this
service manual.
CAUTION: Do not connect the test fixture ground strap to any
heat sink in this receiver.
Electrostatically Sensitive (ES) Devices
Some semiconductor (solid-state) devices can be damaged easily
by static electricity. Such components commonly are called
Electrostatically Sensitive (ES) Devices. Examples of typical ES
devices are integrated circuits and some field-effect transistors and
semiconductor "chip" components. The following techniques
should be used to help reduce the incidence of component
damage caused by static by static electricity.
1. Immediately before handling any semiconductor component or
semiconductor-equipped assembly, drain off any electrostatic
charge on your body by touching a known earth ground.
Alternatively, obtain and wear a commercially available
discharging wrist strap device, which should be removed to
prevent potential shock reasons prior to applying power to the
unit under test.
2. After removing an electrical assembly equipped with ES
devices, place the assembly on a conductive surface such as
aluminum foil, to prevent electrostatic charge buildup or
exposure of the assembly.
3. Use only a grounded-tip soldering iron to solder or unsolder ES
devices.
4. Use only an anti-static type solder removal device. Some solder
removal devices not classified as "anti-static" can generate
electrical charges sufficient to damage ES devices.
5. Do not use freon-propelled chemicals. These can generate
electrical charges sufficient to damage ES devices.
6. Do not remove a replacement ES device from its protective
package until immediately before you are ready to install it.
(Most replacement ES devices are packaged with leads
electrically shorted together by conductive foam, aluminum foil
or comparable conductive material).
7. Immediately before removing the protective material from the
leads of a replacement ES device, touch the protective material
to the chassis or circuit assembly into which the device will be
installed.
CAUTION: Be sure no power is applied to the chassis or circuit,
and observe all other safety precautions.
8. Minimize bodily motions when handling unpackaged
replacement ES devices. (Otherwise harmless motion such as
the brushing together of your clothes fabric or the lifting of your
foot from a carpeted floor can generate static electricity
sufficient to damage an ES device.)
General Soldering Guidelines
1. Use a grounded-tip, low-wattage soldering iron and appropriate
tip size and shape that will maintain tip temperature within the
range or 500°F to 600°F.
2. Use an appropriate gauge of RMA resin-core solder composed
of 60 parts tin/40 parts lead.
3. Keep the soldering iron tip clean and well tinned.
4. Thoroughly clean the surfaces to be soldered. Use a mall wire-
bristle (0.5 inch, or 1.25cm) brush with a metal handle.
Do not use freon-propelled spray-on cleaners.
5. Use the following unsoldering technique
a. Allow the soldering iron tip to reach normal temperature.
(500°F to 600°F)
b. Heat the component lead until the solder melts.
c. Quickly draw the melted solder with an anti-static, suction-
type solder removal device or with solder braid.
CAUTION: Work quickly to avoid overheating the circuit
board printed foil.
6. Use the following soldering technique.
a. Allow the soldering iron tip to reach a normal temperature
(500°F to 600°F)
b. First, hold the soldering iron tip and solder the strand against
the component lead until the solder melts.
c. Quickly move the soldering iron tip to the junction of the
component lead and the printed circuit foil, and hold it there
only until the solder flows onto and around both the
component lead and the foil.
CAUTION: Work quickly to avoid overheating the circuit
board printed foil.
d. Closely inspect the solder area and remove any excess or
splashed solder with a small wire-bristle brush.
SERVICING PRECAUTIONS

LGE Internal Use OnlyCopyright LG Electronics. Inc. All right reserved.
Only for training and service purposes - 5 -
IC Remove/Replacement
Some chassis circuit boards have slotted holes (oblong) through
which the IC leads are inserted and then bent flat against the
circuit foil. When holes are the slotted type, the following technique
should be used to remove and replace the IC. When working with
boards using the familiar round hole, use the standard technique
as outlined in paragraphs 5 and 6 above.
Removal
1. Desolder and straighten each IC lead in one operation by gently
prying up on the lead with the soldering iron tip as the solder
melts.
2. Draw away the melted solder with an anti-static suction-type
solder removal device (or with solder braid) before removing the
IC.
Replacement
1. Carefully insert the replacement IC in the circuit board.
2. Carefully bend each IC lead against the circuit foil pad and
solder it.
3. Clean the soldered areas with a small wire-bristle brush.
(It is not necessary to reapply acrylic coating to the areas).
"Small-Signal" Discrete Transistor
Removal/Replacement
1. Remove the defective transistor by clipping its leads as close as
possible to the component body.
2. Bend into a "U" shape the end of each of three leads remaining
on the circuit board.
3. Bend into a "U" shape the replacement transistor leads.
4. Connect the replacement transistor leads to the corresponding
leads extending from the circuit board and crimp the "U" with
long nose pliers to insure metal to metal contact then solder
each connection.
Power Output, Transistor Device
Removal/Replacement
1. Heat and remove all solder from around the transistor leads.
2. Remove the heat sink mounting screw (if so equipped).
3. Carefully remove the transistor from the heat sink of the circuit
board.
4. Insert new transistor in the circuit board.
5. Solder each transistor lead, and clip off excess lead.
6. Replace heat sink.
Diode Removal/Replacement
1. Remove defective diode by clipping its leads as close as
possible to diode body.
2. Bend the two remaining leads perpendicular y to the circuit
board.
3. Observing diode polarity, wrap each lead of the new diode
around the corresponding lead on the circuit board.
4. Securely crimp each connection and solder it.
5. Inspect (on the circuit board copper side) the solder joints of
the two "original" leads. If they are not shiny, reheat them and if
necessary, apply additional solder.
Fuse and Conventional Resistor
Removal/Replacement
1. Clip each fuse or resistor lead at top of the circuit board hollow
stake.
2. Securely crimp the leads of replacement component around
notch at stake top.
3. Solder the connections.
CAUTION: Maintain original spacing between the replaced
component and adjacent components and the circuit board to
prevent excessive component temperatures.
Circuit Board Foil Repair
Excessive heat applied to the copper foil of any printed circuit
board will weaken the adhesive that bonds the foil to the circuit
board causing the foil to separate from or "lift-off" the board. The
following guidelines and procedures should be followed whenever
this condition is encountered.
At IC Connections
To repair a defective copper pattern at IC connections use the
following procedure to install a jumper wire on the copper pattern
side of the circuit board. (Use this technique only on IC
connections).
1. Carefully remove the damaged copper pattern with a sharp
knife. (Remove only as much copper as absolutely necessary).
2. carefully scratch away the solder resist and acrylic coating (if
used) from the end of the remaining copper pattern.
3. Bend a small "U" in one end of a small gauge jumper wire and
carefully crimp it around the IC pin. Solder the IC connection.
4. Route the jumper wire along the path of the out-away copper
pattern and let it overlap the previously scraped end of the good
copper pattern. Solder the overlapped area and clip off any
excess jumper wire.
At Other Connections
Use the following technique to repair the defective copper pattern
at connections other than IC Pins. This technique involves the
installation of a jumper wire on the component side of the circuit
board.
1. Remove the defective copper pattern with a sharp knife.
Remove at least 1/4 inch of copper, to ensure that a hazardous
condition will not exist if the jumper wire opens.
2. Trace along the copper pattern from both sides of the pattern
break and locate the nearest component that is directly
connected to the affected copper pattern.
3. Connect insulated 20-gauge jumper wire from the lead of the
nearest component on one side of the pattern break to the lead
of the nearest component on the other side.
Carefully crimp and solder the connections.
CAUTION: Be sure the insulated jumper wire is dressed so the
it does not touch components or sharp edges.

LGE Internal Use OnlyCopyright LG Electronics. Inc. All right reserved.
Only for training and service purposes - 6 -
SPECIFICATION
NOTE : Specifications and others are subject to change without notice for improvement.
1. Application range
This spec sheet is applied all of the 19”, 22”, 26”, 32” LCD TV
with LA04A chassis.
2. Requirement for Test
Each part is tested as below without special appointment.
1) Temperature: 25±5ºC, (77°±9ºF), CST: 40±5°C
2) Relative Humidity: 65±10%
3) Power Voltage : Standard input voltage(100-240V~, 50/60Hz)
* Standard Voltage of each product is marked by models
4) Specification and performance of each parts are followed
each drawing and specification by part number in
accordance with BOM.
5) The receiver must be operated for about 20 minutes prior to
the adjustment.
3. Test method
1) Performance: LGE TV test method followed
2) Demanded other specification
- Safety : UL, CSA, IEC specification
- EMC: FCC, ICES, IEC specification
Model Market Appliance
19LD350-UB North America Safety : UL1492, CSA C22.2.No.1,
22LD350-UB EMC : FCC Class B, IEC Class B
26LD350-UB
32LD350-UB
4. General Specification(TV)
No Item Specification Remark
1 Receivable System 1) ATSC / NTSC-M
2 Available Channel VHF : 02 ~ 13
UHF : 14 ~ 69
DTV : 02 ~ 69
CATV : 01 ~ 135
CADTV : 01 ~ 135
3 Input Voltage 1) AC 100 ~ 240V 50/60Hz
4 Market North America
5 Screen Size 19 inch Wide(1366x 768) HD 19LD350-UB
22 inch Wide(1366x 768) HD 22LD350-UB
26 inch Wide(1366x 768) HD 26LD350-UB
32 inch Wide(1366x 768) HD 32LD350-UB
6 Aspect Ratio 16:9
7 Tuning System FS
8 LCD Module CMO 18.5 HD 60 CCFL CMO
LC190WH1-TLC1 LGD(V4)
CMO 21.6 HD 60 CCFL CMO
LC220WXE-TBA1 LGD(V4)
Sharp 26 HD 60 CCFL Sharp
T260XW04-V3 AUO
T315XW03-V1 AUO
9 Operating Environment Temp : 0 ~ 40 deg
Humidity : ~ 80 %
10 Storage Environment Temp : -20 ~ 60 deg
Humidity : -85 %

- 7 - LGE Internal Use OnlyCopyright LG Electronics. Inc. All right reserved.
Only for training and service purposes
5. Chrominance & Luminance
5.1. 32LD350-UB (AUO)
No. Item Min Typ Max Unit Remarks
1 Max Luminance
Module
245 294 cd/m2
(Center 1-point / Full White Pattern) Set 300 380
2 Luminance uniformity
3 Color coordinate RED X Typ. 0.64 Typ.
(Default) Y -0.03 0.33 +0.03
GREEN X 0.29
Y 0.60
BLUE X 0.15
Y 0.05
WHITE X 0.28
Y 0.29
4 Contrast ratio 1680:1 2100:1
10000:1 15000:1
6 Color Temperature Cool x:0.267 x:0.269 x:0.271 oK The W/B Tolerance is
y:0.271 y:0.273 y:0.275 ±0.015 for Adjustment
Medium x:0.283 x:0.285 x:0.287
y:0.291 y:0.293 y:0.295
Warm x:0.311 x:0.313 x:0.315
y:0.327 y:0.329 y:0.331

- 8 - LGE Internal Use OnlyCopyright LG Electronics. Inc. All right reserved.
Only for training and service purposes
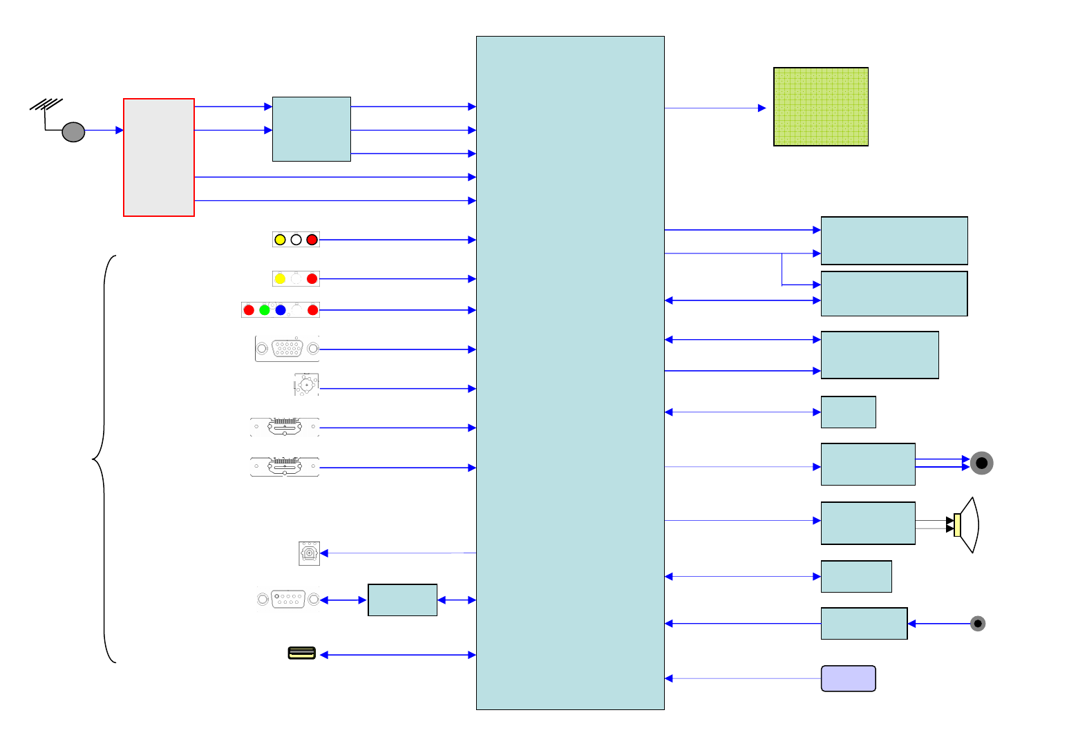
6. Component Video Input (Y, CB/PB, CR/PR)
No Resolution H-freq(kHz) V-freq.(kHz) Pixel clock Proposed
1. 720*480 15.73 60 13.5135 SDTV ,DVD 480I
2. 720*480 15.73 59.94 13.5 SDTV ,DVD 480I
3. 720*480 31.50 60 27.027 SDTV
4. 720*480 31.47 59.94 27.0 SDTV
5. 1280*720 45.00 60.00 74.25 HDTV
6. 1280*720 44.96 59.94 74.176 HDTV
7. 1920*1080 33.75 60.00 74.25 HDTV
8. 1920*1080 33.72 59.94 74.176 HDTV
9. 1920*1080 67.500 60 148.50 HDTV
10. 1920*1080 67.432 59.94 148.352 HDTV
11. 1920*1080 27.000 24.000 74.25 HDTV
12. 1920*1080 26.97 23.976 74.176 HDTV
13. 1920*1080 33.75 30.000 74.25 HDTV
14. 1920*1080 33.716 29.97 74.176 HDTV
7. RGB Input (PC)
No Resolution H-freq(kHz) V-freq.(kHz) Pixel clock Proposed
PC DDC
1 640*350 31.469 70.08 25.17 EGA X
2 720*400 31.469 70.08 28.32 DOS O
3 640*480 31.469 59.94 25.17 VESA(VGA) O
4 800*600 37.879 60.31 40.00 VESA(SVGA) O
5 1024*768 48.363 60.00 65.00 VESA(XGA) O
7 1280*768 47.776 59.87 79.50 CVT(WXGA) X
8 1360*768 47.720 59.799 84.75 CVT(WXGA) O

LGE Internal Use OnlyCopyright LG Electronics. Inc. All right reserved.
Only for training and service purposes - 9 -
No Resolution H-freq(kHz) V-freq.(kHz) Pixel clock Proposed
PC DDC
1 640*350 31.469 70.08 25.17 EGA X
2 720*400 31.469 70.08 28.32 DOS O
3 640*480 31.469 59.94 25.17 VESA(VGA) O
4 800*600 37.879 60.31 40.00 VESA(SVGA) O
5 1024*768 48.363 60.00 65.00 VESA(XGA) O
6 1280*768 47.776 59.87 79.50 CVT(WXGA) X
7 1360*768 47.720 59.799 84.75 CVT(WXGA) O
DTV
1 720*480 31.5 60 27.027 SDTV 480P
2 720*480 31.47 59.94 27.00 SDTV 480P
3 1280*720 45.00 60.00 74.25 HDTV 720P
4 1280*720 44.96 59.94 74.176 HDTV 720P
5 1920*1080 33.75 60.00 74.25 HDTV 1080I
6 1920*1080 33.72 59.94 74.176 HDTV 1080I
7 1920*1080 67.500 60 148.50 HDTV 1080P
8 1920*1080 67.432 59.939 148.352 HDTV 1080P
9 1920*1080 27.000 24.000 74.25 HDTV 1080P
10 1920*1080 26.97 23.976 74.176 HDTV 1080P
11 1920*1080 33.75 30.000 74.25 HDTV 1080P
12 1920*1080 33.716 29.97 74.176 HDTV 1080P
8. HDMI input (PC/DTV)

LGE Internal Use OnlyCopyright LG Electronics. Inc. All right reserved.
Only for training and service purposes - 10 -
ADJUSTMENT INSTRUCTION
1. Application range
This spec. sheet applies to LA04A Chassis applied LCD TV all
models manufactured in TV factory
2. Specification
2.1 Because this is not a hot chassis, it is not necessary
to use an isolation transformer. However, the use of
isolation transformer will help protect test instrument.
2.2 AdjThe adjustment must be performed in the
circumstance of 25 ±5 C of temperature and
65±10% of relative humidity if there is no specific
designation.
2.4 The input voltage of the receiver must keep
100~240V, 50/60Hz.
2.5 The receiver must be operated for about 5 minutes
prior to the adjustment when module is in the
circumstance of over 15
In case of keeping module is in the circumstance of
0°C, it should be placed in the circumstance of above
15°C for 2 hours
In case of keeping module is in the circumstance of
below -20°C, it should be placed in the circumstance of
above 15°C for 3 hours,.
Caution) When still image is displayed for a period of 20
minutes or longer (especially where W/B scale is
strong. Digital pattern 13ch and/or Cross hatch
pattern 09ch), there can some afterimage in the
black level area.
3. Adjustment items
3.1 Board Level Adjustment
•Adjust 480i Comp1(ADC)
•EDID/DDC download
Above adjustment items can be also performed in Final
Assembly if needed. Both Board-level and Final assembly
adjustment items can be check using In-Star Menu 1.ADJUST
CHECK. Component 1080p and RGB-PC Adjust will be
calculated by 480i adjust value.
3.2 Final assembly adjustment
•White Balance adjustment
•RS-232C functionality check
•Factory Option setting per destination
•Ship-out mode setting (In-Stop)
3.3 Etc
•Ship-out mode
•Service Option Default
•USB Download(S/W Update, Option, Service only)
•ISP Download (Optional)
4. Automatic Adjustment
4.1. ADC Adjustment
(1) Overview
ADC adjustment is needed to find the optimum black level
and gain in Analog-to-Digital device and to compensate
RGB deviation.
(2) Equipment & Condition
1) Jig (RS-232C protocol)
2) MSPG-925 Series Pattern Generator(MSPG-925FA)
- Resolution : 480i Comp1 (MSPG-925FA: model-209,
pattern-65)
- Resolution : 1024*768 RGB (Inner Pattern)
- Pattern : Horizontal 100% Color Bar Pattern
- Pattern level : 0.7±0.1 Vp-p
- Image
(3) Adjustment
1) Adjustment method
- Using RS-232, adjust items listed in 3.1 in the other
shown in “4.1.3.3”
2) Adj. protocol
Ref.) ADC Adj. RS232C Protocol_Ver1.0
3) Adj. order
- aa 00 00 [Enter ADC adj. mode]
- xb 00 40 [Change input source to Component1(480i)]
- ad 00 10 [Adjust 480i Comp1]
- xb 00 60 [Change input source to RGB(1024*768)]
- ad 00 10 [Adjust 1024*768 RGB]
- ad 00 90 End adj.
Protocol Command Set ACK
Enter adj. mode aa 00 00 a 00 OK00x
Source change xb 00 40 b 00 OK40x (Adjust 480i Comp1 )
xb 00 60 b 00 OK60x (Adjust 1024*768 RGB)
Begin adj. ad 00 10
Return adj. result OKx (Case of Success)
NGx (Case of Fail)
Read adj. data (main) (main)
ad 00 20 000000000000000000000000007c007b006dx
(sub) (Sub)
ad 00 21 000000070000000000000000007c00830077x
Confirm adj. ad 00 99 NG 03 00x (Fail)
NG 03 01x (Fail)
NG 03 02x (Fail)
OK 03 03x (Success)
End adj. aa 00 90 a 00 OK90x

- 11 - LGE Internal Use OnlyCopyright LG Electronics. Inc. All right reserved.
Only for training and service purposes
5. Manual Adjustment
5.1. ADC(Saturn5) Adjustment
(1) Overview
ADC adjustment is needed to find the optimum black level
and gain in Analog-to-Digital device and to compensate
RGB deviation.
(2) Equipment & Condition
1) Adjust Remocon
2) 801GF(802B, 802F, 802R) or MSPG925FA Pattern
Generator
- Resolution: 480i, 1024*768
- Pattern : Horizontal 100% Color Bar Pattern
- Pattern level: 0.7±0.1 Vp-p
- Image
3) Must use standard cable
(3) Adjust method
• ADC 480i/1080p Comp1, RGB
1) Check connected condition of Comp1 cable to the
equipment
2) Give a 480i Mode, Horizontal 100% Color Bar Pattern
to Comp1.
(MSPG-925FA -> Model: 209, Pattern: 65)
3) Change input mode as Component1 and picture mode
as “Standard”
4) Press the In-start Key on the ADJ remote after at least
1 min of signal reception. Then, select 5.ADC
Calibration. And Press OK Button on the menu “Start”.
The adjustment will start automatically.
5) If ADC Comp 480i is successful, “ADC Component
Success” is displayed and Comp480i/1080p is
completed.
If ADC calibration is failure, “ADC Component Fail” is
displayed.
6) If ADC calibration is failure, after rechecking ADC
pattern or condition, retry calibration
7) After completing ADC Component, input mode will be
changed to RGB automatically.
8) If ADC calibration is successful, “ADC RGB Success”
is displayed. If ADC calibration is failure, “ADC RGB
Fail” is displayed.
9) If ADC calibration is failure, after recheck ADC pattern
or condition, retry calibration
5.2 EDID/DDC Download
(1) Overview
It is a VESA regulation. A PC or a MNT will display an
optimal resolution through information sharing without any
necessity of user input. It is a realization of “Plug and Play”.
(2) Equipment
• Adjust remocon.
• Since embedded EDID data is used, EDID download JIG,
HDMI cable and D-sub cable are not need.
(3) Download method
1) Press Adj. key on the Adj. R/C,
2) Select EDID D/L menu.
3) By pressing Enter key, EDID download will begin
4) If Download is successful, OK is display, but If
Download is failure, NG is displayed.
5) If Download is failure, Re-try downloads.
•Caution) When EDID Download, must remove RGB/HDMI
Cable.
(4) EDID DATA
1)LD350 Tool(HD)
• HDMI I [C/S: XXBA]
EDID Block 0 table =
EDID Block 1 table =

- 12 - LGE Internal Use OnlyCopyright LG Electronics. Inc. All right reserved.
Only for training and service purposes
• HDMI II [C/S: XXAA]
EDID Block 0 table =
EDID Block 1 table =
• RGB [C/S: XX]
EDID Block 0 table =
5.3. White Balance Adjustment
(1) Overview
• W/B adj. Objective & How-it-works
- Objective: To reduce each Panel’s W/B deviation
- How-it-works: When R/G/B gain in the OSD is at 192, it
means the panel is at its Full Dynamic
Range. In order to prevent saturation of
Full Dynamic range and data, one of
R/G/B is fixed at 192, and the other two is
lowered to find the desired value.
- Adj. condition : normal temperature
1) Surrounding Temperature: 25±5ºC
2) Warm-up time: About 5 Min
3) Surrounding Humidity: 20% ~ 80%
(2) Equipment
1) Color Analyzer: CA-210 (NCG: CH 9 / WCG: CH12)
2) Adj. Computer(During auto adj., RS-232C protocol is
needed)
3) Adjust Remocon
4) Video Signal Generator MSPG-925F 720p/216-Gray
(Model:217, Pattern:78)
-> Only when internal pattern is not available
• Color Analyzer Matrix should be calibrated using CS-1000
(3) Equipment connection MAP
(4) Adj. Command (Protocol)
1) RS-232C Command used during auto-adj.
Ex) wb 00 00 -> Begin white balance auto-adj.
wb 00 10 -> Gain adj.
ja 00 ff -> Adj. data
jb 00 c0
...
...
wb 00 1f -> Gain adj. complete
*(wb 00 20(start), wb 00 2f(end)) -> Off-set adj.
wb 00 ff -> End white balance auto adj.
Color Analyzer
Computer
Pattern Generator
RS-232C
RS-232C
RS-232C
Probe
Signal Source
* If TV internal pattern is used, not needed
Connection Diagram of Automatic Adjustment
RS-232C COMMAND Meaning
[CMD ID DATA]
wb 00 00 Begin White Balance adj.
wb 00 ff End White Balance adj.(Internal pattern disappeared)
70 00 4C 47 20 54 56 0A 20 20 20 20 20 20 20 00 71

- 13 - LGE Internal Use OnlyCopyright LG Electronics. Inc. All right reserved.
Only for training and service purposes
2) Adjustment Map
Applied Model : 19LD350-UB, 22LD350-UB, 26LD350-UB,
32LD350-UB
(5) Adj. method
• Auto adj. method
1) Set TV in adj. mode using POWER ON key
2) Zero calibrate probe then place it on the center of the
Display
3) Connect Cable(RS-232C)
4) Select mode in adj. Program and begin adj.
5) When adj. is complete (OK Sing), check adj. status pre
mode (Warm, Medium, Cool)
6) Remove probe and RS-232C cable to complete adj.
* W/B Adj. must begin as start command “wb 00 00” , and
finish as end command “wb 00 ff”, and Adj. offset if
need
• Manual adj. method
1) Set TV in Adj. mode using POWER ON
2) Zero Calibrate the probe of Color Analyzer, then place
it on the center of LCD module within 10cm of the
surface..
3) Press ADJ key -> EZ adjust using adj. R/C > 6. White-
Balance then press the cursor to the right (KEYG).
(When KEY(G) is pressed 216 Gray internal pattern
will be displayed)
4) One of R Gain / G Gain / B Gain should be fixed at
192, and the rest will be lowered to meet the desired
value.
5) Adj. is performed in COOL, MEDIUM, WARM 3 modes
of color temperature.
- If internal pattern is not available, use RF input. In EZ
Adj. menu 6.White Balance, you can select one of 2
Test-pattern: ON, OFF. Default is inner(ON). By
selecting OFF, you can adjust using RF signal in 216
Gray pattern.
* Adj. condition and cautionary items
1) Lighting condition in surrounding area
Surrounding lighting should be lower 10 lux. Try to
isolate adj. area into dark surrounding.
2) Probe location
- LCD: Color Analyzer (CA-210) probe should be
within 10cm and perpendicular of the module
surface (80°~ 100°)
3) Aging time
- After Aging Start, Keep the Power ON status during 5
Minutes.
- In case of LCD, Back-light on should be checked
using no signal or Full-white pattern.
(6) Reference (White Balance Adj. coordinate and color
temperature)
• Luminance: 216 Gray
• Standard color coordinate and temperature using CS-
1000 (over 26 inch)
• 26/32LD350-UB
• 19/22LD350-UB (Small size panel have different color
coordinate)
• Standard color coordinate and temperature using CA-
210(CH 9)
• 26/32LD350-UB
• 19/22LD350-UB (Small size panel have different color
coordinate)
ITEM Command Data Range Default
(Hex.) (Decimal)
Cmd 1 Cmd 2 Min Max
Cool R-Gain j g 00 C0
G-Gain j h 00 C0
B-Gain j i 00 C0
R-Cut
G-Cut
B-Cut
Medium R-Gain j a 00 C0
G-Gain j b 00 C0
B-Gain j c 00 C0
R-Cut
G-Cut
B-Cut
Warm R-Gain j d 00 C0
G-Gain j e 00 C0
B-Gain j f 00 C0
R-Cut
G-Cut
Mode Color Coordination Temp ∆UV
xy
COOL 0.269 0.273 13000K 0.0000
MEDIUM 0.285 0.293 9300K 0.0000
WARM 0.313 0.329 6500K 0.0000
Mode Color Coordination Temp ∆UV
xy
COOL 0.285 0.293 9300K 0.0000
MEDIUM 0.295 0.305 8000K 0.0000
WARM 0.313 0.329 6500K 0.0000
Mode Color Coordination Temp ∆UV
xy
COOL 0.269±0.002 0.273±0.002 13000K 0.0000
MEDIUM 0.285±0.002 0.293±0.002 9300K 0.0000
WARM 0.313+0.002 0.329±0.002 6500K 0.0000
Mode Color Coordination Temp ∆UV
xy
COOL 0.285±0.002 0.293±0.002 9300K 0.0000
MEDIUM 0.295±0.002 0.305±0.002 8000K 0.0000
WARM 0.313+0.002 0.329±0.002 6500K 0.0000

- 14 -
5.4. HDCP SETTING
- HDCP setting is not necessary in Saturn5 model.
5.5 Option selection per country
(1) Overview
- Option selection is only done for models in Non-USA
North America due to rating
- Applied model: LA92A Chassis applied None USA
model(CANADA, MEXICO)
(2) Method
1) Press ADJ key on the Adj. R/C, then select Country
Group Menu
2) Depending on destination, select KR or US, then on the
lower Country option, select US, CA, MX. Selection is
done using +, - KEY
5.6. Tool Option selection
• Method: Press Adj. key on the Adj. R/C, then select Tool
option.
5.7. Ship-out mode check (In-stop)
• After final inspection, press In-Stop key of the Adj. R/C and
check that the unit goes to Stand-by mode.
• After final inspection, Always turn on the Mechanical S/W.
6. GND and Internal Pressure check
6.1. Method
1) GND & Internal Pressure auto-check preparation
- Check that Power Cord is fully inserted to the SET.
(If loose, re-insert)
2) Perform GND & Internal Pressure auto-check
- Unit fully inserted Power cord, Antenna cable and A/V
arrive to the auto-check process.
- Connect D-terminal to AV JACK TESTER
- Auto CONTROLLER(GWS103-4) ON
- Perform GND TEST
- If NG, Buzzer will sound to inform the operator.
- If OK, changeover to I/P check automatically.
(Remove CORD, A/V form AV JACK BOX)
- Perform I/P test
- If NG, Buzzer will sound to inform the operator.
- If OK, Good lamp will lit up and the stopper will allow the
pallet to move on to next process.
6.2. Checkpoint
• TEST voltage
- GND: 1.5KV/min at 100mA
- SIGNAL: 3KV/min at 100mA
• TEST time: 1 second
• TEST POINT
- GND TEST = POWER CORD GND & SIGNAL CABLE
METAL GND
- Internal Pressure TEST = POWER CORD GND & LIVE &
NEUTRAL
• LEAKAGE CURRENT: At 0.5mArms
LGE Internal Use OnlyCopyright LG Electronics. Inc. All right reserved.
Only for training and service purposes
Model Tool 1 Tool 2 Tool 3 Tool 4 Menu
19LD350(CMO) 1 HDMI
19LD350(LGD) 2689 548 1442 1824 1 HDMI
22LD350(CMO) 1HDMI
22LD350(LGD) 6785 548 1442 1824 1 HDMI
26LD350(Sharp) 2HDMI
26LD350(AUO) 10897 1576 1442 1824 2 HDMI
32LD350(AUO) 19089 1576 34210 1824 2 HDMI

LGE Internal Use OnlyCopyright LG Electronics. Inc. All right reserved.
Only for training and service purposes - 15 -
7. USB S/W Download (option)
(1) Put the USB Stick to the USB socket
(2) Automatically detecting update file in USB Stick
- If your downloaded program version in USB Stick is Low,
it didn’t work.
But your downloaded version is High, USB data is
automatically detecting
(3) Show the message “Copying files from memory”
(4) Updating is staring.
(5) Updating Completed, The TV will restart automatically
(6) If your TV is turned on, check your updated version and
Tool option. (explain the Tool option, next stage)
* If downloading version is more high than your TV have,
TV can lost all channel data. In this case, you have to
channel recover. if all channel data is cleared, you didn’t
have a DTV/ATV test on production line.
* After downloading, have to adjust TOOL OPTION again.
1) Push "IN-START" key in service remote controller.
2) Select "Tool Option 1" and Push “OK” button.
3) Punch in the number. (Each model has their number.)

LGE Internal Use OnlyCopyright LG Electronics. Inc. All right reserved.
Only for training and service purposes - 16 -
300
500
510
120
A10
200 800
530
550
810
900
910
540
521
400
A21
A2 A5
LV1
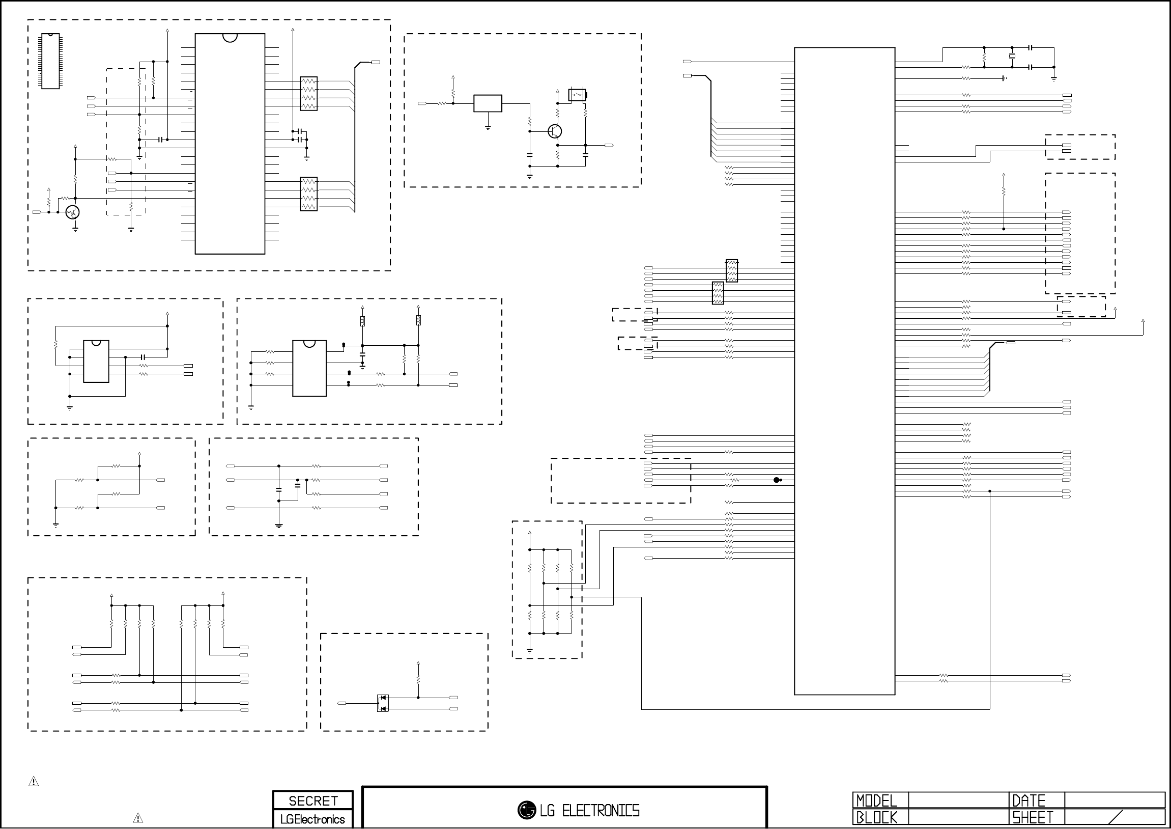
EXPLODED VIEW
Many electrical and mechanical parts in this chassis have special safety-related characteristics. These
parts are identified by in the Schematic Diagram and EXPLODED VIEW.
It is essential that these special safety parts should be replaced with the same components as
recommended in this manual to prevent X-RADIATION, Shock, Fire, or other Hazards.
Do not modify the original design without permission of manufacturer.
IMPORTANT SAFETY NOTICE

THE SYMBOL MARK OF THIS SCHEMETIC DIAGRAM INCORPORATES
SPECIAL FEATURES IMPORTANT FOR PROTECTION FROM X-RADIATION.
FILRE AND ELECTRICAL SHOCK HAZARDS, WHEN SERVICING IF IS
ESSENTIAL THAT ONLY MANUFATURES SPECFIED PARTS BE USED FOR
THE CRITICAL COMPONENTS IN THE SYMBOL MARK OF THE SCHEMETIC.
MMAIN_SOC_1
TS_DATA[0]
TS_DATA[3]
TS_DATA[4]
TS_DATA[2]
TS_DATA[6]
TS_DATA[5]
TS_DATA[7]
TS_DATA[1]
PCM_A[0]
PCM_A[4]
PCM_A[5]
PCM_A[3]
PCM_A[1]
PCM_A[2]
PCM_A[6]
PCM_A[7]
PCM_A[7]
PCM_A[3]
PCM_A[2]
PCM_A[4]
PCM_A[6]
PCM_A[5]
PCM_A[1]
PCM_A[0]
R2104 0
FE_DEMOD_SCL
010:AK22
SCL1
001:AR30
SCL0
001:AB28
FE_TUNER_SCL
001:AQ29;010:Q25
R2100 0 SDA0
001:AB28
SCL_SUB/AMP
004:J28;006:K12
+3.3V_Normal
+5V_Normal
R2105 0
R2101 0
FE_DEMOD_SDA
010:AK21
FE_TUNER_SDA
001:AQ28;010:Q24
SDA_SUB/AMP
004:J27;006:K12
SDA1
001:AR30
PWM1
001:AB24;001:AL12
R147 1K
OPT
R150 1K
+3.3V_Normal
+3.3V_Normal
PWM0
001:AB24;001:AL12
R118
4.7K
OPT
R132
4.7K
OPT
R148 1K
OPT
R151 1K
C100
0.1uF
R157
1K
OPT
R156 1K
PF_WP
001:AB29
R158 3.9K
+3.3V_Normal
/PF_OE
001:AB29
IC102
HY27US08121B-TPCB
HYNIX
26 NC_17
27 NC_18
28 NC_19
29 I/O0
30 I/O1
31 I/O2
32 I/O3
33 NC_20
34 NC_21
35 NC_22
36 VSS_2
37 VCC_2
38 PRE
39 NC_23
40 NC_24
41 I/O4
42 I/O5
43 I/O6
44 I/O7
45 NC_25
46 NC_26
47 NC_27
48 NC_28
17
ALE
3
NC_3
6
NC_6
16
CLE
15
NC_10
14
NC_9
13
VSS_1
12
VCC_1
11
NC_8
10
NC_7
9
CE
8
RE
7
R/B
4
NC_4
5
NC_5
25 NC_16
24
NC_15
23
NC_14
2
NC_2
22
NC_13
21
NC_12
1
NC_1
20
NC_11
19
WP
18
WE
R153
10K
+3.3V_Normal
R154
1K
OPT C162 0.1uF
C131 0.1uF
/PF_CE0
001:AB30
PF_ALE
001:AB29
+3.3V_Normal
/PF_WE
001:AB29
/F_RB
001:AB29
/PF_CE1
001:AB30
R155
1K
C161
10uF 6.3V
D102
ENKMC2838-T112
A1
C
A2
+3.5V_ST
NTP_MUTE
001:AB20
AMP_MUTE 006:W10 SB_MUTE
001:AA22;001:AR32
R245 100
SDA0 001:AN7
ERROR_OUT 007:M20
INV_CTL
007:M21
R238 100
RL_ON
004:E21
R201 100
R243 100
KEY2 004:B27;004:D11
R221 100
R200 100
C182
1uF
OPT
USB_CTL
004:AL28
R232 0
R196 100
OPT
/PF_WE 001:T7
R249 100
S5/S6_Reset 001:V17
Flash_WP_1
001:C11
TP806 R250 100
R185 1.2K
R253
10K
SDA1
001:AN6
IR 004:I24;004:AD4
TS_CLK
010:AC19;010:AK19
A_DIM
007:A23
SPI_CS
001:E12
PF_WP 001:Q7
NTP_MUTE 001:H15
R224 100
R242 100
R191 22
PWM0 001:N11;001:AL12
ISP_TXD 001:AR31;004:AB26
R227 33
PANEL_CTL
007:R23
PWM1
001:N10;001:AB24
AMP_RST 006:K19
FE_TUNER_SCL
001:AI8;010:Q25
TS_VALID
010:AC20;010:AK19
SCL1
001:AN6
/PF_CE0 001:S10
R237 100
R225 33
+3.5V_ST
SCL0 001:AN6
R226 33
R248 100
R195 100
R235 100 SIDE_AV_OPT
R220 100
PF_ALE 001:T8
R193 0
R192 22
PWM1 001:N10;001:AL12
R244 100
R252
1M
/PF_OE 001:S10
TS_SYNC
010:AC19;010:AK20
R251 100
SPI_CK
001:I11
USB_OCD
004:AN27;004:AN28
C181
1uF
KEY1 004:B28;004:D12
PWM0
001:N11;001:AB24
ISP_RXD 004:AB26
R219 100
SPI_DO
001:E11
PWM_DIM
007:N19;008:V15;008:AE24
DBG_RX
001:AB27;004:AE8
R231 0
/F_RB 001:S11
EEPROM_SDA 001:H5;001:O16;001:AO8
FE_TUNER_SDA
001:AI8;010:Q24
EEPROM_SCL 001:H6;001:O16;001:AO8
POWER_ON/OFF1
007:O27;007:Q25;004:E21;010:AG9
EEPROM_WP
005:AH25;005:AH19;005:AH13;004:AB27
/PF_CE1 001:T8
SPI_DI
001:I10
TS_DATA[0-7]
010:AD18
R2160 22
19"~22"
R255 100
R267 22 HDMI_1
R268 22 HDMI_2
EEPROM_SDA
001:H5;001:O16;001:AB28
EEPROM_SCL
001:H6;001:O16;001:AB28
R2172 33
OPT
R2123 33
OPT
R2124 33
OPT
R2175 100
OPT
R2173 100
OPT
R2176 100
OPT
R2174 100
OPT
R2185 22
R2186 22 HDMI_4
R2187 22
OPT
R2188 100
R2189 100
R2190 0
R2193 100
R2194 22
DSUB_DET
004:AC22
SIDE_USB_DP
004:AK26
SIDE_USB_DM
004:AK26
EEPROM_SCL
001:O16;001:AB28;001:AO8
EEPROM_SDA
001:O16;001:AB28;001:AO8
AV_CVBS_DET
004:F5
R110 100
R2127
0
R2125
0
R2126
0
R178 33
OPT
SB_MUTE 001:H16;001:AR32
SIDEAV_DET
004:AN15
R111 100
OPT
TUNER_RESET
010:D13
VSB_RESET
010:AJ26
POWER_ON/OFF2_1
007:AH18;007:AN26
R112 0
R179 22
OPT
X100
12MHz
R186 100
OPT
R2111
33
R2112 33
R180
0
PCM_A[0-7]
PCM_A[0-7]
EEPROM_SCL
001:H6;001:AB28;001:AO8
IC105
CAT24WC08W-T
3
A2
2
A1
4
VSS
1
A0
5SDA
6SCL
7WP
8VCC
R182 22
C197 0.1uF
R106
4.7K
R181 22
EEPROM_SDA
001:H5;001:AB28;001:AO8
+3.3V_Normal
DBG_RX
DBG_TX
R183 22
R184 22
COMP1_DET
004:Y4
5V_DET_HDMI_4
5V_DET_HDMI_2
R197
4.7K
OPT
R2106
4.7K
OPT
L105
OPT
L104
+5V_Normal
R189 100 PWM2
001:AB23
PWM2 001:AL12
R284
0OPT
+3.5V_ST
R28310K FHD
R287 0
HD
R286 0
Normal LED
R28110K
HD
R28210K
Moving LED
R28010K
R285
0FHD
R218 0
R215 0
R216 0
R217 0
R239 0
R240 0
R202 0
R203 0
R2191 0
+3.5V_ST
R258
10K
OPT Q101
KRC103S
OPT
R2108 1.2K
R2107 1.2K
R2110 1.2K
R2109 1.2K
+3.5V_ST
C121
10uF
6.3V
Q108
2SC3052
E
B
C
C120
4.7uF
10V
S5/S6_Reset
SW100
12
4 3
R135
100
R228
100
R133
10K
R134
10K
+3.5V_ST
IC104
AT24C512BW-SH-T
3
A2
2
A1
4
GND
1
A0
5SDA
6SCL
7WP
8VCC
R131
3.3K
R2222 100 POWER_DET
R2221 100 DBG_TX
IC100
MSD3159GV
HWRESET
D4
PCMD0/CI_D0
AC16
PCMD1/CI_D1
AA15
PCMD2/CI_D2
AA16
PCMD3/CI_D3
AC6
PCMD4/CI_D4
Y10
PCMD5/CI_D5
Y11
PCMD6/CI_D6
Y12
PCMD7/CI_D7
Y13
PCM_A0/CI_A0
AB16
PCM_A1/CI_A1
AC15
PCM_A2/CI_A2
AC14
PCM_A3/CI_A3
AB14
PCM_A4/CI_A4
AC12
PCM_A5/CI_A5
AB8
PCM_A6/CI_A6
AC13
PCM_A7/CI_A7
AA9
PCM_A8/CI_A8
AB5
PCM_A9/CI_A9
AA4
PCM_A10/CI_A10
V4
PCM_A11/CI_A11
Y4
PCM_A12/CI_A12
AB9
PCM_A13/CI_A13
AA7
PCM_A14/CI_A14
AD6
PCM_RST/CI_RST
AA14
PCM_CD/CI_CD
AB18
/PCM_OE
Y5
PCM_REG/CI_CLK
AB15
PCM_WAIT/CI_WACK
AA10
/PCM_IRQA
AC8
/PCM_WE
AC7
PCM_IOWR/CI_WR
AA5
PCM_IOR/CI_RD
W4
/PCM_CE
T4
/PF_CE0
AE6
/PF_CE1
AF6
/PF_OE
AA12
/PF_WE
AA11
PF_ALE
AC9
PF_AD15
Y14
F_RBZ
AB11
UART2_TX/SCKM
F8
UART2_RX/SDAM
D11
DDCR_DA
AB21
DDCR_CK
AC21
DDCA_CLK
J1
DDCA_DA
J2
UART_RX2
W5
UART_TX2
V5
PWM0
AB13
PWM1
AB12
PWM2
AD12
PWM3
AA13
SAR0
A4
SAR1
B4
SAR2
F4
SAR3
E4
IRIN
C4
GPIO44
AC11
GPIO96
D9
GPIO88
D10
GPIO90/I2S_OUT_MUTE
D7
GPIO91
E11
GPIO97
E8
GPIO98
E10
GPIO99
D6
GPIO103/I2S_OUT_SD3
D5
GPIO102
C5
XIN B3
XOUT A3
TESTPIN/GND E6
SPI_DI AE11
SPI_DO AF12
/SPI_CS AE12
SPI_CK AD11
USB_DP_1 B5
USB_DM_1 A5
USB_DM_2 AC10
USB_DP_2 AB10
GPIO_PM0/GPIO134 E5
GPIO_PM1/GPIO135 F5
GPIO_PM2/GPIO136 G5
GPIO_PM3/GPIO137 H5
GPIO_PM4/GPIO138 F6
GPIO_PM5/INT1/GPIO139 G6
GPIO_PM6/INT2/GPIO140 H6
GPIO131/LDE/SPI_WPn1 AC17
GPIO130/LCK AB17
GPIO132/LHSYNC/SPI_WPn AF11
GPIO60/PCM2_RESET/RX1 AA18
GPIO62/PCM2_CD_N/TX1 AA17
LHSYNC2/I2S_OUT_MUTE/RX1 E7
LVSYNC/GPIO133 AC18
GPIO79/LVSYNC2/TX1 C6
UART2_RX/GPIO84 F9
UART2_TX/GPIO85 F10
UART1_RX/GPIO86 A6
UART1_TX/GPIO87 B6
GPIO42/PCM2_CE_N AF5
GPIO43/PCM2_IRQA_N AF10
TS0_D0 AA8
TS0_D1 Y8
TS0_D2 Y9
TS0_D3 AB7
TS0_D4 AA6
TS0_D5 AB6
TS0_D6 U4
TS0_D7 AC5
TS0_SYNC AC4
TS0_VLD AD5
TS0_CLK AB4
TS1_D0 AB19
TS1_SYNC AA20
TS1_VLD AC19
TS1_CLK AA19
ET_TXD0 C10
ET_TXD1 B11
ET_TX_CLK A9
ET_RXD0 C11
ET_RXD1 C9
ET_TX_EN B10
ET_MDC A10
ET_MDIO B9
ET_COL A11
GPIO67 A7
GPIO68 B8
C187 20pF
C186 20pF
IC103
MAX810RTR
1
GND
3
VCC 2RESET
R266
3.3K
R260
3.3K
POWER_DET
PWM3 001:AL12
PWM3
001:AB23
LED_B/LG_LOGO
007:N19;008:V15;008:AE24
LED_R/BUZZ 007:A23
R115
100
HP_DET
SIDE_HP_MUTE
POWER_ON/OFF2_2
007:AH18;007:AN26
HP_MUTE
004:AL28
OLP 001:H15
R187
1K
R113
1K
OPT
AR100
22
AR101
22
AR103
22
AR102
22
IC102-*1
NAND512W3A2CN6E
NUMONIX
26 NC_17
27 NC_18
28 NC_19
29 I/O0
30 I/O1
31 I/O2
32 I/O3
33 NC_20
34 NC_21
35 NC_22
36 VSS_2
37 VDD_2
38 NC_23
39 NC_24
40 NC_25
41 I/O4
42 I/O5
43 I/O6
44 I/O7
45 NC_26
46 NC_27
47 NC_28
48 NC_29
17
AL
3
NC_3
6
NC_6
16
CL
15
NC_10
14
NC_9
13
VSS_1
12
VDD_1
11
NC_8
10
NC_7
9
E
8
R
7
RB
4
NC_4
5
NC_5
25 NC_16
24
NC_15
23
NC_14
2
NC_2
22
NC_13
21
NC_12
1
NC_1
20
NC_11
19
WP
18
W
MAIN_SOC_1
I2C
MCU BOOT STRAP
10 : BOOT 51
11 : BOOT RISC
EEPROM
NAND FLASH MEMORY
/PF_CE0
H : Serial Flash
L : NAND Flash
/PF_CE1
H : 16 bit
L : 8 bit
Audio Mute
1
USB
ISP Debug port for S5
Stand-by GPIO
Stand-by GPIO(SAR[0-3])
PWM Dimming
Interrupt for ISP Wake up in STB Mode
$0.199
Addr:10101--
HDCP EEPROM
D6 D7 E11 B9
S5 Reset
LD350
----------------------
HIGH LOW
D6 LCD PDP
D7 B_LVDS A_LVDS
E11 MOVING : PWM R/B
B9 FHD HD
----------------------
09.09.03
I2C for Tuner_5V

THE SYMBOL MARK OF THIS SCHEMETIC DIAGRAM INCORPORATES
SPECIAL FEATURES IMPORTANT FOR PROTECTION FROM X-RADIATION.
FILRE AND ELECTRICAL SHOCK HAZARDS, WHEN SERVICING IF IS
ESSENTIAL THAT ONLY MANUFATURES SPECFIED PARTS BE USED FOR
THE CRITICAL COMPONENTS IN THE SYMBOL MARK OF THE SCHEMETIC.
Main_SOC_2
TXA3-[3]
TXA3+[2]
TXA4-[1]
TXA4+[0]
TXA2-[7]
TXA2+[6]
TXAC-[5]
TXAC+[4]
TXA1-[9]
TXA1+[8]
C165
330uF
OPT
C185
0.1uF
C180
0.1uF
C199
0.1uF
C2105
0.1uF
C168
0.1uF
C171
0.1uF
C174
0.1uF
C177
0.1uF
C2110
0.1uF
C194
0.1uF
C190
0.1uF
C150
0.1uF
C105 0.047uF
C130 0.1uF
R145 100
C142 2.2uF
C149
0.1uF
C124 0.047uF
C143 2.2uF
C134 2.2uF SIDE_AV_OPT
R122 47
CEC_REMOTE 005:L26
R161 22
R129 47
R170
22K
D0+_HDMI4 005:H6
R149 22
C151
0.01uF
C155
22pF
OPT
C156
0.01uF
OPT
R174
22K
OPT
R127 47
+3.3V_Normal
R140 47
D2-_HDMI4 005:H4
DSUB_HSYNC 004:R23
C113 0.047uF
R160 22
R138 47
R169 100
OPT
R164 100
DSUB_R 004:R20
C148
0.1uF
DDC_SCL_4 005:H8;005:AH13
DSUB_G 004:R21
C102 0.047uF
R139 100
C128 0.1uF
DSUB_B 004:R23
R124 47
C129 10uF 10V
C145 2.2uF
MS_SCK
006:K13
C154
22pF
OPT
R117 100
C108 0.047uF
C144 2.2uF
SPDIF_OUT
006:D6
C103 0.047uF
R177
22K
OPT
HPD4 005:G10
C157
22pF
OPT
R172 47
R107
10K
C139 2.2uF
C118 0.047uF
C153
0.01uF
R125 47
C146 0.1uF
R121 47
R120 47
AUDIO_MASTER_CLK
006:K18
C106 0.047uF
R114 47
SIDE_AV_OPT
R176
22K
OPT
R143 0HDMI_4
R142 0HDMI_4
MS_LRCH
006:K13
DDC_SDA_4 005:H8;005:AH12
FE_SIF
010:P20
C123 0.047uF
CK+_HDMI4 005:H7
R171 47
R109
10K
R173
22K
R162 22
R159 100
C112 0.047uF
SIDE_AV_OPT
R166 100
OPT
D2+_HDMI4 005:H4
R167 100
OPT
R152 390
1%
D0-_HDMI4 005:H6
R165 100
C114 0.047uF
C135 2.2uF SIDE_AV_OPT
D1-_HDMI4 005:H5
D1+_HDMI4 005:H5
C136 2.2uF
C133 4.7uF
C138 2.2uF
R163 22
R146 22
R141 47
C137 2.2uF
C127 0.1uF
C152
22pF
OPT
R128 47
TP803
R168 100
OPT
C132 1uF
AV_CVBS_IN 004:F4
C160
0.01uF
OPT
C122 0.047uF
C119 0.047uF
R137 47
DSUB_VSYNC 004:R24
C101 0.047uF
R175
22K
OPT
C158
0.01uF
OPT
C107 0.047uF
CK-_HDMI4 005:H7
C147 0.1uF
C159
0.01uF
OPT
C125 0.047uF
R126 47
FE_VMAIN 010:S17
AV_R_IN
004:F7
SIDEAV_L_IN
004:AN14
PC_L_IN
004:AO20
SIDEAV_R_IN
004:AN13
AV_L_IN
004:F6
MS_LRCK
006:K13
+1.8V_DDR
VCOMO 010:N15
SIFMO
010:P19
R2122 100
SIDEAV_CVBS_IN 004:AN16
R2116 0HDMI_2
D2-_HDMI2 005:H14
DDC_SDA_2 005:H18;005:AH18
D0+_HDMI2 005:H15
DDC_SCL_2 005:H18;005:AH19
D1+_HDMI2 005:H14
D2+_HDMI2 005:H13
D0-_HDMI2 005:H16
CK-_HDMI2 005:H17
D1-_HDMI2 005:H15
HPD2 005:H19
CK+_HDMI2 005:H16
R2117 0HDMI_2
AR109
22
AR107
22
AR108
22
AR106
22
FHD
AR105
22
FHD
AR104
22
FHD
TXA0+[10],TXA0-[11],TXA1+[8],TXA1-[9],TXA2+[6],TXA2-[7],TXA3+[2],TXA3-[3],TXA4+[0],TXA4-[1],TXAC+[4],TXAC-[5]
PC_R_IN
004:AO21
COMP1_Y 004:Y4
COMP1_PB 004:Y5
COMP1_PR 004:Y6
COMP1_L_IN
004:Y7 COMP1_R_IN
004:Y8
R123 470
R130 470 C109 1000pF
C104 1000pF
C2111
10uF
R2220 0
MSD3159GV
IC100
RXACKP
F1
RXACKN
F2
RXA0P
G2
RXA0N
G3
RXA1P
H3
RXA1N
G1
RXA2P
H1
RXA2N
H2
DDCD_A_DA
A1
DDCD_A_CK
B2
HOTPLUG_A
A2
RXBCKP
C3
RXBCKN
B1
RXB0P
C1
RXB0N
C2
RXB1P
D2
RXB1N
D3
RXB2P
E3
RXB2N
D1
DDCD_B_DA
E1
DDCD_B_CK
F3
HOTPLUG_B
E2
RXCCKP
AE8
RXCCKN
AD8
RXC0P
AD9
RXC0N
AF8
RXC1P
AF9
RXC1N
AE9
RXC2P
AE10
RXC2N
AD10
DDCD_C_DA
AE7
DDCD_C_CK
AF7
HOTPLUG_C
AD7
CEC
J3
HSYNC0/SC1_ID
N2
VSYNC0/SC1_FB
N1
RIN0P/SC1_R
P2
GIN0P/SC1_G
R3
BIN0P/SC1_B
R1
SOGIN0/SC1_CVBS
P3
RINM
P1
BINM
T3
GINM
R2
HSYNC1/DSUB_HSYNC
K3
VSYNC1/DSUB_VSYNC
K2
RIN1P/DSUB_R
L1
GIN1P/DSUB_G
L3
BIN1P/DSUB_B
K1
SOGIN1
L2
RIN2P/COMP_PR+
V1
GIN2P/COMP_Y+
V2
BIN2P/COMP_PB+
U1
SOGIN2
V3
VSYNC2
J5
CVBS1/SC1_CVBS
U3
CVBS2/SC2_CVBS
U2
CVBS3/SIDE_CVBS
T1
VCOM1
T2
CVBS4/S-VIDEO_Y
M1
CVBS6/S-VIDEO_C
M2
CVBS5
N3
CVBS7
M3
CVBS0/RF_CVBS
W1
VCOM0
Y3
CVBSOUT0/SC2_MNTOUT
Y2
CVBSOUT1
AA2
LVA0P AE16
LVA0M AD16
LVA1P AD15
LVA1M AF16
LVA2P AF15
LVA2M AE15
LVA3P AD13
LVA3M AF14
LVA4P AF13
LVA4M AE13
LVACKP AE14
LVACKM AD14
LVB0P AE20
LVB0M AD20
LVB1P AD19
LVB1M AF20
LVB2P AF19
LVB2M AE19
LVB3P AD17
LVB3M AF18
LVB4P AF17
LVB4M AE17
LVBCKP AE18
LVBCKM AD18
AUR0 AA3
AUL0 Y1
AUR1 AE1
AUL1 AF3
AUR2 AE3
AUL2 AE2
AUR3 AA1
AUL3 AB1
AUR4 AB2
AUL4 AC2
AUR5 AB3
AUL5 AC3
SIF0P W3
SIF0M W2
SPDIF_IN F11
SPDIF_OUT E9
AUOUTR0/HP_ROUT AF1
AUOUTL0/HP_LOUT AF2
AUOUTR1/SC1_ROUT AD3
AUOUTL1/SC1_LOUT AD1
AUOUTR2/SC2_ROUT AC1
AUOUTL2/SC2_LOUT AD2
I2S_OUT_MCK A8
I2S_OUT_WS B7
I2S_OUT_BCK C7
I2S_OUT_SD D8
I2S_IN_SD C8
VCLAMP K4
REFP H4
REFM J4
REXT G4
AUCOM AE5
AUVRM AE4
AUVRP AF4
AUVAG AD4
R144 220 HDMI_4
R2118 220 HDMI_2
C110
68pF C111
68pF
C2124
0.1uF
C2133
0.1uF
C198
0.1uF
C170
0.1uF
C2126
0.1uF
C163
330uF
OPT
C2131
0.1uF
C164
0.1uF
C2130
0.1uF
C2129
0.1uF
C2123
0.1uF
C176
0.1uF
L101
BLM18PG121SN1D
C189
0.1uF
+3.3V_Normal
+3.3V_VDDP
C2128
0.1uF
C179
0.1uF
C2109
0.1uF
C2120
0.1uF
C2135
0.1uF
C193
0.1uF
C2119
0.1uF
C2125
0.1uF
C188
0.1uF
C2134
0.1uF
C175
0.1uF
C167
0.1uF
C195
0.1uF
C173
0.1uF
C2132
0.1uF
C184
0.1uF
C2104
0.1uF
C196
0.1uF
C183
0.1uF
C2137
0.1uF
C166
0.1uF
C178
0.1uF
C2115
0.1uF
C2136
0.1uF
C2127
0.1uF
C172
0.1uF
C169
0.1uF
C217
0.1uF
+3.3V_AVDD_MPLL
+3.3V_VDDP
L109
BLM18PG121SN1D
C208
0.1uF
C218
0.1uF
C215
0.1uF
C204
0.1uF
+3.3V_Normal
C191
0.1uF
+3.3V_Normal
C205
0.1uF
C209
0.1uF
C201
10uF
10V
+1.8V_DDR
C202
0.1uF
+3.3V_Normal
C214
0.1uF
+3.3V_Normal
C207
0.1uF
C192
0.1uF
L106
BLM18PG121SN1D
L103
BLM18PG121SN1D
L107
BLM18PG121SN1D
+3.3V_Normal
C200
0.1uF
C210
0.1uF
+3.3V_Normal
C206
0.1uF
IC100
MSD3159GV
VDDC_1 D16
VDDC_2 D17
VDDC_3 D18
VDDC_4 D19
VDDC_5 D20
VDDC_6 H18
VDDC_7 H19
VDDC_8 H20
VDDC_9 J20
VDDC_10 K20
VDDC_11 L20
VDDC_12 M20
VDDC_13 P7
VDDC_14 R7
VDDC_15 T7
VDDC_16 T22
VDDC_17 U7
VDDC_18 U20
VDDC_19 U22
VDDC_20 V7
VDDC_21 V22
VDDC_22 W11
VDDC_23 W12
VDDC_24 W19
VDDC_25 W20
VDDC_26 W22
VDDC_27 Y22
VDDP_1 H9
VDDP_2 H10
VDDP_3 H11
VDDP_4 H12
VDDP_5 N20
VDDP_6 P20
VDDP_7 W9
VDDP_8 W10
AVDD_AU W7
AVDD_DDR_1 G12
AVDD_DDR_2 G13
AVDD_DDR_3 H13
AVDD_DDR_4 H14
AVDD_DDR_5 H15
AVDD_DDR_6 H16
AVDD_DDR_7 W14
AVDD_DDR_8 W15
AVDD_DDR_9 W16
AVDD_DDR_10 W17
AVDD_DDR_11 W18
AVDD_MEMPLL_1 H17
AVDD_MEMPLL_2 T20
AVDD_MEMPLL_3 V20
AVDD_LPLL R20
AVDD_MPLL H7
AVDD_33_1 J7
AVDD_33_2 K7
AVDD_33_3 L7
AVDD_33_4 M7
AVDD_33_5 N7
AVDD_DM W8
AVDD_USB H8
GND_2
E16
GND_3
E17
GND_4
E18
GND_5
F7
GND_6
L9
GND_7
L10
GND_8
L11
GND_9
L12
GND_10
L13
GND_11
L14
GND_12
L15
GND_13
L16
GND_14
L17
GND_15
L18
GND_16
M9
GND_17
M10
GND_18
M11
GND_19
M12
GND_20
M13
GND_21
M14
GND_22
M15
GND_23
M16
GND_24
M17
GND_25
M18
GND_26
N4
GND_27
N9
GND_28
N10
GND_29
N11
GND_30
N12
GND_31
N13
GND_32
N14
GND_33
N15
GND_34
N16
GND_35
N17
GND_36
N18
GND_37
P4
GND_38
P9
GND_39
P10
GND_40
P11
GND_41
P12
GND_42
P13
GND_43
P14
GND_44
P15
GND_45
P16
GND_46
P17
GND_47
P18
GND_48
R4
GND_49
R9
GND_50
R10
GND_51
R11
GND_52
R12
GND_53
R13
GND_54
R14
GND_55
R15
GND_56
R16
GND_57
R17
GND_58
R18
GND_59
T5
GND_60
T9
GND_61
T10
GND_62
T11
GND_63
T12
GND_64
T13
GND_65
T14
GND_66
T15
GND_67
T16
GND_68
T17
GND_69
T18
GND_70
U5
GND_71
W13
GND_72
Y21
GND_73
AA23
C203
0.1uF
C211
0.1uF
C216
0.1uF
C219
0.1uF
L108
BLM18PG121SN1D
L102
BLM18PG121SN1D
H/P_R
006:K18
H/P_L
006:K18
+1.26V_VDDC
+1.26V_VDDC
CVBS
Close to IC
as close as possible
TV/MNT
DSUB
COMPONENT1
HDMI1/2/3(Side)
MAIN_SOC_2
LD350 09.09.03
2

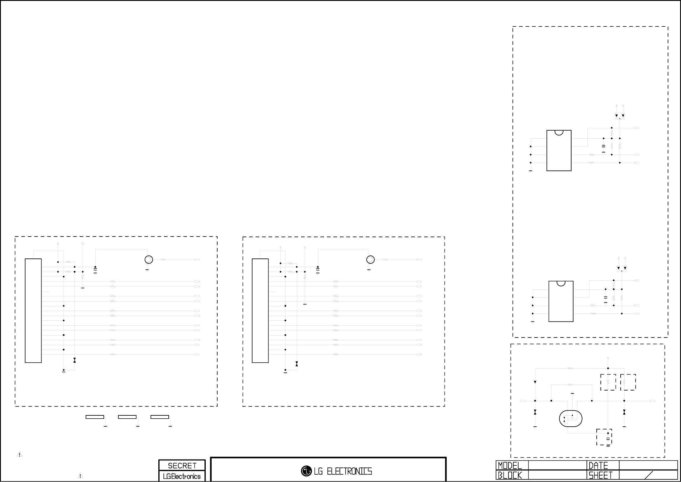
THE SYMBOL MARK OF THIS SCHEMETIC DIAGRAM INCORPORATES
SPECIAL FEATURES IMPORTANT FOR PROTECTION FROM X-RADIATION.
FILRE AND ELECTRICAL SHOCK HAZARDS, WHEN SERVICING IF IS
ESSENTIAL THAT ONLY MANUFATURES SPECFIED PARTS BE USED FOR
THE CRITICAL COMPONENTS IN THE SYMBOL MARK OF THE SCHEMETIC.
+5V_USB
C467
0.1uF
50V
R411
10K
OPT
C482
100pF
50V
OPT
C472
22uF
10V
R461
4.7K
1%
R456
10K
R452
10
1/10W
1%
+1.8V_DDR
R441 0
IC403
MP2212DN
3
IN
2
GND
4
BS
1
FB
5VCC
6SW_1
7SW_2
8EN/SYNC
POWER_ON/OFF1
POWER_ON/OFF1
L423
3.6uH
NR8040T3R6N
POWER_ON/OFF2_1
C439
100pF
50V
R416
33K
1%
R442
22K 1%
L421
3.6uH
NR8040T3R6N
R444
24K 1%
R464
10K
C463
100pF
50V
L420
CIC21J501NE
R417
6.2K
1%
+5V_USB
+12V/+15V
C429
100pF
50V
OPT
+12V/+15V
C410
0.1uF
R460
27K
1%
C453
22uF
10V
C444
1uF
10V
L416
+3.5V_ST
L401
IC405
AOZ1073AIL
3
AGND
2
VIN
4
FB
1
PGND
5COMP
6EN
7LX_1
8LX_2
C423
100pF
50V
OPT
C430
22uF
10V
C424
0.1uF
16V
+1.26V_VDDC
C473
0.1uF
16V
C457
10uF
25V
+3.3V_Normal
C448
0.1uF
50V
R455 0
C461
22uF
10V
0.1uF
C456
R432
75K
1/8W
1%
C405
10uF
25V
C459
10uF
25V
L413
C465
1uF
10V
0.1uF
C476
R436
10
1/10W
1%
C428
0.1uF
16V
C464
2200pF
C414
1uF
50V
+3.5V_ST
R454
9.1K
L406
3.6uH
NR8040T3R6N
POWER_ON/OFF1
IC407
MP2212DN
3
IN
2
GND
4
BS
1
FB
5VCC
6SW_1
7SW_2
8EN/SYNC
R410
10K
R462
10K
1%
L415
3.6uH
NR8040T3R6N
IC401
MP8706EN-C247-LF-Z
3
SW_2
2
SW_1
4
BST
1
IN
5EN/SYNC
6FB
7VCC
8GND
R445
10K
OPT
C420
22uF
10V
C469
22uF
10V
L424
CIC21J501NE
C485
0.1uF
16V
R487
22
C478
0.1uF
50V C479
2.2uF
19"~22"
50V
R469
0
26"~32"
2012
C481
0.1uF
50V
C480
0.01uF
50V
RL_ON
R476
0
1/10W
19"~22"
2012
+24V/+15V
+12V
R477
0
26"~32"
2012
R428
2.2K
19"~22"
AMP_VCCR468
22K
19"~22"
+12V/+15V
Q411
19"~22"
RT1C3904-T112
E
B
C
Q407
2SC3052
E
B
C
C436
0.01uF
25V
+5V_Normal
L412
12V_PANEL
Q406
2SC3052
E
B
CR435
22K
R440
1.8K
12V_PANEL
R439-*1
22K
5V_PANEL
R440-*1
2.7K
5V_PANEL
PANEL_VCC
C455
0.1uF
16V
C451
1uF
25V
PANEL_CTL
1:AK10
C438
0.1uF
16V
R429
47K
L411
5V_PANEL
C442
10uF
16V
OPT
R439
10K
12V_PANEL
R431
22K
R430
10K
OPT
+12V/+15V
C443
4.7uF
16V
R450
14K
1%
PD_+3.5V
R448-*1
16K
PD_+15V
+12V/+15V
R446
30K
1%
PD_+24V
R480
100
OPT
IC408
NCP803SN293
1
GND
3
VCC 2RESET
IC409
NL17SZ08DFT2G
OPT
3
2
4
1 5
R488
100K
+24V/+15V
POWER_DET
+3.5V_ST
R481
3K
R482
20K
+12V
R463
10K
OPT
R446-*1
24K
PD_+20V
R483
10K
C483
0.1uF
+3.5V_ST
+3.5V_ST
R447
5.1K
1/16W
5%
EXCEPT_PD_+3.5V
R448
12K
1%
PD_+12V
R423
0
1/4W
3216
R406
4.7K
R453 0
LGD_26"~32"
0
R472
AUO
OPC_OUT
P403
FW20020-24S
NORMAL_26~32
19
12V
14
GND
9
3.5V
4
24V
18
INV_ON
13
GND
8
GND
3
24V
17
12V
12
3.5V
7
GND
2
24V
16
GND/OLP
11
3.5V
6
GND
1
PWR_ON
20
A.DIM
15
GND
10
3.5V
5
GND
21
12V
22
P.DIM
23
GND
24
Err_OUT/NC
0
R471
NON_AUO_26"~32"
0
R420
LGD
Q401
2SC3052
E
B
C
L404
MLB-201209-0120P-N2
C407
0.1uF
16V
0
R437
AUO/SHARP
+24V/+15V
C419
1uF
25V
OPT
R418
6.8K
OPT
L407
MLB-201209-0120P-N2
C418
0.1uF
50V
C401
100uF
16V
P402
SMAW200-12
NORMAL_19~22
1+15V
2+15V‘
3GND
4GND
5+3.5V_ST
63.5V_ST
7GND
8OLP
9INV_EN
10PWM_DIM
11A_DIM
12NC
+3.3V_Normal
+3.5V_ST
+3.5V_ST
C426
68uF
35V
R421
10K
+3.5V_ST
C416
0.1uF
OPT
R401
10K
26"~32"
C404
0.1uF
16V
C402
100uF
16V
L402
MLB-201209-0120P-N2
R413
0
19"~22"
PWM_DIM
A_DIM
ERROR_OUT
C406
0.1uF
16V
C408
0.1uF
16V
R486
4.7K
0
R424
NON_OPC
Q402
RT1P141C-T112
1
2
3
RL_ON
Q405
2SC3052
E
B
C
0
R470
LGD_OPC
R426
10K
R427
10K
OPT
OLP
+12V
INV_CTL
+3.3V_Normal
+3.5V_ST
C400
0.1uF
16V
+3.3V_AVDD_MPLL
L400
BLM18PG121SN1D
L417
R459
10K
C477
0.1uF
16V
C471
22uF
10V
R465
51K
5%
C458
10uF
25V
+5V_Normal
R467
10K
1%
POWER_ON/OFF1
L422
3.6uH
NR8040T3R6N
+12V/+15V
C466
2200pF
C460
10uF
25V
R466
1.5K
1%
C427
100pF
50V
OPT
IC406
AOZ1073AIL
3
AGND
2
VIN
4
FB
1
PGND
5COMP
6EN
7LX_1
8LX_2
R419
1K
R412
1K
26"~32"
R9825
1K
Sharp
C403
0.1uF
16V
C411
0.1uF
16V
C9809
22uF
10V
C9810
22uF
10V
POWER_ON/OFF1
+3.3V_Normal
R407
10K
OPT
R408
10K
OPT
R457
15K 5%
R449
12K
1/10W
5%
R414
0
19"~22"
R409
0
19"~22"
R479
0
Q410
19"~22"
AO3407A
G
D
S
Q409
AO3407A
G
D
S
+3.3V_Normal
R434
10K
OPT
R451
22K
OPT
R473
22K
OPT
R438
10K
R443
47K
OPT
Q400
2SC3052
OPT
E
B
C
R405
0
19"~22"
R400
0
OPT
R402
100K R415
100K
OPT
R422
120K OPT
R425
120K
OPT
R403
33K
OPT
R404
33K
OPT
R433
33K
OPT
+3.3V_Normal
R474
10K
R475
10K
OPT
+3.3V_Normal
R458
9.1K
IC400
TJ3965S-3.3V-3L
GND
OUTIN
R2
R2
3A
Placed on SMD-TOP
Vout=0.8*(1+R1/R2)
3A
Placed on SMD-TOP
+5V_USB
C IN
1074 mA
S7M DDR 1.8V
3A
1934 mA
Vout=(1+R1/R2)*0.8
Placed on SMD-TOP
R2
Placed on SMD-TOP
R1
Replaced Part
R1
R1
R1
Close to IC
Vout=(1+R1/R2)*0.8
MAX 2000mA
2026 mA
Close to IC
C IN
Vout=0.8*(1+R1/R2)
Replaced Part
S7M core 1.26V volt
3A
+3.3V_Normal
R2
+15V Control
New item
PANEL_POWER
UNDER CHECKING
12V-->3.58V
20V-->3.5V
15V-->3.6V
Power_DET
ST_3.5V-->3.5V
24V-->3.48V
INV_ON
20
GND
18 A-DIM
PWM_DIM PWM_DIM
LGD
Err_out
AUO
PWM_DIM
<OS MODULE PIN MAP>
Err_out
24
INV_ON
22
INV_ON
Err_out
V4:VBR-A
V5:NC
A-DIM
PWM_DIM
FROM LIPS & POWER B/D
SHARP
NC
PIN No
INV_ON
CMO(09)
Power Block
LD350 09.09.03
2
+3.3V_AVDD_MPLL
Vout=0.8*(1+R1/R2)
Vout=0.8*(1+R1/R2)
MAX 1A
+5V_Normal
R2
R1
3A

THE SYMBOL MARK OF THIS SCHEMETIC DIAGRAM INCORPORATES
SPECIAL FEATURES IMPORTANT FOR PROTECTION FROM X-RADIATION.
FILRE AND ELECTRICAL SHOCK HAZARDS, WHEN SERVICING IF IS
ESSENTIAL THAT ONLY MANUFATURES SPECFIED PARTS BE USED FOR
THE CRITICAL COMPONENTS IN THE SYMBOL MARK OF THE SCHEMETIC.
KEY2
D2404
5.6V
CDS3C05HDMI1
OPT
R2412
100
EYEQ
R2403
22
COMERTIAL
R2408
47K
COMERTIAL
C2408
1000pF
50V
OPT
R2409
47K
COMERTIAL
+3.5V_ST
C2405
0.1uF
16V
C2402
0.1uF
26"~32"
D2401
5.6V
AMOTECH
26"~32"
R2402
100
C2407
100pF
50V
C2404
1000pF
50V
L2402
BLM18PG121SN1D
26"~32"
C2401
0.1uF
26"~32"
LED_R/BUZZ
+3.3V_Normal
+3.5V_ST
C2406
1000pF
50V
D2403
5.6V
CDS3C05HDMI1
OPT
R2410
100
C2410
0.1uF
16V
OPT
R2401
100
LED_B/LG_LOGO
C2409
1000pF
50V
OPT
+3.5V_ST
KEY1
L2403
BLM18PG121SN1D
L2401
BLM18PG121SN1D
26"~32"
R2411
100
EYEQ
C2403
0.1uF
16V
R2416
10K
Q2402
2SC3052
COMERTIAL
E
B
C
D2405
5.6V
AMOTECH
L2404
BLM18PG121SN1D
IR_OUT
D2402
5.6V
AMOTECH
26"~32"
R2404
10K
1%
R2405
10K
1%
P2401
12507WR-12L
1
SCL
2
SDA
3
GND
4
KEY1
5
KEY2
6
ST_3.3V
7
GND
8
LED_B
9
IR
10
GND
11
+3.3V
12
LED_R
13
GND
R2425
47K
Q2406
2SC3052 E
B
C
R2429
47K
R2430
10K
R2431
47K
R2428
22
+3.5V_ST
Q2405
2SC3052 E
B
C
+3.5V_ST
IR +3.5V_ST
R2426
3.3K
OPT
R2427
0
OPT
SCL_SUB/AMP
SDA_SUB/AMP
L2405
BLM18PG121SN1D
19"~22"
D2407
5.6V
19"~22"
C2412
0.1uF
16V
19"~22"
P2402
12507WR-03L
19"~22"
1
2
3
4
C2411
0.1uF
16V
19"~22"
D2406
5.6V
19"~22"
L2406
BLM18PG121SN1D
19"~22"
R2413
1.5K
R2414
1.5K
CONTROL
IR & LED
IR & LED
COMMERCIAL
6
LD350 09.09.03

THE SYMBOL MARK OF THIS SCHEMETIC DIAGRAM INCORPORATES
SPECIAL FEATURES IMPORTANT FOR PROTECTION FROM X-RADIATION.
FILRE AND ELECTRICAL SHOCK HAZARDS, WHEN SERVICING IF IS
ESSENTIAL THAT ONLY MANUFATURES SPECFIED PARTS BE USED FOR
THE CRITICAL COMPONENTS IN THE SYMBOL MARK OF THE SCHEMETIC.
R7709 0
R7711 0
R7756
4.7K
CK+_HDMI2
R7738 0
D1-_HDMI4
D7701
DDC_SCL_4
D1+_HDMI2
Q7702
2SC3052
E
B
C
R7735 100
R7710 0
R7702
1K
R7730
1K
R7755
10K
C7700
0.1uF
16V
R7736 0
R7737 0
R7706 22
HPD4
D2+_HDMI2
D0+_HDMI2
DDC_SDA_4
R7713 0
R7705
3.3K
OPT
D2-_HDMI2
5V_HDMI_2
D0-_HDMI4
R7749 22
DDC_SCL_2
C7704
0.1uF
D7702
R7715 0
CK-_HDMI2
IC7701
AT24C02BN-10SU-1.8
HDMI_2
3
A2
2
A1
4
GND
1
A0
5SDA
6SCL
7WP
8VCC
+5V_Normal
D1-_HDMI2
Q7701
2SC3052
E
B
C
D7705
ENKMC2838-T112
A1
C
A2
R7712 0
D0-_HDMI2
DDC_SDA_4
C7705
0.1uF
DDC_SDA_2
R7731
1.8K
D2-_HDMI4
5V_HDMI_4
DDC_SDA_2
HPD2
R7741 0
R7760
4.7K
HDMI_CEC
5V_HDMI_2
D1+_HDMI4
R7743 0
5V_HDMI_4
R7744
10K
CK-_HDMI4
D0+_HDMI4
R7742 0
CK+_HDMI4
R7714 0
R7707 22
R7757
10K
R7750 22
IC7702
AT24C02BN-10SU-1.8
HDMI_4
3
A2
2
A1
4
GND
1
A0
5SDA
6SCL
7WP
8VCC
C7702
0.1uF
16V
DDC_SCL_4
R7703
1.8K
EEPROM_WP
R7732
3.3K
OPT
R7739 0
D2+_HDMI4
D7706
ENKMC2838-T112
A1
C
A2
+5V_Normal
5V_DET_HDMI_2
EEPROM_WP
R7729
10K
R7740 0
R7716 0
HDMI_CEC
R7708 100
DDC_SCL_2
5V_DET_HDMI_4
VR7700
AVRL161A1R1NT
GND
HDMI_CEC CEC_REMOTE
C7706
0.1uF
16V
+3.5V_ST
GND
R7762
10K
D7703
R7746
0
OPT
R7733 22
R7734 22
R7751 22
R7752 22
R7758
4.7K
R7761
4.7K
JK7702
EAG42463001
HDMI_4
14
13
5D1_GND
20
JACK_GND
12
11
2D2_GND
19
18
10 CK+
4D1+
1D2+
17
9D0-
8D0_GND
3D2-
16
7D0+
6D1-
15
VR7701
AVRL161A1R1NT
OPT
GND
BSS83
Q7703
S
B
D
G
R7745
68K
R7700
68K
OPT
MDS62110201
M1 OPT
MDS62110201
M2 OPT
MDS62110201
M3 OPT
JK7700
EAG59023301
HDMI_2
14
13
5D1_GND
20
SHIELD
12
11
2D2_GND
19
18
10 CK+
4D1+
1D2+
17
9D0-
8D0_GND
3D2-
16
7D0+
6D1-
15
HDMI
HDMI_4
$0.253
HDMI_2
$0.055
HDMI EEPROM
$0.253
$0.055
For CEC
8
LD350 09.09.03

Fiber Optic
THE SYMBOL MARK OF THIS SCHEMETIC DIAGRAM INCORPORATES
SPECIAL FEATURES IMPORTANT FOR PROTECTION FROM X-RADIATION.
FILRE AND ELECTRICAL SHOCK HAZARDS, WHEN SERVICING IF IS
ESSENTIAL THAT ONLY MANUFATURES SPECFIED PARTS BE USED FOR
THE CRITICAL COMPONENTS IN THE SYMBOL MARK OF THE SCHEMETIC.
C1125
OPT
OPT
R1112
0
D1116
5.6V
OPT
SPDIF_OUT
2:X18
+3.3V_Normal
C1127
18pF
50V
R1142
10K
D1113
30V
JK1104
SPG09-DB-010
1RED
2GREEN
3BLUE
4GND_1
5DDC_GND
6RED_GND
7GREEN_GND
8BLUE_GND
9NC
10 SYNC_GND
11
GND_2
12 DDC_DATA
13 H_SYNC
14 V_SYNC
15 DDC_CLOCK
16SHILED
D1117
5.6V
D1110
30V
EEPROM_WP
D1114
5.6V
OPT
DSUB_G
C1108
100pF
50V
C1126
68pF
50V
OPT
D1111
30V
R1126
22
DSUB_HSYNC
C1128
18pF
50V
ISP_RXD
R1103
470K
PC_R_IN 2:S16
R1140
4.7K
DSUB_R
D1101
5.6V
OPT
AMOTECH
C1117
0.1uF
16V
R1102
470K
IC1105
AT24C02BN-10SU-1.8
3
A2
2
A1
4
GND
1
A0
5SDA
6SCL
7WP
8VCC
JK1103
JST1223-001
1
GND
2
VCC
3
VINPUT
4
FIX_POLE
C1129
0.1uF
16V
R1139
4.7K
+3.3V_Normal
C1121
100pF
50V
R1147
1K
C1123
OPT
OPT
ISP_TXD
DSUB_B
DSUB_VSYNC
D1109
30V
C1107
100pF
50V
D1102
5.6V
OPT
AMOTECH
C1124
OPT
OPT
C1122
68pF
50V
OPT
+5V_Normal
R1143
22
D1115
ENKMC2838-T112
A1
C
A2
PC_L_IN 2:S16
R1113
0
IC1104
NL17SZ00DFT2G
3
GND
2
B
4Y
1
A5VCC
DSUB_DET
D1112
30V
R1148
0
R1150
0
R1146
10K
R1127
0
OPT
C1131
0.1uF
16V R1141
22
R1152
4.7K
Q1103
MMBT3904-(F)
E
B
C
HP_ROUT
2:X19
+3.5V_ST
R1130
10K
C1115
1000pF
50V
OPT
SIDE_HP_MUTE
C1116
1000pF
50V
OPT
+3.3V_Normal
HP_DET
R1129
10K
OPT
R1155
1K
HP_LOUT
2:X19
Q1101
MMBT3904-(F)
E
B
C
Q1102
MMBT3904-(F)
E
B
C
Q1104
MMBT3904-(F)
E
B
C
R1125
1K
OPT
R1128
1K
OPT
R1133
75
R1135
75
R1137
75
JK3301
KJA-PH-0-0177
3DETECT
4L
5GND
1R
JK1102
PEJ027-01
6B T_TERMINAL2
7B B_TERMINAL2
5T_SPRING
4R_SPRING
7A B_TERMINAL1
6A T_TERMINAL1
3E_SPRING
R1115
20K
C1106
100uF
16V
C1109
100uF
16V
C1104
10uF
10V
C1103
0.22uF
16V
R1100
HP_MUTE
HP_ROUT
HP_LOUT
+5V_EARPHONE
C1102
0.1uF
16V
H/P_L
002:Y10
Q1100
2SC3052
E
B
C
R1104
10K
+5V_Normal
C1100
1uF
10V
IC1100
TPA6110A2DGNRG4
3
SHUTDOWN
2
GND
4
IN2-
1
BYPASS
5VO2
6VDD
7VO1
8IN1-
C1110
1000pF
OPT
+5V_EARPHONE
+3.5V_ST
H/P_R
002:Y10
+5V_EARPHONE
Q1105
2SC3052
E
B
C
C1105
10uF
10V
R1106
10K
R1118
1K
D1100
ENKMC2838-T112
A1
C
A2
R1101
10K
C1111
1000pF
OPT
C1101
0.22uF
16V
R1117
1K
R1114
20K
R1105
10K
R1116
16K
R1109
16K
R1108
15K
R1107
15K
R1110
10K
R1111
10K
R1119
0
1/10W
5%
R1120
0
1/10W
5%
COMMON AREA
5.15 Mstar Circuit Application
PC AUDIO RGB PC
SPDIF OPTIC JACK
COMMON AREA
New Item Development
EARPHONE BLOCK
9
LD350 09.09.03
EARPHONE AMP
360mVrms(8mW) => 450mVrms(13mW)

THE SYMBOL MARK OF THIS SCHEMETIC DIAGRAM INCORPORATES
SPECIAL FEATURES IMPORTANT FOR PROTECTION FROM X-RADIATION.
FILRE AND ELECTRICAL SHOCK HAZARDS, WHEN SERVICING IF IS
ESSENTIAL THAT ONLY MANUFATURES SPECFIED PARTS BE USED FOR
THE CRITICAL COMPONENTS IN THE SYMBOL MARK OF THE SCHEMETIC.
RS-232C
R1285 100
OPT
R1281
100
L1209
BLM18PG121SN1D
C1234
0.1uF
16V
R1302
220
R1282
100
R1299
220
+3.5V_ST
C1243
47pF
50V
R1275
0
C1242
47pF
50V
R1278
4.7K
C1229 0.33uF
C1239
220pF
50V
DBG_TX
R1279
4.7K
DBG_RX
R1276
0
C1235
220pF
50V
R1284 100
OPT
C12320.1uF
C1233 0.1uF
C1231 0.1uF
C1230 0.1uF
IC1201
MAX3232CDR
3
C1-
2
V+
4
C2+
1
C1+
6
V-
5
C2-
7
DOUT2
8
RIN2 9ROUT2
10 DIN2
11 DIN1
12 ROUT1
13 RIN1
14 DOUT1
15 GND
16 VCC
D1236
30V
OPT
ADUC30S03010L
D1237
30V
OPT
ADUC30S03010L
IR_OUT
JK1201
SPG09-DB-009
1
2
3
4
5
6
7
8
9
10
TxD
RxD
male
Serial Port
RS-232C
RS-232C
LD350 09.09.03
10

THE SYMBOL MARK OF THIS SCHEMETIC DIAGRAM INCORPORATES
SPECIAL FEATURES IMPORTANT FOR PROTECTION FROM X-RADIATION.
FILRE AND ELECTRICAL SHOCK HAZARDS, WHEN SERVICING IF IS
ESSENTIAL THAT ONLY MANUFATURES SPECFIED PARTS BE USED FOR
THE CRITICAL COMPONENTS IN THE SYMBOL MARK OF THE SCHEMETIC.
SIDEAV_R_IN
SIDEAV_L_IN
D3302
5.6V
SIDE_AV_OPT
R3306
10K
SIDE_AV_OPT
R3308
12K
SIDE_AV_OPT
SIDEAV_CVBS_IN
D3304
5.6V
SIDE_AV_OPT
R3307
10K
SIDE_AV_OPT
C3303
100pF
50V
SIDE_AV_OPT
L3303
BLM18PG121SN1D
SIDE_AV_OPT
D3301
30V
SIDE_AV_OPT
L3301
BLM18PG121SN1D
SIDE_AV_OPT
R3305
1K
SIDE_AV_OPT
R3302
10K
SIDE_AV_OPT
C3302
100pF
50V
SIDE_AV_OPT
D3303
5.6V
SIDE_AV_OPT
+3.3V_Normal
R3304
470K
SIDE_AV_OPT
R3303
470K
SIDE_AV_OPT
R3309
12K
SIDE_AV_OPT
L3302
BLM18PG121SN1D
SIDE_AV_OPT
C3301
100pF
SIDE_AV_OPT
C3304
100pF
OPT
SIDEAV_DET
R3301
75
SIDE_AV_OPT
JK3302
PPJ235-01
SIDE_AV_OPT
4A [YL]O-SPRING
5A [YL]E-LUG
3A [YL]CONTACT
4B [WH]O-SPRING
3C [RD]CONTACT
4C [RD]O-SPRING
5C [RD]E-LUG
SIDE AV
(New Item Developmen H:9.2mm)
SIDE_AV
11
LD350 09.09.03

USB DOWN STREAM
THE SYMBOL MARK OF THIS SCHEMETIC DIAGRAM INCORPORATES
SPECIAL FEATURES IMPORTANT FOR PROTECTION FROM X-RADIATION.
FILRE AND ELECTRICAL SHOCK HAZARDS, WHEN SERVICING IF IS
ESSENTIAL THAT ONLY MANUFATURES SPECFIED PARTS BE USED FOR
THE CRITICAL COMPONENTS IN THE SYMBOL MARK OF THE SCHEMETIC.
D1452
5.6V
CDS3C05HDMI1
OPT
JK1450
KJA-UB-4-0004
1234
5
L1451
MLB-201209-0120P-N2
120-ohm
SIDE_USB_DP
SIDE_USB_DM
D1451
5.6V
CDS3C05HDMI1
OPT
C1451
22uF
10V
IC1450
AP2191SG-13
3IN_2
2IN_1
4EN
1GND
5
FLG
6
OUT_1
7
OUT_2
8
NC
C1452
10uF
10V
+5V_USB
C1453
0.1uF
R1455
4.7K
OPT
+3.3V_Normal
R1456 0
USB_CTL
R1454
10K
R1451 47 USB_OCD
USB_DIODES
$0.077
09.09.03LD350
14
USB

THE SYMBOL MARK OF THIS SCHEMETIC DIAGRAM INCORPORATES
SPECIAL FEATURES IMPORTANT FOR PROTECTION FROM X-RADIATION.
FILRE AND ELECTRICAL SHOCK HAZARDS, WHEN SERVICING IF IS
ESSENTIAL THAT ONLY MANUFATURES SPECFIED PARTS BE USED FOR
THE CRITICAL COMPONENTS IN THE SYMBOL MARK OF THE SCHEMETIC.
DDR
SDDR_A[4]
BDDR2_D[15]
TDDR_D[4]
SDDR_A[0]
TDDR_A[8]
SDDR_D[8]
TDDR_D[12]
ADDR2_D[0]
TDDR_D[9]
ADDR2_DQM1_P
SDDR_DQS0_P
BDDR2_D[3]
ADDR2_D[0-15]
TDDR_D[8]
BDDR2_A[0]
ADDR2_A[2]
SDDR_A[2]
BDDR2_A[10]
TDDR_D[11]
BDDR2_BA[1]
SDDR_CK
TDDR_A[10]
ADDR2_D[13]
ADDR2_D[13]
TDDR_D[10]
SDDR_D[3]
ADDR2_D[9]
ADDR2_A[0]
TDDR_D[7]
ADDR2_DQS0_N
ADDR2_A[8]
ADDR2_D[0]
/BDDR2_MCLK
SDDR_D[8]
ADDR2_A[10]
TDDR_BA[0]
TDDR_A[7]
BDDR2_A[3]
TDDR_A[11]
BDDR2_A[5]
SDDR_D[11]
ADDR2_A[12]
SDDR_A[4]
BDDR2_D[13]
ADDR2_A[1]
/SDDR_CK
ADDR2_DQS1_P
SDDR_D[6]
ADDR2_D[5]
TDDR_D[13]
ADDR2_A[0]
BDDR2_D[13]
ADDR2_A[5]
BDDR2_A[11]
ADDR2_D[12]
BDDR2_D[14]
BDDR2_D[11]
BDDR2_A[2]
SDDR_A[12]
TDDR_D[9]
SDDR_D[2]
ADDR2_A[5]
ADDR2_BA[1]
ADDR2_A[12]
SDDR_A[5]
BDDR2_D[1]
ADDR2_CKE
ADDR2_A[2] BDDR2_A[7]
BDDR2_D[7]
ADDR2_A[7]
TDDR_D[14]
SDDR_A[11]
ADDR2_D[6]
TDDR_A[2]
SDDR_A[0]
SDDR_D[4]
BDDR2_D[0]
BDDR2_A[4]
BDDR2_A[12]
BDDR2_D[6] BDDR2_D[1]
SDDR_D[5]
BDDR2_D[3]
BDDR2_DQM1_P
SDDR_D[0-15]
SDDR_D[0]
ADDR2_A[1]
BDDR2_A[5]
BDDR2_D[2]
ADDR2_DQM0_P
BDDR2_A[7]
TDDR_D[7]
BDDR2_D[10]
BDDR2_DQS0_P
ADDR2_D[2]
/TDDR_CAS
ADDR2_D[8]
ADDR2_D[10]
BDDR2_A[4]
SDDR_D[1]
SDDR_D[14]
TDDR_A[6]
TDDR_A[9]
ADDR2_A[6]
TDDR_D[1]
BDDR2_A[12]
TDDR_D[15]
BDDR2_D[5]
BDDR2_CKE
SDDR_D[13]
BDDR2_D[7]
SDDR_A[9]
SDDR_D[14]
TDDR_D[8]
ADDR2_BA[0]
BDDR2_D[4]
TDDR_D[5]
BDDR2_DQM0_P
SDDR_D[12]
SDDR_A[6]
SDDR_A[8]
TDDR_D[13]
ADDR2_ODT
SDDR_D[4] SDDR_A[2]
SDDR_D[10]
BDDR2_D[14]
ADDR2_D[15]
TDDR_A[4]
SDDR_D[11]
/ADDR2_MCLK
BDDR2_D[12]
/SDDR_CAS
ADDR2_DQS1_N
ADDR2_D[12]
SDDR_A[10]
SDDR_A[1]
SDDR_D[1]
BDDR2_A[11]
BDDR2_DQS0_N
ADDR2_D[8]
SDDR_BA[0]
BDDR2_A[1]
ADDR2_D[15]
SDDR_A[9]
BDDR2_D[9]
TDDR_D[6]
ADDR2_D[3]
ADDR2_DQS0_P
ADDR2_D[14]
BDDR2_A[6]
/ADDR2_CAS
SDDR_A[7]
TDDR_D[12]
TDDR_A[8]
BDDR2_BA[0]
TDDR_D[11]
ADDR2_A[11]
TDDR_A[0-12]
SDDR_D[10] BDDR2_A[0]
BDDR2_D[8]
BDDR2_DQS1_P
ADDR2_D[10]
ADDR2_A[7]
SDDR_A[6]
TDDR_D[3]
BDDR2_D[9]
TDDR_CKE
SDDR_DQS1_N
ADDR2_D[14]
ADDR2_A[11]
TDDR_A[3]
TDDR_A[7]
BDDR2_D[5]
BDDR2_A[8]
/BDDR2_WE
BDDR2_ODT
BDDR2_D[0-15]
SDDR_A[3]
TDDR_D[0]
BDDR2_D[15]
SDDR_ODT
SDDR_A[7]
TDDR_D[1]
SDDR_DQM1_P
SDDR_D[13]
ADDR2_A[4]
TDDR_D[5]
TDDR_A[0]
ADDR2_D[5]
TDDR_A[12]
SDDR_D[5]
TDDR_D[15]
ADDR2_D[7]
SDDR_A[0-12]
SDDR_BA[1]
/TDDR_MCLK
SDDR_D[0]
TDDR_D[0-15]
SDDR_D[7]
BDDR2_A[6]
ADDR2_D[6]
SDDR_A[11]
SDDR_A[8]
SDDR_A[5]
SDDR_D[6]
TDDR_MCLK
TDDR_D[2]
TDDR_A[9]
ADDR2_A[9]
SDDR_D[15]
ADDR2_D[7]
SDDR_A[3]
SDDR_DQS1_P
SDDR_A[12]
SDDR_D[15]
BDDR2_A[0-12]
TDDR_D[10]
TDDR_D[6]
BDDR2_A[9]
TDDR_DQM0_P
TDDR_A[1]
ADDR2_D[1]
BDDR2_A[10]
/ADDR2_WE
BDDR2_D[8]
/TDDR_WE/SDDR_WE
ADDR2_A[4]
ADDR2_A[3]
ADDR2_A[10]
BDDR2_A[3]
ADDR2_MCLK
TDDR_DQS0_N
TDDR_DQS1_P
TDDR_A[3]
SDDR_D[9]
ADDR2_D[1]
BDDR2_DQS1_N
SDDR_A[1]
TDDR_DQS0_P
ADDR2_A[0-12]
BDDR2_D[4]
TDDR_A[0]
/BDDR2_CAS
TDDR_D[14]
BDDR2_D[12]
SDDR_DQM0_P
BDDR2_D[6]
BDDR2_D[0]
SDDR_D[12]
/BDDR2_RAS
BDDR2_D[10]
TDDR_A[10]
TDDR_A[4]
TDDR_D[4]
TDDR_A[2]
TDDR_D[0]
ADDR2_D[2]
SDDR_DQS0_N
/ADDR2_RAS
BDDR2_A[2]
/SDDR_RAS
TDDR_A[5]
BDDR2_A[1]
BDDR2_MCLK
SDDR_D[9]
SDDR_D[2]
BDDR2_D[2]
BDDR2_A[8]
SDDR_CKE
TDDR_A[6]
ADDR2_D[9]
BDDR2_D[11]
TDDR_D[3]
ADDR2_D[4]
ADDR2_D[11]
TDDR_BA[1]
ADDR2_D[11]
TDDR_A[5]
TDDR_D[2]
ADDR2_A[8]
TDDR_DQM1_P
ADDR2_A[9]
SDDR_D[7]
BDDR2_A[9]
/TDDR_RAS
ADDR2_A[3]
SDDR_A[10]
TDDR_DQS1_N
ADDR2_D[3]SDDR_D[3]
TDDR_A[12]
ADDR2_D[4]
ADDR2_A[6]
TDDR_A[11]
TDDR_A[1]
ADDR2_BA[2] BDDR2_BA[2] TDDR_BA[2]
R40 56
C38
0.1uF
R41 56
AR5
56
AR7
56
R39 56
C25
0.1uF
C32
0.1uF
C22
0.1uF
AR10
56
AR3
56
C30
10uF
R21 56
R16 56
R6 56
C31
0.1uF
C18
1000pF
R34 56
R10 56
C13
10uF
C20
0.1uF
C2 1000pF
C27
0.1uF
C11
0.1uF
C24
0.1uF
C3
10uF
R24
1K 1%
C37
0.1uF
R35 56
R14 56
R17 56
+1.8V_S_DDR
AR8
56
C41
0.1uF
R19 56
R5 1K 1%
R15 56
R20 56
R23
1K 1%
C8
0.1uF
C34
0.1uF
C29
0.1uF
C14
0.1uF
+1.8V_S_DDR
AR13
56
R29 56
AR1
56
AR4
56
C10
0.1uF
R42 56
R33 56
R12 56
R38 56
C17
0.1uF
C39
0.1uF
AR12
56
AR9
56
R11 56
C5
0.1uF
R28 56
L1
BLM18PG121SN1D
R27 56
AR11
56
C35
0.1uF
C42
1000pF
C7
0.1uF
R13 56
R30 56
+1.8V_DDR
AR2
56
R4
1K 1%
C6
0.1uF
AR14
56
C4 0.1uF
C40
0.1uF
R18 56
C43
0.1uF
R37 56
C15
0.1uF
C12
0.1uF
R43 56
C1
0.1uF
R2
150
OPT
R45
150
OPT
C33
0.1uF
R44
1K
1%
R36 56
C9
0.1uF
AR6
56
+1.8V_S_DDR
C23
10uF
+1.8V_S_DDR
C19
0.1uF
C16 0.1uF
+1.8V_S_DDR
C21
0.1uF
R7 56
C36
0.1uF
R47
1K
1%
R22 56
R8 33
R9 33 R32 33
R31 33
+1.8V_S_DDR
+1.8V_S_DDR
+1.8V_S_DDR
IC2
H5PS5162FFR-S6C
HYNIX
J2
VREF
J8
CK
H2 VSSQ2
B7
UDQS
N8
A4
P8
A8
L1
NC4
L2
BA0
R8
NC3
K7
RAS
F8 VSSQ3
F3
LDM
P3
A9
M3
A1
N3
A5
K8
CK
R3
NC5
L3
BA1
J7
VSSDL
L7
CAS
F2 VSSQ4
B3
UDM
M2
A10/AP
K2
CKE
R7
NC6
M7
A2
N7
A6
M8
A0
J1
VDDL
K3
WE
E8
LDQS
P7
A11
K9
ODT
A2
NC1
N2
A3
P2
A7
H8 VSSQ1
F7
LDQS
A8
UDQS
R2
A12
L8
CS
E2
NC2
E7 VSSQ5
D8 VSSQ6
D2 VSSQ7
A7 VSSQ8
B8 VSSQ9
B2 VSSQ10
P9 VSS1
N1 VSS2
J3 VSS3
E3 VSS4
A3 VSS5
G9 VDDQ1
G7 VDDQ2
G3 VDDQ3
G1 VDDQ4
E9 VDDQ5
C9 VDDQ6
C7 VDDQ7
C3 VDDQ8
C1 VDDQ9
A9 VDDQ10
R1 VDD1
M9 VDD2
J9 VDD3
E1 VDD4
A1 VDD5
B9 DQ15
B1 DQ14
D9 DQ13
D1 DQ12
D3 DQ11
D7 DQ10
C2 DQ9
C8 DQ8
F9 DQ7
F1 DQ6
H9 DQ5
H1 DQ4
H3 DQ3
H7 DQ2
G2 DQ1
G8 DQ0
IC1
H5PS5162FFR-S6C
HYNIX
J2 VREF
J8 CK
H2
VSSQ2
B7 UDQS
N8 A4
P8 A8
L1 NC4
L2 BA0
R8 NC3
K7 RAS
F8
VSSQ3
F3 LDM
P3 A9
M3 A1
N3 A5
K8 CK
R3 NC5
L3 BA1
J7 VSSDL
L7 CAS
F2
VSSQ4
B3 UDM
M2 A10/AP
K2 CKE
R7 NC6
M7 A2
N7 A6
M8 A0
J1 VDDL
K3 WE
E8 LDQS
P7 A11
K9 ODT
A2 NC1
N2 A3
P2 A7
H8
VSSQ1
F7 LDQS
A8 UDQS
R2 A12
L8 CS
E2 NC2
E7
VSSQ5
D8
VSSQ6
D2
VSSQ7
A7
VSSQ8
B8
VSSQ9
B2
VSSQ10
P9
VSS1
N1
VSS2
J3
VSS3
E3
VSS4
A3
VSS5
G9
VDDQ1
G7
VDDQ2
G3
VDDQ3
G1
VDDQ4
E9
VDDQ5
C9
VDDQ6
C7
VDDQ7
C3
VDDQ8
C1
VDDQ9
A9
VDDQ10
R1
VDD1
M9
VDD2
J9
VDD3
E1
VDD4
A1
VDD5
B9
DQ15
B1
DQ14
D9
DQ13
D1
DQ12
D3
DQ11
D7
DQ10
C2
DQ9
C8
DQ8
F9
DQ7
F1
DQ6
H9
DQ5
H1
DQ4
H3
DQ3
H7
DQ2
G2
DQ1
G8
DQ0
R50 0
OPT
R51
0
OPT
R49 0
OPT
R48
0
OPT
IC100
MSD3159GV
B_DDR2_A0 T26
B_DDR2_A1 AF26
B_DDR2_A2 T25
B_DDR2_A3 AF23
B_DDR2_A4 T24
B_DDR2_A5 AE23
B_DDR2_A6 R26
B_DDR2_A7 AD22
B_DDR2_A8 R25
B_DDR2_A9 AC22
B_DDR2_A10 AD23
B_DDR2_A11 R24
B_DDR2_A12 AE22
B_DDR2_BA0 AC23
B_DDR2_BA1 AC24
B_DDR2_BA2 AB22
B_DDR2_MCLK V25
/B_DDR2_MCLK V24
B_DDR2_CKE AB23
B_DDR2_ODT U26
/B_DDR2_RAS U25
/B_DDR2_CAS U24
/B_DDR2_WE AB24
B_DDR2_DQS0 AB26
B_DDR2_DQS1 AA26
B_DDR2_DQM0 AC25
B_DDR2_DQM1 AC26
B_DDR2_DQSB0 AB25
B_DDR2_DQSB1 AA25
B_DDR2_DQ0 W25
B_DDR2_DQ1 AE26
B_DDR2_DQ2 W24
B_DDR2_DQ3 AF24
B_DDR2_DQ4 AF25
B_DDR2_DQ5 V26
B_DDR2_DQ6 AE25
B_DDR2_DQ7 W26
B_DDR2_DQ8 Y26
B_DDR2_DQ9 AD25
B_DDR2_DQ10 Y25
B_DDR2_DQ11 AE24
B_DDR2_DQ12 AD26
B_DDR2_DQ13 Y24
B_DDR2_DQ14 AD24
B_DDR2_DQ15 AA24
A_MVREF
D15
A_DDR2_A0
C13
A_DDR2_A1
A22
A_DDR2_A2
B13
A_DDR2_A3
C22
A_DDR2_A4
A13
A_DDR2_A5
A23
A_DDR2_A6
C12
A_DDR2_A7
B23
A_DDR2_A8
B12
A_DDR2_A9
C23
A_DDR2_A10
B22
A_DDR2_A11
A12
A_DDR2_A12
A24
A_DDR2_BA0
C24
A_DDR2_BA1
B24
A_DDR2_BA2
D24
A_DDR2_MCLK
B14
/A_DDR2_MCLK
A14
A_DDR2_CKE
D23
A_DDR2_ODT
D14
/A_DDR2_RAS
D13
/A_DDR2_CAS
D12
/A_DDR2_WE
D22
A_DDR2_DQS0
B18
A_DDR2_DQS1
C17
A_DDR2_DQM0
C18
A_DDR2_DQM1
A19
A_DDR2_DQSB0
A18
A_DDR2_DQSB1
B17
A_DDR2_DQ0
B15
A_DDR2_DQ1
A21
A_DDR2_DQ2
A15
A_DDR2_DQ3
B21
A_DDR2_DQ4
C21
A_DDR2_DQ5
C14
A_DDR2_DQ6
C20
A_DDR2_DQ7
C15
A_DDR2_DQ8
C16
A_DDR2_DQ9
C19
A_DDR2_DQ10
B16
A_DDR2_DQ11
B20
A_DDR2_DQ12
A20
A_DDR2_DQ13
A16
A_DDR2_DQ14
B19
A_DDR2_DQ15
A17
IC2-*1
A3R12E4JFF-G8E
ZENTEL
J2
VREF
J8
CK
H2 VSSQ_2
B7
UDQS
N8
A4
P8
A8
L1
NC_4
L2
BA0
R8
NC_3
K7
RAS
F8 VSSQ_3
F3
LDM
P3
A9
M3
A1
N3
A5
K8
CK
R3
NC_5
L3
BA1
J7
VSSDL
L7
CAS
F2 VSSQ_4
B3
UDM
M2
A10
K2
CKE
R7
NC_6
M7
A2
N7
A6
M8
A0
J1
VDDL
K3
WE
E8
LDQS
P7
A11
K9
ODT
A2
NC_1
N2
A3
P2
A7
H8 VSSQ_1
F7
LDQS
A8
UDQS
R2
A12
L8
CS
E2
NC_2
E7 VSSQ_5
D8 VSSQ_6
D2 VSSQ_7
A7 VSSQ_8
B8 VSSQ_9
B2 VSSQ_10
P9 VSS_1
N1 VSS_2
J3 VSS_3
E3 VSS_4
A3 VSS_5
G9 VDDQ_1
G7 VDDQ_2
G3 VDDQ_3
G1 VDDQ_4
E9 VDDQ_5
C9 VDDQ_6
C7 VDDQ_7
C3 VDDQ_8
C1 VDDQ_9
A9 VDDQ_10
R1 VDD_1
M9 VDD_2
J9 VDD_3
E1 VDD_4
A1 VDD_5
B9 DQ15
B1 DQ14
D9 DQ13
D1 DQ12
D3 DQ11
D7 DQ10
C2 DQ9
C8 DQ8
F9 DQ7
F1 DQ6
H9 DQ5
H1 DQ4
H3 DQ3
H7 DQ2
G2 DQ1
G8 DQ0
IC1-*1
A3R12E4JFF-G8E
ZENTEL
J2
VREF
J8
CK
H2 VSSQ_2
B7
UDQS
N8
A4
P8
A8
L1
NC_4
L2
BA0
R8
NC_3
K7
RAS
F8 VSSQ_3
F3
LDM
P3
A9
M3
A1
N3
A5
K8
CK
R3
NC_5
L3
BA1
J7
VSSDL
L7
CAS
F2 VSSQ_4
B3
UDM
M2
A10
K2
CKE
R7
NC_6
M7
A2
N7
A6
M8
A0
J1
VDDL
K3
WE
E8
LDQS
P7
A11
K9
ODT
A2
NC_1
N2
A3
P2
A7
H8 VSSQ_1
F7
LDQS
A8
UDQS
R2
A12
L8
CS
E2
NC_2
E7 VSSQ_5
D8 VSSQ_6
D2 VSSQ_7
A7 VSSQ_8
B8 VSSQ_9
B2 VSSQ_10
P9 VSS_1
N1 VSS_2
J3 VSS_3
E3 VSS_4
A3 VSS_5
G9 VDDQ_1
G7 VDDQ_2
G3 VDDQ_3
G1 VDDQ_4
E9 VDDQ_5
C9 VDDQ_6
C7 VDDQ_7
C3 VDDQ_8
C1 VDDQ_9
A9 VDDQ_10
R1 VDD_1
M9 VDD_2
J9 VDD_3
E1 VDD_4
A1 VDD_5
B9 DQ15
B1 DQ14
D9 DQ13
D1 DQ12
D3 DQ11
D7 DQ10
C2 DQ9
C8 DQ8
F9 DQ7
F1 DQ6
H9 DQ5
H1 DQ4
H3 DQ3
H7 DQ2
G2 DQ1
G8 DQ0
DDR2
DDR2 1.8V By CAP - Place these Caps near Memory
HONG YEON HYUK
LD350 09.09.03
21

THE SYMBOL MARK OF THIS SCHEMETIC DIAGRAM INCORPORATES
SPECIAL FEATURES IMPORTANT FOR PROTECTION FROM X-RADIATION.
FILRE AND ELECTRICAL SHOCK HAZARDS, WHEN SERVICING IF IS
ESSENTIAL THAT ONLY MANUFATURES SPECFIED PARTS BE USED FOR
THE CRITICAL COMPONENTS IN THE SYMBOL MARK OF THE SCHEMETIC.
SERIAL FLASH
R104
33
+3.3V_Normal
+3.3V_Normal
Flash_WP_1
001:AR30
R102 0
OPT
SPI_CS
001:AR36
+3.3V_Normal
C126
0.1uF
R103
10K
SPI_DI
001:AR36
SPI_CK
001:AR35
R101 0
SPI_DO
001:AR36
R105
4.7K
L110
Q100
KRC103S E
B
C
IC101
MX25L3205DM2I-12G
3
WP#
2
SO
4
GND
1
CS#
5SI
6SCLK
7HOLD#
8VCC
SERIAL FLASH
Serial FLASH MEMORY
for BOOT
LD350 09.09.03
21

THE SYMBOL MARK OF THIS SCHEMETIC DIAGRAM INCORPORATES
SPECIAL FEATURES IMPORTANT FOR PROTECTION FROM X-RADIATION.
FILRE AND ELECTRICAL SHOCK HAZARDS, WHEN SERVICING IF IS
ESSENTIAL THAT ONLY MANUFATURES SPECFIED PARTS BE USED FOR
THE CRITICAL COMPONENTS IN THE SYMBOL MARK OF THE SCHEMETIC.
+5V_TU
TUNER_RESET
IF_AGC
C5006
100pF
50V
FE_VMAIN
R5009
100
+3.3V_TU
R5001
0
OPT
C5003
0.1uF
16V
L5003
BLM18PG121SN1D
+3.3V_Normal
+3.3V_TU
C5024
0.1uF
16V
C5018
22uF
16V
OPT
+1.26V
+5V_TU
IF_N_MSTAR
Q5005
ISA1530AC1
TU_CVBS_BUFER
E
B
C
+3.3V_TU
+3.3V_TU
C5010
0.1uF
16V
C5007
0.1uF
16V
FE_TUNER_SDA
R5027
1K
OPT
R5015
100
L5002
BLM18PG121SN1D
5V_TU_Normal
R5003 0
R5018
3.3K
C5021
0.1uF
16V
R5025
4.7K
R5026
1K
OPT
R5011
100K
C5022
0.1uF
16V
C5025
100pF 50V
R5002
0
OPT
C5001
100pF
50V
+3.3V_TU
R5022
1K
C5016
0.1uF
16V
C5023
0.1uF
16V
R5032
82
+5V_TU
C5017
22uF
16V
OPT
FE_SIF
Q5004
ISA1530AC1
E
B
C
C5020
22uF
16V
R5016
100
C5019
22uF
16V
IF_P_MSTAR
R5023 0
FE_TUNER_SCL
+5V_TU
+5V_Normal
R5020
3.3K
+1.26V
R5033
1
C5028
0.1uF
16V
C5029
10uF
10V
R5034 0
R5035 0
C5004
82pF
50V
INNOTEK
L5000
INNOTEK
VCOMO
C5000
0.047uF
50V
R5000
10K
OPT
R5004
0
1/16W
5%
TU_CVBS_BUFER
R5005
2.2K
OPT
C5005
0.1uF
OPT
R5006
47
OPT
SIFMO
R5007
5.6K
1/16W
5%
OPT
VSB_RESET
R9823
0
R9824
0
OPT
R5029
470
1608
TU5001
TDVJ-H001F
14 3.3V
13 1.2V
5AS
12 GND
11 VIDEO
2BST_CNTL
10 NC
4NC[RF_AGC]
1ANT_PWR[OPT]
17 DIF_1
9SIF
8NC(IF_TP)
3+B
16 IF_AGC_CNTL
7SDA
6SCL
15 RESET
18 DIF_2
19
SHIELD
+5V_USB
L5004
BLM18PG121SN1D
5V_TU_USB
IC5001
AP1117EG-13
ADJ/GND
OUTIN
R5008
120
C5002
22uF
10V
R5030
220
2012
TU_CVBS_BUFER
R5031
220
2012
TU_CVBS_BUFER
R5010
100K
OPT
C5012
47pF
50V
C5013
47pF
50V
R5024 0
TU_CVBS_BUFER
R5012
0
TU_CVBS_BYPASS
ATSC_CAN TUNER
Close to the tuner
200mA
should be guarded by ground
LGIT CAN H/N TUNER for US
60mA
26
LD350 09.09.03
MStar Option

THE SYMBOL MARK OF THIS SCHEMETIC DIAGRAM INCORPORATES
SPECIAL FEATURES IMPORTANT FOR PROTECTION FROM X-RADIATION.
FILRE AND ELECTRICAL SHOCK HAZARDS, WHEN SERVICING IF IS
ESSENTIAL THAT ONLY MANUFATURES SPECFIED PARTS BE USED FOR
THE CRITICAL COMPONENTS IN THE SYMBOL MARK OF THE SCHEMETIC.
VSB_DEMOD
TS_DATA[1]
TS_DATA[6]
TS_DATA[2]
TS_DATA[4]
TS_DATA[5]
TS_DATA[0]
TS_DATA[3]
TS_DATA[0-7]
TS_DATA[0-7]
TS_DATA[7]
C1028
10uF
16V
3216
+1.2V_DVDD_PVSB
+3.3V_PVSB
C1023
10uF
16V
3216
C1038
10uF
16V
3216
R1034
0
1/4W
5%
+1.2V_PVSB
+3.3V_AVDD_PVSB
+3.3V_DVDD_PVSB
+3.3V_PVSB
+5V_Normal
C1020
0.1uF
50V
C1002
100uF
16V
OPT
C1018
100uF
16V
L1000
MLB-201209-0120P-N2
OPT
+3.3V_PVSB
R1015
8.2K OPT
R1014
15K OPT
R1001
4.7K
OPT
R1002
1K
OPT
C1003
0.1uF
50V
OPT
IC1001
SC156515M-1.8TR
OPT
2
VIN
1
EN
3
GND
5ADJ
4VO
VSB_RESET
TS_DATA[0-7]
C1068
0.1uF
R1063 1K
TS_SYNC
X1005
25MHz
R1077
22
TS_SYNC
C1067
0.1uF
R1065 0
OPT
TS_VALID
AR1070 100
+3.3V_DVDD_PVSB
TS_CLK
R1078
22
C1072
27pF
+3.3V_DVDD_PVSB
R1073
0
R1069
470
AR1079
100
1/16W
LD1000
FE_DEMOD_SCL
JP1004
C1071
27pF
D1000
1N4148W
R1072 1M
FE_DEMOD_SDA
+3.3V_AVDD_PVSB
JP1007
+3.3V_AVDD_PVSB
C1073
1uF
10V
AR1071 100
R1076
0
OPT
TS_VALID
R1074
47K
C1070
0.01uF
R1075
OPT
R1066 OPT
JP1005
+1.2V_DVDD_PVSB
IF_AGC
JP1006
IF_N_MSTAR
C1069
0.01uF
R1068
5.1K
OPT
R1060
1K
R1064 100
IF_P_MSTAR
TS_CLK
C1026
0.1uF
50V
C1030
0.1uF
50V
C1032
0.1uF
50V
C1033
0.1uF
50V
C1043
0.1uF
50V
C1044
0.1uF
50V
C1066
0.1uF
R1061 100
R1062 100
L1005
500
L1007
500 L1008
500
R1067 OPT
C1076
1uF
16V
R1011
20K
R1035
100
OPT
IC1000
SC4215ISTRT
3
VIN
2
EN
4
NC_2
1
NC_1
5NC_3
6VO
7ADJ
8GND
POWER_ON/OFF2_2
001:AR30;007:AH18
C1019
100uF
16V
+1.2V_PVSB
C1079
0.1uF
50V
R1012
10K
IC1004
LGDT3305
1
2
3
4
5
6
7
8
9
10
11
12
13
14
15
16
17
18
19
20
21
22
23
24
25
26
27
28
29
30
31
32
33
34
35
36
37
38
39
40
41
42
43
44
45
46
47
48
L1219
CB3216PA501E
C2138
0.1uF
50V
R1036
20K
C1078
2.2uF
16V
C1077
2.2uF
16V
+3.3V_TU
C1074
22pF
50V
OPT
C1075
22pF
50V
OPT
VSB +1.0V B+ BLOCK
VSB +3.3V B+ BLOCK
VDD33
VSSAD10
VCCAAD10A
VDD
VSS33
SLIM_SCAN
OPM
VSS
XTALI
TPDATA[1]
TPDATA[2]
TPDATA[3]
TPDATA[4]
TPDATA[5]
TPDATA[6]
TPERR
TPDATA[7]
VDD33
JTAG
TPVALID
TPDATA[0]
VSS33
VSSAAD10A
IF OUT
I2CRPT_SDA
I2CRPT_SCL
VINA1
I2CSEL
VINA2
RF OUT
VDD
INCAP
ANTCON
VROA
VSS
VDD33
SCL
TPCLK
SDA
VSS33
VDD
PLLAVDD
PLLAVSS
TPSOP
VSS
NIRQ
XM
XTALO
NRST
V0 = 0.8(R1+R2) / R2
R1
R2
VSB B+ BLOCK
VSB_DEMOD
LD350 09.09.03
28

THE SYMBOL MARK OF THIS SCHEMETIC DIAGRAM INCORPORATES
SPECIAL FEATURES IMPORTANT FOR PROTECTION FROM X-RADIATION.
FILRE AND ELECTRICAL SHOCK HAZARDS, WHEN SERVICING IF IS
ESSENTIAL THAT ONLY MANUFATURES SPECFIED PARTS BE USED FOR
THE CRITICAL COMPONENTS IN THE SYMBOL MARK OF THE SCHEMETIC.
COMP1_PR
C9800
100pF
50V
OPT
D9806
5.6V
D9802
30V
D9808
5.6V
D9800
5.6V
D9801
5.6V
R9800
10K
R9813
470K R9802
10K
R9817
10K
C9803
10pF
50V OPT
R9814
470K
R9810
470K
AV_CVBS_DET
R9816
10K
C9808
1000pF
50V
COMP1_Y
D9805
5.6V
C9801
10pF
50V
OPT
+3.3V_Normal
R9815
10K
R9818
10K
AV_CVBS_IN
D9804
30V
R9819
12K
+3.3V_Normal
R9807
75
COMP1_PB
AV_R_IN
R9821
12K
C9806
1000pF
50V
D9803
30V
AV_L_IN
R9822
12K
COMP1_DET
R9812
75
COMP1_L_IN
C9802
10pF
50V OPT
C9804
1000pF
50V
C9805
1000pF
50V
R9801
1K
R9820
12K
R9811
470K
COMP1_R_IN
D9807
5.6V
R9809
75
D9809
30V
R9808
75
R9803
1K
C9807
10pF
50V
OPT
JK9800
PPJ238-01
5D [GN2]O-SPRING
6D [GN2]E-LUG
4D [GN2]CONTACT
7E [BL2]E-LUG-S
5E [BL2]O-SPRING
7F [RD2]E-LUG-S
5F [RD2]O-SPRING_1
5G [WH2]O-SPRING
4H [RD2]CONTACT
5H [RD2]O-SPRING_2
6H [RD2]E-LUG
6A [YL1]E-LUG
5A [YL1]O-SPRING
4A [YL1]CONTACT
5B [WH1]O-SPRING
4C [RD1]CONTACT
5C [RD1]O-SPRING
6C [RD1]E-LUG
COMPONENT&AV
LD350 09.09.03
31

THE SYMBOL MARK OF THIS SCHEMETIC DIAGRAM INCORPORATES
SPECIAL FEATURES IMPORTANT FOR PROTECTION FROM X-RADIATION.
FILRE AND ELECTRICAL SHOCK HAZARDS, WHEN SERVICING IF IS
ESSENTIAL THAT ONLY MANUFATURES SPECFIED PARTS BE USED FOR
THE CRITICAL COMPONENTS IN THE SYMBOL MARK OF THE SCHEMETIC.
TXAC-[5]
TXA4+[0]
TXA3+[2]
R818
0
HD
TXA1-[9]
R817
0
HD
R816
0
HD
R815
0
HD
R814
0
HD
TXAC+[4]
R813
0
HD
R812
0
HD
R811
0
HD
R810
0
HD
TXA2+[6]
R809
0
HD
TXA4-[1]
TXA3-[3]
TXA1+[8]
TXA2-[7]
LVDS_TXA1+
LVDS_TXA3+
LVDS_TXA2+
LVDS_TXA3-
LVDS_TXA0+
LVDS_TXA0-
LVDS_TXA2-
LVDS_TXA1-
LVDS_TXAC-
LVDS_TXAC+ LVDS_TXA0-
LVDS_TXA0+
LVDS_TXA1-
LVDS_TXA1+
LVDS_TXA2-
LVDS_TXA3+
LVDS_TXA3-
LVDS_TXAC+
LVDS_TXAC-
LVDS_TXA2+
P802
FF10001-30
HD_60Hz_Normal
1GND
2GND
3NC
4NC
5GND
6TXA3+
7TXA3-
8GND
9TXAC+
10 TXAC-
11 GND
12 TXA2+
13 TXA2-
14 GND
15 TXA1+
16 TXA1-
17 GND
18 TXA0+
19 TXA0-
20 GND
21 NC
22 LVDS_SEL
23 GND
24 GND
25 GND
26 GND
27 VCC
28 VCC
29 VCC
30 VCC
31
GND
PANEL_VCC
L802
CB3216PA501E
HD_60Hz_Normal
C808
22uF
25V
HD_60Hz_Normal
C804
1000pF
HD_60Hz_Normal
C806
0.1uF
HD_60Hz_Normal
+3.3V_Normal
R823
10K
AUO26"~32"
PANEL_VCC
L801
CB3216PA501E
HD_60Hz_SMALL
C807
22uF
25V
HD_60Hz_SMALL
C803
1000pF
HD_60Hz_SMALL
C805
0.1uF
HD_60Hz_SMALL
R819
0
26"~32"
R806 0
26"~32"
R822
5.1K
CMO&Sharp
OPC_OUT
P801
FF10001-30
HD_60Hz_SMALL
1VCC
2VCC
3VCC
4VCC
5VCC
6GND
7GND
8GND
9NC
10 NC
11 NC
12 GND
13 TXA3+
14 TXA3-
15 GND
16 TXAC+
17 TXAC-
18 GND
19 TXA2+
20 TXA2-
21 GND
22 TXA1+
23 TXA1-
24 GND
25 TXA0+
26 TXA0-
27 GND
28 NC
29 PWM_OUT
30 NC
31
GND
R808
100 LGD_OPC
R820
1K
22"CMO
R821
026"~32"
TXA4+[0]
TXA4-[1]
TXA3+[2]
TXA3-[3]
TXAC+[4]
TXA2+[6]
TXAC-[5]
TXA1+[8]
TXA2-[7]
TXA1-[9]
09.09.03LD350
32
LVDS
VESA(NS)
JEIDA
LVDS_SEL
[30Pin LVDS Connector]
(For HD 60Hz_Normal)
CMO 22"
LOW
HIGH LOW/OPEN
AUO 26"/32"
HIGH
HIGH/OPEN(Defult)
LOW(GND)
Sharp 26"/32"

THE SYMBOL MARK OF THIS SCHEMETIC DIAGRAM INCORPORATES
SPECIAL FEATURES IMPORTANT FOR PROTECTION FROM X-RADIATION.
FILRE AND ELECTRICAL SHOCK HAZARDS, WHEN SERVICING IF IS
ESSENTIAL THAT ONLY MANUFATURES SPECFIED PARTS BE USED FOR
THE CRITICAL COMPONENTS IN THE SYMBOL MARK OF THE SCHEMETIC.
AMP
AMP_VCC
L611
120-ohm
L603
MLB-201209-0120P-N2
D604
100V
OPT
SPK_L-
006:AJ20
R608 100
AMP_RST
001:AB21
R606 100
C633
0.47uF
50V
R616
5.6
C629
1000pF
50V
0.1uF
C620
50V
R620
4.7K
C630
1000pF
50V
0.01uF
C639
50V
C622
1uF16V
AUDIO_MASTER_CLK
001:W26
C607
1000pF
50V
R602
3.3K
MS_SCK
001:W26
D602
100V
OPT
C634
0.47uF
50V
0.1uF
C608
R600
0
R617
4.7K
C614
22000pF
50V
R609
33K OPT
+3.3V_Normal
R622
3.3
C632
1000pF
50V
L608
120-ohm
SPK_R-
006:AJ16
C606
1000pF
50V
SPK_R- 006:AH9
+1.8V_AMP
C610
10uF
10V
SPK_L- 006:AH10
R615
5.6
SDA_SUB/AMP
001:AI6;004:J27
Q600
2SC3052
E
B
C
C616
33pF
50V
OPT
C604
100pF
50V
0.1uF
C636
50V
0.1uF
C637
50V
R613
5.6
MS_LRCK
001:W26
SPK_R+ 006:AH10
SCL_SUB/AMP
001:AI6;004:J28
R624
3.3
R607 100
0.01uF
C615
50V
D603
100V
OPT
L609
120-ohm
C611
1uF 10V
C631
1000pF
50V
R604 100
R605 100
0.1uF
C638
50V
R611
10K
0.01uF
C640
50V
C619
1uF
16V
0.1uF
C627
50V
R619
4.7K
R603
0
SPK_L+
006:AJ22
C617
1uF
10V
D601
100V
OPT
C623
22000pF
50V
0.01uF
C642
50V
0.01uF
C641
50V
R601
100
R614
5.6
C624
22000pF
50V
MS_LRCH
001:W26
SPK_R+
006:AJ18
R618
4.7K
R610 0
0.1uF
C635
50V
R612
10K
+1.8V_AMP
AMP_VCC
L610
120-ohm
C618
22000pF
50V
L604
MLB-201209-0120P-N2
R621
3.3
C609
33pF
50V
SPK_L+ 006:AH11
+1.8V_AMP
R623
3.3
C612
33pF
50V
AMP_MUTE
001:D16
L605
MLB-201209-0120P-N2
R625
3.3
R626
3.3
+3.5V_ST
0.01uF
C643
C644
0.01uF
50V
C645
0.1uF
50V
C601
0.1uF
16V
C605
0.1uF
16V
0.1uF
C613
16V
0.01uF
C626
50V
0.1uF
C625
50V
POWER_DET
C602
68uF
C628
68uF
IC601
AZ1117H-1.8TRE1(EH13A)
2
OUTPUT
3
INPUT 1ADJ/GND
C648
0.1uF
16V
C649
22uF
16V
+1.8V_AMP
C646
22uF
16V
+3.3V_Normal
C647
0.1uF
16V GND
C600
10uF
16V
C603
10uF
16V
IC600
NTP-3100L
EAN60664001
1
BST1A
2
VDR1A
3
RESET
4
AD
5
DVSS_1
6
VSS_IO
7
CLK_I
8
VDD_IO
9
DGND_PLL
10
AGND_PLL
11
LFM
12
AVDD_PLL
13
DVDD_PLL
14
TEST0
15
DVSS_2
16
DVDD
17
SDATA
18
WCK
19
BCK
20
SDA
21
SCL
22
MONITOR_0
23
MONITOR_1
24
MONITOR_2
25
FAULT
26
VDR2B
27
BST2B
28
PGND2B_1
29 PGND2B_2
30 OUT2B_1
31 OUT2B_2
32 PVDD2B_1
33 PVDD2B_2
34 PVDD2A_1
35 PVDD2A_2
36 OUT2A_1
37 OUT2A_2
38 PGND2A_1
39 PGND2A_2
40 BST2A
41 VDR2A
42 NC
43 VDR1B
44 BST1B
45 PGND1B_1
46 PGND1B_2
47 OUT1B_1
48 OUT1B_2
49 PVDD1B_1
50 PVDD1B_2
51 PVDD1A_1
52 PVDD1A_2
53 OUT1A_1
54 OUT1A_2
55 PGND1A_1
56 PGND1A_2
R627 47K
OPT
P600
WAFER-ANGLE
1
2
3
4
HP_DET
R628
1K
OPT
R629
1K
OPT
L607
AD-9060
EAP61008401
2S
1S 1F
2F
L606
AD-9060
EAP61008401
2S
1S 1F
2F
Audio Amp 3 14
Mstar(MERCURY)
SPEAKER_L
SPEAKER_R
MCLK SDATA WCK BCK TP is necessory
Monitor0_1_2 TP is necessory
KIM JONG HYUN
Mstar Application
09.02.19


1. Power-up boot check
Check stand-by Voltage.
P403 9~12pin : +3.5V_ST Check Power connector Check Fuse. Replace Power board.
Check X100 clock
12MHz Replace X100.
Check P403 PWR_ON.
1pin : 3.3V Replace Mstar(IC100) or Main board
Check Multi Voltage
P403 2 pin : 24V , 17 pin : *12V Replace Power Board
Check Inverter Control & Error Out
P403 18 pin : High
P403 24 pin : low
Check Power Board or Module
Check IC403/5/7 Output Voltage
IC403 : 1.26V
IC405 : 3.3V
IC407 : 1.8V
Check
Enable Signal & VCC IN
IC403,IC405,IC407
Re-download software.
Check Micom Voltage
IC400 pin 3 : +3.3V Replace IC400
*12V Voltage is dependent on Model
26/32LD350 => 12V
19/22LD350 => 15V
Check LVDS Power Voltage
Q409 : 12V Replace Q409
Check Mstar LVDS Output Replace Mstar(IC100) or Main Board
Change Module
ok
ok
ok
ok
ok
ok
ok
ok
ok
okokNo
No
No
No
No
No
No
No
No
No
Replace IC403/5/7
OK
Copyright ⓒ 2010 LG Electronics. Inc. All right reserved.
Only for training and service purposes
LGE Internal Use Only

2. Digital TV Video
Check RF Cable & Signal
Check Tuner 3.3V Power
L5003 Replace L5003
Check Tuner 1.2V Power
IC5001 2 pin : 1.2V
Check IF_P/N Signal
TU5001 17/18 Pin
Check Demodulator Input
Clock(X1005-25Mhz) Replace X1005
Check IC1004(LGDT) Output
- AR1070, AR1071
Replace IC5001.
Check Tuner 5V Power
L5004 Check +5V_USB Voltage
IC401
Check Mstar LVDS Output Replace Mstar(IC100) or Main Board.
ok
ok
ok
ok
ok
ok
ok
No
No
No
No
No
No
No
Replace IC401
No
Bad Tuner. Replace Tuner.
Replace IC1004
Replace L5004
ok
Check IC1004(LGDT) VCC
ok
No Check VCCIN/OUT
IC1001,IC100
No
Replace IC1001,IC100
Copyright ⓒ 2010 LG Electronics. Inc. All right reserved.
Only for training and service purposes
LGE Internal Use Only

3. Analog TV Video
Check RF Cable & Signal
Check Tuner 3.3V Power
L5003 Replace L5003
Check Tuner 1.2V Power
IC5001 2 pin : 1.2V
Check CVBS Signal
TU5001 11 Pin
Replace IC5001.
Check Tuner 5V Power
L5004 Check IC401
Check Mstar LVDS Output Replace Mstar(IC100) or Main Board.
ok
ok
ok
ok
ok
No
No
No
No
No
Replace IC401
No
Bad Tuner. Replace Tuner.
Replace L5004
ok
Copyright ⓒ 2010 LG Electronics. Inc. All right reserved.
Only for training and service purposes
LGE Internal Use Only

ok
4. AV Video
Check input signal format.
Is it supported?
Check AV Cable for damage
for damage or open conductor
Check JK9800 (*JK3302)
CVBS Signal Line
R137 (*R114)
Check CVBS_DET Signal Replace R9802 or R9803
ok
ok
ok
No
No
Replace Jack * JK3302 is Side AV supported model
26/32LD350 models
5. Component Video
Check input signal format.
Is it supported?
Check Component Cable
for damage or open conductor.
Check JK9800
Y/PB/PR signal Line
(R121/120/122)
Check COMP_DET Signal Replace R9800,R9801
ok
ok
ok
No
No
Replace Jack
Check Mstar LVDS Output Replace Mstar(IC100) or Main Board.
No
Check Mstar LVDS Output Replace Mstar(IC100) or Main Board.
ok
No
Copyright ⓒ 2010 LG Electronics. Inc. All right reserved.
Only for training and service purposes
LGE Internal Use Only

6. RGB Video
Check input signal format.
Is it supported?
Check RGB Cable conductors
for damage or open conductor
Check EDID & EEPROM
IC1105 I2C Signal
R1141, R1143(SDA,SCL)
Check JK1104
H/V_Sync/R/G/B Signal Line
(R146/149/127/128/129)
ok
ok
ok
No
No
Replace the defective IC or re-download EDID data
Check DSUB_DET Replace R1146 or R1147
ok
No
Replace Jack
Check Mstar LVDS Output Replace Mstar(IC100) or Main Board.
ok
No
Copyright ⓒ 2010 LG Electronics. Inc. All right reserved.
Only for training and service purposes
LGE Internal Use Only

7. HDMI Video
Check input signal format.
Is it supported?
Check HDMI Cable conductors
for damage or open conductor.
Check EDID & EEPROM
IC7701 (*IC7702)
I2C Signal
Check JK7700, JK7702
ok
ok
ok
No
No
Replace the defective IC or re-download EDID data
Check HDCP Key NVRAM(IC105)
Power & I2C Signal Replace the defective IC.
ok
No
Replace Jack * JK7702 is Side HDMI supported model
26/32LD350 models
Check HDMI Signal Check other set
If no problem, check signal line
ok
No
Check Mstar LVDS Output Replace Mstar(IC100) or Main Board.
ok
No
Replace Main Board
No
Check HDMI_DET(HPD) No
ok
Replace R7703,R7705,R7731,R7732
Copyright ⓒ 2010 LG Electronics. Inc. All right reserved.
Only for training and service purposes
LGE Internal Use Only

8. All Source Audio
Check the TV Speaker Menu
(Menu -> Sound -> TV Speaker)
On
ok
ok
Check Output Signal P600
1, 2, 3, 4 pin. Replace Audio AMP IC(NTP-3100L)
IC600.
ok
No
Check Connector & P600 Replace connector
if found to be damaged.
ok
No
Check speaker resistance
and connector damage. Replace speaker.
ok
No
Off
Toggle the Menu
Check AMP IC(IC600) Power
*20V, 3.3V, 1.8V.
No Check Regulator IC601
*20V Voltage is dependent on Model
26/32LD350 => 24V
19/22LD350 => 15V
Check Mstar I2S Output
R604, R605, R606
No
Check signal line. Or replace Mstar(IC100)
Check Mstar AUDIO_MASTER_CLK
R603
No
Replace Mstar(IC100) or Main Board.
ok
Check AMP I2C Line
R607, R608
No
Check signal line. Or replace Mstar(IC100)
Copyright ⓒ 2010 LG Electronics. Inc. All right reserved.
Only for training and service purposes
LGE Internal Use Only

9. Digital TV Audio
Check RF Cable & Signal
Check Tuner 3.3V Power
L5003 Replace L5003
Check Tuner 1.2V Power
IC5001 2 pin :1.2V
Check IF_P/N Signal
TU5001 17/18 Pin
Check Demodulator Input
Clock(X1005-25Mhz) Replace X1005
Check IC1004(LGDT) Output
- AR1070, AR1071
Replace IC5001.
Check Tuner 5V Power
L5004 Check IC401
Follow procedure
‘8. All source audio’
trouble shooting guide.
ok
ok
ok
ok
ok
ok
ok
No
No
No
No
No
No
Replace IC401
No
Replace L5004
ok
Bad Tuner. Replace Tuner.
Replace IC1004
Check IC1004(LGDT) VCC No Check VCCIN/OUT
IC1001,IC100
No
Replace IC1001,IC100
ok
Copyright ⓒ 2010 LG Electronics. Inc. All right reserved.
Only for training and service purposes
LGE Internal Use Only

10. Analog TV Audio
Check RF Cable & Signal
Check Tuner 3.3V Power
L5003 Replace L5003
Check Tuner 1.26V Power
IC5001 2 pin : 3.3V
Check SIF Signal & Buffer signal
TU5001 11 Pin / R5032
Replace IC5001.
Check Tuner 5V Power
L5004 Check IC401
Follow procedure
‘8. All source audio’
trouble shooting guide.
ok
ok
ok
ok
ok
No
No
No
No
Replace IC401
No
Replace L5004
ok
Replace Tuner. Or Replace Q5004
Copyright ⓒ 2010 LG Electronics. Inc. All right reserved.
Only for training and service purposes
LGE Internal Use Only

12. Component Audio
Check Component Cable
for damage or open conductor.
Check JK9800 & Signal Line
ok
ok
No
Replace Jack
11. AV Audio
Check AV Cable for damage
for damage or open conductor
Check JK9800, *JK3302
& Signal Line
ok
ok
No
Replace Jack * JK3302 is Side AV supported model
26/32LD350 models
Follow procedure
‘8. All source audio’
trouble shooting guide.
Follow procedure
‘8. All source audio’
trouble shooting guide.
13. RGB Audio
Check Cable conductors
for damage or open conductor
Check JK1104 & Signal Line
ok
No
ok
Replace Jack
Follow procedure
‘8. All source audio’
trouble shooting guide.
Copyright ⓒ 2010 LG Electronics. Inc. All right reserved.
Only for training and service purposes
LGE Internal Use Only

LG Electronics/ LCD TV Division
LCD TV Gr.
LD350 Block Diagram
Video Signal Block
Video Signal Block
Audio Signal Block
Audio Signal Block
Flash Block & Reset
Flash Block & Reset
MSD3368 I2C Block
MSD3368 I2C Block
MSD3368 GPIO Block
MSD3368 GPIO Block
POWER Block
POWER Block
Overall Block Diagram
Overall Block Diagram
< Contents >
LVDS 출력 Block
LVDS 출력 Block
Copyright ⓒ 2010 LG Electronics. Inc. All right reserved.
Only for training and service purposes
LGE Internal Use Only

D-sub RGB
HDMI 1
Side AV2
CVBS, L/R
DDR2 (512Mbit)
H5PS5162FFR-S6C
NAND Flash
(512Mbit)
Digital Audio
(Optic)
USB
Digital AMP
NTP3100L
I2S
NVRAM
RGB/H/V
DDR_Data[0:15], DQS, DM …
DDR2 (512Mbit)
H5PS5162FFR-S6C
Data[16:31]
Addr.[ ], ctrl. data
MAX3232
PCM_A [0 … 7]
IF +/-
SIF
TU_CVBS
X-tal
Reset Switch
JTAG
CLK,TDI,TDO,MS,RST
AV1
Component 1 Y Pb Pr, L/R
CVBS, L/R
CS ,RE,WE……
Audio L/R
Audio L/R
(for RGB)
HDMI 4
(side HDMI)
SPDIF
DP/DM/ +5V
RX/TX RX/TX
Reset IC
(MAX809RTR)
12MHz
JACK PACK
JACK PACK
SCL, SDA_3.3V
LVDS LCD Module
(HD, 60Hz)
LGD or OS
RF
MSD3368GV
RS-232C
(CTRL./SVC) Reset
TDVJ
- H031F
LGDT3305
HPl AMP
TPA6110A2D
Audio L/R H/P
IF AGC
TS_Sync
TS_Clk
TS_Data[0-7]
Copyright ⓒ 2010 LG Electronics. Inc. All right reserved.
Only for training and service purposes
LGE Internal Use Only

MSD3368GV
Video Signal Block
Video Signal Block
DSUB_R
DSUB_G
DSUB_B
SC1_G
SC1_R
SC1_B
CVBS3
CVBS2
SIF0P
CVBS0/RF_CVBS
DSUB_HSYNC
DSUB_VSYNC
DSUB_R
DSUB_G
DSUB_B
DSUB_HSYNC
DSUB_VSYNC
COMP1_Y
COMP1_Pr
COMP1_Pb
AV_CVBS_IN
SIDEAV_CVBS_IN
CEC_REMOTE
CEC_REMOTE
D2+/-_HDMI2
D1+/-_HDMI2
D0+/-_HDMI2
CK+/-_HDMI2
D2+/-_HDMI3
D1+/-_HDMI3
D0+/-_HDMI3
CK+/-_HDMI3
RXBCKP
RXBCKN
RXB0P
RXC0N
RXB1P
RXB1N
RXB2P
RXB2N
RXCCKP
RXCCKN
RXC0P
RXC0N
RXC1P
RXC1N
RXC2P
RXC2N
IF +/-
SIF
TU_CVBS
LGDT3305
IF AGC
TS_Sync/VLD
TS_Clk
TS_Data[0-7]
RF
TDVJ
- H031F TS0_D[0-7]
TS0_CLK
TS0_SYNC/VLD
Copyright ⓒ 2010 LG Electronics. Inc. All right reserved.
Only for training and service purposes
LGE Internal Use Only

Audio Signal Block
Audio Signal Block
MSD3368GV
AUL2
AUR2
SPDIF_OUT
I2S_OUT_MCK
AV_L_IN
AV_R_IN
AUL1
AUR1
AUL0
AUR0
AUL4
AUL5
COMP1_R_IN
COMP1_L_IN
SIDEAV_R_IN
SIDEAV_L_IN
PC_R_IN
PC_L_IN
I2S_SCK
I2S_LCRK
I2S_MASTER_CLK
Digital AMP
NTP3100N
SPDIF_OUT
I2S_LCRH
+3.3V
1K
HP AMP
TPA6110A2D
HP/ L H/P
HP/ R
HP_ROUT
HP_LOUT
SIF0P
CVBS0/RF_CVBS
IF +/-
SIF
TU_CVBS
LGDT3305
IF AGC
TS_Sync/VLD
TS_Clk
TS_Data[0-7]
RF
TDVJ
- H031F TS0_D[0-7]
TS0_CLK
TS0_SYNC/VLD
I2S_OUT_BCK
I2S_OUT_WS
I2S_OUT_SD
Copyright ⓒ 2010 LG Electronics. Inc. All right reserved.
Only for training and service purposes
LGE Internal Use Only

MSD3368GV
Flash Block & Reset
Flash Block & Reset
NAND FLASH
(HY27US08121B-TPCB)
PCM_A0
PCM_A1
PCM_A2
PCM_A3
PCM_A4
PCM_A5
PCM_A6
PCM_A7
F_RBZ
/PF_OE
/PF_CE0
/PF_CE1
PF_ALE
/PF_WE
RB
RE
CE
CLE
ALE
WE
I/O 0
I/O 1
I/O 2
I/O 3
I/O 4
I/O 5
I/O 6
I/O 7
8
PCM_A[0-7]
WP PF_AD15
/F_RB
/PF_OE
/PF_CE0
/PF_CE1
PF_ALE
/PF_WE
PF WP
Reset Switch
Reset IC
(MAX809RTR)
S5/S6_Reset
HWRESET
+3.3V
+3.3V
Copyright ⓒ 2010 LG Electronics. Inc. All right reserved.
Only for training and service purposes
LGE Internal Use Only

MSD3368GV
I2C Block
I2C Block
TUNER
(TDVJ- H031F)
LHSYNC2/RX1
LVSYNC2/TX1
UART2_TX/SCKM
UART2_RX/SDAM
GPIO 60
GPIO 62
100 ohm
100 ohm
+5V_Gen.
4.7k ohm
4.7k ohm
+3.3V_TU
3.3k ohm
3.3k ohm
0 ohm
0 ohm
+3.3V_Nor.
3.3k ohm
3.3k ohm
EEPROM
(AT24C512BW)
IC104
33 ohm
33 ohm
0 ohm
0 ohm
+3.3V_Nor
1.2k ohm
1.2k ohm
0 ohm
0 ohm
FE_TUNER_SCL/SDA
OPT
EEPROM_SCL/SDA LGDT
3305
FE_DEMOD_SCL/SDA
DDCR_CK
DDCR_DA
0 ohm
0 ohm
22 ohm
22 ohm
SCL0/SDA0
+5V_Gen.
1.2k ohm
1.2k ohm
SCL1/SDA1
AUDIO AMP
(NTP3100L)
SCL/SDA_SUB/AMP
EEPROM
(CAT24WC08W)
IC105
22 ohm
22 ohm
EEPROM
AT24C02BN8
IC1105
22 ohm
2 ohm
RGB_DDC_SCL/SDA
+5V_Gen.
4.7k ohm
4.7k ohm
DDCA_CK
DDCA_DA
Copyright ⓒ 2010 LG Electronics. Inc. All right reserved.
Only for training and service purposes
LGE Internal Use Only

MSD3368GV
GPIO Block
GPIO Block
DSUB_DET ET_RXD1
5V_HDMI_1 GPIO 86
GPIO 88 AMP_RST AUDIO AMP
( NTP3100L)
COMP1_DET ET_RXD0
AV_CVBS_DET ET_TXD0
SIDEAV_DET ET_TXD1
RS232C
(MAX3232CDR)
UART_RX2 DBG_RX
UART_TX2 DBG_TX
5V_HDMI_4 GPIO 84
GPIO 98 AMP_MUTE
P403 or P402
( POWER WAFER)
PWM2 PWM_DIM
A_DIM
PWM0
NTP_MUTE
SAR3 SB_MUTE D102
(Stand-by GPIO)
VSB IC
(LGDT3305)
VSB_RESET
ET_MDIO
USB_DM2 USB_DM
USB_DP2 USB_DP JK1204
(USB JACK)
INT_CTL
GPIO 136
Error_DET
RL_ON
GPIO 134
GPIO 97
KEY1
KEY2 SAR0
SAR1
IR IRIN
Copyright ⓒ 2010 LG Electronics. Inc. All right reserved.
Only for training and service purposes
LGE Internal Use Only

MSD3368 GPIO Block
MSD3368 GPIO Block
Pin Number Pin Name GP1.5 Signal Name(Ver3) Pin Number Pin Name GP1.5 Signal Name(Ver3)
1 HWRESET D4 S5/S6_Reset 72 TS1_CL K AA19 OPT
73 TS 1_V L D AC 19 OPT
34 UART2_ TX _S CKM F8 EEPROM_SCL 74 TS 1_S Y NC AA20 OPT
35 UART2_ RX / S DAM D11 EEPROM_SDA 75 TS1_D0 AB19 OPT
36 DDCR_DA AB21 SDA0 76 TS0_CL K AB4 TS_CLK
37 DDCR_C K AC21 SCL0 77 T S0_ V LD AD5 TS_VALID
78 TS0_S Y NC AC 4 TS_SYNC
38 DDCA_CL K J1 ISP_RXD
39 DDCA_DA J2 ISP_TXD 79 GPI O43/ PCM 2_I RQA_N AF10 OPT
40 UART_RX 2 W5 DBG_RX 80 GPIO42/ PCM 2_CE_N AF5 TUNER RESET
41 UART_ TX 2 V 5 DBG_TX 81 UART1_ TX / GP IO87 B6 5V _HDM I _DET _2
82 UART1_ RX / GP IO 86 A6 5V _HDM I _DE T_1
42 PWM 0 AB13 PWM0 83 UART2_T X / GP IO85 F10 USB_OCD
43 PWM 1 AB12 PWM1 84 UART 2_RX / GPI O84 F9 5V _HDM I _DE T_ 4
44 PWM 2 AD12 PWM2 85 GPI O79/ L V S Y NC 2/ TX 1 C 6 FE_TUNER_SDA
45 PWM3 AA13 PWM3 86 L V S Y NC / GP IO133 AC18 OPC_EN
87 LHSY NC2/ I2S _OUT_M UTE / RX1 E7 FE_TUNER_SCL
46 SAR0 A4 KE Y 1
47 SAR1 B4 KEY 2 88 GPIO62/ PCM 2_CD_N/ TX 1 AA17 SCL1
48 SAR2 F4 LED_R/Buzz 89 GPIO60/ PCM 2_RE SET/ RX 1 AA18 SDA1
49 SAR3 E 4 SB_MUTE 90 GPIO132/ L HSY NC / S PI _WPn AF11 Flash_WP_1
50 IRIN C4 IR 91 GPIO130/ LCK AB17 Pow er on/ off2-2
92 GPIO131/ L DE/ SPI_WPn1 AC17 Pow er on/ off2-1
51 GP I O44 AC11 OPT 93 GPIO_PM 6/ INT2/ GPIO140 H6 POWER_DET
52 GPIO96 D9 OPT 94 GPIO_PM 5/ INT1/ GPIO139 G6 DBG_RX
53 GPIO88 D10 AMP_RST 95 GPIO_PM 4/ GP IO138 F6 POWER_ON/OFF1
54 GPIO90/ I2S _OUT_M UTE D7 HD&19/ 22L H&19L U,( FHD) 96 GP IO_PM 3/ GPI O137 H5 PANEL_CTL
55 GP I O91 E11 Moving LED,(Normal LED) 97 GPIO_PM 2/ GP IO136 G5 INV_CTL
56 GPIO97 E8 ERROR_OUT 98 GPIO_PM 1/ GPIO135 F5 DBG_TX
57 GPIO98 E10 NTP_M UTE 99 GPIO_PM 0/ GPI O134 E5 RL_ON
58 GPIO99 D6 +3.3V_ST,(OPT)
59 GPIO103/ I2S_OUT_S D3 D5 BIT_SEL 100 US B_DP _2 AB10 .
60 GPIO102 C5 OLP 101 USB_DM _2 AC10 .
102 USB_DM _1 A5 SIDE_USB_DM
61 GPIO68 B8 HP_M UTE 103 US B_DP_1 B5 SIDE_USB_DP
62 GPIO67 A7 USB_CTL
63 ET_C OL A11 SIDE_HP_MUTE 104 SPI_CK AD11 SPI_CK
64 ET_M DIO B9 VSB_RESET, 105 / S PI _CS AE 12 SPI_CS
65 ET_M DC A10 106 SPI_DO AF12 SPI_DO
66 ET_TX_EN B10 EEPROM_WP 107 SPI_DI AE11 SPI_DI
67 E T_RX D1 C 9 DSUB_DET
68 E T_RX D0 C 11 COMP1_DET
69 E T_TX _C L K A9 HP_DET 108 TE STP I N/ GND E 6 .
70 E T_T X D1 B11 SIDEAV_DET 109 X OUT A3 .
71 E T_T X D0 C 10 AV_CVBS_DET 110 X IN B3 .
Copyright ⓒ 2010 LG Electronics. Inc. All right reserved.
Only for training and service purposes
LGE Internal Use Only

LVDS 출력 Block
LVDS 출력 Block
MSD3368GV
P801(30pin)
LVDS Wafer
(HD, 60Hz)
LGD(19”/22”)
P802(30pin)
LVDS Wafer
(HD, 60Hz)
AUO(26”/32”)
LVDS TXA0+/-
LVDS TXA1+/-
LVDS TXA2+/-
LVDS TXAC+/-
LVDS TXA3+/-
LVDS TXA0+/-
LVDS TXA1+/-
LVDS TXA2+/-
LVDS TXAC+/-
LVDS TXA3+/-
Panel_Vcc(+5V)
Panel_Vcc(+12V)
LVA0 P/M
LVA1 P/M
LVA2 P/M
LVA3 P/M
LVA4 P/M
Copyright ⓒ 2010 LG Electronics. Inc. All right reserved.
Only for training and service purposes
LGE Internal Use Only

POWER Block (+3.5V_ST)_For 26”/32”
POWER Block (+3.5V_ST)_For 26”/32”
S5/S6 ResetP403 (#9~12),+3.3V_ST IC103
MAX810RTR
(Reset)
+1.26V_VDDC
+1.8V_DDR
IC403
MP2212DN
(DCDC)3A
IC407
MP2212DN
(DCDC)3A
IC409
NL17SZ08DFT2G
(OPT) Power_DET
+3.3V_AVDD_MPLL
Q7703
FDV301N
(FET) CEC_REMOTE
IC1201
MAX3232CDR
(RS-232C)
+3.5V_ST
L404
IC100
MSD3159GV
Main_SOC(S5)
IC1, IC2
H5PS5162FFR-S6C
DDR2
IC1201
MAX3232CDR
(RS-232C)
Copyright ⓒ 2010 LG Electronics. Inc. All right reserved.
Only for training and service purposes
LGE Internal Use Only

POWER Block (+24V & 12V &+12V/+15V)_For 26”/32”
POWER Block (+24V & 12V &+12V/+15V)_For 26”/32”
P403
(#17,19,21)
+12V
+5V_USB
+3.3V_Normal
IC401
MP8706EN
(DCDC)3A
IC405
AOZ1073AIL
(DCDC)3A
IC409
AOZ1073AIL
(DCDC)3A
R477
L402 +12V
+12V/+15V
+5V_Normal
IC408
NCP803SN293 Power_DET
P403 (#2,4,3) IC408
NCP803SN293
R469 IC600
NTP-3100L
+24V
+24V
Power_DET
AMP_VCC
+24V/+15V
L407
Q409
AO3407A
(FET)
PANEL_VCC P800
Copyright ⓒ 2010 LG Electronics. Inc. All right reserved.
Only for training and service purposes
LGE Internal Use Only

POWER Block (+3.3V_Noraml)_For 26”/32”
POWER Block (+3.3V_Noraml)_For 26”/32”
IC105
CAT24WC08W
HDCP EEPROM
IC405
AOZ1073AIL
(DCDC)3A
IC100
MSD3159GV
Main_SOC(S5)
IC101
MX25L3205DM2I
Serial Flash
IC1104
NL17SZ00DFT2G
SPDIF
IC104
AT24C512BW
EEPROM
+3.3V_Nor
mal
+3.3V_Normal
L407
IC102
HY27US08121B
Flash
IC600
NTP3100L
AMP
IC601
AZ1117H-1.8TRE1
LDO
+1.8V_AMP IC600
NTP-3100L
L5003
+3.3V_TU
IC5001
AZ1117H-1.2TRE1
LDO
+1.26V
TU6600
TDVJ-H031F
Tuner
Copyright ⓒ 2010 LG Electronics. Inc. All right reserved.
Only for training and service purposes
LGE Internal Use Only

IC7700~7702
AT24C02BN
EDID EEPROM
IC1100
TPA6110A2DGNRG4
HP AMP
IC1001
SC156515M
LDO
+5V_Norm
al
+5V_Normal
L407
IC1105
AT24C02BN
EDID EEPROM
+3.3V_PVSB
IC409
AOZ1073AIL
(DCDC)3A For HDMI
For RGB PC
IC1000
SC4215ISTRT
LDO
+1.2V_PVSB
IC1004
LGDT3305
VSD DEMOD
TU6600
TDVJ-H031F
Tuner
+5V_TU
L1005
+3.3V_TU
L5003
POWER Block (+5V_Noraml)_For 26”/32”
POWER Block (+5V_Noraml)_For 26”/32”
+5V_USB +5V_USB
IC401
MP8706EN
(DCDC)3A
IC1450
AP2191SG-13
(OPC)
P2301
USB JACK
Copyright ⓒ 2010 LG Electronics. Inc. All right reserved.
Only for training and service purposes
LGE Internal Use Only

S5/S6 Reset
P402 (#5,6)
+3.3V_ST IC103
MAX810RTR
(Reset)
+1.26V_VDDC
+1.8V_DDR
IC403
MP2212DN
(DCDC)3A
IC407
MP2212DN
(DCDC)3A
IC409
NL17SZ08DFT2G
(OPT) Power_DET
+3.3V_AVDD_MPLL
Q7703
FDV301N
(FET) CEC_REMOTE
IC1201
MAX3232CDR
(RS-232C)
+3.5V_ST
L404
IC100
MSD3159GV
Main_SOC(S5)
IC1, IC2
H5PS5162FFR-S6C
DDR2
IC1201
MAX3232CDR
(RS-232C)
POWER Block (+3.5V_ST)_For 19”/22”
POWER Block (+3.5V_ST)_For 19”/22”
Copyright ⓒ 2010 LG Electronics. Inc. All right reserved.
Only for training and service purposes
LGE Internal Use Only

P402(#1,2) IC408
NCP803SN293
IC600
NTP-3100L
+15V
Q401
AO3407A
(FET)
Power_DET
+15V
L407
AMP_VCC
+5V_USB
+3.3V_Normal
IC401
MP8706EN
(DCDC)3A
IC405
AOZ1073AIL
(DCDC)3A
IC409
AOZ1073AIL
(DCDC)3A
R476
+12V/+15V
+5V_Normal
IC408
NCP803SN293 Power_DET
POWER Block (+15V & +12V/+15V)_For 19”/22”
POWER Block (+15V & +12V/+15V)_For 19”/22”
Copyright ⓒ 2010 LG Electronics. Inc. All right reserved.
Only for training and service purposes
LGE Internal Use Only

POWER Block (+3.3V_Noraml)_For 19”/22”
POWER Block (+3.3V_Noraml)_For 19”/22”
IC105
CAT24WC08W
HDCP EEPROM
IC405
AOZ1073AIL
(DCDC)3A
IC100
MSD3159GV
Main_SOC(S5)
IC101
MX25L3205DM2I
Serial Flash
IC1104
NL17SZ00DFT2G
SPDIF
IC104
AT24C512BW
EEPROM
+3.3V_Nor
mal
+3.3V_Normal
L407
IC102
HY27US08121B
Flash
IC600
NTP3100L
AMP
IC601
AZ1117H-1.8TRE1
LDO
+1.8V_AMP IC600
NTP-3100L
L5003
+3.3V_TU
IC5001
AZ1117H-1.2TRE1
LDO
+1.26V
TU6600
TDVJ-H031F
Tuner
Copyright ⓒ 2010 LG Electronics. Inc. All right reserved.
Only for training and service purposes
LGE Internal Use Only

POWER Block (+3.3V_Noraml)_For 19”/22”
POWER Block (+3.3V_Noraml)_For 19”/22”
IC7700~7702
AT24C02BN
EDID EEPROM
IC1100
TPA6110A2DGNRG4
HP AMP
IC1001
SC156515M
LDO
+5V_Norm
al
+5V_Normal
L407
IC1105
AT24C02BN
EDID EEPROM
+3.3V_PVSB
IC409
AOZ1073AIL
(DCDC)3A
Q409
AO3407A
(FET)
PANEL_VCC P801,P802
For HDMI
For RGB PC
IC1000
SC4215ISTRT
LDO
+1.2V_PVSB
IC1004
LGDT3305
VSD DEMOD
L1005
+3.3V_TU
TU6600
TDVJ-H031F
Tuner
+5V_TU
L5003
+5V_USB +5V_USB
IC401
MP8706EN
(DCDC)3A
IC1450
AP2191SG-13
(OPC)
P2301
USB JACK
Copyright ⓒ 2010 LG Electronics. Inc. All right reserved.
Only for training and service purposes
LGE Internal Use Only