Life Is Good Flat Panel Television 42Lm860V W Zb Users Manual
2015-02-09
: Life-Is-Good Life-Is-Good-Life-Is-Good-Flat-Panel-Television-42Lm860V-W-Zb-Users-Manual-571672 life-is-good-life-is-good-flat-panel-television-42lm860v-w-zb-users-manual-571672 life-is-good pdf
Open the PDF directly: View PDF .
Page Count: 117 [warning: Documents this large are best viewed by clicking the View PDF Link!]

Printed in KoreaP/NO : MFL67361006 (1206-REV00)
CHASSIS : LD23E
MODEL : 42LM860V/W 42LM860V/W-ZB
CAUTION
BEFORE SERVICING THE CHASSIS,
READ THE SAFETY PRECAUTIONS IN THIS MANUAL.
LED LCD TV
SERVICE MANUAL
North/Latin America http://aic.lgservice.com
Europe/Africa http://eic.lgservice.com
Asia/Oceania http://biz.lgservice.com
Internal Use Only

- 2 - LGE Internal Use OnlyCopyright © LG Electronics. Inc. All rights reserved.
Only for training and service purposes
CONTENTS
CONTENTS .............................................................................................. 2
SAFETY PRECAUTIONS ........................................................................ 3
SERVICING PRECAUTIONS .................................................................... 4
SPECIFICATION ....................................................................................... 6
ADJUSTMENT INSTRUCTION .............................................................. 12
EXPLODED VIEW .................................................................................. 21
SCHEMATIC CIRCUIT DIAGRAM ..............................................................

- 3 - LGE Internal Use OnlyCopyright © LG Electronics. Inc. All rights reserved.
Only for training and service purposes
Many electrical and mechanical parts in this chassis have special safety-related characteristics. These parts are identified by in the
Schematic Diagram and Exploded View.
It is essential that these special safety parts should be replaced with the same components as recommended in this manual to prevent
Shock, Fire, or other Hazards.
Do not modify the original design without permission of manufacturer.
General Guidance
An isolation Transformer should always be used during the
servicing of a receiver whose chassis is not isolated from the AC
power line. Use a transformer of adequate power rating as this
protects the technician from accidents resulting in personal injury
from electrical shocks.
It will also protect the receiver and it's components from being
damaged by accidental shorts of the circuitry that may be
inadvertently introduced during the service operation.
If any fuse (or Fusible Resistor) in this TV receiver is blown,
replace it with the specified.
When replacing a high wattage resistor (Oxide Metal Film Resistor,
over 1 W), keep the resistor 10 mm away from PCB.
Keep wires away from high voltage or high temperature parts.
Before returning the receiver to the customer,
always perform an AC leakage current check on the exposed
metallic parts of the cabinet, such as antennas, terminals, etc., to
be sure the set is safe to operate without damage of electrical
shock.
Leakage Current Cold Check(Antenna Cold Check)
With the instrument AC plug removed from AC source, connect an
electrical jumper across the two AC plug prongs. Place the AC
switch in the on position, connect one lead of ohm-meter to the AC
plug prongs tied together and touch other ohm-meter lead in turn to
each exposed metallic parts such as antenna terminals, phone
jacks, etc.
If the exposed metallic part has a return path to the chassis, the
measured resistance should be between 1 MΩ and 5.2 MΩ.
When the exposed metal has no return path to the chassis the
reading must be infinite.
An other abnormality exists that must be corrected before the
receiver is returned to the customer.
Leakage Current Hot Check (See below Figure)
Plug the AC cord directly into the AC outlet.
Do not use a line Isolation Transformer during this check.
Connect 1.5 K / 10 watt resistor in parallel with a 0.15 uF capacitor
between a known good earth ground (Water Pipe, Conduit, etc.)
and the exposed metallic parts.
Measure the AC voltage across the resistor using AC voltmeter
with 1000 ohms/volt or more sensitivity.
Reverse plug the AC cord into the AC outlet and repeat AC voltage
measurements for each exposed metallic part. Any voltage
measured must not exceed 0.75 volt RMS which is corresponds to
0.5 mA.
In case any measurement is out of the limits specified, there is
possibility of shock hazard and the set must be checked and
repaired before it is returned to the customer.
Leakage Current Hot Check circuit
IMPORTANT SAFETY NOTICE
SAFETY PRECAUTIONS

- 4 - LGE Internal Use OnlyCopyright © LG Electronics. Inc. All rights reserved.
Only for training and service purposes
SERVICING PRECAUTIONS
CAUTION: Before servicing receivers covered by this service
manual and its supplements and addenda, read and follow the
SAFETY PRECAUTIONS on page 3 of this publication.
NOTE: If unforeseen circumstances create conict between the
following servicing precautions and any of the safety precautions
on page 3 of this publication, always follow the safety precautions.
Remember: Safety First.
General Servicing Precautions
1. Always unplug the receiver AC power cord from the AC power
source before;
a. Removing or reinstalling any component, circuit board mod-
ule or any other receiver assembly.
b. Disconnecting or reconnecting any receiver electrical plug or
other electrical connection.
c. Connecting a test substitute in parallel with an electrolytic
capacitor in the receiver.
CAUTION: A wrong part substitution or incorrect polarity
installation of electrolytic capacitors may result in an explo-
sion hazard.
2. Test high voltage only by measuring it with an appropriate
high voltage meter or other voltage measuring device (DVM,
FETVOM, etc) equipped with a suitable high voltage probe.
Do not test high voltage by "drawing an arc".
3. Do not spray chemicals on or near this receiver or any of its
assemblies.
4. Unless specied otherwise in this service manual, clean
electrical contacts only by applying the following mixture to the
contacts with a pipe cleaner, cotton-tipped stick or comparable
non-abrasive applicator; 10 % (by volume) Acetone and 90 %
(by volume) isopropyl alcohol (90 % - 99 % strength)
CAUTION: This is a ammable mixture.
Unless specied otherwise in this service manual, lubrication of
contacts in not required.
5. Do not defeat any plug/socket B+ voltage interlocks with which
receivers covered by this service manual might be equipped.
6. Do not apply AC power to this instrument and/or any of its
electrical assemblies unless all solid-state device heat sinks are
correctly installed.
7. Always connect the test receiver ground lead to the receiver
chassis ground before connecting the test receiver positive
lead.
Always remove the test receiver ground lead last.
8. Use with this receiver only the test xtures specied in this
service manual.
CAUTION: Do not connect the test xture ground strap to any
heat sink in this receiver.
Electrostatically Sensitive (ES) Devices
Some semiconductor (solid-state) devices can be damaged eas-
ily by static electricity. Such components commonly are called
Electrostatically Sensitive (ES) Devices. Examples of typical ES
devices are integrated circuits and some eld-effect transistors
and semiconductor “chip” components. The following techniques
should be used to help reduce the incidence of component dam-
age caused by static by static electricity.
1. Immediately before handling any semiconductor component or
semiconductor-equipped assembly, drain off any electrostatic
charge on your body by touching a known earth ground. Alter-
natively, obtain and wear a commercially available discharging
wrist strap device, which should be removed to prevent poten-
tial shock reasons prior to applying power to the unit under test.
2. After removing an electrical assembly equipped with ES
devices, place the assembly on a conductive surface such as
aluminum foil, to prevent electrostatic charge buildup or expo-
sure of the assembly.
3. Use only a grounded-tip soldering iron to solder or unsolder ES
devices.
4. Use only an anti-static type solder removal device. Some solder
removal devices not classied as “anti-static” can generate
electrical charges sufcient to damage ES devices.
5. Do not use freon-propelled chemicals. These can generate
electrical charges sufcient to damage ES devices.
6. Do not remove a replacement ES device from its protective
package until immediately before you are ready to install it.
(Most replacement ES devices are packaged with leads electri-
cally shorted together by conductive foam, aluminum foil or
comparable conductive material).
7. Immediately before removing the protective material from the
leads of a replacement ES device, touch the protective material
to the chassis or circuit assembly into which the device will be
installed.
CAUTION: Be sure no power is applied to the chassis or circuit,
and observe all other safety precautions.
8. Minimize bodily motions when handling unpackaged replace-
ment ES devices. (Otherwise harmless motion such as the
brushing together of your clothes fabric or the lifting of your
foot from a carpeted oor can generate static electricity suf-
cient to damage an ES device.)
General Soldering Guidelines
1. Use a grounded-tip, low-wattage soldering iron and appropriate
tip size and shape that will maintain tip temperature within the
range or 500 °F to 600 °F.
2. Use an appropriate gauge of RMA resin-core solder composed
of 60 parts tin/40 parts lead.
3. Keep the soldering iron tip clean and well tinned.
4. Thoroughly clean the surfaces to be soldered. Use a mall wire-
bristle (0.5 inch, or 1.25 cm) brush with a metal handle.
Do not use freon-propelled spray-on cleaners.
5. Use the following unsoldering technique
a. Allow the soldering iron tip to reach normal temperature.
(500 °F to 600 °F)
b. Heat the component lead until the solder melts.
c. Quickly draw the melted solder with an anti-static, suction-
type solder removal device or with solder braid.
CAUTION: Work quickly to avoid overheating the circuit
board printed foil.
6. Use the following soldering technique.
a. Allow the soldering iron tip to reach a normal temperature
(500 °F to 600 °F)
b. First, hold the soldering iron tip and solder the strand against
the component lead until the solder melts.
c. Quickly move the soldering iron tip to the junction of the
component lead and the printed circuit foil, and hold it there
only until the solder ows onto and around both the compo-
nent lead and the foil.
CAUTION: Work quickly to avoid overheating the circuit
board printed foil.
d. Closely inspect the solder area and remove any excess or
splashed solder with a small wire-bristle brush.

- 5 - LGE Internal Use OnlyCopyright © LG Electronics. Inc. All rights reserved.
Only for training and service purposes
IC Remove/Replacement
Some chassis circuit boards have slotted holes (oblong) through
which the IC leads are inserted and then bent at against the cir-
cuit foil. When holes are the slotted type, the following technique
should be used to remove and replace the IC. When working with
boards using the familiar round hole, use the standard technique
as outlined in paragraphs 5 and 6 above.
Removal
1. Desolder and straighten each IC lead in one operation by
gently prying up on the lead with the soldering iron tip as the
solder melts.
2. Draw away the melted solder with an anti-static suction-type
solder removal device (or with solder braid) before removing
the IC.
Replacement
1. Carefully insert the replacement IC in the circuit board.
2. Carefully bend each IC lead against the circuit foil pad and
solder it.
3. Clean the soldered areas with a small wire-bristle brush.
(It is not necessary to reapply acrylic coating to the areas).
"Small-Signal" Discrete Transistor
Removal/Replacement
1. Remove the defective transistor by clipping its leads as close
as possible to the component body.
2. Bend into a "U" shape the end of each of three leads remaining
on the circuit board.
3. Bend into a "U" shape the replacement transistor leads.
4. Connect the replacement transistor leads to the corresponding
leads extending from the circuit board and crimp the "U" with
long nose pliers to insure metal to metal contact then solder
each connection.
Power Output, Transistor Device
Removal/Replacement
1. Heat and remove all solder from around the transistor leads.
2. Remove the heat sink mounting screw (if so equipped).
3. Carefully remove the transistor from the heat sink of the circuit
board.
4. Insert new transistor in the circuit board.
5. Solder each transistor lead, and clip off excess lead.
6. Replace heat sink.
Diode Removal/Replacement
1. Remove defective diode by clipping its leads as close as pos-
sible to diode body.
2. Bend the two remaining leads perpendicular y to the circuit
board.
3. Observing diode polarity, wrap each lead of the new diode
around the corresponding lead on the circuit board.
4. Securely crimp each connection and solder it.
5. Inspect (on the circuit board copper side) the solder joints of
the two "original" leads. If they are not shiny, reheat them and if
necessary, apply additional solder.
Fuse and Conventional Resistor
Removal/Replacement
1. Clip each fuse or resistor lead at top of the circuit board hollow
stake.
2. Securely crimp the leads of replacement component around
notch at stake top.
3. Solder the connections.
CAUTION: Maintain original spacing between the replaced
component and adjacent components and the circuit board to
prevent excessive component temperatures.
Circuit Board Foil Repair
Excessive heat applied to the copper foil of any printed circuit
board will weaken the adhesive that bonds the foil to the circuit
board causing the foil to separate from or "lift-off" the board. The
following guidelines and procedures should be followed whenever
this condition is encountered.
At IC Connections
To repair a defective copper pattern at IC connections use the
following procedure to install a jumper wire on the copper pattern
side of the circuit board. (Use this technique only on IC connec-
tions).
1. Carefully remove the damaged copper pattern with a sharp
knife. (Remove only as much copper as absolutely necessary).
2. carefully scratch away the solder resist and acrylic coating (if
used) from the end of the remaining copper pattern.
3. Bend a small "U" in one end of a small gauge jumper wire and
carefully crimp it around the IC pin. Solder the IC connection.
4. Route the jumper wire along the path of the out-away copper
pattern and let it overlap the previously scraped end of the
good copper pattern. Solder the overlapped area and clip off
any excess jumper wire.
At Other Connections
Use the following technique to repair the defective copper pattern
at connections other than IC Pins. This technique involves the
installation of a jumper wire on the component side of the circuit
board.
1. Remove the defective copper pattern with a sharp knife.
Remove at least 1/4 inch of copper, to ensure that a hazardous
condition will not exist if the jumper wire opens.
2. Trace along the copper pattern from both sides of the pattern
break and locate the nearest component that is directly con-
nected to the affected copper pattern.
3. Connect insulated 20-gauge jumper wire from the lead of the
nearest component on one side of the pattern break to the lead
of the nearest component on the other side.
Carefully crimp and solder the connections.
CAUTION: Be sure the insulated jumper wire is dressed so the
it does not touch components or sharp edges.

- 6 - LGE Internal Use OnlyCopyright © LG Electronics. Inc. All rights reserved.
Only for training and service purposes
SPECIFICATION
NOTE : Specifications and others are subject to change without notice for improvement
.
1. Application range
This specification is applied to the LCD TV used LD23E
chassis.
2. Requirement for Test
Each part is tested as below without special appointment.
1) Temperature: 25 °C ± 5 °C(77 °F ± 9 °F), CST: 40 °C ± 5 °C
2) Relative Humidity: 65 % ± 10 %
3) Power Voltage
: Standard input voltage (AC 100-240 V~, 50/60 Hz)
* Standard Voltage of each products is marked by models.
4) Specification and performance of each parts are followed
each drawing and specification by part number in
accordance with BOM.
5) The receiver must be operated for about 20 minutes prior to
the adjustment.
3. Test method
1) Performance: LGE TV test method followed
2) Demanded other specification
- Safety : CE, IEC specification
- EMC : CE, IEC
- Wireless : Wireless HD Specification (Option)
4. Model General Specification
No. Item Specication Remarks
1 Market EU(PAL Market-36Countries) DTV & Analog (Total 37 countries)
DTV(MPEG2/4,DVB-T/T2/S)
Albania/Austria/Belarus/Belgium/Bosnia/Bulgaria/Croatia/
Czech/Estonia/France/Germany/Greece/Hungary/Ireland/
Italy/Kazakhstan/Latvia/Lithuania/Luxembourg/Morocco/
Netherlands/Poland/Portugal/Romania/Russia/Serbia/Slov-
enia/Spain/Slovakia/Switzerland/Turkey/UK/Ukraine/Den-
mark/Finland/Norway/Sweden
Supported satellite : 29 satellites
ABS1 75.0E/ AMOS 4.0W/ ASIASATS 105.5E/ ASTRA1L-
HMKR 19.2E/ ASTRA2ABD 28.2E/ ASTRA3AB 23.5E/
ASTRA4A 4.8E/ ATLANTICBIRD2 8.0W/ ATLANTICBIRD3
5.0W/ BADR 26.0E/ EUROBIRD3 33.0E/ EUROBIRD9A
9.0E/ EUTELSATW2A 10.E/ EUTELSATW3A 7.0E/ EUTEL-
SATW4W7 36.0E/ EUTELSESAT 16.0E/ EXPRESSAM1
40.0E/ EXPRESAM3 140.0E/ EXPRESSAM33 96.5E/ HEL-
LASAT2 39.0E/ HISPASAT1CDE 30.0W/ HOTBIRD 13.0E/
INTELSAT10&7 68.5E/ INTELSAT15 85.2E/ INTELSAT904
60.0E/ NILESAT 7.0W/ THOR 0.8W/ TURKSAT 42.0E/
YAMAL201 90.0E
2 Broadcasting system 1) PAL-BG
2) PAL-DK
3) PAL-I/I’
4) SECAM L/L’, DK, BG, I
5) DVB-T
6) DVB-C
7) DVB-T2
8) DVB-S
9) DVB-S2
DVB-S: Satellite

- 7 - LGE Internal Use OnlyCopyright © LG Electronics. Inc. All rights reserved.
Only for training and service purposes
No. Item Specication Remarks
3 Receiving system Analog : Upper Heterodyne
Digital : COFDM, QAM
► DVB-T
- Guard Interval(Bitrate_Mbit/s)
1/4, 1/8, 1/16, 1/32
- Modulation : Code Rate
QPSK : 1/2, 2/3, 3/4, 5/6, 7/8
16-QAM : 1/2, 2/3, 3/4, 5/6, 7/8
64-QAM : 1/2, 2/3, 3/4, 5/6, 7/8
► DVB-T2
- Guard Interval(Bitrate_Mbit/s)
1/4, 1/8, 1/16, 1/32, 1/128, 19/128, 19/256,
- Modulation : Code Rate
QPSK : 1/2, 2/5, 2/3, 3/4, 5/6
16-QAM : 1/2, 2/5, 2/3, 3/4, 5/6
64-QAM : 1/2, 2/5, 2/3, 3/4, 5/6
256-QAM : 1/2, 2/5, 2/3, 3/4, 5/6
► DVB-C
- Symbolrate :
4.0Msymbols/s to 7.2Msymbols/s
- Modulation :
16QAM, 64-QAM, 128-QAM and 256-QAM
► DVB-S/S2
- symbolrate
DVB-S2 (8PSK / QPSK) : 2 ~ 45Msymbol/s
DVB-S (QPSK) : 2 ~ 45Msymbol/s
- viterbi
DVB-S mode : 1/2, 2/3, 3/4, 5/6, 7/8
DVB-S2 mode : 1/2, 2/3, 3/4, 3/5, 4/5, 5/6, 8/9, 9/10
4 Input Voltage AC 100 ~ 240V 50/60Hz
5 Screen Size 46.96 inches 1046.68(H) x 594.02(V) x 1.5(D)mm (Typ.)
FHD+240Hz
6 Aspect Ratio 16:9
7 Tuning System
8 Operating Environment 1) Temp : 0 ~ 40 deg
2) Humidity : ~ 80 %
9 Storage Environment 1) Temp : -20 ~ 60 deg
2) Humidity : ~ 85 %

- 8 - LGE Internal Use OnlyCopyright © LG Electronics. Inc. All rights reserved.
Only for training and service purposes
5. Component Video Input (Y, Cb/Pb, Cr/Pr)
6. RGB input (PC)
No. Resolution H-freq(kHz) V-freq(Hz) Pixel clock Porposed
1 720*480 15.73 60 13.5135 SDTV ,DVD 480I
2 720*480 15.73 59.94 13.5 SDTV ,DVD 480I
3 720*480 31.50 60 27.027 SDTV 480P
4 720*480 31.47 59.94 27.0 SDTV 480P
5 1280*720 45.00 60.00 74.25 HDTV 720P
6 1280*720 44.96 59.94 74.176 HDTV 720P
7 1920*1080 33.75 60.00 74.25 HDTV 1080I
8 1920*1080 33.72 59.94 74.176 HDTV 1080I
9 1920*1080 67.500 60 148.50 HDTV 1080P
10 1920*1080 67.432 59.94 148.352 HDTV 1080P
11 1920*1080 27.000 24.000 74.25 HDTV 1080P
12 1920*1080 26.97 23.976 74.176 HDTV 1080P
13 1920*1080 33.75 30.000 74.25 HDTV 1080P
14 1920*1080 33.71 29.97 74.176 HDTV 1080P
No. Resolution H-freq(kHz) V-freq.(Hz) Pixel clock(MHz) Proposed
PC DDC
1 640*350 31.468 70.09 25.17 EGA Х
2 720*400 31.469 70.08 28.32 DOS O
3 640*480 31.469 59.94 25.17 VESA(VGA) O
4 800*600 37.879 60.31 40.00 VESA(SVGA) O
5 1024*768 48.363 60.00 65.00 VESA(XGA) O
6 1360*768 47.712 60.015 85.50 VESA (WXGA) Х
7 1920*1080 67.5 60.00 148.5 WUXGA O

- 9 - LGE Internal Use OnlyCopyright © LG Electronics. Inc. All rights reserved.
Only for training and service purposes
7. HDMI Input
No. Resolution H-freq(kHz) V-freq.(Hz) Pixel clock(MHz) VIC Proposed
HDMI-PC DDC
1 720*400 31.468 70.08 28.321 Х
2 640*480 31.469 59.94 25.17 VESA O
3 800*600 37.879 60.31 40.00 VESA O
4 1024*768 48.363 60.00 65.00 VESA(XGA) O
5 1360*768 47.72 59.8 84.75 WXGA O
6 1280*1024 63.595 60.0 108.875 SXGA O
7 1920*1080 67.5 60.00 148.5 WUXGA O
HDMI-DTV
1 640*480 31.469 / 31.5 59.94/ 60 25.125 1 SDTV 480P
2 720*480 31.469 / 31.5 59.94 / 60 27.00/27.03 2,3 SDTV 480P
3 720*576 31.25 50 27 17,18 SDTV 576P
4 720*576 15.625 50 27 21 SDTV 576I
5 1280*720 37.500 50 74.25 19 HDTV 720P
6 1280*720 44.96 / 45 59.94 / 60 74.17/74.25 4 HDTV 720P
7 1920*1080 33.72 / 33.75 59.94 / 60 74.17/74.25 5 HDTV 1080I
8 1920*1080 28.125 50.00 74.25 20 HDTV 1080I
9 1920*1080 26.97 / 27 23.97 / 24 74.17/74.25 32 HDTV 1080P
10 1920*1080 25 33 HDTV 1080P
11 1920*1080 33.716 / 33.75 29.976 / 30.00 74.25 34 HDTV 1080P
12 1920*1080 56.250 50 148.5 31 HDTV 1080P
13 1920*1080 67.43 / 67.5 59.94 / 60 148.35/148.50 16 HDTV 1080P
8. 3D Mode
8.1. RF Input
No. Resolution H-freq(kHz) V-freq.(Hz) Pixel clock(MHz) Proposed 3D input proposed mode
1 1280*720 37.500 50 74.25 HDTV 720P Side by Side, Top & Bottom
2 1920*1080 28.125 50 74.25 HDTV 1080I Side by Side, Top & Bottom
8.2. HDMI Input
8.2.1. HDMI 1.3
No. Resolution H-freq(kHz) V-freq.(kHz) Pixel clock(MHz) Proposed 3D input proposed mode
1 1280*720 45.00 60.00 74.25 HDTV 720P Side by Side, Top & Bottom
2 1280*720 37.500 50 74.25 HDTV 720P Side by Side, Top & Bottom
3 1920*1080 33.75 60.00 74.25 HDTV 1080I Side by Side, Top & Bottom
4 1920*1080 28.125 50.00 74.25 HDTV 1080I Side by Side, Top & Bottom
5 1920*1080 27.00 24.00 74.25 HDTV 1080P Side by Side, Top & Bottom
6 1920*1080 33.75 30.00 74.25 HDTV 1080P Side by Side, Top & Bottom
7 1920*1080 67.50 60.00 148.5 HDTV 1080P Side by Side, Top & Bottom,
Checkerboard, Single Frame Sequential
8 1920*1080 56.250 50 148.5 HDTV 1080P Side by Side, Top & Bottom,
Checkerboard, Single Frame Sequential

- 10 - LGE Internal Use OnlyCopyright © LG Electronics. Inc. All rights reserved.
Only for training and service purposes
8.2.2. HDMI 1.4b
No. Resolution H-freq(kHz) V-freq.(Hz) Pixel clock(MHz) VIC 3D input proposed
mode Proposed
1 640*480 31.469 / 31.5 59.94/ 60 25.125 1
Frame packing
Line alternative
Side-by-side(Full)
Top-and-Bottom
Side-by-side(half)
Secondary(SDTV 480P)
(SDTV 480P)
(SDTV 480P)
Secondary(SDTV 480P)
Secondary(SDTV 480P
2 720*480 31.469 / 31.5 59.94 / 60 27.00/27.03 2,3
Frame packing
Line alternative
Side-by-side(Full)
Top-and-Bottom
Side-by-side(half)
Secondary(SDTV 480P)
(SDTV 480P)
(SDTV 480P)
Secondary(SDTV 480P)
Secondary(SDTV 480P)
3 720*576 31.25 50 27 17,18
Frame packing
Line alternative
Side-by-side(Full)
Top-and-Bottom
Side-by-side(half)
Secondary(SDTV 576P)
(SDTV 576P)
(SDTV 576P)
Secondary(SDTV 576P)
Secondary(SDTV 576P)
4 720*576 15.625 50 27 21
Frame packing
Field alternative
Side-by-side(Full)
Top-and-Bottom
Side-by-side(half)
Secondary(SDTV 576I)
(SDTV 576I
(SDTV 576I
Secondary(SDTV 576I)
Secondary(SDTV 576I)
5 1280*720 37.500 50 74.25 19
Frame packing
Line alternative
Side-by-side(Full)
Top-and-Bottom
Side-by-side(half)
Primary(HDTV 720P)
(HDTV 720P)
(HDTV 720P)
Primary(HDTV 720P)
Primary(HDTV 720P)
6 1280*720 44.96 / 45 59.94 / 60 74.17/74.25 4
Frame packing
Line alternative
Side-by-side(Full)
Top-and-Bottom
Side-by-side(half)
Primary(HDTV 720P)
(HDTV 720P)
(HDTV 720P)
Primary(HDTV 720P)
Primary(HDTV 720P)
7 1920*1080 33.72 / 33.75 59.94 / 60 74.17/74.25 5
Frame packing
Field alternative
Side-by-side(Full)
Top-and-Bottom
Side-by-side(half)
Primary(HDTV 1080I)
(HDTV 1080I)
(HDTV 1080I)
Secondary(HDTV 1080I)
Primary(HDTV 1080I)
8 1920*1080 28.125 50.00 74.25 20
Frame packing
Field alternative
Side-by-side(Full)
Top-and-Bottom
Side-by-side(half)
Primary(HDTV 1080I)
(HDTV 1080I)
(HDTV 1080I)
Secondary(HDTV 1080I)
Primary(HDTV 1080I)
9 1920*1080 26.97 / 27 23.97 / 24 74.17/74.25 32
Frame packing
Line alternative
Side-by-side(Full)
Top-and-Bottom
Side-by-side(half)
Primary(HDTV 1080P)
(HDTV 1080P)
(HDTV 1080P)
Primary(HDTV 1080P)
Primary(HDTV 1080P)
10 1920*1080 25 33
Frame packing
Line alternative
Side-by-side(Full)
Top-and-Bottom
Side-by-side(half)
Secondary(HDTV 1080P)
(HDTV 1080P)
(HDTV 1080P)
Secondary(HDTV 1080P)
Secondary(HDTV 1080P)
11 1920*1080 33.716 / 33.75 29.976 / 30.00 74.25 34
Frame packing
Line alternative
Side-by-side(Full)
Top-and-Bottom
Side-by-side(half)
(HDTV 1080P)
(HDTV 1080P)
(HDTV 1080P)
(HDTV 1080P)
Secondary(HDTV 1080P)
12 1920*1080 56.250 50 148.5 31 Top-and-Bottom
Side-by-side(half)
Primary(HDTV 1080P)
Secondary(HDTV 1080P)
13 1920*1080 67.43 / 67.5 59.94 / 60 148.35/148.50 16 Top-and-Bottom
Side-by-side(half)
Primary(HDTV 1080P)
Secondary(HDTV 1080P)

- 11 - LGE Internal Use OnlyCopyright © LG Electronics. Inc. All rights reserved.
Only for training and service purposes
■ Remark: 3D Input mode
No. Resolution H-freq(kHz) V-freq.(Hz) Pixel clock(MHz) 3D input proposed mode Proposed
1 1920*1080 67.5 60 148.5 Side by Side, Top & Bottom HDTV 1080P
No. Side by Side Top & Bottom Checker board Single Frame
Sequential Frame Packing Line
Interleaving
Column
Interleaving
1
8.3. RGB-PC Input(3D)
No. Resolution H-freq(kHz) V-freq.(Hz) Pixel clock 3D input proposed mode Proposed
1 1280*720 45.00 60.00 74.25 Side by Side, Top & Bottom HDTV 720P
2 1280*720 44.96 59.94 74.176 Side by Side, Top & Bottom HDTV 720P
3 1920*1080 33.75 60.00 74.25 Side by Side, Top & Bottom HDTV 1080I
4 1920*1080 33.72 59.94 74.176 Side by Side, Top & Bottom HDTV 1080I
5 1920*1080 67.500 60 148.50 Side by Side, Top & Bottom HDTV 1080P
6 1920*1080 67.432 59.94 148.352 Side by Side, Top & Bottom HDTV 1080P
7 1920*1080 27.000 24.000 74.25 Side by Side, Top & Bottom HDTV 1080P
8 1920*1080 26.97 23.976 74.176 Side by Side, Top & Bottom HDTV 1080P
9 1920*1080 33.75 30.000 74.25 Side by Side, Top & Bottom HDTV 1080P
10 1920*1080 33.71 29.97 74.176 Side by Side, Top & Bottom HDTV 1080P
8.4. Component Input(3D)
No. Resolution H-freq(kHz) V-freq.(Hz) Pixel clock(MHz) 3D input proposed mode Proposed
1 1920*1080 33.75 30.000 74.25 Side by Side, Top & Bottom,
Checkerboard HDTV 1080P
8.5. USB Input(3D)
No. Resolution H-freq(kHz) V-freq.(Hz) Pixel clock(MHz) 3D input proposed mode Proposed
1 1920*1080 33.75 30.000 74.25 Side by Side, Top & Bottom,
Checkerboard HDTV 1080P
8.6. DLNA Input (3D)
R
L
R
LLLLL
L
R
L

- 12 - LGE Internal Use OnlyCopyright © LG Electronics. Inc. All rights reserved.
Only for training and service purposes
ADJUSTMENT INSTRUCTION
1. Application Range
This specification sheet is applied to all of the LED LCD TV
with LD23E chassis.
2. Designation
(1) Because this is not a hot chassis, it is not necessary to
use an isolation transformer. However, the use of isolation
transformer will help protect test instrument.
(2) Adjustment must be done in the correct order.
(3) The adjustment must be performed in the circumstance of
25 °C ± 5 °C of temperature and 65 % ± 10 % of relative
humidity if there is no specific designation.
(4) The input voltage of the receiver must keep AC 100-240
V~, 50/60 Hz.
(5) The receiver must be operated for about 5 minutes prior to
the adjustment when module is in the circumstance of over
15.
In case of keeping module is in the circumstance of 0 °C, it
should be placed in the circumstance of above 15 °C for 2
hours.
In case of keeping module is in the circumstance of below
-20 °C, it should be placed in the circumstance of above 15
°C for 3 hours.
[Caution]
When still image is displayed for a period of 20 minutes or
longer (Especially where W/B scale is strong. Digital pattern
13ch and/or Cross hatch pattern 09ch), there can some
afterimage in the black level area.
3. Automatic Adjustment
3.1. ADC Adjustment
3.1.1. Overview
ADC adjustment is needed to find the optimum black level
and gain in Analog-to-Digital device and to compensate RGB
deviation.
3.1.2. Equipment & Condition
(1) USB to RS-232C Jig
(2) MSPG-925 Series Pattern Generator(MSPG-925FA,
pattern - 65)
- Resolution : 480i Comp1
1080P Comp1
1920*1080 RGB
- Pattern : Horizontal 100% Color Bar Pattern
- Pattern level : 0.7 ± 0.1 Vp-p
- Image
3.1.3. Adjustment
(1) Adjustment method
- Using RS-232, adjust items in the other shown in
"3.1.3.3)"
(2) Adj. protocol
Ref.) ADC Adj. RS232C Protocol_Ver1.0
(3) Adj. order
- aa 00 00 [Enter ADC adj. mode]
- xb 00 04 [Change input source to Component1 (480i&
1080p)]
- ad 00 10 [Adjust 480i&1080p Comp1]
- xb 00 06 [Change input source to RGB(1024*768)]
- ad 00 10 [Adjust 1920*1080 RGB]
- ad 00 90 End adj.
3.2. MAC address D/L, CI+ key D/L, Widevine
key D/L
Connect: PCBA Jig → RS-232C Port== PC → RS-232C Port
Communication Prot connection
▪ Com 1,2,3,4 and 115200(Baudrate)
Mode check: Online Only
▪ Check the test process: DETECT → MAC → CI → Widevine
→ ESN
▪ Play: START
▪ Result: Ready, Test, OK or NG
▪ Printer Out (MAC Address Label)
Protocol Command Set ACK
Enter adj. mode aa 00 00 a 00 OK00x
Source change
xb 00 04 b 00 OK04x (Adjust 480i, 1080p Comp1 )
xb 00 06 b 00 OK06x (Adjust 1920*1080 RGB)
Begin adj. ad 00 10
Return adj. result OKx (Case of Success)
NGx (Case of Fail)
Read adj. data
(main)
ad 00 20
(main)
000000000000000000000000007c007b006dx
(sub ) (Sub)
000000070000000000000000007c00830077x
ad 00 21
Conrm adj. ad 00 99
NG 03 00x (Fail)
NG 03 01x (Fail)
NG 03 02x (Fail)
OK 03 03x (Success)
End adj. aa 00 90 a 00 OK90x

- 13 - LGE Internal Use OnlyCopyright © LG Electronics. Inc. All rights reserved.
Only for training and service purposes
3.3. LAN Inspection
3.3.1. Equipment & Condition
▪ Each other connection to LAN Port of IP Hub and Jig
3.3.2. LAN inspection solution
▪ LAN Port connection with PCB
▪ Network setting at MENU Mode of TV
▪ Setting automatic IP
▪ Setting state confirmation
→ If automatic setting is finished, you confirm IP and MAC
Address.
3.3.3. WIDEVINE key Inspection
- Confirm key input data at the "IN START" MENU Mode.
3.4. LAN PORT INSPECTION(PING TEST)
Connect SET → LAN port == PC → LAN Port
3.4.1. Equipment setting
(1) Play the LAN Port Test PROGRAM.
(2) Input IP set up for an inspection to Test Program.
*IP Number : 12.12.2.2
3.4.2. LAN PORT inspection(PING TEST)
(1) Play the LAN Port Test Program.
(2) Connect each other LAN Port Jack.
(3) Play Test (F9) button and confirm OK Message.
(4) Remove LAN cable.
3.5. Model name & Serial number Download
3.5.1. Model name & Serial number D/L
▪ Press "Power on" key of service remote control.
(Baud rate : 115200 bps)
▪ Connect RS232 Signal Cable to RS-232 Jack.
▪ Write Serial number by use RS-232.
▪ Must check the serial number at Instart menu.
3.5.2. Method & notice
(1) Serial number D/L is using of scan equipment.
(2) Setting of scan equipment operated by Manufacturing
Technology Group.
(3) Serial number D/L must be conformed when it is produced
in production line, because serial number D/L is mandatory
by D-book 4.0
SET PC

- 14 - LGE Internal Use OnlyCopyright © LG Electronics. Inc. All rights reserved.
Only for training and service purposes
* Manual Download (Model Name and Serial Number)
If the TV set is downloaded by OTA or service man, sometimes
model name or serial number is initialized.(Not always)
It is impossible to download by bar code scan, so It need
Manual download.
1) Press the "Instart" key of Adjustment remote control.
2) Go to the menu "6.Model Number D/L" like below photo.
3) Input the Factory model name(ex 42LD450-TA) or Serial
number like photo.
4) Check the model name Instart menu. → Factory name
displayed. (ex 47LM960V-ZB)
5) Check the Diagnostics.(DTV country only) → Buyer
model displayed. (ex 47LM960V-ZB)
3.6. CI+ Key checking method
- Check the Section 3.2
Check whether the key was downloaded or not at ‘In Start’
menu. (Refer to below).
=> Check the Download to CI+ Key value in LGset.
3.6.1. Check the method of CI+ Key value
(1) Check the method on Instart menu
(2) Check the method of RS232C Command
1) Into the main ass’y mode(RS232: aa 00 00)
2) Check the key download for transmitted command
(RS232: ci 00 10)
3) result value
- normally status for download : OKx
- abnormally status for download : NGx
3.6.2. Check the method of CI+ key value(RS232)
1) Into the main ass’y mode(RS232: aa 00 00)
2) Check the mothed of CI+ key by command
(RS232: ci 00 20)
3) Result value
i 01 OK 1d1852d21c1ed5dcx
3.7. WIFI MAC ADDRESS CHECK
(1) Using RS232 Command
(2) Check the menu on in-start
H-freq(kHz) V-freq.(Hz)
Transmission [A][I][][Set ID][][20][Cr] [O][K][X] or [NG]
CMD 1 CMD 2 Data 0
A A 0 0
CMD 1 CMD 2 Data 0
C I 1 0
CMD 1 CMD 2 Data 0
A A 0 0
CMD 1 CMD 2 Data 0
C I 2 0
CI+ Key Value

- 15 - LGE Internal Use OnlyCopyright © LG Electronics. Inc. All rights reserved.
Only for training and service purposes
4. Manual Adjustment
* ADC adjustment is not needed because of OTP(Auto ADC
adjustment)
4.1 EDID(The Extended Display Identification
Data)/DDC(Display Data Channel) download
4.1.1. Overview
It is a VESA regulation. A PC or a MNT will display an optimal
resolution through information sharing without any necessity
of user input. It is a realization of "Plug and Play".
4.1.2. Equipment
- Since embedded EDID data is used, EDID download JIG,
HDMI cable and D-sub cable are not need.
- Adjustment remote control
4.1.3. Download method
(1) Press "ADJ" key on the Adjustment remote control then
select "10.EDID D/L", By pressing "Enter" key, enter EDID
D/L menu.
(2) Select "Start" button by pressing "Enter" key, HDMI1/
HDMI2/ HDMI3/ HDMI4/ RGB are writing and display OK
or NG.
4.1.4. EDID DATA
▪ HDMI(FHD 3D, HDMI 1.4a, 3D)
▪ RGB
▪ Reference
- HDMI1 ~ HDMI4 / RGB
- In the data of EDID, bellows may be different by S/W or
Input mode.
ⓐ Product ID
ⓑ Serial No: Controlled on production line.
ⓒ Month, Year: Controlled on production line:
ex) Monthly : ‘01’ → ‘01’
Year : ‘2012’ → ‘16’
ⓓ Model Name(Hex): LGTV
ⓔ Checksum(LG TV): Changeable by total EDID data.
ⓕ Vendor Specific(HDMI)
# HDMI 1(C/S : 9D BA)
EDID Block 0, Bytes 0-127 [00H-7FH]
EDID Block 1, Bytes 128-255 [80H-FFH]
# HDMI 2(C/S : 9D AA)
EDID Block 0, Bytes 0-127 [00H-7FH]
EDID Block 1, Bytes 128-255 [80H-FFH]
For Analog For HDMI EDID
D-sub to D-sub DVI-D to HDMI or HDMI to HDMI
0x00 0x01 0x02 0x03 0x04 0x05 0x06 0x07 0x08 0x09 0x0A 0x0B 0x0C 0x0D 0x0E 0x0F
0x00 00 FF FF FF FF FF FF 00 1E 6D ⓐⓓ ⓑ
0x01 ⓒ01 03 80 A0 5A 78 0A EE 91 A3 54 4C 99 26
0x02 0F 50 54 A1 08 00 71 40 81 C0 81 00 81 80 95 00
0x03 90 40 A9 C0 B3 00 02 3A 80 18 71 38 2D 40 58 2C
0x04 45 00 A0 5A 00 00 00 1E 66 21 50 B0 51 00 1B 30
0x05 40 70 36 00 A0 5A 00 00 00 1E 00 00 00 FD 00 39
0x06 3F 1F 52 10 00 0A 20 20 20 20 20 20 ⓓ
0x07 ⓓ01 ⓔ1
0x00 02 03 37 F1 4E 90 1F 04 13 05 14 03 02 12 20 21
0x01 22 15 01 26 15 07 50 09 57 07 ⓕ
0x02 ⓕ
0x03 ⓕE3 05 03 01 02 3A 80 18 71 1C 38 2D 40
0x04 2C 45 00 A0 5A 00 00 00 1E 01 1D 80 18 71 1C 16
0x05 20 58 2C 25 00 A0 5A 00 00 00 9E 01 1D 00 72 51
0x06 D0 1E 20 6E 28 55 00 A0 5A 00 00 00 1E 00 00 00
0x07 00 00 00 00 00 00 00 00 00 00 00 00 00 00 00 ⓔ2
0x00 0x01 0x02 0x03 0x04 0x05 0x06 0x07 0x08 0x09 0x0A 0x0B 0x0C 0x0D 0x0E 0x0F
0x00 00 FF FF FF FF FF FF 00 1E 6D ⓐ ⓑ
0x01 ⓒ01 03 68 10 09 78 0A EE 91 A3 54 4C 99 26
0x02 0F 50 54 A1 08 00 71 40 81 C0 81 00 81 80 95 00
0x03 90 40 A9 C0 B3 00 02 3A 80 18 71 38 2D 40 58 2C
0x04 45 00 A0 5A 00 00 00 1E 66 21 50 B0 51 00 1B 30
0x05 40 70 36 00 A0 5A 00 00 00 1E 00 00 00 FD 00 3A
0x06 3E 1E 53 10 00 0A 20 20 20 20 20 20 ⓓ
0x07 ⓓ00 ⓔ3
0 1 2 3 4 5 6 7 8 9 A B C D E F
00 00 FF FF FF FF FF FF 00 1E 6D 01 00 01 01 01 01
10 01 16 01 03 80 A0 5A 78 0A EE 91 A3 54 4C 99 26
20 0F 50 54 A1 08 00 31 40 45 40 61 40 71 40 81 80
30 01 01 01 01 01 01 02 3A 80 18 71 38 2D 40 58 2C
40 45 00 A0 5A 00 00 00 1E 66 21 50 B0 51 00 1B 30
50 40 70 36 00 A0 5A 00 00 00 1E 00 00 00 FD 00 39
60 3F 1F 52 10 00 0A 20 20 20 20 20 20 00 00 00 FC
70 00 4C 47 20 54 56 0A 20 20 20 20 20 20 20 01 43
0 1 2 3 4 5 6 7 8 9 A B C D E F
00 02 03 37 F1 4E 10 9F 04 13 05 14 03 02 12 20 21
10 22 15 01 26 15 07 50 09 57 07 78 03 0C 00 10 00
20 B8 2D 20 C0 0E 01 4F 3F FC 08 10 18 10 06 10 16
30 10 28 10 E3 05 03 01 02 3A 80 18 71 38 2D 40 58
40 2C 45 00 A0 5A 00 00 00 1E 01 1D 80 18 71 1C 16
50 20 58 2C 25 00 A0 5A 00 00 00 9E 01 1D 00 72 51
60 D0 1E 20 6E 28 55 00 A0 5A 00 00 00 1E 00 00 00
70 00 00 00 00 00 00 00 00 00 00 00 00 00 00 00 11
0 1 2 3 4 5 6 7 8 9 A B C D E F
00 00 FF FF FF FF FF FF 00 1E 6D 01 00 01 01 01 01
10 01 16 01 03 80 A0 5A 78 0A EE 91 A3 54 4C 99 26
20 0F 50 54 A1 08 00 31 40 45 40 61 40 71 40 81 80
30 01 01 01 01 01 01 02 3A 80 18 71 38 2D 40 58 2C
40 45 00 A0 5A 00 00 00 1E 66 21 50 B0 51 00 1B 30
50 40 70 36 00 A0 5A 00 00 00 1E 00 00 00 FD 00 39
60 3F 1F 52 10 00 0A 20 20 20 20 20 20 00 00 00 FC
70 00 4C 47 20 54 56 0A 20 20 20 20 20 20 20 01 43
0 0 1 2 3 4 5 6 7 8 9 A B C D E F
00 02 03 37 F1 4E 10 9F 04 13 05 14 03 02 12 20 21
10 22 15 01 26 15 07 50 09 57 07 78 03 0C 00 20 00
20 B8 2D 20 C0 0E 01 4F 3F FC 08 10 18 10 06 10 16
30 10 28 10 E3 05 03 01 02 3A 80 18 71 38 2D 40 58
40 2C 45 00 A0 5A 00 00 00 1E 01 1D 80 18 71 1C 16
50 20 58 2C 25 00 A0 5A 00 00 00 9E 01 1D 00 72 51
60 D0 1E 20 6E 28 55 00 A0 5A 00 00 00 1E 00 00 00
70 00 00 00 00 00 00 00 00 00 00 00 00 00 00 00 01

- 16 - LGE Internal Use OnlyCopyright © LG Electronics. Inc. All rights reserved.
Only for training and service purposes
# HDMI 3(C/S : 9D 9A)
EDID Block 0, Bytes 0-127 [00H-7FH]
EDID Block 1, Bytes 128-255 [80H-FFH
# HDMI 4(C/S : 9D 8A)
EDID Block 0, Bytes 0-127 [00H-7FH]
EDID Block 1, Bytes 128-255 [80H-FFH]
# RGB(C/S : 97)
4.2. White Balance Adjustment
4.2.1. Overview
▪ W/B adj. Objective & How-it-works
(1) Objective: To reduce each Panel's W/B deviation
(2) How-it-works : When R/G/B gain in the OSD is at 192, it
means the panel is at its Full Dynamic Range. In order to
prevent saturation of Full Dynamic range and data, one
of R/G/B is fixed at 192, and the other two is lowered to
find the desired value.
(3) Adjustment condition : normal temperature
1) Surrounding Temperature : 25 °C ± 5 °C
2) Warm-up time: About 5 Min
3) Surrounding Humidity : 20 % ~ 80 %
4.2.2. Equipment
(1) Color Analyzer: CA-210 (LED Module : CH 14)
(2) Adjustment Computer(During auto adj., RS-232C protocol
is needed)
(3) Adjustment Remote control
(4) Video Signal Generator MSPG-925F 720p/216-Gray
(Model: 217, Pattern: 78)
-> Only when internal pattern is not available
▪ Color Analyzer Matrix should be calibrated using CS-1000.
4.2.3. Equipment connection MAP
4.2.4. Adj. Command (Protocol)
<Command Format>
- LEN: Number of Data Byte to be sent
- CMD: Command
- VAL: FOS Data value
- CS: Checksum of sent data
- A: Acknowledge
Ex) [Send: JA_00_DD] / [Ack: A_00_okDDX]
▪ RS-232C Command used during auto-adjustment.
START 6E A 50 A LEN A 03 A CMD A 00 A VAL A CS STOP
0 1 2 3 4 5 6 7 8 9 A B C D E F
00 00 FF FF FF FF FF FF 00 1E 6D 01 00 01 01 01 01
10 01 16 01 03 80 A0 5A 78 0A EE 91 A3 54 4C 99 26
20 0F 50 54 A1 08 00 31 40 45 40 61 40 71 40 81 80
30 01 01 01 01 01 01 02 3A 80 18 71 38 2D 40 58 2C
40 45 00 A0 5A 00 00 00 1E 66 21 50 B0 51 00 1B 30
50 40 70 36 00 A0 5A 00 00 00 1E 00 00 00 FD 00 39
60 3F 1F 52 10 00 0A 20 20 20 20 20 20 00 00 00 FC
70 00 4C 47 20 54 56 0A 20 20 20 20 20 20 20 01 43
0 1 2 3 4 5 6 7 8 9 A B C D E F
00 02 03 37 F1 4E 10 9F 04 13 05 14 03 02 12 20 21
10 22 15 01 26 15 07 50 09 57 07 78 03 0C 00 30 00
20 B8 2D 20 C0 0E 01 4F 3F FC 08 10 18 10 06 10 16
30 10 28 10 E3 05 03 01 02 3A 80 18 71 38 2D 40 58
40 2C 45 00 A0 5A 00 00 00 1E 01 1D 80 18 71 1C 16
50 20 58 2C 25 00 A0 5A 00 00 00 9E 01 1D 00 72 51
60 D0 1E 20 6E 28 55 00 A0 5A 00 00 00 1E 00 00 00
70 00 00 00 00 00 00 00 00 00 00 00 00 00 00 00 F1
0 1 2 3 4 5 6 7 8 9 A B C D E F
00 00 FF FF FF FF FF FF 00 1E 6D 01 00 01 01 01 01
10 01 16 01 03 80 A0 5A 78 0A EE 91 A3 54 4C 99 26
20 0F 50 54 A1 08 00 31 40 45 40 61 40 71 40 81 80
30 01 01 01 01 01 01 02 3A 80 18 71 38 2D 40 58 2C
40 45 00 A0 5A 00 00 00 1E 66 21 50 B0 51 00 1B 30
50 40 70 36 00 A0 5A 00 00 00 1E 00 00 00 FD 00 39
60 3F 1F 52 10 00 0A 20 20 20 20 20 20 00 00 00 FC
70 00 4C 47 20 54 56 0A 20 20 20 20 20 20 20 01 43
0 1 2 3 4 5 6 7 8 9 A B C D E F
00 02 03 37 F1 4E 10 9F 04 13 05 14 03 02 12 20 21
10 22 15 01 26 15 07 50 09 57 07 78 03 0C 00 40 00
20 B8 2D 20 C0 0E 01 4F 3F FC 08 10 18 10 06 10 16
30 10 28 10 E3 05 03 01 02 3A 80 18 71 38 2D 40 58
40 2C 45 00 A0 5A 00 00 00 1E 01 1D 80 18 71 1C 16
50 20 58 2C 25 00 A0 5A 00 00 00 9E 01 1D 00 72 51
60 D0 1E 20 6E 28 55 00 A0 5A 00 00 00 1E 00 00 00
70 00 00 00 00 00 00 00 00 00 00 00 00 00 00 00 E1
0 1 2 3 4 5 6 7 8 9 A B C D E F
00 00 FF FF FF FF FF FF 00 1E 6D 01 00 01 01 01 01
10 01 16 01 03 68 A0 5A 78 0A EE 91 A3 54 4C 99 26
20 0F 50 54 A1 08 00 31 40 45 40 61 40 71 40 81 80
30 01 01 01 01 01 01 02 3A 80 18 71 38 2D 40 58 2C
40 45 00 A0 5A 00 00 00 1E 66 21 50 B0 51 00 1B 30
50 40 70 36 00 A0 5A 00 00 00 1E 00 00 00 FD 00 3A
60 3E 1E 53 10 00 0A 20 20 20 20 20 20 00 00 00 FC
70 00 4C 47 20 54 56 0A 20 20 20 20 20 20 20 00 5C
Co lo r An alyzer
Co mp ut er
Pat tern Generat or
RS -2 32C
RS-2 32C
RS-2 32C
Probe
Signal Source
* If TV internal pattern is used, not needed
RS-232C COMMAND
[CMD ID DATA] Explantion
wb 00 00 Begin White Balance adjustment
wb 00 10 Gain adjustment(internal white pattern)
wb 00 1f Gain adjustment completed
wb 00 20 Offset adjustment(internal white pattern)
wb 00 2f Offset adjustment completed
wb 00 ff End White Balance adjustment
(internal pattern disappears )

- 17 - LGE Internal Use OnlyCopyright © LG Electronics. Inc. All rights reserved.
Only for training and service purposes
Ex) wb 00 00 -> Begin white balance auto-adj.
wb 00 10 -> Gain adj.
ja 00 ff -> Adj. data
jb 00 c0
...
...
wb 00 1f → Gain adj. completed
*(wb 00 20(Start), wb 00 2f(end)) → Off-set adj.
wb 00 ff → End white balance auto-adj.
▪ Adj. Map
4.2.5. Adj. method
(1) Auto adj. method
1) Set TV in adj. mode using POWER ON key.
2) Zero calibrate probe then place it on the center of the
Display.
3) Connect Cable.(RS-232C to USB)
4) Select mode in adj. Program and begin adj.
5) When adj. is complete (OK Sign), check adj. status pre
mode. (Warm, Medium, Cool)
6) Remove probe and RS-232C cable to complete adj.
▪ W/B Adj. must begin as start command “wb 00 00” , and
finish as end command “wb 00 ff”, and Adj. offset if need.
(2) Manual adjustment. method
1) Set TV in Adj. mode using POWER ON.
2) Zero Calibrate the probe of Color Analyzer, then place it
on the center of LCD module within 10 cm of the
surface.
3) Press ADJ key → EZ adjust using adj. R/C → 7. White-
Balance then press the cursor to the right(key ►).
(When right key(►) is pressed 216 Gray internal pattern
will be displayed)
4) One of R Gain / G Gain / B Gain should be fixed at 192,
and the rest will be lowered to meet the desired value.
5) Adjustment is performed in COOL, MEDIUM, WARM 3
modes of color temperature.
▪ If internal pattern is not available, use RF input. In EZ
Adj. menu 7.White Balance, you can select one of 2
Test-pattern: ON, OFF. Default is inner(ON). By selecting
OFF, you can adjust using RF signal in 216 Gray pattern.
▪ Adjustment condition and cautionary items
1) Lighting condition in surrounding area
Surrounding lighting should be lower 10 lux. Try to
isolate adj. area into dark surrounding.
2) Probe location
: Color Analyzer(CA-210) probe should be within 10 cm
and perpendicular of the module surface (80° ~ 100°)
3) Aging time
- After Aging Start, Keep the Power ON status during 5
Minutes.
- In case of LCD, Back-light on should be checked
using no signal or Full-white pattern.
4.2.6. Reference(White balance adjusmtment coordinate
and color temperature)
▪ Luminance : 216 Gray
▪ Standard color coordinate and temperature using CS-1000
(over 26 inch)
▪
Standard color coordinate and temperature using CA-210(CH 9)
4.2.7. ALELF & EDGE LED White balance table
- EDGE LED module change color coordinate because of
aging time.
- Apply under the color coordinate table, for compensated
aging time.
- ALEF(LM860*)
Adj. item Command
(lower caseASCII)
Data Range
(Hex.)
Default
(Decimal)
CMD1 CMD2 MIN MAX
Cool
R Gain j g 00 C0
G Gain j h 00 C0
B Gain j i 00 C0
R Cut
G Cut
B Cut
Medium
R Gain j a 00 C0
G Gain j b 00 C0
B Gain j c 00 C0
R Cut
G Cut
B Cut
Warm
R Gain j d 00 C0
G Gain j e 00 C0
B Gain j f 00 C0
R Cut
G Cut
Mode Coordinate Temp ∆uv
x y
Cool 0.269 0.273 13000 K 0.0000
Medium 0.285 0.293 9300 K 0.0000
Warm 0.313 0.329 6500 K 0.0000
Mode Coordinate Temp ∆uv
x y
Cool 0.269 ± 0.002 0.273 ± 0.002 13000K 0.0000
Medium 0.285 ± 0.002 0.293 ± 0.002 9300K 0.0000
Warm 0.313 ± 0.002 0.329 ± 0.002 6500K 0.0000
GP4
Aging
time
(Min)
Cool Medium Warm
X y x y x y
269 273 285 293 313 329
1 0-2 293 305 309 323 330 348
2 3-5 292 303 308 321 330 347
3 6-9 291 302 307 320 329 346
4 10-19 288 298 304 316 326 342
5 20-35 286 295 302 313 324 339
6 36-49 285 293 301 311 322 337
7 50-79 283 291 299 309 321 335
8 80-149 282 289 298 308 320 334
9 Over 150 281 287 298 306 319 332

- 18 - LGE Internal Use OnlyCopyright © LG Electronics. Inc. All rights reserved.
Only for training and service purposes
4.3. EYE-Q function check
(1) Turn on TV.
(2) Press EYE key of Adjustment remote control.
(3) Cover the Eye Q II sensor on the front of the using your
hand and wait for 6 seconds.
(4) Confirm that R/G/B value is lower than 10 of the "Raw
Data (Sensor data, Back light)". If after 6 seconds, R/G/B
value is not lower than 10, replace Eye Q II sensor.
(5) Remove your hand from the Eye Q II sensor and wait for 6
seconds.
(6) Confirm that "ok" pop up. If change is not seen, replace
Eye Q II sensor.
4.4. Local Dimming Function Check
Step 1) Turn on TV.
Step 2) At the Local Dimming mode, module Edge Backlight
moving right to left Back light of IOP module moving.
Step 3) Confirm the Local Dimming mode.
Step 4) Press "exit" key.
4.5. Magic Motion Remote control test
(1) Equipment : RF Remote control for test, IR-KEY-Code
Remote control for test
(2) You must confirm the battery power of RF-Remote control
before test(recommend that change the battery per every lot)
(3) Sequence (test)
1) if you select the "Start(Mute)" key on the Adjustment
remote control, you can pairing with the TV SET.
2) You can check the cursor on the TV Screen, when select
the "OK" key on the Adjustment remote control.
3) You must remove the pairing with the TV Set by select
"OK" key + "Mute" key on the Adjustment remote control
for 5 seconds.
4.6. 3D function test
(Pattern Generator MSHG-600, MSPG-6100[Support HDMI1.4])
* HDMI mode NO. 872 , pattern No.83
(1) Please input 3D test pattern like below.
(2) When 3D OSD appear automatically, then select OK key.
(3) Don't wear a 3D Glasses, check the picture like below.
G

- 19 - LGE Internal Use OnlyCopyright © LG Electronics. Inc. All rights reserved.
Only for training and service purposes
4.7. Wi-Fi Test
Step 1) Turn on TV
Step 2) Select Network Connection option in Network Menu.
Step 3) Select Start Connection button in Network Connection.
Step 4) If the system finds any AP like blow PIC, it is working
well.
4.8. LNB voltage and 22KHz tone check
(only for DVB-S/S2 model)
▪ Test method
(1) Set TV in Adj. mode using POWER ON.
(2) Connect cable between satellite ANT and test JIG.
(3) Press Yellow key(ETC+SWAP) in Adj Remote control to
make LNB on.
(4) Check LED light ‘ON’ at 18 V menu.
(5) Check LED light ‘ON’ at 22 KHz tone menu.
(6) Press Blue key(ETC+PIP INPUT) in Adj Remote control
to make LNB off.
(7) Check LED light ‘OFF’ at 18 V menu.
(8) Check LED light ‘OFF’ at 22 KHz tone menu.
▪ Test result
(1) After press LNB On key, ‘18 V LED’ and ‘22 KHz tone
LED’ should be ON.
(2) After press LNB OFF key, ‘18 V LED’ and ‘22 KHz tone
LED’ should be OFF.
4.9. Inspection of light scattering
▪ Test Method
(1) Push “Power only” key.
(2) Push “HDMI” hot key.
(3) Inspect whether light scattering is occurred in internal
black pattern or not.
(4) Push “Power only” key.
4.10. Option selection per country
4.10.1. Overview
- Option selection is only done for models in Non-EU
4.10.2. Method
(1) Press ADJ key on the Adj. R/C, then select Country Group
Meun
(2) Depending on destination, select Country Group Code 04
or Country Group EU then on the lower Country option,
select US, CA, MX. Selection is done using +, - or ►◄
key.
4.11. MHL Test
(1) Turn on TV
(2) Select HDMI4 mode using input Menu.
(3) Set MHL Zig(M1S0D3617) using MHL input, output and
power cord.
(4) Connect HDMI cable between MHL Zig and HDMI4 port.
(5) Check LED light of Zig and Module of Set.
Result) If, The LED light is green and The Module shows
normal stream → OK, Else → NG

- 20 - LGE Internal Use OnlyCopyright © LG Electronics. Inc. All rights reserved.
Only for training and service purposes
5. Tool Option selection
▪ Method : Press "ADJ" key on the Adjustment remote control,
then select Tool option.
6. Ship-out mode check(In-stop)
▪ After final inspection, press "IN-STOP" key of the Adjustment
remote control and check that the unit goes to Stand-by
mode.
7. GND and Internal Pressure check
7.1. Method
(1) GND & Internal Pressure auto-check preparation
- Check that Power cord is fully inserted to the SET.
(If loose, re-insert)
(2) Perform GND & Internal Pressure auto-check
- Unit fully inserted Power cord, Antenna cable and A/V
arrive to the auto-check process.
- Connect D-terminal to AV JACK TESTER
- Auto CONTROLLER(GWS103-4) ON
- Perform GND TEST
- If NG, Buzzer will sound to inform the operator.
- If OK, changeover to I/P check automatically.
(Remove CORD, A/V form AV JACK BOX.)
- Perform I/P test
- If NG, Buzzer will sound to inform the operator.
- If OK, Good lamp will lit up and the stopper will allow the
pallet to move on to next process.
7.2. Checkpoint
▪ TEST voltage
- GND: 1.5 KV / min at 100 mA
- SIGNAL: 3 KV / min at 100 mA
▪ TEST time: 1 second
▪ TEST POINT
- GND TEST = POWER CORD GND & SIGNAL CABLE
METAL GND
- Internal Pressure TEST = POWER CORD GND & LIVE &
NEUTRAL
▪ LEAKAGE CURRENT: At 0.5 mArms
8. Audio
Measurement condition:
(1) RF input: Mono, 1 KHz sine wave signal, 100 % Modulation
(2) CVBS, Component: 1 KHz sine wave signal 0.5 Vrms
(3) RGB PC: 1 KHz sine wave signal 0.7 Vrms
9. USB S/W Download(Service only)
(1) Put the USB Stick to the USB socket.
(2) Automatically detecting update file in USB Stick.
- If your downloaded program version in USB Stick is Low,
it didn't work. But your downloaded version is High, USB
data is automatically detecting.(Download Version High &
Power only mode, Set is automatically Download)
(3) Show the message "Copying files from memory".
(4) Updating is starting.
(5) Updating Completed, The TV will restart automatically.
(6) If your TV is turned on, check your updated version and
Tool option. (explain the Tool option, next stage)
* If downloading version is more high than your TV have, TV
can lost all channel data. In this case, you have to channel
recover. if all channel data is cleared, you didn’t have a DTV/
ATV test on production line.
* After downloading, have to adjust Tool Option again.
(1) Push "IN-START" key in service remote control.
(2) Select "Tool Option 1" and push "OK" key.
(3) Punch in the number. (Each model has their number)
No. Item Min Typ Max Unit Remark
1.
Audio practical
max Output, L/R
(Distortion=10%
max Output)
9.0 10.0 12.0 W Measurement condition
Auto Volume :Off
Audio EQ : Off
Clear Voice : Off
Virtual Surround:Off
8.5 8.9 9.8 Vrms
2. Speaker (8Ω
Impedance) 10.0 15.0 W

- 21 - LGE Internal Use OnlyCopyright © LG Electronics. Inc. All rights reserved.
Only for training and service purposes
A22
A2
A21
A10 AG1
* Set + Stand
* Stand Base + Body
AG2
900
300
301
200
400
700
710
540 521
530
800
810
541
910
560
410
570
120
510
501
500
580
310
LV1
123
122
920
Dual Play
EXPLODED VIEW
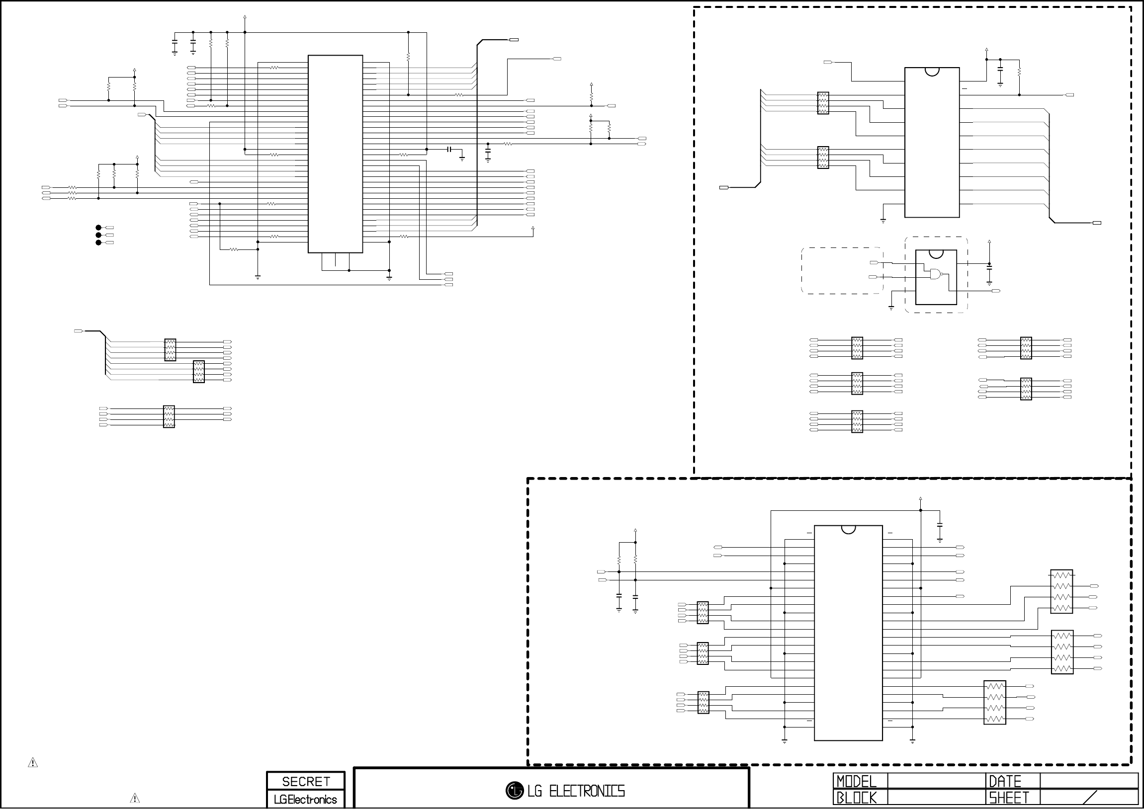
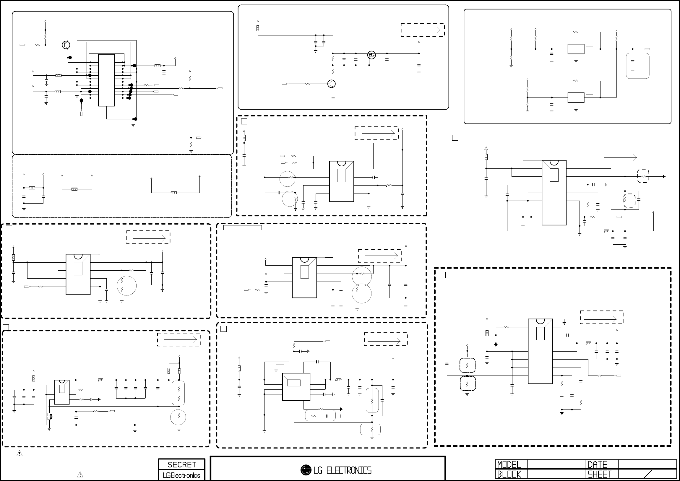
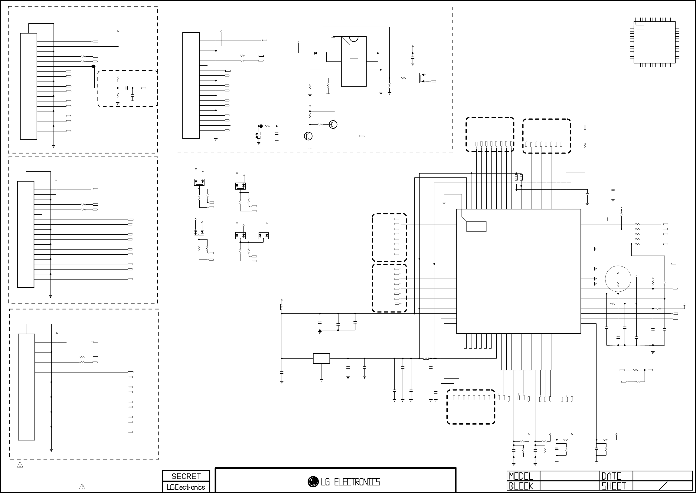
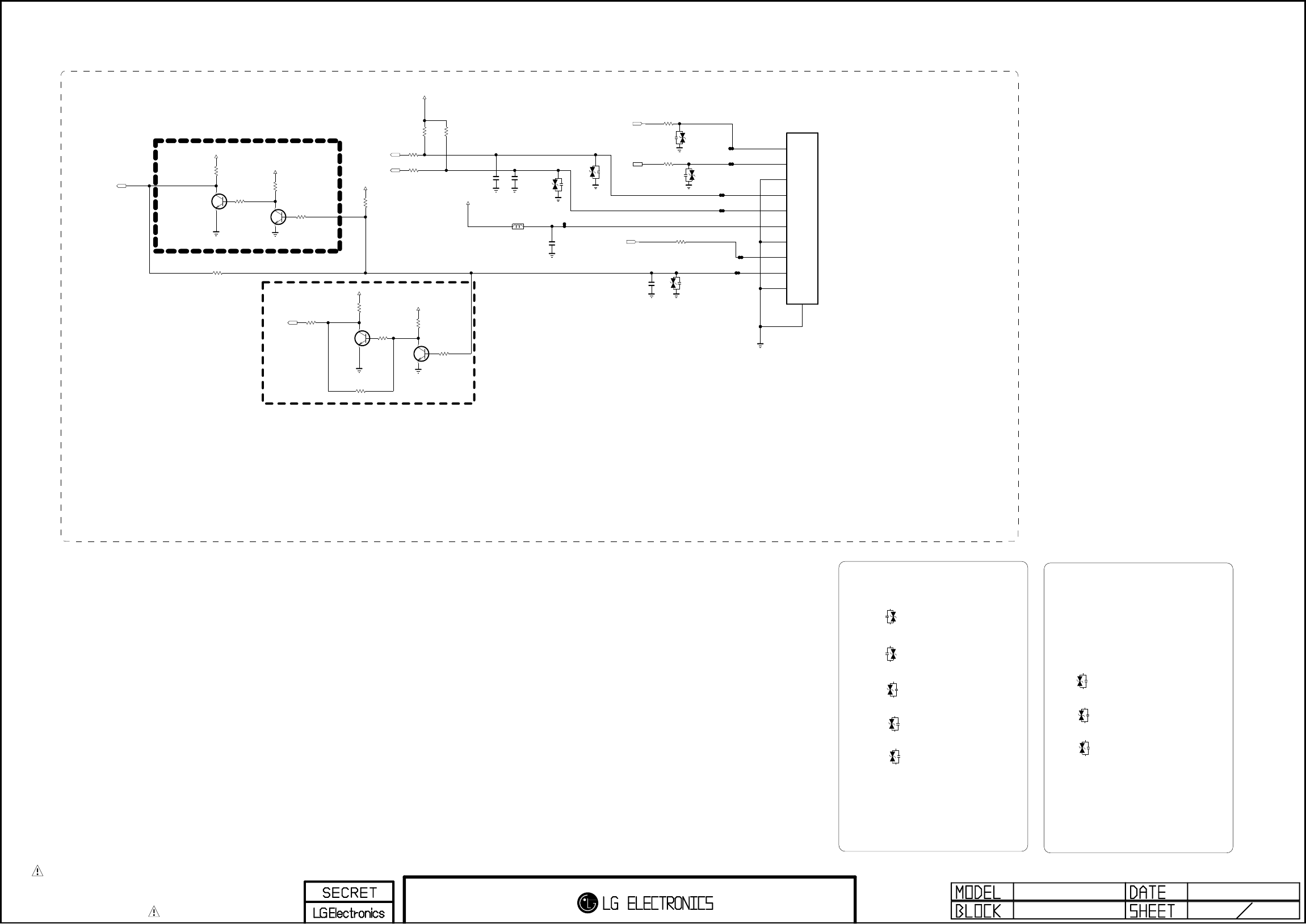
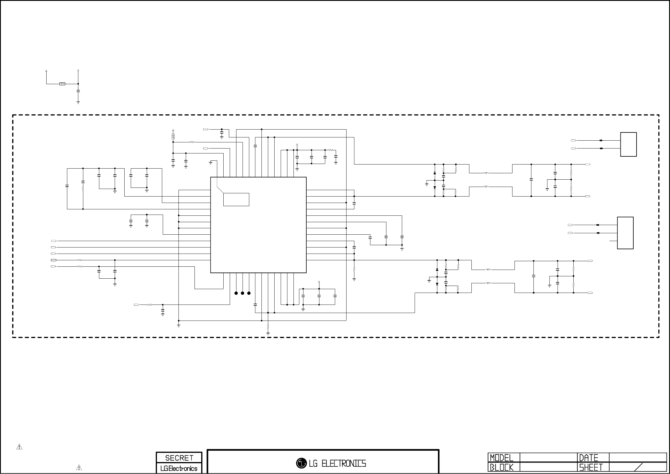
Many electrical and mechanical parts in this chassis have special safety-related characteristics. These
parts are identified by in the Schematic Diagram and EXPLODED VIEW.
It is essential that these special safety parts should be replaced with the same components as
recommended in this manual to prevent X-RADIATION, Shock, Fire, or other Hazards.
Do not modify the original design without permission of manufacturer.
IMPORTANT SAFETY NOTICE

THE SYMBOL MARK OF THIS SCHEMETIC DIAGRAM INCORPORATES
SPECIAL FEATURES IMPORTANT FOR PROTECTION FROM X-RADIATION.
FILRE AND ELECTRICAL SHOCK HAZARDS, WHEN SERVICING IF IS
ESSENTIAL THAT ONLY MANUFATURES SPECFIED PARTS BE USED FOR
THE CRITICAL COMPONENTS IN THE SYMBOL MARK OF THE SCHEMETIC.
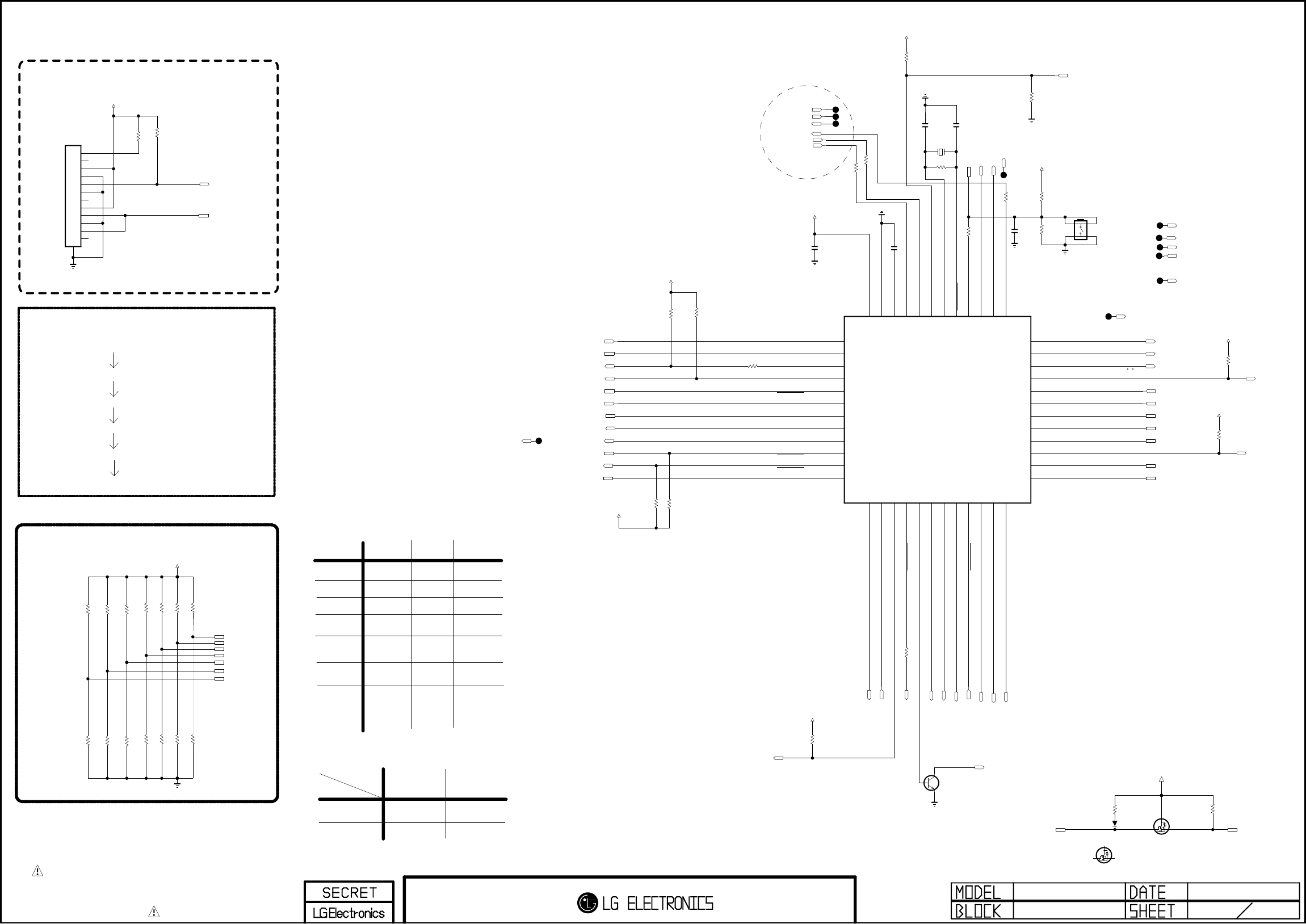
EB_ADDR[9]
BOOT_MODE0
EB_DATA[0]
EB_DATA[1]
EB_ADDR[3]
EB_DATA[3]
EB_DATA[2]
EB_DATA[4]
EB_ADDR[2]
EB_ADDR[11]
EB_DATA[5]
EMMC_DATA[7]
EMMC_DATA[6]
EB_DATA[6]
EMMC_DATA[5]
EB_DATA[7]
EB_ADDR[12]
EB_ADDR[13]
EB_ADDR[6]
EMMC_DATA[0]
EB_ADDR[14]
EMMC_DATA[1]
EB_ADDR[0]
BOOT_MODE1
EMMC_DATA[2]
EB_ADDR[5]
EMMC_DATA[3]
EB_ADDR[7]
EMMC_DATA[4]
EB_ADDR[4]
EB_ADDR[1]
EB_ADDR[8]
EB_ADDR[10]
PLLSET1
R197
3.3K
+3.3V_NORMAL
I2C_SDA2
/PCM_CE2
R143
22
OPT
I2C_SDA5
+3.3V_NORMAL
/PCM_CE1
R133 10K
OPT
R180
3.3K
R168 10K CI
I2C_SCL2
HW_OPT_7
R167 10K CI
I2C_SDA4
CAM_IREQ_N
UART1_TX
R187
4.7K
R198
3.3K
I2C_SCL6
M_RFModule_ISP
BOOT_MODE1
HW_OPT_6
XO_MAIN
HW_OPT_0
HW_OPT_8
I2C_SDA2
CAM_CD2_N
RF_SWITCH_CTL
HW_OPT_2
R102 22
OPT
HW_OPT_4
R181
3.3K
FRC_RESET
/RST_HUB
TCK0
HW_OPT_1
UART1_RX
SOC_TX
CAM_REG_N
R196
3.3K
/USB_OCD3
R132 10K
OPT
I2C_SCL3
BOOT_MODE0
+3.3V_NORMAL
PLLSET0
TDI0
XIN_MAIN
CAM_CD1_N
C111
0.1uF
CAM_WAIT_N
UART1_RX
+3.3V_NORMAL
R166 10K CI
R131 10K
OPT
ERROR_OUT
R103 22
OPT
R199
3.3K
I2C_SCL5
DSUB_DET
R150 22
+3.3V_NORMAL
I2C_SCL1
M_RFModule_RESET
CAM_INPACK_N
UART1_TX
R112
1M
R185
4.7K
OPT
SC_DET
TDO0
SOC_RX
TMS0
I2C_SCL5
I2C_SDA1
I2C_SCL4
M_REMOTE_TX
R186
4.7K
SOC_RESET
+3.3V_NORMAL
HW_OPT_3
R134 10K
OPT
R188
4.7K
OPT
HW_OPT_5
R142
22
OPT
I2C_SDA3
I2C_SDA6
/RST_PHY
TRST_N0
I2C_SCL2
I2C_SDA5
M_REMOTE_RX
COMP1_DET
HW_OPT_8
HW_OPT_1
R125 10K
UD
R138 10K
OPTIC
R100 10K
FRC_EXTERNAL
R139 10K
NON_OPTIC
R107 10K
FRC_INTERNAL
R140 10K
3D_DEPTH
R154 10K
DVB_S_TUNER
HW_OPT_2
R152 10K
DVB_T2_TUNER
R155 10K
NON_DVB_S_TUNER
HW_OPT_5
R153 10K
NON_DVB_T2_TUNER
HW_OPT_7
R141 10K
NON_3D DEPTH
HW_OPT_3
+3.3V_NORMAL
R146 10K
1GByte R145 10K
OPT
R148 10K
NON_CP_BOX
R111 10K
FRC3
R124 10K
FHD
HW_OPT_4
R147 10K
CP_BOX
HW_OPT_6
R110 10K
URSA5
HW_OPT_0
HW_OPT_9
HW_OPT_9
R158 10K
NON_DVB_C2_TUNER
R156 10K
DVB_C2_TUNER
HP_DET
PCM_RST
/TU_RESET
/S2_RESET
I2C_BE_SDA1I2C_SDA1
R151 22
R160 22
R162 22
I2C_BE_SCL1
FRC3_RESET
I2C_SCL1
FRC_RESET
LOCAL_DIM_EN
R170
10K
SMARTCARD_RST
SMARTCARD_VCC
SMARTCARD_DET
SMARTCARD_DATA
SMARTCARD_CLK
SMARTCARD_PWR_SEL
SMARTCARD_DATA
SMARTCARD_PWR_SEL
SMARTCARD_DET
SMARTCARD_CLK
SMARTCARD_RST
SMARTCARD_VCC
I2C_SDA3
I2C_SCL3
HDMI_INT
HDMI_S/W_RESET
MHL_DET
SW1
JTP-1127WEM
DEBUG
12
4 3
Q100
2N7002K
S
D
G
Q103
2N7002K
S
D
G
+5V_NORMAL
Q104
2N7002K
S
D
G
Q105
2N7002K OPT
S
D
G
+3.3V_NORMAL
R201
2.7K
1/16W
5%
C100
8pF
50V
C101
8pF
50V
+5V_NORMAL
R202
100K
R203
100K
OPT
R126 10K
NOT_ZORAN_FRC
R121 10K
ZORAN_FRC
HW_OPT_10
HW_OPT_10
+3.3V_NORMAL
PLLSET1
EMMC_DATA[0-7]
R176 22
OPT
EB_OE_N
WIFI_DP
BOOT_MODE0
USB_HUB_IC_IN_DM
EMMC_CLK
R174 22
OPT
WIFI_DM
USB_DP3
USB_CTL3
EMMC_CMD
EMMC_RST
EB_DATA[0-7]
DTV_ATV_SELECT
USB_DM3
USB_HUB_IC_IN_DP
AV1_CVBS_DET
EB_BE_N1
EB_BE_N0
BOOT_MODE1
EB_WE_N
EB_ADDR[0-14]
PLLSET0
R105 22
EPHY_RXD0
EPHY_REFCLK
R108 22
EPHY_TXD1
EPHY_EN
EPHY_CRS_DV
EPHY_TXD0
EPHY_MDIO
EPHY_RXD1
EPHY_MDC
R106 22
I2C_SCL3
I2C_SCL5
I2C_SDA4
I2C_SCL6
I2C_SCL4
I2C_SDA6
I2C_SDA3
I2C_SCL1
I2C_SDA1
I2C_SDA2
I2C_SDA5
I2C_SCL2
XIN_MAIN
XO_MAIN R104 560
1%
TDO0
TDI0
TMS0
TCK0
TRST_N0
PCM_5V_CTL
+5V_NORMAL
+3.3V_NORMAL
+3.3V_NORMAL
3D_DEPTH_RESET
FLASH_WP
MO_SENS_TO_MAIN_DOWN
MO_SENS_TO_MAIN_UP
MOTOR_CLOSE_SW
MOTOR_OPEN_SW
MOTOR_CW
MOTOR_CCW
MOTOR_CLOSE_SW
MO_SENS_TO_MAIN_DOWN
MOTOR_CW
MOTOR_CCW
MO_SENS_TO_MAIN_UP
MOTOR_OPEN_SW
R109
10K
+3.3V_NORMAL
P100
12507WS-04L
DEBUG
1
2
3
4
5
R184
1.2K
R183
1.2K
OLED_TCON_RESET
OPTIC_FPGA_RESET
FPGA_LVDS_INFO
OPTIC_SERDES_RESET
OPTIC_SERDES_RESET
OPTIC_FPGA_RESET
OLED_TCON_RESET
EPHY_INT
3D_DEPTH_RESET
IRB_SPI_SS
IRB_SPI_CK
IRB_SPI_MOSI
IRB_SPI_MISO
IR_B_RESET
IRB_SPI_MISO
IRB_SPI_SS
IRB_SPI_CK
IRB_SPI_MOSI
IR_B_RESET
EPHY_INT
SEL_USB3
SEL_USB2
/RST_PHY
SEL_USB3
SC_DET
SEL_USB1
SEL_USB1
HP_DET
SEL_USB2
IC102
R1EX24256BSAS0A
3
A2
2
A1
4
VSS
1
A0
5SDA
6SCL
7WP
8VCC
/USB_OCD2 R101 22
HP_AMP_MUTE R117
22
OPT
DiiVA_POD_CTL
DiiVA_POD_CTL
IC100
LG1152D-B1
XIN_MAIN
A22
XO_MAIN
B22
OPM1
AB16
OPM0
AB17
PORES_N
AE3
TRST_N0
V23
TMS0
U25
TCK0
V25
TDI0
V24
TDO0
U24
TRST_N1
Y22
TMS1
AA22
TCK1
AB20
TDI1
AB21
TDO1
W22
PLLSET1
AB9
PLLSET0
AB8
BOOT_MODE1
AB15
BOOT_MODE0
AB14
EXT_INTR3/GPIO48
Y23
EXT_INTR2/GPIO63
W25
EXT_INTR1/GPIO62
W24
EXT_INTR0/GPIO61
W23
UART0_RX/GPIO49
Y5
UART0_TX/GPIO50
W6
UART1_RX
AA6
UART1_TX
Y6
UART2_RX
AB5
UART2_TX
AA5
SPI_DI0/GPIO39
AB23
SPI_DO0/GPIO38
AB24
SPI_SCLK0/GPIO37
AA25
SPI_CS0/GPIO36
AB25
SPI_DI1/GPIO35
Y25
SPI_DO1/GPIO34
AA23
SPI_SCLK1/GPIO33
Y24
SPI_CS1/GPIO32
AA24
SCL0/GPIO60
AB6
SDA0/GPIO59
AB4
SCL1/GPIO58
AC5
SDA1/GPIO57
AC4
SCL2/GPIO56
AD4
SDA2/GPIO71
AE4
SCL3/GPIO70
AE5
SDA3/GPIO69
AD5
SCL4/GPIO68
AE6
SDA4/GPIO67
AD6
SCL5/GPIO66
AC6
SDA5/GPIO65
AC7
RMII_REF_CLK
AD2
RMII_CRS_DV
AB1
RMII_MDIO
AB2
RMII_MDC
AB3
RMII_TXEN
AC2
RMII_TXD1
AC3
RMII_TXD0
AE1
RMII_RXD1
AD3
RMII_RXD0
AD1
CAM_CE1_N
W26
CAM_CE2_N
V28
CAM_CD1_N
Y27
CAM_CD2_N
Y26
CAM_VS1_N
W28
CAM_VS2_N
W27
CAM_IREQ_N
AA28
CAM_RESET
AB26
CAM_INPACK_N
AA27
CAM_VCCEN_N
AA26
CAM_WAIT_N
Y28
CAM_REG_N
V27
CAM_IOIS16_N
V26
SC_CLK/GPIO90
R25
SC_DETECT/GPIO93
U23
SC_VCCEN/GPIO89
T25
SC_VCC_SEL/GPIO88
T24
SC_RST/GPIO91
T23
SC_DATA/GPIO92
R24
SD_CLK/GPIO76
C22
SD_CMD/GPIO73
C23
SD_CD_N/GPIO75
A23
SD_WP_N/GPIO74
B23
SD_DATA3/GPIO72
A24
SD_DATA2/GPIO87
B24
SD_DATA1/GPIO86
C24
SD_DATA0/GPIO85
A25
USB_DP1
B27
USB_DM1
A27
USB_DP2
A26
USB_DM2
B26
USB_TXR_RKL
C25
USB_ANALOGTEST
B25
BT_USB_DP
AA1
BT_USB_DM
AA2
BT_TXR_RKL
AA4
BT_ANALOGTEST
Y4
EMMC_RST E28
EMMC_CLK F27
EMMC_CMD F26
EMMC_DATA7 C26
EMMC_DATA6 E27
EMMC_DATA5 E26
EMMC_DATA4 D27
EMMC_DATA3 D28
EMMC_DATA2 C27
EMMC_DATA1 C28
EMMC_DATA0 D26
NAND_CS1 R23
NAND_CS0 P24
NAND_ALE N25
NAND_CLE P23
NAND_REN N24
NAND_WEN P25
GPIO31 AC1
GPIO30 V7
GPIO29 W5
GPIO28 W4
GPIO27 V6
GPIO26 V5
GPIO25 V4
GPIO24 U6
GPIO23 U5
GPIO22 U4
GPIO21 T6
GPIO20 T5
GPIO19 T4
GPIO18 R6
GPIO17 R5
GPIO16 R4
GPIO15 P6
GPIO14 P5
GPIO13 P4
GPIO12 N6
GPIO11 N5
GPIO10 N4
GPIO9 N3
GPIO8 M6
GPIO7 AC23
GPIO6 AC24
GPIO5 AE24
GPIO4 AD23
GPIO3 AE23
GPIO2 AC22
GPIO1 AD22
GPIO0 AE22
EB_CS3/GPIO64 M25
EB_CS2/GPIO79 M24
EB_CS1/GPIO78 M23
EB_CS0/GPIO77 N23
EB_OE_N T27
EB_WE_N T28
EB_WAIT U27
EB_BE_N1 U26
EB_BE_N0 U28
EB_ADDR17/GPIO84 J22
EB_ADDR16/GPIO83 K22
EB_ADDR15/GPIO82 J23
EB_ADDR14 L26
EB_ADDR13 L27
EB_ADDR12 L25
EB_ADDR11 N26
EB_ADDR10 N27
EB_ADDR9 M26
EB_ADDR8 L28
EB_ADDR7 L24
EB_ADDR6 L23
EB_ADDR5 K28
EB_ADDR4 K27
EB_ADDR3 K26
EB_ADDR2 K25
EB_ADDR1 K24
EB_ADDR0 K23
EB_DATA15 V22
EB_DATA14 U22
EB_DATA13 T22
EB_DATA12 R22
EB_DATA11 P22
EB_DATA10 N22
EB_DATA9 M22
EB_DATA8 L22
EB_DATA7 T26
EB_DATA6 R28
EB_DATA5 R27
EB_DATA4 R26
EB_DATA3 P28
EB_DATA2 P27
EB_DATA1 P26
EB_DATA0 N28
R178
2.2K
R179
2.2K
R182
2.2K
R195
2.2K
R173
R175
X101
24MHz
4
GND_2 1X-TAL_1
2GND_1
3
X-TAL_2
FPGA_LVDS_INFO
D100
RCLAMP0502BA
OPT
SOC_RESET
R113
4.7K
MAIN & GPIO
1
A0’h
System Configuration
BOOT_MODE0
PLL SET[1:0] ==> Internal Pull-UP. N.C is high
00 : CPU clock(1056Mhz), Main0,1/2 DDR (792/792 Mhz)
01 : CPU clock(792Mhz), Main0,1/2 DDR (672/792 Mhz)
10 : CPU clock(1152Mhz), Main0,1/2 DDR (792/672 Mhz)
11 : CPU clock(984Mhz), Main0,1/2 DDR (792/792 Mhz)
I2C PULL UP
Write Protection
- Low : Normal Operation
- High : Write Protection
BOOT_MODE1
LG1152 B1
BOOT MODE
"11" or "01" : NOR
"10" : eMMC
"00" : NAND
NVRAM
Debug
MAIN Clock(24Mhz)
JTAG I/F FOR MAIN
Clock for LG1152
BackEnd 2
Pannel Resol
OPTIC I/F
FrontEnd 1
3D Depth IC
FrontEnd 2
CP BOX
BackEnd 1
DDR Size
Place to LVDS Wafer
For ISP
Delete PV
for DiiVA(China)
T2 Tuner
MODEL_OPT_1
MODEL_OPT_3
MODEL_OPT_9
MODEL_OPT_10
Enable
10
DDR Reserved
MODEL OPTION 8 is just for CP Box
It should not be appiled at MP
NON_3D_Depth_IC
1
NON_OPTIC
Support
OPTIC
LOW
0
0
Not Support
MODEL_OPT_6
MODEL_OPT_0
Zoran FRC
DDR_Default
MODEL_OPT_4
LG FRC3
FHD
S Tuner
1
0 1
CP BOX
Support
HIGH
Not Support
3D DEPTH
SoC
internal
FRC
Disable
3D_Depth_IC
MODEL_OPT_7
NO_FRC
UD
MODEL_OPT_5
Support
Not Support
MODEL_OPT_8
MODEL_OPT_2
Not Support
URSA5
Support
C2 Tuner
(For UD)
Place near Jack side
Copyright © 2012 LG Electronics. Inc. All rights reserved.
Only for training and service purposes
LGE Internal Use Only

THE SYMBOL MARK OF THIS SCHEMETIC DIAGRAM INCORPORATES
SPECIAL FEATURES IMPORTANT FOR PROTECTION FROM X-RADIATION.
FILRE AND ELECTRICAL SHOCK HAZARDS, WHEN SERVICING IF IS
ESSENTIAL THAT ONLY MANUFATURES SPECFIED PARTS BE USED FOR
THE CRITICAL COMPONENTS IN THE SYMBOL MARK OF THE SCHEMETIC.
11/05/31
MDS62110213
M300 ATSC
MDS62110213
M301 ALBLOCK
MDS62110213
M302 ALBLOCK
MDS62110213
M303 ATSC
MDS62110213
M305 HEATSINK
MDS62110213
M304 HEATSINK
MDS62110213
M306
MDS62110213
M307
AVSS25_REF
+2.5V_NORMAL
VDD18
VDD33_USB
VDD33
VDD18
VDD18_LVTX
VDD18_LVRX
VDD18_MAIN_XTAL
VCC1.5V_DE
VCC1.5V_MAIN
VREF_M2
VREF_M0
VREF_M1
AVDD10_OSPREY
+0.9V_VDD
MAIN_XTAL
VDD33
VDD33_CVBS
VDD33_HDMI
VDD33_XTAL
VDD25_VSB
VDD25_CVBS
VDD25_REF
VDD25_COMP
VDD25_AUD
VDD25_LVTX
VDD18_A
AVDD10_DEMOD
AVDD10_VSB
AVDD10_LVTX
VDDC_XTAL
MAIN_XTAL
+2.5V_NORMAL
10uFC414
C406 0.1uF
C400 0.1uF
10uFC332
C402 0.1uF
L306
BLM18PG121SN1D
C350
0.1uF
10uFC307
L314
BLM18PG121SN1D
10uFC413
C348 0.1uF
VREF_M0
L316
BLM18PG121SN1D
+1.8V_NORMAL
C381 0.1uF
+1.5V_DDR
L315
BLM18PG121SN1D
VDD25_COMP
C409 0.1uF
10uFC341
10uFC375
C329 0.1uF
VDD25_LVTX
L304
BLM18PG121SN1D
L326
BLM18PG121SN1D
C410 0.1uF
VREF_M1
+3.3V_NORMAL
VDD33
VDD25_VSB
L318
BLM18PG121SN1D
10uFC396
+3.3V_NORMAL
C349 0.1uF
L317
BLM18PG121SN1D
10uFC378
C382 0.1uF
+1.0V_VDD
C388 0.1uF
VDDC_XTAL
C315 0.1uF
C377 0.1uF
VCC1.5V_MAIN
+1.8V_NORMAL
10uFC369
L321
BLM15BD121SN1
+1.8V_NORMAL
10uFC303
C390 0.1uF
AVDD10_OSPREY
10uFC422
C314 0.1uF
10uFC366
+2.5V_NORMAL
C423 0.1uF
R302
1K 1%
C370 0.1uF
C325 0.1uF
L323
BLM18PG121SN1D
C416 0.1uF
C337 0.1uF
C351
0.1uF
C317 0.1uF
VCC1.5V_MAIN
C321 0.1uF
10uFC397
C343 0.1uF
+2.5V_NORMAL
+3.3V_NORMAL
C334 0.1uF
+1.8V_NORMAL
C342 0.1uF
C318 0.1uF
VDD25_REF
VREF_M2
C333 0.1uF
AVSS25_REF
L312
BLM18PG121SN1D
C418 0.1uF
C345 0.1uF
L308
BLM18PG121SN1D
VDD18_A
+1.5V_DDR
R304
1K 1%
C324 0.1uF
VDD25_AUD
C336 0.1uF
C338 0.1uF
+0.9V_VDD
C393 0.1uF
10uFC415
VDD33_CVBS
C322 0.1uF
10uFC301
C306 0.1uF
C300
0.1uF
+1.0V_VDD
C327 0.1uF
AVDD10_DEMOD
10uFC302
C308
1000pF
C316 0.1uF
C310 0.1uF
+1.0V_VDD
C319 0.1uF
L302
BLM18PG121SN1D
AVDD10_LVTX
L303
BLM18PG121SN1D
C340 0.1uF
C311 0.1uF
10uFC312
L301
BLM18PG121SN1D
C404 0.1uF
VDD25_CVBS
L305
BLM18PG121SN1D
VDD18_LVTX
+0.9V_VDD
10uFC359
C391 0.1uF
10uFC421
C368 0.1uF
C394 0.1uF
C363
1000pF
L325
BLM18PG121SN1D
+0.9V_VDD
VDD18
+1.0V_VDD
R303
1K 1%
L319
BLM18PG121SN1D
10uFC398
C383 0.1uF
C346 0.1uF
+1.8V_NORMAL
C417 0.1uF
C353 0.1uF
VDD33_HDMI
L309
BLM18PG121SN1D
C384 0.1uF
L324
BLM18PG121SN1D
R300
1K 1%
C323 0.1uF
C419 0.1uF
C320 0.1uF
VCC1.5V_DE
C392 0.1uF
10uFC305
VCC1.5V_DE
C313 0.1uF
10uFC347
+1.0V_VDD
10uFC374
+3.3V_NORMAL
10uFC309
VDD33_XTAL
C411 0.1uF
10uFC379
10uFC395
C386 0.1uF
L313
BLM18PG121SN1D
+3.3V_NORMAL
+2.5V_NORMAL
C408 0.1uF
L310
BLM18PG121SN1D
+2.5V_NORMAL
C385 0.1uF
10uFC401
VCC1.5V_MAIN
R301
1K 1%
VDD33_USB
10uFC372
C403 0.1uF
VDD18_MAIN_XTAL
C399 0.1uF
10uFC371
R305
1K 1%
L300
BLM18PG121SN1D
C389 0.1uF
VDD18_LVRX
L320
BLM15BD121SN1
C362
1000pF
AVDD10_VSB
L322
BLM18PG121SN1D
MDS62110205
M308 GASKET_8.0X6.0X7.5H
MDS62110205
M310
OPT
MDS62110205
M311
ESD
C407 0.1uF
C405 0.1uF
OPT
C304 0.1uF
MDS62110205
M312
ESD
+0.9V_VDD
MDS62110205
M313
ESD
MDS62110205
M314
ESD
MDS62110206
M309
OPT
SMR-T-6-6.5-8
MDS62110205
M315
ESD
IC100
LG1152D-B1
VDD33_1
U8
VDD33_2
U9
VDD33_3
U10
VDD33_4
V8
VDD33_5
V9
VDD33_6
V10
AVDD33_USB_1
J21
AVDD33_USB_2
K21
AVDD33_BT_USB_1
AA10
AVDD33_BT_USB_2
AA11
VDD18_1
W18
VDD18_2
W19
VDD18_3
Y18
VDD18_4
Y19
VDD18_5
AG28
VDD18_6
AH27
VDD18_LTX_1
AA7
VDD18_LTX_2
AA8
VDD18_LTX_3
AA9
VDD18_LTX_4
AG1
VDD18_LVRX_1
AA12
VDD18_LVRX_2
AA13
VDD18_LVRX_3
AB12
VDD18_DISPPLL
J28
VDD18_DR3PLL
B28
VDD18_MAIN_XTAL
G22
VDD15_M2_1
F9
VDD15_M2_2
G8
VDD15_M2_3
G9
VDD15_M2_4
G10
VDD15_M2_5
G11
VDD15_M2_6
H8
VDD15_M2_7
H9
VDD15_M2_8
H10
VDD15_M2_9
H11
VDD15_M0_1
F22
VDD15_M0_2
G13
VDD15_M0_3
G14
VDD15_M0_4
G16
VDD15_M0_5
G17
VDD15_M0_6
G18
VDD15_M0_7
G19
VDD15_M0_8
G20
VDD15_M0_9
G21
VDD15_M0_10
H13
VDD15_M0_11
H14
VDD15_M0_12
H16
VDD15_M0_13
H17
VDD15_M0_14
H18
VDD15_M0_15
H19
VDD15_M0_16
H20
VDD15_M0_17
H21
VREF_M2_0
L4
VREF_M1_0
F13
VREF_M1_1
G12
VREF_M0_0
F14
VREF_M0_1
G15
VDDC10_OSPREY_1
L20
VDDC10_OSPREY_2
M20
VDDC10_OSPREY_3
M21
VDDC10_OSPREY_4
M27
VDDC10_OSPREY_5
M28
VDDC10_OSPREY_6
N20
VDDC10_OSPREY_7
N21
VDDC10_OSPREY_8
P20
VDDC10_OSPREY_9
P21
VDDC10_OSPREY_10
R20
VDDC10_OSPREY_11
R21
VDDC09_1
K8
VDDC09_2
K9
VDDC09_3
K10
VDDC09_4
K11
VDDC09_5
L8
VDDC09_6
L9
VDDC09_7
L10
VDDC09_8
L11
VDDC09_9
M8
VDDC09_10
M9
VDDC09_11
M10
VDDC09_12
M11
VDDC09_13
N8
VDDC09_14
N9
VDDC09_15
N10
VDDC09_16
N11
VDDC09_17
P8
VDDC09_18
P9
VDDC09_19
P10
VDDC09_20
P11
VDDC09_21
R8
VDDC09_22
R9
VDDC09_23
R10
VDDC09_24
R11
VDD09_LTX_1
Y7
VDD09_LTX_2
Y8
VDD09_LTX_3
AF1
AVDD09_DR3PLL
F28
VDDC_MAIN_XTAL
H22
SP_VQPS
AA19
GND_MAIN_XTAL
G23
GND_1
G7
GND_2
H7
GND_3
H12
GND_4
H15
GND_5
J7
GND_6
J8
GND_7
J9
GND_8
J10
GND_9
J11
GND_10
J12
GND_11
J13
GND_12
J14
GND_13
J15
GND_14
J16
GND_15
J17
GND_16
J18
GND_17
J19
GND_18
J20
GND_19
K7
GND_20
K12
GND_21 K13
GND_22 K14
GND_23 K15
GND_24 K16
GND_25 K17
GND_26 K18
GND_27 K19
GND_28 K20
GND_29 L7
GND_30 L12
GND_31 L13
GND_32 L14
GND_33 L15
GND_34 L16
GND_35 L17
GND_36 L18
GND_37 L19
GND_38 L21
GND_39 M7
GND_40 M12
GND_41 M13
GND_42 M14
GND_43 M15
GND_44 M16
GND_45 M17
GND_46 M18
GND_47 M19
GND_48 N7
GND_49 N12
GND_50 N13
GND_51 N14
GND_52 N15
GND_53 N16
GND_54 N17
GND_55 N18
GND_56 N19
GND_57 P7
GND_58 P12
GND_59 P13
GND_60 P14
GND_61 P15
GND_62 P16
GND_63 P17
GND_64 P18
GND_65 P19
GND_66 R7
GND_67 R12
GND_68 R13
GND_69 R14
GND_70 R15
GND_71 R16
GND_72 R17
GND_73 R18
GND_74 R19
GND_75 T7
GND_76 T8
GND_77 T9
GND_78 T10
GND_79 T11
GND_80 T12
GND_81 T13
GND_82 T14
GND_83 T15
GND_84 T16
GND_85 T17
GND_86 T18
GND_87 T19
GND_88 T20
GND_89 T21
GND_90 U7
GND_91 U11
GND_92 U12
GND_93 U13
GND_94 U14
GND_95 U15
GND_96 U16
GND_97 U17
GND_98 U18
GND_99 U19
GND_100 U20
GND_101 U21
GND_102 V11
GND_103 V12
GND_104 V13
GND_105 V14
GND_106 V15
GND_107 V16
GND_108 V17
GND_109 V18
GND_110 V19
GND_111 V20
GND_112 V21
GND_113 W7
GND_114 W8
GND_115 W9
GND_116 W10
GND_117 W11
GND_118 W12
GND_119 W13
GND_120 W14
GND_121 W15
GND_122 W16
GND_123 W17
GND_124 W20
GND_125 W21
GND_126 Y9
GND_127 Y10
GND_128 Y11
GND_129 Y12
GND_130 Y13
GND_131 Y14
GND_132 Y15
GND_133 Y16
GND_134 Y17
GND_135 Y20
GND_136 Y21
GND_137 AA14
GND_138 AA15
GND_139 AA16
GND_140 AA17
GND_141 AA18
GND_142 AA20
GND_143 AA21
GND_144 AB7
GND_145 AB10
GND_146 AB11
GND_147 AB13
GND_148 AB22
IC101
LG1152AN-B2
VDD33_1
P1
VDD33_2
P2
AVDD33_CVBS_1
P14
AVDD33_CVBS_2
R14
AVDD33_HDMI_1
F18
AVDD33_HDMI_2
H16
VDD33_XTAL
M16
VDD25_VSB
L15
VDD25_CVBS_2
R13
VDD25_CVBS_1
R12
VDD25_CVBS_3
V13
AVDD25_REF
P10
VDD25_COMP_3
R10
VDD25_COMP_1
P9
VDD25_COMP_2
R9
VDD25_COMP_4
V7
VDD25_AAD
J16
VDD25_AUD_1
P6
VDD25_AUD_2
P7
VDD25_AUD_3
V6
VDD25_LVTX_1
B18
VDD25_LVTX_2
G12
VDD25_LVTX_3
G13
VDD18_1
N1
VDD18_2
N2
VDDC10_1
G6
VDDC10_2
G7
AVDD10_CVBS
R15
AVDD10_VSB
K15
AVDD10_LVTX_1
D17
AVDD10_LVTX_2
D18
AVDD10_LLPLL
N7
VDDC_XTAL
L16
VQPS
G4
AVSS25_REF
N10
GND_XTAL
K16
GND_1
D16
GND_2
G5
GND_3
G8
GND_4
G9
GND_5
G10
GND_6
G11
GND_7
G14
GND_8
G15
GND_9
H4
GND_10
H5
GND_11
H6
GND_12
H7
GND_13
H8
GND_14
H9
GND_15
H10
GND_16
H11
GND_17
H12
GND_18
H13
GND_19
H14
GND_20
H15
GND_21
J4
GND_22
J5
GND_23
J6
GND_24
J7
GND_25 J8
GND_26 J9
GND_27 J10
GND_28 J11
GND_29 J12
GND_30 J13
GND_31 J14
GND_32 J15
GND_33 K4
GND_34 K5
GND_35 K6
GND_36 K7
GND_37 K8
GND_38 K9
GND_39 K10
GND_40 K11
GND_41 K12
GND_42 K13
GND_43 K14
GND_44 L4
GND_45 L5
GND_46 L6
GND_47 L7
GND_48 L8
GND_49 L9
GND_50 L10
GND_51 L11
GND_52 L12
GND_53 L13
GND_54 L14
GND_55 M4
GND_56 M5
GND_57 M6
GND_58 M7
GND_59 M8
GND_60 M9
GND_61 M10
GND_62 M11
GND_63 M12
GND_64 M13
GND_65 M14
GND_66 M15
GND_67 M17
GND_68 N4
GND_69 N5
GND_70 N6
GND_71 N8
GND_72 N9
GND_73 N11
GND_74 N12
GND_75 N13
GND_76 N14
GND_77 N15
GND_78 N16
GND_79 P3
GND_80 P4
GND_81 P5
GND_82 P13
GND_83 P15
GND_84 P16
GND_85 R3
GND_86 R16
GND_87 R17
GND_88 R18
GND_89 T13
GND_90 U13
ZD301
5V
ESD_LG1152
ZD300
5V
ESD_LG1152
10uFC326
MDS62110205
M317
ESD
MDS62110205
M318
ESD
MDS62110213
M321 ALBLOCK
MDS62110205
M322 GASKET_8.0X6.0X7.5H
MDS62110217
M320
ESD
MDS62110217
M316
ESD
MDS62110217
M319
ESD
MAIN POWER 3
LG1152
For secure BOOT OTP
Will be change to LOW for MP
Will be change to LOW for MP
For HDCP OTP
LG1152A
LG1152D
Max 40mA
Max 5900mA
Max 20mA
Max 256mA
Max 1mA
Max 100mA
Max 120mA
Max 6mA
Max 40mA
Max 93mA
Max 250mA
Max 50mA
Max 680mA
Max 1mA
Max 40mA
Max 340mA
Max 49mA
Max 12mA
+1.5V_Bypass Cap
Max 360mA
(18)
Max 31mA
Max 10mA
Max 1320mA
Max 35mA
Max 28mA
Max 48.8mA
Max 250mA
Max 35mA
On Package Decap : 0.1uF *6ea
On Package Decap : 0.1uF *3ea
On Package Decap : 0.1uF *2ea
On Package Decap : 0.1uF *3ea
On Package Decap : 0.1uF *1ea
On Package Decap : 0.1uF *1ea
On Package Decap:0.1uF *1ea
On Package Decap : 0.1uF *1ea On Package Decap : 0.1uF *1ea
On Package Decap : 0.1uF *1ea
On Package Decap : 0.1uF *1ea On Package Decap : 0.1uF *1ea
On Package Decap : 0.1uF *1ea
On Package Decap : 0.1uF *1ea
On Package Decap : 0.1uF *1ea
On Package Decap : 0.1uF *1ea
On Package Decap : 0.1uF *1ea On Package Decap : 0.1uF *1ea
On Package Decap:0.1uF *1ea
On Package Decap:0.1uF *1ea
For Tuner Sensitivity / Under DDR
For Tuner Sensitivity / Under TUNER
For ATSC
For HeatSinK, AL Block / SMD Top SMD Bottom SMD TOP FOR ESD
Copyright © 2012 LG Electronics. Inc. All rights reserved.
Only for training and service purposes
LGE Internal Use Only

THE SYMBOL MARK OF THIS SCHEMETIC DIAGRAM INCORPORATES
SPECIAL FEATURES IMPORTANT FOR PROTECTION FROM X-RADIATION.
FILRE AND ELECTRICAL SHOCK HAZARDS, WHEN SERVICING IF IS
ESSENTIAL THAT ONLY MANUFATURES SPECFIED PARTS BE USED FOR
THE CRITICAL COMPONENTS IN THE SYMBOL MARK OF THE SCHEMETIC.
TPO_DATA[3]
TPI_DATA[0]
FE_TS_DATA[1]
TPO_DATA[0]
TPI_DATA[1]
TPO_DATA[7]
FE_TS_DATA[3]
TPO_DATA[4]
TPI_DATA[5]
TPI_DATA[6]
TPO_DATA[2]
TPI_DATA[7]
TPO_DATA[1]
TPO_DATA[6]
TPI_DATA[2]
TPI_DATA[3]
FE_TS_DATA[4]
FE_TS_DATA[5]
FE_TS_DATA[6]
FE_TS_DATA[0]
FE_TS_DATA[7]
TPI_DATA[4]
TPO_DATA[5]
FE_TS_DATA[2]
R522 10K EU
SC_SOG_IN
C502 2.2uF
EU
AUD_LRCH
C541 0.047uF
R544
100
AUAD_L_CH4_IN
R524
2.7K
EU
C557 0.047uF
SC_G
R566 0
AUAD_L_CH5_IN
R555
10K
AUD_SCK
C554 0.047uF
DSUB_HSYNC
AUAD_R_CH5_IN
C542 0.047uF
AV1_R_IN
SC_B
C556 0.047uF
C501 2.2uF
SC_ID
AV1_CVBS_IN
SC_FB
AUAD_L_CH3_IN
COMP1_Pb
TU_CVBS
R579 22
SC_CVBS_IN
CHB_CVBS
AUAD_R_CH3_IN
DSUB_VSYNC
C500 2.2uF
R545
100
C550 0.047uF
C544 1000pF
R543
100
R580 22
C539 0.047uF
R553
10K
C555 0.047uF
AUD_LRCK
C506
680pF
OPT
C504 2.2uF
R569 33
R570 33
R524-*1
0
NON SCART
AUD_MASTER_CLK
SC_R
C545 0.047uF
AUAD_R_CH4_IN
C505 2.2uF
C549 0.047uF
R528 75
C540 1000pF
C517
680pF
OPT
C551 0.047uF
AV1_L_IN
C503 2.2uF
EU
C553 0.047uF
C543 0.047uF
R568 33
R542100
SC_SOG_IN
R529 75
C552 0.047uF
R614
75
1%
R615
75
1%
R613
75
1%
OPT
R525
75
EU
R525-*1
0
NON SCART
R594 75
R600 75
R595 75
R608
470K
EU
L510
EU
R602
470K
EU
L507
EU
SC_L_IN
SC_R_IN
C575
100pF
50V
C573
560pF
50V
OPT
R607
470K
R601
470K
L506
C581
560pF
50V
OPT
C587
100pF
50V
L509
PC_L_IN
PC_R_IN
C579
10pF OPT
R605 75
1%
C580
10pF OPT
R604 75
1%
C578
10pF OPT
R606 75
1%
COMP1_Y
COMP1_Pr
C589
100pF
50V
R603
470K
R609
470K
C574
560pF
50V
OPT
L508
C586
560pF
50V
OPT
L511
C577
100pF
50V
C572
330pF
50V
OPT
C576
330pF
50V
EU
C582
330pF
50V
OPT
C588
330pF
50V
EU
+5V_TU
R618
220
CHB
R616
220CHB
R617
75
OPT
C524
10pF OPT
C546
10pF OPT
DSUB_VSYNC
C3626
5pF
50V
OPT
C3625
5pF
50V
OPT R3633
2K
OPT DSUB_HSYNC
R3634
2K
OPT
SC_FB
TU_CVBS
DTV/MNT_V_OUT
TUNER_SIF
SCART_Lout
SC_R
SC_G
SC_L_IN
SC_ID
TUNER_SIF
CHB_CVBS
SCART_Rout
SC_R_IN
SC_B
ATV_OUT
SC_CVBS_IN
R571 33
R572 33
R575 33
R551 33
R557 33
R558 68
R559 68
R539 33
SOC_TXB2N
SOC_TXB0N
R547 0
SOC_TXB3N
+3.3V_NORMAL
SOC_TXB3P
HDMI_CLK+
HDMI_RX2+
DSUB_G+
R560 33
AUAD_R_CH3_IN
PWM_DIM
AUDA_OUTR
R630 100
SOC_TXA3N
XO_SUB
TPI_SOP
SOC_TXA3P
SOC_TXA2P
SOC_RESET
SOC_TXB2P
R563 0
EU
DSUB_B+
SOC_TXB4N
HDMI_CLK-
TPI_DVB_ERR
TPO_ERR
AUDA_OUTL
R629 47
SOC_TXA4P
AUAD_L_CH4_IN
C523 0.047uF
C518 0.047uF
FE_TS_SYNC
SOC_TXBCLKP
TPO_CLK
DSUB_R+
10uFC535
R598 47
OPT
R59622
SOC_TXA1N
C527 1000pF
+3.3V_NORMAL
R578 4.7K
BPL_IN
AUAD_R_CH5_IN
XIN_SUB
C532 0.047uF
SOC_TXB0P
SOC_TXA2N
HDMI_RX0+
R577 4.7K
SOC_TXB1N
FE_TS_CLK
R59722
SOC_TXA0P
C558
1000pF
OPT
AUAD_R_CH4_IN
AUAD_L_CH5_IN
HDMI_RX1-
DTV/MNT_VOUT
FE_TS_DATA[0-7]
C531 0.047uF
SOC_TXA1P
TPO_DATA[0-7]
R561 33
TPI_ERR
C515
100pF
50V
EU
TPO_SOP
C533 0.1uF
XO_SUB
SOC_TXB1P
XIN_SUB
SPDIF_OUT
R536 68
C534 0.1uF
TPI_CLK
SOC_TXACLKP
R541 68
R546 33
SOC_TXA0N
HDMI_RX0-
R535
1M
SOC_TXA4N
FE_TS_VAL
TPI_DATA[0-7]
R550 33
SOC_TXB4P
SOC_TXACLKN
C526 0.047uF HDMI_RX1+
A_DIM
SOC_TXBCLKN
R619 47
OPT
C516 0.047uF
AUAD_L_CH3_IN
SPDIF_OUT_ARC
TPI_VAL
HDMI_RX2-
TPO_VAL
R548 68
R518 75K
R516 75K
EU
R514 75K
R519 100K
R517 100K
EU
R515 100K
R530 75
C538 0.047uF
R633 100 PWM_DIM2
R632 100
EDGE_LED
C115 0.1uF
R200
47CHB
IF_AGC
C117 0.1uF
H/NIM&CHB
AR102
47CHB
IF_P
CHB_SYNC
IF_N
CHB_ERR
IF_AGC
IF_N
CHB_VAL
IF_P
CHB_CLK
CHB_DATA
C116 0.1uF
H/NIM&CHB
TUNER_SIF
C559
2.2uF
OPT
JDVR_SCLK
CHB_ERR
TPO_DATA[0-7]
TPI_SOP
TPO_CLK
TPI_ERR
CHB_DATA
TPO_SOP
TPO_VAL
TPI_CLK
TPI_DATA[0-7]
TPO_ERR
CHB_VAL
TPI_VAL
R631 10K
OPT
TPI_DVB_ERR
FE_TS_SYNC
FE_TS_DATA[0-7]
FE_TS_CLK
FE_TS_VAL
R582 33
R581 33
R9112
33
R583 33
SCART_Lout_SOC
JDVR_SCLK
SCART_Rout_SOC
R507
10K
EU
+5V_NORMAL
Q504
MMBT3906(NXP)
EU
E
B
C
DTV/MNT_V_OUT
DTV_ATV_SELECT
C510
0.1uF
16V
EU
R593
220
EU
R592
220
EU
R527
10K
EU
ATV_OUT
Q506
MMBT3904(NXP)
EU
E
B
C
IC500
NLASB3157DFT2G
EU
3B0
2GND
4
A
1B1
6
SELECT
5
VCC
+5V_NORMAL
R599
75 OPT
DTV/MNT_VOUT
C5472.2uF
C5482.2uF
C5372.2uF
C536 2.2uF
C605
10pF OPT
C606
10pF OPT
C607
10pF OPT
C528
10pF OPT
FRC3_FLASH_WP
R531 22K
EU
C520 0.01uF
EU
R532 22K
EU
C521 0.01uF
EU
R501100
EU R502100
EU
SCART_Rout
SCART_Lout
SCART_Rout_SOC
SCART_Lout_SOC
R552
100K
EU
+12V
C525
2.2uF
10V
EU
R554
100K
EU
R538
100K
EU
C522
2.2uF
10V
EU
R549
100K
EU
Q505
CHB
E
B
C
AMP_RESET_N
R628 22
OPT
C630
82pF
50V
R576100
EU
C529
220pF
50V
R556 33 USB_CTL2
HP_ROUT_MAIN
HP_LOUT_MAIN
R626
22K
AUDA_OUTL
C604
0.01uF
R627
22K
AUDA_OUTR
R625
100
C603
0.01uF
R624
100
R574 100
R573 100
OPTIC_GPIO1
OPTIC_BACK_CHANNEL
OPTIC_GPIO1
OPTIC_BACK_CHANNEL
L501
L500
L502
D500
5.5V
OPT
D501
5.5V
OPT
D502
5.5V
OPT
IC101
LG1152AN-B2
XIN_SUB
L17
XO_SUB
L18
VSB_AUX_XIN
P17
XTLIN_AAD
K17
XTLOUT_AAD
K18
OPM1
M2
OPM0
M1
PORES_N
R4
L9A_SCL
N3
L9A_SDA
M3
CVBS_IN1
U14
CVBS_IN2
T14
CVBS_IN3
V15
CVBS_VCM
U15
CVBS_IN4
T15
CVBS_IN5
U16
CVBS_IN6
V14
CB_IN
T16
CB_VCM
V16
BUF_OUT1
V17
BUF_OUT2
U17
HSYNC
P8
VSYNC
R8
SC1_FB
P11
SC1_SID
R11
BINCOM_IN
U8
B_IN
V8
G_IN
T8
SOG_IN
V9
R_IN
U9
GINCOM_IN
V10
PB1_IN
T9
Y1_IN
U10
SOY1_IN
T10
PR1_IN
V11
RINCOM_IN
T11
PB2_IN
U11
Y2_IN
V12
SOY2_IN
U12
PR2_IN
T12
AAD_ADC_SIFM N17
AAD_ADC_SIF N18
AUDA_BGR_OUT U1
AUDA_OUTL R1
AUDA_OUTR R2
AUD_SCART0_OUTLN T1
AUD_SCART0_OUTLP V2
AUD_SCART0_OUTRN U2
AUD_SCART0_OUTRP T2
AUAD_L_CH5_IN U3
AUAD_R_CH5_IN V3
AUAD_L_CH4_IN V4
AUAD_R_CH4_IN T3
AUAD_L_CH3_IN U5
AUAD_R_CH3_IN T5
AUAD_L_CH2_IN U6
AUAD_R_CH2_IN T6
AUAD_L_CH1_IN U7
AUAD_R_CH1_IN T7
AUAD_REFN T4
AUAD_REFP U4
AUAD_VR_OUT V5
AUMI_BIAS R7
AUMI_IN R5
AUMI_COM R6
DDCD0_DA E18
DDCD0_CK E17
HPD0 E16
PHY0_RXCN_0 J18
PHY0_RXCP_0 J17
PHY0_RX0N_0 H17
PHY0_RX0P_0 H18
PHY0_RX1N_0 G17
PHY0_RX1P_0 G18
PHY0_RX2N_0 G16
PHY0_RX2P_0 F16
PHY0_ARC_OUT_0 F17
ANTCON P12
RFAGC M18
IFAGC P18
ADC_I_INCOM T17
ADC_I_INP U18
ADC_I_INN T18
IC101
LG1152AN-B2
INTR_GBB L1
INTR_HDMI1 L2
INTR_AFE3CH L3
AUD_HMR00ARC K1
AUD_HMR0AMUTE K2
AUD_HMR0ALRCK J2
AUD_HMR0ABCK J3
AUD_HMR0ASD4 K3
AUD_HMR0ASD3 H1
AUD_HMR0ASD2 H2
AUD_HMR0ASD1 H3
AUD_HMR0ASD0 J1
AUD_DAC1_LRCH G1
AUD_DAC1_SCK G2
AUD_DAC1_LRCK G3
AUD_FS25CLK B1
AUD_FS24CLK C1
AUD_FS23CLK A4
AUD_FS21CLK B4
AUD_FS20CLK C4
AUDCLK_OUT_SUB A2
AUD_DAC0_LRCK D1
AUD_DAC0_LRCH D2
AUD_DAC0_SCK E2
AUD_ADC_LRCH E1
AUD_ADC_SCK F1
AUD_ADC_LRCK F2
AUD_MIC_LRCH B2
AUD_MIC_SCK A3
AUD_MIC_LRCK C2
BB_TP_DATA0 B3
BB_TP_DATA1 C3
BB_TP_DATA2 D3
BB_TP_DATA3 E3
BB_TP_DATA4 F3
BB_TP_DATA5 D4
BB_TP_DATA6 E4
BB_TP_DATA7 F4
BB_TP_VAL D5
BB_TP_SOP E5
BB_TP_ERR F5
BB_TP_CLK D6
BB_SDA_I A5
BB_SDA_O B5
BB_SCL C5
L9DA_SCL A6
L9DA_SDA_I B6
L9DA_SDA_O C6
CHB_DN E6
CHB_UP F6
CHB_START D7
CHB_DATA0 B7
CHB_DATA1 C7
CHB_DATA2 A8
CHB_DATA3 B8
CHB_DATA4 C8
CLK_F54M A7
CVBS_GC2 D8
CVBS_GC1 F7
CVBS_GC0 E7
CVBS_UP E8
CVBS_DN F8
FS00CLK A9
AUDCLK_OUT B9
DAC_DATA0 C9
DAC_DATA1 D9
DAC_DATA2 E9
DAC_DATA3 F9
DAC_DATA4 C10
DAC_START D10
AAD_GC0 E10
AAD_GC1 F10
AAD_GC2 D11
AAD_GC3 E11
AAD_GC4 F11
AAD_DATAEN D12
AAD_DATA0 E12
AAD_DATA1 F12
AAD_DATA2 D13
AAD_DATA3 E13
AAD_DATA4 F13
AAD_DATA5 D14
AAD_DATA6 E14
AAD_DATA7 F14
AAD_DATA8 D15
AAD_DATA9 E15
DCO_OUT_CLK F15
HSR_AM0 B10
HSR_AP0 A10
HSR_BM0 A11
HSR_BP0 B11
HSR_CM0 C12
HSR_CP0 C11
HSR_CLKM0 B12
HSR_CLKP0 A12
HSR_DM0 A13
HSR_DP0 B13
HSR_EM0 C14
HSR_EP0 C13
HSR_AM1 B14
HSR_AP1 A14
HSR_BM1 A15
HSR_BP1 B15
HSR_CM1 C16
HSR_CP1 C15
HSR_CLKM1 B16
HSR_CLKP1 A16
HSR_DM1 A17
HSR_DP1 B17
HSR_EM1 C18
HSR_EP1 C17
IC100
LG1152D-B1
INTR_GBB
AH2
INTR_HDMI1
AG2
INTR_AFE3CH
AF2
AUD_HMR0ARC
AH3
AUD_HMR0AMUTE
AG3
AUD_HMR0ALRCK
AG4
AUD_HMR0ABCK
AF4
AUD_HMR0ASD4
AF3
AUD_HMR0ASD3
AH5
AUD_HMR0ASD2
AG5
AUD_HMR0ASD1
AF5
AUD_HMR0ASD0
AH4
AUD_DAC1_LRCH
AH6
AUD_DAC1_SCK
AG6
AUD_DAC1_LRCK
AF6
AUD_FS25CLK
AH7
AUD_FS24CLK
AG7
AUD_FS23CLK
AH10
AUD_FS21CLK
AG10
AUD_FS20CLK
AF10
AUDCLK_OUT_SUB
AH8
AUD_DAC0_LRCK
AF7
AUD_DAC0_LRCH
AE8
AUD_DAC0_SCK
AD8
AUD_ADC_LRCH
AE7
AUD_ADC_SCK
AD7
AUD_ADC_LRCK
AC8
AUD_MIC_LRCH
AG8
AUD_MIC_SCK
AH9
AUD_MIC_LRCK
AF8
BB_TPI_DATA0
AG9
BB_TPI_DATA1
AF9
BB_TPI_DATA2
AE9
BB_TPI_DATA3
AD9
BB_TPI_DATA4
AC9
BB_TPI_DATA5
AE10
BB_TPI_DATA6
AD10
BB_TPI_DATA7
AC10
BB_TPI_VAL
AE11
BB_TPI_SOP
AD11
BB_TPI_ERR
AC11
BB_TPI_CLK
AE12
BB_SDA_I
AH11
BB_SDA_O
AG11
BB_SCL
AF11
HS_SCL
AH12
HS_SDA_I
AG12
HS_SDA_O
AF12
CHB_DN
AD12
CHB_UP
AC12
CHB_START
AE13
CHB_DATA0
AG13
CHB_DATA1
AF13
CHB_DATA2
AH14
CHB_DATA3
AG14
CHB_DATA4
AF14
CLK_54
AH13
CVBS_GC2
AE14
CVBS_GC1
AC13
CVBS_GC0
AD13
CVBS_UP
AD14
CVBS_DN
AC14
FS00CLK
AH15
AUDCLK_TO_DIGITAL
AG15
DAC_DATA0
AF15
DAC_DATA1
AE15
DAC_DATA2
AD15
DAC_DATA3
AC15
DAC_DATA4
AF16
DAC_START
AE16
AAD_GC0
AD16
AAD_GC1
AC16
AAD_GC2
AE17
AAD_GC3
AD17
AAD_GC4
AC17
AAD_DATAEN
AE18
AAD_DATA0
AD18
AAD_DATA1
AC18
AAD_DATA2
AE19
AAD_DATA3
AD19
AAD_DATA4
AC19
AAD_DATA5
AE20
AAD_DATA6
AD20
AAD_DATA7
AC20
AAD_DATA8
AE21
AAD_DATA9
AD21
AUPLL_CLK
AC21
HS_RX1_AM
AG16
HS_RX1_AP
AH16
HS_RX1_BM
AH17
HS_RX1_BP
AG17
HS_RX1_CM
AF18
HS_RX1_CP
AF17
HS_RX1_CLKM
AG18
HS_RX1_CLKP
AH18
HS_RX1_DM
AH19
HS_RX1_DP
AG19
HS_RX1_EM
AF20
HS_RX1_EP
AF19
HS_RX2_AM
AG20
HS_RX2_AP
AH20
HS_RX2_BM
AH21
HS_RX2_BP
AG21
HS_RX2_CM
AF22
HS_RX2_CP
AF21
HS_RX2_CLKM
AG22
HS_RX2_CLKP
AH22
HS_RX2_DM
AH23
HS_RX2_DP
AG23
HS_RX2_EM
AF24
HS_RX2_EP
AF23
STPI_CLK AE27
STPI_SOP AE26
STPI_VAL AD28
STPI_ERR AD27
STPI_DATA AD26
STPIO_CLK AC28
STPIO_SOP/GPIO43 AC26
STPIO_VAL/GPIO42 AB28
STPIO_ERR/GPIO41 AC27
STPIO_DATA/GPIO40 AB27
TPI_DVB_CLK/GPIO47 AF27
TPI_DVB_SOP/GPIO46 AE28
TPI_DVB_VAL/GPIO45 AG27
TPI_DVB_ERR AF28
TPI_DVB_DATA0/GPIO44 AG26
TPI_DVB_DATA1 AF26
TPI_DVB_DATA2 AF25
TPI_DVB_DATA3 AH26
TPI_DVB_DATA4 AH25
TPI_DVB_DATA5 AG25
TPI_DVB_DATA6 AH24
TPI_DVB_DATA7 AG24
TPI_CLK H24
TPI_SOP J25
TPI_VAL J24
TPI_ERR H25
TPI_DATA0 J27
TPI_DATA1 J26
TPI_DATA2 H28
TPI_DATA3 H27
TPI_DATA4 H26
TPI_DATA5 G28
TPI_DATA6 G27
TPI_DATA7 G26
TPO_CLK D24
TPO_SOP E23
TPO_VAL D25
TPO_ERR D23
TPO_DATA0 H23
TPO_DATA1 G25
TPO_DATA2 G24
TPO_DATA3 F25
TPO_DATA4 F24
TPO_DATA5 F23
TPO_DATA6 E25
TPO_DATA7 E24
AUDCLK_OUT C1
DACLRCH C2
DACSLRCH/GPIO95 A3
DACCLFCH/GPIO94 A2
DACSCK B2
DACLRCK B1
PCMI3LRCK/GPIO81 B3
PCMI3LRCH C3
PCMI3SCK/GPIO80 A4
IEC958OUT AE2
AUD_SUBMCK AD25
AUD_SUBLRCH AC25
AUD_SUBSCK/GPIO51 AD24
AUD_SUBLRCK/GPIO52 AE25
BTSCSEL AB18
DTS_EN AB19
TXA0N N1
TXA0P N2
TXA1N P2
TXA1P P1
TXA2N P3
TXA2P R3
TXACLKN R1
TXACLKP R2
TXA3N T2
TXA3P T1
TXA4N T3
TXA4P U3
TXB0N U1
TXB0P U2
TXB1N V2
TXB1P V1
TXB2N V3
TXB2P W3
TXBCLKN W1
TXBCLKP W2
TXB3N Y2
TXB3P Y1
TXB4N Y3
TXB4P AA3
PWM0/GPIO55 L6
PWM1/GPIO54 L5
PWM2/GPIO53 M4
PWM_IN M5
R521 100
R567 150
R564 150
R565 150
C512
8pF
C513
8pF
D504
5.5V
D506
5.5V
D503
5.5V
D505
5.5V
X500
24MHz
4
GND_2 1X-TAL_1
2GND_1
3
X-TAL_2
R534
10K
R52010K
L504 1uH
L503
EU
1uH
C509
150pF
EU
C508
150pF
50V
EU
C511
150pF
50V C514
150pF
50V
R512 13K
R511 13K
EU
R513 13K
R508 13K
R510 13K
EU
R509 13K
C6006
1uF25V
EU
R6006
10K
EU
C6001
1uF 25V
EU
R6005
10K
EU
SCART_AMP_R_FB
SCART_AMP_L_FB
3
MAIN AUDIO/VIDEO
LG1152 B0
Place these close to tuner
Place SOC Side
Place JACK Side
Close to LG1152A
Close to LG1152A
Main clock for LG1152A
DTS_EN: ENABLE(’1’) (for development)
LG1152A LG1152D
BTSC_EN: ENABLE(’1’) (for development)
Close to LG1152A
Selece = High ==> A = B1
Selece = Low ==> A = B0
Near Place Scart AMP
Copyright © 2012 LG Electronics. Inc. All rights reserved.
Only for training and service purposes
LGE Internal Use Only

THE SYMBOL MARK OF THIS SCHEMETIC DIAGRAM INCORPORATES
SPECIAL FEATURES IMPORTANT FOR PROTECTION FROM X-RADIATION.
FILRE AND ELECTRICAL SHOCK HAZARDS, WHEN SERVICING IF IS
ESSENTIAL THAT ONLY MANUFATURES SPECFIED PARTS BE USED FOR
THE CRITICAL COMPONENTS IN THE SYMBOL MARK OF THE SCHEMETIC.
SIGN50000
SIGN50005
M2_DDR_BA1
R738 240
M2_DDR_A3
M2_DDR_RESET_N
M2_DDR_VREFCA
M2_DDR_A10
M2_DDR_DQSL_N
M2_DDR_DQ6
M2_DDR_DMU
M2_DDR_DQ13
M2_DDR_A0
C744 10uF 10V
C739 0.1uF
M2_DDR_DQ8
M2_DDR_A6
M2_DDR_DQ7
C741 0.1uF
M2_DDR_DML
M2_DDR_A9
M2_DDR_DQSL_P
C742 0.1uF
M2_DDR_RASN
M2_DDR_DQ14
M2_DDR_A8
M2_DDR_DQ5
M2_DDR_ODT
M2_DDR_DQ2
C736 0.1uF
M2_DDR_DQ15
C740 0.1uF
M2_DDR_DQ0
M2_DDR_DQ1
M2_DDR_DQ10
M2_DDR_WEN
M2_DDR_A11
C738 0.1uF
M2_DDR_A4
M2_DDR_CASN
M2_DDR_DQ11
M2_DDR_A1
M2_DDR_DQ12
M2_DDR_A5
M2_DDR_DQ3
M2_DDR_A12
M2_DDR_CKE
M2_DDR_BA0
M2_DDR_DQ9
M2_DDR_DQSU_N
VCC1.5V_DE
M2_DDR_DQSU_P
M2_DDR_VREFDQ
M2_DDR_A13
C737 0.1uF
M2_DDR_A7
M2_DDR_BA2
M2_DDR_A2
C743 0.1uF
M2_DDR_DQ4
H5TQ1G63DFR-PBC
IC702
A0
N3
A1
P7
A2
P3
A3
N2
A4
P8
A5
P2
A6
R8
A7
R2
A8
T8
A9
R3
A10/AP
L7
A11
R7
A12/BC
N7
A13
T3
A15
M7
BA0
M2
BA1
N8
BA2
M3
CK
J7
CK
K7
CKE
K9
CS
L2
ODT
K1
RAS
J3
CAS
K3
WE
L3
RESET
T2
DQSL
F3
DQSL
G3
DQSU
C7
DQSU
B7
DML
E7
DMU
D3
DQL0
E3
DQL1
F7
DQL2
F2
DQL3
F8
DQL4
H3
DQL5
H8
DQL6
G2
DQL7
H7
DQU0
D7
DQU1
C3
DQU2
C8
DQU3
C2
DQU4
A7
DQU5
A2
DQU6
B8
DQU7
A3
VREFCA M8
VREFDQ H1
ZQ L8
VDD_1 B2
VDD_2 D9
VDD_3 G7
VDD_4 K2
VDD_5 K8
VDD_6 N1
VDD_7 N9
VDD_8 R1
VDD_9 R9
VDDQ_1 A1
VDDQ_2 A8
VDDQ_3 C1
VDDQ_4 C9
VDDQ_5 D2
VDDQ_6 E9
VDDQ_7 F1
VDDQ_8 H2
VDDQ_9 H9
NC_1 J1
NC_2 J9
NC_3 L1
NC_4 L9
NC_6 T7
VSS_1 A9
VSS_2 B3
VSS_3 E1
VSS_4 G8
VSS_5 J2
VSS_6 J8
VSS_7 M1
VSS_8 M9
VSS_9 P1
VSS_10 P9
VSS_11 T1
VSS_12 T9
VSSQ_1 B1
VSSQ_2 B9
VSSQ_3 D1
VSSQ_4 D8
VSSQ_5 E2
VSSQ_6 E8
VSSQ_7 F9
VSSQ_8 G1
VSSQ_9 G9
C722 0.1uF
C721 0.1uF
C705 0.1uF
C704 0.1uF
C720 0.1uF
VCC1.5V_MAIN
M0_DDR_VREFCA
M0_DDR_VREFDQ VCC1.5V_MAIN
M0_1_DDR_VREFCA
M0_DDR_A5
R735
1K 1%
C751 0.1uF
C708 0.1uF
M1_DDR_DQSL_N
M0_DDR_BA0
VCC1.5V_MAIN
M0_DDR_RESET_N
M1_DDR_CKE
M0_DDR_RASN
M0_DDR_CLK
M1_DDR_DQSU_P
C707 0.1uF
M1_DDR_DQ1
R736
1K 1%
M1_DDR_DQ5
C735
0.1uF
M0_DDR_CLK
C733
0.1uF
R721
240
1%
C758 0.1uF
M1_DDR_A6
M0_DDR_A1
C715 0.1uF
M0_DDR_DQ3
C761 0.1uF
M1_DDR_A10
M1_DDR_A14
M0_DDR_A8
M1_DDR_A3
M1_DDR_BA0
C728
1000pF
VCC1.5V_MAIN
M1_DDR_DQ3
M0_DDR_DQSL_N
R730
1K 1%
M1_1_DDR_VREFDQ
C723 0.1uF
M1_DDR_A5
C729
1000pF
M0_1_DDR_VREFCA
M0_DDR_DMU
M0_DDR_CLKN
M0_DDR_ODT
M0_DDR_CLKN
M1_DDR_DQ10
M1_DDR_DQ2
M1_DDR_BA2
C752 0.1uF
M0_DDR_A9
C711 0.1uF
M1_DDR_DQSU_N
M0_DDR_A0
M1_DDR_RESET_N
M0_DDR_A11
M1_DDR_CLK
M1_DDR_VREFDQ
M0_DDR_BA1
M0_DDR_DQ12
M1_DDR_CASN
M1_DDR_A3
M0_DDR_DQ9
M1_DDR_A9
M0_DDR_DQ15
M0_DDR_A12
R727
1K 1%
M1_DDR_DQ4
M0_DDR_BA1
M1_DDR_A5
M0_DDR_A7
C748
1000pF
M0_DDR_CASN
C710 0.1uF
M1_DDR_DQ14
M1_DDR_A13
VCC1.5V_MAIN
M1_DDR_BA0
VCC1.5V_MAIN
M1_DDR_RESET_N
VCC1.5V_MAIN
M1_DDR_CKE
C732
0.1uF
VCC1.5V_MAIN
C724
0.1uF
M0_DDR_DQ6
M1_DDR_A12
M0_DDR_A10
R729
1K 1%
C745 0.1uF
R741
10K
C716 0.1uF
M0_1_DDR_VREFDQ
M1_DDR_DQ11
R737
1K 1%
C753 0.1uF
M1_DDR_A4
M0_DDR_RESET_N
M1_DDR_DML
M0_DDR_A11
R740
240
1%
M0_DDR_A4
M1_DDR_CASN
M0_DDR_CLK
M0_DDR_BA0
C717 0.1uF
M0_DDR_CLK
M1_DDR_DQ8
C709 0.1uF
R742
10K
M1_DDR_BA1
M1_DDR_CLK
R720
240
1%
C747
1000pF
M0_DDR_VREFDQ
M1_DDR_RESET_N
C749
1000pF
M0_DDR_BA2
M0_DDR_A10
M1_1_DDR_VREFCA
M1_DDR_DQ13
C757 0.1uF
R709
10K
R739
240
1%
M0_DDR_A13
M1_DDR_A2
M1_DDR_WEN
M0_DDR_DQSL_P
M1_DDR_BA2
M1_DDR_A7
M1_DDR_A0
M1_DDR_A6
M0_DDR_RASN
M0_DDR_WEN
M1_DDR_CKE
M1_DDR_A11
M1_DDR_DQ9
M0_DDR_DQ11M0_DDR_DQ7
M0_DDR_DQ10
M1_DDR_BA1
M1_DDR_DMU
M0_DDR_A14
VCC1.5V_MAIN
M1_DDR_A1
M0_DDR_CLKN
M0_DDR_A6
M1_DDR_CLKN
M1_DDR_DQ7
C731
1000pF
C719 0.1uF
M0_DDR_WEN
M0_DDR_ODT
M1_DDR_DQ0
C750
1000pF
C746 0.1uF
M1_DDR_DQ6
C730
1000pF
C718 0.1uF
C726
0.1uF
M0_DDR_A0
R734
1K 1%
R723
1K 1%
C706 0.1uF
M0_DDR_DQSU_P
M1_DDR_DQ12
M1_DDR_WEN
M0_DDR_A3
M1_DDR_ODT
M1_DDR_A2
R726
1K 1%
M0_DDR_DQ14
M0_DDR_A7
VCC1.5V_MAIN
R733
1K 1%
M0_DDR_A6
C727
0.1uF
M0_DDR_BA2
M0_DDR_VREFCA
M0_1_DDR_VREFDQ
VCC1.5V_MAIN
R710
10K
M1_DDR_CLKN C759 0.1uF
C734
0.1uF
M1_1_DDR_VREFCA
M1_DDR_A1
M1_DDR_DQSL_P
M1_DDR_RASN
M1_DDR_A13
M0_DDR_DQSU_N
M0_DDR_DQ0
M0_DDR_RESET_N
R731
1K 1%
M0_DDR_A14
M1_DDR_CLK
M1_DDR_CLKN
M1_DDR_A7
M1_DDR_A4
VCC1.5V_MAIN
M0_DDR_CASN
M0_DDR_A3
M1_DDR_A12 C714 0.1uF
M1_DDR_CLK
R732
1K 1%
R725
1K 1%
C713 0.1uF
M0_DDR_A8
M1_DDR_VREFCA
M0_DDR_DQ1
M1_DDR_A11
M1_1_DDR_VREFDQ
C725
0.1uF
M0_DDR_DQ8
M1_DDR_RASN
VCC1.5V_MAIN
M0_DDR_A4
M0_DDR_CKE
R722
1K 1%
M0_DDR_CKE
M1_DDR_A0
M1_DDR_A8
C760 0.1uF
M0_DDR_A5
M1_DDR_A10
C754 0.1uF
M0_DDR_A1
M1_DDR_VREFCA
M1_DDR_ODT
M1_DDR_A14
M0_DDR_CLKN
M0_DDR_A12
M0_DDR_DQ5
C712 0.1uF
VCC1.5V_MAIN
M1_DDR_A9
M1_DDR_VREFDQ
M0_DDR_A2
C755 0.1uF
R724
1K 1%
M0_DDR_A9
M1_DDR_A8
M1_DDR_CLKN
M0_DDR_DQ13
M0_DDR_A2
C756 0.1uF
R728
1K 1%
M0_DDR_A13
M0_DDR_DQ2
M0_DDR_DML
M0_DDR_CKE
M0_DDR_DQ4
M1_DDR_DQ15
M0_DDR_BA1
M1_DDR_A8
M1_DDR_DQ4
M1_DDR_DQSL_P
M1_DDR_A2
M1_DDR_A4
M0_DDR_DQ11
M0_DDR_DQ0
M1_DDR_DQ15
M1_DDR_DQ10
M1_DDR_DQSL_N
M0_DDR_DQ12
M0_DDR_A14
M0_DDR_A9
M1_DDR_BA0
M0_DDR_WEN
M0_DDR_RESET_N
M0_DDR_BA0
M0_DDR_DQ14
M0_DDR_CKE
M1_DDR_DQSU_P
M0_DDR_A1
M0_DDR_DQSU_N
M0_DDR_DQSL_P
M0_DDR_DML
M0_DDR_A6
M0_DDR_A7
M0_DDR_ODT
M1_DDR_A6
M1_DDR_WEN
M1_DDR_DQ6
M0_DDR_A2
M0_DDR_DQ2
M1_DDR_DQ8
M0_DDR_A5
M1_DDR_A10
M0_DDR_CLK
M1_DDR_DQ0
M0_DDR_DQ5
M1_DDR_A1
M1_DDR_A7
M1_DDR_A13
M0_DDR_A0
M0_DDR_A4
M1_DDR_DQ7
M1_DDR_CLKN
M0_DDR_DQ8
M1_DDR_ODT
M0_DDR_A12
M0_DDR_DQ9
M0_DDR_A3
M1_DDR_RESET_N
M0_DDR_DQ13
M1_DDR_A11
M1_DDR_RASN
M1_DDR_DQ13
M1_DDR_DQ9
M0_DDR_DQ7
M0_DDR_A13
M1_DDR_CASN
M1_DDR_A5
M0_DDR_A8
M1_DDR_DML
M1_DDR_BA1
M0_DDR_DQ1
R704
240
1%
M0_DDR_BA2
M0_DDR_RASN
M1_DDR_A0
M1_DDR_DQ1
M0_DDR_CASN
M0_DDR_A11
M1_DDR_DQ14
M1_DDR_DQ3
M1_DDR_A12
M1_DDR_DQ2
M0_DDR_DMU
M1_DDR_DQ5
M0_DDR_DQ6
M0_DDR_DQ3
M1_DDR_DQSU_N
M1_DDR_DQ11
M1_DDR_DQ12
M0_DDR_CLKN
M0_DDR_DQ10
M1_DDR_BA2
M1_DDR_CLK
M1_DDR_A3
M0_DDR_DQ15
M1_DDR_DMU
M1_DDR_A9
M1_DDR_A14
M0_DDR_DQ4
M0_DDR_DQSL_N
M1_DDR_CKE
M0_DDR_A10
M0_DDR_DQSU_P
M2_DDR_WEN
M2_DDR_A3
M2_DDR_DQ5
M2_DDR_A2
M2_DDR_DQ1
M2_DDR_CKE
M2_DDR_A12
M2_DDR_DQ6
M2_DDR_A1
M2_DDR_DQ7
M2_DDR_A11
M2_DDR_DQ11
M2_DDR_DQ3
M2_DDR_DQ4
M2_DDR_DQ9
M2_DDR_A13
M2_DDR_DQ14
M2_DDR_BA0
M2_DDR_CLK
M2_DDR_CLKN
M2_DDR_RASN
M2_DDR_DQSU_P
M2_DDR_BA1
M2_DDR_DML
M2_DDR_RESET_N
M2_DDR_DMU
M2_DDR_DQ13
M2_DDR_A5
M2_DDR_A9
M2_DDR_DQ2
M2_DDR_DQ10
M2_DDR_A10
M2_DDR_DQSL_P
M2_DDR_DQSL_N
M2_DDR_DQ8
M2_DDR_DQSU_N
M2_DDR_ODT
M2_DDR_DQ0
M2_DDR_DQ12
M2_DDR_A0
M2_DDR_A6
M2_DDR_CASN
M2_DDR_DQ15
R711
240
1%
M2_DDR_A8
M2_DDR_A7
M2_DDR_BA2
M2_DDR_A4
VCC1.5V_DE
R719
1K 1%
R712
1K 1%
R718
1K 1%
R743
10K
M2_DDR_VREFDQ
M2_DDR_CKE
C703
1000pF
M2_DDR_CLKN
M2_CLK
C700
0.1uF
R713
1K 1%
M2_CLKN
C701
1000pF
R714
10K
M2_DDR_CLK
M2_CLKN
M2_CLK
VCC1.5V_DE
C702
0.1uF
VCC1.5V_DE
M2_DDR_VREFCA
M2_DDR_RESET_N M2_CLK
M2_CLKN
H5TQ2G83BFR-PBC
IC700
NC_S1 A1
VSS_1 A2
VDD_1 A3
NC_1
A4
NF/TDQS
A8 VSS_2 A9
VDD_2 A10
NC_S2 A11
VSS_3 B2
VSSQ_1 B3
DQ0
B4
DM/TDQS
B8
VSSQ_2 B9
VDDQ_1 B10
VDDQ_2 C2
DQ2
C3
DQS
C4
DQ1
C8
DQ3
C9
VSSQ_3 C10
VSSQ_4 D2
DQ6
D3
DQS
D4
VDD_3 D8
VSS_4 D9
VSSQ_5 D10
VREFDQ E2
VDDQ_3 E3
DQ4
E4
DQ7
E8
DQ5
E9
VDDQ_4 E10
NC_2
F2
VSS_5 F3
RAS
F4
CK
F8
VSS_6 F9
NC_3
F10
ODT
G2
VDD_4 G3
CAS
G4
CK
G8
VDD_5 G9
CKE
G10
NC_4
H2
CS
H3
WE
H4
A10/AP
H8
ZQ H9
NC_5
H10
VSS_7 J2
BA0
J3
BA2
J4
NC_6
J8
VREFCA J9
VSS_8 J10
VDD_6 K2
A3
K3
A0
K4
A12/BC
K8
BA1
K9
VDD_7 K10
VSS_9 L2
A5
L3
A2
L4 A1
L8
A4
L9
VSS_10 L10
VDD_8 M2
A7
M3
A9
M4
A11
M8
A6
M9
VDD_9 M10
NC_S3 N1
VSS_11 N2
RESET
N3
A13
N4
A14
N8
A8
N9
VSS_12 N10
NC_S4 N11
H5TQ2G83BFR-PBC
IC703
NC_S1 A1
VSS_1 A2
VDD_1 A3
NC_1
A4
NF/TDQS
A8 VSS_2 A9
VDD_2 A10
NC_S2 A11
VSS_3 B2
VSSQ_1 B3
DQ0
B4
DM/TDQS
B8
VSSQ_2 B9
VDDQ_1 B10
VDDQ_2 C2
DQ2
C3
DQS
C4
DQ1
C8
DQ3
C9
VSSQ_3 C10
VSSQ_4 D2
DQ6
D3
DQS
D4
VDD_3 D8
VSS_4 D9
VSSQ_5 D10
VREFDQ E2
VDDQ_3 E3
DQ4
E4
DQ7
E8
DQ5
E9
VDDQ_4 E10
NC_2
F2
VSS_5 F3
RAS
F4
CK
F8
VSS_6 F9
NC_3
F10
ODT
G2
VDD_4 G3
CAS
G4
CK
G8
VDD_5 G9
CKE
G10
NC_4
H2
CS
H3
WE
H4
A10/AP
H8
ZQ H9
NC_5
H10
VSS_7 J2
BA0
J3
BA2
J4
NC_6
J8
VREFCA J9
VSS_8 J10
VDD_6 K2
A3
K3
A0
K4
A12/BC
K8
BA1
K9
VDD_7 K10
VSS_9 L2
A5
L3
A2
L4 A1
L8
A4
L9
VSS_10 L10
VDD_8 M2
A7
M3
A9
M4
A11
M8
A6
M9
VDD_9 M10
NC_S3 N1
VSS_11 N2
RESET
N3
A13
N4
A14
N8
A8
N9
VSS_12 N10
NC_S4 N11
H5TQ2G83BFR-PBC
IC704
NC_S1 A1
VSS_1 A2
VDD_1 A3
NC_1
A4
NF/TDQS
A8 VSS_2 A9
VDD_2 A10
NC_S2 A11
VSS_3 B2
VSSQ_1 B3
DQ0
B4
DM/TDQS
B8
VSSQ_2 B9
VDDQ_1 B10
VDDQ_2 C2
DQ2
C3
DQS
C4
DQ1
C8
DQ3
C9
VSSQ_3 C10
VSSQ_4 D2
DQ6
D3
DQS
D4
VDD_3 D8
VSS_4 D9
VSSQ_5 D10
VREFDQ E2
VDDQ_3 E3
DQ4
E4
DQ7
E8
DQ5
E9
VDDQ_4 E10
NC_2
F2
VSS_5 F3
RAS
F4
CK
F8
VSS_6 F9
NC_3
F10
ODT
G2
VDD_4 G3
CAS
G4
CK
G8
VDD_5 G9
CKE
G10
NC_4
H2
CS
H3
WE
H4
A10/AP
H8
ZQ H9
NC_5
H10
VSS_7 J2
BA0
J3
BA2
J4
NC_6
J8
VREFCA J9
VSS_8 J10
VDD_6 K2
A3
K3
A0
K4
A12/BC
K8
BA1
K9
VDD_7 K10
VSS_9 L2
A5
L3
A2
L4 A1
L8
A4
L9
VSS_10 L10
VDD_8 M2
A7
M3
A9
M4
A11
M8
A6
M9
VDD_9 M10
NC_S3 N1
VSS_11 N2
RESET
N3
A13
N4
A14
N8
A8
N9
VSS_12 N10
NC_S4 N11
H5TQ2G83BFR-PBC
IC701
NC_S1 A1
VSS_1 A2
VDD_1 A3
NC_1
A4
NF/TDQS
A8 VSS_2 A9
VDD_2 A10
NC_S2 A11
VSS_3 B2
VSSQ_1 B3
DQ0
B4
DM/TDQS
B8
VSSQ_2 B9
VDDQ_1 B10
VDDQ_2 C2
DQ2
C3
DQS
C4
DQ1
C8
DQ3
C9
VSSQ_3 C10
VSSQ_4 D2
DQ6
D3
DQS
D4
VDD_3 D8
VSS_4 D9
VSSQ_5 D10
VREFDQ E2
VDDQ_3 E3
DQ4
E4
DQ7
E8
DQ5
E9
VDDQ_4 E10
NC_2
F2
VSS_5 F3
RAS
F4
CK
F8
VSS_6 F9
NC_3
F10
ODT
G2
VDD_4 G3
CAS
G4
CK
G8
VDD_5 G9
CKE
G10
NC_4
H2
CS
H3
WE
H4
A10/AP
H8
ZQ H9
NC_5
H10
VSS_7 J2
BA0
J3
BA2
J4
NC_6
J8
VREFCA J9
VSS_8 J10
VDD_6 K2
A3
K3
A0
K4
A12/BC
K8
BA1
K9
VDD_7 K10
VSS_9 L2
A5
L3
A2
L4 A1
L8
A4
L9
VSS_10 L10
VDD_8 M2
A7
M3
A9
M4
A11
M8
A6
M9
VDD_9 M10
NC_S3 N1
VSS_11 N2
RESET
N3
A13
N4
A14
N8
A8
N9
VSS_12 N10
NC_S4 N11
IC100
LG1152D-B1
M0_DDR_A0 D18
M0_DDR_A1 E17
M0_DDR_A2 E18
M0_DDR_A3 E20
M0_DDR_A4 E16
M0_DDR_A5 D20
M0_DDR_A6 F16
M0_DDR_A7 F19
M0_DDR_A8 E15
M0_DDR_A9 D19
M0_DDR_A10 D14
M0_DDR_A11 E14
M0_DDR_A12 D17
M0_DDR_A13 F18
M0_DDR_A14 D16
M0_DDR_BA0 F20
M0_DDR_BA1 D15
M0_DDR_BA2 F17
M0_DDR_CLK A17
M0_DDR_CLKN A18
M0_DDR_CKE F15
M0_DDR_ODT F21
M0_DDR_RASN D22
M0_DDR_CASN E21
M0_DDR_WEN D21
M0_DDR_RESET_N E19
M0_DDR_DQSL_P B20
M0_DDR_DQSL_N A20
M0_DDR_DQSU_P B16
M0_DDR_DQSU_N C16
M0_DDR_DML C19
M0_DDR_DMU C15
M0_DDR_DQ0 C20
M0_DDR_DQ1 B19
M0_DDR_DQ2 C21
M0_DDR_DQ3 B18
M0_DDR_DQ4 A21
M0_DDR_DQ5 C18
M0_DDR_DQ6 B21
M0_DDR_DQ7 A19
M0_DDR_DQ8 B17
M0_DDR_DQ9 C14
M0_DDR_DQ10 A16
M0_DDR_DQ11 B14
M0_DDR_DQ12 B15
M0_DDR_DQ13 A14
M0_DDR_DQ14 C17
M0_DDR_DQ15 A15
M0_DDR_ZQCAL E22
IC100
LG1152D-B1
M1_DDR_A0 C9
M1_DDR_A1 E9
M1_DDR_A2 F10
M1_DDR_A3 F12
M1_DDR_A4 F8
M1_DDR_A5 D11
M1_DDR_A6 E8
M1_DDR_A7 E11
M1_DDR_A8 E7
M1_DDR_A9 D10
M1_DDR_A10 C4
M1_DDR_A11 C5
M1_DDR_A12 D8
M1_DDR_A13 E10
M1_DDR_A14 C7
M1_DDR_BA0 E12
M1_DDR_BA1 F7
M1_DDR_BA2 D9
M1_DDR_CLK A9
M1_DDR_CLKN B9
M1_DDR_CKE D7
M1_DDR_ODT D13
M1_DDR_RASN C13
M1_DDR_CASN E13
M1_DDR_WEN D12
M1_DDR_RESET_N F11
M1_DDR_DQSL_P C12
M1_DDR_DQSL_N C11
M1_DDR_DQSU_P A7
M1_DDR_DQSU_N B7
M1_DDR_DML A11
M1_DDR_DMU C6
M1_DDR_DQ0 A12
M1_DDR_DQ1 B11
M1_DDR_DQ2 A13
M1_DDR_DQ3 C10
M1_DDR_DQ4 B12
M1_DDR_DQ5 A10
M1_DDR_DQ6 B13
M1_DDR_DQ7 B10
M1_DDR_DQ8 A8
M1_DDR_DQ9 B4
M1_DDR_DQ10 C8
M1_DDR_DQ11 B5
M1_DDR_DQ12 B6
M1_DDR_DQ13 A5
M1_DDR_DQ14 B8
M1_DDR_DQ15 A6
IC100
LG1152D-B1
M2_DDR_A0 D1
M2_DDR_A1 K4
M2_DDR_A2 D2
M2_DDR_A3 E5
M2_DDR_A4 H6
M2_DDR_A5 E4
M2_DDR_A6 J4
M2_DDR_A7 D6
M2_DDR_A8 J5
M2_DDR_A9 D3
M2_DDR_A10 H4
M2_DDR_A11 J6
M2_DDR_A12 K5
M2_DDR_A13 D4
M2_DDR_BA0 E6
M2_DDR_BA1 H5
M2_DDR_BA2 F4
M2_DDR_CLK M2
M2_DDR_CLKN M3
M2_DDR_CKE G6
M2_DDR_ODT F6
M2_DDR_RASN G5
M2_DDR_CASN G4
M2_DDR_WEN F5
M2_DDR_RESET_N D5
M2_DDR_DQSU_P H3
M2_DDR_DQSU_N J1
M2_DDR_DQSL_P H1
M2_DDR_DQSL_N H2
M2_DDR_DML K3
M2_DDR_DMU F2
M2_DDR_DQ0 F1
M2_DDR_DQ1 L1
M2_DDR_DQ2 E3
M2_DDR_DQ3 L2
M2_DDR_DQ4 E1
M2_DDR_DQ5 M1
M2_DDR_DQ6 E2
M2_DDR_DQ7 L3
M2_DDR_DQ8 J3
M2_DDR_DQ9 G1
M2_DDR_DQ10 K2
M2_DDR_DQ11 F3
M2_DDR_DQ12 J2
M2_DDR_DQ13 G2
M2_DDR_DQ14 K1
M2_DDR_DQ15 G3
M2_DDR_ZQCAL K6
R700 0
R701 0
R703 0
R702 0
R716 0
R717 0
R715
150
R705
200
R706
200
R708
200
R707
200
4MAIN DDR 50
LG1152 B0
DDR3 1.5V bypass Cap - Place these caps near Memory
DDR3
2Gbit
DDR3
2Gbit
DDR3
2Gbit
DDR3
2Gbit
Copyright © 2012 LG Electronics. Inc. All rights reserved.
Only for training and service purposes
LGE Internal Use Only

THE SYMBOL MARK OF THIS SCHEMETIC DIAGRAM INCORPORATES
SPECIAL FEATURES IMPORTANT FOR PROTECTION FROM X-RADIATION.
FILRE AND ELECTRICAL SHOCK HAZARDS, WHEN SERVICING IF IS
ESSENTIAL THAT ONLY MANUFATURES SPECFIED PARTS BE USED FOR
THE CRITICAL COMPONENTS IN THE SYMBOL MARK OF THE SCHEMETIC.
CI_DATA[7]
EB_DATA[0]
CI_DATA[1]
CI_DATA[5]
CI_DATA[3]
CI_DATA[2]
CI_DATA[0-7]
CI_DATA[6]
EB_DATA[1]
EB_DATA[7]
CI_DATA[0]
EB_DATA[5]
EB_DATA[0-7]
EB_DATA[2]
EB_DATA[4]
EB_DATA[3]
CI_DATA[4]
EB_DATA[6]
TPO_DATA[3]
TPO_DATA[4]
TPO_DATA[0]
TPO_DATA[7]
TPO_DATA[1]
TPO_DATA[5]
TPO_DATA[6]
TPO_DATA[2]
CI_ADDR[9]
CI_DATA[1]
CI_IN_TS_DATA[6]
CI_ADDR[1]
CI_DATA[6]
CI_IN_TS_DATA[3]
CI_ADDR[5]
CI_ADDR[13]
CI_IN_TS_DATA[2]
CI_ADDR[8]
CI_ADDR[2]
CI_ADDR[3]
CI_ADDR[4]
CI_DATA[0]
CI_DATA[7]
CI_DATA[4]
CI_ADDR[12]
CI_ADDR[11]
CI_IN_TS_DATA[0]
CI_DATA[5]
CI_ADDR[14]
CI_DATA[3]
CI_DATA[2]
CI_ADDR[10]
CI_ADDR[0]
CI_IN_TS_DATA[1]
CI_ADDR[7]
CI_IN_TS_DATA[7]
CI_ADDR[6]
CI_IN_TS_DATA[4]
CI_IN_TS_DATA[5]
R913
0
OPT
CI_ADDR[13]
CI_ADDR[8]
CI_ADDR[7]
EB_ADDR[12]
/PCM_IOWR
EB_ADDR[0]
CI_ADDR[1]
EB_BE_N1
DIR
EB_ADDR[1]
CI_ADDR[11]
EB_ADDR[13]
CI_ADDR[9]
AR912
33
CI
AR913
33
CI
CI_ADDR[5]
CI_ADDR[2]
EB_OE_N
/PCM_OE
EB_ADDR[2]
EB_ADDR[10]
C903
0.1uF
16V
CI
/PCM_OE
AR915
33
CI
AR909
33
CI
EB_DATA[0-7]
CI_DATA[0-7]
+3.3V_NORMAL
EB_ADDR[6]
CI_ADDR[4]
/PCM_WE
EB_ADDR[5]
EB_ADDR[4]
EB_ADDR[8]
/PCM_IORD
AR911
33
CI
EB_ADDR[11]
EB_WE_N
EB_ADDR[3]
/PCM_IORD
CI_ADDR[0]
CI_ADDR[6]
IC904
74LVC245A
CI
3
A1
2
A0
4
A2
1
DIR
6
A4
5
A3
7
A5
8
A6
9
A7
10
GND 11 B7
12 B6
13 B5
14 B4
15 B3
16 B2
17 B1
18 B0
19 OE
20 VCC
CI_ADDR[14] EB_ADDR[14]
C904
0.1uF
16V
CI
EB_BE_N0
DIR
EB_ADDR[7]
+3.3V_NORMAL
CI_ADDR[12]
CI_ADDR[3] CAM_REG_N
EB_ADDR[9]
CI_ADDR[10]
AR914
33
CI
AR910
33
CI
/PCM_CE1
/PCM_REG
IC905
74LVC1G00GW
CI
3GND
2A
4 Y
1B 5 VCC
TPO_CLK
TPO_VAL
TPO_ERR
TPO_DATA[0-7]
TPO_SOP
/PCM_WE
/PCM_OE
PCM_INPACK
+5V_CI_ON
CI_TS_CLK
CI_ADDR[0]
CI_ADDR[10]
/PCM_IORD
/PCM_CE1
P6200
10067972-000LF CI
G1G2
57
TS_OUT_CLK
21 ADDR12
52
VPP
16 /IRQA
10 ADDR11
47
TS_IN0
41
TS_OUT7
5DAT6
36
/CI_DET1
59
CI_WAIT
23 ADDR6
45
IOWR
54
TS_IN5
18 VPP
49
TS_IN2
43
VS1
13 ADDR13
7/CARD_EN1
38
TS_OUT4
2DAT3
25 ADDR4
56
TS_IN7
20 TS_IN_CLK
51
VCC
15 /WR_EN
9/O_EN
46
TS_IN_SYN
40
TS_OUT6
4DAT5
35
GND
58
CI_RESET
22 ADDR7
53
TS_IN4
17 VCC
11 ADDR10
48
TS_IN1
42
CARD_EN2
12 ADDR8
6DAT6
37
TS_OUT3
1GND
24 ADDR5
55
TS_IN6
19 TS_IN_VAL
50
TS_IN3
44
IORD
14 ADDR14
8ADDR10
39
TS_OUT5
3DAT4
26 ADDR3
60
INPACK
27 ADDR2
61
REG
28 ADDR1
62
TS_OUT_VAL
29 ADDR0
63
TS_OUT_SYN
30 DAT0
64
TS_OUT0
31 DAT1
32 DAT2
33 /IO_BIT
34 GND
65
TS_OUT1
66
TS_OUT2
67
/CI_DET2
68
GND
69
CI_ADDR[8]
R6224 22
CI
CI_ADDR[14]
R6204
10K
OPT
/PCM_REG
CI_TS_DATA[1]
R6213 0
OPT
R6210 0
OPT
/PCM_IOWR
CI_ADDR[4]
R6211
10K
OPT
CI_TS_DATA[0]
/PCM_IRQA
/CI_CD1
CI_IN_TS_VAL
CI_TS_VAL CI_ADDR[1]
CI_ADDR[11]
PCM_INPACK
CI_VS1
C6201
10uF
10V
CI
CI_TS_DATA[3]
+5V_CI_ON
CI_TS_DATA[5]
R6243 22
OPT
R6249 0
OPT
CI_ADDR[9]
R6207
10K
CI
R6216 0
OPT
CI_TS_DATA[7]
+5V_CI_ON
/CI_CD2
R6208
10K
OPT
C6205 0.1uF
CI
CI_DATA[0-7]
R6205
10K
OPT
CI_TS_DATA[6]
R6206
10K
OPT
CI_TS_DATA[4]
CI_TS_SYNC
C6200
0.1uF
CI
R6209
10K
OPT
CI_TS_DATA[2]
CI_VS1
R6202 22 CI
+5V_CI_ON
R6203 22 CI
R6200 22 OPT
R6217 10K
OPT
CI_IN_TS_DATA[0-7]
CI_ADDR[7]
R6219
10K
OPT
+5V_CI_ON
CI_ADDR[3]
/PCM_CE2
R6245
10K
OPT
CI_ADDR[13]
+5V_CI_ON
R6212 0 CI
R6214 100
CI
R6246
10K
OPT
R6244
10K
CI
CI_ADDR[5]
/PCM_WAIT
CI_ADDR[2]
CI_ADDR[6]
R6215 100
CI
/PCM_CE2
CI_IN_TS_SYNC
PCM_RST
C6206
0.1uF
16V
CI
CI_IN_TS_CLK
CI_ADDR[12]
AR905 33
CI
AR903
33
CI
AR904 33
CI
CI_IN_TS_DATA[7]
CI_IN_TS_DATA[6]
CI_IN_TS_DATA[0]
CI_IN_TS_DATA[1]
CI_IN_TS_DATA[5]
CI_IN_TS_DATA[2]
CI_IN_TS_DATA[4]
CI_IN_TS_DATA[3]
CI_IN_TS_SYNC
CI_IN_TS_VAL
CI_IN_TS_CLK
TPI_DATA[7]
AR919
100
CI
CAM_CD1_N
CAM_INPACK_N
C905
0.1uF
16V
CI
CI_TS_DATA[7]
AR921
100
CI
PCM_INPACK
CI_TS_DATA[2]
CI_TS_SYNC
C900
0.1uF
16V
CI
TPI_VAL
CAM_IREQ_N
TPI_DATA[4]
TPI_DATA[5]
TPI_DATA[2]
CAM_WAIT_N
/PCM_WAIT
TPI_DATA[0]
TPI_SOP
AR917
75 CI
/CI_CD1
TPI_DATA[3]
CI_TS_DATA[1]
/CI_CD2
CI_TS_CLK
CI_TS_DATA[5]
R915
10K
CI
AR916 75 CI
/PCM_IRQA
CI_TS_VAL
CI_TS_DATA[4]
CI_TS_DATA[0]
CAM_CD2_N
TPI_DATA[6]
AR918 75
CI
TPI_CLK
R916
10K
CI
IC903
74LVC16244ADGG
CI
26
4A3
27
4A2
28
GND_5
29
4A1
30
4A0
31
VCC_3
32
3A3
33
3A2
34
GND_6
35
3A1
36
3A0
37
2A3
38
2A2
39
GND_7
40
2A1
41
2A0
42
VCC_4
43
1A3
44
1A2
45
GND_8
46
1A1
47
1A0
48
2OE
17 3Y4
31Y1
61Y3
16 3Y2
15 GND_3
14 3Y1
13 3Y0
12 2Y3
11 2Y2
10 GND_2
92Y1
82Y0
7VCC_1
4GND_1
51Y2
25
3OE 24 4OE
23 4Y3
21Y0
22 4Y2
21 GND_4
11OE
20 4Y1
19 4Y0
18 VCC_2
+3.3V_NORMAL
TPI_DATA[1]
C906
0.1uF
16V
CI
+5V_NORMAL
CI_TS_DATA[6]
AR920
100
CI
CI_TS_DATA[3]
AND GATE => NAND GATE
IOWE=>IORD
CI HOST I/F
5V <=> 3.3V
WE=>OE
BUFFER FOR 5V => 3.3V
Copyright © 2012 LG Electronics. Inc. All rights reserved.
Only for training and service purposes
LGE Internal Use Only

THERMAL
THERMAL
THERMAL
THERMAL
THERMAL
THERMAL
THERMAL
THE SYMBOL MARK OF THIS SCHEMETIC DIAGRAM INCORPORATES
SPECIAL FEATURES IMPORTANT FOR PROTECTION FROM X-RADIATION.
FILRE AND ELECTRICAL SHOCK HAZARDS, WHEN SERVICING IF IS
ESSENTIAL THAT ONLY MANUFATURES SPECFIED PARTS BE USED FOR
THE CRITICAL COMPONENTS IN THE SYMBOL MARK OF THE SCHEMETIC.
C2313
10uF
10V
C2315
0.1uF
16V
C2302
4.7uF
16V
+12V
+0.9V_VDD
C2348
4700pF 50V
POWER_ON/OFF2_3
R2342
330K1/16W 5%
R2305
10K
IC2307
NCP803SN293
1
GND
3
VCC 2RESET
PANEL_VCC
C2365
0.1uF
16V
L2317
1uH
L2310
BLM18PG121SN1D
+5V_NORMAL
RL_ON
INV_CTL
C2339
1uF
25V
OPT
+3.5V_ST
C2343
22uF
10V
+3.3V_NORMAL
+1.5V_DDR
C2360
0.1uF
16V
PD_24V
C2327
0.1uF
16V
L2307
CIS21J121
PWM_DIM2
R2311
10K
1%
C2301
4.7uF
10V
P2300
SMAW200-H24S2
19
12V
14 GND
9
3.5V
424V
18 INV ON
13
GND
8GND
3
24V
17
12V
12 3.5V
7
GND
224V
16 GND/V-sync
11
3.5V
6GND
1
PWR ON
20 A.DIM
15
GND
10 3.5V
5
GND
21
12V 22 P.DIM1
23
GND/P.DIM2 24 Err OUT
25
C2349
0.1uF
16V
PANEL_CTL
R2340
15K
1/16W 5%
R2341
10K
L2306
BLM18PG121SN1D
+3.5V_ST
+24V
C2363
22uF
10V
+3.3V_NORMAL
R2350
56K
1/16W
1%
L2308
C2306
0.1uF
50V
L2301
BLM18PG121SN1D
C2330
4700pF
50V
R2349
47K 1%
IC2308
NCP803SN293
PD_24V
1
GND
3
VCC 2RESET
C2336
1uF
10V
+3.3V_NORMAL
C2374
22000pF 50V
R2372
100K
PD_24V
R2376
10K
OPT
R2300
10K
A_DIM
C2317
0.1uF
50V
R2373
100K
C2373
47pF 50V
R2312
100
C2350
22uF
10V
2200pF
C2308
50V
+12V
R2334
10K
3.3V_EMMC
C2340
10uF
10V
+3.5V_ST
+1.8V_NORMAL
+1.8V_NORMAL
L2319
BLM18PG121SN1D
+2.5V_NORMAL
POWER_ON/OFF2_2
R2321
3.9K
1/16W
1%
EMMC_VCCQ
PWM_DIM
C2347
10uF
16V
C2370
10uF
10V
OPT
C2371
0.1uF
16V
R2314
3K
1%
L/DIM0_VS
C2346
0.1uF
50V
L2302
CIS21J121
L2311
CIS21J121
POWER_ON/OFF2_1
L2312
3.6uH
NR8040T3R6N
C2307
0.1uF
16V Q2304
MMBT3904(NXP)
E
B
C
R2357 1K
C2344
0.1uF
16V
C2341
0.1uF
16V
C2345
0.1uF
16V
R2381 0
1/16W
5%
C2332
10uF
16V
Q2301 MMBT3906(NXP)
1
2
3
+3.3V_TU_IN
POWER_DET
C2359
0.1uF
16V
L2314
BLM18PG121SN1D
C2337
22uF
10V
R2308
56K
1%
L2315 +0.9V_VDD
R2347
4.3K
1%
R2306
10K
+24V
POWER_ON/OFF2_3
C2320
10uF
10V
C2322
10uF
16V
2200pF
C2331
50V
C2326
0.01uF
50V
IC2304
TPS54327DDAR
3
VREG5
2
VFB
4
SS
1
EN
5GND
6SW
7VBST
8VIN
9
[EP]GND
+3.5V_ST
P2301
FW20020-24S
OPT
19
14
9
4
18
13
8
3
17
12
7
2
16
11
6
1
20
15
10
5
21 22
23 24
Q2305
AO3407A
G
D
S
R2348
10K
OPT
POWER_ON/OFF1
R2339
10K
R2330
1K
+3.5V_ST
C2372
0.1uF
16V
R2302
100
LPB
L2303
BLM18SG121TN1D
L2305
CIS21J121
C2334
100pF
50V
C2328
0.1uF
50V
+3.5V_ST
C2325
0.1uF
16V
C2338
100pF
50V
ERROR_OUT
+12V
+3.3V_TU
R2366
0
5%
PD_+3.5V
R2377
100K
1/16W
5%
C2335
0.1uF
50V
OPT
+12V
C2375
180pF
50V
R2315
100
1%
C2329
0.01uF
50V
+12V
+5V_NORMAL
C2333
22uF
10V
R2346
2K
1%
10uF
C2324
10V
C2342
2200pF
50V
L2313
6.8uH
NR8040T4R7N
R2362
2.7K
1%
PD_+12V
R2363
1.2K
1%
PD_+12V
R2364
8.2K
1%
PD_24V
R2365
1.5K
1%
PD_24V
C2314
10uF
10V
L2300
BLM18PG121SN1D
+12V
C2309
0.1uF
16V
OPT
C2312
10uF
10V
C2310
0.1uF
16V
R2320
10K
1%
R23160
OPT
L2304
2uH
C2300
10uF
16V
C2304
10uF
16V
C2353
3300pF
50V
OPT
C2352
10uF
10V
R2318
10K
C2316
10uF
10V
R2319
1.5K
1%
R2382
30K
1/16W
1%
+3.3V_NORMAL
POWER_ON/OFF2_1
C2318
1uF
10V
C2319
3300pF
50V
C2303
0.1uF
50V
+12V
C2305
0.1uF
OPT
R2309
100K
C2321
22pF
50V
OPT
L2316
2uH
C2369
22uF
10V
L2309
BLM18PG121SN1D
C2354
10uF
16V
C2368
22uF
10V
R2310 10K
POWER_ON/OFF2_3
R2317
20K
C2311
2200pF
50V
R2304
0
IC2301
AOZ1038PI
3
AGND
2
VIN
4
FB
1
PGND
5COMP
6EN
7NC_1
8NC_2
9
[EP]LX
IC2300
AP7173-SPG-13 HF(DIODES)
3
VCC
2
PG
4
EN
1
IN
5GND
6SS
7FB
8OUT
9
[EP]
IC2303
AP7173-SPG-13 HF(DIODES)
3
VCC
2
PG
4
EN
1
IN
5GND
6SS
7FB
8OUT
9
[EP]
IC2302
TPS54319TRE
1
VIN_1
3
GND_1
7
COMP
9SS/TR
10 PH_1
11 PH_2
12 PH_3
13 BOOT
14 PWRGD
15 EN
16 VIN_3
5
AGND
8
RT/CLK
6
VSENSE
4
GND_2
2
VIN_2 17
EP[GND]
IC2306
TPS54425PWPR
3VREG5
2VFB
4SS
1VO
6PG
5GND
7EN
8
PGND1
9
PGND2
10
SW1
11
SW2
12
VBST
13
VIN1
14
VIN2
15
[EP]PGND
D2350
ADUC 20S 02 010L
R2378
6.8K
1/16W
1%
R2322
22K
1%
+1.0VDC
IC2305
EAN62348501
3
GND_2
2
GND_1
4
PVIN_1
1
RT/CLK
6
VIN
5
PVIN_2
7
VSENSE 8COMP
9SS/TR
10 EN
11 PH_1
12 PH_2
13 BOOT
14 PWRGD
15
[EP]GND
R2343
33K
R2344
5.6K
R2307
1.3K
L2318
CIS21J121
OPT
R2301
10KPOWER_ON/OFF1
R2313
9.1K
1%
R2379
12K
1/16W
1%
POWER
LG1152
3A
R2
2
Switching freq: 700K
R1
R2
4
R1
Vout=0.827*(1+R1/R2)=1.521V
3A
+1.0V_VDD
1.5A
R2
4
R2
Max 5926 mA
Vout=0.765*(1+R1/R2)
R2
Tuner 1.25V REG Input
LG1152 Max: 1728 mA
1074 mA
not to RESET at 8kV ESD
+2.5V
1
PANEL_POWER
eMMC POWER
293 mA
$ 0.145
MAX 1A
R1
700 mA
Vout=0.8*(1+R1/R2)
3. soft start
R1
R1
ST_3.5V-->3.5V
Switching freq: 400 ~ 580 Khz
TYP 1450mA
+5V_Normal
24V-->3.48V
Vout=0.6*(1+R1/R2)
+1.8V
1
3A
DDR MAIN 1.5V
1.5A
MAX 4.7 A
12V-->3.58V
Power_DET
4
LG1132 Max: 2000 mA
Placed on SMD-TOP
R1
*NOTE 17
R2
Vout=0.8*(1+R1/R2)
+3.3V_NORMAL
4A
Vout=0.765*(1+R1/R2)
R1
R2
6A
Vout=0.8*(1+R1/R2)
Copyright © 2012 LG Electronics. Inc. All rights reserved.
Only for training and service purposes
LGE Internal Use Only

THE SYMBOL MARK OF THIS SCHEMETIC DIAGRAM INCORPORATES
SPECIAL FEATURES IMPORTANT FOR PROTECTION FROM X-RADIATION.
FILRE AND ELECTRICAL SHOCK HAZARDS, WHEN SERVICING IF IS
ESSENTIAL THAT ONLY MANUFATURES SPECFIED PARTS BE USED FOR
THE CRITICAL COMPONENTS IN THE SYMBOL MARK OF THE SCHEMETIC.
EEPROM_SCL
+3.5V_ST
GND
POWER_ON/OFF2_4
EDID_WP
R3023
4.7M
OPT
C3004
0.1uF
16V
R3009 10K
MICOM_JAPAN
MICOM_DEBUG
SW3000
JTP-1127WEM
MICOM_RESET_SW
12
4 3
R3027
270K
OPT
R3026 10K
PANEL_CTL
SOC_RX
POWER_ON/OFF1
IR
SIDE_HP_MUTE
INV_CTL
MICOM_RESET
POWER_ON/OFF2_3
MODEL1_OPT_1
MODEL1_OPT_3
LED_B/GP4_LED_R
AMP_MUTE
AMP_RESET_N
R3022 10K
R3006 10K
MICOM_LCD/OLED
MICOM_RESET
R3012 10K
MICOM_DIIVA
MODEL1_OPT_1
I2C_SCL3
KEY1
MODEL1_OPT_2
EXT_AMP_MUTE
I2C_SDA3
MODEL1_OPT_0
R3025 22
MICOM_DIIVA
+3.5V_ST
COMMERCIAL_12V_CTL
MODEL1_OPT_4
+3.5V_ST
MODEL1_OPT_0
SOC_RESET
12V_EXT_PWR_DET
R3007 10K
MICOM_TOUCH_KEY
POWER_ON/OFF2_1
R3008 10K
MICOM_TACT_KEY
R3010 10K
MICOM_NON_JAPAN
KEY2
SCART_MUTE
R3014 1K
MODEL1_OPT_4
+3.5V_ST
RL_ON
POWER_ON/OFF2_2
R3005 10K
MICOM_PDP
X3000
32.768KHz
R3024 22
MODEL1_OPT_3
EEPROM_SDA
MODEL1_OPT_2
HDMI_CEC
R3011 10K
MICOM_DEBUG
POWER_ON/OFF2_3
EXT_AMP_RESET
MICOM_DEBUG
C3000
0.1uF
SOC_TX
R3013 10K
MICOM_NON_DIIVA
POWER_DET
POWER_ON/OFF2_4
+3.5V_ST
HDMI_CEC
D3000
BAT54_SUZHO
R3029
120K
CEC_REMOTE
R3028
27K
+3.5V_ST
RUE003N02
Q3001
HDMI_CEC_FET_ROHM
S
D
G
EXT_AMP_RESET
SCART_MUTE
EXT_AMP_MUTE
12V_EXT_PWR_DET
COMMERCIAL_12V_CTL
R3030 10K
MICOM_GP4_10PIN
R3031 10K
MICOM_GP3_12/15PIN
+3.3V_NORMAL
R3034
4.7K
OPT
+3.3V_NORMAL
+3.3V_NORMAL
+3.3V_NORMAL
R3035
4.7K
OPT
+3.3V_NORMAL
Q3000
MMBT3904(NXP)
EDID_WP
E
B
C
P3000
12507WS-12L
MICOM_DEBUG
1
2
3
4
5
6
7
8
9
10
11
12
13
R3036
10K
OPT
R3037
10K
OPT
R3032
10K
AMP_RESET_BY_MICOM
R3033
10K
IC3000
R5F100GEAFB
MICOM
1
P60/SCLA0
2
P61/SDAA0
3
P62
4
P63
5
P31/TI03/TO03/INTP4
6
P75/KR5/INTP9/SCK01/SCL01
7
P74/KR4/INTP8/SI01/SDA01
8
P73/KR3/SO01
9
P72/KR2/SO21
10
P71/KR1/SI21/SDA21
11
P70/KR0/SCK21/SCL21
12
P30/INTP3/RTC1HZ/SCK11/SCL11
13
P50/INTP1/SI11/SDA11
14
P51/INTP2/SO11
15
P17/TI02/TO02
16
P16/TI01/TO01/INTP5
17
P15/PCLBUZ1/SCK20/SCL20
18
P14/RXD2/SI20/SDA20
19
P13/TXD2/SO20
20
P12/SO00/TXD0/TOOLTXD
21
P11/SI00/RXD0/TOOLRXD/SDA00
22
P10/SCK00/SCL00
23
P146
24
P147/ANI18
25 P27/ANI7
26 P26/ANI6
27 P25/ANI5
28 P24/ANI4
29 P23/ANI3
30 P22/ANI2
31 P21/ANI1/AVREFM
32 P20/ANI0/AVREFP
33 P130
34 P01/TO00/RXD1
35 P00/TI00/TXD1
36 P140/PCLBUZ0/INTP6
37 P120/ANI19
38 P41/TI07/TO07
39 P40/TOOL0
40 RESET
41 P124/XT2/EXCLKS
42 P123/XT1
43 P137/INTP0
44 P122/X2/EXCLK
45 P121/X1
46 REGC
47 VSS
48 VDD
C3002 8pF
C3003 8pF
R3000 10K
R3001 22
MICOM_DIIVA
POD_WAKEUP_N
FLG_POD_DR
/RST_DIIVA
FLG_POD_DR
/RST_DIIVA
POD_WAKEUP_N
R3002 22
MICOM_DIIVA
R3003 22
AMP_RESET_BY_MICOM
MODEL1_OPT_6
MODEL1_OPT_5
MODEL1_OPT_6
MODEL1_OPT_5
R3020 10K
MICOM_MHL
R3021 10K
MICOM_NON_MHL
R3016 10K
MICOM_GED
R3017 10K
MICOM_NON_GED
C3001 0.47uF
LOGO_LIGHT
LOGO_LIGHT
SI1012CR-T1-GE3
Q3001-*1
HDMI_CEC_FET_VISHAY
S
D
G
R3018
3.3K R3019
3.3K
MICOM 30
For Debug
PDP
DIVA
Renesas MICOM
NON DIVA
/ OLED
MICOM MODEL OPTION
MODEL_OPT_3 LCD
For CEC
IR Wafer
10Pin
MODEL_OPT_4 12/15Pin
IR Wafer
10
MODEL_OPT_0
MODEL_OPT_1
MODEL_OPT_2
JAPAN
NON JAPAN
TOUCH_KEY
TACT_KEY
GP4 High/MID Power SEQUENCE
POWER_ON/OFF!
POWER_ON/OFF2_1
POWER_ON/OFF2_2
POWER_ON/OFF2_3
POWER_ON/OFF2_4
SOC_RESET
For Japan:LNB_INIT
HDMI_WAUP:HDMI_INIT
2011.11.21
for DiiVA
For China
(GP3_Soft touch)
NON_MHL MHLMODEL_OPT_5
NON_GED GEDMODEL_OPT_6
For JAPAN
GP4_HIGH
(GP4_TOOL)
For Sample Set
MICOM MODEL OPTION
Eye Sensor Option
MODEL_OPT_2
1
0
MC8101_ABOV
N/A
MODEL_OPT_4
0
1
CM3231_CAPELLA CM3231_CAPELLA
(TACT_KEY)
(GP3 Soft touch) (GP4 Soft touch)
Copyright © 2012 LG Electronics. Inc. All rights reserved.
Only for training and service purposes
LGE Internal Use Only

THERMAL
THERMAL
THERMAL
THE SYMBOL MARK OF THIS SCHEMETIC DIAGRAM INCORPORATES
SPECIAL FEATURES IMPORTANT FOR PROTECTION FROM X-RADIATION.
FILRE AND ELECTRICAL SHOCK HAZARDS, WHEN SERVICING IF IS
ESSENTIAL THAT ONLY MANUFATURES SPECFIED PARTS BE USED FOR
THE CRITICAL COMPONENTS IN THE SYMBOL MARK OF THE SCHEMETIC.
5V_HDMI_3
D1+_HDMI1
HDMI_HPD_4
DDC_SCL_3
C3210
0.1uF
16V
CK-_HDMI2
CK+_HDMI1
R3208 0
5V_HDMI_1
CK-_HDMI1
D1-_HDMI1
CK-_HDMI3
D2-_HDMI4
D1-_HDMI2
HDMI_HPD_1
D0-_HDMI4
CK+_HDMI2
D0+_HDMI3
C3220
1uF
HDMI_RX0+
D2-_HDMI1
HDMI_HPD_2
D2-_HDMI2
R3204
0
DDC_SDA_1
D2-_HDMI1
R3207 0
DDC_SCL_3
DDC_SDA_4
DDC_SDA_4
D2-_HDMI2
D0-_HDMI3
+5V_NORMAL
R3237 33
DDC_SCL_4
D2+_HDMI3
R3240
10
DDC_SCL_2
D0+_HDMI1
CEC_REMOTE
D1-_HDMI4
CEC_REMOTE
D0-_HDMI1
CK+_HDMI4
DDC_SDA_1
R3238
10
D2+_HDMI4
D0+_HDMI4
5V_HDMI_4
HDMI_RX2-
DDC_SDA_2
CK-_HDMI4
D1+_HDMI3
+5V_NORMAL
HDMI_CLK+
C3213
1uF
R3222
0
D0+_HDMI2
DDC_SDA_3
5V_HDMI_4
D0+_HDMI4
D1+_HDMI2
D1-_HDMI3
5V_HDMI_4
DDC_SDA_3
HDMI_HPD_3
DDC_SCL_1
HDMI_HPD_1
DDC_SCL_1
JK3201
RSD-105156-100
EAG62611201
14
NC
13
CE_REMOTE
5D1_GND
20
BODY_SHIELD
12
CK-
11
CK_GND
2D2_GND
19
HP_DET
18
5V
10 CK+
4D1+
1D2+
17
GND
9D0-
8D0_GND
3D2-
16
DDC_DATA
7D0+
6D1-
15
DDC_CLK
D2-_HDMI3
R3210
0
C3205
10uF
10V
D1-_HDMI3
D0-_HDMI2
5V_HDMI_2
D1+_HDMI2
CEC_REMOTE
5V_HDMI_3
DDC_SCL_4
C3219
1uF
DDC_SDA_2
CK+_HDMI3
HDMI_RX1+
C3211
0.1uF
16V
HDMI_HPD_3
HDMI_HPD_4
5V_HDMI_1
CK+_HDMI3
CK+_HDMI4
D0-_HDMI2
D0+_HDMI1
D2+_HDMI1
HDMI_RX2+
DDC_SCL_3
DDC_SDA_4
I2C_SDA5
D2-_HDMI4
D0-_HDMI3
CK-_HDMI3
DDC_SCL_2
DDC_SCL_1
D1+_HDMI1
DDC_SCL_2
SPDIF_OUT_ARC
R3232
10
5V_HDMI_2
R3205
0
CK-_HDMI2
5V_HDMI_1
JK3203
RSD-105156-100
EAG62611201
14
NC
13
CE_REMOTE
5D1_GND
20
BODY_SHIELD
GND
12
CK-
11
CK_GND
2D2_GND
19
HP_DET
18
5V
10 CK+
4D1+
1D2+
17
GND
9D0-
8D0_GND
3D2-
16
DDC_DATA
7D0+
6D1-
15
DDC_CLK
R3209
0
CEC_REMOTE
DDC_SCL_4
CK-_HDMI1
HDMI_HPD_2
D0+_HDMI3
DDC_SDA_1
D1-_HDMI2
+5V_NORMAL
5V_HDMI_2
D1-_HDMI1
JK3200
RSD-105156-100
EAG62611201
14
NC
13
CE_REMOTE
5D1_GND
20
BODY_SHIELD
12
CK-
11
CK_GND
2D2_GND
19
HP_DET
18
5V
10 CK+
4D1+
1D2+
17
GND
9D0-
8D0_GND
3D2-
16
DDC_DATA
7D0+
6D1-
15
DDC_CLK
D2+_HDMI1
HDMI_RX0-
D2+_HDMI3
D2+_HDMI2
D1-_HDMI4
R3236 33 I2C_SCL5
D1+_HDMI3
D2-_HDMI3
5V_HDMI_3
JK3202
RSD-105156-100
EAG62611201
14 ARC
13
CE_REMOTE
5D1_GND
20
BODY_SHIELD
12
CK-
11
CK_GND
2D2_GND
19
HP_DET
18
5V
10 CK+
4D1+
1D2+
17
GND
9D0-
8D0_GND
3D2-
16
DDC_DATA
7D0+
6D1-
15
DDC_CLK
R3223
0
CK+_HDMI2
C3214
1uF
+5V_NORMAL
D2+_HDMI2
DDC_SDA_3
D0-_HDMI1
D0+_HDMI2
HDMI_CLK-
CK+_HDMI1
R3231
10
D0-_HDMI4
HDMI_RX1-
CK-_HDMI4
D1+_HDMI4
DDC_SDA_2
D2+_HDMI4
D1+_HDMI4
MHL_DET
C3208
0.1uF
RGB_DDC_SCL
RGB_DDC_SDA
RGB_5V
C3221
1uF
10V
R3242
10
C3202
1uF
10V
MHL_DET
5V_HDMI_4
+5V_NORMAL
MHL_DET
R3201
62K
1/10W
OPT
HDMI_S/W_RESET
R3244
10K
C3222
10uF
10V
HDMI_INT
HDMI_WKUP
+5V_NORMAL
C3218
10uF
10V
C3215
0.1uF
16V
C3212
1uF
10V
C3209
0.1uF
16V
+3.5V_ST
C3204
0.1uF
16V
C3203
10uF
10V
C3200
10uF
10V
+3.3V_NORMAL
L3200
BLM18PG121SN1D
C3206
0.1uF
16V
C3207
0.1uF
16V
R3245
10K
1/16W
5%
R3206
220K
1/16W
5%
R3211 33
R3215 33
OPT
R3214 33
C3223
0.047uF
25V
R3228
47K
R3225
47K
R3217
47K
R3219
47K
R3218
47K
R3220
47K R3229
47K
R3226
47K
R3241
5.1K
5%
1/16W
R3239
5.1K
5%
1/16W
R3233
5.1K
5%
1/16W
R3234
5.1K
5%
1/16W
L3201
BLM18PG121SN1D
C3217
0.1uF
16V
C3216
10uF
10V
L3202
L3203
C3224
0.1uF
16V
C3225
0.1uF
16V
R3216
10
IC3200
AZ1117BH-1.2TRE1
1
GND/ADJ
2OUT
3
IN
C3201
10uF
10V
R3200
62K
1/10W
HDMI_WKUP 12V_EXT_PWR_DET
R3203
10K
+3.3V_NORMAL
R3202
10K
+3.3V_NORMAL
C3226
0.1uF
16V
OPT
D3206
30V
MBR230LSFT1G
+3.5V_ST
MHL_DET R3212 33
R3213
5.1K
5%
1/16W
IC3202
TPS2554
3IN_2
2IN_1
4ILIM_SEL
1GND
5EN
6
ILIM1
7
ILIM0
8
OUT_1
9
OUT_2
10
FAULT
11
[EP]
Q3201
MMBT3906(NXP)
E
B
C
Q3200
MMBT3904(NXP) E
B
C
+3.5V_ST
R3243
1K
1/16W
5%
R3246
10K
D3203
A2
C
A1
D3202
A2
C
A1
D3204
A2
C
A1
D3200
A2
C
A1
D3201
A2
C
A1
D3205
A2
C
A1
R3247
10K
D3207
5.6V
IC3201
SII9587CNUC
FHD
1
R1XCN
2
R1XCP
3
R1X0N
4
R1X0P
5
R1X1N
6
R1X1P
7
R1X2N
8
R1X2P
9
AVDD12_1
10
VDD12_1
11
R3XCN
12
R3XCP
13
R3X0N
14
R3X0P
15
R3X1N
16
R3X1P
17
R3X2N
18
R3X2P
19
AVDD12_2
20
VDD33_1
21
R4XCN
22
R4XCP
23
R4X0N
24
R4X0P
25
R4X1N
26
R4X1P
27
R4X2N
28
R4X2P
29
VDD12_2
30
DSDA0
31
DSCL0
32
CBUS_HPD0
33
R0PWR5V
34
DSDA1
35
DSCL1
36
CBUS_HPD1
37
R1PWR5V
38
DSDA3
39
DSCL3
40
CBUS_HPD3
41
R3PWR5V
42
DSDA4
43
DSCL4
44
CBUS_HPD4
45 R4PWR5V
46 DSDA5[VGA]
47 DSCL5[VGA]
48 R5PWR5V[VGA]
49 SBVCC5
50 PWRMUX_OUT
51 LPSBV
52 WKUP
53 CD_SENSE0
54 CD_SENSE1
55 GPIO2
56 CD_SENSE3
57 CD-SENSE4
58 GPIO0
59 GPIO1
60 TPWR
61 RESET_N
62 CSDA
63 CSCL
64 INT
65 SPDIF_IN
66 RSVDL
67 VDD12_3
68 ARC
69 TX2P
70 TX2N
71 TX1P
72 TX1N
73 TX0P
74 TX0N
75 TXCP
76 TXCN
77 TCVDD12
78 TPVDD12
79 R0XCN
80 R0XCP
81 R0X0N
82 R0X0P
83 R0X1N
84 R0X1P
85 R0X2N
86 R0X2P
87 AVDD12_3
88 VDD33_2
89
[EP]GND
R3221
10
OPT
SPDIF_OUT_ARC
SPDIF_OUT
R3224 33
OPT
R3248
1K
OPT
R3249
3.9K
OPT
IC3201-*1
SII9587CNUC-3
UD 1
R1XCN
2
R1XCP
3
R1X0N
4
R1X0P
5
R1X1N
6
R1X1P
7
R1X2N
8
R1X2P
9
AVDD12_1
10
VDD12_1
11
R3XCN
12
R3XCP
13
R3X0N
14
R3X0P
15
R3X1N
16
R3X1P
17
R3X2N
18
R3X2P
19
AVDD12_2
20
VDD33_1
21
R4XCN
22
R4XCP
23
R4X0N
24
R4X0P
25
R4X1N
26
R4X1P
27
R4X2N
28
R4X2P
29
VDD12_2
30
DSDA0
31
DSCL0
32
CBUS_HPD0
33
R0PWR5V
34
DSDA1
35
DSCL1
36
CBUS_HPD1
37
R1PWR5V
38
DSDA3
39
DSCL3
40
CBUS_HPD3
41
R3PWR5V
42
DSDA4
43
DSCL4
44
CBUS_HPD4
45 R4PWR5V
46 DSDA5[VGA]
47 DSCL5[VGA]
48 R5PWR5V[VGA]
49 SBVCC5
50 PWRMUX_OUT
51 LPSBV
52 WKUP
53 CD_SENSE0
54 CD_SENSE1
55 GPIO2
56 CD_SENSE3
57 CD-SENSE4
58 GPIO0
59 GPIO1
60 TPWR
61 RESET_N
62 CSDA
63 CSCL
64 INT
65 SPDIF_IN
66 RSVDL
67 VDD12_3
68 ARC
69 TX2P
70 TX2N
71 TX1P
72 TX1N
73 TX0P
74 TX0N
75 TXCP
76 TXCN
77 TCVDD12
78 TPVDD12
79 R0XCN
80 R0XCP
81 R0X0N
82 R0X0P
83 R0X1N
84 R0X1P
85 R0X2N
86 R0X2P
87 AVDD12_3
88 VDD33_2
89
[EP]GND
HDMI 32
GP4
ARC
HDMI2
HDMI4 With MHL
HDMI1 With ARC
HDMI3
HDMI S/W OUTPUT
HDMI4
HDMI1
HDMI2
HDMI3
Limit 0.8A
Vout=0.8*(1+R1/R2)
Device Address : 0XB0
Limit 0.8A
2011.10.19
Copyright © 2012 LG Electronics. Inc. All rights reserved.
Only for training and service purposes
LGE Internal Use Only

Fiber Optic
THE SYMBOL MARK OF THIS SCHEMETIC DIAGRAM INCORPORATES
SPECIAL FEATURES IMPORTANT FOR PROTECTION FROM X-RADIATION.
FILRE AND ELECTRICAL SHOCK HAZARDS, WHEN SERVICING IF IS
ESSENTIAL THAT ONLY MANUFATURES SPECFIED PARTS BE USED FOR
THE CRITICAL COMPONENTS IN THE SYMBOL MARK OF THE SCHEMETIC.
JK3601
KJA-PH-0-0177
3 DETECT
4 L
5 GND
1 R
+3.3V_NORMAL
R3641
2.7K
D3615
30V
OPT
C3633
18pF
50V
R3644 22
JK3602
2F11TC1-EM52-4F
C
GND
B
VCC
A
VIN
4
SHIELD
DSUB_B+
R3620
2.7K
OPT
+3.3V_NORMAL
DSUB_G+
RGB_DDC_SCL
DSUB_DET
R3645
10K
RGB_EDID
DSUB_R+
R3643 22
JK3603
SLIM-15F-D-2
11
22
33
44
55
66
77
88
99
10 10
11
11
12 12
13 13
14 14
15 15
1616
R3646
10K
C3615
0.1uF
16V
RGB_DDC_SDA
SPDIF_OUT
R3615
33
C3634
18pF
50V
EDID_WP
PC_R_IN
+5V_NORMAL
DSUB_HSYNC
DSUB_VSYNC
D3616
30V
OPT
PC_L_IN
R3642
2.7K
RGB_5V
RGB_5V
IC3600
M24C02-RMN6T
RGB_EDID
3
E2
2
E1
4
VSS
1
E0
5SDA
6SCL
7WC
8VCC
SOC_TX
SOC_RX
D3620
MMBD6100
A2
C
A1
R3647
100
RGB_DEBUG
D3623
5.6V
OPT
D3611
5.6V
OPT
D3612
5.6V
OPT
D3600
20V
OPT D3601
20V
OPT
D3622
5.5V
ADUC 5S 02 0R5L
OPT
D3621
5.5V
ADUC 5S 02 0R5L
OPT
D3613
5.5V
ADUC 5S 02 0R5L
OPT
D3611-*1
5.6V
ESD_MTK
D3612-*1
5.6V
ESD_MTK
D3613-*1
5.5V
ADUC 5S 02 0R5L
ESD_MTK
R3602
100
RGB_DEBUG
R3600
0
NON_RGB_DEBUG R3601
0
NON_RGB_DEBUG
RGB PC
PC AUDIO
RGB/ PC AUDIO/ SPDIF
SPDIF OUT
36
JACK HIGH / MID 2011.11.21
Closed to JACK
Copyright © 2012 LG Electronics. Inc. All rights reserved.
Only for training and service purposes
LGE Internal Use Only

THE SYMBOL MARK OF THIS SCHEMETIC DIAGRAM INCORPORATES
SPECIAL FEATURES IMPORTANT FOR PROTECTION FROM X-RADIATION.
FILRE AND ELECTRICAL SHOCK HAZARDS, WHEN SERVICING IF IS
ESSENTIAL THAT ONLY MANUFATURES SPECFIED PARTS BE USED FOR
THE CRITICAL COMPONENTS IN THE SYMBOL MARK OF THE SCHEMETIC.
R3700
10K
HP_OUT
HP_LOUT
+3.3V_NORMAL
JK3700
KJA-PH-0-0177
EAG61030001
HP_OUT
3DETECT
4L
5GND
1R
HP_DET
HP_ROUT
VA3700
5.6V
OPT
VA3700-*1
5.6V
ESD_MTK_HP_OUT
VA3700-*2
5.6V
ESD_LG1152_HP_OUT
37
JACK_COMMON 2011.11.21
ESD for LG1152
ESD for MTK
Copyright © 2012 LG Electronics. Inc. All rights reserved.
Only for training and service purposes
LGE Internal Use Only

THE SYMBOL MARK OF THIS SCHEMETIC DIAGRAM INCORPORATES
SPECIAL FEATURES IMPORTANT FOR PROTECTION FROM X-RADIATION.
FILRE AND ELECTRICAL SHOCK HAZARDS, WHEN SERVICING IF IS
ESSENTIAL THAT ONLY MANUFATURES SPECFIED PARTS BE USED FOR
THE CRITICAL COMPONENTS IN THE SYMBOL MARK OF THE SCHEMETIC.
AV1_R_IN
C38020.1uF
RS232
C3803
0.1uF
RS232
COMP1_Pr
+3.5V_ST
AV1_L_IN
+3.3V_NORMAL
AV1_CVBS_DET
IR_OUT
R3814
4.7K
OPT
C3801
0.1uF
RS232
COMP1_DET
JK3803
SPG09-DB-009
RS232
1
2
3
4
5
6
7
8
9
10
JK3800
KJA-PH-1-0177
AV_JACK_BLACK
3 M3_DETECT
4 M4
5 M5_GND
1 M1
6 M6
IC3800
MAX3232CDR
EAN41348201
RS232
3
C1-
2
V+
4
C2+
1
C1+
6
V-
5
C2-
7
DOUT2
8
RIN2 9ROUT2
10 DIN2
11 DIN1
12 ROUT1
13 RIN1
14 DOUT1
15 GND
16 VCC
R3811
4.7K
OPT
COMP1_Pb
C38000.1uF
RS232
JK3801
KJA-PH-1-0177
COMP_JACK_BLACK
3 M3_DETECT
4 M4
5 M5_GND
1 M1
6 M6
AV1_CVBS_IN
COMP1_Y
R3821
100RS232
+3.3V_NORMAL
R3820
100RS232
+3.5V_ST
12V_COMMERCIAL_OUT
12V_COMMERCIAL_OUT
+3.5V_ST
R3834
10K
OPT_RS232
SOC_RX
+3.5V_ST
SOC_TX
P3800
12507WS-04L
UART_4PIN_STRAIGHT
1
2
3
4
5
R3810
10K
R3806
10K
D3803
5.6V
OPT
D3800
5.6V
OPT
D3804
20V
OPT
D3805
20V
OPT
D3801
5.6V
OPT
D3802
5.6V
OPT
D3801-*1
5.6V
ESD_MTK
D3802-*1
5.6V
ESD_MTK
D3800-*1
5.6V
ESD_MTK
D3803-*1
5.6V
ESD_MTK
D3803-*2
5.6V
ESD_LG1152
D3801-*2
5.6V
ESD_LG1152
D3802-*2
5.6V
ESD_LG1152
D3800-*2
5.6V
ESD_LG1152
JK3801-*1
KJA-PH-1-0177-2
COMP_JACK_GREEN
3 M3_DETECT
4 M4
5 M5_GND
1 M1
6 M6
JK3800-*1
KJA-PH-1-0177-1
AV_JACK_YELLOW
3 M3_DETECT
4 M4
5 M5_GND
1 M1
6 M6
P3801
12507WR-04L
UART_4PIN_ANGLE
1
2
3
4
5
RS232C CVBS 1 PHONE JACK
COMPONENT 1 PHONE JACK
38
JACK_COMMON 2011.11.21
12V 1A FOR COMMERCIAL(RS-232C POWER)
FOR COMMERCIAL
ESD For MTK ESD For LG1152
Copyright © 2012 LG Electronics. Inc. All rights reserved.
Only for training and service purposes
LGE Internal Use Only

THE SYMBOL MARK OF THIS SCHEMETIC DIAGRAM INCORPORATES
SPECIAL FEATURES IMPORTANT FOR PROTECTION FROM X-RADIATION.
FILRE AND ELECTRICAL SHOCK HAZARDS, WHEN SERVICING IF IS
ESSENTIAL THAT ONLY MANUFATURES SPECFIED PARTS BE USED FOR
THE CRITICAL COMPONENTS IN THE SYMBOL MARK OF THE SCHEMETIC.
IR
R4118
10K
5%
L4100
BLM18PG121SN1D
C4102
0.1uF
LED_B/GP4_LED_R
+3.5V_ST
+3.5V_ST
R4105
22
COMMERCIAL_IR
C4107
100pF
50V
IR_OUT
+3.5V_ST
R4117
10K
5%
C4100
0.1uF
R4102
10K
COMMERCIAL_IR
R4108
0
COMMERCIAL_IR_US
R4113
100
KEY1
KEY2
R4123
100
EEPROM_SCL
R4124
100
R4119
47K
COMMERCIAL_IR
R4111
10K
COMMERCIAL_IR_EU
R4114
100
+3.5V_ST
+3.5V_ST
C4104
1000pF
50V
+3.5V_ST
+3.5V_ST
EEPROM_SDA
R4104
47K
COMMERCIAL_IR
R4100
0
IR_BYPASS
R4125 1.5K
Q4100
MMBT3904(NXP)
COMMERCIAL_IR E
B
C
Q4101
MMBT3904(NXP)
COMMERCIAL_IR
E
B
C
Q4102
MMBT3904(NXP)
COMMERCIAL_IR_EU E
B
C
Q4104
MMBT3904(NXP)
COMMERCIAL_IR
E
B
C
R4101
1K
COMMERCIAL_IR
R4109
1K
COMMERCIAL_IR_EU
R4115
3.3K
COMMERCIAL_IR
R4103
3.3K
COMMERCIAL_IR
R4107
10K
IR_BYPASS
P4102
12507WR-10L
GP4_IR_10P
1
2
3
4
5
6
7
8
9
10
11
D4106
20V
ADUC 20S 02 010L
OPT
D4105
20V
ADUC 20S 02 010L
OPT
D4101
5.6V
AMOTECH CO., LTD.
OPT
D4100
5.6V
AMOTECH CO., LTD.
OPT
D4104
5.6V
AMOTECH CO., LTD.
OPT
D4106-*1
20V
ADUC 20S 02 010L
ESD_MTK
10pF
D4105-*1
20V
ADUC 20S 02 010L
ESD_MTK
10pF
D4100-*1
5.6V
ESD_MTK
ADMC 5M 02 200L
200pF
D4101-*1
5.6V
ESD_MTK
ADMC 5M 02 200L
200pF
D4104-*1
5.6V
ESD_MTK
ADMC 5M 02 200L
200pF
D4104-*2
5.6V
ESD_LG1152
ADMC 5M 02 200L
200pF
D4101-*2
5.6V
ESD_LG1152
ADMC 5M 02 200L
200pF
D4100-*2
5.6V
ESD_LG1152
ADMC 5M 02 200L
200pF
IR & KEY
RGB Sensor
COMMERCIAL
Zener Diode is
Soft Touch Micom D/L
close to wafer
41
IR / KEY 2011.11.21
COMMERCIAL
ESD for LG1152
ESD for MTK
Copyright © 2012 LG Electronics. Inc. All rights reserved.
Only for training and service purposes
LGE Internal Use Only

THERMAL
THE SYMBOL MARK OF THIS SCHEMETIC DIAGRAM INCORPORATES
SPECIAL FEATURES IMPORTANT FOR PROTECTION FROM X-RADIATION.
FILRE AND ELECTRICAL SHOCK HAZARDS, WHEN SERVICING IF IS
ESSENTIAL THAT ONLY MANUFATURES SPECFIED PARTS BE USED FOR
THE CRITICAL COMPONENTS IN THE SYMBOL MARK OF THE SCHEMETIC.
C4200
0.1uF
OPT
USB_HUB_IC_IN_DM
C4208
0.1uF
R4206
12K
1/16W 1%
C4201
4.7uF
C4211
0.1uF
OPT
USB_DM2
C4210
0.1uF
OPT
IC4200
USB2512B-AEZG
1USBDM_DN[1]
3USBDM_DN[2]
7NC_2
9NC_4
10
VDDA33_2
11
TEST
12
PRTPWR[1]/BC_EN[1]
13
OCS_N[1]
14
CRFILT
15
VDD33_1
16
PRTPWR[2]/BC_EN[2]
17
OCS_N[2]
18
NC_5
19
NC_6
20
NC_7
21
NC_8
22
SDA/SMBDATA/NON_REM[1]
23
VDD33_2
24
SCL/SMBCLK/CFG_SEL[0]
25
HS_IND/CFG_SEL[1]
26
RESET_N
27
VBUS_DET
28 SUSP_IND/LOCAL_PWR/NON_REM[0]
29 VDDA33_3
30 USBDM_UP
31 USBDP_UP
32 XTALOUT
5VDDA33_1
8NC_3
6NC_1
4USBDP_DN[2]
2USBDP_DN[1]
33 XTALIN/CLKIN
34 PLLFILT
35 RBIAS
36 VDD33_3
37
[EP]VSS
+3.3V_NORMAL
R4205
1M
1%
C4203
0.1uF
/USB_OCD1
R4204
100K
+3.3V_NORMAL
+3.3V_NORMAL
C4213
0.1uF
C4202
0.1uF
C4205
15pF
R4202
100K
R4200
100K
X4200
24MHz
USB_DP2
USB_DM1
R4203
100K
C4212
0.1uF
OPT
C4207
15pF
C4204
0.1uF
USB_DP1
/RST_HUB
USB_HUB_IC_IN_DP
USB_CTL1
R4201
100K
C4206
1uF
25V
C4214
1uF
25V
C4209
1uF
25V
R4208 22
OPT
USB_CTL2
R4207 22
OPT
/USB_OCD2
R4209
100K
OPT
R4210
100K
OPT
42
USB3_HUB 2011.06.13
USB HUB
Copyright © 2012 LG Electronics. Inc. All rights reserved.
Only for training and service purposes
LGE Internal Use Only

USB DOWN STREAM
USB DOWN STREAM
USB DOWN STREAM
THERMAL
THERMAL
THERMAL
THE SYMBOL MARK OF THIS SCHEMETIC DIAGRAM INCORPORATES
SPECIAL FEATURES IMPORTANT FOR PROTECTION FROM X-RADIATION.
FILRE AND ELECTRICAL SHOCK HAZARDS, WHEN SERVICING IF IS
ESSENTIAL THAT ONLY MANUFATURES SPECFIED PARTS BE USED FOR
THE CRITICAL COMPONENTS IN THE SYMBOL MARK OF THE SCHEMETIC.
USB_DM1
USB_DP2
USB_DP1
USB_DM2
C4339
10uF
10V
OPT
USB_DM3
C4333
22uF
10V
WIFI_DP
C4327
0.1uF
16V
+5V_USB
R4339
2K
1%
WIFI_DM
R4330
0
USB_DP3
C4334
4700pF
50V
D4304
40V
SMAB34
C4322
10uF
10V
D4303
RCLAMP0502BA
OPT
C4328
0.01uF
50V
C4336
0.1uF
16V
+5V_USB_3
USB_CTL2
C4324
10uF
35V
P4301
12507WR-04L
WIFI
1
VDD
2
DM
3
DP
4
GND
5
.
C4320
0.1uF
16V
WIFI
C4321
10uF
10V
WIFI
R4329
330K
OPT
R4328
10K
JK4303
3AU04S-305-ZC-(LG)
1234
5
C4310
10uF
10V
JK4302
3AU04S-305-ZC-(LG)
1234
5
C4329
0.1uF
16V
L4302
BLM18PG121SN1D
WIFI120-ohm
C4319
0.1uF
16V
WIFI
C4326
0.1uF
50V
POWER_ON/OFF2_4
D4302
RCLAMP0502BA
OPT
+24V
/USB_OCD2
C4332
47pF
50V
IC4305
TPS54331D
3
EN
2
VIN
4
SS/TR
1
BOOT
5VSENSE
6COMP
7GND
8PH
JK4300
3AU04S-305-ZC-(LG)
1234
5
R4327
10K
OPT
R4323
10K
USB_CTL1
L4308
6.8uH
R4336
20K C4338
1000pF
50V
OPT
L4305
BLM18PG121SN1D
D4300
RCLAMP0502BA
OPT
/USB_OCD1
C4323
10uF
10V
+5V_USB_2
+5V_USB_3
+5V_USB_2
C4337
22uF
10V
+5V_USB
+3.3V_NORMAL
/USB_OCD3
C4301
22uF
10V
R4332
10K POWER_ON/OFF2_4
C4331
0.1uF
16V
+12V
L4307
3.6uH
C4341
4.7uF
10V
R4342
10K
5%
L4306
BLM18PG121SN1D
USB_CTL3
C4325
10uF
16V
C4342
100pF
50V
USB_DCDC_SN1104041
IC4306-*1
BD86180MUV
DEV_USB_DCDC_BD86180
3
SS
2
COMP
4
RT
1
EN
6
CTL1
5
CTL2
7
FLG2
8
FLG1
9
USB_OUT2
10
GND_1
11
GND_2
12
USB_OUT1 13 USB_IN_1
14 USB_IN_2
15 USB_IN_3
16 SW_1
17 SW_2
18 BST
19 PGND_1
20 PGND_2
21 VIN_1
22 VIN_2
23 GND_3
24 VREG
25
[EP]GND
C4340
4700pF
50V
USB_DCDC_SN1104041
C4340-*1
0.01uF
50V
USB_DCDC_BD86180
IC4303
TPS2554
3
IN_2
2
IN_1
4
ILIM_SEL
1
GND
5
EN 6ILIM1
7ILIM0
8OUT_1
9OUT_2
10 FAULT
11
[EP]
+3.3V_NORMAL
R4301 10K
R4302 10K
R4303 10K
OPT
R4304 10K
OPT
IC4306
USB_DCDC_SN1104041
SN1104041, DC-DC+2CH USB SW
3SS
2COMP
4ROSC
1EN
6EN_SW1
5EN_SW2
7NFAULT2
8NFAULT1
9SW_OUT2
10 AGND_1
11 AGND_2
12 SW_OUT1
13
SW_IN_1
14
SW_IN_2
15
SW_IN_3
16
LX_1
17
LX_2
18
BST
19
PGND_1
20
PGND_2
21
VIN_1
22
VIN_2
23
AGND_3
24
V7V
25
[EP]GND C4300
0.1uF
16V
R4343
820
1%
R4300
27K
1/10W
R4341
27K
1/10W
OPT
R4338
10K
1%
D4300-*2
RCLAMP0502BA
ESD_LG1152
D4304-*1
40V
SX34
D4302-*1
RCLAMP0502BA
ESD_LG1152
D4303-*3
RCLAMP0502BA
ESD_LG1152
43
USB3_HUB_WiFi 2011.10.26
MAX 0.4A
From SoC
USB3
USB2
USB_WIFI
MAX 2A
Vout=0.8*(1+R1/R2)
MAX 1.5A
R1
DVR Ready
MAX 1.5A
3A
+5V_USB FOR USB1
MAX 1.8A
R2
USB1
For EMI
ESD for LG1152
ESD for MTK
Copyright © 2012 LG Electronics. Inc. All rights reserved.
Only for training and service purposes
LGE Internal Use Only

THE SYMBOL MARK OF THIS SCHEMETIC DIAGRAM INCORPORATES
SPECIAL FEATURES IMPORTANT FOR PROTECTION FROM X-RADIATION.
FILRE AND ELECTRICAL SHOCK HAZARDS, WHEN SERVICING IF IS
ESSENTIAL THAT ONLY MANUFATURES SPECFIED PARTS BE USED FOR
THE CRITICAL COMPONENTS IN THE SYMBOL MARK OF THE SCHEMETIC.
SC_L_IN
C4602
4700pF
EU
Q4601
MMBT3904(NXP)
EU
E
B
C
C4604
0.1uF
EU
JK4600
DA1R018H91E
EU
1
AUDIO_R_OUT
2
AUDIO_R_IN
3
AUDIO_L_OUT
4
AUDIO_GND
5
B_GND
6
AUDIO_L_IN
7
B_OUT
8
ID
9
G_GND
10
G_OUT
11
R_GND
12
R_OUT
13
RGB_IO
14
SYNC_GND
15
SYNC_OUT
16
SYNC_IN
17
COM_GND
18
AV_DET
19
SHIELD
SC_G
+12V
R4602
390
EU
C4603
4700pF
EU
R4603
390
EU
SC_DET
DTV/MNT_L_OUT
SC_ID
DTV/MNT_V_OUT
R4604
180
EU
SC_B
SC_R_IN
+3.3V_NORMAL
R4607
15K
EU
SC_CVBS_IN
Q4600
MMBT3906(NXP)
EU E
B
C
C4600
1000pF
50V
EU
R4605
470
EU
C4601
1000pF
50V
EU
L4600
BLM18PG121SN1D
EU
L4601
BLM18PG121SN1D
EU
R460075
EU
DTV/MNT_R_OUT
SC_FB
SC_R
R4606
47K
EU
C4606
0.1uF
50V
EU
R4601
10K
EU
R4608 0
OPT
D4611
5.6V
OPT
D4607
5.6V
OPT
D4606
5.6V
OPT
D4605
5.6V
OPT
D4608
5.6V
OPT
D4601
5.6V
OPT D4601-*1
5.6V
ESD_MTK_SCART
200pF
D4605-*2
5.6V
ESD_LG1152_SCART
200pF
D4606-*2
5.6V
ESD_LG1152_SCART
200pF
D4601-*2
5.6V
ESD_LG1152_SCART
200pF
D4611-*2
5.6V
ESD_LG1152_SCART
200pF
D4600
20V
OPT
D4600-*2
20V
ESD_LG1152_SCART
10pF
C4605
100uF
16V
EU
C4607
47uF
25V
EU
D4611-*1
5.6V
ESD_MTK_SCART
200pF
D4609
5.5V
OPT
D4610
5.5V
OPT
D4603
5.5V
OPT
D4602
5.5V
OPT
D4604
5.5V
OPT
D4609-*1
5.5V
ESD_MTK_SCART
15pF
D4609-*2
5.5V
ESD_LG1152_SCART
15pF
D4610-*1
5.5V
ESD_MTK_SCART
15pF
D4602-*1
5.5V
ESD_MTK_SCART
15pF
D4603-*1
5.5V
ESD_MTK_SCART
15pF
D4604-*1
5.5V
ESD_MTK_SCART
15pF
D4600-*1
20V
ESD_MTK_SCART
10pF
D4605-*1
5.6V
ESD_MTK_SCART
200pF
D4606-*1
5.6V
ESD_MTK_SCART
200pF
46
SCART GENDER 2011.10.26
Full Scart(18 Pin Gender)
Gain=1+Rf/Rg
CLOSE TO JUNCTION
Rf Rg
Copyright © 2012 LG Electronics. Inc. All rights reserved.
Only for training and service purposes
LGE Internal Use Only

THE SYMBOL MARK OF THIS SCHEMETIC DIAGRAM INCORPORATES
SPECIAL FEATURES IMPORTANT FOR PROTECTION FROM X-RADIATION.
FILRE AND ELECTRICAL SHOCK HAZARDS, WHEN SERVICING IF IS
ESSENTIAL THAT ONLY MANUFATURES SPECFIED PARTS BE USED FOR
THE CRITICAL COMPONENTS IN THE SYMBOL MARK OF THE SCHEMETIC.
M_RFModule_ISP
M_REMOTE_RX
M_REMOTE_TX
+3.3V_NORMAL
L4800
120-ohm
M_REMOTE
M_RFModule_RESET
C4800
0.1uF
P4800
12507WR-08L
M_REMOTE
13.3V
2GND
3RX
4TX
5RESET
6DC
7DD
8GND
9
AR4800
100
1/16W
M_REMOTE
3D_SYNC_RF
3D_SYNC_RF
ZigBee_Radio Pulse M_REMOTE OPTION
ALL M_REMOTE OPTION
48
MOTION REMOTE 2011.11.21
Only For PDP
Copyright © 2012 LG Electronics. Inc. All rights reserved.
Only for training and service purposes
LGE Internal Use Only

THE SYMBOL MARK OF THIS SCHEMETIC DIAGRAM INCORPORATES
SPECIAL FEATURES IMPORTANT FOR PROTECTION FROM X-RADIATION.
FILRE AND ELECTRICAL SHOCK HAZARDS, WHEN SERVICING IF IS
ESSENTIAL THAT ONLY MANUFATURES SPECFIED PARTS BE USED FOR
THE CRITICAL COMPONENTS IN THE SYMBOL MARK OF THE SCHEMETIC.
EPHY_RDN
C5002
0.1uF
16V
C5001
0.01uF
50V
EPHY_TDP
EPHY_TDN
C5000
0.1uF
16V
JK5000
XRJH-01A-4-DA7-180-LG(B)
1P1[CT]
2P2[TD+]
3P3[TD-]
4P4[RD+]
5P5[RD-]
6P6[CT]
7P7
8P8
12
SHIELD
9P9
11 P11
10 P10[GND]
D1 YL_C
D2 YL_A
D3 GN_C
D4 GN_A
C5003
0.01uF
50V
EPHY_RDP
LAN_JACK_POWER
D5000
5.5V
OPT
D5002
5.5V
OPT
D5003
5.5V
OPT
D5001
5.5V
OPT
D5001-*2
5.5V
ADUC 5S 02 0R5L
ESD_LG1152
D5003-*2
5.5V
ADUC 5S 02 0R5L
ESD_LG1152
D5002-*2
5.5V
ADUC 5S 02 0R5L
ESD_LG1152
D5000-*2
5.5V
ADUC 5S 02 0R5L
ESD_LG1152
D5003-*1
ADUC 5S 02 0R5L
ESD_MTK
D5000-*1
ADUC 5S 02 0R5L
ESD_MTK
D5002-*1
ADUC 5S 02 0R5L
ESD_MTK
D5001-*1
ADUC 5S 02 0R5L
ESD_MTK
Ethernet Block
50
LAN_VERTICAL 2011.11.23
ESD for LG1152
ESD for MTK
Copyright © 2012 LG Electronics. Inc. All rights reserved.
Only for training and service purposes
LGE Internal Use Only

THERMAL
THE SYMBOL MARK OF THIS SCHEMETIC DIAGRAM INCORPORATES
SPECIAL FEATURES IMPORTANT FOR PROTECTION FROM X-RADIATION.
FILRE AND ELECTRICAL SHOCK HAZARDS, WHEN SERVICING IF IS
ESSENTIAL THAT ONLY MANUFATURES SPECFIED PARTS BE USED FOR
THE CRITICAL COMPONENTS IN THE SYMBOL MARK OF THE SCHEMETIC.
EPHY_EN
R5216 4.7K
R5215 4.7K
EPHY_TXD0
C5200
4.7uF
10V
R5204
2.49K 1%
EPHY_RDP
/RST_PHY
EPHY_LINK
C5201
0.1uF
16V
ET_COL/SNI
R5206 22
ET_RXER
R521022
R5205
0
EPHY_CRS_DV
R5212
1.5K
1/16W
5%
EPHY_ACTIVITY
EPHY_RXD0
C5210
10uF
10V
OPT
EPHY_RDN
R5203
4.7K
EPHY_TDP
C5205
0.1uF
16V
EPHY_ACTIVITY
C5204
10uF
10V
OPT
C5203
0.1uF
16V
EPHY_RXD1
EPHY_TDN
EPHY_REFCLK
ET_RXER
EPHY_TXD1
R5208 4.7K
EPHY_MDC
C5211
0.1uF
16V
EPHY_LINK
R52174.7K
+3.3V_NORMAL
C5208
0.1uF
16V
R5207 22
EPHY_MDIO
LAN_JACK_POWER
C5212
0.1uF
OPT
ET_COL/SNI
C5209
56pF
C5202
56pF
EPHY_INT R5201 22
L5211
100NH
C5206
15pF
50V
C5207
15pF
50V
IC5200
RTL8201F-VB-CG
1
RSET
3
MDI+[0]
7
AVDD33_1
9
RXD[0]
10
RXD[1]
11
RXD[2]/INTB
12
RXD[3]/CLK_CTL
13
RXC
14
DVDD33
15
TXC
16
TXD[0]
17 TXD[1]
18 TXD[2]
19 TXD[3]
20 TXEN
21 PHYRSTB
22 MDC
23 MDIO
24 LED0/PHYAD[0]/PMEB
25 LED1/PHYAD[1]
26 CRS/CRS_DV
27 COL
28 RXER/FXEN
29 DVDD10OUT
30 AVDD33_2
31 CKXTAL1
32 CKXTAL2
5
MDI+[1]
8
RXDV
6
MDI-[1]
4
MDI-[0]
2
AVDD10OUT 33
[EP]
X5200
25MHZ
+3.3V_NORMAL
+3.3V_NORMAL
+3.3V_NORMAL
+3.3V_NORMAL
+3.3V_NORMAL
+3.3V_NORMAL
14ETHERNET 50
LG1152 A0
Place near IC
Ethernet Block
Route Single 50 Ohm, Differential 100 Ohm
Place 0.1uF close to each power pins
Place this Res. near IC
25MHz, CL 18pF, ESR , max 30 Ohm, +/-30ppm
Place this cap. near IC
Place this cap. near IC
Copyright © 2012 LG Electronics. Inc. All rights reserved.
Only for training and service purposes
LGE Internal Use Only

THERMAL
THE SYMBOL MARK OF THIS SCHEMETIC DIAGRAM INCORPORATES
SPECIAL FEATURES IMPORTANT FOR PROTECTION FROM X-RADIATION.
FILRE AND ELECTRICAL SHOCK HAZARDS, WHEN SERVICING IF IS
ESSENTIAL THAT ONLY MANUFATURES SPECFIED PARTS BE USED FOR
THE CRITICAL COMPONENTS IN THE SYMBOL MARK OF THE SCHEMETIC.
D5402
100V
1N4148W
OPT
R5402 100
0.1uF
C5421
50V
R5411
12
C5434
0.47uF
50V
C5408
33pF
50V
R5407
12
C5403
1000pF
50V
R5405
100
R5406
3.3
OPT
R5413
12
R5403 100
R5414
12
0.1uF
C5419
50V
C5427
1uF
25V
C5425
22000pF
50V
C5416
22000pF
50V
C5422
10uF
35V
0.1uF
C5436
50V
+3.3V_NORMAL
C5426
22000pF
50V
L5402
NRS6045T100MMGK
10.0uH
R5412
12
C5423
10uF
35V
0.1uF
C5400
50V
C5432
390pF
50V
0.1uF
C5437
50V
0.1uF
C5418
50V
R5409
12
0.1uF
C5401
50V
SPK_L-
C5402
100pF
50V
C5406
33pF
50V
C5405
10uF
10V
OPT
D5400
100V
1N4148W
OPT
C5404
1000pF
50V
C5430
390pF
50V
C5429
390pF
50V L5405
NRS6045T100MMGK
10.0uH
SPK_R-
+24V_AMP
L5403
NRS6045T100MMGK
10.0uH
C5411
0.1uF
16V
AUD_MASTER_CLK
0.1uF
C5438
50V
SPK_R-
AUD_SCK
D5401
100V
1N4148W
OPT
R5404
3.3K
AUD_LRCK
C5415
1000pF
50V
R5401
10K
I2C_SDA1
0.1uF
C5413
16V
AUD_LRCH
L5401
BLM18PG121SN1D
+24V_AMP
SPK_R+
C5431
390pF
50V
+24V_AMP
D5403
100V
1N4148W
OPT
C5414
10uF
10V
AMP_RESET_N
R5408
12
C5433
1uF
25V
L5404
NRS6045T100MMGK
10.0uH
SPK_L-
C5435
0.47uF
50V
C5428
1uF
25V
I2C_SCL1
C5409
10uF
10V
OPT
SPK_L+
P5400
WAFER-ANGLE
1
2
3
4
AMP_MUTE
0.1uF
C5439
50V
C5417
22000pF
50V
R5400
10K
R5410
12
SPK_R+
0.1uF
C5412
16V
+24V
C5410
10uF
10V
OPT
0.1uF
C5420
50V
SPK_L+
WOOFER_MUTE
WOOFER_MUTE TP5403
C5424
0.01uF
50V
OPT
L5400
CIS21J121
Q5400
MMBT3904(NXP)
E
B
C
4.7uF
C5407
10V
R5418
5.1K
R5415
5.1K
R5416
5.1K
R5417
5.1K
+3.3V_NORMAL
IC5400
NTP-7500L
1
AGND_PLL
2
AVDD_PLL
3
DVDD_PLL
4
LF
5
DGND_PLL
6
GND_1
7
DGND
8
DVDD
9
SDATA
10
WCK
11
BCK
12
SDA
13
SCL
14
/FAULT
15
MONITOR0
16
MONITOR1
17
MONITOR2
18
BST2B
19
PGND2B
20
OUT2B_1
21
OUT2B_2
22
PVDD2_1
23
PVDD2_2
24
PVDD2_3
25 OUT2A_1
26 OUT2A_2
27 PGND2A
28 BST2A
29 VDR2
30 AGND
31 VCC_5
32 VDR1
33 BST1B
34 PGND1B
35 OUT1B_1
36 OUT1B_2
37 PVDD1_1
38 PVDD1_2
39 PVDD1_3
40 OUT1A_1
41 OUT1A_2
42 PGND1A
43 BST1A
44 /RESET
45 AD
46 GND_IO
47 CLK_I
48 VDD_IO
49
[EP]
SPEAKER_R
DUAL COMPONENT
Q1801
0x54
SPEAKER_L
1ST : 0TRIY80001A 2ND : 0TR387500AA
54
AMP_NEO 2011.11.21
Copyright © 2012 LG Electronics. Inc. All rights reserved.
Only for training and service purposes
LGE Internal Use Only

THERMAL
THE SYMBOL MARK OF THIS SCHEMETIC DIAGRAM INCORPORATES
SPECIAL FEATURES IMPORTANT FOR PROTECTION FROM X-RADIATION.
FILRE AND ELECTRICAL SHOCK HAZARDS, WHEN SERVICING IF IS
ESSENTIAL THAT ONLY MANUFATURES SPECFIED PARTS BE USED FOR
THE CRITICAL COMPONENTS IN THE SYMBOL MARK OF THE SCHEMETIC.
0.1uF
C5516
50V
WOOFER
R5508
12
WOOFER
C5513
1000pF
50V
WOOFER
C5524
22000pF
50V
WOOFER
0.1uF
C5518
50V
WOOFER
R5507
12
WOOFER
AUD_LRCH
C5510
1000pF
50V
WOOFER
C5521
10uF
35V
WOOFER
SPK_WOOFER_L-
AUD_LRCK
I2C_SCL1
C5512
10uF
10V
WOOFER
WOOFER_MUTE
L5503
NRS6045T100MMGK
WOOFER
10.0uH
R5502 100
WOOFER
R5512
12
WOOFER
C5505
33pF
50V
WOOFER
C5528
390pF
50V
WOOFER
C5520
10uF
35V
WOOFER
0.1uF
C5519
50V
WOOFER
R5514
12
WOOFER
0.1uF
C5511
16V
WOOFER
C5508
0.1uF
16V
WOOFER
SPK_WOOFER_L+
C5531
1uF
25V
WOOFER
D5501
100V
1N4148W
OPT
SPK_WOOFER_L+
C5525
1uF
25V
WOOFER
C5514
22000pF
50V
WOOFER
AUD_SCK
L5500
BLM18PG121SN1D
WOOFER
0.1uF
C5535
50V
WOOFER
+3.3V_NORMAL
0.1uF
C5534
50V
WOOFER
C5532
0.47uF
50V
WOOFER
C5502
10uF
10V
OPT
C5500
100pF
50V
WOOFER
C5503
33pF
50V
WOOFER
R5506
3.3
OPT
C5501
1000pF
50V
WOOFER
R5503
3.3K
WOOFER
C5507
10uF
10V
OPT
I2C_SDA1
0.1uF
C5517
50V
WOOFER
C5522
0.01uF
50V
OPT
C5515
22000pF
50V
WOOFER
0.1uF
C5509
16V
WOOFER
AMP_RESET_N
R5505
10K
WOOFER
D5500
100V
1N4148W
OPT C5527
390pF
50V
WOOFER
C5506
10uF
10V
OPT
L5504
NRS6045T100MMGK
WOOFER
10.0uH
R5501 100
WOOFER
R5504
100
WOOFER
+24V_AMP_WOOFER
+24V_AMP_WOOFER
C5526
1uF
25V
WOOFER
C5523
22000pF
50V
WOOFER
AUD_MASTER_CLK
SPK_WOOFER_L-
R5517
4.7K
1/16W
5%
WOOFER_MONO
R5518
4.7K
1/16W
5%
WOOFER_MONO
C5504
4.7uF
10V
WOOFER
P5500
FW25001-02(SPK 2P)
WOOFER
1
2
R5515
5.1K
WOOFER
R5516
5.1K
WOOFER
L5501
CIS21J121
+24V_AMP_WOOFER
0.1uF
C5529
50V
+24V
R5519
5.1K
WOOFER_STEREO
R5509
12
WOOFER_STEREO
R5510
12
WOOFER_STEREO
SPK_WOOFER_R+
SPK_WOOFER_R-
C5530
390pF
50V
WOOFER_STEREO
0.1uF
C5537
50V
WOOFER_STEREO
SPK_WOOFER_R-
C5533
390pF
50V
WOOFER_STEREO L5505
NRS6045T100MMGK
WOOFER_STEREO
10.0uH
D5503
100V
1N4148W
OPT
R5500
12
WOOFER_STEREO
R5513
5.1K
WOOFER_STEREO
L5502
NRS6045T100MMGK
WOOFER_STEREO
10.0uH
R5511
12
WOOFER_STEREO
D5502
100V
1N4148W
OPT
SPK_WOOFER_R+
0.1uF
C5538
50V
WOOFER_STEREO
C5536
0.47uF
50V
WOOFER_STEREO
IC5500
NTP-7500L
WOOFER
1
AGND_PLL
2
AVDD_PLL
3
DVDD_PLL
4
LF
5
DGND_PLL
6
GND_1
7
DGND
8
DVDD
9
SDATA
10
WCK
11
BCK
12
SDA
13
SCL
14
/FAULT
15
MONITOR0
16
MONITOR1
17
MONITOR2
18
BST2B
19
PGND2B
20
OUT2B_1
21
OUT2B_2
22
PVDD2_1
23
PVDD2_2
24
PVDD2_3
25 OUT2A_1
26 OUT2A_2
27 PGND2A
28 BST2A
29 VDR2
30 AGND
31 VCC_5
32 VDR1
33 BST1B
34 PGND1B
35 OUT1B_1
36 OUT1B_2
37 PVDD1_1
38 PVDD1_2
39 PVDD1_3
40 OUT1A_1
41 OUT1A_2
42 PGND1A
43 BST1A
44 /RESET
45 AD
46 GND_IO
47 CLK_I
48 VDD_IO
49
[EP]
P5501
FW25003_03
DEV_WOOFER_STEREO
1
2
3
WOOFER AMP.
Copyright © 2012 LG Electronics. Inc. All rights reserved.
Only for training and service purposes
LGE Internal Use Only

THE SYMBOL MARK OF THIS SCHEMETIC DIAGRAM INCORPORATES
SPECIAL FEATURES IMPORTANT FOR PROTECTION FROM X-RADIATION.
FILRE AND ELECTRICAL SHOCK HAZARDS, WHEN SERVICING IF IS
ESSENTIAL THAT ONLY MANUFATURES SPECFIED PARTS BE USED FOR
THE CRITICAL COMPONENTS IN THE SYMBOL MARK OF THE SCHEMETIC.
SIGN600005
SCART_Rout
SCART_MUTE
SCART_Lout
DTV/MNT_R_OUT
R6012
4.7K
OPT
+12V
C6005
33pF EU
R6010
470K
OPT
R6008 33K
EU
+3.5V_ST
C6004
0.1uF
50V
EU
R60002.2K EU
L6000
EU
R6002
470K
OPT
Q6000
MMBT3904(NXP)
EU
E
B
C
R6011
2.2K
EU
DTV/MNT_R_OUT
C6003
33pF
EU
DTV/MNT_L_OUT
Q6001
MMBT3904(NXP)
EU
E
B
C
DTV/MNT_L_OUT
R600433K EU
C6002
6800pF
OPT
C6007
6800pF
OPT
C6008
1uF
25V
EU
C6000
1uF
25V
EU
IC6000
AZ4580MTR-E1
EU
3
IN1+
2
IN1-
4
VEE
1
OUT1
5IN2+
6IN2-
7OUT2
8VCC
SCART_AMP_R_FB
SCART_AMP_L_FB
R6013
510
EU
[SCART AUDIO MUTE]
AUD_OUT >> EU/CHINA_HOTEL_OPT
60
SCART AUDIO AMP 2011.11.21
Copyright © 2012 LG Electronics. Inc. All rights reserved.
Only for training and service purposes
LGE Internal Use Only

THE SYMBOL MARK OF THIS SCHEMETIC DIAGRAM INCORPORATES
SPECIAL FEATURES IMPORTANT FOR PROTECTION FROM X-RADIATION.
FILRE AND ELECTRICAL SHOCK HAZARDS, WHEN SERVICING IF IS
ESSENTIAL THAT ONLY MANUFATURES SPECFIED PARTS BE USED FOR
THE CRITICAL COMPONENTS IN THE SYMBOL MARK OF THE SCHEMETIC.
Q6201
AO3407A
CI
G
D
S
+5V_CI_ON
C6207
4.7uF
10V
OPT
R6218
10K
CI
+5V_NORMAL
C6202
0.1uF
16V
OPT
R6242
2.2K
CI
R6221
10K
OPT
PCM_5V_CTL
R6248
10K
CI
R6223
4.7K
CI
R6241
22K
CI
Q6200
MMBT3904(NXP)
CI
E
B
C
C6210
1uF
25V
OPT
C6210-*1
1uF
25V
CI_MTK
CI POWER ENABLE CONTROL
62
CI SLOT 2011.10.31
Option FOR MTK Option FOR LG1152
Copyright © 2012 LG Electronics. Inc. All rights reserved.
Only for training and service purposes
LGE Internal Use Only

THE SYMBOL MARK OF THIS SCHEMETIC DIAGRAM INCORPORATES
SPECIAL FEATURES IMPORTANT FOR PROTECTION FROM X-RADIATION.
FILRE AND ELECTRICAL SHOCK HAZARDS, WHEN SERVICING IF IS
ESSENTIAL THAT ONLY MANUFATURES SPECFIED PARTS BE USED FOR
THE CRITICAL COMPONENTS IN THE SYMBOL MARK OF THE SCHEMETIC.
R6403
OPT
4.7K
HP_ROUT
+3.3V_NORMAL
C6400
1uF
10V
L6400
120-ohm
BLM18PG121SN1D
SIDE_HP_MUTE
R6404
4.7K
C6401
1uF
10V
C6405
0.1uF
16V
C6402
1uF
10V
HP_ROUT_MAIN
R6400
4.7K
R6405
1K
C6406
2.2uF
10V
HP_LOUT
Q6400
MMBT3904(NXP)
E
B
C
IC6400
TPA6132A2
EAN60724701
3
INR+
2
INL+
4
INR-
1
INL-
5
OUTR
6
G0
7
G1
8
HPVSS
9CPN
10 PGND
11 CPP
12 HPVDD
13
EN
14
VDD
15
SGND
16
OUTL
HP_LOUT_MAIN
R6401
OPT
R6402
4.7K
+3.3V_NORMAL
C6404
2.2uF
10V
C6407
2.2uF
10V
C6403
10uF
10V
HP_AMP_MUTE
R6406
10
1/16W
5%
R6407
10
1/16W
5%
C6408
0.47uF
16V
C6409
0.47uF
16V
2011.06.29
HEADPHONE AMP
61
EARPHONE AMP
From Micom
Close to the IC
Low Pass Filter
Place Near jack Side
Copyright © 2012 LG Electronics. Inc. All rights reserved.
Only for training and service purposes
LGE Internal Use Only

THERMAL
THE SYMBOL MARK OF THIS SCHEMETIC DIAGRAM INCORPORATES
SPECIAL FEATURES IMPORTANT FOR PROTECTION FROM X-RADIATION.
FILRE AND ELECTRICAL SHOCK HAZARDS, WHEN SERVICING IF IS
ESSENTIAL THAT ONLY MANUFATURES SPECFIED PARTS BE USED FOR
THE CRITICAL COMPONENTS IN THE SYMBOL MARK OF THE SCHEMETIC.
FE_TS_DATA[5]
FE_TS_DATA[4]
FE_TS_DATA[2]
FE_TS_DATA[6]
FE_TS_DATA[7]
FE_TS_DATA[1]
FE_TS_DATA[0]
FE_TS_DATA[3]
C6526
0.1uF
16V
+5V_TU
C6519
10uF
10V
DVB_S&CHB
C6536
22uF
10V
C6522
0.1uF 16V
+3.3V_D_Demod
C6531
0.1uF
C6532
0.1uF
16V
LNB_TX
L6502
BLM18PG121SN1D
T2/C&CN
C6544 0.1uF
16V
L9_T2/C/S
C6512
100pF
DVB_S&CHB
/S2_RESET
CHB_DATA
L6503
BLM18PG121SN1D
CHB_SYNC
C6516
0.1uF
16V
T2/C&CHB&CN
IF_AGC
I2C_SCL4
R6509
33
L6501
BLM18PG121SN1D
DVB_S&CHB
C6506
18pF
50V
OPT
C6514
0.1uF
16V
I2C_SDA4
C6517
18pF
50V
OPT
+5V_TU
C6548
0.1uF
16V
+5V_NORMAL
I2C_SDA6
+3.3V_TU
+1.8V_TU
L6507
BLM18PG121SN1D
CHB
C6501
10uF
10V
CHB
+5V_TU
L6506
BLM18PG121SN1D
NOT_T/C&AT
C6546
10uF
10V
R6510
33
IF_P
+5V_TU
C6530
0.1uF
16V
R6504 22
DVB_S&CHB
C6523
100pF
50V
CHB
CHB_CLK
R6503 22
DVB_S&CHB
C6529
22uF
10V
C6525
0.1uF
16V
OPT
C6524
100pF
OPT
R6518
82
C6507
100pF
50V
T2/C&CHB&CN
R6527
20K
1%
NOT_T/C&AT
C6515
0.1uF
DVB_S&CHB
R6525
0
NOT_L9_T2/C/S
L6508
BLM18PG121SN1D
CHB
+3.3V_D_Demod
RF_SWITCH_CTL
C6528
10uF
6.3V
OPT
R6531
1
C6513
4700pF
50V CN
C6518
18pF
50V
OPT
R6529
10K
1%
NOT_T/C&AT
R6523
10K
TU_TS_ERR
+1.23V_TU
+5V_NORMAL
+3.3V_D_Demod
C6511
100pF
50V
+3.3V_TU
R6506 100 T/C&AT&CHB
+1.23V_TU
C6539
0.1uF
16V
R6528
11K
1%
NOT_T/C&AT
C6508
18pF
50V
OPT
+3.3V_TU
C6509
0.1uF
16V
CHB
TU_CVBS
C6520
0.1uF
16V
MTK/L9_DVB/ATSC/NTSC
+1.23V_TU
TU_TS_VAL
C6538
10uF
10V
NOT_T/C&AT
+3.3V_TU
TU_TS_VAL
CHB_VAL
/TU_RESET
L6500
BLM18PG121SN1D
FE_TS_VAL
FE_TS_DATA[0-7]
+3.3V_TU_IN
R6515
4.7K
FE_TS_CLK
0.1uF
C6540
R6519
1K
OPT
R6508
100
MTK/L9_DVB/ATSC/NTSC
IC6503
AZ1117BH-1.8TRE1
1
ADJ/GND
2OUT
3
IN
C6542
0.1uF
NOT_T/C&AT
+3.3V_TU
C6510
1000pF
50V CN
+1.8V_TU
R6500 0
RF_SWITCH
TU_TS_ERR
TUNER_SIF
C6549
10uF
16V
NOT_T/C&AT
I2C_SCL6
C6527
0.1uF
OPT
+3.3V_TU
CHB_ERR
IC6501
AP2132MP-2.5TRG1
EAN61387601
NOT_T/C&AT
3
VIN
2
EN
4
VCTRL
1
PG
5
NC
6
VOUT
7
ADJ
8
GND
9
[EP]
C6503
0.1uF
16V
RF_SWITCH
C6533
10uF
16V
NOT_T/C&AT
LNB_OUT
IF_N
FE_TS_SYNC
CHB_CVBS
R6513
10
DVB_S&CHB
R6512
2.2K
OPT
C6505
0.1uF
16V
+3.3V_D_Demod
R6511
100K
OPT
C6521
0.1uF
OPT
+3.3V_NORMAL
+1.8V_TU
C6500
0.1uF
16V
L9 ATSC
C6534
22uF
10V
LNB_OUT
LNB_TX CHB_CVBS
CHB_ERR
CHB_SYNC
CHB_VAL
CHB_CLK
CHB_DATA
ATV_OUT
ATV_OUT
C6535
1uF
OPT
IC6500
74LVC1G08GW
L9_T2/C/S
3
GND
2
A
4Y
1
B5VCC
R6526
100
L9_T2/C/S
1/16W
5%
AR6502
0
NOT_T/C&AT&CHB
AR6500 0
NOT_T/C&AT&CHB
AR6501
0
NOT_T/C&AT&CHB
R6516
470
Q6500
MMBT3906(NXP)
E
B
C
Q6501
MMBT3906(NXP)
E
B
C
R6532
0
MTK/L9_DVB/ATSC/NTSC
C6550
0.1uF
16V
C6551
100pF
50V
TU6500-*1
TDSS-H151F
AT_H/NIM_V
5+B1[3.3V]
11 DIF[N]
2RESET
10 DIF[P]
4SDA
1NC
9IF_AGC
8CVBS
3SCL
7+B2[1.8V]
6SIF
12
SHIELD
TU6500
TDSS-G151D
T/C_H/NIM_V
5
+B1[3.3V]
11
DIF[N]
2
RESET
10
DIF[P]
4
SDA
1
NC
9
IF_AGC
8
CVBS
3
SCL
7
+B2[1.8V]
6
SIF
12
SHIELD
TU6503
TDSQ-G051D
T/C/S2_V
1
N.C_1
2
RESET
3
SCL
4
SDA
5
+3.3V_TUNER
6
SIF
7
+1.8V_TUNER
8
CVBS
9
T/C_IF_AGC
10
T/C_DIF[P]
11
T/C_DIF[N]
12
N.C_2
13
N.C_3
14
N.C_4
15
GND_1
16
ERROR
17
SYNC
18
VALID
19
MCLK
20
D0
21
D1
22
D2
23
D3
24
D4
25
D5
26
D6
27
D7
28
GND_2
29
GND_3
30
+1.23V_S2_DEMOD
31
S2_RESET
38
SHIELD
32
+3.3V_S2_DEMOD
33
S2_F22_OUTPUT
34
S2_SCL
35
S2_SDA
36
LNB
37
GND_4
TU6502
TDSQ-H051F
CHB_V
1
+5V[SPLITTER]
2
RESET
3
TU_SCL
4
TU_SDA
5
M_+3.3V
6
M_SIF
7
M_+1.8V
8
M_CVBS
9
M_IF_AGC
10
M_DIF[P]
11
M_DIF[N]
12
S_3.3V
13
S_1.8V
14
S_CVBS
15
GND_1
16
SD_ERROR
17
SD_SYNC
18
SD_VALID
19
SD_MCLK
20
SD_SERIAL_D0
21
N.C_1
22
N.C_2
23
N.C_3
24
N.C_4
25
N.C_5
26
N.C_6
27
N.C_7
28
GND_2
29
GND_3
30
SD_1.23V_DEMOD
31
SD_RESET
36
SHIELD
32
SD_3.3V_DEMOD
33
N.C_8
34
SD_SCL
35
SD_SDA
TU6503-*1
TDSQ-G351D
T2/C/S2
1N.C_1
2RESET
3SCL
4SDA
5+B1[3.3V]
6SIF
7+B2[1.8V]
8CVBS
9N.C_2
10 N.C_3
11 N.C_4
12 +B3[3.3V]
13 +B4[1.23V]
14 N.C_5
15 GND_1
16 ERROR
17 SYNC
18 VALID
19 MCLK
20 D0
21 D1
22 D2
23 D3
24 D4
25 D5
26 D6
27 D7
28 GND_2
29 GND_3
30 +B5[1.23V]
31 S2_RESET
38
SHIELD
32 +B6[3.3V]
33 S2_F22_OUTPUT
34 S2_SCL
35 S2_SDA
36 LNB
37 GND_4
TU6501-*1
TDSN-B051F
BR_F/NIM_V
1RF_S/W_CTL
2RESET
3SCL
4SDA
5+B1[3.3V]
6SIF
7+B2[1.8V]
8CVBS
9NC_1
10 NC_2
11 NC_3
12 +B3[3.3V]
13 +B4[1.23V]
14 NC_4
15 GND
16 ERROR
17 SYNC
18 VALID
19 MCLK
20 D0
21 D1
22 D2
23 D3
24 D4
25 D5
26 D6
27 D7
28
SHIELD
TU6504
TDSH-T151F
TW_H/NIM
5
+B1[3.3V]
11
DIF[N]
2
RESET
10
DIF[P]
4
SDA
1
RF_S/W_CTL
9
IF_AGC
8
CVBS
3
SCL
7
+B2[1.8V]
6
SIF
12
SHIELD
TU6501
TDSN-G351D
T2/C_F/NIM_DEV
1
NC_1
2
RESET
3
SCL
4
SDA
5
+B1[3.3V]
6
SIF
7
+B2[1.8V]
8
CVBS
9
NC_2
10
NC_3
11
NC_4
12
+B3[3.3V]
13
+B4[1.23V]
14
NC_5
15
GND
16
ERROR
17
SYNC
18
VALID
19
MCLK
20
D0
21
D1
22
D2
23
D3
24
D4
25
D5
26
D6
27
D7
28
SHIELD
C6508-*1
68pF
50V
BR_TW_CN_TUNER
C6506-*1
68pF
50V
BR_TW_CN_TUNER
R6500-*1
1K 5%
BR_TW_CN_TUNER
R6508-*1
1K 5%
BR_TW_CN_TUNER
R6532-*1
BLM18PG121SN1D
BR_TW_CN_TUNER
120-ohm
R6528-*1
12K
1/16W
1%
CN
R6521
220
R6520
220
TU6501-*3
TDSN-C051D
CN_LG3921
1RF_S/W_CTL
2RESET
3SCL
4SDA
5+B1[3.3V]
6SIF
7+B2[1.8V]
8CVBS
9NC_1
10 NC_2
11 NC_3
12 +B3[3.3V]
13 +B4[1.23V]
14 NC_4
15 GND
16 ERROR
17 SYNC
18 VALID
19 MCLK
20 D0
21 D1
22 D2
23 D3
24 D4
25 D5
26 D6
27 D7
28
SHIELD
TU6501-*2
TDSN-C251D
CN_ATBM
1RF_S/W_CTL
2RESET
3SCL
4SDA
5+B1[3.3V]
6SIF
7+B2[1.8V]
8CVBS
9NC_1
10 NC_2
11 NC_3
12 +B3[3.3V]
13 +B4[1.23V]
14 NC_4
15 GND
16 ERROR
17 SYNC
18 VALID
19 MCLK
20 D0
21 D1
22 D2
23 D3
24 D4
25 D5
26 D6
27 D7
28
SHIELD
65
TUNER 2011.11.21
T2 : Max 1.7A
150mA(MAX)
close to TUNER
Vout=0.6*(1+R1/R2)
2. No via on both of them
Ground Width >= 24mils
1. should be guarded by ground
ERROR & VALID PIN
close to TUNER
RF_SWITCH_CTL USE: T2/C,T/C,ATSC,DTMB.ISDB-T
3. Signal Width >= 12mils
R2
2A
465mA(MAX)
should be guarded by groumd
T/C/S & H/NIM & T2/C TUNER(EU & CHINA)
R1
Signal to Signal Width = 12mils
else : Max 240mA
2012 perallel
because of derating
else : Max 0.7A
CHB : Max 480mA
T/C_H/NIM T/C/S2 T2/C_F/NIM T2/C/S2 CHB AT_H/NIM CN
CHB CN
DVB_S DVB_ST/C&AT&CHB T/C&AT&CHB
DVB_S&CHB DVB_S&CHB DVB_S&CHB
NOT_T/C&AT
NOT_T/C&AT
NOT_T/C&AT NOT_T/C&AT
NOT_T/C&AT
RF_SWITCH
T2/C
T2/C
T2/C&CN
T2/C&CHB&CN
T2/C&CN
T2/C&CHB&CN
T/C&AT&CHB
Close to the tuner
Close to the tuner Close to the tuner
close to TUNER
close to Tuner
Seperate GND for CHB
T/C&AT&CHB
T2/C&CHB&CN
NOT_T/C&AT&CHBNOT_T/C&AT&CHB
NOT_T/C&AT&CHB
NOT_T/C&AT&CHB
H/NIM&CHB
NOT_DVB_S
NOT_DVB_S
NOT_DVB_S
NOT_DVB_S
BR
L9_T2/C/S
Not_L9_T2/C/S
Not_L9_T2/C/S
Not_L9_T2/C/S Not_L9_T2/C/S
Not_L9_T2/C/S
Not_L9_T2/C/S
Copyright © 2012 LG Electronics. Inc. All rights reserved.
Only for training and service purposes
LGE Internal Use Only

THERMAL
THE SYMBOL MARK OF THIS SCHEMETIC DIAGRAM INCORPORATES
SPECIAL FEATURES IMPORTANT FOR PROTECTION FROM X-RADIATION.
FILRE AND ELECTRICAL SHOCK HAZARDS, WHEN SERVICING IF IS
ESSENTIAL THAT ONLY MANUFATURES SPECFIED PARTS BE USED FOR
THE CRITICAL COMPONENTS IN THE SYMBOL MARK OF THE SCHEMETIC.
A_GND
LNB_OUT
DCDC_GND
DCDC_GND
A_GND
A_GND
R6901 33
LNB
A_GND
+12V
LNB_TX
L6900
33UH
SP-7850_33
LNB
R6900 33
LNB
C6907 0.22uF
LNB
A_GND
C6902
1uF
50V
LNB
+12V_LNB
DCDC_GND
C6906
68uF
35V
LNB
A_GND
I2C_SDA4
C6905 22000pF
LNB
I2C_SCL4
A_GND
R6903
4.7K
LNB
D6901
40V
LNB_SMAB34
C6900
0.22uF
25V
LNB
C6901
0.01uF
50V
LNB
D6903
40V
LNB_SMAB34
L6901
BLM18PG121SN1D
LNB
IC6900
A8290SETTR-T
LNB
1
BOOST
3
TCAP
7
TDI
9
VREG
10
SDA
11
ADD
12
SCL
13
NC_2
14
IRQ
15 NC_3
16 NC_4
17 NC_5
18 NC_6
19 BFC
20 NC_7
21 NC_8
22 BFO
23 NC_9
24 BFI
25 VIN
26 LX
27 GNDLX
28 LNB
5
TDO
8
GND
6
EXTM
4
NC_1
2
VCP 29
[EP]
C6908 27pF
OPT
C6903 0.1uF
LNB
C6909 27pF
OPT
D6902
40V
LNB_SMAB34
A_GND
+3.3V_NORMAL
DCDC_GND
A_GND
+12V_LNB
A_GND
C6911
0.1uF
50V
LNB
C6904
0.1uF
50V
LNB
C6912
68uF
35V
LNB
D6900
30V
MBR230LSFT1G
LNB
R6906
2.2K
1W
LNB
D6904
LNB
C6910
10uF
25V
LNB
R6904
0R6905
0
C6916
18pF
LNB
C6915
18pF
OPT
C6913
33pF
OPT
C6914
33pF
LNB
D6901-*1
40V
LNB_SX34
D6902-*1
40V
LNB_SX34
D6903-*1
40V
LNB_SX34
C6917
0.1uF
50V
LNB
C6918
0.1uF
50V
LNB
(Option:LNB)
DVB-S2 LNB Part Allegro
DCDC_GND and A_GND are connected in pin#27
3A
Max 1.3A
PCB_GND and A_GND are connected
Input trace widths should be sized to conduct at least 3A
2A
DCDC_GND and A_GND are connected
2.4A
close to Boost pin(#1)
Ouput trace widths should be sized to conduct at least 2A
close to VIN pin(#25)
69
LNB 2011.11.21
Close to Tuner
Surge protectioin
Copyright © 2012 LG Electronics. Inc. All rights reserved.
Only for training and service purposes
LGE Internal Use Only

THE SYMBOL MARK OF THIS SCHEMETIC DIAGRAM INCORPORATES
SPECIAL FEATURES IMPORTANT FOR PROTECTION FROM X-RADIATION.
FILRE AND ELECTRICAL SHOCK HAZARDS, WHEN SERVICING IF IS
ESSENTIAL THAT ONLY MANUFATURES SPECFIED PARTS BE USED FOR
THE CRITICAL COMPONENTS IN THE SYMBOL MARK OF THE SCHEMETIC.
FRC3_RESET
TXA0N
TXA2P
TXB1P
C7202
0.1uF
16V
OPT
TXA1N
TXBCLKN
TXB3P
TXA3P
TXB2N
TXBCLKP
TXB4N
TXACLKN
TXA2N
TXA0P
TXB0N
TXA3N
TXA4N
PANEL_VCC
TXACLKP
TXA1P
TXB3N
C7200
10uF
16V
OPT
TXB4P
TXA4P
TXB1N
TXB2P
I2C_BE_SDA1
C7201
1000pF
50V
OPT
TXB0P
L7200
120-ohm
I2C_BE_SCL1
TP7204 LOCAL_DIM_EN
LOCAL_DIM_EN
I2C_BE_SDA1
I2C_BE_SCL1
FRC3_RESET
L/DIM0_SCLK
L/DIM0_MOSI
L/DIM0_SCLK
L/DIM0_MOSI
L/DIM0_VS
L/DIM0_VS
BPL_IN
FRC3_FLASH_WP
R7201
0
R7200
10K
P7200
FI-RE51S-HF-J-R1500
1NC
2NC
3NC
4NC
5NC
6NC
7LVDS_SEL
8NC
9NC
10 L/DIM_ENABLE
11 GND
12 RA0N
13 RA0P
14 RA1N
15 RA1P
16 RA2N
17 RA2P
18 GND
19 RACLKN
20 RACLKP
21 GND
22 RA3N
23 RA3P
24 RA4N
25 RA4P
26 GND
27 BIT_SEL
28 RB0N
29 RB0P
30 RB1N
31 RB1P
32 RB2N
33 RB2P
34 GND
35 RBCLKN
36 RBCLKP
37 GND
38 RB3N
39 RB3P
40 RB4N
41 RB4P
42 GND
43 GND
44 GND
45 GND
46 GND
47 NC
48 VLCD
49 VLCD
50 VLCD
51 VLCD
52
GND
72 100
Interface block
LG1152 A0
[51Pin LVDS Connector]
(For FHD FRC3 HS_LVDS)
Copyright © 2012 LG Electronics. Inc. All rights reserved.
Only for training and service purposes
LGE Internal Use Only

THE SYMBOL MARK OF THIS SCHEMETIC DIAGRAM INCORPORATES
SPECIAL FEATURES IMPORTANT FOR PROTECTION FROM X-RADIATION.
FILRE AND ELECTRICAL SHOCK HAZARDS, WHEN SERVICING IF IS
ESSENTIAL THAT ONLY MANUFATURES SPECFIED PARTS BE USED FOR
THE CRITICAL COMPONENTS IN THE SYMBOL MARK OF THE SCHEMETIC.
I2C_SCL1
L/DIM0_SCLK
R7601
10K
+3.3V_NORMAL
L/DIM0_MOSI
R7607
4.7K
R7606 33
P7600
12507WR-08L
1
2
3
4
5
6
7
8
9
I2C_SDA1
L/DIM0_VS
R7600
10K
OPT AR7600
33
1/16W
LOCAL DIMMING
[To LED DRIVER]
76
LOCAL DIMMING 2011.11.21
Copyright © 2012 LG Electronics. Inc. All rights reserved.
Only for training and service purposes
LGE Internal Use Only

THE SYMBOL MARK OF THIS SCHEMETIC DIAGRAM INCORPORATES
SPECIAL FEATURES IMPORTANT FOR PROTECTION FROM X-RADIATION.
FILRE AND ELECTRICAL SHOCK HAZARDS, WHEN SERVICING IF IS
ESSENTIAL THAT ONLY MANUFATURES SPECFIED PARTS BE USED FOR
THE CRITICAL COMPONENTS IN THE SYMBOL MARK OF THE SCHEMETIC.
EMMC_DATA[5]
EMMC_DATA[0]
EMMC_DATA[2]
EMMC_DATA[1]
EMMC_DATA[4]
EMMC_DATA[7]
EMMC_DATA[3]
EMMC_DATA[6]
DAT4
DAT6
EMMC_RST
3.3V_EMMC
DAT5
DAT4
DAT5
C8104
0.1uF
16V
R8116
10K
DAT3
EMMC_CMD
C8103
2.2uF
10V
EMMC_VCCQ
EMMC_DATA[0-7]
C8106
2.2uF
10V
EMMC_VCCQ
C8107
10pF
50V
OPT
DAT6
C8102
0.1uF
16V
DAT3
R8117
10K
C8105
0.1uF
16V
EMMC_CLK
IC8100-*1
H26M21001ECR
HYNIX_EMMC_2GB
DAT0
A3
DAT1
A4
DAT2
A5
DAT3
B2
DAT4
B3
DAT5
B4
DAT6
B5
DAT7
B6
CLK
M6
CMD
M5
NC_3
A6
NC_4
A7
NC_23
C5
NC_42
E5
NC_43
E8
NC_44
E9
NC_45
E10
NC_52
F10
NC_58
G3
NC_59
G10
NC_66
H5
NC_73
J5
NC_80
K6
NC_81
K7
NC_82
K10
NC_116
P7
NC_119
P10
RESET
K5
VCCQ_1
C6
VCCQ_2
M4
VCCQ_3
N4
VCCQ_4
P3
VCCQ_5
P5
VCC_1
E6
VCC_2
F5
VCC_3
J10
VCC_4
K9
VDDI
C2
VSS_1
E7
VSS_2
G5
VSS_3
H10
VSS_4
K8
VSSQ_1
C4
VSSQ_2
N2
VSSQ_3
N5
VSSQ_4
P4
VSSQ_5
P6
NC_1
A1
NC_2
A2
NC_5
A8
NC_6
A9
NC_7
A10
NC_8
A11
NC_9
A12
NC_10
A13
NC_11
A14
NC_12
B1
NC_13
B7
NC_14
B8
NC_15
B9
NC_16
B10
NC_17
B11
NC_18
B12
NC_19
B13
NC_20
B14
NC_21
C1
NC_22
C3
NC_24
C7
NC_25 C8
NC_26 C9
NC_27 C10
NC_28 C11
NC_29 C12
NC_30 C13
NC_31 C14
NC_32 D1
NC_33 D2
NC_34 D3
NC_35 D4
NC_36 D12
NC_37 D13
NC_38 D14
NC_39 E1
NC_40 E2
NC_41 E3
NC_46 E12
NC_47 E13
NC_48 E14
NC_49 F1
NC_50 F2
NC_51 F3
NC_53 F12
NC_54 F13
NC_55 F14
NC_56 G1
NC_57 G2
NC_60 G12
NC_61 G13
NC_62 G14
NC_63 H1
NC_64 H2
NC_65 H3
NC_67 H12
NC_68 H13
NC_69 H14
NC_70 J1
NC_71 J2
NC_72 J3
NC_74 J12
NC_75 J13
NC_76 J14
NC_77 K1
NC_78 K2
NC_79 K3
NC_83 K12
NC_84 K13
NC_85 K14
NC_86 L1
NC_87 L2
NC_88 L3
NC_89 L12
NC_90 L13
NC_91 L14
NC_92 M1
NC_93 M2
NC_94 M3
NC_95 M7
NC_96 M8
NC_97 M9
NC_98 M10
NC_99 M11
NC_100 M12
NC_101 M13
NC_102 M14
NC_103 N1
NC_104 N3
NC_105 N6
NC_106 N7
NC_107 N8
NC_108 N9
NC_109 N10
NC_110 N11
NC_111 N12
NC_112 N13
NC_113 N14
NC_114 P1
NC_115 P2
NC_117 P8
NC_118 P9
NC_120 P11
NC_121 P12
NC_122 P13
NC_123 P14
EMMC_CLK_BALL
EMMC_CMD_BALL
EMMC_CMD_BALL
EMMC_CLK_BALL
EMMC_RESET_BALL
EMMC_RESET_BALL
EMMC_VDDI
EMMC_VDDI
DAT5
AR8100
22
1/16W
AR8101
22
1/16W
AR8102 22
R8100 10K
R8101 10K
R8102 10K
R8103 10K
R8104 10K
R8105 10K
R8106 10K
R8107 10K
IC8100-*3
H26M31001EFR
DEV_GED_HYNIX_EMMC_4GB
DAT0
A3
DAT1
A4
DAT2
A5
DAT3
B2
DAT4
B3
DAT5
B4
DAT6
B5
DAT7
B6
CLK
M6
CMD
M5
NC_3
A6
NC_4
A7
NC_23
C5
NC_42
E5
NC_43
E8
NC_44
E9
NC_45
E10
NC_52
F10
NC_58
G3
NC_59
G10
NC_66
H5
NC_73
J5
NC_80
K6
NC_81
K7
NC_82
K10
NC_116
P7
NC_119
P10
RESET
K5
VCCQ_1
C6
VCCQ_2
M4
VCCQ_3
N4
VCCQ_4
P3
VCCQ_5
P5
VCC_1
E6
VCC_2
F5
VCC_3
J10
VCC_4
K9
VDDI
C2
VSS_1
E7
VSS_2
G5
VSS_3
H10
VSS_4
K8
VSSQ_1
C4
VSSQ_2
N2
VSSQ_3
N5
VSSQ_4
P4
VSSQ_5
P6
NC_1
A1
NC_2
A2
NC_5
A8
NC_6
A9
NC_7
A10
NC_8
A11
NC_9
A12
NC_10
A13
NC_11
A14
NC_12
B1
NC_13
B7
NC_14
B8
NC_15
B9
NC_16
B10
NC_17
B11
NC_18
B12
NC_19
B13
NC_20
B14
NC_21
C1
NC_22
C3
NC_24
C7
NC_25 C8
NC_26 C9
NC_27 C10
NC_28 C11
NC_29 C12
NC_30 C13
NC_31 C14
NC_32 D1
NC_33 D2
NC_34 D3
NC_35 D4
NC_36 D12
NC_37 D13
NC_38 D14
NC_39 E1
NC_40 E2
NC_41 E3
NC_46 E12
NC_47 E13
NC_48 E14
NC_49 F1
NC_50 F2
NC_51 F3
NC_53 F12
NC_54 F13
NC_55 F14
NC_56 G1
NC_57 G2
NC_60 G12
NC_61 G13
NC_62 G14
NC_63 H1
NC_64 H2
NC_65 H3
NC_67 H12
NC_68 H13
NC_69 H14
NC_70 J1
NC_71 J2
NC_72 J3
NC_74 J12
NC_75 J13
NC_76 J14
NC_77 K1
NC_78 K2
NC_79 K3
NC_83 K12
NC_84 K13
NC_85 K14
NC_86 L1
NC_87 L2
NC_88 L3
NC_89 L12
NC_90 L13
NC_91 L14
NC_92 M1
NC_93 M2
NC_94 M3
NC_95 M7
NC_96 M8
NC_97 M9
NC_98 M10
NC_99 M11
NC_100 M12
NC_101 M13
NC_102 M14
NC_103 N1
NC_104 N3
NC_105 N6
NC_106 N7
NC_107 N8
NC_108 N9
NC_109 N10
NC_110 N11
NC_111 N12
NC_112 N13
NC_113 N14
NC_114 P1
NC_115 P2
NC_117 P8
NC_118 P9
NC_120 P11
NC_121 P12
NC_122 P13
NC_123 P14
DUMMY_1
DU1
DUMMY_2
DU2
DUMMY_3
DU3
DUMMY_4
DU4
DUMMY_5
DU5
DUMMY_6
DU6
DUMMY_7
DU7
DUMMY_8
DU8
DUMMY_9 DU9
DUMMY_10 DU10
DUMMY_11 DU11
DUMMY_12 DU12
DUMMY_13 DU13
DUMMY_14 DU14
DUMMY_15 DU15
DUMMY_16 DU16
IC8100-*2
KLM2G1HE3F-B001
SAMSUNG_EMMC_2GB
DAT0
A3
DAT1
A4
DAT2
A5
DAT3
B2
DAT4
B3
DAT5
B4
DAT6
B5
DAT7
B6
CLK
M6
CMD
M5
NC_3
A6
NC_4
A7
NC_23
C5
NC_42
E5
NC_43
E8
NC_44
E9
NC_45
E10
NC_52
F10
NC_58
G3
NC_59
G10
NC_66
H5
NC_73
J5
NC_80
K6
NC_81
K7
NC_82
K10
NC_116
P7
NC_119
P10
RSTN
K5
VDD_1
C6
VDD_2
M4
VDD_3
N4
VDD_4
P3
VDD_5
P5
VDDF_1
E6
VDDF_2
F5
VDDF_3
J10
VDDF_4
K9
VDDI
C2
VSS_1
C4
VSS_2
E7
VSS_3
G5
VSS_4
H10
VSS_5
K8
VSS_6
N2
VSS_7
N5
VSS_8
P4
VSS_9
P6
NC_1
A1
NC_2
A2
NC_5
A8
NC_6
A9
NC_7
A10
NC_8
A11
NC_9
A12
NC_10
A13
NC_11
A14
NC_12
B1
NC_13
B7
NC_14
B8
NC_15
B9
NC_16
B10
NC_17
B11
NC_18
B12
NC_19
B13
NC_20
B14
NC_21
C1
NC_22
C3
NC_24
C7
NC_25 C8
NC_26 C9
NC_27 C10
NC_28 C11
NC_29 C12
NC_30 C13
NC_31 C14
NC_32 D1
NC_33 D2
NC_34 D3
NC_35 D4
NC_36 D12
NC_37 D13
NC_38 D14
NC_39 E1
NC_40 E2
NC_41 E3
NC_46 E12
NC_47 E13
NC_48 E14
NC_49 F1
NC_50 F2
NC_51 F3
NC_53 F12
NC_54 F13
NC_55 F14
NC_56 G1
NC_57 G2
NC_60 G12
NC_61 G13
NC_62 G14
NC_63 H1
NC_64 H2
NC_65 H3
NC_67 H12
NC_68 H13
NC_69 H14
NC_70 J1
NC_71 J2
NC_72 J3
NC_74 J12
NC_75 J13
NC_76 J14
NC_77 K1
NC_78 K2
NC_79 K3
NC_83 K12
NC_84 K13
NC_85 K14
NC_86 L1
NC_87 L2
NC_88 L3
NC_89 L12
NC_90 L13
NC_91 L14
NC_92 M1
NC_93 M2
NC_94 M3
NC_95 M7
NC_96 M8
NC_97 M9
NC_98 M10
NC_99 M11
NC_100 M12
NC_101 M13
NC_102 M14
NC_103 N1
NC_104 N3
NC_105 N6
NC_106 N7
NC_107 N8
NC_108 N9
NC_109 N10
NC_110 N11
NC_111 N12
NC_112 N13
NC_113 N14
NC_114 P1
NC_115 P2
NC_117 P8
NC_118 P9
NC_120 P11
NC_121 P12
NC_122 P13
NC_123 P14
C8100
0.1uF
16V
OPT
IC8100
SDIN5D2-4G-974L1
GED_SANDISK_EMMC_4GB
DAT0
A3
DAT1
A4
DAT2
A5
DAT3
B2
DAT4
B3
DAT5
B4
DAT6
B5
DAT7
B6
CLK
M6
CMD
M5
NC_3
A6
NC_4
A7
NC_23
C5
NC_42
E5
NC_43
E8
NC_44
E9
NC_45
E10
NC_52
F10
NC_58
G3
NC_59
G10
NC_66
H5
NC_73
J5
NC_80
K6
NC_81
K7
NC_82
K10
NC_116
P7
NC_119
P10
RESET
K5
VCCQ_1
C6
VCCQ_2
M4
VCCQ_3
N4
VCCQ_4
P3
VCCQ_5
P5
VCC_1
E6
VCC_2
F5
VCC_3
J10
VCC_4
K9
VDDI
C2
VSS_1
E7
VSS_2
G5
VSS_3
H10
VSS_4
K8
VSSQ_1
C4
VSSQ_2
N2
VSSQ_3
N5
VSSQ_4
P4
VSSQ_5
P6
NC_1
A1
NC_2
A2
NC_5
A8
NC_6
A9
NC_7
A10
NC_8
A11
NC_9
A12
NC_10
A13
NC_11
A14
NC_12
B1
NC_13
B7
NC_14
B8
NC_15
B9
NC_16
B10
NC_17
B11
NC_18
B12
NC_19
B13
NC_20
B14
NC_21
C1
NC_22
C3
NC_24
C7
NC_25 C8
NC_26 C9
NC_27 C10
NC_28 C11
NC_29 C12
NC_30 C13
NC_31 C14
NC_32 D1
NC_33 D2
NC_34 D3
NC_35 D4
NC_36 D12
NC_37 D13
NC_38 D14
NC_39 E1
NC_40 E2
NC_41 E3
NC_46 E12
NC_47 E13
NC_48 E14
NC_49 F1
NC_50 F2
NC_51 F3
NC_53 F12
NC_54 F13
NC_55 F14
NC_56 G1
NC_57 G2
NC_60 G12
NC_61 G13
NC_62 G14
NC_63 H1
NC_64 H2
NC_65 H3
NC_67 H12
NC_68 H13
NC_69 H14
NC_70 J1
NC_71 J2
NC_72 J3
NC_74 J12
NC_75 J13
NC_76 J14
NC_77 K1
NC_78 K2
NC_79 K3
NC_83 K12
NC_84 K13
NC_85 K14
NC_86 L1
NC_87 L2
NC_88 L3
NC_89 L12
NC_90 L13
NC_91 L14
NC_92 M1
NC_93 M2
NC_94 M3
NC_95 M7
NC_96 M8
NC_97 M9
NC_98 M10
NC_99 M11
NC_100 M12
NC_101 M13
NC_102 M14
NC_103 N1
NC_104 N3
NC_105 N6
NC_106 N7
NC_107 N8
NC_108 N9
NC_109 N10
NC_110 N11
NC_111 N12
NC_112 N13
NC_113 N14
NC_114 P1
NC_115 P2
NC_117 P8
NC_118 P9
NC_120 P11
NC_121 P12
NC_122 P13
NC_123 P14
DUMMY_1
DU1
DUMMY_2
DU2
DUMMY_3
DU3
DUMMY_4
DU4
DUMMY_5
DU5
DUMMY_6
DU6
DUMMY_7
DU7
DUMMY_8
DU8
DUMMY_9 DU9
DUMMY_10 DU10
DUMMY_11 DU11
DUMMY_12 DU12
DUMMY_13 DU13
DUMMY_14 DU14
DUMMY_15 DU15
DUMMY_16 DU16
R8103-*1 47K
R8104-*1 47K
R8105-*1 47K
R8106-*1 47K
R8100-*1 47K
R8102-*1 47K
R8107-*1 47K
R8101-*1 47K
11.09.29
81
eMMC
eMMC I/F
Don’t Connect Power At VDDI
(Just Interal LDO Capacitor)
EMMC DATA LINE 47K PULL/UP
EMMC DATA LINE
10K PULL/UP
Copyright © 2012 LG Electronics. Inc. All rights reserved.
Only for training and service purposes
LGE Internal Use Only

THE SYMBOL MARK OF THIS SCHEMETIC DIAGRAM INCORPORATES
SPECIAL FEATURES IMPORTANT FOR PROTECTION FROM X-RADIATION.
FILRE AND ELECTRICAL SHOCK HAZARDS, WHEN SERVICING IF IS
ESSENTIAL THAT ONLY MANUFATURES SPECFIED PARTS BE USED FOR
THE CRITICAL COMPONENTS IN THE SYMBOL MARK OF THE SCHEMETIC.
+3.5V_ST
L8900
BLM18PG121SN1D
LOGO_LIGHT
P8900
12507WR-03L
LOGO_LIGHT
1
2
3
4
Q8900
MMBT3904(NXP)
LOGO_LIGHT
E
B
C
LOGO_LIGHT
R8900
100
LOGO_LIGHT
R8903
1K
LOGO_LIGHT
+3.5V_ST
R8901
10K
LOGO_LIGHT
R8902
10K
OPT
C8900
0.1uF
16V
LOGO_LIGHT
Place Near Micom
Copyright © 2012 LG Electronics. Inc. All rights reserved.
Only for training and service purposes
LGE Internal Use Only

THE SYMBOL MARK OF THIS SCHEMETIC DIAGRAM INCORPORATES
SPECIAL FEATURES IMPORTANT FOR PROTECTION FROM X-RADIATION.
FILRE AND ELECTRICAL SHOCK HAZARDS, WHEN SERVICING IF IS
ESSENTIAL THAT ONLY MANUFATURES SPECFIED PARTS BE USED FOR
THE CRITICAL COMPONENTS IN THE SYMBOL MARK OF THE SCHEMETIC.
R9309
100
C9308
0.1uF
16V OPT
R9308
100
SPI_DO
SOC_TXA3N
TXA3P
R9319 33
+3.3V_IO
TXB4N
TXB2P
SOC_TXA2P
R9311
100
R9304
100
R9334
4.7K
TMS
R9339 100 OPT
R9329
1M
C9304
0.1uF
16V OPT
SOC_TXB0P
TXB0N
R9336
100K
1/16W
SW9300
JTP-1127WEM
DEBUG
12
4 3
I2C_SDA2
R9302
100
R9337
33
SOC_TXB3N
+3.3V_XTAL_AVDD
C9354
0.1uF
16V OPT
TMODE0
+2.5V_LVDS_TX
TXA4P
R9331 0
DEBUG
SOC_TXA1P
P9300
12507WR-10L
DEBUG
1
2
3
4
5
6
7
8
9
10
11
R9312 33
+2.5V_LG1132
C9366
0.1uF
16V OPT
XTAL_OUT
R9328
10K
OPT
+3.3V_NORMAL
R9323 10K
TXB1P
I2C_SDA2
TMODE0
TXA0P
TMS
+2.5V_LVDS_RX
SOC_TXB2P
TXA4N
R9310
100
SPI_SCLK
R9324 10K
OPT
C9324
0.1uF
16V
SOC_TXA2N
SOC_TXA1N
R9338 100 OPT
TXB3N
TRST_N
+3.3V_NORMAL
TCK TCK
+3.3V_IO
SPI_SCLK
SOC_TXBCLKN
XTAL_IN
SMODE
TXB4P
SPI_DI
SPI_DO
TDO
SOC_TXB1P
TDO
R9307
100
SOC_TXA0P
C9364
0.1uF
16V OPT
+3.3V_XTAL_AVDD
C9348
0.1uF
16V OPT
+2.5V_AVDD
XTAL_OUT
R9303
100
SOC_TXB4P
TMODE1
+1.0V_PLL_VDD
SPI_SCLK
3D_DEPTH_RESET
+1.0VDC
XTAL_IN
FLASH_WP
SOC_TXBCLKP
TMODE3
I2C_SCL2
R9313 33
+3.3V_NORMAL
+2.5V_LVDS_RX
R9321 10K
NON_72INCH_LVDS_AB
R9340 100 OPT
SOC_TXA4P
R9330 0
OPT
+3.3V_IO
R9325 10K
TXA1N
TXA1P
R9335
10K
OPT
+1.0VDC
R9341 100 OPT
R9326 10K
OPT
SOC_TXB2N
SPI_DO
SPI_CS
C9365
0.1uF
TXB0P
C9323
0.1uF
16V OPT
TMODE3
R9301
100
SOC_TXA3P
TXB2N
SOC_TXA4N
TRST_N
TXACLKP
C9314
0.1uF
16V
R9317 33
+2.5V_LVDS_TX
SOC_TXB1N
R9316 33
C9327
0.1uF
16V OPT
R9315 33
TXB3P
+2.5V_AVDD
FLASH_WP
R9318 33
TXBCLKP
+3.3V_NORMAL
+2.5V_LVDS_TX
TMODE0
SOC_TXB4N
R9305
100
R9343
3.3K
+2.5V_LG1132
C9300
0.1uF
16V OPT
TDI
SOC_TXA0N
TMODE1
TMODE2
C9328
0.1uF
16V
TXACLKN
TXA0N
C9359
0.1uF
16V
SPI_DI
R9314 33
+2.5V_LVDS_RX
3D_DEPTH_RESET
R9342 100
+3.3V_NORMAL
R9320 10K
OPT
C9322
0.1uF
16V OPT
TXB1N
SOC_TXB0N
C9326
0.1uF
16V OPT
TXA2N
+2.5V_LG1132
SPI_CS
R9322 10K
OPT
I2C_SCL2
SOC_TXACLKP
3D_DEPTH_RESET
SOC_TXACLKN
+1.0VDC
+1.0VDC
C9321
0.1uF
16V OPT
R9327 10K
R9306
100
C9363
0.1uF
16V
TXA2P
SPI_DI SMODE
SPI_CS
TDI
TMODE2
+3.3V_XTAL_AVDD
+3.3V_IO
SOC_TXB3P
+1.0V_PLL_VDD
TXBCLKN
R9300
100
TXA3N
C9330
0.1uF
16V
+2.5V_AVDD
I2C_SCL2
I2C_SDA2
I2C_SCL1
I2C_SDA1
R9344
0
OPT
R9345
0
OPT
P9301
12507WS-04L
DEBUG
1
2
3
4
5
+3.3V_NORMAL
IC9301
W25X40BVSSIG
LG1132_FLASH
3
WP
2
DO[IO1]
4
GND
1
CS
5DI[IO0]
6CLK
7HOLD
8VCC
C9315
4.7uF
10V
C9318
4.7uF
10V
C9316
4.7uF
10V
C9319
4.7uF
10V
C9317
4.7uF
10V
C9320
4.7uF
10V
C9357
4.7uF
10V
C9352
4.7uF
10V
C9310
4.7uF
10V
C9307
4.7uF
10V
C9303
4.7uF
10V
C9301
4.7uF
10V
C9353
4.7uF
10V
C9361
4.7uF
10V
C9336
4.7uF
+1.0V_PLL_VDD
+1.0VDC
R9333 0
OPT
R9332 0
OPT
MDS62110213
M9301 ALBLOCK
MDS62110213
M9302 ALBLOCK
MDS62110213
M9300 ALBLOCK
MDS62110213
M9303 ALBLOCK
TXCCLKN
TXDCLKN
TXC4N
TXC1N
TXC4P
TXD0P
TXC3N
TXC2P
TXC0N
TXD3P
TXDCLKP
TXD3N
TXD2N
TXC3P
TXC1P
TXC0P
TXD4N
TXCCLKP
TXC2N
TXD1P
TXD0N
TXD4P
TXD1N
TXD2P
TXD0P
TXD0N
TXC3N
TXACLKN
TXD3N
TXD4P
TXDCLKNTXBCLKN
TXD1P
TXD3P
TXCCLKP
TXA4N
TXA1N
TXA4P
TXB0P
TXA3N
TXC0N
TXA2P
TXA0N
TXB3P
TXD1N
TXBCLKP
TXB3N
TXD4N
TXB2N
TXA3P
TXDCLKP
TXA1P
TXC4N
TXD2P
TXA0P
TXB4N
TXACLKP
TXCCLKN
TXC3P
TXD2N
TXC2P
TXC2N
TXC1P
TXA2N
TXB1P
TXB0N
TXC1N
TXB4P
TXC4P
TXC0P
TXB1N
TXB2P
L9300
BLM18SG121TN1D
L9302
BLM18SG121TN1D
L9303
BLM18SG121TN1D
L9305
BLM18SG121TN1D
L9304
BLM18SG121TN1D
L9309
BLM18SG121TN1D
C9360
10uF
10V
C9312
10uF
10V
C9311
10uF
10V
C9356
10uF
10V
IC9300
LG1132
RXA0P
AB17
RXA0N
AA17
RXA1P
Y16
RXA1N
Y17
RXA2P
AA16
RXA2N
AB16
RXACLKP
AB15
RXACLKN
AA15
RXA3P
Y14
RXA3N
Y15
RXA4P
AA14
RXA4N
AB14
RXB0P
AB13
RXB0N
AA13
RXB1P
Y12
RXB1N
Y13
RXB2P
AA12
RXB2N
AB12
RXBCLKP
AB11
RXBCLKN
AA11
RXB3P
Y10
RXB3N
Y11
RXB4P
AA10
RXB4N
AB10
RXC0P
AB9
RXC0N
AA9
RXC1P
Y8
RXC1N
Y9
RXC2P
AA8
RXC2N
AB8
RXCCLKP
AB7
RXCCLKN
AA7
RXC3P
Y6
RXC3N
Y7
RXC4P
AA6
RXC4N
AB6
RXD0P
AB5
RXD0N
AA5
RXD1P
Y4
RXD1N
Y5
RXD2P
AA4
RXD2N
AB4
RXDCLKP
AB3
RXDCLKN
AA3
RXD3P
Y2
RXD3N
Y3
RXD4P
AA2
RXD4N
AB2
UART_RXD
D3
UART_TXD
D2
SPI_SCLK
C2
SPI_CS
C1
SPI_DI
B1
SPI_DO
B2
SDA_M
E2
SCL_M
E1
SDA_S
D1
SCL_S
E3
SMODE
F2
TMODE0
F1
TMODE1
G3
TMODE2
G2
TMODE3
G1
TRST_N
H1
TDO
H3
TDI
H2
TCK
J3
TMS
J2
PORES_N
F3
XTALO
AB21
XTALI
AA21
TXA0P A10
TXA0N B10
TXA1P C9
TXA1N C10
TXA2P B9
TXA2N A9
TXACLKP A8
TXACLKN B8
TXA3P C7
TXA3N C8
TXA4P B7
TXA4N A7
TXB0P A6
TXB0N B6
TXB1P C5
TXB1N C6
TXB2P B5
TXB2N A5
TXBCLKP A4
TXBCLKN B4
TXB3P C3
TXB3N C4
TXB4P B3
TXB4N A3
TXC0P A18
TXC0N B18
TXC1P C17
TXC1N C18
TXC2P B17
TXC2N A17
TXCCLKP A16
TXCCLKN B16
TXC3P C15
TXC3N C16
TXC4P B15
TXC4N A15
TXD0P A14
TXD0N B14
TXD1P C13
TXD1N C14
TXD2P B13
TXD2N A13
TXDCLKP A12
TXDCLKN B12
TXD3P C11
TXD3N C12
TXD4P B11
TXD4N A11
GPIO[0] Y1
GPIO[1] W3
GPIO[2] W2
GPIO[3] W1
GPIO[4] V3
GPIO[5] V2
GPIO[6] V1
GPIO[7] U3
GPIO[8] U2
GPIO[9] U1
GPIO[10] T3
GPIO[11] T2
GPIO[12] T1
GPIO[13] R3
GPIO[14] R2
GPIO[15] R1
GPIO[16] P3
GPIO[17] P2
GPIO[18] P1
GPIO[19] N3
GPIO[20] N2
GPIO[21] N1
GPIO[22] M3
GPIO[23] M2
GPIO[24] M1
GPIO[25] L1
GPIO[26] L2
GPIO[27] L3
GPIO[28] K1
GPIO[29] K2
GPIO[30] K3
GPIO[31] J1
IC9300
LG1132
VDD_1
H8
VDD_2
H9
VDD_3
H14
VDD_4
H15
VDD_5
J8
VDD_6
J15
VDD_7
K8
VDD_8
K15
VDD_9
L8
VDD_10
L15
VDD_11
M8
VDD_12
M15
VDD_13
N8
VDD_14
N15
VDD_15
P8
VDD_16
P15
VDD_17
R8
VDD_18
R9
VDD_19
R10
VDD_20
R11
VDD_21
R12
VDD_22
R13
VDD_23
R14
VDD_24
R15
VDD33_1
F4
VDD33_2
G4
VDD33_3
H4
VDD33_4
J4
VDD33_5
K4
VDD33_6
L4
VDD33_7
M4
VDD33_8
N4
VDD33_9
P4
VDD33_10
R4
VDD33_11
T4
VDD33_12
U4
LVRX_VDD25_1
W7
LVRX_VDD25_2
W8
LVRX_VDD25_3
W9
LVRX_VDD25_4
W10
LVRX_VDD25_5
W11
LVRX_VDD25_6
W12
LVRX_VDD25_7
W13
LVRX_VDD25_8
W14
LVTX_VDD10_1
H10
LVTX_VDD10_2
H11
LVTX_VDD10_3
H12
LVTX_VDD10_4
H13
LVTX_VDD25_1
D7
LVTX_VDD25_2
D8
LVTX_VDD25_3
D9
LVTX_VDD25_4
D10
LVTX_VDD25_5
D11
LVTX_VDD25_6
D12
LVTX_VDD25_7
D13
LVTX_VDD25_8
D14
LVTX_VDD25_9
D15
LVTX_VDD25_10
D16
DISP_VDD
Y21
DR3P_VDD
Y22
SSP_VDD
AA22
XTAL_VDD
Y20
DISP_AVDD
AA19
DR3P_AVDD
AA20
SSP_AVDD
AB20
XTAL_AVDD
AB19
VSS_1
A2
VSS_2
A19
VSS_3
B19
VSS_4
C19
VSS_5
D4
VSS_6
D5
VSS_7
D6
VSS_8
D17
VSS_9
D18
VSS_10
D19
VSS_11
E4
VSS_12
E5
VSS_13
E6
VSS_14
E7
VSS_15
E8
VSS_16
E9
VSS_17
E10
VSS_18
E11
VSS_19
E12
VSS_20
E13
VSS_21
E14
VSS_22
E15
VSS_23
E16
VSS_24 E17
VSS_25 E18
VSS_26 F5
VSS_27 F18
VSS_28 G5
VSS_29 G18
VSS_30 H5
VSS_31 H18
VSS_32 J5
VSS_33 J9
VSS_34 J10
VSS_35 J11
VSS_36 J12
VSS_37 J13
VSS_38 J14
VSS_39 J18
VSS_40 K5
VSS_41 K9
VSS_42 K10
VSS_43 K11
VSS_44 K12
VSS_45 K13
VSS_46 K14
VSS_47 K18
VSS_48 L5
VSS_49 L9
VSS_50 L10
VSS_51 L11
VSS_52 L12
VSS_53 L13
VSS_54 L14
VSS_55 L18
VSS_56 M5
VSS_57 M9
VSS_58 M10
VSS_59 M11
VSS_60 M12
VSS_61 M13
VSS_62 M14
VSS_63 M18
VSS_64 N5
VSS_65 N9
VSS_66 N10
VSS_67 N11
VSS_68 N12
VSS_69 N13
VSS_70 N14
VSS_71 N18
VSS_72 P5
VSS_73 P9
VSS_74 P10
VSS_75 P11
VSS_76 P12
VSS_77 P13
VSS_78 P14
VSS_79 P18
VSS_80 R5
VSS_81 R18
VSS_82 T5
VSS_83 T18
VSS_84 T19
VSS_85 U5
VSS_86 U18
VSS_87 U19
VSS_88 V4
VSS_89 V5
VSS_90 V6
VSS_91 V7
VSS_92 V8
VSS_93 V9
VSS_94 V10
VSS_95 V11
VSS_96 V12
VSS_97 V13
VSS_98 V14
VSS_99 V15
VSS_100 V16
VSS_101 V17
VSS_102 V18
VSS_103 V19
VSS_104 W4
VSS_105 W5
VSS_106 W6
VSS_107 W15
VSS_108 W16
VSS_109 W17
VSS_110 W18
VSS_111 W19
VSS_112 W20
VSS_113 W21
VSS_114 W22
VSS_115 Y18
VSS_116 Y19
VSS_117 AA1
VSS_118 AA18
VSS_119 AB18
X9300
24.75MHz
4GND_2
1
X-TAL_1
2
GND_1 3X-TAL_2
C9333
30pF
50V
C9339
30pF
50V
3D Depth
LG1152 B0 2011. 11. 28
XTAL(24.75MHz)
+3.3V Power Separation
+1.0VDC Decaps
LG1132 Has Internal Pull-up
SPI FLASH(4M Bit)
TEST MODE Configuration
System Configuration
+2.5V LVDS_RX Decaps
SPI/I2C For Aardvak Interface
Default Setting
All ’H’ = Normal Operation Mode
LG1132 HW RESET
Monitoring Pins for
3D-Depth Interanl status
+3.3V_IO Decaps
Default Setting(’0’)
0 : Boot From Ext. Flash(Normal Booting)
1 : Internal RAM Boot (JTAG Booting)
+2.5V LVDS_TX Decaps
+1.0V Power Separation
TMODE[3:0]
0000 => System PLL Test
0001 => LVDS Rx Isolation Test
0010 => LVDS Tx Isolation Test
0011 => LVDS Bypass Test
0100 => ALL PLL Test
1001 => DDR PLL IsolationTest
1010 => Functional Test
1011 => MBIST
1100 => Scan Test(Normal)
1101 => Scan Test (Adaptive)
1110 => Display PLL Test
1111 => Normal Operation
+1.0V_XTAL/DDR3 PLL/SS PLL/DIS PLL_VDD
+2.5V DDR PLL/SS PLL/DIS PLL AVDD Decaps
+3.3V XTAL AVDD Decaps
For Heat Sink
Copyright © 2012 LG Electronics. Inc. All rights reserved.
Only for training and service purposes
LGE Internal Use Only

THE SYMBOL MARK OF THIS SCHEMETIC DIAGRAM INCORPORATES
SPECIAL FEATURES IMPORTANT FOR PROTECTION FROM X-RADIATION.
FILRE AND ELECTRICAL SHOCK HAZARDS, WHEN SERVICING IF IS
ESSENTIAL THAT ONLY MANUFATURES SPECFIED PARTS BE USED FOR
THE CRITICAL COMPONENTS IN THE SYMBOL MARK OF THE SCHEMETIC.
DDR_DATA[15]
DDR_DATA[15]
DDR_A[6]
DDR_A[12]
DDR_DATA[11]
DDR_A[13]
DDR_A[1]
DDR_A[4]
DDR_DATA[4]
DDR_DATA[6]
DDR_DATA[3]
DDR_DATA[7]
DDR_DATA[5]
DDR_DATA[12]
DDR_A[11]
DDR_DATA[0]
DDR_A[10]
DDR_DATA[7]
DDR_DATA[9]
DDR_A[2]
DDR_DATA[5]
DDR_A[3]
DDR_DATA[12]
DDR_DATA[0]
DDR_DATA[1]
DDR_A[4]
DDR_DATA[14]
DDR_A[6]
DDR_A[13]
DDR_DATA[9]
DDR_A[0]
DDR_A[12]
DDR_DATA[6]
DDR_A[9]
DDR_A[7]
DDR_A[5]
DDR_A[2]
DDR_DATA[2]
DDR_DATA[10]
DDR_DATA[8]
DDR_A[8]
DDR_DATA[8]
DDR_A[8]
DDR_A[10]
DDR_DATA[1]
DDR_DATA[10]
DDR_DATA[13]
DDR_DATA[2]
DDR_A[5]
DDR_DATA[3]
DDR_DATA[4]
DDR_DATA[13]
DDR_DATA[11]
DDR_A[3]
DDR_A[11]
DDR_DATA[14]
DDR_A[7]
DDR_A[0]
DDR_A[1]
DDR_A[9]
DDR_WEN
+0.75V_VREF_D1
DDR_A[0-13]
+0.75V_VREF_D0
DDR_RESET_N
+0.75V_VREF_M1
C9418
0.1uF
DDR_DQS[0]
R9403 240
1%
DDR_CASN
+1.5VQ
DDR_CLKN
DDR_BA[2]
H5TQ1G63DFR-PBC
IC9400
A0
N3
A1
P7
A2
P3
A3
N2
A4
P8
A5
P2
A6
R8
A7
R2
A8
T8
A9
R3
A10/AP
L7
A11
R7
A12/BC
N7
A13
T3
A15
M7
BA0
M2
BA1
N8
BA2
M3
CK
J7
CK
K7
CKE
K9
CS
L2
ODT
K1
RAS
J3
CAS
K3
WE
L3
RESET
T2
DQSL
F3
DQSL
G3
DQSU
C7
DQSU
B7
DML
E7
DMU
D3
DQL0
E3
DQL1
F7
DQL2
F2
DQL3
F8
DQL4
H3
DQL5
H8
DQL6
G2
DQL7
H7
DQU0
D7
DQU1
C3
DQU2
C8
DQU3
C2
DQU4
A7
DQU5
A2
DQU6
B8
DQU7
A3
VREFCA M8
VREFDQ H1
ZQ L8
VDD_1 B2
VDD_2 D9
VDD_3 G7
VDD_4 K2
VDD_5 K8
VDD_6 N1
VDD_7 N9
VDD_8 R1
VDD_9 R9
VDDQ_1 A1
VDDQ_2 A8
VDDQ_3 C1
VDDQ_4 C9
VDDQ_5 D2
VDDQ_6 E9
VDDQ_7 F1
VDDQ_8 H2
VDDQ_9 H9
NC_1 J1
NC_2 J9
NC_3 L1
NC_4 L9
NC_6 T7
VSS_1 A9
VSS_2 B3
VSS_3 E1
VSS_4 G8
VSS_5 J2
VSS_6 J8
VSS_7 M1
VSS_8 M9
VSS_9 P1
VSS_10 P9
VSS_11 T1
VSS_12 T9
VSSQ_1 B1
VSSQ_2 B9
VSSQ_3 D1
VSSQ_4 D8
VSSQ_5 E2
VSSQ_6 E8
VSSQ_7 F9
VSSQ_8 G1
VSSQ_9 G9
R9411
1K
1%
DDR_CKE
DDR_BA[2]
C9409
0.1uF
C9404
0.1uF
C9406
0.1uF
+1.5VQ
C9417
1000pF
R9407
1K
1%
DDR_RESET_N
DDR_BA[0]
+1.5VQ
R9408
1K
1%
R9409
1K
1%
+1.5V_LG1132
+1.5VQ
R9401 100 1%
C9402
0.1uF
DDR_DQS_N[0]
DDR_DM[0]
DDR_ODT
DDR_DQS[0]
C9411
0.1uF
+0.75V_VREF_M1
DDR_DQS[1]
DDR_CLKN
DDR_BA[0]
DDR_A[0-13]
DDR_DQS_N[1]
C9408
0.1uF
C9400
0.1uF
+1.5VQ
DDR_DATA[0-15]
+1.5VQ
C9421
1000pF
DDR_CLK
DDR_DM[1]
R9405
1K
1%
C9415
0.1uF
+0.75V_VREF_D0
DDR_CLK
DDR_BA[1]
R9410
1K
1%
C9412
0.1uF
OPT
C9416
0.1uF
OPT
DDR_DM[1]
DDR_CASN
C9410
1000pF
+0.75V_VREF_D1
DDR_RASN
DDR_DATA[0-15]
+0.75V_VREF_M0
+0.75V_VREF_D1
DDR_BA[1]
C9405
0.1uF
OPT
C9419
0.1uF
DDR_ODT
R9402
240 1%
C9422
1000pF
C9413
0.1uF
DDR_DQS_N[1]
DDR_CKE
+0.75V_VREF_M0
+0.75V_VREF_D0
DDR_RASN
+1.5VQ
C9403
0.1uF
DDR_DQS[1]
C9414
0.1uF
OPT
DDR_DM[0]
DDR_DQS_N[0]
C9420
0.1uF
R9406
1K
1%
+1.5VQ
+1.5VQ
DDR_WEN
R9404
1K
1%
C9401
4.7uF
C9407
4.7uF
L9400
BLM18SG121TN1D
IC9300
LG1132
DDR_A[0]
V21
DDR_A[1]
B22
DDR_A[2]
V20
DDR_A[3]
T20
DDR_A[4]
C22
DDR_A[5]
T21
DDR_A[6]
C21
DDR_A[7]
T22
DDR_A[8]
C20
DDR_A[9]
U22
DDR_A[10]
D22
DDR_A[11]
B21
DDR_A[12]
D20
DDR_A[13]
U21
DDR_A[14]
B20
DDR_DQ[0]
M22
DDR_DQ[1]
G20
DDR_DQ[2]
N20
DDR_DQ[3]
F22
DDR_DQ[4]
N22
DDR_DQ[5]
F20
DDR_DQ[6]
N21
DDR_DQ[7]
F21
DDR_DQ[8]
H21
DDR_DQ[9]
L22
DDR_DQ[10]
G22
DDR_DQ[11]
M20
DDR_DQ[12]
H22
DDR_DQ[13]
L21
DDR_DQ[14]
H20
DDR_DQ[15]
L20
DDR_CK
E22
DDR_CK_N
E21
DDR_DQS[0]
K22
DDR_DQS_N[0]
K21
DDR_DQS[1]
J22
DDR_DQS_N[1]
J21
DDR_CKE
E20
DDR_WE_N
R20
DDR_RAS_N
P20
DDR_CAS_N
P21
DDR_ODT
P22
DDR_DM[0]
G21
DDR_DM[1]
M21
DDR_BA[0]
R21
DDR_BA[1]
D21
DDR_BA[2]
R22
DDR_RST_N
U20
DDR_ZQ_CAL
A20
DDR_VREF0
V22
DDR_VREF1
A21
DDR_VDDQ_1
E19
DDR_VDDQ_2
F19
DDR_VDDQ_3
G19
DDR_VDDQ_4
H19
DDR_VDDQ_5
J19
DDR_VDDQ_6
J20
DDR_VDDQ_7
K19
DDR_VDDQ_8
K20
DDR_VDDQ_9
L19
DDR_VDDQ_10
M19
DDR_VDDQ_11
N19
DDR_VDDQ_12
P19
DDR_VDDQ_13
R19
R9400
200
LG1132 DDR3
LG1132 DDR3 2011. 06 .28
Connect A13 for
Using 2Gbit Memory
DDR0 PHY VREF
DDR3 1.5V Decaps - Place these caps near Memory
Connect A13 for
Using 2Gbit Memory
DDR3 1.5V/0.75V Decap
- Place these caps near IC101
Copyright © 2012 LG Electronics. Inc. All rights reserved.
Only for training and service purposes
LGE Internal Use Only

THERMAL
THERMAL
THE SYMBOL MARK OF THIS SCHEMETIC DIAGRAM INCORPORATES
SPECIAL FEATURES IMPORTANT FOR PROTECTION FROM X-RADIATION.
FILRE AND ELECTRICAL SHOCK HAZARDS, WHEN SERVICING IF IS
ESSENTIAL THAT ONLY MANUFATURES SPECFIED PARTS BE USED FOR
THE CRITICAL COMPONENTS IN THE SYMBOL MARK OF THE SCHEMETIC.
+1.0VDC
+1.5V_LG1132
+1.5V_DDR
L9500
BLM18PG121SN1D
+1.0V_VDD
R9500
10K
+5V_USB
2200pF
C9501
50V
+3.3V_NORMAL
C9513
10uF
10V
10uF
C9500
10V
+2.5V_LG1132
C9514
0.1uF
16V
R9501
2K
1%
R9502
4.3K
1%
IC9500
AP7173-SPG-13 HF(DIODES)
3
VCC
2
PG
4
EN
1
IN
5GND
6SS
7FB
8OUT
9
[EP]
C9502
10uF
16V
UD
L9503
3.6uH
UD
C9504
1uF
10V
UD
L9501
BLM18PG121SN1D
UD
C9503
100pF
50V
UD
+12V
C9508
22uF
10V
OPT
C9507
22uF
10V
UD
IC9501
TPS54327DDAR
UD
3
VREG5
2
VFB
4
SS
1
EN
5GND
6SW
7VBST
8VIN
9
[EP]GND
C9506
0.1uF
16V
UD
POWER_ON/OFF2_3 R9504
10K
UD
C9505
3300pF
50V
UD
+1.0VDC
L9502
CIC21J501NE
NON_UD
+1.0V_VDD
R9503
11K
1%
UD
R9505
33K
1%
UD
ZD9500
5.48VTO5.76V
LG1132 POWER
LG1132 Power 2011. 06. 28
Max 2000 mA
LG1152 for 1.0V
Vout=0.8*(1+R1/R2)
1.5A
3D-Depth Analog for 2.5V
+2.5V
R2
R1
Max 600 mA
3A
Switching freq: 700K
R2
L9 CORE for 1.0V
Vout=0.765*(1+R1/R2)
R1
Max 2000 mA
READY
(UD Model only / LG1132 DDR=792Mh)
**NON UD Model
LG1132 DDR = 668Mhz
LG1152 1.0V ==> IC2306
LG1132 1.0V ==> IC2306
LG1132 DDR = 792Mhz
LG1152 1.0V ==> IC2501
LG1132 1.1V ==> IC2306
**UD Model
Place near USB JACK
Copyright © 2012 LG Electronics. Inc. All rights reserved.
Only for training and service purposes
LGE Internal Use Only

THE SYMBOL MARK OF THIS SCHEMETIC DIAGRAM INCORPORATES
SPECIAL FEATURES IMPORTANT FOR PROTECTION FROM X-RADIATION.
FILRE AND ELECTRICAL SHOCK HAZARDS, WHEN SERVICING IF IS
ESSENTIAL THAT ONLY MANUFATURES SPECFIED PARTS BE USED FOR
THE CRITICAL COMPONENTS IN THE SYMBOL MARK OF THE SCHEMETIC.
SIGN100013
R10019 0
R10009
100
R10024
20K
1/16W
1%
MOTOR_SENSOR_UP
R10012
20K
MOTOR_SENSOR
C10009
0.1uF
50V
R10025
22K
1/10W
1%
MOTOR_SENSOR_UP
R10036
0
MOTOR_SENSOR_UP
R10002
1K
1/16W
1%
MOTOR_SENSOR
R10020 0
OPT
C10008
0.1uF
50V
MOTOR_SENSOR
L10001
MLB-201209-0120P-N2
JP10006
R10026
10K
OPT
C10013
0.1uF
50V
MOTOR_SENSOR_UP
C10000
0.1uF
50V
OPT
R10003
10K
1/16W
1%
MOTOR_SENSOR
C10002
0.1uF
25V
MOTOR_SENSOR
MOTOR-
R10021 0
MOTOR_SENSOR_UP
JP10007
+3.3V_NORMAL
R10000
18K
1/16W
1%
MOTOR_SENSOR
C10006
0.1uF
50V
MOTOR_SENSOR
R10022
4.7K
P10000
12507WR-06L
1
2
3
4
5
6
7
MOTOR_SENSOR
R10034 1
R10010 0
MOTOR_SENSOR
MOTOR_OPEN_SW
L/DIM0_VS
R10030
20K
MOTOR_SENSOR_UP
R10007
10K
R10008
100
R10005
51K
1/8W
1%
MOTOR_SENSOR
R10006
10K
+3.3V_NORMAL
JP10002
Q10001
MMBT3906(NXP)
MOTOR_SENSOR
E
B
C
R10029
100
D10000
BAT54SWT1
MOTOR_SENSOR
AAC
C
R10001
22K
1/16W
1%
MOTOR_SENSOR
MOTOR-
C10001
0.1uF
50V
OPT
MOTOR_SENSOR
+12V_MOTOR
C10012
0.1uF
50V
R10013
10K
OPT
R10035
10K
MOTOR_SENSOR_UP
JP10005
Q10000
2SC3052
MOTOR_SENSOR
E
B
C
+3.3V_NORMAL
R10018 0
OPT
+12V_MOTOR
R10027 0
MOTOR_SENSOR
R10016 0
MOTOR_SENSOR
L10002
MLB-201209-0120P-N2
R10028
100
R10014
22K
1/16W
1%
MOTOR_SENSOR
JP10004
C10014
0.1uF
50V
MOTOR_SENSOR_UP
+12V
ZD10001
8.2V
UDZS8.2B
MOTOR_SENSOR_O
C10011
10uF
50V
R10015
12K
1/10W
1%
MOTOR_SENSOR
IC10000
KA4558D
MOTOR_SENSOR
3
3
2
2
4
4
1
1
55
66
77
88
C10003
0.1uF
50V
MOTOR_SENSOR
C10010
0.1uF
50V
MOTOR_SENSOR_UP
+12V_MOTOR
C10007
0.1uF
50V
MOTOR_SENSOR
MOTOR+
MOTOR+
R10011
10K
MOTOR_SENSOR
MO_SENS_TO_MAIN_DOWN
MOTOR_CCW
C10004
0.1uF
16V
MOTOR_CLOSE_SW
+12V_MOTOR
JP10001
A_DIM
R10023
4.7K
+12V_MOTOR
+12V_MOTOR
R10004
1K
1/10W
1%
MOTOR_SENSOR
ZD10000
8.2V
UDZS8.2B
R10017 0
L10003
MLB-201209-0120P-N2
L10000
MLB-201209-0120P-N2
JP10003
MO_SENS_TO_MAIN_UP
IC10001
BD6222HFP
1
VREF
2
OUT1
3
FIN
4
GND
5
RIN
6
OUT2
7
VCC
JP10000
MOTOR_SENSOR_O
C10005
0.1uF
16V
R10033 1
MOTOR_SENSOR
MOTOR_SENSOR_O
MOTOR_CW
2011.07.01
MOTOR CONTROL
GP4
CLOSE
MOTOR SENSOR OPTION
MOTOR DRIVER
OPEN
Close to IC7406
MOTOR Ground
MAX 1500mA
Copyright © 2012 LG Electronics. Inc. All rights reserved.
Only for training and service purposes
LGE Internal Use Only

THE SYMBOL MARK OF THIS SCHEMETIC DIAGRAM INCORPORATES
SPECIAL FEATURES IMPORTANT FOR PROTECTION FROM X-RADIATION.
FILRE AND ELECTRICAL SHOCK HAZARDS, WHEN SERVICING IF IS
ESSENTIAL THAT ONLY MANUFATURES SPECFIED PARTS BE USED FOR
THE CRITICAL COMPONENTS IN THE SYMBOL MARK OF THE SCHEMETIC.
R11019
0
IR_Bla JK11001
KJA-PH-0-0177
IR_Bla
3DETECT
4L
5GND
1R
D11001
IR_Bla
C11005
22pF
50V
IR_Bla
C11003
22pF
50V
IR_Bla
X11001
8MHz
IR_Bla
IRB_SPI_CK
IRB_SPI_SS
IRB_SPI_MISO
IRB_SPI_MOSI R11006 22 IR_Bla
R11007 22 IR_Bla
R11008 22 IR_Bla
R11009 22 IR_Bla
P11001
12507WS-04L
IR_Bla
1
2
3
4
5
JP11002
JP11001
IR_B_RESET
+3.3V_IR_Bla
+3.3V_IR_Bla
10uF
10V
C11004
IR_Bla
C11006
0.1uF
16V
OPT
+3.3V_IR_Bla
L11001
BLM18PG121SN1D
IR_Bla
+3.3V_IR_Bla
R11022
4.7K
IR_Bla
+3.3V_NORMAL +3.3V_IR_Bla
+5V_NORMAL
C11009
0.1uF
16V
OPT
R11021
10K
IR_Bla
Q11003
MMBT3904(NXP)
IR_Bla
E
B
C
R11001 1K
IR_Bla
C11010
0.1uF
16V
IR_Bla
D11002
IR_Bla
IC11002
MC96FR3128R
DEV_IR_Bla
3
XOUT
2
XIN
4
P20/RESETB
1
VSS
6
P11/KS9/MISO1
5
P10/KS8/MOSI1
7
P12/KS10/INT0
8
P13/KS11/INT1
9
P14/KS12/SS1/INT2
10
P15/KS13/XCK1/INT3
11
P16/KS14/MOSI0
12
P17/KS15/MISO0
13
P30/SS0/EC2/EXTREF
14
P31/XCK0/SENSOR 15 P36/INT0/XCK0
16 P37/INT1/SS0
17 P00/KS0/T0
18 P01/KS1/T1/PWM1
19 P02/KS2/T2
20 P03/KS3/T3/PWM3
21 P04/KS4/EC0
22 P05/KS5/EC3
23 P06/KS6
24 P07/KS7
25 P21/INT2/DSCL
26 P22/INT3/DSDA
27 REMOUT
28 VDD
Q11002
AO3438
IR_Bla
G
D
S
R11015 100
IR_Bla
Q11001
SBT2222A_AUK
IR_Bla
E
B
C
R11020
0
IR_Bla
C11008
10uF
IR_Bla
IR Blaster/Boost
LG1152 A1 2011. 06. 02
IR_B Micom Download
IR BLASTER
DSCL
DSDA
94
Close to JK11001
Pattern Width : 0.5mm Pattern Width : 0.5mm
Copyright © 2012 LG Electronics. Inc. All rights reserved.
Only for training and service purposes
LGE Internal Use Only

THE SYMBOL MARK OF THIS SCHEMETIC DIAGRAM INCORPORATES
SPECIAL FEATURES IMPORTANT FOR PROTECTION FROM X-RADIATION.
FILRE AND ELECTRICAL SHOCK HAZARDS, WHEN SERVICING IF IS
ESSENTIAL THAT ONLY MANUFATURES SPECFIED PARTS BE USED FOR
THE CRITICAL COMPONENTS IN THE SYMBOL MARK OF THE SCHEMETIC.
R154
100
1%
R162 33
RXBCLKP
+3.3V_IO
+3.3V_IO
R166
10K
R125 33
RXA3N
FLASH_WP
RXA2N
I2C_SDA_PQ
C120 0.1uF
+0.9VDC
TDO
C125
0.1uF
16V
C154
10uF
25V
RXA1N
+3.3V
R120
100
1%
RXB2P
R134 0
RXACLKP
C112 0.1uF
P102
12507WR-04L
1
2
3
4
5
I2C_SDA_S
I2C_SDA_PQ
RXA1P
R169
47K
OPT
I2C_SDA_S
R181 33
RXB2N
TCK
R110
100
1%
+0.9VDC
R172
4.7K
R178 0
C148
10uF
25V
XTAL_OUT
R118
100
1%
R152 33
TMS
R130 33
RXB0N
+3.3V
R175
1K
SPI_SCLK
C115 0.1uF
I2C_SCL_PQ
C118 0.1uF
+3.3V
P103
12507WR-04L
1
2
3
4
5
+1.8LVDS_TX
R124 33
SPI_DI
+3.3V
TX5P
RXB4P
SPI_CS
R135 0
C100
27pF
50V
R173
4.7K
+0.9AVDD
TX7P
C114 0.1uF
C122 0.1uF
3.3K
R102
XTAL_IN
R117
100
1%
+3.3V
+1.8V
I2C_SCL_S
R127 33
+1.8LVDS_RX
R105
3.3K
R167
47K
TDI
RXBCLKN
SPI_CS
TDO
TX7N
R115
100
1%
TX0N
+3.3V
RXB3N
TX2N
+0.9AVDD
RXB4N
C116 0.1uF
R155
100
1%
R129 33
R156 33 OPT
C113 0.1uF
XTAL_IN
+0.9VDC
FLASH_WP
C151
10uF
25V
C103
33pF
50V
OPT
C159
0.1uF
16V
R148 33 OPT
C162
0.1uF
16V
R101 10K
C111 0.1uF
+1.8LVDS_RX
C149
0.1uF
16V
SPI_DO
R158
10K
OPT
IC101
MX25L3206EM2I-12G
SPI_FLASH
3
WP#
2
SO/SIO1
4
GND
1
CS#
5SI/SIO0
6SCLK
7HOLD#
8VCC
R104
3.3K
3D_LR
UART_TX
R128 33
TDI
R133 0
+3.3V_IO
RXA0P
SPI_SCLK
C104
27pF
50V
C109 0.1uF
SPI_DL_MODE
C163
0.1uF
16V
R176 0
OPT
R149 33
UART_TX
SPI_DI
P100
12507WR-10L
1
2
3
4
5
6
7
8
9
10
11
SPI_DO
SPI_DO
C121 0.1uF
R150 33 OPT
R180 33
TX3P
R121
100
1%
TX5N
R131 33
TX_LOCK
C119 0.1uF
+1.8LVDS_RX
+0.9VDC
C107
33pF
50V
OPT
C161
0.1uF
16V
UART_RX
SPI_CS
TX6P
C105
33pF
50V
OPT
TX0P
FLASH_WP
RXA4N
LG1122_RST
+3.3V
R122
100
1%
RXA0N
R163 33 OPT
RXB3P
SPI_DL_MODE
RXB1N
R177 0
OPT
SPI_SCLK
C108 0.1uF
R138 33 OPT
SW100
JTP-1127WEM
12
4 3
R153 33
R136 33 OPT
TX1N
+1.8LVDS_TX
RXB1P
RXA4P
UART_RX
R174
3.3K
+0.9AVDD
R159
33
RXB0P
RBF
R179 0
R123
100
1%
R183 33
+1.8LVDS_TX
R103
3.3K
AGP_EN
R160 33
I2C_SCL_PQ
C110 0.1uF
R168
10K
R161 33
TRST_N
3D_EN
TRST_N
R113
10K
P101
12507WR-08L
1
2
3
4
5
6
7
8
9
TCK
R109
100
1%
R114
100
1%
R106
1M
TX4P
RXA2P
SPI_DI
+3.3V
TX4N
+0.9VDC
R157
4.7K
TX3N
R139 0 OPT
TX6N
TX2P
+1.8V
RXACLKN
R132 33
I2C_SCL_S
TX1P
+1.8V
C157
10uF
25V
R182 33
RXA3P
R126 33
C123 0.1uF
C124
0.1uF
R137 33 OPT
+1.8V_AVDD
+1.8LVDS_RX
TMS
R151 33 OPT
XTAL_OUT
C117 0.1uF
R146 33
+0.9V
PWM_BPL
R164 33
R165 33
+3.3V
R112
1K
R111
1K
L102
MLB-201209-0120P-N2
L100
MLB-201209-0120P-N2
L101
MLB-201209-0120P-N2
L103
MLB-201209-0120P-N2 L105
MLB-201209-0120P-N2
C126
4.7uF
10V
C127
4.7uF
10V
C129
4.7uF
10V
C131
4.7uF
10V
C134
4.7uF
10V
C135
4.7uF
10V
C137
4.7uF
10V
C139
4.7uF
10V
C144
4.7uF
10V
C153
4.7uF
10V
+1.8V
C142
4.7uF
10V
C152
4.7uF
10V
L104
MLB-201209-0120P-N2
+1.8V_AVDD +1.8V_AVDD
C158
0.1uF
16V
R185
10K
OPT
+3.3V
3.3K
R186
OPT
L/DIM0_SCLK
L/DIM0_MOSI
L/DIM0_VS
R107
10K
120Hz
R108
10K
W/O_TCON
+3.3V
R116
10K
W_TCON
R119
10K
240Hz
+3.3V
SOC_OPT
+3.3V
R170
10K
L9(LG1152)
R171
10K
MTK
SOC_OPT
FRAME_OPT
DISPLAY_OPT
REVERSE_OPT
TCON_OPT
TCON_OPTFRAME_OPT
+3.3V
R189
10K
OLED
R190
10K
LCD
R187
10K
IMAGE_NORMAL
+3.3V
R188
10K
IMAGE_REVERSE
REVERSE_OPT DISPLAY_OPT
R191 0
IC100
LG1122
RXA0P
AC1
RXA0N
AC2
RXA1P
AB3
RXA1N
AC3
RXA2P
AB2
RXA2N
AB1
RXACLKP
AA1
RXACLKN
AA2
RXA3P
Y3
RXA3N
AA3
RXA4P
Y2
RXA4N
Y1
RXB0P
W1
RXB0N
W2
RXB1P
V3
RXB1N
W3
RXB2P
V2
RXB2N
V1
RXBCLKP
U1
RXBCLKN
U2
RXB3P
T3
RXB3N
U3
RXB4P
T2
RXB4N
T1
L_VSOUT_LD
B26
R_VSOUT_LD
E2
M0_SCLK
C26
M0_MOSI
E22
M1_SCLK
D24
M1_MOSI
G22
M2_SCLK
D2
M2_MOSI
E1
M3_SCLK
D1
M3_MOSI
D3
UART_RXD
G3
UART_TXD
H3
SPI_SCLK
G1
SPI_CS
G2
SPI_DI
F2
SPI_DO
F1
SDA_M
J1
SCL_M
J2
SDA_S
H1
SCL_S
H2
SMODE
K2
TMODE0
J3
TMODE1
K3
TMODE2
L3
TMODE3
M3
TRST_N
M2
TDO
L1
TDI
L2
TCLK
M1
TMS
N1
PORES_N
K1
XTALO
AF6
XTALI
AE6
MON_SYNC0
N2
MON_SYNC1
N3
MON_INTR
P3
VIREF_REXT
C1
TX_LOCKN
C2
GPIO[0]
AB5
GPIO[1]
AB4
GPIO[2]
AD5
GPIO[3]
AC5
GPIO[4]
AE4
GPIO[5]
AD4
GPIO[6]
AC4
GPIO[7]
AF3
GPIO[8]
AE3
GPIO[9]
AD3
GPIO[10]
AF2
GPIO[11]
AE2
GPIO[12]
AD2
GPIO[13]
AE1
GPIO[14]
B25
GPIO[15]
B24
TX0P B2
TX0N A2
TX1P A3
TX1N B3
TX2P C4
TX2N C3
TX3P B4
TX3N A4
TX4P A5
TX4N B5
TX5P C6
TX5N C5
TX6P B6
TX6N A6
TX7P A7
TX7N B7
TXA0P A23
TXA0N B23
TXA1P C22
TXA1N C23
TXA2P B22
TXA2N A22
TXACLKP A21
TXACLKN B21
TXA3P C20
TXA3N C21
TXA4P B20
TXA4N A20
TXB0P A19
TXB0N B19
TXB1P C18
TXB1N C19
TXB2P B18
TXB2N A18
TXBCLKP A17
TXBCLKN B17
TXB3P C16
TXB3N C17
TXB4P B16
TXB4N A16
TXC0P A15
TXC0N B15
TXC1P C14
TXC1N C15
TXC2P B14
TXC2N A14
TXCCLKP A13
TXCCLKN B13
TXC3P C12
TXC3N C13
TXC4P B12
TXC4N A12
TXD0P A11
TXD0N B11
TXD1P C10
TXD1N C11
TXD2P B10
TXD2N A10
TXDCLKP A9
TXDCLKN B9
TXD3P C8
TXD3N C9
TXD4P B8
TXD4N A8
GPIO[16] C25
GPIO[17] C24
GPIO[18] AD1
GPIO[19] R1
GPIO[20] R2
GPIO[21] R3
GPIO[22] P1
GPIO[23] A25
GPIO[24] D23
GPIO[25] D22
GPIO[26] F22
GPIO[27] E23
GPIO[28] E3
GPIO[29] F3
GPIO[30] A24
GPIO[31] P2
IC100
LG1122
VSS_1
B1
VSS_2
C7
VSS_3
D4
VSS_4
D5
VSS_5
D6
VSS_6
D7
VSS_7
D8
VSS_8
D18
VSS_9
D19
VSS_10
D20
VSS_11
D21
VSS_12
D25
VSS_13
D26
VSS_14
E4
VSS_15
E5
VSS_16
E6
VSS_17
E7
VSS_18
E8
VSS_19
E9
VSS_20
E10
VSS_21
E11
VSS_22
E12
VSS_23
E13
VSS_24
E14
VSS_25
E15
VSS_26
E16
VSS_27
E17
VSS_28
E18
VSS_29
E19
VSS_30
E21
VSS_31
E24
VSS_32
F5
VSS_33
F7
VSS_34
F8
VSS_35
F9
VSS_36
F10
VSS_37
F11
VSS_38
F12
VSS_39
F13
VSS_40
F14
VSS_41
F15
VSS_42
F16
VSS_43
F17
VSS_44
F18
VSS_45
F19
VSS_46
F21
VSS_47
F23
VSS_48
G5
VSS_49
G21
VSS_50
G23
VSS_51
H5
VSS_52
H8
VSS_53
H9
VSS_54
H10
VSS_55
H11
VSS_56
H12
VSS_57
H13
VSS_58
H14
VSS_59
H15
VSS_60
H16
VSS_61
H17
VSS_62
H18
VSS_63
H19
VSS_64
H21
VSS_65
H22
VSS_66
H23
VSS_67
J5
VSS_68
J8
VSS_69
J19
VSS_70
J21
VSS_71
J22
VSS_72
K4
VSS_73
K5
VSS_74
K8
VSS_75
K10
VSS_76
K11
VSS_77
K12
VSS_78
K13
VSS_79
K14
VSS_80
K15
VSS_81
K16
VSS_82
K17
VSS_83
K19
VSS_84
K21
VSS_85
K22
VSS_86
L4
VSS_87
L5
VSS_88
L8
VSS_89
L10
VSS_90
L11
VSS_91
L12
VSS_92
L13
VSS_93
L14
VSS_94
L15
VSS_95
L16
VSS_96
L17
VSS_97
L19
VSS_98
L21
VSS_99
L22
VSS_100
M4
VSS_101
M5
VSS_102
M6
VSS_103
M8
VSS_104
M10
VSS_105
M11
VSS_106
M12
VSS_107
M13
VSS_108
M14
VSS_109
M15
VSS_110
M16
VSS_111
M17
VSS_112
M19
VSS_113
M21
VSS_114
M22
VSS_115
N4
VSS_116
N5
VSS_117
N6
VSS_118
N8
VSS_119
N10
VSS_120
N11
VSS_121
N12
VSS_122
N13
VSS_123
N14
VSS_124
N15
VSS_125
N16
VSS_126
N17
VSS_127
N19
VSS_128
N21
VSS_129
N22
VSS_130
N24
VSS_131
P4
VSS_132
P5
VSS_133
P6
VSS_134
P8
VSS_135 P10
VSS_136 P11
VSS_137 P12
VSS_138 P13
VSS_139 P14
VSS_140 P15
VSS_141 P16
VSS_142 P17
VSS_143 P19
VSS_144 P21
VSS_145 P22
VSS_146 P24
VSS_147 R4
VSS_148 R5
VSS_149 R6
VSS_150 R8
VSS_151 R10
VSS_152 R11
VSS_153 R12
VSS_154 R13
VSS_155 R14
VSS_156 R15
VSS_157 R16
VSS_158 R17
VSS_159 R19
VSS_160 R21
VSS_161 R22
VSS_162 T5
VSS_163 T6
VSS_164 T8
VSS_165 T10
VSS_166 T11
VSS_167 T12
VSS_168 T13
VSS_169 T14
VSS_170 T15
VSS_171 T16
VSS_172 T17
VSS_173 T19
VSS_174 T21
VSS_175 T22
VSS_176 U5
VSS_177 U6
VSS_178 U8
VSS_179 U10
VSS_180 U11
VSS_181 U12
VSS_182 U13
VSS_183 U14
VSS_184 U15
VSS_185 U16
VSS_186 U17
VSS_187 U19
VSS_188 U21
VSS_189 U22
VSS_190 V5
VSS_191 V6
VSS_192 V8
VSS_193 V19
VSS_194 V21
VSS_195 V22
VSS_196 W5
VSS_197 W6
VSS_198 W8
VSS_199 W9
VSS_200 W10
VSS_201 W11
VSS_202 W12
VSS_203 W13
VSS_204 W14
VSS_205 W15
VSS_206 W16
VSS_207 W17
VSS_208 W18
VSS_209 W19
VSS_210 W21
VSS_211 W22
VSS_212 Y4
VSS_213 Y5
VSS_214 Y21
VSS_215 Y22
VSS_216 AA4
VSS_217 AA7
VSS_218 AA8
VSS_219 AA9
VSS_220 AA10
VSS_221 AA11
VSS_222 AA12
VSS_223 AA13
VSS_224 AA14
VSS_225 AA15
VSS_226 AA16
VSS_227 AA17
VSS_228 AA18
VSS_229 AA19
VSS_230 AA20
VSS_231 AA21
VSS_232 AA22
VSS_233 AA23
VSS_234 AB6
VSS_235 AB7
VSS_236 AB8
VSS_237 AB9
VSS_238 AB10
VSS_239 AB11
VSS_240 AB12
VSS_241 AB13
VSS_242 AB14
VSS_243 AB15
VSS_244 AB16
VSS_245 AB17
VSS_246 AB18
VSS_247 AB19
VSS_248 AB20
VSS_249 AB21
VSS_250 AB22
VSS_251 AB23
VSS_252 AC6
VSS_253 AC7
VSS_254 AC8
VSS_255 AC9
VSS_256 AC10
VSS_257 AC23
VSS_258 AC24
VSS_259 AC25
VSS_260 AC26
VSS_261 AD6
VSS_262 AD7
VSS_263 AD8
VSS_264 AD17
VSS_265 AD18
VSS_266 AE8
VSS_267 AF4
VSS_268 AF8
IC100
LG1122
VDD_1
J9
VDD_2
J10
VDD_3
J11
VDD_4
J16
VDD_5
J17
VDD_6
J18
VDD_7
K9
VDD_8
K18
VDD_9
L9
VDD_10
L18
VDD_11
M9
VDD_12
M18
VDD_13
N9
VDD_14
N18
VDD_15
P9
VDD_16
P18
VDD_17
R9
VDD_18
R18
VDD_19
T9
VDD_20
T18
VDD_21
U9
VDD_22
U18
VDD_23
V9
VDD_24
V10
VDD_25
V11
VDD_26
V12
VDD_27
V13
VDD_28
V14
VDD_29
V15
VDD_30
V16
VDD_31
V17
VDD_32
V18
VDD33_1 F6
VDD33_2 F20
VDD33_3 G6
VDD33_4 H6
VDD33_5 J6
VDD33_6 K6
VDD33_7 L6
VDD33_8 Y6
VDD33_9 AA6
VDD18_1 E20
VDD18_2 F4
VDD18_3 G4
VDD18_4 H4
VDD18_5 J4
VDD18_6 AA5
LVRX_VDD18_1 T4
LVRX_VDD18_2 U4
LVRX_VDD18_3 V4
LVRX_VDD18_4 W4
LVTX_VDD18_1 D9
LVTX_VDD18_2 D10
LVTX_VDD18_3 D11
LVTX_VDD18_4 D12
LVTX_VDD18_5 D13
LVTX_VDD18_6 D14
LVTX_VDD18_7 D15
LVTX_VDD18_8 D16
LVTX_VDD18_9 D17
LVTX_VDD_1 J12
LVTX_VDD_2 J13
LVTX_VDD_3 J14
LVTX_VDD_4 J15
AVDD09_1 AE7
AVDD09_2 AF7
AVDD18_1 AE5
AVDD18_2 AF5
OPT_READY_1
OPT_READY_2
L/DIMMING_OPT
R142
10K
OPT
R144
10K
OPT
R143
10K R145
10K
+3.3V +3.3V
R140
10K
L/D_ON_FRC
R141
10K
L/D_ON_MAIN
OPT_READY_2
+3.3V
OPT_READY_1L/DIMMING_OPT
X100
24.75MHz
4GND_2
1
X-TAL_1
2
GND_1 3X-TAL_2
PANEL_CTL
R147
3.3K
FRC-III(LG1122) 1 6
XTAL(24.75MHz)
+3.3V Power Separation
RESET Input
1) LG1122_RST : From Main SOC
2) HW_RESET : From HW Switch
3) SPI_DL_MODE : Download Mode to Flash Mem
+0.9V Power Separation
SPI/I2C For Aardvak Interface
+0.9VDC Decaps
+3.3V_IO Decaps
SPI FLASH(4MByte)
+0.9AVDD Decaps
+1.8VLVDS_RX Decaps
UART For CPU
The Vx1_HS Tx AC-coupling Caps must be
placed near by LG1122
+1.8VLVDS_TX Decaps
GPIO[1:0]
: Local Dimming Debugging
GPIO[7:3] = PWM[4:0]
1) GPIO[3] : 120Hz Mode --> 60 or 120Hz (Programmable)
240Hz Mode --> 120 or 240Hz (Programmable)
2) GPIO[4] : 120Hz Mode --> 60 or 120Hz (Programmable)
240Hz Mode --> 120 or 240Hz (Programmable)
3) GPIO[5] : 120Hz Mode --> 120 or 240Hz (Programmable)
240Hz Mode --> 240 or 480Hz (Programmable)
4) GPIO[6] : 120Hz Mode --> 120Hz (Fixed)
240Hz Mode --> 240Hz (Fixed)
5) GPIO[7] : 120Hz Mode --> 120Hz (Fixed)
240Hz Mode --> 240Hz (Fixed)
GPIO[8]
: External Vsync input for Local Dimming block
GPIO[10]
: T-Con L/R Sync Monitor(AR)
GPIO[12:11]
: S/W I2C_Master CH
GPIO[26:16]
: BLU Direct Control CH
GPIO[28:27]
: I2C for PQ tunning
For JTAG Interface
All of OPT decaps must be placed on PCB Bottom side
Vx1_HS output swing level control
via external resistor
I2C For PQ tunning
I2C Slave Address
0x1C (Direct access)
0xB2 (In-direct access)
+1.8V Power Separation
240Hz Back-End Board 2011. 07. 05
Write Protection
- HIGH : Normal Operation
- LOW : Write Protection
Will be deleted pull-up resistor from B0+3D Depth B’d
READY FOR H/W OPTION
OPT_READY_1
11
(for 72INCH)
JIG_OPT
240Hz
OPT_READY_2
With_TCON
IMAGE_OPT
OPTION NAME LOW
20
21
DISPLAY_OPT OLED
22
IMAGE_NORMAL
L/D_ON_FRC
OPT
L9 (LG1152)
120Hz
13
GPIO NO
15
MTK
OPT
FRAME_OPT
Default
Without_TCON
(for FRC3 JIG)
12
L/D_ON_MAIN
(for NON_72INCH)
IMAGE_OPT
SOC_OPT
Default
14
L/DIMMING_OPT
HIGH
LCD
Copyright © 2012 LG Electronics. Inc. All rights reserved.
Only for training and service purposes
LGE Internal Use Only

THE SYMBOL MARK OF THIS SCHEMETIC DIAGRAM INCORPORATES
SPECIAL FEATURES IMPORTANT FOR PROTECTION FROM X-RADIATION.
FILRE AND ELECTRICAL SHOCK HAZARDS, WHEN SERVICING IF IS
ESSENTIAL THAT ONLY MANUFATURES SPECFIED PARTS BE USED FOR
THE CRITICAL COMPONENTS IN THE SYMBOL MARK OF THE SCHEMETIC.
DDR0_DATA[14]
DDR0_A[0]
DDR0_A[7]
DDR1_A[0]
DDR0_A[6]
DDR0_DATA[12]
DDR1_A[2]
DDR0_DATA[10]
DDR1_DATA[1]
DDR0_DATA[8]
DDR1_DATA[12]
DDR1_DATA[14]
DDR0_A[10]
DDR0_DATA[11]
DDR0_DATA[4]
DDR0_A[5]
DDR1_A[4]
DDR1_A[6]
DDR1_DATA[13]
DDR0_DATA[0]
DDR1_A[4]
DDR1_A[6]
DDR0_DATA[12]
DDR0_DATA[7]
DDR1_A[2]
DDR0_A[3]
DDR1_DATA[6]
DDR1_A[0]
DDR1_A[10]
DDR1_DATA[0]
DDR0_A[10]
DDR1_A[12]
DDR1_DATA[8]
DDR0_A[9]
DDR0_DATA[5]
DDR1_A[7]
DDR0_A[8]
DDR1_DATA[14]
DDR1_DATA[7]
DDR0_DATA[4]
DDR0_A[5]
DDR0_DATA[5]
DDR0_A[11]
DDR0_DATA[2]
DDR1_A[8]
DDR0_A[12]
DDR0_A[7]
DDR0_A[9]
DDR1_DATA[6]
DDR0_A[11]
DDR1_A[3]
DDR1_DATA[10]
DDR1_DATA[10]
DDR1_DATA[8]
DDR1_DATA[7]
DDR1_DATA[11]
DDR0_DATA[9]
DDR1_DATA[4]
DDR0_A[1]
DDR0_A[3]
DDR1_DATA[13]
DDR0_A[2]
DDR1_DATA[3]
DDR1_A[8]
DDR0_A[4]
DDR1_A[1]
DDR1_A[1]
DDR1_A[9]
DDR1_A[5]
DDR0_A[2]
DDR0_DATA[1]
DDR1_DATA[4]
DDR0_A[8]
DDR0_A[12]
DDR1_DATA[3]
DDR0_DATA[15]
DDR1_A[12]
DDR1_DATA[15]
DDR0_DATA[10]
DDR1_A[11]
DDR0_DATA[2]
DDR1_DATA[12]
DDR1_DATA[9]
DDR0_DATA[0]
DDR0_A[0]
DDR0_DATA[6]
DDR0_A[4]
DDR1_A[11]
DDR0_DATA[9]
DDR1_A[3]
DDR0_DATA[1]
DDR0_A[6]
DDR1_DATA[9]
DDR0_DATA[8]
DDR1_DATA[15]
DDR1_A[7]
DDR1_DATA[2]
DDR0_DATA[6]
DDR0_DATA[15]
DDR1_A[9]
DDR1_DATA[0]
DDR0_DATA[7]
DDR1_DATA[2]
DDR0_A[1]
DDR0_DATA[11]
DDR1_DATA[5]
DDR1_A[5]
DDR0_DATA[14]
DDR1_DATA[11]
DDR0_DATA[13]
DDR0_DATA[3]
DDR0_DATA[3]
DDR1_A[10]
DDR0_DATA[13]
DDR1_DATA[5]
DDR1_DATA[1]
DDR0_BA[2]
DDR1_CKE
R222 100 1%
C237
0.1uF
DDR0_BA[0]
DDR1_DM[1]
R210
1K
1%
R216 240
1%
DDR0_RASN
DDR1_RASN
DDR0_WEN
C238
0.1uF
DDR0_A[0-12]
DDR1_DM[0]
DDR0_BA[1]
DDR0_RESET_N
+1.5V
C224
0.1uF
R207
1K
1%
+0.75V_VREF1_D0
C241
0.1uF
DDR1_DQS_N[1]
+1.5VQ1
DDR1_DATA[0-15]
R219
1K
1%
+0.75V_VREF1_M0
DDR1_A[0-12]
DDR1_BA[0]
+0.75V_VREF0_D1
DDR1_BA[1]
C203
0.1uF
C229
0.1uF
C232
0.1uF
DDR1_RESET_N
C217
0.1uF
R209
1K
1%
+1.5VQ0
DDR1_DQS_N[0]
DDR0_BA[1]
DDR0_BA[0]
+1.5VQ0
DDR1_DQS[1]
C226
0.1uF
C236
0.1uF
DDR1_CASN
R205
1K
1%
C227
1000pF
DDR1_CASN
C209
0.1uF
DDR0_CLK
DDR1_DQS[0]
+0.75V_VREF1_D1
DDR1_A[0-12]
DDR1_DATA[0-15]
DDR0_DATA[0-15]
+1.5VQ0
C228
0.1uF
C230
1000pF
DDR0_CLKN
DDR1_WEN
C202
0.1uF
+0.75V_VREF0_D0
R217
1K
1%
C225
1000pF
DDR1_ODT
C223
0.1uF
C221
1000pF
+1.5VQ1
DDR1_BA[2]
DDR0_CKE
C201
0.1uF
R223
240 1%
DDR0_CLKN
DDR0_CLK
DDR1_RASN
DDR1_ODT
+1.5VQ0
+0.75V_VREF0_D0
R203
1K
1%
+1.5VQ1
DDR0_DATA[0-15]
R211 240
1%
+0.75V_VREF1_D1
DDR1_DQS_N[1]
+0.75V_VREF1_D0
C220
0.1uF
DDR1_CLK
C210
0.1uF
DDR0_DQS_N[1]
+1.5VQ0
DDR0_DM[0]
+1.5VQ1
DDR1_BA[2]
+1.5V
DDR0_ODT
DDR1_CKE
+1.5VQ1
+1.5VQ0
R204
1K
1%
DDR0_DQS[0]
DDR0_CASN
DDR1_BA[0]
DDR0_DQS[0]
DDR0_RASN
+0.75V_VREF0_D1
R208
1K
1%
C212
0.1uF
+0.75V_VREF1_M0
DDR1_CLKN
C218
1000pF
R202
240 1%
C216
0.1uF
DDR0_DQS_N[0]
DDR0_DQS_N[0]
C204
0.1uF
DDR1_CLKN
DDR0_DQS[1]
R214
1K
1%
C206
0.1uF
+0.75V_VREF1_D1
+1.5VQ0
C215
1000pF
C214
0.1uF
+0.75V_VREF1_M1
DDR0_DM[0]
+1.5VQ1
R212
1K
1%
+1.5VQ0
DDR1_DM[0]
R206
1K
1%
DDR0_RESET_N
DDR0_DQS[1]
+0.75V_VREF0_M0
+0.75V_VREF0_M0
C233
1000pF
C242
0.1uF
DDR0_CKE
C213
1000pF
+0.75V_VREF1_M1
DDR0_A[0-12]
+1.5VQ1
DDR1_DQS[0]
DDR1_WEN
DDR1_RESET_N
+0.75V_VREF0_D1
R218
1K
1%
R215
1K
1%
C244
0.1uF
R201 100 1%
DDR0_BA[2]
DDR0_DM[1]
+0.75V_VREF1_D0
+0.75V_VREF0_M1
C211
0.1uF
C235
0.1uF
DDR0_DQS_N[1]
DDR0_DM[1]
R220
1K
1%
DDR1_DQS[1]
DDR1_DM[1]
DDR0_ODT
DDR1_DQS_N[0]
+1.5VQ1
DDR1_CLK
R213
1K
1%
+0.75V_VREF0_M1
H5TQ1G63DFR-PBC
IC200
A0
N3
A1
P7
A2
P3
A3
N2
A4
P8
A5
P2
A6
R8
A7
R2
A8
T8
A9
R3
A10/AP
L7
A11
R7
A12/BC
N7
A13
T3
A15
M7
BA0
M2
BA1
N8
BA2
M3
CK
J7
CK
K7
CKE
K9
CS
L2
ODT
K1
RAS
J3
CAS
K3
WE
L3
RESET
T2
DQSL
F3
DQSL
G3
DQSU
C7
DQSU
B7
DML
E7
DMU
D3
DQL0
E3
DQL1
F7
DQL2
F2
DQL3
F8
DQL4
H3
DQL5
H8
DQL6
G2
DQL7
H7
DQU0
D7
DQU1
C3
DQU2
C8
DQU3
C2
DQU4
A7
DQU5
A2
DQU6
B8
DQU7
A3
VREFCA M8
VREFDQ H1
ZQ L8
VDD_1 B2
VDD_2 D9
VDD_3 G7
VDD_4 K2
VDD_5 K8
VDD_6 N1
VDD_7 N9
VDD_8 R1
VDD_9 R9
VDDQ_1 A1
VDDQ_2 A8
VDDQ_3 C1
VDDQ_4 C9
VDDQ_5 D2
VDDQ_6 E9
VDDQ_7 F1
VDDQ_8 H2
VDDQ_9 H9
NC_1 J1
NC_2 J9
NC_3 L1
NC_4 L9
NC_6 T7
VSS_1 A9
VSS_2 B3
VSS_3 E1
VSS_4 G8
VSS_5 J2
VSS_6 J8
VSS_7 M1
VSS_8 M9
VSS_9 P1
VSS_10 P9
VSS_11 T1
VSS_12 T9
VSSQ_1 B1
VSSQ_2 B9
VSSQ_3 D1
VSSQ_4 D8
VSSQ_5 E2
VSSQ_6 E8
VSSQ_7 F9
VSSQ_8 G1
VSSQ_9 G9
DDR0_CASN
+0.75V_VREF0_D0
DDR0_WEN
DDR1_BA[1]
+1.5VQ1
H5TQ1G63DFR-PBC
IC201
A0
N3
A1
P7
A2
P3
A3
N2
A4
P8
A5
P2
A6
R8
A7
R2
A8
T8
A9
R3
A10/AP
L7
A11
R7
A12/BC
N7
A13
T3
A15
M7
BA0
M2
BA1
N8
BA2
M3
CK
J7
CK
K7
CKE
K9
CS
L2
ODT
K1
RAS
J3
CAS
K3
WE
L3
RESET
T2
DQSL
F3
DQSL
G3
DQSU
C7
DQSU
B7
DML
E7
DMU
D3
DQL0
E3
DQL1
F7
DQL2
F2
DQL3
F8
DQL4
H3
DQL5
H8
DQL6
G2
DQL7
H7
DQU0
D7
DQU1
C3
DQU2
C8
DQU3
C2
DQU4
A7
DQU5
A2
DQU6
B8
DQU7
A3
VREFCA M8
VREFDQ H1
ZQ L8
VDD_1 B2
VDD_2 D9
VDD_3 G7
VDD_4 K2
VDD_5 K8
VDD_6 N1
VDD_7 N9
VDD_8 R1
VDD_9 R9
VDDQ_1 A1
VDDQ_2 A8
VDDQ_3 C1
VDDQ_4 C9
VDDQ_5 D2
VDDQ_6 E9
VDDQ_7 F1
VDDQ_8 H2
VDDQ_9 H9
NC_1 J1
NC_2 J9
NC_3 L1
NC_4 L9
NC_6 T7
VSS_1 A9
VSS_2 B3
VSS_3 E1
VSS_4 G8
VSS_5 J2
VSS_6 J8
VSS_7 M1
VSS_8 M9
VSS_9 P1
VSS_10 P9
VSS_11 T1
VSS_12 T9
VSSQ_1 B1
VSSQ_2 B9
VSSQ_3 D1
VSSQ_4 D8
VSSQ_5 E2
VSSQ_6 E8
VSSQ_7 F9
VSSQ_8 G1
VSSQ_9 G9
+1.5VQ0
L200
MLB-201209-0120P-N2
L201
MLB-201209-0120P-N2
C219
4.7uF
10V
C222
4.7uF
10V
C231
4.7uF
10V
C234
4.7uF
10V
IC100
LG1122
DDR0_A[0]
AB25
DDR0_A[1]
F26
DDR0_A[2]
AB24
DDR0_A[3]
Y24
DDR0_A[4]
G26
DDR0_A[5]
Y25
DDR0_A[6]
G25
DDR0_A[7]
Y26
DDR0_A[8]
G24
DDR0_A[9]
AA26
DDR0_A[10]
H26
DDR0_A[11]
F25
DDR0_A[12]
H24
DDR0_A[13]
AA25
DDR0_A[14]
F24
DDR0_DQ[0]
T26
DDR0_DQ[1]
L24
DDR0_DQ[2]
U24
DDR0_DQ[3]
K26
DDR0_DQ[4]
U26
DDR0_DQ[5]
K24
DDR0_DQ[6]
U25
DDR0_DQ[7]
K25
DDR0_DQ[8]
M25
DDR0_DQ[9]
R26
DDR0_DQ[10]
L26
DDR0_DQ[11]
T24
DDR0_DQ[12]
M26
DDR0_DQ[13]
R25
DDR0_DQ[14]
M24
DDR0_DQ[15]
R24
DDR0_CK
J26
DDR0_CK_N
J25
DDR0_DQS[0]
P26
DDR0_DQS_N[0]
P25
DDR0_DQS[1]
N26
DDR0_DQS_N[1]
N25
DDR0_CKE
J24
DDR0_WE_N
W24
DDR0_RAS_N
V24
DDR0_CAS_N
V25
DDR0_ODT
V26
DDR0_DM[0]
L25
DDR0_DM[1]
T25
DDR0_BA[0]
W25
DDR0_BA[1]
H25
DDR0_BA[2]
W26
DDR0_RST_N
AA24
DDR0_ZQ_CAL
E25
DDR0_VREF0
AB26
DDR0_VREF1
E26
DDR0_VDDQ_1
J23
DDR0_VDDQ_2
K23
DDR0_VDDQ_3
L23
DDR0_VDDQ_4
M23
DDR0_VDDQ_5
N23
DDR0_VDDQ_6
P23
DDR0_VDDQ_7
R23
DDR0_VDDQ_8
T23
DDR0_VDDQ_9
U23
DDR0_VDDQ_10
V23
DDR0_VDDQ_11
W23
DDR0_VDDQ_12
Y23
DDR1_A[0] AE9
DDR1_A[1] AF25
DDR1_A[2] AD9
DDR1_A[3] AD11
DDR1_A[4] AF24
DDR1_A[5] AE11
DDR1_A[6] AE24
DDR1_A[7] AF11
DDR1_A[8] AD24
DDR1_A[9] AF10
DDR1_A[10] AF23
DDR1_A[11] AE25
DDR1_A[12] AD23
DDR1_A[13] AE10
DDR1_A[14] AD25
DDR1_DQ[0] AF15
DDR1_DQ[1] AD20
DDR1_DQ[2] AD14
DDR1_DQ[3] AF21
DDR1_DQ[4] AF14
DDR1_DQ[5] AD21
DDR1_DQ[6] AE14
DDR1_DQ[7] AE21
DDR1_DQ[8] AE19
DDR1_DQ[9] AF16
DDR1_DQ[10] AF20
DDR1_DQ[11] AD15
DDR1_DQ[12] AF19
DDR1_DQ[13] AE16
DDR1_DQ[14] AD19
DDR1_DQ[15] AD16
DDR1_CK AF22
DDR1_CK_N AE22
DDR1_DQS[0] AF17
DDR1_DQS_N[0] AE17
DDR1_DQS[1] AF18
DDR1_DQS_N[1] AE18
DDR1_CKE AD22
DDR1_WE_N AD12
DDR1_RAS_N AD13
DDR1_CAS_N AE13
DDR1_ODT AF13
DDR1_DM[0] AE20
DDR1_DM[1] AE15
DDR1_BA[0] AE12
DDR1_BA[1] AE23
DDR1_BA[2] AF12
DDR1_RST_N AD10
DDR1_ZQ_CAL AD26
DDR1_VREF0 AF9
DDR1_VREF1 AE26
DDR1_VDDQ_1 AC11
DDR1_VDDQ_2 AC12
DDR1_VDDQ_3 AC13
DDR1_VDDQ_4 AC14
DDR1_VDDQ_5 AC15
DDR1_VDDQ_6 AC16
DDR1_VDDQ_7 AC17
DDR1_VDDQ_8 AC18
DDR1_VDDQ_9 AC19
DDR1_VDDQ_10 AC20
DDR1_VDDQ_11 AC21
DDR1_VDDQ_12 AC22
R221
150
R200
150
LG1122_DDR3 2 6
DDR3 1.5V beCaps - Place these caps near Memory
DDR1 PHY VREFDDR0 PHY VREF
DDR3 1.5V Decaps - Place these caps near Memory
DDR3 1.5V/0.75V Decap
- Place these caps near IC100
DDR3 1.5V/0.75V Decap
- Place these caps near IC100
240Hz Back-End Board 2011. 07. 05
Copyright © 2012 LG Electronics. Inc. All rights reserved.
Only for training and service purposes
LGE Internal Use Only

THERMAL
THERMAL
THERMAL
THERMAL
THE SYMBOL MARK OF THIS SCHEMETIC DIAGRAM INCORPORATES
SPECIAL FEATURES IMPORTANT FOR PROTECTION FROM X-RADIATION.
FILRE AND ELECTRICAL SHOCK HAZARDS, WHEN SERVICING IF IS
ESSENTIAL THAT ONLY MANUFATURES SPECFIED PARTS BE USED FOR
THE CRITICAL COMPONENTS IN THE SYMBOL MARK OF THE SCHEMETIC.
+1.5V
10K
R311
0.1uF
16V
C307
C333
22uF
10V
OPT
C310
10uF
25V
OPT
C318
22pF
50V
C315
22uF
10V
C331
22uF
10V
+1.8V
C314
22uF
10V
+3.3V
0.1uF
16V
C308
R301
22K
1%
C319
1uF
25V
+1.8V
C309
10uF
25V
OPT
C316
22uF
10V
C300
22pF
50V
R303
22K
1%
C306
0.1uF 16V
C327
10uF
25V
OPT
C326
10uF
25V
C323
0.1uF 16V
C313
10uF
25V
0.1uF
16V
C325
IC301
TPS54327DDAR
3
VREG5
2
VFB
4
SS
1
EN
5GND
6SW
7VBST
8VIN
9
[EP]GND
C311
10uF
25V
C312
22uF
10V
IC303
TPS54327DDAR
3
VREG5
2
VFB
4
SS
1
EN
5GND
6SW
7VBST
8VIN
9
[EP]GND
10K
R304
C305
0.1uF 16V
C330
10uF
25V
C321
0.01uF
50V
VLCD_POWER
(+12V)
C302
1uF
25V
+3.3V
VLCD_POWER
(+12V)
+1.5V
10K
R305
IC300
TPS54327DDAR
3
VREG5
2
VFB
4
SS
1
EN
5GND
6SW
7VBST
8VIN
9
[EP]GND
+3.3V
C328
10uF
25V
OPT
VLCD_POWER
(+12V)
C301
1uF
25V
VLCD_POWER
(+12V)
L302
MLB-201209-0120P-N2
L306
MLB-201209-0120P-N2
L307
MLB-201209-0120P-N2
L303
MLB-201209-0120P-N2
C303
3300pF
50V
C335
100pF
50V
IC302
AOZ1038PI
3
AGND
2
VIN
4
FB
1
PGND
5COMP
6EN
7NC_1
8NC_2
9
[EP]LX
10K
R310
+3.3V C332
22uF
10V
C329
22uF
10V
+0.9V
R312
3.3K
C320
4700pF
50V
C336
3300pF
50V
OPT
C334
100pF
50V
OPT
+0.9V
0.1uF
16V
C322
C304
0.01uF
50V
R316
0
R308
68K
1%
R315
5.1K
1%
R314
3.6K
1%
R302
18K
1%
R309
22K
1%
R307
22K
1%
R313
0
R300
30K
1%
L305
3.6uH
NR8040T3R6N
L301
3.6uH
NR8040T3R6N
L300
3.6uH
NR8040T3R6N
L304
3.6uH
NR8040T3R6N
R306
4.7K
1%
POWER 3 6
Analog I/O Power +1.8V
Digital I/O Power +3.3V
DDR3PHY Power +1.5V
Core Power +0.9V
LG1122(FRC-III) Power up Sequence
FRC-III I/O for 3.3V
R2
tss(ms)=[C303(nF)*Vref]/Iss(uA)
R2
R2
R1
FRC-III AIP for 1.8V
Vout=0.765*(1+R1/R2)
Vout=0.765*(1+R1/R2)
R1R1
Vout=0.765*(1+R1/R2)
FRC-III CORE for 0.9V
FRC-III DDR3 for 1.5V
tss(ms)=[C304(nF)*Vref]/Iss(uA) tss(ms)=[C321(nF)*Vref]/Iss(uA)
MAX 0.345A
TYP 0.278A
MAX 1.184A
TYP 1.149A TYP 0.043A
MAX 0.046A
TYP 2.521A
Ton_DIO 20us(min)
Ton_DDR 40us(min)
Ton_CORE 40us(min)
MAX 3.124A
Vout=0.8*(1+R1/R2)
R2
R1
2011. 07. 05120Hz Back-End Board
Copyright © 2012 LG Electronics. Inc. All rights reserved.
Only for training and service purposes
LGE Internal Use Only

THE SYMBOL MARK OF THIS SCHEMETIC DIAGRAM INCORPORATES
SPECIAL FEATURES IMPORTANT FOR PROTECTION FROM X-RADIATION.
FILRE AND ELECTRICAL SHOCK HAZARDS, WHEN SERVICING IF IS
ESSENTIAL THAT ONLY MANUFATURES SPECFIED PARTS BE USED FOR
THE CRITICAL COMPONENTS IN THE SYMBOL MARK OF THE SCHEMETIC.
C412
0.1uF
16V
+3.3AVDD_TX
TX1P
R404 33
+3.3AVDD_VX1
LRV2N
C407
4.7uF
10V
+1.0VDD
LLV0N
RRV0P
LRV2P
C400
0.1uF
16V
TX6P
RRV1P
TCON_SCL
LRV0P
TX2N
RRV4N
R412 33
OPT
R407 33
R418 33
LRV1P
L404
MLB-201209-0120P-N2
+3.3VDD
VCC_LCM
(+3.3V)
RLV5N
TCON_SDA
3D_LR
LRV4N
VCC_LCM
(+3.3V)
OPT_P
RLVCLKN
R401
10K
C404
0.1uF
16V
R416 33
TX4P
C401
4.7uF
10V
LLV5N
+1.0VDD_PLL
R410 33
FLK
RLV1N
IC400
AT24C32D-SSHM-T
3
A2
2
A1
4
GND
1
A0
5SDA
6SCL
7WP
8VCC
3D_EN
LLV4P
TX0P
RRV6N
VCC_LCM
(+3.3V)
C414
0.1uF
16V
GOE
RLV0N
+1.0VDD_PLL
R403 33
+3.3AVDD_VX1
LLV2N
RRV6P
L403
MLB-201209-0120P-N2
TX5N
L405
MLB-201209-0120P-N2
LRV6N
TCON_SDA
LLV1P
RRV5P
LRV6P
TX1N
RRVCLKP
VCC_LCM
(+3.3V)
VCORE
(+1.0V)
TCON_SDA
LRV5P
R424
2K
R406 33
+3.3AVDD_PLL
TX7P
RRV4P
C408
4.7uF
10V
R421
10K
OPT
LRVCLKP
RLV2N
+3.3AVDD_TX
TX3N
VCC_LCM
(+3.3V)
LRV4P
I2C_SDA_S
R415 33
R400
10K
OPT_N
RLV2P
L400
MLB-201209-0120P-N2
R409 33
RBF
LLV6P
L402
MLB-201209-0120P-N2
DPM
RLV0P
LLV4N
R413 15K
1%
TX4N
R402 33
GSC
RLV1P
I2C_SCL_S
WP_EEPROM_TCON
LLVCLKP
RRV5N
TX0N
SW400
JTP-1127WEM
+3.3AVDD_PLL
P400
12507WR-03L
1
2
3
4
SOE
RLV4N
R423
2K
LLV1N
RRVCLKN
LRV5N
TX6N
LLV0P
R405 33
RRV1N
C402
4.7uF
10V
LRVCLKN
C406
0.1uF
16V
L401
MLB-201209-0120P-N2
TX2P
RRV0N
VCORE
(+1.0V)
VCC_LCM
(+3.3V)
LRV1N
R414 33
RLV6N
C409
0.1uF
16V
TX7N
+1.0VDD
LRV0N
TCON_SCL
R408 33
R422
10K
WP_EEPROM_TCON
RLV6P
TX3P
LLV6N
C403
0.1uF
16V
+3.3VDD
H_CONV
RLV5P
AGP_EN
LLV5P
R420
10K
POL
RLVCLKP
R417 33
R411 33
LLVCLKN
RRV2N
C410
0.1uF
16V
TX5P
GSP
RLV4P
TCON_RST
C413
0.1uF
16V
TCON_SCL
+1.0VDD_PLL
+3.3AVDD_PLL
LLV2P
RRV2P
TX_LOCK R425 33
R426 3.9K
1%
+1.0VDD
IC401
LGE5812B
RX0P
A13
RX0N
B13
RX1P
A12
RX1N
B12
RX2P
A11
RX2N
B11
RX3P
A10
RX3N
B10
RX4P
A9
RX4N
B9
RX5P
A8
RX5N
B8
RX6P
A7
RX6N
B7
RX7P
A6
RX7N
B6
SOE
L1
GSP
M1
GOE
N2
GSC
N1
POL
E2
FLK
F1
DPM
F2
H_CONV
M2
OPT_P
D1
OPT_N
E1
RBF
B4
LR_IND_OUT
A2
AGP_EN
A4
3D_EN
B3
3D_LR_IN
A3
RMLVDS
P1
TMODE0
N16
TMODE1
M18
TMODE2
L17
TMODE3
L18
TMODE4
K17
TMODE5
K18
TMODE6
J17
TMODE7
J18
TMODE8
H17
TMODE9
H18
SCL_M
F18
SDA_M
F17
SCL_S
E18
SDA_S
E17
RST_N
C18
EEP_ADDR
G17
WP
G18
VX1_RBG
A15
HPD_VX1
D18
LOCKN_VX1
D17
GPIO0
D2
GPIO1
C1
GPIO2
K3
GPIO3
L3
GPIO4
M3
GPIO5
N3
GPIO6
N17
GPIO7
N18
GPIO8
M17
NC1
K1
NC2
K2
NC3
J1
NC4
J2
NC5
H1
NC6
H2
NC7
G1
NC8
G2
NC9
L2
LLV0P R1
LLV0N R2
LLV1P T1
LLV1N U1
LLV2P U2
LLV2N V2
LLVCLKP T2
LLVCLKN T3
LLV3P V3
LLV3N U3
LLV4P U4
LLV4N V4
LLV5P T4
LLV5N T5
LRV0P V5
LRV0N U5
LRV1P U6
LRV1N V6
LRV2P T6
LRV2N T7
LRVCLKP V7
LRVCLKN U7
LRV3P U8
LRV3N V8
LRV4P T8
LRV4N T9
LRV5P V9
LRV5N U9
RLV0P U10
RLV0N V10
RLV1P T10
RLV1N T11
RLV2P V11
RLV2N U11
RLVCLKP U12
RLVCLKN V12
RLV3P T12
RLV3N T13
RLV4P V13
RLV4N U13
RLV5P U14
RLV5N V14
RRV0P T14
RRV0N T15
RRV1P V15
RRV1N U15
RRV2P U16
RRV2N V16
RRVCLKP T16
RRVCLKN T17
RRV3P V17
RRV3N U17
RRV4P U18
RRV4N T18
RRV5P R17
RRV5N R18
IC401
LGE5812B
VDD33_1
D3
VDD33_2
D16
VDD33_3
E3
VDD33_4
E16
VDD33_5
F3
VDD33_6
F16
VDD33_7
G3
VDD33_8
G16
VDD33_9
H3
VDD33_10
H16
VDD33_11
J3
VDD33_12
J16
VDD33_13
K16
AVDD33_TX_1
R6
AVDD33_TX_2
R7
AVDD33_TX_3
R8
AVDD33_TX_4
R9
AVDD33_TX_5
R10
AVDD33_TX_6
R11
AVDD33_TX_7
R12
AVDD33_TX_8
R13
VDD10_1
G7
VDD10_2
G12
VDD10_3
H7
VDD10_4
H12
VDD10_5
J7
VDD10_6
J12
VDD10_7
K7
VDD10_8
K12
VDD10_9
L7
VDD10_10
L12
VDD10_11
M7
VDD10_12
M8
VDD10_13
M9
VDD10_14
M10
VDD10_15
M11
VDD10_16
M12
AVDD33_PLL
B18
VDD10_PLL
A17
AVDD33_VX1_1
C11
AVDD33_VX1_2
C12
AVDD10_VX1_1
G8
AVDD10_VX1_2
G9
AVDD10_VX1_3
G10
AVDD10_VX1_4
G11
GND_1
L9
GND_2
L10
GND_3
L11
GND_4
L14
GND_5
L15
GND_6
L16
GND_7
M4
GND_8
M5
GND_9
M14
GND_10
M15
GND_11
M16
GND_12
N4
GND_13
N5
GND_14
N14
GND_15
N15
GND_16
P2
GND_17
P3
GND_18
P4
GND_19
P5
GND_20
P6
GND_21
P7
GND_22
P8
GND_23
P9
GND_24
P10
GND_25
P11
GND_26
P12
GND_27
P13
GND_28
P14
GND_29
P15
GND_30
P16
GND_31
P17
GND_32
P18
GND_33
R3
GND_34
R4
GND_35
R5
GND_36
R14
GND_37
R15
GND_38
R16
GND_39 A5
GND_40 A14
GND_41 A16
GND_42 B1
GND_43 B2
GND_44 B5
GND_45 B14
GND_46 B15
GND_47 B16
GND_48 B17
GND_49 C2
GND_50 C3
GND_51 C4
GND_52 C5
GND_53 C6
GND_54 C7
GND_55 C8
GND_56 C9
GND_57 C10
GND_58 C13
GND_59 C14
GND_60 C15
GND_61 C16
GND_62 C17
GND_63 D4
GND_64 D5
GND_65 D6
GND_66 D7
GND_67 D8
GND_68 D9
GND_69 D10
GND_70 D11
GND_71 D12
GND_72 D13
GND_73 D14
GND_74 D15
GND_75 E4
GND_76 E5
GND_77 E6
GND_78 E7
GND_79 E8
GND_80 E9
GND_81 E10
GND_82 E11
GND_83 E12
GND_84 E13
GND_85 E14
GND_86 E15
GND_87 F4
GND_88 F5
GND_89 F14
GND_90 F15
GND_91 G4
GND_92 G5
GND_93 G14
GND_94 G15
GND_95 H4
GND_96 H5
GND_97 H8
GND_98 H9
GND_99 H10
GND_100 H11
GND_101 H14
GND_102 H15
GND_103 J4
GND_104 J5
GND_105 J8
GND_106 J9
GND_107 J10
GND_108 J11
GND_109 J14
GND_110 J15
GND_111 K4
GND_112 K5
GND_113 K8
GND_114 K9
GND_115 K10
GND_116 K11
GND_117 K14
GND_118 K15
GND_119 L4
GND_120 L5
GND_121 L8
C411
4.7uF
10V
C405
4.7uF
10V
240Hz T-Con(LG5812) 4 6
2011. 07. 05240Hz Back-End Board
+3.3VDD Decaps
+1.0VDD Decaps
+3.3AVDD_TX Decaps
+3.3AVDD_PLL Decaps
+1.0VDD_PLL Decaps
+3.3AVDD_VX1 Decaps
3. 3D_EN
- 2D/3D mode selection
LOW : 2D mode
HIGH : 3D mode
[T-Con EEPROM Debug]
[All of OPT decaps must be placed on PCB Bottom side]
No USE(NC at Rx side)
4. 3D_LR
- Left/Right frame Indicator
LOW : Left
HIGH : Right
1. RBF
- Pattern selection of No Video input
LOW : Rolling Pattern
HIGH : Black Pattern
I2C Slave Address : 0x70
EEP_ADDR = HIGH -> EEPROM Address = 0xA6
[T-Con EEPROM(32KBIT)]
2. AGP_EN
- NO input indicator
LOW : Normal
HIGH : No input
I2C Slave Address : 0xA6
- Write Protection
HIGH : Write Protection
LOW or NC : Normal Operation
Copyright © 2012 LG Electronics. Inc. All rights reserved.
Only for training and service purposes
LGE Internal Use Only

THERMAL
THERMAL THERMAL
THE SYMBOL MARK OF THIS SCHEMETIC DIAGRAM INCORPORATES
SPECIAL FEATURES IMPORTANT FOR PROTECTION FROM X-RADIATION.
FILRE AND ELECTRICAL SHOCK HAZARDS, WHEN SERVICING IF IS
ESSENTIAL THAT ONLY MANUFATURES SPECFIED PARTS BE USED FOR
THE CRITICAL COMPONENTS IN THE SYMBOL MARK OF THE SCHEMETIC.
R532 680
R551
10K
C558
1uF
25V
C514
10uF
25V
R542
2K
1/8W
1%
OPT
C547
0.22uF
50V
OPT
IC500
KIA3820FK
GPM_ON
3
RE
2
VGH_M
4
CE
1
VGH
5VDD
6VDPM
7GND
8VFLK
C524
0.1uF
50V
C540
0.1uF
50V
VGH_S
(+27V)
VCOMOUT
C515
1uF
25V
PANEL_VCC
(+12V)
VDD_LCM
(+16.8V)
VL
(+5V)
R515 0
R548
10K
I2C_SCL_S
VCORE
(+1.0V)
PANEL_VCC
(+12V)
CTRLP
Q500
MMBT3906(NXP)
E
B
C
VGL
(-5V)
GMA2
I2C_SDA_S
GSC
C502
10uF
25V
L500
22uH
GMA12
VGL_FB
C552
10uF
25V
GMA5
R534
33
R531
10K
GMA10
R511
0
1/10W
GPM_ON
IC501
MAX17139
3
VL
2
TCOMP
4
AGND
1
EN1
6
PVINB3
5
AVIN
7
BST3
8
SWB3
9
OUT3
10
PGND3
11
SS
12
COMP
13
PGND_1
14
PGND_2
15
SW_1
16
SW_2
17
SWI
18
SWO
19
NC_1
20
CTRLP
21 VGH
22 VGL
23 NC_2
24 CTRLN
25 NC_3
26 RST
27 A0
28 SCL
29 SDA
30 VLOGIC2
31 PGND2
32 SWB2
33 VLOGIC1
34 NC_4
35 SWB1_1
36 SWB1_2
37 BST1
38 PVINB12_1
39 PVINB12_2
40 NC_5
41
[EP]AGND
VCC_LCM
(+3.3V)
R537 0
C504
10uF
25V
C533
10uF
25V
R549
33
VCC_LCM
(+3.3V)
GMA14
R509
120K
C507
0.47uF
50V
IC502
BUF08630
1
SDA
3
DVDD
7
AVDD_AVDD
9
BKSEL
10
GM1
11 GM2
12 GM3
13 GM4
14 GM5
15 GM6
16 NC_1
17 HVDD
18 GM7
19 GM8
20 SCL
5
VCOM_OUT
8
AVDD_1
6
VCOM_FB
4
VCOM_GND
2
A0 21
EP[GND]
VGH_S
(+27V)
L503
22uH
2.2A
R545
3.6K
1/10W
SWB
I2C_SDA_S
R543 0
OPT
R512
OPT
C543
4.7uF
50V
SWB
GMA9
R540
10K
D503
40V
SMAB34
C527
0.1uF
50V
GMA17
GMA7
R539
33
C544
4.7uF
50V
C538
22uF
10V
GMA13
C553
10uF
25V
C551
0.1uF
50V
OPT
C501
10uF
25V
C522
120pF
50V
VCC_LCM
(+3.3V)
VGH
(+27V)
C548
0.22uF
50V
I2C_SCL_S
GMA6
VCC_LCM
(+3.3V)
IC503
BUF08630
1
SDA
3
DVDD
7
AVDD_AVDD
9
BKSEL
10
GM1
11 GM2
12 GM3
13 GM4
14 GM5
15 GM6
16 NC_1
17 HVDD
18 GM7
19 GM8
20 SCL
5
VCOM_OUT
8
AVDD_1
6
VCOM_FB
4
VCOM_GND
2
A0 21
EP[GND]
C550
1uF
25V
R517
680
R505 33
GPM_ON
C513
1000pF
C555
4.7uF
50V
GMA4
C556
4.7uF
50V
C542
1uF
10V
R550
33
C554
1uF
10V
VGH_S
(+27V)
C508
0.47uF
50V
Q501
2SC3052
E
B
C
C535
10uF
25V
R510
10
1/10W
GMA18
HVDD
(+8.4V)
GMA15
I2C_SDA_S
C510
10uF
25V
PANEL_VCC
(+12V)
VCC_LCM
(+3.3V)
L502
2.2uH
LQM2HPN2R2MG0L
I2C_SCL_S
HVDD
(+8.4V)
D501
100V
1N4148W
C549
0.22uF
50V
C536
22uF
10V
D504
100V
1N4148W
VCOMFB
C523
10uF
25V
R526
10K
OPT
C519
0.1uF
50V
TH500
47k-ohm
CTRLP
R522 33
R524
18K
1/10W
C500
56pF
50V
GPM_ON
VDD_LCM
(+16.8V)
VDD_LCM
(+16.8V)
C505
10uF
25V
C509
1uF
25V
D500
100V
1N4148W
HVDD
(+8.4V)
R523 33
R507
2.7K
TCOMP
VDD_LCM
(+16.8V)
R513
2.2
C546
0.22uF
50V
OPT
R529 0
C537
10uF
25V
C516
0.01uF
50V
R553 0
R536
5.1K
R538
9.1K
1/8W
R518
33K
C532
1uF
25V
C511
0.1uF
50V
R500 15K
1%
GPM_ON
D505
100V
1N4148W
R506
150K
1%
R521 33
C557
0.1uF
50V
FLK
R546 0
TCON_RST
TCOMP
R520
18K
1/10W
GMA16
C517
0.1uF
50V
C534
10uF
25V
C512
0.1uF
50V
DPM
VGL_FB
GMA3
C530
4.7uF
50V
L501
10uH
3.1A
C528
4.7uF
50V
R528
10K
R525
10K
R501 33
OPT
VCC_LCM
(+3.3V)
C531
10uF
25V
C545
0.1uF
50V
R502 33
GPM_ON
C521
10uF
25V
VL
(+5V)
GMA1
R552 0
D502
40V
SMAB34
R504
OPT
VDD_LCM
(+16.8V)
VCC_LCM
(+3.3V)
R503
0
R508
0
R514
0
R516
0
R519
0
R527
0
R533
0
R535
0
R541
0
R544
0
R554 0
GPM_OFF
R555 0
GPM_ON
R547 10R530 10
PANEL_VCC
C561
10uF
16V
PANEL_CTL_FRC
VLCD_POWER
(+12V)
R556
10K
PANEL_CTL_FRC Q502
MMBT3904(NXP)
PANEL_CTL_FRC
E
B
C
C564
0.1uF
50V
R557
10K
PANEL_CTL_FRC
R558
1.8K
PANEL_CTL_FRC
C560
0.1uF
50V
PANEL_CTL
C563
1uF
25V
OPT
C559
0.01uF
50V
C562
0.1uF
50V
OPT
Q503
AO3407A PANEL_CTL_FRC
G
D
S
L505 CIS21J121
PANEL_CTL_MAIN
C525
2200pF
50V
PMIC/GAMMA/GPM 5 6
2011. 07. 05240Hz Back-End Board
to prevent inrush current
[PMIC Block]
[P-Gamma Block]
[GPM Block]
0xEA 0xE8
PANEL_POWER
Copyright © 2012 LG Electronics. Inc. All rights reserved.
Only for training and service purposes
LGE Internal Use Only

THE SYMBOL MARK OF THIS SCHEMETIC DIAGRAM INCORPORATES
SPECIAL FEATURES IMPORTANT FOR PROTECTION FROM X-RADIATION.
FILRE AND ELECTRICAL SHOCK HAZARDS, WHEN SERVICING IF IS
ESSENTIAL THAT ONLY MANUFATURES SPECFIED PARTS BE USED FOR
THE CRITICAL COMPONENTS IN THE SYMBOL MARK OF THE SCHEMETIC.
H_CONV
GMA15
VCOMFB
RRV2P
GMA14
LLV2N
RLV2P
VCOMFB
LLVCLKN
P601
104060-8017
1VDD
2VDD
3GND
4VCC
5VCC
6GND
7HVDD
8HVDD
9GND
10 OPT_P
11 VGL
12 GND
13 GOE
14 GSC
15 GND
16 VGH
17 GND
18 RVCOM_FB
19 VCOM_R
20 GND
21 ZOUT
22 GND
23 GMA1
24 GMA2
25 GMA3
26 GMA4
27 GMA5
28 GMA6
29 GMA7
30 GMA9
31 GMA10
32 GMA12
33 GMA13
34 GMA14
35 GMA15
36 GMA16
37 GMA17
38 GMA18
39 GND
40 GSP
41 POL
42 GND
43 SOE
44 H_CONV
45 OPT_N
46 GND
47 RLV0+
48 RLV0-
49 RLV1+
50 RLV1-
51 RLV2+
52 RLV2-
53 GND
54 RLVCLK+
55 RLVCLK-
56 GND
57 RLV3+
58 RLV3-
59 RLV4+
60 RLV4-
61 RLV5+
62 RLV5-
63 GND
64 RRV0+
65 RRV0-
66 RRV1+
67 RRV1-
68 RRV2+
69 RRV2-
70 GND
71 RRVCLK+
72 RRVCLK-
73 GND
74 RRV3+
75 RRV3-
76 RRV4+
77 RRV4-
78 RRV5+
79 RRV5-
80 GND
81
LLVCLKP
GMA9
GMA18
LRVCLKP
RRV4P
LRV4N
LRV4P
RRV5N
GSP
GMA2
LLV0P
LRV0P
RLVCLKP
LRV2N
GMA5
GSC
C607
0.1uF
50V
RLV4P
VGH
(+27V)
VGH
(+27V)
GMA7
GMA1
OPT_N
RLV4N
VCC_LCM
(+3.3V)
LRV2P
GMA6
GMA15
GMA18
GMA9
VCC_LCM
(+3.3V)
LRV6P
GOE
POL
LRV6N
RLV6P
LRV5N
LLV6P
GMA4
RRV6N
GMA3
RLV1N
LLV0N
RLV0P
C602
0.1uF
50V
VGL
(-5V)
C618
0.01uF
50V
GMA13
C614
10uF
25V
RLV1P
LLV5N
OPT_N
VGL
(-5V)
OPT_P
LLV5PGSC
VCOMOUT
LRV1P
C615
10uF
25V
LRV1N
LRV0N
C619
0.1uF
50V
RRV2N
GMA12
C605
10uF
25V
LRVCLKN
SOE
RRV1N
GMA10
LLV1P
LLV4N
LLV1N
GMA6
HVDD
(+8V)
GMA10
GMA5
GMA16
LLV6N
GMA13
RRV4N
GMA4
RRV0N
GMA16
LLV4P
GSP
RRV6P
GMA17
C617
10uF
25V
H_CONV
VDD_LCM
(+16V)
RRV1P
GMA3
C603
10uF
25V
GOE
RRVCLKP
RLV2N
RLVCLKN
RLV0N
Z_OUT
RLV5P
GMA14
LLV2P
LRV5P
VDD_LCM
(+16V)
POL
SOE
RLV6N
C616
0.1uF
50V
Z_OUT
RLV5N
RRVCLKN
GMA1
RRV0P
C610
0.01uF
50V
GMA12
GMA17
C604
10uF
25V
GMA2
VCOMOUT
RRV5P
HVDD
(+8V)
GMA7
RXB0P
RXB3N
I2C_SCL_S
RXACLKN
RXA1P
RXBCLKP
LG1122_RST
RXBCLKN
RXB4P
RXA2P
RXA4N
RXB0N
RXA0N
I2C_SDA_S
RXACLKP
RXA1N
C600
10uF
25V
RXB2N
RXA0P
RXA2N
C601
10uF
25V
RXA3P
RXB4N
RXB1P
RXB3P
RXA4P
RXA3N
RXB2P
RXB1N
P600
FI-RE51S-HF-J-R1500
1
2
3
4
5
6
7
8
9
10
11
12
13
14
15
16
17
18
19
20
21
22
23
24
25
26
27
28
29
30
31
32
33
34
35
36
37
38
39
40
41
42
43
44
45
46
47
48
49
50
51
52
VLCD_POWER
(+12V)
PWM_BPL
L600
MLB-201209-0120P-N2
P602
104060-8017
1GND
2LLV0+
3LLV0-
4LLV1+
5LLV1-
6LLV2+
7LLV2-
8GND
9LLVCLK+
10 LLVCLK-
11 GND
12 LLV3+
13 LLV3-
14 LLV4+
15 LLV4-
16 LLV5+
17 LLV5-
18 GND
19 LRV0+
20 LRV0-
21 LRV1+
22 LRV1-
23 LRV2+
24 LRV2-
25 GND
26 LRVCLK+
27 LRVCLK-
28 GND
29 LRV3+
30 LRV3-
31 LRV4+
32 LRV4-
33 LRV5+
34 LRV5-
35 GND
36 OPT_N
37 H_CONV
38 GSP
39 POL
40 GND
41 SOE
42 GND
43 GMA1
44 GMA2
45 GMA3
46 GMA4
47 GMA5
48 GMA6
49 GMA7
50 GMA9
51 GMA10
52 GMA12
53 GMA13
54 GMA14
55 GMA15
56 GMA16
57 GMA17
58 GMA18
59 GND
60 GND
61 ZOUT
62 GND
63 VCOM_L
64 LVCOM_FB
65 GND
66 VGH
67 GND
68 GSC
69 GOE
70 GND
71 VGL
72 GND
73 HVDD
74 HVDD
75 GND
76 VCC
77 VCC
78 GND
79 VDD
80 VDD
81
L/DIM0_MOSI
L/DIM0_SCLK
L/DIM0_VS
C620
0.1uF
50V
R600 33
OPT
Q600
2N7002K
S
D
G
+3.3V
R601 33
OPT
C621
0.1uF
50V
Q601
2N7002K
S
D
G
+3.3V
FLASH_WP
Wafer 6 6
[LEFT FFC CONNECTOR][RIGHT FFC CONNECTOR]
[80P mini-LVDS output wafer]
[51P HS-LVDS input wafer]
2011. 07. 05240Hz Back-End Board
Copyright © 2012 LG Electronics. Inc. All rights reserved.
Only for training and service purposes
LGE Internal Use Only

THE SYMBOL MARK OF THIS SCHEMETIC DIAGRAM INCORPORATES
SPECIAL FEATURES IMPORTANT FOR PROTECTION FROM X-RADIATION.
FILRE AND ELECTRICAL SHOCK HAZARDS, WHEN SERVICING IF IS
ESSENTIAL THAT ONLY MANUFATURES SPECFIED PARTS BE USED FOR
THE CRITICAL COMPONENTS IN THE SYMBOL MARK OF THE SCHEMETIC.
TP100
TP107
SW103
JTP-1127WEM
1 2
43
SW107
JTP-1127WEM
1 2
43
TP104
SW104
JTP-1127WEM
1 2
43
TP105
SW100
JTP-1127WEM
1 2
43
P100
12507WR-04L
1KEY1
2GND
3KEY2
4GND
5
TP102
ZD101
5.6B
OPT
SW105
JTP-1127WEM
1 2
43
TP103
SW106
JTP-1127WEM
1 2
43
SW101
JTP-1127WEM
1 2
43
TP109
TP101
ZD100
5.6B
OPT
SW102
JTP-1127WEM
1 2
43
TP106 TP108
R100
10K R102
4.7K
R103
4.7K
R101
10K
R106
270
R107
270
R104
1.8K
R105
1.8K
-------------------------------------------------------------------------------------------------
CH-
MENU
1.03V
1.13V
VOL+ ENTER
0.51V
1.73V
KEY1
VOL-
Revision History
0.09V
CH+ POWER
KEY2
0.09V
(0) Proto Design
INPUT
1.54V
0.53V
Copyright © 2012 LG Electronics. Inc. All rights reserved.
Only for training and service purposes
LGE Internal Use Only

LCD TV Repair Guide
`12 years New Models
< Applicable Model >
XXLM960V-ZB
XXLM860V-ZB
V : T2/C/S2
T : T2/C
S : T/C/S2
0 : T/C
Copyright © 2012 LG Electronics. Inc. All rights reserved.
Only for training and service purposes
LGE Internal Use Only

Benefit:MoreClearMoreReal
Bestpicturequality+thinTV
Local
Dimming
Local
Dimming
BLU
structure
EdgeLED
EdgeType
w/LocalDimming
Upper
Metal
Cover
LED Array
LED Array is on the side
of Module
Localdimmingdepictsmore
deepblack.
Feature
2 types of LED - Edge
Model
XXLW750T/W/S/G
42inch : H(2) * V(8) = 16Block
42inch : H(2) * V(8) = 16Block
42inch : H(2) * V(8) = 16Block
Copyright © 2012 LG Electronics. Inc. All rights reserved.
Only for training and service purposes
LGE Internal Use Only

Benefit:MoreClearMoreReal
Bestpicturequality+thinTV
Slimmerdepth
betterpicturequality
Local
Dimming
Local
Dimming
BLU
structure
ALEFLED`
ALEFType
LocalDimming
LED Array is on the back of Module
Localdimmingdepictsmore
deepblack.
Feature
2 types of LED - ALEF
Model
XXLM960V
47inch : H(6) * V(4) = 24Block
55inch : H(6) * V(4) = 24Block
Reflecting
coating w/patterns
Guiding Layer
Light Blocking
Pattern
Prism
sheets
DBEF
PCB
Diffuser plate
Copyright © 2012 LG Electronics. Inc. All rights reserved.
Only for training and service purposes
LGE Internal Use Only

Main PCB for Broadband Main + TCON all in one
To PSU
To FRC BOARD
1
3
4
1Main processor_Digital(LG1152D),
DDR Memory
Flash Memory
2
3
4
Micom for Key/IR sensing
HDMI switch (4:1)
Audio AMP (10W+10W)
XXLM960V-ZB
XXLM860V-ZB
wifi
Local Key +IR
Motion assy
Front Spk
Woofer Spk
Local Dim.
2
4
Main processor_analog(LG1152A)
5
3D Depth Control IC,
DDR Memory
6
5
6
Copyright © 2012 LG Electronics. Inc. All rights reserved.
Only for training and service purposes
LGE Internal Use Only

FRC Board for Broadband Main + TCON all in one
1FRC Processor(LG1122)
2
XXLM960V-ZB
T-Con IC(LG5812)
1
2
From Main Board
To Pannel ( Left ) To Pannel ( Right )
Copyright © 2012 LG Electronics. Inc. All rights reserved.
Only for training and service purposes
LGE Internal Use Only

Block Diagram
L9A L9D
USB2.0x3
DDR3 X 3
16
16
16
eMMC
8
HDMI1
HDMI2
HDMI3
HDMI4
HDMI
(1 Ch)
CVBS
(8 Ch)
Audio L/R
(5 Ch)
SIF(1 Ch)
CVBS-Out
SCART
Line-Out
SCART
Component
(2 Ch)
PC-RGB
(WUXGA)
I2S
CVBS(CHB)
TS In(CHB)
MICOM
IR
Keypad
HDMI
SW
RMII
PHY
SPIDF_OUT
Built-in WiFi
CI Slot
EB_DATA
Ethernet
TXA/B
51Pin LVDS
Motion-R
M-Remote_R/TX
AUD
BB_TP_DATA
CHB_DATA
DAC_DATA
AAD_DATA
HSR_P/M
DTV TS
Copyright © 2012 LG Electronics. Inc. All rights reserved.
Only for training and service purposes
LGE Internal Use Only

Jack Interface
Main Chip
SC_DET
SC_CVBS_IN
DTV/MNT_V_OUT
MUX
IC2502 ATV_OUT
DTV/ATV_SELECT
SC_FB/ID_IN 2bit
SC_R/G/B 3bit
SC_L/R_IN
DSUB_R/G/B 3bit
DSUB_DET
RGB_DDC_SCL/SDA 2bit
Tuner
EEPROM
IC802/
R1EX24002ASAS0A MICOM
EDID_WP
HP_L/ROUT
PC_L/R_IN
SPDIF_OUT
COMP_Y+/Pb+/Pr+
COMP_DETAV_CVBS_IN
AV_L/R_IN
AV_CVBS_DET
SPDIF
PC_Audio
Earphone Block
RGB
SCART
Copyright © 2012 LG Electronics. Inc. All rights reserved.
Only for training and service purposes
LGE Internal Use Only

ATSC Half NIM
DIF
SIF
Parallel TS
System
Demux
Audio DSP
Multi-STD
Audio Decoder
BTSC AFE
10b@18.432MHz
w/ PLL
1ch L/R
Audio-ADC
24b@48KHz
GBB AFE
1ch@30MHz
w/ PLL
Global Baseband
V/Q, DVB-T/C
CVBS(6ch)
Component(2ch) 3ch Video
AFE
10b@165MHz
w/ LLPLL
PC-RGB
HDMI-Rx 1.4
(1-port PHY)
3D, ARC, 4kx2k
HDMI(1ch)
Capture
Block
(3CH)
AAD
(THAT)
Audio Codec1
(Digital Part)
Mux
Analog Chip Digital Chip
Audio L/R (5-ch) SW
I2S(stero)
Sound
DSP
I2S
SPDIF
Video Decoder
(Dual HD)
CVBS AFE(2-ch)
12b@54MHz 12 : CVBS
Mux
12
Diplay
Engine
MC NR,
Vertical MC IPC
Scaler, PE
OSD, VCR
LVDS
H.264 Encoder
SD upto 480p
12
PHY
(3-port)
USB2.0
Host (x3)
DDR3-PHY
DDR3(x16) * 3
Ethernet
MAC
eMMC
Controller
CPU
Dual C-A9 (1GHz)
Graphic Engine
2D-VG / 3D Open-ES2.0
Audio
10(data)+1(en)+5(gc)
4(val, err, clk, sop)
+8 (data)
I2C
I2C
6(gbb, l9da)
I2C
(Headphone)
Digital
Audio
Output
LVDS LVDS
Video
LVDS
Video
OSD
LVDS
Audio PLL
w/ DCO
I2S (mono)
3(lrck, lrch, sck)
I2C
SW
SW
3D or UD
Data bridge
1 (ARC data)
ARC
(1ch)
I2S or SPDIF8
Audio Clocks9
1ch mono
Audio-ADC
24b@48KHz
Audio Codec0
(Digital Part)
Mux
LVDS
interrupt 3(hdmi, 3ch, gbb)
3(lrck, lrch, sck)
Audio
HDMI
(1-Link)
I2S
Tuner_CVBS
L9 Block diagram
Copyright © 2012 LG Electronics. Inc. All rights reserved.
Only for training and service purposes
LGE Internal Use Only

CPU
xi_main
1 Ghz
DDR3PLL
xo_main
1.6Ghz
DDR3PLL1
1.6Ghz
24Mhz
DDR3PLL2
0 1 0 10 1
CT
R
1/2
1/5
1.6Gh
z
1.6Ghz
Memory Controller
Memory Controller
Memory Controller
800Mhz
800Mhz Video/Audio Block
CPU peripherial
dcoin_clk
DCO
DCO
200Mhz
200Mhz
Glitch-free logic
between
de_dco_out and
sdec_dco_out
de_dco_ou
t
sdec_dco_o
ut
0 1
CT
R
DISPLL
u_DPLL
udnt_buf_dpll_fin disp_fout
Clock Divide & Reset
generation w/ test logic DE
TE
sclk
27Mhz
27Mhz
27Mhz
27Mhz
2 port USB PHY
1 port USB PHY
30/48Mhz
30/48 Mhz
i_core800_clk
i_core320_clk
i_m01_ddrclk
i_m2_ddrclk
u_crg
Clock Divide & Reset generation
w/ test logic
Clock Divide & Reset generation
w/ test logic
Clock Divide & Reset generation
w/ test logic
Clock Divide & Reset generation
w/ test logic
Clock Divide & Reset generation
w/ test logic
USB controller
About 220 internally generated clocks
SSC setting
- 0xFD3001CC
- 0xFD3001D0
SSC setting
- 0xFD3001C4
- 0xFD3001D8
SSC setting
-0xFD300108
-0xFD30010C
SSC setting
- 0xFD3001D4
- 0xFD3001D8
L9 Block diagram
Copyright © 2012 LG Electronics. Inc. All rights reserved.
Only for training and service purposes
LGE Internal Use Only

Appendix. Block Diagram for Edge/ALEF Backlight
[ XXLM960V ALEF LED Backlight]
SPI/Vsync
FHD@240Hz
Quad-Link
HF mini-LVDS
8
SoC TCON
(240Hz)
FRC-III
3D
Chip
Main FRC
LED BLU control
LED BLU control
FHD@60Hz
Dual-Link LVDS For Video
FHD@60Hz
Dual-Link LVDS For OSD
V by One
IC401
LG5812B IC100
LG1122A
DDR0_DATA[0~15] IC200 DDR0
TXP 0~7
DDR0_A[0~12]
DDR1_DATA[0~15]
DDR1_A[0~12]
IC201 DDR1
RXAP 0~4
RXAN 0~4
RXBP 0~4
RXBN 0~4
51Pin LVDS
TXN 0~7
80Pin mini LVDS
LLV0~6P/N
LRV0~6P/N
RRV0~6P/N
RRV0~6P/N
Copyright © 2012 LG Electronics. Inc. All rights reserved.
Only for training and service purposes
LGE Internal Use Only

Interconnection - 1
1Main PCB
2LED driver
3WIFI ASSY
4RF MOTION ASSY
5IR Key PCB
6FRC ASSY
[PCBs]XXLM960V-ZB
PSU
7
1
2
5
6
7
3
4
Copyright © 2012 LG Electronics. Inc. All rights reserved.
Only for training and service purposes
LGE Internal Use Only

Interconnection – sub PCB( XXLM960V Series )
RF MOTION ASSY
To Main
SPK unit
3
WIFI ASSY
4RF MOTION ASSY
5
Local Key
PCB
1
IR Key PCB
Speaker cover Assy
IR PCB WIFI ASSY
Copyright © 2012 LG Electronics. Inc. All rights reserved.
Only for training and service purposes
LGE Internal Use Only

Contents of LCD TV Standard Repair Process
No. Error symptom (High category) Error symptom (Mid category) Page Remarks
1
A. Video error
No video/Normal audio 1
2 No video/No audio 2
3Picture broken/ Freezing 3
4Color error 4
5Vertical/Horizontal bar, residual image,
light spot, external device color error 5
6
B. Power error
No power 6
7Off when on, off while viewing, power
auto on/off 7
8
C. Audio error
No audio/Normal video 8
9Wrecked audio/discontinuation/noise 9
10
D. Function error
Remote control & Local switch checking 10
M4 operating checking 11
11
12 Wifi operating checking 12
13 External device recognition error 13
14 E. Noise Circuit noise, mechanical noise 14
15 F. Exterior error Exterior defect 15
First of all, Check whether there is SVC Bulletin in GCSC System for these model.
Copyright © 2012 LG Electronics. Inc. All rights reserved.
Only for training and service purposes
LGE Internal Use Only

Normal
audio
Y
N
Move to No
video/No audio
No video
Normal audio Check Back Light
On with naked eye On Y
N
Check Power
Board
24V, 12V,3.5V etc.
Normal
voltage
Y
N
Replace T-con
Board or module
And Adjust VCOM
Repair Power
Board or parts
Check Power Board 24V output
Normal
voltage YReplace Inverter
or module
N
Repair Power
Board or parts
End
Always check & record S/W Version and White
Balance value before replacing the Main Board Replace Main Board Re-enter White Balance value
※Precaution
Established
date
Standard Repair Process
Revised date 1/15
LCD TV Error
symptom
A. Video error
No video/ Normal audio
☞A4☞A1
☞A2
☞A7 & A3
First of all, Check whether all of cables between board is inserted properly or not.
(Main B/D↔Power B/D, LVDS Cable,Speaker Cable,IR B/D Cable,,,)
1
2012.01.16
Copyright © 2012 LG Electronics. Inc. All rights reserved.
Only for training and service purposes
LGE Internal Use Only

Normal
voltage?
Check various
voltages of Power
Board ( 3.5V,12V,20V
or 24V…)
No Video/
No audio
Check and
replace
MAIN B/D
Y
Replace Power
Board and repair
parts
NEnd
Standard Repair Process
A. Video error
No video/ No audio
☞A4
Established
date
Revised date 2/15
LCD TV Error
symptom
2
2012.01.16
Copyright © 2012 LG Electronics. Inc. All rights reserved.
Only for training and service purposes
LGE Internal Use Only

A. Video error
Picture broken/ Freezing
Y
N
☞A6
N
Check RF Signal level
Normal
Signal?
Check RF Cable
Connection
1. Reconnection
2. Install Booster
Check
S/W Version
S/W Upgrade
Check whether other equipments have problem or not.
(By connecting RF Cable at other equipment)
→DVD Player ,Set-Top-Box, Different maker TV etc`
SVC
Bulletin?
Replace
Main B/D
Check
Tuner soldering
Normal
Picture?
Y
N
Y
Close
YClose
. By using Digital signal level meter
. By using Diagnostics menu on OSD
( Setting→Set up→Manual Tuning →Check the Signal )
- Signal strength (Normal : over 50%)
- Signal Quality (Normal: over 50%)
Normal
Picture?
Y
Contact with signal distributor
or broadcaster (Cable or Air)
N
Normal
Picture?
Y
Close
N
☞A7
Standard Repair Process
Established
date
Revised date 3/15
LCD TV Error
symptom
3
N
2012.01.16
Copyright © 2012 LG Electronics. Inc. All rights reserved.
Only for training and service purposes
LGE Internal Use Only

Color
error?
Y
N
※Check
and replace
Link Cable
(LVDS) and
contact
condition
Y
N
Replace Main B/D
Color
error?
Check error
color input
mode
Check color by input
-External Input
-COMPONENT
-RGB
-HDMI/DVI
Y
External device
/Cable
normal
External Input/
Component
error
Check
external
device and
cable
Y
External device
/Cable
normal
RGB/
HDMI/DVI
error
Check external
device and
cable
Replace Main B/D
Replace Main B/D
N
N
A. Video error
Color error
☞A9
N
Y
End
Replace module
Request repair
for external
device/cable
Color
error?
Check Test pattern
☞A12
☞A10
Standard Repair Process
Established
date
Revised date 4/15
LCD TV Error
symptom
4
2012.01.16
Copyright © 2012 LG Electronics. Inc. All rights reserved.
Only for training and service purposes
LGE Internal Use Only

Screen
normal?
N
YCheck external
device
connection
condition
Y
N
Check and
replace Link
Cable
Normal?
Y
N
Screen
normal? Replace Main B/D
(adjust VCOM)
Replace
module
Check color condition by input
-External Input
-Component
-RGB
-HDMI/DVI
End
Vertical/Horizontal bar, residual image, light spot
Request repair
for external
device
A. Video error
Vertical / Horizontal bar, residual image,
light spot, external device color error
☞A12
External device screen error-Color error
External
Input
error
Connect other external
device and cable
(Check normal operation of
External Input, Component,
RGB and HDMI/DVI by
connecting Jig, pattern
Generator ,Set-top Box etc.
N
Y
Replace
Main B/D
Screen
normal?
Check screen
condition by
input
-External Input
-Component
-RGB
-HDMI/DVI
Request repair for
external device
Component
error
RGB
error
HDMI/
DVI
Connect other external
device and cable
(Check normal operation of
External Input, Component,
RGB and HDMI/DVI by
connecting Jig, pattern
Generator ,Set-top Box etc.
Replace
Main B/D
Screen
normal?
N
Y
Check S/W Version
Y
N
Check
version
S/W Upgrade
Y
N
Normal
screen?
End
Y
N
Replace Main
B/D
For LGD panel
Replace
Module
Screen
normal?
End
Established
date
Revised date 5/15
LCD TV Error
symptom
Standard Repair Process
☞A9 ☞A10
Check Test pattern
5
For other panel
2012.01.16
Copyright © 2012 LG Electronics. Inc. All rights reserved.
Only for training and service purposes
LGE Internal Use Only

B. Power error
No power
Power LED
On?
Y
N
DC Power on
by pressing Power Key
On Remote control
Y
N
Normal
operation? Check Power
On ‘”High”
Check Power cord
was inserted properly
Check
Power LED
Replace
Power
B/D
Measure voltage of each output of Power B/D
N
Y
Normal
voltage? Replace Main B/D
N
Y
OK?
Replace Main B/D
N
Y
Normal?
Check ST-BY 3.5V
Replace Power B/D
N
Y
Normal
voltage?
Replace Power
B/D
Y
☞A17
☞A18
☞A19
☞A4
Standard Repair Process
Established
date
Revised date 6/15
LCD TV Error
symptom
6
. Stand-By: Red or Turn Off
. Operating: Turn Off
※
Close
2012.01.16
Copyright © 2012 LG Electronics. Inc. All rights reserved.
Only for training and service purposes
LGE Internal Use Only

B. Power error
Off when on, off while viewing, power auto on/off
Error? N
Y
Check Power Off
Mode
Fix A/C cord & Outlet
and check each 3
phase out
Check A/C cord
Check for all 3- phase
power out
Check outlet
Replace Main B/D
CPU
Abnormal
(If Power Off mode
is not displayed)
Check Power B/D
voltage
Y
N
Replace Main B/D
Normal
voltage?
Replace Power B/D
Replace Power B/D
N
Y
Normal? End
※Caution
Check and fix exterior
of Power B/D Part
☞A22
☞A19
Established
date
Revised date 7/15
LCD TV Error
symptom
Standard Repair Process
7
Status Power off List Explanation
Normal
"POWEROFF_REMOTEKEY" Power off by REMOTE CONTROL
"POWEROFF_OFFTIMER" Power off by OFF TIMER
"POWEROFF_SLEEPTIMER" Power off by SLEEP TIMER
"POWEROFF_INSTOP" Power off by INSTOP KEY
"POWEROFF_AUTOOFF" Power off by AUTO OFF
"POWEROFF_ONTIMER" Power off by ON TIMER
"POWEROFF_RS232C" Power off by RS232C
"POWEROFF_RESREC" Power off by Reservated
Record
"POWEROFF_RECEND" Power off by End of Recording
"POWEROFF_SWDOWN" Power off by S/W Download
"POWEROFF_UNKNOWN" Power off by unknown status except listed case
Abnormal "POWEROFF_ABNORMAL1" Power off by abnormal status except CPU trouble
"POWEROFF_CPUABNORMAL" Power off by CPU Abnormal
* Please refer to the all cases which
can be displayed on power off mode.
Abnormal
1
2012.01.16
Copyright © 2012 LG Electronics. Inc. All rights reserved.
Only for training and service purposes
LGE Internal Use Only

No audio
Screen normal
Check user
menu >
Speaker off Off N
Y
Cancel OFF
Check audio B+
24V of Power
Board
Normal
voltage
Y
N
Replace Power Board and repair parts
Check
Speaker
disconnection
N
Y
Replace Speaker
Replace MAIN Board End
C. Audio error
No audio/ Normal video
☞A24 ☞A25
Disconnection
Established
date
Revised date 8/15
LCD TV Error
symptom
Standard Repair Process
8
2012.01.16
Copyright © 2012 LG Electronics. Inc. All rights reserved.
Only for training and service purposes
LGE Internal Use Only

→abnormal audio/discontinuation/noise is same after “Check input signal” compared to No audio
C. Audio error
Wrecked audio/ discontinuation/noise
Wrecked audio/
Discontinuation/
Noise for
all audio
Check and replace
speaker and
connector
Wrecked audio/
Discontinuation/
Noise only
for D-TV
Wrecked audio/
Discontinuation/
Noise only
for Analog
Wrecked audio/
Discontinuation/
Noise only
for External Input
Connect and check
other external
device
N
Y
Normal
audio?
Check and fix external device
Replace Power B/D
N
Y
Normal
voltage?
Check input
signal
-RF
-External Input
signal
Signal
normal?
(When RF signal is not
received)
Request repair to external
cable/ANT provider
Y
Check audio
B+ Voltage (24V)
Replace Main B/D
(In case of
External Input
signal error)
Check and fix
external device
Replace Main B/D
N
End
Established
date
Revised date 9/15
LCD TV Error
symptom
Standard Repair Process
☞A25
9
2012.01.16
Copyright © 2012 LG Electronics. Inc. All rights reserved.
Only for training and service purposes
LGE Internal Use Only

D. Function error
Remote control & Local switch checking
Y
N
1. Remote control(R/C) operating error
Check R/C itself
Operation Normal
operating?
Normal
operating?
Y
Close
Replace R/C
If R/C operate,
Explain the customer
cause is interference
from light in room.
Check R/C Operating
When turn off light
in room
Check & Replace
Baterry of R/C
Check & Repair
Cable connection
Connector solder
Normal
operating?
Check B+
3.5V
On Main B/D
☞A27
Normal
Voltage?
Close
N
N
Check 3.5v on Power B/D
Replace Power B/D or
Replace Main B/D
(Power B/D don’t have problem)
☞A4
Check IR
Output signal Normal
Signal?
N
Y
Repair/Replace
IR B/D
N
☞A27
Replace
Main B/D
Y
☞A27
Standard Repair Process
Established
date
Revised date 10/15
LCD TV Error
symptom
10
2012.01.16
Y
Copyright © 2012 LG Electronics. Inc. All rights reserved.
Only for training and service purposes
LGE Internal Use Only

D. Function error
M4 operating checking
Y
N
2. M4(Magic Remocon) operating error
Check M4 itself
Operation Normal
operating?
Normal
operating?
Y
Close
Check & Replace
Batterry of M4
Is show ok
message?
Press the
wheel
Is show ok
message?
Close
N
N
N
Y
Standard Repair Process
Established
date
Revised date 11/15
LCD TV Error
symptom
11
2012.01.16
Replace M4
Turn off/on the
set and press
the wheel
Press the back
key about 5sec
Close
* If you conduct the loop at 3times, change the M4.
Y
Check the
INSTART menu RF Receiver ver
is “00.00”?
Y
Check & Repair
RF assy
connection
N
Down load the Firmware
* INSTART MENUÆ15.RF
Remocon TestÆ3. Firmware
download
Y
RF Receiver ver
is “00.00”? NClose
☞A28
☞A7
☞A7
Copyright © 2012 LG Electronics. Inc. All rights reserved.
Only for training and service purposes
LGE Internal Use Only

D. Function error
Wifi operating checking
3.Wifi operating error
Check the
INSTART menu Wi-Fi Mac value
is “NG”?
Y
Check & Repair
Wifi cable
connection
NCheck the Wifi wafer
(P4301)_1pin
Standard Repair Process
Established
date
Revised date 12/15
LCD TV Error
symptom
12
2012.01.16
Change the Wifi
assy
Normal
Voltage?
Close
Y
Y
NReplace
Main B/D
Wi-Fi Mac value
is “NG”? NClose
☞A29
☞A7
☞A7
☞A29
Copyright © 2012 LG Electronics. Inc. All rights reserved.
Only for training and service purposes
LGE Internal Use Only

Check technical
information
- Fix information
- S/W Version
N
Y
Technical
information?
Check
input
signal
Signal
input?
Y
N
External Input and
Component
Recognition error
Check and fix
external device/cable
RGB,HDMI/
DVI, Optical
Recognition error
Replace Main B/D
Replace Main B/D
Fix in
accordance
with technical
information
D. Function error
External device recognition error
Established
date
Revised date 13/15
LCD TV Error
symptom
Standard Repair Process
13
2012.01.16
Copyright © 2012 LG Electronics. Inc. All rights reserved.
Only for training and service purposes
LGE Internal Use Only

Check
location of
noise
Identify
nose
type
Circuit
noise
Replace PSU(with LED driver)
Replace LED driver
Mechanical
noise Check location
of noise
OR
※When the nose is severe, replace the module
(For models with fix information, upgrade the
S/W or provide the description)
OR
※If there is a “Tak Tak” noise from the
cabinet, refer to the KMS fix information and
then proceed as shown in the solution manual
(For models without any fix information,
provide the description)
OR
※Mechanical noise is a natural
phenomenon, and apply the 1st level
description. When the customer does not
agree, apply the process by stage.
※Describe the basis of the description
in “Part related to nose” in the Owner’s
Manual.
E. Noise
Circuit noise, mechanical noise
Established
date
Revised date 14/15
LCD TV Error
symptom
Standard Repair Process
14
2012.01.16
Copyright © 2012 LG Electronics. Inc. All rights reserved.
Only for training and service purposes
LGE Internal Use Only

Replace module
Zoom part with
exterior damage Module
damage
Cabinet
damage Replace cabinet
Replace remote controller
Remote
controller
damage
Stand
dent Replace stand
F. Exterior defect
Exterior defect
Established
date
Revised date 15/15
LCD TV Error
symptom
Standard Repair Process
15
2012.01.16
Copyright © 2012 LG Electronics. Inc. All rights reserved.
Only for training and service purposes
LGE Internal Use Only

Contents of LCD TV Standard Repair Process Detail Technical Manual
No. Error symptom Content Page Remarks
1
A. Video error_ No video/Normal
audio
Check LCD back light with naked eye A1
2LED driver B+ 24V measuring method A2
3Check White Balance value A3
4A. Video error_ No video/Audio Power Board voltage measuring method A4
5
A. Video error_ video error /Video
lag/stop
TUNER input signal strength checking
method A6
6LCD-TV Version checking method A7
7Tuner Checking Part A8
8A. Video error _Vertical/Horizontal bar,
residual image, light spot LCD TV connection diagram A9
9A. Video error_ Color error
Check Link Cable (LVDS) reconnection
condition A10
10 Adjustment Test pattern -
ADJ
Key A12
11
<Appendix>
Defected Type caused by T-Con/
Inverter/ Module
Exchange T-Con Board (1) A-1/5
12 Exchange T-Con Board (2) A-2/5
13 Exchange LED driver Board (PSU) A-3/5
14 Exchange Module (1) A-4/5
15 Exchange Module (2) A-5/5
Continue to the next page
Copyright © 2012 LG Electronics. Inc. All rights reserved.
Only for training and service purposes
LGE Internal Use Only

Contents of LCD TV Standard Repair Process Detail Technical Manual
No. Error symptom Content Page Remarks
16
B. Power error_ No power
Check front display LED A17
17 Check power input Voltage & ST-BY 3.5V A18
18 Checking method when power is ON A19
19 B. Power error_Off
when on, off
while viewing POWER OFF MODE checking method A22
20 C. Audio error_ No audio/Normal
video
Checking method in menu when there is
no audio A24
22 Voltage and speaker checking method
when there is no audio A25
22
D. Function error
Remote controller operation checking
method A27
23 Motion Remote operation checking
method A28
24 Wifi
operation checking method A29
Continued from previous page
Copyright © 2012 LG Electronics. Inc. All rights reserved.
Only for training and service purposes
LGE Internal Use Only

Established
date
Standard Repair Process Detail Technical Manual
Revised
date A1
Error
symptom
Content Check LCD back light with naked eye
A. Video error_No video/Normal audio
After turning on the power and disassembling the case, check with the naked eye,
whether you can see light from 2 locations.
<XXLM9600>
LCD TV
A1
2011. 12 .14
Copyright © 2012 LG Electronics. Inc. All rights reserved.
Only for training and service purposes
LGE Internal Use Only

Standard Repair Process Detail Technical Manual
LED driver B+ 24V measuring method
A. Video error_No video/Normal audio
A2
Established
date
Revised
date
Error
symptom
Content
LCD TV
A2
Check the DC 24V and Inverter on
ALEF LED
2011. 12 .14
14 Pin
(Power Board ↔Driver) PSU
1 ~ 5 24V
6 ~ 10 GND
11 Detect
12 Inverter On/Off
13 Int. PWM
14 Ext. PWM (PDIM)
Copyright © 2012 LG Electronics. Inc. All rights reserved.
Only for training and service purposes
LGE Internal Use Only

Entry method
1. Press the ADJ button on the remote controller for adjustment.
2. Enter into White Balance of item 6.
3. After recording the R, G, B (GAIN, Cut) value of Color Temp
(Cool/Medium/Warm), re-enter the value after replacing the MAIN BOARD.
Standard Repair Process Detail Technical Manual
Check White Balance value
A. Video error_No video/Normal audio
<ALL MODELS>
A3
Established
date
Revised
date
Error
symptom
Content
LCD TV
A3
Entry method
1. Press the ADJ button on the remote controller for adjustment.
2. Enter into White Balance of item 10.
3. After recording the R, G, B (GAIN, Cut) value of Color Temp
(Cool/Medium/Warm), re-enter the value after replacing the MAIN BOARD.
2011. 12 .14
Copyright © 2012 LG Electronics. Inc. All rights reserved.
Only for training and service purposes
LGE Internal Use Only

Standard Repair Process Detail Technical Manual
Power Board voltage measuring method
A. Video error_No video/ Audio
A4
Established
date
Revised
date
Error
symptom
Content
LCD TV
A4
Check the DC 24V, 12V, 3.5V.
ALEF LED
2011. 12 .14
24 Pin
(Power Board ↔Main Board) -
공통
SMAW200-H24S (YEONHO)
1Power on 220V (24V)
320V (24V) 420V (24V)
5GND 6GND
7GND 8GND
93.5V 10 3.5V
11 3.5V 12 3.5V
13 GND 14 GND
15 GND 16 N.C
(Only LPB : V-sync)
17 12V 18 Inverter On/off
19 12V 20 N.C
(LPB, Lamp : A-dim)
21 12V 22 PWM Dim #1
23 N.C
(only Lamp SCANNING Model
: PWM Dim #2)
24 Error-out
Copyright © 2012 LG Electronics. Inc. All rights reserved.
Only for training and service purposes
LGE Internal Use Only

Settings ÆSet up ÆManual Tuning
Æselect channel
When the signal is strong, use the
attenuator (-10dB, -15dB, -20dB etc.)
Standard Repair Process Detail Technical Manual
TUNER input signal strength checking method
A. Video error_Video error, video lag/stop
<ALL MODELS>
A6
Established
date
Revised
date
Error
symptom
Content
LCD TV
A6
2011. 12 .14
Copyright © 2012 LG Electronics. Inc. All rights reserved.
Only for training and service purposes
LGE Internal Use Only

Standard Repair Process Detail Technical Manual
LCD-TV Version checking method
A. Video error_Video error, video lag/stop
1. Checking method for remote controller for adjustment
Press the IN-START with the
remote controller for adjustment
Version
<ALL MODELS>
A7
Established
date
Revised
date
Error
symptom
Content
LCD TV
A7
2011. 12 .14
Copyright © 2012 LG Electronics. Inc. All rights reserved.
Only for training and service purposes
LGE Internal Use Only

Checking method:
1. Check the signal strength or check whether the screen is normal when the external device is connected.
2. After measuring each voltage from power supply, finally replace the MAIN BOARD.
Standard Repair Process Detail Technical Manual
TUNER checking part
A. Video error_Video error, video lag/stop
<ALL MODELS>
A8
Established
date
Revised
date
Error
symptom
Content
LCD TV
A8
2011. 12 .14
Copyright © 2012 LG Electronics. Inc. All rights reserved.
Only for training and service purposes
LGE Internal Use Only

Standard Repair Process Detail Technical Manual
LCD TV connection diagram (1)
A. Video error _Vertical/Horizontal bar,
residual image, light spot
As the part connecting to the external input, check
the screen condition by signal
A9
Established
date
Revised
date
Error
symptom
Content
LCD TV
A9
<ALL MODELS>
2011. 12 .14
Copyright © 2012 LG Electronics. Inc. All rights reserved.
Only for training and service purposes
LGE Internal Use Only

Standard Repair Process Detail Technical Manual
Check Link Cable (LVDS) reconnection condition
A. Video error_Color error
Check the contact condition of the Link Cable, especially dust or mis insertion.
A10
Established
date
Revised
date
Error
symptom
Content
LCD TV
A10
<ALL MODELS>
2011. 12 .14
Copyright © 2012 LG Electronics. Inc. All rights reserved.
Only for training and service purposes
LGE Internal Use Only

Standard Repair Process Detail Technical Manual
Adjustment Test pattern - ADJ Key
A. Video error_Color error
You can view 6 types of patterns using the ADJ Key
Checking item : 1. Defective pixel 2. Residual image 3. MODULE error (ADD-BAR,SCAN BAR..)
4.Video error (Classification of MODULE or Main-B/D!)
A12
Established
date
Revised
date
Error
symptom
Content
LCD TV
A12
2011. 12 .14
Copyright © 2012 LG Electronics. Inc. All rights reserved.
Only for training and service purposes
LGE Internal Use Only

Solder defect, CNT Broken
T-Con Defect, CNT Broken
T-Con Defect, CNT Broken
T-Con Defect, CNT Broken
Solder defect, CNT Broken Solder defect, CNT Broken
Solder defect, CNT Broken Solder defect, CNT Broken Abnormal Power Section
Solder defect, Short/Crack Abnormal Power Section Solder defect, Short/Crack
Appendix : Exchange T-Con Board (1)
A - 1/5
Copyright © 2012 LG Electronics. Inc. All rights reserved.
Only for training and service purposes
LGE Internal Use Only

Abnormal Power Section Solder defect, Short/Crack
Abnormal Power Section
Solder defect, Short/Crack Fuse Open, Abnormal power section
Noise
GRADATION GRADATION
Abnormal Display
Appendix : Exchange T-Con Board (2)
A - 2/5
Copyright © 2012 LG Electronics. Inc. All rights reserved.
Only for training and service purposes
LGE Internal Use Only

Appendix : Exchange LED driver Board (PSU)
No Light Dim Light
Dim Light Dim Light
No picture/Sound Ok
A - 3/5
Copyright © 2012 LG Electronics. Inc. All rights reserved.
Only for training and service purposes
LGE Internal Use Only

Appendix : Exchange the Module (1)
Panel Mura, Light leakage Press damage
Crosstalk
Crosstalk Press damage
Panel Mura, Light leakage
Press damage
A - 4/5
Un-repairable Cases
In this case please exchange the module.
Copyright © 2012 LG Electronics. Inc. All rights reserved.
Only for training and service purposes
LGE Internal Use Only

Vertical Block
Source TAB IC Defect
Horizontal Block
Gate TAB IC Defect Gate TAB IC Defect Gate TAB IC Defect
Vertical Line
Source TAB IC Defect Vertical Block
Source TAB IC Defect
Horizontal Block
Gate TAB IC Defect Horizontal line
Gate TAB IC Defect
Gate TAB IC Defect
Horizontal Block
Gate TAB IC Defect
Appendix : Exchange the Module (2)
A - 5/5
Un-repairable Cases
In this case please exchange the module.
Copyright © 2012 LG Electronics. Inc. All rights reserved.
Only for training and service purposes
LGE Internal Use Only

Standard Repair Process Detail Technical Manual
Check front display LED
B. Power error _No power
A17
Established
date
Revised
date
Error
symptom
Content
LCD TV
A17
ST-BY condition: Red or Turn Off
Power ON condition: Turn Off
Front LED control :
Menu ÆOption Æ
Standby Light
ÆON/ Off
2011. 12 .14
<XXLM9600>
Copyright © 2012 LG Electronics. Inc. All rights reserved.
Only for training and service purposes
LGE Internal Use Only

Standard Repair Process Detail Technical Manual
Check power input voltage and ST-BY 3.5V
B. Power error _No power
A18
Established
date
Revised
date
Error
symptom
Content
LCD TV
A18
Check the DC 24V, 12V, 3.5V.
ALEF LED
2011. 12 .14
24 Pin
(Power Board ↔Main Board) -
공통
SMAW200-H24S (YEONHO)
1Power on 220V (24V)
320V (24V) 420V (24V)
5GND 6GND
7GND 8GND
93.5V 10 3.5V
11 3.5V 12 3.5V
13 GND 14 GND
15 GND 16 N.C
(Only LPB : V-sync)
17 12V 18 Inverter On/off
19 12V 20 N.C
(LPB, Lamp : A-dim)
21 12V 22 PWM Dim #1
23 N.C
(only Lamp SCANNING Model
: PWM Dim #2)
24 Error-out
<XXLM9600>
Copyright © 2012 LG Electronics. Inc. All rights reserved.
Only for training and service purposes
LGE Internal Use Only

Standard Repair Process Detail Technical Manual
Checking method when power is ON
B. Power error _No power
A19
Established
date
Revised
date
Error
symptom
Content
LCD TV
A19
Check “power on” pin is high
2011. 12 .14
ALEF LED 24 Pin
(Power Board ↔Main Board) -
공통
SMAW200-H24S (YEONHO)
1Power on 220V (24V)
320V (24V) 420V (24V)
5GND 6GND
7GND 8GND
93.5V 10 3.5V
11 3.5V 12 3.5V
13 GND 14 GND
15 GND 16 N.C
(Only LPB : V-sync)
17 12V 18 Inverter On/off
19 12V 20 N.C
(LPB, Lamp : A-dim)
21 12V 22 PWM Dim #1
23 N.C
(only Lamp SCANNING Model
: PWM Dim #2)
24 Error-out
<XXLM9600>
Copyright © 2012 LG Electronics. Inc. All rights reserved.
Only for training and service purposes
LGE Internal Use Only

Entry method
1. Press the IN-START button of the remote
controller for adjustment
2. Check the entry into adjustment item 3
Standard Repair Process Detail Technical Manual
POWER OFF MODE checking method
B. Power error _Off when on, off whiling viewing
<ALL MODELS>
A22
Established
date
Revised
date
Error
symptom
Content
LCD TV
A22
2011. 12 .14
Copyright © 2012 LG Electronics. Inc. All rights reserved.
Only for training and service purposes
LGE Internal Use Only

Checking method
1. Press the Setting button on the remote controller
2. Select the Sound function of the Menu
3. Select the Sound Setting
4. Select TV Speaker from Off to On
Standard Repair Process Detail Technical Manual
Checking method in menu when there is no audio
C. Audio error_No audio/Normal video
<ALL MODELS>
A24
Established
date
Revised
date
Error
symptom
Content
LCD TV
A24
2011. 12 .14
Copyright © 2012 LG Electronics. Inc. All rights reserved.
Only for training and service purposes
LGE Internal Use Only

Checking order when there is no audio
①Check the contact condition of or 24V connector of Main Board
②Measure the 24V input voltage supplied from Power Board
(If there is no input voltage, remove and check the connector)
③Connect the tester RX1 to the speaker terminal and if you hear the Chik Chik sound when you touch the
GND and output terminal, the speaker is normal.
Standard Repair Process Detail Technical Manual
Voltage and speaker checking method
when there is no audio
C. Audio error_No audio/Normal video
A25
Established
date
Revised
date
Error
symptom
Content
LCD TV
A25
①
②
③
②
2011. 12 .14
ALEF LED 24 Pin
(Power Board ↔Main Board)
1Power on 224V
324V 424V
5GND 6GND
7GND 8GND
93.5V 10 3.5V
11 3.5V 12 3.5V
13 GND 14 GND
15 GND 16 V-sync
17 12V 18 Inverter On/off
19 12V 20 N.C
21 12V 22 PWM Dim #1
23 PWM Dim #2 24 Error-out
<XXLM9600>
Copyright © 2012 LG Electronics. Inc. All rights reserved.
Only for training and service purposes
LGE Internal Use Only

Checking order
1, 2. Check IR cable condition between IR & Main board.
3. Check the st-by 3.3V on the terminal 6.
4. When checking the Pre-Amp when the power is in ON condition, it is normal when the
Analog Tester needle moves slowly, and defective when it does not move at all.
Standard Repair Process Detail Technical Manual
Remote controller operation checking method
D. Function error
<XXLM9600>
A27
Established
date
Revised
date
Error
symptom
Content
LCD TV
A27
P4102
1SCL
2SDA
3GND
4KEY1
5KEY2
6St 3.5V
7GND
8GP4_LED_R
9IR
10 GND
①
②
③
④
2011. 12 .14
Copyright © 2012 LG Electronics. Inc. All rights reserved.
Only for training and service purposes
LGE Internal Use Only

Checking order
1, 2. Check Motion cable condition between Motion assy & Main board.
3. Check the 3.3V on the terminal 1.
Standard Repair Process Detail Technical Manual
Motion Remote operation checking method
Established
date
Revised
date
Error
symptom
Content
LCD TV
A28
P4800
13.3V
2GND
3RX
4TX
5RESET
6DC
7DD
8GND
①
②
③
2011. 12 .14
<XXLM9600>
A28
D. Function error
Copyright © 2012 LG Electronics. Inc. All rights reserved.
Only for training and service purposes
LGE Internal Use Only

Checking order
1, 2. Check Wifi cable condition between Wifi assy & Main board.
3. Check the 5V on the terminal 1.
Standard Repair Process Detail Technical Manual
Wifi operation checking method A29
Established
date
Revised
date
Error
symptom
Content
LCD TV
A29
P4301
1VDD
2DM
3DP
4GND
②
③
2011. 12 .14
①
<XXLM9600>
D. Function error
Copyright © 2012 LG Electronics. Inc. All rights reserved.
Only for training and service purposes
LGE Internal Use Only