Lifebreath 1200Erv Users Manual
1200FDDD to the manual 257c37a6-077b-4aef-b99d-d1e4f30488aa
2015-02-09
: Lifebreath Lifebreath-1200Erv-Users-Manual-571749 lifebreath-1200erv-users-manual-571749 lifebreath pdf
Open the PDF directly: View PDF
.
Page Count: 31

* LEAVE FOR HOMEOWNER
NOTE: Due to ongoing research and product development, specifications,
ratings and dimensions are subject to change without notice.
OPERATION AND
INSTALLATION MANUAL
®
CLEAN • FRESH • AIR
NOTE: ALTHOUGH SOME MODELS
DIFFER IN OPERATION, THE BASIC
STEPS ARE SIMILAR.
CAUTION
Before installation, careful consideration must be given to
how the system will operate if connected to any other piece
of mechanical equipment, i.e. a forced air furnace or air
handler, operating at a higher static. After installation, the
compatibility of the two pieces of equipment must be
confirmed, by measuring the airflow’s of the Heat/Energy
Recovery Ventilator (HRV/ERV), by using the balancing
procedure in this manual.
It is always important to assess how the operation of any
HRV/ERV may interact with vented combustion equipment
(ie. Gas Furnaces, Oil Furnaces, Wood Stoves, etc.).
NEVER install an HRV/ERV in a situation where its normal
operation, lack of operation or partial failure may result
in the backdrafting or improper functioning of vented
combustion equipment!!!
TI-72C-NE
0105
Installing Contractor
Telephone / Contact
Serial Number
Installation Date Model
TO BE COMPLETED BY CONTRACTOR AFTER INSTALLATION
For Models:
500DCS ControlAir 15
850FD/DDAnalog Controls
700FD/DD Analog Controls
1200FD/DD Analog Controls
500ERV ControlAir 15
700ERV Analog Controls
1200ERV Analog Controls

2
Table of Contents
Introduction .................................................................... 2
ERV Questions and Answers ......................................... 3
Select Correct HRV/ERV to Match Climate.....................4
Select the Correct Size HRV/ERV ................................ 5
Technical Data - Model 500DCS ................................... 6
Technical Data - Model 850FD/DD ............................... 7
Technical Data - Model 700FD/DD ............................... 8
Technical Data - Model 1200FD/DD ............................. 9
Technical Data - Model 500ERV ................................. 10
Technical Data - Model 700ERV ................................. 11
Technical Data - Model 1200ERV ............................... 12
Location for Mounting ................................................. 13
The Ductwork System ............................................. 13
Outside Weatherhoods ............................................... 14
Ducting from Weatherhoods ....................................... 14
Warmside Ducting - General ....................................... 14
Stale Air Return System ............................................. 14
Fresh Air Supply ......................................................... 15
The Integrated HVAC System ..................................... 15
Various Installation Types ........................................... 17
Electrical Connections ............................................. 18
Fan Defrost (700, 850, 1200) ...................................... 18
Damper Defrost (700, 850, 1200)................................. 18
Self Test of Defrost Systems (700, 850, 1200) ............ 18
Speed Selection and Controls (700, 850, 1200) .......... 19
Optional Remote Controls (700, 850, 1200) ................ 19
ControlAir 15 (500 Only) ............................................. 20
Function And Control (500 Only) ................................ 21
Mode of Operation for ControlAir 15 (500 Only) ......... 22
Pitot Tube Air Flow Balancing ................................. 23
Service/Maintenance ................................................ 24
Motor ........................................................................... 24
HRV Core .................................................................... 24
ERV Core .................................................................... 24
Filters .......................................................................... 25
Condensate Drains ..................................................... 25
Duct Work ................................................................... 25
Damper Motor ............................................................. 25
Troubleshooting your HRV/ERV System ................ 26
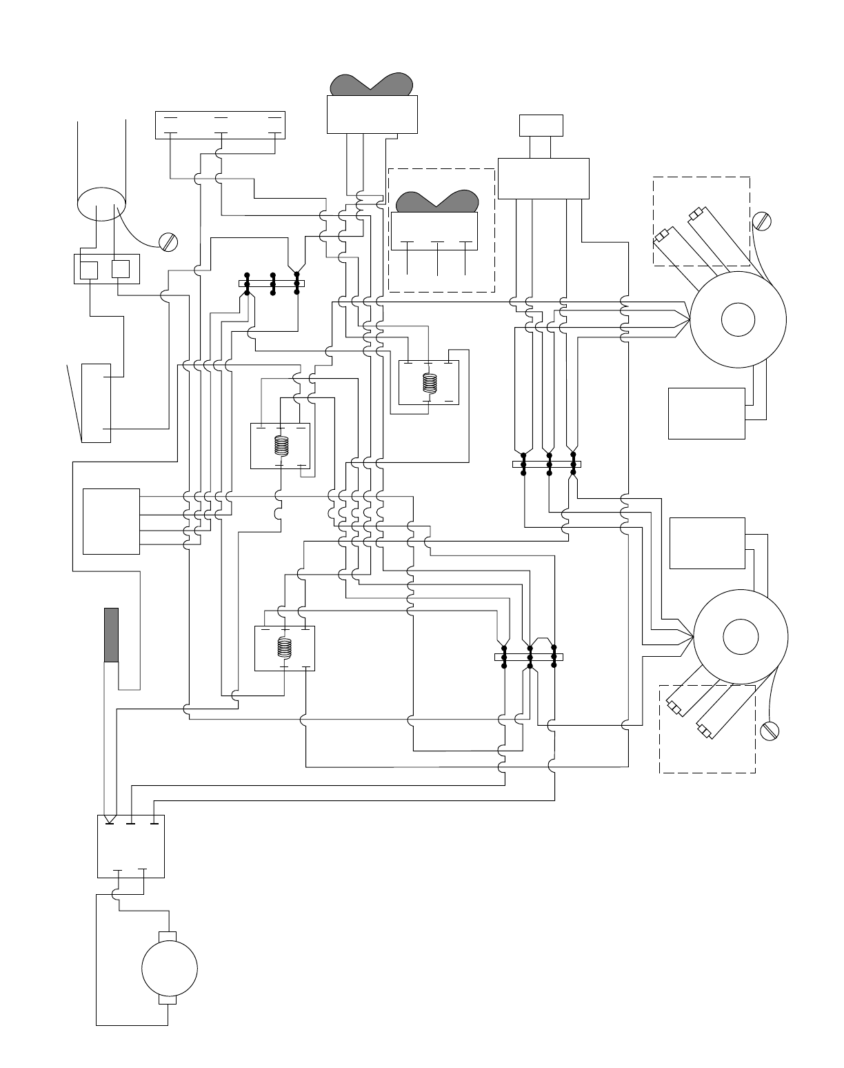
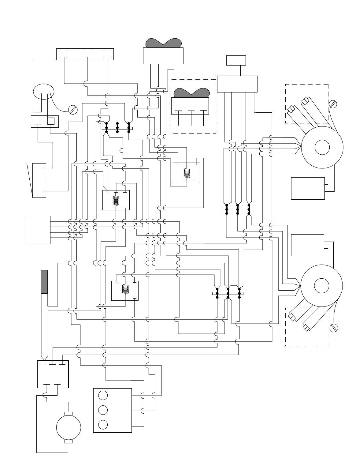
Wiring Diagrams ............................................. 27-29
Warranty .................................................................... 30
INTRODUCTION
HRV - Aluminum Core
A Heat Recovery Ventilator (HRV) is designed to
provide fresh air into a building while exhausting
an equal amount of stale air. During the winter
months, the incoming cold fresh air is warmed by
utilizing the heat recovered from the stale air
before it is exhausted to the outdoors. During
summer months when the indoor space is air
conditioned, the Heat Recovery Ventilator will
help in cooling the incoming fresh air with the
stale air that is being exhausted.
ERV - Enthalpic Paper Core
An Energy Recovery Ventilator (ERV) is designed
to provide fresh air into a building while
exhausting an equal amount of stale air. An ERV
is designed for use in warm humid areas with
heavy air conditioning use. The ERV will transfer
both sensible and latent heat from the incoming
fresh air to the outgoing stale air thereby reducing
the load (due to ventilation) on the air
conditioning system.
ERVs are not suitable for climates where the
temperature drops below -4˚C (25˚F).

3
ERV Questions & Answers
What is the difference between an HRV
and an ERV?
The core in an HRV (Heat Recovery Ventilator)
transfers heat from one air stream to the other. This is
called sensible heat. The term ERV (Energy Recovery
Ventilator) is usually used to describe a unit with an
enthalpic core that transfers moisture as well as heat
from one air stream to the other. This (moisture
transfer) is called latent heat.
Enthalpic - what does it mean?
Enthalpy is the term used to describe the energy
content of air. This energy is a combination of the
sensible and latent heat. Therefore, a core which
transfers energy is called an enthalpic core.
Is an ERV better than an HRV?
NOT NECESSARILY!! In cold climates such as most
of North America, an HRV works better than an ERV.
This is because the air inside the home during the
winter months will be more humid than the outside air.
An ERV would transfer the latent heat (humidity) from
the exhaust air back into the incoming airstream. This
will aggravate moisture problems in the home and
encourage the growth of mold and mildew. If the air in
the home is too dry for comfort, an ERV will not help. A
humidifier should be used to increase the humidity to
a comfortable level.
Where do you use an ERV instead
of an HRV?
An ERV is recommended for warm, humid areas with
heavy air conditioning use. As there is no defrost in an
ERV it is not recommended for areas where the
temperature drops below -4˚C (25˚F)
Why transfer moisture in the summer
(cooling season)?
The enthalpic core will allow moisture to be transferred
from a humid air flow to a dry air flow. This property is
useful in the cooling season if an air conditioning
system is used to lower the indoor humidity. You will
then have dry, cool air in the exhaust of the ERV, and
warm humid air in the supply stream. With these
conditions, the ERV will be able to transfer the
moisture and heat of the supply air to the exhaust air.
In this way, the ERV will supply to the home air which
is cooler and drier than outside. Remember that an
ERV is not a dehumidifier, and on its own will not take
moisture out of the air.
So why use an ERV?
A properly operating air conditioner will not only lower
the temperature in your house, but will also lower the
humidity level. This prevents an uncomfortable cold
and damp situation. In fact, about 2/3 of the energy
used by the air conditioner system is to remove
moisture. Therefore, when ventilating in the summer,
less moisture brought into the home means less work
for the air conditioner, and energy savings for you.
During the winter, an ERV recovers some humidity
from the exhaust air, reducing the need for humidification
,
if the required ventilation rate would make the home
too dry.
What's the difference between this type of
core and a rotary type?
Here's a list of characteristics of the fixed plate core.
1. No rotating parts, so maintenance is easy and the
unit lasts a long time.
2. It is very flexible in terms of installation.
3. The core can easily be changed.
4. Because the supply and exhaust air streams are
completely separate, there is very little cross
leakage of any dust or germs.
Can the core become clogged with dust?
Because the surface of the core is a turbulent flow
area, dust sticks to it easily; however, because the
inside of the element is a laminar flow area, virtually no
dust sticks to it.
What is the maintenance?
About once a year you should use a vacuum cleaner
to remove the dust from the core's surface. DO NOT
WASH WITH WATER!!
Is an air filter needed?
To prevent clogging of the core, an air filter should
always be installed on the supply and exhaust sides of
the core.
How much ventilation do I need?
During seasons when your windows and doors are
closed, the ERV should operate continuously when
the dwelling is occupied, and either continuously or
intermittently when not occupied.
For most installations the ERV will normally be set to
operate continuously on low speed with the option of
going to high speed as the need arises. For example;
if you are entertaining and there is a large number of
people present (some may be smoking), the unit
should be switched to high speed.
Your ERV may be equipped with automatic or manual
switches, but all ERVs will have a manual speed
control override.

4

5
MAKE UP HEAT REQUIREMENT at 1200 CFM (566L/s)
Nominal Nominal Nominal
Outdoor Temp. kW Req. for kW Req. for kW Req. for
C° F° 20°C (68°F) 25°C (77°F) 30°C (86°F)
Air Delivery Air Delivery Air Delivery
0 32 7 10 14
-10 14 10 14 17
-20 -4 12 15 19
-30 -22 15 19 22
-40 -40 17 21 24
Selecting the Correct Size HRV/ERV
Commercial and Institutional Requirements
For outdoor air requirements, ASHRAE has produced the Ventilation Standard 62-1989 that
is used to determine acceptable ventilation rates. This standard is referenced directly or
used as “Good Engineering Practice” in most Code documents or design criteria.
Small restaurants, Donut Shops and Fast food stores
Seats 40
Employees 5
Total 45
ASHRAE requirement 20 cfm (10L/s) per person
Ventilation required 45 x 20 = 900 cfm (450 L/s)
Bank
Customers 25
Staff 9
Total 34
ASHRAE requirement 20 cfm (10L/s) per person
Ventilation required 34 x 20 = 680 cfm (320 L/s)
Bar or Tavern
Seats 50
Employees 7
Total 57
ASHRAE requirement 30 cfm (15L/s) per person
Ventilation required 57 x 30 = 1710 cfm (855 L/s)
Bingo Hall
Customers 180
Staff 20
Total 200
ASHRAE requirement 30 cfm (15L/s) per person
Ventilation required 200 x 30 = 6000 cfm (3000 L/s)
Classroom and School Portables
Seats 29
Teacher 1
Total 30
ASHRAE requirement 15 cfm (7.5L/s) per person
Ventilation required 30 x 15 = 450 cfm (255 L/s)
Print Shop, Duplicating
Square footage of shop 2000 square ft (m2)
ASHRAE requirement 0.5 cfm/ft2 (2.5L/s - m2)
per person
Ventilation required 2000 x 0.5 = 1000 cfm (500 L/s)
Beauty Salon
Customers 12
Employees 6
Total 18
ASHRAE requirement 25 cfm (12.5L/s) per person
Ventilation required 18 x 25 = 450 cfm (255 L/s)
Swimming Pools
Refer to “Pool” Models Installation Manuals.

6
OPTIONS
99-104 Digital Electronic Timer - 20/40/60 min. (3 wire)
99-105 Programmable Ventilation Control
includes Programmable Time Clock, Dehumidistat
and Air Sentry™
99-109 Air Sentry™ Air Quality Monitor designed to accept
remotely mounted Control Pad
99-250 Ventilation Dehumidistat - Dehumidistat designed
to accept remotely mounted Control Pad.
All units conform to CSA and UL standards.
WARRANTY
Units carry a 15 year warranty on the heat recovery core and
a 2 year replacement parts warranty.
Model 500DCS
SPECIFICATIONS
CORES
Modular (4 section) patented aluminum heat recovery cores arranged
for high efficiency crossflow ventilation.
MOTORS
Two PSC, 5 speed double shafted, 120 VAC, 3.15 Amps each (6.3 total
on high speed). HP - 1/10, 1625 RPM. Watts - total on High Speed - 610.
FILTERS
Washable air filters in exhaust and supply air streams.
BLOWERS
Centrifugal type rated at 530 cfm (250 L/s) free air delivery. Each
air stream has two centrifugal blowers driven by two PSC motors.
CONNECTION DUCT SIZES
Four - 14" x 8" (356 mm x 200 mm).
MOUNTING
Unit to be set on support brackets hung by threaded rod type
apparatus (brackets and rods not included).
CASE
20 gauge prepainted galvanized steel (G60) for superior corrosion
resistance. Insulated with foil faced insulation duct liner where required to
prevent exterior condensation. Drain connection, One - 1/2" (12 mm) O.D.
CONTROLS ControlAir 15
DEFROST
Supply bypass damper routes indoor air to defrost cores.
WEIGHT 178 lbs. (81 kg) SHIPPING WEIGHT 203 lbs. (92 kg)
1245 mm
(
49"
)
200 mm
(
8"
)
FRONT VIEW
475 mm
(
18 3/4"
)
717 mm
(
28 1/4 "
)
356 mm
(14")
150 mm
(
5 7/8"
)
32 mm
(
1 1/4")
INTERIOR DUCT
CONNECTION SIDE
475 mm
(
18 3/4"
)
200 mm
(
8"
)
717 mm
(
28 1/4"
)
356 mm
(14")
150 mm
(
5 7/8"
)
35 mm
(
1 3/8"
)
EXTERIOR DUCT
CONNECTION SIDE
MOUNTING POINTS
DRAIN CONNECTION
DIMENSIONS 500DCS
inches (mm)
EXHAUST AIR
TO OUTSIDE
EXHAUST AIR
FROM BUILDING
SUPPLY AIR
TO BUILDING
SUPPLY AIR
FROM OUTSIDE
NOTE:
Service clearance
is 760 mm (30 in.)
DEFROST
AIRFLOWS (Each Air Stream)
282 (600)
235 (500)
190 (400)
143 (300)
94 (200)
42 (100)
AIRFLOW L/s (CFM)
25 (.1) 50 (.2) 75 (.3) 100 (.4) 125 (.5)
EXTERNAL STATIC PRESSURE IN PASCALS (in. W.C.)
TOTAL CURRENT DRAW (AMPS) @ 120 VAC
6.3 HIGH
3.1 LOW
100%
90%
80%
143
(300)
190
(400)
235
(500)
282
(600)
TEMPERATURE EFFECTIVENESS
AIRFLOW IN L/s (CFM)
NOTE: Exhaust Relative Humidity (RH) at 40%
EFFECTIVENESS
SPEED
5
3
4
2
1
3.8 MED
94
(200)
PERFORMANCE
DATE: __________________________
PROJECT: ________________________________________
MECHANICAL CONTRACTOR: ________________________________
511 McCormick Blvd.
London, Ontario
N5W 4C8
Ph: (519) 457-1904
Fx: (519) 457-1676
Email: nutech@lifebreath.com
Website: www.lifebreath.com
TI-110-NE
0011

7
Model 850FD/DD
SPECIFICATIONS
CORES
Modular (6 section) patented aluminum heat recovery cores arranged for high
efficiency crossflow ventilation.
MOTORS
Two PSC, 3 speed double shafted, 120 VAC, 3.95 Amps each (7.9 total on
high speed). HP - 1/4, 1625 RPM. Watts - total on High Speed - 848.
FILTERS
Washable air filters in exhaust and supply air streams.
BLOWERS
Centrifugal type rated at 950 cfm (448 L/s) free air delivery. Each air stream
has one double shafted motor driving two centrifugal blowers.
CONNECTION DUCT SIZES
Three - 20" x 8" (508 mm x 200 mm).
Stale air intake - 26" x 8" (660 mm x 200 mm).
Model 850DD - additional 20" X 8" defrost port
MOUNTING
Unit to be set on support brackets hung by threaded rod type apparatus.
(brackets and rods not provided).
CASE
20 gauge prepainted galvanized steel (G60) for superior corrosion
resistance. Insulated with foil faced insulation where required to prevent
exterior condensation. Drain connections, Two - 1/2" (12 mm) O.D.
CONTROLS
Illuminated power switch, 3 speed blower control, low voltage (24 VAC)
terminals for connection of remote controls and defrost light indicating
automatic operation.
DEFROST CONTROLS
Model 850FD - Interrupts supply air while exhaust air defrosts core.
Model 850DD - Supply bypass routes indoor air to defrost core.
WEIGHT 255 lbs. (116 kg) SHIPPING WEIGHT 280 lbs. (127 kg)
1188 mm
(46 3/4")
200 mm
(
8"
)
FRONT VIEW
1055 mm
(41 1/2")
508 mm
(20")
172 mm
(6 3/4")
INTERIOR DUCT
CONNECTION SIDE
625 mm
(24 5/8")
EXTERIOR DUCT
CONNECTION SIDE
MOUNTING POINTS
DRAIN CONNECTION
660 mm
(26")
200 mm
(
8"
)
200 mm
(
8"
)
508 mm
(20")
149 mm
(5 7/8")
DIMENSIONS 850
mm (inches)
EXHAUST AIR
TO OUTSIDE
EXHAUST AIR
FROM BUILDING
SUPPLY AIR
TO BUILDING
SUPPLY AIR
FROM OUTSIDE
NOTE:
Service clearance
is 760 mm (30 in.)
508 mm
(20") 200 mm
(
8"
)
DEFROST AIR
DD MODELS ONLY
CONTROLS
190 mm
(7 1/2 ")
263 mm
(10 3/8 ")
263 mm
(
10 3/8"
)
OPTIONS
99-101 Sixty Minute Timer
99-130 Remote Wall Mount Dehumidistat Control
24 VAC only
All units conform to CSA and UL standards
WARRANTY
All units carry a 15 year warranty on the heat recovery cores
and a 2 year replacement parts warranty.
AIRFLOWS (Each Air Stream)
475 (1000)
425 (900)
378 (800)
329 (700)
282 (600)
235 (500)
190 (400)
143 (300)
94 (200)
42 (100)
AIRFLOW L/s (CFM)
25 (.1) 50 (.2) 75 (.3) 100 (.4) 125 (.5) 150 (.6) 175 (.7)
EXTERNAL STATIC PRESSURE IN PASCALS (in. W.C.)
TOTAL CURRENT DRAW (AMPS) @ 120 VAC
7.0 MED
7.9 HIGH
6.6 LOW
90%
80%
70%
282
(600)
329
(700)
TEMPERATURE EFFECTIVENESS
AIRFLOW IN L/s (CFM)
NOTE: Exhaust Relative Humidity (RH) at 40%
EFFECTIVENESS
378
(800)
425
(900)
HIGH SPEED
MED SPEED
LOW SPEED
235
(500)
PERFORMANCE
TI-111
0011
DATE: __________________________
PROJECT: ________________________________________
MECHANICAL CONTRACTOR: ________________________________
511 McCormick Blvd.
London, Ontario
N5W 4C8
Ph: (519) 457-1904
Fx: (519) 457-1676
Email: nutech@lifebreath.com
Website: www.lifebreath.com

8
Model 700
FD/DD
SPECIFICATIONS
CORES
Modular (2 section) patented aluminum heat recovery cores
arranged for efficient cross-flow ventilation.
MOTORS
Two PSC, 3 speed single shafted, 120 VAC, 2.75 Amps each (5.5
total on high speed). HP - 1/10, 1625 RPM. Watts - total on high
speed - 648.
FILTERS
Washable air filters in exhaust and supply air streams.
BLOWERS
Centrifugal type rated at 329 L/s (700 CFM) free air delivery. Each
air stream has one single shafted motor driving a centrifugal blower.
CONNECTION DUCT SIZES
Four - 356 mm x 200 mm (14" x 8" ).
MOUNTING
Unit to be set on support brackets hung by threaded rod type
apparatus (brackets and rods not provided).
CASE
20 gauge prepainted galvanized steel (G60) for superior corrosion
resistance. Insulated with foil faced insulation where required to
prevent exterior condensation. Drain connections; two - 12 mm
(1/2") O.D.
CONTROLS
Illuminated power switch, 3 speed blower control, low voltage (24
VAC) terminals for connection of remote controls and defrost light
indicating automatic operation.
DEFROST CONTROLS
MODEL 700 FD - Interrupts supply air while exhaust air defrosts core.
MODEL 700DD - Supply bypass routes indoor air to defrost core.
WEIGHT 64.4 kg (142 lbs.) SHIPPING WEIGHT 75.8 kg (167 lbs.)
TI-103
0011
AIRFLOWS (Each Air Stream)
MODEL 700FD, 700DD
423 (900)
378 (800)
329 (700)
282 (600)
235 (500)
190 (400)
143 (300)
94 (200)
42 (100)
AIRFLOW L/s (CFM)
25 (.1) 50 (.2) 75 (.3) 100 (.4) 125 (.5) 150 (.6) 175 (.7)
EXTERNAL STATIC PRESSURE IN PASCALS (IN. W.C.)
TOTAL CURRENT DRAW (AMPS) @ 120 VAC
5.5 HIGH
4.7 LOW
70%
60%
50%
143
(300) 190
(400) 235
(500) 282
(600) 329
(700)
TEMPERATURE EFFECTIVENESS
AIRFLOW IN L/s (CFM)
NOTE: Exhaust Relative Humidity (RH) at 40%
EFFECTIVENESS
HIGH SPEED
MED SPEED
LOW SPEED
5.0 MED
PERFORMANCE
753 mm (29 5/8")
200 mm
(8")
FRONT VIEW
625 mm
(24 5/8 ")
730 mm
(28 3/4")
356 mm
(14")
210 mm
(8 1/4")
INLET SIDE
DRAIN CONNECTION
DIMENSIONS 700
mm (inches)
200 mm
(8")
730 mm
(28 3/4")
356 mm
(14")
159 mm
(6 1/4")
MOUNTING POINTS
CONTROLS
DISCHARGE SIDE
EXHAUST AIR
TO OUTSIDE
EXHAUST AIR
FROM BUILDING SUPPLY AIR
TO BUILDING
SUPPLY AIR
FROM OUTSIDE
NOTE:
Service clearance
is 760 mm (30 in.)
from front
access doors
HEAT RECOVERY VENTILATORS (HRVs)
¤
DD MODEL ONLY
FD MODEL ONLY
165 mm
(6 1/2")
165 mm
(6 1/2")
OPTIONS
99-101 Sixty Minute Timer
99-130 Remote Wall Mount Dehumidistat Control
24 VAC only
All units conform to CSA and UL standards.
WARRANTY
All units carry a 15 year warranty on the heat recovery cores
and a 2 year replacement parts warranty.
DATE: __________________________
PROJECT: ________________________________________
MECHANICAL CONTRACTOR: ________________________________
511 McCormick Blvd.
London, Ontario
N5W 4C8
Ph: (519) 457-1904
Fx: (519) 457-1676
Email: nutech@lifebreath.com
Website: www.lifebreath.com

9
SPECIFICATIONS
CORES
Modular (3 section) patented aluminum heat recovery cores arranged
for efficient cross-flow ventilation.
MOTORS
Two PSC, 3 speed double shafted, 120 VAC, 4 Amps each (8.1 total on
high speed). HP - 1/4, 1625 RPM. Watts - total on high speed - 972.
FILTERS
Washable air filters in exhaust and supply air streams.
BLOWERS
Centrifugal type rated at 1200 cfm (566 L/s) free air delivery. Each air
stream has one double shafted motor driving a centrifugal blower.
CONNECTION DUCT SIZES
Four - 20" x 8" (508 mm x 200 mm).
MOUNTING
Unit to be set on support brackets hung by threaded rod type
apparatus. (brackets and rod not provided).
CASE
20 gauge prepainted galvanized steel (G60) for superior corrosion
resistance. Insulated with foil faced insulation where required to
prevent exterior condensation. Drain connections; two - 1/2" (12 mm) O.D.
CONTROLS
Illuminated power switch, 3 speed blower control, low voltage (24
VAC) terminals for connection of remote controls and defrost light
indicating automatic operation.
DEFROST CONTROLS
MODEL 1200FD - Interrupts supply air while exhaust air defrosts core.
MODEL 1200DD - Supply bypass routes indoor air to defrost core.
WEIGHT 191 lbs. (87 kg) SHIPPING WEIGHT 215 lbs. (98 kg)
Model 1200FD/DD
759 mm (29 7/8")
200 mm
(8")
FRONT VIEW
625 mm
(24 5/8 ")
1055 mm
(41 1/2")
508 mm
(20")
172 mm
(6 3/4")
INLET SIDE
DRAIN CONNECTION
DIMENSIONS 1200
mm (inches)
200 mm
(8")
1055 mm
(41 1/2")
508 mm
(20")
149 mm
(5 7/8")
MOUNTING POINTS
CONTROLS
DISCHARGE SIDE
EXHAUST AIR
TO OUTSIDE
EXHAUST AIR
FROM BUILDING
SUPPLY AIR
TO BUILDING
HEAT RECOVERY VENTILATORS (HRVs)
¤
SUPPLY AIR
FROM OUTSIDE
NOTE:
Service clearance
is 760 mm (30 in.)
from front
access doors
DD MODEL ONLY
FD MODEL ONLY
263 mm
(10 3/8")
263 mm
(10 3/8")
OPTIONS
99-101 Sixty Minute Remote Timer
99-130 Remote Wall Mount Dehumidistat Control
24 VAC only
All units conform to CSA and UL standards
WARRANTY
All units carry a 15 year warranty on the heat recovery cores
and a 2 year replacement parts warranty.
AIRFLOWS (Each Air Stream)
613 (1300)
566 (1200)
518 (1100)
472 (1000)
423 (900)
378 (800)
329 (700)
282 (600)
235 (500)
AIRFLOW L/s (CFM)
25 (.1) 50 (.2) 75 (.3) 100 (.4) 125 (.5) 150 (.6) 175 (.7)
EXTERNAL STATIC PRESSURE IN PASCALS (in. W.C.)
TOTAL CURRENT DRAW (AMPS) @ 120 VAC
7.8 MED
8.1 HIGH
7.1 LOW
70%
60%
50%
235
(500)
282
(600)
329
(700)
TEMPERATURE EFFECTIVENESS
AIRFLOW IN L/s (CFM)
EFFECTIVENESS
HIGH SPEED
MED SPEED
LOW SPEED
378
(800)
423
(900)
472
(1000)
566
(1200)
518
(1100)
NOTE: Exhaust Relative Humidity (RH) at 40%
PERFORMANCE
TI-120
0011
DATE: __________________________
PROJECT: ________________________________________
MECHANICAL CONTRACTOR: ________________________________
511 McCormick Blvd.
London, Ontario
N5W 4C8
Ph: (519) 457-1904
Fx: (519) 457-1676
Email: nutech@lifebreath.com
Website: www.lifebreath.com

10
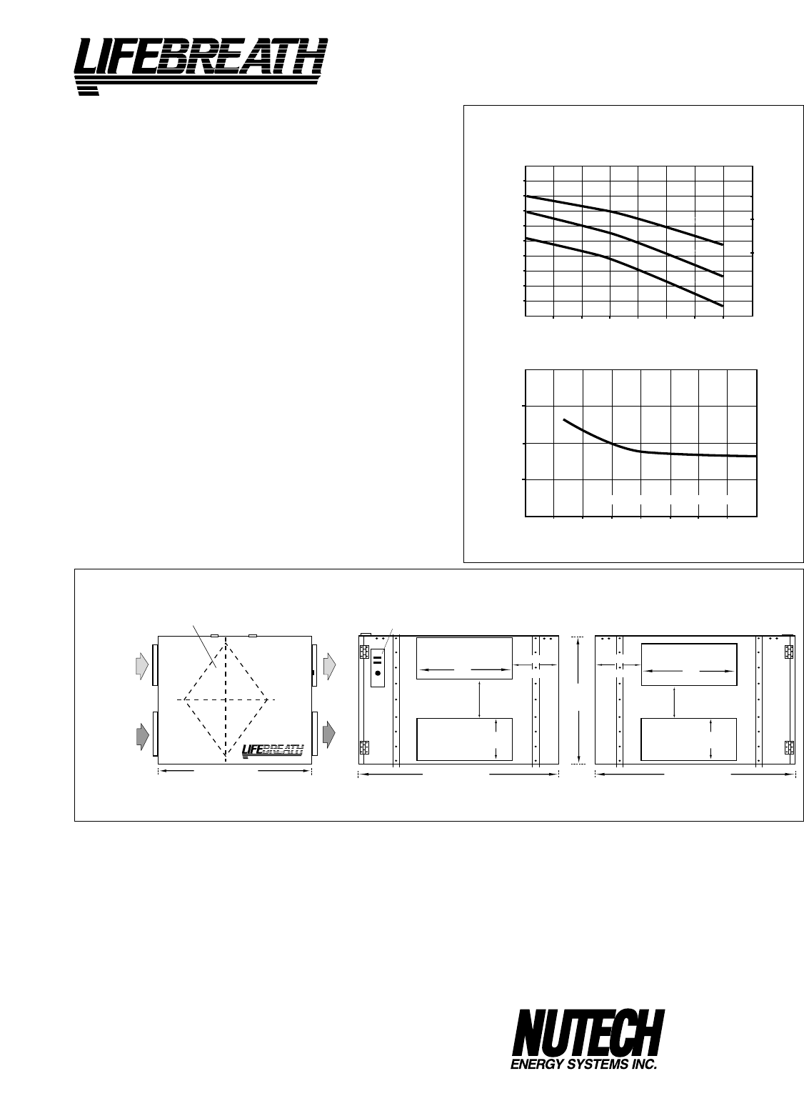
Model 500ERV
®
CLEAN • FRESH • AIR
SPECIFICATIONS
LATENT RECOVERY (MOISTURE) TRANSFER CORES
Modular (4 section) 2- Enthalpic, 2 Aluminum arranged for high
efficiency crossflow ventilation.
MOTORS - Two PSC, 5 speed double shafted, 120 VAC, 3.15 Amps
each (6.3 total on high speed). HP - 1/10, 1625 RPM. Watts - total on
High Speed - 610.
FILTERS - Washable air filters in exhaust and supply air streams.
BLOWERS - Centrifugal type rated at 530 cfm (250 L/s) free air
delivery. Each air stream has two centrifugal blowers driven by two
PSC motors.
CONNECTION DUCT SIZES Four - 14" x 8" (356 mm x 200 mm).
MOUNTING - Unit to be set on support brackets hung by threaded
rod type apparatus (brackets and rods not included).
DEFROST - Damper defrost system.
CASE - 20 gauge prepainted galvanized steel (G60) for superior
corrosion resistance. Insulated with foil faced insulation duct liner
where required to prevent exterior condensation. Drain connection,
One - 1/2" (12 mm) O.D.
CONTROLS - ControlAir 15
WEIGHT 178 lbs. (81 kg) SHIPPING WEIGHT 203 lbs. (92 kg)
49"
(1245 mm)
8"
(200 mm)
FRONT VIEW
18 3/4"
(475 mm)
28 1/4 "
(717 mm)
14"
(356 mm)
5 7/8"
(150 mm)
1 1/4"
(32 mm
)
INTERIOR DUCT
CONNECTION SIDE
18 3/4"
(475 mm)
8"
(200 mm)
28 1/4"
(717 mm)
14"
(356 mm)
5 7/8"
(150 mm)
1 3/8"
(35 mm)
EXTERIOR DUCT
CONNECTION SIDE
MOUNTING POINTS
DRAIN CONNECTION
DIMENSIONS 500ERV
inches (mm)
EXHAUST AIR
TO OUTSIDE
EXHAUST AIR
FROM BUILDING
SUPPLY AIR
TO BUILDING
SUPPLY AIR
FROM OUTSIDE
NOTE:
Service clearance
is 30 in. (760 mm)
DEFROST
ENTHALPIC CORE ALUMINUM CORE
OPTIONS
99-104 Digital Electronic Timer - 20/40/60 min. (3 wire)
99-105 Programmable Ventilation Control includes
Programmable Time Clock, Dehumidistat and
Air Sentry™
99-109 Air Sentry™ Air Quality Monitor designed to
accept remotely mounted Control Pad
All units conform to CSA and UL standards.
WARRANTY
Units carry a 5 year warranty on the energy recovery cores,
a 15 year warranty on aluminum cores and a 2 year
replacement parts warranty.
ERVs are not recommended for regions where the
design temperature is below 25°F (-4°C)
AIRFLOWS (Each Air Stream)
282 (600)
235 (500)
190 (400)
143 (300)
94 (200)
42 (100)
AIRFLOW L/s (CFM)
25 (.1) 50 (.2) 75 (.3) 100 (.4) 125 (.5)
EXTERNAL STATIC PRESSURE IN PASCALS (in. W.C.)
TOTAL CURRENT DRAW (AMPS) @ 120 VAC
6.3 HIGH
3.1 LOW
100%
90%
80%
143
(300)
190
(400)
235
(500)
282
(600)
TEMPERATURE EFFECTIVENESS
AIRFLOW IN L/s (CFM)
NOTE: Exhaust Relative Humidity (RH) at 40%
EFFECTIVENESS
SPEED
5
3
4
2
1
3.8 MED
94
(200)
PERFORMANCE
TI-130
0105
DATE: __________________________
PROJECT: ________________________________________
MECHANICAL CONTRACTOR: ________________________________
511 McCormick Blvd.
London, Ontario
N5W 4C8
Ph: (519) 457-1904
Fx: (519) 457-1676
Email: nutech@lifebreath.com
Website: www.lifebreath.com

11 TI-131
0105
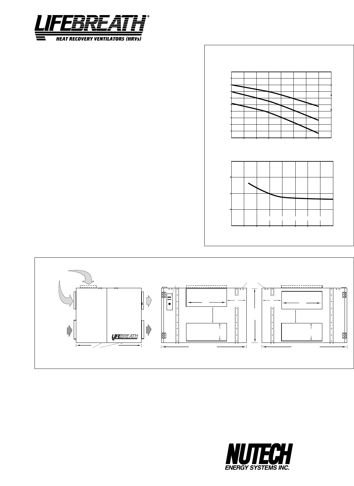
Model 700ERV
®
CLEAN • FRESH • AIR
SPECIFICATIONS
LATENT RECOVERY (MOISTURE) TRANSFER CORES
Modular (2 section) enthalpic (moisture) transfer cores
arranged for efficient cross-flow ventilation.
MOTORS
Two PSC, 3 speed single shafted, 120 VAC, 2.75 Amps each
(5.5 total on high speed). HP - 1/10, 1625 RPM. Watts - total
on high speed - 648.
FILTERS
Washable air filters in exhaust and supply air streams.
BLOWERS
Centrifugal type rated at 700 CFM (329 L/s) free air delivery.
Each air stream has one single shafted motor driving a
centrifugal blower.
CONNECTION DUCT SIZES
Four - 14" x 8" (356 mm x 200 mm)
MOUNTING
Unit to be set on support brackets hung by threaded rod type
apparatus (brackets and rods not provided).
CASE
20 gauge prepainted galvanized steel (G60) for superior
corrosion resistance. Insulated with foil faced insulation
where required to prevent exterior condensation.
CONTROLS
Illuminated power switch, 3 speed blower control, low voltage
(24 VAC) terminals for connection of remote controls.
WEIGHT 142 lbs (64.4 kg) SHIPPING WEIGHT 167 lbs. (75.8 kg)
OPTIONS
99-101 Sixty Minute Remote Timer
All units conform to CSA and UL standards.
WARRANTY
Units carry a 5 year warranty on the energy recovery cores
and 2 year replacement parts warranty.
ERVs are not recommended for regions where the design
temperature is below 25°F (-4°C)
AIRFLOWS (Each Air Stream)
423 (900)
378 (800)
329 (700)
282 (600)
235 (500)
190 (400)
143 (300)
94 (200)
42 (100)
AIRFLOW L/s (CFM)
25 (.1) 50 (.2) 75 (.3) 100 (.4) 125 (.5) 150 (.6) 175 (.7)
EXTERNAL STATIC PRESSURE IN PASCALS (IN. W.C.)
TOTAL CURRENT DRAW (AMPS) @ 120 VAC
5.5 HIGH
4.7 LOW
70%
60%
50%
143
(300) 190
(400) 235
(500) 282
(600) 329
(700)
TEMPERATURE EFFECTIVENESS
AIRFLOW IN L/s (CFM)
NOTE: Exhaust Relative Humidity (RH) at 40%
EFFECTIVENESS
HIGH SPEED
MED SPEED
LOW SPEED
5.0 MED
PERFORMANCE
29 5/8"
(753 mm)
8"
(200 mm)
FRONT VIEW
24 5/8 "
(625 mm)
28 3/4"
(730 mm)
14"
(356 mm)
8 1/4"
(210 mm)
INLET SIDE
DIMENSIONS 700ERV
inches (mm)
8"
(200 mm)
28 3/4"
(730 mm)
14"
(356 mm)
6 1/4"
(159 mm)
MOUNTING POINTS
CONTROLS
DISCHARGE SIDE
EXHAUST AIR
TO OUTSIDE
EXHAUST AIR
FROM BUILDING SUPPLY AIR
TO BUILDING
SUPPLY AIR
FROM OUTSIDE
NOTE:
Service clearance
is 30 in. (760 mm)
HEAT RECOVERY VENTILATORS (HRVs)
¤
6 1/2"
(165 mm) 6 1/2"
(165 mm)
ENTHALPIC CORE
DATE: __________________________
PROJECT: ________________________________________
MECHANICAL CONTRACTOR: ________________________________
511 McCormick Blvd.
London, Ontario
N5W 4C8
Ph: (519) 457-1904
Fx: (519) 457-1676
Email: nutech@lifebreath.com
Website: www.lifebreath.com

12 TI-132
0105
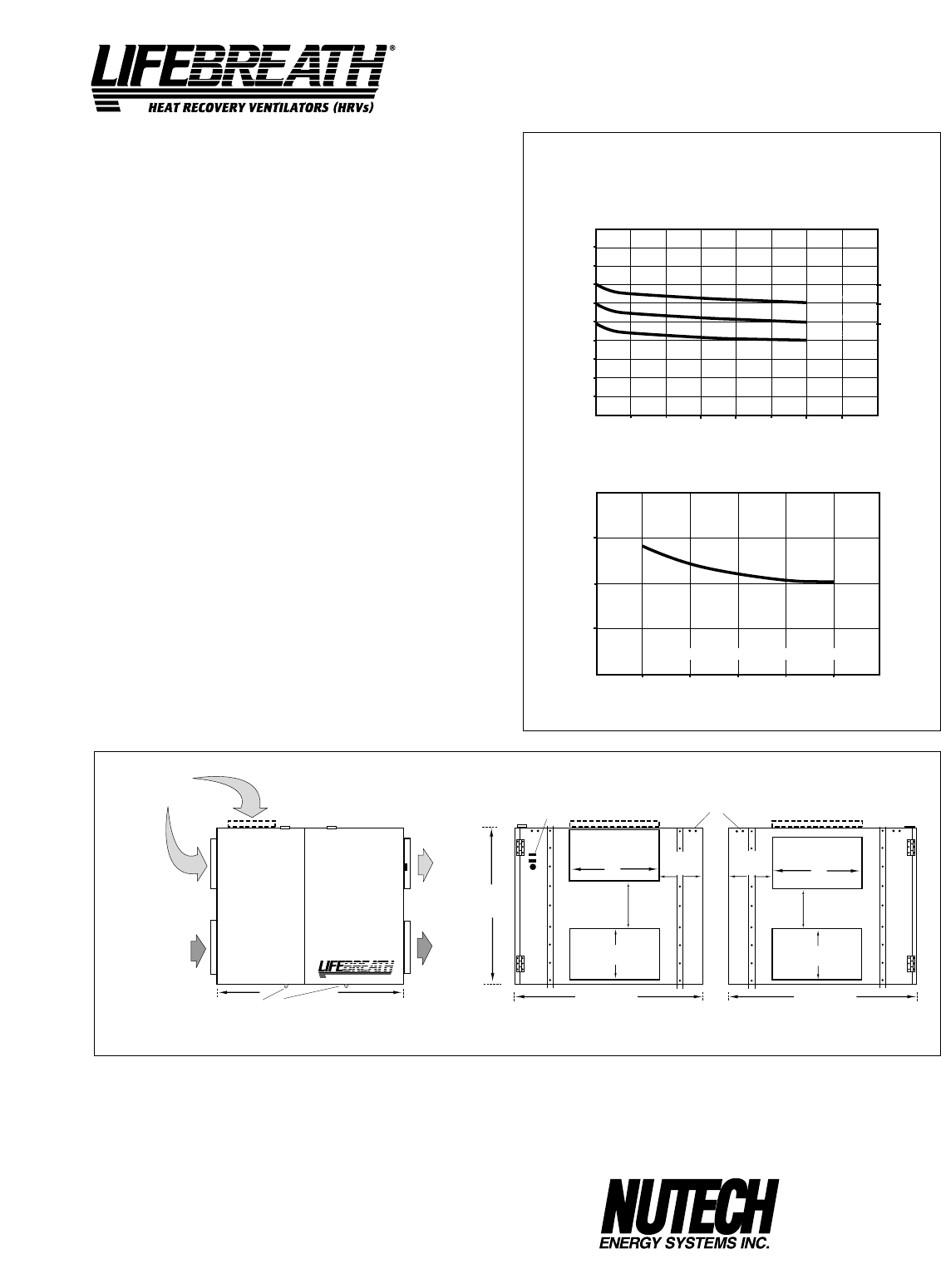
Model 1200ERV
®
CLEAN • FRESH • AIR
SPECIFICATIONS
LATENT RECOVERY (MOISTURE) TRANSFER CORES
Modular (3 section) latent recovery (moisture) transfer cores
arranged for efficient cross-flow ventilation.
MOTORS
Two PSC, 3 speed double shafted, 120 VAC, 4 Amps each
(8.1 total on high speed). HP - 1/4, 1625 RPM. Watts - total
on high speed - 972.
FILTERS
Washable air filters in exhaust and supply air streams.
BLOWERS
Centrifugal type rated at 1200 cfm (566 L/s) free air delivery.
Each air stream has one double shafted motor driving a
centrifugal blower.
CONNECTION DUCT SIZES
Four - 20" x 8" (508 mm x 200 mm).
MOUNTING
Unit to be set on support brackets hung by threaded rod type
apparatus. (brackets and rod not provided).
CASE
20 gauge prepainted galvanized steel (G60) for superior
corrosion resistance. Insulated with foil faced insulation
where required to prevent exterior condensation.
CONTROLS
Illuminated power switch, 3 speed blower control, low voltage
(24 VAC) terminals for connection of remote controls.
WEIGHT 191 lbs. (87 kg) SHIPPING WEIGHT 215 lbs. (98
kg)
29 7/8"
(759 mm)
8"
(200 mm)
FRONT VIEW
24 5/8 "
(625 mm)
41 1/2"
(1055 mm)
20"
(508 mm)
6 3/4"
(172 mm)
INLET SIDE
DIMENSIONS 1200ERV
inches (mm)
8"
(200 mm)
41 1/2"
(1055 mm)
20"
(508 mm)
5 7/8"
(149 mm)
CONTROLS
DISCHARGE SIDE
EXHAUST AIR
TO OUTSIDE
EXHAUST AIR
FROM BUILDING
SUPPLY AIR
TO BUILDING
SUPPLY AIR
FROM OUTSIDE
NOTE:
Service clearance
is 30 in. (760 mm)
from front
access doors.
HEAT RECOVERY VENTILATORS (HRVs)
¤
10 3/8"
(263 mm)
10 3/8"
(263 mm)
ENTHALPIC CORE
OPTIONS
99-101 Sixty Minute Remote Timer
All units conform to CSA and UL standards.
WARRANTY
Units carry a 5 year warranty on the energy recovery cores
and 2 year replacement parts warranty.
ERVs are not recommended for regions where the design
temperature is below 25°F (-4°C)
AIRFLOWS (Each Air Stream)
613 (1300)
566 (1200)
518 (1100)
472 (1000)
423 (900)
378 (800)
329 (700)
282 (600)
235 (500)
AIRFLOW L/s (CFM)
25 (.1) 50 (.2) 75 (.3) 100 (.4) 125 (.5) 150 (.6) 175 (.7)
EXTERNAL STATIC PRESSURE IN PASCALS (in. W.C.)
TOTAL CURRENT DRAW (AMPS) @ 120 VAC
7.8 MED
8.1 HIGH
7.1 LOW
70%
60%
50%
235
(500)
282
(600)
329
(700)
TEMPERATURE EFFECTIVENESS
AIRFLOW IN L/s (CFM)
EFFECTIVENESS
HIGH SPEED
MED SPEED
LOW SPEED
378
(800)
423
(900)
472
(1000)
566
(1200)
518
(1100)
NOTE: Exhaust Relative Humidity (RH) at 40%
PERFORMANCE
DATE: __________________________
PROJECT: ________________________________________
MECHANICAL CONTRACTOR: ________________________________
511 McCormick Blvd.
London, Ontario
N5W 4C8
Ph: (519) 457-1904
Fx: (519) 457-1676
Email: nutech@lifebreath.com
Website: www.lifebreath.com

13
Location for Mounting
The HRV/ERV must be located in a conditioned
space where the surrounding air temperature
does not fall below 60˚F (16˚C). The unit must be
mounted level (horizontal). The warranty will be
void if these conditions are not met.
Typically the HRV/ERV is positioned close to
an outside wall or the roof to simplify the
connections and keep the length of insulated
ducting required for the fresh air intake to a
minimum.
A minimum clearance of 36 inches (90 cm) in
front of the HRV/ERV is recommended to service
the ventilator. The HRV/ERV may be mounted on
an equipment platform providing the drain hoses
are clear and there is sufficient space to open the
doors for servicing.
Install the drain pans in the bottom of the
HRV/ERV so the drain (not on all models)
connections protrude through the holes provided.
Use drain hoses with hose clamps to connect the
drain pan outlets to a floor drain or standpipe.
Make sure the drain line slopes down to the
outlet. If this is not possible a condensate pump
will be required for positive removal of the water.
Protect the drain line from freezing.
The Ductwork System
A properly designed ducting system will allow the
HRV/ERV to operate at its maximum efficiency.
(Air flow will be restricted by undersized ducting,
use of too many elbows, tees, bends, etc.).
Always try to keep duct runs as short and
straight as possible.
NOTE: Fully insulated ducting with an integral
vapour barrier must be used on all runs
passing through unheated areas in order
to avoid condensation problems and
energy losses from the air steams.
All joints must be airtight, sealed and impervious
to moisture. See specification sheets for each
unit for exact duct sizes and location.
To minimize pressure drop and noise, galvanized
metal ducts, properly sized, are recommended.
Keep ducting as short as possible and use a
minimum of elbows and tees. Connecting sections
and shorter runs may be flexible ducting one size
larger than the metal equivalent. Use flexible duct
connectors at the
HRV/ERV
to avoid noise
transmission.
All duct joints must be secured with screws,
rivets or duct sealant and sealed with aluminum
duct tape to prevent leakage.
DRAIN
SPOUT
TAPE
TO DRAIN
HRV CABINET
TEE
CONNECTOR
DRAIN
SPOUT
Forming the “P” Trap

Outside Weatherhoods
The weatherhoods must have built-in “bird” screen with
1/4 in (63.5 mm) minimum mesh to prevent birds and
rodents from entering into the ductwork. Do not use
smaller mesh as it will be very susceptible to plugging
up. Gravity dampers at the vents must not be used as
they will restrict air flow and often “seize up”. The
preferred location of the outside weatherhoods is:
• no less than 10 ft. (3 m) apart from each other
• at least 18 in ( 46 cm) above snow line or
ground level
• away from sources of contaminants, such as
automobile exhaust fumes, gas meters,
garbage cans, containers, etc.
• not exposed to prevailing winds, whenever
reasonable possible
The outside perimeter of the weatherhood must be
caulked to prevent leakage into the building.
The design and size of the weatherhoods or louvres
chosen by the installer must allow for adequate free
area. Water and debris penetration of the system is
minimized when the airflow does not exceed 1000 FPM
(5.08 m/s) free area velocity.
Ducting from the Weatherhoods
Galvanized sheet metal ducting with sufficient cross
section with an integral single piece vapour barrier should
be used to connect the HRV/ERV to the weatherhoods.
All ducting must meet UL Class 1 requirements.
A minimum R value of insulation should be equal to
4 (RSI 0.75)
A good bead of high quality caulking (preferably acousti-
cal sealant) and taping with a high quality aluminum foil
tape is recommended to seal the duct to both the
HRV/ERV and the weatherhood.
Warmside Ducting - General
Ducting from the HRV/ERV to the different areas in the
building should be galvanized metal whenever possible.
To minimize airflow losses in the ductwork system, all
ducts should be as short as possible and with as few
bends or elbows as possible. 45° elbows are preferred
to 90° elbows. Use “Wye” (Y) fittings instead of “Tees”
(T) whenever possible.
All duct joints must be fastened with screws, rivets or
duct sealant and wrapped with a quality duct tape to
prevent leakage. We recommend aluminum foil tape.
Stale Air Return System
The stale air return system is used to draw air from the
points in the building where the worst air quality
problems occur. Balancing dampers and/or adjustable
grilles are recommended on all return air lines which
are used during installation to help balance the “draw”
from different areas of the building.
Alternately, the stale air may be drawn directly from
the return air duct. When this system is used, the air
handler’s blower must constantly operate. The exhaust
takeoff connection must be at least a 3 ft (1 m) from
a directly connected HRV/ERV supply duct if both are
connected to the same duct run. Static pressure of the
air handlers return system should be noted and
compensated for if, it is apparent that the static
pressure of the return in the air handler will exceed
.1 to .15” W.C.
A damper located just prior to the HRV/ERV is
required to balance the stale air exhausted with the
fresh air supply entering the building.
Return air suction points should be located on the
opposite side of the room from the fresh air inlet. The
inlets may be located in the ceiling or high on the walls
and fitted with inlet grilles.
Many commercial activities produce air contaminants in
the form of dusts, fumes, mists, vapours and gases.
Contaminants should be controlled at the source so that
they are not dispersed through the building nor allowed
to increase to toxic concentration levels. The ventilator
allows for economical operation of the HVAC system
while effectively removing contaminants from the space.
In designing the exhaust portion of the system
the exhaust grilles are placed so as to remove the
contaminants while not allowing them to enter the
breathing zone of the occupants.
For contaminants that are lighter than air, grilles should
be located high on the wall. If contaminants are heavier
than air, a lower placement of the grilles will be
required. Information on a contaminants specific gravity
and toxicity should be available from chemical data
sheets.
14

15
Fresh Air Supply System
The fresh air supply ductwork from the HRV/ERV may
be directly connected to the return air duct of the
forced air system. Check the air flow balance of the
HRV/ERV with the air handler blower both “ON” and
“OFF” to determine that it does not imbalance the
HRV/ERV more than 10%. Also, it is advisable to
include a short length of flex duct or other non-metallic
connector in this hard ducted line in order to keep
the HRV/ERV acoustically isolated and separately
grounded (electrically) from the air handler. This will
avoid a possible shock hazard to service people if a
short to ground develops in one of the devices.
It may be necessary to install a separate fresh air supply
ductwork system if the heating is other than forced air.
When installing an HRV/ERV, the designer and
installer should be aware of local codes that may
require smoke detectors and/or firestats in the HVAC
or HRV/ERV ductwork.
Because an HRV/ERV is designed to bring fresh air
into the building, structures may require supply voltage
interrupt when smoke or flame sensors are triggered,
or when a central fire alarm system is activated.
Supply air grilles may be ceiling or high wall mounted.
Avoid locating incoming fresh air grilles that could
cause a direct draft on the occupants as the incoming
air may be below room temperature. A reheat duct
heater can be installed to improve occupant comfort.
The use of balancing dampers or adjustable grilles to
balance the flow rates into various rooms is
recommended.
The use of balancing dampers or adjustable grilles
as supply air diffusers and air exhaust covers are
recommended. TECHGRILLES™ are round, efficient,
sound absorbing devices available in 4”, 5”, 6” and 8”
(100, 125, 150, and 200 mm) models.
The Integrated HVAC System
Figure A and B
The HRV/ERV has become an integral component of
the HVAC system. Figure A shows an HRV/ERV unit
providing fresh air directly to the return air plenum of a
rooftop heat/cool unit.
In the balanced airflow system, the HRV/ERV exhaust
removes stale room air (eg. from lunch room, storage
or copy area) and returns to the space an equal
amount of fresh outdoor air, making the use of an
economizer obsolete in conjunction with an HRV/ERV.
Many buildings have ceiling return air plenum as
in Figure B. Fresh air from the HRV/ERV can be
introduced directly into the ceiling space but this
should occur near the air handler’s intake.
By operating the HRV/ERV on a 24 hour/7 day battery
backed timer, the unit can be set to operate only when
occupancy or indoor conditions require the air
exchange.
In installations where it is satisfactory to provide
general exhaust from the space, the air to be
exhausted may be taken directly from the return air
plenum to the HRV/ERV as it is drawn back to the air
handler. Fresh air supplied by the HRV/ERV is then
introduced directly into the return air plenum but at a
location closer to the air handler. The air handler
would have a constant running blower to effectively
distribute the fresh air and remove the stale air.
Balancing dampers would be located in both the
HRV/ERV supply and exhaust ducts between the
return air plenum and the HRV/ERV.
NOTE: At no time should the air handler T.E.S.P. on
the return duct exceed that of the HRV/ERV .
AIR FLOW
SUPPLY
AIR FLOW
EXHAUST
TECHGRILLE
(optional)
schematic

16
ECONOMIZER
HRV/ERV FRESH
AIR SUPPLY
HRV/ERV UNIT
STALE AIR
EXHAUST TO HRV/ERV
SUPPLY DUCT
RETURN AIR DUCT or
BREATHER T
FRESH AIR
SUPPLY
STALE AIR
EXHAUST
ROOFTOP
UNIT
B.D.
B.D.
Example only - Duct connections not typical
ROOFTOP
UNIT
HRV/ERV FRESH
AIR SUPPLY
SUPPLY DUCTWORK
CEILING RETURN AIR PLENUM
ROOF DECK
STALE AIR EXHAUST
HRV/ERV UNIT
ECONOMIZER
12" BREATHER
SPACE
B.D.
B.D.
FRESH AIR
SUPPLY
STALE AIR
EXHAUST
Example only - Duct connections not typical
Figure A
Figure B
The Integrated HVAC System

17
Various Installation Types
Figure 7A
Saddle Installation
Hang unit with suspended rods
and "U" channel members.
Threaded
rod and U channel
(Supplied by others)
Vibration Isolators
(Supplied by others)
Figure 7B
Curb Mounted
Mount unit on wooden or metal
curb assembly. Unit must be raised
an adequate height for installation
and slope of drain lines.
Curb is wood or metal
(Supplied by others) May be anchored to
floor,leaving space
for drain connections
Vibration Isolators
(Supplied by others)
PVC Support Straps
(Supplied by others)
Figure 7C
Suspended
Unit Suspended using
Polyester reinforced PVC support straps.
NOTE: When installing your HRV/ERV
flexible duct connectors should
be installed between the HRV/ERV
and the galvanized duct work.

18
Electrical Connections
It is recommended that a licensed electrician make all
electrical connections. It is very important that the
unit be properly grounded. It is recommended that a
separate 15 amp/120 volt circuit be used.
WARNING: In order to prevent electric shock when
cleaning or servicing the HRV/ERV, it is extremely
important to confirm the polarity of the power line that is
switched by the safety (disconnect) switch whose control
arm is located on the outside of the electrical control box
area. The hot line (black) is the proper line to be switched.
To confirm the proper polarity, use a voltmeter or test lamp
to make sure there is no power after the switch when the
door is open. Check between that point and ground (on the
cabinet). This must be done as occasionally some
buildings are improperly wired. Always make sure the
HRV/ERV is properly grounded.
FAN DEFROST
Models 700FD, 850FD, 1200FD
Fan defrost HRV’s are equipped with an electronically
controlled fan defrost system to remove frost that
collects on the warm air side of the aluminum heat
transfer surfaces of the heat exchanger core. When
the outside air temperature drops below 27˚F(-3˚C),
defrost is activated which provides for an automatic
defrost cycle. During the automatic defrost cycle the
fresh air supply is shut off while the exhaust fan contin
ues to operate. This allows warm inside air to
flow through the heat exchanger core melting frost
accumulation. After the defrost period, the fresh air
supply fan automatically returns to the normal speed
and fresh outside air continues to be drawn into the
building. Water from the melted frost collects in the
bottom drip pans and drains out through the bottom
drain connections. The defrost cycle repeats
automatically until the air temperature rises
above 27˚F(-3˚C).
DAMPER DEFROST
Models 700DD, 850DD, 1200DD
These damper defrost HRV’s have an electronically
controlled damper defrost mechanism. If the outside
temperature drops below 27˚F(-3˚C ), the defrost timer
is activated. A motor driven damper door mechanism
opens the defrost port and at the same time closes off
the supply air from outside. After approximately 3
minutes, the damper operates in the opposite direction
to close off the defrost port and reopen the fresh air at
the supply port. The 27.5 minute wait time and 3
minute defrost cycle repeat until the temperature again
rises above 27˚F (-3˚C).
Self Test of Defrost Systems
Models 700, 850, 1200
If confirmation of the defrost system is needed,
complete the following steps.
1. Disconnect power to the unit and open access/
maintenance doors.
2. Locate the “snap disc” type temperature sensor
mounted in the upper left hand corner (cold air
stream) of the HRV.
3. Disconnect the two wires from the HRV to the
sensor, at the sensor.
4. Using a jump wire with alligator clips, join two
wires from the HRV together.
5. Close access doors and power the unit.
This procedure will simulate a defrost that would occur
automatically in the field when the outside temperature
drops below -3˚C (27˚F).
Black
Black
White Power Supply
Cord
Line
GND.
Green
Neut.
Power
Terminal
Block.
Electrical Connection

19
These models are equipped with a 3 speed
control, low medium and high, as well as a
lighted on/off switch and a 4 screw terminal strip.
The terminal strip can be used to connect any
low voltage device which will then jump the unit
to high speed from whatever setting the speed
control was on. The terminal strip can also be
wired to allow the unit to be turned off from a
remote location as well as from high to low from
a remote location. To wire the unit in this
configuration you would need two electrical on/off
switches to be installed at the remote location
into a double gang electrical enclosure or side by
side. One should be labeled on/off and the other
should be labeled high/low.
Off 10
20
30
40
50
60
DEHUMIDISTAT VENTILATION
CONTROL (DVC)
PART NO. 99-116
•Turns ERV ON/OFF
• Dehumidistat increases
ventilation when required
Speed Selection and Controls
Model 700, 850 and 1200 HRV/ERV only
DEHUMIDISTAT
PART NO. 99-130W
•Provides high speed
ventilation when humidity
level exceeds setting
ON
OFF
LOW
HIGH
ON
OFF
LOW
HIGH
Optional Remote Controls
ON/OFF/LOW/HIGH
SWITCHING FROM REMOTE LOCATION
LOW/HIGH ONLY
ON/OFF ONLY
ON/OFF SWITCH
3 SPEED CONTROL
*Supplied and Installed by Contractor*
COMMON ON/OFF
HIGH
RED BLACK ORANGE
Dehumidistat
Setting Relative to
Outside Conditions
WINTER:
Set dehumidistat
between 30% to 40%.
If home is too dry,
adjust to higher setting.
If home is too humid,
adjust to lower setting.
SUMMER:
Set dehumidistat
to OFF.
60 MINUTE CRANK TIMER
PART NO. 99-101
•Provides high speed
ventilation for 60 minutes
This style of remote switching began
approximately July 1997

20
ControlAir 15
OPTIONAL REMOTE CONTROLS Model 500 Only
0011
NEW!
AIR SENTRY™ AIR QUALITY SENSOR
LOCATION: Kitchen, basement,
work place
(connect 1/unit only).
• Digital Air Quality Monitor.
• Status light indicates fan speed.
• Increases ventilation to remove
odours and contaminants.
• Among gases detected are
cigarette smoke and formaldehyde.
• 100' (30 m) maximum wire length.
• Knockout designed to accept Control
Pad when remotely mounted.
PART NO. 99-109
Connects to RED, GREEN and YELLOW terminals.
*NOTE:
This device is NOT compatible with the PVC.
A
IR
S
ENTRY
™
D
IGITAL
A
IR
Q
UALITY
S
ENSOR
FAN SPEED INDICATOR
ControlAir 15
• All controls wire to
matching colour on
the Control Module.
• Control Pad can be
removed and mounted
in a remote location.
•
Control Pad mounts
in a 2”x 4” box or can
be mounted in the
optional Ventilation
Dehumidistat or
Air Sentry.
• Full fan speed control.
DIGITAL ELECTRONIC TIMER (DET)
LOCATION: Bathrooms & kitchen
•
Connect up to 8 on 300
' (91 m) wire max.
•
If a PVC or Air Sentry is used, connect
up to 5 on 300
' wire max.
• Touch pad operation.
• 20/40/60 minute status lights.
• Compact wall mount unit.
• Mounts in 2x4 box.
•
Shown with “decora” cover plate
(99-107W).
PART NO. 99-104
Connects to RED, GREEN and YELLOW terminals.
PROGRAMMABLE VENTILATION CONTROLLER (PVC)
LOCATION: Hallway, kitchen, office
& work place
(connect 1/unit only)
• Advanced digital remote.
• Digital dehumidistat.
• Full fan speed control.
•
AIR SENTRY™
Air Quality Sensor built-in.
•
Recirculation mode (on compatible
HRV/ERVs).
• 7 day, 24 hour programmable timer.
• Digital display and status lights.
• 100' (30 m) maximum wire length.
PART NO. 99-105
Connects to RED, ORANGE, GREEN and YELLOW terminals.
*NOTE: This device is NOT compatible with the Air Sentry.
NEW! VENTILATION DEHUMIDISTAT
LOCATION: Central location in house.
• Dehumidistat activates high speed
over-ride when humidity level in home
exceeds setting.
• Knockout designed to accept Control
Pad when remotely mounted, giving full
HRV/ERV functionality & control from
remote location.
PART NO. 99-250
Connects to BLACK, RED, GREEN and YELLOW terminals.
*Replaces 99-116 DVC &99-230 VRD.
*Only compatible with ControlAir 15 electronics.
VENTILATION
DEHUMIDISTAT
•
Three Modes of Operation
- Standby/ON
- 20 ON / 40 OFF
-
Recirculation
(on compatible HRV/ERVs)
Control Module
Control Pad
*See individual control instructions for more details.

Operating the ControlAir 15
Plugging in the HRV/ERV energizes the unit. A self test
function will be performed every time the HRV/ERV is
energized (refer to “Self Test” for more details). After
the self test has completed successfully the HRV/ERV
will default to Speed 1. This is the factory default
setting. Follow the instructions found on the HRV/ERV
door to select desired mode and speed, or refer to the
instructions found on the following page.
Removing and relocating the
Control Pad
The Control Pad can be removed and installed in a
remote location (100’ wire length max). The Control Pad
can be installed in a 2x4 box with a “Decora” type cover
plate or can be installed in the optional “Ventilation
Dehumidistat” or “Air Sentry”. When the Control Pad is
installed in a remote location, all optional controls will still
be wired to the Control Module on the
HRV/ERV
. When
remotely mounted on its own, the Control Pad is wired to
the Control Module by 3 wire (min. 20 gauge). Connect
the colour coded terminals to the corresponding terminals
on the Control Module. When the Control Pad is remotely
mounted in the Ventilation Dehumidistat or Air Sentry,
refer to optional controls page for wiring requirements.
Self Test
Each time the
HRV/ERV
is powered/energized the self
test function will automatically initiate. During the self
test the
HRV/ERV
will cycle through all the speeds
available (1-5), test the damper motor operation and will
default back to the previous mode/speed selection,
(factory default is Speed 1). Total self test duration is
approximately 1 min. 30 sec.
Automatic Defrost Operation
(Not on all models)
The advanced technology of the digital microprocessor
automatically activates the defrost system only as it is
needed. To be an efficient heat recovery device, the
HRV/ERV must effectively provide for core defrost as well
as providing efficient heat exchange. As outdoor
conditions cool, the temperature sensor (thermistor) tracks
the supply air temperature. The thermistor then sends its
signal to the microprocessor (circuit board) which initiates
only the defrost cycle time required to clear the core. On
recirculating defrost models, the core is defrosted when
the supply air port is automatically blocked off and exhaust
air is redirected back through the HRV/ERV. On damper
defrost models, the core is defrosted when the supply air
port is automatically blocked off and the warm air
surrounding the HRV/ERV is drawn in through the defrost
port. The mode indicator will flash RED during the defrost
cycle. This dramatic advance makes more energy
available for recovery as the unit spends less time in
defrost mode. By optimizing the defrost cycle, the
HRV/ERV combines money saving performance with a
well designed and reliable control system.
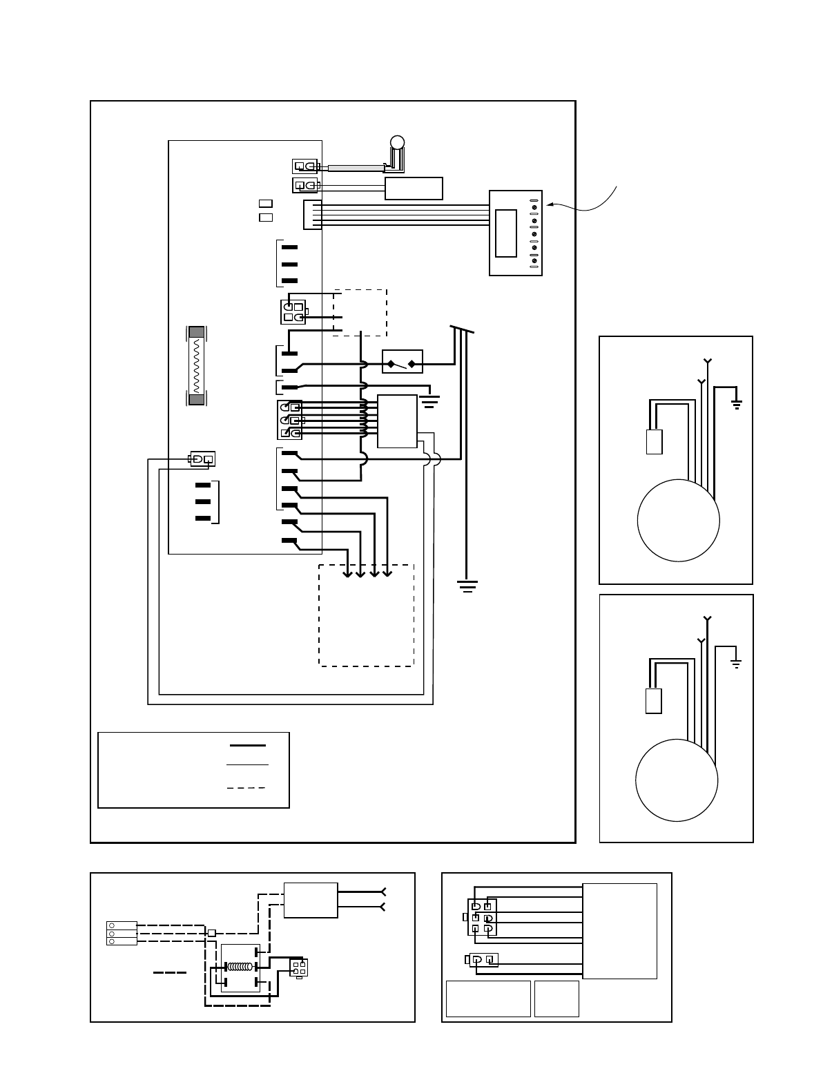
FUNCTION & CONTROL
Model 500 Only
Glossary
DEFROST MODE - to ensure reliable operation during cold
weather, the HRV/ERV will automatically cycle through its
defrost mode as needed. (not on all models)
DEHUMIDISTAT - a control device that senses the amount of
moisture in the air and will activate high speed fan operation
when the air moisture level exceeds the control setting. The
optimum air moisture level (or relative humidity [Rh]) in the
typical home is in the range of 30 to 40% Rh.
RESET - whenever resetting of the HRV/ERV is required,
simply disconnect power for 30 seconds.
STANDBY MODE - the HRV/ERV is energized and waiting for fan
operation to be initiated by a remote device or manual override.
THERMISTOR
- the
HRV/ERV
's temperature sensor which
measures electrical resistance in a known manner, as
outdoor temperatures fluctuate.
ControlAir 15
Exploded view
Control Module
Control Pad
21

22
To select mode of operation for ControlAir 15
Model 500 Only
Press and hold the fan selection button on the Control Pad. After 5 seconds the control will
begin to cycle each mode holding each for 2 seconds. Release the button when the desired
mode of operation is reached.
Modes of Operation LED Indication
OFF No LED’s illuminated HRV/ERV is off, no controls will
initiate operation.
Standby / On Steady Green LED and Yellow LED to indicate speed
HRV/ERV will run at speed selected in ventilation mode.
Standby mode is indicated by no speed indicator
illuminated. Optional remote controls will override standby
or selected speed into high speed.
20 On / 40 Off Flashing Green LED and Yellow LED to indicate speed
HRV/ERV will operate in ventilation mode at speed selected
for 20 minutes and OFF for 40 minutes.
To select speed
Momentarily press fan selection button and release. HRV/ERV will move into next speed.
OFF is indicated by no yellow LED illuminated. Speed 1 is the first yellow LED. Speed five is
indicated by a flashing speed 4 LED.
Automatic Defrost
During cold outdoor conditions the
HRV/ERV
will occasionally go into an automatic defrost
function, which will prevent ice from forming on the core. Defrost is indicated by a flashing Red
LED indicator.

It is necessary to have balanced air flows in an HRV/ERV. The volume
of air brought in from the outside must equal the volume of air exhausted
by the unit. If the air flows are not properly balanced, then;
• The HRV/ERV may not operate at its maximum efficiency
• A negative or positive air pressure may occur in the house
• The unit may not defrost properly
• Failure to balance HRV/ERV properly may void warranty
Excessive positive pressure may drive moist indoor air into the external
walls of the building where it may condense (in cold weather) and
degrade structural components. May also cause key holes to freeze up.
Excessive negative pressure may have several undesirable effects.
In some geographic locations, soil gases such as methane and radon
gas may be drawn into the home through basement/ground contact
areas. Excessive negative pressure may also cause the backdrafting of
vented combustion equipment.
Read the Application Warning on the front of this manual!
Prior to balancing, ensure that:
1. All sealing of the ductwork system has been completed.
2.
All of the HRV/ERV's components are in place and functioning properly.
3. Balancing dampers are fully open.
4. Unit is on HIGH speed.
5. Air flows in branch lines to specific areas of the house should be
adjusted first prior to balancing the unit. A smoke pencil used at the
grilles is a good indicator of each branch line's relative air flow.
6. After taking readings of both the stale air to the
HRV/ERV
duct and
fresh air to the house duct, the duct with the lower CFM ([L/s]
velocity) reading should be left alone, while the duct with the higher
reading should be dampered back to match the lower reading.
7. Return unit to appropriate fan speed for normal operation
BALANCING PROCEDURE
The following is a method of field balancing an
HRV/ERV
using a Pitot tube,
advantageous in situations when flow stations are not installed in the duct-
work. Procedure should be performed with the
HRV/ERV
on high speed.
The first step is to operate all mechanical systems on high speed, which
have an influence on the ventilation system, i.e. the
HRV/ERV
itself and
the forced air furnace or air handler if applicable. This will provide the
maximum pressure that the
HRV/ERV
will need to overcome, and allow
for a more accurate balance of the unit.
Drill a small hole in the duct (about 3/16"), three feet downstream of
any elbows or bends, and one foot upstream of any elbows or bends.
These are recommended distances but
the actual installation may limit the
amount of straight duct.
The Pitot tube should be connected to a
magnehelic gauge or other manometer
capable of reading from 0 to 0.25 in. (0-
62 Pa) of water, preferably to 3 digits of
resolution. The tube coming out of the
top of the pitot is connected to the high
pressure side of the gauge. The tube
coming out of the side of the pitot is con-
nected to the low pressure or reference
side of the gauge.
Insert the Pitot tube into the duct; point-
ing the tip into the airflow.
For general balancing it is sufficient to move the pitot tube around in
the duct and take an average or typical reading. Repeat this procedure
in the other (supply or return) duct. Determine which duct has the high-
est airflow (highest reading on the gauge). Then damper that airflow
back to match the lower reading from the other duct. The flows should
now be balanced. Actual airflow can be determined from the gauge
reading. The value read on the gauge is called the velocity pressure.
The Pitot tube comes with a chart that will give the air flow velocity
based on the velocity pressure indicated by the gauge. This velocity
will be in either feet per minute or metres per second. To determine the
actual airflow, the velocity is multiplied by the cross sectional area of the
duct being measured.
This is an example for determining the airflow in a 6" duct.
The Pitot tube reading was 0.025 inches of water.
From the chart, this is 640 feet per minute.
The 6" duct has a cross sectional area of =
[
3.14
x
(6"÷12)
2]
÷4
= 0.2 square feet
The airflow is then:
640 ft./min.
X
0.2 square feet = 128 cfm
For your convenience, the cross sectional area of some common
round duct is listed below:
DUCT DIAM. (inches) CROSS SECTION AREA (sq. ft.)
5 0.14
6 0.20
7 0.27
The accuracy of the air flow reading will be affected by how close to
any elbows or bends the readings are taken. Accuracy can be
increased by taking an average of multiple readings as outlined in the
literature supplied with the Pitot tube.
MAGNEHELIC
DUCT
AIR FLOW
Pitot tube
Magnehelic gauge
Pitot tube and gauge
PITOT TUBE AIR FLOW BALANCING
Pitot Tube Air Flow
Balancing Kit
c/w magnehelic gauge,
Pitot tube, hose and
carry case.
PART NO. 99-167
Place pitot tube a minimum of 18" from blower or elbows
Note: Duct connections may vary,
depending on model.
Outdoors
MAGNEHELIC
Magnehelic
gauge
Pitot
tube
MAGNEHELIC
Magnehelic
gauge
Pitot
tube
23 TI-74-2C
0105

Servicing your HRV/ERV on a regular schedule will
result in optimum operating efficiencies and
prolonged life of the equipment.
Due to numerous applications in which this
equipment can be installed, it is difficult to predict
servicing intervals. In certain situations where there
is heavy smoke, servicing the equipment every one -
two months may be needed; whereas ventilating a
meeting room for example for carbon dioxide may
only need service every six months to a year.
MOTOR
Access to the motor is through the front service
doors. Note heat exchanger core can be removed to
provide more room. See CORE in this section.
The motor is a permanent split capacitor type (PSC)
which uses a sleeve mechanism to steady the shaft.
There is an oil wick beside the sleeve which supplies
oil to it on a continuous basis.
If the motor does not have oil tubes, no maintenance
is required.
Access to the wick is through oil tubes, (two per
motor) located in the motor case itself. These oil
tubes are either capped with yellow plugs, (which
need to be removed for oiling) or have clear tubes
protruding from them.
In either case an oiling device such as an “Oil
Telespout” filled with 20 S.A.E. non-detergent electric
motor oil should be used to put oil inside the tubes. A
couple of drops of oil once a year will do.
DO NOT OVER OIL!
HRV CORE (HRV only)
The heat exchange core is accessible through the
front service door. Special care and attention should
be given to this component as the edges may be
sharp, and the core itself susceptible to damage
if dropped.
When removing the core, the location it is removed
from should be noted.
The core is removed by carefully pulling the core
outward from the unit, sliding it evenly along its “H
channel” supports found in each corner of the core.
Note the core may have some resistance when
sliding out. Avoid tilting the core as this will result in
its edges catching the H channel and temporarily
preventing its removal.
In most cases, washing the core in a mild
detergent and warm water will be all that
is needed to completely clean them. Do not use
harsh chemicals as this may cause corrosion in the
HRV. The time between core service will depend
on the application the HRV has been installed in.
It can be as often as one - two months or at the very
least, cleaned every six months. When reinstalling
the core you must note foam location and drip
edge location for proper core placement.
See diagram below.
ERV CORE (ERV only)
Remove core and vacuum or use low pressurized
air to
clean core. Do not wash or submerse in water.
With the core in its proper position, place the
bottom flange, (approximately 1/4”) into its H channel
support, then place the left side, the right side and
finally the top flange into place in the same fashion.
Once all four corners are in place, push the core
evenly into the cabinet until it reaches the back. Be
sure the drip edges are overlapping the drip trays.
Note the core will protrude slightly out from the front
of the cabinet, this is so the access door, when
closed, ensures a tight fit.
24
SERVICE/MAINTENANCE
SINGLE DRIP
EDGE CORE
FILTER
FILTER
LEFT DRIP
EDGE
DRAIN
PAN
DRAIN PANS (not on all models) DRAIN PANS (not on all models)
RIGHT DRIP
EDGE
FRONT VIEW
FILTER
FILTER
DOUBLE
DRIP
EDGES
DOUBLE
DRIP
EDGES
DOUBLE
DRIP EDGE
CORE
SINGLE
DRIP EDGE
CORE
DOUBLE
DRIP EDGE
CORE
Models 700, 1200 Model 500
FILTER
FILTER
Model 850
Note location and arrangement of cores and filters when removing.

25
FILTERS
Open front service door to access the filters
located in both supply and exhaust air streams.
Note to remove and install filters, it may be easier
to first remove the core(s). See CORE.
The filters are designed to stop large particles
from entering in the core. The filters are fastened
in place by a metal spring rod. To remove filters
from core(s) simply pull the rod from one end,
outward until free from core lip, and remove.
Only use warm water with a mild detergent to
wash the filters. Do not use harsh chemicals.
The time between filter service will depend on the
application the HRV/ERV has been installed in. It
can be as often as one - two months or at the
very least, cleaned every six months.
CONDENSATE DRAINS
The condensate drains consist of two drain pans
which may collect water after the HRV/ERV
initiates a defrost cycle, and a drain line to
remove the condensate.
Maintenance on this portion of the system should
be done as often as possible and should not
exceed six months. Note bacterial growth in
standing water is a major concern to healthy
indoor air quality, and should be avoided whenever
possible.
To clean these components, open the front
service door and flush the pans with water.
Ensure that the pans drain completely and in a
reasonable amount of time. Note if the water
does not drain right away, check for blockage in
the drain line, also check that the drain line has a
good slope to it. (1/8 - 1/4” per foot)
The drain line itself should have a “P” trap in it
below the HRV/ERV which is to be filled with
water to prevent odours or gases from entering
back into the unit. When flushing out the drain
pans, this too will be flushed out, and the water
that was there will be replaced with clean water.
DUCT WORK
It is a good idea to inspect ducting, outside
weather hoods (wall caps), and grilles for blockage
and dirt buildup, at least every six months.
Outside weather hoods should be protected by a
rodent screen which can plug up with debris.
Also, it is a good idea to visually confirm that
the fresh air supply is free from any sources of
contamination, such as other vented combustion
equipment added after the fact.
DAMPER MOTOR
The damper motor, (if applicable) is a self
contained motor and does not require service.
The damper door attached to the motor could use
a little lithium grease on the shaft opposite the
motor, where it enters its holder, once every
two - three years.
General Maintenance
As a final step in a routine maintenance
schedule, it is a good idea to confirm operation of
the system, checking speed control functions and
remote control operation, if applicable.
Wipe the inside of the cabinet to remove dust and
cob webs as needed.
It is a good idea to keep a service/maintenance
log of the unit.

SYMPTOM CAUSE SOLUTION
Poor Air Flows
Supply air feels cold
Dehumidistat is not Operating
Humidity Levels are too High
Condensation is appearing on the windows
Humidity Levels are too Low
HRV/ERV and / or Ducts Frosting up
Condensation or Ice Build Up in Insulated Duct to
the Outside
Water in the bottom of the HRV/ERV
• 1/4” (6 mm) mesh on the outside hoods is plugged
• filters plugged
• core obstructed
• house grilles closed or blocked
• dampers are closed if installed
• poor power supply at site
• ductwork is restricting HRV/ERV
• improper speed control setting
• HRV/ERV airflow improperly balanced
• poor location of supply grilles, the airflow may irritate
the occupant
• outdoor temperature extremely cold
• improper low voltage connection
• external low voltage is shortened out by a staple or nail
• check dehumidistat setting it may be on OFF
• dehumidistat is set too high
• HRV/ERV is undersized to handle a hot tub, indoor pool, etc.
• lifestyle of the occupants
• moisture coming into the home from an unvented or
unheated crawl space
• moisture is remaining in the washroom and kitchen areas
• condensation seems to form in the spring and fall
• HRV/ERV is set at too low a speed
• dehumidistat control set too low
• blower speed of HRV/ERV is too high
• lifestyle of occupants
• HRV/ERV air flows may be improperly balanced
• HRV/ERV air flows are improperly balanced
• malfunction of the HRV/ERV defrost system
• incomplete vapour barrier around insulated duct
• a hole or tear in outer duct covering
• drain pans plugged
• improper connection of HRV/ERVs drain lines
• HRV/ERV is not level
• drain lines are obstructed
• HRV/ERV heat exchange core is not properly installed
• clean exterior hoods or vents
• remove and clean filter
• remove and clean core
• check and open grilles
• open and adjust dampers
• have electrician check supply voltage at house
• check duct installation
• increase the speed of the HRV/ERV
• have contractor balance HRV/ERV
• locate the grilles high on the walls or under the baseboards,
install ceiling mounted diffuser or grilles so as not to directly
spill the supply air on the occupant (eg. over a sofa)
• turn down the HRV/ERV supply speed. A small duct heater
(1kw) could be used to temper the supply air
• placement of furniture or closed doors is restricting the
movement of air in the home
• if supply air is ducted into furnace return, the furnace fan
may need to run continuously to distribute ventilation
air comfortably
• check that the correct terminals have been used
• check external wiring for a short
• set the dehumidistat at the desired setting
• set dehumidistat lower
• cover pools, hot tubs when they are not in use
• avoid hanging clothes to dry, storing wood and venting clothes
dryer inside. Heating wood may have to be moved outside
• vent crawl space and place a vapour barrier on the floor
of the crawl space
• ducts from the washroom should be sized to remove moist
air as effectively as possible, use of a bathroom fan for
short periods will remove additional moisture
• on humid days, as the seasons change, some condensation
may appear but the homes air quality will remain high with
some HRV/ERV use
• increase speed of the HRV/ERV
• set dehumidistat higher
• decrease HRV/ERV blower speed
• humidity may have to be added through the use of humidifiers
• have a contractor balance HRV/ERV airflows
• Note: minimal frost build-up is expected on cores before
unit initiates defrost cycle functions
• have HVAC contractor balance the HRV/ERV
• using the self-test feature at the Base Module, press the fan
control symbol, the damper defrost unit should cycle its full
travel when working properly.
• tape and seal all joints
• tape any holes or tears made in the outer duct covering
• ensure that the vapour barrier is completely sealed
• ensure O-Ring on drain nozzle sits properly
• look for kinks in line
• check water drain connections
• make sure water drains properly from pan
26

27
DEFROST DETAILS
T9
T10
T11
T12
T13
T14
T5
T4
T3
GROUND
DOOR SWITCH
WHITE
WHITE
BLACK
BLACK
HIGH VOLTAGE
12V LOW VOLTAGE
FIELD INSTALLED
LEGEND
12V LOW VOLTAGE
GRN
Note:
Note:
All control connections
are labeled by colour.
Connect to corresponding
colour with low voltage wire
( 20 gauge minimum).
A dry contact closure
between red & black will
initiate high speed override.
If any of the original
wire as supplied with
the unit must be replaced,
use only TEW certified wire
P3 AUTO-
TRANS
FORMER
120V
POWER SUPPLY
CORD
FAN O/P
NEUTRAL
CHASSIS
THERMIST0R
P4
P1
SEL1
SEL2
FOR R-2000
REMOVE SEL1
TO DISABLE
RECIRCULATION
REMOVE SEL2
DRY
CONTACT
T7
T8
T1
T2
T6
N/C
COMMON
N/O
T15
BLK
SEE MOTOR DETAIL
MICRO PROCESSOR BOARD
DEHUMIDISTAT
P2
P5
INTERNAL
IMPORTANT: Control Low Voltage is 12VAC
DO NOT CONNECT EXTERNAL POWER SOURCES TO UNIT
SEE
DEFROST
DETAIL
WARNING
750 ma
MAX FUSE
AUTO-TRANSFORMER DETAIL
3
2
2
1
1
5
6
4
P5
P6
P5
PIN 1 - BLUE PIN 4 - RED
PIN 2 - YELLOW PIN 5 - WHITE
PIN 3 - BROWN PIN 6 - BLACK
P6
PIN 1 - GREEN
PIN 2 - GREEN
PLUG IN CONNECTOR
AUTO
TRANSFORMER
TI-126-NE
0102
2
1P6
WIRING DIAGRAM
500 (DAMPER DEFROST)
LINE
CAPACITOR
ORG
YEL
WHITE
BLK
GRN
FAN MOTOR
T13 T11
CAPACITOR
WHITE
FAN MOTOR
T12
T14
ORG
YEL
GRN
FAN MOTOR DETAILS
WHITE
P1
12
34 PIN 1 - SPARE
PIN 2 - BLACK
PIN 3 - WHITE
PIN 4 - SPARE
PCB PLUG - IN
DAMPER MOTOR COM
N/C N/O
RELAY
24VAC
transformer
T 7
BLACK
BLACK T 10
24VAC WIRING
RED
WHITE
YELLOW
120V
WIRE CONNECTOR
WHITE
DAMPER DEFROST
CW COMCCW
BLK
CONTROLAIR 15
YEL
GRN
ORN
RED
BLK

28
FAN DEFROST
Remote Switching
Analogue Style
Controls
Wiring Diagram
TEMPERATURE SENSOR
BLACK
BLACK
BLACK
BLACK
BLACK
BLACK
BLACK
BLACK
BLACK
BLACK
BLACK
WHITE
WHITE
WHITE
WHITE
WHITE
WHITE
BLACK
ORANGE
ORANGE
WHITE
WHITE
ORANGE
WHITE
WHITE
DEFROST
TIMER
DEFROST
LIGHT
INDICATOR TRANS-
FORMER
WHITE
WHITE
WHITE
WHITE
WHITE
WHITE
WHITE
WHITE
WHITE
ORANGE
BROWN
BROWN
BLACK
BLACK
24V RELAY
1
2
3
5
4
N/C N/O
COM
120V RELAY
N/C N/O
COM
COM
N/C N/O
32
TERMINAL
BLOCK
TERMINAL
BLOCK
TERMINAL
BLOCK
BROWN
BLUE
WHITE
BLUE BLUE
BLUE BLUE
BLACK
BLACK
BLACK
BLACK
WHITE
YELLOW RED RED
RED
RED
BLACK
BROWN
WHITE
WHITE
WHITE
BLACK
BLUE REDBLACK
BLACK
3 SPEED CONTROL
INTAKE
(CCW)
ON/OFF
SWITCH
24V
TERMINAL BOARD
COMMON
WHITE
LINE
NEUT
BLACK
110 VAC
POWER SUPPLY
GND.
HIGH
ON/OFF
1
1
1
2
2
2
3
3
3
L
GREEN
EXHAUST
(CW)
UPPER
FAN MOTOR
LOWER
FAN MOTOR GREEN GND.
GND. GREEN
FAN MOTOR
CAPACITORS
FAN MOTOR
CAPACITORS
YELLOW
YELLOW
PURPLE
PURPLE
YELLOW
YELLOW
PURPLE
PURPLE
YELLOW
Carling Switch
Defond Switch
DOOR
INTERLOCK
SWITCH
For Models:
700, 850,1200
700 STYLE
UNITS ONLY 700 STYLE
UNITS ONLY
TI-107
0002

29
TERMINAL
BLOCK
BLUE
1
FAN MOTOR
CAPACITORS
PURPLE
Carling Switch
700 STYLE
UNITS ONLY
FAN MOTOR
CAPACITORS
BROWN
ORANGE
WHITE
WHITE
BLACK
BLACK
WHITE
BLACK
BLACK
BLACK
WHITE
BLACK
YELLOW
WHITE
WHITE
BLACK
BLUE
RED
RED
BLUE
TERMINAL
BLOCK
WHITE
BLACK
BLACK
RED
RED
BLUE
BLUE
BLUE
RED
BLACK
BLACK
PURPLE
YELLOW
YELLOW
GREEN GND.
GND. GREEN
EXHAUST
(CW) INTAKE
(CCW)
UPPER
FAN MOTOR LOWER
FAN MOTOR
YELLOW
YELLOW
PURPLE
PURPLE
2
3
L
3
2
1
1
2
3
Defond Switch
TI-108
0002
700 STYLE
UNITS ONLY
3 SPEED CONTROL
WHITE
BROWN
WHITE
BLACK
WHITE
BLACK
WHITE
RED
BLACK
BROWN
WHITE
ON/OFF
SWITCH
BROWN
BLACK
WHITE
N/C N/O
COM
N/C N/O
COM
N/C N/O
COM TERMINAL
BLOCK
BLACK
24V RELAY
TEMPERATURE SENSOR
DAMPER MOTOR
WHITE
RED
YELLOW
WHITE
BLACK
YELLOW
BLACK
WHITE
WHITE
RED
BLACK
WHITE
RED
WHITE
120V RELAY
BLACK
BLACK
ORANGE
DEFROST
TIMER
WHITE
WHITE
BLACK
BLACK
24V TERMINAL BOARD
RED
BLACK
ORANGE
GREEN
GND.
POWER
COMMON
HIGH
ON/OFF
BLACK
WHITE
23
DOOR
INTERLOCK
SWITCH
LINE
NEUT
POWER SUPPLY
110 VAC
TRANS-
FORMER
ORANGE
DEFROST
LIGHT
INDICATOR
BLACK
CW CCW
COM
1
2
3
4
5
DAMPER DEFROST
Remote Switching
Analogue Style
Controls
Wiring Diagram
For Models:
700, 850, 1200

30
COMMERCIAL LIFEBREATH®
HEAT/ENERGY RECOVERY VENTILATORS
• 2 Year Limited Warranty • 15 Year Aluminum Core Warranty
• 5 Year Paper Core Warranty
NUTECH ENERGY SYSTEMS INC.®(NUTECH) warrants to the purchaser of the Commercial
LIFEBREATH®model and accessories referred to below, to be free from manufacturing defects.
This Warranty is personal to NUTECH
®
and is in effect from the date of the original
purchase for a period of two years, save and except that a 15 YEAR WARRANTY is given to the
LIFEBREATH
®
Aluminum core & a 5 YEAR WARRANTY is given to the LIFEBREATH
®
Paper core
should they develop a condensation leak or become damaged during normal use.
Damage resulting from all other causes, including but not limited to: lighting, hurricane,
tornado
, earthquake or any other acts of God; improper installation, modification, alteration or misuse
of the LIFEBREATH
®
or its operation in a manner contrary to the instructions accompanying the unit
at the time of sale; accidental or intentional damage, neglect, improper care, or other failure by the
owner to provide reasonable and necessary maintenance of the product; any attempt at repair by an
unauthorized service representative or not in accordance with this warranty; or any other causes
beyond the control of NUTECH
®
, are excluded from this warranty.
If you feel that the LIFEBREATH®you purchased is not free from manufacturing defects,
please contact NUTECH ENERGY SYSTEMS INC.®, 511 McCormick Blvd., London, Ontario N5W
4C8, 519-457-1904 or fax 519-457-1676 to find the name of your nearest dealer in order to repair
the product. The labour required to install any replacement part(s) shall be dealt with at the option
of the customer in either of the following ways:
(a) the customer may supply labour at their own expense: or
(b) if the product was purchased from a dealer, then the dealer
will supply labour at cost to the customer.
NUTECH
®
reserves the right to replace the entire unit or to refund the original purchase
price in lieu of repair.
NUTECH®MAKES NO EXPRESS WARRANTIES, EXCEPT FOR THOSE THAT ARE SET FORTH
HEREIN AND SHALL NOT BE LIABLE FOR ANY INCIDENTAL, SPECIAL OR CONSEQUENTIAL
DAMAGES WITH RESPECT TO LIFEBREATH®COVERED BY THIS WARRANTY. NUTECH’S
COMPLETE LIABILITY AND THE OWNER’S EXCLUSIVE REMEDY BEING LIMITED TO REPAIR OR
REPLACEMENT ON THE TERMS STATED HEREIN. ANY IMPLIED WARRANTIES, INCLUDING BUT
NOT LIMITED TO THE IMPLIED WARRANTY OF MERCHANTABILITY AND OF FITNESS FOR ANY
PARTICULAR PURPOSE, ARE EXPRESSLY EXCLUDED.
NO PERSON IS AUTHORIZED TO CHANGE THE WARRANTY IN ANY WAY OR GRANT ANY
OTHER WARRANTY UNLESS SUCH CHANGES ARE MADE IN WRITING AND SIGNED BY AN
OFFICER OF NUTECH®.
MODEL NO.: _____________________________________________________
_____________
UNIT SERIAL NO.: ______________________________________________________________
INSTALLED BY: ________________________________________________________________
DATE: _________________________________________________
_____
___________
__
_____
TI-38HRV/ERV

511 McCormick Blvd.
London, Ontario
N5W 4C8
Ph: (519) 457-1904
Fx: (519) 457-1676
Email: nutech@lifebreath.com
Website: www.lifebreath.com