LigoWave NFT1NI Broadband Digital Transmission System User Manual Title
LigoWave LLC Broadband Digital Transmission System Title
LigoWave >
User manual

NFT 1Ni manual
User’s Guide
Revision 1.0
deliberant Page 2
Copyright
© 2014 Deliberant
This user’s guide and the software described in it are copyrighted with all rights reserved. No part of
this publication may be reproduced, transmitted, transcribed, stored in a retrieval system, or translated
into any language in any form by any means without the written permission of Deliberant.
Notice
Deliberant reserves the right to change specifications without prior notice.
While the information in this manual has been compiled with great care, it may not be deemed an
assurance of product characteristics. Deliberant shall be liable only to the degree specified in the
terms of sale and delivery.
The reproduction and distribution of the documentation and software supplied with this product and
the use of its contents is subject to written authorization from Deliberant.
FCC Statement
This device complies with part 15 of the FCC Rules. Operation is subject to the following two
conditions: (1) This device may not cause harmful interference, and (2) this device must
accept any interference received, including interference that may cause undesired operation.
Changes or modifications not expressly approved by the party responsible for compliance
could void the user's authority to operate the equipment.
NOTE: This equipment has been tested and found to comply with the limits for a Class B
digital device, pursuant to Part 15 of the FCC Rules. These limits are designed to provide
reasonable protection against harmful interference in a residential installation. This equipment
generates, uses and can radiate radio frequency energy and, if not installed and used in
accordance with the instructions, may cause harmful interference to radio communications.
However, there is no guarantee that interference will not occur in a particular installation. If
this equipment does cause harmful interference to radio or television reception, which can be
determined by turning the equipment off and on, the user is encouraged to try to correct the
interference by one or more of the following
measures:
-- Reorient or relocate the receiving antenna.
-- Increase the separation between the equipment and receiver.
-- Connect the equipment into an outlet on a circuit different from that to which the receiver is
connected.
-- Consult the dealer or an experienced radio/TV technician for help.
FCC Radiation Exposure Statement
This modular complies with FCC RF radiation exposure limits set forth for an uncontrolled
environment. This transmitter must not be co-located or operating in conjunction with any
other antenna or transmitter. This modular must be installed and operated with a minimum
distance of 50 cm between the radiator and user body.
If the FCC identification number is not visible when the module is installed inside another
device, then the outside of the device into which the module is installed must also display a
label referring to the enclosed module. This exterior label can use wording such as the
following: “Contains Transmitter Module FCC ID: V2V-NFT1NI Or Contains FCC ID: 7607A-
NFT1NI”
When the module is installed inside another device, the user manual of this device must
contain below warning statements;
1. This device complies with Part 15 of the FCC Rules. Operation is subject to the following
two conditions:
deliberant Page 3
(1) This device may not cause harmful interference.
(2) This device must accept any interference received, including interference that may cause
undesired operation.
2. Changes or modifications not expressly approved by the party responsible for compliance
could void the user's authority to operate the equipment.
The devices must be installed and used in strict accordance with the manufacturer's
instructions as described in the user documentation that comes with the product
Important note:
This module is intended for OEM integrator. The OEM integrator is responsible for the
compliance to all the rules that apply to the product into which this certified RF module is
integrated. Additional testing and certification may be necessary when multiple modules are
used. 50 cm minimum distance has to be maintained between the antenna and the users for
the host this module is integrated into. Under such configuration, the FCC radiation exposure
limits set forth for a population/uncontrolled environment can be satisfied.
Any changes or modifications not expressly approved by the manufacturer could void the
user's authority to operate this equipment.
IC Statement
This device complies with Industry Canada’s licence-exempt RSSs. Operation is subject to the
following two conditions:
(1) This device may not cause interference; and
(2) This device must accept any interference, including interference that may cause undesired
operation of the device.
Cetappareilestconforme aux CNR exemptes de licenced'IndustrieCanada . Son
fonctionnementestsoumis aux deux conditions suivantes :
( 1 ) Cedispositif ne peut causer d'interférences ; et
( 2 ) Cedispositifdoit accepter touteinterférence , y compris les interférences qui peuvent
causer un mauvaisfonctionnement de l'appareil.
IC Radiation Exposure Statement:
This modular complies with IC RF radiation exposure limits set forth for an uncontrolled
environment. This transmitter must not be co-located or operating in conjunction with any
other antenna or transmitter. This modular must be installed and operated with a minimum
distance of 50 cm between the radiator and user body.
Cettemodulairedoitêtreinstalléetutilisé à une distance minimum de 50 cm entre le radiateur et
le corps de l'utilisateur.
If the IC number is not visible when the module is installed inside another device, then the
outside of the device into which the module is installed must also display a label referring to
the enclosed module. This exterior label can use wording such as the following: “Contains IC:
7607A-NFT1NI”
When the module is installed inside another device, the user manual of this device must
contain below warning statements;
1. This device complies with Industry Canada’s licence-exempt RSSs. Operation is subject to
the following two conditions:
(1) This device may not cause interference; and
(2) This device must accept any interference, including interference that may cause undesired
operation of the device.
deliberant Page 4
Cetappareilestconforme aux CNR exemptes de licenced'IndustrieCanada . Son
fonctionnementestsoumis aux deux conditions suivantes :
( 1 ) Cedispositif ne peut causer d'interférences ; et
( 2 ) Cedispositifdoit accepter touteinterférence , y compris les interférences qui peuvent
causer un mauvaisfonctionnement de l'appareil.
The devices must be installed and used in strict accordance with the manufacturer's
instructions as described in the user documentation that comes with the product
Important Radiation Exposure Statement:
This equipment complies with IC RSS-102 radiation exposure limits set forth for an
uncontrolled environment. This equipment should be installed and operated with minimum
distance 50cm between the radiator & your body.
Cet équipement est conforme aux limites d'exposition aux rayonnements IC établies pour un
environnement non contrôlé. Cet équipement doit être installé et utilisé avec un minimum de
50 cm de distance entre la source de rayonnement et votre corps.
This module is intended for OEM integrator. The OEM integrator is still responsible for the IC
compliance requirement of the end product, which integrates this module.
Trademarks
Deliberant logo is trademark of Deliberant LLC.
All other registered and unregistered trademarks in this document are the sole property of
their respective owners.

User’s Guide
deliberant Page 5
Contents
Copyright ............................................................................................................................................. 2
Notice .................................................................................................................................................. 2
FCC Statement .................................................................................................................................... 2
IC Statement ....................................................................................................................................... 3
Trademarks ......................................................................................................................................... 4
CONTENTS ........................................................................................................................................... 5
ABOUT THIS GUIDE ............................................................................................................................. 6
Prerequisite Skills and Knowledge ...................................................................................................... 6
Conventions Used in this Document ................................................................................................... 6
Abbreviation List .................................................................................................................................. 6
FWBD-1907 SPECIFICATION .............................................................................................................. 8
FIRST CONNECTION .......................................................................................................................... 11
CONFIGURATION GUIDE .................................................................................................................. 13
Appling and Saving Configuration Changes ..................................................................................... 13
Status ................................................................................................................................................ 13
Information ..................................................................................................................................... 14
Statistics ......................................................................................................................................... 15
Wireless ......................................................................................................................................... 16
Settings .............................................................................................................................................. 18
Network Configuration ................................................................................................................... 18
Bridge Mode ................................................................................................................................... 18
Router IPv4 Mode .......................................................................................................................... 22
Wireless ......................................................................................................................................... 25
Wireless Mode: Access Point (auto WDS) ................................................................................................ 25
Wireless Mode: Access Point (iPoll 2) ....................................................................................................... 29
Wireless Mode: Station (WDS/iPoll 2) ....................................................................................................... 32
Wireless Mode: Station (ARPNAT) ........................................................................................................... 34
Wireless Security ...................................................................................................................................... 39
Wireless ACL ............................................................................................................................................ 42
Services Configuration ................................................................................................................... 44
Date & time ............................................................................................................................................... 44
Remote Management ................................................................................................................................ 45
SNMP ........................................................................................................................................................ 46
Ping watchdog ........................................................................................................................................... 46
WNMS ....................................................................................................................................................... 47
System Configuration .................................................................................................................... 47
Device settings ............................................................................................ ..............................................47
System functions ....................................................................................................................................... 48
User accounts ........................................................................................................................................... 48
LED settings .............................................................................................................................................. 49
Advanced settings ..................................................................................................................................... 49
Firmware Upgrade ......................................................................................................................... 50
Tools .................................................................................................................................................. 52
Antenna Alignment ........................................................................................................................ 52
Site Survey ..................................................................................................................................... 53
Link Test ........................................................................................................................................ 53
Support .............................................................................................................................................. 54
Troubleshooting ............................................................................................................................. 54
System Log .................................................................................................................................... 55

User’s Guide
deliberant Page 6
About this Guide
Prerequisite Skills and Knowledge
To use this document effectively, you should have a working knowledge of Local Area Networking
(LAN) concepts and wireless Internet access infrastructures.
Conventions Used in this Document
The following typographic conventions and symbols are used throughout this document:
Additional information that may be helpful but which is not required.
Important information that should be observed.
bold
Menu commands, buttons, input fields, links, and configuration keys are displayed in bold
italic
References to sections inside the document are displayed in italic.
code
File names, directory names, form names, system-generated output, and user typed
entries are displayed in constant-width type
Abbreviation List
Abbreviation
Description
ACL
Access Control List
AES
Advanced Encryption Standard
AMSDU
Aggregated Mac Service Data Unit
AP
Access Point
CRC
Cyclic Redundancy Check
DHCP
Dynamic Host Control Protocol
EAP
Extensible Authentication Protocol
GHz
Gigahertz
GMT
Greenwich Mean Time.
GUI
Graphical User Interface

User’s Guide
deliberant Page 7
Abbreviation
Description
IEEE
Institute of Electrical and Electronics Engineers
IGMP
Internet Group Management Protocol
ISP
Internet Service Provider
IP
Internet Protocol
LAN
Local Area Network
LED
Light-Emitting Diode
MAC
Media Access Control
Mbps
Megabits per second
MHz
Megahertz
MIMO
Multiple Input, Multiple Output
MSCHAPv2
Microsoft version of the Challenge-handshake authentication protocol, CHAP.
NAT
Network address translation – translation of IP addresses (and ports)
PC
Personal Computer
PDA
Personal Digital Assistant
PTP
Point To Point
PSK
Pre-Shared Key
QoS
Quality of Service
PEAP
Protected Extensible Authentication Protocol
RSSI
Received Signal Strength Indication – received signal strength in mV,
measured on BNC outdoor unit connector
RX
Receive
SISO
Simple Input, Simple Output
SNMP
Simple Network Management Protocol
SMTP
Simple Mail Transfer Protocol
SSID
Service Set Identifier
TCP
Transmission Control Protocol
TKIP
Temporal Key Integrity Protocol
TTLS
Tunneled Transport Layer Security (EAP-TTLS) protocol
TX
Transmission
UDP
User Datagram Protocol
UAM
Universal Access Method
VLAN
Virtual Local Area Network
VoIP
Voice over Internet Protocol
WDS
Wireless Distribution System
WEP
Wired Equivalent Privacy
WISPr
Wireless Internet Service Provider roaming
WLAN
Wireless Local Area Network
WPA
Wi-Fi Protected Access
WPA2
Wi-Fi Protected Access 2

User’s Guide
deliberant Page 8
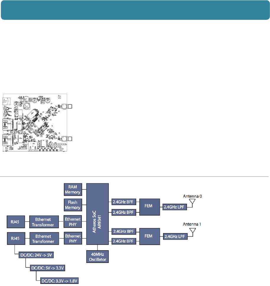
NFT 1Ni specification
The NFT 1Ni is a versatile, very efficient, and stable 2.4 GHz hardware platform. Platform is equipped
with high output power 802.11n MIMO radio.
The robust hardware is coupled with an advanced and feature-rich operating system optimized for
high performance communications which allows compatibility with older 802.11b/g standard while
adding support for the latest wireless communications.
Block diagram
Note 1: Antenna 0 and Antenna 1 frequency range is 2412MHz - 2462MHz (CH1 to CH13).
Note 2: FEM - Front End Module. FEM includes RF PA, RF Switch and RF LNA.
Note 3: BPF – Band Pass Filter.
Note 4: LPF – Low Pass Filter.
Note 5: AR9341 contains contains internal Voltage Regulator making +1.2V from 3.3V.

User’s Guide
deliberant Page 9
Hardware information
Feature
Description
Notes
CPU
AR9341
RAM
64MB
Flash memory
16MB
Watchdog timer
Built into CPU
Reset push button
Connected to GPIO
LED’s
6 LED’s connected to
GPIO
Power, LAN, 4x received signal
strength
Ethernet
2x 10/100 Ethernet port
Power options
Power-Over-Ethernet or
DC Jack
PoE polarity independent
via Eth pins 4/5 and7/8.
Power supply
24V
Serial port (UART)
Test points
3.3V TTL level, not end user accessible
Operating temperature
range
From 0C to +65C
Humidity
0 ~ 90 % (non-condensing)
Power consumption
up to 4.6W
Wireless information
Parameter
Description
WLAN standard
IEEE 802.11 b/g/n
Radio mode
MIMO 2x2
Radio frequency band
2.412 GHz to 2.462 GHz
Channel size
20, 40MHz
Modulation schemes
802.11 g/n: OFDM (64-QAM, 16-QAM, QPSK, BPSK)
802.11 b: DSS (CCK, DQPSK, DBPSK)
Data rates
802.11 n: 300, 270, 240, 180, 120, 90, 60, 30 Mbps
802.11 g: 54, 48, 36, 24, 18, 12, 9, 6 Mbps
802.11 b: 11, 5.5, 2, 1 Mbps

User’s Guide
deliberant Page 10
Software
Features
General
Ability to define/limit frequency, channel width, EIRP, modulation
Advanced wireless
functionality
Auto-channel, auto-modulation
Operating mode
Router, Bridge
Wireless operating modes
AP auto WDS, Station, Station WDS, Virtual radios (VSSID), iPoll access
point, iPoll client
Wireless security
WPA/WPA2 Personal, WPA/WPA2 Enterprise
Wireless QoS
WMM
WAN protocols
Static IP, DHCP client, PPPoE client
Network
NAT
Services
DHCP server, SNMP server, Wireless and Ethernet statistics
Management
HTTP GUI, SSH CLI, SNMP read, WNMS, troubleshooting file, reset via
reset tool
Tools
Site survey, Antenna alignment
Power consumption
State
Current
Voltage
Power consumption
Idle
103 mA
24 V
2.47 W
Max load
192 mA
24 V
4.61 W

User’s Guide
deliberant Page 11
First Connection
The default product address is 192.168.2.66.
The default administrator login settings are:
Login: admin
Password: admin01
Follow the steps for first connection to the device:
Step 1. Connect an Ethernet cable between your computer and the AP.
Step 2. Make sure your computer is set to the same subnet as the AP, i.e. 192.168.2.150
Step 3. Start your Web browser.
Step 4. Each devices uses following default settings:
WAN IP: 192.168.2.66
Subnet mask: 255.255.255.0
Username: admin
Password: admin01
The initial login screen looks as follow:

User’s Guide
deliberant Page 12
Step 5. Confirm the user agreement. According to the chosen country the regulatory domain
settings may differ. You are not allowed to select radio channels and RF output power
values other the permitted values for your country and regulatory domain.
Step 6. After successful administrator login you will see the main page of the device Web
management interface. The device now is ready for configuration.

User’s Guide
deliberant Page 13
Configuration Guide
This document contain product‘s powerful web management interface configuration description
allowing setups ranging from very simple to very complex.
Appling and Saving Configuration Changes
There are three general buttons located on the right top corner of the WEB GUI allowing managing
device configuration:
Save changes – if pressed new configuration settings are applied instantly and written to the
permanent device memory.
Test changes – if pressed the device will start operating with newly set configuration settings for
3 minutes. During this test time the administrator is able to gauge if device is working
properly, and then Save changes. In case wrong settings were chosen (or even after faulty
settings administrator have lost connection with the device), the device automatically reverts
back configuration to an old one.
Discard changes – if pressed parameter changes are discarded. It should be noted that if Save
changes is pressed it is not possible to discard changes.
It is not required to press Save changes in every Web GUI tab. The device remembers all
changes made in every tab and after action button is used, all changes will be applied.
Status
After login, the main Web management page displays Status Information page. The header of Web
management page displays main information about device: Firmware version, Product name, Uptime,
CPU load, Ethernet port(s) status, Connected client count.
Figure 1 - Web Management Interface

User’s Guide
deliberant Page 14
Information
The Information page displays a summary of status information of your device. It shows important
information for the APC operating mode, radio and network settings.
Figure 2 – Device Information Page
Radio – displays summary of the radio interface configuration.
Wireless – displays general information about the wireless connection. The wireless information will
differ on Access Point, Station, iPoll wireless modes:
Access point (autoWDS) and (Access Point (iPoll 2) – displays access point operating
information: SSID, Security type, SSID Broadcast status, VLAN and number of connected clients.
Station (WDS/iPoll) and Station (ARPNAT) – displays settings at which the station is connected
to the access point: SSID, Security type, Peer’s MAC address, Tx/Rx rate, Protocol.
Network mode – displays short summary about current network configuration (bridge or router).

User’s Guide
deliberant Page 15
Statistics
The Statistics sections id divided into two sections and displays network interface counters and traffic
graphs of wired and wireless interfaces:
Figure 3 – Network Statistics: Interface counters
Interface counters – displays table of interface statistics. The SSID name is displayed in the brackets
near the radio interface (and VAPs).
MAC address– displays the MAC address of the particular interface.
Tx data – displays the transmitted data.
Rx data – displays the received data.
Tx packets – displays the number of transmitted packets.
Rx packets – displays the number of received packets.
Tx errors – displays the number of the TX errors.
Rx errors – displays the number of the RX errors.
The wired and wireless interface graphs display real-time data traffic. If particular device is working as
Station, the additional graph of the signal and noise levels will be displayed:

User’s Guide
deliberant Page 16
Wireless
Status Wireless section is not available if APC is operating as Station (WDS/iPoll) or
Station (ARPNAT). In this case all necessary information about wireless connection with
AP unit will be on
Information page, wireless table.
The Wireless page displays the receive/transmit statistics between AP and successfully associated
wireless clients (click Counters tab, if necessary to view information of connected clients in Rx/Tx
counters):
Figure 4 – Access Point's Wireless Statistics
User’s Guide
deliberant Page 17
In case the access point has more than one wireless interface (VAPs), the appropriate number of
tables with information about connected wireless clients will be displayed.
Station – displays MAC address and Friendly name of the successfully connected wireless client.
IP address – displays wireless client IP address.
Signal – indicates the signal strength of the access point main and auxiliary antennas that the station
communicates with displayed dBm.
Tx/Rx rate – displays transmit/receive data rates in Mbps.
Tx/Rx CCQ, % - displays the wireless Client Connection Quality (CCQ), the value in percent that
shows how effective the bandwidth is used regarding the theoretically maximum available bandwidth.
Protocol – displays the protocol at which the access point communicates with the particular station.
Link uptime – displays the duration of the particular session.
Kick selected – select to end the connection to this station.

User’s Guide
deliberant Page 18
Settings
Network Configuration
The Settings | Network Configuration page allows you to control the network configuration of the
device. First, the device operation mode must be defined to work as a bridge or router (IPv4 or IPv6).
The content of the window varies depending on your selection:
Figure 5 – Network Mode Options
Network mode – choose the device operating mode. Network settings will vary according to the
selected Network mode. The Bridge mode allows configuring device IPv4 and IPv6 LAN IP settings,
while the Router mode requires more parameters such as LAN network settings, WAN network
settings, LAN DHCP settings.
Bridge Mode
When device is configured to operate in Bridge mode, only device LAN settings should be configured
on the Network configuration page:

User’s Guide
deliberant Page 19
Figure 6 – Bridge Mode Settings
Enable management VLAN – enable a VLAN tagging for management traffic. Access to the AP for
management purposes can further be limited using VLAN tagging. By defining Management VLAN,
the device will only accept management frames that have the appropriate Management VLAN ID. All
other frames using any management protocol will be rejected.
Management VLAN ID – specify the VLAN ID [2-4095]. When device interfaces are configured with a
specific VLAN ID value, only management frames that matching configured VLAN ID will be accepted
by device.
IPv4 Configuration
When assigning IP address make sure that the chosen IP address is unused and belongs
to the same IP subnet as your wired LAN, otherwise you will lose the connection to the
device from your current PC. If you enable the DHCP client, the browser will lose the
connection after saving, because the IP address assigned by the DHCP server is not
predictable.
IP method – specify IP reception method: IP addresses can either be retrieved from a DHCP server
or configured manually:
Static – the IP address must be specified manually.
Dynamic – the IP address for this device will be assigned from the DHCP server. If DHCP server
is not available, the device will try to get an IP. If has no success, it will use pre-configured
fallback IP address. The fallback IP settings can be changed to custom values.
IP address – specify IP address for device
Subnet mask – specify a subnet mask for device.
Default gateway – specify a gateway IP address for device.

User’s Guide
deliberant Page 20
DNS server – specify the Domain Naming Server.
Secondary IP – specify the alternative IP address and the netmask for APC unit management.
IPv6 Configuration
Click the IPv6 slide to enable IPv6 configuration:
Figure 7 – Bridge IPv6 Settings
IPv6 method – specify IPv6 reception method: IPv6 addresses can either be retrieved from a
DHCPv6 server or configured manually:
Static – the IPv6 address must be specified manually.
Dynamic stateless IP – the DHCPv6 client only obtains network parameters other than IPv6
address
Dynamic stateful IP – the DHCPv6 clients require IPv6 address together with other network
parameters (e.g. DNS Server, Domain Name, etc.).
IPv6 address – specify the IPv6 Address for the interface.
IPv6 prefix length– enter the Prefix Length for the address.
User’s Guide
deliberant Page 21
IPv6 default gateway – specify IPv6 address for default gateway.
IPv6 DNS server – specify the Domain Naming Server IPv6 addresses.

User’s Guide
deliberant Page 22
Router IPv4 Mode
This section allows customizing parameters of the Router to suit the needs of network, including
ability to use the built-in DHCP server. When device is configured to operate as Router, the following
sections should be specified: WAN network settings, LAN network settings and LAN DHCP settings.
Figure 8 – Router IPv4 Settings
Enable NAT – select to enable NAT (Network Address Translation), that functions by transforming the
private IP address of packets originating from hosts on your network so that they appear to be coming
from a single public IP address and by restoring the destination public IP address to the appropriate
private IP address for packets entering the private network, the multiple PCs on your network would
then appear as a single client to the WAN interface.
WAN Settings
WAN network settings include settings related to the WAN interface. The access type of the WAN
interface can be configured as: Static IP, Dynamic IP, PPPoE client.
IP method – choose Static to specify IP settings for device WAN interface:

User’s Guide
deliberant Page 23
Figure 9 – Router IPv4 WAN Settings: Static IP
IP address – specify static IP address.
Subnet mask – specify a subnet mask.
Default gateway – specify a gateway.
DNS server – specify primary and/or secondary DNS server
Secondary IP – enable to specify the alternative IP address and the netmask for APC unit
management.
WAN mode – choose Dynamic to enable DHCP client on the WAN side. This option does not need
any parameters:
Figure 10 – Routers IPv4 WAN Settings: Dynamic IP
DHCP fallback setting – specify IP address, Subnet mask, Default gateway and optionally DNS
server for DHCP fallback. In case the APC unit will not get the IP address from the DHCP, the
specified fallback IP settings will be used.
Enable secondary IP – specify the alternative IP address and the netmask for APC unit
management.
DNS servers – allows selecting if automatically assigned or alternative DNS servers should be used

User’s Guide
deliberant Page 24
WAN mode – choose PPPoE to configure WAN interface to connect to an ISP via a PPPoE:
Figure 11 – Routers IPv4 WAN Settings: PPPoE client
User name – specify the user name for PPPoE.
Password – specify the password for PPPoE.
MTU – specify the MTU (Maximum Transmission Unit) in bytes.
Enable secondary IP – specify the alternative IP address and the netmask for APC unit
management.
DNS settings – allows selecting if automatically assigned or alternative DNS servers should be used.
LAN Network Settings
LAN configuration include settings related to the LAN interface.
Figure 12 – Router LAN Settings
IP address – specify the IP address of the device LAN interface.
Subnet mask – specify the subnet mask of the device LAN interface.
Enable DHCP server – select to enable DHCP server on LAN interface.
IP address from – specify the starting IP address of the DHCP address pool.
IP address to – specify the ending IP address of DHCP address pool.
Lease time – specify the expiration time in seconds for the IP address assigned by the DHCP
server.

User’s Guide
deliberant Page 25
Wireless
Before changing radio settings manually verify that your settings will comply with local
government regulations. At all times, it is the responsibility of the end-user to ensure that
the installation complies with local radio regulations.
The APC device can operate in four wireless modes: Access Point (autoWDS), Access Point (iPoll 2),
Station (auto iPoll 2) and Station (ARPNAT).
Figure 13 – Device Wireless Operating Mode
Depending on the wireless operation mode selection some of the displayed configuration parameters
will differ (e.g. security or advanced wireless settings).
Operating mode – select wireless operation mode:
Station (auto iPoll 2) – with this wireless mode the APC will act as Station and will automatically
turn on iPoll 2 mode if detects that selected AP is operating in iPoll 2 protocol.
Station (ARPNAT) – in this mode Station connects to other radios operating as an Access Point.
Wireless Mode: Access Point (auto WDS)
Enable radio – use slide to enable or disable APC radio.
Operating country - displays APC unit operating country. The Country selection determines the
available channels and transmission power level based on regulatory restrictions in the operating
country. The country has been selected on the first step of the APC unit's installation, though can be
updated if required.
User’s Guide
deliberant Page 26
IEEE mode – specify the wireless network mode.
Tx power (dBm) – set the unit’s transmitting power at which the device will transmit data. The larger
the distance, the higher transmit power is required. To set transmit power level use the slider or enter
the value manually. When entering the transmit power value manually, the slider position will change
according to the entered value. The maximum transmit power level is limited to the allowed value by
country in which device is operating regulatory agency.
Channel – displays the channel at which the AP is operating, or indicates that autochannel function is
used. Click the button and the channel selection window will be displayed:
Channel width – The default channel bandwidth for 802.11 radio is 20MHz. The 802.11n allow
channel bonding in such way the total channel width becomes 40MHz.
Channel table – select the channel(s) at which the Access Point will operate. If more than one
channel is selected, then autochannel feature will be enabled. Automatic channel selection allows AP
to select a channel which is not used by any other wireless device or, if there are no free channels
available - to select a channel which is least occupied. The table displays detailed information about
each channel: TX limit, EIRP limit.
Advanced Radio Settings
Advanced parameters allow configuring the device to get the best performance/capacity of the link.
Max 802.11n MCS index – choose the maximum rates to specify the modulation and coding scheme
(MCS) rates at which data can be transmitted between the access point and the client. If there will be
an interference encountered, the APC will step down to the highest rate that allows data transmission.
Max legacy data rate – choose the maximum data rate in Mbps at which AP should transmit packets.
The AP will attempt to transmit data at the highest data rate set. If there will be an interference
encountered, the APC will step down to the highest rate that allows data transmission.
AMSDU – enable the AMSDU packet aggregation. If enabled, the maximum size of the 802.11 MAC
frames will be increased.
Short GI – enable short guard interval. If selected, then 400ns value will be used, else 800ns.
RTS/CTS – specify the RTS threshold using slider or enter the value manually [0-2347 bytes]. The
RTS threshold determines the packet size of a transmission and, through the use of an access point,
helps control traffic flow.
ACK timeout – specify the ACK timeout using slider or enter the value manually. Ack timeout can be
entered by defining the link distance or specifying time value. Too low value of the ACK timeout will
give very low throughput. A high value may slow down the link in noisy environment. A low value is far
worse than a value slightly too high. ACK Timeout value should be tuned to the optimal value for the
maximum link throughput.

User’s Guide
deliberant Page 27
Wireless Settings (AP)
Figure 14 - Wireless Settings
The wireless table allows configure main AP parameters, such as SSID, Security, WACL, etc. Click on
the edit icon and the wireless settings window will be displayed:
Figure 15 – Wireless AP Settings
SSID – specify the SSID of the wireless network device.
Broadcast SSID – enables or disables the broadcasting of the SSID for AP.
For detailed information about security settings and WACL refer at the respective sections
Wireless Security and Wireless ACL.

User’s Guide
deliberant Page 28
Advanced AP Settings
Client isolation – select to enable the layer 2 isolation that blocks clients from communicating with
each other. Client isolations is available only in Access Point (auto WDS) and Access Point Repeater
mode.
Map to data VLAN ID – specify the VLAN ID for traffic tagging on particular radio interface. The
Station devices that associate using the particular SSID will be grouped into this VLAN.
Max connected clients - specify the maximum number of associated wireless clients on the AP
radio.
Min client signal (dBm) - if enabled, the AP will drop the connection for clients that have signal level
below configured threshold.
Quality of service (WMM) – enable to support quality of service for prioritizing traffic.
Management over wireless – controls the wireless administrative access. For security reasons, it is
recommended disable wireless access and instead requires a physical network connection using an
Ethernet cable for administrative access to APC.

User’s Guide
deliberant Page 29
Wireless Mode: Access Point (iPoll 2)
Figure 16 – iPoll Access Point’s Wireless Settings
Enable radio – use slide to enable or disable APC radio.
Operating country - displays APC unit operating country. The Country selection determines the
available channels and transmission power level based on regulatory restrictions in the operating
country. The country has been selected on the first step of the APC unit's installation, though can be
updated if required.
Tx power (dBm) – set the unit’s transmitting power at which the device will transmit data. The larger
the distance, the higher transmit power is required. To set transmit power level use the slider or enter
the value manually. When entering the transmit power value manually, the slider position will change
according to the entered value. The maximum transmit power level is limited to the allowed value by
country in which device is operating regulatory agency.
Channel – displays the channel at which the AP is operating, or indicates that autochannel function is
used. Click the button and the channel selection window will be displayed:
Channel width – The default channel bandwidth for 802.11 radio is 20MHz. The 802.11n allow
channel bonding in such way the total channel width becomes 40MHz.
Channel table – select the channel(s) at which the Access Point iPoll 2 will operate. If more than one
channel is selected, then autochannel feature will be enabled. Automatic channel selection allows AP
to select a channel which is not used by any other wireless device or, if there are no free channels
available - to select a channel which is least occupied. The table displays detailed information about
each channel: TX limit, EIRP limit.

User’s Guide
deliberant Page 30
Advanced Radio Settings
Max data rate (Mbps) – choose the maximum rates to specify the modulation and coding scheme
(MCS) rates at which data can be transmitted between the access point and the client. If there will be
an interference encountered, the APC will step down to the highest rate that allows data transmission.
Wireless Settings (AP)
Figure 17 - Wireless Settings
The wireless table allows configure main AP parameters, such as SSID, Security, WACL, etc. Click on
the edit icon and the wireless settings window will be displayed:
Advanced AP Settings
Client isolation – select to enable the layer 2 isolation that blocks clients from communicating with
each other. Client isolations is available only in Access Point (auto WDS) and Access Point Repeater
mode.
Map to data VLAN ID – specify the VLAN ID for traffic tagging on particular radio interface. The
Station devices that associate using the particular SSID will be grouped into this VLAN.
Max connected clients - specify the maximum number of associated wireless clients on the AP
radio.
Min client signal (dBm) - if enabled, the AP will drop the connection for clients that have signal level
below configured threshold.
Quality of service (WMM) – enable to support quality of service for prioritizing traffic.
User’s Guide
deliberant Page 31
Management over wireless – controls the wireless administrative access. For security reasons, it is
recommended disable wireless access and instead requires a physical network connection using an
Ethernet cable for administrative access to APC.
User’s Guide
deliberant Page 32
Wireless Mode: Station (WDS/iPoll 2)
With this wireless mode, the APC will operate as wireless Station, though it automatically switch on
the iPoll 2 mode if the specified access point will be detected as an AP iPoll 2. If the Station finds two
networks with the same SSID, where one is iPoll 2, another 11n, the connection priority will be iPoll 2.
Enable radio – use slide to enable or disable APC radio.
Operating country - displays APC unit operating country. The Country selection determines the
available channels and transmission power level based on regulatory restrictions in the operating
country. The country has been selected on the first step of the APC unit's installation, though can be
updated if required.
Tx power (dBm) – set the unit’s transmitting power at which the device will transmit data. The larger
the distance, the higher transmit power is required. To set transmit power level use the slider or enter
the value manually. When entering the transmit power value manually, the slider position will change
according to the entered value. The maximum transmit power level is limited to the allowed value by
country in which device is operating regulatory agency.
Channel width - The default channel bandwidth for 802.11 radio is 20MHz. The 802.11n allow
channel bonding in such way the total channel width becomes 40MHz.
Advanced Radio Settings
Advanced parameters allow configuring the device to get the best performance/capacity of the link.
Max 802.11n MCS index – choose the maximum rates to specify the modulation and coding scheme
(MCS) rates at which data can be transmitted between the access point and the client. If there will be
an interference encountered, the device will step down to the highest rate that allows data
transmission.
Max legacy data rate – choose the maximum data rate in Mbps at which device should transmit
packets. It will attempt to transmit data at the highest data rate set. If there will be an interference
encountered, the device will step down to the highest rate that allows data transmission.
AMSDU – enable the AMSDU packet aggregation. If enabled, the maximum size of the 802.11 MAC
frames will be increased.
Short GI – enable short guard interval. If selected, then 400ns value will be used, else 800ns.
Fragmentation – specify the Fragmentation threshold using slider or enter the value manually [256-
2346 bytes]. This is the maximum size for a packet before data is fragmented into multiple packets.
Setting the Fragmentation threshold too low may result in poor network performance. Only minor
modifications of this value are recommended.

User’s Guide
deliberant Page 33
RTS/CTS – specify the RTS threshold using slider or enter the value manually [0-2347 bytes]. The
RTS threshold determines the packet size of a transmission and, through the use of an access point,
helps control traffic flow.
ACK timeout – specify the ACK timeout using slider or enter the value manually. Ack timeout can be
entered by defining the link distance or specifying time value. Too low value of the ACK timeout will
give very low throughput. A high value may slow down the link in noisy environment. A low value is far
worse than a value slightly too high. ACK Timeout value should be tuned to the optimal value for the
maximum link throughput.
Wireless Settings (Station)
Figure 18 - Wireless Settings
The wireless table allows configure main station parameters, such as SSID of the AP unit, Security,
etc. Click on the edit icon and the wireless settings window will be displayed:
Figure 19 – Wireless AP Settings
SSID – specify the SSID of the wireless network device manually, or scan for iPoll 2 Access Points
automatically:

User’s Guide
deliberant Page 34
If auto scan for SSID is used, the results will be displayed in the Search SSID table, thus simply click
on the required AP and SSID will be selected:
For detailed information about security settings refer at the respective sections Wireless
Security.
Advanced AP Settings
Quality of service (WMM) – enable to support quality of service for prioritizing traffic.
Wireless VLAN ID – specify the VLAN ID for traffic tagging on particular radio interface. The Station
devices that associate using the particular SSID will be grouped into this VLAN.
Wireless Mode: Station (ARPNAT)
Use Wireless Configuration to setup radio interface of the device.

User’s Guide
deliberant Page 35
Figure 20 – Station Wireless Settings
Enable radio – use slide to enable or disable APC radio.
Operating country - displays APC unit operating country. The Country selection determines the
available channels and transmission power level based on regulatory restrictions in the operating
country. The country has been selected on the first step of the APC unit's installation, though can be
updated if required.
IEEE mode – specify the wireless network mode.
Tx power (dBm) – set the unit’s transmitting power at which the device will transmit data. The larger
the distance, the higher transmit power is required. To set transmit power level use the slider or enter
the value manually. When entering the transmit power value manually, the slider position will change
according to the entered value. The maximum transmit power level is limited to the allowed value by
country in which device is operating regulatory agency.
Channel width - The default channel bandwidth for 802.11 radio is 20MHz. The 802.11n allow
channel bonding in such way the total channel width becomes 40MHz.
Advanced Radio Settings
Advanced parameters allow configuring the device to get the best performance/capacity of the link.

User’s Guide
deliberant Page 36
Max 802.11n MCS index – choose the maximum rates to specify the modulation and coding scheme
(MCS) rates at which data can be transmitted between the access point and the client. If there will be
an interference encountered, the device will step down to the highest rate that allows data
transmission.
Max legacy data rate – choose the maximum data rate in Mbps at which device should transmit
packets. It will attempt to transmit data at the highest data rate set. If there will be an interference
encountered, the device will step down to the highest rate that allows data transmission.
AMSDU – enable the AMSDU packet aggregation. If enabled, the maximum size of the 802.11 MAC
frames will be increased.
Short GI – enable short guard interval. If selected, then 400ns value will be used, else 800ns.
Fragmentation – specify the Fragmentation threshold using slider or enter the value manually [256-
2346 bytes]. This is the maximum size for a packet before data is fragmented into multiple packets.
Setting the Fragmentation threshold too low may result in poor network performance. Only minor
modifications of this value are recommended.
RTS/CTS – specify the RTS threshold using slider or enter the value manually [0-2347 bytes]. The
RTS threshold determines the packet size of a transmission and, through the use of an access point,
helps control traffic flow.
ACK timeout – specify the ACK timeout using slider or enter the value manually. Ack timeout can be
entered by defining the link distance or specifying time value. Too low value of the ACK timeout will
give very low throughput. A high value may slow down the link in noisy environment. A low value is far
worse than a value slightly too high. ACK Timeout value should be tuned to the optimal value for the
maximum link throughput.
Wireless Settings (Station)
Figure 21 - Wireless Settings
The wireless table allows configure main station parameters, such as SSID of the AP unit, Security,
etc. Click on the edit icon and the wireless settings window will be displayed:

User’s Guide
deliberant Page 37
Figure 22 – Wireless Station Settings
SSID – specify the SSID of the wireless network device manually, or scan for iPoll 2 Access Points
automatically:
If auto scan for SSID is used, the results will be displayed in the Search SSID table, thus simply click
on the required AP and SSID will be selected:

User’s Guide
deliberant Page 38
For detailed information about security settings refer at the respective sections Wireless
Security.
Advanced AP Settings
Quality of service (WMM) – enable to support quality of service for prioritizing traffic.
Wireless VLAN ID – specify the VLAN ID for traffic tagging on particular radio interface. The Station
devices that associate using the particular SSID will be grouped into this VLAN.

User’s Guide
deliberant Page 39
Wireless Security
If APC acts as an Access Point (auto WDS) or Access Point (iPoll 2) the wireless security settings will
be used by the wireless stations for association. Thus wireless station security settings must conform
the settings configured on the AP that station is associated with.
The APC supports various authentication/encryption methods:
Open – no encryption.
WEP – encrypts the data portion of each packet exchanged on a wireless network using a 64-bit
or 128-bit WEP encryption key.
Personal WPA/WPA2 – authorizes and identifies clients based on a secret key that changes
automatically at regular intervals.
Enterprise WPA/WPA2 – RADIUS server based authentication (requires configured RADIUS
server).
Available security methods, according APC operating wireless mode is listed in the table below:
Security method
Access Point
(autoWDS)
Access Point
(iPoll 2)
Station
(WDS/iPoll 2)
Station
(ARPNAT)
Open
×
×
×
×
WEP 64bit/128bit
×
×
Personal WPA/WPA2
×
×
×
×
Enterprise WPA/WPA2
×
×
×
×
Open
By default there is no encryption enabled on the APC device:
Figure 23 – Wireless Security: Open with RADIUS MAC Authentication Enabled
WEP Encryption
WEP encryption can be either 64bit or 128bit.Select the required one and enter the rest parameters:

User’s Guide
deliberant Page 40
Figure 24 –Wireless Security: WEP Security
Key index - select the WEP key index [1-4]. Each number represents one of the four static keys of
WEP. The selected key index will be used for frame encryption and decryption.
Key – specify the passkey, for the chosen WEP security:
For WEP 64bit encryption – 5 HEX pairs (e.g. aa:bb:cc:dd:ee), or 5 ASCII characters (e.g.
abcde);
For WEP 128bit encryption – 13 HEX pairs (e.g. aa:bb:cc:dd:ee:ff:gg:hh:00:11:22:33:44), or 13
ASCII characters (e.g. abcdefghijklm);
WPA/WPA2 Personal
To setup WPA/WPA2 Personal encryption, need to select appropriate security type and specify the
passphrase:
Figure 25 –Wireless Security: Personal WPA/WPA2 Security
Passphrase – specify WPA or WPA2 passphrase [8-63 characters].
WPA/WPA2 Enterprise for Access Points
APC has possibility to configure WPA/WPA2 Enterprise encryption with RADIUS authentication.
Properly configured AP will accept wireless stations requests and will send the information to
configured RADIUS server for client authentication.

User’s Guide
deliberant Page 41
Figure 26 –Wireless Security: Enterprise WPA/WPA2 Security for AP
The properly configured RADIUS server is required for WPA/WPA2 Enterprise encryption.
Auth. server IP/Port – specify the IP address and the port of the authentication RADIUS server
where the authentication requests will be send to.
Auth. server key – enter the key for the authentication on specified RADIUS server.
Accounting server – use slide to enable accounting RADIUS server, if required.
Acc. server IP/Port – specify the IP address and the port of the accounting RADIUS server where
the accounting stats will be send to.
Acc. server key – enter the key for the authentication on specified accounting RADIUS server.
WPA/WPA2 Enterprise for Stations
If APC is operating in Station wireless mode, Station will send requests to AP, which will redirect
authentication parameters to required RADIUS server.

User’s Guide
deliberant Page 42
Figure 27 –Wireless Security: Enterprise WPA/WPA2 Security for Stations
EAP method – choose EAP method:
EAP-TTLS
PEAP
Identity – specify the identity of the authentication to the RADIUS server.
Password – specify the password of the authentication to the RADIUS server.
Identity and Password on the Station must match the identity and password running on the
RADIUS server's user list.
Wireless ACL
Wireless ACL is active only in Access Point (auto WDS) and Access Point (iPoll 2)
wireless modes.
Access Control provides the ability to limit associations wirelessly, based on MAC address, to an AP
by creating an Access Control List (ACL) on each wireless interface (including VAPs).
Figure 28 – Wireless ACL Configuration

User’s Guide
deliberant Page 43
MAC filter policy – define the policy:
Open – no rules applied.
Allow MAC in the list – only listed MAC clients can connect to the AP (white list).
Deny MAC in the list – only listed MAC clients can NOT connect to the AP (black list).
To add new rule, press the Add button.
To remove the rule, click the delete icon next to required record.
To edit the rule, click the pencil icon next to required record.

User’s Guide
deliberant Page 44
Services Configuration
Use Services menu is divided into further five sections:
Date & time
Remote management
SNMP
Ping watchdog
WNMS
Figure 29 - Services Menu
Date & time
Use this section to manage the system time and date on the device automatically, using the Network
Time Protocol (NTP), or manually, by setting the time and date on the device.
The NTP (Network Time Protocol) client synchronizes the clock of the device with the defined time
server. Choose NTP from the configuration menu, select your location time zone and enter NTP
server in order to use the NTP service.
Figure 30 – Date&time: NTP Configuration
Enable NTP – select this option as enabled to configure NTP.

User’s Guide
deliberant Page 45
Timezone – select the timezone. Time zone should be specified as a difference between local time
and GMT time.
NTP server – specify the trusted NTP server IP or hostname for time synchronization.
Test NTP servers - click this button to check if the specified servers responses successfully.
To adjust the clock settings manually, disable NTP option and specify the following settings:
Figure 31 – Date&time: Manual Configuration
Enable NTP – disable this option to set date&time manually.
Timezone – select the timezone. Time zone should be specified as a difference between local time
and UTC time.
Date – specify the new date value in format DD/MM/YYYY
Time – specify the time in format HH:MM.
Remote Management
Use this menu to manage access to the APC via SSH and Telnet:
Figure 32 – Remote Management Configuration
Enable SSH – enable or disable SSH access to device.
SSH port – specify the SSH service port. By default SSH port is 22.
Enable telnet – enable or disable telnet access to device.
Telnet port – specify the telnet port. By default SSH port is 23.

User’s Guide
deliberant Page 46
SNMP
SNMP is the standard protocol that is widely used for remote network management over the Internet.
With the SNMP service enabled, the device will act as SNMP agent.
Figure 33 – SNMP Service Settings
Enable SNMP – specify the SNMP service status.
R/O community – specify the read-only community name for SNMP version 1 and version 2c. The
read-only community allows an APC unit manager to read values, but denies any attempt to change
values.
Ping watchdog
Enable Ping Watchdog for continuous monitoring of the APC unit network connection with the
specified trusted host. If enabled, the APC unit will send Ping requests periodically to the host and in
case there is no response within a specified time period, the Ping Watchdog will reboot the APC unit.
Figure 34 –Ping Watchdog
Enable ping watchdog – click to enable Ping Watchdog function.
Host/IP address – specify the host where the Ping requests will be sent to.
Test host/IP address - click this button to check if the specified host responses successfully.
Ping interval - specify the interval, in minutes, between Ping requests.
Ping fail count to reboot - specify the count of failed Ping replies. After specified count of Ping
failures, the APC unit will reboot itself automatically.

User’s Guide
deliberant Page 47
WNMS
Wireless Network Management System (WNMS) is a centralized monitoring and management system
for wireless network devices. The communication between managed devices and the WNMS server is
always initiated by an WNMS client service running on every device.
Enable WNMS agent – select to enable WNMS agent.
Server/Collector URL – specify the URL of the WMS server to which that heartbeat notifications will
be sent to.
Test connection - click this button to check if the specified server responses successfully.
System Configuration
System menu allows you to manage main APC settings and perform main system actions (reboot,
restore configuration, etc.). The section is divided into further five sections:
Device settings
System functions
User accounts
LED settings
Advanced settings
Friendly device name – specify name of the APC that will be used to identify the unit.
Contact information – specify the name of the contact person, such as a network administrator, for
the APC.
Device location – describe the location of the device.
Longitude – specify the longitude coordinates of the device [specific decimal format, e.q. 54.869446].
Latitude – specify the latitude coordinates of the device [specific decimal format, e.q. 23.891058].
Both coordinates helps indicate accurate location of the device.

User’s Guide
deliberant Page 48
System functions
Figure 35 - System Functions
New configuration will be effective after the Apply button is activated and system reboot cycle is
completed. Previous system configuration is deleted after Apply button is activated. It is highly
recommended to backup the system configuration before uploading the new configuration.
Restore configuration – click to upload an existing configuration file to the device.
Reboot device – reboot device with the last saved configuration.
Reset device to factory defaults – click to restore unit's factory configuration.
Resetting the device is an irreversible process. Current configuration and the administrator
password will be set back to the factory default.
User accounts
For security reasons it is recommended to change the default administrator username and
password as soon as possible.
Figure 36 – User Accounts
Default administrator logon settings are:
Username: admin
Password: admin01
Click Edit button next to user for changing credentials:

User’s Guide
deliberant Page 49
Figure 37 – User Account Settings
Username – change the administrator’s username.
Old password – enter the old administrator password.
New password – enter the new administrator password for user authentication.
Verify password – re-enter the new password to verify its accuracy.
The only way to gain access to the web management if you forget the administrator
password is to reset the unit to factory default settings.
LED settings
The APC has possibility to control LEDs:
Figure 38 – Device LED Control
LED status – use the slide to disable or enable LED signals.
Advanced settings
Device discovery function is available only on Station (WDS/iPoll2) and Station
(ARPNAT) wireless modes.
Enable this feature to allow the APC unit discovery within reach of a single multicast packet.

User’s Guide
deliberant Page 50
Figure 39 – Device discovery
Device discovery – select to enable APC discovery function.
Firmware Upgrade
The current version of the device firmware is shown on the upper left corner of the Web interface.
Figure 40 – Firmware Version
The device system firmware upgrade is compatible with all configuration settings. When
the device is upgraded with a newer version or the same version builds, all the system’s
configuration will be preserved after the upgrade.
Click the (Update) link near the running firmware name and select the proper firmware image in the
Firmware Update pop-up window, then click Upload button:
Figure 41 – Firmware Upload
The new firmware image is uploaded to the controller’s temporary memory. It is necessary to save the
firmware into the device permanent memory. Click the Upload button:

User’s Guide
deliberant Page 51
Figure 42 –Firmware Upgrade
Current version – displays version of the current firmware.
Uploaded version – displays version of the uploaded firmware.
Upgrade – upgrade device with the uploaded image and reboot the system.
Do not switch off and do not disconnect the device from the power supply during the
firmware upgrade process as the device could be damaged.

User’s Guide
deliberant Page 52
Tools
Antenna Alignment
The Antenna Alignment tool measures signal quality between the Station and AP. For best results
during the antenna alignment test, turn off all wireless networking devices within range of the device
except the device(s) with which you are trying to align the antenna. Watch the constantly updated
display as you adjust the antenna.
Figure 43 – Antenna Alignment
Start – press this button to start antenna alignment.
Stop – press this button to stop antenna alignment.
Averaging – if this option enabled, the graph will display the average Signal Strength of both
antennas.

User’s Guide
deliberant Page 53
Site Survey
The Site Survey tool shows overview information for wireless networks in a local geographic area.
Using this test, an administrator can scan for working wireless devices, check their operating
channels, encryption and see signal/noise levels.
To perform the Site Survey test currently, click the Start scan:
Last updated – displays when the last scan was performed.
Link Test
It is recommended to ensure that there is no traffic on the link before running the Link Test
as results may not be completely accurate.
Use the Link test tool to check the quality of the established iPoll 2 link. This tool tests the throughput
at selected packet sizes and iterations.
Figure 44 – Linktest Results
Packet size - select packet sizes in bytes at which the test will be performed.

User’s Guide
deliberant Page 54
Iterations - select number of test iterations.
iPoll 2 Access Point – displays the Access Point information (iPoll 2 station side).
iPoll 2 station – select the Station the Link Test will be performed with (iPoll 2 Access Point side).
Traffic direction – select the traffic direction for the performing test.
Start – click to start the throughput test.
Stop – click to stop the throughput test.
Support
Troubleshooting
The troubleshooting file contains valuable information about device configuration, routes, log files,
command outputs, etc. When using the troubleshooting file, the device quickly gathers
troubleshooting information automatically, rather than requiring you to gather each piece of
information manually. This is helpful for submitting problems to the support team.
Figure 45 – Troubleshooting File Download
Download– click to download the troubleshooting file. This may take a few minutes to gather
information and to complete download.

User’s Guide
deliberant Page 55
System Log
The system log viewer utility provides debug information about the system services and protocols. If
the device's malfunction occurs recorded messages can help operators to locate misconfiguration and
system errors.
Click the refresh icon, on the upper right corner, to view current system messages.
Antennas:
Only below approved antennas can be used for this modular installation:
Type1: Manufacture: ExtraLink, Model: 2400A-12, Gain: 12dBi, Number: 2
Type2: Manufacture: Shenzhen fengliyuan, Model: FS-2400F, Gain: 3dBi, Number: 2