Lincoln Electric Idealarc Sp 250 Users Manual Svm111a
SP-250 to the manual 411adaac-30f8-4a9f-88e9-7b81dc7199d9
2015-02-09
: Lincoln-Electric Lincoln-Electric-Idealarc-Sp-250-Users-Manual-574536 lincoln-electric-idealarc-sp-250-users-manual-574536 lincoln-electric pdf
Open the PDF directly: View PDF
.
Page Count: 113 [warning: Documents this large are best viewed by clicking the View PDF Link!]
- Master TOC
- Safety
- Section A Installation
- Section B Operation
- Section C Accessories
- Section D Maintenance
- Section E Theory of Operation
- Section F Troubleshooting & Repair
- Symptoms
- Major Physical or Electrical Damage is Evident
- Machine is dead - No Open Circuit Voltage output and No Wire Feed when gun trigger is pulled. No Display.
- No Open Circuit Voltage output but wire feeds normally when gun trigger is pulled. Display lights properly.
- No Open Circuit Voltage output and no wire feed when gun trigger is pulled. Display is functioning properly.
- Wire feeds but welding output is low causing wire to "stub". Welds are "cold". Machine cannot obtain full rated output of 250 amp
- The output voltage and wire feed is present continuously or pulsing when gun trigger is NOT activated.
- Output settings (voltage and/or wire feed speed) are being changed even though gun thumb switch or keypad
- No wire feed or open circuit voltage when gun trigger is pulled. The display lights up but the audio alarm and the display do not
- The audio alarm does NOT sound when a key is pressed, but display changes.
- The audio alarm does not sound when a key is pressed, and the display does NOT change.
- There is no gas flow when gun trigger is pulled. Wire feeds and weld voltage is present. The display functions properly.
- No readable message on the display. Backlight is lit indicating there is power to the machine.
- The display backlight does not function.
- The machine stops feeding wire while welding and the MOTOR OVERLOAD message appears on the display.
- No control of wire feed speed. Other machine functions are normal.
- There is no wire feed when gun trigger is pulled. Normal open circuit voltage is present.
- The arc is unstable and or "hunting".
- Weld bead is narrow or ropey. May have porosity with electrode stubbing into plate.
- The contact tip seizes in the gas diffuser.
- Section G Electrical Diagrams

IDEALARC SP-250
SERVICE MANUAL
Sales and Service through Subsidiaries and Distributors Worldwide
22801 St. Clair Ave. Cleveland, Ohio 44117-1199 U.S.A. Tel. (216) 481-8100
World's Leader in Welding and Cutting Products Premier Manufacturer of Industrial Motors
SVM 111-A
January, 1996
Safety Depends on You
Lincoln arc welding and cutting
equipment is designed and built
with safety in mind. However,
your overall safety can be
increased by proper installation
... and thoughtful operation on
your part. DO NOT INSTALL,
OPERATE OR REPAIR THIS
EQUIPMENT WITHOUT READ-
ING THIS MANUAL AND THE
SAFETY PRECAUTIONS CON-
TAINED THROUGHOUT. And,
most importantly, think before you
act and be careful.
For use with machines having Code Numbers: 9402
9546
9723
10001
10002
Return to Master TOC Return to Master TOC Return to Master TOC Return to Master TOC
View Safety Info View Safety Info View Safety Info View Safety Info
RETURN TO MAIN INDEX

i
SAFETY
i
IDEALARC SP-250
Return to Master TOC Return to Master TOC Return to Master TOC Return to Master TOC
PROTECT YOURSELF AND OTHERS FROM POSSIBLE SERIOUS INJURY OR DEATH. KEEP CHILDREN
AWAY. PACEMAKER WEARERS SHOULD CONSULT WITH THEIR DOCTOR BEFORE OPERATING.
Read and understand the following safety highlights. For additional safety information, it is strongly recommended that you
purchase a copy of “Safety in Welding & Cutting - ANSI Standard Z49.1” from the American Welding Society, P.O. Box 351040,
Miami, Florida 33135 or CSA Standard W117.2-1974. A Free copy of “Arc Welding Safety” booklet E205 is available from the
Lincoln Electric Company, 22801 St. Clair Avenue, Cleveland, Ohio 44117-1199.
BE SURE THAT ALL INSTALLATION, OPERATION, MAINTENANCE AND REPAIR PROCEDURES ARE PER-
FORMED ONLY BY QUALIFIED INDIVIDUALS.
ARC RAYS can burn.
2.a. Use a shield with the proper filter and cover
plates to protect your eyes from sparks and
the rays of the arc when welding or observing
open arc welding. Headshield and filter lens
should conform to ANSI Z87. I standards.
2.b. Use suitable clothing made from durable flame-resistant
material to protect your skin and that of your helpers from
the arc rays.
2.c. Protect other nearby personnel with suitable, non-flammable
screening and/or warn them not to watch the arc nor expose
themselves to the arc rays or to hot spatter or metal.
ELECTRIC SHOCK can kill.
1.a. The electrode and work (or ground) circuits
are electrically “hot” when the welder is on.
Do not touch these “hot” parts with your bare
skin or wet clothing. Wear dry, hole-free
gloves to insulate hands.
1.b. Insulate yourself from work and ground using dry insulation.
Make certain the insulation is large enough to cover your full
area of physical contact with work and ground.
In addition to the normal safety precautions, if welding
must be performed under electrically hazardous
conditions (in damp locations or while wearing wet
clothing; on metal structures such as floors, gratings or
scaffolds; when in cramped positions such as sitting,
kneeling or lying, if there is a high risk of unavoidable or
accidental contact with the workpiece or ground) use
the following equipment:
• Semiautomatic DC Constant Voltage (Wire) Welder.
• DC Manual (Stick) Welder.
• AC Welder with Reduced Voltage Control.
1.c. In semiautomatic or automatic wire welding, the electrode,
electrode reel, welding head, nozzle or semiautomatic
welding gun are also electrically “hot”.
1.d. Always be sure the work cable makes a good electrical
connection with the metal being welded. The connection
should be as close as possible to the area being welded.
1.e. Ground the work or metal to be welded to a good electrical
(earth) ground.
1.f.
Maintain the electrode holder, work clamp, welding cable and
welding machine in good, safe operating condition. Replace
damaged insulation.
1.g. Never dip the electrode in water for cooling.
1.h. Never simultaneously touch electrically “hot” parts of
electrode holders connected to two welders because voltage
between the two can be the total of the open circuit voltage
of both welders.
1.i. When working above floor level, use a safety belt to protect
yourself from a fall should you get a shock.
1.j. Also see Items 4.c. and 6.
WARNING ARC WELDING can be hazardous.
FUMES AND GASES
can be dangerous.
3.a. Welding may produce fumes and gases
hazardous to health. Avoid breathing these
fumes and gases.When welding, keep
your head out of the fume. Use enough
ventilation and/or exhaust at the arc to keep
fumes and gases away from the breathing zone. When
welding with electrodes which require special
ventilation such as stainless or hard facing (see
instructions on container or MSDS) or on lead or
cadmium plated steel and other metals or coatings
which produce highly toxic fumes, keep exposure as
low as possible and below Threshold Limit Values (TLV)
using local exhaust or mechanical ventilation. In
confined spaces or in some circumstances, outdoors, a
respirator may be required. Additional precautions are
also required when welding on galvanized steel.
3.b.
Do not weld in locations near chlorinated hydrocarbon
vapors
coming from degreasing, cleaning or spraying operations.
The heat and rays of the arc can react with solvent vapors
to
form phosgene, a highly toxic gas, and other irritating
products.
3.c. Shielding gases used for arc welding can displace air and
cause injury or death. Always use enough ventilation,
especially in confined areas, to insure breathing air is safe.
3.d. Read and understand the manufacturer’s instructions for this
equipment and the consumables to be used, including the
material safety data sheet (MSDS) and follow your
employer’s safety practices. MSDS forms are available from
your welding distributor or from the manufacturer.
3.e. Also see item 7b. Apr. ‘93

FOR ELECTRICALLY
powered equipment.
6.a. Turn off input power using the disconnect
switch at the fuse box before working on
the equipment.
6.b. Install equipment in accordance with the U.S. National
Electrical Code, all local codes and the manufacturer’s
recommendations.
6.c. Ground the equipment in accordance with the U.S. National
Electrical Code and the manufacturer’s recommendations.
CYLINDER may explode
if damaged.
5.a. Use only compressed gas cylinders
containing the correct shielding gas for the
process used and properly operating
regulators designed for the gas and
pressure used. All hoses, fittings, etc. should be suitable for
the application and maintained in good condition.
5.b. Always keep cylinders in an upright position securely
chained to an undercarriage or fixed support.
5.c. Cylinders should be located:
•Away from areas where they may be struck or subjected to
physical damage.
•A safe distance from arc welding or cutting operations and
any other source of heat, sparks, or flame.
5.d. Never allow the electrode, electrode holder or any other
electrically “hot” parts to touch a cylinder.
5.e. Keep your head and face away from the cylinder valve outlet
when opening the cylinder valve.
5.f. Valve protection caps should always be in place and hand
tight except when the cylinder is in use or connected for
use.
5.g. Read and follow the instructions on compressed gas
cylinders, associated equipment, and CGA publication P-l,
“Precautions for Safe Handling of Compressed Gases in
Cylinders,” available from the Compressed Gas Association
1235 Jefferson Davis Highway, Arlington, VA 22202.
ii
SAFETY
ii
IDEALARC SP-250
Return to Master TOC Return to Master TOC Return to Master TOC Return to Master TOC
Feb. ‘95
WELDING SPARKS can
cause fire or explosion.
4.a.
Remove fire hazards from the welding area.
If this is not possible, cover them to prevent
the welding sparks from starting a fire.
Remember that welding sparks and hot
materials from welding can easily go through small cracks
and openings to adjacent areas. Avoid welding near
hydraulic lines. Have a fire extinguisher readily available.
4.b. Where compressed gases are to be used at the job site,
special precautions should be used to prevent hazardous
situations. Refer to “Safety in Welding and Cutting” (ANSI
Standard Z49.1) and the operating information for the
equipment being used.
4.c. When not welding, make certain no part of the electrode
circuit is touching the work or ground. Accidental contact can
cause overheating and create a fire hazard.
4.d. Do not heat, cut or weld tanks, drums or containers until the
proper steps have been taken to insure that such procedures
will not cause flammable or toxic vapors from substances
inside. They can cause an explosion even
though
they have
been “cleaned”. For information, purchase “Recommended
Safe Practices for the
Preparation
for Welding and Cutting of
Containers and Piping That Have Held Hazardous
Substances”, AWS F4.1 from the American Welding Society
(see address above).
4.e. Vent hollow castings or containers before heating, cutting or
welding. They may explode.
4.f.
Sparks and spatter are thrown from the welding arc. Wear oil
free protective garments such as leather gloves, heavy shirt,
cuffless trousers, high shoes and a cap over your hair. Wear
ear plugs when welding out of position or in confined places.
Always wear safety glasses with side shields when in a
welding area.
4.g. Connect the work cable to the work as close to the welding
area as practical. Work cables connected to the building
framework or other locations away from the welding area
increase the possibility of the welding current passing
through lifting chains, crane cables or other alternate circuits.
This can create fire hazards or overheat lifting chains or
cables until they fail.
4.h. Also see item 7c.

iii
SAFETY
iii
IDEALARC SP-250
Return to Master TOC Return to Master TOC Return to Master TOC Return to Master TOC
Mar. ‘93
ELECTRIC AND MAG-
NETIC FIELDS
may be dangerous
8.a. Electric current flowing through any conductor causes
localized Electric and Magnetic Fields (EMF). Welding
current creates EMF fields around welding cables and
welding machines
8.b. EMF fields may interfere with some pacemakers, and
welders having a pacemaker should consult their physician
before welding.
8.c. Exposure to EMF fields in welding may have other health
effects which are now not known.
8d. All welders should use the following procedures in order to
minimize exposure to EMF fields from the welding circuit:
8.d.1.
Route the electrode and work cables together - Secure
them with tape when possible.
8.d.2. Never coil the electrode lead around your body.
8.d.3. Do not place your body between the electrode and
work cables. If the electrode cable is on your right
side, the work cable should also be on your right side.
8.d.4. Connect the work cable to the workpiece as close as
possible to the area being welded.
8.d.5. Do not work next to welding power source.
FOR ENGINE
powered equipment.
7.a. Turn the engine off before troubleshooting and maintenance
work unless the maintenance work requires it to be running.
____________________________________________________
7.b. Operate engines in open, well-ventilated
areas or vent the engine exhaust fumes
outdoors.
____________________________________________________
7.c. Do not add the fuel near an open flame
welding arc or when the engine is run-
ning. Stop the engine and allow it to cool
before refueling to prevent spilled fuel
from vaporizing on contact with hot
engine parts and igniting. Do not spill
fuel when filling tank. If fuel is spilled,
wipe it up and do not start engine until
fumes have been eliminated.
____________________________________________________
7.d. Keep all equipment safety guards, covers
and devices in position and in good repair.
Keep hands, hair, clothing and tools away
from V-belts, gears, fans and all other
moving parts when starting, operating or
repairing equipment.
____________________________________________________
7.e. In some cases it may be necessary to remove safety
guards to perform required maintenance. Remove
guards only when necessary and replace them when the
maintenance requiring their removal is complete.
Always use the greatest care when working near moving
parts.
7.f. Do not put your hands near the engine fan. Do not
attempt to override the governor or idler by pushing on
the throttle control rods while the engine is running.
7.g. To prevent accidentally starting gasoline engines while
turning the engine or welding generator during maintenance
work, disconnect the spark plug wires, distributor cap or
magneto wire as appropriate.
___________________________________________________
7.h. To avoid scalding, do not remove the
radiator pressure cap when the engine is
hot.

iv
SAFETY
iv
IDEALARC SP-250
Return to Master TOC Return to Master TOC Return to Master TOC Return to Master TOC
PRÉCAUTIONS DE SÛRETÉ
Pour votre propre protection lire et observer toutes les instructions
et les précautions de sûreté specifiques qui parraissent dans ce
manuel aussi bien que les précautions de sûreté générales suiv-
antes:
Sûreté Pour Soudage A L’Arc
1. Protegez-vous contre la secousse électrique:
a. Les circuits à l’électrode et à la piéce sont sous tension
quand la machine à souder est en marche. Eviter toujours
tout contact entre les parties sous tension et la peau nue
ou les vétements mouillés. Porter des gants secs et sans
trous pour isoler les mains.
b. Faire trés attention de bien s’isoler de la masse quand on
soude dans des endroits humides, ou sur un plancher met-
allique ou des grilles metalliques, principalement dans
les positions assis ou couché pour lesquelles une grande
partie du corps peut être en contact avec la masse.
c. Maintenir le porte-électrode, la pince de masse, le câble de
soudage et la machine à souder en bon et sûr état defonc-
tionnement.
d.Ne jamais plonger le porte-électrode dans l’eau pour le
refroidir.
e. Ne jamais toucher simultanément les parties sous tension
des porte-électrodes connectés à deux machines à soud-
er parce que la tension entre les deux pinces peut être le
total de la tension à vide des deux machines.
f. Si on utilise la machine à souder comme une source de
courant pour soudage semi-automatique, ces precautions
pour le porte-électrode s’applicuent aussi au pistolet de
soudage.
2. Dans le cas de travail au dessus du niveau du sol, se protéger
contre les chutes dans le cas ou on recoit un choc. Ne jamais
enrouler le câble-électrode autour de n’importe quelle partie
du corps.
3. Un coup d’arc peut être plus sévère qu’un coup de soliel,
donc:
a. Utiliser un bon masque avec un verre filtrant approprié
ainsi qu’un verre blanc afin de se protéger les yeux du ray-
onnement de l’arc et des projections quand on soude ou
quand on regarde l’arc.
b. Porter des vêtements convenables afin de protéger la
peau de soudeur et des aides contre le rayonnement de
l‘arc.
c. Protéger l’autre personnel travaillant à proximité au
soudage à l’aide d’écrans appropriés et non-inflammables.
4. Des gouttes de laitier en fusion sont émises de l’arc de
soudage. Se protéger avec des vêtements de protection libres
de l’huile, tels que les gants en cuir, chemise épaisse, pan-
talons sans revers, et chaussures montantes.
5. Toujours porter des lunettes de sécurité dans la zone de
soudage. Utiliser des lunettes avec écrans lateraux dans les
zones où l’on pique le laitier.
6. Eloigner les matériaux inflammables ou les recouvrir afin de
prévenir tout risque d’incendie dû aux étincelles.
7. Quand on ne soude pas, poser la pince à une endroit isolé de
la masse. Un court-circuit accidental peut provoquer un
échauffement et un risque d’incendie.
8. S’assurer que la masse est connectée le plus prés possible de
la zone de travail qu’il est pratique de le faire. Si on place la
masse sur la charpente de la construction ou d’autres endroits
éloignés de la zone de travail, on augmente le risque de voir
passer le courant de soudage par les chaines de levage,
câbles de grue, ou autres circuits. Cela peut provoquer des
risques d’incendie ou d’echauffement des chaines et des
câbles jusqu’à ce qu’ils se rompent.
9. Assurer une ventilation suffisante dans la zone de soudage.
Ceci est particuliérement important pour le soudage de tôles
galvanisées plombées, ou cadmiées ou tout autre métal qui
produit des fumeés toxiques.
10. Ne pas souder en présence de vapeurs de chlore provenant
d’opérations de dégraissage, nettoyage ou pistolage. La
chaleur ou les rayons de l’arc peuvent réagir avec les vapeurs
du solvant pour produire du phosgéne (gas fortement toxique)
ou autres produits irritants.
11. Pour obtenir de plus amples renseignements sur la sûreté, voir
le code “Code for safety in welding and cutting” CSA Standard
W 117.2-1974.
PRÉCAUTIONS DE SÛRETÉ POUR
LES MACHINES À SOUDER À
TRANSFORMATEUR ET À
REDRESSEUR
1. Relier à la terre le chassis du poste conformement au code de
l’électricité et aux recommendations du fabricant. Le dispositif
de montage ou la piece à souder doit être branché à une
bonne mise à la terre.
2. Autant que possible, I’installation et l’entretien du poste seront
effectués par un électricien qualifié.
3. Avant de faires des travaux à l’interieur de poste, la debranch-
er à l’interrupteur à la boite de fusibles.
4. Garder tous les couvercles et dispositifs de sûreté à leur
place.
Mar. ‘93

Safety . . . . . . . . . . . . . . . . . . . . . . . . . . . . . . . . . . . . . . . . . . . . . . . . . . . . . . .i - v
Installation . . . . . . . . . . . . . . . . . . . . . . . . . . . . . . . . . . . . . . . . . Section A
Technical Specifications . . . . . . . . . . . . . . . . . . . . . . . . . . . . . . . . . . . . .A-1
Safety Precautions . . . . . . . . . . . . . . . . . . . . . . . . . . . . . . . . . . . . . . . . .A-2
Select Proper Location . . . . . . . . . . . . . . . . . . . . . . . . . . . . . . . . . . . . . .A-2
Input Connections . . . . . . . . . . . . . . . . . . . . . . . . . . . . . . . . . . . . . . . . . .A-2
Reconnect Procedure . . . . . . . . . . . . . . . . . . . . . . . . . . . . . . . . . . . . . . .A-5
Connect Output Components . . . . . . . . . . . . . . . . . . . . . . . . . . . . .A-7 - A-9
Operation . . . . . . . . . . . . . . . . . . . . . . . . . . . . . . . . . . . . . . . . . . Section B
Safety Precautions . . . . . . . . . . . . . . . . . . . . . . . . . . . . . . . . . . . . . . . . .B-1
General Description . . . . . . . . . . . . . . . . . . . . . . . . . . . . . . . . . . . . . . . .B-1
Recommended Processes and Equipment . . . . . . . . . . . . . . . . . . . . . . .B-2
Operational Features and Controls . . . . . . . . . . . . . . . . . . . . . . . . . . . . .B-2
Design Features and Advantages . . . . . . . . . . . . . . . . . . . . . . . . . .B-3 - B-4
Machine Capability . . . . . . . . . . . . . . . . . . . . . . . . . . . . . . . . . . . . . . . . .B-4
Limitations . . . . . . . . . . . . . . . . . . . . . . . . . . . . . . . . . . . . . . . . . . .B-4 - B-9
Controls and Settings . . . . . . . . . . . . . . . . . . . . . . . . . . . . . . . . . . .B-5 - B-9
Operating Steps . . . . . . . . . . . . . . . . . . . . . . . . . . . . . . . . . . . . .B-10 - B-14
Accessories . . . . . . . . . . . . . . . . . . . . . . . . . . . . . . . . . . . . . . . . . . Section C
Options/Accessories . . . . . . . . . . . . . . . . . . . . . . . . . . . . . . . . . . . . . . . .C-1
Maintenance . . . . . . . . . . . . . . . . . . . . . . . . . . . . . . . . . . . . . . . . Section D
Safety Precautions . . . . . . . . . . . . . . . . . . . . . . . . . . . . . . . . . . . . . . . . .D-1
Routine and Periodic Maintenance . . . . . . . . . . . . . . . . . . . . . . . . . . . . .D-1
Component Locations . . . . . . . . . . . . . . . . . . . . . . . . . . . . . . . . . . . . . . .D-2
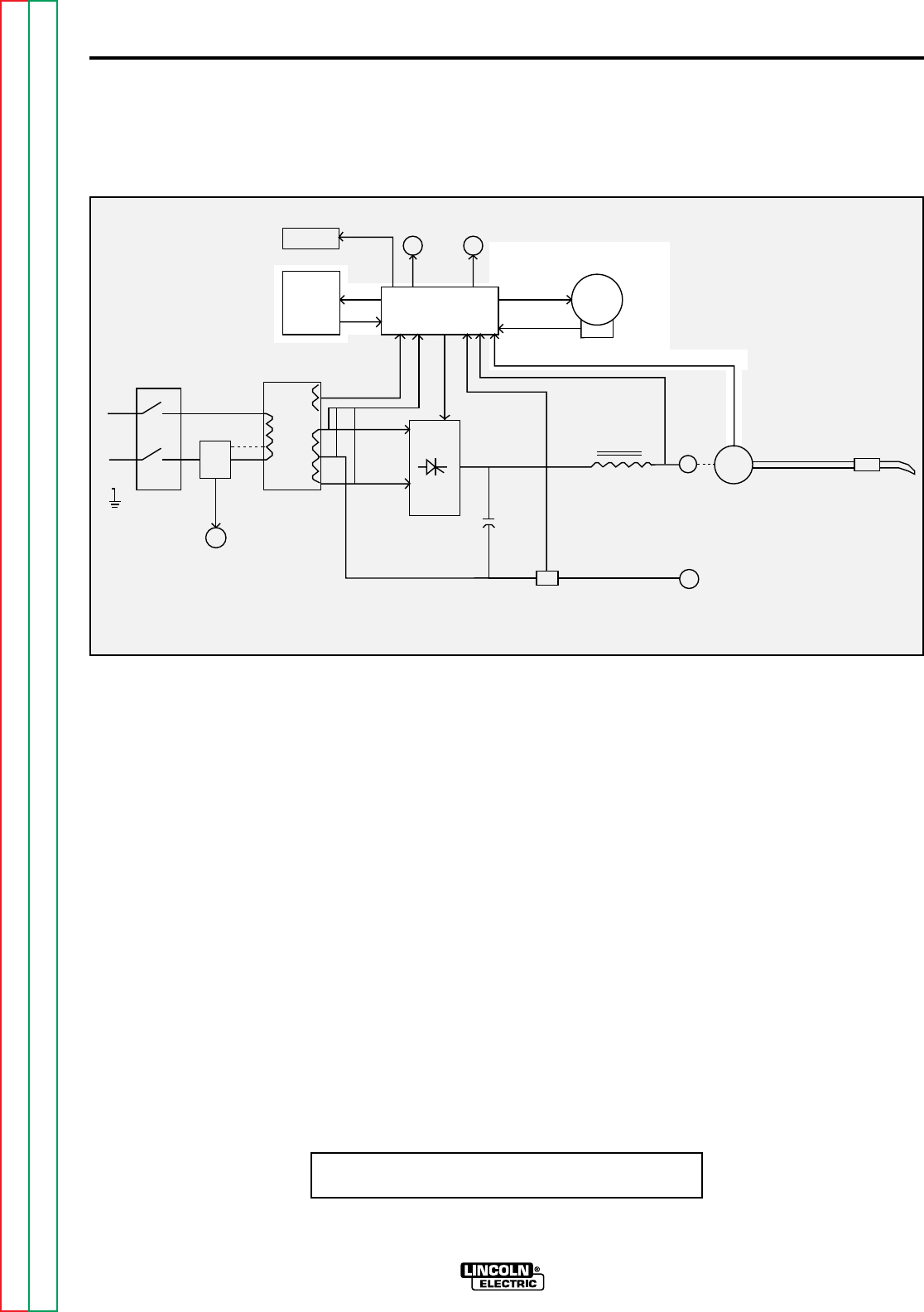
Theory of Operation . . . . . . . . . . . . . . . . . . . . . . . . . . . . . . . . . . . Section E
Power Supply Operation . . . . . . . . . . . . . . . . . . . . . . . . . . . . . . . .E-1 - E-4
Thermal Protection . . . . . . . . . . . . . . . . . . . . . . . . . . . . . . . . . . . . . . . . .E-5
SCR Operation . . . . . . . . . . . . . . . . . . . . . . . . . . . . . . . . . . . . . . . . . . . E-6
Troubleshooting and Repair . . . . . . . . . . . . . . . . . . . . . . . . . . . . Section F
How to use Troubleshooting Guide . . . . . . . . . . . . . . . . . . . . . . . . . . . . .F-1
PC Board Troubleshooting Procedures . . . . . . . . . . . . . . . . . . . . . . . . . .F-2
Troubleshooting Guide . . . . . . . . . . . . . . . . . . . . . . . . . . . . . . . . .F-3 - F-53
Error messages . . . . . . . . . . . . . . . . . . . . . . . . . . . . . . . . . . .F-11 - F-13
Retest after Repair . . . . . . . . . . . . . . . . . . . . . . . . . . . . . . . . . . . . .F-52
Electrical Diagrams . . . . . . . . . . . . . . . . . . . . . . . . . . . . . . . . . . . .Section G
Parts Manual . . . . . . . . . . . . . . . . . . . . . . . . . . . . . . . . . . . . . . . . . . . .P-201
TABLE OF CONTENTS
Page
vv
IDEALARC SP-250
RETURN TO MAIN INDEX

INSTALLATION
IDEALARC SP-250
INSTALLATION SECTION ........................................ Section A
Technical Specifications ...................................................A-1
Safety Precautions ...........................................................A-2
Select Proper Location.....................................................A-2
Stacking.......................................................................A-2
Input Electrical Connections.............................................A-2
Fuse and Wire Sizes...................................................A-3
Input Power Connections and Ground Connections...A-3
Connect Shielding Gas................................................A-4
Reconnect Procedure.......................................................A-5
Connect Output Components..................................A-7 - A-9
Install the Work Clamp................................................A-7
Output Polarity Connection .........................................A-7
Gun Liner & Contact Tip Installation ...........................A-7
Gun and Cable Connection.........................................A-8
TABLE OF CONTENTS
- INSTALLATION SECTION -
Return to Master TOC Return to Master TOC Return to Master TOC Return to Master TOC

Return to Section TOC Return to Section TOC Return to Section TOC Return to Section TOC
Return to Master TOC Return to Master TOC Return to Master TOC Return to Master TOC
Duty Cycle Amps Volts at Rated Amps
100% 145 amps 26
60% 200 amps 28
35% 250 amps 26
Current Range Maximum Open Circuit Voltage Wire Speed Range
30A - 250A 10V - 40V 50 - 600 IPM
(1.27-15.2 m./minute)
Input Voltage/ Fuse (Superlag) Type 750C wire in Type 750C Copper
Frequency or Breaker Size Copper conduit AWG Ground Wire in Conduit
(IEC Sizes)
Runs to Runs over
100ft. (30m.) 100ft.(30m.)
208/60 60 8 (10mm2) 6 (16mm2) 10 (6mm2)
230/60 60 10 (6mm2) 8 (10mm2) 10 (6mm2)
460/60 30 14 (2.5mm2) 12 (4mm2) 10 (6mm2)
575/60 25 14 (2.5mm2) 12 (4mm2) 10 (6mm2)
HEIGHT Width DEPTH WEIGHT
(W/GUN)
28.2” 18.8” 40.1” 222 lbs.
(719mm) (480mm) (1019mm) (101 Kg.)
Standard Voltage Input Current at Rated Output
208/230/1/60 53/49 Amps
230/460/575 50/25/20 Amps
A-1
INSTALLATION
IDEALARC SP-250
A-1
TECHNICAL SPECIFICATIONS - Idealarc SP-250
INPUT - SINGLE PHASE/ 60 HERTZ ONLY
RATED OUTPUT
OUTPUT
PHYSICAL DIMENSIONS
STORAGE OPERATING
±40
0
C -200C to 400C
OPERATING TEMPERATURE
RECOMMENDED INPUT WIRE & FUSE SIZE

Return to Section TOC Return to Section TOC Return to Section TOC Return to Section TOC
Return to Master TOC Return to Master TOC Return to Master TOC Return to Master TOC
Read entire Installation Section before installing
the IDEALARC SP-250
SAFETY PRECAUTIONS
ELECTRIC SHOCK CAN KILL.
• Only qualified personnel should install
this machine.
• Turn the input power OFF at the dis-
connect switch or fuse box before
working on the equipment.
• Do not touch electrically hot parts.
• Always connect the IDEALARC SP-250 grounding
terminal (located on the side of the Case Back
Assembly) to a good electrical earth ground.
• Set the IDEALARC SP-250 Power switch to the
OFF position when connecting power cord to input
power.
____________________________________
SELECT PROPER LOCATION
Place the IDEALARC SP-250 where clean air can
freely circulate in through the front intake and out
through the rear louvers. Dirt, dust, or any foreign
material that can be drawn into the machine should be
kept at a minimum. Not following these precautions
can result in the nuisance shutdown of the machine
because of excessive operating temperatures.
STACKING
The IDEALARC SP-250 cannot be stacked.
INPUT CONNECTIONS
All input power must be electrically
disconnected before proceeding.
____________________________________
A-2
INSTALLATION
IDEALARC SP-250
A-2
1. Before starting the installation, check with the local
power company to determine if there is any ques-
tion about whether your power supply is adequate
for the voltage, amperes, phase, and frequency
specified on the welder nameplate. Also be sure
the planned installation will meet the U.S. National
Electrical Code and local code requirements. This
welder may be operated from a single-phase line
or from one phase of a three-phase line.
2. Models that have multiple input voltages specified
on the nameplate (e.g., 208/230) are shipped con-
nected for the highest voltage. If the welder is to
be operated at a lower voltage, it must be recon-
nected according to the instructions on the inside
of the removable panel (Reconnect Access Door)
near the top left side of the Case Back Assembly.
Also see the Reconnect Section of this manual for
details on reconnecting the machine to operate at
different voltages.
3. Be sure the voltage, phase, and frequency of the
input power is as specified on the machine rating
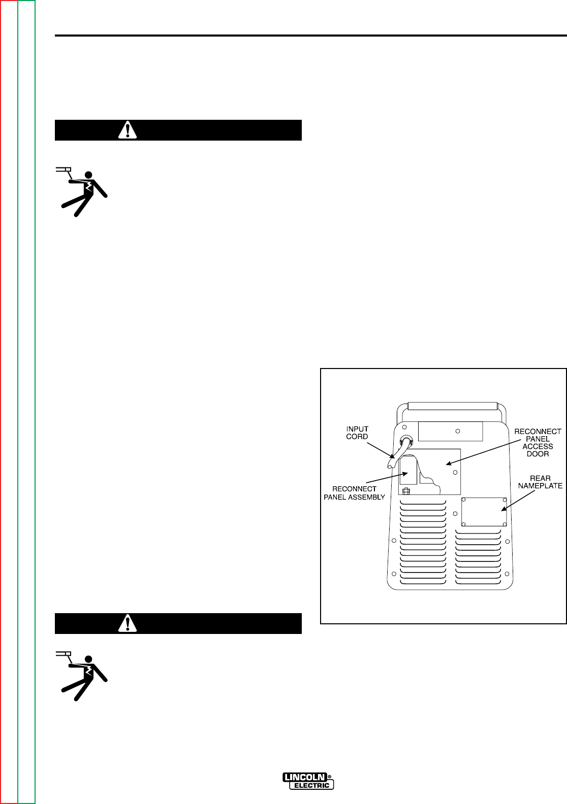
plate. See Figure A.1 for the location of the
machine’s input cord entry, Reconnect Access
Door, Reconnect Panel, and Rear Nameplate.
FIGURE A.1 - Case Back Assembly: Input Power
Cable Entry Connections.
WARNING
WARNING

A-3
INSTALLATION
IDEALARC SP-250
A-3
FUSE AND WIRE SIZES
Protect the input circuit with the super lag fuses or
delay type circuit breakers listed on the Specifications
page of this manual for the machine being used. The
tripping action of delay type circuit breakers decreases
as the magnitude of the current increases. They are
also called inverse time or thermal/magnetic circuit
breakers.
DO NOT use fuses or circuit breakers with a lower amp
rating than recommended. This can result in "nui-
sance" tripping caused by inrush current even when
machine is not being used for welding at high output
currents.
Use input and grounding wire sizes that meet local
electrical codes or see the Specifications page in this
manual.
INPUT POWER CONNECTIONS AND
GROUND CONNECTIONS
Have a qualified electrician connect the receptacle or
cable to the input power lines and the system ground
according to the U.S. National Electrical Code and any
applicable local codes.
1. Follow the Input Supply Connection Diagram on
the inside of the Reconnect Panel Access Door.
2. Use a single-phase line or one phase of a three-
phase line.
For the 208V/230V/ 60 HZ model SP 250 shipped with
a 10 ft. input cord and plug connected to the welder,
mount the matching receptacle supplied with the
machine.
1. Mount the receptacle in a suitable location using
the screws provided.
2. Locate the receptacle within reach of the 10 ft.
input cord attached to the welder.
3. Mount the receptacle with the grounding terminal
at the top. This allows the power cable to hang
down without bending. See Figure A.2.
a. The center terminal in the receptacle is for the
grounding connection.
b. Fuse the two hot lines of the receptacle with
super lag type fuses as shown in Figure A.2. A
green wire in the input cord connects this ter-
minal to the frame of the welder. This ensures
proper grounding of the welder frame when the
welder plug is inserted into the receptacle.
4. Use proper wire sizes. See the Specification table
for proper wire sizes. For cable lengths over 100
feet, larger copper wires should be used.
FIGURE A.2. - Ground Connections.
Return to Section TOC Return to Section TOC Return to Section TOC Return to Section TOC
Return to Master TOC Return to Master TOC Return to Master TOC Return to Master TOC

A-4
INSTALLATION
IDEALARC SP-250
A-4
For the 230/460/575V/ 60 HZ model which is not
equipped with a plug, an input cord, or a receptacle,
the input power supply leads are connected directly to
the Reconnect Panel as shown Figure A.3. Refer to the
specifications table at the beginning of this chapter for
proper wiring sizes.
1. Connect the input power leads to terminals L1 and
L2 on the Reconnect Panel Assembly.
a. For input power supply leads of 10 AWG or
smaller, connect leads to Reconnect Panel
using the ferrules (S19117-1) provided.
b. Strip fi" (13mm) of insulation from the input
power supply leads.
c. Place ferrule over wire.
e. Torque the terminal screws to 16 in.-lbs.
(1.8nm).
FIGURE A.3 - Ground Connection For 230/460/575
Volt Models
CONNECT SHIELDING GAS
Customer must provide cylinder of appropriate type of
shielding gas for gas metal arc welding for the process
being used. See Figure A.4 for the location of the com-
ponents used to connect the air supply cylinder.
GAS UNDER PRESSURE IS EXPLO-
SIVE. ALWAYS KEEP GAS CYLIN-
DERS IN AN UPRIGHT POSITION AND
ALWAYS KEEP CHAINED TO UNDER-
CARRIAGE OR STATIONARY SUP-
PORT.
____________________________________
1. Set the gas cylinder on the rear platform of the SP
250.
2. Hook the chain in place to secure cylinder to rear
of welder.
3. Remove the cylinder cap.
4. Inspect the cylinder valves for damaged threads,
dirt, dust, oil or grease.
a. Remove dust and dirt with a clean cloth.
NOTE: DO NOT ATTACH THE REGULATOR IF OIL,
GREASE OR DAMAGE IS PRESENT! Inform your
gas supplier of this condition. Oil or grease in the pres-
ence of high pressure oxygen is explosive.
5. Stand to one side away from the outlet and open
the cylinder valve for an instant to blow away any
dust or dirt which may have accumulated in the
valve outlet.
BE SURE TO KEEP YOUR FACE AWAY FROM THE
VALVE OUTLET WHEN OPENING THE VALVE.
6. Inspect the regulator for damaged threads, dirt,
dust, oil or grease.
a. Remove dust and dirt with a clean cloth.
NOTE: DO NOT USE THE REGULATOR IF OIL,
GREASE OR DAMAGE IS PRESENT! Have an
authorized repair station clean the regulator or repair
any damage.
7. Attach the flow regulator to the cylinder valve and
tighten the union nut(s) securely with a wrench.
a. NOTE: If connecting the flow regulator to
100% CO2 cylinder, insert regulator adapter
provided between regulator and cylinder valve.
If adapter is equipped with a plastic washer, be
sure it is seated properly to connect to the
CO2 cylinder.
8. Connect one end of the inlet gas hose to the outlet
fitting of the flow regulator.
9. Connect the other end of the inlet gas hose to the
SP-250 rear fitting.
10. Tighten both the union nuts securely with a
wrench.
Return to Section TOC Return to Section TOC Return to Section TOC Return to Section TOC
Return to Master TOC Return to Master TOC Return to Master TOC Return to Master TOC
WARNING

A-5
INSTALLATION
IDEALARC SP-250
A-5
11. Before opening the cylinder valve, turn the regula-
tor adjusting knob counter clockwise until the pres-
sure is released from the adjusting spring.
12. Open the cylinder valve slowly a fraction of a turn.
a. When the cylinder pressure gage pointer stops
moving, open the valve fully.
NEVER STAND DIRECTLY IN FRONT OF OR
BEHIND THE FLOW REGULATOR WHEN OPENING
THE CYLINDER VALVE. ALWAYS STAND TO ONE
SIDE.
13. Adjust the flow regulator for the flow rate recom-
mended for the procedure and process being used
before making the weld.
FIGURE A.4 - Shielding Gas Supply Connections
RECONNECT PROCEDURE
Multiple voltage machines are shipped connected to
the highest input voltage listed on the machine's rating
plate. Before installing the machine, check that the
Reconnect Panel in the Input Box Assembly is con-
nected for the proper voltage.
Failure to follow these instructions can cause immedi-
ate failure of components within the machine.
____________________________________
To reconnect a dual or triple voltage machine to a dif-
ferent voltage, change the position of the leads or links
on the Reconnect Panel based on the type of machine.
Follow The Input Supply Connection Diagram located
on the inside of the Case Back Reconnect Panel
Access Door.
For codes 9402, 9723, and 10001 208/230/1/60
machines, see Figure A.5.
For codes 9546 and 10002 230/460/575/1/60
machines, see Figure A.6.
Return to Section TOC Return to Section TOC Return to Section TOC Return to Section TOC
Return to Master TOC Return to Master TOC Return to Master TOC Return to Master TOC
CAUTION

Return to Section TOC Return to Section TOC Return to Section TOC Return to Section TOC
Return to Master TOC Return to Master TOC Return to Master TOC Return to Master TOC
A-6
INSTALLATION
IDEALARC SP-250
A-6
FIGURE A.5 - Reconnect Diagram For Codes 9402, 9723, and 10001 208/230/1/60 Machines.
FIGURE A.6 - Reconnect Diagram For Codes 9546 & 10002 230/460/575/1/60 Machine.
ALL MACHINES ARE SHIPPED FROM THE FACTORY CONNECTED FOR THE HIGHER OF THE TWO
INPUT VOLTAGES LISTED ON THE NAMEPLATE. TO CHANGE VOLTAGE CONNECTION PROCEED AS
FOLLOWS:
1. REMOVE THE OUTER STEEL HEX NUT FROM THE TERMINAL WHERE THE TRANSFORMER
INPUT LEAD IS CONNECTED.
2. SHIFT THE TRANSFORMER INPUT LEAD TO THE TERMINAL THAT THE UNIT IS TO OPERATE
ON AND FASTEN SECURELY WITH THE HEX NUT REMOVED IN STEP1. (MAKE CERTAIN THAT
BRASS NUTS ARE TIGHT.)
1. ALL MACHINES ARE SHIPPED FROM THE FACTORY CONNECTED FOR THE HIGHEST NAME-
PLATED SINGLE PHASE INPUT VOLTAGE. TO CHANGE CONNECTIONS FOR A DIFFERENT INPUT
VOLTAGE, RECONNECT BOTH COPPER JUMPERS PER DIAGRAM BELOW. ALWAYS CONNECT
JUMPERS BETWEEN OUTER STEEL NUT AND INNER BRASS NUT ON TERMINAL STUDS.
2. CONNECT THE INPUT POWER TO THE INPUT TERMINAL BLOCK, L1 AND L2 AT THE UPPER COR-
NER OF THE PANEL. FOR INPUT LEADS 10AWG AND SMALLER USE FERRULES PROVIDED.
TORQUE TO 16 IN-LBS.
3. CONNECT A GROUNDING LEAD TO THE GROUND STUD ( ) ON THE MACHINE NEAR THE TER-
MINAL BLOCK.

A-7
INSTALLATION
IDEALARC SP-250
A-7
CONNECT OUTPUT COMPONENTS
INSTALL THE WORK CLAMP
Attach the work clamp to the cable which extends from
the front of the machine using the following procedure:
1. Insert the lug on the end of the work cable through
the strain relief hole in the work clamp handle. See
Figure A.7.
2. Slide the work cable through the hole up to the bolt
and nut.
3. Fasten work cable using the bolt and nut provided.
FIGURE A.7 - Installing The Work Clamp
OUTPUT POLARITY CONNECTION
WARNING: TURN THE WELDER POWER SWITCH
OFF BEFORE CHANGING OUTPUT CONNECTION.
____________________________________
The welder is shipped from the factory connected for
electrode positive (+) polarity. This is the normal polar-
ity for GMA welding.
If negative (-) polarity is required, interchange the con-
nection of the two cables located in the wire drive com-
partment near the front panel. The negative lead is the
lead closest to the front panel (where the leads come
out of the floor of the compartment) and should be
reconnected to the brass conductor tube of the gun
connector. The positive lead is stamped (+) on its ter-
minal and should be reconnected to the work lead ter-
minal.
GUN LINER & CONTACT TIP
INSTALLATION
The Magnum 250 SP gun and cable provided with the
SP-250 is factory installed with a liner for a .035” or
.045” (0.9 or 1.2mm) diameter electrode and an .035
(0.9mm) contact tip.
1. If a .045” diameter wire size is to be used, install
the .045” contact tip (also provided).
2. For other wire sizes, use the following procedure
for contact tip and gas nozzle installation. See
Figure A.8.
a. Choose the correct size contact tip for the
electrode being used (wire size is stenciled on
the side of the contact tip) and screw it snugly
into the gas diffuser.
b. Be sure the nozzle insulator is fully screwed
onto the gun tube and does not block the gas
holes in the diffuser.
c. Slip the appropriate gas nozzle onto the noz-
zle insulator. Either a standard .50" (12.7mm)
or optional .62” (15.9mm) I.D. slip on gas noz-
zle may be used and should be selected
based on the welding application.
d. Adjust the gas nozzle for the GMAW process
to be used.
For the short-circuiting transfer process, the contact
tip end should be flush to extended to .12" (3.2mm)
For the spray transfer process, the contact tip should
be flush to recessed .12" (3.2mm).
FIGURE A.8 - Contact Tip and Electrode
Connections
Return to Section TOC Return to Section TOC Return to Section TOC Return to Section TOC
Return to Master TOC Return to Master TOC Return to Master TOC Return to Master TOC
WARNING

A-8
INSTALLATION
IDEALARC SP-250
A-8
GUN & CABLE INSTALLATION
WARNING: TURN THE WELDER POWER SWITCH
OFF BEFORE INSTALLING GUN AND CABLE.
____________________________________
1. Lay the cable out straight.
2. Make sure all pins on the gun cable connector are
aligned with the proper mating sockets on the front
panel gun connector and then join the connectors
and tighten the hand nut on the gun cable connec-
tor.
NOTE: If a gun and cable other than the Magnum 250
SP is to be used, it must conform to standard
European style connector (Magnum Fast Mate) speci-
fications. See Figure A.9.
NOTE: The thumb switch functions available on the
Magnum 250 SP gun will only be operable from the
front panel keypad. The gun trigger switch must be
capable of switching 5 milliamps at 15 volts DC resis-
tive.
FIGURE A.9 - European Style Connector
The gun trigger switch connected to the gun trig-
ger control cable must be a normally open momen-
tary switch. The terminals of the switch must be
insulated from the welding circuit. Improper opera-
tion of or damage to the SP-250 might result if this
switch is common to an electrical circuit other than
the SP-250 trigger circuit.
____________________________________
Return to Section TOC Return to Section TOC Return to Section TOC Return to Section TOC
Return to Master TOC Return to Master TOC Return to Master TOC Return to Master TOC
WARNING CAUTION

OPERATION
IDEALARC SP-250
OPERATION SECTION ............................................ Section B
Safety Instructions............................................................B-1
General Description..........................................................B-1
Recommended Processes and Equipment......................B-2
Operational Features and Controls..................................B-2
Design Features and Advantages...........................B-3 - B-4
Machine Capability...........................................................B-4
Limitations ...............................................................B-4 - B-9
Controls and Settings..............................................B-5 - B-9
Power Switch...............................................................B-5
Set Up Arrow Keys ......................................................B-5
Process Wire/Gas Key ................................................B-5
Auto Key......................................................................B-7
Manual Key .................................................................B-7
Save Key.....................................................................B-7
Memory Keys ..............................................................B-8
Spot Key......................................................................B-8
Stitch Key ....................................................................B-8
Timers Off Key.............................................................B-8
Gun Switch Control IPM Volts Key..............................B-8
Toggle Key...................................................................B-9
Operating Steps ..................................................B-10 - B-14
TABLE OF CONTENTS
- OPERATION SECTION -
Return to Master TOC Return to Master TOC Return to Master TOC Return to Master TOC

Return to Section TOC Return to Section TOC Return to Section TOC Return to Section TOC
Return to Master TOC Return to Master TOC Return to Master TOC Return to Master TOC
B-1
OPERATION
B-1
Read and understand this entire section before operat-
ing your Idealarc SP-250.
SAFETY INSTRUCTIONS
ELECTRIC SHOCK can kill.
• Do not touch electrically live parts such
as output terminals or internal wiring.
• Insulate yourself from the work and
ground.
• Always wear dry insulating gloves.
------------------------------------------------------------------------
Only qualified personnel should operate this equip-
ment.
ADDITIONAL SAFETY PRECAUTIONS
Always operate the welder with the hinged door closed
and the side panels in place as these provide maxi-
mum protection from moving parts and insure proper
cooling air flow.
GENERAL DESCRIPTION
Product Description
The IDEALARC SP-250 is a complete semiautomatic
constant voltage DC arc welding machine built to meet
NEMA specifications. This unit combines a constant
voltage power source, a constant speed wire feeder,
and a microcomputer-based controller to form an intel-
ligent welding system.
A front panel touch key entry system with audible feed-
back, along with a two-line, 32 character alphanumer-
ic display, provide user friendly control of the system.
The system provides full range control from the keypad
or from the thumb switch built into the SP-250 welding
gun, which permits "on the fly" control while welding
Multi language display capability allows the SP-250 to
communicate with the user in any of the following five
languages: English, German, French, Spanish, or
Japanese (Katakana).
Proper welding setup is simple. You only need to
select the gauge size of the material to be welded and
enter the welding process to used. With that data, the
system
• automatically computes the proper wire feed
speed and arc voltage relationship for the process.
• selects the right procedure for optimum starting,
welding, and burnback.
The system allows you to store up to five separate
welding setup procedures. You can recall them at any
time at the touch of a single key. All active setup selec-
tions, as well as those stored in the memory locations,
are automatically saved when power is turned off or
disconnected. Whatever procedure was being used
when power was removed, will be recalled when power
is returned. The SP-250 does not require batteries to
maintain memory data.
IDEALARC SP-250
WARNING

B-2
OPERATION
B-2
The system includes the following features:
• 2-step or 4-step selectable trigger function (above
code 9500 only).
• both timed spot and stitch welding selections.
• drop-in 2" (51mm) O.D. wire reel spindle with a 22-
30 lb. (10 - 13.6 kg) Readi-Reel- adapter.
• integral gas cylinder mounting undercarriage.
• 12.5 ft. (3.8m) Magnum 250SP GMAW gun and
cable.
• dual groove drive roll and a gun liner for .035
(0.9mm) and .045 (1.2mm) electrodes.
• one contact tip for each wire size.
• adjustable CO2or argon blend flow regulator with
cylinder pressure gauge.
• 10 ft. (3.0m) plug cable with receptacle.
• 12 ft. (3.6m) work cable with clamp.
RECOMMENDED PROCESSES AND
EQUIPMENT
The SP-250 is recommended for GMA welding
processes using 10 to 30 lb. (4.5 to 13.6 kg) 2" (51mm)
I.D. spools or Readi-Reel coils of
• .025" through .045" (0.61.2mm) solid steel using
CO2, ArCO2, or ArO2shielding gas
• .035" (0.9mm) stainless steel using ArO2or
HeArCO2shielding gas
• 3/64" (1.2mm) aluminum using Ar shielding gas
• .045" (1.2mm) Outershield- electrodes using CO2
or ArCO2shielding gas
• .035" (0.9mm) and .045 (1.2mm) Innershield self-
shielded electrodes.
The SP-250 is factory equipped to feed .035 (0.9mm)
and .045 (1.2mm) electrodes and includes a 200A,
60% duty cycle rated, 12.5 ft. (3.8m) GMA gun and
cable assembly equipped for these wire sizes. The
SP-250 is factory equipped with an adjustable CO2or
argon blend flow regulator. A supply of shielding gas is
required for GMAW processes.
OPERATIONAL FEATURES AND
CONTROLS
Keypad - Consists of 20 membrane keys that have
large touch areas. The keys are spaced far enough
apart to provide easy selection, even if wearing weld-
ing gloves. An audible feedback beep is provided
whenever a key is pressed to ensure proper entry.
Display - Wide temperature range liquid crystal display
combines large 0.32" (8.1mm) high characters in a 2-
line by 16-character alphanumeric format. It has long
life LED backlighting and a non-glare cover for easy
viewing under bright or dark conditions. Multi lan-
guage display capability permits the SP-250 to com-
municate in English, German, French, Spanish, or
Japanese (Katakana).
Auto Mode - Simply set the thickness of the material
being welded and the SP-250 automatically sets the
proper wire feed speed and arc voltage for the process
being used. This eliminates the need for look-up
tables, procedure slide rules, or notebooks to find the
proper settings. Auto Mode also provides one key con-
trol of the output by automatically adjusting both the
wire feed speed and arc voltage for an increase or
decrease in material thickness or wire feed speed.
This allows the operator to easily increase or decrease
his output without having to know how much to change
each parameter.
Thumb Switch on Gun - Allows the operator to set or
change the output of the machine, the wire feed speed,
or the arc voltage from the gun, even during welding.
This permits "on the fly" adjustment. In toggle opera-
tion mode, the thumb switch allows the operator to
toggle between two procedures stored in memory.
Memory - There are five separate memory locations
that the operator can use to save or recall a setup pro-
cedure. This eliminates dial marking and makes recall-
ing a setup as simple as pushing one of the five mem-
ory keys for instant recall. Also, when power is
removed, these five memories as well as any current
setup in use is automatically saved. This feature does
not require batteries. When power is restored, the pro-
cedure in use will automatically return the unit to what-
ever was set up was being used when power was
removed.
Trigger Interlock (Above code 9500 only) - Selectable
four-step trigger interlock allows operator to release
gun trigger after weld current is established and con-
tinue welding. Breaking the arc or re-closing and then
releasing the gun trigger, stops the welding process.
IDEALARC SP-250
Return to Section TOC Return to Section TOC Return to Section TOC Return to Section TOC
Return to Master TOC Return to Master TOC Return to Master TOC Return to Master TOC

B-3
OPERATION
B-3
DESIGN FEATURES AND
ADVANTAGES
UNIT FEATURES:
Undercarriage for Hand Mobility - Heavy duty 10"
(254mm) wheels and 4" (102mm) casters are factory
installed along with the handle. Handle can be used for
hanging the welding gun and work cable.
Gas Cylinder Platform - Factory installed on under-
carriage. It permits platform mounting and support of a
single gas cylinder. No full lifting of gas cylinder
required during loading.
Adjustable Flow Regulator - Accommodates CO2or
argon blend gas. Includes a cylinder pressure gauge
and a dual seal flow gauge.
Easy Accessability - Wire feeder enclosure protects
wire and wire drive from dirt, dust, and damage. Allows
easy top-access for "drop-in" wire reel loading and to
load or service the wire drive.
POWER SOURCE FEATURES:
10 Ft. (3.0m) Input Power Cable - Includes plug and
mating receptacle for 208/230V unit. Convenient rear
panel reconnect allows easy access for 208V re-con-
nection.
Power Switch - Front panel toggle switch turns input
power on and off.
Thermostatically Controlled Fans - Provides cooling
of transformer and other components only when
required. When used intermittently or at low current
procedures, the fan motors stay off, reducing the
amount of dust and dirt drawn into the machine. Also
reduces power consumption.
Electronic Overload Protection - Protects machine
from short circuit or high current overloading.
Power Source Line Voltage Regulation - Precise
SCR phase control circuit holds the voltage setting
constant to maintain weld quality even when the input
voltage fluctuates +/-10%.
Solid State Contactor - Output is turned on and off by
SCR's instead of a mechanical contactor providing
extra long life in highly repetitive welding applications.
Automatic Burnback - Provides proper burnback of
the electrode to prevent it from sticking in the weld pud-
dle at the end of a weld.
Output Terminals - Easily accessible in wire drive
section for quick cable connection and polarity rever-
sal.
Work Cable - 10 ft. (3.0m) long with work clamp.
WIRE FEEDER FEATURES:
Drop-in Wire Loading - Wire spindle snaps into
Readi-Reel-Adapter, included with SP-250, or most
any 2" (51mm) I.D. wire spool. The wire spindle drops
into the top loading SP-250 case design.
Accommodating standard 12” (305mm) and 8”
(203mm) diameter coils, the unique spindle and sup-
port design automatically provides appropriate de-reel-
ing drag to prevent wire reel overrun and loop-offs
without manual brake adjustments.
Tachometer Controlled Wire Drive - Precision con-
trol of permanent magnet motor provides proper wire
feed acceleration and speed accuracy, independent of
fluctuations in line voltage and wire loading. This
means reliable arc starting and weld consistency.
Low Speed Start - When the trigger is pulled, the wire
feeder feeds wire at low speed regardless of the set
wire feed speed until welding current is drawn or 2 sec-
onds has expired. This feature enhances starting and
makes setting stick out a snap. The 2 second limit per-
mits high speed loading of the gun and cable. In later
versions of the SP-250, a user selectable feature
allows the wire feeder to feed wire directly at the set
speed, thus bypassing the 2 second slow start.
Solid State Wire Feed Overload Protection - No cir-
cuit breaker to reset. Simply pull the trigger to resume
welding once the overload condition has been cleared.
Unique Drive Roll and Guide Tube Design - Long
life, precisely aligned guide tubes and drive rolls.
Quickly reloads by simply starting wire into ingoing
guide tube. Adjustable tension setting minimizes
'birdnesting', eliminates milling through the wire, and
gives positive feeding. The double groove, reversible
drive roll included with the SP-250 allows use of .030
(0.8mm) through .045 (1.2mm) diameter wire. Drive
Roll kits for other sizes and types of wire are also avail-
able.
Fast-Mate Gun Connector - European style gun con-
nector provides electrode, shielding gas and gun con-
IDEALARC SP-250
Return to Section TOC Return to Section TOC Return to Section TOC Return to Section TOC
Return to Master TOC Return to Master TOC Return to Master TOC Return to Master TOC

B-4
OPERATION
B-4
Gun and Cable (K524-1) - A 12.5 ft. (3.8) GMAW gun
and cable assembly, rated 200 amps 60% duty, is pro-
vided with the SP-250 and includes a liner, diffuser,
and contact tips for .035 (0.9mm) and .045 (1.2mm)
electrodes. The gun is equipped with a Fast-Mate con-
nector with additional control lead connections for the
thumb activated 2 momentary position slide switch
control designed into the gun handle for use with SP-
250 remote control features.
MACHINE CAPABILITY
The IDEALARC SP-250 is rated at the following duty
cycles based upon 10 minute time period (i.e., for 60%
duty cycle, it is 6 minutes on and 4 minutes off).
LIMITATIONS
The SP-250 may not operate satisfactorily if powered
with a portable or in-plant generating system.
IDEALARC SP-250
Return to Section TOC Return to Section TOC Return to Section TOC Return to Section TOC
Return to Master TOC Return to Master TOC Return to Master TOC Return to Master TOC
DUTY
CYCLE
100%
60%
35%
AMPS
145
200
250
VOLTS
26
28
26

B-5
OPERATION
B-5
CONTROLS AND SETTINGS
All operator controls are located on the Front Panel
Keypad/Nameplate. See Figure B.1 for the location of
each control.
FIGURE B.1 - SP-250 Control Panel Keys
1. POWER SWITCH: Toggle switch to turn input
power ON and OFF. When the switch is in the ON
position the red LED backlighting of the LCD dis-
play lights and alphanumeric characters appear.
The welding setup in operation when the power
was shut off or disconnected is displayed when
power is restored.
2. SET UP ARROW KEYS: Press keys to
change the display selection directly above the
keys. See Figure B.1. Function of arrow keys
change depending on PROCESS KEY being used.
For function of arrow keys, refer to each process or
procedure. See Table B.1 for summary of arrow
key operation.
3. PROCESS WIRE/GAS KEY: Press key to
display the Wire Type, Wire Diameter, and Welding
Gas. Each combination of wire and gas dictates a
unique relationship between the wire feed speed
and the arc voltage. The SP-250 uses this unique
relationship, along with the metal thickness, to set
the proper values for wire feed speed and arc volt-
age. Therefore, it is very important that the wire
type, wire diameter, and welding gas displayed
match the actual wire type, wire diameter, and
welding gas being used for the weld.
IDEALARC SP-250
Return to Section TOC Return to Section TOC Return to Section TOC Return to Section TOC
Return to Master TOC Return to Master TOC Return to Master TOC Return to Master TOC

B-6
OPERATION
B-6
ARROW KEY OPERATION WHEN USED WITH
PROCESS WIRE/GAS KEY:
See Table B.1.
Left Arrow Keys: Press to set Wire Type. Pressing the
UP and DOWN arrow keys changes the Wire Type dis-
played.
Center Arrow Keys: Press to set Wire Diameter.
Press the UP ( ) arrow key to increase the wire diam-
eter displayed. Press the DOWN ( ) arrow key to
decrease the wire diameter displayed.
Right Arrow Keys: Press to select Welding Gas.
Pressing the UP and DOWN arrow keys changes the
Welding Gas displayed.
The following 16 processes are programmed into the
SP-250:
Wire Type Wire Diameter Welding Gas
Solid Steel .025 (0.6mm) CO2
Solid Steel .025 (0.6mm) ArCO2
Solid Steel .030 (0.8mm) CO2
Solid Steel .030 (0.8mm) ArCO2
Solid Steel .035 (0.9mm) CO2
Solid Steel 035 (0.9mm) ArCO2
Solid Steel .035 (0.9mm) ArOxy
Solid Steel .045 (1.2mm) CO2
Solid Steel .045 (1.2mm) ArCO2
Stainless .035 (0.9mm) ArOxy
Stainless 035 (0.9mm) HeArCo2
Aluminum (5356) 3/64 (1.2mm) Argon
Outershield .045 (1.2mm) CO2
Outershield .045 (1.2mm) ArCO2
Innershield .035 (0.9mm) None
Innershield .045 (1.2mm) None
IDEALARC SP-250
Return to Section TOC Return to Section TOC Return to Section TOC Return to Section TOC
Return to Master TOC Return to Master TOC Return to Master TOC Return to Master TOC
TABLE B.1 - Arrow Key Functions.

Return to Section TOC Return to Section TOC Return to Section TOC Return to Section TOC
Return to Master TOC Return to Master TOC Return to Master TOC Return to Master TOC
ARROW KEY OPERATION WHEN USED WITH
MANUAL KEY:
See Table B.1.
Left arrow keys: Do not function in Manual mode.
Center arrow keys: Press the UP ( ) arrow key to
increase wire feed speed. Press the DOWN ( ) arrow
key to decrease wire feed speed.
Right arrow key: Press the UP ( ) arrow key to
increase arc voltage. Press the DOWN ( ) arrow key
to decrease arc voltage.
NOTE: If the spot or stitch timers are ON, it will be indi-
cated in the bottom left corner of the display. See
Figure B.2.
FIGURE B.2 - Display when Stitch or Spot Weld
Timers are ON.
6. SAVE KEY: Press to save the current set up. The
process, procedure, and timer functions (if used)
are saved to one of five memory locations by
pressing one of the five memory keys. When the
Save key is pressed, a prompting message
instructing the operator to "PRESS MEMORY 1-5
TO SAVE SETUP" is displayed. See Figure B. 3
for sample SAVE sequence. This message
remains displayed until a memory number key is
selected or one of the other keys, such as Auto,
Manual, or Process, is pressed. If a memory num-
ber key is selected, a message will be displayed
for 2.5 seconds that confirms that the setup was
saved to that memory number.
The six arrow keys perform no function when saving a
setup.
NOTE: When a setup is saved to a memory location,
the previous contents of that memory is lost because it
is replaced by the present setup. Removing input
power does not effect the setup in memory.
B-7
OPERATION
B-7
4. AUTO KEY: Press for automatic welding set up
of recommended Wire Speed and Arc Voltage
based on Metal Thickness selected.
ARROW KEY OPERATION WHEN USED WITH
AUTO KEY:
See Table B.1.
Left Arrow Keys: Press to change the metal thickness
displayed. Press the UP ( )arrow key to increase
metal thickness. Press the DOWN ( ) arrow key to
decrease the metal thickness. Increasing or decreas-
ing metal thickness automatically increases or
decreases both wire feed speed (IPM) and arc voltage
(VOLTS) simultaneously. See gauge chart on the
instruction label on the inside of SP-250 door for avail-
able sizes.
Center Arrow Keys: Press to change wire feed speed
setting. Press the UP ( ) arrow key to increase the
wire feed speed setting displayed. Press the DOWN
( ) arrow key to decrease the wire feed speed setting
displayed. Increasing or decreasing the wire feed
speed simultaneously causes an increase or decrease
in the arc voltage and can change the metal thickness
setting.
Right Arrow Keys: Press to change arc voltage set-
ting. Press the UP ( ) arrow key to increase the arc
voltage setting displayed. Press the DOWN ( ) arrow
key to decrease arc voltage setting displayed. An up
arrow indicator appears below the V in VOLTS if the
arc voltage has been set higher than the recommend-
ed value. A down arrow indicator appears below the V
in VOLTS if the arc voltage is below the recommended
value. No arrow indicates that you are set to the rec-
ommended value.
Pressing the AUTO key again resets the wire feed
speed and arc voltage settings to the recommended
values for the metal thickness displayed. (NOTE: If
the spot or stitch timers are on, metal thickness is not
displayed and, therefore, the reset function does not
work.)
5. MANUAL KEY: Press to set wire feed speed
and arc voltage for manual procedure setup. The
manual screen displays wire feed speed, arc volt-
age, and a cursor that indicates when the wire feed
speed or arc voltage is being controlled by the
thumb switch on the SP-250 gun.
IDEALARC SP-250

B-8
OPERATION
B-8
7. MEMORY KEYS: Press memory key location
number in which you want to save a procedure or
from which you want to recall a procedure from
memory. See SAVE Key.
FIGURE B.3 - Sample SAVE Sequence.
8. SPOT KEY: Press to turn ON the Spot Weld
Timer and display the spot weld ON time.
Pressing the SPOT KEY a second time returns the
screen to the previous display without turning off
the spot timer. Anytime the Spot weld timer is on
and the display is in the Auto or Manual mode, the
word SPOT will appear in the bottom left corner of
the display. See Figure B.2.
ARROW KEY OPERATION WHEN USED WITH
SPOT KEY:
See Table B.1.
Left arrow keys: Do not function.
Center arrow keys: Press UP ( ) arrow key to
increase Spot Weld ON time from 0.20 seconds to 2.5
seconds. Press DOWN ( ) arrow key to decrease
Spot ON time from 2.5 seconds to 0.20 seconds.
Right arrow keys: - Do not function.
9. STITCH KEY: Press to turn Stitch Weld timers
ON and display the Stitch Weld ON and OFF
times. Pressing the STITCH key a second time
returns the screen to the previous display without
turning off the stitch timers. Anytime the Stitch
weld timers are on and the display is in the Auto or
Manual mode, the abbreviation STITCH will
appear in the bottom left corner of the display. See
Figure B.2.
ARROW KEY OPERATION WHEN USED WITH
STITCH KEY:
See Table B.1.
Left arrow keys: Do not function.
Center arrow keys: Press UP ( ) arrow key to
increase Stitch time ON from 0.20 seconds to 2.50
seconds. Press the DOWN ( ) arrow key to decrease
Stitch ON time from 2.50 seconds to 0.20 seconds.
Right arrow keys: Press UP ( ) arrow key to increase
Stitch OFF time from 0.20 seconds to 2.50 seconds.
Press DOWN ( ) arrow key to decrease Stitch OFF
time from 2.50 seconds to 0.20 seconds.
10.TIMERS OFF KEY: Press to turn OFF both
Spot and Stitch timers. When the TIMERS OFF
key is pressed the indicating letters from the bot-
tom left corner of the Auto and Manual mode dis-
play disappears.
The six arrow keys do not function with this key.
11. GUN SWITCH CONTROL IPM VOLTS
KEY: Press to engage the gun thumb switch to
control IPM or VOLTS. Pushing the gun thumb
switch forward (toward the tip) increases IPM or
VOLTS . Pulling gun thumb switch back decreas-
es IPM or VOLTS. The underlining cursor always
indicates the selection being controlled by the gun
thumb switch. See Figure B.4.
If the cursor is not present, the gun thumb switch does
not function. This prevents any inadvertent actuations.
Each time this IPM VOLTS key is pressed, the cursor
moves in the following sequence: IPM to VOLTS to no
cursor. The sequence continues each time the key is
pressed.
NOTE: In Auto Mode, changing IPM changes arc volt-
age. This can result in a change in metal thickness
setting as well.
FIGURE B.4 - Using the IPM VOLTS key.
IDEALARC SP-250
Return to Section TOC Return to Section TOC Return to Section TOC Return to Section TOC
Return to Master TOC Return to Master TOC Return to Master TOC Return to Master TOC

Return to Section TOC Return to Section TOC Return to Section TOC Return to Section TOC
Return to Master TOC Return to Master TOC Return to Master TOC Return to Master TOC
12.TOGGLE KEY:When first pressed, this key
turns ON the TOGGLE MODE and recalls the weld
setup in memory 4. Pressing the key again switch-
es to the weld setup in memory location 5. Each
time the key is pressed, it alternates between the
two memory locations. When the TOGGLE key is
pressed, the LED screen displays the memory
number the current setup was recalled from, indi-
cates automatic (AUTO:) or manual (MAN:) mode,
displays wire gauge (Auto Mode), wire feed speed,
and arc voltage. The cursor underlines the mem-
ory number currently selected.
If in AUTO mode, an up or down arrow shows
whether the arc voltage has been adjusted above
or below the recommended level. Spot or Stitch
timer status is displayed in the lower left-hand cor-
ner if either timer is active.
The gun thumb switch functions as a Toggle key in
Toggle mode. Pushing the gun thumb switch for-
ward (toward the tip) selects the setup in memory
5. Pulling gun thumb switch back selects the setup
in memory 4. The gun thumb switch also functions
with the trigger closed for "on the fly" changes dur-
ing a weld. See Figure B.5.
To turn the toggle mode off, press the AUTO, MANU-
AL, or any MEMORY Number key.
NOTE: Any changes made to settings in toggle mode
are not automatically saved when power is removed,
or if toggle mode is turned off. To save these changes
Press the SAVE key
Press the MEMORY number key that is currently dis-
played on the screen (4 or 5)
Press the SAVE key
Press other MEMORY Number key that was displayed
after the toggle (5 or 4).
When power is returned, the machine will not be in the
toggle mode. However, the weld setting placed in
memory when power was removed will return so you
may continue to weld right where you left off. Press the
TOGGLE key to return to toggle mode.
ARROW KEY OPERATION WHEN USED WITH THE
TOGGLE KEY (See Table B.1.)
Left arrow keys: If metal thickness is displayed, Press
the UP ( ) arrow key to increase metal thickness. Press
the DOWN ( ) arrow key to decrease metal thickness.
The Left arrow keys do not perform any function in any
other mode.
Center arrow keys: Press the UP ( ) arrow key to
increase wire feed speed. Press DOWN ( ) arrow key
to decrease wire feed speed setting. If in Auto Mode,
increasing or decreasing wire feed speed simultane-
ously causes an increase or decrease in the arc volt-
age and can change the metal thickness setting.
Right arrow keys: Press the UP ( ) arrow key to
increases arc voltage setting. Press the DOWN ( )
arrow key to decrease the arc voltage setting. When
in the Auto Mode, an up arrow indicator appears below
the V in VOLTS if the arc voltage has been set higher
than the recommended value. A down arrow indicator
appears below the V in VOLTS if the arc voltage is
below the recommended value. No arrow indicates
that you are set to the recommended value.
FIGURE B.5 - Using the TOGGLE Function.
4-STEP TRIGGER INTERLOCK KEYS
Pressing and
Controls whether 4-step trigger interlock is activated or
deactivated. (See
“Using 4-Step Trigger Interlock
Function”
section)
Note: 4-step Trigger is automatically deactivated if
either the spot or stitch timer mode is being used.
B-9
OPERATION
B-9
IDEALARC SP-250
PROCESS
WIRE/GAS
TOGGLE
4 5
1/96

B-10
OPERATION
B-10
OPERATING STEPS
Before operating the machine, be sure you have all the
materials needed to perform the work. Be sure you are
familiar with and have taken all possible safety pre-
cautions before starting the work. It is important that
you follow these operating steps each time you use the
machine.
RUN-IN MODE
The IDEALARC SP-250 can operate in either a slow or
fast run-in mode. It is factory set to operate in the slow
run-in mode. In the slow run-in mode, the SP-250 ini-
tially feeds wire at the rate of 50 IPM until output cur-
rent is reached or for 2 seconds, whichever condition is
reached first. When either of these conditions are
reached, the SP-250 accelerates to the preset wire
feed speed.
When the SP-250 is in the fast run-in mode, the wire
feed speed immediately accelerates to the preset wire
feed speed - (available on later codes only.)
CHANGING RUN-IN MODE (CODES 10001
AND ABOVE)
NOTE: Arc starting characteristics may be affected
when using the fast run-in mode because normal start-
ing processes are overridden.
1. Turn the ON/OFF POWER SWITCH to ON.
2. Press and hold both the TIMERS OFF key and the
PROCESS key.
NOTE: The order in which the TIMERS OFF key and
the PROCESS key are pressed does not matter.
3. Read the SP-250 LED display. One of two mes-
sages appear:
FAST INCH ENABLED = (Fast run-in mode)
FAST INCH DISABLED = (Slow run-in mode)
NOTE: The run-in message appears on the display for
2 seconds. Pressing the PROCESS key causes the
message to disappear immediately.
4. Select run-in mode required.
a. If run-in mode displayed is the required mode,
continue with weld process.
b. If run-in mode displayed is not the required
mode, repeat Step 1. By repeating Step 1, the
run-in mode changes. Pressing the TIMERS
OFF key and the PROCESS key allows you to
switch back and forth between the two run-in
modes.
You need only perform the above procedure when you
want to change the run-in mode. It is not necessary to
repeat the above procedure each time the unit is pow-
ered up. The unit will remember the run-in mode from
the previous power down and return you to that same
state on your next power up. When saving to Memory
locations 1-5, the run-in mode is saved at the same
time. All operators should be aware that when recalling
a procedure from a memory location, the run-in mode
in memory overrides any present run-in mode setting.
The run-in mode remains in effect until either the run-
in mode is changed using the double keystroke or until
a memorized procedure containing the opposite run-in
mode is recalled.
MAKING A WELD IN AUTO MODE
1. Check that the polarity is correct for the process
being used.
2. Turn the ON/OFF POWER SWITCH to ON.
3. Press (PROCESS) key.
4. Press LEFT UP or DOWN ARROW Keys to select
wire type being used.
5. Press CENTER UP or DOWN ARROW Keys to
select wire diameter being used.
6. Press RIGHT UP or DOWN ARROW Keys to
select welding gas type being used.
7. Press AUTO key. When the AUTO key is pressed,
an alarm will beep three times. The following mes-
sage is displayed for 2.5 seconds: PROCESS
MUST MATCH WIRE & GAS.
8. Press UP or DOWN ARROW Keys to select metal
thickness.
9. If SPOT or STITCH timing modes NOT required,
go to Step 12.
IDEALARC SP-250
Return to Section TOC Return to Section TOC Return to Section TOC Return to Section TOC
Return to Master TOC Return to Master TOC Return to Master TOC Return to Master TOC

B-11
OPERATION
B-11
10. If SPOT timing mode required.
a. Press SPOT key.
b. Press CENTER UP or DOWN ARROW keys to
select SPOT ON TIME required.
c. Press SPOT key to return to previous display.
d. Go to Step 12.
11. If STITCH timing mode required.
a. Press STITCH key.
b. Press CENTER UP and DOWN ARROW keys
to select STITCH ON time required.
c. Press RIGHT UP or DOWN ARROW keys to
select STITCH OFF time required.
d. Press STITCH key to return to previous dis-
play.
e. Go to Step 12.
12. Inch the electrode through the gun and cable
13. Cut the electrode within approximately 3/8" of the
end of the contact tip (3/4" for Outershield).
NOTE: When the trigger is pulled, the wire feeder
feeds wire at low speed regardless of the set wire feed
speed until the welding arc starts or 2 seconds has
elapsed. This feature enhances starting and makes it
easier to set the stick out. The two-second limit per-
mits high speed loading of the gun and cable. To
change Run-In Mode, see changing Run-In Mode sec-
tion.
14. If welding gas is to be used, turn on the gas supply
and set the required flow rate (typically 25-35
CFH/12-16 l/min.).
NOTE: When using an Innershield electrode, the gas
nozzle may be removed from the insulation on the end
of the gun. This will give improved visibility and elimi-
nate the possibility of the gas nozzle overheating.
15. Connect work clamp to metal to be welded. Work
clamp must make good electrical contact to the
work. The work must be grounded.
WARNING: WHEN USING AN OPEN ARC
PROCESS, IT IS NECESSARY TO USE CORRECT
EYE, HEAD, AND BODY PROTECTION.
____________________________________
16. Position electrode over joint. End of electrode may
be lightly touching the work.
17. Lower welding helmet, close gun trigger, and begin
welding. Hold the gun so the contact tip to work
distance is about 3/8 inch (3/4" for Outershield).
18. To stop welding, release the gun trigger and then
pull the gun away from the work after the arc goes
out.
19. When no more welding is to be done, close valve
on gas cylinder (if used). Momentarily operate gun
trigger to release gas pressure.
20. Turn the ON/OFF POWER SWITCH to OFF.
USING THE 4-STEP INTERLOCK FUNCTION IN
AUTO MODE
When the 4-Step Interlock function is not activated, the
trigger functions in the normal mode so that welding
happens only when the trigger is closed.
When the 4-Step Interlock function is activated, it
functions as follows:
When the arc is struck, the gun trigger may be
released. The welding continues until welding is
stopped by either of these two methods:
1) The arc is extinguished by manually jerking the
gun away from the work.
2) The gun trigger is closed and then released at the
end of the weld. This action returns the trigger
function to the normal mode so the weld stops
when the trigger is released. Releasing the trigger
reinstates the trigger interlock function for the next
weld. This is the preferred Interlock mode
because it provides better control at the end of the
weld and allows automatic burnback to prevent
excessive wire feed speed overrun.
The 4-step trigger feature does not function when
using SPOT or STITCH timed welding modes.
MAKING A SPOT WELD IN AUTO MODE
Arc spot plug welds are used when continuous welds
are not needed or to hold thin sheet metal together
prior to stitch welding or continuous welding. Arc spot
plug welds are made by using a punch to make a 3/16
inch diameter hole in the top sheet and arc welding
through the hole into the back sheet.
To make an arc spot plug weld
1. Punch 3/16" hole in top sheet.
2. Set the procedure for the metal thickness to be
welded.
IDEALARC SP-250
Return to Section TOC Return to Section TOC Return to Section TOC Return to Section TOC
Return to Master TOC Return to Master TOC Return to Master TOC Return to Master TOC
WARNING

B-12
OPERATION
B-12
4. Press the CENTER UP & DOWN ARROW keys to
set the required Spot On time. Suggested initial
setting is 1.2 seconds.
5. Press the SPOT key. Display returns to Auto
screen. Spot timer status is shown in bottom left
corner of screen.
6. Install spot weld nozzle (if available) on gun.
7. Press spot weld nozzle against the top sheet so
the top and bottom sheets are tight together. If a
spot weld nozzle is not used, smoother welds will
result by moving the welding wire in a small circle
while making the weld.
8. Close the trigger and hold it closed until the arc
goes out.
MAKING A STITCH WELD IN AUTO MODE
A stitch weld is used to weld thin material because
warpage and burnthrough are a problem. Properly
adjusting the ON and OFF times and arc travel speed,
permits welding thin sheet metal using small welds that
result in minimum distortion and no burnthrough.
To make a stitch weld
1. Set the procedure for the metal thickness to be
welded.
2. Press STITCH key. Stitch screen is displayed.
3. Press CENTER ARROW keys to set Stitch ON
time. Start with a Stitch ON time setting of 0.5 sec-
onds. Increase the Time ON setting to increase
penetration and weld size. Decrease the Time ON
setting to reduce burnthrough and distortion.
4. Press the RIGHT ARROW keys to set the Stitch
OFF time. Start with a Time OFF setting of 0.5
seconds. Increase the Time OFF setting to reduce
burnthrough. Decrease the Time OFF setting to
produce a flatter and smoother weld.
5. Press STITCH key. Auto screen is displayed.
Stitch timer status is display in lower left portion of
screen.
6. Close the gun trigger and hold it closed for the
length of seam. Hold gun in one place during ON
time and move gun just beyond edge of molten
metal during OFF time. For smoothest welds on
thinner metal, point gun slightly towards the direc-
tion of travel.
USING THE GUN TRIGGER SWITCH
The Gun Trigger Switch turns on arc voltage, wire
feeder, and gas solenoid (except with Innershield)
when the Gun Trigger Switch is closed. When closed,
the LED screen displays the Auto or Manual screens,
depending on which mode is being used. When the
Gun Trigger Switch is released, or opened, arc voltage,
wire feeder, and gas solenoid are turned off.
NOTE: When the trigger is pulled, the wire feeder
feeds wire at low speed regardless of the set wire feed
speed until the welding arc starts or 2 seconds has
elapsed. This feature enhances starting and makes it
easier to set the stick out. The 2 second limit permits
high speed loading of the gun and cable.
USING THE GUN THUMB SWITCH
(MAGNUM SP-250 ONLY)
The Gun Thumb switch is used to control wire feed
speed, arc voltage, or to switch, or toggle, between
memory locations 4 and 5. See IPM VOLTS key and
TOGGLE key for control details. The Thumb switch is
used to increase or decrease IPM or VOLTS.
USING THE WIRE DRIVE ROLL
The drive roll provided with the SP-250 has two
grooves, one for .030”-.035” (0.8-0.9mm) solid steel
electrode, and the other for .045” (1.2mm) solid steel
electrode. The welder is shipped with the drive roll
installed in the .030”-.035” (0.8-0.9mm) position as
indicated by the stenciling on the exposed side of the
drive roll. If .045” (1.2mm) electrode is to be used or
one of the optional drive rolls is required, then the drive
roll must be reversed or changed per the instructions
provided on the instruction decal inside the SP-250
Drive Roll Access door.
IDEALARC SP-250
Return to Section TOC Return to Section TOC Return to Section TOC Return to Section TOC
Return to Master TOC Return to Master TOC Return to Master TOC Return to Master TOC

B-13
OPERATION
B-13
LOADING THE WIRE REEL
To mount a 22-30 lb. (10-14 kg) Readi-Reel- package
using the Readi-Reel adapter provided:
1. Pull the Readi-Reel adapter and spindle up out of
the SP-250 spindle mounting clips (V-brackets).
2. Rotate the spindle and adapter so the retaining
spring is at the 12 o'clock position.
3. Position the Readi-Reel so that it will rotate in a
clockwise direction when wire is dereeled from the
top of the coil. See Figure B. 6.
FIGURE B. 6 - Wire Reel Loading
4. Set one of the Readi-Reel inside cage wires on the
slot in the retaining spring tab.
5. Lower the Readi-Reel to depress the retaining
spring and align the other inside cage wires with
the grooves in the molded adapter.
6. Slide the cage all the way onto the adapter until the
retaining spring "pops up" fully.
WARNING: Check to be sure the the retaining spring
has fully returned to the locking position and has
securely locked the readi-reel cage in place. Retaining
spring must rest on the cage, not the welding elec-
trode.
____________________________________
7. Check that the mating surfaces of the spindle hubs
and spindle mounting clips (V-brackets) are clear
of dirt and debris and that the adapter is fully
engaged onto the spindle.
8. Lower the loaded spindle into the spindle mounting
clips (V brackets) so wire dereels from top of coil
toward wire drive.
NOTE: The retaining spring side of the adapter should
be facing the center (inner) panel of the SP-250.
9. To remove the Readi-Reel from Adapter, depress
retaining spring tab with thumb while pulling the
Readi-Reel cage from the molded adapter with
both hands. Do not remove adapter from spindle.
To mount 10 to 30 lb. spools: (8" and 12" diameter):
1. Remove the Readi-Reel adapter shipped on the 2
inch diameter spindle.
2. Be sure that the mating surfaces of the spindle
hubs and spindle mounting clips (V-brackets) are
clear of dirt and debris.
3. Place the spool on the spindle. Make certain the
brake driving pin enters one of the holes in the
back side of the spool.
4. Lower the loaded spindle into the spindle mounting
clips (V brackets) so the wire dereels from the top
of the reel toward the wire drive.
NOTE: The SP-250 Spindle was designed to mount
12"- (300mm) and 8"- (200mm) diameter spools meet-
ing international spool size specifications. If the spool
being used is too narrow to keep the brake driving pin*
engaged with the spool pin hole, a 2" (51mm) I D shim
washer could be used between the spool and the spin-
dle retaining clip to take up the space.
* A later spindle design uses a longer "D"-shaped pin
to assure engagement.
IDEALARC SP-250
Return to Section TOC Return to Section TOC Return to Section TOC Return to Section TOC
Return to Master TOC Return to Master TOC Return to Master TOC Return to Master TOC
WARNING

B-14
OPERATION
B-14
FEEDING ELECTRODE
When inching, the electrode and drive mechanism are
always “hot” to work and ground. The electrode
remains “hot” several seconds after the gun trigger is
released.
____________________________________
NOTE: Check that the proper drive rolls and gun parts
are used for the wire size and wire type being used.
1. Turn the Readi-Reel or spool until the free end of
the electrode is accessible.
2. While tightly holding the electrode, cut off the bent
end and straighten the first six inches. Cut off the
first inch. (If the electrode is not properly straight-
ened, it may not feed properly into the outgoing
guide tube or welding gun causing a "birdnest".)
3. Push the wire through the ingoing guide tube, then
press the gun trigger and push the electrode into
the drive roll. If the electrode fails to thread itself
into the outgoing guide tube of the wire drive, open
the quick release idle roll arm, thread the electrode
manually, and reclose the arm.
4. Inch the electrode through the gun.
NOTE: Due to the low speed starting feature of the
SP-250, the wire will feed at low speed for 2 seconds
while inching, then come up to the set speed.
5. Check that the welding process is set for the wire
type, diameter, and gas per instructions on name-
plate.
SETTING IDLE ROLL PRESSURE
The idle roll pressure wing screw is set at the factory
backed out 2fi turns from full pressure. This is an
approximate setting. The optimum idle roll pressure
varies with type of wire, wire diameter, surface condi-
tion, lubrication, and hardness. As a general rule, hard
wires may require greater pressure, and soft, or alu-
minum wire, may require less pressure than the facto-
ry setting. The optimum idle roll setting can be deter-
mined as follows:
1. Press end of gun against a solid object that is elec-
trically isolated from the welder output and press
the gun trigger for several seconds.
2. If the wire "birdnests", jams, or breaks at the drive
roll, the idle roll pressure is too great. Back the
wing screw out fi turn and run new wire through the
gun. Repeat above step.
3. If the drive roll slips, loosen the gun cable Fast-
Mate connection nut from the front of the SP-250.
Pull the gun cable forward about 6". There should
be a slight waviness in the exposed wire. If there
is no waviness, the pressure is too low. Tighten the
wing screw 1/4 turn and lock the gun cable in
place. Repeat the above procedure.
IDEALARC SP-250
Return to Section TOC Return to Section TOC Return to Section TOC Return to Section TOC
Return to Master TOC Return to Master TOC Return to Master TOC Return to Master TOC
WARNING

ACCESSORIES
IDEALARC SP-250
ACCESSORIES SECTION ....................................... Section C
Options/Accessories ........................................................C-1
Replacement Magnum 250-SP Gun and
Cable Assemblies........................................................C-1
Spool Gun Adapter Kit Installation
Spool Gun Module Board Installation ...................C-1
Spool Gun Connection Box Installation ................C-3
Spool Gun Connection..........................................C-4
Spool Gun Installation to Old K531 ............................C-5
TABLE OF CONTENTS
- ACCESSORIES SECTION -
Return to Master TOC Return to Master TOC Return to Master TOC Return to Master TOC

C-1
ACCESSORIES
C-1
OPTIONS / ACCESSORIES
Replacement Magnum 250-SP Gun and Cable
Assemblies
The following GMAW gun and cable assemblies are
available for use with the SP-250. Each is rated at 200
amps at 60% duty cycle. Each is equipped with a Fast-
Mate connector and additional control lead connec-
tions for the thumb activated 2 momentary position
slide switch control designed into the gun handle to
use with the SP-250 remote control features:
K524-1 Gun and Cable -A 12.5 ft. (3.8m) GMAW gun
and cable assembly; includes a liner, diffuser, and con-
tact tips for .035 (0.9mm) and .045 (1.2mm) elec-
trodes.
K524-2 Gun and Cable -A 12.5 ft. (3.8m) GMAW gun
and cable assembly; includes a liner, diffuser, and con-
tact tips for .025 (0.6mm) and .030 (0.8mm) elec-
trodes.
K524-3 Gun and Cable -A 15 ft. (4.6m) GMAW gun
and cable assembly; includes a liner, diffuser and con-
tact tips for .035 (0.9mm) and .045 (1.2mm) elec-
trodes.
K524-4 Gun and Cable -A 15 ft. (4.6m) GMAW gun
and cable assembly; includes a liner, diffuser, and con-
tact tips for .025 (0.6mm) and .030 (0.8mm) elec-
trodes.
K607-1 Spool Gun adapter Kit
The K607-1 Spool Gun Adapter Kit provides "up front"
direct connection with the SP-250. It is used with the
K487 Spool Gun (with remote speed control) or the
K469 Spool Gun (requiring K518 Connection Adapter).
It also provides single switch transfer between the
machine's feeder gun or the spool gun for same polar-
ity welding with different wire and gas processes. The
kit includes a spool gun module board, a connection
box assembly with connecting plug and lead harness-
es, mounting hardware, and installation and operation
instructions.
SPOOL GUN ADAPTER KIT
INSTALLATION
(Option K607-1)
The spool gun module mounts inside the control sec-
tion of the machine and provides control and inter-con-
nection between the machine's control board and the
spool gun kit connection box.
The connection box mounts to the front of the
machine's base and provides for inlet connection of the
spool gun gas supply hose. It provides up-front easy
connection of the spool gun gas line, control plug, and
electrode lead (using the Twist-Mate plug provided with
the kit). Installation and Operation Accessory Manual
(AM-105) is included with the kit.
SPOOL GUN MODULE BOARD
INSTALLATION
NOTE: The K607-1 Spool Gun Adapter Kit is designed
for use with SP-250, SP 250-I and Wire-matic 250
model codes above code 9900. Model Codes below
9900 may be used with the addition of holes to the
case as described in the installation instructions below.
SP-250 model code 9402 must have S19636-2 read
on display just after power switch is turned on.
WARNING: HIGH VOLTAGE CAN KILL!
• Do not operate with covers removed.
• Disconnect input power before servicing
• Only qualified persons should install, use or service
this equipment.
____________________________________
See Figures C-1 and C-2.
Figure C.1 - Spool Gun Installation.
IDEALARC SP-250
Return to Section TOC Return to Section TOC Return to Section TOC Return to Section TOC
Return to Master TOC Return to Master TOC Return to Master TOC Return to Master TOC
WARNING

C-2
ACCESSORIES
C-2
Figure C.2 - Spool Gun Module Board Installation.
1. Remove input power to the machine before start-
ing.
2. Remove the six screws that hold the Case Side
Panels.
3. Locate the four snap-mount fasteners mounted to
the side panel of the control Board.
4. Position the spool gun module board over the
snap-mount fasteners, making sure that the lead
plug connectors are placed at the top.
5. Gently press the board onto the fasteners, making
sure all of the fasteners snap into place.
6. On the wire drive side of the machine, remove the
hex-head screw from beneath the gas connector
releasing the metal cover. See Figure C-1.
7. Slide the metal cover out from behind the motor
bracket. Flip the cover over so that the screw hole
is in the top right corner, then reinstall as a spacer
plate with the hex head screw. See Figure C-1.
8. Find the panel receptacle lead harness included in
the kit. See Figure C-2. Insert the panel recepta-
cle into the hole from the control board side of the
panel, making sure that the panel receptacle
mounting plate is positioned so that the grounding
screw is in the lower left corner of the plate.
NOTE: For model codes below 9900, small notches
may need to be filed at top and bottom of panel hole to
clear the plastic mounting ears of the receptacle.
CAUTION: Collect metal filings with a rag to protect
against possible metal contamination of the control
board or other internal electrical components.
____________________________________
9. Fasten the panel receptacle to the case with the
three #6-32 x 3/8" self tapping screws provided.
Insert screws from wire drive side, through the
sheet metal, and into the receptacle mounting
plate holes.
10. Plug the 10-pin, 8-pin, and 6-pin connector plugs
from the other end of the receptacle lead harness
into the 10-, 8-and 6-pin connectors (J12, J11 and
J13) at the top of the spool gun module board.
Plug in the 8-pin connector at the opposite end of
this harness into the unused 8-pin connector on
the SP-250 control board (J4).
11. Disconnect the 4-pin gas solenoid plug from the
receptacle (J8) on the upper right corner of the
Control Board. See Figure C.2. Reconnect this
plug into the 4-pin receptacle (J14) on the top of
the Module Board.
12. Plug the 4-pin connector plug, included with the
panel receptacle harness connected in step 10
above, into the Control Board receptacle (J8), dis-
connected in step 11 above.
13. Using the cable tie included in the kit, tie the two
harnesses together approximately 3.50 inches
(88.9mm) from the end of the lead plugs as shown
in Figure C.2.
14. Replace the Case.
IDEALARC SP-250
Return to Section TOC Return to Section TOC Return to Section TOC Return to Section TOC
Return to Master TOC Return to Master TOC Return to Master TOC Return to Master TOC
CAUTION

C-3
ACCESSORIES
C-3
SPOOL GUN CONNECTION BOX
INSTALLATION
NOTE: Model codes below 9900 require the addition
of three holes to the front of the machine's base as
shown in Fig C.3.
Figure C.3 - Spool Gun Connection Box Installation
Mounting Holes
1. Remove the plug button, if present, from the cen-
ter hole in the front of the machine's base and par-
tially thread the two #10 thread forming screws,
provided with kit, into the two small holes on both
sides of the center hole.
2. Route a user-provided gas supply hose, from the
flow regulator of the spool gun gas cylinder, over
the rear axle of the machine, and out to the front
through the center hole in the front of the base.
3. Connect the gas hose to the 5/8-18 female inert
gas fitting on the back of the connection box.
4. Slip the connection box mounting keyholes over
the screw heads (installed in Step 1 above) and
pivot the box clockwise to engage and level the
box, then tighten the screws.
5. Route the control cable of the connection box up
through the opening in the front louver provided for
the work lead, then up behind the wire drive, and
connect the plug to the kit receptacle installed in
the previous section A. See Figure C.4.
6. Route the electrode lead of the connection box up
through the same opening in the front louver. With
the machine connected for electrode positive,
(refer to instruction manual), remove the positive
electrode lead from its connection on the wire
drive. Then reconnect with the connection box
electrode lead on the bolt under the positive elec-
trode lead so the connection box electrode lead is
sandwiched between the positive electrode lead
terminal and the wire drive contact surface.
Tighten snugly, being careful not to strip the
threads.
Figure C.4 - Spool Gun Connection Box
Installation.
IDEALARC SP-250
Return to Section TOC Return to Section TOC Return to Section TOC Return to Section TOC
Return to Master TOC Return to Master TOC Return to Master TOC Return to Master TOC

C-4
ACCESSORIES
C-4
SPOOL GUN CONNECTION
CAUTION: The spool gun module is intended for use
with Lincoln Electric Magnum Spool Guns only. Use
with other units may cause damage to the equipment.
For Spool Gun operation, refer to the instruction man-
ual provided with the Magnum Spool Gun.
1. Connect the spool gun control cable 6-pin plug to
mating receptacle on the front of the spool gun
adapter connection box.
NOTE: If using a K469 spool gun with 4-pin plug, use
the K518 adapter.
2. Insert the Twist-Mate plug into the mating recepta-
cle on the front of the connection box and twist to
lock the connection.
3. Attach the spool gun gas line to the gas outlet fit-
ting on the front of the connection box.
4. Refer to the Instruction Manual included with the
K487 or K469 Spool Gun for more detail in Spool
Gun set-up and operation.
Figure C.5 - Spool Gun Connect.
IDEALARC SP-250
Return to Section TOC Return to Section TOC Return to Section TOC Return to Section TOC
Return to Master TOC Return to Master TOC Return to Master TOC Return to Master TOC
CAUTION

C-5
ACCESSORIES
C-5
SPOOL GUN INSTALLATION TO OLD K531 KIT.
1. Slide the spool gun cable assembly through the
opening in the louvers provided for the work lead.
See Figure C.6.
2. Remove the SP-250 gas line from the gas line con-
nector.
3. Screw the spool gun 6-pin plug into the new con-
nector just below the gas line connector.
4. Attach the spool gun gas hose to the gas connec-
tor.
5. Tighten the gas hose tightly, being careful not to
strip the brass threads.
NOTE: If using a K469 Spool Gun with a 4-pin plug,
use the K518 adapter.
6. Thread the removed SP-250 gas line between the
new gas hose and spool gun cable. See Figure
C.6.
7. Pull the SP-250 gas hose up and through until it
wedges between the cable connector and gas con-
nector.
a. Make sure the SP-250 gas hose connector
does not touch the wire drive unit.
8. With the SP-250 connected electrode positive (+),
remove the positive electrode lead from the termi-
nal on the wire drive.
9. Position the spool gun electrode lead on the termi-
nal.
10. Place the SP-250 electrode lead on the terminal.
The spool gun electrode lead should be on the
inboard side.
11. Tighten the hex nut, being careful not to strip the
threads.
12. Confirm the spool gun has been connected prop-
erly.
a. Toggle the POWER SWITCH to the “ON” posi-
tion.
b. If the spool gun cable has been installed prop-
erly, the following display appears
SPOOL GUN HAS BEEN CONNECTED
PRESS MANUAL TO ENTER SETTINGS.
c. Press the MANUAL key for spool gun welding
mode.
Refer to the Instruction Manual for the K487 or K469
spool gun for information on spool gun set up and
operation.
FIGURE C.6 - Spool Gun Connection.
IDEALARC SP-250
Return to Section TOC Return to Section TOC Return to Section TOC Return to Section TOC
Return to Master TOC Return to Master TOC Return to Master TOC Return to Master TOC

MAINTENANCE
IDEALARC SP-250
MAINTENANCE SECTION ...................................... Section D
Safety Precautions...........................................................D-1
Routine and Periodic Maintenance..................................D-1
Component Locations ......................................................D-2
TABLE OF CONTENTS
- MAINTENANCE SECTION -
Return to Master TOC Return to Master TOC Return to Master TOC Return to Master TOC

D-1
MAINTENANCE
D-1
SAFETY PRECAUTIONS
•Have a qualified technician do the maintenance
and troubleshooting work.
•Disconnect input power at main input supply prior
to working inside machine.
____________________________________
Read the Safety Precautions in the front of this manu-
al before working on this machine.
ROUTINE AND PERIODIC
MAINTENANCE
Disconnect input AC power supply lines to the machine
before performing periodic maintenance, tightening,
cleaning, or replacing parts. See Figure D.1.
Perform the following daily:
1. Check that no combustible materials are in the
welding or cutting area or around the machine.
2. Remove any debris, dust, dirt, or materials that
could block the air flow to the machine for cooling.
3. Inspect the electrode cables for any slits, punc-
tures in the cable jacket, or any condition that
would affect the proper operation of the machine.
Perform Periodically:
Clean the inside of the machine with low pressure air
stream. Clean the following parts. Refer to Figure D-1.
Main transformer and choke.
Electrode and work cable connections.
SCR rectifier bridge and heat sink fins.
Control board.
Fan Assembly.
NOTE: The fan motor has sealed bearings which
require no maintenance.
Drive Rolls and Guide Tubes
After every coil of wire, inspect the wire drive mecha-
nism. Clean it as necessary by blowing with low pres-
sure compressed air. Do not use solvents for cleaning
the idle roll because it may wash the lubricant out of
the bearing. All drive rolls are stamped with the wire
sizes they will feed. If a wire size other than that
stamped on the roll is used, the drive roll must be
changed .
Drop-In Reel Spindle and Clips
Before loading a coil of wire into the SP-250 drop-in
spindle, inspect the mating surfaces of the spindle
hubs and the spindle mounting clips (V-brackets) and,
if necessary, wipe or blow out any dirt and debris which
may have deposited on these surfaces .
Cable Cleaning
Clean cable liner after using approximately 300
pounds (136 kg) of electrode. Remove the cable from
the wire feeder and lay it out straight on the floor.
Remove the contact tip from the gun. Using an air hose
and only partial pressure, gently blow out the cable
liner from the gas diffuser end.
Excessive pressure at the start may cause dirt to form
a plug.
____________________________________
Flex the cable over its entire length and again blow out
the cable. Repeat this procedure until no further dirt
comes out.
Gun Tubes and Nozzles
a. Replace worn contact tips as required.
b. Remove spatter from inside of gas nozzle and from
tip after each 10 minutes of arc time or as required.
IDEALARC SP-250
Return to Section TOC Return to Section TOC Return to Section TOC Return to Section TOC
Return to Master TOC Return to Master TOC Return to Master TOC Return to Master TOC
WARNING
CAUTION

Return to Section TOC Return to Section TOC Return to Section TOC Return to Section TOC
Return to Master TOC Return to Master TOC Return to Master TOC Return to Master TOC
D-2
MAINTENANCE
D-2
Figure D.1 - Component Locations
IDEALARC SP-250
2
1
3
4
5
5
4
3
1
2
Control Board
Fan Assembly
SCR Rectifier
Choke
Main Transformer

THEORY OF OPERATION
IDEALARC SP-250
Figure E.1 -Block Logic Diagram
NOTE: Unshaded areas of Block Logic
Diagram are the subject of discussion
THEORY OF OPERATION SECTION ...................... Section E
Power Supply Operation ........................................E-1 - E-3
Input Line Voltage and Main Transformer ...................E-1
Output Rectification and Feedback Control ................E-2
Constant Voltage Output .............................................E-3
Wire Drive Motor and Feedback .................................E-4
Thermal Protection...........................................................E-5
SCR Operation ............................................................... E-6
TABLE OF CONTENTS
- THEORY OF OPERATION SECTION -
LINE
SWITCH
MAIN
TRANSFORMER
RECONNECT
FAN
MOTORS
SCR
RECTIFIER
C
A
P
A
C
I
T
O
R
S
SHUNT
CHOKE
WIRE
DRIVE
MOTOR
TACH
POSITIVE
TERMINAL
NEGATIVE
TERMINAL
GAS
SOLENOID
PIEZO
ALARM
KEYPAD CONTROL BOARD
FEEDBACK
GUN TRIGGER AND THUMB SWITCH
F
E
E
D
B
A
C
K
G
A
T
E
I
G
N
S
A
L
LCD
DISPLAY
Return to Master TOC Return to Master TOC Return to Master TOC Return to Master TOC

E-1
THEORY OF OPERATION
E-1
IDEALARC SP-250
INPUT LINE VOLTAGE AND MAIN TRANS-
FORMER
The desired single phase input power is connected to
the SP-250 through a line switch located on the front
panel.
A reconnect panel allows the user to configure the
machine for the desired input voltage. This AC input
voltage is applied to the primary of the main trans-
former and to the thermostatically controlled fan
motors. The transformer changes the high voltage, low
current input power to a low voltage, high current out-
put. In addition, the main transformer also has an iso-
lated center tapped 30VAC auxiliary winding that sup-
plies power to the Control Board for SCR gate drive
and gas solenoid operation. The weld power windings
connect to the Control Board as well as to the main
SCR Rectifier.
Figure E.2 - Input Line Voltage and Main Transformer
POWER SUPPLY OPERATION
LINE
SWITCH
MAIN
TRANSFORMER
RECONNECT
FAN
MOTORS
SCR
RECTIFIER
C
A
P
A
C
I
T
O
R
S
SHUNT
CHOKE
WIRE
DRIVE
MOTOR
TACH
POSITIVE
TERMINAL
NEGATIVE
TERMINAL
GAS
SOLENOID
PIEZO
ALARM
KEYPAD CONTROL BOARD
FEEDBACK
GUN TRIGGER AND THUMB SWITCH
F
E
E
D
B
A
C
K
G
A
T
E
I
G
N
S
A
L
LCD
DISPLAY
NOTE: Unshaded areas of Block Logic
Diagram are the subject of discussion
Return to Section TOC Return to Section TOC Return to Section TOC Return to Section TOC
Return to Master TOC Return to Master TOC Return to Master TOC Return to Master TOC

E-2
THEORY OF OPERATION
E-2
IDEALARC SP-250
OUTPUT RECTIFICATION AND FEED-
BACK CONTROL
The AC output from the main transformer secondary
weld winding is rectified and controlled through the
SCR rectifier assembly. Output voltage and current
are sensed at the shunt and output terminals and fed
back to the control board. The control board compares
the commands of the keypad (or gun thumb switch)
with the feedback signals. The appropriate gate firing
pulses are generated by the control board and applied
to the SCR rectifier assembly. The control board con-
trols the firing of the SCRs, thus controlling the output
of the machine. See SCR Operation. The control
board also powers and commands the keypad, the
LCD Display, the piezo alarm, the gas solenoid and the
wire drive motor.
Figure E.3 - Output Rectification and Feedback Control
POWER SUPPLY OPERATION (CONTINUED)
LINE
SWITCH
MAIN
TRANSFORMER
RECONNECT
FAN
MOTORS
SCR
RECTIFIER
C
A
P
A
C
I
T
O
R
S
SHUNT
CHOKE
WIRE
DRIVE
MOTOR
TACH
POSITIVE
TERMINAL
NEGATIVE
TERMINAL
GAS
SOLENOID
PIEZO
ALARM
KEYPAD CONTROL BOARD
FEEDBACK
GUN TRIGGER AND THUMB SWITCH
F
E
E
D
B
A
C
K
G
A
T
E
I
G
N
S
A
L
LCD
DISPLAY
NOTE: Unshaded areas of Block Logic
Diagram are the subject of discussion
Return to Section TOC Return to Section TOC Return to Section TOC Return to Section TOC
Return to Master TOC Return to Master TOC Return to Master TOC Return to Master TOC

E-3
THEORY OF OPERATION
E-3
IDEALARC SP-250
CONSTANT VOLTAGE OUTPUT
The controlled DC output from the SCR rectifier
assembly is filtered by the capacitor bank and the out-
put choke, which is in series with the gun and welding
load, resulting in a constant voltage output at the out-
put terminals of the machine.
Figure E.4 - Constant Voltage Output
POWER SUPPLY OPERATION (CONTINUED)
LINE
SWITCH
MAIN
TRANSFORMER
RECONNECT
FAN
MOTORS
SCR
RECTIFIER
C
A
P
A
C
I
T
O
R
S
SHUNT
CHOKE
WIRE
DRIVE
MOTOR
TACH
POSITIVE
TERMINAL
NEGATIVE
TERMINAL
GAS
SOLENOID
PIEZO
ALARM
KEYPAD CONTROL BOARD
FEEDBACK
GUN TRIGGER AND THUMB SWITCH
F
E
E
D
B
A
C
K
G
A
T
E
I
G
N
S
A
L
LCD
DISPLAY
NOTE: Unshaded areas of Block Logic
Diagram are the subject of discussion
Return to Section TOC Return to Section TOC Return to Section TOC Return to Section TOC
Return to Master TOC Return to Master TOC Return to Master TOC Return to Master TOC

E-4
THEORY OF OPERATION
E-4
IDEALARC SP-250
WIRE DRIVE MOTOR AND FEEDBACK
The wire drive motor is controlled by the control board.
A motor speed feedback signal is generated at the
motor tach and sent to the control board. The control
board compares this feedback signal with the com-
mands set forth by the keypad (or the gun thumb
switch) and sends the appropriate armature voltage to
the wire drive motor. The drive motor speed is thus
controlled which in turn regulates the electrode wire
feed speed through the gun.
Figure E.5 - Wire Drive Motor and Feedback
POWER SUPPLY OPERATION (CONTINUED)
LINE
SWITCH
MAIN
TRANSFORMER
RECONNECT
FAN
MOTORS
SCR
RECTIFIER
C
A
P
A
C
I
T
O
R
S
SHUNT
CHOKE
WIRE
DRIVE
MOTOR
TACH
POSITIVE
TERMINAL
NEGATIVE
TERMINAL
GAS
SOLENOID
PIEZO
ALARM
KEYPAD CONTROL BOARD
FEEDBACK
GUN TRIGGER AND THUMB SWITCH
F
E
E
D
B
A
C
K
G
A
T
E
I
G
N
S
A
L
LCD
DISPLAY
NOTE: Unshaded areas of Block Logic
Diagram are the subject of discussion
Return to Section TOC Return to Section TOC Return to Section TOC Return to Section TOC
Return to Master TOC Return to Master TOC Return to Master TOC Return to Master TOC

Return to Section TOC Return to Section TOC Return to Section TOC Return to Section TOC
Return to Master TOC Return to Master TOC Return to Master TOC Return to Master TOC
E-5
THEORY OF OPERATION
E-5
IDEALARC SP-250
A thermostat protects the machine from excessive
operating temperatures.. Excessive operating temper-
atures may be caused by a lack of cooling air or oper-
ating the machine beyond the duty cycle and output
rating. There are three thermostats within the SP-250
machine. One of the thermostats, located on the out-
put choke, energizes the cooling fan motors when
required. The other choke thermostat "opens" the trig-
ger circuit, preventing machine weld output and wire
feed, if excessive operating temperatures are detect-
ed. The third thermostat insures that the fan motors
are operating when required.
The thermostats are self-resetting once the machine
cools sufficiently. It the thermostat shutdown is caused
by excessive output or duty cycle and the fans are
operating normally, the power switch may be left on
and the reset should occur within a 15 minute period.
If the fans are not turning or the air intake louvers are
obstructed, then the input power must be removed and
the fan problem or air obstruction be corrected.
THERMAL PROTECTION

Return to Section TOC Return to Section TOC Return to Section TOC Return to Section TOC
Return to Master TOC Return to Master TOC Return to Master TOC Return to Master TOC
E-6
THEORY OF OPERATION
E-6
IDEALARC SP-250
A silicon controlled rectifier (SCR) is a three terminal
device used to control rather large currents to a load.
An SCR acts very much like a switch. When a gate sig-
nal is applied to the SCR it is turned ON and there is
current flow from anode to cathode. In the ON state the
SCR acts like a closed switch. When the SCR is turned
OFF there is no current flow from anode to cathode
thus the device acts like an open switch. As the name
suggests, the SCR is a rectifier, so it passes current
only during positive half cycles of the AC supply. The
positive half cycle is the portion of the sine wave in
which the anode of the SCR is more positive than the
cathode.
When an AC supply voltage is applied to the SCR, the
device spends a certain portion of the AC cycle time in
the off state and the remainder of the time in the on
state. The amount of time spent in the ON state is con-
trolled by the gate.
An SCR is fired by a short burst of current into the gate.
This gate pulse must be more positive than the cath-
ode voltage. Since there is a standard PN junction
between gate and cathode, the voltage between these
terminals must be slightly greater than 0.6V. Once the
SCR has fired it is not necessary to continue the flow
of gate current. As long as current continues to flow
from anode to cathode the SCR will remain on. When
the anode to cathode current drops below a minimum
value, called holding current, the SCR will shut off. This
normally occurs as the AC supply voltage passes
through zero into the negative portion of the sine wave.
If the SCR is turned on early in the positive half cycle,
the conduction time is longer resulting in greater SCR
output. If the gate firing occurs later in the cycle the
conduction time is less resulting in lower SCR output.
Figure E.6 - SCR Operation
SCR OPERATION
INPUT
OUTPUT
CATHODE
ANODE
GATE
NOTE: AS THE GATE
PULSE IS APPLIED
LATER IN THE CYCLE
THE SCR OUTPUT
IS DECREASED.

TROUBLESHOOTING & REPAIR
IDEALARC SP-250
TROUBLESHOOTING & REPAIR SECTION ........... Section F
How to use Troubleshooting Guide ..................................F-1
PC Board Troubleshooting Procedures............................F-2
Troubleshooting Guide............................................F-3 - F10
Explanation of Prompting Error Messages ............F11 -F-13
Test Procedures
SP-250 Main Transformer Test............................F-14 - F-18
Static SCR Rectifier Test .....................................F-19 - F-21
Active SCR Rectifier Test.....................................F-22 - F-24
SP-250 Keypad Resistance Test.........................F-25 - F-27
Wire Drive Motor and Tach Feedback Test .........F-28 - F-31
Oscilloscope Waveforms .....................................F-32 - F-36
Replacement Procedures
Control Board Remove/Replace..........................F-37 - F-38
Keypad Remove/Replace....................................F-39 - F-40
Wire Drive Assembly Remove/Replace...............F-41 - F-42
SCR Output Rectifier Remove/Replace ..............F-43 - F-44
Capacitor Bank Remove/Replace .......................F-45 - F-46
Main Transformer Remove/Replace....................F-47 - F-48
Fan Motor Remove/Replace................................F-49 - F-51
Retest After Repair.........................................................F-52
TABLE OF CONTENTS
- TROUBLESHOOTING & REPAIR SECTION -
Return to Master TOC Return to Master TOC Return to Master TOC Return to Master TOC

Return to Section TOC Return to Section TOC Return to Section TOC Return to Section TOC
Return to Master TOC Return to Master TOC Return to Master TOC Return to Master TOC
F-1
TROUBLESHOOTING & REPAIR
F-1
IDEALARC SP-250
This Troubleshooting Guide is provided to
help you locate and repair possible machine
malfunctions. Simply follow the three-step
procedure listed below.
Step 1. LOCATE PROBLEM (SYMPTOM).
Look under the column labeled “PROBLEM
(SYMPTOMS)”. This column describes pos-
sible symptoms that the machine may exhib-
it. Find the listing that best describes the
symptom that the machine is exhibiting.
Symptoms are grouped into the following
categories: output problems, function prob-
lems, wire feeding problems, and welding
problems.
Step 2. PERFORM EXTERNAL TESTS.
The second column labeled “POSSIBLE
AREAS OF MISADJUSTMENT(S)” lists the
obvious external possibilities that may con-
tribute to the machine symptom. Perform
these tests/checks in the order listed. In
general, these tests can be conducted with-
out removing the case wrap-around cover.
Step 3. RECOMMENDED COURSE OF
ACTION
The last column labeled “Recommended
Course of Action” lists the most likely com-
ponents that may have failed in your
machine. It also specifies the appropriate
test procedure to verify that the subject com-
ponent is either good or bad. If there are a
number of possible components, check the
components in the order listed to eliminate
one possibility at a time until you locate the
cause of your problem.
All of the referenced test procedures
referred to in the Troubleshooting Guide are
described in detail at the end of this chapter.
Refer to the Troubleshooting and Repair
Table of Contents to locate each specific
Test Procedure. All of the specified test
points, components, terminal strips, etc. can
be found on the referenced electrical wiring
diagrams and schematics. Refer to the
Electrical Diagrams Section Table of
Contents to locate the appropriate diagram.
HOW TO USE TROUBLESHOOTING GUIDE
Service and Repair should only be performed by Lincoln Electric Factory Trained Personnel.
Unauthorized repairs performed on this equipment may result in danger to the technician and
machine operator and will invalidate your factory warranty. For your safety and to avoid
Electrical Shock, please observe all safety notes and precautions detailed throughout this
manual.
__________________________________________________________________________
WARNING
CAUTION
If for any reason you do not understand the test procedures or are unable to perform the
tests/repairs safely, contact the Lincoln Electric Service Department for technical trou-
bleshooting assistance before you proceed call 216-383-2531 or 1-800-833-9353.
_____________________________________________________________

Return to Section TOC Return to Section TOC Return to Section TOC Return to Section TOC
Return to Master TOC Return to Master TOC Return to Master TOC Return to Master TOC
F-2
TROUBLESHOOTING & REPAIR
F-2
IDEALARC SP-250
CAUTION: Sometimes machine failures
appear to be due to PC board failures. These
problems can sometimes be traced to poor
electrical connections. To avoid problems when
troubleshooting and replacing PC boards,
please use the following procedure:
1. Determine to the best of your technical abil-
ity that the PC board is the most likely com-
ponent causing the failure symptom.
2. Check for loose connections at the PC
board to assure that the PC board is proper-
ly connected.
3. If the problem persists, replace the suspect
PC board using standard practices to avoid
static electrical damage and electrical
shock. Read the warning inside the static
resistant bag and perform the following pro-
cedures: P.C. Board can be dam-
aged by static electricity.
- Remove your body’s stat-
ic charge before opening
the static-shielding bag.
Wear an anti-static wrist
strap. For safety, use a 1
Meg ohm resistive cord
connected to a grounded
part of the equipment
frame.
- If you don’t have a wrist
strap, touch an unpainted,
grounded, part of the equip-
ment frame. Keep touching the frame to pre-
vent static build-up. Be sure not to touch any
electrically live parts at the same time.
- Tools which come in contact with the P.C.
Board must be either conductive, anti-static or
static-dissipative.
ELECTRIC SHOCK can
kill.
Have an electrician install and
service this equipment. Turn the
input power OFF at the fuse box
before working on equipment. Do
not touch electrically hot parts.
- Remove the P.C. Board from the static-
shielding bag and place it directly into the
equipment. Don’t set the P.C. Board on or near
paper, plastic or cloth which could have a sta-
tic charge. If the P.C. Board can’t be installed
immediately, put it back in the static-shielding
bag.
- If the P.C. Board uses protective shorting
jumpers, don’t remove them until installation is
complete.
- If you return a P.C. Board to The Lincoln
Electric Company for credit, it must be in the
static-shielding bag. This will prevent further
damage and allow proper failure analysis.
4. Test the machine to determine if the failure
symptom has been corrected by the
replacement PC board.
NOTE: It is desirable to have a spare (known
good) PC board available for PC board trou-
bleshooting.
NOTE: Allow the machine to heat up so that
all electrical components can reach their oper-
ating temperature.
5. Remove the replacement PC board and
substitute it with the original PC board to
recreate the original problem.
a. If the original problem does not reappear
by substituting the original board, then
the PC board was not the problem.
Continue to look for bad connections in
the control wiring harness, junction
blocks, and terminal strips.
b. If the original problem is recreated by the
substitution of the original board, then
the PC board was the problem. Reinstall
the replacement PC board and test the
machine.
6. Always indicate that this procedure was fol-
lowed when warranty reports are to be sub-
mitted.
NOTE: Following this procedure and writing
on the warranty report, “INSTALLED AND
SWITCHED PC BOARDS TO VERIFY PROB-
LEM,” will help avoid denial of legitimate PC
board warranty claims.
PC BOARD TROUBLESHOOTING PROCEDURES
WARNING
ATTENTION
Static-Sensitive
Devices
Handle only at
Static-Safe
Workstations
Reusable
Container
Do Not Destroy

Return to Section TOC Return to Section TOC Return to Section TOC Return to Section TOC
Return to Master TOC Return to Master TOC Return to Master TOC Return to Master TOC
F-3
TROUBLESHOOTING & REPAIR
F-3
IDEALARC SP-250
TROUBLESHOOTING GUIDE - Observe all Safety Guidelines detailed throughout this manual
If for any reason you do not understand the test procedures or are unable to perform the tests/repairs safely, con-
tact the Lincoln Electric Service Department for technical troubleshooting assistance before you proceed call 216-
383-2531 or 1-800-833-9353
OUTPUT PROBLEMS
PROBLEMS
(SYMPTOMS) POSSIBLE AREAS OF
MISADJUSTMENTS(S) RECOMMENDED
COURSE OF ACTION
Major Physical or Electrical Damage
is Evident
Machine is dead - No Open Circuit
Voltage output and No Wire Feed
when gun trigger is pulled. No
Display.
No Open Circuit Voltage output but
wire feeds normally when gun trigger
is pulled. - Display lights properly.
1. Contact The Lincoln Electric
Service Dept. (216) 383-2531 or
1-800-833-9353 (WELD)
1. Check input power switch (S1).
It may be faulty.
2. Check for loose or broken wires
at the reconnect panel.
3. Perform Main Transformer Test.
1. Check for loose or broken con-
nections at the output terminals,
the choke, the capacitor bank
and all heavy current carrying
leads.
2. Make sure that the transformer
secondary leads are securely
connected to the SCR Rectifier
Assembly.
3. Perform the SCR Rectifier
Assembly Test.
4. The Control board may be faulty
- Replace.
1. Contact your local Lincoln
Electric Authorized Field Service
Facility.
1. Make certain that the input
power switch is in the "ON" posi-
tion.
2. Check the input voltage at the
machine. Input voltage must
match the rating plate and the
reconnect panel.
3. Blown or missing fuses in the
input line.
1. Check the input voltage at the
machine. Input voltage must
match the rating plate and the
reconnect panel - High or Low
Line message may be displayed.
2. The gun may be faulty. Check or
replace.
CAUTION

Return to Section TOC Return to Section TOC Return to Section TOC Return to Section TOC
Return to Master TOC Return to Master TOC Return to Master TOC Return to Master TOC
F-4
TROUBLESHOOTING & REPAIR
F-4
IDEALARC SP-250
TROUBLESHOOTING GUIDE - Observe all Safety Guidelines detailed throughout this manual
OUTPUT PROBLEMS
PROBLEMS
(SYMPTOMS) POSSIBLE AREAS OF
MISADJUSTMENTS(S) RECOMMENDED
COURSE OF ACTION
No Open Circuit Voltage output and
no wire feed when gun trigger is
pulled. Display is functioning proper-
ly.
Wire feeds but welding output is low
causing wire to "stub".
Welds are "cold". Machine cannot
obtain full rated output of 250 amps
at 26 volts.
1. Check thermostats and associ-
ated leads for loose or broken
connections. See Wiring
Diagram.
2. Perform The Main Transformer
Test.
3. The control board may be faulty.
Replace.
1. Check for loose or faulty con-
nections of the heavy current
carrying leads.
2. The output capacitor bank may
be faulty. Check for loose con-
nections at the capacitors. Also
check for leaky capacitors.
Replace if necessary. WARN-
ING: The liquid electrolyte in
these capacitors is toxic. Avoid
contact with any portion of your
body.
3. Perform the SCR Rectifier
Assembly Test.
4. Perform the Main Transformer
Test.
5. The control board may be faulty.
Replace.
1. The thermostats may be open
due to machine overheating. If
machine operates normally after
a cooling off period then check
for proper fan operation and
ventilation. Make certain that
the machine's duty cycle is not
being exceeded.
2. Check the gun trigger circuit.
Leads #324 to #325 should have
continuity ( zero ohms) when the
gun trigger is pulled. If not then
the gun may be faulty - replace.
1. If an error message is displayed
on the display then proceed to
Explanation of Prompting and
Error Messages Section.
2. Make sure that the proper wire
and procedures are being used.
3. Check gun and work cable for
loose or faulty connections.
If for any reason you do not understand the test procedures or are unable to perform the tests/repairs safely, con-
tact the Lincoln Electric Service Department for technical troubleshooting assistance before you proceed call 216-
383-2531 or 1-800-833-9353
CAUTION

Return to Section TOC Return to Section TOC Return to Section TOC Return to Section TOC
Return to Master TOC Return to Master TOC Return to Master TOC Return to Master TOC
F-5
TROUBLESHOOTING & REPAIR
F-5
IDEALARC SP-250
TROUBLESHOOTING GUIDE - Observe all Safety Guidelines detailed throughout this manual
OUTPUT PROBLEMS
PROBLEMS
(SYMPTOMS) POSSIBLE AREAS OF
MISADJUSTMENTS(S) RECOMMENDED
COURSE OF ACTION
The output voltage and wire feed is
present continuously or pulsing
when gun trigger is NOT activated.
Output settings (voltage and/or wire
feed speed) are being changed even
though gun thumb switch or keypad
keys are not being activated.
No wire feed or open circuit voltage
when gun trigger is pulled. The dis-
play lights up but the audio alarm
and the display do not function prop-
erly.
1. Check the machine's internal
trigger leads for grounds or
shorts. See Wiring Diagram.
2. The control board may be faulty.
Replace.
1. Check leads #326 and #327 for
grounds or shorts. See Wiring
Diagram.
2. The Keypad may be faulty.
Perform the Keypad Test.
3. The control board may be faulty.
Replace.
1. Perform the Keypad Test.
2. Perform the Main Transformer
Test.
3. The control board may be faulty.-
Replace.
4. The LCD display may be faulty. -
Replace.
1. Remove the gun. If the problem
is resolved the gun trigger circuit
is faulty. Repair or replace.
2. If the problem is not resolved
then contact your Local Lincoln
Electric Authorized Field Service
Facility.
1. Remove the gun. If the problem
is resolved the gun thumb switch
circuit may be faulty. Repair or
replace.
2. If the problem persists after gun
removal then the keypad may be
faulty. Check for burned or dam-
aged areas on the keypad.
1. Check the input voltage at the
machine. Input voltage must
match the rating plate and the
reconnect panel - High or Low
Line message may be displayed.
2. Remove the gun. If the problem
is resolved the gun is faulty.-
Replace.
If for any reason you do not understand the test procedures or are unable to perform the tests/repairs safely, con-
tact the Lincoln Electric Service Department for technical troubleshooting assistance before you proceed call 216-
383-2531 or 1-800-833-9353
CAUTION

Return to Section TOC Return to Section TOC Return to Section TOC Return to Section TOC
Return to Master TOC Return to Master TOC Return to Master TOC Return to Master TOC
F-6
TROUBLESHOOTING & REPAIR
F-6
IDEALARC SP-250
TROUBLESHOOTING GUIDE - Observe all Safety Guidelines detailed throughout this manual
FUNCTION PROBLEMS
PROBLEMS
(SYMPTOMS) POSSIBLE AREAS OF
MISADJUSTMENTS(S) RECOMMENDED
COURSE OF ACTION
The audio alarm does NOT sound
when a key is pressed, but display
changes.
The audio alarm does not sound
when a key is pressed, and the dis-
play does NOT change.
There is no gas flow when gun trig-
ger is pulled. Wire feeds and weld
voltage is present. The display func-
tions properly.
No readable message on the dis-
play. Backlight is lit indicating there
is power to the machine.
1. Check the voltage across pins
1J7 (+) to 2J7 (-) on the control
board. When the keys are
pressed there should be a brief
indication, or pulse, of a DC volt-
age. If the voltage "pulse" is pre-
sent then the Piezo alarm may
be defective.- Replace.
If the DC voltage pulse is NOT
present when the keys are
pressed then the control board
may be defective.-Replace.
1. Perform the Keypad Test.
2. The control board may be faulty.
- Replace.
3. The LCD Display may be faulty.-
Replace.
1. Check the gas solenoid by dis-
connecting it from the control
board (Plug J8) and applying a
12VDC external supply to the
gas solenoid. If the solenoid
does NOT activate then it may
be faulty. - Replace.
2. The control board may be faulty.-
Replace.
1. The display board may be faulty.
Replace.
2. The control board may be faulty.
Replace.
1. The background noise may be
too loud for user to hear beeper.
1. Remove the gun. If the problem
is resolved the gun is faulty.-
Replace.
1. Make certain that a process is
selected that requires gas flow.
2. Check gas source and hoses for
leaks or kinks.
1. Check the input voltage at the
machine. The input voltage
must match the rating plate and
the reconnect panel.
2. Turn the line switch (S1) off.
Wait a minute and turn power
on. If problem is not resolved
contact your local Lincoln
Electric Authorized Field Service
Facility.
If for any reason you do not understand the test procedures or are unable to perform the tests/repairs safely, con-
tact the Lincoln Electric Service Department for technical troubleshooting assistance before you proceed call 216-
383-2531 or 1-800-833-9353
CAUTION

Return to Section TOC Return to Section TOC Return to Section TOC Return to Section TOC
Return to Master TOC Return to Master TOC Return to Master TOC Return to Master TOC
F-7
TROUBLESHOOTING & REPAIR
F-7
IDEALARC SP-250
TROUBLESHOOTING GUIDE - Observe all Safety Guidelines detailed throughout this manual
FUNCTION PROBLEMS
PROBLEMS
(SYMPTOMS) POSSIBLE AREAS OF
MISADJUSTMENTS(S) RECOMMENDED
COURSE OF ACTION
The display backlight does not func-
tion.
The machine stops feeding wire
while welding and the MOTOR
OVERLOAD message appears on
the display.
1. With the display board discon-
nected test for 12VDC from pins
1J1(+) to 2J1(-). If the 12VDC is
present and the display board
backlight does NOT function
then replace the display board.
See Wiring Diagram.
2. If the 12VDC is not present at
pins 1J1 to 2J1 then perform the
Main Transformer Test.
3. The control board may be faulty.
Replace.
1. Check the motor armature cur-
rent. Normal armature current is
1.5 - 2.5 amps.
If the motor armature current is
normal the control board may be
faulty.-Replace.
2. If the motor armature current is
high (over 3 amps) and there are
NO restrictions in the wire feed-
ing path then the motor or gear
box may be defective.-Replace.
1. Check the input voltage at the
machine. Input voltage must
match the machine rating plate
and the reconnect panel.
1. Check for mechanical restric-
tions in the wire feeding path.
The gun cable may be clogged.
If for any reason you do not understand the test procedures or are unable to perform the tests/repairs safely, con-
tact the Lincoln Electric Service Department for technical troubleshooting assistance before you proceed call 216-
383-2531 or 1-800-833-9353
CAUTION

Return to Section TOC Return to Section TOC Return to Section TOC Return to Section TOC
Return to Master TOC Return to Master TOC Return to Master TOC Return to Master TOC
F-8
TROUBLESHOOTING & REPAIR
F-8
IDEALARC SP-250
TROUBLESHOOTING GUIDE - Observe all Safety Guidelines detailed throughout this manual
WIRE FEEDING PROBLEMS
PROBLEMS
(SYMPTOMS) POSSIBLE AREAS OF
MISADJUSTMENTS(S) RECOMMENDED
COURSE OF ACTION
No control of wire feed speed.
Other machine functions are normal.
There is no wire feed when gun trig-
ger is pulled. Normal open circuit
voltage is present.
1. Perform the Wire Drive Motor
and Tach Feedback test.
2. The control board may be faulty.-
Replace.
1. Perform the Wire Drive Motor
and Tach Feedback Test.
2. The control board may be faulty.
- Replace.
1. The thumb switch circuit in the
gun may be faulty. Check or
replace.
1. If the drive rolls are turning then
check for a mechanical restric-
tion in the wire feed path.
2. The gun liner may be clogged.
Check or replace.
3. If the drive rolls are NOT turning
when the gun trigger is pulled
then contact your local Lincoln
Electric Authorized Field Service
Facility.
If for any reason you do not understand the test procedures or are unable to perform the tests/repairs safely, con-
tact the Lincoln Electric Service Department for technical troubleshooting assistance before you proceed call 216-
383-2531 or 1-800-833-9353
CAUTION

Return to Section TOC Return to Section TOC Return to Section TOC Return to Section TOC
Return to Master TOC Return to Master TOC Return to Master TOC Return to Master TOC
F-9
TROUBLESHOOTING & REPAIR
F-9
IDEALARC SP-250
TROUBLESHOOTING GUIDE - Observe all Safety Guidelines detailed throughout this manual
WELDING PROBLEMS
PROBLEMS
(SYMPTOMS) POSSIBLE AREAS OF
MISADJUSTMENTS(S) RECOMMENDED
COURSE OF ACTION
The arc is unstable and or "hunting".
Weld bead is narrow or ropey. May
have porosity with electrode stub-
bing into plate.
1. Check for loose connections at
the output terminals, the choke,
the capacitor bank and all heavy
current carrying leads.
2. Make sure that the transformer
secondary leads are securely
connected to the SCR Rectifier
Assembly.
3. The output capacitor bank may
be faulty. Check for loose con-
nections at the capacitors. Also
check for leaky capacitors.
Replace if necessary.
WARNING: The liquid elec-
trolyte in these capacitors is
toxic. Avoid contact with any
portion of your body.
4. The control board may be faulty.
Replace.
1. The output capacitor bank may
be faulty. Check for loose con-
nections at the capacitors. Also
check for leaky capacitors.
Replace if necessary.
WARNING: The liquid elec-
trolyte in these capacitors is
toxic. Avoid contact with any
portion of your body.
2. Perform the SCR Rectifier
Assembly Test.
3. The control board may be faulty.
Replace.
1. Check for worn or melted con-
tact tip.
2. Check for loose or faulty con-
nections on the work and elec-
trode cables.
3. Make sure electrode polarity is
correct or welding process being
used.
4. Check for rusty or dirty wire.
5. Make sure machine settings and
gas are correct for process
being used.
1. Make sure the weld procedure
and electrode polarity is correct
for the process being used.
2. Make sure shielding gas is cor-
rect and flow is proper.
3. Make sure the weld joint is not
"contaminated".
If for any reason you do not understand the test procedures or are unable to perform the tests/repairs safely, con-
tact the Lincoln Electric Service Department for technical troubleshooting assistance before you proceed call 216-
383-2531 or 1-800-833-9353
CAUTION

Return to Section TOC Return to Section TOC Return to Section TOC Return to Section TOC
Return to Master TOC Return to Master TOC Return to Master TOC Return to Master TOC
F-10
TROUBLESHOOTING & REPAIR
F-10
IDEALARC SP-250
TROUBLESHOOTING GUIDE - Observe all Safety Guidelines detailed throughout this manual
WELDING PROBLEMS
PROBLEMS
(SYMPTOMS) POSSIBLE AREAS OF
MISADJUSTMENTS(S) RECOMMENDED
COURSE OF ACTION
The contact tip seizes in the gas dif-
fuser. 1. The tip is being over heated due
to excessive high current and /or
high duty cycle welding.
2. A light application of high tem-
perature antisieze lubricant
(such as Lincoln E2607 Graphite
Grease) may be applied to the
contact tip threads.
If for any reason you do not understand the test procedures or are unable to perform the tests/repairs safely, con-
tact the Lincoln Electric Service Department for technical troubleshooting assistance before you proceed call 216-
383-2531 or 1-800-833-9353
CAUTION

F-11
TROUBLESHOOTING & REPAIR
F-11
IDEALARC SP-250
Return to Section TOC Return to Section TOC Return to Section TOC Return to Section TOC
Return to Master TOC Return to Master TOC Return to Master TOC Return to Master TOC
EXPLANATION OF PROMPTING AND ERROR MESSAGES
ON SCREEN ERROR MESSAGE
PROCESS MUST
MATCH WIRE & GAS
ONLY SET UP FOR
.035 STAINLESS
ONLY ARGON USED
WITH ALUMINUM
ONLY SET UP FOR
. 045 OUTERSHIELD
NO GAS REQUIRED
WITH INNERSHIELD
MEMORY 1 NOW
CONTAINS SETUP
MEMORY 2
IS EMPTY
MEMORY 4 DOESN’T
MATCH WIRE & GAS
REQ'S: STAINLESS
WIRE .035 Ar/O2
PRESS PROCESS
WHEN INSTALLED
MESSAGE EXPLANATION
Reminder that in Auto mode the process entered with the Process key must
match the process installed in the machine .
Unit is only programmed for .035” (0.9mm) diameter in stainless steel wire.
Other wire diameters can be accommodated by using the Manual mode.
Unit is programmed to use only argon gas with aluminum electrodes. Other
gases can be accommodated by using the manual mode.
Unit is only programmed for .045” (1.1mm) diameter in Outershield® elec-
trode wire. Other wire diameters within the SP-250 rating can be accom-
modated by using the Manual mode.
Innershield® electrode wire does not require a shielding gas. In the Auto
mode, the SP-250 automatically leaves the solenoid de-energized even
when the trigger is closed.
Verifies that the setup was saved to memory number 1. The actual memo-
ry number is determined by the memory number key that was pressed fol-
lowing Save.
An attempt was made to recall a setup from a memory that does not con-
tain one. The actual memory number is determined by the memory num-
ber key that was just pressed.
An attempt was made to enter Toggle mode and the process of the Auto
setup in memory 4 does not match the process in the machine. Press
memory 4 to find out what process is required. The memory number indi-
cates which memory, 4 or 5, does not match.
An attempt was made to recall from memory an Auto setup whose process
does not match the process in the machine. This message indicates the
process required and alternates with the second message until the Process
key is pressed.

F-12
TROUBLESHOOTING & REPAIR
F-12
IDEALARC SP-250
Return to Section TOC Return to Section TOC Return to Section TOC Return to Section TOC
Return to Master TOC Return to Master TOC Return to Master TOC Return to Master TOC
EXPLANATION OF PROMPTING AND ERROR MESSAGES (CONT’D)
ON SCREEN ERROR MESSAGE
DATA ***ERROR***
CHECK SETTINGS
PRESS PROCESS TO
CHECK SETTINGS
MOTOR OVERLOADED
CHECK GUN, DRIVE
XXXX ***ERROR***
CHECK SETTINGS
PRESS PROCESS TO
CHECK SETTINGS
GUN SWITCH BEING
USED FOR TOGGLE
CONNECT FOR
NEG. POLARITY
LOW LINE: CHECK
RECONNECT PANEL
PRESS ANY KEY
TO STOP MESSAGE
MESSAGE EXPLANATION
An attempt was made to recall a setup from memory that has improper set-
tings due to excessive electrical interference. The SP-250 will recall the
setup and reset the improper data to within machine limits. However, all
settings should be checked, properly set if needed, and then resaved to that
memory. This message alternates with the second message until the
Process key is pressed.
Unit shut down even though trigger was closed. There is an excessive cur-
rent draw on the motor. Check for proper size tip, liner and drive rolls, for
any obstructions or bends in the gun cable, and any other factors that would
impede the wire feeding. To resume welding, simply pull the trigger.
Indicates that an error has occurred due to excessive electrical interference.
All of these error types turn off the arc voltage, wire feed speed, and sole-
noid. Press the Process key, per second message, and check all settings
before continuing to weld.
XXXX
IC3I
RTI
SWI
IOT
XIRQ
PWOF
DATA
Reminds the operator that the gun switch is being used to toggle between
memory 4 and memory 5 and, therefore, is not able to control IPM or arc
VOLTS.
Reminds the operator to change the electrode polarity to negative when
Innershield wire type is selected.
Indicates to operator that the input line voltage is too low to obtain the out-
put set on the machine. The operator can continue to weld, but the voltage
will be less than what is set on the machine. This message occurs when the
line voltage is less than 75% of nominal line or if the voltage level set on the
machine is not obtainable at that line voltage and load current. The opera-
tor should check if the reconnect panel is wired properly. Lowering the set
VOLTS and/or IPM can eliminate the message. Pressing any key or gun
switch when the operator is not welding will stop the message from being
displayed . Pressing any increment or decrement arrow keys or gun switch
while welding will temporarily stop the message from being displayed
(approximately 1.3 sec.) allowing the operator to view the increase or
decrease in that setting.
This table shows all of the actual lettering which
appears in place of XXXX. There is no reason to
note which of these occurred unless it occurs fre-
quently.

F-13
TROUBLESHOOTING & REPAIR
F-13
IDEALARC SP-250
Return to Section TOC Return to Section TOC Return to Section TOC Return to Section TOC
Return to Master TOC Return to Master TOC Return to Master TOC Return to Master TOC
EXPLANATION OF PROMPTING AND ERROR MESSAGES (CONT’D)
ON SCREEN ERROR MESSAGE
HIGH LINE: CHECK
RECONNECT PANEL
PRESS ANY KEY
TO STOP MESSAGE
CURRENT OVERLOAD
REDUCE OUTPUT
PRESS ANY KEY
TO STOP MESSAGE
SXXXXX -X
ROM ASSEMBLY
C SXXXXX -X
ROM ASSEMBLY
R
SPOOL GUN HAS
BEEN CONNECTED
PRESS MANUAL
TO ENTER SETTINGS
SPOOL GUN HAS
BEEN REMOVED
PRESS PROCESS TO
TO ENTER SETTINGS
MESSAGE EXPLANATION
Indicates to operator that the line voltage is too high, and the output voltage
has been reduced to protect the capacitor bank voltage rating limits. The
operator can continue to weld, but the voltage will be less than what is set
on the machine. This message occurs when the line voltage is greater than
121% of nominal line. The operator should check if the reconnect panel is
wired properly. Pressing any key or gun switch when the operator is not
welding will stop the message from being displayed. Pressing any incre-
ment or decrement arrow keys or gun switch while welding will temporarily
stop the message from being displayed (approximately 1.3 sec. ) allowing
the operator to view the increase or decrease in that setting.
Indicates to operator that too much current is being drawn from the
machine, and the output has been reduced to prevent the current from
exceeding safe levels. This will typically occur in Manual mode using .045"
(1.2mm) wire and WFS greater than 275 IPM (0.7m/min.). Lowering the
WFS will reduce the output requirement and allow operation within the
machine rating. Pressing any key or gun switch when the operator is not
welding will stop the message from being displayed. Pressing any incre-
ment or decrement arrow keys or gun switch while welding will temporarily
stop the message from being displayed (approximately 1.3 seconds) allow-
ing the operator to view the increase or decrease in that setting.
Only displayed at power-up. Displays the part number of the ROM
ASSEMBLY currently on the PC board.
Indicates a checksum error in the software. Turn power off and back on
again. If this message persists, then replace the ROM assembly on the PC
board. Earlier units did not display the SXXXXX-X ROM ASSEMBLY num-
ber.
Indicates a fault in system RAM. Turn power off and back on again. If this
message persists, then replace the control PC board assembly.
Reminder that the Spool gun has been connected and the Manual key must
be pressed to enter any Spool gun welding procedures.
Reminder that the Spool gun has been removed and the Process key must
be pressed to enter SP-250 weld settings. This message may also be dis-
played if there is an open lead in the spool gun 6-pin plug assembly.

Return to Section TOC Return to Section TOC Return to Section TOC Return to Section TOC
Return to Master TOC Return to Master TOC Return to Master TOC Return to Master TOC
F-14
TROUBLESHOOTING & REPAIR
F-14
IDEALARC SP-250
TEST DESCRIPTION
This test will determine if the correct voltages are being
a. applied to the primary windings of the Main Transformer.
b. induced on the weld winding and auxiliary windings.
MATERIALS NEEDED
5/16" Nut Driver
Volt-Ohm Meter
MAIN TRANSFORMER TEST
Service and repair should be performed only by Lincoln Electric factory trained per-
sonnel. Unauthorized repairs performed on this equipment could result in danger to
the technician or the machine operator and will invalidate your factory warranty. For
your safety and to avoid electrical shock, please observe all safety notes and pre-
cautions detailed throughout this manual.
If for any reason you do not understand the test procedures or are unable to perform
the tests/repairs safely, contact the Lincoln Electric service department for technical
troubleshooting assistance before you proceed.
Call (216) 383-2531 or (800) 833-9353 (WELD).
WARNING

Return to Section TOC Return to Section TOC Return to Section TOC Return to Section TOC
Return to Master TOC Return to Master TOC Return to Master TOC Return to Master TOC
F-15
TROUBLESHOOTING & REPAIR
F-15
IDEALARC SP-250
TEST PROCEDURE
The ON/OFF POWER SWITCH will be
"hot" during these tests.
__________________________
NOTE: Secondary voltages will vary pro-
portionably with the primary input volt-
age.
1. Disconnect the main input power
supply to the machine.
2. Remove the Case Top and Side
Panels with a 5/16" nut driver.
3. Locate Plug J3 and Plug J6 on the
G2252 Control PC Board or Plug J3
on the G1992 (Code 9402 only)
Control PC Board. See Figures
F.1A and F.1B.
NOTE: The location of Plugs may vary
depending on the machine code.
FIGURE F.1A - G2252 Control PC Board Main Transformer Test Points.
MAIN TRANSFORMER TEST
G2252
SP-250 CONTROL
J2
J7
J4
J5 J6
J9
J3
J8
#202
(1J3)
#204A
(2J3)
#203
(3J3)
#206
(4J6)
#209
(7J6)
#208
(16J6)
WARNING

Return to Section TOC Return to Section TOC Return to Section TOC Return to Section TOC
Return to Master TOC Return to Master TOC Return to Master TOC Return to Master TOC
F-16
TROUBLESHOOTING & REPAIR
F-16
IDEALARC SP-250
G1992 (code 9402 only):
5. Connect main input power to the
machine.
6. Turn the IDEALARC SP-250
ON/OFF POWER SWITCH to ON.
7. Make the following voltage tests at
Plug J3.
MAIN TRANSFORMER TEST
FIGURE F.1B - G1992 (Code 9402 Only) Control PC Board Main Transformer Test
Points. Note: Plugs J5 and J6 are on inboard non-component side of Control
Board.
SP-250 CONTROL
G1992
J2
J7
J4
J5
J3
J6 J9
J8
#208
(1J3)
#209 (2J3)
#206 (3J3)
#204A (5J3)
#202 (6J3)
#203
(7J3)
4. Locate the following leads on Plug
J3:
G2252:
PLUG
LOCATION
1J3
3J3
2J3
LEAD
#202
#203
#204 A
PLUG
LOCATION
6J3
7J3
5J3
LEAD
#202
#203
#204 A
FROM
LEAD
#202
(1J3)
#202
(1J3)
#203
(3J3)
TO
LEAD
#203
(3J3)
#204 A
(2J3)
#204 A
(2J3)
EXPECTED
VOLTAGE
30 VAC
15 VAC
15 VAC

F-17
TROUBLESHOOTING & REPAIR
F-17
IDEALARC SP-250
G1992 (Code 9402 only):
8. Turn OFF the machine
9. Locate the following leads on Plug
J6 on the G2252 Control PC Board
or Plug J3 on the G1992 Control PC
Board. See Figures F.1A & F1.B.
G2252:
G1992 (Code 9402 only):
10. Turn ON the machine.
11. Make the following voltage tests at
Plug J6 on the G2252 Control PC
Board, or at Plug J3 on the G1992
Control PC Board (Code 9402 only.)
a. Turn the machine OFF between
each test.
b. Carefully insert the meter
probes into the back of each
Molex Plug pin cavity to perform
the test.
G2252:
G1992 (Code 9402 only):
c. If any of the voltages tested are
incorrect, check for loose or bro-
ken leads between the test
points and the main transformer.
d. If ALL the voltages tested are
incorrect or missing, go to Step
12.
12. Test for correct nameplate input volt-
age between the H1 lead at the
ON/OFF POWER SWITCH to H2 or
H3 at the reconnect panel. Voltage
tested will vary depending on Input
Voltage Connection. See wiring dia-
gram for test point locations.
a. If the voltage test is incorrect,
- check for loose or broken
leads between the reconnect
panel and the ON/OFF POWER
SWITCH.
- test the ON/OFF POWER
SWITCH for proper operation.
MAIN TRANSFORMER TEST
Return to Section TOC Return to Section TOC Return to Section TOC Return to Section TOC
Return to Master TOC Return to Master TOC Return to Master TOC Return to Master TOC
FROM
LEAD
#208
(16J6)
#208
(16J6)
#209
(7J6)
TO
LEAD
#209
(7J6)
#206
(4J6)
#206
(4J6)
EXPECTED
VOLTAGE
60 VAC
30 VAC
30 VAC
FROM
LEAD
#208
(1J3)
#208
(1J3)
#209
(2J3)
TO
LEAD
#209
(2J3)
#206
(3J3)
#206
(3J3)
EXPECTED
VOLTAGE
60 VAC
30 VAC
30 VAC
FROM
LEAD
#202
(6J3)
#202
(6J3)
#203
(7J3)
TO
LEAD
#203
(7J3)
#204 A
(5J3)
#204 A
(5J3)
EXPECTED
VOLTAGE
30 VAC
15 VAC
15 VAC
PLUG
LOCATION
4J6
16J6
7J6
LEAD
#206
#208
#209
PLUG
LOCATION
3J3
1J3
2J3
LEAD
#206
#208
#209

Return to Section TOC Return to Section TOC Return to Section TOC Return to Section TOC
Return to Master TOC Return to Master TOC Return to Master TOC Return to Master TOC
F-18
TROUBLESHOOTING & REPAIR
F-18
IDEALARC SP-250
MAIN TRANSFORMER TEST
b. If the correct nameplate voltage
is being applied to the main
transformer and one or more of
the secondary voltages are
missing or are incorrect, the
main transformer may faulty.
Replace.

Return to Section TOC Return to Section TOC Return to Section TOC Return to Section TOC
Return to Master TOC Return to Master TOC Return to Master TOC Return to Master TOC
F-19
TROUBLESHOOTING & REPAIR
F-19
IDEALARC SP-250
TEST DESCRIPTION
The Static SCR Test is used to quickly determine if an SCR is shorted or "leaky." See the
Waveform Section in this manual for normal and abnormal SCR waveforms.
MATERIALS NEEDED
Analog Ohmmeter (Multimeter)
IDEALARC SP-250 wiring diagrams (See Electrical Diagrams Section of this Manual).
5/16" Nut Driver
fi" open end or socket wrench
STATIC SCR RECTIFIER ASSEMBLY TEST
Service and repair should be performed only by Lincoln Electric factory trained per-
sonnel. Unauthorized repairs performed on this equipment could result in danger to
the technician or the machine operator and will invalidate your factory warranty. For
your safety and to avoid electrical shock, please observe all safety notes and pre-
cautions detailed throughout this manual.
If for any reason you do not understand the test procedures or are unable to perform
the tests/repairs safely, contact the Lincoln Electric service department for technical
troubleshooting assistance before you proceed.
Call (216) 383-2531 or (800) 833-9353 (WELD).
WARNING

Return to Section TOC Return to Section TOC Return to Section TOC Return to Section TOC
Return to Master TOC Return to Master TOC Return to Master TOC Return to Master TOC
FIGURE F.2B - Remove Plug J3 to
Perform Static SCR Rectifier
Assembly Test.
TEST PROCEDURE
1. Disconnect main AC input power to
the machine.
2. Disconnect Plugs J3 and J6 from
the G2252 Control Board or remove
Plug J3 from the G1992 Control
Board (Code 9402 only.) This elec-
trically isolates the SCR bridge
assembly. See Figures F.2A and
F.2B.
FIGURE F.2A - Remove Plugs J3 and
J6 to Perform Static SCR Rectifier
Assembly Test.
3. Test with an Analog Volt-Ohm meter
that capacitors have completely dis-
charged.
4. Disconnect leads X2 and X3 from
the negative capacitor bank using a
fi" open end wrench. See Figure F.3.
FIGURE F.3 - Location of Leads X2
and X3.
5. Separate leads X2 and X3 from the
negative capacitor bank buss bar.
Be sure there is no electrical con-
tact. See Figure F.3.
F-20
TROUBLESHOOTING & REPAIR
F-20
IDEALARC SP-250
STATIC SCR RECTIFIER ASSEMBLY TEST
SP-250 CONTROL
G2252
J7
J4
J5 J6
J9 J3
J8
J2
SP-250 CONTROL
J7
J4
J5
J3 J6
J9
J8
G1992
J2
LEADS
X2 AND X3
NEGATIVE
CAPACITOR
BANK
BUSS BAR

Return to Section TOC Return to Section TOC Return to Section TOC Return to Section TOC
Return to Master TOC Return to Master TOC Return to Master TOC Return to Master TOC
F-21
TROUBLESHOOTING & REPAIR
F-21
IDEALARC SP-250
NOTE: DO NOT DISASSEMBLE THE
SCR RECTIFIER HEAT SINK ASSEM-
BLY.
6. Test for high or infinite resistance
from the anode to the cathode of
SCR 1. See Figure F.4. Use an
analog ohmmeter (Multimeter).
FIGURE F.4 - SCR 1 Test Points.
7. Test for high or infinite resistance
from the cathode to the anode of
SCR 1 by reversing the meter leads.
See Figure F.4.
a. If a high or infinite resistance is
indicated for both tests 6 and 7,
the SCR 1 is not “shorted”.
b. If a low resistance is indicated in
either tests 6 or 7, the SCR is
faulty. Replace SCR Assembly.
8. Repeat Steps #7 to test SCR 2.
9. Reconnect leads X2 and X3.
10. Reconnect Plugs J3 and J6.
11. If this test did not identify the prob-
lem or to further test the SCR, go to
the Active SCR Test.
STATIC SCR RECTIFIER ASSEMBLY TEST

Return to Section TOC Return to Section TOC Return to Section TOC Return to Section TOC
Return to Master TOC Return to Master TOC Return to Master TOC Return to Master TOC
F-22
TROUBLESHOOTING & REPAIR
F-22
IDEALARC SP-250
TEST DESCRIPTION
The Active SCR Test will determine if the device is able to be gated ON and conduct current
from anode to cathode.
MATERIALS NEEDED
An SCR Tester as specified in this procedure.
IDEALARC SP-250 wiring diagrams (See Electrical Diagrams Section of this Manual).
SCR Heat Sink Assembly Drawings
ACTIVE SCR RECTIFIER ASSEMBLY TEST
Service and repair should be performed only by Lincoln Electric factory trained per-
sonnel. Unauthorized repairs performed on this equipment could result in danger to
the technician or the machine operator and will invalidate your factory warranty. For
your safety and to avoid electrical shock, please observe all safety notes and pre-
cautions detailed throughout this manual.
If for any reason you do not understand the test procedures or are unable to perform
the tests/repairs safely, contact the Lincoln Electric service department for technical
troubleshooting assistance before you proceed.
Call (216) 383-2531 or (800) 833-9353 (WELD).
WARNING

F-23
TROUBLESHOOTING & REPAIR
F-23
IDEALARC SP-250
TEST PROCEDURE
1. Disconnect main AC input power to
the machine.
2. Disconnect Molex Plugs J3 and J6
from the G2252 Control Board or
remove Plug J3 from G1992 Control
Board (Code 9402 only)
See Figures F.5A and F.5B.
FIGURE F.5A - Control Board Molex
Plug Locations for G2252 PC Control
Board.
FIGURE F.5B - Control Board Molex
Plug Locations for G1992 PC Control
Board (Code 9402 only.)
3. Test with an Analog Volt-Ohm meter
that capacitors have completely dis-
charged.
4. Disconnect leads X2 and X3 from
the negative capacitor bank using a
fi" open end wrench.
See Figure F. 6.
FIGURE F.6 - Location of Leads X2
and X3.
5. Separate leads X2 and X3 from the
negative capacitor bank buss bar.
Be sure there is no electrical con-
tact. See Figure F6.
NOTE: DO NOT DISASSEMBLE THE
SCR RECTIFIER HEAT SINK ASSEM-
BLY.
6. Construct the circuit shown in Figure
F.8. One 6-volt lantern battery can
be used. R1 and R2 resistor values
are ±10%. Set voltmeter scale low,
at approximately 0-5 volts or 5-10
volts.
a. Test the voltage level of the bat-
tery. Short leads (A) and (C).
Close switch SW-1. Battery
voltage should be 4.5 volts or
higher. If lower, replace the bat-
tery.
ACTIVE SCR RECTIFIER ASSEMBLY TEST
Return to Section TOC Return to Section TOC Return to Section TOC Return to Section TOC
Return to Master TOC Return to Master TOC Return to Master TOC Return to Master TOC
SP-250 CONTROL
G2252
J7
J4
J5 J6
J9 J3
J8
J2
SP-250 CONTROL
J7
J4
J5
J3 J6
J9
J8
G1992
J2
LEADS
X2 AND X3
NEGATIVE
CAPACITOR
BANK
BUSS BAR

F-24
TROUBLESHOOTING & REPAIR
F-24
IDEALARC SP-250
7. Connect the Tester to the SCR 1 as
shown in Figure F.7.
a. Connect Tester lead (A) to the
anode.
b. Connect Tester lead (C) to the
cathode.
c. Connect Tester lead (G) to the
gate.
FIGURE F.7 - SCR Tester Circuit and
SCR connections.
8. Close switch SW-1.
NOTE: Switch SW-2 should be open.
9. Read meter for zero voltage.
a. If the voltage reading is higher
than zero, the SCR is shorted.
10. Close or keep closed switch SW-1
11. Close switch SW-2 for 2 seconds
and release and read meter.
a. If the voltage is 3 - 6 volts while
the switch is closed and after
the switch is open, the SCR is
functioning.
b. If the voltages is 3-6 volts only
when the switch is closed or
there is no voltage when the
switch is closed, the SCR is
defective.
NOTE: Be sure battery is functioning
properly. A low battery can affect the
results of the test. Repeat Battery Test
Procedure in Step 6 if needed.
12. Open switch SW-1.
13. Reconnect the Tester leads. See
Figure F.7.
a. Connect Tester lead (A) to the
cathode.
b. Connect Tester lead (C) to the
anode.
c. Disconnect Test lead (G) from
the gate.
14. Close switch SW-1.
15. Read meter for zero voltage.
a. If the voltage is zero, the SCR is
functioning.
b. If the voltage is higher than
zero, the SCR is shorted.
16. Perform the Active Test Procedure
outlined in Steps 5-13 for SCR 2.
17. Replace all SCR assemblies that do
not pass the above tests.
18. Replace all Molex Plugs onto the
Control Board and connect leads X2
and X3.
ACTIVE SCR RECTIFIER ASSEMBLY TEST
Return to Section TOC Return to Section TOC Return to Section TOC Return to Section TOC
Return to Master TOC Return to Master TOC Return to Master TOC Return to Master TOC

F-25
TROUBLESHOOTING & REPAIR
F-25
IDEALARC SP-250
Return to Section TOC Return to Section TOC Return to Section TOC Return to Section TOC
Return to Master TOC Return to Master TOC Return to Master TOC Return to Master TOC
TEST DESCRIPTION
This test will determine if any key is not functioning properly.
MATERIALS NEEDED
5/16" Nut Driver
Analog volt-ohmmeter
SP-250 KEYPAD RESISTANCE TEST
Service and repair should be performed only by Lincoln Electric factory trained per-
sonnel. Unauthorized repairs performed on this equipment could result in danger to
the technician or the machine operator and will invalidate your factory warranty. For
your safety and to avoid electrical shock, please observe all safety notes and pre-
cautions detailed throughout this manual.
If for any reason you do not understand the test procedures or are unable to perform
the tests/repairs safely, contact the Lincoln Electric service department for technical
troubleshooting assistance before you proceed.
Call (216) 383-2531 or (800) 833-9353 (WELD).
WARNING

F-26
TROUBLESHOOTING & REPAIR
F-26
IDEALARC SP-250
TEST PROCEDURE
1. Disconnect main input power to the
machine.
2. Remove the Case Top and Side
Panels using the 5/16" nut driver.
3. Locate and disconnect Plug J2 con-
nected to the Control PC Board.
See Figures F.8A and F8B.
FIGURE F.8A - Plug J2 Location on
G2252 PC Control Board.
FIGURE F.8B - Plug J2 Location on
G1992 PC Control Board (Code 9402
only).
4. Measure the resistance of each key
at Plug J2 using an analog volt-ohm
meter as described in Table F.1.
a. The resistance measurements
are taken from the pin locations
on Plug J2. See Figure F.9 for
each pin location.
b. If any of the resistance tests are
not correct, the keypad may be
faulty. Replace.
FIGURE F.9 - Plug J2 Test Points.
SP-250 KEYPAD RESISTANCE TEST
Return to Section TOC Return to Section TOC Return to Section TOC Return to Section TOC
Return to Master TOC Return to Master TOC Return to Master TOC Return to Master TOC
G2252
SP-250 CONTROL
J2
J7
J4
J5 J6
J9 J3
J8
SP-250 CONTROL
J2
J7
J4
J5
J3 J6
J9
J8
G1992

F-27
TROUBLESHOOTING & REPAIR
F-27
IDEALARC SP-250
Return to Section TOC Return to Section TOC Return to Section TOC Return to Section TOC
Return to Master TOC Return to Master TOC Return to Master TOC Return to Master TOC
TEST POINTS KEY PRESSED MAXIMUM ALLOWABLE
RESISTANCE
(TYPICAL RESISTANCE)
FROM PIN TO PIN
1J2 6J2 CENTER UP ARROW 100 OHMS (30 TYPICAL)
1J2 8J2 CENTER DOWN ARROW 100 OHMS (30 TYPICAL)
1J2 2J2 MEMORY 3 100 OHMS (30 TYPICAL)
1J2 4J2 SWITCH SET DISPLAY 100 OHMS (30 TYPICAL)
2J2 9J2 MEMORY 5 100 OHMS (30 TYPICAL)
2J2 7J2 MEMORY 4 100 OHMS (30 TYPICAL)
2J2 3J2 MEMORY 2 100 OHMS (30 TYPICAL)
2J2 5J2 MEMORY 1 100 OHMS (30 TYPICAL)
3J2 6J2 LEFT UP ARROW 100 OHMS (30 TYPICAL)
3J2 8J2 LEFT DOWN ARROW 100 OHMS (30 TYPICAL)
3J2 4J2 SPOT 100 OHMS (30 TYPICAL)
4J2 9J2 TOGGLE 100 OHMS (30 TYPICAL)
4J2 7J2 IMP VOLTS 100 OHMS (30 TYPICAL)
4J2 5J2 TIMERS OFF 100 OHMS (30 TYPICAL)
5J2 6J2 AUTO 100 OHMS (30 TYPICAL)
5J2 8J2 PROCESS WIRE/GAS 100 OHMS (30 TYPICAL)
6J2 9J2 MANUAL 100 OHMS (30 TYPICAL)
6J2 7J2 RIGHT UP ARROW 100 OHMS (30 TYPICAL)
7J2 8J2 RIGHT DOWN ARROW 100 OHMS (30 TYPICAL)
8J2 9J2 SAVE 100 OHMS (30 TYPICAL)
SP-250 KEYPAD RESISTANCE TEST
TABLE F.1 - SP-250 KEYPAD RESISTANCE TESTS
NOTE: THERE SHOULD NOT BE CONTINUITY BETWEEN PINS UNTIL A KEY IS PRESSED ON THE KEYPAD.

F-28
TROUBLESHOOTING & REPAIR
F-28
IDEALARC SP-250
Return to Section TOC Return to Section TOC Return to Section TOC Return to Section TOC
Return to Master TOC Return to Master TOC Return to Master TOC Return to Master TOC
TEST DESCRIPTION
This test will determine if the wire drive motor and voltage feedback circuit are functioning
properly.
MATERIALS NEEDED
5/16" Nut Driver
Volt-Ohmmeter
WIRE DRIVE MOTOR AND TACHOMETER FEEDBACK TEST
Service and repair should be performed only by Lincoln Electric factory trained per-
sonnel. Unauthorized repairs performed on this equipment could result in danger to
the technician or the machine operator and will invalidate your factory warranty. For
your safety and to avoid electrical shock, please observe all safety notes and pre-
cautions detailed throughout this manual.
If for any reason you do not understand the test procedures or are unable to perform
the tests/repairs safely, contact the Lincoln Electric service department for technical
troubleshooting assistance before you proceed.
Call (216) 383-2531 or (800) 833-9353 (WELD).
WARNING

F-29
TROUBLESHOOTING & REPAIR
F-29
IDEALARC SP-250
TEST PROCEDURE
NOTE: POLARITY MUST BE
OBSERVED FOR THESE TESTS.
Test for Correct Wire Drive Motor
Armature Voltage
1. Disconnect main input power to the
machine.
2. Remove the Case Top and Side
Panels using a 5/16" nut driver.
3. Locate Plug J5 on the G2252
Control Board, or Plug J6 on the
G1992 Control Board (Code 9402
only).. See Figures F.10A and
F.10B.
FIGURE F.10A - Plug J5 Location on
G2252 PC Control Board.
WIRE DRIVE MOTOR AND TACHOMETER FEEDBACK TEST
Return to Section TOC Return to Section TOC Return to Section TOC Return to Section TOC
Return to Master TOC Return to Master TOC Return to Master TOC Return to Master TOC
G2252
SP-250 CONTROL
J2
J7
J4
J5
J6
J9 J3
J8
#555
(1J5)
#539
(8J5)
#206B
(2J5)
#515B
(3J5)
#541
(9J5)
#515B
(3J5)

F-30
TROUBLESHOOTING & REPAIR
F-30
IDEALARC SP-250
FIGURE F.10B - Plug J6 Location on G1992 PC Control Board (Code 9402 only.)
NOTE: Plugs J5 and J6 are on the inboard non-component side of the Control
Board.
4. Test for 2-25 VDC between lead
#539 (positive) and lead #541 (neg-
ative) to determine if the correct
armature voltage is being supplied.
See Figure F.10A or F.10B.
a. Insert probes in to the Molex pin
cavities.
5. Pull the gun trigger.
6. Read meter. Normal DC volts is
from 2 - 25 VDC. VDC varies
depending on wire feed speed.
a. If voltage to the wire drive motor
armature is zero, check the
wires between Plug J5 (J6 on
Code 9402) and the wire drive
motor.
b. If the wires are okay and voltage
to the drive motor armature is
zero, the Control Board may be
faulty. Replace.
c. If the correct DC armature volt-
age is present at the wire drive
motor, the motor or motor brush-
es may be faulty. Test and/or
replace.
d. If the motor is running at high
speed and the armature voltage
is high and uncontrollable, pro-
ceed with the tachometer test.
WIRE DRIVE MOTOR AND TACHOMETER FEEDBACK TEST
Return to Section TOC Return to Section TOC Return to Section TOC Return to Section TOC
Return to Master TOC Return to Master TOC Return to Master TOC Return to Master TOC
J2
J7
J4
J5
J3
J6
J9
J8
#541
(6J6)
#539
(3J6)
#206B
(4J6)
#555
(2J6)
#515B
(1J6)

F-31
TROUBLESHOOTING & REPAIR
F-31
IDEALARC SP-250
Test for Supply Voltage to
Tachometer
1. Test for 15 VDC between lead
#515B (positive) and lead #206B
(negative). See Figure F. 10 for pin
locations.
a. Insert probes into Molex pin
cavities.
2. Pull gun trigger.
3. Read meter for 15 VDC.
a. If the 15 VDC is present, check
the leads to the tach circuit.
b. If the leads are okay and 15
VDC is present, the correct volt-
age is being received from the
Control Board. Go to Feedback
Test.
c. If the 15 VDC is not present and
the leads are okay, the Control
Board may be faulty. Replace.
Test for Feedback Voltage to the
Control Board
1. Test for 1.5 - 3.5 VDC between lead
#555 (positive) and lead #206B
(negative). See Figure F.10 for pin
locations.
a. Insert probes into Molex pin
cavities.
2. Pull gun trigger.
3. Read meter for 1.5 - 3.5 VDC.
a. If the 1.5 - 3.5 VDC is present,
the tach circuit is sending the
correct feedback signal to the
Control Board.
NOTE: IF THE MOTOR IS NOT RUN-
NING, THE FEEDBACK VOLTAGE MAY
BE FROM 0 TO 5 VDC.
b. If the 1.5 - 3.5 VDC is not pre-
sent or not correct, the Control
Board is not receiving the prop-
er feedback voltage from the
tach circuit. Check the leads
from the tach circuit to the
Control Board for loose or bro-
ken connections.
c. If the leads are okay, the Control
Board may be faulty. Replace.
WIRE DRIVE MOTOR AND TACHOMETER FEEDBACK TEST
Return to Section TOC Return to Section TOC Return to Section TOC Return to Section TOC
Return to Master TOC Return to Master TOC Return to Master TOC Return to Master TOC

F-32
TROUBLESHOOTING & REPAIR
F-32
IDEALARC SP-250
This is a typical DC output voltage wave-
form generated from a properly operating
machine. Note that each vertical division
represents 20 volts and that each horizontal
division represents 2 milliseconds in time.
Note: Scope probes connected at machine
output terminals: (+) probe to electrode, (-)
probe to work.
Volts/Div . . . . . . . . . . . . . . . . .20 V/Div.
Horizontal Sweep . . . . . . . . . .2 ms/Div.
Coupling . . . . . . . . . . . . . . . . . . . . .DC.
Trigger . . . . . . . . . . . . . . . . . . .Internal.
SCOPE SETTINGS
NORMAL OPEN CIRCUIT VOLTAGE WAVEFORM
Return to Section TOC Return to Section TOC Return to Section TOC Return to Section TOC
Return to Master TOC Return to Master TOC Return to Master TOC Return to Master TOC

F-33
TROUBLESHOOTING & REPAIR
F-33
IDEALARC SP-250
This is a typical DC output voltage wave-
form generated from a properly operating
machine. Note that each vertical division
represents 20 volts and that each horizontal
division represents 5 milliseconds in time.
The machine was loaded with a resistance
grid bank.
Note: Scope probes connected at machine
output terminals: (+) probe to electrode, (-)
probe to work.
Volts/Div . . . . . . . . . . . . . . . . .20 V/Div.
Horizontal Sweep . . . . . . . . . .5 ms/Div.
Coupling . . . . . . . . . . . . . . . . . . . . .DC.
Trigger . . . . . . . . . . . . . . . . . . .Internal.
SCOPE SETTINGS
MACHINE LOADED TO 250 AMPS AT 26 VDC
TYPICAL OUTPUT VOLTAGE WAVEFORM - MACHINE LOADED
Return to Section TOC Return to Section TOC Return to Section TOC Return to Section TOC
Return to Master TOC Return to Master TOC Return to Master TOC Return to Master TOC

F-34
TROUBLESHOOTING & REPAIR
F-34
IDEALARC SP-250
This is NOT a typical DC output voltage
waveform. One output SCR is not function-
ing. Note the increased ripple content. One
SCR gate was disconnected to simulate an
open or non-functioning output SCR. Each
vertical division represents 20 volts and
each horizontal division represents 5 mil-
liseconds in time. The machine was loaded
with a resistance grid bank.
Note: Scope probes connected at machine
output terminals: (+) probe to electrode, (-)
probe to work.
Volts/Div . . . . . . . . . . . . . . . . .20 V/Div.
Horizontal Sweep . . . . . . . . . .5 ms/Div.
Coupling . . . . . . . . . . . . . . . . . . . . .DC.
Trigger . . . . . . . . . . . . . . . . . . .Internal.
SCOPE SETTINGS
MACHINE LOADED TO 220 AMPS AT 22 VDC
ABNORMAL OUTPUT VOLTAGE WAVEFORM - MACHINE LOADED
ONE OUTPUT SCR NOT FUNCTIONING
Return to Section TOC Return to Section TOC Return to Section TOC Return to Section TOC
Return to Master TOC Return to Master TOC Return to Master TOC Return to Master TOC

F-35
TROUBLESHOOTING & REPAIR
F-35
IDEALARC SP-250
This is NOT the typical DC output voltage
waveform. The output capacitors are not
functioning. Note the lack of “filtering” in the
output waveform. The output capacitor
bank was disconnected. Each vertical divi-
sion represents 20 volts and each horizontal
division represents 5 milliseconds in time.
Note: Scope probes connected at machine
output terminals: (+) probe to electrode, (-)
probe to work.
Volts/Div . . . . . . . . . . . . . . . . .20 V/Div.
Horizontal Sweep . . . . . . . . . .5 ms/Div.
Coupling . . . . . . . . . . . . . . . . . . . . .DC.
Trigger . . . . . . . . . . . . . . . . . . .Internal.
SCOPE SETTINGS
ABNORMAL OPEN CIRCUIT VOLTAGE
OUTPUT CAPACITOR BANK NOT FUNCTIONING
Return to Section TOC Return to Section TOC Return to Section TOC Return to Section TOC
Return to Master TOC Return to Master TOC Return to Master TOC Return to Master TOC

F-36
TROUBLESHOOTING & REPAIR
F-36
IDEALARC SP-250
This is a typical SCR gate pulse voltage
waveform. The machine was in an open cir-
cuit condition (no load) and operating prop-
erly. Note that each vertical division repre-
sents 2 volts and each horizontal division
represents 5 milliseconds in time.
Note: Scope probes connected at Plug J3
on the control board. The (+) probe to lead
G2, and the (-) probe to lead 204.
Volts/Div . . . . . . . . . . . . . . . . . .2 V/Div.
Horizontal Sweep . . . . . . . . . .5 ms/Div.
Coupling . . . . . . . . . . . . . . . . . . . . .DC.
Trigger . . . . . . . . . . . . . . . . . . .Internal.
SCOPE SETTINGS
TYPICAL SCR GATE VOLTAGE WAVEFORM
Return to Section TOC Return to Section TOC Return to Section TOC Return to Section TOC
Return to Master TOC Return to Master TOC Return to Master TOC Return to Master TOC

F-37
TROUBLESHOOTING & REPAIR
F-37
IDEALARC SP-250
Printed Circuit Boards can be dam-
aged by static electricity. Follow sta-
tic handling guidelines detailed in
“PC Board Troubleshooting
Procedures” at the beginning of this
chapter.
_____________________________
REMOVAL AND REPLACEMENT
PROCEDURE
MATERIALS NEEDED
5/16" Nut Driver
Phillips Head Screwdriver
Static Electricity Grounding Strap
1. Disconnect main input power the
machine.
2. Remove the Case Top and Side
Panels using 5/16" nut driver.
3. Disconnect all wiring harness
plugs and Molex Plugs connect-
ed to the Control Board. See
Figure F.11.
FIGURE F.11 - Wiring Harness and
Molex Plug Locations.
CONTROL PC BOARD REMOVAL AND REPLACEMENT
Return to Section TOC Return to Section TOC Return to Section TOC Return to Section TOC
Return to Master TOC Return to Master TOC Return to Master TOC Return to Master TOC
CAUTION SP-250 CONTROL
G2252
J2
J7
J4
J5 J6
J9
J3
J8
SP-250 CONTROL
J7
J4
J5
J3
J6 J9
J8
G1992
J2

F-38
TROUBLESHOOTING & REPAIR
F-38
IDEALARC SP-250
4. Remove the eight Phillips Head
mounting screws using a Phillips
Head screwdriver. See Figure F.12.
FIGURE F.12 - Control Board
Mounting Screw Locations may
vary with different Code
Machines.
5. Lift the Control Board straight up
and out from the machine.
6. Replace all mounting screws and
wiring connections when
installing the Control Board.
CONTROL PC BOARD REMOVAL AND REPLACEMENT
Return to Section TOC Return to Section TOC Return to Section TOC Return to Section TOC
Return to Master TOC Return to Master TOC Return to Master TOC Return to Master TOC

F-39
TROUBLESHOOTING & REPAIR
F-39
IDEALARC SP-250
Return to Section TOC Return to Section TOC Return to Section TOC Return to Section TOC
Return to Master TOC Return to Master TOC Return to Master TOC Return to Master TOC
MATERIALS NEEDED
5/16" Nut Driver
1/4" Nut Driver
KEYPAD REMOVAL AND REPLACEMENT
Service and repair should be performed only by Lincoln Electric factory trained per-
sonnel. Unauthorized repairs performed on this equipment could result in danger to
the technician or the machine operator and will invalidate your factory warranty. For
your safety and to avoid electrical shock, please observe all safety notes and pre-
cautions detailed throughout this manual.
If for any reason you do not understand the test procedures or are unable to perform
the tests/repairs safely, contact the Lincoln Electric service department for technical
troubleshooting assistance before you proceed.
Call (216) 383-2531 or (800) 833-9353 (WELD).
WARNING

F-40
TROUBLESHOOTING & REPAIR
F-40
IDEALARC SP-250
PROCEDURE
NOTE: BEFORE REMOVING THE
KEYPAD, PERFORM THE KEYPAD
RESISTANCE TEST TO BE SURE THE
KEYPAD IS FAULTY.
1. Disconnect main input power to the
machine.
2. Remove the Case Top and Side
Panels with 5/16" nut driver.
3. Disconnect Keypad Plug J2 from the
Control Panel.
4. Remove the two screws holding the
POWER SWITCH and bezel using a
1/4" nut driver.
5. Grasp the upper right hand corner of
the Keyboard and peel it off the front
panel.
a. The back of the Keypad is an
adhesive material that bonds
the Keypad to the Front Panel.
6. Install a new Keypad.
a. Remove the paper backing from
the new Keypad to uncover the
adhesive backing.
b. Install the new Keypad by care-
fully pressing the Keypad to the
Front Panel. Be sure to smooth
out any air bubbles that become
trapped under the Keypad.
KEYPAD REMOVAL AND REPLACEMENT
Return to Section TOC Return to Section TOC Return to Section TOC Return to Section TOC
Return to Master TOC Return to Master TOC Return to Master TOC Return to Master TOC

F-41
TROUBLESHOOTING & REPAIR
F-41
IDEALARC SP-250
Return to Section TOC Return to Section TOC Return to Section TOC Return to Section TOC
Return to Master TOC Return to Master TOC Return to Master TOC Return to Master TOC
MATERIALS NEEDED
Large slot head screwdriver
5/16" Nut Driver
Small slot head screwdriver
WIRE DRIVE ASSEMBLY REMOVAL AND REPLACEMENT
Service and repair should be performed only by Lincoln Electric factory trained per-
sonnel. Unauthorized repairs performed on this equipment could result in danger to
the technician or the machine operator and will invalidate your factory warranty. For
your safety and to avoid electrical shock, please observe all safety notes and pre-
cautions detailed throughout this manual.
If for any reason you do not understand the test procedures or are unable to perform
the tests/repairs safely, contact the Lincoln Electric service department for technical
troubleshooting assistance before you proceed.
Call (216) 383-2531 or (800) 833-9353 (WELD).
WARNING

F-42
TROUBLESHOOTING & REPAIR
F-42
IDEALARC SP-250
PROCEDURE
1. Disconnect main input power to the
machine.
2. Remove the Case Top and Side
Panels.
3. Remove the large mounting screw
with a large slot head screwdriver
located in front of the drive roll. See
Figure F.13.
a. Note the placement of the insu-
lators and washers for replace-
ment.
FIGURE F.13 - Wire Drive Assembly
Removal
4. Using a small slot head screw driver,
loosen the set screw holding the out
going guide tube into the drive roll
assembly. Carefully slide out the
wire drive assembly.
5. Disconnect the six pin plug from the
vertical baffle connector.
a. The six pin plug contains the
wire feed drive motor wires.
6. Remove carefully the drive motor
and drive roll assembly.
WIRE DRIVE ASSEMBLY REMOVAL AND REPLACEMENT
Return to Section TOC Return to Section TOC Return to Section TOC Return to Section TOC
Return to Master TOC Return to Master TOC Return to Master TOC Return to Master TOC

F-43
TROUBLESHOOTING & REPAIR
F-43
IDEALARC SP-250
Return to Section TOC Return to Section TOC Return to Section TOC Return to Section TOC
Return to Master TOC Return to Master TOC Return to Master TOC Return to Master TOC
MATERIALS NEEDED
5/16" Nut Driver
1/2" Open End Wrench
1/2" Socket wrench, universal tool, and extension
3/8" Open End Wrench
Slot head screwdriver
Wire cutters
SCR OUTPUT RECTIFIER REMOVAL
Service and repair should be performed only by Lincoln Electric factory trained per-
sonnel. Unauthorized repairs performed on this equipment could result in danger to
the technician or the machine operator and will invalidate your factory warranty. For
your safety and to avoid electrical shock, please observe all safety notes and pre-
cautions detailed throughout this manual.
If for any reason you do not understand the test procedures or are unable to perform
the tests/repairs safely, contact the Lincoln Electric service department for technical
troubleshooting assistance before you proceed.
Call (216) 383-2531 or (800) 833-9353 (WELD).
WARNING

F-44
TROUBLESHOOTING & REPAIR
F-44
IDEALARC SP-250
PROCEDURE
1. Disconnect lead #208 and
Transformer Lead X1 from the heat
sink on the left side of the machine
(facing the front) using a 1/2" socket
wrench. See Figure F.14.
a. Thin lead is always on the out-
board side of the connection.
FIGURE F.14 - Heat Sink lead discon-
nection.
2. Disconnect lead #204 and heavy
lead from the middle heat sink with a
1/2" socket wrench and 1/2" open
end wrench. See Figure F. 15.
3. Remove the diode lead from the
negative capacitor band buss bar on
the right side of the machine using a
slot head screwdriver and 3/8" open
end wrench.
FIGURE F.15 - Heat Sink lead discon-
nection.
4. Cut the SCR gate leads G1 and G2
(see wire markers and wiring dia-
gram) using wire cutters.
a. The easiest access to these
leads is from the right side of the
machine.
b. Cut any necessary cable ties.
5. Remove the four screws holding the
SCR Assembly to the floor of the
machine using a 5/16" nut driver.
6. Pivot the SCR Assembly counter-
clockwise to provide access to the
right side heat sink.
See Figure F.16.
FIGURE F.16 - Heat Sink Lead
Disconnection
7. Remove lead #209 and Transformer
Lead X4 from the right side heat sink
using a 1/2" socket wrench and 1/2"
open end wrench.
8. Clear the leads and carefully
remove the SCR Rectifier Assembly.
NOTE: When installing the SCR
Rectifier Assembly, apply a thin coating
of Dow Corning #340 Compound to the
electrical connections.
SCR OUTPUT RECTIFIER REMOVAL
Return to Section TOC Return to Section TOC Return to Section TOC Return to Section TOC
Return to Master TOC Return to Master TOC Return to Master TOC Return to Master TOC

F-45
TROUBLESHOOTING & REPAIR
F-45
IDEALARC SP-250
Return to Section TOC Return to Section TOC Return to Section TOC Return to Section TOC
Return to Master TOC Return to Master TOC Return to Master TOC Return to Master TOC
THE LIQUID ELECTROLYTE IN THE CAPACITORS IS TOXIC. DO NOT TOUCH THE
CAPACITORS WITH ANY PART OF YOUR BODY.
MATERIALS NEEDED
5/16" Nut driver
5/16" socket wrench, extension, and universal tool
1/2" Open end wrench
3/8" open end wrench
Slot head screwdriver
Wiring diagram
CAPACITOR BANK REMOVAL AND REPLACEMENT
Service and repair should be performed only by Lincoln Electric factory trained per-
sonnel. Unauthorized repairs performed on this equipment could result in danger to
the technician or the machine operator and will invalidate your factory warranty. For
your safety and to avoid electrical shock, please observe all safety notes and pre-
cautions detailed throughout this manual.
If for any reason you do not understand the test procedures or are unable to perform
the tests/repairs safely, contact the Lincoln Electric service department for technical
troubleshooting assistance before you proceed.
Call (216) 383-2531 or (800) 833-9353 (WELD).
WARNING
WARNING

F-46
TROUBLESHOOTING & REPAIR
F-46
IDEALARC SP-250
PROCEDURE
See Figure F.17 for location of Capacitor
Bank Removal and Replacement com-
ponents.
FIGURE F.17 - Location of Capacitor
Bank Removal and Replacement
Components
1. Disconnect main input power to the
machine.
2. Test that the capacitors are dis-
charged using a volt ohmmeter.
Polarity must be observed.
3. Remove the two transformer sec-
ondary leads (X2 and X3) for the
negative capacitor bank buss bar
using two fi" open end wrenches.
4. Remove the output choke lead and
the heavy lead extending from the
SCR Rectifier Assembly to the posi-
tive capacitor bank buss bar using a
fi" open end wrench.
5. Remove lead #206 and the D1
diode lead from the negative capac-
itor bank buss bar using a slot head
screwdriver and 3/8" open end
wrench.
6. Remove the #204 lead from the pos-
itive buss bar.
7. Remove the shunt from the negative
capacitor bank buss bar using a 1/2"
socket wrench with a universal tool
adapter.
a. Two people may be required to
remove the shunt. One person
may have to reach through from
the left side of the machine to
keep the bolt in position while
the other person loosens the
nut.
b. There is no shunt on machine
code 9402.
8. Remove the two screws holding the
capacitor bank to the floor of the
machine using a 5/16" nut driver.
9. Clear the leads and carefully
remove the capacitor bank assem-
bly from the machine.
CAPACITOR BANK REMOVAL AND REPLACEMENT
Return to Section TOC Return to Section TOC Return to Section TOC Return to Section TOC
Return to Master TOC Return to Master TOC Return to Master TOC Return to Master TOC

F-47
TROUBLESHOOTING & REPAIR
F-47
IDEALARC SP-250
Return to Section TOC Return to Section TOC Return to Section TOC Return to Section TOC
Return to Master TOC Return to Master TOC Return to Master TOC Return to Master TOC
MATERIALS NEEDED
5/16" Nut Driver
1/2" Open end wrench
3/8" Open end wrench
1/2" Socket wrench, extender, universal adapter
Wire cutters
MAIN TRANSFORMER REMOVAL AND REPLACEMENT
Service and repair should be performed only by Lincoln Electric factory trained per-
sonnel. Unauthorized repairs performed on this equipment could result in danger to
the technician or the machine operator and will invalidate your factory warranty. For
your safety and to avoid electrical shock, please observe all safety notes and pre-
cautions detailed throughout this manual.
If for any reason you do not understand the test procedures or are unable to perform
the tests/repairs safely, contact the Lincoln Electric service department for technical
troubleshooting assistance before you proceed.
Call (216) 383-2531 or (800) 833-9353 (WELD).
WARNING

F-48
TROUBLESHOOTING & REPAIR
F-48
IDEALARC SP-250
PROCEDURE
1. Disconnect main input power to the
machine.
2. Remove the Case Top and Side
Panels.
3. Perform the Capacitor Bank
Removal Procedure.
4. Remove lead X1 from the left side
SCR heat sink assembly using a
1/2" socket wrench, extender and
universal adapter.
5. Remove lead X4 from the right side
heat sink assembly using a 1/2"
socket wrench, extender and univer-
sal adapter.
6. Disconnect all leads from the recon-
nect panel using a 3/8" open end
wrench.
7. Disconnect all leads from the
POWER SWITCH.
8. Remove the POWER SWITCH.
9. Label and cut leads #202, #203,
#204A.
a. Cut lead #204A at a point just in
front of the transformer.
b. These leads must be re-spliced
during reassembly.
c. An alternative to cutting these
leads is to remove them from
Molex Plug J3 and pull them
free of any wire bundles.
10. Remove all cable ties, wire mounts,
- and any harness tape that could
get in the way during transformer
removal using wire cutters and
screwdriver.
11. Remove the four screws mounting
the transformer to the floor of the
machine using a 5/16" nut driver.
12. Disconnect the positive output lead
at the wire drive motor.
13. Remove the strain relief grommet
through which the positive output
lead passes through the horizontal
baffle of the machine.
14. Pull down on the positive output
lead until it slides out the hole in the
baffle.
15. Carefully remove the main trans-
former.
a. Be sure all leads are clear.
MAIN TRANSFORMER REMOVAL AND REPLACEMENT
Return to Section TOC Return to Section TOC Return to Section TOC Return to Section TOC
Return to Master TOC Return to Master TOC Return to Master TOC Return to Master TOC

F-49
TROUBLESHOOTING & REPAIR
F-49
IDEALARC SP-250
Return to Section TOC Return to Section TOC Return to Section TOC Return to Section TOC
Return to Master TOC Return to Master TOC Return to Master TOC Return to Master TOC
MATERIALS NEEDED
3/4" Open end wrench
1/2" Socket wrench with extension
Phillips head screwdriver
FAN MOTOR AND FAN REMOVAL AND REPLACEMENT
Service and repair should be performed only by Lincoln Electric factory trained per-
sonnel. Unauthorized repairs performed on this equipment could result in danger to
the technician or the machine operator and will invalidate your factory warranty. For
your safety and to avoid electrical shock, please observe all safety notes and pre-
cautions detailed throughout this manual.
If for any reason you do not understand the test procedures or are unable to perform
the tests/repairs safely, contact the Lincoln Electric service department for technical
troubleshooting assistance before you proceed.
Call (216) 383-2531 or (800) 833-9353 (WELD).
WARNING

F-50
TROUBLESHOOTING & REPAIR
F-50
IDEALARC SP-250
PROCEDURE
See Figure F.18 for fan motor and fan
removal components.
FIGURE F.18 - Fan Motor and Fan
Removal Components
1. Remove the Case Back screws.
2. Remove the gas solenoid using a
3/4" open end wrench.
3. Using a 5/16” wrench, remove the 5
screws holding the fan motor mount-
ing bracket to the case back.
4. Tilt the Case Back away from the
machine and remove the screws
holding the Case Back to the floor of
the machine using a 1/2" socket
wrench with extension.
5. Loosen the two screws holding the
reconnect panel in place and a slide
the reconnect panel from the frame.
6. Remove the fan blade. Note fan
blade position on motor shaft for ref-
erence for replacing fan.
a. Pry the fan blade off the motor.
b. Slide the fan blade off the motor
shaft.
FAN MOTOR AND FAN REMOVAL AND REPLACEMENT
Return to Section TOC Return to Section TOC Return to Section TOC Return to Section TOC
Return to Master TOC Return to Master TOC Return to Master TOC Return to Master TOC

Return to Section TOC Return to Section TOC Return to Section TOC Return to Section TOC
Return to Master TOC Return to Master TOC Return to Master TOC Return to Master TOC
F-51
TROUBLESHOOTING & REPAIR
F-51
IDEALARC SP-250
7. Remove the fan motor.
a. Loosen and remove the two
screws from the motor mounting
bracket using a slot head screw
driver.
b. When the motor is free from the
mounting bracket, place it care-
fully on the bottom of the
machine.
c. Cut any necessary wire wraps
bundling the motor leads.
d. Remove the leads from the fan
motor.
8. Install the replacement motor in the
reverse order of removal.
9. Install the fan blade. When
installing the fan blade, the blade is
flush with the end of the motor shaft.
a. Spin the fan to be sure it is free
to rotate.
10. Reassemble the remaining compo-
nents in reverse order of removal.
FAN MOTOR AND FAN REMOVAL AND REPLACEMENT

F-52
TROUBLESHOOTING & REPAIR
F-52
IDEALARC SP-250
Return to Section TOC Return to Section TOC Return to Section TOC Return to Section TOC
Return to Master TOC Return to Master TOC Return to Master TOC Return to Master TOC
INPUT IDLE AMPS AND WATTS
WIRE SPEED RANGE
OPEN CIRCUIT VOLTAGE
RETEST AFTER REPAIR
Maximum Idle WattsMaximum Idle AmpsInput Volts/Hertz
3756.4230/60
10 to 40 VDC
50 - 600 IPM (1.27 - 15.2 m/minute)
35-40 VDC Strike Voltage

TABLE OF CONTENTS
- ELECTRICAL DIAGRAMS -
Section G
IDEALARC SP-250
ELECTRICAL DIAGRAMS SECTION ...................... Section G
G1992 CONTROL PC BOARD LAYOUT .....................G - 1
G2252 CONTROL PC BOARD LAYOUT ......................G - 5
WIRING DIAGRAM (Code 9402) ..................................G - 9
WIRING DIAGRAM (Code 9546 & 10002)..................G - 10
WIRING DIAGRAM (Code 9723 & 10001)..................G - 11
G1992 CONTROL PC BOARD SCHEMATIC ............G - 12
G2252 CONTROL PC BOARD SCHEMATIC ............G - 13
Return to Master TOC Return to Master TOC Return to Master TOC Return to Master TOC

Return to Section TOC Return to Section TOC Return to Section TOC Return to Section TOC
Return to Master TOC Return to Master TOC Return to Master TOC Return to Master TOC
J5 J6
J3
J4
C16
C18
X14
R47
C19
DZ3
R40
R89
R90
R48 R50
C23 C22
D24
D25
D26
D27
D28
D29
D30
D31
X8
R56
R51
C21
D44
D42
X18
R45
R22
Q12
D41
R43
D39
D40
R44
D43
D63
D55
D56 R66
C30
DZ4
OCI1
R75
DZ5
Q17
R71
X19
X11
X13
X12
R84
D59
D60
DZ2
D58
D62
D64
R62
C15
D61
C13
C14
C29
D52
C31
D35
R30
C44
C9
D73
R31
C20
C1
C3
C43
C2
OCI2
R87
D66
R86
OCI3
R94
D67
R92
D65
R85
D68
R96
R99
D51
D72
X16
Q11
X15
C48
C49
C50
C51
DZ6
C38
DZ7
J7
C45
R113
R114
R115
R35
R37
R121
R122
X10
DD1
R120
DZ1
C55
C56
D76
D75 R118
L3 L4 L5 L6
R103
J9
C79
C80
C92 C93
C94
C
C39
C40
R137
R136
TP1
TP2
TP3
TP5
Q21
R102
R124
L1 L2
R23
R12
R13
R14
R15
R34
R46
R72
R73
R74
R39
R82
R83
R77
R79
R38
R25
R32
R36
R78
R80
R28
R109
R20
R88 R93
R76
R81
R112
R116
R119
A
Q13
Q15
Q16
Q8
Q9
Q6
Q7
J1
X5
R100
D37
X7
X17
R7
D48
D47
C26
D70
D71
C27
R57
D49
D50
D38
C47
R52
D46
C24
D53
D54
C28
R16
C6
C8
C7
D32
D34
C17
D57
R70
R6
C10
C5
C4
D69
R1
R5
D45
D20
C32
C33
C34
C36
C37
C52
R3
C35
J8
SP-250 CONTROL
R123
C77
C78
Y1
C81
C82
C83
C84
C85
C86
C87
C88
L7
X2 X3 X20
C90
C91
J2
B
D
C95
C25
R138
D1
D2
X1
X21
X4
C11
G1992-2
X6
R8
R9
R10
R11
R108
R105
R107
R59
R60
R61
R111
R58
R53
R65
R98
R97
R63
R68
R33
R19
R91
R95
R4
R18
R2
R117
R54
R104
R101
R125
R126
R127
R128
R129
R130
R131
R132
R135
R133
R134
R140
R69
R55
R49
R67
R106
R139
Q1
Q2
Q3 Q4
X9
Q14
Q18
Q19
Q20
Q10
G-1
ELECTRICAL DIAGRAMS
G1992 CONTROL PC BOARD
G-1
IDEALARC SP-250
NOTE: Lincoln Electric assumes no responsibility for liablilities resulting from board level troubleshoot-
ing. PC Board repairs will invalidate your factory warranty. Individual Printed Circuit Board Components
are not available from Lincoln Electric. This information is provided for reference only. Lincoln Electric
discourages board level troubleshooting and repair since it may compromise the quality of the design
and may result in danger to the Machine Operator or Technician. Improper PC board repairs could result
in damage to the machine.

Return to Section TOC Return to Section TOC Return to Section TOC Return to Section TOC
Return to Master TOC Return to Master TOC Return to Master TOC Return to Master TOC
G-2
ELECTRICAL DIAGRAMS
G1992 CONTROL PC BOARD
G-2
IDEALARC SP-250
NOTE: Lincoln Electric assumes no responsibility for liablilities resulting from board level troubleshoot-
ing. PC Board repairs will invalidate your factory warranty. Individual Printed Circuit Board Components
are not available from Lincoln Electric. This information is provided for reference only. Lincoln Electric
discourages board level troubleshooting and repair since it may compromise the quality of the design
and may result in danger to the Machine Operator or Technician. Improper PC board repairs could result
in damage to the machine.
Item Identification Item Identification
C79,C80,C92, . . .CAPACITOR-CD,.0047/.005,1400V,20%
C93,C94
D1,D2,D24,D25,D26,D27, . . . . . .DIODE-AXLDS,1A,400V
D28,D29,D30,D31,D32,D34,D35,D37,D38,D39,D40,D41,
D42,D43,D44,D45,D46,D47,D48,D49,D50,D51,D52,D53,
D54,D55,D56,D57,D63,D65,D66,D67,D68,D69,D70,D71,
D72,D73,D75,D76
D58,D59,D60,D61,D62,D64 . . . .DIODE-AXLDS,1A,1000V
L3,L4,L5,L6,L7 . . . .CHOKE-330UH,10%,110MA,MOLDED
L1,L2 . . . . . . . .CHOKE-390UH,5%,225MA,CONFORMAL
R40 . . . . . . . . . . . . . . . . . . .RESISTOR-WW,7W,0.25,1%
DZ5 . . . . . . . . . . . . .ZENER DIODE-1W,16V,5%,1N4745A
DZ4 . . . . . . . . . . . . .ZENER DIODE-1W,15V,5%,1N4744A
DZ3 . . . . . . . . . . . . .ZENER DIODE-5W,10V,5%,1N5347B
DZ7 . . . . . . . . . . . .ZENER DIODE-1W,6.2V,5%,1N4735A
DZ1,DZ2,DZ6 . . . . .ZENER DIODE-1W,18V,5%,1N4746A
Q9,Q16 . . . . . . . .TRANSISTOR-P,T226,0.2A,30V,2N4125
Q17 . . . . . . . .TRANSISTOR-NMF,T220,15A,60V,15N06E
D20 . . . . . . . . . . . . . .DIODE-AXLDS,1A,30V,SCHOTTKY
R66 . . . . . . . . . . . . . . . . . . . .RESISTOR-MF,1/2W,1K,2%
R35 . . . . . . . . . . . . . . . . . . .RESISTOR-MF,1/2W,2.7K,2%
R87,R94 . . . . . . . . . . . . . . . .RESISTOR-MF,1/2W,330,2%
R123 . . . . . . . . . . . . . . . . . .RESISTOR-MF,1/2W,6.8K,2%
R22,R70 . . . . . . . . . . . . . . .RESISTOR-MF,1/2W,3.9K,2%
R47 . . . . . . . . . . . . . . . . . . . .RESISTOR-MF,1/2W,3K,2%
R121 . . . . . . . . . . . . . . . . . .RESISTOR-MF,1/2W,27K,2%
R5,R6,R7,R30,R75,R99, . . . .RESISTOR-MF,1/2W,100,2%
R113,R114,R115,R120
R37,R122 . . . . . . . . . . . . . . .RESISTOR-MF,1/2W,750,2%
R52,R57 . . . . . . . . . . . . . . .RESISTOR-MF,1/2W,1.8K,2%
R118 . . . . . . . . . . . . . . . . . . . .RESISTOR-MF,1/2W,68,2%
R89,R90 . . . . . . . . . . . . . . . .RESISTOR-MF,1/2W,270,2%
R31 . . . . . . . . . . . . . . . . . . .RESISTOR-MF,1/2W,1.5K,2%
R62 . . . . . . . . . . . . . . . . . . .RESISTOR-MF,1/2W,10K,2%
R1 . . . . . . . . . . . . . . . . . . . .RESISTOR-MF,1/2W,18K,2%
R86,R92 . . . . . . . . . . . . . . . . .RESISTOR-MF,1/2W,15,2%
R51,R56 . . . . . . . . . . . . . . . .RESISTOR-MF,1/2W,56K,2%
R71 . . . . . . . . . . . . . . . . . . .RESISTOR-MF,1/2W,470,2%
R48,R50 . . . . . . . . . . . . . . . . .RESISTOR-CC,2W,10,10%
R43 . . . . . . . . . . . . . . . . . . .RESISTOR-WW,5W,3.3K,5%
TP3,TP5 . . . . . . . . . . . . . . . . . .MOV-50VRMS,15J,14MM
TP1,TP2 . . . . . . . . . . . . . . . . . .MOV-75VRMS,22J,14MM
R106 . . . . . . . . . . . . . . . . . . . .RESISTOR-MF 102K 1/4W
R49,R55,R67,R69,R139 . . . . . .RESISTOR-MF 10K 1/4W
C45 . . . . . . . . . . . . . . .CAPACITOR-PEMF,.047,100V,10%
C21 . . . . . . . . . . . . . . . . .CAPACITOR-TAEL,39,20V,10%
C16 . . . . . . . . . . . .CAPACITOR-ALEL,2200,63V,+30/-10%
C30,C47,C95 . . . . . . . . . .CAPACITOR-TAEL,4.7,35V,10%
C15 . . . . . . . . . . . . . . . . .CAPACITOR-TAEL,39,10V,10%
C14,C20 . . . . . . . . . . . . . .CAPACITOR-TAEL,18,15V,10%
C39,C40 . . . . . . . . . . . . .CAPACITOR-TAEL,1.0,35V,10%
C25 . . . . . . . . . . . . .CAPACITOR-ALEL,6,150V,+50/-10%
C55 . . . . . . . . . . . . .CAPACITOR-ALEL,20,50V,+75/-10%
C13 . . . . . . . . . . . . . . . .CAPACITOR-PEF,.001,400V,10%
C18 . . . . . . . . . . . . .CAPACITOR-ALEL,50,25V,+75/-10%
C24,C26 . . . . . . . . . . . . . . . . . . . . . . . . . . . . . . . . . .27/50
C19 . . . . . . . . . . . .CAPACITOR-ALEL,3300,50V,+30/-10%
OCI2,OCI3 OPTOCOUPLER-PHOTO-SCR,400V,MCS2401
OCI1 . . . . . . . . . . .OPTOCOUPLER-PHOTO-Q,30V,4N35
X10 . . . . . . . . .IC-CMOS,INVERTER,SCHMITT,HEX,4584
X14,X17,X18 . . . . . . .IC-VOLTREF,ADJ,PRECISION,431I
X16 . . . . . . . . . . . . . . . .IC-VOLTREG,FIXED,3-T,(-),1A,5V
R3 . . . . . . . . . . . . .TRIMMER-MT,1/2W,10K,10%,LINEAR
R100 . . . . . . . . .RESISTOR-NETWORK,100,8-RESISTOR
C6,C8 . . . . . . . . . . . . . .CAPACITOR-CEMO,22P,100V,5%
C11,C32,C33,C34, . . . . .CAPACITOR-CEMO,0.1,50V,10%
C35,C36,C37,C38,C51,C52,C77,C78
C81,C82,C83,C846, . .CAPACITOR-CEMO,100P,100V,5%
C85,C8,C87,C88,C90,C91
C17 . . . . . . . . . . . . . . .CAPACITOR-CEMO,2700P,50V,5%
C1,C2,C3,C4,C5,C7, . .CAPACITOR-CEMO,.022,50V,20%
C9,C10,C27,C28,C31,C43,C44,C48,C49,C50,C56
J2 . . . . . . . . . . . . .CONNECTOR,PCB,WW,MALE,DIL,1X9
Q12 . . . . . . . . . . . . . . . . . . . . . . . . . . .HEATSINK ASBLY
DD1 . . . . . . . . . .MULTIPLE DIODE & HEAT SINK ASBLY
J9 . . . . . . . . . . . .CONNECTOR,MOLEX,MINI,PCB,10-PIN
J3 . . . . . . . . . . . .CONNECTOR,MOLEX,MINI,PCB,14-PIN
J5,J7,J8 . . . . . . . .CONNECTOR,MOLEX,MINI,PCB,4-PIN
J6 . . . . . . . . . . . . .CONNECTOR,MOLEX,MINI,PCB,6-PIN
J4 . . . . . . . . . . . . .CONNECTOR,MOLEX,MINI,PCB,8-PIN
R103 . . . . . . . .THERMISTOR-PTC,.02-0.47 OHMS,0.90A
X15 . . . . . . . . .POS VOLTAGE REG & HEAT SINK ASBLY
Q11 . . . . . . . . . . . . . .TRANSISTOR & HEAT SINK ASBLY
J1 . . . . . . . . . .CONNECTOR,PCB,WW,VERTICAL,16-PIN
R138 . . . . . . . . . . . . .TRIMMER-ST,1/2W,1K,10%,LINEAR
C29 . . . . . . . . . . . . . . . .CAPACITOR-PEF,0.22,100V,10%
C22,C23 . . . . . .CAPACITOR-PPEF,0.68,400V,10%,RIGID

Return to Section TOC Return to Section TOC Return to Section TOC Return to Section TOC
Return to Master TOC Return to Master TOC Return to Master TOC Return to Master TOC
R16 . . . . . . . . . . . . . . . . . . .RESISTOR-CC,1/2W,10M,5%
R32,R54,R119 . . . . . . . . . . . . . .RESISTOR-MF 22K 1/4W
R60,R81,R82,R83,R91,R95 . . .RESISTOR-MF 2.2K 1/4W
R2,R116 . . . . . . . . . . . . . . . . . .RESISTOR-MF 330 1/4W
R61,R107,R108 . . . . . . . . . . . . .RESISTOR-MF 100 1/4W
R112 . . . . . . . . . . . . . . . . . . . . .RESISTOR-MF 270 1/4W
R34,R117,R125,R126,R127, . . .RESISTOR-MF 3.3K 1/4W
R128,R129,R130,R131,R132,R133,R134,R135
R18,R19,R20,R33,R109 . . . . . .RESISTOR-MF 4.7K 1/4W
R25,R28,R74 . . . . . . . . . . . . . .RESISTOR-MF 5.6K 1/4W
R23,R38,R53,R58,R59,R68, . . .RESISTOR-MF 6.8K 1/4W
R105
R8,R9,R10,R11,R63,R65, . . . . .RESISTOR-MF 10K 1/4W
R76,R77,R78,R79,R88,R93,R97,R98,R104,R111,R140
R80 . . . . . . . . . . . . . . . . . . . . . .RESISTOR-MF 33K 1/4W
R73 . . . . . . . . . . . . . . . . . . . . .RESISTOR-MF 100K 1/4W
R4 . . . . . . . . . . . . . . . . . . . . . .RESISTOR-MF 2.7K 1/4W
R39 . . . . . . . . . . . . . . . . . . . . . .RESISTOR-MF 47K 1/4W
R36,R46 . . . . . . . . . . . . . . . . . .RESISTOR-MF 15K 1/4W
R12,R13,R14,R15,R72,R101 . . . .RESISTOR-MF 1K 1/4W
R44,R84 . . . . . . . . . . . . . .RESISTOR-WW,5W,1K,5%,SQ
R45,R85,R96 . . . . . . . . . . .RESISTOR-WW,5W,50,5%,SQ
R102,R124 . . . . . . . . . . . .RESISTOR-WW,5W,20,5%,SQ
R136,R137 . . . . . . . . . . . . . .RESISTOR-WW,7W,0.25,5%
X6 . . . . . . . . . .IC-CMOS,MCU,NO-ROM,DIP,68HC11A1P
X9 . . . . . .IC-CMOS,UNDERVOLT-SENSING,RESET,MCU
X12 . . . . . . . . . .IC-CMOS,SWITCH,ANALOG,QUAD,4066
X1 . . . . . . . . . . .IC-OP-AMP,QUAD,GEN-PURPOSE,224N
Y1 . . . . . . . . . . . . . . . . . . .CRYSTAL-QUARTZ,4.000MHZ
X3 . . . . . . . .IC-CMOS,GATE,NAND,2-INPUT,QUAD,HC00
X5 . . . . . . . . .IC-CMOS,LATCH,3-STATE,OCTAL,HC373A
X2,X20 . . . . .IC-CMOS,INVERTER,SCHMITT,HEX,HC14A
X7 . . . . . . . . . . . .IC-CMOS,REGISTER,SHFT,SI/PO,8-BIT
X11,X13,X19 . . . . . . . . . .IC-COMPARATOR,QUAD,2901N
X8 . . . . . . . . . .IC-CMOS REGISTER,SHFT,S-PI/SO,8-BIT
X21 . . . . . . . .IC-CMOS,TRNSCVR,BUS,3-STATE,OCTAL
Q1,Q2,Q3,Q4,Q6, TRANSISTOR-N,T226,0.2A,30V,2N4123
Q8,Q10,Q14,Q15,Q18,Q19,Q20
Q7,Q13 . . . . .TRANSISTOR-N,T226,0.5A,300V,MPS-A42
G-3
ELECTRICAL DIAGRAMS
2/95
G-3
IDEALARC SP-250
G1992 CONTROL PC BOARD
NOTE: Lincoln Electric assumes no responsibility for liablilities resulting from board level troubleshoot-
ing. PC Board repairs will invalidate your factory warranty. Individual Printed Circuit Board Components
are not available from Lincoln Electric. This information is provided for reference only. Lincoln Electric
discourages board level troubleshooting and repair since it may compromise the quality of the design
and may result in danger to the Machine Operator or Technician. Improper PC board repairs could result
in damage to the machine.
Item Identification

Return to Section TOC Return to Section TOC Return to Section TOC Return to Section TOC
Return to Master TOC Return to Master TOC Return to Master TOC Return to Master TOC
SP 250 CONTROL
G2252- 2
19
116
G-5
ELECTRICAL DIAGRAMS
G2252 CONTROL PC BOARD
G-5
IDEALARC SP-250
NOTE: Lincoln Electric assumes no responsibility for liablilities resulting from board level troubleshoot-
ing. PC Board repairs will invalidate your factory warranty. Individual Printed Circuit Board Components
are not available from Lincoln Electric. This information is provided for reference only. Lincoln Electric
discourages board level troubleshooting and repair since it may compromise the quality of the design
and may result in danger to the Machine Operator or Technician. Improper PC board repairs could result
in damage to the machine.

Return to Section TOC Return to Section TOC Return to Section TOC Return to Section TOC
Return to Master TOC Return to Master TOC Return to Master TOC Return to Master TOC
G-6
ELECTRICAL DIAGRAMS
G2252 CONTROL PC BOARD
G-6
IDEALARC SP-250
Item Identification Item Identification
C61,C64 . . . . . . . . . . . . . CAPACITOR-PCF,0.27,50V,20%
C73 . . . . . . . . . . . CAPACITOR-ALEL,3300,50V,+30/-10%
X14,X17,X18 . . . . . . IC-VOLT REF,ADJ,PRECISION,431I
X22 . . . . . . . . IC-OP-AMP,SINGLE,PRECISION,OP-27GZ
C20,C35,C108, . . . . . .CAPACITOR-CEMO, 0.1, 50V, 10%
C109,C110,C111,C112,C113,C114,C115,C116
J3 . . . . . . . . . . . CONNECTOR,MOLEX,MINI,PCB,12-PIN
J5 . . . . . . . . . . . CONNECTOR,MOLEX,MINI,PCB,14-PIN
J6 . . . . . . . . . . . CONNECTOR,MOLEX,MINI,PCB,16-PIN
J1 . . . . . . . . . CONNECTOR,PCB,WW,VERTICAL,16-PIN
R79 . . . . . . . . . . . . . TRIMMER-ST,1/2W,1K,10%,LINEAR
C42 . . . . . . . . . . . . . . . . CAPACITOR-PEF,0.22,100V,10%
C70,C75 . . . . . . CAPACITOR-PPEF,0.68,400V,10%,RIGID
C71,C72,C80, . . . CAPACITOR-CD,.0047/.005,1400V,20%
C90,C93
R119 . . . . . . . . . . . . . . . . . . RESISTOR-WW,7W,0.25,1%
DZ2 . . . . . . . . . . . . ZENER DIODE-1W,16V,5%,1N4745A
DZ1 . . . . . . . . . . . . ZENER DIODE-1W,15V,5%,1N4744A
DZ7 . . . . . . . . . . . . ZENER DIODE-5W,10V,5%,1N5347B
DZ6 . . . . . . . . . . . . ZENER DIODE-1W,6.2V,5%,1N4735A
DZ3,DZ4,DZ5 . . . . . ZENER DIODE-1W,18V,5%,1N4746A
Q11 . . . . . . . . TRANSISTOR-NMF,T220,15A,60V,15N06E
D20 . . . . . . . . . . . . . . DIODE-AXLDS,1A,30V,SCHOTTKY
R144,R152 . . . . . . . . . . . . . . . RESISTOR-CC,2W,10,10%
TP5 . . . . . . . . . . . . . . . . . . . . MOV-130VRMS,38J,14MM
TP6,TP7 . . . . . . . . . . . . . . . . . . MOV-50VRMS,15J,14MM
TP4 . . . . . . . . . . . . . . . . . . . . MOV-150VRMS,80J,20MM
R74,R153 . . . . . . . . . . . . . RESISTOR-WW,5W,1K,5%,SQ
R145,R162,R175 . . . . . . . RESISTOR-WW,5W,50,5%,SQ
R57,R58 . . . . . . . . . . . . . . RESISTOR-WW,5W,20,5%,SQ
C50 . . . . . . . . . . . . . . CAPACITOR-PEMF,.047,100V,10%
C74 . . . . . . . . . . . . . . . . . CAPACITOR-TAEL,39,20V,10%
C78 . . . . . . . . . . . CAPACITOR-ALEL,2200,63V,+30/-10%
R14,R17,R20,R30,R31,R32, RESISTOR-MF,1/4W,100,1%
R41,R42,R43,R44,R45,R54,R55,R56,R65,R94,
R103,R108,R121,R129,R148,R192,R193
R6,R7,R8,R9,R60,R62, . . RESISTOR-MF,1/4W,1.00K,1%
R63,R64,R72,R163,R176
R1,R2,R3,R4,R5,R13, . . . RESISTOR-MF,1/4W,10.0K,1%
R16,R19,R24,R25,R78,R80,R93,R96,R124,R134
W1 . . . . . . . . . . . . . . . .20 AWG UNINSULATED JUMPER
C81 . . . . . . . . . . . . . CAPACITOR-ALEL,50,25V,+75/-10%
X10 . . . . . . . . IC-CMOS,INVERTER,SCHMITT,HEX,4584
X16 . . . . . . . . . . . . . . . . . . . . . . .VOLTAGE REGULATOR
R48 . . . . . . . . . . . . TRIMMER-MT,1/2W,10K,10%,LINEAR
C30,C31 . . . . . . . . . . . CAPACITOR-CEMO,22P,100V,5%
C10,C11,C12, . . . . . . CAPACITOR-CEMO,100P,100V,5%
C13,C14,C15,C16,C17,C18,C19
C36 . . . . . . . . . . . . . . CAPACITOR-CEMO,2700P,50V,5%
C2,C3,C4,C5,C33, . . . CAPACITOR-CEMO,.022,50V,20%
C40,C41,C52,C53,C57,C60,C62,C63,C100,C101,C102,
C103,C104,C105,C106,C107,C117
J2 . . . . . . . . . . . . CONNECTOR,PCB,WW,MALE,DIL,1X9
Q30 . . . . . . . . . . . . . . . . . . . . . . . . . . HEAT SINK ASBLY
DD1 . . . . . . . . . . . . . . . . . . DIODE & HEAT SINK ASBLY
J7,J8 . . . . . . . . . . CONNECTOR,MOLEX,MINI,PCB,4-PIN
J9 . . . . . . . . . . . . CONNECTOR,MOLEX,MINI,PCB,6-PIN
J4 . . . . . . . . . . . . CONNECTOR,MOLEX,MINI,PCB,8-PIN
R61 . . . . . . . . THERMISTOR-PTC,.02-0.47 OHMS,0.90A
X15 . . . . . . . . POS VOLTAGE REG & HEAT SINK ASBLY
Q24 . . . . . . . . . . . . . TRANSISTOR & HEAT SINK ASBLY
Q20 . . . . . . . . . . . . . . TRANSISTOR & HEATSINK ASBLY
D1,D2,D3,D4,D5,D6,D7,D8, . . . . DIODE-AXLDS,1A,400V
D21,D22,D23,D24,D33,D34,D40,D41,D50,D51,D52,D53,
D54,D60,D61,D62,D70,D71,D72,D73,D74,D75,D76,D77,
D78,D79,D80,D82,D83,D85,D86,D87,D90,D91,D92,D93
D9,D10,D11,D12,D13,D14 . . . . DIODE-AXLDS,1A,1000V
L1,L4,L5,L6,L7,L8, CHOKE-330UH,10%,110MA,MOLDED
L10,L11,L12,L13,L14
L2,L3 . . . . . . . . CHOKE-390UH,5%,225MA,CONFORMAL
R143 . . . . . . . . . . . . . . . . . . RESISTOR-WW,5W,3.3K,5%
TP1,TP2 . . . . . . . . . . . . . . . . . . MOV-75VRMS,22J,14MM
R70 . . . . . . . . . . . . . . . . . . RESISTOR-CC,1/2W,10M,5%
R140,R141 . . . . . . . . . . RESISTOR-WW,7W,0.25,5%,SQ
C21,C34 . . . . . . . . . . . . . CAPACITOR-TAEL,4.7,35V,10%
C56 . . . . . . . . . . . . . . . . . CAPACITOR-TAEL,39,10V,10%
C55,C79 . . . . . . . . . . . . . CAPACITOR-TAEL,18,15V,10%
C91,C92 . . . . . . . . . . . . . CAPACITOR-TAEL,1.0,35V,10%
C51 . . . . . . . . . . . . . CAPACITOR-ALEL,20,50V,+75/-10%
C54 . . . . . . . . . . . . . . . . CAPACITOR-PEF,.001,400V,10%
NOTE: Lincoln Electric assumes no responsibility for liablilities resulting from board level troubleshoot-
ing. PC Board repairs will invalidate your factory warranty. Individual Printed Circuit Board Components
are not available from Lincoln Electric. This information is provided for reference only. Lincoln Electric
discourages board level troubleshooting and repair since it may compromise the quality of the design
and may result in danger to the Machine Operator or Technician. Improper PC board repairs could result
in damage to the machine.

Return to Section TOC Return to Section TOC Return to Section TOC Return to Section TOC
Return to Master TOC Return to Master TOC Return to Master TOC Return to Master TOC
Item Identification Item Identification
G-7
ELECTRICAL DIAGRAMS
G2252 CONTROL PC BOARD
G-7
IDEALARC SP-250
Q1,Q2,Q3,Q4,Q5, TRANSISTOR-N,T226,0.5A,40V,2N4401
Q10,Q12,Q14,Q22,Q23,Q40,Q41
Q13,Q25 . . . . . . . TRANSISTOR-P,T226,0.5A,40V,2N4403
R191 . . . . . . . . . . . . . . . . . RESISTOR-MF,1/4W,475K,1%
Y1 . . . . . . . . . . . . . . . . . . CRYSTAL-QUARTZ,4.000MHZ
OCI2,OCI3 . . . . . . . . . . .OPTOCOUPLER TRIAC DRIVER
SCR1,SCR2 . . . . . . . . . . . . . . . . . . .4 A. 400 VOLT. SCR
R97,R110,R160,R161, . . . RESISTOR-MF,1/4W,1.50K,1%
R171,R172,R188,R189
R23,R115,R147,R187 . . . . RESISTOR-MF,1/4W,15.0K,1%
R95 . . . . . . . . . . . . . . . . . RESISTOR-MF,1/4W,16.5K,1%
R11,R15,R18,R166,R177 . RESISTOR-MF,1/4W,2.21K,1%
R46,R47,R102,R111 . . . . . RESISTOR-MF,1/4W,22.1K,1%
R118 . . . . . . . . . . . . . . . . . . RESISTOR-MF,1/4W,267,1%
R114 . . . . . . . . . . . . . . . . RESISTOR-MF,1/4W,2.67K,1%
R105 . . . . . . . . . . . . . . . . RESISTOR-MF,1/4W,26.7K,1%
R165,R170 . . . . . . . . . . . . . RESISTOR-MF,1/4W,26.7,1%
R120,R123,R130,R135 . . . RESISTOR-MF,1/4W,28.0K,1%
R150 . . . . . . . . . . . . . . . . RESISTOR-MF,1/4W,3.01K,1%
R49,R82 . . . . . . . . . . . . . . . RESISTOR-MF,1/4W,332,1%
R33,R34,R35,R36,R37, . . RESISTOR-MF,1/4W,3.32K,1%
R38,R39,R40,R50,R51,R52,R53,R92,R112
R100,R101,R164,R169 . . . . RESISTOR-MF,1/4W,33.2,1%
R66,R146 . . . . . . . . . . . . . RESISTOR-MF,1/4W,3.92K,1%
R89 . . . . . . . . . . . . . . . . . . . RESISTOR-MF,1/4W,475,1%
R71,R81,R90,R91, . . . . . . RESISTOR-MF,1/4W,4.75K,1%
R136,R190
R116 . . . . . . . . . . . . . . . . RESISTOR-MF,1/4W,47.5K,1%
R125,R127 . . . . . . . . . . . . . RESISTOR-MF,1/4W,511,1%
R126,R131 . . . . . . . . . . . . RESISTOR-MF,1/4W,51.1K,1%
R167,R168,R173,R174 . . . . RESISTOR-MF,1/4W,562,1%
R10,R68,R104,R106 . . . . RESISTOR-MF,1/4W,5.62K,1%
R77,R109,R113,R122, . . . RESISTOR-MF,1/4W,6.81K,1%
R133,R149
R107,R117 . . . . . . . . . . . . . RESISTOR-MF,1/4W,750,1%
X6 . . . . . . . . . . IC-CMOS,MCU,NO-ROM,DIP,68HC11A1P
X9 . . . . . IC-CMOS,UNDERVOLT-SENSING,RESET,MCU
X12 . . . . . . . . . IC-CMOS,SWITCH,ANALOG,QUAD,4066
X1 . . . . . . . . . . IC-OP-AMP,QUAD,GEN-PURPOSE,224N
X3 . . . . . . . IC-CMOS,GATE,NAND,2-INPUT,QUAD,HC00
X5 . . . . . . . . IC-CMOS,LATCH,3-STATE,OCTAL,HC373A
X2,X20 . . . . IC-CMOS,INVERTER,SCHMITT,HEX,HC14A
X7 . . . . . . . . . . . IC-CMOS,REGISTER,SHFT,SI/PO,8-BIT
OCI1 . . . . . . . . OPTOCOUPLER-PHOTO-Q,70V,CNY17-3
X11,X13,X19 . . . . . . . . . IC-COMPARATOR,QUAD,2901N
X8 . . . . . . . . . IC-CMOS REGISTER,SHFT,S-PI/SO,8-BIT
X21 . . . . . . . . IC-CMOS,TRNSCVR,BUS,3-STATE,OCTAL
Q21,Q31 . . . . TRANSISTOR-N,T226,0.5A,300V,MPS-A42
NOTE: Lincoln Electric assumes no responsibility for liablilities resulting from board level troubleshoot-
ing. PC Board repairs will invalidate your factory warranty. Individual Printed Circuit Board Components
are not available from Lincoln Electric. This information is provided for reference only. Lincoln Electric
discourages board level troubleshooting and repair since it may compromise the quality of the design
and may result in danger to the Machine Operator or Technician. Improper PC board repairs could result
in damage to the machine.

Return to Section TOC Return to Section TOC Return to Section TOC Return to Section TOC
Return to Master TOC Return to Master TOC Return to Master TOC Return to Master TOC
G-9G-9
IDEALARC SP-250 IDEALARC SP-250
ELECTRICAL DIAGRAMS
WIRING DIAGRAM FOR CODE 9402
NOTE: This diagram is for reference only. It may not be accurate for all machines covered by this manual. The specific diagram for a particular code is pasted inside the machine on one of the enclosure panels.
PROCESS
WIRE/
GAS
AUTO
MEMORY
1
TIMERS
OFF
2345
SAVE
SPOT
SET SWITCH
SET
DISPLAY DISPLAY
TOGGLE
45
1
2
3
4
5
6
7
8
9
10
11
12
13
14
15
16
321
322
LCD DISPLAY
2 LINE X 16 CHAR.
5
3
1
7
9
6
8
2
4
12345678
SP - 250
12345678
324
326
325
327
1234
(J5)
539
555
515
541
206
123456
(J6) N.D.
GAS
SOLENOID
GENERAL INFORMATION
COLOR CODE:
B - BLACK
W - WHITE
541
515
555
206
539
W
B
T
A
C
H
P.M.
MOTOR/
GEARBOX
325
THERMOSTAT
324
325
TO
WORK
N.F. KEYPAD MATRIX
N.A.
324
325
TRIGGER
INC. DEC.
207
206 N.B.
202
204A
203
204
208
G1
X2
X1
G2
209
SCR 1
250V
470A
SCR HEATSINK
ASBLY
SCR 2
250V
470A
C1 C2 C3 C4
++++
POWER TRANSFORMER
H3
P2
H2
H1
T1
L1 L2
H1
LINE
SWITCH
S1
H2
H3
L1
GND. RECONNECT PANEL
L1
L2
GND
TO SINGLE PHASE
SUPPLY LINE
TO GROUND PER
CODE
P2
T1
FAN
MOTORS
T2 P1 P2
S2
THERMOSTAT
N.E.
207
206
OUTPUT
CHOKE
GND
NOTES
N.A. WELDING CABLE MUST BE OF PROPER CAPACITY FOR THE
CURRENT AND DUTY CYCLE OF IMMEDIATE AND
FUTURE APPLICATIONS.
N.B. THIS DIAGRAM SHOWS THE "ELECTRODE" POLARITY
N.C. CONNECTOR SHOWN GEARBOX SIDE VIEW.
N.D. CONNECTORS MOUNTED ON NON-COMPONENT SIDE
OF BOARD.
(COMPONENT SIDE OF P.C. BOARD)
14
58
17
814
J4
J7
J2
19
116
12
34
13
46
MANUAL
N.C.
D1
300V
85A
CAVITY NUMBERING SEQUENCE
*
*
*
*
*
*
(J1)
(J2)
(J4)
*
INDICATES CONNECTOR CAVITY NO.
CONTROL BOARD
ELECTRICAL SYMBOLS PER E1537
OFF AND REVERSE LEAD CONNECTIONS AT CABLE
CONDUCTOR STRAP AND WORK STUD.
J3
J1
NATIONAL ELECTRICAL
H4
LOW V.
L2
HIGH V.
C1 THRU C4
30,000 MFD
50V
H1
H2
H3
H1
H4
1234
*
1
2
3
4
*
(J7)
(J8)
B
R
BR
PIEZO
ALARM
320
THERMOSTAT
S3
N.E. 326
S4
R2
"POSITIVE". TO CHANGE POLARITY, TURN THE UNIT
N.E. THERMOSTATS MOUNTED ON CHOKE COIL
.
S2 MOUNTED CLOSEST TO FAN; S3 MOUNTED CLOSEST TO
POWER TRANSFORMER.
N.F. KEYPAD MATRIX SHOWN FRONT VIEW.
R - RED
U - BLUE
1
610
5
J9 J11
J12
J8
2.5K
10W
G
B
W
539B
541B
A
B
C
D
E
F
(J13)
OPTIONAL SPOOL OR PULL
GUN RECEPTACLE
ALPHA-NUMERIC
IPM VOLTS
515
325
324
206
541A
495
542
543
X3
X4
X5
X6
X7
B
R
U
326
327
326
327
THUMB
SWITCH
R.F. FILTER
R.F. TOROID AS'BLY.
(J11)
(J12)
*
12345678910
*
(J9)
209
208
325
204A
204
207
204S
206
GND
202
203
G1
G2
320
1
2
3
4
5
6
7
8
9
10
11
12
13
14
(J3)
*
515
325
324
206
541A
495
542
543
N.D.
(NON-COMPONENT SIDE OF BOARD)
J5
12
34
13
46
J6
N.G. THERMOSTAT S4 MOUNTED ON FAN SENSOR BRACKET
N.H. RESISTOR R2 MOUNTED ON FAN SENSOR BRACKET.
N.J. CONNECTOR SHOWN PIN SIDE VIEW.
N.H.
N.G.
N.J.
204S
15 OHMS
100 W
R1
325B
324B
SPOOL GUN
MODULE
1
2
3
541B
321
539B
324B
322
325B
6
7
8
4
5
9
10
L7976
10-19-90N
SP-250 (DUAL VOLTAGE) - WIRING DIAGRAM
RF CHOKE
AS'BLY

Return to Section TOC Return to Section TOC Return to Section TOC Return to Section TOC
Return to Master TOC Return to Master TOC Return to Master TOC Return to Master TOC
G-10G-10
IDEALARC SP-250 IDEALARC SP-250
ELECTRICAL DIAGRAMS
WIRING DIAGRAM FOR CODE 9546 & 10002
NOTE: This diagram is for reference only. It may not be accurate for all machines covered by this manual. The specific diagram for a particular code is pasted inside the machine on one of the enclosure panels.
GENERAL INFORMATION
COLOR CODE:
B - BLACK
W - WHITE
THERMOSTAT
202
204A
203
204
208
G1
X2
X1
G2
209
SCR 1
250V
470A
SCR HEATSINK
ASBLY
SCR 2
250V
470A
C1 C2 C3 C4
++++
POWER TRANSFORMER
H1
T1
L1 L2
H1
LINE
SWITCH
S1
L1
GND. RECONNECT PANEL
L1
L2
GND
TO SINGLE PHASE
SUPPLY LINE
TO GROUND PER
CODE
P2
T1
FAN
MOTORS
T2 P1 P2
S2
THERMOSTAT
N.E.
207
206
OUTPUT
CHOKE
NOTES
N.A. WELDING CABLE MUST BE OF PROPER CAPACITY FOR THE
CURRENT AND DUTY CYCLE OF IMMEDIATE AND
FUTURE APPLICATIONS.
N.B. THIS DIAGRAM SHOWS THE "ELECTRODE" POLARITY
N.C. CONNECTOR SHOWN GEARBOX SIDE VIEW.
D1
300V
85A
*
INDICATES CONNECTOR CAVITY NO.
ELECTRICAL SYMBOLS PER E1537
OFF AND REVERSE LEAD CONNECTIONS AT CABLE
CONDUCTOR STRAP AND WORK STUD.
NATIONAL ELECTRICAL
L2
C1 THRU C4
30,000 MFD
50V
H1
H4
320
THERMOSTAT
S3
N.E.
S4
R2
"POSITIVE". TO CHANGE POLARITY, TURN THE UNIT
N.E. THERMOSTATS MOUNTED ON CHOKE COIL
S2 MOUNTED CLOSEST TO FAN; S3 MOUNTED CLOSEST TO
POWER TRANSFORMER.
N.F. KEYPAD MATRIX SHOWN FRONT VIEW.
R - RED
U - BLUE
2.5K
10W
G
X3
X4
X5
X6
X7
N.H. RESISTOR R2 MOUNTED ON FAN SENSOR BRACKET.
N.J. CONNECTOR SHOWN PIN SIDE VIEW.
N.H.
N.G.
15 OHMS
100 W
R1
PROCESS
WIRE/
GAS
AUTO
MEMORY
1
TIMERS
OFF
234 5
SAVE
SPOT
SET SET
DISPLAY DISPLAY
TOGGLE
45
1
2
3
4
5
6
7
8
9
10
11
12
13
14
15
16
LCD DISPLAY
2 LINE X 16 CHAR.
5
3
1
7
9
6
8
2
4
12345678
SP - 250
12345678
555
GAS
SOLENOID
KEYPAD MATRIX
MANUAL
*
*
*
*
(J1)
(J2)
(J4)
CONTROL BOARD
1234
*
1
2
3
4
*
(J7)
(J8)
B
R
A
B
C
D
E
F
(J13)
OPTIONAL SPOOL OR PULL
GUN RECEPTACLE
ALPHA-NUMERIC
IPM VOLTS
515
541A
495
542
543
(J11)
(J12)
1
2
3
*
123456
*
(J9)
209
208
204A
204
207
206
GND G1
G2
320
1
2
3
4
5
6
7
8
9
10
11
12
(J3)
*
515
541A
495
542
543
541B
321
539B
322
1
2
3
4
5
6
7
8
9
10
11
12
13
14
15
16
*
1
2
3
4
5
6
7
8
9
10
11
12
13
14
*
(J5)
(J6)
326
327
324
206S
205
541B
539B
322
321
325B
324B
325A
324A
206A
206B
515B
325
539
541
325A
SPOOL GUN
MODULE
6
7
8
4
5
9
10
324B
325B
325A
324A
206A
GND
541
555
539
W
B
T
A
C
H
P.M.
MOTOR/
GEARBOX
324
325
TO
WORK N.A.
324
325
TRIGGER
INC. DEC.
207
206 N.B.
N.C.
BR
PIEZO
ALARM
B
R
U
326
327
326
327
THUMB
SWITCH
R.F. FILTER
326
326
325 325
1
3
2
4
1
3
2
4
5
6
539
541
555
539
555
541
327 327
324 324
515B
206B
515B
206B
515B
206B
GND
STITCH
N.F.
N.J.
202
203
325A
(COMPONENT SIDE OF P.C. BOARD)
14
58
1
J4
J7
J2
19
116
12
34
13
46
CAVITY NUMBERING SEQUENCE
J3
J1
1
610
5
J9
J11
J12
J8
J5 J6
6
712
1
7
1
8
916
814
TOP
205
206S
+
-
SHUNT
R.F. CHOKE AS'BLY.
H4
H3
H5
H2
P2
5
13
42
H4
H5
H2
H2
H3
H1
328
(SHOWN CONNECTED
FOR 230 VOLT.)
N.G. THERMOSTAT S4 MOUNTED ON FAN SENSOR BRACKET.
204
2-28-92B
L7977
SP-250 (230/460/575V) - WIRING DIAGRAM

Return to Section TOC Return to Section TOC Return to Section TOC Return to Section TOC
Return to Master TOC Return to Master TOC Return to Master TOC Return to Master TOC
G-11G-11
IDEALARC SP-250 IDEALARC SP-250
ELECTRICAL DIAGRAMS
WIRING DIAGRAM FOR CODE 9723 & 10001
NOTE: This diagram is for reference only. It may not be accurate for all machines covered by this manual. The specific diagram for a particular code is pasted inside the machine on one of the enclosure panels.
GENERAL INFORMATION
COLOR CODE:
B - BLACK
W - WHITE
THERMOSTAT
202
204A
203
204
208
G1
X2
X1
G2
209
SCR 1
250V
470A
SCR HEATSINK
ASBLY
SCR 2
250V
470A
C1 C2 C3 C4
++++
POWER TRANSFORMER
L1 L2
H1
LINE
SWITCH
S1
H2
H3
L1
GND. RECONNECT PANEL
L1
L2
GND
TO SINGLE PHASE
SUPPLY LINE
TO GROUND PER
CODE
P2
T1
FAN
MOTORS
T2 P1 P2
S2
THERMOSTAT
N.E.
207
206
OUTPUT
CHOKE
NOTES
N.A. WELDING CABLE MUST BE OF PROPER CAPACITY FOR THE
CURRENT AND DUTY CYCLE OF IMMEDIATE AND
FUTURE APPLICATIONS.
N.B. THIS DIAGRAM SHOWS THE "ELECTRODE" POLARITY
N.C. CONNECTOR SHOWN GEARBOX SIDE VIEW.
D1
300V
85A
*
INDICATES CONNECTOR CAVITY NO.
ELECTRICAL SYMBOLS PER E1537
OFF AND REVERSE LEAD CONNECTIONS AT CABLE
CONDUCTOR STRAP AND WORK STUD.
NATIONAL ELECTRICAL
H4
LOW V.
L2
HIGH V.
C1 THRU C4
30,000 MFD
50V
H1
H2
H3
H1
H4
320
THERMOSTAT
S3
N.E.
S4
R2
"POSITIVE". TO CHANGE POLARITY, TURN THE UNIT
N.E. THERMOSTATS MOUNTED ON CHOKE COIL .
S2 MOUNTED CLOSEST TO FAN; S3 MOUNTED CLOSEST TO
POWER TRANSFORMER.
N.F. KEYPAD MATRIX SHOWN FRONT VIEW.
R - RED
U - BLUE
2.5K
10W
G
B
W
X3
X4
X5
X6
X7
N.G. THERMOSTAT S4 MOUNTED ON FAN SENSOR BRACKET
N.H. RESISTOR R2 MOUNTED ON FAN SENSOR BRACKET.
N.J. CONNECTOR SHOWN PIN SIDE VIEW.
N.H.
N.G.
15 OHMS
100 W
R1
PROCESS
WIRE/
GAS
AUTO
MEMORY
1
TIMERS
OFF
234 5
SAVE
SPOT
SET SET
DISPLAY DISPLAY
TOGGLE
45
1
2
3
4
5
6
7
8
9
10
11
12
13
14
15
16
LCD DISPLAY
2 LINE X 16 CHAR.
5
3
1
7
9
6
8
2
4
12345678
SP - 250
12345678
555
GAS
SOLENOID
KEYPAD MATRIX
MANUAL
*
*
*
*
(J1)
(J2)
(J4)
CONTROL BOARD
1234
*
1
2
3
4
*
(J7)
(J8)
B
R
A
B
C
D
E
F
(J13)
OPTIONAL SPOOL OR PULL
GUN RECEPTACLE
ALPHA-NUMERIC
IPM VOLTS
515
541A
495
542
543
(J11)
(J12)
1
2
3
*
123456
*
(J9)
209
208
204A
204
207
206
GND G1
G2
320
1
2
3
4
5
6
7
8
9
10
11
12
(J3)
*
515
541A
495
542
543
541B
321
539B
322
1
2
3
4
5
6
7
8
9
10
11
12
13
14
15
16
*
1
2
3
4
5
6
7
8
9
10
11
12
13
14
*
(J5)
(J6)
326
327
324
206S
205
541B
539B
322
321
325B
324B
325A
324A
206A
206B
515B
325
539
541
325A
SPOOL GUN
MODULE
6
7
8
4
5
9
10
324B
325B
325A
324A
206A
GND
541
555
539
W
B
T
A
C
H
P.M.
MOTOR/
GEARBOX
324
325
TO
WORK N.A.
324
325
TRIGGER
INC. DEC.
207
206 N.B.
N.C.
BR
PIEZO
ALARM
B
R
U
326
327
326
327
THUMB
SWITCH
R.F. FILTER
326
326
325 325
1
3
2
4
1
3
2
4
5
6
539
541
555
539
555
541
327 327
324 324
515B
206B
515B
206B
515B
206B
GND
STITCH
N.F.
N.J.
202
203
325A
(COMPONENT SIDE OF P.C. BOARD)
14
58
1
J4
J7
J2
19
116
12
34
13
46
CAVITY NUMBERING SEQUENCE
J3
J1
1
610
5
J9
J11
J12
J8
J5 J6
6
712
1
7
1
8
916
814
TOP
205
206S
+
-
SHUNT
R.F. CHOKE AS'BLY.
328
T1
JUMPER
P2
204
L8423
SP-250 (DUAL VOLTAGE) - WIRING DIAGRAM
2-28-92B

Return to Section TOC Return to Section TOC Return to Section TOC Return to Section TOC
Return to Master TOC Return to Master TOC Return to Master TOC Return to Master TOC
G-12
ELECTRICAL DIAGRAMS
G-12
G1992 CONTROL PC BOARD SCHEMATIC
NOTE: Lincoln Electric assumes no responsibility for liablilities resulting from board level troubleshooting. PC Board repairs will invalidate your factory warranty. Individual Printed Circuit Board Components are not available from
Lincoln Electric. This information is provided for reference only. Lincoln Electric discourages board level troubleshooting and repair since it may compromise the quality of the design and may result in danger to the Machine
Operator or Technician. Improper PC board repairs could result in damage to the machine.
+5 V
3.3K
R125
D2
100V
100p
C82
100V
100p
C87
100V
100p
C81 100V
100p
C86
100V
100p
C84
P1J1
11
P1J1
14
P1J1
9
P1J1
13
P1J1
10
P1J1
16
D3
D1
D4
P1J1
12
D6
D5
D7
D0
100V
100p
C83
.33mH
L7
DISPLAY
P1J1
15
RES. NTWK.
100
.19W
R100
12
14
7
9
10
6
3
8
4
2
1
11
13
15
5
16
3.3K
R126
3.3K
R127
3.3K
R128
3.3K
R129
3.3K
R130
3.3K
R131
LCD
74HC245
B4
OUT ENDIR
B8
A7
B6
B5
A4
A3
A2
A1
A6
B7
A5
B2
B1
B3
A8
X21
191
9
2
7
6
4
3
8
5
18
17
16
15
14
13
12
11
100V
100p
C85
3.3K
R132
ELECTRICAL SYMBOLS PER E-1537
THE INTERCHANGEABILITY OF A COMPLETE BOARD.
RESISTORS = Ohms (1/4W UNLESS OTHERWISE SPECIFIED)
DIODES = 1A, 400V (UNLESS OTHERWISE SPECIFIED)
NOTES :
58
SUPPLY VOLTAGE NET
CIRCUIT BOARD MAY CHANGE WITHOUT AFFECTING
N.A. SINCE COMPONENTS OR CIRCUITRY ON A PRINTED
SCHEMATIC
SP 250
COMMON CONNECTION
EARTH GROUND CONNECTION
POWER SUPPLY SOURCE POINT
FRAME CONNECTION
LABELS
G
A COMMON CODE NUMBER.
THIS DIAGRAM MAY NOT SHOW THE EXACT
COMPONENTS OR CIRCUITRY OF CONTROLS HAVING
DR.
+5 V
10K
R97
+5 V
P6 J6
4
P5 J5
3
1N4007
D61
6.8K
R68
TRIG
DECR
INCR
+15 V
50V
2700p
C17
206
555
+
REF
-
TL431
X17
1
6
8
SUPPLY
A/D
C50
D32
320325
P5 J5
1
D
D34
1N4007
D59
C
P6 J6
2
J3
11
10K
R67
4.7
35V
C95
+15 V
1N4007
D58
1K
CW
R138
P6 J6
1
5W
1K
R84
1N4007
D62
10K
R69
330
R116
C48
C49
4.7K
R19
X13
14
8
9
10K
R77
22p
100V
C6
X13
1
6
7
33K
R80
130
4.0MHz
Y1
10K
R79
2.2K
R82
2.2K
R83
1K
R101
4.7K
R18
C31
.33mH
L6
.33mH
L4
.33mH
L3
.33mH
L5
22p
100V
C8
1/2W
100
R113
1/2W
100
R114
1/2W
100
R115
1N4007
D60
1N4007
D64
P5 J5
2
P5 J5
4
X2
98
50V
0.1
C51
CIRCUITRY
7W
.25
R40
D71
100
R108
X19
2
4
5
X19
1
6
7
X2
34
CD
C
A
-5 V
X3
12
13
11
X2
12
J4
8
J4
6
J4
4
+5 V
+15 V J4
5
J4
1
4.7K
R109
4.7K
R20
FOR OPTION PLUG +15 V
+5 V
J4
7
1/2W
68
R118
D75
50V
20
C55
541
PM
539
P6J6
6
CONTROL
C10
10K
R63
D70
39
10V
C15
D51
100V
.22
C29
1/2W
750
R37
X11
10
13
11
D52
X12
13
12
D41
GND
IN OUT
X15
18
15V
C20
15K
R46
1/2W
3.9K
R22
D44
+5 V
39
20V
C21
-5 V
1W
6.2V
DZ7
common
50V
.27
C24
500mA
300V
Q13
J3
8
P3 J3
10
+15 V
C
5.6K
R74
G
D
S
18A
200V
Q11
1/2W
1.5K
R31
P4
J4
2
102K
R106
D46
1/2W
3K
R47
+5 V
D47
10K
R140
D53
100
R107
15K
R36
47K
R39
4.7K
R33
X12
5
43
X11
8
14
9
18
15V
C14
C27 D2 D1
6
C25
X13
4
2
5
270
R112
1/2W
100
R99
1W
16V
DZ5
2N4123
Q14
2N4125
Q16
50V
.27
C26
6.8K
R53
VOLTAGE AND CURRENT
SENSING CIRCUITRY
100K
R73
1/2W
3.9K
R70
C9
C44
D72
D73
P4
J4
3
10K
R49
D45
10K
R55
1/2W
1.8K
R57
P3 J3
9
OUTIN
GND
X16
D43
1/2W
56K
R56
X1
1
3
2
5W
10V
DZ3
5W
3.3K
R43
1/2W
56K
R51
TL431
X18
8
16
D48
D54
X1
7
5
6
TL431
X14
8
1
6
5W
50
R45
1400V
.0047
C94
2200
63V
C16
D39
10K
R139
_
+
B
+15 V
541A
30V
200mA
Q10
48
23
A/D
/RES
/IRQ
EXTAL
A/D
IC2
I/O
OC3
VRH
I/O
A/D
IC1
A/D
/XIRQ
XTAL
MODA
MODB
I/O
MISO
SCK
MOSI
Vss
VRL
OC4
A4/D4
A5/D5
A14
A6/D6
A11
A8
AS
A2/D2
A0/D0
R/W
A12
A1/D1
I/O
E
A10
A9
A7/D7
I/O
A15
68HC11A1
I/O
A3/D3
OC2
A13
Vdd
X6
27
44
20
9
22
17
46
39
8
25
15
13
19
7
41
3
30
45
29
43
37
4
35
36
40
2
42
38
14
24
47
21
33
28
11
12
18
6
26
5
16
1
31
10
32
34
BUZZER
J7
2
+15 V
P7
+5 V +5 V
PIEZO
P7
PIEZO BUZZER CIRCUITRY
1/2W
27K
R121
J7
1
B
A
B
+15 V
X11
2
4
5
5.6K
R25
X11
1
7
6
3.3K
R117
1/2W
6.8K
R123
22K
R32
+5 V
10K
R8
2N4123
Q3
P2 J2
3
D28
P2 J2
5
2N4123
Q20
+5 V
X2
1312
P2 J2
9
1/2W
1.8K
R52
2N4123
Q2
533A
THERM. LD. CONN.
TO OPTIONAL
6.8K
R58
204S
+5 V
D38
P2 J2
2
P2 J2
4
+15 V
P2 J2
6
D25
207
P2 J2
8
2N4123
Q1
D31
D49
X13
13
10
11
+5 V
D
B
D30
D27
TACH
TACH CIRCUITRY
D50
6.8K
R105
6.8K
R59
2.2K
R60
10K
R111
100
R61
X1
14
12
13
H
Q
A
C
Q
QCLK
Q
Q
Q
B
Q
A1
A2
E
F
G
Q
R
D
74HC164
X7
6
4
2
12 13
1
10
11
8
5
3
9
CLK1
H
H
SA
CLK2
SS/PL
H
Q
F
Q
E
D
C
B
A
G74HC165
X8
9
14
12
11
1
7
2
15
10
6
13
3
4
5
10K
R10
10K
R9
+5 V
D26
1K
R12
1K
R13
1K
R14
10K
R11
1K
R15
10K
R104
2N4123
Q4
D24
P2 J2
7
50V
0.1
C33
50V
0.1
C34
1/2W
15
R92
50V
0.1
C35
4.7
35V
C47
2.2K
R91
D65
C28
10K
R65
1/2W
10K
R62
50V
0.1
C36
1400V
.0047
C79
50V
0.1
C37
15J
50V
TP5
50V
0.1
C38
D66
50V
0.1
C77
50V
0.1
C78
NAND
X3
14
7
50V
0.1
C32
X19
14
8
9
74HC373
X5
20
10
1/2W
330
R94
74HC164
X7
14
7
1/2W
270
R89
P3J3
14
68HC11A1
X6
48
23
HEXINV
X2
14
7
74HC245
X21
20
10
LM2901
X19
3
12
P3J3
12
HEXINV
X20
14
7
1/2W
270
R90
1.0
35V
C40
D68
2N4123
Q19
10K
R93
H11C4
OCI3
21
5
6
4
5W
50
R96
1.0
35V
C39
2.2K
R95
P3 J3
5
15J
50V
TP3
P3 J3
6
P3 J3
7
1400V
.0047
C80
D67
F
X19
13
10
11
+5 V
13 12
Y
-5 V
X2
11 10
B
21
A
ACTUAL CIRCUIT
OF X10
34
C5
X20
12
X20
34
C43
LM2901
X11
3
12
C1
4066B
X12
14
7
C4
56
74HC165
X8
16
8
11 10
C
X
E
98
202
203
202
+15 V
G2
204
G1
CAPS. = ufd (.022/50V UNLESS OTHERWISE SPECIFIED)
CT. AUX.
GENERAL INFORMATION GATE DRIVE
CIRCUITRY
203
203
204
AUX TRANSFORMER
2N4125
Q9
3.3K
R34
J9
4
Y
400V
.001
C13
D76
D35
539A
1W
18V
DZ2
1/2W
100
R30
J9
9
1/2W
2.7K
R35
5.6K
R28
22K
R119
S
G
D
200V
18A
2N4123
Q8
C56
+15 V
1W
18V
DZ1
6.8K
R38
Q21
X
541A
100V
.047
C45
2N4123
Q6
1/2W
100
R120
1/2W
750
R122
X12
6
89
X12
12
1110
+15 V
J9
5
X10
14
7
A
C
B
J9
10
300V
500mA
Q7
C7
GND
RES
IN
X9
50V
0.1
C52
+5 V
A
+5 V
1/2W
10M
R16
RESET
CRYSTAL
B
+15 V
+
+
209
209A
OUTPUT
G2
208
206
TO CIRCUIT BOARD
-
TO GROUND
204
+15 V
206A
J9
6
2W
10
R48
WELDING
1/2W
330
R87
J9
1
202
400V
.68
C23
P3 J3
4
CT. MAIN
206
209
20J
75V
TP2
1400V
.0047
C92
P3 J3
3
1400V
.0047
C93
204
2W
10
R50
14
28
D5
A7
D1
D2 A1
GND
Vpp
A13
A14
A8
A5
OE
CE
A4
A3D4
A2
A6
A12
A10
D7
A9
A11
D6
A0
D0
D3
Vcc
27C64
X4
17
16
1
13
22
7
12
20
27
10
18
9
11
23
21
26
325
2
24
5
15
6
19
8
4
533
COM
E
PULL GUN
TRIGGER
20
10 /OE
2D
5Q
6Q
0D
7Q
4Q
3Q
2Q
1Q
0Q
Vcc
GND
/LE
6D
4D
5D
1D
3D
7D
74HC373
X5
13
14
2
5
9
15
11
12
1
19
8
17
3
1618
4
6
7
KEYPAD
F
F
C
D
1922
204A
204
C-
R-
D-
LAST NO. USED
E
+15 V
95
140
D
P2 J2
1
1W
15V
DZ4
LM224
X1
4
11
5W
50
R85
LM2901
X13
3
12
10K
R88
2N4123
Q18
H11C4
OCI2
21
5
6
4
P3J3
13
C3
C2
SOLENOID
CIRCUITRY
2N4123
Q15
P1J1
6
P1J1
4
100V
100p
C88
22K
R54
1/2W
15
R86
P8J8
3
4N35
OCI1
42
1
6
5
P8J8
4
4.7
35V
C30
1/2W
470
R71
D55
D56
1K
R72
15A
60V
Q17
D57
1/2W
100
R75
CW
10K
R3
27C64
X4
28
14
+15 V
1W
18V
DZ6
3300
50V
C19
50
25V
C18
5W
1K
R44
150V
8A
Q12
541A
6.8K
R23
D42
D40
7W
.25
R136
P3 J3
1
208
P3 J3
2
20J
75V
TP1
7W
.25
R137
400V
.68
C22
J9
2
J9
3
J9
7
J9
8
G!
207
+
204S
204
+ +
208A
ZERO-CROSSING
DETECTOR LINE SENSING
POWER SUPPLIES
C
D
D
D
SOL.
P1J1
2
Vo
.39mH
L2
5W
20
R102
100V
100p
C90 P1J1
8
P6J6
3
P1J1
3
MOTOR
50V
0.1
C11
DRIVER
RS
VDD
P1J1
1
1/2W
18K
R1
3.3K
R134
3.3K
R133
1/2W
100
R6
1/2W
100
R7
D37
3.3K
R135
1.0A
30V
D20
204
D63
X1
10
8
9
330
R2
203
1/2W
100
R5
P1J1
7
R/W
VSS
-LEDB
+LEDB
E
P1J1
5
+15 V
202
204
100V
100p
C91
.39mH
L1
1/2W
1K
R66
+
t
60V
.25
R103
204
D29
+5 V
5W
20
R124
10K
R78
2.2K
R81
10K
R98
10K
R76
X20
98
D69
X2
56
X20
11 10
A
D
B
A
X3
5
4
6
+5 V
X3
10
9
8
X20
13 12
2.7K
R4
-5 V
X20
56
X3
2
1
3
A
B
A
C
J5
6
4
3
1
34
2
1
J4
J6
15
610
J9
J3,
J7,J8
1
14
7
14
8
58
16A
DD1
31
2
400V
10-19-90N
IDEALARC SP-250 IDEALARC SP-250

Return to Section TOC Return to Section TOC Return to Section TOC Return to Section TOC
Return to Master TOC Return to Master TOC Return to Master TOC Return to Master TOC
G-13
ELECTRICAL DIAGRAMS
G-13
G2252 CONTROL PC BOARD SCHEMATIC
NOTE: Lincoln Electric assumes no responsibility for liablilities resulting from board level troubleshooting. PC Board repairs will invalidate your factory warranty. Individual Printed Circuit Board Components are not available from
Lincoln Electric. This information is provided for reference only. Lincoln Electric discourages board level troubleshooting and repair since it may compromise the quality of the design and may result in danger to the Machine
Operator or Technician. Improper PC board repairs could result in damage to the machine.
C40
50V
20
C51
D61
J4
8
33.2
R101
J4
5
300V
500mA
Q21
26.7K
R105
5.62K
R104
J4
7
C52
X11
1
6
7
4.75K
R90
J4
4
J4
6
475
R89
D50
D60
5.62K
R106
X2
5
6
X Y
+5 V
+15 V
22.1K
R102
1W
18V
DZ3
4.75K
R91
J4
1
+15 V
-5 V
541A
+15 V
+5 V
206A
515
C
A
542
541A
495
543
BA
33.2
R100
X11
14
9
8
D51
X10
14
7
100V
.047
C50
100
R103
206
208
209
T1 SECONDARY
J3
2
202
204
BOARD
204
+15 V
204
J3
1
203
G2
+15 V
TO CIRCUIT
TO GROUND
40V
600mA
Q5
1N4007
D14
P2
J2
3
P2
J2
5
P2
J2
7
40V
600mA
Q4
40V
600mA
Q2
2.21K
R18
1.00K
R6
D1
40V
600mA
Q3
P2
J2
6
P2
J2
8
P2
J2
2
C3
2.21K
R15
D7
1N4007
D13
+15 V
P2
J2
4
P2
J2
9
1N4007
D11
4.75K
R190
2.21K
R11
5.62K
R10
C5C4
15.0K
R23
C2
1N4007
D9
D5
D6
D2
207
G1
G2
204A
202
T1 AUX.
203
204
X2
1
2
X2
98
X2
3
4
562
R168
J3
5
X19
1
6
7
J3
6
X3
5
4
6
R/W
X20
1
2
X3
10
9
8
X3
13
12
11
VDD
X3
2
1
3
D23
C
4.7
35V
C21
600mA
40V
Q13
1.00K
R64
40V
600mA
Q10
100
R65
1.00K
R60
D34
P8
J8
3
P8
J8
4
40V
600mA
Q12
A
DB
C
1.00K
R62
1W
15V
DZ1
X20
3
4
E
-LEDB
+15 V
+LEDB
VSS
203
+5 V
RS
1.00K
R63
475K
R191
+
t
60V
.25
R61
D33
D24
3.92K
R66
5.62K
R68
1W
16V
DZ2
5W
20
R58
15A
60V
Q11
204
-5 V
+5 V
202
204
CNY17-3
OCI1
42
1
6
5
.33mH
L13
50V
0.1
C35
332
R82
.33mH
L14
50V
.27
C61
D71
THERM. LD. CONN.
320
325A
D
B
+15 V
+5 V
+15 V
+15 V
X1
1
3
2
D73
4.75K
R81
.33mH
L10
50V
2700p
C36
6.81K
R122
50V
0.1
C32
22p
100V
C30
6.81K
R77
J6
15
22p
100V
C31
.33mH
L5
.33mH
L4
.33mH
L6
5W
1K
R74
15.0K
R187
.33mH
L11
D40
D41
.33mH
L12
2W
10
R152
D86
TL431
X18
8
1
6
TL431
X14
8
1
6
3.01K
R150
5W
3.3K
R143
6.81K
R149
D75
400V
.68
C75
15J
50V
TP7
3.92K
R146
D85
7W
.25
R141
100
R148
500mA
300V
Q31
5W
10V
DZ7
100
R129
J9
4
2200
63V
C78
J9
1
50
25V
C81
5W
1K
R153
1400V
.0047
C72
J6
6
1400V
.0047
C80
20J
75V
TP2
80J
150V
TP4
J6
7
206A
CT. MAIN
T1
206
209
T1
15J
50V
TP6
38J
130V
TP5
15.0K
R147
J6
4
100
R108
39
10V
C56
267
R118
47.5K
R116
X12
13
2
1
6.81K
R113
18
15V
C55
G
D
S
18A
200V
Q24
J5
8
7W
.25
R119
750
R117
X12
5
4
3
1W
18V
DZ4
J5
12
D62
J5
11
G
D
S
18A
200V
Q20
2
3
1
J5
10
J5
13
J5
9
+15 V
+15 V
204
541A
AB
D
POWER SUPPLIES
209
+15 V
+5 V
+5 V
+5 V
+5 V
208
+5 V
RESET
SUPPLY
A/D
ZERO-CROSSING
DETECTOR
CURRENT SENSING
VOLTAGE SENSING
CIRCUITRY
CIRCUITRY
A
P7
P7
R
B
T1
208
CRYSTAL
X2
11
10
10K
R80
D72
130
4.0MHz
Y1
VSS
VDD
RES
S-8054HN
X9
CW
1K
R79
10K
R78
1400V
.0047
C71
7W
.25
R140
20J
75V
TP1
48
23
A/D
/RES
/IRQ
EXTAL
A/D
IC2
IC3
OC3
VRH
OC5
A/D
IC1
A/D
/XIRQ
XTAL
MODA
MODB
I/O
MISO
SCK
MOSI
Vss
VRL
OC4
A4/D4
A5/D5
A14
A6/D6
A11
A8
AS
A2/D2
A0/D0
R/W
A12
A1/D1
I/O
E
A10
A9
A7/D7
I/O
A15
68HC11A1
I/O
A3/D3
OC2
A13
Vdd
X6
27
44
20
9
22
17
46
39
8
25
15
13
19
7
41
3
30
45
29
5
37
4
35
36
40
2
42
38
14
24
47
21
33
28
11
12
18
6
26
43
16
1
31
10
32
34
1.00K
R72
1/2W
10M
R70
4.75K
R71
10K
R24
10K
R25
C33
C60
D74
51.1K
R126
.33mH
L8
J6
16
D70
4.7
35V
C34
511
R127
+
REF
-
TL431
X17
6
1
8
511
R125
100
R121
40V
600mA
Q14
X12
12
11
10
D52
22.1K
R111
6.81K
R109
3.32K
R112
10K
R96
750
R107
+15 V
C53
4.75K
R136
16.5K
R95
1.50K
R110
600mA
40V
Q25
+
PIEZO BUZZER CIRCUITRY
D
C
C
B
LINE SENSING
+5 V
X12
6
98
400V
.001
C54
X19
8
14
9
D53
+5 V
+15 V
PIEZO
BUZZER
_
X11
2
4
5
3.32K
R92
J7
1
J7
2
1.50K
R97
2.67K
R114
15.0K
R115
D54
100
R94
C41
X19
4
2
5
100V
.22
C42
X11
13
10
11
40V
600mA
Q22
40V
600mA
Q23
10K
R93
1.00K
R7
74HC245
B4
OUT EN
DIR
B8
A7
B6
B5
A4
A3
A2
A1
A6
B7
A5
B2
B1
B3
A8
X21
19
1
9
2
7
6
4
3
8
5
18
17
16
15
14
13
12
11
1N4007
D10
P2
J2
1
X2
13
12
10K
R2
10K
R4
10K
R5
1N4007
D12
10K
R13
X13
13
10
11
D8
D4
100
R14
100
R17
D3
+5 V
+5 V
+5 V
KEYPAD
A
C
B
40V
600mA
Q1
10K
R1
100
R20
1.00K
R8
CLK1
H
H
SA
CLK2
SS/PL
H
Q
F
Q
E
D
C
B
A
G
74HC165
X8
9
14
12
11
1
7
2
15
10
6
13
3
4
5
H
Q
A
C
Q
Q
CLK
Q
Q
Q
B
Q
A1
A2
E
F
G
Q
R
D
74HC164
X7
6
4
2
12
13
1
10
11
8
5
3
9
10K
R19
10K
R16
10K
R3
C117
1.00K
R9
X13
14
8
9
X13
1
6
7
J3
3
D77
28.0K
R135
10K
R124
C63
C62
V
V
INPUT
CC
EE
NC
OUT
INPUT
NULL
4
NULL
7
OP27
X22
2
8
3
6
5
1
206B
28.0K
R123
J5
2
+5 V
51.1K
R131
6.81K
R133
10K
R134
J6
13
X1
7
5
6
J5
3
J6
11
203
28.0K
R130
50V
.27
C64
D76
+5 V
+15 V
D79
D78
GENERAL INFORMATION
RED LEAD
BLACK LEAD
B
LABELS
R
NOTES :
THE INTERCHANGEABILITY OF A COMPLETE BOARD.
THERMOSTAT SENSING
205
SHUNT
+
-
CIRCUITRY
206S
C
N.A. SINCE COMPONENTS OR CIRCUITRY ON A PRINTED
THIS DIAGRAM MAY NOT SHOW THE EXACT
COMPONENTS OR CIRCUITRY OF CONTROLS HAVING
CIRCUIT BOARD MAY CHANGE WITHOUT AFFECTING
TACH
207
28.0K
R120
TACH CIRCUITRY
J6
14
515B
J6
5
J5
1
555
X20
13
12
P1
J1
5
P1
J1
16
P1
J1
6
D21
100
R45
CW
10K
R48
1.0A
30V
D20
100V
100p
C19
3.32K
R51
22.1K
R47
X20
11
10
100V
100p
C14
100V
100p
C13
100V
100p
C12
22.1K
R46
100V
100p
C11
.39mH
L2
100V
100p
C17
A
CD
EF
3.32K
R53
X20
98
X20
5
6
100V
100p
C10
P1
J1
4
P1
J1
3
P1
J1
2
P1
J1
1
P1
J1
7
P1
J1
8
50V
0.1
C20
3.32K
R50
X1
12
14
13
5W
20
R57
100V
100p
C18
100
R54
100
R55
100
R56
.39mH
L3
D22
332
R49
3.32K
R52
100V
100p
C15
100V
100p
C16
50V
0.1
C110
1W
18V
DZ5
13
12
98
5
6
C107
50V
0.1
C116
27C64
X4
28
14
50V
0.1
C112
3
4
LM224
X1
4
11
C105
1W
6.2V
DZ6
A
GND
IN
OUT
X15
OUT
IN
GND
X16
39
20V
C74
C106
18
15V
C79
X Y
-5 V
+5 V
common
-5 V
+15 V
OF X10
F
C
B
1
2
D
E
ACTUAL CIRCUIT
D87
3300
50V
C73
50V
0.1
C111
4066B
X12
14
7
NAND
X3
14
7
74HC165
X8
16
8
C104
OP27
X22
7
4
C103
11
10
D7
100
R30
100
R31
100
R32
100
R42
3.32K
R39
100
R41
100
R43
P1
J1
11
P1
J1
13
3.32K
R40
P1
J1
9
P1
J1
12
P1
J1
10
100
R44
P1
J1
15
3.32K
R34
3.32K
R36
3.32K
R35
3.32K
R38
3.32K
R37
+5 V
D1
D3
D4
D0
D2
D5
D6
3.32K
R33
P1
J1
14
.33mH
L1
207
541
PM
539
Vo
DISPLAY
LCD
CIRCUITRY
DRIVER
SOLENOID
SOL.
J5
6
J6
3
7
J3
1
4
1
326
DECR
324
208
P4
J4
3
J5
7
.33mH
L7
14
28
D5
A7
D1
D2
A1
GND
Vpp
A13
A14
A8
A5
OE
CE
A4
A3
D4
A2
A6
A12
A10
D7
A9
A11
D6
A0
D0
D3
Vcc
27C256
X4
17
16
1
13
22
7
12
20
27
10
18
9
11
23
21
26
3
25
2
24
5
15
6
19
8
4
J5
4
J4
5
1
2
1
J9
3
4
1
4
58
10
CAPS. = ufd (.022/50V UNLESS OTHERWISE SPECIFIED)
9
DIODES = 1A, 400V (UNLESS OTHERWISE SPECIFIED)
J7
16
J1
1
16
H11C4
OCI2
2
1
5
6
4
+5 V
+5 V
68HC11A1
X6
48
23
50V
0.1
C114
74HC164
X7
14
7
50V
0.1
C115
HEXINV
X2
14
7
50V
0.1
C108
HEXINV
X20
14
7
10K
R176
74HC245
X21
20
10
74HC373
X5
20
10
2.21K
R177
J3
7
562
R173
C101
33.2
R169
562
R174
LM2901
X13
3
12
C102
LM2901
X19
3
12
C100
50V
0.1
C109
40V
600mA
Q41
H11C4
OCI3
2
1
5
6
4
+
+
G1
+ +
-
204S
+
OUTPUT
WELDING
207
CIRCUITRY
GATE DRIVE
X1
8
9
10
1400V
.0047
C90
10K
R163
40V
600mA
Q40
5W
50
R162
D90
D93
5W
50
R175
1.0
35V
C92
26.7
R170
D92
33.2
R164
1.0
35V
C91
26.7
R165
2.21K
R166
D91
562
R167
1400V
.0047
C93
50V
0.1
C113
681
R171
681
R161
681
R172
681
R160
LM2901
X11
3
12
MOTOR
ELECTRICAL SYMBOLS PER E-1537
RESISTORS = Ohms (1/4W UNLESS OTHERWISE SPECIFIED)
SCHEMATIC
J8
2251
SP 250 CONTROL
14
8
9
TOP
8
6
7
12
1
T1
POWER SUPPLY SOURCE POINT
A COMMON CODE NUMBER.
FRAME CONNECTION
COMMON CONNECTION
VOLTAGE NET
SUPPLY
EARTH GROUND CONNECTION
D-
C-
R-
LAST NO. USED
CT. AUX.
204A
T1
202
T1
CONTROL
X13
2
4
5
X19
10
13
11
20
10
/OE
2D
5Q
6Q
0D
7Q
4Q
3Q
2Q
1Q
0Q
Vcc
GND
/LE
6D
4D
5D
1D
3D
7D
74HC373
X5
17
4
12
9
6
5
11
16
1
2
7
18
13
19
3
8
15
14
400V
.68
C70
2W
10
R144
J9
2
D
CIRCUITRY
J2
1
325A
TO OPTIONAL
324A
J9
5
D83
C57
D82
150V
8A
Q30
16A
400V
DD1
D80
541A
5W
50
R145
P4
J4
2
1.50K
R189
1.50K
R188
J5
6
J5
14
INCR
325
COM
TRIG
327
10-9-92C
191
117
93
G
SPOOL GUN
TO
OPTIONAL
SPOOL GUN
IDEALARC SP-250 IDEALARC SP-250

