Locks 45349E D6412 D4412 O&I Guide.pmd Bosch D2212B/D2212BE User Manual Operation Installation Guide
User Manual: Locks Bosch D2212B/D2212BE User Manual Security Product Manuals - Northeast Security SolutionsNortheast Security Solutions
Open the PDF directly: View PDF
.
Page Count: 76

Control Panels D6412/D4412
Operation and Installation Guide

D6412/D4412 Operation and Installation Guide
Page 2 © 2003 Bosch Security Systems45349E
D6412/D4412
Contents
Contents
1.0 Introduction .............................................................................................................................................................................................7
1.1 Organization ........................................................................................................................................................................... 7
1.2 Other Literature Referenced ............................................................................................................................................. 8
1.3 Documentation Conventions ............................................................................................................................................. 8
1.3.1 Type Styles Used in this Guide ......................................................................................................................................... 8
1.3.2 Tips, Important Notes, Cautions, and Warnings ........................................................................................................... 8
1.4 FCC Notice ............................................................................................................................................................................ 9
1.4.1 Part 15 ..................................................................................................................................................................................... 9
1.4.2 Part 68 ..................................................................................................................................................................................... 9
2.0 Overview ................................................................................................................................................................................................. 10
2.1 Specifications ......................................................................................................................................................................10
2.2 SIA Control Panel Standard ............................................................................................................................................12
2.3 Standard Features ..............................................................................................................................................................12
2.3.1 Points ..................................................................................................................................................................................... 12
2.3.2 Areas and Accounts ........................................................................................................................................................... 12
2.3.3 Communicator ..................................................................................................................................................................... 12
2.3.4 Command Centers ............................................................................................................................................................. 13
2.3.5 Keyswitch .............................................................................................................................................................................. 13
2.3.6 Alarm Event Memory .......................................................................................................................................................... 13
2.3.7 Event Log .............................................................................................................................................................................. 13
2.3.8 EMI/Lightning Transient Protection ............................................................................................................................... 13
2.3.9 Programming ........................................................................................................................................................................ 13
2.3.10 Other Features .................................................................................................................................................................... 13
2.3.11 Control Panel Assembly .................................................................................................................................................... 14
2.3.12 Listings and Approvals ....................................................................................................................................................... 14
3.0 Installation ............................................................................................................................................................................................. 15
3.1 Before You Begin ................................................................................................................................................................ 15
3.2 Enclosure Options ..............................................................................................................................................................15
3.3 Premises Wiring ..................................................................................................................................................................15
3.4 Installing the Assembly ......................................................................................................................................................16
3.4.1 Connecting Earth Ground ................................................................................................................................................ 16
3.4.2 Closing the Installer Switch ............................................................................................................................................. 16
3.5 Finishing the Installation ................................................................................................................................................... 17
3.5.1 Earth Ground and Installer Switch ................................................................................................................................. 17
3.5.2 Charge the Battery as You Finish ................................................................................................................................... 17
3.5.3 Install and Wire Detection Devices ............................................................................................................................... 17
3.5.4 Install Modules ..................................................................................................................................................................... 17
3.5.5 Make the Telephone Connections .................................................................................................................................. 17
3.5.6 Connect the On-Board Points and Command Centers ........................................................................................... 17
3.5.7 Power Up ............................................................................................................................................................................... 18
3.6 Programming the Panel .....................................................................................................................................................18
3.7 Check for Fire Alarm Verification ....................................................................................................................................18
3.8 Testing the System .............................................................................................................................................................18
4.0 Power Supply ...................................................................................................................................................................................... 19
4.1 Primary Power ...................................................................................................................................................................... 19
4.1.1 Primary (AC) Power Circuit .............................................................................................................................................. 19
4.1.2 Installing the Transformer .................................................................................................................................................. 19
4.2 Secondary Power ................................................................................................................................................................19
4.2.2 Installing the Battery .......................................................................................................................................................... 19
4.2.3 Replacement ........................................................................................................................................................................ 19

D6412/D4412 Operation and Installation Guide
D6412/D4412
Page 3© 2003 Bosch Security Systems 45349E
Contents
4.2.4 Battery Supervision ............................................................................................................................................................ 19
4.2.5 Battery Charging Circuit - Float Charge ...................................................................................................................... 20
4.2.6 Battery Discharge/Recharge Schedule ........................................................................................................................ 20
4.2.7 System Status LED ............................................................................................................................................................ 20
4.3 External Power Supply ...................................................................................................................................................... 20
5.0 Power Outputs ................................................................................................................................................................................... 21
5.1 Circuit Protection ................................................................................................................................................................21
5.2 Available Power ...................................................................................................................................................................21
5.2.1 Auxiliary Power ..................................................................................................................................................................... 21
5.2.2 Installer’s Keypad Connector ........................................................................................................................................... 21
5.2.3 Alarm Power ......................................................................................................................................................................... 21
5.3 Continuous Power Output ................................................................................................................................................21
5.3.1 Continuous Current Draw ................................................................................................................................................. 21
5.4 Alarm Power .........................................................................................................................................................................21
5.4.1 Available Power ................................................................................................................................................................... 21
5.5 Output Programming ......................................................................................................................................................... 22
6.0 Telephone Connections .................................................................................................................................................................. 23
6.1 Registration ......................................................................................................................................................................... 23
6.2 Notification .......................................................................................................................................................................... 23
6.3 Location ................................................................................................................................................................................ 23
6.4 Phone Cord Connection .................................................................................................................................................. 23
6.5 System Status LED (Red) ............................................................................................................................................... 23
6.6 Dialing Format ..................................................................................................................................................................... 23
6.7 Phone Line Fault ................................................................................................................................................................ 24
6.8 Called Party Disconnect .................................................................................................................................................. 24
6.9 Communication Failure .................................................................................................................................................... 24
6.10 Ground Start ....................................................................................................................................................................... 24
6.10.1 Program PO1 for Ground Start ...................................................................................................................................... 24
7.0 On-Board Sensor Loops .............................................................................................................................................................. 27
7.1 Description ........................................................................................................................................................................... 27
7.2 Two-wire Smoke Detector Configuration ..................................................................................................................... 27
7.3 Four-wire Smoke Detector Configuration .................................................................................................................... 27
7.4 Sensor Loop 1 Configuration ......................................................................................................................................... 28
7.5 Single Point Configuration (Points 2 to 8) ................................................................................................................. 28
7.6 Doubled Point Configuration .......................................................................................................................................... 29
7.7 Sensor Loop Response Time .......................................................................................................................................... 29
8.0 Off-Board Sensor Loops .............................................................................................................................................................. 31
8.1 SDI Point Expanders .......................................................................................................................................................... 31
8.2 DX2010 Point Expander Module ................................................................................................................................... 33
8.2.1 DX2010 Overview .............................................................................................................................................................. 33
8.2.2 DX2010 Installation ............................................................................................................................................................ 33
8.2.3 DX2010 to Panel SDI Bus Connections ...................................................................................................................... 34
8.2.4 DX2010 Auxiliary Output Connections ......................................................................................................................... 36
8.2.5 DX2010 Tamper Input Connections .............................................................................................................................. 36
8.2.6 DX2010 Sensor Loop (Point) Connections ................................................................................................................. 36
8.2.7 DX2010 Address Programming ....................................................................................................................................... 37
8.2.8 DX2010 Status LED .......................................................................................................................................................... 38
9.0 On-Board Outputs ........................................................................................................................................................................... 39
10.0 Off-Board Outputs ........................................................................................................................................................................... 41
10.1 Overview ............................................................................................................................................................................... 41
10.2 DX3010 Octo-Output Module ........................................................................................................................................ 41
10.2.1 Overview ............................................................................................................................................................................... 41

D6412/D4412 Operation and Installation Guide
Page 4 © 2003 Bosch Security Systems45349E
D6412/D4412
Contents
10.2.2 Configuring the DX3010 Octo-Output Module .......................................................................................................... 41
10.2.3 Relay Outputs ...................................................................................................................................................................... 41
10.2.4 Installation ............................................................................................................................................................................. 42
10.2.5 DX3010 to D6412/D4412 SDI Bus Wiring Connections ....................................................................................... 42
10.2.6 Address Programming ........................................................................................................................................................ 44
11.0 Arming Devices ................................................................................................................................................................................... 45
11.1 Description ........................................................................................................................................................................... 45
11.2 Command Centers ............................................................................................................................................................ 45
11.2.1 Assigning the Command Center an Address .............................................................................................................. 45
11.2.2 Command Center Installation .......................................................................................................................................... 46
11.3 D268/D269, D279 Independent Zone Control .........................................................................................................47
11.4 Keyswitch .............................................................................................................................................................................. 47
11.4.1 Keyswitch Description ....................................................................................................................................................... 47
11.4.2 Keyswitch Programming .................................................................................................................................................... 47
11.4.3 Keyswitch Installation ........................................................................................................................................................ 48
11.4.4 Keyswitch Operation .......................................................................................................................................................... 48
12.0 SDI Devices .......................................................................................................................................................................................... 49
12.1 Description ........................................................................................................................................................................... 49
12.2 Installation ............................................................................................................................................................................ 49
12.3 DX4010 RS-232 Serial Interface Module .................................................................................................................. 50
12.3.1 DX4010 Installation ............................................................................................................................................................ 50
12.3.2 DX4010 to D6412/D4412 SDI Bus Wiring Connections ....................................................................................... 51
12.3.3 RAM IV Direct Connection ............................................................................................................................................... 51
12.3.4 Configuration Jumpers ....................................................................................................................................................... 52
12.3.5 Supervision ........................................................................................................................................................................... 52
12.3.6 DX4010 Module’s DB9 Connector ................................................................................................................................ 52
13.0 Installer’s Keypad and Installer Mode .................................................................................................................................... 53
13.1 Installer’s Keypad Connector .......................................................................................................................................... 53
13.2 Entering the Installer Mode ............................................................................................................................................. 53
13.2.1 Installer’s Passcode ............................................................................................................................................................ 53
13.2.2 Service Start/Service End Reports ................................................................................................................................ 54
13.3 Installer’s Menu .................................................................................................................................................................. 54
13.3.1 Press [1] for Bell Test ......................................................................................................................................................... 54
13.3.2 Press [2] for Strobe Test ................................................................................................................................................... 54
13.3.3 Press [3] for Battery Test .................................................................................................................................................. 54
13.3.4 Press [4] for Test Report ................................................................................................................................................... 54
13.3.5 Press [5] for Point Status ................................................................................................................................................. 54
13.3.6 Press [6] for Output Test .................................................................................................................................................. 55
13.3.7 Press [7] for RF Menu ....................................................................................................................................................... 55
13.3.8 Press [8] for Keypad Program ......................................................................................................................................... 56
13.3.9 Press [9] Program Key ....................................................................................................................................................... 57
13.3.10 Exiting the Installer’s Menu .............................................................................................................................................. 58
13.3.11 Press [0] Call for Service Details ................................................................................................................................... 58
14.0 Installation Label ................................................................................................................................................................................ 59
15.0 Terminal Quick Reference ............................................................................................................................................................. 61
16.0 Troubleshooting ................................................................................................................................................................................. 63
16.1 Introduction .......................................................................................................................................................................... 63
16.1.1 Arming Issues ....................................................................................................................................................................... 63
16.1.2 Point Issues .......................................................................................................................................................................... 63
16.1.3 Command Center Issues .................................................................................................................................................. 64
16.1.4 Programming Issues ........................................................................................................................................................... 64
16.1.5 Miscellaneous Issues ......................................................................................................................................................... 64

D6412/D4412 Operation and Installation Guide
D6412/D4412
Page 5© 2003 Bosch Security Systems 45349E
Contents
Appendix A: Approved Applications Compliance Guide ............................................................................................................... 65
A-1 Listings and Approvals ...................................................................................................................................................... 65
A-2 System Chart ...................................................................................................................................................................... 66
A-3 System Wiring Diagrams, Issue A ................................................................................................................................. 67
A-4 Current Rating Chart for Standby Battery Calculations ......................................................................................... 68
A-5 Standby Battery Requirements ...................................................................................................................................... 68
A-6 Standby Battery Calculation for NFPA 72 Fire Alarm Applications ..................................................................... 68
Appendix B: SDI Address Chart ................................................................................................................................................................. 69
Tables
Table 1: D6412/D4412 Installation Guide Organization ........................................................................................................... 7
Table 2: Other Literature Referenced ............................................................................................................................................. 8
Table 3: Compatible Command Centers ...................................................................................................................................... 13
Table 4: System Status LED Description .................................................................................................................................... 20
Table 5: On-Board Sensor Loops .................................................................................................................................................. 28
Table 6: Point Scan Time/Pulse Count Time Selections ........................................................................................................ 29
Table 7: Point Expansion Mapping ................................................................................................................................................. 31
Table 8: DX2010 Wire Lengths ...................................................................................................................................................... 34
Table 9: DX2010 Address 106 ....................................................................................................................................................... 37
Table 10: DX2010 Address 107 (for D6412 only) ..................................................................................................................... 37
Table 11: DX2010 Address Settings ............................................................................................................................................. 38
Table 12: DX2010 Address Jumper Settings .............................................................................................................................. 38
Table 13: DX3010 Wire Lengths .................................................................................................................................................... 42
Table 14: DX3010 Address Settings ............................................................................................................................................. 44
Table 15: DX3010 Address Jumper Settings .............................................................................................................................. 44
Table 16: Command Center Address Assignments DIP Switch Settings ........................................................................... 45
Table 17: Command Center Wire Lengths .................................................................................................................................. 46
Table 18: DX4010 Address Settings ............................................................................................................................................. 52

D6412/D4412 Operation and Installation Guide
Page 6 © 2003 Bosch Security Systems45349E
D6412/D4412
Figures
Figures
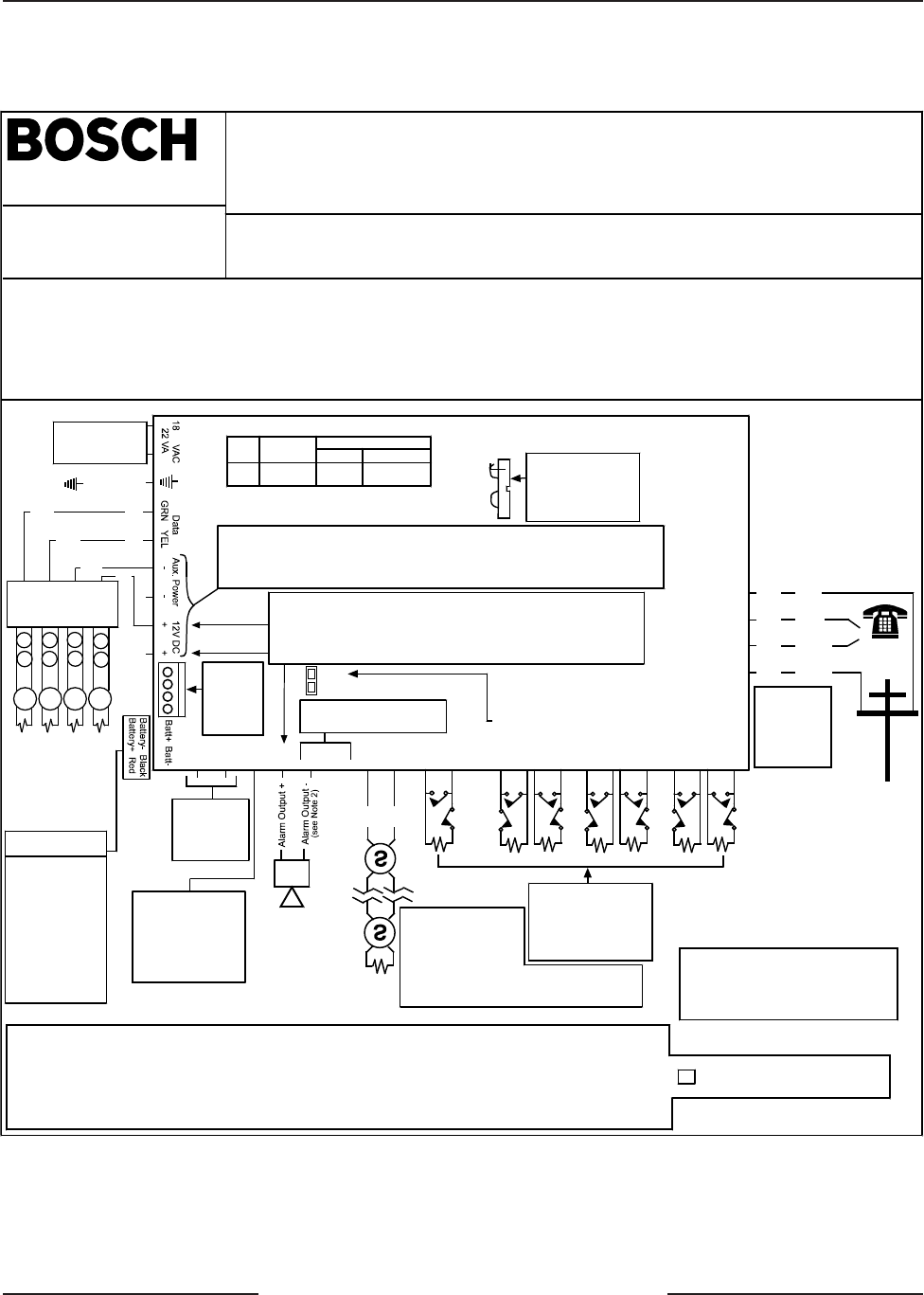
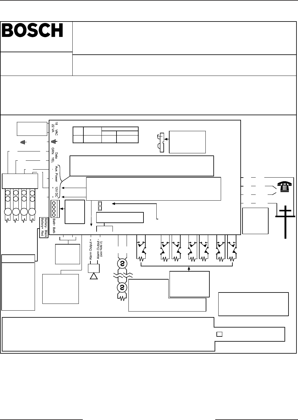
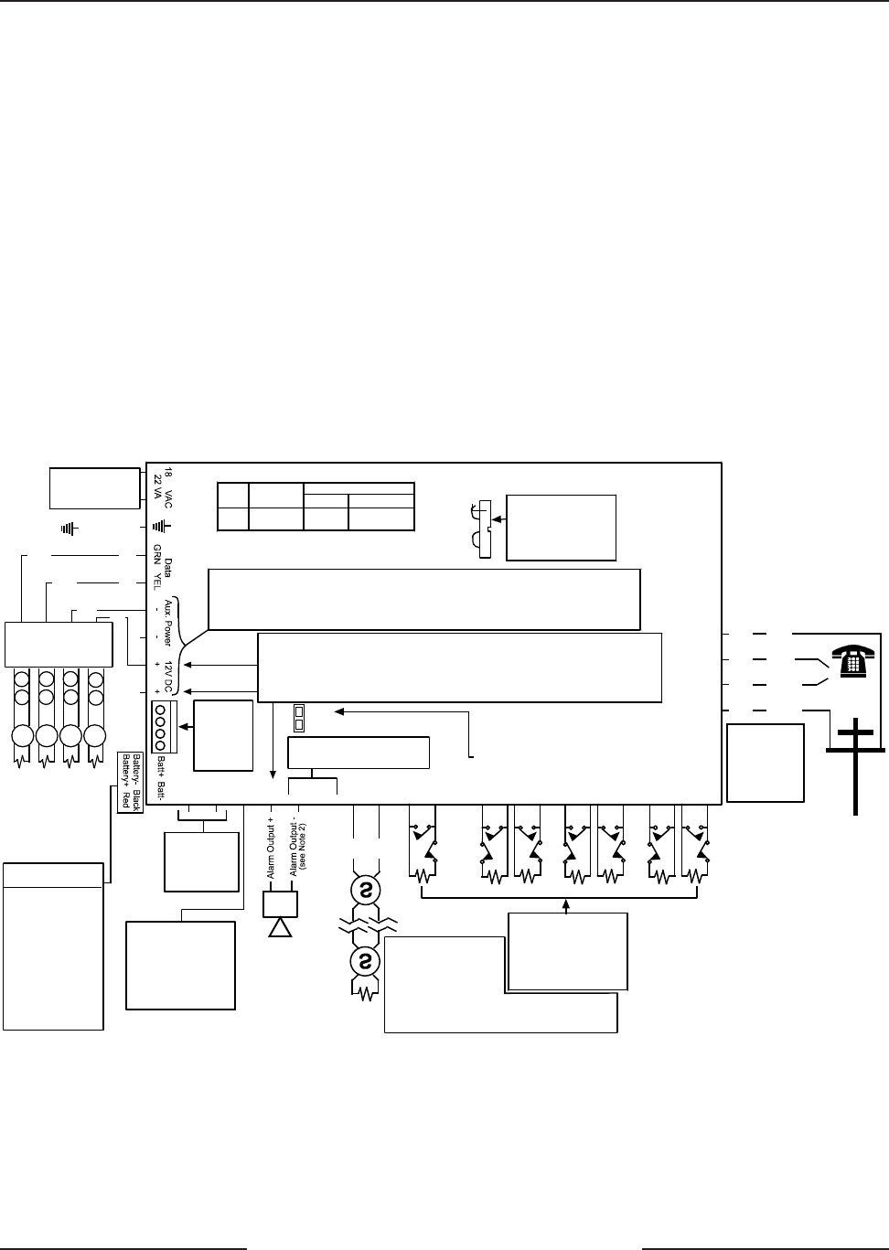
Figure 1: System Configuration ...................................................................................................................................................... 10
Figure 2: Enclosure Mounting ......................................................................................................................................................... 16
Figure 3: Installer Switch .................................................................................................................................................................. 16
Figure 4: System Status LED ......................................................................................................................................................... 20
Figure 5: On-Board Outputs ........................................................................................................................................................... 22
Figure 6: RJ31X/RJ38X Wiring ...................................................................................................................................................... 23
Figure 7: Ground Start ...................................................................................................................................................................... 25
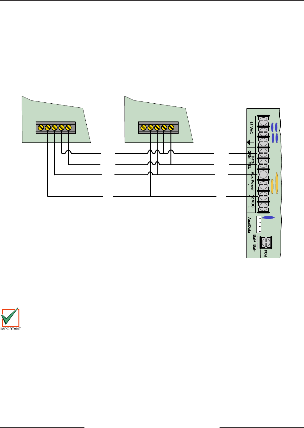
Figure 8: Typical Two-Wire Smoke Detector Wiring ................................................................................................................. 27
Figure 9: Typical Four-Wire Smoke Detector Wiring ................................................................................................................ 27
Figure 10: Sensor Loop 1 Wiring ................................................................................................................................................... 28
Figure 11: Single Point Sensor Loop Wiring .............................................................................................................................. 28
Figure 12: On-Board Doubled Point Sensor Loop Wiring ....................................................................................................... 29
Figure 13: Installing the DX2010 in D203 Enclosure .............................................................................................................. 33
Figure 14: Installing the DX2010 in the Panel Enclosure ....................................................................................................... 33
Figure 15: Optional Enclosure Mounting Locations for the DX2010 ................................................................................... 34
Figure 16: Wiring the DX2010 to the D6412/D4412 .............................................................................................................. 35
Figure 17: Wiring the DX2010 for External Power Supply ...................................................................................................... 35
Figure 18: Auxiliary Output Connections ..................................................................................................................................... 36
Figure 19: DX2010 Tamper Input Wiring ..................................................................................................................................... 36
Figure 20: DX2010 Sensor Loop Wiring, Single Loop Configuration ................................................................................. 37
Figure 21: DX2010 Sensor Loop Wiring, Doubled Loop Configuration .............................................................................. 37
Figure 22: DX2010 DIP Switch Configuration ........................................................................................................................... 38
Figure 23: DX2010 Status LED ..................................................................................................................................................... 38
Figure 24: PO1 Wiring ..................................................................................................................................................................... 39
Figure 25: PO2-PO4 Wiring ........................................................................................................................................................... 39
Figure 26: DX3010 - Control Panel Enclosure Side Mounting ............................................................................................. 42
Figure 27: Installing the DX3010 in a Remote Enclosure ....................................................................................................... 42
Figure 28: Wiring the DX3010 to the D6412/D4412 .............................................................................................................. 43
Figure 29: Wiring for External Power Supply .............................................................................................................................. 43
Figure 30: DX3010 Address DIP Switches ................................................................................................................................. 44
Figure 31: Command Center DIP Switch Orientation ............................................................................................................. 45
Figure 32: Wiring Command Centers to the D6412/D4412 ................................................................................................. 46
Figure 33: External Power for Command Centers ..................................................................................................................... 47
Figure 34: Keyswitches ..................................................................................................................................................................... 48
Figure 35: SDI Device Wiring ......................................................................................................................................................... 49
Figure 36: External Power for SDI Devices ................................................................................................................................. 50
Figure 37: DX4010 RS-232 Serial Interface Module .............................................................................................................. 50
Figure 38: DX4010 Power Connections ...................................................................................................................................... 51
Figure 39: Creating a RAM IV Direct Connection .................................................................................................................... 51
Figure 40: DX4010 P2/P3 Jumper Pin Settings ........................................................................................................................ 52
Figure 41: DX4010 DIP Switch Orientation ............................................................................................................................... 52
Figure 42: DX4010 D89 Connector Layout ............................................................................................................................... 52
Figure 43: Installer’s Keypad ........................................................................................................................................................... 53
Figure 44: Installer Switch ............................................................................................................................................................... 54
Figure 45: Adding RF ID Codes Menu Display .......................................................................................................................... 55
Figure 46: RF ID Code Display ...................................................................................................................................................... 55
Figure 47: Test RF Devices Display ............................................................................................................................................... 55
Figure 48: RF Device Test Status Display ................................................................................................................................... 55
Figure 49: RF ID Code Display ...................................................................................................................................................... 56
Figure 50: PK32 to D6412/D4412 Connections ...................................................................................................................... 57

D6412/D4412 Operation and Installation Guide
D6412/D4412
Page 7© 2003 Bosch Security Systems 45349E
Introduction
1.0 Introduction
This guide addresses the installation of the D6412 and D4412 Control Panel only, and should not be used for any other
panel.
1.1 Organization
This guide is divided into 16 sections with seven appendices. Table 1 contains a summary of each section.
Section Description
1.0 Introduction - This section.
2.0 Overview - Overview of the D6412/D4412 Control Panel, including operational
specifications, standard and new features.
3.0 Installation - Basic installation instructions, including everything needed to power up
the panel and ready for programming.
4.0 Power Supply - Information about the primary and secondary power sources and
instructions for correcting problems with them.
5.0 Power Outputs - Information about the available powered outputs, including the alarm
output and built-in siren driver.
6.0 Telephone Connections - Information about connecting the phone line.
7.0 On-Board Sensor Loops - Information about the eight on-board sensor loops available
on the D6412/D4412.
8.0 Off-Board Sensor Loops - Information about available off-board sensor loops,
including detailed instructions for connecting the DX2010 Point Expansion Module.
9.0 On-Board Outputs - Information about the four on-board programmable outputs.
10.0 Off-Board Outputs - Information about available off-board programmable outputs,
including detailed instructions for connecting the DX3010 OctoOutput Module.
11.0 Arming Devices - Information about command centers, keyswitches, and independent
zone controls.
12.0 SDI Devices - Descriptions and installation instructions for various optional modules
that connect to the D6412/D4412’s data terminals (SDI bus).
13.0 Installer’s Keypad and Installer Mode - Information for using an Installer’s Keypad and
the Installer’s Mode.
14.0 Installation Label - Copy of the installation label found inside the D6412/D4412
terminal.
15.0 Terminal Quick Reference - Chart providing a short description of each D6412/D4412
terminal.
16.0 Troubleshooting - Potential solutions to a variety of commonly encountered problems.
Appendices A: Approved Applications and Compliance Guide
B: SDI Address Chart
Table 1: D6412/D4412 Installation Guide Organization

D6412/D4412 Operation and Installation Guide
Page 8 © 2003 Bosch Security Systems45349E
D6412/D4412
Introduction
1.2 Other Literature Referenced
Throughout this guide, references are made to other documentation. Review the documents in the table below for a complete
description of the panel. Part numbers are included for ordering purposes.
Document Name Part Number
D6412/D4412 Program Entry Guide 45351
D6412 Program Record Sheet 45350
D4412 Program Record Sheet 50485
D6412/D4412 TSN: Smoke Detector Compatibility 46928
User's Guide for LED Command Centers 46840
User's Guide for Text Command Centers 46841
D6412 Firmware Release Notes 46929
D4412 Firmware Release Notes 50482
DX2010 Installation Guide 49533
DX3010 Installation Guide 49529
DX4010 Installation Guide 49539
Table 2: Other Literature Referenced
1.3 Documentation Conventions
These conventions are intended to call out important features, items, notes, cautions, and warnings that the reader should be
aware of in reading this document.
1.3.1 Type Styles Used in this Guide
To help identify important items in the text, the following type styles are used:
Bold text Usually indicates selections that you may use while programming your
panel. It may also indicate an important fact that should be noted.
Bold italicized Used to denote notes, cautions, and/or warnings.
Italicized text Refers the user to another part of the guide or to another document entirely.
Courier text Indicates what may appear on the command center/keypad or in a report
received at the central station receiver.
[Text in brackets] Indicates to the user that a specific key should be pressed. Example: Press
[Cmd] to exit this feature.
1.3.2 Tips, Important Notes, Cautions, and Warnings
Throughout this document, helpful tips, important notes, cautions and warnings are presented for the reader to keep in
mind. These appear different from the rest of the text as follows;
Important Notes - should be heeded for successful operation and programming. Also, tips and shortcuts may be
included here.
Caution - These caution the operator that physical damage to the panel and/or optional equipment may occur.
Warning - These warn of the possibility of physical damage to the operator and/or equipment.

D6412/D4412 Operation and Installation Guide
D6412/D4412
Page 9© 2003 Bosch Security Systems 45349E
Introduction
1.4 FCC Notice
1.4.1 Part 15
This equipment has been tested and found to comply with the limits for a Class B digital device, pursuant to Part 15 of the
FCC rules. These limits are designed to provide reasonable protection against harmful interference when the equipment is
operated in a commercial environment.
This equipment generates, uses, and can radiate radio frequency energy and, if not installed and used in accordance with this
instruction guide, may cause harmful interference to radio communications.
Operation of this equipment in a residential area is likely to cause harmful interference, in which case the user is required to
correct the interference at his own expense.
1.4.2 Part 68
This equipment complies with Part 68 of FCC rules. A label contains, among other information, the FCC registration
number and ringer equivalence number (REN). If requested, this information must be provided to the telephone company.
The Bosch Security Systems D6412/D4412 Control Panel is registered for connection to the public telephone network using
an RJ38X or RJ31X jack.
The ringer equivalence number (REN) is used to determine the number of devices that may be connected to the telephone
line. Excessive RENs on the telephone line may result in the devices not ringing in response to an incoming call. In most, but
not all areas, the sum of the RENs should not exceed five (5). To ascertain of the number of devices that may be connected to
the line, as determined by the RENs, contact the telephone company to determine the maximum REN for the calling area.
If the D6412/D4412 Control Panel causes harm to the telephone network, the telephone company notifies you in advance. If
advance notice isn’t practical, the telephone company notifies the customer as soon as possible. Also, you are advised of your
right to file a complaint with the FCC if you believe it is necessary.
The telephone company may make changes in its facilities, equipment, operations, or procedures that could affect the
operation of the equipment. If this happens, the telephone company provides advance notice so you can make the necessary
modifications for maintaining uninterrupted service.
If trouble is experienced with the D6412/D4412 Control Panel, please contact Bosch Security Systems Customer Service for
repair and/or warranty information. If the trouble is causing harm to the telephone network, the telephone company may
request that you remove the equipment from the network until the problem is resolved. User repairs must not be made, and
doing so voids the user’s warranty.
This equipment cannot be used on public coin service provided by the telephone company. Connection to Party Line service
is subject to state tariffs. (Contact your state public utilities commission for information.)
FCC Registration Number: ESVMUL-46531-AL-E
Ringer Equivalence: 0.1B
Service Center in USA: National Repair Center
130 Perinton Parkway
Fairport, NY 14450-9199 USA
(800) 289-0096 ext. 4220

D6412/D4412 Operation and Installation Guide
Page 10 © 2003 Bosch Security Systems45349E
D6412/D4412
Overview
2.0 Overview
Figure 1: System Configuration
2.1 Specifications
Voltage Input
Primary: 18 VAC 22 VA class 2 plug-in transformer CX4010 (D1825)
Secondary: 12 VDC, 7 Ah sealed lead acid rechargeable battery or 12 VDC, 18 Ah sealed lead acid
rechargeable battery.
Current Requirements
Panel: 100 mA
See Appendix : Approved Applications Compliance Guide for the current requirements of other
system components.
Power Outputs
Continuous: Up to 600 mA maximum at 11.5 VDC to 12.4 VDC (continuous supply) total for all devices
and outputs for non UL applications.
Note: Up to 400 mA at 11.5 VDC to 12.4 VDC for UL Listed burglary applications, 120 mA for Fire and
Combined Burglary/Fire (continuous supply) total for all devices and outputs.
Alarm
Power: 400 mA for Fire and combined Fire/Burglary; 1500 mA for UL Burglary; 1850 mA for other
(not investigated by UL). Applies to all four outputs combined. See the Outputs section of the
D6412/D4412 Program Entry Guide (P/N: 45351).
Battery Discharge/Recharge Schedule
Discharge
Cycle: • AC Off: Command centers indicate trouble. AC Fail Report sent as programmed.
• 13.8 VDC: Charging Float Level.
• 12.1 VDC: Low Battery trouble at command centers.Low Battery Report as programmed.
• 10.2 VDC: Panel shuts down as voltage falls below 10.2 VDC.
Recharge
Cycle: • AC On: Panel restarts, battery charging begins, AC Restoral Report sent as programmed, AC
trouble clears from command centers.
• 13.0 VDC: Battery Restoral Reports sent, battery trouble clears from command centers.
• 3.8 VDC: Battery float charged.
DX2010
Point Expansion Module
DX3010
Octo-Output Module
Use command centers and/or keyswitches to
arm the panel by area. Each area can have its
own account number or areas can be grouped
together with a common account number.
Points of protection are assigned to areas.
Control Panel
8 On-Board
Sensor Loops
4 On-Board
Outputs
D8132 Modules provide
additional power for command
centers and other powered
devices.
DX4010
Serial Interface Module
(for connection of serial printer
or other RS-232 device).
RF3224 Premises
RF Receiver
(up to 4 RF keypads
and 32 keyfobs)
DX3020 Module
Provides control for
X-10 modules.

D6412/D4412 Operation and Installation Guide
D6412/D4412
Page 11© 2003 Bosch Security Systems 45349E
Overview
Minimum
Operating
Voltage
10.2 VDC
SDI Bus (Data) 12 VDC nominal. 305 m (1000 ft.) of 22 AWG (0.8 mm) cable.
Telephone
Connections RJ31X or RJ38X jack can be interfaced with panel
Environmental Temperature: 0°C to +50°C (+32° to +122°F)
Relative Humidity: 5% to 85% at +30°C (+86°F ) non-condensing
Arming Stations • D625 VF Text Command Center
• D623 LCD Text Command Center
• D621 LED Command Center
• Keyswitch
Compatible
Enclosures D2203 Universal Enclosure (included with panel), D8103 Universal Enclosure, D8109 Fire
Enclosure, D8108A Attack Resistant Enclosure.
Note: When ordering a compatible enclosure, order the D6412M (includes the mounting skirt
and the D6412LC) or the D4412M (includes the mounting skirt and the D4412LC). In addition,
order the CX4010 transformer.
Compatible
Accessories • D621 LED Command Center
• D623 Text Command Center, LCD Display
• D625 Text Command Center, Vacuum Fluorescent Display
• DX2010 (D9528) Point Expansion Module
• DX3010 (D9529) Octo-Output Module
• DX3020 (X7410I) Module (not investigated by UL)
• DX4010 (D9533) Serial Output Module (not investigated by UL)
• DX8010 Telephone Command Module (not investigated by UL)
• DS RF3224 Premises RF Receiver
• DS RF3332/3334 Keyfob (not investigated by UL)
• DS RF3341 Keypad (not investigated by UL)
• Programming Key (PK32)
Control Panel
Configurations • D6412 - Complete control panel assembly in the D2203 Universal Enclosure. A CX4010
Transformer is supplied.
• D6412LT - Complete control panel assembly in the D2203 Universal Enclosure. A CX4010
Transformer must be ordered separately.
• D6412LC - Complete control panel assembly without an enclosure or transformer. A
CX4010 Transformer must be ordered separately.
• D6412M - Complete control panel assembly with a mounting skirt for the compatible
enclosure. A CX4010 Transformer must be ordered separately. See Compatible Enclosures
in this table for compatible enclosure alternatives.
• D4412 - Complete control panel assembly in the D2203 Universal Enclosure. A CX4010
Transformer is supplied.
• D4412LT - Complete control panel assembly in the D2203 Universal Enclosure. A CX4010
Transformer must be ordered separately.
• D4412LC - Complete control panel assembly without an enclosure or transformer. A
CX4010 Transformer must be ordered separately.
• D4412M - Complete control panel assembly with a mounting skirt for the compatible
enclosure. A CX4010 Transformer must be ordered separately. See Compatible Enclosures
in this table for compatible enclosure alternatives.

D6412/D4412 Operation and Installation Guide
Page 12 © 2003 Bosch Security Systems45349E
D6412/D4412
Overview
2.2 SIA Control Panel Standard
The D6412/D4412 utilizes features within the SIA Control Panel Standard, Features for False Alarm Reduction,
SIA CP-01-1994.02 (R2000.01). SIA features are noted in the D6412/D4412 Program Entry Guide (P/N: 45351). The standard
is available through:
Security Industry Association (SIA)
635 Slaters Lane, Suite 110
Alexandria, Virginia 22314
You can e-mail requests for standards to: Standards@SIAOnline.org.
2.3 Standard Features
2.3.1 Points
The Bosch Security Systems D6412 Control Panel provides up to 40 separate points of protection (24 for the D4412 panel).
Point programming parameters determine the panel’s response to open and shorted conditions on the point’s sensor loop.
Points are programmed individually with several options to customize the protection to your installation. There are eight
sensor loops available on the panel (for on-board points). Off-board point locations can be standard wired sensor loops
(DX2010 Point Expander) or premises RF transmitters (premises RF receiver is required). The 40 points of protection for the
D6412 (24 points for the D4412) can be located on any combination of wired and RF locations.
2.3.2 Areas and Accounts
The system supports up to four separate areas for the D6412 and up to two separate areas for the D4412. You can assign all
points to a single area or spread them out over a maximum of two or four areas, model dependent.
You arm and disarm the panel by are. You can arm and disarm several areas with one function. You can also assign a
passcode an authority level that allows a user to arm an area from a remote command center in another area. Assigning each
area its own account number creates four (D6412) or two (D4412) separate accounts in one panel. Assigning the same
account number to different areas groups them together in a single account.
Area options include: exit tone and delay, separate fire and burglary outputs, and auto opening and closing skeds. Area 1 can
be programmed as a common area. A “First to Open, Last to Close” arming feature is available.
2.3.3 Communicator
The panel uses a built-in digital communicator to send reports to the receiver. It transmits reports in either Modem IIIa²,
Contact ID, or Pager format.
Only the following central station receivers support the panel’s Modem IIIa² format:
• D6600 with CPU v01.01.03 (or higher)
• D6500 with D6511 MPU v1.05 (or higher)
I
MPORTAN
T
The D6500 with D6510 MPU does not support the panel’s Modem IIIa2 Format.
The panel connects to an RJ31X jack for phone line seizure. Connection to the RJ31X complies with FCC regulations for
using the public telephone network. You can program the panel to route reports to one of two routing destinations.
The system has routing capabilities that allow you to direct groups of system event reports and individual point reports to
two different routing destinations. The reports can be routed to either destination, both destinations, or to Destination 2
only on failure of Destination 1.
Each routing destination can be programmed with two phone numbers.
I
MPORTAN
T
Check panel communications at least once annually (from panel to central station) to verify the panel is
communicating properly in the selected reporting format.

D6412/D4412 Operation and Installation Guide
D6412/D4412
Page 13© 2003 Bosch Security Systems 45349E
Overview
2.3.4 Command Centers
You can connect a maximum of eight, fully-supervised command centers to the system. The available power affects the total
number of command centers you can connect without providing an auxiliary power supply.
The panel transmits a Serial Device Trouble Report, SDI MISSING in the Modem IIIa² format or Sys Peripheral
Trouble in the Contact ID format, if it loses communication with a command center. Table 3 shows the command centers
compatible with the panel. Refer to Command Center in the D6412/D4412 Program Entry Guide (P/N: 45351) for complete
details on programming command center options.
Model Display
D621 16-Point LED
D623 Two lines of 16 characters, LCD
D625 Two lines of 16 characters, vacuum fluorescent
Table 3: Compatible Command Centers
2.3.5 Keyswitch
You can arm and disarm any of the available areas with maintained or momentary closure devices such as keyswitches. Point
programming determines loop responses and which area a keyswitch controls. Sub-control units (D279) can arm and
disarm individual points.
2.3.6 Alarm Event Memory
The system uses alarm event memory to store alarm events for each area. You can view the area alarm events at a command
center assigned to the area. The panel clears the area’s alarm event memory and starts storing new alarm events when you
turn the area on.
2.3.7 Event Log
The system stores 254 events from all areas in its event log. All events can be stored even if the panel does not send a report
for them. You can view the log at a text command center (the D623 for example), print it locally using the DX4010 Serial
Interface Module and a serial printer, or upload it to the Remote Account Manager (RAM IV).
See Appendix B in the D6412/D4412 Program Entry Guide (P/N: 45351) for a listing of log events and how to view them.
2.3.8 EMI/Lightning Transient Protection
The panel maintains Bosch Security Systems high level of quality and field dependability. Its design significantly reduces
electromagnetic interference and malfunction generally caused by lightning.
2.3.9 Programming
Use either a text keypad or the Remote Account Manager (RAM IV) to program the panel. Refer to the D6412/D4412
Program Entry Guide (P/N: 45351) for programming options.
2.3.10 Other Features
The panel has many programmable features. A short list of some of the features follows.
• Supervision of AC (primary power), battery (secondary power), SDI bus devices (keypads, point expanders,
programmable output modules, alternate communication modules, etc.), central processing unit (CPU), and the
telephone line (voltage only).
• Automatic system test reports
• Remote access for programming, diagnostics, and log uploads using the Remote Account Manager (RAM IV)
• Fire Alarm Verification
• Up to twenty (D6412) or twelve (D4412) Programmable Outputs, including a supervised siren driver
• Skeds (scheduled events)
Complete details on all the features can be found in the D6412/D4412 Program Entry Guide (P/N: 45351).

D6412/D4412 Operation and Installation Guide
Page 14 © 2003 Bosch Security Systems45349E
D6412/D4412
Overview
2.3.11 Control Panel Assembly
The Bosch Security Systems control panel is shipped from the factory pre-assembled. You should receive the following parts
with your panel.
Literature Package
D6412
Control Panel D6412/D4412 Installation Guide (P/N: 45349)*
D6412 Program Record Sheet (P/N: 45350)*
D6412/D4412 Program Entry Guide (P/N: 45351)*
D6412 Release Notes (P/N: 46929)
D6412/D4412 TSN: Smoke Detector Compatibility (P/N: 46928)*
D6412 Specifications Sheet (P/N: 48392)*
D4412
Control Panel D6412/D4412 Installation Guide (P/N: 45349)*
D4412 Program Record Sheet (P/N: 50485)*
D6412/D4412 Program Entry Guide (P/N: 45351)*
D4412 Release Notes (P/N: 50482)
D6412/D4412 TSN: Smoke Detector Compatibility (P/N: 46928)*
* This literature is available in a separate literature package for dealers.
Assembly
• Printed Circuit Board (PCB)
• CX4010 transformer (order separately when ordering the D6412LC, D4412LC, D6412LT, D4412LT, D6412M,
or D4412M)
• Two mounting clips
• Two #6 x 3/4 in. screws
• Eight 2.2 kΩ EOL resistors (eight-pack [P/N: 47819], single resistor [P/N: 25944B])
• Eight 3.65 kΩ point-doubling EOL resistors (eight-pack [P/N: 47821], single resistor [P/N: 38130B])
• One 2.21 kΩ fire EOL resistor (P/N: 25899)
• Two 14 in., 18 AWG (1.2 mm), color-coded battery leads
• Three PCB support standoffs (P/N: 30503B)
Ordered Separately
Order the following to complete a basic eight-point installation.
• Command center (or keyswitch)
• D118 Speaker (for PO2 in supervised configuration) D118 not investigated by UL.
• D126 Battery
• D164 Phone Cord
Configured packages are also available. Please consult your Bosch Security Systems Product Catalog.
2.3.12 Listings and Approvals
Fire Underwriters Laboratories
Household Fire Warning UL985
CSFM Approved by the California State Fire Marshal for Control Units (Household)
Burglary Underwriters Laboratories
- UL1023 Household
- UL365 Police Connect
- UL609 Local
- UL1076 Proprietary
- UL609 Central Station
- UL609 Digital Alarm

D6412/D4412 Operation and Installation Guide
D6412/D4412
Page 15© 2003 Bosch Security Systems 45349E
3.0 Installation
3.1 Before You Begin
This section contains a general installation procedure. It refers to other sections of the guide for detailed instructions.
Bosch Security Systems recommends you review this guide and the D6412/D4412 Program Entry Guide (P/N: 45351) before
you begin installation to determine the hardware and wiring requirements for the features you want to use.
As you read through this guide, have the following documents at hand:
•D6412 Program Record Sheet (P/N: 45350) or D4412 Program Record Sheet (P/N: 50485)
•User’s Guide (Text Command Center [P/N: 46841]; LED Command Center - 46840). A condensed version of the
User’s Guide is found in the D6412/D4412 Program Entry Guide (P/N: 45351).
• Installation guide for each command center model you intend to install.
Before you begin installing the panel, you should be familiar with keypad programming or the Remote Account Manager
(RAM IV).
3.2 Enclosure Options
The D2203 Enclosure is supplied with the standard D6412/D4412 Control Panel. To mount the D6412 in one of the Bosch
Security Systems enclosures listed below, order the D6412M version (order the D4412M version for the D4412).
• D8103 Universal Enclosure (gray)
• D8109 Fire Enclosure (red)
• D8108A Attack Resistant Enclosure (gray)
The “M” version substitutes a D2202 Mounting Skirt for the D2203 enclosure allowing installation in the other enclosures.
“M” does not include a transformer. Order a CX4010 separately. Refer to Appendix A: Approved Applications Compliance
Guide to determine if your application requires a specific enclosure.
Mount the enclosure in the desired location.
3.3 Premises Wiring
Run the necessary wiring throughout the premises and route the wires into the enclosure.
I
MPORTAN
T
Electro Magnetic Interference (EMI) may cause problems. EMI may occur if you install the system or run system
wires near the following:
• Computer network system
• Electrical lines, fluorescent fixtures or telephone cabling
• Ham radio transmitter site
• Heavy machinery and motors
• High voltage electrical equipment or transformers
• PBX telephone system
• Public service (police, fire departments, etc.) using radio communications
• Radio station transmitter site or other broadcast station equipment
• Welding shop
If you think that EMI may be a problem, use shielded cable. The drain wire for the shielded cable must have continuity from
the earth ground terminal on the panel to the end of the wire run. If continuity is not maintained, the shielded cable may
aggravate potential noise problems rather than eliminate them.
Connecting the drain wire to ground at any place other than the earth ground terminal may also produce problems. If you
cut the drain wire to install devices, be certain to splice it together. Carefully solder and tape all splices.
Installation

D6412/D4412 Operation and Installation Guide
Page 16 © 2003 Bosch Security Systems45349E
D6412/D4412
Installation
3.4 Installing the Assembly
1. Place the panel mounting clips on the appropriate standoff in the enclosure (see Figure 2).
2. Slide the panel into the slots at the top of the enclosure and then secure it with the two screws provided
(see Figure 2).
3. Connect earth ground to the panel before making any other connections (see Section 3.4.1 Connecting
Earth Ground).
TERMINALS
D6412/D4412 BOARD
D6412/D4412 PCB Location
Mounting Clip Assembly
Enclosure
Standoff
Mounting
Clip
Corner of
D6412/D4412
PCB
Mounting Slots
=
Install the PCB support standoffs here (P/N: 30503B)
Figure 2: Enclosure Mounting
3.4.1 Connecting Earth Ground
To help prevent damage from electrostatic charges or other transient electrical surges, connect the system to earth ground
before making any other connections. A grounding rod or cold water pipe are recommended earth ground references.
Do not use telephone or electrical ground for the earth ground connection. Use 14 to 16 AWG (1.8 mm to 1.5 mm) wire
when making the connection. Use only the earth ground terminal. Do not connect any other panel terminals to earth
ground.
3.4.2 Closing the Installer Switch
Closing the Installer Switch disables the panel (see Figure 3). System reporting is disabled and the system cannot be armed. A
system trouble shows at all keypads.
AUXILIARY
JP1
Installer
INSTALLER SWITCH
NORMAL (OPEN)
INSTALLER SWITCH
LOCKED (CLOSED)
Figure 3: Installer Switch

D6412/D4412 Operation and Installation Guide
D6412/D4412
Page 17© 2003 Bosch Security Systems 45349E
Installation
Opening the Installer Switch from the closed position resets the panel. The panel resets all its timers, counters, indexes, and
buffers. Any points that restore after a reset is performed do not generate Restoral Reports.
Leaving the Installer Switch in the closed position lets you power up the panel and charge the battery as you install the
detection devices and command centers.
3.5 Finishing the Installation
3.5.1 Earth Ground and Installer Switch
First, make the earth ground connection and close the Installer Switch if you have not already done so.
To reduce the occurrence of false alarms upon toggling of the Installer Switch, the panel ignores all point faults while the
devices stabilize during the setup process. The panel’s start-up process takes approximately 60 sec. to complete. It occurs at
power-up and when the panel resets (Installer Switch OPEN). See Section 3.5.7 Power Up and Section 13.3.10 Exiting the
Installer’s Menu for more information. During this period, a screen showing the panel model number (D6412 or D4412),
firmware revision number, and a “Please Wait...” message appears for approximately 10 seconds.
D6412 Rev X.XX
Please Wait...
3.5.2 Charge the Battery as You Finish
Connect the battery and then the transformer so that the panel can charge the battery as you finish the installation. See
Section 4.0 Power Supply for instructions.
Self-Diagnostics at Power Up and Reset: The system performs a series of self-diagnostic tests of its hardware, software, and
program at power up and at reset. They take about 60 sec. to complete. Command centers may display “System Fault” and
sound during the power up and reset interval.
If the panel fails any of the tests, a system trouble message appears at the command centers.
Touch the Earth Ground Terminal First: To discharge any static charge you may be carrying, always touch the panel’s earth
ground terminal before beginning work on the panel.
3.5.3 Install and Wire Detection Devices
Install and wire detection devices and command centers at their locations throughout the premises. Do not make the
connections at the panel end of the wiring yet.
Section 7.0 On-Board Sensor Loops contains instructions for wiring the on-board point locations to detection devices. Section
11.0 Arming Devices contains instructions for wiring the command centers.
Instructions for wiring the off-board point locations are found in the instructions packaged with the point expansion
devices.
3.5.4 Install Modules
1. Power Down First: Power down the unit by unplugging the transformer and disconnecting the battery.
Bosch Security Systems recommends powering down the unit when installing modules or when making
wiring connections to the panel.
2. Install and wire any modules required for your installation as described in the module’s installation
instructions.
Instructions for the DX2010 Point Expansion Module and the DX3010 Output Expansion Module are included in this guide.
See Section 8.0 Off-Board Sensor Loops for DX2010 instructions and Section 10.0 Off-Board Outputs for DX3010 instructions.
3.5.5 Make the Telephone Connections
If you are connecting the panel to a ground start phone system, you need to install a D133/D134 Relay. See Section 6.0
Telephone Connections for complete instructions.
3.5.6 Connect the On-Board Points and Command Centers
Connect the on-board points and command center wiring to the system. See Section 7.0 On-Board Sensor Loops and Section
11.0 Arming Devices for instructions.

D6412/D4412 Operation and Installation Guide
Page 18 © 2003 Bosch Security Systems45349E
D6412/D4412
Installation
3.5.7 Power Up
Reconnect the battery and then plug in the transformer.
Leave the Installer Switch in the CLOSED position for now. (See Figure 3). The following sequence of events occurs:
1. “System Fault” appears on the text command center(s) and all command centers emit a single tone for
approximately 10 seconds.
2. A screen showing the panel model number (D6412 or D4412), firmware revision number and a “Please
Wait...” message appears for approximately 10 seconds.
3. “Trouble! Press Cmd 4 to View” appears. Press the [CMD] and [4] keys. A new message appears:
Date/Time lost! Press 5 to set.” Press the [5] key to enter the Date/Time window and set accordingly.
To reduce the occurrence of false alarms upon panel power-up (or restoration of power after a complete
loss of primary and secondary power), the panel ignores all point faults for approximately 60 sec. while
the devices stabilize. This process is part of the panel’s start-up process, and it occurs at power-up. This
60-sec. period begins when the “Please Wait...” screen appears.
The “Trouble! Press Cmd 4 to View” message reappears, indicating that the Installer Switch is closed. To
return the system to normal (disarmed, no fault/trouble conditions), open the Installer Switch (unless
you are ready to program the panel).
D6412 Rev X.XX
Please Wait...
3.6 Programming the Panel
If you have not created a program for the panel, review the D6412/D4412 Program Entry Guide (P/N: 45351). Make certain
you have all the required accessory modules installed for the features you want to use.
Note: The Installer Switch must be in the closed position to program the panel from a keypad.
You can enter your custom program at a text keypad, or send it to the panel from the Remote Account Manager (RAM IV).
There is a connector provided on the panel for quick connection of an installer’s keypad to the system for programming. See
Section 13.0 Installer’s Keypad and Installer Mode for complete instructions for the installer keypad.
After you finish programming, move the Installer Switch to the open position. If the unit is programmed for reporting, the
panel transmits a Reboot Report to the receiver.
3.7 Check for Fire Alarm Verification
You must check the Alarm Verification Box in the lower left corner of the label if you programmed Point 1 for Fire with
Verification. See Point Index in the D6412/D4412 Program Entry Guide (P/N: 45351). Refer to Section 14.0 Installation Label
for the location of the Alarm Verification Box on each installation label.
3.8 Testing the System
After finishing the installation and programming of the panel, make a complete functional test of the system. Test the panel
and all devices for proper operation. Test after you first program the panel and after any subsequent programming session.
Walk Test: Use the Walk Test (Cmd 44) or the point test available in the Installer Mode to perform a complete test of the
panel. See Section 13.0 Installer’s Keypad and Installer Mode.
If you test a device and the panel does not respond, there may be a problem with the device, wiring, a module setting, or
programming for the point.
Clear After Test: To clear the event memory and report buffer, momentarily close the Installer Switch. Events stored in the
panel’s event log are not cleared.

D6412/D4412 Operation and Installation Guide
D6412/D4412
Page 19© 2003 Bosch Security Systems 45349E
Power Supply
4.0 Power Supply
4.1 Primary Power
4.1.1 Primary (AC) Power Circuit
An 18 VAC, 22 VA internally fused transformer (Bosch Security Systems CX4010) is the primary power source. The AC
power circuit provides 700 mA of rectified AC power. The panel reserves 100 mA of this power for internal operations,
leaving 600 mA for powered devices.
Transient suppressors and spark gaps protect the circuit from power surges. This protection relies on the panel’s earth
ground connection. Make sure you connect the earth ground terminal to a proper ground. See Section 3.4.1 Connecting
Earth Ground.
The system indicates an AC power failure when the power at the terminals marked “18 VAC” is interrupted. Power must be
missing for 120 sec. before the panel acknowledges the failure. Power must be maintained at those terminals for 120 sec.
before the panel acknowledges the restoral of power.
4.1.2 Installing the Transformer
CAUTION
Shorting the terminals for prolonged periods of time may cause permanent damage. Connect the transformer to the
panel terminals before plugging it into the power source.
I
MPORTAN
T
Bosch Security Systems recommends that you always connect the battery first and then plug in the transformer. See
Section 4.2.2 Installing the Battery for more information.
Use 18 AWG (1.2 mm) (minimum) wire to connect the transformer to the panel. Wire length should be kept as short as
possible. The maximum length is 15.2 m (50 feet).
AC wiring can induce both noise and low level voltage into adjacent wiring. Route phone and sensor loop wiring away from
any AC conductors, including the transformer wire. Route data wiring away from AC and phone wiring.
Only plug the transformer into an unswitched, 120 VAC, 60 Hz power outlet. Secure the transformer to the outlet with the
screw provided.
4.2 Secondary Power
4.2.2 Installing the Battery
Place the battery upright in the base of the enclosure. Locate the red and black leads supplied in the literature pack. Push one
connector on the black battery lead to panel’s “Batt-” connector, and then push the lead’s other connector to the negative (-)
side of the battery. Push one connector on the red battery lead to panel’s ‘Batt+’ connector, and then push the lead’s other
connector to the positive (+) side of the battery.
High Current Arcs Possible: The positive (red) battery lead and the panel’s “Batt+” connector can create high
current arcs if shorted to terminals or the enclosure. Use caution when working with the positive lead and the
panel’s “Batt +.” Always disconnect the positive (red) lead from the battery before removing it from the panel.
4.2.3 Replacement
Bosch Security Systems recommends battery replacement every three to five years under normal use. Exceeding the
maximum output ratings, or installing the transformer in an outlet that is routinely switched off, causes heavy discharges.
Routine heavy discharges can lead to premature battery failure. Record the date of installation directly on the battery.
4.2.4 Battery Supervision
When the battery drops to 12.1 VDC, the panel (if programmed for power supervision) transmits a Battery Low Report.
If the battery is missing or shorted and the panel is programmed for power supervision, it transmits a Battery Missing
Report.
When battery voltage returns to 13.0 VDC, the panel (if programmed for power supervision) transmits a Battery Restoral
Report.

D6412/D4412 Operation and Installation Guide
Page 20 © 2003 Bosch Security Systems45349E
D6412/D4412
Power Supply
CAUTION
Investigate low battery reports immediately: If primary (AC) power is off and the discharge continues, the panel
becomes inoperative when the battery voltage drops below 10.2 VDC.
4.2.5 Battery Charging Circuit - Float Charge
The float voltage for the battery charging circuit is 13.5 VDC to 13.9 VDC at a maximum current of 1.4 A.
4.2.6 Battery Discharge/Recharge Schedule
Discharge Cycle
• AC Off: Command centers indicate trouble. AC Fail Report sent as programmed.
• 13.8 VDC: Charging float level
• 12.1 VDC: Low battery trouble at command centers. Low Battery Report as programmed.
• 10.2 VDC: Panel shuts down as voltage falls below 10.2 VDC
Recharge Cycle
• AC On: Panel restarts, battery charging begins, AC Restoral Report sent as programmed, AC trouble clears from
command centers.
• 13.0 VDC: Battery restoral reports sent, battery trouble clears from command centers
• 13.8 VDC: Battery float charged.
4.2.7 System Status LED
The System Status LED shows system status, including power supply status as described in Table 4. See Figure 4 for the
location of the LED on the panel.
System Status LED Display
System Normal On for 50 ms; Off for 1 sec.
Battery Missing Off for 200 ms; On for 1 sec.
AC Missing Off for 200 ms; On for 200 ms
Off for 200 ms; On for 1 sec.
Phone Ringing Flickers for 1 sec. as each ring is detected.
Phone Line Seized (panel using phone line) On solid.
Shut Down (system voltage below 10.2 VDC) Off for 200 ms; On for 200 ms
Off for 200 ms; On for 200 ms
Off for 200 ms; On for 1 sec.
Table 4: System Status LED Description
4.3 External Power Supply
The external power supply (not supplied) is not intended to provide power to
indicating devices for burglary and fire applications.
•Burglary Applications use a UL603 Listed burglar alarm power supply
with an operating voltage range of
11.8 VDC to 12.4 VDC for Bank Safe/Vault applications (72 hrs. of
standby battery required).
•Fire Applications use a UL1481 Listed power supply operating voltage
range of 11.8 VDC to 12.4 VDC for fire applications. L-2Com L-3
System Status LED
Figure 4: System Status LED

D6412/D4412 Operation and Installation Guide
D6412/D4412
Page 21© 2003 Bosch Security Systems 45349E
5.0 Power Outputs
5.1 Circuit Protection
Three self-resetting thermal circuit breakers protect the panel from short circuits on both the continuous and programmable
power outputs. If the panel is programmed for power supervision and a short is sustained on one of the power outputs, the
panel transmits a Battery Low or Battery Missing Report.
One breaker protects Auxiliary Power and the Installer’s Keypad Connector; a short on one disrupts power to the other.
One breaker protects the Alarm Power Output (Alrm + Terminal) and one breaker protects the battery.
5.2 Available Power
5.2.1 Auxiliary Power
Use the auxiliary power terminals to power devices requiring continuous power. See Section 14.0 Installation Label and
Section 15.0 Terminal Quick Reference for the location and description of these terminals.
5.2.2 Installer’s Keypad Connector
Use this connector to connect an installer’s keypad to the panel for programming and diagnostics.
5.2.3 Alarm Power
Provides positive 12 VDC for Programmable Output 2 (PO2 ) when it is configured as a siren driver and Programmable
Output 1 (PO1) when it is configured as the alarm output.
5.3 Continuous Power Output
5.3.1 Continuous Current Draw
The continuous current draw for powered devices connected to the Aux Power terminals, Installer’s Keypad Connector, and
Outputs PO1 to Programmable Output 4 (PO4 ), when programmed for continuous output, are restricted as follows:
• 120 mA for Fire and Combined Fire/Burglary systems
• 400 mA for UL Burglary systems
• 600 mA for other applications (not investigated by UL)
5.4 Alarm Power
5.4.1 Available Power
The system combines the 600 mA of primary power produced by the power supply with the secondary power source (the
battery) to produce a total of 1.5 A of alarm power at 11.5 VDC to 12.4 VDC. Alarm power is available at the Alrm +
terminal. The panel uses PO1 through PO4 to activate Alarm power (see Section 5.5 Output Programming).
I
MPORTAN
T
Fire systems are prohibited from using the battery for determining alarm power. Use the Fire System Power
Formula below to calculate the current available for fire and combined fire/burglary systems.
Fire System Power Formula
To calculate the current available at the Alrm + terminal for fire and combined fire/burglary systems:
1. Add together the current draws for all devices connected to the Aux terminals and the Installer’s Keypad
Connector. This total is the total current required for the Normal Standby Condition (NSC).
2. The current available for NSC is 600 mA. Subtract the NSC current required calculated in Step 1 from the
NSC current available, 600 mA. The difference is the Alarm Current available the Alrm + terminal
(480 mA maximum).
Formula format: 600 mA – NSC current required (Step 1) = Alarm Current available (480 mA maximum)
Refer to A-4: Current Rating Chart for Standby Battery Calculations for module/accessory current requirements.
Power Outputs

D6412/D4412 Operation and Installation Guide
Page 22 © 2003 Bosch Security Systems45349E
D6412/D4412
Power Outputs
5.5 Output Programming
Programmable Output 2 (PO2) can be configured as a supervised siren driver. See Global Output Configuration in the D6412/
D4412 Program Entry Guide (P/N: 45351) for programming instructions. When programmed as a siren driver, PO2 draws
power from the Alrm + terminal. When connected to a 4 Ω horn/speaker, PO2 draws 380 mA of power. When connected to
an 8 Ω horn/speaker, it draws 330 mA of power. Use the appropriate current draw in your total alarm power calculation.
•Programmable Output 1 (PO1): PO1 terminals can be configured as an alarm power output. JP2-PO1 Jumper
must be closed. The default configuration for Programmable Output 1 makes it a dry contact, normally open
relay. The PO1 Jumper is open. See Figure 5 for jumper location.
•Programmable Output 2 (PO2): Output PO2 can be used with Alarm+ as a supervised siren driver. Connect an
approved 4 or 8 Ω siren. Alternatively, PO2 can sink up to 500 mA 12 VDC. For larger loads, use a Bosch Security
Systems D133 Relay Module or Bosch Security Systems D134 Dual Relay Module.
•Programmable Outputs 3 and 4 (PO3 and PO4): Outputs PO3 and PO4 can be configured for Alarm Output.
These outputs can sink up to 500 mA 12 VDC each. For larger loads, use a Bosch Security Systems D133 Relay
Module or Bosch Security Systems D134 Dual Relay Module.
Power restricted for fire and combined fire/burglary systems: Use the Fire System Power Formula in Section 5.4.1 Available
Power to calculate the current available for fire and combined fire/burglary systems.
Unexpected Output at PO1 to PO4: If these outputs do not provide the alarm output you expect:
• Check the programming for Programmable Outputs in the Outputs section of the D6412/D4412 Program Entry
Guide (P/N: 45351).
• Check the Point Index Configuration section of the D6412/D4412 Program Entry Guide to verify the points you
are activating are programmed for alarm output.
I
MPORTAN
T
If Programmable Output 2 is configured as a supervised siren driver (in combination with the Alrm + terminal),
you must connect a 4
ΩΩ
ΩΩ
Ω
or 8
ΩΩ
ΩΩ
Ω
siren/speaker to PO2 to clear the siren/speaker supervision trouble.
PO 1 Jumper
R
Y
G
B
Alrm
+PO1
AB L-1
+-
JP2-PO1
Select
Programmable Outputs 1-4
Figure 5: On-Board Outputs

D6412/D4412 Operation and Installation Guide
D6412/D4412
Page 23© 2003 Bosch Security Systems 45349E
6.0 Telephone Connections
6.1 Registration
The Bosch Security Systems D6412/D4412 Control Panel is registered with the Federal Communication Commission (FCC)
under Part 68 for connection to the public telephone system using an RJ31X or RJ38X jack installed by your local phone
company.
6.2 Notification
Do not connect registered equipment to party lines or coin-operated telephones. You must notify the local telephone
company and supply them with the following information before connecting the panel to the telephone network.
• Line to which you are connecting the panel
• Make (Bosch Security Systems), model (D6412 or D4412), and serial number of the panel
• FCC registration number: ESVMUL-46531-AL-E
• Ringer equivalence for the panel: 0.1 B
6.3 Location
To prevent jamming of signals, wire the RJ31X jack or RJ38X jack to support line seizure as shown in Figure 6. Install the jack
on the street side of the phone switch, wired ahead of any PBX equipment. Line seizure temporarily interrupts normal phone
usage while the communicator transmits data. After installation, confirm that the panel seizes the line, acquires dial tone,
reports correctly to the receiver, and releases the phone line to the in-house phone system.
1 2 3 6 7 8
1 2 3 4 5 6 7 8
R1 T1R T
RJ31X Jack
Telco Connector Block
Outside Telco
(PSTN)
4 5
Premises
Telephone
T
R
T1
R1
To Control Panel
Bar Short removed on
Telco Connector Block
insertion - positions
1&4 and 5&8.
RJ31X Jack Connections
1 2 3 6 7 8
1 2 3 4 5 6 7 8
R1 T1R T
RJ38X Jack
Telco Connector Block
Outside Telco
(PSTN)
4 5
Premises
Telephone
T
R
T1
R1
To Control Panel
Bar Short removed on
Telco Connector Block
insertion - positions
1&4 and 5&8.
RJ38X Jack Connections
Strap
Figure 6: RJ31X/RJ38X Wiring
6.4 Phone Cord Connection
Connect the flying leads of a D164 Telephone Cord to the telephone terminals labeled R, R1, T1, and T. The terminals are
located on the right side of the panel. Connect the other end of the cord to the RJ31X jack or RJ38X jack.
6.5 System Status LED (Red)
The System Status LED shows system status, including phone status as described in Table 4. Figure 4 shows the location of
the LED on the panel.
6.6 Dialing Format
You can program the system to use DTMF or pulse dialing. See DTMF/Pulse Dialing in the D6412/D4412 Program Entry
Guide (P/N: 45351).
Telephone Connections

D6412/D4412 Operation and Installation Guide
Page 24 © 2003 Bosch Security Systems45349E
D6412/D4412
Telephone Connections
6.7 Phone Line Fault
The panel has a circuit that tests the phone line for voltage. Normal voltage on a telephone line is approximately 48 VDC
(24 VDC for some phone systems). The phone line monitor senses trouble when voltage drops low enough (between 1 V
and 3 V).
If the panel senses trouble, it starts a phone line trouble timer that continues to run as long as the panel senses trouble. It
resets to zero when the panel senses a normal line. If the timer reaches 40 sec., it begins a phone line trouble response.
Programming determines what the response is. See Phone Line Fault Response Options in the D6412/D4412 Program Entry
Guide (P/N: 45351).
Bad line may test OK: The telephone line test circuit uses the voltage level to test the status of the phone line. In some
instances, a given telephone line may be out of service without affecting the voltage on the line. The phone line monitor can
not recognize this trouble condition.
6.8 Called Party Disconnect
Telephone companies provide “called party disconnect” to allow the called party to terminate a call. The called party must go
on-hook (hang up) for a fixed interval before a dial tone is available for a new call. This interval varies with telephone
company equipment. The panel provides “called party disconnect” by adding a 35 sec. on hook interval to the dial tone detect
function. If the panel does not detect a dial tone in 7 sec., it puts the phone line on hook for 35 sec. to activate “called party
disconnect,” goes off hook and begins a seven-second dial tone detect. If no dial tone is detected, the panel dials the number
anyway. Each time the number is dialed, the panel records this as an attempt.
6.9 Communication Failure
The panel routes reports to two routing destinations, each of which can be programmed with two phone numbers. See
Appendix A: Routing Dialing Tables in the D6412/D4412 Program Entry Guide (P/N: 45351). Numbers in [ ] are the numbers
assigned to panel events. For more panel event information, see Appendix B in the D6412/D4412 Program Entry Guide.
The Routing Dialing tables show the circumstances when Communication Failure Events are created. When a Comm Fail
occurs, the D6412/D4412 responds as follows:
1. Clear (dump) the initiating report and any pending reports from the dialer buffer for the destination
where the Comm Fail Event occurred.
2. Create a Comm Fail [69] Report or Alt Comm Comm Fail [70] Report that includes the Destination
Number (1 or 2). Modem IIIa² Reports report the destination number as a Route Group (RG). The
Alternate Comm Fail Report is used when an alternate communications path is used (e.g., SAFECOM).
3. Comm Fail, Comm Restoral [71], and Alternate Comm Restore [72] Reports follow the System Status
Reports routing.
4. If the Comm Fail occurred on Destination 1 and System Status Reports routing is set to Destination 2 or
set to Destination 2 on Destination 1 fail, then send Comm Fail Report.
5. If the Comm Fail occurred on Destination 1 and System Status Reports routing is set to Destination 1 then
send a Comm Restore Report with the next report for destination 1.
6. If the Comm Fail occurred on Destination 2 and System Status Reports routing is set to Destination 1,
then send Comm Fail Report.
7. If the Comm Fail occurred on Destination 2 and System Status Reports routing is set to Destination 2 then
send a Comm Restore Report with the next report for destination 2.
8. If a Comm Fail Report is sent successfully to the other destination, a Comm Restore Event should be sent
when there is a successful communication on the failed destination.
6.10 Ground Start
Some telephone systems require a momentary ground input to initiate a dial tone. To interface with a ground start system,
you must wire PO1 as shown in Figure 7. PO1 Jumper must be open.
6.10.1 Program PO1 for Ground Start
See Outputs of the D6412/D4412 Program Entry Guide (P/N: 45351) for programming instructions. PO2, PO3, and PO4 can
be used to interface with a ground start system using a D133 Relay Module or a D134 Dual Relay Module. The PO1 jumper
is not used when interfacing PO2, PO3, or PO4 to a D133 or D134. See Figure 7 for details.

D6412/D4412 Operation and Installation Guide
D6412/D4412
Page 25© 2003 Bosch Security Systems 45349E
Telephone Connections
I
MPORTAN
T
You must connect a proper earth ground reference to the earth ground terminal.
Ground start not for use in Fire or combined Fire/Burglary applications. You can not use ground start telephone
systems for Fire or combined Fire/Burglary applications.
R
Y
G
B
Alrm
+PO1 L-1
+-L-2Com L-4ComL-3 L-6ComL-5 L-8ComL-7
T
T1
R1
AUXILIARY
JP1
Installer
JP2-PO1
Select
R
Y
G
B
Alrm
+PO1 L-1
+-L-2Com L-4ComL-3 L-6ComL-5 L-8ComL-7
T
T1
R1
AUXILIARY
JP1
Installer
JP2-PO1
Select
A B
A B
R
PO 1 Configuration for Ground Start
PO 2, 3, 4 Configuration using a D133/D134 for Ground Start
D133/D134
R
PO 1 Jumper Open
Figure 7: Ground Start

D6412/D4412 Operation and Installation Guide
Page 26 © 2003 Bosch Security Systems45349E
D6412/D4412
Telephone Connections
Notes:

D6412/D4412 Operation and Installation Guide
D6412/D4412
Page 27© 2003 Bosch Security Systems 45349E
7.0 On-Board Sensor Loops
7.1 Description
The panel provides eight on-board sensor loops, each of which functions independently and does not interfere with the
operation of the others. On-board sensor loops can be set to the default single point configuration with a 2.2 kΩ End of Line
(EOL) resistor, a single point configuration with 1 kΩ EOL resistor, a single point configuration with a 3.65 kΩ EOL resistor,
or in a doubled point configuration that utilizes two resistors per sensor loop, one 2.2 kΩ, and one 3.65 kΩ. The panel
monitors two points per sensor loop in the doubled configuration, making 15 on-board points available See Section 7.6
Doubled Point Configuration.
The panel monitors the sensor loops for normal, shorted, or open conditions. Point programming determines how the
panel responds to those conditions. See the D6412/D4412 Program Entry Guide (P/N: 45351) for point programming
options.
The panel ignores sensor loops (both on-board and off-board) for 60 sec. after power up to ensure that any connected
devices have stabilized.
7.2 Two-wire Smoke Detector Configuration
Sensor Loop 1 can be used as a fire point for connection of two-wire smoke detectors (see Figure 8). This sensor loop cannot
be used for point doubling and must terminate a 2.21 kΩ EOL resistor (P/N: 25899). See the D6412/D4412 TSN: Smoke
Detector Compatibility (P/N: 46928) for compatible smoke detectors and the maximum number of devices allowed on
Sensor Loop 1.
L-1 + L-1 -
2.21 K EOL
Resistor
D6412/D4412
Figure 8: Typical Two-Wire Smoke Detector Wiring
7.3 Four-wire Smoke Detector Configuration
A four-wire smoke detector can be connected to any of the
panel’s on-board sensor loops (L-1 to L-8). A four-wire smoke
detector requires the use of a relay module to interrupt power to
the detector in order for the detector to reset.
The output controlling the relay must be configured as Output
Function 1, 13 (Fire Verification). For more information, refer
to the Outputs section of the D6412/D4412 Program Entry Guide
(P/N 45351).
If Sensor Loops 2 to 8 (L-2 to L-8) are used, make positive (+)
connections to L-X + (where X = Loop #) and negative (-)
connections to the loop’s “COM” terminal.
See Figure 9.
On-Board Sensor Loops
R
Y
G
B
Alrm
+PO1 L-1
JP2-PO1
Select
-
+
Smoke
Detector
EOL Relay
Aux (+)
Aux (-)
A B
D275
EOL Module
Remove
Jumper Plug
from JP2
D285/D285TH w/
D292 Base 2.21 K EOL
Resistor
Figure 9: Typical Four-Wire Smoke Detector Wiring

D6412/D4412 Operation and Installation Guide
Page 28 © 2003 Bosch Security Systems45349E
D6412/D4412
On-Board Sensor Loops
7.4 Sensor Loop 1 Configuration
Sensor Loop 1 (see Figure 10) can be used for applications other than a fire point. This sensor loop cannot be used for point
doubling and must be terminated with a 2.21 kΩ EOL resistor (P/N: 25899).
Loop resistance limits the number of Normally-Open and/or Normally-Closed detection devices each sensor loop can
supervise. The total resistance for wire length and contacts, minus the EOL resistor, must not exceed 100 Ω.
+
100 Ω MAXIMUM
-
L1
2.21 K Ω EOL Resistor
(P/N: 25899)
COMBINATION: NORMALLY OPEN CONTACTS
AND NORMALLY CLOSED CONTACTS
Figure 10: Sensor Loop 1 Wiring
7.5 Single Point Configuration (Points 2 to 8)
When wiring the on-board sensor loops in the single point configuration, install the resistor with the appropriate value
(2.2 kΩ and 3.65 kΩ are provided) at the far end of the sensor loop to provide a reference for supervision. You can connect
dry contact sensing devices in series (normally-closed) and/or in parallel (normally-open) to any of these loops
(see Figure 11).
POINT INPUT
TERMINAL
COMMON
POINT INPUT
TERMINAL
COMMON
NORMALLY OPEN CONTACTS
COMBINATION: NORMALLY OPEN CONTACTS
AND NORMALLY CLOSED CONTACTS
100 Ω MAXIMUM
EOL Resistor P/N: 47819
2.2 KΩ
L
2 to L8
Figure 11: Single Point Sensor Loop Wiring
The number of normally-open and/or normally-closed detection devices each sensor loop can supervise is limited only by
the resistance on the loop. The total resistance for wire length and contacts, minus the EOL, must not exceed 100 Ω.
You can determine the condition of the on-board sensor loops in the default configuration (single point, 2.2 kΩ EOL
resistor) by measuring the voltage across the point input terminal and one of the common terminals. The sensor loops must
be connected and the 2.2 kΩ EOL resistor in place.
Table 5 shows the on-board sensor loops for D6412/D4412 Loops 2 through 8.
EOL Resistor Open Loop Normal Loop Shorted Loop
2.21 K Greater than 7.7 VDC Greater than 6.3 VDC, less than 7.3 VDC Less than 6.0 VDC
3.65 K Greater than 9.1 VDC Greater than 7.7 VDC, less than 8.6 VDC Less than 7.3 VDC
1.0 K Greater than 5.0 VDC Greater than 3.8 VDC, less than 4.7 VDC Less than 3.5 VDC
Table 5: On-Board Sensor Loops

D6412/D4412 Operation and Installation Guide
D6412/D4412
Page 29© 2003 Bosch Security Systems 45349E
On-Board Sensor Loops
7.6 Doubled Point Configuration
When wiring the on-board sensor loops in the doubled point configuration, install the resistors of the appropriate value (2.2
kΩ and 3.65 kΩ) as shown in Figure 12.
Each loop is monitored
as a separate point.
3.65 KΩ
2.2 KΩ
L-2 to L-8
Common
Onboard Locations
10 to 16
(Point doubling not available for Sensor Loop 1)
Onboard Locations
2 to 8 Open for alarm
otherwise
Normally Closed
Open for alarm
otherwise
Normally Closed
Figure 12: On-Board Doubled Point Sensor Loop Wiring
7.7 Sensor Loop Response Time
The panel scans both on and off-board sensor loops per Point Index programming. See Point Index Configuration in the
D6412/D4412 Program Entry Guide (P/N: 45351).
The panel scans sensor loops for ‘pulses’ (electrically off normal events). The Point Index determines the Pulse Count and
Pulse Count Time for each sensor loop. If the panel sees enough pulses within an interval defined by the Pulse Count Time to
reach the Pulse Count, it puts the sensor loop in a faulted condition.
The panel scans the sensor loops at one of two scan rates as shown in Table 6.
Pulse Count Time Selections for 50 ms
Point Scan Time (on-board points only) Pulse Count Time Selections for 160 ms
Point Scan Time (off-board points only)
Selection Actual Pulse Count Time Selection Actual Pulse Count Time
00.5 sec. 820 sec.
11 sec. 930 sec.
22 sec. 10 40 sec.
33 sec. 11 50 sec.
44 sec. 12 60 sec.
55 sec. 13 90 sec.
610 sec. 14 120 sec.
715 sec. 15 200 sec.
Table 6: Point Scan Time/Pulse Count Time Selections
The scan rates for off-board sensor loops are determined by the point expansion modules they are associated with. The
panel scans modules with off-board points at the 150 ms scan rate.
Increasing the Pulse Count and Pulse Count Time may cause missed alarms. If you increase the Pulse Count and
Pulse Count Time, detection devices may go into alarm and reset without exceeding the Pulse Count or Pulse Count
Time.
Bosch Security Systems recommends using the default settings for Pulse Count and Pulse Count Time.

D6412/D4412 Operation and Installation Guide
Page 30 © 2003 Bosch Security Systems45349E
D6412/D4412
On-Board Sensor Loops
Notes:

D6412/D4412 Operation and Installation Guide
D6412/D4412
Page 31© 2003 Bosch Security Systems 45349E
8.0 Off-Board Sensor Loops
8.1 SDI Point Expanders
You can expand the number of points on the panel by connecting modules to the panel’s SDI (data) Bus. Use the DX2010
Point Expansion module to add wired points. Use a compatible Premises RF Receiver to add wireless points. Table 7 shows
how point expansion devices map to the panel’s point locations. See the Locations section in the D6412/D4412 Program Entry
Guide (P/N: 45351) for a description of the relationship between locations and points.
The panel ignores sensor loops (both On-Board and Off-Board) for 60 sec. after power up to ensure that any connected
devices have stabilized.
Location Parameters
These columns show the default Nibble programming for
each Location parameter. All four parameters must be
used to configure a location.
Device Parameter Selections
These columns show the selections for the ‘Device’ parameter that tells the panel where
to find the sensor loop (or transmitter) status for each location. The cells in these
columns tell you which loop to use on each device and which EOL resistor value to used
on each loop.
Location
#Device
(default) Pt. Index
(default) Area
(default) Point #
(default) 1 On-board 2 D9628 3 DX2010,
doubled 4
RF Receiver
1
5
RF Receiver 2
1Nibble
0706 (1) Nibble
0707 (1) Nibble
0708 (1) Nibble 0709-
0710 (0-1) 2.2 KΩ only SDI Addr
101 Loop
1, 2.2 KΩ
SDI Addr 50
Transmitter
1
SDI Addr 51
Transmitter 1
2Nibble
0711 (1) Nibble:
0712 (11) Nibble:
0713 (1) Nibble: 0714-
0715 (0-2) 3.65 KΩ when
doubled w/ 10 SDI Addr
101 Loop
2, 2.2 KΩ
SDI Addr 50
Transmitter
2
SDI Addr 51
Transmitter 2
3Nibble
0716 (1) Nibble
0717 (11) Nibble
0718 (1) Nibble 0719-
0720 (0-3) 3.65 KΩ when
doubled w/ 11 SDI Addr
101 Loop
3, 2.2 KΩ
SDI Addr 50
Transmitter
3
SDI Addr 51
Transmitter 3
4Nibble
0721 (1) Nibble
0722 (13) Nibble
0723 (1) Nibble 0724-
0725 (0-4) 3.65 KΩ when
doubled w/ 12 SDI Addr
101 Loop
4, 2.2 KΩ
SDI Addr 50
Transmitter
4
SDI Addr 51
Transmitter 4
5Nibble
0726 (1) Nibble
0727 (13) Nibble
0728 (1) Nibble 0729-
0730 (0-5) 3.65 KΩ when
doubled w/ 13 SDI Addr
101 Loop
5, 2.2 KΩ
SDI Addr 50
Transmitter
5
SDI Addr 51
Transmitter 5
6Nibble
0731 (1) Nibble
0732 (14) Nibble
0733 (1) Nibble 0734-
0735 (0-6) 3.65 KΩ when
doubled w/ 14 SDI Addr
101 Loop
6, 2.2 KΩ
SDI Addr 50
Transmitter
6
SDI Addr 51
Transmitter 6
7Nibble
0736 (1) Nibble
0737 (14) Nibble
0738 (1) Nibble 0739-
0740 (0-7) 3.65 KΩ when
doubled w/ 15 SDI Addr
101 Loop
7, 2.2 KΩ
SDI Addr 50
Transmitter
7
SDI Addr 51
Transmitter 7
8Nibble
0741 (1) Nibble
0742 (4) Nibble
0743 (1) Nibble 0744-
0745 (0-8) 3.65 KΩ when
doubled w/ 16 SDI Addr
101 Loop
8, 2.2 KΩ
SDI Addr 50
Transmitter
8
SDI Addr 51
Transmitter 8
9Nibble
0746 (0) Nibble
0747 (0) Nibble
0748 (1) Nibble 0749-
0750 (0-9) Not available as
double pt. SDI Addr
102 Loop
1, 2.2 KΩ
SDI Addr
106 Loop 1,
3.65 KΩ
SDI Addr 50
Transmitter
9
SDI Addr 51
Transmitter 9
10 Nibble
0751 (0) Nibble
0752 (0) Nibble
0753 (1) Nibble 0754-
0755 (1-0) Doubled w/
2, 2.2 kΩSDI Addr
102 Loop
2, 2.2 KΩ
SDI Addr
106 Loop 2,
3.65 KΩ
SDI Addr 50
Transmitter
10
SDI Addr 51
Transmitter 10
11 Nibble
0756 (0) Nibble
0757 (0) Nibble
0758 (1) Nibble 0759-
0760 (1-1) Doubled w/
3, 2.2 KΩSDI Addr
102 Loop
3, 2.2 KΩ
SDI Addr
106 Loop 3,
3.65 KΩ
SDI Addr 50
Transmitter
11
SDI Addr 51
Transmitter 11
12 Nibble
0761 (0) Nibble
0762 (0) Nibble
0763 (1) Nibble 0764-
0765 (1-2) Doubled w/
4, 2.2 KΩSDI Addr
102 Loop
4, 2.2 KΩ
SDI Addr
106 Loop 4,
3.65 KΩ
SDI Addr 50
Transmitter
12
SDI Addr 51
Transmitter 12
13 Nibble
0766 (0) Nibble
0767 (0) Nibble
0768 (1) Nibble 0769-
0770 (1-3) Doubled w/ 5, 2.2
KΩSDI Addr
102 Loop
5, 2.2 KΩ
SDI Addr
106 Loop 5,
3.65 KΩ
SDI Addr 50
Transmitter
13
SDI Addr 51
Transmitter 13
14 Nibble
0771 (0) Nibble
0772 (0) Nibble
0773 (1) Nibble 0774-
0775 (1-4) Doubled w/ 6, 2.2
KΩSDI Addr
102 Loop
6, 2.2 KΩ
SDI Addr
106 Loop 6,
3.65 KΩ
SDI Addr 50
Transmitter
14
SDI Addr 51
Transmitter 14
15 Nibble
0776 (0) Nibble
0777 (0) Nibble
0778 (1) Nibble 0779-
0780 (1-5) Doubled w/ 7, 2.2
KΩSDI Addr
102 Loop
7, 2.2 KΩ
SDI Addr
106 Loop 7,
3.65 KΩ
SDI Addr 50
Transmitter
15
SDI Addr 51
Transmitter 15
16 Nibble
0781 (0) Nibble
0782 (0) Nibble
0783 (1) Nibble 0784-
0785 (1-6) Doubled w/ 8, 2.2
KΩSDI Addr
102 Loop
8, 2.2 KΩ
SDI Addr
106 Loop 8,
3.65 KΩ
SDI Addr 50
Transmitter
16
SDI Addr 51
Transmitter 16
17 Nibble
0786 (0) Nibble
0787 (0) Nibble
0788 (1) Nibble 0789-
0790 (1-7) SDI Addr
103 Loop
1, 2.2 KΩ
SDI Addr
106 Loop 1,
2.2 KΩ
SDI Addr 50
Transmitter
17
SDI Addr 51
Transmitter 17
18 Nibble
0791 (0) Nibble
0792 (0) Nibble
0793 (1) Nibble 0794-
0795 (1-8) SDI Addr
103 Loop
2, 2.2 KΩ
SDI Addr
106 Loop 2,
2.2 KΩ
SDI Addr 50
Transmitter
18
SDI Addr 51
Transmitter 18
19 Nibble
0796 (0) Nibble
0797 (0) Nibble
0798 (1) Nibble 0799-
0800 (1-9) SDI Addr
103 Loop
3, 2.2 KΩ
SDI Addr
106 Loop 3,
2.2 KΩ
SDI Addr 50
Transmitter
19
SDI Addr 51
Transmitter 19
Off-Board Sensor Loops
Table 7: Point Expansion Mapping

D6412/D4412 Operation and Installation Guide
Page 32 © 2003 Bosch Security Systems45349E
D6412/D4412
Off-Board Sensor Loops
Table 7 (cont’d): Point Expansion Mapping
Location
#Device
(default) Pt. Index
(default) Area
(default) Point #
(default) 1
On-
board
2 D9628 3 DX2010,
doubled 4
RF Receiver 1 5
RF Receiver 2
20 Nibble
0801 (0) Nibble
0802 (0) Nibble
0803 (1) Nibble
0804-0805
(2-0)
SDI Addr
103 Loop
4, 2.2 KΩ
SDI Addr
106 Loop 4,
2.2 KΩ
SDI Addr 50
Transmitter
20
SDI Addr 51
Transmitter 20
21 Nibble
0806 (0) Nibble:
0807 (0) Nibble:
0808 (1) Nibble:
0809-0810
(2-1)
SDI Addr
103 Loop
5, 2.2 KΩ
SDI Addr
106 Loop 5,
2.2 KΩ
SDI Addr 50
Transmitter
21
SDI Addr 51
Transmitter 21
22 Nibble
0811 (0) Nibble
0812 (0) Nibble
8013 (1) Nibble
0814-0815
(2-2)
SDI Addr
103 Loop
6, 2.2 KΩ
SDI Addr
106 Loop 6,
2.2 KΩ
SDI Addr 50
Transmitter
22
SDI Addr 51
Transmitter 22
23 Nibble
0816 (0) Nibble
0817 (0) Nibble
0818 (1) Nibble
0819-0820
(2-3)
SDI Addr
103 Loop
7, 2.2 KΩ
SDI Addr
106 Loop 7,
2.2 KΩ
SDI Addr 50
Transmitter
23
SDI Addr 51
Transmitter 23
24 Nibble
0821 (0) Nibble
0822 (0) Nibble
0823 (1) Nibble
0824-0825
(2-4)
SDI Addr
103 Loop
8, 2.2 KΩ
SDI Addr
106 Loop 8,
2.2 KΩ
SDI Addr 50
Transmitter
24
SDI Addr 51
Transmitter 24
25 Nibble
0826 (0) Nibble
0827 (0) Nibble
0828 (1) Nibble
0829-0830
(2-5)
SDI Addr
104 Loop
1, 2.2 kΩ
SDI Addr
107 Loop 1,
3.65 kΩ
SDI Addr 50
Transmitter
25
SDI Addr 51
Transmitter 25
26 Nibble
0831 (0) Nibble
0832 (0) Nibble
0833 (1) Nibble
0834-0835
(2-6)
SDI Addr
104 Loop
2, 2.2 kΩ?
SDI Addr
107 Loop 2,
3.65 kΩ
SDI Addr 50
Transmitter
26
SDI Addr 51
Transmitter 26
27 Nibble
0836 (0) Nibble
0837 (0) Nibble
0838 (1) Nibble
0839-0840
(2-7)
SDI Addr
104 Loop
3, 2.2 KΩ
SDI Addr
107 Loop 3,
3.65 KΩ
SDI Addr 50
Transmitter
27
SDI Addr 51
Transmitter 27
28 Nibble
0841 (0) Nibble
0842 (0) Nibble
0843 (1) Nibble
0844-0845
(2-8)
SDI Addr
104 Loop
4, 2.2 KΩ
SDI Addr
107 Loop 4,
3.65 KΩ
SDI Addr 50
Transmitter
28
SDI Addr 51
Transmitter 28
29 Nibble
0846 (0) Nibble
0847 (0) Nibble
0848 (1) Nibble
0849-0850
(2-9)
SDI Addr
104 Loop
5, 2.2 KΩ
SDI Addr
107 Loop 5,
3.65 KΩ
SDI Addr 50
Transmitter
29
SDI Addr 51
Transmitter 29
30 Nibble
0851 (0) Nibble
0852 (0) Nibble
0853 (1) Nibble
0851-0852
(3-0)
SDI Addr
104 Loop
6, 2.2 KΩ
SDI Addr
107 Loop 6,
3.65 KΩ
SDI Addr 50
Transmitter
30
SDI Addr 51
Transmitter 30
31 Nibble
0856 (0) Nibble
0857 (0) Nibble
0858 (1) Nibble
0859-0860
(3-1)
SDI Addr
104 Loop
7, 2.2 KΩ
SDI Addr
107 Loop 7,
3.65 KΩ
SDI Addr 50
Transmitter
31
SDI Addr 51
Transmitter 31
32 Nibble
0861 (0) Nibble
0862 (0) Nibble
0863 (1) Nibble
0864-0865
(3-2)
SDI Addr
104 Loop
8, 2.2 KΩ
SDI Addr
107 Loop 8,
3.65 KΩ
SDI Addr 50
Transmitter
32
SDI Addr 51
Transmitter 32
33 Nibble
0866 (0) Nibble
0867 (0) Nibble
0868 (1) Nibble
0869-0870
(3-3)
SDI Addr
105 Loop
1, 2.2 KΩ
SDI Addr
107 Loop 1,
2.2 KΩ
SDI Addr 50
Transmitter
33
SDI Addr 51
Transmitter 33
34 Nibble
0871 (0) Nibble
0872 (0) Nibble
0873 (1) Nibble
0874-0875
(3-4)
SDI Addr
105 Loop
2, 2.2 KΩ
SDI Addr
107 Loop 2,
2.2 KΩ
SDI Addr 50
Transmitter
34
SDI Addr 51
Transmitter 34
35 Nibble
0876 (0) Nibble
0877 (0) Nibble
0878 (1) Nibble
0879-0880
(3-5)
SDI Addr
105 Loop
3, 2.2 KΩ
SDI Addr
107 Loop 3,
2.2 KΩ
SDI Addr 50
Transmitter
35
SDI Addr 51
Transmitter 35
36 Nibble
0881 (0) Nibble
0882 (0) Nibble
0883 (1) Nibble
0884-0885
(3-6)
SDI Addr
105 Loop
4, 2.2 KΩ
SDI Addr
107 Loop 4,
2.2 KΩ
SDI Addr 50
Transmitter
36
SDI Addr 51
Transmitter 36
37 Nibble
0886 (0) Nibble
0887 (0) Nibble
0888 (1) Nibble
0889-0890
(3-7)
SDI Addr
105 Loop
5, 2.2 KΩ
SDI Addr
107 Loop 5,
2.2 kΩ
SDI Addr 50
Transmitter
37
SDI Addr 51
Transmitter 37
38 Nibble
0891 (0) Nibble
0892 (0) Nibble
0893 (1) Nibble
0894-0895
(3-8)
SDI Addr
105 Loop
6, 2.2 KΩ
SDI Addr
107 Loop 6,
2.2 kΩ
SDI Addr 50
Transmitter
38
SDI Addr 51
Transmitter 38
39 Nibble
0896 (0) Nibble
0897 (0) Nibble
0898 (1) Nibble
0899-0900
(3-9)
SDI Addr
105 Loop
7, 2.2 KΩ
SDI Addr
107 Loop 7,
2.2 kΩ
SDI Addr 50
Transmitter
39
SDI Addr 51
Transmitter 39
40 Nibble
0901 (0) Nibble
0902 (0) Nibble
0903 (1) Nibble
0904-0905
(0)
SDI Addr
105 Loop
8, 2.2 KΩ
SDI Addr
107 Loop 8,
2.2 kΩ
SDI Addr 50
Transmitter
40
SDI Addr 51
Transmitter 40
D6412 Only

D6412/D4412 Operation and Installation Guide
D6412/D4412
Page 33© 2003 Bosch Security Systems 45349E
Off-Board Sensor Loops
8.2 DX2010 Point Expander Module
8.2.1 DX2010 Overview
You can connect up to five DX2010 Point Expander Modules to the D6412 (three to the D4412). In the single point
configuration, each DX2010 adds eight points to the system. In the doubled point configuration, each DX2010 adds 16 points
to the system. Table 7 shows how the DX2010 Point Expander sensor loops are assigned to point locations.
• Current Draw without Aux Output Terminals: 35 mA Standby
• Current Draw with Aux Output Terminals: 135 mA maximum with connected accessories
Review the Section 5.0 Power Outputs to be sure you provide enough power for the Point Expander Modules and any other
powered devices you connect to the panel.
Refer to the DX2010 Installation Guide (P/N: 46413) for complete installation, addressing and operating instructions.
8.2.2 DX2010 Installation
Failure to follow the mounting instructions in this guide may result in damage to
the module.
The DX2010 contains static-sensitive components and must be handled with care. Follow
antistatic procedures when handling the modules.
The DX2010 Module can be mounted in a D203 Enclosure. Mount the module in the
enclosure as shown in Figure 13.
You can also install the DX2010 board in the control panel’s enclosure. The D2203 enclosure
can hold up to five DX2010 modules (see Figures 14 and 15).
DX2010 Side
Mounting Locations
R
Y
G
B
Alrm
+PO1 L-1
+- L-2Com L-4ComL-3 L-6ComL- 5 L-8ComL-7
T
T1
R1
AUXILIARY
JP1
Installer
JP2-PO1
Select
A B
R
D6412/D4412 PCB
DX2010
Terminals
Enclosure Wall
Mounting Hardware
(supplied w/DX2010)
Figure 14: Installing the DX2010 in the Panel Enclosure
Install the
module in
the D203
housing
Figure 13: Installing the DX2010
in D203 Enclosure

D6412/D4412 Operation and Installation Guide
Page 34 © 2003 Bosch Security Systems45349E
D6412/D4412
Off-Board Sensor Loops
The DX2010 can also be mounted to the back wall of the control panel enclosure. See Figure 15.
Mounting Clip Assembly
Enclosure
Standoff
Mounting
Clip
Corner of
DX2010 PCB
=
R
Y
G
B
Alrm
+PO1 L-1
+-L-2Com L-4ComL-3 L- 6ComL-5 L-8ComL-7
T
T1
R1
AUXILIARY
JP1
Installer
JP2-PO1
Select
A B
R
Terminals
DX2010
Terminals
DX2010
D6412/D4412 PCB
Optional mounting locations for DX2010
inside control panel enclosure
Figure 15: Optional Enclosure Mounting Locations for the DX2010
8.2.3 DX2010 to Panel SDI Bus Connections
Connect the panel’s Data and Aux Power terminals to the DX2010 Module as shown in Figure 16. Refer to Table 8 for the SDI
bus wiring length requirements. 22 AWG (0.8 mm) 18 AWG (1.2 mm)
Panel to DX2010
DX2010 AUX Output NOT Used 305 m (1000 ft.)* 610 m (2000 ft.)*
Panel to DX2010
DX2010 AUX supplying 100 mA 30 m (100 ft.)** 76 m (250 ft.)**
* Wire length may be restricted by panel limitations. See the Installation Guide for more
information.
** If the DX2010 is powered directly by an external auxiliary power supply (Figure 18),
use the wire lengths specified in the first row.
Table 8: DX2010 Wire Lengths
The wire lengths shown in Table 8 must be shared by all devices connected to the terminals.
I
MPORTAN
T
Do not use twisted pair or shielded cable. Do not share cable with the keypad lines. The maximum distance may be
limited to 76 m (250 ft.) if the Aux Output is used. See Section 8.2.4 DX2010 Auxiliary Output Connections.

D6412/D4412 Operation and Installation Guide
D6412/D4412
Page 35© 2003 Bosch Security Systems 45349E
Off-Board Sensors Loops
Y
G
B
R
D6412/D441
2
+OUT- TMPR 1 COM
DX2010
R B YG
Red (+)
Black (-)
Green (Data)
Yellow (Data)
Figure 16: Wiring the DX2010 to the D6412/D4412
If you need to power the DX2010 with an external 12 VDC power supply, wire it as shown in Figure 17. See Section 4.3
External Power Supply for external power supply restrictions.
External 12 VDC
Power Supply
+-
Y
G
B
R
D6412/D4412
+OUT- TMPR 1 COM
DX2010
R B YG
Red (+)
Black (-)
Green (Data)
Yellow (Data)
Figure 17: Wiring the DX2010 for External Power Supply

D6412/D4412 Operation and Installation Guide
Page 36 © 2003 Bosch Security Systems45349E
D6412/D4412
Off-Board Sensors Loops
8.2.4 DX2010 Auxiliary Output Connections
The DX2010 has the capacity to provide 12 VDC at up to 100 mA from the Auxiliary Output (-) OUT (+) terminals to
power external devices such as motion detectors. See Figure 18.
I
MPORTAN
T
When using the DX2010’s auxiliary output, the maximum distance between the D6412/D4412 and the DX2010
must be limited to 76 m (250 ft.) when using #18 AWG (1.2 mm) wire, or 30 m (100 ft.) when using #22 AWG
(0.8 mm) wire. The maximum distance from the DX2010 Output terminals and the remotely powered devices
(PIRs, smoke detectors, etc.) must be limited to 15 m (50 ft.) for #22 AWG (0.8 mm) or 30 m (100 ft.) for #18 AWG
(1.2 mm) wire.
I
MPORTAN
T
If the DX2010’s Aux Output (“+Out-” terminals) is used as an auxiliary power source, the DX2010’s “R” and “B”
wires must be home-run to either the panel or to an auxiliary power supply. Do not use a daisy-chain wire
configuration. See Figure 18.
If the DX2010 module is powered by an external 12 VDC power
supply, the output terminals can supply power for up to 138 m
(450 ft.) from the DX2010 to the remotely powered devices.
8.2.5 DX2010 Tamper Input Connections
Each DX2010 Module provides an input for tamper devices.
The tamper input is in addition to the point sensor loops.
Supervising an enclosure tamper does not consume a point. A
fault on the tamper input is reported as a tamper event for the
SDI address the DX2010 is set to.
The tamper output may monitor external Normally Closed
(N/C) tamper switches when wired as shown in Figure 19. The
tamper circuit must be closed to provide proper DX2010
tamper supervision to the control panel. Do not use an EOL
resistor.
The DX2010 also provides an on-board tamper switch for use if the DX2010 is installed inside the AE20 plastic enclosure. The
cover tamper spring is supplied with the DX2010. The on-board tamper switch cannot be used if the DX2010 is mounted
inside the panel’s enclosure (wire the tamper input as shown in Figure 19 if installed in the control panel’s enclosure).
If neither the tamper input or the on-board tamper switch is used, a wire jumper must be placed as shown in Figure 19.
Use either the tamper input or the on-board tamper switch. Both cannot be used simultaneously.
1R B G Y
DX2010
+OUT- TMPR COM
On-board
tamper switch
Wire Jumper Location
1R B G Y
DX2010
+OUT- TMPR COM
On-board
tamper switch
Tamper Input Wiring
Figure 19: DX2010 Tamper Input Wiring
8.2.6 DX2010 Sensor Loop (Point) Connections
The DX2010 supports both Normally Open and Normally Closed contacts in the standard sensor loop configuration. It
supports Normally Closed contacts in the doubled sensor loop configuration.
The DX2010 is not designed for use with two-wire smoke detectors.
TMPR 1 COMR B G Y
Motion Detectors,
Photobeams, etc.
DX2010
+OUT-
(+)
(-)
Panel or
auxillary
power
supply
Figure 18: Auxiliary Output Connections

D6412/D4412 Operation and Installation Guide
D6412/D4412
Page 37© 2003 Bosch Security Systems 45349E
Off-Board Sensors Loops
8.2.6.1 DX2010 Standard Sensor Loop Wiring
The single loop configuration for DX2010 standard sensor loop wiring is shown in Figure 20.
12345678COM COM COM COM
Use 2.21 K EOL
Figure 20: DX2010 Sensor Loop Wiring, Single Loop Configuration
8.2.6.2 DX2010 Doubled Sensor Loop (Point) Wiring
The doubled loop configuration for DX2010 sensor loop wiring is shown in Figure 21.
Each loop is monitored
as a separate point.
Open for alarm
otherwise
Normally Closed
Open for alarm
otherwise
Normally Closed
2.2K Ω
3.65K Ω
Input
Terminals
1 to 8
Common
DX2010 Inputs
(See Tables 7 and 8)
DX2010 Inputs
(See Table 7)
Figure 21: DX2010 Sensor Loop Wiring, Doubled Loop Configuration
Tables 9 and Table 10 identify the 106 and 107 DX2010 sensor loop addresses, respectively.
DX2010 Sensor Loop
EOL 1 2 3 4 5 6 7 8
3.65 K 9 10 11 12 13 14 15 16
2.2 K 1718192021222324
Table 9: DX2010 Address 106
DX2010 Sensor Loop
EOL 1 2 3 4 5 6 7 8
3.65 K2526272829303132
2.2 K 3334353637383940
Table 10: DX2010 Address 107 (for D6412 only)
8.2.7 DX2010 Address Programming
Each DX2010 module connected to the panel must have its address jumpers set to the addresses. These address settings are
listed in Table 11.

D6412/D4412 Operation and Installation Guide
Page 38 © 2003 Bosch Security Systems45349E
D6412/D4412
Off-Board Sensors Loops
Panel Location # For Standard Sensor Loop:
Set Location’s Device Parameter to 2.
Set DX2010 Address as shown below.
For Doubled Sensor Loop:
Set Location’s Device Parameter to 2.
Set DX2010 Address as shown below.
D6412/D4412 1 to 8 SDI Address 101
D6412/D4412 9 to 16 SDI Address 102 SDI Address 106
D6412/D4412 17 to 24 SDI Address 103 SDI Address 106
D6412 only 25 to 32 SDI Address 104 SDI Address 107
D4412 only 33 to 40 SDI Address 105 SDI Address 107
Table 11: DX2010 Address Settings
For example: You want to use a DX2010 sensor loop for panel Point Location 9 (see Locations in the D6412/D4412 Program
Entry Guide [P/N: 45351] for a detailed description of locations and their relationship to points). You must connect a
DX2010 and set its address DIP switches to 102. Any time the address DIP switches are changed, you must cycle the power to
the module OFF and then ON for the changes to take effect.
Set the address DIP switches as shown in the Table 10. The proper DX2010 DIP switch configuration are shown in Figure 22.
DIP Switch Settings
DIP Switches S1 S2 S3 S4 S5 S6
Module Address 32 16 8 4 2 1
101 OFF OFF OFF OFF OFF OFF
102 OFF OFF OFF OFF OFF ON
103 OFF OFF OFF OFF ON OFF
104 OFF OFF OFF OFF ON ON
105 OFF OFF OFF ON OFF OFF
106 OFF OFF OFF ON OFF ON
107 OFF OFF OFF ON ON OFF
Table 12: DX2010 Address Jumper Settings
ON
123456
OFF ON
Example:
Module Address 102
Figure 22: DX2010 DIP Switch Configuration
8.2.8 DX2010 Status LED
• One flash per second indicates normal operation.
• LED steady ON can indicate any of the following:
- G wire is not connected or there is a communications problem
between the control panel and the DX2010.
- No locations (points) are assigned to the DX2010 with this
address. See the Locations section in the D6412/D4412 Program
Entry Guide (P/N: 45351).
- Address on the DX2010 is not set correctly.
• LED OFF indicates that there is no power to the module.
ON
123456
Status LED
Figure 23: DX2010 Status LED

D6412/D4412 Operation and Installation Guide
D6412/D4412
Page 39© 2003 Bosch Security Systems 45349E
Off-Board Outputs
9.0 On-Board Outputs
The panel supports up to four on-board programmable outputs (PO1 to PO4).
PO2 can be configured as a supervised siren driver. Refer to Global Output Configuration in the D6412/D4412 Program Entry
Guide (P/N: 45351) for programming instructions. When programmed as a siren driver, PO2 draws power from the Alrm +
terminal. When connected to a 4 Ω horn/speaker, PO2 draws 380 mA of power. When connected to an 8 Ω horn/speaker, it
draws 330 mA of power. Use the appropriate current draw in your total alarm power calculation.
•PO1: PO1 terminals can be configured as an alarm power output. JP2-PO1 Jumper must be closed. The default
configuration for PO1 makes it a dry contact, Normally Open relay with PO1 Jumper open (see Figure 24).
PO1 Wiring (with PO1 Jumper shorted)
R
Y
G
B
PO1BL-1
+-
JP2-PO1
Select
Short PO1 Jumper
with Jumper Plug
Alrm
+A
(+) (-)
PO1 Dry Contact Wiring
(without PO1 Jumper)
PO1 L-1
+-
Alrm
+
DC Power Source
(+) (-)
A B
(+) (+)
(-)
PO1 Positive Alarm
Trigger Wiring
PO1 L-1
+-
Alrm
+A B
(+)
Figure 24: PO1 Wiring
•PO2: Output PO2 can be used with Alarm+ as a supervised siren driver. Connect an approved 4 or 8 Ω siren.
Alternatively, PO2 can sink up to 500 mA 12 VDC. For larger loads, use a Bosch Security Systems D133 Relay
Module or a Bosch Security Systems D134 Dual Relay Module.
•PO3 and PO4: Outputs PO3 and PO4 can be configured for Alarm Output. These outputs can sink up to 500 mA
12 VDC each. For larger loads, use a Bosch Security Systems D133 Relay Module or a Bosch Security Systems
D134 Dual Relay Module (see Figure 25).
R
Y
G
B
PO1BL-1
+-
JP2-PO1
Select
Alrm
+A
(-) (+)
Figure 25: PO2-PO4 Wiring
I
MPORTAN
T
Use the Fire System Power Formula (see Section 5.4.1 Available Power) to calculate the current available for fire
and combined fire/burglary systems.

D6412/D4412 Operation and Installation Guide
Page 40 © 2003 Bosch Security Systems45349E
D6412/D4412
On-Board Outputs
Unexpected Output at PO1 to PO4: If these outputs do not provide the alarm output you expect:
• Check the programming for Programmable Outputs in the Outputs section of the D6412/D4412 Program Entry
Guide (P/N: 45351).
• Check the Point Index Configuration section of the D6412/D4412 Program Entry Guide to verify the points you
are activating are programmed for alarm output.
I
MPORTAN
T
If Programmable Output 2 is configured as a supervised siren driver (in combination with the Alrm + terminal),
you must connect a 4
ΩΩ
ΩΩ
Ω
or
8 Ω 8 Ω
8 Ω 8 Ω
8 Ω
siren/speaker to PO 2 to clear the siren/speaker supervision trouble.

D6412/D4412 Operation and Installation Guide
D6412/D4412
Page 41© 2003 Bosch Security Systems 45349E
Off-Board Outputs
10.0 Off-Board Outputs
10.1 Overview
You can expand the total number of programmable outputs to twenty for the D6412 (twelve for the D4412) using the
DX3010 Octo-Output Module (two required for twenty outputs) or DX3020 Module. Instructions for the DX3010 Module
are included in this guide (as well as with the module). The DX3020 Module emulates two DX3010 Modules with the D6412
(emulates one with the D4412). DX3020 specific instructions are included with the module.
10.2 DX3010 Octo-Output Module
10.2.1 Overview
The DX3010 Octo-Output Module allows you to add outputs to your system in groups of eight. You can add up to two
DX3010 Octo-Output Modules to the D6412 (one to the D4412). Combining the four on-board programmable outputs
with two DX3010 Octo-Output Modules (one on the D4412) makes a total of twenty programmable outputs available for
the D6412 (12 for the D4412). Review Section 5.0 Power Outputs to be sure you provide enough power for the Octo-Output
Modules and any other powered devices you connect to the panel.
You can assign any of the programmable output functions to the Octo-Output Module’s individual outputs separately. See
Outputs in the D6412/D4412 Program Entry Guide (P/N: 45351) for programming details.
I
MPORTAN
T
The DX3010 relay outputs are not supervised and cannot be used in fire or combined fire/burglary installations for
primary indicating devices.
Current Draw: 10 mA Standby plus 40 mA for each energized output (relay) for a total of 330 mA maximum with all eight
outputs energized.
Refer to the DX3010 Installation Guide (P/N: 46925) for complete installation, addressing, and operating instructions.
10.2.2 Configuring the DX3010 Octo-Output Module
Outputs may activate when setting the DX3010’s switches, programming the panel, resetting the panel or applying
power to the panel. You may want to disconnect equipment connected to outputs while performing these functions.
10.2.3 Relay Outputs
Each DX3010 output provides a Form “C” dry contact rated for 5.0 A at 28 VDC. Normally-open, common, and normally-
closed terminals are available for each relay output. When an individual output is activated, there is continuity between the
normally-open and common terminals. When the output is not activated, there is continuity between the normally-closed
and common terminals.

D6412/D4412 Operation and Installation Guide
Page 42 © 2003 Bosch Security Systems45349E
D6412/D4412
Off-Board Outputs
10.2.4 Installation
You can install the DX3010 in the enclosure with the panel (see Figure 26) using the mounting hardware supplied with the
DX3010.
DX3010 Side
Mounting Locations
R
Y
G
B
Alrm
+PO1 L-1
+- L-2Com L-4Co mL-3 L-6ComL-5 L-8ComL-7
T
T1
R1
AUXILIARY
JP1
Installer
JP2-PO1
Select
A B
R
D6412/D4412 PCB
DX3010
Terminals
Enclosure Wall
Mounting Hardware
(supplied w/DX3010)
Figure 26: DX3010 - Control Panel Enclosure Side Mounting
Alternatively, you can mount the DX3010 remotely in its own D203 enclosure as shown in Figure 27.
Distance from the panel is determined by the total combined wire length of all devices (including keypads) connected to the
panels data terminals. The combined total wire length must not exceed 305 m (1000 ft.) 22 AWG (0.8 mm).
Install the
module in
the D203
housing
Figure 27: Installing the DX3010 in a Remote Enclosure
10.2.5 DX3010 to D6412/D4412 SDI Bus Wiring Connections
Table 13 identifies the SDI bus wiring length requirements.
I
MPORTAN
T
If the DX3010 is to be installed far from the control panel, then the control panel cannot be used to power the
DX3010. An external power supply must be used. See Figure 29 for external power supply connections.
Power Source #22 AWG (0.8 mm) #18 AWG (1.2 mm)
D6412/D4412 to DX3010 D6412/D4412 12. 2 m (40 ft.) 24.2 m (80 ft.)
D6412/D4412 to DX3010 External
Power Supply 305 m (1000 ft.) 610 m (2000 ft.)
External Power Supply to DX3010 12.2 m (40 ft.) 24.4 m (80 ft.)
Table 13: DX3010 Wire Lengths

D6412/D4412 Operation and Installation Guide
D6412/D4412
Page 43© 2003 Bosch Security Systems 45349E
Power down the panel to connect the DX3010 as shown in Figure 28.
NC NOC
Output Activated State
Output De-activated State
NC NOC
Y
G
B
R
NC NOC
8
Y
B
R
G
Yellow
Yellow
Green Green
Black
Black
Red
DX3010
D6412/D441
2
Red
Figure 28: Wiring the DX3010 to the D6412/D4412
If necessary to power the DX3010 from an external power source, connect it to the power source and the panel as shown in
Figure 29. See Section 4.3 External Power Supply for external power supply restrictions.
Y
G
B
R
NC NOC
8
Y
B
R
G
Yellow
Yellow
Green Green
Black
Black
DX3010
D6412/D441
2
External 12 VDC
Power Supply
+-
Figure 29: Wiring for External Power Supply
Off-Board Outputs

D6412/D4412 Operation and Installation Guide
Page 44 © 2003 Bosch Security Systems45349E
D6412/D4412
Off-Board Outputs
10.2.6 Address Programming
Each DX3010 Module connected to the panel must have its address jumpers set to the address shown in Table 14.
Panel Output # SDI Address
D6412/D4412 5 to 12 SDI Address 150
D6412 only 13 to 20 SDI Address 151
Table 14: DX3010 Address Settings
Any time the address jumpers are changed, you must cycle the control panel power OFF and then ON for the changes to
take effect. Set the address jumpers as shown in the Table 15. “DN” indicates that the DIP switch is CLOSED (Down). See
Figure 30 for DIP Switch configuration.
Panel SDI
Address DIP Switch, X = DIP Switch is CLOSED
1 2 4 8 16 Mode
D6412/D4412 150 UP UP UP UP UP DN
D6412 only 13 to 20 DN UP UP UP UP DN
Table 15: DX3010 Address Jumper Settings
=Switch CLOSED (Down
)
=Switch OPEN (Up)
Example:
Module Address 150
OPEN
123456
Figure 30: DX3010 Address DIP Switches

D6412/D4412 Operation and Installation Guide
D6412/D4412
Page 45© 2003 Bosch Security Systems 45349E
Arming Devices
11.0 Arming Devices
11.1 Description
Command centers, maintained or momentary contact keyswitches, Premises RF arming devices, or any of these devices in
combination are used to arm and disarm areas. The D6412 may contain up to four areas (up to two areas on the D4412)
that can be armed and disarmed individually.
11.2 Command Centers
A Bosch Security Systems command center is a four-wire SDI device used to arm and disarm areas, annunciate complete
system status, initiate system tests, and control many functions of the security system.
The panel can supervise up to eight wired command centers and 4 RF Keypads. The panel transmits a Serial Device Trouble
Report, SDI MISSING in the Modem IIIa2 format or SYS PERIPHERAL TROUBLE in the CONTACT ID format, if it
loses communication with a wired supervised command center. RF Keypads are shown as missing by SDI address. See RF
Keypads in the D6412/D4412 Program Entry Guide (P/N: 45351).
SYSTEM FAULT appears in any command center with text display capability that loses communication with the panel. A
system trouble appears at all other command centers connected to the system. SYSTEM FAULT also appears for
approximately 10 sec. during power up.
See Command Center in the D6412/D4412 Program Entry Guide (P/N: 45351) for complete programming and operation
details for command centers.
11.2.1 Assigning the Command Center an Address
On-board DIP switches are used to assign a unique address to the command center. Command centers 1 to 8 are assigned to
SDI address 1 to 8. See Command Centers in the D6412/D4412 Program Entry Guide (P/N: 45351) for a complete description
of command center programming (area assignment, etc.).
Table 14 shows the correct address setting for each command center address. See Figure 31 for proper command center DIP
switch orientation.
SDI Address Switch Number, X = Switch On
1 2 4 8 16 Mode
0* OFF OFF OFF OFF OFF OFF
1ON OFF OFF OFF OFF ON
2OFF
ON OFF OFF OFF ON
3ON ON OFF OFF OFF ON
4OFFOFF
ON OFF OFF ON
5ON OFF ON OFF OFF ON
6OFF
ON ON OFF OFF ON
7ON ON ON OFF OFF ON
8 OFF OFF OFF ON OFF ON
Table 16: Command Center Address Assignments DIP Switch Settings
* Address 0 is reserved for the installer’s keypad. This keypad is not intended for permanent installation and should
remain on-premises for future programming sessions. See Section 13.0 Installer’s Keypad and Installer’s Mode, for
more information.
ON
123456
1 2 4 8 16 MODE
ADDRESS
OFF ON
Example:
Module Address 2
Figure 31: Command Center DIP Switch Orientation

D6412/D4412 Operation and Installation Guide
Page 46 © 2003 Bosch Security Systems45349E
D6412/D4412
11.2.2 Command Center Installation
Consult the command center Installation Guide for installation and mounting instructions. Command centers connect to
the panel in parallel as shown in Figure 32.
Back of Command Center
D6412/D4412 PC
B
Y
G
B
R
Red
Yellow
Green
Black
Red Yellow Green Black
Figure 32: Wiring Command Centers to the D6412/D4412
Refer to Table 17 for panel SDI Bus to command center wiring length requirements.
#22 AWG (0.8 mm) #18 AWG (1.2 mm)
D6421/D4412 to D621/D623 305 m (1000 ft.) 610 m (2000 ft.)
D6412/D4412 to D625* 69 m (225 ft.) 183 m (600 ft.)
D6412/D4412 to D621/D623/D625 using an External Power Supply 505 m (1000 ft.) 610 m (2000 ft.)
* Due to higher current requirements for the D625 Vacuum Fluorescent Command Center, the wire lengths shown in this
table must be used when wiring it from the control panel.
Table 17: Command Center Wire Lengths
If an external power supply is used, follow the lengths as shown in Table 17.
Review Section 5.0 Power Outputs to determine the total power output requirements for your system. You may need to add
one or more External Power Supply Modules for the number of command centers you want to use. Figure 33 shows an
external power supply powering command centers in a stand-alone configuration.
I
MPORTAN
T
For UL certificated accounts, use a UL listed power supply.
See Section 4.3 External Power Supply for external power supply restrictions.
Figure 33 shows the common from the External Power Supply Module connected to both the command centers’ common
and the common on the control panel.
A stand-alone power supply powering any device connected to the panel must also be connected to the Aux - (Aux negative)
terminal on the panel.
Do not connect the stand-alone power supply to earth ground.
Arming Devices

D6412/D4412 Operation and Installation Guide
D6412/D4412
Page 47© 2003 Bosch Security Systems 45349E
Back of Command Center
D6412/D4412 PC
B
Y
G
B
R
Red
Yellow
Green
Black
Red Yellow Green Black
External 12 VDC
Power Supply
+-
Figure 33: External Power for Command Centers
11.3 D268/D269, D279 Independent Zone Control
You can program on-board points 2 to 8 so the D268’s, D269’s, or D279’s (or later versions’) Independent Zone Controls
(IZC) operate as independent point controls (arms and disarms the point).
See Point Index Configuration in the D6412/D4412 Program Entry Guide (P/N: 45351) for programming information. See the
installation literature that accompanies the D268, D269, and D279 (or later versions) for wiring and operation instructions.
To use the D268’s, D269’s, or D279’s (or later versions’) IZC, you must program the panel’s on-board points for
1 k
ΩΩ
ΩΩ
Ω
EOL resistors. Points 2 to 8 must all be supervised with 1 kW EOL resistors, even if an IZC is only used for one
point. See Global Point Configuration in the D6412/D4412 Program Entry Guide (P/N: 45351) for programming
instructions. Only use on-board points 2 to 8 with an IZC. No EOL resistor is used on the points connected to the
IZC.
11.4 Keyswitch
11.4.1 Keyswitch Description
You can connect a maintained or momentary contact arming station (UL Listed security device keyswitch) to master arm/
disarm any of the areas in the system. The keyswitch is connected to an on-board or off-board point’s sensor loop. Outputs
can be programmed to activate arming status LEDs for keyswitch arming stations. See the Outputs section of the D6412/
D4412 Program Entry Guide (P/N: 45351) for more information.
11.4.2 Keyswitch Programming
See Point Index Configuration in the D6412/D4412 Program Entry Guide (P/N: 45351) for point programming for
keyswitches.
Arming Devices

D6412/D4412 Operation and Installation Guide
Page 48 © 2003 Bosch Security Systems45349E
D6412/D4412
11.4.3 Keyswitch Installation
For maintained switches, connect the EOL resistor for the point at the keyswitch so the switch opens the circuit when it
operates. A short on the circuit produces an alarm if the area is armed and a trouble if it is disarmed (see Figure 34).
For momentary switches, connect the EOL resistor for the point at the keyswitch so the switch shorts the resistor when it
operates. If the area is armed, an open on the circuit produces an alarm; and when the area is disarmed, an open on the
circuit produces a trouble (see Figure 34).
Maintained Keyswitch
Open on
Circuit
Arms Area
2.2 K
Common
Point Inpu t
Short on
Circuit
To g g le s
Arming State
Common
Point Input
Momentary Keyswitch
2.2 K
Figure 34: Keyswitches
11.4.4 Keyswitch Operation
Arming/Disarming
The panel offers a wide variety of keyswitch arming options. See Point Index Configuration in the D6412/D4412 Program
Entry Guide (P/N: 45351) for details on configuring keyswitch arming options.
Silencing Alarms
•Momentary Keyswitch: To silence alarms (stop Alarm output), operate the keyswitch. If the area is armed,
operating the keyswitch to silence the alarm also disarms the area. If the area is disarmed, operating a
momentary keyswitch to silence the alarm does not arm the area.
•Maintained Keyswitch: If the area is armed, turn the keyswitch to the disarmed position. The panel disarms the
area and silences the alarm. If the area is disarmed, turn the keyswitch to the armed position (the panel does not
arm) and return to the disarmed position.
Arming Devices

D6412/D4412 Operation and Installation Guide
D6412/D4412
Page 49© 2003 Bosch Security Systems 45349E
12.0 SDI Devices
12.1 Description
The panel supports a variety of SDI devices, including the command centers, DX2010 Point Expanders,
DX3010 Octo-Outputs discussed in previous sections.
12.2 Installation
Consult the installation guide for the specific SDI device for complete installation instructions. SDI devices connect to the
panel in parallel as shown in Figure 35.
Y
G
B
R
D6412/D4412
SDI Device
R B G Y
SDI Device
R B G Y
Red
Red
Green
Green
Yellow
Yellow
Black Black
Figure 35: SDI Device Wiring
These devices may share power with the panel or be powered by a stand-alone power source.
Review Section 5.0 Power Outputs to determine the total power output requirements for your system. You may need to add
one or more External Power Supply Modules for the number of devices you want to use. Figure 33 shows an external power
supply powering command centers.
For UL certificated accounts, use a UL Listed power supply.
Figure 36 shows the common from the External Power Supply Module connected to the command centers’ common and the
common on the control panel.
SDI Devices

D6412/D4412 Operation and Installation Guide
Page 50 © 2003 Bosch Security Systems45349E
D6412/D4412
Y
G
B
R
D6412/D441
2
SDI Device
R B G Y
Red
Black
Yellow
Green
External 12 VDC
Power Supply
+-
Figure 36: External Power for SDI Devices
12.3 DX4010 RS-232 Serial Interface Module
Bosch Security Systems’ DX4010 RS-232 Serial Interface Module can be used to connect a standard serial printer, or other
serial devices, to the panel. It can also be used for a RAM IV remote programming direct connection. Refer to the DX4010
Installation Guide (P/N: 48210) for complete installation, addressing, and operating instructions.
DB9 GND
Enable Pins (P1)
Diagnostic LED
Enable Pins (P2)
SER RXTX BUSRXTX
LED ENABLE
DB9 GND
ENABLE
P1
P5
ON
123456
124816 M
P2
DB9 Connector Diagnostic LEDs Address DIP Switches
SDI Bus
Figure 37: DX4010 RS-232 Serial Interface Module
12.3.1 DX4010 Installation
The intended installation location for the DX4010 is in the plastic enclosure that it is shipped in. This is a low-profile,
aesthetically appealing housing that can be placed on a desktop or similar surface.
Distance from the panel is determined by the total combined wire length of all devices (including keypads) connected to the
panel’s data terminals. The combined total wire length must not exceed 305 m (1000 ft.) for #22 AWG (0.8 mm), or 610 m
(2000 ft.) for #18 AWG (1.2 mm).
SDI Devices

D6412/D4412 Operation and Installation Guide
D6412/D4412
Page 51© 2003 Bosch Security Systems 45349E
SDI Devices
12.3.2 DX4010 to D6412/D4412 SDI Bus Wiring Connections
See Figure 38 for acceptable power wiring connections. See Section 4.3 for external power supply restrictions.
Y
G
B
R
D6412/D4412
D
X4010 to D6412/D4412 Power Connections
DX4010
Red (+)
Black (-)
Yellow
Green
External 12 VDC
Power Supply
(+) (-)
Y
G
B
R
D6412/D4412
DX4010 to External Power Supply Connections
Black (-)
Yellow
Green
DX4010
Red (+)
Figure 38: DX4010 Power Connections
12.3.3 RAM IV Direct Connection
The DX4010 can be used to connect directly to the panel for RAM IV remote programming. It also lets the user perform
diagnostic and history retrievals in RAM IV.
To connect directly to the panel for a RAM IV session:
1. Make sure the DX4010’s Address DIP Switches are set to Address 0. See the DX4010 Installation Guide
(P/N: 49539) for address DIP Switch location and positioning.
2. Using a null modem cable (not included), connect the DX4010 to COM port 1 or 2 (or an available COM
port) on your computer. The DX4010 has a DB-9 male serial connector. If this does not fit your computer,
you need an adapter.
3. Wire the flying leads of the colored cable connector (included with panel) to the DX4010’s SDI Bus
terminals. Plug the connector end onto the D6412/D4412. See Figure 39 for details.
4. Plug the connector end of the cable onto the panel PCB. See Figure 40 for details.
Serial Port
Com Port
DX4010
Null Modem Cable
D6412/D4412
R
Y
G
B
JP2
Sel
AUX/Data
Connector Pin
Location
DX4010 SDI Bus
Black (GND)
Green
Yellow
Red
Figure 39: Creating a RAM IV Direct Connection

D6412/D4412 Operation and Installation Guide
Page 52 © 2003 Bosch Security Systems45349E
D6412/D4412
12.3.4 Configuration Jumpers
P2 – Diagnostic LED Pins
The diagnostic LEDs can be used for troubleshooting
purposes. See Figure 40 for jumper plug placements.
The DX4010 draws more current when the
diagnostic LEDs are enabled. Do not enable the
diagnostic LEDs under normal operating
conditions.
•BUS RX LED: SDI bus receives data from control panel.
•BUS TX LED: SDI bus transmits data to control panel.
• SER RX LED: RS-232 receives data from printer (or other serial device connected to DX4010).
•SER TX LED: RS-232 transmits data to printer (or other serial device connected to DX4010).
P3 – RS-232 Cable Ground Pins
Some devices connected to the DB9 connector may cause a ground fault condition on the control panel. If this occurs,
removing the plug across the P3 jumper pins may clear the ground condition.
Some devices can cause a ground fault even if the P3 jumper plug is removed.
•P3 Jumper Pins Disabled: Isolate DB9 Shield from SDI Common (Black)
•P3 Jumper Pins Enabled: Connect DB9 Shield to SDI Common (Black)
Address DIP Switches
Use the address DIP switches to assign Address 250 to the
DX4010 when a serial device is connected to it. Set the DIP
switches to Address 0 (zero) when preforming a remote
programming direct connection. See Figure 41 for proper
DX4010 DIP Switch positioning, and Table 18 for DX4010
address settings.
DIP Switch Settings
DIP Switches S1 S2 S3 S4 S5 S6
Module Address 1 2 4 8 16 Mode
0ON ON ON ON ON OFF
250 ON ON ON ON ON ON
Table 18: DX4010 Address Settings
12.3.5 Supervision
Supervision includes operation of the SDI bus, printer paper supply, and serial printer (or device) selected (on-line). The
panel sends an SDI Missing Report if it fails to communicate with the DX4010 Module.
12.3.6 DX4010 Module’s DB9 Connector
The DB9 pins are configured as shown in Figure 42.
1 - DCD 4 - DTR 7 - RTS
2 - RxD 5 - GND 8 - CTS
3 - TxD 6 - DSR 9 - RI
Figure 42: DX4010 D89 Connector Layout
SDI Devices
D
iagnostic LED Pins (P2)
Disabled Enabled
Cable Ground Pins (P
3)
Disabled
Enabled
Figure 40: DX4010 P2/P3 Jumper Pin Settings
ON
123456
124816M
O
D
E
OFF ON
Address 0 (zero) Settings
Figure 41: DX4010 DIP Switch Orientation
12 345
6789

D6412/D4412 Operation and Installation Guide
D6412/D4412
Page 53© 2003 Bosch Security Systems 45349E
13.0 Installer’s Keypad and Installer Mode
13.1 Installer’s Keypad Connector
The Installer’s Keypad must be set to Address 0 (set MODE to OFF) and the Installer Switch must be closed in order
to program the panel from the keypad.
Figure 43 shows you how to connect and disconnect an Installer’s Keypad (D623 or D625 Text Command Center) and enter
the Installer’s Mode. Refer to D6412/D4412 Program Entry Guide (P/N: 45351) for complete information on programming
the panel from a keypad.
Use wire assemblies supplied with keypad and panel to create a double ended “installer” cable.
D6412/D4412 PCB
Y
G
B
R
Back of Command Center
RedR
Y
G
B
Yellow
Green
Black
Connector supplied
with keypad.
Connector supplied
with panel.
Figure 43: Installer’s Keypad
13.2 Entering the Installer Mode
I
MPORTAN
T
Press the [Cmd] key when the Text Command Center display prompts you to press the [#] key.
13.2.1 Installer’s Passcode
To enter the Installer’s Mode, first enter the installer’s passcode and then press [Cmd][4][1]. The default Installer Passcode is
6543210. The passcode length can be between 3 and 7 digits in length. The default length is four digits, which shortens the
default Installer passcode to 6543. To change the default passcode length, see Section 2.9 Passcode Configuration, Installer
Passcode in the D6412/D4412 Program Entry Guide (P/N: 45351).
The system displays the Installer’s Menu described in Section 13.3 Installer’s Menu.
I
MPORTAN
T
The Installer Switch must be closed to select Keypad Program from the Installer’s Menu (see Figure 43).
Installer’s Keypad and Installer Mode

D6412/D4412 Operation and Installation Guide
Page 54 © 2003 Bosch Security Systems45349E
D6412/D4412
13.2.2 Service Start/Service End Reports
After you enter your installer passcode and press [Cmd 41] to enter the Installer’s Mode, the panel sends a Service Start
Report. When you exit the Installer’s Mode, it sends a Service End Report.
AUXILIARY
JP1
Installer
INSTALLER SWITCH
NORMAL (OPEN)
INSTALLER SWITCH
LOCKED (CLOSED)
Figure 44: Installer Switch
13.3 Installer’s Menu
13.3.1 Press [1] for Bell Test
The panel activates the Bell Time (1-5) and Alarm Output (1-8, 1-9, 1-10, 1-11, and 1-12.) functions for 3 seconds. See
Outputs in the D6412/D4412 Program Entry Guide (P/N: 45351) for a complete description of output functions.
13.3.2 Press [2] for Strobe Test
The panel activates the Strobe Output function (1 to 9) and waits for the installer to press the [Cmd] key to end the test. If
the installer fails to press the [Cmd] key within 20 min., the panel automatically terminates the strobe test.
13.3.3 Press [3] for Battery Test
The battery test causes the system to run on battery only for four min. If the battery voltage falls below 12.1 V during the
four min. test or if the battery is missing, the system restores AC power and displays a system trouble at all keypads.
13.3.4 Press [4] for Test Report
When you press the [4] key, the panel tries to send a Test Report. If there is a system trouble present at the time of the test,
the panel sends a Test, Off Normal Report.
The Test Report follows the routing for the Automatic Test Report.
If the test communication is unsuccessful, the panel creates a system trouble and a communication failure.
I
MPORTAN
T
This Test Report is the only report sent when the Installer Switch is closed. No other reports are sent when the
Installer Switch is closed.
13.3.5 Press [5] for Point Status
Pressing [5] displays the sensor loop status for the first location in the system. The location, area, point number, and
electrical status (open, short, or normal) are shown. See Locations in the D6412/D4412 Program Entry Guide (P/N: 45351)
for a complete description of the relationship between locations, areas, and points.
Pressing the [*] key advances the display to the status for the next point.
Pressing the [Cmd] key exits the Point Status Mode.
Installer’s Keypad and Installer Mode

D6412/D4412 Operation and Installation Guide
D6412/D4412
Page 55© 2003 Bosch Security Systems 45349E
Installer’s Keypad and Installer Mode
13.3.6 Press [6] for Output Test
When you press [6] for Output test, the display shows Output1, Hold [*] for ON. Press and hold the [*] key to
turn output on. Press the [*] key (without holding) to end current output test and to advance to next output. Press [Cmd]
to return to the Installer’s Menu.
13.3.7 Press [7] for RF Menu
Pressing [7] moves the system into the RF Menu. This menu consists of three scrolling choices that allow you to add RF ID
codes, test RF devices, and view or remove RF ID codes.
13.3.7.1 Adding RF ID Codes
To add RF ID codes into the system, press [1] when “Add RF ID? Press
1.” scrolls across the display. Figure 45 illustrates what appears on the
display.
To add the location shown in Figure 45 as an RF device to the system
(Location 9 is used as an example), press [9] followed by [*]. The RF ID
code appears as shown in Figure 46.
Enter the nine-digit ID code found on the back of the RF device and then
press [Cmd]. “ID added. Press Cmd.” appears on the second line of the
display, indicating the code was successfully entered and accepted. Press
[Cmd].
If an error message appears, make sure you enter the code as printed on
the back of the device and that you only enter nine digits.
Press [Cmd]. The display returns to the first location designated as an RF device and scrolls through other RF device
locations (if any). You may enter the desired location number and add the ID code as described above.
When all RF ID codes have been entered, press [Cmd] once. The first line of the display shows “Configuring RF Please Wait.”
During this period, the RF Receiver’s LED blinks approximately once every second until all ID bytes have been recognized. If
the devices are successfully configured, the display returns to the scrolling RF Menu.
If an error message appears, make sure the RF Receiver’s transmit lines are properly connected to the D6412/D4412 and no
shorted conditions are present.
From the RF Menu, you may choose 1 to enter additional RF ID codes or you may select one of the other RF Menu choices.
When you have finished with the RF Menu, press [Cmd] to return to the main programming menu.
• Locations 41 to 44: RF Keypads (four maximum; one per location)
• Locations 45 to 76: RF Keyfobs
3.3.7.2 Testing RF Devices
To test RF devices that have been added to the system, press [2] when
Test RF Devices? Press 2 scrolls across the display. Figure
47 shows what the appears in the display.
The display scrolls through all properly configured devices and asks if
you want to test. Using Location 9 as an example (as shown in Figure
47), press [9] followed by [*] to test the RF device at Location 9. The
first line of the display shows Activate device!, indicating the
device must be activated in order to test it. Once the device is activated,
the display shown in Figure 48 appears:
Loc9 A1 Pt9
To add push 9*.
Key sequence to press
Point
NumberAreaLocation
Figure 45: Adding RF ID Codes Menu Display
Enter ID for
Loc9 A1 Pt9.
Figure 46: RF ID Code Display
Loc9 A1 Pt9
Test? Press 9*.
Point
Number
Area
Location
Key sequence to press
Figure 47: Test RF Devices Display
Figure 48: RF Device Test Status Display
L03 M01 P08
Loc9 A1 Pt9

D6412/D4412 Operation and Installation Guide
Page 56 © 2003 Bosch Security Systems45349E
D6412/D4412
Installer’s Keypad and Installer Mode
The first line in Figure 48 shows the RF device’s test status:
•L03: System recognizes the device and that the device is operating properly. Other status displays include:
-L02: System recognizes the device and that the device operation is fair.
-L01: The device must be relocated to allow for proper operation.
•M01: Counts the number of device activations. For example, an RF3401 Point Transmitter is the device being
tested. When the magnetic assembly is removed from the point transmitter base, the activation counter tallies one
activation. When the magnetic assembly is returned to the point transmitter base, the counter tallies a second
activation. Opening and closing the point transmitter’s case are also considered activations.
•P08: Message packet transmission.
- Alarm, Panic and Restoral messages are transmitted with eight packets (Alarm and Restoral refer to
the transitions in and out of alarm conditions).
- Supervisory and Test transmissions (smoke detectors) consist of four packets.
- RF keypads transmit four packets for all keys except the Emergency keys, which transmit eight
packets.
- RF key fobs transmit four packets for normal operation and eight packets for the Panic button (Arm
and Disarm pressed simultaneously).
RF receivers need to receive seven or eight data packets from a transmitter in order for that transmitter to be considered
“Good.” When testing RF keypads or key fobs, the panic functions must be used, otherwise the units only transmit four
packets (see packet count above). When testing the installation of a smoke unit, the test button should not be used. Doing
so results in a 4 packet transmission.
When you have finished testing a device, press [Cmd]. The list of RF devices begins to scroll beginning with the first (lowest)
location assigned to an RF device. You may select another location to test by entering the location number followed by the
[*] and repeating the procedure described above. If you are finished testing, press [Cmd] again to display the RF Menu.
3.3.7.3 Viewing/Removing RF ID Codes
To view or remove RF ID codes that have been added to the system, press [3] when
View or Remove RF ID? Press 3 scrolls across the display. The display
then scrolls through the properly configured RF devices as shown in Figure 49.
After each ID code is shown, the display toggles to the following message before
moving to the next ID code: To remove ID press 9* (the number “9”
represents the location number and is used as an example here and in Figure 49).
To remove the ID code, press the number key(s) that corresponds with the location
number (for this example, [9]). Then press the [*] key. The display then asks you to
confirm your removal. Press the appropriate number key(s) followed by the [*] key.
The display shows Removed ID on the first line with the location, area, and point
numbers of the removed ID on the second line.
If you want to remove additional ID codes, press [Cmd]. The scrolling list of RF devices returns. Press [Cmd] again to
return to the RF Menu when you have finished removing all ID codes. Pressing [Cmd] a third time returns to the Main
Programming Menu.
13.3.8 Press [8] for Keypad Program
Pressing [8] moves the system into keypad programming mode ONLY if the Installer Switch is closed (see Figure 44).
I
MPORTAN
T
Keypad programming must be enabled. The default setting enables keypad programming. See the D6412/D4412
Program Entry Guide (P/N: 45351) for more information.
See Appendix E Keypad Programming in the D6412/D4412 Program Entry Guide for complete instructions for programming
from the keypad.
Loc9 A1 Pt9
ID: XXXXXXXXX
Point
Number
Location
ID Code (see back of device)
Area
Figure 49: RF ID Code Display

D6412/D4412 Operation and Installation Guide
D6412/D4412
Page 57© 2003 Bosch Security Systems 45349E
Installer’s Keypad and Installer Mode
13.3.9 Press [9] Program Key
The PK32 Programming Key functions much like a blank floppy disk and can be used to copy a system’s programming to
another system. This key can also be used as a backup in the event that the system’s programming entries are lost.
To access the PK32 Programming Key Menu, press [9] from the main programming menu. This menu contains the
following selections:
•Key to Panel: Press [1] to send information from the Programming Key to the panel.
•Panel to Key: Press [2] to send information from the panel to the Programming Key.
•Check Key: Press [3] to perform a functional diagnostic on the Programming Key. The status LED on the
Programming Key blinks during the check. When the display shows Check OK, the Programming Key is OK
for use. Press [Cmd] to abort the check.
•Erase Key: Press [4] to erase the contents of the Programming Key.
I
MPORTAN
T
A panel program stored on a PK32 key can only be used on like panel types (D6412 to D6412 and D4412 to D4412).
The PK32 connects to the pins marked AUXILIARY (JP1) on the panel’s PCB as shown in Figure 50.
R
Y
G
B
Alrm
+PO1
AB L-1
+-L-2Com L-4ComL-3 L-6ComL-5 L-8ComL-7
T
T
1
R
1
R
AUXILIARY
JP1
Installer
JP2-PO1
Select
Programming Key (PK32)
Status LED
D6412/D4412 PCB
Figure 50: PK32 to D6412/D4412 Connections

D6412/D4412 Operation and Installation Guide
Page 58 © 2003 Bosch Security Systems45349E
D6412/D4412
Installer’s Keypad and Installer Mode
13.3.10 Exiting the Installer’s Menu
When you are ready to exit the Installer’s Menu and return the system to normal operation, open the Installer’s Switch. The
following screen appears for approximately 10 sec. (note that the panel model number may vary).
D6412 Rev X.XX
Please Wait...
After the 10-sec. waiting period, the text command center display returns to normal (disarmed, no fault/trouble conditions).
13.3.11 Press [0] Call for Service Details
When end users press [Cmd 42] to display system troubles and a Call for Service condition exists, the system displays Call
for Service.
The first line of the display is fixed. The second line is programmable text that can be used to enter the preferred phone
number to use if a call for service must be placed. This number could be the central station’s phone number or a different
number. The second line can also be used to show an instructional message, such as “PRESS 0 TO VIEW.” This message
instructs the user to press the [0] key to view system trouble details.
There is a variety of system conditions that can access the Call for Service display. The exact nature of the trouble is not
shown to the end user because none of the conditions can be serviced by them. These conditions require attention of the
servicing company.
Call for Service Details
Comm Fail, Destination 1 [2]: System tried to send report to this routing destination but failed. See Appendix A Routing
Dialing Tables in the D6412/D4412 Program Entry Guide (P/N: 45351) for details on the communication failed event.
System battery is low: Battery connected to the panel fell below 12.1 V.
System battery is missing: Battery connected to the panel is badly discharged, damaged, or disconnected.
Data bus missing, Device ###: SDI data bus device set to the address shown in the display (###) is missing or has stopped
responding.
Data bus tamper, Device ###: Tamper on the SDI data bus device set to the address shown in the display (###) is open.
Data bus reset, Device ###: SDI data bus device set to the address shown in the display (###) has reset its microprocessor.
Data bus trouble, Device ###: SDI data bus device set to the address shown in the display (###) is sending a trouble message
to the panel. Troubles are defined per device type. See the instructions for the device shown to learn the exact nature of the
trouble.
Bell supervision fault PO2: Programmable Output 2 (marked PO2 on the panel) can be programmed as a supervised siren/
speaker. See Outputs in the D6412/D4412 Program Entry Guide (P/N: 45351). When PO2 is programmed for supervision,
disconnecting the siren or speaker generates this fault condition.
RF Rcvr Trouble, Device ###: Premises RF receiver set to the displayed SDI address (Device ###) is sending a trouble message
to the panel. Troubles are defined per receiver type. See the instructions for the receiver shown to learn the exact nature of the
trouble.
RF Rcvr Jammed, Device ###: Premises RF receiver set to the displayed SDI address (Device ###) is sending a jammed
message to the panel.

D6412/D4412 Operation and Installation Guide
D6412/D4412
Page 59© 2003 Bosch Security Systems 45349E
Installation Label
Aux
Pwr
+
Aux Pwr -
Bosch Security Systems recommends
testing the entire system at least once
a week, and having a qualified
technician check the system at a
minimum of once every 3 years.
This equipment has been type tested and found to comply with the specifications in Part 15 of FCC rules for Class B
Computing Devices. Operation is subject to the two following conditions (1) this device may not cause any interference,
and (2) this device must accept any interference received including interference that may cause undesired operation.
Complies with Part 68, FCC Rules. FCC Registration Number: ESVMUL-46531-AL-E 0.1B
This system should be installed in accordance with the National Electrical Code, NFPA 70, the National Fire Alarm
Code, NFPA 72 and the local authority having jurisdiction. Depending on the application, the installation is to be in
accordance with one or more of the following UL standards: UL681 Installation and Classification of Mercantile and
Bank Burglar Alarm Systems; UL1076 Proprietary Burglar Alarm Systems and Units; UL1641 Installation and
Classification of Residential Burglar Alarm Systems. Printed information describing proper installation, operation,
testing, maintenance, repair service and response to an alarm is to be provided with this equipment.
Warning: Owner's Instruction Notice: Not to be removed by anyone except occupant.
Suitable for the following applications: 1) Household Burglar Alarm System Units, Grade A. 2) Household Fire Warning System Units. 3) Police Station
connect, Grade A Mercantile Premise alarm system, Grade A Mercantile Safe and Vault alarm system and Grade AA Mercantile Safe and Vault alarm system
when installed in conjunction with Model D8122 derived channel subscriber terminal unit. For all Police Station applications and grades, Model D8108A Attack
Resistant Enclosure with a UL Listed local sounding device is required. 4) Local, Grade A Mercantile Premise alarm system and Grade A Mercantile Safe and
Vault alarm system. For all local applications and grades, Model D8108A Attack Resistant Enclosure and a UL Listed local sounding device is required.
5) Central Station, Grade C application. Central Station, Grade B when installed with a UL Listed local sounding device. Central Station, Grade AA when
installed with Model D8122 derived channel subscriber terminal unit. 6) Proprietary Burglar Alarm units, Grade A. Proprietary Burglar Alarm unit,
Grade BB when installed with the Model D8122 derived channel subscriber terminal unit.
D6412 must be installed in accordance with D6412/D4412 Installation Instructions (P/N:45349).
P/N:48259G 10/02
© 2002 Bosch Security Systems
D6412
400 mA for Fire and
Combined Fire/
Burglary;
1500 mA for UL
Burglary;
1850 mA for other*
Applies to all four outputs combined.
Use compatible
NAC such as
Bosch Security
Systems D440
Powered Sensor Loop
suitable for Two-Wire
Smoke Detectors 2.2 kΩ
Resistor required at End of
Line. For compatible smoke
detectors, see D6412/D4412
Technogram (P/N:46928). The UL Panel
Compatibility Identifier = B. Also available for Four-
Wire Smoke Detectors such as Bosch Security Systems
D273TH.
Note 1: A supervisory alarm output module must be used
on these terminals for household fire applications
Note 2: Jumper J2-PO1 must be in place for connection
to NAC or other powered alarm device.
WARNING: THIS UNIT INCLUDES AN ALARM VERIFICATION FEATURE FOR L-1 (LOOP 1)
THAT RESULTS IN A DELAY OF THE SYSTEM ALARM SIGNAL WHEN PROGRAMMED
FOR THIS FEATURE. THE TOTAL DELAY (CONTROL UNIT PLUS SMOKE DETECTORS)
SHALL NOT EXCEED 60 SECONDS. NO OTHER INITIATING DEVICES SHALL BE
CONNECTED TO LOOP 1 WHEN PROGRAMMED FOR ALARM VERIFICATION, UNLESS
APPROVED BY THE LOCAL AUTHORITY HAVING JURISDICTION.
This box will be checked if L-1 is
programmed for Alarm Verification.
Installer Switch
Disables Arming,
Reports, and Relays.
Lock for local
programming.
All external connections are inherently Class 2 power limited.
256
34
L-3 Com L-4 L-5 Com L-6 L-7 Com L-8PO3 PO2 Alrm
+AB+-
Com L-2PO4 PO1 L-1
Installer
Keypad
Connect
Lock
Installer
Switch to
program.
Earth Ground
Do not connect to a receptacle
controlled by a switch. Do not
share with
other
equipment.
D6412 uses a
CX4010 UL Listed
Class 2 Transformer
18 VAC 22 VA 60 HZ
Green
Yellow
Red
Black
ABCD
P
S
Keypads, Expanders
Printer modules &
Communication modules
(up to 19 total devices)
P
S
P
S
P
S
Data
Data
(a) The delay (power-up) (start-up) time marked on the
installation wiring diagram of the smoke detector or
on the installed smoke detector(s) is to be used.
System Delay Chart
Circuit
(Loop) Control Unit
Delay - Sec Smoke Detector
Model Delay - Sec
116 sec (a)
R1
T1
R
T
Red
Brown
Green
Gray
R1
T1
R
T
Incoming
Phone
Line
Use Bosch
Security Systems
D164
Phone Cord
or equivalent.
Ground Start
requires
D133/D134.
78
Supervised Loops
Open 7.7 to 14.0 VDC
Normal 6.3 to 7.3 VDC
Short 0.0 to 6.0 VDC
2.2 kΩ Resistor
(P/N:47819)
Required at End of Line
1
+-
see
Note 1
Auxilliary Powered Devices 11.5 to 12.4 VDC. Below 10.2 VDC, the D6412 stops processing Loop inputs.
With 7.0 Ah battery,
120 mA for 24 hrs for Fire and Combined Fire/Burglary,
400 mA for 4 hrs for UL Burglary.
600 mA for other*
Include keypads in calculations.
POWER SUPPLY REQUIREMENTSThe Power Supply provides a maximum of 600 mA
for the Control Panel and All Accessory Devices. For System loading, See D6412/D4412
Installation Instructions (P/N:45349). Requirements for battery standby time may reduce
allowable output.
CAUTION: See D6412/D4412 Installation Instructions (P/N:45349) for power
requirements relating to terminals [Alrm+] and [+Aux].
PO1 Terminals can be configured
as an alarm power output. JP2-
PO1 Jumper must be closed.
Maximum charging
current is 1.1 A.
BATTERY: Replace
every 3 to 5 years.
Use Bosch Security
Systems Model
D126, 12 V 7 Amp HR
Sealed Lead Acid
Battery for Burglary or
Combination Fire and
Burglary Systems. For
additional load or
standby power, refer
to battery calculation
sheet in D6412/D4412
Installation Instructions
(P/N:45349).
Outputs PO3 &
PO4 can sink up
to 500 mA 12
VDC. Use D133/
D134 for larger
loads.
See D6412/D4412 Installation Instructions
(P/N:45349) for System Wiring Diagram
Premises
Phone
JP2
Output PO2 can be used
with Alarm+ as a
supervised siren driver.
Connect an approved
4 or 8 Ω siren.
Alternatively, PO2 can
sink up to 500 mA 12
VDC. Use D133/D134
for larger loads. P/N
25899
* Not investigated by UL.
Supervised with 2.2 kΩ
EOL Resistor
(P/N: 47819).
Typical Initiating Devices
are Door Contacts NO/NC,
Floor Mats, Motion
Sensors, Glass Break
Detectors, etc.
Minimum system requirements for Classification in
Accordance with ANSI/SIA CP-01-2000:
UL Listed and Classified control unit Model D6412;
UL Listed and Classified keypad, one or more of
the following:
D621(W), D623(W), D625(W);
UL Listed Local Bell.
14.0 Installation Label

D6412/D4412 Operation and Installation Guide
Page 60 © 2003 Bosch Security Systems45349E
D6412/D4412
Installation Label
Aux
Pwr
+
Aux Pwr -
Bosch Security Systems recommends
testing the entire system at least once
a week, and having a qualified
technician check the system at a
minimum of once every 3 years.
This equipment has been type tested and found to comply with the specifications in Part 15 of FCC rules for Class B
Computing Devices. Operation is subject to the two following conditions (1) this device may not cause any interference,
and (2) this device must accept any interference received including interference that may cause undesired operation.
Complies with Part 68, FCC Rules. FCC Registration Number: ESVMUL-46531-AL-E 0.1B
This system should be installed in accordance with the National Electrical Code, NFPA 70, the National Fire Alarm
Code, NFPA 72 and the local authority having jurisdiction. Depending on the application, the installation is to be in
accordance with one or more of the following UL standards: UL681 Installation and Classification of Mercantile and
Bank Burglar Alarm Systems; UL1076 Proprietary Burglar Alarm Systems and Units; UL1641 Installation and
Classification of Residential Burglar Alarm Systems. Printed information describing proper installation, operation,
testing, maintenance, repair service and response to an alarm is to be provided with this equipment.
Warning: Owner's Instruction Notice: Not to be removed by anyone except occupant.
Suitable for the following applications: 1) Household Burglar Alarm System Units, Grade A. 2) Household Fire Warning System Units. 3) Police Station
connect, Grade A Mercantile Premise alarm system, Grade A Mercantile Safe and Vault alarm system and Grade AA Mercantile Safe and Vault alarm system
when installed in conjunction with Model D8122 derived channel subscriber terminal unit. For all Police Station applications and grades, Model D8108A Attack
Resistant Enclosure with a UL Listed local sounding device is required. 4) Local, Grade A Mercantile Premise alarm system and Grade A Mercantile Safe and
Vault alarm system. For all local applications and grades, Model D8108A Attack Resistant Enclosure and a UL Listed local sounding device is required.
5) Central Station, Grade C application. Central Station, Grade B when installed with a UL Listed local sounding device. Central Station, Grade AA when installed
with Model D8122 derived channel subscriber terminal unit. 6) Proprietary Burglar Alarm units, Grade A. Proprietary Burglar Alarm unit, Grade BB when installed
with the Model D8122 derived channel subscriber terminal unit. D4412 must be installed in accordance with D6412/D4412 Installation Instructions (P/N:45349).
P/N:50487D 10/02
© 2002 Bosch Security Systems
D4412
400 mA for Fire and
Combined Fire/
Burglary;
1500 mA for UL
Burglary;
1850 mA for other*
Applies to all four outputs combined.
Use compatible
NAC such as
Bosch Security
Systems D440
Powered Sensor Loop
suitable for Two-Wire
Smoke Detectors 2.2 kΩ
Resistor required at End of
Line. For compatible smoke
detectors, see D6412/D4412
Technogram (P/N:46928). The UL Panel
Compatibility Identifier = B. Also available for Four-
Wire Smoke Detectors such as Bosch Security Systems
D273TH.
Note 1: A supervisory alarm output module must be used
on these terminals for household fire applications
Note 2: Jumper J2-PO1 must be in place for connection
to NAC or other powered alarm device.
WARNING: THIS UNIT INCLUDES AN ALARM VERIFICATION FEATURE FOR L-1(LOOP 1)
THAT RESULTS IN A DELAY OF THE SYSTEM ALARM SIGNAL WHEN PROGRAMMED
FOR THIS FEATURE. THE TOTAL DELAY (CONTROL UNIT PLUS SMOKE DETECTORS)
SHALL NOT EXCEED 60 SECONDS. NO OTHER INITIATING DEVICES SHALL BE
CONNECTED TO L-1 WHEN PROGRAMMED FOR ALARM VERIFICATION, UNLESS
APPROVED BY THE LOCAL AUTHORITY HAVING JURISDICTION.
This box will be checked if L-1 is
programmed for Alarm Verification.
Installer Switch
Disables Arming,
Reports, and Relays.
Lock for local
programming.
All external connections are inherently Class 2 power limited.
256
34
L-3 Com L-4 L-5 Com L-6 L-7 Com L-8PO3 PO2 Alrm
+AB+-
Com L-2PO4 PO1 L-1
Installer
Keypad
Connect
Lock
Installer
Switch to
program.
Earth Ground
Do not connect to a receptacle
controlled by a switch. Do not
share with
other
equipment.
D4412 uses a
CX4010 UL Listed
Class 2 Transformer
18 VAC 22 VA 60 HZ
Green
Yellow
Red
Black
ABCD
P
S
Keypads, Expanders
Printer modules &
Communication modules
(up to 19 total devices)
P
S
P
S
P
S
Data
Data
(a) The delay (power-up) (start-up) time marked on the
installation wiring diagram of the smoke detector or
on the installed smoke detector(s) is to be used.
System Delay Chart
Circuit
(Loop) Control Unit
Delay - Sec Smoke Detector
Model Delay - Sec
1 16 sec (a)
R1
T1
R
T
Red
Brown
Green
Gray
R1
T1
R
T
Incoming
Phone
Line
Use Bosch
Security Systems
D164
Phone Cord
or equivalent.
Ground Start
requires
D133/D134.
78
Supervised Loops
Open 7.7 to 14.0 VDC
Normal 6.3 to 7.3 VDC
Short 0.0 to 6.0 VDC
2.2 kΩ Resistor
(P/N:47819)
Required at End of Line
1
+-
see
Note 1
Auxilliary Powered Devices 11.5 to 12.4 VDC. Below 10.2 VDC, the D4412 stops processing Loop inputs.
With 7.0 Ah battery,
120 mA for 24 hrs for Fire and Combined Fire/Burglary,
400 mA for 4 hrs for UL Burglary.
600 mA for other*
Include keypads in calculations.
POWER SUPPLY REQUIREMENTS
The Power Supply provides a maximum of 600 mA for the Control Panel
and All Accessory Devices. For System loading, See D6412/D4412 Installation Instructions
(P/N:45349). Requirements for battery standby time may reduce
allowable output.
CAUTION: See D6412/D4412 Installation Instructions (P/N:45349) for power requirements relating
to terminals [Alrm+] and [+Aux].
PO1 Terminals can be configured
as an alarm power output. JP2-
PO1 Jumper must be closed.
Maximum charging
current is 1.1 A.
BATTERY: Replace
every 3 to 5 years.
Use Bosch Security
Systems Model
D126, 12 V 7 Amp HR
Sealed Lead Acid
Battery for Burglary or
Combination Fire and
Burglary Systems. For
additional load or
standby power, refer
to battery calculation
sheet in D6412/D4412
Installation Instructions
(P/N:45349).
Outputs PO3 &
PO4 can sink up
to 500 mA 12
VDC. Use D133/
D134 for larger
loads.
See D6412/D4412 Installation Instructions
(P/N:45349) for System Wiring Diagram
Premises
Phone
JP2
Output PO2 can be used
with Alarm+ as a
supervised siren driver.
Connect an approved
4 or 8 Ω siren.
Alternatively, PO2 can
sink up to 500 mA 12
VDC. Use D133/D134
for larger loads. P/N
25899
* Not investigated by UL.
Supervised with 2.2 kΩ
EOL Resistor
(P/N: 47819).
Typical Initiating Devices
are Door Contacts NO/NC,
Floor Mats, Motion
Sensors, Glass Break
Detectors, etc.
Minimum system requirements for Classification in
Accordance with ANSI/SIA CP-01-2000:
UL Listed and Classified control unit Model D4412;
UL Listed and Classified keypad, one or more of
the following:
D621(W), D623(W), D625(W);
UL Listed Local Bell.

D6412/D4412 Operation and Installation Guide
D6412/D4412
Page 61© 2003 Bosch Security Systems 45349E
Terminal Quick Reference
15.0 Terminal Quick Reference
Term Silkscreen
(below terminals) Description
1,2 18 VAC 18 V, 22 VA; up to 15.3 m (50 ft.), #18 AWG (1.2 m), Stranded
3Earth Ground
Symbol Earth Ground
4Data, Grn (Green)
SDI data on Terminals 4 & 5. Panel supports up to 1000 ft. (305 m) of #22 AWG (0.8 mm)
wire on these terminals (any configuration).
5 Data, Yel (Yellow)
6,7 Aux Power
12 VDC (-) Terminals 6 to 9 are Aux power, 600 mA. Include any programmable outputs (PO 1 to PO 4)
not configured for alarm output. PTC protected.
8,9 Aux Power
12 VDC (+)
JP3 Aux/Data (RYGB) 4-pin connector to Data bus and Aux power. Use to connect an installer keypad for keypad
programming.
Red (Bat +) Battery (+) spade.
Black (Bat -) Battery (-) spade.
10 PO4 Programmable Output, up to 500 mA (-). Include in Aux Power calculations for all except
'Alarm' output functions. PTC protected
11 PO3 Programmable Output, up to 500 mA (-). Include in Aux Power calculations for all except
'Alarm' output functions. PTC protected
12 PO2 Programmable Output. 500 mA (-). Include in Aux Power calculations for all except “Alarm”
output functions. Supervised for Horn/Speaker alarm function. PTC protected.
13 Alrm + Alarm power. Up to 1,850 mA. PTC protected. Provides power for supervised siren driver
(PO 2) and Alarm Output (PO 1).
14 PO1, A Jumper sets PO 1 terminals A (14) and B (15) for 'dry' Form "A" contact or for Alarm
Output.
15 PO1, B
16 L-1 (+) Positive terminal of powered loop. Supports up to 15 smoke detectors (see the D6412/D4412
Smoke Compatibility List, P/N: 46928). PTC protected,
L-1 (-) Negative terminal of powered loop.
18 Com Common for Sensor Loop 2.
19 L-2 Sensor Loop 2 input. Wire length for Sensor Loops 2 to 8 are limited only by the resistance on
the loop and potential EMI problems. Resistance must be < 100 Ω with EOL resistor shorted
and detection devices connected.
20 L-3 Sensor Loop 3 input.
21 Com Common for Sensor Loops 3 and 4.
22 L-4 Sensor Loop 4 input.
23 L-5 Sensor Loop 5 input.
24 Com Common for Sensor Loops 5 and 6.
25 L-6 Sensor Loop 6 input.
26 L-7 Sensor Loop 7 input.
27 Com Common for Sensor Loops 7 and 8.
28 L-8 Sensor Loop 8 input.
29 T Tip of telephone line.
30 T1 Tip of house (premises) phones.
31 R1 Ring of house (premises) phones.
32 R Ring of telephone line.
JP2, PO1 Select Configures PO 1 for Form "A" relay or Alarm Output.
Auxiliary Auxiliary Module and/or Programming Key Header.
Installer Installer Jumper. Jumper required for keypad programming.

D6412/D4412 Operation and Installation Guide
Page 62 © 2003 Bosch Security Systems45349E
D6412/D4412
Notes:
Terminal Quick Reference

D6412/D4412 Operation and Installation Guide
D6412/D4412
Page 63© 2003 Bosch Security Systems 45349E
Troubleshooting
16.0 Troubleshooting
16.1 Introduction
Bosch Security Systems provides this guide to help you troubleshoot panel problems. To prevent problems from occurring,
read the preceding sections of this guide and the D6412/D4412 Program Entry Guide (P/N: 45351) to verify the panel is
correctly installed and programmed. Explanations of the problems (causes) and solutions are included in the following
charts.
16.1.1 Arming Issues
Problem Cause Solution
Entered valid passcode
to arm an area, but the
area does not arm.
No points are programmed for that area; user
does not have appropriate authority level to
arm system.
• Add a minimum of one point to
each area.
• Make sure all users who should be
able to arm/disarm the system
have the appropriate authority
level. See Authority Level
Configuration in the D6412/D4412
Program Entry Guide
(P/N: 45351).
Cannot tell if my panel
is Part On armed or
Part 2 armed.
Command Center does not display which Part
On arming feature is currently in use. There is
no solution. The user who turns on the system
must know which keys were pressed (Cmd 2 is
Part On; Cmd 3 is Part 2 On). This only affects
panels with Firmware v1.03 or lower.
N/A
Armed my panel All
On, but it keeps
changing to Part On all
by itself.
All On – No Exit arming option is enabled.
When the panel was armed, nobody faulted an
Exit Delay Point; therefore, the panel did not
arm those internal points.
To disable this feature, see the
D6412/D4412 Program Entry Guide
(P/N: 45351), Global Open/Close
Options, Arming Options 1
(Nibble 0258).
16.1.2 Point Issues
Problem Cause Solution
Trouble on keyswitch
point and it will not
clear. Point is restored
to normal condition.
Swinger Bypass may be enabled on this point
index. The point will not restore until the
Swinger Bypass condition restores.
Arm and disarm panel to clear current
trouble. To prevent this in the future,
check the keyswitch point index
programming and make sure Swinger
Bypass feature is disabled.
Independent Zone
Controller does not
generate a “point fault”
on command center
when it’s disarmed.
9000 Series panels show
a point fault during this
condition.
This is normal panel operation. N/A
Command center shows
Point 1 as faulted even
though the 1K EOL
resistor is in place.
EOL Resistor Value Nibble (Nibble 1026) is
programmed for 1K EOL resistors, and Point 1
always requires a 2.2K EOL resistor.
Replace the 1K EOL resistor on Point 1
with a 2.2K EOL resistor.
No output after
alarming a point. N/A Review the following sections in the
D6412/D4412 Program Entry Guide
(P/N: 45351): Outputs, and Point Index
Configuration, Point Index Option 2.

D6412/D4412 Operation and Installation Guide
Page 64 © 2003 Bosch Security Systems45349E
D6412/D4412
Troubleshooting
16.1.3 Command Center Issues
Problem Cause Solution
Entered Cmd 50 at my
Command Center but it does
not let me move to specific
areas.
Cmd 50 (Move to Area) is
disabled if there are no points
assigned to a particular area.
Program at least one point and assign it to the
particular area. Cmd 50 should work as defined.
16.1.4 Programming Issues
Problem Cause Solution
Cannot enter into
Programmer’s Mode. One or more areas are armed;
keypad programming may be
disabled; Installer’s Switch may
be open.
• If one or more areas are armed, disarm all
armed areas. Programmer’s Mode cannot be
entered while one or more areas are armed.
However, an Installer’s Keypad can access the
Programming Mode regardless of the panel’s
arming state.
• Programming may be disabled. See
Programming Options, Installer Switch, and
Daylight Savings Time Options (Nibble 0257) in
the D6412/D4412 Program Entry Guide (P/N:
45351.) Make sure the following options are
enabled: Installer Switch, Keypad
Programming, and PK32 (Programming Key).
• To enter Programmer’s Mode, the Installer
Switch must be closed. See the following
sections in this installation guide for details:
3.4.2 Closing the Installer Switch and 13.2
Entering the Installer Mode.
Enabled Open/Close Reports,
but when in the Panel Part On
Mode, these reports are still
not sent.
Open/Close Reports for Part On
Mode is not programmed
correctly.
In Areas of the D6412/D4412 Program Entry Guide
(P/N: 45351), see the Area # Opening/Closing
Reporting Options parameter. Enable
“Opening/Closing Reports for Part On Modes” for
Nibbles 0296, 0318, 0340, and 0362.
PK32 does not work (upload,
download, erase, etc.) PK32 has not been enabled in the
panel firmware. In Nibble 0257, enable PK32. See Section 2.5
Programming Options in the D6412/D4412 Program
Entry Guide (P/N: 45351).
The off-board points added to
the system display as missing. Device Location parameter is not
programmed correctly. See Locations in the D6412/D4412 Program Entry
Guide (P/N: 45351). Verify which device type was
added (e.g., RF point, off-board point, etc.). In the
Device Location parameter, enter the correct value
based on the Device Parameter Selections
(1 = on-board; 2 = DX2010; 3 = DX2010, Doubled;
4 = RF Receiver 1: 5 = RF Receiver 2). Point
configuration is locked into only those configuration
types in the Device Parameter Selections.
Panel is not following report
routing as programmed. Lock Area Reporting parameter is
enabled. Set the Lock Area Reporting parameter to 0
(disabled). See the D6412/D4412 Program Entry
Guide (P/N: 45351) for more information.
16.1.5 Miscellaneous Issues
Problem Cause Solution
Entered Cmd 50 at my
Command Center but it won’t
let me move to specific areas.
Cmd 50 (Move to Area) is
disabled if there are no points
assigned to a particular area.
Program at least one point and assign it to the
particular area. Cmd 50 should work as defined.

D6412/D4412 Operation and Installation Guide
D6412/D4412
Page 65© 2003 Bosch Security Systems 45349E
Appendix A: Approved Applications Compliance Guide
Appendix A: Approved Applications Compliance Guide
A-1 Listings and Approvals
Fire
•UL
• CSFM
• NYC-MEA - Approved by New York City’s Materials and Equipment Acceptance System.
Burglary
•UL
• SIA
Introduction
The System Chart references components evaluated and listed by Underwriters’ Laboratories for compatibility with the
control panel. These components meet the basic system requirements for the applicable standard.
The System Wiring Diagram, Issue A shows the relationship between the panel and the accessory components referred to in
the System Chart.
Optional Compatible Equipment
You can use UL Listed components that do not require evaluation for electrical compatibility in many applications when
installed according to the manufacturer’s instructions.
Burglary Applications
You can use UL Listed burglary alarm sensors that do not require evaluation for electrical compatibility in burglary
applications. In some cases you must use a UL Listed Bosch Security Systems interface module in conjunction with the
sensors. Consult the individual component specification and installation documents to determine suitability.
Test weekly: UL Standard 1023 requires a weekly test for residential burglary applications.
Auto Arming for Bank Safe/Vault Applications (UL 609)
To auto-arm for Bank Safe/Vault applications, use an Auto On/Auto Off Sked (schedule). Set the Auto On Sked to arm the
system on a 7 day (1 week) timer no later than 10 p.m. Set the Auto Off Sked to disarm the system no sooner than 6 a.m. the
next business day. Adjust these skeds so that the system is armed during non-business hours (such as holidays and
weekends). These times may be adjusted if they conflict with normal business hours and/or any non-business hour carry-
over (extended holiday/closed periods). See Skeds in the D6412/D4412 Program Entry Guide (P/N: 45351) for Sked setup
instructions.
Fire Applications
You can use UL Listed fire initiating devices not requiring electrical compatibility evaluation in any application. For example:
four-wire smoke detectors, heat detectors, water flow switches, and manual pull stations are suitable fire initiating devices.
Consult the individual component specification and installation documents to determine suitability.
Two-wire smoke detectors only connect to the panel on the sensor loop for Location 1. Two-wire detectors must be
evaluated for electrical compatibility, and must be UL listed for use with the panel. See the Bosch Security Systems D6412/
D4412 Technical Service Note: Smoke Detector Compatibility (P/N: 46928), or you may contact the detector manufacturer.
When using four-wire smoke detectors, install a suitable power supervision unit according to the manufacturer’s
instructions. Use the D130 Relay Module, DX3010 Octo-Output or PO1 to provide reset capability. See Section 9.0 On-Board
Outputs and Section 10.0 Off-Board Outputs for details on the installation of the DX3010.
For battery calculations, refer to Current Rating Chart for Standby Battery Calculations, Standby Battery Requirements, and
Standby Battery Calculation for NFPA 72 Fire Alarm Applications.

D6412/D4412 Operation and Installation Guide
Page 66 © 2003 Bosch Security Systems45349E
D6412/D4412
Appendix A: Approved Applications Compliance Guide
Household Burglary
(Grade A)
Household Fire
Household Fire/Burglary
Combined
Central Station Burglary
(Grade C)
Police Connected
Burglary
Local Burglary
Mercantile (4 hrs.)
Commercial
Mercantile (72 hrs.) Bank
Safe/Vault Alarm
Proprietary Burglary
NFP Standard 72 72
Min.Hrs. of
Standby Battery 4 24 hrs. +
4 min. 24 hrs. +
4 min. 4444724
Entry/Exit
Time (sec.) 45/60 45/60 45/60
Bell Time (min.) 4 4 4 15 1515151515
D2203 Enclosure Included w/panel No No NoNoNoNo
D8103 Enclosure* Optional Choose
One No No No No No
D8108A Enclosure Optional Req Req Req Req Req
D8109 Enclosure Optional No No No No No
D126 Battery (7 Ah) Req Req Req Req Req Req Req No Req
D1218 Battery (18 Ah) Opt Opt Opt Opt Opt Opt Opt Req Opt
D127 Reversing Relay Opt Opt Opt Opt Opt Opt Opt Opt Opt
D132A Smoke
Detector Reversing
Relay Module
Required if D192C is not used. Use D132A with compatible smoke detectors only.
D164 Telephone Card Required to connect panel to RJ131X Telco Block
D192C NAC
Supervision Module Required if D132A and compatible smoke
detectors are not used.
D621, D623, D625
Command Center 1+ 1+ 1+ 1+ 1+ 1+ 1+ 1+ 1+
D262 Smoke Detector
Head/D621 Base 1•1•
D282THS Smoke
Detector w/ Sounder Use with D132A.
D431, D435, D438,
D440, D442, D448
Indicating Device
1+ 1+ 1+ Opt ♦♦♦♦♦
CX4010 Transformer Required for all applications.
D8004 Transformer
Enclosure Opt Opt Opt Opt Opt Opt
D8122 Derived
Channel STU Optional. Contact Telco for the availability of derived
channel service.
D8130 Release Module Optional
Key
No Not acceptable for
this application.
Req Required for this
application.
Opt Optional for this
application.
1+ 1 or more
required for this
application.
Consult the
appropriate
standard.
1•At least one
detector required.
You can substitute
other 2-wire
detectors listed for
use with the
D6412/D4412.
You can use D262
with D270
4-wire detectors.
You must use a
listed power
supervision relay
with 4-wire
detectors.
♦UL Listed bell
(siren) housing
required for
burglary alarm
bell or siren
(Rothenbuhler
5110 Bell).
Empty
Cell Not used for this
application.
∗Not to exceed
these Entry/Exit
Delay limits for
UL installations.
∗∗ D101 for this
application.
Enclosures
Bosch Security Systems offers three optional enclosures for the control panel.
1. The D8103 enclosure is suitable for residential fire and/or burglary installations and commercial burglary
applications that do not require attack resistance or approval by Factory Mutual or NYC-MEA. (See
Appendix B: System Chart for acceptable applications.)
2. The D8108A is attack resistant. It is intended primarily for UL commercial burglar alarm and mercantile
safe and vault applications requiring a local bell. You can use the D8108A in any burglar or fire alarm
application where the 5591 or D8109 enclosure is suitable. UL lists the D8108A for all commercial fire
alarm applications. The D8108A is approved by Factory Mutual, California State Fire Marshal, and the
New York City Materials and Equipment Acceptance System.
3. The D8109 is normally used for commercial fire alarm applications. UL lists the D8109 for all commercial
fire alarm applications. The D8109 is approved by the California State Fire Marshal, NYC-MEA and FM.
I
MPORTAN
T
All references to NFPA and related requirements are based upon compliance with the 1993 edition of NFPA 72,
National Fire Alarm Code. Since installation specifications are nearly always based on a specific edition of a
standard that has been legally adopted by the Authority Having Jurisdiction (AHJ), earlier editions of NFPA
standards generally apply. Consult the appropriate AHJ for confirmation.
A-2 System Chart

D6412/D4412 Operation and Installation Guide
D6412/D4412
Page 67© 2003 Bosch Security Systems 45349E
Appendix A: Approved Applications Compliance Guide
The D6412/D4412 control panel is suitable for Police Station connect applications, including Grade A Mercantile Premises
and Grade A Mercantile Safe and Vault alarm systems. Suitable for Grade AA Mercantile Premises and Grade AA Mercantile
Safe and Vault alarm systems when the Model D6412/D4412 DACT unit is installed in conjunction with the Model D8122
derived channel subscriber terminal unit. For all Police Station applications and grades, the Model D8108A Attack Resistant
Enclosure with a UL Listed local sounding device is required. Per UL 365, keyswitches mounted outside the protected area
must employ high security locking cylinders complying with the requirements for key locks, UL 437. Tamper protection must
also be provided.
The D6412/D4412 control panel is suitable for Local, Grade A Mercantile Premises and Local, Grade A Mercantile Safe and
Vault alarm systems. For all local applications and grades, the D8108A Attack Resistant Enclosure and a UL Listed local
sounding device are required. Per UL 609, when keyswitches are mounted outside the protected area, tamper protection must
be provided.
The D6412/D4412 control panel is suitable for Central Station, Grade C applications. It is suitable for Central Station, Grade
B applications when the Model D6412/D4412 DACT unit is installed with a UL Listed local sounding device. Also suitable for
Central Station Mercantile, Grade AA applications when installed with the Model D8122 derived channel subscriber terminal
unit.
A-3 System Wiring Diagrams, Issue A
Aux
Pwr
+
Aux Pwr -
400 mA for Fire and
Combined Fire/
Burglary;
1500 mA for UL
Burglary;
1850 mA for other*
Applies to all four outputs combined.
Use compatible
NAC such as
Bosch Security
Systems D440
Powered Sensor Loop
suitable for Two-Wire
Smoke Detectors 2.2 kΩ
Resistor required at End of
Line. For compatible smoke
detectors, see D6412/D4412
Technogram (P/N:46928). The UL Panel
Compatibility Identifier = B. Also available for Four-
Wire Smoke Detectors such as Bosch Security Systems
D273TH.
Note 1: A supervisory alarm output module must be used
on these terminals for household fire applications
Note 2: Jumper J2-PO1 must be in place for connection
to NAC or other powered alarm device.
Installer Switch
Disables Arming,
Reports, and Relays.
Lock for local
programming.
All external connections are inherently Class 2 power limited.
256
34
L-3 Com L-4 L-5 Com L-6 L-7 Com L-8PO3 PO2 Alrm
+AB+-
Com L-2PO4 PO1 L-1
Installer
Keypad
Connect
Lock
Installer
Switch to
program.
Earth Ground
Do not connect to a receptacle
controlled by a switch. Do not
share with
other
equipment.
D4412 uses a
CX4010 UL Listed
Class 2 Transformer
18 VAC 22 VA 60 HZ
Green
Yellow
Red
Black
ABCD
P
S
Keypads, Expanders
Printer modules &
Communication modules
(up to 19 total devices)
P
S
P
S
P
S
Data
Data
(a) The delay (power-up) (start-up) time marked on the
installation wiring diagram of the smoke detector or
on the installed smoke detector(s) is to be used.
System Delay Chart
Circuit
(Loop) Control Unit
Delay - Sec Smoke Detector
Model Delay - Sec
116 sec (a)
R1
T1
R
T
Red
Brown
Green
Gray
R1
T1
R
T
Incoming
Phone
Line
Use Bosch
Security Systems
D164
Phone Cord
or equivalent.
Ground Start
requires
D133/D134.
78
Supervised Loops
Open 7.7 to 14.0 VDC
Normal 6.3 to 7.3 VDC
Short 0.0 to 6.0 VDC
2.2 kΩ Resistor
(P/N:47819)
Required at End of Line
1
+-
see
Note 1
Auxilliary Powered Devices 11.5 to 12.4 VDC. Below 10.2 VDC, the D4412 stops processing Loop inputs.
With 7.0 Ah battery,
120 mA for 24 hrs for Fire and Combined Fire/Burglary,
400 mA for 4 hrs for UL Burglary.
600 mA for other*
Include keypads in calculations.
POWER SUPPLY REQUIREMENTS
The Power Supply provides a maximum of 600 mA for the Control Panel
and All Accessory Devices. For System loading, See D6412/D4412 Installation Instructions
(P/N:45349). Requirements for battery standby time may reduce
allowable output.
CAUTION: See D6412/D4412 Installation Instructions (P/N:45349) for power requirements relating
to terminals [Alrm+] and [+Aux].
PO1 Terminals can be configured
as an alarm power output. JP2-
PO1 Jumper must be closed.
Maximum charging
current is 1.1 A.
BATTERY: Replace
every 3 to 5 years.
Use Bosch Security
Systems Model
D126, 12 V 7 Amp HR
Sealed Lead Acid
Battery for Burglary or
Combination Fire and
Burglary Systems. For
additional load or
standby power, refer
to battery calculation
sheet in D6412/D4412
Installation Instructions
(P/N:45349).
Outputs PO3 &
PO4 can sink up
to 500 mA 12
VDC. Use D133/
D134 for larger
loads.
See D6412/D4412 Installation Instructions
(P/N:45349) for System Wiring Diagram
Premises
Phone
JP2
Output PO2 can be used
with Alarm+ as a
supervised siren driver.
Connect an approved
4 or 8 Ω siren.
Alternatively, PO2 can
sink up to 500 mA 12
VDC. Use D133/D134
for larger loads. P/N
25899
* Not investigated by UL.
Supervised with 2.2 kΩ
EOL Resistor
(P/N: 47819).
Typical Initiating Devices
are Door Contacts NO/NC,
Floor Mats, Motion
Sensors, Glass Break
Detectors, etc.

D6412/D4412 Operation and Installation Guide
Page 68 © 2003 Bosch Security Systems45349E
D6412/D4412
Appendix A: Approved Applications Compliance Guide
A-4 Current Rating Chart for Standby Battery Calculations
A
AC Power On
Normal Current
B
AC Power Off
Minimum Current
C
In Alarm
Maximum Current
Model Number Quantity
Used Each
Unit* Total Each
Unit Total Each
Unit Total
D6412/D4412 85 x 1 = 85 85 x 1 = 85 100 x 1 = 100
Keypads
D621 35 x Qty = 35 x Qty = 115 x Qty =
D623 100 x Qty = 100 x Qty = 100 x Qty =
D625 270 x Qty = 270 x Qty = 270 x Qty =
Accessories
DX2010 35 x Qty = 35 x Qty = 35 x Qty =
DX3010 10 x Qty = 10 x Qty = 10 x Qty =
DX3020 10 x Qty = 10 x Qty = 10 x Qty =
DX4010 25 x Qty = 25 x Qty = 25 x Qty =
RF3224 30 x Qty = 30 x Qty = 30 x Qty =
Sounders connected to PO2
D118 8 Ω=
Speaker*** 0 x Qty = 0 x Qty = 330 x Qty =
Ratings of other devices in the system which are not shown here.
x Qty = x Qty = x Qty =
x Qty = x Qty = x Qty =
x Qty = x Qty = x Qty =
x Qty = x Qty = x Qty =
x Qty = x Qty = x Qty =
Total A =Total B =Total C =
* Currents shown in milliamperes (1 ampere = 1000 milliampere).
** If the column C total exceeds 400 mA (600 mA for non UL applications), a D8132 is required to provide an
additional 1400 mA. You may also use a UL Listed external power supply for this purpose.
*** Not investigated by UL.
A-5 Standby Battery Requirements
Household Burglary and Commercial Burglary
4 hrs. of standby battery capacity required.
Central Station or Local Fire Alarm
24 hrs. of standby plus 4 min. of alarm operation required. See Central Station or Local Systems Ampere-Hour Calculation
Formula in the Standby Battery Calculation for NFPA 72 Fire Alarm Applications section.
Household Fire Warning Equipment
24 hrs. of standby plus 4 min. of alarm operation required. See Household Fire Ampere-Hour Calculation
A-6 Standby Battery Calculation for NFPA 72 Fire Alarm Applications
NFPA 72 (Chapter 2) Household Fire Warning Equipment: The NFPA (Chapter 2) Household Fire Warning Equipment
Standard requires 24 hrs. of standby plus 4 min. (0.067 hrs.) of alarm operation at the end of the 24-hr. period.
You must use battery ampere hour (Ah) calculations to verify compliance, The formula in the next column includes a 10%
contingency factor for depletion of battery capacity with age.
NFPA 72 (Chapter 2) Ampere-Hour Calculation Formula:
(Total B ___ x 24 hrs) + (Total C x 0.067 hrs) + (10% Contingency) = Total Ah required.
Total Ah requirements must not exceed Ah capacity of batteries.

D6412/D4412 Operation and Installation Guide
D6412/D4412
Page 69© 2003 Bosch Security Systems 45349E
Appendix B: SDI Address Chart
Appendix B: SDI Address Chart
Panel SDI Address Device Description
D6412/D4412 0 Installer Keypad or local connection to RAM IV
D6412/D4412 1 to 8 Command Centers 1 to 8
D6412/D4412 40, 41 DX8010 Telephone Control Module
D6412/D4412 50 Premises RF Receiver 1
D6412/D4412 51 Premises RF Receiver 2
D6412/D4412 52 to 55 Premises RF Keypads Receiver 1
D6412/D4412 60 to 63 Premises RF Keypads Receiver 2
D6412 only 101 to 107 DX2010 Wired Point Expanders
D4412 only 101 to 103, 106 DX2010 Wired Point Expanders
D6412 only 150, 151 DX3010 Octo Outputs and/or DX3020 Module
D4412 only 150 DX3010 Octo Outputs and/or DX3020 Module
D6412/D4412 250 DX4010 Serial RS-232 Interface

D6412/D4412 Operation and Installation Guide
Page 70 © 2003 Bosch Security Systems45349E
D6412/D4412
Notes:
Appendix B: SDI Address Chart

D6412/D4412 Operation and Installation Guide
D6412/D4412
Page 71© 2003 Bosch Security Systems 45349E
Glossary
24-Hour Points Points that are always on even when the system is turned off. Two types: Fire Points and Non-
Fire 24-Hour Points.
Area An installer-specified collection of points that can be armed and disarmed independently. An
area can report with its own account number. Opening, closing, alarm, trouble, and restoral
reports are all associated with an area. You can organize the panel’s points and users into a
maximum of four areas (two areas max on the D4412), in essence creating four independent
systems within one control panel.
All On All controlled points are armed. All On with No Delay (Instant) is an option. No Exit or Entry
Delay is provided with the No Delay option.
Authority Level A programmable feature that determines what a user can do in a given area.
Burglary Alarm Tone A constant warble tone.
Central Station A facility where trained personnel monitor a security system 24 hrs. a day. The security system
may be programmed to contact the central station during alarm conditions, enabling central
station personnel to dispatch the proper authorities.
Control Panel A control panel combines the functionality of an alarm control panel and a digital dialer into a
single unit.
Controlled Point A point that responds to alarm conditions depending upon whether the system is turned on or
off.
Cross Point A group of points that are configured to initiate an alarm when two points have been faulted
within a programmed time. Fire points cannot be set for Cross Point configuration.
Duress Passcode A passcode that arms and disarms the system just like a personal passcode, however it sends
an alarm signal to the central station without sounding an alarm on the premises.
Entry Delay A programmed delay of the system alarm responses that allows a person to enter the building
through the entry door to turn the system off. An alarm response begins if the area is not
disarmed before Entry Delay expires.
Error Tone The same warble tone as the Trouble tone, but not repeated.
Exit Delay A programmed delay of the system alarm responses that allows a person to exit the area
before the system turns on. An alarm response begins if a point is faulted after Exit Delay
expires.
Faulted Point A point that is not normal (for example, an open door or window).
Fire Alarm Tone A warble tone that is on for 1 sec., then briefly off (repeatedly).
Follower Point A point programmed to initiate an instant alarm unless a Delay point is faulted first. When a
Delay point is faulted first, the Follower point assumes the Entry Delay time of the Delay point.
Force Arming A method of overriding the safety feature that prevents arming with a faulted circuit on a
control panel.
Global Something that affects the entire system (for example, global point configuration refers to the
programmable features that affect all points).
Independent Zone Control A device that allows a single point or zone on a control panel to be armed or disarmed
independently from the rest of the system.
Instant Alarm A point type that initiates an alarm immediately when faulted. This point type does not follow
any Entry/Exit Delay time.
Invisible Point A point that does not display at any command center during alarm or trouble conditions.
Keyfob A small, hand-held wireless device usually designed to fit on a key chain that consists of
buttons that allow the user to perform various functions, depending on the keyfob, such as
arming/disarming the system, operating outputs or sending reports.

D6412/D4412 Operation and Installation Guide
Page 72 © 2003 Bosch Security Systems45349E
D6412/D4412
Glossary
Keyswitch (Momentary) To operate a momentary keyswitch, insert the key, turn it, and then release it. The key returns
to the starting position automatically. The key cannot be removed unless it is in the starting
position.
Keyswitch (Maintained) A maintained keyswitch typically has two positions marked “Armed” and “Disarmed.” To
operate, insert the key, turn the key to the desired position, and remove the key.
Latching The locking in of a circuit by means of a holding contact.
Modem IIIa2Modem IIIa2 is a Bosch Security Systems reporting format (protocol) the D6412/D4412 uses to
communicate to central station receivers. Even though you can program the panel to report in
other formats, only Modem IIIa2 reports are referenced in this document. If you choose an
alternate reporting format, see the D6412/D4412 Program Entry Guide (P/N: 45351) to
determine which report is substituted for the Modem IIIa2 Report.
Nibble Once the installer selects a value for a parameter, the panel stores the selection in E2 memory
“Nibbles.” Each parameter uses one or more Nibbles. When programming from the
command center, the installer enters a selection directly into the memory Nibbles. When
programming from the remote programmer (RAM IV), the installer need only make one
entry per parameter.
No Delay Turning the system on without Entry or Exit Delay.
Off The controlled points are not armed (system is off).
Off Display The display that appears when the system is turned off and no keys have been pressed (normal
display).
Options Options are a unique type of parameter that allow the installer to configure up to four features
by entering a value in a single Nibble.
PSTN Public Switched Telephone Network. An assembly of communications facilities and central
office equipment operated jointly by authorized common carriers that provides the general
public with the ability to establish communications channels via discrete dialing codes.
Parameter Each program parameter sets a specific value or chooses an option.
Part On An installer-defined subset of the controlled points. Part On with No Delay (Instant) is an
option. No Exit or Entry Delay is provided with the No Delay option.
Part 2 On A user-defined subset of the controlled points. Part 2 On with No Delay (Instant) is an option.
No Exit or Entry Delay is provided with the No Delay option.
Points The panel reports changing conditions on the sensor loops it monitors as “point” events. For
example, when the condition on On-board Sensor Loop 1 changes from normal (supervised,
EOL resistor in place) to shorted, the panel can be programmed to create an alarm event for
Point 1. That alarm event appears in command center displays as “Alarm, Pt 1.” If
programmed for reporting , the panel would send an “Alarm, Pt 1” Report to the central
station receiver in the Modem IIIa2 format. Other reporting formats typically use “Zones”
(Zn). in their reports instead of “Points.”
Point Index Used to construct “personality types” for points used in the D6412/D4412 system. Each unique
point index number determines responses to specific conditions occurring on the protected
points.
Point Type Describes what the point does (for example, fire point, burglary point, 24-hr. point, etc.).
Point Scan Time The amount of time that passes while a point is electronically off-normal. This duration
determines the length of a pulse.

D6412/D4412 Operation and Installation Guide
D6412/D4412
Page 73© 2003 Bosch Security Systems 45349E
Glossary
Programmable Outputs The D6412 provides up to 20 programmable outputs (D4412 provides up to 12). These
outputs are activated by installer-selectable panel events. Event options include alarms,
troubles, and scheduled events (Skeds). The panel’s on-board outputs provide power or dry
contact switching upon activation. When programmed to activate on alarm events, outputs
are sometimes described as “bell.” In some Modem IIIa2 reports, outputs are described as
“relay.”
Pulse Count A feature of an intrusion detection system in which an alarm is triggered only after there has
been a series of detections in a short period of time. A pulse count is used in difficult
environments where false alarms are a problem.
RAM IV RAM (Remote Account Manager) IV is a Windows-based account management and panel
programming utility designed to remotely set up and program specific control panels.
Remote Programming System programming by means of the system user’s telephone line.
Restoral Report A signal transmitted upon the removal of a trouble or alarm condition from an alarm circuit.
SDI Serial Device Interface.
Sked A scheduling parameter that allows a selected event to happen at a specific time.
Trouble A service condition that needs to be corrected, such as a broken wire.
Trouble Tone A warble tone that is on briefly, followed by a pause, followed by the warble tone (repeatedly).
Visible Point A point that displays at command centers during alarm or trouble conditions.

D6412/D4412 Operation and Installation Guide
Page 74 © 2003 Bosch Security Systems45349E
D6412/D4412
Notes:
Glossary

D6412/D4412 Operation and Installation Guide
D6412/D4412
Page 75© 2003 Bosch Security Systems 45349E
Index
Index
A
Alarm Power ...........................................21
Applications
Compliance Guide ............................. 65
Approvals.................................................65
Approved Applications
Burglary............................................... 65
Fire ...................................................... 65
Approved Applications Compliance Guide
Burglary Applications ......................... 65
Fire Applications ................................ 65
Introduction....................................... 65
Optional Compatible Equipment ..... 65
Arming Devices.......................................45
Command Centers ............................ 45
Keyswitch ............................................ 47
Auxiliary Power.......................................21
Available Power .......................................21
B
Battery .....................................................19
Charging ......................................17. 20
Float Charge ....................................... 20
Installation ......................................... 19
Recharge Cycle .................................... 20
Replacement....................................... 19
Supervision ......................................... 19
Battery Test .............................................54
Bell Test ...................................................54
Burglary
Approved Applications ...................... 65
Listing and Approvals ........................ 65
Burglary Applications
Optional Compatible Equipment ..... 65
C
Called Party Disconnect.........................24
Command Centers .................................45
Address Assignment........................... 45
Installation ......................................... 46
Communication Failure .........................24
Compatible Equipment
Optional ............................................. 65
Compliance Guide
Approved Applications ...................... 65
Continuous Power Output.....................21
D
D9528 Point Expander Module ............33
Address Programming ....................... 37
Installation ......................................... 33
Status LED.......................................... 38
Tamper Input ..................................... 36
D9529 OctoOutput................................41
Address Programming ....................... 44
Configuration..................................... 41
Relay Outputs ..................................... 41
Wiring ................................................. 42
D9533
Configuration Jumpers ...................... 52
Installation ......................................... 50
Wiring ................................................. 51
D9533 RS232 Serial Interface Module..50
Device Stabilization........................ 17. 18
Dialing Format........................................23
Doubled Point Configuration................29
E
Enclosures ...............................................15
D8103................................................. 15
D8108A .............................................. 15
D8109................................................. 15
External Power Supply ...........................20
F
FCC Notice ...............................................9
Part 15 .................................................. 9
Part 68 .................................................. 9
Fire
Approved Applications ...................... 65
Listing and Approvals ........................ 65
Fire Alarm Verification...........................18
Fire Applications
Optional Compatible Equipment ..... 65
G
Ground Start ...........................................24
I
Installation...................................... 15. 17
Closing Installer Jumper .................... 16
Installer Mode.........................................53
Installer’s Keypad ....................................53
Connector .......................................... 53
Installer's Menu
Battery Test......................................... 54
Bell Test .............................................. 54
Keypad Program ................................. 56
Output Test ........................................ 55
Point Status ........................................ 54
RF Menu............................................. 55
Strobe Test.......................................... 54
Test Report.......................................... 54
Installer’s Menu ......................................54
Installer’s Passcode..................................53
Introduction
Approved Applications Compliance
Guide .............................................. 65
K
Keypad Program ...................................... 56
Keyswitch.................................................47
Installation ......................................... 48
Operation ........................................... 48
Programming ..................................... 47
Service Start........................................ 54
Single Point Configuration ....................28
Strobe Test...............................................54
System Status LED .................................23
L
Listing and Approvals
Burglary............................................... 65
Fire ...................................................... 65
Listings ....................................................65
Listings and Approvals ............................14
O
Off-Board Outputs .................................41
Off-Board Sensor Loops .........................31
D9528 Point Expander Module........ 33
SDI Point Expanders ......................... 31
On-Board Sensor Loops .........................27
Description......................................... 27
Doubled Point Configuration ........... 29
Sensor Loop Response Time.............. 29
Single Point Configuration ............... 28
Optional Compatible Equipment
Approved Applications Compliance
Guide .............................................. 65
Output Programming .............................22
Output Test .............................................55

© 2003 Bosch Security Systems 45349E 07/03
130 Perinton Parkway, Fairport, NY 14450-9199 USA Operation and Installation D6412/D4412
Customer Service: (800) 289-0096; Technical Support: (888) 886-6189 Guide Page 76 of 76
Windows® is either a registered trademark or trademark of Microsoft Corporation in the United States and/or other
countries.
P
Phone Cord Connection........................23
Phone Line Fault ....................................24
Point Status.............................................54
Power.......................................................19
Alarm .................................................. 21
Auxiliary ............................................. 21
Available.............................................. 21
Primary ............................................... 19
Power Outputs ........................................21
Alarm Power....................................... 21
Available Power................................... 21
Continuous ........................................ 21
Primary Power.........................................19
Programming .................................. 13. 18
Outputs............................................... 22
R
RAM IV Direct Connection ..................51
RF Menu .................................................55
RS232 Serial Interface Module ..............50
S
SDI Devices.............................................49
D9533................................................. 50
Installation ......................................... 49
SDI Point Expanders..............................31
Sensor Loop Response Time ..................29
Service Reports ........................................54
Service End......................................... 54
T
Telephone ................................................23
Called Party Disconnect .................... 24
Communication Failure .................... 24
Connections....................................... 23
Dialing Format ................................... 23
Ground Start ...................................... 24
Line Fault............................................ 24
Location.............................................. 23
Notification........................................ 23
Phone Cord Connection................... 23
Registration ........................................ 23
System Status LED............................. 23
Test Report ..............................................54
Testing .....................................................18
Battery Test......................................... 54
Bell Test .............................................. 54
Strobe Test.......................................... 54
Test Report.......................................... 54