Long E Technology TA3TA4TA6 Remote Control User Manual

Long-E Technology (Shenzhen) Co., Ltd. Remote Control

Users Manual

V6 CAR ALARM MANUAL Button Press  function  Conditions 1  0.5 seconds  Arm/door lock Sound Car finding Stop alarm Remote lock doors Alarm is disarmed Alarm is being armed Alarm is sounding While driving 2  0.5 seconds  Disarm/door unlock Remote unlock doors Stop alarm from sounding and disarm Alarm is being armed While driving Alarm is sounding   2 seconds  Open trunk  Any state 1→3  → Within 2 seconds  Bypass shock sensor  Disarmed state 3  0.5 seconds  Silent arming Silent Car finding Stop alarm Alarm is disarmed Alarm is being armed Alarm is sounding  2 seconds Enter ACJ Exit ACJ  ACC ON In anti car-hijacking 4/1+2  +   0.5 seconds  panic  Anytime  BASIC FUNCTIONS 1、Arm  Press "   " button of remote control for 0.5 second. the turning light will flash one time, and siren will beep one time, car door will be locked automatically, and status indicator LED will flash slowly. If the door is not closed properly, the siren will beep three times, car light will flash three times. Indicator LED will flash rapidly. If the ignition key stays at ON position, there is only locking function. 2、Mute arming Press "    " button of remote control for 0.5 second. The turning light flash one time without siren sound, door locked, status indicator LED flash slowly after arming. if the door is not closed properly, car light will flash three times, indicator LED will flash rapidly. 3、Disarm  Press " " button remote control for 0.5 second. The turning light flash two times, siren sound two times, car door will be unlocked automatically, If the car door is not opened within 40 seconds after disarming, the car will return to arming status. If the ignition key stays at“ON”  position, there is only unlocking function. 4、 Sound car finding   Under arming status., press " " button of remote control for 0.5 second, Siren sound one time, turning light flash 10 times. Press " " button to stop finding to disarm and unlock.   5.  Silent car finding    Under arming status , press "    " button of remote control for 0.5 second, the turning light flash 10 times without siren sound. Press "" button to stop finding to disarm and unlock.     6.  Stop alarming Under alarm status, press button " " ,  or " " of remote control for 0.5 second, turning light will stop flashing, siren will stop alarming.  7.  Trunk release Under any state, press the button " " of remote control for 2 seconds. Trunk will be released. Note: It is only available for the car equipped with trunk release switch. The switch is optional according to customer request. 8.  Emergency panic alarm Press the button  + or " " of remote control for 0.5 second. Siren continue alarming, turning light continue flashing, indicator LED will flash rapidly, this status will keep for 30 seconds. Press " " ," " or    to stop alarming. 9.    Anti-hijack ( Use jumper 4 to select    it) When ACC ON and the doors are closed, press the button   for 2 seconds and open the door within 8 seconds to activate anti car-hijacking mode. If the door is not opened within 8 sec, the mode is exit.   Close the door to start the 30 seconds countdown. The LED flashes quickly. When the 30 sec is up, siren will chirp every 1 sec. After 20 seconds, siren sounds continuously, also parking lights will continuously flash and engine will stop (if starter killer relay connected). Siren will stop to sound & parking lights will stop to flash as long as the ignition turns OFF. After ignition is OFF, engine disables to start again (if starter killer relay connected). Disarm the anti car-hijacking: Press button    for two seconds when ignition is ON. The parking lights and siren will act 2 times for confirmation. Use the emergency disarming way can also exit ACJ. 10. Sensor bypass features When the system is disarmed, Press button 1 then button 3 within 2 seconds, the siren shall chirp once and enter the arming mode then chirp once again (short chirp). This is indicating sensor of shock is now bypassed and disabled; ALARM STATE DESCRIPTION 1. Shock alarm The system shall begin to detect the shock sensor after 3 seconds of arming, if one light shock is detected, the siren shall sound and parking lights shall flash for 2 seconds (continously sounding). After 3 seconds, if heavy shock is detected, the siren shall keep sounding (sound 1 second, stop one second), and parking light shall flash fast for 30 seconds; if the alarming trigger stops, the siren and parking light shall also stop acting.   2. Door-opened alarm The system shall begin to detect the state of the car door after 3 seconds of arming, if the door is opened, the siren shall sound (continously sounding) and parking light shall flash fast for 30 seconds to warn. It shall stop after 30 seconds or once the alarming trigger is stopped. 3. Ignition alarm The system shall begin to detect the state of the ignition key after 3 seconds of arming, if the ignition key is staying on , the siren shall sound and parking light shall flash fastly continously. It shall stop once the key is turned off. ADDITIONAL FUNCTIONS 1.    Auto rearming with door lock (use J2 to select this function) After disarming, if the door was not opened or engine was not started, indicator LED flash rapidly, the car will be armed and the door will be locked automatically after 40 seconds. 2.  Passive arming with door lock (use J2 to select this function) After ACC off, close the last door, the LED indicator shall flash rapidly, main module will arm car automatically after 40 seconds, and the door shall be locked simultaneously. If opening the door and closing it again within 40 seconds, it will re-count the time. If starting the car within 40 seconds, this function will be cancelled.   3.    Door-opened warning (use J3 to select this function) If the door is opened when ACC on, the parking lights will flash continuously for 30 seconds to warn the other drivers behind. This feature is programmable by jumpers. 4.  Memorize triggered alarm If the alarm is triggered, the system will memorize triggered alarm under arming state, when disarming, turning lights will flash four times, siren will beep four times, reminding the driver to check the car.   5.  State memory The alarm system will memory the condition before the power is cut off. 6.  Emergency disarming If car can't be disarmed owing to the losing of the remote control, invalidation of remote control or any other reason, you can open the door lock using the original key under arming, then insert the key into the ignition switch, continue turning the key from OFF to ON 8 times rapidly, then stop at ON position, 2 seconds later, siren sound 2 times, turning light flash 2 times, arming is cancelled, you can drive the car normally. 7.  Code memorizing Under the disarming state, continue turning the ignition key from OFF to ON 6 times rapidly, then stop at ON position at last, 2 seconds later, siren sound 3 times, press any button of remote control to do code memorizing within 10 seconds, up to three remote control can be memorized. After one remote control was memorized, the system will keep time delay for 10 seconds. Turning the key to OFF position, it will exit the memorizing process or it will exit memorizing process automatically after 10 seconds. 8.  Valet mode Under disarming state, continue turning the key from OFF to ON rapidly for 10 times, then stop at ON position,   2 seconds later, LED keep on, in this condition, there is no alarming function, you can only lock and unlock the car doors. It was usually used under repairing and washing or somebody can keep an eye on the car. If you want to exit this mode, continue turning the key from OFF to ON rapidly for 10 times, then stop at ON position, 2 seconds later, LED light will turn off, you can operate arming and disarming then 9.  Headlamp warning When ACC off, if the door is opened, but the headlamp is on, the siren shall continue sounding for 30 seconds to warn the driver to turn it off. If the headlamp is turned off, the siren shall stop sounding immediately. 10. Door lock upon ignition Turn ignition from Off to On, the door shall be locked automatically after 10 seconds. The door shall be unlocked when ignition is turned off. PROGRAMBLE FEATURES   Function  Jumper on  Jumper off Jumper 1  Door lock time  0.5 seconds  3.5 seconds Jumper 2 Auto arming w/ door lock & Passive arming w/door lock  with without Jumper 3 Door open warning  with  Without Jumper 4 Anti-car jacking  with  Without When program the above features, the system needs to be powered off at first, then put the jumper on or take the jumper off to select the feature. Then Power the system on, the selected feature would be functional.
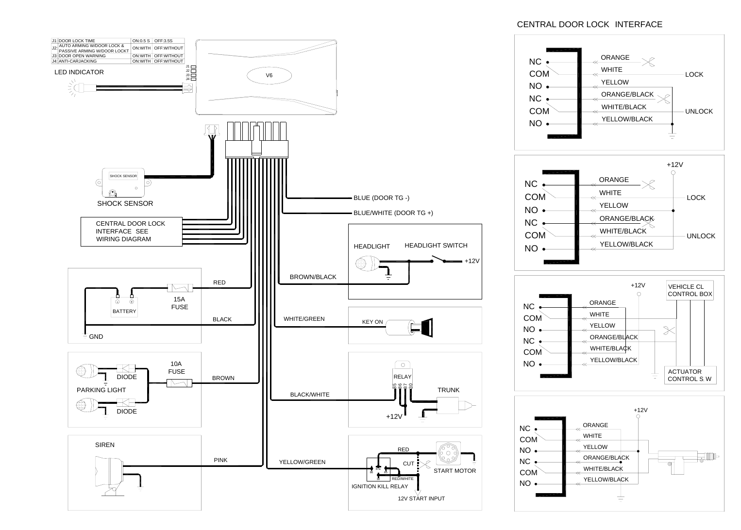
WHITEORANGE/BLACKCENTRAL DOOR LOCK INTERFACEVEHICLE CL CONTROL BOXUNLOCKLOCKUNLOCK+12VLOCKBLUE/WHITE (DOOR TG +)RELAYKEY ONJ1J2J3J4SHOCK SENSORSHOCK SENSORHEADLIGHT SWITCHHEADLIGHTBROWN/BLACK+12VON:0.5 S    OFF:3.5SON:WITH   OFF:WITHOUTON:WITH   OFF:WITHOUTON:WITH   OFF:WITHOUTJ2:V6IGNITION KILL RELAY12V START INPUTSTART MOTOR87a3086CUTRED/WHITE85REDCENTRAL DOOR LOCKINTERFACE SEEWIRING DIAGRAMJ1: DOOR LOCK TIME      AUTO ARMING W/DOOR LOCK &      PASSIVE ARMING W/DOOR LOCKTJ3: DOOR OPEN WARNINGJ4: ANTI-CARJACKINGWHITECOMORANGE/BLACKCOMNONCYELLOW/BLACKWHITE/BLACKCOMNONCCOMNONONCORANGEYELLOWWHITE+12VYELLOW/BLACKWHITE/BLACKYELLOWORANGE/BLACKACTUATOR CONTROL S WNONCNOCOMNCCOMNCYELLOW/BLACKORANGE+12VORANGEYELLOWWHITEWHITE/BLACKORANGE/BLACKNOCOMCOMNCNONCWHITE/BLACKYELLOW/BLACKORANGEYELLOW 10AFUSEDIODEPARKING LIGHTDIODE 15AFUSEGNDBLUE (DOOR TG -)SIREN+12V85868730LED INDICATORBATTERYTRUNKWHITE/GREENBLACK/WHITEYELLOW/GREENPINKBROWNBLACKRED
FCC REGULATORY STATEMENT: This device complies with Part 15 of the FCC Rules. Operation is subject to the following two conditions: (1) This device may not cause harmful interference. (2) This device must accept any interference received, including interference that may cause undesired operation.  Changes or modifications not expressly approved by the party responsible for compliance could void the user's authority to operate the equipment"

Navigation menu