MTI WCAP6220APU WiFi transceiver User Manual KarlBridge Configuration User Guide

MTI Co., Ltd. WiFi transceiver KarlBridge Configuration User Guide

Contents

Manual revised 1

NTPM99CA
Nortel Networks
WLAN Cable Access Point 6220
User Guide
Standard Release 1.0 Issue 1 Oct 2004
Whats inside
About this document
Overview
Planning your WLAN network
Installation
Configuration
Administration
Troubleshooting
Appendix
2
Copyright © 2004 Nortel Networks
All rights reserved. July 2004.
No part of this publication may be reproduced, stored in a retrieval system, or transmitted in any form or by any
means, whether electronic, mechanical, photocopying, recording or otherwise without the prior writing of the
publisher.
Nortel Networks and the Nortel Networks logo are trademarks of Nortel Networks, Inc.
Multi-Region Product Documentation
This document may describe features that are not available in your region due to local regulations.
Compliances
Federal Communication Commission Interference Statement
This equipment has been tested and found to comply with the limits for a Class B digital device, pursuant to Part 15
of the FCC Rules. These limits are designed to provide reasonable protection against harmful interference in a
residential installation. This equipment generates uses and can radiate radio frequency energy and, if not installed and
used in accordance with instructions, may cause harmful and, if not installed and used in accordance with instructions,
may cause harmful interference to radio communications. However, there is no guarantee that the interference will
not occur in a particular installation. If this equipment does cause harmful interference to radio or television reception,
which can be determined by turning the equipment off and on, the user is encouraged to try to correct the interference
by one or more of the following measures:
. • Reorient the receiving antenna
. • Increase the separation between the equipment and receiver
. • Connect the equipment into an outlet on a circuit different from that to which the receiver is connected
. • Consult the dealer or an experienced radio/TV technician for help
FCC Caution: To assure continued compliance, (example - use only shielded interface cables when connecting
to computer or peripheral devices). Any changes or modifications not expressly approved by the party
responsible for compliance could void the user’s authority to operate this equipment.
This device complies with Part 15 of the FCC Rules. Operation is subject to the following two conditions: (1)
This device may not cause harmful interference, and (2) this device must accept any interference received,
including interference that may cause undesired opera
3
Publication history
August 2004
Issue 1. Issued for WLAN Cable Access Point 6220 Release 1
4
Contents
ABOUT THIS DOCUMENT 6
AUDIENCE 7
LIST OF ABBREVIATIONS 7
TECHNICAL SUPPORT AND INFORMATION 9
FCC CONFORMANCE 9
SAFETY GUIDELINES 10
WARNING AND SAFETY PRECAUTIONS 10
SUMMARY OF WARNING AND SAFETY PRECAUTIONS 11
OVERVIEW 13
INTRODUCTION 13
PRODUCT DESCRIPTION 15
APU(ACCESS POINT UNIT) 16
CSU(CORPORATE SERVICE UNIT) 21
PLANNING YOUR WLAN NETWORK 25
SITE SURVEY & PLANNING 26
WIRELESS NETWORK PLANNING 27
INSTALLATION 29
APU INSTALLATION & CONFIGURATION 32
PROCEDURE 1-1 33
PROCEDURE 1-2 38
PROCEDURE 1-3 39
PROCEDURE 1-4 41
PROCEDURE 1-5 48
PROCEDURE 1-6 50
CSU INSTALLATION & CONFIGURATION 52
PROCEDURE 2-1 53
PROCEDURE 2-2 55
CONFIGURATION 59
SOFTWARE INSTALLATION (AP CONFIGURATOR) 60
PROCEDURE 3-1 62
PROCEDURE 3-2 67
PROCEDURE 3-3 73
PROCEDURE 3-4 82
PROCEDURE 3-5 86
PROCEDURE 3-6 121
5
ADMINISTRATION 163
SAVE CONFIGURATION 164
LOAD NEW CONFIGURATION 165
LOAD NEW LICENSE 166
TROUBLESHOOTING 173
APPENDIX A SPECIFICATION 180
APPENDIX B DOCSIS SPECIFICATION 184
APPENDIX C ANTENNA TYPE 186
NTA.2407 PANEL ANTENNA 186
NTA.2412 BIDIRECTIONAL ANTENNA 187
NTA.2400 OMNI DIRECTIONAL ANTENNA 188
ET-PR12 BUILT-IN PANEL ANTENNA 189
APPENDIX D ENCLOSURE DIMENSION 190
APPENDIX E SITE SURVEY 192
APPENDIX F WIRELESS NETWORK PLANNING 196
APPENDIX G SNMP MIB LIST & EXAMPLE VALUES 203
WLAN Cable Access Point 6220 NTPM99CA Rel 1.0 Issue 1 Aug 2004
6
About this document
This document describes the system features used in the WLAN Cable
Access Point 6220 Release 1.0 Product.
Topics covered include the following:
Overview
Introduction
Product Description
APU (Access Point Unit)
CSU (Corporate Services Unit)
System Planning
Site Survey & Planning
Wireless Network Designing
Installation
APU Hardware Installation
CSU Hardware Installation
Configuration
APU in Hot Spot Mode (802.11b)
APU in Secure Data Mode (P2P, P2M)
CSU in Secure Data Mode (P2P, P2M)
Testing Connection between APU and CSU
Advanced Configuration
System Administration Tasks
Save configuration
Edit configuration
Load new configuration
Upload new license
Troubleshooting
7
Audience
The intended audience for this document includes:
Installers
Technicians
Network planners
Network & system engineers
Network administrators
List of Abbreviations
AP Access Point
APU Access Point Unit
ARP Address Resolution Protocol
BPDU Bridge Protocol Data Unit
BPSK Binary Phase-Shift Keying
CATV Community Antenna Television
CM Cable Modem
CMTS Cable Modem Termination System
CPE Customer Premises Equipment
CSU Corporate Service Unit
DBPSK Differential Binary Phase-Shift Keying
DHCP Dynamic Host Configuration Protocol
DOCSIS Data Over Cable Service Interface Specifications
DQPSK Differential Quadrature Phase Shift Keying
DVM Digital Volt Ohm Meter
EAP Extensible Authentication Protocol
EIRP Equivalent Isotropic Radiated Power
EMI Electromagnetic Interference
FCC Federal Communications Commission
FCS Frame Check Sequence
FTP File Transfer Protocol
HFC Hybrid Fiber Coax
ICMP Internet Control Message Protocol
IEEE Institute of Electrical and Electronics Engineers
ISM Industrial Scientific and Medical equipment
ISP Internet Service Provider
ITU International Telecommunication Union
LOS Line of Sight
MAC Media Access Control
MIB Management Information Base
NAS Network Access Server
NAT Network Address Translation
WLAN Cable Access Point 6220 NTPM99CA Rel 1.0 Issue 1 Aug 2004
8
NLOS Non Line of Sight
NMS Network Management System
NWID Network ID
OLOS Optical Line of Sight
ONU Optical Network Unit
PCMCIA Personal Computer Memory Card International
Association
PI Power Inserter
POE Power over Ethernet
PSU Power Supply Unit
QAM Quadrature Amplitude Modulation
QPSK Quadrature Phase Shift Keying
RADIUS Remote Authentication Dial-In User Services
RF Radio Frequency
RIP Routing Information Protocol
SEC Super Ethernet Converter
SMTP Simple Mail Transfer Protocol
SNMP Single Network Management Protocol
SNR Signal to Noise Ratio
SSID Service Set Identification
TCP Transmission Control Protocol
TLS Transport Layer Security
TTL Time to Live
UDP User Datagram Protocol
UNII Unlicensed National Information Infrastructure
UPS Uninterruptible Power Supply
VLAN Virtual Local Area Network
VSWR Voltage Standing Wave Ratio
WEP Wired Equivalent Privacy
Wi-Fi Wireless Fidelity
WLAN Wireless Local Area Network
WLAN Cable Access Point 6220 NTPM99CA Rel 1.0 Issue 1 Oct. 2004
9
Technical Support and Information
If you purchased a service contract for your Nortel Networks product
from a distributor or authorized reseller, contact the technical support for
that distributor or reseller for assistance.
If you purchased a Nortel Networks service program, contact Nortel
Networks Technical Support as indicated in the following table.
Internet http://www.nortelnetworks.com/cgi-
bin/comments/comments.cgi • Click on Technical Support
• Select Online Support
• Open a Customer Service Request online
Telephone 1-800-4NORTEL (1-800-466-7835) • Call 1-800-4NORTEL
• Find the nearest Technical Solutions Center
• Enter ERC (Express Routing Code) if it is available
FCC Conformance
This device complies with Part 15 of the FCC rules. Operation is subject to the
following two conditions: (1) This device may not cause harmful interference. And (2)
this device must accept any interference received, including interference that may cause
understand operation.
This Class B digital apparatus complies with Canadian ICES-003.
WLAN Cable Access Point 6220 NTPM99CA Rel 1.0 Issue 1 Aug 2004
10
Safety guidelines
This chapter contains safety guidelines that you must follow for personal
safety and for the correct handling and operation of equipment.
Warning and safety precautions
To prevent personal injury, equipment damage, or service interruption ,
follow all precautionary messages found in WLAN Cable Access Point
6220 documentation and the safety procedures established by your
company.
The following precautionary messages appear in WLAN Cable Access
Point 6220 documentation:
The graphic symbol of an exclamation point within an equilateral
triangle warns the user of the device that it is necessary to refer to the
instruction manual and its warnings for proper operation of the unit.
11
Summary of Warning and Safety Precautions
MAKE SURE THAT POWER SUPPLIER IN HFC NETWORK IS TURNED OFF
PRIOR TO CONNECTING THE COAXIAL CABLE TO THE CABLE ENTRY
CONNECTOR ON APU ENCLOSURE.
DO NOT FASTEN OR UNFASTEN THE COAXIAL CABLE CONNECTOR ON THE
APU WITH UNDER THE UNIT POWERED.
DO NOT CONNECT OR INJECT ANY AC POWER EXCEPT CATV UPS/POWER
SUPPLY. SUCH A MISTAKE WILL CAUSE APU TO BE SERIOUSLY DEMAGED.
REFER SERVICING TO A QUALIFIED TECHNICIAN TO REDUCE THE RISK OF
ELECTRIC SHOCK WHEN THE UNIT DOES NOT APPEAR TO OPERATE
NORMALLY OR EXHIBITS A MARKED CHANGE IN PERFORMANCE.
WHEN INSTALLING THE UNIT, CHOOSE A LOCATION THAT PROVIDES A
MINIMUM SEPARATION OF 20 cm FROM ALL PERSONS DURING NORMAL
OPERATION.
THE APU AND CSU SHALL BE INSTALLED BY A PROFESIONAL FIELD
TECHNICIAN
BOTH TYPES OF UNITS SHOULD BE INSTALLED BY ONLY A PROFESSIONAL
FIELD TECHNICIAN TO REMOVE THE POSSIBILITY OF ABNORMAL
INSTALLATION FOR APU AND CSU.
DO NOT EXPOSE THIS UNIT TO RAIN, MOISTURE OR DUST UNCOVERED.
BE SURE NOT TO BE SITUATED NEAR HIGH VOLTAGE POWER SOURCES.
MAKE SURE THAT ALL BOLTS ON THE ENCLOSURE ARE TIGHTENED
FIRMLYY SO THAT WATER DOES NOT ENTER THE UNIT.
BE SURE THAT ALL CONNECTORS ARE CONNECTED TO THE UNIT AND THE
RF CABLE HAS BEEN PROTECTED BY THE WATER-PROOF CAP.
BE SURE THAT THE POWER SUPPLY UNIT THAT PROVIDES AC POWER TO
THE APU OPERATES WITHIN THE GUIDELINES IN THIS MANUAL.
IF YOU ARE NOT SURE OF THE TYPE OF POWER SUPPLIED TO YOUR UNIT,
CONSULT YOUR LOCAL NORTEL NETWORKS REPRESENTATIVE OR
NETWORK SERVICE COMPANY.
BE SURE THAT THE RADIO ANTENNA IS LOCATED AWAY FROM ALL POWER
FACILITIES SUCH AS CABLE OR POWER SUPPLIERS.
NEVER PUSH OBJECTS OF ANY KIND INTO THE UNIT. IT MAY TOUCH
DANGEROUS VOLTAGE POINTS OR SHORT-OUT PARTS THAT COULD CAUSE
AN ELECTRIC SHOCK.
DO NOT ATTEMPT TO HANDLE THE UNIT YOURSELF. WITHOUT FULL
KNOWLEDGE OF THE OPERATIONS AND CHARACTERISTICS OF THE APU
PRODUCT AS OPENING OR REMOVING COVERS MAY EXPOSE YOU TO
DANGEROUS VOLTAGE OR OTHER HAZARDS.
WLAN Cable Access Point 6220 NTPM99CA Rel 1.0 Issue 1 Aug 2004
13
Overview
Introduction
This document describes the system features used in the WLAN Cable
Access Point 6220 Release 1.0 Product.
The Wireless LAN Cable Access Point 6220 is an outdoor hardened,
strand-mountable access point solution designed to extend the reach of
the cable operators’ hybrid fiber coax network utilizing wireless
technologies from existing rights of ways. This solution from Nortel
Networks provides cable operators a fast, low-cost alternative for
delivering service to new customers by eliminating the time, permits, and
construction costs associated with extending aerial or buried drops.
The WLAN Cable Access Point 6220 solution provides :
Flexible service platform
The WLAN Cable Access Point 6220 is a flexible service platform
giving cable operators the ability to offer many different wireless
services such as Public Hot Spots and Commercial High Speed Data
services.
Standard Compliance and Interoperability
The WLAN Cable Access Point 6220 utilizes standard-compliant
DOCSISTM cable modems, thus ensuring interoperability with the
existing cable network. Wireless access is accomplished using industry-
standard IEEE 802.11 radios approved by government regulatory
agencies for use in “unlicensed” ISM frequencies.
14
Security
Security is of the highest importance when delivering wireless services.
The WLAN Cable Access Point 6220 adheres to industry standards for
802.11 devices and augments those standards with additional security
features designed to provide both the cable operator and the end-user
maximum protection.
Performance optimization via multiple antenna options
Nortel Networks provides antenna options specifically engineered to
enable the WLAN Cable Access Point 6220 to achieve peak link
performance in Line of Sight (LOS) and Near LOS applications.
Ease of installation
Designed for simple, fast installation by professional technicians, the
WLAN Cable Access Point 6220 is installed in a simple three-step
procedure: lock down strand clamps, connect power via coax drop, and
attach and align antenna for service optimization
Figure 1-1
WLAN Cable Access Point 6220 Service Concept Diagram
WLAN Cable Access Point 6220 NTPM99CA Rel 1.0 Issue 1 Oct. 2004
15
Product Description
Table 1-1
WLAN Cable Access Point 6220 Products
No. PEC Description
1 NTPM99AC APU, 2.4G,B RADIO, CM
2 NTPM99AE APU, 2.4G,FP ANTENNA, 14dB gain
3 NTPM99AF APU, 2.4G,OMNI ANTENNA, 7dB gain
4 NTPM99AP APU, 2.4G,BI-DIRECTIONAL ANTENNA, 9dB Peak
5 NTPM99AE APU Antenna Mounting Kit / Tool
6 NTPM99CB R1.0 WLAN6220 CAP DOC,CD
7 NTPM99DA R1.0 WLAN6220 CAP SOFTWARE, CD
8 NTPM99CA R1.0 WLAN6220 CAP DOC,PAPER
9 NTPM99BC CSU, 2.4G,B RADIO, Flat Panel
10 NTPM99EG CSU, Mounting Kit / Tool
11 NTPM99BJ CSU, POE INJECTOR
Figure 1-2
WLAN Cable Access Point 6220 APU Package Components
Figure 1-3
WLAN Cable Access Point 6220 CSU Package Components
WLAN Cable Access Point 6220 NTPM99CA Rel 1.0 Issue 1 Aug 2004
16
APU(Access Point Unit)
The following is a list of WLAN Cable Access Point 6220 APU features:
Enclosure has three sorts of connector which support the connection to
CATV Cable Network, Antenna and Monitoring Equipment.
Coaxial Port has the standard type of connector so that can be efficiently
adapted to every connector regardless of the termination type of coaxial
cable like “Trunk or Drop Cable”
Operation Power and Data Traffic are mixed at a signal amplifier as
TBA(Trunk Bridge Amplifier), PI(Power Inserter) and supplied to the
coaxial port on the APU through coaxial cable.
Monitoring Port can provide the safe testing method for measuring
CATV signal to an installation engineer by attenuating RF power and
protect AC power signal.
Basically, Two kinds of mounting types are available for APU, such as a
steel wire strand mounting and wall mounting, but in case of wall
mounting, another optional bracket kit will be needed for installation.
The available antennas are totally three types such as ‘Directional
Type’, ’Bi-directional Type’ and ‘Omni-directional Type’ , which can be
mounted on the front or rear cover of APU with a Universal Bracket.
Cable Modem Module is compliant to DOCSIS 2.0(Cablelabs) as well as
DOCSIS 1.1 and WLAN AP support the secure mode connection which
mean that wireless traffic from APU and CSU is not scanned and
detected by a conventional sniffing program like ‘Netstumbler’.
WLAN Cable Access Point 6220 NTPM99CA Rel 1.0 Issue 1 Oct. 2004
17
Figure 1-4
APU (Top head)
Figure 1-5
APU (Bottom)
WLAN Cable Access Point 6220 NTPM99CA Rel 1.0 Issue 1 Aug 2004
18
Figure 1-6
Inner Panel (APU)
WLAN Cable Access Point 6220 NTPM99CA Rel 1.0 Issue 1 Oct. 2004
19
Figure 1-7
APU (Back)
Figure 1-8
APU System Structure and Signal Flow
WLAN Cable Access Point 6220 NTPM99CA Rel 1.0 Issue 1 Aug 2004
20
Table 1-2. Modules and Connectors (APU)
Item Label Description & Function
1 Clamp Module Provide strand mounting function to APU, Strand Clamp and Mount Bosses
2 Lid Bolt Lid Bolt for closing a case of APU enclosure
3 Antenna Mount Hole Screw Holes for mounting a APU antenna with a universal bracket
4 Reserved Port Reserved Location for a future upgrade and revision
5 Logo Panel Location for Nortel networks Logo
6 Cable Entry Port Port for coaxial cable connection. Trunk and Drop termination types are supported
7 Cable Adaptor Coaxial Adaptor Port to connect F-type Drop cable to APU Cable Entry Port
8 Monitoring Port Port reserved for safe testing of Cable RF signal. The signal on this port is attenuated by 20 dB
9 Antenna Port Port for antenna connection
10 LED Panel Provide the information for system operation status through LED Display
11 LED1(Power) Indicate Power is turned on
ON Indicate a valid cable modem operation
12 LED2(Link #1) Flash Indicate that cable modem is linked up on the HFC network
ON Indicates a Ethernet link between access point and cable modem
13 LED3(Link #2)
Flash Indicates that the access point is transmitting or receiving data
ON Indicates the 802.11b radio is enabled and operating
14 LED4(Radio #1) Flash Indicate that a frame is transmitted or received on the radio port
15 Reserved Reserved location for a future upgrade
16 Antenna Mount Hole Screw Holes for mounting a APU antenna with a universal bracket
17 Label Location for attaching a product label which include S/N,PEC,MAC address and so on
18 Access Point Mini-PCI type III Radio Card, System Board(Wi-Fi & Secure Data Mode TM)
19 Cable Modem DOCSIS 2.0 compliant cable modem
20 HFC Filter Split a HFC Signal and AC power from the combined signal
21 PSU AC to DC Power converter
22 Case Housing case which can be mounted on strand and antenna mounting bracket
23 Antenna
2.4GHz Radio Frequency Antenna (Flat Panel, Omni-directional and Bi-directional).
APU antenna can be mounted on the front or rear cover of APU with universal bracket.
24 Inner Panel Cover Panel to secure the main system boards(WLAN AP, Cable Modem)
25 USB Port USB type port for testing the Cable Modem Module
26 DC Connector 3-pin connector to supply DC power to system board from Power Converter
27 Ethernet Port Port to connect APU to laptop/PC for testing purpose
28 Reset S/W Switch to reset the system to default settings
29 Cable Modem LED Indicate the full status of Cable Modem
30 Access Point LED Indicate the full status of Access Point
WLAN Cable Access Point 6220 NTPM99CA Rel 1.0 Issue 1 Oct. 2004
21
CSU(Corporate Service Unit)
The following is a list of WLAN Cable Access Point 6220 CSU features:
Enclosure has a POE connection interface and a DC Power Adapter Jack
at the bottom of CSU.
Operation Power & Data Traffic are mixed at POE Injector and supplied
to the Ethernet Port on CSU through CAT5 Cable.
Basically, two kinds of mounting types are available for CSU, such as a
pole mounting and wall mounting at house or tall building, but in case of
wall mounting, another optional bracket kit will be needed for
installation.
The antennas is basically Flat Panel type which is built-in CSU body and
protected by a plastic material RADOM.
WLAN AP support the secure mode connection which mean that
wireless traffic from APU and CSU is not scanned and detected by a
conventional sniffing program like ‘Netstumbler’.
WLAN Cable Access Point 6220 NTPM99CA Rel 1.0 Issue 1 Aug 2004
22
Figure 1-9
WLAN Cable Access Point 6220 CSU (Bottom)
Figure 1-10
WLAN Cable Access Point 6220 CSU (Front)
WLAN Cable Access Point 6220 NTPM99CA Rel 1.0 Issue 1 Oct. 2004
23
Figure 1-11
WLAN Cable Access Point 6220 CSU (Back)
Figure 1-12
WLAN Cable Access Point 6220 CSU
WLAN Cable Access Point 6220 NTPM99CA Rel 1.0 Issue 1 Aug 2004
24
Table 1-3. Modules and Connectors (CSU)
Item Label Description & Function
1 Antenna Radome Protective Cover designed to contain a built-in antenna
2 Enclosure(Body) Housing Integrated with an Antenna Case Assembly
3 Logo Panel Location for Nortel networks Logo
4 DC Power Socket Provide DC power(12V) from AC-DC Adaptor to CSU
5 Ethernet Port(POE) Provide data connection between CSU and POE Injector or LAN Switch
6 EMI Cap
EMI Cap designed to prevent CSU from interfering to or from other devices
Additionally, provide water proof feature accompanied by sealing tape.
7 Ground Point Location for grounding the enclosure to earth for protecting the product from damage
8 Label(Front) Location for attaching a product label which include S/N,PEC,MAC address and so on
9 Label(Back) Location for attaching a product label which include S/N,PEC,MAC address and so on
10 Access Point Mini-PCI type III Radio Card, System Board(Wi-Fi & Secure Mode TM)
11 POE Splitter Power Module to divide Ethernet Signal and DC power combined signal from POE Injector
12 POE Injector Provide 802.3af based signal to CSU through Ethernet Port on CSU
13 Bracket Hole Bolt Hole for assembly of mounting bracket
14 Built-in Antenna 2.4GHz Radio Frequency Antenna (Flat Panel).
WLAN Cable Access Point 6220 NTPM99CA Rel 1.0 Issue 1 Oct. 2004
25
Planning your WLAN Network
The wireless network is much different with a wired network. The
Installation of a wireless network requires some additional planning.
This planning includes RF Link Engineering like RF Path planning, site
selection, and back-bone network preparation.
The radio links between all end sites are specified as three types of
environmental connection listed as below:
LOS(Line Of Sight)
OLOS(Optical LOS)
NLOS(Non LOS)
Because High Frequency Radio travels in a straight forward line, a clear
LOS(line-of-sight) between antennas is efficient and ideal. Frequently,
locations of the desired links are fixed.
When you cannot achieve a clear line-of-sight, you must plan according
to a basic consideration:
The Basic considerations for sites include:
Installation Facility must be constructed (Electric Pole, Tower)
Possibility of future obstructions
- Trees that may obstruct the path
- Buildings between the sites that may obstruct the path
Lightening
Distance between the sites and Network Structure.
Strong RF interference
26
Site Survey & Planning
Definition
A site survey is a task-by-task process by which the surveyor discovers
the RF behavior, coverage, interference, and determines proper hardware
placement in a facility. The site survey’s primary objective is to ensure
that mobile workers and the wireless LAN’s clients experience
continuously strong RF signal as they move around the facility.
Items
Facilities Analysis
Existing Networks
Area Usage & Towers
Purpose & Business Requirements
Bandwidth & Roaming Requirements
Available Resources
Security Requirements
Preparation Exercises
Preparation Checklist
Site Survey Equipment
Corporate service unit(CSU) with POE Injector
Laptop and/or PDA
Wireless PC card with driver & utility software
Battery pack charger & DC-to AC converter
Site survey utility software (loaded on laptop or PDA)
Clipboard, pen, pencils, notebook paper, grid paper, & highlighter
Blueprints & network diagrams
Outdoor antennas(Omni-directional, Patch, Bi-directional)
Cables & connectors
Specialized software or hardware such as a spectrum analyzer
Digital camera for taking pictures of particular locations within a
facility
Variable attenuator
WLAN Cable Access Point 6220 NTPM99CA Rel 1.0 Issue 1 Oct. 2004
27
Wireless Network Planning
Procedure 1 (Location)
1. Select and identify enough location candidates to determine freely as
the install point regardless of some design change to some extent.
2. The most crucial parameter is the range at which APU and CSU or
other Wi-Fi Client are required to operate. The range can be
determined by a conventional formula which consider a various kinds
of environmental and radio equipments.
3. Another consideration in installing APU and CSU is the network
connection like a CATV Coaxial Cable and CAT5 Ethernet Cable.
Even though some location is the best location in terms of RF
performance, the actual installed location is restricted by a limitation
of cable reach.
Procedure 2 (Radio Link Path)
1. Choose the proper antenna type with a site survey result.
2. For best performance, mount the APU and CSU in a location where
there is LOS(Line Of Sight) to each antenna.
3. Perform the field survey to summarize every obstacle like tree and
earth bulge in consideration of OLOS(Optical LOS).
4. With the site survey result, adjust the tilt and angle of antenna so that
there is maximum clearance within the FRESNEL ZONE of the
direct path.
Note: The best means of achieving FRESNEL ZONE clearance is to
raise the height of APU or CSU mounting point as high as possible
5. In order to get the more exact information on RF radio link path,
Calculate the Link Budget for Radio Link between APU and CSU
which is referred in the end of this section.
Note: The link budget is a rough calculation of all known elements of the
link to determine whether the signal will have the proper strength to the
other end of the link.
Procedure 3 (RF Channel Selection)
1. Check all range of channels by RF measurement with Frequency
Analyzer in order to see the interference effect with APU and CSU.
Actually, RF interference is likely to arise from any other wireless
system operating within the same frequency band as ISM/UNII Band
Radio Products.
Note: The final selection of operating channel should be done with
the testing results of both APU and CSU.
Procedure 4 (Radio Performance Tuning)
Please refer to the Radio Link Test
WLAN Cable Access Point 6220 NTPM99CA Rel 1.0 Issue 1 Aug 2004
29
Installation
General This section provides a complete set of procedures for the installation of
WLAN 6220 equipment. It includes cable assembling information as
well as required connection information for the WLAN 6220 units,
mounting and powering instructions.
It is intended for use by trained installers familiar with CATV or Cable
Modem and Wireless installations.
For technical assistance, contact your next level of support or Nortel
Networks according to the information available in Technical Support
and Information.
Installation Procedure Summary
APU(Access Point Unit)
30
CSU(Corporate Service Unit)
Required Tools and Materials
Before you install the WLAN Cable Access Point 6220, ensure that the
followings are prepared for installation work.
APU
WLAN Cable Access Point 6220 APU package does not contain an
antenna and universal antenna bracket kit. For list of antennas and
accessories, see the WLAN Cable AP 6220 manual or contact your local
Nortel networks representative.
One or more antenna cables (N-Male to the connector on the
external antenna)
External antennas selected by your self
Flat blade screwdrivers
Wire cutters
Phillips screwdriver
Torque wrench/driver
Another proper tools for installation
Heat gun with propane/Mapp torch
Trunk & Distribution Cable Connector and Drop Cable F-
connector port
RF cable for connecting between the APU and Testing Unit (if
needed)
Portable CATV Spectrum Analyzer
DVM(Digital Voltammeter)
“Document CD” and “Software CD” that contains the APU
Configurator, online help for the Configurator, and various
documents.
Advanced Tool: RF Testing Unit: CSU, Laptop computer with
radio card
WLAN Cable Access Point 6220 NTPM99CA Rel 1.0 Issue 1 Oct. 2004
31
CSU
IEEE 802.3af-2003-compliant Power over Ethernet (POE) injector
or 12V DC Power Supply (When not using POE)
Heat gun with propane/Mapp torch
1 CAT5 Ethernet Extender Coupler
“Document CD” and “Software CD” that contains the APU
Configurator, online help for the System Configuration, and
various documents.
PC or workstation with a Web browser for configuration
WLAN Cable Access Point 6220 NTPM99CA Rel 1.0 Issue 1 Aug 2004
32
APU Installation & Configuration
Mounting and Installation Concept
Figure 3-1
APU Installation Concept on CATV Network Facility
By default, APU is strand mountable. Each unit is shipped with a strand
clamp module.
Both Drop and Trunk cable termination types are applicable to APU. The
recommended method is Drop cable.
APU supports a variety of antenna types: omni-directional, flat panel and
bi-directional. The antenna type should be selected according to the
coverage needed and type of application - please refer to Appendix H for
more detail information.
WLAN Cable Access Point 6220 NTPM99CA Rel 1.0 Issue 1 Oct. 2004
33
Procedure 1-1
Assembling and Mounting the selected Antenna
Common Procedure
1. Unpack an antenna box and check if it contains all parts listed in a
manual in the box.
2. Prepare the recommended tools for assembly and installation of the
antenna
3. Assemble the antenna and bracket kit following the assembly
procedure for the selected antenna type.
4. Perform assembly of antenna and bracket as below.
Action
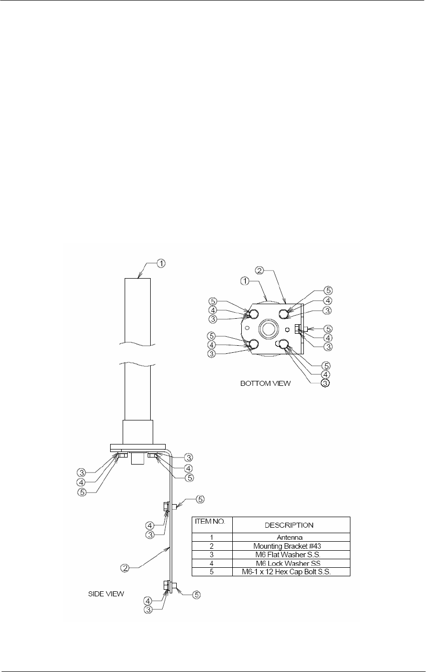
NTA 2407 (Flat Panel Antenna)
Step Action
1. Make sure that each part number is the same with the actual parts in
the box.
2. Attach the 2311 mounting bracket #1 to the antenna using the 1/4"
flat washers, lock washers and hex nuts as shown in the mounting
drawing.
3. Attach the 2311 mounting bracket #1 to mounting bracket #43 using
the 1/4" flat washers, lock washers, hex nuts, and hex bolts as shown
in the diagram. Ensure that the brackets are attached through the
oblong hole in mounting bracket #43.
4. With the antenna connector oriented upward, fasten mounting
bracket #43 to the radio using the M6 flat washers, lock washers, and
hex bolts as shown in the mounting diagram.
5. To adjust the pan of the antenna, loosen the 1/4" hex bolts that attach
the 2311 mounting bracket #1 with mounting bracket #43, adjust the
pan, and re-tighten the bolts.
Lightning Protection
The antenna is at DC ground for lightning protection. If the antenna is
mounted to a non-conductive structure it should in turn be grounded
using practices supplied/approved by the customer.
Weatherproofing
All connections between the antenna connector and the transmission line
must be weatherproofed according to standard industry practices.
Drainage
WLAN Cable Access Point 6220 NTPM99CA Rel 1.0 Issue 1 Aug 2004
34
Since the RADOME is not pressurized, there is a drain hole in the
connector base plate. The antenna must be installed so that the drain hole
remains on the bottom. This drain hole must be kept open so that any
moisture accumulating inside the RADOME will be able to drain
properly.
Figure 3-2
NTA-2407 Antenna Assembly
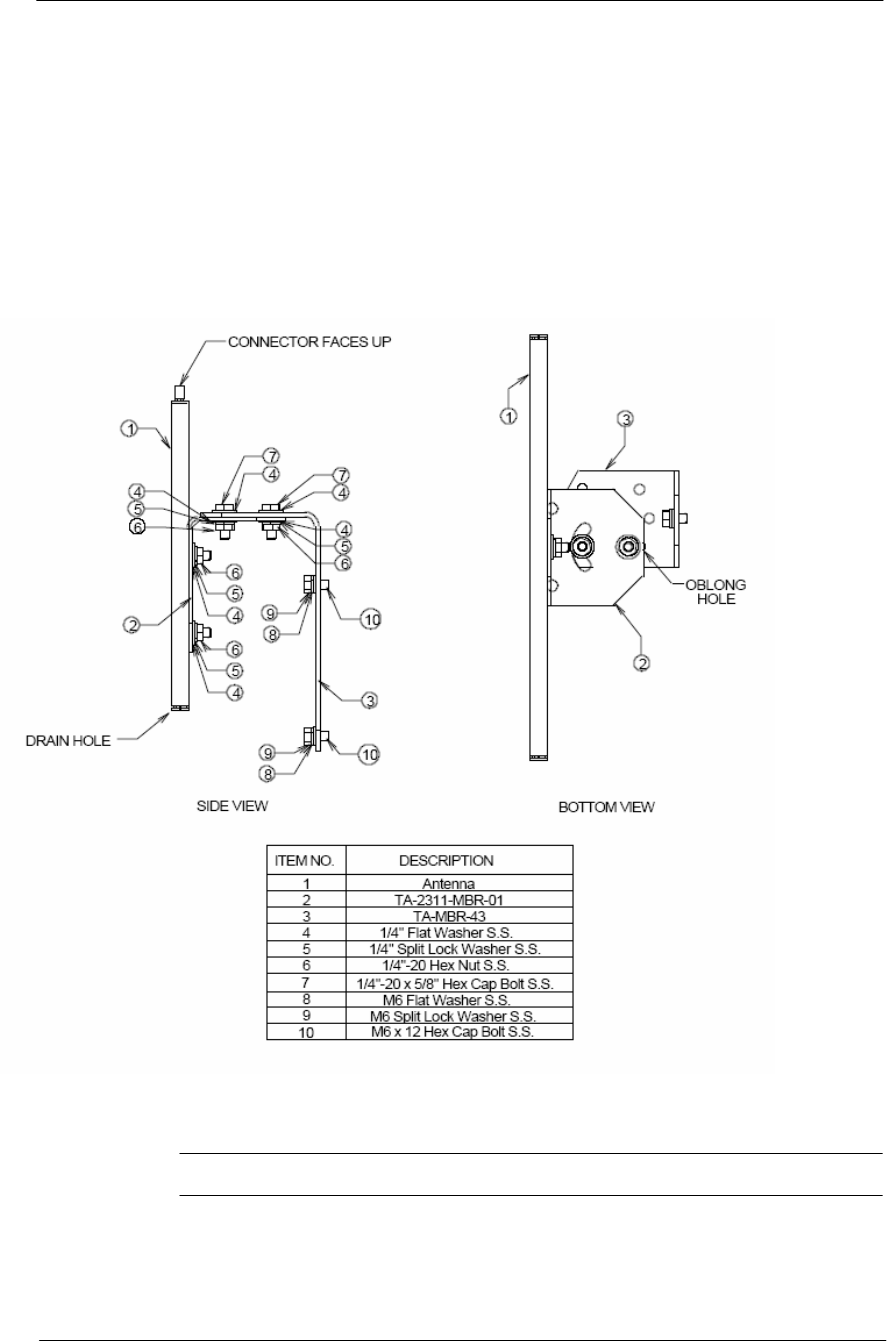
NTA 2400 (Omni directional Antenna)
Step Action
1. Make sure that each parts number is the same with the actual parts in
the box.
2. Attach the mounting bracket to the antenna using the M6 flat washers,
lock washers and hex cap bolts as shown in the mounting drawing.
WLAN Cable Access Point 6220 NTPM99CA Rel 1.0 Issue 1 Oct. 2004
35
3. With the antenna oriented upward, fasten the mounting bracket to the
radio using the M6 flat washers, lock washers, and hex cap bolts as
shown in the mounting diagram.
Lightning Protection
The antenna is at DC ground for lightning protection. If the antenna is
mounted to a non-conductive structure (e.g. building wall, wooden pole
etc.) it should in turn be grounded using practices supplied/approved by
the customer.
Weatherproofing:
All connections between the antenna connector and the transmission line
must be weatherproofed according to standard industry practices.
Figure 3-3
NTA-2400 Antenna Assembly
WLAN Cable Access Point 6220 NTPM99CA Rel 1.0 Issue 1 Aug 2004
36
NTA 2412 (Bi-directional Antenna)
Step Action
1. Make sure that each parts number is the same with the actual parts in
the box.
2. Attach the mounting bracket to the antenna using the 1/4" flat
washers, lock washers and hex nuts as shown in the mounting
drawing.
3. With the antenna oriented upward, fasten the mounting bracket to the
radio using the M6 flat washers, lock washers, and hex bolts as
shown in the mounting diagram.
Lightning Protection
The antenna is at DC ground for lightning protection. If the antenna is
mounted to a non-conductive structure (e.g. building wall, wooden pole
etc.) it should in turn be grounded using practices supplied/approved by
the customer.
Weatherproofing
All connections between the antenna connector and the transmission line
must be weatherproofed according to standard industry practices.
Drainage
Since the RADOME is not pressurized, there is a drain hole in the
connector base plate. The antenna must be installed so that the drain hole
remains on the bottom. This drain hole must be kept open so that any
moisture accumulating inside the RADOME will be able to drain
properly.
WLAN Cable Access Point 6220 NTPM99CA Rel 1.0 Issue 1 Oct. 2004
37
Figure 3-4
NTA-2412 Antenna Assembly
WLAN Cable Access Point 6220 NTPM99CA Rel 1.0 Issue 1 Aug 2004
38
Procedure 1-2
Antenna Mounting and Cable Connecting
Action
Step Action
1. Attach the bracket on the back surface of the APU and thread one flat
washer onto each hex bolt. Screw each bolt with the washer into the
two mounting holes.
Note: Even if APU enclosure has universal mounting holes on the front
and rear cover, we recommend that you do not mount two kinds of
antenna such as omni-directional and bi-directional type on the front
cover. If inevitable, the left side of the front cover is the preferred
location in consideration of antenna cable length.
2. Tighten each bolt until the washer is pressed firmly into the APU
Enclosure..
Figure 3-5
Antenna mounting with a bracket
TYPE I TYPE II
BE SURE THAT THE RADIO ANTENNA IS LOCATED AWAY FROM ALL OTHER
POWER FACILITIES LIKE CABLE OR POWER SUPPLIERS.
WLAN Cable Access Point 6220 NTPM99CA Rel 1.0 Issue 1 Oct. 2004
39
Procedure 1-3
Mounting the APU on the Steel Wire Strand
Action
Step Action
1. Prior to an installation, check if the strand has the strength to sustain
the weight of the APU the weight of the APU or 10 lbs.
Note: During placing the cable, do not exceed the maximum rated
pulling tension of the steel. After the cable has been placed, tension
should be applied to the strand only. Refer to the table of guidelines
found in the current NESC Rules 250-252.
Table 3-1
Strand Tension and limitation
Strand Diagram
inches (mm) Weight
lbs/ft (kg/m) Max rated Load
lbs (kg)
0.109 (2.77) 0.032 (0.048) 1800 (816)
0.134 (3.40) 0.048 (0.075) 2680 (1216)
0.188 (4.77) 0.073 (0.109) 3990 (1810)
0.250 (6.35) 0.121 (0.180) 6650 (3016)
Figure 3-6
APU Installation scheme
2. Attach the strand clamp assemblies to the top strand clamp bosses
(mounting surfaces) with a long socket cap screw bolt (Diameter: 5
mm, Length: 15mm) and lock washers.
3. Slide the wire strand into the clamp module.
4. Tighten the bolts with power tool which have a hex head socket bit
so that the enclosure cannot come off the strand, while the location
can still be adjusted.
5. Torque the clamp bolts to between 35 and 60 in-lbs (3.9 and 6.8
N·m).
WLAN Cable Access Point 6220 NTPM99CA Rel 1.0 Issue 1 Aug 2004
40
MAKE SURE THAT ALL BOLTS IN THE ENCLOSURE ARE FIRMLY
TIGHTENED.
WHEN INSTALLING THE UNIT, CHOOSE A LOCATION THAT PROVIDES A
MINIMUM SEPARATION OF 20 cm FROM ALL PERSONS DURING NORMAL
OPERATION.
Figure 3-7
Unfastening the Strand Mounting Clamps on the APU
Figure 3-8
Mounting APU on the Strand by tightening the socket cap screw bolt
WLAN Cable Access Point 6220 NTPM99CA Rel 1.0 Issue 1 Oct. 2004
41
Procedure 1-4
Constructing Coaxial Cable and Connecting to APU
Common Procedure
1. Prior to installation, choose a type coaxial cable to be connected to
APU.
- Trunk & Distribution Cable and Connectors : “.500 series”
- Drop Cable and Connector : “F-type RG-59/6”
2. Perform installation of a coaxial cable as below.
Action
Trunk Cable Connection
Step Action
1. Prepare “.500 series Coaxial Cable”, GRS Type connector and all
required Tools for Terminator, Coring, Jacket stripper and
Compression
Figure 3-9
Trunk and Distribution Cable
Figure 3-10
Trunk Connector Design
2. Remove the outer jacket/armor to expose the inner jacket. And then,
the removal of the outer jacket must be completed without scoring
the inner jacket.
WLAN Cable Access Point 6220 NTPM99CA Rel 1.0 Issue 1 Aug 2004
42
3. Using the built-in trim gauge, verify the center conductor trim
length(15/16 inch: 24mm) and remove the dielectric to a depth of 1
1/4 inch(32mm) from end of outer conductor
Figure 3-11
Constructing Trunk and Distribution Coaxial Cable
4. After all dielectric and pre-coat have been removed from the center
conductor, re-check the center conductor length and trim accordingly.
Figure 3-12
Shading the tip of the center conductor
5. Make a cut halfway though and rotate the cutters 90° and complete
the cut.
6. Slide the heat shrink tubing over cable
7. Remove the outer jacket to a length 1/2 in.(12.7mm)
8. Install the back nut into the cable.
9. Remove and clean flooding material
10. Install the main nut onto the cable, as a final check on both coring
depth and center conductor length. The center conductor will
protrude 1/16” to 1/8” past the end of the main nut.
11. Make sure that the cable is fully inserted into the connector so that
the jacket butts up against the outer conductor seizing mechanism.
WLAN Cable Access Point 6220 NTPM99CA Rel 1.0 Issue 1 Oct. 2004
43
Figure 3-13
Combining Back Nut with Main Nut
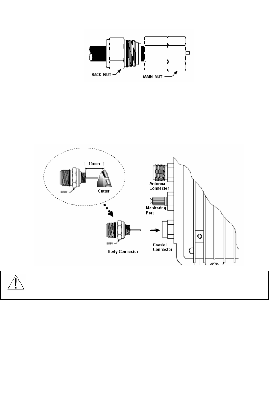
12. In order to prevent damage to the connector on APU enclosure, cut
the pin of Body connector to the length of 0.59 inch(15mm) with a
cutting tool
13. Install the Body connector to the enclosure and tighten strongly
Figure 3-14
Adjusting the length of the center conductor
MAKE SURE THAT THE PIN LENGTH OF BODY CONNECTOR DOES NOT
EXCEEDS 15mm(0.59055 inch) TO PREVENT DAMAGE TO THE JOINT
PORTION OF THE HFC FILTER IN THE ENCLOSURE
14. Bring the main nut and cable to the body connector, Hand-tighten
many nut to body continually keeping pressure on cable towards the
body so that the center conductor will be properly seized.
15. Using two wrenches, one wrench to hold the BODY from rotation,
continue tightening the main nut to the body until a firm stop is
reached.
16. Tighten the back nut by hand, then using two wrenches, one on the
main nut, complete installation by tightening the back nut firmly to
secure the cable (approximately 35 lbs, ft)
17. Secure the center conductor into equipment enclosure with the
seizing screw
WLAN Cable Access Point 6220 NTPM99CA Rel 1.0 Issue 1 Aug 2004
44
Figure 3-15
Connecting the main connector module to the connector port
MAKE SURE THAT THE POWER SOURCE IS TURNED OFF PRIOR TO CONNECTING
COAXIAL CABLE(75 ohm) TO PROTECT A TECHNICIAN FROM ELECTRICAL SHOCK
18. Slide the heat shrink tubing over the connector against the APU.
19. Shrink the tubing with a painting motion not concentrating on any
one area using a propane torch with a broad “soft” frame.
Figure 3-16
Shrink the tubing for a Water Proof
WLAN Cable Access Point 6220 NTPM99CA Rel 1.0 Issue 1 Oct. 2004
45
Drop Cable Connection
Step Action
1. Prepare “F series Coaxial Cable”, connector and all required Tools
for Terminator, Coring, Jacket stripper and Compression
2. Remove the outer jacket/armor to expose the inner cable. Fold
exposed braid back over jacket. Leave foil attached to dielectric.
Figure 3-17
Drop Cable
3. Push connector onto cable until the cable dielectric is flush with the
connector post face. Approximately 1/4 inch (6.4mm) of center
conductor will protrude beyond the end of the connector nut.
Figure 3-18
Drop Connector Design
4. Slightly angle the connector/cable and insert
into the compression tool area between the
plunger tip and the cable gate allowing the
center conductor to enter the center
conductor guide. Push the cable into the
cable gate. Compress the connector by
squeezing the tool handles together until a
positive stop is reached.
5. Remove the connector/cable from the tool by opening the cable gate
to release the assembly from the tool.
In order to prevent damage to the connector on APU enclosure, cut
the pin of N to F type adapter to the length of 0.59inch (15mm) with
a cutting tool
WLAN Cable Access Point 6220 NTPM99CA Rel 1.0 Issue 1 Aug 2004
46
Figure 3-19
Adjusting the length of the center conductor
MAKE SURE THAT THE PIN LENGTH OF ADAPTATION CONNECTOR NOT
EXCEEDS 15mm(0.59055 inch) TO PREVENT DAMAGE TO THE HFC FILTER
JOINT PORTION IN THE UNIT.
6. Install the N to F type Adapter to the enclosure and tighten strongly
Figure 3-20
Connecting the N to F type Adapter to the enclosure
7. Connect a coaxial cable to the F-connector port and fasten enough to
prevent a water intrusion into the gap between connectors.
WLAN Cable Access Point 6220 NTPM99CA Rel 1.0 Issue 1 Oct. 2004
47
Figure 3-21
Connecting the coaxial cable to the connector port
MAKE SURE THAT THE POWER SOURCE IS TURNED OFF PRIOR TO CONNECTING
COAXIAL CABLE (75 ohm) TO PROTECT AN INSTALLER FROM ELECTRICAL SHOCK
8. Slide the heat shrink tubing over the connector against the APU.
9. Shrink the tubing with a painting motion not concentrating on any
one area using a propane/Mapp torch with a broad “soft” frame.
Figure 3-22
Shrink the tubing for a Water Proof
WLAN Cable Access Point 6220 NTPM99CA Rel 1.0 Issue 1 Aug 2004
48
Procedure 1-5
Checking CATV Signal and Power Level and Tuning
Action
Step Action
1. Connect an actual coaxial cable to the coaxial port on the APU.
2. Connect a measurement coaxial cable to the monitoring port on APU.
3. Measure the Signal Power level at monitoring port
Note: In case of installation using a Trunk or Distribution Cable &
Connector, it is crucially recommended to measure the RF Signal level
directly at the termination of the coaxial cable from CATV AMP(TBA)
or Splitter before connecting to APU in order to ensure a perfect
operation of Cable Modem inside APU.
If the measured Signal level is outside from the allowed range referred in
DOCSIS, you should adjust the AMP Power level or perform another
proper tuning method to meet the requirement of RF signal level.
It is also recommended to measure AC voltage from CATV UPS Power
Supply to ensure a perfect operation.
Note: In case of installation using a Drop Cable, it is recommended to
measure the AC voltage from Local CATV Power Supply to ensure a
perfect operation. But if you can confirm that a power supply facility is
compliant to the power requirement of APU, this step can be skipped
4. Check if the acquired power level converted by adding 20dBmV to
monitored value satisfy the range (-15dBmV ~ +15dBmV) referred
in DOCSIS standard. But, some level margin should be added to the
measured power level by 1 ~ 3 dB.
WLAN Cable Access Point 6220 NTPM99CA Rel 1.0 Issue 1 Oct. 2004
49
Figure 3-23
Measuring the Power Level at the Monitoring Port
Acceptable Signal Levels
HFC Signal level (DOCSIS 1.1 ~ 2.0 Standard)
+ Standard Signal level (Actual Value): - 15dBmV ~ 15dBmV
+ Calculated Signal level at Monitoring Port (Downstream): - 35dBmV ~ -5dBmV
+ Effective Signal level at Monitoring Port (Downstream): - 37dBmV ~ -7dBmV
HFC AC Power level (Square wave): 45 VAC ~ 95VAC (Recommended level: 63Vac)
WLAN Cable Access Point 6220 NTPM99CA Rel 1.0 Issue 1 Aug 2004
50
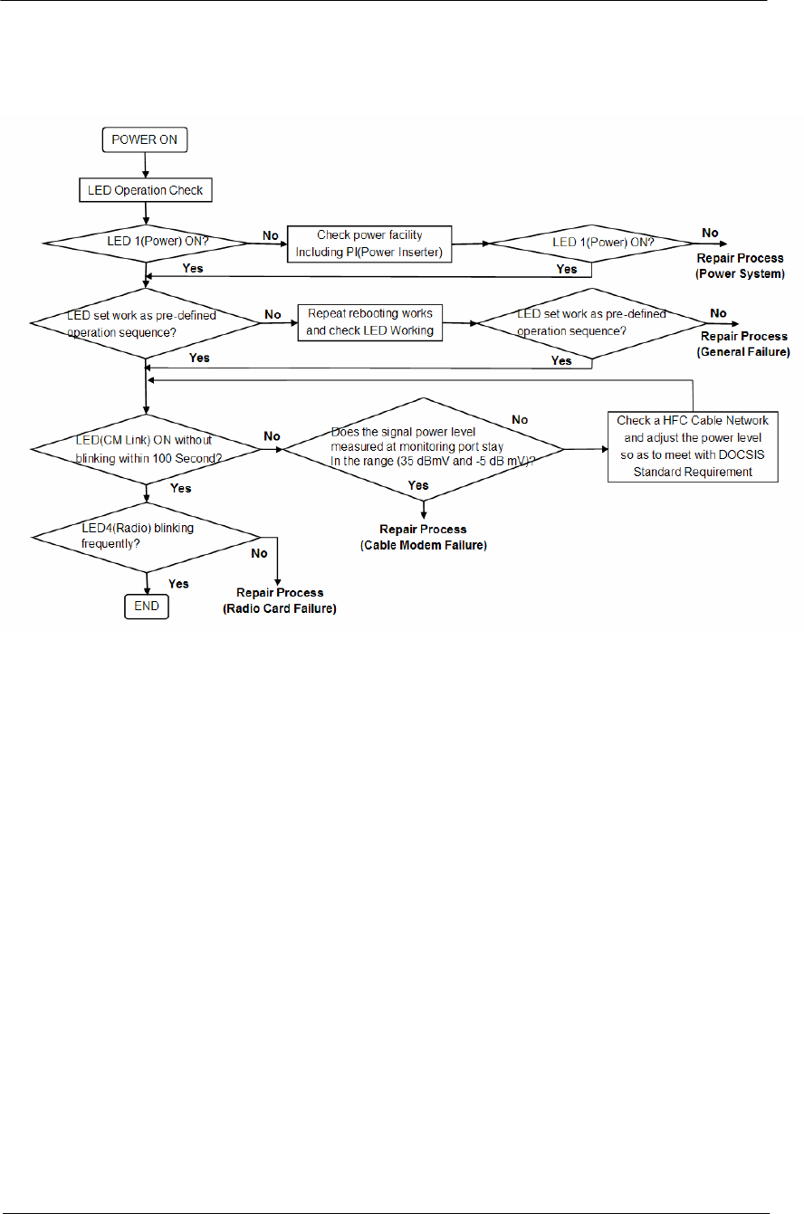
Procedure 1-6
Power ON and Visual Checking the LED Operation
Action
Step Action
1. Make sure that you know what each one of LED Lights means for the
unit. Please refer to the LED indicators in Page
2. Turn ON the HFC Power Supply.
3. Check if the LED operation follows the pre-defined steps during and
after booting.
4. Refer to the System Failure Analysis Procedure in the next page
5. Check if the LED 1(Power) is ON.
Note: If there is no LED light, check if the power supply which provides
the CATV (HFC) network with AC power (45 ~ 95VAC) signal is
working properly and that the CATV power is detected at the end of the
coaxial cable. (If any problem has been found in the power system, the
unit has to be entered into a Repair Process)
6. Check if LED 2(CM Link) flashes for over 100 seconds from when
power is first supplied.
If the LED flashes for more than 100 seconds, check if the data signal
level at the monitoring port on the APU meets the recommended
range of the signal level.
WLAN Cable Access Point 6220 NTPM99CA Rel 1.0 Issue 1 Oct. 2004
51
Figure 3-24
LED Visual Checking Procedure
WLAN Cable Access Point 6220 NTPM99CA Rel 1.0 Issue 1 Aug 2004
52
CSU Installation & Configuration
Mounting and Installation Concept
Figure 3-25
CSU Installation Concept on User’s facility
By default, CSU is pole mounted. Each unit is shipped with a pole
mounting module.
WLAN Cable Access Point 6220 NTPM99CA Rel 1.0 Issue 1 Oct. 2004
53
Procedure 2-1
Mounting the CSU on the Steel Wire Strand
Action
Step Action
1. Prior to an installation, check if the Pole has the strength and stability
to sustain the weight of the CSU at a strong wind
2. Please find a mounting tool for installing CSU illustrated in Figure
3-26
3. Place the CSU face (RADOME side) down on a flat surface.
4. Using the mounting tool, attach the Mounting Tilt Brackets to the
back of the CSU and insert the two stainless steel M6 hex head
screws and M6 split lock washers into the hole.
Figure 3-26
Assembling the mounting bracket on the CSU
5. Lift the CSU to the selected installation point on the pole and then
attach the clamp to the original location while lashing the CSU to the
pole or using a hoisting rope to keep the unit in place during
mounting work.
6. Slide two mounting nuts through a washer to each bracket hole as
illustrated in Figure 3-27
WLAN Cable Access Point 6220 NTPM99CA Rel 1.0 Issue 1 Aug 2004
54
7. Adjust the direction of CSU Antenna RADOME toward APU and
fasten sufficiently to secure the CSU on the pole.
Figure 3-27
Assembling the mounting bracket with a installation tool
8. Adjust the up/down tilt (- 50 º to 50 º) and move the top or bottom of
the CSU until the unit is roughly positioned at the correct angle and
height.
Figure 3-28
CSU Pole Mounting and Antenna Tilting
100
º
WLAN Cable Access Point 6220 NTPM99CA Rel 1.0 Issue 1 Oct. 2004
55
Procedure 2-2
Mounting the CSU on the Steel Wire Strand
Action
Step Action
1. Loosen the EMI cap and slide the CAT5 or 6 cable without RJ45
connector into the hole of the EMI cap shaped like hood.
2. Follow the conventional procedure of creating a CAT5 or 6 Ethernet
cable
Note: It is recommended to use a shielded cable like S-FTP(Foiled
Twisted Pair) or STP (Shielded Twisted Pair) in which wire pairs are
covered with overall shield material to prevent EMI effects to or from
the near electronic devices or facilities.
Note: The cable from CSU to POE Injector and from POE Injector to
CPE (PC) should be a straight-through cable.
3. Connect a cable to the CSU’s POE port through the hole of EMI cap
and tighten it firmly
Figure 3-29
Connecting Ethernet Cable to CSU and Securing the Port Cap.
WLAN Cable Access Point 6220 NTPM99CA Rel 1.0 Issue 1 Aug 2004
56
4. Secure the cable in the EMI cap by tightening it with a cable tie.
Over-wrap the connectors with black self amalgamating tape or shrink
the tubing with sliding over the cable to ensure a waterproof sealing.
This is the most crucial step of the installation. If this procedure is not
completed, a long-term and complex problems could occur.
5. Tighten the EMI cap securely with the special tool including the
product package.
WHEN INSTALLING THE UNIT, CHOOSE A LOCATION THAT PROVIDES A
MINIMUM SEPARATION OF 20 cm FROM ALL PERSONS DURING NORMAL
OPERATION.
Figure 3-30
Over-wrapping the EMI Cap and Shielded Cable with a Tape or shrink tube
6. Connect the ground wire to the ground point at the lower right end of
CSU back panel.
Figure 3-31
Connecting the ground wire to the ground point
7. Connect the other end of the data cable to the POE Injector indoor.
8. Plug the power cord of the POE Injector into an electrical outlet
WLAN Cable Access Point 6220 NTPM99CA Rel 1.0 Issue 1 Oct. 2004
57
Figure 3-32
Connecting CSU and User PC by an Ethernet Cable though POE Injector
Mounting Tips
Verify the Line-of-Sight -- Before installing the CSU, make sure a clear line-
of-sight exists. Line of sight (LOS) can be defined as each antenna clearly
seeing the other antenna, and seeing the remote locations when viewing from
the central base location. Be sure to look level with the center of origin of the
transmission (i.e., the middle of the antenna). Repeat this procedure from the
remote location. Any disruption of the signal path due to trees, buildings, or
any other obstructions may cause the link to function incorrectly. If you see
any obstructions between two antennas, move one or both antennas to
another location.
Use mounting hardware provided to secure the unit to the pole.
Leave the unit mounting loose enough to allow for movement when
performing the alignment/testing procedure. The unit should be tightened
only after the alignment/testing procedure is completed.
Install the unit away from microwave ovens and 2.4 GHz cordless phones.
Microwave ovens and some cordless phones operate on the same frequency
as the unit and can cause signal interference.
Begin at the lowest point, so the tape overlaps from bottom to top creating a
shingled effect. This creates an effective barrier against water runoff. Apply
this "shingle effect" to each layer of the sealing process. Apply two layers of
electrical tape to the connector, and leave approximately 3 inches of cable
exposed on either side of the connector.
WLAN Cable Access Point 6220 NTPM99CA Rel 1.0 Issue 1 Aug 2004

Navigation menu