Magma Pci Expansion System P13Rr Tel Users Manual
P13RR-TEL to the manual 5b6de791-b27a-4679-b5d4-495645d0259d
2015-02-09
: Magma Magma-Pci-Expansion-System-P13Rr-Tel-Users-Manual-553018 magma-pci-expansion-system-p13rr-tel-users-manual-553018 magma pdf
Open the PDF directly: View PDF
.
Page Count: 60
- Preface
- Chapter 1 Introduction
- Chapter 2 Hardware Installation
- CHAPTER 3 Verify Installation
- Chapter 4 Install 3PrdP Party PCI Cards
- Chapter 5 Remote Monitoring
- Chapter 6 Chassis Maintenance
- Chapter 7 Troubleshooting
- Chapter 8 How to Get More Help
- Appendix A Bus Hierarchy
- Appendix B Need More Slots?
- APPENDIX C Compliance

PCI Expansion System
User's Manual
13 Slot PCI to PCI Expansion
With Surveillance Pro 2 Remote Monitoring
and SNMP Capability
Model: P13RR-TEL
Copyright © 2007 Mission Technology Group, Inc. - DBA Magma
This publication is protected by Federal Copyright Law, with all rights
reserved. No part of this publication may be copied, photocopied,
reproduced, stored in a retrieval system, translated, transmitted or
transcribed, in any form or by any means manual, electric, electronic,
electro-magnetic, mechanical, optical or otherwise, in whole or in part
without prior written consent from Magma.
Limitation of Liability
Information presented by Magma in this guide is believed to be accurate
and reliable. However, Magma assumes no responsibility for its use. No
license is granted by implication or otherwise to any rights of Magma.
Product specifications and prices are subject to change without notice.
Trademark References
Trademarks and registered trademarks are proprietary to their
respective manufacturers.

MAGMA
Table of Contents i
Table of Contents
PREFACE............................................................................................... I
Advisories ............................................................................................... i
Safety Instructions...................................................................................ii
When Working Inside a Computer ..........................................................ii
Protecting Against Electrostatic Discharge ............................................iii
CHAPTER 1 INTRODUCTION .......................................................... 1
General Specifications ........................................................................... 1
Pre-Installation Information .................................................................... 1
Parts List ................................................................................................ 2
Tools Required for Installation................................................................ 2
CHAPTER 2 HARDWARE INSTALLATION ..................................... 3
Before you Begin.................................................................................... 4
Install PCI Host Interface Card............................................................... 4
Attach PCI Expansion and Power Cable................................................ 5
Recheck the Installation......................................................................... 6
Applying Power Correctly....................................................................... 6
Starting Up:................................................................................................... 6
Shutting Down:.............................................................................................. 7
CHAPTER 3 VERIFY INSTALLATION.............................................. 8
Windows 2000 and XP........................................................................... 8
Mac OS X............................................................................................... 9
CHAPTER 4 INSTALL 3RD PARTY PCI CARDS............................. 11
Remove PCI Expansion Chassis Cover............................................... 11
PCI Expansion Interface Card.............................................................. 12
Install PCI Cards in PCI Expansion Chassis ........................................ 13
System Should Be Up and Running..................................................... 14
Finishing Touches ................................................................................ 15
Rack Installations........................................................................................ 16
CHAPTER 5 REMOTE MONITORING ........................................... 17
Getting Started..................................................................................... 17
Surveillance Pro 2 Web Page .............................................................. 18
Configuring Surveillance Pro 2............................................................. 18
Chassis Name............................................................................................. 19
IP Address .................................................................................................. 19
Subnet Mask and Gateway Address .......................................................... 21
Surveillance Pro 2 Email Notification Setup ............................................... 22
SMTP Address.................................................................................... 22
Recipient’s Email Address (Email Address #1 - #4) ........................... 23

MAGMA
ii Table of Contents
Administration Name and Password Setup ................................................ 23
From Email Address.................................................................................... 23
Finalizing Surveillance Pro 2 Configuration ................................................ 24
Removing Faults From Surveillance Pro 2 ................................................. 24
CHAPTER 6 CHASSIS MAINTENANCE.........................................25
“Hot-Swappable” Power Supply ...........................................................25
Replacing a Fan ...................................................................................26
Adjusting the Digital Display Window ...................................................27
CHAPTER 7 TROUBLESHOOTING................................................28
Locate the Problem ..............................................................................28
My Computer Can’t Find the PCI Expansion System ................................. 29
When Nothing Works .................................................................................. 30
My Computer Hangs During Power Up............................................... 31
My PCI Card Doesn’t Work......................................................................... 32
Support for 3rd Party PCI Cards .......................................................... 33
Windows Error Codes ......................................................................... 34
CHAPTER 8 HOW TO GET MORE HELP.......................................36
Frequently Asked Questions (FAQ)......................................................36
Contacting Technical Support ..............................................................36
MAGMA Debug Utility ................................................................................. 37
PCIScope Software Utility........................................................................... 38
Returning Merchandise to MAGMA......................................................40
APPENDIX A BUS HIERARCHY.....................................................41
Bus Hierarchy.......................................................................................41
APPENDIX B NEED MORE SLOTS?...............................................42
Multiple PCI Expansion System Configurations ...................................42
Fan-Out....................................................................................................... 43
Verify your configuration ..................................................................... 44
Daisy-Chaining............................................................................................ 45
Verify your configuration ..................................................................... 46
Combination Configurations........................................................................ 46
PCI Card Conflicts................................................................................47
Power-On Sequence for Advanced Configurations ..............................47
Troubleshooting Advanced Configurations...........................................47
Finding the Problem Card ................................................................... 49
APPENDIX C COMPLIANCE ..........................................................50
FCC......................................................................................................50
Industry Canada...................................................................................50
CE ........................................................................................................50

MAGMA
Preface i
Preface
Advisories
Five types of advisories are used throughout this manual to provide
helpful information, or to alert you to the potential for hardware damage
or personal injury. They are Note, Important, Caution, Warning, and
Danger. The following is an example of each type of advisory.
NOTE
Used to amplify or explain a comment related to procedural steps
or text.
IMPORTANT
Used to indicate an important piece of information or special “tip”
to help you
CAUTION
Used to indicate and prevent the following procedure or step from
causing damage to the equipment.
WARNING
Used to indicate and prevent the following step from causing
injury.
DANGER or STOP
Used to indicate and prevent the following step from causing
serious injury or significant data loss.
Disclaimer: We have attempted to identify most situations that may
pose a danger, warning, or caution condition in this manual. However,
Magma does not claim to have covered all situations that might require
the use of a Caution, Warning, or Danger indicator.

MAGMA
ii Preface
Safety Instructions
Always use caution when servicing any electrical component. Before
handling the MAGMA PCI Expansion chassis, read the following
instructions and safety guidelines to prevent damage to the product and
to ensure your own personal safety. Refer to the “Advisories” section
for advisory conventions used in this manual, including the distinction
between Dangers, Warnings, Cautions, and Notes.
♦ Always use caution when handling/operating the computer.
Only qualified, experienced, authorized electronics personnel
should access the interior of the computer. The power supplies
produce high voltages and energy hazards, which can cause
bodily harm.
♦ Use extreme caution when installing or removing components.
Refer to the installation instructions in this manual for
precautions and procedures. If you have any questions,
please contact Magma Technical Support.
High voltages are present inside the expansion chassis when the
unit’s power cord is plugged into an electrical outlet. Disconnect the
power cord from its source before removing the system cover.
Never modify or remove the radio frequency interference shielding from
your workstation or expansion unit. To do so may cause your installation
to produce emissions that could interfere with other electronic
equipment in the area of your system.
When Working Inside a Computer
Before taking covers off a computer, perform the following steps:
1. Turn off the computer and any peripherals
2. Disconnect the computer and peripherals from their power
sources to prevent electric shock or system board damage.
3. Disconnect any telephone or telecommunications lines from
the computer.

MAGMA
Preface iii
In addition, take note of these safety guidelines when appropriate:
♦ To help avoid possible damage to systems boards, wait five
seconds after turning off the computer before removing a
component, removing a system board, or disconnecting a
peripheral device from the computer.
♦ When you disconnect a cable, pull on its connector or on its
strain-relief loop, not on the cable itself. Some cables have a
connector with locking tabs. If you are disconnecting this type
of cable, press in on the locking tabs before disconnecting the
cable. As you pull connectors apart, keep them evenly aligned
to avoid bending any connector pins. Also, before connecting a
cable, make sure both connectors are correctly oriented and
aligned.
Do not attempt to service the system yourself except as explained in
this manual. Follow installation instructions closely.
Protecting Against Electrostatic Discharge
Electrostatic Discharge (ESD) Warning
Electrostatic Discharge (ESD) is the enemy of semiconductor
devices. You should always take precautions to eliminate any
electrostatic charge from your body and clothing before touching any
semiconductor device or card by using an electrostatic wrist strap
and/or rubber mat.
Static electricity can harm system boards. Perform service at an ESD
workstation and follow proper ESD procedure to reduce the risk of
damage to components. Magma strongly encourages you to follow
proper ESD procedure, which can include wrist straps and smocks,
when servicing equipment.
You can also take the following steps to prevent damage from
electrostatic discharge (ESD):
♦ When unpacking a static-sensitive component from its shipping
carton, do not remove the component’s anti-static packaging
material until you are ready to install the component in a
computer. Just before unwrapping the anti-static packaging,
be sure you are at an ESD workstation or grounded.

MAGMA
iv Preface
♦ When transporting a sensitive component, first place it in an
anti-static container or packaging.
♦ Handle all sensitive components at an ESD workstation. If
possible, use anti-static floor pads and workbench pads.
♦ Handle components and boards with care. Don’t touch the
components or contacts on a board. Hold a board by its edges
or by its metal mounting bracket.

MAGMA
Chapter 1 Introduction 1
Chapter 1 Introduction
General Specifications
The MAGMA P13RR-TEL is a rugged COTS (Commercial-Off-The-
Shelf) 13 Slot PCI to PCI Expansion System designed specifically for
industrial telephony and military-grade configurations requiring remote
monitoring capability. In addition, this expansion was designed to meet
MIL-STD 461E. The expansion chassis is fully compliant with the PCI
Local Bus Specification. This MAGMA expansion system consists of a
PCI Host Interface Card, a PCI expansion cable (a shielded, high-speed
cable), a 16 gauge steel expansion chassis containing a 13 slot PCI
backplane, the Surveillance Pro 2 remote monitoring system and status
panel, a redundant power supply, and high volume cooling fans.
Item Description
Backplane: 13 standard PCI slots 32-bit / 33MHz
Enclosure: Black, 4U Rack-Mount
Dimensions: 19"W x 7"H x 18"D
Weight: 35lbs or 15.9kg
Standard Cable Length: 1 meter
PCI Local Bus Specification: Revision 2.2
PCI Bridge Architecture Spec: Revision 1.1
Interconnect Bandwidth: 132 MB/sec (Theoretical Max. of PCI 33/32)
Cooling: (3) 120mm 92CFM fans
Power Supply: Dual Redundant N+1 400W Power Supply
MTBF: 53,000 hours
Operating Environment: 0º to 50º C Operating Temperature
-20º to 60º C Storage Temperature
5% to 85% Relative Humidity, Non-condensing
Operating Systems: Windows XP/2000
Mac OS X version 10.2.2+
RedHat Linux 9
Warranty: 1 Year Return to Factory
Available Options: 1.5-meter cable (PN: SUBCBL1.5HF)
CardBus Card: required to use the expansion
chassis with a laptop computer (PN: SUBCBHIF)
Rack mount slide kit (PN: RSLIDES-XX)
Pre-Installation Information
Before using the MAGMA expansion chassis you should perform the
following steps:
• Inventory the shipping carton contents for all of the required parts
• Gather all of the necessary tools required for installation
• Read this manual.

MAGMA
2 Chapter 1 Introduction
Parts List
The following parts are provided:
Qty Item
1 13 Slot PCI to PCI Expansion Chassis
1 PCI Expansion Cable (1-meter or 1.5-meter)1
1 PCI Host Interface Card
13 Long card retainers
13 Short card retainers
2 U.S. Standard 115V power cord
1 User’s Manual
1 Software CD-ROM
1The MAGMA PCI expansion cable uses a 68-pin connector; however, it is NOT
an “off-the-shelf” SCSI cable. The MAGMA PCI expansion cable is a custom
cable designed specifically for PCI Expansion.
Tools Required for Installation
In order to complete the installation of the MAGMA
expansion system you will need a Phillips-head
screwdriver.

MAGMA
Chapter 2 Hardware Installation 3
Chapter 2 Hardware Installation
The following steps will guide you in completing the hardware
installation of your MAGMA P13RR-TEL.
Electrostatic Discharge (ESD) Warning
All PCI cards are susceptible to electrostatic discharge. When
moving PCI cards, it is best to carry the cards in anti-static
packaging. If you need to set a PCI card down, be sure to place it
inside or on top of an anti-static surface. For more information, see
“Protecting Against Electrostatic Discharge” in the Preface.
High voltages are present inside the expansion chassis when the
unit’s power cord is plugged into an electrical outlet. Disconnect the
power cord from its source before removing the enclosure cover.
Turning the system power off at the power on/off switch does not
remove power to components. High voltage is still present.
Before touching anything inside the enclosure, move to an ESD
station and follow proper ESD procedure. Failure to do so may result
in electrostatic discharge damaging the computer or its components.
For more information, see “Protecting Against Electrostatic
Discharge” in the Preface.
If your MAGMA expansion chassis was not purchased directly from
Magma, you must check to ensure that it doesn’t contain any pre-
installed PCI cards.
Check the rear side of the chassis to see if any PCI cards are
visible in the slots. If you see a PCI card, you should continue
installation using instructions provided by your dealer. If no
separate instructions are available, remove the cover by
using instructions in Chapter 4 Install 3rd Party PCI Cards.
Then remove the card as normal. If no PCI card is visible,
then continue with the cable installation.

MAGMA
4 Chapter 2 Hardware Installation
Before you Begin
The 400W redundant power supply is auto-switching. These means that
it will automatically switch to match whatever source power you are
using. Since all products ship with a US Standard 115V power cord, you
will need to use a power cord adapter for non-US Standard 115V power
sources.
Install PCI Host Interface Card
Begin the installation of your PCI expansion host card by first powering
down the host computer. Use the procedures for shutting down your
operating system and shutting off power to your system provided in your
owner’s manual or system documentation.
The PCI Host Interface Card includes a voltage switch in the top right
corner of the board that may need to be adjusted for proper installation.
It is an easy process to determine if the voltage switch needs to be
adjusted for your configuration.
1. Insert the PCI Host Interface Card into a vacant PCI slot by
gently pushing the card until it is firmly seated.
2. Secure the card in the PCI slot opening with a mounting screw.
3. Turn on power to the host computer.
4. If both LEDs shown below are lit, DO NOT adjust the dip
switch, simply power down and continue to step two.
5. If only the +5V LED is lit, shut down your computer, then flip
the switch to the ON position before continuing to the next
step. When you power up the computer again, both LEDs
should now be lit.

MAGMA
Chapter 2 Hardware Installation 5
Attach PCI Expansion and Power Cable
Carefully position the MAGMA expansion chassis so that the supplied
PCI expansion cable will conveniently reach from the connector of the
PCI host card to the connector on the back of the PCI expansion. The
standard size cable that ships with the P13RR-TEL is 1 meter long. An
optional 1.5 meter cable is available from Magma in case you didn’t
order it with your system during your initial purchase.
Attach one end of the PCI expansion cable to the PCI expansion host
card and secure it using the captive thumbscrews on the cable.
Carefully route the cable to the rear side of the expansion chassis and
attach it to the 68-pin connector, as shown below:
Secure the cable with the captive thumb-screws. It is important that the
cable be attached securely to the connectors at both ends.
Before connecting the power cords, check that the
expansion chassis On/Off switch is set to the OFF
position. This switch is located on the right side of
the monitor control on the front of the chassis.
If at all possible, plug all power cords from the MAGMA expansion
chassis and your host computer into a shared power strip,
preferably one that has surge and noise suppression circuitry built
into it.

MAGMA
6 Chapter 2 Hardware Installation
Recheck the Installation
Check your installation before powering up the MAGMA expansion
chassis for the first time. Although the power supply has an over voltage
protection device built into it, it may not "trip" in time to fully protect a
device that has been improperly connected, or whose power cable has
been damaged.
Applying Power Correctly
Starting Up:
You must apply power to the MAGMA expansion chassis BEFORE you
power up your computer. This will allow the higher numbered PCI buses
in the PCI bus hierarchy to be at a stable state when the host system
issues its master power-on bus reset. In systems that perform automatic
PCI bus configuration, this will allow the configuration code to recognize
the PCI bus hierarchy and any attached
devices.
There is an On/Off switch on the front panel, as
well as LED indicators to indicate power status.
Verify that the green power indicators are ON.
Windows XP and Windows 2000 Start Up
As your Windows XP/2000 computer starts
up, you will see a small message box pop-
up in the lower-right corner of the screen to
alert you that Windows has found new
hardware.
You are now ready to go. No drivers are needed. Now go to Chapter 3
Verify Installation.

MAGMA
Chapter 2 Hardware Installation 7
MAC Start Up
MAC computers will boot up without any visible indicators that the
Expansion System is connected. Go to Chapter 3 Verify Installation.
Shutting Down:
DO NOT TURN OFF THE MAGMA EXPANSION CHASSIS UNTIL
YOU HAVE SHUT DOWN YOUR COMPUTER COMPLETELY! It
can cause a system lockup and loss of any unsaved data.
When shutting your system down, it is recommended that you first shut
down the computer correctly, and then power down the MAGMA
expansion chassis to avoid ‘computer lock-up’ and potential data loss.

MAGMA
8 Chapter 3 Verify Installation
CHAPTER 3 Verify Installation
Windows 2000 and XP
To verify a successful installation on Windows XP or 2000, find the ‘My
Computer’ icon Æ Right-click and select ‘Manage’ Æ Highlight ‘Device
Manager’ Æ Click on the View Menu and select View Devices by
Connection
Open ACPI (BIOS) Æ Open PCI BusÆ Click the ‘+’ sign several times
until your reach the PCI Standard PCI to PCI Bridge.
When installed correctly, you will see three “PCI to PCI Bridges” below
your system’s PCI Controller.
If everything is OK, then the MAGMA PCI expansion host card
installation is complete. You can now proceed to Chapter 4 Install 3rd
Party PCI Cards.

MAGMA
Chapter 3 Verify Installation 9
If, however, the installation was unsuccessful, you may not see the PCI
to PCI Bridge, or it will have a small yellow in front of it.
Proceed to Chapter 7 Troubleshooting for help with Windows installation
problems.
Mac OS X
When using Mac OS X no additional software or drivers are needed. As
long as you are using Mac OS X Version 10.2.2 or newer, the operating
system should automatically recognize the MAGMA expansion chassis.
Select “About This Mac” under the Apple Icon
Then click the “More Info” button Æ click on the Devices tabÆ you
should see a pci-bridge device listed under PCI as shown below:

MAGMA
10 Chapter 3 Verify Installation
Any PCI Cards you install in the expansion chassis will appear behind
the pci-bridge device.
Mac OS 10.2.x
Mac OS 10.3.x & 10.4.x
If any of these devices are not displayed as shown above, you should
shut down your system (computer first, then the expansion chassis) and
reconnect the cables and the PCI expansion host card to ensure that
you have a solid connection. Then restart the MAGMA expansion
chassis followed by the computer. Next, try to verify the installation
again, as shown above. If you are still having problems, contact Magma
Technical Support at (858) 530-2511.

MAGMA
Chapter 4 Install 3rd Party PCI Cards 11
Chapter 4 Install 3rd Party PCI Cards
This chapter provides information on how to install 3rd Party PCI cards
into your MAGMA expansion chassis. More details on the installation of
individual cards are provided by the card’s manufacturer. This chapter is
provided as a simple guide to help you install your PCI cards in the
chassis.
For the purpose of installation, the MAGMA expansion chassis functions
exactly as a standard desktop computer chassis. Always follow the
manufacturer’s instructions for installing their card on a desktop
computer.
We will provide reasonable technical support with 3rd Party PCI
cards. However, if you have verified a successful installation of the
MAGMA expansion system (as defined in Chapter 3), but
experience difficulty installing your 3rd Party PCI cards, the PCI
card manufacturer should be able to provide the best support.
Remove PCI Expansion Chassis Cover
Two captive thumb screws retain the cover on the expansion chassis.
Loosen them to release the cover.

MAGMA
12 Chapter 4 Install 3rd Party PCI Cards
Slide the enclosure cover
backwards, disengaging it from
the guides at the front of the
enclosure, by firmly grasping the
cover lip and pulling the cover
backward about ¼” and then lifting
the cover off.
When replacing the enclosure cover, be sure that the front edge
guides on the cover engage the inner lip of the enclosure.
PCI Expansion Interface Card
Next, check the PCI Expansion
Interface Card. This card is
factory installed in the 1st PCI
slot next to the power supply
connections on the backplane. It
is required to allow your host
computer to communicate with
the PCI cards in the expansion
chassis.
Ensure that the card is installed
in the slot labeled “Expansion
Interface” and that it is fully
inserted into the slot and
fastened to the chassis correctly.

MAGMA
Chapter 4 Install 3rd Party PCI Cards 13
After you have verified the card
installation, check the card hold-
down assembly that is holding
the card securely to the card
hold-down bar.
If necessary, use the adjustment
screw to tighten the card hold-
down brace.
Install PCI Cards in PCI Expansion Chassis
When installing PCI cards or hard drives, please ensure that the input
current rating specified on the AC input label is not exceeded.
Slot ordering in the 13 Slot PCI to PCI Expansion chassis should begin
with Slot 4 – previously identified as the slot next the slot identified as
the “Expansion Interface” slot.
Generally, when installing 3rd Party PCI cards in the MAGMA expansion
chassis, it should make no difference which PCI slot you place your
cards in, unless specified by the card manufacturer.
Remove the PCI card hold down bar first.
Install each PCI card following the PCI card manufacturer’s
recommendations. Some PCI card manufacturers recommend that you
install their software driver(s) prior to installing the hardware. If this is
the case, you should install their driver before you connect and power
up the expansion chassis.
To reduce potential problems with the installation of 3rd Party PCI
cards, it is recommended that the cards and their drivers, if any, are
installed and tested individually. This practice will reduce
troubleshooting tasks in the event of a problem.

MAGMA
14 Chapter 4 Install 3rd Party PCI Cards
Make sure that all PCI cards are fully seated in their connectors. When
correctly seated in its connector, you will notice a firm resistance when
you pull up gently on the card. To keep the cards in place, secure them
in the enclosure with their retaining screws (supplied with the MAGMA
expansion chassis).
The sheer number of PCI cards and device drivers available
makes it impossible for Magma to fully test and certify all available
PCI cards for use in the MAGMA expansion chassis. Our best
advice to you in this regard is to insist on full PCI Specification
compliance from your card and system vendors. Cards and
systems should be at least PCI Specification Revision 2.0
compliant or better. Compliance in your system motherboard, PCI
cards, and console firmware (or BIOS) is your best assurance that
everything will install and operate smoothly.
Not all PCI cards are as "well-behaved" as they should be.
Sometimes simply moving a PCI card that is having a problem to a
different slot, or reordering your cards in their slots, will alleviate
"behavior" problems.
System Should Be Up and Running
Apply power to the MAGMA expansion chassis first, then power up the
computer.
Use the procedures detailed in Chapter 3 to confirm the card
installation(s) in the Windows Device Manager or Apple System Profiler.
Windows Device Manager
MAC Apple System Profiler

MAGMA
Chapter 4 Install 3rd Party PCI Cards 15
Finishing Touches
After your system is working properly, replace any empty slots with slot
covers, and install the card hold down retainers that shipped with your
expansion system.
The P13RR-TEL includes a PCI card
hold down bar and set of plastic
retainers to provide an extra method
of securing the PCI cards in the
chassis. This is especially useful
when transporting a fully-loaded
expansion chassis.
The PCI cards in your chassis can easily be held firmly in place in a
couple of simple steps.
1. Select either the long or short Retainer, depending on
the height of your PCI card.
2. Squeeze the open end of the Retainer and insert it, from the
bottom of the bar, into an open slot directly above your PCI
card. When the round tips on the end of the Retainer are inline
with the round holes on the bar, release the Retainer.
3. Next, squeeze the open end of the Bracket and insert it
(from the top) into the bar so that the round holes on the
Bracket align with the round tips inside the bar. When aligned,
release the Bracket. The Bracket should move freely.
4. Take the Screw and insert it
through the slot in the edge
of the bar so that it will align
with the threaded opening in
the closed end of the Bracket
and start to thread it by
turning it clockwise.
5. You will notice that the threading action will start to adjust the
closed end of the Retainer toward the PCI card directly below.
Continue to tighten the Screw until it fits snuggly onto the top of
the PCI card.

MAGMA
16 Chapter 4 Install 3rd Party PCI Cards
Finally, replace the host computer cover and the expansion chassis
cover.
Rack Installations
Installing your new P13RR-TEL into an equipment rack has never been
easier. Simply attach one of MAGMA’s optional Rack-mount slide kits
(PN: RSLIDES-XX) to allow you to mount the chassis in a computer
rack and then simply
slide the chassis in and
out whenever you need
to do work on, or in, it.
These sets come in
various lengths to
accommodate various
racks. Contact MAGMA
for more information, or
to order a set. When
ordering, replace the “XX” in the part number with your required kit size
(18, 24, 26, or 28 inches).

MAGMA
Chapter 5 Remote Monitoring 17
Chapter 5 Remote Monitoring
The Remote Monitoring System Surveillance Pro 2 adds the ability to
remotely monitor the status of the P13RR-TEL. You can now get all the
information that is displayed on the LCD of the chassis in near real time
without leaving your desk. It is useful for tracking chassis functionality
off site applications.
With the prevalence of the Internet almost all computers are now
networked together, and the P13RR-TEL has leveraged the existing
TCP/IP Ethernet connection as a pathway to the chassis status.
There are two methods to access the status of the P13RR-TEL critical
parameters:
The first method is to use an Internet browser. Simply enter the
IP address of the Surveillance Pro 2 and the information will be
displayed.
The second method is to configure Surveillance Pro 2 to send
an email address of your choice. Once configured,
Surveillance Pro 2 will alert any problems without user
intervention.
In addition, Surveillance Pro 2 is programmed with SNMPv1 (Simple
Network Management Protocol). This enables the P13RR-TEL to output
the status of its critical parameters to a SNMPv1 manager.
Getting Started
There is a RJ45 Ethernet jack on the
rear of the chassis. Simply plug one
end of a standard Ethernet cable in
the jack and the other end into your
network hub, switch, or router.

MAGMA
18 Chapter 5 Remote Monitoring
Surveillance Pro 2 Web Page
To view the status web page created by Surveillance Pro 2, open any
web browser and simply type the default Surveillance Pro 2 IP address
of 192.168.1.100 into the address bar. In a few moments you will see a
web page showing the status of the P13RR-TEL critical parameters.
The screen will automatically refresh every 30 seconds.
Your computer must be on the same IP address network
as the Surveillance Pro 2 if you are not connected through
a router.
The black text on the page represents all the parameters that can be
monitored for a particular P13RR-TEL chassis. To the right of the black
text is the status on each monitored parameter. If the status text is
green, the parameter is in an acceptable, or “pass,” state. If the status
text is red, the parameter is in a “fail” state. If there is no status text
below the parameter heading, it is a parameter that is not monitored in
this chassis.
To view the status of another P13RR-TEL, simply enter the IP address
of the next chassis’ Surveillance Pro 2.
Configuring Surveillance Pro 2
To configure a Surveillance Pro 2, open the status web page as
previously described. At the bottom of the page, there is a link to go to
the Administration page. When you click on it, a password dialog box
will appear. Enter a user name and password. The factory default for

MAGMA
Chapter 5 Remote Monitoring 19
the username is admin and factory default for the password is
password, both in lower case.
Chassis Name
The chassis name is blank by default. In order to help identify which
system has an error, you should give the chassis a meaningful name,
such as MAGMA, or MAGMA01 if you have more than one system.
There is a 100 character limit on this field.
The chassis name will be included in the email notification of chassis
status.
IP Address
Your network administrator can assist you in setting up a reservation
and using appropriate values for the IP address, subnet mask, and
gateway address fields. Remember, every device on your network
needs to have a unique IP address.
There are two ways to set up the IP address of the Surveillance Pro 2.
The first option is to specify an IP address as shown.

MAGMA
20 Chapter 5 Remote Monitoring
The second option is to have a DHCP (Dynamic Host Configuration
Protocol) server assign an IP address that has a reservation set up for
the MAC of the Ethernet interface.
If there is not a reservation set up on the DHCP server, the DHCP
server will automatically assign the next available address from its IP
pool each time the chassis is restarted. This will make is almost
impossible to monitor manually.
To use DHCP, simply enter a 0 (zero) in the IP address and subnet
mask fields.
Near the rear of the chassis there is a decal with the MAC (Media
Access Control) number and chassis manufacturer ID. The MAC is
used in conjunction with a DHCP server to give the Surveillance Pro 2
its IP address.
The Surveillance Pro 2 is set to a factory default IP address of
192.168.1.100. Use the MAC of the Surveillance Pro 2 as the unique
identifier for your DHCP server to set the Surveillance Pro 2 to an IP
address that will work with your network.
The IP address of the Surveillance Pro 2 can be verified by pinging the
address that you set it to. For example, open a Command Prompt
Window and type “ping 192.168.1.100”. You should see a set of replies
back from the Surveillance Pro 2 with the time it took for the response.

MAGMA
Chapter 5 Remote Monitoring 21
Subnet Mask and Gateway Address
The subnet mask can be used to determine which network a particular
IP belongs to. It is helpful for dividing a host to many different subnets.
The gateway address is used to point Surveillance Pro 2 to the router
used to gain access to the Internet. If your DHCP server is configured to
assign DHCP clients with a gateway address simply enter a 0 in the
gateway address field. Otherwise, enter the appropriate value in the
field in dotted decimal format (an example of dotted decimal notation
would be 64.225.254.129).
If you entered a specific IP address in the IP Address field above,
you must also enter an IP address in the Subnet Mask and
Gateway Address fields. If you are using DHCP and used a 0 in
the IP Address field, enter a 0 into these fields.
The actual subnet mask and gateway address can be found by typing
ipconfig at the command prompt.

MAGMA
22 Chapter 5 Remote Monitoring
Surveillance Pro 2 Email Notification Setup
In order for Surveillance Pro 2 to send email notifications, you must
setup the following: an SMTP address, and a recipient’s email address.
SMTP Address
Enter an SMTP server address in dotted decimal format. This can be
obtained from your internet service provider.
Alternately, if you know your SMTP server name, you can ping it from a
command prompt to obtain the SMTP IP address.

MAGMA
Chapter 5 Remote Monitoring 23
Recipient’s Email Address (Email Address #1 - #4)
At least one email address must be set up to send the remote email
notification messages to. The email address needs to be less than 45
characters. Up to four recipient’s email addresses can be entered. If you
need more than four email addresses, try combining some of them into
a “group address.”
Administration Name and Password Setup
The administration name can be any combination of alphanumeric
characters up to 10 characters in length. It is case-sensitive, but DO
NOT USE special characters, i.e. symbol characters.
Using special characters will result in your not being able to access
Surveillance Pro 2’s administrative functions.
The same rules listed for the administration name setup apply to the
password setup. It is wise to write down the administration name and
password and store it in a safe location. You cannot reenter the
administration page without them.
If you ever lose your ID/password, or are otherwise “locked-out”,
you can reset the Surveillance Pro 2 system to its factory default
ID/password (shown above). Contact Magma Technical Support
for more information.
From Email Address
Lastly you need a from email address. The “From” email address needs
to be a valid email address for your SMTP domain.

MAGMA
24 Chapter 5 Remote Monitoring
Most SMTP servers will reject the email that Surveillance Pro 2 is trying
to send if it does not belong to its domain.
Finalizing Surveillance Pro 2 Configuration
Once you have filled in all of the needed information, hit the submit
button for the data to be saved to the Surveillance Pro 2. In order for the
new settings to take effect, either the power to the chassis needs to be
cycled, or the yellow reset button on the chassis monitoring system
needs to be pressed.
To test the email configuration, create a fault condition on your chassis.
This can be accomplished by switching off a power supply. Wait for 15
seconds after the audible alarm on the chassis sounds. At this point you
can correct the error and press the yellow reset button. Check the
recipient’s inbox; you should see an email with the fault you have
created.
From: EmailMonitor@yourdomain.com
Sent: Wednesday, November 19 2005 16:36 PM
To: YourName@yourdomain.com
Subject: Failure on chassis MAGMA01
Motherboard Mount Fan 2
FAIL
Removing Faults From Surveillance Pro 2
The Surveillance Pro 2 system is closely linked with the monitoring
system built into the P13RR-TEL. As errors are removed from the
monitoring system, they will also be removed from the Surveillance Pro
2.
When the faults with the chassis are corrected, press the yellow
monitoring reset button on the front of the chassis and the faults will be
removed.

MAGMA
Chapter 6 Chassis Maintenance 25
Chapter 6 Chassis Maintenance
Like all computer systems, you will need to perform some routine
maintenance tasks. Some of these include making sure that the air
vents in the chassis are clear of obstructions and that the cooling air
from the fans flows freely. You will also need to check the foam filter
behind the front panel to ensure it is clean, thus allowing for unrestricted
air flow to the fans. You should always keep an eye on all cables to
make sure they are not damaged and are securely connected.
Occasionally, you should remove the chassis cover and check for loose
cards, and remove any dust build-up.
Always to remember to power down your computer and then the
expansion system BEFORE you attempt to perform any maintenance
tasks.
In spite of regular performance of routine maintenance tasks, some
computer systems can experience hardware failures. Fortunately, your
investment in a P13RR-TEL provides you with the ability to easily repair
the system in the event of component failure.
Two of these components are field-replaceable: the cooling fans and
the hot-swappable redundant power supply modules.
“Hot-Swappable” Power Supply
The redundant power supply includes two
hot-swappable modules that share the
power load requirements during normal
operations. Should one module fail for any
reason, the power load will be shifted to the
other module and sound an audible alarm.
If a power supply fails, the monitor will
display a message in the display window,
sound an alarm, update the web-access-
page, and, if you have configured the
SNMP monitoring for email alerts, it will
also send you an email advising you of the
power failure.
To replace a failed power supply, simply
remove the Phillips-head screw above the
failed power supply module, grab the
handle, and pull. Replace the failed module with a new one and turn on
the power to the module using the power switch at the bottom of the

MAGMA
26 Chapter 6 Chassis Maintenance
module. Then press the yellow alarm monitoring reset button on the
front panel to reset the monitoring operation. The power load will again
be shared between these two modules.
In order to ensure the safety and efficiency of your expansion
system, it is recommended that you keep a spare power supply
module on hand – just in case. Protect yourself, keep a spare.
Order your spare power supply module from Magma – PN 40-
00022-01.
Replacing a Fan
The expansion system chassis provides three (3) high-volume fans to
keep your PCI cards running smoothly. If a fan fails, the monitor will
display a message in the display window, sound an alarm, update the
web-access-page, and, if you have configured the SNMP monitoring for
email alerts, it will also send you an email advising you of the power
failure.
Unlike the “hot-swappable” redundant
power supply repair, you will have to
shut off power to the expansion
system chassis to replace a failed
fan. Remember to shut down the
host computer first.
First, remove the chassis cover,
and the Surveillance Pro 2 control
panel using the four (4) screws
on the front panel. Next, identify
the fan that needs replacement.
Now, remove the four (4) white
plastic thumb-screws that are
located in each corner of the fan.
Gently remove the fan front grill and the fan itself. Finally, unplug the
fan’s power connector to remove the fan completely from the chassis.
Replace the fan with a new one, PN 26-
00028-01, which is available from Magma.

MAGMA
Chapter 6 Chassis Maintenance 27
Before you attempt to reinstall the new fan, be sure
to position the new fan correctly using the direction
arrows on the side of the fan. Make sure that the air
flows “into” the chassis as indicated by the arrows.
Reconnect the power cable, add the front grill to the
fan, and secure with the four (4) white thumb-screws. Reinstall the
Surveillance Pro 2 control panel and the cover.
Finally, restore power to the expansion chassis and then the host
computer. It may also be necessary to press the yellow alarm reset
button to completely clear the fault and restore normal monitoring
conditions.
Adjusting the Digital Display Window
The Digital Display Window on the Surveillance Pro 2 control panel is
adjusted at the factory for optimum viewing. However, if lighting, or
other, conditions dictate, you can easily adjust the contrast of the
window for better viewing under present conditions.
To adjust the contrast of this
window, simply use a small
flathead screwdriver to turn the
Blue Adjustor Control either
“clockwise” or “counter-clockwise”
for better viewing.

MAGMA
28 Chapter 7 Troubleshooting
Chapter 7 Troubleshooting
Locate the Problem
If you are having trouble with the MAGMA expansion system, verify that
all cards are seated properly and all cables are connected properly. Be
sure you followed the instructions in earlier sections of this User Guide.
Always remember to power On and Off correctly when rechecking and
testing your installation. If you are still having problems, try these simple
troubleshooting steps.
My Computer Can’t Find the PCI Expansion System
When Nothing Works
My PCI Card Doesn’t Work
The PCI to PCI Expansion System is correctly displayed as a “PCI
standard PCI-to-PCI bridge” (Windows Device Manager) and as a
“pci-bridge” (MAC Apple System Profiler). When connected and
functioning correctly, this Expansion System will be displayed as
follows:
Windows
MAC
If this is not what you see when you verify your installation, the following
troubleshooting steps may help you to locate and resolve your
installation issues, without having to call Technical Support.

MAGMA
Chapter 7 Troubleshooting 29
My Computer Can’t Find the PCI Expansion System
If the expansion system is not visible in your Windows Device Manager
or your Apple System Profiler at all, you will need to turn off your
computer (first) and then the MAGMA expansion chassis (second) and
test all cords and cables to ensure you have everything connected
correctly. If everything seems to be connected correctly, and you are
sure you have applied power correctly (power up expansion chassis first
and then the computer), then try these additional troubleshooting steps:
Double-check the PCI host card to ensure it is inserted
correctly in a PCI slot.
Try moving the PCI host card to a different PCI slot.
Check for a bad cable or connection. Try another expansion
cable, if you have one.
If the expansion system is still not visible after trying all of the
above steps, go to Chapter 8 to see about getting additional
help.
Windows
If the PCI to PCI Bridge is now visible, but contains a in front of it, it
has a problem that must be fixed.
To identify this problem, right-click on the line with the and select
“Properties” from the pop-up menu.
Resolve the identified problem or go to
Chapter 8 to see about getting additional
help.
MAC
Go to Chapter 8 to see about getting additional help.

MAGMA
30 Chapter 7 Troubleshooting
When Nothing Works
The following troubleshooting steps will help you when the computer or
chassis won’t turn on or “nothing seems to work” correctly:
Review Chapters 3 (Verify Installation) and 4 (Install 3rd Party
PCI Cards) as necessary to verify that you have a valid
installation of the MAGMA expansion system and that you have
correctly installed your 3rd Party PCI card(s) and their
associated drivers (as required).
If it powers up OK, but nothing works, check the computer’s Device
Manager or System Profiler to see if the expansion system has been
found. If not found, try the troubleshooting steps for My Computer Can’t
Find the PCI Expansion System. If the expansion system is visible, but
has a problem, try to resolve the problem (See Note above). If that fails,
go to Chapter 8 to see about getting additional help.

MAGMA
Chapter 7 Troubleshooting 31
My Computer Hangs During Power Up
If your computer “hangs” while being turned on and you can’t even start,
follow these simple steps to try to fix this problem:
1. Shut off the computer (first) and then the MAGMA expansion
system and verify that all cards and cables are installed
correctly. Reapply power first to the expansion system and
then to the computer.
2. If it still hangs, remove all 3rd Party PCI cards and try booting
up without any cards installed.
a. If it still hangs, remove the MAGMA PCI expansion host
card from the computer and try booting up without the
MAGMA expansion system attached.
i. If it boots up OK without the MAGMA expansion
system attached, call Magma Technical Support.
ii. If it still hangs, the problem is in the computer and not
with the MAGMA expansion system or the 3rd Party
PCI cards.
b. If it boots up OK without any 3rd Party PCI cards installed,
try adding only one card and see if it boots up.
i. If it boots up OK with one card in it, shut it down (in
the proper order, of course) and swap cards. Repeat
this until all cards have been tested. If they all test
OK, then add them back one at a time until you find
the combination that doesn’t work, or you are running
fine. If you find a bad card, call Technical Support. If
you don’t – congratulations, you fixed it!
ii. If it still hangs up, try a different card – this one is
probably bad (or has driver problems). If the second
cards works, troubleshoot the first card. If the second
card also fails, call Technical Support.

MAGMA
32 Chapter 7 Troubleshooting
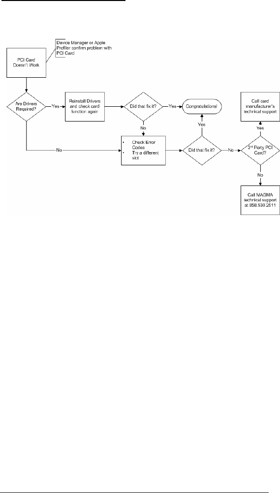
My PCI Card Doesn’t Work
Follow these simple troubleshooting steps to resolve typical 3rd Party
PCI card problems:
The following additional steps might also help when the above
troubleshooting steps for fail to resolve your problem:
1. Shut down the computer followed by the MAGMA expansion
chassis
2. Remove the PCI card displaying a problem
3. Replace the “problem card” with a simple PCI card, such as an
Ethernet card that has drivers built into the operating system.
(Using this “type of card” will avoid any future questions about
drivers possibly being installed incorrectly.)
4. Turn on the MAGMA expansion chassis, and then turn on the
computer.

MAGMA
Chapter 7 Troubleshooting 33
Windows
5. Next, open the Device Manager (View by Connection
selection).
If the is gone, the problem is with the 3rd Party PCI card or
the card drivers. You should go to the Windows Error Codes
section of this chapter to learn how to troubleshoot using error
codes.
If the is still visible, the problem may be with the MAGMA
expansion system. Please contact Magma Technical Support
for further guidance and/or a replacement product.
If an error shows on any of the PCIe to PCI Bridge
Connections, call Magma Technical Support immediately.
MAC
5. Next, open the Apple System Profiler and if the PCIe to PCI
Bridge Connections and the 3rd Party PCI card(s) are now
correctly visible.
Support for 3rd Party PCI Cards
Magma will provide reasonable technical support to with 3rd Party PCI
cards. However, if you have verified a successful installation of the
MAGMA PCI Expansion System (as defined in Chapter 4), but
experience difficulty installing your 3rd Party PCI cards, the PCI card
manufacturer may be able to provide the best support.
The MAGMA PCI Expansion System is designed to function
exactly like your desktop computer. This means that you should
follow the PCI card maker’s instructions for installation on a
Windows or Mac computer as if the expansion chassis WAS the
desktop computer. When correctly installed, there is no difference
to the operating system, removable cards, or most software.

MAGMA
34 Chapter 7 Troubleshooting
Windows Error Codes
If you are having a problem with one of your devices, and the Device
status box shows a Windows Error Code, refer to the following list of
error codes for guidance:
Error Code Description/Action
10
This code indicates that there is a problem with the 3rd
Party PCI Card driver.
If necessary, contact the PCI Card’s manufacturer for updated
PNP compatible drivers. If all else fails, contact Magma
Technical Support for further assistance.
On the Bridge: If you receive error code 12 on the first PCI to
PCI Bridge, call Magma Technical Support.
12 On the PCI Card: This usually means the memory, I/O, or
prefetch is more than has been allocated. Call Magma
Technical Support.

MAGMA
Chapter 7 Troubleshooting 35
Error Code Description/Action
28
(PCI Card)
The driver for the PCI Card is not installed on your system.
Reinstall the PCI Card driver following the manufacturer’s
instructions. If that fails to fix the problem, call the card
manufacturer for new drivers.
1
The PCI host card or expansion chassis are not working
correctly. Reinstall the PCI host card into the computer’s PCI
slot and recheck all cable connections. If the error code
remains, try another PCI slot. If you still have the error, call
Magma Technical Support.
Other Codes
For all other error codes, call:
On the PCI to PCI Bridge: Magma Technical Support
On the PCI Card: Card Manufacturer’s Technical Support,
after first verifying that the MAGMA expansion system is
installed properly.
If you are still having problems, contact Magma Technical Support for
more help.

MAGMA
36 Chapter 8 How to Get More Help
Chapter 8 How to Get More Help
Frequently Asked Questions (FAQ)
You can visit the MAGMA Technical Support FAQ pages on the Internet
at:
www.magma.com/support/
Contacting Technical Support
Our support department can be reached by fax at (858) 530-2733 or by
phone at (858) 530-2511. Support is available Monday through Friday,
8:00 AM to 5:00 PM PT. When contacting MAGMA Technical Support,
please be sure to include the following information:
1) Name
2) Company Name
3) Phone Number
4) Fax Number
5) Email Address
6) Model Number
7) Serial Number
8) Computer Make
9) Computer Model
10) Operating System and Version
11) Make/Model of PCI cards in expansion chassis
12) Detailed description of the problem
You can also visit our web site at:
www.magma.com/support/
For a quick response, use the Technical Support and RMA Request
Form available in the Support Section of the website. Simply complete
the form with all required information. Please make sure that your
problem description is sufficiently detailed to help us understand your
problem.
For example: Don’t say “Won’t boot up.” Do say “Tried all the
steps in the Troubleshooting Section and it still won’t boot up.”
For faster diagnosis of your problem, please run the two utility programs
described in the following sections and include the diagnostic files they
generate with your email.

MAGMA
Chapter 8 How to Get More Help 37
MAGMA Debug Utility
Occasionally, Magma Technical Support may request Windows users to
produce and email a MAGMA debug log file to help them resolve your
problem. This file should be emailed to support@magma.com. This file
should have a “.log” file extension. To create the *.log file, follow these
instructions:
1. Locate a file called dbgview.exe on the MAGMA CDROM.
2. Double-click on the file dbgview.exe
3. While the dbgview screen is open, locate and double-click on
a file called dump.exe on the MAGMA CDROM.
4. Switch back to the dbgview screen, which is now filled with
data.
5. Save this file and email to support@magma.com upon request.
Include your Name and
the Date the log was
created in the file
name. Then email it to
Technical Support.
Use the “Save as type” drop-down arrow to select a file type of (*.LOG).

MAGMA
38 Chapter 8 How to Get More Help
PCIScope Software Utility
PCIScope is a powerful tool for Windows users. It was designed by a
Germany company called APSoft. This software utility is a valuable
resource to explore, examine and debug the PCI subsystem of your
computer. It was made to fit the requirements of the most demanding
users, especially engineers, programmers, and system administrators,
and to integrate all advanced functions and tools into one product.
Please visit www.tssc.de for more information about the capabilities of
PCIScope and other utilities offered by APSoft.
An evaluation version of PCIScope is available for download at
www.tssc.de. (You can purchase an inexpensive license from APSoft
for use beyond the evaluation period.)
PCIScope has proven to be extremely useful when verifying and
debugging configurations involving the MAGMA PCI Expansion
Systems under any Windows platform.
PCIScope can provide information to you and our Technical Support
Group such as PCI Bus Numbering, Resource Allocation, and other
information that may prove useful when debugging expansion chassis
or PCI card problems.
If you are experiencing problems setting up your system, you should run
PCIScope before contacting the Magma Technical Support Group.
With the MAGMA expansion chassis powered up and connected to your
computer, load and launch the PCIScope application. The PCIScope
Program will be installed on your computer and a window similar to the
one shown below will appear. (The example was taken from a Compaq
Armada 7400)

MAGMA
Chapter 8 How to Get More Help 39
You should save this data as a file on your computer. Please include
your name and date as part of the file name with an extension of “.bpd.”
Then email this file to support@magma.com if you are experiencing
configuration problems.

MAGMA
40 Chapter 8 How to Get More Help
Returning Merchandise to MAGMA
If factory service is required, a Service Representative will give you a
Return Merchandise Authorization (RMA) number. Put this number and
your return address on the shipping label when you return the item(s)
for service. MAGMA will return any product that is not accompanied
by an RMA number. Please note that MAGMA WILL NOT accept COD
packages, so be sure to return the product freight and duties-paid.
Ship the well-packaged product to the address below:
MAGMA RETURNS DEPT.
RMA # ________
9918 Via Pasar
San Diego, CA 92126
USA
It is not required, though highly recommended, that you keep the
packaging from the original shipment of your MAGMA product.
However, if you return a product to MAGMA for warranty repair/
replacement or take advantage of the 30-day money back guarantee,
you will need to package the product in a manner similar to the manner
in which it was received from our plant. MAGMA cannot be responsible
for any physical damage to the product or component pieces of the
product (such as the host or expansion interfaces for PCI expansion
chassis) that are damaged due to inadequate packing. Physical
damage sustained in such a situation will be repaired at the owner’s
expense in accordance with Out of Warranty Procedures. Please,
protect your investment, a bit more padding in a good box will go a long
way to insuring the device is returned to use in the same condition you
shipped it in. Please call for an RMA number first.

MAGMA
Appendix A Bus Hierarchy 41
Appendix A Bus Hierarchy
Bus Hierarchy
The following figure is representative of the PCI Bus hierarchies for the
13 Slot PCI to PCI Expansion System. This figure pictorially conveys the
overall PCI bus topology of the system.
13 Slot Topology
In general, we do not know what the actual Bus numbers are. We only
know how they increment starting from the PCI expansion host card.
The key point in the figure of the 13 Slot Topology is that the connecting
cable between the PCI expansion host card and the 13 Slot backplane
is actually a PCI bus itself. This is represented in the Windows Device
Manager as shown below:
All PCI cards installed in the PCI Expansion chassis will appear on
the Third PCI Bus behind the PCI Bus that the PCI host card is
installed on. If you need to know the actual Bus number, right-click
on the Bus and select Properties.

MAGMA
42 Appendix B Need More Slots?
Appendix B Need More Slots?
Multiple PCI Expansion System Configurations
The PCI Local Bus Specification defines the PCI bus as a hierarchical
bus, where PCI to PCI Bridges (PPBs) may be used to add "levels" to
the PCI bus hierarchy. Because hierarchies are organized systems
arranged into different levels, you can take advantage of this automatic
organizing and layering to expand the number of available PCI slots
beyond the number available in your computer’s motherboard.
You can easily add two or more Magma expansion systems to your
current system in either a "fan-out" or "daisy-chain" configuration. Each
of these configurations has advantages and uses. To determine which
type of configuration you wish to use, you should first understand a few
basic facts:
1. In a desktop computer, the bios enumerates automatically
behind PCI bridges. In the Magma configuration, the bios finds
the Magma host card in a PCI slot. The bios configures it, and
then looks beyond it to find any PCI cards installed in the
expansion chassis. The bios then configures the cards and
allocates resources. Empty PCI slots are ignored during
configuration.
In theory, your computer “should” be able to travel across up to
255 PCI buses to identify and configure all installed PCI cards.
Unfortunately, not all computers are created equal. The 255
PCI bus limit is actually a theoretical maximum. The practical
limit is somewhat lower, but should still be a fairly large number.
In a desktop computer the bus numbers tend to be lower (0, 1,
2, etc.). Once the bios is finished configuring everything and
assigning resources, the Operating System starts loading and
activates the PCI cards found.
When adding more Expansion Systems to an existing system,
be sure to connect and test them “one-at-a-time.” This will allow
you to quickly resolve any connectivity, or other, issues right at
the start. DO NOT INSTALL any 3rd Party PCI cards into any
system until ALL attached systems are working correctly.

MAGMA
Appendix B Need More Slots? 43
2. The 4 and 7 Slot Magma Expansion Systems each add two (2)
PCI to PCI Bridges to the PCI Local Bus. The 13 Slot adds
three (3) PCI to PCI Bridges to the PCI Local Bus. The 6 Slot
adds one (1) bridge. These bridges are the communication
paths between the PCI cards and the computer resources.
Most computers allow multiple bridges (and thus PCI buses) to
be correctly configured. Some computers, unfortunately, place
an arbitrary limit on the number of bridge levels that can be
traveled during power-on configuration. Your computer “power-
on-software” should be PCI Specification 2.1 compliant in order
to effectively use a MAGMA PCI Expansion System. For "fan-
out" and "daisy chained" system configurations, where more
than one PCI expansion system is being used, you should
count all of the bridge levels to your most deeply nested PCI
bus to determine the maximum number of bridge levels that
must be traveled.
3. For easier understanding, the PCI Local Bus should be viewed
as a “Resource Toll road” that runs from the computer CPU
(resource home), through the “Toll Booths” (the PCI bridges),
to the “Resource Users” (PCI Cards). As in the case of a real
Toll Road, the more Toll Booths you have to slow down a
“nanosecond” for, the longer it will take you (your data) to get
from the PCI Card to the CPU and back again. Under most
circumstances the effect cannot even be detected. However,
under other conditions, it can be important to know about.
Fan-Out
For reasons described in bullet #3 above, we recommend using a fan-
out configuration when you need to add successive PCI expansion
systems to the host computer. This addition to the PCI bus hierarchy is
at the "peer" level of other existing expansion buses, thus adding
"breadth" to the PCI bus hierarchy, since these buses will be at the
same hierarchical level within the system configuration.
You may use either PCIe or PCI host cards in your host
computer, depending on available slots and your performance
requirements. You must ensure that you have the
corresponding PCIe to PCI Expansion System, or PCI
Expansion System, chassis to connect with your host card and
support your desired configuration.

MAGMA
44 Appendix B Need More Slots?
The Fan-OutConfiguration is the
recommended solution. It typically
provides optimumperformance
on most systemsbecause there are
fewer PCI bridgesbetween the
Computer CPU and the PCIcards.
F
a
n
-
O
u
t
C
o
n
f
i
g
u
r
a
t
i
o
n
PCI Expansion
Host Card
4, 7, 13Slot Chassis
PCI Expansion
Host Card
Proprietary
Expansion
Cable
Proprietary
Expansion
Cable
4, 7, 13Slot Chassis
PCI Expansion
Host Card 4, 7, 13Slot Chassis
Magma
Expansion
Cable
In this configuration, you have fewer “Toll Booths” (PCI Bridges) to pass
through; therefore there are fewer opportunities for concern.
For clarification, it is necessary to understand that the amount
of latency caused by any PCI Bridge (even those built into a 3rd
Party PCI card or the computer motherboard itself) is negligible
(“nanoseconds”) and will not produce any visible effect on most
systems. It is only mentioned here because on a few rare
configurations which use some unique PCI cards with special
software drivers, the total number of PCI buses that the data
must pass through COULD make a difference. See Chapter 5
Troubleshooting for more information if you suspect this could
be an issue with one of your specialty PCI cards.
Verify your configuration
Before you start installing your PCI cards (refer to Chapter 4 Install
Cards and Drives for more information), you should confirm that
everything is in proper working order. Refer to Chapter 3 Verify
Installation for guidance in verifying the proper installation of your
Expansion System. The following image shows the Windows Device
Manager display when a Windows PC has 2 Expansion Systems
connected in a “Fan-Out” configuration.
Windows Device Manager with 2 PCI to PCI Expansion Systems Installed
in a “Fan-Out Configuration.

MAGMA
Appendix B Need More Slots? 45
The following image shows the Apple Profiler display when a MAC has
2 Expansion Systems connected in a “Fan-Out” configuration
MAC System Profiler with 2 PCI to PCI Expansion Systems Installed
in a “Fan-Out Configuration.
Daisy-Chaining
Recognizing the typical insignificance of the performance variance
between the “Fan-Out” and “Daisy-Chaining” configurations, the primary
reason for using this one would be limitations on physical space. This
could be the number of available slots on the computer motherboard, or
a lack of desk or rack space.
Daisy-Chaining ExpansionSystems
PCI Expansion
Host Card
Simply place anotherHost ExpansionCar d int o
avacant PCI slot on the 1st ExpansionSystem.
Then connect #1to #2 using the ExpansionCable.
PCI Expansion
Host Card
4, 7, 13Slot Chassis
4, 7, 13Slot Chassis
Magma
Expansion
Cable
Proprietary
Expansion
Cable
In the daisy-chain configuration, successive PCI expansion systems are
added to the "end" of the PCI bus hierarchy, which adds "depth" to the
PCI Local Bus by increasing the number of PCI Local Bus levels active
in the system configuration.

MAGMA
46 Appendix B Need More Slots?
Verify your configuration
Before you start installing your PCI cards (refer to Chapter 4 Install
Cards and Drives for more information), you should confirm that
everything is in proper working order. Refer to Chapter 3 Verify
Installation for guidance in verifying the proper installation of your
Expansion System.
Notice that each Daisy-Chained unit appears in the Device Manager
in the reverse order of its place in the configuration.
Combination Configurations
Depending on your business requirements, and your physical space
limitations, you can add additional Expansion System in multiple
configurations, such as these. These combinations are only limited by
the available slots and/or slot types: PCIe or PCI.
Workstation
Fan-Out Daisy-Chain Combination Configuration
Workstation
Daisy-Chain Fan-Out Combination Configuration

MAGMA
Appendix B Need More Slots? 47
Obviously, you will need to keep an eye on your system performance
and make any adjustments that may be required, either to PCI card
location or to Expansion System configuration, to obtain maximum
performance.
PCI Card Conflicts
If you determine that one PCI card is interfering with the operation of
another card, first try reorganizing the cards on the motherboard.
Moving the cards around can change the order in which the cards are
configured by the system during power-on. This will go a long way
toward resolving module conflicts.
Power-On Sequence for Advanced Configurations
As previously stated in Chapter 2 Hardware Installation, it remains
necessary to power up ALL Expansions Systems BEFORE you turn on
the computer. This will ensure that your power-on software can read all
available PCI buses and properly configure all installed PCI cards.
Obviously, the reverse also remains true for shutting your system down.
The computer must be shut off BEFORE you attempt to turn off your
Expansion System(s).
Troubleshooting Advanced Configurations
When trying to troubleshoot problems with PCI cards in a multiple
expansion system configuration, it is vital to correctly determine the
nature of the problem. Therefore, the first task is to identify the card or
chassis having a problem by using the Windows Device Manager, or
Apple System Profiler. Refer to the first part of this Appendix for more
information on identifying hierarchical levels in multiple expansion
system configurations.
Remember, Fan-Out configurations can consist of both PCIe to PCI
Expansion Systems and PCI to PCI Expansion Systems. Whereas,
Daisy-Chain configurations will consist only of a PCI to PCI Expansion
System, or a PCIe to PCI Expansion System, followed by one or more
PCI to PCI Expansion Systems. Only after you have all expansion
systems working without any 3rd Party PCI cards should you attempt to
install any 3rd Party PCI cards.

MAGMA
48 Appendix B Need More Slots?
Problems with 3rd Party cards might only be traceable once you have
identified the expansion system containing the problem card.
Remember, it may be necessary to identify the PCI Slot that the Host
Interface Card is in before you can properly identify the correct
expansion chassis and ultimately the card. Obviously, this is only an
issue if you have multiples of the same type of card installed.

MAGMA
Appendix B Need More Slots? 49
Finding the Problem Card
Windows
If you need help to determine which PCI card, or which expansion
chassis, has the problem, you can “right-click” on the card with the
and check the information contained in the “Location:” field.
Look for the “Error Code” in the box in the center of the Properties
Window and then go to the Windows Error Code section for information
on how to resolve this issue.
MAC
If you have already reinstalled and reseated everything according to
instructions in Chapter 2, and the PCI to PCI Bridge is still not visible in
the Apple System Profiler, call Magma Technical Support.

MAGMA
50 Appendix C Compliance
APPENDIX C Compliance
FCC
NOTE: This equipment has been tested and found to comply with the
limits for a Class A digital device, pursuant to part 15 of the FCC Rules.
These limits are designed to provide reasonable protection against
harmful interference when the equipment is operated in a commercial
environment. This equipment generates, uses, and can radiate radio
frequency energy and, if not installed and used in accordance with the
instruction manual, may cause harmful interference to radio
communications. Operation of this equipment in a residential area is
likely to cause harmful interference in which case the user will be
required to correct the interference at his own expense.
This device complies with Part 15 of the FCC Rules. Operation is
subject to the following two conditions: (1) this device may not cause
harmful interference, and (2) this device must accept any interference
received including interference that may cause undesired operation.
Changes or modifications not expressly approved by the party
responsible for compliance could void the user’s authority to operate the
equipment.
The assembler of a personal computer system may be required to
test the system and/or make necessary modifications if a system is
found to cause harmful interferences or to be noncompliant with the
appropriate standards for its intended use.
Industry Canada
This Class A digital apparatus complies with Canadian ICES-003.
Cet appareil numériqué de la classe A est conformé à la norme NMB-
003 du Canada
CE
The product(s) described in this manual complies with all
applicable European Union (CE) directives. Magma will not retest or
recertify systems or components that have been reconfigured by
customers
.

Manual P/N 09-09907-01-A1
Magma
9918 Via Pasar, San Diego, CA 92126, USA
Phone (858) 530-2511 • Fax (858) 530-2733
www.magma.com