Makeblock BLEV1-C BLE module User Manual
Makeblock Co., Ltd. BLE module
User Manual
BLE V1.0-C Bluetooth module
2017/7/25
1. Overview
This module integrates Broadcom Bluetooth chip based on ARM® Cortex ™ -M3 core with CPU
frequency up to 48MHz, UART support, high integration, low cost, low power consumption,
superior Bluetooth performance, compatibility Better than other chip solutions. With OTA air upgrade
function, easy maintenance. Support master and slave functions, to facilitate product interconnection.
2. Feature
Complete Bluetooth data transparent solution
Support Bluetooth 4.0 specification, sleep power consumption as low as 12uA, normal work less
than 0.15mA (average , broadcast period 300ms) peak current less than 12mA
CPU frequency up to 48MHz, the interface is rich in resources
Standard HCI Port (UART)
Supports air upgrade (OTA) firmware
Module comes with serial pin, ROHS process
Module fully integrated XTAL, LPO and other external components, simple design, low cost
Built-in 2.4G PCB antenna
Support Master and slave mode
Adaptive frequency hopping technology, high-performance wireless transceiver system, in the open
area, send and receive distance can reach 20 to 30 meters
3. Application Fields
The module is used for short-range data wireless transmission,
It can be easily connected with wireless devices on the wireless terminal, such as PC, smart phones and
so on.
※Bluetooth joystick, Bluetooth game handle
※Bluetooth remote control, remote control toys

4. Photo of module
Positive Negative
5. Specifications
5.1 Physical characteristics
Operating Frequency Band 2.4GHz-2.48GHz unlicensed ISM band
Bluetooth Specification BT4.0(Bluetooth Low Energy)
Output Power Class Max. 4dBm
RX Sensitivity -90dBm
Operating Voltage 5V
Main Digital Interface UART
Other Interface IO
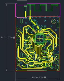
Dimension 31mm(L) x 20.5mm(W) x 3.5mm(H)

5.2 Electrical characteristics
Absolute Maximum Ratings
Rating Min Max
Storage Temperature -40℃ +85℃
Operating Temperature -20℃ +70℃
Supply Voltage: VDD 4.5V 5.5V
Other Terminal Voltages VSS-0.3V VDD+0.3V
5.3 Interface specification
Power Supply +5V/ +5.5V
Interface UART
6. Pin definitions
Pin.No Name Type Description
The left side of the module pin
1 RXD I/O Serial input
2 TXD I/O Serial output
3 GND Ground GND
45V Power 5V VCC
The right side of the module pin
1 RST I Reset input
2NC NC NNC
3 DTR I DDTR input

7. Module size
7. Others
Any Changes or modifications not expressly approved by the party responsible for compliance
could void the user's authority to operate the equipment.
This device complies with part 15 of the FCC Rules. Operation is subject to the following two
conditions: (1) This device may not cause harmful interference, and (2) this device must accept any
interference received, including interference that may cause undesired operation.
To maintain compliance with FCC’s RF Exposure guidelines, This equipment should be installed and
operated with minimum distance between 20cm the radiator your body: Use only the supplied antenna. This
product should not collocate with other radio. If the FCC identification number is not visible when the module
is installed inside another device, then the outside of the device into which the module is installed must also
display a label referring to the enclosed module. This exterior label can use wording such as the
following:"Contains Transmitter Module FCC ID: 2AH9Q-BLEV1-C"or"Contains FCC ID: 2AH9Q-BLEV1-C".
The module’s antenna is internal antenna, and the antenna can’t be replaced.
(a) The module should not collocate with other wireless radio
(b) PCB antenna of antenna OEM should be use. Antenna Gain is 0dBi to connect with the antenna seat.
measures:
-Reorient or relocate the receiving antenna.
-Increase the separation between the equipment and receiver.
-Connect the equipment into an outlet on a circuit different from that to which the
receiver is connected.
-Consult the dealer or an experienced radio/TV technician for help.
Note:
This equipment has been tested and found to comply with the limits for a Class B digital device,
pursuant to part 15 of the FCC Rules. These limits are designed to provide reasonable protection against
harmful interference in a residential installation. This equipment generates uses and can radiate radio
frequency energy and, if not installed and used in accordance with the instructions, may cause harmful
interference to radio communications. However, there is no guarantee that interference will not occur in a
particular installation. If this equipment does cause harmful interference to radio or television reception,
which can be determined by turning the equipment off and on, the user is encouraged to try to correct the
interference by one or more of the following measures:
- Reorient or relocate the receiving antenna.
- Increase the separation between the equipment and receiver.
- Connect the equipment into an outlet on a circuit different from that to which the receiver is
connected.
- Consult the dealer or an experienced radio/TV technician for help.