Protel Schematic Bird D706

User Manual: Manual Bird - Schematics & Service Manuals PDF

Open the PDF directly: View PDF PDF.
Page Count: 7

Page 1 of 7 - Protel Schematic Bird D706
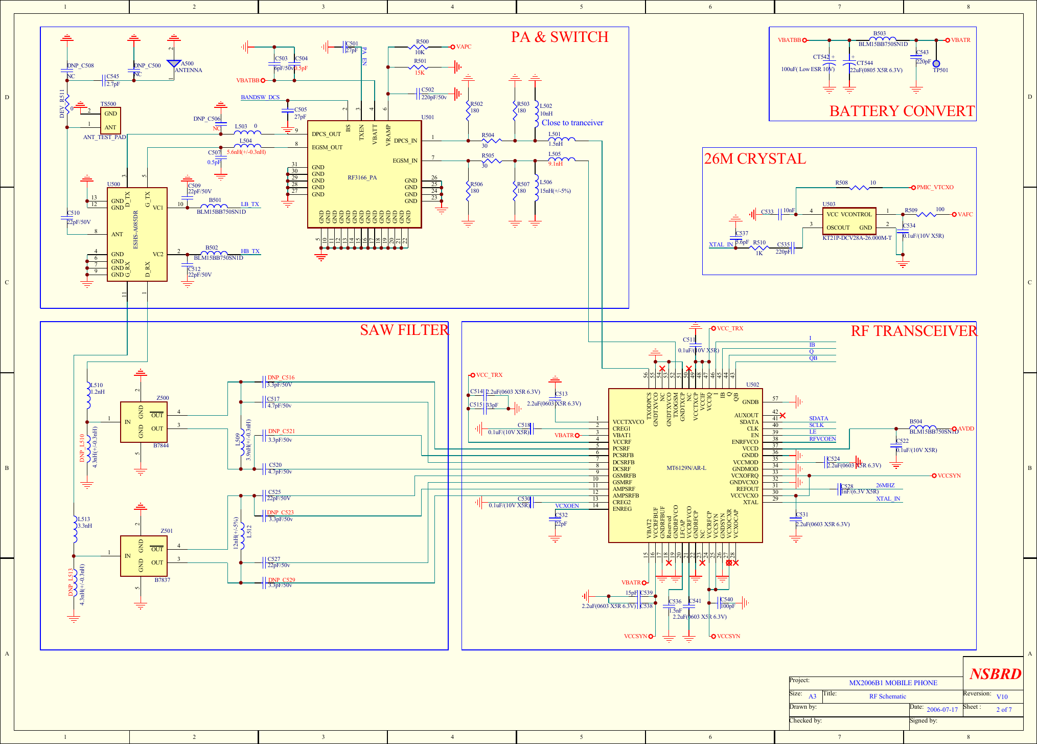
Page 2 of 7 - Protel Schematic Bird D706
Page 3 of 7 - Protel Schematic Bird D706
Page 4 of 7 - Protel Schematic Bird D706
Page 5 of 7 - Protel Schematic Bird D706
Page 6 of 7 - Protel Schematic Bird D706
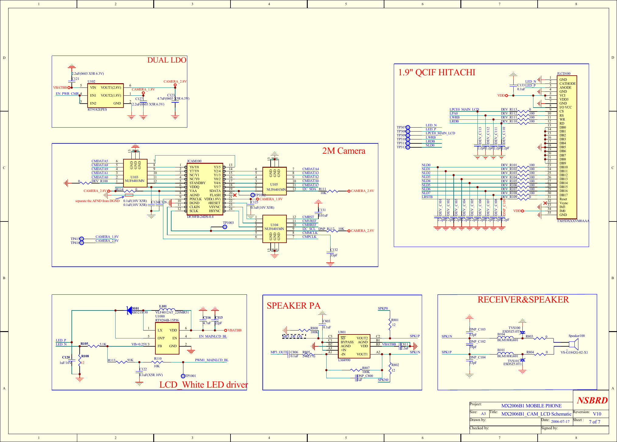
Page 7 of 7 - Protel Schematic Bird D706

Navigation menu