Elite 15I Manual0508 User Manual
2017-06-28
User Manual: Manual Elite-15I Manual0508 Elite-15i_manual0508 ELITE-15I products
Open the PDF directly: View PDF
.
Page Count: 28

ELITE-15i
LINEAR FILTERING AC POWER CONDITIONER
LINÉAIRE FILTRAGE COURANT ALTERNATIF CONDITIONNÉ
ACONDICIONADOR DE LÍNEA DE AC CON FILTRAJE LINEAR
OWNER’S MANUAL
GUIDE DE L’UTILISATEUR
MANUAL DE USUARIO
®

All content ©2007 Furman. All Rights Reserved. Printed in China.
ENGLISH
Page 4
FRANÇAIS
Page 12
ESPAÑOL
www.FurmanSound.com
ELITE-15i
LINEAR FILTERING AC POWER CONDITIONER
LINÉAIRE FILTRAGE COURANT ALTERNATIF CONDITIONNÉ
ACONDICIONADOR DE LÍNEA DE AC CON FILTRAJE LINEAR
OWNER’S MANUAL
GUIDE DE L’UTILISATEUR
MANUAL DE USUARIO
El i t E -15i Ow n E r ’s Ma n u a l
El i t E -15i Gu i d E dE l’ut i l i s a t E u r
El i t E -15i Ma n u a l dE l Pr O P i E t a r i O
d i s P O n i b l E E n w w w .f u r M a n s O u n d .c O M
ESPAÑOL
Page 20
El i t E -15i Ma n u a l dE l Pr O P i E t a r i O

4
El i t E -15i Ow n E r ’s Ma n u a l
Elite-15i Features
Linear Filtering Technology for unequaled audio and video clarity•
Series Multi-Stage Protection provides virtually maintenance-free AC surge suppression•
Retractable LED lamps illuminate a cabinet or rack full of equipment•
Zero ground contamination circuitry protects critical digital component•
12 volt triggering for remote control•
Introduction
For over 34 years, Furman has pioneered the development of AC power products for the most demanding audio, video, and
broadcast professionals. Though the need for pristine AC power is nothing new, the Elite-15i’s technology and its unique
implementation are revolutionary and without peer.
The extreme AC demands encountered in the professional audio/video arena have required technological developments
far in excess of typical home theater/audiophile power products. In studios, live sound, and broadcast facilities, breakdown
is unacceptable. Equipment failure or poor performance is costly. The same is true of today’s home theater. Our solution
based technology, extensive engineering expertise, and robust build quality have answered the challenge of today’s
corrupted power lines, and led to the creation of the Elite-15i.
Today’s power lines are plagued with RF and EMI noise. When connecting sensitive equipment to your home’s power outlet,
AC noise couples into your system’s critical components. This AC noise masks low level signals and cripples performance.
This low level content is critical because it relays the crucial harmonics and ambience in audio, as well as the depth and
clarity in video. With Furman’s exclusive Linear Filtering Technology, televisions, projectors, DVD players, ampliers, and
processors are fed linearly-ltered AC power. This dramatically reduces noise, ensuring consistent peak operation regardless
of load conditions or the time of day. For the rst time, you will see and hear your theater or audio system as it should be
– uncompromised.
Another critical feature is our exclusive Series Multi-Stage Protection. This non-sacricial surge suppression assures the
highest level of AC protection possible, without giving its life when the oending surge is severe – no damaged equipment,
no service calls, no down time. Our digital AC voltage meter allows precise measurement of the incoming AC line voltage,
(a valuable asset when monitoring systems that are connected to today’s potentially poor power grids). Further, our famous
retractable front panel LED lamps allow easy viewing of either a rack or cabinet full of equipment, even when your theater
lights are o.
When employing the Elite-15i, you will notice far clearer, stunningly focused sound and visual images from your system.
Video presentation will be crisp and colors true with greater gray and black scale denition, as well as noticeably improved
depth and clarity. Many of the technological advances previously available only in our agship Reference Conditioners are
cornerstones of the Elite series. Now everyone can reap the benets of unrivaled power purication and unequalled surge
protection.
Installation
Unpacking
Before unpacking your unit, inspect the carton for any obvious severe damage to the box and internal protective materials.
If internal damage is likely, contact the carrier who delivered the unit before proceeding with unpacking. If, after unpacking,
shipping damage is evident, contact the carrier. Save all shipping and packing materials. You may need them if you should
ever have to return the unit to the factory for servicing.

5
FRANÇAIS
ENGLISH ESPAÑOL
The box should contain the Elite-15i unit, rack mount kit, owner’s manual, and warranty registration card. If anything
is missing, please contact Furman Customer Service. Fill out and return your warranty registration card. Registration is
recommended because it can be used to establish whether the unit is within the warranty period should your original
ownership documents be lost, and it assists us in informing you about upgrades or other vital information.
Safety Information - Warnings
Please read and observe all of the safety and operating instructions before the Elite-15i is operated. Retain these instructions
for future reference.
Do not disassemble or modify in any way. No user-serviceable parts inside •
Keep away from moisture and avoid excessive humidity•
Do not allow liquids or foreign objects to enter the unit•
The Elite-15i should be serviced by qualied service personnel when:
The power supply cord or plug has been frayed or cut.•
Objects have fallen or liquid has spilled into the unit. •
The Elite-15i has been exposed to rain or other moisture.•
The Elite-15i does not appear to operate normally, or exhibits a marked change in performance.•
The Elite-15i has been dropped, or the enclosure damaged.•
The Elite-15i requires that a safety ground be present for proper operation. Any attempt to operate the Elite-15i without a
safety ground is considered improper operation.
NOTE to CATV System Installer:
This reminder is provided to call the CATV system installer’s attention to Section 820-40 of the NEC which provides specic
guidelines for proper grounding. In particular, Section 820-40 species that the cable ground shall be connected to the
grounding system of the building, as close to the point of cable entry as practical.
Power Source
The power source to which the Elite-15i is connected should be adequate for use at 15 Amps. The Elite-15i will operate with
a 10 Amp service outlet; however, nuisance tripping at the circuit breaker panel may result if the systems continuous current
draw exceeds 10 Amps.
Placement
The Elite-15i is manufactured with four rubber feet for placement on any table, cabinet, shelf, or oor. These rubber feet may
be easily removed with a standard Philips screw driver when rack mounting adjacent to other components. Placement or
proximity to other components is not critical, and the Elite-15i does not produce any appreciable heat under standard use.
The Elite-15i may also be rack mounted in a standard 19” rack by attaching the Elite-15i rack ears. These rack ears (contained
within the plastic rack kit package) mount ush with the back portion of the Elite-15i’s front panel. They are attached to the
chassis by installing each rack ear with (3) pan-head Philips screws contained within the Elite-15i rack mounting kit. The
third screw used for each rack ear is for the center hole, located towards the rear and aids in stabilizing the unit when rack
mounted.
Connection
AC Cable Routing
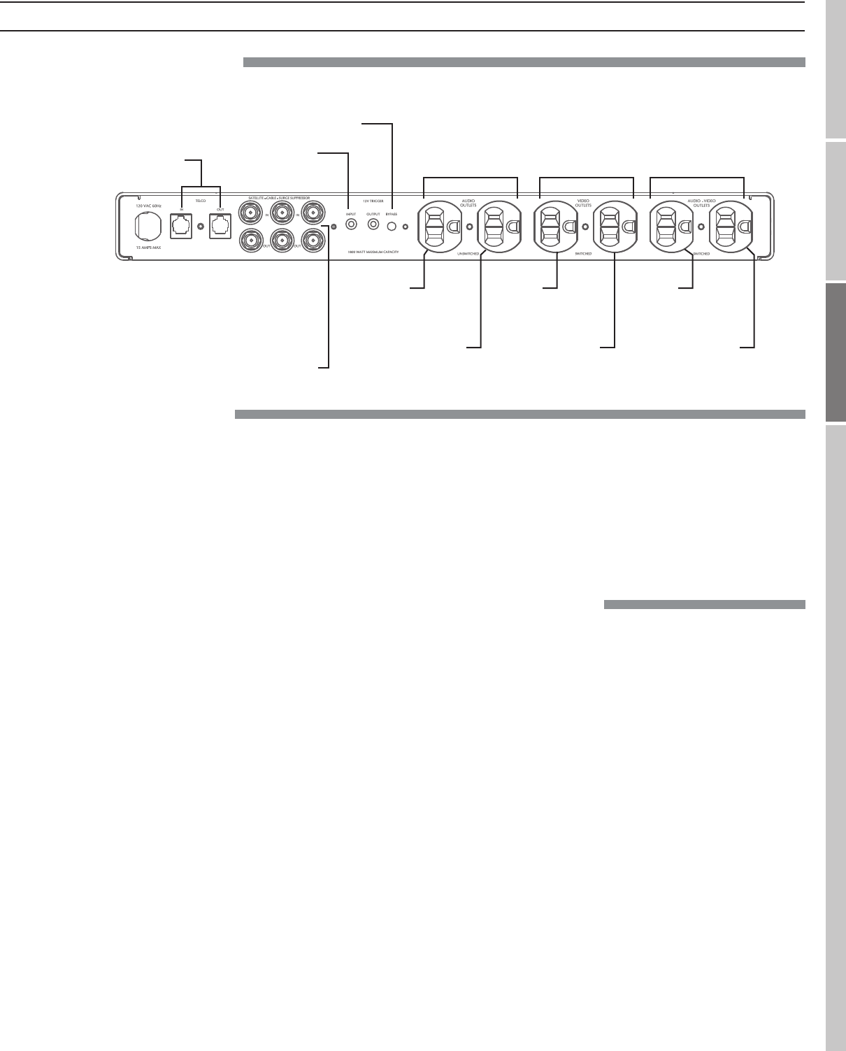
The Elite-15i’s male Edison AC cord must be connected to an appropriate socket (see current rating recommendation above).
Connecting Components to the Digital - Video Component AC Outlet Banks
The Elite-15i’s two “Video Component AC Outlets” should be employed for critical video components such as DVD players,
projectors, plasma, or LCD video screens.

6
El i t E -15i Ow n E r ’s Ma n u a l
Connecting Components to the Linear Filtering Power Banks
The Elite-15i’s four rear panel and one front panel “Audio – Audio-Video AC Outlets” should be employed for any component
not connected to the “Video Component AC Outlets,” These outlets still possess exceptional AC noise ltering to maximize
system performance.
12V Triggering - Sequencing
The Elite-15i’s single front panel and two rear panel mounted unswitched outlets are always on, once the front panel power
switch is engaged. The remaining four rear panel outlets are labeled – switched, these require a 12 volt triggering device
such as that typically found in most power receivers and audio pre-amp processors. The input for the 12V trigger is a female
mono mini-phone jack. An additional product (such as a remote sub-woofer) can be daisy-chained from the 12V output jack
for an additional triggered unit.
For those who do not wish to utilize the 12V triggering, a convenient bypass push button switch is located adjacent to the
input and output jacks. By depressing this button, all outlets will operate when the front panel power switch is engaged.
WARNING: If the 12V bypass switch is not engaged, four of the outlets will not supply power until a 12V trigger is present!
Any primary control component such as a Receiver with a master universal remote should be connected to an unswitched
outlet! If not, once the universal remote is turned o, there will be no way to restore power to the receiver via the remote
control.
Retractable Front Panel Lights and Dimmer Control
The Elite-15i includes a front panel mounted dimmer control for the two retractable front panel light tubes. The dimmer
knob controls the brightness of both light xtures. Turn it clockwise to increase brightness; turn it counter-clockwise to
decrease brightness. When the lights tubes are fully inserted ush to the front panel, the light circuit is turned o via an
internal micro-switch. Whether the light tubes are retracted or nearly ush with the front panel, there will be no appreciable
heat regardless of dimmer setting due to the eciency of our full light spectrum LED’s.
AC Voltage Meter
Your Elite-15i contains a combination precision incoming AC voltage meter. The meter continuously monitors and displays
the incoming AC voltage (+/- 1VAC typically).
Suggested AC Connection
Telco Protectors (x2)
Cable / Satellite
Protectors (x3)
2 - 7
Channel
Amplier
Receiver
with
Power
Amplier
Satellite
Receiver /
Cable Box /
DVR
Plasma/
LCD Monitor/
Projector
12V
Triggering
Device
DVD/
HD-DVD/
Blu-Ray
Player
Bypass for 12V
Triggering
Device
Powered
Subwoofer
Audio Outlets
Unswitched
Video Outlets
Switched
Audio/Video Outlets
Switched

7
FRANÇAIS
ENGLISH ESPAÑOL
Soft Start - Continuous Use
When power is rst applied to the Elite-15i, (the front panel breaker- power toggle must be switched to the “on” position) the
Soft Start feature is activated. There is an audible “clack” when the Elite-15i is rst turned on or o. This sound is produced
by the Soft Start circuit’s 30 Amp relay engaging or disengaging. There is virtually nothing in the Elite-15i’s construction,
design, or componentry to wear over the life time of the product, and there is no power draw from your electric service
meter aside from the LED power indicator, lamps, and relay circuits. For this reason the Elite-15i may be left with its power
engaged permanently at a cost of pennies per month.
AC Transient Voltage Surge Suppression and Extreme Voltage Shutdown
Extreme Voltage Shutdown Indicator
This LED is normally o. It monitors AC wiring faults – for example, accidental connection to an open neutral from a 208 or
240VAC feed (this is a common occurrence if the 15 Amp outlet source is not a dedicated line, but instead has been wired
with a daisy-chained neutral from a homes breaker box). The Series Multi-stage Protection (SMP) circuit senses voltages
that are so high that operation would be impossible and shuts the power down before damage can occur. Upon initially
applying power to these units, the Extreme Voltage indicator LED will light if the input voltage is above the extreme voltage
cuto, and power will not be applied to the unit’s outlets. If the unit has been operating with an acceptable input voltage
and subsequently that voltage exceeds 140V or falls below 85V, it will shut o power to the outlet and the Extreme Voltage
LED will light. The circuit will attempt to re-set automatically within 5 seconds, so manual re-set will only be necessary if
there is a permanent wiring fault.
Protection OK Indicator:
Although the Furman SMP circuit assures virtually maintenance free protection from transient voltage spikes and surges,
nature has a way of occasionally creating electrical forces that are beyond the capabilities of any Transient Voltage Surge
Suppression device to absorb without some degree of damage. In the rare instance that this occurs, the blue LED located in
the center of the front panel will dim, even though AC power is present at the unit’s outputs. If this happens, some level of
protection from voltage surges will remain, but the Furman’s clamping voltage rating will be compromised. The unit must be
returned to Furman Sound, or an authorized Furman Service center for repair.
Telco – Satellite – Cable Transient Voltage Surge Suppressors
The Elite-15i features transient voltage surge suppression for both standard telephone lines, as well as cable or satellite lines
utilizing standard coaxial connectors. As these surge suppressors are in-line, they will require an additional cable to connect
from their output to the control device requiring protection.
All in-line surge suppressors feature our exclusive ground contamination free technology. This aids in eliminating audio
buzzing, and the video hum-bars that can result from typical in-line suppressors. Further, our cable and satellite suppressors
are DVR friendly as well as HD digital television ready. Both DC carrier signals as well as high bandwidth signals can pass
through our circuit. In fact the bandwidth is less than 0.1dB loss at 1GHz!
To connect your cabling to these in-line protectors, simply follow the in and out indications marked next to the Telco, Cable
and Satellite connectors.
Note:
It is not possible to make an in-line cable or satellite protector “maintenance-free” as we have accomplished with the 120 VAC line.
This would necessitate limited signal bandwidth that would not allow the signal to pass. Under extreme conditions, it is possible
that the surge suppression in one of these devices could sacrice itself after a catastrophic event. If the telephone, cable or satellite
signal will no longer pass through our protector, please contact your local service representative, installer or Furman for servicing.
To test this, simply disconnect the incoming and out going cable from the Elite-15i. Connect the incoming connector to the

8
El i t E -15i Ow n E r ’s Ma n u a l
component that formerly received the out going connector, thus by-passing the in-line protection. If the signal is present (but not
when used with the Elite-15i) then the protection circuit is damaged (assuming it worked properly before a storm or catastrophic
event).
Warranty
Furman Sound, LLC. warrants to the original purchaser of this product, the Furman Elite-15i, that the product will be free
from defects in material and workmanship for a period of three years from the date of purchase. The purchaser of the
product is allowed fteen days from the date of purchase to complete warranty registration by mail or on-line at the Furman
website. If the purchaser fails to complete the aforementioned registration, the warranty period will be reduced to one year
from the date of purchase.
If the product does not conform to this Limited Warranty during the warranty period (as herein above specied), purchaser
shall notify Furman in writing of the claimed defects. If the defects are of such type and nature as to be covered by this
warranty, Furman shall authorize the purchaser to return the product to the Furman factory or to an authorized Furman
repair location. Warranty claims should be accompanied by a copy of the original purchase invoice showing the purchase
date; this is not necessary if the Warranty Registration was completed either by mailing in the completed warranty card or by
registering on-line at the Furman website. Shipping charges to the Furman factory or to an authorized repair location must
be prepaid by the purchaser of the product. Furman shall, at its own expense, furnish a replacement product or, at Furman’s
option, repair the defective product. Return shipping charges back to purchaser will be paid by Furman.
CONNECTED EQUIPMENT WARRANTY: Furman Sound’s Connected Equipment Warranty covers equipment that is
damaged by transient voltage (an “Occurrence”) while properly connected through the Furman Elite-15i to a properly wired
AC power line with a protective ground in an indoor location. Furman’s Connected Equipment Warranty is limited to the
amount of the deductible on the Purchaser’s personal property insurance policy up to $500.00. In order to make a claim for
this Connected Equipment Warranty, the Purchaser must forward a copy of his/her personal property insurance claim for the
damaged equipment to Furman and complete the Furman Connected Equipment Warranty claim form (call Furman at (707)
763-1010 to obtain the form). Furman reserves the right to review the damaged Furman product, the damaged connected
equipment, and the site where the damage occurred. All cost of shipping damaged equipment to Furman for inspection
shall be borne solely by the Purchaser. Damaged equipment must remain available for inspection until the claim is nalized.
The Connected Equipment Warranty is also in eect for a period of three years unless the Purchaser does not complete the
warranty registration within fteen days from date of purchase, at which time, the Connected Equipment Warranty period is
also reduced to one year from the date of purchase.
All warranties contained herein are null and void if: the Furman Surge Protector in use during the occurrence is not provided
to Furman for inspection upon Furman’s request at the sole expense of the Purchaser, Furman determines that the Furman
Surge Protector has been opened, improperly installed, altered in any way or tampered with, Furman determines that
the damage did not result from the Occurrence or that no Occurrence in fact took place or Furman determines that the
connected equipment was not used under normal operating conditions or in accordance with Manufacturer’s instructions
for the connected equipment. All Furman Surge Protectors must be plugged directly into a properly wired AC power line
with a protective ground and must not be “daisy-chained” together in serial fashion with other power strips, UPS’s, other
surge protectors, three-to-two-prong adapters, or extension cords. Any such installation voids this warranty. The Furman
warranty only protects against damage to properly connected equipment where Furman has determined, at its sole
discretion, that the damage resulted from an Occurrence and does not protect against acts of God (other than lightning)
such as ood, earthquake, war, terrorism, vandalism, theft, normal-use wear and tear, erosion, depletion, obsolescence,
abuse, damage due to low-voltage disturbances (i.e. brownouts or sags), non-authorized program, or system equipment
modication or alteration. Do not use this product in anyway with a generator, heater, sump pump, water-related device,
life support device, medical device, automobile, motorcycle, or golf-cart battery charger. To be used indoors only and in dry

9
FRANÇAIS
ENGLISH ESPAÑOL
areas. All warranties contained herein are null and void if used in anyway with any of the aforementioned devices.
THE FOREGOING IS IN LIEU OF ALL OTHER WARRANTIES, EXPRESS OR IMPLIED, INCLUDING BUT NOT LIMITED TO THE
IMPLIED WARRANTIES OF MERCHANTABILITY AND FITNESS FOR A PARTICULAR PURPOSE. Furman does not warrant
against damages or defects arising out of improper or abnormal use or handling of the product; against defects or damages
arising from improper installation, against defects in products or components not manufactured by Furman, or against
damages resulting from such non-Furman made products or components. This warranty shall be cancelable by Furman
at its sole discretion if the product is modied in any way without written authorization from Furman. This warranty also
does not apply to products upon which repairs have been aected or attempted by persons other than pursuant to written
authorization by Furman.
THIS WARRANTY IS EXCLUSIVE. The sole and exclusive obligation of Furman shall be to repair or replace the defective
product in the manner and for the period provided above. Furman shall not have any other obligation with respect to
this product or any part thereof, whether based on contract, tort, strict liability, or otherwise. Under no circumstances,
whether based on this Limited Warranty or otherwise, shall Furman be liable for incidental, special, or consequential
damages. Furman’s employees or representatives’ ORAL OR OTHER WRITTEN STATEMENTS DO NOT CONSTITUTE
WARRANTIES, shall not be relied upon by purchaser, and are not a part of the contract for sale or this limited warranty. This
Limited Warranty states the entire obligation of Furman with respect to the product. If any part of this Limited Warranty is
determined to be void or illegal, the remainder shall remain in full force and eect.
Warranty claims should be accompanied by a copy of the original purchase invoice showing the date of purchase (if a
Warranty Registration Card was mailed in at the time of purchase or if the product was registered on-line, this is not
necessary). Before returning any equipment for repair, please be sure it is adequately packed and cushioned against damage
in shipment, and that it is insured.

10
El i t E -15i Ow n E r ’s Ma n u a l
Specifications
AC Current Capacity:
Input - 15 Amp capacity required
Output - 15 Amps RMS (maximum, all outlets combined - continuous)
Linear Noise Attenuation:
Transverse (Dierential) Mode:
>40 dB from 10Khz. - 100 kHz.
>80 dB from 100 Khz. – 1GHz.
(Linear attenuation curve from 0.05 – 100 ohms line impedance)
Transient Voltage Surge Suppression:
120 VAC - Series Multi-Stage Protection - Non-Sacricial with Zero Ground Contamination.
(188 V peak clamping @ 6000V 3000A input)
Extreme Voltage Shutdown (>140 VAC)
Telco Cable / Satellite (less than .1dB insertion loss)
Power Consumption:
6 Watts for display and control circuits independent of actual load.
Outlets:
1 (linearly ltered outlet - front panel)
4 (linearly ltered outlets - rear panel)
2 (linearly ltered outlets with additional ultrasonic ltering for video components)
Dimensions:
2.15” H x 17” W x 14.75” D (Standard 1 RU height without feet)
Weight:
11 lbs.

12
El i t E -15i Gu i d E dE l’ut i l i s a t E u r
Caractéristiques de l’unité Elite-15i
La technologie de ltrage linéaire (LiFT pour Linear Filtering Technology) assurant une clarté sans précédent au niveau du •
son et de l’image
Circuit de protection à plusieurs étages en série (SMP pour Series Multi-Stage Protection) assurant une suppression des •
surtensions c.a. sans entretien
Lampes à DEL rétractables éclairant une armoire remplie d’équipements•
Circuit prévenant la contamination par la terre pour protéger les composants numériques essentiels•
Fonction de déclenchement 12 V pour contrôle à distance•
Introduction
Depuis plus de 34 ans, Furman ne cesse d’innover en matière de produits de conditionnement d’alimentation c.a. destinés aux
professionnels les plus exigeants œuvrant dans les domaines de l’audio, de la vidéo et de la radiodiusion. Bien que le besoin
pour une alimentation c.a. pure n’ait rien de nouveau, la technologie de l’unité Elite-15i et sa mise en œuvre unique sont
révolutionnaires et sans égal.
Les besoins extrêmes en alimentation c.a. qu’exige le matériel audio-vidéo professionnel ont conduit à des développements
technologiques beaucoup plus poussés que ceux applicables aux produits d’alimentation types de cinéma-maison et
d’audiophile. Pour les studios, les installations de sonorisation et de radiodiusion, les défaillances sont inacceptables. Les
pannes d’équipement et les mauvais rendements sont source de dépenses importantes. Il en est de même pour les cinémas-
maisons actuels. Notre technologie fondée sur des solutions, notre grande expertise en matière d’ingénierie et notre qualité de
fabrication ont surmonté les enjeux que posent les lignes d’alimentation aectées d’aujourd’hui et ont conduit à la création de
l’unité Elite-15i.
Les radiofréquences et les interférences électromagnétiques en augmentation constante aectent les lignes d’alimentation
d’aujourd’hui. Lorsque vous branchez des équipements sensibles sur vos prises de courant domestiques, le bruit c.a. atteint
les composants essentiels de votre système de manière à masquer les signaux de faible intensité et à détériorer le rendement.
Ces signaux sont importants car ils transmettent les harmoniques essentielles et l’ambiance au niveau du son, ainsi que la
profondeur et la netteté au niveau de l’image. Grâce à la technologie de ltrage linéaire exclusive à Furman, les téléviseurs,
les projecteurs, les lecteurs DVD, les amplicateurs et les processeurs reçoivent une alimentation c.a. ltrée de façon linéaire
contribuant à réduire considérablement le bruit c.a. tout en assurant un fonctionnement supérieur et uniforme peu importe
les conditions de charge ou le moment de la journée. Pour la première fois, vous obtiendrez un système de cinéma-maison ou
un système de sonorisation sans compromis autant au niveau de l’image qu’au niveau du son. De plus, notre circuit exclusif de
protection à plusieurs étages en série constitue aussi une autre caractéristique importante. Cette suppression des surtensions
non sacricielle assure le niveau de protection c.a. le plus élevé qui soit, sans interruption advenant une surtension sévère
– aucun équipement endommagé, aucun appel de service, aucun temps d’arrêt. Notre indicateur numérique de tension c.a.
permet de mesurer précisément la tension d’entrée de la ligne c.a. (une fonction précieuse lorsque vous surveillez des systèmes
qui sont reliés aux réseaux électriques actuels, susceptibles de fournir une alimentation de piètre qualité). Aussi, nos fameuses
lampes à DEL rétractables situées sur le panneau avant facilitent l’éclairage d’une armoire remplie d’équipements, même
lorsque les lumières de la salle sont éteintes. Lorsque vous utiliserez l’unité Elite-15i, vous constaterez immédiatement que
votre système ore un son et des images d’une grande clarté et d’une extrême précision. Vos présentations vidéo seront plus
nettes et leurs couleurs plus réalistes grâce à une meilleure dénition des niveaux de gris et de noir, et elles présenteront une
profondeur et une clarté grandement améliorées. Beaucoup d’avancées technologiques jusqu’ici intégrées à notre gamme
vedette de Conditionneurs Reference sont devenues des caractéristiques fondamentales de la série Elite. Maintenant, les
avantages que procurent la pureté sans précédent au niveau de l’alimentation et la protection inédite contre les surtensions
est à la portée de tous.

13
FRANÇAIS
ENGLISH ESPAÑOL
Installation
Déballage
Avant d’ouvrir l’emballage de votre unité, inspectez ce dernier de façon à repérer tout dommage évident et important ayant
été causé à la boîte et aux matériaux de protection internes. S’il s’avère évident que le contenu de la boîte a été endommagé,
contactez le transporteur qui a livré l’unité avant d’ouvrir l’emballage. Si, après avoir ouvert l’emballage, vous constatez que
des dommages sont survenus en cours de transport, contactez le transporteur. Conservez tous les matériaux d’emballage et
d’expédition. Vous en aurez besoin dans l’éventualité d’un retour de l’unité à l’usine aux ns de réparation. La boîte devrait
contenir l’unité Elite-15i, un kit de montage en bâti, un guide d’utilisation et une che d’enregistrement et de garantie.
S’il manque un de ces éléments, veuillez contacter le service à la clientèle de Furman. Complétez et retournez votre che
d’enregistrement et de garantie. L’enregistrement est recommandé et nous permet de déterminer si l’unité est sous garantie
dans l’éventualité de la perte de vos documents de propriété originaux, en plus de nous permettre de vous informer des mises
à niveau ou de vous transmettre d’autres renseignements importants.
Information sur la sécurité et avertissements
Veuillez lire et appliquer toutes les consignes de sécurité et d’utilisation avant d’installer votre Elite-15i. Conservez ces
instructions aux ns de référence ultérieure.
Il est interdit de démonter ou de modier l’unité par quelque moyen que ce soit. Cette unité ne renferme aucune pièce •
remplaçable par l’utilisateur.
Vous devez conserver l’unité dans un endroit sec et la protéger contre l’humidité excessive.•
Vous devez prévenir la pénétration de liquides ou de corps étrangers dans l’unité.•
Votre Elite-15i devrait être réparé par un technicien de service qualié dans les cas suivants :
Le cordon d’alimentation ou la che a été elochée ou coupée.•
Un corps étranger ou un liquide a pénétré à l’intérieur de l’unité. •
L’unité Elite-15i a été exposée à la pluie ou à l’humidité.•
L’unité Elite-15i semble ne pas fonctionner normalement ou sa performance s’est dégradée.•
L’unité Elite-15i est tombée, ou le boîtier est endommagé.•
L’unité Elite-15i exige la présence d’une prise de terre de sécurité pour assurer un fonctionnement adéquat. Toute tentative
visant à utiliser l’Elite-15i sans prise de terre de sécurité est considérée comme une utilisation inappropriée.
Source d’alimentation
La source d’alimentation à laquelle est reliée l’unité Elite-15i doit être adéquate de façon à assurer un fonctionnement à 15 A.
L’Elite-15i fonctionnera si elle est reliée à une prise de courant de 10 A. Cependant, il peut survenir un déclenchement nuisible
au niveau du panneau à disjoncteurs si l’appel de courant continu des systèmes excède 10 A.
Montage
L’unité Elite-15i est dotée de quatre pieds en caoutchouc de manière à permettre une installation sur tout type de table,
d’armoire, d’étagère ou de plancher. Ces pieds sont faciles à retirer au moyen d’un tournevis Philips standard pour assurer
le montage en bâti à côté d’autres composants. L’installation de l’unité Elite-15i à proximité d’autres composants est sans
danger. En outre, l’unité Elite-15i ne produit aucune chaleur appréciable sous des conditions normales d’utilisation et elle peut
être montée en bâti dans une baie standard de 19 po en utilisant les équerres de montage en bâti. Ces équerres de montage
(incluses dans l’emballage en plastique de kit de montage) sont montées à eur à l’arrière de la surface du panneau avant de
l’unité Elite-15i. Elles se xent au châssis en vissant les trois (3) vis Philips à tête tronconique incluses dans le kit de montage. La
troisième vis utilisée pour chaque équerre de montage s’installe dans le trou central situé vers l’arrière et stabilise l’unité une
fois montée en bâti.

14
El i t E -15i Gu i d E dE l’ut i l i s a t E u r
Connexion
Acheminement du câble c.a.
Le cordon c.a. Edison mâle de l’unité Elite-15i doit être relié à une extrémité femelle appropriée (se reporter aux
recommandations susmentionnées sur le courant nominal).
Branchement de composants sur les prises Digital-Video Component AC Outlet
Les deux prises Digital-Video Component AC Outlet de l’unité Elite-15i devraient être utilisées pour les composants vidéo
essentiels tels que les lecteurs DVD, les projecteurs, les écrans plasma ou les écrans vidéo ACL.
Branchement de composants sur les prises avec ltrage linéaire
Les prises Audio – Audio-Video AC Outlet (quatre sur le panneau arrière et une sur le panneau avant) de l’unité Elite-15i
devraient être utilisées pour les composants non reliés aux prises Digital-Video Component AC Outlet. Ces prises orent
également un ltrage du bruit c.a. exceptionnel de manière à optimiser le rendement du système.
Déclenchement 12 V – Séquencement (page 6)
Les prises non commandées par interrupteur (une sur panneau avant et deux sur panneau arrière) de l’Elite-15i’s sont toujours
activées une fois allumé l’interrupteur d’alimentation situé sur le panneau avant. Les quatre autres prises du panneau arrière
sont commandées par interrupteur et exigent un dispositif de déclenchement 12 V comme on en trouve généralement sur la
plupart des récepteurs et des préamplicateurs audio. L’entrée de déclenchement 12 V est une prise casque mono. Un produit
additionnel avec déclenchement (comme un caisson d’extrêmes graves installé à distance) peut être relié en série à partir de
la prise de sortie 12 V. Ceux qui désirent désactiver la fonction de déclenchement 12 V peuvent utiliser le pratique bouton-
poussoir de dérivation qui est situé à côté des prises d’entrée et de sortie. En appuyant sur ce bouton, toutes les prises seront
activées une fois allumé l’interrupteur d’alimentation du panneau avant.
AVERTISSEMENT : si le bouton de dérivation 12 V n’est pas enfoncé, l’alimentation de quatre des prises sera coupée jusqu’à
ce que la fonction de déclenchement 12 V soit activée! Tout composant de contrôle central, comme un récepteur avec
télécommande universelle principale, devrait être relié à une prise non commandée par interrupteur! Dans le cas contraire,
une fois éteinte la télécommande universelle, il sera impossible de rétablir l’alimentation du récepteur au moyen de la
télécommande.
Lampes rétractables sur panneau avant et commande d’intensité
L’unité Elite-15i est munie d’une commande d’intensité sur panneau avant qui est déée aux deux lampes rétractables situées sur le
panneau avant. Les commandes d’intensité règlent la luminosité des lampes. La rotation de gauche à droite de la commande a pour
eet d’augmenter la luminosité, tandis que la rotation de droite à gauche permet de diminuer la luminosité. Lorsque les lampes sont
positionnées à eur avec le panneau avant, il est possible d’éteindre le circuit d’éclairage au moyen d’un microrupteur interne.
Que les lampes soient en position rétractée ou à eur avec le panneau avant, elles dégageront peu de chaleur peu importe le
réglage de l’intensité en raison de l’ecacité de nos DEL à éclairage en spectre continu.
Indicateur de tension c.a.
Votre unité Elite-15i comporte un indicateur de tension d’entrée de la ligne c.a. de précision. Cet indicateur surveille
continuellement et ache la tension d’entrée de la ligne c.a. (généralement +/- 1 V c.a.).

15
FRANÇAIS
ENGLISH ESPAÑOL
Suggestion de connexion
Prises téléphoniques (x2)
Prises câble/
satellite (x3)
Amplicateur/
récepteur de 2 à
7 canaux
Récepteur
amplié
Récepteur
satellite ou
boîte pour
câble/DVR
Écran
Plasma
ou ACL/
Projecteur
Déviation
de 12V
DVD/HD-DVD/
lecteur Blu-Ray
Dispositif de
déclenchement
12Ve
Caisson de
sous-graves
amplié
Sorties audio
Non commutable
Sorties vidéo
Commutables
Sorties audio/vidéos
Commutables
Mise sous tension sans appel de courant (Soft Start) – Utilisation continue
À la mise sous tension de l’unité Elite-15i (l’interrupteur d’alimentation du panneau avant doit être en position On), la fonction
Soft Start est activée. Vous entendrez un claquement à la première mise sous ou hors tension de l’unité Elite-15i. Ce bruit
est produit par l’engagement ou le désengagement du relais de 30 A du circuit de mise sous tension sans appel de courant.
Pratiquement aucun élément au niveau de la construction, de la conception ou des composants de l’unité Elite-15i ne s’usera
au cours de la durée de vie du produit, et il n’y a aucun appel de courant important, à l’exception de l’indicateur d’alimentation
à DEL, des lampes et des circuits du relais. Pour ces raisons, l’unité Elite-15i peut demeurer sous tension de façon permanente à
un coût mensuel minime.
Suppression de surtension transitoire pour lignes c.a. et arrêt en cas d’extrême tension
Indicateur d’arrêt en cas d’extrême tension
L’indicateur DEL d’arrêt en cas d’extrême tension est normalement éteint. Il détecte les défauts de câblage c.a. – par exemple,
la connexion accidentelle à un l neutre d’une source de 208 ou 240 V c.a. (cette situation survient fréquemment lorsque
la prise c.a. source n’est pas une ligne dédiée, et qu’elle a plutôt été reliée à un l neutre connecté en série à partir d’une
boîte de disjoncteurs domestique). Le circuit SMP (Series Multi-Stage Protection) détecte les tensions susamment élevées
pouvant empêcher le fonctionnement et coupe l’alimentation avant que ne surviennent d’éventuels dommages. À la mise
sous tension de ces unités, l’indicateur DEL d’arrêt an cas d’extrême tension s’allumera si la tension d’entrée excède le seuil de
tension extrême, et les prises de l’unité ne seront plus alimentées. Si l’unité fonctionne avec une tension d’entrée acceptable
et que la tension excède par la suite 140 V ou chute sous 85 V, il coupera l’alimentation de la prise et l’indicateur DEL d’arrêt
an cas d’extrême tension s’allumera. Le circuit tentera une réinitialisation automatique dans un délai de 5 secondes. Ainsi, les
réinitialisations manuelles sont nécessaires uniquement dans le cas d’un défaut de câblage permanent.
Indicateur Protection OK
Bien que le circuit SMP de Furman assure une protection pratiquement sans entretien contre les surtensions transitoires, la
nature peut parfois créer des charges électriques qui dépassent les capacités de tout appareil avec suppression des surtensions
transitoires à les absorber sans entraîner certains dommages. Dans ce cas très rare, l’indicateur bleu situé au milieu du panneau
avant s’éteindra, même en présence de courant c.a. au niveau des prises de l’unité. Dans ce cas, un certain niveau de protection
contre les surtensions subsiste, mais le facteur de blocage de l’unité sera compromis. L’unité doit être retournée chez Furman
Sound ou à un centre de réparation autorisé de Furman.

16
El i t E -15i Gu i d E dE l’ut i l i s a t E u r
Suppresseurs de surtension transitoire pour lignes de signaux par satellite – lignes coaxiales de
câblodistribution – lignes téléphoniques
L’unité Elite-15i assure une suppression de surtension transitoire autant pour les lignes téléphoniques standard, les lignes
coaxiales de câblodistribution et les lignes de signaux par satellite utilisant des connecteurs coaxiaux standard. Comme
ces suppresseurs de surtension fonctionnent en ligne (in-line), ils requièrent un câble additionnel pour relier leur sortie au
dispositif de contrôle nécessitant une protection. Tous les suppresseurs de surtension en ligne sont dotés de notre technologie
exclusive prévenant la contamination par la terre. Cette dernière permet d’éliminer les perturbations au niveau audio et les
barres de ronement au niveau vidéo qui sont produits par les suppresseurs en ligne ordinaires. De plus, nos suppresseurs pour
lignes coaxiales de câblodistribution et lignes de signaux par satellite sont compatibles avec les systèmes d’enregistrement
vidéo numérique DV-R et sont prêts pour la télévision haute dénition numérique. Autant les signaux de porteuse que les
signaux en bande large sont pris en charge par notre circuit. En fait, la perte au niveau de la bande passante est de moins de
0,1 dB à 1 GHz! Pour brancher vos câbles à ces dispositifs de protection en ligne, il vous sut de suivre les indications in et out
indiquées à côté des connecteurs Telco, Cable et Satellite.
Remarque : il est impossible d’obtenir un circuit de protection en ligne sans entretien pour lignes coaxiales de
câblodistribution et lignes de signaux par satellite, comme nous l’avons fait pour les modèles de 120 V c.a. Cela nécessiterait
une largeur de bande réduite ne permettant pas la transmission du signal. Sous des conditions extrêmes, il est possible que
la suppression de la surtension d’un de ces dispositifs soit sacriée à la suite d’un événement catastrophique. Si les lignes
téléphoniques, les lignes coaxiales de câblodistribution et les lignes de signaux par satellite ne sont plus protégées, veuillez
contacter le représentant de votre région, votre installateur ou Furman aux ns de réparation. Pour tester cette situation, il
vous sut de débrancher le câble avec connecteurs d’entrée et de sortie de l’unité Elite-15i. Branchez le connecteur d’entrée
sur le composant qui recevait précédemment le connecteur de sortie de façon à outrepasser le circuit de protection en ligne.
S’il y a présence du signal (alors qu’il n’y en avait pas en utilisant l’unité Elite-15i), cela signie que le circuit de protection est
endommagé (en supposant qu’il fonctionnait normalement avant l’orage ou l’événement catastrophique).
Garantie
Furman Sound, LLC garantit à l’acheteur original de l’unité Furman Elite-15i, que ce produit sera exempt de tout défaut de
matériel et de fabrication pendant une période de trois ans à compter de la date d’achat. L’acheteur de ce produit a quinze
jours à compter de la date d’achat pour compléter par Internet (sur le site Web de Furman) ou par la poste l’enregistrement
dudit produit aux ns de garantie, faute de quoi l’acheteur verra sa période de garantie réduite à un an à compter de la date
d’achat. Advenant que le produit ne fonctionne pas tel que spécié ci-dessus au cours de la période de garantie limitée,
l’acheteur doit informer Furman par écrit des prétendus défauts. Si le type et la nature des défauts sont couverts par la
présente garantie, Furman autorisera l’acheteur à retourner le produit à l’usine Furman ou à un centre de réparation autorisé
de Furman. Les demandes au titre de la garantie devraient être accompagnées d’une copie de la facture originale indiquant la
date d’achat; sauf dans le cas où un Enregistrement de garantie (Warranty Registration) a été complété en postant une che de
garantie dûment remplie ou en ligne par le biais du site Web de Furman. Les frais d’expédition à l’usine Furman ou à un centre
de réparation autorisé de Furman sont assumés à l’avance par l’acheteur du produit. Furman s’engage à fournir à ses frais un
produit de remplacement ou, à sa seule discrétion, à réparer le produit défectueux. Les frais d’expédition aux ns de retour à
l’acheteur seront assumés par Furman.
GARANTIE COUVRANT L’ÉQUIPEMENT CONNECTÉ : la garantie de Furman Sound concernant l’équipement connecté couvre
l’équipement endommagé par la tension transitoire (un « Événement ») alors qu’il est adéquatement connecté par l’entremise
de l’unité Furman Elite-15i à une ligne d’alimentation c.a. correctement câblée avec une mise à la terre à l’intérieur d’un lieu.
La garantie de Furman Sound couvrant l’équipement connecté est limitée au montant de la franchise prévue à la police
d’assurance de biens meubles de l’Acheteur jusqu’à concurrence de 500 $. Pour toute demande au titre de cette garantie
couvrant l’équipement connecté, l’Acheteur doit envoyer à Furman une copie de sa demande de réclamation au titre de son
assurance de biens meubles relativement à l’équipement endommagé et compléter le formulaire de demande au titre de la
garantie de Furman couvrant l’équipement connecté (appelez Furman au (707) 763-1010 pour obtenir ce formulaire). Furman

17
FRANÇAIS
ENGLISH ESPAÑOL
se réserve le droit d’examiner le produit Furman endommagé, l’équipement connecté qui a été endommagé et le lieu où les
dommages sont survenus. Tous les frais d’expédition d’un équipement endommagé à Furman aux ns d’inspection doivent
être assumés par l’Acheteur. L’équipement endommagé doit être disponible aux ns d’inspection jusqu’à la n du traitement
de la demande. La garantie de Furman couvrant l’équipement connecté est également valable pour une période de trois ans,
à moins que l’Acheteur ne complète pas l’enregistrement de garantie dans les quinze jours suivant la date d’achat, délai après
lequel la garantie couvrant l’équipement connecté sera réduite à un an à compter de la date d’achat. Toutes les garanties
contenues dans les présentes sont nulles et sans eet si : le limiteur de surtension de Furman en fonction pendant l’événement
n’est pas envoyé à Furman (à la charge de l’Acheteur) aux ns d’inspection à la demande de Furman; Furman détermine que
le limiteur de surtension de Furman a été ouvert, incorrectement installé, modié de façon quelconque ou traqué; Furman
détermine que les dommages ne résultent pas de l’Événement ou qu’aucun Événement n’a eu lieu; ou si Furman détermine
que l’équipement connecté n’a pas été utilisé sous des conditions normales d’utilisation ou selon les instructions proposées
par le Fabricant de l’équipement connecté. Tous les limiteurs de surtension de Furman doivent être reliés directement à une
ligne d’alimentation c.a. adéquatement câblée avec une mise à la terre de sécurité et ne doivent pas être connectés en série
avec d’autres lisières à prises multiples, UPS, limiteurs de surtension, adaptateurs à deux et à trois broches ou autres rallonges.
De telles installations auraient pour eet d’annuler la présente garantie. La garantie de Furman couvre uniquement les
dommages causés à l’équipement correctement connecté dans le cas où Furman, à sa seule discrétion, a jugé qu’ils résultent
d’un Événement. Elle ne couvre pas les dommages attribuables à l’un ou l’autre des cas fortuits (autre que la foudre) suivants
: inondation, tremblement de terre, guerre, acte de terrorisme, acte de vandalisme, vol, usure normale, usage abusif, mauvais
traitement, érosion, déplétion, désuétude, dommages résultant d’une basse tension (c.-à-d. panne de courant localisée ou
baisse de tension), programme non autorisé, modication ou altération de l’équipement. En aucun cas vous ne devez utiliser
ce produit avec une génératrice, un appareil de chauage, une pompe de puisard, un appareil dont l’utilisation est liée à
l’eau, un appareil de maintien en vie, un appareil médical, une automobile, une motocyclette, ou un chargeur de batterie de
voiturette de golf. À utiliser à l’intérieur et dans un endroit sec seulement. Toutes les garanties contenues dans les présentes
seront nulles et sans eet si le produit est utilisé de quelque façon que ce soit avec tout appareil susmentionné.
CETTE GRANTIE REMPLACE TOUTES LES AUTRES GARANTIES, EXPRESSES OU IMPLICITES, Y COMPRIS MAIS SANS S’Y
LIMITER, TOUTES LES GARANTIES IMPLICITES DE COMMERCIABILITÉ ET DE CONFORMITÉ A UN USAGE PARTICULIER.
La garantie de Furman ne couvre pas les dommages ou défauts résultant d’un usage ou d’une manipulation inappropriée
ou anormale du produit; les dommages ou défauts résultant d’une installation inadéquate; les défauts d’un produit ou de
composants non fabriqués par Furman; les dommages résultant de l’utilisation de produits ou de composants non fabriqués
par Furman. Furman se réserve le droit d’annuler cette garantie dans l’éventualité où le produit a été modié de quelque façon
que ce soit sans l’autorisation écrite de Furman. De plus, cette garantie ne s’applique pas aux produits qui ont été altérés ou
réparés par des personnes autre que celles dont il est fait mention dans l’autorisation écrite de Furman.
CETTE GARANTIE EST EXCLUSIVE. L’obligation exclusive de Furman consiste à réparer ou à remplacer le produit défectueux
de la façon et pendant la période susmentionnées. Furman n’a aucune autre obligation relativement à ce produit ou à toute
pièce de celui-ci, qu’elle soit basée sur le contrat, la négligence, la responsabilité stricte ou autre. En aucun cas, que ce soit en
vertu de cette garantie limitée ou autre, Furman ne sera responsable des dommages consécutifs, spéciaux ou indirects.
TOUT ÉNONCÉ ORAL OU ÉCRIT de la part des employés ou des représentants de Furman NE CONSTITUE PAS UNE
GARANTIE, ne doit pas être pris en compte par l’acheteur et ne fait pas partie du contrat de vente ou de cette garantie
limitée. Cette garantie limitée expose l’intégralité de l’obligation de Furman relativement au produit. Si une partie de cette
garantie limitée est jugée nulle ou illégale, le reste demeure en vigueur. Les demandes en vertu de la garantie devraient être
accompagnées d’une copie de la facture originale indiquant la date d’achat; sauf dans le cas où un Enregistrement de garantie
(Warranty Registration) a été complété en postant une che de garantie à la suite de l’achat ou le produit a été enregistré en
ligne. Avant de retourner tout équipement aux ns de réparation, veuillez vous assurer qu’il est adéquatement emballé et
protégé contre les dommages pouvant survenir en cours de transport, et qu’il est assuré.

18
El i t E -15i Gu i d E dE l’ut i l i s a t E u r
Spécifications
Capacité de courant c.a. :
Entrée : intensité de 15 A requise
Sortie : intensité ecace à 15 A (maximum, toutes les prises combinées – en continu)
Atténuation du bruit :
Mode transversal (diérentiel)
> 40 dB de 10 kHz à 100 kHz
> 80 dB de 100 kHz à 1 GHz
(Courbe d’atténuation linéaire avec impédance de ligne de 0,05 à 100 ohms)
Suppression de surtension transitoire
Ligne 120 V c.a.
Protection à plusieurs étages en série - non sacricielle avec contamination nulle par la terre
Tension d’écrêtage de 188 V @ 6 000 V – 3 000 A en entrée
Arrêt en cas d’extrême tension (> 140 V c.a.)
Telco / Câble / Satellite
Perte de moins de 0,1 dB au niveau de la ligne
Consommation d’énergie
6 W pour l’achage et les circuits de commande indépendamment de la charge réelle
Prises :
1 (prise avec technologie de ltrage linéaire – panneau avant)
4 (prises avec technologie de ltrage linéaire – panneau arrière)
2 (prises avec technologie de ltrage linéaire et ltrage ultrasonore additionnel pour les composants numériques ou
vidéo
Dimensions (H x L x P) :
2,15” H x 17” L x 14,75” P (format 1 U standard sans les pieds)
Poids :
11 lb


20
El i t E -15i Ma n u a l d E us u a r i O
Caracteristicas del Elite-15i
Tecnología de Filtraje Linear para una claridad de audio y video sin igual•
Provee la Protección en Serie Multi-Etapa que virtualmente mantiene libre y suprime los picos de voltaje o corriente de AC•
Posee lámparas de LED retractiles para iluminar un rack o gabinete lleno de equipo•
Circuitos de protección contra contaminación de tierra cero que protege excelentemente componentes y equipos •
digitales.
Voltaje de 12V “disparable” por control remoto •
Introduccion
Por más de 34 años, Furman ha sido pionero en el desarrollo de productos de alimentación de AC para los más demandantes
profesionales de broadcast, audio y video. Aunque la necesidad de optimizar la alimentación de AC no es algo nuevo, la
tecnología del Elite-15i y su única implementación son revolucionarias y sin par.
Las extremas demandas de AC que encontramos en el mundo profesional del audio y video han requerido desarrollos
tecnológicos que van muchos más allá de los productos que típicamente encontramos en aplicaciones caseras de cine en casa
o audio-los. En estudios, sonido en vivo, radio y televisión las interrupciones de alimentación son inaceptables. Un equipo
que falla o que tiene un desempeño pobre es costoso. Lo mismo aplica para los cines en casa de hoy. Nuestra solución se basa
en la tecnología, una extensa experiencia en ingeniería y una calidad de construcción robusta que ha contestado al desafío de
trabajar con las contaminadas líneas de alimentación de hoy día, y que han conducido a la creación del Elite-15i.
Las líneas de alimentación de hoy día están plagadas de ruido de RF (Radio Frecuencia) e IEM(Interferencia Electro Magnética).
Cuando conectas equipo sensible a las terminales de alimentación de tu casa, el ruido de AC se ltra a los componentes más
críticos de tu sistema. El ruido de AC enmascara señales de bajo nivel y deteriora el desempeño del equipo. El contenido
de nivel bajo es crítico porque estos poseen muchos armónicos y ambiente cruciales en audio también como la claridad
y profundidad en video. Con la exclusiva tecnología de Filtraje Linear de Furman las televisiones, proyectores, DVD,
amplicadores y procesadores se alimentaran con AC linealmente ltrada. Lo anterior reduce dramáticamente el ruido,
asegurando una operación consistente en picos no importando las condiciones de carga o el tiempo de uso al día. Por primera
vez verás y escucharas tu sistema de cine en casa o tu sistema de audio como debería de ser, sin compromisos.
Otra característica crítica es nuestra exclusiva protección en Serie Multi-Etapa. Esta supresión que no sacrica picos asegura el
más alto nivel de protección de AC, sin entregar su “vida” cuando un pico es severo- sin daños al equipo, sin llamadas a servicio,
sin tiempo perdido. Nuestro medidor digital de voltaje AC permite una medición precisa del voltaje AC de línea que entra (una
característica muy valiosa cuando se monitorean sistemas que están conectados en las potencialmente pobres terminales de
alimentación de hoy día). Además, nuestras famosas lámparas retractiles de LED en el panel delantero permiten una visión
sencilla del equipo montado en el gabinete o rack aún cuando las luces de su teatro o sala estén apagadas.
Cuando emplee el Elite-15i, notara una claridad e imponente enfoque del sonido y las imágenes visuales de su sistema. Las
presentaciones de video serán realmente coloridas y reales, con una gran denición en la escala de grises y negros además
de un notable mejoramiento en la profundidad y claridad. Muchos de los avances tecnológicos previamente disponibles
solamente en nuestros acondicionadores de línea de referencia son piedra angular de la serie Elite. Ahora, cada uno podrá
beneciarse de la puricación de alimentación sin rival y la protección de picos de voltaje y corriente sin igual.
Instalacion
Desempaque
Antes de desempacar su unidad, inspeccione el cartón por cualquier daño severo obvio en la caja y/o en los materiales internos
de protección. Si hay un probable daño interno, contacte al transportista que entrego la unidad antes de desempacarlo. Si,

21
FRANÇAIS
ENGLISH ESPAÑOL
después de desempacarlo, un daño por el envío es evidente, contacte al transportista. Guarde y conserve todos los materiales
de empaquetado y envío. Los necesitará si tiene que regresar la unidad a la fábrica por servicio.
La caja debe de contener una unidad de Elite-15i, un kit de montaje en rack, manual de usuario y garantía. Si algo de lo
anterior falta por favor contacte al centro de servicio al cliente de Furman. Llene, complete y regrese la garantía. El registro se
recomienda porque se puede usar para establecer si la unidad esta dentro del periodo de garantía aún cuando sus documentos
originales se hayan perdido además de que nos ayuda a informarle sobre actualizaciones u otra información vital.
Información de seguridad- Advertencias
Por favor lea y observe todas las instrucciones de operación y seguridad antes de operar y hacer funcionar el Elite-15i. Conserve
y guarde esas instrucciones para referencias futuras.
No desarme ni modique nada. No hay partes de servicio reemplazables por el usuario.•
Manténgalo lejos de humedad y evite la humedad excesiva.•
No permite que líquidos u objetos extraños entren a la unidad•
El Elite-15i debe mandarse a servicio con personal calicado cuando:
Cuando el cable de alimentación y/o la clavija hayan sido dañados o cortados•
Cuando a la unidad le hayan caído objetos o se le haya derramado un líquido•
Cuando se haya expuesto a la lluvia u otra humedad•
Cuando parezca que no esta operando de forma normal o exhiba un marcado cambio en su desempeño•
Cuando se haya caído o se haya dañado su armazón •
El Elite-15i necesita una tierra física segura para su correcta operación. Cualquier operación del Elite-15i sin una tierra física
segura se considera una operación inapropiada.
Fuente de Alimentación
La fuente de alimentación en la cual se conecta el Elite-15i debe ser adecuada para manejar 15 amperes. El Elite-15i opera
con enchufes de 10 amperes, sin embargo, puede existir un “disparo” del circuito “breaker” que hay en el panel delantero si la
corriente continua de drenaje del sistema excede los 10 amperes.
Colocación
El Elite-15i se manufactura con cuatro patas de goma para su colocación en cualquier mesa, gabinete, repisa, mueble o piso.
Las patas de goma pueden ser removidas fácilmente con un desarmador Philips Estándar cuando se vaya a montar en rack
adyacentemente a otro componente. La colocación o proximidad a otros componentes no es crítica y el Elite-15i no produce
ningún calor negativo bajo condiciones normales de uso. El Elite-15i también se puede montar en un rack estándar de 19”
colocando sus orejas para rack. Estas orejas para rack (contenidas en la bolsa plástica del kit de montaje en rack) se colocan o
montan con la porción trasera del panel frontal del Elite-15i. Se colocan en el chasis del mismo instalando cada oreja para rack
con 3 tornillos contenidos en el kit de montaje en rack del Elite-15i. El tercer tornillo usado para cada oreja de rack es para el
hoyo del centro, localizado hacia atrás y ayuda a estabilizar la unidad cuando se monta en rack.

22
El i t E -15i Ma n u a l d E us u a r i O
Conexion
Cable de AC
El cable con conector Edison macho de AC del Elite-15i deberá ser conectado a un enchufe apropiado (Vea el rango de
corriente recomendado arriba).
Conectando componentes a las terminales de AC de componentes Digitales y de Video
El Elite-15i tiene dos enchufes de AC de “Video” que son empleados para componentes de video críticos tales como
reproductores de DVD, proyectores, Plasmas o pantallas de video LCD.
Conectando componentes a las terminales de AC con Filtraje Linear
El Elite-15i tiene 5 enchufes de AC “Audio-Audio Video”, 4 enchufes en el panel trasero y 1 en el panel delantero que se
emplearán para conectar los componentes no conectados en los enchufes de AC de “Video”, estos enchufes aún poseen un
excepcional ltraje de ruido de AC para maximizar el desempeño del sistema.
Volate de 12V “disparado”- Secuenciador
El Elite-15i posee un enchufe frontal y 2 en la parte trasera etiquetadas como “unswitched” y estas siempre están encendidas,
una vez que el interruptor de alimentación frontal sea encendido. Los 4 enchufes traseros restantes etiquetados como
“switched” requieren un dispositivo que “dispare” un voltaje de 12V tales como los típicamente encontrados en muchos
receptores y pre-amplicadores de audio. La entrada para los 12V de “disparo” es un mini-jack mono hembra. Un producto
adicional (tal como un subwoofer remoto) puede ser conectado en cadena (Daisy-chained) de la salida de 12V para manejar
una unidad más controlada por “disparo”.
Para aquellos que no quieran utilizar el voltaje de “disparo” de 12V, un conveniente botón de “bypass” esta localizado adyacente
a los jacks de entrada y salida. Presionando este botón, todos los enchufes operarán cuando el interruptor de alimentación
frontal sea encendido.
Advertencia: Si el botón de “bypass” de los 12V no se presiona, 4 enchufes no entregaran voltaje hasta que un voltaje de
“disparo” de 12V este presente. Cualquier control primario de control tal como un receptor con control remoto universal
maestro deberá ser conectado a un enchufe “unswitched”, Si no lo hace, una vez que el control remoto universal se apague, no
habrá manera de restablecer la alimentación al receptor vía control remoto.
Lampara rectractiles en el panel delantero y control de intensidad (dimmer)
El Elite-15i incluye un control de intensidad en el panel frontal para las 2 lámparas retráctiles colocadas en el panel delantero.
La perilla de control de intensidad modica la brillantez de las dos lámparas. Rótela en dirección a las manecillas del reloj para
incrementar la brillantez, rótela de forma inversa para disminuir la misma. Cuando los tubos de las lámparas están totalmente
metidos en el panel delantero, el circuito de luz se apaga por medio de un micro-interruptor interno. Si los tubos de luz están
totalmente afuera o muy cerca de estar totalmente metidos en el panel delantero, no habrá un calor apreciable con respecto al
ajuste del control de intensidad debido a la eciencia de nuestros LED’s de espectro de luz completa.
Medidor de Voltaje de AC
Tu Elite-15i posee un medidor de voltaje de AC de entrada de precisión combinada. El medidor continuamente monitorea y
despliega el voltaje de AC de entrada (típicamente ± 1VAC)

23
FRANÇAIS
ENGLISH ESPAÑOL
Conexions de AC Sugeridas
Protectores TELCO (x2)
Protectores Cable/
Satelite (x3)
Amplicador
de canales 2-7
Receptor con
Amplicador
de Potencia
Receptores de
Satelite
/ Receptor de
Cable / DVR
Plasma/
LCD Monitor/
Proyector
Dispositivo
de “disparo”
de 12V
DVD/
HD-DVD/
Reproductor
Blu-Ray
Boton de
“bypass” de los
12V de “disparo”
Subwoofer
Activo
Enchufes de Audio
Unswitched
Enchufes de Video
Switched
Enchufes de
Audio-Video
Switched
Inicio suave- uso coninuo
Cuando se le aplica alimentación por primera vez al Elite-15i (El interruptor de encendido-Breaker debe ser colocado en la
posición de “on” o prendido) la función de inicio suave esta activada. Se escuchará un sonido audible de “clack” cuando el Elite-
15i sea prendido o apagado por primera vez. Este sonido es producido por el circuito relevador de 30 amperes de inicio suave
cuando se acopla o desacopla. No hay virtualmente nada en la construcción del Elite-15i, en su diseño o componentes usados
para determinar el tiempo de vida del producto y no hay un consumo de energía o alimentación considerable que medir en su
servicio eléctrico más que el del LED indicador de alimentación, las lámparas, y los circuitos relevadores. Por esta razón el Elite-
15i se debe dejar con su palanca de alimentación encendida permanentemente ya que el costo es insignicante por mes.
Supresion de picos transitorios de voltaje de AC y apagado por voltaje extremo
Indicador de apagado por voltaje extremo:
El LED esta normalmente apagado. Este monitorea fallas en el cableado de AC- por ejemplo, una conexión accidental de un
punto neutro a alimentación de 208 o 240VAC (esto ocurre comúnmente si un enchufe de 15 amperes no tiene una línea
dedicada, pero en su lugar se ha cableado con un neutro conectado en cadena (daisy chained) del centro de carga de la
casa). El circuito de Protección en Serie Multi-Etapa (SMP, Series Multi-stage Protection) sensa el voltaje que es muy alto y
con el cual es imposible operar y deshabilita la alimentación antes de que pueda existir algún daño. Al iniciar la alimentación
de esta unidad, el LED indicador de Voltaje Extremo se encenderá si la entrada de voltaje esta arriba del umbral de voltaje
extremo en donde se apaga y la alimentación no se liberará a los enchufes de la unidad. Si la unidad se ha estado operando
con una entrada de voltaje aceptable y subsecuentemente este voltaje excede 140V o cae debajo de 85V, se apagara y no
enviará voltaje a los enchufes además de que la luz de Voltaje Extremo se encenderá. El circuito tentativamente se reajustará
automáticamente en 5 segundos, de esta forma el reajuste manual solamente será necesario si existen fallas de cableado
permanentes.
Indicador de Protección OK:
Aunque el circuito de Furman SMP asegura virtualmente una protección libre de mantenimiento de picos y transitorios de voltaje, la
naturaleza genera ocasionalmente fuerzas eléctricas que van más allá de las capacidades de cualquier dispositivo supresor de picos
trasciendes de voltaje y que serán absorbidas con un grado de daño. En el extraño caso de que ocurra, el LED de color Azul localizado
al centro del panel delantero parpadeará, aun así la alimentación de AC estará presente en los enchufes de la unidad. Si esto pasara,
algún nivel de protección de los picos de voltaje quedará o se mantendrá pero el rango de voltaje protegido por Furman no será el
correcto. La unidad deberá ser enviada a Furman Sound o a un centro de servicio autorizado por Furman para su reparación.

24
El i t E -15i Ma n u a l d E us u a r i O
Supresor de picos transitorios de voltaje para cable-satelite-Telco
El Elite-15i posee un supresor de picos transitorios de voltaje para líneas telefónicas estándar y líneas de cable y/o satélite
que utilizan conectores coaxiales estándar. Como estos supresores de picos están en línea, requerirán un cable adicional para
conectarlo de su salida al dispositivo de control que requiere protección.
Todos los supresores de picos en línea poseen nuestra exclusiva tecnología de contaminación de tierra libre. Esto ayuda a
eliminar ruido de audio, y ruido vistas como barras en el video que resultan por el uso de supresores en línea típicos. Además,
nuestros supresores de cable y satélite son amigables con DVR y están preparados para televisión digital de Alta Denición.
Señales con portadoras de DC así como señales con anchos de banda amplios pueden pasar a través de nuestro circuito. De
hecho la pérdida es menor a 0.1dB a 1GHz de ancho de banda.
Para conectar su cable a través de estos protectores en línea, simplemente siga los indicadores de
“entrada” (IN) y “salida” (OUT) marcados al lado del Telco, conectores de Cable y Satélite.
Nota:
No es posible hacer que un protector en línea de cable y/o satélite sea “libre de mantenimiento” como se realiza con uno para línea
de 120VAC. Eso necesita un ancho de banda de señal limitado que no permita pasar a la señal. Bajo condiciones extremas, es posible
que un supresor de picos en uno de estos dispositivos se pueda sacricar después de un evento catastróco. Si la señal del teléfono,
cable o satélite no pasa más por nuestro protector, por favor contacte a un representante de servicio local, instalador o a Furman
para su servicio. Para probar esto, simplemente desconecte el cable que entra y sale del Elite-15i. Conecte el conector de entrada al
componente que antes recibía el conector de salida, así estará saltándose la protección en línea. Si la señal esta presente (pero no
cuando se usa el Elite-15i) entonces el circuito de protección esta dañado (asuma que éste trabajo adecuadamente antes de una
tormenta o un evento catastróco).
Garantia
Furman Sound, LCC. Garantiza al comprador original de este producto, el Elite-15i de Furman, que el producto esta libre de
defectos en materiales y fabricación por un periodo de 3 años a partir de la fecha de compra. Al comprador de este producto se
le permite que en los 15 días después de la compra llene el registro de garantía y lo envíe por correo o en línea en la página de
Internet de Furman. Si el comprador falla en completar el registro ya mencionado, el periodo de garantía se reducirá a 1 año a
partir del día de compra.
Si el producto no cumple con esta garantía limitada durante el periodo de garantía (como se especico arriba), el comprador
debe de noticarlo a Furman de manera escrita describiendo los defectos. Si los defectos son del tipo y naturaleza que esta
garantía cubre, Furman autorizará al comprador a regresar el producto a la fabrica de Furman o a un centro de servicio local
autorizado por Furman. La reclamación de garantía deberá de ser acompañada por una copia de la factura original de compra
mostrando la fecha de compra; esto no es necesario si el registro de la garantía se ha completado ya sea habiendo enviado
la tarjeta de garantía llena por correo o habiéndose registrado en línea en el sitio de Internet de Furman. Los cargos de envío
a la fábrica de Furman o al centro de servicio local autorizado por Furman deberán ser realizados por el comprador y por
adelantado. Furman deberá, bajo su propio costo, reparar o reemplazar el producto defectuoso, según las opciones que tenga
Furman. Los gastos de envío de regreso del producto al comprador serán pagados por Furman.
Garantía de equipo conectado: La garantía de equipo conectado de Furman Sound cubre equipo que es dañado por voltajes
transitorios (en “ocurrencia”) cuando esta correctamente conectado a través del Elite-15i y cuando éste esta conectado
a una línea de AC con una tierra física de protección en un lugar interior o cerrado. La garantía de equipo conectado de
Furman se limita a la cantidad del deducible en la póliza personal de seguro del comprador y que es de arriba de $500.00.
Para demandar o reclamar esta garantía de equipo conectado, el comprador debe enviar una copia de su reclamo de póliza
de seguro personal por el equipo dañado a Furman y completar la forma de reclamo de la garantía de equipo conectado de
Furman (llamar a Furman al (707) 763-1010 para obtener la forma). Furman se reserva el derecho de revisar el producto Furman

25
FRANÇAIS
ENGLISH ESPAÑOL
dañado, el equipo conectado dañado y el sitio donde ocurrió el daño. Todos los costos de envío del equipo dañado a Furman
para inspección debe ser cubiertos por el comprador. El equipo dañado debe estar disponible para inspección hasta que el
reclamo haya nalizado. La garantía de equipo conectado también tiene una vigencia de 3 años a menos que el comprador
no complete el registro de garantía en los 15 días después del día de compra, al tiempo en el cual, el periodo de la garantía de
equipo conectado también se reduce a 1 año a partir del día de compra.
Todas las garantías contenidas adjuntas son nulas e inválidas si: El protector de picos de Furman en uso durante el evento
no se provee a Furman para inspección por requerimiento de Furman y que es el único gasto para el comprador, Furman
determinará que el protector de picos se ha abierto, se ha instalado de manera incorrecta, alterado de alguna forma o tratado
de forzar, Furman determinará que el daño no es resultado de lo ocurrido o no ocurrido en el lugar o Furman determinará que
el equipo conectado no fue usado bajo condiciones normales de operación o en correspondencia con las instrucciones del
fabricante para conectar equipo. Todos los protectores de picos de Furman deben ser conectados directamente a una línea
de alimentación de AC apropiadamente cableada con tierra física y no debe de estar conectada en cadena (Daisy-chained)
en serie con otras tiras de alimentación, Fuentes de alimentación (UPS, Universal Power Supply), otros protectores de picos,
adaptadores de 3 terminales a 2, o cables de extensión. Cualquier instalación de este tipo invalidará esta garantía. La garantía
de Furman solo protege contra daño de equipo propiamente conectado donde Furman ha determinado, a su única discreción,
que el daño resultante de lo ocurrido y que no se pudo proteger contra actos de Dios (otros que no son luz) tales como
inundaciones, terremotos, guerra, terrorismo, vandalismo, robo, desgaste y rasguños por uso normal, erosión, agotamiento,
obsolescencia, abuso, daño debido a disturbios de bajo voltaje (sobrecargas de centro de carga, entre otros), programas no
autorizados o alteración o modicación del equipo en el sistema. No use este producto de ninguna manera con un generador,
calentador, bombas de aceite, dispositivos relacionados con agua, dispositivos para apoyo a la vida, como dispositivo médico,
en automóviles, motocicletas o como cargador de baterías para carros de golf. Para uso en interiores solamente y en áreas
secas. Todas las garantías contenidas adjuntas son nulas e inválidas si se usa de cualquier forma con alguno de los dispositivos
y mencionados.
LA PRECEDENTE ESTÁ EN LUGAR DEL RESTO Y TODAS LAS GARANTÍAS, EXPRESAS O IMPLICADAS, INCLUYENDO PERO
NO LIMITADO A LAS GARANTÍAS IMPLICADAS DE MERCADIBILIZACIÓN Y APTITUD PARA UN PROPOSITO ESPECÍFICO.
Furman No garantiza contra daños y defectos que se presenten por un uso anormal o impropio, o por manejo del producto;
contra defectos o daños que se presenten por una instalación inapropiada, contra defectos en productos o componentes no
manufacturados por Furman, o contra daños resultantes de productos o componentes no hechos para Furman o de Furman.
Esta garantía puede ser cancelada por Furman a su discreción si el producto es modicado de alguna manera sin autorización
escrita por Furman. Esta garantía también no aplicará a productos sobre los cuales las reparaciones se hayan hecho o hayan
sido realizadas por personas que no han sido autorizadas por Furman de manera escrita.
LA GARANTÍA ES EXCLUSIVA. La única y exclusiva obligación de Furman será reparar o reponer el producto defectuoso en
la manera y por el periodo descrito anteriormente. Furman no tendrá ninguna otra obligación con respecto a este producto
o cualquiera de sus partes si está basado en contrato, agravio, responsabilidad terminante, o de otra manera. Bajo ninguna
circunstancia, si está basado en esta garantía limitada o de otra manera, Furman no esta obligado por daños incidentales,
especiales o consecuentes. Las declaraciones o acuerdos orales o escritos con empleados o representantes de Furman NO
CONSTITUYEN GARANTÍAS, no será conado por el comprador y no son parte del contrato de venta o de esta garantía
limitada. Esta garantía limitada mantiene la entera obligación de Furman con respecto al producto. Si alguna parte de esta
garantía limitada se determina inválida o ilegal, el resto permanecerá con toda la fuerza y efecto.
El reclamo de garantía deberá acompañarse de una copia de la factura de compra original donde se muestre la fecha de
compra (Si la tarjeta de registro de garantía fue enviada por correo en el periodo de compra o si el producto fue registrado
en línea, esto no es necesario). Antes de regresar cualquier equipo para reparación, asegúrese que esta debidamente
empaquetado y amortiguado contra daños de transportación y que esta asegurado.

26
El i t E -15i Ma n u a l d E us u a r i O
Especificaciones
Capacidad de corriente de AC
Entrada- Capacidad requerida de 15 amperes
Salida- 15 amperes RMS (máximo, todas las terminales combinadas y continuas)
Atenuación de Ruido Linear
Modo Transversal (Diferencial):
>40dB de 10Khz a 100kHz.
>80dB de 100Khz a 1GHz.
(Curva de atenuación linear de 0.05 a 100Ω de impedancia de línea)
Supresión de picos de voltaje transitorios
120 VAC – Protección en Serie Multi-Etapa – No sacricatorio con cero contaminación de tierra
(188V pico @ 6000V, 3000A de entrada)
Apagado de Voltaje Extremo (>140 VAC)
Telco Cable / Satélite (menor a 0.1dB de pérdida por inserción)
Consumo
6 Watts por los circuitos de control y display independiente de la carga
Terminales o enchufes
1 (enchufe con ltraje linear, panel delantero)
4 (enchufes con ltraje linear, panel trasero)
2 (enchufe con ltraje linear con ltraje ultrasónico adicional para componentes de video)
Dimensiones
2.15” H x 17” W x 14.75” D (5.4cm H x 43cm W x 38cm D) (1 espacio de rack sin patas de goma)
Peso
11lbs (5kg)

27
FRANÇAIS
ENGLISH ESPAÑOL

1690CorporateCircle•Petaluma,California,USA94954
Phone:877-486-4738•Fax:707-763-1310
www.FurmanSound.com
E15i_Rev4c