Fractal Audio Axe Fx Ii Owners Manual Mkii 2013 09 10 User
2017-08-31
User Manual: Manual Fractal Audio Axe-Fx-Ii-Owners-Manual-Mkii-2013-09-10 Fractal_Audio_Axe-Fx-II-Owners-Manual-MKII-2013-09-10 manuals AxeFx
Open the PDF directly: View PDF
.
Page Count: 199 [warning: Documents this large are best viewed by clicking the View PDF Link!]
- Foreword
- Table of Contents
- What’s New
- 1 Introduction
- 2 Overview
- 3 Connections
- 3.1 Setting Levels
- 3.2 The PEDAL Jack
- 3.3 System Parameters
- 3.4 Connection Diagrams
- 3.4.1 Axe-Fx II into Self-Powered Full-Range Speakers
- 3.4.2 Axe-Fx II into Studio Monitors
- 3.4.3 Axe-Fx II with Power Amp and Guitar Speakers
- 3.4.4 Axe-Fx II Effects Loop
- 3.4.5 Axe-Fx II Digital Audio Interconnection
- 3.4.6 Axe-Fx II Four Cable Method (“4CM”)
- 3.4.7 Direct to FOH plus Real Amps on Stage
- 3.4.8 Axe-Fx II as Effects Processor Only (with Guitar Amps)
- 3.4.9 Axe-Fx II as a Computer Audio Interface
- 3.4.10 Axe-Fx II and MFC-101
- 3.4.11 Axe-Fx II: One Possible “Big Rig”
- 4 Basic Operation and Editing
- 5 Effects Guide
- 5.1 Amplifier [AMP]
- 5.2 Cabinet [CAB]
- 5.3 Chorus [CHO]
- 5.4 Compressor [CMP]
- 5.5 Crossover [XVR]
- 5.6 Delay [DLY]
- 5.7 Drive [DRV]
- 5.8 Effects Loop [FXL]
- 5.9 Enhancer [ENH]
- 5.10 Feedback Send [SND] & Return [RTN]
- 5.11 Filter [FLT]
- 5.12 Flanger [FLG]
- 5.13 Formant [FRM]
- 5.14 Gate/Expander [GTE]
- 5.15 Graphic Equalizer [GEQ]
- 5.16 Looper [LPR]
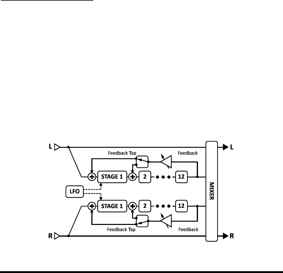
- 5.17 Megatap Delay [MGT]
- 5.18 Mixer [MIX]
- 5.19 Multiband Compressor [MBC]
- 5.20 Multi Delay [MTD]
- 5.21 Tremolo/Panner [PAN]
- 5.22 Parametric EQ [PEQ]
- 5.23 Phaser [PHA]
- 5.24 Pitch Shifter [PIT]
- 5.25 Quad Chorus [QCH]
- 5.26 Resonator [RES]
- 5.27 Reverb [REV]
- 5.28 Ring Modulator [RNG]
- 5.29 Rotary Speaker [ROT]
- 5.30 Synth [SYN]
- 5.31 Tone Matching [TMA]
- 5.32 Vocoder [VOC]
- 5.33 Volume/Pan [VOL]
- 5.34 Wahwah [WAH]
- 5.35 Input Noise Gate
- 5.36 Output Mixer
- 5.37 Common Mix Parameters
- 6 Global Blocks
- 7 Modifiers & Controllers
- 8 Global Parameters
- 9 Input/Output Parameters
- 10 Utilities
- 11 Tuner
- 12 Tempo
- 13 Backing Up and Restoring
- 14 Firmware Updates
- 15 Troubleshooting
- 16 Appendix
- 16.1 Table of Amp Types
- 16.2 Table of Cab Types
- 16.3 Loading User Cab IRs
- 16.4 Shortcuts Overview
- 16.5 60-Second Edit Guide
- 16.6 Understanding Preset Size Limits
- 16.7 Signal Flow, Global, and I/O Parameters
- 16.8 LFO Waveforms, Duty, and Phase
- 16.9 Tempo Cross Reference
- 16.10 Mono and Stereo
- 16.11 Mixology
- 16.12 Humbuster™ Technology
- 16.13 Setting up a Wah Pedal
- 16.14 Setting Up Spillover
- 16.15 Using Send and Return
- 16.16 Scenes
- 16.17 Glossary & Resources
- 16.18 Axe-Fx II Bank & Preset Numbers Table
- 16.19 Factory Default Settings
- 17 Specifications
- Warranty
- NOTES

Owner’s Manual
MARK II

Doc v11.03 i Doc v11.03
Legal Notices
Fractal Audio Systems Axe-Fx II Owner’s Manual. Contents Copyright © 2011 -2012. All Rights Reserved.
No part of this publication may be reproduced in any form without the permission of Fractal Audio Systems.
Fractal Audio Systems, Axe-Fx, Axe-Fx II, Axe-Fx II Mark II, G2 Modeling Technology (“G2”), Humbuster, Multipoint
Iterative Matching and Impedance Correction (“MIMIC”), Virtual Vacuum Tube (“VVT”) are trademarks of Fractal
Audio Systems. Manufacturer names and product names mentioned herein are trademarks or registered
trademarks of their respective owners, which are in no way associated with or affiliated with Fractal Audio
Systems. The names are used only to illustrate sonic and performance characteristics.
Important Safety Instructions
WARNING: To reduce the risk of fire or electric shock, do not expose
this appliance to rain or moisture.
CAUTION: To reduce the risk of fire or electric shock, do not remove
screws. There are no user serviceable parts inside. Refer servicing to
qualified service personnel.
1. Obey all warnings on the Axe-Fx II and in this User Guide.
2. Keep away from sources of heat such as heat ducts, registers or appliances which produce heat.
3. Connect only to a proper AC outlet of 100–240V, 47–63 Hz.
4. Keep the power cord in good condition. Do not kink, bend, or pinch. If the cord becomes
damaged, discard and replace it.
5. If not using your Axe-Fx II for extended periods of time, disconnect from AC mains.
6. Protect the unit from rain and excessive moisture.
7. Refer servicing to qualified personnel only.
8. Do not operate the unit and obtain service if:
a. Liquids or excessive moisture enter the unit.
b. The unit operates incorrectly or performance is inconsistent or erratic.
c. The unit has been dropped and/or the enclosure damaged.
9. Prolonged exposure to high volume levels can cause hearing damage and/or loss. The use of
hearing protection in high volume situations is recommended.
Doc v11.03

ii Doc v11.03
Certificate of Conformity
Fractal Audio Systems, USA, hereby declares on its own responsibility that the following product:
Axe-Fx II Digital Guitar Preamplifier and Effects Processor
That is covered by this certificate, and marked with CE label, conforms to following standards:
EN60065
(IEC 60065)
Safety requirement for mains operated electronic and related apparatus for household and
similar use.
EN 55103-1
Product family standard for audio, video, audio-visual, and entertainment lighting control
apparatus for professional use. Part 1: Emission.
EN 55103-2
Product family standard for audio, video, audio-visual, and entertainment lighting control
apparatus for professional use. Part 2: Immunity.
with reference to regulations in following directives: 73/23/EEC, 89/336/EEC.
September 2013
Clifford Chase, President
Fractal Audio Systems
EMC / EMI
This equipment has been tested and found to comply with the limits for a Class B Digital device, pursuant to part 15 of the FCC
rules. These limits are designed to provide reasonable protection against harmful interference in residential installations. This
equipment generates, uses and can radiate radio frequency energy and, if not installed and used in accordance with the
instructions, may cause harmful interference to radio communications. There is no guarantee that interference will not occur in
a particular installation. If this equipment does cause harmful interference to radio or television reception, which can be
determined by turning the equipment off and on, the user is encouraged to try to correct the interference by one or more of
the following measures:
Reorient or relocate the receiving antenna.
Increase the separation between the equipment and receiver.
Connect the equipment to an outlet on a circuit different from that to which the receiver is connected.
Consult the dealer or an experienced radio/TV technician for help.
About the Author
Matt Picone is a music technology product specialist, sound designer, creative director, and musician with over 25 years of
experience spanning guitars, amps, effects, synthesizers, software, and beyond. He has worked with greats including Dweezil
Zappa, Adrian Belew, Steve Vai, John Petrucci, the Edge, Peter Frampton, Neal Schon, King’s X, Scott Appleton (Def
Leppard/Rush/etc.) and more. This work is based extensively on the original Axe-Fx manual by Fractal Audio founder and Axe-Fx
creator Cliff Chase.
Many thanks to our team of awesome beta-testers, preset creators, copy-editors and proofreaders, especially Cooper Carter,
Ian Chesal, Alexander Van Engelen, and Friedlab Jung-Merkelbach.
You may report manual corrections or suggestions in our forum at http://forum.fractalaudio.com

Doc v11.03 iii Doc v11.03
Foreword
Thank you for purchasing an Axe-Fx II, one of the most powerful musical instrument processors
ever produced. Please take the time to read through this manual to become acquainted with
the Axe-Fx II.
Thinking back to a date when the first Axe-Fx units rolled off the line back in 2006, it would
have been a challenge to predict the scale of what was to follow… that the product would be
such a worldwide success that we would have a hard time keeping it in stock; that musicians
would rally around the unit, from online “Axe-evangelists” to the world’s most celebrated pro
players; that we’d soon be writing the foreword to a manual for the sequel: the Axe-Fx II.
Nevertheless, the Axe-Fx II is here. Advances in technology and knowledge, along with the
shared insights of our community, have allowed us to design and produce a next-generation
product that represents a giant step forward. If you owned a Standard or an Ultra, we think
you’ll be very impressed with all the updates, additions and improvements. If you’re new to the
Axe-Fx family, this is an incredible place to start.
It has been said that the Axe-Fx “restored digital to its rightful place as the superior solution to
musical effects processing.” Every aspect of the Axe-Fx II has been designed to deliver the latest
word in this commentary. It has twice the power of the Axe-Fx Ultra (while even the older
“Standard” still has more horsepower under the hood than the closest competitor). For the
player, this means better sound, smarter features, and improved performance.
We think that a time traveler from that date back in 2006 would be quite pleased with how
things turned out. We are, and we hope you will be too. And now, on to the show…
—Fractal Audio Systems, May 2011

TABLE OF CONTENTS
iv Doc v11.03
Table of Contents
Foreword .......................................................................................... iii
Table of Contents .............................................................................. iv
What’s New .......................................................................................1
1 Introduction ..................................................................................4
1.1 What is the Axe FX II? .............................................................................. 4
1.2 The Inventory/Grid Concept ..................................................................... 6
1.3 Connectivity and More ............................................................................. 7
My Head Hertz… .................................................................................................................................... 7 1.3.1
2 Overview ......................................................................................8
2.1 The Front Panel ........................................................................................ 8
2.2 The Rear Panel ....................................................................................... 10
2.3 Computer Integration ............................................................................ 12
Minimum Requirements ...................................................................................................................... 12 2.3.1
Software Installation ............................................................................................................................ 12 2.3.2
Capabilities ........................................................................................................................................... 13
2.3.3
3 Connections ................................................................................ 15
3.1 Setting Levels ......................................................................................... 15
3.2 The PEDAL Jack ...................................................................................... 16
3.3 System Parameters ................................................................................ 16
3.4 Connection Diagrams ............................................................................. 17
Axe-Fx II into Self-Powered Full-Range Speakers................................................................................. 18 3.4.1
Axe-Fx II into Studio Monitors ............................................................................................................. 18 3.4.2
Axe-Fx II with Power Amp and Guitar Speakers .................................................................................. 19 3.4.3
Axe-Fx II Effects Loop ........................................................................................................................... 20
3.4.4
Axe-Fx II Digital Audio Interconnection ............................................................................................... 20 3.4.5
Axe-Fx II Four Cable Method (“4CM”) ................................................................................................. 21 3.4.6
Direct to FOH plus Real Amps on Stage ............................................................................................... 22 3.4.7
Axe-Fx II as Effects Processor Only (with Guitar Amps) ....................................................................... 23 3.4.8
Axe-Fx II as a Computer Audio Interface ............................................................................................. 24 3.4.9
Axe-Fx II and MFC-101 ......................................................................................................................... 25 3.4.10
Axe-Fx II: One Possible “Big Rig” .......................................................................................................... 26 3.4.11

TABLE OF CONTENTS
Doc v11.03 v Doc v11.03
4 Basic Operation and Editing ......................................................... 27
4.1 Presets ................................................................................................... 27
4.2 The Grid ................................................................................................. 28
Inserting and Removing Blocks ............................................................................................................ 28 4.2.1
Shunts .................................................................................................................................................. 29 4.2.2
Connector Cables ................................................................................................................................. 30 4.2.3
Moving Blocks on the Grid ................................................................................................................... 32 4.2.4
Example Presets on the Grid ................................................................................................................ 33 4.2.5
4.3 Editing Sounds ....................................................................................... 35
Quick Control ....................................................................................................................................... 36 4.3.1
4.4 X/Y Switching ......................................................................................... 36
X/Y Quick Jump .................................................................................................................................... 37 4.4.1
4.5 Bypassing a Block ................................................................................... 37
4.6 Loading Effects from another Preset ...................................................... 37
4.7 Saving Changes ...................................................................................... 38
Swapping the Locations of Two Presets .............................................................................................. 38 4.7.1
5 Effects Guide ............................................................................... 39
5.1 Amplifier [AMP] ..................................................................................... 39
Basic Amp Parameters (TYPE, PRE, PWR, EQ Pages) ........................................................................... 40
5.1.1
Amp Speaker Parameters .................................................................................................................... 42 5.1.2
Amp Dynamics Parameters .................................................................................................................. 43 5.1.3
Advanced Amp Parameters ................................................................................................................. 44 5.1.4
5.2 Cabinet [CAB] ......................................................................................... 47
User Cabs ............................................................................................................................................. 49 5.2.1
5.3 Chorus [CHO] ......................................................................................... 50
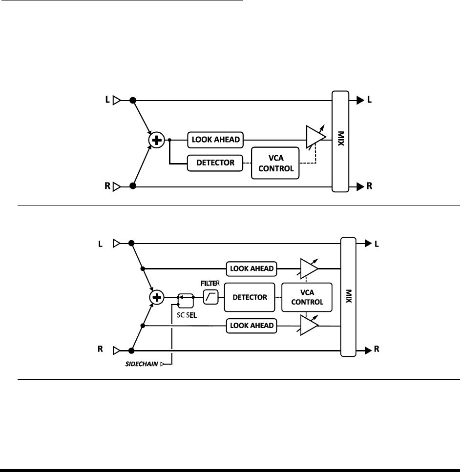
5.4 Compressor [CMP] ................................................................................. 52
5.5 Crossover [XVR] ..................................................................................... 54
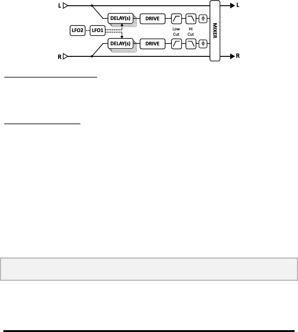
5.6 Delay [DLY] ............................................................................................ 55
Mono Delay .......................................................................................................................................... 56 5.6.1
Stereo Delay ......................................................................................................................................... 57 5.6.2
Dual Delay ............................................................................................................................................ 58 5.6.3
Ping-Pong Delay ................................................................................................................................... 59 5.6.4
Sweep Delay......................................................................................................................................... 59 5.6.5
Reverse Delay ...................................................................................................................................... 59 5.6.6
Tape Delay ........................................................................................................................................... 60 5.6.7

TABLE OF CONTENTS
vi Doc v11.03
Delay Common Parameters ................................................................................................................. 61 5.6.8
5.7 Drive [DRV] ............................................................................................ 63
5.8 Effects Loop [FXL] ................................................................................... 65
5.9 Enhancer [ENH] ...................................................................................... 66
5.10 Feedback Send [SND] & Return [RTN] .................................................. 66
5.11 Filter [FLT] ........................................................................................... 67
5.12 Flanger [FLG] ....................................................................................... 68
5.13 Formant [FRM] .................................................................................... 70
5.14 Gate/Expander [GTE]........................................................................... 71
5.15 Graphic Equalizer [GEQ] ...................................................................... 72
5.16 Looper [LPR] ........................................................................................ 72
5.17 Megatap Delay [MGT] ......................................................................... 74
5.18 Mixer [MIX] ......................................................................................... 75
5.19 Multiband Compressor [MBC] ............................................................. 76
5.20 Multi Delay [MTD] ............................................................................... 77
Quad Tap Delay .................................................................................................................................... 78 5.20.1
Plex Delay ............................................................................................................................................. 79 5.20.2
Plex Detune .......................................................................................................................................... 81 5.20.3
Plex Shift .............................................................................................................................................. 81 5.20.4
Band Delay ........................................................................................................................................... 81 5.20.5
Quad Series Delay ................................................................................................................................ 82 5.20.6
Ten-Tap Delay ...................................................................................................................................... 82 5.20.7
Rhythm Tap Delay ................................................................................................................................ 83 5.20.8
Diffusor ................................................................................................................................................ 84 5.20.9
Quad Tape Delay .............................................................................................................................. 85 5.20.10
5.21 Tremolo/Panner [PAN] ........................................................................ 85
5.22 Parametric EQ [PEQ] ............................................................................ 86
5.23 Phaser [PHA] ....................................................................................... 87
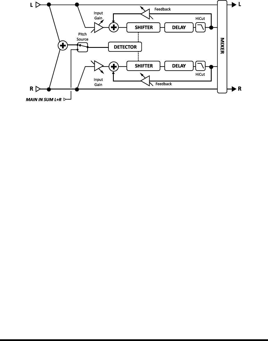
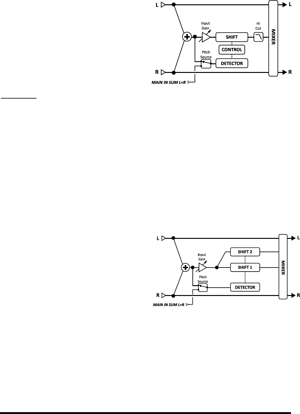
5.24 Pitch Shifter [PIT] ................................................................................ 89
Detune ................................................................................................................................................. 91 5.24.1
Fixed Harmony ..................................................................................................................................... 92 5.24.2
Intelligent Harmony ............................................................................................................................. 92 5.24.3
Classic Whammy .................................................................................................................................. 95 5.24.4

TABLE OF CONTENTS
Doc v11.03 vii Doc v11.03
Octave Divider ..................................................................................................................................... 95 5.24.5
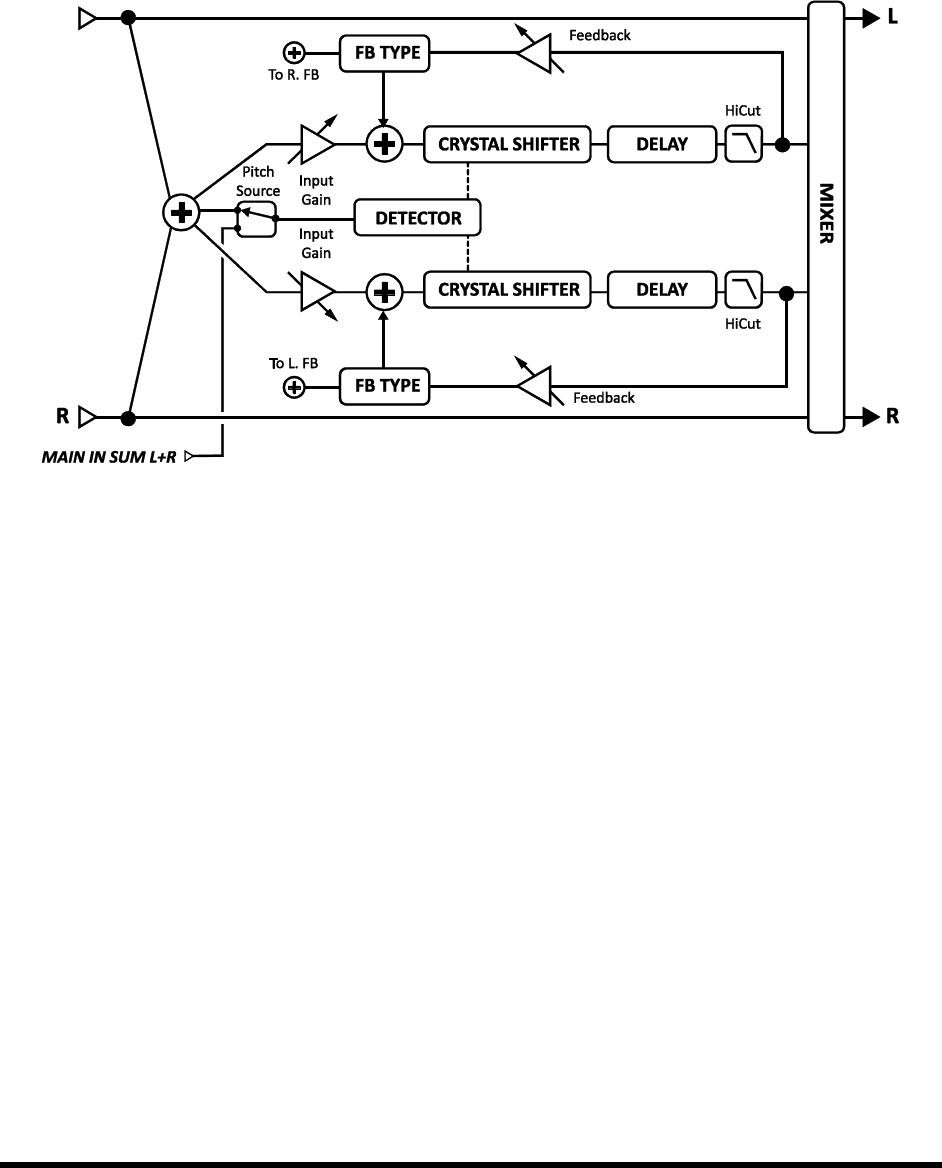
Crystals ................................................................................................................................................. 96 5.24.6
Advanced Whammy ............................................................................................................................. 97 5.24.7
Arpeggiator .......................................................................................................................................... 98 5.24.8
Custom Shifter ..................................................................................................................................... 99 5.24.9
5.25 Quad Chorus [QCH] ........................................................................... 100
5.26 Resonator [RES] ................................................................................. 102
5.27 Reverb [REV] ..................................................................................... 103
5.28 Ring Modulator [RNG] ....................................................................... 106
5.29 Rotary Speaker [ROT] ........................................................................ 107
5.30 Synth [SYN] ....................................................................................... 108
5.31 Tone Matching [TMA] ........................................................................ 109
5.32 Vocoder [VOC] ................................................................................... 110
5.33 Volume/Pan [VOL] ............................................................................ 111
5.34 Wahwah [WAH] ................................................................................ 111
5.35 Input Noise Gate ............................................................................... 113
Input Impedance ................................................................................................................................ 113 5.35.1
5.36 Output Mixer .................................................................................... 114
5.37 Common Mix Parameters .................................................................. 115
6 Global Blocks ............................................................................. 117
6.1 Introduction ......................................................................................... 117
6.2 Using Global Blocks .............................................................................. 117
Saving to a Global Block ..................................................................................................................... 118 6.2.1
Loading and Linking a Global Block .................................................................................................... 119 6.2.2
Loading Global Blocks without Linking .............................................................................................. 119 6.2.3
Unlinking Preset and Global Blocks ................................................................................................... 120 6.2.4
Backing Up/Sharing Presets Containing Global Blocks ...................................................................... 121 6.2.5
7 Modifiers & Controllers ............................................................. 122
7.1 Introduction ......................................................................................... 122
7.2 Creating a Modifier .............................................................................. 122
Transformations ................................................................................................................................. 124 7.2.1
Scale and Offset ................................................................................................................................. 125 7.2.2

TABLE OF CONTENTS
viii Doc v11.03
Damping ............................................................................................................................................. 126 7.2.3
Auto Engage ....................................................................................................................................... 126 7.2.4
Program Change Reset ...................................................................................................................... 126 7.2.5
7.3 Control Sources .................................................................................... 127
LFO1 & 2 ............................................................................................................................................ 127 7.3.1
ADSR 1 & 2 ......................................................................................................................................... 128 7.3.2
Sequencer .......................................................................................................................................... 128 7.3.3
Envelope Follower ............................................................................................................................. 129 7.3.4
Pitch Detector .................................................................................................................................... 129 7.3.5
Manual Knobs .................................................................................................................................... 129 7.3.6
External Controllers ........................................................................................................................... 130 7.3.7
Modifier Power! ................................................................................................................................. 130 7.3.8
8 Global Parameters ..................................................................... 132
8.1 Configuration Parameters .................................................................... 132
8.2 Output Parameters .............................................................................. 133
8.3 Custom Scales ...................................................................................... 133
9 Input/Output Parameters .......................................................... 134
9.1 Input Parameters ................................................................................. 134
9.2 Audio Parameters ................................................................................ 134
9.3 MIDI Parameters .................................................................................. 136
9.4 Control Parameters .............................................................................. 138
9.5 Pedal Parameters ................................................................................. 140
9.6 X/Y Quick-Jump Assign ......................................................................... 140
10 Utilities ................................................................................... 141
10.1 LCD Contrast ...................................................................................... 141
10.2 Preset Utilities ................................................................................... 141
10.3 Status Meters .................................................................................... 141
10.4 Reset System ..................................................................................... 141
10.5 IR Capture ......................................................................................... 142
10.6 Firmware ........................................................................................... 143
11 Tuner ...................................................................................... 144

TABLE OF CONTENTS
Doc v11.03 ix Doc v11.03
12 Tempo .................................................................................... 145
12.1 Setting the Tempo ............................................................................. 145
12.2 Synchronizing Sound Parameters ...................................................... 145
12.3 Tempo to Use .................................................................................... 146
12.4 Auto Delay ........................................................................................ 146
12.5 Metronome ....................................................................................... 146
13 Backing Up and Restoring ........................................................ 147
13.1 MIDI/SysEx Backup and Restore ........................................................ 147
Dumping to a computer ..................................................................................................................... 147 13.1.1
Restoring from a Computer ............................................................................................................... 148 13.1.2
13.2 Onboard ROM Backup and Restore ................................................... 148
13.3 Machine-to-Machine Transfers .......................................................... 149
14 Firmware Updates................................................................... 150
14.1 Firmware ........................................................................................... 150
15 Troubleshooting ...................................................................... 151
16 Appendix ................................................................................ 153
16.1 Table of Amp Types ........................................................................... 153
16.2 Table of Cab Types ............................................................................ 156
16.3 Loading User Cab IRs ......................................................................... 157
16.4 Shortcuts Overview ........................................................................... 158
16.5 60-Second Edit Guide ........................................................................ 159
16.6 Understanding Preset Size Limits ....................................................... 160
16.7 Signal Flow, Global, and I/O Parameters ........................................... 160
16.8 LFO Waveforms, Duty, and Phase ...................................................... 161
LFO Phase ........................................................................................................................................... 161 16.8.1
16.9 Tempo Cross Reference ..................................................................... 162
16.10 Mono and Stereo ............................................................................ 163
16.11 Mixology ......................................................................................... 164

TABLE OF CONTENTS
x Doc v11.03
16.12 Humbuster™ Technology ................................................................ 165
16.13 Setting up a Wah Pedal ................................................................... 166
Using the Onboard Pedal Jack ....................................................................................................... 166 16.13.1
Using an Expression Pedal on an MFC-101 .................................................................................... 167 16.13.2
16.14 Setting Up Spillover ........................................................................ 168
Within a Single Preset .................................................................................................................... 168 16.14.1
Across Different Presets................................................................................................................. 168 16.14.2
16.15 Using Send and Return ................................................................... 169
Creating Feedback Loops .............................................................................................................. 169 16.15.1
Extending the Length of Effect Chains ........................................................................................... 170 16.15.2
16.16 Scenes ............................................................................................ 170
Selecting Scenes ............................................................................................................................. 172 16.16.1
SETTING UP SCENES ....................................................................................................................... 172 16.16.2
SAVING SCENES .............................................................................................................................. 172 16.16.3
SPILLOVER IN SCENES .................................................................................................................... 173 16.16.4
SCENES AND MIDI .......................................................................................................................... 173 16.16.5
MFC-101 Scene Features ............................................................................................................... 174 16.16.6
Table of CC# Values for Scene Select ............................................................................................. 174 16.16.7
16.17 Glossary & Resources ..................................................................... 175
16.18 Axe-Fx II Bank & Preset Numbers Table .......................................... 178
16.19 Factory Default Settings .................................................................. 179
17 Specifications .......................................................................... 181
17.1 Midi Implementation Chart ............................................................... 182
Warranty ....................................................................................... 183

WHAT’S NEW
Doc v11.03 1
What’s New
Years of R&D at Fractal Audio Systems have yielded our next-generation product, the Axe-Fx II. With twice the
power of our former flagship, the Axe-Fx II unveils new state-of-the-art algorithms and an innovative array of great
hardware and software features and improvements. This all-in-one preamp/effects processor stunningly recreates
great guitar signal chains—stompboxes, amps, cabs, mics, studio effects, and more—with unprecedented power,
flexibility, and control. The Axe-Fx II takes "real amp tone and feel" to the next level, offering the latest word on
restoring digital to its rightful place as the superior solution for guitar processing.
Twice the Processing Power
Our philosophy is never to cut corners on processing power. Our new state-of-the-art algorithms required a
powerful platform on which to operate, so the Axe-Fx II features two 600 MHz dual-core Analog Devices
TigerSHARC™ Digital Signal Processors working in tandem. One is devoted solely to amp modeling while the other
handles effects and system tasks. Mated to the processors is twice the RAM of previous Axe-Fx products. The Axe-
Fx II is by far the most powerful instrument processor ever created, with more raw, real-time audio processing
horsepower than anything available at any price. Yet, unlike power-hungry PCs, it consumes less than 40W.
G2 Amp Modeling™ with Virtual Vacuum Tube™ Technology and MIMIC™
All this power would be useless without algorithms to take advantage of it. Years of research have yielded what we
call G2 Amp Modeling Technology, comprising major breakthroughs in both preamp and power amp modeling.
First, we created our new Virtual Vacuum Tube technology, or VVT. VVT is a complete departure from the static
waveshaping technology used by other products. It is a digital replica of a vacuum tube, complete with time,
frequency, and level dependencies. This creates a level of dynamic realism other products just can't match.
Next, we rewrote the book on power amp modeling. G2 models the entire power amp, including the phase
inverter, power tubes, output transformer, power transformer, choke, filter caps, and more. The results are
amazing: tight bass, powerful midrange, silky highs, plus highly expressive touch sensitivity. In addition, the Amp
block now includes an integrated, 8-band graphic equalizer for additional tone-shaping without extra blocks.
Our amp models are the result of thousands of hours of incredibly detailed analysis of the actual amps that
inspired them. We spent a small fortune searching out and purchasing vintage and modern amplifiers to add to our
reference collection. Firmware Version 10.0 introduced our revolutionary Multi-point Iterative Matching and
Impedance Correction (MIMIC™) technology, a significant advancement in amplifier simulation unmatched by any
other product at any price point. For more on this, see the white paper on the support section of our web site.
Improved Speaker Simulation and On-board IR Capture
The Axe-Fx II features new dynamic speaker modeling technology in the Amp block which even considers the
impedance characteristics of the speaker cab. This improves the way amp and cab work together for realistic tone
and feel. In addition, the onboard cabinet simulator now offers a higher resolution (2048) with 130+ factory
Impulse Responses (IRs) — including creations by Fractal Audio Systems, RedWirez, OwnHammer, Kalthallen, Jay
Mitchell, James Santiago, and John Petrucci of Dream Theater — plus 100 "USER CAB" memory locations and the
built-in tools required to create your own Axe-Fx II User Cab IRs from a real speaker cab.

WHAT’S NEW
2 Doc v11.03
Tone Matching to “Clone” any Tone
The Axe-Fx II features a new Tone Matching block with the capability to match the sound of a real or recorded
amp. It does this by analyzing the difference between the sound of your preset (the “local” signal) and a
“reference” (usually the signal from one or more mics/preamps on a real amp, or a high quality recording.) Tone
matching eliminates guesswork to create exact “clones” of your favorite tone. A separate mini-manual is provided.
Easier-to-Use Front Panel Features
A new, custom-designed 160x80 backlit LCD provides improved readability and more spacious screen layouts. In
addition to the main VALUE knob, new QUICK CONTROL knobs provide hands-on access to four additional on-
screen parameters. Ten block types—Amp, Cab, Chorus, Drive, Delay, Flanger, Phaser, Pitch, Reverb, and
Wahwah—are now equipped with two fully independent parameter sets called “X” and “Y.” The X/Y switching
feature allows one block to have all of its settings switched at the touch of a button (during editing) or via MIDI
remote control (during performance). The X and Y buttons also double as user-definable “quick jump” keys that
can be set up to open the EDIT menus of any two blocks without going through the grid. A built in FLASH ROM
enables onboard backups of preset banks and system settings.
Axe-Fx II/Computer Integration with Onboard USB
The new onboard Audio Class 2.0 compliant USB interface provides great capabilities for recording and computer
integration. You can record high quality 48k/24-bit audio from the Axe-Fx II directly to the computer, play or
process audio tracks from the computer through the Axe-Fx II, and use two-way high-speed MIDI without a 3rd-
party interface. On USB 2.0 or better systems, you can simultaneously record both the main processed stereo outs
and a pair of dry channels for easy re-amping.
New I/O Capabilities and Less Noise
All rear analog inputs are now balanced like the onboard XLR outputs. The ¼" unbalanced outputs feature our new
Humbuster™ technology, which senses and subtracts the ground noise of equipment connected with a simple
stereo-to-mono cable. This can provide up to 20 dB reduction in ground noise without resorting to dangerous
"cheater plugs" or expensive isolation transformers.
We designed the Axe-Fx II with the “Four-Cable Method” in mind. Special analog processing keeps the noise floor
even lower on outputs designed to be connected to the front of an amplifier.
The front panel input uses a proprietary circuit and dedicated A/D converter for astonishingly low noise. The
original Axe-Fx was hailed for its low-noise performance; the Axe-Fx II provides an almost 10 dB SNR improvement
with the same pristine quality. A high-quality headphone jack is also provided.
Designed for Unity Gain
The Axe-Fx II uses digitally controlled potentiometers to operate as a unity-gain device irrespective of the input
trim controls. Simply set the input trims with the LED input meters and you are done. Another benefit of this
technique is that Amp and Drive blocks are unaffected by trim settings.

WHAT’S NEW
Doc v11.03 3
Improved Digital I/O
In addition to its USB interface, the Axe-Fx II sports SPDIF and AES input and output connectors. 7-pin MIDI In and a
selectable MIDI Out/Thru jack are provided for interconnection with other MIDI-controllable equipment.
Built for MFC-101
The Axe-Fx II features an all-new dedicated control port for connecting an MFC-101 MIDI Foot Controller via that
unit's EXPANSION port. Readily available CAT5 (Ethernet) cable provides bi-directional communications over
lengths of 100 meters or more, PLUS phantom power from the built-in power supply of the Axe-Fx II. (Traditional 5
or 7-pin MIDI and power are still supported for Luddites and 3rd-party pedalboards.)
New FX Processing Features and Enhancements
The effect processing capabilities of the Axe-Fx II are also greatly enhanced.
First, we've made it easier to dial in “all-time favorites” on the Chorus, Delay, Flanger, and Phaser effects, with a
TYPE control that instantly makes all other required settings for great sound in seconds. These include tape delay
models, analog "bucket brigade" effects, “script" and "block" logo phasers, 'vibe, and many more. The sound and
features of these effects have also been upgraded to provide extremely authentic representations of the specific
characteristics of classic originals.
Many of the effects and algorithms have also been updated and enhanced. A dedicated 60-second looper block is
now included. The Delay and Reverb blocks now feature many improvements including integrated parametric
equalizers. Chorus, Flanger, and Wahwah modeling has been improved and also now includes optional built-in
nonlinearity "circuit overdrive" functions. The Phaser has been expanded. Graphic Equalizers (including Global) are
10-band. There are many new modifier slots. Compressors now use millisecond values for attack and release
times. Tempo parameters now offer 64 different rhythmic values. Filters allow far greater resonance. There are
simply too many of such improvements to list!
Virtually Allow Shared Sound Settings Across Multiple Presets
Those familiar with “Global Amps” from previous Axe-Fx products will appreciate Global Blocks. The new system
has been improved and expanded to every block type in the inventory. Those new to Axe-Fx products will
appreciate how this feature allows centralized control of a preset collection. Save any “normal” block to a separate
and independent global memory area then load this entry across multiple presets with a "link" to keep it instantly
and seamlessly synchronized to the master. You can update the master from any linked instance as desired. Should
you choose to remove a link, this leaves both the global and the normal entries fully intact and able to be edited
independently of one another again.
Improvements and Enhancements, plus More to Come...
Aside from the areas mentioned in this overview, there are many more exciting updates, enhancements,
improvements, and additions in the Axe-Fx II. And while the Axe-Fx Standard and Axe-Fx Ultra essentially reached
maturity in terms of their capacity for further development, the Axe-Fx II is well equipped for a future of free
upgrades and updates in the tradition that established our commitment to product evolution.

INTRODUCTION
4 Doc v11.03
1 Introduction
1.1 What is the Axe FX II?
The Axe-Fx II is an advanced digital preamp and effects processor for guitar, bass, and other musical instruments. It
is the highly anticipated sequel to the Axe-Fx Standard and Axe-Fx Ultra. It replaces amps, speakers, microphones,
stompboxes, studio processors, and more. It is an all-in-one, end-to-end great tone solution in a single black box.
Inside, a virtual environment allows you to “wire up” your dream rig. Choose from an inventory of hundreds of
classic and innovative components. Select and arrange things any way you like, limited only by the unit’s ample
CPU resources and your imagination. “Dial in” your signature sound using basic controls, or go deeper with
advanced parameters, then save presets for instant recall when playing, performing, or recording.
The sound is of uncompromising quality, due both to extremely high standards of hardware design and to our
advanced proprietary software algorithms. The Axe-Fx II, like its predecessors, asserts that digital has reclaimed its
birthright as the superior solution for musical instrument processing. Words fall short. You only need to plug in and
play to realize that this is “the real deal.”
A Word on Modeling
You may have noticed that the Axe-Fx II is not typically described as a “modeler.” This is not to diminish its debt to
heritage; on the contrary, we’ve done thousands of hours of deep analysis of the greatest amps, cabs, and effects
of all time. In fact, amps and pedals, their vacuum tubes and other components, plus speaker cabs and many
effects, are painstakingly replicated to perform exactly like the originals. But while the unit includes emulations
based on specific product types, it goes well beyond simply presenting models—with their limited controls,
features, and sounds—to offer a do-it-yourself modeling platform. If it’s models you want, we can give them to
you, but why stop there?
The Axe-Fx II removes limits instead of recreating them. Take our Wahwah effect, for example. You might just plug
in and start cryin’, or you could tune the pedal sweep, tweak the resonance, overdrive the circuit, and tailor the
sound to your exact wishes. Try the Plexi. Dial it in just right. Then open things up and hear what happens when
you drop in the tonestack from a modern Rectifier (all it takes is one turn of a knob to make the change). There are
hundreds more ways that the sound can be customized. Rediscover your all-time favorites, or go crazy creating
sounds you only wished someone would put in a product. And you don’t need to be an engineer to do so, as the
unit is extremely user-friendly.
You are not alone in the quest for tone, either. The Fractal Audio online community has amassed a wealth of
knowledge and is ready to share expertise on every subject, from the deviling details of differently dated diodes in
dilapidated distortions to how to set up your favorite artist’s “exact gear used in the exact order with the exact
settings for the first half of the second bridge of the third bonus track off the re-master.”
In comparison to its predecessors, the Axe-Fx II in fact has more capabilities like those of a typical modeler. Just as
our previous products allowed you to select, for instance, a “TYPE” of Amp, Cab, or Drive, now the Chorus, Delay,
Flanger, Phaser and other effects include a control to automatically dial in all-time favorites—settings like
“dimension chorus”, “tape delay”, “analog flanger”, “script 90 phaser”, and many more. Once you make a

INTRODUCTION
Doc v11.03 5
selection, however, you can again go beyond the model. With deep recreations of the intricacies and interactions
behind great tone, we create not only a sample or profile but a multidimensional whole enchilada. Again, just plug
in and hear it for yourself.
To re-pose the original question then, what is the Axe-Fx II?
The Axe-Fx II is the new flagship processor from Fractal Audio, with far more power and many more capabilities
than the former heavyweight champion, Axe-Fx Ultra—twice the DSP in fact, allowing it to deliver far more
detailed amp modeling, plus numerous other upgrades. It contains our best-ever guitar amplifier simulation and
effect technology—state-of-the-art algorithms designed to sound and feel like the real thing. It is a fully routable,
fully programmable, real-time controllable, multi-effects processor offering the utmost in sound quality, with
unrivaled flexibility and control options. It is a modeling platform upon which you can create any number of
incredible guitar tones—able to replace entire rigs of traditional gear with a single black box. Let’s take some of
these concepts a bit further:
Routable: Place effects freely in any order and layout—series, parallel, or complex networks, including feedback
loops and external send and return, at any point in the signal chain.
Programmable: Every effect has a full complement of parameters offering desirable features and tremendous
range. Gone are the limits of processors with restrictive options or little-to-no depth.
Controllable: Many parameters—including all the usual expression pedal suspects and every effect bypass
switch—can be operated remotely via MIDI, offering great real-time performance control capabilities. You can map
control curves, assign multiple parameters at once, tap powerful global controllers, and much more.
Multi-Fx: The Axe-Fx II offers all the classic effects plus a few new ones. The massive “effects inventory” allows any
preset to use two or more of almost every effect block type, so you can build huge virtual rigs. In addition, many
effects now include X/Y states so you can instantly swap one set of settings for another without changing presets.
Almost all the effects in the Axe-Fx II process in full stereo.
Utmost Quality: Sound quality is our first-and-foremost criterion for the success of the Axe-Fx II. This shows in the
hardware design and in every detail of our proprietary natural processing software algorithms. Many of these
replicate patterns that occur in nature (thus our company name of Fractal Audio Systems). The amp simulations
use unique, dynamic, non-linearity generators that produce smooth, even-ordered harmonics, giving a depth to
the sound that other processors lack. Our effects have been vetted and championed by some of the world’s most
demanding and discriminating players.
Rig Replacer: Having everything in one box has some great advantages, especially when that box is as powerful
and versatile as the Axe-Fx II. In addition to being able to replace big rigs outright, this tightly integrated, unified
system offers certain fringe benefits. No longer does changing a drive pedal mean fighting with cables half-an-inch
too short. No longer must you labor over which amps your tour’s budget will or won’t allow you to ship or handle.
Gone are the headaches and hassles of systems of so many boxes strung together with so many wires, prone as
they are to failure and noise. And let’s say a small meteor hits the stage and obliterates your Axe-Fx II: you can
literally restore to a new unit during the intermission and be up and running again for the next set.
Finally, after you’ve replaced your entire rig, the Axe-Fx II lets you continually re-invent it without ever touching
Velcro, rack screws, or your credit card.

INTRODUCTION
6 Doc v11.03
1.2 The Inventory/Grid Concept
In the real world, we are limited by the equipment we own and by the fact that building a rig requires making
commitments. On the Axe-Fx II, these limitations are lifted, with the ability to tap a vast inventory of virtual amps,
cabs, effects, mixers, and more. You have the freedom to set them up, dial them in, save them as presets, and then
do it all again, as often as you like.
Axe-Fx II presets are created by selecting components—like amps, cabs, or effects—from an inventory, and placing
them as “blocks” into the slots of a 12×4 “grid.” As with their real-world components, blocks must be connected
together using “cables”—virtual ones in this case. Blocks in adjacent columns may be connected directly together,
with splits and merges as needed. Passive “shunts” carry signal through otherwise empty grid spaces.
Figure 1-1 – The Inventory/Grid Concept
(Note: Seven empty columns were removed from the illustration and are represented by •••)
The figure above presents a stylized example of an Axe-Fx II preset. The INPUT is routed through a SHUNT to feed a
“WAH” block. (The shunt has no effect on the sound and is shown only to introduce the concept of its use.) The
WAH block is connected to an “AMP” block (we might set its type to “Plexi Normal”), which in turn feeds a “CAB”
(one of the many “4x12” options, perhaps). This is routed to a reverb (“REV”) and then to the OUTPUT.
The size of a preset is limited only by the grid structure, block inventory, and total processing power or “CPU”.
You’ll be pleased to discover that there is enough CPU power to allow large and complex creations.

INTRODUCTION
Doc v11.03 7
The subject of creating and modifying presets on the grid is covered in detail in section 4: Basic Operation and
Editing (p.27). The inventory of blocks available to every Axe-Fx II preset is listed below:
Amp (×2)
Filter (×4)
Mixer (×2)
Reverb (×2)
Cab (×2)
Feedback Return
Multiband Compressor (×2)
Ring Modulator
Chorus (×2)
Feedback Send
Multi Delay (×2)
Rotary (×2)
Compressor (×2)
Flanger (×2)
Tremolo/Panner (×2)
3-Voice Synth (×2)
Crossover (×2)
Formant
Parametric EQ (×4)
Tone Matching
Delay (×2)
Gate/Expander (×2)
Phaser (×2)
Vocoder
Drive (×2)
Graphic EQ (×4)
Pitch Shifter (×2)
Volume/Pan (×4)
Effects Loop
Looper
Quad Chorus (×2)
Wahwah (×2)
Enhancer
Megatap Delay
Resonator (×2)
Shunt (36)
In addition to the blocks listed above, each preset also includes a programmable Input Noise Gate (p. 113) and an
Output Mixer (p. 114). Of course, having components on the grid is just the beginning. Every block can be edited,
with parameters representing all the basic knobs you would expect to find, and advanced menus for deep control.
See the Effects Guide (p. 39) for more detail on blocks and their parameters.
A powerful new feature of the Axe-Fx II allows you to maintain your own collection of Global Blocks (p.117) that
can be inserted and then kept synchronized across multiple presets.
Twenty-two different Modifiers & Controllers (p. 122) are provided to automate or remotely control various
parameters in any preset. These are LFO 1, LFO 2, ADSR 1, ADSR 2, Envelope, Pitch Detector, Sequencer, Manual
A/B/C/D, and External 1–12.
1.3 Connectivity and More
The grid and effects inventory may be the centerpiece of the Axe-Fx II, but it is the powerful connectivity and
companion features that allow the system to be so much to so many. The hardware itself is covered in Section 2:
Overview (p. 8), which also details the new USB features for Computer Integration (p. 12). Rig design is covered in
Section 3: Connections (p. 15), where many diagrams are included.
Configuration and connectivity on the Axe-Fx II are managed with a number of user-specifiable options, listed and
described in Section 8: Global Parameters (p. 132), and Section 9: Input/Output Parameters (p. 134). Meanwhile,
Section 10: Utilities (p. 141) can fill out your understanding of functions related to general use and maintenance.
Finally, Sections 11 through 14 cover the Tuner (p. 144) and Tempo (p.145) functions, plus the basics of Backing
Up and Restoring (p. 147) and Firmware Updates (p. 150).
My Head Hertz… 1.3.1
As even this brief introduction demonstrates, the Axe-Fx II contains an entire world of diverse possibilities. Only
the precise terminology of audio engineering allows comparably diverse communities of casual and professional
players, producers, engineers, and others to use and enjoy this powerful device. In case you want to familiarize
yourself with specific audio terms or come up to speed on other topics, the Appendix is filled with useful material,
including a Glossary (p. 170). It is followed by Specifications (p. 183) and your Warranty (p. 181).

OVERVIEW
8 Doc v11.03
2 Overview
The Axe-Fx II has a simple hardware interface with clearly labeled controls and jacks.
Review the following to familiarize yourself with the hardware features of the unit.
2.1 The Front Panel
Figure 2-1
1. The Axe-Fx II is housed in a powder-coated steel enclosure with an anodized aluminum faceplate.
Dual front handles allow easy rack mounting and removal.
2. The POWER Switch turns the unit on or off.
3. The 160 × 80 pixel LCD is where all menu and function screens are displayed.
4. INPUT 1 and INPUT 2 LED meters display the levels of incoming signals. See p. 15 for more detail.
5. STATUS LEDs communicate important events:
EDITED – This LED is lit when any change has been made to the current preset.
MIDI IN – This LED is lit while data is received at the MIDI IN port.
CLIP 1, CLIP 2 – These flash briefly whenever the signal level at the corresponding output
causes the D/A converter to clip. Section 3.1 on p. 15 has more information on Setting Levels.
6. In RECALL mode, the VALUE wheel selects and loads presets as it is turned.
In edit or menu screens, it changes the value of the selected parameter.
7. The ENTER button executes commands, commits changes, accesses sub-menus, and more.
EXIT works for cancel, escape, and various other functions.
8. In RECALL mode, the four NAV buttons select and load presets. Up = +1; Down = -1; Left=-10; Right =+10.
In edit or menu screens, these are used to select between on-screen parameters or options.
9. The PAGE buttons step through menu pages, shown as tabs at the top of the display.

OVERVIEW
Doc v11.03 9
10. The 12 main front panel menu/function buttons are listed below.
LAYOUT – This menu contains four pages: EDIT, MOVE, GATE, and MIX.
EDIT contains the grid, where presets are created by inserting blocks and cables (p. 27).
MOVE has various utilities for moving preset components on the grid (p. 32).
INPUT/GTE contains parameters for the Noise Gate and Instrument input impedance (p. 113).
OUTPUT page contains a mixer for overall level control of a preset (p. 114).
EDIT – Select any block on the layout grid and press this button to open its EDIT menu.
Press repeatedly to cycle through the EDIT menus of all blocks in the preset (top-to-bottom, left-to-right).
CONTROL – This menu contains pages for seven of the internal controllers available to every preset, plus a
Modifiers overview screen. See Modifiers & Controllers on p. 122 for details.
FX BYPASS – This button toggles the bypass state of the currently selected block (p. 37).
Double click BYPASS in any block EDIT menu to access the SAVE/LOAD GLOBAL BLOCKS screen (p. 117).
GLOBAL – This menu contains four pages: CONFIG, OUT1, OUT2, and SCALES. See p. 132 for details.
CONFIG contains parameters that globally affect the sound of all presets.
OUT1 and OUT2 each hold a 10-band graphic EQ and master GAIN control for the given outputs.
SCALES allows the creation of custom harmonies for use with the pitch shifter block.
TUNER – Engages the tuner (p. 144) and displays its menu. Press EXIT or RECALL to close.
I/O – Contains six pages used to configure the various input and output options of the Axe-Fx II.
See p. 134 for details.
UTILITY – This menu contains various utility functions. See p. 141 for details.
RECALL – Enters RECALL mode, the main operating mode for use during musical performance.
The Axe-Fx II always defaults to RECALL mode when you power it on.
STORE – Enters the STORE menu where you can save, rename, or swap presets. See p. 37 for details.
BYPASS – Bypasses the Axe-Fx II, routing the output of the A/D directly to the input of the D/A converters,
defeating all processing functions and lighting the BYPASS LED. Press again to un-bypass.
Double-clicking the BYPASS button in any block EDIT menu initializes that block to default settings.
TEMPO – Flashes the current tempo on its built-in LED. You can also tap this button once to enter the
TEMPO menu, or two or more times to set a new tempo. The tempo can also be entered using a remote
switch or set via MIDI. See p. 145 for more information about Axe-Fx II tempo control.
11. X/Y – On the Axe-Fx II, certain effects offer two fully independent sets of settings, called “X” and “Y”.
Think of them like two different “channels” for a given amp or effect. You can switch between X and Y to
access different sound settings without changing presets (see p. 36).
X and Y buttons perform other functions as well. See section 4.4 on p. 36
12. QUICK CONTROL – The four Quick Control knobs, A, B, C, and D, perform different functions depending
on what Axe-Fx II screen or menu is shown. See section 4.3.1 on p. 36 for more information.
13. OUTPUT LEVEL – These controls set the output levels of OUTPUT 1 and OUTPUT 2 (“FX Send”). See
section 3.1 on p. 15 for information on setting levels. OUTPUT 1 also controls headphone jack levels.
14. HEADPHONES – Connect stereo headphones here to monitor OUTPUT 1 L+R.

OVERVIEW
10 Doc v11.03
15. INSTR – Plug your instrument into this Instrument Input Jack, designed specifically for use with electric,
acoustic, and bass guitars. Plugging a line-level device into this input may cause clipping of the input
amplifier and is not recommended.
2.2 The Rear Panel
Figure 2-2
16. INPUT 1 Left/Mono and Right, Balanced (1/4” Tip-Ring-Sleeve) Jacks – Connect line-level input sources
to these jacks, being sure to set the INPUT 1 LEFT SELECT to REAR in the I/O menu (p. 134).
17. INPUT 2 – Left/Mono and Right, Balanced (1/4” Tip-Ring-Sleeve) Jacks (“FX RETURN”) – Connect to the
output(s) of outboard equipment when using the FX Loop block (p. 65). You can also use this as an
auxiliary input to any point in the signal chain of any preset using the FX Loop block.
18. OUTPUT 1 – This section includes the Left and Right Output 1 unbalanced (1/4”) Jacks, Balanced (XLR)
jacks, and XLR Ground Lift Switch. The main processed output of the Axe-Fx II appears at these jacks. Use
the XLR jacks to connect to balanced inputs, employing the provided ground lift switch if necessary to
reduce unwanted 60-cycle hum. Use the 1/4” unbalanced outputs to connect to unbalanced inputs, such
as those on some guitar power amps or other devices.
19. OUTPUT 2 – Left/Mono and Right, Unbalanced (1/4”) Jacks (“FX SEND”) — The output from Connect to
the inputs(s) of outboard equipment when using the FX Loop block (p. 65). You can also use this as an
auxiliary output to tap any point of the signal chain for any preset using the FX Loop block.
New Humbuster™ technology, featured on Left and Right Output 1 and Output 2 unbalanced (1/4”)
Jacks uses a simple TRS-to-TS cable to significantly reduce ground hum. See Section 16.12 on p. 165.
20. DIGITAL I/O – This includes both S/PDIF and AES/EBU format Input and Output Jacks. Only one or the
other pair of jacks can be active at any time depending on the setting of the SPDIF/AES SELECT parameter
in the I/O:AUDIO menu (p. 134). These jacks transmit and receive at a fixed rate of 48k.
21. USB – This provides the means to connect the Axe-Fx II to a PC or Mac, enabling a host of two-way audio
and MIDI capabilities. See section 2.3 on p.12. Like the digital i/o, USB Audio operates only at 48k.
22. MIDI IN and MIDI OUT/THRU jacks – The Axe-Fx II has a MIDI IN port for connecting a legacy MIDI
Controller or Interface, plus a MIDI Out/Thru combo jack that transmits or forwards MIDI signals to other
devices.

OVERVIEW
Doc v11.03 11
23. MIDI PHANTOM POWER Jack – When using the MFC-101 MIDI Foot Controller over a 7-pin MIDI cable,
connect the supplied AC Adapter to this jack to provide power to the floor unit via pins 6+7. Some other
MIDI controllers also support the use of phantom power on pins 6+7.
WARNING! Do not connect an AC adapter with a rating higher than 1A to the Phantom Power
jack. Doing so will damage your Axe-Fx II.
24. MFC Control Port – This RJ45 jack allows you to use a standard (non-crossover) CAT5/Ethernet cable to
connect the Axe-Fx II to a Fractal Audio Systems MFC-101 MIDI Foot Controller. The cable used to connect
the Axe-Fx II and MFC-101 carries two-way data communication and phantom power without needing an
external “wall wart” adapter. The Axe-Fx II Mark II and MFC-101 Mark II are equipped with EtherCON
ports. EtherCONs are ruggedized RJ45 connectors which provide added stability and protection to prevent
cable strain or jolts from causing damage to connectors and/or ports. If possible, use an EtherCON cable
with your Mark II products.
High quality Ethernet/EtherCON cables are available via http://www.fractalaudio.com/cables
WARNING! DO NOT connect the MFC jack to an Ethernet device such as a computer, hub,
switch, or router, as damage to one or both units could occur! Damage of this type leaves tell-
tale signs on the motherboard and is NOT covered under warranty.
Always ensure that the Axe-Fx II power is OFF before inserting/removing Ethernet/EtherCON cables.
Be careful not to insert other types of connectors such as USB or guitar cables into the MFC expansion
port of the Axe-Fx II, as doing so can damage your unit. This leaves tell-tale signs on the motherboard and
is NOT covered under warranty.
25. PEDAL Jack – This jack is used to connect an external expression pedal or switch to control various
functions of the Axe-Fx II. See p. 16 for more information on this function.
26. Main Power Input – Insert the supplied power cable and connect the other end to a grounded AC power
receptacle.

OVERVIEW
12 Doc v11.03
2.3 Computer Integration
USB provides the Axe-Fx II with a “host” of great features.
Minimum Requirements 2.3.1
Windows Minimum Requirements:
OS: Windows XP SP3 (x86 or x64), Vista SP2 (x86 or x64), Windows 7 SP1 (x86 or x64)
CPU: Intel Core 2 @1.6 GHz or better, or AMD equivalent
Memory: 1GB minimum
USB 2.0 support required
Mac Minimum Requirements:
OS X: 10.7.4 or later for USB audio
CPU: Intel Processor
Memory: 512MB minimum
USB 2.0 Support required
Software Installation 2.3.2
Although the Axe-Fx II drivers are fully class-compliant, software installation is still required on all platforms.
Without drivers installed, USB capabilities of the Axe-Fx II will not work correctly.
Both Mac and Windows versions can be downloaded from our web site at http://www.fractalaudio.com/support.
Step-by-step instructions are included with the installer.
Figure 2-3 – Windows and Mac driver installers

OVERVIEW
Doc v11.03 13
Capabilities
2.3.3
The USB 2.0 class-compliant driver provides two channels of 48k/24-bit audio from the computer to the Axe-Fx II,
up to four channels from the Axe-Fx II to the computer, and two-way MIDI-over-USB. All features can be used
simultaneously.
Figure 2-4 – USB Features
Audio and MIDI ports (shown in the lower half of the dotted-outline box above) have different names on different
systems. In many applications, you can also assign “friendly names” to audio and MIDI ports.
Two Simultaneous Channels of 48k/24-bit Audio from the Computer to the Axe-Fx II
Two outputs, typically called OUT 0 and OUT 1, allow audio to be sent from the computer to the Axe-Fx II where it
can be mixed with processed signal at the main outputs or routed through onboard effects.
To pass unprocessed computer audio through the Axe-Fx II, set the MAIN INPUT SELECT (p. 134) to “ANALOG
(IN1)” (the default setting) or “SPDIF/AES.” This allows you, for instance, to play along with backing tracks or use
the Axe-Fx II as a high quality “soundcard.”
To process computer audio with the onboard effects, set the MAIN INPUT SELECT to “USB.” Signals received will
arrive at the grid INPUT. This allows you, for instance, to re-amp a dry track, or use the Axe-Fx II to process other
audio or plugin tracks. It is possible to simultaneously record the processed output on the computer using the Axe-
Fx II audio inputs (0/1).

OVERVIEW
14 Doc v11.03
Four Simultaneous Channels of 48k/24-bit Audio from the Axe-Fx II to the Computer
Four outputs, typically called IN 0, IN 1, IN 2, and IN 3, allow audio to be routed from the Axe-Fx II to the computer,
recorded, processed, or monitored.
The signal source for the first pair of outputs is selectable. The USB/DIGI OUT SOURCE parameter of the I/O:AUDIO
menu (p. 134) determines what is sent to the computer’s AXE-FX II ASIO DRIVER IN 0/1 inputs.
Selecting OUTPUT 1 L+R sends the main processed output of the Axe-Fx II to the computer.
The same signal is, of course, still routed normally to the rear XLR and unbalanced jacks.
Selecting OUTPUT 2 L+R sends the output of the FX loop block (p. 65) to the computer.
Selecting MAIN INPUT sends the source selected under MAIN INPUT SELECT (p. 134) to the computer.
The same result can be obtained by using OUTPUT 1 with a “shunts-only” preset (p. 29).
Switching INPUT 1 LEFT SELECT (p. 134) to “REAR” allows you to record the line level outputs of a
microphone preamp, keyboard, or any other sound source via the rear INPUT 1 L/R jacks.
The second pair of channels, available only on systems supporting USB 2.0 (see Minimum Requirements above),
always provides a way to simultaneously record a “dry” track for reamping. The source for these channels is the
unprocessed signal from the main input (i.e. the front INSTR jack or the rear INPUT1 L/MONO jack, depending on
both what is selected under INPUT 1 LEFT SELECT (p. 134)) and the rear INPUT1 R jack).
Warning: As with all input/output systems, certain routing configurations can result in audio feedback loops. Please exercise
care not to route active outputs to active inputs, or damage could occur to connected amps, speakers, or your hearing.
Two-way High-Speed MIDI Communication
MIDI enables the Axe-Fx II and the computer to communicate and synchronize, with capabilities for program
change, parameter automation, tempo sync, SysEx dump/receive, firmware update, and more. MIDI over USB is
considerably faster than “legacy” MIDI
1
, and allows two-way communication with the computer over a single
cable.
Axe-Edit, our free companion editor/librarian, can now be used without a 3rd-party MIDI Interface or drivers, a
cause of common problems. See http://www.fractalaudio.com/axe-edit for more information.
1
The transfer rate is considerably faster than standard MIDI. Keep in mind that new preset, bank, and firmware sizes have also increased.
Despite this, there is a net increase in the speed of computer interaction when compared to previous products.

CONNECTIONS
Doc v11.03 15
3 Connections
Before making connections, be sure to turn down the volume of your amps and switch off all power. Take
extreme care NEVER to connect the SPEAKER outputs of an amplifier to any jack on the Axe-Fx II as this will
damage one or both devices. If you’re not sure, don’t do it!
3.1 Setting Levels
For the Axe-Fx II to work properly, it is important that input and
output levels be configured correctly.
INPUT LEVELS are set with “soft-knobs” on the INPUT page of the
I/O menu. Adjust according to the level of input source material
until “hot” signals “tickle” the red LEDs on the front panel INPUT
meters. The red LED lights at -6 dB (below clipping). Some sources
may not reach ideal levels but can still be used with no problems.
Changing input levels will NOT affect what you hear. Inputs are compensated, meaning that as you lower trims
to optimize signal-to-noise ratio going into the converters, the output of the converters is adjusted inversely
so “what you hear” (and what reaches the signal processor) always remains the same.
Each input has its own dedicated A/D. The INSTR input jack parallels the rear inputs for improved signal-to-noise
performance.
The front panel OUTPUT LEVEL 1 and 2 knobs independently control the volumes at the corresponding rear
panel jacks. OUTPUT1 XLR and ¼” jacks are controlled jointly with the headphones level by the output 1 knob.
Optimal levels will depend on what the Axe-Fx II is connected to.
To operate with unity gain, set the Output Level knobs to maximum. If you then route shunts from the input to the
output you will get out exactly what you put in. (If you’re not using the Axe-Fx in the loop of a tube amp, unity gain
is likely not relevant.)
If levels result in clipping of attached equipment, turn down the front panel OUTPUT LEVEL1/2 knobs. At the
minimum setting, volume is reduced but may not be silent.
NOTE: The Axe-Fx II uses digital potentiometers to adjust the output levels. These actually contain hundreds of tiny resistors
and switches. As such, some noise may be generated while adjusting the knobs.
If the OUT1 or OUT2 CLIP LEDS light while you use the Axe-Fx II, the problem is not trim settings but levels in the
digital domain. Chances are the effects in your preset—many of which can increase gain significantly—are simply
too hot. Reduce the output of one or more blocks (the AMP or CAB might be a natural starting point) or adjust the
main GAIN slider of the preset’s output mixer (p. 114).
When you need to adjust the level of all of your presets at once because some are clipping, you can also use the
GAIN slider on the OUT1 or OUT2 global graphic equalizer to make a global adjustment.
Clipping can also be caused if you have increased the BOOST/PAD setting for one of the converters and can be
reduced if you adjust this setting to be closer to 0 dB (see p. 134). Block or preset adjustment may still be required.

CONNECTIONS
16 Doc v11.03
3.2 The PEDAL Jack
The onboard PEDAL jack of the Axe-Fx II allows you to connect an expression pedal or footswitch for controlling
sound functions. To use a pedal or switch at this jack, you must first configure its TYPE and, for continuous-type
expression pedals, perform a simple calibration routine. See section 9.5 on p.140 for details on how to use the
PEDAL page of the I/O menu.
Any type of external switch can be used, as long as its contacts make and break the connection between tip and
sleeve on a regular 1/4” guitar cable. Expression pedals should have a linear resistance taper and max resistance
between 10kΩ and 100kΩ, and must be used with Tip-Ring-Sleeve cables.
To control sound parameters, you must first assign the PEDAL jack to an “EXTERNAL CONTROLLER” and then set up
a “MODIFIER.” This topic is covered in section 7: Modifiers & Controllers on p. 122, with a section specifically
about External Controllers on p. 130.
3.3 System Parameters
As you can see, the Axe-Fx II is equipped with a flexible array of input/output connector jacks. The diagrams above
cover the layout of the hardware, but seeing a few complete setups can also be helpful as you decide how to
connect other equipment. The following section illustrates some typical setups, some of which require that certain
“System Parameter” settings be made. For example, when “real,” physical guitar cabs are used, the global
“Speaker Simulation” switch will likely need to be set to “OFF.”
In addition to the short introductions provided with the diagrams below, system parameters are detailed in section
8: Global Parameters, and section 9: Input/Output Parameters. In the PDF version of this manual, available on our
web site, you’ll also find a diagram attached at the end showing inputs, routing, outputs, and the effects of system
parameters.
Many of the basic setups shown here can be easily combined or expanded. Mono setups might be made stereo or
vice versa. The MFC-101 MIDI Foot controller can be added for intelligent remote control. Computer connectivity,
for example, can be added to any other setup, enabling you to use Axe-Edit™, our free software Editor/Librarian
for the Axe-Fx II. Countless combinations are possible.

CONNECTIONS
Doc v11.03 17
3.4 Connection Diagrams
Familiarize yourself with the capabilities of inputs, outputs, and control connections through this overview. The
diagrams that follow in sections 3.4.1 through 3.4.10 illustrate several real-world applications.
Figure 3-1 – I/O Overview

CONNECTIONS
18 Doc v11.03
Axe-Fx II into Self-Powered Full-Range Speakers
3.4.1
COMPONENTS:
Guitar
Axe-Fx II
Self-Powered Full Range
Speaker(s)
Headphones (opt.)
Global Settings: Default I/O Settings: Default
Notes: With its built-in amp and speaker simulations, the Axe-Fx II can be played directly into P.A. or other self-
amplified, full-range, flat-response (FRFR) speakers. Externally amplified (passive) FRFR speakers are equally well-
suited. This might just as easily be a Front-of-House system with floor or in-ear monitors. In this configuration, the
Axe-Fx II creates all aspects of the end-to-end guitar chain for the ultimate in tonal flexibility—stompboxes, amps,
cabs, post effects, and more. Optional headphones provide an alternate way to listen when cabs are not present or
are switched off. Balanced (XLR) or unbalanced (1/4”) jacks and cables can be used to connect the Axe-Fx II, with the
former providing the advantage that less noise will be picked up over longer cable runs. If only one speaker is used,
set OUT 1 MODE in the I/O menu (p.134) to one of the mono options.
Axe-Fx II into Studio Monitors 3.4.2
COMPONENTS:
Guitar
Axe-Fx II
Mixer (opt.)
Studio Monitors
Headphones (opt.)
Global Settings: Default I/O Settings: Default
Notes: This is essentially identical to the diagram shown above for Self-Powered FRFR speakers. The point to take
away here is that any system intended for full-range monitoring or sound reinforcement—from small computer
speakers to the P.A. at a huge arena—represents a suitable counterpart to the capabilities of the Axe-Fx II.

CONNECTIONS
Doc v11.03 19
Axe-Fx II with Power Amp and Guitar Speakers 3.4.3
COMPONENTS:
Guitar
Axe-Fx II
Power Amp and
Guitar Speakers
-OR-
Amp Head/Combo
with FX RETURN jack
(power amp input)
and Guitar Speakers
`
Global Settings: Power Amp Simulation ON or OFF (see below), Speaker Cabinet Simulation OFF
I/O Settings: Set OUT1 MODE (p.134) as required for stereo or mono.
Notes: Depending on the character of the amplifier being used, Power Amp Simulations may need to be ON or OFF
for this type configuration.
Power Amp simulations should be turned ON when using a “neutral-sounding” (Solid State) power amp that
does NOT significantly affect the tone or feel.
Power Amp simulations should be turned OFF when using the RETURN on a tube head or combo, or a guitar-
oriented tube power amp—one that significantly affects to the tone and feel.
In either case, it is completely safe and reasonable to try both setting ways to see which you prefer.
Whenever you use the Axe-Fx II with traditional guitar speaker cabinets (whether open back or closed, small or
large, alone or in pairs) it is best to turn Speaker simulations OFF in the CONFIG page of the GLOBAL menu (p. 132).
Guitar speakers differ from full-range speakers in that they are voiced to focus on traditional electric guitar sounds:
mids tend to be prominent, highs rolled off, etc.
In any case, the settings required for this setup are not ideally suited for monitoring through the Axe-Fx II
headphone jack, as what you hear through headphones will not sound like what you will hear through the speakers.
Switching Power Amp and Speaker sims on and off, however, is a simple matter and can be done on an as-needed
basis.

CONNECTIONS
20 Doc v11.03
Axe-Fx II Effects Loop
3.4.4
COMPONENTS:
Guitar
Axe-Fx II, connected as
desired to
monitors/mixers/amps/
etc. (see other diagrams
for setup ideas)
Outboard Processor or
Preamp
Global Settings: See Below I/O Settings: See Below
Notes: The Axe-Fx II has a stereo FX Loop that allows you to insert outboard gear such as preamps or processors at
almost any point in the signal chain of any preset. You’ll learn more about editing presets in section 4, and the
Effects Loop block is detailed on page 65. For now, just be aware that custom presets are required for the Effects
Loop to be used. The Effects Loop configuration above is compatible with other setups that do not utilize INPUT2 or
OUTPUT2 for other purposes. Global and I/O options should be set accordingly.
Axe-Fx II Digital Audio Interconnection 3.4.5
COMPONENTS:
Guitar
Axe-Fx II
Mixer, recorder,
computer, etc. with
digital (S/PDIF or
AES/EBU) inputs and/or
outputs
Global Settings: Default I/O Settings: See below.
Notes: The digital connector jacks on the Axe-Fx II allow it to interface with a variety of devices with S/PDIF or
AES/EBU I/O. You can connect to the inputs of a digital mixer, for example, or process the signal from another unit
with a digital output, avoiding an unnecessary D/A:A/D roundtrip. The required clock rate for both input and output
signals is 48k. The onboard digital outs can monitor OUTPUT1, OUTPUT2, or the main INPUT, as specified in USB/DIGI
OUT SOURCE on the AUDIO page of the I/O menu (p. 134). The MAIN INPUT SOURCE must be set to “SPDIF/AES” for
digital inputs to be connected to the grid. A valid signal must be present at the selected digital input or the Axe-Fx II
will display “NO INPUT CLOCK!”

CONNECTIONS
Doc v11.03 21
Axe-Fx II Four Cable Method (“4CM”)
3.4.6
COMPONENTS:
Guitar
Axe-Fx II
Guitar Amp with a series
effects loop1 and built-in
or separate Guitar
Speaker(s).
Second Amp for Stereo
(opt.)
Global Settings: Defaults OK, since special 4CM presets should not have AMP or CAB blocks!
I/O Settings : Set OUT1 MODE as required for stereo or mono. Adjust the two OUTPUT BOOST PAD parameters to
lower the noise floor. See p.134 for details on these parameters. Otherwise, default settings.
Notes: This highly integrated setup places the Axe-Fx II simultaneously “in front of” an amplifier’s preamp section,
where it replaces traditional stompboxes, and inside its effects loop, where many effects work best. Although a
head and separate cab are shown, some combo amps also offer an onboard effects loop and can be used as well.
To use the 4CM, you will need to create special presets where AMP and CAB blocks are replaced by the FX LOOP
block (p. 65). Signal hits the Axe-Fx II first, into any effects that you want in front of the amp—compressor, drive,
wah, and the like. Then, the FX LOOP block is used to “insert” the preamp of the actual amplifier on the grid. Output
2 of the Axe-Fx II has an all-new, extremely low-noise design that is well-suited for feeding the front of an amplifier.
The signal makes a “roundtrip” to the amp’s preamp, and returns to the grid, where it is then processed by
additional blocks—maybe chorus, delay, reverb, pitch shifter, etc. The final routing is via Axe-Fx II OUT1/L to the
Return (Power Amp Input) of the amplifier and the cabs. To extend this configuration for optional stereo, connect
OUT1/R to the RETURN of a second amplifier, bypassing that unit’s preamp altogether.
The new Boost/Pad functions are designed to help run the OUT1 and OUT 2 D/A converters at optimum levels,
padding their outputs for even lower noise. To find the right setting, adjust either of these controls upwards until
you light the respective OUT CLIP LED on the front panel, then back off a few dB to prevent further clipping. You’ll
actually hear the noise floor drop as you make these adjustments.
Humbuster™ technology (p. 165), featured on all 1/4" outputs of the Axe-Fx II, can also provide a significant
reduction of ground hum when simple stereo-to-mono cables are used to connect to an amp or other device.
The no-amp/no-cab presets required for this setup are not well-suited for headphone monitoring, as what you hear
in the headphones will not include any power amp or speaker simulations.
1
Note: If your amp’s effects loop is the PARALLEL type, the chain of post-FX-loop blocks should output a wet-only signal.

CONNECTIONS
22 Doc v11.03
Direct to FOH plus Real Amps on Stage
3.4.7
COMPONENTS:
Guitar
Axe-Fx II
Guitar Amp
with Guitar Speaker
Front-of-House P.A.
Global Settings: Default I/O Settings: Set OUT1 MODE and OUT 2 MODE as required for stereo or mono
Notes: This setup is similar to others in which the Axe-Fx II is used direct into full-range speakers. Here, however, a
special preset feeds both the direct and power amp/cab rig by placing an FX LOOP block between the AMP and CAB,
so signal is passed to Output 2 before it is processed by the CAB block and passed to Output 1.
Note: A template is provided in preset memory location 381: “OUT1->FOH OUT2->CAB”
Another possibility is to use a preset with two totally separate signal paths. In the example below, the top (direct)
signal path contains a fully simulated guitar chain, while the second (backline) does not use a CAB sim.
The backline chain differs from the direct chain in several key ways. First, its AMP block has the “SAG” parameter set
to “0.00” to disable power amp simulation in that block only. Since real guitar speakers and a power amp are being
used at Output 2, no CAB block is inserted. Duplicates of effects following the amp are placed. This is useful because
different settings may be required to “sweeten” each system. The backline chain ends in an FX LOOP block, which is
routed via OUTPUT 2 to a power amp. If a very “neutral” amp is used, the SAG of that second AMP block might be
set higher for simulated tube power amp tone and dynamics.
Figure 3-2 – A Dual Chain Preset

CONNECTIONS
Doc v11.03 23
Axe-Fx II as Effects Processor Only (with Guitar Amps)
3.4.8
COMPONENTS:
Guitar
Axe-Fx II
Guitar Amplifier with
built-in or separate
speaker cabinet
Global Settings: Defaults OK, since special presets required should not have AMP or CAB blocks!
I/O Settings: Change INPUT 1 LEFT SELECT to “REAR” if using the Axe-Fx II in an effects loop as shown above, left.
Leave the default setting of “FRONT” if you are connecting a guitar to the Axe-Fx II, as shown above, right.
Notes: Although it was designed for complete guitar signal path simulation, the Axe-Fx II can also be put to superb
use as a standalone FX processor. As such, it can be placed between guitar and amp to replace stompboxes or in an
amp’s effects loop where a rack processor would normally appear.
To use either setup, you will need to create custom presets without AMP or CAB blocks. For operation inside an
amp’s effects loop, use the REAR input(s) and set INPUT 1 LEFT SELECT (section 9.2) accordingly. Presets in this case
will likely contain only those effects that sound best after a preamp: chorus, EQs, delays, reverbs, certain types of
pitch shift and modulation, et al.
For the best-case scenario when running in front of an amp, recognize that Output 2 of the Axe-Fx II has an all-new,
extremely low-noise design that is well-suited for this purpose. Effects-only presets should terminate in an FX LOOP
block to route signal to OUTPUT2. (In this case, nothing would be connected to the FX RETURN of the Axe-Fx II.)
The new Boost/Pad functions are designed to help run the OUT1 and OUT 2 D/A converters at optimum levels,
padding their outputs for even lower noise. To find the right setting, adjust either of these controls upwards until
you light the respective OUT CLIP LED on the front panel, then back off a few dB to prevent further clipping. You’ll
actually hear the noise floor drop as you make this adjustment. Humbuster™ technology (p. 165), featured on all
1/4" outputs of the Axe-Fx II, can also significantly reduce ground hum when simple stereo-to-mono cables are used
to connect to an amp or other device.
It is easy enough to extend each of the above configurations for use in stereo. With the Axe-Fx II in a loop, connect
OUT1 R to the RETURN of a second amp, bypassing that unit’s preamp altogether, or run fully within the loops of
two separate amps using IN1 L/R and OUT1 L/R. With the Axe-Fx II between guitar and amp, connect a second
amplifier to OUT2 R. The no-amp/no-cab presets required for the scenarios in this section are not well-suited for
headphone monitoring.

CONNECTIONS
24 Doc v11.03
Axe-Fx II as a Computer Audio Interface
3.4.9
COMPONENTS:
Guitar
Axe-Fx II
Computer meeting
minimum requirements
(p. 12)
Powered Monitors
Headphones (opt.)
Global Settings: Default I/O Settings: See below
Notes: The Axe-Fx II offers great features when connected via USB to a computer. Pair this system with
headphones, studio monitors, or any other full-range listening system.
Simultaneously record stereo processed guitar and dry tracks for reamping.2
Route stereo audio from the computer through the Axe-Fx II, simultaneously using all the regular
processing capabilities for your guitar so that you can play along with tracks.
Send audio from the computer to the Axe-Fx II for processing (and send it back to record the result).
Use the Axe-Fx II rear inputs to record other line-level audio sources, with or without Axe-Fx II processing.
Use two-way, high-speed MIDI over USB for control/automation or Axe-Edit, the companion Editor
Librarian for the Axe-Fx II.
See section 2.3 for full details on USB audio and MIDI capabilities.
The Axe-Fx II can also be used in conjunction with any 3rd-party audio/MIDI interfaces.
2
USB 2.0 required for more than two simultaneous channels from the Axe-Fx II to the computer.

CONNECTIONS
Doc v11.03 25
Axe-Fx II and MFC-101
3.4.10
COMPONENTS:
Guitar
Axe-Fx II
Ethernet Cable (CAT5)
MFC-101 MIDI Foot
Controller
Global Settings: Determined by how the Axe-Fx II is to be used with other connected amps/speakers/etc.
I/O Settings: Determined by how the Axe-Fx II is to be used with other connected amps/speakers/etc.
Notes: The Axe-Fx II provides a significant advantage over its predecessors in that the Fractal Audio MFC-101 MIDI
foot controller can be connected to the new, dedicated rear-panel MFC control port. A single Ethernet (CAT5, non-
crossover) cable carries bidirectional communications to support the many powerful features of MFC-101 “Axe-Fx
Mode,” including automatic preset name and tuner display on the floor, “preset-aware” tri-state Instant Access
Switch LED support, TotalSync (where changes made at the Axe-Fx also happen on the MFC) and much more.
Although it utilizes innovative connectors, the MFC-101 still transmits/receives MIDI to/from the Axe-Fx II, which
can then forward messages to other devices via its MIDI THRU port. (Note: MIDI THRU is disabled by default. Turn it
ON in the I/O menu under MIDI.)
The Axe-Fx II Mark II and MFC-101 Mark II editions feature EtherCON ports, which provide protection against
damage from strain or jolts. High quality Ethernet or EtherCON cables can be found at
http://www.fractalaudio.com/cables
WARNINGS:
1. Do NOT connect the MFC-101 power adapter to the MFC-101 or to the Phantom Power jack of the Axe-Fx II
while using the Ethernet/EtherCON cable. The Axe-Fx II provides required power from its internal power
supply and transmits it over the Ethernet cable.
2. Always ensure that the Axe-Fx II is powered OFF before connecting or disconnecting the MFC-101.

CONNECTIONS
26 Doc v11.03
Axe-Fx II: One Possible “Big Rig”
3.4.11
Here the Axe-Fx II is the centerpiece of a “big rig,” combining the capabilities of several other diagrams shown
above. The main outs feed a pair of powered FRFR cabs, so you can design and monitor sounds and play live with
the same sound. Meanwhile, USB provides all of the usual computer audio and MIDI integration features, with full-
range studio monitors connected to a 3rd-party audio interface for monitoring and playback. We’ve added an
outboard processor in the FX LOOP (so you can clone its settings and put it on eBay ;)

BASIC OPERATION AND EDITING
Doc v11.03 27
4 Basic Operation and Editing
Once you have set up your Axe-Fx II with speakers/amps/monitors or a pair of headphones, you can begin to
audition the factory preset sounds and learn to make changes by following this detailed guide to basic operation.
For a super-condensed version, see the 60-Second Edit Guide on p. 159 of the Appendix.
4.1 Presets
Each factory preset is a complete “end-to-end” guitar sound with amps, cabs, and effects—perfectly mixed and
possibly even equipped with one or more “modifiers” for automation or remote control. In the sections that
follow, you’ll learn to view, edit, and create presets from scratch. To begin, let’s look at the ways to load the
presets saved in the Axe-Fx II.
Figure 4-1
You can load presets sequentially with the VALUE wheel or use the NAV buttons. The two DIRECTORIES allow
direct access to all 384 presets in an ordered list. To open a directory, press RECALL and use the PAGE buttons to
select the “DIR” (numeric) or “A-Z” (alphabetical).
To use the directory, just turn the VALUE wheel or use the NAV
buttons to select the desired preset and press ENTER to load.
Presets can also be loaded using MIDI program change
commands. Although it isn’t indicated in the display, the 384
presets are organized into three banks. Bank A contains presets
0–127, B contains 128–255, and C contains 256–383. (See p. 178 for a cross-reference on CC#0 bank/program
changes and preset numbers.) The MFC-101 MIDI Foot Controller can load all 384 Axe-Fx II presets directly.
An onscreen message will be displayed in the main RECALL screen for any preset containing one ore more links to
Global Blocks (p. 117).
As of firmware 9.0, each Axe-Fx II preset also contains eight SCENES. The current Scene is shown on the recall
screen and can be changed with the “A” QUICK CONTROL knob. For more on setting up SCENES, see p. 170.
Any preset can be edited and saved at any time to any memory location. Let’s look now at how to make changes.

BASIC OPERATION AND EDITING
28 Doc v11.03
4.2 The Grid
The grid, located on the EDIT page of the LAYOUT
menu, is a 12 × 4 matrix into which effect “blocks”
can be inserted and then connected together to build
presets. The INPUT appears at the left, the OUTPUT at the right. The display can fit a 5 × 4 section of the 12 × 4 grid
at any one time, with the ability to scroll to off-screen areas using the NAV buttons. A bottom scrollbar indicates
where you are in the overall left-to-right layout.
Figure 4-2 – In this image of an empty grid, off-screen areas are grayed.
Inserting and Removing Blocks 4.2.1
As explained in “The Concept” on page 6, the Axe-Fx II grid must be populated with blocks—components pulled
from a large inventory of amps, cabs, stompbox, studio effects, mixers, and more. The insertion, modification, or
removal of blocks happens at the grid cursor, a filled rectangle controlled with the NAV buttons.
Figure 4-3
To INSERT a BLOCK into an empty space…
Use the NAV buttons to select the desired empty grid location.
Turn the VALUE wheel. Available block names (AMP 1, CAB 1, etc.) will be displayed on the screen in
alphabetical order, and the selected block (if visible) will flash.
When the desired item is found, press ENTER to insert it into the grid. To cancel, press EXIT instead.
As detailed above in The Inventory/Grid Concept (p. 6), every preset draws from its own complete inventory of
available blocks. As you place them on to the grid, they are removed from the inventory.

BASIC OPERATION AND EDITING
Doc v11.03 29
The total number of blocks you can insert in any one preset is dictated by the fact that CPU utilization must not
exceed 98%. Each block has a “cost,” and when the sum of all blocks reaches the limit, a warning message prevents
you from adding additional blocks. The Axe-Fx II is extremely powerful, and most presets do not come close to the
limit. See Understanding Preset Size Limits on p. 160 for more on this subject.
To CHANGE the type of an existing BLOCK…
Use the NAV buttons to select the desired block.
Turn the VALUE wheel. Available block names (AMP 1, CAB 1, etc.) will be displayed on the screen in
alphabetical order, and the selected block (if visible) will flash.
The Axe-Fx II offers multiple instances of most block types (ex: 2 Amps, 4 Graphic Equalizers, etc.)
To keep the list manageable, only the “next-in-line” instance is shown as you cycle through the
insertion menu, so AMP 2 is hidden until you have placed AMP 1.
When the desired block is shown, press ENTER. To cancel without making changes, press EXIT instead.
To REMOVE an existing BLOCK…
Use the NAV buttons to select the block you wish to remove.
Turn the VALUE wheel until NONE is displayed and press ENTER, or press EXIT to cancel.
Shortcut! To remove any block except a Shunt, select it and press EXIT, ENTER, EXIT, ENTER
Shunts 4.2.2
A shunt is a passive connector—a utility block that carries signal through otherwise empty grid locations. Shunts
are required because, although you may only wish to have a few components in your chain, signal does NOT flow
through an Axe-Fx II preset unless you completely connect the INPUT to the OUTPUT. A single Axe-Fx II preset can
contain up to 36 shunts.
Figure 4-4 – Shunts are used to span distances between INPUT, BLOCKS, and OUTPUT.
In the figure above, a shunt connects the Input to the WAH, and five shunts connect the Delay [DLY] to the Output.
Empty grid locations are indicated by dotted outlines and the absence of a three-letter abbreviation or thru-line.

BASIC OPERATION AND EDITING
30 Doc v11.03
To INSERT a SHUNT into an empty grid location…
Use the NAV buttons to select the desired empty grid location.
Turn the VALUE wheel once to the right. “SHUNT” will be displayed in a popup, and the selected grid space
will flash if not hidden.
Press ENTER. To cancel without inserting, press EXIT instead.
To CHANGE any other block type into a SHUNT…
Select the desired block.
Press EXIT. “SHUNT” will be displayed in a popup, and the selected space will flash if not hidden.
Press ENTER. To cancel without inserting, press EXIT instead.
Connector Cables 4.2.3
As mentioned above, a preset’s INPUT must be connected to its OUTPUT in order for that output to produce any
sound. Blocks (including shunts) create the components of a chain, but these still need to be connected to one
another for signal to “flow.” This is done using routing connectors, commonly referred to as “cables.”
Figure 4-5 – Two otherwise identical presets shown WITH and WITHOUT connector cables between the blocks.
The second example above would produce NO SOUND as nothing is “wired up” to pass signal to the output!
If a preset is unexpectedly silent, inspect it carefully for one or more missing cables.
The Rules of Axe-Fx II Cables
No cables = No sound. Even one missing link will break the entire chain.
Signal always flows from LEFT to RIGHT.
A cable MUST originate from a BLOCK or a SHUNT. Empty locations are not viable origins.

BASIC OPERATION AND EDITING
Doc v11.03 31
If you try to connect to an EMPTY location, a SHUNT will be created there.
You can ONLY connect to blocks in the next column to the right.
The represents the origin of a connector cable.
The shows valid possible destinations.
The symbol shows destinations that are illegal/unavailable.
Any columns farther left or right would also be illegal/unavailable.
If the were in a different ROW, every would still be in the same place.
Cables are created AUTOMATICALLY between the INPUT and any blocks in the first column.
Cables are created AUTOMATICALLY between the OUTPUT and any blocks in the last column.
You may freely SPLIT or MERGE the signal up to four ways at any point. This is sonically transparent and
there is zero risk of inherent phase or other problems in the split/merge itself. CROSSING is also possible.
Figure 4-6 – Cables can CROSS one another without issue. Routings can be as COMPLEX as required.
To Create a Connector Cable…
Use the NAV buttons to select the block where you wish the cable to BEGIN.
You can’t start from an EMPTY grid space!
The first and last grid columns are automatically connected to the INPUT and the OUTPUT.
Press ENTER. The selected block and its neighbor to the right will alternately flash as “selected.”
Use the UP or DOWN NAV buttons to select the desired destination block.
Remember that you will be prevented from trying to select blocks in other columns.
It is possible to select an empty location, but a shunt will be added automatically at the
destination if you complete the cable.
Be sure to select a destination that is not already connected to the origin block, or you will
REMOVE that cable (see below).
Press ENTER. To cancel without connecting, press EXIT instead.
To Remove a Cable Connector…
Cables are removed in much the same way as they are created.
Select the block where the cable begins.

BASIC OPERATION AND EDITING
32 Doc v11.03
Press ENTER. The selected block and its neighbor to the right will alternately flash as “selected.”
Use the UP or DOWN NAV buttons to select the “other end” of the cable you wish to remove.
Press ENTER. To cancel without removing, press EXIT instead.
A Shortcut for Spanning Empty Spaces
This shortcut allows you to span multiple empty grid columns with a series of automatic shunts and cables. This
technique is especially useful when you have placed your last effect block and need to wire it to the output or if
you want to fill an empty row with shunts.
Select any block that is followed by a series of empty spaces.
PRESS and HOLD the ENTER button. The intervening spaces will be automatically filled with shunts and
connected with cables.
You can also use this shortcut for small “runs” to connect any blocks with one or more columns of empty space
between them, but be careful: any existing cables encountered along the way will be REMOVED by the process!
A Word on Shunts and Cables
In the real world, cables and connectors can have an impact on the tone of a guitar rig. In the Axe-Fx II, nothing
could be further from the truth. Shunts and connectors, whether long, short, split, merged, or crisscrossed in a
huge mess, have absolutely no sonic properties whatsoever. They do not impart color, add latency, suck tone,
create load, invite hum, develop shorts, or get tangled up in the road case. A word of advice: merging identical
copies of a split signal will result in additive level increase and should be avoided in favor of simply increasing one
or another gain or level parameters.
Moving Blocks on the Grid 4.2.4
The LAYOUT menu also includes a MOVE page with tools to move individual blocks or entire rows or columns UP,
DOWN, LEFT, or RIGHT. When a block or a grid row/column is moved, it changes places with the item in the space
it is moved to. This can result in certain connector cables being modified or removed, so be sure to observe how
the elements of your preset are interconnected before proceeding with a MOVE operation.
Press LAYOUT.
Use the PAGE buttons to select the MOVE tab.
Select a function with the VALUE wheel:
EFFECT LEFT/RIGHT/UP/DOWN
COLUMN LEFT/RIGHT
ROW UP/DOWN
Use the NAV buttons to select the target effect block or row/column you wish to move. Look for the SOLID
square(s) in the grid representation on the screen.
Press ENTER to execute the move.
Repeat this step to move the same target again in the same direction.

BASIC OPERATION AND EDITING
Doc v11.03 33
Example Presets on the Grid
4.2.5
Four sample presets are shown below as visualized in Axe-Edit, the companion software editor to the Axe-Fx II.
Review the diagrams to get a sense of how presets are constructed and how they appear on the grid.
EXAMPLE 1: Simple Amp Tone – In this extremely simple preset, an AMP and a CAB are combined for a straight-
ahead tone. Shunts and connectors (which appear in Axe-Edit almost as one continuous cable), connect the INPUT
to the AMP, the AMP to the CAB, and the CAB to the OUTPUT.
Figure 4-7 – Amp/Cab Preset
EXAMPLE 2: Long Pedal Chain – Here, effects are strung together to create a giant virtual rig. Compressor, Volume,
Wahwah, Whammy, Tremolo, Overdrive, Phaser, and Flanger are all connected to an AMP/CAB combination,
followed by Delay and Reverb. As you can see, the Axe-Fx II supports a great number of simultaneous effects; this
preset uses just a portion of the unit’s total CPU power, leaving considerable room for more effects on other rows.
Figure 4-8 – A Pedal Chain

BASIC OPERATION AND EDITING
34 Doc v11.03
EXAMPLE 3: Dual Amp Preset – This preset shows a dual-amp rig. A series of effects (Wahwah, Drive, Phaser)
begins the chain, then the signal is split into two amps and two cabs. (Note: A single, stereo CAB block might also
have been used, as shown in , but here, the decision was made to use each CAB block in “high resolution mono.”)
Signal is panned hard left and right with CAB block BALANCE controls and then merged to feed stereo post effects.
A Multiband Compressor helps balance dynamics, while spaces in the chain leave plenty of room for future
expansion.
Figure 4-9 – Dual Amp Preset
EXAMPLE 4: Complex Routing – The program below demonstrates a more intricate routing scenario. The signal is
split and merged at various points between the input and the output, with various effects appearing before and
after two independent amps. Notice the complex feedback-loop routing in parallel with the “dry” signal feeding
the amps, and the reverb at the end of the chain running in parallel (its level controlled by an envelope for a
“ducking” effect).
Figure 4-10 – Complex Preset
MORE EXAMPLES…
The presets in this section represent only four examples of the nearly limitless possibilities that can be created
using the GRID, BLOCKS, and CONNECTORS of the Axe-Fx II. In addition to reviewing these diagrams, you can gain
valuable insight and ideas by exploring the factory presets or by discussing techniques with other members of the
Fractal Audio community. Visit forum.fractalaudio.com and join the discussion.
You can download additional presets for your Fractal Audio products at http://axechange.fractalaudio.com

BASIC OPERATION AND EDITING
Doc v11.03 35
4.3 Editing Sounds
The blocks of the Axe-Fx II represent diverse types of real-world equipment. In the same way that such hardware
devices are equipped with different controls, blocks also typically have many adjustable settings called
parameters. Parameter settings determine precisely how an effect will sound. These are arranged on PAGES in the
display of the Axe-Fx II. The system of parameters and pages for any block is referred to as its EDIT menu.
To Open the EDIT Menu for Any Effect Block…
With a preset loaded in normal RECALL mode…
Press LAYOUT to display the GRID.
If the GRID is not shown at first, press PAGE to reach the EDIT tab.
Use the NAV buttons to select the desired block.
Press EDIT to display the EDIT menu.
NAV buttons select parameters on the page.
The name of the selected parameter will be
displayed in .inverse. with “VAL” shown above
if it is a knob, or “>” shown to its left in text
menu pages.
In scrolling menu pages, the sidebar has an
indicator to show relative position.
The VALUE wheel changes the selected parameter.
Changes can be auditioned in real-time by playing while you edit.
For effect blocks with multi-page menus, the PAGE buttons select between them.
Press LAYOUT to return to the grid, or press RECALL to go back to play mode.
Pressing EDIT repeatedly will step through the EDIT menus for all blocks in a preset, sparing you a return trip to
the grid. You can also press EDIT without entering the grid to go directly to editing a selected block in any preset.
Figure 4-12 – Three Typical EDIT menu pages.
The above figure shows three pages of typical EDIT menus (from the AMP block). Notice the tabbed labels near the
top: PG1, PG2, EQ, ADV, and MIX. Select between these using the PAGE buttons. The third example shows a
text-only menu. Some blocks, like the Graphic EQ (p. 71), Parametric EQ (p. 86), and others, have specialized
graphical displays designed to provide rich, intuitive editing experiences.
Figure 4-11: Press EDIT with any block selected on the Grid

BASIC OPERATION AND EDITING
36 Doc v11.03
Quick Control
4.3.1
The function of the QUICK CONTROL A,B,C and D knobs depends on which Axe-Fx II menu or
function is selected.
In the main RECALL screen, the A knob selects SCENES. See section 16.16 on p. 170.
In every EDIT menu
1
, A,B,C and D are dynamically mapped to four on-screen parameters
for easy editing of multiple controls without the NAV keys. The current mapping is
indicated by the appearance of a small A,B,C or D above or to the left of on-screen
parameters.
When editing Amp TYPE, A, B, and C are conveniently mapped to DRIVE, MASTER, and LEVEL.
While on the MANUAL page of the CONTROL menu, A,B,C and D work as “Manual knob” modifier sources,
allowing control of assigned parameters. See p. 129.
While STORING a preset, A,B,C and D are used as shortcuts to enter text. See p. 38.
4.4 X/Y Switching
One of the new features of the Axe-Fx II is X/Y switching, available on 10 different effect block types: Amp, Cab,
Chorus, Delay, Drive, Flanger, Pitch Shifter, Phaser, Reverb, and Wahwah. Each instance of each of these blocks is
equipped with two fully independent sets of parameters—“X” and “Y”—making it possible to switch between two
completely different sound settings using only one block.
X or Y can be recalled instantly and seamlessly at the touch of a front panel button (while editing) or by using MIDI
remote control (during performance). When you save a preset, the current X/Y state of each X/Y block is saved as
well, so the preset loads with your choices already selected. The X/Y state of each X/Y block is also stored in every
scene (see Scenes on p.170).
The benefits of X/Y Switching are considerable. You might simulate amp channel switching (X as American Clean
and Y as British Crunch). This won’t require the CPU overhead of two separate amp blocks! Another application is
channel-switching effects. Instead of painstakingly tuning modifiers for morphing (p. 122), you can just dial in X,
dial in Y, and switch between them at will. Imagine a delay that can be switched at will from pristine dotted-eighth-
note echoes with light feedback to one with saturated, modulated quarter-note echoes and heavy feedback.
It is important to understand that MODIFIERS (see p. 122) are SHARED between X and Y states.
To Use X-Y Switching
Open the desired block for editing.
All blocks default with the X state selected. Dial in all parameters for the X state.
Press Y and dial in all parameters for the Y state.
Save the preset (see p. 38).
Each available X/Y switch has its own dedicated global MIDI CC# assignment for remote switching
2
. This option is
found in the I/O:CONTROL menu. See p. 138 for details.
1
Exceptions: Quick control functions work in PEQ blocks, but letters are not shown. Mixer type blocks do not support Quick Control.
2
As noted in the section which covers I/O parameters, X is in fact the “ON” state for these CC switches (64-127) and Y is the OFF (0-63).

BASIC OPERATION AND EDITING
Doc v11.03 37
X-Y / Y-X Copying
You can copy all of the settings from X to Y, or Y to X, by double tapping the button for the one you want to copy
to, and then pressing ENTER to confirm. So, to copy X to Y, double-tap Y and then press ENTER. If you accidentally
double tap when you don’t want to copy, press EXIT to cancel.
X/Y Quick Jump 4.4.1
The X and Y buttons also double as user-definable Quick-Jump keys. These allow quick access to the EDIT menus of
your two favorite blocks from almost any screen without needing to “drill down” through the grid. You might, for
instance, set “X” to jump to AMP1, while “Y” might be assigned to bring up the PHASER1 menu.
Quick-Jump is disabled if you are already in the EDIT menu of another block (including Global Blocks or Modifier
sub menus), or if you are in the process of SAVING (where X and Y are used for quick character entry).
Quick Jump settings are assigned in the X/Y page of the I/O menu, detailed on p. 140.
4.5 Bypassing a Block
Can you imagine a stompbox that can’t be stomped? Neither can we.
Any effect
3
on the Axe-Fx II can be bypassed (or engaged) in three different ways:
1. Press the front panel FX BYP button while the block is either selected in the grid or open to edit.
Note that accidentally double tapping or holding FX BYP will enter the Global Blocks menu instead
(see p. 117). Press EXIT and try again if this happens.
2. Use a MODIFIER (section 7) attached to the block’s BYPASS MODE parameter.
4
3. By remote control via the block’s global remote bypass function, which may be set to “PEDAL” or to any
MIDI CC# on the CTRL page of the I/O menu (p. 134.)
A bypassed block is shown on the grid with a dotted outline.
When you bypass any block, one of several things can actually happen depending on how its BYPASS MODE
parameter is set. For more on this, see the section on Common Mix Parameters beginning on p.115.
Every SCENE stores the bypass state for every block in a preset. See section 16.16 on p. 170.
4.6 Loading Effects from another Preset
The Recall Effect function makes it possible to load block settings directly from one preset to another. To perform
this operation, select the EFFECT tab of the RECALL menu using the PAGE buttons. Select the preset and block that
you want to load from and press ENTER. “EFFECT RETRIEVED!” will be displayed, and the “local” block (whether or
not it is already on the grid in the current preset) will be updated with all settings from the “retrieved” block. All
settings for both X and Y are recalled for those effects that support X/Y. Modifiers (p. 122) are also recalled. If the
block you are trying to load is not found in the preset you try to load it from, “EFFECT NOT FOUND” will be shown
instead. Note that you can also recall NOISE GATE, MAIN OUTPUT, and INTERNAL CONTROLLER (LFO1, LFO2, etc.)
settings.
3
The MIXER, FB SEND, and SHUNT blocks have no bypass functions.
4
The ENHANCER has no BYPASS MODE parameter.

BASIC OPERATION AND EDITING
38 Doc v11.03
4.7 Saving Changes
After making various changes, you will undoubtedly want to save the results of your edits.
To store a sound in place, without changing its name or location…
Press STORE to show the STORE screen.
Press ENTER to initiate the process, and ENTER again to confirm.
The message “STORED!” is displayed when the operation completes.
To store a sound to a new location or with a new name…
The Axe-Fx II has 384 numbered preset memory locations. It is possible at any time to save any preset into any
location. It is also possible to change the NAME of a preset before you store it.
Press STORE to show the STORE screen.
Use the NAV buttons to select between the two available functions:
The LOCATION parameter selects where the preset will be stored:
The VALUE wheel selects numbered memory locations. NAV left/right skip by 10.
Navigating down to the NAME parameter allows you to edit preset names before saving:
Turn the VALUE wheel to select from all available characters.
The “A” knob selects UPPER CASE letters.
The “B” knob selects LOWER CASE letters.
The “C” knob selects NUMBERS.
NAV left/right or the “D” knob will move the cursor position.
The “X” button inserts a character at the cursor position.
The “Y” button deletes a character at the cursor position.
You can use up to 23 characters in a preset name.
Press ENTER to Store, then press ENTER again to Confirm.
The message “STORED!” is displayed when the operation completes.
Swapping the Locations of Two Presets 4.7.1
The Axe-Fx II has a new feature that allows you to SWAP the locations of two saved presets. This is useful, for
instance, if you want to re-order the factory presets without overwriting any of them, or if you need to move a
“keeper” preset to a different location so you can overwrite its previous location with a newer entry. To SWAP two
presets:
Press STORE and PAGE to the right to the SWAP page.
Use NAV keys and the VALUE wheel to select the two presets whose locations you want to switch.
Press ENTER to Store.
Press ENTER to Confirm. The message “SWAPPED!” will briefly appear when the operation completes.

EFFECTS GUIDE
Doc v11.03 39
5 Effects Guide
The Axe-Fx II offers 34 different basic block types that can be combined freely up to the limit of available DSP
resources to create your own presets. An alphabetical listing of block types follows.
5.1 Amplifier [AMP]
The Amplifier block reproduces the sounds of an impressive array of vintage and modern guitar and bass
amplifiers, with 100+ different “types” based on stock, custom and hybrid models. You get great amp sounds from
the Axe-Fx II using only the basic drive and tone controls on PG1 and PG2 of the edit menu. In general most knobs
behave exactly like those on actual amp when possible.
Advanced parameters offer deeper control, but don’t be put off by these at first: their values are “set right” for all
models by default. That said, a deeper understanding of the AMP block offers deeper control, putting more tones
at your fingers and enabling “mods” that would require a seasoned tech in the real world. (Even he/she would be
unable to achieve many of the options possible with the virtual amps in the Axe-Fx II). It may be best if you can
listen to the effects of the various controls while you read this section. The right amp with the right settings is the
heart of the right tone.
Note: The Cab block (p. 47) is equally vital in creating an overall sound. If you’re not getting the tones
you’re expecting from an amp, try different cab settings.
The “heart” of the amp is its capacity for ultra-realistic distortions, created using our proprietary dual-stage non-
linearity generators. The preamplifier stage emulates the type of distortion generated by classic tube
preamplifiers. The power amplifier stage emulates the type of distortion generated by a tube power amplifier and
uses our proprietary G2 Modeling Technology™.
With MIMIC™, introduced with firmware version 10.0, Axe-Fx amp models offer near exact control behavior for
the drive and tone stack over the full range of operation. This means control settings can be set to match those of
the original amps, so you can dial in familiar settings and achieve expected results.
Each Axe-Fx II preset can use two fully independent Amplifier blocks. Presets that use a single amp block run in
high-resolution mode, providing the utmost in fidelity and resistance to aliasing. This mode is automatic and is
selected whenever there is only one amp block in the layout grid. Adding a second amp block will revert both to
normal resolution, where modeling is still of extremely high quality. Note that switching between presets with
differing number of amp blocks may introduce an additional delay as a “soft reset” of the amp blocks must be
done whenever changing the resolution.
Figure 5-1 – A simplified diagram of the AMP block. The AMP block processes audio in mono.
INPUT SELECT and BALANCE parameters allow flexibility when combining the AMP with stereo effects.

EFFECTS GUIDE
40 Doc v11.03
Amp X/Y Channel Switching
Each instance of the Amplifier block stores two fully independent sets of parameters called X and Y. Selecting
between these allows you to change all block settings—instantly—at the touch of a switch or button (excluding
current Bypass State and any Modifier assignments). See X/Y Switching on p. 36 for more information.
Basic Amp Parameters (TYPE, PRE, PWR, EQ Pages) 5.1.1
Amp Type
Amp types are presented in an alphabetical list. A complete table appears on p. 153. As of firmware 10, it is
possible to adjust DRIVE, MASTER, and LEVEL parameters directly from the TYPE page by using the A, B, and C knobs.
A note on DRIVE controls: there are three possible drive configurations which vary based on the selected amp TYPE. Some
amps have only an INPUT DRIVE control (i.e. BRIT 800, DELUXE VERB.) Other types have both INPUT DRIVE and OVERDRIVE
(e.g. USA LEAD, ODS-100 LEAD.) Finally, those models that simulate “jumpering” the inputs of a 4-hole amplifier (e.g. PLEXI
50W JUMP, HIPOWER JUMPED) have separate individual TREBLE DRIVE and NORMAL DRIVE controls, which behave like
Input Drive Controls for their respective channels.
INPUT DRIVE – (aka “Drive”) sets the amount of preamp gain/distortion. Used in conjunction with the
MASTER (see below), INPUT DRIVE determines whether the sound will be clean, slightly broken up, moderately
overdriven, or completely distorted.
The Axe-Fx II faithfully reproduces the sound of the treble peaker circuit on the INPUT DRIVE control found on
many amps. This can be heard as the low frequencies are attenuated more than the highs when the INPUT
DRIVE is turned down (and vice versa).
OVERDRIVE – The OVERDRIVE control appears only for certain amp types. Note that DRIVE and OVERDRIVE
are applied to the appropriate points in the circuit for the amp being modeled, i.e. prior to the last triode
stage or prior to the third triode.
BOOST – Toggles an additional 12 dB of gain at the input of the amp sim. (For amp types that have an
OVERDRIVE control (see above,) BOOST appears only on the ADVANCED page.)
BASS, MID, TREBLE – While other modelers use simple filters to approximate amp tone controls, the Axe-
Fx II replicates exactly the frequency and phase response of a classic passive tonestack. As of firmware version
10, matching knob settings between the Axe-Fx and the original amp will recreate the same tones.
Some of the original amps simulated on the Axe-Fx II do not have all of the tone controls offered on our
models. Some, for example, have no mid control. To faithfully simulate the configuration of the original, set
any superfluous controls to noon (or “0.00” if you are using the “ACTIVE” tonestack type; see below). Of
course, you may still adjust to achieve tones the original amp does not have.
Extreme tone and high gain settings can cause pickup squealing or excessive noise. This is especially true
with the TONESTACK TYPE (p. 54) set to “ACTIVE.”
COMP – Controls the amount of cathode follower compression. This will default to zero (no compression) for
amp types that do not have a cathode follower in the original circuit, but can be set anywhere on any model.
This same parameter is shown in the Advanced Parameters page as CATHODE THRESH.

EFFECTS GUIDE
Doc v11.03 41
BRIGHT SWITCH – Many amplifiers contain a “treble peaker,” included as a pull or toggle switch, or even
hard-wired. Every amp TYPE on the Axe-Fx II includes this control. The effect may be subtle or quite
pronounced depending on the amp TYPE. This is also affected by the BRIGHT CAP setting (p.54). If the original
amp had no bright circuit, BRIGHT is OFF by default but can still be turned on to apply circuit values suited to
an amp of that general type. If the amp has a hard-wired treble peaker, the default BRIGHT state is ON. To
turn the bright switch ON or OFF, use the NAV keys to select the TREBLE knob and press ENTER. The “BRT”
switch beneath the knob will fill to indicate that the circuit is engaged.
BRIGHT switch ON
BRIGHT switch OFF
CUT SWITCH – (engaged by a switch beneath BASS) reduces the amount of low frequencies into the amp
simulation. This can be used to achieve a “tighter” tone or to reduce low-end “flub”.
FAT SWITCH– In the same way the TREBLE knob (above) also controls BRIGHT, the MID operates as a “Fat”
switch, emphasizing midrange “body” by shifting the tonestack center frequency down.
SAT SWITCH – The Saturation Switch (engaged by a switch beneath COMP) engages a popular mod
between the preamp and the tonestack for a thicker, more aggressive distortion character.
PRESENCE/HI-CUT – Boosts (or cuts) the upper frequencies from the power amp simulator by varying the
negative feedback frequency response. Increased presence can help a sound cut through a heavy mix.
Amps with no negative feedback circuits in their design cannot utilize a presence circuit. If DAMPING (which
determines the amount of negative feedback) is set to “0.00,” PRESENCE becomes a negative high-shelf
equalizer at the output of the power amp, and its label changes to “HI-CUT.” This allows you to control the
high-frequency response of the power amp for models that don’t have any negative feedback. When changing
to a model with no negative feedback (i.e. Class-A, Mr.Z, Recto Red), be sure to check your presence settings
as settings higher than zero might darken the sound undesirably.
DEPTH – Boosts low frequencies from the power amp simulation by varying the negative feedback frequency
response. The DEPTH control is set by default to an appropriate value when the amp TYPE is selected, but this
setting may be overridden.
DYN PRES – Dynamic Presence models output transformer leakage inductance, which causes the tone to be
brighter as the power amp is pushed. This effect is dependent on the amount of power amp drive (MASTER).
Note that negative settings are also possible, causing the tone to darken when playing harder.
DYN DEPTH – Similar to dynamic presence, this increases or decreases lows when the virtual power amp is
pushed. Dynamic depth is not present on real amps, but provides a valuable tone shaping tool on the Axe-Fx.
Dynamic Presence, Dynamic Depth and the Character controls (See section 5.1.4) are fantastic tools. They’re
also quite powerful, and generally speaking “a little goes a long way.” For example, if you find the tone too

EFFECTS GUIDE
42 Doc v11.03
harsh, reduce CHARACTER slightly. If you want a little more “girth”, increase DYN DEPTH a bit. While these might
cause departures from perfect accuracy, they allow highly musical adjustments that would be very difficult to
accomplish in an actual tube amp. Furthermore they can be used to reduce “flaws” in the actual amp’s design
— like excess “fizz” or “flub” — without adversely affecting the natural feel and tone.
MASTER – The almighty Master Volume is a very important control. It determines the distortion and
dynamics characteristics of the power amp simulator, and its setting is key to an amp’s sound. As the Master is
turned up, the entire character of the amp will change. The tone controls will have less influence on the
sound, and the sound will have more “bloom” and touch sensitivity. Settings for MASTER don’t necessarily
correspond to knob positions on the amp being modeled. With a little experimentation on your favorite Axe-
Fx II amps, you will learn to appreciate the qualities of different DRIVE and MASTER settings and how to find the
great tones offered by different combinations.
When you select an amp TYPE, the MASTER will change to an appropriate/typical setting for that amp. If a
real amp doesn’t have a Master, the Axe-Fx MASTER should be set to 10.0 when using that TYPE.
At high Master settings, less drive is usually required, especially for high-gain types. If the Master Volume
is set high, reducing the drive control is usually required for “best” results.
Amps designed for preamp distortion will typically sound better with the MASTER set low to prevent the
tone becoming muddy or excessively noisy. This includes the USA Lead types, SOLO 100, and others.
Amps with negative feedback (damping greater than zero) tend to have a “crunchier” power amp
distortion, which can get “raspy” if driven too hard. You can experiment with the interactivity of DAMPING
(see Advanced Parameters, below) and MASTER to achieve desired power amp distortion timbres.
Setting SAG (see below) to zero will disable Power Amp simulation, at which point the MASTER becomes a
simple level control with 40 dB of range.
If more power amp gain is desired, the MASTER VOLUME TRIM parameter (See section 5.1.4) can be used
for increased range.
LEVEL – This is a copy of the LEVEL control on the MIX page for easy volume adjustment without page-
flipping. It has no effect on the inherent sound of an amp.
Amp EQ Page
The amp block includes a built-in graphic equalizer, eliminating the need to use a separate block for tone-shaping.
You can change the EQ type this via an advanced parameter to 8-band, 7-band, or 5-band (“Mark”) types. Press
ENTER to reset all EQ bands to flat. See Graphic Equalizer [GEQ] on (p.72) for additional detail on bands, Q, etc.
Amp Speaker Parameters 5.1.2
These parameters shape the virtual speaker impedance curve and the resulting resonances in the virtual power
amp. Amp- Speaker interaction causes an increase in power amplifier response at certain frequencies, affecting the
tone. Note that the power amp frequency response will not equal the speaker impedance if the DAMPING is
greater than 0. This is because negative feedback flattens the response curve.
LF RESONANCE, LF RES FREQ, LF RES Q – Guitar loudspeakers have a low-frequency resonance,
typically about 100 Hz. This shifts up slightly when the speaker is mounted in an enclosure. This resonance
causes an increase in the power amplifier response due to the finite output impedance of the power amp.

EFFECTS GUIDE
Doc v11.03 43
HI FREQ, HI RES – A loudspeaker voice-coil presents an inductive load to the power amp at high
frequencies. This inductive load, in conjunction with the output transformer capacitance, creates a high-
frequency resonance at the specified frequency.
XFRMR LF, XFRMR HF – These set the output transformer bandwidth.
SPEAKER DRIVE –This parameter simulates distortion caused by pushing a speaker too far. It interacts with
the MASTER, which determines how hard the actual power amp is pushing.
XFRMR DRIVE – Controls how hard the virtual output transformer is driven. Higher values simulate a
smaller, more easily saturated transformer.
Amp Dynamics Parameters 5.1.3
SUPPLY SAG – This controls power amp dynamics. Higher settings simulate higher power supply impedance,
and thus greater tube plate voltage “droop,” for a more compressed feel. This control interacts with the
Master and will have little effect if the power amp is not being pushed. As the power amp is pushed and draws
more virtual current from its virtual power supply, the Sag control will have more effect.
IMPORTANT: Turning SUPPLY SAG fully counterclockwise defeats power amp simulation for an individual
AMP block, allowing it to be used into an external (real) tube power amp without globally disabling power
amp simulation. (See section 8.1 on p. 132 or the “FOH + Real Amps” diagram on p. 22 for more.) In this mode,
MASTER works as a simple volume, DEPTH is deactivated, and PRESENCE turns into a simple shelf helving filter.
DYNAMICS – This controls the amount of dynamics processing and models the interaction between the
power amp, power supply and loudspeaker under high power-level conditions. Negative values cause dynamic
range expansion while positive values work as before and cause dynamic range reduction. Use caution when
dialing in extreme values as this can cause unwanted distortion.
Note that there are two dynamics controls for the power amp section. SUPPLY SAG controls the virtual
power supply in a complex interaction between MASTER, XFRMR MATCH and “screen network”
parameters (which are set automatically by amp TYPE and cannot be altered.) DYNAMICS is an idealized control
that operates on power amp response independently of the aforementioned parameters (but is still
somewhat dependent on MASTER.) In general, the more heavily driven the power amp section is, the more
effect the SUPPLY SAG and DYNAMICS controls have.
PICK ATTACK – This parameter controls a sophisticated dynamic range processor that operates on leading
edge transients. Negative values reduce pick attack while positive values enhance it.
THUNK – This parameter allows adding “weight” to tones by simulating the very low-frequency interaction of
a speaker cabinet with the guitar. Higher values simulate closer proximity of the guitar to the cabinet.
XFRMR MATCH – Transformer Match is an extremely powerful parameter that sets the relative output
transformer primary impedance to determine how easily the power tubes are driven into clipping. Higher
MASTER Volume settings result in a more pronounced effect. Increasing XFRMR MATCH causes power tubes to
clip sooner. Decreasing XFRMR MATCH causes power tubes to clip later and therefore the phase inverter and
grid clipping becomes more predominant. At higher settings, the resonance settings on the SPEAKER page of
the AMP block will be more pronounced. For optimum results bring up the MASTER until the desired amount

EFFECTS GUIDE
44 Doc v11.03
of power amp distortion is achieved, then adjust matching until the character of the distortion is as desired.
The various LF and HF resonance parameters interact strongly with this parameter so be sure to experiment
with those as well when crafting a tone.
LEVEL – A duplicate of the control on the MIX page placed here for convenience.
Advanced Amp Parameters 5.1.4
INPUT SELECT – The AMP block processes audio in mono. This control determines how incoming stereo
signals will be processed. Options include inputting only LEFT or RIGHT channels or SUM L+R (the default
setting).
INPUT TRIM – Allows you to adjust the relative gain of the preamp. Increasing the value will cause the amp
to have more gain than designed and vice versa. It is simply a linear gain applied at the input to the block. You
can use it to give a typically clean amp a bit more oomph or decrease the gain of a very high-gain amp. Note
that this is different than the Input Drive control because the Drive control interacts with the surrounding
circuitry and changes the frequency response as it is varied.
MSTR VOL TRIM – Allows you to adjust the range of the MASTER. Increasing the value above 1.0 will cause
more gain in the virtual power amp and vice versa.
LOW-CUT FREQ – This control allows you to reduce the amount of low-frequency content at the input to
the amp simulator. This parameter defaults to a value for each type but can be overridden if desired.
HIGH-CUT FREQ – This control sets the cutoff frequency of a low-pass filter at the very end of the preamp
simulation. It defaults to a preset value for each amp type but can be overridden if desired. Experiment with
this to fine-tune your tone. For example, some of the higher-gain amp types are characterized by fairly heavy
filtering after the preamp stage. You can increase the high-cut frequency to achieve a brighter tone.
Conversely you can reduce this value to achieve a darker or less brittle tone.
DEFINITION – This control is a basic “tilt EQ” which adds highs/cuts lows, or vice versa. It is located at the
amp input, so its effect is heard before preamp distortion or a front end tone stack.
CHARACTER, CHARACTER FREQ – These two parameters control a powerful inverse homomorphic filter
which adjusts tone dynamically in a very musical way. CHARACTE FREQUENCY sets the center frequency of the
filter while CHARACTER sets how pronounced the effect is. To darken the tone when playing harder, one might
set the frequency to 10000 Hz and the amount to a negative value. A positive setting would have the reverse
effect of brightening the amp when pushed. CHARACTER defaults to zero when amp type is changed.
BRIGHT CAP – Sets the value of a virtual capacitor to determine the sonic effect of the BRIGHT switch
(above). Increasing this will make the preamp brighter and vice versa.
MV CAP – This sets the value of the bright cap across the Master Volume pot
TONESTACK TYPE – The BASS, MID and TREBLE controls operate by default as “passive” controls. That is,
they simulate exactly the frequency and phase response of the classic passive tonestacks found in the original
amplifiers our simulations are based on. The TONESTACK TYPE control lets you change this behavior from
PASSIVE to ACTIVE, or to substitute the passive tonestack of another amp type.

EFFECTS GUIDE
Doc v11.03 45
Selecting the “ACTIVE” type gives each tone control +/- 12 dB boost/cut operation for up to twice the
range of a typical amplifier. Since the active tone controls are more sensitive, small adjustments have
bigger effects, and less extreme settings still achieve pretty extreme sounds. For example, full PASSIVE
treble for a high-gain British amp would be equivalent to only +5.0 dB ACTIVE, leaving 7 dB of additional
headroom! Active tone controls do not interact like those of a typical amplifier, so when you adjust the
treble, the mid and bass are not affected. This can make dialing in a certain tone easier and quicker than
it might be with a PASSIVE tonestack.
Selecting a SUBSTITUTE tonestack allows you to mix and match amps and tone stacks to create your own
hybrids. This allows you to use, for example, a Plexi-type tonestack on a Blackface amp model, or a
modern German tonestack in a British Preamp.
TONESTACK FREQ – Sets the center frequency of the tone controls to determine their effect on the sound.
This control works whether you are using ACTIVE, PASSIVE, or substitute tone stacks.
This parameter defaults to an appropriate value whenever you change the amp TYPE, but it can then be
changed as desired. However, if you subsequently change the TONESTACK TYPE, the TONESTACK FREQUENCY will
not necessarily be correct anymore.
TONE LOCATION – This control lets you change the location of the tone stack. “PRE” places the tone stack
at the input to the preamp, “POST” places the stack between the preamp and power amp. “MID” places it
between the last two triode stages, and “END” places it after the power amp (which is physically impossible
with a real amplifier). This parameter defaults to an appropriate value whenever you change the amp TYPE,
but it can then be changed as desired.
EQ TYPE – This determines the number of bands for the amp block’s built-in graphic equalizer. Note that 5-
and 7-band types are non-constant-Q designs whereas the other types are constant-Q designs.
PRESENCE FREQ – This multiplier alters the center frequency of the amp’s PRESENCE control
(which is naturally determined based on the current selection for amp TYPE.)
DEPTH FREQ – Alters the center frequency of the amp’s DEPTH control. This parameter defaults to an
appropriate value whenever you change the amp TYPE, but can then be changed as desired.
GRID MODELING – Enables or disables grid modeling in the virtual preamp and power amp tubes.
Turning this to OFF can reduce certain types of subjectively undesirable distortion.
POWER TUBE TYPE – This allows selecting Tetrode (i.e. 6L6, KT66, etc.) or Pentode (i.e. EL34, 6BQ5, etc.)
power tube types. The type defaults to the appropriate value whenever you change the amp TYPE.
POWER TUBE BIAS – Sets the bias point of the virtual power amp. Lower values approach pure Class-B
operation. Higher values approach pure Class-A operation.
DAMPING – This controls the amount of negative feedback, or damping, in the power amp simulation.
Higher values give a tighter and brighter sound but can sound harsh at very high master volume levels. Lower
values give a loose and gritty sound and feel. Like many other power amp parameters, DAMPING is set to an
appropriate value whenever you change the amp TYPE, but it can then be changed as desired. For example,
you might dial in some negative feedback on a “Top Boost” to give the power amp a more “American” sound
while still retaining the preamp voicing.

EFFECTS GUIDE
46 Doc v11.03
POWER SUPPLY TYPE, AC LINE FREQ – Selects between AC and DC virtual power supply types. AC
rectification and resulting supply ripple are modeled, and the line frequency is also selectable. Note that high
values of Sag with low B+ Time Constant values can cause “ghost notes” when the supply type is AC (as in a
real amp). Lower B+ Time Constant values will make the amp feel “faster” but too low can cause ghost notes.
MAINS IMP. (SAG) – This is a duplicate of the SUPPLY SAG parameter on the AMP DYNAMICS page.
B+ TIME CONSTANT – Controls the rate of change in the power tube plate supply. Lower values give a
bouncier feel, while higher values give a tighter feel.
TRIODE1 PLATE FREQ, TRIODE2 PLATE FREQ – These parameters set the cutoff frequency of the last
two triodes in the chain. Many amps have a capacitor across this triode’s plate resistor. This capacitor is used
to smooth the response and reduce noise. You can adjust the amount of capacitance, and the resulting
frequency, using these parameters.
TRANSFORMR LF, TRANSFORMER HF - Duplicates of controls found on the amp’s SPKR page.
MV LOCATION – Sets the location of the Master Volume. Most amps have the Master Volume before the
phase inverter (“Pre PI”). On some amps (like the AC types) the Master Volume is after the phase inverter
(“PI”). A third option, “pre-triode,” is the default for amp types based on Hiwatt® models.
POWER AMP VOICING – Voices the amp to a variety of tonal styles, taking the guesswork out of mix
engineering by automatically adjusting the overall tone. Choose “Neutral” for the raw amp sound or choose
one of the other voicings for a quick “mix-ready” tone.
POWER AMP LO CUT, POWER AMP HI CUT – These filters are provided for shaping the tonal color of
the virtual power amp. Note that in addition to applying a voicing filter, the POWER AMP VOICING parameter
(Basic Amp Parameters, beginning on p. 40) will also automatically set values for POWER AMP LO and HI CUT.
DYNAMICS TIME – Together with the DYNAMICS control on the DYN page, this controls an “idealized”
dynamics processor in the virtual power amp, operating independently of SAG/MSTR/XFRMR MATCH to
determine how much and how quickly the level compresses in response to higher input.
CATHODE THRESH – This is the same as the COMP parameter on the PRE page. Determines the amount of
compression in the virtual cathode follower.
CATHODE TIME – Works with the CATHODE THRESH and RATIO, setting the attack time of the compressor.
CATHODE RATIO – Sets the maximum amount of compression with lower values giving more compression.
TRIODE HARDNESS – Controls how rapidly the power tubes enter saturation. Higher values give a more
aggressive character while lower values give a smoother breakup. This parameter defaults to an appropriate
value for each amp TYPE.
PREAMP BIAS – Controls the bias point of the last triode (cathode follower not counted) in the virtual
preamp. Depending on the bias points of the previous stages, this can alter both the harmonic content and the
attack characteristics. Typically, if the previous stage has a negative bias then increasing this value will be
more noticeable and vice-versa.
USE MIMIC™ – This switches MIMIC processing on or off. For more on MIMIC, see the white paper on the
support page of our web site.

EFFECTS GUIDE
Doc v11.03 47
AMP Trem/Mix Page
The Amplifier block also has a MIX page with LEVEL, BALANCE, and BYPASS MODE parameters.
See Common Mix Parameters on p. 115 for more information.
TREM FREQ, TREM DEPTH – These create true bias tremolo by varying the bias of the virtual power
tubes. Bias Tremolo is very organic and varies based on a multitude of variables including power amp settings,
damping, bias, and more. It is also “self-ducking” and decreases as you play harder. On some amp types,
extreme bias trem depth can result in excessive crossover distortion. On other amps the amount of tremolo
can vary greatly between loud and soft playing. All this, however, is part of the allure of bias tremolo as it
results in a particularly “organic” sound.
5.2 Cabinet [CAB]
The Speaker Cabinet Simulator (“Cab” for short) recreates the tonal characteristics of any number of speaker
cabinet configurations. The Axe-Fx II contains over 100 built-in “factory” cabinet simulations, plus 100 memory
locations you can use to load custom Impulse Response (“IR”) files. The Cab block also offers the ability to apply
room and microphone simulations (including sub-millisecond delays), plus basic tone.
Factory cabs include custom creations by Fractal Audio Systems, selections from 3rd-party libraries by RedWirez,
OwnHammer, and Kalthallen, plus contributions from Fractal Artists John Petrucci, James Santiago, and
loudspeaker design engineer Jay Mitchell.
Each Axe-Fx II preset can use two fully independent Cab blocks.
Cab X/Y Channel Switching
Each instance of the Cab block stores two fully independent sets of parameters called X and Y. Selecting between
these allows you to change all block settings—instantly—at the touch of a switch or button (excluding current
Bypass State and any Modifier assignments). See X/Y Switching on p. 36 for more information.
Cab Parameters
MODE – Selects between “MONO HI-RES,” “MONO LO-RES,” and “STEREO” modes. In HI-RES mode,
resolution is at maximum (1 × 2048). In LO-RES mode, resolution is halved (1 × 1024). In STEREO mode, the
processing is stereo, and the resolution is lo-res (2 × 1024).
Figure 5-2 – The Mono Cab Sim
Figure 5-3 – The Stereo Cab Sim

EFFECTS GUIDE
48 Doc v11.03
To use a stereo Cab block with two amps, set the balance control for
one AMP fully left, the balance control for the other fully right, and set
the Cab block MODE set to “STEREO.” See Stereo Cab Mode
Parameters (below) for more information.
CAB (TYPE) – Sets the cabinet type by selecting from 100+
“FACTORY” and 100 “USER” IRs. Cabinet types are listed in the table in section on p.156.
SPKR SIZE – This control “scales” the IR to simulate shrinking or enlarging the virtual speaker. This effect can
be used to shift where the tone “sits” in a mix, or to create dramatic effects. Subtle settings (0.9-1.1) will
sound most natural. When the MODE of the CAB block is set to STEREO, SPKR SIZE is not offered.
MIC (TYPE) – Selects the microphone simulation type used. There are eight different types based on classic
guitar cabinet microphones.
Manufacturer and product names mentioned below are trademarks or registered trademarks of their respective owners,
which are in no way associated or affiliated with Fractal Audio Systems. The names are used only to illustrate sonic and
performance characteristics of the Axe-Fx II MIC TYPES.
57 DYN (based on the Shure® SM57®)
58 DYN (based on the Shure® SM58®)
421 DYN (based on the Sennheiser MD 421 II®)
87A COND (based on the Shure® Beta 87A®)
U87 COND (based on the Neumann® U87®)
E609 DYN (based on the Sennheiser® e609® Silver)
RE16 DYN (based on the Electro-Voice® RE16®)
R121 COND (based on the Royer Labs® R-121®)
D112 DYN (based on the AKG® D112®)
67 COND (based on the Neumann® U67®)
It is also possible to set the MIC TYPE to “NONE.”
PROXIMITY – Simulates the classic proximity effect, causing an increase in bass or low frequency response
as proximity is increased. The PROXIMITY control only works when MIC TYPE for the Cab is NOT set to “NONE.”
PROXIMITY FREQ – This allows tuning the frequency range over which the proximity effect occurs.
DELAY – This short delay (0.000-1.000 ms) provides the ability to simulate microphone distance as employed
to create interesting phase or comb filter effects. You’ll need to have two parallel cabs with different delay
settings to hear this. Furthermore, the effect is most pronounced when the cabs are summed to mono.
LINK – Available only when the Cab MODE is set to “STEREO”, LINK turns the LEFT channel parameters into
master controls, which set identical values for LEFT and RIGHT parameters. You can still override the right
channel parameters values if desired.
ROOM LEVEL, ROOM SIZE – These controls determine the level and virtual size of a room reverb
simulation that is built into the cab simulator block. Increase to add room ambience to the sound.
MIC SPACING – Increases delay times inside the room reverb simulation by simulating the distance of the
room microphone from the sound source.
LOW-CUT/HI-CUT – Adjusts the cutoff points of first order high-pass and low-pass filters. Increase the low-
cut if the sound is too “bassy” or “boomy.” Decrease the high-cut frequency for a darker cab tone.
Figure 5-4 Two Amp Blocks into a STEREO Cab

EFFECTS GUIDE
Doc v11.03 49
MOTOR DRIVE – This models the effect of high power levels on the tone of the speaker. The Motor Drive
parameter controls the relative drive level and, therefore, the intensity of the effect.
AIR, AIR FREQ – Adds “air” and sets the cutoff frequency to determine if it is dark or bright sounding.
Stereo Cab Mode Parameters
When the MODE of the CAB block is set to “STEREO”, independent instances of the following parameters appear
for left and right.
CAB (TYPE) L/R
MIC L/R
PROXIMITY L/R
LEVEL L/R
PAN L/R – Pan Parameters appear only when cab MODE is stereo.
DELAY L/R
SPKR SIZE is not offered when CAB MODE is set to “STEREO”.
Cab Mix Parameters
The Cab block MIX page also has LEVEL, BALANCE, and BYPASS MODE parameters.
See Common Mix Parameters on p.115 for more information.
User Cabs 5.2.1
In addition to the 100+ onboard cab simulators, the Axe-Fx II allows you to store up to 100 “User” IR files onboard.
Using Fractal-Bot or a 3rd party MIDI utility, you transmit the IR file in SysEx format to your Axe-Fx, and the sound
of that cab becomes available on your unit. For step-by-step instructions on loading User Cab IRs, see section 16.3
of the Appendix on p. 157.
An excellent source for Cab files is axechange.fractalaudio.com, our online download center for presets and cabs. A
variety of 3rd-party libraries also exist, with RedWirez, OwnHammer, and Kalthallen standing out. Fractal Audio
Systems also offers professional user cab IRs from time to time. Check http://shop.fractalaudio.com periodically
for new Cab Pack offerings.
The results of Tone Matching (p. 109) can also be saved as a user cab.
You can also create your own User Cab IRs, using a built in utility. See IR Capture on p. 142 for details.
As you scroll through user cabs by their numbers in the Cab TYPE parameter, NAMES will appear in the bottom of
the display. These names come from within the data of the user cab SysEx file. Names can be changed before the
file is loaded into the Axe-Fx II, but not after.

EFFECTS GUIDE
50 Doc v11.03
5.3 Chorus [CHO]
A chorus unit creates one or more delayed copies of the input signal and modulates each of these to create the
layered effect of different voices. Used subtly, the effect can be ambient and liquid, while more extreme settings
can produce a vibrato or “Leslie” effect. The Axe-Fx II offers a high-quality, multi-voice stereo chorus capable of
producing anything from exceptionally smooth ensemble effects to a wildly detuned warble.
Each Axe-Fx II preset can use two fully independent Chorus blocks.
Figure 5-5 – The Chorus Block
Chorus X/Y Channel Switching
Each instance of the Chorus block stores two fully independent sets of parameters called X and Y. Selecting
between these allows you to change all block settings—instantly—at the touch of a switch or button (excluding
current Bypass State and any Modifier assignments). See X/Y Switching on p. 36 for more information.
Basic Chorus Parameters
TYPE – This control instantly sets other Chorus parameters for different useful sound settings. Types include:
DIGITAL MONO, DIGITAL STEREO, ANALOG MONO, ANALOG STEREO, JAPAN CE-2, WARM STEREO, 80’S STYLE,
TRIANGLE CHORUS, 8-VOICE STEREO, and VINTAGE TAPE. Rate, Depth, Level, Balance, Bypass Mode, and
Global Mix are not affected.
NUMBER OF VOICES – Each stereo channel in the chorus can have from one to four voices. Increasing the
number of voices increases the fullness of the effect. Use two voices for a vintage chorus effect, or use up to
eight for a lush, multi-layered ensemble.
RATE – This controls the speed at which the chorus oscillates. Use low settings with higher depths for slow-
moving sounds. Increase the rate and depth for vibrato effects. Set fully counterclockwise to sync the chorus
LFO to global LFO1. When RATE is shown in parenthesis, it is being set automatically by the TEMPO parameter
(see below). Set the TEMPO to “NONE” for manual control.
DEPTH – Sets the delay modulation, which determines the amount of detune heard from each voice.
Tip: Rate and depth are usually used inversely (high rate/low depth or low rate/high depth), but other settings can also
produce “interesting” effects. For precise control of depth, turn the AUTO DEPTH parameter on the ADVANCED page to OFF.
MIX – Sets the ratio of wet and dry (duplicated from the MIX page). A setting of 50% produces the most
prominent effect. Try setting the mix to 100% for vibrato effects.

EFFECTS GUIDE
Doc v11.03 51
TEMPO – Sets the chorus rate in rhythmic relation to the global tempo. For example, if the tempo is set to
“1/4” and the global tempo is 120 BPM, the chorus modulation rate will automatically be set to 2 Hz (BPM/60
= Hz). To ignore the global tempo, set the tempo control to NONE.
Advanced Chorus Parameters
DELAY TIME – Adjusts the minimum delay time from 1.0–20.0 ms. Lower values create a more unified
sound while higher values approach the feel of double tracking.
LOW CUT – Adjusts the cutoff frequency of a high-pass filter at the output of the processed signal. This
control removes bass frequencies and can be useful to create chorus effects designed for bass guitar.
HIGH CUT – Adjusts the cutoff frequency of a low-pass filter at the output of the processed signal.
Decreasing this value creates a darker chorus effect reminiscent of an age when typical effects were unable to
reproduce the full frequency spectrum. Some might say “warm.”
LFO PHASE – Adjusts the phase differential between left and right LFO waveforms, which creates a
noticeable effect on the stereo width of the chorus.
LFO TYPE – Sets the “shape” of the modulation. Sine is the most commonly used waveform, but the
trapezoid waveform is also of interest as it was used in a classic “dimension” chorus processor. Set the LFO
phase to 90 degrees to duplicate the sound of this particular unit.
Note: Whenever the number of voices is set to more than two, the LFO type will be changed automatically to
“SINE.” If the number of voices is greater than two and the LFO type is changed to something other than
“SINE,” the number of voices will be reset to two.
See section 16.8 on p.161 for more information on LFO waveform shapes and phase.
AUTO DEPTH – Scales DEPTH to create a consistent sound at any RATE. This control simplifies dialing in
“musical” results. For precise control or wild sounds, you may wish to turn it OFF.
PHASE REVERSE – Allows Left, Right or both channels of the effect to be phase inverted.
DRIVE – This control allows you to simulate the gentle distortion produced by overdriving an “analog bucket
brigade” delay chip of the type used in many vintage chorus effects. Set to zero for “pristine clean.”
WIDTH – Widens the sound, creating a difference between left and right delay times by scaling the right time
downwards from the value set (see DELAY TIME, above) toward 1 ms as width goes from 0–100%.
LFO2 RATE – Adjusts the rate of the secondary LFO. This LFO modulates the primary LFO and can be used to
create more interesting effects.
LFO2 DEPTH –Adjusts the depth of the secondary LFO.
STEREO SPREAD – Controls stereo width by setting the pan position of the two delays from hard-panned
(100%) to dead center (0%).
The Chorus block also has a MIX page with LEVEL, BALANCE, and BYPASS MODE parameters.
See Common Mix Parameters on p.115 for more information.

EFFECTS GUIDE
52 Doc v11.03
5.4 Compressor [CMP]
A compressor reduces the difference between loud and soft sounds by reducing the level of—or compressing—
loud signals. The reduction is triggered when the input signal exceeds a set threshold. While a compressor reduces
the volume of loud sections, it can simultaneously boost overall level for greater perceived sustain.
In guitar pedalboards, a compressor is often placed at the start of an effects chain (though using the effect in front
of high-gain distortion can increase noise or squealing). In the recording studio, a Compressor is typically placed
towards the end of a signal chain to smooth irregular levels. The Axe-Fx II provides both pedal and studio-type
compressors (detailed below).
Each Axe-Fx II preset can use two fully independent Compressor blocks.
Pedal-Type and Common Compressor Parameters
TYPE – The Axe-Fx II contains three different compressor types: STUDIO, PEDAL 1 and PEDAL 2. The STUDIO
type simulates the behavior of popular high-end “Feed Forward” stereo studio compressors. The PEDAL types
simulate classic stompbox “Feedback” compressors. “PEDAL 2” uses a smoother detector which pumps less.
Figure 5-6 – The Compressor Block's "Pedal" Type
Figure 5-7 – The Compressor Block's "Studio" Type
AUTO – Turns the Dynamic Attack filter on or off. Turning this switch ON automatically varies the ATTACK
rate according to the program material; the compressor will respond to faster transients with a faster attack.

EFFECTS GUIDE
Doc v11.03 53
LOOK AHEAD – Despite fast attack times, a compressor can fail to “catch” very fast transients. Look Ahead
introduces a short audio delay so the compressor’s gain control stage has sufficient time to respond to the
detector, which is side-chained with no delay. Look ahead can reduce “popping,” especially when heavy
compression is used on very percussive sources.
MIX – Sets the ratio of wet (compressed) and dry sounds. This should normally be set to “100%.”
THRSH – (Threshold) Sets the level at which automatic volume reduction will occur. When input power
exceeds the threshold, the compressor reduces output volume as set by the RATIO. (When the TYPE is set to
“PEDAL”, the THRESHOLD is hidden and automatically set to “minus infinity”).
SUSTAIN/RATIO – In “PEDAL” type compression, SUSTAIN increases compression amount as the knob is
turned clockwise. In “STUDIO” type compression, SUSTAIN is replaced by RATIO, which sets the input-to-output
ratio for signals above the THRESHOLD. A ratio of 2.00 (2:1) means that an input that is 10 dB over the
threshold will increase the output by only 5 dB. A ratio of 10.00 (10:1) means that an input that is 10 dB over
the threshold is reduced to a mere 1 dB above. Setting the RATIO to “INFINITY” turns the compressor into a
“limiter,” reducing any level above the threshold to the threshold, applying a sort of “ceiling” or “brick-wall
limiting” above which nothing can rise.
ATT – Attack rate sets how fast the Compressor reduces the volume once the threshold is exceeded. For
guitar, a fast attack rate often works best.
REL – Release rate determines how quickly the output volume returns to normal once the input level falls
below the compressor’s threshold. Fast release rates can produce a snappy attack, but a setting that is too fast
can cause distortion if used in conjunction with fast attack times and high compression ratios. Slow release
times can keep the entire signal quiet, reducing the gain of passages even though they are below the set
threshold.
In general the release rate should be set slightly faster than the natural release rate of the program material.
An easy way to set the release rate is to strum a chord, watch the gain reduction meter (on PG2 of the EDIT
menu) and set RELEASE rate so the decay observed is slightly faster than the natural decay of the instrument.
EMPH – Emphasis creates a cool effect similar to using a filter on the detector. It boosts highs at the
compressor input, then cuts them back to normal levels at the output.
LEVEL – Sets the output level of the compressor.
Studio Compressor Parameters
When TYPE is set to “STUDIO”, the following additional parameters appear:
KNEE – The knee control “softens” the operation of the threshold and the ratio, introducing gain reduction
gradually as signals approach the threshold. With high compression ratios, a hard knee may produce abrupt
gain changes. A soft knee produces a more “transparent” effect since it causes the compressor to engage
gradually.
MAKEUP – Automatic Makeup gain, when turned ON, compensates the output level to maintain perceived
loudness at the current threshold and ratio. The LEVEL control can then be used for fine control.

EFFECTS GUIDE
54 Doc v11.03
DETECT – Selects whether the compressor will use RMS (“Root Mean Square”), PEAK, or RMS + PEAK
detection. RMS detection is smoother and generally used to even out the level of the program material over a
long period of time. Peak detection, commonly used with guitar, is useful for fast limiting. RMS + Peak
combines the best attributes of both: the speed of a peak detector and the smoothness of an RMS detector.
FILTER – Sets the frequency of a high-pass filter on the input of the compressor’s detector stage. Raising the
filter frequency can help prevent low frequencies from “pumping” the entire mix. Does NOT filter the output.
SCSEL – Determines which signal is used to feed the compressor’s detector. “NONE” is the normal setting and
selects the compressor’s input (sum of the rows feeding the block). You can also use the input from a
designated row, the main inputs, or the isolated left or right channel of the compressor’s input signal.
5.5 Crossover [XVR]
This two-way stereo crossover contains 4th-order Linkwitz-Reilly filters.
Each Axe-Fx II preset can use two crossover blocks. You can create a three-
way crossover by feeding one output of the first to the input of the second.
Each Axe-Fx II preset can use two fully independent Crossover blocks.
XOVER FREQ – Sets the crossover frequency of the filters.
FREQ MULTIPLIER – When set to “×10,” the crossover frequency is
multiplied by ten.
LEFT LOW LEVEL – Sets the level of the left input low-pass filter.
LEFT HI LEVEL – Sets the output level of the left input high-pass filter.
RIGHT LOW LEVEL – Sets the output level of the right input low-pass filter.
RIGHT HI LEVEL – Sets the output level of the right input high-pass filter.
LEFT LOW PAN – Sets the panning of the left input low-pass filter.
LEFT HI PAN – Sets the panning of the left input high-pass filter.
RIGHT LOW PAN – Sets the panning of the right input low-pass filter.
RIGHT HI PAN – Sets the panning of the right input high-pass filter.
Crossover Mix Parameters
The Crossover block also has a MIX page with LEVEL, BALANCE, and BYPASS MODE parameters.
See Common Mix Parameters on p.115 for more information.

EFFECTS GUIDE
Doc v11.03 55
5.6 Delay [DLY]
The Axe-Fx II Delay block lets you create classic, modern, and innovative echo effects. A “delay” records an input
and then plays it back later in time, creating the effect of an echo...echo…echo. Modified tape recorders were once
used for this purpose, but these had sound quality, noise, and reliability concerns. Solid-state (“analog”) delays
provided an alternative to tape but had shortcomings of their own. The advent of digital technology paved the way
for delays with pristine sound, longer times, and superior flexibility, plus the ability to use additional processing to
simulate the favorable “nostalgic” qualities of tape, analog, and even lo-fi digital predecessors.
Each Axe-Fx II preset can use two fully independent Delay blocks. Don’t forget the additional two Multi Delay
blocks (p. 77), the one Megatap Delay block (p. 74), and the new Looper block (p. 72).
Delay X/Y Channel Switching
Each instance of the Delay block stores two fully independent sets of parameters called X and Y. Selecting between
these allows you to change all block settings—instantly—at the touch of a switch or button (excluding current
Bypass State and any Modifier assignments). See X/Y Switching on p. 36 for more information.
Delay Common Parameters
TYPE – The Delay TYPE control sets various parameters of the delay block to achieve popular delay effects
instantly. See the table below for a listing of DELAY block types.
CONFIG – The delay configuration determines which one of several base delay algorithms is used. Depending
on the configuration you select on PG1 of the delay block, PG2 is configured with different parameters. The
details and parameters of each configuration are listed in the subsections which follow.
Table 1: Delay Block Types and Configurations
TYPE
Configuration
Digital Mono
Full-range, a pristine modern delay (Default Mono).
MONO DELAY
Analog Mono
Frequency response and character of an analog delay.
Vintage Digital
Uses bit-depth reduction for a lo-fi vibe.
2290 w/ Mod
Based on a former industry-standard unit.
Mono Tape
A config with MOTOR SPEED and other tape controls.
TAPE DELAY
Digital Stereo
Full-range, a pristine modern delay (Default Stereo).
STEREO DELAY
Analog Stereo
Frequency response and character of an analog delay.
Stereo Tape
Frequency response and character of a tape delay.
Ambient Stereo
Ultra-wide echoes.
Ducking Delay
“Ducking” automatically lowers delay volume when you
play harder, resulting in a less “cluttered” mix.
Dual Delay
A default setting for the dual delay.
DUAL DELAY
Ping-Pong Delay
A default setting for the ping-pong delay.
PING PONG
Sweep Delay
A default setting for the sweep delay.
SWEEP
Reverse Delay
A default setting for the Reverse delay.
REVERSE
INPUT GAIN – Sets the input level into the delay lines. This lets you to attach a controller (e.g. pedal) to the
delay level input level for operation similar to that of an “Aux Send.” In other situations this control should be
set at 100%.

EFFECTS GUIDE
56 Doc v11.03
MSTR FDBK – Master Feedback scales any and all feedback parameters on PG2 of the Delay. Note that the
range of this control is 0–200%, making it possible (easy, in fact) to “overload” the feedback loop.
MIX – This is a copy of the MIX control on the MIX page, placed here for easy adjustment of the wet/dry
balance without page-flipping.
LEVEL – This is a copy of the LEVEL control on the MIX page, placed here for easy adjustment of the overall
volume without page-flipping.
Mono Delay 5.6.1
The Mono Delay can be used for a variety of great sounding standard and exotic delays. This configuration sums
the inputs into a single delay line.
Figure 5-8 – The Mono Delay Block
TIME – Sets the time of the delay in milliseconds When TIME is shown in parenthesis, it is being set
automatically by the TEMPO parameter (see below). Set TEMPO to “NONE” to regain manual control.
FEEDBK – Sets the amount of delay feedback (a.k.a. regeneration) to determine the number of repeats.
ECHO PAN – Controls the placement of the “wet” signal (the echoes) in the stereo image. Note that this is
different than the MIX page BALANCE control, which acts on the mix of both wet and dry.
REPEAT HOLD – This switch defeats the inputs of the delay and “captures” the current feedback loop,
which plays infinitely, as long as the REPEAT HOLD switch remains ON.
TEMPO – Sets the TIME parameter in rhythmic relation to the global tempo. For example, if the global tempo
is 120 BPM, and TEMPO is set to “1/4” (one echo per beat), time will be 500 ms. To ignore the global tempo,
set to “NONE.”
DRIVE – Determines the amount of distortion created by a drive model in the delay path. Use this to simulate
the way cascading feedback overloads a tape or analog delay.
BIT REDUCTION – This control makes it possible to create the lo-fi sounds of vintage digital delays. The
number shown is the number of bits to be subtracted from 24-bit full scale. To create a 16-bit delay, for
example, set BIT REDUCTION to “8” (24 – 8 = 16). Bit Reduction is often used with high-frequency rolloff.
RIGHT POST DELAY – Widens echo sounds by adding 0–100 milliseconds of delay at the right (wet) output.
Please be aware that because the MONO delay contains only one delay line, the two LFO PHASE parameters on its
MOD page have no effect. Similarly, the LFO TARGET parameters must be set to “LEFT” or “BOTH” for modulation to
occur.

EFFECTS GUIDE
Doc v11.03 57
Stereo Delay
5.6.2
This stereo-in/stereo-out delay has the convenience of common controls for most L-R parameters.
Figure 5-9 – The Stereo Delay Block
TIME – Sets the left delay time in milliseconds. When TIME is shown in parenthesis, it is being set
automatically by the TEMPO parameter (see below). Set TEMPO to “NONE” for manual control.
RATIO – Sets the right channel time as a percentage of the left. 100% results in both channels having equal
delay time. Settings close to 100% (e.g. 99.6%) will subtly widen the echo sound, while ratios corresponding to
whole number relationships like 7:8 (87.5%), 3:4 (75%) or 1:2 (50%) will create interesting “grooves.”
SPREAD – Controls stereo width by setting the pan position of the two delays from hard panned (100%) to
dead center (0%) to swapped hard pan (-100%).
REPEAT HOLD – Defeats the inputs of the delay and “captures” the current feedback loop.
FEEDBACK L – Sets the amount of feedback for the left channel to determine the number of repeats.
FEEDBACK R – Sets the amount of delay feedback for the right channel. To preserve “tail” balance, this
control will be adjusted automatically when RATIO is changed. You may override automatic settings by setting
a new value here manually.
TEMPO – Locks the TIME parameter in rhythmic relation to the global tempo.
DRIVE – Sets the amount of distortion in the delay path.
BIT REDUCTION – Sets the number of bits to be subtracted (from 24 bits), enabling lo-fi effects.

EFFECTS GUIDE
58 Doc v11.03
Dual Delay
5.6.3
This is a stereo-in/stereo-out delay with fully independent controls for most L-R parameters.
Figure 5-10 – The Dual Delay Block
TIME L, TIME R – Dual parameters to set the time of the left and right delay lines. When TIME is shown in
parenthesis, it is being set automatically by the TEMPO parameters (see below). Set TEMPO to “NONE” to
regain manual control.
LEVEL L, LEVEL R – Dual parameters to independently set the volume levels of the dual delay lines.
MASTER PAN – The panning of each voice is multiplied by this value. A value of 100% will result in each
voice being panned as set in the individual pan controls. A value of 0% will result in both voices being panned
to center. A value of -100% will reverse the position of the voices. You can use a modifier on this parameter to
move the voices around the stereo field in real time.
TEMPO L, TEMPO R – Dual parameters to lock the independent TIME L and/or TIME R parameters in
rhythmic relation to the global tempo. See the TEMPO section under the MONO DELAY config (p.56) for more
about the relationship between BPM and delay time in milliseconds.
FEEDBK L->L, FEEDBK R->R – Dual parameters to independently set the amount of feedback for the left
and right channels, determining the number of repeats heard.
FEEDBK L->R, FEEDBK R->L – Dual parameters to independently set the amounts of cross feedback for
the delay lines. This controls how much of the left delay line is fed back into the right and vice versa.
PAN L, PAN R – Dual parameters to independently set the pan positions of the dual delay lines.
DRIVE – Sets the amount of distortion in the delay path.
BIT REDUCTION – Sets the number of bits to be subtracted (from 24 bits), enabling lo-fi effects.

EFFECTS GUIDE
Doc v11.03 59
Ping-Pong Delay
5.6.4
The echoes of this easy-to-use Ping-Pong Delay alternate between left and right channels in stereo. The Ping-Pong
Delay uses the same algorithm as the Stereo Delay (p. 66), except the ECHO PAN parameter is replaced by SPREAD.
SPREAD – Controls stereo width by setting the pan position of the delay outputs from hard pan (100%) to
mono (0%) to swapped hard pan (-100%).
RATIO – Allows altering the time difference between the two echoes of the ping-pong.
Sweep Delay 5.6.5
The Sweep Delay uses the same algorithm as the Stereo Delay (above, p. 67), but adds an LFO-driven stereo
bandpass filter after the outputs of the delay.
START FREQ, STOP FREQ – These controls set the range of the filter sweeps.
RESONANCE – Sets the resonance of the filter. Some might describe this as an “intensity” control.
SWEEP TYPE – Sets the waveform of the LFO that controls the sweeps. See section 16.8 on p. 161 for more
information on LFO waveform shapes and phase.
SWEEP RATE – Sets the speed of the sweeps.
SWEEP TEMPO – Locks the SWEEP RATE parameter in rhythmic relation to the global tempo.
SWEEP PHASE – Adjusts the phase differential between left and right sweep LFO waveforms.
Reverse Delay 5.6.6
The Reverse Delay simulates the impossibility of a performance from the future being heard backwards in the
present. It does so by using a delay line to first record for a set time period and then to play that recording
backwards. While the first recording plays, the next snippet is being recorded so that reverse playback appears to
continue seamlessly. If you can think of your performance as a train, this is like individually reversing each car in
place instead of flipping the whole thing from front-to-back.
To hear only the backwards sound, make sure MIX is set to “100%.”
The Reverse Delay uses the same layout as the Mono Delay (5.6.1, above) except as noted below:
TIME – Sets the length of time that the delay line will “record” before reverse playback begins. When TIME is
shown in parenthesis, it is being set automatically by the TEMPO parameter (see below). Set TEMPO to “NONE”
for manual control.
FEEDBK – Sets the amount of feedback to add additional repeats to the reversed snippets.
ECHO PAN – Controls the placement of the wet (reverse playback) signal in the stereo field. Note that this is
different than the MIX page BALANCE control, which affects both wet and dry.

EFFECTS GUIDE
60 Doc v11.03
RUN – When this is turned ON, the reverse playback process is active and can be heard. Turning RUN to OFF
will mute playback (though any samples in the buffer will still silently run out). This switch can be remotely
operated with a modifier (attached, for example, to a footswitch) to stop and start playback.
TRIG RESTART – When this is set to “ON” the reverse playback restarts when triggered via the RUN control.
If set to “OFF,” playback continues from the current position. The combination of RUN+TRIG RESTART can be
used to precisely align reversed passages to certain moments in a performance or to re-align tempo-based
reversing to the groove.
Tip: If you’re working with a sequencer, assign an EXTERNAL controller and re-trigger this every few bars to keep sync.
TEMPO – Locks the TIME parameter in rhythmic relation to the global tempo. See the TEMPO section under
the MONO DELAY type (above) for more about the relationship between BPM and delay time in milliseconds.
XFADE TIME – Sets the crossfade time between reverse audio snippets. When the playback position
approaches the delay time, a new snippet begins playback at time zero. The crossfade time controls how long
it takes for the old snippet to fade out and the new one to fade in. You can achieve interesting and rhythmic
variations by setting long crossfade times. For classic reverse delay sounds, set this at or near minimum value.
Tape Delay 5.6.7
The Tape Delay simulates a tape echo with two heads and motor speed control. It is ideal for vintage tape echoes,
but can also create vintage digital or analog delay effects. Built in EQ and modulation make it warm and warbly.
Figure 5-11 – The Tape Delay Block
MOTOR SPEED – Sets the relative speed of the tape motor from 50% to 200%. This parameter can be
modified in real time, making it possible to “timewarp” delayed material.
NOTE: The effect of MOTOR SPEED is cumulative with that of the onboard LFOs (see Delay Common Parameters on p. 60). To
accommodate maximum flexibility for these individual controls, it is possible that extreme settings may “clip” modulation by
pushing time excursion beyond the “legal limit.”

EFFECTS GUIDE
Doc v11.03 61
HEAD 1 TIME – Sets the distance between the virtual record and play heads, in milliseconds. Note that time
heard will be shorter if MOTOR SPEED is increased above 1.0, or longer if below 1.0.
HEAD 1 TEMPO – Locks the HEAD 1 TIME parameter in rhythmic relation to the global tempo. See the
TEMPO section under the MONO DELAY config (p. 66) for more information on tempo and time.
HEAD 2 RATIO – The Axe-Fx II tape delay has two heads, or “taps” on the loop. This control sets the relative
position of the second playback head from zero to a maximum of 100%—the HEAD 1 TIME value. Settings
close to 100% (e.g. 95%) can widen the echo sound, while values expressing whole number relationships like
2:8 (87.5%), 3:4 (75%), 2:3 (66%) or 1:2 (50%) create rhythmic grooves.
LEVEL 1, LEVEL 2 – These set the output level of each of the playback heads.
FEEDBACK 1, FEEDBACK 2 – These set the amount from each playback head to be routed back to the
recording head to create feedback or “regeneration”. Higher values will create a greater number of echoes
over time. Because each head replays its own feedback signals plus those of the other head, the sound can
very quickly become dense or even out of control—and dangerously loud. Increase feedback settings slowly,
and watch the front panel clip LED as a warning indicator. Lowering MASTER FEEDBACK first can also help.
PAN 1, PAN 2 – These place the outputs from each head within the stereo listening field.
Note that the “MONO TAPE” TYPE uses the “TAPE” CONFIG, but the “STEREO TAPE” uses the “STEREO” CONFIG.
Delay Common Parameters 5.6.8
Delay Modulation Parameters
Modulation systematically changes delay time, resulting in Doppler-like changes to the speed and pitch of the
echoes. This can create chorus effects, the “wow and flutter” of a worn tape delay, or extreme “Ray Gun” sounds.
LFO1 TYPE, LFO2 TYPE – Sets the “shape” of the modulation. See section 16.8 on p. 161 for more
information on LFO waveform shapes. Remember that the shift in pitch is determined by the slope of the LFO,
so a TRIANGLE waveform actually creates a sound that you might expect from a SQUARE waveform.
LFO1 TARGET, LFO2 TARGET – Sets whether the LEFT, RIGHT, or BOTH delay line(s) will be modulated.
(MONO, PINGPONG, and REVERSE configurations use only the LEFT delay line).
LFO1 RATE, LFO2 RATE – Sets the delay time modulation speed. When any RATE is shown in parenthesis, it
is being set automatically by a TEMPO parameter (see below). Set the TEMPO to “NONE” for manual control.
LFO1 TEMPO, LFO2 TEMPO – Sets the LFO rate in rhythmic relation to the global tempo. For example, if
the tempo is set to “1/4” and the global tempo is 120 BPM, the LFO rate will automatically be set to 2 Hz
(BPM/60 = Hz). To ignore the global tempo, set these controls to NONE.
LFO1 DEPTH, LFO2 DEPTH – Sets the depth of delay time modulation.
LFO1 DEPTH RANGE, LFO2 DEPTH RANGE – Sets the range of delay time modulation to LOW or HIGH.
LFO1 PHASE, LFO2 PHASE – Sets the LFO phase offset for the right delay line. See section 16.8 on p. 161
for more information on LFO phase. Has no effect on MONO, REVERSE, and TAPE configs.

EFFECTS GUIDE
62 Doc v11.03
The MOD page also contains the ducking controls. Ducking causes the “wet” level to be lowered automatically
when the level of your playing goes above a set threshold. Then, when you play more quietly or pause, the effect
volume increases so that the echoes fill the spaces.
DUCKER ATTEN – Attenuation sets the amount by which the effect volume will duck (decrease). A setting
of 20 dB, for example, will decrease the echoes by 20 dB when the input level is above the threshold. Set to
0.0 to defeat the ducker.
DUCKER THRSHLD – Sets the trigger level of the ducker. If the input signal exceeds this value, the delayed
signal will be reduced by the amount set with the ATTENUATION control.
DUCKER REL TIME – Sets how long it takes for the delay signal to return to normal when the input goes
below the threshold. A short value here causes the ducked echoes to return to full volume the moment you
stop playing. Longer times cause the levels to swell back more gradually.
Finally, the MOD contains some cool parameters that didn’t fit anywhere else.
DIFFUSION – Sets the amount of echo diffusion. This causes the echoes to get “blurry” and can be used to
smooth the sound.
DIFF TIME – Sets the delay time for the diffuser.
PHASE REV – Allows the Left, Right, or Both delay line outputs to be phase inverted.
Delay EQ Parameters
The delay features a powerful equalizer inside the feedback loop.
LOW CUT – Sets the frequency of the low-cut filter. Increase for thinner sounds.
HIGH CUT – Sets the frequency of the high-cut filter. Decrease for darker sounds.
SLOPE – Sets the filter slopes, in dB per octave, of the high and low-cut filters.
Q – Sets the resonance of the high and low-cut filters. High values create boosted peaks at the cutoff points.
FREQ 1, GAIN 1, Q 1 – Controls for one of two peaking filters. Select the frequency to boost or cut, and set
Q to determine the width of the effect.
FREQ 2, GAIN 2, Q 2 – Controls for the second peaking filter.
Delay Mix Parameters
The Delay block has a MIX page with LEVEL, BALANCE, and BYPASS MODE parameters.
See Common Mix Parameters on p.115 for more information.
As of firmware version 11.0, delay MIX works differently than other MIX parameters. The dry signal stays constant
at unity until Mix reaches 50% then decreases linearly to zero. Conversely the wet signal starts at zero and then
increases linearly to unity when Mix reaches 50%.
A Word on “Spillover”
The Axe-Fx II Delay is capable of “spillover,” which means that effect tails ring out when the effect is bypassed or
when you change presets. For more on this subject, please see Setting Up Spillover on p. 168.

EFFECTS GUIDE
Doc v11.03 63
5.7 Drive [DRV]
The Drive block replicates 22 different, classic stompbox effects, ranging from sublime to intense. The overdrive
(“OD” or “DRIVE”) types are based on a cold-cathode tube model and give a warm, mellow overdrive tone. The
BOOST types don’t distort much unless the drive is set quite high. BOOST types are primarily tone-shaping devices
useful for “pushing” an amp. Distortion types (“DIST”) are based on a variety of tube and solid-state models and
give classic distortion tones. The fuzz (“FUZZ”) types are based on a hard-clipping distortion and give a raspy sound.
Drive effects include the basic controls you will find on their real world equivalents: tone, drive amount, and level,
plus advanced controls like SLEW, BIAS, CLIP TYPE, and more, enabling you to create drives with custom gain and
tone-shaping. Each Axe-Fx II preset can use two fully independent Drive blocks.
Figure 5-12 – A stylized block diagram of the DRIVE block
Drive X/Y Channel Switching
Each instance of the Drive block stores two fully independent sets of parameters called X and Y. Selecting between
these allows you to change all block settings—instantly—at the touch of a switch or button (excluding current
Bypass State and any Modifier assignments). See section 4.4 on p. 36 for more about X/Y switching.
Drive Parameters
TYPE – Selects the type of drive pedal or effect. A complete list follows.
Manufacturer names and product names mentioned below are trademarks or registered trademarks of their respective owners, which are in
no way associated with or affiliated with Fractal Audio Systems. The names are used only to illustrate sonic and performance characteristics
of the Fractal Drive TYPES, which have been created by incredibly detailed analysis of the actual amps that inspired them.
TYPE
NOTES
Rat Dist
Based on the ProCo™ Rat Distortion.
PI Fuzz
Based on the Big Muff® Pi Fuzz.
Tube OD
Based on the Chandler™ Tube Driver that actually contained a 12AX7.
Super OD
Based on the Boss™ Super Overdrive.
Treb Boost
Based on a classic Treble Booster.
Mid Boost
A custom mid-boost overdrive.
T808 OD
Based on the Ibanez™ TS-808® Tube Screamer overdrive.
Fat Rat
A modified version of the Rat Dist. A bit fuller and smoother.
T808 MOD
Captures the most popular TS overdrive mods.
Octave Dist
An octave distortion based on the Tycobrahe® Octavia®.
Plus Dist
Based on the MXR™ Distortion Plus.
Hard Fuzz
A hard-clipping, 60s-style fuzz.
FET Boost
A gentle, smooth clipping booster with tone controls.
Tape Dist
Simulates the clipping of an overdriven reel-to-reel tape deck.

EFFECTS GUIDE
64 Doc v11.03
Full OD
Based on the Fulltone™ Fulldrive OD Pedal.
Blues OD
Based on the Marshall™ Bluesbreaker®.
Shred Dist
Based on the Marshall™ Shredmaster®.
M-Zone Dist
Simulates the Boss™ Metalzone™, popular for extreme gain settings.
Bender Fuzz
Based on the classic Tonebender circuit.
BB Pre
Based on the Xotic® Pedals BB Preamp®.
Face Fuzz
Based on Dallas Arbiter Fuzz Face®.
Master Fuzz
Based on the Maestro Fuzztone, aka Satisfaction fuzz.
Bit Crusher
Based on a black box we found lying in the trash outside Studio Harshclip.
Eternal Love
Based on a Lovepedal® Eternity.
Esoteric ACB
Based on the Xotic® Pedals AC Booster®.
Esoteric RCB
Based on the Xotic® Pedals RC Booster®.
Zen Master
Based on Hermida® Zen Drive.
DRIVE – Sets the amount of gain/overdrive/distortion/fuzz/boost.
Note: A high-gain drive before a high-gain amp can cause noise and squealing.
TONE – Determines the high/low character of the drive simulation, just as the tone knob on a pedal would.
LEVEL – Sets the output level. Even a clean-sounding drive can be used to “push” an amp to more distortion.
MIX – Controls the ratio of dry to wet. This should normally be set to “100%.”
BAL – Sets the left/right output balance of the block.
LOW CUT – Controls the frequency of the input high-pass filter. Increase to prevent "flubby" distortion.
HIGH CUT – Controls the frequency of the output low-pass filter. Lower this for a darker sound.
CLIP TYPE – Controls the type of clipping circuit used for the distortion generation.
SLEW LIMIT – Limits the large-signal frequency response. Turning up this control simulates the limited high-
frequency response inherent in drive pedals using early op-amps. This parameter defaults to an appropriate
value when a type is selected.
BIAS – Sets the bias point for the clipping circuit. Varying this setting controls the relative amount of even and
odd harmonics. Set very high or very low for a unique “sputtering” effect. Use caution, as setting this too high
or too low with certain clipper types can render the block inaudible.
BIT REDUCE – Creates digital distortion by reducing the resolution of the audio signal. The number shown is
the number of bits that will be subtracted from 24-bit full scale. To create 4-bit audio, for example, set BIT
REDUCE to “20.” Tip: It is supposed to sound nasty!
SAMPLE RATE – Another nasty lo-fi distortion, Sample Rate reduction creates intentional aliasing effects.
INPUT SELECT – The Drive block processes audio in mono. This control determines how incoming stereo
signals will be processed. Options include inputting only LEFT or RIGHT channels or SUM L+R (the default).
BYP MODE – Sets the bypass mode of the block to MUTE or THRU. See Common Mix Parameters on p.115.
BASS/TREBLE – These adjust the low-end and high-end of the built-in equalizer from +/- 12 dB.
MID, MID FREQ – Sets mid-boost or cut (+/- 12 dB) and frequency for the built-in equalizer.

EFFECTS GUIDE
Doc v11.03 65
5.8 Effects Loop [FXL]
The Axe-Fx II has a full-stereo effects loop that can be used to insert outboard hardware anywhere in the signal
chain of a preset. Any signal at the input of the [FXL] block is passed to the physical OUTPUT 2 (“FX SEND”) on the
Axe-Fx II. Any signal received at the physical INPUT 2 (“FX RETURN”) appears at the outputs of [FXL].
Figure 5-13 – Effects Loop Routing
The Effects Loop block is frequently used to insert the preamp section of a head or combo. The main output of the
Axe-Fx is then routed to the effect loop input of the real amp. See the diagram on p. 21 for more on “the four cable
method” of setting up the Axe-Fx II.
Alternate Use as an Auxiliary Output or Input
The FX Loop Block doubles as a means to provide an auxiliary output or Input. Feeding signal to the [FXL] block
routes signal directly to the OUTPUT 2 jacks. This is useful, for instance, to send a fully processed mix to the front-
of-house while simultaneously feeding a (real) onstage power amp and speaker cabs. See the example on p. 22 for
more details. Alternatively, you might use the INPUTS and not the OUTPUTS so the [FXL] block allows a second
input signal to be “injected” on to the Axe-Fx layout grid at any point. It is possible to process (discretely) up to
four channels of input in this way and have them mixed to a single pair of outputs.
The SEND page of the FX Loop is a standard Axe-Fx mixer. See page Mixology on p. 164 for details. The FX LOOP’s
setting for MAIN is stored per scene (see SCENES on p. 156).
The FX Loop block has a MIX page with LEVEL, BALANCE, and BYPASS MODE parameters. See Common Mix
Parameters on p. 115 for more information.
Each Axe-Fx II preset can use one FX Loop block.

EFFECTS GUIDE
66 Doc v11.03
5.9 Enhancer [ENH]
The Enhancer offers two modes to increase “spatialization” or stereo separation of a signal.
Modern Enhancer Parameters
The Modern Enhancer creates a widening effect through frequency-based separation of left and right channels. In
comparison to the Classic Enhancer, it does not introduce the risk of phase cancellation issues when the signal is
later summed to mono, and therefore poses less of a risk for use in presets.
WIDTH – Determines the character of the effect, shaping the bands of frequency separation.
DEPTH – Determines how far to the left and right opposing frequency bands will be spread.
LOW CUT, HI CUT – These set crossover frequencies to determine which parts of the signal will be
enhanced, and which parts will pass through unmodified. Increasing LOW CUT causes lower frequencies to
pass through unaffected. Decreasing HI CUT allows high frequencies to pass through unaffected.
LEVEL – Sets the output level of the enhancer block.
Classic Enhancer Parameters
The Classic Enhancer delays the right channel by a very small amount to increase the apparent stereo separation
between the left and right channels. It also provides individual left and right phase and pan controls. You can use
these with or without WIDTH settings as a “channel converter” to reduce width, merge to mono, switch L/R
channels, or perform other types of manipulation.
WIDTH – Sets a delay for the right channel from 0–20 ms. Adjust until the
desired effect is achieved. Certain frequencies may cancel each other out at
various settings, and effects can vary based on the position of the listener.
INVERT – Allows phase inversion of the left or right channel (or both). Use
in conjunction with the width control to adjust apparent widening.
PAN L, PAN R – Independent parameters to control the pan positions of the left and right output signals.
BAL – The Balance control changes the relative volumes of the left or right outputs. Sometimes the enhancer
effect will cause a shift in the apparent stereo placement of sound. The balance control may be used to
compensate for this.
The Enhancer has no mix parameters or bypass mode modifier switch.
Each Axe-Fx II preset can use one Enhancer block.
5.10 Feedback Send [SND] & Return [RTN]
The Feedback Send and Feedback Return blocks allow you to route sound from any point in the preset routing to
any other point, bending the rule that signal may only flow from left to right. No connector will be visible between

EFFECTS GUIDE
Doc v11.03 67
the two blocks, but signal nonetheless flows from the output of the SEND to the input of the RETURN. Both blocks
must be used for either to function. The primary function of the Send and Return blocks is to allow effects to be
inserted inside of a “feedback loop,” almost invariably involving some type of delay. The MIX of the delay in the
loop is normally set to “100%,” since direct signal recirculation results in instability and undesirable phase issues.
Warning: Use caution with the Feedback blocks, as you can easily program an unstable loop and cause
internal clipping and/or very high sound levels, which may damage your hearing. With the RETURN
block MIX at 100%, set its LEVEL control to minus 80 dB and bring it up slowly. If you start to hear
squealing or other signs of instability, return the LEVEL control to minimum and analyze your routing for possible
causes of instability. See Using Send and Return on p. 169 for creative application ideas.
The Feedback Send block has SEND LEVEL and OUTPUT LEVEL controls. The latter controls the amount of signal that
passes through the block. Each Axe-Fx II preset can use one FB Send and one FB Return block.
The Feedback Return block has MIX, LEVEL, BALANCE, and BYPASS MODE parameters. See Common Mix
Parameters on p. 115 for more on these.
5.11 Filter [FLT]
The stereo Filter block can be used for simple or spectacular sound shaping. It allows a variety of different effects
with real-time control of useful parameters. It can also be used as a “boost” by setting the TYPE to NULL or as a
treble (or mid) booster with greater programmability than the ones in the DRIVE block. The Filter block is equipped
with individual left and right pan controls. These allow you to adjust the placement of the left and right output
signals in the stereo field. You can use these controls to turn a stereo signal into two mono outputs (set both to
0.0) or to reduce the stereo separation, or you can use them as general stereo manipulation tools.
The filter is stereo-in/stereo-out. Each Axe-Fx II preset can use four fully independent Filter blocks.
Parameters
TYPE – Sets the type of filter to Null, Lowpass, Bandpass, Highpass, Low Shelf, High Shelf, Peaking, Notch, or
Tilt EQ. A NULL type has no effect on frequency response and turns this block as a simple gain control.
FREQ – Sets the center frequency of the filter.
ORDER – Selects different filter slopes. 2nd = 12 dB/ octave, 4th = 24 dB/ octave
Q – Sets the “Q” of the filter. Higher values give sharper responses.
GAIN – Sets the gain at the center frequency for the shelving and peaking filter types.
LOWCUT, HICUT – These first-order filters provide additional tone-shaping capabilities.
LEVEL – Sets the output volume level of the block.
BAL – Sets the output balance of the block.
PAN L, PAN R – These controls allow you to adjust the placement of the left and right output signals for
stereo width adjustment or stereo-to-mono conversion.
BYP – Sets the bypass mode of the block. See Common Mix Parameters on p.115 for more information.

EFFECTS GUIDE
68 Doc v11.03
5.12 Flanger [FLG]
The sound of a Flanger can range from
subtle chorusing, to swooshing jet plane, to
robotic drainpipe. The effect was intended
to duplicate the sweeping comb-filter
sound created when one of two tape decks
playing synchronized material is shifted out
of time by pressing a finger on the “flange”
of the tape reel (hence the term). A great
example of tape flanging can be heard in
the bridge of the Doobie Brother's song
"Listen to the Music." The flanger effect has evolved through countless variants, but almost all of them have a
“feedback” control (sometimes called “regeneration” or “intensity”) which returns some of the output signal to the
input and intensifies the characteristic sweep. A regenerative flanger is a real attention-getter.
Each Axe-Fx II preset can use two fully independent Flanger blocks.
Flanger X/Y Channel Switching
Each instance of the Flanger block stores two fully independent sets of parameters called X and Y. Selecting
between these allows you to change all block settings—instantly—at the touch of a switch or button (excluding
current Bypass State and any Modifier assignments). See X/Y Switching on p. 36 for more information.
Basic Parameters
TYPE – This control instantly sets other Flanger parameters for useful sound settings. Types include: DIGITAL
MONO, DIGITAL STEREO, ANALOG MONO, ANALOG STEREO, THRU-ZERO, and STEREO JET.
TIME – Adjusts the nominal delay time of the delay line. This changes the character of the effect. Low values
give a phaser-like sound whereas high values are more metallic. Adjust to taste.
RATE – Controls the frequency of the Low Frequency Oscillator, which varies delay time to create the sweep.
Use low settings rate with high depths for slow-moving sounds. Increase the rate for vibrato effects. Set fully
counterclockwise to sync the Flanger LFO to global LFO1. When RATE is shown in parenthesis, it is being set
automatically by the TEMPO parameter (see below). Set the TEMPO to “NONE” for manual control.
DEPTH – Sets the maximum delay variation. Higher depths increase the amount of detuning. Usually, the rate
and depth settings should be varied inversely, so an increase in rate warrants a decrease in depth. Unique
sounds can also be obtained by ignoring this convention and using other combinations of rate and depth.
FDBK – Feedback sets the amount of wet signal fed back to the input. Extreme values give the flanger a more
intense quality as it produces sharp resonances in the frequency response. With negative FEEDBACK values, the
wet signals are out of phase with the dry, creating sounds with a different character than those created using
positive feedback.
Note that extreme feedback at minimum flanger DRIVE settings will cause a siren-like ringing oscillation.
Figure 5-14 - The Flanger Block

EFFECTS GUIDE
Doc v11.03 69
MIX – Sets the ratio of wet and dry (duplicated from the MIX page).
TEMPO – Locks the flanger rate in rhythmic relation to the global tempo. For example, if the tempo is set to
“1/4” and the global tempo is 120 BPM, the rate will automatically be set to 2 Hz (BPM/60 = Hz). To ignore the
global tempo set the tempo control to NONE.
Advanced Parameters
THROUGH ZERO – Setting this to ON adds a delay to the dry path equal to half the sweep depth. This can
emulate true tape-deck flanging, where one of the two tapes is first ahead of, and then behind, the other.
PHASE REVERSE – Controls the phase of the wet output signal. Either or both channels can be inverted.
Use to increase the effect of through zero flanging.
HIGH CUT – This filters the wet portion of the effect signal, gently rolling off treble at the set frequency with
a slope of 6db. Set to lower values for a “darker” flanging sound.
LOW CUT – Adjusts the cutoff frequency of a high-pass filter in the flanger’s feedback loop, gently removing
bass frequencies as the value is increased for a “thinner” flanging sound.
DRIVE – This control allows you to simulate the gentle distortion produced by overdriving an analog “bucket
brigade” delay chip of the type used in many vintage flanger effects. Set to zero for “pristine clean.”
LFO PHASE – Adjusts the phase difference between the left and right LFO waveforms. For maximum stereo
spread, set this to 180 degrees. For mono flanging, set this to zero.
LFO TYPE – Sets the “shape” of the modulation waveform.
See section 16.8 on p.161 for more information on LFO phase and waveform types.
LFO HICUT – Lowering this control filters the LFO waveform, rounding sharp turns in its shape. Certain
waveform types (saw, square, random) otherwise have “discontinuities,” which can cause clicks or pops as
their values jump from one extreme to another. Lowering the LFO HICUT frequency will mitigate this.
AUTO DEPTH – Scales DEPTH to create a consistent sound at any RATE. This control simplifies dialing in
“musical” results, but for precise control or wild sounds you may wish to turn it OFF.
STEREO SPREAD – Controls stereo width by setting the pan position of the two delays from hard panned
(100%) to dead center (0%).
DRY DELAY SHIFT – When THRU ZERO (above) is engaged, this allows shifting the cancellation point from
the center of the waveform to the edge or anywhere in between.
Flanger Mix Parameters
The Flanger block also has a MIX page with LEVEL, BALANCE, and BYPASS MODE parameters.
See Common Mix Parameters on p.115 for more information.

EFFECTS GUIDE
70 Doc v11.03
5.13 Formant [FRM]
Although the wah effect was originally intended to mimic
the sound of the human voice, it obviously falls a little
short in this regard. The talk-box, a system which plays
guitar sounds through a tube into a real human mouth,
comes far closer to the sound of actual speech, but is
considerably more unwieldy than a wah pedal. The Axe-
Fx II Formant Filter makes "talk-box" effects possible
without the fuss and muss.
A formant filter is an extension of the wah principle but operates with a far more vocal quality. Formants represent
particular resonances of instruments, or in this case, of the human vocal tract. The human vocal tract generates a
handful of formants to produce the vowel sounds we recognize. For example, the vowel sound "eee" can be
reproduced with a bank of narrow bandpass filters with various frequencies and amplitudes.
The Axe-Fx II Formant Filter can be set statically or blend dynamically between START, MID, and END vowels. The
CONTROL knob sweeps across this range, gradually changing from one vowel to the next between positions. For
example, we can program the Formant Filter to go "III – AAA – OOO" for a “yoww” sound as a pedal is moved.
The Formant Filter usually sounds best when placed after distortion, although there are no hard and fast rules.
Each Axe-Fx II preset can use one Formant block.
Parameters
START – Sets the start vowel sound.
MID – Sets the mid vowel sound.
END – Sets the end vowel sound.
RES – Sets the resonance of the filters. Higher resonance can yield a more dramatic effect.
CTRL – Controls morphing between vowel sounds. The start vowel is generated with the knob
counterclockwise, the mid vowel at 12 o’clock, and the end vowel at fully clockwise.
Formant Mix Parameters
The Formant block has a MIX page with MIX, LEVEL, BALANCE, BYPASS MODE, and GLOBAL MIX parameters.
See Common Mix Parameters on p.115 for more information.

EFFECTS GUIDE
Doc v11.03 71
5.14 Gate/Expander [GTE]
The downward Expander module is sort of a “reverse compressor” that increases the difference between loud
sounds and soft sounds by lowering the volume of soft sounds even further. When set up to completely silence
incoming signals below a certain threshold, the expander is called a gate.
Each Axe-Fx II preset can use two fully independent Gate/Expander blocks.
Figure 5-15 – The Gate/Expander Block
THRSH – (Threshold) Sets the level below which automatic volume reduction will occur. When input level is
lower than the threshold, the expander reduces output volume as set by the RATIO.
RATIO – Sets the gain expansion ratio to determine how greatly signals below the threshold will be reduced.
For example, when a ratio of “2” is chosen, for every dB the input signal falls below the threshold, the output
signal will drop by 2 dB.
ATT – Attack time. Sets how quickly the Gate/Expander restores the gain once the threshold is exceeded.
REL – Release time. Sets how quickly the Gate/Expander reduces the gain once the signal has fallen below the
threshold.
HOLD – Sets how long the Gate/Expander holds the gate open once the threshold has been exceeded.
SCSEL – Selects the sidechain input source. NONE is the normal setting and selects the block input (sum of
the rows feeding the block) as the sidechain source. The other settings allow isolating a single row or main
input as the sidechain input. The other rows are summed as usual. By using a row or main input as the
sidechain input, you can use the Gate/Expander as a ducker or de-esser. You can also choose either of the
main inputs as sidechain sources, i.e. Input 1 or Input 2.
LOWCUT/LOCUT – These sets the frequency of low- and hi-pass filters on the sidechain input. The filters
only shape the signal which goes to the detector; they do not affect the tone of the signal at the outputs.
Mix Parameters
The Gate/Expander block has LEVEL, BALANCE, and BYPASS MODE parameters, detailed on p.115.

EFFECTS GUIDE
72 Doc v11.03
5.15 Graphic Equalizer [GEQ]
The Graphic Equalizer is a multi-band equalizer which can be run in any of the following modes:
Band 1
Band 2
Band 3
Band 4
Band 5
Band 6
Band 7
Band 8
Band 9
Band 10
10 Band
31
63
125
250
500
1000
2000
4000
8000
16k
8 Band
80
160
320
640
1280
2500
5000
10k
--
--
7 Band
100
200
400
800
1600
3200
6400
--
--
--
5 Band (Mark)
80
240
750
2200
6600
--
--
--
--
--
Each band can boost or cut up to 12 dB. The outermost bands are shelf type filters. Please note that 5- and 7-band
types are non-constant-Q designs whereas others are constant Q. Press ENTER while on PAGE 1 to reset the EQ.
Each Axe-Fx II preset can use four fully independent Graphic Equalizer blocks.
The AMP block (p.39) has a built-in graphic equalizer at its output, making it unnecessary to follow it with a
separate GEQ. There is also a global, 10-band graphic equalizer on each output (p. 133), which can be used to
modify the sound of all presets at once.
The Graphic Equalizer is stereo-in/stereo-out. Its LEVEL, BALANCE, and BYPASS MODE parameters are covered in
additional detail on p.115.
5.16 Looper [LPR]
The Axe-Fx has a full-featured Looper which allows you to create multi-layered performances in real time. The
maximum loop time varies from 15 to 60 seconds, depending on your choices for mono/stereo/undo. Looper
functions can be operated from the Axe-Fx front panel or remotely via MIDI. Fractal Audio Systems’ MIDI Foot
Controller product, the MFC-101, offers a dedicated LOOPER CONTROL MODE for the Axe-Fx II.
Looper CC# assignments can be changed on the CONTROL page of the I/O menu (p. 138).
Looper Basic Controls
RECORD – When you press RECORD, the Looper starts recording (if you hadn’t guessed as much we have to
wonder…) Here’s something that’s not as obvious: press record again to stop recording and instantly start
playback. This prevents you needing to hunt around for more than one footswitch to start a loop. If the record
length reaches the maximum allowed for the current mode, recording will end and playback will stop
automatically.
PLAY – This switch has two functions: use it to stop recording and begin playback, or use it to instantly stop
playback that is already rolling. A momentary switch can be assigned to PLAY for stutter effects.
ONCE – Toggles “auto-stop at loop-end,” so that if playback is running, the looper will stop automatically
when it reaches the end of the loop. If playback is already stopped, ONCE will start playback, play through the
loop and then stop. You cannot go directly from RECORD to ONCE.
STACK – Overdubs audio on an existing loop. Pressing it again stops the addition but playback continues.
Existing audio is faded every time through the loop based on the setting of the DUB MIX parameter on the
Looper’s MIX page.

EFFECTS GUIDE
Doc v11.03 73
UNDO – This removes the most recently recorded overdub. Undo removes a given “take,” defined as
everything between when you pressed STACK to start overdub recording and when you turned it off.
REV – Pressing this reverses the direction of the Looper. Playback and STACK recording are supported.
HALF – Slows the Looper’s speed to half. Playback and normal or overdub recording are supported at half
speed. For double speed playback, record in half speed and then switch back to normal. Note: Halving the
speed slightly reduces high-end frequency response.
Each Axe-Fx II preset can use one Looper block.
Looper Advanced Controls
MODE – Selects the Looper mode, determining mono/stereo, looper length, and undo. Whenever you
change the mode, the looper memory will be entirely cleared.
MONO – Recording and playback are in mono. Maximum loop length is 60 seconds. Undo is not possible.
STEREO – Recording and playback are in stereo. Maximum loop length is 30 seconds. Undo is not possible.
MONO UNDO – Recording and playback are in mono. Maximum loop length is 30 seconds. Undo works.
STEREO UNDO – Recording and playback are in stereo. Maximum loop length is 15 seconds. Undo works.
QUANTIZE – With quantize
enabled, loop length is perfectly set
to some whole number of beats)
with reference to the pulses of the
Axe-Fx GLOBAL TEMPO (see p. 145).
THRESHOLD – The Axe-Fx Looper can start recording automatically when the input exceeds a set level. Turn
this feature ON or OFF using this parameter.
THRESH LEVEL – This sets the level which must be exceeded at the input of the Looper for recording to
start automatically.
DUB MIX – Actually located on the Looper’s MIX page, this determines how much layers are reduced when
you STACK new layers. If you never want old layers to decay, set this to 100%, but be aware that adding
additional layers in this way can result in excessive signal and clipping.
PLAY IMMEDIATELY – Turning this OFF disables automatic playback upon completion of recording.
Looper Trim Parameters
The "Trim" feature allows you to trim the start and end points of the loop. Use NAV keys to select either Start
or End and then turn the value wheel to adjust the trim. Modifiers can be attached to START or END by
pressing ENTER when either is selected, allowing you to change trim in real time (even during playback!)
Looper Mix Parameters
The Looper has a MIX page with LEVEL, BALANCE, and BYPASS MODE parameters.
See Common Mix Parameters on p. 115 for more information.

EFFECTS GUIDE
74 Doc v11.03
5.17 Megatap Delay [MGT]
The Megatap Delay is a 2.5 second, 40-tap delay line with parametric control of time, amplitude, and panning. This
effect can be used to create interesting sonic patterns or to increase “density” before reverberant effects.
Each Axe-Fx II preset can use one Megatap block.
Figure 5-16 – The Megatap Delay Block
Parameters
INPUT GAIN – Sets the input level to the effect. The primary purpose of this is to allow you to attach a
controller (e.g. pedal) to the delay level input level for operation similar to that of an “Aux Send.” In other
situations, this control should be set at 100%.
MASTER LEVEL – Controls the overall level of the delay.
TIME – Sets the delay time of the last tap. The echoes will be distributed between zero and this time.
NUMBER OF TAPS – Sets the number of taps (repeats) on the delay line.
TIME SHAPE – Specifies how the time between taps changes as they progress.
CONSTANT – The time between taps will not change, regardless of the TIME ALPHA setting.
INCREASING – The time between taps will increase.
DECREASING – The time between taps will decrease.
UP / DOWN – The time between taps will increase and then decrease.
DOWN / UP – The time between taps will decrease and then increase.
SINE – The time between taps will decrease and then increase repeatedly in a sinusoidal
progression. Higher alpha increases the number of sine cycles.

EFFECTS GUIDE
Doc v11.03 75
TIME ALPHA – Sets the acceleration of the rate of time change across the taps. A setting of 0% results in no
effect, while 100% results in an extreme effect.
Ex: Decreasing, Moderate Alpha
Ex: Decreasing, Higher Alpha
AMPLITUDE SHAPE – This specifies how the volume increases or decreases from tap to tap.
AMPLITUDE ALPHA – Sets the acceleration of the rate of volume change across the taps.
A setting of 0% results in no effect, while 100% results in an extreme effect.
PAN SHAPE – This specifies how the pan changes from tap to tap as they progress.
PAN ALPHA – Sets the acceleration of the rate of pan change across the taps.
A setting of 0% results in no effect, while 100% results in an extreme effect.
TIME RANDOMIZE – Controls how much the tap spacing is randomized.
Megatap Mix Parameters
The Megatap block has a MIX page with MIX, LEVEL, BALANCE, BYPASS MODE, and GLOBAL MIX parameters.
See Common Mix Parameters on p. 115 for more information.
5.18 Mixer [MIX]
The Mixer block contains a simple, linear mixer able to combine up to four stereo signals into either one stereo mix
or one mono mix. The mixer lets you fine-tune level blends or use modifiers (p. 122) to crossfade between
different effects or chains. Each pair of gain and balance controls corresponds to a row in the grid. For a more
thorough description of how Axe-Fx II mixers work, see section 16.11, Mixology, on p. 164.
Page 1 Parameters
GAIN 1 – Sets the level for the incoming signal from a block in row 1 of the column left of the mixer.
BAL 1 – Sets the balance between left and right signals of the block in row 1 of the column left of the mixer.
GAIN/BAL 2, 3, 4 – These pairs of controls respectively set the level and balance of incoming signals from
the blocks in rows 2, 3, and 4 of the column left of the mixer.
Page 2 Parameters
LEVEL – Sets the level of the output mix.
OUTPUT MODE – Specifies whether the outgoing mix should be stereo or summed to dual mono.

EFFECTS GUIDE
76 Doc v11.03
Each Axe-Fx II preset can use two fully independent Mixer blocks.
5.19 Multiband Compressor [MBC]
The Axe-Fx II contains a three-band compressor that is great for mastering or compressing a mix. It also works as a
tone-shaping tool, providing independent level and dynamics control over low, mid, and high frequencies.
The basic principle of the Multiband Compressor is that the input is divided into three component signals using a
crossover. Compression is applied to the bands individually before they are recombined. The MBC lets you isolate
frequency bands of the input material and apply different types or amounts of compression to each. Multiband
compression is a de-facto mastering tool and can greatly
improve a final mix or a complex guitar sound.
Each Axe-Fx II preset can use two fully independent
Multiband Compressor blocks.
Parameters
FREQ1 – Sets the crossover frequency between
bands 1 and 2 from 50–500 Hz.
FREQ2 – Sets the crossover frequency between
bands 2 and 3 from 1000–10000 Hz.
Each compressor section has its own menu page with
the following parameters:
THRSH – Sets the threshold above which output
compression starts to occur.
RATIO – Sets the input-to-output ratio for signals
above the THRESHOLD. A ratio of 2.00 (2:1) means
an increase of 2 dB is needed at the input to produce an increase of 1 dB at the output.
ATT – Attack rate. Sets how long it takes for compression to occur once the signal exceeds the threshold.
Slower values allow more of the loud signal to punch through before the compressor can reduce it.
REL – Release rate. Sets how long it takes for the level to return to normal after the signal falls beneath the
threshold. Slower times can cause the compressor’s gain reduction to remain in effect even after a loud signal
has given way to a quieter section.
LEVEL – Sets the output level of the selected band.
DET – Determines whether the selected band will use RMS (“Root Mean Square”), PEAK, or RMS + PEAK
detection. RMS detection is smoother and is generally used to even out levels over a long period of time. Peak
detection, commonly used with guitar, is useful for fast limiting. RMS + Peak combines the best attributes of
both: the speed of a peak detector and the smoothness of an RMS detector.
Figure 5-17 – Stylized view of the Multiband Compressor

EFFECTS GUIDE
Doc v11.03 77
MUTE – Mutes the output of the band. By muting two bands, you can solo the third. By muting one band,
you can focus on its contribution to the overall mix.
5.20 Multi Delay [MTD]
The Multi Delay is a rhythmic multi-tap delay block. Each Axe-Fx II preset can use two fully independent Multi
Delay blocks, each of which may be set to any one of ten sub-algorithms: Quad Tap, Plex Delay, Plex Detune, Plex
Shift, Band Delay, Quad Series, Ten-Tap, Rhythm Tap, Diffusor, and Multi Tape Delay. These are detailed below.
Multi Delay Common Parameters
Every Multi Delay TYPE shares a common set of PAGE 1 parameters. The TYPE control selects which of the above-
mentioned sub-algorithms to use, and INPUT GAIN determines the amount of signal fed to the effect.
Master Parameters
Most types have one or more “MASTER” parameters, summarized here. Not all MASTER parameters appear in
every type; those that do are at the top of menu PAGE 2. MASTER parameters scale the effects of other controls
and can be controlled with a modifier for interesting real-time changes.
MASTER TIME – Scales all the delay times in the block.
MASTER LEVEL – Scales the output levels of all taps at once.
MASTER PAN – Scales all tap pan amounts, essentially acting as a width or spread control. Negative values
will reverse pan placement in left and right channels.
MASTER FEEDBACK – Scales the feedback amounts of all taps or diffusors.
MASTER FREQ – Scales the frequency values for the filters of all four taps from 0.316–3.162×. You can
create dynamic filter effects by using a modifier to change this parameter in real-time, but be sure not to set Q
values too high or too low, or the result will be difficult to hear.
MASTER PITCH – Scales the values for all shift parameters in the block.
MASTER DETUNE – Scales the values for all detune parameters in the block.
MASTER Q – Scales the Q values of all four taps from 0.1–10.0×
MASTER RATE – Scales the rate of all LFOs in the block.
MASTER DEPTH – Scales all the depths of all LFOs in the block.
Mix Parameters
All Multi Delay types share a common MIX page with MIX, LEVEL, BALANCE, BYPASS MODE, and GLOBAL MIX
parameters. See Common Mix Parameters on p.115 for more information on these controls.

EFFECTS GUIDE
78 Doc v11.03
Quad Tap Delay
5.20.1
The Quad Tap Delay offers four “taps,” each of which extracts a signal from any point in the delay line. It is useful
for cool creative and rhythmic effects. Each tap has its own level and pan controls, plus a bandpass filter with
adjustable frequency and Q. Four feedback controls are provided, but the sum of the four feedbacks may not
exceed 100%. Notice that feedback from all four taps is summed at the input, so even if its output level is reduced
to 0%, a tap with any feedback value greater than zero will still be heard the next time another tap plays.
Figure 5-18 – The Quad Tap Multi Delay Block
Parameters
TEMPO 1,2,3,4 – Sets the corresponding TIME parameter in rhythmic relation to the global tempo. For
example, if the global tempo is 120 BPM, and TEMPO is set to “1/4” (one echo per beat), time will be 500 ms.
To ignore the global tempo, set to “NONE.”
TIME 1,2,3,4 – Sets the time when the selected tap will be heard, from 0-2000 ms. When any TIME is shown
in parenthesis, it is being set automatically by the corresponding TEMPO parameter (see below). Set TEMPO to
“NONE” for manual control.
LEVEL 1,2,3,4 – Sets the level at the output of the selected tap.
PAN 1,2,3,4 – Sets the pan for the selected tap in the stereo mix.
FEEDBACK 1,2,3,4 – Sets the level of the selected tap in the overall feedback blend. Note that the sum of
the four feedback values cannot exceed 100%.
FREQ 1,2,3,4 – Sets the center frequency of the bandpass filter for the selected tap.
Q 1,2,3,4 – Sets the width of the bandpass filter for the selected tap. Higher values result in a narrower
range of frequencies passing through.
DIFFUSION – Sets the mix level of the diffuser block that precedes the delay line. Diffusion “smears”
transients and can be used as a type of reverb for creating interesting ambience effects.
DIFFUSION TIME – Longer times will smear transients over a longer period.

EFFECTS GUIDE
Doc v11.03 79
DUCKER ATTEN – (Ducker Attenuation) Sets the amount by which the effect volume will duck (decrease). A
setting of 20 dB, for example, will decrease the echoes by 20 dB when the input level is above the threshold.
Set to 0.0 to defeat the ducker.
DUCKER THRSHLD – (Ducker Threshold) Sets the trigger level of the ducker. If the input signal exceeds this
value, the delayed signal will be reduced by the amount set with the attenuation control.
DUCKER REL TIME – Sets how long it takes for the delay signal to return to normal when the input drops
below the threshold. A short value here will cause the ducked echoes to “pop back” into the sonic forefront
the moment you stop playing. Longer times will cause the level to swell back in more gradually.
LFO 1 AS MASTER – Locks the rates of the LFOs for taps 2, 3, and 4 to the settings for LFO1.
LFO 1,2,3,4 RATE – Sets the rate of modulation for the selected tap. Remember that while LFO1 is set as
the master, the controls for 2, 3, and 4 will have no effect on the sound. When any RATE is shown in
parenthesis, it is being set automatically by the corresponding TEMPO parameter (see below). Set the TEMPO
to “NONE” for manual control.
LFO 1,2,3,4 TEMPO – Synchronizes the rate of the LFO for the selected tap in relation to the global tempo.
For example, if the tempo is set to “1/4” and the global tempo is 120 BPM, the LFO rate will automatically be
set to 2 Hz (BPM/60 = Hz). To ignore the global tempo, set these controls to NONE.
LFO 1,2,3,4 DEPTH – Sets the modulation depth for the selected tap. Remember that while LFO1 is set as
the master, the controls for 2, 3, and 4 will have no effect on the sound
Plex Delay 5.20.2
In terms of delay effects, a multiplexor, or “plex,” is a feedback network through which each of several delay lines
is fed back to itself and all the others. The result is a very smooth, reverb-like effect. When combined with
modulation, the result is a huge and lush-sounding space effect that can have qualities of echo, reverb, and chorus
all at once. The Plex Delay uses four delay lines.
Figure 5-19 – The Plex Delay Multi Delay Type

EFFECTS GUIDE
80 Doc v11.03
Parameters
DECAY TIME – Sets the amount of time required for the echoes to fade by adjusting the coefficients of the
feedback matrix. Use caution, as high decay times can result in instability.
DIFFUSION – Sets the amount of cross-coupling between delay lines. Higher values increase the density of
the echoes and result in a more reverb-like sound.
TEMPO 1,2,3,4 – Sets the corresponding TIME parameter in rhythmic relation to the global tempo. For
example, if the global tempo is 120 BPM, and TEMPO is set to “1/4” (one echo per beat), time will be 500 ms.
To ignore the global tempo, set to “NONE.”
TIME 1,2,3,4 – Sets the time before the selected tap will be heard, from 0-2000 ms. Setting these values to
prime numbers will result in a dense array of repeats. When any TIME is shown in parenthesis, it is being set
automatically by the corresponding TEMPO parameter (see below). Set TEMPO to “NONE” for manual control.
LEVEL 1,2,3,4 – Sets the level at the output of the selected tap.
PAN 1,2,3,4 – Sets the pan for the selected tap in the stereo mix.
FEEDBACK 1,2,3,4 – Sets the level of the selected tap in the overall feedback blend. Note that the sum of
the four feedback values cannot exceed 100%.
FREQ 1,2,3,4 – Sets the center frequency of the bandpass filter for the selected tap.
Q 1,2,3,4 – Sets the width of the bandpass filter for the selected tap. Higher values result in a narrower
range of frequencies passing through.
LOW CUT, HIGH CUT – Sets the cutoff frequency for gentle high and low-pass filters in the feedback loop
of the delays. These controls affect all four taps simultaneously.
DUCKER ATTEN – (Ducker Attenuation) Sets how greatly the volume can be reduced by the ducker. A
setting of 20 dB, for example, will decrease the echoes by 20 dB when the input level is above the threshold.
Set to 0.0 to defeat the ducker.
DUCKER THRSHLD – (Ducker Threshold) Sets the trigger level of the ducker. If the input signal exceeds this
value, the delayed signal will be reduced by the amount set with the attenuation control.
DUCKER REL TIME – Sets how long it takes for the delay signal to return to normal when the input drops
below the threshold. A short value here will cause the ducked echoes to return to full volume the moment you
stop playing. Longer times will cause the level to swell back gradually.
LFO 1 RATE – Sets the rate of modulation. When RATE is shown in parenthesis, it is being set automatically
by the TEMPO parameter (see below). Set the TEMPO to “NONE” for manual control.
LFO 1 TEMPO – Synchronizes the rate of the LFO in relation to the global tempo.
LFO 1 DEPTH – Sets the modulation depth. Increasing modulation adds a chorus effect to the Plex Delay.

EFFECTS GUIDE
Doc v11.03 81
Plex Detune
5.20.3
The Plex Detune is based on the Plex Delay (5.20.2 above) but adds four high-quality pitch shifters with a range of
+/- 50 cents to the output of the delay taps. Like the LFOs of the Plex Delay, these shifters help create layered
effect tails rich with pitch variations. With the following exceptions, the Plex Detune is identical to the Plex Delay.
Figure 5-20 – Plex Detune (and Plex Shift) Multi Delay Type
CROSSFADE – Sets the amount of overlap used in the granules of the pitch shifters. Lower settings give a
“grainy” sound, while higher values smooth the sound.
DETUNE 1,2,3,4 – Sets the amount of detune within a range of +/- 50 cents. Small values create a subtle
shimmer; higher settings create descending or ascending cascades.
In comparison to the Plex Delay, the Plex Detune has no LFO or modulation parameters.
Plex Shift 5.20.4
The Plex Shift is nearly identical to the Plex Detune, which is itself very similar to the Plex Delay. Its pitch shifters,
however, are granted a two-octave range with SHIFT parameters. This sub-algorithm has the same parameters as
the Plex Detune (5.20.3, above) with two exceptions:
DIRECTION – This determines whether small granules of audio in the pitch shifter are played back forward
or reversed. To understand how this works, imagine a word whose individual letters have been mirror-imaged
but are still in the correct left-to-right order (“ ”). In this case, the letters are very short snippets of
audio. These are reversed (and possibly pitch-shifted) but are played back in the order in which they were
recorded. The length of the snippets depends on the TIME setting of the tap.
SHIFT 1,2,3,4 – This sets the amount of pitch shift applied at the output of each tap within a range of +/- 24
semitones.
Band Delay 5.20.5
The Band Delay, shown below, creates filter sweep echoes with a bandpass filter at the output of each of four
parallel delay lines.

EFFECTS GUIDE
82 Doc v11.03
Figure 5-21 – The Band Delay Multi Delay Type
Quad Series Delay 5.20.6
The delay lines of the Quad Series Delay are connected end-to-end so that their times are compounded as the
signal travels from one to the next. Each line has its own output tap, however, so the output of any line can also be
heard as it enters the next delay in the series. If you then set each delay time to 100 ms, you would hear echoes at
100, 200, 300, and 400 ms after the input.
Figure 5-22 – The Quad Series Multi Delay Type
The parameters of the Quad Series Delay are identical to those of the Quad Tap delay (5.20.1 above), except for
the absence of the diffusor block controls, the FEEDBACK SEND and RETURN parameters, and the single FEEDBACK
control.
FDBK SEND – Specifies which delay output (1–4) should be tapped to feedback to the input.
FDBK RET – Specifies which delay input (1–4) the feedback tap should be returned to.
FEEDBACK – Sets the amount of feedback from the send to the return.
Ten-Tap Delay 5.20.7
The Ten-Tap Delay provides a unique way to control the time, pan, and spacing of one to ten separate echoes.
Instead of feedback, it uses an innovative DECAY control to determine how the level of the ten taps changes over

EFFECTS GUIDE
Doc v11.03 83
time. The levels of individual delay taps can also be adjusted from -80 to +20 dB. Pan is set as a SHAPE that can
change automatically as the taps progress.
MONO/STEREO – Sets the mode of the Ten-Tap Delay. In mono mode, twice as much delay per tap is
possible.
DELAY TIME – Sets the time between delay taps. When TIME is shown in parenthesis, it is being set
automatically by DELAY TEMPO (below). Set DELAY TEMPO to “NONE” for manual control.
DELAY TEMPO – Sets the DELAY TIME in rhythmic relation to the global tempo.
NUMBER OF TAPS – Sets the exact number of repeats.
DECAY – Sets how rapidly the volumes of the repeats decay over time.
SHUFFLE – Sets the amount of time-offset for the odd taps to give a shuffle feel to the repeats.
SPREAD – In stereo mode, this sets the spread of the repeats. At maximum, the left channel is panned full-
left and the right channel full-right.
RATIO – Sets the ratio of the left-to-right delay time in stereo mode.
PAN SHAPE – Controls the shape of the panning as a function of tap number. The repeats can move slowly
from one side to the other (“increasing” or “decreasing”), stay “constant,” or move back and forth (“sine”).
Dynamic pan effects are disabled if the Ten-Tap Delay is set to “STEREO” mode.
PAN ALPHA – Controls how quickly the repeats move as a function of tap number and pan shape. Higher
values produce a more pronounced effect. To alternate left-to-right, set the PAN SHAPE to SINE and the PAN
ALPHA to maximum.
LOW CUT – Sets the cutoff point of the high-pass filter. Higher values produce a thinner sound.
HIGH CUT – Sets the cutoff point of the low-pass filter. Lower values produce a darker sound.
TAP LEVEL (1–10) – Sets the relative level of the selected tap.
Rhythm Tap Delay 5.20.8
The Rhythm Tap Delay uses the same algorithm as the Ten-Tap Delay but allows you to create a custom rhythm of
repeats. You can enter the rhythm in three ways:
1. By specifying milliseconds between each tap and the previous.
2. By specifying some number of quantized time units (“divs”) between each tap and the previous.
3. By tapping a rhythm with the ENTER button and the LEARN function.

EFFECTS GUIDE
84 Doc v11.03
The parameters for the Rhythm Tap Delay include those of the Ten-Tap Delay (5.20.7 above) plus the following:
FEEDBACK – Sets the feedback level from the final repeat to the input of the delay line. You can use this in
conjunction with the decay to control the overall decay behavior. If you set decay to zero and feedback to a
moderate value, the pattern will repeat, getting quieter each time through.
QUANTIZE – Quantizes the tap times to the entered note value. This can be used to aid in tapping in a
rhythm. The tap times will be rounded to the nearest multiple of the note duration. You can change this value
even after you’ve tapped in your rhythm.
Figure 5-23 – The concept of Rhythm Tap "divs"
LEARN – Use this function to enter a rhythm by tapping. For LEARN to work, QUANTIZE must be turned OFF.
Use the NAV keys to select the LEARN Parameter
Turn the VALUE wheel clockwise until “<TAP ENTER>” is displayed.
Tap the rhythm you want using the ENTER button. Be sure to include a tap for the original (dry) signal.
When finished tapping, turn the VALUE wheel to “<DONE>”.
TAP TIME 1–10 – Sets the time of the tap (relative to the previous one) in ms or divisions (“divs”). Divs are
units with the QUANTIZE value length. For example, if QUANTIZE is set to “1/16”, each div is 1/16th note, and all
tap times will sound some whole number of 16ths after the preceding tap. If QUANTIZE is “OFF”, you can enter
millisecond values directly or use the LEARN feature (above). Times that have been learned may be further
adjusted manually.
Diffusor 5.20.9
A diffuser uses feedback delays to increase density, “smearing” transients to create interesting reverb effects. At
certain time and feedback settings, taps can be heard individually, but the diffusor is typically used to create a lush
blanket of sound. This algorithm chains four diffusors in series and controls the matrix with a single feedback
parameter.
MASTER FEEDBACK – Sets the feedback amount to determine density. Together with the individual delay
time settings, this determines the character of the effect and the amount of “smear.”
LFO 1 RATE – Sets the rate of modulation to add a chorus-like sound to the tail of the effect.

EFFECTS GUIDE
Doc v11.03 85
LFO 1 TEMPO – Synchronizes modulation to a rhythmic value in relation to the global tempo.
LFO 1 DEPTH – Sets the modulation depth to determine the intensity of time variations/chorusing.
TEMPO 1,2,3,4 – Sets the corresponding TIME parameter in rhythmic relation to the global tempo. For
example, if the global tempo is 120 BPM, and TEMPO is set to “1/4” (one echo per beat), time will be 500 ms.
To ignore the global tempo, set to “NONE.”
TIME 1,2,3,4 – Sets the time of each diffusor from 0-2000 ms. When any TIME is shown in parenthesis, it is
being set automatically by the corresponding TEMPO parameter (see below). Set TEMPO to “NONE” for manual
control.
Quad Tape Delay 5.20.10
The Quad Tape Delay adds a MOTOR SPEED parameter to the “QUAD TAP” Multi Delay type, also reducing the
number of LFOs from four to two. Like the classic Space Echo effect, it can produce wild oscillating echoes in
complex rhythmic patterns. For details on MOTOR SPEED, see section 5.6.7 on p.60.
5.21 Tremolo/Panner [PAN]
The Tremolo/Panner block, as its name suggests, has two uses. Tremolo varies the volume of a signal in a pulsing
or chopping way, while the Panner (often referred to a “auto-pan”) varies left and right channel volumes to create
the illusion of motion in the stereo field. Tremolo can be used to get classic "surf" sounds (add some spring
reverb!) or to create stark, modern “chopper” effects (use a square wave LFO!) Panning covers anything from slow
swings to psychotic shudders.
Each Axe-Fx II preset can use two fully independent Tremolo/Panner blocks.
Figure 5-24 – The Pan/Tremolo Block
Parameters
EFF TYPE – Chooses between Tremolo and Panner.
RATE – Controls the speed of the tremolo or panner effect. Set fully counterclockwise to sync the chorus LFO
to global LFO1. When RATE is shown in parenthesis, it is being set automatically by the TEMPO parameter (see
below). Set the TEMPO to “NONE” for manual control.

EFFECTS GUIDE
86 Doc v11.03
DEPTH / WIDTH – Sets the intensity of the modulation. When WIDTH is set to more than 100%, the Panner
uses psychoacoustic effects to pan beyond the boundaries of the normal stereo image.
TEMPO – Locks the rate to the global tempo. For example, if the global tempo is 120 BPM, and TEMPO is set
to a “1/4,” the LFO rate will be 2 Hz (120 BPM / 60 seconds = 2). To ignore the global tempo, set the tempo
control to NONE.
LFO TYPE – Selects the “shape” of the LFO waveform. Try experimenting with the Log or Exp waveforms.
DUTY – This varies the duty cycle—or “symmetry”—of the Triangle, Square, and Trapezoid waveforms.
LFO PHASE – Adjusts the phase angle of the LFO’s right waveform. With extreme settings, the Tremolo turns
into a Panner and the Panner turns into a Tremolo!
See section 16.8 on p. 161 for more information on LFO waveform shapes, duty, and phase.
PAN CENTER – In panner mode, this shifts the apparent center of the stereo image.
Tremolo/Panner Mix Parameters
The Tremolo/Panner block has a MIX page with LEVEL, BALANCE, and BYPASS MODE parameters.
See Common Mix Parameters on p.115 for more information.
5.22 Parametric EQ [PEQ]
The 5-band Parametric Equalizer is one of the most precise and flexible tone-shaping tools in the Axe-Fx II. It lets
you select the exact frequencies you want to focus on, adjust how much you want to boost or cut, and specify how
the change should affect neighboring frequencies. The bands include a selectable-type low filter, three bell filters,
and a selectable-type high filter. Select the desired band using the PAGE buttons and adjust parameters as
required. A graphical display depicts the response, showing the effects of all five bands at once.
Each Axe-Fx II preset can use four Parametric EQ blocks.
Parameters
FREQ – Sets the center or cutoff frequency for the selected band.
Q – A measure of filter bandwidth around the center or cutoff frequency. Set a higher Q for narrower boosts
or cuts. Extreme Q-values may cause output clipping even though the apparent volume is low. Reduce the Q,
gain, or block output level if this occurs. Frequency and gain are kept constant as Q is adjusted in the three
examples below:
Figure 5-25 – Effect of Q on bell/peaking filters

EFFECTS GUIDE
Doc v11.03 87
Q exerts a different effect for BLOCKING or SHELVING EQ types, selectable for bands 1 and 5.
GAIN – Sets the strength of the filter through a range of +/- 12 dB.
TYPE – The first and last bands have a selectable filter type. This parameter selects between the three
available types.
Shelving – This type equally boosts or cuts all frequencies above or below the specified frequency,
forming a “shelf.” The typical bass or treble controls of most devices are shelving EQs.
Peaking – A peak filter cuts or boosts around a center frequency. When you boost or cut, neighboring
frequencies are also affected somewhat, depending on the bandwidth, or Q, of the band. Bands 2, 3, and
4 are always set to this type.
Blocking – The blocking filter is so named because it only allows frequencies above or below the cutoff
frequency to pass through. Band 1 is selectable as a low-blocking type and Band 5 is selectable as a high-
blocking type.
Parametric EQ Mix Parameters
The Parametric EQ block has a MIX page with LEVEL, BALANCE, and BYPASS MODE parameters.
See Common Mix Parameters on p.115 for more information.
5.23 Phaser [PHA]
The Phase Shifter, or Phaser, works by cascading a series of all-pass filters and then mixing the processed signal
with the input. This causes certain frequencies to be canceled or reinforced, creating notches and peaks. When
phase is shifted using a low-frequency oscillator (LFO), these peaks and notches sweep up and down the frequency
range to create the phaser’s distinct, hollow, swooshing sound.
The phaser in the Axe-Fx II is extremely powerful. It allows two to 12 stages to be cascaded with positive or
negative feedback and a flexible, stereo LFO. It also offers a special mode to recreate the classic ‘vibe effects with
astonishing accuracy.
Each Axe-Fx II preset can use two fully independent Phaser blocks.
Figure 5-26 – The Phaser Block

EFFECTS GUIDE
88 Doc v11.03
Phaser X/Y Channel Switching
Each instance of the Phaser block stores two fully independent sets of parameters called X and Y. Selecting
between these allows you to change all block settings—instantly—at the touch of a switch or button (excluding
current Bypass State and any Modifier assignments). See X/Y Switching on p. 36 for more information.
Basic Parameters
TYPE – This control instantly sets other phaser parameters for different useful sound settings. Types include:
DIGITAL MONO, DIGITAL STEREO, SCRIPT 45, SCRIPT 90, BLOCK 90, CLASSIC VIBE, and STEREO 8-STAGE.
RATE – Sets the frequency of the LFO that controls the “sweep.” Set fully counterclockwise to sync to Global
LFO1 (p. 127). When RATE is shown in parenthesis, it is being set automatically by the TEMPO parameter (see
below). Set the TEMPO to “NONE” for manual control.
DEPTH – Sets the depth of the LFO that controls the “sweep.” Set higher for more dramatic phasing effects.
FDBK – Feedback, also known as “regeneration” or “resonance,” controls how pronounced the peaks and
notches are. This is largely responsible for the iconic sound we associate with a phaser.
TONE – A simple tone control for the phaser effect (wet only).
FREQ – Sets the start frequency of the first stage filter. This, in combination with the depth control, controls
the sweep range of the notches. This parameter is repeated as “START FREQ” on the Advanced page.
TEMPO – Synchronizes the rate of the Phaser LFO in rhythmic relation to the global tempo. For example, if
the global tempo is 120 BPM, and TEMPO is set to a “1/4,” the LFO rate will be 2 Hz (120 BPM / 60 seconds =
2). To ignore the global tempo set the tempo control to NONE.
Advanced Parameters
(All BASIC controls of the Phaser except TYPE are duplicated on the ADVANCED page for convenience).
ORDER – Sets the number of phase shifting circuits—or “stages”—in increments of two. Different settings
have distinctly different sound qualities. For a more “pronounced” effect, increase the order.
LFO TYPE – Selects the “shape” of the LFO, determining how the sweep changes over time. SINE or
TRIANGLE shapes will emulate classic phaser sounds. SAW shapes provide rising or falling effects, and
Exponential/Logarithmic “shapes” create a more extreme “pulsing” effect.
LFO PHASE – Sets the phase difference of the right waveform of the phaser LFO. Values greater than 0°
produce stereo phasing with 180°, reproducing the legendary “reverse sync” setting of “the world’s largest
phase shifter” (which incidentally employed six stages per side in this mode.)
See section 16.8 on p.161 for more information on LFO waveform shapes and phase.
FREQ SPAN – Sets the span of the filters. Higher values separate the resulting notches by greater amounts.

EFFECTS GUIDE
Doc v11.03 89
VIBE MODE – Technically, this parameter sets the all-pass frequency spacing. But it would probably suffice
to say that if Jimi, Robin, and David had a favorite Axe-Fx II phaser setting, this would be it. The TYPE
parameter on the BASIC page can be used to get dial in classic ‘vibe sounds instantly, or you can manually turn
this switch ON to experiment with your own settings.
BULB BIAS – Allows you to control the “quiescent” current of the virtual light bulb used in Vibe Mode.
Varying this parameter controls how “lumpy” the frequency sweep behaves. Unlike a real 'vibe, the Axe-Fx II
compensates so that the center frequency doesn’t change with the bias, allowing easier control of the sweep
range. This parameter has no effect if Vibe Mode is switched OFF.
FEEDBACK TAP – Selects which phaser stage the feedback is returned to. Typically the feedback goes from
output to input, but some types require it to be fed back to the second stage. (Stages are numbered from 0, so
to return at the second stage, select “1” for FEEDBACK TAP.)
Phaser Mix Parameters
The Phaser block has a MIX page with LEVEL, BALANCE and BYPASS MODE and GLOBAL MIX parameters.
See Common Mix Parameters on p. 115 for more details on these.
5.24 Pitch Shifter [PIT]
Fractal Audio’s Intelligent Maximum-Likelihood Adaptive Real-Time (IMART) technology provides superb mono or
polyphonic pitch shifting. Pitch shift technology creates an incredible range of effects, from shimmering, detune-
based chorus to one-guitar orchestrations of complex harmony, to dive-bombing whammy pedals, and beyond.
The Axe-Fx II Pitch Shifter gives you all of these sounds and many more, with the following modes of operation:
Detune – Creates chorus sounds with up to two detuned copies of the original signal.
Fixed Harmony – Shifts two voices by a constant amount.
Intelligent Harmony – Shifts two voices to another note in the selected key/scale.
Octave Divider – Simulates the octave down effects of classic analog stomp effects.
Classic Whammy – Shifts note(s) up and/or down 1-2 octaves with a control that can be assigned to a
pedal or other controller.
Advanced Whammy – Extends the Classic Whammy with custom range within +/- 2 octaves.
Crystals – Creates exotic “crystal” shifting with long splice times and optional reverse.
Arpeggiator – Shifts the pitch with a 16-step sequencer to create arpeggios or phrases from single notes.
Custom Shifter – Employs “User Scales” for totally custom intelligent shifting.
Auto Pitch – Turn your guitar or voice into Cher or T-Pain. Actually, please don’t…we’ve removed the Axe-
Fx Ultra’s “Auto Pitch” algorithm from the Axe-Fx II ;)
Each Axe-Fx II preset can use two fully independent Pitch Shifter blocks.
Pitch Shifter X/Y Channel Switching
Each instance of the Pitch block stores two fully independent sets of parameters called X and Y. Selecting between
these allows you to change all block settings—instantly—at the touch of a switch or button (excluding current
Bypass State and any Modifier assignments). See X/Y Switching on p. 36 for more information.

EFFECTS GUIDE
90 Doc v11.03
Common Parameters
The first menu page has several common parameters for the pitch block.
TYPE – Sets the sub-algorithm to use.
INGAIN – Sets the input level to the block for “Aux Send” type control even when the block is in series.
LOCUT FREQ, HICUT FREQ – Sets the cutoff frequency of hi-and lowpass filters at the output of the pitch
shifter(s). Note that when the “OCTAVE DIV” type is selected, these controls have no effect.
PITCH SOURCE – The Pitch Shifter allows you to select a source for the shifter to use when making pitch
calculations.
GLOBAL – In this mode, the pitch information comes from the global pitch detector connected directly to
the main inputs (L+R summed). The signal into this detector is unaffected by other effects in the current
preset and is usually the best choice for single note usage.
LOCAL – In this mode the pitch information is detected and analyzed at the input of the pitch block. This
mode allows the detector to track the pitch of a delay or effect tail even after you’ve stopped playing. This
mode also considers the internal feedback of the Pitch Block when calculating pitch.
Master Parameters
Several of the Pitch Shift types include MASTER parameters, detailed below.
MASTER PITCH – Scales the SHIFT setting for each of the voices. For example, with VOICE 1 SHIFT at “+12,”
VOICE 2 SHIFT set to “-12,” and MASTER PITCH set to “50%,” the shifts will be heard as VOICE 1: +6, VOICE 2: -6.
MASTER DELAY – Scales all delay times in the block.
MASTER FEEDBACK – Scales all feedback controls in the block.
MASTER PAN – The panning of each voice is multiplied by this value. A value of 100% will result in each
voice being panned as set in the individual pan controls. A value of 0% will result in both voices being panned
to center. A value of -100% will reverse the position of the voices. You can use a modifier on this parameter to
move the voices around the stereo field in real time.
MASTER LEVEL – Multiplies the level values by this amount.
Pitch Source, Track, and Adjust
PITCH TRACK – When set to “ON,” the Pitch Shifter will track the pitch of the incoming note and adjust
internal pitch shifting techniques accordingly for the best performance at any moment. Setting PITCH TRACK
to OFF ignores the pitch data and uses fixed shifting techniques. With pitch tracking OFF, the sound can waver
or flutter depending upon the note(s) played. With pitch tracking ON, the sound is typically smoother, but
complex chords may cause pitch instabilities.
TRACK ADJ – This control allows fine-tuning of the pitch shifter “splice length.” For large shifts, this control
can help improve the quality of the shifted note.

EFFECTS GUIDE
Doc v11.03 91
Pitch Shifter Mix Parameters
All Pitch Shifter types share a common MIX page with MIX, LEVEL, BALANCE, BYPASS MODE, and GLOBAL MIX
parameters. See Common Mix Parameters on p. 115 for more information on these controls.
Detune 5.24.1
The Detune sub-algorithm creates two voices that are detuned between -50 and +50 cents (one quarter step) from
the input. This mode is useful for creating double-tracked sounds or chorus-like effects.
Figure 5-27 – The Detune Pitch Shifter Type
INPUT MODE – Determines whether the inputs are stereo or summed.
VOICE 1 DETUNE, VOICE 2 DETUNE – Sets the detune amount for each voice. Attach an LFO to create
modulating detune chorus effects.
VOICE 1 LEVEL, VOICE 2 LEVEL – Sets the volume level of the selected voice.
VOICE 1 PAN, VOICE 2 PAN – Sets the panning of the selected voice.
VOICE 1 DELAY, VOICE 2 DELAY – Sets the delay time of the selected voice.

EFFECTS GUIDE
92 Doc v11.03
Fixed Harmony
5.24.2
The Fixed Harmony mode creates two voices at fixed intervals from the note played, with the possibility of using
feedback and/or delay to create cascades of upward/downward shifting.
Figure 5-28 – The Fixed Harmony Pitch Shifter Type
INPUT MODE – Specifies whether the incoming signal should be processed in stereo (as shown in the block
diagram above) or summed to mono and then sent to both voices.
VOICE1 DETUNE, VOICE 2 DETUNE – Sets the detune amount of the voice in a range of +/- 50 cents.
VOICE1 SHIFT, VOICE2 SHIFT – Sets the shift amount of the voice in a range of +/- 12 half-steps.
VOICE1 LEVEL, VOICE2 LEVEL – Sets the volume level of the voice.
VOICE1 PAN, VOICE2 PAN – Sets the panning of the voice.
VOICE1 DELAY, VOICE2 DELAY – Sets the delay time of the voice. When a delay time is shown in
parenthesis, it is being set automatically by a TEMPO parameter (see below). Set the corresponding TEMPO to
“NONE” for manual control.
VOICE1 DLYTEMPO, VOICE2 DLYTEMPO – Locks the corresponding TIME parameter in rhythmic
relation to the global tempo. For example, if the global tempo is 120 BPM, and TEMPO is set to “1/4” (one echo
per beat), time will be 500 ms. To ignore the global tempo, set to “NONE.”
VOICE1 FEEDBACK, VOICE 2 FEEDBACK – Sets how much of the output signal is returned to the input
for “shift-upon-shift” effects. Using both feedback and delay (above) results in cool-sounding cascades.
Intelligent Harmony 5.24.3
The Intelligent Harmony Pitch Shifter block type creates harmonies within a certain musical key and scale. The
SCALES parameter taps a small onboard database of music theory data to adjust shift amounts based on which note
you play. This makes it possible, for instance, to harmonize a melody around a key center without the shifter
playing any “wrong” notes. (With due respect, YOU still need to play the “right” notes for this to work.) Between

EFFECTS GUIDE
Doc v11.03 93
the actual note played and the two shifted voices, three-note chords can be formed. Crank out some Maiden,
Boston, or Thin Lizzy all by yourself!
Figure 5-29 – The Intelligent Harmony Pitch Shifter Type
VOICE1 DETUNE, VOICE 2 DETUNE – Sets the detune amount of each voice within +/- 50 cents.
KEY – Sets the key that the harmony will be in.
LEARN – While learn is ON, the KEY parameter will automatically change to whatever single note you play.
Assign to a footswitch for modulations right in the middle of a phrase! Turn this OFF again to return to normal
harmonizer function.
SCALE – Sets the scale or mode into which notes will be shifted.
TRACK MODE – Sets how the harmony will track the input. SMOOTH allows the shifted note to follow bends
and vibrato in the input. STEPPED locks the harmony to the nearest chromatic tone.
GLIDE TIME – Sets the rate at which the harmony shifts from the one pitch to another as different notes are
played.
TRACKING – Allows fine-tuning the pitch shifter “splice length.” For large shifts, this control can help
improve the quality of the shifted note. TRACKING is the same as “TRACK ADJ” in other Pitch Shifter types.
VOICE1 HARMONY, VOICE 2 HARMONY — Sets the scale degree that each voice will sound.
It is important to recognize that this is NOT a “semitones” control but a specification of which note in the
scale should be used. To hear how it works, or to audition any scale, set the KEY to “G,” play the open G string
and change the HARMONY value. Compare IONIAN (MAJ) to AEOLIAN (MIN) in this way and you’ll get the idea.
If the current scale contains more or less than seven notes, not including the tonic, (diminished, whole tone,
custom, etc.), you may need to use your ears or do a bit of math to identify how its degrees play out over
multiple octaves.
VOICE1 DELAY, VOICE 2 DELAY – Sets the delay time of the voice in milliseconds.

EFFECTS GUIDE
94 Doc v11.03
VOICE1 DLYTEMPO, VOICE 2 DLYTEMPO – Locks the delay time to the global tempo. For example, if
the global tempo is 120 BPM, and TEMPO is set to a quarter note “1/4,” then the delay time will be 500 ms. To
ignore the global tempo, set the tempo control to NONE.
Custom Scale
The Intelligent Harmonizer allows you to create a custom scale and save it with the preset. To use this feature,
set the SCALE parameter (above) to CUSTOM, set the number of CUSTOM NOTES, and set up your scales notes
in any key based on an arbitrary TONIC. As with other scales, the actual KEY setting (above) determines how
your custom scale will be transposed and compared to the note played for creating custom harmonies.
In comparison to the Custom Shifter (5.24.9, below), in which any input note of the chromatic scale can be
shifted +/- 24 semitones, the Intelligent Harmonizer requires that your creations contain from four to eight
notes (including the tonic), and each scale degree must be at least ½ step higher than the previous.
CUSTOM NOTES – Sets the number of notes when using a custom scale. Custom scales can have between
four and eight notes.
TONIC – This parameter has no effect on how the scale will sound in actual use but instead serves as an aid
so you can see an example of your custom scale transposed to any arbitrary key. Change this value and other
scale degrees will automatically update. It is the KEY parameter (above) which actually transposes your custom
scale for use during actual performance.
NOTE 1,2,3…8 – These are the notes of your custom scale relative to the TONIC. Set these to define the
scale degrees.
Scale Formulas
Here is a set of scale formulas for those scales used in the pitch shifter’s Intelligent Harmonizer and Arpeggio
modes. If scale names look slightly different from what you’ve learned, remember this joke: “Q: How many guys
does it take to name a Jazz scale? A: Well, let’s see there’s Bird, Yardbird, Zoizeau, Charlie, Satchmo, Pops, Satchel
Mouth, Dipper Mouth, Louis… so that’s TWO right there!”
SCALE TYPE
DEGREES/FORMULA
1
2
3
4
5
6
7
8
IONIAN (MAJOR)
1
2
3
4
5
6
7
DORIAN
1
2
b3
4
5
6
b7
PHRYGIAN
1
b2
b3
4
5
b6
b7
LYDIAN
1
2
3
#4
5
6
7
MIXOLYDIAN
1
2
3
4
5
6
b7
AEOLIAN (MINOR)
1
2
b3
4
5
b6
b7
LOCRIAN
1
b2
b3
4
b5
b6
b7
MELODIC MINOR
1
2
b3
4
5
6
7
HARMONIC MINOR
1
2
b3
4
5
b6
7
DIMINISHED (whole-half)
1
2
b3
4
b5
b6
6
7
WHOLE TONE
1
2
3
b5
#5
b7
DOMINANT 7 (aka dim half-whole)
1
b2
#2
3
#4
5
6
b7
DIMINISHED/WHOLETONE
1
b2
#2
3
#4
#5
b7
PENTATONIC MAJOR
1
2
3
5
6
PENTATONIC MINOR
1
b3
4
5
b7
BLUES
1
b3
4
b5
5
b7
CHROMATIC
All 12 tones

EFFECTS GUIDE
Doc v11.03 95
Classic Whammy
5.24.4
The whammy, first introduced in 1991, is a relative
newcomer to the field of guitar effects. The Classic
Whammy brings all of the expected sounds to the Axe-Fx
II. Its CONTROL parameter is designed to be operated
remotely using a modifier (p. 122), typically assigned to
some source controlled by a pedal. In comparison to the
Advanced Whammy (p. 97) this type has only a few
combinations of octave up/octave down.
Parameters
MODE – Selects the Whammy mode:
UP 1 Octave
DOWN 1 octave
UP 2 Octaves
DOWN 2 octaves
UP/DOWN 1 Octaves
UP/DOWN 2 octaves
CONTROL – Adjusts the output pitch. Attach to a controller for dynamic control of the pitch. See the Wah
pedal tutorial on p. 166 for more details on doing this.
The introduction to this section covers COMMON, MASTER, TRACKING, and MIX parameters.
Octave Divider 5.24.5
The Octave Divider simulates the classic analog effect and
works by actually turning the input into a square wave
and then dividing the signal by two using flip-flops. Like
the classic effect, this effect only works on single notes
and works best on notes above the fifth fret. Experiment
with pickup selection and effect placement to achieve the
best results. Shift 1 and Shift 2 are fixed at one and two
octaves down.
LVL1, LVL2 – Sets the volume levels of the octaves.
PAN1, PAN2 – Sets the panning of the octaves.
The introduction to this section covers COMMON, MASTER, TRACKING, and MIX parameters.
Figure 5-31 - The Octave Divider Pitch Shifter Type
Figure 5-30 - The Classic Whammy Pitch Shifter Type

EFFECTS GUIDE
96 Doc v11.03
Crystals
5.24.6
The Crystals Pitch Shifter is similar to the Fixed Harmony mode (p. 92) but is designed for special effects. It
features much longer possible “splice” times inside the shifter, reverse shifting, and a flexible feedback
architecture.
Figure 5-32 – The Crystals Pitch Shifter Type
VOICE1 DETUNE, VOICE 2 DETUNE – Sets the detune amount of the voice in a range of +/- 50 cents.
VOICE1 SHIFT, VOICE2 SHIFT – Sets the shift amount of the voice in a range of +/- 12 half-steps.
VOICE1 LEVEL, VOICE2 LEVEL – Sets the volume level of the voice.
VOICE1 PAN, VOICE2 PAN – Sets the panning of the voice.
VOICE1 DELAY, VOICE2 DELAY – Sets the delay time of the voice. When a delay time is shown in
parenthesis, it is being set automatically by a TEMPO parameter (see below). Set the corresponding TEMPO to
“NONE” for manual control.
VOICE1 DLYTEMPO, VOICE2 DLYTEMPO – Locks the corresponding TIME parameter in rhythmic
relation to the global tempo.
VOICE1 FEEDBACK, VOICE 2 FEEDBACK – Sets the feedback of the voice to the input. By delaying and
feeding a voice back, strange pitch effects can be created as the note is shifted again and again.
FEEDBACK TYPE – Selects the type of feedback. DUAL sends the individual voices back to their respective
delay lines. BOTH mixes the voices and sends them back to both delay lines. PING-PONG sends each voice to
the opposite delay line.

EFFECTS GUIDE
Doc v11.03 97
For sake of explanation, the Crystal algorithm “splicing” parameters detailed below are not listed in the order in
which they appear on the display of the Axe-Fx II.
VOICE1 SPLICE, VOICE2 SPLICE – Pitch shifting breaks a signal into pieces called “granules.” These are
manipulated individually and then “spliced” back together. This parameter sets the length of the granules in
milliseconds.
VOICE1 SPLTEMPO, VOICE1 SPLTEMPO – Sets splice time in rhythmic relation to the global tempo.
DIRECTION – Determines whether the processed granules are played back forwards or backwards. To
understand how reverse works, imagine a word whose individual letters have been mirror-imaged but are still
in the correct left-to-right order (“ ”). The length of the snippets depends on the SPLICE settings (above).
CROSSFADE – Sets the amount of overlap in the audio granules. A low setting will make the edges more
discrete, while a high setting will tend to blend splices together.
Example: Imagine that the shaded rectangle below represents an audio signal, like a piece of reel-to-reel tape.
The signal is divided into SPLICE-parameter-sized “granules.”
Setting DIRECTION to “REVERSE” does this:
CROSSFADE applies overlaps and tiny fade-ins/fade-outs to blend spliced edges:
Figure 5-33 – Splicing
Advanced Whammy 5.24.7
The Advanced Whammy is identical to the Classic Whammy (p. 95) except that its shift range may be set to any
custom number of semitones within a range of +/- 24.
Parameters
The parameters for the Advanced Whammy are the same as the Classic with the following differences:
START – Sets the start pitch shift amount in semitones. This is the amount of pitch shift applied when the
CTRL knob is in the minimum position.
STOP – Sets the stop pitch shift amount in semitones. This is the amount of pitch shift applied when the CTRL
knob is in the maximum position.
The introduction to this section covers COMMON, MASTER, TRACKING, and MIX parameters.

EFFECTS GUIDE
98 Doc v11.03
Arpeggiator
5.24.8
The Arpeggiator uses a 32-step sequencer to control the shift amount of a harmonizer so that complex arpeggio
patterns can be created from a single note. Arpeggios “intelligently” transpose inside the designated key/scale as
you play different notes. So, in the key of C (Ionian) Major, the note “C natural” will arpeggiate as C-E-G (C major),
but the note D natural will arpeggiate as D-F-A (d minor).
Figure 5-34 – The Arpeggiator Pitch Shifter Type
Parameters
The Arpeggiator parameters are identical to those of the Intelligent Harmony shifter (p. 92) except as noted
below:
RUN – When set to “ON,” the sequence starts. When set to “OFF,” the sequence stops and resets to the
beginning. Attach the Envelope Follower (p. 129) to re-trigger the sequence on each new note.
SCALE – Sets the type of scale, or scale mode, that the notes of the arpeggio will be drawn from. Examples
are Ionian (major), Aeolian (minor), whole tone, etc. Set to CUSTOM to use custom scale tones (see Intelligent
Harmony above for details).
KEY – Sets the key that the harmony will be in.
STAGES – Sets the number of stages in the pitch sequencer.
REPEATS – Sets the number of times the sequence will repeat once triggered. Set to INFINITE to loop
forever.
TEMPO – Sets the duration of each sequencer step as a rhythmic value in relation to the global tempo.
GLIDE TIME – Sets the rate at which the harmony shifts from one pitch to another as the arpeggio shifts.
AMPLITUDE SHAPE, PAN SHAPE – Specifies how the volume or pan changes as the arpeggiator plays
through one cycle. See Megatap Delay (p. 74) for more detail on shapes and alpha.
AMPLITUDE ALPHA, PAN ALPHA – Sets the acceleration of the rate of volume or pan change.
A setting of 0% results in no effect, while 100% results in an extreme effect.

EFFECTS GUIDE
Doc v11.03 99
STAGE 1,2,3…16 SHIFT – Tricky but ideally implemented for maximum flexibility, this parameter sets the
number of scale degrees that each note of the arpeggiator will be shifted above or below the note played.
Let’s look at the example of a four-stage arpeggio with values of 0, 2, 4, and 7. We’ll place it in the key of C for
comfort, with a scale type of IONIAN (MAJOR). When we play a C, the arpeggio will be heard as C-E-G-C’,
because:
C + 0 scale degrees = C…
C + 2 scale degrees = E (C…D,E)
C + 4 scale degrees = G (C…D,E,F,G)
C + 7 scale degrees = C’ (C…D,E,F,G,A,B,C’)
Remember that the notes of the arpeggios and the steps required to arrive at them are drawn only
from the current key/scale. Scales with more or fewer than seven notes in one octave (diminished, whole
tone, custom, etc.) can require some mental math, and it’s sometimes easiest to just use your ears.
Tip: By choosing the CHROMATIC scale, you can create a pattern that ignores the notes you play and simply
shifts pitch by the specified number of semitones.
The introduction to this section covers COMMON, MASTER, TRACKING, and MIX parameters.
Custom Shifter 5.24.9
The Custom Shifter is identical to the Intelligent Harmony Pitch Shifter (p. 92) except that it uses the custom
scales tables stored in the global memory. See section 8.3 on p. 133 for more information on setting up global
scales.
VOICE 1 SCALE, VOICE 2 SCALE – Selects the custom scale to use for each voice.

EFFECTS GUIDE
100 Doc v11.03
5.25 Quad Chorus [QCH]
The Quad Chorus was designed to enable sounds beyond those of the legendary “Tri-Stereo” chorus, a fixture of
80s session player clean sound. It takes time to set up, but your efforts will be rewarded with incredibly lush and
liquid chorus sounds. It is a four-voice chorus with a powerfully complex modulation generator.
Each Axe-Fx II preset can use two fully independent Quad Chorus blocks.
Figure 5-35 – The Quad Chorus Block
The parameters of the Quad Chorus are divided across pages for Master, Chorus 1–4, Advanced, and Mix.
Master Parameters
TIME – Scales the times set individually for each of the chorus voices.
RATE – Sets the master rate against which the rates of LFOs 1–4 are set as multiples.
DEPTH – Controls the overall depth of all chorus voices.
FDBK – Feedback for all four voices is controlled solely by this parameter. Classic chorus would typically
require a setting of 0%, while flanging is possible with higher settings (though extreme settings can cause
runaway oscillation).
INPUT MODE – The STEREO mode is shown above: left input feeds voices 1 and 2; right input feeds voices 3
and 4. In MONO mode, the two inputs are summed into all voices.

EFFECTS GUIDE
Doc v11.03 101
Chorus Unit Parameters
Each chorus unit has an identical set of parameters.
TIME – Sets the minimum time delay of the selected chorus voice. All modulation is positive/unipolar.
LEVEL – Sets the output level of the selected chorus voice.
PAN – Sets the panning of the selected chorus voice in the stereo field.
DEPTH – Sets the modulation depth for the selected chorus voice’s MORPH blend of LFOs 1/2/3.
The depth of LFO 4 is set for all voices simultaneously via the MAIN DEPTH parameter on the advanced page.
LFO MORPH – This parameter taps any one, or a blend of any two, of LFOs 1, 2, and 3 to use as a
modulation source for the current voice. The scale below shows how the percentage setting selects between
the LFOs. A value of 0% taps only LFO1, while 75% would be an even blend of LFO2 and LFO3.
Figure 5-36 – Quad Chorus LFO Morph Scale
Advanced Parameters
The “MASTER” parameters on the Advanced Page are duplicates of items on the MASTER page (detailed above).
WIDE MODE – When this in set to “ON,” the modulation to voices 2 and 4 from their LFO MORPH outputs is
inverted to widen the stereo effect.
MAIN DEPTH – Controls the depth of LFO4, which modulates all four chorus voices.
MAIN PHASE – Sets the phase difference for the main LFO (LFO4) output to chorus voices 2 and 4.
LFO1 MASTER – If this is set to “ON,” the controls for LFO 1 also control the rates.
LFO TYPE 1–4 – Selects the type of LFO for each LFO.
LFO RATE MULT 1–4 – Sets the rate of each LFO as a multiple of the MASTER RATE.
Note: MASTER RATE appears as “RATE” on the MASTER page and as “MASTER RATE” on the ADVANCED page.
Quad Chorus Mix Parameters
The Quad Chorus block has a MIX page with MIX, LEVEL, BALANCE, BYPASS MODE, and GLOBAL MIX parameters.
See Common Mix Parameters on p. 115 for more details on these.

EFFECTS GUIDE
102 Doc v11.03
5.26 Resonator [RES]
The Resonator consists of four resonant comb filters in
parallel. By tuning the comb filters, a metallic or resonant
timbre can be achieved from normally non-musical signals.
The Resonator works best on transient signals like speech or
percussion but can also be used to add unique character to
musical inputs.
In series with each comb filter is a bandpass filter tuned to
the same frequency. These filters can be placed before or
after the comb filters. They are shown in the “after” position
in the diagram to the right.
Each Axe-Fx II preset can use two fully independent Resonator blocks.
Parameters
MODE – The Resonator can operate in one of two modes.
MANUAL: Resonator/filter frequencies are set individually as desired from 100–10,000 Hz.
CHORDAL: Resonator/filter frequencies are set automatically based on a setting for CHORD TYPE. A base
FREQUENCY scales all four voices to any pitch/key.
INGAIN – At high feedback levels, overload can easily occur. This scales the level into the effect for control.
MASTER FREQ/FREQUENCY – In MANUAL MODE, MASTER FREQUENCY scales the frequencies set
manually for the four resonators/filters. In CHORDAL MODE, this is replaced by FREQUENCY, which sets the
frequency for the chord root.
MASTER LEVEL – Scales all the output levels.
MASTER PAN – Scales all the output pans. Use negative values to reverse the stereo image.
MASTER FEEDBACK – Scales the feedback of all four resonators.
MASTER Q – Scales the Q of all four bandpass filters.
INPUT MODE – Selects between MONO, where left and right input signals are summed to all four
resonators, and STEREO, in which the left input channel feeds resonators 1+2 and the right feeds 3+4.
FREQUENCY 1–4 – Sets the resonant frequency of the selected filter.
FEEDBACK 1–4 – Sets the resonance of the selected filter by varying the feedback.
FILTER LOC 1–4 – Selects the position of the bandpass filter in relation to the resonator.
FILTER Q 1–4 – Sets the Q of the selected bandpass filter.
LEVEL 1–4 – Sets the output level of the selected filter.
Figure 5-37 –- The Resonator Block,
Shown in its MONO INPUT MODE.

EFFECTS GUIDE
Doc v11.03 103
PAN 1–4 – Sets the panning of the selected filter.
Resonator Mix Parameters
The Resonator block has a MIX page with MIX, LEVEL, BALANCE, BYPASS MODE, and GLOBAL MIX parameters.
See Common Mix Parameters on p. 115 for more details on these.
5.27 Reverb [REV]
Aside from distortion, no effect has been more important to the electric guitar than reverb. Since the dawn of
guitar amplification, guitarists in small spaces yearned for the sounds their amps made in a hall or large room.
Early simulators incorporated metal springs and plates, but as with delay processing, reverberation effects were
truly revolutionized by digital technology. The Axe-Fx II is one of the finest you are likely to have heard: realistic,
lush, and dense, with the ability to emulate real spaces, vintage springs, classic digital effects, and more.
Each Axe-Fx II preset can use two fully independent Reverb blocks.
Figure 5-38 – The Reverb Block
Reverb X/Y Channel Switching
Each instance of the Reverb block stores two fully independent sets of parameters called X and Y. Selecting
between these allows you to change all block settings—instantly—at the touch of a switch or button (excluding
current Bypass State and any Modifier assignments). See X/Y Switching on p. 36 for more information.
Basic Parameters
TYPE – Selects the reverb type. There are seven basic types and several variations. Changing the TYPE will set
values for other reverb parameters as well, but these can then all be freely modified manually.
Type
Notes
Room
Simulates an actual room. This is the type to use when you want the most natural,
realistic reverb. Also great on vocals and percussion.
Hall
Similar to the Room reverb but simulates a concert hall. It is a little less smooth and
has some response peaks, lending it a unique character. Use this when you want
your sound to stand out a little.
Chamber
Simulates the sound of large, boxy chamber. Useful when you want a bright,
resonant reverb sound.

EFFECTS GUIDE
104 Doc v11.03
Plate
Simulates the sound of a vintage reverb plate characterized by smooth yet bright
sound that is especially popular for vocals. The Axe-Fx II Plate simulation captures
the "shiny" sound without all the complicated setup.
Cathedral
Surround your tone with heavenly reverb in this incredible simulation of a grand
space.
Spring
Simulates the classic electro-mechanical reverb effect that has traditionally been
placed inside guitar combo amps as well as standalone reverberators.
Cavern
Carlsbad has nothing on this monster. A vast, cavernous space.
Studio
Models classic digital studio reverb.
TIME – Sets the decay time. This is the amount of time it takes for the reverb to vanish beyond the point of
perception. This is also known as the “t60” time, referring to the amount of time required for the reverb to
decay to 0.001 of its initial value (-60 dB).
INPUT GAIN – Sets input level into the reverb. Primarily for use with a pedal or other control to set the
“Send” to the reverb (allowing reverb to ring out even after the pedal is pulled back). In other situations this
should normally be set to “100%.”
MIX and LEVEL are duplicated from the MIX page.
Advanced Parameters
TYPE, TIME – Duplicated from the BASIC page (p.103).
SIZE – Sets the size of the space or spring. This controls the length of time it takes for an echo to bounce
between virtual surfaces. Higher settings increase the echo time and the delay before the reverb starts.
Large values can make the reverb more “grainy” as the time between the individual repeats increases. Lower
settings smooth out the reverb, but very small values will create a metallic sound.
As the size is increased, the reverb will become somewhat darker as high frequencies are absorbed.
COLOR – Adjusts the high-frequency absorption for a darker or brighter reverb tail.
LF TIME, LF XOVER – The Axe-Fx reverb algorithm is actually multi-band, allowing for very natural effects.
These parameters control decay time for the low band and the crossover frequency separating low and mid.
INPUT DIFFUSION – Controls the amount of diffusion applied to the signal before it hits the main reverb
generator. Greater diffusion reduces “distinctness” and increases the “density” of the tail.
DIFFUSION TIME – Controls the length of the input diffusor. Lower values simulate a small diffusion space.
Higher values simulate a large space.
WALL DIFFUSION – Controls how quickly the reverb tail’s density builds. Lower values cause discrete
echoes to be heard for a longer time. Higher values cause the echo density to build rapidly.
ECHO DENSITY – Controls the initial density of the reverb tail. Higher values give a smoother sound. Lower
values allow the individual repeats to be more easily discerned. The overall smoothness of the reverb tail is a
function of this parameter along with the DIFFUSION and SIZE parameters. Large SIZE values will make the
individual echoes more apparent, as will lower values of DIFFUSION. For legato sounds, a low DENSITY value

EFFECTS GUIDE
Doc v11.03 105
may be more suitable. For short, percussive sounds, a higher value may be more desirable as the reverb tail
will be smoother. Adjust to taste based on the program material.
PRE DELAY – Adds extra delay before the reverb starts. The SIZE control automatically imparts a certain
amount of delay before the reverb starts. Use this control to add more delay if desired. For example, if the SIZE
is low, the reverb will start almost immediately. You can use this control to add some delay before the reverb
starts but keep the small-sounding size.
TAIL DELAY – This delays the reverb tail independently of the reverb’s “early reflections.” It can simulate the
sound of spaces in which reflections from surfaces at different distances reach the listener at different times.
EARLY LEVEL – Adjusts the relative volume level of the early reflections. This control has no effect for the
Spring Reverb type.
REVERB LEVEL – Adjusts the relative volume level of the reverb tail.
MOD DEPTH – This parameter controls the depth of modulation of the reverb tail. For a more musical
sound, experiment with this and the MOD RATE control. The reverb contains an LFO that modulates the delay
lines that make up the reverb. This modulation helps fill out the soundstage and makes the reverb sound
fuller. The modulation is best used on pitched instruments. For non-pitched instruments like drums, it may
sound better with the modulation off. Set the depth to zero to defeat the modulation. To hear the effect of
the modulation, turn the mix to max and adjust the depth and rate. Then set the mix to the desired amount.
MOD RATE – Controls the rate of modulation of the reverb tail.
NUMBER SPRINGS – When the TYPE is set to “SPRING,” this sets the number of springs in the simulation.
SPRING TONE – When the TYPE is set to “SPRING”, this changes the character, emphasizing different tonal
aspects of the simulation. Lower values create a darker tone.
SPRING DRIVE – This simulates overdriving the circuit of the reverb when the TYPE is set to “SPRING.”
Reverb EQ Parameters
The reverb features a powerful equalizer with high and low-pass, plus two peaking-type filters.
LOW CUT – Sets the frequency of the low-cut filter. Increase for thinner sounds.
HIGH CUT– Sets the frequency of the high-cut filter. Decrease for darker sounds.
FREQ 1, GAIN 1, Q 1 – Controls the first peaking filter. Select the frequency and amount to boost or cut.
Set Q to determine the width of the effect.
FREQ 2, GAIN 2, Q 2 – Controls for the second peaking filter.
The Reverb block has a MIX page with MIX, LEVEL, BALANCE, BYPASS MODE, and GLOBAL MIX parameters.
See Common Mix Parameters on p. 115 for more details on these.
A Word on “Spillover”
The Axe-Fx II Reverb is capable of “spillover,” which means that effect tails ring out when the effect is bypassed or
when you change presets. For more on this subject, please see Setting Up Spillover on p. 168.

EFFECTS GUIDE
106 Doc v11.03
5.28 Ring Modulator [RNG]
Commonly used on synth and fusion electric piano sounds
(or to create Dalek/X-wing pilot voices), the Ring
Modulator uses fast changes in amplitude to create
subtones or supertones harmonically unrelated to the
input. The Axe-Fx II Ring Modulator goes beyond the
classic effect in that the modulation frequency can be
dynamically controlled by the pitch of the input.
Each Axe-Fx II preset can use two fully independent Ring Modulator blocks.
Parameters
FREQ – Sets the frequency of the oscillator.
FMULT – Sets the frequency multiplier for the oscillator. The actual oscillator frequency is the FREQ value
multiplied by the FMULT value.
TRACK – When this is set to “ON,” the frequency of the oscillator tracks the input pitch. The actual frequency
is then the pitch multiplied by the FMULT value.
HICUT – Sets the cutoff frequency of a low-pass filter on the output.
Ring Modulator Mix Parameters
The Ring Modulator block has a MIX page with MIX, LEVEL, BALANCE, BYPASS MODE, and GLOBAL MIX parameters.
See Common Mix Parameters on p. 115 for more details on these.
Figure 5-38 – The Ring Modulator Block

EFFECTS GUIDE
Doc v11.03 107
5.29 Rotary Speaker [ROT]
A Hammond B3 Organ without a Leslie cabinet is like a BLT with
no lettuce or tomato. Guitar players also discovered the
wonderful, spinning, 3D sound of the Leslie and its brethren. The
classic unit contains a spinning drum with a slot in it, and a
rotating horn called a rotor. A low-frequency speaker is aimed into
the drum while high frequencies are sent to the spinning horn.
The result is unmistakable: from schmaltzy hockey-game to
Steppenwolf, the Leslie sound is ubiquitous. Drum-only versions
have been produced by other manufacturers, with Stevie Ray
Vaughan's "Cold Shot" offering an example of the sound of this variant. The Axe-Fx II Rotary Speaker simulator
reproduces all these classic sounds and offers more control. Also, it doesn't weigh 300 lbs. or require four guys to
move it up a flight of stairs. Isn't technology great?
Each Axe-Fx II preset can use two fully independent Rotary Speaker blocks.
Parameters
RATE – Controls the rate at which the "drum and rotor" spin. Connect this to a controller for real-time
control. When RATE is shown in parenthesis, it is being controlled by the tempo parameter (below). Set TEMPO
to “NONE” for manual rate control.
TEMPO – Locks the rate to the global tempo. For example, if the global tempo is 120 BPM, and TEMPO is set
to a “1/4,” the LFO rate will be 2 Hz (120 BPM / 60 seconds = 2). To ignore the global tempo set the tempo
control to NONE.
LOW DEPTH – Sets the modulation depth of the drum. Higher settings provide a more pronounced throb.
HI DEPTH – Sets the modulation depth of the rotor. To simulate a rotating drum-only cabinet, reduce this.
HI LEVEL – Sets the output level of the rotor. Use this to balance the level between the drum and rotor.
ROTOR LENGTH – This parameter adjusts the length of the virtual high-frequency horn. Larger values
increase the amount of Doppler shift and result in a more intense effect.
LOW RATE MULTIPLIER – Adjusts the speed of drum rotation compared to the rotor (which always spins
at the value set for TEMPO, above).
LOW TIME CONSTANT, HI TIME CONSTANT – Sets acceleration/deceleration rates of the drum/rotor.
LF MIC SPACING, HF MIC SPACING – These sets the placement of the (neutral-sounding) virtual mics,
determining the stereo width of the effect. Setting LF to zero (default) simulates a single mic (mono) on the
drum.
DRIVE – Give your virtual rotary speaker the grind of the classic power amp with this overdrive control.
The Rotary Speaker has MIX, LEVEL, BALANCE, and BYPASS MODE controls. See Common Mix Parameters on p. 115.
Figure 5-39 – The Rotary Speaker Block

EFFECTS GUIDE
108 Doc v11.03
5.30 Synth [SYN]
The Axe-Fx II Synth block contains a 3-voice monophonic
synthesizer that can be used as a tone generator or to track the
pitch of your playing for synth leads with a guitar or other
instrument. Each voice has its own resonant filter and may be set
to produce any of seven different oscillator waveforms. The global
ADSRs or LFOs may be used to modulate a variety of functions.
Each Axe-Fx II preset can use two fully independent Synth blocks.
Parameters
Each synth has two voices with the following parameters:
TYPE – Sets the waveform to Sine, Triangle, Square, Sawtooth, Random, White Noise, Pink Noise, or OFF.
(Setting a synth voice to OFF helps conserve CPU usage).
TRACK – Selects the type of input tracking.
OFF – Allows the frequency and level to be set manually via the FREQ and LEVEL controls.
ENV ONLY – Selects the level to be controlled by the envelope while frequency is set manually.
PITCH+ENV – Selects the frequency and level to be controlled by the pitch and envelope of the input.
FREQ – If input tracking is set to “OFF” or “ENV ONLY,” this parameter sets the oscillator frequency.
SHIFT – Shifts the frequency of the oscillator up or down in semitone steps.
TUNE – Detunes the oscillator slightly. The oscillator can be detuned +/- 50 cents.
DUTY – When using the TRIANGLE or SQUARE waveforms, this parameter controls the symmetry or pulse
width of the waveform.
LEVEL – Controls the output level of the oscillator.
PAN – Controls the panning of the oscillator.
FILTER – Sets the cutoff frequency of a low-pass filter after the oscillator.
Q – Sets the Q or resonance of the post-oscillator filter.
ATTACK – Sets the attack time of the envelope follower on the input.
Synth Mix Parameters
The Synth block has a MIX page with MIX, LEVEL, BALANCE, BYPASS MODE, and GLOBAL MIX parameters.
See Common Mix Parameters on p. 115 for more details on these.
Figure 5-40 –- The Synth Block

EFFECTS GUIDE
Doc v11.03 109
5.31 Tone Matching [TMA]
The Tone Matching block matches the sound of the Axe-Fx II to the sound of another amp, recording, or device. It
does this by analyzing the difference between a “reference signal” and the sound of a starting point preset (the
“local” signal). This process is covered by a separate mini-manual available on our web site. Here is a summary:
1. CREATE a starting point preset on the Axe-Fx II, dialing it in as close as possible to the desired tone. Don’t
forget to include the Tone Matching block, positioned where it can hear the reference signal and the
output of your starting preset in mono without effects that might impede analysis.
2. CONFIGURE the Tone Matching block input options and connect or route a reference signal to the Axe-Fx.
3. CAPTURE the reference and local signals (using X and Y buttons) and watch as frequency plots are drawn
in the display.
4. COMPARE the reference and local signals (pressing ENTER) to produce the final match.
5. COMPLETE the process by saving the preset. Tone Matching data is stored inside the preset, which can be
copied, exported or shared without needing to attach anything extra.
Optionally, Tone Matching Data can be exported for use as an Axe-Fx II User Cab IR (see the “User Cabs”
subsection of 5.2 on p 47 for more.) The data exported includes the effect of SMOOTHING and AMOUNT.
REF SOURCE – This specifies where the Tone Matching block will pick up the Reference Signal.
REF CHAN, LOCAL CHAN – The Tone Matching block can analyze and process only in mono. These
parameters determines whether left, right, or a sum of left and right channels will be monitored by the Tone
Matching block for the “reference” and “local” signals.
REF SOLO – When set to “ON” the reference source is sent directly to the block output. This allows easily
switching between the reference source and the matched signal for comparison.
AVG TIME – Determines how long of a time window is used Reference Signal Capture.
AMOUNT – Scales the Tone Matching between full and flat, determining the magnitude of its effect.
MODE – Selects between OFFLINE and LIVE modes, the latter being optimized for matching a live amp.
SMOOTHING – This reduces the prevalence of peaks and valleys in the IR to ease a “notchy” sound.
RESOLUTION – Selects high (100%) or low (50%) resolution, impacting both tonal precision and CPU usage.
Tone Matching Mix Parameters
The PROCESS page also has LEVEL, BALANCE, and BYPASS MODE parameters.
See Common Mix Parameters on p. 115 for more information.

EFFECTS GUIDE
110 Doc v11.03
5.32 Vocoder [VOC]
The Axe-Fx II has a digital recreation of the classic analog
vocoder. The vocoder, created by Homer Dudley, was
originally designed as means of compressing human
speech for transmission over narrow-band carrier
channels. In the 1970s, Robert Moog and Wendy Carlos
pioneered the use of the Vocoder for musical applications.
The Axe-Fx II Vocoder block pays faithful homage to those
early analog Vocoders. Using a true constant-Q approach,
it can be used to make your guitar “talk” or to make your voice
sound like a robot [chicken]. When using the Vocoder with your guitar or other instrument as the carrier (synthesis
bank), resist the urge to sing along. Speaking in a monotone voice yields the best results.
Each Axe-Fx II preset can use one Vocoder block.
Parameters
INSEL – Selects the input to use for the synthesis (carrier) channel. This is the input to use for your guitar or
other instrument. The other input is then the analysis channel and is typically used for vocal input.
BANDS – Selects the number of bands to use in the analysis and synthesis filter banks.
MIN FREQ – Sets the frequency of the lowest filter band.
MAX FREQ – Sets the frequency of the highest filter band.
RES – Sets the Q, or bandwidth, of the filters. Higher values yield narrower filters.
SHIFT – Shifts the frequency of the synthesis bands relative to the analysis bands. This allows you to change
the character of the vocoding to produce “anonymous mob informant” or “chipmunk” effects.
HPMIX – Sets the amount of high-pass filtered signal to mix in with the synthesis output. This can be used to
increase the intelligibility of the vocoding by allowing certain consonants and air sounds to pass right through.
ATT – Sets attack filter time for the envelope followers.
REL – Sets release filter time for the envelope followers.
FREEZE – Turning this to ON freezes the output of the envelope followers. This can be used to hold the vocal
formant.
MASTER LEVEL – Sets the master level for all the synthesis filter outputs.
MASTER PAN – Sets master panning for all the synthesis filter outputs. Individual control of the filter output
levels and panning is provided on dedicated menu pages. You can use these controls to fine-tune the filter
bank response and control the panning of the filter outputs.
Figure 5-41 –- The Vocoder Block

EFFECTS GUIDE
Doc v11.03 111
LEVEL 1–16 – These parameters appear as sliders across two pages. They set the out level for each of the 16
bands.
PAN 1–16 – These parameters appear as sliders across two pages. They set the out pan for each of the 16
bands.
Vocoder Mix Parameters
The Vocoder block has a MIX page with MIX, LEVEL, BALANCE, BYPASS MODE, and GLOBAL MIX parameters.
See Common Mix Parameters on p. 115 for more details on these.
5.33 Volume/Pan [VOL]
The Volume/Pan block can be used either as a “spot fix,” to adjust volumes or pans within a preset, or as a
dynamic control with an external expression pedal.
Each Axe-Fx II preset can use four fully independent Volume blocks.
VOLUME – Scales the output level out of the block. Assign a modifier to create a volume pedal. See the Wah
pedal tutorial for more details on doing this (p. 166).
BALANCE – Sets the balance (L/R) out of the block.
VOLUME TAPER – Sets the “taper” of the volume control. “LINEAR” selects a linear taper. Log 30A, 20A,
15A, 10A and 5A select various tapers typically used for volume control.
INPUT SELECT –This control determines how incoming stereo signals will be passed. Options include
STEREO, LEFT ONLY, or RIGHT ONLY.
PAN L, PAN R – Controls the panning of the left and right output signals.
BYP MODE – Sets the bypass mode of the block. See Common Mix Parameters on p. 115 for more
information.
LEVEL – Sets the output level of the block independent of the setting for the VOLUME control.
5.34 Wahwah [WAH]
From Jimi Hendrix's “Voodoo Chile” to, well, Stevie Ray Vaughan's “Voodoo Chile,” the wah pedal holds a unique
place in the annals of rock history. The Axe-Fx II Wahwah is the embodiment of this legacy but with modern
reliability and control and a smooooth feel.
A wah is actually a very straightforward device. The signal is passed through a resonant filter whose frequency is
controlled by a pedal. The Wahwah may be placed before distortion for a subtler, classic sound or after distortion
for a more prominent and aggressive sound.
The wah is stereo-in/stereo-out.

EFFECTS GUIDE
112 Doc v11.03
Each Axe-Fx II preset can use two fully independent Wahwah blocks.
Wahwah X/Y Channel Switching
Each instance of the WAH block stores two fully independent sets of parameters called X and Y. Selecting between
these allows you to change all block settings—instantly—at the touch of a switch or button (excluding current
Bypass State and any Modifier assignments). See X/Y Switching on p. 36 for more information.
Parameters
TYPE – Selects between a low-pass, bandpass, or peaking filter. A bandpass filter gives a more dramatic
sound whereas the other filters are more subtle.
Type
Based On…
FAS Standard
Equivalent to the “Bandpass” setting in earlier firmware.
Clyde
Based on an original Vox Clyde McCoy wah.
Cry Babe
Based on a Dunlop Cry Baby.
VX846
Based on a Vox V846-HW handwired wah.
Color-Tone
Based on a Colorsound wah.
Funk
Modeled after the “Shaft” sound.
Mortal
Based on a Morley wah/wolume pedal.
VX845
Based on a Vox V845.
FMIN – Sets the frequency of the filter when the frequency control is at its lowest value. This can be adjusted
to match the range of your instrument or preference.
FMAX – Sets the frequency of the filter when the frequency control is at its highest value.
RES – Sets the resonance (“Q”) of the filter. Higher values give a more pronounced response.
TAPER – Defines the “Sweep Curve” by allow selection from various popular potentiometer tapers.
DRIVE – This simulates overdriving the circuit of the wah pedal.
TRACK – Sets the “Q” tracking of the filter. As the frequency is increased, the resonance will be decreased by
an amount proportional to this value. If this is zero, the resonance of the filter will be constant at all
frequencies. Classic wah pedals usually have a resonance that decreases with frequency due to design
limitations. This control can be used to mimic those pedals.
CONTROL – Sets the position of the wah. Normally you would use a MODIFIER to assign this parameter for
real-time control, but simply dialing it in will give you a “parked” wah sound.

EFFECTS GUIDE
Doc v11.03 113
5.35 Input Noise Gate
Every Axe-Fx II preset includes a “built-in” Noise Gate connected directly to the main inputs. To edit noise gate
parameters, press LAYOUT and turn to the INPUT/GTE page.
The Noise Gate is always active but can be defeated by turning the THRESH control fully counterclockwise.
As of firmware version 11, the Noise Gate has Global Block capability. See Global Blocks on p. 117.
The Noise Gate is a downward expander with dynamic filtering. Any signal below the threshold is reduced by the
expansion ratio. This can provide smooth transitions as well as abrupt open/close-style gating.
Parameters
THRESH – Threshold control. Sets the level at which the Noise Gate will start its downward expansion. If the
input signal drops below this level, it will be attenuated by an amount controlled by the ratio.
RATIO – Sets the downward expansion ratio of the noise gate, thereby determining how much quieter the
signal will sound when the gate is closed. The ratio acts as a multiplier to further reduce signals below the
threshold by a factor of “x.”
For example, with threshold is set to “-50” and a ratio of “2.0,” an input signal at -60 dB (10 dB below the
threshold) will actually sound 20 dB below the threshold, (so, -80 dB).
ATTACK – Attack time control. Sets the rate at which the Noise Gate opens the gate.
RELEASE – Release time control. Sets the rate at which the Noise Gate attenuates the signal once the
threshold has been crossed. Higher values will make the signal gradually fade once it drops below the
threshold.
LEVEL – Controls level at the output of the noise gate. Can be used to boost the overall preset input level.
Input Impedance 5.35.1
The INPUT IMP parameter appears on the page with Noise Gate parameters, but is not part of the Noise Gate.
Instead, it changes the actual analog circuitry of the INSTR input jack to alter the way the Axe-Fx II interacts with
your guitar. This recreates the way that some classic effects (e.g. Vibe) “load down” the pickups, causing a change
in frequency response. The Axe-Fx II recreates this effect by switching various (real) resistors and a capacitor in and
out of the signal path.
In Auto mode, the impedance is automatically set based on the first active effect the input "sees."
Normally you will want to leave this on AUTO, but you may also select any of the following values manually. This
setting is saved with the preset.
1MΩ
1MΩ+ Capacitor
230kΩ
230 kΩ + Capacitor

EFFECTS GUIDE
114 Doc v11.03
90 kΩ
90 kΩ + Capacitor
70 kΩ
70 kΩ + Capacitor
32 kΩ
32 kΩ + Capacitor
22 kΩ
22 kΩ + Capacitor
5.36 Output Mixer
Every preset includes a fully programmable output mixer, located on the OUTPUT tab of the LAYOUT menu. This
provides four pairs of controls for setting the output level, balance for each of the four grid rows, and a master
level adjustment control.
Figure 5-42 – The Output Mixer
LEVEL 1–4 – Think of these as input faders. Each is connected to one row of the grid as shown above.
BAL 1–4 – Each of these is connected to one row of the grid as shown above and determines the left-right
balance for the incoming signals. See BALANCE under Common Mix Parameters (below) for more information.
MAIN – Sets the overall level of the main mix for the selected preset. Use this control to adjust the relative levels
of different presets, but be careful not to clip the main outputs.
This parameter can be adjusted via MIDI using the VOL INCR/VOL DECR feature. See section 9.4 on p. 138.
The setting for MAIN is stored per scene (see SCENES on p. 156).

EFFECTS GUIDE
Doc v11.03 115
5.37 Common Mix Parameters
Almost every block in the Axe-Fx II has a MIX page with parameters to determine how the output of that block
contributes to the overall preset signal. On some blocks, these controls appear on other pages. Take a moment to
familiarize yourself with these important controls and the differences between their settings.
MIX – Determines the balance of wet and dry signals produced
at the block output. For basic purposes, setting the mix by ear is
generally the best way to achieve a desired result. With the
exception of a few blocks that use a constant power algorithm,
MIX controls the dB levels of wet and dry signals in an inverse
linear relationship. A mix setting of 50% results in both the dry
and the wet being at equal levels of attenuation (-6 db) in
comparison to their maximum output levels, as shown at right.
Note that as of firmware 11, the Delay block mix control uses a
different mix law. See DELAY on p. 55 for details.
LEVEL – As you would expect, the LEVEL controls set the output level of a block. Almost all LEVEL controls have
a range from -80.00 to +20.00 dB. Exceptions include the Compressor and Filter (+/-20.00 dB) and the Drive,
which ranges from 0-10 dB.
BALANCE – Determines how the mixed signal of a block will
appear at its two outputs. A centered BALANCE setting of 0.0 results
in both left and right signals being at full volume. As the control is
turned either way from the center position, the opposite channel
gets quieter. Both the wet and the dry are affected.
BYPASS MODE – Determines exactly what happens when a block
is bypassed. The different options, not all of which are available for
every block, are detailed below.
MUTE IN –When the block is bypassed, its inputs are disconnected,
silencing the dry immediately but allowing existing effect “tails” to ring.
New signals are prevented from entering the effect until it is re-engaged.
MUTE OUT – When the block is bypassed, its inputs remain connected,
but its outputs are muted. With this setting, effect tails are silenced when
the block is bypassed, but signals can still enter before it is switched on.
MUTE FX IN – When the block is bypassed, the inputs to its internal Effect
Processor are disconnected. This allows effect “tails” to ring and leaves
the dry unaffected when the block is bypassed. The Dry is completely
unchanged—LEVEL and BALANCE settings remain in effect.
MUTE FX OUT – When the block is bypassed, the outputs of its internal
processor are pulled, but dry signal is totally unaffected. With this
setting, signals can enter a reverb or delay before it is engaged.

EFFECTS GUIDE
116 Doc v11.03
MUTE – When the block is bypassed, wet and dry are totally silenced.
THRU – When bypassed, the block is completely disengaged. None of its parameters have any effect on the
sound; it behaves exactly as a shunt would in its place.
With BYPASS MODE settings of “MUTE FX IN” or “MUTE FX OUT,” the LEVEL and BALANCE controls will still affect
the dry signal when a block is bypassed.
The MODIFIER slot of the BYPASS MODE parameter does not actually connect to the bypass mode parameter,
but to the block’s BYPASS SWITCH (the same one that the FX BYP button controls).
IMPORTANT: When a modifier is attached to this switch, it becomes the ONLY way that you can bypass
or engage the effect. If you find an effect that won’t bypass/un-bypass, check this setting.
INPUT GAIN – This parameter, available on reverb, pitch shift, and all three types of delay blocks,
determines the amount of signal fed to the effect portion of the block. It has no effect on the dry signal.
Within the block, this simulates the way an “Aux Send” would normally feed an effect routed in parallel.
GLOBAL MIX – This switch determines whether or not the MIX setting of the selected effect will be subject
to an offset (+/- 50%) applied using the global EFFECTS MIX parameter (p. 132).
This feature is provided so you can design presets with the built-in ability for one-touch mix compensation in
playing environments that require more or less wet mix. It is offered on the following effect block types:
Delay
Chorus
Feedback Return
Flanger
Formant
Megatap Delay
Multi Delay
Phaser
Pitch
Quad Chorus
Resonator
Reverb
Ring Mod
Rotary
Synth
Vocoder

GLOBAL BLOCKS
Doc v11.03 117
6 Global Blocks
6.1 Introduction
The Global Blocks feature is completely new and exclusive to the Axe-Fx II. Those familiar with Global Amps from
previous Axe-Fx products will find this system greatly expanded and improved. Those new to the Axe-Fx will
appreciate how Global Blocks enable central control of blocks shared across multiple presets.
With this feature, “links” keep designated blocks in your presets synchronized to their global “masters,” which are
stored in a separate and independent memory area of the Axe-Fx II. Changes saved to a Global Block cause linked
blocks to update when the presets that contain them are recalled. Links to Global Blocks remain in place until you
manually remove them—even if you make and save other changes to the block or the preset!
This enables you to create a favorite sound setting and use it to create one or more global blocks. When you load
these into multiple presets, each with other different effects, mix levels, routing—whatever suits your needs—they
are automatically “linked” back to the original global entries. Now, as favorite (global) sound settings evolve (as we
all know these things tend to do…) you no longer need to update all of the individual presets that rely on them.
You just save your tweaks into the Global Blocks, and the latest and greatest settings are automatically applied to
linked blocks as normal presets are recalled.
Any of the block type instances (except Tone Match, but including the Input/Noise Gate) on the Axe-Fx II can
become global blocks, with 10 global memories for each of them. Should you choose to REMOVE a link between a
block and its global counterpart, this leaves both the normal and the global blocks fully intact and able to be edited
independently of one another again.
6.2 Using Global Blocks
The Global Blocks feature includes 10 global memories for each and every instance of every type of block (except
Tone Matching). There are 10 global “Amp 1” memories, 10 global “Amp 2” memories, 10 for Cab 1, Cab 2, Cho 1,
Cho 2 …right down the line to “Wahwah 2.”
One important thing to note is that you can only save to, load from, or link with the Global Block that precisely
corresponds to the block instance you are using in a preset. Instance refers not only to the type, but to the possible
block number, as well. So for example, global “Cabinet 1” blocks may only be used with the “Cabinet 1” blocks in
your presets and not with “Cabinet 2” blocks.

GLOBAL BLOCKS
118 Doc v11.03
To review, the Global Blocks feature allows you to:
SAVE the settings for any “normal” block into one of the 10 global memories for that block type/instance.
This also creates a “link” between the original block and the fully independent Global Block.
LOAD the settings from any Global Block into a corresponding normal block, with or without creating a link.
(Loading without linking simply applies the settings from a global onto a normal block).
Use LINKS to keep normal blocks in sync with Global Blocks. As a preset is loaded, any linked blocks are
seamlessly and instantly updated from their global masters, ensuring up-to-the-moment settings. You can
also UNLINK at any time, leaving both global and normal block settings intact.
Modifier settings are NOT saved with Global Blocks, but blocks that have an X/Y switch (p. 36) will have all
parameter settings for BOTH states saved in the Global Block.
Global Blocks are included in an Axe-Fx II SYSTEM backup or dump (p. 147).
Without further ado, let’s look at a “how-to.”
Saving to a Global Block 6.2.1
Let’s start with how to SAVE the settings of a block to a Global Preset. This assumes that you’ve already inserted a
block on the grid and adjusted its parameters to create a setting you
want to save as a Global Block.
Select a block on the grid and press EDIT to open its EDIT menu.
Double-click (or press and hold) the FX BYP button to open the
SAVE/LOAD GLOBAL BLOCK screen.
Make a mental note of the name (and if there is one, the number) of the block type you are
saving, shown in the upper right of the SAVE/LOAD screen (“CABINET 1” in the example above).
Turn the VALUE wheel to select the number of the Global Block you want to save to.
It might be good to keep a written log of your Global Blocks, e.g. “Global Amp1/#1: My Hot Plexi,”
“Global Delay1/#3: Super Spacey Echoes,” “Global Cab2/#4: Hi Res, 4×12 Recto (OH), panned left.”
Ensure that “SAVE TO & LINK WITH GLOBAL” is selected on the display and press ENTER to save.
A confirmation message will be displayed: “OPERATION COMPLETE! YOU MUST SAVE PRESET TO COMMIT
CHANGES.” Almost there…
You will be returned to the EDIT menu of the block you began
with. This will now show a “G” and the number of the
currently linked global preset in its title area. In the example at
right, you’ll notice “CABINET 1:G1” (G1 = “Global Block #1”).
IMPORTANT! Once you have created (or updated) and linked to
a Global Block, you must ALSO store the preset for the Global Block changes and the link to be made
permanent.

GLOBAL BLOCKS
Doc v11.03 119
To review:
1) Open the Global Blocks Screen. 2) Save the Global Block with a Link.
3) Save the Preset. If you miss that last step, your changes to the
Global Block will be lost the moment you recall a new preset.
To edit or update a Global Block: 1) open any linked instance; 2) make
desired changes; and 3) save using the same process outlined above,
remembering to also save the preset to commit changes.
Note that once a preset is stored with one or more links to Global Blocks, the RECALL screen will indicate this with
the text “USES GLOBAL BLOCKS”.
Loading and Linking a Global Block
6.2.2
Once you’ve saved a Global Block, it is a simple process to load it into
other presets and create the links that ensure different instances will
stay in sync. It is up to you to remember or document your Global
Blocks, but you can always RECALL one and inspect it if you lose track.
To LOAD a Global Block:
First insert or select a block of the appropriate type in the current preset. Remember that Global Blocks are
limited to use with normal blocks of the same “type and instance,” so a Global FILTER 4 Block, for
instance, cannot be loaded into FILTER 1, FILTER 2 or FILTER 3.
With the desired block selected on the grid, press EDIT to open its EDIT menu.
Double-click (or press and hold) the FX BYP button to open the SAVE/LOAD GLOBAL BLOCK screen.
Turn the VALUE wheel to select the number of the Global Block you want to load from.
Ensure that “LOAD FROM & LINK TO” is selected on the display and press ENTER.
A confirmation message will be displayed: “OPERATION COMPLETE! YOU MUST SAVE PRESET TO COMMIT
CHANGES.”
You will be returned to the EDIT menu of the current block, which will now be linked to the Global Block as
indicated by its title area (see the “G1” atop the second illustration of section 6.2.1).
In order for the loaded settings and the link to be retained, you need to STORE the current preset.
Once a link has been created, it will cause the block in the current preset to update from the current settings of the
linked Global Block—seamlessly and instantly—as its preset is recalled.
Loading Global Blocks without Linking 6.2.3
It is also possible to load normal blocks from Global Blocks without creating a link. This offers a way to “stamp”
settings into a preset without enabling the automatic synchronization that normally accompanies the use of Global
Blocks. This is useful, for instance, if you want to use a favorite setting as a starting point for a “disconnected”

GLOBAL BLOCKS
120 Doc v11.03
variant or if you want to share a preset with another Axe-Fx II owner who may not have the same Global Block
settings as you.
To load a Global Block without linking:
First select a block of the appropriate type to insert into the
current preset. As always, remember that Global Blocks pair
with normal blocks of the same “type and instance,” so a Global
“Wahwah 1” block can be loaded into a “Wahwah 1” block but
not into a “Wahwah 2” block.
With the desired block selected on the grid, press EDIT to open its
EDIT menu.
Double-click (or press and hold) the FX BYP button to open the SAVE/LOAD GLOBAL BLOCK screen.
Turn the VALUE wheel to select the number of the Global Block you want to load from.
Ensure that “LOAD FROM GLOBAL (NO LINK)” is selected on the display and press ENTER.
A confirmation message will be displayed: “OPERATION COMPLETE! YOU MUST SAVE PRESET TO COMMIT
CHANGES.”
You will be returned to the EDIT menu of the current block.
In order for the loaded settings to be retained, you must STORE the current preset.
To review:
1) Open the Global Blocks screen. 2) Load the Global Block without
linking. 3) Save the Preset. Your local block settings will now have all the
settings from the Global Block, but there will be no link between the two
entries.
Unlinking Preset and Global Blocks 6.2.4
You will sometimes want to remove the link between a normal block and its global master. Removing a link does
not change the settings of the local block or its global master.
With the desired block selected on the grid, press EDIT to open
its EDIT menu.
Double-click (or press and hold) the FX BYP button to open the
SAVE/LOAD GLOBAL BLOCK screen.
Ensure that “UNLINK” is selected on the display and press
ENTER. A confirmation message will be displayed: “OPERATION COMPLETE! YOU MUST SAVE PRESET TO
COMMIT CHANGES.”
You will be returned to the EDIT menu of the current block.
In order for the link to be removed permanently, you must STORE the current preset.

GLOBAL BLOCKS
Doc v11.03 121
Backing Up/Sharing Presets Containing Global Blocks
6.2.5
As you learned above, presets with links to Global Blocks refer to the “System” area of the Axe-Fx II to obtain their
parameter settings. When such presets are backed up or dumped for sharing—whether individually or in a bank—
their Global Blocks links point to data which is not present in the preset or bank dump. Instead, the Axe-Fx looks to
its own local Global Block data, which could be totally blank or unrelated.
There are two approaches to handling this issue.
1. Make sure you also back up the entire SYSTEM area of the Axe-Fx II. This contains the Global
Block data will be needed to reconstitute the presets.
2. Or, remove links to global blocks from each preset before dumping it. You can use the method
described above in section 6.2.4, or use one of two options described below:
i. Once a preset is stored with one or more links to Global Blocks, the RECALL:PRESET
screen displays an option to “PRESS ENTER TO UNLINK”. Doing so will unlink ALL global
blocks. You can then STORE or DUMP the preset with no risk missing data.
ii. At any time, you can use the STRIP GLOBAL DATA utility to unlink all global blocks in the
current preset. This is located on the PRESET page of the UTILITY menu.
Tip: You don’t need to STORE after removing global blocks to dump a preset. If you want to keep the Global
Blocks version in your system, remove the links, dump the preset, and then discard the changes by NOT saving.

MODIFIERS & CONTROLLERS
122 Doc v11.03
7 Modifiers & Controllers
7.1 Introduction
Modifiers link parameters to controllers, allowing sound features to be automated or remotely controlled in real-
time. For example, the sweep of a WAH block might be “attached” to a pedal as it ordinarily is, but you could just
as easily assign an LFO for a little Auto-Wah, or an “Envelope Follower” for some funky Mutron™-style action.
Besides Wahwah control, there are hundreds of other parameters you can “modify” on the Axe-Fx II, with over 20
different controller sources to connect them to. Some, like the built-in LFOs and Envelope Follower, are “internal”
to the Axe-Fx II, while others, like a connected expression pedal or a footswitch which sends a MIDI message, are
referred to as “external” controllers.
Figure 7-1
INTERNAL CONTROLLERS
These are built in to the Axe-Fx II. Every preset can have its own
settings for 2 LFOs, 2 ADSRs, Envelope Follower, Sequencer, and
4 Manual knobs. These are accessed via the CONTROL button
on the front panel. See section 7.3 below for details on each of
these controllers.
Figure 7-2
EXTERNAL CONTROLLERS
Each one of the 12 External Controllers must be assigned either
to the onboard PEDAL jack, or a MIDI CC# (0–127) in the CTRL
page of the I/O menu (p. 138). These assignments are global,
but you can use external controllers for different things in
different presets.
7.2 Creating a Modifier
The process of creating a modifier begins at the parameter you want to control. Parameters that can be
controlled are marked with a special symbol (left top). Look for it beneath a “soft” knob or to the right of
a text parameter. If a modifier is already present, the symbol will have a line through it (left bottom).
In the examples below, the MASTER and LEVEL (left), and TIME, RATIO, SPREAD, and REPEAT HOLD (right) may be
controlled with modifiers. LEVEL has one assigned already. Parameters without the symbol cannot be controlled.

MODIFIERS & CONTROLLERS
Doc v11.03 123
To Create a Modifier…
Select any controllable parameter ( ) and press the
ENTER button to show the MODIFIER screen.
Select a SOURCE to assign to the current parameter or
choose NONE to remove an existing modifier.
The graph shows the relationship between the
control source (x-axis) and the sound parameter
(y-axis). The “dot” in the graph tracks the SOURCE as its value changes.
You may leave the MODIFIER screen to return to the parameter’s main menu at any time by pressing EDIT
or EXIT.
Back in the EDIT menu, a modified Knob, Slider, or Graph parameter will be animated as the
source changes. Modified text parameters do not update in this fashion.
The text box above a knob shows the value that was set before the modifier was applied.
You must STORE the current preset to make the modifier setting permanent.
To Remove a Modifier…
To remove a modifier, just change its SOURCE parameter to NONE.
Modifier Example: Wahwah Control
Before we get into further detail about the other parameters on the MODIFIER screen, let’s look at the basic
Wahwah example from the introduction above. Z
Figure 7-3
Let’s assume that the controller called “EXT 1” has already been set up (in the CTRL page of the I/O menu) for MIDI
CC# 16 (its default setting), and that we have connected a MIDI foot controller with an expression pedal that is set
up to send this same message on the correct MIDI channel. (In fact, this is the default setting for the EXPRESSION
PEDAL 2 jack on the MFC-101).

MODIFIERS & CONTROLLERS
124 Doc v11.03
To start, a WAH block is inserted on the grid. Pressing EDIT opens its EDIT menu. The modifier symbol
beneath the CONTROL knob indicates that a modifier can be added here. Selecting this parameter and then
pressing ENTER opens the MODIFIER screen. Selecting EXT1 for the SOURCE attaches this controller to our
parameter, and the wah pedal starts working! “Follow the bouncing ball” as the dot on the graph follows the
motion of your foot on the pedal.
If we change the modifier SOURCE to “ENVELOPE,” our wah is disconnected from the pedal and becomes
controlled instead by the level of the input signal to create a “touch wah”. Changing the source to one of the LFOs,
creates an oscillating “auto-wah.” Externals, Envelopes, LFOs, and other sources are detailed below in section 7.3.
Transformations 7.2.1
The MODIFIER screen also contains several parameters that enable you to set up a custom relationship between
changes at the source and changes in the destination parameter. This makes it possible to transform or “tune” the
feel and sound of a dynamic effect. This can be especially important when one control source is attached to
multiple different parameters.
The MIN and MAX parameters determine the range over which the controlled parameter will respond, using the
same units. For example, the MIN to MAX range for a LEVEL parameter might be set from -9 to +4 dB, while a delay
TIME might be set for 200–400 ms.
The START, MID, END, and SLOPE settings are used to re-map the ways in which parameters respond to changes in
the source.
The SCALE and OFFSET parameters allow you to vertically resize or shift the modifier curve.
Example 1: Creating a Custom Curve
For the first example, let’s imagine a VOLUME parameter being controlled by a pedal (via EXT1/MIDI CC#16).
The default settings for START, MID, and END create a
perfectly linear relationship between the source and the
target. As the pedal is depressed, the volume increases in
direct proportion. MIN and MAX are set to their extreme
limits, so volume goes from 0.00-10.00 (OFF to FULL).
But linear response is generally unsatisfactory for volume
control because of the non-linear characteristics of our
hearing. Ears aren’t very good at math…
As we lower the value of MID, the response starts to take on
a more comfortable curve, closer to the classic log or audio
taper typically used for volume control. MIN and MAX are
still set to “0.0” and “10.0” so that volume goes from off to
full, but the way it swells has changed.

MODIFIERS & CONTROLLERS
Doc v11.03 125
Here are some more examples of the kinds of curves you can create by changing START, MID, END, and SLOPE. With
a bit of practice, you will learn to achieve desired modifier effects quickly.
Example 2: Setting MIN and MAX
MIN and MAX allow a modifier’s range to be “pegged” to precise values by setting the y-axis scale of the modifier
graph using the same units as the parameter being modified. This ultimately determines the relationship between
the source and the target parameter. The following examples illustrate MIN and MAX in action.
A now-familiar example: the default modifier setting for a
VOLUME parameter, showing a linear sweep, with MIN and
MAX set to their extremes.
At first glance this seems to be a reversal of the example
above, where pushing the pedal forward decreases the
volume. But look closer and you’ll find that MIN is set to
“10.0” and MAX to “0.0” With both sets of values inverted,
this setup sounds and works exactly like the one above!
Unlike the preceding examples, this one does not show
MIN and MAX set to their extremes. Instead, the range
goes from 8.0 to 10.0, so our volume pedal will create only
a small swell as it is rocked from heel to toe. You might
use this to create a variable solo boost pedal.
Scale and Offset 7.2.2
SCALE and OFFSET change the vertical scale and positioning of a modifier curve. SCALE exaggerates (or compresses)
the shape of the curve, while SCALE shifts it up or down with reference to the axes. Curves pushed or pulled
outside the modifier graph boundaries will be clipped and replaced by line segments.

MODIFIERS & CONTROLLERS
126 Doc v11.03
Damping
7.2.3
If MODIFIERS add automation or remote-control in “real time,” damping allows these changes to happen in
“stretched time.” Normally, parameters change at the same rate as modifier sources. Their values may be re-
mapped as we saw above, but changes happen simultaneously. Every little tremble of your foot is reflected by a
little tremble in the sound. DAMPING allows you to add hysteresis—a little “viscosity” or “elasticity”—so changes in
the parameter don’t accelerate as quickly as those in the source.
At low settings, DAMPING adds a little smoothing. Try a setting of 4–12 ms to “grease” a wah or to ease the edges
of a step-sequence to eliminate clicks and pops. Medium settings can “relax” a whammy or cover up for a
“scratchy” expression pedal. With high damping, sound changes glide like honey. Quick motions are entirely
swallowed up, while a simple footswitch can be used to create a 1000-ms-long ramp of sound change. Used
appropriately, damping adds tremendous power to the MODIFIER system.
Auto Engage 7.2.4
Though it may sound like the precursor to an arranged marriage, AUTO ENGAGE is actually a powerful feature that
brings a block out of bypass when the SOURCE for a modifier on one of its parameters changes in a predefined way.
The classic example is a Wah that turns on automatically when you rock the pedal and then turns off when you
return to the heel-down position. You might also use Auto Engage to create a pedal that controls the speed of a
Rotary Speaker and then bypasses the effect when pulled all the way back.
When AUTO-ENGAGE is set to any value other than “OFF”, the effect will turn on when the controller value changes
more than 5% within a 20ms period. How the effect turns OFF is determined by the values of two parameters:
AUTOENG – Sets the time that the source must remain above or below the OFF VALUE for the bypass state
to toggle. Fast = 100 ms; Med = 333 ms; Slow = 1000 ms. Use slower settings to “loosen” Auto Engage so your
effect doesn’t snap off every time your source crosses the boundary. Set to OFF to disable Auto Engage.
OFF VAL – Sets the threshold that the value of the current SOURCE must cross for auto-engage to occur.
When OFF VALUE is set below 50%, the effect is bypassed when the controller goes BELOW the OFF VALUE. If
OFF VALUE is set to 50% or higher, the effect is bypassed when the controller goes ABOVE than the OFF VALUE.
For “HEEL down = bypassed, set to 5%. For “TOE down = bypassed, set to 95%.
Try it! You’ll quickly find that Auto Engage comfortably eliminates the need for expression pedal “toe” switches.
Program Change Reset 7.2.5
Normally, the last value of an external control source is retained—even across preset changes—until a new value is
received. So if you “park” a pedal-controlled Wah, for example, then change to a new preset with the same Wah
settings, the newly loaded preset will load with the Wah in the same parked position.
Program Change Reset (PC RST) allows you to override this behavior, causing a parameter to use a previously
stored setting when it loads, rather than referring to the retained source value. As soon as the external controller
is updated—the pedal moved, a new MIDI message received—the attached parameter snaps back to track it again.
You can either set the stored value before turning PC RST to ON or change it afterwards. The parameter box above
a modified knob always shows the “manual” value so you can freely set it to save it. (Knob and filter “graph”

MODIFIERS & CONTROLLERS
Doc v11.03 127
parameters with modifiers are animated as their sources change, so you won’t see these elements update in the
display as you turn the value wheel.) Text-only parameter values remain directly editable for this purpose. When
BYPASS MODE is assigned a modifier, you cannot change the stored setting with the FX BYP button; this control is
disabled to ensure that a remote control and the actual bypass state remain in sync. Internal controllers are not
subject to PC RST because their values are updated immediately when a preset loads.
7.3 Control Sources
LFO1 & 2 7.3.1
An LFO, or Low-Frequency Oscillator, generates control signals in the form of a variety of
familiar wave shapes or random signals. Familiar examples of LFOs in action include the
pulsing of a tremolo, the steady back and forth sweep of a phaser, or the modulation of a
chorus. The Axe-Fx II contains two global LFOs that can be individually programmed per-preset for use as modifier
sources to control various other parameters. Press the front panel CONTROL button to find the LFO1 and LFO2
menu pages for the current preset.
Each of the two LFOs outputs two signals (A and B), so the list of modifier sources contains four entries: LFO 1A,
LFO 1B, LFO 2A, and LFO 2B. By default, A/B pairs are complementary, meaning that as A swings from 0–100, B
swings from 100–0, but the phase of output B is fully adjustable for in-phase or in-between settings.
Besides being available as a modifier source, LFO1 may also be used to SYNC the rates of the Chorus, Flanger,
Phaser, Tremolo, and Multi Delay blocks. This not only allows the sweeps of these effects to be aligned to each
other, but to other modifiers as well. Adjust the “native” rate fully counterclockwise to enable LFO1 SYNC.
TYPE – This sets the waveform or shape of the selected LFO.
RUN – Tucked into the MODIFIER slot beneath the TYPE control, this parameter starts and stops the LFO.
When the LFO is stopped, its output drops to “zero,” and the wave cycle resets. When using a MIDI CC via an
external controller to toggle RUN, a value of 70 or higher will START the LFO, and a value of 57 or lower will
STOP the LFO (assuming the modifier has default settings for MIN/MAX/START/MID/END/SLOPE).
Tip: An LFO that is locked to tempo can still “drift” from another system or device. To stay locked to “song position,” just stop
and restart periodically from your DAW/sequencer with a quick pair of OFF/ON messages sent at regular intervals.
RATE – Sets the frequency of the LFO from 0.05–30.0 Hz. When RATE is shown in parenthesis, it is being
controlled by the tempo parameter (below). Set TEMPO to “NONE” for manual control.
DEPTH – Sets the amplitude or “intensity” of the LFO from 0-100%.
DUTY – Varies the duty cycle, or “symmetry,” of the Triangle, Square, and Trapezoid waveforms.
OUTB PHASE – Adjusts the phase angle of the LFO’s output B with respect to A. At 180°, the outputs are
phase-opposite, so while A swings from 0–100%, B swings from 100–0%. At 0°, A and B are in phase.
TEMPO – Sets the LFO rate in rhythmic relation to the global tempo. For example, if the tempo is set to
“1/8,” the LFO will cycle twice per tempo beat (8x/measure). Tempo changes are reflected in real-time. To
ignore the global tempo, set the tempo control to NONE.

MODIFIERS & CONTROLLERS
128 Doc v11.03
LFO1 and LFO2 are also subject to interesting interactive variations made possible by the modifier slots available
on their own parameters. See p. 161 of the Appendix for a guide to LFO Waveforms, Duty, and Phase.
ADSR 1 & 2 7.3.2
The Axe-Fx II contains two ADSR or “envelope” generators that can be used as control
sources. ADSR stands for “attack, decay, sustain, release”—the four time segments that
determine how long it takes for the entire envelope to run its course. The graph below
illustrates this concept. Press the front panel CONTROL button to find the ADSR1 and ADSR2 menu pages for the
current preset.
MODE – The mode determines how the ADSR generator operates in response to signals above the threshold.
ONCE: The ADSR plays through when the threshold is exceeded.
LOOP: The ADSR loops as long as the signal is above the threshold.
SUSTAIN: The ADSR begins when the threshold is exceeded, but HOLDS at the sustain level until
the signal drops below the threshold, at which point the release phase occurs.
RETRIG – When Retrigger is ON, the ADSR will reset to the beginning whenever the threshold is crossed from
below to above. If Retrigger is OFF, the ADSR must reach the end of its release phase before it can be
retriggered again.
ATTACK – The envelope begins at zero and increases to 100% over the
duration of the attack time (A).
DECAY – When the attack phase completes, the envelope descends for
the duration of the decay time (D) until it reaches the sustain level (L).
SUSTAIN, LEVEL – After the decay, the envelope remains at the
sustain level (L) for the duration of the sustain time (S).
RELEASE – At the end of the sustain phase, the envelope proceeds to
zero over the duration of the Release time (R).
THRESHOLD – Sets the level at which the LFO will be triggered (or re-
triggered; see MODE above).
Sequencer 7.3.3
Like any step-sequencer, that of the Axe-Fx II generates repetitive control patterns by looping through
a series of steps or “stages,” each of which outputs a specified value. The sequence can be run at a
specified rate or be synchronized to the global tempo. Press the front panel CONTROL button to find
the SEQUENCER page for the current preset.
RATE – Sets the rate at which the sequence is stepped through. At 1 Hz, each step will last for 1 second.
When RATE is shown in parenthesis, it is being controlled by the tempo parameter (below). Set TEMPO to
“NONE” for manual control.

MODIFIERS & CONTROLLERS
Doc v11.03 129
TEMPO – Sets the sequencer rate in rhythmic relation to the global tempo. For example, if the tempo is set
to “1/16” the sequencer will play 16 steps per measure (4 beats). To ignore global tempo, set this to “NONE.”
RUN – This parameter starts and stops the sequencer. When the sequencer is stopped, it remains at the value
set for STAGE 1 (see below). When using a MIDI CC via an external controller to toggle RUN, a value of 70 or
higher will START the LFO, and a value of 57 or lower will STOP the LFO (assuming default modifier settings for
IN/MAX/START/MID/END/SLOPE).
Tip: A Sequencer that is locked to tempo can still “drift” from another system or device. To stay locked to “song position,” just
stop and restart periodically from your DAW/sequencer with a quick pair of OFF/ON messages at regular intervals. Assign
the CC# to an External controller (p. 130) and assign this as the source of the modifier on the RUN parameter.
STAGES –Sets the number of steps in the looped sequence from 1–32. For example, if STAGES is set to “3”,
the sequencer will play steps 1, 2, and 3 in constant rotation: 1,2,3,1,2,3,1,2,3,1,2,3…
STAGE # – Each of the STAGE parameters sets the value for one step of the sequence. You can randomize the
values of ALL steps in the sequence by pressing ENTER with any STAGE (or the STAGES parameter) selected.
Envelope Follower 7.3.4
The Envelope Follower “tracks” the level of the main input signal. The harder you play, the greater a
value it produces. The Envelope Follower is designed to enable “touch-control” of wah, filter, and
other effects, plus “ducking” and other types of dynamics control. Press the front panel CONTROL
button to find the ENVELOPE page for the current preset.
THRESH – The threshold controls the sensitivity of the Envelope Follower by setting the level at which
tracking kicks in or out. When the input level is greater than the threshold, the follower tracks it at the attack
rate. When the signal drops below this level, the output of the follower will decay to zero at the release rate.
ATTACK – The rate at which the follower output follows signals increasing in power.
RELEASE – The rate at which the follower output follows signals decreasing in power.
GAIN – The gain control works like a classic “sensitivity” control to set the relationship between incoming
levels and outgoing control signals. By boosting the input of the envelope follower, GAIN allows a weaker
input signal to exert a greater effect.
Pitch Detector 7.3.5
The Pitch Detector has no menu page or parameters, but appears in all modifier screens as a source.
This module monitors the main input signal and analyzes its pitch, outputting a low value for low notes
and a high value for high notes.
Manual Knobs 7.3.6
New to the Axe-Fx II are four front panel Quick Control knobs, detailed in section 4.3.1 on p. 36. When
you select the MANUAL page of the CONTROL menu, these knobs work as MODIFIER control sources

MODIFIERS & CONTROLLERS
130 Doc v11.03
that can be used for making sound adjustments without menu diving. The current value of each knob is saved with
each preset.
Remember that while you are setting up a MODIFIER, the Manual knobs will be assigned to edit
parameters on the screen instead of operating as SOURCE. To test your modifier, you’ll need to leave the EDIT
menu and return to CONTROL MANUAL to test your work.
External Controllers 7.3.7
The onboard PEDAL jack or any MIDI Control Change message can
be assigned as an External Controller to be used as modifier source,
as shown in the example in Figure 7-3. The Axe-Fx II allows you to set
up 12 global External Controller assignments, but remember: you can
use each of these to modify multiple parameters per preset.
To set these EXTERNAL CONTROL assignments, use the CTRL page of
the I/O menu. Select the desired EXT CTRL entry and turn the value
wheel until PEDAL or the desired MIDI CC number is shown. Set an
External Control to NONE to disable remote control.
The Axe-Fx II also has a “learn” feature that allows it to detect
control sources automatically. Select the desired item, press ENTER,
and use the remote controller to send some data to the Axe-Fx II; the source will be set automatically. (This is also
a good way to ensure that remote devices are in fact set up and transmitting correctly.)
Remember that the channel of incoming CC# messages must match that of the Axe-Fx II under I/O:MIDI.
The Axe-Fx II uses a set of system parameters—EXTERNAL CONTROLLER INITIAL VALUE 1–12, located on the MIDI page
of the I/O menu (p. 136)—to determine what value should be used for each External Controller between the time
when the Axe-Fx II is booted up and when external data is first received. Options are 0% or 100%.
Modifier Power! 7.3.8
With the free space at the end of this section, here are some fun MODIFIER ideas.
1. Eliminate conspicuous chorus “pulsing” with subtle RATE modification. Try an LFO or Envelope.
2. Modify the INPUT GAIN of a Delay or Reverb and create an “EFFECTS SEND” pedal to feed the effects.
3. Create a “Power Saturation” pedal to increase an amp’s MASTER while compensating its LEVEL.
4. “Double-whammy” goes UP and DOWN…at the same time! (2 PITCH blocks, one pedal).
5. Create a Sample-and-Hold FILTER by assigning FREQUENCY to a RANDOM-type LFO sync’d to tempo.
6. Ducking reverb! Run the effect 100% wet (parallel to the dry) then use ENVELOPE to lower its level.
7. Place a low-pass FILTER in front of a DRIVE and control its frequency for “foot tone fuzz.”
8. Crossfade between two different signal paths by controlling different MIXER channels inversely.
9. Touch-Wahs are old news. Try an envelope-controlled FORMANT, PHASER, FLANGER, or RINGMOD.
10. Create a synth-like vibrato effect for guitar. Modify Global LFO1 DEPTH with a pedal (0-100%). Assign
LFO1 to the CONTROL parameter of an Advanced Whammy (Pitch Block) set to +/-3 semitones.

MODIFIERS & CONTROLLERS
Doc v11.03 131
11. Bonus! Reclaim pedalboard real estate with a “Wildcard” footswitch. (Hi Dweezil!) Set it to a CC# and
assign this to an External Controller. Then assign this EXT source to the BYPASS MODE modifiers of
different effects across different presets, or anything else you can imagine...

GLOBAL PARAMETERS
132 Doc v11.03
8 Global Parameters
The Global Parameters section, accessed by pressing the front panel GLOBAL button, contains four pages of
menus that control sound settings across all presets and modes. Changes made in this area take effect
immediately without needing to be STORED. The settings for all global parameters are included in a backup of the
Axe-Fx II “SYSTEM” (See p. 147). Default assignments for all system parameters are listed beginning on p. 179.
8.1 Configuration Parameters
The Configuration page (“CONFIG”) of the GLOBAL menu contains parameters that affect all presets at once.
PARAMETER
Description
POWER AMP
MODELLING
(OFF/ON)
Enables or disables power amp simulation for all AMP blocks in all presets. This capability
is provided for cases when the Axe-Fx II is used with a guitar-oriented/tube power amp
that contributes significantly to tone and dynamics. Having these characteristics applied
twice to the sound—once in the Axe-Fx II and once in the real power amp—would result
in an over-processed tone. Preamp (gain, tone, etc.), Graphic EQ, and Mixer (Level,
Balance, etc.) sections of the AMP block continue to affect the sound.
CABINET MODELLING
(ACTIVE/BYPASSED)
This parameter enables or disables all CAB block processing in all presets. The CAB blocks
will not physically appear to be bypassed, but they will act exactly as if they have been
replaced by shunts. Use this when you are using the Axe-Fx II with an amp powering real
guitar speaker cabinets or the sound will be muffled, muddy, and boomy.
SPILLOVER
(OFF/DELAY/
REVERB/BOTH)
Allows delays and reverbs tails to carry or “spill” over across preset changes. You can
select whether DELAY, REVERB, or BOTH effects will spill over. Setting this to OFF causes
effect tails to be “cleared” upon preset change. Note that you must have nearly identical
delay or reverb blocks in both the start and destination presets for spillover to work
correctly. See section 16.11 on p. 164 for a quick-start guide to setting up spillover.
REVERB MIX
(+/- 50%)
Allows you to boost or cut the MIX setting across all REVERB blocks in all presets at once.
Note that an offset applied here will NOT be reflected in the value shown in the EDIT
menu of the actual Reverb blocks. This capability is provided to compensate for the fact
that certain performance spaces may require more or less reverb “across the board.”
EFFECTS MIX
(+/- 50%)
This parameter allows you to boost or cut the setting of the MIX parameter of all blocks
for which the GLOBAL MIX parameter is set to “ON.” This switch must be enabled on a
per-block/per-preset basis and is available on the following block types:
Chorus
Delay
Flanger
Formant
Megatap Delay
Multi Delay
Phaser
Pitch
Quad Chorus
Resonator
Reverb
Ring Mod
Rotary
Synth
Vocoder
This feature is provided so you can design presets with the built-in ability to compensate
for how different performance spaces may require more or less “wet” mix.
AMP GAIN
(+/- 12.00 dB)
This control provides +/- 12 dB of relative gain for all amp blocks and can be used to
adjust the gain of all presets to compensate for the differences between guitars.

GLOBAL PARAMETERS
Doc v11.03 133
8.2 Output Parameters
The OUT1 and OUT2 pages of the GLOBAL menu provide tone and level control tools for the two main outputs.
PARAMETER
Description
BANDS 1–10
(+/- 12 dB)
Output 1 and Output 2 are individually equipped with 10-band graphic equalizers for
fine-tuning of the tone across all presets. The outermost bands are shelf type filters.
These come in handy when using the Axe-Fx II in different acoustical environments, or
when you change amps/speakers with no opportunity to adjust your presets.
Output 1 settings apply to all instances of the Output 1 mix signal including the
Headphone jack, the OUT1 balanced jacks, the OUT1 unbalanced jacks, and signal
which may be routed to USB or DIGITAL OUTS.
One exception to note: when COPY OUT 1 TO OUT 2 is enabled in the I/O:AUDIO
menu, the global Graphic EQ setting for OUT1 is NOT copied to Output 2, which is
processed by its own global graphic equalizer in the usual way.
Output 2 settings apply to all instances of the Output 2 mix signal including the
Output 2 unbalanced jacks (FX send) and the Output 2 signal, which can be routed to
the DIGITAL OUTS. (See I/O:AUDIO on p. 134 for more on routing).
GAIN
(+/- 12 dB)
The GAIN slider to the right of the graphic equalizer can adjust the output signal at
the selected output by +/- 12 dB. This level adjustment happens in the digital domain,
and a boost can cause output clipping if not used judiciously. Conversely, a reduction
made here can provide a good temporary remedy until you have time to address a
multi-preset clipping problem.
8.3 Custom Scales
The Custom Scales (“SCALES”) page of the GLOBAL menu is used to configure custom scales for the Custom Shifter
type found in the Pitch Shifter block.
PARAMETER
Description
Custom Scale Number
(1–32)
This selects from among the 32 global custom scales available to edit using the 12
parameters below.
Input Pitch/Output Shift
These 12 parameters are used to determine the relationship between notes played
and pitch shift applied. Each of the 12 steps of the chromatic scale can be individually
shifted within a range of +/- 24 semitones (two octaves). To set up a custom scale,
select its number in the field above and then set each of the 12 pitch values as
desired. Settings are applied immediately with no need to STORE.

INPUT/OUTPUT PARAMETERS
134 Doc v11.03
9 Input/Output Parameters
The Input/Output (“I/O”) Parameters section, accessed by pressing the front panel I/O button, contains six pages
of menus used to configure audio, MIDI, and control settings for the Axe-Fx II. I/O settings are global, and changes
made in this area take effect immediately without needing to be STORED. The settings for all I/O parameters are
included in a backup of the Axe-Fx II “SYSTEM” (See p. 147). Default assignments for all system parameters are
listed beginning on p. 179. See also the diagram “Using Send and Return” on p. 169 of the Appendix.
9.1 Input Parameters
The INPUT page of the I/O menu contains parameters to manage input levels. For more on setting levels, see
section 3.1 on p. 15.
PARAMETER
Description
INSTR IN
(0-100%)
This scales the level of signal at the front panel INSTR input jack, determining its level
at the input of the A/D converter.
INPUT 1
(0-100%)
This scales the level of signal at the rear balanced 1/4 ” INPUT 1 jacks, determining
their level at the input of the A/D converter.
INPUT 2
(0-100%)
This scales the level of signal at the rear balanced 1/4 ” INPUT 2 jacks (“FX RETURN”),
determining their level at the input of the A/D converter.
9.2 Audio Parameters
Routing and format parameters appear on the AUDIO page of the I/O menu.
PARAMETER
Description
MAIN INPUT SOURCE
(ANALOG (IN 1)/
USB/
SPDIF-AES)
This selects which one of several input sources should be routed to the Input of the
grid. “ANALOG (IN 1)” selects the front INSTR input jack or the rear INPUT 1 jacks,
based on the setting of INPUT 1 LEFT SELECT (below). When “USB” is selected, the Axe-
Fx II will process signals sent from the AXE-FX II OUT 0 and AXE-FX II OUT 1 audio
outputs of the connected computer. When “SPDIF/AES” is selected, the digital inputs
of the Axe-Fx II will be used.
INPUT 1 LEFT SELECT
(REAR/FRONT)
When “ANALOG (IN1)” is selected as the Main Input Source (above), this determines
whether the front INSTR input jack or the rear IN1 LEFT/MONO jack should be used as
the LEFT channel of the input signal. This option defeats the jack that is NOT selected.
INPUT 1 MODE
(LEFT ONLY/
L+R SUM/
STEREO)
This determines whether the signal received at INPUT 1 will be processed in stereo or
mono, and, if in mono, whether the “LEFT ONLY” or a sum of both channels should be
used. For typical “Guitar In/Processed Stereo Audio Out” applications, use default
settings: MAIN INPUT SOURCE to ANALOG (IN1), INPUT 1 LEFT SELECT to FRONT, and
INPUT 1 MODE to LEFT ONLY.

INPUT/OUTPUT PARAMETERS
Doc v11.03 135
INPUT 2 MODE
(LEFT ONLY/
L+R SUM/
STEREO)
This determines how the Axe-Fx II handles signals received at the balanced INPUT 2
(“FX RETURN”) jacks, setting whether they should be processed in stereo or mono,
and, if in mono, whether the “LEFT ONLY” or a sum of L+R channels should be used.
The outputs of the connected device and the nature of the source material will
determine which setting is best.
OUTPUT 1 MODE
(STEREO/
SUM L+R/
COPY L>R)
This determines how OUTPUT 1 signals will be processed after the output mixer of
the grid. This control makes it easy to use the same Axe-Fx II presets in a variety of
stereo and mono performance or recording environments. The decision to use SUM
L+R or COPY L>R should be based on the source material. See Mono and Stereo on p.
163 of the Appendix for more detail.
OUTPUT 1 BOOST/PAD
(0-18 dB)
This is NOT a boost intended for use during musical performance, as you might find
on an amp or pedal. Rather, this parameter is designed to boost signals to the OUT1
D/A converters so they can operate as close to full-scale as possible, while
simultaneously padding converter outputs to lower the noise floor. To set, increase
boost/pad until hard playing on a loud preset causes the front panel OUT1 CLIP LED to
light. Then reduce the Boost/Pad setting a few dBs to prevent further clipping. Note
that the BOOST amount is also applied to outgoing DIGITAL or USB signals.
OUTPUT 1 PHASE
(NORMAL/INVERT)
This determines whether signal at the OUTPUT 1 jacks will be normal or phase-
inverted relative to its state at the output of the grid. This lets you compensate for
inversions elsewhere in the signal chain. Note that this inverts BOTH channels of the
stereo pair.
OUTPUT 2 MODE
(LEFT ONLY/
L+R SUM/
STEREO)
This determines how signals will be processed after leaving the output mixer of the FX
LOOP block, or after being created as a COPY of OUT 1 (see below). This control
makes it possible to use the same FX-LOOP-block-based presets in either stereo or
mono conditions, or to use OUT 2 to create a mono copy of the stereo signal
appearing at OUT 1. See Mono and Stereo on p. 163 of the Appendix for more on
using the Axe-Fx II in mono.
OUTPUT 2 BOOST/PAD
(0-18 dB)
See OUTPUT 1 Boost/Pad, above.
OUTPUT 2 PHASE
(NORMAL/INVERT)
See OUTPUT 1 Phase, above.
COPY OUT 1 TO OUT 2
OFF/ON
This switch causes OUT 2 to be fed by a copy of OUT 1 instead of the signal from the
FX LOOP block. Its use is suited to a wide range of applications such as feeding amps
and a recorder at the same time, sending identical signals to Front of House and Stage
monitors while retaining separate front panel knob level control over each, using the
Axe-Fx II simultaneously with both Stereo and Mono systems (see OUTPUT 1/2 MODE
above), and more. This overrides other settings for OUT2.
SPDIF/AES SELECT
SPDIF/AES
This switch selects whether the S/PDIF or AES digital inputs and outputs are active.
Only one may be active at any time.
SPDIF/AES SOURCE
This selects the signal to feed both the digital outs: OUTPUT 1, OUTPUT 2, INNPUT
USB BUFFER SIZE
Set this to lower values for less latency, set to higher values if experiencing distorted
audio. Low values generally work fine with Windows machines. OS X computers may
need higher values. Stop USB audio streaming when changing this value so as to allow
the buffer to reset properly. Streaming can be stopped by closing the application
sending data to the Axe-Fx or by disconnecting the USB cable.

INPUT/OUTPUT PARAMETERS
136 Doc v11.03
9.3 MIDI Parameters
The MIDI page of the I/O menu contains parameters related to MIDI channel, thru, and program changes.
PARAMETER
Description
MIDI CHANNEL
1–16, OMNI
Sets the channel on which the Axe-Fx II will receive MIDI messages. OMNI causes the
unit to respond to incoming messages on ANY channel.
MIDI THRU
OFF/ON
Turning this ON will cause MIDI data received at the MIDI IN port to be forwarded to
the MIDI OUT port, where it is merged with regular outbound MIDI—SysEx dumps or
Realtime Tuner/Tempo Sysex for example. Thru is disabled during firmware update.
PROG CHANGE
ON/OFF
This parameter determines whether the Axe-Fx II will process or ignore incoming
MIDI program change messages.
MAPPING MODE
NONE/CUSTOM
This determines whether the Axe-Fx II will respond explicitly to MIDI program change
messages received, or whether it will re-map incoming program change messages to
load user-specified presets. For example, an incoming program change message of 15
would normally recall preset 15 (or preset 16 if DISPLAY OFFSET is on; see below).
With Custom Mapping set up, program change message 15 might be set to recall
preset 100, or any other preset you choose.
MAP FROM/MAP TO
PRESET/SCENE
0–127, 0–383, 1–8
These three parameters work to specify which preset and scene will be loaded for
each incoming program change message when MAPPING MODE is set to “CUSTOM.”
For example, if you select “15” for MAP FROM and MAP TO values of “100,” and “2”
incoming Program Change #15 will load Preset 100, scene 2 (or 101:2 if display offset
is on; see below).
SCENE REVERT ON CC
Selects between one of two behaviors for scene recall via MIDI.
OFF (Default): Scene edits are retained across scene changes until you load an
entirely new preset or reload the current one. If you tweak Scene 1, switch to Scene
2, then back to scene 1, your tweaks will remain intact.
ON: Scene edits are lost when you change the scene without saving first. So if you
tweak scene 1, switch to Scene 2, then back to Scene 1, Scene 1 will have reverted to
its previously saved state. This makes scene changes feel more like traditional preset
changes.
SYSEX ID (INFO ONLY)
This is 00 01 74 for the Axe-Fx II and cannot be modified.
DISPLAY OFFSET
0/1
Display Offset causes Axe-Fx II presets to appear to be numbered from 001 instead of
from 000. The offset does not change which preset is recalled by a given Program
Change message. Note: Display Offset requires a corresponding setting in a connected
MFC-101 MIDI Foot Controller.
IGNORE REDUNDANT PC
OFF/ON
This determines whether the Axe-Fx II should re-process or ignore a MIDI program
change command for the currently loaded preset. With this setting OFF, the current
preset will be reloaded (and changes discarded) if it is selected again via MIDI PC.
Turning this OFF allows you, for instance, to load a preset, use various MIDI “instant
Access” switches or pedals to bypass effects or otherwise modify the sound, and then
stomp on the footswitch that originally selected the preset to have it revert to its
saved state. With this setting ON, redundant PC messages are ignored.

INPUT/OUTPUT PARAMETERS
Doc v11.03 137
SEND REALTIME SYSEX
NONE/ALL/TUNER/TEMPO
Selectively determines whether real-time SysEx messages for TUNER and TEMPO will
appear at the MIDI OUT port. The default setting of ALL ensures that a connected
MFC-101 Midi Foot Controller will be able to show the Axe-Fx II Tuner on the floor,
and that its TEMPO LED will flash in time with the current Axe-Fx II system tempo.
USB ADAPTER MODE
ON/OFF
This setting changes the way MIDI data is handled between the computer and the
physical MIDI IN/OUT and MFC ports of the Axe-Fx II.
When Set to OFF:
1. Inbound MIDI data at the MIDI IN or MFC ports is processed by the Axe-Fx II.
2. Inbound MIDI-over-USB data sent via the AXE-FX II MIDI OUT port of a
connected computer is processed by the Axe-Fx II.
When Set to ON:
1. Inbound MIDI data at the MIDI IN or MFC ports is processed by the Axe-Fx II
and also forwarded to the AXE-FX II MIDI OUT port of a connected computer.
a. Use this so your host sequencer/DAW can record the MIDI data
generated by an expression pedal connected to the MFC-101.
b. Use this to connect a MIDI keyboard or other device to the MIDI IN
port of the Axe-Fx II and play plugins or record performances in
your host sequencer/DAW.
2. Inbound MIDI-over-USB data sent via the AXE-FX II MIDI OUT port of a
connected computer is processed by the Axe-Fx II and also forwarded to the
MIDI OUT and MFC ports.
a. Use this so your host sequencer/DAW can also control devices
chained at the MIDI OUT/THRU port of the Axe-Fx II: synth
modules, 3rd-party processors, etc.
b. Use this to send SysEx backups or firmware updates to an MFC-101
connected at the MFC port.
Note that the USB ADAPTER MODE function is completely independent of the setting
for MIDI THRU (above). It is therefore possible, with both settings turned ON, for the
physical MIDI OUT/THRU port to sum/output four different sources simultaneously:
1) The Axe-Fx II regular MIDI out functions; 2) events received at the MIDI IN port; 3)
events received at the MFC port; and 4) events received via AXE-FX II MIDI OUT from
a connected computer. Adapter mode is disabled during firmware updates.
MIDI PC OFFSET
0–255
Adds the value specified to all incoming MIDI Program Change requests before they
are processed. This makes it possible, for instance, for the same foot controller
programs to access presets 0-127 for one gig, presets 128-255 for another, and
presets 256-383 for a third.
EXT CTRL # INIT VAL
0% OR 100%
This specifies an initial value to be used for each of the 12 External Controllers (p.
130) until remote data is received. This also applies when the controller is absent. For
example, if you normally use an expression pedal to control the VOLUME block in a
particular preset, the absence of that pedal might mean that the preset gets “stuck”
in a silent position. Setting an initial value of 100% for the EXTERNAL CONTROLLER
mapped to that pedal would ensure that when the pedal is not connected, the
volume will be all the way up instead of all the way off.

INPUT/OUTPUT PARAMETERS
138 Doc v11.03
9.4 Control Parameters
The Control page (“CTRL”) of the I/O menu allows external controllers to be assigned to onboard functions. Besides
extensive MODIFIER capabilities (p. 122), the Axe-Fx II also has 100+ dedicated functions that can be assigned for
remote control via MIDI CC messages or the onboard PEDAL jack. These include global input and output volumes,
tap tempo, tuner, the bypass functions for every individual block in the inventory, the block X/Y switches, the
Looper controls, and more.
To assign a controller to a desired item, select it and turn the VALUE dial to select a MIDI CC number, or choose
“PEDAL” for the onboard jack. Set to NONE to disable remote control. The Axe-Fx II also has a “learn” feature that
allows it to detect control sources automatically. Select the desired item, press ENTER, use the remote controller
to send some data, and the source will be set automatically. This is also a good way to ensure that remote devices
are in fact set up and transmitting correctly.
Unless otherwise noted, all functions interpret MIDI CC values of 0–63 as “OFF” and 64–127 as “ON.”
PARAMETER
Description
INPUT VOLUME
NONE/PEDAL/0-127
This controls the global input volume at the start of the preset chain and is useful to
assign when you want to emulate the behavior of a volume pedal between the guitar
and the amp. Changes in level equate to changes in distortion amount, and effect tails
ring out when volume is lowered.
OUT 1 VOLUME
NONE/PEDAL/0-127
This controls global OUTPUT 1 volume (after the preset’s output mixer) and is useful
to assign when you want to control playback levels without changing any other aspect
of the sound. Amplifier input levels are unaffected for consistent distortion at any
level, and effect tail levels will be adjusted as well.
OUT 2 VOLUME
NONE/PEDAL/0-127
This controls global OUTPUT 2 volume (after the output the FX Block, or after it is
copied from OUT1, see section 9.2). This is useful when you want to control playback
levels for OUT1 and OUT2 independently, without changing any other aspect of the
sound, or if you want a pedal to control the SEND level to an outboard device in the
loop.
BYPASS
NONE/PEDAL/0-127
Operates the front panel BYPASS button (p. 8) remotely.
TEMPO TAP
NONE/PEDAL/0-127
Provides the ability to set the Global Tempo (see p. 145) through a remote switch.
IMPORTANT: Any data value (0-127) for the assigned CC# counts as a tap, so do not
use a momentary switch set up to send 127 for ON and 0 for OFF, or you will end up
with double-time!
TUNER
NONE/PEDAL/0-127
Provides a way to enter or exit the TUNER function remotely.
EXT CTRL 1–12
NONE/PEDAL/0-127
This is where you specify which incoming MIDI CC# should be assigned to each of the
12 External Controllers available as Modifier sources (p. 130).
LOOPER REC, PLAY,
ONCE, DUB, REV,
BYPASS, HALF, UNDO,
METRONOME
Each of the controls of the Looper block (p. 72) may be remote controlled.

INPUT/OUTPUT PARAMETERS
Doc v11.03 139
SCENE SELECT,
SCENE INCR,
SCENE DECR
These options allow selecting SCENES (p.170) via MIDI CC#.
For SCENE SELECT, the value of the Control Change message determines which scene
is loaded. The easy rule is CC# Value + 1 = Scene number. (Ex: Value 0 = Scene 1).
However, values greater than 7 continue to select scenes, in order. To determine the
scene for values >7, divide by 8. The REMAINDER is the scene that will be selected.
SCENE INCR and SCENE DECR are triggered only by CC# data values greater than 63.
VOLUME INCR,
VOLUME DECR
NONE/PEDAL/0-127
These two options provide a convenient way to permanently increase or decrease
the MAIN volume (OUTPUT 1) of the currently loaded preset. Each time VOL INCR is
triggered by a CC# value greater than 63, the MAIN is increased by 1.0 dB and the
preset is saved. VOLUME DECR, works the same way, decreasing volume.
NOTE: The MAIN fader is located on the OUT page of the Layout menu.
IMPORTANT! Any other unsaved changes such as altered effect parameters or bypass
states will also be stored if either VOLUME INCR or VOLUME DECR is triggered.
WARNING! These functions are designed for use with momentary footswitches set up
to send a CC# value of 127 for “ON” and 0 for “OFF”. Do not use an expression pedal
or you may change levels +/-20 dB with a single sweep!
AMP1 BYP
AMP 2 BYP
CAB 1 BYP
… THROUGH…
WAH 2 BYP
Every block instance in the inventory of the Axe-Fx II except FB SEND, FB RETURN,
MIXER, and SHUNT can be set up with a global, dedicated MIDI CC assignment to
control its bypass state. The complete list of default effect bypass assignments can be
found in the Factory Default Settings section of the Appendix.
AMP1 XY
AMP 2 XY
CHO1 XY
… THROUGH
WAH 2 XY
The X/Y switching feature equips various Axe-Fx II blocks with dual independent sets
of parameters, making it possible to have two completely different switchable
settings for a single block. Data values from 0–63 will select the Y state, while values
from 64–127 will select X. See section 4.4 on p. 36 for more on X/Y switching.

INPUT/OUTPUT PARAMETERS
140 Doc v11.03
9.5 Pedal Parameters
The PEDAL page of the I/O menu contains parameters to set up and use an expression pedal or switch through the
PEDAL jack on the rear panel of the Axe-Fx II. Simply connect the device, set its type, and perform a calibration if
using a continuous-type expression pedal. The PEDAL function may be assigned to any of the items listed in the
CONTROL page of the I/O menu (p. 138)
Any type of external switch may be used, as long as its contacts make and break the connection between tip and
sleeve on a regular 1/4”¼” guitar cable. Expression pedals should have a linear resistance taper and max resistance
of 10kΩ to 100kΩ, and must be used with Tip-Ring-Sleeve (TRS) cables.
PARAMETER
Description
PEDAL TYPE
CONTINUOUS/
MOMENTARY/
LATCHING
Set this according to the physical type of the pedal or switch that is connected. Use
CONTINUOUS for expression pedals and MOMENTARY or LATCHING for switches.
PRESET INCR
OFF/ON
When this is turned ON, a connected at the PEDAL jack may be used to increment
presets.
PRESET START,
PRESET END
These set the start and endpoints for a cycle of presets that may be stepped through
by a connected footswitch or pedal when PRESET INCR is on. When the series reaches
the END, it starts from the beginning again. Range is limited to the first 128 presets.
PEDAL CAL
To calibrate an expression pedal connected to the onboard PEDAL jack, first select
this menu choice, then:
Press ENTER.
Move the pedal through its full range of motion several times.
Press ENTER again when finished.
Switches, unlike pedals, do not need to be calibrated.
9.6 X/Y Quick-Jump Assign
The QUICK-JUMP page of the I/O menu contains two parameters: X QUICK-JUMP ASSIGN and Y QUICK-JUMP ASSIGN.
In addition to their functions for X/Y Parameter switching (p. 36) the X and Y buttons are used for one-touch access
to two edit menus of your choice. The EDIT menus of the blocks specified here will be opened instantly when you
press X or Y in any screen of any menu except EDIT (including MODIFIER and SAVE/LOAD GLOBAL BLOCK) or
STORE.

UTILITIES
Doc v11.03 141
10 Utilities
The Utilities section, accessed by pressing the front panel UTILITY button, contains five pages of menus containing
settings and tools that do not affect the sound or routing of the Axe-Fx II.
10.1 LCD Contrast
The LCD page of the UTILITY menu contains a single adjustment slider, used to set the contrast of the built-in
display to ensure good readability in different viewing environments.
10.2 Preset Utilities
The PRESET page of the UTILITY menu contains dump and backup utilities. Each of the options listed is executed by
selecting it and pressing ENTER to transmit or “dump” the selected memory area to an external device for backup,
editing, or other purposes. Be sure to note that dumps to MIDI and USB are initiated with separate menu choices.
Backup and restore operations are also detailed in Section 13 beginning on p. 147.
The utility “STRIP ALL GLOBAL DATA” removes all Global Block links from the current preset. Only the links are
removed; parameter values are not affected.
10.3 Status Meters
The Status meter page of the UTILITY menu contains audio meters for Input 1 Left and Right (L1, R1), Input 2 Left
and Right (L2, R2), Output 1 Left and Right (L1, R1), and Output 2 Left and Right (L2, R2). The scale is -80 to 0 db.
The “USB” bar graph displays the amount of data in the USB FIFO buffer. Ideally this should be around 50%. If the
buffer overflows or underflows and the USB BUFFER SIZE (p.134) should be increased. The number of buffer errors
that have occurred since the last reset is indicated above the graph.
The front panel also shows the levels for Input 1 L+R and Input 2 L+R on stereo LED meters.
To the right of the I/O section, CPU Utilization (CPU%) is shown on its own meter. The total CPU usage must not
exceed 98% or the entire system could destabilize. The Axe-Fx II works to prevent this condition from occurring.
See Understanding Preset Size Limits on p. 160 for more information on this subject.
10.4 Reset System
This menu page includes a single parameter that is used to restore the factory default settings to System
Parameters, specifically:
GLOBAL Configuration parameters, Global OUT1 and OUT2 settings.
IO Input, Audio, MIDI, Control and Pedal Parameters.
LCD Display Contrast.

UTILITIES
142 Doc v11.03
The following areas are NOT affected by RESET SYSTEM PARAMS:
User scale settings are NOT modified.
User Cabs are NOT affected.
Global Blocks are NOT affected.
Preset memories are NOT affected.
Firmware is NOT affected.
To Reset System Parameters, select this menu page, then press ENTER.
A dialog will prompt you to “RESET ALL?” Press ENTER to execute the reset.
10.5 IR Capture
Impulse Responses allow the Axe-Fx to simulate the sonic properties of a real speaker system. The CAB block (p.
47) is pre-loaded with “Factory” IRs for 100 different speakers, while 100 “User” IR slots allow you to load custom
impulses.
This utility allows you to measures the frequency response of a real guitar cab (or other speaker) and save the
result as a custom Impulse Responses (IR) for use in the CAB block. To use the utility, you must connect the Axe-Fx
II to a power amp and speaker so the test tones may be played, connect a mic and preamp to the input of the Axe-
Fx II so the resulting response may be captured, perform the test, name, and save the IR to a USER slot.
Components & Connections
To capture your own IRs with the Axe-Fx II, you’ll also need several common pieces of pro audio equipment.
Remember that every component in the chain contributes to the sound: the amp, the cab, the mic, and the
preamp.
A sonically neutral solid-state power amp is best. High
wattage is not important as an accurate impulse can be
captured at relatively low levels, but take care to match
the amp to the impedance of the connected cab.
Select a microphone suited for guitar cab recording and
position it according to your preference of tones. The
web is filled with excellent info on mic placement,
distance, angle, etc., but don’t be afraid to experiment.
Remember that microphones have tonal “color” which
contributes significantly to an IR. As when recording,
being able to hear what the mic “hears” by placing the
cab in isolation will help produce desired results quickly.
Mic position and distance are also critical, and it may take
several attempts to find your “sweet spot.”
A preamp brings the signal of the mic up to line level for
processing. This also contributes to the tone, but even

UTILITIES
Doc v11.03 143
the simple preamp in an inexpensive mixer can produce excellent results. Do not apply dynamics processing (e.g.
compression) as this will misrepresent the response. With an optional mixer, multiple microphones can be
combined to produce a tone that blends their best characteristics. Note however that it is also possible to capture
mics individually and then blend them in a preset using multiple CAB blocks or the “stereo” cab mode. Leave your
guitar connected and monitors powered on so you can audition results when the capture is finished. Refer to the
diagram here and make connections as follows:
1. Mic the cab, which should be in a quiet, isolated place where background noise won’t be a problem.
2. Connect the mic to the preamp input and connect the preamp output to the INPUT 2 Left (FX RETURN) of
the Axe-Fx II.
3. Connect OUTPUT 2 Left (FX SEND) of the Axe-Fx II to the input of your power amp input.
4. Connect the power amp’s speaker out to your speaker cabinet. Turn the preamp and power amp ON.
Capturing the Response
5. Once you’ve made required connections, press UTILITY on the Axe-Fx II and page to “IR CAP”.
6. Press ENTER with the onscreen [TEST] button selected to generate a sample “chirp” for setting levels. The
test signal should sound loud enough to measure the speaker without background noise interference, but
not loud enough to be uncomfortable or overdrive the power amp or speaker. The front panel INPUT2
LED meters of the Axe-Fx II will indicate the level of the signal received. Adjust the levels of the power
amp and preamp until an optimal level is obtained (the red LED indicates a level of -6db and may flicker
on during “healthy” peak levels). If signal is especially low, you may need to increase the virtual input trim
of the Axe-Fx II Input 2 (found under I/O: INPUT).
7. When levels are set correctly, navigate to the onscreen [CAPTURE] button and press ENTER.
8. Wait quietly for the capture to finish (~20 seconds), then use the NAV keys and VALUE wheel to select a
location (“Save to #”) and a name, then navigate to the onscreen [SAVE] button, and press ENTER twice
to store the impulse.
To audition your saved IR, change the CAB of the current preset to the USER cab number where you saved the
custom IR. You can combine multiple IRs using multiple CAB blocks or the “Stereo” cab mode. When an IR is stored
to a slot that is already in use in the currently loaded preset, it will be heard immediately upon saving.
It is also possible to use this utility to capture the responses of systems other than a power amp/mic/preamp.
Possibilities might include the factory cabs of the Axe-Fx Ultra, a particular tape delay, or any other line-in/line-out
device.
The PRESET utilities (p. 141) allow dumping individual User Cab IRs to MIDI or USB for backup. Remember also that
user cab IRs 1–50 are included with a dump of the Axe-Fx II System (see chapter 13) but user cabs 51–100 are NOT.
10.6 Firmware
The firmware page in the UTILITY menu utility shows you the VERSION of the currently loaded firmware, and
includes a function to place the unit into an UPDATE mode. To enter update mode, navigate to this menu and
press ENTER.
See Section 14 on p. 150 for details on how to update firmware.

TUNER
144 Doc v11.03
11 Tuner
The Axe-Fx II includes a state-of-the art onboard TUNER, an essential tool for the performing or recording
musician. It is easy to operate and features high-resolution automatic pitch detection, a calibration control, offsets
for modified tuning schemes, and the option to mute audio while tuning. The TUNER button shows the tuner. The
PAGE buttons allow access to the tuner CONFIG and OFFSET pages. To exit the tuner screen, press EXIT or
RECALL. The tuner may be set up via the CONTROL page of the I/O menu (p. 138) to be remotely
engaged/disengaged using MIDI or the onboard Pedal Jack.
Firmware 6.0 increased the range of the Axe-Fx tuner so it is equally well suited for bass or drop-tune guitars, and
also added a spinner that rotates clockwise when the note being tuned is sharp and counterclockwise when flat.
Configuration Parameters
PARAMETER
Description
CAL
430.0 – 450.0 Hz
This calibrates the tuner by setting the frequency of A4 (in the 8va above middle C).
MUTE
OFF/INPUT/OUTPUT
This setting determines whether the main inputs or outputs will be MUTED when the
tuner is engaged.
USE OFFSETS
OFF/ON
Determines whether the settings on the OFFSET page (see below) are applied or
ignored.
Offset Parameters
PARAMETER
Description
E1, B2, G3,
D4, A5, E6
+/-12.7 Hz
Offsets allow the tuner to be calibrated so individual notes diverge from standard
concert tuning by a defined amount.

TEMPO
Doc v11.03 145
12 Tempo
Tempo is used in electronic music for synchronizing different rates and times, whether inside one machine or
across different devices. The Global Tempo of the Axe-Fx II allows for both internal and external synchronization,
providing effects with a central BPM clock that can run autonomously or march to the rhythm of an upstream
device outputting MIDI Beat Clock. The tempo is available to control a variety of rates and times in the Axe-Fx II.
12.1 Setting the Tempo
The Global Tempo may be set to any whole number value in the range 30 BPM (grave) to 250 BPM (prestissimo).
The current tempo is shown by a flashing LED inside the TEMPO button of the Axe-Fx II front panel, and it will also
flash on the tempo footswitch of a connected MFC-101 MIDI Foot Controller.
1
To set the tempo, tap two or more times on the front panel TEMPO button, or press the button once and adjust
the TEMPO knob that appears in the onscreen display.
The tap function can also be controlled remotely by assigning a MIDI CC# or a footswitch connected to the
onboard PEDAL jack to TAP TEMPO in the Control page of the I/O menu (p. 138).
The Global Tempo will automatically synchronize to MIDI Beat Clock if it is detected at the MIDI IN port or in the
incoming MIDI stream of the USB interface. The Axe-Fx II does not recognize MIDI Time Code or SMPTE, nor does it
transmit MIDI Beat Clock.
12.2 Synchronizing Sound Parameters
Rates and times in a preset can be made to sync rhythmically to the Global Tempo by setting their corresponding
TEMPO parameters. This is done by selecting from a list of rhythmic values, ranging from 1/64-note-triplets to
double whole notes, with 76+ options in all. For example, to set the TIME of a “mono delay” to follow the quarter
note pulse of the tempo, find the TEMPO parameter in the delay’s EDIT menu (it is on PG2) and set this value to
“1/4.”
The moment you assign a value for TEMPO (other than “NONE”), its associated rate or time parameter is
overridden and may not be changed manually (as indicated by its appearance in parentheses). To regain control of
an overridden parameter, set its corresponding TEMPO parameter back to NONE.
The following parameters may be synchronized to the Global Tempo:
Chorus, Flanger, Phaser and Tremolo Modulation Rates.
Delay: All Delay Times and Modulation Rates.
Multi Delay: All delay times, All Modulation rates, Rhythm Tap Quantization value.
Pitch: All delay times, Crystal Splice time, Arpeggiator tempo.
Controllers: Global LFO 1 and LFO 2 rate, Sequencer Rate.
1
This requires that the SEND REALTIME SYSEX option in the MIDI page of the I/O menu be set to “ALL” or “TEMPO.”

TEMPO
146 Doc v11.03
Tempo-synchronized sound functions track changes to Global Tempo in real time, increasing or decreasing as it
speeds up or slows down.
12.3 Tempo to Use
Every preset contains two saved TEMPO settings: an actual TEMPO (BPM) value and a second setting called TEMPO
TO USE.
If a preset’s TEMPO TO USE parameter is set to “PRESET,” the Global Tempo will change to the saved BPM value
whenever that preset is loaded. Factory presets in the Axe-Fx II are saved with a tempo of 120 BPM and a TEMPO
TO USE setting of “PRESET.”
If a preset’s TEMPO TO USE parameter is instead set to “GLOBAL,” its saved BPM value will be ignored, and the
current Global Tempo will be used.
12.4 Auto Delay
When set to “ON,” any delay blocks that are bypassed will become active whenever a tempo is tapped in. This
allows you to set the tempo and un-bypass your delay block(s) from a single footswitch.
12.5 Metronome
The Axe-Fx II features a built in metronome whose signal is mixed in at Output 1.
METRONOME – Turns the metronome on or off.
METRO LEVEL – Sets the level of the metronome from +/- 20db

BACKING UP AND RESTORING
Doc v11.03 147
13 Backing Up and Restoring
The Axe-Fx II can create external backups to a computer or other MIDI recorder, or onboard backups to its flash
ROM memory. Both methods are described below, as are details on how to restore each type of backup. It is a
wise practice to back up your Axe-Fx II regularly.
13.1 MIDI/SysEx Backup and Restore
IMPORTANT! If you have an MFC-101 connected to your Axe-Fx II, whether at the MIDI IN or MFC
Control port, power it OFF or DISCONNECT it prior to performing any dump. Failure to do so may
cause the MFC-101 to process incoming SysEx data resulting in unpredictable behavior.
Dumping to a computer 13.1.1
The PRESET page of the UTILITY menu contains various utilities for dumping the memory of the Axe-Fx II. Dumps
are transmitted as MIDI System Exclusive data, or “SysEx”, which can be recorded for backup, sharing, editing, or
other purposes.
Before executing a SysEx a dump, you must connect the Axe-Fx II to a computer. This might be via a legacy MIDI
interface or via USB. Some means of recording the dump must be provided, typically a 3rd party SysEx utility such
as MIDI Ox for PC (http://www.midiox.com) or Snoize SysEx Librarian for Mac
(http://www.snoize.com/SysExLibrarian). The details of configuring and operating these programs are beyond the
scope of this manual, but help can be obtained through their authors or at our forum
(http://forum.fractalaudio.com). Besides these options, Axe-Edit, our own MIDI Librarian/Editor, provides a range
of options. Axe-Edit is supported by its own documentation.
Once you have the computer connected and a SysEx utility ready to receive a dump, select the appropriate entry
on the UTILITY:PRESET page and press ENTER to begin transmission. There are options for dumping PRESET,
BANK, or SYSTEM to either MIDI (via the onboard MIDI OUT/THRU port) or USB (via the AXE-FX II MIDI IN port of a
connected computer). MIDI data appears at the MIDI OUT/THRU port regardless of the setting for MIDI THRU in the
MIDI page of the I/O menu (p. 136)
DUMP PRESET TO MIDI dumps the currently loaded preset, including any unsaved changes, to the MIDI
OUT port of the Axe-Fx II. There is no onscreen confirmation when a PRESET dump initiates or completes.
DUMP BANK (A, B, or C) TO MIDI dumps a batch of 128 presets to the MIDI OUT port of the Axe-Fx II. Bank
A contains presets 0-127, B contains 128-255, and C contains 256-383 (or 1-128, 129-256 and 257-384
when DISPLAY OFFSET (p. 136) is turned ON. An onscreen meter (“Bank Transfer in Progress”) indicates
the progress as a bank is transmitted.
NOTE: It takes approximately 9-10 minutes for a bank dump to complete via MIDI, so the meter moves very slowly.
DUMP SYSTEM TO MIDI dumps all of the system settings of the Axe-Fx II. A SYSTEM dump specifically
includes:
All GLOBAL and I/O parameter settings
All TUNER settings
USER CAB IRs 1-50 (Cabs 51-100 are not included and must be backed up separately.)

BACKING UP AND RESTORING
148 Doc v11.03
All GLOBAL BLOCKS
An onscreen meter (“Bank Transfer in Progress”) indicates the progress as the SYSTEM is transmitted.
DUMP USER CAB TO MIDI dumps the currently loaded User Cab IR for backup. If the “stereo” mode or
multiple CAB blocks are used in the current preset, the dump will be the “left” IR of the “CAB 1” block.
Dumping to USB
Each of the “DUMP… TO USB” options performs the same function as the corresponding “DUMP…TO MIDI”
choice, except that the SysEx data is transmitted to the AXE-FX II MIDI IN port that appears in your computer
when the Axe-Fx II is installed/connected via USB.
Restoring from a Computer 13.1.2
WARNING! When the Axe-Fx receives a BANK or SYSTEM SysEx file, it overwrites local data and settings
without warning. Be certain you are sending the correct files, and consider making a backup of current
settings before transmitting anything to your Axe-Fx II.
To restore a SysEx backup file with a 3rd party MIDI utility or sequencer:
Create the connection between the Axe-Fx II and computer. This might be via legacy MIDI interface or USB.
Transmit the desired SysEx file from the application to the Axe-Fx II. It is not necessary to ready the Axe-Fx
in any way.
When the Axe-Fx receives an individual preset, it does NOT store it. Rather, it loads it into the
“edit buffer” which must then be saved using normal methods (p. 37)
When the Axe-Fx receives a BANK or SYSTEM dump, it processes and stores the data
immediately, overwriting local presets and settings without warning.
Fractal Audio Systems produces two software applications which can transmit MIDI SysEx data. Fractal-Bot and
Axe-Edit are available at http://www.fractalaudio.com , as are bank files containing Axe-Fx II Factory Presets.
13.2 Onboard ROM Backup and Restore
The Axe-Fx II contains an internal FLASH ROM where PRESET BANKS and SYSTEM SETTINGS may be stored for
speedy recovery without a computer. The contents of the FLASH ROM are not overwritten or modified during
firmware updates or when you restore presets, banks, or the system from SysEx backup files.
Select the appropriate entry on the UTILITY:PRESET page and press ENTER to begin the backup or restore.
Warning! Both BACKUP and RESTORE operations are permanent and cannot be UNDONE. When you
BACKUP to the onboard FLASH ROM, the old contents of the selected area will be irrevocably overwritten
by the new backup. When you RESTORE from the FLASH ROM, the selected Preset Memories or System
Settings of the Axe-Fx II will be overwritten by the restored data and cannot be recovered.
Warning! Never interrupt a FLASH ROM Backup or Restore operation in process, or data loss/corruption
could occur. Do not unplug or power off the unit during BACKUP or RESTORE.
BACKUP BANK A, B, or C copies a group of 128 presets to the onboard backup ROM. Bank A contains
presets 0-127, B contains 128-255, and C contains 256-383 (or 1-128, 129-256, and 257-384 when DISPLAY
OFFSET [p. 136] is turned ON). A meter indicates progress. It takes less than 10 seconds for a backup to
complete.

BACKING UP AND RESTORING
Doc v11.03 149
BACKUP SYSTEM copies all of the system settings of the Axe-Fx II to the onboard Backup. Specifically, this
includes:
All GLOBAL and I/O parameter settings
All TUNER settings
USER CAB IRs 1-50 (Cabs 51-100 are not included and must be backed up separately.)
All GLOBAL BLOCKS
RESTORE USER BANK A, B, or C reads a group of 128 presets from the onboard backup ROM and writes
these into the onboard preset memories of the Axe-Fx II when you press ENTER to execute the selected
function. Bank A contains presets 0-127, B contains 128-255, and C contains 256-383 (or 1-128, 129-256,
and 257-384 when DISPLAY OFFSET (p. 136) is turned ON.
RESTORE SYSTEM reads all of the non-preset settings of the Axe-Fx II from the onboard Backup ROM and
writes these into their respective areas when you press ENTER. This specifically includes
All GLOBAL and I/O parameter settings
All TUNER settings
USER CAB IRs 1-50 (Cabs 51-100 are not included and must be restored separately.)
All saved GLOBAL PRESET settings
RESTORE FACTORY BANK A,B, or C reads from a separate different ROM memory which always contains a
fresh copy of the factory preset banks regardless of what changes you save to the preset memories or
backup ROM. These otherwise operate the same as RESTORE USER BANKS, above.
FETCH BACKUP PRESET loads an individual preset from the USER BANKS in ROM into the temporary edit
buffer of the Axe-Fx II. You need to STORE this preset manually.
FETCH FACTORY PRESET is the same as the above, except the preset is recalled from the FACTORY ROM.
13.3 Machine-to-Machine Transfers
Warning: When the Axe-Fx receives a machine-to-machine transfer, it overwrites local data and
settings without warning.
Preset, Bank or System data can be transferred directly from one Axe-Fx II to another. Connect the MIDI OUT of
the first Axe-Fx to the MIDI IN of the second and use any of the DUMP TO MIDI entries in the UTILITY menu.
When the 2nd Axe-Fx receives an individual preset, it does NOT store it. Rather, it loads it in the “edit buffer” which
must then be saved using normal methods (p. 37).
When the 2nd Axe-Fx receives a BANK or SYSTEM dump, it processes and stores the data immediately, overwriting
local presets and settings without warning.
It is not possible to connect one Axe-Fx II to another via USB.

FIRMWARE UPDATES
150 Doc v11.03
14 Firmware Updates
14.1 Firmware
As detailed in the UTILITIES section (p. 142), firmware is the onboard software that gives the Axe-Fx all of its
features, functions and capabilities. Through its capability for firmware updates, the unit has great potential to
evolve, with additions, enhancements and the occasional bug fix.
The firmware page in the UTILITY menu utility shows you the Version of the currently loaded firmware and
includes a function to place the unit into an UPDATE mode. To enter update mode, navigate to this menu and
press ENTER.
With Fractal-Bot
Fractal-Bot is an application for Mac or Windows computers which enables you to easily transmit firmware
updates to your Axe-Fx II. It’s small, lightweight, and extremely easy to use, with built-in step-by-step instructions.
Visit http://www.fractalaudio.com/fractal-bot.php to download Fractal-Bot.
With a 3rd Party MIDI Utility or Sequencer
Connect the Axe-Fx II and the computer. This will typically be done using USB but legacy MIDI also works.
Launch your MIDI Utility and ready it to send the firmware System Exclusive file.
On the Axe-Fx II, press UTILITY and select the FIRMWARE page. Press ENTER.
Transmit the file from the computer to the Axe-Fx II. A progress bar will appear on the Axe-Fx II while it
receives the firmware. It will take several minutes to transfer the file.
If all goes well, the Axe-Fx will display "GOOD CHECKSUM” and will then erase, flash and reboot.
If a firmware update fails, you may need to reboot the Axe-Fx II and try again after lowering the
rate at which your application sends SysEx data. This setting is typically called something like
“Speed of sending MIDI”, “Delay between buffers”, or “Pause between played messages”.
If you accidentally enter firmware upgrade mode, press EXIT or reboot the Axe-Fx II.
New firmware updates are made available through our website http://www.fractalaudio.com/support.
Please always review the README file and instructions included with the download.

TROUBLESHOOTING
Doc v11.03 151
15 Troubleshooting
Fractal Audio Systems offers support through its web site at www.fractalaudio.com
You can also get answers to most questions in our online forum at forum.fractalaudio.com
The Axe-Fx Wiki at wiki.fractalaudio.com/axefx2 is also an excellent source of information.
Here are some frequently asked questions that might help you with very basic issues.
Q: How do I connect the Axe-Fx II to my computer?
A: Install the driver, available in the support section of our web site, and then connect the two devices together
with a standard USB cable. The Audio and MIDI input and output ports created will appear in your applications that
support these functions.
Q: Can I use the Axe-Fx II with MIDI controller “Brand X”?
A: MIDI is MIDI. You won’t get all of the deep integration features provided by “Axe-Fx Mode” on the MFC-101, nor
will you be able to connect via CAT5 Ethernet cable and without the need for a wall-wart AC adapter. But any
device that can send MIDI program and control change messages can interface with the Axe-Fx II.
Q: How do I set up a pedal to control the Wah?
A: See the tutorial on page 166.
Q: My Axe-Fx II is behaving erratically or “froze up” while I was using it. What should I do?
A: First try a simple reboot. If that doesn’t work, Disconnect MIDI, USB and MFC and hold RECALL while you power
on the unit. This will load an EMPTY preset, but won’t affect any of your saved settings.
Q: One or more of my presets produces no sound.
A: This might be any one (or several) of a number of things:
Is everything still wired up correctly? Most of the time, the problem is a faulty or disconnected cable!
Have you double-checked to ensure that you have a complete path from the input to the output? See p. 30.
Is your guitar plugged into the front “INSTR” jack while INPUT 1 LEFT SELECT is set to “REAR” or vice versa?
(See I/O : AUDIO on p. 134.)
Is there a MODIFIER assigned to a volume or level control while the pedal or external switch is not present?
Find and remove that modifier (p. 123) or change its EXT CTRL INIT VALUE from 0% to 100% (p. 136).
Does the preset require a USER CAB which is not loaded? Try changing the CAB block to a Factory cab.
Q: The amps I’ve dialed in sound “wrong.”
A: The amp simulations of the Axe-Fx II are extremely accurate and should sound instantly familiar to those who
know the original amplifiers that inspired them. If things don’t sound correct, a few quick checks can confirm that
basic settings are correct. First, check the speaker cabinet type to make sure it is an appropriate match. You won’t
get typical “DAS METALL” sounds from a 1x10 speaker! Next, consider the setting of the MASTER. If the original
amp had no master, try a high setting (8+) and then dial in the amount of distortion you want using the DRIVE
parameter. Check the CONFIG page of the Global menu to make sure that power amp and cabinet simulations are
set correctly (see Chapter 3). Finally, consider trying default settings and the headphone jack for reference.

TROUBLESHOOTING
152 Doc v11.03
Q: All my presets suddenly sound harsh and bright. What’s going on here?
A: Check the CONFIG page of the Global menu (p. 132) to ensure that the Global Power Amp and Cab Simulations
have not been turned off. If a single preset is affected, make sure you haven’t set the SAG parameter of its AMP
block(s) fully counterclockwise. The Global Graphic EQ (p. 133) may also have an unusual setting.
Q: Many of my presets suddenly sound hollow and phasey. What could cause this?
A: These terms are sometimes used to describe the sound of problems caused when stereo sounds have been
summed to mono. Check the AUDIO page of the I/O menu to ensure that the OUTPUT1 MODE and OUTPUT 2 MODE
are set correctly according to how you are listening to your Axe-Fx II. Listening with headphones while making this
change can also confirm or rule out this possible problem.
Q: The sound is distorted even on what should be “clean” presets.
A: Check the input and output levels of the Axe-Fx II and check the input levels of any downstream amps/monitors.
See p. 15 for more on how to set levels. Also, try the obvious and turn DRIVE even lower on the amp, or consider
adjusting global AMP GAIN on the CONFIG page of the GLOBAL menu.
Q: The front panel CLIP LED is coming on. What does this mean?
A: The two CLIP LEDs indicate whether the D/A converters are being overdriven. See p. 15 for more on how to set
levels. Adjust the output levels of your presets, or reduce the global BOOST/PAD setting for the offending output.
In a pinch, you can also lower the GAIN setting on the Global Graphic EQ.
Q: My screen is blinking EXCESS CPU UTILIZATION! REDUCE LOAD.
A: First, try undoing the last change you made by turning the value wheel in the opposite direction. You can also
return to the grid, navigate around the message, and remove one or more blocks. You can also load a different
preset or reboot the unit. Changing CAB mode to “MONO LO-RES” is also a good solution in many cases.
Q: I am pressing FX BYP, but the state of the selected block will not toggle. What gives?
A: The BYPASS MODE parameter, available on almost all blocks, has a modifier slot to control bypass state. Once
attached to this slot, the modifier assumes total control over the block’s bypass switch. Either utilize the MODIFIER
to change the bypass state, or remove it.
Q: I loaded a preset from a backup and it sounds nothing like it did when I first saved it. What’s wrong?
A: The most likely scenario is that something else changed: the guitar, the amp, or perhaps the settings of remote-
controllers. It is also possible, however, that the preset in question uses Global Blocks that have changed.
Q: When I play audio from the computer through the Axe-Fx II, the sound is processed by the effects, and I can’t
hear the guitar. What’s wrong?
A: Change the MAIN INPUT SELECT from USB to ANALOG (IN 1). This will allow you to play along with audio from
the computer.
Q: Can I use the onboard MIDI ports to connect a keyboard/synthesizer/etc. to my computer?
A: Yes. Just remember to turn on USB ADAPTER MODE in the MIDI page of the I/O menu. See p. 136.
Q: My Axe-Fx is warning me about presets not being installed correctly.
A: This rare error can be corrected through a series of steps. Visit http://support.fractalaudio.com

APPENDIX
Doc v11.03 153
16 Appendix
The following material is designed for reference and aims to maximize your enjoyment of the Axe-Fx II. Please also
visit our online forum at http://forum.fractalaudio.com for discussions on these and many other subjects.
16.1 Table of Amp Types
Amp Types in the Axe-Fx II are exacting digital models of the actual amps they are based on. Our approach is
commonly referred to as “physical modeling,” where the individual components are modeled and assembled so
the virtual model reproduces every aspect of how the real amp sounds and works as a system.MIMIC™ technology
checks the model against the amp at various points in the circuit and correcting the model against its theoretical
implementation.
Manufacturer names and product names mentioned below are trademarks or registered trademarks of their respective owners, which are in no
way associated with or affiliated with Fractal Audio Systems. The names are used only to illustrate sonic and performance characteristics of the
Fractal Amplifier TYPES, which have been created by incredibly detailed analysis of the actual amps that inspired them.
MODEL
BASED ON
NOTES
1987X JUMP
Marshall® 1987x Vintage Series
Both Treble and Normal channels as when “jumpering the inputs” of this amp.
1987X NORMAL
Marshall® 1987x Vintage Series
Features what many consider to be an “essential” mod to the tonestack of this Plexi.
1987X TREBLE
Marshall® 1987x Vintage Series
The treble channel of the 1987x Vintage Series Plexi.
5153 BLUE
Fender® EVH® 5150III®
Blue is the “Medium Gain” channel of this amp.
5153 GREEN
Fender® EVH® 5150III®
Based on the clean channel of a “holy grail of modern tone.”
5153 RED
Fender® EVH® 5150III®
Red is the “High Gain” channel of this amp.
59 BASSGUY
1959 Fender® Bassman®
A low-to-medium gain amp designed for bass but more widely adopted by guitarists.
65 BASSGUY
1965 Fender® Bassman®
The blackface version with a different circuit design. Dweezil Zappa’s personal amp.
AC-20 DLX BASS
Morgan AC20 Deluxe
Input tube in EF86 position, Normal mode.
AC-20 DLX TREB
Morgan AC20 Deluxe
Based on this hand-built amp by Morgan. This is a 20W version of a 30W Class A amp.
ATOMICA HIGH
Cameron Atomica
Based on the Atomica from Cameron Amps
ATOMICA LOW
Cameron Atomica
The low gain channel of the same.
BAND-COMMANDER
Fender® Bandmaster®
Based on an Silverface with the AB763 circuit
BIG HAIR
Created by Fractal Audio
Mids without mud. Revive the 80s metal scene. (Spandex not included.)
BLANKNSHP LEEDS
Blankenship Leeds
Based on a boutique version of an 18W Marshall with a big sound at low power.
BLUDOJAI CLEAN
Bludotone Ojai
The Ojai is reported to be an exact clone of Robben Ford's Tan Dumble.® Clean channel.
BLUDOJAI LEAD
Bludotone Ojai
Lead channel of the Ojai.
BOUTIQUE 1
Matchless Chieftain®
A medium-gain amp: thick, yet crisp, with a fair amount of power amp breakup.
BOUTIQUE 2
Matchless Chieftain® + Boost
Based on the same amp but with a boost for more gain and high-frequency emphasis.
BRIT 800
Marshall® JCM 800®
Based on the vaunted model 2204. Bring the Master up for true 80s tone.
BRIT 800 MOD
Marshall® JCM 800®
Based on an 800 modded to be "heavier" and "less strident"
BRIT BROWN
“The Brown Sound”
A faithful recreation of the legendary “Brown Sound” —The modded “#1” Marshall®.
BRIT JM45
Marshall® JTM45®
Made famous by Clapton and others; actually a modified Bassman® design.
BRIT JM45 JUMP
Marshall® JTM45® Jumpered
Based on this popular high gain 4 channel 100W head.
BRIT JVM OD1 GN
Marshall® JVM 410®
The OD1 green channel of this popular amp.
BRIT JVM OD1 OR
Marshall® JVM 410®
The OD1 channel in Orange Mode (more gain).
BRIT JVM OD2 GN
Marshall® JVM 410®
The OD2 channel in Green Mode, with lower mids than OD1.
BRIT JVM OD2 OR
Marshall® JVM 410®
The OD2 channel in Orange Mode, with more gain and lower mids than OD1.
BRIT PRE
Marshall® JMP-1 Preamp®
Based on a rack-mount preamplifier version of the Brit 900. Crunchy “ZZ” tone.
BRIT SILVER
Marshall® Silver Jubilee
Based on a distinctive commemorative “25/50” anniversary 100W British amp model
BRIT SUPER
Marshall® AFD100®
Based on a Marshall® AFD100 (AFD = “Appetite For Destruction”)
BUTTERY
Budda® Twinmaster
Based loosely on a late 90s specimen. Relies mostly on power amp distortion.
CA3+ CLEAN
CAE 3+ SE®(Ch 3)
Based on a preamp designed by Custom Audio Electronics®.
CA3+ LEAD
CAE 3+ SE®(Ch 3)
Lead channel of the same.
CA3+ RHY
CAE 3+ SE® (Ch 2)
Rhythm channel of the same.
CALI LEGGY
Carvin® Legacy I
A model based on Steve Vai’s original signature Legacy amplifier.
CAMERON CH 1
Cameron CCV100
An amp its creator Mark Cameron calls “one pissed off amp.”
CAMERON CH 2
Cameron CCV100
The higher gain tone of the Cameron.
CAROLANN OD-2
CarolAnn OD2r®
The celebrated OD2r. Model fine-tuned by the highly respected Alan Phillips himself!
CITRUS RV50
Orange® Rockerverb®
Based on the dirty channel of the 50W head known for warmth and rich harmonics.
CLASS-A 15W TB
Vox® AC-15®
The heart of this amp’s tone comes from its power section and no negative feedback.
CLASS-A 30W
Vox® AC-30®
A combo that dominated the British Invasion. Gritty character, warm tone, great feel.

APPENDIX
154 Doc v11.03
CLASS-A 30W TB
Vox® AC-30TBX®
Created in response to demand for “More Treble.” Great highs + slightly reduced bass.
COMET 60
Komet™ 60
Designed by Ken Fisher to retain qualities of the best vintage amps and go far beyond.
COMET CONCOURSE
Komet™ Concorde
Amp was modeled with the Response switch in the FAST position.
CORNCOB M50
Cornford MK50II®
Based on a boutique British amp. Plexi-Meets-Modern tone with big cojones.
DAS METALL
Diezel™ VH4®
Based on a high-gain, boutique amp famous for its powerful, heavy, aggressive sound.
DELUXE TWEED
Fender® 5E3 Deluxe
The earliest and most popular of the so-called Tweed amplifiers.
DELUXE VERB
Fender® Deluxe Reverb®
Great, chimey tone with nice power amp breakup when you push the MASTER.
DIRTY SHIRLEY
Friedman Dirty Shirley
“Designed to be an Ultra Fat Sweet sounding Classic Rock Amp”
DIVISION13 CJ
Divided by 13® CJ11
Based on a high performing “Tweed” meets “EL34” meets “Master Vol” 1x12 combo
DIZZY V4 2
Diezel® VH4
Based on channel 2 of this 100w amp, said to be great for “gritty funk, dynamic clean.”
DIZZY V4 3
Diezel® VH4
Based on channel 3 (Diezel Heavy), with higher gain but still big dynamic range.
DIZZY V4 4
Diezel® VH4
Based on channel 4, a monster of gain which still has great definition and authority.
DOUBLE VERB
Fender® Twin Reverb®
An indispensable icon, known for amazing cleans. Based on the “Vibrato” channel.
ENERGYBALL
ENGL Powerball®
Very high-gain German model. Lots of bass. Great for aggressive, drop-tuned riff work.
EURO BLUE
Bogner® Ecstasy Blue Channel®
Based on the 20th Anniversary model. OD channel w/ BOOST + STRUCTURE OFF.
EURO BLUE MDRN
Bogner® Ecstasy Blue Channel®
Same as above, with structure switch is set to ‘M’ (Modern).
EURO RED
Bogner® Ecstasy Red Channel®
Same as above but with OD channel w/ BOOST + STRUCTURE ON.
EURO RED MDRN
Bogner® Ecstasy Red Channel®
Same as above, with structure switch is set to ‘M’ (Modern).
EURO UBER
Bogner® Überschall
Based on “High Gain” channel of this 120W head. Heavy grinding lows and insane gain.
FAS 6160
PVH® 6160
A modified version of the PVH 6160 – less fizzy than the original, with a bouncier feel.
FAS BROWN
“The Brown Sound”
The original BROWN model from the Axe-Fx Ultra.
FAS CRUNCH
Created by Fractal Audio
Our take on the ultimate British-sounding amp. More dynamic/open plus more gain.
FAS LEAD 1
Created by Fractal Audio
Neutral high-gain lead with a tight midrange.
FAS LEAD 2
Created by Fractal Audio
Hot-rodded British lead sound with a tonestack by Custom Audio Electronics.
FAS MODERN
Created by Fractal Audio
A high-gain hybrid. Equally well-suited to modern rhythm and lead work.
FAS MODERN II
Created by Fractal Audio
Tighter version with a 5153-style bass boost in the tone stack.
FAS RHYTHM
Created by Fractal Audio
Combines the best features of the British and USA crunch models.
FAS WRECK
Trainwreck™ Express
The original WRECKER 1 model from the Axe-Fx Ultra.
FOX ODS I
Fuchs® Overdrive Supreme 50
Based on an amp that's based on an amp ;-)
FOX ODS II
Fuchs® Overdrive Supreme 50
Same model with the "MID" switch OFF.
FRIEDMAN BE
Friedman Brown Eye
What many call “the ultimate modded Plexi” by Dave Friedman of Rack Systems.
FRIEDMAN HBE
Friedman Hairy Brown Eye
The BE amp’s alternate voicing with a gain boost. A killer hi-gain tone in your arsenal.
FRYETTE D60 L
Fryette D60®
Based on the Fryette Amplification D60 in the “Less” mode.
FRYETTE D60 M
Fryette D60®
Based on the Fryette Amplification D60 in the “More” mode.
GIBTONE SCOUT
Gibson® Scout
If you love vintage clean tones, this 17-watter has got ‘em!
HERBIE CH2+
Diezel® Herbert
Based on an amp called “looser” and “more “familiar” than the VH4®
HERBIE CH2-
Diezel® Herbert
Channel 2+ of the same.
HERBIE CH3
Diezel® Herbert
Channel three of the same.
HIPOWER BRILLNT
Hiwatt® DR103 (Brilliant)
Amp with a unique tone-stack and a brilliant “chimey” tone.
HIPOWER JUMPED
Hiwatt® DR103 (Both)
Both Brilliant and Normal channels as when “jumpering the inputs” of this amp.
HIPOWER NORMAL
Hiwatt® DR103 (Normal)
Medium-gain, full sound normal channel of this amp.
HOT KITTY
Bad Cat® Hot Cat
Based on an amp voted by Guitar Player as “the second best combo of all time.”
JAZZ 120
Roland® JC-120®
The only solid-state-based model in our collection; a quintessential clean tone.
JR BLUES
Fender® Blues Jr.®
A gutsy little classic with dual EL84s.
MR Z 38 SR
Dr. Z Maz 38 SR®
Based on an amp popular with country and roots players.
NUCLEAR-TONE
Swart Atomic Spacetone
Based on a cool little, gritty, stylishly retro all-tube combo. Use with Bias Trem!
ODS-100 CLEAN
Dumble™ OD Special®
Based on the Clean channel of a ODS-100 serial number 213, an “HRM” version.
ODS-100 LD MID
Dumble™ OD Special®
Same with the “Mid” (sometimes called "Deep") switch engaged.
ODS-100 LEAD
Dumble™ OD Special®
The OD channel of the same.
PLEXI 100W HIGH
Marshall® Super Lead® 1959
Based on the 100W version of the legendary "original Plexi"
PLEXI 100W JUMP
Marshall® Super Lead® 1960
Both High and Normal channels as when “jumpering the inputs” of the amp.
PLEXI 100W NRML
Marshall® Super Lead® 1961
Normal channel of the same.
PLEXI 50W HIGH
Marshall® Super Lead®
Based on the “High Treble” channel of the 50W Plexi.
PLEXI 50W JUMP
Marshall® Super Lead®
Both Treble and Normal channels as when “jumpering the inputs” on a 4-hole amp.
PLEXI 50W NRML
Marshall® Super Lead®
Based on the “Normal” channel of the 50W Plexi.
PRINCE TONE NR
Fender® AA964 Princeton®
Based on an early CBS “Silverface” but still using pre-CBS design and components.
PRINCE TONE REV
Fender® Princeton® Reverb
Based on a 1966 Fender® Princeton® Reverb.
PRINCE TONE TWD
Fender® Princeton® Tweed
Based on a compact amp with a single-ended power section.
PVH 6160 BLOCK
Peavey® EVH® 5150™
Based on the high- input lead channel of an amp named after the criminally insane.
PVH 6160 II
Peavey® 6505+®
Based on an amp that's called the new standard for "brutality and aggression."
RECTO ORG MDRN
Boogie™ 3-Ch. Dual Rectifier®
Based on the modern, more aggressive version of the Dual Rectifier amp.
RECTO ORG VINTG
Boogie™ 2 Ch. Dual Rectifier®
Based on the original Mesa Boogie 2-channel Dual Rectifier. Orange channel.
RECTO RED MDRN
Boogie™ 3-Ch. Dual Rectifier®
Based on the modern version of the Dual Rectifier amp. Red channel.
RECTO RED VNTG
Boogie™ 2 Ch. Dual Rectifier®
Based on the original Mesa Boogie 2-channel Dual Rectifier Red Channel.
RUBY ROCKET
Paul Ruby Rocket
Based on Paul Ruby's amp, in turn based on a Trainwreck® Rocket.
SHIVER CLN
Bogner® Shiva Clean Channel
Based on the 90W anniversary model. Powerful shimmering cleans.
SHIVER LD
Bogner® Shiva Lead Channel
Lead channel: sweet, rich- sounding with aggressive, English- style midrange punch.
SOLO 100 CLEAN
Soldano™ SLO-100®
Based on the clean channel of the SLO-100
SOLO 100 LEAD
Soldano™ SLO-100®
Based on the snarling lead channel of the above amp.
SOLO 100 RHY
Soldano™ SLO-100®
Based on the rhythm channel of the same.

APPENDIX
Doc v11.03 155
SOLO 88 RHYTHM
Soldano® X-88
Chosen because the Rhythm channel of the 99 is identical to the that of the 100
SOLO 99 CLEAN
Soldano® X99® Preamp
Based on the clean channel of this midi-equipped motorized preamp.
SOLO 99 LEAD
Soldano® X99® Preamp
Based on the lead channel of the X99.
SPAWN NITROUS
Splawn® Nitro
This “Spawn” has lots of saturation and big lows, with KT88 power tubes
SPAWN Q-ROD 1ST
Splawn® Quickrod
Based on an amp with bold body and a bit of bite. This is the ‘Hot Rod Plexi’ channel.
SPAWN Q-ROD 2ND
Splawn® Quickrod
This is the ‘Hot Rod 800’ channel of the same.
SPAWN Q-ROD 3RD
Splawn® Quickrod
This is the ‘Super Hot Rod 800’ channel of the same.
SUHR BADGER 18
Suhr® Badger 18 W
Based on the 18w version of this EL-84 powered tube rectifier classic from Suhr®
SUHR BADGER 30
Suhr® Badger 30W
In comparison to the 18w, the 30w features a solid state rectifier.
SUPER VERB
Fender® Super Reverb
Based on a pre-CBS 1964 blackface version of this amp.
SUPERTWEED
FAS Supertweed
Like a favorite vintage tweed on steroids…
SUPREMO TREM
Supro® 1964T
A cool classic, built in Chicago by Valco. Originally intended for bass!
SV BASS
Ampeg SVT®
Based on a head used for decades by famous bassists the world over.
THORDENDAL MDRN
Custom Amp
Built to the specifications of Meshuggah's Fredrik Thorendal.
THORDENDAL VINT
Custom Amp
Built to the specifications of Fredrik Thorendal. A less aggressive channel.
TRIPTIK CLASSIC
Carol-Ann TripTik
Based on the Carol-Ann TripTik, a "true rock amp" capable of great versatility.
TRIPTIK CLEAN
Carol-Ann TripTik
Clean channel of the same amp.
TRIPTIK MODERN
Carol-Ann TripTik
Based on the Carol-Ann TripTik.
TUBE PRE
Studio Tube Preamp
A completely neutral, low-gain tube pre useful for “warming up” various sources.
TWO STONE J-35
Two Rock® Jet 35
The amp was modeled in the LEAD mode with the input tone stack bypassed.
TX STAR LEAD
Mesa Boogie® Lonestar™
This model is based on the lead channel of a Mesa Lonestar.
USA CLEAN 1
Mesa Boogie™ MKIV™
A beautiful clean that can pushed into warm clipping.
USA CLEAN 2
Mesa Boogie™ Triaxis™
Based on the “Vintage Fat Rhythm (Mark I, Blackface)” channel.
USA IIC+ BRIGHT
Mesa Boogie® Mark II™
Based on a US-made amp famous for its smooth overdrive sound. Pull Bright ON
USA IIC+ NORM
Mesa Boogie® Mark II™
Based on a US-made amp famous for its smooth overdrive sound. Pull Bright OFF
USA LEAD
Mesa Boogie™ MKIV™
This model has a tight, focused, hi-gain sound. Great for fusion and rock leads.
USA LEAD +
Mesa Boogie™ MKIV™
Same amp with the Mid Gain switched on.
USA LEAD BRT
Mesa Boogie™ MKIV™
Treble Shift gives this amp a slightly different character with a little more cut.
USA LEAD BRT +
Mesa Boogie™ MKIV™ (Lead)
The same, with both the Treble Shift and Mid Gain on.
USA PRE GREEN
Mesa Boogie™ Triaxis™
Based on the LD2 Green "Mid Gain Mark IV Lead channel".
USA PRE YELLOW
Mesa Boogie™ Triaxis™
Based on the LD2 Yellow "Classic MKII Lead channel".
USA RHYTHM
Mesa™ Boogie MKIV™
Based on THE California crunch rhythm sound. Rhythm Ch. 2 with “Fat” switch OFF.
VIBRATO LUX
Fender® Vibro-Lux®
Based on the "legendary" amp that connoisseurs call "the little Vibro-King™"
VIBRATO VERB
Fender® Vibroverb®
Based on a 40W combo that's great for clear or grinding cleans and gutsy blues.
VIBRATO-KING
Fender® Vibro-King®
Based on the venerable Vibro-King®, famous for crystal cleans and powerful overdrive
WRECKER 1
Trainwreck™ Express
Based on the Trainwreck Express—designed and built by the late, great Ken Fischer.
Amplifier Types are subject to change without notice. Please check firmware release notes.

APPENDIX
156 Doc v11.03
16.2 Table of Cab Types
The following lists the options available when selecting TYPE in the CAB block (p.47). Each Impulse Response (IR)
was created by measuring the actual cabs named below. Selections which include the word “Mix” were created
using a blend of microphone “colors” and may sound best with MIC set to “NONE”.
Factory cabs include custom creations by Fractal Audio Systems, selections from 3rd-party libraries by RedWirez,
OwnHammer, Kalt Hallen, plus contributions from John Petrucci of Dream Theater, James Santiago, and
loudspeaker design engineer Jay Mitchell.
Manufacturer names and product names mentioned below are trademarks or registered trademarks of their respective owners, which are in no way associated with or
affiliated with Fractal Audio Systems. The names are used only to illustrate sonic and performance characteristics of the Fractal Amplifier TYPES, which have been
created by incredibly detailed analysis of the actual amps that inspired them
1. 1x6 OVAL
2. 1x8 TWEED
3. 1x10 GOLD
4. 1x10 BLUE
5. 1x12 TWEED
6. 1x12 BLACK
7. 1x12 BLUE
8. 1x12 E12L (RW)
9. 1x12 STUDIO
10. 1x12 EMI OPEN BACK (JM)
11. 1x12 BOOGAFUNK BLUE (OH)
12. 1x12 BOOGAFUNK E12L (OH)
13. 1x12 TWEED BLUE (RW)
14. 1x12 TWEED DELUXE (RW)
15. 1x12 BRIT BLUE (RW)
16. 1x12 BRIT G12H30 (RW)
17. 1x15 BLUES
18. 1x15 THUNDERBOLT (RW)
19. 2x12 BLACK
20. 2x12 BRIT
21. 2x12 DOUBLEVERB D120 (RW)
22. 2x12 DOUBLEVERB C12N (RW)
23. 2x12 BLUE
24. 2x12 TOP BOOST BLUE (RW)
25. 2x12 TOP BOOST SILVER (RW)
26. 2x12 BOUTIQUE (RW)
27. 2x12 JAZZ (RW)
28. 2x12 GOLD 30 FAR-FIELD (JM)
29. 2x12 G12-65 FAR-FIELD (JM)
30. 2x12 BOUTIQUE
31. 2x15 DOUBLESHOW (RW)
32. 4x10 TWEED BASS
33. 4x10 BASSGUY P10 (RW)
34. 4x12 BASKETWEAVE G12H30 (RW)
35. 4x12 BASKETWEAVE G12L (RW)
36. 4x12 BASKETWEAVE G12M20 (RW)
37. 4x12 BASKETWEAVE G12M25 (RW)
38. 4x12 1960A G12M (RW)
39. 4x12 1960B T75 (RW)
40. 4x12 1960B K120 (RW)
41. 4x12 1960B V30 (RW)
42. 4x12 HI-POWER (RW)
43. 4x12 RECTO V30 (RW)
44. 4x12 RECTO V30 (OH)
45. 4x12 SOLO V12 (RW)
46. 4x12 SOLO S12X (RW)
47. 4x12 GERMAN V30 (RW)
48. 4x12 GERMAN BOUTIQUE
49. 4x12 PVH6160 (RW)
50. 4x12 UBER T75 (RW)
51. 4x12 UBER V30 (RW)
52. 4x12 UBER T75+V30 (RW)
53. 4x12 CITRUS V30 (RW)
54. 4x12 MILLs 12K (OH)
55. 4x12 SLM BLUE (OH)
56. 4x12 SLM G65 (OH)
57. 4x12 SLM H75 (OH)
58. 4x12 SLM M75 (OH)
59. 4x12 SLM V30 (OH)
60. 4x12 20W
61. 4x12 25W
62. 4x12 V30
63. 4x12 GERMAN
64. 4x12 30W (ULTRA)
65. 4x12 CALI
66. 1x15 L.A. BASS
67. 4x10 ALUMINUM BASS (RW)
68. 8x10 SV BASS (RW)
69. 4x12 V30 #1 (KALTHALLEN)
70. 4x12 V30 #2 (KALTHALLEN)
71. 4x12 V30 #3 (KALTHALLEN)
72. 4x12 V30 #4 (KALTHALLEN)
73. 4x12 G12T75 #1 (KALTHALLEN)
74. 4x12 G12T75 #2 (KALTHALLEN)
75. 1x8 CHAMPLIFIER MIX
76. 1X8 VIBRATO CHAMPLIFIER MIX
77. 1x10 PRINCE TONE BLACK MIX
78. 1x10 PRINCE TONE SILVER MIX
79. 1X12 JUNIOR BLUES MIX
80. 1x12 DELUXE VERB MIX
81. 1x12 DELUXE TWEED MIX
82. 1x12 VIBRATO LUX MIX
83. 1x12 CLASS-A 15W BLUE MIX
84. 1x12 DIVISION 13 MIX
85. 1x12 HOT KITTY MIX
86. 1x12 HAWAII MIX
87. 1x15 TWEED PRO MIX
88. 1x15 EMPIRE MIX
89. 2x10 SUPER TWEED MIX
90. 2x10 VIBRATO LUX MIX
91. 2x12 DOUBLE VERB MIX
92. 2x12 PRO VERB MIX
93. 2x12 CLASS-A 30W BLUE MIX
94. 2x12 CLASS-A 30W SILVER MIX
95. 2x12 SUPREMO MIX
96. 2x12 SANTIAGO EJ1250
97. 2x12 SANTIAGO ALTEC
98. 3x10 VIBRATO KING MIX
99. 4x10 BASSGUY MIX
100. 4x10 SUPER VERB MIX
101. 4x12 BASKETWEAVE GREEN MIX
102. 4x12 BASKETWEAVE AX MIX
103. 4x12 BASKETWEAVE TV MIX
104. 4x12 CALI LEAD 80S MIX
105. 4x12 RUMBLE EV12L MIX
106. 4x12 RUMBLE EV12S MIX
107. 4x12 PVH6160 MIX
108. 4x12 PETRUCCI V30 MIX
109. 1x15 SV BASS M88
110. 1x15 SV BASS SUBKICK
111. 4x10 SV BASS M88
112. 4x10 SV BASS SUBKICK
113. 4x10+TWEETER SV BASS M88
114. 1x12 CLASS-A 20 DLX MIX
115. 1x12 NUCLEAR TONE MIX
116. 1x12 SCUMTONE 25W MIX
117. 2x12 BOUTIQUE MIX
118. 2x12 SV LEGEND MIX
119. 1x12 E12L (V9)
120. 1x12 BRIT G12H30 (V9)
121. 2x12 DOUBLEVERB D120 (V9)
122. 2x12 DOUBLEVERB C12N (V9)
123. 2x15 DOUBLESHOW (V9)
124. 4x12 BASKETWEAVE G12H30 (V9)
125. 4x12 1960B V30 (V9)
126. 4x12 RECTO V30 (V9)
127. 4x12 GERMAN V30 (V9)
128. 4x12 PVH6160 (V9)
129. 4x12 UBER T75 (V9)
130. 4x12 UBER V30 (V9)
131. 4x12 UBER T75+V30 (V9)
132. 4x12 CITRUS V30 (V9)
Factory Cabs are subject to change without notice. Please check firmware release notes.

APPENDIX
Doc v11.03 157
16.3 Loading User Cab IRs
In addition to the 100+ onboard cab simulators, the Axe-Fx II allows you to store up to 100 “User” IR files onboard.
Using MIDI, you transmit the IR file to your Axe-Fx, and the sound of that cab becomes available on your unit.
An excellent source for Cab files is axechange.fractalaudio.comhttp://www.axe-change.com/, our online download
center for presets and cabs. A variety of 3rd-party libraries also exist, with RedWirez, OwnHammer, and Kalthallen
standing out. Fractal Audio Systems also offers professional user cab IRs from time to time. You can also create
your own User Cab IRs, using a built in utility. See IR Capture on p. 142 for details.
Axe-Fx II Impulse Responses are transferred into the unit as MIDI System Exclusive data. You can use Axe-Edit, our
free editor/librarian, or any 3rd-party MIDI utility to do this. Axe-Edit includes its own documentation. This section
focuses on using a 3rd-party MIDI utility such as MIIDI OX or Snoize Sysex Librarian. The process for sending User
Cab IR Files to the Axe-Fx II is as follows:
1. Ready the Axe-Fx II to receive the file:
a. Open any preset with the CABINET 1 block in it.
b. Select this block and press EDIT to open its EDIT menu.
c. Ensure that the MODE is set to “MONO HI-RES” or “MONO LO-RES.”
d. Change the CAB parameter to the numbered USER slot you wish to load into.
2. Connect the Axe-Fx II and the computer. This will typically be done using USB, but legacy MIDI also works.
3. Launch your MIDI Utility, ensure it is configured correctly to send SysEx to the Axe-Fx II, and ready it to send
the User IR SysEx file. Remember to select the MIDI devices corresponding to your Axe-Fx II USB
connection in your application’s SETTINGS area.
4. Transmit the file from the computer to the Axe-Fx II. The Axe-Fx II will not show a progress bar, but its MIDI
IN LED will flash. If the IR File you transmitted has an embedded name, this will be displayed on the Axe-Fx
II in the bottom line of the CAB PG2 menu once the file has been received successfully. There is no need
to STORE or otherwise commit the change; it is permanent once complete.
User Cab IRs 1-50 are included when you backup or restore its System area. See p. 147 for details.
User Cabs 51-100 are not included in the SYSTEM and must be backed up or loaded individually.

APPENDIX
158 Doc v11.03
16.4 Shortcuts Overview
The Axe-Fx II has several shortcuts and hidden features. These are summarized below.
IN THE AMP BLOCK
With the TREBLE knob selected, press ENTER to engage or disengage the BRIGHT switch.
With the MID knob selected, press ENTER to engage or disengage the FAT switch.
With the COMP knob selected, press ENTER to engage or disengage the SAT(uration) switch.
To reset the amp’s GRAPHIC EQ, press ENTER
IN PRESET RECALL MODE
Press NAV UP or DOWN to load the next or previous preset.
Press NAV LEFT or RIGHT to load the 10th preset in either direction.
Turn the ‘A’ knob to change SCENES.
ON THE GRID:
With a non-shunt grid block selected, press EXIT…ENTER to convert to a SHUNT.
With a shunt selected, press EXIT…ENTER to convert to an EMPTY SPACE.
With any block selected, PRESS AND HOLD ENTER to create a series of connectors and shunts to bridge
empty space to the right. This will also CLEAR existing connectors between a series of blocks.
IN THE EDIT MENU of ANY BLOCK
Press EDIT to skip to the EDIT menu of the next block.
Double-tap BYPASS to return the current block to defaults (also works for INPUT gate, OUTPUT mixer, all
internal CONTROLLERS, and both Global Graphic EQs).
Double-tap FX BYP to access the SAVE/LOAD GLOBAL BLOCKS screen.
IN THE I/O CONTROL MENU:
Press ENTER to start LEARNING MODE for any function on the page. Move the external controller or send
a MIDI CC# to the Axe-Fx II, and the selected function will learn the assignment.
IN THE SEQUENCER MENU
With any STAGE selected, press ENTER to randomize the values of all stages.
ANYWHERE EXCEPT IN AN “EDIT” or “STORE” MENU or SUBMENU:
Press X or Y to jump to the EDIT menu of either Quick Jump block (p. 140).

APPENDIX
Doc v11.03 159
16.5 60-Second Edit Guide
The following is provided as a quick start-up or reminder about editing on the Axe-Fx II.
Figure 16-1 – 60-Second Edit Guide

APPENDIX
160 Doc v11.03
16.6 Understanding Preset Size Limits
Each block you add to the grid contributes to a preset’s total CPU load. So do connector cables, modifiers, and
“general overhead,” albeit to a far lesser extent.
As a preset grows in size and complexity, load on the CPU increases. You can check the current load at any time by
pressing UTILITY and switching to the STATUS page. A thermometer-like meter on the right side of the screen
shows the CPU usage (and provides a specific numerical readout above).
If the total CPU load were to exceed 98%, the Axe-Fx II would become unable to do much of anything, so there are
safeguards that prevent this condition from occurring. First, you are stopped from inserting any block whose
potential CPU usage might cause an overload by the message “INSUFFICIENT CPU”; (the Axe-Fx II assumes that a
block will be used to its limits when making this determination).
If you are prevented from inserting an effect, you can make changes to reduce the current CPU utilization and try
again. One strategy might be removing redundant blocks. Bypassed effects are in fact always “running” at full CPU
utilization, so these are prime candidates. Adjusting certain parameters can also help. Lowering the number of
voices in a chorus, for example, or switching the CAB TYPE from high to low-resolution might make the difference of
fitting that last effect block…or not.
As a second safeguard, the Axe-Fx II will alert you if a parameter change pushes the
CPU too far. In this case, the preset will be muted, the message “EXCESS CPU
UTILIZATION! REDUCE LOAD” will flash on the screen, and you’ll need to take steps to
get back below the limit. The most likely solution will be to change back whatever setting you had just made, but it
is also possible to enter the grid and remove or edit other blocks to address the issue.
These warnings happen very infrequently, even for power users. The CPU limit is generally not an issue when
creating musically viable settings. In the past, professional players have been able to replace entire rigs of gear—
amps, pedals, and beyond—with a single Axe-Fx Ultra Preset. Although our G2 technology has resulted in amps,
cabs, and certain other blocks that require additional power per instance, the onboard CPU power is DOUBLE that
of the Ultra, so there is still a considerable net pickup.
The Axe-Fx II dedicates a small percentage of CPU resources to USB processing. Extremely large presets may run
fine while USB is disconnected, but need some economizing as described above to run while USB is connected.
16.7 Signal Flow, Global, and I/O Parameters
If you are viewing the electronic version of this manual, the final pages (unnumbered) show a stylized view of Axe-
Fx II signal and MIDI flow, with indications of the relative placement and functions of GLOBAL and I/O parameters.
These are not included in the hard copy version because of printing constraints.

APPENDIX
Doc v11.03 161
16.8 LFO Waveforms, Duty, and Phase
All of the modulation effects in the Axe-Fx II (Chorus, Flanger, Delay, Phaser, Tremolo, etc.) and the two Global
LFOs share a common set of waveform types—“shapes” that define the way they change over time. These are
represented below, together with an indication of how the DUTY parameter controls wave symmetry.
Remember that in cases where an LFO modulates the delay time (Chorus, Flanger, and any Delay blocks) it is the
slope, rather than the actual LFO “value,” that determines the pitch offset at any moment. A triangle with a
constant up/down slope will “sound” like the square wave “looks.” A square waveform with no effective slope will
produce only a series of clicks unless used with “damping.”
Type
50 % Duty Cycle (Normal)
0% Duty
100% Duty
SINE
NA
NA
TRIANGLE
SQUARE
SAW UP
NA
NA
SAW DOWN
NA
NA
RANDOM
NA
NA
LOG
NA
NA
EXPONENTIAL
(EXP)
NA
TRAPEZOID
LFO Phase 16.8.1
PHASE adjustments shift the alignment of the “RIGHT” or “B” LFO output. At 0° (below, far left), the two channels
are in phase; at 180° (below, far right), the two signals are phase-opposite, so while one is swinging from 0–100,
the other is swinging from 100–0 (and vice versa). Any interim setting is also allowed. Phase has no effect on the
Axe-Fx II RANDOM waveform.

APPENDIX
162 Doc v11.03
16.9 Tempo Cross Reference
The tables below list the rhythmic values available in every tempo parameter on the Axe-Fx II. The first lists these
in the order they appear as you turn the VALUE wheel, with their equivalency in BEATS. The heavy border shows a
breaking point between common and uncommon tempos.
The second table (cross-referenced to the first by the INDEX values) lists time tempo time values sorted from
shortest to longest. Its cell borders show - - - 16th, - - - 8th, and — quarter note boundaries.
Values in Actual Order, with Beat Equivalents
INDEX
VALUE
BEATS
INDEX
VALUE
BEATS
1
1/64th trip
0.042
40
22/64 (11/32)
1.375
2
1/64th
0.063
41
23/64
1.438
3
1/64th dot
0.094
42
25/64
1.563
4
1/32nd trip
0.083
43
26/64 (13/32)
1.625
5
1/32nd
0.125
44
27/64
1.688
6
1/32nd dot
0.188
45
28/64 (7/16)
1.75
7
1/16th trip
0.167
46
29/64
1.813
8
1/16th
0.25
47
30/64 (15/32)
1.875
9
1/16th dot
0.375
48
31/64
1.938
10
1/8th trip
0.333
49
33/64
2.063
11
1/8th
0.5
50
34/64 (17/32)
2.125
12
1/8th dot
0.75
51
35/64
2.188
13
1/4 trip
0.667
52
36/64 (9/16)
2.250
14
1/4
1
53
37/64
2.313
15
1/4 dot
1.5
54
38/64 (19/32)
2.375
16
1/2 trip
1.333
55
39/64
2.438
17
1/2
2
56
40/64 (5/8)
2.5
18
1/2 dot
3
57
41/64
2.563
19
1 trip
2.667
58
42/64 (21/32)
2.625
20
1
4
59
43/64
2.688
21
1 dot
6
60
44/64 (11/16)
2.75
22
2
8
61
45/64
2.813
23
3
12
62
46/64 (23/32)
2.875
24
4
16
63
47/64
2.938
25
4/3
5.333
64
49/64 (49/64)
3.063
26
5/4
5
65
50/64 (25/32)
3.125
27
5/64
0.313
66
51/64
3.188
28
7/64
0.438
67
52/64 (13/16)
3.25
29
9/64
0.563
68
53/64
3.313
30
10/64 (5/32)
0.625
69
54/64 (27/32)
3.375
31
11/64
0.688
70
55/64
3.438
32
13/64
0.813
71
56/64 (7/8)
3.5
33
14/64 (7/32)
0.875
72
57/64
3.563
34
15/64
0.938
73
58/64 (29/32)
3.625
35
17/64
1.063
74
59/64
3.688
36
18/64 (9/32)
1.125
75
60/64 (15/16)
3.75
37
19/64
1.188
76
61/64
3.813
38
20/64 (5/16)
1.25
77
62/64 (31/32)
3.875
39
21/64
1.313
78
63/64
3.938
Values from Shortest to Longest
VALUE
AKA
INDEX
VALUE
AKA
INDEX
1/64 trip
1/96th
1
33/64
49
1/64
2
34/64 (17/32)
50
1/32 trip
1/48th
4
35/64
51
1/64 dot
3
36/64 (9/16)
52
1/32
5
37/64
53
1/16 trip
1/24th
7
38/64 (19/32)
54
1/32 dot
3/64th
6
39/64
55
1/16
8
40/64 (5/8)
56
5/64
27
41/64
57
1/8 trip
1/12th
10
42/64 (21/32)
58
1/16 dot
3/32nd
9
1 trip
2/3
19
7/64
28
43/64
59
1/8th
11
44/64 (11/16)
60
9/64
29
45/64
61
10/64 (5/32)
30
46/64 (23/32)
62
1/4 trip
1/6th
13
47/64
63
11/64
31
1/2 dot
3/4
18
1/8 dot
3/16th
12
49/64 (49/64)
64
13/64
32
50/64 (25/32)
65
14/64 (7/32)
33
51/64
66
15/64
34
52/64 (13/16)
67
1/4
14
53/64
68
17/64
35
54/64 (27/32)
69
18/64 (9/32)
36
55/64
70
19/64
37
56/64 (7/8)
71
20/64 (5/16)
38
57/64
72
21/64
39
58/64 (29/32)
73
1/2 trip
1/3rd
16
59/64
74
22/64 (11/32)
40
60/64 (15/16)
75
23/64
41
61/64
76
1/4 dot
3/8th
15
62/64 (31/32)
77
25/64
42
63/64
78
26/64 (13/32)
43
1
whole
20
27/64
44
5/4
26
28/64 (7/16)
45
4/3
25
29/64
46
1 dot
3/2
21
30/64 (15/32)
47
2 2 bars
22
31/64
48
3 3 bars
23
1/2
17
4 4 bars
24

APPENDIX
Doc v11.03 163
16.10 Mono and Stereo
Here are some points about stereo and mono operation of the Axe-Fx II.
1. Each Grid row is Stereo – Many new users don’t initially realize that a single path through the grid is
already in full stereo. You don’t need two rows for this! There are four full-stereo paths, then, from the
input to the output.
What looks like this in the grid…
…is actually this.
2. Different blocks process in different ways — Some blocks (AMP, CAB, Drive, and the pedal compressor)
will sum the signal to mono at their inputs and process in mono, but the mono mix appears at both Left
and Right outputs for the block. Other blocks—Ping-Pong Delay or Reverb for instance—sum the input to
mono but then process and output stereo signals. Other blocks, for example the chorus or wah, have
stereo inputs, stereo processing, and stereo outputs. The Effects Guide, beginning on p. 39, covers every
block and its processing in detail.
3. Mono Summing vs. Splitting – When you need to run the Axe-Fx II in MONO, several options determine
how otherwise stereo signals will be processed:
a. Half-Stereo: By leaving the Axe-Fx II in stereo and connecting only the left main output to a
mono input, you get “half-stereo.” This works fine, with the caveat that the right channel will not
be heard! Panning will impart volume changes, and the Ping-Pong Delay and other wide effects
will need adjustment to be heard somewhat as intended. Tone may also change if panned cabs
or amps have been used.
b. Summed Mono: By choosing “SUM L+R” mode for either OUTPUT 1 or OUTPUT 2, the two
channels are added together and the resulting signal produced at both LEFT and RIGHT jacks. This
has the advantage of including all sounds intended for both stereo channels, but short delay or
phase differences between channels can result in strange artifacts or even total cancellation. This
setting is best when you’re confident that the presets you’ll be playing have been designed for,
or tested, in a SUMMED MONO listening environment. The Enhancer block and other short
delays could be problematic (including very short reverbs or the room simulator in the CAB
block). PHASE REVERSE switches should also be set to “OFF” when using this setting.
c. Dual Mono: By choosing “COPY L>R” mode for either OUTPUT 1 or OUTPUT 2, you get a dual
mono signal. The sound will be identical to that of half-stereo, with the same limitations, except
it will be produced at both the left and right jacks. Use this setting when you want two mono
outputs without the problems typically caused by summing L+R.
4. Mono and Stereo at Once – New for the Axe-Fx II is the ability to operate OUT2 as a summed MONO copy
of the stereo OUT1 signal (or vice versa). Select COPY OUT1>OUT2, then choose the output mode for each
pair of jacks that best suits your needs. See Mono Summing above for possible concerns.

APPENDIX
164 Doc v11.03
5. The new Global Blocks feature (p. 117) allows the Enhancer and other width-sensitive delay effects to be
manipulated across multiple presets at once. It might be wise to employ this feature if you imagine
needing to use a number of presets in either stereo or mono situations.
16.11 Mixology
The MIXER and FX LOOP blocks—and every preset’s output mixer—all contain 4‐channel mixers. As on a real
mixer, the LEVEL/GAIN parameters on the input channels determine what comes into the mixer. The overall mix
may then be acted upon by master output GAIN or LEVEL, and, where applicable, master balance controls.
The four channels of an Axe-Fx II mixer are “wired” to the four grid rows in the column to the left of
the mixer. In the first example at left, the level of Effect A would be controlled by the mixer’s
CHANNEL 1 LEVEL/GAIN control, because A is on grid row 1. Effect B would be controlled by Channel
2, because B is on row 2, and so on.
In the second example, the level of Effect Q would be controlled by the mixer’s CHANNEL 2
LEVEL/GAIN control, because Q is on row 2. Effect Z would be controlled by Channel 4, because Z is
on row 4. The location of the mixer never matters, only the location of blocks connected to its
inputs!
All mixer inputs are stereo. The BALANCE controls determine the left/right output balance of each channel. When
the balance for an input channel is set fully left, only the left channel of the block connected at that channel will be
heard at the mixer’s output; its right channel is silenced. Remember that every BLOCK in the Axe-Fx II has Left and
Right outs, even in cases where the signal is summed to dual mono (as is the case with the AMP, CAB, pedal type
Compressor, and, depending on their settings, certain other blocks as well).
Knowing what you now know about Axe-Fx II mixers, take a look at the Output mixer of a preset, located on the
MIX tab of its LAYOUT menu. On the surface, the output mixer looks like this:
But you can easily understand that these controls actually perform the functions illustrated below:

APPENDIX
Doc v11.03 165
To review: channels 1-4 of the OUTPUT mixer are fed respectively by the stereo outputs of rows 1-4 of the grid.
Each “channel” has a LEVEL that determines the gain of the incoming signal (+/- 20dB) and a BALANCE control that
determines how the LEFT and RIGHT channels contribute to the final mix. A master GAIN slider offers +/-20 dB
control over the final mixed output.
16.12 Humbuster™ Technology
All 1/4" outputs of the Axe-Fx II feature our new Humbuster™ technology, which senses and subtracts the ground
noise of connected equipment using a simple stereo-to-mono cable. This provides up to a 20 dB reduction in
ground noise without resorting to dangerous "cheater plugs," expensive isolation transformers, or other noise
reduction devices or methods. It is especially helpful when using the Axe-Fx II with a device like an amp head,
which can both add and amplify ground hum, but it provides similar benefits when connecting to the 1/4"
unbalanced inputs of any device: full-range cabs, mixers, and other processors or devices. Humbuster technology
causes no signal loss or degradation.
To take advantage of this feature, you must connect the 1/4" output(s) of the Axe-Fx II to unbalanced 1/4" input(s)
of another device using a special TRS-to-TS cable. The wiring requirements for this cable are shown below.
Figure 16-2 - Humbuster Cable
Axe-Fx Side
Cable
Remote Side
Tip
Wire 1 (hot)
Signal
Ring
Wire 2 (ground)
Ground
Sleeve
Shield
Ground
OUTPUT 1 L+R Unbalanced, and OUTPUT 2 L+R feature Humbuster noise reduction.
It is of course also possible to use these outputs with normal 1/4" cables.

APPENDIX
166 Doc v11.03
16.13 Setting up a Wah Pedal
Using the Onboard Pedal Jack 16.13.1
Setting up a pedal for use as a wah (or a whammy, or a volume, etc.) is a four-step process.
1. Connect the pedal.
2. Calibrate the pedal.
3. Assign the pedal to an External Controller.
4. Assign the External Controller to the Wah parameter.
Here are the steps in greater detail:
1) Connect an expression pedal to the onboard pedal jack of the Axe-Fx II. Expression pedals use Tip-Ring-
Sleeve cables and typically have a linear resistance taper.
2) Calibrate the pedal.
a. Press I/O
b. Change to the PEDAL page.
c. Select the PEDAL CAL parameter.
d. Press ENTER. Move the pedal through its full range of motion several times.
e. Press ENTER.
3) Assign the PEDAL jack to an External Controller.
a. Press I/O. Change to the CTRL page.
b. Select the EXT 1 parameter.
c. Change its value from “16” (the default) to PEDAL.
4) Assign External 1 to control the Wah.
a. Press LAYOUT to view the grid.
b. Select or insert a WAH block.
c. Press EDIT to open its edit menu.
d. Find and select the CONTROL parameter.
e. Press ENTER to view the MODIFIER screen.
f. Change the SOURCE to EXT 1. Test the pedal to see the dot on the screen moves. If it doesn’t
move, check the above steps again, starting from #1, or try a different pedal/cable.
i. OPTIONAL: to change the FEEL of the Wah, try adjusting the value of MID.
ii. OPTIONAL: to make the Wah “smoother,” adjust DAMPING to a value from 1–20 ms.
iii. OPTIONAL: to set the Wah so it turns on and off automatically when you move the
pedal, scroll down on the MODIFIER SCREEN and change the value for AUTO ENG to
anything but “OFF.” (See p. 126 for more details)
g. Press EXIT to return to the WAH edit menu. Make other adjustments as desired, such as setting
the range using the MIN/MAX FREQUENCY, or adjusting the RESONANCE and TRACKING.
h. STORE the preset to save the new wah and modifier settings.
Remember that MODIFIER assignments are not global. You must repeat Step 4 for every preset in which you want
the pedal to control the Wah (or use RECALL EFFECT; see p.37). The advantage of this, however, is flexibility: you
will be able to use the same pedal to control multiple effects in multiple presets. See Modifiers & Controllers on
p.122 for more information.

APPENDIX
Doc v11.03 167
Using an Expression Pedal on an MFC-101
16.13.2
The process for using an expression pedal connected to a Fractal Audio Systems MFC-101 MIDI Foot controller is
almost the same as that required for the onboard PEDAL jack.
1. Connect the pedal to the MFC-101 PEDAL 2 jack.
2. Calibrate the pedal.
3. With default settings on both MFC-101 and Axe-Fx II, no custom I/O parameters are required.
4. Assign the External Controller to the Wah parameter.
Here are the steps in greater detail:
Please note that this section assumes your MFC-101 has factory default settings. To return an MFC-101
to factory default settings, press the #11 footswitch and reboot the unit by disconnecting it from and
reconnecting it to power. WARNING! THIS WILL ERASE ALL USER SETTINGS ON THE MFC-101!
1) Connect an expression pedal to the #2 onboard pedal jack of the MFC-101. (Pedal Jack #1 is pre-
configured at the factory to control OUT1 VOLUME on the Axe-Fx II.)
2) Calibrate the pedal according to the instructions on Section 7.1 (p. 26) of the MFC-101 Owner’s Manual.
Be sure to change to “XP2” at Step 5!
3) Since Expression Pedal #2 on the MFC-101 is pre-configured to send MIDI CC# 16, and MIDI CC#16 is pre-
configured to control EXTERNAL 1 on the Axe-Fx II, no special settings are required in the I/O menu for
this tutorial.
If you were using a different MIDI controller, or if you had XP2 assigned to a different CC#, you would use
the CTRL page of the I/O menu to set the desired EXTERNAL CONTROLLER to the desired MIDI CC number.
4) Assign External 1 to control the Wah:
a. Press LAYOUT to view the grid.
b. Select or insert a WAH block.
c. Press EDIT to open its edit menu.
d. Find and select the CONTROL parameter.
e. Press ENTER to view the MODIFIER screen.
f. Change the SOURCE to EXT 1. Test the pedal to see the dot on the screen moves. If it doesn’t
move, check the above steps again, starting from #1, or try a different pedal/cable.
i. OPTIONAL: to change the FEEL of the Wah, try adjusting the value of MID.
ii. OPTIONAL: to make the Wah “smoother,” adjust DAMPING to a value from 1–20 ms.
iii. OPTIONAL: to set the Wah so it turns on and off automatically when you move the
pedal, scroll down on the MODIFIER SCREEN and change the value for AUTO ENG to
anything but “OFF.” (See p. 126 for more details)
g. Press EXIT to return to the WAH edit menu. Make other adjustments as desired, such as setting
the range using the MIN/MAX FREQUENCY, or adjusting the RESONANCE and TRACKING.
h. STORE the preset to save the new wah and modifier settings.
Again, please recognize that MODIFIER assignments are not global. You must repeat Step 4 for every preset where
you want the pedal to control the Wah. The advantage of this, however, is that in another preset you will be able
to use the same pedal to control a Whammy, or the feedback of a delay, or any other parameter that allows the
use of a Modifier. See Modifiers & Controllers on p. 122 for more information.

APPENDIX
168 Doc v11.03
16.14 Setting Up Spillover
Spillover allows delay and reverb tails to ring out when an effect is bypassed or when you change presets. This
method details how to set up spillover when using different presets. Firmware 9.0 added SCENES capability, which
makes it easier to get perfect spillover within a single preset as detailed in the first section below. (See p. 173)
Within a Single Preset 16.14.1
The first case is the easiest to set up and requires almost no special settings. To enable tails to ring when an
individual delay or reverb effect is bypassed (by a footswitch or scene change for instance), simply change its
BYPASS MODE to “MUTE FX IN.” The explanation of Bypass Mode on p. 115 explains why and how this works.
Across Different Presets 16.14.2
Setting up spillover that works across different presets is a bit more involved. The first step is to set DELAY SPILL on
the CONFIG page of the GLOBAL menu (p. 132) according to whether you want Delays, Reverbs, or “BOTH” to spill
over when you change presets. (“Delay” does not include Multi Delay or Megatap blocks).
Then, you need to ensure that the same delay or reverb blocks exist in both the preset you are changing from and
the preset you are changing to. These need to be not only the same block but the same INSTANCE (i.e. you must
use Delay 1 and Delay 1 vs. Delay 1 and Delay 2).
The moment you change to a new preset, the current settings for its delay or reverb blocks “take over” processing
the tails. If you change from a preset where delay has a time of 500 ms to one where the time is 100 ms, the tails
will be “inserted” into the new effect and be heard as 100 ms echoes. For spillover to work perfectly then, the
pair(s) of blocks in both “starting” and “landing” presets must have essentially identical settings and be placed in
similar routing architectures. You would hear quite a sudden difference in the tail, for instance, if a delay was
placed after a clean amp in the first preset and in front of a heavily overdriven amp in the second.
Bypass states and BYPASS MODE settings must also be considered. Switching from a preset where delay or reverb is
engaged to one where it is bypassed with a BYPASS MODE setting of “MUTE FX OUT” will prevent the tails from
being heard. Switching to a preset where the block is bypassed with a setting of “MUTE FX IN” however, will
cleverly allow the tails to ring while material you play after the preset change will be heard without the effect.
Some smart shortcuts exist for setting up reverb and delay presets for spillover. If you create one preset as desired,
you can save a copy to a new location and make changes only to other blocks. Using Global Blocks is another way
to ensures that mix, level, and other important settings will be consistent (though block routing and sequence on
the grid could still be a concern). Using the RECALL EFFECT function (p. 37), you can “import” a delay or reverb
block from another preset. This certainly beats pencil and paper as a means to transfer settings. Finally, Axe-Edit,
our free companion editor/librarian to the Axe-Fx line, offers numerous conveniences, like copying/pasting blocks
from one preset into various others and the ability to keep a “library” of effect block templates that can be
inserted into any preset at any time.

APPENDIX
Doc v11.03 169
16.15 Using Send and Return
The Feedback Send and Feedback Return blocks (p.66) have two main uses: creating feedback loops and extending
the length of effects chains beyond the size of the grid.
Creating Feedback Loops 16.15.1
Feedback loops allow you to combine effects in interesting ways and then route the output back to the input. The
figure below demonstrates this by using an exaggerated overlay of a preset illustration rendered in Axe-Edit.
The “Main” signal enters the grid at (1), passes through the AMP and CAB, and reaches the output (2), where it is
heard at the speakers. Meanwhile, a tap of this main line at (3) carries signal to a Flanger and a Delay, set to
500 ms, no feedback, 100% wet. Nothing comes out of the Delay for 500 ms. Then, the first flanged echo emerges
in the mix with the main line at (4), where it is heard at (2). This echo simultaneously enters the Send block (5) and
is routed to the Return (6). From here it again passes through the Flanger—where the effect “stacks” on the last
pass through—and hits the delay again. This loop of Return Flanger Delay Send Return would continue
forever if the FB Return block didn’t make it a bit quieter each time so that it gradually fades away. Each time the
loop exits the Delay, we get to listen in on the current state of things as it is routed through (4) to the output (2).
So to review, the send “transports” signal to the return, where LEVEL controls the amount of feedback.
At left, the significant columns of this preset are shown as they
would appear on the display of the Axe-Fx II. Notice that on the
Axe-Fx II the connector from SEND to RETURN is not visible!
Countless variations of Send/Return loop presets are possible
when you use different effects, vary their order, or enter and tap
the loop in different places.

APPENDIX
170 Doc v11.03
Extending the Length of Effect Chains 16.15.2
The 4x12 grid will suffice for the vast majority of long, complex routings. However, certain “Axe-aholics” require a
way to break this virtual sound barrier and exceed the number of columns available in the grid. The Feedback Send
and Return can be used for just this purpose. Place a Send block at the end of your first long chain and place the
Return block at the beginning of another, setting the return MIX to “100%” and the level to 0 dB. Continue through
other effects to the output as illustrated below.
The real preset below with 19 effects hits just over 90% on the CPU load meter. Should’ve gone for 20!
(The CAB block MODE here is set to MONO LORES by the way. That’s a great way to get the most out of your CPU!)
Figure 16-3 – A Giant Preset with SEND/RETURN
16.16 Scenes
A separate “MINI MANUAL” covers the use of SCENES on the Axe-Fx II. Find it on our web site support page.
In addition to the amp and cab modeling, an Axe-Fx II preset can contain a number of pre- or post-effects—an
entire virtual guitar rig with tremendous flexibility and control. For similar flexibility and control from “old-school”
rigs, a device called a switcher is used to switch effects into or out of the signal path. Switchers also have presets,
which reduce tap-dancing by providing single-stomp access to different sets of pedals.
Until now, simulating this capability on the Axe-Fx has required multiple presets or fancy foot controller
programming—trust us, you’d rather be playing! The multi-preset approach, however, was not without certain
drawbacks. Setup and maintenance could be challenging, changes were not always gapless, and it took care to get
levels and spillover right.
As of firmware version 9, however, every Axe-Fx II preset contains eight SCENES. Each scene stores the BYPASS
setting for every block in the preset, the X/Y selection for those blocks that support it, the preset’s MAIN output
level, and the MAIN output of the FX LOOP block. Scene changes are seamless and instantaneous, with perfect
spillover requiring almost no effort. Scenes can easily be selected from the front panel or with a MIDI foot
controller such as the MFC-101.
In the example below, three scenes of an Axe-Fx II preset are shown. AMP and CAB remain ON in all three scenes.
In Scene 1 (“S1,” top) DELAY and REVERB are engaged. In Scene 2 (mid), DELAY is switched off, while COMPRESSOR

APPENDIX
Doc v11.03 171
and PHASER are simultaneously switched ON. In Scene 3 (bottom), COMPRESSOR, DRIVE, CHORUS, MULTITAP
DELAY and REVERB are on. X-Y states and preset MAIN output level can also be set differently in each scene.
Figure 16-4 - Block Bypass Changes Across Three Scenes

APPENDIX
172 Doc v11.03
Selecting Scenes
16.16.1
The current scene is shown on RECALL:PRESET screen, and on all pages of the LAYOUT menu.
Figure 16-5 - "Scene 1" shown on the RECALL:PRESET screen
Figure 16-6 "Scene 1" shown on the LAYOUT:EDIT (grid) screen.
To select a scene, turn the “A” QUICK CONTROL knob on the front panel of the Axe-Fx.
Scenes can also be selected via MIDI. See SCENES AND MIDI on p. 173.
SETTING UP SCENES 16.16.2
To Set Up Scene Bypass States…
Press LAYOUT to display the EDIT (grid) page.
Select the desired scene by turning the “A” QUICK CONTROL knob.
Use the NAV and FX BYP buttons to set up the scene as desired.
Note: All blocks in a preset will be engaged by default in scenes 2–8.
To set the X/Y STATES for a given block in a given scene…
Select the scene as described above.
Navigate to the desired block and enter its EDIT menu.
Press X or Y to set the desired state.
Note: X/Y is supported for Amp, Cab, Chorus, Delay, Drive, Flanger, Pitch, Phaser, Reverb & Wah.
To set the MAIN output level for a scene…
Press LAYOUT.
Page to the OUT screen.
Set the level using the MAIN output level fader.
Note: MAIN output level controls everything you hear, including the level of effect “tails.”
SAVING SCENES 16.16.3
To save scene changes, simply save the preset. When using the “A” QUICK CONTROL knob to select scenes, you can
make changes across multiple scenes before saving. If you’re using MIDI to select scenes, you may need to save
changes to the current scene before selecting a new one, depending on the setting of SCENE REVERT.

APPENDIX
Doc v11.03 173
SPILLOVER IN SCENES
16.16.4
BYPASS MODE (on the MIX page of most block edit menus) determines how effects sound when bypassed by a
scene change. Familiarize yourself with each of the options by reviewing Bypass Mode Parameters (Section 5.37
on page 115). The Bypass Mode option “MUTE FX IN” creates natural spillover when a delay or reverb is bypassed.
See also the section entitled Spillover Within a Single Preset on p. 168.
SCENES AND MIDI 16.16.5
MIDI offers three ways to select scenes: Direct Selection, Increment/Decrement, and Program Change Mapping.
Direct Scene Selection…
Scenes can be selected directly using MIDI Control Change messages. SCENE SELECT in the I/O:CTRL menu
determines which CC# is used. The default is CC#34. The value of the CC message determines which scene is
selected. For the math-minded, the relationship between CC value and scene can be described as [(‘cc value’ mod
8) + 1]. For the rest of us, you can just use “scene number minus one,” consult the table at the end of this section,
or use the MFC-101, where none of this matters except knowing which scene you want to select (see below).
Note: CC values of 0 and 127—or a switch on the Axe-Fx “PEDAL” jack—will load scenes 1 and 8.
Scene Increment/Decrement…
MIDI CCs can also be used to step up or down through scenes. The entries SCENE INCR and SCENE DECR in the
I/O:CTRL menu designate CCs for each action . The defaults are CC#123:INCREMENT and CC#124:DECREMENT.
Values from 64-127 trigger the action while values from 0-63 are ignored.
Program Change to Scene Mapping…
The Axe-Fx II MIDI Program Change Map (See the Axe-Fx II Owner’s Manual, Section 9.3) has been updated so that
SCENE as well as PRESET can be mapped for each incoming program change message. Ignore Redundant PC
(under I/O: MIDI) must be ON for seamless scene changes via PC.
To use program changes for scene selection:
Set MAPPING MODE to “CUSTOM.”
Select an entry for MAP FROM PRESET.
Select the desired entries for MAP TO PRESET and MAP TO SCENE.
Like other I/O and Global parameters, the CUSTOM Map is dynamic and does not need to be saved.
Note: Custom Program Change mapping (with or without scenes) is incompatible with MFC-101
“TotalSync,” with Axe-Edit, and with certain Bank Dump and other MIDI Activities. Please set MAPPING
MODE back to “NORMAL” if you require compatibility with these features.

APPENDIX
174 Doc v11.03
Scene Revert…
This option on the MIDI page of the I/O menu selects between one of two behaviors for scene recall via MIDI.
With SCENE REVERT “OFF” (default) modifications to the current Scene are “sticky” across scene changes. So if you
tweak Scene 1, switch to Scene 2, then back to scene 1, your tweaks will remain intact—until you load an entirely
new preset or reload the current one.
With SCENE REVERT “ON”, modifications are lost when you change the scene without saving first. So if you tweak
scene 1, switch to Scene 2, then back to Scene 1, Scene 1 will have reverted to its previously saved state. This
makes scene changes feel more like traditional preset changes.
MFC-101 Scene Features 16.16.6
MFC-101 firmware version 2.15 added a number of features to make working with Axe-Fx II scenes faster and
easier. It is possible to directly assign any scene (SCENE 1, 2, 3 etc.) or to select “SCENE INCR” or “SCENE DECR” as
the function for any Axe-Fx Mode IA switches. Changing scenes (whether on the Axe-Fx II front panel or remotely)
also updates MFC-101 LEDs for all Axe-Fx Mode IA Switches. See the MFC-101 manual for more information.
Table of CC# Values for Scene Select 16.16.7
As described above, scenes may be set using a CC# message (#34 is the default but this may be changed under
I/O:CTRL:SCENE SELECT). The value of the incoming control change message determines which scene is selected.
VAL
SCN
VAL
SCN
VAL
SCN
VAL
SCN
VAL
SCN
VAL
SCN
VAL
SCN
VAL
SCN
VAL
SCN
0
1
17
1
16
1
32
1
48
1
64
1
80
1
96
1
112
1
1
2
18
2
17
2
33
2
49
2
65
2
81
2
97
2
113
2
2
3
19
3
18
3
34
3
50
3
66
3
82
3
98
3
114
3
3
4
20
4
19
4
35
4
51
4
67
4
83
4
99
4
115
4
4
5
21
5
20
5
36
5
52
5
68
5
84
5
100
5
116
5
5
6
22
6
21
6
37
6
53
6
69
6
85
6
101
6
117
6
6
7
23
7
22
7
38
7
54
7
70
7
86
7
102
7
118
7
7
8
24
8
23
8
39
8
55
8
71
8
87
8
103
8
119
8
8
1
25
1
24
1
40
1
56
1
72
1
88
1
104
1
120
1
9
2
26
2
25
2
41
2
57
2
73
2
89
2
105
2
121
2
10
3
27
3
26
3
42
3
58
3
74
3
90
3
106
3
122
3
11
4
28
4
27
4
43
4
59
4
75
4
91
4
107
4
123
4
12
5
29
5
28
5
44
5
60
5
76
5
92
5
108
5
124
5
13
6
30
6
29
6
45
6
61
6
77
6
93
6
109
6
125
6
14
7
31
7
30
7
46
7
62
7
78
7
94
7
110
7
126
7
15
8
32
8
31
8
47
8
63
8
79
8
95
8
111
8
127
8

APPENDIX
Doc v11.03 175
16.17 Glossary & Resources
4CM: See “Four Cable Method.”
A/D, D/A Converter: Analog-to-Digital or Digital-to-Analog Converter.
ADSR: Technically, this stands for Attack, Decay, Sustain, Release but used as a noun it refers to an Envelope
Generator which, when “triggered,” produces a control signal that can be used to change parameter values in a
way that is predictable over time. Envelopes are typically “one-shot,” meaning they play through and stop. But
when set to loop, they can behave more like LFOs (below).
AES/EBU: Audio Engineering Society/European Broadcasting Union. The name applied to a professional audio
interface used for transferring digital audio between devices. AES for short. AES and S/PDIF both supply the same
audio data with slight differences in the frame bits.
Aliasing: Aliasing in digital audio refers to the phenomenon that happens when we try to reproduce frequencies
higher than one-half the sampling rate. See http://www.earlevel.com/main/1996/10/20/what-is-aliasing for an
excellent description.
Axe-Edit: The companion editor/librarian software for the Axe-Fx line. Download it from our web site at
http://www.fractalaudio.com
Balanced/Unbalanced: Balanced refers to audio signals designed to be carried over a three-conductor cable, which
minimizes unwanted noise and interference. Cables designed to carry balanced signals are called Balanced Cables
and usually use the XLR or Tip-Ring-Sleeve (TRS) connector end-types.
BPM: Beats per minute. A measure of musical tempo. The typical human heartbeat is about 60–80 BPM.
CPU: Central Processing Unit.
dB: Decibels. The unit for measuring sound intensity, or loudness. You’ll see this on level or volume parameters.
There are abundant resources about the science behind loudness, but simply making a few adjustments can get
your dB sense going.
Deg: Degrees (360ths of a circle) are used on the Axe-Fx II to specify differences in stereo LFO phase.
DSP: Digital Signal Processor/Processing.
Feedback: When an output is connected to an input, feedback occurs. The connection might change mediums, as it
does when sound travels from an amp’s speaker through the air to excite guitar strings connected to that amp’s
input. It can also be direct, such as when some of the output of a flanger or phaser is routed back to the effect’s
input. Feedback is also sometimes known in the effects world as “regeneration” and, less aptly, “resonance.”
Four Cable Method (4CM): A rig design where the Axe-Fx II is used both “in front of” and inside the effects loop of
a tube amp. See p. 21 for a diagram and details.
Fractal-Bot: Fractal-Bot is an application for Mac or Windows computers which enables you to easily transmit
firmware updates or other files to your Axe-Fx II. http://www.fractalaudio.com/fractal-bot.php

APPENDIX
176 Doc v11.03
FRFR: “Full range, flat response.” This acronym is used to describe a “neutral” speaker or speaker system that is
designed to reproduce the entire audible spectrum of 20 Hz – 20kHz without emphasis or de-emphasis. It is
invariably an approximation.
Hz: Hertz. The number of times something happens in one second. 4 Hz = 4x/second. Low values for Hz are useful
to describe RATES—the “speed” of a slow phaser’s sweep might be 0.33 Hz, for example (once every three
seconds). Hz are also the units used to plot low and high-frequency sounds. At the top of the frequency scale, units
of kilohertz (kHz or just “k”)—thousands of cycles per second—are more useful. You will see both Hz and kHz on
equalizers, filters, and other effects that deal with sound as a “spectrum” of frequencies. With a little time, you’ll
learn to match the numbers with their effects on a sound. Check the web for more info, such as The Guitar Player
Book (2007, free on Google Books), or get yourself this cool t-shirt from Rational Acoustics:
http://www.rationalacoustics.com/store/goodies/7-bad-system-dwarves-t-shirt.html
I/O: Stands for “Input/Output.”
IR: Impulse Response. An Impulse Response file is a collection of data representing sound measurements taken
from a speaker cabinet or system and used by the Axe-Fx II to enable the Cabinet block to emulate a particular
speaker cabinet. A test signal is played through the actual speaker, recorded, and used to generate a profile
utilized by the Axe-Fx II to reproduce the measured response.
Latency: In terms of effect processors, latency is an unwanted delay between what you play and what you hear.
The Axe-Fx II latency is so low that it is equivalent to standing just a few feet away from a tube amp.
LFO: Low Frequency Oscillator. An LFO creates control signals used to periodically change sounds in real time. The
back-and-forth sweep of a flanger or phaser, the sharp-flat wobble of a chorus, and the loud-soft pulse of tremolo
are each the result of an LFO at work.

APPENDIX
Doc v11.03 177
MIDI: Musical Instrument Digital Interface.
ms: Milliseconds. Thousandths of a second. 500 ms is one half-second. 100 ms is 1/10th of a second.
pF: Picofarads. You’ll only see it on one parameter, the amp’s BRIGHT CAP value, where it affects treble response.
Phantom Power: By leveraging an unused pair of copper wires inside of a MIDI or other cable, the Phantom Power
system allows a single cable to carry both MIDI data and power between the Axe-Fx II and a connected floor unit.
Phase: This term is used to describe the position of one waveform relative to another. When two similar waves are
in phase, their peaks and valleys will line up exactly, reinforcing one another. Waves that are out of phase have
their peaks and valleys in opposition, so while one is headed up, the other is headed down. An LFO Phase control
settings allows left and right sweeps to be either synchronized or offset from one another. An Audio Phase control,
(such as the one in the Enhancer block or the PHASE REVERSE parameters of the Delay, Chorus, Flanger, and other
effects) flips the polarity of an audio signal. (Some might say this turns the waveform upside down.) Combining
two identical audio signals of opposite phase results in complete silence, explaining why you need to be careful
when summing to mono any preset with blocks that invert phase or shift time alignment.
Resonance: Resonance is an increase in amplitude around certain frequencies. It results in the intensification or
prolongation of certain components of a sound. In the Axe-Fx II, it is most commonly used in descriptions of the
“Q” parameter of a filter or parametric equalizer. At lower values, Q determines the slope of the effect, and at
higher settings, Q impacts the width and height of a peak that forms around the cutoff or center frequency.
RJ45: RJ45 is a type of standard connector cable end used in computer networking. Both Ethernet and its
ruggedized counterpart EtherCON utilize RJ45 plugs and jacks.
S/PDIF: Sony/Philips Digital InterFace
Semitones/Cents (“ct” or “cts”): Used to measure musical pitch. A semitone is one half-step, a.k.a. 1/12th of an
octave—the difference heard from one guitar fret to the next. A cent is 1/100th of a semitone—extremely small in
terms of your ability to hear a difference. You’ll see these units on the Axe-Fx II Pitch Shifter and Synthesizer.
SysEx: Short for System Exclusive. A type of MIDI data that can be understood only by the particular make and
model of MIDI device that created it. On the Axe-Fx II, it is used for presets, banks, system backups, and User Cab
IR files, and to allow real-time control of the unit via a connected MFC-101 or computer running Axe-Edit (q.v.).

APPENDIX
178 Doc v11.03
16.18 Axe-Fx II Bank & Preset Numbers Table
The following table shows the BANK and PROGRAM CHANGE commands needed to recall an Axe-Fx II preset via
MIDI. Bank select commands persist until another valid bank select is received or the unit is rebooted. Remember
that DISPLAY OFFSET (p. 136) has the potential to add one (1) to all of the preset numbers (non-bold).
PC #
BANK A (CC#0 = 0)
BANK B (CC#0 = 1)
BANK C (CC#0 = 2)
PC#
BANK A (CC#0 = 1)
BANK B (CC#0 = 1)
BANK C (CC#0 = 2)
000
000
128
256
064
064
192
320
001
001
129
257
065
065
193
321
002
002
130
258
066
066
194
322
003
003
131
259
067
067
195
323
004
004
132
260
068
068
196
324
005
005
133
261
069
069
197
325
006
006
134
262
070
070
198
326
007
007
135
263
071
071
199
327
008
008
136
264
072
072
200
328
009
009
137
265
073
073
201
329
010
010
138
266
074
074
202
330
011
011
139
267
075
075
203
331
012
012
140
268
076
076
204
332
013
013
141
269
077
077
205
333
014
014
142
270
078
078
206
334
015
015
143
271
079
079
207
335
016
016
144
272
080
080
208
336
017
017
145
273
081
081
209
337
018
018
146
274
082
082
210
338
019
019
147
275
083
083
211
339
020
020
148
276
084
084
212
340
021
021
149
277
085
085
213
341
022
022
150
278
086
086
214
342
023
023
151
279
087
087
215
343
024
024
152
280
088
088
216
344
025
025
153
281
089
089
217
345
026
026
154
282
090
090
218
346
027
027
155
283
091
091
219
347
028
028
156
284
092
092
220
348
029
029
157
285
093
093
221
349
030
030
158
286
094
094
222
350
031
031
159
287
095
095
223
351
032
032
160
288
096
096
224
352
033
033
161
289
097
097
225
353
034
034
162
290
098
098
226
354
035
035
163
291
099
099
227
355
036
036
164
292
100
100
228
356
037
037
165
293
101
101
229
357
038
038
166
294
102
102
230
358
039
039
167
295
103
103
231
359
040
040
168
296
104
104
232
360
041
041
169
297
105
105
233
361
042
042
170
298
106
106
234
362
043
043
171
299
107
107
235
363
044
044
172
300
108
108
236
364
045
045
173
301
109
109
237
365
046
046
174
302
110
110
238
366
047
047
175
303
111
111
239
367
048
048
176
304
112
112
240
368
049
049
177
305
113
113
241
369
050
050
178
306
114
114
242
370
051
051
179
307
115
115
243
371
052
052
180
308
116
116
244
372
053
053
181
309
117
117
245
373
054
054
182
310
118
118
246
374
055
055
183
311
119
119
247
375
056
056
184
312
120
120
248
376
057
057
185
313
121
121
249
377
058
058
186
314
122
122
250
378
059
059
187
315
123
123
251
379
060
060
188
316
124
124
252
380
061
061
189
317
125
125
253
381
062
062
190
318
126
126
254
382
063
063
191
319
127
127
255
383

APPENDIX
Doc v11.03 179
16.19 Factory Default Settings
GLOBAL CONFIG
Power Amp Modeling: ON
Cabinet Modeling: ON
Spillover: BOTH
Global Amp Gain: +0%
Global Reverb Mix (offset): +0%
Global Effects Mix (offset): +0%
GLOBAL OUT 1
EQ: All bands flat (0.00)
GAIN: Flat (0.00)
GLOBAL OUT 2
EQ: All bands flat (0.00)
GAIN: Flat (0.00)
GLOBAL SCALES
All scales (1-32), all degrees (A–G#): -24 semitones
TUNER
Calibration: A4=440.0 Hz
Mute: OFF
Use Offsets: OFF
Offsets (E,A,D,G,B,E): 0.0 cts
I/O INPUT
Instrument Input Level: 49.8%
Input 1 Level: 49.8%
Input 2 Level: 49.8%
I/O AUDIO
Main Input Source: ANALOG (IN 1)
Input 1 Left Select: FRONT
Input 1 Mode: LEFT ONLY
Input 2 Mode: LEFT ONLY
Output 1 Mode: STEREO
Output 1 Boost/Pad: 0 dB
Output 1 Phase: NORMAL
Output 2 Mode: STEREO
Output 2 Boost/Pad: 0 dB
Output 2 Phase: NORMAL
Copy Out 1 to Out 2: OFF
S/PDIF / AES/EBU Select: S/PDIF
USB / S/PDIF Out Source: OUTPUT 1
USB Buffer Size 1024
I/O MIDI
MIDI Channel: 1
MIDI Thru: OFF
Receive Program Change: ON
Mapping Mode: NONE
(All 127 custom map entries) 1:1 (ex: 1=1, 2=2, 127=127)
SysEx ID: 00 01 74 (cannot be changed)
Display Offset: 0
Ignore Redundant Program Change: OFF
Send Realtime SysEx Messages: ALL ( = Tempo and Tuner)
MIDI Program Change Offset: 0
USB Adapter Mode: OFF
Ext. Controllers 1-12 initial value: 0%

APPENDIX
180 Doc v11.03
I/O CONTROL
Default CC assignments appear in the table below:
Function
CC#
Function
CC#
Function
CC#
Input Volume
10
Compressor 1 Bypass
43
Resonator 1 Bypass
81
Out 1 Volume
11
Compressor 2 Bypass
44
Resonator 2 Bypass
82
Out 2 Volume
12
Crossover 1 Bypass
45
Reverb 1 Bypass
83
Bypass
13
Crossover 2 Bypass
46
Reverb 2 Bypass
84
Tempo
14
Delay 1 Bypass
47
Ring Modulator Bypass
85
Tuner
15
Delay 2 Bypass
48
Rotary 1 Bypass
86
External Control 1
16
Drive 1 Bypass
49
Rotary 2 Bypass
87
External Control 2
17
Drive 2 Bypass
50
Synth 1 Bypass
88
External Control 3
18
Enhancer Bypass
51
Synth 2 Bypass
89
External Control 4
19
Filter 1 Bypass
52
Tone Matching
99
External Control 5
20
Filter 2 Bypass
53
Tremolo 1 Bypass
90
External Control 6
21
Filter 3 Bypass
54
Tremolo 2 Bypass
91
External Control 7
22
Filter 4 Bypass
55
Vocoder Bypass
92
External Control 8
23
Flanger 1 Bypass
56
Volume/Pan 1 Bypass
93
External Control 9
24
Flanger 2 Bypass
57
Volume/Pan 2 Bypass
94
External Control 10
25
Formant 1 Bypass
58
Volume/Pan 3 Bypass
95
External Control 11
26
FX Loop Bypass
59
Volume/Pan 4 Bypass
96
External Control 12
27
Gate/Expander 1 Bypass
60
Wahwah 1 Bypass
97
Looper Record
28
Gate/Expander 2 Bypass
61
Wahwah 2 Bypass
98
Looper Play
29
Graphic EQ 1 Bypass
62
Amp 1 X/Y
100
Looper Once
30
Graphic EQ 2 Bypass
63
Amp 2 X/Y
101
Looper Dub
31
Graphic EQ 3 Bypass
64
Cab 1 X/Y
102
Looper Rev
32
Graphic EQ 4 Bypass
65
Cab 2 X/Y
103
Looper Bypass
33
Megatap Delay Bypass
66
Chorus 1 X/Y
104
Looper Half
120
Multiband Comp 1 Bypass
67
Chorus 2 X/Y
105
Looper Undo
121
Multiband Comp 2 Bypass
68
Delay 1 X/Y
106
Metronome
122
Multi Delay 2 Bypass
69
Delay 2 X/Y
107
Scene Select
34
Multi Delay 2 Bypass
70
Drive 1 X/Y
108
Scene Increment
123
Parametric EQ 1 Bypass
71
Drive 2 X/Y
109
Scene Decrement
124
Parametric EQ 2 Bypass
72
Flanger 1 X/Y
110
Volume Increment
35
Parametric EQ 3 Bypass
73
Flanger 2 X/Y
111
Volume Decrement
36
Parametric EQ 4 Bypass
74
Phaser 1 X/Y
112
Amp 1 Bypass
37
Phaser 1 Bypass
75
Phaser 2 X/Y
113
Amp 2 Bypass
38
Phaser 2 Bypass
76
Pitch 1 X/Y
114
Cab 1 Bypass
39
Pitch Shifter 1 Bypass
77
Pitch 2 X/Y
115
Cab 2 Bypass
40
Pitch Shifter 2 Bypass
78
Reverb 1 X/Y
116
Chorus 1 Bypass
41
Quad Chorus 1 Bypass
79
Reverb 2 X/Y
117
Chorus 2 Bypass
42
Quad Chorus 2 Bypass
80
Wahwah 1 X/Y
118
Wahwah 2 X/Y
119
I/O PEDAL
Pedal Type: CONTINUOUS
Preset Increment: OFF
Preset Start: 0
Preset End: 0
Pedal Cal: (No Setting)
I/O XY
X Quick Jump: AMP 1
Y Quick-Jump: AMP 1

SPECIFICATIONS
Doc v11.03 181
17 Specifications
FRONT PANEL INPUT
Connector: 1/4” phone jack, unbalanced.
Impedance: 1 MegaOhm (less if Input Impedance is active)
Max. Input Level: +16 dBu (conditioned for guitar use)
REAR INPUTS
Connector: 1/4” phone jack, balanced.
Impedance: 1 MegaOhm
Max. Input Level: +20 dBu
A/D CONVERSION
Bit Depth: 24 bits
Sample Rate: 48 kHz
Dynamic Range: > 110 dB
Frequency Response: 20 – 20kHz, +0 / -1 dB
Crosstalk: < -60 dB over full bandwidth
ANALOG OUTPUTS
Connectors: 1/4” phone jack unbalanced (hum-canceling), XLR balanced (for main output)
Impedance: 600 ohm
Max Output Level: +20 dBu
Dynamic Range: > 110 dB
Frequency Response: 20 – 20kHz, +0 / -1 dB
Crosstalk: < -60 dB over full bandwidth
DIGITAL I/O
Connectors: RCA Coaxial Type for S/PDIF I/O, XLR for AES I/O
Format: S/PDIF – 24 bit
Sample Rate: 48 kHz fixed
USB Audio Clock 48 kHz fixed
MIDI INTERFACE
Input Connector: 7-pin DIN (pins 6 & 7 connected to phantom power in jack)
Out/Thru Connector: 5-pin DIN
PEDAL INTERFACE
Connector: 1/4” TRS phone jack
Format: Switch: Momentary or Latching; Pedal: 10–100kΩ max, linear taper expression type.
MFC INTERFACE:
Connector: RJ-45 Ethernet/EtherCON
IMPORTANT: Do NOT connect this to a computer or router/switch/hub!
This jack is only intended for connection to an MFC MIDI Foot Controller.
PHANTOM POWER:
Connector: Female 2.5mm jack
WARNING: Do NOT connect adapters with a rating higher than 1A (1000ma)
GENERAL
Finish: Powder coated steel chassis with anodized aluminum faceplate
Display: 160x80 dot matrix graphic LCD
Dimensions: 19” × 3.5” × 14.25” (483 × 88 × 362 mm)
Weight: 14.75 lbs (6.7 kg)
Input Voltage: 100–240 VAC, 47 – 63 Hz (universal input)
Power Consumption: <40 W
Backup Battery Life: >10 years
Backup Battery Type: CR2450 Lithium
ENVIRONMENTAL
Operating Temperature: 32 to 122 °F (0 to 50 °C)
Storage Temperature: -22 to 167 °F (-30 to 70 °C)
Humidity: Max. 90% non-condensing
Specifications subject to change without notice.

SPECIFICATIONS
182 Doc v11.03
17.1 Midi Implementation Chart
NOTE: MFC-101 Presets and Instant Access Switches have the capability to send custom MIDI data, entered
freeform as hex code, which can be used for many applications not supported “natively” (ex: Note On/Off).
Function
Transmitted
Received
Remarks
Basic Channel
Default
Changed
1
1-16
1
1-16
Note Number
True Voice
X
X
Velocity
Note ON
Note OFF
X
X
X
X
After Touch
Keys
Channels
X
X
X
X
Pitch Bend
X
X
Control Change
X
O
CCs are GLOBALLY soft-assigned to functions via the I/O:CTRL menu.
These include INPUT volume, OUTPUT 1 and OUTPUT2 master volume,
Scene Select, Tap Tempo, Tuner Invoke, 12 “EXTERNAL” control nodes
(assignable as modifiers to one or more parameters on a per-preset
basis), all LOOPER functions, the BYPASS switch of every block instance
AMP1, AMP2, CAB1, CAB2, etc.), and the X/Y switches of the 20 block
types that support this function (AMP1, AMP2, etc.).
Program Change
True Number
Bank Select
O
O
O
O
Bank Select and Program Change messages may be used to recall the
384 presets of the Axe-Fx II. The unit also supports custom program
change mapping utilizing a FROMTO table with 127 entries.
BANK select messages are persisted until a subsequent valid Bank Select
is received.
Selecting a preset via the Axe-Fx II front panel will also transmit the
corresponding bank select and program change number messages
System Exclusive
Fractal Audio
Real-Time
Non-Real-Time
O
O
X
O
X
X
The list of parameters that can be controlled/edited via SysEx is listed in
the Owner’s Manual under Factory Default Settings.
Real-time SysEx is used to transmit Tempo and Tuner.
System Common
Song Position
Song Select
Tune Request
X
X
X
X
X
X
System Real-Time
Clock
Commands
X
X
O
X
Axe-Fx II Global Tempo syncs automatically to MIDI Beat Clock.
Auxiliary Messages
Local ON/OFF
All Notes OFF
Active Sense
Reset
X
X
X
X
X
X
X
X
0 = YES, X=NO

Doc v11.03 183
Warranty
Fractal Audio Systems warrants that your new Fractal Audio Systems product shall be free of defects in materials and
workmanship for a period of one (1) year from the original date of purchase.
During the warranty period, Fractal Audio Systems shall, at its sole option, either repair or replace any product that proves to
be defective upon inspection by Fractal Audio Systems.
Fractal Audio Systems reserves the right to update any unit returned for repair and to change or improve the design of the
product at any time without notice. Fractal Audio Systems reserves the right to use reconditioned parts and assemblies as
warranty replacements for authorized repairs. This warranty is extended to the original retail purchaser for units purchased
directly from Fractal Audio Systems or one of its authorized distributors or resellers.
This is your sole warranty. Fractal Audio Systems does not authorize any third party, including any dealer or sales
representative, to assume any liability on behalf of Fractal Audio Systems or to make any warranty for Fractal Audio Systems.
Fractal Audio Systems may, at its option, require proof of original purchase date in the form of a dated copy of original
authorized dealer’s invoice or sales receipt. Service and repairs of Fractal Audio Systems products are to be performed only at
the Fractal Audio Systems factory or a Fractal Audio Systems authorized service center. Fractal Audio Systems may require
advanced authorization of repairs to authorized service centers. Unauthorized service, repair or modification will void this
warranty.
DISCLAIMER AND LIMITATION OF WARRANTY
THE FOREGOING WARRANTY IS THE ONLY WARRANTY GIVEN BY FRACTAL AUDIO SYSTEMS AND IS IN LIEU OF ALL OTHER
WARRANTIES. ALL IMPLIED WARRANTIES, INCLUDING WARRANTIES OF MERCHANTABILITY AND FITNESS FOR ANY PARTICULAR
PURPOSE, EXCEEDING THE SPECIFIC PROVISIONS OF THIS WARRANTY ARE HEREBY DISCLAIMED AND EXCLUDED FROM THIS
WARRANTY. UPON EXPIRATION OF THE APPLICABLE EXPRESS WARRANTY PERIOD (1 YEAR), FRACTAL AUDIO SYSTEMS SHALL
HAVE NO FURTHER WARRANTY OBLIGATION OF ANY KIND, EXPRESS OR IMPLIED. FRACTAL AUDIO SYSTEMS SHALL IN NO EVENT
BE LIABLE FOR ANY SPECIAL, INCIDENTAL OR CONSEQUENTIAL DAMAGES SUFFERED BY THE PURCHASER OR ANY THIRD PARTY,
INCLUDING WITHOUT LIMITATION, DAMAGES FOR LOSS OF PROFITS OR BUSINESS, OR DAMAGES RESULTING FROM USE OR
PERFORMANCE OF THE PRODUCT, WHETHER IN CONTRACT OR IN TORT. FRACTAL AUDIO SYSTEMS SHALL NOT BE LIABLE FOR
ANY EXPENSES, CLAIMS, OR SUITS ARISING OUT OF OR RELATING TO ANY OF THE FOREGOING. Some states do not allow the
exclusion or limitation of implied warranties so some of the above limitations and exclusions may not apply to you. This
warranty gives you specific legal rights, and you may also have other rights, which vary, from state to state. This warranty only
applies only to products sold and used in the USA and Canada. Fractal Audio Systems shall not be liable for damages or loss
resulting from the negligent or intentional acts of the shipper or its contracted affiliates. You should contact the shipper for
proper claims procedures in the event of damage or loss resulting from shipment.

184 Doc v11.03
NOTES

Instrument
(Front)
HARDWARE
Parameter Names
PARAMETER VALUES
Stereo
Mono
Out 1
Global
GEQ
Out 1
Phase
Out 2
Phase
Out 1
Global
Gain
OUTPUT
LEVEL1
(Knob)
OUT 1CLIP
OUT 2 CLIP
OUTPUT
LEVEL 2
(Knob)
OUT2 L+R
(“FX Send”)
S/PDIF Out
USB/DIGI
Out Source
SPDIF/AES
Select*
ON
OFF
S/PDIF
AES
OUT1
INPUT
“FXL”
I
N
P
U
T
O
U
T
P
U
T
OUT1 L+R
PHONES
Out 2
Global
GEQ
Copy
Out 1 to
Out 2
Out 2
Global
Gain
Instr
In
Input 1
AES Out
USB 0/1
USB 2/3
IN2 L+R Bal
(”FX Return”)
S/PDIF In
AES In
USB In
SPDIF/AES
Select*
S/PDIF
AES
Out 1
Boost/Pad
D/A
D/A
Out 1
Mode
Input 1
Mode
Input 2
Mode
Main
Input
Source
Input 1
Le
Select
Out 2
Mode
I/O: INPUT Menu
I/O: AUDIO Menu
GLOBAL:OUT 1&2 Menus
STEREO
SUM L+R
COPY L>R
LEFT ONLY
L+R SUM
STEREO
LEFT ONLY
L+R SUM
STEREO
STEREO
SUM L+R
COPY L>R
NORMAL
NORMAL
INVERT +/- 12 dB
-18–0 dB
-18–0 dB
0–18 dB
0–18 dB
+/- 12 dBINVERT
ANALOG
FRONT
REAR
FXL
“The Grid”
“Effects Loop” Block
boost
(and METER)
(and METER)
boost
pad
Out 2
Boost/Pad
pad
OUT 2
IN1 L+R Bal.
(Rear)
OUT1 L+R Bal.
(XLR)
SPDIF/AES Select acts on
both inputs and outputs.
*
Input 2
USB
ANALOG
USB
SPDIF/AES
SPDIF/AES
IN 2 METER IN 1 METER
BYPASS
BYPASS
Axe-Fx II Input/Output Hardware & Parameters Guide
Le channel selected by INPUT 1 LEFT SELECT
Right channel taps INPUT 1 R jack

Axe-Fx II MIDI Roung and Parameters
Outgoing MIDI generated by the Axe-Fx II is sent to all outputs (“dumps” are to MIDI or USB.)
a. The MIDI OUT port.
b. The MIDI out pins of the bidireconal MIDI IN port.
c. The MFC port.
d. The AXE-FX II MIDI INPUT of a connected computer.
Incoming MIDI is always processed by the Axe-Fx II, whether received from:
a. The AXE-FX II MIDI OUTPUT of a connected computer.
b. The MIDI IN port.
c. The MFC port.
When the I/O:MIDI:MIDI Thru parameter is set to “ON”, MIDI received at the MIDI IN port or MFC
port is forwarded to the MIDI OUT port (where it is merged with regular outbound messages).
When the I/O:MIDI:USB Adapter Mode parameter is set to “ON,” two things happen:
a. MIDI from the Axe-Fx II MIDI Output of a connected computer is forwarded to the
MIDI OUT port of the Axe-Fx II (where it is merged with regular outbound messages).
b. Incoming data at the MIDI IN port or the MFC port of the Axe-Fx II is forwarded
to the AXE-FX II MIDI INPUT of a connected computer.
1.
2.
3.
4.

Mac or PC
meeng
minimum
requirements
Axe-Fx II
USB
USB
“4×2” AUDIO
Axe-Fx II to Computer
Select an Output Source
Win
Mac
Route the Input Dry Outs for Re-Amping
LEFT taps the front
INSTR jack or rear
INPUT1 L/MONO
jack, based on
I/O:AUDIO:
INPUT 1 LEFT SELECT
RIGHT taps the rear
INPUT 1 R jack
1 21 2 3 4
Computer to Axe-Fx II
I/O: AUDIO: USB DIGI OUT SOURCE
selects between:
“OUT1L+R” (The Grid)
“OUT2L+R” (Typically FX Loop)
or “INPUT 1” (Dry).
Same signal also feeds SPDIF/AES outs.
AXE-FX II ASIO
DRIVER IN 0
AXE-FX II ASIO
DRIVER IN 1
AXE-FX II
AUDIO IN LEFT
AXE-FX II
AUDIO IN RIGHT
AXE-FX II
AUDIO IN 2 LEFT
AXE-FX II
AUDIO IN 2 RIGHT
AXE-FX II
AUDIO OUT LEFT
AXE-FX II
AUDIO OUT RIGHT
AXE-FX II ASIO
DRIVER IN 2
AXE-FX II ASIO
DRIVER IN 3
AXE-FX II ASIO
DRIVER OUT 0
AXE-FX II ASIO
DRIVER OUT 1
L+R are routed based on
I/O:AUDIO:MAIN INPUT SOURCE
“USB” routes to the grid for processing.
Other opons mix computer audio
with processed signals at the
OUTPUT 1 L+R jacks.
“1×1” MIDI
2-Way
2-way high speed MIDI over USB enables
control, eding, and backup/restore.
The MIDI IN and OUT/ THRU
jacks can also be ulized by the
computer as a MIDI Interface,
based on the seng for
I/O:MIDI:USB ADAPTER MODE
AXE-FX II
MIDI IN
AXE-FX II
MIDI OUT
Requires USB 2.0 or beer
Record the processed output of the
Axe-Fx II to your sequencer or other
audio applicaon. Alternately, capture
the signal from the FX LOOP block, or,
on systems which don’t support USB
2.0, record the dry signal from input 1.
USB 2.0 (or beer) systems also allow
you to record the dry unprocessed
signal from input 1 (stereo) at the same
me you’re capturing the main
processed outputs. Use these raw
tracks for re-amping or reference.
Play audio tracks into the Axe-Fx II for
processing (such as re-amping) or send
them directly to the main outs so you
can jam along with backing tracks,
perform on a so synth, or monitor a
project in your DAW/sequencer.
Send MIDI from your sequencer to the
Axe-Fx II, or connect to Axe-Edit for
eding, firmware updates and more.
Receive SysEx backups on the computer,
or use the HW MIDI IN/OUT ports like a
standalone interface for 3rd party gear.
Axe-Fx II USB Features