LG Mobile GB130 Schematics
User Manual: Manual LG - Schematics & Service Manuals PDF
Open the PDF directly: View PDF
.
Page Count: 11

103
7. CIRCUIT DIAGRMA

104

105

106

107

108

109

110

111

114
9. PCB LAYOUT
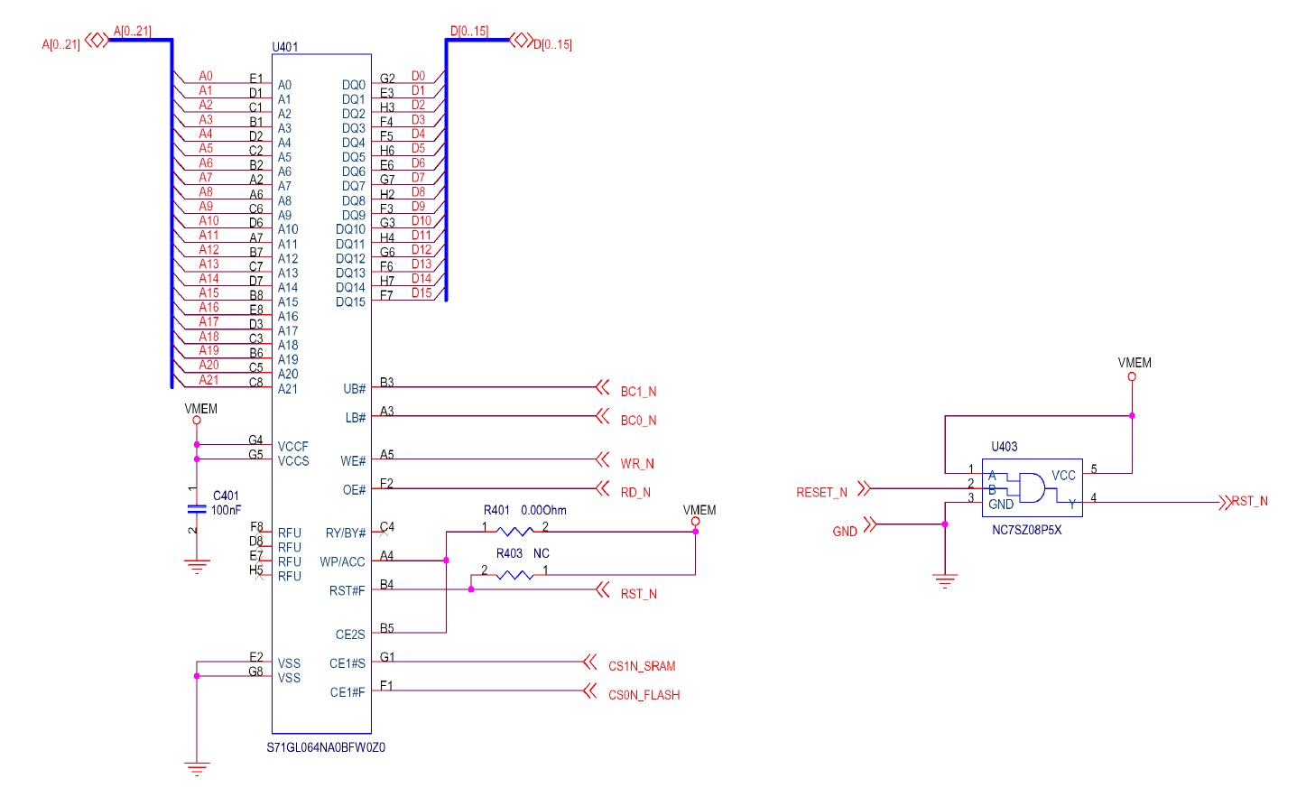
U401 Memory
No Booting
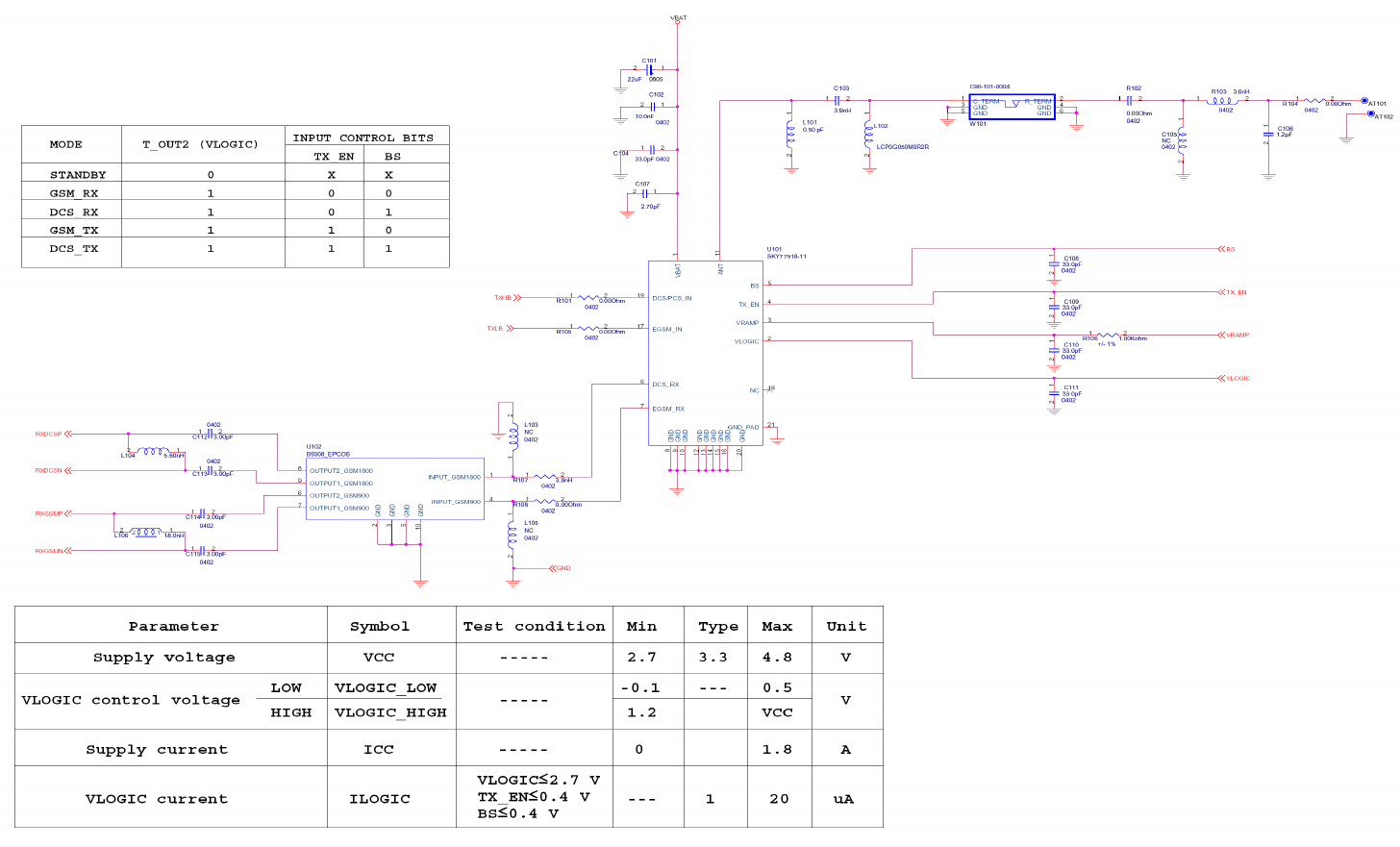
U101 PAM
(SKY77518)
No TX & No RX
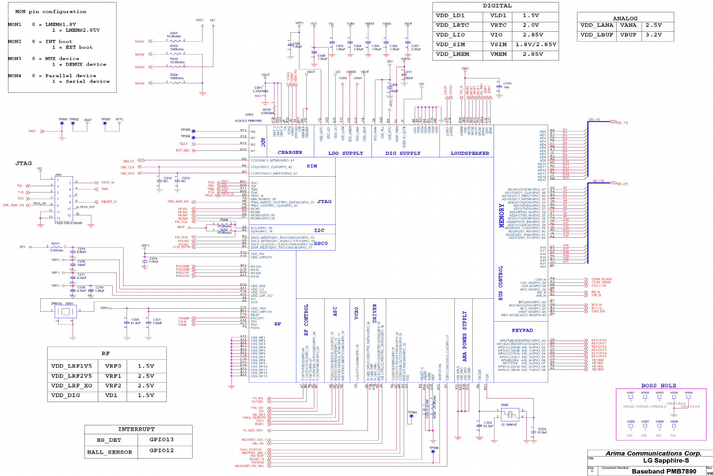
U301 BB chipset (PMB7880)
No power on
No service etc
X302
32.768KHz Crystal
No Booting
X301
26MHz Crystal
No TX & No RX
J601 Up board connector
LCM no display
Keypad not working
U901
FM radio
No FM
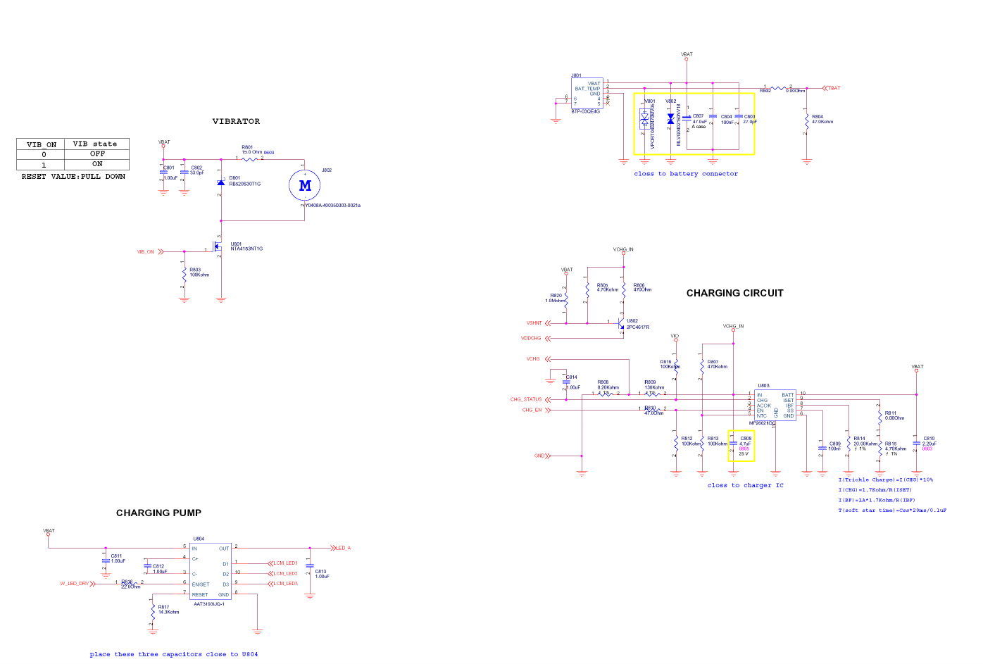
U803 Charging IC
No Charging

115
J801
Battery Connector
No Charging
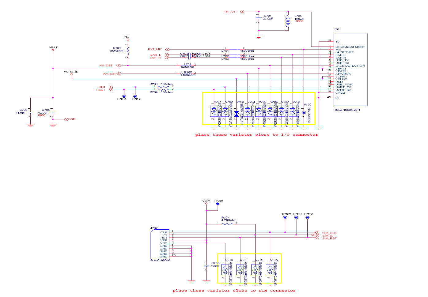
J702
SIM connector
No SIM
J701
I/O Connector
No Charging etc
J802
Vibrator connector
No Vibrator
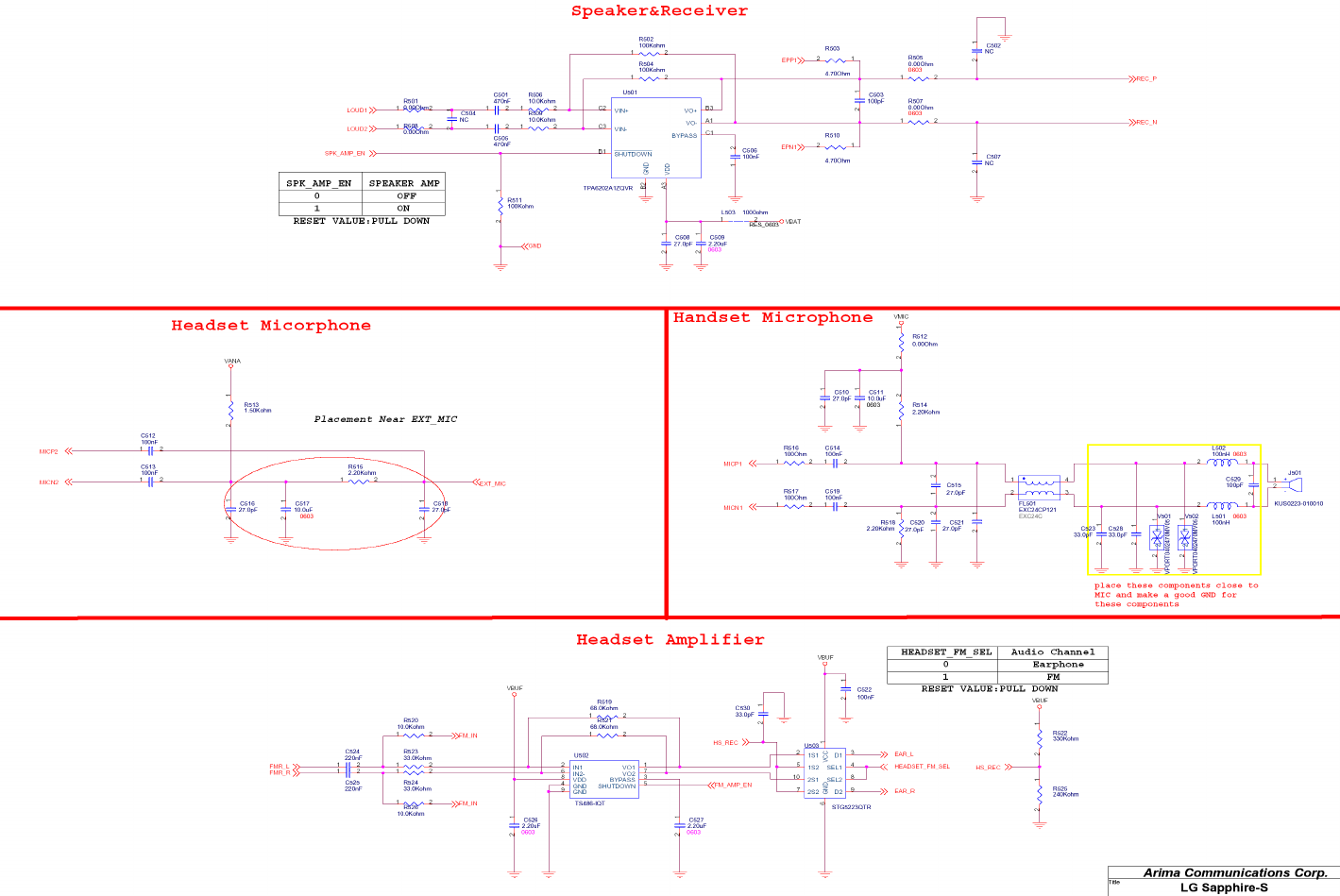
U501 Speaker AMP
No Speaker
J603
Keypad
connector
Keypad not working