Sisley_H301_MB_TDD_20140821_1608_ Lenovo S90 Circuit Diagrams
User Manual: Manual Lenovo - Schematics & Service Manuals PDF
Open the PDF directly: View PDF
.
Page Count: 36

2014-08-12
2014-08-12
Sisley_MB_H301
Li YanTao
LENOVO
SCALE: SHEET: OF
REVISION RECORD
DATE:APPROVED:LTR ECO NO:
6 5 43 21
DRAWING NO:
D
C
B
A
TITLE:
COMPANY:
RELEASED: DATED:
DATED:QUALITY CONTROL:
CHECKED: DATED:
DATED:DRAWN:
D
C
B
A
CODE: SIZE: REV:
361
D
Zhang Wei
11_MSM8916_CONTROL_1_MEMORY H301
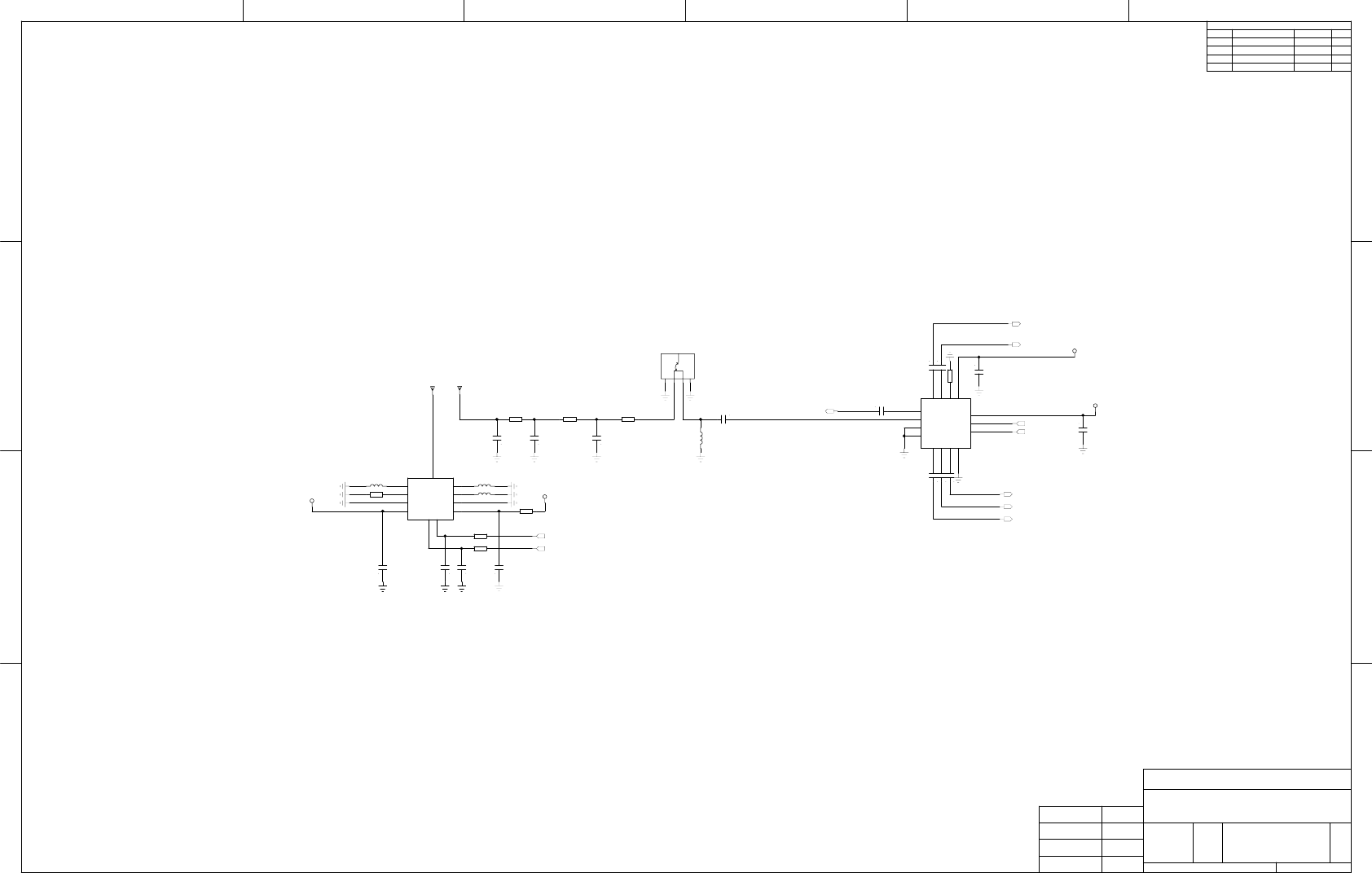
Connect to Debug Connector
JTAG Debug Interface
Note: Daisy chain from PMIC,50 ohm impedence routing
connect to G20 firstly then to L6
Note1:靠近CPU
Note: Place resisters close to MSM
90 ohm differential impedence routing
MIPI SPMI standards require 15pF-50pF of bus loading
capacitors and the placeholders can be used in case
of insufficient bus loading.
R1106 ,R1107 close to MSM within 5mm
Pin AD35 needs to be first load & AL34 will be the last load from PMIC.
删除 R1101,R1110
不支持SD卡的话,SDC2该怎么接?
WLAN_XO can be grounded
It is required only for 5GHz
关注K7mini OTG结果R1105
200
1%
C1103
100NF
AR8 WLAN_XO
AL34 CXO
A36 CXO_EN
G36 SLEEP_CLK
F35 RESIN_N
AV1 RESOUT_N
AK37
PMIC_SPMI_CLK
AJ36
PMIC_SPMI_DATA
AT31 MODE_1
E36 PS_HOLD
K1 SRST_N
M1 TCK
M3 TDI
J2 TDO
L2 TMS
K3 TRST_N
J12 EBI_VREF_CA
H21 EBI_VREF_D0_D2
J26 EBI_VREF_D1_D3
AN8 DNC
BA36 DNC
AY35 DNC
AE36
SDC1_CLK
AH35
SDC1_CMD
AD37
SDC1_DATA_0
AE38
SDC1_DATA_1
AG34
SDC1_DATA_2
AH37
SDC1_DATA_3
AG40
SDC1_DATA_4
AG38
SDC1_DATA_5
AF39
SDC1_DATA_6
AF35
SDC1_DATA_7
R4
SDC2_CLK
N6
SDC2_CMD
P3
SDC2_DATA_0
R6
SDC2_DATA_1
T7
SDC2_DATA_2
P7
SDC2_DATA_3
AC40
USB_HS_DM
AB39
USB_HS_DP
AA40
USB_HS_ID
AC38
USB_HS_REXT
AD35
USB_HS_SYSCLOCK
AU32 MODE_0
U1101-A
MSM8916
B7 EBI_CS0_N
B9 EBI_CS1_N
D11 EBI_CKB
C10 EBI_CK
A8 EBI_CKE_0
A10 EBI_CKE_1
F23 EBI_DM_0
E24 EBI_DM_1
B19 EBI_DM_2
B31 EBI_DM_3
B25 EBI_DQS_0B
C24 EBI_DQS_0
D25 EBI_DQS_1B
E26 EBI_DQS_1
D19 EBI_DQS_2B
E18 EBI_DQS_2
D31 EBI_DQS_3B
E32 EBI_DQS_3
E10 EBI_CA_0
E8 EBI_CA_1
C6 EBI_CA_2
D9 EBI_CA_3
E6 EBI_CA_4
B13 EBI_CA_5
C12 EBI_CA_6
D13 EBI_CA_7
B11 EBI_CA_8
E14 EBI_CA_9
F11
EBI_CAL_REXT
E20
EBI_DQ_0
E22
EBI_DQ_1
A20
EBI_DQ_2
D21
EBI_DQ_3
B21
EBI_DQ_4
D23
EBI_DQ_5
B23
EBI_DQ_6
A24
EBI_DQ_7
E28
EBI_DQ_8
C26
EBI_DQ_9
A26
EBI_DQ_10
B29
EBI_DQ_11
D29
EBI_DQ_12
C28
EBI_DQ_13
A30
EBI_DQ_14
E30
EBI_DQ_15
B17
EBI_DQ_16
B15
EBI_DQ_17
A14
EBI_DQ_18
A18
EBI_DQ_19
D15
EBI_DQ_20
C14
EBI_DQ_21
D17
EBI_DQ_22
E16
EBI_DQ_23
C34
EBI_DQ_24
F33
EBI_DQ_25
C36
EBI_DQ_26
D35
EBI_DQ_27
E34
EBI_DQ_28
B35
EBI_DQ_29
A34
EBI_DQ_30
B33
EBI_DQ_31
H13
DNC
U1101-B
MSM8916
R1106
0R
R1102 n.m
R1103 n.m
C1104
n.m
C1105
n.m
R1108
1%
240R
R1104 n.m
C1102
100NF
C1101
100NF
TP1101
C1107 10NF
C1106 n.m
TP1102
[1,8] BBCLK1
[8] MSM_BBCLK1_EN
[8] SLEEP_CLK
[8] MSM_RESIN_N
[12] MSM_RESOUT_N
MODE_0
MODE_1
[8] MSM_PS_HOLD
[16] JTAG_SRST_N
[16] JTAG_TCK
[16] JTAG_TDI
[16] JTAG_TMS
[16] JTAG_TDO
[16] JTAG_TRST_N
[12]
SDC1_CLK
[12]
SDC1_CMD
[12]
SDC1_DATA_0
[12]
SDC1_DATA_1
[12]
SDC1_DATA_2
[12]
SDC1_DATA_3
[12]
SDC1_DATA_4
[12]
SDC1_DATA_5
[12]
SDC1_DATA_6
[12]
SDC1_DATA_7
[8]
SPMI_CLK
[8]
SPMI_DATA
[15,16]
USB_HS_D_M
[15,16]
USB_HS_D_P
[1,8]
BBCLK1
[12] EBI_CS0_N
[12] EBI_CS1_N
[12] EBI_CKB
[12] EBI_CK
[12] EBI_CKE_0
[12] EBI_CKE_1
[12] EBI_DM0
[12] EBI_DM1
[12] EBI_DM2
[12] EBI_DM3
[12] EBI_DQS_0B
[12] EBI_DQS_0
[12] EBI_DQS_1B
[12] EBI_DQS_1
[12] EBI_DQS_2B
[12] EBI_DQS_2
[12] EBI_DQS_3B
[12] EBI_DQS_3
[12]
EBI_DQ[0:31]
EBI_DQ0
EBI_DQ1
EBI_DQ2
EBI_DQ3
EBI_DQ4
EBI_DQ5
EBI_DQ6
EBI_DQ7
EBI_DQ8
EBI_DQ9
EBI_DQ10
EBI_DQ11
EBI_CA0
EBI_CA1
EBI_CA2
EBI_CA3
EBI_CA4
EBI_CA5
EBI_CA6
EBI_CA7
EBI_CA8
EBI_CA9
EBI_DQ12
EBI_DQ13
EBI_DQ14
EBI_DQ15
EBI_DQ16
EBI_DQ17
EBI_DQ18
EBI_DQ19
EBI_DQ20
EBI_DQ21
EBI_DQ22
EBI_DQ23
EBI_DQ24
EBI_DQ25
EBI_DQ26
EBI_DQ27
EBI_DQ28
EBI_DQ29
EBI_DQ30
EBI_DQ31
VREG_L5_1P8
VREF_LPDDR3
[12]
EBI_CA[0:9]
[12]
EBI0_ODT

H301
LENOVO
Sisley_MB_H301
36
2
2014-08-12
Li YanTao
SCALE: SHEET: OF
REVISION RECORD
DATE:APPROVED:LTR ECO NO:
6 5 43 21
DRAWING NO:
D
C
B
A
TITLE:
COMPANY:
RELEASED: DATED:
DATED:QUALITY CONTROL:
CHECKED: DATED:
DATED:DRAWN:
D
C
B
A
CODE: SIZE: REV:
D
2014-08-12Zhang Wei
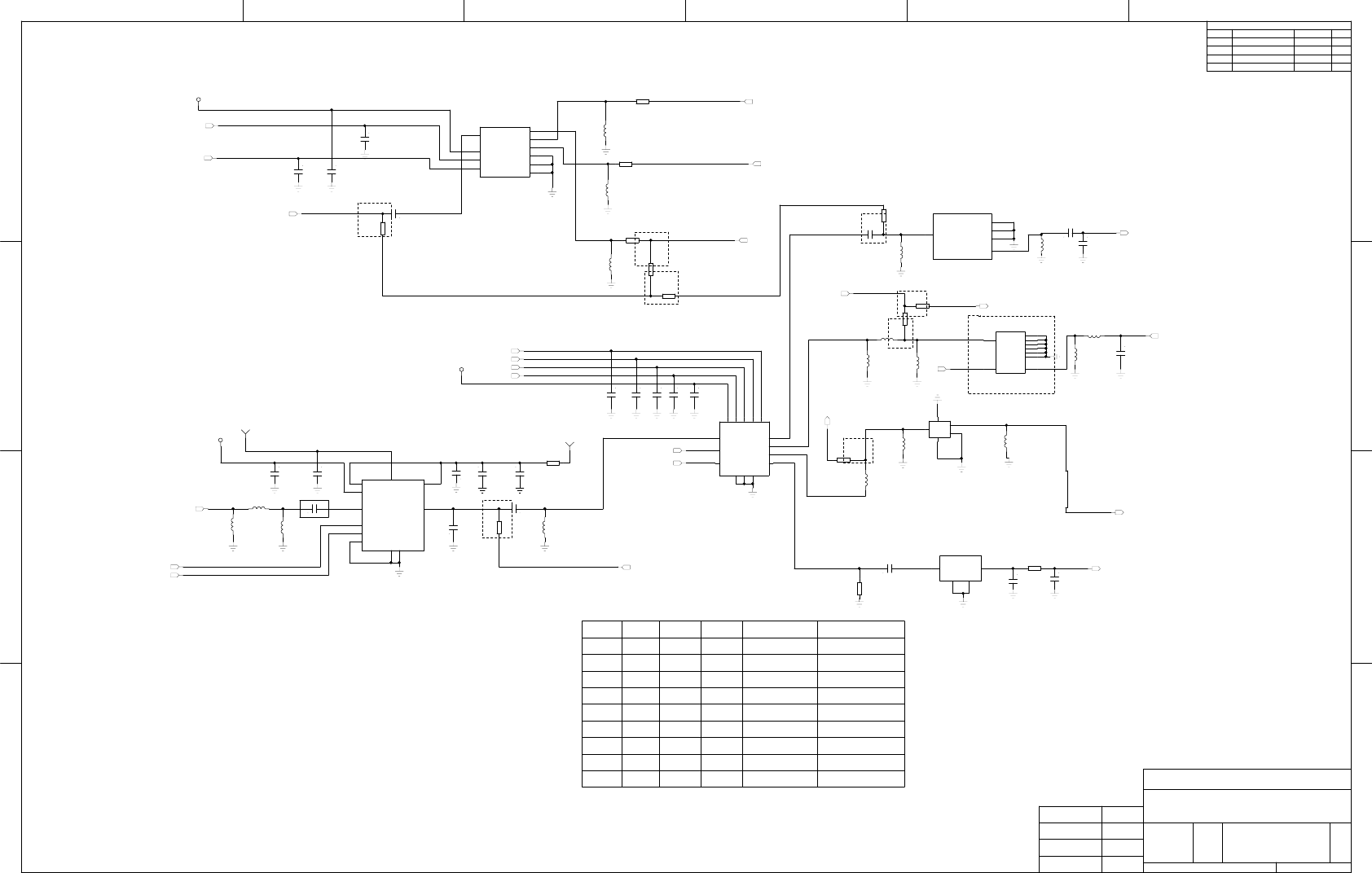
12_MSM8916_CONTROL_2
MIPI CSI signal: 100 ohm differential impedence routing
Rear Camera
Front Camera
Display
NOTE: Place R1201 close to MSM Pin
These NC resistor is for SVLTE or DSDA. Change them to 0ohm on other modes.
8936/39这几个NC的pin是DSI1;4 LANE
1) Unused BBRX_IQ lines can be NC
2) Unused TX_DAC0_IQ, TX_DAC_IREF and TX_DAC_VREF need to be GND
R1201
1%
3.92K
W6 MIPI_CSI0_CLK_N
V5 MIPI_CSI0_CLK_P
U4 MIPI_CSI0_LANE0_N
U6 MIPI_CSI0_LANE0_P
U2 MIPI_CSI0_LANE1_N
T1 MIPI_CSI0_LANE1_P
W2 MIPI_CSI0_LANE2_N
V1 MIPI_CSI0_LANE2_P
AA6 MIPI_CSI0_LANE3_N
Y5 MIPI_CSI0_LANE3_P
AB5 MIPI_CSI1_CLK_N
AB3 MIPI_CSI1_CLK_P
AA2 MIPI_CSI1_LANE0_N
Y1 MIPI_CSI1_LANE0_P
AC2 MIPI_CSI1_LANE1_N
AB1 MIPI_CSI1_LANE1_P
AC6 DNC
AD5 DNC
AD1 DNC
AD3 DNC
AH1
MIPI_DSI0_CLK_N
AG2
MIPI_DSI0_CLK_P
AF1
MIPI_DSI0_LANE0_N
AE2
MIPI_DSI0_LANE0_P
AF3
MIPI_DSI0_LANE1_N
AE4
MIPI_DSI0_LANE1_P
AH3
MIPI_DSI0_LANE2_N
AG4
MIPI_DSI0_LANE2_P
AL2
MIPI_DSI0_LANE3_N
AK1
MIPI_DSI0_LANE3_P
AN2
DNC
AP3
DNC
AK3
DNC
AL4
DNC
AK5
DNC
AL6
DNC
AN4
DNC
AP5
DNC
AM5
DNC
AN6
DNC
U1101-E
MSM8916
BD21 BBRX_IM_CH0
BB21 BBRX_IP_CH0
BE20 BBRX_QM_CH0
BC20 BBRX_QP_CH0
AY19 BBRX_IM_CH1
BA20 BBRX_IP_CH1
BA18 BBRX_QM_CH1
BB17 BBRX_QP_CH1
BC16 BBRX_IM_CH2
BB15 BBRX_IP_CH2
BE14 BBRX_QM_CH2
BD15 BBRX_QP_CH2
AY15 DNC
AY17 DNC
BA14 DNC
BA16 DNC
AU14 WLAN_REXT
AR14 WLAN_BB_IM
AP15 WLAN_BB_IP
AP13 WLAN_BB_QM
AR12 WLAN_BB_QP
BB9
DNC
BD9
DNC
BA26
TX_DAC0_IM
AY27
TX_DAC0_IP
BE26
TX_DAC0_QM
BD25
TX_DAC0_QP
AU26
TX_DAC0_IREF
AR26
TX_DAC0_VREF
BE24
TX_DAC1_IM
BC24
TX_DAC1_IP
AY23
TX_DAC1_QM
BB23
TX_DAC1_QP
AT23
TX_DAC1_IREF
AU22
TX_DAC1_VREF
BE12
GNSS_BB_IP
BD11
GNSS_BB_IM
BC14
GNSS_BB_QP
BB13
GNSS_BB_QM
U1101-F
MSM8916
R1204
0R
C1201
n.m
[13] MIPI_CSI0_LANE0_M
[13] MIPI_CSI1_LANE0_P
[13] MIPI_CSI1_LANE0_M
[13] MIPI_CSI0_LANE3_P
[13] MIPI_CSI0_LANE3_M
[13] MIPI_CSI0_LANE2_P
[13] MIPI_CSI0_LANE2_M
[13] MIPI_CSI0_LANE1_P
[13] MIPI_CSI0_LANE1_M
[13] MIPI_CSI0_CLK_P
[13] MIPI_CSI0_CLK_M
[13] MIPI_CSI0_LANE0_P
[13]
MIPI_DSI0_CLK_M
[13]
MIPI_DSI0_CLK_P
[13]
MIPI_DSI0_LANE0_M
[13]
MIPI_DSI0_LANE0_P
[13]
MIPI_DSI0_LANE1_M
[13]
MIPI_DSI0_LANE1_P
[23] CH0_PRXBB_I_M
[23] CH0_PRXBB_I_P
[23] CH0_PRXBB_Q_M
[23] CH0_PRXBB_Q_P
[24] CH0_DRXBB_I_M
[24] CH0_DRXBB_I_P
[24] CH0_DRXBB_Q_M
[24] CH0_DRXBB_Q_P
[34] WLAN_BB_I_M
[34] WLAN_BB_I_P
[34] WLAN_BB_Q_M
[34] WLAN_BB_Q_P
[25]
CH0_TXBB_I_M
[25]
CH0_TXBB_I_P
[25]
CH0_TXBB_Q_M
[25]
CH0_TXBB_Q_P
[25]
CH0_TXDAC_IREF
[24]
CH0_GPSBB_I_P
[24]
CH0_GPSBB_I_M
[24]
CH0_GPSBB_Q_P
[24]
CH0_GPSBB_Q_M
[13] MIPI_CSI1_CLK_P
[13] MIPI_CSI1_CLK_M
VREF_DAC_MPP_3
[13]
MIPI_DSI0_LANE2_M
[13]
MIPI_DSI0_LANE2_P
[13]
MIPI_DSI0_LANE3_M
[13]
MIPI_DSI0_LANE3_P
[13] MIPI_CSI1_LANE1_P
[13] MIPI_CSI1_LANE1_M

Li YanTao
Sisley_MB_H301
H30113_MSM8916_GPIO
SCALE: SHEET: OF
REVISION RECORD
DATE:APPROVED:LTR ECO NO:
6 5 43 21
DRAWING NO:
D
C
B
A
TITLE:
COMPANY:
RELEASED: DATED:
DATED:QUALITY CONTROL:
CHECKED: DATED:
DATED:DRAWN:
D
C
B
A
CODE: SIZE: REV:
363
D
LENOVO
2014-08-12
2014-08-12
Zhang Wei
FASTBOOT_SEL BOOT MODE
0b000 (Default) eMMC->SDC2->USB
0b001 SDC2->eMMC->USB
0b010 eMMC->->USB
0b011 USB
新加
新加
Configuration GPIO Table
GPIO_80
GPIO_81
GPIO_82
GPIO_83
GPIO_84
GPIO_37
WDOG_DISABLE
FORCE_USB_BOOT
BOOT_CONFIG_0
BOOT_CONFIG_1
BOOT_CONFIG_2
BOOT_CONFIG_3
BOOT_CONFIG_4
GPIO_86 BOOT_CONFIG_5
GPIO_87 BOOT_CONFIG_6
GPIO_88 BOOT_CONFIG_7
GPIO_89 BOOT_CONFIG_8
GPIO_90 BOOT_CONFIG_9
GPIO_91 BOOT_CONFIG_10
GPIO_92 BOOT_CONFIG_11
GPIO_93 BOOT_CONFIG_12
GPIO_94 BOOT_CONFIG_13
GPIO_97 BOOT_CONFIG_14
删除NFC接口
如果两个Camera的Core电压都是1.2V的话可以使用一个LDO
确认SIM卡是否需要支持热插拔,是否需要外加充电芯片
ANT_SW_SEL1 gpio117
BA38 GPIO_0
BB39 GPIO_1
AV35 GPIO_2
AY37 GPIO_3
AT9 GPIO_4
AY1 GPIO_5
AY3 GPIO_6
AV3 GPIO_7
H5 GPIO_8
G2 GPIO_9
H1 GPIO_10
E2 GPIO_11
AM39 GPIO_12
AM35 GPIO_13
AN40 GPIO_14
AN36 GPIO_15
K7 GPIO_16
G6 GPIO_17
J6 GPIO_18
J4 GPIO_19
AY7 GPIO_20
AW6 GPIO_21
AV7 GPIO_22
BA2 GPIO_23
AT5 GPIO_24
AU4 GPIO_25
H3 GPIO_26
C2 GPIO_27
F1 GPIO_28
B3 GPIO_29
F3 GPIO_30
D3 GPIO_31
D1 GPIO_32
G4 GPIO_33
F5 GPIO_34
A4 GPIO_35
C4 GPIO_36
E4
GPIO_37
B37
GPIO_38
BC2
GPIO_39
BB5
GPIO_40
BB1
GPIO_41
BD3
GPIO_42
BA6
GPIO_43
BB3
GPIO_44
AY5
GPIO_45
AY9
GPIO_46
BA4
GPIO_47
AW8
GPIO_48
Y37
GPIO_49
AA34
GPIO_50
Y35
GPIO_51
AA38
GPIO_52
L40
GPIO_53
K39
GPIO_54
H39
GPIO_55
AA36
GPIO_56
G40
GPIO_57
J40
GPIO_58
L38
GPIO_59
Y39
GPIO_60
AL38
GPIO_61
G34
GPIO_62
AJ40
GPIO_63
AH39
GPIO_64
AK39
GPIO_65
AJ38
GPIO_66
AK35
GPIO_67
AL40
GPIO_68
L36
GPIO_69
AN38
GPIO_70
AR38
GPIO_71
AT39
GPIO_72
AU40
GPIO_73
U1101-C
MSM8916
AP37 GPIO_74
AV39 GPIO_75
AP35 GPIO_76
BC4 GPIO_77
BE4 GPIO_78
BC6 GPIO_79
BD5 GPIO_80
BD7 GPIO_81
BC38 GPIO_82
BC40 GPIO_83
BC8 GPIO_84
BE6 GPIO_85
BD39 GPIO_86
BB37 GPIO_87
BB35 GPIO_88
BD35 GPIO_89
BA32 GPIO_90
BE38 GPIO_91
AY33 GPIO_92
BD33 GPIO_93
BC34 GPIO_94
BB31 GPIO_95
BC32 GPIO_96
C38 GPIO_97
A38 GPIO_98
BE34 GPIO_99
BE36 GPIO_100
BB33 GPIO_101
BE32 GPIO_102
AT35 GPIO_103
AW40 GPIO_104
AU36 GPIO_105
AY39 GPIO_106
H33 GPIO_107
K35 GPIO_108
J34 GPIO_109
B39
GPIO_110
C40
GPIO_111
AW36
GPIO_112
D39
GPIO_113
E40
GPIO_114
E38
GPIO_115
AW38
GPIO_116
AV37
GPIO_117
AR36
GPIO_118
BA40
GPIO_119
F39
GPIO_120
G38
GPIO_121
U1101-D
MSM8916
R1305
2.2K
R1306
2.2K
R1307
2.2K
R1308
2.2K
R1309
2.2K
R1310
2.2K
R1312
2.2K
R1313
2.2K
R1303
n.m
R1304
n.m
R1301
n.m
R1302
n.m
R1320
n.m
TP1309
TP1301
TP1306
TP1317
R1314 n.m
R1315 n.m
TP1302
TP1307
TP1308
TP1303
TP1312
[16]
FORCED_USB_BOOT
[34]
WCSS_BT_SSBI
[34]
WCSS_WLAN_DATA_2
[34]
WCSS_WLAN_DATA_1
[34]
WCSS_WLAN_DATA_0
[34]
WCSS_WLAN_CLK
[34]
WCSS_FM_SSBI
[34]
WCSS_BT_DAT_STB
[15]
UIM2_DATA
[15]
UIM2_CLK
[15]
UIM2_RESET
[15]
UIM1_DATA
[15]
UIM1_CLK
[15]
UIM1_RESET
[8]
UIM_BATT_ALM_GPIO_1
[9]
CDC_PDM_SYNC
[9]
CDC_PDM_RX0
[9]
CDC_PDM_RX2
[17,18,19,20,36]
RFFE1_CLK
[17,18,19,20,36]
RFFE1_DATA
RFFE2_CLK
[8]
USB500
WTR1_GSM_TX_PHASE_D1
WTR1_GSM_TX_PHASE_D0
[25] WTR0_GSM_TX_PHASE_D1
[25] WTR0_GSM_TX_PHASE_D0
[22] EXT_GPS_LNA_EN
WTR1_CTLC
[18] DRX_ANT_TUNING_2
[18] DRX_ANT_TUNING_1
GPIO91
[24] DRX_MODE_SEL1
[20] HB_SW_SEL5
HB_SW_SEL4
[20] HB_SW_SEL3
WTR1_LB_EN
[20] HB_SW_SEL2
[25] RF_ON
[25] RX_ON
[20] HB_SW_SEL1
RFFE3_DATA
HB_SW_SEL0_75
RFFE3_CLK
[3,11] SENSOR_I2C_SDA
[3,11] SENSOR_I2C_SCL
[3,13] TS_I2C_SDA
[13] LCD_RST_N
[13] CAM0_MCLK
[13] CAM1_MCLK
[13] CAM1_RESET_N
[3,13,16] CCI_I2C_SDA
[3,13,16] CCI_I2C_SCL
[13] FLASH_LED_STB_0
[13] FLASH_LED_STB_1
[13] CAM1_STANDBY_N
[13] CAM0_STANDBY_N
[13] CAM0_RESET_N
[13] TS_RESOUT_N
[3,7,8] BUCK_SMB_I2C_SDA
[3,7,8] BUCK_SMB_I2C_SCL
[13] TS_INT_N
[3,13] TS_I2C_SCL
[34]
WCSS_WLAN_SET
[34]
WCSS_FM_SDI
[34]
WCSS_BT_CTRL
[15]
UIM1_PRESENT
[9]
CDC_PDM_RX1
[9]
CDC_PDM_CLK
[9]
CDC_PDM_TX
[20,23] HB_SW_SEL0
[24] DRX_MODE_SEL2
CH1_SSBI_WTR_RX
CH1_SSBI_WTR_TX
[15] KEY_VOLP_N
[3,11]
SENSOR_I2C_SDA
[3,11]
SENSOR_I2C_SCL
[3,13]
TS_I2C_SDA
[3,13]
TS_I2C_SCL
[3,13,16]
CCI_I2C_SDA
[3,13,16]
CCI_I2C_SCL
[3,7,8]
BUCK_SMB_I2C_SDA
[3,7,8]
BUCK_SMB_I2C_SCL
VREG_L6_1P8 VREG_L6_1P8 VREG_L6_1P8 VREG_L5_1P8
[11]
ALPS_INT_N
[11]
GYRO_ACCEL_INT1_N
[25] WTR0_SSBI_PRX_DRX
[25] WTR0_SSBI_TX_GPS
[15] KEY_VOLN_N
[13] CAM1_1V2_EN
[13] CAM_1V2_EN
[13] CAM_1V8_EN
[13] CAM_2V8_EN
[16] UART3_TX
[16] UART3_RX
VREG_L7_1P8
[3]
BOARD_ID3
VREG_L7_1P8
[3]
BOARD_ID4
[3] BOARD_ID3
[3] BOARD_ID4
VREG_L5_1P8
[8]
CHARGER_INT
[13] FLASH_LED_MOS
GPIO86
[7]
EXT_BUCK_APC_VSEL
[15]
USB_HS_ID
[13] LCDBL_EN
HB_SW_SEL6
HB_SW_SEL7
[13] LCD_ENP
[13] FLASH_LED_STB_0_SUB
[13] FLASH_LED_STB_1_SUB
VREG_L5_1P8
[11]
GYRO_ACCEL_INT2_N
[16]
MI2S_2_D1
[16]
MI2S_2_SCLK
[16]
MI2S_2_WS
[16]
MI2S_2_D0
[8]
GPIO_CHG_EN
[8]
CHARGE_DONE
[8]
CHARGE_PSEL
[8]
CHARGE_OK
[15]
UIM2_PRESENT
[8] FUEL_GAUGE_INT

4
H301
14_MSM8916_POWER_1
SCALE: SHEET: OF
REVISION RECORD
DATE:APPROVED:LTR ECO NO:
6 5 43 21
DRAWING NO:
D
C
B
A
TITLE:
COMPANY:
RELEASED: DATED:
DATED:QUALITY CONTROL:
CHECKED: DATED:
DATED:DRAWN:
D
C
B
A
CODE: SIZE: REV:
36
D
Sisley_MB_H301
LENOVO
2014-08-12
2014-08-12
Zhang Wei
Li YanTao
Layout时注意,不要走Daisy Chain
兼容MSM8939
If TXDAC1 not use, PIN AR22 short to GND
AR18需要接上,确认RF的模式,具体要求见4-16参考设计
SVLTE,DSDA OTHERS
AR22 GNDVREG_L7_1P8
AG6 VDD_MIPI_DSI0_CAL
AE6 VDD_MIPI
AE8 VDD_MIPI
AH5 VDD_MIPI_DSI_1P8
AB9 VDD_MIPI
AR24 VDD_A2
AR22 VDD_A2
AT15 VDD_WLAN
AR20 VDD_A2
AR18 VDD_A2
AP19 VDD_A1
AP17 VDD_A1
G22 DNC
M19 DNC
P19 DNC
AK25 DNC
AK27 DNC
AM27 DNC
AD33
VDD_USBPHY_1P8
AC32
VDD_USBPHY_3P3
AE30
VDD_USB_HS
Y21
VDD_PLL1
AG16
VDD_PLL1
AB11
DNC
AP23
VDD_PLL2
AN14
VDD_PLL2
AF31
VDD_CORE
K27
VDD_MEM
M13
VDD_MEM
M17
VDD_MEM
AC8 VDD_MIPI
AP25 DNC
AT25 DNC
AB19
DNC
AE22
VDD_PLL1
P25
DNC
P23
DNC
W24
VDD_PLL2
J28
VDD_MEM
U8
VDD_CORE
U1101-I
MSM8916
C1406
100NF
C1408
100NF
C1410
100NF
C1411
100NF
C1404
100NF
C1409
100NF
C1407
100NF
C1403
1uF
C1402
100NF
C1401
100NF
C1414
100NF
C1417
100NF
C1422
100NF
C1425
100NF
C1426
100NF
C1427
100NF
C1413
100NF
C1416
100NF
C1419
100NF
C1421
100NF
C1415
100NF
C1418
100NF
C1420
100NF
C1423
100NF
C1424
4.7NF
C1428
100NF
C1429
100NF
C1430
100NF
C1431
100NF
C1405
100NF
MIPI_DSI_DCDCVREG_L2_1P2
VREG_L6_1P8
VREG_L7_1P8VREG_S3_1P3VREG_L7_1P8VREG_S3_1P3
VREG_L7_1P8 VREG_L13_3P075 VREG_L3_1P15 VREG_L3_1P15
VREG_L7_1P8 VREG_S2_S1_1P15
VREG_L3_1P15
VREG_L7_1P8
VREG_S1_1P15

SCALE: SHEET: OF
REVISION RECORD
DATE:APPROVED:LTR ECO NO:
6 5 43 21
DRAWING NO:
D
C
B
A
TITLE:
COMPANY:
RELEASED: DATED:
DATED:QUALITY CONTROL:
CHECKED: DATED:
DATED:DRAWN:
D
C
B
A
CODE: SIZE: REV:
365
H301D
Sisley_MB_H301
LENOVO
2014-08-12
2014-08-12
Zhang Wei
Li YanTao
VDD_CORE
VDD_APC
VDD_MEM
VDD_P3
VDD_P1
更改为6.3V,20%
电感用那个?是否可以不用
LQM18FN2R2M00B,INDUCTOR,CHOKE 2.2UH 20% 120MA
LPDDR2/LPDDR3
SD Card
IO
R1502,R1503可以放在PMU附近,反馈信号要立体包
NC_VDD_MODEM
MIPI DSI supports LDO and SMPS mode.Default configuration for this design is LDO mode.
If SMPS mode is required install 2.2UH inductor.
NM
AP27 VDDMX_TXDAC
H23 DNC
H25 DNC
K25 VDD_MEM
M15 VDD_MEM
N14 VDD_MEM
T13 VDD_MEM
T15 VDD_MEM
T23 VDD_MEM
T31 VDD_MEM
Y19 VDD_MEM
AD11 VDD_MEM
AG28 VDD_MEM
AH13 VDD_MEM
AH15 VDD_MEM
AH23 VDD_MEM
AH25 VDD_MEM
AH27 VDD_MEM
AH29 VDD_MEM
AJ28 VDD_MEM
AL28 VDD_MEM
AJ8
VDD_QFPROM_PRG
V9
VREF_PADS
Y33
VREF_PADS
K29
VDD_APC
K31
VDD_APC
K33
VDD_APC
M23
VDD_APC
M25
VDD_APC
M27
VDD_APC
M29
VDD_APC
M31
VDD_APC
M33
VDD_APC
P27
VDD_APC
P29
VDD_APC
P31
VDD_APC
P33
VDD_APC
T25
VDD_APC
T27
VDD_APC
T29
VDD_APC
T33
VDD_APC
V25
VDD_APC
V27
VDD_APC
V29
VDD_APC
V31
VDD_APC
Y25
VDD_APC
Y27
VDD_APC
Y29
VDD_APC
Y31
VDD_APC
AB25
VDD_APC
AM9 VDD_MEM
AM11 VDD_MEM
AN28 VDD_MEM
AP29 VDD_MEM
AU10 VDD_MEM
AT17 DNC
AU18 DNC
V33
VDD_APC
AB27
VDD_APC
AB29
VDD_APC
AB31
VDD_APC
AB23 DNC
AD23 DNC
AD27 DNC
AD31 DNC
AB7
MIPI_DSI_LDO
U1101-G
MSM8916
M9 VDD_CORE
M11 VDD_CORE
M21 VDD_CORE
T9 VDD_CORE
T11 VDD_CORE
T21 VDD_CORE
U22 VDD_CORE
U24 VDD_CORE
Y9 VDD_CORE
Y11 VDD_CORE
Y13 VDD_CORE
Y15 VDD_CORE
Y17 VDD_CORE
AD13 VDD_CORE
AD15 VDD_CORE
AD17 VDD_CORE
AD25 VDD_CORE
AD29 VDD_CORE
AH11 VDD_CORE
AH17 VDD_CORE
AH19 VDD_CORE
AH21 VDD_CORE
AM17 VDD_CORE
AM19 VDD_CORE
AR10 VDD_CORE
J10
VDD_P1
J14
VDD_P1
J20
VDD_P1
J22
VDD_P1
J24
VDD_P1
J30
VDD_P1
K11
VDD_P1
K15
VDD_P1
K19
VDD_P1
K23
VDD_P1
W8
VDD_P2
F31
VDD_P3
H17
VDD_P3
J8
VDD_P3
V7
VDD_P3
AA32
VDD_P3
AG32
VDD_P3
AK9
VDD_P3
AP33
VDD_P3
AT7
VDD_P3
AT11
VDD_P3
AT33
VDD_P3
AU8
VDD_P3
AU30
VDD_P3
AU34
VDD_P3
AB35
VDD_P4
L34
VDD_P5
AC34
VDD_P6
AF33
VDD_P7
G26 DNC
AT21 DNC
AU20 DNC
H11 DNC
U1101-H
MSM8916
C1547
1uF
C1568
100NF
C1569
100NF
C1571
100NF
C1572
100NF
C1520
100NF
C1521
100NF
R1502
0R
R1503
0R
C1522
2.2UF
L1501
2.2uH
C1570
100NF
C1501
1UF
C1503
1UF
C1505
1UF
C1507
1UF
C1509
100NF
C1511
100NF
C1513
100NF
C1515
100NF
C1517
1UF
C1502
1uF
C1504
1uF
C1506
1uF
C1508
100NF
C1510
100NF
C1512
100NF
C1514
100NF
C1516
100NF
C1523
1uF
C1524
1uF
C1525
1uF
C1527
100NF
C1530
100NF
C1533
100NF
C1535
10NF
C1537
2.2NF
C1539
2.2NF
C1541
2.2NF
C1543
1uF
C1545
1uF
C1532
2.2NF
C1529
4.7NF
C1526
3.3NF
C1518
4.7UF
C1564
n.m
C1566
47UF
C1528
1uF
C1531
1uF
C1534
1uF
C1536
100NF
C1538
100NF
C1540
100NF
C1542
100NF
C1544
100NF
C1546
1uF
C1548
100NF
C1561
22UF
C1563
47UF
C1565
n.m
C1567
n.m
R1512 n.m
R1513
n.m
C1579
47UF
C1580
n.m
C1573
100NF
C1574
100NF
C1576
1uF
C1577
1uF
C1578
1uF
C1550
1uF
C1519
100NF
VREG_L3_1P15
VREG_L6_1P8
VREG_S2_S5_1P15
MIPI_DSI_DCDC
VREG_S2_S1_1P15 VREG_L2_1P2
VREG_L12_SDC
VREG_L5_1P8
VREG_L14_UIM1 VREG_L15_UIM2 VREG_L5_1P8
VREG_L3_1P15
VREG_L5_1P8
VREG_L2_1P2
VREG_S2_S1_1P15
VREG_S2_S5_1P15
[7] VREG_S2_APC_VSENSE
VDD_PX_BIAS_MPP_1
[7] VREG_S2_S1_VSENSE
VREG_S2_S5_1P15
VREG_S2_S1_1P15
VREG_L5_1P8
[7] VREG_S5_VSENSE
VREG_S1_1P15
[7] VREG_S1_VSENSE

SCALE: SHEET: OF
REVISION RECORD
DATE:APPROVED:LTR ECO NO:
6 5 43 21
DRAWING NO:
D
C
B
A
TITLE:
COMPANY:
RELEASED: DATED:
DATED:QUALITY CONTROL:
CHECKED: DATED:
DATED:DRAWN:
D
C
B
A
CODE: SIZE: REV:
366
H301D
Sisley_MB_H301
LENOVO
2014-08-12
2014-08-12
Zhang Wei
Li YanTao
V35 GND
V37 GND
V39 GND
W16 GND
W26 GND
W28 GND
W30 GND
W32 GND
W34 GND
W36 GND
W38 GND
W40 GND
AA24 GND
AA26 GND
AA28 GND
AA30 GND
AB15 GND
AB17 GND
AF9 GND
AF11 GND
AF13 GND
AF15 GND
AF17 GND
AF19 GND
AF21 GND
AK21
GND
AK23
GND
AK29
GND
AK31
GND
AK33
GND
AL30
GND
AM25
GND
AM29
GND
AM31
GND
AM33
GND
AP9
GND
AR4
GND
AR6
GND
AT1
DNC
AT3
DNC
AT29
GND
AU2
DNC
AU6
GND
AU12
GND
AU38
GND
AV5
GND
AV9
GND
AV11
GND
AV17
GND
AV19
GND
AF23 GND
AF25 GND
AF27 GND
AF29 GND
AG20 GND
AH9 GND
AH31 GND
AJ34 GND
AK11 GND
AK13 GND
AK15 GND
AK17 GND
AK19 GND
AV33
GND
AW2
GND
AW4
GND
AW10
GND
AW34
GND
AY11
GND
BA8
GND
BB7
GND
BC36
GND
BD37
GND
BE8
GND
BE10
GND
U1101-J
MSM8916
AJ4 GND
AF5 GND
AH7 GND
AJ2 GND
AK7 GND
AL8 GND
AM1 GND
AM3 GND
T3 GND
T5 GND
V3 GND
W4 GND
Y3 GND
AA4 GND
AA8 GND
AC4 GND
AD7 GND
AT27 GND
AU28 GND
BA28 GND
BB27 GND
BC26 GND
BC28 GND
BD27 GND
BE28 GND
BB25 GND
BA22 GND
BC22 GND
BD23 GND
BE22 GND
AT13 GND
AV13 GND
AW12 GND
AY21 GND
BD19 GND
BE18 GND
BB19 GND
BC18 GND
BD17 GND
BE16
GND
AC30
GND
F21
DNC
G24
GND
G20
GND
AN20
GND
AB13
GND
V23
GND
V21
GND
Y23
GND
W22
GND
AG18
GND
AE16
GND
AB21
GND
AD19
GND
AE20
GND
AD21
GND
N24
GND
R24
GND
P21
GND
R22
GND
AM23
GND
AM21
GND
AM15
GND
AM13
GND
AV15
GND
AW14
GND
AY13
GND
BA12
GND
BC12
GND
BD13
GND
U1101-L
MSM8916
A6 GND
A12 GND
A16 GND
A28 GND
A32 GND
C8 GND
C18 GND
C20 GND
C32 GND
D7 GND
D27 GND
E12 GND
F7 GND
F19 GND
F25 GND
F27 GND
F29 GND
F37 GND
G16 GND
G18 GND
G30 GND
H35 GND
H37 GND
J16 GND
J18 GND
J32 GND
J36 GND
L4 GND
L6 GND
L8 GND
L30 GND
L32 GND
M5 GND
M7 GND
M35 GND
G8 GND
G10 GND
G12 GND
G14 GND
G28 GND
G32 GND
J38 GND
K5 GND
K9 GND
K17 GND
K21 GND
K37 GND
R8
GND
R26
GND
R28
GND
R34
GND
R36
GND
R38
GND
R40
GND
T17
GND
T19
GND
T35
GND
T37
GND
T39
GND
U26
GND
U28
GND
U30
GND
U32
GND
U34
GND
U36
GND
U38
GND
V19
GND
M37
GND
M39
GND
N26
GND
N28
GND
N30
GND
N32
GND
N34
GND
N36
GND
N38
GND
N40
GND
P5
GND
P9
GND
P11
GND
N2
GND
N4
GND
N8
GND
N22
GND
P15
GND
P35
GND
P37
GND
P39
GND
U40
GND
V11
GND
V13
GND
V15
GND
V17
GND
B5 GND
D5 GND
A22 GND
P13
GND
P17
GND
R30
GND
R32
GND
U1101-K
MSM8916
B1 DNC
D33 DNC
D37 DNC
F15 DNC
F17 DNC
H7 DNC
H15 DNC
H19 DNC
H27 DNC
H29 DNC
H31 DNC
AJ6 DNC
AM7 DNC
AP7 DNC
AT19 DNC
AU16 DNC
AU24 DNC
A2 DNC
A40 DNC
AV21 DNC
AV23 DNC
AV25 DNC
AV27
DNC
AV29
DNC
AV31
DNC
AW16
DNC
AW18
DNC
AW20
DNC
AW22
DNC
AW24
DNC
AW26
DNC
AW28
DNC
AW30
DNC
AW32
DNC
AY25
DNC
AY29
DNC
BA24
DNC
BA30
DNC
BB29
DNC
BC30
DNC
BD1
DNC
BD29
DNC
BE2
DNC
BE40
DNC
U1101-M
MSM8916

17_PM8916_PWR H301
SCALE: SHEET: OF
REVISION RECORD
DATE:APPROVED:LTR ECO NO:
6 5 43 21
DRAWING NO:
D
C
B
A
TITLE:
COMPANY:
RELEASED: DATED:
DATED:QUALITY CONTROL:
CHECKED: DATED:
DATED:DRAWN:
D
C
B
A
CODE: SIZE: REV:
367
D
Sisley_MB_H301
LENOVO
2014-08-12
2014-08-12
Zhang Wei
Li YanTao
[8]
The Pseudo capless LDOs must comply to following tolerable routing requirement:
P50: R<400mOhms, L<45nH
P150: R<200mOhms, L<20nH
P300: R<150mOhms, L<18nH
P600: R<150mOhms, L<18nH
Please connect the SMPS input capacitor's negative terminal to respective
GND_Sx pins of PM8916 and later connect to main GND
删除U1701及其匹配电路
四根反馈线一定要立体包好
I2C Address
FAN53555:0xC0
NCP6335D:0x1C
U1303 placement, please be close to MT6323
L1310 placement, please be close to L1302
兼容设计8939 BUCK
L17现在还给RF用,新的参考设计中,使用L18替代L17给RF供电
C1706
2.2UF
C1703
2.2UF
C1705
2.2UF
C1704
2.2UF
C1701
22UF
C1702
22UF
A6 VDD_S1
B6 VDD_S1
C6 VDD_S1
A4 GND_S1
B4 GND_S1
C4 GND_S1
A7 VDD_S2
B7 VDD_S2
C7 VDD_S2
A9 GND_S2
B9 GND_S2
C9 GND_S2
M5 VDD_S3
N5 VDD_S3
P5 VDD_S3
N3 GND_S3
P3 GND_S3
M6 VDD_S4
N6 VDD_S4
P6 VDD_S4
N8 GND_S4
P8 GND_S4
E5
VFB_S1
A5
VSW_S1
B5
VSW_S1
C5
VSW_S1
F7
VFB_S2
A8
VSW_S2
B8
VSW_S2
C8
VSW_S2
J8
VFB_S3
M4
VSW_S3
N4
VSW_S3
P4
VSW_S3
K8
VFB_S4
M7
VSW_S4
N7
VSW_S4
P7
VSW_S4
U1702-D
PM8916
N2 VDD_GR1
N1 VDD_GR2
N9 VDD_GR3
P9 VDD_GR3
E1 VDD_GR4
E2 VDD_GR4
B1 VDD_GR5
B2 VDD_GR5
M2 VDD_GR6
M3 VDD_GR7
M14 VIB_DRV_N
L13 GND_DRV
P2
VREG_L1
M1
VREG_L2
P1
VREG_L3
M9
VREG_L4
M10
VREG_L4
P10
VREG_L5
M8
VREG_L6
L3
VREG_L7
F1
VREG_L8
C1
VREG_L9
D4
VREG_L10
G3
VREG_L11
B3
VREG_L12
D3
VREG_L13
G2
VREG_L14
G1
VREG_L15
E3
VREG_L16
A3
VREG_L17
A1
VREG_L18
U1702-E
PM8916
C1718
4.7UF
C1719
4.7UF
C1720
4.7UF
C1725
4.7UF
C1726
4.7UF
C1728
4.7UF
C1734
4.7UF
C1721
1UF
C1723
1UF
C1724
1UF
C1731
1UF
C1729
1UF
C1722
1UF
C1732
1UF
C1733
1UF
C1735
1uF
C1730
1UF
C1707
n.m
C1708
n.m
C1709
n.m
C1710
n.m
C1711
n.m
C1712
n.m
C1713
n.m
L1701
1uH
L1704
2.2uH
L1702
1uH
L1703
2.2uH
C1714
22UF
C1716
22UF
C1715
22UF
C1717
22UF
C1740
n.m
L1706
NM
R1707 0R
R1708 n.m
R1709 0R
R1710 n.m
R1714
0R
R1715 n.m
R1712
0R
R1713 n.m
C1727
1UF
B4 AGND
A2 EN
A1 VSEL
B3 PG
B2 INTB
B1 SDA
A3 SCL
D1
AVIN
D2
PVIN E1
PVIN E2
PVIN
E3
SW E4
SW D3
SW D4
SW
C1
PGND C2
PGND C3
PGND C4
PGND
A4
FB
U1703
n.m
C1741
n.m
C1742
n.m
R1706
n.m
R1711
0R
C1736
100PF
C1737
100PF
C1738
100PF
C1739
100PF
C1743
100PF
C1744
100PF
C1745
100PF
C1746
100PF
VREG_L1_1P225
VREG_L2_1P2
VREG_L3_1P15
VREG_L4_2P05
VREG_L5_1P8
VREG_L6_1P8
VREG_L7_1P8
VREG_L8_2P9
VREG_L9_3P3
VREG_L10_2P8
VREG_L12_SDC
VREG_L13_3P075
VREG_L14_UIM1
VREG_L15_UIM2
VREG_L17_2P85_BB
VREG_S3_1P3
VREG_S4_1P85
VPH_PWR
PM_VIB_DRV_N
VREG_S4_1P85
VPH_PWR
VREG_S1_1P15
VREG_S2_1P15
VREG_S3_1P3
VREG_S4_1P85
[8] EXT_BUCK_EN_GPIO_4
[3] EXT_BUCK_APC_VSEL
[3,8] BUCK_SMB_I2C_SDA
[3,8] BUCK_SMB_I2C_SCL
VPH_PWR
VREG_S5_EXT_BUCK_1P15
VREG_S2_1P15
VREG_S5_EXT_BUCK_1P15
VREG_S2_S5_1P15
[5]
VREG_S5_VSENSE
VREG_S1_1P15
VREG_S2_1P15
VREG_S2_S1_1P15
[5]
VREG_S1_VSENSE
[5]
VREG_S2_APC_VSENSE
[5,7]
VREG_S2_S1_VSENSE
[5,7]
VREG_S2_S1_VSENSE
VREG_L11_2P8
VREG_L18_2P7
VREG_L18_2P7
VREG_L17_2P85_BB
VREG_L17_2P85
VREG_L16_1P8

SCALE: SHEET: OF
REVISION RECORD
DATE:APPROVED:LTR ECO NO:
6 5 43 21
DRAWING NO:
D
C
B
A
TITLE:
COMPANY:
RELEASED: DATED:
DATED:QUALITY CONTROL:
CHECKED: DATED:
DATED:DRAWN:
D
C
B
A
CODE: SIZE: REV:
368
H301D
Sisley_MB_H301
LENOVO
2014-08-12
2014-08-12
Zhang Wei
Li YanTao
GND_REF must connect directly to cap on a thin trace
the cap should via directly to main ground with
no connections to intermediate groud fills.
DIRECTLY TO MAIN GROUND
follow 19.2 MHz XO Source –80-VP447-10 Layout Guidelines
GND_XO and GND_XO_BUFF should have a
dedicated via directly to main GND
NTC Specification:
R=10K @ 25°C B25/50=3380K
BTM comparator threshold: 70%/35% 0~45°C
TBD
BBCLK2给NFC,R1811,C1804可以摆到CPU端
测试夹具需要从TP1801处开机
R1809,R1810摆到另一端
PA_THERM的上拉是否需要更改为L6
Pins
OPT_1
OPT_2
Hi Z GND
No SMB1360 SMB1360 Present
No Ext APC Buck(S5) Ext APC buck(S5) Present
R1808可以摆到CPU端
QRD最新的图里已经将VREF_BATT_THERM删除
VBAT_SNS需要立体包,线不需要太宽
电池不可拆卸,此电容是否可以换个小的,QRDEVT2用10uf
13.7K,3.3K
IINMAX = 435/RILIM
Default USB 500mA
To battery connector
Write
I2C Address 01101011
Read
TI:bq24296
0xD6
0xD7
From USB connector
To battery connector
Write
I2C Address 0110110
Read
Maxim :MAX17058
R1806 0R
C1809
n.m
C1811
1uF
C1810
n.m
R1808
0R
R1807 n.m
J1 XTAL_19M_IN
H2 XTAL_19M_OUT
K10 KPD_PWR_N
F5 PON_RESET_N
G5 PS_HOLD
C3 RESIN_N
L10 CBL_PWR_N
A10 SPMI_CLK
B10 SPMI_DATA
L1 RF_CLK1
L2 RF_CLK2
E4 BB_CLK1_EN
F2 BB_CLK1
F3 BB_CLK2
K2 XO_THERM
N10 GND_XOADC
H3 GND_XO_ISOLATION
C2
AVDD_BYP
N14
VREF_BAT_THERM
M11
BAT_THERM
G9
BAT_ID
F11
PA_THERM
G4
GND
A2
VREF_LPDDR
K1
VREG_XO
K3
VREG_RF_CLK
G6
SLEEP_CLK1
J2
GND_XO
J3
GND_RF
D1
REF_BYP
D2
GND_REF
U1702-A
PM8916
R1809 0R
R1810 0R
R1811
33R
R1805
100K
1%
C1801
100NF
C1817
100NF
C1812 1uF
C1818
39PF
R1815
22R
C1813 1uF
C1814
100NF
R1816
n.m
R1817
100K
R1820
13.7K
1%
R1821
3.3K
1%
N13 USB_IN
P13 USB_IN
D5 OPT_1
H5 OPT_2
M12 VBAT_SNS
N12 VBAT
P12 VBAT
P14
VPRE_BYP
L11
VCOIN
M13
CHG_LED_SINK
U1702-B
PM8916
J7 GPIO1
H6 GPIO2
N11 GPIO3
L8 GPIO4
L4
MPP1
K4
MPP2
J4
MPP3
J5
MPP4
U1702-C
PM8916
R1814
n.m
C1805
2.2UF
R1803
0R
C1803
2.2UF
C1807
100NF
C1815
100NF
C1816
47UF
1XTAL 2
GND
3
XTAL
4SENSOR
X1801
1RAE19200BAA
C1808
1NF
R1802
0R
C1804
15PF
C1806
n.m
R1804
0R
R1813n.m
C1819
2.2UF
TP1802
1VBUS1
23 PMID
10 ILIM
3PG
4STAT
6SDA
5SCL
7INT
8OTG
9CE
2PSEL
24 VBUS2
19
SW
21
BTST
22
REGN
15
SYS1
13
BAT1
12
QON
11
TS
14
BAT2
16
SYS2
17 PGND1
18 PGND2
20
SW
25 POWERPAD
U1801
BQ24296
C1827
2.2UF
C1825
10uF
C1832
47NF
C1831
22UF
R1830
240R
R1827
100K
R1829
100K
C1830
4.7UF
R1836
30K
R1835
20K
R1837
100K
R1824
100K
R1834
n.m
L1801
1uH
绕线功率电感 1uH,20%,72mR,2.5A ,2016,1mm
A1 CTG
A2 CELL
A3 VDD
A4 GND
B1
SDA
B2
SCL
B3
QSTRT
B4
ALRT
U1802
MAX17058
C1833
100NF
R1818
10K
R1819
n.m
R1812
100K
R1826
100K
R1831
0R
C1828
100NF
R1822
n.m
TP1804
R1823
0R
[1] MSM_PS_HOLD
[15] PHONE_ON_N
[15] PM_RESIN_N
[1] SPMI_CLK
[1] SPMI_DATA
[16] JTAG_PS_HOLD
[1] MSM_RESIN_N
[22] RFCLK1
[34] RFCLK2
[1] BBCLK1
[1] MSM_BBCLK1_EN
GND
[8]
BATT_ID
[19]
PA_THERM
[1]
SLEEP_CLK
[8]
BATT_ID [8]
PM_BATT_THERM
[9,16]
BATT_THERM
[8,9,16] VBAT
[5]
VDD_PX_BIAS_MPP_1
[2]
VREF_DAC_MPP_3
[3] UIM_BATT_ALM_GPIO_1
[8] PM_XO_THERM
[8] PM_XO_THERM
VREG_L6_1P8
[8]
PM_BATT_THERM
VREF_LPDDR3
USB_VBUS_IN_PMIC
VPH_PWR
[8]
XTAL_19M_OUT
[8] XTAL_19M_IN
[8] XTAL_19M_IN
[8] XTAL_19M_OUT
VREF_BATT_THERM
[7] EXT_BUCK_EN_GPIO_4
[16] CBL_PWR_N
[3,7,8] BUCK_SMB_I2C_SDA
[3,7,8] BUCK_SMB_I2C_SCL
[3] CHARGE_PSEL
[3] CHARGE_DONE
[3] CHARGE_OK
[3] USB500
[3,7,8]
BUCK_SMB_I2C_SDA
[3,7,8]
BUCK_SMB_I2C_SCL
[3]
FUEL_GAUGE_INT
[3]CHARGER_INT
[3] GPIO_CHG_EN
VREG_L5_1P8
VBAT
VPH_PWR
USB_VBUS_IN_PMIC
VBUS_USBIN
VBAT
VREG_L5_1P8
VPH_PWR
VBAT
[13] LCD_AVDD_3P3_EN

SCALE: SHEET: OF
REVISION RECORD
DATE:APPROVED:LTR ECO NO:
6 5 43 21
DRAWING NO:
D
C
B
A
TITLE:
COMPANY:
RELEASED: DATED:
DATED:QUALITY CONTROL:
CHECKED: DATED:
DATED:DRAWN:
D
C
B
A
CODE: SIZE: REV:
369
H301D
Sisley_MB_H301
LENOVO
2014-08-12
2014-08-12
Zhang Wei
Li YanTao
Move C1916 to next to pin H13, C1918 next to C11 and C12.
Star route traces before capacitors. and connect the GNDs to GND_CP
C1925 1927should be placed next to pin G14
It is important not to tie all these GND (GND_CP, GND_CFILT, GND_CDC..) together.
Each must be individually tide to main GND directly.
BATTERY CONNECTOR
确认使用外部PA还是内部PA?
B1903参考设计使用的是1800ohm
如果不使用内部SPK,那么此处的供电电路可以更改为只用VPH_PWR供电
删除C1920,C1921
删除R1908,R1909
电池正极在右边(靠近板边),摆件时注意
J12 pin must connect directly to C1814 and then to main GND without any other intermediate connections to GND fills
C1919的地连接到GND_BOOST
F14 SPKDRV_P
E12 SPKDRV_M
E13 SPKDRV_M
K13 MIC_IN1_P
K11 MIC_IN2_P
J10 MIC_IN3_P
L12 MIC_BIAS1
J11 MIC_BIAS2
F13 EAR_P
G13 EAR_M
F8 PDM_CLK
E8 PDM_SYNC
E11 PDM_TX
E10 PDM_RX0
F10 PDM_RX1
F9 PDM_RX2
B14 CP_C1_P
C14 CP_C1_N
D13 CP_VNEG
D14 CP_VNEG
J14 CDC_PA_VNEG
D12
VDD_CDC_IO
H13
VDD_HPH
C11
VDD_CP
C12
VDD_CP
G14
VDD_EAR_SPKR
A11
BOOST_VREG_5V
B11
BOOST_VREG_5V
A13
VDD_CDC_VBAT
A12
BOOST_SW1
B12
BOOST_SW2
G11
HPH_REF
F12
HPH_L
G12
HPH_R
K14
HS_DET
C13
GND_CP
J13
GND_CFILT
E14
GND_EAR_SPKR
A14
GND_BOOST
B13
GND_BOOST
J12
GND_CDC
U1702-G
PM8916
D6 GND
D7 GND
D10 GND
D11 GND
E7 GND
E9 GND
G7 GND
G8 GND
G10 GND
H7 GND
H8 GND
H10 GND
H11
GND
H12
GND
J6
GND
K5
GND
K9
GND
U1702-F
PM8916
C1902
1NF
C1904
1NF
C1912
1UF
B1903
BLM15AG121SN1
C1910
1uF
C1911
1uF
C1914
100NF
C1916
1uF
R1903
0R
C1918
2.2UF
C1925
2.2UF
C1927
100PF
B1904
2.2uH
C1919
R1902
0R
C1913
n.m
C1917
n.m
B1905 BLM15HG601SN1B
B1906 BLM15HG601SN1 B
C1924
n.m
C1926
n.m
C1915
n.m
C1906
n.m
C1907
n.m
C1922
22UF
C1923
22UF
GND T1902
PESD5V0S1BSF
GND T1904
PESD5V0S1BSF
C1930
33PF
C1928
22UF
C1905
22UF
1
A
8
A
2
B
3
B
6
C
7
C
4
D
5
D
J1901
SD-505006-001
R1906
0R
C1903
n.m
C1901
n.m
C1908
n.m
R1904
0R
C1932
33PF
B1901 BLM15EG121SN1
B1902 BLM15EG121SN1
R1907 0R
R1908 0R
12
D1901
uClamp0571P
3EN
4IN
1
OUT
5EPAD
2GND
U1901
NM
C1920
n.m
C1921
n.m
R1909
n.m
R1905
n.m
R1901
n.m
[15] SPKR_OUT_P
[15] SPKR_OUT_M
[15] CDC_MIC1_P
[10] CDC_HDS_MIC2_P
[10] CDC_EAR_P
[10] CDC_EAR_M
[3] CDC_PDM_CLK
[3] CDC_PDM_SYNC
[3] CDC_PDM_TX
[3] CDC_PDM_RX0
[3] CDC_PDM_RX1
[3] CDC_PDM_RX2
VREG_L5_1P8
VREG_S4_1P85
VPH_PWR
[10]
CDC_HPH_REF
[10]
CDC_HPH_L_P
[10]
CDC_HPH_R_M
[10]
CDC_HS_DET
CDC_MIC_BIAS1CDC_MIC_BIAS2
[10] CDC_MIC3_P
[8,16]
BATT_THERM
VBAT
[10,15]
GND_CDC
VPH_PWR
[7,9,13] VREG_S4_1P85
HPH_PWR_1P85
HPH_PWR_1P85

SCALE: SHEET: OF
REVISION RECORD
DATE:APPROVED:LTR ECO NO:
654321
DRAWING NO:
D
C
B
A
TITLE:
COMPANY:
RELEASED: DATED:
DATED:QUALITY CONTROL:
CHECKED: DATED:
DATED:DRAWN:
D
C
B
A
CODE: SIZE: REV:
3610
H301D
Sisley_MB_H301
LENOVO
2014-08-12
2014-08-12
Zhang Wei
Li YanTao
RECEIVER
Note: Plug headset, Pin 4,5 is shorted
HEADSET
FM Radio Antenna Circuit
external AUDIO PA
Ref. Mic
Audio Switch
R11002跟B11001摆在一起,CDC_HPH_REF星形走线
R11014跟L11024摆放在一起,CDC_HPH_REF星形走线
C11028
33PF
C11026
33PF
C11027
33PF
B11004 BLM15HD601SN1
C11014
n.m
L11003
180nH
B11002 BLM15HD601SN1
C11012
470PF
C11010
470PF
C11017
100PF
C11016
100PF
C11015
n.m
R11009
n.m
B11005 BLM15HD601SN1
C11018
n.m
R11011
0R
L11001
BLM15HG601SN1B
R11010
100PF
R11006
20K
C11011
470PF
GND
T11002
PESD5V0S1BSF
GND
T11003
PESD5V0S1BL
GND
T11004
PESD5V0S1BL
GND
12
T11013
PESD5V0S1BL
GND
12
T11016
PESD5V0S1BL
B11003 BLM15HD601SN1
GND
T11006
n.m
GND
T11010
n.m
GND
T11011
n.m
C11019
100PF
1IN
2OUT
REV11001
NM
GND
12
T11001
PESD5V0S1BL
C11013
33PF
B11015
BLM15HD601SN1
B11014
BLM15HD601SN1
R11020
n.m
C11020
100NF
GND
12
T11020
PESD5V0S1BSF
GND
12
T11021
PESD5V0S1BSF
B11021
BLM15HD601SN1
C11040
33PF
C11041
33PF
R11022
0R
C11042
n.m
C11043
n.m
GND
T11030
PESD5V0S1BL
C11045
33PF
4
VCC
2GND
3GND
1
OUT
5GND
6GND
U11005
SM0401BL-383-M02
GND
12
T11005
PESD5V0S1BSF
B11001
BLM15HG102SN1D
C11007
1uF
1
MIC
2
GND
3
AUDIO-R
5
AUDIO-L
4
AUDIO-L
J11101
3F69-00_US
C11001
1NF
C11002
1NF
L11002
叠层电感 68nH,2.8R,80mA,0201
68nH
GND
T11007
PESD5V0S1BL
GND
T11008
PESD5V0S1BL
GND
T11009
n.m
GND
T11012
n.m
$$$2413
3
[9]
CDC_HS_DET
[34]
FM_HEADSET
[9]
CDC_HPH_L_P
[9]
CDC_HPH_R_M
[9] CDC_EAR_P
[9] CDC_EAR_M
[9,10,15]
GND_CDC
[9]
CDC_HDS_MIC2_P
CDC_MIC_BIAS2
CDC_MIC_BIAS1
[9]
CDC_MIC3_P
[9,10,15]
GND_CDC
[9]
CDC_HPH_REF

SCALE: SHEET: OF
REVISION RECORD
DATE:APPROVED:LTR ECO NO:
6 5 43 21
DRAWING NO:
D
C
B
A
TITLE:
COMPANY:
RELEASED: DATED:
DATED:QUALITY CONTROL:
CHECKED: DATED:
DATED:DRAWN:
D
C
B
A
CODE: SIZE: REV:
3611
H301D
Sisley_MB_H301
LENOVO
2014-08-12
2014-08-12
Zhang Wei
Li YanTao
ALS & PS (P-sensor)
ROHM: RPR-0521RS
* Write-10010010,Read-10010011 *
*I2C Address: 1001001(0x49)*
Write
I2C Address 11010000
SIEN_SN3193
0xD0
Status Light
Sensor hub
G Sensor
E-Compass
AKM0911C的地址为0DH,ALPS的801A的地址是0CH
Hall Sensor
eCompass是由CPU复位,I2C加在HUB上,不知道X2调通没?
Hall的中断连在CPU上,不知道X2调通没?
0X00110000
Read Addr: 0X00110001
Write Addr:
BMA222EF
GND
D11101
n.m
GND D11104
n.m
GND D11103
n.m
GND D11102
n.m
C11101
1UF
C11104
2.2UF
R11103
10K
GND D11105
n.m
R11104
0R
C11107
n.m
C11108
n.m
R11134
0R
R11107
5R1
C11105
100NF
C11106
100NF
R11113
0R
R11108
0R
1SDO
2SDI/A/O 3
VDDIO
4
NC
5INT1
6INT2
7
VDD
8GND
9GND
10
CSB
11
PS
12 SCK
U11102
BMA222EF
R11109
0R
R11110
0R
1
SDA
2
INT
3LDR
4LEDK
5LEDA
6GND
7
SCL
8
VDD
U11101
APDS-9960-module
[3,11]
SENSOR_I2C_SDA
[3,11]
SENSOR_I2C_SCL
[3]
ALPS_INT_N
VPH_PWR VREG_L17_2P85_BB
VREG_L6_1P8
[3,11] SENSOR_I2C_SCL
[3] GYRO_ACCEL_INT1_N
VREG_L17_2P85_BB VREG_L6_1P8
[3] GYRO_ACCEL_INT2_N
[3,11] SENSOR_I2C_SDA

SCALE: SHEET: OF
REVISION RECORD
DATE:APPROVED:LTR ECO NO:
6 5 43 21
DRAWING NO:
D
C
B
A
TITLE:
COMPANY:
RELEASED: DATED:
DATED:QUALITY CONTROL:
CHECKED: DATED:
DATED:DRAWN:
D
C
B
A
CODE: SIZE: REV:
3612
H301D
Sisley_MB_H301
LENOVO
2014-08-12
2014-08-12
Zhang Wei
Li YanTao
KEEP CLOSE TO THE PIN
KEEP CLOSE TO THE PIN
16GB eNAND+8GbDDR3的高度是0.9,16GB eNAND+16Gb LPDDR3(先放的此料,高度是1.1);32GB eNAND+16Gb LPDDR3的高度1.3mm,评估时注意
LP-DDR3
eMMC
Power
F12 DQ31
F10 DQ29
G10 DQ26
F13 VSSQ
H13 DQ25
G11 VSSQ
G2 ZQ0
F11 DQ30
G12 DQ27
H10 VSSQ
H2 CA9
J2 CA8
G13 DQ28
H11 DQ24
J12 DQ15
J8 VSSQ
K3 CA6
J3 CA7
J13 VSSQ
L13 DQ11
K11 DQ13
K13 DQ14
L11 DQ12
L3 CA5
N12 DQ8
M13 DQ9
M11 DQ10
K8 VSSQ
K9 VSSQ
T11 DQ5
T13 DQ6
R12 DQ7
L10 VSSQ
V3 CA4
W3 CA3
W2 CA2
L12 VSSQ
U13 DQ4
V13 DQ2
V11 DQ1
U11 DQ3
Y3 CA1
AA13 DQ19
Y11 DQ23
W12 DQ0
M8 VSSQ
Y2 CA0
AB11 DQ17
AA12 DQ20
N13 VSSQ
P9 VSSQ
Y13 DQ22
R13 VSSQ
AB12 DQ16
AB10 DQ18
AA10 DQ21
N2
VDDCA U2
VDDCA
F9
VDD1
L8
VDDQ
P11
VDD2
L9
VDDQ
N5
VDD2
N11
VDDQ
J11
VDDQ
M10
VDDQ
G9
VDDQ
G5
VDD1
R5
VDD2
R11
VDDQ
F4
VDD1
P8
VDD2
H12
VDDQ
K10
VDDQ K12
VDDQ
M5
VDD2
T10
VDDQ
K2
VDDCA
M12
VDDQ
H8
VDDQ
P5
VDD2
F3
VDD1
B3
VCC B12
VCC B13
VCC C4
VCC
H4 VSSCA
J4 VSSCA
K4 VSSCA
A3 VSSM
A8 VSSM
A12 VSSM
B2 VSSM
B7 VSSM
B11 VSSM
C3 VSSM
C5 VSSM
C8 VSSM
C10 VSSM
B8
CLKM C2
RST A6
CMD
B4
DAT7 A5
DAT6 A10
DAT5 C9
DAT4 B5
DAT3 C6
DAT2 B10
DAT1 A9
DAT0
C12 VSSM
A1
DNU
A14
DNU
P10
ODT
AA1
DNU
AA14
DNU
AB1
DNU
AB2
DNU
AB13
DNU
AB14
DNU
U3
CS0# T3
CS1#
T2
CKE0 R2
CKE1
P3
CLK N3
CLK#
T9
DQS0 R9
DQS0# M9
DQS1 N9
DQS1# Y9
DQS2 W9
DQS2# H9
DQS3 J9
DQS3#
R10
DM0 N10
DM1 W10
DM2 J10
DM3
M2
VREFCA P13
VREFDQ
D8
VCC A4
VCCQ B6
VCCQ
C7
VCCQ C11
VCCQ A11
VCCI
B9
VCCQ
C13 VSSM
D7 VSSM
A2 VSF
A13 VSF
B1 VSF
B14 VSF
D2 VSF
D3 VSF
D4 VSF
D5 VSF
D6 VSF
AA3
VDD1 AA5
VDD1 AB3
VDD1 AB4
VDD1 AB9
VDD1
F5
VDD2 F8
VDD2 J5
VDD2 K5
VDD2 L2
VDD2 L5
VDD2
T5
VDD2 U5
VDD2 V5
VDD2 W5
VDD2 AB5
VDD2 AB8
VDD2
T12
VDDQ U8
VDDQ U9
VDDQ V10
VDDQ V12
VDDQ W11
VDDQ Y8
VDDQ Y12
VDDQ AA9
VDDQ
V2
VDDCA
T8 VSSQ
U10 VSSQ
U12 VSSQ
V8 VSSQ
V9 VSSQ
W8 VSSQ
W13 VSSQ
Y10 VSSQ
AA11 VSSQ
F2 VSS
G4 VSS
G8 VSS
H3 VSS
H5 VSS
L4 VSS
M3 VSS
M4 VSS
N4 VSS
N8 VSS
P4 VSS
P12 VSS
R3 VSS
R4 VSS
R8 VSS
T4 VSS
Y4 VSS
Y5 VSS
AA2 VSS
AA4 VSS
AA8 VSS
P2 VSSCA
U4 VSSCA
V4 VSSCA
W4 VSSCA
A7 RFU
G3 ZQ1
U11201
KMQ8X000SA- B414
R11201
1%
240R
R11202
n.m
C11202
100NF
C11209
100NF
C11217
100NF
C11222
1UF
C11227
1UF
C11203
100NF
C11210
100NF
C11218
100NF
C11223
100NF
C11204
1UF
C11211
100NF
C11219
100NF
C11224
100NF
C11226
100NF
C11229
100NF
C11231
4.7UF
C11230
1UF
C11205
100NF
C11212
100NF
C11206
100NF
C11213
100NF
C11228
1UF
C11215
2.2UF
C11221
2.2UF
C11214
2.2UF
C11216
2.2UF
C11207
100NF
C11208 100NF
C11220
1UF
C11225
1UF
C11201
100NF
R11203
n.m
R11206
10K
R11205
n.m
R11207
n.m
R11208
n.m
R11209
n.m
R11210
n.m
R11211
n.m
R11212
n.m
R11213
n.m
R11214
n.m
C11232
100NF
R11215
n.m
R11216 n.m
[1] EBI_CA[0:9]
EBI_CA0
EBI_CA1
EBI_CA2
EBI_CA3
EBI_CA4
EBI_CA5
EBI_CA6
EBI_CA7
EBI_CA8
EBI_CA9
[1]EBI_DQ[0:31]
EBI_DQ0
EBI_DQ1
EBI_DQ2
EBI_DQ3
EBI_DQ4
EBI_DQ5
EBI_DQ6
EBI_DQ7
EBI_DQ8
EBI_DQ9
EBI_DQ10
EBI_DQ11
EBI_DQ12
EBI_DQ13
EBI_DQ14
EBI_DQ15
EBI_DQ16
EBI_DQ17
EBI_DQ18
EBI_DQ19
EBI_DQ20
EBI_DQ21
EBI_DQ22
EBI_DQ23
EBI_DQ24
EBI_DQ25
EBI_DQ26
EBI_DQ27
EBI_DQ28
EBI_DQ29
EBI_DQ30
EBI_DQ31
[1]
SDC1_CLK [1]
MSM_RESOUT_N
[1]
SDC1_CMD
[1]
SDC1_DATA_7 [1]
SDC1_DATA_6
[1]
SDC1_DATA_3 [1]
SDC1_DATA_2 [1]
SDC1_DATA_1 [1]
SDC1_DATA_0
[1]
SDC1_DATA_4
[1]
SDC1_DATA_5
[1]
EBI_CS0_N [1]
EBI_CS1_N
[1]
EBI_CKE_0 [1]
EBI_CKE_1
[1]
EBI_CK [1]
EBI_CKB
[1]
EBI_DQS_0 [1]
EBI_DQS_0B [1]
EBI_DQS_1 [1]
EBI_DQS_1B [1]
EBI_DQS_2 [1]
EBI_DQS_2B
[1]
EBI_DQS_3B
[1]
EBI_DQS_3
[1]
EBI_DM0 [1]
EBI_DM1 [1]
EBI_DM2 [1]
EBI_DM3
VREG_L5_1P8
VREG_L2_1P2
VREG_L8_2P9
VREG_L5_1P8
VREF_LPDDR3
[1]
EBI0_ODT

DH301
113_CAMERA_LCD_TP_FLASH
Sisley_MB_H301
2014-08-12
2014-08-12
Zhang Wei
Li YanTao
SCALE: SHEET: OF
REVISION RECORD
DATE:APPROVED:LTR ECO NO:
6 5 43 21
DRAWING NO:
D
C
B
A
TITLE:
COMPANY:
RELEASED: DATED:
DATED:QUALITY CONTROL:
CHECKED: DATED:
DATED:DRAWN:
D
C
B
A
CODE: SIZE: REV:
3613
LENOVO
Flash LED and Driver IC
LCD
Write
I2C Address 0101000
Read
Intersil: ISL98607
0x50
0x51
DGND
DVDD_1P2V
DOVDD_1P8V
MDN1
MDP1
DGND
MCN
MCP
DGND
MDN3
MDP3
DGND
STROBE
PWDN
SDA
SCL
DGND
XCLK
DGND
AVDD_2P8V
AGND
AF_VCC2.8V
AF_GND
Rear Camera: 13Mp
Module: 舜宇
Sensor: OV13850
I2C Address
0x6C
Read 0x6D
Write
Rear Camera_13M
XSHUTDOWN
MDP2
MDN2
DGND
MDP0
MDN0
DGND
EXT LDO
0x20
I2C Address
Write
0x21Read
Front Camera 8M
EXT LDO
DGND
MDN1
MDP1
DGND
MCN
MCP
DGND
MDN0
MDP0
DGND
MCLK
DGND
PWDNB
DGND AVDD2P8
AGND
DGND
REST
DGND
SCL
SDA
DGND
DOVDD1P8
DVDD1P2
找下Camera Sensor的SPEC,DVDD是内部供电还是外部供?内部电路是什么
是否要支持qHD的屏?如果不支持,可以把电源上的备手删掉 I2C Adress:0x63 0x0110000/0/1
SGM3780
Write
I2C Address
Read
Goodix 915
0x70
0x71
(0x38 if use 7 bytes I2c address)
0X38
LX2为什么接地上了?
Swire现在使用GPIO模拟,不知道能不能行?需跟供应商确认
470K现在BOM内是yageo
GND
12
T11301
C11327
100NF
C11333
R11323 n.m
R11322
0R
R11324
0R
L11302
1uH
C11329
10UF
C11332
1uF
R11320
0R
R11325
0R
3EN
4IN
1
OUT
5EPAD
2GND
U11306
NCP114AMX120TCG
C11330
100NF
C11322
100NF
C11324
10uF
R11332
n.m
R11333
0R
C11323
100NF
1
2
3
4
5
6
7
8
9
10
11
12
13
14
15
16
17
18
19
20
21
22
23
24
25
26
27
28
29
30
31
32
33
34
J11303
AXE530124
C11328
100NF
13
42
FL11306
ICMF062P900MFR
C11325
100NF
C11331
1uF
R11328 n.m
R11318
n.m
13
42
FL11307
ICMF062P900MFR
13
42
FL11308
ICMF062P900MFR
13
42
FL11309
ICMF062P900MFR
13
42
FL11310
ICMF062P900MFR
R11319
0R
C11320
n.m
C11321
n.m
R11329
0R
R11330
0R
B2 VIN
A1 EN1
C1 EN2
A2
VOUT1
C2
VOUT2
B1 GND
U11304
RT9055-MGWSC
C11301
100NF
C11302
100NF
C11303
100NF
3EN
4IN
1
OUT
5EPAD
2GND
U11305
NCP114AMX120TCG
C11312
100NF
C11313
1UF
R11305
0R
R11301
0R
R11302
0R
R11304
0R
1
2
3
4
5
6
7
8
9
10
11
12
13
14 15
16
17
18
19
20
21
22
23
24
25
GND
26
GND
27
GND
28
GND
J11302
AXE524124-CW
C11310
n.m
R11313
0R
13
42
FL11301
EMI_ICMF062P900MFR
13
42
FL11302
EMI_ICMF062P900MFR
13
42
FL11313
EMI_ICMF062P900MFR
C11308
1UF
R11309 n.m
R11312
n.m
C11307
n.m
C11311
1UF
R11308
0R
R11307 n.m
R11311
0R
C11309
1UF
R11317
0R
A2 SW
B3 IN
B2 STROBE
C1 TX/TORCH
C2 SDA
C3 SCL A3
GND
B1
LED
A1
OUT
U11302
LM3642TLX/NOPB
R11369
0R
R11346
0R
R11347
n.m
R11349
n.m
GND
12
T11302
n.m
L11303
1uH C11351
10UF
R11372
0R
R11370
0R
C11349
4.7UF
5LX
6LX
4VIN
10 ENF
11 ENM
7PGND
3AGND
13 AGND
15 MC
1
RSETM
2
RSETF
14
D2
12
D1
8
VOUT
9
VOUT
U11308
R11373
390K
1%
R11374
470K
1%
C11350
100NF
R11360
10K
R11361
10K
R11306
0R
1
2
3
4
5
6
7
8
9
10
11
12
13
14
15
16
17
18
19
20
21
22
23
24
25
26
27
28
29
30
31
32
33
34
35
36
37
38
39
40
41
42
43
44
J11301
AXE640124-CCW
C11357 22UF
C11356
22UF
C11354
22UF
C11355
10UF
C11358
22UF
C11359
22UF
L11306
4.7uH
L11307
4.7uH
L11305
10UH
C11361
100PF
C11360
n.m
C11363
100PF
1
J11305
PIN_ANT_818001475
1
J11304
PIN_ANT_818001475
R11303
0R
C11306
15PF
C11352
100NF
R11336 n.m
R11337
0R
C11304
2.2UF
C11365
2.2UF
C11366
2.2UF
GND
12
T11308
n.m
TP11301
R11353
0R
R11355
0R
R11326
0R
R11327
0R
R11350
0R
R11356
0R
R11358
0R
R11359
0R
R11371
0R
R11375
0R
R11377
0R
R11376
0R
C11367
100PF
1LX1
2PGND1
3VO1
4FBS
12
PVIN
11
LX2
10
VO2
9
SWIRE
13
VO3
14
PGND2
15
LX3
16
AVIN
8EN_VO3
7AGND
6CT
5FD
17
PAD
U11309
STOD32ATPQR
D11302
LXCL-EL06-0001
3
D
1
G
2
S
U11303
NM
R11335
n.m
R11334
n.m
R11339
0R
R11338
n.m
R11314 n.m
R11321 n.m
13
42
FL11303
EMI_ICMF062P900MFR
13
42
FL11304
EMI_ICMF062P900MFR
13
42
FL11305
EMI_ICMF062P900MFR
13
42
FL11311
EMI_ICMF062P900MFR
13
42
FL11312
EMI_ICMF062P900MFR
3EN
4IN
1
OUT
5EPAD
2GND
U11301
NCP114AMX330TCG
C11314
100NF
C11315
1uF
R11341
0R
R11340
0R
R11316 0R
R11331
n.m
GND
12
T11303
GND
12
T11305
GND
12
T11304
GND
12
T11306
GND
12
T11307
R11378
0R
R11379
0R
R11380
0R
R11381
0R
R11382
0R
R11383
n.m
R11352
0R
R11354 0R
GND
T11309
n.m
C11305
1uF
C11348
1uF
C11353
1uF
VPH_PWR
[13] CAM_STROBE
[3] FLASH_LED_STB_0
[3,13,16] CCI_I2C_SDA
[3,13,16] CCI_I2C_SCL
[3] FLASH_LED_STB_1
[3] CAM_1V2_EN
VCAM_DVDD_1V2
VREG_S4_1P85
[3,13,16]
CCI_I2C_SDA
[2]
MIPI_CSI0_LANE1_M
[2]
MIPI_CSI0_LANE1_P
[2]
MIPI_CSI0_CLK_M
[2]
MIPI_CSI0_CLK_P
[2]
MIPI_CSI0_LANE0_M
[2]
MIPI_CSI0_LANE0_P
[13]
CAM_STROBE
[2]
MIPI_CSI0_LANE2_M
[2]
MIPI_CSI0_LANE2_P
[2]
MIPI_CSI0_LANE3_M
[2]
MIPI_CSI0_LANE3_P
[3]
CAM0_STANDBY_N
[3,13,16]
CCI_I2C_SCL
[3]
CAM0_MCLK
[3]
CAM0_RESET_N
VCAM_DOVDD_1V8
VCAM_DVDD_1V2
VCAM_AVDD_2V8
VREG_L17_2P85_BB VREG_L16_1P8
[3] CAM_2V8_EN
[3] CAM_1V8_EN
VPH_PWR
VCAM_AVDD_2V8 VCAM_DOVDD_1V8
VREG_S4_1P85
[3] CAM1_1V2_EN
VCAM1_DVDD_1V2
[3,13,16]
CCI_I2C_SDA
[3] CAM1_MCLK
[3,13,16]
CCI_I2C_SCL
[3]
CAM1_RESET_N
[2] MIPI_CSI1_CLK_M
[2] MIPI_CSI1_CLK_P
[2] MIPI_CSI1_LANE1_M
[2] MIPI_CSI1_LANE1_P
[2] MIPI_CSI1_LANE0_P
[2] MIPI_CSI1_LANE0_M
VCAM_AVDD_2V8
VCAM_DOVDD_1V8
VREG_L16_1P8
VCAM1_DVDD_1V2
VREG_L10_2P8
VREG_L10_2P8
VREG_L16_1P8
VREG_L16_1P8
[3] FLASH_LED_STB_1_SUB
[3] FLASH_LED_STB_0_SUB
VPH_PWR
VPH_PWR
AVDD
ELVSS
ELVDD
VPH_PWR
[3]
LCD_RST_N
[3]
TS_INT_N
[3]
TS_I2C_SDA
[3]
TS_I2C_SCL
[3]
TS_RESOUT_N
VREG_L6_1P8
VREG_L17_2P85_BB
[13]
VDDP_EN
[13]
ELON2
VREG_L6_1P8
AVDD
VREG_L11_2P8
ELVDD
ELVSS
[13]
ELON2
[13]
VDDP_EN
[3]
CAM1_STANDBY_N
VPH_PWR
[3]
FLASH_LED_MOS
VPH_PWR
[2]
MIPI_DSI0_LANE1_P
[2]
MIPI_DSI0_LANE1_M
[2]
MIPI_DSI0_LANE2_M
[2]
MIPI_DSI0_LANE2_P
[2]
MIPI_DSI0_LANE0_M
[2]
MIPI_DSI0_LANE0_P
[2]
MIPI_DSI0_CLK_P
[2]
MIPI_DSI0_CLK_M
[2]
MIPI_DSI0_LANE3_M
[2]
MIPI_DSI0_LANE3_P
VPH_PWR
[8] LCD_AVDD_3P3_EN
LCD_AVDD_3P3
LCD_AVDD_3P3
VREG_L17_2P85_BB
VPH_PWR
[3]
LCDBL_EN
[3]
LCD_ENP

SCALE: SHEET: OF
REVISION RECORD
DATE:APPROVED:LTR ECO NO:
6 5 43 21
DRAWING NO:
D
C
B
A
TITLE:
COMPANY:
RELEASED: DATED:
DATED:QUALITY CONTROL:
CHECKED: DATED:
DATED:DRAWN:
D
C
B
A
CODE: SIZE: REV:
3614
H301D
Sisley_MB_H301
LENOVO
2014-08-12
2014-08-12
Zhang Wei
Li YanTao

SCALE: SHEET: OF
REVISION RECORD
DATE:APPROVED:LTR ECO NO:
6 5 43 21
DRAWING NO:
D
C
B
A
TITLE:
COMPANY:
RELEASED: DATED:
DATED:QUALITY CONTROL:
CHECKED: DATED:
DATED:DRAWN:
D
C
B
A
CODE: SIZE: REV:
3615
H301D
Sisley_MB_H301
LENOVO
2014-08-12
2014-08-12
Zhang Wei
Li YanTao
SIM Card
Volume Up
Volume Down
Power On
Signal Description
KPSNS0 Volume Up
KPSNS1 Camera Shutter
KPSNS2 Camera Focus
PM_RST_N Volume Down
KYPD_PWR_N PWER_ON
PM_RST_N +
KYPD_PWR_N Hardware Reset
Keys
FPC connctor
根据小板PIN序调整主板pin序
R11505 1K
R11507 1K
R11508 1K
R11506 n.m
GND
T11501
PESD5V0S1BL
GND
T11502
PESD5V0S1BL
C11505
n.m
C11508
n.m
C11511
n.m
GND
T11503
PESD5V0S1BL
C11512
n.m
C11509
33PF
C11506
2.2UF
C11501
n.m
C11503
n.m
GND
12
T11508
R11501
0R
R11510
15K
C11513
n.m
C11510
33PF
C11507
2.2UF
C11502
n.m
C11504
n.m
GND
12
T11509
R11502
0R
R11513
0R
R11511
15K
TP11501 TP11503 TP11505
TP11507
TP11502 TP11504 TP11506
TP11508
R11524
0R
R11523
n.m
C1
C2
C3
C4
C5
C6
C7
C8
J11502
SD-151032-0001
C1
C2
C3
C4
C5
C6
C7
C8
J11503
1
2
3
4
5
6
7
8
J11501
AYF530635
R11514
100K
R11512
1K
R11509
1K
C11516
22PF
C11518
n.m
1
DETECT
2
DETECT_SW
3GND
4GND
5GND
6GND
7GND
J11505 SD-151031-0001
GND
T11514
n.m
GND
T11512
n.m
C11525
33PF
C11523
33PF
C11524
n.m
1
2
3
4
5
6
7
8
9
10
11
12
13
14 15
16
17
18
19
20
21
22
23
24
25
26
27
28
J11504
AXE524124-CW
C11522
100NF
GND
T11526
n.m
C11519
10uF
GND
T11518
n.m
C11521
100NF
GND
T11513
n.m
GND
T11521
n.m
GND
T11522
n.m
C11520
10uF
R11518
0R
TP11509
C11515
100NF
C11517
100PF
C11527
33PF
R11526
0R
GND T11520
n.m
B11501
BLM15HD601SN1
GND T11517
n.m
GND
T11516
n.m
GND
T11515
R11503
n.m
T11505
ESD8472MUT5G
T11507
ESD8472MUT5G
T11510
ESD8472MUT5G
T11504
ESD8472MUT5G
T11506
ESD8472MUT5G
T11511
ESD8472MUT5G
[3]
KEY_VOLP_N
[8]
PHONE_ON_N
[8]
PM_RESIN_N
[3]
KEY_VOLN_N
[16]
KYPD_PWR_N_TP
[16]
VOLUME_DOWN_TP
[16]
VOLUME_UP_TP
[3] UIM1_RESET
[3] UIM1_CLK
[3]
UIM1_DATA
[3] UIM2_RESET
[3] UIM2_CLK
[3]
UIM2_DATA
VREG_L14_UIM1
VREG_L15_UIM2
[3] UIM1_PRESENT
VREG_L5_1P8
[9]
SPKR_OUT_P
[9]
SPKR_OUT_M
PM_VIB_DRV_N
VBUS_USBIN
[3] USB_HS_ID
VPH_PWR
CDC_MIC_BIAS1
[9] CDC_MIC1_P
[9,10] GND_CDC
[1,16]
USB_HS_D_P
[1,16]
USB_HS_D_M
[3]
UIM2_PRESENT

SCALE: SHEET: OF
REVISION RECORD
DATE:APPROVED:LTR ECO NO:
6 5 43 21
DRAWING NO:
D
C
B
A
TITLE:
COMPANY:
RELEASED: DATED:
DATED:QUALITY CONTROL:
CHECKED: DATED:
DATED:DRAWN:
D
C
B
A
CODE: SIZE: REV:
3616
H301D
Sisley_MB_H301
LENOVO
2014-08-12
2014-08-12
Zhang Wei
Li YanTao
Factory test piont for battery
Factory test piont for power on
Factory test piont for force usb boot
Factory test piont for communication
JTAG for Debug
Factory test piont for USB 电池压接片
TP11602
TP11603
TP11604
TP11611
TP11610
TP11605
TP11606
TP11608
TP11609
TP11601
R11601
1K
R11602
1K
R11603 1K
R11604 n.m
1
J11618
HT11.011.10443
1
J11603
PIN_ANT_HT11.011.10424
1
J11604
HT11.011.10443
1
J11605
HT11.011.10443
1
J11606
PIN_ANT_HT11.011.10424
1
H11601
HOLE-1.6-2.8-AIRPLAY
1
H11602
HOLE-1.6-2.8-AIRPLAY
1
H11603
HOLE-1.6-2.8-AIRPLAY
1
H11604
HOLE-1.6-2.8-AIRPLAY
1
H11606
HOLE-1.6-2.8-AIRPLAY
1
H11607
Hole-1.3
1
2
3
4
5
6
7
8
9
10
11
12
13
1415
16
17
18
19
20
21
22
23
24
25
26
27
28
J11601
AXE524124-CW
1
FREE3
STATIC-FREE
HF
1
FREE1
HALOGEN-FREE
Pb
1
FREE2
LEAD-FREE
R11605
1K
C11601
n.m
GND
T11608
PESD5V0S1BSF
TP11612
TP11614
TP11615
TP11613
U11601
R11606
0R
R11607
0R
R11608
0R
R11609
0R
R11610
0R
R11611
0R
1
J11608
PIN_ANT_HT11.011.10424
1
J11609
PIN_ANT_HT11.011.10424
1
J11610
PIN_ANT_HT11.011.10424
1
J11611
PIN_ANT_HT11.011.10424
1
J11613
PIN_ANT_HT11.011.10424
1
J11614
PIN_ANT_HT11.011.10424
1
J11615
HT11.011.10443
1
J11616
PIN_ANT_HT11.011.10424
1
J11617
PIN_ANT_HT11.011.10424
1
J11619
HT11.011.10443
1
J11620
HT11.011.10443
1
J11612
PIN_ANT_HT11.011.10424
1
H11608
Hole-1.3
1
H11609
HOLE-1.6-2.8-AIRPLAY
1
H11611
Hole-1.3
1
J11602
HT11.011.10443
1
H11605
HOLE-1.6-2.8-AIRPLAY
1
GND
SH11601
SHA-BB-SISLEY
1
GND
SH11602
SHA-GPS-SISLEY
1
GND
SH11603
SHA-LCD-SISLEY
1
GND
SH11604
SHA-PMU-SISLEY
1
GND
SH11605
SHA-RF-SISLEY
1
GND
SH11606
SHA-SUBFLASH-SISLEY
1
GND
SH11607
SHA-WIFI-SISLEY
[8,9] VBAT
[15] KYPD_PWR_N_TP
[3,16] UART3_RX
[3,16] UART3_TX
[15] VOLUME_UP_TP
[15] VOLUME_DOWN_TP
[3] FORCED_USB_BOOT
[8,9] BATT_THERM
[1] JTAG_TRST_N
[1] JTAG_TDI
[1] JTAG_TMS
[1] JTAG_TCK
[1] JTAG_TDO
[1] JTAG_SRST_N
[8] JTAG_PS_HOLD
[3,16]
UART3_TX
[3,16]
UART3_RX
VREG_L5_1P8
VREG_L5_1P8
[8] CBL_PWR_N
[1,15] USB_HS_D_P
[1,15] USB_HS_D_M
VBUS_USBIN
[3]
MI2S_2_D1
[3]
MI2S_2_SCLK
[3]
MI2S_2_WS
[3]
MI2S_2_D0
[3,13]
CCI_I2C_SDA
[3,13]
CCI_I2C_SCL

SCALE: SHEET: OF
REVISION RECORD
DATE:APPROVED:LTR ECO NO:
6 5 43 21
DRAWING NO:
D
C
B
A
TITLE:
COMPANY:
RELEASED: DATED:
DATED:QUALITY CONTROL:
CHECKED: DATED:
DATED:DRAWN:
D
C
B
A
CODE: SIZE: REV:
3617
H301D
Sisley_MB_H301
LENOVO
2014-08-12
2014-08-12
Zhang Wei
Li YanTao
[11,21]
CHAIN0_FRONT_END
CHAIN0_FRONT_END
R2602 51R
L2601
39nH
1RX/TX
2INT
3G
4G
J2602
MM8030-2610
2GND
5GND
4TERM
3OUT
6
CPLD
1
IN
U2601
LDJ18829M24AD011
LDJ18829M24AD011
C2605 100PF
C2607
100PF
C2606
100PF
R2605
n.m
C2609
0R
L2604
n.m
8VDD
9VIO
1ANT
11 SCLK
10 SDATA
13
TRX1
12
TRX2
6
TRX3
5
TRX4
4
TRX5
3
TRX6
2
TRX7
18
TRX8
17
TRX9
16
TRX10
15
TRX11
14
TRX12
20
TX_HB
21
TX_LB
22
GND1
19
GND2
7
GND3
23
GNDPAD
U2602
RF1498A
1
CON
2
GND
3
GND
4
GND
J2601
20449C1
[25]
CP_ANT_ETBYPASS
[3,18,19,20,36] RFFE1_CLK
[3,18,19,20,36] RFFE1_DATA
[19]
TX_DCS1800_PCS1900
[19]
TX_GSM850_EGSM900
VREG_L17_2P85
VREG_L7_1P8
[21]
TRX_B8
[23]
RX_B34/B39
[21]
TRX_B1
[21]
TRX_B2
[21]
TRX_B3
[21]
TRX_B4_B34
[21]
TRX_B5
[21]
TRX_B17_B20
[20]
TRX_B7
[20]
TRX_B40
[20]
TRX_B41
[20]
TRX_LPF_41

SCALE: SHEET: OF
REVISION RECORD
DATE:APPROVED:LTR ECO NO:
6 5 43 21
DRAWING NO:
D
C
B
A
TITLE:
COMPANY:
RELEASED: DATED:
DATED:QUALITY CONTROL:
CHECKED: DATED:
DATED:DRAWN:
D
C
B
A
CODE: SIZE: REV:
3618
H301D
Sisley_MB_H301
LENOVO
2014-08-12
2014-08-12
Zhang Wei
Li YanTao
Pin 13 = gnd: USID = 0x8
Pin 13 = float: USID = 0x9
使用RF1655,其与RF1656的区别是RF6接地,1655没库,使用的1656的库
1RX/TX
2INT
3G
4G
J2701
MM8030-2610
MM8030-2610
C2702
n.m
C2704
n.m
R2702
0R
1
ANT2701
PIN_ANT_818001475
818001475
1
ANT2703
PIN_ANT_818001475
818001475
L2702
39nH
C2712
22PF
C2713
n.m
C2708
100PF
C2710
100PF
C2714 22PF
C271722PF
C2719 n.m
1
VIO
2
SDATA
3
SCLK
4GND
5RF6
6RF5
7RF4
8GND
9ANT
10 RF1
11
RF2
12
RF3
13
ID
14
VDD
15 GND
U2703
RF1656
C2705
n.m
R2701
n.m
1RF1
2RF2
3GND
4VDD
5CTL1
6CTL2
7
EN
8
GND
9
RF4
10
RF3
11
RFC
U2701
RF1119A
RF1119A
L2704 n.m
L2705 n.m
L2701
3nH
L2703
0R
C2701
100PF
C2703
100PF
C2706
100PF
R2703
0R
R2704
0R
R2705
0R
C2707
100PF
C2709
100PF
C2711
n.m
R2706
0R
R2707
0R
[3,17,19,20,36]
RFFE1_CLK
[3,17,19,20,36]
RFFE1_DATA
VREG_L17_2P85
[24]
DRX_B7
VREG_L7_1P8
[24]
DRX_B17/B20
VREG_L6_1P8
VREG_L17_2P85
[3]
DRX_ANT_TUNING_1
[3]
DRX_ANT_TUNING_2
[24] DRX_B40
[24]
DRX_B1/B4/B39
[24]DRX_B41
[24]
DRX_B3

Li YanTao
SCALE: SHEET: OF
REVISION RECORD
DATE:APPROVED:LTR ECO NO:
6 5 43 21
DRAWING NO:
D
C
B
A
TITLE:
COMPANY:
RELEASED: DATED:
DATED:QUALITY CONTROL:
CHECKED: DATED:
DATED:DRAWN:
D
C
B
A
CODE: SIZE: REV:
3619
H301D
Sisley_MB_H301
LENOVO
2014-08-12
2014-08-12
Zhang Wei
RT2301, C2329, C2330 near to U2301
Place Close to WTR1605L
HC-PA
Note: Keep the shunt bypass capacitor placeholders on VCC1, VCC2 on all PA.
They are possibly needed to mitigate RxBN in ET mode
Note: Snubber RC could be shared by
other PA if they are close on layout.
share pad
SKY77633 Avago 7717 pin 2pin
PIN 3 PIN 5
for SKY77633(ROW_EU)
for Avago7717(ROW_LA/EU)
for Avago7717(CMCC/CT/CU)
for SKY77633(CMCC/CT/CU)
RF_IN_B20 GND
端接51R RF_IN_B17/B20
端接51R 端接51R
端接51R GND
R2812 0R,R2814 nm,R2813 nm,R2817 0R
R2812 nm,R2814 51R,R2813 0R,R2817 nm
R2812 nm,R2814 51R,R2813 nm,R2817 51R
R2812 nm,R2814 51R,R2813 nm,R2817 0R
B17 only
RT2801
NCP15WF104F03RC
R2807 100K
C2825
n.m
C2826
n.m
L2801 n.m
C2803
n.m
12
R2801
0R
C2804
n.m
12
R2802
n.m
C2807
n.m
C2808
n.m
C2814
51R
C2811 n.m
C2817
n.m
C2819 100PF
L2803
n.m
C2818
51R
C2820
0R
C2822 22PF
C2823 22PF
C2824 22PF
L2804
n.m
C2827
100PF
C2828
100PF
C2829
2.2uF
C2832
n.m
C2831
100PF
L2806
n.m
L2810
n.m
R2808 51R
C2834
100PF
C2821 22PF
L2805
n.m
C2830
10UF
L2802
n.m
1IN/OUT
2GND
4GND
3
OUT/IN
U2801
DEA162025LT-5046E1
DEA162025LT-5046E1
R2803 n.m
C2835
n.m
C2806
n.m
1RFIN_B1_2
2RFIN_B3_4
3RFIN_B26
4RFIN_B5_B8
5RF_IN_B17(20)
6VIO
7GND
8SCLK
9SDATA
10 GND
11 VBATT
12 GND
13 RFIN_2G_HB
14 RFIN_2G_LB
35
RFOUT_B1
34
RFOUT_B3
33
RFOUT_B4
32
RFOUT_B2
31
RFOUT_B5_B26
30
RFOUT_B17(20)
29
RFOUT_B8
28
VCC1
27
VCC2
26
VCC_GSM
25
GND
24
RFOUT_2G_HB
23
GND
22
RFOUT_2G_LB
36
GND
37
CLP
38
GND
39
GND
40
GND
41
GND
42
GND
21 GND
20 GND
19 GND
18 GND
17 GND
16 GND
15 GND
43 GNDPAD
U2803
ACPM-7717
ACPM-7717
R2812 n.m
R2814
51R
R2817 51R
R2813 n.m
1IN
2GND2
3GND3
4
OUT
5
GND5
U2802
SAFEA710MAN8FT0_NM
n.m
R2806
n.m
12
R2809
33PF
L2807
n.m
L2809
n.m
R2810
33PF
[25] WTR0_TX_MB3_B1_B2
[25] WTR0_TX_LB2_GSMLB
[3,4,5,7,8,11,13,18] VREG_L6_1P8
[8]
PA_THERM
[3,17,18,20,36] RFFE1_CLK
[3,17,18,20,36] RFFE1_DATA
[17]
TX_GSM850_EGSM900
[17]
TX_DCS1800_PCS1900
[21]
TX_RF_OUT_B1
[21]
TX_RF_OUT_B2
[21]
TX_RF_OUT_B5
[21]
TX_RF_OUT_B3
[21]
TX_RF_OUT_B34_B39_B4
[21]
TX_RF_OUT_B8
[21]
TX_RF_OUT_B17_B20
[25] WTR0_TX_LB3_B5_B8
[25] WTR0_TX_MB4_GSMHB
[25] WTR0_TX_MB1_B3_B4_B34_B39
VREG_L7_1P8
VPA_APT
VPA_GSM
[25] WTR0_TX_LB1_B20_B17
VPA_BATT

SCALE: SHEET: OF
REVISION RECORD
DATE:APPROVED:LTR ECO NO:
6 5 43 21
DRAWING NO:
D
C
B
A
TITLE:
COMPANY:
RELEASED: DATED:
DATED:QUALITY CONTROL:
CHECKED: DATED:
DATED:DRAWN:
D
C
B
A
CODE: SIZE: REV:
3620
H301D
Sisley_MB_H301
LENOVO
2014-08-12
2014-08-12
Zhang Wei
Li YanTao
USID 1110
0
path descreaptionVC1 VC2 VC3 VC4
0
0
0
0
0
1
1
000
0
00
00
0
0
00
11
1
1
1
1
11
1
1
1
1
All Isolation
RF1 to RF5
RF1 to RF6
RF2 to RF7
RF3 to RF4
RF3 to RF5
RF3 to RF6
RF3 to RF7
B7 Tx
--------
B38/B41 TX
B40 TX
B40 RX
B38/B41 RX
--------
NON
GPIO_87
GPIO_78
Share Pad
Share Pad
Share Pad
share pad
share pad
U2909 CMCC:SKY13477
ROW/CT/CU:NM
share pad
CMCC:R2912 nm,C2911 22PF
CT/CU/ROW:R2912 0R,C2911 nm
ROW_EU/LA:C2915 nm,R2911 OR,R2918 nm
CMCC:C2915 0R,R2911 nm,R2918 nm
CT/CU:C2915 nm,R2921 nm,R2918 0R
CMCC full band:R2902 nm,R2921 nm,R2908 0R,L2919 2.2nh,R2905 nm
CMCC narrow band:R2902 nm,R2921 nm,R2908 nm,L2919 nm,R2905 0R
CT/CU:R2921 0R,R2908 nm,R2902nm,L2919 nm,R2905 0R
CMCC;R2909 0R,R2903nm
CT/CU:R2909 nm,R2903 0R
CMCC;R2904 0R,R2913nm,R2914 nm
ROW_EU/LA;R2904 nm,R2913 0R,R2914 nm
CT/CU;R2904 nm,R2913nm,R2914 0R
CMCC:C2904 22PF,R2910 nm
CT/CU/ROW_EU/LA:C2904 nm,R2910 0R
CT/CU:U2905 B41_SAFEA2G60MA0F0A
CMCC:U2905 B40_ACPF-8240
C2908
100PF
C2909
10NF
C2904 22PF
C2907
100PF
12
R2907 0R
12
R2906 0R
12
R2904 n.m
C2914
100PF
L2920
8.2PF
12
R2909
22PF
C2918
3.9nH
1VCC1
2RF_IN
3
VBATT
4VIO
5DATA
6CLK
7GND
8SEL
9
RF_OUT
10
VCC2
11 GND_PAD
U2901
SKY77778-51 SKY77778-51
L2905
n.m
C2911 22PF
C2910
n.m
C2901
100NF
L2901
12nH
L2902
n.m
12
R2901
3.6nH
C2905
100NF
C2902
2.2uF
C2906
100PF
C2916
n.m
C2915
n.m
L2918
n.m
L2911
n.m
L2912
n.m
L2915 n.m
C2913
100PF
C2912
100PF
R2910
n.m
R2912
n.m
C2919 8.2PF
C2921 n.m
C5 RF1
C4 RF2
C3 RF3
A1
VDD
B1
VC1
C1
VC2
A2
VC3
A3
RF7
A5
RF6
A4
RF5
B5
RF4
B4 GND1
B3 GND2
B2 DGND
C2
VC4
U2909
SKY13477
SKY13477
L2921
n.m
L2922
51R
12
R2915
n.m
C2922
n.m
C2923
n.m
C2924
100PF
C2925
100PF
1
IN
3
OUT
2
GND
4
GND
U2902
DEA102700LT-6307A2_NM
6
ANT
1RX
3TX
7
GND
8
GND
9
GND
5
GND
4
GND
2
GND
U2906
B39272B8644P810
B39272B8644P810
2
G
1IN 3
G
4
OUT
5G
U2904
SAFEA2G60MA0F0A
SAFEA2G60MA0F0A
10 ANT
9VDD
2CTR1
1CTR2
3
PORT1
5
PORT2
7
PORT3
4
GND
6
GND
8
GND
U2903
XMSSJE3G0PA-002TMP
XMSSJE3G0PA-002TMP
R2913 n.m
R2903 n.m
R2921
n.m
R2914
n.m
R2911
n.m
R2918
n.m
L2908
18nH
L2907
18nH
L2904
n.m
12
R2916
0R
1PA
4
ANT
2
GND1
3
GND2
5
GND3
U2905
SAFEA2G35MF0F0A
L2914
6.8nH
C2920
3.6nH
C2903
100PF
12
R2902
2.7nH
L2913
6.8nH
[3] HB_SW_SEL5
[3,20,23] HB_SW_SEL0
[20]
PRX_B41
[20]
PRX_B7
[23]
PRX_HB
[20]
PRX_B40
[17]
TRX_B41
[17]
TRX_B40
[25] WTR0_TX_HB_B41_B7
[3,17,18,19,36] RFFE1_DATA
[3,17,18,19,36] RFFE1_CLK
VPA_BATT
VPA_APT
[20]
PRX_B7
[3]
HB_SW_SEL2
[3]
HB_SW_SEL3
[3,20,23]
HB_SW_SEL0
[3]
HB_SW_SEL1
[20]
PRX_B40
[20] B7_TX
[20]
PRX_B41
VREG_L17_2P85
VREG_L17_2P85
VREG_L7_1P8
[17]TRX_B7
[17]
TRX_LPF_41
[20] B7_TX
[20]
B41_TX
[20]
B41_TX

SCALE: SHEET: OF
REVISION RECORD
DATE:APPROVED:LTR ECO NO:
6 5 43 21
DRAWING NO:
D
C
B
A
TITLE:
COMPANY:
RELEASED: DATED:
DATED:QUALITY CONTROL:
CHECKED: DATED:
DATED:DRAWN:
D
C
B
A
CODE: SIZE: REV:
3621
H301D
Sisley_MB_H301
LENOVO
2014-08-12
2014-08-12
Zhang Wei
Li YanTao
Band 1 DPX
Band 2 DPX
Band 3 DPX
Band 20 DPX
Band 5 DPX
Band 8 DPX
Band 4 DPX
U21007
PRX_B17,B20, DPX
Band
B17 PRX AI77
B20 PRX B8509
CSFB, SGLTE please reference datasheet of 20140212
share the same port with B4?
Share Pad
Share Pad
Share Pad
Share Pad
L21007
3nH
L21023
n.m
L21025
3.6nH
L21010
n.m
L21011
n.m
L21039
n.m
6ANT
2GND1
4GND2
5GND3
7GND4
3
TX
1
RX_M
8
RX_P
9GND5
U21002
SAYFH1G74CA0B0A
SAYFH1G74CA0B0A
1INPUT
2GND1
5GND2
3
OUT_M
4
OUT_P
U21004
F5QG942M5P2KF
F5QG942M5P2KF
12
R21009
n.m
R21021
0R
12
R21020 n.m
L21035
n.m
12
R21002
0R
12
R21008
2.0nH
12
R21010 n.m
L21021
n.m
12
R21016 n.m
R21015
0R
12
R21023 n.m
R21024
0R
12 R21019
n.m
6ANT
2GND1
4GND2
5GND3
7GND4
3
TX
1
RX_M
8
RX_P
U21008
B8576_NM
n.m
8
RX
5G
1
RX
2G
3
TX
4G
7G
6ANT
9G
U21001
n.m
6
ANT
2
GND1
4
GND2
5
GND3
7
GND4
3TX
1RX_M
8RX_P
9
GND5
U21010
SAYRF1G73CE0F0A_NM
n.m
8
RX
5G
1
RX
2G
3
TX
4G
7G
6ANT
9G
U21005
D6PE1G960P3BY
L21005
n.m
L21016
n.m
L21034
n.m
L21001
0.5PF
L21017
n.m
L21040
n.m
L21015
n.m
C21002
3nH
C21001 n.m C21003 n.m
12
R21018 0R
12
R21017 n.m
L21006
n.m
L21009
n.m
L21003
51R
L21027
n.m
L21018
n.m
L21004 1.0nH
L21008
n.m
L21002
n.m
L21024
n.m
L21028
n.m
L21019
51R
L21026
n.m
L21029
n.m
L21020
51R
C21007
2.2nH
6ANT
2GND1
4GND2
5GND3
7GND4
3
TX
1
RX_M
8
RX_P
U21007
B8509_NM
n.m
1IN/OUT
2GND
4GND
3
OUT/IN
U21012
DEA162025LT-5046E1
DEA162025LT-5046E1
L21042
n.m
L21043
n.m
L21041
51R
6ANT
2GND1
4GND2
5GND3
7GND4
3
TX
1
RX_M
8
RX_P
U21003
D5RB942M5E1CF_NM
N.M
L21022
3.9nH
[17]
TRX_B1 [17] TRX_B8
[19]
TX_RF_OUT_B8
[17]
TRX_B17_B20
[17]
TRX_B2
[17] TRX_B5
[17]
TRX_B3
[17] TRX_B4_B34
GND
GND
GND
GND
GND
GND
GND
GND
GND
GND
GND
GND
GND
GND
GND
GND
[23]
DPX_RX_B2_P
[23]
DPX_RX_B2_M
[23]
DPX_RX_B3_P
[23]
DPX_RX_B3_M
[23]
DPX_RX_B17/B20_P
[23]
DPX_RX_B17/B20_M
[23]
DPX_RX_B5_P
[23]
DPX_RX_B5_M
[23]
DPX_RX_B8_P
[23]
DPX_RX_B8_M
[23]
DPX_RX_B4_P
[23]
DPX_RX_B4_M
[23]
DPX_RX_B1_P
[23]
DPX_RX_B1_M
[19]
TX_RF_OUT_B34_B39_B4
[19]
TX_RF_OUT_B1
[19]
TX_RF_OUT_B3
[19]
TX_RF_OUT_B2
[19]
TX_RF_OUT_B5
[19]
TX_RF_OUT_B17_B20

SCALE: SHEET: OF
REVISION RECORD
DATE:APPROVED:LTR ECO NO:
6 5 43 21
DRAWING NO:
D
C
B
A
TITLE:
COMPANY:
RELEASED: DATED:
DATED:QUALITY CONTROL:
CHECKED: DATED:
DATED:DRAWN:
D
C
B
A
CODE: SIZE: REV:
3622
H301D
Sisley_MB_H301
LENOVO
2014-08-12
2014-08-12
Zhang Wei
Li YanTao
XO Distribution
GPS
GPIO_96
C21108
n.m
C21111 100PF
R21101
0R
C21106
n.m
1
ANT21103
PIN_ANT_818001475
1
ANT21104
PIN_ANT_818001475
C21116
n.m
R21102
0R
C21102
n.m
1RX/TX
2INT
3G
4G
J21101
MM8030-2610
1
ANT21101
PIN_ANT_818001475
1
ANT21102
PIN_ANT_818001475
C21107
n.m
R21103
2.0PF
R21104
0R
C21113
1NF
C21101 33PF L21101 5.6nH
4
UNBAL2
2GND
5
GND
3GND
1UNBAL1
U21101
SAFFB1G56KB0F0A
SAFFB1G56KB0F0A
1IN
3
OUT1
4
OUT2
2
GND1
5
GND2
U21103
SAFFB1G56FA0FT1
C21104
1NF
C21115 33PF
L21103
3RFIN 6
RFOUT
4
VCC
5
ENABLE
2GND
1GND
U21102
BGU7005
[22]
GPS_IN
[8] RFCLK1 [25]
WTR0_XO_IN
[34]
WLAN_BT_RF
[3]
EXT_GPS_LNA_EN
[22] GPS_IN
[24]
SAW_GPS_M
[24]
SAW_GPS_P
VREG_L17_2P85

SCALE: SHEET: OF
REVISION RECORD
DATE:APPROVED:LTR ECO NO:
6 5 43 21
DRAWING NO:
D
C
B
A
TITLE:
COMPANY:
RELEASED: DATED:
DATED:QUALITY CONTROL:
CHECKED: DATED:
DATED:DRAWN:
D
C
B
A
CODE: SIZE: REV:
3623
H301D
Sisley_MB_H301
LENOVO
2014-08-12
2014-08-12
Zhang Wei
Li YanTao
GPIO_78
Share Pad
Share Pad
PRX_G1800/B3, B4, Switch Logic
GSM_PA_MODE
GSM1800 Rx
B4 PRX
B3 PRX
DRX_MODE_SEL2
H
L
H
P3
PORT
P2
P3
Share Pad
Share Pad
P_B34_B39_RX
GPIO_78
78
PRX_LB1_INP
69 PRX_LB1_INM
61 PRX_LB2_INP
54 PRX_LB2_INM
48 PRX_LB3_INP
43 PRX_LB3_INM
36 PRX_MB1_INP
30 PRX_MB1_INM
23 PRX_MB2_INP
17 PRX_MB2_INM
8PRX_MB3_INP
16 PRX_MB3_INM
7PRX_HB_INP
15 PRX_HB_INM
84
PRX_BB_IP
92
PRX_BB_IM
91
PRX_BB_QP
82
PRX_BB_QM
86
DNC
U21201-A
WTR1605(L)
WTR1605(L)
L21219
3.9nH
L21221
3.9nH
L21222
3.3nH
L21229 2.7nH
L21216
n.m
L21220
n.m
L21226
1.2nH
L21217
18nH
L21223 1.0nH
L21224 n.m
C21208 33PF
C21206
100PF
L21231
1.2nH
R21205 n.m
R21206 n.m
C21204
100PF
C21209 33PF
C21212 22PF
C21213 22PF
L21218
n.m
L21236 2.7nH
L21230 1.0nH
L21225 n.m
C21201 n.m
L21210
n.m
L21211
n.m
L21204
n.m
L21205
n.m
C21202 n.m
12
R21202 0R
L21207 3nH
L21208 3nH
L21209
n.m
R21203 n.m
R21204 n.m
C21210 n.m
C21211 n.m
L21227
n.m
L21228
n.m
L21235 10nH
L21234 10nH
L21232
n.m
L21233
n.m
C21207 22PF
L21214
n.m
L21215
n.m
1BP 3
BP
2UBP 4
GND
U21203
HHM1918A2
HHM1918A2
1UNBAL
2GND
3GND
4GND
5GND
9
BAL
6
BAL
7
GND
8
GND
10
GND
U21202
SAWFD1G90AH0F0A
SAWFD1G90AH0F0A
8
PORT1-
9
VDD
7
PORT1+
6
CTL
10 PORT3-
1PORT3+
4PORT2-
5PORT2+
2GND
3GND
U21204
XMSSJE3G0PA-003
XMSSJE3G0PA-003
8
PORT1-
9
VDD
7
PORT1+
6
CTL
10 PORT3-
1PORT3+
4PORT2-
5PORT2+
2GND
3GND
U21205
XMSSJE3G0PA-003_NM
n.m
L21212 3.3nH
L21213 3.3nH
L21202
7.5nH
L21203 6.8nH
L21206
n.m
[3,20,23]
HB_SW_SEL0
[23]
DPX_RX_B3_BYPASS_P
[23]
DPX_RX_B3_BYPASS_M
[21] DPX_RX_B3_P
[21] DPX_RX_B3_M
[23]
DPX_RX_B3_BYPASS_P
[23]
DPX_RX_B3_BYPASS_M
[21] DPX_RX_B17/B20_P
[21] DPX_RX_B17/B20_M
[21] DPX_RX_B8_P
[21] DPX_RX_B8_M
[21]
DPX_RX_B5_P
[21] DPX_RX_B5_M
[21] DPX_RX_B2_P
[21] DPX_RX_B2_M
[3,20,23]
HB_SW_SEL0
[21] DPX_RX_B1_P
[21] DPX_RX_B1_M
[21] DPX_RX_B4_P
[21] DPX_RX_B4_M
[17]
RX_B34/B39
[23]
DPX_RX_B1_BYPASS_P
[23]
DPX_RX_B1_BYPASS_M
[23]
DPX_RX_B1_BYPASS_P
[23]
DPX_RX_B1_BYPASS_M
VREG_L17_2P85
VREG_L17_2P85
[20] PRX_HB
[2]CH0_PRXBB_I_P
[2]CH0_PRXBB_I_M
[2]CH0_PRXBB_Q_P
[2]CH0_PRXBB_Q_M

SCALE: SHEET: OF
REVISION RECORD
DATE:APPROVED:LTR ECO NO:
6 5 43 21
DRAWING NO:
D
C
B
A
TITLE:
COMPANY:
RELEASED: DATED:
DATED:QUALITY CONTROL:
CHECKED: DATED:
DATED:DRAWN:
D
C
B
A
CODE: SIZE: REV:
3624
H301D
Sisley_MB_H301
LENOVO
2014-08-12
2014-08-12
Zhang Wei
Li YanTao
B17(1109):F5QG740M0P2KH
B20(1109):SAFFB806MFA0F0A
GPIO_90
GPIO_92
GPIO_90
Share Pad
Share Pad
U21306 CMCC:B39 SAFEA1G90AA0F00
share pad share pad
B41 NARROW BAND
ROW /CT/CU:B1 FAR-F6KA-2G1400-D4DW
U21311 CT/CU:SAFEA2G60MA0F0A
CMCC/ROW:SAFFB2G65AA0F0A
CMCC full band:R21304 0R,R21313 nm,R21305 nm,R21307 0R
CMCC narrow band:R21304 nm,R21313 0R,R21305 0R,R21307 nm
CMCC:R21309 0R,R21308 nm,R21325 8.2PF,R21310 nm
CT/CU/ROW_EU/LA:R21309 nm,R21308 0R,R21325 nm,R21310 8.2pf
ROW_LA:R21314 0R,R21305 nm,R21316 0R,R21315 nm
CMCC/CU/CT/ROW_EU:R21314 nm,R21305 0R,R21316 nm,R21315 0R
U21305:PCB贴HHM1927A4
NM
NM
5DRX_LB1_INP
14 DRX_LB1_INM
4DRX_LB2_INP
13 DRX_LB2_INM
3DRX_MB_INP
12 DRX_MB_INM
2DRX_HB_INP
11 DRX_HB_INM
10 GNSS_INP
18 GNSS_INM
63
DRX_BB_IP
72
DRX_BB_IM
50
DRX_BB_QP
57
DRX_BB_QM
56
GNSS_BB_IP
62
GNSS_BB_IM
70
GNSS_BB_QP
71
GNSS_BB_QM
1
GND
U21201-B
WTR1605(L)
WTR1605(L)
L21319 6.8nH
C21302 8.2PF
C21304
n.m
L21323 2.2nH
L21316
3.9nH
L21315
3.3nH
1INPUT
2GND1
5GND2
3
OUT_M
4
OUT_P
U21308
SAFFB806MFA0F0A_NM
N.M
L21304
n.m
L21325
n.m
L21321
n.m
12
R21303
n.m
12
R21302 0R
12
R21301 0R
L21303
n.m
L21311
18nH
L21301
n.m
C21311
33PF
C21312
33PF
L21326
n.m
L21317 2.2nH
L21314
4.3NH
L21318 2.2nH
L21324 2.2nH
L21320 6.8nH
L21302
n.m
L21306
n.m
12
R21306 n.m
C21303
n.m
C21314
33PF
C21315
33PF
C21318
100PF
C21319
n.m
C21320
n.m
C21325 8.2PF
L21335
n.m
L21337
n.m
12
R21311 0R
12
R21309 n.m
1IN
2GND
3GND
5GND
4
OUT
U21311
B8818
B8818
RX FILTER B40
1IN 4
OUT
2GND
3GND
5GND
U21303
SAFFB2G35AA0F0A
SAFFB2G35AA0F0A
R21308
n.m
R21310 n.m
1BP 3
BP
2UBP 4
GND
U21302
HHM1918A2
HHM1918A2
4
UNBAL2
2GND1
5
GND3
3GND2
1UNBAL1
U21310
SAFFB1G84AB0F0A_NM
N.M
2
G
1IN
5G
4OUT 3
G
U21306
SAFEA1G90AA0F00
SAFEA1G90AA0F00
2PORT1 4
PORT2
6
ANT
5
VCTL
1
VDD
3GND
U21309
XMSS1R6G0PA-001
XMSS1R6G0PA-001
12
R21305 n.m
L21308
n.m
12
R21312 n.m
L21313
n.m
1BP 3
BP
2UBP 4
GND
U21305
HHM1927A4
HHM1927A4
10
ANT
9
VDD
2
CTR1
1
CTR2
3PORT1
5PORT2
7PORT3
4GND
6GND
8GND
U21301
XMSSJE3G0PA-002TMP
XMSSJE3G0PA-002TMP
R21314 0R
R21315
n.m
R21316
0R
1TX
2
ANT
3
PIN2/PIN4_GND
U21304
SAFRE2G59MA0F0A_NM
N.M
L21305
n.m
1IN 4
OUT
2GND
3GND
5GND
U21312
SAFFB2G60AA0F0A
SAFFB2G60AA0F0A
12
R21313
0R
R21304
n.m R21307
n.m
C21301
n.m
L21336
2.7nH
12
C21305
0R
[18] DRX_B1/B4/B39
[18] DRX_B41
[18] DRX_B40
[2]
CH0_DRXBB_I_P
[2]
CH0_DRXBB_I_M
[2]
CH0_DRXBB_Q_P
[2]
CH0_DRXBB_Q_M
[2]
CH0_GPSBB_I_P
[2]
CH0_GPSBB_I_M
[2]
CH0_GPSBB_Q_P
[2]
CH0_GPSBB_Q_M
[22] SAW_GPS_P
[22] SAW_GPS_M
[18] DRX_B7
[18] DRX_B3
[3,24] DRX_MODE_SEL1
[3,24] DRX_MODE_SEL1
[3] DRX_MODE_SEL2
VREG_L17_2P85
VREG_L17_2P85
[18] DRX_B17/B20

SCALE: SHEET: OF
REVISION RECORD
DATE:APPROVED:LTR ECO NO:
6 5 43 21
DRAWING NO:
D
C
B
A
TITLE:
COMPANY:
RELEASED: DATED:
DATED:QUALITY CONTROL:
CHECKED: DATED:
DATED:DRAWN:
D
C
B
A
CODE: SIZE: REV:
3625
H301D
Sisley_MB_H301
LENOVO
2014-08-12
2014-08-12
Zhang Wei
Li YanTao
PDET PATH SEL
CAL Path
3dB
9dB
ALL OFF
L
ET_SW_SEL_1
H
H
ET_SW_SEL_0
L
H
H
50 OHM L
L
Tx_HB have 1.3V DC VoltageC21402 10PF
R21403 33R
R21401 1%4.75K
R21402
150R
130 TX_BB_IP
138 TX_BB_IM
131 TX_BB_QP
139 TX_BB_QM
109 DAC_REF
105 GP_DATA0
121 GP_DATA1
88 GP_DATA2
114 DNC
96 DNC
90 DNC
60 RBIAS
79 VTUNE_PRX
45 RX_ON
100 RF_ON
89 SSBI_TX_GNSS
80 SSBI_PRX_DRX
134 GND
120 XO_IN
140
TX_LB1
132
TX_LB2
141
TX_LB3
133
TX_LB4
126
TX_MB1
119
TX_MB2
112
TX_MB3
95
TX_MB4
103
TX_HB
93
DNC
101
PDET_IN
U21201-C
WTR1605(L)
C21401 22PF
R21404
150R
[19]
WTR0_TX_MB3_B1_B2
[20]
WTR0_TX_HB_B41_B7
[3]
WTR0_SSBI_PRX_DRX
[3]
WTR0_SSBI_TX_GPS
[19]
WTR0_TX_LB3_B5_B8
[19]
WTR0_TX_LB1_B20_B17
[19]
WTR0_TX_MB1_B3_B4_B34_B39
[2] CH0_TXBB_I_P
[2] CH0_TXBB_I_M
[2] CH0_TXBB_Q_P
[2] CH0_TXBB_Q_M
[2] CH0_TXDAC_IREF
[3] WTR0_GSM_TX_PHASE_D0
[3] WTR0_GSM_TX_PHASE_D1
[3] RX_ON
[3] RF_ON
[22] WTR0_XO_IN
[17]
CP_ANT_ETBYPASS
[19]
WTR0_TX_LB2_GSMLB
[19]
WTR0_TX_MB4_GSMHB

SCALE: SHEET: OF
REVISION RECORD
DATE:APPROVED:LTR ECO NO:
6 5 43 21
DRAWING NO:
D
C
B
A
TITLE:
COMPANY:
RELEASED: DATED:
DATED:QUALITY CONTROL:
CHECKED: DATED:
DATED:DRAWN:
D
C
B
A
CODE: SIZE: REV:
3626
H301D
Sisley_MB_H301
LENOVO
2014-08-12
2014-08-12
Zhang Wei
Li YanTao
VDD_RF1_P_FELO1
VDD_RF1_P_FELO2
VDD_RF1_D_LBLO
VDD_RF1_D_FE
VDD_RF1_D_MBLO
VDD_RF1_JDET
VDD_RF2_P_BB
VDD_RF2_D_BB
VDD_RF2_P_VCO
VDD_RF1_P_VCO
VDD_RF1_P_PLL
VDD_RF2_S_VCO
VDD_RF1_S_VCO
VDD_RF1_S_PLL
VDD_RF2_T_DA
VDD_RF1_T_DA
VDD_RF1_T_UPC
VDD_RF1_T_LO
VDD_RF2_T_BB
VDD_RF2_T_VCO
VDD_RF2_XO
VDD_RF1_T_SYN
VDD_RF2_T_PLL
VDD_RF1_G_VCO
VDD_RF1_G_PLL
VDD_RF1_G_BB
VDD_DIO
VDD_RF1_G_LNA
53 VDD_RF1_P_FELO
42 VDD_RF1_P_FELO
28 VDD_RF1_D_LBLO
26 VDD_RF1_D_FE
25 VDD_RF1_D_MBLO
85 VDD_RF1_JDET
83 VDD_RF2_P_BB
44 VDD_RF2_D_BB
67 VDD_RF2_P_VCO
76 VDD_RF1_P_VCO
66 VDD_RF1_P_PLL
51 VDD_RF2_S_VCO
40 VDD_RF1_S_VCO
65 VDD_RF1_S_PLL
111
VDD_RF2_T_DA
118
VDD_RF1_T_DA
117
VDD_RF1_T_UPC
116
VDD_RF1_T_LO
108
VDD_RF2_T_BB
136
VDD_RF2_T_VCO
127
VDD_RF2_XO
98
VDD_RF1_T_SYN
97
VDD_RF2_T_PLL
24
VDD_RF1_G_LNA
37
VDD_RF1_G_VCO
55
VDD_RF1_G_PLL
31
VDD_RF1_G_BB
87
VDD_DIO
U21201-D
WTR1605(L)
46 GND
77 GND
47 GND
68 GND
29 GND
22 GND
27 GND
21 GND
20 GND
33 GND
6GND
75 GND
38 GND
41 GND
58 GND
74 GND
59 GND
52 GND
39 GND
73 GND
34 GND
64 GND
81 GND
35 GND
142 GND
125
GND
124
GND
123
GND
110
GND
102
GND
99
GND
129
GND
94
GND
115
GND
137
GND
122
GND
107
GND
106
GND
135
GND
128
GND
104
GND
113
GND
19
GND
32
GND
49
GND
9
GND
U21201-E
WTR1605(L)
VREG_L1_1P225V_WTR0
VREG_L1_1P225V_WTR0
VREG_L1_1P225V_WTR0
VREG_L1_1P225V_WTR0
VREG_L1_1P225V_WTR0
VREG_L1_1P225V_WTR0
VREG_L9_2P05V_WTR0
VREG_L9_2P05V_WTR0
VREG_L9_2P05V_WTR0
VREG_L1_1P225V_WTR0
VREG_L1_1P225V_WTR0
VREG_L9_2P05V_WTR0
VREG_L1_1P225V_WTR0
VREG_L1_1P225V_WTR0
VREG_L9_2P05V_WTR0
VREG_L1_1P225V_WTR0
VREG_L1_1P225V_WTR0
VREG_L1_1P225V_WTR0
VREG_L9_2P05V_WTR0
VREG_L9_2P05V_WTR0
VREG_L9_2P05V_WTR0
VREG_L1_1P225V_WTR0
VREG_L9_2P05V_WTR0
VREG_L1_1P225V_WTR0
VREG_L1_1P225V_WTR0
VREG_L1_1P225V_WTR0
VREG_L1_1P225V_WTR0
VREG_L7_1P8

SCALE: SHEET: OF
REVISION RECORD
DATE:APPROVED:LTR ECO NO:
6 5 43 21
DRAWING NO:
D
C
B
A
TITLE:
COMPANY:
RELEASED: DATED:
DATED:QUALITY CONTROL:
CHECKED: DATED:
DATED:DRAWN:
D
C
B
A
CODE: SIZE: REV:
3627
H301D
Sisley_MB_H301
LENOVO
2014-08-12
2014-08-12
Zhang Wei
Li YanTao
VDD_DIO
PIN 87
VDD_RF2_T_DA
PIN 111
VDD_RF2_T_BB
PIN 108
VDD_RF2_P_VCO
PIN 67
VDD_RF2_S_VCO
PIN 51
VDD_RF2_T_VCO
PIN 136
VDD_RF2_T_PLL
PIN 97
VDD_RF2_XO
PIN 127
VDD_RF2_P_BB
PIN 83
VDD_RF2_D_BB
PIN 44
VDD_RF1_T_SYN
PIN 98
VDD_RF1_T_UPC
PIN 117
VDD_RF1_T_LO
PIN 116
VDD_RF1_T_DA
PIN 118
VDD_RF1_P_FELO1
VDD_RF1_D_FE
VDD_RF1_P_FELO2
PIN 42
VDD_RF1_D_MBLO
PIN 25
VDD_RF1_G_LNA
PIN 24
VDD_RF1_G_BB
PIN 31
VDD_RF1_D_LBLO
PIN 28
VDD_RF1_JDET
PIN 85
VDD_RF1_G_VCO
PIN 37
VDD_RF1_G_PLL
PIN 55
VDD_RF1_P_VCO
PIN 76
VDD_RF1_S_VCO
PIN 40
VDD_RF1_S_PLL
PIN 65
VDD_RF1_P_PLL
PIN 66
PIN 53
PIN 26
1st Priority, reduces Peak EVM
1st Priority, Reduces XO spurs
2nd Priority, Reduces XO spurs
1st Priority, Reduces XO spurs
1st Priority, Reduces XO spurs
C21608 C21610
100NF
C21602
n.m
C21603
n.m
C21616
100PF
C21609
100PF
C21604
100NF
C21607
100NF
C21605
100NF
C21606
100NF
C21615
100NF
C21617
100NF
C21613
100NF
C21614
100NF
C21612
100NF
C21618
100NF
C21626
100NF
C21619
100NF
C21620
100NF
C21621
100NF
C21622
100NF
C21623
100NF
C21624
100NF
C21625
100NF
R21601
0R
C21601
4.7UF
R21602
0R
C21611 4.7UF
VREG_L7_1P8VREG_L7_1P8
VREG_L1_1P225
VREG_L9_2P05V_WTR0
VREG_L9_2P05V_WTR0
VREG_L9_2P05V_WTR0
VREG_L9_2P05V_WTR0
VREG_L9_2P05V_WTR0
VREG_L9_2P05V_WTR0
VREG_L9_2P05V_WTR0
VREG_L9_2P05V_WTR0
VREG_L9_2P05V_WTR0
VREG_L1_1P225V_WTR0
VREG_L1_1P225V_WTR0
VREG_L1_1P225V_WTR0
VREG_L1_1P225V_WTR0
VREG_L1_1P225V_WTR0
VREG_L1_1P225V_WTR0
VREG_L1_1P225V_WTR0
VREG_L1_1P225V_WTR0
VREG_L1_1P225V_WTR0
VREG_L1_1P225V_WTR0
VREG_L1_1P225V_WTR0
VREG_L1_1P225V_WTR0
VREG_L1_1P225V_WTR0
VREG_L1_1P225V_WTR0
VREG_L1_1P225V_WTR0
VREG_L1_1P225V_WTR0
VREG_L1_1P225V_WTR0
VREG_L1_1P225V_WTR0
VREG_L4_2P05

SCALE: SHEET: OF
REVISION RECORD
DATE:APPROVED:LTR ECO NO:
6 5 43 21
DRAWING NO:
D
C
B
A
TITLE:
COMPANY:
RELEASED: DATED:
DATED:QUALITY CONTROL:
CHECKED: DATED:
DATED:DRAWN:
D
C
B
A
CODE: SIZE: REV:
3628
H301D
Sisley_MB_H301
LENOVO
2014-08-12
2014-08-12
Zhang Wei
Li YanTao

SCALE: SHEET: OF
REVISION RECORD
DATE:APPROVED:LTR ECO NO:
6 5 43 21
DRAWING NO:
D
C
B
A
TITLE:
COMPANY:
RELEASED: DATED:
DATED:QUALITY CONTROL:
CHECKED: DATED:
DATED:DRAWN:
D
C
B
A
CODE: SIZE: REV:
3629
H301D
Sisley_MB_H301
LENOVO
2014-08-12
2014-08-12
Zhang Wei
Li YanTao

Sisley_MB_H301
SCALE: SHEET: OF
REVISION RECORD
DATE:APPROVED:LTR ECO NO:
6 5 43 21
DRAWING NO:
D
C
B
A
TITLE:
COMPANY:
RELEASED: DATED:
DATED:QUALITY CONTROL:
CHECKED: DATED:
DATED:DRAWN:
D
C
B
A
CODE: SIZE: REV:
3630
H301D
LENOVO
2014-08-12
2014-08-12
Zhang Wei
Li YanTao

SCALE: SHEET: OF
REVISION RECORD
DATE:APPROVED:LTR ECO NO:
6 5 43 21
DRAWING NO:
D
C
B
A
TITLE:
COMPANY:
RELEASED: DATED:
DATED:QUALITY CONTROL:
CHECKED: DATED:
DATED:DRAWN:
D
C
B
A
CODE: SIZE: REV:
3631
H301D
Sisley_MB_H301
LENOVO
2014-08-12
2014-08-12
Zhang Wei
Li YanTao

SCALE: SHEET: OF
REVISION RECORD
DATE:APPROVED:LTR ECO NO:
6 5 43 21
DRAWING NO:
D
C
B
A
TITLE:
COMPANY:
RELEASED: DATED:
DATED:QUALITY CONTROL:
CHECKED: DATED:
DATED:DRAWN:
D
C
B
A
CODE: SIZE: REV:
3632
H301D
Sisley_MB_H301
LENOVO
2014-08-12
2014-08-12
Zhang Wei
Li YanTao

SCALE: SHEET: OF
REVISION RECORD
DATE:APPROVED:LTR ECO NO:
6 5 43 21
DRAWING NO:
D
C
B
A
TITLE:
COMPANY:
RELEASED: DATED:
DATED:QUALITY CONTROL:
CHECKED: DATED:
DATED:DRAWN:
D
C
B
A
CODE: SIZE: REV:
3633
H301D
Sisley_MB_H301
LENOVO
2014-08-12
2014-08-12
Zhang Wei
Li YanTao

SCALE: SHEET: OF
REVISION RECORD
DATE:APPROVED:LTR ECO NO:
6 5 43 21
DRAWING NO:
D
C
B
A
TITLE:
COMPANY:
RELEASED: DATED:
DATED:QUALITY CONTROL:
CHECKED: DATED:
DATED:DRAWN:
D
C
B
A
CODE: SIZE: REV:
3634
H301D
Sisley_MB_H301
LENOVO
2014-08-12
2014-08-12
Zhang Wei
Li YanTao
Note: If 2.4 GHz WLAN spurs are observed around 2.6 to 2.7 GHz,
replace R2310 with ~20 nH inductor.
Note: Use BLM03AX241SN1B for E3 (bead, ferrite chip
240Ohm@100MHZ 0.350A DCR=0.38Ohm ROHS)
or equivalent low DCR bead.
L2101 EVB先留着,如果测试没问题EVT的时候可以删掉
Note: if no WAN
filtering, remove
C2303,L2301 and
L2302
WL_PDET_IN如果不用,该怎么接?
WIFI/BT
VDD_WL_PA1_UPC_1P3
VDD_WL_LNA_1P3
VDD_WL_BB_1P3
VDD_WL_LO_1P3
VDD_BT_RF_1P3
VDD_BT_LO_1P3
VDD_BT_FM_DIG_1P3
VDD_FM_1P3
VDD_WL_2GPA_3P3
VDD_BT_DA_3P3
VDD_XO_1P8
VDD_MODEM_1P2
VDD_IO_1P8
PIN37 PIN43
PIN9
PIN60
PIN58 PIN36
PIN3 PIN13
PIN16 PIN7
PIN23
PIN56/PIN57/PIN52/PIN51
PIN11
PIN4
PIN24
PIN29
PIN22
3VDD_BT_RF_1P3
4VDD_BT_DA_3P0
7VDD_BT_VCO_1P3
9VDD_WL_2GLNA_1P3
11 VDD_WL_2GPA_3P0
13 VDD_BT_BB_1P3
16 VDD_BT_PLL_1P3
22 VDD_IO_1P8
23 VDD_BT_FM_DIG_1P3
24 VDD_XO_1P8
29 VDD_DIG_1P2
36 VDD_WL_LO_1P3
37 VDD_WL_2GPA_1P3
43 VDD_WL_UPC_1P3
51 VDD_FM_VCO_1P3
52 VDD_FM_PLL_1P3
56 VDD_FM_RXFE_1P3
57 VDD_FM_RXBB_1P3
58 VDD_WL_PLL_1P3
60 VDD_WL_BB_1P3
1
GND
2
GND
10
GND
12
GND
14
GND
17
GND
19
GND
20
GND
21
GND
25
GND
27
GND
32
GND
34
GND
35
GND
39
GND
42
GND
44
GND
45
GND
U22301-B
WCN3620
C22303
100PF
C22310
100PF
C22305
10uF
C22306
10NF
C22307
10NF
C22308
10NF
B22301
BLM15AG221SN1
C22311
100PF
C22312
470NF
C22314
470NF
C22313
4.7UF
5
WL_BT_RFIO
6
WL_CMD_SET
18 BT_CTL
26
WL_CMD_DATA1
28 BT_DATA
30 TCXO_IN
33 BT_SSBI
41 FM_SSBI
46 FM_DATA
47
WL_BB_QN
48
WL_CMD_DATA0
49
WL_PDET_IN
50 FM_HS_RX
53
WL_BB_QP
54
WL_BB_IP
55
WL_CMD_DATA2
59
WL_BB_IN
61
WL_CMD_CLK
15
NC
31
NC
40
NC
38
NC
8GND
U22301-A
WCN3620
C22319 1NF
L22304 82nH
L22303
82nH
L22302 68nH
C22320
47PF
C22302
100PF
C22309
22NF
C22301
10uF
C22304
100PF
C22330 10PF
L22315
0R
C22316
0.5PF
C22318
n.m
1RF1
3
GND
2
GND
4RF2
5GND
U22302
SAFEA2G45MB0F0A
SAFEA2G45MB0F0A
C22322
n.m
C22321
n.m
L22301
2.7nH
L22305
3nH
[34]
WCSS_WL_BT_RFIO
[3]
WCSS_WLAN_DATA_0
[3]
WCSS_WLAN_DATA_2
[3]
WCSS_WLAN_DATA_1
[3]
WCSS_WLAN_SET
[2]
WLAN_BB_I_P
[2]
WLAN_BB_I_M
[2]
WLAN_BB_Q_M
[3]
WCSS_WLAN_CLK
[2]
WLAN_BB_Q_P
[8] RFCLK2
[10] FM_HEADSET
[3] WCSS_FM_SSBI
[3] WCSS_FM_SDI
[3] WCSS_BT_CTRL
[3] WCSS_BT_SSBI
[3] WCSS_BT_DAT_STB
[34] FM_ANT_IN
[34]
FM_ANT_IN
[34] WCSS_WL_BT_RFIO [22]
WLAN_BT_RF
VREG_L5_1P8
VREG_L7_1P8
VDD_MODEM_1P2
VREG_S3_1P3
VREG_S3_1P3
VREG_S3_1P3
VREG_S3_1P3
VREG_S3_1P3
VREG_S3_1P3
VREG_S3_1P3
VDD_WL_LO_1P3
VREG_L9_3P3
VREG_L9_3P3
VREG_S3_1P3
VREG_S3_1P3
VREG_S3_1P3
VREG_S3_1P3
VDD_WL_LO_1P3
VREG_S3_1P3
VREG_S3_1P3
VREG_S3_1P3
VREG_S3_1P3
VREG_L9_3P3 VREG_L9_3P3
VREG_L9_3P3
VREG_L7_1P8 VREG_L7_1P8
VDD_MODEM_1P2
VREG_L5_1P8
VREG_L5_1P8

SCALE: SHEET: OF
REVISION RECORD
DATE:APPROVED:LTR ECO NO:
6 5 43 21
DRAWING NO:
D
C
B
A
TITLE:
COMPANY:
RELEASED: DATED:
DATED:QUALITY CONTROL:
CHECKED: DATED:
DATED:DRAWN:
D
C
B
A
CODE: SIZE: REV:
3635
H301D
Sisley_MB_H301
LENOVO
2014-08-12
2014-08-12
Zhang Wei
Li YanTao

SCALE: SHEET: OF
REVISION RECORD
DATE:APPROVED:LTR ECO NO:
6 5 43 21
DRAWING NO:
D
C
B
A
TITLE:
COMPANY:
RELEASED: DATED:
DATED:QUALITY CONTROL:
CHECKED: DATED:
DATED:DRAWN:
D
C
B
A
CODE: SIZE: REV:
3636
H301D
Sisley_MB_H301
LENOVO
2014-08-12
2014-08-12
Zhang Wei
Li YanTao
13 VDD_BATT
10 VDD_1P8
4SCLK
3SDATA
8USID
15 VDD_BUCK 14
VSW_BUCK
11 GND_BUCK
12
BYP_LOAD
6
C_GSM
5
C_GSM
9
AMP_OUT
1
NC
2
NC
7
GND
U22501
QFE2101
C22501
10uF
C22502
4.7UF
12
L22501 1.5uH
C22503
4.7UF
R22503 0R
R22504 0R
C22507
22UF
C22505
100PF
C22504
100PF
C22508
22UF
C22509
10PF
[3,17,18,19,20]
RFFE1_DATA
[3,17,18,19,20] RFFE1_CLK
[19,20]
VPA_APT
[19]
VPA_GSM
VPH_PWR
VREG_L7_1P8
VPA_BATT