Pdf Ppvn Quick Install Guide 9901048 Rev B User Manual
2017-06-28
User Manual: Manual Pdf Ppvn Quick-Install-Guide pdf_PPVN_quick-install-guide PPVN products
Open the PDF directly: View PDF
.
Page Count: 2

16VDC 0.6A
Applicaton:
Location: Head-end
Wiring Basics:
PPVN
Quick Install Guide
VIANET PRECISION PANEL
Rev. B - 5/03/10
P/N 9901048
PPVN
Front
PPVN
Rear
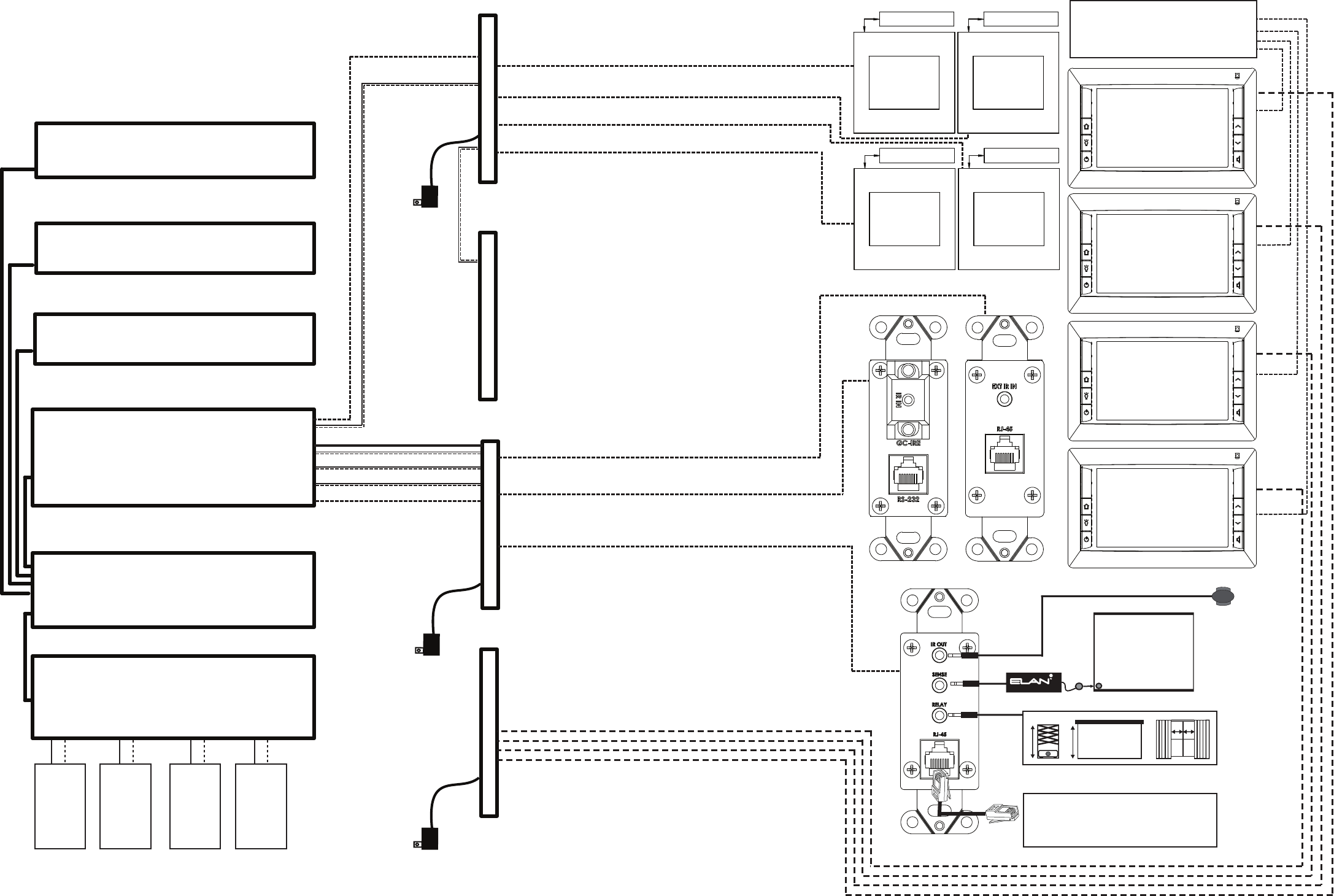
Connection for PWR1 16VDC, 1.5 amp power
supply. Each PPVN requires a separate power
supply.
Connect a Cat5 jumper to the ViaNet port on a
rack mounted Home Controller. For a can
mounted Home Controller use the 110
punchdown block on the reverse side.
NOTE: The Cat5 jumper from the RJ-45 port
should follow the standard ELAN color code.
Connects to the IR IN of a GC-IRE or to the EXT
IR IN on an HC 12, 8, 6, or 4 using a stereo
3.5mm cable. The GC-IRE converts the IR signal
to serial data. The connection to the EXT IR IN
on the Home Controller allows IR from a remote
aimed at a TS2 to enter the system.
Connects via Cat5 to additional
PPVNs or to the PPCM ViaNet
punchdown when used with a can
mounted HC8 or HC4. This
connection point is for ViaNet
only and does not have voltage or
IR connections.
Connections for Cat5s to TS2s
in the zones.
Front Rear
Terminate Cat5 by color as
shown on the PPVN (solid on
top.) The termination at the
TS2 follows the ELAN standard
color code shown below.
+12VDC GND IR
3.5mm Mini-Plug
Provides power and ViaNet to and IR from four TS2s.
Connects to the ViaNet port on a rack mounted Home Con-
troller or to the ViaNet punchdown of a PPCM when using
can mounted controllers.
Cat5 connects to TS2s located in zones as well as to
additional PPVNs and/or PPCM. Cat5 jumper from RJ-45 to
PPWM.
PPIS
+16VDC
Power Supply
16VDC 0.6A

TS2
Monitor
LED/LIGHT SENSOR
Power Led
IR Emitter
Screen separDtfiL
Relay Controlled Devices
TS7
TS2
TS7
TS7
TS7
TS2
LOCAL IR SENSOR
TS2
To RJ-45 to DB9 adapter or
Ethernet connection.
PPVN
(side view)
(Cat5)
PPSP
(side view)
PPWM
(side view)
PPIS
(side view)
(Two Conductor Power)
D16
S128P
HC12
C2
DT22
Blu-Ray Player
LOCAL IR SENSOR
LOCAL IR SENSOR LOCAL IR SENSOR
PPRM
PPIS PPIR
(Cat5)
(Cat5 x 2)
(Cat5 x 2)
(Cat5)
(Stereo 3.5mm cable)
(DB15)
(Stereo 3.5mm cable)
(Stereo 3.5mm cable)
(Mono 3.5mm cable)
(Cat5)
+16VDC
Power Supply
+16VDC
Power Supply
+16VDC
Power Supply
Sample System Layout
SPK SPK
SPK
SPK
(Cat5)
(Cat5)
(Cat5)
Ethernet Connections
(Cat5)
(Stereo 3.5mm cable)