Photovac MicroFID Portable Flame Ionization Detector Manual Micro FID
User Manual: Manual
Open the PDF directly: View PDF
.
Page Count: 165 [warning: Documents this large are best viewed by clicking the View PDF Link!]
- Contents
- Figures
- Tables
- FCC Warning
- MicroFID I/S & I/SC Notice
- CE Directive
- About this Manual
- Warnings and Safety Practices
- Unpacking
- Support Equipment and Consumables
- Battery Charging
- Filling the Hydrogen Cylinder
- Overview
- Beginning Operation
- Tutorial Session
- BATT Key
- DISPLAY Key
- LIGHT Key
- EXIT Key
- CLEAR Key
- MAX Key
- AUDIO Key
- ALARM Key
- PLAY Key
- SETUP Key
- EVENT Key
- CAL Key
- PRINT Key
- GRAPH Key Mode
- Calibration
- High Sensitivity Operation
- Method 21 Operation
- Response Factors for Gases and Vapors
- Preparing for Field Operation
- Printer
- Computer
- Chart Recorder
- Gas Sampling Bag
- Charcoal Filters
- Installing the Coalescing Filter
- Serial to Parallel Converter
- Headset
- Bar Code Reader
- Shoulder Strap
- Long Sample Probe
- Battery Charging
- Emptying the Hydrogen Cylinder
- Replacing the Sample Inlet Filter
- General Information
- MicroFID Fault Messages
- Troubleshooting
- Printer Troubleshooting
- Serial to Parallel Converter Troubleshooting
- Establishing Computer Communications
- Flame Ionization Detector
- Detector Response
- Calibration
- Datalogging
- Specifications
- Warranty
- Contacting PerkinElmer
- Installing Alternate AC Plug on the Battery Charger
- Calibration Gas Supplier
- Response Factors
- Bar Code Reader Control Drawing
- References
Warning: Limitation of Liability
The ultimate responsibility of the consequences of use of toxic
compounds rests with the user. PerkinElmer’s role is as a supplier
of instrumentation to assist in the early detection of hazardous
conditions involving such compounds.
MicroFID represents a major advance in this field and, as with all
complex instruments, it is vitally important to ensure that MicroFID
is maintained in accordance with PerkinElmer’s instructions and
that proper calibration is regularly performed.
As with any complex device, MicroFID is subject to failure and,
while PerkinElmer has taken, and continues to take, all possible
precautions to (a) reduce the possibility of failure, and (b) warn the
user in the event of failure, circumstances may occasionally occur
in which there is a failure despite such precautions on
PerkinElmer’s part. PerkinElmer regrets that it cannot accept
liability for damages of any kind caused as a result of either failure
of the user to follow instructions or of MicroFID to perform.
Photovac MicroFID
Portable Flame Ionization Detector
Part 396003 Rev. G

Release History
Part Number
Release
Publication Date
396003
G
February 2000
396003
F
August 1997
User Assistance
PerkinElmer
761 Main Avenue
Norwalk. CT
06859-0010 U.S.A.
Printed in Singapore
Notices
The information contained in this document is subject to change without
notice. PerkinElmer makes no warranty of any kind with regard to the
material, including, but not limited to, the implied warranties of
merchantability and fitness for a particular purpose.
PerkinElmer shall not be liable for errors contained herein for incidental
consequential damages in connection with furnishing, performance or use
of this material.
Copyright Information
This document contains proprietary information that is protected by
copyright. All rights are reserved. No part of this publication may be
reproduced in any form whatsoever or translated into any language without
the prior, written permission of PerkinElmer, Inc.
Copyright © 2000 by PerkinElmer
Trademarks
Registered names, trademarks, etc. used in this document, even when not
specifically marked as such, are protected by law.
MicroFID™ is a trademark of PerkinElmer, Inc.
Reference No. 600757 Rev G

MicroFID Software Manual
iv
Contents
Introduction
About this Manual ..................................................................... 21
Warnings and Safety Practices .................................................. 22
Approved Models of MicroFID ........................................... 22
Compressed Gases ................................................................ 23
Regulators for Compressed Gases........................................ 24
Hydrogen Gas ....................................................................... 24
Calibration Gas ..................................................................... 24
Battery Pack Care ................................................................. 25
Excessive Heat and Cold ...................................................... 26
Transporting MicroFID ........................................................ 26
Oxygen Concentration Limits .............................................. 26
Flammable Gases ................................................................. 27
Unpacking .................................................................................. 27
Support Equipment and Consumables ....................................... 28
Hydrogen Fuel ...................................................................... 28
Calibration ............................................................................ 28
Field Operation ..................................................................... 29
Printer ................................................................................... 30
Computer .............................................................................. 30
Battery Charging ....................................................................... 30
Removing and Replacing the Battery Pack .......................... 31
Charging the Battery Pack .................................................... 32
Filling the Hydrogen Cylinder ................................................... 33
The Refill Adapter................................................................ 33
Connecting the Refill Adapter to the Hydrogen Tank ......... 34
Filling the Internal Hydrogen Cylinder ................................ 35
Overview ................................................................................... 37
Tutorial Session
Beginning Operation ................................................................. 41
Tutorial Session ......................................................................... 44
TUTOR Key ......................................................................... 44
Key Functions ...................................................................... 45
Contents
v
BATT Key ................................................................................. 46
DISPLAY Key ........................................................................... 46
LIGHT Key................................................................................ 47
EXIT Key .................................................................................. 47
CLEAR Key .............................................................................. 47
MAX Key .................................................................................. 47
AUDIO Key ............................................................................... 48
ALARM Key ............................................................................. 48
PLAY Key ................................................................................. 49
SETUP Key ............................................................................... 50
EVENT Key .............................................................................. 51
CAL Key ................................................................................... 53
PRINT Key ................................................................................ 55
GRAPH Key Mode .................................................................... 58
Detailed Operation
Calibration ................................................................................. 65
General Information ............................................................. 65
Preparing the Calibration Gas Bag and the Zero Air Bag .... 66
Calibrating MicroFID ........................................................... 69
Programming the Cal Memories .......................................... 70
High Sensitivity Operation ........................................................ 71
Method 21 Operation ................................................................. 72
Calibration ............................................................................ 73
Programming the Monitoring Schedule in the Field ............ 74
Programming the Monitoring Schedule before Field
Operation .............................................................................. 77
Using the Schedule ............................................................... 79
Response Factors for Gases and Vapors ................................... 80
Preparing for Field Operation.................................................... 82
Field Check List ................................................................... 82
Operational Check List ........................................................ 83
MicroFID Software Manual
vi
Accessories
Printer ........................................................................................ 87
Computer ................................................................................... 88
Chart Recorder .......................................................................... 95
Gas Sampling Bag ..................................................................... 95
Charcoal Filters ......................................................................... 95
Installing the Coalescing Filter .................................................. 97
Serial to Parallel Converter ....................................................... 98
DIP Switch Settings ............................................................. 98
Using MicroFID with the Serial to Parallel Converter ...... 101
Headset .................................................................................... 102
Bar Code Reader...................................................................... 103
Connecting the Bar Code Reader ....................................... 103
Replacing the Battery in the Bar Code Reader Interface
Module ............................................................................... 104
Shoulder Strap ......................................................................... 104
Long Sample Probe ................................................................. 105
Routine Maintenance
Battery Charging ..................................................................... 109
Emptying the Hydrogen Cylinder ............................................ 110
Replacing the Sample Inlet Filter ............................................ 111
Troubleshooting
General Information ................................................................ 115
MicroFID Fault Messages ....................................................... 115
Troubleshooting ....................................................................... 118
Printer Troubleshooting ........................................................... 124
Serial to Parallel Converter Troubleshooting .......................... 127
Establishing Computer Communications ................................ 130

Contents
vii
Technical Description
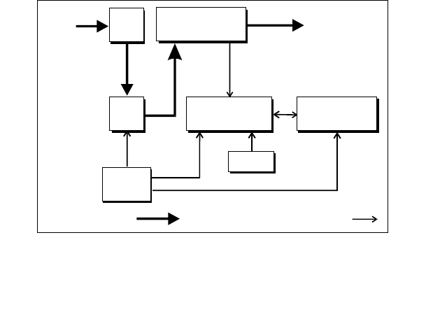
Flame Ionization Detector ....................................................... 135
Detector Response ................................................................... 136
Calibration ............................................................................... 137
Datalogging ............................................................................. 138
Interval Operation .............................................................. 138
Method 21 Mode ................................................................ 138
Appendices
Specifications .......................................................................... 143
Warranty .................................................................................. 145
Contacting PerkinElmer .......................................................... 146
Installing Alternate AC Plug on the Battery Charger .............. 147
Calibration Gas Supplier ......................................................... 147
Response Factors ..................................................................... 148
Bar Code Reader Control Drawing ......................................... 152
References ............................................................................... 153
Index ........................................................................................155
Figures
Figure 1 MicroFID Layout ................................................................ 31
Figure 2 MicroFID Refill Adapter .................................................... 36
Figure 3 Refill Adapter 3-Way Valve ............................................... 36
Figure 4 Default Display ................................................................... 42
Figure 5 Keep MicroFID Level ......................................................... 54
Figure 6 Printed Output for Interval Mode ....................................... 57
Figure 7 Printed Output for Method 21 Mode .................................. 58
Figure 8 Graphed Output for Interval Mode ..................................... 61
Figure 9 Graphed Output for Method 21 Mode ................................ 62
Figure 10 Gas Bag Adapter ................................................................. 67
Figure 11 Using the Gas Bag............................................................... 68

MicroFID Software Manual
viii
Figure 12 Connecting MicroFID to a Serial Printer ............................ 88
Figure 13 Connection Description Dialog Box ................................... 91
Figure 14 Connect To Dialog Box ...................................................... 92
Figure 15 Properties Dialog Box ......................................................... 93
Figure 16 Properties Dialog Box ......................................................... 94
Figure 17 Connecting Charcoal Filter ................................................. 96
Figure 18 Connecting the Coalescing Filter ........................................ 97
Figure 19 Serial to Parallel Converter ................................................. 99
Figure 20 Connecting MicroFID to the Serial to Parallel
Converter ........................................................................... 102
Figure 21 Bar Code Reader and Interface Module............................ 103
Figure 22 Hydrogen Purge Outlet ..................................................... 111
Figure 23 Inlet Filter.......................................................................... 112
Figure 24 Parallel Port Signals .......................................................... 129
Figure 25 Connecting MicroFID Using the Null Modem Cable ....... 131
Figure 26 Connecting MicroFID Using the Gender Changer Cable
........................................................................................... 131
Figure 27 Flame Ionization Detector ................................................. 135
Figure 28 Block Diagram .................................................................. 136
Figure 29 Bar Code Reader Control Drawing 890047 ...................... 153

Contents
ix
Tables
Table 1 Instrument Status .................................................................. 42
Table 2 TUTOR Displays.................................................................. 45
Table 3 Check List for Field Operation ............................................ 82
Table 4 Additional Field Items .......................................................... 83
Table 5 DIP Switch Settings for Baud Rate .................................... 100
Table 6 DIP Switch Settings for Parity ........................................... 100
Table 7 DIP Switch Settings ........................................................... 101
Table 8 MicroFID I/O Port Pinouts ................................................. 125
Table 9 Parallel Port Signals ........................................................... 128
Table 10 Serial Port Signals .............................................................. 129
Table 11 Pin Definitions ................................................................... 132
Table 12 Contact Information ........................................................... 146
Table 13 MicroFID Response Factors............................................... 151

Notices and Warnings


MicroFID Software Manual
xii
FCC Warning
This equipment has been tested and found to comply with the limits
for a Class B Digital Device, pursuant to Subpart B, Class B of Part
15 of the FCC rules. These limits are designed to provide
reasonable protection against harmful interference when the
equipment is operated in a commercial environment. This
equipment generates, uses and can radiate radio frequency energy
and if not installed and used in accordance with the instruction
manual, may cause harmful interference to radio communications.
Operation of this equipment in a residential area is likely to cause
harmful interference in which case the user will be required to
correct the interference at his own expense.
MicroFID I/S & I/SC Notice
CONFORMS TO
UL STANDARD 913
Intrinsically safe/Sécurité intrinsèque for use in Class I, Division 1,
Groups A, B, C, D, Hazardous Locations, Temperature Code T4, Exia
CERTIFIED TO
CSA STANDARD
CSA 22.2 No. 157
MICROFID I/S IS CLASSIFIED FOR USE IN CLASS I,
DIVISION 1, GROUPS A, B, C, D HAZARDOUS LOCATIONS.
It has been listed by ETL® to comply with Underwriters
Laboratories® Inc. UL® 913 Standard for Intrinsically Safe
Apparatus and Associated Apparatus for use in Class I, Division 1,
Groups A, B, C, D Hazardous (Classified) Locations, Fourth
Edition.
Notices and Warnings
xiii
MICROFID I/SC IS CLASSIFIED FOR USE IN CLASS I,
DIVISION 1, GROUPS A, B, C, D HAZARDOUS LOCATIONS.
T4 (135ºC) RATING.
It has been listed by ETL to comply with CSA Standard 22.2 No.
157-92 Intrinsically Safe and Non-Incendive Equipment for Use in
Hazardous Locations.
MICROFID I/S AND I/SC ARE NOT INTENDED TO DETECT
COMBUSTIBLE LEVELS OF GASES. MICROFID I/S AND I/SC
ARE CLASSIFIED FOR USE IN ATMOSPHERES
CONTAINING COMBUSTIBLE LEVELS OF GASES.
These accessories are for use with MicroFID I/S and IS/C in a
hazardous location:
MX395002 Shoulder Strap
MX396001 Short Sample Probe
MX396007 Carrying Case
MX396011 Calibration Kit
MX396018 Long Sample Probe
MX396021 Charcoal Filters (2 pieces)
MX396022 Charcoal Filters (10 pieces)
MX396053 Headset
MX396054 Bar Code Reader and Interface Module
(I/S)
Do not use any other accessories with MicroFID I/S or I/SC in a
hazardous location.
Substitution of components may affect safety rating.

MicroFID Software Manual
xiv
CAUTION
To reduce the risk of fire or injury to persons, read and follow
these instructions:
1. All calibration, maintenance and servicing of this
device, including battery charging, must be
performed in a safe area away from hazardous
locations.
2. For replacement battery pack use only Part No.
MX396005 (I/S), MX396006 (I/SC).
3. Do not dispose of the battery pack in a fire. The cell
may explode. Check with local codes for possible
special disposal instructions.
4. Do not open or mutilate the battery pack. Released
electrolyte is corrosive and may cause damage to
the eyes or skin. It may be toxic if swallowed.
5. Exercise care in handling battery packs in order not
to short the terminals with conducting materials
such as rings, bracelets and keys. The battery or
conductor may overheat and cause burns.
6. Do not defeat proper polarity orientation between
the battery pack and battery charger.
7. Charge the battery pack using the charger provided
with or identified for use with this product only in
accordance with the instructions and limitations
specified in this manual. For battery charger use
only Part No. MX396014 (110 Volts AC),
MX396013 (220 Volts AC).

Notices and Warnings
xv
NOTICE
MICROFID I/SC EST CLASSIFIÉ POUR USAGE DANS LES
EMPLACEMENTS DANGEREUX DE CLASSE I, DIVISION 1,
GROUPES A, B, C, D. ÉVALUATION T4 (135ºC).
MicroFID I/SC est conforme à la norme de CSA Standard 22.2 No.
157-92 - Intrinsically Safe and Non-Incendive Equipment for Use in
Hazardous Locations.
MICROFID I/SC C’EST NE PAS INTENDER POUR DÉTECTER
DES NIVEAUX DE COMBUSTION DES GAZ. CET APPAREIL
EST CLASSIFIÉ POUR USAGE DANS DES ATMOSPHÈRES
CONTENANT DES NIVEAUX DE COMBUSTION DES GAZ.
Les accessoires PerkinElmer suivants peuvent également être
utilisés avec l’appareil dans un emplacement dangereux:
MX395002 Bandoulière
MX396001 Petite Gamme d’échantillons
MX396007 Étui de Transport
MX396011 Equipment de Calibration
MX396018 Gamme d’échantillons
MX396021 Filtres de Charbon (2 pièces)
MX396022 Filtres de Charbon (10 pièces)
MX396054 Lecteur de Codes à Barres et
Module d’Interface (I/S)
MX396053 Casque telephonique
Ne pas utiliser d’autres accessoires avec cet appareil dans un
emplacement dangereux.
La substitution des composantes peut nuire à la sécurité d’emploi.

MicroFID Software Manual
xvi
MISE EN
GARDE
Afin de réduire les risques d’incendie et les blessures, lire et
suivre ces instructions:
1. Tout étalonnage, entretien et réparation de cet
appareil, y compris le chargement de la pile, doit être
effectué dans un endroit sûr, à l’écart des zones
dangereuses.
2. N’utiliser que la pièce PerkinElmer numéro
MX396006 (I/SC) lorsqu’il faut remplacer le bloc-
pile.
3. Ne pas jeter la pile dans un feu. La cellule pourrait
exploser. Vérifier les codes locaux, qui peuvent
comporter des instructions de mise au rebut
particulières.
4. Ne pas ouvrir et ne pas abîmer le bloc-pile. L’acide
sulfurique qui risque de s’en échapper est corrosif et
peut causer des lésions aux yeux et à la peau. Cet
acide est toxique lorsqu’avalé.
5. Manipuler le bloc-pile avec soin, afin de ne pas
court-circuiter les bornes avec des matériels
conducteurs tels qu’une bague, un bracelet ou des
clés. La pile ou le conducteur pourraient surchauffer
et causer des brûlures.
6. Ne pas modifier l’orientation de la polarité
appropriée entre le bloc-pile et le chargeur.
7. Charger le bloc-pile fourni avec ou reconnu pour
usage avec ce produit seulement conformément aux
instructions et restrictions spécifiées dans ce manuel.
Pour le chargeur, n’utiliser que la pièce numéro
MX396014 (110 Volts AC), MX396013 (220 Volts
AC).

Notices and Warnings
xvii
CE Directive
CONFORMS TO
COUNCIL DIRECTIVE 89/336/EEC
COUNCIL DIRECTIVE 91/157/EEC
Council Directive 89/336/EEC - Electromagnetic Compatibility
and the Applicable Standards. MicroFID complies with EN50082-
01 Generic Immunity Standard for Electromagnetic Compatibility
Part 1: Light Industrial Environment. MicroFID has been tested and
conforms to the guidelines specified in EN50082-02 Generic
Immunity Standard for Electromagnetic Compatibility Part 2:
Industrial Environment
Council Directive 91/157/EEC - Recovery and Disposal of Spent
Batteries
You must use the 220 V battery charger (Part No. MX396013) in
order to comply with the requirements of the applicable Council
Directives.

Introduction
1


Introduction
21
About this Manual
This manual provides detailed instructions for the setup, operation
and maintenance of the MicroFID™ Portable Flame Ionization
Detector.
Before unpacking the instrument, please read Warnings and Safety
Practices on page 22. This section describes possible hazards that
may injure the user, damage the instrument or compromise its
operation. Some general safety information is also provided.
To help you learn to use MicroFID quickly this manual is organized
by tasks beginning with a tutorial in Chapter 2. More detailed
operational instructions are provided in Chapter 3. Connecting
accessories is covered in Chapter 4. Routine maintenance is
covered in Chapter 5. Troubleshooting techniques are covered in
Chapter 6. Chapter 7 provides a technical description of MicroFID.
The MicroFID manual uses a few conventions for key names on the
keypad and for text that is shown on the display.
UPPERCASE Key names are denoted by uppercase text.
ARROW keys is the collective name for
the UP ARROW and DOWN ARROW
keys.
“Display Text” Text that appears on the MicroFID display
is in quotation marks.
<Angle Brackets> Computer keyboard names are denoted by
angle brackets, e.g. <Ctrl>.
MD FID Text that must be typed in using the
computer keyboard is shown in italics.

MicroFID Software Manual
22
In the text you will find various warnings and notes.
WARNING
A warning indicates an operation that could cause personal
injury if precautions are not followed.
CAUTION
A caution indicates an operation that could cause damage to
the instrument if precautions are not followed.
NOTE: A note indicates significant information.
Warnings and Safety Practices
Please read this section before operating MicroFID.
Approved Models of MicroFID
This manual provides operational information for all models of
MicroFID. The MicroFID I/S and the MicroFID I/SC are
intrinsically safe and approved for use in hazardous locations. Refer
to the manual introduction for details of each approval.
Throughout the manual, notes are provided to inform you of the
limitations of usage for the MicroFID I/S and MicroFID I/SC
models.
WARNING
If the MicroFID you are using is not specifically identified as
intrinsically safe, do not use it in a location were flammable
concentrations of gases and vapors may exist.

Introduction
23
Compressed Gases
Cylinders of compressed gas, such as hydrogen and calibration gas,
must be handled with extreme care. When using the calibration gas
bag adapter, take care not to kink or stress the tubing. For safety,
the hydrogen and calibration gas cylinders must be secured before
use.
Please observe the following handling procedures:
• Do not mutilate cylinders.
• Do not expose the cylinders to direct sunlight.
• Do not heat the cylinders. The cylinders may rupture at high
temperatures.
• Use only the specified regulator for the calibration gas.
Confirm regulator type and material with your specialty gas
supplier. Use only the MicroFID refill adapter for the
hydrogen (Part No. MX396004).
• Always secure cylinders before removing the cylinder valve
protection cap
• Do not drag or roll cylinders. Use a cylinder hand truck to
move large cylinders.
• Wear safety glasses when working with compressed gases.
• Store cylinders in an upright position.
• Do not store cylinders in a hazardous location.
• Store cylinders away from possible sources of ignition.
• Keep regulators and related equipment in the same gas service.
Do not change service or adapt equipment without consulting
your gas supplier.

MicroFID Software Manual
24
Regulators for Compressed Gases
When connecting a regulator to a large cylinder:
• Ensure cylinder valve and regulator connection match.
• Ensure regulator construction materials are compatible with
the gas, and that the cylinder pressure gauge will withstand the
cylinder pressure.
• Never use the regulator as a shut-off valve. Close the cylinder
when it is not in use.
• Do not subject the regulator to an inlet pressure greater than
recommended.
• Do not move or detach the regulator when it is pressurized or
when it is in use.
• Before connection, ensure the gas cylinder valve and the
regulator CGA connection are clean.
• Turn the pressure control valve on the cylinder all the way out
(close the cylinder). Turn the regulator outlet to off. Open the
gas cylinder valve slowly and check for leaks. Adjust the
delivery pressure and then open the regulator outlet valve.
Hydrogen Gas
Hydrogen gas is a fire and explosion hazard when exposed to heat
or flame. The lower explosive limit (LEL) is 4%. The lower
explosive limit is the minimum concentration of gas or vapor in air
that will ignite in the presence of a source of heat or sparks.
Refer to the Material Safety Data Sheet (MSDS) before handling
this gas. You will receive the MSDS from your gas supplier when
you order the gas.
Calibration Gas
Adequate ventilation must be provided when MicroFID is being
calibrated.

Introduction
25
If compound threshold limit values (TLV™) are exceeded, you
should use a gas bag for sampling and calibration.
To determine the TLV of the compounds contained in the
calibration gas, refer to the Material Safety Data Sheet (MSDS)
supplied with your calibration gas cylinder. See Calibration on
page 65 for details of calibration using a gas bag.
Battery Pack Care
Do not leave battery packs uncharged for an extended period of
time. This will result in damage to the battery packs and possible
loss of logged data.
Leaving MicroFID for more than 3 months, without turning it on,
may result in the loss of recorded data and setup parameters. If
MicroFID is not used for long periods of time, turn the instrument
on for a few hours every month to avoid loss of data. See Battery
Charging on page 30 for instructions on charging the battery.
Please observe the following:
1. For replacement battery pack use only Part No. MX396005 or
MX396006.
2. Do not dispose of the battery pack in a fire. The cell may
explode. Check with local codes for possible special disposal
instructions.
3. The battery pack is 57% lead (Pb) by weight. This battery
pack must be disposed of properly. Check with local codes for
special disposal instructions.
4. Do not open or mutilate the battery pack. Released electrolyte
is corrosive and may cause damage to the eyes or skin. It may
be toxic if swallowed.
5. Exercise care in handling battery packs in order not to short
the terminals with conducting materials such as rings,
bracelets and keys. The battery or conduct or may overheat
and cause burns.

MicroFID Software Manual
26
6. Do not defeat proper polarity orientation between the battery
pack and battery charger.
7. Charge the battery pack using the charger provided with or
identified for use with this product only in accordance with the
instructions and limitations specified in this manual. For
battery charger use only Part No. MX396014 (110 V AC),
MX369013 (220 V AC).
Excessive Heat and Cold
Do not expose the instrument to intense sunlight for prolonged
periods.
Exposure to excessive heat may result in erroneous readings.
At low temperatures, water vapor, a by-product of the hydrogen
flame, may condense at the exhaust port. At sub-zero temperatures
the water vapor will freeze and obstruct the exhaust port. If the
exhaust port becomes obstructed, pump operation will be inhibited.
Flame out may also result.
Transporting MicroFID
When you transport MicroFID, you should empty the internal
hydrogen cylinder and then refill it when you arrive at your
destination.
If you are transporting MicroFID in the carry case or in any
enclosed container, you must empty the hydrogen cylinder and fill
it when you arrive at your destination
If you are traveling by passenger aircraft, you must empty the
cylinder. You cannot transport MicroFID by passenger aircraft with
hydrogen in the cylinder. Refer to Emptying the Hydrogen Cylinder
on page 110 for more details.
Oxygen Concentration Limits
A minimum of 17% oxygen is required to start the hydrogen flame.
The oxygen is supplied from the sample as it is drawn in by the
pump. A minimum of 10% oxygen is required to maintain the
hydrogen flame. An oxygen deficiency will reduce the height of the

Introduction
27
flame or cause the flame to be extinguished and may affect the
displayed reading.
If you will be using the MicroFID in a highly contaminated area
where it is possible that the oxygen content is below 10%, watch
for indications of reduced flame height such as lowered detection
limits or a flame out fault.
Flammable Gases
High concentrations of flammable gases (gases within their
flammable range) can act as an additional fuel source. When this
happens, the flame height may increase beyond the confines of the
combustion chamber. The hydrogen supply will then be cut off and
the flame will go out.
Flame out may also occur when the concentration of sample gas is
so great that it causes an oxygen deficiency. This may occur when
sampling enclosed or confined spaces where vapors and gases
cannot escape. Watch for indications of increased flame height such
as erratic readings or sudden high concentrations followed by a
flame out fault.
Unpacking
The following accessories are included with your MicroFID:
1. Shoulder Strap
2. Sample Probe
3. MicroFID Instrument Manual
4. Hydrogen Refill Adapter
5. MicroFID Multi-Tool
6. Battery Charger with AC Line Cord
7. Replacement Sample Inlet Filters (10 pieces)

MicroFID Software Manual
28
Ensure all of these accessories have been included with the
instrument. If any items are missing or damaged, contact
PerkinElmer immediately.
Support Equipment and Consumables
Hydrogen Fuel
You must obtain a tank of hydrogen from which you can fill the
internal cylinder. When ordering hydrogen specify ultra high purity
hydrogen, 99.999% pure. This grade of hydrogen is also referred to
as Grade 5 or zero zero grade. The hydrogen must have less than 1
ppm hydrocarbon contamination.
You can obtain the hydrogen in various size cylinders. Regardless
of the cylinder size, the cylinder must have a fill pressure of at least
1800 psig in order to completely fill the MicroFID internal
cylinder. Specify a tank with no more than 2400 psig.
The hydrogen cylinder must also have CGA 350, male outlet.
The MicroFID refill adapter (Part No. MX396004) is shipped with
the instrument. You cannot fill the MicroFID hydrogen cylinder
without the refill adapter.
If the hydrogen supply tank is more than 6 months old it should be
replaced with a new cylinder.
Calibration
For normal operation these items are required:
1. Calibration Kit (Part No. MX396011). The calibration kit
contains a regulator, a gas sampling bag and a gas bag adapter.
2. Calibration gas containing the appropriate concentration of
methane. The exact concentration of the calibration gas will
depend on your application. 500 ppm methane in air is
available from PerkinElmer. (Part No. MX396028)

Introduction
29
Some applications may require calibration gas at more than
one concentration. When ordering calibration gas, specify
methane in hydrocarbon free air. Air should have not more
than 0.1 ppm total hydrocarbons (THC).
Method 21 protocol requires that commercial cylinders of
calibration gas be analyzed and certified to be within +/- 2%
accuracy and a shelf life must be specified on the cylinder. At
the end of the shelf life, the cylinder must be replaced or re-
analyzed.
If you will be using a portable cylinder, specify a regulator
with a C-10, 5/8" - 18 UNF valve inlet and a 1/4” parallel,
compression fitting outlet. A regulator, matching this
specification, is included in the calibration kit.
If you will be using large tanks of gas, specify a single stage,
high purity regulator with a CGA 590 connection at the inlet.
The regulator should also have a 1/4” parallel, compression
fitting outlet with which to connect the regulator to the gas bag
adapter. The delivery pressure must be adjustable to
approximately 40 psig (275 kPa).
3. Zero air. Occasionally, clean, ambient air is suitable for
calibration. If you are unsure about the quality of ambient air,
you can connect a charcoal filter (Part No. MX396021 or
MX396022) to MicroFID during the first step of calibration.
Alternatively you can use an additional gas sampling bag and a
source of hydrocarbon free air. Air should have not more than
0.1 ppm total hydrocarbons (THC).
If you will be using large tanks of gas, specify a single stage,
high purity regulator with a CGA 590 connection at the inlet.
The regulator should also have a 1/4” parallel, compression
fitting with which to connect the regulator to the gas bag
adapter. The delivery pressure must be adjustable to
approximately 40 psig (275 kPa). You should obtain an
additional gas bag and gas bag adapter. (Part No. MX396017 -
gas bag, MX396010 - gas bag adapter)
Field Operation

MicroFID Software Manual
30
For field operation a MicroFID Field Kit (Part No. MX396058) is
available. The field kit includes a printer cable, a long sample
probe, a carrying case and a calibration kit.
Refer to the check list in Preparing for Field Operation on page 82.
Ensure you have all the necessary accessories and equipment before
beginning field operation.
Printer
MicroFID may be used with a serial printer. The printer must have
a print width of at least 65 characters and a proportionally spaced
font. A serial printer with an RS-232 port, can be connected directly
to MicroFID. See Printer on page 87 for details of connecting a
printer to MicroFID.
If you are using a parallel printer, you will need the serial to
parallel converter (Part No. MX380145). See Serial to Parallel
Converter on page 98 for details.
NOTE: MicroFID is not classified for use in hazardous locations
with a printer.
Computer
MicroFID may also be connected to a computer. The computer
must be 100% compatible with an IBM PC. You can use the printer
cable to connect MicroFID to the computer.
You will also need terminal emulation software. If you are using
Microsoft® Windows™ you do not need to purchase any separate
software. If you are already using another type of communication or
terminal emulation software package, it is not necessary to purchase
separate software for MicroFID. See Computer on page 88 for
details.
NOTE: MicroFID is not classified for use in hazardous locations
with a computer.
Battery Charging

Introduction
31
Before beginning operation of MicroFID, the battery pack must be
charged. You can connect the battery charger to the battery pack
while the battery pack is still attached to MicroFID. You can also
remove the battery pack and replace it with a fully charged, spare
pack (Part No. MX396005 or MX396006) and charge the battery
pack independently of the instrument.
Removing and Replacing the Battery Pack
NOTE: Do not remove or recharge the battery pack in a
hazardous location.
To remove the battery pack:
1. Stop the flow of hydrogen gas by turning the hydrogen shut-
off valve fully clockwise. See Figure 1. If the instrument has
been turned on, turn it off by pressing the On/Off switch
twice.
2. Use the MicroFID multi-tool to loosen the two captive screws
in the bottom of the battery pack.
3. A retainer at the rear of the instrument helps to secure the
battery pack to the instrument. Free the battery pack from the
instrument.
500
1000
1500 FULL
2500
psi
INTRINSICALLY SAFE/SECURITE
,
INTRINSÈQUE/Exia
CLASSI, DIVISION 1, GROUPS A,B, C , D, T4,
HAZARDOUSLOCATIONS
IS-3000
I/O Connector
Shoulder Strap
Connector
On/Off Switch Keypad Shoulder Strap
Connector
Exhaust/Flame
Arrestor
Contents Gauge Sample Inlet
Refill Connector
Battery Charger
Jack
Battery Pack
Hydrogen Shut-Off
Valve
Figure 1 MicroFID Layout

MicroFID Software Manual
32
4. Connect the charged battery pack to the retainer at the rear of
the instrument.
5. Use the MicroFID multi-tool to tighten the two captive screws
into the bottom of the battery pack. Do not over-tighten the
screws.
Charging the Battery Pack
To charge the battery pack:
1. Ensure the correct plug is installed on the line cord of the
battery charger. If it is not correct for the wall outlet in your
area, then it must be replaced. See Installing Alternate AC
Plug on the Battery Charger on page 147.
NOTE: Do not charge the battery pack in a hazardous location.
Use only a MicroFID battery charger.
2. Plug the charger into the jack located on the front of the
battery pack.
3. Plug the charger into an AC outlet.
The LED, on the battery pack, indicates the charge state. Red
indicates the battery is being charged. Green indicates the
battery is fully charged and ready for use.
It is normal for a fully charged battery to indicate it is charging
(red light) when first plugged in. The LED will turn green as
the battery charges.
4. When the battery pack is fully charged remove the charger,
first from the wall outlet then from the battery pack.
5. If you removed the battery pack from the instrument to
recharge it, you can replace the battery pack now or when
necessary.
Charging a fully discharged battery pack will take approximately 8
hours. Leaving the charger connected to a charged battery pack will
not harm the battery or the charger in any way. If a battery pack is

Introduction
33
to be left indefinitely, leave it connected to the charger so that it
will be fully charged and ready for operation.
On average a fully charged battery pack will provide 15 hours of
continuous operation. Battery life is shorter if the instrument is
turned off and then on again repeatedly.
Filling the Hydrogen Cylinder
The Refill Adapter
WARNING
DO NOT attempt to fill the hydrogen cylinder without a refill
adapter!
The refill adapter (Part No. MX396004) consists of an adapter
fitting with a left handed thread for cylinder attachment, a three-
way valve and a flexible hose. The three-way valve can be
positioned to deliver gas from the cylinder to the port on the
MicroFID. Alternatively, the valve can be turned to release gas held
in the hose, after filling. A flow restrictor is also incorporated in
line with the hose in order to limit the rate of gas flow.
WARNING
DO NOT MODIFY OR DISASSEMBLE THE REFILL
ADAPTER! If you have any problems, the unit must be
returned for repair or replacement.

MicroFID Software Manual
34
Connecting the Refill Adapter to the
Hydrogen Tank
NOTE: Read through this section before filling the internal
cylinder.
Store the hydrogen tank in a well ventilated area, well away from
heat or possible ignition sources.
WARNING
Hydrogen gas is a fire and explosion hazard when exposed to
heat or flame. The lower explosive limit is 4%.
1. Connect the refill adapter to the tank of hydrogen. Hydrogen is
usually supplied with a CGA 350 cylinder valve outlet. The
refill adapter is supplied with the matching fitting for ease of
connection.
NOTE: Do not force the connection.
Do not use Teflon tape with CGA fittings. In general,
these fittings are designed for metal to metal sealing.
Do not use adapters to connect one CGA fitting to another
type of CGA fitting. If the refill adapter does not match the
outlet on your hydrogen tank contact PerkinElmer.
2. Tighten the refill adapter onto the tank with a wrench. Do not
over tighten.
3. Hold the flexible hose and open the cylinder. Ensure there are
no leaks. Use soap solution to leak test the connection.

Introduction
35
WARNING
DO NOT use an open flame to test for leaks!
Filling the Internal Hydrogen Cylinder
WARNING
Do not fill the hydrogen cylinder in a hazardous location.
1. Turn MicroFID off.
2. Place MicroFID on a sturdy, flat surface within easy reach of
the flexible filling hose.
3. Turn the refill adapter 3-way valve so that it points away from
the cylinder. See Figure 3.
4. Hold the delivery hose and turn the 3-way valve on the refill
adapter so that it points towards the cylinder. Open the
cylinder valve. A steady flow of gas will be heard escaping
from the end of the flexible hose. This serves to purge the hose
of any impurities. Return the 3-way valve to point away from
the cylinder.

MicroFID Software Manual
36
Quick Connect
Flexible
Hose
Flow Restrictor
1/4" NPT Thread
Female Fitting
3-Way Valve
CGA 350
Adapter Pneumatic
Silencer
Figure 2 MicroFID Refill Adapter
5. Hold the knurled collar of the MicroFID refill connector and
slide it in towards the instrument.
Off/Vent Hydrogen
Tank
Hydrogen
Tank
Deliver through
flexible hose
Figure 3 Refill Adapter 3-Way Valve
6. Insert the fitting at the end of the flexible hose into the port
until it seats against the port. You will hear a click.
7. Release the knurled collar and allow it to slide up to its
original position.

Introduction
37
8. Turn the 3-way valve on the refill adapter so that it once again
points towards the cylinder and watch the pressure increase on
the MicroFID Contents Gauge.
WARNING
DO NOT leave the MicroFID unattended during the filling
procedure! It is possible to overfill the cylinder and damage
MicroFID.
9. The contents pressure MUST NOT exceed 2400 psig and the
cylinder valve must be closed before this occurs.
10. When the contents gauge on MicroFID indicates Full
(approximately 1600-1800 psig), turn the 3-way valve to point
away from the cylinder. This will stop the flow of gas to
MicroFID. High pressure gas trapped in the flexible hose will
be vented. A check valve in the MicroFID prevents gas in the
reservoir from escaping.
11. Close the cylinder valve on the tank of hydrogen.
12. AFTER relieving the gas pressure in the hose, disconnect it
from MicroFID. Pull the knurled collar down and extract the
fitting.
The internal cylinder is now full and will provide approximately 11
hours of operation.
If you have not used MicroFID for six months or longer, empty the
hydrogen cylinder and refill it before beginning operation. See
Emptying the Hydrogen Cylinder on page 110 for more details.
Overview
MicroFID measures the concentration of airborne organic,
combustible gases and vapors and automatically displays and
records these concentrations. It does not distinguish between
MicroFID Software Manual
38
individual pollutants. The reading displayed represents the total
concentration of all ionizable chemicals present in the sample.
MicroFID does not distinguish between individual pollutants.
MicroFID operates automatically. The user reads concentrations
directly from the display. The display updates itself twice per
second.
MicroFID has many datalogging options. You can select an
averaging interval, you can log all data with no averaging or you
can use the Method 21 mode. If you select an averaging interval,
the minimum, maximum, and average concentrations measured in
each period are automatically recorded in MicroFID’s datalogging
memory, if the datalogger is turned on. If you are recording all data
with no averaging you will only be able to log data for a short time
before the datalogger becomes full. If you are averaging data you
can log data for a longer period of time. The exact duration will
depend on the averaging interval.
The Method 21 mode prompts you to locate a site and then to
record a background and sample reading for the site. You can
record up to 750 such entries. There is no averaging of data in
Method 21 operation.
Recorded data can be played back from memory on MicroFID’s
display, sent to a printer in either tabular or graphical format or sent
to a computer. Data are recorded by date, time, and by an event
name. Event names can be entered using the MicroFID keypad, an
external bar code reader or a computer. Data are played back by
specifying the start event name.
The keypad is used to set up and calibrate MicroFID, and allows
you to manipulate the concentrations measured and recorded by
MicroFID in various ways. MicroFID has 16 keys for direct
numeric entry and for using MicroFID’s functions.
All information entered from the keypad, the bar code reader or the
computer and stored in MicroFID’s memory is retained when the
instrument is switched off. The clock and calendar continue to
operate and do not need to be reset each time MicroFID is used.

Tutorial Session
2


Tutorial Session
41
Beginning Operation
To print or review logged data, you can operate MicroFID without
the flame. You conserve the hydrogen this way.
If you choose to start the flame, MicroFID will attempt to ignite the
flame once you have turned on the flow of hydrogen gas. If
MicroFID has been unused for a while it is possible that the gas
supply lines are filled with air. If the flame cannot be started,
MicroFID will begin a 30 second purge cycle. During the purge
cycle it will flush the gas supply lines with hydrogen. After the
purge cycle it will attempt to light the flame again. If it fails again,
another purge cycle will be performed and MicroFID will try a third
time to ignite the flame.
To operate MicroFID:
1. Turn the instrument on by pressing the front of the On/Off
switch. When the instrument is powered up, the version
number and creation date of the instrument software are
displayed. Press ENTER.
2. You will be prompted to start the flame. If you do not want to
start the flame, use the ARROW keys to select “No Flame
Needed” and press ENTER. To start the flame use the
ARROW keys to select Start Flame and press ENTER.
3. If you selected “Start Flame”, MicroFID will prompt you to
start the flow of hydrogen. Turn the shut-off valve
counterclockwise to start the flow of hydrogen and press
ENTER. See Figure 1 for the location of the shut-off valve.
4. The pump will start and MicroFID will then ignite the flame.
You will hear a small pop when the flame has been ignited.
Once the flame has been started the message “Detector flame
has been started OK” will be displayed followed by the default
display, shown in Figure 4.

MicroFID Software Manual
42
InstrumentStatus Detected Concentration
Time
Date
Event Name
Figure 4 Default Display
The default display provides the following information: instrument
status, current detected concentration, Event name (if the
datalogger is on), time, and date. If an event name is longer than
three characters the bottom line of the display will scroll through
the information.
The instrument status appears at the left of the upper line of the
display and on the Print and Graph outputs. Each status has a
priority assigned to it. If more than one status is in effect, then the
status with the highest priority is displayed until the condition is
corrected or until the option is turned off.
When the bar graph is selected, the instrument status is reduced to a
one-letter code.
Status
Code
Priority
Description
NoFlm
N
1
Flame has not been ignited.
Check K 2 One of 4 faults is occurring. Press
the TUTOR key for details.
Over O 3 Detector electronics have been
saturated.
Table 1 Instrument Status

Tutorial Session
43
Status
Code
Priority
Description
Cal C 4 This status will never be observed
on the display during normal
operation as various calibration
prompt messages are displayed
while MicroFID is calibrating. If the
instrument is turned off during
calibration, Cal will appear on the
display when MicroFID is turned on
again indicating the last calibration
was incomplete. “Cal” status is also
shown on printed and graphed
output.
Alarm A 5 Detected concentration exceeds the
set alarm level.
LoBatt L 6 Battery pack power is low. Connect
MicroFID to AC supply or replace
the battery pack.
Play P 7 The instrument is playing back
previously recorded data.
Endlog
E
8
The datalogger is full.
Sniff
S
9
High Sensitivity operation.
Ready
R
10
Normal operation.
Locate L 11 Locate site. Used for Method 21
operation
BkGnd B 12 Record background reading. Used
for Method 21 operation
Sample S 13 Record sample reading. Used for
Method 21 operation
Max M 14 Displays maximum detected
concentration.
Table 1 Instrument Status - continued
To turn the instrument off:

MicroFID Software Manual
44
1. To turn the instrument off, press the front of the On/Off
switch. You will then be prompted to turn of the flow of
hydrogen.
2. Stop the flow of hydrogen gas by turning the hydrogen
shut-off valve fully clockwise.
3. Pressing the On/Off switch twice to power down the
instrument.
Tutorial Session
TUTOR Key
To assist you in learning the key functions, MicroFID has a built-in
tutorial session that displays a two-line description of the function
of each key. Pressing the TUTOR key begins a tutorial session and
pressing the EXIT key after any other key, ends the session. While
in the tutorial session, key presses have no effect on MicroFID’s
operation.
To begin a tutorial session:
1. Turn on MicroFID and select the “No Flame” option.
2. Press the TUTOR key and begin a tutorial session.
3. Press each key and read the display. The tutorial display for
each key is provided in Table 2.
If a fault is encountered during normal operation, press the TUTOR
key to display a description of the fault. If more than one fault is
occurring at the same time, press the TUTOR key to see each of the
faults in turn. When all the faults have been viewed, press EXIT to
return to the normal display.

Tutorial Session
45
Key Tutor
Description
Key Tutor
Description
BATT Shows battery V
normally 6-8.9V
ALARM Shows set-point
for conc alarm
DISPLAY Displays conc as
graph or numeral SETUP Sets date time
& options for
keys
LIGHT Shows detector
flame status MAX Displays
highest conc
measured
AUDIO Selects alarm or
tone or no audio
EVENT Sets options for
recording data
PRINT Prints table of
recorded data TUTOR Press a key then
read
explanation
GRAPH Prints graph of
recorded data
CLEAR Erases the last
number pressed
PLAY Replays recorded
data on display
EXIT Exits from
tutorial session
CAL Calibrates with
zero & span gas ENTER Confirms
display then
continues
Table 2 TUTOR Displays
Key Functions
Press a key to execute a function. If there are no options to the key
function, the key acts immediately. The BATT key is one example.
If there are options, the current option is displayed. You are
prompted to display the other options by pressing the ARROW
keys. Pressing ENTER confirms that the displayed value is correct
and moves to the next option.
If the function requires numeric input, the current value is
displayed. You can change the value using the numeric keys on the

MicroFID Software Manual
46
keypad. Pressing ENTER confirms that the displayed value is
correct and moves to the next key option.
Some functions have multiple steps for options and/or numeric
inputs. These are arranged so that the most frequently changed
inputs are displayed first. Once the desired changes have been made
you can bypass the rest of the steps by pressing EXIT.
Each key function is described in more detail in the following
sections. Leave MicroFID on and try each key in turn.
BATT Key
Press the BATT key to open a window that displays the battery
voltage. The voltage will be 9 volts when the instrument is fully
charged. When the voltage drops below 7.2 volts, a “LoBatt” status
will be displayed and the battery pack must be recharged. See
Battery Charging on page 30.
NOTE: Do not remove or recharge the battery pack in a
hazardous location.
An audio signal will be generated when “LoBatt” occurs. The
signal will not clear until you connect the battery pack to an AC
supply or replace the battery pack with a fully charged one.
NOTE: Do not leave the battery pack uncharged for an extended
period of time. This will result in damage to the battery
pack.
DISPLAY Key
If a numerical display is shown, pressing DISPLAY will change it
to a bar graph. If the bar graph is shown, pressing DISPLAY
changes it to a numerical display. The top line of the bar graph
display shows the instrument status and the concentration range.
The bar graph range is selected with the SETUP key.
In the bar graph display, the instrument status becomes a one-letter
code. See Table 1 for a description of the instrument status codes.

Tutorial Session
47
The bottom line of the display remains unchanged in bar graph
mode and will continue to scroll and display data.
LIGHT Key
Press the LIGHT key to display the flame status. If the flame has
been ignited and is burning, the status will be Detector flame is lit.
If you are not analyzing, the flame status will be “Detector Flame is
not lit”.
EXIT Key
The EXIT key terminates all MicroFID functions. When you press
the EXIT key the display reverts to the default display. Most
functions exit automatically if no key is pressed for 15 seconds.
When EXIT is pressed during printing, MicroFID stops sending
information to the printer. The printer will continue to print until its
buffer is empty.
CLEAR Key
CLEAR erases the last entry. If a value is entered in error, press
CLEAR to erase the entry and then re-enter the correct number.
CLEAR used in conjunction with the MAX key clears the Max
register.
MAX Key
Press the MAX key. The maximum concentration, the event during
which it was encountered and the time and date of the occurrence
will be displayed. Max is shown for 15 seconds and then the
display reverts to the default display.
Press MAX then press CLEAR twice to reset the Max register.
“Max Cleared” will be displayed with the current date and time.
After 15 seconds the display reverts to the default display.

MicroFID Software Manual
48
Recording of real time data is not interrupted when the MAX key is
pressed or when the Max register is cleared.
AUDIO Key
If an “Alarm” status, “LoBatt” status or a flame out fault occurs, an
audio signal will be generated. Under these conditions you will hear
the audio signal even if a headset is not connected.
If you have a “LoBatt” status, the audio signal will not clear until
you connect the battery pack to an AC supply or replace the battery
pack with a fully charged one.
If a flame out fault has occurred, the audio signal will not stop until
the flame has been re-started or you turn MicroFID off.
In the case of an alarm condition, an audio signal will be generated
when an alarm is encountered.
To turn off the audio signal on alarm:
1. Press the AUDIO key.
2. Select “Audio Off” with the ARROW keys and press ENTER.
ALARM Key
Press the ALARM key to display the current alarm level or to enter
a new alarm level. The displayed alarm level is specific to the
current Cal Memory. When the Cal Memory is changed, the alarm
level associated with the newly loaded Cal Memory will be
displayed and used during sampling.
To display the current alarm level or to enter a new alarm level:
1. Press CAL and select the desired Cal Memory. Press ENTER
and then press EXIT. You do not want to calibrate MicroFID
at this point.

Tutorial Session
49
2. Press ALARM to display the current alarm level. If this value
is correct, press EXIT to return to the normal display.
3. If a new value is to be set, enter the new value, and press
ENTER. This alarm level is specific to the current Cal
Memory.
When an alarm condition is detected, the instrument status changes
to “Alarm” and an audio signal is generated. The “Alarm” status
will not clear until the detected concentration falls below the set
alarm level.
PLAY Key
The PLAY key plays back previously recorded data.
To play back previously recorded data:
1. Press PLAY. Two options are available. Pressing ENTER
begins playback where it was last stopped. Press the SETUP
(*) key to set the playback options.
2. Select the start Event. MicroFID will display a list of available
events. Use the ARROW keys to scroll through the list. When
the start event you want is displayed, press ENTER.
NOTE: An event name may not be available if it has been deleted.
3. If data has been averaged over an interval, select which value
is to be displayed, either the Minimum, the Average, or the
Maximum, and press ENTER. If you are playing back Method
21 data select Background, Sample or Difference to be
displayed.
4. The data can be played back in either numerical or bar graph
display. Press the DISPLAY key to select the desired option.
5. Press the ARROW keys to play back the data. You can move
forward or backward through the datalogger.
6. Press EXIT at any time to return to normal operation.

MicroFID Software Manual
50
If the flame is on, MicroFID is measuring and recording real time
concentrations when the instrument status is “Play”. If, during
playback, an instrument status with a priority higher than that of
“Play” is encountered in real time, it will be displayed. MicroFID
will however, continue to play back recorded data.
The PLAY function provides a speed search to review data or to
find the desired start and stop event names for printing or graphing.
SETUP Key
The setup key is used to enter analysis information. Press SETUP
and step through the options. Press ENTER to accept the displayed
data or enter a numerical value using the keypad and then press
ENTER. If no values are entered the display reverts to the default
display after 15 seconds.
To enter analysis information:
1. The first option is for the detector. If you have been using the
instrument with no flame and you now need to start the flame,
use this option. You can also use this option to start the flame
after a flame out fault. If you do not want to change the status
of the detector use the ARROW keys to select “No Change”.
Press ENTER to move to the next option.
2. The next option is Repair. Use Repair to record the state of
repair. You must define the repair codes and ensure all users
are aware of the codes. This option is most useful for Method
21 monitoring.
For example, a code of 0 may represent no repair under way, 1
may represent first attempt at repair with 5 days, 2 may
represent final repair attempt within 15 days, 3 may indicate
irreparable damage, and a 4 may represent a state in which a
repair can not be attempted until the next scheduled shut
down.
3. Next, select the operating range. This option sets the full-scale
range for the bar graph display, the graph output. Use the
ARROW keys to select a Range of 20, 200, 2000, 10000,

Tutorial Session
51
50000 ppm. This does not affect MicroFID’s numeric display
and datalogging.
4. Select the Interval next. You can average data over intervals of
1 second (s) 5 s, 10 s, 15 s, 30 s, 1 minute (m), 2 m, or 5 m.
You may also select Method 21 mode.
If you select Method 21, the datalogger will be cleared. If you
do not want to lose your previously recorded data, press EXIT.
Then print or save the data to disk before changing the interval
to Method 21. See PRINT Key on page 55, GRAPH Key Mode
on page 58 and Computer on page 88 for more information on
printing and saving logged data.
NOTE: The datalogger will be cleared when you change from
Interval mode to Method 21.
Method 21 mode first prompts you to locate a specific
sampling site and then allows you to record both a background
and sample entry in the datalogger. Method 21 mode will be
covered in more detail on page 72.
5. The date option is next. Enter the current day, month and year.
Press ENTER to confirm the entry. The date is retained when
the instrument is turned off. You do not need to enter this
information every time you use MicroFID.
6. Next enter the correct time. Press ENTER.
EVENT Key
Events may be used to identify a particular sample or sampling
location in memory. An event name is used in Method 21 operation
to identify a sampling location. Recorded data are played, printed
and removed from the datalogger by specifying a start and stop
event name.
The EVENT key controls MicroFID’s datalogger. Press the
EVENT key to see the event options.
To display or add events:
MicroFID Software Manual
52
1. Press the ARROW keys until the “Insert” option is displayed.
2. To insert an event, press ENTER. You will be prompted to
enter an event name. You can enter a numerical name directly
from the MicroFID keypad or you can connect MicroFID to a
computer and enter the event name using the STAR 21
Software (Part No. MX396027). An event name may be up to
16 characters long. Refer to the Software Manual for the
STAR 21 software for details of using the software with
MicroFID.
3. Press the ARROW keys to move to the next option.
If you want to delete a range of events you must select a start
and stop event. Use the ARROW keys to scroll through the list
of events to select the start event and then to select the stop
event.
NOTE: Deleted information cannot be recovered. You should play
back and print or download the contents of the datalogger
before deleting any information.
4. You can delete the current event, all recorded events or a
range of events. Press ENTER then use the ARROW keys to
select the desired option.
5. You can turn the datalogger off by selecting Stop. MicroFID
will continue to analyze, but no data will be stored. To turn the
datalogger on again press the EVENT key and use the
ARROW keys to select Start. MicroFID will begin logging
data again.
6. You can find a specific event in the datalogger using the
“Find” option. Use the ARROW keys to scroll through the list
of events to select the desired event. When you press ENTER,
the selected event will be displayed. Use this option in Method
21 operation to find an event for monitoring or re-monitoring.
7. The next option is “Scan”. You can use a bar code reader (Part
No. MX396054) to scan a bar coded event name. See Bar
Code Reader on page 103 for details of connecting the bar
code reader to MicroFID.

Tutorial Session
53
8. To activate the bar code reader, use the ARROW keys to
select “Scan”. Press ENTER to activate the bar code reader. It
will remain activated until you scan a code. If no bar code is
scanned within 15 seconds the bar code reader will be
deactivated. This is done to conserve battery life. “Scan”,
when used with the bar code reader has the same function as
the “Insert” option.
MicroFID can record continuously until the datalogger is full.
When the datalogger is full the instrument status will change to
“Endlog”. The datalogger will stop logging data when it is full.
If it is necessary to retain a copy of recorded data, the data should
be printed or stored in a computer when “Endlog” is displayed. This
will prevent loss of information.
CAL Key
The CAL key is used to calibrate MicroFID. Calibration has been
automated for ease of operation. Before beginning calibration
ensure you have a reliable source of zero air and calibration gas. A
brief description of the functions under the CAL key will be
provided here. For more information on calibrating MicroFID, see
Calibration on page 65.
When you press the CAL key you will first be prompted to select a
Cal Memory. Each Cal Memory stores a unique zero point,
sensitivity setting, response factor and alarm level.
You will then be prompted to enter a response factor. Refer to
Response Factors on page 148 for a list of response factors. If the
compound is not in this list or you are measuring gas mixtures,
enter a value of 1.00. The concentration detected by MicroFID will
be multiplied by the response factor before it is displayed and
logged.
Next select Low Range or High Range operation. Use Low Range if
you are sampling concentrations between 0.5 and 2000 ppm
(methane equivalents). Use High Range if you are sampling
concentrations between 10 and 50,000 ppm (methane equivalents).

MicroFID Software Manual
54
You will now be prompted to connect a supply of zero air. You can
use ambient air, a charcoal filter (Part No. MX396021, MX396022)
to clean ambient air or, for best results, use a clean sampling bag
filled with zero grade air.
After MicroFID has set its zero point, you then enter the
concentration of the calibration gas and then connect the calibration
gas. MicroFID sets its sensitivity for the specified Cal Memory.
You must have a supply of calibration gas ready before calibrating
MicroFID. See Calibration on page 28 for detailed calibration
instructions.
When calibrating MicroFID, ensure the instrument is level. If
MicroFID is tilted from side to side, gravity will affect the flame
height and cause erroneous readings.
Figure 5 Keep MicroFID Level

Tutorial Session
55
PRINT Key
MicroFID has been designed for use with a serial printer. The
printer must have a print width of at least 65 characters and a
proportionally spaced font. If you are using a parallel printer, you
will also need the serial to parallel converter (Part No. MX380145).
See Printer on page 87 for instructions on connecting and
configuring a printer for use with MicroFID. See Serial to Parallel
Converter on page 98 for instructions on connecting the serial to
parallel converter to MicroFID and to the printer.
When MicroFID is printing data it is still measuring real time
concentrations.
NOTE: MicroFID is not classified for use in hazardous locations
with a printer.
To print data:
1. Turn MicroFID off.
2. Use the MicroFID printer cable (Part No. MX396051) to
connect the MicroFID I/O connector to the printer.
3. Turn MicroFID on and press the PRINT key and then the
SETUP (*) key to select the desired setup options.
4. MicroFID will ask for the start and stop Events. Use the
ARROW keys to scroll through the list of events to select
the start event and then to select the stop event.
5. Enter an ID number if desired. Any number up to 16 digits
long may be entered as an ID number.
The ID number can be used, for example, to differentiate
between users or instruments. If more than one person is
using a single instrument, each person can use an individual
number for printed reports. If more than one MicroFID is
MicroFID Software Manual
56
being used, each instrument can have its own ID number on
printed reports.
If an ID number is not required, leave this option blank and
move to the next option by pressing ENTER.
6. Enter the baud rate. This value is specific to the printer
being used and must be set correctly. Refer to the printer
user’s manual to determine the correct baud rate
7. Enter the parity. The parity is specific to the printer being
used and must be set correctly. Most printers will have
parity set to none.
8. When the setup is correct, ensure the printer is on-line and
press ENTER.
MicroFID stores one set of readings (Min, Avg and Max) each
interval. In each averaging interval the printed minimum is the
minimum of all the stored readings in that interval. The printed Avg
is the average of all the recorded average readings and the Max is
the maximum of all the recorded maximum readings. In Method 21
operation, the background, sample and the difference are stored.
When you are using interval mode, the date and time are printed
along with the event name, repair code and the minimum, average
and maximum concentration of each interval. The date, time, event
name, and repair code are only printed when they change.
Tutorial Session
57
Photovac MicroFID Analysis Report
(All units are PPM)
ID: 100
Date Time Event REP Stat Min Avg Max
Nov 28,94 16:06 0.0 1.1 22.6
16:07 0.0 11.6 91.7
Ready 1.7 22.5 50.1
Cal 8.0 16.0 22.0
1.2 3.7 7.6
0.0 0.4 1.2
0.0 0.0 0.0
16:08 0.0 0.0 0.0
112 HiSens 0.0 6.7 128.0
2.9 173.0 503.1
17.4 417.9 520.5
Cal 485.5 515.0 519.5
489.8 505.2 518.9
Figure 6 Printed Output for Interval Mode
When you are using Method 21 mode, the date and time are printed
along with the event name, repair code and the background,
difference and sample concentration of each interval. The date,
time, event name, and repair code are only printed when they
change. See Figure 7.
While the information is being printed, the display shows that
printing is in progress. The keypad will not accept commands until
the present print job has been completed.
Pressing EXIT during printing stops the job. The printer will
continue to print until its buffer is empty.

MicroFID Software Manual
58
Photovac MicroFID Analysis Report
(All units are PPM)
ID:100781
Date Time Event REP Stat BkGnd Diff Sample
Nov 30,94 13:29 100 Ready 1.7 15.4 17.2
13:35 101 1.7 15.8 17.6
13:48 102 0.8 0.0 0.8
14:13 103 1.6 8.2 9.8
14:53 104 3 Alarm 6.0 2464 2470
15:54 105 Ready 0.1 0.0 0.1
16:05 106 0.2 20.9 21.2
16:12 107 0.2 0.0 0.2
16:56 108 1.5 19.6 21.1
Dec 1, 94 10:39 109 0.2 0.0 0.2
10:57 110 0.1 98.6 98.8
11:13 111 122.0 215.7 337.8
11:29 112 2 Alarm 55.8 2474 2530
11:35 113 2 13.9 809.3 823.2
12:00 114 Ready 0.2 154.5 154.8
12:21 115 0.2 20.8 21.0
12:32 116 0.2 0.0 0.2
Figure 7 Printed Output for Method 21 Mode
GRAPH Key Mode
Pressing the GRAPH key prints the recorded data in graphical
format. When MicroFID is graphing recorded data it is also
measuring real time concentrations.
NOTE: MicroFID is not classified for use in hazardous locations
with a printer.
To graph logged data:
1. Turn MicroFID off.
2. Use the MicroFID printer cable (Part No. MX396051)
to connect the MicroFID I/O connector to the printer.
Tutorial Session
59
3. Turn MicroFID on and press the SETUP key to set the
range for the graph. Use the ARROW keys to select the
20, 200, 2000, 10,000 or 50,000 ppm range.
4. Press the GRAPH key and then the SETUP (*) key to
select the desired setup options.
5. MicroFID will ask for the start and stop events. Enter
the desired event and press ENTER. Use the ARROW
keys to scroll through the list of events to select the
start event and then to select the stop event.
6. Enter an ID number if desired. Any number up to 16
digits long may be entered as an ID number.
The ID number can be used, for example, to
differentiate between users or instruments. If more than
one person is using a single instrument, each person
can use an individual number for printed reports. If
more than one MicroFID is being used, each instrument
can have its own ID number on printed reports.
If an ID number is not required, leave this option blank
and move onto the next option by pressing ENTER.
7. Enter the baud rate. This value is specific to the printer
being used and must be set correctly. Refer to the
printer user’s manual to determine the correct baud
rate.
8. Enter the parity. The parity is specific to the printer
being used and must be set correctly. Most printers will
have parity set to none.
9. When the setup is correct, ensure the printer is on-line
and press ENTER.
MicroFID stores one set of readings (Min, Avg and Max) for each
averaging interval. In each averaging interval the graphed minimum
is the minimum of all the stored readings in that interval. The
graphed Avg is the average of all the recorded average readings and
the Max is the maximum of all the recorded maximum readings. In
MicroFID Software Manual
60
Method 21 operation, the background, sample and the difference
are stored.
In Interval mode the date and time are printed along with the event
name and the repair code. The date, time, event name, and repair
code are only printed when they change. See Figure 8.
A minus sign is used to draw the graph from the minimum to the
average. Plus signs are used to graph the area between average and
maximum.
In Method 21 mode the date and time are printed along with the
event name and the repair code. The date, time, event name, and
repair code are only printed when they change. See Figure 9.
A minus sign is used to draw the graph from the background to the
difference. Plus signs are used to graph the area between difference
and sample. Difference is calculated by subtracting the background
from the sample.
Tutorial Session
61
Photovac MicroFID Analysis Report
(All units are PPM)
ID:100
Date Time Event REP Stat [0---------------2000]
Nov 29,94 13:36 10 Ready -
-+
13:37 -
-+
13:38 Cal ----+++
---+++
13:39 -
Ready -
13:40 -
-++
13:41 --+++++
-----++
13:42 Cal -
-
13:43 11 HiSens ---------+++++++++++
-----
-----++++++++
Figure 8 Graphed Output for Interval Mode
While the information is being printed, the display shows that
printing is in progress. The keypad will not accept commands until
the present print job has been completed.
Pressing EXIT during printing stops the job. The printer will
continue to print until its buffer is empty.
MicroFID Software Manual
62
Photovac MicroFID Analysis Report
(All units are PPM)
ID: 100781
Date Time Event REP Stat [0----------------- 2000]
Nov 30,95 13:29 100 Ready -
13:35 101 -
13:48 102 -
14:13 103 -
14:53 104 3 Alarm ------------------------+
15:54 105 Ready -
16:05 106 -
16:12 107 -
16:56 108 -
Dec 1,94 10:39 109 -
10:57 110 -+
11:13 111 --++
11:29 112 2 Alarm -----------------------+
11:35 113 2 ----------+
Figure 9 Graphed Output for Method 21 Mode

Detailed
Operation
3


Detailed Operation
65
Calibration
General Information
MicroFID must be calibrated in order to display concentration in
ppm units equivalent to the calibration gas. First a supply of zero
air, which contains no ionizable gases or vapors, is used to set
MicroFID’s zero point. Then, calibration gas, containing a known
concentration of an ionizable gas or vapor, is used to set the
sensitivity.
Occasionally clean ambient air will be suitable as zero air. Due to
MicroFID’s sensitivity, outdoor air is usually unsuitable for
calibration. A charcoal filter (Part No. MX396021, MX396022)
may be connected to the instrument to produce clean air from
otherwise unsuitable ambient air. For best results, use a commercial
source of zero grade air and a second sampling bag. Zero air should
have not more than 0.1 ppm total hydrocarbons (THC).
Methane in air is recommended as span gas. The concentration of
the calibration gas will depend on your application. When ordering
calibration gas, specify methane in hydrocarbon free air. Balance
air should have not more than 0.1 ppm total hydrocarbons (THC).
Method 21 protocol requires that commercial cylinders of
calibration gas be analyzed and certified to be within +/- 2%
accuracy and that a shelf life must be specified on the cylinder. At
the end of the shelf life, the cylinder must be replaced or re-
analyzed.

MicroFID Software Manual
66
Preparing the Calibration Gas Bag and the
Zero Air Bag
Use the calibration kit (Part No. MX396011) as follows:
WARNING
Observe proper handling techniques for all gases! See
Warnings and Safety Practices on page 22.
1. Connect the regulator to the calibration gas cylinder.
If you are using a portable tank of calibration gas,
connect the regulator supplied with the calibration kit.
If you are using a large cylinder of calibration gas, you
must obtain a high purity regulator as specified in
Support Equipment and Consumables on page 28.
Methane in air is usually supplied with a standard CGA
590 cylinder valve outlet. Obtain a regulator with the
matching fitting. Connect the regulator to the tank of
calibration gas.
NOTE: Do not force the connection.
Do not use Teflon tape with CGA fittings. In general, these fittings
are designed for metal to metal sealing.
Do not use adapters to connect one CGA fitting to another type of
CGA fitting. If the regulator does not match the outlet on your
calibration tank, contact your specialty gas supplier.
2 Tighten the regulator onto the tank with a wrench. Do
not over-tighten.
3. Attach the knurled nut on the gas bag adapter to the
regulator. Finger-tighten the fitting.

Detailed Operation
67
1/8"to 3/16"
Union
1/8" Nut
To Regulator
Teflon Ferrul
es
Required Here
Gas Bag
Tube Stub
1/8" Adapter
Tubing
Figure 10 Gas Bag Adapter
4. Loosen the knurled nut on the reducing union of the gas
bag adapter.
NOTE: Do not remove the nut from the union, as the Teflon
ferrules contained inside the nut may be lost. See Figure
10.
5. Insert the tube stub from the gas bag into the knurled nut.
Tighten the knurled nut and ensure the tube stub is
secure. If the gas bag is not secure, ensure you have
inserted the tube stub far enough into the knurled nut. Do
not over tighten the fitting.
CAUTION
Over-tightening the Teflon ferrules will result in damage to
the ferrules.
6. The union should be connected to the gas bag adapter.
If it is not, then tighten the nut on the adapter tube to
the union.
7. Open the gas bag valve. Turn the knurled plastic knob
counter clockwise to loosen it, then use the knurled
collar on the valve tube to gently push the valve tube
toward the bag.

MicroFID Software Manual
68
Locking Ring
TubeStub
Gas BagValve Injection Port
Septum Retainer
Replacing the Septum
Remove retainer and
replace silicone septum.
Place septum with
Teflon side down. Replace retainer
Do not overtighten.
Overtightening may result
in needle blocakge
Replace septum after
5-10 injections.To replace
septum, turn retainer counter-
clockwise. For replacement
septa order Teflon bonded to
Silcone, diameter = .375" (9.5 mm)
Figure 11 Using the Gas Bag
8. Turn the regulator knob counter clockwise about half a
turn to start the flow of gas. Fill the gas bag about half
full and then close the regulator.
9. Disconnect the gas bag from the gas bag adapter and
empty the bag. Flush the bag a few times with the
calibration gas and then fill it.
10. Close the gas bag valve. Gently pull the valve tube
away from the bag, and then turn the knurled plastic
knob clockwise to tighten it against the valve tube.
11. Remove the knurled nut on the adapter tube from the
regulator.
12. Repeat this procedure, if necessary, to prepare a bag of
zero air.
NOTE: Do not use the same gas bag or gas bag adapter for the
bag of zero air. You will contaminate the bag of zero air.

Detailed Operation
69
Calibrating MicroFID
To calibrate MicroFID:
1. Press CAL and select the desired Cal Memory. MicroFID
has 10 Cal Memories and can be calibrated with 10
different span gases or response factors if desired. Only one
Cal Memory can be used at a time. Each Cal Memory
stores a different response factor, zero point, sensitivity,
and alarm level
2. Enter the desired response factor and press ENTER. Refer
to Response Factors on page 148 for a list of Response
Factors. If the compound is not in this list or you measuring
gas mixtures then enter a value of 1.00. The concentration
detected by MicroFID will be multiplied by the response
factor before it is displayed and logged.
3. Select Low Range or High Range and press ENTER. Use
Low Range if you are sampling concentrations between 0.5
and 2000 ppm (methane equivalents). Use High Range if
you are sampling concentrations between 10 and 50,000
ppm (methane equivalents)
4. Connect the supply of zero air. If you are using room air
press ENTER.
5. If you are using a charcoal filter, connect the filter as
outlined in Charcoal Filters on page 95. Press ENTER and
MicroFID will set its zero point.
NOTE: The charcoal filter does not filter methane or ethane. If
these compounds are present, use a gas bag with a supply
of commercial zero air.
6. If you are using a gas bag with zero air, connect the gas bag
adapter to the inlet. Open the bag and press ENTER.
MicroFID sets its zero point.
7. MicroFID then asks for the span gas concentration. Enter
the known span gas concentration and then connect the gas
bag adapter to the inlet. Open the bag.

MicroFID Software Manual
70
8. Press ENTER and MicroFID sets its sensitivity.
NOTE: Readings may fluctuate slightly as the gas bag empties.
Do not allow the MicroFID to evacuate the bag
completely.
9. When MicroFID’s display reverts to normal, it is calibrated
and ready for use. Remove the span gas bag from the inlet.
10. Press the ALARM key and enter the alarm level for the
selected Cal Memory.
Programming the Cal Memories
MicroFID has 10 Cal Memories and can be calibrated with 10
different span gases or response factors if desired.
To program the Cal Memories:
1. Prepare the bags of calibration gas as outlined in Preparing
the Calibration Gas Bag and the Zero Air Bag on page 66.
Use a different gas bag and gas bag adapter for each
concentration and for each type of calibration gas.
You can use the same gas bag to zero all the Cal Memories;
however, you must refill the bag for each Cal Memory.
2. Press CAL and select the desired Cal Memory (1 to 10)
with the ARROW keys.
3. Enter the desired response factor and press ENTER. See
Response Factors on page 148.
NOTE: It does not matter which Cal Memory is selected or which
response factor is entered, MicroFID’s response is not
specific to any one compound. The reading displayed
represents the total concentration of all ionizable
compounds in the sample.
4. Select the Low Range or High Range and press ENTER.
The range will depend on the concentration of the
calibration gas. Use Low range if you are sampling

Detailed Operation
71
concentrations between 0.5 and 2000 ppm (methane
equivalents). Use High Range if you are sampling
concentrations between 10 and 50,000 ppm (methane
equivalents).
5. You will now be prompted to connect a supply of zero air.
You can use ambient air, a charcoal filter (Part No.
MX396021, MX396022) to clean ambient air or, for best
results, use a clean sampling bag filled with zero grade air.
6. After MicroFID has set its zero point, you then enter the
concentration of the calibration gas and then connect the
calibration gas. MicroFID sets its sensitivity for the
specified Cal Memory. The span gas concentration,
response factor and alarm level entered here are specific to
the selected Cal Memory only.
When the calibration is completed it is automatically stored in the
selected Cal Memory.
7. Press the ALARM key and enter the alarm level for the
selected Cal Memory.
8. Repeat this procedure for each Cal Memory you need.
When calibrating MicroFID, ensure the instrument is level. If
MicroFID is tilted side to side, gravity will affect the flame height
and cause erroneous readings
Whenever the instrument is calibrated, MicroFID updates the
selected Cal Memory only. Each Cal Memory must be calibrated at
least once a day. Frequency of calibration will depend on ambient
conditions and instrument response. If ambient conditions change
or the response has drifted, a calibration must be performed for
each Cal Memory to ensure reliable operation.
High Sensitivity Operation
MicroFID can be used as a high sensitivity leak detector. In high
sensitivity operation, MicroFID does not read in ppm units

MicroFID Software Manual
72
equivalent to the calibration gas, but displays a reading proportional
to the total concentration of ionizable gases and vapors detected.
During calibration, no span gas is required. MicroFID zeros its
reading with zero air and then sets itself to maximum sensitivity.
To use the High Sensitivity option:
1. Press SETUP. Select the 0-20 ppm display range with the
ARROW keys and press ENTER.
2. Press CAL. Under Cal Memory, use the ARROW keys to
select High Sensitivity and press ENTER.
3. Press EXIT. Select the bar graph with the DISPLAY key.
4. Press CAL and calibrate MicroFID with zero air. You
should use a supply of commercial zero grade air and a gas
sampling bag when zeroing MicroFID for high sensitivity
operation.
As MicroFID samples air closer to the leak, the length of the
shaded area on the display increases.
MicroFID’s 3 second response time and detection limit of 0.5 ppm
methane permit fast detection of small leaks.
Method 21 Operation
Method 21 is a US EPA protocol for the determination of volatile
organic compound (VOC) leaks in process equipment. MicroFID
has a Method 21 mode that facilitates Method 21 measurements.
The STAR 21 Software (Part No. MX396027) provides more
comprehensive data management consistent with the Method 21
protocol. Contact PerkinElmer for more information.
You must be familiar with the Method 21 protocol to use MicroFID
for Method 21 monitoring. You must use the specifications outlined
in the Method 21 documentation for programming MicroFID’s Cal
Memories and monitoring the sites.

Detailed Operation
73
As part of Method 21 operation, you must setup MicroFID to
monitor various locations. Since each location may contain
different compounds and concentration ranges you will store a Cal
Memory and the associated response factor and alarm level as part
of each event. In this way you can sample numerous locations
without having to re-calibrate MicroFID at each location.
You can enter the monitoring schedule in one of two methods.
Regardless of the method you use to enter the monitoring schedule;
you must calibrate the required Cal Memories before you enter the
monitoring schedule.
Calibration
You must determine the number of calibration standards that will
be required to perform Method 21 monitoring for your site. Refer to
the Method 21 documentation for details.
To program your cal memories:
1. Prepare the bags of calibration gas as outlined in Preparing
the Calibration Gas Bag and the Zero Air Bag on page 66.
Use a different gas bag and gas bag adapter for each
concentration and for each type of calibration gas.
You can use the same gas bag to zero all the Cal Memories;
however, you must refill the bag for each Cal Memory.
2. Press CAL and select the desired Cal Memory (1 to 10)
with the ARROW keys.
3. Enter the desired response factor and press ENTER. See
Response Factors on page 148.
NOTE: It does not matter which Cal Memory is selected or which
response factor is entered, MicroFID’s response is not
specific to any one compound. The displayed reading
represents the total concentration of all ionizable
compounds in the sample.
4. Select the Low Range or High Range and press ENTER.
The range will depend on the concentration of the

MicroFID Software Manual
74
calibration gas. Use Low Range if you are sampling
concentrations between 0.5 and 2000 ppm (methane
equivalents). Use High Range if you are sampling
concentrations between 10 and 50,000 ppm (methane
equivalents).
5. Follow the displayed calibration instructions. When the
calibration is completed it is automatically stored in the
selected Cal Memory. The span gas concentration and
response factor entered here are specific to the selected Cal
Memory only.
6. Press the ALARM key and enter the alarm level for the
selected Cal Memory.
Whenever the instrument is calibrated, MicroFID updates the
selected Cal Memory only. Each Cal Memory must be calibrated at
least once a day. Frequency of calibration will depend on ambient
conditions and instrument response. If ambient conditions change
or the response has drifted, a calibration must be performed for
each Cal Memory to ensure reliable operation.
Programming the Monitoring Schedule in the
Field
The easiest way of entering the Method 21 information is to go to
each site and enter the required information. In this way, the
schedule will be entered into the instrument in the exact manner in
which it will be used.
To program the monitoring schedule:
1. Press the SETUP key. Press ENTER until “Interval” is
displayed. Use the ARROW keys to select Method 21 as
the Interval. Press ENTER.
2. You will be prompted to clear the datalogger. If you
want to save the contents of the datalogger, press
EXIT. You must print or save the data to disk. See
PRINT Key on page 55, GRAPH Key Mode on page 58
or Computer on page 88 for details of printing or
saving your data. Press ENTER to clear the datalogger.
Detailed Operation
75
3. Go to the first site to be monitored. You can enter the sites
in any order; however, using the schedule after it has been
stored is easier if the sites are stored in the order in which
they will be monitored.
4. Press the EVENT key. Use the ARROW keys to select
“Insert”. Press ENTER. Use the keypad to enter an event
name up to 16 characters long. To obtain alphabetic
characters you must use the STAR 21 software (Part No.
MX396027).
If your site is bar coded, use the ARROW keys to select
“Scan”. Press ENTER to activate the bar code reader. The
bar code reader will remain activated until you scan a code.
If no bar code is scanned within 15 seconds the bar code
reader will be deactivated. See Bar Code Reader on page
103 for details of connecting the bar code reader to
MicroFID.
It is possible to enter an event name that already exists in
the datalogger. When you select “Insert” or “Scan” you can
enter the name of an event that already exists in the
datalogger. MicroFID will not overwrite the existing event.
It will insert an event with the same name. In this way you
can create multiple copies of the same schedule in the
datalogger. You can see the duplicate events when you
print the contents of the datalogger.
5. Press the CAL key and select the calibration memory to be
used for this site. Press ENTER and then press EXIT.
6. Press SETUP and enter a 2-digit repair code for this
location. See SETUP Key on page 50 for a description of
Repair code. This step is optional.
7. When you return to the default display, the instrument
status will be “Locate”. You should be at the site. If not,
locate the site. If the event name is greater than 3 characters
the bottom line of the display will scroll from right to left.
8. Once you have located the designated site, press ENTER.
The instrument status will change to “BkGnd”. A
background measurement must be made as specified in the
Method 21 protocol. When you have an accurate

MicroFID Software Manual
76
background, press ENTER. MicroFID will record the
maximum background concentration when you press the
ENTER key.
9. The instrument status will now be “Sample”. Take a sample
measurement, as specified in the Method 21 protocol.
When you have an accurate sample, press ENTER.
MicroFID will record the maximum sample concentration
when you press the ENTER key.
10. The instrument status will again be Locate. At this time,
since there are no other locations stored in the datalogger
the same event will be displayed.
11. Press EXIT at anytime to return to the beginning of the
current event and repeat the readings.
12. To store the next location, go the next site and press the
EVENT key. Select “Insert” or “Scan” to enter an event
name.
13. Press the CAL key and select the calibration memory to be
used for this site.
14. Press SETUP and enter a repair code for this location.
15. When you return to the default display, the instrument
status will be “Locate”. Record a background and sample
reading for this site. You will now have two events
recorded in the datalogger.
16. Repeat this procedure for all sites that must be monitored.
You can record data for up to 250 sites.
17. Once all event entries have been recorded in the datalogger,
you may want to download them to a computer to perform
your own calculations.

Detailed Operation
77
Programming the Monitoring Schedule
before Field Operation
Use this method of programming the schedule if you are unable to
go into the field. You will create a monitoring schedule with place-
holders for the data.
To preprogram your monitoring schedule:
1. Press the SETUP key. Press ENTER until “Interval” is
displayed. Use the ARROW keys to select Method 21 as
the Interval. Press ENTER.
2. You will be prompted to clear the datalogger. If you want
to save the contents of the datalogger, press EXIT. You
must print or save the data to disk. See PRINT Key on page
55, GRAPH Key Mode on page 58 or Computer on page 88
for details of printing or saving your data. Press ENTER to
clear the datalogger.
3. You can enter the sites in any order; however, using the
schedule after it has been stored is easier if the sites are
stored in the order in which they will be monitored.
4. Press the EVENT key. Use the ARROW keys to select
“Insert”. Press ENTER. Use the keypad to enter an event
name up to 16 characters long. To obtain alphabetic
characters you must use the STAR 21 software. (Part No.
MX396027)
If your site is bar coded and you have a list of the bar
codes, use the ARROW keys to select “Scan”. Press
ENTER to activate the bar code reader. The bar code reader
will remain activated until you scan a code. If no bar code
is scanned within 15 seconds the bar code reader will be
deactivated. See Bar Code Reader on page 103 for details
of connecting the bar code reader to MicroFID.
It is possible to enter an event name that already exists in
the datalogger. When you select “Insert” or “Scan” you can
enter the name of an event that already exists in the
datalogger. MicroFID will not overwrite the existing event.
It will insert an event with the same name. In this way you
MicroFID Software Manual
78
can create multiple copies of the same schedule in the
datalogger. You can see the duplicate events when you
print the contents of the datalogger.
5. Press the CAL key and select the calibration memory to be
used for this site. Press ENTER and then press EXIT.
6. Press SETUP and enter a 2 digit repair code for this
location. See SETUP Key on page 50 for a description of
Repair code. This step is optional.
7. When you return to the default display, the instrument
status will be “Locate”. If the event name is greater than 3
characters the bottom line of the display will scroll from
right to left.
8. Press ENTER. The instrument status will change to
“BkGnd”. Press ENTER to create a placeholder and to
move to the next step.
9. The instrument status will now be “Sample”. Press ENTER
to create a placeholder and to move to the next step. The
instrument status will again be Locate. At this time, since
there are no other locations stored in the datalogger the
same event will be displayed.
10. Press EXIT at any time to return to the beginning of the
current event.
11. To store the next location, press the EVENT key. Select
“Insert” or “Scan” to enter an event name.
12. Press the CAL key and select the Cal Memory to be used
for this site.
13. Press SETUP and enter a repair code for this location.
14. Press ENTER. The instrument status will change to
“BkGnd”. Press ENTER to create a placeholder and to
move to the next step.

Detailed Operation
79
15. The instrument status will now be “Sample”. Press ENTER
to create a placeholder and to move to the next step. The
instrument status will again be “Locate”.
16. Repeat this procedure for all sites that must be monitored.
You can record data for up to 250 sites.
Once all event entries have been recorded in the datalogger, you are
ready to use the schedule for monitoring the sites. You may want to
print the schedule to ensure all your sites have been entered
correctly.
Using the Schedule
Once you have programmed the schedule you can use it at any time
to perform Method 21 monitoring. Frequency of monitoring is
determined from percentage leaker calculations. Refer to the
Method 21 documentation for details.
To use the schedule:
1. Calibrate MicroFID as outlined in Calibration on page 65.
2. If the first event of the schedule is not displayed, you can
find a specific event in the datalogger using the “Find”
option. Press SETUP and use the ARROW keys to scroll
through the list of events. Select the desired event. When
you press ENTER, the selected event will be displayed.
3. Locate the specified site and press ENTER.
4. The instrument status will change to “BkGnd”. A
background measurement must be made as specified in the
Method 21 protocol. When you have an accurate
background, press ENTER. MicroFID will record the
displayed concentration when you press the ENTER key.
5. The instrument status will now be “Sample”. Take a sample
measurement, as specified in the Method 21 protocol.
When you have an accurate sample, press ENTER.
MicroFID will record the displayed concentration when
you press the ENTER key.

MicroFID Software Manual
80
6. The instrument status will again be “Locate”. If you
recorded the sites in order, the next site will be displayed.
You can move through the stored list. If the sites were not
entered in order or the order of sites has changed, use the
“Find” option to locate the next site.
7. Press EXIT at any time to return to the beginning of the
current event and repeat the readings.
8. To repeat a measurement recorded previously in the
datalogger, press the EVENT key and use the ARROW
keys to select “Find”. Select the event you need to repeat
and press ENTER.
If you change from Method 21 operation to a set averaging interval,
you will lose your Method 21 schedule and associated
programming. Print or save the data to disk before changing the
interval. See PRINT Key on page 55, GRAPH Key Mode on page 58
or Computer on page 88 for details of printing or saving your data.
NOTE: The datalogger will be cleared when you change from
Method 21 to Interval mode.
Response Factors for Gases and
Vapors
In situations where only a single pure compound is present in air,
MicroFID should be calibrated with a standard of that specific
compound as span gas. MicroFID’s 10 Cal Memories can be used
to store calibration information for 10 different span gases.
MicroFID’s reading will always be influenced by any other
ionizable compounds present in the air sample. Even if MicroFID
has been calibrated with a specific compound, its response is not
specific and the presence of another ionizable impurity may render
the numerical result invalid.
It is often impractical to carry a range of different standards into the
field. Approximate results can be obtained by calibrating MicroFID
with the recommended span gas and entering the appropriate
response factor. The response factor is based on the ratio of the

Detailed Operation
81
response of the specific compound to the response of the span gas.
The response factor multiplies MicroFID’s reading then displays
and records it (if the datalogger is on).
Response Factors on page 148 provides a list of response factors
from which approximations can be made for guidance purposes.
Data extrapolated from the use of response factors must be regarded
as interim and approximate only. The response factors in the list
should be used only for concentrations up to 500 ppm of the
specific compound, as response factors change with concentration.
To use the response factors:
1. Press the CAL key and enter the response factor for the
specific compound.
2. Calibrate MicroFID with zero air and 500 ppm methane as
described in Calibration on page 65.
3. Expose MicroFID to the sample. The displayed reading is
the approximate concentration of the specific compound.
The response factors on page 148 serve as a guide to concentrations
measured by MicroFID.
Results are expected to be accurate to within +/-10 ppm or +/-25%
of result, whichever is greater. Accuracy of response factors to
other gases and vapors may differ from that stated.
NOTE: It does not matter which Cal Memory is selected or which
response factor is entered, MicroFID’s response is not
specific to any one compound. The displayed reading
represents the total concentration of all ionizable
compounds in the sample.

MicroFID Software Manual
82
Preparing for Field Operation
Field Check List
The following items should be carried into the field to reduce or
eliminate instrument down time. If you will be in the field for a
single 8-10 hour day, you should include the following accessories:
Spare battery pack (Part No. MX396005 or MX396006)
Long sample probe (Part No. MX396018)
Calibration kit(s) (Part No. MX396011)
Tank(s) of calibration gas (Part No. MX396028)
Spare gas bag for zero air (Part No. MX396017)
Gas bag adapter for zero air (Part No. MX396010)
Supply of commercial zero air
Charcoal filters (Part No. MX396021, MX396022)
Shoulder strap (Part No. MX395002)
Spare inlet filters (Part No. MX396020 or MX396015)
Bar code reader and interface module (Part No. MX396054)
Spare 9 volt battery for bar code reader
Carrying case (Part No. MX396007)
Headset (Part No. MX396053)
MicroFID Instrument Manual (Part No. MX396003)
Table 3 Check List for Field Operation

Detailed Operation
83
If you will be in the field for more than one day you should include
the following additional items:
Battery chargers (Part No. MX396013 or MX396014).
Take one charger for each battery pack.
Hydrogen and refill adapter (Part No. MX396004)
Printer cable (Part No. MX396051)
Computer and associated cables
Table 4 Additional Field Items
Operational Check List
Before beginning field work, set up and calibrate MicroFID for
your particular application. Ensure the instrument is in working
order before heading into the field.
To prepare MicroFID for field work:
1. Ideally, you should not transport MicroFID with the
hydrogen cylinder filled. If it is possible to fill the internal
hydrogen cylinder when you arrive at your destination then
do so. If not, then you must fill the cylinder before you
leave and observe all precautions for handling compressed,
flammable gases. See Warnings and Safety Practices on
page 22.
If you are travelling by passenger aircraft, you must make
arrangements to fill the hydrogen cylinder when you arrive
at your destination. You cannot transport MicroFID by
passenger aircraft unless the internal hydrogen cylinder is
empty. See Emptying the Hydrogen Cylinder on page 110
more information.
2. Press the BATT key and ensure the battery pack is fully
charged. The voltage should be 9 volts.
3. Press the SETUP key and ensure the correct date and time
are entered.
MicroFID Software Manual
84
4. Program and calibrate all the Cal Memories you will be
using. See Calibration on page 65. After calibration is
complete, sample the bag of calibration gas and the bag of
zero air to ensure MicroFID has been calibrated correctly.
5. Press the MAX key and clear the Max register if necessary.
6. If you are using an averaging interval, you may also want to
delete all events from the datalogger to avoid confusion
between different days’ data and to avoid running out of
space in the datalogger. See EVENT Key on page 51.
7. If you are performing Method 21 monitoring ensure you
have programmed and calibrated all the Cal Memories. You
must also program your monitoring schedule. See Method
21 Operation on page 72 for more information.

Accessories
4


Accessories
87
Printer
MicroFID has been designed for use with a serial printer. The
printer must have a print width of at least 65 characters and a
proportionally spaced font. The printer cable (Part No. MX396051)
has been configured for this application only. If the printer does not
have an RS-232 serial interface you will need to use the serial to
parallel converter (Part No. MX380145). See Serial to Parallel
Converter on page 98 for details.
If you are unsure of the compatibility of the printer, refer to the
printer user’s manual or contact the printer’s manufacturer.
Ensure the printer is set to 8 data bits and 1 stop bit, parity has been
set to none and that the appropriate baud rate has been selected.
NOTE: MicroFID is not classified for use in hazardous locations
with a printer.
To connect a printer:
1. Turn MicroFID off.
2. Connect the RS-232 printer cable (Part No. MX396051) to
the I/O port on the back of the MicroFID and then to the
serial port on the printer. See Figure 12.
3. Turn MicroFID on.
4. Determine the baud rate for your printer. Refer to the
printer user’s manual for details.

MicroFID Software Manual
88
MicroFID
Printer Cable
MicroFID
Printer with 25 Pin,
Male,Serial, Port
Figure 12 Connecting MicroFID to a Serial Printer
5. Press the SETUP key and select the Baud Rate option. Use the
ARROW keys to select the baud rate corresponding to the
printer. The baud rate in the SETUP option must match the
baud rate of the printer.
6. Use the PRINT and GRAPH keys as detailed on pages 55 and
58.
7. Turn MicroFID off before disconnecting the printer cable from
the I/O port.
If this arrangement does not produce the desired results, see Printer
Troubleshooting on page 124.
Computer
MicroFID will send information stored in its datalogger to a
computer. This option may be used if you need to prepare reports
based on MicroFID’s recorded data. This feature may also be used
if you need the recorded data in a format that can be imported into a
spreadsheet or database for further calculations.
NOTE: MicroFID is not classified for use in hazardous locations
with computers.
You may need to keep more data than can be logged by MicroFID.
If this is the case you have two options: you may print the data
before they are deleted from the datalogger and keep the printed
reports, or you may store the data on disk for later use. You may
Accessories
89
not, however, load data that has been stored on disk back into
MicroFID.
In order to establish communication with MicroFID and send data
stored in the datalogger to a computer, the computer must be set up
to emulate a terminal. In order to do this you will need a
communications software package that will allow you to transfer
data from MicroFID to a computer. If you are using Microsoft
Windows, you do not need to purchase any separate software.
Instructions for downloading information to Windows’
HyperTerminal are provided below.
If you are already using another type of communication or terminal
emulation software package it is not necessary to use
HyperTerminal. Use your communications package to set up the
computer to receive data with 8 data bits, 1 stop bit and no parity at
the desired baud rate. Refer to the manual, provided with your
software, for specific details.
Once the data have been transferred to HyperTerminal, it must be
saved to a floppy disk or a hard disk. In order to manipulate the data
you must import the data either as a text file into a spreadsheet,
where it may be parsed and converted to numeric data, or into a text
editor or word processor where it may be viewed and edited.
Refer to the computer setup options to determine the baud rate, as
this value will depend on the computer. MicroFID’s baud rate can
be set from 1200 to 19200 to match the computer’s setting.
The instructions below will provide you with the most basic
information for using MicroFID with communications software.
Please refer to the software user’s manual for specific details of
operation.
If you are using Microsoft Windows you do not need to purchase
any separate software. You can use the HyperTerminal program
that is shipped with Windows.
MicroFID Software Manual
90
In order to use these instructions, you must be familiar with
Microsoft Windows and it must be installed and running on your
computer. These instructions are based on HyperTerminal Version
1.1.
NOTE: As newer versions of HyperTerminal and Windows are
released, the exact names and contents of dialog boxes
may change. Use these instructions as a general
guideline.
To initiate communications between MicroFID and Windows:
1. Turn MicroFID off.
NOTE: You must turn the instrument off before connecting or
disconnecting the printer cable.
2. MicroFID must be connected to a serial port. Use the printer
cable (Part No. MX396051) to connect MicroFID to one of the
computer’s serial ports. Remember which serial port you are
using as you will need this information when you set up
HyperTerminal. Normally you will use Com1 or Com2.
3. If the MicroFID printer cable plugs directly into the port on
the computer without the gender changer or the 9 to 25 pin
adapter, you are most probably connected to a parallel port.
You will need at least one of the adapter cables to connect
MicroFID to a serial port. To communicate with a parallel
port, you will need to use the serial to parallel converter (Part
No. MX380145).
4. Once all connections have been made, turn on the computer
and the instrument.
5. Start Windows and then start the HyperTerminal.
HyperTerminal will most likely be in the may be in the
Accessories Program Group. Its location will depend on how
you have set up Windows. Refer to your Windows
documentation for details.

Accessories
91
6. HyperTerminal may prompt you to connect a modem. You do
not need a modem for this application, so press No, to close
the pop up window.
7. The Connection Description dialog box will open. Enter the
instrument name and select an icon. If you choose to save the
session after you have completed downloading the data, this
icon will then appear in the HyperTerminal group.
Figure 13 Connection Description Dialog Box
8. Press OK to accept the information.
9. The Connect To dialog box opens next. Select the serial port
to which you connected MicroFID Press OK to move to the
next dialog box.

MicroFID Software Manual
92
Figure 14 Connect To Dialog Box
10. The current properties of the selected serial port will be
displayed. Enter 9600 as the baud rate (bits per second). This
sets the baud rate at which the computer will receive data from
MicroFID.
NOTE: The baud rate setting of 9600 is being used here as an
example. In order for this setting to work, your computer
serial port must be set to send/receive at 9600 baud. If
your computer serial port is set to send/receive at a
different baud rate, set the Speed command and MicroFID
accordingly.
11. On MicroFID the number of data bits has been fixed at 8, stop
bits has been fixed at 1. Parity has been set at None and the
Flow control is Xon/Xoff. Enter these values and then press
OK.

Accessories
93
Figure 15 Properties Dialog Box
12. Select the correct Baud Rate, Data Bits, Stop Bits, Parity.
Select Xon/Xoff for the Flow Control option. Leave the Parity
Check and Carrier Detect options off. Select OK to close the
dialog box and accept the settings.
13. Open the Transfer menu and select Capture Text. A “Capture
Text” dialog box will appear. Type in the desired path and
filename for the data that are to be downloaded. Ensure the
path is correct.

MicroFID Software Manual
94
Figure 16 Properties Dialog Box
14. Ensure the file name has a .txt extension. The .txt extension
will make it easier to use the downloaded data later.
15. Press Start. Select the Table Format option and then select
OK. At the bottom of the screen the message, “Receiving
Data” is displayed.
16. On MicroFID, ensure the same baud rate is entered under the
PRINT key. The number of Data Bits has been fixed at 8, the
number of Stop Bits is fixed at one. Parity has been set to
none. The settings in the Properties dialog box must match
these settings.
17. Press the MicroFID PRINT or GRAPH key. Press SETUP (*)
and set the start and stop run numbers. Press ENTER (on
MicroFID). The logged data will begin to appear on the
computer screen. It will be saved to the specified file as it
appears on the screen.
18. To terminate communications select Stop from the bottom of
the screen. This will close the text file.
The logged data can now be copied or cut to the Windows
Clipboard and pasted into a text editor, such as Windows’ Notepad,
or into a spreadsheet for analysis.
Refer to the Microsoft Windows User’s Guide for detailed
instruction on operation of HyperTerminal.

Accessories
95
Chart Recorder
MicroFID’s output can be displayed as a 0 to 1 volt analog voltage
on a chart recorder in real time.
NOTE: MicroFID is not classified for use in hazardous locations
with a chart recorder.
To connect MircoFID to a chart recorder:
1. Set the chart recorder to 1 volt full scale.
2. Turn MicroFID off and connect the analog output cable
(Part No. MX396052) to the I/O port.
3. Connect the analog output cable to the chart recorder.
4. Turn MicroFID on.
The analog output has been fixed at 50000 ppm as full scale.
Gas Sampling Bag
A gas sampling bag is required for calibration of MicroFID. If you
are unsure of the quality of ambient air you should use an
additional gas bag filled with zero air. Connect the sample bag to
the inlet fitting with the gas bag adapter. See Calibration on page
65 for details.
One sampling bag is included in the calibration kit. Additional gas
bags are also available (Part No. MX396017).
Charcoal Filters
A charcoal filter (Part No. MX396021 or MX396022) may be
connected to MicroFID during calibration to provide clean air to
MicroFID. The filter will remove hydrocarbon contamination from
room air to provide zero grade air to MicroFID.

MicroFID Software Manual
96
NOTE: The charcoal filter does not filter methane or ethane. If
these compounds are present, you should use a gas bag
with a supply of commercial zero air.
To connect a charcoal filter:
1. Load the Teflon ferrules into the nut. The nut and
ferrules are supplied with the filter. See Figure 17.
2. Connect the nut to MicroFID’s inlet. Do not tighten the
nut.
CAUTION
Over-tightening the Teflon ferrules will result in damage to
the ferrules.
3. Remove the charcoal filter from its plastic bag and
insert it into the nut. Finger-tighten the nut onto the
inlet. If the filter is not secure, ensure you have inserted
the tube stub far enough into nut. Do not over-tighten
the fitting.
1/4" Nut
Connect
to MicroFID
Charcoal Filter
Fro
nt Ferrule
Back Ferrule
Figure 17 Connecting Charcoal Filter
The charcoal filter will remove hydrocarbon contaminants for up to
4000 ppm hours. This means that the filter will be good for 1 hour

Accessories
97
removing 4000 ppm of hydrocarbon contaminants or will last for 4
hours removing 1000 ppm. The exact time will be determined by
the operating environment. You will notice an increased
hydrocarbon background when the filter requires replacement.
To replace the charcoal filter:
1. Loosen the nut on MicroFID’s inlet.
2. Remove the used filter.
3. Insert the new charcoal filter into the nut and finger-
tighten the nut onto the inlet. Do not over-tighten the
fitting.
When the charcoal filter is not in use, place it in its plastic bag and
store it in a clean, dry place.
Installing the Coalescing Filter
To install the Coalescing filter:
1. Load the Teflon® ferrules into the nut. The nut and
ferrules are supplied with the filter.
2. Connect the nut to MicroFID’s inlet. Do not tighten the
nut.
2 Connect nut to
MicroFID inlet
3 Insert filter into
nut and tighten nut
Teflon
Ferrules
1 Load Ferrules
Front
Back 1/4"
Sstl Nut
Figure 18 Connecting the Coalescing Filter

MicroFID Software Manual
98
3. Remove the filter from its plastic bag and insert it into
the nut.
4. Finger-tighten the nut onto the inlet. If the filter is not
secure, ensure you have inserted the tube stub far
enough into nut. Do not over-tighten the fitting.
CAUTION
Over-tightening the Teflon ferrules will result in damage to
the ferrules.
5. Calibrate all Cal Memories, that you are using, before
continuing operation.
The coalescing filter will remove particulates for up to 5 days of
operation. The exact duration will be determined by the operating
environment. MicroFID’s inlet flow rate and sensitivity decrease
when the filer is full.
Serial to Parallel Converter
This device allows MicroFID, which is only capable of serial
communication, to communicate with a parallel device. This will be
most useful for printing, as most printers utilize parallel
communication. Your printer must have a print width of at least 65
characters and a proportionally spaced font.
DIP Switch Settings
The DIP switch settings are very important and must be set
correctly in order to correctly communicate with MicroFID.
MicroFID will always be the serial device so the data flow direction
will be serial to parallel.

Accessories
99
To configure the serial port of the converter:
1. Locate the DIP switches located on the side of the
converter.
DIP Switches
Power Indicator
Male DB-25 Serial Connector
AC Power
Jack
Female Parallel Connector
to Parallel Printer
using Supplied Cable
to MicroFID using MicroFID printer cable
Figure 19 Serial to Parallel Converter
2. Determine the baud rate at which the converter will be
receiving data from the instrument. The value you set
here must match the value you enter on MicroFID.
3. Use the first three DIP switches to set the baud rate.
See Table 5.
4. Switch 4 sets the data bits. Off = 7 Bits. On = 8 Bits.
Set the data bits to 8.
5. Use Switches 5 and 6 to set the parity. Set Parity =
none. See Table 6.

MicroFID Software Manual
100
Baud
Rate
SW1 SW2 SW3
38400
On
On
On
19200
Off
On
On
9600
On
Off
On
4800
Off
Off
On
2400
On
On
Off
1200
Off
On
Off
600
On
Off
Off
300
Off
Off
Off
Table 5 DIP Switch Settings for Baud Rate
Parity
SW5
SW6
None
Off
Off
Odd
On
Off
Even
Off
On
Not Used
Off
Off
Table 6 DIP Switch Settings for Parity
6. Switch 7 sets the Handshake mode. Off = Xon/Xoff.
On = DTR Mode. Set the Handshake mode to
Xon/Xoff.
7. Use switch 8 to set the data flow direction to serial to
parallel. Off = Serial to Parallel. On = Parallel to Serial.

Accessories
101
8. Check your settings. It is imperative that you have the
correct settings or you will be unable to establish
communications. Your settings should match those in
Table 7.
SW1
SW2
SW3
SW4
SW5
SW6
SW7
SW8
On
Off
On
On
Off
Off
Off
Off
Table 7 DIP Switch Settings
Using MicroFID with the Serial to Parallel
Converter
NOTE: MicroFID is not classified for use in hazardous locations
with printers or with the serial to parallel converter.
To connect MircoFID to the serial to parallel converter:
1. Turn MicroFID off.
2. Unplug the converter from the AC outlet.
3. Use the printer cable and suitable adapter (Part No.
MX396051) to connect the MicroFID I/O connector to the
converter.
4. Connect the parallel cable to the converter and then to the
printer. Use the parallel cable supplied with the converter.
If this cable is not suitable, see Serial to Parallel Converter
Troubleshooting on page 127 for the cable requirements.

MicroFID Software Manual
102
Printer with
Parallel Port
Serialto Parallel
Converter
Parallel Cable
MicroFID
Printer Cable
MicroFID
Figure 20 Connecting MicroFID to the Serial to Parallel
Converter
5. Plug the converter into an AC outlet.
6. Turn MicroFID on.
7. Ensure the printer has been set up correctly. It must be
on-line. Ensure paper is available and has been aligned
properly.
8. Press the PRINT or GRAPH key and then the SETUP
(*) key to select the desired setup options. See Tutorial
Session on page 43.
Headset
Use the headset when operating MicroFID in a noisy environment.
Audio signals for “LoBatt”, “Alarm” and “NoFlm” will be heard
through the headset.
To connect the headset:
1. Turn MicroFID off and remove the dust cap.
2. Connect the headset (Part No. MX396053) to the I/O
port and tighten the locking nut.

Accessories
103
3. Turn MicroFID on and start the flame. Use the volume
control on the headset to adjust the volume.
Bar Code Reader
Connecting the Bar Code Reader
You can use a bar code reader to scan bar coded event names or site
locations. Use the bar code reader in Method 21 operation to insert
location names into the datalogger. This option may only be used if
your sites have been bar coded.
The bar code reader must be used with the bar code reader interface
module (Part No. MX396056). You cannot connect the bar code
reader directly to MicroFID.
To connect the bar code reader:
1. Turn MicroFID off and remove the dust cap.
2. Connect the interface module to the MicroFID I/O port
and tighten the locking nut.
3. Connect the bar code reader to the interface module.
Bar Code Reader
Interface Module
Bar Code Reader
MicroFID
Figure 21 Bar Code Reader and Interface Module

MicroFID Software Manual
104
The bar code reader is activated by MicroFID when it is ready to
scan a bar code. Operation of the bar code reader is covered in Bar
Code Reader on page 103.
Replacing the Battery in the Bar Code
Reader Interface Module
The bar code reader uses a separate 9 volt battery. Normally, the
battery will provide one year of operation. Battery life will depend
on usage.
To replace the battery:
1. Remove the four screws in the bottom of the interface
unit. Lift the bottom cover off.
2. Remove the 9 V battery and replace it with a new one.
The replacement battery must be one of four types:
Energizer® No. En22, Kodak® SupraLife, Duracell®,
Eveready® Energizer, or Radio Shack® Enercell®.
See Bar Code Reader Control Drawing on page 152 for
details.
3. Replace the bottom cover. The cover incorporates a
tongue and groove design. If it does not fit flush, then
rotate it 180º and place it on the top cover.
4. Replace the four screws in the bottom cover.
Shoulder Strap
Use the shoulder strap for field operation to facilitate single-handed
operation.
To use the shoulder strap:
1. Snap one end of the shoulder strap to the connector on
MicroFID’s handle. See Figure 1 for the location of the
connectors.

Accessories
105
2. Snap the other end to one of the shoulder strap
connectors beside the display. The connection point is
selectable for right or left handed operation.
3. Adjust the shoulder pad and strap length for comfort.
Long Sample Probe
A two meter (6’) extension probe (Part No. MX396018) may be
connected to the MicroFID inlet for remote sampling.
If a sampling location is difficult to reach, use the long sample
probe. Ensure MicroFID is level. If MicroFID is tilted from side to
side, gravity will affect the flame height and cause erroneous
readings.
To use the long sample probe:
1. Connect the long sample probe to MicroFID’s inlet.
2. To extend the probe, loosen the knurled nut at the top
of the wand. Pull the extension out and then tighten the
knurled nut down to lock the extension in place.
3. To lengthen the probe further, loosen the lower knurled
nut. Pull the second extension out and then tighten the
knurled nut down to lock the extension in place.
4. When you are using the probe, allow at least 10
seconds for the sample to travel through the probe and
reach the detector.
NOTE: When using the long probe, be especially careful not to
aspirate liquids or solids as they will damage MicroFID.
5. To reduce the probe, loosen both knurled nuts and push
the extensions back into the probe. Tighten the knurled
nuts down to lock the extensions in place.

MicroFID Software Manual
106

Routine
Maintenance
5


Routine Maintenance
109
Battery Charging
A fully charged battery powers MicroFID for approximately 15
hours. If the instrument is to be used for more than 15 hours, carry a
spare battery pack (Part No. MX396005 or MX396006). When the
first one has been discharged, replace it with the spare. Battery life
is reduced if the instrument is turned off and then on again
repeatedly.
When the instrument status displays “LoBatt”, the battery pack
requires charging. When the “LoBatt” status is displayed, you have
a few minutes of operation left. MicroFID will turn itself off before
the battery pack becomes critically low.
NOTE: Do not remove the battery pack in a hazardous location.
Do not connect the battery charger to MicroFID in a hazardous
location.
Upon return from field work, charge the battery packs as outlined in
Chapter 1. You will need one charger for each battery pack. Use
only the MicroFID battery charger.
You can connect the charger to the battery pack without removing
the battery pack from the instrument. If you do not require portable
operation, you can use MicroFID while the battery pack is
connected to the battery charger
NOTE: Do not leave battery packs uncharged for an extended
period of time. This will result in damage to the battery
packs.
The charger automatically charges at a high charge rate until the
battery pack is fully charged. It then maintains the full charge with
a low continuous charge rate indefinitely so there is no danger of
over-charging. A red LED on the battery pack indicates that the
battery is charging. When the LED turns green, the battery is fully
charged and ready for use.

MicroFID Software Manual
110
NOTE: Leaving MicroFID for more than 3 months without
turning it on may result in the loss of recorded data and
setup parameters. If MicroFID is not used for long
periods of time, turn the instrument on for a few hours
every month to avoid loss of data.
The battery pack is 57% lead. (Pb) by weight. This battery pack
must be disposed of properly. Check with local codes for special
disposal instructions.
Emptying the Hydrogen Cylinder
When you transport MicroFID, you should empty the internal
hydrogen cylinder and then refill it when you arrive at your
destination.
If you are traveling by passenger aircraft, you must empty the
cylinder.
WARNING
Do not vent the hydrogen cylinder in a hazardous location.
Move to an open, well ventilated area away from possible
ignition sources before emptying the cylinder.
Hydrogen gas is a fire and explosion hazard when exposed to
heat or flame. The lower explosive limit is 4%.
To empty the cylinder:
1. Turn MicroFID off and open the hydrogen shut-off
valve.
2. Remove the battery pack as outlined in Chapter 1.
3. Locate the purge outlet. It is located on the underside of
the instrument.
4. Use the MicroFID multi-tool to turn the screw counter
clockwise. Loosen the screw but do not remove it.

Routine Maintenance
111
Hydrogen Purge Outlet
Figure 22 Hydrogen Purge Outlet
5. Leave the instrument so that the purge outlet is facing
up. If the purge outlet is facing down, hydrogen will
vent into MicroFID’s case.
6. If the cylinder is full, it will take approximately 15
minutes to empty.
7. Watch the Contents Gauge. When the cylinder is
empty, close the purge outlet. Use the MicroFID multi-
tool to turn the screw clockwise.
8. Replace the battery pack as outlined in Chapter 1.
Replacing the Sample Inlet Filter
MicroFID is equipped with a combined dust and water filter to
reduce detector contamination. As the filter collects dust,
MicroFID’s inlet flow rate and sensitivity decrease. The filter will
not allow water to pass through, but the filter will not stop all
solvents.
NOTE: Do not aspirate liquid samples with MicroFID!
Replace the filter on a weekly basis, or more frequently if
MicroFID is used in a dusty or wet environment. You must replace
the filter if MicroFID has been exposed to liquid water. The pump
will sound labored when the filter requires replacement.

MicroFID Software Manual
112
NOTE: Do not replace the inlet filter in a hazardous location.
1. Turn the instrument off. Unscrew the filter housing
from the detector housing. Be careful not to lose the O-
ring seal. See Figure 23.
O-Ring Detector
Housing
Filter
Housing
Teflon Side
of Filter
Polypropylene Mesh
Figure 23 Inlet Filter
2. Remove the Teflon/Polypropylene filter and install the
new filter (Part No. MX396020 or MX396015). Place
the filter in the filter housing with the Teflon side
facing down in the filter housing and the mesh side
facing the MicroFID. Handle the filter disk only by the
edges. The mesh may be damaged or contaminated by
excessive handling. Use forceps if possible.
NOTE: Each filter is protected by a piece of blue plastic. Remove
the plastic before installing the filter in MicroFID.
3. Replace the filter housing.
4. Calibrate all Cal Memories, that you are using, before
continuing operation.
NOTE: Do not operate MicroFID without an inlet filter.

Troubleshooting
6


Troubleshooting
115
General Information
If you have a service related question about MicroFID, consult this
manual first. If you cannot find the answer in this documentation,
contact the Service Department.
When you call you should have your MicroFID in front of you. You
should also have this manual at hand.
Lastly, please have the following information ready:
1. A description of what happened and what you were
doing when the problem occurred.
2. Any corrective action that has been taken.
3. The exact wording of any messages that appeared on
the display.
NOTE: Do not service MicroFID in a hazardous location.
MicroFID Fault Messages
When the “Check” status is displayed, MicroFID’s operation is
compromised. Press the TUTOR key for a two-line description of
the fault. One exception is the flame out fault. When a Flame out
fault occurs, the instrument status changes to “NoFlm”.
Fault: Detector flame has gone out.
Cause: The hydrogen gas has run out.
Action: Ensure the shut-off valve is open.
Action. Check the hydrogen Contents Gauge on the
side of the instrument and refill the
hydrogen cylinder if necessary. See Filling
the Hydrogen Cylinder on page 33.
Action: Ensure the cylinder purge outlet has been
closed. See Emptying the Hydrogen
Cylinder on page 110.
MicroFID Software Manual
116
Cause: Oxygen supply is deficient.
Action: Ensure there is an adequate supply of
oxygen, If you are sampling very high
concentrations it is possible you are
sampling above the flame out
concentration. The flame out concentration
for methane is approximately 52,000 ppm
(5.2% methane in air).
A minimum of 17% oxygen is required to
start the hydrogen flame. The oxygen is
supplied from the sample as it is drawn in
by the pump. A minimum of 10% oxygen
is required to maintain the hydrogen flame
Flame out may also occur when sampling
enclosed or confined spaces where vapors
and gases cannot escape. Watch for
indications of increased flame height such
as erratic readings or sudden high
concentrations followed by a flame out
fault.
If you will be using the MicroFID in a
highly contaminated area where it is
possible that the oxygen content is below
10%, watch for indications of reduced
flame height such as lowered detection
limits or a flame out fault.
Cause: High concentrations of flammable gases (gases
within their flammable range) are present. High
concentrations of flammable gases can act as an
additional fuel source. When this happens, the
flame height may increase beyond the confines of
the combustion chamber. The hydrogen supply will
then be cut off and the flame will go out.
Action: Move to a location where there is an adequate
supply of air and restart the flame. See the
information above. Watch for indications of
increased flame height such as erratic readings
Troubleshooting
117
or sudden high concentrations followed by a
flame out fault.
Cause: Exhaust port is blocked.
Action: At low temperatures, water vapor, a by-product
of the hydrogen flame, may condense at the
exhaust port. At sub-zero temperatures the
water vapor will freeze and obstruct the
exhaust port. If the exhaust port becomes
obstructed, pump operation will be inhibited.
Flame out may also result. Operate MicroFID
within the operating temperature range 5 to
40°C (41 to 104°F ).
Action: The flame arrestor has become plugged.
Contact the Service Department.
Cause: Sample line is blocked.
Action: Ensure the sample line is not obstructed in any
way. If you are using the long sample probe,
ensure flow is maintained through the entire
length of tubing.
Cause: Inlet filter is plugged.
Action: Replace inlet filter. See Replacing the Sample
Inlet Filter on page 111.
Fault: Signal from zero gas is too high.
Cause: Contamination of sample line or fittings before the
detector.
Action: Clean or replace the sample line or the inlet
filter. See Replacing the Sample Inlet Filter
on page 111.
Cause: Span gas and zero air mixed up.
Action: Ensure clean gas is used to zero MicroFID.
Mark the calibration and zero gas bags
clearly.
Cause: Ambient air is contaminated.

MicroFID Software Manual
118
Action: If you are unsure about the quality of the
ambient air, use a charcoal filter or a
supply of commercial zero grade air.
Cause: Hydrogen supply is contaminated
Action: Hydrogen may react with the carbon, in the
steel, inside the tank to produce methane.
This will only occur if the cylinder is in
poor condition and if the hydrogen has a
high moisture content. Replace the
hydrogen tank. Empty and refill the
MicroFID internal cylinder with fresh
hydrogen.
Fault: Signal from span gas is too small.
Cause: Span gas and zero air mixed up.
Action: Ensure calibration gas is used to calibrate
MicroFID. Mark the calibration and zero
gas bags clearly.
Action: Ensure the span gas is of a reliable
concentration.
Fault: Detector field voltage is low
Cause: Internal fault in the electronics.
Action: Contact the Service Department.
Troubleshooting
Problem: No instrument response detected, yet compounds are
known to be present.
Cause: MicroFID has not been calibrated properly.
Action: Ensure calibration gas is of a reliable
concentration and then calibrate the
instrument as outlined in Chapter 3. After
the instrument has been calibrated, sample
the bag of calibration gas. A reading
equivalent to the calibration gas should be
displayed. If not, contact the Service
Department.
Troubleshooting
119
Action: When calibrating MicroFID, ensure the
instrument is level. If MicroFID is tilted
side to side, gravity will affect the flame
height and cause erroneous readings. See
CAL Key on page 53.
If a sampling location if difficult to reach
without tilting the instrument, use the long
sample probe to reach the sample and
ensure MicroFID is level.
Cause: Background contamination from the hydrogen.
Action: It is possible that the hydrogen has become
contaminated and is contributing a high
background signal. If the hydrogen supply
tank is more than 6 months old it should be
replaced with a new cylinder. When
ordering hydrogen specify ultra high purity
hydrogen, 99.999% pure. Empty the
MicroFID hydrogen cylinder and then refill
it with hydrogen from a new tank.
Cause: There is an undetermined problem.
Action: Contact the Service Department.
Problem: Date and time settings are not retained.
Cause: MicroFID has not been used for 3 months or more
and the internal battery (not the external battery
pack) has been discharged.
Action: Turn MicroFID on and allow it to run until
a “LoBatt” status appears. This will take
approximately 15 to 16 hours. Remove the
battery pack and recharge it overnight.
Repeat this procedure for 3 or 4 days.
While MicroFID is running the internal
battery is charging.
Problem: Cannot fill the internal hydrogen cylinder to 1800
psig.

MicroFID Software Manual
120
Cause: Supply tank has less than 1800 psig of pressure.
You can only fill the internal cylinder to a pressure
of less than or equal to the tank pressure.
Action: Fill the internal cylinder to the pressure of
the tank or replace the tank with a full one.
Cause: The hydrogen purge outlet is open.
Action: Close the outlet and fill the cylinder. See
Emptying the Hydrogen Cylinder on page
110 for details.
Cause: There is a problem with the refill adapter.
Action: Contact the Service Department.
WARNING
DO NOT modify or disassemble the refill adapter! If you have
any problems, the unit must be returned for repair or
replacement.
Problem: Instrument status shows “Over”.
Cause: Rapid change in signal level. The detector
electronics have been momentarily saturated.
Action: Wait a few seconds for the status to return
to “Ready”.
Cause: The detector has become saturated.
Action: Move MicroFID to a location where it can
sample clean air. Sample zero air until the
reading stabilizes around 0. If you were
using Low Range, switch to High Range.
Calibrate the Cal Memory you were using
when the “Over” status appeared.
Action: If you were using High Range, there may
be an electronic problem. Contact the
Service Department.
Problem: Display contrast bars are on or display is blank
Troubleshooting
121
Cause: Battery pack is critically low.
Action: Recharge battery pack or connect
MicroFID to the battery charger.
Cause: The battery pack is not connected to the instrument
properly.
Action: Ensure the battery pack has been aligned
correctly. Ensure the battery pack is
secured by the retainer at the rear of the
instrument. Check the screws holding the
battery pack to the instrument. See Chapter
1.
Problem: Sample flow rate varies from 600 ml/min. +/- 10%.
Cause: Inlet filter has not been installed.
Action: Install an inlet filter into the inlet filter cap.
See Replacing the Sample Inlet Filter on
page 111.
Cause: Inlet filter cap has not been tightened onto the
detector cap.
Action: Finger-tighten the filter cap. See Replacing
the Sample Inlet Filter on page 111.
Cause: Inlet filter is plugged.
Action: Replace the inlet filter See Replacing the
Sample Inlet Filter on page 111.
Cause: Pump has been damaged.
Action: Contact the Service Department.
Cause: Exhaust port is blocked.
Action: At low temperatures, water vapor, a by-
product of the hydrogen flame, may
condense at the exhaust port. At sub zero
temperatures the water vapor will freeze
and obstruct the exhaust port. If the exhaust
port becomes obstructed, pump operation
will be inhibited. Flame out may also
result. Operate MicroFID within the
MicroFID Software Manual
122
operating temperature range 5° to 40°C
(41° to 104°F ).
Action: The flame arrestor has become plugged.
Contact the Service Department.
Problem: Flame will not ignite.
Cause: The hydrogen gas has run out.
Action: Ensure the shut-off valve is open.
Action. Check the hydrogen contents gauge on the
side of the instrument and refill the
hydrogen cylinder if necessary. See Filling
the Hydrogen Cylinder on page 33.
Action: Ensure the hydrogen purge outlet is closed.
See Emptying the Hydrogen Cylinder on
page 110. Refill the hydrogen cylinder if
necessary. See Filling the Hydrogen
Cylinder on page 33.
Cause: Oxygen supply is deficient.
Action: Ensure there is an adequate supply of
oxygen, Do not attempt to ignite the flame
in a location where there is greater than
10,000 ppm methane or the equivalent
concentration of a flammable gas. Move to
a location where there are lower
concentrations and start the flame and then
begin sampling higher concentrations.
If the flame goes out while you are
sampling very high concentrations, it is
possible that you are sampling above the
flame out concentration. The flame out
concentration for methane is approximately
52,000 ppm (5.2% methane in air).
A minimum of 17% oxygen is required to
start the hydrogen flame. Oxygen is
supplied from the sample as it is drawn in
by the pump. A minimum of 10% oxygen
is required to maintain the hydrogen flame.
Troubleshooting
123
If you will be using the MicroFID in a
highly contaminated area where it is
possible that the oxygen content is below
10%, watch for indications of reduced
flame height such as lowered detection
limits or a flame out fault.
Cause: Exhaust port is blocked.
Action: At low temperatures, water vapor, a by-
product of the hydrogen flame, may
condense at the exhaust port. At sub zero
temperatures the water vapor will freeze
and obstruct the exhaust port. If the exhaust
port becomes obstructed, pump operation
will be inhibited. Flame out may also
result. Operate MicroFID within the
operating temperature range 5° to 40°C
(41° to 104°F ).
Action: The flame arrestor has become plugged.
Contact the Service Department.
Cause: Hydrogen supply lines are full of air.
Action: If MicroFID has not been used for some
time, it is possible that the hydrogen supply
lines contain air. Fill the hydrogen cylinder
and then open the hydrogen shut-off valve.
Allow the hydrogen to purge the system for
about 5 minutes and then turn MicroFID on
and start the flame.
Cause: Hydrogen supply lines are blocked.
Action: Contact the Service Department.
Problem: Liquid has been aspirated.
Cause: MicroFID has been exposed to a solvent that can
pass through the Teflon/Polypropylene filter.
Action: Contact the Service Department.
Problem: In Method 21 operation, the next event is not
displayed after you have recorded background and sample
readings for the current event.

MicroFID Software Manual
124
Cause: Duplicate events are present in the datalogger.
Action: Print the contents of the datalogger to
ensure the duplicate events are unused. Use
the “Delete” option under the EVENT key
to remove the duplicate event from the
datalogger.
Printer Troubleshooting
Problem: Printer will not print.
Cause: Printer is not connected properly.
Action: Make sure that you have the correct cable
for your instrument. Ensure that the printer
and instrument cables are properly
connected. If you are using the serial to
parallel converter ensure the cables are
properly connected to the converter, the
instrument and to the printer. Turn the
converter and the instrument off before
connecting the cables.
Cause: Mechanical problem with the printer.
Action: Make sure that the printer is plugged in and
turned on.
Action: Make sure that the printer is on-line, as
shown on its control panel.
Action: Check the ribbon, the print wheel or
cartridge, and the paper supply.
Cause: The serial to parallel converter is not turned on.
Action: Ensure the serial to parallel converter is
connected to the AC adapter and the
adapter is plugged into an AC outlet. The
red LED on the top of the converter will be
on.
Cause: Printer cable is not configured correctly.
Action: If you are sure that you have set up your
printer is correctly, then you may have to

Troubleshooting
125
modify the cable. In order to modify the
existing printer cable, the pinout
information for the printer connector is
required. Refer to the printer user’s manual
for specific details. The pinouts for the
MicroFID printer cable are listed in Table
8. If modifying the cable is not possible,
take the electrical and pinout information
to a computer store where a suitable
adapter may be obtained.
I/O
Connector
(8 pin) Pin #
Signal MicroFID Printer
Cable (DB-25) Pin #
1
Analog
—
2
Audio
—
3
Analog GND
20
4
GND
1 & 7
5
RXD
5
6
TXD
3
7
CTS
2
8
Audio GND
—
Table 8 MicroFID I/O Port Pinouts
MicroFID Software Manual
126
Cause: Printer is not configured properly.
Action: Ensure your printer has a print width of at
least 65 characters and you are using a
proportionally spaced font.
Action: Many printers have a set of configuration
(DIP) switches. Generally, these
instruments expect these switches to be set
in the factory default settings.
Many printers have switches for enabling
automatic line feeds when receiving a
carriage return. These switches should be
set to carriage returns only, which is
normally the factory default setting.
Some printers have switches or control
panels that enable you to set the printer for
different modes, such as sans serif, letter
quality, or compressed text. Do not use
these controls. If you do use them, you may
cause your tabular or graphed output to be
printed incorrectly.
The baud rate and parity options on the
printer are not used for parallel
communication. However, you must ensure
the baud rate and parity options on the
serial to parallel converter match the
settings of your instrument.
Cause: Serial card is installed in the printer.
Action: If a serial card is installed in your printer,
you do not need the serial to parallel
converter. Disconnect the converter and
connect the instrument directly to the
printer.

Troubleshooting
127
Problem: Data are printed or downloaded correctly at first but
become garbled.
Cause: Baud rate may be set too high.
Action: Ensure the baud rate set on your instrument
matches the baud rate of the converter.
Action: If the baud rate is correct it is possible that
the transfer rate is too high and information
is being lost. Lower the baud rate of the
instrument and the serial to parallel
converter (DIP switch settings).
Serial to Parallel Converter
Troubleshooting
You must use the correct type of cable to ensure trouble free data
transmission. The length of the cable at the parallel side must not
exceed 15 feet. On the serial side, use the MicroFID printer cable.
When you are connecting the parallel side of the converter to a
Centronics 36 pin, female connector, use a straight wired cable with
36 conductors and a Centronics 36-pin, male connector at each end.
This cable is supplied with the converter.
When you are connecting the parallel side of the converter to a
Centronics 36 pin, male connector, use a straight wired cable with
36 conductors and a Centronics 36 pin, female connector at one end
and a Centronics 36-pin, male connector at the other end.
If you are connecting the parallel side of the converter to a female
DB-25 pin connector use a straight wired cable with a DB-25 pin,
male connector on one end and a 36-pin, Centronics, male
connector on the other end. The pin assignments for all parallel port
signals are listed below.

MicroFID Software Manual
128
Pin # Name I/O Parallel to
Serial
I/O Serial to
Parallel
1
/Strobe
In
Out
2-9
Data0-Data7
In
Out
10
/Acknlg
Out
Not Used
11
Busy
Out
—
12
PE
Pull Low
Pull High
13
Select
Pull High
Pull Low
14
/Auto FF
Not Used
Not Used
15
NC
Not Used
Not Used
16
Ground
—
—
17
NC
Not Used
Not Used
18
NC
Not Used
Not Used
19-30
Ground
—
—
31
/Init
Not Used
Out
32
/Error
Pull High
Pull High
33
Ground
—
—
34
NC
Not Used
Not Used
35
NC
Not Used
Not Used
36
/Slct In
Not Used
Not Used
Table 9 Parallel Port Signals

Troubleshooting
129
The pin assignments for all serial port signals are listed below.
Pin # Name I/O
Parallel to
Serial
I/O
Serial to
Parallel
1
Frame Gnd
—
—
2
TXD
Out
Out
3
RXD
In
In
6
DSR
In
—
7
GND
—
—
20
DTR
—
Out
Table 10 Serial Port Signals
1
2
3
4
5
6
7
8
9
10
11
12
13
14
15
16
17
18
19
20
21
22
23
24
25
1
2
3
4
5
6
7
8
9
10
11
12
13
14
15
16
17
18
19
20
21
22
23
24
25
26
27
28
29
30
31
32
33
34
35
36
Data Bit 7
Acknowledge
Busy
Paper End
Printer Select Initialize
Select Input
Error
Auto Feed
Data Bit 6
Strobe
Data Bit 0
Data Bit1
Data Bit 2
Data Bit 3
Data Bit 4
Data Bit 5
Figure 24 Parallel Port Signals

MicroFID Software Manual
130
Establishing Computer
Communications
If, after having followed the procedure in Computer on page 88,
communications cannot be established with a computer, the
problem may lie with the hardware connections or the printer cable
configuration.
To connect MicroFID to your computer:
1. Ensure MicroFID is connected to the serial port of the
computer.
The serial port will usually be a male connector,
typically 9 pins on most computers. The serial port may
also be a 25 pin connector on computers
The 25 (or more) pin female connector is usually a
parallel port. However, there are exceptions to this rule.
MicroFID cannot be connected to a parallel port unless
you are using the serial to parallel converter.
If you do not have a free serial port on you computer
and you want to connect MicroFID to the parallel port
you will need the serial to parallel converter. Connect
MicroFID to the serial port on the converter and then
connect the printer to the parallel port. If the port on
computer is anything other than a female, 36-pin
Centronics connector you will need an adapter in order
to use the cable supplied with the converter. See Serial
to Parallel Converter on page 98 for more details.
2. Ensure the cable being used is compatible with the
device.
A computer with a 9 pin serial connector will first
require a null modem to switch pins 2 and 3. Next a
gender changer that converts the male DB-25 connector
on the printer cable from male 25 pins to female 9 pins
is required. These two adapters have been combined
into one, which is supplied with the MicroFID printer
cable.

Troubleshooting
131
Computer with 9 Pin,
Male, Serial Port
Null
Modem
MicroFID
Printer Cable
MicroFID
Figure 25 Connecting MicroFID Using the Null Modem
Cable
A computer with a 25 pin serial port should not require
a null modem but will require a gender changer. A
gender changer will convert the male DB-25 connector
on the printer cable to a female connector. A gender
changer is supplied with the MicroFID printer cable.
MicroFID
Printer Cable
MicroFID
Computer with 25 Pin,
Male, Serial Port
Gender
Changer
Figure 26 Connecting MicroFID Using the Gender
Changer Cable
The pin definitions of interest are listed in Table 11.
Only pins 2 and 3 are shown since these are the
problem pins:

MicroFID Software Manual
132
Pin #
MicroFID
9-pin
25-pin
2
RXD
RXD
TXD
3
TXD
TXD
RXD
Table 11 Pin Definitions
Pins 2 and 3 should be mismatched between MicroFID
and the computer. Ensure this is the case. It is also
possible that the cable being used may switch pins 2
and 3, even if it is not necessary. The cable may be a
null modem.
3. Ensure all hardware is working properly.
Use a printer to test both MicroFID and the computer.
Connect MicroFID to the printer and ensure that this
arrangement produces the desired results. If the correct
printout is obtained, then the MicroFID and the printer
cable are okay.
Now connect the computer to the printer and ensure
this works. If the desired printout is obtained this
ensures the computer is sending data correctly.

Technical
Description
7


Technical Description
135
Flame Ionization Detector
The MicroFID uses a flame ionization detector for the measurement
of combustible organic compounds in air at parts-per million levels.
The permanent air gases (argon, carbon dioxide, nitrogen, oxygen,
water vapor, etc.) are not ionized by the flame.
When MicroFID is turned on, the display prompts you to turn on
the hydrogen. The internal pump draws air in through MicroFID’s
inlet. This sample air provides the oxygen necessary for combustion
in the hydrogen fed flame.
Electrometer
Repeller Electrode
(Jet +75 Volts)
Collector Electrode
Sample In
Exhaust Out Flame Arresto
r
Flame Arrestor
Microprocessor
Combustion Chamber
Glow Plug
Thermocouple
Figure 27 Flame Ionization Detector
When the proper ratio of hydrogen to air is present in the
combustion chamber, the flame is started automatically with a glow
plug. A thermocouple is used to monitor the status of the flame.
When the sample passes through the flame the combustible organic
compounds in the sample will be ionized. After the compounds
have been ionized by the flame, the ionized particles are subjected
to a continuous electric field between the repeller electrode at the
jet (+75V) and the collector electrode.

MicroFID Software Manual
136
The ions move in the electric field, generating a current, which is
proportional to the concentration of the ionized molecules in the
ionization chamber. An electrometer circuit converts the current to
a voltage that is then fed to the microprocessor.
After the sample passes through the flame and has become ionized
it is vented from the detector through a flame arrestor. The flame
arrestor prevents the flame from igniting any flammable gases
present in the sampling location.
Display and
I/O Connector
Keypad
Microprocessor
Power
Supply
Electrical Connections
Sample Flow
Pump
Sample
In
Inlet
Filter Flame Ionization
Detector Detector
Out
Figure 28 Block Diagram
Detector Response
MicroFID is strictly an organic compound detector. It does not
respond to inorganic compounds. MicroFID’s sensitivity is highly
dependent on chemical structure and bonding characteristics. The
combustion efficiency of a compound determines its sensitivity.
Simple saturated hydrocarbons (methane, ethane etc.) possess high
combustion efficiencies and are among the compounds that produce
the highest MicroFID response. Organic fuels (acetylene, refined
petroleum products), burn easily and are also extremely well
detected.

Technical Description
137
The presence of substituted functional groups (amino, hydroxyl,
halogens) on a simple hydrocarbon reduces its combustion
efficiency and thus MicroFID’s sensitivity to the compound.
Methanol and chloromethane, for example are detectable with
MicroFID but not as well as methane. A greater number of carbon
atoms can offset this loss of sensitivity due to substitution. For
example, MicroFID is more sensitive to n-butanol than it is to
methanol. See Response Factors on page 148 for a list of the
response factors of compounds detectable with MicroFID. The
information in this list is not a complete list of detectable
compounds. Contact the Applications Group for more information.
Calibration
Periodic calibration is required to compensate for FID output
changes due to inlet filter restriction, ionization chamber
cleanliness, sample pump wear and other factors.
During calibration, MicroFID is first exposed to zero air. A small
signal is generated. This zero signal is stored by the
microprocessor.
MicroFID is next exposed to span gas. This span gas signal is
stored by the microprocessor. The microprocessor subtracts the
zero signal from the span gas signal and divides the difference by
the user-entered span gas concentration. The resulting sensitivity is
stored in the selected Cal Memory with the zero signal and the
alarm level. This number is then multiplied by the response factor
and displayed.
In High Sensitivity or sniff operation, you calibrate MicroFID with
zero gas only. The microprocessor subtracts the zero signal from
the MicroFID signal, and multiplies the difference by 1000. This
number is then displayed.
MicroFID readings are always relative to the calibration gas. After
calibration with methane, MicroFID will respond directly in units
equivalent to methane. Almost all combustible organic compounds
will be detected by MicroFID. It cannot distinguish between
methane and other ionizable compounds. A reading of 10 ppm
indicates all ionizable compounds that are present have generated

MicroFID Software Manual
138
an ion current proportional to 10 ppm of methane. The reading is
actually 10 ppm methane equivalent units. MicroFID readings give
an indication of the total ionizables present and their concentration
relative the calibration gas.
Datalogging
Interval Operation
The microprocessor accumulates all readings in an averaging
interval, that you select, and determines the minimum, average and
maximum readings. It stores these numbers along with the highest
priority instrument status and the most recent time, date and Event
that occurred during the interval. MicroFID records these results
when the datalogger is turned on. The number of events that are
stored in the datalogger will depend on the averaging interval you
have selected.
These recorded data can now be played back on MicroFID’s
display. The display is identical to the numeric or bar graph display,
but the instrument status is “Play” indicating that recorded data, not
real-time data, are being displayed. During playback MicroFID
continues to analyze and record new data.
Recorded data can also be printed as either a table or a graph. For
each averaging interval, MicroFID prints the minimum of all the
minima, the average of all the averages and the maximum of all the
maxima.
Method 21 Mode
In Method 21 operation you log data manually. You must program
a monitoring schedule into the instrument and then monitor sites
according to the Method 21 documentation.
The Method 21 option first prompts you to locate a specific
sampling site and then allows you to record both a background and
sample entry in the datalogger. MicroFID stores these numbers
along the difference between sample and background, the highest
priority instrument status and the most recent time, date and Event
name.
Technical Description
139
Recorded data can now be played back on MicroFID’s display. The
instrument status is “Play” indicating that recorded data, not real-
time data, are being displayed.
Recorded data can also be printed as either a table or a graph. The
difference between the sample and background is calculated and
shown on the print and graph output.

MicroFID Software Manual
140

Appendices
8


Appendices
143
Specifications
Size: 43.5 cm (17.1”) long, 9.8 cm (3.85”)
wide, 18.8 cm (7.4”) high
Weight: 3.7 kg (8.1 lb.)
Detector: Flame ionization
Keypad: 16-key silicone with tactile
feedback
Display: 2-line, 16-character dot-matrix,
liquid crystal, for alphanumeric and
bar graph readouts
Datalogger memory: 30 kilobytes or 750 entries
Chart recorder output: 0 to 1 volt full scale
Serial output: RS-232, 1200-19200 baud with no
parity, for tabular and graphic
printouts and connection to an IBM
compatible computer
Audio output: On Alarm, LoBatt and NoFlm
Inlet connection: 1/4” stainless steel compression
fitting
Battery type: Sealed lead-acid, field-replaceable
pack
Battery pack lead
content: 57% Lead (Pb) by weight.
Charge/discharge
time: 8 hr/15 hr
Battery charger: Automatically charges and
maintains full charge in battery pack
Hydrogen cylinder
MicroFID Software Manual
144
capacity: 9.2 liters at 1800 psig
Hydrogen cylinder
discharge time: 12 hours
Materials in Stainless steel, Teflon®, Viton®,
sample stream: polypropylene, PEEK, nitrile
chorobutadiene rubber
Inlet filter: Replaceable 1 µm
Teflon/Polypropylene,
Inlet flow rate: 600 mL/min. +/- 10%
Operating
temperature range: 5° to 40°C (41° to 104°F )
Storage
temperature range: 5° to 40°C (41° to 104°F )
Operating
humidity range: 0 to 100% relative humidity (non-
condensing)
Operating 0.5 to 2000 ppm methane equivalent
concentration range: (Low Range), 10 to 50,000 ppm
methane equivalent (High Range)
Accuracy: Methane: (after calibration with
zero air and 500 ppm methane span
gas): within +/-0.5 ppm or +/-10%
of actual methane concentration.
(0.5 to 2000 ppm range)
Precision: +/-0.3 ppm or +/-5% (0.5 to 2000
ppm methane range) and +/-3 or +/-
5% (10 to 50000 ppm methane
range)
Response time: Less than 3 seconds (to 90% of full
scale response)
Detection limit: 0.5 ppm methane

Appendices
145
Warranty
MicroFID is warranted for one year against defects in materials and
workmanship.
PerkinElmer warrants that its manufactured product will be free
from defects in materials and workmanship for a period of one (1)
year from the date of receipt by the Customer. This may be voided
if, in the opinion of PerkinElmer, the product has been abused or
treated in a negligent manner so as to cause damage or failure.
Negligent use includes, but is not limited to, exposure of the
internal parts of the equipment to water. Damage caused thereby is
expressly excluded from this Warranty. Consumable supplies and
parts routinely replaced are not warranted.
PerkinElmer and its vendors disclaim any implied warranty of
merchantability or fitness for a particular purpose. PerkinElmer and
its vendors will not be liable for any indirect, special, incidental, or
consequential damages, irrespective of whether PerkinElmer or the
vendor has advance notice of the possibility of such damages.
PerkinElmer’s sole liability under this warranty is limited to the
repair or replacement of the product at its Service/Repair facility
and return to the Customer.
When PerkinElmer is made aware of a problem, which would be
eligible for remedy under Warranty, it will issue a Return
Authorization Number to the Customer. No return will be accepted
unless such authorization has been obtained. The customer is
responsible for insurance and shipping to the designated
Service/Repair facility.

MicroFID Software Manual
146
Contacting PerkinElmer
To place an order, check the
status of an order, obtain
current pricing and
availability
1-800-762-4002 (US)
1-800-561-4646 (Canada)
Service and repair of your
instrument
1-800-762-4002 (US)
1-800-561-4646 (Canada)
Applications Department 1-800-762-4002 (US)
1-800-561-4646 (Canada)
Customer Service 1-800-762-4002 (US)
1-800-561-4646 (Canada)
In the Canada and the USA
PerkinElmer Photovac
761 Main Avenue
Norwalk, CT 06859-0010
U.S.A.
Tel.: 800-762-4000 or
(+1) 203-761-5330
Fax.: (+1) 203-761-4228
In Europe
Photovac Europa
Sjælsø Allé 7 A
P.O. Box 79
DK-3450 Allerød, Denmark
Tel.: +45-48-100-400
Fax.: +45-48-100-401
In all other areas contact your representative.
Table 12 Contact Information

Appendices
147
Installing Alternate AC Plug on the
Battery Charger
In most cases MicroFID will be shipped with an AC line cord that
will fit the AC wall outlet in your area. If this cannot be done, you
may need to obtain an AC line cord suitable for the AC receptacle
in your area.
The AC line cord, attached plug and receptacle must be marked
with your country's certification mark and the cord must have a
Harmonization (HAR) mark.
The line cord must be rated for either 100 to 120 VAC at 60 Hz or
220 to 240 VAC at 50 Hz. The voltage rating will depend on the
voltage in your area.
Contact your PerkinElmer representative to obtain more
information.
Calibration Gas Supplier
The MicroFID calibration kit includes the following items:
1. Gas pressure regulator to fit a calibration gas cylinder
with C-10 5/8”-18 UNF fitting.
2. Gas sampling bag.
3. Gas bag adapter to fit gas bag and MicroFID inlet.
The kit does not include a tank of span gas. The recommended span
gas is methane in air. 500 ppm methane in air is available from
PerkinElmer (Part No. MX396028).

MicroFID Software Manual
148
The exact concentration of calibration gas will be determined by
your application. Span gases of various concentrations and
compounds may be obtained from:
Scott Specialty Gases Inc.
1290 Combermere Street
Troy, Michigan 48083
Telephone (within the USA): 1-800-774-9447
Telephone (outside USA): (810) 589-2950
Fax: (810) 589-2134
If you order your calibration gas from Scott Specialty Gases Inc.,
specify a Scotty® V Cylinder.
Response Factors
This list of response factors was determined at (nominally) 500
ppm, based on 500 ppm methane calibration gas. Methane will have
a response factor of 1.0. The following formula was used for
calculation of the response factors:
Response Factor =
Actual Concentration
MicroFID Response
A response factor less than 1.0 indicates a compound response
better than that of methane. A response factor greater than 1.0
indicates a lower response than that of methane.
NOTE: It does not matter which Cal Memory is selected or which
response factor is entered, MicroFID’s response is not
specific to any one compound. The displayed reading
represents the total concentration of all ionizable
compounds in the sample.
When using response factors, results are expected to be accurate to
+/- 10 ppm or +/- 25%, whichever is greater.

Appendices
149
Compound Response
Factor
Acetaldehyde
6.9C
Acetone
2.7G
Acetonitrile (Methyl Cyanide)
1.0C
Acrolein (2-Propenal)
6.9C
Acrylonitrile (Vinyl Cyanide)
1.3C
Allyl Chloride (3-Chloro-1-
Propene)
2.7
C
Aniline (Benzenamine)
3.0L
Benzene
0.7C
Benzyl Chloride (Chloromethyl
Benzene)
1.2
L
Bromoform (Tribromomethane)
7.2L
1,3-Butadiene
2.7C
iso-Butane
1.8G
n-Butane
1.9G
n-Butanol
2.6L
n-Butyl Mercaptan (Butanethiol)
2.6L
Carbon Tetrachloride
25.9C
Chlorobenzene
0.8C
Chloroform (Trichloromethane)
3.5L
Cumene (Isopropyl Benzene)
1.0L
Cyclohexane
1.4C
1,2-Dichlorobenzene (ortho-)
0.7L
cis-1,2-Dichloroethylene
2.6C
trans-1,2-Dichloroethylene
2.7C
N,N-Dimethylformamide (DMF)
2.3L
1,4-Dioxane
4.6C
Epichlorohydrin
2.4L
Ethane
1.9G
Ethanol
5.2C

MicroFID Software Manual
150
Ethyl Acrylate
2.7C
Ethylbenzene
1.0L
Ethyl Cellusolve
(2-Ethoxyethanol)
4.3
L
Ethyl Chloride (Chloroethane)
1.9C
Ethyl Mercaptan (Ethanethiol)
3.7L
Ethylene
2.2G
Ethylene Dibromide
(1,2-Dibromoethane)
2.0
L
Ethylene Dichloride
(1,2-Dichloroethane)
1.7
C
n-Heptane
1.3L
n-Hexane
1.6G
Isobutylene
2.2C
Isoprene (2-Methyl-1,3-Butadiene) 2.2
L
Isopropanol
2.4L
Methanol
23.8L
Methyl Bromide (Bromomethane)
3.9C
Methyl Ethyl Ketone (2-Butanone)
1.9C
Methyl Isobutyl Ketone
1.9L
Methyl Methacrylate
2.8L
Methyl tert-Butyl Ether (MTBE)
2.0C
Methyl Cellusolve
(2-Methoxyethanol)
9.1
L
Methylene Chloride
(Dichloromethane)
1.4
C
n-Nonane
1.1L
iso-Octane
(2,2,4-Trimethylpentane)
1.2
L
n-Pentane
1.6L
Propane
1.8G
Propionaldehyde (Propanal)
3.6C
Propylene
2.6G

Appendices
151
Propylene Dichloride (1,2-DCP)
2.0C
Propylene Oxide
2.5C
Styrene
1.2 L
1,1,2,2-Tetrachloroethane
1.8L
Tetrachloroethylene
(Perchloroethylene)
2.9
C
Toluene
0.9C
1,1,1-Trichloroethane
1.4C
1,2,4 Trichlorobenzene
1.1
1,1,2-Trichloroethane
1.7L
Trichloroethylene (TCE)
2.8C
Triethylamine
1.1L
Vinyl Acetate
4.4L
Vinyl Bromide
1.5C
Vinyl Chloride (Chloroethylene)
2.1C
Vinylidene Chloride (1,1-DCE)
2.6C
ortho-Xylene
1.1L
meta-Xylene
1.2L
para-Xylene
1.2L
Table 13 MicroFID Response Factors
Standards used for determination of these response factors were
derived from a variety of sources:
C
Certified gas cylinder, +/- 2% analytical accuracy
(Isobutylene +/- 5% analytical accuracy)
G
Standard prepared by dilution of pure gas into zero air,
accuracy unknown
L
Standard prepared by addition of pure liquid to zero air,
accuracy unknown

MicroFID Software Manual
152
Bar Code Reader Control Drawing
1. Intrinsically safe for use in Class I, Division 1,
Groups A, B, C, D, Hazardous Locations when
used in accordance with control drawing
890047, when powered by Energizer No.
EN22, Kodak Supralife, Duracell, Energizer,
Radio Shack Enercell, 9.0 V alkaline battery.
2. Read this manual before operating.
3. Sécurité Intrinsèque.?
WARNING
Substitution of components may impair intrinsic safety.
Avertissement
La substitution de composants peut compromettre la sécurité
intrinsèque

Appendices
153
MicroFID
Manufactured by
PerkinElmer, Inc.
Singapore
Part No. MX100069
and MX100053)
Three core, stranded,
shielded cable.
Maximum Length: 3"
Rear Connector
(Part No. 500494)
Ground Red
RXD
TXD +5V
GND
GND GND
TXD
Black
Interconnect cable
from bar code reader.
Maximum length: 9'10"
Bar Code Reader
Interface Module
Manufactured by
PerkinElmer, Inc.
Singapore.
Part No. MX396056)
Bar Code Reader
Manufactured by
Hewlett-Packard®
Part No. MX396025
and MX396026
Figure 29 Bar Code Reader Control Drawing 890047
References
1. Maslansky, Carol J. and Steven P. Maslansky.
Air Monitoring Instrumentation. New York:
Van Nostrand Reinhold, 1993.
2. Scott Specialty Gases, Catalog, 1994.
3. American Conference of Governmental
Industrial Hygienists. Threshold Limit Values
for Chemical Substances and Physical Agents
and Biological Exposure Indices (1994-1995).

MicroFID Software Manual
154

155
Index
A
AC Plug .......................... 32, 147
Accessories
Charcoal Filter ............ 69, 95
Chart Recorder ................... 95
Computer ........................... 88
Connecting ......................... 85
Gas Bag ............................. 95
Long Sample Probe ......... 105
Printer ............................... 87
Serial to Parallel Converter 98
Standard ............................. 27
Accuracy .............................. 144
Response Factor ................. 81
Adapter
9 to 25 Pin.......................... 90
Gas Bag ....................... 29, 66
ALARM Key .............. 48, 71, 74
Alarm Level ........................... 48
Setting ................................ 70
Alarm Status ............... 43, 48, 49
Analog Output ........................ 95
Appendix
Contacting Photovac ........ 146
Applications
Photovac .......................... 146
Aspirated Liquid .................. 123
Aspirated Liquid .................. 111
Audio
Output .............................. 143
Signal ................................. 48
AUDIO Key ........................... 48
Averaging Interval
Selecting ............................ 51
Stored Data .................. 56, 59
Technical Description ...... 138
B
Background ............................ 51
Hydrocarbon ...................... 97
Bar Code Reader .............. 75, 77
MicroFID Software Manual
156
Connecting ....................... 103
Control Drawing .............. 153
Interface Module...... 103, 153
Operation ........................... 52
BATT Key ....................... 46, 83
Battery
Interface Module.............. 104
Battery Charger .............. 26, 109
Alternate AC Plug ............ 147
Jack Location ..................... 32
Line Cord ........................... 32
Specifications................... 143
Battery Pack
Charging .................... 32, 109
Critically Low .......... 109, 121
Damage ............................ 109
Disposal ..................... 25, 110
Disposal ............................. 25
Handling ............................ 25
Lead Content...... 25, 110, 143
LED ........................... 32, 109
Life .................................... 33
Location ............................. 32
Not Connected ................. 121
Recycling ................... 25, 110
Removing ........................... 31
Replacing ........................... 31
Retainer.............................. 31
Type ................................. 143
Voltage .............................. 46
Baud Rate ............................. 126
MicroFID ..................... 56, 59
Serial to Parallel Converter 99
Too High .......................... 127
Windows ............................ 93
BkGnd Status ....... 43, 75, 78, 79
C
Cable
Analog Output ................... 95
Centronics ........................ 127
Gender Changer ............... 130
Not Connected ................. 124
Null Modem ..................... 130
Parallel ............................. 101
Pinouts ............................. 125
Printer ........................ 87, 101
Printer, Configuration ...... 124
Serial to Parallel Converter
..................................... 127
CAL Key ........ 53, 72, 75, 78, 81
Cal Memory ..................... 48, 69
Method 21 .......................... 73
Programming ..................... 70
Selecting ............................ 53
Cal Status ............................... 43
Calibration
General Information ........... 65
High Sensitivity ................. 72
Interval Mode .................... 69
Kit ...................................... 28
Kit ...................................... 66
Method 21 Mode ............... 73
Support Equipment ............ 28
Technical Description ...... 137
Zeroing ........................ 54, 71
Calibration Gas ...................... 24
Material Safety Data Sheet 25
Method 21 .................... 29, 65
Regulator ........................... 66
Specifications..................... 28
Supplier ........................... 147
Carrying Case ......................... 30
CE Directive ........................ xvii
CE Mark ............................... xvii
Centronics Cable .................. 127
CGA
350 for Hydrogen......... 28, 34
590 for Air ......................... 29
Fittings Usage .............. 34, 66
Charcoal Filter ................. 29, 65
Connecting ................... 69, 95
Hydrocarbon Background .. 97
Limitations ......................... 69
Replacing ........................... 97
Chart Recorder ....................... 95
Output .............................. 143
Check Status ................... 42, 115
CLEAR Key ........................... 47
Collector Electrode .............. 135
Index
157
Combustion Efficiency ......... 136
Communication
Establishing Computer ..... 130
HyperTerminal ................... 89
Initiating with Windows .... 89
Printer ........................ 88, 124
Serial to Parallel Converter
............................. 101, 127
Compatible Printers ......... 55, 87
Compound
Response Factors ............. 148
Threshold Limit Values ..... 25
Compressed Gases
Handling ............................ 23
Computer
Communication .......... 88, 130
Download Stored Data ....... 89
Serial Port ........................ 130
Specifications ..................... 30
Using HyperTerminal ........ 89
Concentration
Maximum ........................... 47
Range ......................... 50, 144
Consumables .......................... 28
Contamination
From Hydrogen ................ 119
Inlet Fittings ..................... 117
Sample Line ..................... 117
Contents Gauge
Location ............................. 32
Control Drawing .................. 153
Conventions, Manual ............. 21
Converter, Serial to Parallel ... 55
Connecting ....................... 101
Troubleshooting ............... 127
Converter, Serial to Parallel ... 98
Council Directive ................. xvii
Customer Service ................. 146
D
Data Bits ........ 87, 89, 92, 93, 99
Data Flow Direction ............. 100
Datalogger
Averaging Interval ............. 51
Clearing ....................... 51, 74
Graphing ............................ 59
Interval Mode .................. 138
Memory ........................... 143
Method 21 Mode ............. 138
Off ..................................... 52
Options ........................ 38, 51
Printing .............................. 55
Technical Description ...... 138
Date
Instrument Software ........... 41
Not Retained .................... 119
Setting ................................ 51
Default Display ...................... 41
Delete Event ................... 52, 124
Detection Limit .............. 72, 144
Lowered ............................. 27
Detector
Field Voltage is Low ....... 118
Flame Ionization .............. 135
Response .......................... 136
Saturated .......................... 120
Status ................................. 50
Dilution ................................ 151
DIP Switches
Printer .............................. 126
Serial to Parallel Converter 98
Display
Bar Graph .......................... 46
Contrast Bars ................... 120
is Blank ............................ 120
Numerical .......................... 46
Range ................................. 72
Specifications................... 143
DISPLAY Key ................. 46, 72
Duplicate Event ........ 75, 78, 124
E
Electric Field ........................ 135
Electrometer Circuit ............. 136
Endlog Status ................... 43, 53
Event
Delete ......................... 52, 124
Duplicate.............. 75, 78, 124
Find ........................ 52, 79, 80
Insert ...................... 52, 75, 77
MicroFID Software Manual
158
Repeat .......................... 76, 80
Scan ....................... 52, 75, 77
EVENT Key ............... 51, 75, 77
Exhaust Port
Blockage .... 26, 117, 121, 123
Location ............................. 32
EXIT Key ............................... 47
Exposure
to Cold ....... 26, 117, 121, 123
to Excessive Heat ............... 26
to Intense Sunlight ............. 26
Extension
Txt ..................................... 94
Extension Probe ................... 105
F
Fault
Detector Field Voltage Low
..................................... 118
Flame Has Gone Out ....... 115
Flame Out .................. 27, 117
Flame Out ..... 27, 48, 50, 115,
116
Messages .................... 44, 115
Signal From Span Gas Small
..................................... 118
Signal From Zero Gas High
..................................... 117
Ferrules
Teflon .......................... 96, 97
Ferrules, Teflon ...................... 67
Field Kit ................................. 30
Field Operation ...................... 29
Check List .......................... 82
Filter
Cap................................... 121
Charcoal ................. 65, 69, 95
Charcoal ............................. 29
Sample Inlet ..................... 111
Water ............................... 111
Find Event .................. 52, 79, 80
Flame
Igniting .............................. 41
Ionization Detector .......... 135
Status ......................... 47, 135
Will not Ignite .................. 122
Flame Arrestor ..................... 136
Blockage .................. 117, 123
Location ............................. 32
Flame Height
Effect of Gravity .. 54, 71, 119
Increased .................... 27, 116
Reduced ............................. 27
Flame Out Fault ..... 27, 116, 117
Flame Out Fault ....... 48, 50, 115
Flammable Gases ........... 27, 116
Functional Groups ................ 137
G
Gas Bag ............................ 29, 95
Adapter ........................ 29, 66
Contamination.................... 68
Filling ................................ 67
Preparation ............. 66, 70, 73
Size .................................... 95
Gases
Compressed Handling
Procedures ..................... 23
Flammable ................. 27, 116
Gender Changer Cable ......... 130
Glow Plug ............................ 135
Graph
Interpretation ..................... 60
Start/Stop Events ............... 59
GRAPH Key ..............................
..... 51, 58, 74, 77, 80, 94, 102
H
Handshake Mode ................. 100
Harmonization Mark ............ 147
Hazardous Location ............... 22
Charging Battery Pack ...........
................... 31, 32, 46, 109
Chart Recorder ................... 95
Compressed Gases ............. 23
Computer ........................... 30
Printer ............ 30, 55, 87, 101
Replacing Inlet Filter ....... 112
Service ............................. 115
Index
159
Venting Hydrogen Cylinder
..................................... 110
Headset
Connecting ....................... 102
Volume Control ............... 103
High Range ................ 53, 69, 73
High Sensitivity Operation .... 71,
137
HiSens Status ......................... 43
Humidity Range ................... 144
Hydrogen ............................... 24
Connecting Refill Adapter . 34
Explosion Hazard 24, 34, 110
Filling Cylinder .. 33, 115, 122
Lower Explosive Limit ...... 24
Material Safety Data Sheet 24
Purge Outlet ............. 110, 120
Shut-Off Valve ................... 41
Shut-Off Valve ................... 32
Specifications............. 28, 119
Supply Lines .................... 123
Hydrogen Cylinder ................. 33
Cannot Fill ....................... 119
Capacity ........................... 144
Discharge Time ................ 144
HyperTerminal ....................... 89
I
I/O Connector ........................ 58
Location ............................. 32
I/O Connector ........................ 55
I/O Port
Pinouts ............................. 125
ID Number ....................... 55, 59
Igniting the Flame .................. 41
Inlet
Connection ....................... 143
Filter Specifications ......... 144
Flow Rate ................. 121, 144
Replacing Filter ............... 111
Insert Event ................ 52, 75, 77
Instrument Status .................... 42
Code............................. 42, 46
Interface Module .......... 103, 153
Interval
Averaging .......................... 51
Method 21 .......................... 51
Mode .................................. 51
Stored Data .................. 56, 59
Intrinsic Safety ....................... 22
Introduction ............................ 21
K
Key Functions ........................ 45
Keypad
Location ............................. 32
Specifications................... 143
L
Layout
MicroFID ........................... 32
Serial to Parallel Converter 99
Lead Content .......... 25, 110, 143
Leak Detector ......................... 71
LED
Battery Pack ....................... 32
Serial to Parallel Converter
..................................... 124
Level
Keep MicroFID ......... 54, 119
LIGHT Key ............................ 47
Limitations of Use
Intrinsic Safety ................... 23
Liquid Aspirated .................. 123
LoBatt Status ...... 43, 46, 48, 109
Locate Status .............. 43, 75, 78
Long Sample Probe .............. 105
Low Range ....................... 69, 73
Lower Explosive Limit........... 24
M
Manual
Conventions ....................... 21
Organization ...................... 21
Material Safety Data Sheet
(MSDS)
Calibration Gas .................. 25
Hydrogen ........................... 24
MAX Key......................... 47, 84
MicroFID Software Manual
160
Max Register .......................... 47
Methane ................................. 65
Method 21
Calibration ......................... 73
Calibration Gas ............ 29, 65
Description ........................ 72
Duplicate Event ............... 123
Graphed Output ................. 60
Monitoring ......................... 79
Monitoring Schedule ......... 73
Operation ........................... 72
Playback ............................ 49
Selecting ............................ 51
Stored Data .................. 56, 60
MicroFID
Approved Models .............. 22
Calibrating ......................... 69
Contents Gauge .................. 37
Default Display .................. 41
Fault Messages .......... 44, 115
Hydrogen Cylinder ............ 33
Intrinsic Safety ................... 22
Layout ................................ 32
Multi-Tool ................... 31, 32
Overview ........................... 37
Response ............................ 70
Sensitivity ........................ 136
Specifications................... 143
Transporting ...................... 26
Troubleshooting ............... 118
Tutorial ...................... 39, 102
Warranty .......................... 145
Zeroing ........................ 54, 71
Microsoft Windows................ 89
Mode
Handshake ....................... 100
Interval ....................... 51, 138
Method 21 .................. 51, 138
Monitoring Schedule
Programming ............... 74, 77
Multi-Tool ................ 31, 32, 110
N
No Flame Needed .................. 41
NoFlm Status ................. 42, 115
Notice
CE .................................... xvii
Null Modem ......................... 130
O
On/Off Switch
MicroFID ............... 32, 41, 43
Operating
Concentration Range . 50, 144
Humidity Range ............... 144
Temperature Range . 117, 122,
144
Operation
Bar Code Reader................ 52
Beginning........................... 41
Check List .......................... 83
Detailed ............................. 63
High Range .................. 53, 69
High Sensitivity ......... 71, 137
Low Range ................... 53, 69
Method 21 .......................... 72
Organic Fuels ....................... 136
O-Ring ................................. 112
Output
Analog ............................... 95
Audio ............................... 143
Chart Recorder ................. 143
Serial ................................ 143
Signals ............................. 125
Over Status ..................... 42, 120
Oxygen
Concentration Limits ......... 26
Deficiency ................ 116, 122
P
Parallel
Cable ................................ 101
Port Signals ...................... 129
Printer ................................ 55
Parity .............................. 93, 126
MicroFID ..................... 56, 59
Printer ................................ 87
Serial to Parallel Converter 99
Pb Content.............. 25, 110, 143
Photovac
Index
161
Applications Department . 146
Contacting ........................ 146
Europa ............................. 146
Perkin-Elmer Corporation 146
Service Department ......... 115
Warranty .......................... 145
PLAY Key ............................. 49
Play Status ........................ 43, 50
Playback ........................... 38, 49
Precision .............................. 144
PRINT Key .............. 55, 94, 102
Printer
Compatibility ..................... 87
Default Settings ............... 126
DIP Switches ................... 126
Mechanical Problem ........ 124
Not Configured Properly . 126
Serial Card ....................... 126
Serial Interface ................... 87
Serial to Parallel Converter
..................................... 101
Setup .................................. 87
Specifications......... 30, 55, 87
Troubleshooting ............... 124
Will not Print ................... 124
with Parallel Port ............... 55
Printer Cable .................. 87, 101
Configuration ................... 124
Connecting ............. 55, 58, 87
Printing
GRAPH Key ...................... 58
PRINT Key ........................ 55
Sample Printouts ... 57, 58, 61,
62
Start/Stop Events ............... 55
Stopping ............................. 47
Pump
Damaged .......................... 121
Inhibited Operation .......... 121
Laboured .......................... 111
Purge Cycle ............................ 41
Purge Outlet ................. 110, 120
R
Range
Concentration................... 144
Display ............................... 72
for the Graph ...................... 59
Full Scale ........................... 50
High ....................... 53, 69, 73
Humidity .......................... 144
Low .................................... 73
Operating ........................... 50
Temperature ..... 117, 122, 144
Ready Status ........................... 43
References ............................ 153
Refill Adapter......................... 23
3-Way Valve ...................... 35
Connecting to Hydrogen .... 34
Defective .......................... 120
Refill Connector
Location ............................. 32
Regulator
Calibration Gas ............ 23, 66
Connecting ......................... 24
Construction Materials ....... 24
Delivery Pressure ............... 24
Maintenance....................... 23
Specifications..................... 29
Relative Response
Factors ............................. 148
Standards ......................... 151
Remote Sampling ................. 105
Repair Code ............... 50, 75, 78
Repeat Event .................... 76, 80
Repeller Electrode ................ 135
Response
Detector ........................... 136
Not Detected .................... 118
Time ................................... 72
Response Factor . 53, 69, 80, 148
Accuracy ............................ 81
Response Time ..................... 144
Retainer
Battery Pack ....................... 31
Routine Maintenance ........... 109
S
Safety
CE Notice ........................ xvii
MicroFID Software Manual
162
Glasses ............................... 23
Intrinsic .............................. 22
Practices ............................. 22
Sample
Flow Rate ......................... 121
Inlet Filter ........................ 111
Inlet Location ..................... 32
Method 21 .......................... 51
Probe
Long ............................ 117
Probe Long ...................... 105
Status ............... 43, 76, 78, 79
Saturated Hydrocarbons ....... 136
Scan Event ................. 52, 75, 77
Sensitivity
Decreased ........................ 111
Dependence on Structure . 136
Maximum ........................... 72
Setting .......................... 54, 71
Serial
Computer Port ................. 130
Interface ............................. 87
Output .............................. 143
Serial to Parallel Converter ... 55,
98
Connecting ....................... 101
LED ................................. 124
Troubleshooting ............... 127
Service
Contacting ........................ 146
Service Department .............. 115
SETUP Key................................
49, 50, 55, 59, 74, 75, 78, 83,
88
Shoulder Strap ...................... 104
Connectors Location .......... 32
Signal
Audio ................................. 48
From Span Gas ................ 137
From Span Gas Small ...... 118
From Zero Gas ................. 137
From Zero Gas High ........ 117
I/O Port ............................ 125
Size ...................................... 143
Software
Communication .................. 89
STAR 21 ...................... 52, 72
Terminal Emulation ........... 89
Specifications ....................... 143
Calibration Gas .................. 28
Computer ........................... 30
Hydrogen ........................... 28
Methane Calibration Gas ... 28
Printer ............................... 30
Regulator ........................... 29
Speed Search .......................... 50
STAR 21 Software ........... 52, 72
Start Flame ............................. 41
Status
Detector ............................. 50
Flame ................................. 47
Instrument .......................... 42
Stop Bits ..................... 87, 92, 93
Storage Temperature Range . 144
Support Equipment .......... 28, 66
T
Technical Description
Calibration ....................... 137
Datalogger ....................... 138
Detector Response ........... 136
Flame Ionization Detector 135
Teflon
Ferrules .................. 67, 96, 97
in Sample Stream ............. 144
Polypropylene Filter ........ 112
Temperature Range ..... 117, 122,
144
Operating ......... 117, 122, 144
Storage ............................. 144
Thermocouple ...................... 135
Threshold Limit Values (TLVs)
........................................... 25
Time
Not Retained .................... 119
Setting ................................ 51
Transporting MicroFID .......... 26
Troubleshooting ................... 113
MicroFID ......................... 118
Printer .............................. 124
Index
163
Serial to Parallel Converter
..................................... 127
TUTOR Key .......................... 44
Tutorial .......................... 39, 102
V
Version Number
Instrument Software ........... 41
Voltage
Battery Pack ....................... 46
W
Warnings ................................ 22
Warranty .............................. 145
Water Filter .......................... 111
Water Vapor ... 26, 117, 121, 123
Weight .................................. 143
Windows
Microsoft ........................... 89
Notepad ............................. 94
X
Xon/Xoff
Serial to Parallel Converter
..................................... 100
Windows ............................ 93
Z
Zero Air................ 54, 65, 71, 95
Regulator ........................... 29
Specifications..................... 29