MIONE_C_1104_tmp Xiaomi Mi1 Schematics
User Manual: Manual Xiaomi - Schematics & Service Manuals PDF
Open the PDF directly: View PDF
.
Page Count: 31

5
5
4
4
3
3
2
2
1
1
D D
C C
B B
A A
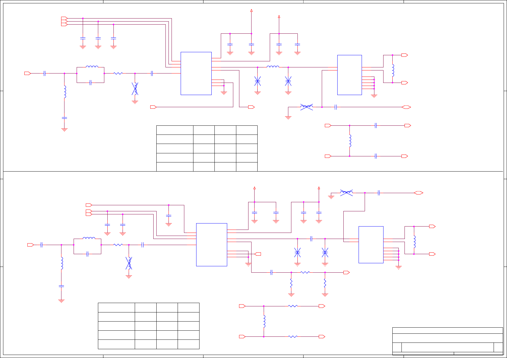
PRIMARY PATH FRONT END SWITCH
PRIMARY SWITCH(SP10T) LOGIC
MODE CTLA CTLB CTLC CTLD
TX GSM850/GSM900
TX GSM1800/GSM1900
RX GSM 900
RX_GSM_PCS
RX GSM DCS
TRX (NOT USED)
NO USED
TRX PCS
TRX IMT
TRX W850/RX G850
H
H
H
H
H
H
H
L
L
L
L
L
H
H
H
L
L
H
L
H
L
L
H
L
H
H
H
L
H
H
H
L
L
L
H
L
L
H
L
L
RF SWITCH
XIAO MI
VREG_L17A
VDD_SWITCH
o
RX_GSM_PCS <3B4>
o
RX_GSM900 <3A4>
o
RX_GSM_DCS <3B4>
o
TRX_IMT <2C2>
o
TRX_PCS <1B2>
o
TRX_CELL <1B3>
o
ANT_SEL0<2D12,3C15>
o
ANT_SEL1<3C15>
o
ANT_SEL2<3C15>
o
ANT_SEL3<3C15>
o
TX_GSM_LB <1C4>
o
TX_GSM_HB <1D4>
Title
Size Document Number Rev
Date: Sheet of
RF SWITCH C
MI-ONE
A3
131Friday, November 04, 2011
Title
Size Document Number Rev
Date: Sheet of
RF SWITCH C
MI-ONE
A3
131Friday, November 04, 2011
Title
Size Document Number Rev
Date: Sheet of
RF SWITCH C
MI-ONE
A3
131Friday, November 04, 2011
C103
22P
CAP0201
25V
±5%
12
C102
22P
CAP0201
25V
±5%
12
C106
33P
CAP0402
50V
±5%
1 2
C100
47P
0201
25V
±5%
12
L100
47 nH
±5%
1.0×0.5mm
12
C104
22P
CAP0201
25V
±5%
12
C105
22P
CAP0201
25V
±5%
12
C150
NM
0402
12
J100
W.FL-R-SMT-1(60)
GND1
2
SIG.
1
GND2 3
GND4 4
R100
0R
±5%
0201
<Power>
1 2
J101
MM8430-2610RB3
G1
4
G2
6
OUT
2
IN
1
G3
3
G4
5
S100
CXM3555ER
CTLA
26
CTLB
25
CTLC
24
CTLD
23
ANT
7
GND1
1
GND2
5
GND3
6
GND4
8
GND5
9
GND6
11
GND7
12
GND8
14
GND9 16
GND10 21
GND11 27
GND12 28
TRX1 19
TRX2 20
TRX3 2
TRX4 3
TRX5 4
TX1 13
TX2 10
RX1 18
RX2 17
RX3 15
VDD 22
C101
100N
6.3V
±10%
0201
12

5
5
4
4
3
3
2
2
1
1
D D
C C
B B
A A
2.7NH
B1/IMT PA & Duplexer
B2/PCS PA & Duplexer
2.2NH
2.2NH
POWER MODE PA_ON PA_R0
HIGH POWER H L
PA_R1
L
MEDIUM POWER
LOW POWER
SHUT DOWN
H
H
L
H
L
H
L
L
H
POWER MODE PA_ON PA_R0
HIGH POWER H L
PA_R1
L
MEDIUM POWER
LOW POWER
SHUT DOWN
H
H
L
H
L
H
L
L
H
1.0PF 1.0PF
1.0PF 1.0PF
3.9NH
B2/PCS PA & Duplexer
XIAO MI
PDET_IN
VBATT
VPHPWR_W_VCC2
VBATT VPHPWR_W_VCC2
o
DUP_RX_PCS_P <3A2>
o
DUP_RX_PCS_M <3A2>
o
RX_IMT_P <2A5>
o
RX_IMT_M <2A5>
o
RX_PCS_M <2A5>
o
RX_PCS_P <2A5>
o
TRX_IMT <2C1>
o
TRX_PCS <2C1>
o
PA_ON_IMT<2C21>
o
PA_R0<2C13,4D4,5B2,5C3>
o
PA_R1<2C13,4D4,5B2,5C3>
o
TX_IMT<4A5>
o
CP_CELL<3B3>
o
PA_ON_PCS<2C21>
o
PA_R0<2C13,4D4,5C3,5D2>
o
PA_R1<2C13,4D4,5C3,5D2>
o
TX_PCS<4A5>
o
DUP_RX_IMT_P<2D2>
o
DUP_RX_IMT_M<2D2>
o
DUP_RX_PCS_P<1B2>
o
DUP_RX_PCS_M<1B2>
o
CP_IMT <3B2>
o
DUP_RX_IMT_M <2C2>
o
DUP_RX_IMT_P <2C2>
o
PDET_IN <4B5>
o
CP_IMT <3C2>
Title
Size Document Number Rev
Date: Sheet of
B2/PCS PA & Duplexer
C
MI-ONE
A3
231Friday, November 04, 2011
Title
Size Document Number Rev
Date: Sheet of
B2/PCS PA & Duplexer
C
MI-ONE
A3
231Friday, November 04, 2011
Title
Size Document Number Rev
Date: Sheet of
B2/PCS PA & Duplexer
C
MI-ONE
A3
231Friday, November 04, 2011
C200
100pF
0201
50V
5%
12
C203
100N
6.3V
±10%
0201
12
C216
NM
0201
12
L206
2.7nH
2.7nH±0.2nH
0201
1 2
C208
33pF
25V
5%
0201
12
R200
43R
.05
0201
1/20W
12
L222
4.7nH
4.7nH±3%
0201
12
L205
NM
0201
1 2
C201
100pF
0201
50V
5%
12
R103
0R
±5%
0201
1 2
C237
4.7U
6.3V
±20%
0402
12
C207
22P
0201
25V
±5%
1 2
C212
100N
6.3V
±10%
0201
12
C249
3.3pF
50V
+/-0.25pF
0201
1 2
R104
0R
±5%
0201
1 2
C253
2.2pF
50V
+/-0.25pF
0201
1 2
C209
22P
0201
25V
±5%
1 2
L227
2.7nH±0.2nH
0201
1 2
R105
0R
±5%
0201
1 2
C206
NM
0201
12
C232
100pF
0201
50V
5%
12
L223
NM
0201
12
L204
15nH
±5%
1.0X0.6mm
12
C202
39P
25V
±5%
0201
12
L203
12nH
±5%
1.0X0.6mm
12
L221
NM
0201
12
C248
22pF
25V
5%
0201
1 2
C246
3.pF
50V
+/-0.25pF
0201
1 2
C236
22P
0201
25V
±5%
1 2
L215
4.3nH
4.3nH±3%
0201
12
C217
NM
0201
12
C233
100pF
0201
50V
5%
12
R201
130R
.05
0201
1/20W
12
C255
22P
0201
25V
±5%
1 2
L200
NM
0201
1 2
C213
39P
25V
±5%
0201
12
R202
130R
.05
0201
1/20W
12
C234
100P
25V
±10%
0201
12
C235
3.9pF
50V
+/-0.25pF
0201
1 2
C211
100pF
0201
50V
5%
12
R102
0R
±5%
0201
1 2
C214
2.2U
10V
±10%
0402
12
L226
4.7nH
4.7nH±3%
0201
12
C230
2.2pF
50V
+/-0.25pF
0201
1 2
1880.0MHz
1960.0MHz
FL201
B39202B7955P810
TX
3
ANT
6RX1 1
RX2 8
GND1 2
GND2 4
GND3 5
GND4 7
GND5 9
L211
3.7nH
3.7nH±0.1nH
0201
12
C205
NM
0201
12
1920-1980MHZ
U200
ACPM-5001-TR1
RFIN
2
VBP
3VMODE
4VEN
5VCC1 1
VCC2 10
RFOUT 9
ISO 8
CPL 6
GND 7
GNDSLG 11
C256
22P
0201
25V
±5%
1 2
L225
2.6nH±0.1nH
0201
1 2
1950MHZ
2140MHZ
FL200
B39212B7964P810
TX
3
ANT
6RX1 1
RX2 8
GND1 2
GND2 4
GND3 5
GND4 7
GND5 9
C218
22P
0201
25V
±5%
1 2
1850-1910MHZ
U201
ACPM-5002-TR1
RFIN
2
VBP
3VMODE
4VEN
5VCC1 1
VCC2 10
RFOUT 9
ISO 8
CPL 6
GND 7
GNDSLG 11
C215
22P
0201
25V
±5%
1 2
C210
100P
25V
±10%
0201
12
C231
100pF
0201
50V
5%
12

5
5
4
4
3
3
2
2
1
1
D D
C C
B B
A A
22PF
B5/Cell PA and Duplexer
2.2NH
POWER MODE PA_ON PA_R0
HIGH POWER H L
PA_R1
L
MEDIUM POWER
LOW POWER
SHUT DOWN
H
H
L
H
L
H
L
L
H
B5/Cell PA and Duplexer
XIAO MI
VBATT VPHPWR_W_VCC2
VPHPWR_W_VCC2
VBATT
o
RX_CELL_M <2A5>
o
RX_CELL_P <2B5>
o
TRX_CELL <2C1>
o
PA_ON_CELL<2C21>
o
PA_R0<2C13,4D4,5B2,5D2>
o
PA_R1<2C13,4D4,5B2,5D2>
o
TX_CELL<4A5>
o
DUP_RX_CELL_P<1B3>
o
DUP_RX_CELL_M<1C3>
o
TX_AGC_ADJ<2D12,3C15>
o
ANT_SEL0<2C12,3C15>
o
DUP_RX_CELL_M <4A3>
o
DUP_RX_CELL_P <4B3>
o
CP_CELL <4C2>
Title
Size Document Number Rev
Date: Sheet of
B5/Cell PA and Duplexer C
MI-ONE
A3
331Friday, November 04, 2011
Title
Size Document Number Rev
Date: Sheet of
B5/Cell PA and Duplexer C
MI-ONE
A3
331Friday, November 04, 2011
Title
Size Document Number Rev
Date: Sheet of
B5/Cell PA and Duplexer C
MI-ONE
A3
331Friday, November 04, 2011
C251
56P
25V
±5%
0201
1 2
L208
8.2nH
8.2nH±3%
0201
1 2
R109
0R
±5%
0201
1 2
R107
0R
±5%
0402
1 2
C238
4.7N
16V
±10%
0201
12
FL202
FAR-D5NE-881M50-P1A6Q
RX1 1
RX2 8
ANT
6
TX
3
GND1 2
GND2 4
GND3 5
GND4 7
GND5 9
L219
10nH
10nH±3%
0201
1 2
C241
1nF
25V
+/-10%
0201
12
R106
NM
0402
1 2
L218
10nH
10nH±3%
0201
1 2
C224
680P
25V
±10%
0201
12
R108
51K
.05
0201
12
R323
49R9
.01
0201
12
C221
100pF
0201
50V
5%
12
C226
100pF
0201
50V
5%
1 2
L201
0.47uH
0.47uH±30%
2.0x1.6
1 2
C223
4.7U
10V
±10%
0603
12
824-849MHZ
U202
ACPM-5005-TR1
RFIN
2
VBP
3VMODE
4VEN
5VCC1 1
VCC2 10
RFOUT 9
ISO 8
CPL 6
GND 7
GNDSLG 11
C219
100pF
0201
50V
5%
12
C250
2.2U
10V
±10%
0402
12
U203
LM3242TME
VCON
A1
SGND
A2
PGND
A3
EN
B1
NC
B2
SW B3
BPEN C1
FB C2
VIN C3
C242
100N
6.3V
±10%
0201
12
C220
100pF
0201
50V
5%
12
C247
100N
6.3V
±10%
0201
12
L224
NM
0201
12
C222
680P
25V
±10%
0201
12
C227
NM
0201
12
C229
33pF
0201
25V
5%
12
C239
100pF
50V
5%
0201
12
R209
1K
.05
0201
1 2
R204
0R
±5%
0201
1/20W
1 2
C245
4.7U
10V
±10%
0603
12
L217
12nH
12nH±3%
0201
12
C243
10uF
6.3V
+/-20%
0603
12
C225
NM
0201
12
C228
100pF
0201
50V
5%
1 2

5
5
4
4
3
3
2
2
1
1
D D
C C
B B
A A
POWER MODE PAON_GSMLB PA_R0 PA_R1
LB HIGH
LB MID POWER
LB LOW POWER
LB ULTRALOW POWER
HB HIGH
HB LOW POWER
HB ULTRA LOW POWER
POWER DOWN
H
H
L
L
L
H
H
L
H
L
L
H
L
L
L
H
L
H
H
L
X
L
H
H
L
H
L
H
L
X
H
L
GSM QBAND LINEAR PA
PAON_GSMHB
GSM
Close to QTR
4.7NH
CLOSE TO QTR
CLOSE TO QTR
GSM
XIAO MI
VBATT
o
TX_GSM_HB <2C1>
o
TX_GSM_LB <2C1>
o
RX_DCS_PCS_M <2A5>
o
RX_900_P <2A5>
o
RX_900_M <2A5>
o
PA_ON_GSMHB<2C21>
o
PA_ON_GSMLB<2C21>
o
PA_R0<2C13,5B2,5C3,5D2>
o
PA_R1<2C13,5B2,5C3,5D2>
o
RX_GSM_DCS<2C1>
o
RX_GSM_PCS<2C1>
o
TX_G_HB<4A5>
o
TX_G_LB<4A5>
o
RX_GSM900<2C1>
o
RX_DCS_PCS_P <2A5>
Title
Size Document Number Rev
Date: Sheet of
GSM
C
MI-ONE
A3
431Friday, November 04, 2011
Title
Size Document Number Rev
Date: Sheet of
GSM
C
MI-ONE
A3
431Friday, November 04, 2011
Title
Size Document Number Rev
Date: Sheet of
GSM
C
MI-ONE
A3
431Friday, November 04, 2011
C127
2.7pF
25V
+/-0.25pF
0402
1 2
925-960MHZ
FL101
FAR-F5KB-942M50-B4ES
IN
1OUT1 3
OUT2 4
GND1 2
GND2 5
C110
22P
25V
±5%
0201
12
L516
3.6nH
3.6nH±0.2nH
0201
1 2
C130
NM
0201
12
C132
56P
0201
25V
±5%
1 2
L515
3.6nH
3.6nH±0.2nH
0201
1 2
L127
12nH
12nH±3%
0201
1 2
C136
22P
0201
25V
±5%
1 2
R112
0R
±5%
0402
1 2
C133
56P
0201
25V
±5%
1 2
L126 NM
0201
1 2
C112
22P
25V
±5%
0201
12
L121
3.9nH
3.9nH±0.1nH
0201
1 2
C135
3.9pF
50V
+/-0.25pF
0402
1 2
C117
1nF
0201
25V
+/-10%
12
C126
22P
25V
±5%
0201
1 2
L115
10nH
10nH±3%
0201
12
C131
22P
0201
25V
±5%
1 2
C114
47U
6.3V
±20%
0805
12
R113
0R
±5%
0402
1 2
C115
47pF
50V
5%
0201
12
C137
39P
25V
±5%
0201
1 2
C244 22P
0201
25V
±5%
1 2
C128
NM
0402
12
L523
10nH
10nH±3%
0201
1 2
R115
0R
±5%
0402
1 2
C111
22P
25V
±5%
0201
12
C119
22U
10V
±20%
0805
12
1842/1960MHZ
FL100
SAWFD1G84BJ0F0A
IN1
1OUT1 6
OUT2 9
GND1 2
GND2 3
IN2
4
GND3 5
GND4 7
GND5 8
GND6 10
C116
3.3N
25V
±10%
0201
12
L123
NM
0201
12
L125
2.7nH
2.7nH±0.1nH
0402
12
L522
10nH
10nH±3%
0201
1 2
L120
NM
0201
12
L124 NM
0201
1 2
L116
NM
0201
12
C252
39P
25V
±5%
0201
1 2
C240 22P
020125V ±5%
1 2
C113
22P
25V
±5%
0201
12
L119
2.0nH
2.0nH±0.1nH
0201
1 2
C118
0.5pF
50V
+/-0.1pF
0402
12
L117
NM
0201
12
C125
22P
25V
±5%
0201
12
U100
TQM7M5013
RFI_GSM
8
RFI_DCS
1
VBATT
2
HBEN
3
VMODE0
4
VMODE1
5
LBEN
6
RFO_GSM 9
RFO_DCS 11
VCC 10
GND 7
GND_SLUG 12

5
5
4
4
3
3
2
2
1
1
D D
C C
B B
A A
Note: VTUNE_SHDR is for CDMA SHDR only, leave it unconnected for designs not supporting SHDR.
Note: Place C341 close to QTR pin N5 as
provision to improve GSM radiated phase error.
Note: PRX_CLK and GNSS_DRX_CLK are not used; leave them unconnected.
JAM_DET is for CDMA designs; leave it unconnected for non-CDMA designs.
RX_ON is for LTE only; connected it to GND for non-LTE designs.
QTR8615 (1 of 5) - RF IN/OUT
QTR8615 RF IN/OUT
XIAO MI
o
RX_DCS_PCS_P <1B4>
o
RX_DCS_PCS_M <1B4>
o
RX_900_P <1A4>
o
RX_900_M <1B4>
o
RX_PCS_P <2A2>
o
RX_PCS_M <2A2>
o
RX_IMT_P <1C2>
o
RX_IMT_M <2C2>
o
RX_CELL_P <3B3>
o
RX_CELL_M <3A3>
o
TX_IMT<5D2>
o
TX_PCS<5B2>
o
TX_G_HB<5D4>
o
TX_G_LB<5D4>
o
TX_CELL<5B3>
o
XO_RF<2B5>
o
GPS_M<4A10>
o
PDET_IN<2A2>
o
GPS_P<4A10>
o
XO_RF <4A5>
o
XO_OUT_A0<2C20>
o
GSM_LOOPBACK_CLK<2B13>
o
PRXBBQ_P <4C13>
o
PRXBBQ_M <4B13>
o
PRXBBI_P <4C13>
o
PRXBBI_M <4C13>
o
TXBBQ_P <4C13>
o
TXBBQ_M <4C13>
o
TXBBI_P <4C13>
o
TXBBI_M <4C13>
o
TX_ON<2C13>
o
GSM_LOOPBACK_CLK_FILT<2D5>
o
GSM_DATA2<2C13>
o
GSM_DATA1<2C13>
o
GSM_DATA0<2C13>
o
GPSBBQ2<2B13>
o
GPSBBQ<2B13>
o
GPSBBI<2B13>
o
GPSBBI2<2B13>
o
TXDAC_IREF<4C13>
o
GSM_CLK<2B13>
o
SSBI2_QTR<2C13>
o
SSBI1_QTR<2C13>
o
GSM_LOOPBACK_CLK_FILT <4C5>
Title
Size Document Number Rev
Date: Sheet of
QTR8615 RF IN/OUT
C
MI-ONE
A3
531Friday, November 04, 2011
Title
Size Document Number Rev
Date: Sheet of
QTR8615 RF IN/OUT
C
MI-ONE
A3
531Friday, November 04, 2011
Title
Size Document Number Rev
Date: Sheet of
QTR8615 RF IN/OUT
C
MI-ONE
A3
531Friday, November 04, 2011
C340
1nF
0402
25V
5%
1 2
L308
75ohm@100M
1 2
R301
4.7K
1%
0201
12
RF
U300-2
QTR8615
VTUNE_SHDR
E5
GNSS_INP
A4
GNSS_INM
A5
PDET_IN
U10
RF_BIAS
B11
DNC
K8
XO_RF
N5
TX_HB
M14
TX_LB1
U13
TX_LB2
V13
TX_LB3
V14
TX_LB4
U14
TX_MB1
T14
TX_MB2
R14
TX_MB3
P14
TX_MB4
N14
DNC1 L10
DNC2 D4
GND_RF C14
PRX_HB_INP A9
PRX_HB_INM A10
PRX_LB1_INP A7
PRX_LB1_INM A8
PRX_LB2_INP B9
PRX_LB2_INM B8
PRX_MB1_INP A11
PRX_MB1_INM A12
PRX_MB2_INP B13
PRX_MB2_INM B12
DRX_HB_INP D14
DRX_HB_INM E14
DRX_LB1_INP H14
DRX_LB1_INM J14
DRX_LB2_INP J13
DRX_LB2_INM H13
DRX_MB1_INP E13
DRX_MB1_INM F13
DRX_MB2_INP G14
DRX_MB2_INM F14
BASEBAND_INTERFACE
U300-1
QTR8615
RF_ON
N1
RX_ON
N2
PRX_CLK
L2
JAM_DET
L1
SSBI_RF1
M2
SSBI_RF2
M1
DAC_REF
P1
PA_R1
V8
PA_R0
V7
GPRS_SYNC
V4
GP_CLK
W4
GP_DATA2
W8
GP_DATA1
W7
GP_DATA0
V5
GNSS_DRX_CLK
C1
GNSS_BB_QP
D2
GNSS_BB_QM
D1
GNSS_BB_IM
B2
GNSS_BB_IP
C2
PRX_BB_QP F1
PRX_BB_QM E1
PRX_BB_IP G2
PRX_BB_IM F2
DRX_BB_QP J1
DRX_BB_QM H1
TX_BB_QP R1
TX_BB_QM T1
TX_BB_IP T2
TX_BB_IM R2
DRX_BB_IP J2
DRX_BB_IM H2
C341
NM
0201
12

5
5
4
4
3
3
2
2
1
1
D D
C C
B B
A A
Notes:
Schematic has capless mode by default. Rev C
For Class D HPH mode, install L613, L620, C811, C834; and DNI R712, R713.
Class AB capacitor-coupled mode is the only mode supported in Engineering Samples1.
In Engineering Samples2, all HPH modes are supported: Class AB (capless and capacitor-coupled)
and Class D capacitor-coupled.
Note: For headset ANC
QTR8615 (2 of 5) - CODEC IN/OUT
XIAO MI
QTR8615 CODEC IN/OUT
o
CDC_TX_MCLK <2C15>
o
CDC_TX_I2S_SD1 <2C13>
o
CDC_TX_I2S_WS <2C13>
o
CDC_TX_I2S_SCK <2C13>
o
CDC_AUXOUT
o
CDC_LOLP <3B30>
o
CDC_LORN <3B30>
o
CDC_EAROP <4B30>
o
CDC_EARON <4B30>
o
CDC_HPH_LP <3C30>
o
CDC_HPH_RN <3C30>
o
TS_YN_LR
o
TS_YP_UR
o
FM_AUDIO_L_out<5A11>
o
FM_AUDIO_R_out<5A11>
o
TS_XN_LL
o
TS_XP_UL
o
TS_WIPER
o
CDC_MIC1P_S<5C30>
o
CDC_MIC2N_S<5B30>
o
CDC_MIC2P_S<5B30>
o
CDC_MIC1N_S<5C30>
o
FM_I2C_CLK<3A15,3C15>
o
CDC_AUXIP_S<5C30>
o
CDC_AUXIN_S<5C30>
o
CDC_SYS_RST_N<2B21>
o
CDC_RX_I2S_SD1<2C13>
o
CDC_DMIC_CLK
o
TS_PENIRQ_N
o
TS_EOC
o
FM_I2C_DATA<3A15,3D15>
o
CDC_RX_I2S_WS1<2C13>
o
CDC_RX_I2S_SCK1<2C13>
o
CDC_RX_MCLK1<2C15>
o
GND_HEADSET_REF <2C29>
Title
Size Document Number Rev
Date: Sheet of
QTR8615 CODEC IN/OUT
C
MI-ONE
A3
631Friday, November 04, 2011
Title
Size Document Number Rev
Date: Sheet of
QTR8615 CODEC IN/OUT
C
MI-ONE
A3
631Friday, November 04, 2011
Title
Size Document Number Rev
Date: Sheet of
QTR8615 CODEC IN/OUT
C
MI-ONE
A3
631Friday, November 04, 2011
R305
0R
±5%
0201
1 2
C339
1U
0402
16V
±10%
1 2
CDC_ANA_DIG
U300-3
QTR8615
AUD_RESET_N
Y2
GND_AT
Y1
DMIC_CLK
AE4
DMIC_D0
AE2
DMIC_D1
AF4
AUD_RX_MCLK1
AB2
AUD_RX_MCLK2
Y4
AUD_RX_I2S_WS1
AA4
AUD_RX_I2S_WS2
Y5
AUD_RX_I2S_SD1
AB4
AUD_RX_I2S_SD2
AA2
AUD_RX_I2S_SCK1
W5
AUD_RX_I2S_SCK2
AA1
AUD_I2C_SCL
AE5
AUD_I2C_SDA
AF7
TS_PENIRQ_N
Y7
TS_EOC
AF5
SSBI_TS
AF6
XO_AT
AE3
AUX_IP
Y14
AUX_IN
AA14
LINE_IN_LP
Y13
LINE_IN_LN
AA13
LINE_IN_RP
AB13
LINE_IN_RN
AC13
MIC1P
AC14
MIC1N
AB14
MIC2P
AD13
MIC2N
AD14
TS_WIPER
AE12
TS_XP_UL
AE11
TS_XN_LL
AF10
TS_YP_UR
AF12
TS_YN_LR
AF11
AUD_TX_MCLK AD1
AUD_TX_I2S_WS AC1
AUD_TX_I2S_SD1 AC2
AUD_TX_I2S_SD2 AB1
AUD_TX_I2S_SCK AF3
AUX_OUT AB10
CCOMP W1
LINE_OUT_LP AC10
LINE_OUT_RN AC9
EAROP AB9
EARON AB8
HPH_LP AC5
HPH_RN AC6
HPH_REF AB6
C301 4.7U
0402
6.3V
±20%
1 2
C303
1U
0402
16V
±10%
1 2

5
5
4
4
3
3
2
2
1
1
D D
C C
B B
A A
QTR8615 POWER GRID QTR8615 (3 of 5) - POWER
XIAO MI
Note:
-Schematic has capless mode by default.
-For Class D and Class AB cap coupled mode:
DNI C1590, and R1599; and change C1640 to 0 ohm to tie QTR VDD_AT_NEG pin to ground.
(PRx BB filter PIN E8)
(DRx BB filter PIN K10)
(TX BB filter PIN L13)
(Analog Master Bias PIN E9 )
(DIG IO PIN M5 )
(GNSS DIG IO PIN H4 )
(PRX BB Mode control PIN E7)
(PDET ADC PIN T10)
(Rx/Tx/SBI Digital PIN M4)
(SHDR/GPS Digital PIN H5)
(Pre Driver Amplifier PIN R11)
(Pre Driver Amplifier PIN M13)
(TX Mixer PIN P11)
(Driver Amplifier PIN P13)
VDD_2P2_V10
VDD_1P8_XO
VREG_S4A VREG_L0AVREG_NCP VREG_S3A
VDD_1P3_K4
VDD_1P3_P7
VDD_1P3_R5
VDD_1P3_F11G11
VDD_1P3_F11G11
VDD_1P3_H7
VDD_1P3_N7
VDD_2P2_K7
VDD_2P2_T5
VDD_1P3_U5
VDD_1P3_B4
VDD_1P3_G5
VDD_1P3_E11G8
VDD_1P3_E11G8
VDD_1P3_D6
VDD_1P3_D8D9
VDD_1P3_D8D9
VREG_S4A_QTR VREG_S3A
VREG_S2A
VREG_S2A
VDD_1P3_P10M10
Title
Size Document Number Rev
Date: Sheet of
QTR8615 POWER
C
MI-ONE
A2
731Friday, November 04, 2011
Title
Size Document Number Rev
Date: Sheet of
QTR8615 POWER
C
MI-ONE
A2
731Friday, November 04, 2011
Title
Size Document Number Rev
Date: Sheet of
QTR8615 POWER
C
MI-ONE
A2
731Friday, November 04, 2011
C317
100N
6.3V
±10%
0201
12
C331
NM
0201
12
C334
NM
0201
12
R335
0R
±5%
0402
1 2
C324
100N
6.3V
±10%
0201
12
C315
NM
0201
12
C345
1U
6.3V
±10%
0402
12
C308
100N
0201
6.3V
±10%
12
R312
0R
±5% 0402
1 2
C311
NM
0201
12
C319
100N
6.3V
±10%
0201
12
C333
NM
0201
12
C336
220N
16V
±10%
0402
12
R313
0R
±5% 0201
12
R311
0R
±5% 0402
1 2
C337
1U
6.3V
±10%
0402
12
PWR
U300-4
QTR8615
VDD_RF1_1
M13
VDD_RF1_2
R13
VDD_RF1_3
P13
VDD_RF1_4
R11
VDD_RF1_5
M10
VDD_RF1_6
P10
VDD_RF1_7
P11
VDD_RF1_8
T10
VDD_RF2_1
V10
VDD_RF1_10
E7
VDD_RF1_11
M4
VDD_RF1_12
H5
VDD_RF1_13
K4
VDD_RF1_14
P7
VDD_RF1_15
R5
VDD_RF1_16
F11
VDD_RF1_17
G11
VDD_RF1_18
H7
VDD_RF1_19
N7
VDD_RF2_2
K7
VDD_RF2_3
T5
VDD_RF1_22
U5
VDD_RF1_23 B4
VDD_RF1_24 G5
VDD_RF1_25 E11
VDD_RF1_26 G8
VDD_RF1_27 D6
VDD_RF1_28 D8
VDD_RF1_29 D9
VDD_RF2_4 L13
VDD_RF2_5 K10
VDD_RF2_6 E8
VDD_RF_DIG M5
VDD_RF_XO P4
VDD_RF_DIG2 H4
VDD_RF2 E9
VDD_AT_NEG Y8
VDD_AT_AUD1 Y11
VDD_AT_AUD2 AA11
VDD_AT_AUD3 AC8
VDD_AT_AUD4 AC7
VDD_AT_IO AD2
VDD_AT_DIG AF8
VDD_AT_TS AF9
C321
100N
6.3V
±10%
0201
12
C318
100N
6.3V
±10%
0201
12
R309
0R
±5%
0201
1 2
C346
4.7U
6.3V
±10%
0603
12
C314
100N
6.3V
±10%
0201
12
C320
100N
6.3V
±10%
0201
12
C332
100N
6.3V
±10%
0201
12
C323
NM
0201
12
C309
NM
0201
12
C335
NM
0201
12
R314
0R
±5%
0201
12
C322
4.7U
0402
6.3V
±20%
12
R321 0R ±5%0201
1 2
C312
NM
0201
12
C330
NM
0201
12
C310
NM
0201
12
R316
0R
±5%
0201
12
C316
2.2U
10V
±10%
0402
12

5
5
4
4
3
3
2
2
1
1
D D
C C
B B
A A
QTR8615 (4 of 5) - POWER DECOUPLE
XIAO MI
(TX PLL PIN R5 )
(TX PLL PIN P7)
(RX PLL PIN K4)
(GPS/SHDR PLL PIN G5)
(PRx LNA PIN D8 D9)
(DRx LNA PIN F11 G11)
(GNSS LNA PIN B4)
(TX oscillator U5)
(TX LO PIN P10 M10)
(PRX LO PIN E11 G8)
(DRX LO H7)
(GPS/SHDR Oscill & LO PIN D6)
(RX oscillator PIN N7)
(TX oscillator PIN T5)
(RX oscillator PIN K7)
(PDET ADC PIN V10 )
(XO supply PIN P4 )
VREG_S2A
VDD_1P3_R5
VDD_1P3_P7
VDD_1P3_K4
VDD_1P3_G5
VDD_1P3_D8D9
VDD_1P3_F11G11
VDD_1P3_B4
VDD_1P3_U5
VDD_1P3_P10M10
VDD_1P3_E11G8
VDD_1P3_D6
VDD_1P3_N7
VDD_1P3_H7
VREG_S4A_QTR
VREG_L20A
VDD_2P2_T5
VDD_2P2_K7
VDD_2P2_V10
VDD_1P8_XO
Title
Size Document Number Rev
Date: Sheet of
QTR8615 POWER DECOUPLE C
MI-ONE
A3
831Friday, November 04, 2011
Title
Size Document Number Rev
Date: Sheet of
QTR8615 POWER DECOUPLE C
MI-ONE
A3
831Friday, November 04, 2011
Title
Size Document Number Rev
Date: Sheet of
QTR8615 POWER DECOUPLE C
MI-ONE
A3
831Friday, November 04, 2011
C306
1uF
6.3V
±20%
0201
12
R322
0R
±5%
0201
1 2
L301
10nH
10nH±5%
0201
1 2
R308
0R
±5%
0201
1 2
R333
0R
±5%
0201
1 2
R307
0R
±5%
0201
1 2
C347
1U
6.3V
±10%
0402
12
R319
0R
±5%
0201
1 2
R326
0R
±5%
0402
1 2
C355
NM
0201
12
R331
0R
±5%
0402
1 2
C356
NM
0201
12
R330
0R
±5%
0402
1 2
C357
NM
0201
12
C349
NM
0201
12
C351
4.7U
6.3V
±10%
0603
12
C327
220N
16V
±10%
0402
12
R327
0R
±5%
0201
1 2
C326
100N
6.3V
±10%
0201
12
R325
0R
±5%
0402
1 2
R306
0R
±5%
0201
1 2
L300
75ohm
±25% 0402
1 2
C307
NM
0201
12
C358
100N
6.3V
±10%
0201
12
C354
4.7U
6.3V
±10%
0603
12
R334
0R
±5%
0402
1 2
C329
NM
0201
12
C313
100N
6.3V
±10%
0201
12
R315
0R
±5%
0201
1 2
R332
0R
±5%
0402
1 2
C348
NM
0201
12
C350
NM
0201
12
R329
0R
±5%
0201
1 2
L305
75ohm
±25% 0402
1 2
C353
NM
0201
12
C328
NM
0201
12
R318
0R
±5%
0201
1 2
R328
0R
±5%
0201
1 2
C305
1U
16V
±10%
0402
12
C352
100N
6.3V
±10%
0201
12

5
5
4
4
3
3
2
2
1
1
D D
C C
B B
A A
QTR8615 (5 of 5) - GND
XIAO MI
QTR8615 GND
Title
Size Document Number Rev
Date: Sheet of
QTR8615 GND C
MI-ONE
A3
931Friday, November 04, 2011
Title
Size Document Number Rev
Date: Sheet of
QTR8615 GND C
MI-ONE
A3
931Friday, November 04, 2011
Title
Size Document Number Rev
Date: Sheet of
QTR8615 GND C
MI-ONE
A3
931Friday, November 04, 2011
GND
U300-5
QTR8615
GND_AT1
AB11
GND_AT2
AE9
GND_AT3
W2
GND_AT4
W13
GND_AT5
AC4
GND_AT6
AE1
GND_AT7
AF1
GND_AT8
AF2
GND_AT9
AA5
GND_AT10
AE6
GND_AT11
AE7
GND_RF1
A1
GND_RF2
A2
GND_RF3
A3
GND_RF4
A6
GND_RF5
A13
GND_RF6
A14
GND_RF7
B1
GND_RF8
B3
GND_RF9
B5
GND_RF10
B6
GND_RF11
B7
GND_RF12
B10
GND_RF13
B14
GND_RF14
C13
GND_RF15
D5
GND_RF16
D7
GND_RF17
D10
GND_RF18
D11
GND_RF19
D13
GND_RF20
E4
GND_RF21
E6
GND_RF22
E10
GND_RF23
F4
GND_RF24
F5
GND_RF25
F10
GND_RF26
G4
GND_RF27
G7
GND_RF28
G10
GND_RF29
G13
GND_RF30
H8
GND_RF31
H10
GND_RF32
H11
GND_RF33
J4
GND_RF34
J5
GND_RF35
J7
GND_RF36
J8
GND_AT13 Y10
GND_AT14 AE10
GND_AT15 AE8
GND_AT16 W11
GND_AT17 AB7
GND_AT18 AA10
GND_AT19 AB5
GND_AT20 AE13
GND_AT21 AE14
GND_AT22 AF13
GND_AT23 AF14
GND_RF37 P5
GND_RF38 J10
GND_RF39 J11
GND_RF40 K5
GND_RF41 K11
GND_RF42 K13
GND_RF43 K14
GND_RF44 L4
GND_RF45 L5
GND_RF46 L7
GND_RF47 L8
GND_RF48 L11
GND_RF49 L14
GND_RF50 M7
GND_RF51 M8
GND_RF52 M11
GND_RF53 N4
GND_RF54 N10
GND_RF55 N11
GND_RF56 N13
GND_RF57 P8
GND_RF58 R4
GND_RF59 R7
GND_RF60 R8
GND_RF61 R10
GND_RF62 T4
GND_RF63 T7
GND_RF64 T8
GND_RF65 T11
GND_RF66 T13
GND_RF67 U1
GND_RF68 U4
GND_RF69 U7
GND_RF70 U8
GND_RF71 U11
GND_RF72 V11
NC
U300-6
QTR8615
NC1
E2
NC2
G1
NC3
K1
NC4
K2
NC5
N8
NC6
P2
NC7 U2
GND_AT80 V1
GND_AT81 V2
NC10 W10
NC11 W14
NC12 AC11

5
5
4
4
3
3
2
2
1
1
A A
GPS RX
1.0NH 1.0NH
15NH
MODE EXT_GPS_LNA_EN
Ext GPS LNA Bypass
Ext GPS LNA Enabled
L
HON
OFF
EXTERNAL GPS LNA CONTROL LOGIC
LNA_State
GPS RX
XIAO MI
VREG_L17A
o
SAW_GPS_M <5A10>
o
GPS_P <4B5>
o
GPS_M <4B5>
o
SAW_GPS_P<1A10>
o
SAW_GPS_M<1A10>
o
EXT_GPS_LNA_EN <2D15>
o
SAW_GPS_P <5A10>
Title
Size Document Number Rev
Date: Sheet of
GPS RX C
MI-ONE
A4
10 31Friday, November 04, 2011
Title
Size Document Number Rev
Date: Sheet of
GPS RX C
MI-ONE
A4
10 31Friday, November 04, 2011
Title
Size Document Number Rev
Date: Sheet of
GPS RX C
MI-ONE
A4
10 31Friday, November 04, 2011
L407
47 nH
±5%
1.0×0.5mm
12
1565-1607MHZ
FL401
SAFEA1G58FB0F00
IN
1OUT1 3
OUT2 4
GND1 2
GND2 5
R401
12K
.05
0201
1 2
L414
12nH
12nH±3%
0201
1 2
C416
1P
25V
±0.25pF
0201
1 2
J410
415CPB-093-50F
11
C417
NM
0201
12
C410
0.75pF
0201
25V
+/-0.1pF
12
L413
12nH
12nH±3%
0201
1 2
L402
NM
0402
12
C404
NM
0201
12
L410
18nH
18nH±3%
0201
12
L401
NM
0402
12
L409
10nH
10nH±3%
0201
1 2
L511
NM
0402
12
U401
MGA-24106
NC1
3
RFIN
2
NC2
4
NC 6
RFout/Vdd 5
GNDSLG 7
VSD 1
L408
NM
0201
12
C403
22pF
0402
25V
5%
1 2
R404
0R
±5%
0201
1 2
1565-1607MHZ
FL402
SAFEA1G58KA0F00
IN
1OUT 4
GND2
3GND1
2
GND3 5
L412
2.2nH
2.2nH±0.1nH
0201
12
J411
415CPB-093-50F
11
C401
22pF
0402
25V
5%
1 2
C408
39P
25V
±5%
0201
12
J400
MM8130-2600B/RA2/RB8
GND1 1
IN 2
GND2 3
GND3
4
OUT
5
GND4
6
C405
22pF
0402
25V
5%
12
R403
0R
±5%
0201
1 2
C409
100N
CAP0201
6.3V
±10%
12

5
5
4
4
3
3
2
2
1
1
A A
2.2uF
close to module
close to module
close to module
close to module
0.1uF
close to module
close to module
4.7uF
0.1uF
close to module
0.1uF
0.1uF
close to module
0.1uF
close to module
close to module
0.1uF 0.1uF
0.1uF
50 OHMS50 OHMS
50 OHMS
36.768 KHz
PEAK > 40 mA
PEAK > 800 mA
PEAK > 79 mA
Keep VBAT close to system's power source
to avoid boot failure
Keep VDDIO close to system's power source
to avoid boot failure
BT/WIFI
XIAO MI
1.0NH 1.0NH
WL_GPIO_8
ANT_FM_RX
VDD_FM
VDD_RADIO_PLL_IN
FM_AUDIO_L
FM_AUDIO_R
FM_AUDIO_L_out
FM_AUDIO_R_out
RTC_CLK
SR_PA_OUT
VDD_WL_PA_A_Mode
BT_HOST_WAKE
BT_WAKE
BT_RST_N
BT_UART_TXD
BT_UART_RXD
BT_UART_CTS_N
BT_PCM_IN
BT_PCM_OUT
BT_PCM_CLK
BT_PCM_SYNC
WL_HOST_WAKE
BT_SHUTDOWN_N
BT_UART_RTS_N
VDD_1P4
VDD_1P4
VDD_1P4
VDDIO_SD_HOST
SR_PA_OUT
VDDIO_HOST
VBATT
VDD1P2_LNLDO2_OUT
VDD1P2_LDO1_OUT
VDD1P2_LDO1_OUT
VDD1P2_CLDO_OUT
VDD1P2_LNLDO2_OUT
SR_PA_OUT
SR_PA_OUT
SR_PA_OUT
SR_PA_OUT
VDD1P2_CLDO_OUT
VREG_S3A
VREG_S3A
VREG_S3A
o
BT_HOST_WAKE<2C15>
o
BT_PCM_OUT<2C15>
o
BT_UART_TXD<3D15>
o
FM_AUDIO_L_out<5C6>
o
FM_AUDIO_R_out<5C6>
o
WL_HOST_WAKE<2C15>
o
BT_UART_RTS_N<3D15>
o
FM_RX_RF<2D29>
o
SDC4_WLAN_D2<4B12,5A11>
o
SDC4_WLAN_D3<4B12,5A11>
o
SDC4_WLAN_CMD<4B12,5A11>
o
SDC4_WLAN_D1<4B12,5A11>
o
SDC4_WLAN_D0<4B12,5A11>
o
SDC4_WLAN_CLK<4B12>
o
BT_PCM_SYNC<2C15>
o
SLEEP_CLK1<2C20>
o
BT_SHUTDOWN_N<1C15>
o
BT_WAKE<1D15>
o
BT_RST_N<1C15>
o
BT_PCM_IN<2C15>
o
BT_PCM_CLK<2C15>
o
BT_UART_RXD<3D15>
o
BT_UART_CTS_N<3D15>
o
WL_SHUTDOWN_N_RST_N <1C15>
o
SDC4_WLAN_D2<4A11,4B12>
o
SDC4_WLAN_D3<4A11,4B12>
o
SDC4_WLAN_CMD<4A11,4B12>
o
SDC4_WLAN_D1<4A11,4B12>
o
SDC4_WLAN_D0<4A11,4B12>
Title
Size Document Number Rev
Date: Sheet of
BT/WIFI C
MI-ONE
A3
11 31Friday, November 04, 2011
Title
Size Document Number Rev
Date: Sheet of
BT/WIFI C
MI-ONE
A3
11 31Friday, November 04, 2011
Title
Size Document Number Rev
Date: Sheet of
BT/WIFI C
MI-ONE
A3
11 31Friday, November 04, 2011
L521
NM
0402
12
C501
10uF
0603
6.3V
+/-20%
12
R507
0R
±5% 0402
1 2
J511
415CPB-093-50F
11
R509
0R
±5%
0201
12
R503
0R
±5%
0402
1 2
TP514
1
TP506
1
C518
NM
0201
12
L526
1.5nH±0.1nH
0402
1 2
TP511
1
R513
NM
0201
12
L518
3.3uH
±30%
2.5X2.0
1 2
C526
NM
0402
12
C521
10uF
6.3V
+/-20%
0603
12
TP509
1
TP503
1
R506
0R
±5% 0402
1 2
C517
100N 0201
6.3V ±10%
1 2
C520
4.7U
0402
±20%
12
TP505
1
R501
0R
±5%
0402
1 2
C510
NM
0201
12
R514
NM
0201
12
R511
0R
±5%
0402
1 2
C502
NM
0402
12
TP508
1
J510
415CPB-093-50F
11
TP502
1
R504
0R
±5%
0402
1 2
R516
NM
0201
12
R505
0R
±5% 0402
1 2
C512
1nF
0402
25V5%
1 2
J500
MM8130-2600B/RA2/RB8
GND1 1
IN 2
GND2 3
GND3
4
OUT
5
GND4
6
TP510
1
R512
NM
0201
12
TP504
1
C505
4.7U
12
C530
22pF
0402
25V
5%
1 2
C509
100N
10V
±10%
0402
12
R515
NM
0201
12
C514
NM
0201
12
TP507
1
L519
NM
0402
12
C506
NM
0201
12
C503
10uF
0603
6.3V
+/-20%
12
C529
100pF
50V
5%
0201
12
C507
2.2U
0402
10V
±10%
12
C515
1U 0402
16V ±10%
1 2
L517
NM
0402
12
C523
NM
0201
12
C519
NM
0201
12
C504
4.7U
0402
±20%
12
TP513
1
C525
NM
0402
12
C522
NM
0201
12
C513
NM
0402
12
R508
0R
±5%
0402
1 2
L520
NM
0402
12
C516
1U 0402
16V ±10%
1 2
C508
NM
0402
12
C524
NM
0201
12
R502
0R
±5%
0402
1 2
U500
AW-NH611
GND1
1
VDD1P4_LDO_IN
46
GND2
10
GND3
4
FM_TX_AUDIO_L
3
FM_TX_AUDIO_R
2
I2S_WS
5
VDD_FM
7
GND4
8
ANT_FM_RX
9
GND5
12
VDD_RADIO_PLL_IN
35
I2S_DI
105
GND6
49
BT_UART_TXD
57
BT_UART_RXD
56
BT_UART_CTS_N
59
BT_RST_N
109
BT_WAKE
107
BT_HOST_WAKE
108
ANT_FM_TX
11
I2S_DO
110
I2S_SCK
111
BT_PCM_CLK
55
BT_PCM_OUT
94
BT_PCM_IN
93
GND7
113
GND8
114
GND9
97
GND10
115
GND11
116
GND12
117
GND13
118
GND15
13
GND16
16
FM_AUDIO_L
14
FM_AUDIO_R
15
RTC_CLK
99
SDIO_DATA2_SPI_NC
23
SDIO_DATA3_SPI_CS
70
SDIO_CMD_SPI_DI
24
VDDIO_SD
40
SDIO_DATA1_SPI_IRQ
71
SDIO_DATA0_SPI_DO
25
SDIO_CLK_SPI_CLK
72
NC
20
GND17
60
GND18
61
VDD_BT_PA
19
GND19
6
GND20
62
GND21
63
GND22
64
GND23
65
GND24
66
GND25
33
GND26
39
BT_PCM_SYNC
95
GND27
89
GND28
90
GND29
67
GND30
68
GND31
98
GND32
69
GND33
88
GND34 120
GND35 54
GND36 53
CBUCK_OUT1 91
GND37 119
WL_SHUTDOWN_N_RST_N 84
GND38 74
GND39 73
VDD_CORE1 79
VDD_CORE2 78
VDD_WL_PA_A_MODE 28
ANT_MAIN_EN 103
ANT_AUX_EN 104
VDD_WL_PA1 75
GND40 36
CBUCK_OUT 50
VDDIO 38
VDDIO_RF 37
GND41 31
VDD_CORE3 34
VDD_WL_PA 30
GND42 29
GND43 27
ANT_2G4 17
GND44 18
GND45 26
ANT_5G 32
GND46 100
GND47 21
GND48 22
GND49 96
GND50 101
GND51 102
SR_PA_OUT1 87
BT_UART_RTS_N 58
BT_SHUTDOWN_N 112
WL_GPIO_8 82
WL_UART_RX 81
WL_HOST_WAKE 106
GND52 85
GND53 80
VBAT_IN 92
GND54 76
GND55 77
GND56 86
VDD1P2_LNLDO2_OUT 48
VDD1P4_LNLDO2_IN 47
VDD1P2_LDO1_OUT 43
VDD1P2_CLDO_OUT 42
GND57 44
SR_PA_OUT 45
WL_UART_TX 83
GND58 41
VBAT_IN1 52
VBAT_IN2 51
TP512
1
C511
NM
0402
12
TP515
1

1
1
2
2
3
3
4
4
5
5
A A
B B
C C
D D
MSM8660(1 OF 7)-CONTROL
XIAO MI
7.15K
10K
10K
10K
MSM: CONTROL
USB_RREFEXT
USB_HS_CONN_VBUS
VREG_L6A
USB_HS_CONN_VBUS
VREG_S3A
VREG_S3A
VREG_S3A
o
JTAG_TDO
o
JTAG_RTCK
o
MSM_RESOUT_N <2B15,3B15,4B15,4C26>
o
SDC3_CARD_CLK <5C28>
o
SDC4_WLAN_CLK <4A11>
o
SSBI_PMIC_FWD_CLK <2C20,4C23>
o
CXO_EN_PA_ON <2C20,3C23>
o
SLEEP_CLK_MSM <4B12>
o
MMPA_MODE <3C15,5D3>
o
BOOT_CONFIG6_SW <4B15>
o
ANT_SEL0 <3C15,4D1>
o
TX_AGC_ADJ <3C15,5D3>
o
BOOT_CONFIG1_SW <3B15>
o
BOOT_CONFIG0_SW <2B15>
o
USB_HS_DP<1B12,2C12>
o
USB_HS_DN<1B12,2C12>
o
SDC4_WLAN_D3 <4A11,5A11>
o
SDC4_WLAN_D2 <4A11,5A11>
o
SDC4_WLAN_D1 <4A11,5A11>
o
SDC4_WLAN_D0 <4A11,5A11>
o
SDC4_WLAN_CMD <4A11,5A11>
o
SDC3_CARD_CMD <5C28>
o
SDC3_CARD_D0 <5C28>
o
SDC3_CARD_D1 <5C28>
o
SDC3_CARD_D2 <5C28>
o
SDC3_CARD_D3 <5C28>
o
PM8901_SSBI <4C23>
o
PM8058_SSBI <4C21>
o
XO_OUT_D1<2C20,2D23,4B12>
o
JTAG_RESOUT_N
o
JTAG_TRST_N
o
JTAG_TDI
o
JTAG_TMS
o
JTAG_TCK
o
XO_OUT_D1 <2B12,2C20,2D23>
o
SLEEP_CLK_MSM <5C12>
o
PM8901_PON_RESET_N <2D23>
o
SLEEP_CLK_PM8058<2C20>
o
USB_HS_DP <2B12,2C12>
o
USB_HS_DN <2B12,2C12>
o
USB_HS_DN <1B12,2B12>
o
USB_HS_DP <1B12,2B12>
o
BOOT_CONFIG1_SW <3B15>
o
BOOT_CONFIG0_SW <2B15>
Title
Size Document Number Rev
Date: Sheet of
MSM8660(1 OF 7)-CONTROL
C
MI-ONE
A3
12 31Friday, November 04, 2011
Title
Size Document Number Rev
Date: Sheet of
MSM8660(1 OF 7)-CONTROL
C
MI-ONE
A3
12 31Friday, November 04, 2011
Title
Size Document Number Rev
Date: Sheet of
MSM8660(1 OF 7)-CONTROL
C
MI-ONE
A3
12 31Friday, November 04, 2011
J_RST
1
J_TDI
1
J800
ZX62MD2-B-5PA
11
22
33
55
GND2 G2
GND1
G1
GND3 G3
GND4
G4
44
R817
10K .05 0201
1 2
Q808
RUM002N05
DRAIN 3
SOURCE
2
GATE
1
8058_SBI
1
C918
NM
0402
12
J_TDO
1
R823
4K02 .01
0201
1 2
CR1407
ESD9L5.0ST5G
2 1
R820
NM 0201
1 2
J_TCK
1
CR1408
ESD9L5.0ST5G
2 1
CR1409
ESD9L5.0ST5G
2 1
J_TRST
1
R818
10K .05 0201
1 2
C915
18pF
50V
5%
0402
12
VBUS
1
DS801
RB751CS-40
1
122
R822
NM 0201
1 2
CONTROL
U800-1
MSM8260
PXO_OUT
L5
PXO
M5
MXO_OUT
K5
MXO
J5
SVIDEO_RBIAS
T7
SVIDEO_REF_IN
AB7
SVIDEO1_OUT
V7
SVIDEO2_OUT
Y7
USB_VBUS
C5
USB_SYSCLOCK
C3
USB_DP
A4
USB_DN
B4
USB_RREFEXT
B3
USB_ID
B5
SRST_N
AL4
TRST_N
AM26
TDO
AN25
TDI
AM25
TMS
AL25
RTCK
AJ24
TCK
AN26
CXO T31
SLEEP_CLK U31
RESIN_N AF31
RESOUT_N AF32
MODE_1 AH3
MODE_0 AL3
SDC4_DATA3 AJ28
SDC4_DATA2 AM29
SDC4_DATA1 AN29
SDC4_DATA0 AM28
SDC4_CMD AM30
SDC4_CLK AJ27
SDC3_CLK AL31
SDC3_CMD AL29
SDC3_DATA0 AN31
SDC3_DATA1 AL30
SDC3_DATA2 AN30
SDC3_DATA3 AM31
SSBI_PMIC_FWD_CLK T29
SSBI_PMIC2 AG32
SSBI_PMIC1 AG33
CXO_EN_PA_ON AF33
RSVD1 V33
RSVD2 V32
RSVD3 AM14
RSVD4 AN14
J_RTCK
1
DS800
RB751CS-40
1
122
Y800
27MHZ,7PF,10PPM
1
1
2
2
4
4
33
SBI_CLK
1
S3A
1
8260_RESET_IN
1
R821
NM 0201
1 2
J_TMS
1
C917
100N
10V
±10%
0402
12
R819
10K .05 0201
1 2
U805
NC7SV04
NC7SV04L6X
1
2
36
5
4
C916
18pF
50V
5%
0402
12
8901_SBI
1

5
5
4
4
3
3
2
2
1
1
D D
C C
B B
A A
XIAO MI
MSM8660(2 OF 7)-QTR8615 CODEC
MSM: RF INTERFACE
o
TXBBI_P<2C5>
o
TXBBI_M<2C5>
o
TXBBQ_P<2C5>
o
TXBBQ_M<2C5>
o
TXDAC_IREF<4C5>
o
TX_ON <4D5>
o
PA_R0 <4D4,5B2,5C3,5D2>
o
PA_R1 <4D4,5B2,5C3,5D2>
o
CDC_TX_I2S_SCK <2C6>
o
CDC_TX_I2S_WS <2D6>
o
CDC_RX_I2S_SCK1 <4C6>
o
CDC_RX_I2S_WS1 <4D6>
o
CDC_RX_I2S_SD1 <4D6>
o
GSM_DATA0 <4C5>
o
GSM_DATA1 <4C5>
o
GSM_DATA2 <4C5>
o
GSM_LOOPBACK_CLK <2D5>
o
GSM_CLK <4C5>
o
SSBI1_QTR <4C5>
o
SSBI2_QTR <4C5>
o
VREF_GSM<4B21>
o
PRXBBI_P<2D5>
o
PRXBBI_M<2D5>
o
PRXBBQ_P<2D5>
o
PRXBBQ_M<2D5>
o
DRXBBI_P
o
DRXBBI_M
o
DRXBBQ_P
o
DRXBBQ_M
o
CDC_TX_I2S_SD1 <2D6>
o
GPSBBQ2 <4C5>
o
GPSBBI2 <4C5>
o
GPSBBQ <4C5>
o
GPSBBI <4C5>
Title
Size Document Number Rev
Date: Sheet of
MSM8660(2 OF 7)-QTR8615 CODEC
C
MI-ONE
A3
13 31Friday, November 04, 2011
Title
Size Document Number Rev
Date: Sheet of
MSM8660(2 OF 7)-QTR8615 CODEC
C
MI-ONE
A3
13 31Friday, November 04, 2011
Title
Size Document Number Rev
Date: Sheet of
MSM8660(2 OF 7)-QTR8615 CODEC
C
MI-ONE
A3
13 31Friday, November 04, 2011
U800-4
MSM8260
PCDAC_OUT
AL17
VREF_COMBODAC
AL15
TXDAC_IM
AM16 TXDAC_IP
AN16
TXDAC_QP
AM15
TXDAC_QM
AN15
TXDAC_IREF
AJ16
I_IP_CH0
AL19
I_IN_CH0
AL20
I_QP_CH0
AN20
I_QN_CH0
AM20
I_IP_CH1
AN18
I_IN_CH1
AM18
I_QP_CH1
AN19
I_QN_CH1
AM19
BBRX_CKIN_EXT
AG19
ISM_CAL
P31
ISM_ZQ
T33
TX_ON AL16
PA_RANGE0 AJ18
PA_RANGE1 AJ17
SSBI2_RTR AG16
SSBI1_RTR AG15
CODEC_MIC_I2S_SCK AJ7
CODEC_MIC_I2S_WS AL7
CODEC_MIC_I2S_DIN0 AM7
CODEC_SPKR_I2S_SCK AL6
CODEC_SPKR_I2S_WS AN7
CODEC_SPKR_I2S_DOUT AM6
GSM_TX_PHASE_D_0 AL13
GSM_TX_PHASE_D_1 AJ13
GSM_TX_PHASE_D_2 AJ14
GSM_TX_LB_CLK AG14
GSM_TX_CLK AM13
GPS_BBQ2 AM22
GPS_BBI2 AM23
GPS_BBQ AN22
GPS_BBI AN23
GPS_DRX_CLK AJ22
C1520
0.1uF
6.3V
+/-10%
0201
12
R801
240R
.01
0402
12
R825
240R
.01
0402
12

5
5
4
4
3
3
2
2
1
1
D D
C C
B B
A A
XIAO MI
MSM8660(3 OF 7)-EBI1 & HS SERIES
EBI1
MIPI & HDMI
EBI1_CA[0:9]
EBI1_CA0
EBI1_CA1
EBI1_CA2
EBI1_CA3
EBI1_CA4
EBI1_CA5
EBI1_CA6
EBI1_CA7
EBI1_CA8
EBI1_CA9
EBI1_DQ[0:31]
EBI1_DQ0
EBI1_DQ1
EBI1_DQ2
EBI1_DQ3
EBI1_DQ4
EBI1_DQ5
EBI1_DQ6
EBI1_DQ7
EBI1_DQ8
EBI1_DQ9
EBI1_DQ10
EBI1_DQ11
EBI1_DQ12
EBI1_DQ13
EBI1_DQ14
EBI1_DQ15
EBI1_DQ16
EBI1_DQ17
EBI1_DQ18
EBI1_DQ19
EBI1_DQ20
EBI1_DQ21
EBI1_DQ22
EBI1_DQ23
EBI1_DQ24
EBI1_DQ25
EBI1_DQ26
EBI1_DQ27
EBI1_DQ28
EBI1_DQ29
EBI1_DQ30
EBI1_DQ31
o
EBI1_CLK<5C25>
o
EBI1_CLK_N<5C25>
o
EBI1_CKE1<5C25>
o
EBI1_CKE0<5C25>
o
EBI1_CS1_N<5C25>
o
EBI1_CS0_N<5C25>
o
EBI1_CA[0:9]<5B25>
o
EBI1_DM0<5C25>
o
EBI1_DM1<5C25>
o
EBI1_DM2<5C25>
o
EBI1_DM3<5C25>
o
MIPI_DSI_CLK_P<4B27>
o
MIPI_DSI_CLK_N<4B27>
o
MIPI_DSI_LANE1_P<4A27>
o
MIPI_DSI_LANE1_N<4A27>
o
MIPI_DSI_LANE2_N
o
MIPI_DSI_LANE2_P
o
MIPI_DSI_LANE3_P
o
MIPI_DSI_LANE3_N
o
EBI1_DQS0<4B25>
o
EBI1_DQS0_N<4B25>
o
EBI1_DQS1<4B25>
o
EBI1_DQS1_N<4B25>
o
EBI1_DQS2<4B25>
o
EBI1_DQS3<4B25>
o
EBI1_DQS2_N<4B25>
o
EBI1_DQS3_N<4B25>
o
MIPI_CSI4_CLK_P<2A31>
o
MIPI_CSI4_CLK_N<2A31>
o
MIPI_CSI4_DATA0_P<2A31>
o
MIPI_CSI4_DATA0_N<2A31>
o
MIPI_CSI4_DATA1_P<2A31>
o
MIPI_CSI4_DATA1_N<2A31>
o
MIPI_CSI4_DATA2_N
o
MIPI_CSI4_DATA2_P
o
MIPI_CSI4_DATA3_N
o
MIPI_CSI4_DATA3_P
o
MIPI_CSI2_CLK_P
o
MIPI_CSI2_CLK_N
o
MIPI_CSI2_DATA0_P
o
MIPI_CSI2_DATA0_N
o
MIPI_CSI2_DATA1_P
o
MIPI_CSI2_DATA1_N
o
MIPI_DSI_LANE0_P<4B27>
o
MIPI_DSI_LANE0_N<4A27>
o
EBI1_DQ[0:31] <3C25>
Title
Size Document Number Rev
Date: Sheet of
MSM8660(3 OF 7)-EBI1 & HS SERIES
C
MI-ONE
A3
14 31Friday, November 04, 2011
Title
Size Document Number Rev
Date: Sheet of
MSM8660(3 OF 7)-EBI1 & HS SERIES
C
MI-ONE
A3
14 31Friday, November 04, 2011
Title
Size Document Number Rev
Date: Sheet of
MSM8660(3 OF 7)-EBI1 & HS SERIES
C
MI-ONE
A3
14 31Friday, November 04, 2011
L801
2.20uH±20% 1.6×0.8mm
1 2
R802
240R
.01
0402
12
R803
4K64
.01
0402
12
MIPI_HDMI
U800-2
MSM8260
MIPI_CSI4_CLK_P
V1
MIPI_CSI4_CLK_N
V2
MIPI_CSI4_LANE0_P
U5
MIPI_CSI4_LANE0_N
V5
MIPI_CSI4_LANE1_P
U1
MIPI_CSI4_LANE1_N
U2
MIPI_CSI4_LANE2_P
W3
MIPI_CSI4_LANE2_N
V3
MIPI_CSI4_LANE3_P
W1
MIPI_CSI4_LANE3_N
W2
MIPI_DSI_CLK_P
N1
MIPI_DSI_CLK_N
N2
MIPI_DSI_LANE0_P
M1
MIPI_DSI_LANE0_N
M2
MIPI_DSI_LANE1_P
N3
MIPI_DSI_LANE1_N
M3
MIPI_DSI_LANE2_P
P1
MIPI_DSI_LANE2_N
P2
MIPI_DSI_LANE3_P
P3
MIPI_DSI_LANE3_N
R3
MIPI_LDO
P7
MIPI_CAL
N7
MIPI_CSI2_CLK_P T3
MIPI_CSI2_CLK_N U3
MIPI_CSI2_LANE0_P T1
MIPI_CSI2_LANE0_N T2
MIPI_CSI2_LANE1_P R1
MIPI_CSI2_LANE1_N R2
HDMI_TMDS_TCLKP G1
HDMI_TMDS_TCLKM G2
HDMI_TMDS_TX0P H1
HDMI_TMDS_TX0M H2
HDMI_TMDS_TX1P J1
HDMI_TMDS_TX1M J2
HDMI_TMDS_TX2P K1
HDMI_TMDS_TX2M K2
HDMI_REXT F1
C802
2.2U
6.3V
±20%
0402
12
EBI1
U800-3
MSM8260
EBI1_CK
C17
EBI1_CKB
C18
EBI1_CKE1
B17
EBI1_CKE0
E17
EBI1_CS1_N
B16
EBI1_CS0_N
F16
EBI1_CA_9
B19
EBI1_CA_8
G19
EBI1_CA_7
F19
EBI1_CA_6
B18
EBI1_CA_5
E18
EBI1_CA_4
E16
EBI1_CA_3
G15
EBI1_CA_2
C16
EBI1_CA_1
E15
EBI1_CA_0
G14
EBI1_DQS_0P
C13
EBI1_DQS_0N
C14
EBI1_DQS_1P
E21
EBI1_DQS_1N
E20
EBI1_DQS_2P
B10
EBI1_DQS_2N
B11
EBI1_DQS_3P
B24
EBI1_DQS_3N
B25
EBI1_DM_0
E14
EBI1_DM_1
C19
EBI1_DM_2
C10
EBI1_DM_3
C24
EBI1_CAL
G18
EBI1_DQ_31 C28
EBI1_DQ_30 C27
EBI1_DQ_29 B27
EBI1_DQ_28 E27
EBI1_DQ_27 E26
EBI1_DQ_26 B26
EBI1_DQ_25 A25
EBI1_DQ_24 E25
EBI1_DQ_23 E9
EBI1_DQ_22 B9
EBI1_DQ_21 B8
EBI1_DQ_20 C8
EBI1_DQ_19 F8
EBI1_DQ_18 B7
EBI1_DQ_17 E6
EBI1_DQ_16 C6
EBI1_DQ_15 B23
EBI1_DQ_14 A22
EBI1_DQ_13 C23
EBI1_DQ_12 B22
EBI1_DQ_11 C22
EBI1_DQ_10 B21
EBI1_DQ_9 B20
EBI1_DQ_8 C21
EBI1_DQ_7 B15
EBI1_DQ_6 B14
EBI1_DQ_5 E12
EBI1_DQ_4 C12
EBI1_DQ_3 C11
EBI1_DQ_2 E11
EBI1_DQ_1 B12
EBI1_DQ_0 A12

5
5
4
4
3
3
2
2
1
1
D D
C C
B B
A A
XIAO MI
MSM8660(4 OF 7) - GPIO1,2
GPIO
CORE I2C CAMERA I2C FM I2C
SENSOR1 I2C
SDC1_DATA[0:7]
SDC1_DATA0
SDC1_DATA1
SDC1_DATA2
SDC1_DATA3
SDC1_DATA4
SDC1_DATA5
SDC1_DATA6
SDC1_DATA7
VREG_S3A VREG_S3A VREG_S3A
VREG_S3A
VREG_S3A
o
CAM_IF_MCLK<3B31>
o
UIM1_M_CLK<2B21>
o
CAMIF_I2C_CLK <1B31,4A15>
o
BT_UART_CTS_N <4A11>
o
DRX_ANT_SEL0 <4B15>
o
DRX_ANT_SEL1
o
MMPA_MODE <2C12,5D3>
o
ANT_SEL0 <2D12,4D1>
o
ANT_SEL1 <4D1>
o
ANT_SEL2 <4D1>
o
ANT_SEL3 <4D1>
o
TX_AGC_ADJ <2D12,5D3>
o
PS_HOLD<5C23>
o
EXT_GPS_LNA_EN<2A10>
o
CDC_TX_MCLK<2D6>
o
CDC_RX_MCLK1<4D6>
o
SENSOR1_I2C_CLK<1B15,5A31,5B31>
o
CDC_RX_I2S_SCK2<4C6>
o
CDC_RX_I2S_WS2<4D6>
o
CDC_RX_I2S_SD2<4D6>
o
CDC_RX_MCLK2<4D6>
o
SDC1_CLK <4C26>
o
DRX_ANT_SEL0 <3C15>
o
RX_ON <3C15>
o
PA_ON_U900 <3C15>
o
UART_TXD<2C30>
o
AUDIO_PA_SD<3B30>
o
HAPTIC_LEN<4C29>
o
HAPTIC_HEN<4C29>
o
BT_UART_RXD <4A11>
o
BT_PCM_IN<4A11>
o
BT_PCM_SYNC<4A11>
o
BT_PCM_CLK<4A11>
o
SENSOR2_I2C_CLK <1A15,2D31,3D29,4A19,4C29,5C27>
o
UIM1_M_DATA<2D21>
o
SENSOR1_I2C_DATA<1B15,4B31,5A31>
o
SENSOR2_I2C_DATA <1A15,2D31,3D29,4A19,4C29,5C27>
o
CAMIF_I2C_DATA <1B31,4A15>
o
FM_I2C_DATA <3A15,4C6>
o
FM_I2C_CLK <3A15,4C6>
o
SDC1_DATA[0:7] <5B26>
o
SDC1_CMD <4C26>
o
CORE_I2C_DATA<2D27,3C15>
o
CAMIF_I2C_CLK<1B31,3D15>
o
FM_I2C_CLK<3C15,4C6>
o
SENSOR1_I2C_DATA<2C15,4B31,5A31>
o
SENSOR2_I2C_DATA<2D31,3D15,3D29,4A19,4C29,5C27>
o
FM_I2C_DATA<3D15,4C6>
o
BT_UART_TXD <4A11>
o
PM8058_APC_SEC_IRQ_N<4C21>
o
PM8058_APC_USR_IRQ_N<4C21>
o
PM8058_MDM_IRQ_N<4C21>
o
PM8901_APC_SEC_IRQ_N<4C23>
o
PM8901_APC_USR_IRQ_N<4C23>
o
CDC_TX_I2S_SD2<2D6>
o
BOOT_CONFIG6_SW<2C12>
o
BOOT_CONFIG1_SW<2D12>
o
BOOT_CONFIG0_SW<2D12>
o
CORE_I2C_CLK<2D27,3C15>
o
CAMIF_I2C_DATA<1B31,3D15>
o
SENSOR1_I2C_CLK<2C15,5A31,5B31>
o
UART_RXD<1C30>
o
BT_UART_RTS_N <4A11>
o
ACCEL_IRQ<5B31>
o
BT_PCM_OUT<4A11>
o
SENSOR2_I2C_CLK<2D31,3D15,3D29,4A19,4C29,5C27>
o
RX_ON <3B15>
o
PA_ON_U900 <2B15>
o
CORE_I2C_DATA <2D27,5A15>
o
CORE_I2C_CLK <2D27,5A15>
o
PROXIMITY_INT_N<3D29>
o
TP_RESET <2D27>
o
TP_INT <2D27>
o
TP_PWR_EN <2C27>
o
MSM_RESOUT_N <2B15,3B15,4B12,4C26>
o
MSM_RESOUT_N <2B15,4B12,4B15,4C26>
o
MSM_RESOUT_N <3B15,4B12,4B15,4C26>
o
FLASH_RESET <2D31>
o
BT_WAKE <4A11>
o
CAM_PWR_EN <1B31>
o
SWITCH_EN <2C30>
o
BT_SHUTDOWN_N <4A11>
o
FLASH_STROBE_1 <2C31>
o
BT_RST_N <4A11>
o
MIPI_DSI_RESET <1B27>
o
SDC_CARD_DET1_N<3C28,5C28>
o
COMPASS_INT_N <4A31>
o
WL_HOST_WAKE<4A11>
o
BT_HOST_WAKE<4A11>
o
WL_SHUTDOWN_N_RST_N <2A11>
o
BATT_INT <4A19>
o
BL_LED_EN<5C27>
o
LCD_FTE<4A31>
Title
Size Document Number Rev
Date: Sheet of
MSM8660(4 OF 7) - GPIO1,2
C
MI-ONE
A3
15 31Friday, November 04, 2011
Title
Size Document Number Rev
Date: Sheet of
MSM8660(4 OF 7) - GPIO1,2
C
MI-ONE
A3
15 31Friday, November 04, 2011
Title
Size Document Number Rev
Date: Sheet of
MSM8660(4 OF 7) - GPIO1,2
C
MI-ONE
A3
15 31Friday, November 04, 2011
R811
2K2
.05
0201
12
GPIO1
U800-5
MSM8260
GPIO_0
AB5
GPIO_1
AC1
GPIO_2
AC5
GPIO_3
AD7
GPIO_4
AC2
GPIO_5
AD1
GPIO_6
AC3
GPIO_7
AD2
GPIO_8
AD3
GPIO_9
AD5
GPIO_10
AE1
GPIO_11
AE2
GPIO_12
AE7
GPIO_13
AF1
GPIO_14
AF2
GPIO_15
AE5
GPIO_16
AG2
GPIO_17
AE3
GPIO_18
AF3
GPIO_19
AH1
GPIO_20
AF5
GPIO_21
AJ1
GPIO_22
AH2
GPIO_23
AG5
GPIO_24
AJ2
GPIO_25
AG3
GPIO_26
AK1
GPIO_27
AL1
GPIO_28
AB1
GPIO_29
AA2
GPIO_30
Y2
GPIO_31
AB2
GPIO_32
AB3
GPIO_33
G5
GPIO_34
H5
GPIO_35
E2
GPIO_36
E1
GPIO_37
W31
GPIO_38
V29
GPIO_39
W32
GPIO_40
V31
GPIO_41
Y3
GPIO_42
Y5
GPIO_43 AC7
GPIO_44 AA3
GPIO_45 Y1
GPIO_46 AA1
GPIO_47 W7
GPIO_48 AA5
GPIO_49 AK32
GPIO_50 AK33
GPIO_51 AH29
GPIO_52 AJ31
GPIO_53 AM11
GPIO_54 AN12
GPIO_55 AN13
GPIO_56 AM12
GPIO_57 AN8
GPIO_58 AM8
GPIO_59 AM9
GPIO_60 AN9
GPIO_61 AG13
GPIO_62 C1
GPIO_63 F5
GPIO_64 D1
GPIO_65 D2
GPIO_66 AJ29
GPIO_67 AL32
GPIO_68 AK31
GPIO_69 AL33
GPIO_70 AL2
GPIO_71 AK3
GPIO_72 AK2
GPIO_73 AJ3
GPIO_74 AL23
GPIO_75 AM24
GPIO_76 AN24
GPIO_77 AL24
GPIO_78 AM3
GPIO_79 AG7
GPIO_80 AL5
GPIO_81 AN3
GPIO_82 AH5
GPIO_83 AL14
GPIO_84 AJ15
GPIO_85 AM4
R808
2K2
.05
0201
12
R829
0R ±5% 0201
1 2
Q807_DNP
NTLUS3A90PZ
D
1G3
S1 4
S2 7
R810
2K2
.05
0201
12
R805
0R
±5%
0201
12
TP818
1
R813
2K2
.05
0201
12
UIM_DAT
1
GPIO2
U800-6
MSM8260
GPIO_86
AE29
GPIO_87
AG31
GPIO_88
AH32
GPIO_89
AJ32
GPIO_90
AH31
GPIO_91
AG29
GPIO_92
AJ33
GPIO_93
AL26
GPIO_94
AN27
GPIO_95
AJ25
GPIO_96
AM27
GPIO_97
AG23
GPIO_98
AL27
GPIO_99
AL28
GPIO_100
AJ26
GPIO_101
AL9
GPIO_102
AJ9
GPIO_103
AJ10
GPIO_104
AL10
GPIO_105
AJ11
GPIO_106
AL11
GPIO_107
AL8
GPIO_108
AJ8
GPIO_109
AJ6
GPIO_110
AJ5
GPIO_111
AN11
GPIO_112
AM10
GPIO_113
AL12
GPIO_114
AJ12
GPIO_115
AN4
GPIO_116
AN5
GPIO_117
AN6
GPIO_118
AM5
GPIO_119
AG10
GPIO_120
AG11
GPIO_121
AG12
GPIO_122
AG9
GPIO_123
R32
GPIO_124
R31
GPIO_125
P33
GPIO_126
P32
GPIO_127
R29
GPIO_128
A29
GPIO_129 B29
GPIO_130 B30
GPIO_131 M31
GPIO_132 L29
GPIO_133 H33
GPIO_134 M32
GPIO_135 B31
GPIO_136 E28
GPIO_137 C30
GPIO_138 C33
GPIO_139 E32
GPIO_140 E31
GPIO_141 F32
GPIO_142 G33
GPIO_143 C29
GPIO_144 A31
GPIO_145 C32
GPIO_146 E29
GPIO_147 D31
GPIO_148 H29
GPIO_149 F33
GPIO_150 F31
GPIO_151 G32
GPIO_152 D32
GPIO_153 G31
GPIO_154 D33
GPIO_155 H32
GPIO_156 H31
GPIO_157 L32
GPIO_158 C31
GPIO_159 AE31
GPIO_160 AE32
GPIO_161 AD29
GPIO_162 AE33
GPIO_163 AD33
GPIO_164 AC31
GPIO_165 AD32
GPIO_166 AC33
GPIO_167 AD31
GPIO_168 AC32
GPIO_169 C2
GPIO_170 F2
GPIO_171 F3
GPIO_172 D3
R812
2K2
.05
0201
12
R826
2K2
.05
0201
12
R806
0R
±5%
0201
12
Q805_DNP
NTLUS3A90PZ
D
1G3
S1 4
S2 7
UIM_CLK
1
R814
2K2
.05
0201
12
R809
2K2
.05
0201
12
R804
0R
±5%
0201
12
R807
2K2
.05
0201
12
C913
NM
0201
12
Q806_DNP
NTLUS3A90PZ
D
1G3
S1 4
S2 7
R827
2K2
.05
0201
12

5
5
4
4
3
3
2
2
1
1
D D
C C
B B
A A
MSM POWER1 MSM POWER2
MSM8660(5 OF 7) - POWER1,2
XIAO MI
VREG_S0A
VREG_S4B
VREG_L5A
VREG_S1A
VREG_S3A
Title
Size Document Number Rev
Date: Sheet of
MSM8660(5 OF 7) - POWER1,2
C
MI-ONE
A3
16 31Friday, November 04, 2011
Title
Size Document Number Rev
Date: Sheet of
MSM8660(5 OF 7) - POWER1,2
C
MI-ONE
A3
16 31Friday, November 04, 2011
Title
Size Document Number Rev
Date: Sheet of
MSM8660(5 OF 7) - POWER1,2
C
MI-ONE
A3
16 31Friday, November 04, 2011
C845
470N
4V
±20%
0201
12
C828
470N
4V
±20%
0201
12
C811
470N
4V
±20%
0201
12
C808
470N
4V
±20%
0201
12
C842
470N
4V
±20%
0201
12
C825
470N
4V
±20%
0201
12
C822
470N
4V
±20%
0201
12
C805
470N
4V
±20%
0201
12
C839
470N
4V
±20%
0201
12
C819
470N
4V
±20%
0201
12
C836
470N
4V
±20%
0201
12
VDD_MEM/VDD_PX
VDD_MEM
VDD_MEM
VDD_P1
VDD_P3
U800-9
MSM8260
VDD_MEM_1
E7
VDD_MEM_2
E22
VDD_MEM_3
F6
VDD_MEM_4
F12
VDD_MEM_5
F22
VDD_MEM_6
G10
VDD_MEM_7
G11
VDD_MEM_8
G22
VDD_MEM_9
G23
VDD_MEM_10
H12
VDD_MEM_11
H15
VDD_MEM_12
H19
VDD_MEM_13
H22
VDD_MEM_14
H24
VDD_MEM_15
G29
VDD_MEM_16
J7
VDD_MEM_17
J12
VDD_MEM_18
J15
VDD_MEM_19
J19
VDD_MEM_20
J22
VDD_MEM_21
J24
VDD_MEM_22
L25
VDD_MEM_23
L28
VDD_MEM_24
M7
VDD_MEM_25
M8
VDD_MEM_26
M11
VDD_MEM_27
M14
VDD_MEM_28
AC29
VDD_MEM_29
AF28
VDD_MEM_30
N8
VDD_MEM_31
N11
VDD_MEM_32
N14
VDD_MEM_33
T8
VDD_MEM_34
T10
VDD_MEM_35
T14
VDD_MEM_36
T20
VDD_MEM_37
T27
VDD_MEM_38
T28
VDD_MEM_39
U8
VDD_MEM_40
U10
VDD_MEM_41
U14
VDD_MEM_42
U20
VDD_MEM_43
U23
VDD_MEM_44
U24
VDD_MEM_45
W28
VDD_MEM_46
Y8
VDD_MEM_47
Y10
VDD_MEM_48
Y12
VDD_MEM_49
Y14
VDD_MEM_50
Y16
VDD_MEM_51
Y19
VDD_MEM_52
Y21
VDD_MEM_53
Y23
VDD_MEM_54
AA8
VDD_MEM_55
AA10
VDD_MEM_56
AA12
VDD_MEM_57
AA14
VDD_MEM_58
AA16
VDD_MEM_59 AA19
VDD_MEM_60 AA21
VDD_MEM_61 AA23
VDD_MEM_62 AD6
VDD_MEM_63 AD16
VDD_MEM_64 AD20
VDD_MEM_65 AD23
VDD_MEM_66 AD28
VDD_MEM_67 AE8
VDD_MEM_68 AE12
VDD_MEM_69 AE16
VDD_MEM_70 AE20
VDD_MEM_71 AE23
VDD_MEM_72 AF8
VDD_MEM_73 AF12
VDD_MEM_74 AF19
VDD_MEM_75 AG20
VDD_MEM_76 AG24
VDD_MEM_77 AH6
VDD_P1_1 A9
VDD_P1_2 A11
VDD_P1_3 A14
VDD_P1_4 A18
VDD_P1_5 A20
VDD_P1_6 A23
VDD_P1_7 A26
VDD_P1_8 E8
VDD_P1_9 E10
VDD_P1_10 E13
VDD_P1_11 E19
VDD_P1_12 E23
VDD_P1_13 F7
VDD_P1_14 F10
VDD_P1_15 F14
VDD_P1_16 F23
VDD_P1_17 F25
VDD_P1_18 F27
VDD_P1_19 M33
VDD_P1_20 P29
VDD_P1_21 T32
VDD_P2 AH27
VDD_P3_1 F18
VDD_P3_2 E3
VDD_P3_3 F29
VDD_P3_4 M28
VDD_P3_5 U29
VDD_P3_6 Y6
VDD_P3_7 AB6
VDD_P3_8 AF6
VDD_P3_9 AG28
VDD_P3_10 AH8
VDD_P3_11 AH11
VDD_P3_12 AH14
VDD_P3_13 AH24
C833
470N
4V
±20%
0201
12
C816
470N
4V
±20%
0201
12
C830
470N
4V
±20%
0201
12
C848
10U
16V
±10%
0805
12
C813
470N
4V
±20%
0201
12
C844
470N
4V
±20%
0201
12
C827
470N
4V
±20%
0201
12
C810
470N
4V
±20%
0201
12
C841
470N
4V
±20%
0201
12
C824
470N
4V
±20%
0201
12
C807
470N
4V
±20%
0201
12
C804
470N
4V
±20%
0201
12
C838
470N
4V
±20%
0201
12
C821
470N
4V
±20%
0201
12
C835
470N
4V
±20%
0201
12
C818
470N
4V
±20%
0201
12
VDD_C1
VDD_C1
U800-8 MSM8260
VDD_C1_46
N13
VDD_C1_47
N17
VDD_C1_48
N18
VDD_C1_49
P8
VDD_C1_50
P9
VDD_C1_51
P12
VDD_C1_52
P13
VDD_C1_53
P17
VDD_C1_54
P18
VDD_C1_55
P21
VDD_C1_56
R7
VDD_C1_57
R8
VDD_C1_58
R9
VDD_C1_59
R12
VDD_C1_60
R13
VDD_C1_61
R17
VDD_C1_62
R18
VDD_C1_63
R21
VDD_C1_64
AG25
VDD_C1_65
AH25
VDD_C1_66
T9
VDD_C1_67
T12
VDD_C1_68
T13
VDD_C1_69
T17
VDD_C1_70
T18
VDD_C1_71
T21
VDD_C1_72
U9
VDD_C1_73
U12
VDD_C1_74
U13
VDD_C1_75
U17
VDD_C1_76
U18
VDD_C1_77
U21
VDD_C1_78
U22
VDD_C1_79
U28
VDD_C1_80
V8
VDD_C1_81
V9
VDD_C1_82
V12
VDD_C1_83
V13
VDD_C1_84
V17
VDD_C1_85
V18
VDD_C1_86
V21
VDD_C1_87
V22
VDD_C1_88
W8
VDD_C1_89
W9
VDD_C1_90
W12
VDD_C1_91
W13
VDD_C1_92
W17
VDD_C1_93
W18
VDD_C1_94
W21
VDD_C1_95
W22
VDD_C1_96 Y9
VDD_C1_97 Y13
VDD_C1_98 Y17
VDD_C1_99 Y18
VDD_C1_100 Y22
VDD_C1_101 Y25
VDD_C1_102 AA9
VDD_C1_103 AA13
VDD_C1_104 AA17
VDD_C1_105 AA18
VDD_C1_106 AA22
VDD_C1_107 AA25
VDD_C1_108 AB8
VDD_C1_109 AB9
VDD_C1_110 AB12
VDD_C1_111 AB13
VDD_C1_112 AB17
VDD_C1_113 AB18
VDD_C1_114 AB21
VDD_C1_115 AB22
VDD_C1_116 AC8
VDD_C1_117 AC9
VDD_C1_118 AC12
VDD_C1_119 AC13
VDD_C1_120 AC17
VDD_C1_121 AC18
VDD_C1_122 AC21
VDD_C1_123 AC22
VDD_C1_124 F28
VDD_C1_125 AC28
VDD_C1_126 AD8
VDD_C1_127 AD9
VDD_C1_128 AD12
VDD_C1_129 AD13
VDD_C1_130 AD17
VDD_C1_131 AD18
VDD_C1_132 AD21
VDD_C1_133 AD22
VDD_C1_134 AE9
VDD_C1_135 AE13
VDD_C1_136 AE17
VDD_C1_137 AE18
VDD_C1_138 AE21
VDD_C1_139 AE22
VDD_C1_140 AF13
VDD_C1_141 AF15
VDD_C1_142 AF16
VDD_C1_143 AF21
VDD_C1_144 G24
C815
470N
4V
±20%
0201
12
C832
470N
4V
±20%
0201
12
C847
10U
16V
±10%
0805
12
C812
470N
4V
±20%
0201
12
C846
470N
4V
±20%
0201
12
C829
470N
4V
±20%
0201
12
C826
470N
4V
±20%
0201
12
C809
470N
4V
±20%
0201
12
C843
470N
4V
±20%
0201
12
C840
470N
4V
±20%
0201
12
C823
470N
4V
±20%
0201
12
C806
470N
4V
±20%
0201
12
C837
470N
4V
±20%
0201
12
C820
470N
4V
±20%
0201
12
C803
470N
4V
±20%
0201
12
C834
470N
4V
±20%
0201
12
C817
470N
4V
±20%
0201
12
C831
470N
4V
±20%
0201
12
C814
470N
4V
±20%
0201
12

5
5
4
4
3
3
2
2
1
1
D D
C C
B B
A A
MSM8660(6 OF 7) - POWER3
XIAO MI
MSM POWER3
VREF_0V6
VREG_L21A
VREG_S3A
VREG_S4B
VREG_S3B
VREG_S3B
VREG_L21A
VREG_L16A
VREG_S0B
VREG_S0B
VREG_S1B
VREG_S1B
VREG_LVS1A
VREG_S3A
VREG_S2A
VREG_L16A
VREG_L7A
VREG_L6A
VREG_L16A
VREG_L0A
VREG_S1A
VREG_L13A
VREG_L13A
Title
Size Document Number Rev
Date: Sheet of
MSM8660(6 OF 7) - POWER3 C
MI-ONE
A3
17 31Friday, November 04, 2011
Title
Size Document Number Rev
Date: Sheet of
MSM8660(6 OF 7) - POWER3 C
MI-ONE
A3
17 31Friday, November 04, 2011
Title
Size Document Number Rev
Date: Sheet of
MSM8660(6 OF 7) - POWER3 C
MI-ONE
A3
17 31Friday, November 04, 2011
C864
470N
4V
±20%
0201
12
C898
470N
4V
±20%
0201
12
C912
10nF
0402
16V
+/-10%
12
C881
470N
4V
±20%
0201
12
C878
470N
4V
±20%
0201
12
C861
470N
4V
±20%
0201
12
C895
470N
4V
±20%
0201
12
C875
470N
4V
±20%
0201
12
C858
470N
4V
±20%
0201
12
C892
470N
4V
±20%
0201
12
C889
470N
4V
±20%
0201
12
C872
470N
4V
±20%
0201
12
C855
470N
4V
±20%
0201
12
C908
2.2U
6.3V
±20%
0402
12
C886
470N
4V
±20%
0201
12
C904
10U
16V
±10%
0805
12
C869
470N
4V
±20%
0201
12
C852
470N
4V
±20%
0201
12
C905
2.2U
6.3V
±20%
0402
12
C883
470N
4V
±20%
0201
12
C866
470N
4V
±20%
0201
12
C849
470N
4V
±20%
0201
12
C897
470N
4V
±20%
0201
12
C911
10nF
0402
16V
+/-10%
12
C880
470N
4V
±20%
0201
12
C863
470N
4V
±20%
0201
12
C900
470N
4V
±20%
0201
12
C860
470N
4V
±20%
0201
12
C894
470N
4V
±20%
0201
12
C877
470N
4V
±20%
0201
12
C857
470N
4V
±20%
0201
12
C910
2.2U
6.3V
±20%
0402
12
C891
470N
4V
±20%
0201
12
PWR
VDD_ISM2
VDD_ISM1
VDD_QDSP
VDD_A1
VDD_A4_HFPLL
VDD_SC1
VDD_SC2
VDD_C1
U800-7
MSM8260
VREF_MEM1
A17
VREF_MEM2
N33
VDD_MXO
H6 VDD_PXO
M6
VDD_ISM1_1
B6
VDD_ISM1_2
B28
VDD_ISM1_3
L33
VDD_ISM1_4
U33
VDD_ISM2_1
A6
VDD_ISM2_2
A16
VDD_ISM2_3
A28
VDD_ISM2_4
L31
VDD_ISM2_5
U32
VDD_QDSP_1
G27
VDD_QDSP_2
H25
VDD_QDSP_3
J26
VDD_QDSP_4
J28
VDD_QDSP_5
J29
VDD_QDSP_6
J31
VDD_QDSP_7
J32
VDD_QDSP_8
J33
VDD_QDSP_9
K26
VDD_QDSP_10
L26
VDD_QDSP_11
L27
VDD_QDSP_12
G28
VDD_QDSP_13
G25
VDD_QDSP_14
H26
VDD_QDSP_15
J27
VDD_A1_1
N26
VDD_A1_2
N29
VDD_A1_3
L7
VDD_A1_4
M29
VDD_A1_5
N27
VDD_A1_6
M27
VDD_A4_HFPLL_1
AG21
VDD_A4_HFPLL_2
P26
VDD_A4_HFPLL_3
R26
VDD_SC1_1
AB27
VDD_SC1_2
AB28
VDD_SC1_3
AB29
VDD_SC1_4
AB31
VDD_SC1_5
AB32
VDD_SC1_6
AB33
VDD_SC1_7
AC25
VDD_SC1_8
AC26
VDD_SC1_9
AC27
VDD_SC1_10
AD25
VDD_SC1_11
AE26
VDD_SC1_12
AE27
VDD_SC1_13
AE28
VDD_SC1_14
AE25
VDD_SC1_15
AF25
VDD_SC1_16
AF26
VDD_SC2_1
T25
VDD_SC2_2
T26
VDD_SC2_3
U26
VDD_SC2_4
U27
VDD_SC2_5
V25
VDD_SC2_6
V27
VDD_SC2_7
W25
VDD_SC2_8
W29
VDD_SC2_9
Y26
VDD_SC2_10
Y27
VDD_SC2_11
Y28
VDD_SC2_12
Y29
VDD_SC2_13
Y31
VDD_SC2_14
Y32
VDD_SC2_15
Y33
VDD_SC2_16
V26
VDD_QFUSE_PRG AA7
VDD_A5_1 AH16
VDD_A5_2 AJ20
VDD_P3 AL22
VDD_A3 AH22
VDD_A4_GPLL_1 P27
VDD_A4_GPLL_2 P28
VDD_USBPHY_1P8 C4
VDD_USBPHY_3P3 A3
VDD_A4_1 K3
VDD_A4_2 U6
VDD_A2_1 N6
VDD_A2_2 R5
VDDA_A5_SVIDEO_1 R6
VDDA_A5_SVIDEO_2 W5
VDD_C1_1 H9
VDD_C1_2 H10
VDD_C1_3 H11
VDD_C1_4 H13
VDD_C1_5 H14
VDD_C1_6 H17
VDD_C1_7 H18
VDD_C1_8 H21
VDD_C1_9 M21
VDD_C1_10 M26
VDD_C1_11 J8
VDD_C1_12 J9
VDD_C1_13 J13
VDD_C1_14 J17
VDD_C1_15 J18
VDD_C1_16 J21
VDD_C1_17 N21
VDD_C1_18 K8
VDD_C1_19 K9
VDD_C1_20 K12
VDD_C1_21 K13
VDD_C1_22 K17
VDD_C1_23 K18
VDD_C1_24 K21
VDD_C1_25 K22
VDD_C1_26 L8
VDD_C1_27 L9
VDD_C1_28 L12
VDD_C1_29 L13
VDD_C1_30 L17
VDD_C1_31 L18
VDD_C1_32 L21
VDD_C1_33 L22
VDD_C1_34 L23
VDD_C1_35 T22
VDD_C1_36 M9
VDD_C1_37 M12
VDD_C1_38 M13
VDD_C1_39 M17
VDD_C1_40 M18
VDD_C1_41 M22
VDD_C1_42 M24
VDD_C1_43 AF9
VDD_C1_44 N9
VDD_C1_45 N12
C874
470N
4V
±20%
0201
12
C871
470N
4V
±20%
0201
12
C854
470N
4V
±20%
0201
12
C907
2.2U
6.3V
±20%
0402
12
C888
470N
4V
±20%
0201
12
C903
10U
16V
±10%
0805
12
C868
470N
4V
±20%
0201
12
C851
470N
4V
±20%
0201
12
C885
470N
4V
±20%
0201
12
C882
470N
4V
±20%
0201
12
C865
470N
4V
±20%
0201
12
C899
470N
4V
±20%
0201
12
C879
470N
4V
±20%
0201
12
C862
470N
4V
±20%
0201
12
C896
470N
4V
±20%
0201
12
C893
470N
4V
±20%
0201
12
C876
470N
4V
±20%
0201
12
C859
470N
4V
±20%
0201
12
C909
2.2U
6.3V
±20%
0402
12
C890
470N
4V
±20%
0201
12
C873
470N
4V
±20%
0201
12
C856
470N
4V
±20%
0201
12
C853
470N
4V
±20%
0201
12
C906
2.2U
6.3V
±20%
0402
12
C887
470N
4V
±20%
0201
12
C870
470N
4V
±20%
0201
12
C850
470N
4V
±20%
0201
12
C901
470N
4V
±20%
0201
12
C884
470N
4V
±20%
0201
12
C902
10U
16V
±10%
0805
12
C867
470N
4V
±20%
0201
12

5
5
4
4
3
3
2
2
1
1
D D
C C
B B
A A
MSM8660(7 OF 7) - GND
XIAO MI
MSM GROUND
Title
Size Document Number Rev
Date: Sheet of
MSM8660(7 OF 7) - GND
C
MI-ONE
A3
18 31Friday, November 04, 2011
Title
Size Document Number Rev
Date: Sheet of
MSM8660(7 OF 7) - GND
C
MI-ONE
A3
18 31Friday, November 04, 2011
Title
Size Document Number Rev
Date: Sheet of
MSM8660(7 OF 7) - GND
C
MI-ONE
A3
18 31Friday, November 04, 2011
GND
U800-11
MSM8260
VSSX_0_1
A1
VSSX_0_2
A2
VSSX_0_3
A7
VSSX_0_4
A8
VSSX_0_5
A10
VSSX_0_6
A13
VSSX_0_7
A15
VSSX_0_8
A19
VSSX_0_9
A21
VSSX_0_10
A24
VSSX_0_11
A27
VSSX_0_12
A30
VSSX_0_13
A32
VSSX_0_14
A33
VSSX_0_15
B1
VSSX_0_16
B2
VSSX_0_17
B13
VSSX_0_18
B32
VSSX_0_19
B33
VSSX_0_20
C7
VSSX_0_21
C9
VSSX_0_22
C15
VSSX_0_23
C20
VSSX_0_24
C25
VSSX_0_25
C26
VSSX_0_26
E5
VSSX_0_27
E24
VSSX_0_28
E33
VSSX_0_29
F15
VSSX_0_30
F9
VSSX_0_31
F11
VSSX_0_32
F13
VSSX_0_33
F17
VSSX_0_34
F20
VSSX_0_35
F21
VSSX_0_36
F24
VSSX_0_37
F26
VSSX_0_38
G6
VSSX_0_39
G7
VSSX_0_40
G9
VSSX_0_41
G12
VSSX_0_42
G13
VSSX_0_43
J25
VSSX_0_44
G16
VSSX_0_45
G17
VSSX_0_46
G20
VSSX_0_47
G21
VSSX_0_48
H16
VSSX_0_49
H20
VSSX_0_50
H23
VSSX_0_51
H28
VSSX_0_52
J10
VSSX_0_53
J11
VSSX_0_54
J14
VSSX_0_55
J16
VSSX_0_56
J20
VSSX_0_57
J23
VSSX_0_58
K6
VSSX_0_59 K10
VSSX_0_60 K11
VSSX_0_61 K14
VSSX_0_62 K15
VSSX_0_63 K16
VSSX_0_64 K19
VSSX_0_65 K20
VSSX_0_66 K23
VSSX_0_67 K24
VSSX_0_68 K25
VSSX_0_69 K27
VSSX_0_70 K28
VSSX_0_71 K29
VSSX_0_72 K31
VSSX_0_73 K32
VSSX_0_74 K33
VSSX_0_75 L10
VSSX_0_76 L11
VSSX_0_77 L14
VSSX_0_78 L15
VSSX_0_79 L16
VSSX_0_80 L19
VSSX_0_81 L20
VSSX_0_82 L24
VSSX_0_83 M10
VSSX_0_84 M15
VSSX_0_85 M16
VSSX_0_86 M19
VSSX_0_87 M20
VSSX_0_88 N10
VSSX_0_89 N15
VSSX_0_90 N16
VSSX_0_91 N19
VSSX_0_92 N20
VSSX_0_93 N25
VSSX_0_94 N28
VSSX_0_95 N31
VSSX_0_96 N32
VSSX_0_97 P6
VSSX_0_98 P10
VSSX_0_99 P11
VSSX_0_100 P14
VSSX_0_101 P15
VSSX_0_102 P16
VSSX_0_103 P19
VSSX_0_104 P20
VSSX_0_105 R10
VSSX_0_106 R11
VSSX_0_107 R14
VSSX_0_108 R15
VSSX_0_109 R16
VSSX_0_110 R19
VSSX_0_111 R20
VSSX_0_112 R28
VSSX_0_113 R33
VSSX_0_114 T11
VSSX_0_115 T15
VSSX_0_116 T16
U800-12
MSM8260
GND_45
T19
GND_46
T24
GND_47
U11
GND_48
U15
GND_49
U16
GND_50
U19
GND_51
U25
GND_52
V10
GND_53
V11
GND_54
V14
GND_55
V15
GND_56
V16
GND_57
V19
GND_58
V20
GND_59
V23
GND_60
V24
GND_61
AA26
GND_62
V28
GND_63
W6
GND_64
W10
GND_65
W11
GND_66
W14
GND_67
W15
GND_68
W16
GND_69
W19
GND_70
W20
GND_71
W23
GND_72
W24
GND_73
W26
GND_74
W33
GND_75
Y11
GND_76
Y15
GND_77
Y20
GND_78
Y24
GND_79
AA6
GND_80
AA11
GND_81
AA15
GND_82
AA20
GND_83
AA24
GND_84
AA27
GND_85
AA28
GND_86
AA29
GND_87
AA31
GND_88
AA32
GND_89
AA33
GND_90
AB10
GND_91
AB11
GND_92
AB14
GND_93
AB15
GND_94
AB16
GND_95
AB19
GND_96
AB20
GND_97
AB23
GND_98
AB24
GND_99
AB25
GND_100
AB26
GND_101
AC6
GND_163
AC10
GND_102 AC11
GND_103 AC14
GND_104 AC15
GND_105 AC16
GND_106 AC19
GND_107 AC20
GND_108 AC23
GND_109 AC24
GND_110 AD10
GND_111 AD11
GND_112 AD14
GND_113 AD15
GND_114 AD19
GND_115 AD24
GND_116 AD26
GND_117 AE6
GND_118 AE10
GND_119 AE11
GND_120 AE14
GND_121 AE15
GND_122 AE19
GND_123 AE24
GND_124 N24
GND_125 AF10
GND_126 AF11
GND_127 P23
GND_128 AF14
GND_129 AF17
GND_130 AF18
GND_131 AF20
GND_132 AF23
GND_133 AF24
GND_134 W27
GND_135 AF29
GND_136 AG1
GND_137 AG6
GND_138 AG17
GND_139 AG18
GND_140 AH7
GND_141 AH9
GND_142 AH10
GND_143 AH12
GND_144 AH13
GND_145 AH15
GND_146 AH18
GND_147 AH19
GND_148 AH26
GND_149 AH28
GND_150 AH33
GND_151 AM1
GND_152 AM2
GND_153 AM32
GND_154 AM33
GND_155 AN1
GND_156 AN2
GND_157 AN10
GND_158 AN28
GND_159 AN32
GND_160 AN33
GND_161 AD27
GND_162 AG27
GND
GND
GND
U800-10
MSM8260
GND_1
N22
GND_2
P22
GND_3
R23
GND_4
G3
GND_5
H3
GND_6
J3
GND_7
L3
GND_8
AF22
GND_9
AG22
GND_10
R24
GND_11
R22
GND_12
T23
GND_13
R25
GND_14
M25
GND_15
K7
GND_16
L6
GND_17
M23
GND_18
R27
GND_19
N23
GND_20
P24
GND_21
P25
GND_22 AH17
GND_23 AM17
GND_24 AN17
GND_25 AH20
GND_26 AJ19
GND_27 AJ21
GND_28 AL18
GND_29 AL21
GND_30 AM21
GND_31 AN21
GND_32 T5
GND_33 T6
GND_34 V6
GND_35 A5
GND_36 U7
GND_37 L1
GND_38 L2
GND_39 P5
GND_40 AH21
GND_41 AH23
GND_42 AJ23
GND_43 J6
GND_44 N5

5
5
4
4
3
3
2
2
1
1
A A
PM8058 (1 OF 4) - OVP & CHARGER
XIAO MI
OVP
0.1UF
22K4.7uF
write:0x6c,read:0x6d
10nF
2.2nF
VPH_PWR
USB_HS_CONN_VBUS
VBATT
VBATT
VBATT
VBATT
VCOIN
VCOIN
VCOIN
VREG_S3A
VPH_PWR
VREG_S3A
o
BATT_THERM <4A21>
o
BATT_INT <3C15>
o
SENSOR1_I2C_DATA <1A15,2D31,3D15,3D29,4C29,5C27>
o
SENSOR1_I2C_CLK <1A15,2D31,3D15,3D29,4C29,5C27>
Title
Size Document Number Rev
Date: Sheet of
PM8058 (1 OF 4) - OVP & CHARGER
C
MI-ONE
A3
19 31Friday, November 04, 2011
Title
Size Document Number Rev
Date: Sheet of
PM8058 (1 OF 4) - OVP & CHARGER
C
MI-ONE
A3
19 31Friday, November 04, 2011
Title
Size Document Number Rev
Date: Sheet of
PM8058 (1 OF 4) - OVP & CHARGER
C
MI-ONE
A3
19 31Friday, November 04, 2011
R654
150R
±1%
0402
12
R611
NM
0402
1 2
C606
NM
0402
12
R642
NM
0402
1 2
C610
10nF
16V
+/-10%
0603
12
R657
1.5M
±1%
0402
12
C607
NM
0805
12
TP601
1
R610
499K
.01
0402
12
R602
0R
.05
0201
1 2
BAT600
XH414HGIV01E
+1
-
2
C618
4.7uF
25V
+/-10%
0805
12
R607
3K3 ±1%
0402
1 2
R604
10K
±1%
0402
12
C669
1U
16V
±10%
0402
12
C609
NM
0402
12
R653
1K
.01
0402
12
C611
100P
50V
±5%
0402
12
R659
3M
±1%
0603
1 2
CR601
ESD9B5_0ST5G
1 2
U605
MAX17043
CELL
B3
QSTRT
B1
CTG
A3
GND
C3
VDD C2
ALRT C1
SDA A1
SCL A2
NC
B2
J600
CSS5303-2601F
11
22
33
GND1
G1
GND2
G2
U606
ISL9211a
FAULT
4
GND1
2
EN 5
VIN
1
NC
3VB 6
ILIM 7
OUT 8
GND2 9
C612
22U
6.3V
±20%
0603
12
C608
NM
0402
12
C699
NM
0402
12
R655
10K
.05
0201
12
C605
100P
50V
±5%
0402
12
Q811
Si5475DDC
S5
G4
D1
1
D2
2
D3
3
D4
6
D5
7
D6
8
R609
15K
±1%
0402
1 2
R660
NM
0402
12
OVP_PWR
U600-5
PM8058
OVP_SNS
N13
OVP_CTRL
M13
OVP_CLAMP
N12
VCHG1
R10
VCHG2
T10
VPH_PWR1
R12
VPH_PWR2
T12
BAT_FET_N
R7
VBAT
R8
VCOIN
R5
VREF_THERM
M12
GND_DRV1 K7
GND_DRV2 K10
GND_NCP T6
GND_S0 M16
GND_S1 T15
GND_S2 A15
GND_S3 J16
GND_S4 D16
GND_CMN_1 G9
GND_CMN_2 H8
GND_CMN_3 H9
GND_CMN_4 H10
GND_CMN_5 J7
GND_CMN_6 J8
GND_CMN_7 J9
GND_CMN_8 K8
GND_CMN_9 K9
GND_XO_BUFF G8
GND_XO G7
C600
47U
6.3V
±20%
0805
12
R620
0R
±5%
0201
12
CR602
ESD9L5.0ST5G
2 1
R619
NM
0201
12
R608
0R ±5% 0402
1 2
Q809
NTLUS3A90PZ
D
1G3
S1 4
S2 7
R658
2.49M
±1%
0603
12
U603
MIC842
VDD
5
INP
1
OUT 4
GND 2
NC 3

5
5
4
4
3
3
2
2
1
1
D D
C C
B B
A A
PM8058 (2 OF 4) - CLOCK
XIAO MI
VREG_L18A
VREG_L18A
o
XO_OUT_A0 <2B5>
o
XO_OUT_D0 <4B29>
o
XO_OUT_D1 <2B12,2D23,4B12>
o
XO_OUT_A1
o
SLEEP_CLK_PM8058 <4C12>
o
SLEEP_CLK1 <5A11>
o
A0_EN
o
D0_EN
o
CXO_EN_PA_ON <3C23,4B12>
o
A1_EN
o
SSBI_PMIC_FWD_CLK <4B12,4C23>
o
XO_THERM <4A21>
o
MSM_THERM <4A21>
Title
Size Document Number Rev
Date: Sheet of
PM8058 (2 OF 4) - CLOCK
C
MI-ONE
A3
20 31Friday, November 04, 2011
Title
Size Document Number Rev
Date: Sheet of
PM8058 (2 OF 4) - CLOCK
C
MI-ONE
A3
20 31Friday, November 04, 2011
Title
Size Document Number Rev
Date: Sheet of
PM8058 (2 OF 4) - CLOCK
C
MI-ONE
A3
20 31Friday, November 04, 2011
C652
1nF
25V
5%
0402
12
C671
0.1uF
16V
+/-10%
0402
12
R621
100K
.01
0201
12
RT601
100K
0402
12
RT600
100K
0402
12
Y602
32.768kHz 12.5pF 20PPM
1 2
Y603
19.2MHZ,7PF,10PPM
1
1
2
2
4
4
33
CLOCKS
(for MSM8260)
U600-2
PM8058
XTAL_19M_IN
A2
XTAL_19M_OUT
A3
XTAL_32K_IN
A8
XTAL_32K_OUT
A7
XOADC_REF
G2
XO_OUT_A0_EN B7
XO_OUT_A0 D8
XO_OUT_D0_EN B3
XO_OUT_D0 D5
XO_OUT_D1_EN B2
XO_OUT_D1 E4
XO_OUT_A1_EN D6
XO_OUT_A1 D7
SLEEP_CLK0 C15
GPIO_38 J5
GPIO_39 J4
GND_XOADC H7
R623
51K
±1%
0402
12
C684
0.1uF
16V
+/-10%
0402
12
C683
1nF
25V
5%
0402
12

5
5
4
4
3
3
2
2
1
1
D D
C C
B B
A A
0R
0R
0R
XIAO MI
PM8058 (3 OF 4) - CONTROL & GPIO
VREG_S3A
VPH_PWR
VDD_MSM_IO
o
PA_ON_GSMHB <4D4>
o
PA_ON_GSMLB <4D4>
o
PA_ON_IMT <5D2>
o
PA_ON_PCS <5B2>
o
PA_ON_AWS
o
PA_ON_CELL <5C3>
o
HSED_BIAS0<2B29,5D30>
o
HSED_BIAS1<3D30>
o
HSED_BIAS2
o
VREF_GSM<4C13>
o
UIM1_CLK<1C28>
o
CXO_OUT
o
CDC_SYS_RST_N <4D6>
o
KYPD_DRV1 <1C28>
o
UIM1_RESET <1C28>
o
BL_LED_PWM<5C27>
o
KYPD_PWR_N<2C29>
o
PM8058_SSBI<4B12>
o
PM8058_MDM_IRQ_N<2D15>
o
PM8058_APC_SEC_IRQ_N<2D15>
o
PM8058_APC_USR_IRQ_N<2D15>
o
UIM1_DATA<1C28>
o
PM8058_PON_RESET_N <4C23>
o
UIM1_M_DATA <5C15>
o
JTAG_PS_HOLD<5D23>
o
CABLE_DET_N
o
PM8058_RESIN_N
o
BATT_THERM<2A19>
o
XO_THERM<4C20>
o
MSM_THERM<3A20>
o
USB_HS_ID
o
KYPD_SNS3 <4A29,4B28>
o
LINE_IN_DET_N <1D30>
o
UIM1_M_CLK <5C15>
o
HEADSET_SWITCH <3D30>
o
KYPD_DRV_N <2A29>
o
KYPD_SNS5 <4A29,4B28>
o
KYPD_DRV3 <2A29>
o
AUDIO_PA_SD1 <3B30>
o
LED_DRV0_N <5B27>
o
LED_DRV1_N <5B27>
o
LED_DRV2_N <5B27>
o
HAPTIC_PWM <4D6>
o
LED_ATC <5B27>
Title
Size Document Number Rev
Date: Sheet of
PM8058 (3 OF 4) - CONTROL & GPIO C
MI-ONE
A3
21 31Friday, November 04, 2011
Title
Size Document Number Rev
Date: Sheet of
PM8058 (3 OF 4) - CONTROL & GPIO C
MI-ONE
A3
21 31Friday, November 04, 2011
Title
Size Document Number Rev
Date: Sheet of
PM8058 (3 OF 4) - CONTROL & GPIO C
MI-ONE
A3
21 31Friday, November 04, 2011
C666
0.1uF
16V
+/-10%
0402
12
R627
0R ±5% 0201
1 2
8058_SEC
1
8058_RST_IN
1
GPIO
U600-3
PM8058
VIB_DRV_N
T1
NFC_EXT_EN
B15
HSED_BIAS0
N11
HSED_BIAS1
N9
HSED_BIAS2
N10
GPIO_16
M9
GPIO_18
M11
GPIO_20
N2
GPIO_22
D2
GPIO_24
E7
GPIO_26
D9
GPIO_28
E5
GPIO_30
F4
MPP_06
H13
MPP_07
J12
MPP_08
J13
MPP_09
K13
MPP_10
L13
GPIO_36
K12
GPIO_37
L12
GPIO_40
M8
LED_ATC R11
LED_DRV0_N T11
LED_DRV1_N T9
LED_DRV2_N R9
KYPD_DRV_N R1
GPIO_04 J2
GPIO_05 F2
GPIO_02 B6
GPIO_03 E2
GPIO_01 B5
GPIO_17 N7
GPIO_19 M10
GPIO_21 B4
GPIO_23 E6
GPIO_25 E8
GPIO_27 E9
GPIO_29 F5
GPIO_31 G4
GPIO_10 R4
GPIO_14 M7
GPIO_08 K4
GPIO_12 M6
GPIO_09 L2
GPIO_11 K2
GPIO_13 M2
GPIO_15 N8
GPIO_32 G5
GPIO_33 E10
GPIO_34 H4
GPIO_35 H5
R628
NM
0201
1 2
C696
470N
0402
10V
±10%
12
CONTROL
(for MSM8260)
U600-1
PM8058
VDD_MSM_IO
F15
PS_HOLD
D12
CBLPWR0_N
R15
CBLPWR1_N
P15
KYPD_PWR_N
D10
RESIN_N
B14
OPT_1
R14
OPT_2
J15
OPT_3
H15
GND
J10
SSBI
D11
PM_INT_MDM_N
E13
PM_INT_SEC_N
E11
PM_INT_USR_N
E12
MPP_02
F13
MPP_04
G13
PON_RESET_N E15
MPP_01 F12
MPP_03 G12
MPP_05 H12
GPIO_06 K5
GPIO_07 H2
G_PA_ON0 N6
G_PA_ON1 L5
U_PA_ON0 N5
U_PA_ON1 N4
U_PA_ON2 M5
U_PA_ON3 M4
VOUT_PA_CTL L4
R606
0R
±5%
0402
1 2
R635
NM
0201
1 2
8058_USR
1
R630
0R ±5% 0201
1 2
R656
NM
0201
1 2
C665
0.1uF
16V
+/-10%
0402
12
C697
1U
16V
±10%
0402
12

5
5
4
4
3
3
2
2
1
1
D D
C C
B B
A A
PM8058(4 OF 4) - VREGS
XIAO MI
PM8058 VOLTAGE REGILATORS
0
22UF 1nF
47UF 47UF 1nF
1nF
10UF 1nF
1nF 10UF 100nF 100pF
4.7U
VPH_PWR
VREG_S3A
VPH_PWR
VPH_PWR
VREG_S4A
VREG_S3A
VREG_S3A
VREG_S0A
VREG_S1A
VREG_S2A
VREG_S3A
VREG_S4A
VREG_NCP
VREG_LVS0A
VREG_LVS1A
VREG_L0A
VREG_L6A
VREG_L7A
VREG_L8A
VREG_L3A
VREG_L4A
VREG_L5A
VREG_L15A
VREG_L14A
VREG_L16A
VREG_L25A
VREG_L17A
VREG_L18A
VREG_L19A
VREG_L20A
VREG_L21A
VREG_L22A
VPH_PWR
VREG_S4A_QTR
VREG_L12A
VREG_L11A
VREG_L13A
Title
Size Document Number Rev
Date: Sheet of
PM8058(4 OF 4) - VREGS C
MI-ONE
A3
22 31Friday, November 04, 2011
Title
Size Document Number Rev
Date: Sheet of
PM8058(4 OF 4) - VREGS C
MI-ONE
A3
22 31Friday, November 04, 2011
Title
Size Document Number Rev
Date: Sheet of
PM8058(4 OF 4) - VREGS C
MI-ONE
A3
22 31Friday, November 04, 2011
L603 2.2uH
±30% 2.5X2.0
1 2
C676
22U
6.3V
±20%
0603
12
C632
100N
10V
±10%
0402
12
VREG
U600-4
PM8058
VDD_S0
K16
VSW_S0 L16
VREG_S0 N15
VDD_S1
T13
VSW_S1 T14
VREG_S1 R13
VDD_S2
A13
VSW_S2 A14
VREG_S2 B13
VDD_S3
G16
VSW_S3 H16
VREG_S3 G15
VDD_S4
F16
VSW_S4 E16
VREG_S4 D15
VDD_NCP
T4
VDD_L0_L1_LVS
B11
VDD_L8
M1
VDD_L9
P1
VDD_L10
T3
VDD_L2_L11_L12
F1
VDD_L3_L4_L5
A1
VDD_L14_L15
J1
VDD_L13_L16
B16
VDD_L17_L18
A5
VDD_L19_L20
K15
VDD_L21
B12
VDD_L22
B8
VDD_L23_L24_L25
P16
REF_BYP
D13
REF_GND
G10
NCP_CTC1 T7
NCP_CTC2 T5
VREG_NCP T8
NCP_FB R6
VREG_LVS0 B9
VREG_LVS1 B10
VREG_L0 A10
VREG_L1 A11
VREG_L6 R3
VREG_L7 P2
VREG_L8 L1
VREG_L9 N1
VREG_L10 T2
VREG_L11 D1
VREG_L12 G1
VREG_L2 E1
VREG_L3 C1
VREG_L4 C2
VREG_L5 B1
VREG_L15 K1
VREG_L14 H1
VREG_L13 C16
VREG_L16 A16
VREG_L17 A6
VREG_L18 A4
VREG_L19 L15
VREG_L20 M15
VREG_L21 A12
VREG_L22 A9
VREG_L23 T16
VREG_L24 N16
VREG_L25 R16
VDD_L6_L7
R2
C641
100N
10V
±10%
0402
12
C686
4.7U
6.3V
±20%
0402
12
C649
4.7U
6.3V
±20%
0402
12
C601
NM
0603
12
C629
100N
10V
±10%
0402
12
C653
NM
0402
12
C646
4.7U
6.3V
±20%
0402
12
C663
4.7U
6.3V
±20%
0402
12
C656
NM
0603
12
C626
100N
10V
±10%
0402
12
C660
4.7U
6.3V
±20%
0402
12
C643
4.7U
6.3V
±20%
0402
12
R637
0R ±5% 0402
1 2
C616
10uF
0603
6.3V
+/-20%
12
C603 2.2U
6.3V ±10% 0603
1 2
L601 2.2uH
±30% 2.5X2.0
1 2
C637
100N
10V
±10%
0402
12
C657
4.7U
6.3V
±20%
0402
12
R650
0R
±5%
0402
12
C613
10uF
0603
6.3V
+/-20%
12
C681
22U
6.3V
±20%
0603
12
C691
100N
10V
±10%
0402
12
C688
4.7U
6.3V
±20%
0402
12
R639
0R ±5% 0402
1 2
C678
22U
6.3V
±20%
0603
12
C673
NM
0805
12
C631
100N
10V
±10%
0402
12
C651
4.7U
6.3V
±20%
0402
12
C655
NM
0402
12
L604 2.2uH
±30% 2.5X2.0
1 2
C628
100N
10V
±10%
0402
12
C648
4.7U
6.3V
±20%
0402
12
C621
NM
0402
12
C662
4.7U
6.3V
±20%
0402
12
C625
100N
10V
±10%
0402
12
C645
4.7U
6.3V
±20%
0402
12
C640
1U
6.3V
±10%
0402
12
C642
4.7U
6.3V
±20%
0402
12
C615
10uF
0603
6.3V
+/-20%
12
C659
4.7U
6.3V
±20%
0402
12
C661
NM
0402
12
C680
22U
6.3V
±20%
0603
12
C636
100N
10V
±10%
0402
12
C685
22U
6.3V
±20%
0603
12
L602 2.2uH
±30% 2.5X2.0
1 2
C690
4.7U
6.3V
±20%
0402
12
C687
4.7U
6.3V
±20%
0402
12
C638
NM
0402
12
C677
22U
6.3V
±20%
0603
12
C633
100N
10V
±10%
0402
12
C674
47U
6.3V
±20%
0805
12
C630
100N
10V
±10%
0402
12
C693
47U
6.3V
±20%
0805
12
C675
22U
0805
6.3V
±20%
12
C650
4.7U
6.3V
±20%
0402
12
C622
NM
0402
12
C664
4.7U
6.3V
±20%
0402
12
C627
100N
10V
±10%
0402
12
L600 2.2uH
±30% 2.5X2.0
1 2
C647
4.7U
6.3V
±20%
0402
12
C602
NM
0603
12
C614
NM
0603
12
C672
NM
0805
12
R638
0R ±5% 0402
1 2
C624 100N
10V ±10%
0402
1 2
C644
4.7U
6.3V
±20%
0402
12
C617
10uF
0603
6.3V
+/-20%
12
C694
NM
0402
12
R605
NM 0402
1 2
C682
22U
6.3V
±20%
0603
12
C658
4.7U
6.3V
±20%
0402
12
C679
22U
6.3V
±20%
0603
12
C692
100N
10V
±10%
0402
12
R652
0R ±5% 0402
1 2
C689
4.7U
6.3V
±20%
0402
12
C620
NM
0402
12
R643
0R ±5% 0402
1 2
R631 0R
±5% 0402
1 2

5
5
4
4
3
3
2
2
1
1
D D
C C
B B
A A
PM8901 (1 OF 2) - CONTROL
XIAO MI
PM8901 CONTROL
0
0
PM8901 GND
PM8901 SWITCHES
12pF 49.9R
VDD_MSM_IO
VREG_L4A
VPH_PWR
VREG_S3A VREG_LVS0B
VPH_PWR
VREG_MVS0B
VREG_L4B
o
PM8901_APC_USR_IRQ_N<2D15>
o
PM8901_APC_SEC_IRQ_N<2D15>
o
PM8901_MDM_IRQ_N<4C21>
o
PM8901_PON_RESET_N <4B12>
o
PM8901_SSBI<4B12>
o
PS_HOLD<2D15>
o
JTAG_PS_HOLD<4D21>
o
PM8058_PON_RESET_N<2D21>
o
SSBI_PMIC_FWD_CLK<2C20,4B12>
o
PWR_CTRL0
o
PWR_CTRL1
o
XO_OUT_D1 <2B12,2C20,4B12>
o
CXO_EN_PA_ON <2C20,4B12>
Title
Size Document Number Rev
Date: Sheet of
PM8901 (1 OF 2) - CONTROL
C
MI-ONE
A3
23 31Friday, November 04, 2011
Title
Size Document Number Rev
Date: Sheet of
PM8901 (1 OF 2) - CONTROL
C
MI-ONE
A3
23 31Friday, November 04, 2011
Title
Size Document Number Rev
Date: Sheet of
PM8901 (1 OF 2) - CONTROL
C
MI-ONE
A3
23 31Friday, November 04, 2011
C701
0.1uF
0402
16V
+/-10%
12
R717
NM 0201
1 2
R701
0R ±5% 0201
1 2
PS_HOLD
1
C700
0.1uF
0402
16V
+/-10%
12
U700-4
PM8901
GND_1
G6
GND_2
E6
GND_XO
F7
GND_REF
E7
GND_3
G7
GND_4
F6
GND_S0_1 B2
GND_S0_2 C1
GND_DRV_S0 C2
GND_S1_1 B10
GND_S1_2 C11
GND_DRV_S1 C10
GND_S2_1 J11
GND_S2_2 K10
GND_DRV_S2 J10
GND_S3_1 J1
GND_S3_2 K2
GND_DRV_S3 J2
GND_S4 E1
GND_DRV_S4 E2
R716
NM 0201
1 2
R702
0R ±5% 0201
1 2
U700-1
PM8901
VDD_MSM_IO
F5
VDD_XO
F9
REF_BYP
C6
PS_HOLD
D10
PWR_ON
G11
USR_INT_N
G10
SEC_INT_N
F10
MDM_INT_N
E10
FCLK
H11
SSBI
H10
PWR_CTL_0
G3
PWR_CTL_1
F2
PWR_CTL_2
F3
PON_RESET_N D11
XTAL_19M_IN E11
XTAL_19M_OUT F11
MPP_1 J4
MPP_2 J5
MPP_3 D3
MPP_4 E3
OPT_0 C5
OPT_1 C7
TEST G5
MODE_CTL B8
8058_RST
1
C702
0.1uF 0402
16V +/-10%
1 2
R700
10K
.05
0402
1 2
8901_USR
1
R721
NM 0201
1 2
C719
NM 0201
1 2
8901_SEC
1
LVS
U700-3
PM8901
LVS0_IN
D2
LVS1_IN
J8
LVS2_IN
G9
LVS3_IN
H3
MVS_IN
L6
HVS_IN
K5
LVS0_OUT D1
LVS1_OUT K8
LVS2_OUT H9
LVS3_OUT H2
MVS_OUT L7
HVS0_OUT L5
HVS1_OUT K4
R703
0R ±5% 0201
1 2

5
5
4
4
3
3
2
2
1
1
D D
C C
B B
A A
PM8901 (2 OF 2) - VREGS
XIAO MI
4.7uF
47UF 1nF
1nF
1nF
0
VPH_PWR
VPH_PWR
VREG_L0B
VREG_L1B_DOCK
VREG_L2B
VREG_L3B
VREG_L4B
VREG_L5B
VREG_L6B
VREG_S0B
VREG_S1B
VREG_S3B
VREG_S4B
Title
Size Document Number Rev
Date: Sheet of
PM8901 (2 OF 2) - VREGS
C
MI-ONE
A3
24 31Friday, November 04, 2011
Title
Size Document Number Rev
Date: Sheet of
PM8901 (2 OF 2) - VREGS
C
MI-ONE
A3
24 31Friday, November 04, 2011
Title
Size Document Number Rev
Date: Sheet of
PM8901 (2 OF 2) - VREGS
C
MI-ONE
A3
24 31Friday, November 04, 2011
R714
0R ±5% 0402
1 2
C738
100N
10V
±10%
0402
12
C737
NM
0402
12
C724
NM
0805
12
C720
1U
16V
±10%
0402
12
C716
100N
10V
±10%
0402
12
C730
22U
6.3V
±20%
0603
12
C726
47U
6.3V
±20%
0805
12
C713
100N
10V
±10%
0402
12
C750
4.7U
6.3V
±20%
0402
12
C723
47U
6.3V
±20%
0805
12
C736
22U
6.3V
±20%
0805
12
C733
22U
6.3V
±20%
0805
12
L704
2.2uH
±20%
2.5 ×2.0mm
1 2
C747
4.7U
6.3V
±20%
0402
12
L702
2.2uH ±20% 4.6 ×4.8mm
1 2
R722
0R ±5% 0402
1 2
C732
22U
6.3V
±20%
0603
12
C718
100N
10V
±10%
0402
12
C715
100N
10V
±10%
0402
12
C729
22U
6.3V
±20%
0603
12
C710
NM
0402
12
C752
NM
0402
12
C712
100N
10V
±10%
0402
12
C725
47U
6.3V
±20%
0805
12
C722
47U
6.3V
±20%
0805
12
C734
22U
6.3V
±20%
0805
12
REGULATORS
U700-2
PM8901
VDD_S0_1
A3
VDD_S0_2
A4
VDD_DRV_S0
B3
VDD_DRV_S1
B9
VDD_S1_1
A8
VDD_S1_2
A9
VDD_S2_2
L9 VDD_S2_1
L8
VDD_DRV_S2
K9
VDD_S3_1
L3
VDD_DRV_S3
K3 VDD_S3_2
L4
VDD_S4
G1
VDD_DRV_S4
G2
VDD_ANA
C8
VDD_DIG_BYP
E5
VDD_L0
J7
VDD_L1
B5
VDD_L2
B6
VDD_L3
B7
VDD_L4
D9
VDD_L5
J6
VDD_L6
B4
VSW_S0_1 A1
VSW_S0_2 A2
VSW_S0_3 B1
VREG_S0 C3
VSW_S1_1 A10
VSW_S1_2 A11
VSW_S1_3 B11
VREG_S1 C9
VSW_S2_1 K11
VSW_S2_2 L10
VSW_S2_3 L11
VREG_S2 J9
VSW_S3_1 K1
VSW_S3_2 L1
VSW_S3_3 L2
VREG_S3 J3
VSW_S4 F1
VREG_S4 H1
VREG_L0 K7
VREG_L1 A5
VREG_L2 A6
VREG_L3 A7
VREG_L4 E9
VREG_L5 K6
VREG_L6 C4
C749
4.7U
6.3V
±20%
0402
12
C746
4.7U
6.3V
±20%
0402
12
C717
100N
10V
±10%
0402
12
C731
22U
6.3V
±20%
0603
12
C728
22U
6.3V
±20%
0603
12
C727
47U
6.3V
±20%
0805
12
C714
100N
10V
±10%
0402
12
C735
22U
6.3V
±20%
0805
12
C751
4.7U
6.3V
±20%
0402
12
C711
100N
10V
±10%
0402
12
L703
2.2uH
±20%
2.5 ×2.0mm
1 2
L701
2.2uH
±20%
4.6 ×4.8mm
1 2
C748
4.7U
6.3V
±20%
0402
12
C721
NM
0402
12

5
5
4
4
3
3
2
2
1
1
D D
C C
B B
A A
XIAO MI
MEMORY LPDDR2
EBI1_CA1
EBI1_CA2
EBI1_CA3
EBI1_CA4
EBI1_CA5
EBI1_CA6
EBI1_CA7
EBI1_CA8
EBI1_CA9
EBI1_CA[0:9]
EBI1_CA0
EBI1_DQ[0:31]
EBI1_DQ0
EBI1_DQ1
EBI1_DQ2
EBI1_DQ3
EBI1_DQ4
EBI1_DQ5
EBI1_DQ6
EBI1_DQ7
EBI1_DQ8
EBI1_DQ9
EBI1_DQ10
EBI1_DQ11
EBI1_DQ12
EBI1_DQ13
EBI1_DQ14
EBI1_DQ15
EBI1_DQ16
EBI1_DQ17
EBI1_DQ18
EBI1_DQ19
EBI1_DQ20
EBI1_DQ21
EBI1_DQ22
EBI1_DQ23
EBI1_DQ24
EBI1_DQ25
EBI1_DQ26
EBI1_DQ27
EBI1_DQ28
EBI1_DQ29
EBI1_DQ30
EBI1_DQ31
VREG_S4B
VREG_S4B
VREG_S4B
VREG_S3A
VREG_L22A
VREG_S4B
VREF_0V6
o
EBI1_CLK<5C14>
o
EBI1_CLK_N<5C14>
o
EBI1_CKE1<5C14>
o
EBI1_CKE0<5C14>
o
EBI1_CS1_N<5C14>
o
EBI1_CS0_N<5C14>
o
EBI1_DM0<5B14>
o
EBI1_DM1<5B14>
o
EBI1_DM2<5B14>
o
EBI1_DM3<5B14>
o
EBI1_CA[0:9]<5C14>
o
EBI1_DQS3<5B14>
o
EBI1_DQS3_N<5B14>
o
EBI1_DQS2<5B14>
o
EBI1_DQS2_N<5B14>
o
EBI1_DQS1<5B14>
o
EBI1_DQS1_N<5B14>
o
EBI1_DQS0_N<5B14>
o
EBI1_DQS0<5B14>
o
EBI1_DQ[0:31] <3C14>
Title
Size Document Number Rev
Date: Sheet of
MEMORY LPDDR2 C
MI-ONE
A3
25 31Friday, November 04, 2011
Title
Size Document Number Rev
Date: Sheet of
MEMORY LPDDR2 C
MI-ONE
A3
25 31Friday, November 04, 2011
Title
Size Document Number Rev
Date: Sheet of
MEMORY LPDDR2 C
MI-ONE
A3
25 31Friday, November 04, 2011
R906
240R .01 0402
1 2
C977
470N
4V
±20%
0201
12
C984
470N
4V
±20%
0201
12
C974
470N
4V
±20%
0201
12
C987
10nF
0402
16V
+/-10%
12
C971
470N
4V
±20%
0201
12
C988
10nF
0402
16V
+/-10%
12
C968
470N
4V
±20%
0201
12
C985
470N
4V
±20%
0201
12
C979
470N
4V
±20%
0201
12
R904
20K
±0.5%
0402
12
C965
470N
4V
±20%
0201
12
C976
470N
4V
±20%
0201
12
R902
0R
.05
0603
1 2
C983
470N
4V
±20%
0201
12
SDRAM 4Gb(X32)
U900-1
MT29PZZZ6D4QKHMW-25
DQ0 T8
DQ1 R8
DQ2 R7
DQ3 R9
DQ4 R6
DQ5 P7
DQ6 P8
DQ7 P9
DQ8 K9
DQ9 K8
DQ10 K7
DQ11 J6
DQ12 J9
DQ13 J7
DQ14 J8
DQ15 H8
DQ16 W7
DQ17 U6
DQ18 W8
DQ19 T5
DQ20 U7
DQ21 W9
DQ22 V8
DQ23 T6
DQ24 H6
DQ25 F8
DQ26 E9
DQ27 G7
DQ28 H5
DQ29 E8
DQ30 G6
DQ31 E7
CS0/
P1
CS1/
P2
CKE0
N1
CKE1
N2
CLK
M3
CLK/
L3
DM3
H7
DM2
T7
DM1
L5
DM0
N5
DQS3
G8
DQS3/
G9
DQS2/
U9 DQS2
U8
DQS1
K6
DQS1/
K5
DQS0/
P5 DQS0
P6
CA0
U3 CA1
T3 CA2
R3 CA3
R2 CA4
R1 CA5
K2 CA6
J2 CA7
J3 CA8
H3 CA9
H2
VREFCA K3
VREFDQ M9
ZQ0
G3
ZQ1
F3
RFU1 N3
RFU2 P3
C973
470N
4V
±20%
0201
12
C986
10nF
0402
16V
+/-10%
12
C970
470N
4V
±20%
0201
12
C967
470N
4V
±20%
0201
12
C981
470N
4V
±20%
0201
12
U900-2
MT29PZZZ6D4QKHMW-25
VDD1_1 E6
VDD1_2 F1
VDD1_3 V1
VDD1_4 W6
VDD2_1 E5
VDD2_2 G2
VDD2_3 K1
VDD2_4 U2
VDD2_5 W5
VDD2_6 M7
VDDCA1 J1
VDDCA2 L1
VDDCA3 T2
VDDQ1 F7
VDDQ2 F10
VDDQ3 G5
VDDQ4 H9
VDDQ5 J10
VDDQ6 L6
VDDQ7 M6
VDDQ8 N6
VDDQ9 R10
VDDQ10 T9
VDDQ11 U5
VDDQ12 V7
VDDQ13 V10
VSSQ14
G10
VSSQ13
V9
VSSQ12
V6
VSSQ11
U10
VSSQ10
T10
VSSQ9
R5
VSSQ8
P10
VSSQ6
M5
VSSQ5
K10
VSSQ4
J5
VSSQ3
H10
VSSQ2
F9
VSSQ1
F6
VSSCA3
T1
VSSCA2
M1
VSSCA1
H1
VSS10
V5
VSS9
V2
VSS8
U1
VSS7
M8
VSS6
L2
VSS5
G1
VSS4
F5
VSS3
F2
VSS2
E1
NC13
M2
NC14
V3
NC16
W2
NC17
W3
NC4
D1
NC5
D2
NC6
D3
NC7
D4
NC8
D5
NC9
D6
NC10
E2
NC11
E3
DNU13 E10
DNU7 W1
DNU8 W10
DNU9 X1
DNU10 X2
DNU11 X9
DNU12 X10
C978
470N
4V
±20%
0201
12
C975
470N
4V
±20%
0201
12
R900
240R .01 0402
1 2
C982
470N
4V
±20%
0201
12
C989
10nF
0402
16V
+/-10%
12
C972
470N
4V
±20%
0201
12
C969
470N
4V
±20%
0201
12
R903
20K
±0.5%
0402
12
C966
470N
4V
±20%
0201
12
C980
470N
4V
±20%
0201
12

5
5
4
4
3
3
2
2
1
1
D D
C C
B B
A A
51K51K51K51K51K51K51K51K
MEMORY EMMC
XIAO MI
SDC1_DATA[0:7]
SDC1_DATA0
SDC1_DATA1
SDC1_DATA2
SDC1_DATA3
SDC1_DATA4
SDC1_DATA5
SDC1_DATA6
SDC1_DATA7
VREG_LVS0B
VREG_L5B
VREG_LVS0B
VREG_LVS0B
o
SDC1_CMD<1C15>
o
SDC1_DATA[0:7]<1C15>
o
MSM_RESOUT_N<2B15,3B15,4B12,4B15>
o
SDC1_CLK<1C15>
Title
Size Document Number Rev
Date: Sheet of
MEMORY EMMC C
MI-ONE
A3
26 31Friday, November 04, 2011
Title
Size Document Number Rev
Date: Sheet of
MEMORY EMMC C
MI-ONE
A3
26 31Friday, November 04, 2011
Title
Size Document Number Rev
Date: Sheet of
MEMORY EMMC C
MI-ONE
A3
26 31Friday, November 04, 2011
C999
1U
16V
±10%
0402
12
R910
NM
0201
12
C996
1U
16V
±10%
0402
12
R912
NM
0201
12
R914
NM
0201
12
C990
0.1uF
0402
16V
+/-10%
12
R916
NM
0201
12
TP900
1
R901
10K
.05
0402
12
C998
1U
16V
±10%
0402
12
R907
0R
±5%
0402
1 2
C992
0.1uF
0402
16V
+/-10%
12
U900-3
MT29PZZZ6D4QKHMW-25
CLK
B5
CMD
C5
RSTn
C1
DAT0
A3 DAT1
B3 DAT2
B7 DAT3
A7 DAT4
B6 DAT5
A6 DAT6
A4 DAT7
B4
VDDIM A5
VCCM1 A8
VCCM2 B2
VCCQM B8
VssQM
C3
NC1 C2
NC2 C4
NC3 C6
VSS1
B9
DNU1 A1
DNU2 A2
DNU3 A9
DNU4 A10
DNU5 B1
DNU6 B10
R911
NM
0201
12
R913
NM
0201
12
C997
1U
16V
±10%
0402
12
R915
NM
0201
12
R917
NM
0201
12
C991
0.1uF
0402
16V
+/-10%
12

5
5
4
4
3
3
2
2
1
1
D D
C C
B B
A A
LCD CONNECTOR
XIAO MI
LCD
TP_VDD_2V8
LCD_2V8
VREG_S3A
TP_VDD_2V8
VPH_PWR
VREG_S3A
VREG_L2B
VREG_S3A
VPH_PWR
VPH_PWR
VREG_L8A
o
MIPI_DSI_LANE0_P<3C14>
o
MIPI_DSI_LANE0_N<3C14>
o
MIPI_DSI_LANE1_N<3C14>
o
MIPI_DSI_LANE1_P<3C14>
o
MIPI_EMI_LANE0_P <1B27>
o
MIPI_EMI_LANE0_N <1B27>
o
MIPI_EMI_LANE1_N <1B27>
o
MIPI_EMI_LANE1_P <1B27>
o
MIPI_EMI_LANE0_P <4B27>
o
MIPI_EMI_LANE0_N <4A27>
o
MIPI_EMI_LANE1_N <4A27>
o
MIPI_EMI_LANE1_P <4A27>
o
MIPI_DSI_RESET <1C15>
o
CORE_I2C_CLK<3C15,5A15>
o
CORE_I2C_DATA<3C15,5A15>
o
TP_RESET<3C15>
o
TP_INT<3D15>
o
TP_PWR_EN<3D15>
o
MIPI_EMI_CLK_P <1B27>
o
MIPI_EMI_CLK_N <1B27>
o
MIPI_DSI_CLK_P<3C14>
o
MIPI_DSI_CLK_N<3C14>
o
MIPI_EMI_CLK_N <4B27>
o
MIPI_EMI_CLK_P <4B27>
o
LED_ANODE <3B27>
o
LED_CANODE <3B27>
o
LCD_PWM <5C27>
o
LED_CANODE<3C27>
o
LED_ANODE<3C27>
o
LCD_PWM<1B27>
o
BL_LED_EN<4D15>
o
BL_LED_PWM<4B21>
o
SENSOR2_I2C_CLK
5
,2D31,3D15,3D29,4A19,4C29>
o
SENSOR2_I2C_DATA
2
D31,3D15,3D29,4A19,4C29>
o
LED_DRV0_N<2B21>
o
LED_DRV1_N<2B21>
o
LED_DRV2_N<2B21>
o
LCD_FTE<3C27>
o
LED_ATC<2B21>
Title
Size Document Number Rev
Date: Sheet of
LCD C
MI-ONE
A3
27 31Friday, November 04, 2011
Title
Size Document Number Rev
Date: Sheet of
LCD C
MI-ONE
A3
27 31Friday, November 04, 2011
Title
Size Document Number Rev
Date: Sheet of
LCD C
MI-ONE
A3
27 31Friday, November 04, 2011
R1106
0R
±5%
0201
1 2
U1102
LDO
IN
1
EN
6
OUT 3
GND
2
NC1 4
NC2 5
R1112
0R
±5%
0402
1 2
C1101
1U
16V
±10%
0402
12
C1119
4.7U
25V
±10%
0805
12
C1114
33pF
0201
25V
5%
12
R1103
0R
±5%
0201
1 2
R1102
NM
0201
1 2
C1111
NM
0201
12
C1103
470N
4V
±20%
0201
12
C1110
33pF
0201
25V
5%
12
C1105
1U
16V
±10%
0402
12
C1104
1U
16V
±10%
0402
12
L1101
10uH
±20%
2.5 ×2.0mm
1 2
R1107
NM
0402
1 2
C1109
33pF
0201
25V
5%
12
R1105
0R
±5%
0201
1 2
C1112
NM
0201
12
U1100
LM3530UMX-25A/NOPB
IN
C3
SDA
A1
SCL
A2
HWEN
C2
INT
B2
PWM
B1
ALS1
D1
GND
B3
ALS2 C1
ILED D3
OVP D2
SW A3
R1111 0R±5% 0402
12
C1121
1U
16V
±10%
0402
12
DS1102 NSR0240P2T5G
11
2
2
C1106
1U
16V
±10%
0402
12
R1101
NM
0201
1 2
R1110
0R ±5% 0402
1 2
C1108
470N
4V
±20%
0201
12
C1113
33pF
0201
25V
5%
12
C1122
1U
16V
±10%
0402
12
C1107
1U
16V
±10%
0402
12
Socket
J1101
DF37NC-24DS-0.4V(51)
22
1
1
3
344
5
566
7
7
9
9
11
11
13
13
15
15
17
17
19
19
88
10 10
12 12
14 14
16 16
18 18
20 20
21
21 22 22
23
23 24 24
R1108
0R
±5%
0201
1 2
DS1101
SMLN34
Red
1
Blue
2
Green
3
Anode 4
FL1100
EMI4183
In_1+
1
In_1-
2
VN1_1
3
In_2+
4
In_2-
5
VN2_1
6
In_3+
7
In_3-
8Out_3- 9
Out_3+ 10
VN2_2
11
Out_2- 12
Out_2+ 13
VN1_2
14
Out_1- 15
Out_1+ 16
R1109
0R ±5% 0402
1 2
R1104
10K .05 0201
1 2
Socket
J1102
DF37NC-10DS-0.4V_51
22
1
1
3
344
5
566
7
7
9
988
10 10

5
5
4
4
3
3
2
2
1
1
D D
C C
B B
A A
XIAO MI
SD&SIM CONNECTOR
VREG_L3A VREG_L14A
VREG_L14A
VREG_S3A
VREG_L3A
o
UIM1_RESET <2A21>
o
SDC3_CARD_CLK<4B12>
o
UIM1_DATA <4C21>
o
SDC3_CARD_D2<4B12>
o
SDC3_CARD_D0<4B12>
o
SDC3_CARD_D1<4B12>
o
SDC3_CARD_D3<4B12>
o
SDC3_CARD_CMD<4B12>
o
UIM1_CLK <4B21>
o
SDC_CARD_DET1_N<2C15,3C28>
o
SDC_CARD_DET1_N<2C15,5C28>
o
KYPD_DRV1 <2A21>
o
KYPD_SNS3<2B21,4A29>
o
KYPD_SNS5<2B21,4A29>
o
SDC3_CARD_D2_S <3C28>
o
SDC3_CARD_D2_S<4C28>
o
SDC3_CARD_D3_S <3C28>
o
SDC3_CARD_D3_S<4C28>
o
SDC3_CARD_CMD_S<4C28>
o
SDC3_CARD_CMD_S <3C28>
o
SDC3_CARD_D0_S<4C28>
o
SDC3_CARD_D0_S <3C28>
o
SDC3_CARD_D1_S<4C28>
o
SDC3_CARD_D1_S <3C28>
o
SDC3_CARD_CLK_S<4C28>
o
SDC3_CARD_CLK_S <3C28>
Title
Size Document Number Rev
Date: Sheet of
SD&SIM CONNECTOR C
MI-ONE
A3
28 31Friday, November 04, 2011
Title
Size Document Number Rev
Date: Sheet of
SD&SIM CONNECTOR C
MI-ONE
A3
28 31Friday, November 04, 2011
Title
Size Document Number Rev
Date: Sheet of
SD&SIM CONNECTOR C
MI-ONE
A3
28 31Friday, November 04, 2011
C1203
4.7U
6.3V
±20%
0402
12
CR1201
ESD9B5_0ST5G
1 2
CR1200
ESD9B5_0ST5G
1 2
C1210
33pF
0201
25V
5%
12
CR1205
1 2
C1212
33pF
0201
25V
5%
12
C1205
4.7U
6.3V
±20%
0402
12
C1207
NM
0201
12
C1200
100N
6.3V
±10%
0201
12
R1206
4K7
±5%
0402
12
CR1203
CM1624
SDData1
1SDData0
2
SDCLK
3
ESD1
4
ESD3
5
SDCMD
6SDData3
7SDData2
8Data2 9
Data3 10
CMD 11
VCC 12
ESD2 13
CLK 14
Data0 15
Data1 16
GND 17
R1205
100K
±5%
0402
12
CR1207
1 2
C1211
33pF
0201
25V
5%
12
C1204
100N
6.3V
±10%
0201
12
CR1202
1 2
CR1206
1 2
C1209
NM
0201
12
C1206
100N
6.3V
±10%
0201
12
C1208
NM
0201
12
Socket
J1200
DF37NC-20DS-0.4V(51)
2
211
33
4
4
55
6
6
77
99
11 11
13 13
15 15
17 17
19 19
8
8
10
10
12
12
14
14
16
16
18
18
20
20
CR1204
1 2

5
5
4
4
3
3
2
2
1
1
D D
C C
B B
A A
Haptic
SADD=0 write:0x90, read:0x91
XIAO MI
CONNECTORS
VPH_PWR
VREG_S3A
VREG_2.85V
VBATT
VREG_L12A
VBATT
VREG_S3A
VREG_2.85VVREG_MVS0B
o
SENSOR2_I2C_DATA<1A15,2D31,3D15,3D29,4A19,5C27>
o
SENSOR2_I2C_CLK<1A15,2D31,3D15,3D29,4A19,5C27>
o
HAPTIC_HEN<4C15>
o
HAPTIC_LEN<4C15>
o
XO_OUT_D0<2C20>
o
SENSOR2_I2C_CLK<1A15,2D31,3D15,4A19,4C29,5C27>
o
SENSOR2_I2C_DATA<1A15,2D31,3D15,4A19,4C29,5C27>
o
KYPD_PWR_N<4D21>
o
PROXIMITY_INT_N<2C15>
o
HEADSET_MIC_P_S <1D30>
o
HPH_RN <1C30>
o
HPH_LP <2C30>
o
EAROP <3B30>
o
EARON <3B30>
o
HSED_BIAS0 <4B21,5D30>
o
SPKR_P<1B30>
o
SPKR_N<1B30>
o
KYPD_DRV3 <2A21>
o
KYPD_DRV_N <2B21>
o
HEADSET_DET<1D30>
o
FM_RX_RF <5A11>
o
KYPD_SNS3<2B21,4B28>
o
KYPD_SNS5<2B21,4B28>
o
MAIN_MIC_N <5D30>
o
MAIN_MIC_P <5D30>
o
GND_HEADSET_REF <2B6>
o
HAPTIC_PWM<2C20>
Title
Size Document Number Rev
Date: Sheet of
CONNECTORS C
MI-ONE
A2
29 31Friday, November 04, 2011
Title
Size Document Number Rev
Date: Sheet of
CONNECTORS C
MI-ONE
A2
29 31Friday, November 04, 2011
Title
Size Document Number Rev
Date: Sheet of
CONNECTORS C
MI-ONE
A2
29 31Friday, November 04, 2011
J1302
415CPB-073-56F
1
1
Socket
J1301
DF40C-20DS-0.4V(51)
22
1
1
3
344
5
566
7
7
9
9
11
11
13
13
15
15
17
17
19
19
88
10 10
12 12
14 14
16 16
18 18
20 20
L1307
1400ohm ±40% 0402
1 2
C1323
NM
0201
12
R1306
0R ±5% 0402
1 2
C1339
NM
0201
12
SH402
1
1
SH1400
1
1
SH100
1
1
L1309
47 nH ±5%
1.0×0.5mm
1 2
SH301
1
1
C1301
2.2U
6.3V
±20%
0402
12
R1312
0R
±5%
0201
1 2
C1308
100N
6.3V
±10%
0201
12
J1306
415CPB-073-56F
11
TP1309
1
J1305
415CPB-073-56F
11
C1309
33pF
0201
25V
5%
12
C1318
NM
0201
12
CR1300
ESD9B5_0ST5G
1 2
R1301
100K
.01
0201
12
CR1305
1 2
SH101
1
1
CR1301
1 2
R1310
NM
0201
1 2
C1320
NM
0201
12
L1305
1400ohm ±40% 0402
1 2
C1342
NM
0201
12
TP1308
1
C1341
NM
0201
12
CR1304
1 2
R1303
NM 0402
1 2
CR1303
1 2
CR1310
1 2
CR1311
1 2
R1314
0R
±5%
0201
1 2
L1306
1400ohm ±40% 0402
1 2
L1304
1400ohm
±40%
0402
12
C1337
NM
0201
12
C1316
100N
6.3V
±10%
0201
12
SH701
1
1
C1321
NM
0201
12
R1308
10K .05 0201
1 2
J1304
JPM1990-7211F
AA
BB
CC
J1303
415CPB-073-56F
1
1
L1308
1400ohm ±40% 0402
1 2
CR1309
1 2
C1317
100N
6.3V
±10%
0201
12
L1310
47 nH ±5%
1.0×0.5mm
1 2
SH300
1
1
R1315
10R
±5%
0201
12
U1301
ISA1200
VDDP
9
SDA
7
SCL
8
SADD
6
LEN
17
PWM/CLK
10
HEN
16
VDD 4
VBAT 15
GND1
11
VDP 14
VDN 12
GAIN 13
NC1 1
NC2 2
NC3 3
NC4 5
NC5
18
GND2
19
C1328
NM
0201
12
R1311
NM
0201
12
C1331
NM
0201
12
R1302
100K
.01
0201
12
R1313
0R
±5%
0402
1 2
C1303
100N
6.3V
±10%
0201
12
C1302
2.2U
6.3V
±20%
0402
12
C1304
3.9nF 50V 5%
0603
1 2
SH500
1
1
TP1311 TP0.5mm
1
Socket
J1300
DF37NC-16DS-0.4V(51)
22
1
1
3
344
5
566
7
7
9
9
11
11
13
13
15
15
88
10 10
12 12
14 14
16 16
C1332
NM
0201
12
SH600
1
1
C1322
NM
0201
12
C1334
NM
0201
12
C1315
4.7U
6.3V
±20%
0402
12
SH800
1
1
SH401
1
1
SH900
1
1

5
5
4
4
3
3
2
2
1
1
D D
C C
B B
A A
8.2PF 8.2PF
HEADSET JACK
MIC
8.2PF8.2PF
XIAO MI
AUDIO
VREG_S3A
VREG_S3A
VPH_PWR
o
HEADSET_MIC_N<4B30>
o
HEADSET_MIC_P<4B30>
o
HEADSET_SWITCH<2C21>
o
UART_TXD <2C15>
o
HPH_RN <1D29>
o
LINE_IN_DET_N<2B21>
o
HSED_BIAS0<2B29,4B21>
o
MAIN_MIC_P<3B29>
o
EAROP <1D29>
o
EARON <1D29>
o
HEADSET_MIC_N <3D30>
o
HEADSET_MIC_P <3D30>
o
CDC_MIC1P_S<4C6>
o
CDC_MIC1N_S<4C6>
o
CDC_MIC2P_S<4C6>
o
CDC_MIC2N_S<4C6>
o
CDC_AUXIP_S<5C6>
o
CDC_AUXIN_S<5C6>
o
CDC_MIC1P <4C30>
o
CDC_MIC1N <4C30>
o
CDC_AUXIP <4C30>
o
CDC_AUXIN <4C30>
o
CDC_AUXIP <3D30>
o
CDC_AUXIN <3C30>
o
CDC_MIC1P <4D30>
o
CDC_MIC1N <4D30>
o
HSED_BIAS1<4B21>
o
CDC_HPH_LP<2C6>
o
CDC_HPH_RN<2C6>
o
UART_RXD<2C15>
o
SWITCH_EN<1C15>
o
HEADSET_MIC_P_S <1D29>
o
HEADSET_DET <4D29>
o
CDC_EAROP<2C6>
o
CDC_EARON<2C6>
o
SPKR_P <3B29>
o
SPKR_N <3B29>
o
MAIN_MIC_N<3A29>
o
HPH_LP<1D29>
o
AUDIO_PA_SD<4D15>
o
CDC_LOLP<2C6>
o
CDC_LORN<2C6>
Title
Size Document Number Rev
Date: Sheet of
AUDIO C
MI-ONE
A2
30 31Friday, November 04, 2011
Title
Size Document Number Rev
Date: Sheet of
AUDIO C
MI-ONE
A2
30 31Friday, November 04, 2011
Title
Size Document Number Rev
Date: Sheet of
AUDIO C
MI-ONE
A2
30 31Friday, November 04, 2011
CR1410
CSPEMI201A
SPKR_IN1
A1
SPKR_IN2
A3 SPKR_OUT1 C1
SPKR_OUT2 C3
GND
B2
C1533 22nF
25V
+/-10%
0402
1 2
C1428
33pF
0201
25V
5%
12
C1451
0.1uF
0201
6.3V
+/-10%
12
CR1403
CSPEMI202AG
MIC_IN1
A1
MIC_IN2
A3
GND
B2 MIC_OUT2 C3
MIC_OUT1 C1
C1439
33pF
0201
25V
5%
12
R1417
0R ±5% 0201
1 2
C1431 1U
16V ±10%
0402
1 2
C1422
33pF
0201
25V
5%
12
R1520
27.4K
±1%
0402
12
C1414
33pF
0201
25V
5%
12
C1536
100N
16V
±10%
0402
12
R1411
0R ±5% 0402
1 2
C1443
NM
0201
12
C1458
18P
25V
±5%
0201
12
C1433 1U
16V ±10%
0402
1 2
C1416
33pF
0201
25V
5%
12
R1418
0R ±5% 0201
1 2
R1426
NM
0201
12
C1462
33P
25V
±5%
0201
12
C1442
NM
0201
12
UART_TXD
1
C1404
33pF
0201
25V
5%
12
C1441
33pF
0201
25V
5%
12
C1427
33pF
0201
25V
5%
12
C1415
NM
0201
12
C1532
10U
6.3V
±20%
0603
12
C1438
8.2pF
50V
+/-0.5pF
0402
12
L1502
2.2uH
±30%
2.5X2.0
1 2
R1410
51K
±1%
0402
12
C1444
33pF
0201
25V
5%
12
R1427
0R
±5%
0201
12
R1415
0R ±5% 0402
1 2
CR1406
CSPEMI201A
SPKR_IN1
A1
SPKR_IN2
A3 SPKR_OUT1 C1
SPKR_OUT2 C3
GND
B2
C1412
33pF
0201
25V
5%
12
C1446
33pF
0201
25V
5%
12
U1401
SPU0410HR5H-PB
VDD
1
GND1
2
GND2 3
OUTPUT 4
R1412
0R ±5% 0402
1 2
R1419
2K2
.05
0201
12
C1419
33pF
0201
25V
5%
12
C1429 0.15uF
10V +/-10% 0402
1 2
U1405
ISL54062
GND 1
V+ 2
NC2 3
COM2 4
NO2 5
IN2
6IN1
7
NO1
8
COM1
9
NC1
10
CR1401
CSPEMI202AG
MIC_IN1 A1
MIC_IN2 A3
GND B2
MIC_OUT2
C3
MIC_OUT1
C1
C1440
8.2pF
50V
+/-0.5pF
0402
12
R1420
NM
0201
12
C1456
18P
25V
±5%
0201
12
C1534
22nF 25V
+/-10%
0402
1 2
C1535
22uF
6.3V
+/-20%
0805
12
C1457
33P
25V
±5%
0201
12
C1432 1U
16V ±10%
0402
1 2
CR1405
ESD9B5_0ST5G
1 2
C1453
100N
10V
±10%
0402
12
CR1402
CSPEMI202AG
MIC_IN1
A1
MIC_IN2
A3
GND
B2 MIC_OUT2 C3
MIC_OUT1 C1
C1452
100N
6.3V
±10%
0201
12
U1508
MAX98500
SDBST
D4
SDSPK
C3
GAIN
B2
RKNEE
B3
INP
D2
INN
D3
AGND
C4
BSTPGND
A4
SPKPGND
D1
SPKPGND2
C2
VCCOUT A2
PVDD A1
SPKP B1
SPKN C1
VBAT B4
LX A3
R1407
0R ±5% 0201
1 2
CR1404
ESD9B5_0ST5G
1 2
R1424
0R±5% 0402
1 2
C1459
33P
25V
±5%
0201
12
C1434 1U
16V ±10%
0402
1 2
C1410
33pF
0201
25V
5%
12
C1445
33pF
0201
25V
5%
12
C1522
100P
25V
±10%
0201
12
C1450
4.7U
6.3V
±20%
0402
12
UART_RXD
1
C1411
33pF
0201
25V
5%
12
C1417
33pF
0201
25V
5%
12
TP1310
TP0.5mm
1
C1430 0.15uF
1 2
C1413
NM
0201
12
R1521
100K
.01
0201
12
C1418
33pF
0201
25V
5%
12
R1425
100K
.01
0201
12

5
5
4
4
3
3
2
2
1
1
D D
C C
B B
A A
G Sensor
Compass
Flash
Camera connector
SAO=0 write:0x30, read:0x31
write:0x3C, read:0x3D
write:0x53, read:0x54
AVDD
VDD_IO
VCM
AUDIO
XIAO MI
VREG_2.85V
VREG_2.85V
VPH_PWR
VREG_LVS0A
VREG_L11A
VREG_L15A
VREG_L18A
VREG_S3A
VREG_S3A
o
FLASH_LED_P
o
ACCEL_IRQ<2C15>
o
SENSOR1_I2C_DATA<1B15,2C15,4B31>
o
SENSOR2_I2C_DATA<1A15,3D15,3D29,4A19,4C29,5C27>
o
SENSOR1_I2C_DATA <1B15,2C15,5A31>
o
SENSOR1_I2C_CLK<1B15,2C15,5A31>
o
SENSOR1_I2C_CLK<1B15,2C15,5B31>
o
FLASH_RESET<1D15>
o
SENSOR2_I2C_CLK<1A15,3D15,3D29,4A19,4C29,5C27>
o
FLASH_STROBE<3B31>
o
COMPASS_INT_N <3C15>
o
CSI4_CLK_P<2A31>
o
CSI4_DATA1_N<2A31>
o
CSI4_DATA0_N<2A31>
o
FLASH_STROBE<2D31>
o
FLASH_STROBE_1<1C15>
o
CAMIF_I2C_CLK <3D15,4A15>
o
CSI4_CLK_N<3B31>
o
CSI4_CLK_P<3B31>
o
CSI4_DATA0_P<3B31>
o
CSI4_DATA0_N<3B31>
o
CSI4_DATA1_P<3B31>
o
CSI4_DATA1_N<3B31>
o
MIPI_CSI4_CLK_N <3C14>
o
MIPI_CSI4_CLK_P <3C14>
o
MIPI_CSI4_DATA0_P <3C14>
o
MIPI_CSI4_DATA0_N <3C14>
o
MIPI_CSI4_DATA1_N <3C14>
o
MIPI_CSI4_DATA1_P <3C14>
o
CAM_IF_MCLK<5C15>
o
CAM_PWR_EN <1C15>
o
CSI4_CLK_N<2A31>
o
CSI4_DATA1_P<2A31>
o
CSI4_DATA0_P<2A31>
o
CAMIF_I2C_DATA <3D15,4A15>
Title
Size Document Number Rev
Date: Sheet of
AUDIO C
MI-ONE
A2
31 31Friday, November 04, 2011
Title
Size Document Number Rev
Date: Sheet of
AUDIO C
MI-ONE
A2
31 31Friday, November 04, 2011
Title
Size Document Number Rev
Date: Sheet of
AUDIO C
MI-ONE
A2
31 31Friday, November 04, 2011
C1530
NM
0201
12
C1505
10uF
6.3V
+/-20%
0603
12
U1501
LIS3DHTR
SCL/SPC
4
ADC1
16
INT1
11
RES 10
VDD 14
Vdd_IO 1
NC1
2
NC2
3GND1 5
INT2
9
ADC2
15
CS 8
SDO/SA0 7
SDA/SDI/SDO 6
GND2 12
ADC3
13
DS1500
LXCL-EY04-0001
-
1+2
R1514
NM
0201
12
C1518
0.1uF
6.3V
+/-10%
0201
12
C1526
4.7U
6.3V
±20%
0402
12
C1515
NM
0201
12
C1528
47pF
0201
50V
5%
12
C1512
4.7U
6.3V
±20%
0402
12
Socket
J1203
DF37NC-24DS-0.4V(51)
22
1
1
3
344
5
566
7
7
9
9
11
11
13
13
15
15
17
17
19
19
88
10 10
12 12
14 14
16 16
18 18
20 20
21
21 22 22
23
23 24 24
FL1500 three lane emi filter
EMI4183
In_1+
1
In_1-
2
VN1_1
3
In_2+
4
In_2-
5
VN2_1
6
In_3+
7
In_3-
8Out_3- 9
Out_3+ 10
VN2_2
11
Out_2- 12
Out_2+ 13
VN1_2
14
Out_1- 15
Out_1+ 16
C1527
NM
0201
12
R1515
0R
±5%
0402
1 2
R1509
NM0201
1 2
TP808
1
C1506
0.1uF
6.3V
+/-10%
0201
12
R1517
10K
.01
0402
12
C1504
0.1uF
6.3V
+/-10%
0201
12
U1505
LM3554
IN
C4
HWEN|GPIO
D4
SCL
D3
SDA
D2
STROBE
C3
TX1|TORCH
C2
ENVM|TX2|GPIO
D1
SW1 A3
OUT1 A2
LED1 A1
LED2 B1
LEDI|NTC C1
GND1
A4
OUT2 B2
SW2 B3
GND2
B4
TP807
1
C1521
1uF
6.3V
±20%
0201
12
L1501
2.2uH
±30%
2.5X2.0
1 2
R1508
0R±5% 0201
12
C1514
0.1uF
6.3V
+/-10%
0201
12
U1502
HMC5883L
SCL
1
SETC
12
S1
4
DRDY 15
VDD 2
VDDIO 13
NC1
5
NC2
6
NC3
7
SETP
8
SDA
16
C1 10
NC4 14
NC5 3
GND1 9
GND2 11
C1523
0.1uF
6.3V
+/-10%
0201
12
C1525
4.7U
6.3V
±20%
0402
12
R1516
0R ±5% 0402
1 2
C1531
NM
0201
12
C1516
0.1uF
6.3V
+/-10%
0201
12
R1518
100K
0402
12
R1513
NM
0201
12
C1517
NM
0201
12
C1507
10uF
6.3V
+/-20%
0603
12
C1509
4.7U
6.3V
±20%
0402
12
C1508
220N 16V±10%
0402
1 2
R1519
0R
±5%
0402
1 2