Panasonic Vs3 Schematics
User Manual: Manual Panasonic - Schematics & Service Manuals PDF
Open the PDF directly: View PDF
.
Page Count: 13

11. BLOCK DIAGRAMS
11.1. Baseband
– 11-1 –
256Mb FLASH
Flip sensor
Added to MP1G
Changed from MP1G
Removed from MP1G
Bluetooth FM Radio
FLASH density
PSRAM density
Main LCD Camera
*1 Please refer to Difference table.
BASEBAND
PROCESSOR
S/M-POWER
SmatiSD
IrDA
IO CONNECTOR
SIM
CARD
1.3M CAMERA
COMPANION LSI
MAIN LCD
TMDT TFT
2.2" QVGA
MELODY
HS AMP.
KEYPAD 7 x 7
SPEAKER
MIC
HSJ
RECEIVER
I2C
SERIAL DIF
IQ AND IF C ONTROL
IrDA INTERFACE
Demultiplexedd 16-bit
parallel data bus
GPIO x 3
SIM INTERFACE
7 x 7 RGB [0 : 17]
VIBRATOR
EL KEY
BACKLIGHT
BATTERY
Li + Ion
CHARGER
Backup
Battery
DIRECT USB ON THE GO IF
USART
POWER AMP.
*1
ANTENNA
SWITCH
*1
ANTENNA
CURRENT
MONITOR
DC/DC LCD BACKLIGHT
YUV I2C
16-BIT
16-BIT
16-BIT
8-BIT
MIC
RCVOUT
SPKOUT
FLIP SENSOR
U500
U504
128MB
PSRAM
256MB
FLASHROM
TYAX
256MB
FLASHROM
DATA CORE

11.2. RF Band
– 11-2 –
CLK
PALEVEL
GSM 850 or
EGSM 900
GSM 850 or
EGSM 900
DCS 1800 &
PCS 1900
DCS 1800
PCS 1900
ATTN
ATTN
BAND_SEL
TXON_PA
VC3
VC2
VC1
DA
EN
1/2
1/4
IDA (I/Q
to Digital
Adapter)
Gauss
Filter
1/2 1/4
SigmaDelta MASH
Modulator
Fif0
Frac CW
Int CW &Cntrl
RX/TX Cntrl
3-Wire
Bus
MMD
Timing &
Measurement
VCO
Control
CLG
Adjust
Fast
RFD Fast CP
DAO
AFC
BUFEN
BUFOUT
B
BX
A
AX
VCO
Bias
Voltage
Regulator
TX Bias
BSW
Driver
LF
Balun
Balun
VBATT
HBT
U101
Transceiver
FL203
FL202
FL201
U103
Antenna Switch Module
U102
PA Module
U105
U106
U401
TCXO
Module
Power
controller

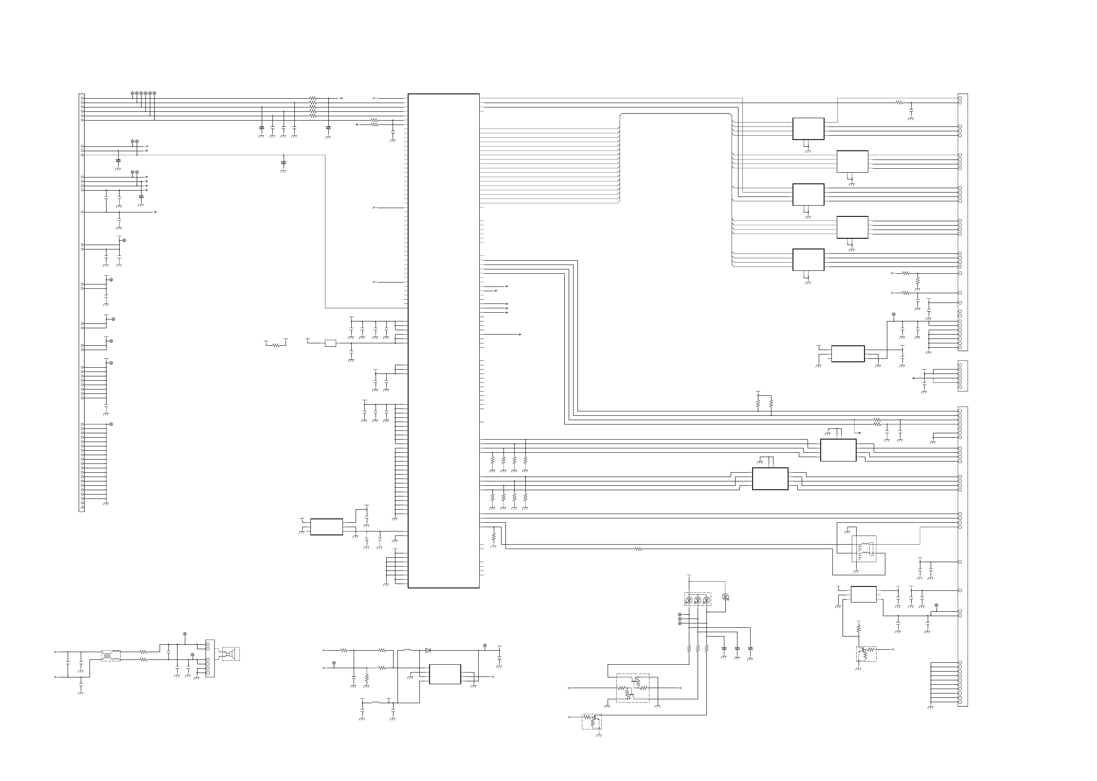
12. CIRCUIT DIAGRAMS
12.1. Main PCB (Baseband)
– 12-1 –
RF I/F
JTAG I/F
DAI I/F
(1%)
Bluetooth ANT
KEY LED
GND
USB_DP
USB_DN
USB_VBUS
EXT_PER
RXD
NC
ACC-DET
TXD
NC
GND
HSMIC
HSDET
HSSPKR
HSSPKL
STEREO_MONO
VBAT
HSSW
ACC_ID
GND
GND
GND
CN501
V_SIM
SIM_IO
SIM_RST
SIM_CLK
1
5
6
2
3
4
E10
E11 Speaker
C934
0p
0p
C935
RV903
RV904
0.1u
C500
SIM PCB
FL3001
M
(VMICN)
(VMICN)
EXT_PWR_GSM
NC
NC
NC
GND
S102
321
S107
S121
S101
S103
S110
S109
S123
S115
S108
987
654
S128
SEND
S105
S106
S104
S127
S111
S118
LSK
S113
S125
S120S112
*0#
RSK
CENT
VBAT
Q1001
ON
2
3
ON
TP540 TP541
VBAT
R504
390k
R505
100k
V_SD
VINT
2V85
VBB2
VBAT
C629
0.1u
C625
0.1u
C626
0.1u
C627
0.1u
C628
0.1u
VBB2
C601
0.1u
C603
0.1u
C604
0.1u
VBB1
C605
0.1u
V_SD
C607
0.1u
C606
0.1u
C608
0.1u
VINT
VINT
C610
0.1u
V_SD
VINT
VINT
C612
0.1u
C614
0.1u
VSIM VUSB
C616
0.1u
VRTC VBB2
C615
0.1u
V_SD
R600 4.7
VANA
C620
0.1u
VSIM
VINT
VANA
V_SD
C526 0.1u
C527
0.1u
2V85
VBAT
VANA
U503
ANALOGUE SWITCH
>
1
B1
2
GND
4A
5VCC
6S
3
B0
VANA
C913
2.2u
VUSB
C912
2.2u
C911
0.1u
R544 560
R545 560
D901
VBAT
R508
100
VUSB
Q902
3
6521
4
R909
0.15
2125
FL300
12
VBAT
R921
22k
R922
1k
VINT
C916
2.2u
R926
2.2k
C919
22u
V_SD
VBAT
C928
2.2u
C927
2.2u
C926
2.2u
C924
2.2u
C923
2.2u
C921
2.2u
VINT
VBB1
VBB2
VANA
VSIM
2V85
VRTC
C925
2.2u
1608
R929
4.7k
VBAT
C932
2.2u
VRF1
C929
2.2u
VRF0
VRF3
C933
2.2u
C931
2.2u
VMMC
VRF2
D501
5
231
4
C563
0.1u
R916
82K 1%
D906
D907
12
3
D908
5
231
4
D909
5
231
4
D910
D912
R604 30k
RV501
FL301
12
C588
10u
D902
BAT60B
D903
V_SDVRF3
FL1001
>
1
UNBALANCE 2
DC
56
3BALANCE-3
4BALANCE-4
VRF3
E1001
KEYOUT[0-3,5-7]
KEYIN[0-4]
VBAT
VINT
RV1001
C630
0.1u
C564
27p
D1001
U502
AUDIO AMP
1VOUT1
2VIN1
3BYPASS
4GND-4 5
#SHUTDOWN
6
VIN2
7
VOUT2
8
VDD
9
GND-9
R582
1.2k
RV504
RV507
D913
C1001
0p
TP611
V_SD
V_SD
C622
0.1u
C624
0.1u
C623
0.1u
TP506
TP507
TP508
R584
100k
R583
100k
TP509
TP505
VBAT_PA
E17
E16
VBAT
R938
10
VINT
VBAT
D615
1
3
D614
1
3
D617
1
3
D613
1
3
D616
1221
3
2222
3
BT900
TP901
TP902
TP903
C637
0p
C642
0p
C641
0p
C643
0p
C650
0p
C649
0p
C648
0p
C635
0.0015u
R500
4.7k
R553
R536 0
C571
0p
R533 27K
R532 27K
R534 150K
C523
330p
R535 3.3k
C528
0.001u
C586
0.1u
C587
0.1u
C589
27p
VRF1
VRF0
VRF2
C1014
0p
TP1000TP1001 TP1002TP1003
TP612
R1040
C652
0.1u
V_SD
V_SD
C578
10u
RV502
R910
4.7K
R911
4.7K
R919 1.5k
C914 0.1u
C915 0.1u
VANA
VANA
VBAT
R586
100k
VANA
1
2
3
4
5
6
7
8
9
10
11
12
13
14
15
16
17
18
19
20
21
22
23
24
25
26
27
28
29
30
31
32
33
CN504
MM BLOCK I/F
34
35
36
37
38
39
40
41
42
43
44
45
46
47
48
49
50
51
52
TP511
TP512 TP513 TP514 TP515
TP516
CN505
Battery Connector
1
2
3
4
5
C938
1u
S1002
21
43
S1003
21
43
S1001
21
43
TP604
TP605
TP601
TP606
TP602
TP607
TP609
TP603
TP608
E1002
VBAT_PA
C582
0p
C581
0p
C580
0p
C579
27p
C577
0.1u
C576
0.1u
DS1016
C524
0.033U
C651
0p
C1016
0p
R659 0
C550 47p
TP517
TP613 TP614
TP615 TP616
TP617 TP618 TP619
TP519 TP520
TP521
TP522
TP523
TP524
TP525
TP526
TP527
TP528
TP529
TP530
TP531
TP532
TP533
TP534
TP535
TP538
TP539
TP904
TP905
TP906
TP504
TP501
TP503
TP502
D612
R573 1K
TP536
C556 0.1u
C555 0.1u
R591
0
R548
R547
D505
R565 270
C602
0p
D618
RV901
C937
1u
C613
0p
C611
0p
TP908TP907
TP542
C583
0p
C532
0p
C639
0p
C554
0.1u
E1004
VDD 1
GND
2
OUT
3
R661
0
R660
0
C935
0p RV508
R566
C584
0p
VINT
D506
12
3
D1002
12
3
RV503
R564 220
R939
100k
8
11
21
20
3
27
12
28
2
6
23
22
4
26
29
CN502
I/O Connector
16
13
14
15
25
17
5
19
18
9
10
24
1
7
FL602
1
2
3
4
5
6
FL601
1
2
3
4
5
6
R940
100k
C930
0p
C1017
0p
C1018
0p
12
4
16
15
CN503
7
13
11
6
2
9
14
8
1
3
10
5
R510 22 1608
R509 22 1608
C939
0p
C940
0p
C941
0p
R568
1k
C502
0p
C551
0p
C569
0p
C570
0p
R562
R563
C593
0p
C595
0p
C590
0p
R601 3.3k
R602 22
R605 22
R609 22
R610 22
C633
0p
R550
R539
C640
0p
C645
0p
C644
0p
C565
27p
R913 220k
R936
470K
F501
C1015
0p
FL501
1
23
4
C504
0.33u
C529
1u
C531 1u
C600
0.22u
C609
0.22u
C902
0.047u
C920
2.2u
C922
2.2u
C936
1U 16V
R925
47M
U901
1NC
2GND
3IOUT 4
VIN
5
LOAD
L901 10uH
C598 0.001u
R581 10k
C596 0.001u
R580 10K
R578 10k
R579 10k
R576 10k
R577 10k
C654
0p
RV509
C618
18p
C619
18p
Q501
231
546
Q502
1
2
3
5
6
4
U603
>
1
IN_A 2
GND
4OUT_Y 3
NC
5VCC
U602
1
IN_A 2
GND
4OUT_Y 3
NC
5VCC
TP909
C505
22u
C506
22u
C553
0p
C559
0.1U
C557
0.1U
C558
0.1U
C575
27p
C574
27p
C573
27p
C572
27p
C559 0.0068u
R559
56K
R561 33
R560 33
C503
0p
R587
0
R571
0
C507
0.1u
C591
100p
R590
MK501
3
4
1
2
5
D507
VINT
U903
1VDD
2GND-2
3VOUT 4
5
GND-5
6
CE
R594
10k
R511
18k
R606 0
DS1015
IrDA
1LEDA
2NC
3TXD
4RXD
5SD
6VCC
7GND
8SHILED_GND
C1000 0p
C1019
3p
R1060
47
C508
100p
C509
0p
C512
0p
C597 100p
C599
10p
C585
10p
R1058
100
R1049
100
R1059
100
R1050
100
R1057
100
R1051
100
3
2
3
2
3
2
4
1
3
2
4
1
4
1
R1048
100
R1047
100
R1046
100
R1045
100
4
1
C525
1U
C918
2.2u
C917
2.2u
R1052
R1054
R1053
R1056 0
R1055
C1010
0p
C1006
0p
C1012
0p
C1004 0p
C1007 0p
C1009 0p
C1005
0p
C1003 0p
C1008 06030p
C1002 0p
R1038
C568
100p
U504
FLASH MEMORY
D10
M6
D08
M5
D04
M4
RFU-M3 M3
D0
M2
DU-M1 M1
D14
L9
D12
L8 D11
L7
D09
L6
D07
L5 D06
L4 D05
L3
D03
L2
D01
L1
D13
K9
VSS-K8 K8
VSS-K7 K7
VSS-K6 K6
F-CLK
K5
VSS-K4 K4
VSS-K3 K3
VSS-K2 K2
D02
K1
WAIT
J9
VCCQ-J8 J8
VCCQ-J7 J7
F-VCC-J6 J6
R-CLK
J5
F-VCC-J4 J4
VCCQ-J3 J3
VCCQ-J2 J2
F-VPP J1
D-DM0/R-LB#
H9 D-DM1/R-UB#
H8
OE#
H7
RFU-H6 H6
D-BA1
H4
F3-CE# H3
S-CS2 H2
RFU-H1 H1
A12
G9
A09
G8
F-RST#
G7
D-CKE
G6
D-BA0
G4
F1-CE#
G3
F2-CE#
G2
RFU-G1 G1
A13
F9
A10
F8
A21
F7
S-CS1# F6
D-RAS#
F4
D-CAS#
F3
R1-CS#
F2
F-WP2# F1
A14
E9
A11
E8
A22
E7 F4-CE#/A28 E6
R2-CS#
E3
WE#
E2
F-WP1# E1
A15
D9
RFU-D8 D8
R-VCC-D7 D7
F-VCC-D6 D6
ADV#
D5
F-VCC-D4 D4
R-VCC-D3 D3
S-VCC D2
A01
D1
A16
C9
VSS-C8 C8
VSS-C7 C7
VSS-C6 C6
R-VCC-C5 C5
VSS-C4 C4
VSS-C3 C3
VSS-C2 C2
A02
C1
A17
B9
A27
B8
A23
B7
RFU-B6 B6
A19
B5 A18
B4
A06
B3
A04
B2 A03
B1
DU-A9 A9
A26
A8 A25
A7 A24
A6
A20
A5
A08
A4 A07
A3
A05
A2
DU-A1 A1
RFU-M7 M7
D15
M8
DU-M9 M9
Y600
1
23
4
U500
S-GOLD LITE (BASEBAND PROCESSOR)
A1 RESERVED-A1
A2 DSPIN1
A3 VDDP_DIG_D1
A4 DIF_CLK
A5
CC_CLK
A6
CC_IO
A7 T_OUT8
A8 RF_CLK
A9 RF_STR0
A10
I2S3_WA
A11 T_OUT3
A12 T_OUT2
A13 RF_STR1
A14
USART1_RTS_N
A15
USART1_TXD
A16
USART1_RXD
A17
I2S1_RX
A18
I2S2_TX
A19
I2S2_WA0
A20
KP_OUT2
A21 RESERVED-A21
B1
USB_DMINUS
B2
DSPOUT1
B3 CLKOUT0
B4 DIF_CS
B5
CC_VZ_N
B6
CC_RST
B7 AFC
B8 T_OUT7
B9 T_OUT6
B10
T_OUT12
B11 T_OUT11
B12 T_OUT10
B13 T_OUT9
B14
USART1_CTS_N
B15
I2S1_CLK0
B16
I2S1_WA0
B17
I2S1_TX
B18
I2S2_RX
B19 SSC2_MTSR
B20
KP_OUT1
B21
I2C_SCL
C1
EBU_A[0] C2
EBU_A[1]
C3 VSS_USB_DBF
C4 DIF_RESET
C5 DIF_RS
C6 DIF_MTSR
C8 VDDP_SIM
H3
EBU_A[7]
H2
EBU_CAS_N
H1
EBU_A[15]
G21 PAD_BB_I:B
G20
KP_IN0
G19
VDDBB:P
G15 RESERVED-G15
G14 VDDP_DIG_B
G13 VSS_DSP_1
G12 VSSP_DIG_C1
G11 VDDP_DIG_C1
G10 VDDP_DIG_C2
G9 VDD_DSP_2
G8 VSSP_DIG_CENTRE-G8
G7 RESERVED-G7
G3
EBU_A[5]
G2
EBU_A[14]
G1
EBU_A[12]
F21
KP_IN2
F20
KP_IN4
F19
PAD_GUARDD:I2
F3
EBU_A[2]
F2
EBU_A[11]
F1
EBU_A[9]
E21 VCXO_EN
E20
KP_IN5
E19
KP_IN1
E3 VDD_USB
E2
EBU_A[8]
E1
EBU_A[6]
D21
KP_IN6
D20
I2S2_CLK0
D19
KP_IN3
D3
USB_DPLUS
D2
EBU_A[4]
D1
EBU_A[3]
C21
KP_OUT0
C20
I2C_SDA
C19
KP_OUT3
C18
SSC2_SCLK
C17
SSC2_MRST
C16 VSS_MAIN_1
C15 T_OUT1
C14 T_OUT0
C13
I2S3_CLK C12
I2S3_TX
C11 T_OUT4
C10 T_OUT5
C9 RF_DATA
C7 VSS_DSP_2
H7 VSSP_EBU_RING_2_3_2
H8 VSSP_DIG_D1
H9 VSSP_DIG_CENTRE-H9
H10 VSSP_DIG_CENTRE-H10
H11 VSSP_DIG_CENTRE-H11
H12 VSSP_DIG_B
H13 VDD_DSP_1
H14 VDD_MAIN_1
H15 VDDP_DIG_A2
H19 PAD_PAOUT1:O
H20 PAD_BB_IX:B
H21 PAD_BB_Q:B
J1
EBU_A[16] J2
EBU_A[17]
J3
EBU_A[10]
J7 VDDP_EBU_RING_2_3_1
J8 VDDP_EBU_RING_2_3_2
J9 VSSP_DIG_CENTRE-J9
J10 VSSP_DIG_CENTRE-J10
J11 VSSP_DIG_CENTRE-J11
J12 VSSP_DIG_CENTRE-J12
J13 VSSP_DIG_CENTRE-J13
J14 VSSP_DIG_CENTRE-J14
J15 VDDP_DIG_A1
J19 PAD_M9:B
J20 PAD_BB_QX:B
J21 PAD_M8:B
K1
EBU_A[18] K2
EBU_A[19]
K3
EBU_A[13]
K7 VSSP_EBU_RING_2_3_1
K8 VSSP_DIG_CENTRE-K8
K9 VSSP_DIG_CENTRE-K9
K10 VSSP_DIG_CENTRE-K10
K11 VSSP_DIG_CENTRE-K11
K12 VSSP_DIG_CENTRE-K12
K13 VSSP_DIG_CENTRE-K13
K14 VSSP_DIG_A1
K15
VSSBB:G
K19 PAD_M2:B
K20 PAD_M10:B
K21 PAD_M1:B
L1
EBU_BC0_N
L2
EBU_A[20]
L3
EBU_RAS_N
L7 VSSP_EBU_RING_2_3_3
L8 VSSP_DIG_CENTRE-L8
L9 VSSP_DIG_CENTRE-L9
L10 VSSP_DIG_CENTRE-L10
L11 VSSP_DIG_CENTRE-L11
L12 VSSP_DIG_CENTRE-L12
L13 VSSP_DIG_CENTRE-L13
L14 VSSP_DIG_CENTRE-L14
L15
VDDM:P
L19
VSSM:G
L20 PAD_M7:B
L21 PAD_M0:B
M1
EBU_A[22]
M2
EBU_A[21]
M3
EBU_BC1_N
M7 VDDP_EBU_RING_2_3_3
M8 VSS_MAIN_3
M9 VSSP_DIG_CENTRE-M9
M10 VSSP_DIG_CENTRE-M10
M11 VSSP_DIG_CENTRE-M11
M12 VSSP_DIG_CENTRE-M12
M13 VSSP_DIG_CENTRE-M13
M14
VSSD:G
M15
VDDD:P
M19
VDDBG:P
M20
PAD_AGND_SENSE:O
M21
PAD_AGND_FORCE:I
N1
EBU_WR_N
N2
EBU_RD_N
N3
EBU_CS1_N
N7 VDD_MAIN_3
N8 VDDP_EBU_RING_2_3_4
N9 VSSP_DIG_CENTRE-N9
N10 VSSP_DIG_CENTRE-N10
N11 VSSP_DIG_CENTRE-N11
N12 VSSP_DIG_CENTRE-N12
N13 VSSP_DIG_CENTRE-N13
N14 VSSP_DIG_CENTRE-N14
N15 VSSP_DIG_CENTRE-N15
N19
VSSBG:G
N20
PAD_VREF:O
N21
PAD_VMICN:O
P1
EBU_CS2_N
P2
EBU_CS0_N
P3
EBU_A[23]
P7 VDDP_EBU_RING_2_3_5
P8 VDDP_ETM_2
P9 VSSP_EBU_RING_2_3_5
P10 VSSP_EBU_RING_2_3_6
P11 VSSP_DIG_CENTRE-P11
P12 VSSP_DIG_CENTRE-P12
P13 VSSP_DIG_CENTRE-P13
P14 VDDP_DIG_E2
P15
VDDVBT:P
P19
PAD_MICP2:I
P20
PAD_IREF:O
P21
PAD_MICN2:I
R1
EBU_A[24]
R2
EBU_CS3_N
R3
EBU_ADV_N
R7 RESERVED-R7
R8 VSS_MAIN_5
R9 VSSP_ETM_1_DBF
R10 VSSP_ETM_2
R11 VSS_RTC_PLL_DBF
R12 VSSP_DIG_E1
R13 VSSP_DIG_CENTRE-R13
R14 VDD_MAIN_6
R15 RESERVED-R15
R19 VSSVBT:G
R20
PAD_VMICP:O
R21
PAD_EPP1:O
T1
EBU_SDCLKO
T2
EBU_BFCLKO
T3
EBU_BFCLKI
T19
VSSVBR:G_2
T20
PAD_MICP1:I
T21
PAD_EPN1:O
U1
EBU_SDCLKI U2
EBU_CKE
U3 VSSP_EBU_RING_2_3_4
U19
PAD_MICN1:I
U20
VDDVBR:P_2
U21
PAD_EPPA1:O
V1
EBU_AD[1]
V2
EBU_WAIT_N
V3
EBU_AD[0]
V19 RESERVED-V19
V20
VSSVBR:G_1
V21
PAD_EPREF:O
W1
EBU_AD[2]
W2
EBU_AD[8]
W3
EBU_AD[4]
W4
EBU_AD[6]
W5
EBU_AD[9]
W6
EBU_AD[12]
W7
EBU_AD[15]
W8 VDDP_ETM_1
W9 VDD_MAIN_5
W10 TRACEPKT[7]
W11 VDD_PLL
W12 VDD_RTC
W13
F32K
W14 VSS_MAIN_6
W15 VDDP_DIG_E1
W16
MON1
W17
RTCK
W18
TMS
W19 RESERVED-W19
W20
VDDVBR:P_1
W21
PAD_EPPA2:O
Y1
EBU_AD[3]
Y2
EBU_AD[5]
Y3
EBU_AD[13]
Y4 TRACECLK
Y5 TRACEPKT[0]
Y6 TRACEPKT[1]
Y7 TRACEPKT[3]
Y8 TRACEPKT[5]
Y9 PIPESTAT[0]
Y10 PIPESTAT[2]
Y11 F26M
Y12
PM_INT
Y13
USART0_RXD Y14
USART0_TXD
Y15
USART0_CTS_N
Y16 RSTOUT_N
Y17
TRIG_IN
Y18
TDO
Y19
TCK
Y20 RESERVED-Y20
Y21
PAD_GUARDD:I1
AA1 RESERVED-AA1
AA2
EBU_AD[7]
AA3
EBU_AD[10] AA4
EBU_AD[11]
AA5
EBU_AD[14]
AA6 TRACESYNC
AA7 TRACEPKT[2]
AA8 TRACEPKT[4]
AA9 TRACEPKT[6]
AA10 PIPESTAT[1]
AA11
RTC_OUT
AA12
OSC32K AA13
RESET_N
AA14
USART0_RTS_N
AA15
DSPOUT0
AA16
MON2
AA17
DSPIN0
AA18
TDI
AA19
TRST_N
AA20 RESERVED-AA20
AA21 RESERVED-AA21
R608
R662 0
C594
560p
C592
560p
C560
10p
C562
10p
C567
27p
DS1001
DS1014
DS1010
U501
MELODY
IOVDD 32
/RD
31
A0
30
/CS
29
/WR
28 D0 27
D1 26
D2 25
D3 24
D4 23
D5 22
D6 21
D7 20
MTR 19
SPOUT2
18 SPOUT1
17
SPVSS 16
SPVDD 15
EQ3
14
EQ2
13
EQ1
12
HPOUT-R
11 HPOUT-L/MONO
10
VREF 9
VSS 8
VDD 7
PLLC 6
N.C 5
/RST
4
/IRQ
3
LED
2
CLKI
1
DS1008
DS1013
DS1002
DS1009
U1001
BLUE TMOON
UART data
with BB_IC
26 MHz CLK
from RF_IC
32 kHz CLK from BB_IC
BAND PASS FILTER
>
PCMOUT
48 PCMIN
47
GPIO0
46
VDD-45 45
TDO
44
TDI
43
TMS
42
TCK
41
VDDC-40 40
WAKEUP_HOST
39
UARTCTS
38
UARTIN
37
VDDUART 36
UARTRTS
35
UARTOUT
34
PSEL1
33
VDD-32 32
PSEL0
31 PAON
30
VDDRF-29 29
VTUNE 28
ICHP 27
DRCAP 26
VCOCAP 25
VDDRF-24 24
TXAX 23
TXA 22
RFIO 21
RFIOX 20
VDDRF-19 19
RXOUT
18
SYRI
17
BREF 16
VDDPM 15
SLEEPX
14
TRST
13
RESETQ
12 WAKEUP_BT
11
CLK32
10
RXON
9
SUPEEP
8
VDD-7 7
VDDC-6 6
I2CLK/GPIO2
5I2DAT/GPIO1
4
PCMCL
3PCMFR
2
VDDPCM 1
GND 49
DS1003
DS1007
DS1005
DS1006
Q500
1
3
2
DS1004
DS1011
DS1012
R607 0 0603
C632
0.01u
U900
SM POWER
(POWER MANAGEMENT)
RESETQ
48
VLBB2 47
VDDC 46
VLBB1 45
VCHC 44
VDDCH 43
VRTC 42
INTOUT
41
VRF1 40
VDDRF 39
VRF2 38
VRF3 37
VCXOEN
36
VDDA 35
VANA 34
VSSR
33
IREF
32
BYP
31
VDDAU 30
AUOP 29
AUON 28
VSSAU
27
AUIP
26
AUIN
25
SDA
24
SCL
23
LRF3EN
22
VINT 21
VMMC 20
VSIM2 19
VSIM1 18
VDDB 17
LED
16
SLED1
15
SLED2
14
VIB
13
VBUS
12 VUSB
11
VUPU
10
FB 9
VSSFB
8
VSSPW 7
SW 6
VDDPW 5
ON
4
VRFC 3
VBATS 2
VCHS 1
GND 49
C511
18p
C510
18p
C501
47p
PALEVEL
I
IX
Q
QX
CLK
DA
HS_AMP_UD
ACC_PWR_EN
HS_AMP_CLK
VC[1]
AFC
EN
VC[2]
VC[3]
SIGN1509
TDO
TDI
TMS
TRST_N
RTCK
TRIG_IN
MON1
MON2
DATA[2]
DATA[6]
DATA[3]
DATA[1]
DATA[5]
DATA[0]
DATA[7]
DATA[4]
I2C_SDAI2C_SDA
POLY_R
PMINT
PMINT I2C_SCL
I2C_SCL
FLIP_SENSE
DISP_CLK
KEYIN[0]
KEYIN[1]
KEYIN[2]
KEYIN[3]
KEYOUT[0]
KEYOUT[1]
KEYOUT[2]
KEYOUT[3]
EPPA1
RTC_OUT
RTC_OUT
KEYOUT[5]
KEYOUT[7]
DATA[12]
DATA[3]
DATA[13]
DATA[7]
DATA[14]
DATA[4]
DATA[0]
DATA[9]
DATA[1]
DATA[15]
DATA[8]
DATA[5]
DATA[11]
DATA[2]
DATA[10]
DATA[6]
ADD[7]
ADD[12]
ADD[21]
ADD[22]
ADD[8]
ADD[1]
ADD[13]
ADD[2]
ADD[9]
ADD[4]
ADD[3]
ADD[10]
ADD[6]
ADD[17]
ADD[14]
ADD[16]
ADD[23]
ADD[5]
ADD[19]
ADD[15]
ADD[18]
ADD[11]
ADD[20]
BFCLKI
DATA[1]
DATA[7]
DATA[14]
DATA[15]
DATA[9]
DATA[12]
DATA[13]
DATA[3]
DATA[8]
DATA[5]
DATA[11]
DATA[2]
DATA[10]
DATA[4]
DATA[6]
DATA[0]
ADD[11]
ADD[23]
ADD[5]
ADD[19]
ADD[22]
ADD[7]
ADD[8]
ADD[20]
ADD[21]
ADD[1]
ADD[0]
ADD[2]
ADD[9]
ADD[4]
ADD[3]
ADD[10]
ADD[6]
ADD[17]
ADD[14]
ADD[16]
ADD[15]
ADD[18]
GPS_IRQ
LIGHT_SENSE
PCB_ID
A[24]
SDCLKI
ADD[0]
KEYIN[3]
KEYIN[2]
KEYIN[0]
HS_AMP_SD
HS_AMP_SD
HS_AMP_SD
ADD[12]
ADD[13]
BC1N
BC0N
BFCLKO
ADVN
SDCLKO
CKE
WRN
WRN
RDN
RDN
WAITN
KEYOUT[5]
KEYOUT[0]
KEYOUT[2]
KEYOUT[1]
KEYOUT[3]
CLK32K
LCD_SCS_V27
LED
LCD_SCS
RASN
CS_FLASH1N
CS_FLASH2N
CASN
POLY_L
VCHARGE
CS_SDRAMN
AP_RST
DIF_CS
DIF_RESET
DIF_MTSR
DIF_CLK
DIF_RS
DIF_MRST
CLK32K_V27
BB_SYS_CLK
TXON_PA
SIM_CLK
SIM_RST
SIM_IO
KEYIN[4]
EPPA2
MOTOR
DISP_IRQ
KEYIN[4]
KEYOUT[6]
KEYIN[1]
KEYOUT[6]
KEYOUT[7]
RF_TEMP
TCK
OUT_R
OUT_L
CC_VZ
BAT_ID_TEMP
ACC_ID
LOAD
PWM1
IRDA_SD
STEREO_MONO
XO_ENBB_SYS_CLK
PWM1
AP_RST
KEYIN[0-4]
KEYOUT[0-3,5-7]
RESETN
MA3_IRQ
MICP2
MICN1
MICP1
MICN2
DAI_RX
I2S1_RX
CTS_0
RXD_1
CTS_1
RXD_0
USB_DN
USB_DP
VMICP
I2S1_CLK0
RECP
HS_DET
I2S1_WA0
DAI_TX
GND
AP_CLK
I2S1_TX
TXD_0
TXD_1
RTS_0
RTS_1
RECN
DAI_TX
DAI_CLK
DAI_RESET
DAI_RX
ON
ADD[0]
CS_MA3
AP_CLK
AP_RST
MA3_IRQ
SPOUT1
SPOUT2
LED_EN
STEREO_MONO
HS_DET
KEYIN[2]KEYOUT[7]
RESETN
BT_VCXOEN
USB_DP
USB_VBUS
RXD_0
CTS_0
TXD_0
RTS_0
USB_VBUS
USB_DN
USB_DP
BAT_ID_TEMP
LOAD
DAI_RESET
MICN2
MICP2
BB_SYS_CLK
BT_VCXOEN
RTS_1
AP_RST
I2S1_TX
I2S1_RX
I2S1_WA0
I2S1_CLK0
RXD_1
TXD_1
XO_EN
RECP
RECN CS_MA3
RESETN
ADD[0]
SPOUT1
SPOUT2
SIM_CLK
SIM_RST
SIM_IO
V_SIM
V_SIM
SIM_IO
SIM_RST
SIM_CLK
TXD_0
IRDA_SD
RXD_0
CTS_1
LED_EN
DAI_CLK
VMICP
MICP1
MICN1
GND
ACC_DET
ACC_ID
ACC_DET
KEYIN[0]
KEYIN[2]
KEYOUT[5]
KEYOUT[6]
KEYOUT[3]
KEYOUT[6]
KEYIN[4]
V_SD : 1.8V
VRF3 : 2.65 V
0 dBm Output

12.2. Main PCB (RF Band)
– 12-2 –
NC
NC
GSM BALUN
DCS/PCS BALUN
(1%)
UNBALANCED_PORT
GND_OR_DCFEED+RFGND
BALANCED_PORT1 BALANCED_PORT-2
VRF0
VRF0
VRF1
VRF1
VRF1 VRF0
VBAT_PA
VRF2
C102
27p
C101
27p
C103
27p
C401
0.01u
C128
0p
U101
TRANSCEIVER
B
48
BX
47
A
46
AX
45
TX1X
44
TX1
43
VDDTX1
42
TX2X
41
TX2
40
MFO
39
BSW
38
VDDTX2
37
VDDDEM1
36 RX1X
35 RX1
34 VDDLNA-33
33 RX2X
32 RX2
31 RX3X
30 RX3
29 VDDLNA-28
28 RX4X
27 RX4
26 VDDDEM2
25
C2X 24
C2 23
C1X 22
C1 21
VDDREG 20
VREG 19
VCOREFR 18
VT 17
VDDMMD 16
VDDCP 15
CPLO 14
VDDSYS 13
PLLREFR 12
EN 11
DA 10
CLK 9
DAO 8
FSYS 7
VDDBFIL 6
VDDDIG 5
N.C. 4
BUFEN 3
BUFOUT 2
VDDBUF 1
GND
49
VRF0
VRF0 : 1.5 V
VRF0 : 1.5 V
VRF1 : 2.5 V
VRF2 : 2.7 V
VRF0 : 1.5 V
VRF1 VRF0
VRF1VRF0VRF0
VRF0
C408
0.01u
C217 0p
C304
270p
C305
220p
C306
220p
C303
4p
C302
0.1u
C311
0.1u
C313
0.1u
C210
560p
C211
560p
C208 27p
VRF0
VRF1
VRF0
VRF2
C411
27p
C307
560p
C310
0.01u
R304 12K 1%
C407
27p
R110
50
(1dB)
4
12
3
R125 1k
R407 12
C138
27p
C204 27p
C206 12p
C107
27p
C312
0p
C308
0p
R301
3.3k
R302
820
R306
1k
C125 12p
C410
0.01u
L401
1uH
R305
470
C216 0.5p
C135
27p
R124 0
L102
8.2nH
L101
27nH
R119
200
R120
180
R404 10k 0
R405 10k 0
VBAT_PA
C112
0.01u
C111
0.01u
C129
0p
CN102
1
TP518
D101
C139
0p
R127
0
R109
50
(1dB)
4
12
3
C119
0.001u
C118
0.001u
C114
0.001u
C409
0.1u
C406
0p
R401 10k
C219 0p
RT101
4.7k
C121
0p
U106
1
2
34
5
GND
6
NC
U102
PA MODULE
U103
ANTENNA SWITCH MODULE
20 VAPC
1
BS 2
VCC1A 3
DCS/PCS_IN 4
GSM_IN 5
GND-5
6
VCC1B 7
GND-7 8
GND-8 9
GND-9 10
GND-10
11 GSM_OUT
12 GND-12
13 GND-13
14 GND-14
15 DCS/PCS_OUT
16 GND-16
17 VBATT
18 ENABLE
19 RSVD[GND]
21 GND_PAD
1
GND-1 2
GSM850/GSM900/TX 3
GND-3 4
PCS/RX 5
DCS/RX 6
GND_OR_N.C-6 7
GSM850/GSM900/RX 8
VC3 9
GND_OR_N.C-9 10
VC1
11 GND-11
12 ANTENNA
13 GND-13
14 VC2
15 GND-15
16 DCS/PCS/TX
17 GND-17
18 GND-18
19 GND-19
20 GND-20
CN101
G1
G2
C
A
U105
1UNBALANCED_PORT
2GND_OR_DCFEED+RFGND
3BALANCED_PORT-3 4
BALANCED_PORT-4
5
GND
6
NC
C207 27p
R403 10k
C117
27p
C122
2.2u
C402
2.2u
C205 2.2u
R126
0
FL203
1
3
52
4
FL202
1
3
52
4
C215 0.75p
FL201
13
52 4
C123
0.1u
C124 0.1u
C105
3p
L210 6.2nH
L211 6.2nH
L206 18nH
L207 18nH
L213
1nH
L214
2.2nH
27p
L106
6.8nH
L107
22nH
L105
18nH
C106
8p
0
L103
4.7nH
C108
2p
C220 0p
L208 5.1nH
L209 5.1nH
L215
15nH
C221
47p
C104
5p
L108
12nH
C309
0p
U401 VCTCXO
1
VC 2
GND
3OUTPUT
4+DC
C115
10u
RF_TEMP
VC[2]
VC[3]
QX
Q
IX
I
PALEVEL
AFC
CLK
DA
EN
VC[1]
BB_SYS_CLK
TXON_PA
EN
VC[1]
VC[2]
VC[3]
DA
CLK
AFC
BB_SYS_CLK
I
IX
Q
QX
VRF2
VRF1
VRF0
RF_TEMP
TXON_PA
PALEVEL
VBAT_PA
[RF]
[PA]
[ASM]
ANTENNA BLOCK
RX BLOCK
SYNC BLOCK
TCXO BLOCK
MATCHING CIRCUIT
MATCHING CIRCUIT
RX TOP SAW
MATCHING
CIRCUIT
1 Vp-p
Enable
1.4 Vp-p
Square Wave
34 dBm
-50 dBm
-50.7 dBm
-51.25 dBm
-51.3 dBm
900 MHz : 32.45 dBm
1800 MHz : 29.25 dBm
1900 MHz : 29.25 dBm
31.5 dBm
Enable
2.7 Vp-p
Square Wave
H : 2.7 V
L : 0 V
1 Vp-p
IQ Signal
1.2 V
OPERATING MODE VC1 VC2 VC3
GSM 850/900 L L L
DCS L L L
PCS L L L
OPERATING MODE VC1 VC2 VC3
GSM 850/900 H L L
DCS/PCS L H L
-52.6 dBm
-53.35 dBm
-53.4 dBm CLK DATA EN
3.0 Vp-p
Square Wave

12.3. Upper PCB
– 12-3 –
MAIN PCB I/F
CN3004
CAMERA I/F
RG B
Tri-Color LED
B3
HSYNC
GND
VDDIO
VLED
R4
G0
G5
B2
B5
B0
G3
R3
VDC
R5
R1
/RST
VSYNC
G1
B4
B1
R2
MCK
SD
G4
R0
LEDC
G2
CN3001
MAIN LCD I/F
DAS
IOCTRL
STROBE
VDC
GND
GND
GND
GND
VLED
LEDC
SDA
SDC
STDBY
RSTN
D0
D1
D2
D3
D5
D6
D4
D7
VS
HREF
CKI
RCLK
HVDD
DVDD
AVDD
AVDD
GND
GND
GND
GND
GND
GND
GND
GND
GND
GND
E3019
E3005
E3018
E3006
E3007
E3020
E3017
E3021
E3011
E3022
E3024
E3023
E3046
E3047
E3036
E3034
E3040
E3038
E3026
C3003
0p
C3001
0p
C3002
0p
C3005
0.1u
V_SD
C3004
0.1u
C3008
0.1u
VINT
2V85
VBB2
VBAT
C3057
0.1u
C3056
0.1u
2V85
C3048
0p
RECEIVER
C3046
0p
C3047
0p
VBAT
VLED
DS3002
1
243
VPWM
VBAT 2V85
C3058
0.1u
C3009
0.1u
FL3001
12
C3015
0.1u
VINT
VBATVINT
C3012
0.1u
C3010
0.1u
VBB2
C3011
0.1u
VINT
VLED
C3021
0.1u
VINT
C3020
0.1u
R3048 0
R3049 0
C3060
0p
R3052
0
C3065
0.1u
C3066
0.1u
C3067
0.1u
V_SD
R3064 0
C3070
0p
C3071
0p
C3072
0p
E3037
E3035
E3041
E3039
E3027
E3029
E3031
E3033
E3028
E3030
E3032
E3049
E3050
E3025
E3042
E3001
E3003
E3008
E3010
E3013
E3002
E3004
E3009
E3012
E3014
E3016
E3044
E3048
E3015
E3043
E3045
RV3003
RV3004
RV3005
D3001
VBAT
VBB2
L3001
22uH
L3002
4.7uH
R3089
1k
VPWM
V_SD
U3004
1
VDD 2
GND-2 3
VOUT
4NC
5GND-5
6CE
Q3007
1
2
3
5
6
4
Q3006
VINT V_SD
R3060
C3019
1u
C3022
0.1u
C3018
1u
C3053
1u
C3055
1u
C3086
1u
C3085
1u
V_SD
DS3003
>
R3096
R3097
R3098
R3099
R3074
R3073
R3075
R3072
1
6
2
CN3002
5
3
4
TP3002
TP3001
TP3003
TP3005
C3087
0p
C3088
0p
C3089
0p
C3090
0p
C3091
0p
C3093
0p
C3092
0p
V_SD
TP3006
TP3007
TP3008
TP3009
TP3010
TP3011
TP3014
TP3012TP3015
TP3017
TP3020
TP3021
TP3022
TP3023
R3008
0
C3025
0p
C3024
0p
C3023
0p
CN3003
3
5
4
2
1
6
FL3011
1
2
3
4
5
6
R3068 22
R3009 0
R3010 0
U3002
1FB
2GND-2
3VSW
4VIN 5
VO
6
CTRL
7
GND-7
TP3025
TP3026
TP3027
TP3028
47k
47k
Q3008
R3076 47
2V85
RV3006
>
RV3007
>
C3096
47p
C3094
0p
R3095 0
RV3010
>
RV3008
>
RV3009
>
FL3002
1
23
4
R3065 100
R3066 100
R3067 100
R3063 1k
C3069
0.1u
FL3010
7
OUT3
1IN1
6
OUT4
4IN4
5
GND-5
2IN2
3IN3
8
OUT2
9
OUT1
10
GND-10
FL3009
7
OUT3
1IN1
6
OUT4
4IN4
5
GND-5
2IN2
3IN3
8
OUT2
9
OUT1
10
GND-10
FL3007
7
OUT3
1IN1
6
OUT4
4IN4
5
GND-5
2IN2
3IN3
8
OUT2
9
OUT1
10
GND-10
FL3008
7
OUT3
1IN1
6
OUT4
4IN4
5
GND-5
2IN2
3IN3
8
OUT2
9
OUT1
10
GND-10
FL3006
7
OUT3
1IN1
6
OUT4
4IN4
5
GND-5
2IN2
3IN3
8
OUT2
9
OUT1
10
GND-10
R3078
100k
C3095
0.1u
R3077
470k
C3050
0.1u
R3020
6.2 1%
U3009
1
VDD 2
GND-2 3
VOUT
4NC
5GND-5
6CE
U3001
COMPANION
FPDAT8 N11
GPIO0 N10
VSS-N9
N9
GPIO14 N8
GPIO18 N7
SO
N6
DB1
N5
AB18
N4
DB11
N3
DB12
N2
COREVDD-N1
N1
FPSHIFT L14
COREVDD-L13
L13
VSS-L12
L12
COREVDD-L4
L4
DB15
L3
AB1
L2
AB4
L1
FPCS1# K15
CNF2
K14
FPSCK K13
FPDAT7 K12
AB5
K4
AB2
K3
AB3
K2
AB8
K1
FPDAT17 J15
CNF1
J14
FPA0 J13
FPDAT16 J12
VSS-J4
J4
AB6
J3
AB7
J2
AB9
J1
PIO1VDD-H15
H15
VSS-H14
H14
FPDAT14 H13
CNF7
H12
GPIO10 F13
FPDAT11 F12
DB4
F4 DB3
F3
HIOVDD-F2
F2
DB5
F1
FPDAT10 E15
GPIO7 E14
COREVDD-E13
E13
GPIO9 E12
VSS-E4
E4
SI
E3
DB6
E2
SCS#
E1
CM1DAT1 D10
CM1HREF D9
PLLVDD
D8
CM2HREF D7
VSS-D6
D6
CM2DAT4 D5
CM2DAT0 D4
RESET#
D3
SA0
D2
WAIT#
D1
CM1DAT4 D11
CM1CLKOUT C9
CM2VREF C8
CIO2VDD
C7
CM2DAT5 C6
CM2DAT1 C5
CLKI
C4
CS#
C3
COREVDD-C2
C2
RD#
C1
CM1VREF B10
CIO1VDD
B9
VCP B8
CM2CLKIN B7
CM2DAT6 B6
CM2DAT2 B5
HIOVDD-B4
B4
M/R#
B3
BE0#
B2 BE1#
B1
CM1DAT0 A9
CM1CLKIN A8
PLLVSS
A7
CM2CLKOUT A6
CM2DAT7 A5
CM2DAT3 A4
VSS-A3
A3
WE#
A2
N12
FPDAT2
N13
FPDAT4
N14 COREVDD-N14
N15
FPLINE
P1 DB10
P2 DB8
P3 VSS-P3
P4 AB17
P5 DB0
P6 SIOVDD
P7
GPIO16
P8 COREVDD-P8
P9
GPIO11
P10
FPVIN1
P11
DRDY
NC-A1 A1
TESTEN A10
CM1DAT5 A11
VSS-A12
A12
GPIO20 A13
GPIO1 A14
NC-A15 A15
CM1DAT2 B11
CM1DAT6 B12
PIO2VDD
B13
GPIO21 B14
GPIO2 B15
COREVDD-C10
C10
CM1DAT3 C11
CM1DAT7 C12
CMSTROUT C13
GPIO3 C14
GPIO6 C15
VSS-D12
D12
GPIO4 D13
GPIO5 D14
GPIO8 D15
FPSO F14
COREVDD-F15
F15
VSS-G1
G1
AB13
G2
AB14
G3
AB15
G4
FPDAT13 G12
FPDAT12 G13
VSS-G14
G14
FPDAT9 G15
AB11
H1 AB10
H2
COREVDD-H3
H3
AB12
H4
CNF0
L15
VSS-M1
M1
VSS-M2
M2
DB13
M3
DB14
M4
FPCS2# M12
CNF5
M13 CNF4
M14
FPDAT15 M15
DB2
M5
SCK
M6
GPIO19 M7
GPIO15 M8
GPIO13 M9
PIO1VDD-M10
M10
CNF6
M11
P12
FPDAT1
P13
FPDAT3
P14
FPFRAME
P15
FPDAT6
R1
NC-R1
R2 DB9
R3 HIOVDD-R3
R4 DB7
R5 AB16
R6 INT
R7 VSS-R7
R8
GPIO17
R9 VSS-R9
R10
GPIO12
R11
FPVIN2
R12 CNF3
R13
FPDAT0
R14
FPDAT5
R15
NC-R15
TP3029
TP3030
TP3031
C3049
2.2u
C3059
0.1u
R3027 120
R3028 82
R3029 100
R3007
1.5k
R3006
1.5k
R3090
10K 1% R3091
120K 1%
R3092
4.7K 1%
R3062
15
28
18
9
22
25
1
24
29
2
32
17
4
26
19
8
20
16
5
31
33
12
10
6
21
14
30
23
7
27
3
11
13
U3005
1
VDD 2
NC 3
VOUT
4ECO
5GND
6CE
FL3004
7OUT3
1
IN1
6OUT4 4
IN4
5
GND-5
2
IN2
3
IN3
8OUT2
9OUT1
10
GND-10
FL3003
7OUT3
1
IN1
6OUT4 4
IN4
5
GND-5
2
IN2
3
IN3
8OUT2
9OUT1
10
GND-10
13
31
8
16
14
6
17
29
21
28
5
25
10
23
1
27
22
26
7
15
4
32
11
20
19
9
24
18
30
33
3
12
2
CLK32K
CAM_VREF
CAM_HREF
VSYNC
CAM_SCL
CAM_SDA
RGB[0]
RGB[12]
RGB[17]
RGB[5]
RGB[15]
RGB[3]
RGB[10]
RGB[14]
RGB[7]
RGB[11]
RGB[17]
RGB[16]
RGB[15]
RGB[14]
RGB[13]
RGB[12]
RGB[11]
RGB[10]
RGB[9]
RGB[8]
RGB[7]
RGB[6]
RGB[5]
RGB[4]
RGB[3]
RGB[2]
RGB[1]
RGB[0]
CAM_RST
DCLK
RGB[2]
CAM_CLKIN
RGB[1]
RGB[4]
RGB[9]
RGB[13]
RGB[6]
HSYNC
RGB[8]
RGB[16]
DIF_CS
DIF_CLK
DIF_MTSR
DIF_MRST
AP_RST
CAM_DATA[7]
CAM_DATA[6]
CAM_DATA[5]
CAM_DATA[4]
CAM_DATA[0]
CAM_DATA[2]
CAM_DATA[1]
CAM_DATA[3]
CAM_CLKOUT
CAM_STBY
DIF_RS
DIF_RESET
LED_EN
PWM1
DISP_IRQ
RECP
RECN
RECP
RECN
DCDC_EN
MBL_C
PWMB
PWMG
PWMR
DISP_IRQ
PWMB
DIF_RESET
MBL_C
LCD_SD
DISP_IRQ
LCD_SCS
CS# LCD_SCS
CS#
LED_EN
LCD_SD
DCDC_EN
PWMR
PWMG
PWM1 CAM_STBY0
CAM_STBY0

– 12-4 –
12.4. FPC PCB
RECP
RECN
LED_EN
LCD_SCS
AP_RST
DIF_RESET
CLK32K
DIF_MRST
DIF_MTSR
DIF_CLK
DISP_IRQ
DIF_RS
DIF_CS
PWM1
VBAT
VBAT
VBAT
VBAT
VBAT
VBAT
VBAT
VBAT
VINT
VINT
V_SD
V_SD
VBB2
VBB2
2V85
2V85
GND
NC
NC
GND
GND
GND
GND
GND
GND
GND
GND
GND
GND
GND
GND
GND
GND
GND
GND
GND
VINT
DIF_RS
GND
AP_RST
GND
CLK32K
VBAT
V_SD
LED_EN
NC
VBAT
GND
GND
LCD_SCS
VBAT
VBB2
GND
2V85
GND
DIF_MTSR
VBAT
GND
V_SD
DISP_IRQ
VBAT
DIF_RESET
VINT
PWM1
GND
GND
DIF_CLK
GND
GND
VBAT
GND
GND
GND
RECN
GND
VBB2
VBAT
DIF_MRST
NC
GND
DIF_CS
RECP
VBAT
GND
GND
2V85
GND
GND
VBAT
2V85
VBB2
V_SD
VINT
VBB2
V_SD
VINT
VBAT
2V85
E47
16
49
47
E39
E44
E18
E34
11
E29
51
6
31
7
19
29
E14
40
30
E22
E13
E6
E43
E41
E19
E3
48
13
E4
27
E50
E17
44
E40
E35
E11
33
E26
E5
45
E42
50
43
E20
4
E25
10
E21
22
E37
E12
E8
17
18
E24
E28
28
E33
23
15
52
24
8
E1
E49
12
46
E38
20
34
35
E23
9
E36
E31
E7
E9
CN1
2
41
5
39
E16
E45
3
26
32
E10
E30
25
E46
21
37
36
E15
42
E2
1
14
E27
38
E48
E32
RECP
RECN
LED_EN
LCD_SCS
AP_RST
DIF_RESET
CLK32K
DIF_MRST
DIF_MTSR
DIF_CLK
DISP_IRQ
DIF_RS
DIF_CS
PWM1

– 12-5 –
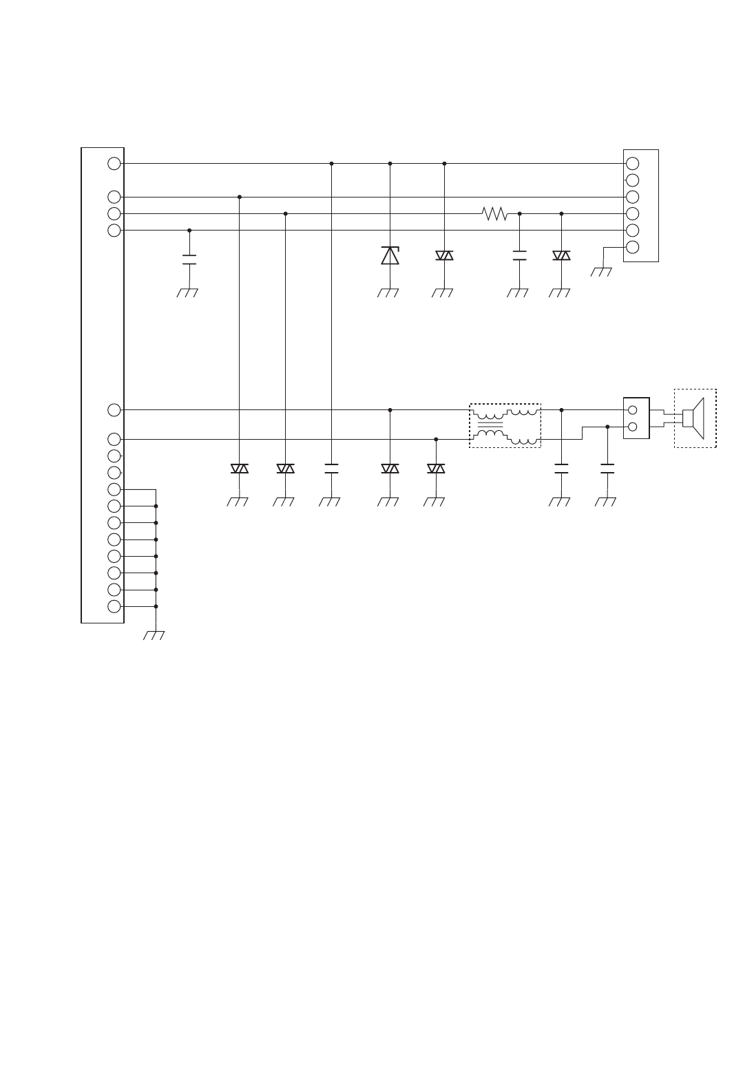
12.5. SIM PCB
V_SIM
SIM_IO
SIM_RST
SIM_CLK
SPOUT1
SPOUT2
NC
NC
SPEAKER
CN702
(SIM CN)
1
2
3
4
5
6
E701
E702
FL701
1
23
4
RV703
RV704
D701
RV701
RV702
RV705
C704
0.1U
C702
0.1U
C705
18p
C701
2.2U
C703
0.1U
R701 0
RV706
16
10
6
11
CN701
7
14
8
1
2
12
13
9
3
15
5
4
SIM_CLK
SIM_IO
SIM_RST
V_SIM
SPOUT1
SPOUT2

13. LAYOUT DIAGRAMS
13.1. Main PCB (Upper Side)
– 13-1 –
D908
DS1007
DS1005
DS1001
DS1002
DS1014
DS1012
DS1013
DS1003 DS1011
DS1004
TP524 TP523
TP531
TP529
R566
R565
270
TP530
R509 100K
TP502
TP536
TP504
TP501
TP538TP539
TP503
TP533
TP534
TP517
TP532
TP521
TP522
TP526
TP527
TP528
TP525TP535
TP540TP617
TP613
TP614
TP520
TP519
TP619
TP909
TP618
TP616
TP615
TP904
TP905
R545
560
TP908
RV501
R1047
100 100
R1048
TP906
DS1008
DS1006
S113
S115
S118
S125
S128
S120
S121
S109
S110
S105
S106
S111 S107
S101
S103
S112 S108 S104
S102
S127
S123
RV503
R504
390K
RV502
C580
C579
RV508
R604
30K
C610 0.1U
C620 0.1U
C630 0.1U
C576 0.1U
C577
0.1U
C584
C573
C572
C581
R606
0
C606 0.1U
RV1001
D612
DS1009 DS1010
D617
D614
D615
D613
100
100
100
100
100
100
R1059R1049
R1057R1049
R1058R1050
D616
27p
27p
27p
C583
C582
C608
0.1U
C632
0.01U
C609
0.22U
C611
C613
C529
1U
R548
R547
R1046 R1045
100 100

13.2. Main PCB (Bottom Side)
– 13-2 –
FL301
FL501
RV504
RV507
U602
D909
D506
RV509
C637
Q501
D910
Q500
D501
U102
U900
U101
U1001
FL1001
RV901
C1005C1012
U504
1UH L401
C409
0.1U
C1014C1010 R1056C1007
TP611
C1016
C1006
C1008
TP509
TP601
TP605
TP604
TP602
TP606
TP607
TP608
TP609
TP603
TP513
TP514
TP542
R916 82K
C911 0.1U
C915
0.1U
C914
0.1U
C118 0.001U
C138 27p
C135 27p
C119 0.001U
C112
0.01U
C111
0.01U
C925
C129
C219
L105
22K
R921
R124 0
R125 1K
C220
C103
C208
C207
C221
47p
C204
27p
C101C109
27p
27p
27p
270p
270p
10K
12K
15K
10K
0.1U
0.1U
0.01U
27p27p
18nH
27p
C128
C105
3p
C902
0.047U
C940
2.2U
2.2U
L102
8.2nH
L208 5.1nH
L209 5.1nH
C206 12p
L210 6.2nH
L211 6.2nH
L206 18nH
L207 18nH
L101
27nH
C122 R120
180 R119
200 R401
10K
C121
2.2U
C205
82K
TP515
TP903
TP907
C939
R909
0.15
TP516
TP512
U500
U501
F501
RT101
U502
MK501
C649
C648
C650
C651
C659 0.1U
C559 0.0068U
C601
C574 27p
C615
C618
C619
C508
100p
C507
100p
27p
C567 C531
18p
18p
0.1U0.1U
E16E17
E1002
E1001
E1004
Y600
U401
D505
D901
D907
CN505
D912
U603
100K
U901
D618
C937
R544
R594
10K
R929
R926
C938
DS1015
S1001
L901
10UH
D902
D507
C565
C554 0.1U
C629
0.1U
C526
0.1U
C641
C570
R563
C511
C510
C642
C1017
R509
R510
R562
R539
18K
18p
18p
R511
22
0
100p
C591
C654
C503 C502
C589
27p
C507 0.1U
R571 R568
1K
C652 0.1U 22
C640
C935
L103 4.7nH
C639
R586
C588
10U
C569
D101
C305
C304
C310 0.01U
R306 1K
R304
R405
R404
C312
C311
C313
C410
C407
R303
R301
3.3K
TP518
Q902 D1001
D913
1.5K
1U
560
1U
4.7K
27p
2.2K
C916
2.2U
220K
R919
R913
C930
C918
2.2U
S1002 S1003
FL203 FL202 FL201
U103
D903
CN502
DS1016
U105
U106
D1002
Q1001
BT900
CN504
CN102
FL602
FL601
U903
R1053
R1054
R1055
C504
0.33U
C556
0.1U
C509
C401
0.01U
C408
0.01U
C406
C124 0.1U
C616
0.1U
C603 0.1U
C607
0.1U
C563
0.1U
C524 0.1U
C522 0.1U
C523 0.1U
C604
0.1U
C605
0.1U
C560
10p
C562
10p
C505
22U 4V
C506
22U 4V
C614
0.1U
C612
0.1U
0
0
C658
0.1U
C657 0.1U
C586 0.1U
C587 0.1U
R583 100K
R584 100K
R550 R661
R660
R553
R590
R579
10K
R600
R577 R559 56K
R576
10K
10K
4.7
C575
27p
C512
0
R608
R662
22
22
22
22
R609
R602
R605
C571
C633
R607 0
R536
0C528
0.001U C527R535
3.3K C526
C564
27p
R534
150K
R533
27K
C523
33p
C524
0.033U
0.1U 1U
0.1U
R610
C602
C600
0.22U
2.2U
C402
TP507
TP508
TP512
TP511
TP506
TP505
TP1000
TP1001
TP1002
TP1003
3.3K
R601
1U
C525
47p
C550C1000
C1019
3p 47
C1001
C1002
C1009
R1038
R1052
C1015
C1004
R1040
C1003
R1060
R407
12
R581 10K
C125 12p
C941
C924
C933
C926
C927
C932
C931
C922
C920
2.2U
2.2U
2.2U
2.2U
2.2U
2.2U
2.2U
2.2U
2.2U
2.2U
2.2U
2.2U
2.2U
2.2U
FL300
R110
50
R109
50
C139
R127 0
100K
4.7K
4.7K
R940
R910
R911
C928
C929
C921
C923
C913
C912
C919
22U
C107 27p
C117
27p
C114
0.001U
C115
10U
R925
47M C917
2.2U
TP901 TP902 TP541
R128
0
2.2nH
L214 L106
6.8nH
C102
C106
8p
1K
R922
C217
C216 0.5p
R126
0.75p
C215
0
L213 1nH
L215 15nH
27p
C411
C309
C308
C307
C306
C302
C303
C210
C211
R305
27p
470
0.1U
4p
560p
560p
560p
220p
R302
820
C123
0.1U
C578
10U
C635
0.0015U
R564
220
0R659
C596 0.001U
R580 10K
0.1U
C555
R578
R532 27K
10K
C568
100p
C598 0.001U
C501
47p
R500
4.7K
10
100K
470K
R938
R939
R936
C645
C644
C643
R573
1K
CN503
C628
0.1U
C627
0.1U
C625
0.1U
C593
C592
C936
C594
C595
C551
C1018
R560
R561
33
33
0
C532
R582 1.2K
R587
0
R591
100
Q502
U503
C590
L107
22nH
2p
5p
C108
C104
D906
C2585
10p
560p
560p
C599
10p
1U
R508

13.3. Upper PCB (Upper Side)
– 13-3 –
TP3011TP3008
TP3022
TP3023
TP3029
TP3030
TP3017
TP3031
TP3014
TP3010TP3009
TP3007
TP3021
TP3003
TP3001
TP3005
TP3027
TP3025
TP3026 TP3028
TP3015
TP3020 TP3002
TP3006TP3012

13.4. Upper PCB (Bottom Side)
– 13-4 –
U3001
CN3004
DS3003
FL3011
FL3003
C3009
0.1U
0.1U
0.1U0.1U C3092
C3020C3021
C3089C3090
R3097R3099
C3053
C3095
C3096
C3094
C3086
C3085 C3065
C3002
C3003
C3072
R3065
R3062
R3066
R3064
R3063
RV3006
C3070
C3011C3010
R3068
R3027
R3028
R3029
C3008
R3067
C3071
C3053
C3058 C3057
0.1U0.1U
0.1U
C3055
C3023
0
0
0
0
0
100K
1U
100
120
120
82
100 22
1U 0.1U
6.2
4.7K 120K
R3075R3074
R3073R3098
R3072
R3048
R3049
R3008
R3078
R3052
R3092 R3091
RV3010 RV3008
RV3009
RV3007
R3020
R3095
R3096
R3077
470K
FL3004
FL3001
FL3007
FL3008
FL3010
FL3009
FL3006
R3074
R3007
C3060 C3059
R3006
R3009
R3010
R3089
RV3005
RV3004
RV3003
DS3002
47
U3005
Q3008
1.5K
1.5K
L3001
22UH
U3002
D3001
1K
C3067
C3024
C3025
0.1U
0.1U
1U
1U
47p
CN3003 CN3001 CN3002
0
0
L3002
4.7UH
U3004
1U
1U
C3019
C3018
C3088
C3050
FL3002
C3047 C3048
C3046
U3009
Q3007
Q3006
C3087
R3060
C3001
0.1U
0.1U
0.1U
0.1U
0.1U
0.1U
10K
0.1U
0.1U
0.1U
0.1U
0.1U
C3015
C3012
C3066
C3093
C3065
R3090
C3005
C3091
C3004
E3050
E3049
E3048
E3047
E3046
E3045
E3044
E3043
E3042
E3041
E3040
E3039
E3038
E3037
E3036
E3035
E3034
E3033
E3032
E3031
E3030
E3029
E3028
E3027
E3026
E3025
E3024
E3023
E3022
E3021
E3020
E3019
E3018
E3017
E3016
E3015
E3014
E3013
E3012
E3011
E3010
E3009
E3008
E3007
E3006
E3005
E3004
E3003
E3002
E3001

– 13-5 –
13.5. FPC PCB
CN1

– 13-6 –
13.6. SIM PCB
C703
C702
RV705
C701
C705
2.2U
FL701
RV702
R701
0
18p
RV706
RV703
RV701
D701
CN701
E701
E702
0.1U
0.1U
0.1U
C704
RV704
CN702