Maxon Electronics Australia MM-5500SU 800 MHz EVDO CDMA Wireless USB Modem User Manual FCC MM5500SU
Maxon Electronics Australia Pty. Ltd. 800 MHz EVDO CDMA Wireless USB Modem FCC MM5500SU
Users Manual

1/1
Confidential and proprietary information.
This document is the sole and exclusive property of Maxon Australia.
Not to be distributed or divulged without prior written agreement.
FCC Documentation
MM-5500SU CDMA 1X/EVDO Data Modem
Version : 0.1
Date : Nov. 28, 2004
Maxon Proprietary: Restricted Distribution
This document is the sole and exclusive
property of Maxon. Not to be distributed or
divulged without prior written agreement.
36a Gibson Avenue, Padstow
New South Wales, 2211. Australia
Phone: +61 2 9707 2000
URL: http//www.maxon.com.au

FCC Documentation
MM-5500SU CDMA 1X/EVDO Modem
2/2
Confidential and proprietary information.
This document is the sole and exclusive property of Maxon Australia.
Not to be distributed or divulged without prior written agreement.
FCC RF EXPOSURE COMPLIANCE
In August 1996 the Federal Communications Commission (FCC) of the United States with its
action in Report and Order FCC 96-326 adopted an updated safety standard for human
exposure to radio frequency (RF) electromagnetic energy emitted by FCC regulated
transmitters. Those guidelines are consistent with the safety standard previously set by
both U.S. and international standards bodies. The design of this phone complies with the
FCC guidelines and these international standards.
Use only the supplied or an approved antenna. Unauthorized antennas, modifications, o
r
attachments could impair call quality, damage the phone, or result in violation of FCC
regulations.
This CDMA Engine (CCE-550) has been tested for FCC RF exposure hand and body SA
R
compliance with the MM-5500SU Wireless Modem organizer. In order to comply with FCC RF
exposure requirements, the CDMA Engine must be operated with the MM-5500SU Wireless
Modem organizer. The use of this device in any other type of host configuration may not
comply with FCC RF exposure requirements and should be avoided. During operation, a
20 cm separation distance should be maintained between the antenna, whether extended o
r
retracted, and the user’s/bystander’s body (excluding hands, wrists, feet, and ankles) to
ensure FCC RF exposure compliance.
CAUTION
Change or modification without the express consent of Maxon Electronics Australia Pty.
Ltd. voids the user’s authority to use the equipment. This equipment has been tested and
found to comply with the limits pursuant to Part 15 of the FCC rules. These limits are
designed to provide reasonable protection against harmful interference in an appropriate
installation. This equipment generates, uses, and can radiate radio frequency energy and, i
f
not used in accordance with instructions, can cause harmful radiation to radio
communication. However, there is no guarantee that interference will not occur in a
particular installation. If the equipment does cause harmful interference in radio and
television reception, which can be determined by turning the equipment on and off, the use
r
is encouraged to try to correct the interference by one or more of the following measures:
Reorient or relocate the receiving antenna
Increase the separation distance between the equipment and the receiver
Contact Maxon Electronics Australia Pty Ltd. Technical Support for assistance.

FCC Documentation
MM-5500SU CDMA 1X/EVDO Modem
3/3
Confidential and proprietary information.
This document is the sole and exclusive property of Maxon Australia.
Not to be distributed or divulged without prior written agreement.
Table of contents
1. Contact Information ···················································································5
2. Product Overview···························································································5
2.1 Overview................................................................................................5
2.2 What is the MM-5500SU Wireless Modem...........................................5
3. Specifications·································································································7
3.1 Mechanical Specifications.....................................................................7
3.2 Environment Specifications...................................................................7
3.3 Electrical Specifications.........................................................................7
3.4 USB specifications ................................................................................7
3.5 CDMA RF Specifications.......................................................................7
4. Instruction·····································································································10
4.1 Supplied accessories ..........................................................................10
4.2 Getting start.........................................................................................10
5. Circuit description ························································································14
5.1 MM-5500SU interface board circuit description..................................14
5.2 Power generating part (MM-5500SU interface board)........................14
5.3 RS-232 transceiver part (MM-5500SU interface board) .....................15
5.4 USB interface part (MM-5500SU interface board ...............................15
5.5 LED driver part (MM-5500SU interface board) ...................................15
5.6 CDMA Engine circuit description.........................................................16
5.6.1 RF part (CDMA Engine)………………….……….………………. 16
5.6.2 Logic Part (CDMA Engine)……………………………………….. 18
6.
Range of operating power levels and description of means for variation of
operating power ···························································································19
7. Description of frequency determining and stabilizing circuitry·····················20
8.
Description of circuit employed for suppression of spurious radiation
··········21
9. Description of modulation system used·······················································22

FCC Documentation
MM-5500SU CDMA 1X/EVDO Modem
4/4
Confidential and proprietary information.
This document is the sole and exclusive property of Maxon Australia.
Not to be distributed or divulged without prior written agreement.
1. Contact Information
If you have any technical queries about this manual, please contact below :
Maxon Electronics Australia Pty Ltd
36a Gibson Avenue
Padstow, New South Wales 2211
Australia
Phone: +61 2 9707 2000
Fax: +61 2 9707 3328
Mr. Ray Sanders – Managing Director
Mr. Ashween Prasad – Technical Manager
Email: engineering@maxon.com.au

FCC Documentation
MM-5500SU CDMA 1X/EVDO Modem
5/5
Confidential and proprietary information.
This document is the sole and exclusive property of Maxon Australia.
Not to be distributed or divulged without prior written agreement.
2. Product Overview
2.1 Overview
The MM-5500SU Wireless Modem performs data communication functions between Host and
IS-95A, B, CDMA2000-1X/EVDO CDMA Cellular station. The MM-5500SU Wireless Modem
incorporates the wireless-modem functionality with the USB driver and power adaptor
interface.
The MM-5500SU Wireless Modem connects directly to HOST computer utilizing an USB V1.1
interface. The MM-5500SU Wireless Modem functionality is specifically controlled from the
Host via AT command sets. Range of supply voltage is from 5V to 7V on communication and
5V to 9V on idle. The power saving mode of the MM-5500SU Wireless Modem is controlled
from the Host via USB port using AT command.
2.2 What is the MM-5500SU Wireless Modem
- IS-95A, B, and CDMA2000-1XEVDO CDMA Protocol Support
- USB1.1 Interface for data communication & Standard RS-232C for DM(Diagnostic Mode)
- Remote controlled by AT commands
- Comprehensive internal monitoring alerts
- 5 user profiles
- DATA Transmission up to 2.4[Mbps] (network limited)
- LED indicating of the modem status
- SMS 2-way support
- SMA antenna connector
- Secure 2-pin power jack
- Operating voltage of DC 5~9[V]
- Contemporary design
- Small size and light-weight

FCC Documentation
MM-5500SU CDMA 1X/EVDO Modem
6/6
Confidential and proprietary information.
This document is the sole and exclusive property of Maxon Australia.
Not to be distributed or divulged without prior written agreement.
Figure 1. Appearance of MM-5500SU

FCC Documentation
MM-5500SU CDMA 1X/EVDO Modem
7/7
Confidential and proprietary information.
This document is the sole and exclusive property of Maxon Australia.
Not to be distributed or divulged without prior written agreement.
3. Specifications
3.1 Mechanical Specifications
Table 1. Mechanical specifications
Dimensions 93mm x 79mm x 27mm, include projecting connect parts
Weight Approx. 110g , except CDMA antenna and cable assemblies
Housing Material CASE – SCM4 , SCM45C , Brackets – AL5052
3.2 Environment Specifications
Table 2. Environment specifications
Power supply voltage DC +5V(minimum) ~ +9V(maximum) on idle state
DC +5V(minimum) ~ +7V(maximum) on communication
Operating conditions 0°C ~ +60°C , 85%(at 50(C), relative humidity (non-condensing)
Storage Temperature -40°C ~ +70°C
3.3 Electrical Specifications
Table 3. Current Consumption (Test condition: power supply=+5V, Temp.= 25°C )
Maximum current Under 1.0A
Digital block operating voltage +3.0V (typical)
On communication @ Maximum TX Power (24+/- 0.3dBm)
with USB data communication
Under 800mA
Power down state
- LED off, Modem sleep state
Under 30mA
(Note) The current consumption might vary of 5% over the whole operating temperature range.
3.4 USB specifications
The USB interface implemented in the MM-5500SU Wireless Modem complies with the
Universal Serial Bus (USB) Specification Revision1.1.
3.5 CDMA RF Specifications
RF performances are compliant with IS-95A/B, cdma2000-1X/EVDO Protocol.

FCC Documentation
MM-5500SU CDMA 1X/EVDO Modem
8/8
Confidential and proprietary information.
This document is the sole and exclusive property of Maxon Australia.
Not to be distributed or divulged without prior written agreement.
3.5.1 Transmitter specifications
Table 4. Transmitter performances
Type of Multiplexing Frequency-Division Duplex
Frequency Range 824.64MHz ~ 849.37MHz
Channel Number 20CH
Bandwidth 1.23MHz
Occupied Bandwidth Under 1.32MHz
Type of Oscillation PLL Synthesizer & VCTCXO(19.2MHz)
VCO Output Frequency Range
( divide-by-2 frequency range)
1372.08MHz ~ 1421.54MHz
(686.04MHz ~ 710.77MHz)
Intermediate Center Frequency 138.6MHz
Modulation Method OQPSK
RF Maximum Output Power 0.28W (24.5dBm/1.23MHz)
Frequency Stability(Accuracy) Under defined freq. +/- 300Hz
Waveform Quality Over 0.944
Conducted Spurious Emission Over carrier +/-900KHz, -42dBc/30KHz
Over carrier +/-1980KHz, -54dBc/30KHz
Common RF Impedance 50ohm
Supplied voltage +3.75V DC @ Power Amp.
+2.85V DC @ TX block

FCC Documentation
MM-5500SU CDMA 1X/EVDO Modem
9/9
Confidential and proprietary information.
This document is the sole and exclusive property of Maxon Australia.
Not to be distributed or divulged without prior written agreement.
3.5.2 Receiver specifications
Table 5. Receiver performances
Type of Receiving Super Heterodyne Method
Frequency Range 869.64MHz ~ 893.37MHz
Channel Number 20CH
Band width 1.23MHz
Type of Oscillation PLL Synthesizer & VCTCXO(19.2MHz)
VCO Output Frequency Range
( divide-by-2 frequency range)
1372.08MHz ~ 1419.54MHz
(686.04MHz ~ 709.77MHz)
Intermediate Center Frequency 183.6MHz
Modulation Method QPSK
Receiver Sensitivity Under -108dBm @FER=0.5%
Single Tone Desensitization
(-30dBm @FC +/-900KHz)
Under -101dBm @FER=1%
-43dBm Under -101dBm @FER=1%
-32dBm Under -90dBm @FER=1%
Inter-modulation
(FC(900KHz&1.7MHz)
-21dBm Under -79dBm @FER=1%
Common RF Impedance 50ohm
Supplied voltage +3.0V DC

FCC Documentation
MM-5500SU CDMA 1X/EVDO Modem
10/10
Confidential and proprietary information.
This document is the sole and exclusive property of Maxon Australia.
Not to be distributed or divulged without prior written agreement.
4. Instruction
• To prevent fire or shock hazard, do not expose the unit to rain or moisture.
• Do not drop the unit or give a shock to the unit, or it may cause a malfunction.
4.1 Supplied accessories
- MM-5500SU CDMA 1X/EVDO Modem unit (1)
- CDMA Antenna (1)
- USB cable assembly (1)
- Power adapter assembly (1)
4.2 Getting start
First for mounting the MM-5500SU Wireless Modem, bind to the unit the holding
bridles and connect accessory following procedure.
1. Connect CDMA antenna to the SMA connector – labeled “SMA Ant” at right bracket
2. Connect USB data cable assembly to the connector – labeled “USB” at left bracket
3. Connect power adapter assembly to the power connector – labeled “PWR” at left bracket
Note. Please pull out by grip the plug/connector, not the cable.
SMA Ant
DATA
PWR USB RS-232C
Diagnostics Only
Figure 3. Left side bracket
Figure 2. Right side bracket

FCC Documentation
MM-5500SU CDMA 1X/EVDO Modem
11/11
Confidential and proprietary information.
This document is the sole and exclusive property of Maxon Australia.
Not to be distributed or divulged without prior written agreement.
4.3 Power Cable Guides
“PWR” port should be connected with the DC +5 power supply.
Table 6. Power connector Termination assignment
Connector type Signal name Description
+ DC Power ( DC +5V ) 2 pins
Micro-Fit 3.0 - System reference(ground)
Note. To keep overall performance of the MM-5500SU Wireless Modem such as RF, the power
supply should meet some electrical characteristics. For best performance, the good supply
regulation is required because the most important characteristic of power supply follows the
supplied voltage’s stability.

FCC Documentation
MM-5500SU CDMA 1X/EVDO Modem
12/12
Confidential and proprietary information.
This document is the sole and exclusive property of Maxon Australia.
Not to be distributed or divulged without prior written agreement.
4.4 Data Cable Guides
“RS232C” port should be connected with the TE2’s COM port for DM communication.
Figure 4. RS-232C cable of MM-5500SU
“USB” port should be connected with the TE2’s USB port for data communication.
Figure 5. USB cable of MM-5500SU
Multiple service function (ex: SMS, Data and DM communication) of the MM-5500SU Wireless
Modem will be serviced to out device through RS-232 and/or USB interface.
“USB” port is for data communication and the port can be connected with PC or external device
directly. The Modem can communicate with only one port. The Modem is looking for active
connection on power up time and communicates with the found connection. If both connections are
active, USB will be selected. The USB will be Qualcomm solution which operates under MS-
Windows-98SE and MS-Windows2000.

FCC Documentation
MM-5500SU CDMA 1X/EVDO Modem
13/13
Confidential and proprietary information.
This document is the sole and exclusive property of Maxon Australia.
Not to be distributed or divulged without prior written agreement.
4.5 LED Display Guides
The MM-5500SU has four-LED Display that indicates status of the CDMA Engine. Below the
Table 7 shows the status meaning.
Table 7. LED Display description
LED Display Description
PWR Indicate the CDMA power on
PKT Indicate connection in Packet Switched mode
RSSI
Lights on in RSSI > -95dBm,
Blinks in -95dBm > RSSI > -105dBm,
Turn-off in RSSI < -105dBm
SMS LED Blinking is unread SMS message exist

FCC Documentation
MM-5500SU CDMA 1X/EVDO Modem
14/14
Confidential and proprietary information.
This document is the sole and exclusive property of Maxon Australia.
Not to be distributed or divulged without prior written agreement.
5. Circuit description
5.1 MM-5500SU interface board circuit description
The MM-5500SU interface board consists of the CDMA Engine(Model name: CCE-550),
power generation part, RS-232 & USB transceiver part, LED driver part and connectors. The
Fig 1-1 is block diagram of MM-5500SU interface board and CDMA Engine.
MM-5500SU interface board
protection
DC
Regulator
CDMA Engine(CCE-550)
Power
interface
MSM5500
Memory
-Flash(32Mb)
-SRAM(08Mb)
Rx
Synthesizer DUX
Tx
RF part
RF Vcc LNA
Power
Amp
LED driver
protection
protection
Power
port
RS-232
port
USB
port
Antenna
port
System
connector
USB
transceiver
Figure 7. MM-5500SU interface board block diagram
5.2 Power generating part (MM-5500SU interface board)
DC Power is supplied by external source – battery or adaptor- operating over 5V to 7V range.
- DC Regulator: This component is regulator that accepts input voltage up to 6V DC. Output
voltage is about 3.75V DC.
This DC regulator output voltage is inputted to CDMA Engine pin (pin signal name: VBATT).

FCC Documentation
MM-5500SU CDMA 1X/EVDO Modem
15/15
Confidential and proprietary information.
This document is the sole and exclusive property of Maxon Australia.
Not to be distributed or divulged without prior written agreement.
5.3 RS-232 part (MM-5500SU interface board)
The MM-5500SU wireless modem communicates with PC for DM(Diagnostic Mode) port that
indicates the CDMA modem’s status. The CDMA Engine contains UART(Universal
Asynchronous Receiver / Transmitter) for DM. The CDMA Engine provides 3.0V CMOS level
signals and it is translated to RS-232C signal level at the MM-5500SU interface board.
5.4 USB interface part (MM-5500SU interface board)
The MM-5500SU wireless modem contains a USB (Universal Serial Bus) interface to provide
an efficient interconnect between the Modem and a Host (PC). The MM-5500SU wireless
modem’s USB interface is designed to comply with the Universal Serial Bus specification,
Revision 1.1.
The MM-5500SU wireless modem’s USB interface supports full-speed (12Mbps) data rates.
5.5 LED driver part (MM-5500SU interface board)
Signals outputted from the CDMA Engine are used to control ON/OFF of LEDs.
Table 8. LED Display description
LED Display Description
PWR Indicate the CDMA power on
PKT Indicate connection in Packet Switched mode
RSSI
Lights on in RSSI > -95dBm,
Blinks in -95dBm > RSSI > -105dBm,
Turn-off in RSSI < -105dBm
SMS LED Blinking is unread SMS message exist

FCC Documentation
MM-5500SU CDMA 1X/EVDO Modem
16/16
Confidential and proprietary information.
This document is the sole and exclusive property of Maxon Australia.
Not to be distributed or divulged without prior written agreement.
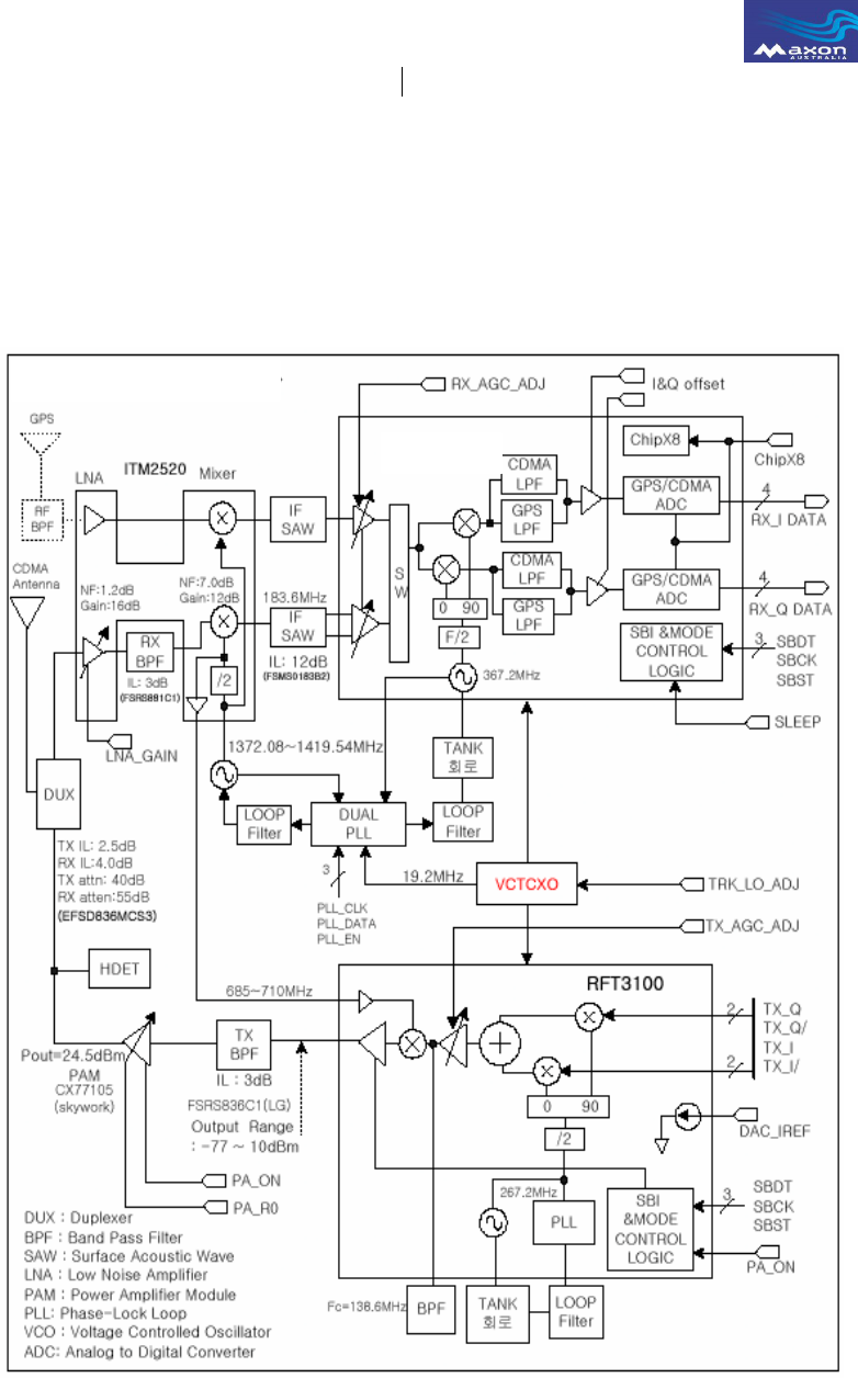
5.6 CDMA Engine circuit description
5.6.1 RF part (CDMA Engine)
RF part consists of power part, synthesizing part, transmission and reception part.
Fig 4.2 CDMA Engine block diagram of RF part circuit
S1M8656A
<< CDMA Engine >>
Figure 8. CDMA Engine(CCE-550) block diagram

FCC Documentation
MM-5500SU CDMA 1X/EVDO Modem
17/17
Confidential and proprietary information.
This document is the sole and exclusive property of Maxon Australia.
Not to be distributed or divulged without prior written agreement.
5.6.1.1 Frequency synthesizing Part (for CDMA Engine)
Frequency synthesizing part called PLL Synthesizer consists of three synthesizer circuit which
is first local synthesizer, Tx IF synthesizer and Rx IF synthesizer. The first local synthesizer
generates the primary local system oscillation frequency, operating over 1372.08 ~ 1419.54
MHz frequency range. Tx IF and Rx IF synthesizer generate the second local oscillation
frequency, 267.2 MHz and 367.2 MHz respectively.
5.6.1.2 Receiving Part (for CDMA Engine)
- Duplexer. The duplexer filters the RF signal transmitted through Antenna and sends the
signals to LNA.
- LNA. This part in front-end is used to amplify the received signal with low noise figure
- Down converter. It acts as a mixer using first local frequency to produce the desired signal
in the mid-range frequency of 183.6 MHz.
- Rx AGC. This part is designed to control the gain of the dynamic range of midrange
frequency produced in down converter according 80 dB dynamic range.
Currently, previous BBA is divided into S1M8656A(Rx IF-baseband converter) and
RFT3100(Tx baseband-IF converter). S1M8656A acts as the baseband analog processor
which processing the signals between the S1M8656A and digital processing circuit.
In the while, RFT3100 consists of Tx AGC and Tx part analog processor of previous BBA.
5.6.1.3 Transmission Part (for CDMA Engine)
- Tx AGC. It is designed to be gain-controlled from 84 dB dynamic range. The gain of this
part is controlled by MSM using digital control signal.
- Up converter. This part mixes the IF transmission frequency 138.6 MHz and the first local
1372.08 ~ 1419.54 MHz to generate transmission frequency of 824.64 ~ 848.37 MHz.
- Power AMP module. This part is designed to work in 824 MHz ~ 849 MHz frequency range
in the CDMA mode and can generate the proper output power. The DC voltage and current
supplied into the power amp module is typical 3.75V and 0.3A. In this CDMA Engine, power
AMP is directly activated using internal DC/DC converter output voltage.

FCC Documentation
MM-5500SU CDMA 1X/EVDO Modem
18/18
Confidential and proprietary information.
This document is the sole and exclusive property of Maxon Australia.
Not to be distributed or divulged without prior written agreement.
5.6.2 Logic Part (CDMA Engine)
5.6.2.1 DC Power supply Part(CDMA Engine)
The voltage regulator on interface board step-downs the supplied voltage to 3.75V for CDMA
Engine.
Each block of CDMA Engine uses low-drop-output linear regulator.
- U500 : voltage regulator for digital circuit ( 2.8 DC )
- U501 : voltage regulator for VC-TCXO and S1M8656A( 3.0V DC )
- U502 : voltage regulator for RF Rx part ( 3.0V DC )
- U503 : voltage regulator for RF Tx part ( 2.85V DC )
- U505 : voltage regulator for digital part(2.7V DC )
- And power AMP is directly supplied by battery.
5.6.2.2 Digital Part(CDMA Engine)
- U400 : MSM(Mobile Station Modem) ASIC is chip responsible for CDMA/FM mobile
station’s base-band digital signal processing. For this chip to function, TCXO(19.2MHz) is
required as basic clocks And sleep crystal (32.768KHz) is used as clock source of MSM
ASIC.
MSM consists of CDMA core and DFM core. CDMA core is a part for processing CDMA
signal consisting of modulator/demodulator, interleaver/deinterleaver and encoder/decoder
in the CDMA mode.
5.6.2.3 Memory Part (CDMA Engine)
Memory part consists of Flash memory and SRAM.
Flash memory : store to main program.
SRAM : performs to read and write data
The system adapt CSP type memory, combination to Flash memory and SRAM

FCC Documentation
MM-5500SU CDMA 1X/EVDO Modem
19/19
Confidential and proprietary information.
This document is the sole and exclusive property of Maxon Australia.
Not to be distributed or divulged without prior written agreement.
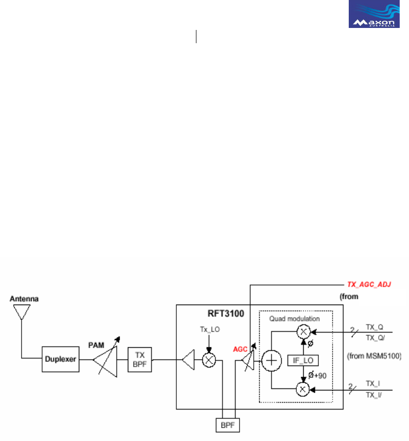
6. Range of operating power levels and description of means for
variation of operating power
Dynamic range of output power is from –56dBm to +24.5dBm with ±0.3dB variation in CDMA mode.
A temperature-compensated TX AGC (Automatic Gain Control) amplifier with 85dB gain range is
included in the RFT3100. The transmit output power level is directly controlled by varying the gain of
this TX AGC amplifier. A DC input voltage from the MSM5500 linearly controls the gain of the TX
AGC amplifier.
The 84 dB dynamic range is 39 dB when the voltage 2.8V and -45 dB in 0.1V. The 81 dB dynamic
range (0.3V ~ 2.4V) gain is used in this CDMA Engine.
MSM5500)
Figure 9. Output Circuit

FCC Documentation
MM-5500SU CDMA 1X/EVDO Modem
20/20
Confidential and proprietary information.
This document is the sole and exclusive property of Maxon Australia.
Not to be distributed or divulged without prior written agreement.
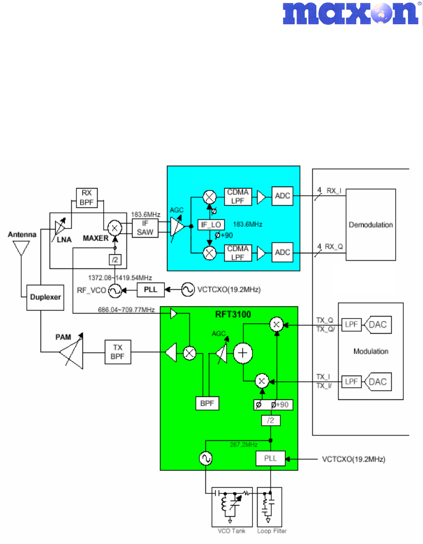
7. Description of frequency determining and stabilizing circuitry
Frequency synthesizing part is composed of the first local RX IF synthesizer which is single mode
PLL synthesizer and the internal Tx IF and Rx IF synthesizer which are in RFT3100 and S1M8656A
chip. These parts generate the first local oscillation frequency, Rx IF frequency and Tx IF frequency.
- First local frequency Synthesizer : 1372.08 MHz ~ 1419.54 MHz
PLL loop is composed of single PLL synthesizer, Loop filter, VCO and VC-TCXO
It generates transmission and reception frequency of 9551372.08 MHz ~ 1419.54 MH
- Rx IF synthesizer : 367.2 MHz
Rx IF PLL loop is consisted of PLL synthesizer in the PLL module, VCO built in S1M8656A, loop
filter and VC-TCXO(Crystal oscillator 19.2 MHz). It oscillates twice the intermediate receiving
frequency of 367.2 MHz and then generates 183.6 MHz, Rx IF frequency.
- Tx IF Synthesizer : 267.2 MHz
The configuration of PLL loop is composed of PLL Synthesizer, VCO which is internally installed,
loop filter and VC-TCXO(19.2 MHz). It oscillates twice of the transmission intermediate
frequency of 267.2 MHz and then generates Tx IF frequency of 138.6 MHz through the PLL loop.
The frequency of 19.2 MHz generated from the VC-TCXO is the main clock of each the frequency
synthesizer part. PLL frequency stability is determined by the stability of oscillator of VC-TCXO. This
prevents maximum frequency variation from exceeding ±2.0PPM.
Duplexer VCO
LNA MAXER
1372.08~1419.54MHz
TX_I &Q
Dual
PLL VCTCXO(19.2MHz)
183.6MHz
Antenna
IFR3300
AGC
RFT3100
267.2MHz
AGC
Quad
modulation
TX PLL
PAM
/2
Quad
Demodulation I&Q
LPFs ADCs
RX I&Q Data
367.2MHz
S1M8656A
Figure 10. Frequency determining and stabilizing and circuitry

FCC Documentation
MM-5500SU CDMA 1X/EVDO Modem
21/21
Confidential and proprietary information.
This document is the sole and exclusive property of Maxon Australia.
Not to be distributed or divulged without prior written agreement.
8. Description of circuit employed for suppression of spurious
radiation
In the CDMA transmit signal path, the frequency spectrum at the output of the CDMA DACs contains
unwanted frequency components due to the DAC output transition edges and transients. The
transmit clock frequency and harmonics are found in the spectrum.
Each CDMA DAC is followed by an anti-aliasing low-pass filter with a bandwidth of 630 KHz that
reduces unwanted frequency components installed in MSM5500. And then Tx IF frequency from the
RFT3100 is filtered by bandpass filter. The nominal specification of the filter is as following.
- Nominal center frequency : 138.6 MHz
- 3 dB Bandwidth : ± 630 kHz
- Stop band attenuation : 40dB min.
The Tx RF output of the Tx Mixer and the AGC amp is filtered again by the SAW band pass filter.
The nominal specification of the filter is as follows.
- Pass band : 824 MHz ~ 869 MHz
- Attenuation : DC ~ 800MHz : 22 dB min.
869 MHz ~ 1049 MHz : 25 dB min.
1049 MHz ~ 2000 MHz : 19 dB min.
Finally, the spurious generated from Power AMP is filtered by the duplexer. The nominal specification
of the duplexer is as follows
- TX Pass band : 824 MHz ~ 869 MHz
- Attenuation : 869 MHz ~ 894 MHz : 40 dB min.

FCC Documentation
MM-5500SU CDMA 1X/EVDO Modem
22/22
Confidential and proprietary information.
This document is the sole and exclusive property of Maxon.
Not to be distributed or divulged without prior written agreement.
9. Description of modulation system used
The CDMA Engine consists of MSM, baseband analog interface (RFT3100, S1M8656A) as
modulation system. The MSM integrates functions of a CDMA processing, a digital FM(DFM)
processing, CDMA subsystem in the MSM performs CDMA signal processing about CDMA
modulation / demodulation, viterbi coding/decoding, interleaving/de-interleaving, and etc.
The CDMA baseband processor performs forward-link demodulation, time tracking and reverse-link
modulation for CDMA digital signals. The following figure shows a CDMA digital baseband processor
block diagram.
Figure 11. CDMA digital base-band block diagram
The modulator performs the orthogonal modulation, long code PN spreading and quadrature
spreading. The resulting data stream is then band limited with FIR filters and sent to the analog
base-band processor.
The RFT3100 Transmit Signal Path (shown in figure 8-2) accepts analog I and Q data from the MSM
and outputs modulated IF centered at 138.6 MHz to the RF transmitter. The RFT3100 transmit path
outputs a differential IF signal with spread spectrum modulation expending ±630KHz from the
transmit IF center frequency of 138.6 MHz.
The analog I and Q base-band components from the CDMA low-pass filters are mixed in quadrature
with un-modulated I and Q signals at 138.6 MHz. After mixing, the I and Q IF components are
summed and output differentially. The 138.6 MHz I and Q IF VCO signals are generated on the
RFT3100.

FCC Documentation
MM-5500SU CDMA 1X/EVDO Modem
23/23
Confidential and proprietary information.
This document is the sole and exclusive property of Maxon.
Not to be distributed or divulged without prior written agreement.
The transmitter IF VCO is set to 267.2 MHz by an external varactor-tuned resonant tank circuit. An
internal phase-lock loop and external loop filter network provides the feedback to the varactor that
tune the VCO precisely to 267.2 MHz. A master-slave divide-by-two circuit generates I and Q signals
in precise quadrature for the mixers.
MSM5500
S1M8656A
Figure 12. S1M8656A and RFT3100 functional block diagram