Mcintosh Mc 2000 Users Manual
2015-07-14
: Mcintosh Mcintosh-Mc-2000-Users-Manual-771560 mcintosh-mc-2000-users-manual-771560 mcintosh pdf
Open the PDF directly: View PDF
.
Page Count: 24

MC2000 Tube Power Amplifier
New Millennium Edition
MC2000 Tube Power Amplifier
New Millennium Edition
50th Anniversary 1949 - 1999
50th Anniversary 1949 - 1999 MC2000
OWNERS MANUAL

2
For Fifty Years
1999 is the 50th year of business
for McIntosh Laboratory of
Binghamton, New York. It all
started when Frank H. McIntosh
organized a small electronic en-
gineering consulting firm in the
Washington, DC area. One of
the many goals his firm ad-
dressed was the need for a high
quality audio power
amplifier. No existing
amplifier at that time
could reproduce the
entire audio range
from 20Hz to
20,000Hz with low
distortion. Mr. McIn-
tosh had a dream. He
wanted to create an
audio power ampli-
fier that would far
surpass the limited
performance capa-
bilities of any power
amplifier available in
1948.
Mr. McIntosh assembled a
small team of talented and dedi-
cated people who shared his
ideas, and formed the original
McIntosh Engineering Labora-
tory. This beginning staff in-
cluded Gordon J. Gow and
Maurice L. Painchaud, both of
whom would spend the rest of
their productive lives working
for the company that later be-
came McIntosh Laboratory, Inc.
Initially both Mr. Gow and Mr.
Painchaud were directly in-
volved in design engineering.
McIntoshs First Amplifier
After months of research, the
dream had become reality. The
original McIntosh Power Am-
plifier, the 50W1, was created.
This amplifier was the first that
could truly be described as High
Fidelity, with 50 watts output
from 20 cycles to 20,000 cycles
with less than 1% distortion.
Now it was possible to repro-
duce music with a new degree
of sonic accuracy that had never
before been possible. The suc-
cess of the company was se-
cure. Additional new models
were added and the company
expanded into
new facilities in
Binghamton,
New York in
1951. At that time
the company
name was
changed to the
now familiar
McIntosh Labora-
tory, Inc. Gordon
Gow advanced to
become Execu-
tive Vice Presi-
dent of Sales and
after Frank McIn-
tosh retired, became Company
President for the last twelve
years of his life. Maurice L.
Painchaud became Vice Presi-
dent of Operations and the
Company Controller, and was
appointed President after the
untimely death of Gordon Gow.
Frank H. McIntosh
Gordon J. Gow
Maurice L. Painchuad
Sidney A. Corderman
A Brief History of McIntosh
The Original McIntosh
50W1 Power Amplifier

3
The MC2000 was Designed by Sidney A. Corderman
McIntosh C22 Preamplifier
McIntosh MR71 FM Tuner
McIntosh MCD7000 CD Player
Sidney A. Corderman
In 1951, Sidney A. Corderman
joined the Company as Chief
Engineer. He was directly in-
volved with the designs of all
the successful McIntosh prod-
ucts from that time on. His elec-
tronic genius is unparalleled in
the industry, and the advanced
performance of McIntosh prod-
ucts reflects his expertise. McIn-
tosh audio electronics have be-
come the international standard
for superior performance.
After 50 years, McIntosh
Laboratory is still producing ste-
reo equipment dedicated to the
same basic philosophy of pro-
viding the finest possible repro-
duction of music. The manage-
ment and financial assistance of
the present company owner,
Clarion of Japan, has made it
possible for McIntosh to greatly
expand and upgrade its design
and manufacturing facilities in
Binghamton, New York. The
home product lineup includes
many new and popular models
for both Stereo and Home The-
ater applications. A McIntosh
Automotive Audio product line
has been added that has
achieved a reputation for perfor-
mance, quality and reliability
similar to the home products.
MC2000 Amplifier
After his retirement, Sidney
Corderman was called back as
interim President for a short pe-
riod and is currently a member
of the Board of Directors. Most
recently he came out of retire-
ment again to design the McIn-
tosh MC2000, a 50th Anniver-
sary Edition vacuum tube Power
Amplifier.
Pictured at the right are the
C22 Preamplifier, MR71 FM
Tuner and the MCD7000 CD
Player, just three of the many
McIntosh products designed by
Sidney Corderman.
Sidney with the famous McIntosh MC275 which he designed

4
Thank you for your decision to own this McIntosh
MC2000 Tube Power Amplifier. You now have The
Best. The McIntosh dedication to Quality, is as-
surance that you will receive many years of musical
enjoyment from this unit.
Please take the time to read the information in this
Owners Manual. We want you to be as familiar as pos-
sible with all the features and functions of your new
McIntosh MC2000. This will ensure that you receive
all the performance benefits this equipment can offer
you, and that it will become a highly valued part of
your home entertainment system.
Thank You
A Brief History of McIntosh................................... 2
The MC2000 was Designed by
Sidney A. Corderman ............................................. 3
Thank You............................................................... 4
Take a Moment ....................................................... 4
Introduction ............................................................ 4
Technical Assistance ............................................... 4
Customer Service.................................................... 4
Table of Contents .................................................... 4
Safety Instructions .................................................. 5
Performance Features ............................................. 6
Installation .............................................................. 7
Rear Panel Connections ........................................ 10
How to Connect .................................................... 11
Front Panel Controls and Displays ....................... 13
How to Operate and Set the Bias .......................... 14
Technical Description ........................................... 16
Performance Charts .............................................. 20
Specifications ....................................................... 22
Packing Instruction ............................................... 23
NOTE:
For additional connection information, refer to the
owners manual(s) for any component(s) connected to
the MC2000 Tube Power Amplifier.
Table of ContentsTechnical Assistance
Customer Service
Copyright 1999 ã by McIntosh Laboratory, Inc.
If it is determined that your McIntosh product is in
need of repair, you can return it to your dealer. You
can also return it to the McIntosh Laboratory Service
Department. For assistance on factory repair return
procedure, contact the McIntosh Repair Department
at:
McIntosh Laboratory, Inc.
2 Chambers Street
Binghamton, New York 13903
Phone: 607-723-3515
Fax: 607-723-1917
If at any time you have questions about your McIn-
tosh product, contact your McIntosh dealer who is
familiar with your McIntosh equipment and any other
brands that may be part of your system. If you or
your dealer wish additional help concerning a sus-
pected problem, you can receive technical assistance
for all McIntosh products at:
McIntosh Laboratory, Inc.
2 Chambers Street
Binghamton, New York 13903
Phone: 607-723-3512
Fax: 607-723-3636
Introduction
The MC2000 was created by Sidney A. Corderman,
McIntosh Co-Founder, to commemorate the 50th year
of business for McIntosh Laboratory (1949-1999),
and the Year 2000 Millennium.
The McIntosh MC2000 includes the latest innova-
tions in vacuum tube power amplifier technology based
on 50 years of audio design expertise. Two entirely
separate power amplifiers and power supplies on a
single chassis provide 130 watts per channel that is
sonically transparent and absolutely accurate. The
McIntosh sound is The Sound of the Music Itself.
Please Take A Moment
The production number, purchase date and McIntosh
dealer name are important to you for possible insur-
ance claim or future service. The spaces below have
been provided for you to record that information:
Production Number:
Purchase Date:
Dealer Name:

5
IMPORTANT SAFETY
INSTRUCTIONS!
PLEASE READ THEM BEFORE
OPERATING THIS EQUIPMENT.
General:
1. Read all the safety and operating instructions
contained in this owners manual, before operat-
ing this equipment.
2. Retain this owners manual for future reference
about safety and operating instructions.
3. Adhere to all warnings and operating instructions.
4. Follow all operating and use instructions.
5. Warning: To reduce risk of fire or electrical
shock, do not expose this equipment to rain or
moisture. This unit is capable of producing
high sound pressure levels. Continued expo-
sure to high sound pressure levels can cause
permanent hearing impairment or loss. User
caution is advised and ear protection is recom-
mended when playing at high volumes.
6. Caution: to prevent electrical shock do not use
this (polarized) plug with an extension cord,
receptacle or other outlet unless the blades can
be fully inserted to prevent blade exposure.
Attention: pour pevenir les chocs elecriques
pas utiliser cette fiche polarisee avec un
prolongateur, une prise de courant ou un autre
sortie de courant, sauf si les lames peuvent
etre inserees afond ans en laisser aucune
partie a decouvert.
7. For added protection for this product during a
lightning storm, or when it is left unattended and
unused for long periods of time, unplug it from
the wall outlet. This will prevent damage to the
product due to lightning or power line surges.
8. Do not use attachments not recommended in this
owners manual as they may cause hazards.
Installation:
9. Locate the equipment for proper ventilation. For
example, the equipment should not be placed on
a bed, sofa, rug, or similar surface that may block
ventilation openings; or, placed in a built-in in-
stallation, such as a bookcase or cabinet, that may
impede the flow of air through the ventilation
openings.
10. Locate the equipment away from heat sources
such as radiators, heat registers, stoves, or other
appliance (including amplifiers) that produce
heat.
11. Mount the equipment in a wall or cabinet only as
described in this owners manual.
12. Do not use this equipment near water; for ex-
ample, near a bathtub, washbowl, kitchen sink,
laundry tub, in a wet basement or near a swim-
ming pool, etc.
13. Do not place this product on an unstable cart,
stand, tripod, bracket, or table. The equipment
may fall, causing serious injury to a person, and
serious damage to the product.
Connection:
14. Connect this equipment only to the type of AC
power source as marked on the unit.
15. Route AC power cords so that they are not likely
to be walked on or pinched by items placed upon
or against them, paying particular attention to
cords at plugs, convenience receptacles, and the
point where they exit from the instrument.
16. Do not defeat the inherent design features of the
polarized plug. Non-polarized line cord adapters
will defeat the safety provided by the polarized
AC plug. If the plug should fail to fit, contact
your electrician to replace your obsolete outlet.
Do not defeat the safety purpose of the ground-
ing-type plug.
17. Do not overload wall outlets, extension cords or
integral convenience receptacles as this can result
in a risk of fire or electric shock.
Safety Instructions
WARNING SHOCK HAZARD -
DO NOT OPEN.
The lightning flash with arrowhead, within an equilat-
eral triangle, is intended to alert the user to the pres-
ence of uninsulated dangerous voltage within the
products enclosure that may be of sufficient magni-
tude to constitute a risk of electric shock to persons.
AVIS RISQUE DE CHOC -
NE PAS OUVRIR.
The exclamation point within an equilateral triangle
is intended to alert the user to the presence of im-
portant operating and maintenance (servicing) in-
structions in the literature accompanying the appli-
ance.
NO USER-SERVICEABLE
PARTS INSIDE. REFER
SERVICING TO QUALIFIED
PERSONNEL
To prevent the risk of electric shock, do not remove
cover (or back). No user serviceable parts inside.
Refer servicing to qualified personnel.

6
Care of Equipment:
18. Clean the instrument by using the supplied spe-
cial fabric cloth. Unplug this equipment from the
wall outlet and clean the front panel with a regu-
lar cloth moistened with a window cleaner. Do
not apply liquid or aerosol cleaners directly on
the equipment.
19. Do not permit objects of any kind to be pushed
and/or fall into the equipment through enclosure
openings. Never spill liquids into the equipment
through enclosure openings.
20. Unplug the power cord from the AC power out-
let when left unused for a long period of time.
Repair of Equipment:
21. Unplug this equipment from the wall outlet and
refer servicing to a qualified service personnel
under the following conditions:
A. The AC power cord or the plug has been
damaged.
B. Objects have fallen, or liquid has been spilled
into the equipment.
C. The equipment has been exposed to rain or
water.
D. The equipment does not operate normally by
following the operating instructions con-
tained within this owners manual. Adjust
only those controls that are covered by the
operating instructions, as an improper ad-
justment of other controls may result in dam-
age and will often require extensive work by
a qualified technician to restore the product
to its normal operation.
E. The equipment has been dropped or damaged
in any way.
F. The equipment exhibits a distinct change in
performance - this indicates a need for service.
22. Do not attempt to service beyond that described in
the operating instructions. All other service should
be referred to qualified service personnel.
23. When replacement parts are required, be sure the
service technician has used replacement parts
specified by McIntosh or have the same character-
istics as the original part. Unauthorized substitu-
tions may result in fire, electric shock, or other
hazards.
24. Upon completion of any service or repairs to this
product, ask the service technician to perform
safety checks to determine that the product is in
proper operating condition.
·Power Output
The MC2000 is a Dual Mono design which consists
of two entirely separate Mono, 130 watt vacuum tube
power amplifiers, each with its own power supply.
Output impedance connections are provided for 2, 4
and 8 ohm loudspeaker loads.
·Patented Bifilar Wound Transformers and
Output Circuit
The power output sections utilize the famous McIn-
tosh patented Unity Coupled Circuit with a Bifilar
Wound Output Transformer for low distortion, ex-
tended frequency response and cool operating output
tubes.
·Balanced and Unbalanced Inputs
Both Balanced and Unbalanced Inputs are included.
Performance Features
Balanced connections guard against induced noise
and allow long cable runs without compromising
sound quality.
·Illuminated Power Meters
Two accurate, peak responding output meters con-
tinuously indicate the power delivered by each chan-
nel. A Peak Hold Meter Mode indicates the maximum
power reached over a given time span. The meter il-
lumination can be turned off so as to not detract from
the listening environment, if desired.
·Gold Plated Connectors
Gold Plated Input jacks provide trouble free connec-
tions. Gold Plated 200 ampere Output Binding posts
accept spade lugs, banana plugs or speaker cable up
to #8 AWG diameter.
·Ceramic Tube Sockets with Gold Contacts
Ceramic tube sockets with gold plated contacts pro-
vide firm, reliable connections that are not affected
by atmospheric contamination. Output tube sockets
include Air-Pipe cooling at their bases.
·High Technology Power Supplies
All voltages are electronically regulated or filtered
for stable operation. Twin regulated DC heater sup-
plies are provided for the Input tubes.
·Glass Front Panel and Gold Plated Chassis
The famous McIntosh Illuminated Glass Front Panel
and the Stainless Steel Chassis with Titanium Gold
Super Mirror Finish ensures the pristine beauty of the
MC2000 will be retained for many years.
Safety Instructions cont, and Performance Features

7
Installation
The installation of the MC2000 Tube Power Ampli-
fier in your system consists of three main steps:
1. Unpacking the MC2000 along with accessories
from their shipping cartons.
2. Installation of the vacuum tubes and the protec-
tive tube cover.
3. Finally, the physical placement of the MC2000 in
your system.
Note: Two pairs of white gloves have been provided to
prevent fingerprinting of the MC2000 during
handling. It is also recommended the gloves be
used during the installation of the Vacuum Tubes
into the MC2000.
Unpacking the Amplifier and Accessories
The MC2000 Amplifier and accessories have been
packaged in specially designed shipping cartons, to
Installation
protect them from potential shipping damage and al-
low for easy removal from the cartons. Please refer to
the following steps.
Caution: The MC2000 Amplifier weight is 135
pounds (61.2 kilograms). It requires two or
more persons to safely handle when moving
the amplifier.
Unpacking the Amplifier:
1. Remove the shipping carton banding strap(s), if
any.
Note: If these banding straps are metal, use caution
as the straps are under tension and may have
sharp edges when cut.
2. Lift off the top of the outer shipping carton.
3. Lower the side flaps of the outer shipping car-
ton.
4. Lift off the top of the inner shipping carton.
5. Lower the side flaps of the inner shipping car-
ton.
6. Lift off the individual layers of foam packing
material from the MC2000. Refer to figure 1.
7. Put on the pair of white gloves (this will pre-
vent fingerprinting of the MC2000 during
handling).
8. Remove the plastic shipping bag.
Unpacking the Accessories:
1. Open the outer shipping carton.
2. Remove the inner carton from the outer ship-
ping carton.
3. Open the inner carton. Refer to figure 2.
4. Remove the accessories from the inner carton.
Figure 1
Foam Layers
Inner Carton
Plastic Bag
MC2000
Amplifier
Figure 2
Tube Cover
Tube Cover
fastening
screws Tube Box
Screwdriver
Power Cord
Inner Carton
Adjustment tool

8
Installation of Tubes and Cover
Your MC2000 has gone through an extensive series
of performance tests during the manufacturing pro-
cess. The actual tubes that were used to test and con-
firm the performance of this amplifier are included in
the McIntosh MC2000 Tube Set Box, refer to figure
3. Inside the tube set box is a plastic overlay that
identifies each tube and its specific socket location in
the amplifier. The MC2000 Chassis has nomenclature
screened on it to specify both the circuit location and
tube type for each channel, refer to figure 4. It is ex-
tremely important to insert the tubes in the correct
location. Below is an example for installing one of
the power output and small signal tubes into the
MC2000 Tube Sockets for Left Channel:
Caution: To prevent electrical shock make sure that the
MC2000 AC POWER CORD IS NOT
CONNECTED to the unit when inserting or
removing tubes, as there are hazardous
voltages present at the pins of the tube sockets.
Note: White gloves have been provided to prevent
fingerprinting of the Vacuum Tubes during
their installation into the MC2000.
Power Output Tubes:
1. Locate tube V4L (KT88 or 6550) in the Tube
Set Box (Left side of the Box).
2. Locate the matching tube socket on the
MC2000 Chassis (Left side of the Amplifier).
3. Orient the tube so that the key on the base of the
tube is aligned with the corresponding key on
the tube socket.
4. Carefully insert the tube into the socket until the
base of the tube is fully seated in the tube
socket.
5. Repeat the above the steps for the remaining 7
Power Output Tubes, refer to figure 5.
Small Signal Tubes:
1. Locate tube V1L (12AX7A) in the Tube Set
Box (left side of the box).
Note: There are two different types of small tubes
(12AX7A and 12AT7) used in each channel. The
MC2000 will not function if they are inserted into
the wrong socket.
2. Locate the matching tube socket on the
MC2000 Chassis (left side of the amplifier).
3. Orient the tube so that the area where no pins
are located on the base of the tube is aligned
with the corresponding area on the tube socket.
4. Carefully insert the tube into the socket until the
base of the tube is fully seated in the tube
socket.
5. Repeat the above steps for the remaining 5
Small Signal Tubes, refer to figure 5.
Figure 3
Plastic Overlay
Left Channel Tubes
Right Channel Tubes
Figure 4
V4L (KT88/6550)
V1L (12AX7A)
Figure 5
Shipping Screws Location

9
Installation, cont
Figure 6
Tube Cover Fastening Screw Locations
Tube Cover Wide Side Opening
After all the tubes have been inserted into the correct
sockets, the tube cover must to be installed before op-
erating the MC2000. Locate the tube cover and the
two long fastening screws and perform the following
steps:
Installing the Tube Cover:
1. Orient the MC2000 so the Front Panel is facing
you.
2. Remove the two shipping screws from the
MC2000 Chassis with the supplied screw-
driver, refer to figure 5.
3. The Tube Cover has a wide opening along one
side of its longer dimension. Orient this wide
opening so that it is facing towards you.
4. Insert the supplied long screws into each top
side of the tube cover so they extend below the
bottom edge.
5. Carefully place the Tube Cover onto the
MC2000 while at the same time aligning the
screws with the openings on the MC2000
Chassis, refer to figure 6.
6. Using the supplied
screwdriver secure
the tube cover to the
chassis, do not over
tighten the screws.
Location and
ventilation
Adequate ventilation ex-
tends the trouble free life
of any electronic instru-
ment. The suggested
minimum space for
mounting the MC2000 is
20 inches (50.8cm) in
width, 22 inches
(55.9cm) depth, and 17
inches (43.18cm) in
height. Always allow air
to flow through the venti-
lation holes on the bot-
tom of the amplifier and
a means for the warm air
to escape at the top. If all
the components are installed in a single cabinet, one
or more quiet running ventilation fans can be a defi-
nite help in maintaining all the system components at
their coolest possible operating temperatures. Refer to
figure 7.
Figure 7
Cool Air
Warm Air

10
MC2000 Rear Panel Connections
LEFT BALANCED INPUT for
audio cables from a Preampli-
fier or Control Center Audio
Outputs
RIGHT CHANNEL BALANCED
INPUT for audio cables from a
Preamplifier or Control Center
Audio Outputs
RIGHT UNBALANCED
INPUT for audio cables
from a Preamplifier or Con-
trol Center Audio Outputs
RIGHT OUTPUT connections
for 2, 4 or 8 ohm loudspeakers
MODE SWITCH
selects Balanced
or Unbalanced
Inputs for both the
Left and Right
Channels
INPUT SWITCH
selects the desired
amplifier sensitivity
setting for both the
Left and Right
Channels
FUSE 1 HOLDER
for the Left Channel,
refer to information
on the top rear panel
of your MC2000 to
determine the cor-
rect fuse size and
rating
LEFT OUTPUT connections
for 2, 4 or 8 ohm loudspeakers
LEFT UNBALANCED INPUT
for audio cables from a Preampli-
fier or Control Center Audio Out-
puts
FUSE 2 HOLDER
for the Right Chan-
nel, refer to informa-
tion on the top rear
panel of your
MC2000 to deter-
mine the correct fuse
size and rating
Connect the
MC2000 power
cord to an active
AC outlet. Refer to
information on the
back panel to deter-
mine the correct
voltage
POWER CONTROL IN and OUT
receives a turn-on signal and sends it
to another McIntosh Component

11
McIntosh C100 Controller
1. For Remote Power Control, connect a power con-
trol cable from the Control Center or Preamplifier
Power Control Out to the MC2000 Power Con-
trol In.
Note: The Power Control Connecting Cable is available
from the McIntosh Parts Department:
Data and Power Control Cable Part No. 170-
202; six foot, shielded 2 conductor, with 1/8
inch stereo mini phone plugs on each end.
2. Connect the MC2000 power cord to an active AC
outlet.
Note: Make sure that the MC2000 Front Panel Power
Control is in the OFF position.
How to Connect the MC2000
How to Connect the MC2000
To AC Outlet

12
McIntosh C100 Preamplifier
Spade lug or prepared wire connection:
Insert the spade lug connector or prepared sec-
tion of the cable end into the terminal side ac-
cess hole, and tighten the terminal cap until the
cable is firmly clamped into the terminal so the
wires cannot slip out. Refer to figures 8, 9 & 10.
Note: If the cables come without prepared ends,
proceed to How to prepare cable ends.
Banana plug connection:
Insert the banana plug into the hole at the top of
the terminal and tighten the top portion of the
terminal post to secure the banana plug in place.
Right
Speaker Left
Speaker
3. Connect cables from the balanced outputs of a
McIntosh Preamplifier or Control Center to the
MC2000 Balanced Inputs.
Notes: 1. An optional hookup is to use unbalanced
cables from a preamplifier or control center
to the MC2000 unbalanced inputs.
2. The MC2000 may be connected in a Bridge
Mono Mode for a total of 260 watts output,
contact your dealer or McIntosh for details.
4. Connect the loudspeaker hookup cables to the
output terminals, which will accept bare cable
ends, spade lugs, or banana plugs. Attach cables
to the terminals that match the impedance of your
loudspeakers, being careful to observe the correct
polarities. Output impedance connections of 2
ohms, 4 ohms and 8 ohms are provided.
Notes: 1. If the impedance of your loudspeakers is
different from the listed impedances, use the
nearest lower impedance connection.
2. It is very important that loudspeaker cables of
adequate size be used, so that there will be
no power loss or heating. Cable size is
specified in Gauge numbers or AWG,
(American Wire Gauge). The smaller the
Gauge, the larger the wire size:
If your loudspeaker cables are 50
feet (38.1m) or less, use 14
(AWG) wire size or larger.
If your loudspeaker cables are
100 feet (76.2m) or less, use 10
(AWG) wire size or larger.
How to Connect the MC2000, cont
How to prepare cable ends:
A. Carefully remove sufficient insulation from
the cable ends to just fit within the binding
post with no exposed wire accessible.
B. If the cable is stranded, carefully twist the
strands together as tightly as possible. Refer
to figures 11, 12 & 13.
Note: If desired, the twisted ends can be tinned
with solder to keep the strands together,
or attach spade lug and/or banana
connector.

13
MC2000 Front Panel Controls and Displays
POWER Switch turns AC Power,
ON/OFF, or ON/REMOTE modes
METER indicates the Left Channel Power Output,
switchable to indicate bias readings of each pair of
Left Channel Output Tubes
METER indicates the Right Channel Power Output,
switchable to indicate bias readings of each pair of
Right Channel Output Tubes
Remote On Indicator
METER Switch selects the display
modes of the power output meters

14
Power On
To have the MC2000 automatically turn On or Off
when a Control Center turns On or Off, rotate the
POWER Switch to the REMOTE position. For
manual operation, rotate the power switch to the ON
or OFF position as desired.
Note: There must be a power control connection
between the MC2000 and the McIntosh Control
Center, in order for the Remote Power Turn On to
function.
Mode Switch
Use the MODE Switch to select either the Balanced
or Unbalanced inputs. Refer to figure 14.
Note: The MODE Switch is located on the top panel
(rear) of the MC2000.
How to Operate the MC2000
Input Switch
The INPUT Switch allows selection of two different
input sensitivities. Refer to figure 14.
2.5V The recommended sensitivity when McIn-
tosh Preamplifiers or Control Centers are
being used.
1.2V An increased sensitivity for any signal
source that is rated for less than 2.5V out-
put.
Note: The INPUT Switch is located on the top panel at
the rear of the MC2000.
Meter Selection
Rotate the Meter Mode Switch to select the Meter
Operation Mode desired.
Lights Off Meter lights are turned off and the
meters will indicate the power output.
Watts The meters indicate the power output
and respond to all the musical informa-
tion being reproduced by the amplifier.
They indicate to an accuracy of at least
95% of the power output of either am-
plifier channel with only a single cycle
of a 2000Hz tone burst.
Hold The meter pointer locks to the highest
power peak in a sequence of peaks.
The meter is electronically held to this
power level until another higher power
peak passes through the amplifier. The
meter pointer will then rise to the
newer higher indication. If no further
power peaks are reached, the meter
pointer will very slowly return to its
rest position or lower power level. The
decay rate is approximately 6dB per
minute.
Location of INPUT and MODE Switches
Figure 14
Location of BIAS ADJustments
Figure 15
How to Set the Bias
The BIAS ADJustments were made during the final
testing of the MC2000 at the factory. When you care
to make BIAS ADJustments, please follow the steps
as listed:
Note: Bias adjustments are not critical, and are only
necessary when the tubes have aged or been
replaced.
Caution: To prevent electrical shock make sure that the
MC2000 AC POWER CORD IS NOT
CONNECTED to the unit when inserting or
removing tubes, as there are hazardous
voltages present at the pins of the tube sockets.
1. Remove the BIAS ADJustment Protective Covers
on each side of the MC2000. Refer to figure 15.
Note: Figure 15 shows the location of the BIAS
ADJustments for the Right Channel, which are
located on the right side of the MC2000. The
BIAS ADJustments for the Left Channel are
located on the left side of the MC2000, in the
same location.
2. Switch Power On to the MC2000, and wait for
about 30 minutes before making any adjustments.
Note: When the tube(s) are replaced, set the
corresponding bias control(s) to the fully
counterclockwise position before turning on the

15
MC2000. After the amplifier has been on for
about 2 minutes make an initial adjustment (as
outlined below). This should then be followed
by a final adjustment after the MC2000 has
been on for about 30 minutes.
3. Facing the Left Side of the MC2000 press and
hold in the momentary push-button for V4+6 L,
and at the same time carefully adjust the BIAS
Potentiometer V4+6 L for a MC2000 Left Meter
indication centered between .13 and 1.3. Refer to
figures 16 and 18.
Note: The tip of a pen, or other appropriate pointed
tool, can be used to push in the momentary push-
button.
4. In a similar manner, adjust BIAS Potentiometer
V5+7 L for the same meter indication centered
between .13 and 1.3.
5. Facing the Right Side of the MC2000 press and
hold in the momentary push-button for V5+7 R,
and at the same time carefully adjust the BIAS
Potentiometer V5+7 R for a MC2000 Right
Meter indication centered between .13 and 1.3.
Refer to figures 17 and 18.
Note: The tip of a pen, or other appropriate pointed
tool, can be used to push in the momentary push-
button.
6. In a similar manner, adjust BIAS Potentiometer
V4+6 R for the same meter indication centered
between .13 and 1.3.
How to Operate the MC2000 and Set the Bias
Figure 18
Figure16
Left Side of the MC2000
BIAS
Potentionmeters
Momentary
Push-buttons
Figure 17
Right Side of the MC2000
BIAS
Potentionmeters
Momentary

16
Technical Description
In the late 1940s Frank McIntosh and Gordon Gow
invented and patented a new output circuit arrange-
ment for audio power amplifiers, the McIntosh Unity
Coupled Output Circuit. Refer to figure 19. This cir-
cuit has two
very impor-
tant features
that differen-
tiate it from
other de-
signs. First,
the output
tubes deliver
their power
from both
their plates
and their
cathodes, not
from their
plates alone as in conventional circuits. Second, the
Unity Coupled Output Transformer, having two bifi-
lar primary windings (one for the plate and the other
for the cathodes), has one half the turns ratio (equat-
ing to one fourth the impedance ratio) of conven-
tional output transformers. The resulting benefits are
much lower distortion produced in the output stage
and improved transformer design giving very close
coupling primary to secondary for flat frequency re-
sponse and wide power bandwidth.
MC2000 Application
The MC2000 uses the Unity Coupled Output Circuit
with KT-88 or 6550 output tubes in a push-pull paral-
lel configuration. These tube types are selected be-
cause of their excellent power and voltage ratings
plus the favorable experience McIntosh has had with
them in the MC275 and other amplifier models. The
output tubes deliver signal to the output transformer
through two primary windings, one for the plates and
the other for the cathodes. These windings are wound
bifilar, which means that both windings are wound
together, two wires, at the same time. The secondary
consists of five separate wind-
ings interspersed within the pri-
mary windings. These five
windings are connected in par-
allel. Very tight coupling is ob-
tained, which achieves wide
bandwidth and flat frequency
response. The transformer core
is four and one half square
inches of grain oriented silicon
steel. This allows full power
output down to 17 hertz.
Refer to figure 20, MC2000
Block Diagram of the Amplifier
Section.
The output tubes operate
with fixed bias, which is adjust-
able and metered as explained
later. Because the output tubes
are loaded in their cathodes,
they require a large grid drive
signal of approximately 170
volts for full output. This signal
is provided by the 12AT7 driver
stage. The plates of the driver
are resistance-capacitance
coupled to the output tubes.
Plate loading for the driver is
boot strapped to the plate wind-
ing of the output transformer.
Boot strapping increases the effective plate load to
the driver providing greater amplification than other-
wise possible. A Darlington emitter follower stage is
used at the grids of the output tubes to provide a rela-
tively low impedance to eliminate possible bias run-
away due to output tube grid current.
Figure 19
McIntosh Unity Coupled Output Circuit
Inside of the MC2000

17
Technical Description
-
-
Figure 20
Block Diagram
of the
Amplifier Section

18
The driver stage is fed by the 12AX7A input/
phase inverter stage. A resistance-capacitance step
network couples this stage to the driver. This arrange-
ment controls low frequency phase shift. The phase
inverter uses no coupling capacitors so no low fre-
quency phase shift is introduced. Emitter follower
stages are used at the plates of the 12AX7A. This iso-
lates the capacity loading of the driver input and in-
creases the bandwidth of the input/inverter stage.
Proper Application of Feedback
Global negative feedback is taken from the output
transformer secondary to the cathode of the input
stage. There is a school of thought that global feed-
back is not desirable. It is a scientific fact that many
benefits result from properly applied global feedback.
Among them are a decrease in distortion, a decrease
in noise level, flatter frequency response, a decrease
in rise time, and an increase in output damping factor.
If not done properly amplifier instability can result
and this has been considered. One misconception is
that the feedback signal is delayed from the amplifier
input signal and therefore introduces time distortion.
This concept is wrong when a properly designed am-
plifier circuit is considered. The phase delay intro-
duced by the entire MC2000 circuit is less than 2 mi-
croseconds, which is certainly of no acoustic signifi-
cance.
MC2000 in Balanced Mode
When the balanced amplifier input is selected, a sec-
ond 12AX7A receives the balanced signal. One sec-
tion of the tube is a cathode follower which passes
the positive phase signal. The other section inverts
the negative phase signal. The two outputs are com-
bined and feed to the input/phase inverter stage de-
scribed above. Common mode rejection is greater
than 60 dB at mid frequencies.
Slide switches at the rear of the chassis allow se-
lecting balanced or unbalanced inputs and to select
input signal sensitivity of 1.2 volts or 2.5 volts for
full power output. At the 1.2 volt setting 1 volt of in-
put signal will produce 100 watts output. The slide
switches operate reed relays located at the front of
the chassis adjacent to the input circuits.
Refer to figure 21, MC2000 Block Diagram of the
Power Supply.
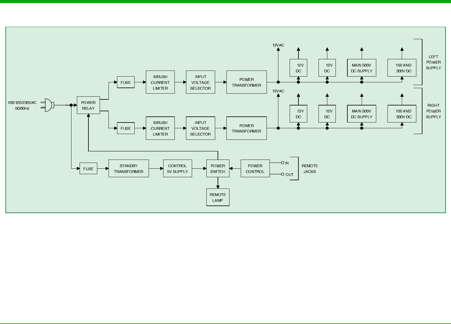
Power Transformers
Each power transformer includes two tapped primary
windings and three secondary windings. Refer to fig-
ure 21. The primary can be connected for 100, 120,
or 230 volts by plug connections within the chassis.
A thermistor in series with the power line input to the
transformer primary cushions the inrush surge cur-
rent. The high voltage secondary winding feeds
bridge rectifiers followed by capacitor input filters.
A Power MOS FET is used in place of a filter choke,
followed by a large output filter capacitor. The volt-
age drop across the MOS FET is constant at all out-
put levels resulting in excellent power supply filter-
ing. A medium voltage secondary winding feeds the
negative bias voltage supply. A low voltage second-
ary winding feeds the heaters of the output tubes,
driver tube and panel lamps. This same winding also
feeds regulated DC power supplies for the heaters of
the 12AX7A input stages and the meter circuits.
Power Meters
The power output of each amplifier channel is moni-
tored by separate meters. The amplifier output signal
is fed to a log converter amplifier, then to a peak de-
tector, a pulse stretcher, then to a driver amplifier and
the meter. The meter displays the output power being
delivered by that channel and is calibrated in watts.
The Meter Switch on the front panel allows the meter
to be switched from the normal output mode to a
Peak Hold mode which allows the meter to tempo-
rarily stay at the highest power reading during a
given time, with a gradual decay if power levels drop.
The meter switch also can turn off the meter lamps
should that be desired.
The meter also serves as an indicator for setting
the bias for the output tubes. At the side of the chassis
there are bias adjust controls and small push
switches. When a switch is pressed the amplifier is
muted and the meter is connected to measure the cur-
rent flow in the output tubes. The adjustment is not
critical and should only be required when output
tubes are replaced.
Power Control
The Power Switch has three positions, OFF, RE-
MOTE, and ON. OFF and ON allow for manual op-
eration. REMOTE allows power to be controlled by a
command coming from a McIntosh Control Center or
Preamplifier. A red LED on the front panel lights to
indicate that the REMOTE position has been se-
lected, and the amplifier is in the standby mode.

19
Technical Description, cont
Block Diagram
of the
Power Supply Section
Figure 21

20
Note: These Performance Charts are examples of typical performance of the MC2000.
-100
+0
20 20k50 100 200 500 1k 2k 5k 10k
Hz (Hertz)
dB
(Decibel)
Signal to Noise Ratio FFT Spectrum Analysis
ref. full power
-25
+0
-20
-15
-10
-5
10 100k20 50 100 200 500 1k 2k 5k 10k 20k 50k
dB
(Decibel)
Hz (Hertz)
Frequency Response @ 1 Watt
THD
%
0.1
0.5
0.2
0.3
0.4
20 20k50 100 200 500 1k 2k 5k 10k
Hz (Hertz)
Total Harmonic Distortion vs. Frequency @ 8 Ohms

21
Performance Charts
Note: These Performance Charts are examples of typical performance of the MC2000.
-0
4
1
2
3
300m 200500m 1 2 5 10 20 50 100
Power in Watts
Total Harmonic Distortion vs. Power Output @ 20Hz
THD
%
-0
4
1
2
3
300m 200500m 1 2 5 10 20 50 100
Power in Watts
Total Harmonic Distortion vs. Power Output @ 1kHz
THD
%
-0
4
1
2
3
300m 200500m 1 2 5 10 20 50 100
Power in Watts
Total Harmonic Distortion vs. Power Output @ 20kHz
THD
%

22
Power Output
130 watts into 8, 4 or 2 ohm loads is the minimum
sine wave continuous average power output per chan-
nel from 20Hz to 20,000Hz with both channels oper-
ating.
Total Harmonic Distortion
0.5% maximum harmonic distortion at any power
level from 250 milliwatts to rated power per channel
from 20Hz to 20,000Hz with both channels operat-
ing.
Intermodulation Distortion
0.5% maximum intermodulation distortion if instan-
taneous peak power output does not exceed twice the
output rating per channel with both channels operat-
ing, for any combination of frequencies from 20Hz to
20,000Hz.
Rated Power Band
20Hz to 20,000Hz
Frequency Response (at 1 watt)
+0, -0.25dB from 20Hz to 20,000Hz
+0, -3dB from 10Hz to 100,000Hz
Hum and Noise (A-Weighted)
100dB below rated output
Damping Factor
Greater than 18
Output Load Impedance
2, 4 or 8 ohms
Specifications
Input Impedance
20K Ohms Unbalanced (RCA Phono Jacks)
40K Ohms Balanced (XLR Connectors)
Input Sensitivity (Switch Selectable)
2.5 volts for rated output
1.2 volts for rated output (1 volt for 100 watts output)
Tubes Compliment
8 KT88 or 6550 Output Tubes
4 12AX7A Input Tubes
2 12AT7 Driver Tubes
Power Requirement
100 Volts, 50/60Hz at 5.8 Amps
120 Volts, 50/60Hz at 4.8 Amps
230 Volts, 50/60Hz at 2.5 Amps
Note: Refer to the rear panel of the MC2000 for the
correct voltage.
Dimensions
17-3/4 inches (45.1cm) wide by 11 inches (27.9cm)
high. Depth behind front panel is 18-3/4 inches (47.6
cm). Handle clearance required in front of the mount-
ing panel is 1-5/8 inches (4.1 cm).
Finish
Stainless Steel Chassis with Titanium Gold Super
Mirror Finish, Black Transformer Enclosures, Black
Base, Glass Front Panel with gold plated Handles and
Knobs
Weight
Amplifier - 135 pounds (61.2 kg) net, 144 pounds
(65.3 kg) in shipping carton
Accessories - 18 pounds (8.2 kg) in shipping carton
Specifications

23
Packing Instructions
Packing Instructions
In the event it is necessary to repack the MC2000
Amplifier for shipment, the equipment must be
packed exactly as shown below. It is very important
that the four metal feet are attached to the bottom of
the equipment. This will ensure the proper location of
the MC2000 on the bottom foam pad. The Vacuum
Tubes and Tube Cover must be removed from the
MC2000 Amplifier and packaged separately. Failure
to do this will result in shipping damage.
Use the original shipping carton and interior parts
only if they are all in good serviceable condition. If a
shipping carton or any of the interior part(s) are
needed, please call or write Customer Service De-
partment of McIntosh Laboratory. Please see the Part
List for the correct part numbers.
Power Amplifier Carton:
Quantity Part Number Description
1 033096 Poly bag
1 034097 Bottom foam pad
3 034098 Foam ring
1 034099 Top foam pad
1 034100 Carton Top
1 034101 Carton Bottom
4 018626 Metal foot
Accessory Carton:
Quantity Part Number Description
1 034109 Tube carton (gold)
with foam pads
1 034108 Inside carton (white)
1 034111 Outside carton (kraft)
1 034112 Foam pad set
Note: Refer to page 7 in this Ownerss Manual for a
view of the Accessory Carton.

McINTOSH LABORATORY, INC.
2 CHAMBERS STREET, BINGHAMTON, NEW YORK 13903-2699
The continuous improvement of its products is the policy of McIntosh Laboratory Incorporated
who reserve the right to improve design without notice.
Printed in the U.S.A.
Part No. 040662