Microscan Product Pricing Catalog Price Guide MASTER Rev AR Jan 2017 EMEA
2017-01-23
: Microscan Price Guide Master Rev Ar Jan 2017 Emea Price_Guide_MASTER_Rev_AR__Jan_2017_EMEA 2017pricing ProductCatalog PartnerSite 67984 RecycleBin
Open the PDF directly: View PDF
.
Page Count: 104 [warning: Documents this large are best viewed by clicking the View PDF Link!]
- Microscan Product Pricing Catalog
- Table of Contents
- Field Sales Contacts
- Customer Service Contacts
- Technical Support and Service Contacts
- Standard Terms and Conditions
- Product Return Process
- Auto ID Readers
- Auto ID 2D Readers and Verifiers
- PanelScan
- Auto ID Handhelds
- Auto ID Software, Connectivity, and Accessories
- Auto ID Accessories
- Machine Vision Systems
- Machine Vision Accessories
- NERLITE
- Product Demonstration Kits
- Legacy Products

Rev AR January 2017
PRODUCT PRICING
CATALOG
Corporate Headquarters, USA
Microscan Systems, Inc.
700 SW 39th St
Renton, WA
98057
Tel 425.226.5700
Fax 425.226.8250 CONFIDENTIAL
Ww w w . m i c r o s c a n . c o mh

Contents Page #
Field Sales Contacts 3
Customer Service Contacts 5
Technical Support and Service Contacts 5
Standard Terms and Conditions 6
Product Return Process 9
Auto ID Barcode Readers 10
MS-1 Series Scan Engines 10
MS-2 Series CCD Readers 11
MS-3 Series Scanners 14
QX-830 Compact Barcode Reader 23
QX-870 Industrial Barcode Reader 28
MS-890 Industrial Barcode Reader 32
MicroHAWK Barcode Readers 39
MS-2D Scan Engine 47
MINI Hawk Series of Imagers 48
QX Hawk 53
Barcode Verification 56
Barcode Verification Kits 56
PanelScan 57
Auto ID Handhelds 58
HS-21 Handheld 2D Reader 58
HS-41X DPM Handheld 2D Reader 58
HS-51 Wireless Handheld 2D Reader 60
HS-51X Wireless Handheld 2D Reader 60
Mobile Hawk Handled DPM Imager 61
Auto ID Software, Connectivity, and Accessories 62
MS-Connect Series 62
Auto ID Product Accessories 65
Machine Vision Systems 67
MicroHAWK Machine Vision Smart Cameras 67
Vision MINI 76
Vision HAWK 79
Vision HAWK I-PAK System 80
Visionscape GigE Solution 83
Machine Vision Accessories 84
NERLITE ® Machine Vision Lighting 85
NERLITE Pharmalite 85
Smart DOAL 86
Smart Ring 88
MAX Lights 91
Area Arrays 93
Edge-to-Edge Backlights 94
Large Backlights 96
Darkfield Lights 97
Product Demo Kits 98
Legacy Products 99
Prices and specifications subject to change.
www.microscan.com
No minimum order on the Order Management System.
€10K minimum order for manually submitted orders.
Confidential Document
07-000002-01 Rev AR
Page 2 of 104

Field Sales Contacts
Region Sales Managers Address Phone Email
Director, Americas Sales John Agapakis 486 Amherst St.
Nashua, NH 03063 Tel: +603.821.4319
+508.314.4143 (M)
jagapakis@microscan.com
Western U.S.A. Bob Taplett Microscan 700 SW 39th Street
Renton, WA 98057 Tel: +1.206.617.9603 (M)
btaplett@microscan.com
Midwest U.S.A. David Thornton Oswego, IL U.S.A Tel: +1.331-254-2062 (M)
dthornton@microscan.com
South Central U.S.A. Jamey Waldrop Murphy, TX, U.S.A. Tel: +1.469-507-9916 (M)
jwaldrop@microscan.com
Northeastern U.S.A. /
Ontario, Canada Ted Rudel Sparta, NJ, U.S.A. Tel: +973.289.0870 (M)
trudel@microscan.com
Southeastern U.S.A. /
Caribbean Yamil Arias Hialeah, FL U.S.A. Tel: +1.786-779-5544 (M)
yarias@microscan.com
South and Central
America Yamil Arias Hialeah, FL U.S.A. Tel: +1.786-779-5544 (M)
yarias@microscan.com
Central Mexico Chris Moya San Luis Potosi, Mexico Tel: +52.1.444.828.4848
cmoya@microscan.com
Mexico Border Victor Martinez Ciudad Juarez Chihuahua, Mexico Tel: +52.1.81.1577.8293 (M)
vmartinez@microscan.com
OEM Sales Manager
(East) Kyle O'Brien 486 Amherst Street
Nashua, NH 03063 Tel: +1.617.763.5606
kobrien@microscan.com
OEM Sales Manager
(West) Jason Mack Cypress, CA U.S.A. Tel: +1.425.757.1357 (M)
jmack@microscan,com
Key Account Manager,
LVS products (East) Teri DeMarco Fayetteville, GA, U.S.A Tel: +1.678.850.7811(M)
tdemarco@microscan.com
Key Account Manager,
LVS products (Midwest) John Bauer Pinckney, MI, U.S.A. Tel: +1.734.395.4939 (M)
jbauer@microscan.com
OEM Account Manager,
LVS products Art Jensen Monticello, MN, U.S.A. Tel: +1.951-265-0227 (M)
ajensen@microscan.com
Business Development,
Americas Brandon Lew Microscan 700 SW 39th Street
Renton, WA 98057 Tel: +1.425.203.4968
blew@microscan.com
Business Development,
LVS Carol Saniatan Peachtree City, GA, U.S.A Tel: +1.404.782.1217
csaniatan@microscan.com
Director, Europe
Middle East & Africa and
Russia
Bart Nollet
Lemelerberg 17 NL-2402 ZN
Alphen aan den Rijn,
The Netherlands Tel: +31.172.4233.60
bnollet@microscan.com
S. Germany, Austria,
Switzerland,
Liechtenstein
Mirko Karsch
Lemelerberg 17 NL-2402 ZN
Alphen aan den Rijn,
The Netherlands Tel: +49.160.8948618 (M)
mkarsch@microscan.com
N. Germany, Eastern
Europe, Baltic Countries,
Georgia, Slovenia,
Croatia, Azerbaijan
Gerhard Muller Bochum, Germany Tel: +49.172.23.72.637 (M)
gmueller@microscan.com
Italy, Greece, Spain,
Israel, Portugal
Ursala Grotenhuis-
Hurtado
Lemelerberg 17 NL-2402 ZN
Alphen aan den Rijn,
The Netherlands Tel: +31.172.4233.72
rpijper@microscan.com
Sweden, Finland,
Luxembourg, Belgium,
Iceland, The Netherlands,
Norway, Denmark, and
OEM Sales Manager
Michael de Kegel Aalst, Belgium Tel: +32.474.3110.56 (M)
mdekegel@microscan.com
France Nicolas Rozencwajg
Lemelerberg 17 NL-2402 ZN
Alphen aan den Rijn,
The Netherlands Tel: +34.637.80.7979 (M)
NRozencwajg@microscan.com
United Kingdom, England,
Scotland, Wales, Ireland,
South Africa
Michael Harkin
Letterkenny, Co Donegal, Republic of Ireland
Tel: +353.83.171.4198 (M)
mharkin@microscan.com
Middle East, Morocco,
Turkey, Africa (not south)
Rudy Pijper
(temporary)
Lemelerberg 17 NL-2402 ZN
Alphen aan den Rijn,
The Netherlands Tel: +31.172.4233.72
rpijper@microscan.com
EU Private Label
Companies Nico Hooiveld
Lemelerberg 17 NL-2402 ZN
Alphen aan den Rijn,
The Netherlands
Tel: +31.6.2220.9135 (M)
nhooiveld@microscan.com
Key Account Manager,
LVS Europe Koenraad Vermeiren Brasschaat, Belgium
kvermeiren@microscan.com
Director, Asia Pacific /
Australia, New Zealand,
Fiji, Guam, Taiwan
Eu-Gene Ng
31 Kaki Bukit Road 3, #05-08
TechLink, Singapore 417818 Tel: +65.9090.8558
eng@microscan.com
Singapore, Indonesia,
Philippines, Vietnam,
Thailand, Malaysia, SEA
Countries
Janel Kang
31 Kaki Bukit Road 3, #05-08
TechLink, Singapore 417818 Tel: +65.9880.8980
jkang@microscan.com
Korea Moon Soo Kim
8F, SH Energy Bldg., 16.6, Sunae-dong, Bundang-gu,
Seongnam City, Kyeonggi-Do, Korea, 463-825 Tel: +82.31.786.0835
+82.10.3784.6437 (M)
mkim@microscan.com
Japan Moon Soo Kim
8F, SH Energy Bldg., 16.6, Sunae-dong, Bundang-gu,
Seongnam City, Kyeonggi-Do, Korea, 463-825 Tel: +82.31.786.0835
+82.10.3784.6437 (M)
mkim@microscan.com
India, Pakistan, Nepal, Sri
Lanka, Bangladesh,
Bhutan
Vinay Bhasin BPTP Park Centra, 201-B, 2nd Floor
Sector-30, Gurgaon, Haryana 122 002 India Tel: +91.981.1412271 (M)
vbhasin@microscan.com
Director, China / Beijing,
Guangdong, Shandong Richard Cheng
Beijing Shougang International Bldg.
Rm. 1818, No.60 North Street, Xizhimen
Haidan District, Beijing 100088 P.R.C.
Tel: +86.10.5993.5766
+86.186.0006.2619 (M)
rcheng@microscan.com
Prices and specifications subject to change.
www.microscan.com
No minimum order on the Order Management System.
€10K minimum order for manually submitted orders.
Confidential Document
07-000002-01 Rev AR
Page 3 of 104

China-East (Shanghai,
Zhejiang ,Hubei) Bruce He Unit 201, XinAn Plaza, Building 13, No.99 Tianzhou
Road, Shanghai, China Tel: +86.189.3067.9073(M)
bhe@microscan.com
China – East (Jiangsu,
Anhui, Henan) Jeffrey Luan Unit 201, XinAn Plaza, Building 13, No.99 Tianzhou
Road, Shanghai, China Tel: +86.186.2190.0703(M)
Jluan@microscan.com
China-South (Guangdong,
Guangxi, Hainan, Hong
kong)
Johnny Deng
Unit 5D Hanjing Plaza, No. 23 Dengliang Road,
Nanshan District, Shenzhen 518052, China Tel: +86.186.6621.9571(M)
Jdeng@microscan.com
Prices and specifications subject to change.
www.microscan.com
No minimum order on the Order Management System.
€10K minimum order for manually submitted orders.
Confidential Document
07-000002-01 Rev AR
Page 4 of 104

China-West (Sichuan,
Chongqing, Yunnan,
Guizhou)
Johnny Deng
Rm A3601, Fantasia Hailrun Complex, 216, Lower
Dongda Street Section, Jinjiang District, Chengdu, China Tel: +86.186.6621.9571(M)
Jdeng@microscan.com
China-Southeast (Fujian,
Jiangxi, Hunan) Johnny Deng Unit 5D Hanjing Plaza, No. 23 Dengliang Road,
Nanshan District, Shenzhen 518052, China Tel: +86.186.6621.9571(M)
Jdeng@microscan.com
Chi
na –
N
or
th
&
N
or
th
eas
t
(Beijing, Tianjin, Hebei,
Shandong Shaanxi
Jog Yang Rm.0908, Ruida Building, No.74, Lugu road, Shijingshan
District, Beijing, China Tel: +86.10.5993.6887(O)
+86.186.1196.7717(M)
Jyang@microscan.com
Customer Service Contacts
Region Inside Sales
Managers
Address Phone Email
Sales Operations
Manager - Americas, AP,
EMEA
Andrew Edgerton Microscan 700 SW 39th Street
Renton, WA 98057
Tel: +1.425.203.4921
Fax: +1.425.226.8250
Aedgerton@microscan.com
Americas
Matt Scrichfield
Saedee Xaykosy
Wendy Cianfrocco
Microscan 700 SW 39th Street
Renton, WA 98057
Tel: +1.425.203.4844/
+1.800.251.7711
Fax: +1.425.226.8250
AMERICAS_Orders@microscan.com
Asia Pacific Ray Wang 31 Kaki Bukit Road 3 #04-05/07 TechLink,
Singapore 417818
Tel: +65.6846.1214
Fax: +65.6846.4641
ASIA_Orders@microscan.com
China Ray Wang
Nikki Li
Unit 201, XinAn Plaza, Bldg. 13,
No.99 Tianzhou Road,
Shanghai, 200233, P.R.C.
Tel: +86.21.6113.3752
Fax: +86.21.6113.3683
CHINA_orders@microscan.com
Europe, Russia, Middle
East, Africa Rudy Pijper Lemelerberg 17 NL-2402 ZN
Alphen aan den Rijn, The Netherlands
Tel: +31.172.4233.72
Fax: +31.172.4233.66
EMEA_Orders@microscan.com
Technical Support and Service Contacts
Support/Service Contact Address Phone Email
Distributor Business
Development
Matt Scrichfield,
Global Channel
Manager
Microscan 700 SW 39th Street
Renton, WA 98057
Tel: +425.203.4955
eFax: +1.425.988.7093 partners@microscan.com
Service Contracts,
Component Orders (piece
parts, returns, obtain RMA
#)
Contact your regional
Customer Service
representative.
Auto ID/General helpdesk@microscan.com
Lighting nerlitesupport@microscan.com
Vision visionsupport@microscan.com
Asia Pacific Help Desk General Tel: +65.6846.1214 apac_support@microscan.com
Euro
p
e, Russia, Middle General Tel: +31.172.4233.63 emea
_
su
pp
ort
@
microscan.com
United
States/Canada/Mexico/Lat
in America Help Desk Tel: +1.425.203.4841 /
+1.800.251.7711
Note: Only products which are currently active (recommended for new applications) are shown in this product pricing
Prices and specifications subject to change.
www.microscan.com
No minimum order on the Order Management System.
€10K minimum order for manually submitted orders.
Confidential Document
07-000002-01 Rev AR
Page 5 of 104

Prices and specifications subject to change.
www.microscan.com
No minimum order on the Order Management System.
€10K minimum order for manually submitted orders.
Confidential Document
07-000002-01 Rev AR
Page 6 of 104

Prices and specifications subject to change.
www.microscan.com
No minimum order on the Order Management System.
€10K minimum order for manually submitted orders.
Confidential Document
07-000002-01 Rev AR
Page 7 of 104

Prices and specifications subject to change.
www.microscan.com
No minimum order on the Order Management System.
€10K minimum order for manually submitted orders.
Confidential Document
07-000002-01 Rev AR
Page 8 of 104

Product Return Process
The following describes the process for returning products. This is broken down into two main processes:
1. RMA (Return Material Authorization) process for NEW PRODUCT
2. RMA (Return Material Authorization) process for IN SERVICE PRODUCT
RMA (Return material Authorization) process for NEW PRODUCT
1.
2.
3.
RMA (return material authorization) process for IN SERVICE PRODUCT
1.
2.
1.
2.
All RMAs, warranty and non warranty will be cancelled in 60 days from issuing date if not received.
If a warranty repair is changed to a non warranty repair, a purchase order must be received within 30 days
of notification or the item will be returned to the sender.
Contact Customer Service as per "In Warranty" (above) and request a return material authorization form. Upon
completion of this document, return it along with your confirming PURCHASE ORDER and an RMA# will then be
issued authorizing the return of the product.
The RMA# issued by a Customer Service Representative MUST appear on the outside of the shipping container
and on all related paperwork.
Contact your inside sales representative with FIS or accessory part number, serial number (if applicable),
original sales order and/or purchase order and reason for return. Upon approval all returns are subject to a
standard 20% restocking fee.
RMA# issued by Inside Sales Rep. This number MUST appear on the outside of the shipping container and on
all related paperwork. Product must be returned in its original factory packaging.
IN WARRANTY
Contact Customer Service (425-226-5700) with the part number, serial number, description of failure, and
request a return material authorization form (RMA).
The RMA# issued by a Customer Service Representative MUST appear on the outside of the shipping container
and on all related paperwork.
This process is used to return a new product because it failed to work on initial startup (damaged on arrival)
or the end customer wants to return the product to stock.
Damaged on arrival = Out of box failures, determined at time of initial power up and within 30 days of
shipment from Microscan.
Contact your inside sales representative with the FIS part number, serial number, original sales order and/or
purchase order and description of failure.
If required, a REPLACEMENT sales order can be entered immediately for ASAP shipment. NOTE -
Replacement scanner is processed as a NEW order and NEW INVOICE is generated at time of shipment.
OUT OF WARRANTY
Prices and specifications subject to change.
www.microscan.com
No minimum order on the Order Management System.
€10K minimum order for manually submitted orders.
Confidential Document
07-000002-01 Rev AR
Page 9 of 104

Auto ID Barcode Readers
MS-1 Series Scan Engines
Read Ranges *
Narrow Bar Laser High Density
5 mil (.127 mm) 0.6” to 2.1” (15 to 53 mm)
10 mil (.254 mm) 0.6” to 4.1” (15 to 104 mm)
15 mil (.381 mm) 0.6” to 5.1” (15 to 130 mm)
1) FIS-0001-8004G
Narrow Bar Laser Low Density
5 mil (.127 mm) 1.8” to 3.6” (46 to 91 mm)
10 mil (.254 mm) 1.8” to 7.0” (46 to 178 mm)
20 mil (.508 mm) 1.8” to 12.6” (46 to 320 mm)
**Important Pricing Discount Note** Product discounts are applied based on the Product TYPE code shown in the TYPE column below.
Product Type codes are defined as: P = PRODUCT Discount, A = ACCESSORY Discount.
A Product Type code modified with L signifies Legacy Status (refer to Legacy section of this catalog).
Refer to your Partner Agreement for the actual discount percentage by Product Type.
Part Number List Price Type
FIS-0001-8003G MS-1 CCD Scan Engines LD 32-Bit 8-Pack 1,204€ P
FIS-0001-8004G MS-1 CCD Scan Engines HD 32-Bit 8-Pack 1,204€ P
Part Number List Price Type
98-000051-01 IC-3USB Interface Kit USB-to-Serial 15-Pin 94€ A
98-000097-02 MS-1 Demo Kit (Contains One HD MS-1 & One LD MS-1) 296€ A
** This demo kit contains readers and is discounted 25%.
Part Number List Price Type
99-000017-01 Photo Sensor Visible NPN Dark ON 196€ A
99-000017-02 Photo Sensor Visible NPN Light ON 196€ A
Part Number List Price Type
37-000010-01 Tools Drive, User Documentation, Software € 30 A
Description
Description
Software/Manuals
Best Seller
Description
Package Detector/Sensor
Accessories
MS-1 Series Scan Engines
Description
Prices and specifications subject to change.
www.microscan.com
No minimum order on the Order Management System.
€10K minimum order for manually submitted orders.
Confidential Document
07-000002-01 Rev AR
Page 10 of 104

MS-2 Series CCD Readers
Read Ranges
Narrow Bar High Density
5 mil (.127 mm) 0.4” to 1.9” (10 to 48 mm)
10 mil (.254 mm) 0.4” to 3.9” (10 to 99 mm)
15 mil (.381 mm) 0.4” to 4.9” (10 to 124 mm)
1) FIS-0002-0007G
Narrow Bar Low Density
2) FIS-0002-0005G
5 mil (.127 mm) 1.6” to 3.4” (36 to 84 mm)
MAX Lights 1.6” to 6.8” (36 to 188 mm)
20 mil (.508 mm) 1.6” to 12.4” (36 to 325 mm)
Part Number List Price Type
FIS-0002-0005G MS-2 LD 32-Bit RS-232 Serial 458€ P
FIS-0002-0006G MS-2 LD 32-Bit USB 458€ P
FIS-0002-0007G MS-2 HD 32-Bit RS-232 Serial 458€ P
FIS-0002-0008G MS-2 HD 32-Bit USB 458€ P
Part Number List Price Type
FIS-0210-0001G MS-Connect 210 Connectivity Box with Display 880€ A
FIS-0210-0002G MS-Connect 210 Connectivity Box 600€ A
FIS-0210-0003G MS-Connect 210 Connectivity Box with Display & Ethernet 1,000€ A
FIS-0210-0004G MS-Connect 210 Connectivity Box with Ethernet 880€ A
98-000013-04 Relay Module120VAC3 Amp OutputSeries 70Type SMfor MS-Connect 210 + MS-890 56€ A
98-000013-05 Relay Module240VAC3 Amp OutputSeries 70Type SM for MS-Connect 210 + MS-890 56€ A
98-000013-06 Relay Module 24VDC 3 Amp Output Series 70 Type SM for MS-Connect 210MS-890 56€ A
61-000127-02 Cable MS-2-to-MS-Connect 210 6 ft. 112€ A
FIS-0001-0030G IB-3PC Keyboard Wedge/Interface Box 166€ A
98-000051-01 IC-3USB Interface Kit USB-to-Serial 15-Pin 94€ A
FIS-0001-0035G Converter IC-332 24V/5V Opto I/O for Use with IB-131 184€ A
99-000018-01 IB-131 Interface Box 184€ A
61-300026-03 Cable Communication DB-25 Plug-to-DB-9 Socket 6 ft. 36€ A
61-000010-02 Cable Communication DB-9 Socket-to-DB-9 Socket 6 ft. 36€ A
61-000011-02 Extension Cable Reader-to-IB-131 (MS-2 MS-3 MS-4 MS-9 MS-710 MS-820 MINI) 36€ A
61-100029-03 Cable Daisy Chain IB-131 36€ A
MS-2 (32 bit)
Accessories
Description
Description
Best Sellers
Prices and specifications subject to change.
www.microscan.com
No minimum order on the Order Management System.
€10K minimum order for manually submitted orders.
Confidential Document
07-000002-01 Rev AR
Page 11 of 104

MS
-
2
S
er
i
es
A
ccessor
i
es
Part Number List Price Type
97-000011-01 Power Supply 100-240VAC +5VDC 5-Pin Plug U.S./Euro Plug 94€ A
97-000011-02 Power Supply 100-240VAC +5VDC 2-Pin Plug U.S./Euro Plug 94€ A
97-000012-02 Power Supply 100-240VAC +24VDC TRK 3-Pin U.S./Euro Plug) 154€ A
Part Number List Price Type
98-000048-01 Kit Mounting Arm/Adapter 4 in. for MS-2 MS-3 78€ A
98-000054-01 Kit Mounting Stand Base Plate 36€ A
98-000053-01 Mounting Arm Extension Kit 4 in. for MS-3 MS-4 MINI 40€ A
98-000053-02 Mounting Arm Extension Kit 3 in. for MS-2 MS-3 MS-4 MINI 40€ A
98-000060-01 Kit Bracket Side Mount MS-2 MS-3 MINI 24€ A
98-000059-01 Kit Bracket Angle Mount MS-2 MS-3 MINI 24€ A
98-000057-02 Kit Bracket Through-Hole Mount MS-2 MS-3 MINI 24€ A
98-000058-02 Kit Extended Right Angle Mirror MS-2 MS-3 56€ A
98-000061-03 Kit Bracket Conversion MS-2 MS-3-to-MS-520/MS-525 24€ A
20-610024-01 Trigger Connector 4-Pin Plug (Screw Terminal Field-Wireable) (Self-Wiring) 33€ A
20-610020-01 Power Conn.3-Pin Socket (Screw Term.Field-Wireable for Custom IB-131 Wiring) 33€ A
Part Number List Price Type
99-000017-01 Photo Sensor Visible NPN Dark ON 196€ A
99-000017-02 Photo Sensor Visible NPN Light ON 196€ A
Part Number List Price Type
37-000010-01* Tools Drive, User Documentation, Software € 30 A
* 1 free per order.
Description
Mounting and Connectors
Description
Description
Power Supplies
Package Detector/Sensor
Description
Software/Manuals
Prices and specifications subject to change.
www.microscan.com
No minimum order on the Order Management System.
€10K minimum order for manually submitted orders.
Confidential Document
07-000002-01 Rev AR
Page 12 of 104

System Matrix
Product Reference No. Description List Price
1 FIS-0002-000XG MS-2 CCD Reader € 458.00
2 FIS-0210-00XG MS-Connect 210 Varies
3 FIS-0001-0035G Converter, IC-332, 24V/5V, Opto I/O, for Use with IB-131 184€
4 FIS-0001-0030G IB-3PC Keyboard Wedge/Interface Box 166€
5 99-000018-01 IB-131 Interface Box 184€
6,7 99-000017-XX Object Detector, Light or Dark ON € 196
8 97-000012-02 Power Supply, 100-240VAC, +24VDC, TRK 3-Pin, U.S./Euro Plug) 154€
9 97-000011-01 Power Supply, 100-240VAC, +5VDC, 5-Pin Plug, U.S./Euro Plug 94€
10 61-000105-01 Cable, Pre-Stripped-to-9-Pin Host Cable, 6 ft. 32€
11 61-000127-02 Cable, MS-2-to-MS-Connect 210, 6 ft. 112€
12 61-300026-03 Cable, Communication, DB-25 Plug-to-DB-9 Socket, 6 ft. 36€
13 61-000010-02 Cable, Communication, DB-9 Socket-to-DB-9 Socket, 6 ft. 36€
Tech Reference MS-2
Prices and specifications subject to change.
www.microscan.com
No minimum order on the Order Management System.
€10K minimum order for manually submitted orders.
Confidential Document
07-000002-01 Rev AR
Page 13 of 104

MS-3 Series Scanners
Read Ranges *
Narrow Bar Laser High Density*
3.3 mil (.084 mm) 2.3” to 2.6” (58 to 66 mm)
1) FIS-0003-0004G
5 mil (.127 mm) 2.0” to 3.1” (51 to 79 mm)
2) FIS-0003-0003G
7.5 mil (.191 mm) 1.7” to 3.7” (43 to 94 mm)
10 mil (.254 mm) 1.5” to 4.0” (38 to 102 mm)
Narrow Bar Laser Low Density*
7.5 mil (.191 mm) 3.0” to 6.0” (76 to 152 mm)
10 mil (.254 mm) 2.0” to 7.0” (51 to 178 mm)
15 mil (.381 mm) 2.0” to 8.0” (51 to 203 mm)
20 mil (.508 mm) 2.0” to 10.0” (51 to 254 mm)
*Call for custom focus. For right-angle version, subtract ~0.6” (15mm) from Read Range.
**Important Pricing Discount Note** Product discounts are applied based on the Product TYPE code shown in the TYPE column below.
Product Type codes are defined as: P = PRODUCT Discount, A = ACCESSORY Discount.
A Product Type code modified with L signifies Legacy Status (refer to Legacy section of this catalog).
Refer to your Partner Agreement for the actual discount percentage by Product Type.
Part Number List Price Type
FIS-0003-0001G MS-3 Barcode ReaderSingle LineLow Density 918€ P
FIS-0003-0002G MS-3 Barcode ReaderSingle LineHigh Density 918€ P
FIS-0003-0003G MS-3 Barcode ReaderRasterLow Density 970€ P
FIS-0003-0004G MS-3 Barcode ReaderRasterHigh Density 970€ P
FIS-0003-0005G MS-3 Barcode ReaderSingle LineLow DensityRight Angle 1,032€ P
FIS-0003-0006G MS-3 Barcode ReaderSingle LineHigh DensityRight Angle 1,032€ P
FIS-0003-0007G MS-3 Barcode ReaderRasterLow DensityRight Angle 1,082€ P
FIS-0003-0008G MS-3 Barcode ReaderRasterHigh DensityRight Angle 1,082€ P
FIS-0003-0033G MS-3 Barcode ReaderSingle LineLow DensityVS-310 Replacement 918€ P
FIS-0003-0036G MS-3 Barcode ReaderRasterHigh DensityVS-310 Replacement 968€ P
Best Sellers
Description
Scanners MS-3 Standard
Prices and specifications subject to change.
www.microscan.com
No minimum order on the Order Management System.
€10K minimum order for manually submitted orders.
Confidential Document
07-000002-01 Rev AR
Page 14 of 104

MS-3 Series Scanner Accessories
Part Number List Price Type
FIS-0210-0001G MS-Connect 210 Connectivity Box with Display 880€ A
FIS-0210-0002G MS-Connect 210 Connectivity Box 600€ A
FIS-0210-0003G MS-Connect 210 Connectivity Box with Display & Ethernet 1,000€ A
FIS-0210-0004G MS-Connect 210 Connectivity Box with Ethernet 880€ A
98-000013-04 Relay Module120VAC3 Amp OutputSeries 70Type SMfor MS-Connect 210 + MS-890 56€ A
98-000013-05 Relay Module240VAC3 Amp OutputSeries 70Type SM for MS-Connect 210 + MS-890 56€ A
98-000013-06 Relay Module 24VDC 3 Amp Output Series 70 Type SM for MS-Connect 210MS-890 56€ A
61-000127-02 Cable MS-2-to-MS-Connect 210 6 ft. 112€ A
FIS-0001-0030G IB-3PC Keyboard Wedge/Interface Box 166€ A
98-000051-01 IC-3USB Interface Kit USB-to-Serial 15-Pin 94€ A
FIS-0001-0035G Converter IC-332 24V/5V Opto I/O for Use with IB-131 184€ A
99-000018-01 IB-131 Interface Box 184€ A
61-300026-03 Cable Communication DB-25 Plug-to-DB-9 Socket 6 ft. 36€ A
61-000010-02 Cable Communication DB-9 Socket-to-DB-9 Socket 6 ft. 36€ A
61-000011-02 Extension Cable Reader-to-IB-131 (MS-2 MS-3 MS-4 MS-9 MS-710 MS-820 MINI) 36€ A
61-100029-03 Cable Daisy Chain IB-131 36€ A
98-000055-05* Demo Kit MS-3 MINI 596€ A
* This Demo Kit does not contain a reader and is discounted 25%. The separately purchased reader is discounted 60%.
Part Number List Price Type
97-000011-02 Power Supply 100-240VAC +5VDC 2-Pin Plug U.S./Euro Plug 94€ A
97-000012-02 Power Supply 100-240VAC +24VDC TRK 3-Pin U.S./Euro Plug) 154€ A
Part Number List Price Type
98-000048-01 Kit Mounting Arm/Adapter 4 in. for MS-2 MS-3 78€ A
98-000054-01 Kit Mounting Stand Base Plate 36€ A
98-000053-01 Mounting Arm Extension Kit 4 in. for MS-3 MS-4 MINI 40€ A
98-000053-02 Mounting Arm Extension Kit 3 in. for MS-2 MS-3 MS-4 MINI 40€ A
98-000060-01 Kit Bracket Side Mount MS-2 MS-3 MINI 24€ A
98-000059-01 Kit Bracket Angle Mount MS-2 MS-3 MINI 24€ A
98-000057-02 Kit Bracket Through-Hole Mount MS-2 MS-3 MINI 24€ A
98-000058-02 Kit Extended Right Angle Mirror MS-2 MS-3 56€ A
98-000061-03 Kit Bracket Conversion MS-2 MS-3-to-MS-520/MS-525 24€ A
20-610024-01 Trigger Connector 4-Pin Plug (Screw Terminal Field-Wireable) (Self-Wiring) 33€ A
20-610020-01 Power Conn.3-Pin Socket (Screw Term.Field-Wireable for Custom IB-131 Wiring) 33€ A
Part Number List Price Type
99-000017-01 Photo Sensor Visible NPN Dark ON 196€ A
99-000017-02 Photo Sensor Visible NPN Light ON 196€ A
Part Number List Price Type
37-000010-01* Tools Drive, User Documentation, Software € 30 A
* 1 free per order.
Package Detector/Sensor
Description
Software/Manuals
Accessories
Description
Mounting and Connectors
Power Supplies Description
Description
Description
Prices and specifications subject to change.
www.microscan.com
No minimum order on the Order Management System.
€10K minimum order for manually submitted orders.
Confidential Document
07-000002-01 Rev AR
Page 15 of 104

This is the basic setup for a single MS-3.
System Matrix
Product Reference No. Description List Price
(1) MS-3 Laser FIS-0003-XXXXG Scanner Model Varies
(2) IB-3PC FIS-0001-0030G IB-3PC Keyboard Wedge/Interface Box 166€
(3) Power Supply 97-000011-01 Power Supply 100-240VAC +5VDC 5-Pin Plug U.S./Euro Plug 94€
(4) Communication Cable 61-000010-02 Cable Communication DB-9 Socket-to-DB-9 Socket 6 ft. 36€
Mounting Arm/Adapter Kit 98-000048-01 Kit Mounting Arm/Adapter 4 in. for MS-2 MS-3 78€
Mounting Plate 98-000054-01 Kit Mounting Stand Base Plate 36€
User Documentation,
Software
37-000010-01* Tools Drive, User Documentation, Software € 30
* 1 free per order.
Stand Alone
(5V)
Tech Reference MS-3
Prices and specifications subject to change.
www.microscan.com
No minimum order on the Order Management System.
€10K minimum order for manually submitted orders.
Confidential Document
07-000002-01 Rev AR
Page 16 of 104

This is the basic setup for a single MS-3
and MS-Connect 210.
System Matrix
Product Reference No. Description List Price
1 FIS-0003-XXXXG Scanner Model Varies
2 FIS-0210-000XG Connectivity Box A Varies
3 FIS-0001-0035G Converter IC-332 24V/5V Opto I/O for Use with IB-131 184€
4 61-000127-02 Cable MS-2-to-MS-Connect 210 6 ft. 112€
5 97-000012-02 Power Supply 100-240VAC +24VDC TRK 3-Pin U.S./Euro Plug) 154€
6 99-000017-02 Photo Sensor Visible NPN Light ON 196€
7 61-000105-01 Cable Pre-Stripped-to-9-Pin Host Cable 6 ft. 32€
User Documentation,
Software
37-000010-01* Tools Drive, User Documentation, Software € 30
A
See MS-Connect Series section for a complete listing of Accessories
** 1 free host cable is included with each MS-Connect 210
* 1 free per order.
Tech Reference MS-3
Stand Alone
(5V)
Tech Reference MS-3
Prices and specifications subject to change.
www.microscan.com
No minimum order on the Order Management System.
€10K minimum order for manually submitted orders.
Confidential Document
07-000002-01 Rev AR
Page 17 of 104

Allows the scanner to bypass
RS-232 port and input data to
a host via the keyboard line.
System Matrix
Product Reference No. Description List Price
1 FIS-0003-XXXXG Scanner Model Varies
2 FIS-0001-0030G IB-3PC Keyboard Wedge/Interface Box 166€
Mounting Arm/Adapter Kit 98-000048-01 Kit Mounting Arm/Adapter 4 in. for MS-2 MS-3 78€
Mounting Plate 98-000054-01 Kit Mounting Stand Base Plate 36€
User Documentation,
Software
37-000010-01* Tools Drive, User Documentation, Software € 30
* 1 free per order.
Keyboard Wedge
Tech Reference MS
-
3
Tech Reference MS-3
Prices and specifications subject to change.
www.microscan.com
No minimum order on the Order Management System.
€10K minimum order for manually submitted orders.
Confidential Document
07-000002-01 Rev AR
Page 18 of 104

USB
Allows the scanner to be
powered and communicate via
a USB port (virtual com port).
System Matrix
Product Reference No. Description List Price
1 FIS-0003-XXXXG Scanner Model Varies
2 98-000051-01 IC-3USB Interface Kit USB-to-Serial 15-Pin 94€
Mounting Arm/Adapter Kit 98-000048-01 Kit Mounting Arm/Adapter 4 in. for MS-2 MS-3 78€
Mounting Plate 98-000054-01 Kit Mounting Stand Base Plate 36€
User Documentation,
Software
37-000010-01* Tools Drive, User Documentation, Software € 30
* 1 free per order.
Tech Reference MS
-
3
Tech Reference MS-3
Prices and specifications subject to change.
www.microscan.com
No minimum order on the Order Management System.
€10K minimum order for manually submitted orders.
Confidential Document
07-000002-01 Rev AR
Page 19 of 104

This is the basic setup for a single MS-3.
System Matrix
Product Reference No. Description List Price
1 FIS-0003-XXXXG Scanner Model Varies
2 FIS-0001-0035G Converter IC-332 24V/5V Opto I/O for Use with IB-131 184€
3 99-000018-01 IB-131 Interface Box 184€
4 97-000012-02 Power Supply 100-240VAC +24VDC TRK 3-Pin U.S./Euro Plug) 154€
5 99-000017-01 Photo Sensor Visible NPN Dark ON 196€
6 61-300026-03 Cable Communication DB-25 Plug-to-DB-9 Socket 6 ft. 36€
Mounting Arm/Adapter Kit 98-000048-01 Kit Mounting Arm/Adapter 4 in. for MS-2 MS-3 78€
Mounting Plate 98-000054-01 Kit Mounting Stand Base Plate 36€
User Documentation,
Software
37-000010-01* Tools Drive, User Documentation, Software € 30
* 1 free per order.
Stand Alone
(10-28V)
Tech Reference MS
-
3
Tech Reference MS-3
Prices and specifications subject to change.
www.microscan.com
No minimum order on the Order Management System.
€10K minimum order for manually submitted orders.
Confidential Document
07-000002-01 Rev AR
Page 20 of 104

A primary scanner is linked directly to the
host. Secondary scanners (up to 9) are
linked in tandem. Data is sent from the
primary scanner directly to the host.
System Matrix
Product Reference No. Description List Price
1 FIS-0003-XXXXG Scanner Model Varies
2 FIS-0001-0035G Converter IC-332 24V/5V Opto I/O for Use with IB-131 184€
3 99-000018-01 IB-131 Interface Box 184€
4 97-000012-02 Power Supply 100-240VAC +24VDC TRK 3-Pin U.S./Euro Plug) 154€
5 99-000017-01 Photo Sensor Visible NPN Dark ON 196€
6 61-100029-03 Cable Daisy Chain IB-131 36€
7 61-300026-03 Cable Communication DB-25 Plug-to-DB-9 Socket 6 ft. 36€
Mounting Arm/Adapter Kit 98-000048-01 Kit Mounting Arm/Adapter 4 in. for MS-2 MS-3 78€
Mounting Plate 98-000054-01 Kit Mounting Stand Base Plate 36€
User Documentation,
Software
37-000010-01 Tools Drive, User Documentation, Software € 30
* 1 free per order.
Tech Reference MS-3
Daisy Chain
Tech Reference MS-3
Prices and specifications subject to change.
www.microscan.com
No minimum order on the Order Management System.
€10K minimum order for manually submitted orders.
Confidential Document
07-000002-01 Rev AR
Page 21 of 104

System Matrix
Product Reference No. Description List Price
1 FIS-0003-XXXXG Scanner Model Varies
2 FIS-0001-0035G Converter IC-332 24V/5V Opto I/O for Use with IB-131 184€
3 99-000018-01 IB-131 Interface Box 184€
4 97-000012-02 Power Supply 100-240VAC +24VDC TRK 3-Pin U.S./Euro Plug) 154€
5 99-000017-01 Photo Sensor Visible NPN Dark ON 196€
6 61-300026-03 Cable Communication DB-25 Plug-to-DB-9 Socket 6 ft. 36€
7 Third Party Ask your Microscan sales representative which solution is appropriate
for your application.
Varies
Mounting Arm/Adapter Kit 98-000048-01 Kit Mounting Arm/Adapter 4 in. for MS-2 MS-3 78€
Mounting Plate 98-000054-01 Kit Mounting Stand Base Plate 36€
User Documentation,
Software
37-000010-01* Tools Drive, User Documentation, Software € 30
* 1 free per order.
Optional Interface Protocols
Tech Reference MS-3
Tech Reference MS-3
Prices and specifications subject to change.
www.microscan.com
No minimum order on the Order Management System.
€10K minimum order for manually submitted orders.
Confidential Document
07-000002-01 Rev AR
Page 22 of 104

QX-830 High Performance Compact Industrial Barcode Reader
Read Ranges
Narrow Bar High Density
5 mil (.127 mm) 4.0” to 5.5” (101 to 140 mm) 1) FIS-0830-1004G
7.5 mil (.191 mm) 3.5” to 6.75” (89 to 171 mm) 2) FIS-0830-1005G
10 mil (.254 mm) 3.25” to 8.0” (82 to 203 mm)
15 mil (.381 mm) 3.25” to 9.0” (82 to 228 mm)
Narrow Bar Medium Density
7.5 mil (.191 mm) 2.5” to 5.5” (64 to 140 mm)
10 mil (.254 mm) 1.5” to 7.0” (38 to 178 mm)
15 mil (.381 mm) 1.5” to 8.5” (38 to 216 mm)
20 mil (.508 mm) 1.5” to 11” (38 to 280 mm)
30 mil (.762 mm) 1.0” to 12” (25 to 304 mm)
Narrow Bar Low Density
7.5 mil (.191 mm) 10” to 12” (254 to 304 mm)
10 mil (.254 mm) 7.0” to 16” (177 to 406 mm)
15 mil (.381 mm) 6.0” to 19” (152 to 483 mm)
20 mil (.508 mm) 5.0” to 22” (127 to 558 mm)
40 mil (1.02 mm) 4.0” to 30” (101 to 762 mm)
**Important Pricing Discount Note** Product discounts are applied based on the Product TYPE code shown in the TYPE column below. Product Type codes:
P = PRODUCT Discount, A = ACCESSORY Discount. 'L' = Legacy status. Refer to your Partner Agreement for the actual discount percentage by Product Type.
Part Number
List Price Type
FIS-0830-0001G QX-830 Scanner Single Line LD Serial 1,674€ P
FIS-0830-0002G QX-830 Scanner Single Line MD Serial 1,674€ P
FIS-0830-0003G QX-830 Scanner Single Line HD Serial 1,674€ P
FIS-0830-0004G QX-830 Scanner Raster Line LD Serial 1,674€ P
FIS-0830-0005G QX-830 Scanner Raster Line MD Serial 1,674€ P
FIS-0830-0006G QX-830 Scanner Raster Line HD Serial 1,674€ P
FIS-0830-0010G QX-830 Scanner Raster Line LD Serial Plastic Window 1,674€ P
FIS-0830-1001G QX-830 Industrial Barcode Reader Single Line Low Density Serial+Ethernet 1,860€ P
FIS-0830-1002G QX-830 Scanner Single Line MD Serial & Ethernet 1,860€ P
FIS-0830-1003G QX-830 Scanner Single Line HD Serial & Ethernet 1,860€ P
FIS-0830-1004G QX-830 Industrial Barcode Reader Raster Line Low Density Serial+Ethernet 1,860€ P
FIS-0830-1005G QX-830 Scanner Raster Line MD Serial & Ethernet 1,860€ P
FIS-0830-1006G QX-830 Scanner Raster Line HD Serial & Ethernet 1,860€ P
FIS-0830-1010G QX-830 Scanner Raster Line LD Serial & Ethernet Plastic Window 1,860€ P
Part Number List Price Type
98-000102-01* Demo Kit QX-830/QX-870 596€ A
* This Demo Kit does not contain a reader and is discounted 25%. The separately-purchased reader is discounted 60%.
Part Number List Price Type
98-000103-02 QX-1 Interface Device 196€ A
61-000148-01 QX CordsetCommonM12 12-Pin Socket(Ult.Lock)-to-M12 12-Pin Plug(Ult.Lock)3m. 80€ A
61-000148-02 QX CordsetCommonM12 12-Pin Socket(Screw-On)-to-M12 12-Pin Plug(Screw-On)3m. 96€ A
61-000162-02 QX CordsetCommonM12 12-Pin Socket(Screw-On)-to-M12 12-Pin Plug(Screw-On)1m. 92€ A
61-000153-02 QX Cordset Host Serial M12 12-Pin Socket (Screw-On)-to-DB-9 Socket 1 m. 92€ A
61-000164-02 QX Cordset Host Serial M12 12-Pin Socket (Screw-On)-to-DB-9 Socket 3 m. 96€ A
61-000152-02 QX Cordset Host Serial M12 12-Pin Plug (Screw-On)-to-DB-9 Socket 1 m. 92€ A
61-000165-02 QX Cordset Host Serial M12 12-Pin Plug (Screw-On)-to-DB-9 Socket 3 m. 96€ A
61-000163-03 QX Cordset Host Ethernet M12 8-Pin Plug (Screw-On)-to-RJ45 3 m. 96€ A
61-000160-01 QX Cordset Host Ethernet M12 8-Pin Plug (Ult.Lock)-to-RJ45 1 m. 102€ A
61-000160-03 QX Cordset Host Ethernet M12 8-Pin Plug (Screw-On)-to-RJ45 1 m. 92€ A
61-000172-02 QX CordsetM12 12-Pin Plug-to-M12 12-Pin Socket-to-DB-25 Plug Turck Connectors 286€ A
61-000158-03 QX Cordset M12 12-Pin Plug & M12 12-Pin Socket-to-MS-Connect 210 (RS-232) 2 m. 374€ A
61-000158-04 QX Cordset M12 12-Pin Plug & M12 12-Pin Socket-to-MS-Connect 210 (RS-422) 2 m. 250€ A
61-000166-02 QX Cordset M12 12-Pin Plug (Screw-On)-to-Flying Leads 3 m. 96€ A
61-000167-02 QX Cordset M12 12-Pin Socket (Screw-On)-to-Flying Leads 3 m. 96€ A
61-000159-03 QX Cordset M12 12-Pin Plug & Socket-to-IB-131 RS-232 2 m. 182€ A
61-000159-04 QX Cordset M12 12-Pin Socket-to-IB-131 RS-232/RS-485 2 m. 182€ A
98-000013-04 Relay Module120VAC3 Amp OutputSeries 70Type SMfor MS-Connect 210 + MS-890 56€ A
98-000013-05 Relay Module240VAC3 Amp OutputSeries 70Type SM for MS-Connect 210 + MS-890 56€ A
98-000013-06 Relay Module 24VDC 3 Amp Output Series 70 Type SM for MS-Connect 210MS-890 56€ A
Description
QX-1 and Cordsets
Best Sellers
Description
Scanners
Description
Accessories
Prices and specifications subject to change.
www.microscan.com
No minimum order on the Order Management System.
€10K minimum order for manually submitted orders.
Confidential Document
07-000002-01 Rev AR
Page 23 of 104

QX-830 Industrial Scanner Continued
Part Number List Price Type
97-000012-01 Power Supply 100-240VAC +24VDC M12 12-pin Socket 140€ A
97-000012-04 QX Power Supply 24V M12 12 pin Plug USA /Euro Plug 136€ A
Part Number List Price Type
99-000020-02 QX Photo Sensor M12 4-Pin Plug NPN Dark On 2 m. 196€ A
99-000020-01 QX Photo Sensor M12 4-Pin Plug NPN Dark Off 2 m. 196€ A
Part Number List Price Type
98-500006-01* Kit Mounting Plate MS-710 MS-820 QX-830 QX-870 24€ A
98-200026-02 Kit Right Angle Mirror MS-820/QX-830 84€ A
61-000166-02 QX Cordset M12 12-Pin Plug (Screw-On)-to-Flying Leads 3 m. 96€ A
61-000167-02 QX Cordset M12 12-Pin Socket (Screw-On)-to-Flying Leads 3 m. 96€ A
20-610024-01 Trigger Connector 4-Pin Plug (Screw Terminal Field-Wireable) (Self-Wiring) 33€ A
98-000016-01 Kit 6 in. Mounting Arm/Adapter MS-820 QX-830 QX-870 120€ A
98-000037-01 Mounting Arm Extension Kit 6 in. All Readers 62€ A
98-000054-01 Kit Mounting Stand Base Plate 36€ A
98-000148-01 Kit L-Bracket QX Series 46€ A
* Though-hole mounting plate; not for use with mounting arm.
Part Number List Price Type
37-000010-01* Tools Drive, User Documentation, Software € 30 A
* 1 free per order.
Item Part Number Description List Price
1 FIS-0830-XXXXG QX-830 Compact Industrial Scanner Varies
2 61-000152-02* QX Cordset, Host, Serial, M12 12-Pin Plug (Screw-On)-to-DB-9 Socket, 1 m. 92€
3 61-000153-02* QX Cordset, Host, Serial, M12 12-Pin Socket (Screw-On)-to-DB-9 Socket, 1 92€
4 97-000012-01 Power Supply, 100-240VAC, +24VDC, M12 12-Pin Socket 140€
5 97-000012-04 QX Power Supply, 24V, M12 12 pin Plug, USA /Euro Plug 136€
6 61-000160-01 QX Cordset, Host, Ethernet, M12 8-Pin Plug (Ult.Lock)-to-RJ45, 1 m. 102€
98-000016-01 Kit, 6 in. Mounting Arm/Adapter, MS-820, QX-830, QX-870 120€
98-000054-01 Kit, Mounting Stand Base Plate 36€
37-000010-01** Tools Drive, User Documentation, Software € 30
* Cordsets available in multiple lengths
** One free per order.
Power Supplies Description
Package Detector/Sensor
Description
Mounting and Connectors
Description
Software/Manuals Description
Stand Alone Configurations
Tech Reference QX-830
Prices and specifications subject to change.
www.microscan.com
No minimum order on the Order Management System.
€10K minimum order for manually submitted orders.
Confidential Document
07-000002-01 Rev AR
Page 24 of 104

Item Part Number Description List Price
1 FIS-0830-XXXXG QX-830 Compact Industrial Scanner Varies
2 98-000103-02 QX-1 Interface Device 196€
3 61-000162-02*
QX Cordset,Common,M12 12-Pin Socket(Screw-On)-to-M12 12-Pin
Plug(Screw-On),1m.
92€
4 61-000152-02*
QX Cordset, Host, Serial, M12 12-Pin Plug (Screw-On)-to-DB-9 Socket, 1 m. 92€
5 61-000153-02*
QX Cordset, Host, Serial, M12 12-Pin Socket (Screw-On)-to-DB-9 Socket, 1
m.
92€
6 97-000012-01 Power Supply, 100-240VAC, +24VDC, M12 12-Pin Socket 140€
7 61-000160-01* QX Cordset, Host, Ethernet, M12 8-Pin Plug (Ult.Lock)-to-RJ45, 1 m. 102€
8 61-000158-03
QX Cordset, M12 12-Pin Plug & M12 12-Pin Socket-to-MS-Connect 210 (RS-
232), 2 m.
374€
9 99-000020-02 QX Photo Sensor, M12 4-Pin Plug, NPN, Dark On, 2 m. 196€
10 97-000012-02 Power Supply, 100-240VAC, +24VDC, TRK 3-Pin, U.S./Euro Plug) 154€
11 61-000105-01 Cable, Pre-Stripped-to-9-Pin Host Cable, 6 ft. 32€
12 99-000017-01 Photo Sensor, Visible, NPN, Dark ON 196€
13 FIS-0210-000XG*** Connectivity Box Varies
98-000016-01 Kit, 6 in. Mounting Arm/Adapter, MS-820, QX-830, QX-870 120€
98-000054-01 Kit, Mounting Stand Base Plate 36€
37-000010-01** Tools Drive, User Documentation, Software € 30
* Cordsets available in multiple lengths
** One free per order.
*** Refer to MS-Connection section for complete listing of MS-Connection 210 options
Stand Alone Configurations
Tech Reference QX-830
Prices and specifications subject to change.
www.microscan.com
No minimum order on the Order Management System.
€10K minimum order for manually submitted orders.
Confidential Document
07-000002-01 Rev AR
Page 25 of 104

Item Part Number Description List Price
1 FIS-0830-XXXXG QX-830 Compact Industrial Scanner
Varies
2 98-000103-02 QX-1 Interface Device 196€
3 61-000162-02*
QX Cordset,Common,M12 12-Pin Socket(Screw-On)-to-M12 12-Pin
Plug(Screw-On),1m.
92€
4 61-000153-02*
QX Cordset, Host, Serial, M12 12-Pin Socket (Screw-On)-to-DB-9 Socket, 1
m.
92€
5 61-000152-02*
QX Cordset, Host, Serial, M12 12-Pin Plug (Screw-On)-to-DB-9 Socket, 1 m. 92€
6 97-000012-01 Power Supply, 100-240VAC, +24VDC, M12 12-Pin Socket 140€
7 61-000160-01 QX Cordset, Host, Ethernet, M12 8-Pin Plug (Ult.Lock)-to-RJ45, 1 m. 102€
8 99-000020-02 QX Photo Sensor, M12 4-Pin Plug, NPN, Dark On, 2 m. 196€
98-000016-01 Kit, 6 in. Mounting Arm/Adapter, MS-820, QX-830, QX-870 120€
98-000054-01 Kit, Mounting Stand Base Plate 36€
37-000010-01** Tools Drive, User Documentation, Software € 30
* Cordsets available in multiple lengths
** One free per order.
Tech Reference QX-830
Daisy Chain Configurations
Tech Reference QX-830
Prices and specifications subject to change.
www.microscan.com
No minimum order on the Order Management System.
€10K minimum order for manually submitted orders.
Confidential Document
07-000002-01 Rev AR
Page 26 of 104

Item Part Number Description List Price
1 FIS-0830-XXXXG QX-830 Compact Industrial Scanner
Varies
2 98-000103-02 QX-1 Interface Device 196€
3 61-000162-02*
QX Cordset,Common,M12 12-Pin Socket(Screw-On)-to-M12 12-Pin
Plug(Screw-On),1m.
92€
4 97-000012-01 Power Supply, 100-240VAC, +24VDC, M12 12-Pin Socket 140€
5 61-000153-02*
QX Cordset, Host, Serial, M12 12-Pin Socket (Screw-On)-to-DB-9 Socket, 1
m.
92€
6 99-000020-02 QX Photo Sensor, M12 4-Pin Plug, NPN, Dark On, 2 m. 196€
7 98-000051-01 IC-3USB Interface Kit, USB-to-Serial, 15-Pin 94€
8 FIS-0001-0030G IB-3PC Keyboard Wedge/Interface Box 166€
98-000016-01 Kit, 6 in. Mounting Arm/Adapter, MS-820, QX-830, QX-870 120€
98-000054-01 Kit, Mounting Stand Base Plate 36€
37-000010-01** Tools Drive, User Documentation, Software € 30
* Cordsets available in multiple lengths. See Accessories section for additional detail.
** One free per order.
Optional Interface Protocols
Tech Reference QX-830
Tech Reference QX-830
Prices and specifications subject to change.
www.microscan.com
No minimum order on the Order Management System.
€10K minimum order for manually submitted orders.
Confidential Document
07-000002-01 Rev AR
Page 27 of 104

QX-870 High Performance Industrial Sweeping Raster Barcode Reader
Read Ran
g
es *
Narrow Bar High Density
5 mil (.127 mm) 4” to 5” (102 to 127 mm)
1) FIS-0870-0004G
7.5 mil (.191 mm) 3.5” to 6.75” (89 to 171 mm)
2) FIS-0870-1004G
10 mil (.254 mm) 3.25” to 8” (82 to 203 mm)
15 mil (.381 mm) 3.25” to 9” (82 to 228 mm)
Narrow Bar Medium Density
7.5 mil (.191 mm) 2.5” to 5.5” (64 to 140 mm)
10 mil (.254 mm) 1.5” to 7” (38 to 178 mm)
15 mil (.381 mm) 1.5” to 8.5” (38 to 216 mm)
30 mil (.762 mm) 1” to 12” (25 to 304 mm)
Narrow Bar Low Density
7.5 mil (.191 mm) 10” to 12” (254 to 305 mm)
10 mil (.254 mm) 7” to 16” (178 to 406 mm)
15 mil (.381 mm) 6" to 19" (152 to 483 mm)
20 mil (.508 mm) 5” to 22” (127 to 558 mm)
40 mil (1.02 mm) 4” to 30” (102 to 762 mm)
**Important Pricing Discount Note** Product discounts are applied based on the Product TYPE code shown in the TYPE column below.
Product Type codes are defined as: P = PRODUCT Discount, A = ACCESSORY Discount.
A Product Type code modified with L signifies Legacy Status (refer to Legacy section of this catalog).
Refer to your Partner Agreement for the actual discount percentage by Product Type.
Part Number List Price Type
FIS-0870-0004G QX-870Industrial Barcode ReaderLow DensitySweeping RasterSerial 2,540€ P
FIS-0870-0005G QX-870Industrial Barcode ReaderMedium DensitySweeping RasterSerial 2,540€ P
FIS-0870-0006G QX-870Industrial Barcode ReaderHigh DensitySweeping RasterSerial 2,540€ P
FIS-0870-0007G QX-870Industrial Barcode RdrPlastic WindowLow DensitySweeping RasterSerial 2,774€ P
FIS-0870-1004G QX-870Industrial Barcode ReaderLow DensitySweeping RasterSerial+Ethernet 2,736€ P
FIS-0870-1005G QX-870Industrial Barcode ReaderMedium DensitySweeping RasterSerial+Ethernet 2,736€ P
FIS-0870-1006G QX-870Industrial Barcode ReaderHigh DensitySweeping RasterSerial+Ethernet 2,736€ P
Part Number List Price Type
98-000103-02 QX-1 Interface Device 196€ A
61-000148-01 QX CordsetCommonM12 12-Pin Socket(Ult.Lock)-to-M12 12-Pin Plug(Ult.Lock)3m. 80€ A
61-000148-02 QX CordsetCommonM12 12-Pin Socket(Screw-On)-to-M12 12-Pin Plug(Screw-On)3m. 96€ A
61-000162-02 QX CordsetCommonM12 12-Pin Socket(Screw-On)-to-M12 12-Pin Plug(Screw-On)1m. 92€ A
61-000153-02 QX Cordset Host Serial M12 12-Pin Socket (Screw-On)-to-DB-9 Socket 1 m. 92€ A
61-000164-02 QX Cordset Host Serial M12 12-Pin Socket (Screw-On)-to-DB-9 Socket 3 m. 96€ A
61-000152-02 QX Cordset Host Serial M12 12-Pin Plug (Screw-On)-to-DB-9 Socket 1 m. 92€ A
61-000165-02 QX Cordset Host Serial M12 12-Pin Plug (Screw-On)-to-DB-9 Socket 3 m. 96€ A
61-000163-03 QX Cordset Host Ethernet M12 8-Pin Plug (Screw-On)-to-RJ45 3 m. 96€ A
61-000160-01 QX Cordset Host Ethernet M12 8-Pin Plug (Ult.Lock)-to-RJ45 1 m. 102€ A
61-000160-03 QX Cordset Host Ethernet M12 8-Pin Plug (Screw-On)-to-RJ45 1 m. 92€ A
61-000172-02 QX CordsetM12 12-Pin Plug-to-M12 12-Pin Socket-to-DB-25 Plug Turck Connectors 286€ A
61-000158-03 QX Cordset M12 12-Pin Plug & M12 12-Pin Socket-to-MS-Connect 210 (RS-232) 2 m. 374€ A
61-000158-04 QX Cordset M12 12-Pin Plug & M12 12-Pin Socket-to-MS-Connect 210 (RS-422) 2 m. 250€ A
61-000166-02 QX Cordset M12 12-Pin Plug (Screw-On)-to-Flying Leads 3 m. 96€ A
61-000167-02 QX Cordset M12 12-Pin Socket (Screw-On)-to-Flying Leads 3 m. 96€ A
98-000013-04 Relay Module120VAC3 Amp OutputSeries 70Type SMfor MS-Connect 210 + MS-890 56€ A
98-000013-05 Relay Module240VAC3 Amp OutputSeries 70Type SM for MS-Connect 210 + MS-890 56€ A
98-000013-06 Relay Module 24VDC 3 Amp Output Series 70 Type SM for MS-Connect 210MS-890 56€ A
Barcode Readers Description
QX-1 and Cordsets Description
Best Sellers
Prices and specifications subject to change.
www.microscan.com
No minimum order on the Order Management System.
€10K minimum order for manually submitted orders.
Confidential Document
07-000002-01 Rev AR
Page 28 of 104

QX-870 Industrial Scanner Accessories (Similar to QX-830)
Part Number List Price Type
98-000102-01*
Demo Kit QX-830/QX-870 596€ A
* This Demo Kit does not contain a reader and is discounted 25%. The separately purchased reader is discounted 60%.
Part Number List Price Type
97-000012-01 Power Supply 100-240VAC +24VDC M12 12-pin Socket 140€ A
97-000012-04 QX Power Supply 24V M12 12 pin Plug USA /Euro Plug 136€ A
Part Number List Price Type
99-000020-02 QX Photo Sensor M12 4-Pin Plug NPN Dark On 2 m. 196€ A
99-000020-01 QX Photo Sensor M12 4-Pin Plug NPN Dark Off 2 m. 196€ A
Part Number List Price Type
98-500006-01* Kit Mounting Plate MS-710 MS-820 QX-830 QX-870 24€ A
20-610024-01 Trigger Connector 4-Pin Plug (Screw Terminal Field-Wireable) (Self-Wiring) 33€ A
61-000166-02 QX Cordset M12 12-Pin Plug (Screw-On)-to-Flying Leads 3 m. 96€ A
61-000167-02 QX Cordset M12 12-Pin Socket (Screw-On)-to-Flying Leads 3 m. 96€ A
98-000016-01 Kit 6 in. Mounting Arm/Adapter MS-820 QX-830 QX-870 120€ A
98-000037-01 Mounting Arm Extension Kit 6 in. All Readers 62€ A
98-000054-01 Kit Mounting Stand Base Plate 36€ A
98-000148-01 Kit L-Bracket QX Series 46€ A
* Though-hole mounting plate; not for use with mounting arm.
Part Number List Price Type
37-000010-01* Tools Drive, User Documentation, Software € 30 A
* 1 free per order.
Accessories Description
Power Supplies Description
Package Detector/Sensor
Description
Mounting and Connectors
Description
Software/Manuals Description
Prices and specifications subject to change.
www.microscan.com
No minimum order on the Order Management System.
€10K minimum order for manually submitted orders.
Confidential Document
07-000002-01 Rev AR
Page 29 of 104

Item Part Number Description List Price
1 FIS-0870-XXXXG QX-870 Industrial Raster Barcode Reader Varies
4 61-000152-02*
QX Cordset, Host, Serial, M12 12-Pin Plug (Screw-On)-to-DB-9 Socket, 1 m. 92€
6 97-000012-01 Power Supply, 100-240VAC, +24VDC, M12 12-Pin Socket 140€
7 61-000160-01* QX Cordset, Host, Ethernet, M12 8-Pin Plug (Ult.Lock)-to-RJ45, 1 m. 102€
8 61-000158-03
QX Cordset, M12 12-Pin Plug & M12 12-Pin Socket-to-MS-Connect 210 (RS-232),
2 m.
374€
9 99-000020-02*** QX Photo Sensor, M12 4-Pin Plug, NPN, Dark On, 2 m. 196€
10 97-000012-02 Power Supply, 100-240VAC, +24VDC, TRK 3-Pin, U.S./Euro Plug) 154€
13 FIS-0210-000XG**** Connectivity Box Varies
98-000016-01 Kit, 6 in. Mounting Arm/Adapter, MS-820, QX-830, QX-870 120€
98-000054-01 Kit, Mounting Stand Base Plate 36€
37-000010-01** Tools Drive, User Documentation, Software € 30
* Cordsets available in multiple lengths
** One free per order.
***QX-870 with MS-Connect 210 requires a PNP photo sensor such as IDEX SA1E-NP1 (LO) and -NP2 (DO)
**** Refer to MS-Connection section for complete listing of MS-Connection 210 options
Stand Alone Configurations
MS-Connect 210
Tech Reference QX-870
Prices and specifications subject to change.
www.microscan.com
No minimum order on the Order Management System.
€10K minimum order for manually submitted orders.
Confidential Document
07-000002-01 Rev AR
Page 30 of 104

Please also Reference QX-830 section for alternative Daisy Chain configurations
Item Part Numbe
r
Description List Price
1 FIS-0870-XXXXG QX-870 Industrial Raster Barcode Reader Varies
2 98-000103-02 QX-1 Interface Device 196€
3 61-000162-02*
QX Cordset,Common,M12 12-Pin Socket(Screw-On)-to-M12 12-Pin Plug(Screw-
On),1m.
92€
4
61-000153-02*
QX Cordset, Host, Serial, M12 12-Pin Socket (Screw-On)-to-DB-9 Socket,1 m. 92€
5 61-000152-02* QX Cordset, Host, Serial, M12 12-Pin Plug (Screw-On)-to-DB-9 Socket, 1 m. 92€
6 97-000012-01 Power Supply, 100-240VAC, +24VDC, M12 12-Pin Socket 140€
7 61-000160-01* QX Cordset, Host, Ethernet, M12 8-Pin Plug (Ult.Lock)-to-RJ45, 1 m. 102€
8 99-000020-02 QX Photo Sensor, M12 4-Pin Plug, NPN, Dark On, 2 m. 196€
98-000016-01 Kit, 6 in. Mounting Arm/Adapter, MS-820, QX-830, QX-870 120€
98-000054-01 Kit, Mounting Stand Base Plate 36€
37-000010-01** Tools Drive, User Documentation, Software € 30
* Cordsets available in multiple lengths
** One free per order.
Daisy Chain Configuration
Tech Reference QX-870
Prices and specifications subject to change.
www.microscan.com
No minimum order on the Order Management System.
€10K minimum order for manually submitted orders.
Confidential Document
07-000002-01 Rev AR
Page 31 of 104

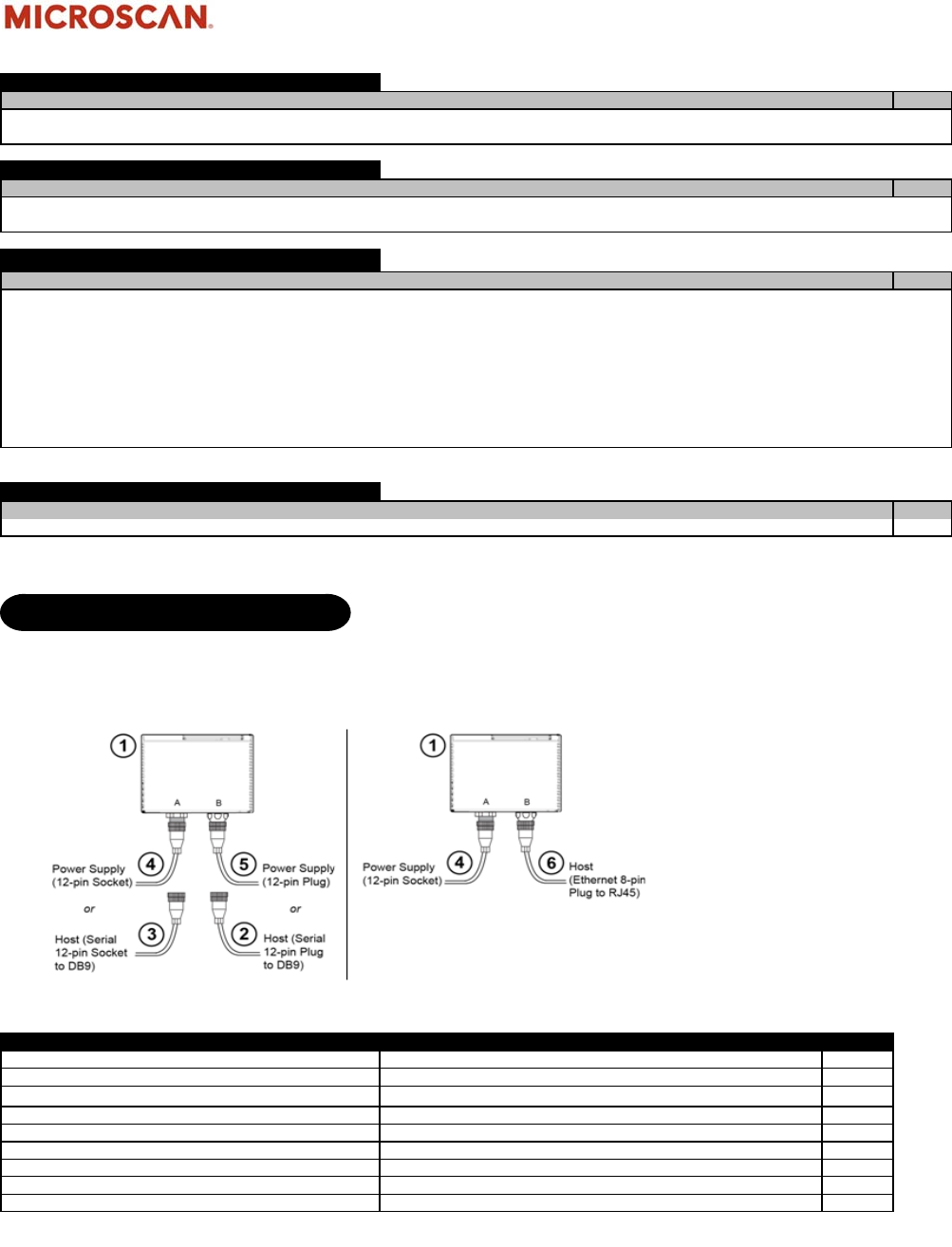
MS-890 Industrial Barcode Reader
Read Ranges
Narrow Bar
7.5 mil (.191 mm) 10” to 35” (254 to 889 mm)
15 mil (.381 mm) 10” to 74” (254 to 1880 mm)
20 mil (.508 mm) 10” to 90” (254 to 2286 mm)
30 mil (.762 mm) 10” to 100” (254 to 2540 mm)
40 mil (1.02 mm) 10” to 110” (254 to 2794 mm)
50 mil (1.27 mm) 10” to 120” (254 to 2048 mm)
1) FIS-0890-0001G
**Important Pricing Discount Note** Product discounts are applied based on the Product TYPE code shown in the TYPE column below.
Product Type codes are defined as: P = PRODUCT Discount, A = ACCESSORY Discount.
A Product Type code modified with L signifies Legacy Status (refer to Legacy section of this catalog).
Refer to your Partner Agreement for the actual discount percentage by Product Type.
Part Number List Price Type
FIS-0890-0001G MS-890 Scanner Long Range St&alone Version RS-232/48510-28VDC 5,400€ P
FIS-0890-0002G MS-890 Scanner Long Range Wiring Box-Ready RS-232/48510-28VDC 5,588€ P
Part Number List Price Type
99-420003-04 Accessory Wiring Box IB-890 352€ A
98-000013-04 Relay Module120VAC3 Amp OutputSeries 70Type SMfor MS-Connect 210 + MS-890 56€ A
98-000013-05 Relay Module240VAC3 Amp OutputSeries 70Type SM for MS-Connect 210 + MS-890 56€ A
98-000013-06 Relay Module 24VDC 3 Amp Output Series 70 Type SM for MS-Connect 210MS-890 56€ A
12-000130-01* Cable Grommet (Sealed Strain Relief Wire Clamp) 15€ A
1 Included with 99-420003-04
Part Number List Price Type
FIS-0210-0001G MS-Connect 210 Connectivity Box with Display 880€ A
FIS-0210-0002G MS-Connect 210 Connectivity Box 600€ A
FIS-0210-0003G MS-Connect 210 Connectivity Box with Display & Ethernet 1,000€ A
FIS-0210-0004G MS-Connect 210 Connectivity Box with Ethernet 880€ A
98-000013-04 Relay Module120VAC3 Amp OutputSeries 70Type SMfor MS-Connect 210 + MS-890 56€ A
98-000013-05 Relay Module240VAC3 Amp OutputSeries 70Type SM for MS-Connect 210 + MS-890 56€ A
98-000013-06 Relay Module 24VDC 3 Amp Output Series 70 Type SM for MS-Connect 210MS-890 56€ A
61-000122-01 Cable to MS-Connect 210 Host RS-422/RS-485 for Multidrop 6 ft. 112€ A
61-000123-01 Cable to MS-Connect 210 Host/Aux RS-232 for Daisy Chain 210-to-210 6 ft. 112€ A
FIS-0001-0030G IB-3PC Keyboard Wedge/Interface Box 166€ A
98-000040-02 Cable Interface & Reader 6 ft. IB-150 196€ A
98-000051-01 IC-3USB Interface Kit USB-to-Serial 15-Pin 94€ A
61-000034-02 Cable Communication/Serial 25-Pin Socket-to-9-Pin Socket 6 ft. 32€ A
61-100029-03 Cable Daisy Chain IB-131 36€ A
61-000010-02 Cable Communication DB-9 Socket-to-DB-9 Socket 6 ft. 36€ A
98-000011-01 Kit Glass Window Replacement MS-890 90€ A
98-000011-02 Kit Plastic Window Replacement MS-890 144€ A
61-000154-01 Adapter Daisy Chain 84€ A
98-000090-03* Demo Kit MS-890 596€ A
* This Demo Kit does not contain a reader and is discounted 25%. The separately purchased reader is discounted 60%.
Accessories
Description
Best Seller
MS-890 Industrial Barcode Reader
Description
Wiring Box Description
Prices and specifications subject to change.
www.microscan.com
No minimum order on the Order Management System.
€10K minimum order for manually submitted orders.
Confidential Document
07-000002-01 Rev AR
Page 32 of 104

Part Number List Price Type
97-000012-02 Power Supply 100-240VAC +24VDC TRK 3-Pin U.S./Euro Plug) 154€ A
Part Number List Price Type
98-000017-01 Mounting Arm/Adapter Kit IB-890 6 in. 100€ A
98-000018-01 Mounting Arm/Adapter Kit MS-890 6 in. 100€ A
98-000046-01 Large Base Plate 12 in.x12 in. 46€ A
98-200037-01 Kit Mounting Plate MS-890 46€ A
20-610024-01 Trigger Connector 4-Pin Plug (Screw Terminal Field-Wireable) (Self-Wiring) 33€ A
20-610020-01 Power Conn.3-Pin Socket (Screw Term.Field-Wireable for Custom IB-131 Wiring) 33€ A
Part Number List Price Type
99-000004-01 Package Detector Standard Diffuse 120 in. Range 4-Pin Plug 250€ A
99-000004-02 Package Detector Standard Diffuse 120 in. Range Unterminated 250€ A
99-000017-01 Photo Sensor Visible NPN Dark ON 196€ A
99-000017-02 Photo Sensor Visible NPN Light ON 196€ A
Part Number List Price Type
37-000010-01* Tools Drive, User Documentation, Software € 30 A
*One free per order
This is the basic setup for a single MS-890.
System Matrix
Product Reference No. Description
List Price
1 FIS-0890-0001G Scanner, Industrial, Long Range Varies
2 61-000010-02 Cable, Communication, DB-9 Socket-to-DB-9 Socket, 6 ft. 36€
3 97-000012-02 Power Supply, 100-240VAC, +24VDC, TRK 3-Pin, U.S./Euro Plug) 154€
4 99-000004-01 Package Detector, Standard Diffuse, 120 in. Range, 4-Pin Plug 250€
5 61-000034-02 Cable, Communication/Serial, 25-Pin Socket-to-9-Pin Socket, 6 ft. 32€
Mounting Arm Kit 98-000018-01 Mounting Arm/Adapter Kit, MS-890, 6 in. 100€
Mounting Plate 98-000046-01 Large Base Plate, 12 in.x12 in. 46€
User Documentation,
Software
37-000010-01* Tools Drive, User Documentation, Software € 30
* 1 free per order.
Description
Software / Manuals
Mounting and Connectors
Description
Power Supply
Description
Package Detector/Sensor
Description
Stand Alone
Tech Reference MS-890
Tech Reference MS-890
Prices and specifications subject to change.
www.microscan.com
No minimum order on the Order Management System.
€10K minimum order for manually submitted orders.
Confidential Document
07-000002-01 Rev AR
Page 33 of 104

This is the basic setup for a single MS-890
with IB-890 Wiring Box.
System Matrix
Product Reference No. Description
List Price
1 FIS-0890-0002G Scanner, Industrial, Wiring Box-Ready Varies
2 99-420003-04 Accessory, Wiring Box, IB-890 352€
3*** 97-000012-02 Power Supply, 100-240VAC, +24VDC, TRK 3-Pin, U.S./Euro Plug) 154€
4 99-000004-02 Package Detector, Standard Diffuse, 120 in. Range, Unterminated 250€
5 61-000010-02 Cable, Communication, DB-9 Socket-to-DB-9 Socket, 6 ft. 36€
Mounting Arm/Adapter Kit 98-000017-01 Mounting Arm/Adapter Kit, IB-890, 6 in. 100€
Mounting Plate 98-000046-01 Large Base Plate, 12 in.x12 in. 46€
User Documentation,
Software
37-000010-01* Tools Drive, User Documentation, Software € 30
* 1 free per order.
*** Remove connectors before installation.
Tech Reference MS
-
890
Stand Alone
with Wiring Box
Tech Reference MS-890
Prices and specifications subject to change.
www.microscan.com
No minimum order on the Order Management System.
€10K minimum order for manually submitted orders.
Confidential Document
07-000002-01 Rev AR
Page 34 of 104

This is the basic setup for a single MS-890
and MS-Connect 210.
System Matrix
Product Reference No. Description
List Price
1 FIS-0890-0001G Scanner, Industrial, Long Range Varies
2 FIS-0210-000XG* MS-Connect 210 Connectivity Box Varies
61-000122-01 Cable to MS-Connect 210, Host RS-422/RS-485 for Multidrop, 6 ft. 112€
61-000123-01 Cable to MS-Connect 210, Host/Aux RS-232 for Daisy Chain, 210-to-210,
6 ft.
112€
4 97-000012-02 Power Supply, 100-240VAC, +24VDC, TRK 3-Pin, U.S./Euro Plug) 154€
5 99-000017-02 Photo Sensor, Visible, NPN, Light ON 196€
6 61-000105-01** Cable, Pre-Stripped-to-9-Pin Host Cable, 6 ft. 32€
User Documentation,
Software
37-000010-01*** Tools Drive, User Documentation, Software € 30
* See MS-Connect Series section for a complete listing of Accessories
** 1 free host cable is included with each MS-Connect 210
*** 1 free per order.
†
Choose one cable.
Stand Alone
with MS-Connect 210
3†
Tech Reference MS
-
890
Tech Reference MS-890
Prices and specifications subject to change.
www.microscan.com
No minimum order on the Order Management System.
€10K minimum order for manually submitted orders.
Confidential Document
07-000002-01 Rev AR
Page 35 of 104

This is the basic setup for a single MS-890
and MS-Connect 210 with Ethernet.
System Matrix
Product Reference No. Description
List Price
1 FIS-0890-0001G Scanner, Industrial, Long Range Varies
2
FIS-0210-0004G
MS-Connect 210, Connectivity Box with Ethernet 880€
61-000122-01 Cable to MS-Connect 210, Host RS-422/RS-485 for Multidrop, 6 ft. 112€
61-000123-01 Cable to MS-Connect 210, Host/Aux RS-232 for Daisy Chain, 210-to-210,
6 ft.
112€
497-000012-02 Power Supply, 100-240VAC, +24VDC, TRK 3-Pin, U.S./Euro Plug) 154€
5 99-000017-02 Photo Sensor, Visible, NPN, Light ON 196€
6 61-000105-01** Cable, Pre-Stripped-to-9-Pin Host Cable, 6 ft. 32€
User Documentation,
Software
37-000010-01*** Tools Drive, User Documentation, Software € 30
* See MS-Connect Series section for a complete listing of Accessories
** 1 free host cable is included with each MS-Connect 210
*** 1 free per order.
†
Choose one cable.
3†
Stand Alone
with MS-Connect 210 with Ethernet
Tech Reference MS
-
890
Tech Reference MS-890
Prices and specifications subject to change.
www.microscan.com
No minimum order on the Order Management System.
€10K minimum order for manually submitted orders.
Confidential Document
07-000002-01 Rev AR
Page 36 of 104

A primary scanner is linked directly to the
host. Secondary scanners (up to 9) are
linked in tandem. Data is sent from the
primary scanner directly to the host.
System Matrix
Product Reference No. Description
List Price
1 FIS-0890-0001G Scanner, Industrial, Long Range Varies
2 98-000040-02 Cable, Interface & Reader, 6 ft., IB-150 196€
3 97-000012-02 Power Supply, 100-240VAC, +24VDC, TRK 3-Pin, U.S./Euro Plug) 154€
4 99-000004-01 Package Detector, Standard Diffuse, 120 in. Range, 4-Pin Plug 250€
5 61-100029-03 Cable, Daisy Chain, IB-131 36€
6 61-000034-02*** Cable, Communication/Serial, 25-Pin Socket-to-9-Pin Socket, 6 ft. 32€
7 61-000010-02 Cable, Communication, DB-9 Socket-to-DB-9 Socket, 6 ft. 36€
Mounting Arm Kit 98-000018-01 Mounting Arm/Adapter Kit, MS-890, 6 in. 100€
Mounting Plate 98-000046-01 Large Base Plate, 12 in.x12 in. 46€
User Documentation,
Software
37-000010-01* Tools Drive, User Documentation, Software € 30
* 1 free per order.
*** If using another communications cable, make sure it does not have RTS/CTS connected to the host.
Daisy Chain
Tech Reference MS-890
Tech Reference MS-890
Prices and specifications subject to change.
www.microscan.com
No minimum order on the Order Management System.
€10K minimum order for manually submitted orders.
Confidential Document
07-000002-01 Rev AR
Page 37 of 104

System Matrix
Product Reference No. Description
List Price
1 FIS-0890-0001G Scanner, Industrial, Long Range Varies
2 98-000040-02 Cable, Interface & Reader, 6 ft., IB-150 196€
3 97-000012-02 Power Supply, 100-240VAC, +24VDC, TRK 3-Pin, U.S./Euro Plug) 154€
4 99-000004-01 Package Detector, Standard Diffuse, 120 in. Range, 4-Pin Plug 250€
5 61-000034-02 Cable, Communication/Serial, 25-Pin Socket-to-9-Pin Socket, 6 ft. 32€
6*** 98-000051-01 IC-3USB Interface Kit, USB-to-Serial, 15-Pin 94€
7**** FIS-0001-0030G IB-3PC Keyboard Wedge/Interface Box 166€
8 Third Party Ask your Microscan sales representative which solution is appropriate for
your application.
Varies
Mounting Arm Kit 98-000018-01 Mounting Arm/Adapter Kit, MS-890, 6 in. 100€
Mounting Plate 98-000046-01 Large Base Plate, 12 in.x12 in. 46€
User Documentation,
Software
37-000010-01* Tools Drive, User Documentation, Software € 30
*1 free per order.
*** Pin Converter is not required for this configuration.
****Set the IB-3PC to position 2 in this configuration.
Optional Interface Protocols
Tech Reference MS-890
Tech Reference MS-890
Prices and specifications subject to change.
www.microscan.com
No minimum order on the Order Management System.
€10K minimum order for manually submitted orders.
Confidential Document
07-000002-01 Rev AR
Page 38 of 104

MicroHAWK Auto ID Barcode Readers
**Important Pricing Discount Note** Product discounts are applied based on the Product TYPE code shown in the TYPE column below.
Product Type codes are defined as: P = PRODUCT Discount, A = ACCESSORY Discount.
A Product Type code modified with L signifies Legacy Status (refer to Legacy section of this catalog).
Refer to your Partner Agreement for the actual discount percentage by Product Type.
To customize your MicroHAWK, please
use the MicroHAWK Builder (automated
version available on OMS).
3 Sensor Options
- WVGA 0.3MP
- SXGA 1.2MP
-QSXGA 5MP
3 Decoder Options
- 1D Labels Standard
- 1D/2D Labels Plus
-1D/2D Labels+DPM X-Mode
2 Speed Options
- Standard 10 frames/second
- High Max frame rate of sensor
2 Lens Options
- Standard Density
- High Density
3 Illumination Options
-Inner
- Outer Red
Prices and specifications subject to change.
www.microscan.com
No minimum order on the Order Management System.
€10K minimum order for manually submitted orders.
Confidential Document
07-000002-01 Rev AR
Page 39 of 104

ID-20 Series Readers
Standard Configurations
IP40 enclosure
Micro-USB connector (USB only)
5VDC
M2 mounting holes
Part Number Description List Price Type
7211-1102-0000 MICROHAWKID-20WVGASD102MMRED 462€ P
7211-1102-0004 MICROHAWKID-20WVGASD 102MMREDHSP 928€ P
7211-1102-0005 MICROHAWKID-20WVGASD 102MMREDHSX 1,208€ P
7212-1102-0000 MICROHAWKID-20SXGASD102MMRED 742€ P
7212-1102-0005 MICROHAWKID-20SXGASD102MMREDHSX 1,488€ P
7212-2102-0002 MICROHAWKID-20SXGAHD102MMREDP 836€ P
Standard configurations above. Customize ID-20 on the Partner Portal.
Note: Above ID-20 models include 6ft USB 2.0 power cable.
ID-30 Series Readers
Standard Configurations
Compact size, corner cable design
IP54 enclosure
DB-15 connector (USB, Serial, I/O)
5V DC
Status Indicators
Added Illumination Option
M3 Mounting holes
Part Number Description List Price Type
7311-1000-1005 MICROHAWKID-30WVGASDAUTOFOCUSREDHSX 1,674€ P
7311-2000-1005 MICROHAWKID-30WVGAHDAUTOFOCUSREDHSX 1,674€ P
7312-1000-1005 MICROHAWKID-30SXGASDAUTOFOCUSREDHSX 1,954€ P
7312-2000-1005 MICROHAWKID-30SXGAHDAUTOFOCUSREDHSX 1,954€ P
7311-1102-1005 MICROHAWKID-30WVGASD102MMREDHSX 1,488€ P
7311-2102-1003 MICROHAWKID-30WVGAHD102MMREDX 1,116€ P
7311-2102-1005 MICROHAWKID-30WVGAHD102MMREDHSX 1,488€ P
7312-1102-1005 MICROHAWKID-30SXGASD102MMREDHSX 1,768€ P
7312-2102-1003 MICROHAWKID-30SXGAHD102MMREDX 1,396€ P
7312-2102-1005 MICROHAWKID-30SXGAHD102MMREDHSX 1,768€ P
Standard configurations above. Customize ID-30 on the Partner Portal.
ID-40 Series Readers
Standard Configurations
Industrial IP65/67 Enclosure
M12 connectors
Serial, TCP/IP and Ethernet IP
Isolated I/O
5-30VDC
Side and Bottom M3 Mounting holes
Part Number Description List Price Type
7411-1000-1005 MICROHAWKID-40WVGASDAUTOFOCUSREDHSX 2,046€ P
7411-2000-1005 MICROHAWKID-40WVGAHDAUTOFOCUSREDHSX 2,046€ P
7412-1000-1005 MICROHAWKID-40SXGASDAUTOFOCUSREDHSX 2,326€ P
7412-2000-1005 MICROHAWKID-40SXGAHDAUTOFOCUSREDHSX 2,326€ P
7411-1102-0000 MICROHAWKID-40WVGASD102MM 928€ P
7412-1102-0000 MICROHAWKID-40SXGASD102MM 1,208€ P
7411-1102-1005 MICROHAWKID-40WVGASD102MMREDHSX 1,768€ P
7411-2102-1005 MICROHAWKID-40WVGAHD102MMREDHSX 1,768€ P
7412-1102-1005 MICROHAWKID-40SXGASD102MMREDHSX 2,046€ P
7412-2102-1005 MICROHAWKID-40SXGAHD102MMREDHSX 2,046€ P
Standard configurations above. Customize ID-40 on the Partner Portal.
MicroHAWK ID-40 Series Readers
MicroHAWK ID-20 Series Readers
MicroHAWK ID-30 Series Readers
Prices and specifications subject to change.
www.microscan.com
No minimum order on the Order Management System.
€10K minimum order for manually submitted orders.
Confidential Document
07-000002-01 Rev AR
Page 40 of 104

MicroHAWK Smart Part Numbering
To customize your MicroHAWK, please use the Smart Part Numbering table (automated version available on OMS).
18 Standard Configurations; over 1,700 possible options.
Part Description Legend
SD= STANDARD DENSITY LENS
HD= HIGH DENSITY LENS
RED= RED ILLUM
WHT= WHITE ILLUM
HS= HIGH SPEED
P= PLUS DECODER
X= X-MODE DECODER
Sensor Table
Pixels (HxV), MP Shutter Frame Rate (Standard/High)
WVGA 752x480, 0.3MP, Monochrome Global 10 fps / 60 fps
SXGA 1280x960, 1.2MP, Monchrome Global 10 fps / 42 fps
QSXGA 2592x1944, 5MP, Color Rolling 5 fps
Note: Focus Distance (ZZZ) is factory-set and available in 7 standard options.
Note: For Focus Range and Resolution data for each Focus Distance (ZZZ) setting, please refer to Specfication Sheet or User Manual.
Note: 1.2MP SXGA uses latest sensor technology, with improved sensitivity.
Notes:
• LED (L): additional LEDs provide extra illumination
• base level illumination is always included with each model
• Decoder (PPP): basic level decoding is always included with each model
• Included: 1D (omni-directional)
• Plus: the standard decoder option includes both 1D and 2D, for printed labels
• X-Mode: is full decoder package; 1D, 2D, and DPM, and damaged codes
• Field Upgrades: Speed, Decoder and Illumination are field upgradeable via licenses
• or purchase of illumination kit.
Prices and specifications subject to change.
www.microscan.co
m
No minimum order on the Order Management System.
€10K minimum order for manually submitted orders.
Confidential Document
07-000002-01 Rev AR
Page 41 of 104

MicroHAWK Accessories
Part Number List Price Type
LIC-0701-001 LICENSE AUTOID HIGH SPEED MICROHAWK 374€ A
LIC-0701-002 LICENSE AUTOID PLUS DECODER1D/2D MICROHAWK 96€ A
LIC-0701-003 LICENSE AUTOID DECODER XMODE MICROHAWK 374€ A
LIC-0701-00
4
LICENSE AUTOID HIGH SPEEDPLUS DECODER 1D/2D MICROHAWK 468€ A
LIC-0701-005 LICENSE AUTOID HIGH SPEED X-MODE MICROHAWK 746€ A
Part Number List Price Type
61-9000034-01 ABLE USB A MALE TO MICRO USB B MALE 6FT 20€ A
61-9000045-01 CABLE USB A MALE TO MICRO USB B MALE 3 FT 20€ A
61-9000037-01 CABLEDB15 to EXT PWR/RS232MICROHAWK-30 (Cable only) 76€ A
61-9000038-01 CABLEDB15 to EXT PWR/USBMICROHAWK-30 (Cable only) 76€ A
61-9000039-01 CABLEDB15 to EXT PWR/USBI/OMICROHAWK-30 (Cable only) 96€ A
61-9000043-01 CABLEDB15 to BUS PWR USBMICROHAWK-30 66€ A
61-9000102-01 CABLEDB15 TO USB/RS232TRIGGEREDMICROHAWK-30 (CABLE ONLY) 386€ A
61-000162-02 QX CordsetCommonM12 12-Pin Socket(Screw-On)-to-M12 12-Pin Plug(Screw-On)1m. 92€ A
61-000160-03 QX Cordset Host Ethernet M12 8-Pin Plug (Screw-On)-to-RJ45 1 m. 92€ A
Note: ID-40 compatible with QX series Screw-On cables and accessories (with exception to Ultra Lock, quick disconnect cables).
Part Number List Price Type
98-9000048-01 KIT,CABLE,DB15 to EXT PWR/RS232,W/PWR
SUPPLY,MICROHAWK-30
** INCLUDES PN:61-9000037-01 and PN:97-9000006-01
106€ A
98-9000049-01 KIT,CABLE,DB15 to EXT PWR/USB,W/PWR SUPPLY,MICROHAWK-
30
** INCLUDES PN:61-9000038-01 and PN:97-9000006-01
106€ A
98-9000050-01 KIT,CABLE,DB15 to EXT PWR/USB,I/O,W/PWR
SUPPLY,MICROHAWK-30
** INCLUDES PN:61-9000039-01 and PN:97-000011-02
***RECOMMENDED TO PURCHASE SEPARATELY:
(Select one of below, not included with Kit)
- PN:99-000019-01,PHOTO SENSOR,VIS,NPN,5VDC,LIGHT ON
- PN:61-000151-01,FLYING LEAD CABLE
186€ A
Part Number List Price Type
97-9000006-01 Power Supply 5V for use with 61-9000037-01 & 61-9000038-01 cables 36€ A
97-000011-0
2
Power Supply 100-240VAC +5VDC 2-Pin Plug U.S./Euro Plug 94€ A
97-000012-01 Power Supply 100-240VAC +24VDC M12 12-pin Socket 140€ A
Note: 97-000011-02 is for ID-30 with cable 61-9000039-01 & kit 98-9000050-01
Part Number List Price Type
98-9000034-01 KITADAPTERMS-4 to MICROHAWK-20 46€ A
98-9000041-01 KIT L BRACKET MICROHAWK 46€ A
98-9000047-01 KIT1/4-20 CAMERA MOUNTMICROHAWK 26€ A
98-9000052-01 KITMOUNTING STANDMS-3MS-4MINIMICROHAWK4 86€ A
98-9000053-01 KITMOUNTING STANDMS-3MS-4MINIMICROHAWK3 86€ A
98-9000054-01 KITMOUNTINGAPGMS-4MINIMICROHAWK 126€ A
98-9000059-01 KIT ADAPTER PLATEMS-4MINI TO MICROHAWK 96€ A
Part Number List Price Type
98-9000043-01 KITDIFFUSERMICROHAWK-30/40 76€ A
98-9000044-01 KITPOLARIZERMICROHAWK-30/40 126€ A
98-9000045-02 KITRED LEDMICROHAWK-30/40 126€ A
98-9000046-01 KITWHITE LEDMICROHAWK-30/40 126€ A
98-9000051-01 KITWINDOWMICROHAWK-30/40 36€ A
98-9000057-01 KIT RA MIRROR MICROHAWK 20 120€ A
98-9000058-01 KIT RA MIRROR MICROHAWK 30 & 40 120€ A
98-9000064-01 KITISOLATION MOUNTINGM3MICROHAWK ID-30/40 16€ A
MicroHAWK Connectivity Cables
Description
MicroHAWK MV License Upgrades
Description
MicroHAWK Connectivity Cable Kits
Description
MicroHAWK Power Supplies
Description
MicroHAWK Mounting
Description
MicroHAWK Accessories
Description
Prices and specifications subject to change.
www.microscan.co
m
No minimum order on the Order Management System.
€10K minimum order for manually submitted orders.
Confidential Document
07-000002-01 Rev AR
Page 42 of 104

Note: Daisy-Chain Configurations are currently not available.
ID-20 Series Imagers
ID-30 Series Imagers
ID-40 Series Imagers
Stand Alone Configurations
Prices and specifications subject to change.
www.microscan.com
No minimum order on the Order Management System.
€10K minimum order for manually submitted orders.
Confidential Document
07-000002-01 Rev AR
Page 43 of 104

System Matrix
Product Reference No. & Description List Price
1Varies
220€
220€
Stand Alone with DB-15 to BUS PWR USB Type A
System Matrix
Product Reference No. & Description List Price
1Varies
2 € 66
Note: Bus powered cable delivers reduced illumination…”approximately 30% less brightness”
Note: Does not include I/O interface option: trigger cable with photo-sensor, or flying lead cable
Stand Alone with DB15 to EXT PWR/USB Type A
System Matrix
Product Reference No. & Description List Price
1Varies
2 € 76
3 € 36
€ 106
Note: Does not include I/O interface option: trigger cable with photo-sensor, or flying lead cable
MicroHAWK ID-20
61-9000034-01, CABLE,USB A to MicroB,6FT,MICROHAWK-20
98-9000049-01, KIT,CABLE,DB15 to EXT PWR/USB,W/PWR SUPPLY,MICROHAWK-30
61-9000045-01, CABLE,USB A to MicroB,3FT,MICROHAWK-20
MicroHAWK ID-30
61-9000043-01, CABLE,DB15 to BUS PWR USB,MICROHAWK-30
MicroHAWK ID-30
61-9000038-01, CABLE,DB15 to EXT PWR/USB,MICROHAWK-30
97-9000006-01, POWER SUPPLY,5V,for PN:61-9000037-01 &
Tech Reference MicroHAWK ID-20
Tech Reference MicroHAWK ID-30
1
1
2
2
3
1
2
Prices and specifications subject to change.
www.microscan.com
No minimum order on the Order Management System.
€10K minimum order for manually submitted orders.
Confidential Document
07-000002-01 Rev AR
Page 44 of 104

Stand Alone with DB15 to EXT PWR/RS232
System Matrix
Product Reference No. & Description List Price
1Varies
2 € 76
3 € 36
€ 106
Note: Does not include I/O interface option: trigger cable with photo-sensor, or flying lead cable
Note: RS232 Connector to host is a standard DB-9
Stand Alone with DB15 to EXT PWR/USB,I/O
System Matrix
Product Reference No. & Description List Price
1Varies
296€
394€
186€
MicroHAWK ID-30
MicroHAWK ID-30
61-9000037-01,CABLE,DB15 to EXT PWR/RS232,MICROHAWK-30 (Cable only)
97-9000006-01, POWER SUPPLY,5V,for PN:61-9000037-01 & PN:61-9000038-01
98-9000048-01, KIT,CABLE,DB15 to EXT PWR/RS232,W/PWR SUPPLY,MICROHAWK-30
98-9000050-01, KIT,CABLE,DB15 to EXT PWR/USB,I/O,W/PWR SUPPLY,MICROHAWK-30
61-9000039-01, CABLE,DB15 to EXT PWR/USB,I/O,
97-000011-02, Power Supply, 100-240VAC, +5VDC, 2-Pin Plug, U.S./Euro Plug
1
2
3
Prices and specifications subject to change.
www.microscan.com
No minimum order on the Order Management System.
€10K minimum order for manually submitted orders.
Confidential Document
07-000002-01 Rev AR
Page 45 of 104

Stand Alone with IB-131 and IC-332
System Matrix
Product Reference No. & Description List Price
1Varies
2 € 184
3 € 184
4 € 196
5 € 154
6 € 36
Stand Alone with QX-1 Interface
S
ys
t
em
M
a
t
r
i
x
Product Reference No. & Description List Price
1 MicroHAWK ID-40 Varies
2 61-000162-02, QX Cordset,Common,M12 12-Pin Socket(Screw-On)-to-
M12 12-Pin Plug(Screw-On),1m.
€ 92
3 € 92
4 € 196
5 € 140
6 99-000020-01, QX Photo Sensor, M12 4-Pin Plug, NPN, Dark Off, 2 m. € 196
6 99-000020-02, QX Photo Sensor, M12 4-Pin Plug, NPN, Dark, On, 2 m. € 196
98-000103-02, QX-1 Interface Device
97-000012-01, Power Supply, 100-240VAC, +24VDC, M12 12-Pin Socket
97-000012-02, Power Supply, 100-240VAC, +24VDC, TRK 3-Pin, U.S./Euro Plug)
61-300026-03, Cable, Communication, DB-25 Plug-to-DB-9 Socket, 6 ft.
61-000160-03, QX Cordset, Host, Ethernet, M12 8-Pin Plug (Screw-On)-to-RJ45, 1 m.
MicroHAWK ID-30
FIS-0001-0035G, Converter, IC-332, 24V/5V, Opto I/O, for Use with IB-131
99-000018-01, IB-131 Interface Box
99-000019-01, Photo Sensor, Visible, NPN, Light On, 5VDC
Tech Reference MicroHAWK ID-40
1
2
54
3
1
3
2
4
5
6
6
Prices and specifications subject to change.
www.microscan.com
No minimum order on the Order Management System.
€10K minimum order for manually submitted orders.
Confidential Document
07-000002-01 Rev AR
Page 46 of 104

MS-2D Scan Engine
1) FIS-MS2D-0002G
MS-2D Scan Engine with Bracket MS-2D Scan Engine with Tabs
2) FIS-MS2D-0004G
and integrated Decode Board and separate Decode Board
Note: Subject to change. Working ranges are a combination of both wide angle and high density fields
**Important Pricing Discount Note** Product discounts are applied based on the Product TYPE code shown in the TYPE column below.
Product Type codes are defined as: P = PRODUCT Discount, A = ACCESSORY Discount.
A Product Type code modified with L signifies Legacy Status (refer to Legacy section of this catalog).
Refer to your Partner Agreement for the actual discount percentage by Product Type.
Note: MS-2D Engines must be ordered in multiples of 10pc. List Price 1pc each.
Part Number List Price Type
FIS-MS2D-0001G MS-2D Engine USB Tabs 12 in. Ribbon Standard Focus 280€ A
FIS-MS2D-0002G MS-2D Engine USB Bracket 12 in. Ribbon Standard Focus 296€ A
FIS-MS2D-0003G MS-2D Engine Serial Tabs 12 in. Ribbon Standard Focus 280€ A
FIS-MS2D-0004G MS-2D Engine Serial Bracket 12 in. Ribbon Standard Focus 296€ A
Note: MS-2D Engines must be ordered in multiples of 10 units.
Note: Ribbon cables must be ordered in multiples of 10pc. List Price 1pc each.
Part Number List Price Type
61-000209-01 MS-2D Ribbon Cable Engine-to-Host 2 in. 10€ A
61-000209-02 MS-2D Ribbon Cable Engine-to-Host 6 in. 12€ A
61-000209-03 MS-2D Ribbon Cable Engine-to-Host 12 in. 14€ A
98-000224-01 MS-2D Demo Kit USB 600€ A
98-000224-02 MS-2D Demo Kit Serial 600€ A
Note: MS-2D Ribbon Cables must be ordered in multiples of 10 units.
Part Number List Price Type
37-000010-01* Tools Drive, User Documentation, Software € 30 A
* One free per order.
Best Sellers
Software / Manuals
Description
Description
MS-2D Scan Engine
Description
Accessories
Prices and specifications subject to change.
www.microscan.com
No minimum order on the Order Management System.
€10K minimum order for manually submitted orders.
Confidential Document
07-000002-01 Rev AR
Page 47 of 104

MINI Hawk Series of Imagers
1) FIS-6300-4009G
2) FIS-6300-4008G
3) FIS-6300-5006G
4) FIS-6300-5005G
Listed above is the read range chart for MINI Hawk (Xi) Imagers. See MINI Hawk 3MP section for additional specifications
**Important Pricing Discount Note** Product discounts are applied based on the Product TYPE code shown in the TYPE column below.
Product Type codes are defined as: P = PRODUCT Discount, A = ACCESSORY Discount.
A Product Type code modified with L signifies Legacy Status (refer to Legacy section of this catalog).
Refer to your Partner Agreement for the actual discount percentage by Product Type.
MINI Hawk ESD Safe
Performance specifications match MINI Hawk High Resolution.
Part Number Description List Price Type
FIS-6300-1011G MINI Hawk Imager SD ESD Safe RS-232/RS-422/RS-485 5VDC 2,136€ P
FIS-6300-1012G MINI Hawk Imager HD ESD Safe RS-232/RS-422/RS-485 5VDC 2,136€ P
FIS-6300-1013G MINI Hawk Imager Ultra HD ESD Safe RS-232/RS-422/RS-485 5VDC 2,136€ P
MINI Hawk ESD Safe Imagers
Best Sellers
High Resolution (HR) Specification
High speed (HS) specification
Prices and specifications subject to change.
www.microscan.com
No minimum order on the Order Management System.
€10K minimum order for manually submitted orders.
Confidential Document
07-000002-01 Rev AR
Page 48 of 104

MINI Hawk 3MP
Part Number Description List Price Type
FIS-6300-2013G MINI Hawk Imager 3 Megapixel Imager Micro Density Serial 5VDC 2,788€ P
FIS-6300-2014G MINI Hawk Imager 3 Megapixel Imager SD Serial 5VDC 2,788€ P
FIS-6300-2015G* MINI Hawk Imager 3 Megapixel Imager Micro Density USB & I/O 5VDC 2,880€ P
FIS-6300-2016G* MINI Hawk Imager 3 Megapixel Imager SD USB & I/O 5VDC 2,880€ P
* Cable terminated with USB type A connector. Includes required power supply.
MINI Hawk Hi
g
h Resolution
Part Number Description List Price Type
FIS-6300-4007G MINI Hawk Imager High Resolution SD Serial 5VDC 1,856€ P
FIS-6300-4008G MINI Hawk Imager High Resolution HD Serial 5VDC 1,856€ P
FIS-6300-4009G MINI Hawk Imager High Resolution Ultra HD Serial 5VDC 1,856€ P
FIS-6300-4010G* MINI Hawk Imager High Resolution SD USB & I/O 5VDC 1,950€ P
FIS-6300-4011G* MINI Hawk Imager High Resolution HD USB & I/O 5VDC 1,950€ P
FIS-6300-4012G* MINI Hawk Imager High Resolution Ultra HD USB & I/O 5VDC 1,950€ P
* Cable terminated with USB type A connector. Includes required power supply.
MINI Hawk High Speed
Part Number Description List Price Type
FIS-6300-5005G MINI Hawk Imager High Speed SD Serial 5VDC 1,856€ P
FIS-6300-5006G MINI Hawk Imager High Speed Ultra HD Serial 5VDC 1,856€ P
FIS-6300-5007G* MINI Hawk Imager High Speed SD USB & I/O 5VDC 1,950€ P
FIS-6300-5008G* MINI Hawk Imager High Speed Ultra HD USB & I/O 5VDC 1,950€ P
* Cable terminated with USB type A connector. Includes required power supply.
MINI Hawk 3MP Imagers
MINI Hawk High Resolution
MINI Hawk High Speed Imagers
3MP Specification
Prices and specifications subject to change.
www.microscan.com
No minimum order on the Order Management System.
€10K minimum order for manually submitted orders.
Confidential Document
07-000002-01 Rev AR
Page 49 of 104

MINI
H
aw
k
A
ccessor
i
es
Part Number List Price Type
FIS-0210-0001G MS-Connect 210 Connectivity Box with Display 880€ A
FIS-0210-0002G MS-Connect 210 Connectivity Box 600€ A
FIS-0210-0003G MS-Connect 210 Connectivity Box with Display & Ethernet 1,000€ A
FIS-0210-0004G MS-Connect 210 Connectivity Box with Ethernet 880€ A
98-000013-04 Relay Module120VAC3 Amp OutputSeries 70Type SMfor MS-Connect 210 + MS-890 56€ A
98-000013-05 Relay Module240VAC3 Amp OutputSeries 70Type SM for MS-Connect 210 + MS-890 56€ A
98-000013-06 Relay Module 24VDC 3 Amp Output Series 70 Type SM for MS-Connect 210MS-890 56€ A
61-000127-02 Cable MS-2-to-MS-Connect 210 6 ft. 112€ A
FIS-0001-0035G Converter IC-332 24V/5V Opto I/O for Use with IB-131 184€ A
99-000018-01 IB-131 Interface Box 184€ A
61-300026-03 Cable Communication DB-25 Plug-to-DB-9 Socket 6 ft. 36€ A
61-100029-03 Cable Daisy Chain IB-131 36€ A
61-000011-02 Extension Cable Reader-to-IB-131 (MS-2 MS-3 MS-4 MS-9 MS-710 MS-820 MINI) 36€ A
61-000151-01 Cable MINI USB I/O Breakout Flying Leads 3 ft. 36€ A
98-000098-01 Kit MINI Diffuser 56€ A
98-000086-02* Demo Kit MINI Hawk 656€ A
* This Demo Kit does not contain a reader and is discounted 25%. The separately purchased reader is discounted 60%.
Part Number List Price Type
97-000011-02 Power Supply 100-240VAC +5VDC 2-Pin Plug U.S./Euro Plug 94€ A
97-000012-01 Power Supply 100-240VAC +24VDC M12 12-pin Socket 140€ A
97-000012-02 Power Supply 100-240VAC +24VDC TRK 3-Pin U.S./Euro Plug) 154€ A
Part Number List Price Type
98-000048-01 Kit Mounting Arm/Adapter 4 in. for MS-2 MS-3 78€ A
98-000054-01 Kit Mounting Stand Base Plate 36€ A
98-000053-01 Mounting Arm Extension Kit 4 in. for MS-3 MS-4 MINI 40€ A
98-000053-02 Mounting Arm Extension Kit 3 in. for MS-2 MS-3 MS-4 MINI 40€ A
98-000060-01 Kit Bracket Side Mount MS-2 MS-3 MINI 24€ A
98-000059-01 Kit Bracket Angle Mount MS-2 MS-3 MINI 24€ A
98-000057-02 Kit Bracket Through-Hole Mount MS-2 MS-3 MINI 24€ A
98-000088-01 Kit Right Angle Mirror MS-4/MINI Hawk/Vision MINI 56€ A
20-610024-01 Trigger Connector 4-Pin Plug (Screw Terminal Field-Wireable) (Self-Wiring) 33€ A
20-610020-01 Power Conn.3-Pin Socket (Screw Term.Field-Wireable for Custom IB-131 Wiring) 33€ A
99-000055-01 Bracket Smart Series DOAL-50 mm-to-Vision MINI & MINI Hawk 256€ A
99-000057-01 Bracket Smart Series DOAL-75 mm-to-Vision MINI & MINI Hawk 256€ A
99-000059-01 Bracket Smart Series DOAL-100 mm-to-Vision MINI & MINI Hawk 256€ A
99-000053-01 Bracket Smart Series Ring-60/70 mm-to-Vision MINI & MINI Hawk 138€ A
99-000054-01 Bracket Smart Series Ring-100 mm-to-Vision MINI & MINI Hawk 138€ A
Part Number List Price Type
99-000017-01 Photo Sensor Visible NPN Dark ON 196€ A
99-000017-02 Photo Sensor Visible NPN Light ON 196€ A
99-000019-01 Photo Sensor Visible NPN Light On 5VDC 196€ A
Part Number List Price Type
37-000010-01* Tools Drive, User Documentation, Software € 30 A
*One free per order
Mounting and Connectors
Power Supply
Description
Description
Accessories
Description
Description
Description
Package Detector/Sensor
Software/Manuals
Prices and specifications subject to change.
www.microscan.com
No minimum order on the Order Management System.
€10K minimum order for manually submitted orders.
Confidential Document
07-000002-01 Rev AR
Page 50 of 104

USB
System Matrix
Product Reference No. Description List Price
1 FIS-6300-XXXXG MINI Imager, USB Varies
2 97-000011-02 Power Supply, 100-240VAC, +5VDC, 2-Pin Plug, U.S./Euro Plug 94€
3 99-000019-01 Photo Sensor, Visible, NPN, Light On, 5VDC 196€
4 61-000151-01 Cable, MINI USB, I/O Breakout, Flying Leads, 3 ft. 36€
Mounting Arm/Adapter Kit 98-000048-01 Kit, Mounting Arm/Adapter, 4 in., for MS-2, MS-3 78€
Mounting Plate 98-000054-01 Kit, Mounting Stand Base Plate 36€
User Documentation,
Software
37-000010-01** Tools Drive, User Documentation, Software € 30
Replacement Power Supply 97-000011-02* Power Supply, 100-240VAC, +5VDC, 2-Pin Plug, U.S./Euro Plug 94€
*Required power supply included with each reader.
** 1 free per order.
Additional MINI Hawk Tech References are equal to MS-3 Laser with the exception of USB
Note:
Visit the MS-3 Laser section for configuration references
This is the basic setup for a single USB
MINI Hawk.
Tech Reference MINI Hawk
Tech Reference MINI Hawk
Prices and specifications subject to change.
www.microscan.com
No minimum order on the Order Management System.
€10K minimum order for manually submitted orders.
Confidential Document
07-000002-01 Rev AR
Page 51 of 104

Stand Alone Stand Alone with QX-1
Stand Alone with Flying Leads
System Matrix
Product Reference No. Description List Price
1 FIS-6310-1XX0G MINI Hawk Xi Varies
2 98-000103-02 QX-1 Interface Device 196€
3 61-000153-01 QX Cordset,Host,Serial,M12 12 Pin Socket (Ultralock) to DB9 Socket,1M 53€
4 97-000012-01 Power Supply, 100-240VAC, +24VDC, M12 12-Pin Socket 140€
5 99-000020-02 QX Photo Sensor, M12 4-Pin Plug, NPN, Dark On, 2 m. 196€
6 61-000167-02 QX Cordset, M12 12-Pin Socket (Screw-On)-to-Flying Leads, 3 m. 96€
Mounting Arm/Adapter Kit 98-000048-01 Kit, Mounting Arm/Adapter, 4 in., for MS-2, MS-3 78€
Mounting Plate 98-000054-01 Kit, Mounting Stand Base Plate 36€
User Documentation,
Software
37-000010-01** Tools Drive, User Documentation, Software € 30
Replacement Power Supply 97-000012-01* Power Supply, 100-240VAC, +24VDC, M12 12-Pin Socket 140€
*Required power supply included with each reader.
** 1 free per order.
Tech Reference MINI Hawk Xi
Prices and specifications subject to change.
www.microscan.com
No minimum order on the Order Management System.
€10K minimum order for manually submitted orders.
Confidential Document
07-000002-01 Rev AR
Page 52 of 104

QX Hawk High Performance, Flexible Industrial Imager for Auto ID
Compact Size
Fast and Powerful
X-Mode Algorithms
Liquid Lens Imaging System
QX Platform
Integrated Ethernet
IP65/67
MINI Hawk Series of
Imagers
1) FIS-6801-1500G
2) FIS-6801-1210G
LVS Verifiers
3) FIS-6801-1200G
Print Quality Inspection
Systems
**Important Pricing Discount Note** Product discounts are applied based on the Product TYPE code shown in the TYPE column below.
Product Type codes are defined as: P = PRODUCT Discount, A = ACCESSORY Discount.
A Product Type code modified with L signifies Legacy Status (refer to Legacy section of this catalog).
Refer to your Partner Agreement for the actual discount percentage by Product Type.
Part Number List Price Type
FIS-6801-0410G QX Hawk Imager WVGA CMOS 12º Lens RS-232/RS-422/RS-485 2,600€ P
FIS-6801-1410G QX Hawk Imager WVGA CMOS 12º Lens RS-232/Ethernet 2,600€ P
FIS-6801-0510G QX Hawk Imager WVGA CMOS 15º Lens RS-232/RS-422/RS-485 2,600€ P
FIS-6801-1510G QX Hawk Imager WVGA CMOS 15º Lens RS-232/Ethernet 2,600€ P
FIS-6801-0210G QX Hawk Imager WVGA CMOS 30º Lens RS-232/RS-422/RS-485 2,600€ P
FIS-6801-1210G QX Hawk Imager WVGA CMOS 30º Lens RS-232/Ethernet 2,600€ P
FIS-6801-0310G QX Hawk Imager WVGA CMOS 45º Lens RS-232/RS-422/RS-485 2,600€ P
FIS-6801-1310G QX Hawk Imager WVGA CMOS 45º Lens RS-232/Ethernet 2,600€ P
FIS-6801-0010G QX Hawk Imager WVGA CMOS C-Mount Lens RS-232/RS-422/RS-485 2,508€ P
FIS-6801-1010G QX Hawk Imager WVGA CMOS C-Mount Lens RS-232/Ethernet 2,508€ P
QX Hawk CMOS Readers
Description
Best Sellers
Prices and specifications subject to change.
www.microscan.com
No minimum order on the Order Management System.
€10K minimum order for manually submitted orders.
Confidential Document
07-000002-01 Rev AR
Page 53 of 104

Part Number List Price Type
FIS-6801-0400G QX Hawk Imager SXGA CCD 12º Lens RS-232/RS-422/RS-485 2,880€ P
FIS-6801-1400G QX Hawk Imager SXGA CCD 12º Lens RS-232/Ethernet 2,880€ P
FIS-6801-0500G QX Hawk Imager SXGA CCD 15º Lens RS-232/RS-422/RS-485 2,880€ P
FIS-6801-1500G QX Hawk Imager SXGA CCD 15º Lens RS-232/Ethernet 2,880€ P
FIS-6801-0200G QX Hawk Imager SXGA CCD 30º Lens RS-232/RS-422/RS-485 2,880€ P
FIS-6801-1200G QX-Hawk industrial imager SXGA CCD30º lens RS232/Ethernet 2,880€ P
FIS-6801-0300G QX Hawk Imager SXGA CCD 45º Lens RS-232/RS-422/RS-485 2,880€ P
FIS-6801-1300G QX Hawk SXGA CCD 45º Lens RS-232/Ethernet 2,880€ P
FIS-6801-0000G QX Hawk Imager SXGA CCD C-Mount Lens RS-232/RS-422/RS-485 2,788€ P
FIS-6801-1000G QX Hawk Imager SXGA CCD C-Mount Lens RS-232/Ethernet 2,788€ P
Note CMOS (WVGA) - 752 x 480 pixels, CCD (SXGA) 1280 x 960 pixels
QX Hawk Accessorie
s
Part Number List Price Type
98-000143-01 Kit Adapter Plate QX Hawk/Vision HAWK 56€ A
98-000144-01 Right Angle Mirror Kit QX Hawk/Vision HAWK 86€ A
98-000146-01 Kit Window Replacement QX Hawk/Vision HAWK 36€ A
98-000147-04 12° Lens QX Hawk 136€ A
98-000147-01 15° Lens QX Hawk 136€ A
98-000147-02 30° Lens QX Hawk 136€ A
98-000147-03 45° Lens QX Hawk 136€ A
98-000205-01 Kit Glass Window with IR Coating QX Hawk/Vision HAWK 136€ A
98-000206-01 Kit Glass Window QX Hawk/Vision HAWK 72€ A
98-000206-02 Kit Lexan Window with Metal Bezel QX Hawk/Vision HAWK 72€ A
98-000149-01* Demo Kit QX Hawk 596€ A
98-000262-01 Kit White LED Illumination QX Hawk/Vision HAWK 352€ A
98-000262-02 Kit Blue LED Illumination QX Hawk/Vision HAWK 352€ A
* This Demo Kit does not contain a reader and is discounted 25%. The separately purchased reader is discounted 60%.
Part Number List Price Type
98-000103-02 QX-1 Interface Device 196€ A
61-000148-01 QX CordsetCommonM12 12-Pin Socket(Ult.Lock)-to-M12 12-Pin Plug(Ult.Lock)3m. 80€ A
61-000148-02 QX CordsetCommonM12 12-Pin Socket(Screw-On)-to-M12 12-Pin Plug(Screw-On)3m. 96€ A
61-000162-02 QX CordsetCommonM12 12-Pin Socket(Screw-On)-to-M12 12-Pin Plug(Screw-On)1m. 92€ A
61-000153-02 QX Cordset Host Serial M12 12-Pin Socket (Screw-On)-to-DB-9 Socket 1 m. 92€ A
61-000164-02 QX Cordset Host Serial M12 12-Pin Socket (Screw-On)-to-DB-9 Socket 3 m. 96€ A
61-000152-02 QX Cordset Host Serial M12 12-Pin Plug (Screw-On)-to-DB-9 Socket 1 m. 92€ A
61-000165-02 QX Cordset Host Serial M12 12-Pin Plug (Screw-On)-to-DB-9 Socket 3 m. 96€ A
61-000163-03 QX Cordset Host Ethernet M12 8-Pin Plug (Screw-On)-to-RJ45 3 m. 96€ A
61-000160-01 QX Cordset Host Ethernet M12 8-Pin Plug (Ult.Lock)-to-RJ45 1 m. 102€ A
61-000160-03 QX Cordset Host Ethernet M12 8-Pin Plug (Screw-On)-to-RJ45 1 m. 92€ A
61-000172-02 QX CordsetM12 12-Pin Plug-to-M12 12-Pin Socket-to-DB-25 Plug Turck Connectors 286€ A
61-000158-03 QX Cordset M12 12-Pin Plug & M12 12-Pin Socket-to-MS-Connect 210 (RS-232) 2 m. 374€ A
61-000158-04 QX Cordset M12 12-Pin Plug & M12 12-Pin Socket-to-MS-Connect 210 (RS-422) 2 m. 250€ A
61-000166-02 QX Cordset M12 12-Pin Plug (Screw-On)-to-Flying Leads 3 m. 96€ A
61-000167-02 QX Cordset M12 12-Pin Socket (Screw-On)-to-Flying Leads 3 m. 96€ A
98-000013-04 Relay Module120VAC3 Amp OutputSeries 70Type SMfor MS-Connect 210 + MS-890 56€ A
98-000013-05 Relay Module240VAC3 Amp OutputSeries 70Type SM for MS-Connect 210 + MS-890 56€ A
98-000013-06 Relay Module 24VDC 3 Amp Output Series 70 Type SM for MS-Connect 210MS-890 56€
A
61-000207-01 QX Cordset Smart Series Light-to-QX-1 Continuous ON/OFF 232€ A
61-000204-01 QX Cordset Smart Series Light-to-QX-1 Continuous Power 206€ A
Part Number List Price Type
97-000012-01 Power Supply 100-240VAC +24VDC M12 12-pin Socket 140€ A
97-000012-04 QX Power Supply 24V M12 12 pin Plug USA /Euro Plug 136€ A
Part Number List Price Type
99-000020-02 QX Photo Sensor M12 4-Pin Plug NPN Dark On 2 m. 196€ A
99-000020-01 QX Photo Sensor M12 4-Pin Plug NPN Dark Off 2 m. 196€ A
Package Detector/Sensor
Description
Description
QX Hawk CCD Readers
Accessories Description
Power Supplies Description
QX-1 and Cordsets Description
Prices and specifications subject to change.
www.microscan.com
No minimum order on the Order Management System.
€10K minimum order for manually submitted orders.
Confidential Document
07-000002-01 Rev AR
Page 54 of 104

Part Number List Price Type
20-610024-01 Trigger Connector 4-Pin Plug (Screw Terminal Field-Wireable) (Self-Wiring) 33€ A
98-000037-01 Mounting Arm Extension Kit 6 in. All Readers 62€ A
98-000054-01 Kit Mounting Stand Base Plate 36€ A
98-000016-01 Kit 6 in. Mounting Arm/Adapter MS-820 QX-830 QX-870 120€ A
99-000056-01 Bracket Smart Series DOAL-50 mm-to-Vision HAWK & QX Hawk 256€ A
99-000058-01 Bracket Smart Series DOAL-75 mm-to-Vision HAWK & QX Hawk 256€ A
99-000060-01 Bracket Smart Series DOAL-100 mm-to-Vision HAWK & QX Hawk 256€ A
99-000061-01 Bracket Smart Series DOAL-50/70/100 mm-to-C-Mount Vision HAWK and QX Hawk 256€ A
99-000050-01 Bracket Smart Series Ring-100 mm-to-Vision HAWK & QX Hawk 138€ A
99-000052-01 Bracket Smart Series Ring-60/70 mm-to-Vision HAWK & QX Hawk 138€ A
99-000049-01 Bracket Smart Series Ring-100 mm-to-C-Mount Vision HAWK & QX Hawk 138€ A
99-000051-01 Bracket Smart Series Ring-R-60/70-to-C-Mount Vision HAWK & QX Hawk 138€ A
98-000148-01 Kit L-Bracket QX Series 46€ A
* Though-hole mounting plate; not for use with mounting arm.
Part Number List Price Type
98-92800471 Lens Extension Tube 5 mm (C-CS Mount Adapter) 40€ A
98-CO206 Lens Extension Tube Set 0.5 mm 1 mm 5 mm 10 mm 20 mm 40 mm 146€ A
98-92800571 Lens 8mm F/1.4-16 Front thread 25.5mm P 0.5mm 2/3 C-mount 386€ A
98-000257-01* Lens 12.5 mm F/1.4-close Front Thread 40.5 mm P 0.5 mm 1 in. C-Mount 416€ A
98-000258-01 Lens 16 mm F/1.4-16 Front Thread 27 mm P 0.5 mm 2/3 in. C-Mount 416€ A
98-000259-01 Lens 25 mm F/1.4-16 Front Thread 27 mm P 0.5 mm 2/3 in. C-Mount 416€ A
98-92800575 Lens 35 mm F/2.1-22 Front Thread 25.5 mm P 0.5 mm 2/3 in. C-Mount 386€ A
98-92800576 Lens 50 mm F/2.8-22 Front Thread 25.5 mm P 0.5 mm 2/3 in. C-Mount 386€ A
98-92800577 Lens 75 mm F/3.9-32 Front Thread 25.5 mm P 0.5 mm 2/3 in. C-Mount 386€ A
98-92800311 Lens Skylight UV Filter 25.5 mm 76€ A
98-92800371 Lens Polarizing Filter 25.5 mm P0.5 102€ A
98-92800372 Lens Polarizing Filter 27 mm P0.5 102€ A
98-000218-01 Lens Protection Housing Standard Length (to 48 mm) 338€ A
98-000226-01 Lens Protection Housing Long (to 72 mm) 356€ A
* This lens cannot be used in combination with the lens protection housings.
Part Number List Price Type
37-000010-01* Tools Drive, User Documentation, Software
€ 30 A
* 1 free per order.
Optical Accessories, C-Mount
Description
Visit the QX-830 section for configuration references
Mounting and Connectors
Description
Description
Note:
Software/Manuals
QX Hawk Tech References are equal to QX-830
Prices and specifications subject to change.
www.microscan.com
No minimum order on the Order Management System.
€10K minimum order for manually submitted orders.
Confidential Document
07-000002-01 Rev AR
Page 55 of 104

Verification Kits
1) SLN-0000005
2) SLN-0000006
**Important Pricing Discount Note** Product discounts are applied based on the Product TYPE code shown in the TYPE column below.
Product Type codes are defined as: P = PRODUCT Discount, A = ACCESSORY Discount.
A Product Type code modified with L signifies Legacy Status (refer to Legacy section of this catalog).
Refer to your Partner Agreement for the actual discount percentage by Product Type.
Verification Kits
Part Number Description List Price Type
SLN-0000004 Dot Peen Verif. Kit (Cables Not Included) 5,182€ P
SLN-0000005 1D/2D LABEL Verification Kit 6,486€ P
SLN-0000006 Large Linear Verif. Kit (Cables Not Included) 7,288€ P
SLN-0000018 Large Linear Verif. Kit with VMI & Accessories 11,182€ P
Part Number List Price Type
97-000012-01 Power Supply 100-240VAC +24VDC M12 12-pin Socket 140€ A
98-000103-02 QX-1 Interface Device 196€ A
61-000148-01 QX CordsetCommonM12 12-Pin Socket(Ult.Lock)-to-M12 12-Pin Plug(Ult.Lock)3m. 80€ A
61-000148-02 QX CordsetCommonM12 12-Pin Socket(Screw-On)-to-M12 12-Pin Plug(Screw-On)3m. 96€ A
61-000204-01 QX Cordset Smart Series Light-to-QX-1 Continuous Power 206€ A
61-000218-01 QX Cordset Smart Series Light-to-QX-1 Strobe NPN 132€ A
99-000020-02 QX Photo Sensor M12 4-Pin Plug NPN Dark On 2 m. 196€ A
Software/Manuals
Part Number Description List Price Type
37-000010-01 Tools Drive, User Documentation, Software € 30 A
98-000217-05 AV to Verif. & VMI License Upgrade 2,752€ A
The required accessories are an Ethernet cable for the camera, a power supply,
The minimum set of accessories required to complete a bench-top installation follows.
Best Sellers
NOTE: Software is included on the TOOLS DRIVE. Order as a separate item.
Accessories
Description
Tech Reference Verification Kits
Hardware Required
Item Description Part Number
1
Power Supply, 100-240VAC, +24 VDC, M12 12-pin Socke t (Screw-
On) 97-000012-01
2 QX-1 Connection Block 98-000103-02
3
QX Cordset, Host, Ethernet, M12 8-pin Plug (Screw-On) to RJ45,
3m 61-000163-02
4
QX Cordset, Common, M12 12-pin, Socket (Screw-On) to M12 12
-
pin Plug (Scre w-On), 3m 61-000148-02
5 Cable, Power, Smart Series to QX-1 61-000204-01
5 Cable, Smart Seri es to QX-1, Strobe, NPN 61-000218-01
6 Trigger, M12 4-pin Pl ug, NPN, Dark On, 2 m 99-000020-02
Prices and specifications subject to change.
www.microscan.com
No minimum order on the Order Management System.
€10K minimum order for manually submitted orders.
Confidential Document
07-000002-01 Rev AR
Page 56 of 104

PanelScan ™ PCB Traceability System
**Important Pricing Discount Note** Product discounts are applied based on the Product TYPE code shown in the TYPE column below.
Product Type codes are defined as: P = PRODUCT Discount, A = ACCESSORY Discount.
A Product Type code modified with L signifies Legacy Status (refer to Legacy section of this catalog).
Refer to your Partner Agreement for the actual discount percentage by Product Type.
PanelScan
Part Number Description List Price Type
SLN-0001010
PanelScan Standard (10 in.x24 in. 254 mmx609 mm Field of View) White Light NULL A
SLN-0001011
PanelScan Wide (20 in.x24 in. 508 mmx609 mm Field of View) White Light NULL A
SLN-0001110
PanelScan Standard (10 in.x24 in. 254 mmx609 mm Field of View) Red Light NULL A
SLN-0001111
PanelScan Wide (20 in.x24 in. 508 mmx609 mm Field of View) Red Light NULL A
1) Standard Kit- includes single camera, lens, single line light, PanelScan software interface, Visionscape software, setup guide, power and Ethernet accessories.
2) Wide Kit- includes 2 cameras, 2 lenses, 2 line lights, PanelScan software interface, Visionscape software, setup guide, power and ethernet accessories.
3) PC, conveyor, mounting structure, and encoder not included
Prices and specifications subject to change.
www.microscan.com
No minimum order on the Order Management System.
€10K minimum order for manually submitted orders.
Confidential Document
07-000002-01 Rev AR
Page 57 of 104

Auto ID Handhelds
HS-21 and HS-41X 2D Handheld Readers
Read Ranges
1D
5 mil (.127 mm) 3.7" to 5.0” (94 to 127 mm)
7.5 mil (.191 mm) 2.2" to 6.5” (56 to 165 mm)
10 mil (.254 mm) 1.5” to 8.0” (38 to 203 mm)
20 mil (.508 mm) 2.3 to 15.5” (58 to 394 mm)
2D
5 mil (.127 mm) 3.7" to 4.6” (94 to 117 mm)
FIS-HS41X-0001G
7.5 mil (.191 mm) 1.5" to 6.0” (38 to 152 mm)
15 mil (.381 mm) 1.6” to 7.7” (41 to 196 mm)
20 mil (.508 mm) 1.6" o 9.4” (41 to 239 mm)
**Important Pricing Discount Note** Product discounts are applied based on the Product TYPE code shown in the TYPE column below.
Product Type codes are defined as: P = PRODUCT Discount, A = ACCESSORY Discount.
A Product Type code modified with L signifies Legacy Status (refer to Legacy section of this catalog).
Refer to your Partner Agreement for the actual discount percentage by Product Type.
Part Number Description List Price Type
FIS-HS21-0001G HS-21 Handheld Reader USB 6 ft. Straight Cable 462€ P
FIS-HS21-0005G* HS-21 Handheld Reader RS-232 8 ft. Coiled Cable No Power Supply 462€ P
Note: HS-21 is offered in light gray.
Part Number Description List Price Type
FIS-HS41X-0001G HS-41X Handheld DPM Reader USB 6 ft. Straight Cable 928€ P
FIS-HS41X-0005G* HS-41X Handheld DPM Reader RS-232 8 ft. Coiled Cable No Power Supply 928€ P
FIS-HS41X-0006G HS-41X Handheld DPM Reader HD USB 6 ft. Straight Cable 1,488€ P
Note: HS-41X is offered in dark gray.
*Power Supply Sold Separately (see 20-00033X-02 options below)
Part Number List Price Type
98-000264-01* Demo Kit HS-21 & HS-41X USB 2 6 ft. Strt. USB Cables 1 8 ft. Serial Cable 960€ P
98-000270-03 Kit Presentation Stand HS-21/HS-41X 52€ A
98-9000026-01 Kit Presentation Mount without Stand HS-21/HS-41X 36€ A
61-000224-01 Cable USB HS-21/HS-41X 6 ft. Straight 46€ A
61-000224-02 Cable USB HS-21/HS-41X 8 ft. Coiled 46€ A
61-000224-03 Cable RS-232 HS-21/HS-41X 8 ft. Coiled 40€ A
20-000335-02 Power Supply Handheld Reader Wall Mount 90-264 VAC +5VDC 1.5A U.S. Plug 41€ A
20-000336-02 Power Supply Handheld Reader Wall Mount 90-264 VAC +5VDC 1.5A Euro Plug 72€ A
20-000337-02 Power Supply Handheld Reader Wall Mount 90-264 VAC +5VDC 1.5A UK Plug 88€ A
*NOTE: This demo kit contains 2 readers and is discounted at 25%
Software/Manuals
Part Number Description List Price Type
37-000010-01* Tools Drive, User Documentation, Software € 30 A
* 1 free per order.
Best Seller
HS-21 Reader
Accessories Description
HS-41X DPM Reader
Prices and specifications subject to change.
www.microscan.com
No minimum order on the Order Management System.
€10K minimum order for manually submitted orders.
Confidential Document
07-000002-01 Rev AR
Page 58 of 104

c
c
Item Part Number Description List Price
1 FIS-HSX1-0001G HS-21 / HS-41X Handheld 2D Reader, USB, 6ft Straight Cable Varies
OR
1 FIS-HSX1-0005G HS-21 / HS-41X Handheld 2D Reader, RS-232, 8ft Coiled Cable Varies
2 61-000224-03 Cable, RS-232, HS-21/HS-41X, 8 ft., Coiled
3 61-000224-01 Cable, USB, HS-21/HS-41X, 6 ft., Straight 46€
4 20-00033X-02 ** POWER SUPPLY, WALL MOUNT, 90-264 VAC, +5VDC, 1.5A Varies
98-000270-03 Kit, Presentation Stand, HS-21/HS-41X 52€
37-000010-01* Tools Drive, User Documentation, Software $ 30
* One free per order. **Select Supply by Plug type for RS232
USB and Serial Configuration
Tech Reference HS-21 /
HS-41X
Prices and specifications subject to change.
www.microscan.com
No minimum order on the Order Management System.
€10K minimum order for manually submitted orders.
Confidential Document
07-000002-01 Rev AR
Page 59 of 104

Auto ID Handhelds
HS-51 and HS-51X 2D Wireless Handheld Readers
Read Ranges
1D
5 mil (.127 mm) 3.7" to 5.0” (94 to 127 mm)
7.5 mil (.191 mm) 2.2" to 6.5” (56 to 165 mm)
10 mil (.254 mm) 1.5” to 8.0” (38 to 203 mm)
20 mil (.508 mm) 2.3 to 15.5” (58 to 394 mm)
2D
FIS-HS51X-0002G
5 mil (.127 mm) 3.7" to 4.6” (94 to 117 mm)
7.5 mil (.191 mm) 1.5" to 6.0” (38 to 152 mm)
15 mil (.381 mm) 1.6” to 7.7” (41 to 196 mm)
20 mil (.508 mm) 1.6" o 9.4” (41 to 239 mm)
**Important Pricing Discount Note** Product discounts are applied based on the Product TYPE code shown in the TYPE column below.
Product Type codes are defined as: P = PRODUCT Discount, A = ACCESSORY Discount.
A Product Type code modified with L signifies Legacy Status (refer to Legacy section of this catalog).
Refer to your Partner Agreement for the actual discount percentage by Product Type.
Part Number Description List Price Type
FIS-HS51X-0002G** HS-51X Wireless Handheld Reader with Battery Bluetooth Charging Base USB Cable 1,674€ P
**Wall mount power supply is not included with reader. Please select the appropriate regional power supply from Accessories below.
Part Number List Price Type
98-9000009-01 HS-51/51X Battery Charger 4-Bay 256€ A
98-9000007-01 HS-51/51X Charging Base Station USB Only (No Bluetooth) 136€ A
98-9000008-01 HS-51/51X Battery Li-Ion 1300 mAH 126€ A
20-000335-02 Power Supply Handheld Reader Wall Mount 90-264 VAC +5VDC 1.5A U.S. Plug 41€ A
20-000337-02 Power Supply Handheld Reader Wall Mount 90-264 VAC +5VDC 1.5A UK Plug 88€ A
20-000336-02 Power Supply Handheld Reader Wall Mount 90-264 VAC +5VDC 1.5A Euro Plug 72€ A
Software/Manuals
Part Number Description List Price Type
37-000010-01* Tools Drive, User Documentation, Software € 30 A
* 1 free per order.
c
c
Item Part Number Description List Price
1 FIS-HSX1-XXXXG HS-51 / HS-51X Handheld 2D Reader Varies
2 98-9000007-01 HS-51/51X Charging Base Station, USB Only (No Bluetooth) 136€
3 98-9000008-01 HS-51/51X Battery, Li-Ion, 1300 mAH 126€
20-000335-02 Power Supply, Handheld Reader, Wall Mount, 90-264 VAC, +5VDC, 1.5A, 41€
20-000337-02 Power Supply, Handheld Reader, Wall Mount, 90-264 VAC, +5VDC, 1.5A, 88€
20-000336-02 Power Supply, Handheld Reader, Wall Mount, 90-264 VAC, +5VDC, 1.5A, 72€
37-000010-01* Tools Drive, User Documentation, Software € 30
* One free per order.
HS-51X Reader
Accessories Description
USB Configuration
Best Seller
Tech Reference HS-51 /
HS-51X
Prices and specifications subject to change.
www.microscan.com
No minimum order on the Order Management System.
€10K minimum order for manually submitted orders.
Confidential Document
07-000002-01 Rev AR
Page 60 of 104

Auto ID DPM Handhelds
Mobile Hawk High Performance DPM Handheld Reader
Read Ranges
High Resolution
5 mil (.127 mm) .25” to .75” (44 to 64 mm)
10 mil (.254 mm) .50” to 1.50” (44 to 103 mm)
20 mil (.508 mm) .50” to 3.50” (44 to 165 mm)
FIS-6170-0002G
**Important Pricing Discount Note** Product discounts are applied based on the Product TYPE code shown in the TYPE column below.
Product Type codes are defined as: P = PRODUCT Discount, A = ACCESSORY Discount.
A Product Type code modified with L signifies Legacy Status (refer to Legacy section of this catalog).
Refer to your Partner Agreement for the actual discount percentage by Product Type.
Part Number Description List Price Type
FIS-6170-0002G Mobile Hawk Handheld DPM Imager USB 1,950€ P
Part Number List Price
Type
98-000074-04 Interface Kit Handheld Reader RS-232 8 ft. Coiled Cable U.S. Power Supply 78€ A
98-000074-05 Interface Kit Handheld Reader RS-232 8 ft. Coiled Cable Euro Power Supply 112€ A
98-000074-06 Interface Kit Handheld Reader RS-232 8 ft. Coiled Cable UK Power Supply 122€ A
60-000008-02 Cable 8 ft. Coiled RS-232 Interface 52€ A
61-9000032-01 USB 2.0 PASSIVE HUB FOR MOBILE HAWK 30€ A
60-000009-02 Cable 6 ft. Straight USB Interface 52€ A
60-000031-01 Cable 12 ft. Straight USB Interface 78€ A
NOTE: Demo kits are not available for the Mobile Hawk. A reader, specifically purchased as a demo unit will be discounted 50%.
NOTE: PS2 cable is not supported by the Mobile Hawk product.
Software/Manuals
Part Number Description List Price Type
37-000010-01* Tools Drive, User Documentation, Software € 30 A
* 1 free per order.
Best Seller
Accessories
Description
Reader
Prices and specifications subject to change.
www.microscan.com
No minimum order on the Order Management System.
€10K minimum order for manually submitted orders.
Confidential Document
07-000002-01 Rev AR
Page 61 of 104

Auto ID Software, Connectivity, and Accessories
MS-Connect Series
1) FIS-0210-0001G
2) FIS-0210-0003G
**Important Pricing Discount Note** Product discounts are applied based on the Product TYPE code shown in the TYPE column below.
Product Type codes are defined as: P = PRODUCT Discount, A = ACCESSORY Discount.
A Product Type code modified with L signifies Legacy Status (refer to Legacy section of this catalog).
Refer to your Partner Agreement for the actual discount percentage by Product Type.
Part Number Description List Price
Type
FIS-0210-0001G MS-Connect 210 Connectivity Box with Display 880€ A
FIS-0210-0002G MS-Connect 210 Connectivity Box 600€ A
FIS-0210-0003G MS-Connect 210 Connectivity Box with Display & Ethernet 1,000€ A
FIS-0210-0004G MS-Connect 210 Connectivity Box with Ethernet 880€ A
Accessories
Part Number Description List Price
Type
61-000105-01 Cable Pre-Stripped-to-9-Pin Host Cable 6 ft. 32€ A
61-000122-01 Cable to MS-Connect 210 Host RS-422/RS-485 for Multidrop 6 ft. 112€ A
61-000123-01 Cable to MS-Connect 210 Host/Aux RS-232 for Daisy Chain 210-to-210 6 ft. 112€ A
61-000127-02 Cable MS-2-to-MS-Connect 210 6 ft. 112€ A
FIS-0001-0035G Converter IC-332 24V/5V Opto I/O for Use with IB-131 184€ A
98-000013-04 Relay Module120VAC3 Amp OutputSeries 70Type SMfor MS-Connect 210 + MS-890 56€ A
98-000013-05 Relay Module240VAC3 Amp OutputSeries 70Type SM for MS-Connect 210 + MS-890 56€ A
98-000013-06 Relay Module 24VDC 3 Amp Output Series 70 Type SM for MS-Connect 210MS-890 56€ A
61-000066-01 Cable MS-Connect 210-to-MS-Q (Pre-Strip before Wiring) 90€ A
61-000158-03 QX Cordset M12 12-Pin Plug & M12 12-Pin Socket-to-MS-Connect 210 (RS-232) 2 m. 374€ A
61-000108-01
Cable RJ12-to-9-Pin D-sub 6 ft. 52€ A
61-000112-01
Cable USB Type A Plug-to-Mini-B Plug 10 ft. 36€ A
99-000018-01
IB-131 Interface Box 184€ A
98-000040-02
Cable Interface & Reader 6 ft. IB-150 196€ A
61-000158-04 QX Cordset M12 12-Pin Plug & M12 12-Pin Socket-to-MS-Connect 210 (RS-422) 2 m. 250€ A
98-000095-02** Demo Kit MS-Connect 210 896€ A
** This demo kit does not contain the MS-Connect 210 and is discounted 25%. A MS-Connect 210 ordered separately is discounted 60%
Power Supply
Part Number Description List Price
Type
97-000012-02 Power Supply 100-240VAC +24VDC TRK 3-Pin U.S./Euro Plug) 154€ A
Mounting
Part Number Description List Price
Type
98-000093-01 Kit DIN Rail Mounting MS-Connect 210 52€ A
Part Number List Price Type
99-000017-01
Photo Sensor Visible NPN Dark ON 196€ A
99-000017-02
Photo Sensor Visible NPN Light ON 196€ A
Software/Manuals
Part Number Description List Price
Type
37-000010-01* Tools Drive, User Documentation, Software € 30 A
* 1 free per order.
Best Sellers
Package Detector/Sensor Description
MS-Connect 210 Options
Prices and specifications subject to change.
www.microscan.com
No minimum order on the Order Management System.
€10K minimum order for manually submitted orders.
Confidential Document
07-000002-01 Rev AR
Page 62 of 104

Product Reference No. Description List Price
FIS-0210-0001G MS-Connect 210, Connectivity Box with Display 880€
FIS-0210-0002G MS-Connect 210, Connectivity Box 600€
FIS-0210-0003G MS-Connect 210, Connectivity Box with Display & Ethernet 1,000€
FIS-0210-0004G MS-Connect 210, Connectivity Box with Ethernet 880€
(2) Microscan Reader
FIS-XXXX-XXXXG Varies Varies
(3) Power Supply
97-000012-02 Power Supply, 100-240VAC, +24VDC, TRK 3-Pin, U.S./Euro Plug) 154€
(4) IC-332 (5V Readers)
FIS-0001-0035G Converter, IC-332, 24V/5V, Opto I/O, for Use with IB-131 184€
(5) Reader Cable
(10-28V Readers)
61-000122-01 Cable to MS-Connect 210, Host RS-422/RS-485 for Multidrop, 6 ft. 112€
(6) Reader Cable
(5V Readers and MS-9)
61-000127-02 Cable, MS-2-to-MS-Connect 210, 6 ft. 112€
(7) Reader Cable
(5V Readers and MS-9)
61-000139-01 Cable to MS-Connect 210, Host RS-422/RS-485 for Multidrop, 6 ft. 112€
(8) Reader Cable
(MS-820 only; not shown)
61-000121-02 Cable, MS-820-to-MS-Connect 210, 3 ft. 36€
(9) Internal Ethernet Cable
(If applicable)
61-000128-01 Cable, External Micro-Change-to-Internal Ethernet Module, MS-Connect
210, 8 in.
56€
(10) MS-Q Reader Cable
(If applicable)
61-000066-01 Cable, MS-Connect 210-to-MS-Q (Pre-Strip before Wiring) 90€
(11) MS-Connect 210 Host Cable
61-000105-01 Cable, Pre-Stripped-to-9-Pin Host Cable, 6 ft. 32€
(12) Pluggable Relay Module
(If applicable; not shown)
98-000013-04 Relay Mod., 120VAC, 3A Output, Series 70, Type SM, for MS-Connect 210
& MS-890
56€
(13) Pluggable Relay Module
(If applicable; not shown)
98-000013-05 Relay Mod., 240VAC, 3A Output, Series 70, Type SM, for MS-Connect 210
& MS-890
56€
(14) Pluggable Relay Module
(If applicable; not shown)
98-000013-06 Relay Module, 24VDC, 3 Amp Output, Series 70, Type SM, for MS-Connect
210,MS-890
56€
(15) Object Detector
(If applicable)
99-000017-02 Photo Sensor, Visible, NPN, Light ON 196€
DIN Rail Mounting Kit
98-000093-01 Kit, DIN Rail Mounting, MS-Connect 210 52€
Tech Reference MS-Connect 210
Stand Alone
These are the setup options for one MS-Connect 210 and
one 10-28V or 5V reader.
(1) MS-Connect 210
Tech Reference MS-Connect 210
Prices and specifications subject to change.
www.microscan.com
No minimum order on the Order Management System.
€10K minimum order for manually submitted orders.
Confidential Document
07-000002-01 Rev AR
Page 63 of 104

Product Reference No. Description List Price
FIS-0210-0001G MS-Connect 210, Connectivity Box with Display 880€
FIS-0210-0002G MS-Connect 210, Connectivity Box 600€
FIS-0210-0003G MS-Connect 210, Connectivity Box with Display & Ethernet 1,000€
FIS-0210-0004G MS-Connect 210, Connectivity Box with Ethernet 880€
(3) Microscan Reader
FIS-XXXX-XXXXG Varies Varies
(4) Power Supply
97-000012-02 Power Supply, 100-240VAC, +24VDC, TRK 3-Pin, U.S./Euro Plug) 154€
(5) IC-332
FIS-0001-0035G Converter, IC-332, 24V/5V, Opto I/O, for Use with IB-131 184€
(6) Reader Cable (10-28V)
61-000122-01 Cable to MS-Connect 210, Host RS-422/RS-485 for Multidrop, 6 ft. 112€
(7) Reader Cable
(5V Readers and MS-9)
61-000127-02 Cable, MS-2-to-MS-Connect 210, 6 ft. 112€
(8) Reader Cable
(MS-820 only; not shown)
61-000121-02 Cable, MS-820-to-MS-Connect 210, 3 ft. 36€
(9) Internal Ethernet Cable
(If applicable)
61-000128-01 Cable, External Micro-Change-to-Internal Ethernet Module, MS-Connect
210, 8 in.
56€
(11) MS-Connect 210
Host Cable (not shown)
61-000105-01 Cable, Pre-Stripped-to-9-Pin Host Cable, 6 ft. 32€
(14) Pluggable Relay Module
(If applicable; not shown)
98-000013-04 Relay Mod., 120VAC, 3A Output, Series 70, Type SM, for MS-Connect 210
& MS-890
56€
(15) Pluggable Relay Module
(If applicable; not shown)
98-000013-05 Relay Mod., 240VAC, 3A Output, Series 70, Type SM, for MS-Connect 210
& MS-890
56€
(16) Pluggable Relay Module
(If applicable; not shown)
98-000013-06 Relay Module, 24VDC, 3 Amp Output, Series 70, Type SM, for MS-Connect
210,MS-890
56€
(17) Object Detector
(If applicable)
99-000017-02 Photo Sensor, Visible, NPN, Light ON 196€
DIN Rail Mounting Kit
98-000093-01 Kit, DIN Rail Mounting, MS-Connect 210 52€
(1) MS-Connect 210
Tech Reference MS-Connect 210
Daisy Chain
Tech Reference MS-Connect 210
Prices and specifications subject to change.
www.microscan.com
No minimum order on the Order Management System.
€10K minimum order for manually submitted orders.
Confidential Document
07-000002-01 Rev AR
Page 64 of 104

Auto ID Product Accessories
1) FIS-0001-0035G
Part Number List Price Type
98-200026-02
Kit Right Angle Mirror MS-820/QX-830 84€ A
98-200036-01
Kit Right Angle Mirror MS-9 84€ A
98-000088-01
Kit Right Angle Mirror MS-4/MINI Hawk/Vision MINI 56€ A
98-000058-02
Kit Extended Right Angle Mirror MS-2 MS-3 56€ A
Part Number List Price Type
99-000017-01
Photo Sensor Visible NPN Dark ON 196€ A
99-000017-02
Photo Sensor Visible NPN Light ON 196€ A
99-000019-01
Photo Sensor Visible NPN Light On 5VDC 196€ A
99-000004-01
Package Detector Standard Diffuse 120 in. Range 4-Pin Plug 250€ A
99-000004-02
Package Detector Standard Diffuse 120 in. Range Unterminated 250€ A
99-000020-02
QX Photo Sensor M12 4-Pin Plug NPN Dark On 2 m. 196€ A
99-000020-01
QX Photo Sensor M12 4-Pin Plug NPN Dark Off 2 m. 196€ A
Part Number List Price Type
61-000010-02
Cable Communication DB-9 Socket-to-DB-9 Socket 6 ft. 36€ A
61-000011-02
Extension Cable Reader-to-IB-131 (MS-2 MS-3 MS-4 MS-9 MS-710 MS-820 MINI) 36€ A
61-000034-02
Cable Communication/Serial 25-Pin Socket-to-9-Pin Socket 6 ft. 32€ A
61-100029-03
Cable Daisy Chain IB-131 36€ A
61-300026-03
Cable Communication DB-25 Plug-to-DB-9 Socket 6 ft. 36€ A
98-000040-02
Cable Interface & Reader 6 ft. IB-150 196€ A
61-000112-01
Cable USB Type A Plug-to-Mini-B Plug 10 ft. 36€ A
61-000151-01
Cable MINI USB I/O Breakout Flying Leads 3 ft. 36€ A
Part Number List Price Type
20-610024-01
Trigger Connector 4-Pin Plug (Screw Terminal Field-Wireable) (Self-Wiring) 33€ A
20-610020-01
Power Conn.3-Pin Socket (Screw Term.Field-Wireable for Custom IB-131 Wiring) 33€ A
Part Number List Price Type
97-000011-02
Power Supply 100-240VAC +5VDC 2-Pin Plug U.S./Euro Plug 94€ A
97-000012-02
Power Supply 100-240VAC +24VDC TRK 3-Pin U.S./Euro Plug) 154€ A
97-000012-01
Power Supply 100-240VAC +24VDC M12 12-pin Socket 140€ A
97-000012-04
QX Power Supply 24V M12 12 pin Plug USA /Euro Plug 136€ A
Part Number List Price Type
98-000014-02
Kit IB-131/MS-820 Connectivity 214€ A
99-000018-01
IB-131 Interface Box 184€ A
99-000008-02
IB-150 Interface Box 166€ A
99-000009-02
Interconnectivity IB-151 RS-232 Ethernet TCP/IP 112€ A
FIS-0001-0035G
Converter IC-332 24V/5V Opto I/O for Use with IB-131 184€ A
98-000051-01
IC-3USB Interface Kit USB-to-Serial 15-Pin 94€ A
FIS-0001-0030G
IB-3PC Keyboard Wedge/Interface Box 166€ A
98-9000022-01
IB-3USB USB Keyboard Wedge 9600 bps 9-Pin 152€ A
98-9000022-02
IB-3USB USB Keyboard Wedge 38.4K bps 9-Pin 152€ A
99-420003-04
Accessory Wiring Box IB-890 352€ A
98-000103-02
QX-1 Interface Device 196€ A
61-000204-01
QX Cordset Smart Series Light-to-QX-1 Continuous Power 206€ A
Connector Kits
Description
Cable / Connectivity
Package Detector/Sensor Description
Description
Power Supplies
Description
Interface Boxes
Description
Description
Right Angle Mirror Kits
Best Sellers
Prices and specifications subject to change.
www.microscan.com
No minimum order on the Order Management System.
€10K minimum order for manually submitted orders.
Confidential Document
07-000002-01 Rev AR
Page 65 of 104

Part Number List Price Type
Mounting Arm Kits
98-000016-01
Kit 6 in. Mounting Arm/Adapter MS-820 QX-830 QX-870 120€ A
98-000017-01
Mounting Arm/Adapter Kit IB-890 6 in. 100€ A
98-000018-01
Mounting Arm/Adapter Kit MS-890 6 in. 100€ A
98-000019-01
Mounting Stand Kit MS-9 6 in. 100€ A
98-000048-01
Kit Mounting Arm/Adapter 4 in. for MS-2 MS-3 78€ A
Extension Arm Kits
98-000037-01
Mounting Arm Extension Kit 6 in. All Readers 62€ A
98-000053-01
Mounting Arm Extension Kit 4 in. for MS-3 MS-4 MINI 40€ A
98-000053-02
Mounting Arm Extension Kit 3 in. for MS-2 MS-3 MS-4 MINI 40€ A
Base Plates
98-000046-01
Large Base Plate 12 in.x12 in. 46€ A
98-000054-01
Kit Mounting Stand Base Plate 36€ A
Standard Mounting Plates
98-000092-01
Kit Mounting Plate MS-9 24€ A
98-500006-01
Kit Mounting Plate MS-710 MS-820 QX-830 QX-870 24€ A
98-200037-01
Kit Mounting Plate MS-890 46€ A
98-000060-01
Kit Bracket Side Mount MS-2 MS-3 MINI 24€ A
98-000059-01
Kit Bracket Angle Mount MS-2 MS-3 MINI 24€ A
98-000057-02
Kit Bracket Through-Hole Mount MS-2 MS-3 MINI 24€ A
* Through-hole mounting plate; not for use with mounting arm.
Part Number List Price Type
37-000010-01* Tools Drive, User Documentation, Software € 30 A
* 1 free per order.
Software / Manuals Description
Description
Mounting Components
Prices and specifications subject to change.
www.microscan.com
No minimum order on the Order Management System.
€10K minimum order for manually submitted orders.
Confidential Document
07-000002-01 Rev AR
Page 66 of 104

MicroHAWK Machine Vision Smart Cameras
**Important Pricing Discount Note** Product discounts are applied based on the Product TYPE code shown in the TYPE column below.
Product Type codes are defined as: P = PRODUCT Discount, A = ACCESSORY Discount.
A Product Type code modified with L signifies Legacy Status (refer to Legacy section of this catalog).
Refer to your Partner Agreement for the actual discount percentage by Product Type.
To customize your MicroHAWK, please
use the MicroHAWK Builder (automated
version available on OMS).
3 Sensor Options
- WVGA 0.3MP
- SXGA 1.2MP
-QSXGA 5MP
2 Lens Options
- Standard Density
- High Density
2 Focus Options
-Fixed Focus
- Autofocus
3 Illumination Options
- Inner
- Outer Red
- Outer White
5 License Levels
- AutoVISION Sensor
- AutoVISION
- AutoVISION + Verification
- AutoVISION + Visionscape
- AutoVISION + Verification + Visionscape
Prices and specifications subject to change.
www.microscan.com
No minimum order on the Order Management System.
€10K minimum order for manually submitted orders.
Confidential Document
07-000002-01 Rev AR
Page 67 of 104

MV-20 Series Smart Cameras
Standard Configurations
IP40 enclosure
Micro-USB connector (USB only)
5VDC
M2 mounting holes
Part Number Description List Price Type
7211-1102-0100 MICROHAWK MV-20 WVGA SD 102MM AV SENSOR 1,116€ P
7211-1102-0101 MICROHAWK MV-20 WVGA SD 102MM AV 1,488€ P
7211-1102-0102 MICROHAWK MV-20 WVGA SD 102MM AV+VS 1,860€ P
7212-2102-0101 MICROHAWK MV-20 SXGA HD 102MM AV 1,768€ P
7212-2102-0102 MICROHAWK MV-20 SXGA HD 102MM AV+VS 2,140€ P
7212-2102-0103 MICROHAWK MV-20 SXGA HD 102MM AV+VERIF./OCV 2,140€ P
7212-2102-0104 MICROHAWK MV-20 SXGA HD 102MM AV+VERIF./OCV+VS 2,418€ P
7213-1102-0100 MICROHAWK MV-20 QSXGA SD 102MM AV SENSOR 1,208€ P
7213-1102-0101 MICROHAWK MV-20 QSXGA SD 102MM AV 1,580€ P
7213-1102-0102 MICROHAWK MV-20 QSXGA SD 102MM AV+VS 1,954€ P
Standard configurations above. Customize MV-20 on the Partner Portal.
Note: Above MV-20 models include 6ft USB 2.0 power cable.
MV-30 Series Smart Cameras
Standard Configurations
Compact size, corner cable design
IP54 enclosure
DB-15 connector (USB, Serial, I/O)
5V DC
Status Indicators
Added Illumination Option
M3 Mounting holes
Part Number Description List Price Type
7311-1102-1100 MICROHAWK MV-30 WVGA SD 102MM RED AV SENSOR 1,396€ P
7311-1102-1101 MICROHAWK MV-30 WVGA SD 102MM RED AV 1,768€ P
7311-1102-1102 MICROHAWK MV-30 WVGA SD 102MM RED AV+VS 2,140€ P
7311-2190-1101 MICROHAWK MV-30 WVGA HD 190MM RED AV 1,768€ P
7311-2190-1102 MICROHAWK MV-30 WVGA HD 190MM RED AV+VS 2,140€ P
7311-2190-1103 MICROHAWK MV-30 WVGA HD 190MM RED AV+VERIF./OCV 2,140€ P
7311-2190-1104 MICROHAWK MV-30 WVGA HD 190MM RED AV+VERIF./OCV+VS 2,418€ P
7311-1000-1100 MICROHAWK MV-30 WVGA SD AUTOFOCUS RED AV SENSOR 1,674€ P
7311-1000-1101 MICROHAWK MV-30 WVGA SD AUTOFOCUS RED AV 2,046€ P
7311-1000-1102 MICROHAWK MV-30 WVGA SD AUTOFOCUS RED AV+VS 2,418€ P
7312-1102-1100 MICROHAWK MV-30 SXGA SD 102MM RED AV SENSOR 1,674€ P
7312-1102-1101 MICROHAWK MV-30 SXGA SD 102MM RED AV 2,046€ P
7312-1102-1102 MICROHAWK MV-30 SXGA SD 102MM RED AV+VS 2,418€ P
7312-2190-1101 MICROHAWK MV-30 SXGA HD 190MM RED AV 2,046€ P
7312-2190-1102 MICROHAWK MV-30 SXGA HD 190MM RED AV+VS 2,418€ P
7312-2190-1103 MICROHAWK MV-30 SXGA HD 190MM RED AV+VERIF./OCV 2,418€ P
7312-2190-1104 MICROHAWK MV-30 SXGA HD 190MM RED AV+VERIF./OCV+VS 2,698€ P
7312-2000-1101 MICROHAWK MV-30 SXGA HD AUTOFOCUS RED AV 2,326€ P
7312-2000-1102 MICROHAWK MV-30 SXGA HD AUTOFOCUS RED AV+VS 2,698€ P
7312-2000-1103 MICROHAWK MV-30 SXGA HD AUTOFOCUS RED AV+VERIF./OCV 2,698€ P
7312-2000-1104 MICROHAWK MV-30 SXGA HD AUTOFOCUS RED AV+VERIF./OCV + VS 2,978€ P
7313-1102-2100 MICROHAWK MV-30 QSXGA SD 102MMWHT AV SENSOR 1,488€ P
7313-1102-2101 MICROHAWK MV-30 QSXGA SD 102MMWHT AV 1,860€ P
7313-1102-2102 MICROHAWK MV-30 QSXGA SD 102MMWHT AV+VS 2,234€ P
7313-2190-2101 MICROHAWK MV-30 QSXGA HD 190MMWHT AV 1,860€ P
7313-2190-2102 MICROHAWK MV-30 QSXGA HD 190MMWHT AV+VS 2,234€ P
7313-1000-2100 MICROHAWK MV-30 QSXGA SD AUTOFOCUSWHT AV SENSOR 1,768€ P
7313-1000-2101 MICROHAWK MV-30 QSXGA SD AUTOFOCUSWHT AV 2,140€ P
7313-1000-2102 MICROHAWK MV-30 QSXGA SD AUTOFOCUSWHT AV+VS 2,514€ P
7313-2000-2101 MICROHAWK MV-30 QSXGA HD AUTOFOCUSWHT AV 2,140€ P
7313-2000-2102 MICROHAWK MV-30 QSXGA HD AUTOFOCUSWHT AV+VS 2,514€ P
Standard configurations above. Customize MV-30 on the Partner Portal.
MicroHAWK ID-20 Series Readers
MicroHAWK ID-30 Series Readers
Prices and specifications subject to change.
www.microscan.com
No minimum order on the Order Management System.
€10K minimum order for manually submitted orders.
Confidential Document
07-000002-01 Rev AR
Page 68 of 104

MV-40 Series Series Smart Cameras
Standard Configurations
Part Number Description List Price Type
7411-1102-1100 MICROHAWK MV-40 WVGA SD 102MM RED AV SENSOR 1,674€ P
7411-1102-1101 MICROHAWK MV-40 WVGA SD 102MM RED AV 2,046€ P
7411-1102-1102 MICROHAWK MV-40 WVGA SD 102MM RED AV+VS 2,418€ P
7411-2190-1101 MICROHAWK MV-40 WVGA HD 190MM RED AV 2,046€ P
7411-2190-1102 MICROHAWK MV-40 WVGA HD 190MM RED AV+VS 2,418€ P
7411-2190-1103 MICROHAWK MV-40 WVGA HD 190MM RED AV+VERIF./OCV 2,418€ P
7411-2190-1104 MICROHAWK MV-40 WVGA HD 190MM RED AV+VERIF./OCV+VS 2,698€ P
7411-1000-1100 MICROHAWK MV-40 WVGA SD AUTOFOCUS RED AV SENSOR 1,954€ P
7411-1000-1101 MICROHAWK MV-40 WVGA SD AUTOFOCUS RED AV 2,326€ P
7411-1000-1102 MICROHAWK MV-40 WVGA SD AUTOFOCUS RED AV+VS 2,698€ P
7412-1102-1100 MICROHAWK MV-40 SXGA SD 102MM RED AV SENSOR 1,954€ P
7412-1102-1101 MICROHAWK MV-40 SXGA SD 102MM RED AV 2,326€ P
7412-1102-1102 MICROHAWK MV-40 SXGA SD 102MM RED AV+VS 2,698€ P
7412-2190-1101 MICROHAWK MV-40 SXGA HD 190MM RED AV 2,326€ P
7412-2190-1102 MICROHAWK MV-40 SXGA HD 190MM RED AV+VS 2,698€ P
7412-2190-1103 MICROHAWK MV-40 SXGA HD 190MM RED AV+VERIF./OCV 2,698€ P
7412-2190-1104 MICROHAWK MV-40 SXGA HD 190MM RED AV+VERIF./OCV+VS 2,978€ P
7412-2000-1101 MICROHAWK MV-40 SXGA HD AUTOFOCUS RED AV 2,606€ P
7412-2000-1102 MICROHAWK MV-40 SXGA HD AUTOFOCUS RED AV+VS 2,978€ P
7412-2000-1103 MICROHAWK MV-40 SXGA HD AUTOFOCUS RED AV+VERIF./OCV 2,978€ P
7412-2000-1104 MICROHAWK MV-40 SXGA HD AUTOFOCUS RED AV+VERIF./OCV + VS 3,258€ P
7413-1102-2100 MICROHAWK MV-40 QSXGA SD 102MMWHT AV SENSOR 1,768€ P
7413-1102-2101 MICROHAWK MV-40 QSXGA SD 102MMWHT AV 2,140€ P
7413-1102-2102 MICROHAWK MV-40 QSXGA SD 102MMWHT AV+VS 2,514€ P
7413-2190-2101 MICROHAWK MV-40 QSXGA HD 190MMWHT AV 2,140€ P
7413-2190-2102 MICROHAWK MV-40 QSXGA HD 190MMWHT AV+VS 2,514€ P
7413-1000-2100 MICROHAWK MV-40 QSXGA SD AUTOFOCUSWHT AV SENSOR 2,046€ P
7413-1000-2101 MICROHAWK MV-40 QSXGA SD AUTOFOCUSWHT AV 2,418€ P
7413-1000-2102 MICROHAWK MV-40 QSXGA SD AUTOFOCUSWHT AV+VS 2,792€ P
7413-2000-2101 MICROHAWK MV-40 QSXGA HD AUTOFOCUSWHT AV 2,418€ P
7413-2000-2102 MICROHAWK MV-40 QSXGA HD AUTOFOCUSWHT AV+VS 2,792€ P
Standard configurations above. Customize MV-40 on the Partner Portal.
MicroHAWK ID-40 Series Readers
Prices and specifications subject to change.
www.microscan.com
No minimum order on the Order Management System.
€10K minimum order for manually submitted orders.
Confidential Document
07-000002-01 Rev AR
Page 69 of 104

MicroHAWK Smart Part Numbering
To customize your MicroHAWK, please use the Smart Part Numbering table (automated version available on OMS).
18 Standard Configurations; over 932 possible options.
Part Description Legend
SD= STANDARD DENSITY LENS
HD= HIGH DENSITY LENS
RED= RED ILLUM
WHT= WHITE ILLUM
AV = AutoVISION
VER = Verification
Sensor Table
Pixels (HxV), MP Shutter Frame Rate (Standard/High)
WVGA 752x480, 0.3MP, Monochrome Global 10 fps / 60 fps
SXGA 1280x960, 1.2MP, Monchrome Global 10 fps / 42 fps
QSXGA 2592x1944, 5MP, Color Rolling 5 fps
Notes:
• LED (L): Additional Outer LEDs provide extra illumination. Base level illumination is always included
with each model
• MV License Bundle (PPP): MV Licenses are field upgradable
• Focus Distance (ZZZ): Focus distance is factorry settable. 50 mm, 102 mm, 190 mmm and 300 mm
are standard for MV.
Prices and specifications subject to change.
www.microscan.com
No minimum order on the Order Management System.
€10K minimum order for manually submitted orders.
Confidential Document
07-000002-01 Rev AR
Page 70 of 104

MicroHAWK Accessories
Part Number List Price Type
LIC-0700-003 LICENSEMACHINE VISIONAUTOVISION 374€ A
LIC-0700-006 LICENSEMACHINE VISIONVISIONSCAPE 374€ A
LIC-0700-009 LICENSEMACHINE VISIONVERIFICATION/OCV 374€ A
LIC-0700-011 LICENSE MACHINE VISION DUAL BOOT Call A
LIC-0700-325 LICENSEMACHINE VISIONMACHINE VISION UNLOCK 654€ A
Part Number List Price Type
61-9000034-01 ABLE USB A MALE TO MICRO USB B MALE 6FT 20€ A
61-9000045-01 CABLE USB A MALE TO MICRO USB B MALE 3 FT 20€ A
61-9000037-01 CABLEDB15 to EXT PWR/RS232MICROHAWK-30 (Cable only) 76€ A
61-9000038-01 CABLEDB15 to EXT PWR/USBMICROHAWK-30 (Cable only) 76€ A
61-9000039-01 CABLEDB15 to EXT PWR/USBI/OMICROHAWK-30 (Cable only) 96€ A
61-9000043-01 CABLEDB15 to BUS PWR USBMICROHAWK-30 66€ A
61-9000102-01 CABLEDB15 TO USB/RS232TRIGGEREDMICROHAWK-30 (CABLE ONLY) 386€ A
61-000162-02 QX CordsetCommonM12 12-Pin Socket(Screw-On)-to-M12 12-Pin Plug(Screw-On)1m. 92€ A
61-000160-03 QX Cordset Host Ethernet M12 8-Pin Plug (Screw-On)-to-RJ45 1 m. 92€ A
Note: MV-40 compatible with QX series Screw-On cables and accessories (with exception to Ultra Lock, quick disconnect cables).
Part Number List Price Type
98-9000048-01 KIT,CABLE,DB15 to EXT PWR/RS232,W/PWR SUPPLY,MICROHAWK-30
** INCLUDES PN:61-9000037-01 and PN:97-9000006-01
106€ A
98-9000049-01 KIT,CABLE,DB15 to EXT PWR/USB,W/PWR SUPPLY,MICROHAWK-30
** INCLUDES PN:61-9000038-01 and PN:97-9000006-01
106€ A
98-9000050-01 KIT,CABLE,DB15 to EXT PWR/USB,I/O,W/PWR SUPPLY,MICROHAWK-30
** INCLUDES PN:61-9000039-01 and PN:97-000011-02
***RECOMMENDED TO PURCHASE SEPARATELY:
(Select one of below, not included with Kit)
- PN:99-000019-01,PHOTO SENSOR,VIS,NPN,5VDC,LIGHT ON
- PN:61-000151-01,FLYING LEAD CABLE
186€ A
MicroHAWK MV License Upgrades
Description
Description
MicroHAWK Connectivity Cable Kits
Description
MicroHAWK Connectivity Cables
Prices and specifications subject to change.
www.microscan.com
No minimum order on the Order Management System.
€10K minimum order for manually submitted orders.
Confidential Document
07-000002-01 Rev AR
Page 71 of 104

Part Number List Price Type
97-9000006-01 Power Supply 5V for use with 61-9000037-01 & 61-9000038-01 cables 36€ A
97-000011-02 Power Supply 100-240VAC +5VDC 2-Pin Plug U.S./Euro Plug 94€ A
97-000012-01 Power Supply 100-240VAC +24VDC M12 12-pin Socket 140€ A
Note: 97-000011-02 is for ID-30 with cable 61-9000039-01 & kit 98-9000050-01
Part Number List Price Type
98-9000034-01 KITADAPTERMS-4 to MICROHAWK-20 46€ A
98-9000041-01 KIT L BRACKET MICROHAWK 46€ A
98-9000047-01 KIT1/4-20 CAMERA MOUNTMICROHAWK 26€ A
98-9000052-01 KITMOUNTING STANDMS-3MS-4MINIMICROHAWK4 86€ A
98-9000053-01 KITMOUNTING STANDMS-3MS-4MINIMICROHAWK3 86€ A
98-9000054-01 KITMOUNTINGAPGMS-4MINIMICROHAWK 126€ A
98-9000059-01 KIT ADAPTER PLATEMS-4MINI TO MICROHAWK 96€ A
Part Number List Price Type
98-9000043-01 KITDIFFUSERMICROHAWK-30/40 76€ A
98-9000044-01 KITPOLARIZERMICROHAWK-30/40 126€ A
98-9000045-02 KITRED LEDMICROHAWK-30/40 126€ A
98-9000046-01 KITWHITE LEDMICROHAWK-30/40 126€ A
98-9000051-01 KITWINDOWMICROHAWK-30/40 36€ A
98-9000057-01 KIT RA MIRROR MICROHAWK 20 120€ A
98-9000058-01 KIT RA MIRROR MICROHAWK 30 & 40 120€ A
98-9000064-01 KITISOLATION MOUNTINGM3MICROHAWK ID-30/40 16€ A
Note: Daisy-Chain Configurations are currently not available.
MV-20 Series Imagers
MV-30 Series Imagers
MV-40 Series Imagers
MicroHAWK Power Supplies
Description
MicroHAWK Mounting
Description
MicroHAWK Accessories
Description
Stand Alone Configurations
Prices and specifications subject to change.
www.microscan.com
No minimum order on the Order Management System.
€10K minimum order for manually submitted orders.
Confidential Document
07-000002-01 Rev AR
Page 72 of 104

System Matrix
Product Reference No. & Description List Price
1Varies
220€
220€
Stand Alone with DB-15 to BUS PWR USB Type A
System Matrix
Product Reference No. & Description List Price
1Varies
2 € 66
Note: Bus powered cable delivers reduced illumination…”approximately 30% less brightness”
Note: Does not include I/O interface option: trigger cable with photo-sensor, or flying lead cable
Stand Alone with DB15 to EXT PWR/USB Type A
System Matrix
Product Reference No. & Description List Price
1Varies
2 € 76
3 € 36
€ 106
Note: Does not include I/O interface option: trigger cable with photo-sensor, or flying lead cable
MicroHAWK ID-20
61-9000034-01, CABLE,USB A to MicroB,6FT,MICROHAWK-20
61-9000045-01, CABLE,USB A to MicroB,3FT,MICROHAWK-20
MicroHAWK ID-30
61-9000043-01, CABLE,DB15 to BUS PWR USB,MICROHAWK-30
MicroHAWK ID-30
61-9000038-01, CABLE,DB15 to EXT PWR/USB,MICROHAWK-30
97-9000006-01, POWER SUPPLY,5V,for PN:61-9000037-01 &
98-9000049-01, KIT,CABLE,DB15 to EXT PWR/USB,W/PWR SUPPLY,MICROHAWK-30
Tech Reference MicroHAWK MV-20
Tech Reference MicroHAWK MV-30
1
2
2
1
2
Prices and specifications subject to change.
www.microscan.com
No minimum order on the Order Management System.
€10K minimum order for manually submitted orders.
Confidential Document
07-000002-01 Rev AR
Page 73 of 104

Stand Alone with DB15 to EXT PWR/RS232
System Matrix
Product Reference No. & Description List Price
1Varies
2 € 76
3 € 36
€ 106
Note: Does not include I/O interface option: trigger cable with photo-sensor, or flying lead cable
Note: RS232 Connector to host is a standard DB-9
Stand Alone with DB15 to EXT PWR/USB,I/O
System Matrix
Product Reference No. & Description List Price
1Varies
296€
394€
186€
98-9000048-01, KIT,CABLE,DB15 to EXT PWR/RS232,W/PWR SUPPLY,MICROHAWK-30
MicroHAWK ID-30
61-9000039-01, CABLE,DB15 to EXT PWR/USB,I/O,
97-000011-02, Power Supply, 100-240VAC, +5VDC, 2-Pin Plug, U.S./Euro Plug
98-9000050-01, KIT,CABLE,DB15 to EXT PWR/USB,I/O,W/PWR SUPPLY,MICROHAWK-30
97-9000006-01, POWER SUPPLY,5V,for PN:61-9000037-01 & PN:61-9000038-01
MicroHAWK ID-30
61-9000037-01,CABLE,DB15 to EXT PWR/RS232,MICROHAWK-30 (Cable only)
1
2
3
Prices and specifications subject to change.
www.microscan.com
No minimum order on the Order Management System.
€10K minimum order for manually submitted orders.
Confidential Document
07-000002-01 Rev AR
Page 74 of 104

Stand Alone with IB-131 and IC-332
System Matrix
Product Reference No. & Description List Price
1Varies
2 € 184
3 € 184
4 € 196
5 € 154
6 € 36
Stand Alone with QX-1 Interface
System Matrix
Product Reference No. & Description List Price
1 MicroHAWK ID-40 Varies
2 61-000162-02, QX Cordset,Common,M12 12-Pin Socket(Screw-On)-to-M12 12-
Pin Plug(Screw-On),1m.
€ 92
3 € 92
4 € 196
5 € 140
6 99-000020-01, QX Photo Sensor, M12 4-Pin Plug, NPN, Dark Off, 2 m. € 196
6 99-000020-02, QX Photo Sensor, M12 4-Pin Plug, NPN, Dark, On, 2 m. € 196
98-000103-02, QX-1 Interface Device
97-000012-01, Power Supply, 100-240VAC, +24VDC, M12 12-Pin Socket
FIS-0001-0035G, Converter, IC-332, 24V/5V, Opto I/O, for Use with IB-131
99-000018-01, IB-131 Interface Box
99-000019-01, Photo Sensor, Visible, NPN, Light On, 5VDC
97-000012-02, Power Supply, 100-240VAC, +24VDC, TRK 3-Pin, U.S./Euro Plug)
61-300026-03, Cable, Communication, DB-25 Plug-to-DB-9 Socket, 6 ft.
61-000160-03, QX Cordset, Host, Ethernet, M12 8-Pin Plug (Screw-On)-to-RJ45, 1 m.
MicroHAWK ID-30
Tech Reference MicroHAWK MV-40
1
2
54
3
1
3
2
4
5
6
6
Prices and specifications subject to change.
www.microscan.com
No minimum order on the Order Management System.
€10K minimum order for manually submitted orders.
Confidential Document
07-000002-01 Rev AR
Page 75 of 104

Vision MINI Smart Camera
Integrated Lighting
Standard and High Density Models
SXGA CMOS 1.3 MP mono
QXGA CMOS 3.0 MP color
WVGA CMOS 0.4 MP mono
USB or Serial**
IP-5
4
1) GMV-6300-2212G
+5VDC
2) GMV-6300-2200G
AutoVISION Software*
3) GMV-6300-2210G
Supports AutoVISION and Visionscape Software
*Color models are only supported by Visionscape
** Serial requires optional adapter
**Important Pricing Discount Note** Product discounts are applied based on the Product TYPE code shown in the TYPE column below.
Product Type codes are defined as: P = PRODUCT Discount, A = ACCESSORY Discount.
A Product Type code modified with L signifies Legacy Status (refer to Legacy section of this catalog).
Refer to your Partner Agreement for the actual discount percentage by Product Type.
Vision MINI Smart Camera - 1.3 MP SXGA (1280 x 1024)
Part Number List Price
Type
GMV-6300-2110G Vision MINI SXGA Mono SD AV RS-232/USB 1,856€ P
GMV-6300-2210G Vision MINI SXGA Mono HD AV RS-232/USB 1,856€ P
GMV-6300-2112G Vision MINI SXGA Mono SD VS+AV RS-232/USB 2,322€ P
GMV-6300-2212G Vision MINI SXGA Mono HD VS+AV RS-232/USB 2,322€ P
GMV-6300-2114G* Vision MINI SXGA Mono SD Verif.+AV RS-232/USB 2,228€ P
GMV-6300-2214G* Vision MINI SXGA Mono HD Verif.+AV RS-232/USB 2,228€ P
GMV-6300-2116G* Vision MINI SXGA Mono SD Verif.+AV+VS RS-232/USB 2,696€ P
GMV-6300-2216G* Vision MINI SXGA Mono HD Verif.+AV+VS RS-232/USB 2,696€ P
Vision MINI Smart Camera - 0.4 MP WVGA (752 x 480)
Part Number List Price
Type
GMV-6300-2100G Vision MINI WVGA Mono SD AV RS-232/USB 1,856€ P
GMV-6300-2200G Vision MINI WVGA Mono HD AV RS-232/USB 1,856€ P
GMV-6300-2102G Vision MINI WVGA Mono SD VS+AV RS-232/USB 2,322€ P
GMV-6300-2202G Vision MINI WVGA Mono HD VS+AV RS-232/USB 2,322€ P
GMV-6300-2104G* Vision MINI WVGA Mono SD Verif.+AV RS-232/USB 2,228€ P
GMV-6300-2204G* Vision MINI WVGA Mono HD Verif.+AV RS-232/USB 2,228€ P
GMV-6300-2106G* Vision MINI WVGA Mono SDVerif.+AV+VS RS-232/USB 2,696€ P
GMV-6300-2206G* Vision MINI WVGA Mono HD Verif.+AV+AV RS-232/USB 2,696€ P
Vision MINI Smart Camera - 3 MP Color QXGA (2048 x 1536)
Part Number List Price
Type
GMV-6300-2172G Vision MINI QXGA Color SD VS RS-232/USB 2,788€ P
GMV-6300-2272G Vision MINI QXGA Color HD VS RS-232/USB 2,788€ P
The GMV-6300-2272G is a Smart Camera with 3.0 MPixel color sensors. It is not detected and listed as cameras that can be
connected and programmed by AutoVISION. It is detected and listed by Visionscape which is required for programming and monitoring.
Part Number List Price Type
98-000217-01 AV to VS License Upgrade 500€ A
98-000217-02 AV to VS Verif. & OCV License Upgrade 402€ A
98-000217-03 AV to VS Upgrade with Verif. & OCV License 902€ A
Part Number List Price Type
98-000265-01 AV Verif. Calibration Card with NIST-Traceable Measurement Report 476€ A
98-000265-02 AV Verif. Calibration Card 226€ A
Best Sellers
* Verification calibration card not included in verification license
Description
Description
Description
Software Description
Verification Calibration Card
Description
* Verification calibration card not included in verification license
Prices and specifications subject to change.
www.microscan.com
No minimum order on the Order Management System.
€10K minimum order for manually submitted orders.
Confidential Document
07-000002-01 Rev AR
Page 76 of 104

Part Number List Price Type
98-000215-01* Demo Kit AV Supports Vision MINI & Vision HAWK (Cameras Not Included) 596€ A
FIS-0210-0001G MS-Connect 210 Connectivity Box with Display 880€ A
FIS-0210-0002G MS-Connect 210 Connectivity Box 600€ A
FIS-0210-0003G MS-Connect 210 Connectivity Box with Display & Ethernet 1,000€ A
FIS-0210-0004G MS-Connect 210 Connectivity Box with Ethernet 880€ A
98-000013-04 Relay Module120VAC3 Amp OutputSeries 70Type SMfor MS-Connect 210 + MS-890 56€ A
98-000013-05 Relay Module240VAC3 Amp OutputSeries 70Type SM for MS-Connect 210 + MS-890 56€ A
98-000013-06 Relay Module 24VDC 3 Amp Output Series 70 Type SM for MS-Connect 210MS-890 56€ A
61-000127-02 Cable MS-2-to-MS-Connect 210 6 ft. 112€ A
FIS-0001-0035G Converter IC-332 24V/5V Opto I/O for Use with IB-131 184€ A
99-000018-01 IB-131 Interface Box 184€ A
61-300026-03 Cable Communication DB-25 Plug-to-DB-9 Socket 6 ft. 36€ A
61-100029-03 Cable Daisy Chain IB-131 36€ A
61-000208-01 Cable USB 2.0 Type A/Type B with Ferrite 26€ A
61-000011-02 Extension Cable Reader-to-IB-131 (MS-2 MS-3 MS-4 MS-9 MS-710 MS-820 MINI) 36€ A
98-000098-01 Kit MINI Diffuser 56€ A
* This Demo Kit does not contain a reader and is discounted 25%. The separately purchased reader is discounted 60%.
Part Number List Price Type
97-000012-02 Power Supply 100-240VAC +24VDC TRK 3-Pin U.S./Euro Plug) 154€ A
Part Number List Price Type
98-000048-01 Kit Mounting Arm/Adapter 4 in. for MS-2 MS-3 78€ A
98-000054-01 Kit Mounting Stand Base Plate 36€ A
98-000053-01 Mounting Arm Extension Kit 4 in. for MS-3 MS-4 MINI 40€ A
98-000053-02 Mounting Arm Extension Kit 3 in. for MS-2 MS-3 MS-4 MINI 40€ A
98-000060-01 Kit Bracket Side Mount MS-2 MS-3 MINI 24€ A
98-000059-01 Kit Bracket Angle Mount MS-2 MS-3 MINI 24€ A
98-000057-02 Kit Bracket Through-Hole Mount MS-2 MS-3 MINI 24€ A
98-000088-01 Kit Right Angle Mirror MS-4/MINI Hawk/Vision MINI 56€ A
20-610024-01 Trigger Connector 4-Pin Plug (Screw Terminal Field-Wireable) (Self-Wiring) 33€ A
20-610020-01 Power Conn.3-Pin Socket (Screw Term.Field-Wireable for Custom IB-131 Wiring) 33€ A
99-000055-01 Bracket Smart Series DOAL-50 mm-to-Vision MINI & MINI Hawk 256€ A
99-000057-01 Bracket Smart Series DOAL-75 mm-to-Vision MINI & MINI Hawk 256€ A
99-000059-01 Bracket Smart Series DOAL-100 mm-to-Vision MINI & MINI Hawk 256€ A
99-000053-01 Bracket Smart Series Ring-60/70 mm-to-Vision MINI & MINI Hawk 138€ A
99-000054-01 Bracket Smart Series Ring-100 mm-to-Vision MINI & MINI Hawk 138€ A
Part Number List Price Type
99-000017-01 Photo Sensor Visible NPN Dark ON 196€ A
99-000017-02 Photo Sensor Visible NPN Light ON 196€ A
99-000019-01 Photo Sensor Visible NPN Light On 5VDC 196€ A
Software/Manuals
Part Number Description List Price Type
37-000010-01* Tools Drive, User Documentation, Software 30€ A
* 1 free per order.
Description
Mounting and Connectors
Description
Package Detector/Sensor
Description
Power Supply
Accessories Description
Prices and specifications subject to change.
www.microscan.com
No minimum order on the Order Management System.
€10K minimum order for manually submitted orders.
Confidential Document
07-000002-01 Rev AR
Page 77 of 104

A single reader is connected directly
to the host via USB.
System Matrix
Item Part Number Description List Price
1 GMV-6300-2XXXG Vision MINI Smart Camera and Included Cables Varies
2FIS-0001-0035G Converter, IC-332, 24V/5V, Opto I/O, for Use with IB-131 184€
399-000018-01 IB-131 Interface Box 184€
497-000012-02 Power Supply, 100-240VAC, +24VDC, TRK 3-Pin, U.S./Euro Plug) 154€
599-000017-01 Photo Sensor, Visible, NPN, Dark ON 196€
37-000010-01 Tools Drive, User Documentation, Software 30€
Stand Alone USB
Tech Reference Vision MINI
Prices and specifications subject to change.
www.microscan.com
No minimum order on the Order Management System.
€10K minimum order for manually submitted orders.
Confidential Document
07-000002-01 Rev AR
Page 78 of 104

Vision HAWK Industrial Smart Camera
Integrated Lighting
WVGA CMOS mono
SXGA CCD mono & color
WUXGA Mono
C-Mount Configurations
Ethernet and Serial Connectivity
Ethernet/IP and ProfiNET I/O via Microscan LINK
IP67
5 - 28 VDC
AutoVISION Software*
Supports AutoVISION and Visionscape Software
CloudLink Dashboard web HMI
*Color models are only supported by Visionscape
**Important Pricing Discount Note** Product discounts are applied based on the Product TYPE code shown in the TYPE column below.
Product Type codes are defined as: P = PRODUCT Discount, A = ACCESSORY Discount.
A Product Type code modified with L signifies Legacy Status (refer to Legacy section of this catalog).
Refer to your Partner Agreement for the actual discount percentage by Product Type.
1) GMV-6800-1032G
2) GMV-6800-1502G
3) GMV-6800-1002G
4) GMV-6800-1012G
Part Number List Price
Type
GMV-6800-1010G Vision HAWK WVGA Mono C-Mount AV 3,238€ P
GMV-6800-1410G Vision HAWK WVGA Mono 12º AV 3,436€ P
GMV-6800-1510G Vision HAWK WVGA Mono 15º AV 3,436€ P
GMV-6800-1210G Vision HAWK WVGA Mono 30º AV 3,436€ P
GMV-6800-1310G Vision HAWK WVGA Mono 45º AV 3,436€ P
GMV-6800-1012G Vision HAWK WVGA Mono C-Mount VS+AV 3,612€ P
GMV-6800-1412G Vision HAWK WVGA Mono 12º VS+AV 3,808€ P
GMV-6800-1512G Vision HAWK WVGA Mono 15º VS+AV 3,808€ P
GMV-6800-1212G Vision HAWK WVGA Mono 30º VS+AV 3,808€ P
GMV-6800-1312G Vision HAWK WVGA Mono 45º VS+AV 3,808€ P
GMV-6800-1014G* Vision HAWK WVGA Mono C-Mount AV+Verif./OCV 3,612€ P
GMV-6800-1414G* Vision HAWK WVGA Mono 12º AV+Verif./OCV 3,808€ P
GMV-6800-1514G* Vision HAWK WVGA Mono 15º AV+Verif./OCV 3,808€ P
GMV-6800-1214G* Vision HAWK WVGA Mono 30º AV+Verif./OCV 3,808€ P
GMV-6800-1314G* Vision HAWK WVGA Mono 45º AV+Verif./OCV 3,808€ P
GMV-6800-1016G* Vision HAWK WVGA Mono C-Mount VS+AV+Verif./OCV 3,892€ P
GMV-6800-1416G* Vision HAWK WVGA Mono 12º VS+AV+Verif./OCV 4,088€ P
GMV-6800-1516G* Vision HAWK WVGA Mono 15º AV+Verif./OCV 4,088€ P
GMV-6800-1216G* Vision HAWK WVGA Mono 30º VS+AV+Verif./OCV 4,088€ P
GMV-6800-1316G* Vision HAWK WVGA Mono 45º VS+AV+Verif./OCV 4,088€ P
Vision HAWK Smart Camera 1.2 MP SXGA (1280 x 960)
Part Number List Price
Type
GMV-6800-1000G Vision HAWK SXGA Mono C-Mount AV 3,436€ P
GMV-6800-1400G Vision HAWK SXGA Mono 12º AV 3,630€ P
GMV-6800-1500G Vision HAWK SXGA Mono 15º AV 3,630€ P
GMV-6800-1200G Vision HAWK SXGA Mono 30º AV 3,630€ P
GMV-6800-1300G Vision HAWK SXGA Mono 45º AV 3,630€ P
GMV-6800-1002G Vision HAWK SXGA Mono C-Mount VS+AV 3,808€ P
GMV-6800-1402G Vision HAWK SXGA Mono 12º VS+AV 4,002€ P
GMV-6800-1502G Vision HAWK SXGA Mono 15º VS+AV 4,002€ P
GMV-6800-1202G Vision HAWK SXGA Mono 30º VS+AV 4,002€ P
GMV-6800-1302G Vision HAWK SXGA Mono 45º VS+AV 4,002€ P
GMV-6800-1004G* Vision HAWK SXGA Mono C-Mount AV+Verif./OCV 3,808€ P
GMV-6800-1404G* Vision HAWK SXGA Mono 12º AV+Verif./OCV 4,002€ P
GMV-6800-1504G* Vision HAWK SXGA Mono 15º AV+Verif./OCV 4,002€ P
GMV-6800-1204G* Vision HAWK SXGA Mono 30º AV+Verif./OCV 4,002€ P
GMV-6800-1304G* Vision HAWK SXGA Mono 45º AV+Verif./OCV 4,002€ P
GMV-6800-1006G* Vision HAWK SXGA Mono C-Mount VS+AV+Verif./OCV 4,088€ P
GMV-6800-1406G* Vision HAWK SXGA Mono 12º VS+AV+Verif./OCV 4,282€ P
GMV-6800-1506G* Vision HAWK SXGA Mono 15º VS+AV+Verif./OCV 4,282€ P
GMV-6800-1206G* Vision HAWK SXGA Mono 30º VS+AV+Verif./OCV 4,282€ P
GMV-6800-1306G* Vision HAWK SXGA Mono 45º VS+AV+Verif./OCV 4,282€ P
Best Sellers
* Verification calibration card not included in verification license
Description
Vision HAWK Smart Camera WVGA (752 x 480)
Description
Prices and specifications subject to change.
www.microscan.com
No minimum order on the Order Management System.
€10K minimum order for manually submitted orders.
Confidential Document
07-000002-01 Rev AR
Page 79 of 104

Vision HAWK Smart Camera 2MP WUXGA (2048 x 1088)
Part Number List Price
Type
GMV-6800-1030G Vision HAWK WUXGA Mono C-Mount AV 5,242€ P
GMV-6800-1032G Vision HAWK WUXGA Mono C-Mount VS+AV 5,616€ P
GMV-6800-1034G* Vision HAWK WUXGA Mono C-Mount AV+Verif./OCV 5,616€ P
GMV-6800-1036G* Vision HAWK WUXGA Mono C-Mount VS+AV+Verif./OCV 5,896€ P
Vision HAWK Smart Camera 1.2MP SXGA (1280 960) Color
Part Number List Price
Type
GMV-6800-1022G Vision HAWK SXGA Color C-Mount VS+AV 4,688€ P
GMV-6800-1422G Vision HAWK SXGA Color 12º VS+AV 4,884€ P
GMV-6800-1522G Vision HAWK SXGA Color 15º VS+AV 4,884€ P
GMV-6800-1222G Vision HAWK SXGA Color 30º VS+AV 4,884€ P
GMV-6800-1322G Vision HAWK SXGA Color 45º VS+AV 4,884€ P
The Vision HAWK Color Smart Camera is not detected and listed as cameras that can be connected and programmed by AutoVISION.
It is detected and listed by Visionscape which is required for programming and monitoring.
Part Number List Price Type
98-000217-01 AV to VS License Upgrade 500€ A
98-000217-02 AV to VS Verif. & OCV License Upgrade 402€ A
98-000217-03 AV to VS Upgrade with Verif. & OCV License 902€ A
37-9000017-01* VS I-PAK VH Inspection System Interface for Vision HAWKs 1,925€ P
*Compatible with Vision HAWK Smart Camera models equipped with Visionscape license
Part Number List Price Type
98-000265-01 AV Verif. Calibration Card with NIST-Traceable Measurement Report 476€ A
98-000265-02 AV Verif. Calibration Card 226€ A
Part Number List Price
Type
98-000143-01 Kit Adapter Plate QX Hawk/Vision HAWK 56€
A
98-000144-01 Right Angle Mirror Kit QX Hawk/Vision HAWK 86€
A
98-000146-01 Kit Window Replacement QX Hawk/Vision HAWK 36€
A
98-000147-04 12° Lens QX Hawk 136€
A
98-000147-01 15° Lens QX Hawk 136€
A
98-000147-02 30° Lens QX Hawk 136€
A
98-000147-03 45° Lens QX Hawk 136€
A
98-000205-01 Kit Glass Window with IR Coating QX Hawk/Vision HAWK 136€
A
98-000206-01 Kit Glass Window QX Hawk/Vision HAWK 72€
A
98-000206-02 Kit Lexan Window with Metal Bezel QX Hawk/Vision HAWK 72€ A
98-000262-01 Kit White LED Illumination QX Hawk/Vision HAWK 352€
A
98-000262-02 Kit Blue LED Illumination QX Hawk/Vision HAWK 352€
A
98-000215-01* Demo Kit AV Supports Vision MINI & Vision HAWK (Cameras Not Included) 596€ A
* This Demo Kit does not contain a reader and is discounted 25%. The separately purchased reader is discounted 60%.
Part Number List Price
Type
98-000103-02 QX-1 Interface Device 196€
A
61-000148-01 QX CordsetCommonM12 12-Pin Socket(Ult.Lock)-to-M12 12-Pin Plug(Ult.Lock)3m. 80€
A
61-000148-02 QX CordsetCommonM12 12-Pin Socket(Screw-On)-to-M12 12-Pin Plug(Screw-On)3m. 96€
A
61-000162-02 QX CordsetCommonM12 12-Pin Socket(Screw-On)-to-M12 12-Pin Plug(Screw-On)1m. 92€
A
61-000153-02 QX Cordset Host Serial M12 12-Pin Socket (Screw-On)-to-DB-9 Socket 1 m. 92€
A
61-000164-02 QX Cordset Host Serial M12 12-Pin Socket (Screw-On)-to-DB-9 Socket 3 m. 96€
A
61-000152-02 QX Cordset Host Serial M12 12-Pin Plug (Screw-On)-to-DB-9 Socket 1 m. 92€
A
61-000165-02 QX Cordset Host Serial M12 12-Pin Plug (Screw-On)-to-DB-9 Socket 3 m. 96€
A
61-000163-03 QX Cordset Host Ethernet M12 8-Pin Plug (Screw-On)-to-RJ45 3 m. 96€
A
61-000160-03 QX Cordset Host Ethernet M12 8-Pin Plug (Screw-On)-to-RJ45 1 m. 92€
A
61-000172-02 QX CordsetM12 12-Pin Plug-to-M12 12-Pin Socket-to-DB-25 Plug Turck Connectors 286€
A
61-000158-03 QX Cordset M12 12-Pin Plug & M12 12-Pin Socket-to-MS-Connect 210 (RS-232) 2 m. 374€
A
61-000158-04 QX Cordset M12 12-Pin Plug & M12 12-Pin Socket-to-MS-Connect 210 (RS-422) 2 m. 250€
A
61-000166-02 QX Cordset M12 12-Pin Plug (Screw-On)-to-Flying Leads 3 m. 96€
A
61-000167-02 QX Cordset M12 12-Pin Socket (Screw-On)-to-Flying Leads 3 m. 96€
A
98-000013-04 Relay Module120VAC3 Amp OutputSeries 70Type SMfor MS-Connect 210 + MS-890 56€
A
98-000013-05 Relay Module240VAC3 Amp OutputSeries 70Type SM for MS-Connect 210 + MS-890 56€
A
98-000013-06 Relay Module 24VDC 3 Amp Output Series 70 Type SM for MS-Connect 210MS-890 56€ A
61-000204-01 QX Cordset Smart Series Light-to-QX-1 Continuous Power 206€
A
61-000207-01 QX Cordset Smart Series Light-to-QX-1 Continuous ON/OFF 232€
A
61-000218-01* QX Cordset Smart Series Light-to-QX-1 Strobe NPN 132€
A
QX-1 and Cordsets
Description
*Strobe is available on C-Mount Vision HAWK only
Description
Description
Description
Software
* Verification calibration card not included in verification license
Description
Verification Calibration Card
Description
Accessories
Prices and specifications subject to change.
www.microscan.com
No minimum order on the Order Management System.
€10K minimum order for manually submitted orders.
Confidential Document
07-000002-01 Rev AR
Page 80 of 104

Part Number List Price
Type
97-000012-01 Power Supply 100-240VAC +24VDC M12 12-pin Socket 140€
A
Part Number List Price
Type
99-000020-02 QX Photo Sensor M12 4-Pin Plug NPN Dark On 2 m. 196€ A
99-000020-01 QX Photo Sensor M12 4-Pin Plug NPN Dark Off 2 m. 196€ A
Part Number List Price
Type
20-610024-01 Trigger Connector 4-Pin Plug (Screw Terminal Field-Wireable) (Self-Wiring) 33€ A
98-000037-01 Mounting Arm Extension Kit 6 in. All Readers 62€ A
98-000054-01 Kit Mounting Stand Base Plate 36€ A
98-000016-01 Kit 6 in. Mounting Arm/Adapter MS-820 QX-830 QX-870 120€ A
99-000056-01 Bracket Smart Series DOAL-50 mm-to-Vision HAWK & QX Hawk 256€ A
99-000058-01 Bracket Smart Series DOAL-75 mm-to-Vision HAWK & QX Hawk 256€ A
99-000060-01 Bracket Smart Series DOAL-100 mm-to-Vision HAWK & QX Hawk 256€ A
99-000050-01 Bracket Smart Series Ring-100 mm-to-Vision HAWK & QX Hawk 138€ A
99-000052-01 Bracket Smart Series Ring-60/70 mm-to-Vision HAWK & QX Hawk 138€ A
99-000061-01 Bracket Smart Series DOAL-50/70/100 mm-to-C-Mount Vision HAWK and QX Hawk 256€ A
99-000049-01 Bracket Smart Series Ring-100 mm-to-C-Mount Vision HAWK & QX Hawk 138€ A
99-000051-01 Bracket Smart Series Ring-R-60/70-to-C-Mount Vision HAWK & QX Hawk 138€ A
98-000148-01 Kit L-Bracket QX Series 46€ A
* Though-hole mounting plate; not for use with mounting arm.
Part Number List Price Type
98-92800471 Lens Extension Tube 5 mm (C-CS Mount Adapter) 40€
A
98-CO206 Lens Extension Tube Set 0.5 mm 1 mm 5 mm 10 mm 20 mm 40 mm 146€ A
98-92800571 Lens 8mm F/1.4-16 Front thread 25.5mm P 0.5mm 2/3 C-mount 386€ A
98-000257-01* Lens 12.5 mm F/1.4-close Front Thread 40.5 mm P 0.5 mm 1 in. C-Mount 416€ A
98-000258-01 Lens 16 mm F/1.4-16 Front Thread 27 mm P 0.5 mm 2/3 in. C-Mount 416€ A
98-000259-01 Lens 25 mm F/1.4-16 Front Thread 27 mm P 0.5 mm 2/3 in. C-Mount 416€ A
98-92800575 Lens 35 mm F/2.1-22 Front Thread 25.5 mm P 0.5 mm 2/3 in. C-Mount 386€ A
98-92800576 Lens 50 mm F/2.8-22 Front Thread 25.5 mm P 0.5 mm 2/3 in. C-Mount 386€ A
98-92800577 Lens 75 mm F/3.9-32 Front Thread 25.5 mm P 0.5 mm 2/3 in. C-Mount 386€ A
98-92800311 Lens Skylight UV Filter 25.5 mm 76€
A
98-92800371 Lens Polarizing Filter 25.5 mm P0.5 102€
A
98-92800372 Lens Polarizing Filter 27 mm P0.5 102€
A
98-000218-01 Lens Protection Housing Standard Length (to 48 mm) 338€ A
98-000226-01 Lens Protection Housing Long (to 72 mm) 356€ A
* This lens cannot be used in combination with the lens protection housings.
Software/Manuals
Part Number Description List Price Type
37-000010-01* Tools Drive, User Documentation, Software 30€ A
*One free per order
Optical Accessories, C-Mount
Description
Power Supplies
Mounting and Connectors
Description
Description
Package Detector/Sensor
Description
Prices and specifications subject to change.
www.microscan.com
No minimum order on the Order Management System.
€10K minimum order for manually submitted orders.
Confidential Document
07-000002-01 Rev AR
Page 81 of 104

System Matrix
Item Part Number Description List Price
1 GMV-6800-1XXXG Vision HAWK Smart Camera Varies
2 98-000103-02 QX-1 Interface Device 196€
3 61-000162-02 QX Cordset,Common,M12 12-Pin Socket(Screw-On)-to-M12 12-Pin
Plug(Screw-On),1m.
92€
4 97-000012-01 Power Supply, 100-240VAC, +24VDC, M12 12-Pin Socket 140€
561-000160-02 QX Cordset, Host, Ethernet, M12 8-Pin Plug (Screw-On)-to-RJ45, 1 m. 90€
6 99-000020-02 QX Photo Sensor, M12 4-Pin Plug, NPN, Dark On, 2 m. 196€
37-000010-01 Tools Drive, User Documentation, Software 30€
* Cordsets available in multiple lengths
Tech Reference Vision HAWK
Prices and specifications subject to change.
www.microscan.com
No minimum order on the Order Management System.
€10K minimum order for manually submitted orders.
Confidential Document
07-000002-01 Rev AR
Page 82 of 104

Visionscape GigE Solution
Rapid Application Development
Up to 8 Microscan GigE Cameras
Consult factory for 3rd party GigE Camera support
Flexible IO
PC Based discrete IO
Strobe and Trigger at camera
Out of Box Experience
Evaluation and Off-Line Programming is license free
1) GMV-VGL8-1DD1
Platforms and Customization
2) GMV-VGL0-1DD1
Windows XP and Windows 7
3) 98-000222-01
Microsoft Visual Studio 6 and .NET
4) 98-000120-01
**Important Pricing Discount Note** Product discounts are applied based on the Product TYPE code shown in the TYPE column below.
Product Type codes are defined as: P = PRODUCT Discount, A = ACCESSORY Discount.
A Product Type code modified with L signifies Legacy Status (refer to Legacy section of this catalog).
Refer to your Partner Agreement for the actual discount percentage by Product Type.
Part Number List Price
Type
GMV-VGL0-1DD1 VS GigE License Key with Intellifind & DIVs 1,860€ P
GMV-VGL8-1DD1 VS GigE License Key with Intellifind DIVs Eight Third-Party GigE Cameras 4,004€ P
Part Number List Price
Type
98-000115-01 VS GigE Camera 0.3 MP Mono CMG03 656x494 Pixels CCD 960€ A
98-000116-01 VS GigE Camera 0.3 MP Color CMG03c 656x494 Pixels CCD 1,200€ A
98-000141-01 VS GigE Camera 0.3 MP Mono CMG04 656x494 Pixels CCD 1/2 in. Sensor 1,602€ A
98-000117-01 VS GigE Camera 0.8 MP Mono CMG08 1032x776 Pixels CCD 1,602€ A
98-000267-01 VS GigE Camera 0.3 MP Mono CMG04h 640x480 Pixels CCD High Speed 3,596€ A
98-000220-01 VS GigE Camera 0.8 MP Color CMG08c 1032x776 Pixels CCD 1,602€ A
98-000118-01 VS GigE Camera 1.3 MP Mono CMG13 1392x1040 Pixels CCD 2,096€ A
98-000221-01 VS GigE Camera 1.3 MP Color CMG13c 1392x1040 Pixels CCD 2,246€ A
98-000191-01 VS GigE Camera 1.4 MP Mono CMG14 1392x1040 Pixels CCD 3,652€ A
98-000119-01 VS GigE Camera 2 MP Mono CMG20 1624x1236 Pixels CCD 2,596€ A
98-000189-01 VS GigE Camera 2 MP Color CMG20c 1624x1236 Pixels CCD 2,896€ A
98-000120-01 VS GigE Camera 5 MP Mono CMG50 2448x2050 Pixels CCD 4,496€ A
98-000190-01 VS GigE Camera 5 MP Color CMG50c 2448x2050 Pixels CCD 4,996€ A
98-000222-01 VS GigE Camera 5 MP Mono CMGC50 2592x1944 Pixels CMOS 1,696€ A
98-000230-01 VS GigE Camera 5 MP Color CMGC50c 2592x1944 Pixels CMOS 1,996€ A
98-000260-01 VS GigE Camera 8 MP Mono CMG80 3296x2472 Pixels CCD 12,496€ A
Part Number List Price
Type
98-000130-01 VS GigE PCIe I/O Card 16 Inputs/16 Outputs NPN with Cable & Terminal 796€ A
98-000142-01 VS GigE PCIe I/O Card 16 Inputs/16 Outputs PNP with Cable & Terminal 802€ A
98-000140-01 Single Port GigE Network Interface Card PCIe 146€ A
98-000132-01 Dual Port GigE Network Interface Card PCIe 402€ A
98-000138-01 VS GigE Camera Power Supply 24V U.S./Euro/UK 106€ A
98-000126-01 Visionscape GigE Camera Trigger & Strobe Cable M8 4-Pin 5 m. Open-End Cable 86€ A
98-000129-01 VS GigE Camera Power Cable M8 3-Pin 5 m. Open-End 80€ A
98-000133-01 CAT 6 Ethernet Cable Jack Screw-to-RJ45 High Flex 2 m. 92€ A
98-000134-01 CAT 6 Ethernet Cable Jack Screws-to-RJ45 High Flex 5 m. 116€ A
98-000139-01** VS GigE Demo Kit License Key CMG03 Power Supply Cables Lens 4,236€ A
98-000199-01* VS GigE Demo Kit License Key Camera Not Included Power Supply Cables Lens 3,506€ A
** Demo Kit contains Camera. Kit is discounted 25%.
* This Demo Kit does not contain a camera and is discounted 25%. The separately purchased camera is discounted 30%.
Visionscape Software
Best Sellers
Description
GigE Cameras
Description
Description
Accessories
Prices and specifications subject to change.
www.microscan.com
No minimum order on the Order Management System.
€10K minimum order for manually submitted orders.
Confidential Document
07-000002-01 Rev AR
Page 83 of 104

Part Number List Price Type
98-92800471 Lens Extension Tube 5 mm (C-CS Mount Adapter) 40€ A
98-CO206 Lens Extension Tube Set 0.5 mm 1 mm 5 mm 10 mm 20 mm 40 mm 146€ A
98-92800571 Lens 8mm F/1.4-16 Front thread 25.5mm P 0.5mm 2/3 C-mount 386€ A
98-000257-01 Lens 12.5 mm F/1.4-close Front Thread 40.5 mm P 0.5 mm 1 in. C-Mount 416€ A
98-000258-01 Lens 16 mm F/1.4-16 Front Thread 27 mm P 0.5 mm 2/3 in. C-Mount 416€ A
98-000259-01 Lens 25 mm F/1.4-16 Front Thread 27 mm P 0.5 mm 2/3 in. C-Mount 416€ A
98-92800575 Lens 35 mm F/2.1-22 Front Thread 25.5 mm P 0.5 mm 2/3 in. C-Mount 386€ A
98-92800576 Lens 50 mm F/2.8-22 Front Thread 25.5 mm P 0.5 mm 2/3 in. C-Mount 386€ A
98-92800577 Lens 75 mm F/3.9-32 Front Thread 25.5 mm P 0.5 mm 2/3 in. C-Mount 386€ A
98-92800311 Lens Skylight UV Filter 25.5 mm 76€ A
98-92800371 Lens Polarizing Filter 25.5 mm P0.5 102€ A
98-92800372 Lens Polarizing Filter 27 mm P0.5 102€ A
98-000218-01 Lens Protection Housing Standard Length (to 48 mm) 338€ A
98-000226-01 Lens Protection Housing Long (to 72 mm) 356€ A
Part Number List Price
Type
99-000062-01 Bracket Smart Series Ring-60/70 mm-to-GigE Camera 164€ A
99-000063-01 Bracket Smart Series DOAL-to-GigE Camera 312€ A
99-000064-01 Bracket Smart Series Ring-100 mm-to-GigE Camera 172€ A
Software/Manuals
Part Number Description List Price Type
37-000010-01* Tools Drive, User Documentation, Software 30€ A
* 1 free per order.
Description
Optical Accessories, C-Mount
Description
DOAL Camera Mounting Brackets
Prices and specifications subject to change.
www.microscan.com
No minimum order on the Order Management System.
€10K minimum order for manually submitted orders.
Confidential Document
07-000002-01 Rev AR
Page 84 of 104

NERLITE® PHARMALITE
98-000228-01
**Important Pricing Discount Note** Product discounts are applied based on the Product TYPE code shown in the TYPE column below.
Product Type codes are defined as: P = PRODUCT Discount, A = ACCESSORY Discount.
A Product Type code modified with L signifies Legacy Status (refer to Legacy section of this catalog).
Refer to your Partner Agreement for the actual discount percentage by Product Type.
98-000228-01 Smart Series Pharmalite 60° Dark Field White M12 Connector 1,152€ P
Part Number List Price
Type
NER-011504100 DSP60 24VDC 2.5A DIN Mount Power Supply 210€ A
97-000006-01 DSP100 24VDC 4.2A DIN Mount Power Supply 260€ A
Part Number List Price
Type
NER-030028300 AC Power Cord for DSPxx Power Supply U.S. 62€ A
NER-030028400 AC Power Cord for DSPxx Power Supply EU 62€ A
NER-030028500 AC Power Cord for DSPxx Power Supply UK 62€ A
61-000186-01 Cable M12 5-Pin Socket-to-Flying Leads 3 m. 72€ A
61-000187-01 Cable M12 5-Pin Socket-to-Flying Leads 5 m. 126€ A
61-000204-01 QX Cordset Smart Series Light-to-QX-1 Continuous Power 206€ A
61-000207-01 QX Cordset Smart Series Light-to-QX-1 Continuous ON/OFF 232€ A
61-000218-01 QX Cordset Smart Series Light-to-QX-1 Strobe NPN 132€ A
g
Description
Strobe is available on C-Mount Vision HAWK only
NERLITE®
S
mart
S
er
i
es
Ph
arma
li
te uses
MAX
Li
g
h
t
LED
s an
d
f
eature an
i
ntegrate
d
stro
b
e contro
ll
er
f
or easy
integration in industrial applications. It can be mounted easily on the QX Hawk, Vision HAWK, Vision MINI, MINI
Hawk and GigE Cameras without using an additional bracket.
Pharmalite
Power Supply Cordsets
Best Seller
Power Supply
Description
Tech Reference Pharmalite
Hardware Required
Item Description Part Number
1 Smart Series Pharmalite 98-000228-01
2 Power Supply DSP60 24VDC 2.5A DIN Mount NER-011504100
2 Power Supply DSP100 24VDC 4.2A DIN Mount 97-000006-01
3 Cable 5 Pin M12 Female To Flying Le ads, 3M 61-000186-01
3 Cable 5 Pin M12 Female To Flying Le ads, 5M 61-000187-01
4 QX Cordset, Smart Series to QX-1 Continuous 61-000204-01
4 QX Cordset, Smart Series to QX-1, Continuous On/Off 61-000207-01
4 QX Cordset, Smart Series to QX-1 Strobe, NPN 61-000218-01
5 QX-1 Interface Devi ce 98-000103-02
Prices and specifications subject to change.
www.microscan.com
No minimum order on the Order Management System.
€10K minimum order for manually submitted orders.
Confidential Document
07-000002-01 Rev AR
Page 85 of 104

NERLITE® SMART DOAL® LIGHTS
1) NER-011660500G
2) NER-011660700G
**Important Pricing Discount Note** Product discounts are applied based on the Product TYPE code shown in the TYPE column below.
Product Type codes are defined as: P = PRODUCT Discount, A = ACCESSORY Discount.
A Product Type code modified with L signifies Legacy Status (refer to Legacy section of this catalog).
Refer to your Partner Agreement for the actual discount percentage by Product Type.
Part Number List Price
Type
NER-011660400G Smart Series DOAL 25 mm Red M12 Connector 468€ P
NER-011660410G Smart Series DOAL 25 mm White M12 Connector 536€ P
NER-011660420G Smart Series DOAL 25 mm Blue M12 Connector 556€ P
NER-011660430G Smart Series DOAL 25 mm Infrared M12 Connector 668€ P
50 mm
NER-011660500G Smart Series DOAL 50 mm Red M12 Connector 576€ P
NER-011660510G Smart Series DOAL 50 mm White M12 Connector 812€ P
NER-011660520G Smart Series DOAL 50 mm Blue M12 Connector 846€ P
NER-011660530G Smart Series DOAL 50 mm Infrared M12 Connector 910€ P
75 mm
NER-011660600G Smart Series DOAL 75 mm Red M12 Connector 1,118€ P
NER-011660610G Smart Series DOAL 75 mm White M12 Connector 1,390€ P
NER-011660620G Smart Series DOAL 75 mm Blue M12 Connector 1,390€ P
NER-011660630G Smart Series DOAL 75 mm Infrared M12 Connector 1,446€ P
100 mm
NER-011660700G Smart Series DOAL 100 mm Red M12 Connector 1,576€ P
NER-011660710G Smart Series DOAL 100 mm White M12 Connector 2,144€ P
NER-011660720G Smart Series DOAL 100 mm Blue M12 Connector 2,144€ P
NER-011660730G Smart Series DOAL 100 mm Infrared M12 Connector 2,236€ P
Part Number List Price
Type
NER-011504100 DSP60 24VDC 2.5A DIN Mount Power Supply 210€ A
97-000006-01 DSP100 24VDC 4.2A DIN Mount Power Supply 260€ A
Part Number List Price
Type
NER-030028300 AC Power Cord for DSPxx Power Supply U.S. 62€ A
NER-030028400 AC Power Cord for DSPxx Power Supply EU 62€ A
NER-030028500 AC Power Cord for DSPxx Power Supply UK 62€ A
61-000186-01 Cable M12 5-Pin Socket-to-Flying Leads 3 m. 72€ A
61-000218-01 QX Cordset Smart Series Light-to-QX-1 Strobe NPN 132€ A
61-000207-01 QX Cordset Smart Series Light-to-QX-1 Continuous ON/OFF 232€ A
61-000204-01 QX Cordset Smart Series Light-to-QX-1 Continuous Power 206€ A
61-000187-01 Cable M12 5-Pin Socket-to-Flying Leads 5 m. 126€ A
Description
NERLITE® Smart Series DOAL lights use MAX Light LEDs and feature an integrated strobe controller for
easy integration in industrial applications.
Power Supply (25mm to 50mm)
Description
Power Supply Cordsets and Cables
Power Supply (50mm to 100mm)
Best Sellers
25 mm
Description
Prices and specifications subject to change.
www.microscan.com
No minimum order on the Order Management System.
€10K minimum order for manually submitted orders.
Confidential Document
07-000002-01 Rev AR
Page 86 of 104

Part Number List Price
Type
99-000055-01 Bracket Smart Series DOAL-50 mm-to-Vision MINI & MINI Hawk 256€ A
99-000056-01 Bracket Smart Series DOAL-50 mm-to-Vision HAWK & QX Hawk 256€ A
99-000057-01 Bracket Smart Series DOAL-75 mm-to-Vision MINI & MINI Hawk 256€ A
99-000058-01 Bracket Smart Series DOAL-75 mm-to-Vision HAWK & QX Hawk 256€ A
99-000059-01 Bracket Smart Series DOAL-100 mm-to-Vision MINI & MINI Hawk 256€ A
99-000060-01 Bracket Smart Series DOAL-100 mm-to-Vision HAWK & QX Hawk 256€ A
99-000061-01 Bracket Smart Series DOAL-50/70/100 mm-to-C-Mount Vision HAWK and QX Hawk 256€ A
99-000063-01 Bracket Smart Series DOAL-to-GigE Camera 312€ A
DOAL Camera Mounting Brackets
Description
Tech Reference DOAL Lights
Hardware Required
Item Description Part Number
1 Smart Series DOAL Lights NER-011660XXXG
2 Power Supply DSP60 24VDC 2.5A DIN Mount NER-011504100
2 Power Supply DSP100 24VDC 4.2A DIN Mount 97-000006-01
3 Cable 5 Pin M12 Female To Fl ying Leads, 3M 61-000186-01
3 Cable 5 Pin M12 Female To Fl ying Leads, 5M 61-000187-01
4 QX Cordset, Smart Series to QX-1 Conti nuous 61-000204-01
4 QX Cordset, Smart Seri es to QX-1, Continuous On/Off 61-000207-01
4 QX Cordset, Smart Series to QX-1 Strobe, NPN 61-000218-01
5 QX-1 Interface Device 98-000103-02
5
Prices and specifications subject to change.
www.microscan.com
No minimum order on the Order Management System.
€10K minimum order for manually submitted orders.
Confidential Document
07-000002-01 Rev AR
Page 87 of 104

NERLITE® SMART RING LIGHTS
1) NER-011660810G
2) NER-011661110G
**Important Pricing Discount Note** Product discounts are applied based on the Product TYPE code shown in the TYPE column below.
Product Type codes are defined as: P = PRODUCT Discount, A = ACCESSORY Discount.
A Product Type code modified with L signifies Legacy Status (refer to Legacy section of this catalog).
Refer to your Partner Agreement for the actual discount percentage by Product Type.
Part Number List Price
Type
NER-011660800G Smart Series Ring 60 mm Red M12 Connector 420€ P
NER-011660810G Smart Series Ring 60 mm White M12 Connector 496€ P
NER-011660820G Smart Series Ring 60 mm Blue M12 Connector 486€ P
NER-011660830G Smart Series Ring 60 mm Infrared M12 Connector
IR
438€ P
NER-011660840G Smart Series Ring 60 mm Ultraviolet M12 Connector
UV
496€ P
NER-011660900G Smart Series Ring 70 mm Red M12 Connector 448€ P
NER-011660910G Smart Series Ring 70 mm White M12 Connector 522€ P
NER-011660920G Smart Series Ring 70 mm Blue M12 Connector 522€ P
NER-011660930G Smart Series Ring 70 mm Infrared M12 Connector
IR
468€ P
NER-011660940G Smart Series Ring 70 mm Ultraviolet M12 Connector
UV
522€ P
NER-011661100G Smart Series Ring 100 mm Red M12 Connector 596€ P
NER-011661110G Smart Series Ring 100 mm White M12 Connector 700€ P
NER-011661120G Smart Series Ring 100 mm Blue M12 Connector 692€ P
NER-011661130G Smart Series Ring 100 mm Infrared M12 Connector
IR
626€ P
NER-011661140G Smart Series Ring 100 mm Ultraviolet M12 Connector
UV
700€ P
Part Number List Price
Type
NER-011504100 DSP60 24VDC 2.5A DIN Mount Power Supply 210€ A
97-000006-01 DSP100 24VDC 4.2A DIN Mount Power Supply 260€ A
Part Number List Price
Type
NER-030028300 AC Power Cord for DSPxx Power Supply U.S. 62€ A
NER-030028400 AC Power Cord for DSPxx Power Supply EU 62€ A
NER-030028500 AC Power Cord for DSPxx Power Supply UK 62€ A
61-000186-01 Cable M12 5-Pin Socket-to-Flying Leads 3 m. 72€ A
61-000187-01 Cable M12 5-Pin Socket-to-Flying Leads 5 m. 126€ A
61-000218-01 QX Cordset Smart Series Light-to-QX-1 Strobe NPN 132€ A
61-000207-01 QX Cordset Smart Series Light-to-QX-1 Continuous ON/OFF 232€ A
61-000204-01 QX Cordset Smart Series Light-to-QX-1 Continuous Power 206€ A
Description
Power Supply Cordsets
Description
Power Supply
NERLITE® Smart Series Ring Lights use MAX Light LEDs and feature an integrated strobe controller for easy
integration in industrial applications.
Best Sellers
60 mm
Description
70 mm
100 mm
Prices and specifications subject to change.
www.microscan.com
No minimum order on the Order Management System.
€10K minimum order for manually submitted orders.
Confidential Document
07-000002-01 Rev AR
Page 88 of 104

NERLITE® RING LIGHT ACCESSORIES
Note: For mounting and alternate focused optics use the following
Part Number List Price
Type
99-000026-01 R-60 Focusing Lens Focal Length = 70 mm 152€ A
99-000026-02 R-60 Focusing Lens Focal Length = 102 mm 152€ A
99-000026-03 R-60 Focusing Lens Focal Length = 127 mm 152€ A
99-000025-01 R-60 Lens Adapter 25.5 mmx0.50 mm 66€ A
99-000025-02 R-60 Lens Adapter 27.0 mmx0.50 mm 66€ A
99-000025-03 R-60 Lens Adapter 30.5 mmx0.50 mm 66€ A
99-000025-04 R-60 Lens Adapter 40.5 mmx0.50 mm 66€ A
99-000025-05 R-60 Lens Adapter 46.0 mmx0.75 mm 66€ A
99-000028-01 R-70 Focusing Lens Focal Length = 70 mm 152€ A
99-000028-02 R-70 Focusing Lens Focal Length = 102 mm 152€ A
99-000028-03 R-70 Focusing Lens Focal Length = 127 mm 152€ A
99-000027-01 R-70 Lens Adapter 25.5 mmx0.50 mm 66€ A
99-000027-02 R-70 Lens Adapter 27.0 mmx0.50 mm 66€ A
99-000027-03 R-70 Lens Adapter 30.5 mmx0.50 mm 66€ A
99-000027-04 R-70 Lens Adapter 40.5 mmx0.50 mm 66€ A
99-000030-01 R-100 Focusing Lens Focal Length = 70 mm 152€ A
99-000030-02 R-100 Focusing Lens Focal Length = 102 mm 152€ A
99-000030-03 R-100 Focusing Lens Focal Length = 127 mm 152€ A
99-000030-04 R-100 Focusing Lens Focal Length = 152 mm 152€ A
99-000029-01 R-100 Lens Adapter 25.5 mmx0.50 mm 66€ A
99-000029-02 R-100 Lens Adapter 27.0 mmx0.50 mm 66€ A
99-000029-03 R-100 Lens Adapter 30.5 mmx0.50 mm 66€ A
99-000029-04 R-100 Lens Adapter 40.5 mmx0.50 mm 66€ A
Part Number List Price
Type
99-000050-01 Bracket Smart Series Ring-100 mm-to-Vision HAWK & QX Hawk 138€ A
99-000052-01 Bracket Smart Series Ring-60/70 mm-to-Vision HAWK & QX Hawk 138€ A
99-000053-01 Bracket Smart Series Ring-60/70 mm-to-Vision MINI & MINI Hawk 138€ A
99-000054-01 Bracket Smart Series Ring-100 mm-to-Vision MINI & MINI Hawk 138€ A
99-000049-01 Bracket Smart Series Ring-100 mm-to-C-Mount Vision HAWK & QX Hawk 138€ A
99-000051-01 Bracket Smart Series Ring-R-60/70-to-C-Mount Vision HAWK & QX Hawk 138€ A
99-000062-01 Bracket Smart Series Ring-60/70 mm-to-GigE Camera 164€ A
99-000064-01 Bracket Smart Series Ring-100 mm-to-GigE Camera 172€ A
100 mm Mounts and Optics
Ring Light Camera Mounting Brackets
Description
60 mm Mounts and Optics
Description
70 mm Mounts and Optics
Prices and specifications subject to change.
www.microscan.com
No minimum order on the Order Management System.
€10K minimum order for manually submitted orders.
Confidential Document
07-000002-01 Rev AR
Page 89 of 104

Tech Reference Ring Lights
Hardware Required
Item Description Part Number
1 Smart Series Ring Lights Various
2 Power Supply DSP60 24VDC 2.5A DIN Mount NER-011504100
2 Power Supply DSP100 24VDC 4.2A DIN Mount 97-000006-01
3 Cable 5 Pin M12 Female To Flying Leads, 3M 61-000186-01
3 Cable 5 Pin M12 Female To Flying Leads, 5M 61-000187-01
4 QX Cordset, Smart Series to QX-1 Continuous 61-000204-01
4 QX Cordset, Smart Series to QX-1, Continuous On/Off 61-000207-01
4 QX Cordset, Smart Series to QX-1 Strobe, NPN 61-000218-01
5 QX-1 Interface Device 98-000103-02
5
Prices and specifications subject to change.
www.microscan.com
No minimum order on the Order Management System.
€10K minimum order for manually submitted orders.
Confidential Document
07-000002-01 Rev AR
Page 90 of 104

MAX Lights
1) NER-011660211G
2) NER-011660311G
**Important Pricing Discount Note** Product discounts are applied based on the Product TYPE code shown in the TYPE column below.
Product Type codes are defined as: P = PRODUCT Discount, A = ACCESSORY Discount.
A Product Type code modified with L signifies Legacy Status (refer to Legacy section of this catalog).
Refer to your Partner Agreement for the actual discount percentage by Product Type.
MAX 300 mm
Part Number List Price T
ype
NER-011660300G Smart Series MAX Narrow 300 mm Red M12 Connector 840€ P
NER-011660310G Smart Series MAX Narrow 300 mm White M12 Connector 886€ P
NER-011660301G Smart Series MAX Wide 300 mm Red M12 Connector 840€ P
NER-011660311G Smart Series MAX Wide 300 mm White M12 Connector 886€ P
MAX 100 mm
NER-011660200G Smart Series MAX Narrow 100 mm Red M12 Connector 654€ P
NER-011660210G Smart Series MAX Narrow 100 mm White M12 Connector 700€ P
NER-011660201G Smart Series MAX Wide 100 mm Red M12 Connector 654€ P
NER-011660211G Smart Series MAX Wide 100 mm White M12 Connector 700€ P
MAX 45 mm
NER-011660100G Smart Series MAX Narrow 45 mm Red M12 Connector 374€ P
NER-011660110G Smart Series MAX Narrow 45 mm White M12 Connector 420€ P
NER-011660101G Smart Series MAX Wide 45 mm Red M12 Connector 374€ P
NER-011660111G Smart Series MAX Wide 45 mm White M12 Connector 420€ P
MAX Cables
(
Not included with li
g
ht
)
Part Number List Price Type
61-000184-01 Cable M12 5-Pin Plug-to-M12 5-Pin Socket 1 m. Shielded (for Daisy Chain) 66€ A
61-000185-01 Cable M12 5-Pin Plug-to-M12 5-Pin Socket 3 m. Shielded (for Daisy Chain) 76€ A
61-000204-01 QX Cordset Smart Series Light-to-QX-1 Continuous Power 206€ A
61-000218-01 QX Cordset Smart Series Light-to-QX-1 Strobe NPN 132€ A
61-000207-01 QX Cordset Smart Series Light-to-QX-1 Continuous ON/OFF 232€ A
61-000186-01 Cable M12 5-Pin Socket-to-Flying Leads 3 m. 72€ A
61-000187-01 Cable M12 5-Pin Socket-to-Flying Leads 5 m. 126€
A
MAX Lights List Price Type
NER-011504100 DSP60 24VDC 2.5A DIN Mount Power Supply 210€ A
97-000006-01 DSP100 24VDC 4.2A DIN Mount Power Suppl
y
260€
A
Part Number List Price Type
NER-030028300 AC Power Cord for DSPxx Power Supply U.S. 62€ A
NER-030028400
A
C Power Cord for DSPxx Power Supply E
U
62€
A
NER-030028500
A
C Power Cord for DSPxx Power Supply U
K
62€
A
Part Number List Price Type
98-000268-01 Accessory Bracket MAX 300 Smart Light-to-C-Mount Vision HAWK & QX Hawk 596€ A
MAX lights are designed to provide high intensity illumination over a large area.
MAX lights have an industrial design with IP67 enclosure and built in controller.
Description
Description
Power Supply
Best Sellers
Camera Mounting Brackets
Description
Power Supply Cordsets
Description
Description
Prices and specifications subject to change.
www.microscan.com
No minimum order on the Order Management System.
€10K minimum order for manually submitted orders.
Confidential Document
07-000002-01 Rev AR
Page 91 of 104

Figure E
MAX Series Illuminators with QX-1 Interface Device
Note: Figure E is not compatible with daisy chaining. Powering more than one MAX light via the QX-
1 will exceed the QX-1's current capability.
Tech Reference MAX Lights
6
Prices and specifications subject to change.
www.microscan.com
No minimum order on the Order Management System.
€10K minimum order for manually submitted orders.
Confidential Document
07-000002-01 Rev AR
Page 92 of 104

AREA ARRAYS
1) NER-011652115
2) NER-011904201
**Important Pricing Discount Note** Product discounts are applied based on the Product TYPE code shown in the TYPE column below.
Product Type codes are defined as: P = PRODUCT Discount, A = ACCESSORY Discount.
A Product Type code modified with L signifies Legacy Status (refer to Legacy section of this catalog).
Refer to your Partner Agreement for the actual discount percentage by Product Type.
Area Arrays 50X50 Continuous
NER-011652115
NERLITE AR-50x50-HO Red Non-Diffuse Array 24V Continuous Open-End Cable 362€ P
NER-011652114
NERLITE AR-50x50-HO White Non-Diffuse Array 24V Continuous Open-End Cable 472€ P
NER-011652138
NERLITE AR-50x50-HO Ultraviolet Array 24V Continuous Open-End Cable
UV
472€ P
Area Arrays 75X75 Continuous
NER-011903401
NERLITE AR-75x75-HO Red Array 24V Continuous Open-End Cable 472€ P
NER-011903502
NERLITE AR-75x75-HO White Array 24V Continuous Open-End Cable 732€ P
NER-011652181
NERLITE AR-75x75-HO Ultraviolet Array 24V Continuous Open-End Cable
UV
840€ P
Area Arrays 100X100 Continuous
NER-011904101
NERLITE AR-100x100-HO Red Array 24V Continuous Open-End Cable 768€ P
NER-011904201
NERLITE AR-100x100-HO White Array 24V Continuous Open-End Cable 1,061€ P
Area Arrays 50X200 Continuous
NER-011650005
NERLITE AR-50x200-HO Red Non-Diffuse Array 24V Continuous Open-End Cable 924€ P
NER-011650012
NERLITE AR-50x200-HO White Non-Diffuse Array 24V Continuous Open-End Cable 1,646€ P
NER-011504100
DSP60 24VDC 2.5A DIN Mount Power Supply 210€ A
98-000152-01*
NL-200 Lighting Controller (Front Panel Control Only) 884€ A
98-000152-02*
NL-220 Lighting Controller (Ethernet Control Only) 1,274€ A
98-000152-03*
NL-220F Lighting Controller (Ethernet Control Only with Fast Strobe Capability) 1,622€ A
030-028300
AC Power Cord for DSPxx Power Supply U.S. 49€ A
030-028400
AC Power Cord for DSPxx Power Supply EU 49€ A
030-028500
AC Power Cord for DSPxx Power Supply UK 49€ A
*Note: Can be used to control intensity of continuous lights
Area Arrays are designed for non-specular surface lighting in applications that demand economical solutions.
Power Supply/Controllers
Power Supply Cordsets
Best Sellers
Tech Reference Arrays
Prices and specifications subject to change.
www.microscan.com
No minimum order on the Order Management System.
€10K minimum order for manually submitted orders.
Confidential Document
07-000002-01 Rev AR
Page 93 of 104

NERLITE® BACKLIGHTS with "Edge-to-Edge" Lighting
1) NER-011659510G
2) NER-011659300G
**Important Pricing Discount Note** Product discounts are applied based on the Product TYPE code shown in the TYPE column below.
Product Type codes are defined as: P = PRODUCT Discount, A = ACCESSORY Discount.
A Product Type code modified with L signifies Legacy Status (refer to Legacy section of this catalog).
Refer to your Partner Agreement for the actual discount percentage by Product Type.
Note: For basic applications continuous lights only require a light + power supply
Backlights 47X59 Continuous
Part Number List Price
Type
NER-011659300G NERLITE 47x59 mm Red Backlight 24V Continuous 150 mm Cable M12 528€ P
NER-011659310G NERLITE 47x59 mm White Backlight 24V Continuous 150 mm Cable M12 668€ P
NER-011659320G NERLITE 47x59 mm Blue Backlight 24V Continuous 150 mm Cable M12 668€ P
NER-011659340G NERLITE 47x59 mm Infrared Backlight 24V Continuous 150 mm Cable M12
IR
528€ P
Backlights 71X88 Continuous
NER-011659400G NERLITE 71x88 mm Red Backlight 24V Continuous 150 mm Cable M12 612€ P
NER-011659410G NERLITE 71x88 mm White Backlight 24V Continuous 150 mm Cable M12 756€ P
NER-011659420G NERLITE 71x88 mm Blue Backlight 24V Continuous 150 mm Cable M12 756€ P
NER-011659440G NERLITE 71x88 mm Infrared Backlight 24V Continuous 150 mm Cable M12
IR
612€ P
Backlights 100X100 Continuous
NER-011659500G NERLITE 100x100 mm Red Backlight 24V Continuous 150 mm Cable M12 654€ P
NER-011659510G NERLITE 100x100 mm White Backlight 24V Continuous 150 mm Cable M12 840€ P
NER-011659520G NERLITE 100x100 mm Blue Backlight 24V Continuous 150 mm Cable M12 840€ P
NER-011659540G NERLITE 100x100 mm Infrared Backlight 24V Continuous 150 mm Cable M12
IR
654€ P
Backlights 50X200 Continuous
NER-011659600G NERLITE 50x200 mm Red Backlight 24V Continuous 150 mm Cable M12 654€ P
NER-011659610G NERLITE 50x200 mm White Backlight 24V Continuous 150 mm Cable M12 840€ P
NER-011659620G NERLITE 50x200 mm Blue Backlight 24V Continuous 150 mm Cable M12 840€ P
NER-011659640G NERLITE 50x200 mm Infrared Backlight 24V Continuous 150 mm Cable M12
IR
654€ P
NER-011504100 DSP60 24VDC 2.5A DIN Mount Power Supply 210€ A
NER-030028300 AC Power Cord for DSPxx Power Supply U.S. 62€ A
NER-030028400 AC Power Cord for DSPxx Power Supply EU 62€ A
NER-030028500 AC Power Cord for DSPxx Power Supply UK 62€ A
NER-030029100 Cable NERLITE 4.5M M12 5-Pin-to-Open-End Cable 56€ A
Backlights provide sharp contrast to outline a parts shape, hide clear housings, and view openings such as drilled holes.
Power Supply Backlights Continuous
Power Supply Cordsets
Backlight Accessories
Description
Best Sellers
Prices and specifications subject to change.
www.microscan.com
No minimum order on the Order Management System.
€10K minimum order for manually submitted orders.
Confidential Document
07-000002-01 Rev AR
Page 94 of 104

Note: For high speed or high intensity applications strobed lights require a light + controller + power supply
Backlights 47X59 Strobed
Part Number List Price
Type
NER-011659301G NERLITE 47x59 mm, Red, Backlight, Current Control, 150 mm, Cable M12 528€ P
NER-011659311G NERLITE 47x59 mm, White, Backlight, Current Control, 150 mm, Cable M12 668€ P
NER-011659321G NERLITE 47x59 mm, Blue, Backlight, Current Control, 150 mm, Cable M12 668€ P
NER-011659341G NERLITE 47x59 mm, Infrared, Backlight, Current Control, 150 mm, Cable M12
IR
528€ P
Backlights 71X88 Strobed
NER-011659401G NERLITE 71x88 mm, Red, Backlight, Current Control, 150 mm, Cable M12 612€ P
NER-011659411G NERLITE 71x88 mm, White, Backlight, Current Control, 150 mm, Cable M12 756€ P
NER-011659421G NERLITE 71x88 mm, Blue, Backlight, Current Control, 150 mm, Cable M12 756€ P
NER-011659441G NERLITE 71x88 mm, Infrared, Backlight, Current Control, 150 mm, Cable M12
IR
612€ P
Backlights 100X100 Strobed
NER-011659501G NERLITE 100x100 mm, Red, Backlight, Current Control, 150 mm, Cable M12 654€ P
NER-011659511G NERLITE 100x100 mm, White, Backlight, Current Control, 150 mm, Cable M12 840€ P
NER-011659521G NERLITE 100x100 mm, Blue, Backlight, Current Control, 150 mm, Cable M12 840€ P
NER-011659541G NERLITE 100x100 mm, Infrared, Backlight, Current Control, 150 mm, Cable M12
IR
654€ P
Backlights 50X200 Strobed
NER-011659601G NERLITE 50x200 mm, Red, Backlight, Current Control, 150 mm, Cable M12 654€ P
NER-011659611G NERLITE 50x200 mm, White, Backlight, Current Control, 150 mm, Cable M12 840€ P
NER-011659621G NERLITE 50x200 mm, Blue, Backlight, Current Control, 150 mm, Cable M12 840€ P
NER-011659641G NERLITE 50x200 mm, Infrared, Backlight, Current Control, 150 mm, Cable M12
IR
654€ P
NER-011504100 DSP60 24VDC 2.5A DIN Mount Power Supply 210€ A
98-000152-01* NL-200 Lighting Controller (Front Panel Control Only) 884€ A
98-000152-02* NL-220 Lighting Controller (Ethernet Control Only) 1,274€ A
98-000152-03* NL-220F Lighting Controller (Ethernet Control Only with Fast Strobe Capability) 1,622€ A
*Note: Can also be used to control intensity of continuous lights
030-028300 AC Power Cord for DSPxx Power Supply, U.S. 49€ A
030-028400 AC Power Cord for DSPxx Power Supply, EU 49€ A
030-028500 AC Power Cord for DSPxx Power Supply, UK 49€ A
NER-030029100 Cable, NERLITE, 4.5M, M12 5-Pin-to-Open-End Cable 56€ A
Part Number Description Item
NER-011659XXXG Edge to Edge Backligt Series 1
NER-011504100 DSP60 24VDC 2.5A DIN Mount Power Supply 2
98-000152-0X NL200 Lighting Controller 3
NER-030029100 Cable, NERLITE, 4.5M, M12 5-Pin-to-Open-End Cable 4
Power Supply/Controllers
Power Supply Cordsets
Backlight Accessories
Description
Tech Reference Backlights
Prices and specifications subject to change.
www.microscan.com
No minimum order on the Order Management System.
€10K minimum order for manually submitted orders.
Confidential Document
07-000002-01 Rev AR
Page 95 of 104

NERLITE® LARGE BACKLIGHTS
Note: For all applications large backlights require a light + controller + power supply
Backlights 100X200 Continuous/Strobed
Part Number List Price
Type
NER-011659700G NERLITE 100x200 mm, Red, Backlight Current Control, M12 Connector 1,124€ P
NER-011659710G NERLITE 100x200 mm, White, Backlight Current Control, M12 Connector 1,216€ P
NER-011659720G NERLITE 100x200 mm, Blue, Backlight Current Control, M12 Connector 1,216€ P
NER-011659740G NERLITE 100x200 mm, Infrared, Backlight Current Control, M12 Connector
IR
1,124€ P
Backlights 150X200 Continuous/Strobed
NER-011659800G NERLITE 150x200 mm, Red, Backlight, Current Control, M12 Connector 1,236€ P
NER-011659810G NERLITE 150x200 mm, White, Backlight, Current Control, M12 Connector 1,330€ P
NER-011659820G NERLITE 150x200 mm, Blue, Backlight, Current Control, M12 Connector 1,330€ P
NER-011659840G NERLITE 150x200 mm, Infrared, Backlight, Current Control, M12 Connector
IR
1,236€ P
Backlights 200X250 &150X200 IR Continuous/Strobed
NER-011659900G NERLITE 200x250 mm, Red, Backlight, Current Control, M12 Connector 1,488€ P
NER-011659910G NERLITE 200x250 mm, White, Backlight, Current Control, M12 Connector 1,580€ P
NER-011659920G NERLITE 200x250 mm, Blue, Backlight, Current Control, M12 Connector 1,580€ P
NER-011659940G NERLITE 200x250 mm, Infrared, Backlight, Current Control, M12 Connector
IR
1,488€ P
NER-011504100 DSP60 24VDC 2.5A DIN Mount Power Supply 210€ A
98-000152-01* NL-200 Lighting Controller (Front Panel Control Only) 884€ A
98-000152-02* NL-220 Lighting Controller (Ethernet Control Only) 1,274€ A
98-000152-03* NL-220F Lighting Controller (Ethernet Control Only with Fast Strobe Capability) 1,622€ A
030-028300 AC Power Cord for DSPxx Power Supply, U.S. 49€ A
030-028400 AC Power Cord for DSPxx Power Supply, EU 49€ A
030-028500 AC Power Cord for DSPxx Power Supply, UK 49€ A
NER-030029100 Cable, NERLITE, 4.5M, M12 5-Pin-to-Open-End Cable 56€ A
Part Number Description Item
NER-011659XXXG Large Backlight
1
NER-011504100 DSP60 24VDC 2.5A DIN Mount Power Supply
2
98-000152-0X NL200 Lighting Controller
3
NER-030029100 Cable, NERLITE, 4.5M, M12 5-Pin-to-Open-End Cable
4
Power Supply Cordsets
Backlight Accessories
Backlights provide sharp contrast to outline a parts shape, hide clear housings, and view openings
such as drilled holes.
Description
Power Supply/Controllers
Tech Reference Backlights
Prices and specifications subject to change.
www.microscan.com
No minimum order on the Order Management System.
€10K minimum order for manually submitted orders.
Confidential Document
07-000002-01 Rev AR
Page 96 of 104

NERLITE® DARKFIELD LIGHTS
1) NER-011609311
2) NER-011601521
**Important Pricing Discount Note** Product discounts are applied based on the Product TYPE code shown in the TYPE column below.
Product Type codes are defined as: P = PRODUCT Discount, A = ACCESSORY Discount.
A Product Type code modified with L signifies Legacy Status (refer to Legacy section of this catalog).
Refer to your Partner Agreement for the actual discount percentage by Product Type.
Darkfield 50 Continuous
Part Number List Price Type
NER-011609311 NERLITE DF-50 Red Non-Diffuse Dark Field 24V Continuous Open-End Cable 462€ P
NER-011609321 NERLITE DF-50 White Non-Diffuse Dark Field 24V Continuous Open-End Cable 530€ P
Darkfield 100 Continuous
NER-011601520 NERLITE DF-100-1 Red Non-Diffuse Dark Field 24V Continuous Open-End Cable 526€ P
NER-011601521 NERLITE DF-100-1 Red Diffuse Dark Field 24V Continuous Open-End Cable 526€ P
Darkfield 150 Continuous
NER-011600020 NERLITE DF-150-1 Red Non-Diffuse Dark Field 24V Continuous Open-End Cable 748€ P
NER-011600031 NERLITE DF-150-1 White Non-Diffuse Dark Field 24V Continuous Open-End Cable 748€ P
NER-011600021 NERLITE DF-150-1 Red Diffuse Dark Field 24V Continuous Open-End Cable 748€ P
NER-011600041 NERLITE DF-150-1 White Diffuse Dark Field 24V Continuous Open-End Cable 748€ P
NER-011600208 NERLITE DF-150-3 Red Non-Diffuse Dark Field 24V Continuous Open-End Cable 1,026€ P
NER-011600206 NERLITE DF-150-3 White Non-Diffuse Dark Field 24V Continuous Open-End Cable 1,306€ P
Darkfield 200 Continuous
NER-011603300 NERLITE DF-200-1 Red Diffuse Dark Field 24V Continuous Open-End Cable 1,492€ P
Power Supply Darkfields Continuous
Part Number List Price Type
NER-011504100 DSP60 24VDC 2.5A DIN Mount Power Suppl
y
210€
A
Power Supply Cordsets
Part Number List Price Type
NER-030028300
A
C Power Cord for DSPxx Power Supply U.S. 62€
A
NER-030028400 AC Power Cord for DSPxx Power Supply EU 62€ A
NER-030028500 AC Power Cord for DSPxx Power Supply UK 62€ A
Best Sellers
NERLITE® Darkfield Lights enhance the contrast of surface features (e.g. embossed or engraved
marks).
Description
Description
Description
Tech Reference Dark Field Lights
Prices and specifications subject to change.
www.microscan.com
No minimum order on the Order Management System.
€10K minimum order for manually submitted orders.
Confidential Document
07-000002-01 Rev AR
Page 97 of 104

Product Demonstration Kits
60mm Ringlights
For flexibility, many Microscan Demonstration Kits do not contain scanners, readers or cameras. These are indicated by * in the part
number listing below and require a separate purchase of the desired reader or camera.
Part Number Description List Price
98-000102-01 Demo Kit QX-830/QX-870 596€
98-000090-03 Demo Kit MS-890 596€
98-000086-02 Demo Kit MINI Hawk 656€
98-000149-01 Demo Kit QX Hawk 596€
98-000095-02 Demo Kit MS-Connect 210 896€
98-000215-01 Demo Kit AV Supports Vision MINI & Vision HAWK (Cameras Not Included) 596€
98-000216-01 NERLITE Smart Series Demo Kit (Lights Not Included) 500€
98-000199-01* VS GigE Demo Kit License Key Camera Not Included Power Supply Cables Lens 3,506€
Print Quality Inspection Systems
* GigE cameras purchased in conjunction with a GigE Demo Kit are discounted 30%.
Part Number Description List Price
98-000097-02 MS-1 Demo Kit (Contains One HD MS-1 & One LD MS-1) 296€
98-000139-01 VS GigE Demo Kit License Key CMG03 Power Supply Cables Lens 4,236€
98-000207-01 NERLITE Starter Kit (Lights Not Included) 300€
98-000224-01 MS-2D Demo Kit USB 600€
98-000224-02 MS-2D Demo Kit Serial 600€
98-000264-01 Demo Kit HS-21 & HS-41X USB 2 6 ft. Strt. USB Cables 1 8 ft. Serial Cable 960€
** No separate reader purchase required. These kits are discounted 25%.
NOTE: Demo kit is not available for Mobile Hawk. A reader, specifically purchased as a demo unit will be discounted 50%.
MicroHAWK Demo Kit
MicroHAWK Demo Kit Contents:
Cables: Micro-USB, PWR-Serial I/O, Ethernet
Power Supply, Symbol Card, Setup Guide
User chooses the ID or MV Cameras seperately at 80% discount
1ea, MicroHAWK 20, 30, and 40
Part Number Description List Price
98-9000039-03 DEMO KIT MICROHAWK (NO UNITS) 632€
Software/Manuals
Part Number Description List Price
37-000010-01* Tools Drive, User Documentation, Software 30€
* 1 free per order.
Demo Kits - Scanner / Camera Not Included*
Demo Kits - Scanner / Camera Included**
Demo Kits - MicroHAWK
Prices and specifications subject to change.
www.microscan.com
No minimum order on the Order Management System.
€10K minimum order for manually submitted orders.
Confidential Document
07-000002-01 Rev AR
Page 98 of 104

Legacy Products
Note: These products are not recommended for new applications, but are still actively shipping and supported.
**Important Pricing Discount Note** Product discounts are applied based on the Product TYPE code shown in the TYPE column below.
Product Type codes are defined as: P = PRODUCT Discount, A = ACCESSORY Discount.
A Product Type code modified with L signifies Legacy Status (refer to Legacy section of this catalog).
Refer to your Partner Agreement for the actual discount percentage by Product Type.
Part Number List Price Type
FIS-0004-0001G 1,022€ LP
FIS-0004-0002G 1,022€ LP
FIS-0004-0003G 1,022€ LP
FIS-0004-0004G 1,022€ LP
USB cable terminated with USB type A connector.
Part Number List Price Type
FIS-0004-2001G 1,208€ LP
FIS-0004-2002G 1,208€ LP
FIS-0004-2003G 1,208€ LP
FIS-0004-2004G 1,208€ LP
FIS-0004-2005G 1,208€ LP
FIS-0004-2006G 1,208€ LP
USB cable terminated with USB type A connector.
Part Number List Price Type
FIS-1004-1210G 1,488€ LP
FIS-1004-1110G 1,488€ LP
Part Number Description List Price Type
FIS-6310-1110G MINI Hawk Xi Imager High Resolution SD Ethernet 24V 2,046€ LP
FIS-6310-1210G MINI Hawk Xi Imager High Resolution HD Ethernet 24V 2,046€ LP
FIS-6310-1310G MINI Hawk Xi Imager High Resolution Ultra HD Ethernet 24V 2,046€ LP
FIS-6310-1100G MINI Hawk Xi Imager High Speed SD Ethernet 24V 2,046€ LP
FIS-6310-1300G MINI Hawk Xi Imager High Speed Ultra HD Ethernet 24V 2,046€ LP
MS-4X Imager 2D SD DPM X-Mode USB with I/O 5VDC
MS-4X Imager 2D LD DPM X-Mode USB with I/O 5VDC
MS-4Xi Imager SD Ethernet 24VDC
MS-4Xi Imager LD Ethernet 24VDC
Description
MINI Hawk Xi Imagers
MS-4 Ultra-Compact Barcode Imagers
Description
MS-4X Ultra-Compact DPM Imagers
Description
MS-4Xi Ultra-Compact Ethernet Imagers
MS-4 Imager SD RS-232 5VDC
MS-4 Imager LD RS-232 5VDC
MS-4 Imager SD USB
MS-4 Imager LD USB
MS-4X Imager SD X-Mode RS-232 5VDC
MS-4X Imager LD X-Mode RS-232 5VDC
MS-4X Imager SD X-Mode USB 5VDC
MS-4X Imager LD X-Mode USB 5VDC
Prices and specifications subject to change.
www.microscan.com
No minimum order on the Order Management System.
€10K minimum order for manually submitted orders.
Confidential Document
07-000002-01 Rev AR
Page 99 of 104

Legacy Products
Note: These products are not recommended for new applications, but are still actively shipping and supported.
Vision MINI Xi Smart Camera - 1.3 MP SXGA (1280 x 1024)
Part Number List Price
Type
GMV-6310-1110G Vision MINI Xi SXGA Mono SD AV Ethernet/24V 2,322€ LP
GMV-6310-1210G Vision MINI Xi SXGA Mono HD AV Ethernet/24V 2,322€ LP
GMV-6310-1112G Vision MINI Xi SXGA Mono SD VS+AV Ethernet/24V 2,788€ LP
GMV-6310-1212G Vision MINI Xi SXGA Mono HD VS+AV Ethernet/24V 2,788€ LP
GMV-6310-1114G* Vision MINI Xi SXGA Mono SD Verif.+AV Ethernet/24V 2,696€ LP
GMV-6310-1214G* Vision MINI Xi SXGA Mono HD Verif.+AV Ethernet/24V 2,696€ LP
GMV-6310-1116G* Vision MINI Xi SXGA Mono SD Verif.+AV+VS Ethernet/24V 3,160€ LP
GMV-6310-1216G* Vision MINI Xi SXGA Mono HD Verif.+AV+VS Ethernet/24V 3,160€ LP
Lens Types are defined as SD = Standard Density Wide Angle Optics, and HD = High Density Narrow Angle Optics
Vision MINI Xi Smart Camera - 0.4 MP WVGA (752 x 480)
Part Number List Price
Type
GMV-6310-1100G Vision MINI Xi WVGA Mono SD AV 2,136€ LP
GMV-6310-1200G Vision MINI Xi WVGA Mono HD AV Ethernet/24V 2,136€ LP
GMV-6310-1102G Vision MINI Xi WVGA Mono SD VS+AV Ethernet/24V 2,600€ LP
GMV-6310-1202G Vision MINI Xi WVGA Mono HD VS+AV Ethernet/24V 2,600€ LP
GMV-6310-1104G* Vision MINI Xi WVGA Mono SD Verif.+AV Ethernet/24V 2,508€ LP
GMV-6310-1204G* Vision MINI Xi WVGA Mono HD Verif.+AV Ethernet/24V 2,508€ LP
GMV-6310-1106G* Vision MINI Xi WVGA Mono SD Verif.+AV+VS Ethernet/24V 2,974€ LP
GMV-6310-1206G* Vision MINI Xi WVGA Mono HD Verif.+AV+AV Ethernet/24V 2,974€ LP
Vision MINI Xi Smart Camera - 3 MP Color QXGA (2048 x 1536)
Part Number List Price
Type
GMV-6310-1172G* Vision MINI Xi QXGA Color SD VS+AV Ethernet/24V 2,834€ LP
GMV-6310-1272G* Vision MINI Xi QXGA Color HD VS+AV Ethernet/24V 2,834€ LP
The GMV-6310-1x72G is a Smart Camera with 3.0 MPixel color sensors. It is not detected and listed as cameras that can be
connected and programmed by AutoVISION. It is detected and listed by Visionscape which is required for programming and monitoring.
*Color models are only supported by Visionscape
Part Number List Price Type
FIS-0003-0009G 918€ LP
FIS-0003-0010G 918€ LP
FIS-0003-0011G 970€ LP
FIS-0003-0012G 970€ LP
FIS-0003-0013G 1,032€ LP
FIS-0003-0014G 1,032€ LP
FIS-0003-0015G 1,082€ LP
FIS-0003-0016G 1,082€ LP
FIS-0003-0019G 1,082€ LP
FIS-0003-0020G 1,082€ LP
FIS-0003-0028G 1,082€ LP
FIS-0003-0037G 1,080€ LP
FIS-0003-0038G 1,142€ LP
MS-3 Barcode Reader Single Line Low DensityMS-610 Replacement
MS-3 Barcode ReaderRasterLow DensityMS-610 Replacement
MS-3 Barcode ReaderRasterLow DensityRight Angle6 Cable
MS-3 Barcode ReaderRasterHigh DensityRight Angle6 Cable
MS-3 Barcode ReaderRasterLow DensityPDF
MS-3 Barcode ReaderRasterHigh DensityPDF
MS-3 Barcode ReaderRasterHigh Density6 CablePDF
MS-3 Barcode ReaderSingle LineHigh Density6 Cable
MS-3 Barcode ReaderRasterLow Density6 Cable
MS-3 Barcode ReaderRasterHigh Density6 Cable
MS-3 Barcode ReaderSingle LineLow DensityRight Angle6 Cable
MS-3 Barcode ReaderSingle LineHigh DensityRight Angle6 Cable
MS-3 Barcode ReaderSingle LineLow Density6 Cable
Scanners MS-3 Standard
Description
Description
* Verification calibration card not included in verification license
Description
* Verification calibration card not included in verification license
Description
Prices and specifications subject to change.
www.microscan.com
No minimum order on the Order Management System.
€10K minimum order for manually submitted orders.
Confidential Document
07-000002-01 Rev AR
Page 100 of 104

Legacy Products
Note: These products are not recommended for new applications, but are still actively shipping and supported.
MS-820 Laser Barcode Scanne
r
Part Number Description List Price Type
FIS-0820-0001G 1,796€ LP
FIS-0820-0002G 1,796€ LP
FIS-0820-0003G 1,908€ LP
FIS-0820-0004G 1,908€ LP
FIS-0820-0009G 1,796€ LP
FIS-0820-0010G 1,908€ LP
FIS-0820-0011G 1,796€ LP
FIS-0820-0012G 1,908€ LP
FIS-0820-0014G 1,908€ LP
FIS-0820-0015G 1,908€ LP
FIS-0820-0017G 1,908€ LP
FIS-0820-0018G 2,032€ LP
Part Number List Price Type
FIS-0911-0001G MS-9 Scanner Single Line LD RS-232/RS-422/RS-48510-28VDC 2,000€ LP
FIS-0911-0002G MS-9 Scanner Single Line HD RS-232/RS-422/RS-48510-28VDC 2,000€ LP
FIS-0911-0003G MS-9 Scanner Single Line LD OMR RS-232/RS-422/RS-48510-28VDC 2,246€ LP
FIS-0911-0004G MS-9 Scanner Single Line HD OMR RS-232/RS-422/RS-48510-28VDC 2,246€ LP
FIS-0911-0005G MS-9 Scanner Raster Line LD RS-232/RS-422/RS-48510-28VDC 2,122€ LP
FIS-0911-0006G MS-9 Scanner Raster Line HD RS-232/RS-422/RS-48510-28VDC 2,122€ LP
FIS-0911-0007G MS-9 Scanner Single Line LD Pharmacode RS-232/RS-422/RS-48510-28VDC 2,000€ LP
Part Number Description List Price Type
FIS-HS51-0001G HS-51 Wireless Handheld Reader with Battery Bluetooth Charging Base USB Cable 1,208€ LP
Part Number List Price Type
98-000039-02 138€ LA
20-500013-01 655€ LA
Note: parts are not RoHS compliant.
DeviceNet protocol box works with IB-131
MS-820 Scanner Raster HD
MS-820 Scanner Raster MD Special Software (Pharmacode)
MS-820 Scanner Single Line LD HT
MS-820 Scanner Raster LD HT
Kit IB-152
MS-820 Scanner Raster HD
MS-820 Scanner Single Line MD
MS-820 Scanner Raster MD
MS-820 Scanner Single Line HD
MS-820 Scanner Raster HD
HS-51 Reade
r
MS-9 Laser Barcode Scanne
r
Description
MS-820 Scanner Single Line LD
MS-820 Scanner Single Line HD
MS-820 Scanner Raster LD
Description
Interface Boxes
Box Interface DeviceNet Brand-Label
Prices and specifications subject to change.
www.microscan.com
No minimum order on the Order Management System.
€10K minimum order for manually submitted orders.
Confidential Document
07-000002-01 Rev AR
Page 101 of 104

Legacy Products
Note: These products are not recommended for new applications, but are still actively shipping and supported.
NERLITE Legacy Accessories
Part Number Description List Price Type
NER-011503800 212€ LA
NER-011503801 212€ LA
NER-011503802 212€ LA
Part Number List Price Type
NER-011252000 3,436€ LP
NER-011252010 3,590€ LP
Part Number List Price Type
NER-011600403 820€ LP
NER-011600411 1,398€ LP
NER-011600402 820€ LP
NER-011600412 1,398€ LP
Linear Arrays
Part Number List Price Type
NER-011654195 296€ LP
NER-011654198 320€ LP
NER-011654170 320€ LP
NER-011654120 296€ LP
NER-011654150 320€ LP
NER-011654180 320€ LP
NER-011654395 396€ LP
NER-011654340 446€ LP
NER-011654370 446€ LP
NER-011654320 396€ LP
NER-011654350 446€ LP
NER-011654380 446€ LP
NER-011654593 446€ LP
NER-011654540 520€ LP
NER-011654570 520€ LP
NER-011654550 520€ LP
NER-011654580 520€ LP
NERLITE LA-150-1 White Linear Array 24V Continuous Open-End Cable
NERLITE LA-150-1 Blue Linear Array 24V Continuous Open-End Cable
NERLITE LA-150-1 White Linear Array 24V Strobe Open-End Cable
NERLITE LA-150-1 Blue Linear Array 24V Strobe Open-End Cable
NERLITE LA-100-1 Blue Linear Array 24V Continuous Open-End Cable
NERLITE LA-100-1 Red Linear Array 24V Strobe Open-End Cable
NERLITE LA-100-1 White Linear Array 24V Strobe Open-End Cable
NERLITE LA-100-1 Blue Linear Array 24V Strobe Open-End Cable
NERLITE LA-150-1 Red Linear Array 24V Continuous Open-End Cable
NERLITE LA-50-1 Red Linear Array 24V Strobe Open-End Cable
NERLITE LA-50-1 White Linear Array 24V Strobe Open-End Cable
NERLITE LA-50-1 Blue Linear Array 24V Strobe Open-End Cable
NERLITE LA-100-1 Red Linear Array 24V Continuous Open-End Cable
NERLITE LA-100-1 White Linear Array 24V Continuous Open-End Cable
NERLITE D150 Red Dome 24V Strobe Open-End Cable
NERLITE D150 White Dome 24V Strobe Open-End Cable
NERLITE LA-50-1 Red Linear Array 24V Continuous Open-End Cable
NERLITE LA-50-1 White Linear Array 24V Continuous Open-End Cable
NERLITE LA-50-1 Blue Linear Array 24V Continuous Open-End Cable
Description
Description
CDI (Continuous Diffuse Illuminator)
Description
Dome Lights
NERLITE LC-50 Current Controller 0.35A Input 40VDC Max.
NERLITE LC-50 Current Controller 0.7A Input 40VDC Max.
NERLITE LC-50 Current Controller 1.05A Input 40VDC Max.
NERLITE CDI 200/75 Red CDI Light 24V Continuous Open-End Cable
NERLITE CDI 200/75 White CDI Light 24V Continuous Open-End Cable
NERLITE D150 Red Dome 24V Continuous Open-End Cable
NERLITE D150 White Dome 24V Continuous Open-End Cable
Prices and specifications subject to change.
www.microscan.com
No minimum order on the Order Management System.
€10K minimum order for manually submitted orders.
Confidential Document
07-000002-01 Rev AR
Page 102 of 104

Legacy Products
Note: These products are not recommended for new applications, but are still actively shipping and supported.
Area Arrays
Part Number List Price Type
NER-011652125 472€ LP
NER-011652143 472€ LP
NER-011652131 362€ LP
NER-011652133 472€ LP
NER-011652135 472€ LP
NER-011652144 472€ LP
NER-011652137 472€ LP
NER-011903503 732€ LP
NER-011652182 840€ LP
NER-011652171 542€ LP
NER-011652173 840€ LP
NER-011652175 840€ LP
NER-011904006 732€ LP
NER-011652180 840€ LP
NER-011904301 1,061€ LP
NER-011652232 1,216€ LP
NER-011650004 924€ LP
NER-011650013 NERLITE AR-50x200-HO, White, Non-Diffuse, Array, 24V Strobe, Open-End Cable € 1,435 VLP
Machine Vision Optical
Accessories
Part Number Description List Price Type
98-92800572 386€ LA
98-92800573 386€ LA
98-92800574 386€ LA
Part Number List Price Type
98-001904091 1,396€ LA
98-001904092 1,396€ LA
98-001904093 1,396€ LA
98-001904094 1,396€ LA
98-001904095 1,396€ LA
98-001904096 1,396€ LA
98-001904097 1,396€ LA
98-001904098 1,396€ LA
98-001904099 Calibration Target for 63.1 mmx101 mm Field of View € 1,101 LA
98-001904100 Calibration Target for 94.7 mmx152 mm Field of View € 1,101 LA
98-001904101 Calibration Target for 158 mmx254 mm Field of View € 1,101 LA
98-001904175 Calibration Target for 30.8 mmx49.5 mm Field of View € 1,101 LA
Calibration Target for 14.0 mmx22.5 mm Field of View
Calibration Target for 20.5 mmx33.0 mm Field of View
Calibration Target for 47.3 mmx76.1 mm Field of View
Calibration Target for 1.87 mmx3.0 mm Field of View
Calibration Target for 2.80 mmx4.50 mm Field of View
Calibration Target for 4.20 mmx6.75 mm Field of View
Calibration Target for 6.34 mmx10.2 mm Field of View
Calibration Target for 9.33 mmx15.0 mm Field of View
NERLITE AR-50x200-HO Red Non-Diffuse Array 24V Strobe Open-End Cable
Lens 12mm F/1.8-16 Front thread 25.5mm P 0.5mm 2/3 C-mount
Lens 16mm F/1.4-16 Front thread 25.5mm P 0.5mm 2/3 C-mount
Lens 25 mm F/1.6-16 Front Thread 25.5 mm P 0.5 mm 2/3 in. C-Mount
Description
Machine Vision Hardware Accessories
Description
NERLITE AR-50x50-HO Blue Non-Diffuse Array 24V Continuous Open-End Cable
NERLITE AR-50x50-HO Infrared Array 24V Continuous Open-End Cable
NERLITE AR-50x50-HO Red Non-Diffuse Array 24V Strobe Open-End Cable
NERLITE AR-50x50-HO White Non-Diffuse Array 24V Strobe Open-End Cable
NERLITE AR-50x50-HO Blue Non-Diffuse Array 24V Strobe Open-End Cable
NERLITE AR-50x50-HO Infrared Non-Diffuse Array 24V Strobe Open-End Cable
NERLITE AR-50x50-HO Ultraviolet Array 24V Strobe Open-End Cable
NERLITE AR-75x75-HO Blue Array 24V Continuous Open-End Cable
NERLITE AR-75x75-HO Infrared Array 24V Continuous Open-End Cable
NERLITE AR-100x100-HO Blue Array 24V Continuous Open-End Cable
NERLITE AR-100x100-HO Infrared Array 24V Continuous Open-End Cable
NERLITE AR-75x75-HO Red Array 24V Strobe Open-End Cable
NERLITE AR-75x75-HO White Array 24V Strobe Open-End Cable
NERLITE AR-75x75-HO Blue Array 24V Strobe Open-End Cable
NERLITE AR-75x75-HO Infrared Array 24V Strobe Open-End Cable
NERLITE AR-75x75-HO Ultraviolet Array 24V Strobe Open-End Cable
Prices and specifications subject to change.
www.microscan.com
No minimum order on the Order Management System.
€10K minimum order for manually submitted orders.
Confidential Document
07-000002-01 Rev AR
Page 103 of 104

Legacy Products
Note: These products are not recommended for new applications, but are still actively shipping and supported.
Part Number List Price Type
FIS-0004-1000G 2,564€ LP
FIS-0004-1001G 3,076€ LP
Part Number List Price Type
FIS-5100-0001G 1,096€ LA
61-000161-02 80€ LA
PanelScan
Part Number Description List Price Type
SLN-0001000 16,625€ OBS
SLN-0001001 21,625€ OBS
MS-Connect 5100 Enhanced Multidrop Concentrator
PanelScan Standard (10 in.x24 in. 254 mmx609 mm Field of View)
PanelScan Wide (18 x 24 508mm x 609mm FOV)
QX Cordset M12 12-Pin Plug (Screw-On)-to-MS-Connect 5100 3 m.
EZ Match LD RS-232/RS-422/RS-485 5V
EZ Match 3 MP Color LD RS-232/RS-422/RS-485
MS-Connect 5100 Options
Description
EZ Match Solution Kits
Description
Note: Part Numbers replaced with updated model part numbers.
Prices and specifications subject to change.
www.microscan.com
No minimum order on the Order Management System.
€10K minimum order for manually submitted orders.
Confidential Document
07-000002-01 Rev AR
Page 104 of 104