Midland Radio GXT860 FRS/GMRS User Manual GXT860 Owner s Manual qxp
Midland Radio Corporation FRS/GMRS GXT860 Owner s Manual qxp
Users Manual


Model GXT860/895 Series
Page 2 www.midlandradio.com
Welcome to the world of Midland electronics
Congratulations on your purchase of a high quality MIDLAND
product. Your 2-way radio represents the state-of-the-art in high-tech
engineering. Designed for GMRS (General Mobile Radio Service)
operation, this compact package is big in performance. It is a quality
piece of electronic equipment, skillfully constructed with the finest
components. The circuitry is all solid-state and mounted on a rugged
printed circuit board. Your two-way radio is designed for reliable and
trouble-free performance for years to come.
Features
- 42 GMRS/FRS Channel
- 142 Privacy Codes (38 CTCSS / 104 DCS)
- VOX
- 10 Selectable Call Alert (5 additional Animal Sounds on GXT895)
- NOAA Weather Radio
- NOAA Weather Scan
- NOAA Weather Alert
- VIBRATE ALERT
- Scan Function
- MONITOR Function
- Roger Beep Tone
- Silent Operation
- Keypad Lock
- Power HI/MED/LO Settings
- Speaker / Microphone Jacks
- Battery Meter / Battery Low Indicator
This device complies with Part 15 of the FCC Rules. Operation is subject to the
following two conditions : (1) this device does not cause harmful interference, and
(2) this radio must accept any interference that may cause undesired operation.
To maintain compliance with FCC’s RF exposure guidelines, for body-worn
operation, this radio has been tested and meets the FCC RF exposure guidelines
when used with Midland Radio Corp. accessories supplied or designated for this
product. Use of other accessories may not ensure compliance with FCC RF
exposure guidelines. (Tested with Headset Model: AVP-1)

IMPORTANT NOTICE, FCC LICENSE REQUIRED FOR GMRS OPERATION
(Only Applicable for GMRS Radio Use in the United States)
The GXT860/895 Series operates on GMRS (General Mobile Radio Service)
frequencies which require an FCC (Federal Communications Commission)
license. You must be licensed prior to operating on channels 1 - 7 or 15 - 22,
which comprise the GMRS channels of the GXT860/895 Series. Serious
penalties could result for unlicensed use of GMRS channels, in violation of FCC
rules, as stipulated in the Communications Acts Sections 501 and 502
(amended).
You will be issued a call sign by the FCC which should be used for station
identification when operating the radio on GMRS channels. You should also
cooperate by engaging in permissible transmissions only, avoiding channel
interference with other GMRS users, and being prudent with the length of their
transmission time.
To obtain a license or ask questions about the license application, contact the
FCC at 1-888-CALL FCC or go to the FCC's website:
http://www.fcc.gov and request form 605.
Exposure To Radio Frequency Energy
Your Midland radio is designed to comply with the following national and
international standards and guidelines regarding exposure of human being to
radio frequency electromagnetic energy:
- United States Federal Communications Commission, Code of Federal
Regulations: 47 CFR part 2 sub-part J
- American National Standards Institute (ANSI)/Institute of Electrical &
Electronic Engineers (IEEE) C95. 1-1992
- Institute of Electrical and Electronic Engineers (IEEE) C95. 1-1999 Edition
- National Council on Radiation Protection and Measurements (NCRP) of the
United States, Report 86, 1986
- International Commission on Non-lonizing Radiation Protection (ICNIRP)
1998
To control your exposure and ensure compliance with the general population or
uncontrolled environment exposure limits, transmit no more than 50% of the
time. The radio generates measurable RF energy exposure only when
transmitting.
IMPORTANT: Changes or modifications to this unit not expressly approved by
MIDLAND RADIO CORP. could void your right to operate this unit. Your radio
is set up to transmit a regulated signal on an assigned frequency. It is against
the law to alter or adjust the settings inside the COMMUNICATOR to exceed
those limitations. Any adjustment to your radio must be made by qualified
technicians.
Model GXT860/895 Series
Page 3 www.midlandradio.com

LCD DISPLAY
CONTROLS
1. KEY LOCK ICON – Indicates KEY
LOCK mode is on.
2. VOX ICON – Indicates when VOX mode
is active.
3. NOAA WEATHER (WX) BAND ICON–
Indicates when the radio is in Weather
Band mode.
4. CHANNEL NUMBER – Changes from
1~42 on GMRS/FRS band (1~10 on WX
band).
5. PRIVACY CODE – Indicates Privacy
Code selected by user (oF~38/oF~ 104).
It can only be used on Ch 1~22.
6. BATTERY METER – Indicates the battery
level.
7. VIBRATE ALERT ICON – Indicates when
the Vibrate Alert feature is on.
8. RECEIVE (RX) ICON – Indicates radio is
receiving a transmission.
9. TRANSMIT (TX) ICON – Indicates radio
is transmitting a signal.
10. TRANSMIT POWER LEVEL ICON –
Indicates TX Power setting (H/M/L).
11. PRIVACY CODE ICON – Indicates
Privacy Code setting (CTCSS/DCS).
12. POWER/VOLUME KNOB – Turn clock-
wise to turn the power on and increase
the volume level. Turn counter-clockwise
to decrease the volume level and turn
the power off.
13. PTT Button – Press and hold to transmit
voice communication.
14. CALL/LOCK Button – Press to send a
CALL Alert signal. Press and hold to turn
KEY LOCK on/off.
15. MIC – Built-in microphone.
16. SPEAKER – Built-in speaker.
17. ANTENNA
18. EXTERNAL SPEAKER/MIC JACK.
19. MENU/WX SCAN Button – Press to
access Menu mode. Press and hold for 5
seconds to activate the NOAA Weather
Scan function.
20. MONITOR/SCAN Button – Press to
enter SCAN mode. Press and hold to
enter MONITOR mode.
21. UP and DOWN Button – Make
adjustments in MENU mode.
1
12
13
14
15
16
21
20
19
18
17
Model GXT860/895 Series
Page 4 www.midlandradio.com
11
10
9
8
7
6
5
4
3
2

BATTERY INSTALLATION
Your GXT860/895 Series radio operates with either a NiMH battery
pack or an optional 4 AA alkaline batteries. The belt clip should be
removed (see below) to ease installation or removal of the batteries.
To install the batteries:
1. With the back of the radio facing you, remove the belt clip (see
diagram below) for easy access, then remove the Battery Cover
by pressing down on the top center and sliding it down from the
radio.
2. Insert 4 AA batteries observing the polarity as shown. Installing
the batteries incorrectly will prevent the unit from operating or
may damage the unit.
3. Return the Battery Cover by sliding it up on the radio. Replace the
belt clip, making sure it locks into place.
BATTERY
COMPARTMENT
BATTERY
COMPARTMENT
COVER
One Battery inserted
in this slot
Press here and
push down to open
INSTALLING THE BELT CLIP
To install the BELT CLIP, slide the clip down into the slot on the back
of the radio until the BELT CLIP LATCH clicks. To remove the BELT
CLIP, press the LOCK TAB down, then gently pull the belt clip up
toward the top of the radio.
BELT CLIP
LOCK TAB
BELT CLIP
LATCH
Model GXT860/895 Series
Page 5 www.midlandradio.com

Model GXT860/895 Series
Page 6 www.midlandradio.com
CHARGING THE BATTERY PACK
Your GXT860/895 Series is equipped for using a rechargeable NiMH
battery pack which can be recharged using a desktop charger. Initial
charge time is 24 hours with a charge time of 12 hours thereafter. For
maximum battery life, we recommend charging the battery pack when
the low battery icon comes on. Remove the radios from the charger
when the charge time expires.
To charge using a Desktop Charger:
1. Place the rechargeable battery packs in the radios.
2. Connect the AC adapter into an AC wall outlet.
3. Insert the AC adapter plug (or DC Cigarette Lighter adapter if
charging in vehicle) into the desktop charger jack.
4. Place the units into the desktop charger slot and note that the LED
indicator with RED color will light up, indicating charging function.
In order to ensure that the battery pack is fully charged, it is
recommended that the battery pack be charged for at least 12
hours with the radio turned OFF.
1. Only use our NiMH battery pack.
2. Do not attempt to charge alkaline batteries or any batteries
or battery packs other than the one indicated in the manual.
This may cause leakage and damage to the radio.
3. For long term storage of the radio, turn the radio OFF and
remove the batteries from the radio.
BATTERY LEVEL INDICATOR
Your GXT860/895 Series has a BATTERY LEVEL METER
that shows the battery power level. The greater the number of bars
visible, the stronger the battery level. When the battery level is low,
the Battery Shell icon and “Lo bt” will flash in the display
indicating your batteries should be replaced or recharged if using a
rechargeable battery pack.
!

Model GXT860/895 Series
Page 7 www.midlandradio.com
POWER ON/OFF AND VOLUME
Rotate the POWER/VOLUME knob clockwise to turn the radio on
and increase the volume level. Rotate the control counter-clockwise
to reduce the volume level and to turn the radio off. During Power On,
the radio will beep 2 times with different tones, the LCD will display all
icons for 1 second and the LCD display will indicate the last channel
selected.
TRANSMITTING AND RECEIVING A CALL
To communicate, all radios in your group must be set to the same
channel and Privacy Code.
1. For maximum clarity, hold the radio 2 to 3 inches from your mouth.
2. Press and hold the PTT button and speak in a normal voice into the
microphone. The TX icon will appear continuously on the LCD
Display while transmitting.
3. To receive a call, release the PTT button. The RX icon will appear
on the display when your radio is receiving a transmission.
ABOUT RANGE
Your GXT Series radios are designed to give you maximum range
under optimum conditions.
Optimum Conditions are:
lOver water
lOpen rural areas without obstructions
lFlat areas where you can see the other person
To ensure you get maximum range:
lBe sure to use fresh or fully charged batteries - low batteries will
cause low power conditions.
lBe sure you are on a GMRS channel - FRS channels are
restricted by the FCC to low power.
lBe sure to set your radio to use Hi power.
OPERATING
YOUR RADIO

Model GXT860/895 Series
Page 8 www.midlandradio.com
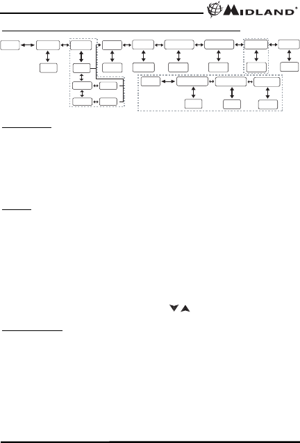
GXT860/895 SERIES QUICK REFERENCE CHART
MONITOR
Pressing and holding the MONITOR button for 1 second will let you
hear noise so you can adjust the volume level of the radio when not
receiving a signal. This should be used to check activity on your
current channel before transmitting.
Press and hold the MONITOR button for 1 second again to get out
of MONITOR mode.
SCAN
Your GXT860/895 Series can scan all 42 channels for activity. To
enter, quickly press the SCAN button. Repeat the same procedure to
exit. Your radio will rapidly scan each of the 42 channels and stop on
any active channel. Your radio will resume scanning after 4 seconds
when the channel is no longer active.
When you press the PTT button to transmit on an active channel, the
scanning function will stop and remain on the active channel for 10
seconds before resuming scan when PTT button is no longer
pressed.
To resume scanning, quickly press the button.
CALL ALERT
Your GXT860/895 Series can transmit a call alert for a fixed length of
time. To send a call alert, press the CALL button. The TX icon will
appear while transmitting a call alert and a tone can be heard on the
speaker for confirmation.
The GXT860 has 10 call alert selections while the GXT895 has 15
call alerts including 5 “animal sound” call alerts - Cougar, Duck,
Crow, Wolf, Turkey.
MENU Channel VOX
1~42
Privacy
Roger Beep
On/Off
Power
H/M/L
Call Tone
1~10
Vibrate
On/Off
WX Scan
1~10
Press &
hold Menu
button for 5
seconds
Silent Operation
On/Off
oF~5
Off
CTCSS
DCS
1~38
1~104
1~15 for GXT895
WX Channel
1~10
WX Alert
On/Off
MENU
*** Only on Ch 1 ~ 22
/

Model GXT860/895 Series
KEYPAD LOCK
To avoid accidentally changing the radio setting, press the LOCK
button for 2 seconds. The KEY LOCK icon will appear on the display.
PTT and CALL will still be active. Repeat the same procedure to
unlock the keypad.
DISPLAY ILLUMINATION
During Power on, the display illumination will activate for approx. 5
seconds. The display illumination can also be activated when the
MENU,MON/SCAN, and button is pressed.
CHANNEL SELECTION (GMRS/FRS BAND)
Press the MENU button once, and then the buttons to select one
of the 42 GMRS/FRS channels. To confirm the selection, press the
PTT button or press the MENU button again to move to the next
feature setting.
SETTING PRIVACY CODES
Your GXT860/895 Series has 142 Privacy Codes available. The
selected Privacy Code may be different for each channel. To select
a Privacy Code for the current channel press the MENU button
twice, and then the buttons to select between Off/CTCSS/DCS.
Press again the MENU button and the button to select one of the
38 CTCSS Codes or one of the 104 DCS Codes. The Privacy Code
icon on the display will indicate whether you set your Privacy Code in
CTCSS or DCS mode. To confirm the selection, press the PTT button
or press MENU button again to move to the next feature setting.
Note : If you select any CTCSS Privacy Code, any pre-selected
DCS Privacy Code will be cancelled and vice-versa. Selecting a
Privacy Code of "oF" will disable the Privacy feature. To commu-
nicate between two GXT860/895 Series radios, all radios in your
group must be set to the same channel and Privacy Code. The
Privacy Code can only be set in channels 1~22.
TRANSMIT (TX) POWER LEVEL SELECTION
Your GXT860/895 Series has 3 power level settings. To select the
power level on channels 1~7, 15~33 and 38~42, press the MENU
button until a “Pr” icon will appear blinking on the display. Then press
the buttons to select TRANSMIT POWER LEVEL icon (H: Hi/
M: Mid/L: Lo). To confirm, press the PTT button or press the MENU
button again to move to the next feature setting.
/
/
/
/
Page 9 www.midlandradio.com
!
/

Model GXT860/895 Series
Page 10 www.midlandradio.com
When the Battery Meter drops to 1 bar , the TX Power will
automatically switch from Hi(H) or Med(M) to Lo(L) level.
Note : You cannot adjust the power setting on the FRS
channels (8~14 and 34~37). They are set to Low power per
FCC regulations.
VOX (Hands-free Transmission)
Your radio has 5 VOX level settings: (oF/1~5).
To set VOX, press the MENU button until the display shows “VOX”
blinking while on the right of the CHANNEL NUMBER display,
an “oF” icon appears. Select “1~5” by pressing the buttons and
push the PTT key, or press the MENU button again to move to the
next feature setting.
VOX will be more sensitive on the “1”setting than on the “5”setting.
To turn VOX off, press the MENU button until the display shows
“VOX” blinking while on the right of the CHANNEL NUMBER display,
a “1~5” icon appears. Select “oF” by pressing the buttons and
push the PTT key, or press the MENU button again to move to the
next feature setting.
SILENT OPERATION
Your GXT860/895 Series has a SILENT OPERATION mode. In this
mode, all “beeps” and “tones” are disabled.
To turn the SILENT OPERATION mode on, press the MENU button
until the display shows a “bP” icon while on the right of the “bP”
display, a “on” icon appears. Select “of” by pressing the buttons
and push the PTT key or MENU button.
To turn the SILENT OPERATION mode off, press the MENU button
until the display shows a “bP” icon while on the right of the “bP”
display, a “oF” icon appears. Select “on” by pressing the
buttons and push the PTT key or MENU button.
ROGER BEEP (end of transmission) TONE
When the PTT button is released, the radio will beep to confirm to
other users that your transmission has finished.
To turn the ROGER BEEP tone on, press the MENU button until the
display shows an “rb” icon while on the right of the “rb” display, an
“oF” icon appears. Select “on” by pressing the buttons and push
the PTT key, or press the MENU button to move to the next feature
setting.
/
/
/
!
/
/

Model GXT860/895 Series
Page 11 www.midlandradio.com
To turn the ROGER BEEP tone off, press the MENU button until the
display shows an “rb” icon while on the right of the “rb” display, an
“on” icon appears. Select “oF” by pressing the buttons and push
the PTT key, or press MENU button to move to the next feature
setting.
CALL ALERT SELECTION
Your GXT860 Series has 10 selectable CALL ALERTS (15 for
GXT895). To select, press the MENU button until a “CA” icon appears
and to the right of the “CA” icon the current CALL ALERT setting is
displayed. Then press the buttons to make the CALL ALERT
selections, and the radio will emit a corresponding tone for each
selection. To confirm, press the PTT button or press the MENU
button to move to the next feature setting.
VIBRATE ALERT
To turn the VIBRATE ALERT on, press the MENU button until the
display shows the VIBRATE ALERT icon blinking, while on the right
of the CHANNEL NUMBER, an “oF” icon appears. Select “on”by
pressing the buttons and push the PTT button, or press the
MENU button. The VIBRATE ALERT icon will remain on the display.
To turn the VIBRATE ALERT off, press the MENU button until the
display shows the VIBRATE ALERT icon blinking, while on the right
of the CHANNEL NUMBER, an “on” icon appears. Select “oF” by
pressing the buttons and push the PTT button, or press the
MENU button. The VIBRATE ALERT icon will go off.
NOAA WEATHER RADIO/SCAN
Your GXT860/895 Series has a NOAA WEATHER RADIO function
to enable the user to receive weather reports from designated NOAA
stations.
Your radio also has a NOAA WEATHER SCAN function, to enable
the user to scan all 10 channels of the NOAA WEATHER RADIO.
To turn the NOAA WEATHER SCAN on, press and hold the MENU
button for 5 seconds while in GMRS mode. The radio will go to WX
Band mode and start scanning all 10 channels and stop on any active
channel. When the channel becomes inactive for 10 seconds the
radio will resume scanning.
To stop the NOAA WEATHER (WX) SCAN and set the channel
manually on the WX Band, press the MENU button during NOAA
WEATHER (WX) SCAN.
/
/
/
/

Model GXT860/895 Series
Page 12 www.midlandradio.com
The radio will stop scanning and the display will show the current WX
Band channel setting and the WX Band icon. While on WX Band
mode press the buttons to select one of the 10 NOAA WEAT-
HER (WX) BAND channels. To confirm, press the PTT button or
press the MENU button to move to the next feature setting.
To turn the NOAA WEATHER RADIO off, press the PTT button. The
current GMRS/FRS radio setting will be displayed and the WX BAND
icon will go off.
NOAA WEATHER ALERT
Your radio has a NOAA WEATHER ALERT function, to enable you to
automatically receive weather alerts from designated NOAA stations.
The NOAA WEATHER (WX) ALERT is automatically on during
NOAA WEATHER SCAN mode.
To turn the NOAA WEATHER (WX) ALERT on during normal NOAA
WEATHER RADIO mode, press the MENU button twice while in
NOAA WEATHER SCAN mode. The display shows "AL", while on
the right an "oF" icon appears blinking. Select "on" by pressing the
buttons. To confirm, press the PTT button or press MENU. The
radio will return to WX BAND and the WX BAND icon will continue
blinking. If the radio receives a WX ALERT signal from a designated
NOAA station while on GMRS/FRS Radio mode, the radio will beep
for 10 seconds while an "AL" and "In" icon appear on the display,
after which it will automatically go to WX BAND.
If any button is pressed during beeping while on GMRS/FRS Radio
mode, the radio will automatically go to WX BAND.
To turn the NOAA WEATHER (WX) ALERT off, press the MENU
button twice while in WX Band. The display shows "AL", while on
the right an "on" icon appears blinking. Select "oF" by pressing the
buttons. To confirm, press the PTT button or press MENU.
EXTERNAL SPEAKER/MICROPHONE JACK
Your GXT860/895 Series can be used with an optional
external speaker / microphone or headset, freeing your
hands for other tasks. To use an optional speaker / micro-
phone or headset:
lInsert the plug(s) into the SPK/MIC jacks.
lPlace the earbud into your ear, and adjust the mic into
your desired position.
Note : You can charge a rechargeable NiMH battery pack thru the
CHG Jack (see page 6).
/
/
/

Model GXT860/895 Series
Page 13 www.midlandradio.com
PROBLEM SOLUTION
No Power - Check battery installation and/or replace batteries.
Cannot Receive
Messages - Confirm the radios have the same channel settings.
- Make sure that you are within range of the other
transceivers.
- Buildings and other structures may interfere with
your communication.
(See ABOUT RANGE on Page 7)
Radio is not responding
to button presses - Make sure key lock is not on. See "Keypad Lock".
- Radio might need to be reset. Turn radio off then
on.
Display is dim - Recharge or replace batteries.
Charger not functioning - Contacts on the back of the radio may require
cleaning.
- Ensure the outlet where the charger is plugged
into is functioning properly.
- Check that the battery pack is installed in the radio
properly.
USE AND CARE
1. Use a soft damp cloth to clean the radio.
2. Do not use alcohol or cleaning solutions to clean the radio.
3. Do not immerse the radio in water.
4. Dry the radio with dry lint-free cloth should it get wet.
5. Turn off the radio and remove the batteries during long-term
storage.
If you have a problem which you believe requires
service, please call first and speak with a service
technician. Many problems can be remedied over the
phone without returning the unit for service.
TROUBLESHOOTING GUIDE

Model GXT860/895 Series
Page 14 www.midlandradio.com
SPECIFICATIONS
Channels 42 GMRS/FRS Channels +142 Privacy Codes
10 NOAA Weather (WX) Band Channels
Operating Frequency UHF 462.5500 ~ 467.7125 MHz
Power Source 4 AA Alkaline or 6.0V Rechargeable Ni-MH battery pack
GMRS/FRS FREQUENCY CHART (MHz)
NOAA WEATHER (WX) RADIO FREQUENCY CHART (MHz)
CH. No CH. Freq. CH. No CH. Freq.
1 162.550 6 162.500
2 162.400 7 162.525
3 162.475 8 161.650
4 162.425 9 161.775
5 162.450 10 163.275
PRIVACY CODES FREQUENCY CHART (Hz) - CTCSS
Code Freq. Code Freq. Code Freq. Code Freq. Code Freq.
1 67.0 9 91.5 17 118.8 25 156.7 33 210.7
2 71.9 10 94.8 18 123.0 26 162.2 34 218.1
3 74.4 11 97.4 19 127.3 27 167.9 35 225.7
4 77.0 12 100.0 20 131.8 28 173.8 36 233.6
5 79.7 13 103.5 21 136.5 29 179.9 37 241.8
6 82.5 14 107.2 22 141.3 30 186.2 38 250.3
7 85.4 15 110.9 23 146.2 31 192.8
8 88.5 16 114.8 24 151.4 32 203.5
* Channel 8,9 and 10 are designated Canadian Marine Frequencies
* Channels 8~14 are low-power FRS license free channels
Note: Privacy codes can be programmed for use on Channels 1~22 only
CH. No CH. Freq. CH. No CH. Freq. CH. No CH. Freq.
1 462.5625
9
467.5875
17
462.6000
2 462.5875
10
467.6125
18
462.6250
3 462.6125
11
467.6375
19
462.6500
4 462.6375
12
467.6625
20
462.6750
5 462.6625
13
467.6875
21
462.7000
6 462.6875
14
467.7125
22
462.7250
7 462.7125
15
462.5500
8 467.5625
16
462.5750
23
24
25
26
29
30
31
32
33
34
27
28
35
36
37
38
39
40
41
42

Model GXT860/895 Series
Page 15 www.midlandradio.com
DCS PRIVACY CODE CHART
No.
CODE No. CODE No. CODE
1 0 23
36 251
71 631
2 0 25
37 261
72 632
3 0 26
38 263
73 654
4 0 31
39 265
74 662
5 0 32
40 271
75 664
6 0 43
41 306
76 703
7 0 47
42 311
77 712
8 0 51
43 315
78 723
9 0 54
44 331
10 065
45 343
11 071
46 346
12 072
47 351
13 073
48 364
14 074
49 365
15 114
50 371
16 115
51 411
17 116
52 412
18 125
53 413
19 131
54 423
20 132
55 431
21 134
56 432
22 143
57 445
23 152
58 464
24 155
59 465
25 156
60 466
26 162
61 503
27 165
62 506
97 356
28 172
63 516
29 174
64 532
99 452
30 205
65 546
100 454
31 223
66 565
101
455
32 226
67 606
33 243
68 612
103 523
34 244
69 624
104 526
35 245
70 627
98 446
102
462
No.
CODE
79 731
80 732
81 734
82 743
83 754
84 036
85 053
86 122
87 145
88 212
89 225
90 246
91 252
92 255
93 266
94 274
95 325
96 332
Note: Privacy codes can be programmed for use on Channels 1~22 only

Model GXT860/895 Series
Page 16 www.midlandradio.com
LIMITED WARRANTY
Midland Radio Corporation will repair or replace, at its option without
charge, any Midland FRS/GMRS transceiver which fails due to a
defect in material or workmanship within three years following the
initial consumer purchase.
This warranty does not apply to water damage, battery leak or abuse.
Accessories have a 90 day warranty from date of purchase, including
any antennas, chargers, or earphones.
This warranty does not include the cost of labor for removal or
re-installation of the product in a vehicle or other mounting.
For Product Purchased in the USA:
Performance of any obligation under this warranty may be obtained
by returning the defective product, prepaid freight, along with proof of
purchase to:
Midland Radio Corporation
Warranty Service Department
5900 Parretta Drive
Kansas City, MO 64120
This warranty gives you specific legal rights, and you may also have
other rights, which vary from state to state.
Note: The above warranty applies only to merchandise purchased in
the United States of America or any of the territories or possessions
thereof, or from a U.S. Military exchange.
For Product Purchased in Canada:
Performance of any obligation under this warranty may be obtained
by returning the warranted product, along with proof of purchase to
your dealer in Canada.
This warranty gives you specified legal rights. Additional warranty
rights may be provided by law in some areas.

Page 17 www.midlandradio.com
Model GXT860/895 Series
AVP-11AVP-HH4
AVP-HH1 AVP-HH5
AVP-HH2 AVP-HH7
AVP-HH3 AVP-HH8
- 1 Open Face
Helmet
Microphone Kit
- $49.99
- 1 Closed Face
Helmet
Microphone Kit
- $49.99
- 2 Over the Ear
Mic. Headsets
w/ PTT
- $19.99
ACCESSORIES
Accessories can be purchased at www.midlandradio.com or by
filling in the form on the following page and mailing it to our address.
- 2 Surveillance
Headsets
- $39.99
- 2 Behind the
Head Headsets
- $39.99
- 2 Ear Wrap
Headsets
- $39.99
- 2 Mossy Oak
Around the Ear
Headsets with
Boom Mic
- $39.99
- 1 Action Throat
Mic with
Acoustic Ear
Tube
- $39.99

Page 18 www.midlandradio.com
Model GXT860/895 Series
TH1 TH2
TH3 TH4
AVP-111 AAVP-77
- Earphone Mic
with Boom
- $39.99
- Earphone Mic
with PTT
- $29.99
- Tactical Action
Boom Mic with
Tactical PTT
- $99.99
- Action Throat
Mic with
Tactical PTT
and Pneumatic
Earphone
- $109.99
- 1 Dual Desk
Charger
- 2 Rechargeable
battery packs
- 1 AC Adapter
- 1 DC Cigarette
lighter adapter
- $39.99
TACTICAL HHEADSETS
- 2 Rechargeable
battery packs
- $19.99

Model GXT860/895 Series
Page 19 www.midlandradio.com
Please send Money Order or filling in Visa/MasterCard information
and mailing to the address below. Please DO NOT send cash or
checks. Make Money Order payable to Midland Radio Corporation.
Name: _______________________________________________________________
Address: _____________________________________________________________
City: _________________________ State: __________ Zip Code: _____________
Tel: __________________________ Email: _________________________________
CC# _________________________ Type: ________________ Exp. ____________
ACCESSORIES ORDER FORM
Mail To:
Midland Radio Corporation
Consumer Dept.
5900 Parretta Drive
Kansas City, MO 64120
----------------
Or Call 816.241.8500.
----------------
To order online go to
www.midlandradio.com
Sub-Total ___________
Tax (MO, CO, IL, FL only) ___________
S & H _____ $14.95
(Applies to Domestic U.S. only. For Hawaii,
Alaska, and Puerto Rico S&H will be $36.25
for 1lb and $64.25 for 2lbs or more).
Total $___________
Qty Item Price Total
AVP-1 $19.99
AVP-7 $19.99
AVP-11 $39.99
AVP-H1 $49.99
AVP-H2 $49.99
AVP-H3 $39.99
AVP-H4 $39.99
AVP-H5 $39.99
AVP-H7 $39.99
AVP-H8 $39.99
TH1 $39.99
TH2 $99.99
TH3 $29.99
TH4 $109.99

MMIIDDLLAANNDD RRAADDIIOO CCOORRPPOORRAATTIIOONN
5900 Parretta Drive
Kansas City, MO 64120
Call 816.241.8500
visit us at http://www.midlandradio.com
Note: Features & Specifications are subject to change without
notice. MIDLAND is not responsible for unintentional errors or
omissions on its packaging.