Minolta Dimage Scan Dual Ii Af 2820U Overview E11
AF-2820U to the manual ee2ac389-2212-4f51-8939-881073af59c8
2015-01-05
: Minolta Minolta-Dimage-Scan-Dual-Ii-Af-2820U-Overview-166963 minolta-dimage-scan-dual-ii-af-2820u-overview-166963 minolta pdf
Open the PDF directly: View PDF
.
Page Count: 109 [warning: Documents this large are best viewed by clicking the View PDF Link!]

Dimâge Scan Dual II
1
E9224-2886-11 H-A006

2
Thank you for purchasing the Minolta Dimâge Scan Dual2. The Dimâge Scan Dual2 AF-2820U is a
dual format film scanner capable of scanning 35mm and, with the optional AD-10 APS Adapter,
Advanced Photo System film.
This manual has been designed to help you understand the operation of your scanner. Please read
this manual thoroughly to realize all the benefits of your scanner.
The instructions in this manual assume you have a working knowledge of the operating system for
your computer (Macintosh OS, Windows 98, or Windows 2000) and its conventions. Familiarity with
the mouse and standard operating system menus and commands is necessary before operating the
driver software for the Dimâge Scan Dual2.
This manual does not instruct in the:
• basic use of personal computers.
• use of Windows 98, Windows 2000, or Macintosh OS.
• use of Adobe Photoshop, Paint Shop Pro, or Corel Draw.
The examples in this manual use Windows 98. The appearance of some screens may differ from
the examples when using Windows 2000, or the Macintosh operating system.
This mark certifies that this product meets the requirements of the EU (European
Union) concerning interference causing equipment regulations. CE stands for
Conformité Européenne.
This Class B digital apparatus complies with Canadian ICES-003.
Cet appareil numérique de la classe B est conforme à la norme NMB-003 du Canada.
• Changes or modifications not approved by the party responsible for compliance could void
the user’s authority to operate the equipment.
• This manual may not be copied in part or whole without prior written permission from
Minolta Co., Ltd. ©2000 Minolta Co., Ltd.
• Every necessary caution has been taken to ensure the accuracy of this instruction manual.
Please contact us if you have any questions, find any errors, or notice missing information.
• Minolta is not responsible for loss, damage, or other results occurring during the operation
of this product.
Tested by the Minolta Corporation 101 Williams Drive Ramsey, New Jersey 07446 USA
This device complies with Part 15 of the FCC Rules. Operation is
subject to the following conditions: (1) This device may not cause
harmful interference, and (2) this device must accept any interference
received, including interference that may cause undesired operation.
To meet FCC regulations, the SCSI cables used with this scanner
must be equipped with ferrite cores.
Microsoft, Windows®, Windows 98®, and Windows 2000®are registered trademarks of the
Microsoft Corporation.
Macintosh™, Apple®, and Power Macintosh®are registered trademarks of Apple Computer, Inc.
Adobe®and Photoshop™ are registered trademarks of Adobe Systems Incorporated.
Corel Draw™ is a trademark of the Corel Corporation.
Paint Shop Pro is the copyright of Met’s Corporation.
Other corporate and product names are the trademarks and registered trademarks of their
respective companies.
Film Scanner:Dimâge Scan Dual2 AF-2820U

Dimâge Scan Dual II 3
FOR PROPER AND SAFE USE
Please read and understand each caution before using this product.
To avoid fire or electric shock:
• Use only within the voltage range specified on the back of unit.
• Do not expose this unit to liquids.
• Do not insert metal objects into this unit.
• Do not touch the AC power adapter unit, cord or plug if your hands are wet.
• Unplug this unit when it is not in use.
Improper use of the AC power adapter cord may result in fire or electric shock.
• Insert the plug securely into an electrical outlet.
• Do not pull on the AC power adapter cord. Grasp the plug when removing the
AC power adapter cord from an AC outlet (mains).
• Do not scratch, twist, modify, heat, or place a heavy object on the AC power
adapter cord.
• Do not connect the ground to a gas pipe, telephone ground, or a water pipe.
Improper grounding can result in electric shock.
This product must have sufficient ventilation while in use. Blocked ventilation
ducts may cause the unit to overheat, increasing the risk of fire.
• Do not use or store this product in dusty or very humid areas.
• This product should be operated in the upright position only. Do not stack any objects on
this product.
If there is smoke, a strange smell, or any other unusual conditions, shut down
and unplug the unit, then contact a Minolta Service Facility.
WARNING
Do not attempt to disassemble this product. It contains high-voltage
circuits. Take the product to a Minolta Service facility for repairs.
Unexpected damage may occur if this unit is left unattended near young
children.
CAUTION

4
PACKAGE CONTENTS
1. Minolta Dimâge Scan Dual2
2. 35mm Slide holder (FH-U1) and
Negative holder (SH-U1)
3. USB cable
4. AC power adapter
(AC-U1, AC-U2 or AC-U3)
5. CD ROM for Dimâge Scan Dual II
6. CD ROM for Photoshop LE
7. Warranty card
8. Quick Reference Guide
The following contents should be included in this package
Software Registration
Please register this software before using it…
Once registered, you will receive technical support, software
upgrade and product information. Complete and return the
enclosed Product & Software Registration form after detaching
it form the Warranty. No postage is necessary.
• The information you provide is confidential and will only be used by
Minolta Customer Service and Product Research & Development.
The display indications may differ depnding on your PC’s
preferences and a using version of the scanner driver.

This section describes the required system and
the names of the parts.
Overview
Scanner setup
Easy Scan Utility
Index Scan
Final scan
Preview scan
The details of the contents are described on the following page.
Image correction
Appendix
9
➠
➠
13
This section describes how to load the film holder
and perform the Minolta Easy Scan Utility.
This section describes how to perform the index
scan.
➠
23
➠
35
➠
49
➠
63
➠
83
93
This section describes how to perform the preview
scan.
This section describes how to perform the final
scan and save it.
Read this section if necessary.
This section describes how to set up of the
scanner.

6
TABLE OF CONTENTS
FOR PROPER AND SAFE USE . . . . . . . . . . . . . . . . . . . . . . . . . . . . . . . . . . . . . . . .3
PACKAGE CONTENTS . . . . . . . . . . . . . . . . . . . . . . . . . . . . . . . . . . . . . . . . . . . . . . .4
SCANNER – NAMES OF PARTS . . . . . . . . . . . . . . . . . . . . . . . . . . . . . . . . . . . . . . .9
SYSTEM REQUIREMENTS – PC / AT . . . . . . . . . . . . . . . . . . . . . . . . . . . . . . . . . .10
SYSTEM REQUIREMENTS – MACINTOSH . . . . . . . . . . . . . . . . . . . . . . . . . . . . . .11
SCANNER SETUP FLOW . . . . . . . . . . . . . . . . . . . . . . . . . . . . . . . . . . . . . . . . . . .13
INSTALLING THE PHOTSHOP LE – WINDOWS . . . . . . . . . . . . . . . . . . . . . .14
INSTALLING THE PHOTOSHOP LE – MACINTOSH . . . . . . . . . . . . . . . . . . .15
INSTALLING THE SOFTWARE – WINDOWS . . . . . . . . . . . . . . . . . . . . . . . . .16
INSTALLING THE SOFTWARE – MACINTOSH . . . . . . . . . . . . . . . . . . . . . . .19
CONNECTING THE HARDWARE . . . . . . . . . . . . . . . . . . . . . . . . . . . . . . . . .21
EASY SCAN UTILITY FLOW . . . . . . . . . . . . . . . . . . . . . . . . . . . . . . . . . . . . . . . . .23
LAUNCHING Easy Scan Utility . . . . . . . . . . . . . . . . . . . . . . . . . . . . . . . . . . . .24
WINDOWS 95/WINDOWS 2000 – Starting up the utility software . . . . . . . . . . . . . . .24
MACINTOSH – Starting up the utility software . . . . . . . . . . . . . . . . . . . . . . . . . . . . .24
Easy Scan Utility Window . . . . . . . . . . . . . . . . . . . . . . . . . . . . . . . . . . . . . . . .25
The Easy Scan Utility Window – Name of parts . . . . . . . . . . . . . . . . . . . . . . . . . . . .25
LOADING THE FILM HOLDER . . . . . . . . . . . . . . . . . . . . . . . . . . . . . . . . . . . .26
Loading the 35mm Negative Film Holder – FH-U1 . . . . . . . . . . . . . . . . . . . . . . . . . .26
Loading the Slide Mount Holder – SH-U1 . . . . . . . . . . . . . . . . . . . . . . . . . . . . . . . . .27
APS ADAPTER (OPTIONAL) . . . . . . . . . . . . . . . . . . . . . . . . . . . . . . . . . . . . .28
Names of Parts . . . . . . . . . . . . . . . . . . . . . . . . . . . . . . . . . . . . . . . . . . . . . . . . . . . .28
Loading the APS Adapter . . . . . . . . . . . . . . . . . . . . . . . . . . . . . . . . . . . . . . . . . . . .28
INSERTING THE FILM HOLDER INTO THE SCANNER . . . . . . . . . . . . . . . . .29
Scanning with the FH-U1 35 mm film or SH-U1 slide film holder . . . . . . . . . . . . . . .29
INSERTING THE APS ADAPTER . . . . . . . . . . . . . . . . . . . . . . . . . . . . . . . . . .30
SPECIFY THE FILM TYPE . . . . . . . . . . . . . . . . . . . . . . . . . . . . . . . . . . . . . . .31
EASY INDEX SCAN . . . . . . . . . . . . . . . . . . . . . . . . . . . . . . . . . . . . . . . . . . . .32
Setting the usage . . . . . . . . . . . . . . . . . . . . . . . . . . . . . . . . . . . . . . . . . . . . . . . . . .32
Image Correction . . . . . . . . . . . . . . . . . . . . . . . . . . . . . . . . . . . . . . . . . . . . . . . . . . .32
Rotate . . . . . . . . . . . . . . . . . . . . . . . . . . . . . . . . . . . . . . . . . . . . . . . . . . . . . . . . . . .32
SPECIFY THE JOB TYPE/SAVING . . . . . . . . . . . . . . . . . . . . . . . . . . . . . . . .33
SCANNING FLOW . . . . . . . . . . . . . . . . . . . . . . . . . . . . . . . . . . . . . . . . . . . . .35
LAUNCHING THE SOFTWARE . . . . . . . . . . . . . . . . . . . . . . . . . . . . . . . . . . .36
Launching the TWAIN Driver – Windows . . . . . . . . . . . . . . . . . . . . . . . . . . . . . . . . .36
Launching the Plug-in – Macintosh . . . . . . . . . . . . . . . . . . . . . . . . . . . . . . . . . . . . .37
Launching the Utility Software . . . . . . . . . . . . . . . . . . . . . . . . . . . . . . . . . . . . . . . . .38
MAIN WINDOW – Name of parts . . . . . . . . . . . . . . . . . . . . . . . . . . . . . . . . . .38
MAIN window . . . . . . . . . . . . . . . . . . . . . . . . . . . . . . . . . . . . . . . . . . . . . . . . . . . . .38
The Command window part – Name of parts . . . . . . . . . . . . . . . . . . . . . . . . . . . . . .38
SETTING THE PREFERENCES . . . . . . . . . . . . . . . . . . . . . . . . . . . . . . . . . . .39
SETTING THE FILM TYPE . . . . . . . . . . . . . . . . . . . . . . . . . . . . . . . . . . . . . . .41
INDEX SCAN – NAME OF PARTS . . . . . . . . . . . . . . . . . . . . . . . . . . . . . . . . . . . . .42
The Index tab part – Names of Parts . . . . . . . . . . . . . . . . . . . . . . . . . . . . . . . . . . . .42
INDEX SCAN . . . . . . . . . . . . . . . . . . . . . . . . . . . . . . . . . . . . . . . . . . . . . . . . .43
Index scan . . . . . . . . . . . . . . . . . . . . . . . . . . . . . . . . . . . . . . . . . . . . . . . . . . . . . . . .43
Changing the Window Size . . . . . . . . . . . . . . . . . . . . . . . . . . . . . . . . . . . . . . . . . . .43
SCANNING THE IMAGE . . . . . . . . . . . . . . . . . . . . . . . . . . . . . . . . . . . . . . . .44
Rotating the Index Frames . . . . . . . . . . . . . . . . . . . . . . . . . . . . . . . . . . . . . . . . . . . .45
Reversing Frame order . . . . . . . . . . . . . . . . . . . . . . . . . . . . . . . . . . . . . . . . . . . . . .45
SAVING INDEX SCAN IMAGE . . . . . . . . . . . . . . . . . . . . . . . . . . . . . . . . . . . .46
SAVING INDEX IMAGE FILE . . . . . . . . . . . . . . . . . . . . . . . . . . . . . . . . . . . . .47
LOADING INDEX IMAGE FILE . . . . . . . . . . . . . . . . . . . . . . . . . . . . . . . . . . . .48
SCANNER
SETUP
EASY SCAN
UTILITY
INDEX SCAN

Dimâge Scan Dual II 7
SCANNING FLOW . . . . . . . . . . . . . . . . . . . . . . . . . . . . . . . . . . . . . . . . . . . . . . . . .49
PRESCAN . . . . . . . . . . . . . . . . . . . . . . . . . . . . . . . . . . . . . . . . . . . . . . . . . . .50
The Prescan tab part – Names of parts . . . . . . . . . . . . . . . . . . . . . . . . . . . . . . . . . .50
ORIENTING THE IMAGE . . . . . . . . . . . . . . . . . . . . . . . . . . . . . . . . . . . . . . . .52
Rotate . . . . . . . . . . . . . . . . . . . . . . . . . . . . . . . . . . . . . . . . . . . . . . . . . . . . . . . . . . .52
Flip . . . . . . . . . . . . . . . . . . . . . . . . . . . . . . . . . . . . . . . . . . . . . . . . . . . . . . . . . . . . .53
Full screen view . . . . . . . . . . . . . . . . . . . . . . . . . . . . . . . . . . . . . . . . . . . . . . . . . . . .54
Magnifying or Reducing the View . . . . . . . . . . . . . . . . . . . . . . . . . . . . . . . . . . . . . . .54
Scroll . . . . . . . . . . . . . . . . . . . . . . . . . . . . . . . . . . . . . . . . . . . . . . . . . . . . . . . . . . . .55
AUTO-EXPOSURE LOCK . . . . . . . . . . . . . . . . . . . . . . . . . . . . . . . . . . . . . . .56
Setting AE-Lock . . . . . . . . . . . . . . . . . . . . . . . . . . . . . . . . . . . . . . . . . . . . . . . . . . . .56
Cancelling AE-Lock . . . . . . . . . . . . . . . . . . . . . . . . . . . . . . . . . . . . . . . . . . . . . . . . .56
AE AREA LOCK . . . . . . . . . . . . . . . . . . . . . . . . . . . . . . . . . . . . . . . . . . . . . . .57
FOCUS – POINT AF . . . . . . . . . . . . . . . . . . . . . . . . . . . . . . . . . . . . . . . . . . .58
Focus . . . . . . . . . . . . . . . . . . . . . . . . . . . . . . . . . . . . . . . . . . . . . . . . . . . . . . . . . . .58
POINT AF . . . . . . . . . . . . . . . . . . . . . . . . . . . . . . . . . . . . . . . . . . . . . . . . . . . . . . . .58
FOCUS – MANUAL . . . . . . . . . . . . . . . . . . . . . . . . . . . . . . . . . . . . . . . . . . . .59
MANUAL FOCUS . . . . . . . . . . . . . . . . . . . . . . . . . . . . . . . . . . . . . . . . . . . . . . . . . .59
CROPPING THE IMAGE . . . . . . . . . . . . . . . . . . . . . . . . . . . . . . . . . . . . . . . .60
Auto Cropping . . . . . . . . . . . . . . . . . . . . . . . . . . . . . . . . . . . . . . . . . . . . . . . . . . . . .60
Cropping . . . . . . . . . . . . . . . . . . . . . . . . . . . . . . . . . . . . . . . . . . . . . . . . . . . . . . . . .60
PRESCAN AND IMAGE CORRECTION . . . . . . . . . . . . . . . . . . . . . . . . . . . . .61
APS formats; C, H and P (APS only) . . . . . . . . . . . . . . . . . . . . . . . . . . . . . . . . . . . .62
RGB/CMY information . . . . . . . . . . . . . . . . . . . . . . . . . . . . . . . . . . . . . . . . . . . . . . .62
Displaying Frame number . . . . . . . . . . . . . . . . . . . . . . . . . . . . . . . . . . . . . . . . . . . .62
IMAGE CORRECTION FLOW . . . . . . . . . . . . . . . . . . . . . . . . . . . . . . . . . . . . . . . . .63
IMAGE CORRECTION . . . . . . . . . . . . . . . . . . . . . . . . . . . . . . . . . . . . . . . . . .64
The Image Correction tab part – Names of parts . . . . . . . . . . . . . . . . . . . . . . . . . . .64
AUTO IMAGE CORRECTION . . . . . . . . . . . . . . . . . . . . . . . . . . . . . . . . . . . . .65
TONE CURVES/HISTOGRAM . . . . . . . . . . . . . . . . . . . . . . . . . . . . . . . . . . . .66
The Tone Curves and Histogram Dialog Box – Names of Parts . . . . . . . . . . . . . . . .66
Correcting the Tone Curves . . . . . . . . . . . . . . . . . . . . . . . . . . . . . . . . . . . . . . . . . . .67
Changing Tone Curves by Freehand . . . . . . . . . . . . . . . . . . . . . . . . . . . . . . . . . . . .67
Correcting the Histogram . . . . . . . . . . . . . . . . . . . . . . . . . . . . . . . . . . . . . . . . . . . . .68
Setting the White or Black points . . . . . . . . . . . . . . . . . . . . . . . . . . . . . . . . . . . . . . .69
Viewing the Histogram of Images After Making Corrections . . . . . . . . . . . . . . . . . . .70
Auto Setting . . . . . . . . . . . . . . . . . . . . . . . . . . . . . . . . . . . . . . . . . . . . . . . . . . . . . . .70
Reset . . . . . . . . . . . . . . . . . . . . . . . . . . . . . . . . . . . . . . . . . . . . . . . . . . . . . . . . . . .70
BRIGHTNESS/CONTRAST/COLOR BALANCE . . . . . . . . . . . . . . . . . . . . . . .71
The Brightness, Contrast and
Color Balance Correction Dialog box – Names of parts . . . . . . . . . . . . . . . . . . . . . .71
Auto Setting . . . . . . . . . . . . . . . . . . . . . . . . . . . . . . . . . . . . . . . . . . . . . . . . . . . . . . .72
Reset . . . . . . . . . . . . . . . . . . . . . . . . . . . . . . . . . . . . . . . . . . . . . . . . . . . . . . . . . . .73
HUE/SATURATION/LIGHTNESS . . . . . . . . . . . . . . . . . . . . . . . . . . . . . . . . . . . . . . . . . . . . .73
The Hue, Saturation,
Lightness Correction Dialog box – Names of parts . . . . . . . . . . . . . . . . . . . . . . . . . .73
Auto Setting . . . . . . . . . . . . . . . . . . . . . . . . . . . . . . . . . . . . . . . . . . . . . . . . . . . . . . .74
Reset . . . . . . . . . . . . . . . . . . . . . . . . . . . . . . . . . . . . . . . . . . . . . . . . . . . . . . . . . . .74
VARIATION CORRECTION . . . . . . . . . . . . . . . . . . . . . . . . . . . . . . . . . . . . . .75
The Variation Dialog Box – Names of Parts . . . . . . . . . . . . . . . . . . . . . . . . . . . . . . .75
Selecting the Correction Item . . . . . . . . . . . . . . . . . . . . . . . . . . . . . . . . . . . . . . . . . .75
Color Balance Correction . . . . . . . . . . . . . . . . . . . . . . . . . . . . . . . . . . . . . . . . . . . . .76
Brightness & Contrast Correction . . . . . . . . . . . . . . . . . . . . . . . . . . . . . . . . . . . . . . .76
Saturation Correction . . . . . . . . . . . . . . . . . . . . . . . . . . . . . . . . . . . . . . . . . . . . . . . .77
Changing the Amount of Correction Step . . . . . . . . . . . . . . . . . . . . . . . . . . . . . . . . .77
Reset . . . . . . . . . . . . . . . . . . . . . . . . . . . . . . . . . . . . . . . . . . . . . . . . . . . . . . . . . . .77
SNAPSHOT . . . . . . . . . . . . . . . . . . . . . . . . . . . . . . . . . . . . . . . . . . . . . . . . . .78
Storing in the Snapshot Display Area temporarily . . . . . . . . . . . . . . . . . . . . . . . . . . .78
Displaying the image stored temporarily as a prescan image . . . . . . . . . . . . . . . . . .78
CANCELLING IMAGE CORRECTION . . . . . . . . . . . . . . . . . . . . . . . . . . . . . .79
Cancelling the Image Correction . . . . . . . . . . . . . . . . . . . . . . . . . . . . . . . . . . . . . . .79
Redo the Correction . . . . . . . . . . . . . . . . . . . . . . . . . . . . . . . . . . . . . . . . . . . . . . . .79
Delete the Image Correction . . . . . . . . . . . . . . . . . . . . . . . . . . . . . . . . . . . . . . . . . .79
PREVIEW
SCAN
IMAGE
CORRECTION
TABLE OF CONTENTS

8
FULL-SCREEN VIEW . . . . . . . . . . . . . . . . . . . . . . . . . . . . . . . . . . . . . . . . . .80
Full-Screen View . . . . . . . . . . . . . . . . . . . . . . . . . . . . . . . . . . . . . . . . . . . . . . . . . . .80
Checking the Correction Result While Lining Up Images . . . . . . . . . . . . . . . . . . . . .80
JOB SAVE/JOB LOAD . . . . . . . . . . . . . . . . . . . . . . . . . . . . . . . . . . . . . . . . . .81
Saving Image Correction Job . . . . . . . . . . . . . . . . . . . . . . . . . . . . . . . . . . . . . . . . . .81
Loading Image Correction Job . . . . . . . . . . . . . . . . . . . . . . . . . . . . . . . . . . . . . . . . .82
FLOW . . . . . . . . . . . . . . . . . . . . . . . . . . . . . . . . . . . . . . . . . . . . . . . . . . . . . . . . . . .83
SCAN SETTINGS . . . . . . . . . . . . . . . . . . . . . . . . . . . . . . . . . . . . . . . . . . . . .84
The Scan Settings part window – Names of parts . . . . . . . . . . . . . . . . . . . . . . . . . .84
CREATING / DELETING JOB FILES . . . . . . . . . . . . . . . . . . . . . . . . . . . . . . .87
Creating a Job . . . . . . . . . . . . . . . . . . . . . . . . . . . . . . . . . . . . . . . . . . . . . . . . . . . . .87
Deleting a Job . . . . . . . . . . . . . . . . . . . . . . . . . . . . . . . . . . . . . . . . . . . . . . . . . . . . .87
SCAN JOB TYPE . . . . . . . . . . . . . . . . . . . . . . . . . . . . . . . . . . . . . . . . . . . . . .88
FINAL SCAN . . . . . . . . . . . . . . . . . . . . . . . . . . . . . . . . . . . . . . . . . . . . . . . . .89
Twain Driver / Plug-in Software . . . . . . . . . . . . . . . . . . . . . . . . . . . . . . . . . . . . . . . .89
Utility Software . . . . . . . . . . . . . . . . . . . . . . . . . . . . . . . . . . . . . . . . . . . . . . . . . . . .89
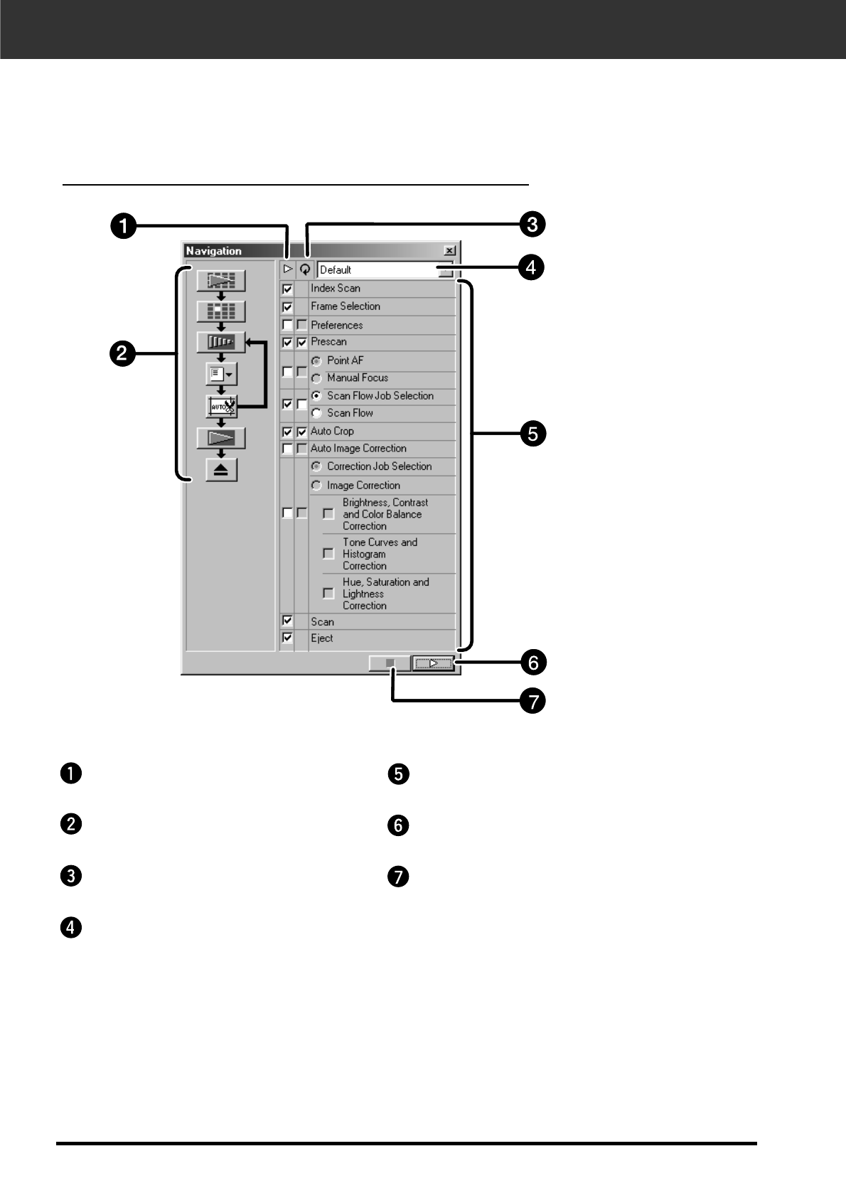
NAVIGATION . . . . . . . . . . . . . . . . . . . . . . . . . . . . . . . . . . . . . . . . . . . . . . . . .90
The Navigation Dialog box – Name of parts . . . . . . . . . . . . . . . . . . . . . . . . . . . . . . .90
Navigation Menu . . . . . . . . . . . . . . . . . . . . . . . . . . . . . . . . . . . . . . . . . . . . . . . . . . .91
Saving, Selecting and Deleting a Navigation Setting . . . . . . . . . . . . . . . . . . . . . . . .92
APPENDIX . . . . . . . . . . . . . . . . . . . . . . . . . . . . . . . . . . . . . . . . . . . . . . . . . . . . . . .93
COLOR MATCHING . . . . . . . . . . . . . . . . . . . . . . . . . . . . . . . . . . . . . . . . . . . .94
Output color space setting . . . . . . . . . . . . . . . . . . . . . . . . . . . . . . . . . . . . . . . . . . . .95
ICC profile setting . . . . . . . . . . . . . . . . . . . . . . . . . . . . . . . . . . . . . . . . . . . . . . . . . .95
SCAN JOB FILE LIST – 35mm . . . . . . . . . . . . . . . . . . . . . . . . . . . . . . . . . . . .96
SCAN JOB FILE LIST – APS . . . . . . . . . . . . . . . . . . . . . . . . . . . . . . . . . . . . .98
GLOSSARY . . . . . . . . . . . . . . . . . . . . . . . . . . . . . . . . . . . . . . . . . . . . . . . . . .99
TROUBLE SHOOTING . . . . . . . . . . . . . . . . . . . . . . . . . . . . . . . . . . . . . . . . .101
SPECIFICATIONS . . . . . . . . . . . . . . . . . . . . . . . . . . . . . . . . . . . . . . . . . . . .102
USER TECHNICAL SUPPORT . . . . . . . . . . . . . . . . . . . . . . . . . . . . . . . . . . .103
SOFTWARE-INSTALLATION – WINDOWS
When the “Add New Hardware Wizard” window is displayed . . . . . . . . . . . . .104
When the PC does not recognize the Dimâge Scan Dual II . . . . . . . . . . . . . .104
When the Dimâge Scan Dual II driver software does not start up . . . . . . . . .106
WINDOWS 2000 . . . . . . . . . . . . . . . . . . . . . . . . . . . . . . . . . . . . . . . . . . . . . . . . . .108
CONTACTING MINOLTA . . . . . . . . . . . . . . . . . . . . . . . . . . . . . . . . . . . . . . . . . . .108
TABLE OF CONTENTS
FINAL
SCAN
APPENDIX
A
APPENDIX
B

Dimâge Scan Dual II 9
SCANNER – NAMES OF PARTS
1. Eject button
2. Front door
3. Mark of 35 mm Film
4. Mark of APS cassette
5. Indicator lamp
6. Power switch
7. USB port
8. DC power input plug

10
SYSTEM REQUIREMENTS – PC/AT
CPU:
Operating System:
Memory:
Monitor:
Other:
IBM PC/AT compatible with an Intel Pentium or later processor or
better.
An Intel Pentium or later when Windows 98 or Windows 2000 is
installed.
• Support cannot be provided for custom or home built machines.
Windows 98, or Windows 2000 Professional.
A minimum of 32 MB RAM.
XGA (1024 x 768) or better. VGA (640 x 480) can be used.
TWAIN driver is compatible with Photoshop Ver.3.05, Ver.4.0.1,
Ver.5.0.2, and Ver.5.5.
Photoshop LE
Paint Shop Pro 5.01, Corel Photo Paint 8.
Interface: USB Port
Hard Disk Space: 90 MB of available hard disk space.

Dimâge Scan Dual II 11
SYSTEM REQUIREMENTS – MACINTOSH
Power PC
Mac OS 8.5 – 9
A minimum of 16 MB application RAM in addition to the requirements
for the Mac OS and Adobe Photoshop™
19 inch (1024 x 768) monitor or better.
13 inch (640 x 480) monitor capable of displaying 32,000 colors.
Plug-in is compatible with Photoshop Ver. 3.05, Ver. 4.01, Ver. 5.02 and
Ver. 5.5.
Photoshop LE
CPU:
Operating System:
Memory:
Monitor:
Other:
Hard Disk Space: 90 MB of available hard disk space.
USB port
Interface:


Dimâge Scan Dual II 13
SCANNER SETUP
SCANNER SETUP FLOW
CONNECTING THE HARDWARE
INSTALLING THE PHOTOSHOP LE
GETTING STARTED
INSTALLING THE SOFTWARE

14
INSTALLING THE PHOTSHOP LE – WINDOWS
This manual describes how to install Adobe Photoshop LE as the image editing application.
The commands, the displays or the operations may differ when using another image editing
application. In this case, refer the instruction manual of the application you use. And if you
have never used the image editing application, install the Photoshop LE before installing the
supplied software.
CAUTION – Before installing
• Please remove or disable any antivirus system extensions before launching
this installer. These extensions may conflict with the operation of the installer.
Replace or re-enable them when the installation is complete.
This installation instruction assumes that the drive D or C is a CD-
ROM or a hard disc drive respectively.
1. Turn on the PC and start up the Windows®98/2000.
2. Insert the Photoshop LE CD-ROM into the CD-ROM
drive.
3. Select Start > Run… and input “D:\ENGLISH\install.wri”
in the Name (o): box and then click on OK.
• “Read Me file” will appear. Read the content and confirm it.
4. Select Start > Run… and input
“D:\ENGLISH\PHOTOSLE\Setup.exe” in the Name (o):
box and then click on OK.
• Perform the installation according to the instructions displayed in
the window.
5. Select “United States/Canada” in the Select Country
window.
• Perform the operation according to the instructions displayed in
the window.
6. Select the following either one in the install dialog box.
• When installing the most typical options, select “Typical”.
• When installing the only options you need, select “Compact”.
• When selecting the options you install, select “Custom”.
• Perform the installation according to the instructions displayed in
the window.
7. Input your name, company name and the serial number
printed on the package of the CD-ROM accurately in
the User Information window.
8. After the installation is completed, restart your PC.
Installing Photoshop LE – Windows®98/2000

Dimâge Scan Dual II 15
INSTALLING THE PHOTOSHOP LE – MACINTOSH
1. Insert the Photoshop LE CD-ROM into the CD-ROM
drive.
2. Double-click on the installer icon.
• The install program will start.
3. Click on “English” and read “Install” and confirm the
content.
4. Perform the installation by following the instructions
described in “Install” file.
5. Select the following either one in the install dialog box.
• When installing the most typical options, select “Easy”.
• When selecting the options you install, select “Custom”.
• Perform the installation according to the instructions displayed
in the window.
6. When starting up Photoshop LE, input your name,
company name and the serial number printed on the
package of the CD-ROM accurately in the Setup
window.
7. After the installation is completed, restart your PC.
Installing Photoshop LE –- Macintosh

16
• The Device Wizard dialog box will appear.
INSTALLING THE SOFTWARE – WINDOWS
WINDOWS 98/WINDOWS 2000
1. Turn on the scanner, then turn on the PC.
2. Start the Windows operating system.
This step varies with your specific operating software…
Windows 98
3. Insert the Dimâge Scan Dual2 CD-ROM into the
CD-ROM drive.
Dimâge Scan Dual2 for Windows Setup installs the Twain and Twain_32 driver software into
the drive and folder you select.
• The appearance and/or wording of some dialog boxes may vary depending on the
version of Windows running on your machine.
• These installation instructions assume drive D is the CD-ROM drive.
then click on Finish.
• This dialog box may appear several times.

Dimâge Scan Dual II 17
then click on Next.
8. Click on Browse to select another
destination directory…
• An install directory and path can also be
entered directly into the install path list
box.
7. After reading the agreement, click on
Yes.
• If you do not agree to the conditions stated
in the End-User License Agreement, click
on No and the software will not be
installed.
5. Select D:\Driver\English\Setup.exe
from the Open drop-down list, then
click on OK.
• If your CD-ROM drive is not the D drive,
replace the D with the appropriate
designation for your CD-ROM drive.
INSTALLING THE SOFTWARE – WINDOWS
4. Select Run from the Start menu.
The Run dialog box will appear.
The Software License Agreement will appear.
The Choose Destination Location dialog box will appear.
6. Click on Next.
The installer flash will appear.

18
12.Click on Finish.
11.Click on Close.
10.Click on Next.
• Setup will begin.
INSTALLING THE SOFTWARE – WINDOWS
9. Choose either Typical or TWAIN Files
install, then click on Next.
The Setup Type dialog box will appear.
The Select Program Folder dialog box will appear.
The Setup Successful dialog box will appear.

Dimâge Scan Dual II 19
INSTALLING THE SOFTWARE – MACINTOSH
1. Turn on the Dimâge Scan Dual2, then turn on your
Macintosh.
2. Quit any open applications.
3. Insert the Dimâge Scan Dual2 CD-ROM into the
CD-ROM drive.
• will appear on the desktop.
4. Double-click on .
• The driver folders will appear.
7. Click on .
8. Click on .
• If you do not agree to the conditions
stated in the End-User License
Agreement, click on Decline and the
software will not be installed.
The End-User License Agreement will appear.
6. Open the English language folder, then double
click on the Dimâge Scan Dual2 Installer.
• The installer’s start-up screen will appear.
Please remove or disable any antivirus system extensions before launching this
installer. These extensions may conflict with the operation of this installer.
Replace or re-enable them when installation is complete. Hold the shift key down
during startup to disable the extensions.
5. Double-click on Driver folder.
• The language folders will appear.

20
10.Click on .
11.Click on .
• The software will be installed in
a new folder titled Dimâge Scan
Dual2.
• If Easy Install was chosen, the
Dimâge Scan Dual2 folder will
contain the following items:
DS_Dual2 Utility, DS_Dual2
Plug-in, and Read Me file.
• Your Macintosh will automatically restart.
INSTALLING THE SOFTWARE – MACINTOSH
9. Select the install drive (or folder) and type from
the pulldown menus.
• You can also click on to select an install
drive.
The following dialog box will appear.
Install type pulldown menu
Install location pulldown menu
Name and icon of the selected
install drive or folder.
The following message appears when the installer is finished.
12.Drag the DS Dual2 Plug-in to the Import/Export folder in the
Adobe Photoshop Plug-ins folder.

Dimâge Scan Dual II 21
Continued on the following page
CONNECTING THE HARDWARE
2. Connect one end ( ) of the USB
cable to either USB port on the back of the
scanner.
1. Plug the AC power adapter cord into the
scanner’s AC socket, then plug it into a grounded
outlet.
Connecting the AC power adapter and the USB Cable.
This scanner has been packaged with the USB cable and AC power adapter.

22
CONNECTING THE HARDWARE
3. Connect the other end of the USB
cable ( ) to the USB port
on the computer or the USB Hub
terminal.
Example:
Connect the USB Hub terminal
When connecting the
Dual2 with the USB
hub terminal, be sure
to connect to the
closest terminal to the
computer.

Dimâge Scan Dual II
23
EASY SCAN UTILITY
EASY SCAN UTILITY FLOW
Launch the Software
Set the Preferences
Saving Easy Scan Utility
Sample Index Scan
Specify the Job Type
Load the Film Holder
Insert the Film Holder
Specify the Film Type

24
LAUNCHING EASY SCAN UTILITY
WINDOWS 98/WINDOWS 2000
MACINTOSH
Starting up the utility software
The Minolta Easy Scan Utility can be performed by using the
utility software.
1. After performing steps 1 and 2 on page 36, select
Start > Program (P) > Minolta Dimâge Scan Dual2
ver.1.0 > EasyScan.
• The software starts up and the Easy Scan Utility window
will appear.
Starting up the utility software
The Minolta Easy Scan Utility can be performed by using the
utility software.
1. After performing steps 1 and 2 on page 36,
double-click on the Dimâge Scan Dual2 ver. 1.0
folder and then double-click on EasyScan.
• The software starts up and the Easy Scan Utility window
will appear.

Dimâge Scan Dual II 25
LAUNCHING EASY SCAN UTILITY
Easy Scan Utility Window
While the Minolta Easy Scan Utility software is functioning, the
following window is displayed.
The Easy Scan Utility Window – Name of parts
Film Type list box
Perform Index Scan
Do not Perform Index
Scan
Correct image
automatically button
Scan button
Close button (The upper
left side of the window on
Macintosh)
Rotate 180° check box
Operation Step display
Index Image Frame
Setting Image Usage
check box
Film Format list box

26
LOADING THE FILM HOLDER
Using the included 35mm negative and slide holders, the Minolta Dimâge Scan Dual2 can
scan mounted or unmounted…
• 35mm color negatives • 35mm color slides
• 35mm black & white negatives • 35mm black & white positives
APS (Advanced Photo System) negatives and slides can also be scanned using the optional
AD-10 APS Adapter. See page 28.
1. Open the film cover on the
35 mm negative film holder
by lifting the film number
"6" side of the film cover.
3. Align the frames within the
scanning windows.
Loading the 35 mm Negative Film Holder – FH-U1
The frame numbers
and text are reversed
when the film’s
emulsion side is up.
2. Place the film in the 35 mm negative film
holder emulsion side up.
• The film holder will accept film strips up to 6
frames long.
• Brush dust off the 35 mm negative film before
placing it into the film holder.
4. Snap the 35 mm negative film
holder closed.

Dimâge Scan Dual II 27
LOADING THE FILM HOLDER
Loading the Slide Mount Holder – SH-U1
• Do not scan glass mounted
slides. Glass mounts bend
the light from the line
scanner, producing bad
results.
• The APS positive film
placed in the slide mount
holder can be scanned
using the supplied holder in
the AE Off and 35 mm
Color Positive film settings.
1. Insert slides into the slide mount holder emulsion side up.
• Brush dust off the the slide before placing it
into the film holder.
• Slide mounts must be thicker than 1 mm and
thinner than 2 mm to fit into the slide mount
holder.
• Orient the slides horizontally, not vertically.

28
APS ADAPTER (OPTIONAL)
The AD-10 APS Adapter is an optional accessory. The Dimâge Scan Dual2 can not scan
Advanced Photo System film (IX-240 type) without the AD-10 APS Adapter.
Names of Parts
Loading the APS Adapter
1. Slide the film-chamber release as shown.
• The film-chamber door will open.
2. Insert the film cassette into the film chamber with
the VEI on top.
• Only load cassettes with the mark current.
3. Close the film-chamber door.
• The film-chamber door will not close if the mark is not
current. Forcing the door shut could damage the cassette.
Film-chamber door
Film-chamber release
Scanner contacts*
* Do not touch

Dimâge Scan Dual II 29
INSERTING THE FILM HOLDER INTO THE SCANNER
During the start-up time, the indicator lamp will blink. DO NOT insert the film holder into the
film slot until the indicator lamp is steady.
Scanning with the FH-U1 35 mm film or SH-U1
slide film holder
1. Open the scanner lid by pushing it
down to the 35 mm mark .
2. Be sure that the white arrow mark on
the 35 mm film or slide film holder is
facing up and then insert the 35 mm
film or slide filme holder into the
scanner up to the arrow mark.

30
INSERTING THE APS ADAPTER
1. Open the scanner lid by pushing it down to the
APS mark .
2. Be sure that the arrow mark on the APS adapter
is facing up and then insert the APS holder into
the scanner until the holder stops.

Dimâge Scan Dual II 31
SPECIFY THE FILM TYPE
1 Select the film format to be scanned in the Main
window.
2 Select the film type.
• The index tab is selected and the index window will
appear.
Selecting the film type

32
1. Perform the auto image correction using the 'Auto
Image Correction' button if necessary.
• The image correction matching to the image will be
applied automatically.
1. Rotate the image 180° if necessary.
Image Correction
EASY INDEX SCAN
1. Select whether the index scan should be perform
or not.
• When Perform the index scan' is selected, the
index scan starts. When 'Not Perform the index
scan' is selected, the window changes to the scan
window.
1. Select the image usage setting from the
radio button list displayed in the scan
window.
Setting the usage
Rotate

Dimâge Scan Dual II 33
SPECIFTY THE JOB TYPE/SAVING
1. Click on the Scan button to scan.
• When the 'file saving dialog box' appears, select the file format
and save the scan.
File format: BMP JPEG, TIFF (Windows)
PICT, JPEG, TIFF (Macintosh)


Dimâge Scan Dual II 35
INDEX SCAN
SCANNING FLOW
Set the
Preferences
Launch the
Software
Load the Film
Holder
Insert the Film
Holder
Specify the Film
Type
Prescan
(see page 49)
Image
Correction
(see page 63)
Index Scan
Changing the
window size
Selecting
frames
Rotating the
index frames
Reversing
frame order
Saving the
index scan
image
Saving the
index image
file
Loading the
index image
file
Scan and Save (see page 83)

36
LAUNCHING THE SOFTWARE
The TWAIN driver allows you to control the software through another application, such as your
image editing software.
Launching the TWAIN Driver – Windows
This manual uses Adobe Photoshop LE as the host
application. Commands may vary among applications.
1. Open the host application.
2. Select File > Import >
Select TWAIN_32 Source…
3. Select DS_Dual2 1.0, then click on Select.
4. Select File > Import > TWAIN_32.
The Select Source dialog box appears.
The software is ready for use when the Main window appears (page 38).

Dimâge Scan Dual II 37
LAUNCHING THE SOFTWARE
The plug-in software lets you access the software through Adobe Photoshop.
Launching the Plug-in – Macintosh
1. Launch Adobe Photoshop.
2. Photoshop LE, 4.0.1 and newer:
Select File > Import > DS_Dual2 Plug-in.
Photoshop 3.0.5:
Select File > Acquire > DS_Dual2 Plug-in
The software is ready for use when the Main window appears (page 38).
Launching the Utility Software
Select Start > Programs > Minolta Dimâge Scan Dual2 ver.1.0 > DS Dual II Utility
Windows
Double click on .
Macintosh
The software is ready for use when the Main window appears (page 38).
Use the utility software, as a stand alone application, when you just want to scan the
photographic image and store.

38
MAIN WINDOW – NAME OF PARTS
Film Type list box
Film format list box
Index Scan button
Prescan button
Scan button
Navigation button
Close button
Status bar
Help button ( on Macintosh)
Preferences button
Eject button
MAIN window
The Command window part – Name of parts
Tab part
• Index
(see page 42)
• Prescan
(see page 50)
• Image Correction
(see page 64)
Scan Setting part (see page 84)
Command Window part
(see below)

Dimâge Scan Dual II 39
Continued on the following page.
1. Click on in the Command window.
Auto Expose for Slides checkbox
Close Driver After Scanning checkbox
2. Set the preferences as desired.
Select this checkbox when scanning underexposed slides.
Closes the scanner's driver software after the scan is complete.
Scan AF checkbox
Select this checkbox to use the auto focus function when performing the index scan, preview
scan and AF scan.
Color Matching
settings
(See page 94)
The Preference Dialog Box – Name of parts
Color depth setting box
The pixel depth of each color channel used to scan your image (RGB or CMY).
Three options are available:
• 8-bit – over 16.7 million colors
• 16-bit – over 2.8 billion colors
• 16-bit linear – same as 16 bit, but image correction is not applied when the image is
scanned.
SETTING THE PREFERENCES

40
4. Click on to accept the new preference settings.
• Changes to the Preference settings take effect immediately.
Index Scan priority
Speed – Creates a thumbnail representation of each frame on the roll.
Quality – Thumbnail and Prescan images are created for each frame on the roll.
• Double-clicking on the index image opens the ready-made prescan image.
Auto film rewind
Clicking on the Rewind button in the Command window automatically rewinds the film into the
APS cassette before the APS adapter is ejected.
Rotate All Frames 180 Degrees
Rotates all frames in the Index window 180°.
3. When scanning APS, set the Preferences as desired in the APS settings part.
• De-select the Close Driver After Scanning checkbox when scanning multiple images at
the same time.
SETTING THE PREFERENCES

Dimâge Scan Dual II 41
2. Select 35mm or APS Cassette from the film
format drop-down list in the Command window.
3. Select the film type from the
film type drop-down list.
SETTING THE FILM TYPE
Select APS Cassette
1. Insert the holder into the scanner.

42
INDEX SCAN – NAME OF PARTS
Index scan displays a scan of each image on the film holder in the Index tab. The time required
for an index scan depends on the performance of your computer.
If you don’t want to index scan the entire roll, select the frame number of the image you want
to scan from the index print provided by your photofinisher. Click on the appropriate image box
in the index tab to select an image for prescanning or scanning.
• When APS is selected in the Command window, there are two options for making an
index scan are available Speed or Quality. Select the desired option in the Preference
dialog box (see page 39).
Click on Index tab in the Main window.
The Index tab part – Names of Parts
Reverse frame order button
Rotate left button
Rotate right button
Flip Horizontal button
Flip Vertical button
Full-Screen View button
Index Image frame
Frame number
Index Image area
Image Correction Job Load button
Save Index Image button
Index Load button
Save Index scan button

Dimâge Scan Dual II 43
Changing the Window Size
Change the size of the Index tab window as desired. The
position of the frames will change accordingly.
1. Click on the corner tab (lower-
right corner) and drag to reach
the desired size.
INDEX SCAN
1. Click on in the Command window.
• All frames on the film folder will be scanned and appear
in the Index tab.
Index scan
• To cancel the index scan,
press the escape key ( -•
Command and period for the
Macintosh) until the Cancelling
Index Scan message box
appears.
• The completed index scans will
appear in the Index tab.
• Frames that have not been
index scanned can still be
selected for prescanning and
scanning.
• When the Full-Screen View button
is not clicked, the size and shape of
the index frames does not change.
• When the Full-Screen View button
is clicked, the size of the index
frames changes automatically and
all frames are displayed.

44
SCANNING THE IMAGE
3. Refer to page 46 to save the scanned image(s).
• Multiple scans will be saved using the selected file name
and numbered chronologically. Example: File_Name01,
File_Name02, File_Name03…
Selecting Frames
1. Click on an image to select it for scanning.
• Selected images are surrounded by a dark gray frame.
2. Click on to scan the selected image (s).
• The scan is cancelled if more than the number of
frames selected is greater than the Max # of Frames set
in the Preferences dialog box. See page 39.
• The image will be opened in your photo application
software when the scanner’s driver software is closed.
• Some photo applications can only acquire one image at a
time.
• Press the shift key while
clicking to select all the
frames between the current
frame and the last frame
selected.
• Press the control key ( key
for the Macintosh) while
clicking to select additional
frames for scanning.
• Press the control key ( key
for the Macintosh) while
clicking to deselect an image.
CLICK CLICK
CLICK CLICK
Click on to save the
index as an image file.
• The image can be saved
in JPEG or BMP format
(JPEG or PICT format for
the Macintosh).

Dimâge Scan Dual II 45
SCANNING THE IMAGE
1. Select the desired frames, then click on , or , .
• The selected frames will rotate in 90° increments either clockwise or counter-clockwise or
flip vertically or horizontally.
• Rotating the index frame will not affect the Prescan or Scan.
Rotating the Index Frames
Rotate index frames so they appear in the Index scan tab
window with the proper orientation.
1. Click on .
Reversing Frame order
Some cameras are reverse-winding, so the last frame is
exposed at the beginning of the roll. The order of the Index tab
can be reversed to correct the chronology.

46
SAVING INDEX SCAN IMAGE
When performing the index scan, all the thumbnail images
displayed in the index window can be saved as an image file.
1. Click on the 'Save Index Image' button in the Main
window.
• The standard file save dialog box for each operating
system will appear.
[Windows®]
• For Windows®, the file can be saved in the Windows®
Bitmap (BMP) or JPEG format.
[Macintosh]
• For Macintosh, the file can be saved in the PICT or JPEG
format.
2. Enter the desired file name, select the file
destination and then click on Save.
• All the thumbnail images in the index window will be
saved in the selected location with the specified file name.
• For Windows®, the file can be saved in the Windows®
Bitmap (BMP) or JPEG format. For Macintosh, the file can
be saved in the PICT or JPEG format.

Dimâge Scan Dual II 47
SAVING INDEX IMAGE FILE
Some index images displayed in the index tab can be saved as
an index file.
1. Click on the 'Save Index' button in the Main
window.
• The standard file save dialog box for each operating
system will appear.
[Windows®]
• For Windows®, the file can be saved in the Windows®
Bitmap (BMP) or JPEG format.
[Macintosh]
• For Macintosh, the file can be saved in the PICT or JPEG
format.
2. Enter the desired file name, select the file
destination and then click on Save.
• When the index images are displayed, these images are
saved regardless of the film set in the scanner.
• When the index images are not displayed, the index
images are saved after performing the index scan.
• If there are index images which have not been scanned
yet, those images will be scanned and then all index
images including those images will be saved.

48
LOADING INDEX IMAGE FILE
The index file can be displayed in the index tab after reading
the saved index file. The previously displayed preview images
are erased.
1. Click on the 'Read Saved Index' button in the
Main window.
• The standard file open dialog box for each operating
system will appear.
[Windows®]
• For Windows®, the file can be saved in the Windows®
Bitmap (BMP) or JPEG format.
[Macintosh]
• For Macintosh, the file can be saved in the PICT or JPEG
format.
2. Select the index file to be read and then click on
OK.

Dimâge Scan Dual II 49
PREVIEW SCAN
SCANNING FLOW
Set the
Preferences
Launch the
Software
Load the Film
Holder
Insert the Film
Holder
Specify the Film
Type
Prescan
Rotate
Flip
Full screen
view
Magnifying or
Reducing the
view
ScrollSetting
AE-lock
Cancelling AE-
lock
AE area lock
Focus – Point
AF (auto focus)
Focus – Manual
Auto crpping
Cropping
Format C, H
and P (APS
only)
RGB/CMY
information
Displaying
frame number
Image
Correction
(see page 63)
Index Scan
(see page 37)
Scan and Save (see page 83)

50
PRESCAN
The Prescan tab part – Names of parts
Prescanning creates a scan of the image that you can apply and view color, contrast,
orientation, and brightness corrections before clicking on the Scan button. This ensures that
final scan will be the best it can be.
Click on the Prescan tab in the Main window.
Rotate Left button
Rotate Right button
Flip Horizontal button
Flip Vertical button
Full-Screen View button
Zoom button
Frame number indicator
RGB/CMY display
Auto Holder/Mount Crop Adjustment button
Manual Focus button
Point AF button
AE Lock button
AE Area Lock button
Grab button

Dimâge Scan Dual II 51
1. Click on in the Command window.
The prescanned image will appear in the Prescan tab.
Press Ctrl when
prescanning ( on
the Macintosh) to see
CMY values in the
RGB/CMY display.
PRESCAN

52
ORIENTING THE IMAGE
Click on the and buttons to correct the orientation of
your image before scanning. Changes will be reflected in the
prescan image.
Rotate
Click on to rotate the
image 90° clockwise.
Click on to rotate the image
90° counter-clockwise.

Dimâge Scan Dual II 53
ORIENTING THE IMAGE
The and buttons let you flip the image left to right or
top to bottom before scanning. Changes will be reflected in the
prescan image.
Flip
Click on to flip the image left-to-right.
Click on to flip the image top to bottom.
• The image is upside down compared to
the original prescan.
• Image is reversed compared to
the original scan.

54
ORIENTING THE IMAGE
2. Click anywhere on the image to zoom in.
• The clicked position will be the center of the
magnified view in the Prescan tab.
• The “+” disappears from the magnifier icon
when the maximum image magnification has
been reached.
Use the zoom button to increase or reduce the image
magnification.
Magnifying or Reducing the View
1. Click on .
• The pointer will change to .
1. Press and hold the Ctrl key (option
key on the Macintosh) to reduce the
image magnification.
• The pointer will change to .
2. Click anywhere on the image to zoom
out.
• The “-“ disappears from the magnifier icon
when the minimum image magnification has
been reached.
Zooming In
Zooming Out
This function allows you to display the entre prescanned image
in the Prescan tab.
1. Click on .
Full screen view

Dimâge Scan Dual II 55
2. Click on and drag the image to the
desired location.
Use the grab button to scroll an enlarged image.
• can only be selected when the image has been
magnified beyond the limits of the Prescan tab.
Scroll
1. Click on in the Prescan image
display area.
• The pointer will change to .

56
AUTO-EXPOSURE LOCK
Especially useful when scanning bracketed exposures, AE (auto exposure) lock lets you scan
multiple images with the same initial exposure settings. AE Lock saves the automatic exposure
settings determined when an image is prescanned. Subsequent images are prescanned using
the ‘locked’ exposure settings.
• AE-lock does not save exposure corrections made in the Variations, or Tone Curves and
Histogram dialog box.
1. Click on .
• can not be selected until an image has been
prescanned.
After prescanning the image…
Cancelling AE-Lock
1. Click on .
2. Click on to prescan the image again.
2. Select another image, then click on .
• The scanner skips the setting exposure step in the prescan
sequence.
Setting AE-Lock
Images will be scanned using the AE lock settings until AE lock is cancelled or the scanner is
reinitialized.

Dimâge Scan Dual II 57
AE AREA LOCK
The AE area in auto exposure adjusting mode can be changed and the exposure of that area
is adjusted automatically.
Perform the procedure below after prescanning the image.
2. Press the Shift key.
• The AE area is indicated by a line instead of the cropping
area indicated by a dashed line.
3. While pressing down the Shift key, change the AE
area.
• The operation is the same as that of changing the
cropping area except that the shift key should be used.
• For details, see “Cropping” (see page 60).
1. Click on .

58
FOCUS – POINT AF
The Dimâge Scan Dual2 uses the CCD sensor for autofocus.
Autofocus uses the center of the image to determine focus. Normally, this results in an
excellent scan because the film plane is flat. However, if the film is warped or curled, or if
Autofocus is turned off in the preferences, focus may not be accurate. In this case, the focus
adjustment should be performed again using the pont AF or Manual Focus function.
• Automatic autofocus can be turned on and off in the Preferences (page 39).
Focus
POINT AF
This allows you to use autofocus on a specific area of the
image.
1. Click on .
• The pointer will change to the Point AF icon.
• Click on the Point AF button again to escape the function.
2. Click on the area of the image to be in the sharp
focus.
• Autofocus will begin, then a new prescan will start.
• The prescanned image will appear in the Prescan window
when complete.
For best results when using
Point AF and Manual Focus,
click on an area with contrast
or detail. Manual Focus and
Point AF will no be able to
focus on an area with flat
color (such as a gray sky or
solid black subject).

Dimâge Scan Dual II 59
FOCUS – MANUAL
Use manual focus on a specific area of the image or to reduce the appearance of grain in
grainy film (such as high-speed or pushed film) by slightly defocusing it.
MANUAL FOCUS
1. Click on .
• The pointer will change to the Manual Focus icon.
• Click on the Manual Focus button again to escape the
function.
2. Click on the area of the image to be in sharp
focus.
• The Focus Control Window dialog box will appear.
3. Adjust the slider until the black and gray lines are
at their longest for maximum focus.
• Click and drag the slider to the left and right.
Click on the slider bar to make a larger
change.
• To slightly defocus, adjust the sliders until the
black bar is a little shorter than the gray bar.
4. Click on .
• A new prescan will begin.
• The prescanned image will appear in the
Prescan tab when complete.

60
To enlarge or reduce the size of the cropping frame…
To define a new cropping frame…
To move the cropping frame…
CROPPING THE IMAGE
Click on the cropping frame and drag the
pointer in or out.
• Click on the corners and drag to resize the
cropping frame proportionally.
• Click on the sides and drag to resize the
cropping frame non-proportionally.
Click inside the cropping frame, then drag
the cropping frame to its new location.
The cropping frame defines how much of the prescan image
will be scanned. The dimensions of the cropping frame are
displayed in the lower left corner of the Prescan tab.
Cropping
Click and drag outside the current
cropping frame.
The cropping area is determined automatically so that the
holder or slide mount frame in the prescan image is removed.
Auto Cropping
Click on .

Dimâge Scan Dual II 61
PRESCAN AND IMAGE CORRECTION
1. Click on an image or an image box, then click on
. The image will be prescanned, then opened
in the Prescan tab.
5. Close the Prescan tab window to return to the
Index tab window.
• Adjustments made in the Prescan tab are held until the
image is scanned or the driver software is closed.
3. Apply contrast, brightness, and color corrections
(see page 65 to 77).
2. Orient and crop the image as desired (see page
52 to 57, 60).
4. Select the desired job type (see page 84 to 88).
• Only one job type can be selected when multiple images
are scanned at the same time.
Click here to specify an
APS format (C, H, or P)
cropping frame.

62
The RGB information from the pointer position is always
displayed in the Prescan tab. The information is described in
brightness levels from 0 to 255. However, the display can be
changed to show CMY information.
RGB/CMY information
1. Press and hold the Shift key (command key on
the Macintosh) with the Prescan tab open. The
RGB information will change to CMY.
This function allows you to display the current frame number
and total frame number.
Displaying Frame number
1. To display the next frame, click on .
2. To display the previous frame, click on .
PRESCAN AND IMAGE CORRECTION
When APS is selected in the Main Window, the CHP button
allows you to quickly and easily define the cropping frame by
the standard APS format; C, H and P.
APS formats; C, H and P (APS only)
1. Click on to display the APS cropping
frames.
• The cropping frames are displayed in sequence with each
click of the CHP button.

Dimâge Scan Dual II 63
IMAGE CORRECTION
IMAGE CORRECTION FLOW
Set the
Preferences
Launch the
Software
Load the Film
Holder
Insert the Film
Holder
Specify the Film
Type
Prescan
(see page 49)
Image Correction
Auto image
correction
Tone
curves/histogram
Brightness/
contrast/
color balance
Hue/saturation/
lightness
Variation
correction
Snapshot
Cancelling image
correction
Full-screen view
Job save/job load
Index Scan
(see page 37)
Scan and Save (see page 83)

64
IMAGE CORRECTION
The Image Correction tab part – Names of parts
This scanner gives you three options for correcting the brightness, contrast, and color balance
of the final scan.
Click on the Image Correction tab in the Main window.
Variations button
Hue/Saturation/Lightness Correction
button
Brightness/Contrast/Color Balance
Correction button
Tone Curves/Histogram Correction
button
Auto Image Correction button
Snapshot display area
Undo button
Redo button
Correction Reset button
Frame Number indicater
RGB value display
Full-Screen View button
Pre/Post Correction Comparison Display
button
Image Correction Job Load button
Image Correction Job Save button
Snapshot button

Dimâge Scan Dual II 65
AUTO IMAGE CORRECTION
This function automatically performs the ideal correction for each image.
All the corrections performed before clicking on the Auto Image Correction button will be reset.
This function is available only when the Color depth is set to “8 bit” in the Preference Dialog
box on page 39.
1. Click on .
• The Keyword Selection dialog box is displayed.
2. Insert the check mark in the “Select
exposure keyword.” item.
• To determine the scene to be corrected
automatically, insert the check mark in the “Auto
correction” and then click on the OK button.
3. Select a scene.
• When selected “Color cast”, you can also select
another scene.

66
TONE CURVES/HISTOGRAM
Click on in the Image Correction tab.
When the Tone curves/Histogram Correction button is clicked, the Tone Curves and Histogram
dialog box is displayed.
The Tone Curves part allows you to change the tone curves and directly correct the output
value.
The Histogram part allows you to specify the input and output area from the information
included in a film and correct images. Also, this dialog box displays the histogram of the image
area inside the cropping frame in each RGB color. The level is indicated in 256 color steps
(0 to 255) from left to right side.
The tone curves and histogram are linked to each other so that when the tone curve is
corrected, the histogram is automatically corrected.
The Tone Curves and Histogram Dialog Box – Names of Parts
Channel Selection list box
Tone curves
Input Gamma slider
Histogram
Input Shadow slider
Output Shadow slider
Histogram RGB display
button
Tone curves/Smooth
Curve button
Freehand curve button
Black point button
Gray point button
White point button
Apply button
Input Highlight slider
Input Shadow text box
Input Gamma text box
Input Highlight text box
Output Shadow text box
Output Highlight text box
Output Highlight slider
Gray scale

Dimâge Scan Dual II 67
TONE CURVES/HISTOGRAM
Changing the shape of a correction curve changes the output
level for each corresponding input level. Changing the shape of
the red, green, or blue curves affects color balance of the
image. Changes to the RGB curve affect the image contrast
and brightness.
1. Click on the arrow next to the channel selection
list to display the available channel (R, G, B,
RGB).
2. Select the channel of the color to be corrected.
3. Click and drag the portion of the curve to be
changed.
• The coordinate value of the cursor is displayed from 0 to
255.
• The corrected image by changing the tone curves is
applied to the prescan image.
• You can also change the tone curves by freehand.
Correcting the Tone Curves
This function allows you to draw tone curves by freehand.
Changing Tone Curves by Freehand
1. Select the channel of the color (R, G, B, RGB) to
be corrected from the channel selection menu.
2. Click on .
• The cursor changes to the pencil shape.
3. Draw the desired curve by dragging.
• To smooth out the curve points, click on .
• The change will be reflected in the prescan image.

68
TONE CURVES/HISTOGRAM
The input slide bar has the Input shadow slider, Input gamma
slider and Input Highlight slider. The output slide bar has the
Output Highlight slider and Output shadow slider.
The image can be corrected by dragging the slider or inputting
the value in the text box.
The change will reflect the prescan image.
Correcting the Histogram
1. Drag the slider to move it to the desired
level or input the value in the text box.
• The change will be reflected in the prescan
image.
Input Level Histogram
Displaying the Histogram of Each R, G, B color
1. Click on .
• When is clicked again, the
histogram of each R, G, B channel
disappears.

Dimâge Scan Dual II 69
Setting the White Point
TONE CURVES/HISTOGRAM
1. Double-click on .
• The Point Value Setting dialog box is
displayed.
2. Input the desired black point value.
3. Click on .
• The cursor changes to the black dropper
shape.
4. Click the desired shadow point of
the image.
• The image is corrected so that the point
you clicked is shadow point. The color of the shadow
point is the black point value you input in step 2.
• The change will be reflected in the prescan image.
Setting the White or Black points
This function allows you to correct the highlight or shadow
point to the specified value.
• Changes are automatically applied to the prescan image.
1. Double-click on .
• The Point Value Setting dialog box is displayed.
2. Input the desired white point value.
3. Click on .
• The cursor changes to the white dropper shape.
4. Click the desired highlight point of the image.
• The image is corrected so that the point you clicked is
highlight point. The color of the highlight point is the white
dropper value you input in step 2.
• The change will be reflected in the prescan image.
Point Value Setting
dialog box
• When the film type is set to
the color mode.
• When the film type is set to
the monochrome mode.
Setting the Black point

70
TONE CURVES/HISTOGRAM
1. Click on .
• The cursor changes to the gray dropper
shape.
2. Click the point to be changed to
gray in the image.
• The image is corrected so that the point
you clicked is gray point.
• The change will be reflected in the
prescan image.
Setting the gray point is
not necessary for most
images.
Viewing the Histogram of Images After Making Corrections
Setting the Gray point
This function can specify the point to be changed to gray in the
image.
Auto Setting
When is clicked, the histogram of images after making
corrections can be displayed.
The histogram after making corrections is displayed as long as
you press this button. When the button is released, the
histogram returns to the previous one.
When the Auto Setting button is clicked, the image is corrected
automatically by removing no information parts from the
histogram and using all tone steps from 0 to 255.
Reset
If you click the Reset button, the settings in the current
correction window are reset.

Dimâge Scan Dual II 71
BRIGHTNESS/CONTRAST/COLOR BALANCE
When the Brightness/Contrast/Color Balance Correction button is clicked, the Brightness,
Contrast and Color Balance Correction dialog box is displayed.
The images can be corrected by dragging the slider or inputting the desired value in the text
box.
Click on in the Image Correction tab.
The Brightness, Contrast and Color Balance Correction Dialog box –
Names of parts
Post-Correction LUT (Look Up Table)
Post-Correction Gray scale
Pre-Correction Gray scale
Brightness slider
Contrast slider
Color Balance slider
Brightness text box
Contrast text box
Color Balance text box

72
1. Drag the each Brightness, Contrast or Color
balance slider, or input the desired value in the
text box.
• The change will be reflected in the prescan image.
• Moving the Brightness, Contrast or Color balance slider
changes “Post-Correction Gray Scale” and “Post-
Correction LUT”.
Post-Correction LUT
The color of the image is changed as shown in the Post-
Correction LUT.
The correspondence between the color displayed on the Pre-
Correction Gray Scale and Post-Correction Gray Scale
appears on the Post-Correction LUT.
BRIGHTNESS/CONTRAST/COLOR BALANCE
Auto Setting
When the Auto Setting button is clicked, the brightness and
contrast of the image is corrected automatically according to
the lightness without changing the color balance.
Reset
If you click the Reset button, the settings in the current
correction window are reset.

Dimâge Scan Dual II 73
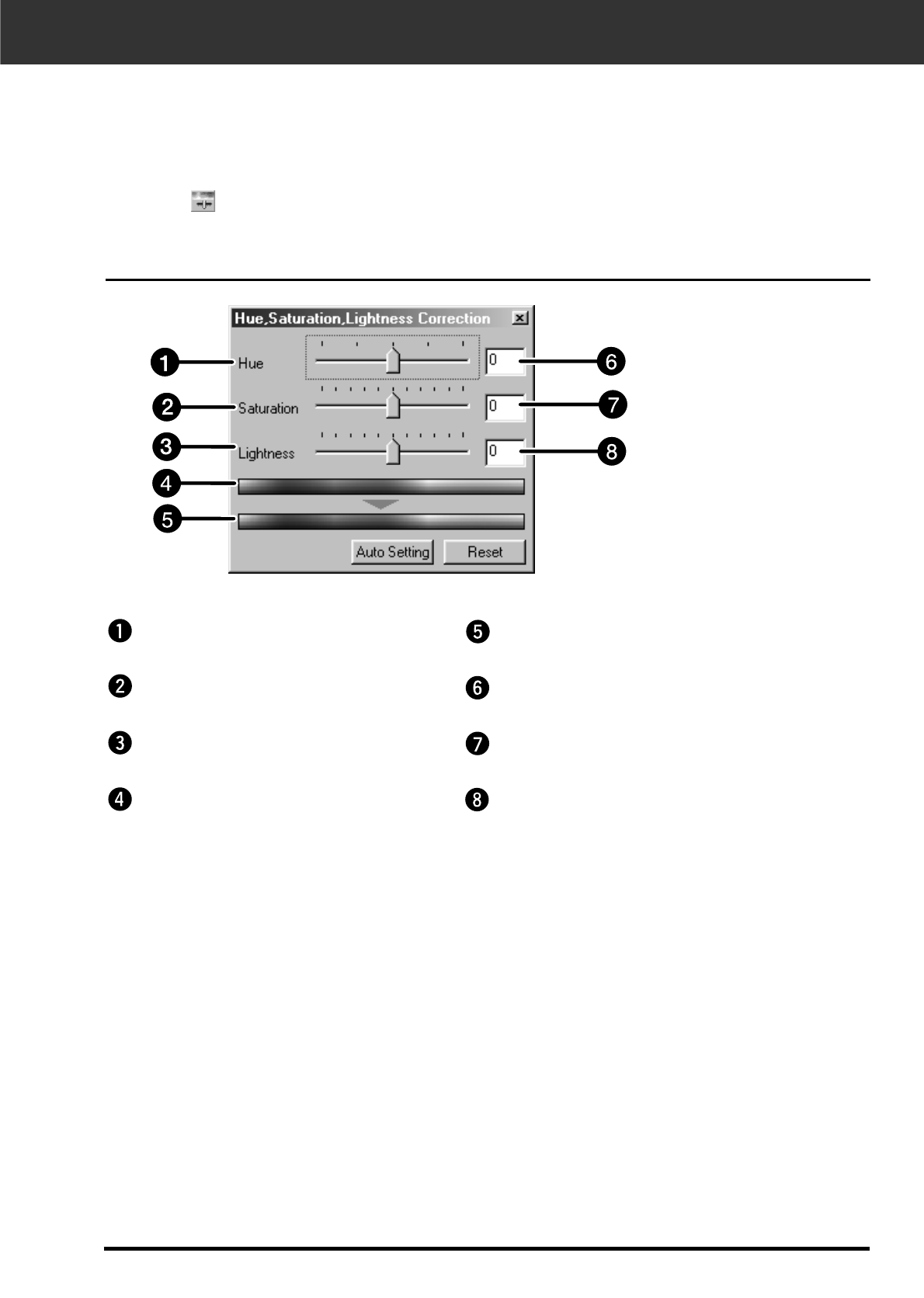
HUE/SATURATION/LIGHTNESS
When the Hue/Saturation/Lightness Correction button is clicked, the Hue, Saturation, Lightness
Correction dialog box is displayed.
The images can be corrected by dragging the slider or inputting the desired value in the text
box.
Click on in the Image Correction tab.
The Hue, Saturation, Lightness Correction Dialog box –
Names of parts
1. Drag the each Hue, Saturation or Lightness slider,
or input the desired value in the text box.
• The change will be reflected in the prescan image.
• To change the color, move the Hue, Saturation or
Lightness slider (or input the desired value in the text
box).
Moving the slider changes “Pre-Correction Color Sample”
and “Post-Correction Color Sample”.
Pre-Correction Color Sample and Post-Correction Color Sample
The color of the image is changed as shown in “Correction Color Sample”.
The color displayed in “Pre-Correction Color Sample” is changed as shown in “Post-Correction
Color Sample”.
Hue-level slider
Saturation slider
Lightness slider
Pre-Correction Color Sample
Post-Correction Color Sample
Hue-level text box
Saturation text box
Lightness text box

74
Auto Setting
When the Auto Setting button is clicked, the saturation of the
image is corrected automatically without changing the hue and
lightness.
HUE/SATURATION/LIGHTNESS
Reset
If you click the Reset button, the settings in the current
correction window are reset.

Dimâge Scan Dual II 75
Selecting the Correction Item
The correction item of the available variation can be selected
from the color balance, brightness, contrast and saturation.
However, the color balance and saturation are not available
when using the monochrome film.
1. Click on the arrow next to the correction item in
the correction list box. The available correction
items are displayed.
2. Click the correction item.
The few frames of variation images corrected according to the
selected correction item are displayed.
VARIATION CORRECTION
The Variation Dialog Box – Names of Parts
The few frames of variation images are displayed around the corrected prescan image. You can
correct the image while comparing with the variation images.
Click on in the Image Correction tab.
Variation Amount Control slider
Correction list box
Pre/Post Correction Image Display
Area
Variation Amount Control text box
Limit Indication check box

76
VARIATION CORRECTION
Color Balance Correction
The 8 images of which brightness and contrast have been
corrected by one-step in horizontal and vertical direction
respectively for the center image are displayed.
The variation images on the left and lower sides of the center
image show the “-” correction effect, and on the right and
upper sides of the center image show the “+” correction effect.
1. Click the image in the direction you want
to correct from the 8 frames of the
variation images except the center image.
• The image you clicked is placed in the center
and 8 new frames of the prescan images that
have been corrected in each direction are
displayed.
2. Correct the image properly by repeating the
operation in step 1.
Brightness & Contrast Correction
The 6 images that have been corrected by one-step in each
RGBCMY direction for the center current image are displayed.
1. Click the color balance.
• The corrected 6 frames of variation images are displayed.
2. Click the image in the direction you want to
correct from the 6 frames of the variation
images except for the center image.
• The image you clicked is placed in center and 6
new variation images that have been corrected
by one-step in each direction.
3. Correct the image properly by repeating
the operation in step 2.

Dimâge Scan Dual II 77
Saturation Correction
The 2 images of which saturation has been corrected on the
right and left sides of the center image are displayed . The
variation image on the left side shows reduced saturation, and
on the right side shows increased saturation.
1. Click the image in the direction you
want to correct from the 2 frames of
the images except for the image in
center.
• The image you clicked is placed in center
and 2 new frames of the variation images
that have been corrected in each direction
are displayed.
2. Correct the image properly by repeating the
operation in step 1.
VARIATION CORRECTION
Changing the Amount of Correction Step
The amount of correction step can be changed by moving the
Variation Amount Control slider. The desired amount can also
be input in the text box.
Reset
If you click the Reset button, the settings in the current
correction window are reset.

78
SNAPSHOT
When the Snapshot button is clicked, the current prescan image is stored in the Snapshot
Display Area temporarily and displayed as a thumbnail.
When the thumbnail in the Snapshot Display Area is double-clicked, that image is displayed in
the Prescan tab.
This is convenient when storing the image correction temporarily while processing, or when
correcting the image again after going back to a certain step.
Storing in the Snapshot Display Area temporarily
1. Click on .
• The displayed prescan image is displayed in the Snapshot
Display Area as a temporary storing place.
Displaying the image stored temporarily as a prescan image
1. Click on the thumbnail in the Snapshot Display Area.
• The displayed prescan image is deleted and the thumbnail image is
displayed as a prescan image.
Snapshot Display Area 1
Snapshot Display Area 2

Dimâge Scan Dual II 79
CANCELLING IMAGE CORRECTION
Cancelling the Image Correction
When the Undo button is clicked, the current image correction
is cancelled and the image returns to the previous one.
Redo the Correction
When the Redo button is clicked, the cancelled image
correction can be resumed.
Delete the Image Correction
When the Correction Reset button in the Image Correction tab
is clicked, all the image corrections are deleted and the image
returns to the initial state.

80
FULL-SCREEN VIEW
Full-Screen View
This function allows you to display a full screen view of the
corrected image in the Image Correction tab.
1. Click on .
• When is clicked, the size of pre and post correction
image is automatically changed according to the size of
the Main window.
Checking the Correction Result While Lining Up Images
When is clicked, the Image correction tab is divided into
right and left sides, the pre-correction image is displayed on the
left side, and post-correction image is displayed on the right
side.

Dimâge Scan Dual II 81
JOB SAVE/JOB LOAD
Saving an Image Correction Job
1. Click on in the Image correction tab.
• The Register Image Correction Job dialog box is
displayed.
2. Input the job name and click on .
• The current image correction setting is saved as an image
correction job.
The image correction setting in the correction window can be saved as an image correction job.
You can easily correct the image by loading the most appropriate previously saved correction
job.

82
JOB SAVE/JOB LOAD
1. Click on in the Image correction tab.
• The Selected Image Correction Job dialog box is
displayed.
Loading Image Correction Job
This function allows you to load the saved correction job and
apply an image correction to the displayed image.
2. Select the image correction job and click on .
Image Correction job display area
Original image display

Dimâge Scan Dual II 83
FINAL SCAN
FLOW
Scan setting
Creating a job
Deleting a job
Job type
Navigation
Final scan

84
SCAN SETTINGS
The scan settings determine your final image’s resolution, dimensions, and file size, as well as
helping determine the image quality.You can select a Job (see page 87) to have the scan
settings selected for you or you can directly enter them into the Main window (Index tab or
Prescan tab).
The Scan Settings part window – Names of parts
Job Name list box
Input Resolution list box
Output Resolution list box
Input Size text box (W)
Input Size text box (H)
Magnification Size text box
Output Size text box (W)
Output Size text box (H)
Unit list box
Image Size display
Job Load button
Job Registry button
Input size lock button
Output size lock button
Reset button

Dimâge Scan Dual II 85
SCAN SETTINGS
Image resolution is the number of pixels per inch (ppi or dpi) that represent your scanned
image. The size of an image file is determined by its size (dimensions) and resolution.
The rule to follow when scanning is "bigger is better". To obtain the best results, set the output
resolution to the highest value your final output device (printer, monitor, etc.) can handle. The
driver software automatically determines the input resolution necessary to obtain the desired
output size and resolution.
2. Select the appropriate category from the
drop-down list.
1. Click on .
The Job Selection dialog box will appear.
3. Click on the job file name to select it, then
click on .
• The settings are applied to the active Prescan
window.
Job names can be listed
chronologically or alphabetically.
Select the format by clicking on the
Name or Date option button.
• The cropping frame changes
accordingly, but can be
proportionally resized.

86
SCAN SETTINGS
4. Enter the desired output resolution from the
output resolution drop-down list.
• Values can also be entered into the output resolution list
box directly.
5. The dimensions of the cropping frame are
displayed in the input size text boxes.
• Values can be entered directly or by resizing the cropping
frame.
• The values will change if a different unit of measure is
selected.
• The scanning area size can't be changed if the Input Size
is locked.
6. Enter the desired output size (maximum 3 digits).
• The output size is limited by the maximum resolution of
the scanner.
• The values will change if a different unit of measure is
selected.
• The output size cannot be changed when the unit list
box is set to pixels.
• The scanning area size can be changed proportionally
(within the resolution limits) when the Output Size is
locked.
7. The input scan resolution text box is set to
the lowest input (scan) resolution
necessary to achieve the desired output
size and resolution.
• Input scan resolutions can also be selected from
the drop down list or entered directly.
• Click on to lock the
settings. The icon will
change to . Click again to
unlock.
• The magnification text box
displays the output/input size
ratio as a percentage.
• Magnification values can be
entered directly.

Dimâge Scan Dual II 87
CREATING/DELETING JOB FILES
In addition to the Job settings included with the software, it is
possible to create and save your own Job settings.
Creating a Job
1. Set the desired settings in the Main window
(Index tab or Prescan tab).
2. Click on .
3. Name the job by entering a title and select
the desired category, then click on .
Deleting a Job
The Job Registry dialog box will appear
It is possible to delete the Job you created when it is no longer needed.
1. Click on the name of the job in the Main
window scan settings part, then press the
delete key on your keyboard.

88
SCAN JOB TYPE
Before making the final scan, the scanner needs to know how big the final image will be and
the quality of output that will be used (printer, monitor, etc.) so it knows what resolution to scan
the film. Using the Job function is a quick and easy way to enter the scan settings.
Scan Job Category Description
Custom User created scan settings (see page 84).
Color Laser Printer Digital color copiers and color laser printers
Uses output resolution of 400 or 600 dpi. There are two paper-
size options; letter and A4.
Photosensitive Printers that use photosensitive/photographic material
Can use output resolutions of 400 dpi, 360 dpi, 267 dpi, and
180 dpi. There are ten paper size options.
Dye-Sub Printer Dye-sublimation printers
Uses an output resolution of 300 dpi. There are 4 paper size
options.
Ink Jet Printer Uses an output resolution of 200 dpi. There are 4 paper size
options.
Web Page For use on home pages
Image size is listed in pixels and will vary. Standard Photo CD
sizes are also available.
Screen For monitor display
Image size is listed in pixels and will be the VGA standard of
640 x 480 pixels or larger.
Document For insertion into documents
Uses an output resolution of 72 dpi. Image size depends on
the paper size selected.
Film Recorder For high input resolution images that will be output to a film
recorder.
Default This category uses the default settings for the film format. The
scan settings appear in the Job Selection window.

Dimâge Scan Dual II 89
Twain Driver/Plug-in Software
Scan the film according to the Prescan settings.
With the Dimage Scan Dual2 utility software, you can save the final scan in one of the
following file formats.
• JPEG • TIFF
• BMP (Windows only) • PICT (Macintosh operating system only)
The image file of 48 bit (16 bit each RGB) can only be saved in the tiff format.
With the Prescan image displayed in the Prescan tab…
1. Click on in the Main window.
• The final scan will begin.
• When scanning is complete, the final scan will appear in the host applications window.
2. Save the image using the instructions for your host application.
Utility Software
With the Prescan image displayed in the Prescan tab…
1. Click on in the Main window.
2. Enter the desired file name and select the
file destination.
3. Select the file type from the drop-down
list.
4. Click on .
• The final scan will begin.
• When scanning is complete, the scan will be saved in the
selected location. The software will return to the Prescan
tab.
Your system’s standard save dialog box will appear.
3. Close the Control Window to exit the Dimâge Scan Dual2 driver software.
• The driver window will close automatically after each scan if the Close Driver After
Scanning option was selected in the Preferences dialog box (see page 39).
5. Close the Control Window to exit the Dimâge Scan
Dual2 driver software.
• The driver window will close automatically after each scan
if the Close Driver After Scanning option was selected in
the Preferences dialog box (see page 39).
FINAL SCAN

90
NAVIGATION
The Navigation window allows you to automate the procedure of scanning. When the
Navigation button is clicked in the Main window, the Navigation dialog box is displayed.
The Navigation Dialog box – Name of parts
Operation Item checkbox
Navigation Flow
Repeated Operation Item checkbox
Navigation Menu list box
Operation Items
Navigation Start button
Navigation Stop button

Dimâge Scan Dual II 91
NAVIGATION
Navigation Menu
This menu allows you to select the saved setting for automatic
operation. Not only the saved settings but the “Save Setting”
and “Delete Setting” items are displayed in this menu.
1. Select the operation items in the Operation Item
Checkbox or Repeated Operation Item checkbox.
• The selected items are displayed with the buttons and
arrows as a Navigation Flow.
2. Click on .
• To stop, click the Navigation Stop button.
Operation item checkbox
1. Insert the check mark in the operation items to be
performed as part of the automatic operation.
Repeated operation item checkbox
Repeated operation items are only used when scanning a
series of selected frames.
1. Insert the check mark in the operation items to be
performed for all selected frames every time you
execute the automatic operation.
Operation items
The operation items in the automatic operation are displayed.
1. Select the details of the operation items with the
radio button or checkbox.

92
Saving, Selecting and Deleting a Navigation Setting
This function allows you to save the navigation settings.
The above settings can be saved, selected or deleted in the
Navigation Menu list box.
NAVIGATION
Saving a Navigation setting
1. Click on the arrow next to the Navigation menu
list to display the available menu.
2. Select saving setting.
• The navigation set saving dialog box is displayed.
3. Input the setting name and click the OK button.
Selecting navigation setting
1. Click on the arrow next to the Navigation menu
list to display the available menu.
2. Select the setting to be used.
Deleting navigation setting
1. Click on the arrow next to the Navigation menu
list to display the available menu.
2. Select the setting to be deleted.
• The navigation set deleting dialog box is displayed.
3. Select the setting to be deleted and click the
Delete button.

Dimâge Scan Dual II 93
APPENDIX
Color maching
Scan job file list
Glossary
Trouble shooting
Specifications
User technical support

94
The Color Matching in the Preference Dialog Box – Name of parts
COLOR MATCHING
The function allows you to match the scanner data to the monitor specification (color space).
Colors in the original film are reproduced on the monitor with a high fidelity. The output color
space and the monitor ICC profile can be specified with the color matching function.
To match the scanner data to the color space, specify the output color space.
To correct the color reproduction character of the monitor and to reduce the difference of color
between monitors in different environments in addition to the color space setting, specify the
monitor ICC profile settings in both the driver software and a software such as Photoshop. For
details, refer to page 95.
1. Click on in the Main window.
2. Set the preferences as desired.
• De-select the Close Driver After Scanning check
box when scanning multiple images at the same
time.
When the color
matching function is
used, the processing
time will be longer.
Color Matching ON checkbox
Use ICC profile checkbox
ICC profile text box
Output Color Space list box
ICC profile Load button

Dimâge Scan Dual II 95
COLOR MATCHING
Output color space setting
1. Insert the check mark in the “Color Matching ON” checkbox.
1. Insert the check mark in the “Use ICC profile” checkbox.
2. Click the ICC profile Load button.
• The standard file open dialog of your operating system is displayed.
3. Select the ICC profile according to the monitor being used.
The application may perform the original matching process. If you want to change the
setting, refer to the following sample settings.
And, when the color matching function is used, the color matching function of OS, video
card, etc. are set to OFF.
When using an application of which the monitor color matching function is set to ON
Output color space*1): The same color space as specified in the application is
specified.
ICC profile*2): use
When using an application of which the monitor color matching function is set to
OFF, or when using an application which does not have the monitor color matching
function.
Output color space: do not specify
ICC profile*2): use
When an image is scanned with this setting, the data is matched to the monitor being used.
*1) The same color space as specified in the application is specified.
*2) ICC profile specifies the ICC profile of the monitor being used.
2. Click the (menu) button in the Output Color Space list box, the available
output color space settings are displayed.
3. Click the desired output color space setting.
ICC profile setting

Ink-Jet Printer A4Full 163 200 818 mm 36.3 24.2 OFF 297.00 198.00 ON
A4Half 1156 200 578 mm 36.3 24.2 OFF 210.00 139.00 ON
A4Quarter 814 200 407 mm 36.3 24.2 OFF 148.00 98.50 ON
A4Eighth 577 200 288 mm 36.4 24.3 OFF 105.00 69.80 ON
Letter Full 1526 200 763 inch 1.42 0.95 OFF 10.90 7.27 ON
Letter Half 1144 200 572 inch 1.42 0.95 OFF 8.17 5.45 ON
Letter Quarter 763 200 381 inch 1.43 0.95 OFF 5.45 3.63 ON
Letter Eighth 566 200 283 inch 1.43 0.95 OFF 4.05 2.70 ON
(unavailable) 814 200 407 mm 36.3 24.2 OFF 148.00 98.50 ON
Photo4x6 826 200 413 mm 36.3 24.2 OFF 150.00 100.00 ON
Photo3x5 /Photo9x13 699 200 349 mm 36.3 24.0 OFF 127.00 84.50 ON
96
SCAN JOB FILE LIST – 35MM
Category Job name Resolution
In Out Mag. Unit Input Size
WH Input
Lock Output Size
WH Output
Lock
For your reference, the following is a listing of the scan job categories and names for the
35mm and APS film formats.
Photosensitive Max Size 2820 400 705 mm 36.3 24.2 OFF 256.00 170.00 ON
A5_400dpi 2313 400 578 mm 36.3 24.2 OFF 210.00 140.00 ON
8x10_400dpi 2798 400 699 inch 1.43 0.95 OFF 10.00 6.66 ON
5x7_400dpi 1961 400 490 inch 1.43 0.95 OFF 7.01 4.67 ON
PostCard4 6_400dpi 1678 400 419 inch 1.43 0.95 OFF 6.00 4.00 ON
Letter_267dpi 2039 267 763 inch 1.43 0.95 OFF 10.90 7.27 ON
A4_267dpi 2187 267 819 mm 36.3 24.2 OFF 297.00 198.00 ON
A5_267dpi 1545 267 578 mm 36.3 24.2 OFF 210.00 140.00 ON
8x10_267dpi 1870 267 700 inch 1.43 0.95 OFF 10.00 6.67 ON
5x7_267dpi 1307 267 489 inch 1.43 0.95 OFF 7.00 4.66 ON
PostCard4 6_267dpi 1120 267 419 inch 1.43 0.95 OFF 6.00 4.00 ON
(unavailable) 1597 360 443 mm 36.3 24.2 OFF 161.00 107.00 ON
2L_360dpi 1727 360 479 mm 36.3 24.2 OFF 174.00 116.00 ON
14x17_180dpi 2123 180 1179 mm 36.3 24.2 OFF 428.00 285.00 ON
11x14_180dpi 1747 180 970 mm 36.3 24.2 OFF 352.00 235.00 ON
10x12_180dpi 1494 180 830 mm 36.3 24.2 OFF 301.00 200.00 ON
(unavailable) 797 180 442 mm 36.3 24.2 OFF 160.00 106.00 ON
2L_180dpi 857 180 476 mm 36.3 24.2 OFF 173.00 115.00 ON
Color Laser Printer Max Size_600dpi 2820 600 470 mm 36.3 24.2 OFF 170.00 113.00 ON
A4Quarter_600dpi 2447 600 407 mm 36.3 24.2 OFF 148.00 98.70 ON
A4Eighth_600dpi 1735 600 289 mm 36.3 24.2 OFF 105.00 70.00 ON
Letter Quarter_600dpi 2291 600 381 inch 1.43 0.95 OFF 5.46 3.64 ON
Letter Eighth_600dpi 1702 600 283 inch 1.43 0.95 OFF 4.05 2.70 ON
Max Size_400dpi 2820 400 705 mm 36.3 24.2 OFF 256.00 170.00 ON
A4Half_400dpi 2313 400 578 mm 36.3 24.2 OFF 210.00 140.00 ON
A4Quarter_400dpi 1629 400 407 mm 36.3 24.2 OFF 147.00 98.00 ON
A4Eighth_400dpi 1156 400 289 mm 36.3 24.2 OFF 105.00 69.90 ON
Letter Half_400dpi 2291 400 572 inch 1.42 0.95 OFF 8.19 5.46 ON
Letter Quarter_400dpi 1526 400 381 inch 1.43 0.95 OFF 5.45 3.63 ON
Letter Eighth_400dpi 1133 400 283 inch 1.43 0.95 OFF 4.05 2.70 ON
Dye-Sub Printer A4Full 2455 300 818 mm 36.3 24.2 OFF 297.00 198.00 ON
A4Half 1735 300 578 mm 36.3 24.2 OFF 210.00 140.00 ON
A4Quarter 1223 300 407 mm 36.3 24.2 OFF 148.00 98.70 ON
A4Eighth 866 300 289 mm 36.3 24.2 OFF 104.00 69.90 ON
Letter Full 2291 300 763 inch 1.43 0.95 OFF 10.90 7.28 ON
Letter Half 1714 300 571 inch 1.43 0.95 OFF 8.17 5.44 ON
Letter Quarter 1144 300 381 inch 1.43 0.95 OFF 5.45 3.63 ON
Letter Eighth 850 300 283 inch 1.43 0.95 OFF 4.05 2.70 ON
(unavailable) 1223 300 407 mm 36.3 24.2 OFF 148.00 98.70 ON
Photo4x6 1240 300 413 mm 36.3 24.2 OFF 150.00 100.00 ON
Photo3x5 /Photo9x13 1049 300 349 mm 36.3 24.2 OFF 127.00 84.60 ON
Default Default 705 300 235 pixel 1008 672 OFF 1008 672 OFF

Dimâge Scan Dual II 97
SCAN JOB FILE LIST – 35MM
Web Page 1023 x 682 716 300 238 pixel 1023 682 OFF 1023 682 ON
960 x 640 671 300 223 pixel 960 640 OFF 960 640 ON
870 x 580 608 300 202 pixel 870 580 OFF 870 580 ON
768 x 512 537 300 179 pixel 768 512 OFF 768 512 ON
624 x 416 436 300 145 pixel 624 416 OFF 624 416 ON
600 x 400 419 300 139 pixel 600 400 OFF 600 400 ON
480 x 320 335 300 111 pixel 480 320 OFF 480 320 ON
Photo CD 2048 x 3072 2148 300 716 pixel 3072 2048 OFF 3072 2048 ON
Photo CD 1024 x 1536 1074 300 358 pixel 1536 1024 OFF 1536 1024 ON
Photo CD512 x 768 537 300 179 pixel 768 512 OFF 768 512 ON
Photo CD256 x 348 243 300 81 pixel 348 232 OFF 348 232 ON
Screen 1280 x 1024 895 300 298 pixel 1280 853 OFF 1280 853 ON
1280 x 960 895 300 298 pixel 1280 853 OFF 1280 853 ON
1152 x 870 805 300 268 pixel 1152 768 OFF 1152 768 ON
1024 x 768 716 300 238 pixel 1024 682 OFF 1024 682 ON
832 x 624 582 300 194 pixel 832 554 OFF 832 554 ON
800 x 600 559 300 186 pixel 800 533 OFF 800 533 ON
640 x 480 47 300 149 pixel 640 426 OFF 640 426 ON
Document A4 Half 416 72 577 mm 36.3 24.2 OFF 210.00 139.00 ON
A4 Quarter 293 72 406 mm 36.4 24.1 OFF 148.00 98.40 ON
A4 Eighth 207 72 287 mm 36.4 24.3 OFF 105.00 70.00 ON
Letter Half 411 72 570 inch 1.43 0.95 OFF 8.16 5.44 ON
Letter Quarter 274 72 379 inch 1.43 0.95 OFF 5.44 3.62 ON
Letter Eighth 203 72 281 inch 1.44 0.96 OFF 4.04 2.69 ON
Film Recorder 35mm Full-Frame 2382 2400 99 mm 36.30 24.20 OFF 36.00 24.00 ON
35mm Half-Frame 1586 2400 66 mm 36.30 24.20 OFF 24.00 16.00 ON
35mm Quarter-Frame 1189 2400 49 mm 36.7 24.40 OFF 18.00 11.90 ON
Category Job Name Resolution
In Out Mag. Unit Input Size
WH Input
Lock Output Size
WH Output
Lock

98
SCAN JOB FILE LIST – APS
Color Laser Printer Max Size_600dpi 2820 600 470 mm 29.9 17.2 OFF 140.00 81.20 ON
A4 Eighth_600dpi 2104 600 350 mm 30.0 17.3 OFF 105.00 60.60 ON
Letter Eighth_600dpi 2161 600 360 inch 1.18 0.68 OFF 4.25 2.45 ON
Max Size_400dpi 2820 400 705 mm 29.9 17.2 OFF 211.00 121.00 ON
A4 Half_400dpi 2809 400 702 mm 29.9 17.2 OFF 210.00 121.00 ON
A4 Quarter_400dpi 1977 400 494 mm 30.0 17.3 OFF 148.00 85.40 ON
A4 Eighth_400dpi 1401 400 350 mm 30.0 17.3 OFF 105.00 60.60 ON
Letter Quarter_400dpi 1851 400 462 inch 1.18 0.68 OFF 5.46 3.15 ON
Letter Eighth_400dpi 1440 400 360 inch 1.18 0.68 OFF 4.25 2.45 ON
Photosensitive Max Size 2820 400 705 mm 29.9 17.2 OFF 211.00 121.00 ON
A5_400dpi 2809 400 702 mm 29.9 17.2 OFF 210.00 121.00 ON
5x7_400dpi 2374 400 593 inch 1.18 0.68 OFF 7.00 4.04 ON
Post Card 4 x 6_400dpi 2039 400 509 inch 1.18 0.68 OFF 6.01 3.47 ON
Letter_267dpi 2472 267 925 inch 1.18 0.68 OFF 10.90 6.30 ON
A4_267dpi 2654 267 994 mm 29.9 17.2 OFF 297.00 171.00 ON
A5_267dpi 1870 267 700 mm 30.0 17.2 OFF 210.00 121.00 ON
8x10_267dpi 2263 267 847 inch 1.18 0.68 OFF 10.00 5.76 ON
5x7_267dpi 1586 267 594 inch 1.17 0.68 OFF 7.00 4.04 ON
PostCard4 x 6_267dpi 1359 267 508 inch 1.18 0.68 OFF 6.00 3.46 ON
(unavailable) 1935 360 537 mm 30.0 17.3 OFF 161.00 92.90 ON
2L_360dpi 2092 360 581 mm 29.9 17.2 OFF 174.00 100.00 ON
14x17_180dpi 2578 180 1432 mm 29.9 17.2 OFF 429.00 247.00 ON
11x14_180dpi 2117 180 1176 mm 29. 17.2 OFF 352.00 203.00 ON
10x12_180dpi 1809 180 1005 mm 29.9 17.2 OFF 301.00 173.00 ON
(unavailable) 966 180 536 mm 30.0 17.2 OFF 160.00 92.70 ON
2L_180dpi 1046 180 581 mm 29.9 17.2 OFF 174.00 100.00 ON
Dye-Sub Printer Max Size 2820 300 940 mm 29.9 17.2 OFF 281.00 162.00 ON
A4 Half 2104 300 701 mm 29.9 17.3 OFF 210.00 121.00 ON
A4 Quarter 1482 300 494 mm 29.9 17.2 OFF 148.00 85.40 ON
A4 Eighth 1050 300 350 mm 30.0 17.3 OFF 105.00 60.50 ON
Letter Full 2776 300 925 inch 1.18 0.68 OFF 10.90 6.30 ON
Letter Half 2161 300 720 inch 1.18 0.68 OFF 8.50 4.90 ON
Letter Quarter 1385 300 461 inch 1.18 0.68 OFF 5.45 3.14 ON
Letter Eighth 1080 300 360 inch 1.18 0.68 OFF 4.25 2.45 ON
(unavailable) 1500 300 500 mm 30.0 17.2 OFF 150.00 86.40 ON
Photo 9x13 1270 300 423 mm 30.0 17.2 OFF 127.00 73.00 ON
Ink-Jet Printer A4 Full 1977 200 988 mm 30.0 17.3 OFF 297.00 171.00 ON
A4 Half 1401 200 700 mm 30.0 17.3 OFF 210.00 121.00 ON
A4 Quarter 987 200 493 mm 30.0 17.3 OFF 148.00 85.30 ON
A4 Eighth 700 200 350 mm 30.0 17.3 OFF 105.00 60.40 ON
Letter Full 1846 200 923 inch 1.18 0.68 OFF 10.90 6.28 ON
Letter Half 1440 200 720 inch 1.18 0.68 OFF 8.50 4.90 ON
Letter Quarter 924 200 462 inch 1.17 0.68 OFF 5.45 3.14 ON
Letter Eighth 720 200 360 inch 1.18 0.68 OFF 4.25 2.45 ON
Photo 4 x 6 1001 200 500 mm 30.0 17.3 OFF 150.00 86.40 ON
Photo 3.5 x 5/Photo 9 x 13 846 200 423 mm 30.0 17.2 OFF 127.00 73.00 ON
Web Page 1280 x 739 1085 300 361 pixel 1280 739 OFF 1280 739 ON
1152 x 665 976 300 665 pixel 1152 665 OFF 1152 665 ON
1024 x 590 867 300 239 pixel 1024 590 OFF 1024 590 ON
832 x 480 705 300 235 pixel 832 480 OFF 832 480 ON
800 x 461 678 300 226 pixel 800 461 OFF 800 461 ON
640 x 369 542 300 180 pixel 640 369 OFF 640 369 ON
Photo CD1024 x 1536 1303 300 434 pixel 1536 887 OFF 1536 887 ON
Photo CD512 x 768 650 300 216 pixel 768 443 OFF 768 443 ON
Photo CD256 x 348 294 300 98 pixel 348 200 OFF 348 200 ON
Screen 1280 x 1024 1085 300 361 pixel 1280 739 OFF 1280 739 ON
1280 x 960 1085 300 361 pixel 1280 739 OFF 1280 739 ON
1152 x 870 976 300 325 pixel 1152 665 OFF 1152 665 ON
1024 x 768 867 300 289 pixel 1024 590 OFF 1024 590 ON
832 x 624 705 300 235 pixel 832 480 OFF 832 480 ON
800 x 600 678 300 226 pixel 800 461 OFF 800 461 ON
640 x 480 542 300 369 pixel 640 369 OFF 640 369 ON
Document A4 Half 504 72 700 mm 30.0 17.3 OFF 210.00 121.00 ON
A4 Quarter 355 72 493 mm 30.0 17.3 OFF 148.00 85.00 ON
A4 Eighth 251 72 348 mm 30.0 17.3 OFF 105.00 60.30 ON
Letter Half 518 72 719 inch 1.18 0.68 OFF 8.50 4.90 ON
Default Default 705 300 235 pixel 832 480 OFF 832 480 OFF
Category Job name Resolution
In Out Mag. Unit Input Size
WH Input
Lock Output Size
WH Output
Lock

Dimâge Scan Dual II 99
GLOSSARY
BRIGHTNESS The lightness or darkness of the image.
CHANNEL The component of an image.Your scanned image
has three channels: red, green, and blue (RGB).
CONTRAST The gradation of shades in an image. A high
contrast image has very dark areas and bright areas
without many middle shades. A low contrast image
has many tones that are close to the same
brightness. Low contrast images are often described
as looking ‘flat’.
CROP To trim and delete the unwanted edges of the
image.
DPI Dots (pixels) per inch.
EMULSION SIDE The side of the film coated with the photographic
material.
GAMMA The contrast of only the middle tones.
HIGHLIGHTS The lighter areas of the image.
HISTOGRAM A graph showing the amount of each level of the
256 brightness levels.
INTERPOLATION A form of adding new pixels in an image when
resampling up.
JPEG The JPEG (Joint Photographic Experts Group)
compression standard is capable of producing a
high compression ratio while maintaining image
quality. JPEG is a widely supported image file
format.
MIDTONE The middle shades of an image, in between light
and dark.
NEUTRAL Having no color cast, such as black, white, or gray.
PICT (Macintosh operating system only) The PICT graphic
file format uses a lossless compression scheme and
is compatible with many Macintosh applications.
PIXEL Abbreviation for picture element. The dots that make
up an electronic image.

100
GLOSSARY
RESAMPLE To change the number of pixels in the image. If
pixels are discarded when shrinking an image, it is
called resampling down. If new pixels are created in
an image, it is called resampling up (see page 100).
RESOLUTION The number of pixels in a given area of the image;
such as pixels per inch or pixels per centimeter.
High resolution is the term for an image with a lot of
pixels in a given area. Low resolution means there
are not many pixels in a given area.
RGB Red, Green, and Blue. These are the colors of the
three channels that make up the scanned image.
Monitors use red, green, and blue phosphors to
create the image you see on the screen.
SHADOWS The dark areas of an image.
TIFF Tagged Image File Format (TIFF) files contain bit-
mapped data. In addition to being a widely
supported format, TIFF is able to handle the color
palette needed for professional-quality images and
graphics.
USB In the USB connection, the peripheral devices such
as a mouse, printer, scanner, etc. can be connected
up to 127 with an interface. Furthermore, the
peripheral equipment can be easily set up because
the USB connection does not requires to specify the
ID number or the terminator for each equipment
compared with the SCSI devices.
It does not matter whether the USB equipment or
computer is turned on or off first.
In the USB connection, the USB equipment or
computer can be connected or disconnected even
while the equipment is turned on.
When disconnecting and connecting the USB
equipment, perform at an interval of 5 seconds or
more.
WINDOWS® BMP (Windows only) The BMP graphic file format is for
bit-mapped images. BMP images are supported by
the Paint accessory and can easily be opened on
most PCs running Windows.

Dimâge Scan Dual II 101
TROUBLE SHOOTING
• Load film into the film holder.
• Scanner door opened during setup. Close
scanner door.
The computer will not start up after
connecting the scanner.
• Shut down the computer and all the
devices in your USB chain, then check the
USB cables and AC power adapter cord.
DS_Dual2 does not appear in the
Import drop down list.
• Make sure the plug-in module has been
placed in the correct folder. See page 21.
“Could not establish connection with
scanner.”
• Indicator lamp is off – Turn the Dimâge
Scan Dual2 on, then restart your system.
“Setting up now. Remove the film
holder.”
• Remove the film holder and click on OK.
“Set film properly…”
Indicator lamp blinking rapidly (8Hz).
“Set 35mm film holder properly.” • Set the correct film type.
“Set APS film holder properly.” • Set the correct film type.
“Could not recognise the film type.” • Set the film type manually.
“Insufficient Memory” • Increase the memory requirements for the
host application.
• If you have scanned multiple images, close
and relaunch the host application.
“Setting up now. Remove the film
holder.” appears when the film
holder is not loaded.
• Contact a Minolta Service Facility to
change the fluorescent lamp.
SYMPTOM or MESSAGE SOLUTION

102
SPECIFICATIONS
Specifications are based on the latest information available at the time of printing and are
subject to change without notice.
Type: Fixed sensor, film transport, single pass
Usable Film: 35mm – negative/positive, color/B&W
APS cassette (with optional adapter) – color/B&W,
negative/positive
Scanning Dimensions: 35mm – 24.2 x 36.3mm (2688 x 4032 pixels)
APS –17.28 x 29.95mm (1920 x 3328 pixels)
Optical Input Resolution: 2820 dpi
A/D Conversion: 12 bit
Image Sensor: RGB 3-line CCD (2700 pixels)
Scan Times (approx):
Testing Conditions IBM PC/AT
CPU: Pentium III 600MHz; RAM: 256MB;
OS: Windows 98 2nd edition; Software: Twain_32 Source;
Host Application: Adobe Photoshop 5.5; ASPI version:
4.57
Interface: USB
Light Source: 3 Wavelength Cold Cathode Fluorescent
Power/Frequency: Using the AC power adapter:
Product for North America: 100-120 volts AC, 50/60 Hz
Product for Europe: 220-240 volts AC, 50/60 Hz
Use only within the voltage range specified on the AC
power Adapter.
Power Consumption: Max. 30W
Dimensions (W x H x D): 150 x 100 x 320mm
Weight (approx): 1.5kg
Windows 35mm APS
Prescan 10 sec. 11 sec.
Scan 60 sec. 5 sec.
Index Scan 10 sec/frame 10 sec/frame

Dimâge Scan Dual II 103
USER TECHNICAL SUPPORT
Please contact your dealer for information regarding installation, USB interface
recommendations, or application compatibility. If your dealer is unable to help you, contact an
authorized Minolta service center.
Please have the following information ready when calling Minolta Technical Support.
Determining the version number of your driver software:
Place the pointer on the status window in the command window to display the version number.
Make and Model of your computer:
Available application RAM:
Operating System version:
Other connected USB devices:
DS Dual2 driver version number:
Symptoms:
Messages that appear on the screen when the problem occurs:
Frequency of occurrence:

104
APPENDIX B
1. When the “Add New Hardware Wizard”
window is displayed, click on [Next>].
The window for selecting the way to search for
new drivers is displayed.
When the “Add New Hardware Wizard” window is displayed
The “Add New Hardware Wizard” window may be displayed in the following cases:
• If you connected the Dimâge Scan Dual II to the PC before installing the Dimâge Scan Dual II driver
software.
• If you connected the Dimâge Scan Dual II to the PC after installing the Dimâge Scan Dual II driver
software. (for some PCs)
• If you performed from step 1 to 10 described on “When the Dimâge Scan Dual II driver software does
not start up”.
When the “Add New Hardware Wizard” window is displayed, perform the following operation so that the
PC recognizes the Dimâge Scan Dual II.
When the PC does not recognize the Dimâge Scan Dual II
2. Make sure that the check mark is put on
“Search for the best driver for your
device. (Recommended)” and then click
on [Next>].
The window for specifying the location to search
is displayed.
3. Insert the Dimâge Scan Dual II CD-ROM
into the CD-ROM drive, put the check
mark on “Specify a location” and then
enter “E:\inf”. (When the CD-ROM drive is
the E drive.)
Note
The name of the CD-ROM drive differs depending
on the setting in the preferences.
4. Click on [Next>].

SOFTWARE-INSTALLATION – WINDOWS
Dimâge Scan Dual II 105
5. Click on [Next>].
6. Click on [Finish].

APPENDIX B
106
1. Connect the Dimâge Scan Dual II to the
PC and turn on the power of the Dimâge
Scan Dual II and the PC.
2. Click on “My Computer” on the desk top
using the right button of the mouse and
then click on “Properties”.
3. Click on the tab of “Device Manager”.
4. Make sure that “USB Device” or
“Unknown Device” appears in “Other
devices” as displayed left.
5. Click on “USB Device” or “Unknown
Device”.
6. Click on [Remove].
The “Confirm Device Removal” window is
displayed.
7. Click on [OK].
When the Dimâge Scan Dual II driver software does not start up
In the following cases, “Dimâge Scan Dual II is not connected.” appears and the Dimâge Scan
Dual II driver software may not be able to start up even if you attempt to make the Dimâge
Scan Dual II start up.
The power of the Dimâge Scan Dual II is not turned on
Make sure that the power of the Dimâge Scan Dual II is turned on and the power cord and the
AC power adapter is connected correctly.
The Dimâge Scan Dual II is not connected to the PC correctly
Make sure that the Dimâge Scan Dual II is connected to the PC correctly.
“Dimâge Scan Dual II” does not appear in the Device Manager
When the Dimâge Scan Dual II is displayed as “Unknown Device or “USB Device”, perform the
following procedure so that the PC recognizes the Dimâge Scan Dual II again.

SOFTWARE-INSTALLATION – WINDOWS
Dimâge Scan Dual II 107
8. Make sure that neither “USB Device” nor
“Unknown Device” appears as displayed
left and then click on [Close].
9. Press the power button of the Dimâge
Scan Dual II to turn off.
10.Press the power button of the Dimâge
Scan Dual II again to turn on.
The “Add New Hardware Wizard” window is
displayed.
11. Make the PC recognize the Dimâge
Scan Dual II by following the
procedure described on “When the
“Add New Hardware Wizard” window
is displayed”.

FOR WINDOWS 2000 USERS
108
When using the TWAIN_32 driver with Adobe Photoshop LE (supplied with this scanner),
scanning may stop halfway through the scan depending on the memory allocations to
Photoshop. In this case, change the memory allocations after closing the driver software by
following the procedure described below:
Switch off the scanner.
The driver software can now be closed
Close the driver software.
Select [Memory & Image Cache...] from [Preferences] in [File] menu of
Photoshop
The Preferences window will appear.
Change the value* in the box of “Used by Photoshop:” in “Physical Memory
Usage” and click on [OK].
*Specify the value from about 20 to 50 (%)
Close Photoshop and then restart it.
Turn on the power of the scanner again, remove the film holder and close the
scanner front for set-up.
Restart the Twain_32 driver from Adobe Photoshop LE.
Perform the scanning operation again.
The memory allocations differ according to your system. If the scanning operation still cannot
be performed properly even after changing the setting, change the value of the memory
allocations again by following the procedure described above.
For the operations of Adobe Photoshop LE (supplied with this scanner) and Adobe Photoshop,
please refer to the web site, etc. of Adobe Systems Incorporated.

MINOLTA
Dimâge Scan Dual II 109
A Minolta Austria Ges.m.b.H
Amalienstr. 59-61, A-1131 Wien, Österreich
Tel: 01 87868 176
Fax: 01 87868 153
http://www.minoltaeurope.com
B Minolta Belgium Branch
Prins Boudewijnlaan 1
B-2550 Kontich, België
Tel: 03 451 07 00
Fax: 03 458 50 48
http://www.minolta.be en http://www.minolta.nl
CAN Minolta Canada Inc., Head Office
369 Britannia Road East,
Mississauga, Ontario L4Z 2H5, Canada
Tel. 0905 890 66 00
Fax 0905 890 71 99
http://www.minolta.com
CH Minolta (Schweiz) AG
Riedstr. 6, CH-8953 Dietikon, Schweiz
Tel: 157 57 11 (sFr 2.15/min)
Fax: 01 741 33 12
http://www.minolta.ch
D Minolta Europe GmbH
Minoltaring 11,
D-30855 Langenhagen,
Deutschland
Reparatur/Repair
Senator-Helmken-Strasse 1,
D-28279 Bremen,
Deutschland
Hotline: Tel: 0221 5 60 60 31
Fax: 0221 5 60 60 40
http://www.minolta.de
DK Paul Westheimer A/S
Erhvervsvej 30, DK-2610 Rødovre, Danmark
Tel: 44 85 34 00
Fax: 44 85 34 01
http://www.minoltaeurope.com
E Videosonic S.A.
c/ Valportillo II, 8, Pol. Ind. de Alcobendas,
E-28108 Alcobendas/Madrid, Spain
Tel: 91 4840077
Fax: 91 4840079
http://www.minoltaeurope.com
F Minolta France S. A.
365, Route de Saint-Germain,
F-78420 Carrières-Sur-Seine, France
Tel: 0130 86 62 37
Fax: 0130 86 62 82
http://www.minolta.fr
FIN Minolta Finland Branch
Niittykatu 6, PL 37 SF-02201 Espoo, Finland
Tel: 435 565 0
Fax: 435 565 56
http://www.minolta.fi
GB Minolta (UK) LTD. Photographic Division
Precedent Drive,
Rooksley, Milton Keynes, MK13 8HF, England
Tel: 01 908 208 349
Fax: 01 908 208 334
http://www.minoltaeurope.com
IRL Photopak Sales
241 Western Industrial Estate, Naas Road, Dublin 12,
Ireland
Tel: 01 45 66 400
Fax: 01 45 00 452
http://www.minoltaeurope.com
I Rossi & C. S.p.A.
Via Ticino 40,
I – 50019 Osmannoro Sesto Fiorentino (Fi), Italy
Tel.: 055 323141
Fax: 055 32314252
http://www.minoltafoto.it
N Scandiafilm AS
Enebakkveien 304, N-1188 Oslo 11, Norge
Tel: 022 28 00 00
Fax: 022 28 17 42
http://www.minoltaeurope.com
NL Minolta Camera Benelux B.V.
Zonnebaan 39, Postbus 6000
3600 HA Maarssen, Nederland
Tel: 030 247 08 09
Fax: 030 247 08 88
http://www.minolta.nl
P Minolta Portugal Lda
Av. do Brasil 33-a, P-1700 Lisboa, Portugal
Tel: 01793 00 16
Fax: 01 793 10 64
http://www.minoltaeurope.com
S Minolta Svenska AB
P. O. Box 9058, Albygatan 114, S-17109 Solna, Sverige
Tel: 08 627 76 50
Fax: 08 627 76 21
http://www.minoltaeurope.com
Sin Minolta Singapore (Pte) Limited
10 Teban Gardens Crescent, Singapore 2260
Tel: 56 35 533
Fax: 56 10 217
http://www.minolta.com