Mipro Electronics Co ACT70HC Transmitter User Manual ACT 70H 2CE466C X3 201402
Mipro Electronics Co Ltd Transmitter ACT 70H 2CE466C X3 201402
Users Manual

ACT-70H
Handheld TransmitterWideband
User Guide
Specifications and design subject to change without notice. MN 014/02
All rights reserved. Do not copy or forward without prior approvals MIPRO.
2 CE 4 6 6 C

WARNING
This symbol indicates that dangerous voltage
constituting a risk of electric shock is present within
this unit.
This symbol indicates that there are important
operating and maintenance instructions in the
literature accompanying this unit.
1. FOR OUTDOOR USE:
To reduce the risk of fire or electric shock, do not expose
this apparatus to rain or moisture.
2. UNDER WET LOCATION:
Apparatus should not be exposed to dripping or splashing
and no objects filled with liquids, such as vases should be
placed on the apparatus.
3. SERVICE INSTRUCTIONS:
CAUTION - These servicing instructions are for use by
qualified service personnel only. To reduce the risk of
electric shock, do not perform any servicing other than that
contained in the operating instructions unless you are
qualified to do so.
Dispose of any unusable devices or batteries
responsibly and in accordance with any applicable
regulations.
Disposing of used batteries with domestic waste is
to be avoided!
Batteries / NiCad cells often contain heavy metals
such as cadmium(Cd), mercury(Hg) and lead(Pb)
that makes them unsuitable for disposal with
domestic waste. You may return spent batteries/
accumulators free of charge to recycling centres or
anywhere else batteries/accumulators are sold.
By doing so, you contribute to the conservation of
our environment!
Disposal
2005-08-13
THIS DEVICE COMPLIES WITH PART74 OF THE FCC RULES
AND RSS-210 ISSUE 8 OF CANADA. OPERATION IS
SUBJECT TO THE FOLLOWING TWO CONDITIONS:
(1) This device may not cause interference.
(2) This device must accept any interference, including
interference that may cause undesired operation of the
device. This equipment complies with FCC RF radiation
exposure limits set forth for an uncontrolled environment.
Le présent appareil est conforme aux CNR d'Industrie
Canada applicables aux appareils radio exempts de licence.
L'exploitation est autorisée aux deux conditions suivantes :
(1) l'appareil ne doit pas produire de brouillage, et
(2) l'utilisateur de l'appareil doit accepter tout brouillage
radioélectrique subi, même si le brouillage est susceptible
d'en compromettre le fonctionnement.
& IC - ID

1 Handheld Controls and Indicators
3 O
14 Setting MUTE
15 General Tips for Improving System
Performance
perating Instructions for Insertion &
Removing Battery
4 Patented Protection Cover
6 LCD Display Screen
7 How to Setup Transmitter Parameters
12 Battery Status
01
Contents
Wideband Handheld TransmitterWideband Handheld Transmitter
Handheld Controls and Indicators
775.275MHz
FREQUENCY
1
2
3
8
9
4
10
11
6
7
5

Capsule Module: Protects detachable
microphone capsule module and internal foam
prevents breathing, wind and POP noises.
Battery Compartment: Holds 2 'AA' batteries.
Housing: Protects transmitter PCB, battery
compartment and batteries.
LCD Panel: Displays transmitter parameters.
Power On/Off Switch: Slides the power switch
to the “ON” position for use or to the “OFF”
position when not in use.
MODE Button: Allows access to 6 available
functions displaying in LCD panel.
SET Button: Parameter selection button.
ACT Infrared (IR) Port: Receives signals from
receiver to synchronize frequencies.
MUTE Button: To mute and un-mute the audio
signal temporary.
Protection Cover: Protects power switch and
prevents user has direct access to power switch.
Channel ID Clip: For channel identification
(Optional)
1
2
3
4
5
6
7
8
9
10
11
Operating Instructions for Insertion &
Removing Battery
Caution
Remove the batteries if unused for a long period
of time to prevent battery leakage, corrosion and
causes damage to electronics.
!
!
!
Turn the microphone housing and pull it toward
capsule grille to expose battery compartment.
Insert two new AA alkaline batteries in the
battery compartment with correct polarity
orientation.
Turn power switch to ON position after battery
installation. If LCD does not lit, please check
battery polarity or change to fresh batteries.
23
Wideband Handheld TransmitterWideband Handheld Transmitter

!Channel identification clip can be attached to the
bottom of protection cover.
Protection cover's patented design protects
accidental access to power switch and its rugged
material and snug fit offer protection to both power
switch and PCB during accidental drop.
Steps:
!Remove protection cover and turn it 180-degree.
!Install the protection cover after turning will
cover up power switch.
Mute function is open for easy acsess.
!When power is off, reverse-installation of
protection cover will turn on the switch
automatically. To turn off the system, remove
the cover to turn off.
!Protection cover must be attached during
operation for full protection.
Patented Protection Cover
45
Wideband Handheld TransmitterWideband Handheld Transmitter

AF MUTE
718.275MHz
FREQUENCY
LCD Screen for function display
AF (audio) MUTE
Transmitter Battery Meter
A2
A3
A1
How to Setup Transmitter ParametersLCD Display Screen
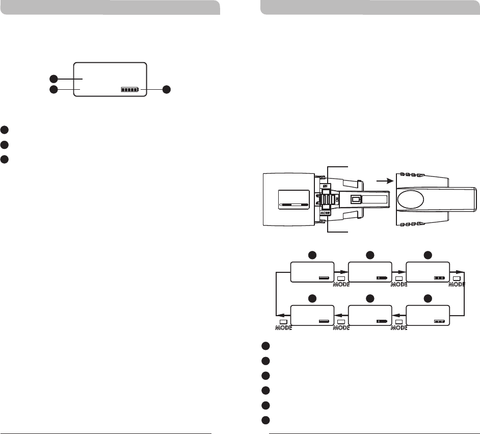
!Remove protection cover to expose MODE
button and SET button.
!MODE Button:
Press “MODE” button to access one of the six
functions below.
!SET Button:
Press “SET” button and LCD wills start flashing.
During flashing, press SET button to change
parameters.
67
MODE
SET
718.275MHz
FR EQU E NCY
Wideband Handheld TransmitterWideband Handheld Transmitter
A1
A2 A3
F E
A
D
BC
B
A
C
D
E
F
718.275MHz
FREQUENCY
0 dB
AF GAIN
7UA
BAND
MANUAL
MUTE MODE
RF-LOW
RF POWER
01 01
GRP CH
Group and Channel
Frequency
Sensitivity Level
RF Output Power
Frequency Band
MUTE Mode

Setting Input Gain Level
!Selectable AF GAIN between 12dB to -6dB with
3dB parameter up or down selection.
!Press MODE button until AF GAIN mode
appears.
!Press SET button once to activate function.
!Press SET button to select the desired
sensitivity level.
!Press MODE button to confirm and save the
change.
!The higher the sensitivity level, the lower the
dynamic range of input signals. Meanwhile noise
will increase, and the feedback problem will be
getting more serious. Please make sure
sensitivity level is set at proper level.
89
Wideband Handheld TransmitterWideband Handheld Transmitter
01 01
GRP CH
!Frequency Band, Group & Channel and
Frequency are factory pre-set, thus, its
parameter values are displayed after it is ACT
synced. Values cannot be changed.
( )Frequency Band
( )Group and Channel
( )Frequency
7UA
BAND
718.275MHz
FREQUENCY
0 dB
AF GAIN
+3 dB
AF GAIN
+6 dB
AF GAIN
+12 dB +9 dB
AF GAIN AF GAIN
+9 dB
AF GAIN
+6 dB
-3 dB
AF GAIN
AF GAIN
+3 dB
-6 dB
AF GAIN
AF GAIN
0 dB
-3 dB
AF GAIN
AF GAIN

Setting RF Output Power
!2 RF Output Power Levels: RF-HI and RF-LOW.
!Press MODE button until RF POWER mode
appears.
!Press SET button once to activate function.
!Press SET button to select the desired RF output
power.
!Press MODE button to confirm and save the
change, or LCD will stop flashing after 5 seconds
and parameter will be saved.
10 11
MUTE MODE
!MUTE MODE: Select from MANUAL and
DISABLE.
!Press MODE button until MUTE MODE appears.
Press SET button once, the LCD screen starts
flashing to denote it is ready to accept mode
changes. Press SET button to change between
MANUAL and DISABLE in cycle. Press MODE
button to confirm and save the change, or LCD
will stop flashing after 5 seconds and parameter
will be saved.
!MUTE button is operable when MUTE MODE is
set in MANUAL mode.
!MUTE button is not operable when MUTE
MODE is set in DISABLE mode.
RF-HI
RF POWER
RF-LOW
RF POWER
DISABLE
MUTE MODE
MANUAL
MUTE MODE
Wideband Handheld TransmitterWideband Handheld Transmitter

!When the battery has less than 10% power
remaining, display will start flashing and
batteries must be replaced immediately. If an
under voltage condition continues, the LCD will
show “OFF...” and the system will shut down.
Battery Status
100% 80% 60% 40% 20% 10%
!Turn the power switch to ON position where
transmitter will be activated and LCD will lit up.
!Turn the power switch to OFF position to shut
down the transmitter.
!When the power switch is turned off, the LCD
will show “OFF...” (for Power Off) first and then
the system will shut down and no further
messages will be displayed.
Power Button
ERR Message
!When “ERR” appears in the display it indicates
that an operational error has occurred. Please
refer to the following codes to diagnose which
error you are experiencing.
ERR no01 EEPROM is not being programmed or
internal data error.
ERR no02 For testing only.
ERR no03 The frequency you want to program is
above the switching bandwidth of the
transmitter. Use a receiver with an
appropriate frequency group. (At this time
the microphone is still operating and the
frequency remains unchanged. To clear the
displayed "ERR" message, switch the
handheld transmitter off and on again.)
ERR no04 The frequency you want to program is
below the switching bandwidth of the
transmitter. Use a receiver with an
appropriate frequency group. (At this time
the microphone is still operating and the
frequency remains unchanged. To clear the
displayed “ERR” message, switch the
handheld transmitter off and on again.)
!“Group” & “Channel” : When both the group
and channel numbers are displayed, it means
that you are using the pre-programmed
frequency of the receiver.
!“Channel” Only : If “Channel” only is
displayed, it means that you are using a
frequency which is not pre-programmed.
12 13
OFF...
Wideband Handheld TransmitterWideband Handheld Transmitter

Setting MUTE
!Press MUTE button to enter MUTE mode.
!Under MUTE mode, press MUTE button to exit
MUTE mode.
!MUTE button is not operable when MUTE
MODE is set in DISABLE mode.
MUTE
AF MUTE
AF INPUT
MUTE
General Tips for Improving System
Performance
1. Performer should avoid holding the microphone over
or near the antenna section as this will deteriorate
transmission efficiency. Severe deterioration if
performer directly covers up the antenna section with
both hands.
2. Many performers tend to hold the microphone by the
top grille. Unfortunately, this position seriously
degrades both the sound quality and directionality of
a microphone. Even the most expensive microphones
will have its original sound quality compromised by
this method. Grabbing a microphone by the grille will
isolate the capsule's acoustic resonance circuit and or
change the capsule resonator's frequency. This
results in an inferior performance in both frequency
response and the separation of directionality. In
addition, a palm's sound-focusing effect will tend to
strengthen resonances in certain frequencies and can
cause unwanted echo.
3. A proper technique is required for using directional
microphones because the distance between the
microphone and your mouth has a significant impact
on sensitivity and performance. There is an inverse
relationship between microphone sensitivity and the
distance from the mouth to the microphone.
Consequently, performers with a ''weaker'' sound
level cannot expect to hold the microphone too far
away from their mouth and compensate by turning
up the amplifier volume to increase the sound level
as this can easily cause echo or feedback. In
contrast, performers with a ''louder'' sound level
should not hold the microphone too close as this can
easily result in distortion by causing the amplifier
system to be overloaded.
14 15
Wideband Handheld TransmitterWideband Handheld Transmitter
F E D
A B C
AF MUTE AF MUTE
718.275MHz
FREQUENCY
0 dB
AF GAIN
AF MUTE
7UA
BAND
AF MUTE
MANUAL
MUTE MODE
RF-LOW
RF POWER
AF MUTE
AF MUTE
01 01
GRP CH

4. Furthermore, a large-diaphragm directional
microphone has a very distinct proximity effect.
When the microphone is close to the mouth, the
bass response is strengthened as the distance
gets closer. Therefore, if a performer's sound is
insufficient in bass, they can hold the
microphone closer and use the proximity effect
to help compensate for the lower bass level.
Conversely, if a performer's voice is too heavy in
the bass register, increasing the distance
between the microphone and their mouth will
decrease the proximity effect and reduce the
bass response, thus making their voice become
clearer and brighter.
5. It is recommended to keep the grille and sponge
windscreen clean to avoid any substance blocking
the proximity effect of the microphone.
Notes
1. Refer to actual product in the event of product
description discrepancy.
2. Frequency range and maximum deviation comply
with the regulations of different countries.
16 17
Wideband Handheld TransmitterWideband Handheld Transmitter