Mitac 8355 Users Manual Microsoft
8355 to the manual e7ffebea-d709-41f5-8692-dd051553dd3c
2015-02-09
: Mitac Mitac-Mitac-8355-Users-Manual-556376 mitac-mitac-8355-users-manual-556376 mitac pdf
Open the PDF directly: View PDF
.
Page Count: 208 [warning: Documents this large are best viewed by clicking the View PDF Link!]

BY: Rain Li
Rain Li
Repair Technology Research Department /EDVD
Repair Technology Research Department /EDVD
Nov.2003
SERVICE MANUAL FOR
8355
83558355
8355
SERVICE MANUAL FOR
SERVICE MANUAL FOR
8355
83558355
8355
8355
83558355
8355

8355 N/B MAINTENANCE
8355 N/B MAINTENANCE
1
Contents
1. Hardware Engineering Specification …………………………………………………………………
1.1 Introduction ………………………………………………………………………………………………………….
1.2 System Hardware Part……………………………………………………………………………………………….
1.3 Other Functions ………………………………………………………………………………………………………
1.4 Peripheral Components………………………………………………………………………………………………
1.5 Power Management…………………………………………………………………………………………………..
1.6 Appendix 1 : VT8235 GPIO Definition……………………………………………………………………………...
1.7 Appendix 2 : H8 Pins Definition …………………………………………………………………………………….
1.8 Appendix 3 : 8355 Product Specification ……………………………………………………………………………
2. System View and Disassembly ………………………………………………………………………...
2.1 System View …………………………………………………………………………………………………………
2.2 System Disassembly …………………………………………………………………………………………………
3. Definition & Location of Connectors / Switches ……………………………………………………..
3.1 Mother Board ………………………………………………………………………………………………………..
4. Definition & Location of Major Components ………………………………………………………..
4.1 Mother Board ………………………………………………………………………………………………………..
5. Pin Description of Major Component …….………………………………………………………….
5.1 AMD AthlonTM 64 Processor ……………………………………………………………………………………….
5.2 K8T800M (VT8385) North Bridge …………………………………………………………………………………
4
4
6
47
52
58
69
95
95
98
66
98
100
100
66
102
53
56
63

8355 N/B MAINTENANCE
8355 N/B MAINTENANCE
2
Contents
5.3 VT8235 South Bridge ……………………………………………………………………………………………….
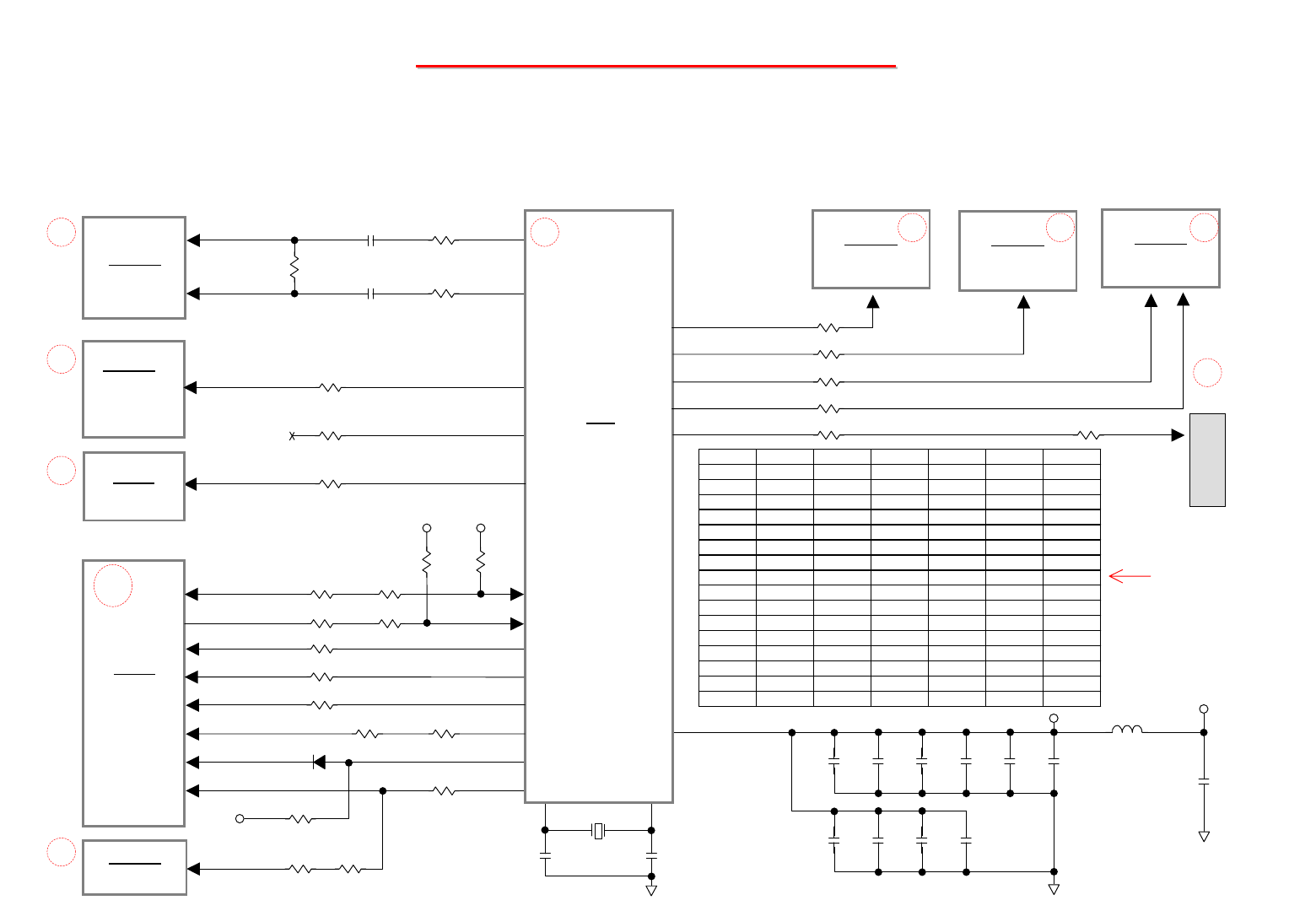
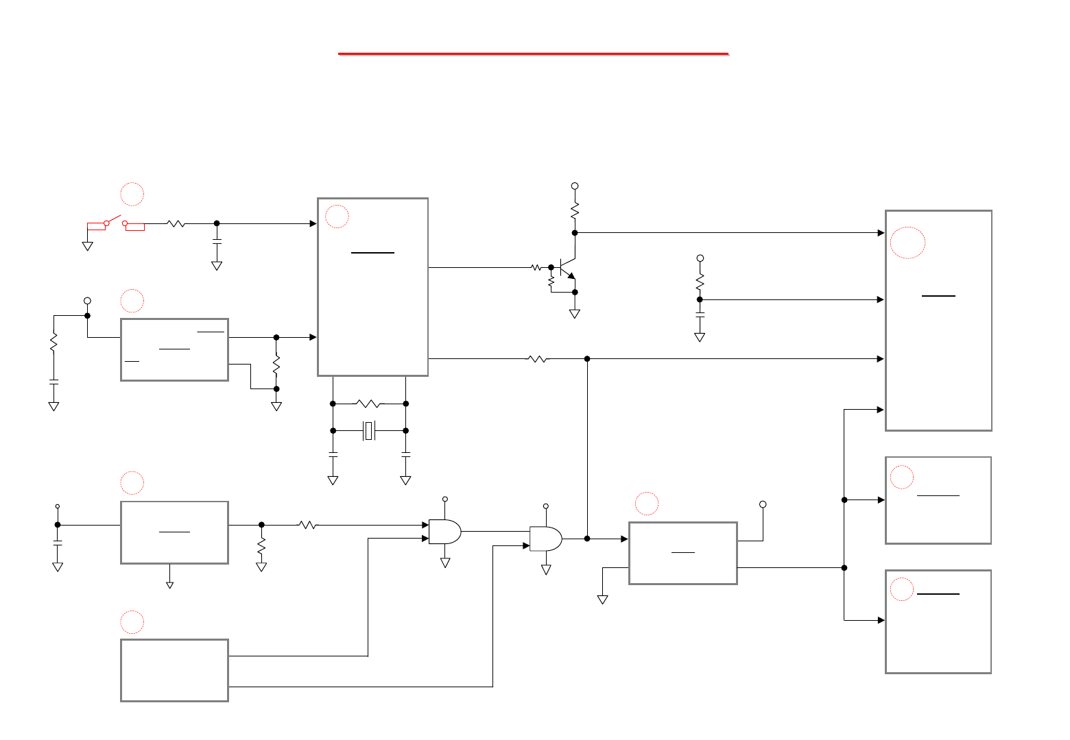
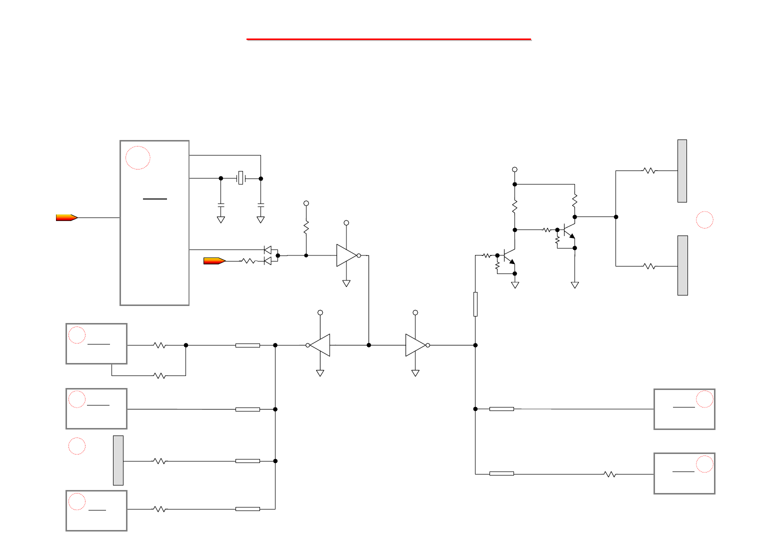
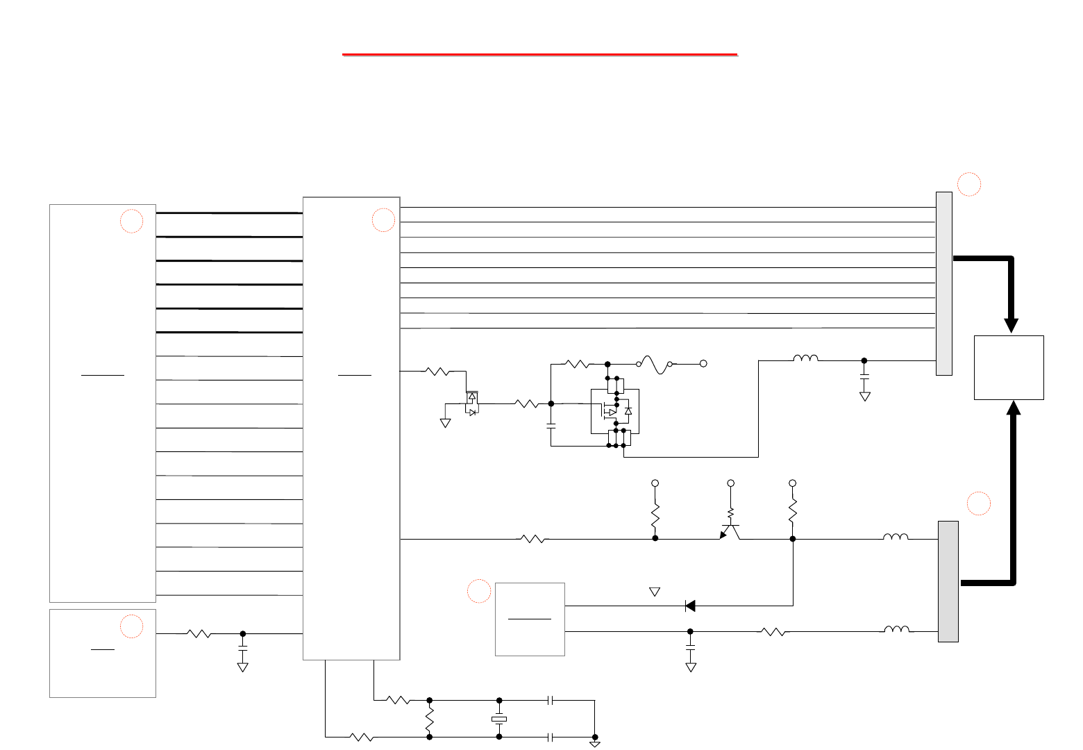
6. System Block Diagram ………………………………………………………………………………..
7. Maintenance Diagnostics ………………………………………………………………………………
7.1 Introduction …………………………………………………………………………………………………………
7.2 Error Codes …………………………………………………………………………………………………………
7.3 Debug Tool …………………………………………………………………………………………………………..
8. Trouble Shooting ………………………………………………………………………………………
8.1 No Power …………………………………………………………………………………………………………….
8.2 Battery Can not Be Changed ………………………………………………………………………………………
8.3 No Display ……………………………………………………………………………………………………………
8.4 AGP Controller Failure LCD No Display …………………………………………………………………………
8.5 External Monitor No Display ………………………………………………………………………………………
8.6 Memory Test Error …………………………………………………………………………………………………
8.7 Keyboard (K/B) Touch-Pad (T/P) Test Error ……………………………………………………………………..
8.8 Hard Driver Test Error ……………………………………………………………………………………………..
8.9 CD-ROM Driver Test Error…………………………………………………………………………………………
8.10 USB Port Test Error ………………………………………………………………………………………………..
8.11 PC Card Socket Failure ……………………………………………………………………………………………
8.12 Memory-Card Socket Failure ……………………………………………………………………………………..
8.13 IEEE1394 Test Error……………………………………………………………………………………………….
8.14 LAN Test Error……………………………………………………………………………………………………..
106
116
121
128
136
142
116
119
132
132
115
122
126
138
140
117
144
149
147
151
153

8355 N/B MAINTENANCE
8355 N/B MAINTENANCE
3
Contents
8.13 Audio Failure ………….……………………………………………………………………………………………
9. Spare Parts List ………………………………………………………………………………………..
10. System Exploded Views ………………………………………………………………………………
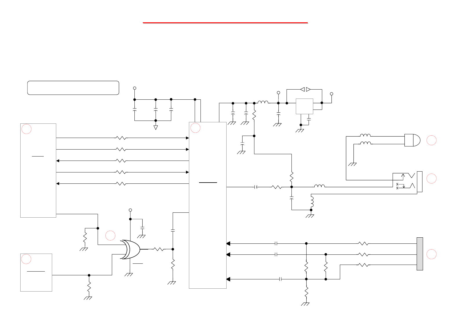
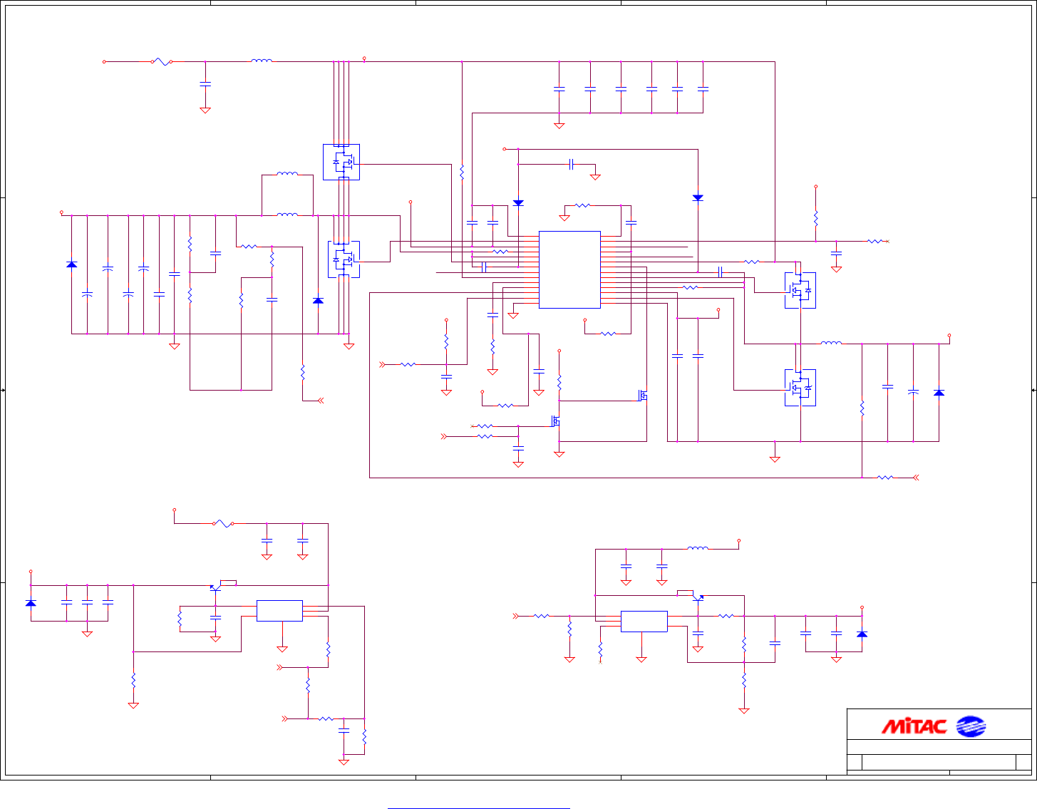
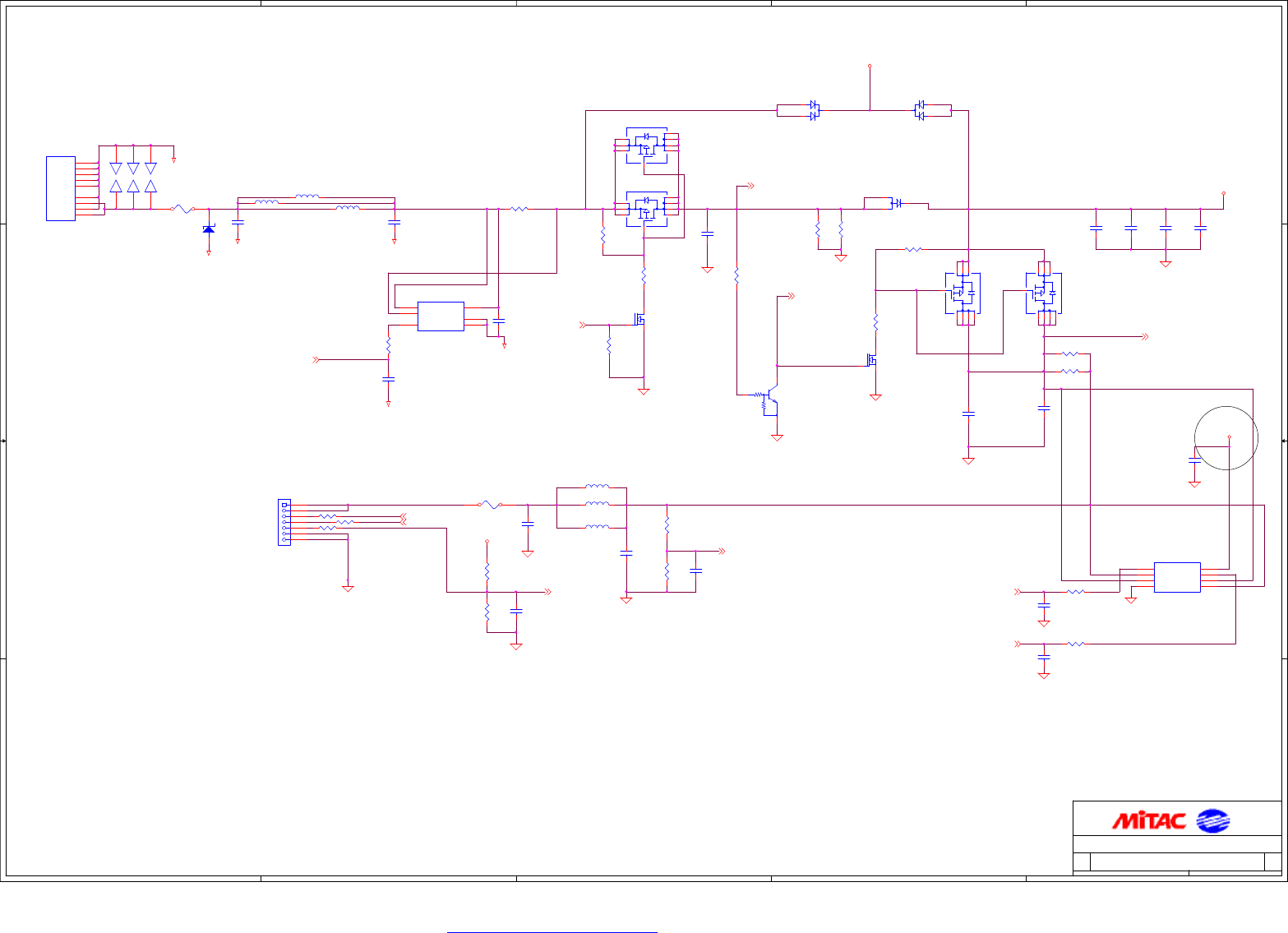
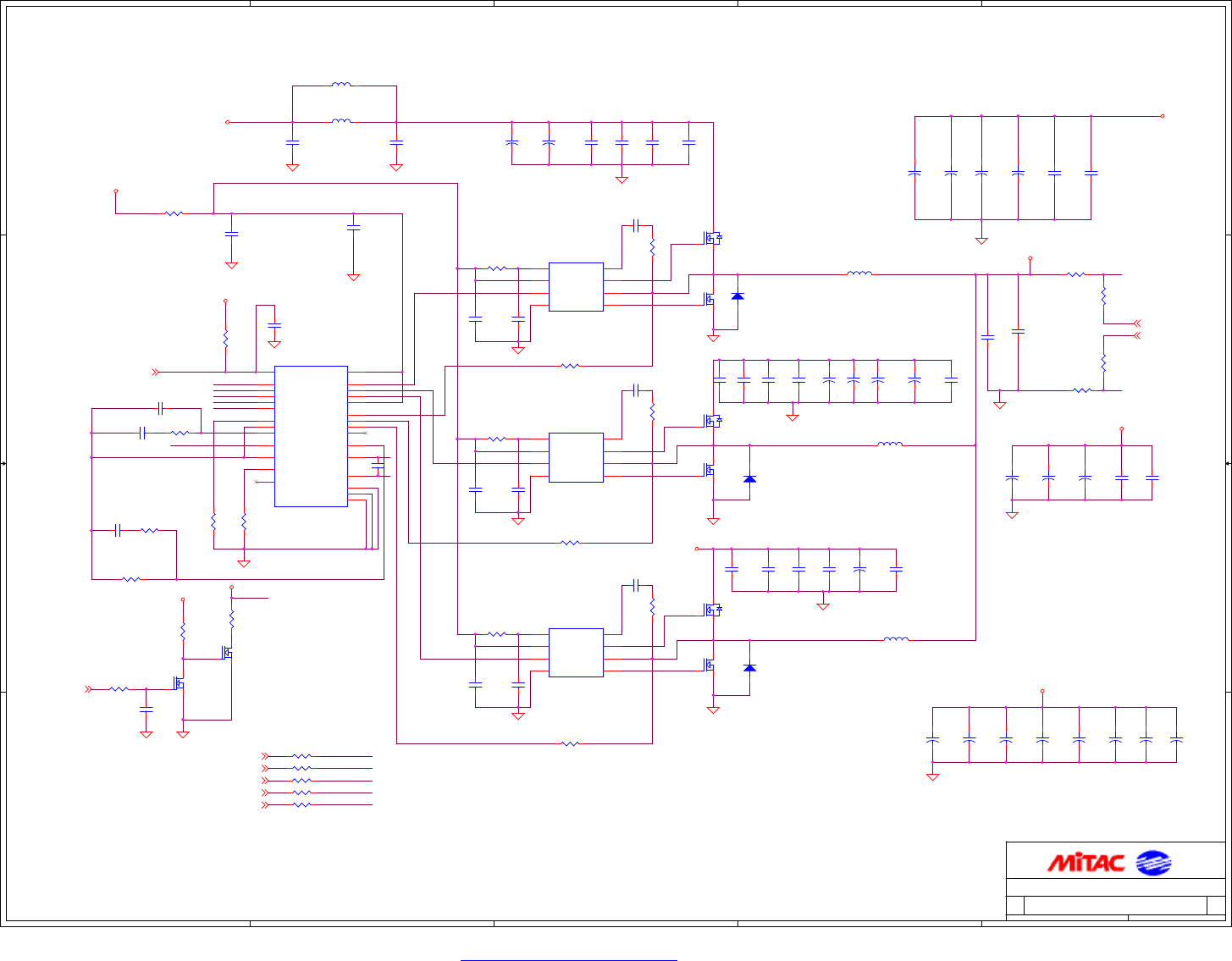
11. Circuit Diagram ………………………………………………………………………………………
12. Reference Material …………………………………………………………………………………...
155
207
158
172
174

8355 N/B MAINTENANCE
8355 N/B MAINTENANCE
4
1.1 Introduction
1. Hardware Engineering Specification
The 8355 motherboard would support the AMD ClawHammer K8 processor with uPGA Package,
2700+/3000+/3300+/3600+/3900+/4200+, FSB 800MHz
This system is based on PCI architecture, which have standard hardware peripheral interface. The power management
complies with Advanced Configuration and Power Interface (ACPI) 2.0. It also provides easy configuration through
CMOS setup, which is built in system BIOS software and can be pop-up by pressing F2 at system start up or warm
reset. System also provides ico LEDs to display system status, such as AC Power, Battery Power, Battery status, CD-
ROM, HDD, NUM LOCK, CAP LOCK, SCROLL LOCK, WIRELESS LAN status. It also equipped 4 USB2.0 ports.
The memory subsystem supports 0MB on board; Expandable up to 1024MB Expandable with combination of optional
128/256/512 MB memory 200-pin DDR 266/333/400 Memory Module x2, PC-2100/2700/3200 specification
The K8T800 North Bridge plus VT8235 South Bridge chipset is a high performance, cost-effective and energy
efficient solution for the implementation of desktop personal computer systems with 8 / 16-bit 800 / 600 / 400 / 200
MHz HyperTransport. CPU host interface based on AMD K8 / ClawHammer. processors.
The VT8235 “V-Link Client Controller” is a highly integrated PCI /LPC controller. Its internal bus structure is based
on a 66 MHz PCI bus that provides 2x bandwidth compared to previous generation PCI bridge chips. The VT8235
also provides a 533 MB/sec bandwidth Host / Client V-Link interface with V-Link-PCI and V-Link-LPC controllers.
It supports six PCI slots of arbitration and decoding for all integrated functions and LPC bus.

8355 N/B MAINTENANCE
8355 N/B MAINTENANCE
5
The RADEON MOBILITY 9600 provides the fastest and most advanced 2D, 3D, and multimedia graphics
performance for the latest applications in full 32-bit color. Its architecture introduces the latest achievements in the
graphics industry, which enable the use of the progressive new features in upcoming applications, but without
compromising performance. ATI’s exclusive support of DirectX® 9.0 features, highly optimized OpenGL® support,
and flexible memory configurations allow implementations targeted at both gaming enthusiast and workstation
platforms.
To provide for the increasing number of multimedia applications, the AC97 CODEC CMI9738-S is integrated onto
the motherboard
A full set of software drivers and utilities are available to allow advanced operating systems such as Windows XP and
Windows 2000 to take full advantage of the hardware capabilities such as bus mastering IDE, Windows 95-ready Plug
& Play, Advanced Power Management (APM) and Advance configuration and power interface (ACPI).
Following chapters will have more detail description for each individual sub-systems and functions.

8355 N/B MAINTENANCE
8355 N/B MAINTENANCE
6
1.2 System Hardware Part
CPU AMD ClawHammer K8 processor with uPGA Package
2700+/3000+/3300+/3600+/3900+/4200+
FSB 800MHz
Core logic VIA K8T800 + VT8235
VGA Control ATI M10P with 64MB External VRAM (Reserve for 128MB VRAM)
System BIOS Insyde 256 KB Flash EPROM (Include System BIOS and VGA BIOS)
ACPI 2.0; DMI 2.3.1 compliant
Plug & Play capability
Memory 0MB on board; Expandable up to 1024MB
Expandable with combination of optional 128/256/512 MB memory
200-pin DDR 266/333/400 DRAM Memory Module x2,
PC-2100/2700/3200 specification
Clock
Generator
ICS 950403
IEEE1394 VT6307L
Audio System AC97 CODEC: C-MEDIA ELECTRONICS INC., CMI9738-S
Power Amplifier: Anpec APA2020
Super I/O PC87397
Modem 56Kbps(V.90, worldwide) MDC Modem
PHY of LAN VT6103 10/100 base -T PHY
PCMCIA ENE710
CARD
READER
ENE710

8355 N/B MAINTENANCE
8355 N/B MAINTENANCE
7
1.2.1 CPU_ ClawHammer PROCESSOR
The ClawHammer processor family is designed to support performance desktop and workstation applications. It
provides a high-performance HyperTransport. link to I/O, as well as a single 64-bit high-performance DDR
memory controller.
Compatible with Existing 32-bit Code Base
Including support for SSE, SSE2, MMXTM, 3DNow!TM, technology and all legacy x86 instructions
Runs existing operating systems and drivers
Local APIC on-chip
AMD x86-64 Technology
AMD.s 64-bit x86 instruction set extensions
64-bit integer registers, 48-bit virtual addresses, 40-bit physical addresses
Eight new 64-bit integer registers (16 total)
Eight new 128-bit SSE/SSE2 registers (16 total)
Integrated Memory Controller
Low-latency, high-bandwidth
72-bit DDR at 200, 266, 333, and 400 MHz (64-bits + 8-bits ECC)

8355 N/B MAINTENANCE
8355 N/B MAINTENANCE
8
HyperTransport. Technology to I/O Devices
Two 8-bit links each support 1600 mega-transfers (MT) per second or 1.6 Gbytes/s in each direction
Can be configured as single 16-bit link supporting 1600 MT/s or 3.2 Gbytes/s in each direction
64-Kbyte 2-way Associative ECC-Protected L1 Data Cache
Two 64-bit operations per cycle, 3-cycle latency
64-Kbyte 2-way Associative Parity-Protected L1 Instruction Cache
With advanced branch prediction
16-way Associative ECC-Protected L2 Cache
Exclusive cache architecture.storage in addition to L1 caches
256 KB, 512 KB, and 1 MB options
Machine Check Architecture
Includes hardware scrubbing of major ECC-protected arrays
Power Management
Multiple low-power states
System Management Mode (SMM)

8355 N/B MAINTENANCE
8355 N/B MAINTENANCE
9
ACPI 2.0 compliant, including support for processor performance states
Power Supplies
VDD (core): 1.50-V at 52 Amps (max)
VDDIO: 2.5-V at 3.0 Amps (max) for DDR I/O
VLDT: 1.2-V at 0.5 Amps for HyperTransport
VTT: 1.25-V at 0.5 Amps required for 2.5-V I/Os
Target CPU Core Power: 78.00 Watts
Target Maximum Thermal Power: 89 Watts
Electrical Interfaces
HyperTransport. Technology: LVDS-like differential, unidirectional
DDR: SSTL per JEDEC DDR specification
Clock, reset, and test signals also use DDR-like electrical specifications
Packaging
754-pin lidded micro PGA
1.27-mm pin pitch
29x29 row pin array
40mm x 40mm organic substrate, Organic C4 die attach

8355 N/B MAINTENANCE
8355 N/B MAINTENANCE
10
1.2.2 System frequency
1.2.2.1 System frequency synthesizer_ICS950402
Programmable Timing Control Hub™ AMD-K8™ processor
General Description
The ICS950403 is a main system clock solution for desktop designs using the AMD K8 CPU. It provides all
necessary clock signals for Clawhammer and Sledgehammer systems.
The ICS950403 is part of a whole new line of ICS clock generators and buffers called TCH™ (Timing Control
Hub). This part incorporates ICS's newest clock technology which offers more robust features and functionality.
Employing the use of a serially programmable I2C interface, this device can adjust the output clocks by configuring
the frequency setting, the output divider ratios, selecting the ideal spread percentage, the output skew, the output
strength, and enabling/disabling each individual output clock. M/N control can configure output frequency with
resolution up to 0.1MHz increment.
Recommended Application:
AMD K8 System Clock with AMD or VIA Chipset
Output Features:
2 - Differential pair push-pull K8 CPU clocks
9 - PCICLK (Including 1 free running) @3.3V
3 - Selectable PCICLK/HTTCLK @3.3V
1 - HTTCLK @3.3V

8355 N/B MAINTENANCE
8355 N/B MAINTENANCE
11
1 - 48MHz, @3.3V fixed.
1 - 24/48MHz @ 3.3V
3 - REF @3.3V, 14.318MHz.
Features:
Programmable output frequency.
Programmable output divider ratios.
Programmable output rise/fall time.
Programmable output skew..
Programmable spread percentage for EMI control.
Watchdog timer technology to reset system if system malfunctions.
Programmable watch dog safe frequency.
Support I2C Index read/write and block read/write operations.
Uses external 14.318MHz crystal.
Supports Hyper Transport Technology (HTTCLK).

8355 N/B MAINTENANCE
8355 N/B MAINTENANCE
12
1.2.3 VIA K8T800+VT8235
1.2.3.1 K8T800
Defines Highly Integrated Solutions for Performance PC Desktop Designs
The K8T800 is a high performance, cost-effective and energy efficient solution for the implementation of desktop
personal computer systems with 8 / 16-bit 800 / 600 / 400 / 200 MHz HyperTransport. CPU host interface based on
AMD K8 / ClawHammer. processors.
High performance North Bridge with HyperTransport. interface to AMD. K8 CPU plus AGP 8x external bus to
external Graphics Controller plus high-speed V-Link interface to chipset South Bridge
Combines with VIA K8T400M V-Link South Bridge for integrated LAN, Audio, ATA133 IDE, and 6 USB 2.0
ports
578 Ball Grid Array package with 35 x 35 mm body size, 1.27mm ball pitch, and heat spreader
2.5V core, 0.22 u process
High Performance K8 CPU Interface
Chipset support for AMD. K8 / ClawHammer. processor
Processor interface via HyperTransport. bus
Separate transmit and receive buses for no lost bus turnaround cycles
All transmit and receive signals use 2 pin low-voltage-swing differential signalling for high-reliability and high
speed

8355 N/B MAINTENANCE
8355 N/B MAINTENANCE
13
8 or 16-bit control / address / data transfer both directions
800 / 600 / 400 / 200 MHz Double Data Rate operation both directions
Default 8-bit / 200 MHz operation on startup for high reliability with speedup to dual 16-bit, 800 MHz operation (3.2
GB/sec total bandwidth) under software control (transmit and receive may be different widths and / or speeds)
Full Featured Accelerated Graphics Port (AGP) 8x Controller
Supports 533 MHz 8x, 266 MHz 4x, and 133 MHz 2x transfer modes for AD and SBA signaling
AGP v3.0 compliant with 8x transfer mode
Pseudo-synchronous with the host CPU bus with optimal skew control
Supports SideBand Addressing (SBA) mode (non-multiplexed address / data)
AGP pipelined split-transaction long-burst transfers up to 1GB/sec
Eight level read request queue
Four level posted-write request queue
Thirty-two level (quadwords) read data FIFO (256 bytes)
Sixteen level (quadwords) write data FIFO (128 bytes)
Intelligent request reordering for maximum AGP bus utilization
Supports Flush/Fence commands
Graphics Address Relocation Table (GART)
One level TLB structure
Sixteen entry fully associative page table

8355 N/B MAINTENANCE
8355 N/B MAINTENANCE
14
LRU replacement scheme
Independent GART lookup control for host / AGP / PCI master accesses
Windows 95 OSR-2 VXD and integrated Windows 98 / 2000 / XP miniport driver support
High Bandwidth 533 MB / Sec 8-bit V-Link Host Controller South Bridge Interface
Supports 66 MHz V-Link Host interface with total bandwidth of 533 MB/sec
Operates in 2x, 4x, and 8x modes
Full duplex commands with separate command / strobe
Request / Data split transaction
Configurable outstanding transaction queue for Host to V-Link Client accesses
Supports Defer / Defer-Reply transactions
Transaction assurance for V-Link Host to Client access eliminates V-Link Host-Client Retry cycles
Intelligent V-Link transaction protocol to eliminate data wait-state / throttle transfer latency
All V-Link transactions for both Host and Client have a consistent view of transaction data depth and buffer size to
avoid data overflow
Highly efficient V-Link arbitration with minimum overhead
All V-Link transactions have predictable cycle length with known command / data duration

8355 N/B MAINTENANCE
8355 N/B MAINTENANCE
15
1.2.3.2 VT8235
The VT8235 South Bridge is a high integration, high performance, power-efficient, and high compatibility device
that supports Intel and non-Intel based processor to V-Link bus bridge functionality to make a complete Microsoft
PC2001-compliant PCI/LPC system. The VT8235 includes standard intelligent peripheral controllers:
a) IEEE 802.3 compliant 10 / 100 Mbps PCI bus master Ethernet MAC with standard MII interface to external
PHYceiver.
b) Master mode enhanced IDE controller with dual channel DMA engine and interlaced dual channel commands.
Dedicated FIFO coupled with scatter and gather master mode operation allows high performance transfers between
PCI and IDE devices. In addition to standard PIO and DMA mode operation, the VT8235 also supports the
UltraDMA-133, 100, 66, and 33 standards to allow reliable data transfer at rates up to 133 MB/sec. The IDE
controller is SFF-8038i v1.0 and Microsoft Windows-family compliant.
c) Universal Serial Bus controller that is USB v2.0 / 1.1 and Universal HCI v2.0 / 1.1 compliant. The VT8235
includes three root hubs with six function ports with integrated physical layer transceivers. The USB controller
allows hot plug and play and isochronous peripherals to be inserted into the system with universal driver support.
The controller also implements legacy keyboard and mouse support so that legacy software can run transparently in
a non-USB-aware operating system environment.
d) Keyboard controller with PS2 mouse support.
e) Real Time Clock with 256 byte extended CMOS. In addition to the standard ISA RTC functionality, the
integrated RTC also includes the date alarm, century field, and other enhancements for compatibility with the ACPI
standard.

8355 N/B MAINTENANCE
8355 N/B MAINTENANCE
16
f) Notebook-class power management functionality compliant with ACPI and legacy APM requirements. Multiple
sleep states (power-on suspend, suspend-to-DRAM, and suspend-to-Disk) are supported with hardware automatic
wake-up. Additional functionality includes event monitoring, CPU clock throttling and stop (Intel processor
protocol), PCI bus clock stop control, modular power, clock and leakage control, hardware-based and software-
based event handling, general purpose I/O, chip select and external SMI.
g) Full System Management Bus (SMBus) interface.
h) Integrated bus-mastering dual full-duplex direct-sound AC97-link-compatible sound system.
i) Plug and Play controller that allows complete steerability of all PCI interrupts and internal interrupts / DMA
channels to any interrupt channel. One additional steerable interrupt channel is provided to allow plug and play and
reconfigurability of onboard peripherals for Windows family compliance. The VT8235 also enhances the
functionality of the standard ISA peripherals. The integrated interrupt controller supports both edge and level
triggered interrupts channel by channel. The integrated DMA controller supports type F DMA in addition to
standard ISA DMA modes. Compliant with the PCI-2.2 specification, the VT8235 supports delayed transactions
and remote power management so that slower ISA peripherals do not block the traffic of the PCI bus. Special
circuitry is built in to allow concurrent operation without causing dead lock even in a PCI-to-PCI bridge
environment. The chip also includes eight levels (doublewords) of line buffers from the PCI bus to the ISA bus to
further enhance overall system performance.

8355 N/B MAINTENANCE
8355 N/B MAINTENANCE
17
1.2.4 RADEON MOBILITY 9600
General Description
The RADEON MOBILITY 9600 provides the fastest and most advanced 2D, 3D, and multimedia graphics
performance for the latest applications in full 32-bit color. Its architecture introduces the latest achievements in the
graphics industry, which enable the use of the progressive new features in upcoming applications, but without
compromising performance. ATI’s exclusive support of DirectX® 9.0 features, highly optimized OpenGL® support,
and flexible memory configurations allow implementations targeted at both gaming enthusiast and workstation
platforms.
SMARTSHADER™ —Advanced Shader Technology
Provides complete hardware-accelerated support for the new DirectX® 9.0 programmable shader model,
enabling more complex and realistic texture and lighting effects than ever before.
Significant improvement over first-generation shaders introduced in DirectX® 9.0, with a much more powerful
and intuitive instruction set.
Offers full support for this feature in OpenGL® applications.
SMOOTHVISION™ —Flexible Anti-Aliasing and Anisotropic Filtering
The most flexible and efficient anti-aliasing implementation available to date.
Eliminates “jaggies” on the edges of objects, shimmering pixels on distant surfaces, and other visual artifacts for
smoother-looking images.
Offers full support for this feature in OpenGL® applications.

8355 N/B MAINTENANCE
8355 N/B MAINTENANCE
18
SMOOTHVISION™ —Flexible Anti-Aliasing and Anisotropic Filtering
The most flexible and efficient anti-aliasing implementation available to date.
Eliminates “jaggies” on the edges of objects, shimmering pixels on distant surfaces, and other visual artifacts
for smoother-looking images.
Unique adaptive process can independently select the anti-aliasing pattern for each pixel within a 4x4 region,
rather than relying on a fixed pattern for the whole image.
Better visual quality with minimal performance degradation.
Supports DirectX® 9.0 multisampling and related effects, including motion blur and depth-of-field.
High Performance Memory Support
Incorporates support for DDR SDRAM/SGRAM at up to 350 MHz.
Features ATI’s second generation HYPER Z™III technology that conserves memory bandwidth for improved
performance in demanding applications.
Boosts effective memory bandwidth by over 20%.
Dual Display Support
Leading-edge technology, fully optimized with HYDRA VISION™, flexibly supports multiple combinations of
traditional CRT monitors, flat panel displays and TV.
Features Dual Channel DVI support.
32-bit PCI bus (Rev 2.2), 3.3 V with bus mastering support.

8355 N/B MAINTENANCE
8355 N/B MAINTENANCE
19
Comprehensive AGP support including 1.5 Volt (AGP 4X) and 0.8 Volt (AGP8X) mode operation, sideband
addressing, AGP texturing (direct memory execution), and support for AGP reads and writes, including fast write
capability.
Single channel 128/64-bit memory interface using SGRAM or SDRAM to build 8/16/32/64 MB configurations.
Operating frequency is 67MHz minimum to 350MHz maximum, SDR or DDR.
16-bit Zoom Video port.
Support for ROM or Flash RAM parallel or serial video BIOS.
Two independent CRT controllers to support two asynchronous simultaneous display paths.
Integrated DAC for CRT with stereoscopic display support.
Integrated second DAC for the second CRT (TV) support.
Integrated LVDS interface: single and dual pixel per clock, up to 85MHz per channel.
LCD panel detection.
Integrated TMDS transmitter running up to 165MHz (when matched with coherently clocked receiver; otherwise,
135MHz) for support up to 1600x1200 at 60Hz. Fully compliant with DVI and DFP connection standards.
Radiometric expansion.
Ideal for Windows 2000 and Windows XP
RADEON MOBILITY 9600 provides comprehensive support for all new Windows 2000 and Windows XP
display-oriented features, including acceleration of new GDI extensions like Alpha BLTs, Transparent BLTs,
and Gradient Fills, as well as exclusive, patent-pending hardware alpha cursor support.

8355 N/B MAINTENANCE
8355 N/B MAINTENANCE
20
1.2.4.1 General and Interfacing Features
32-bit PCI bus (Rev 2.2), 3.3 V with bus mastering support.
Comprehensive AGP support including 1.5 Volt (AGP 4X) and 0.8 Volt (AGP8X) mode operation, sideband
addressing, AGP texturing (direct memory execution), and support for AGP reads and writes, including fast
write capability.
Single channel 128/64-bit memory interface using SGRAM or SDRAM to build 8/16/32/64 MB configurations.
Operating frequency is 67MHz minimum to 350MHz maximum, SDR or DDR.
16-bit Zoom Video port.
Support for ROM or Flash RAM parallel or serial video BIOS.
Two independent CRT controllers to support two asynchronous simultaneous display paths.
Integrated DAC for CRT with stereoscopic display support.
Integrated second DAC for the second CRT (TV) support.
Integrated LVDS interface: single and dual pixel per clock, up to 85MHz per channel.
LCD panel detection.
Integrated TMDS transmitter running up to 165MHz (when matched with coherently clocked receiver;
otherwise, 135MHz) for support up to 1600x1200 at 60Hz. Fully compliant with DVI and DFP connection
standards. Ratiometric expansion.
Support for external TMDS transmitter via 24-bit digital output to drive most popular TMDS transmitters up to
165MHz frequency.
Internal and external Spread Spectrum support.
Integrated enhanced TV encoder with 10-bit DAC (shared between second CRT DAC and TV).

8355 N/B MAINTENANCE
8355 N/B MAINTENANCE
21
Independent DDC lines for DAC and TMDS connections. Also full AppleSense support on DAC connection.
Static and dynamic Power Management support (APM as well as ACPI) with full VESA DPMS and Energy
Star compliance.
PCI bus power management 1.1 and AGP Busy and Stop signals Rev 1.61 and Solano 2-M.
Full POWERPLAYTM and POWER ON DEMAND support.
Comprehensive testability including full internal scan, memory BIST, I/O XOR tree and Iddq. Ideal accelerator
for Windows 2000 and Windows XP - includes patent pending hardware support for the Windows 2000 and
Windows XP alpha cursor, as well as acceleration of new GDI extensions such as Alpha BLTs, Transparent
BLTs, and Gradient Fills.
Fully compliant with PC 2001 requirements.
Fully compliant with Mobile PCI rev 1.0.
Full ACPI 1.0b, OnNow, and IAPC (Instantly Available PC) power management, including PCI power
management registers.
Bi-endian support for compliance on a variety of processor platforms.
Unique enhanced TCA (Triple-Cache Architecture) incorporates texture, pixel and vertex caches to maximize
effective memory bandwidth.
CCE high-speed pull architecture software interface optimized for Pentium III/4 and Athlon systems:
•Bus mastering of 2D&3D display lists.
•Direct walk of Direct3D/OpenGL vertex list.
•Ultra-thin driver layer.
•Maximizes concurrency between RADEON MOBILITY 9000 and host.
Triple 10-bit palette DAC supports pixel rates to 400MHz.

8355 N/B MAINTENANCE
8355 N/B MAINTENANCE
22
DDC1 and DDC2ci for plug and play monitors.
Hydravision for dual monitor support.
Hardware I2C.
Integrated hardware diagnostic tests performed automatically upon initialization.
High quality components through at-speed testing, built-in Scan, Iddq, CRC, chip diagnostics, and XOR tree.
Single chip solution in 0.15 micron, 1.2V-1.5V CMOS technology in 696 BGA and 648 BGA package.
Flexible memory support:
•SGRAM or SDRAM.
•SDR or DDR.
•DDR support for both system memory SDRAM and graphics SGRAM devices.
•128-bit or 64-bit interface.
•8MB to 64MB.
Comprehensive HDKs, SDKs and utilities augmented by full engineering support.
Complete local language support (contact ATI for current list).
Dual RGB CRT output with DDC.
Integrated enhanced TV encoder based on Rage Theater support at 1024x768.
HDCP 1.0 support on integrated TMDS transmitter.
Digital interface with external TMDS Tx with dedicated DDC, configurable as a 24 bit SDR bus or a 12 bit DDR bus.
Independent h/w icon & h/w cursor on both display paths (simultaneous h/w cursor & icon).
IEEE 1149.1 Scan path interface.
VIP 2.0 with multi channel DMA transfer. Support for Rage Theater via VIP.

8355 N/B MAINTENANCE
8355 N/B MAINTENANCE
23
1.2.5 AC’97 AUDIO SYSTEM: C-MEDIA ELECTRONICS INC., CMI9738-S
The CMI9738-S is an 18-bit, full duplex AC'97 2.2 compatible stereo audio CODEC designed for PC multimedia
systems,including host/soft audio and AMR/CNR based designs. The CMI9738-S incorporates proprietary converter
technology to achieve a high SNR, greater than 90 dB. The CMI9738-S AC'97 CODEC supports multiple CODEC
extensions with independent variable sampling rates and built-in 3D effects. The CMI9738-S CODEC provides two
pairs of stereo outputs with independent volume controls, a mono output, and multiple stereo and mono inputs, along
with flexible mixing, gain and mute functions to provide a complete integrated audio solution for PCs.
Features
Single chip audio CODEC with high S/N ratio (>90dB)
Compliant with AC’97 2.2 & WHQL specifications
Support of S/PDIF out is compliant with AC’97 rev2.2 specifications
Meets performance requirements for audio on PC2001 systems
Meets Microsoft PC99 & WLP 2.0 audio requirements
18-bit Stereo full-duplex CODEC with independent and variable sampling rate
18-bit ADC and 20-bit DAC resolution
Four analog line-level stereo inputs with 5-bit volume control: LINE_IN, CD, VIDEO, AUX
High quality differential CD input
Two analog line-level mono input: PC_BEEP,PHONE_IN
Supports double sampling rate (96KHz) of DVD audio playback
Two software selectable MIC inputs

8355 N/B MAINTENANCE
8355 N/B MAINTENANCE
24
+30dB boost preamplifier for MIC input
Stereo output with 6-bit volume control
Mono output with 5-bit volume control
Headphone output with 50mW/8. Driving capability
Line output with 50mW/8. driving capability
Headphone jack-detect function to mute LINE/MONO/HP output, and to control S/PDIF output
3D Stereo Enhancement
Multiple CODEC extension capability
External Amplifier Power Down (EAPD) capability
High performance converter technology
Power management and enhanced power saving features
2 GPIO pins
No external crystal/clock required
14.318MHz 24.576MHz PLL saves crystal
DC Voltage volume control
Auxiliary power (VAUX ) to support Power Off CD function
Power support: Digital: 3.3V; Analog: 3.3V/5V
Standard 48-Pin LQFP Package

8355 N/B MAINTENANCE
8355 N/B MAINTENANCE
25
1.2.6 MDC: PCTel MODEM DAUGHTER CARD PCT2303W
The PCT2303W chipset is designed to meet the demand of this emerging worldwide AMR/MDC market. The
combination of PC-TEL’s well proven PCT2303W chipset and the HSP56TM MR software modem driver allows
systems manufactures to implement modem functions in PCs at a lower bill of materials (BOM) while maintaining
higher system performance.
PC-TEL has streamlined the traditional modem into the Host Signal Processing (HSP) solution. Operating with the
Pentium class processors, HSP becomes part of the host computer’s system software. It requires less power to operate
and less physical space than standard modem solutions. PC-TEL’s HSP modem is an easily integrated, cost-effective
communications solution that is flexible enough to carry you into the future.
The PCT2303W chip set is an integrated direct access arrangement (DAA) and Codec that provides a programmable
line interface to meet international telephone line requirements. The PCT2303W chip set is available in two 16-pin
small outline packages (AC’97 interface on PCT303A and phone-line interface on PCT303W). The chip set eliminates
the need for an AFE, an isolation transformer, relays, opto-isolators, and 2-to 4-wire hybrid. The PCT2303W chip set
dramatically reduces the number of discrete components and cost required to achieve compliance with international
regulatory requirements. The PCT2303W complies with AC’97 Interface specification Rev. 2.1.
The chip set is fully programmable to meet worldwide telephone line interface requirements including those described
by CTR21, NET4, JATE, FCC, and various country-specific PTT specifications. The programmable parameters of the
PCT2303W chip set include AC termination, DC termination, ringer impedance, and ringer threshold. The
PCT2303W chip set has been designed to meet stringent worldwide requirements for out-of-band energy, billing-tone
immunity, lightning surges, and safety requirements.

8355 N/B MAINTENANCE
8355 N/B MAINTENANCE
26
Operating System Compatibility
Windows 98 / NT4.0 /Win 2K /Win XP
Compatibility
ITU-T V.90 56000,54667,53333,52000,50667,49333,48000,46667,45333,
42667,41333,40000,38667,37333,36000,34667,33333,32000,
30667,29333, 28000bps
K56Flex 56000,54000,52000,50000,48000,46000,44000,42000,40000,
38000,36000, 32000bps.
ITU-T V.34Annex 33600,31200 bps.
ITU-T V.34 28800 bps
ITU-T V.32bis 14400 bps
ITU-T V.32 9600,4800 bps
ITU-T V.22bis 2400 bps
ITU-T V.22 1200 bps
ITU-T V.21 300 bps
ITU-T V.23 1200/75 bps
ITU-T V.17 14400,12000,9600,7200 bps
ITU-T V.29 9600,7200 bps
ITU-T V.27ter 4800,2400 bps

8355 N/B MAINTENANCE
8355 N/B MAINTENANCE
27
Bell 212A 1200 bps
Bell 103 300 bps
Modulation
56000bps(V90&K56Flex) PCM
33600 bps (V.34Annex) TCM
28800 bps (V.34) TCM
14400 bps (V.32bis) TCM
12000 bps (V.32bis) TCM
9600 bps (V.32bis) TCM
7200 bps (V.32bis) QAM
9600 bps (V.32) TCM, QAM
4800 bps (V.32) QAM
14400 bps (V.17) TCM
12000 bps (V.17) TCM
9600 bps (V.29) QAM
7200 bps (V.29) QAM
4800 bps (V.27ter) DPSK
2400 bps (V.27ter) DPSK
2400 bps (V.22bis) QAM

8355 N/B MAINTENANCE
8355 N/B MAINTENANCE
28
1200/75bps (V.23) FSK
1200bps(V.22/Bell 212A) DPSK
300bps(V.21/Bell 103) FSK
Data Compression
V.42bis, MNP5
Error Correction
V.42 LAPM, MNP 2-4
DTE interface
DTMF Tone Frequency
DTMF signal level
Low Group Frequency (Hz)
697 770 852 941
High Group 1209 1 4 7 *
Frequency 1336 2 5 8 0
(Hz) 1477 3 6 9 #
1633 A B C D

8355 N/B MAINTENANCE
8355 N/B MAINTENANCE
29
2.6.1.1 High group -10+/-2dBm
2.6.1.2 Low group -12+/-2dBm
Dialing Type
Tone or pulse dialing
Telephone Line interface
RJ-11
Return Loss
300HZ - 3400HZ >= 10db
Flow Control
XOFF/XON or RTS/CTS
Receive Level
-35 +/- 2dBm

8355 N/B MAINTENANCE
8355 N/B MAINTENANCE
30
Transmit Level
>-15 dBm
Specification and features subject to change without notice!
2.6 MDC: PCTel MODEM DAUGHTER CARD PCT2303W

8355 N/B MAINTENANCE
8355 N/B MAINTENANCE
31
1.2.7 VT6307L PCI 1394a Integrated Host Controller
1.2.7.1 Overview
The VT6307L IEEE 1394 OHCI Host Controller provides high performance serial connectivity. It implements the
Link and Phy layers for IEEE 1394-1995 High Performance Serial Bus a specification release 1.0 and 1394a P2000. It
is compliant with 1394 Open HCI 1.0 and 1.1 with DMA engine support for high performance data transfer via a 32-
bit bus master PCI host bus interface.
The VT6307L supports 100, 200 and 400 Mbit/sec transmission via an integrated 2-port PHY. The VT6307L services
two types of data packets: asynchronous and isochronous (real time). The 1394 link core performs arbitration
requesting, packet generation and checking, and bus cycle master operations. It also has root node capability and
performs retry operations.
The VT6307L is ready to provide industry-standard IEEE 1394 peripheral connections for desktop and mobile PC
platforms. Support for the VT6306 is built into Microsoft Windows 98, Windows ME, and Windows 2000.
1.2.7.2 Integrated 400 Mbit 2-Port PHY
Supports provisions of IEEE 1394-1995 Standard for High Performance Serial Bus and the P1394a P2000.
Fully interoperable with IEEE Std 1394-1995 devices
Provides two 1394a fully compliant cable ports at 100 / 200 / 400 Mbit per second
Host notification of PHY LinkOn events
Full 1394a P2000 Support includes:

8355 N/B MAINTENANCE
8355 N/B MAINTENANCE
32
•Arbitrated short reset
•Enhanced priority arbitration
•Connection debounce
•Multispeed packet concatenation
•Ack accelerated arbitration
•Fly-by concatenation
•Per port disable, suspend, resume, through register write and remote command packet
•Remote access packet
•Boundary node short reset
•No PHY_ID wrap past 63
Logic performs bus initialization and arbitration functions
Encode and decode functions included for data-strobe bit-level encoding
Incoming data resynchronized to local clock.
24.576 MHz crystal oscillator and PLL provide TX/RX data at 100/200/400 Mbps and Link-Layer Controller
clock at 49.152 MHz.
Cable power presence monitoring.
Programmable node power class information for system power management
Fully Compliant 1394a P2000 PHY register map
Separate TPBIAS for each port
Cable ports monitor line conditions for active connection to remote node
Automatic power down inactive circuit and logic for low power application
Self power up reset and pinless PLL to reduce passive component counts on system

8355 N/B MAINTENANCE
8355 N/B MAINTENANCE
33
Automatic configuration to single-port, two-port, and three-port applications; unused ports power down
automatically
Dedicated power supply pins separate from link core
2KV ESD protection
1.2.8 EMBEDDED CONTROLLER-H8
I. OVERVIEW
H8/300 CPU, a high-speed processor with an architecture featuring powerful bit-manipulation instructions, ideally
suited for real time control applications.
1.2.8.1 Main Features
CPU
Two-way generate register configuration
•Eight 16-bit registers, or
•Sixteen 8-bit registers
High-speed operation Maximum clock rate (ø clock): 16 MHz at 5 V, 12 MHz at 4 V or 10 MHz at 3V
•8- or 16-bit register-register add/subtract: 125 ns (16 MHz), 167 ns (12 MHz), 200 ns (10 MHz)
•8 x 8-bit multiply: 875 ns (16MHz), 1167 ns (12 MHz), 1400 ns (10 MHz)
•16 ÷8-bit divide: 875 ns (16MHz), 1167 ns (12 MHz), 1400 ns (10 MHz)
Streamlined, concise instruction set

8355 N/B MAINTENANCE
8355 N/B MAINTENANCE
34
•Instruction length: 2 or 4 bytes
•Register-register arithmetic and logic operations
•MOV instruction for data transfer between registers and memory
Instruction set features
•Multiply instruction (8 bits x 8 bits)
•Divide instruction (16 bits ÷8 bits)
•Bit-accumulator instructions
•Register-indirect specification of bit positions
Memory
1. 60-kbytes ROM with 2-kbytes RAM
Timer
One 16-bit free running timer
Two 8-bit timers
Two PWM timers (duty cycle 0-100%, resolution: 1/250)
One Watchdog timer
Interface
Two Serial Communication Interfaces

8355 N/B MAINTENANCE
8355 N/B MAINTENANCE
35
One I2C bus interface
Host Interface
•8-bit host interface port
•Three host interrupt requests (HIRQ1, HIRQ11, HIRQ12)
•Regular and fast A20 gate output
•Two register sets, each with two data registers and a status register
A/D converter –
10-bit resolutions
8 channels – single or scan mode (selectable)
Start of A/D conversion can be externally triggered
Sample-and-hold function
D/A converter –
8-bit resolutions
2 channels
I/O ports –
74 input/output lines (16 of which can drive LEDs)
8 input-only lines

8355 N/B MAINTENANCE
8355 N/B MAINTENANCE
36
Interrupts –
9 external interrupt lines: NMI, IRQ0, to IRQ7
26 on-chip interrupt sources
Wait control –
Three selectable wait modes
Operating modes –
Expanded mode with on-chip ROM disabled (mode 1)
Expanded mode with on-chip ROM enabled (mode 2)
Single-chip mode (mode 3)
Power-down modes –
Sleep mode
Software Standby mode
Hardware Standby mode
Other features –
On-chip oscillator

8355 N/B MAINTENANCE
8355 N/B MAINTENANCE
37
1.2.8.2 Features
Operating voltage: 2.4V~5.5V
32/34 bidirectional I/O lines
One 8-bit programmable timer counter with overflow
interrupts
Crystal or RC oscillator
Watchdog Timer
3K_16 program EPROM
160_8 data RAM
One external interrupt pin (shared with PC2)
HALT function and wake-up feature reduce power
consumption
Six-level subroutine nesting
Bit manipulation instructions
16-bit table read instructions
63 powerful instructions
All instructions in 1 or 2 machine cycles
20/28-pin SOP, 40-pin DIP, 48-pin SSOP package

8355 N/B MAINTENANCE
8355 N/B MAINTENANCE
38
1.2.9 System Flash Memory (BIOS)
2 M bit Flash memory
Flashed by 5V only
User can upgrade the system BIOS in the future just running flash program.
1.2.10 Memory System
64MB, 128MB, 256MB, 512MB (x64) 200-Pin DDR SDRAM SODIMMs
JEDEC-standard 200-pin, small-outline, dual in-line memory module (SODIMM)
Utilizes 200 Mb/s and 266 Mb/s DDR SDRAM components
64MB (8 Meg x 64 [H]); 128MB (16 Meg x 64, [H] and [HD]); 256MB (32 Meg x 64 [HD]); 512MB (64 Meg x
64 [HD])
VDD= VDDQ= +2.5V ±0.2V
VDDSPD = +2.2V to +5.5V
2.5V I/O (SSTL_2 compatible)
Commands entered on each positive CK edge
DQS edge-aligned with data for READs; center-aligned with data for WRITEs
Internal, pipelined double data rate (DDR) architecture; two data accesses per clock cycle
Bidirectional data strobe (DQS) transmitted/received with data—i.e.,source-synchronous data capture
Differential clock inputs (CK and CK# - can be multiple clocks, CK0/CK0#, CK1/CK1#, etc.)

8355 N/B MAINTENANCE
8355 N/B MAINTENANCE
39
Four internal device banks for concurrent operation
Selectable burst lengths: 2, 4, or 8
Auto precharge option
Auto Refresh and Self Refresh Modes
15.6µs (MT4VDDT864H, MT8VDDT1664HD), 7.8125µs (MT4VDDT1664H, MT8VDDT3264HD,
MT8VDDT6464HD) maximum average periodic refresh interval
Serial Presence Detect (SPD) with EEPROM
Fast data transfer rates PC2100 or PC1600
Selectable READ CAS latency for maximum compatibility
Gold-plated edge contacts
1.2.11 VT6103 FAST ETHERNET 10/100 1-PORT PHY/TRANSCEIVER
OVERVIEW
The VT6103 is a Physical Layer device for Ethernet 10Base-T and 100Base-TX using category 5 Unshielded, Type 1
Shielded, and Fiber Optic cables. This VLSI device is designed for easy implementation of 10 / 100 Mb/s Fast
Etherent LANs. It interfaces to a MAC through an MII interface ensuring interoperability between products from
different vendors.
PRODUCT FEATURES
Single Chip 100Base-TX / 10Base-T Physical Layer Solution

8355 N/B MAINTENANCE
8355 N/B MAINTENANCE
40
Dual Speed – 100 / 10 Mbps
Half and Full Duplex
MII Interface to Ethernet Controller
MII Interface to Configuration & Status
Optional Repeater Interface
Auto Negotiation: 10 / 100, Full / Half Duplex
Meet All Applicable IEEE 802.3, 10Base-T and 100Base-Tx Standards
On Chip Wave Shaping – No External Filters Required
Adaptive Equalizer
Baseline Wander Correction
LED Outputs
•Link Status
•Duplex status
•Speed Status
•Collision
48 Pin SSOP Package
1.2.12 Cardbus/MediaReader Controller
Features
3.3V operation with 5V tolerant

8355 N/B MAINTENANCE
8355 N/B MAINTENANCE
41
208-pin LQFP / 209-ball LFBGA package for CB710
PCI Interface
Compliant with PCI Local Bus Specification, Revision 2.2
PCI Bus Power Management Interface Specification, Revision 1.1
PCI Mobile Design Guide, Version 1.1
Advanced Configuration and Power Interface Specification, Revision 1.0
CardBus Interface
Compliant with PC Card Standard 8.0
Support Standardized Zoomed Video Register Model
Support CardBay PC card interface
Smart Card Interface
Compliant with PC/SC Specification 1.0
Support ISO7816 T=0 and T=1 asynchronous communication protocols
Two power enable pins to support 5V and 3V smart cards
Support programmable card clock frequencies
Programmable F and D parameters to support different data rates
One traffic LED pin.

8355 N/B MAINTENANCE
8355 N/B MAINTENANCE
42
Secure Digital Interface
Compliant with SD Memory Card Specification Version 1.0
Support 4 parallel data lines
Has an optional reference clock source to control the operating clock frequency
Up to 10MByte/sec Read/Write rate when the optional reference clock source
Contains 16 Bytes of data buffer to regulate the data flow between PCI interface
interface
Support Write Protect Switch
Support Card Detect either by DAT3 or by dedicated Card Detect Switch
One Traffic LED pin
One power enable pin.
Memory Stick Interface
Compliant with Memory Stick Standard Format Specification Version 1.3
Has an optional reference clock source to control the operating clock frequency of Memory Stick
Up to 2.5MByte/sec Read/Write rate when the optional reference clock source is used
Contains 16 Bytes of data buffer to regulate the data flow between PCI interface and the Memory

8355 N/B MAINTENANCE
8355 N/B MAINTENANCE
43
Stick interface
One Traffic LED pin
One power enable pin
SmartMedia Interface
Compliant with SmartMedia Standard 2000.
Compliant with SmartMedia Interface Library (SMIL) version 1.0
Two power enable pins to support 5V and 3V SmartMedia cards
Support hardware ECC (1-bit correction and 2-bits detection) generation
One traffic LED pin
Interrupt configuration
Supports parallel PCI interrupts
Supports parallel IRQ and parallel PCI interrupts
Supports serialized IRQ and parallel PCI interrupts
Supports serialized IRQ and PCI interrupts
Power Management Control Logic
Supports CLKRUN# protocol

8355 N/B MAINTENANCE
8355 N/B MAINTENANCE
44
Supports SUSPEND#
Supports PCI PME# from D3, D2, D1 and D0
Supports PCI PME# from D3Cold
Supports D3STATE#
Supports Zoomed Video port.
Power Switch Interface
Supports parallel 4-wire power switch interface
Misc Control Logic
Supports socket activity LED
Supports 12 GPIOs and GPE#
Supports SPKROUT, CAUDIO and RIOUT#
Supports PCI LOCK

8355 N/B MAINTENANCE
8355 N/B MAINTENANCE
45
1.2.13 SuperI/O-PC87393
General Description
National Semiconductor’s PC87393 of LPC SuperI/O devices is targeted for a wide range of portable applications.
PC99 and ACPI compliant, the PC87393 features an X-Bus Extension for read and write operations over the X-Bus, a
full IEEE 1284 Parallel Port with a Parallel Port Multiplexer (PPM) for external Floppy Disk Drive (FDD) support, a
Musical Instrument Digital Interface (MIDI) port, and a
Game port. Like all National LPC SuperI/O devices, the PC87393 offers a single-chip solution to the most commonly
used PC I/O peripherals.
The PC87393 also incorporates: a Floppy Disk Controller (FDC), two enhanced Serial Ports (UARTs), one with Fast
Infrared (FIR, IrDA 1.1 compliant), General-Purpose Input/Output (GPIO) support for a total of 32 ports, Interrupt
Serializer for Parallel IRQs and an enhanced WATCHDOGTM timer.
Outstanding Features
X-Bus Extension for read and write operations
LPC bus interface, based on Intel’s LPC Interface Specification Rev. 1.01, February 1999 (supports CLKRUN
and LPCPD signals) and Intel FWH transactions
PC99 and ACPI compliant
Serial IRQ support (15 options)
Interrupt Serializer (four Parallel IRQs to Serial IRQ)

8355 N/B MAINTENANCE
8355 N/B MAINTENANCE
46
PPM for external FDD signal support
MIDI interface compatible with MPU-401 UART mode
Game port inputs for up to two joysticks
Protection features, including GPIO lock and pin configuration lock
32 GPIO ports (16 standard, 16 with Assert IRQ/SMI)
5V tolerant and back-drive protected pins (except LPC bus pins)
100-pin TQFP Package

8355 N/B MAINTENANCE
8355 N/B MAINTENANCE
47
1.3 Other Functions
1.3.1 Hot Key Function
System sleep button function.System sleep
Fn + F12
Toggle LCD panel on or off.
LCD panel toggle on/off
Fn + F11
Toggle to enable/mute the “Battery Low Warning” Beep soundBattery Low Warning
Beep toggle
Fn + F10
ReservedFn + F9
Toggle LCD brightness maximum or user settingMAX brightness toggleFn + F8
Adjust LCD panel backlight lightness.
Brightness upFn + F7
Adjust LCD panel backlight darkness.
Brightness downFn + F6
LCD->CRT->LCD&CRT, TV-out will be not TV present.
TV->CRT->TV&CRT, TV-out is connected.
Display switchFn + F5
Reserve
Fn + F4
Meaning
Reserve
Reserve
Reserve
Feature
Fn + F3
Fn + F2
Fn + F1
Keys
combination

8355 N/B MAINTENANCE
8355 N/B MAINTENANCE
48
1.3.2 Power ON/OFF/Suspend/Resume Button
APM mode
At APM mode, Power button is on/off system power.
ACPI mode
System automatically provides power saving by monitoring Cover Switch. It will save battery power and prolong the
usage time when user closes the notebook cover.
At ACPI mode there are four functions to be chosen at windows power management control panel.
1. None
2. Standby
3. Off
4. Hibernate (must enable hibernate function in power management)
1.3.3 Cover Switch
At ACPI mode. Power button behavior was set by windows power management control panel.
You could set “standby” , “power off” or “hibernate”(must enable hibernate function in power management) to power
button function. Continue pushing power button over 4 seconds will force system off at ACPI mode.

8355 N/B MAINTENANCE
8355 N/B MAINTENANCE
49
1.3.4 LED Indicators
System has eight status LED indicators at front side which to display system activity. From left to right that indicate,
AC POWER, BATTERY POWER, BATTERY STATUS, WIRELESS LAN, CD-ROM, HARD DISK, NUM
LOCK, CAPS LOCK and SCROLL LOCK.
AC POWER: This LED lights green when AC is powering the notebook, and flash (on 1 second, off 1 second) when
Suspend to DRAM is active using AC power. The LED is off when the notebook is off or powered by batteries.
BATTERY POWER: This LED lights green when the notebook is being powered by Battery, and flash (on 1 second,
off 1 second) when Suspend to DRAM is active using Battery power. The LED is off when the notebook is off or
powered by batteries, or when Suspend to Disk.
BATTERY STATUS: During normal operation, this LED stays off as long as the battery is charged. When the
battery charge drops to 10% of capacity, the LED lights red, flashes per 1 second and beeps per 2 second. When AC
is connected, this indicator glows green if the battery pack is fully charged or orange (amber) if the battery is being
charged.
1.3.5 Fan power on/off management
FAN is controlled by H8 embedded controller-using AD2201 to sense CPU temperature and PWM control fan speed.
Fan speed is depended on CPU temperature. Higher CPU temperature faster Fan Speed.

8355 N/B MAINTENANCE
8355 N/B MAINTENANCE
50
1.3.6 CMOS Battery
CR2032 3V 220mAh lithium battery
When AC in or system main battery inside, CMOS battery will consume no power.
AC or main battery not exists, CMOS battery life at less (220mAh/5.8uA) 4 years.
Battery was put in battery holder, can be replaced.
1.3.7 I/O Port
Bi-directional Parallel Port (EPP/ECP) x 1
USB port (2.0, backward compatible with USB1.1) x 4
RJ-11 port x 1
RJ-45 port x 1
IR port x 1, complies with IrDA 1.1
DC input x 1
VGA monitor port x1
Audio-out x 1 (S/P DIF)
Mic-in x 1
Hardware Volume Control
S Video TV-Out x 1 (NTSC/PAL)

8355 N/B MAINTENANCE
8355 N/B MAINTENANCE
51
IEEE1394a x 1
1.3.8 Mini PCI (type III B)Battery current limit and learning
Implanted H/W current limit and battery learning circuit to enhance protection of battery.

8355 N/B MAINTENANCE
8355 N/B MAINTENANCE
52
1.4 Peripheral Components
ROM Drive - 12.7mm Height
- 24X CD ROM Drive
- 8X DVD ROM Drive
- 24X10X8X24 Combo or above
- Super Combo DVD-RW module
HDD - 2.5" 9.5 mm height: 20/30/40/60 GB; Support Ultra DMA 66/100/133
- Changeable for Distributor
FDD - Support External FDD w/z USB I/F; 3.5 Format for 720KB/1.2MB/1.44MB
Display - 14.1” XGA TFT Display; Resolution: 1024x768
- 15” XGA/ SXGA+ TFT Display; Resolution: 1024X768 /1400x1050
Keyboard - 19mm key pitch/ 3.0mm key stroke/ 307mm length
- Windows Logo Key x 1; Application Key x 1
I/O Port - Bi-directional Parallel Port (EPP/ECP) x 1
- USB port (2.0, backward compatible with USB1.1) x 4
- RJ-11 port x 1
- RJ-45 port x 1
- IR port x 1, complies with IrDA 1.1
- DC input x 1
- VGA monitor port x1
- Audio-out x 1 (S/P DIF)
- Mic-in x 1
- Hardware Volume Control
- S Video TV-Out x 1 (NTSC/PAL)
- IEEE1394a x 1
- Mini PCI (type III B)
Communication - Built-in 56Kbps V.90 modem
- Built-in 10/100 M based-T LAN
- One Mini PCI slot and one antenna reserved for wireless LAN(Type III B)
Battery - 12 cell (2200mAH/3.7V) Li-ion standard
AC adapter - Universal AC adapter 150W ; Input: 100-240V, 50/60Hz AC (support power on charge)

8355 N/B MAINTENANCE
8355 N/B MAINTENANCE
53
1.5 Power Management
The 8355 system has built in several power saving modes to prolong the battery usage for mobile purpose. User can
enable and configure different degrees of power management modes via ROM CMOS setup (booting by pressing F2
key). Following are the descriptions of the power management modes supported.
1.5.1 System Management Mode
Full on mode
In this mode, each device is running with the maximal speed. CPU clock is up to its maximum.
Doze Mode
In this mode, CPU will be toggling between on & stop grant mode either. The technology is clock throttling. This
can save battery power without loosing much computing capability.
The CPU power consumption and temperature is lower in this mode.
Standby mode
The most chipset of the system is entering power down mode for more power saving. In this mode, the following is
the status of each device:
CPU: Stop grant
LCD: backlight off

8355 N/B MAINTENANCE
8355 N/B MAINTENANCE
54
HDD: spin down
Suspend to DRAM
The most chipset of the system is entering power down mode for more power saving. In this mode, the following is
the status of each device:
Suspend to DRAM
CPU: off
VT8235: Partial off
VGA: Suspend
PCMCIA: Suspend
Audio: off
SDRAM: self refresh
Suspend to HDD
All devices are stopped clock and power-down
System status is saved in HDD
All system status will be restored when powered on again

8355 N/B MAINTENANCE
8355 N/B MAINTENANCE
55
1.5.2 Other Power Management Functions
HDD & Video Access
System has the ability to monitor video and hard disk activity. User can enable monitoring function for video
and/or hard disk individually. When there is no video and/or hard disk activity, system will enter next PMU state
depending on the application. When the VGA activity monitoring is enabled, the performance of the system will
have some impact.

8355 N/B MAINTENANCE
8355 N/B MAINTENANCE
56
1.6 Appendix 1: VT 8235 GPIO Definition
Signal
Name
MUX
Function
Mitac
Definition
Buffer
Type
Power
Plane
Default
Value Type
GPI0 RESERVE I RTC Hi-Z TTL
GPI1 RESERVE I AUX Hi-Z TTL
GPI2 EXTSMI# EXTSMI# I AUX Defined TTL
GPI3 RING# WAKE_UP# I AUX Defined TTL
GPI4 LID# RESERVE I AUX Defined TTL
GPI5 BATLOW# SCI# I AUX Defined TTL
GPI6 AGPBZ# RESERVE I MAIN Defined TTL
GPI7 REG5# RESERVE I MAIN Hi-Z TTL
GPI16
INTRUDE
R# RESERVE I RTC Defined TTL
GPI17 CPUMISS RESERVE I MAIN Defined TTL
GPI18
THRM# /
AOLGPI THRM# I MAIN Defined TTL
GPI19 IORDY RESERVE I MAIN Defined TTL
GPO0 RESERVE O AUX H TTL
GPO1 SUSA# SUSA# O AUX Defined TTL
GPO2 SUSB# SUSB# O AUX Defined TTL
GPO3 SUSST1# SB_SUSST# O AUX Defined TTL
GPO4 SUSCLK RESERVE O AUX Defined TTL
GPO5 CPUSTP# RESERVE O MAIN Defined TTL
GPO6 PCISTP# PCISTOP# O MAIN Defined TTL
GPO7 GNT5# RESERVE O MAIN Defined TTL

8355 N/B MAINTENANCE
8355 N/B MAINTENANCE
57
GPIO8
PCREQA /
VGATE MB_ID0 I/O MAIN Hi-Z TTL
GPIO9 PCREQB MB_ID1 I/O MAIN Hi-Z TTL
GPIO10
KBD_CS0 I/O MAIN Hi-Z TTL
GPIO11 KBD_CS1 I/O MAIN Hi-Z TTL
GPIO12
INTE# /
PCGNTA RESERVE I/O MAIN Hi-Z TTL
GPIO13
INTF# /
PCGNTB RESERVE I/O MAIN Hi-Z TTL
GPIO14 INTG# CRT_IN I/O MAIN Hi-Z TTL
GPIO15 INTH# MPCIACT# I/O MAIN Hi-Z TTL
GPIO20
ACSDIN2 /
PCS0# RESERVE I/O MAIN Hi-Z OD
GPIO21
ACSDIN3 /
PCS1# /
SLPBTN# RESERVE I/O MAIN Hi-Z OD
GPIO22 GHI# FAN3_SPDCTR I/O MAIN Hi-Z OD
GPIO23 DPSLP# LDTSTOP# I/O MAIN Hi-Z OD
GPIO24 GPIOA SPKR_MUTE# I/O MAIN Hi-Z OD/TTL
GPIO25 GPIOC FAN2_SPDCTR I/O MAIN Hi-Z OD/TTL
GPIO26 SMBDT2 RESERVE I/O AUX Hi-Z OD
GPIO27 SMBCK2 RESERVE I/O AUX Hi-Z OD
GPIO28 VIDSEL RESERVE I/O MAIN Hi-Z OD
GPIO29 VRDSLP RESERVE I/O MAIN Hi-Z OD
GPIO30 GPIOD FAN1_SPDCTR I/O MAIN Hi-Z OD/TTL
GPIO31 GPIOE MINIPCI_PD I/O MAIN Hi-Z OD/TTL
Continued to the previous table

8355 N/B MAINTENANCE
8355 N/B MAINTENANCE
58
1.7 Appendix 2: H8 Pins Definition
Hitachi H8 3437S to VT8235 pin function definitions for Insyde code
the shadowed block is the selected function
Name Pin H8 Pin Definitions During
RESE
T
After
RESET/O
FF
ON STANDBY Function
MD0 6 H8_MODE0 I↑ I H I H I H
MD1 5 H8_MODE1 I↑ I H I H I H
H
H mode3 single chip mode
STBY# 8 H8_STBY#
I↑ I H I H I H H8 Hardware Standby input pull high
NMI# 7 PWRBTN# I↑ I H I HLH I H Power button
RESET# 1 H8_RESET# I I LH I H I H H8 chip reset
XTAL 2 Crystal I I I I
EXTAL 3 Crystal I I I I
Crystal input
RESET OUT# 100 RESERVE O O O O
Port A CMOS input level (input high min=3.5v, input low max=1.0v)
PA0 48 LID# T↑ I H I I H
PA1 47 ADEN#
T↑ I H/L I I H/L AC adaptor in detect
PA2 31 CARD_RI#
T↑ I H I I H Ring detect
PA3 30 BATT DEAD#
T↑ I H I I H Battery low low detect
PA4 21 H8 SUSC T↑ I H I I L System resume from S4 soft off through
RTC Alarm
PA5 20 H8 SUSC#
T↑ I L I I H System to S4 soft off
PA6 11 BAT_CLK
T↑ I L I I H
PA7 10 H8_SUSB
T↑ I H I L I H Invert from SUSA# to wake up H8 when
system resumed by MDC modem and
internal LAN.
Inform system power management status

8355 N/B MAINTENANCE
8355 N/B MAINTENANCE
59
Charging 1
PCI reset gate
Name Pin H8 Pin Definitions During
RESE
T
After
RESET/O
FF
ON STANDBY Function
Port B TTL input voltage (input high min=2v, input low max=0.8v)
PB0 91 SB_PWRBTN# T O L LHL O Keep H Power button trigger via8231 on /off
Duplicate Power BTN#
5→3V
PB1 90 H8_WAKE UP# T O H O O Keep H Wake up SB at ACPI mode
5→3V?
PB2 81 LEARNING T O O Keep H Power button trigger via8231 on
5→3V
PB3 80 CHARGING_RP T O O O Keep Battery charge control
PB4 69 VDD5 SW
T↓ O LLH O H O Keep H H8 vdd5 power source switch
PB5 68 H8_PWROK T O L O LH O Keep H
PB6 58 RESERVE T O O O Keep
PB7 57 RESERVE T O O O Keep
Port 1 TTL input voltage (input high min=2v, input low max=0.8v)
P10/A0 79 KB OUT0 L O L O LH O Keep L Key matrix scan output 0
P11/A1 78 KB OUT1 L O L O LH O Keep L Key matrix scan output 1
P12/A2 77 KB OUT2 L O L O LH O Keep L Key matrix scan output 2
P13/A3 76 KB OUT3 L O L O LH O Keep L Key matrix scan output 3
P14/A4 75 KB OUT4 L O L O LH O Keep L Key matrix scan output 4
P15/A5 74 KB OUT5 L O L O LH O Keep L Key matrix scan output 5
P16/A6 73 KB OUT6 T O L O LH O Keep L Key matrix scan output 6
P17/A7 72 KB OUT7 T O L O LH O Keep L Key matrix scan output 7

8355 N/B MAINTENANCE
8355 N/B MAINTENANCE
60
Continued to the previous table
Port 2 TTL input voltage (input high min=2v, input low max=0.8v)
P20/A8 67 KB OUT8 L O L O LH O Keep L Key matrix scan output 8
P21/A9 66 KB OUT9 L O L O LH O Keep L Key matrix scan output 9
P22/A10 65 KB OUT10 L O L O LH O Keep L Key matrix scan output 10
P23/A11 64 KB OUT11 L O 0 O LH O Keep L Key matrix scan output 11
P24/A12 63 KB OUT12 L O 0 O LH O Keep L Key matrix scan output 12
P25/A13 62 KB OUT13 L O 0 O LH O Keep L Key matrix scan output 13
P26/A14 61 KB OUT14 L O 0 O LH O Keep L Key matrix scan output 14
P27/A15 60 KB OUT15 L O 0 O LH O Keep L Key matrix scan output 15
Port 3 TTL input voltage (input high min=2v, input low max=0.8v)
P30/HDB0/D0 82 ISA SD0 T I/O I/O I/O Keep ISA DATA bit 0
P31/HDB1/D1 83 ISA SD1 T I/O I/O I/O Keep ISA DATA bit 1
P32/HDB2/D2 84 ISA SD2 T I/O I/O I/O Keep ISA DATA bit 2
P33/HDB3/D3 85 ISA SD3 T I/O I/O I/O Keep ISA DATA bit 3
P34/HDB4/D4 86 ISA SD4 T I/O I/O I/O Keep ISA DATA bit 4
P35/HDB5/D5 87 ISA SD5 T I/O I/O I/O Keep ISA DATA bit 5
P36/HDB6/D6 88 ISA SD6 T I/O I/O I/O Keep ISA DATA bit 6
P37/HDB7/D7 89 ISA SD7 T I/O I/O I/O Keep ISA DATA bit 7
Port 4 TTL input voltage (input high min=2v, input low max=0.8v)
P40/TMCI0 49 H8 PWRON
T↓ O L O LH O Keep System power on, need pull down to define
initial state during reset
P41/TMO0 50 H8 THRM# T O L O H O Keep H Thermal throttling control to Southbridge
P42/TMRI0 51 SCI#/
FAN SPD SW
T O H O Keep SCI output and Fan Speed Tachometer
Switch
P43/TMCI1/HIRQ1 52 SCI#/
FAN SPEED
T O/I O O Keep Need invert to SCI# sending to SB
5→3V/ Fan speed tachometer
P44/TMCO1/HIRQ1 53 ISA IRQ1 T O 0 O O Keep Keyboard IRQ1
P45/TMRI1/HIRQ1 54 ISA IRQ12 T O 0 O O Keep PS2 mouse IRQ12
P46/PWM0 55 FAN ON#0 T O 1 O O Keep Fan power PWM control
P47/PWM1 56 FAN ON#1 T O 1 O O Keep Fan power PWM control

8355 N/B MAINTENANCE
8355 N/B MAINTENANCE
61
Continued to the previous table
Port 5 TTL input voltage (input high min=2v, input low max=0.8v)
P50/TXD0 14 LED DATA T O O O Keep LED indicator shift data
P51/RXD0 13 H8 SMI# T O O O Keep
External SMI# 5→3V
P52/SCK0 12 LED CLK T O O O Keep LED indicator shift clock
Port 6 Schmitt trigger input voltage (min=1.0v max=3.5v)
P60/KEYIN0/FTCI 26 KEY IN0 T↑ I I I Keep Key matrix input 0 need pull high
P61/KEYIN1/FTOA 27 KEY IN1 T↑ I I I Keep Key matrix input 1 need pull high
P62/KEYIN2/FTIA 28 KEY IN2 T↑ I I I Keep Key matrix input 2 need pull high
P63/KEYIN3/FTIB 29 KEY IN3 T↑ I I I Keep Key matrix input 3 need pull high
P64/KEYIN4/FTIC 32 KEY IN4 T↑ I I I Keep Key matrix input 4 need pull high
P65/KEYIN5/FTID 33 KEY IN5 T↑ I I I Keep Key matrix input 5 need pull high
P66/KEYIN6/IRQ6 34 KEY IN6 T↑ I I I Keep Key matrix input 6 need pull high
P67/KEYIN7/IRQ7 35 KEY IN7 T↑ I I I Keep Key matrix input 7 need pull high
Port 7 TTL input voltage (input high min=2v, input low max=0.8v)
P70/AN0 38 BAT VOLT1 T I I I T Battery voltage measure
P71/AN1 39 I_LIMIT T I I I T
P72/AN2 40 H8_I_DISCHG T I I I T Monitor system on/off state
P73/AN3 41 H8_I_CHG T I I I T
P74/AN4 42 BAT TEMP1 T I I I T Battery thermister temperature
P75/AN5 43 VCC CORE T I I I T
P76/AN6/DA0 44 H8_I_CTR T O O O T Charging current adjust
P77/AN7/DA1 45 BL ADJ T O O O T Backlight inverter brightness adjust
Port 8 TTL input voltage (input high min=2v, input low max=0.8v)
P80/HA0 93 ISA SA2 T I I I Keep
P81/GA20 94 RESERVE T O O O Keep
P82/CS1 95 H8 KBCS# T I I I Keep IO port 60/64 chip select
P83/IOR 96 ISA IOR# T I I I Keep ISA I/O read#
P84/IRQ2/TXD1 97 ISA IOW# T I I I Keep ISA I/O write
P85/IRQ4/RXD1 98 H8 MCCS# T I I I Keep IO port 62/66 chip select
P86/IRQ5/SCK1 99 BAT CLK T↑ I/O I/O I/O Keep SM BUS clock need pull high
5→3V

8355 N/B MAINTENANCE
8355 N/B MAINTENANCE
62
Continued to the previous table
Port 9 TTL input voltage (input high min=2v, input low max=0.8v)
P90/IRQ2/ESC2 25 PORT90 T↑ I/O I/O I/O Keep
P91/IRQ1/EIOW 24 PORT91 T↑ I/O I/O I/O Keep
P92/IRQ0 23 H8/T CLK
T↑ I/O I/O I/O Keep need pull high
P93/RD 22 RSMRST
T↑ I/O I/O I/O Keep
P94/WR 19 RESERVE
T↑ I/O I/O I/O Keep need pull high
P95/AS 18 T DATA
T↑ I/O I/O I/O Keep need pull high
P96/0 17 H8_ENABKL T↑ I I I T Read H8 send A20gate status
P97/WAIT/SDA 16 BAT DATA T↑ I/O I/O I/O Keep SM BUS clock need pull high
5→3V
↑Pull High
↓Pull Low
5→3V Level shift

8355 N/B MAINTENANCE
8355 N/B MAINTENANCE
63
1.8 Appendix 3: 8355 product spec.
CPU
- AMD ClawHammer K8 processor with uPGA Package
- 2700+/3000+/3300+/3600+/3900+/4200+
- FSB 800MHz
Core Logic - VIA K8T800 + VT8235
L2 Cache - 512KB OD
System BIOS - Insyde 256 KB Flash EPROM (Include System BIOS and VGA BIOS)
- ACPI 2.0; DMI 2.3.1 compliant
- Plug & Play capability
Memory - 0MB on board; Expandable up to 1024MB
- Expandable with combination of optional 128/256/512 MB memory
- 200-pin DDR 266/333/400 DRAM Memory Module x2, PC-2100/2700/3200 specification
ROM Drive - 12.7mm Height
- 24X CD ROM Drive
- 8X DVD ROM Drive
- 24X10X8X24 Combo or above
- Super Combo DVD-RW module
HDD - 2.5" 9.5 mm height: 20/30/40/60 GB; Support Ultra DMA 66/100/133
- Changeable for Distributor
FDD - Support External FDD w/z USB I/F; 3.5 Format for 720KB/1.2MB/1.44MB
Display - 14.1” XGA TFT Display; Resolution: 1024x768
- 15” XGA/ SXGA+ TFT Display; Resolution: 1024X768 /1400x1050
Video Controller
- ATI M10P with 64MB External VRAM (Reserve for 128MB VRAM)
Keyboard - 19mm key pitch/ 3.0mm key stroke/ 307mm length
- Windows Logo Key x 1; Application Key x 1
Button - 1x Wireless RF switch button with LED
Pointing Device - Glide pad with 2x buttons and 4 direction scroll button
PCMCIA - TypeII X1 Without ZV -Cardbus Support
4 in 1 Card reader - Card Reader SD/SM/MMC

8355 N/B MAINTENANCE
8355 N/B MAINTENANCE
64
Continued to the previous table
Indictor - 3 LEDs for Power/Battery status (on display housing )
- 1 LED for Radio wave status Power LED (with switch button)
- 5 LEDs for HDD Access, ODD Access , Num lock, Cap lock and Scroll Lock .
- 1 LED for Card reader status
Audio System - Sound Blaster Pro compatible
- AC97 V2.1 Codec
- Built-in Mono Microphone
- 2X Speaker (w/z sound chamber)
I/O Port - Bi-directional Parallel Port (EPP/ECP) x 1
- USB port (2.0, backward compatible with USB1.1) x 4
- RJ-11 port x 1
- RJ-45 port x 1
- IR port x 1, complies with IrDA 1.1
- DC input x 1
- VGA monitor port x1
- Audio-out x 1 (S/P DIF)
- Mic-in x 1
- Hardware Volume Control
- S Video TV-Out x 1 (NTSC/PAL)
- IEEE1394a x 1
- Mini PCI (type III B)
Communication - Built-in 56Kbps V.90 modem
- Built-in 10/100 M based-T LAN
- One Mini PCI slot and one antenna reserved for wireless LAN(Type III B)
AC adapter - Universal AC adapter 150W (3 pins); Input: 100-240V, 50/60Hz AC (support power on charge)
Battery - 12 cell (2200mAH/3.7V) Li-ion standard
Dimensions - 332x285x37.1~41.1(max)
Weight - 3.6kg
Accessories - Power Cord, AC Adapter, RJ-11 Phone Cable, Manual, System Driver CD-Title
Manual Printings - EN, GR, CH, Pan-EU

8355 N/B MAINTENANCE
8355 N/B MAINTENANCE
65
Continued to the previous table
Agency - FCC, CE, UL, TUV, CB, BSMI
Architecture - Support PC2001 Specification, Designed for Windows XP(driver ready for 98,ME, and 2000)
Options - 128/256/512MB DDR SDRAM, AC Adapter w/o Power Cord, Notebook Carry Bag

8355 N/B MAINTENANCE
8355 N/B MAINTENANCE
66
2. System View and Disassembly
2.1 System View
2.1.1 Front View
2.1.2 Left-side View
Hold Switch
Volume Control
Audio Output
Microphone Input
1394 port
Card Reader Slot
IR Module
Top Cover Latch
1
2
3
4
5
6
PCMCIA Card Socket
CD/DVD-ROM Drive
RJ-11 Connector
RJ-45 Connector
USB Port*2
1
2
3
4
5
7
8

8355 N/B MAINTENANCE
8355 N/B MAINTENANCE
67
2.1.3 Right-side View
2.1.4 Rear View
USB Port*2
VGA Port
S-Video Output Connector
Parallel Port
Power Connector
1
2
3
4
Kensington Lock
Ventilation Openings
Battery pack
1
2
3
5

8355 N/B MAINTENANCE
8355 N/B MAINTENANCE
68
2.1.5 Bottom View
CPU Cover
Hard Disk Drive Cover
Stereo Speaker
Touch Pad
Power Button
Keyboard
Device Indicators
LCD Screen
1
2
1
2
3
4
5
6
2.1.6 Top View

8355 N/B MAINTENANCE
8355 N/B MAINTENANCE
69
2.2 System Disassembly
The section discusses at length each major component for disassembly/reassembly and show corresponding
illustrations. Use the chart below to determine the disassembly sequence for removing components from the
notebook.
NOTE: 1. Before you start to install/replace these modules, disconnect all peripheral devices and make sure
the notebook is not turned on or connected to AC power.
2. During disassembly, 1) Label each cable as you disconnect it, noting its position and routing;
2) Keep all the screws.

8355 N/B MAINTENANCE
8355 N/B MAINTENANCE
70
Modular Components
LCD Assembly Components
Base Unit Components
NOTEBOOK
2.2.1 Battery Pack
2.2.2 Keyboard
2.2.3 CPU
2.2.4 HDD Disk Drive
2.2.5 CD/DVD-ROM Drive
2.2.6 DDR SDRAM
2.2.7 LCD Assembly
2.2.8 Inverter Board
2.2.9 LCD Panel
2.2.10 System Board
2.2.11 Modem Card
2.2.12 Touch Pad

8355 N/B MAINTENANCE
8355 N/B MAINTENANCE
71
1. Replace the battery pack into the compartment. The battery pack should be correctly connected when you hear a
clicking sound.
2. Slide the release lever to the “lock” ( ) position.
2.2.1 Battery Pack
Disassembly
1. Carefully put the notebook upside down.
2. Slide and keep the upper release lever on “unlock” ( ) position (), and then pull the battery pack out of the
compartment () while sliding the lower release lever downwards to “unlock” ( ) position (). (Figure 2-1)
Figure 2-1 Remove the battery pack
Reassembly

8355 N/B MAINTENANCE
8355 N/B MAINTENANCE
72
1. Remove the battery pack. (See section 2.2.1 Disassembly)
2. Remove three screws that fastening the keyboard cover on the bottom of the notebook. (Figure 2-2)
3. Insert a small rod, such as a straightened paper clip, into the eject hole near the USB ports of the notebook.
(Figure 2-3)
2.2.2 Keyboard
Disassembly
Figure 2-2 Remove three screws Figure 2-3 Insert a rod easy to remove

8355 N/B MAINTENANCE
8355 N/B MAINTENANCE
73
4. Open the top cover. Slide out the keyboard cover. (Figure 2-4)
5. Remove two screws fastening the keyboard. (Figure 2-5)
Figure 2-4 Slide out the keyboard cover Figure 2-4 Remove two screws

8355 N/B MAINTENANCE
8355 N/B MAINTENANCE
74
5. Disconnect the cable from system board. (Figure 2-6)
Reassembly
1. Reconnect the keyboard cable.
2. Replace the keyboard and secure with two screws.
3. Replace the keyboard cover and secure with three screws.
4. Replace the battery pack. (See section 2.2.1 Reassembly)
Figure 2-6 Disconnect the cable

8355 N/B MAINTENANCE
8355 N/B MAINTENANCE
75
2.2.3 CPU
Disassembly
Figure 2-7 Remove four screws
1. Carefully put the notebook upside down.
2. Remove the battery pack. (See section 2.2.1 Disassembly)
3. Remove four screws that fasten the heatsink compartment covers. (Figure 2-7)
Figure 2-8 Remove the heatsink
compartment cover
4. Remove four spring screws fastening the heatsink. (Figure 2-8)

8355 N/B MAINTENANCE
8355 N/B MAINTENANCE
76
5. Disconnect the fan’s power cord to detach the heatsink from the CPU compartment. (Figure 2-9)
6. To remove the existing CPU, lift the socket arm up to the vertical position. (Figure 2-10)
Figure 2-10 Remove the CPU Figure 2-9 Disconnect the fan’s cord
Reassembly
1. Carefully, align the arrowhead corner of the CPU with the beveled corner of the socket, then insert CPU pins into
the holes. Place the lever back to the horizontal position and push the lever to the left .
2. Connect the fan’s power cord to the system board, fit the heatsink onto the top of the CPU and secure with four
spring screws.
3. Replace the heatsink compartment cover and secure with four screws.
4. Replace the battery pack. (See section 2.2.1 Reassembly)

8355 N/B MAINTENANCE
8355 N/B MAINTENANCE
77
2.2.4 HDD Module
Disassembly
Figure 2-11 Remove HDD compartment
cover
1. Carefully put the notebook upside down.
2. Remove the battery pack. (See section 2.2.1 Disassembly)
3. Remove one screw fastening the HDD compartment cover. Then sliding it outward. (Figure 2-11)
Figure 2-12 Remove three screws that
secure the top shielding
4. Remove three screws that secure the top shielding of the hard disk drive. (Figure 2-12)

8355 N/B MAINTENANCE
8355 N/B MAINTENANCE
78
Figure 2-14 Free the hard disk
5. Unscrew two screws to slide out the hard disk drive from the compartment. (Figure 2-13)
Reassembly
1. Fit the hard disk drive into the holding and secure with two screws.
2. Replace the hard disk drive into compartment and secure with two screws.
3. Fit the top shielding and secure with three screws.
4. Replace the HDD’s cover and secure with one screw.
5. Then replace battery pack. (See section 2.2.1 Reassembly)
Figure 2-13 slide out the hard disk drive
6. To free the hard disk drive, remove two screws that secure the holding. (Figure 2-14)

8355 N/B MAINTENANCE
8355 N/B MAINTENANCE
79
1. Push the CD/DVD-ROM drive into the compartment and secure with three screws.
2. Replace the battery pack. (Refer to section 2.2.1 reassembly)
2.2.5 CD/DVD-ROM Drive
DisassemblyDisassembly
Reassembly
1. Carefully put the notebook upside down. Remove the battery pack. (Refer to section 2.2.1 Disassembly)
2. Remove three screws fastening the CD/DVD-ROM drive. (Figure 2-15)
3. Insert a small rod, such as a straightened paper clip, into CD/DVD-ROM drive’s manual eject hole () and push
firmly to release the tray. Then gently pull out the CD/DVD-ROM drive by holding the tray that pops out().
(Figure 2-15)
Figure 2-15 Remove the CD/DVD
-ROM drive

8355 N/B MAINTENANCE
8355 N/B MAINTENANCE
80
2.2.6 SO-DIMM
Disassembly
1. Carefully put the notebook upside down. And remove the battery pack and the keyboard. (See sections 2.2.1and
2.2.2 disassembly)
2. Pull the retaining clips outwards () and remove the SO-DIMM (). (Figure 2-16)
Figure 2-16 Remove the SO-DIMM
Reassembly
1. To install the DDR, match the DDR's notched part with the socket's projected part and firmly insert the
SO-DIMM into the socket at 20-degree angle. Then push down until the retaining clips lock the DDR into
position.
2. Replace the battery pack and the keyboard. (See sections 2.2.1 and 2.2.2 reassembly)

8355 N/B MAINTENANCE
8355 N/B MAINTENANCE
81
2.2.7 LCD Assembly
Disassembly
Figure 2-18 Free the antenna Figure 2-17 Remove two screws
1. Carefully put the notebook upside down. And remove the battery pack and the keyboard. (See sections 2.2.1and
2.2.2 disassembly)
2. Remove two screws on the rear side of notebook. (Figure 2-17)
3. Open the top cover. Rip the insulating tape off to free the antenna. (Figure 2-18)

8355 N/B MAINTENANCE
8355 N/B MAINTENANCE
82
6. Then remove the two hinge covers. (Figure 2-19)
7. Remove two screws of the hinges and disconnect the two LCD wires from the system board. (Figure 2-20)
Figure 2-20 Disconnect the two LCD wiresFigure 2-19 Remove the hinge cover

8355 N/B MAINTENANCE
8355 N/B MAINTENANCE
83
8. Carefully put the notebook upside down,remove two screws of the hinges,Now you can separate the LCD assembly
from the base unit. (Figure 2-21)
1. Attach the LCD assembly to the base unit and secure with four screws of the hinges.
2. Reconnect the LCD wires to the system board..
3. Fit two hinge covers and secure with two screws.
4. Replace the battery pack and the keyboard. (See section 2.2.1 and 2.2.2 reassembly) .
Reassembly
Figure 2-21 Remove the LCD assembly

8355 N/B MAINTENANCE
8355 N/B MAINTENANCE
84
2.2.8 Inverter Board
Disassembly
Figure 2-22 Unscrew four screws Figure 2-23 Disconnect one cable
1. Carefully put the notebook upside down. And remove the battery pack and the keyboard. (See sections 2.2.1and
2.2.2 disassembly)
2. Remove the LCD Assembly. (See section 2.2.7 Disassembly)
3. Remove the four rubber pads and four screws. (figure 2-22)
4. Insert a flat screwdriver to the lower part of the top cover and gently pry the frame out. Repeat the process until the
cover is completely separated from the housing.
5. Disconnect one wire from inverter board and remove two screws fastening the inverter board. (Figure 2-23)

8355 N/B MAINTENANCE
8355 N/B MAINTENANCE
85
Reassembly
1. Fit the inverter board back into place and secure with two screws, and reconnect the wire to the inverter board. .
2. Fit the LCD top cover back into the housing and secure with four screws and four rubber pads
3. Replace the LCD Assembly. (See section 2.2.7 Reassembly)
4. Replace the battery pack and the keyboard. (See section 2.2.1 and 2.2.2 reassembly) .

8355 N/B MAINTENANCE
8355 N/B MAINTENANCE
86
2.2.9 LCD Panel
Disassembly
Figure 2-25 Unscrew eight screws
1. Carefully put the notebook upside down.
2. Remove the battery pack. (See section 2.2.1 Disassembly)
3. Remove the LCD Assembly. (See section 2.2.7 Disassembly)
4. Disconnect one wire from inverter board and remove two screws fastening the inverter board. (Figure 2-22)
5. Remove eight screws. And then lift up LCD panel. (Figure 2-24)
6. To free the LCD panel, remove eight screws. (Figure 2-25)
Figure 2-24 Separate the LCD panel

8355 N/B MAINTENANCE
8355 N/B MAINTENANCE
87
Reassembly
1. Attach the LCD panel holding to panel and secure with eight screws.
2. Fit the LCD panel into place and secure with eight screws.
3. Replace the inverter board. (See section 2.2.8 Reassembly)
4. Replace the LCD assembly. (See section 2.2.7 Reassembly)
5. Replace the battery pack. (See section 2.2.1 Reassembly)

8355 N/B MAINTENANCE
8355 N/B MAINTENANCE
88
2.2.10 System Board
Disassembly
1. Carefully put the notebook upside down.
2. Remove the battery pack. (See section 2.2.1 Disassembly)
3. Remove the keyboard, CPU, hard disk drive, CD/DVD-ROM drive, DDR-SDRAM and LCD Assembly. (See the
previous sections Disassembly)
4. Remove nine screws on the bottom of notebook. (Figure 2-26)
5. Turnover the notebook. Remove two screws. And disconnect three wires. (Figure 2-27)
Figure 2-27 Remove two screwsFigure 2-26 Unscrew nine screws

8355 N/B MAINTENANCE
8355 N/B MAINTENANCE
89
6. Disconnect the touch pad’s cable. Then lift up the system top cover. (Figure 2-28)
Figure 2-28 Remove the top cover
7. To remove the modem card, remove two screws and disconnect the wire. (Figure 2-29)
Figure 2-29 Remove the modem card

8355 N/B MAINTENANCE
8355 N/B MAINTENANCE
90
8. Unscrew one screw and disconnect fan’s cord. (Figure 2-30)
9. Remove four hex nuts beside the VGA port. Now you can lift up system board from housing.
(Figure 2-31)
Figure 2-31 Remove four hex nuts
Figure 2-30 Unscrew one screw
and disconnect one cord

8355 N/B MAINTENANCE
8355 N/B MAINTENANCE
91
Reassembly
1. Fit the system board back into housing and secure with one screw and four hex nuts.
2. Reconnect the fan’s cord.
3. Reconnect the modem card’s wire. Fit the modem card and secure with two screws.
4. Fit the top cover. Reconnect the touch pad’s cable to system board.
5. Reconnect the speaker’s cords to system board.
6. Fasten the top cover by two screws.
7. Put up the notebook upside down. Reconnect the other speaker’s cord.
8. Fasten the housing by nine screws.
9. Reassemble the notebook. (See the previous sections Reassembly)

8355 N/B MAINTENANCE
8355 N/B MAINTENANCE
92
2.2.11 Modem Card
Disassembly
Reassembly
1. Reconnect the cord. Then fit the modem card and secure with two screws.
2. Reassemble the notebook. (See the previous sections Reassembly)
1. Carefully put the notebook upside down.
2. Remove the battery pack. (See section 2.2.1 Disassembly)
3. Remove the keyboard, CPU, hard disk drive, CD/DVD-ROM drive, DDR-SDRAM and LCD Assembly. (See the
previous sections Disassembly)
4. Remove the system top cover. (See the steps1 to 6 of section 2.2.10 Disassembly)
5. Remove two screws fastening the modem card. disconnect cord from system board. (Figure 2-32)
Figure 2-32 Remove the modem card

8355 N/B MAINTENANCE
8355 N/B MAINTENANCE
93
2.2.12 Touch Pad
Disassembly
1. Carefully put the notebook upside down.
2. Remove the battery pack. (See section 2.2.1 Disassembly)
3. Remove the keyboard, CPU, hard disk drive, CD/DVD-ROM drive, DDR-SDRAM and LCD Assembly. (See the
previous sections Disassembly)
4. Remove the system top cover. (See the steps1 to 6 of section 2.2.10 Disassembly)
5. Remove two screws fastening the touch pad bracket. Then remove it. (Figure 2-33)
6. Remove the click holder and touch pad panel. (Figure 2-33)
Figure 2-33 Free the touch pad

8355 N/B MAINTENANCE
8355 N/B MAINTENANCE
94
Reassembly
1. Fit the touch pad panel and click holder
2. Then fit the touch pad bracket and secure with two screws.
3. Reassemble the notebook. (See the previous sections Reassembly)

8355 N/B MAINTENANCE
8355 N/B MAINTENANCE
95
J6
3.1 Main Board (Side A) – 1
3. Definition & Location of Connectors / Switches
J2,J3 : LCD Connector
J4 : Right Internal Speaker Connector
J5 : Left Internal Speaker Connector
J6-7 : DDR SO-DIMM Module Socket
J8 : Internal Keyboard Connector
J9 : Mini PCI Socket
J10 : Touch-pad Connector
J11 : MDC Connector
J13 : Card Reader Connector
J14 : RTC Battery Connector
J15 : LED Indicator Board Connector
------ To next page ------
J2
J4
J3 J5
J7
J8
J9
J10
J11
J13
J14
J15

8355 N/B MAINTENANCE
8355 N/B MAINTENANCE
96
3.1 Main Board (Side A) – 2
3. Definition & Location of Connectors/ Switches
------ Continued to previous page ------
J16 : IEEE1394 Connector
J17 : External Audio Output
J18 : External Microphone Input
J19 : MDC Jump Wire Connector
VR1 : Volume Controller
J16
J17
J18
J19
VR1

8355 N/B MAINTENANCE
8355 N/B MAINTENANCE
97
3.1 Main Board (Side B)
3. Definition & Location of Connectors/ Switches
PJ501 : AC Power Jack
PJ502 : Battery Connector
J501 : S-Video Connector
J502 : Parallel Port Connector
J503 : CRT Connector
J521-524 : USB Ports Connector
J527 : RJ45/RJ11 Connector
J528 : FAN Connector
J529 : HDD Connector
J530 : CDROM Connector
J532 : PCMCIA Card Bus Socket
PJ501 PJ502
J501
J502
J503
J521
J522
J523
J524
J527
J528
J529
J530
J532

8355 N/B MAINTENANCE
8355 N/B MAINTENANCE
98
4.1 Main Board (Side A)
4. Definition & Location of Major Components
U9 : ICS950403 Clock Generator
U12 : VT6103 LAN Controller
U16 : VGA Control Chip ATI M10
U18,U29,U30 : On Board External VRAM
U20 : South Bridge VT8235
U23 : Flash ROM (BIOS)
U9
U12
U16
U18
U29
U30
U20
U23

8355 N/B MAINTENANCE
8355 N/B MAINTENANCE
99
4.1 Main Board (Side B)
4. Definition & Location of Major Components
U503 : CPU Socket
U506 : North Bridge VT8385
U509 : PC87393 Super I/O Controller
U511 : H8/F3437 Micro Controller
U514 : ENE CP710 PCMCIA &Reader Controller
U516 : VT6307L IEEE1394 Controller
U517 :TPA0202 Audio Amplifier
U518 : CMI9738 Audio CODEC
U523 : On Board External VRAM
PU502 :CPU Power Controller
U503 U506
U509
U511
U514
U516
U517
U518
U523
PU502

8355 N/B MAINTENANCE
8355 N/B MAINTENANCE
100
DDR SDRAM Memory Interface
Signal Name Type Description
MEMCLK_H/L[7] O-IOD Differential DDR SDRAM clock to the top of DIMM 0 for
unbuffered DIMMs.1
MEMCLK_H/L[6] O-IOD Differential DDR SDRAM clock to the top of DIMM 0 for
unbuffered DIMMs.1
MEMCLK_H/L[5] O-IOD Differential DDR SDRAM clock to the bottom of DIMM 0 for
unbuffered DIMMs.1
MEMCLK_H/L[4] O-IOD Differential DDR SDRAM clock to the bottom of DIMM 0 for
unbuffered DIMMs.1
MEMCLK_H/L[3] O-IOD Differential DDR SDRAM clock to DIMM 3 for registered
DIMMs.1
MEMCLK_H/L[2] O-IOD Differential DDR SDRAM clock to DIMM 3 for registered
DIMMs. 1
MEMCLK_H/L[1] O-IOD Differential DDR SDRAM clock to the middle of DIMM 1 for
unbuffered DIMMs, or DIMM 1 for registered DIMMs.1
MEMCLK_H/L[0] O-IOD Differential DDR SDRAM clock to the middle of DIMM 1 for
unbuffered DIMMs, or DIMM 1 for registered DIMMs.1
MEMCKEA
MEMCKEB
O-IOS
Clock Enables to DIMMs. Used to gate clocks for power
management functionality.1
MEMDQS[17:0]
B-IOS
DRAM Data Strobes synchronous with MEMDATA and
MEMCHECK during DRAM read and writes.1
MEMDATA[63:0] B-IOS DRAM Interface Data Bus
MEMCHECK[7:0] B-IOS DRAM Interface ECC Check Bits
MEMCS_L[7:0] O-IOS DRAM Chip Selects1
MEMRASA_L
MEMRASB_L
O-IOS
DRAM Row Address Select. MEMRASA_L and
MEMRASB_L are functionally identical. Two copies are
provided to accommodate the loading of unbuffered DIMMs.1
MEMCASA_L
MEMCASB_L
O-IOS
DRAM Column Address Select. MEMCASA_L and
MEMCASB_L are functionally identical. Two copies are
provided to accommodate the loading of unbuffered DIMMs.1
MEMWEA_L
MEMWEB_L
O-IOS
DRAM Write Enable. MEMWEA_L and MEMWEB_L are
functionally identical.
Two copies are provided to accommodate the loading of
unbuffered DIMMs.1
MEMADDA[13:0]
MEMADDB[13:0]
O-IOS
DRAM Column/Row Address. Two copies are provided to
accommodate the loading of unbuffered DIMMs. During
precharges, activates, reads, and writes, the two copies
are inverted from each other (except A[10] which is used for
auto-precharge) to minimize switching noise. The signals are
inverted only when the bus is used to carry address
information.1
DDR SDRAM Memory Interface Continue
Signal Name Type Description
MEMBANKA[1:0]
MEMBANKB[1:0]
O-IOS
DRAM Bank Address. Two copies are provided to
accommodate the loading of unbuffered DIMMs. During
precharges, activates, reads, and writes the two copies are
inverted from each other to minimize switching noise. The
signals are inverted only when the bus is used to carry address
information.1
MEMRESET_L
O-IOS
DRAM Reset pin for Suspend-to-RAM power management
mode. This pin is required for registered DIMMs only.
MEMVREF VREF DRAM Interface Voltage Reference1
MEMZP A Compensation Resistor tied to VSS1
MEMZN A Compensation Resistor tied to 2.5 V1
Notes:
1. For connection details and proper resistor values, see the AMD Athlon™ 64 Processor Motherboard
Design Guide, order# 24665.
JTAG Pin Descriptions
Signal Name Type Description
TCK I-IOS JTAG Clock
TMS I-IOS JTAG Mode Select
TRST_L I-IOS JTAG Reset
TDI I-IOS JTAG Data Input
TDO O-IOS JTAG Data Output
Clock
Signal Name Type Description
CLKIN_H/L I-IOD 200-MHz PLL Reference Clock
FBCLKOUT_H/L O-IOD Core Clock PLL 200-MHz Feedback Clock
5. Pin Descriptions of Major Components
5.1 AMD ATHLONTM 64 Processor-1

8355 N/B MAINTENANCE
8355 N/B MAINTENANCE
101
Miscellaneous
Signal Name Type Description
RESET_L I-IOS System Reset
PWROK I-IOS Indicates that voltages and clocks have reached specified
operation
VID[4:0] O-IOS Voltage ID to the regulator
THERMDA A Anode (+) of the thermal diode
THERMDC A Cathode (–) of the thermal diode
THERMTRIP_L
O-IO-O
D
Thermal Sensor Trip output, asserted at nominal temperature of
125oC.
COREFB_H/L A Differential feedback for VDD Power Supply
VDDIOFB_H/L A Differential feedback for VDDIO Power Supply
CORE_SENSE A VDD voltage monitor pin
VDDA S Filtered PLL Supply Voltage
VTT_SENSE A VTT voltage monitor pin
VDDIO_SENS A VDDIO voltage monitor pin
VDD S Core power supply
VDDIO S DDR SDRAM I/O ring power supply
VDDLDT_A
VDDLDT_B
S HyperTransport™ I/O ring power supply for side A and side B
of the package
VTT_A
VTT_B
S VTT regulator voltage for side A and side B of the die
VS S Ground
HyperTransport™ Technology
Signal Name Type Description
L0_CLKIN_H/L[1:0] I-HT Link 0 Clock Input
L0_CTLIN_H/L[1:0] I-HT Link 0 Control Input2
L0_CADIN_H/L[15:0] I-HT Link 0 Command/Address/Data Input
L0_CLKOUT_H/L[1:0] O-HT Link 0 Clock Outputs
L0_CTLOUT_H/L[1:0] O-HT Link 0 Control Output
L0_CADOUT_H/L[15:0] O-HT Link 0 Command/Address/Data Outputs
LDTSTOP_L I-IOS HyperTransport™ Technology Stop Control Input. Used for
power management and for changing HyperTransport link width
and frequency
L0_REF1 A Compensation Resistor to VLDT1
L0_REF0 A Compensation Resistor to VSS1
Notes:
1.These pins are used in an alternating fashion to compensate RTT by internal comparison to 3/4
VLDT and 1/4 VLDT and compensate RON by comparison to each other around 1/2 VLDT. For
proper resistor value, see the AMD Athlon™ 64 Processor Motherboard Design Guide, order
# 24665.
2.The unused L0_CTLIN_H/L[1] pins must be properly terminated such that the true pin is pulled
High and the complement is pulled Low. Refer to the AMD Athlon™ 64 Processor Motherboard
Design Guide, order# 24665, for details.
Debug
Signal Name Type Description
DBREQ_L I-IOS Debug Request
DBRDY O-IOS Debug Request
5.1 AMD ATHLONTM 64 Processor-2

8355 N/B MAINTENANCE
8355 N/B MAINTENANCE
102
“Hyper Transport” transmit Interface
Signal Name Type I/O Description
TCAD15/TCAD15# E20,D21 O Transmit Differential Control/Address/Data Pair 15
TCAD14/TCAD14# D19,C19 O Transmit Differential Control/Address/Data Pair 14
TCAD13/TCAD13# E18,E19 O Transmit Differential Control/Address/Data Pair 13
TCAD12/TCAD12# D17,C17 O Transmit Differential Control/Address/Data Pair 12
TCAD11/TCAD11# D15,C15 O Transmit Differential Control/Address/Data Pair 11
TCAD10/TCAD10# E14,E15 O Transmit Differential Control/Address/Data Pair 10
TCAD9/TCAD9# D13,C13 O Transmit Differential Control/Address/Data Pair 9
TCAD8/TCAD8# E12,E13 O Transmit Differential Control/Address/Data Pair 8
TCAD7/TCAD7# B20,C20 O Transmit Differential Control/Address/Data Pair 7
TCAD6/TCAD6# A19,A20 O Transmit Differential Control/Address/Data Pair 6
TCAD6/TCAD5# B18,C18 O Transmit Differential Control/Address/Data Pair 5
TCAD6/TCAD4# A17,A18 O Transmit Differential Control/Address/Data Pair 4
TCAD6/TCAD3# A15,A16 O Transmit Differential Control/Address/Data Pair 3
TCAD6/TCAD2# B14,C14 O Transmit Differential Control/Address/Data Pair 2
TCAD6/TCAD1# A13,A14 O Transmit Differential Control/Address/Data Pair 1
TCAD6/TCAD0# B12,C12 O Transmit Differential Control/Address/Data Pair 0
TCLK0/TCLK0# B16,C16 O Transmit Differential Clock Pair 0. Clock for TCAD 0-7
TCLK0/TCLK1# E16,E17 O Transmit Differential Clock Pair 1. Clock for TCAD 8-15
TCTL/TCTL# A21,A22 O Transmit Differential Control
“Hyper Transport” Receive Interface
RCAD15/RCAD15# G24,G23 I Receive Differential Control/Address/Data Pair 15
RCAD14/RCAD14# J22,H22 I Receive Differential Control/Address/Data Pair 14
RCAD13/RCAD13# J24,J23 I Receive Differential Control/Address/Data Pair 13
RCAD12/RCAD12# L22,K22 I Receive Differential Control/Address/Data Pair 12
RCAD11/RCAD11# N22,M22 I Receive Differential Control/Address/Data Pair 11
RCAD10/RCAD10# N24,N23 I Receive Differential Control/Address/Data Pair 10
RCAD9/RCAD9# R22,P22 I Receive Differential Control/Address/Data Pair 9
RCAD8/RCAD8# R24,R23 I Receive Differential Control/Address/Data Pair 8
RCAD7/RCAD7# H26,G26 I Receive Differential Control/Address/Data Pair 7
RCAD6/RCAD6# H24,H25 I Receive Differential Control/Address/Data Pair 6
RCAD5/RCAD5# K26,J26 I Receive Differential Control/Address/Data Pair 5
RCAD4/RCAD4# K24MJ25 I Receive Differential Control/Address/Data Pair 4
RCAD3/RCAD3# M24,M25 I Receive Differential Control/Address/Data Pair 3
RCAD2/RCAD2# P26,N26 I Receive Differential Control/Address/Data Pair 2
RCAD1/RCAD1# P24,P25 I Receive Differential Control/Address/Data Pair 1
RCAD0/RCAD0# T26,R26 I Receive Differential Control/Address/Data Pair 0
RCLK0/RCLK0# M26,L26 I Receive Differential Control Clock Pair0.Clock for RCAD0-7
RCLK1/RCLK1# L24,L23 I Receive Differential Control Clock Pair1.Clock for
RCAD8-15
RCTL/RCTL# F24,F25 Receive Differential Control
5.2 K8T800M(VT8385) North Bridge-1

8355 N/B MAINTENANCE
8355 N/B MAINTENANCE
103
“Hyper Transport” Control
HTRST# B11 O Hyper Transport Reset.Connect to RESET# pin of K8
CPU.2.5V swing.Active when the RESET# input is active
HTSTP# A12 I Hyper Transport Stop. Connect to South Bridge DPSLP# pin
V-Link Interface
Signal Name Type I/O Description
VAD7,
VAD6
VAD5
VAD4
VAD3
VAD2
VAD1,
VAD0
AF25
AD24
AF20
AE19
AE24
AF24
AD21
AD20
IO
IO
IO
IO
IO
IO
IO
IO
Address/Data Bus.Also used to pass strap information from the south
bridge to the north bridge (the physical strap is not on the north bridge
VAD pin of the south bridge with the information passed over to the
north bridge at reset time)
Connection Register SB Pin
VAD7-Test Mode L=Disable, n/a SDCS3#
H=Enable
VAD6-ROMSIP L=Disable, Rx51[7] SDA2
H=Enable
VAD5-Loop Test Mode L=Disable, n/a SDA1
H=Enable
VAD4-reserved n/a n/a SAD0
VAD3-Fast Command L=Disable, Rx53[7] SA19
H=Enable
VAD2-HT Bus Width L=8 bits, n/a SA18
H=16 bits
VAD1-HT Bus Frequency Msb LL=200MHz RxCC[9] SA17
LH=400MHz
VAD0-HT Bus Frequency Lsb LL=600MHz RxCC[8] SA16
LH=800MHz
VPAR AF19 IO Parity
VBE# AE21 IO Byte Enable
UPCMD AF26 I Command from Client(South Bridge) to Host(North Bridge)
UPSTB AE23 I Strobe from Client to Host
UPSTB# AF23 I Complement Strobe form Client to Host
DNCMD AD23 O Command from Host(North Bridge) to Client(South Bridge)
DNSTB AF22 O Strobe from Host to Client
DNSTB# AD22 O Complement Strobe form Host to Client
AGP Bus Interface
Signal Name Type I/O Description
GD[31:0] (See pin
list
IO Address / Data Bus. Address is deiven with GDS assertion for
AGP-style transfers and with GFRM# assertion for PCI-stle
trafers.
GBE[3:0]
(GBE[3:0#] for 4x
mode
AC7
AD11
AF11
AD11
IO
Command /byte Enable (interpreted as C/BE# for AGP 2x/4x
And (C# /BE# for PCI ) driven by the master (graphics
controller) when requests are being enqueued using GPIPE#
2x/4x only as GPIPE# isn’t used in 8x mode). These pin
provide valide byte information during AGP write transaction
And are driven by master. Thfe target (this chip) drives these
line to “0000” during the return of AGP read data. For PCI
cycles, commands are driven on gollowing clocks
GPAR AC16 IO AGP Parity A single parity bit is provided over GD[31:0]
and GBE[3:0]..
GDBIH /GPIPE#
GDBIL
AC5
AC4
IO Dynamic Bus inversion High /Low. AGP 8x transfer mode
only. Driven by the source to indicate whether the
corresponding data bit group should be inverted). Used to
limit thenamber of simultaneously switching outputs to 8 for
each 16-pin group.
Pipelined Request. Not used by AGP 8x. Asserted by the
master external graphics the master enqueues one request is to
be enqueued by the target (North bridge ) The master
enqueues one request each rising edge of GCLK while
GPIPE# is asserted. When GPIPE# is deasserted no new
requests are enqueued across the AD bus
Note: See RxAE[1] for GPIPE# GDBIH pin function selection
GDS0F (GDS0 for
4x)
GDS0S (GDS0# for
4x)
AE15
AF15
IO Bus Strobe 0. Source synchronous strobes for GD[15:0] (the
agent that is providing the data drives these signals) GDS0
provides timing for 2x data transfer mode: GDS0 and GDS0#
Provide timing for 4x mode. For 8x transfer mode, GDS0 is
interpreted as GDS0F (“First strobe) and GDS0# as
GDS0S(“second” strobe )
GDS1F (GDS1 for
4x)
GDS1S GDS1# for
4x)
AE7
AF7
IO Bus Strobe 1. Source synchronous strobes for GD[31:16] (i.
e , the agent that is providing the data drives these signals ).
GDS1 provides timing for 2x data transfer mode: GDS1 and
GDS1F (“first” strobe) and GDS1# as GDSIS (“second”
strobe)
GFRM (GFRM# for
4x)
AC9 IO Frame. Assertion indicates the address phase of a PCI/ transfer
. Negation indicates that one more date transfer is desired by
the cycle initiator interpreted as active high for AGP 8x.
5.2 K8T800M(VT8385) North Bridge-2

8355 N/B MAINTENANCE
8355 N/B MAINTENANCE
104
AGP Bus Interface (Continued)
Signal Name Type I/O Description
GIRDY (GIRDY#
for 4x)
AC10 IO Initiator Ready. (interpreted as active low for PCI/ AGP2x/4x
And high for AGP 8x). For AGP write cycles, the assertion of
this pin indicates that the master is ready to provide all write
data for the current transaction. Once this pin is assertion the
master is ready to transfer a subsequent block of read data.
The master is never allowed to insert a wait state during the
Initial block transfers. For PCI cycles asserted when the
initiator is ready for data transfer.
GTRDY (GTRDY#
for 4x)
AC14 IO Target Ready. (interpreted as active low for PCI/AGP2x/4x
and high for AGP 8x). For AGP cycles, indicates that the
target is ready to provide read data for the entire transaction
(when the transaction can complete within four clocks). Or is
ready to transfer a ( initial or subsequent ). Block of data when
The transfer requires more than four clock to complete. The
target is allowed to insert wait states after each block transfer
for both read write transaction. For PCI cycles asserted when
The target is ready for data transfer
GDSEL (GDSEL#
for 4x mode)
AC11 IO Device Select (PCI transaction only). This signal is driven by
the north bridge when a PCI initiator is attempting to access
Main memory. It is an input when the chip is acting as PCI
Initiator. Not used for AGP cycles. Interpreted as active high
for AGP 8x.
GSTOP
(GSTOP# for 4x)
AC12 IO Stop (PCI transactions only). Asserted by the target to
request the master to stop the current transaction. Interpreted
as active high for AGP 8x.
AGP8XDT# Y2 I AGP 8x transfer mode Detect. Low indicates that the
extemal graphics card can support 8x transfer mode. Value is
visible in AGP3.0 Status register Rx84[3].
GRBF
(GRBF# for 4x)
AD6 I Read buffer full. Indicates if the master (graphics controller)
is ready to accept previously requested low priority read data.
When GRBF# is asserted, the north bridge will not return low
priority read data to the graphics controller.
SBA[7:0]#
(SBA[7:0] for 4x)
(see pin
list)
I Side Band Address. Provides an additional bus to pass
address and command information from the master (graphics
controller) to the target (north bridge). These pins are ignored
until enabled.
SBSF (SBS for 4x),
SBSS (SBS# for 4x)
AF1 I Sideband Strobe. Driven by the master to provide timing for
SBA[7:]. SBS is used for AGP 2x while SBS and SBS# are
used together for AGP 4x. For 8x mode, the strobe mechanism
works differently with SBS interpreted as SBSF (First” strobe)
and SBS# as SBSS (“Second” strobe).
GWBF
(GWBF# for 4x)
AC1 I
Write buffer Full.
AGP Bus Interface(continued)
Signal Name Type I/O Description
ST[2:0] AB1
AA1
AA2
O Status (AGP only). Provides information from the arbiter to a
master to indicate what it may do. Only valid while GGNT# is
asserted.
000 Indicates that previously requested low priority read or
flush data is being returned to the master (graphics
controller).
001 Indicates that previously requested low priority read is
being returned to the master.
010 Indicates that the master is to provide low priority write
data for a previously enqueued write command.
011 Indicates that the master is to provide high priority write
data for a previously enqueued write command.
100 Reserved. (arbiter must not issue. May be defined in
future).
101 Reserved. (arbiter must not issue. May be defined in
future).
110 Reserved. (arbiter must not issue. May be defined in
future).
111 Indicates that the master (graphics controller) has been
given permission to start a bus transaction. Then master
may enqueue AGP requests by asserting PIPE# or start
a PCI transaction by asserting GFRM#.ST[2:0] are
always outputs from the target (north bridge logic) and
inputs to the master (graphics controller).
GREQ
(GREQ# for 4x)
Y1 I Request. Master (graphics controller) request for use of the
AGP bus.
GGNT
(GGNT# for 4x)
AA3 O Grant. Permission is given to the master (graphics
controller) to use the AGP bus.
GSERR
(GSERR# for 4x)
AC15 IO
AGP System Error.
Note: Separate system interrupt are not provided for AGP. The AGP connector provides interrupts via
PCI bus INIA-B#.
Note: A separate reset is not required for the AGP bus (RESET# resets both PCI and AGP buses).
Note: Two mechanisms are provided by AGP bus to qnqueu master request: GPIPE# (to send addresses
multiplexed on the AD lines) and the SBA port (to send addresses unmultiplexed). AAGP master
implement one or the other or select one at initialization time (they are not allowed to change during
runtime). Only one of the two will be used; the signals associated with the other will not be used.
GRBF# has an the internal pullup to maintain it in the deasserted state incase it is not implemented
on the master device. AGP 8x mode allows only SBA (GPIPE# isn’t used in 8x mode).
Note: AGP 8x signal levels are 0V and0.8V AGP 8x mode maintains most signals at a low level when
inactive resulting in no current flow.
5.2 K8T800M(VT8385) North Bridge-3

8355 N/B MAINTENANCE
8355 N/B MAINTENANCE
105
5.2 K8T800M(VT8385) North Bridge-4
Clock, Reset, Power Control and Test
Signal Name Type I/O Description
GCLK A11 I AGP Clock. 66 MHz clock for AGP logic.
RESET# AD25 I Reset. Input from the south Bridge chip. 3.3V tolerant input.
When asserted, this signal resets the chip and sets all register
bits to the default value. The rising edge of this signal is used to
sample all power-up strap options. In addition, HTRST# is
driven active to reset the K8 CPU.
PWROK AE26 I Power Ok. Driven by South Bridge PWROK output from the
power supply PWRGOOD input to PULL-up to disable.
SUSST AD26 I Suspend Status. For implementation of the Suspend-to-DRAM
feature. Connect to an external pull-up to disable.
TESTIN AC26 I Test In. This pin is used for terssting and must be left
unconnected or tied high (4.7KΩ to 2.5V) on all board designs.
DEBUG AC17 Debug.
NC (see pin
list)
No Connect. Reserved for graphics functions in pin-compatible
“K8M800” chipset north bridge.

8355 N/B MAINTENANCE
8355 N/B MAINTENANCE
106
V-Link Interface
Signal Name Pin # I/O Signal Description
VAD[15:0] K22,J22,G24,H22,
G22,G23,F23,D25,
K26,K24,E24,E26,
J25,J26,F26,F25
IO Address /Data Bus. Bits 0-7 are implemented and bits
8-15 are reserved for future use. VAD[6:0]are used to
send strap information o he chipset north bridge. A
power up VAD[6:4]reflect he state of straps on pins
SDA[2:0] and VAD[3:0]reflect the state of straps on pins
SA[19:16].The specific interpretation of these straps is
north bridge chip design dependent.
VPAR D26 IO Parity. If the VPAR function is implemented in a
compatible manner on the north bridge, this pin should
be connected to the north bridge VPAR pin (P4X333,
P4X400, P4X800,KT400).If VPAR is not implemented
in the north bridge chip or is incompatible with he 8235
(4x V-Link north bridges) connect this pin to an 8.2K
pull up to 2.5V (Pro266,Pro266T,KT266, KT266A,
KT333, P4X266, PN266,KN266,KM266, P4M266,
P4N266).See app note AN222 for details.
VBE[1:0]# L26,F24 IO Byte Enables.VBE0#is used with VAD[7-0]and VBE1#
is used with VAD[15-8](VBE1#and VAD[15-8]are
reserved for future use).
VCLK L24 I V-Link Clock.
UPCMD K25 O Command from Client-to-Host.
DNCMD J24 I Command from Host-to-Client.
UPSTB H24 O Strobe from Client-to-Host.
UPSTB# H26 O Complement Strobe from Client-to-Host.
DNSTB G25 I Strobe from Host-to-Client.
DNSTB# G26 I Complement Strobe from Host-to-Client.
VLVREF J23 I Voltage Reference.
VLCOMP K23 I V-Link Compensation.
VCCVK (see pin list) P V-Link VK Power.
Advanced Programmable Interrupt Controller (APIC)Interface
Signal Name Pin # I/O Signal Description
APICD1 V23 O Internal APIC Data 1.Function 0 Rx58[6]=1
APICD0 T22 O Internal APIC Data 0.Function 0 Rx58[6]=1
APICCLK U23 I APIC Clock.
Straps
Signal Name Pin # I/O Signal Description
Strap /SDCS3# AD23 I Strap. State reflected on VAD[7]at powerup. No internal
function.
Strap /SDA2 AF23 I Strap. State reflected on VAD[6]at powerup. No internal
function.
Strap /SDA1 AC22 I Strap. State reflected on VAD[5]at powerup. No internal
function.
Strap /SDA0 AE23 I Strap. State reflected on VAD[4]at powerup. No internal
function.
Strap /SA19 AC11 I Strap. State reflected on VAD[3]at powerup. No internal
function.
Strap /SA18 AD11 I Strap. State reflected on VAD[2]at powerup. No internal
function.
Strap /SA17 AE11 I Strap. State reflected on VAD[1]at powerup. No internal
function.
Strap /SA16 AF11 I Strap. State reflected on VAD[0]at powerup. No internal
function.
Strap /SOE# AD12 I Strap. Strap low o enable (high o disable)auto reboot.
Strap /SPKR AE9 I Strap. Strap low o enable (high o disable)CPU frequency s
rapping
Strap
/ROMCS#/KBCS#
AF12 I Strap. Strap high to enable LPCBIOSROM
5.3 VT8235 South Bridge-1

8355 N/B MAINTENANCE
8355 N/B MAINTENANCE
107
CPU Interface
Signal Name Pin # I/O Signal Description
A20M# T25 OD A20 Mask. Connect to A20 mask input of he CPU to control address
bi -20 generation. Logical combination of the A20GATE input (from
internal or external keyboard controller) and Port 92 bit -1 (Fast_A20).
FERR# U26 I Numerical Coprocessor Error. This signal is tied o he coprocessor
error signal on the CPU. Internally generates interrupt 13 if active.
Output voltage swing is programmable tot 1.5V or 2.5V by Device 17
Function 0 Rx67[2].
IGNNE# T26 OD
Ignore Numeric Error. This pin is connected to the CPU “ignore
error”pin.
INIT# R25 OD Initialization. The VT8235 asserts INIT# if it detects a shut-down
special cycle on he PCI bus or if a soft reset is initiated by he register
INTR T23 OD CPU Interrupt. INTR is driven by he VT8235 to signal he CPU hat an
interrupt request is pending and needs service.
NMI R23 OD Non-Maskable Interrupt. NMI is used o force a non-maskable
interrupt to the CPU. The VT8235 generates an NMI when PCI bus
SERR# is asserted.
SLP# U25 OD Sleep. Used to put the CPU to sleep.
SMI# T24 OD System Management Interrupt. SMI# is asserted by he VT8235 o he
CPU in response to different Power-Management events.
STPCLK# R26 OD Stop Clock. STPCLK# is asserted by he VT8235 to the CPU to
throttle the processor clock.
Note: Connect each of the above signals to 150 .pullup resistors to VCC_CMOS (see Design Guide).
CPU Speed Control Interface
Signal Name Pin # I/O Signal Description
VGATE
/GPIO8
/PCREQA
C8 I Voltage Gate. Signal from he CPU voltage regulator. High indicates
he voltage regulator output is stable. This pin performs he VGATE
function if Device 17 Function 0 Rx53[7]=0,E5[4]=1 and E4[3]=0.
VIDSEL
/GPIO28
P25 OD Voltage Regulator ID Select. Connected o he CPU voltage regulator.
Low selects the voltage ID from the CPU; high selects a different
fixed voltage ID (the lower voltage used for CPU deep sleep mode).
This pin performs the VIDSEL function if Function 0 RxE5[3]=0.
VRDSLP
/GPIO29
P24 OD Voltage Regulator Deep Sleep. Connected to the CPU voltage
regulator. High selects the proper voltage for deep sleep mode. This
pin performs he VRDPSLP function if Function 0 RxE5[3]=0.
GHI#/GPIO2
2
R24 OD CPU Speed Select. Connected o he CPU voltage regulator, used to
select high speed (L) or low speed (H).This pin performs the GHI#
function if Function 0 RxE5[3]=0.
DPSLP#/GPI
O23
P26 OD CPU Deep Sleep.
CPUMISS
/GPI17
Y1 I CPU Missing. Used to detect the physical presence of the CPU chip in
its socket. High indicates no CPU present. Connect to the CPUMISS
pin of he CPU socket. The state of this pin may be read in the SMBus
2 registers. This pin may be used as CPUMISS and GPI17 at the same
time.
AGPBZ#/GPI
6
A8 I AGP Busy. Low indicates that an AGP master cycle is in progress
(CPU speed transitions will be postponed if his input is asserted
low).Connected to the AGP Bus AGPBZ# pin.
Summary of Internal Pull-Up /Pull-Down Resistor Implementation Internal Pullups are present on pins
KBCK,KBDT,MSCK,MSDT,SERIRQ,LAD [3:0 ]Internal Pulldowns are present on pins SA [19-16 ]
and all LAN pins
Serial EEPROM Interface
Signal Name Pin # I/O PU Signal Description
EECS# A13 O Serial EEPROM Chip Select.
EECK C14 O Serial EEPROM Clock.
EEDO A14 O Serial EEPROM Data Output.
EEDI B14 I Serial EEPROM Data Input.
These pins are disabled if the SDCS1#pin is strapped low to enable serial EEPROM connection via the
MII interface.
Low Pin Count (LPC)Interface
Signal Name Pin # I/O PU Signal Description
LFRM# AE7 IO LPC Frame.
LREQ# AD7 IO LPC DMA /Bus Master Request.
LAD[3-0] AF7,AD8,AE8,
AF8
IO PU LPC Address /Data.
Note: Connect the LPC interface LPCRST#(LPC Reset)signal to PCIRST#
5.3 VT8235 South Bridge-2

8355 N/B MAINTENANCE
8355 N/B MAINTENANCE
108
PCI Bus Interface
Signal Name Pin # I/O Signal Description
AD[31:0] see pin
list)
IO Address /Data Bus. Multiplexed address and data. The address is
driven with FRAME# assertion and data is driven or received in
following cycles.
CBE[3:0]# L1,A4,
D1,F4
IO Command /Byte Enable. The command is driven with FRAME#
assertion. Byte enables corresponding to supplied or requested data
are driven on following clocks.
DEVSEL# B3 IO Device Select. The VT8235 asserts his signal o claim PCI transactions
through positive or subtractive decoding. As an input, DEVSEL#
indicates the response to a VT8235-initiated transaction and is also
sampled when decoding whether to subtractively decode the cycle.
FRAME# B4 IO Frame. Assertion indicates the address phase of a PCI transfer.
Negation indicates that one more data transfer is desired by the cycle
initiator.
IRDY# C4 IO Initiator Ready. Asserted when the initiator is ready for data transfer.
TRDY# A3 IO Target Ready. Asserted when the target is ready for data transfer.
STOP# C3 IO Stop. Asserted by the target to request the master to stop the current
transaction.
SERR# C1 I System Error. SERR# can be pulsed active by any PCI device that
detects a system error condition. Upon sampling SERR# active, the
VT8235 can be programmed o generate an NMI to the CPU.
PAR D3 IO Parity. A single parity bi is provided over AD[31:0]and C/BE[3:0]#.
INTA#
INTB#
INTC#
INTD#
INTE#
/GPIO12
/PCGNTA,
INTF#
/GPIO13
/PCGNTB,
INTG#
/GPIO14,
INTH#
/GPIO15
P1,
P2,
P3,
R1
A7,
B8,
D8,
C7
I PCI Interrupt Request .The INTA# through INTD# pins are typically
connected to the PCI bus INTA#-INTD# pins per the able below.
INTE-H# are enabled by setting Device 17,Function 0 Rx5B[1]=1.
BIOS settings must match the physical connection method.
INTA# INTB# INTC# INTD#
PCI Slot 1 INTA# INTB# INTC# INTD#
PCI Slot 2 INTB# INTC# INTD# INTE#
PCI Slot 3 INTC# INTD# INTE# INTF#
PCI Slot 4 INTD# INTE# INTF# INTG#
PCI Slot 5 INTE# INTF# INTG# INTH#
PCI Slot 6 INTF# INTG# INTH# INTA#
PCI Bus Interface Continue
Signal Name Pin # I/O Signal Description
REQ5#/GPI7,
REQ4#,
REQ3#,
REQ2#,
REQ1#,
REQ0#
N4
L4
H4
D4
C5
D6
I PCI Request. These signals connect to the VT8235 from each PCI slot
(or each PCI master)o request he PCI bus. To use pin N4 as REQ5#,
Function 0 RxE4 must be set to 1 otherwise his pin will function as
General Purpose Input 7.
GNT5#/GPO
7,
GNT4#,
GNT3#,
GNT2#,
GNT1#,
GNT0#
P4
M4
J4
E4
D5
E6
O PCI Grant. These signals are driven by he VT8235 to grant PCI access
to a specific PCI master. To use pin P4 as GNT5#,Function 0 RxE4
must be set to 1 otherwise this pin will function as General Purpose
Output 7.
PCIRST# R2 O PCI Reset. This signal is used o reset devices attached to the PCI bus.
PCICLK R22 I PCI Clock. This signal provides timing for all transactions on the PCI
Bus.
PCKRUN# AF5 IO PCI Bus Clock Run. This signal indicates whether he PCI clock is or
will be stopped high) or running (low).The VT8235 drives his signal
low when he PCI clock is running default on reset)and releases it
when it stops the PCI clock. External devices may assert this signal
low o request hat he PCI clock be restarted or prevent it from
stopping. Connect his pin o ground using a 100 .resistor if he function
is not used. Refer to the“PCI Mobile Design Guide”and he VIA
“VT8633 Apollo Pro266 Design Guide”for more details.
PC /PCI DMA
Signal Name Pin # I/O PU Signal Description
PCREQA/GPIO8/VGA
TE
C8 I PC /PCI Request A. Device 17 Function 0 Rx53[7]=1
PCREQB /GPIO9 B7 I PC /PCI Request B. Device 17 Function 0 Rx53[7]=1
PCGNTA /GPIO12 A7 O PC /PCI Grant A. Device 17 Function 0 Rx53[7]=1
PCGNTB /GPIO13 B8 O PC /PCI Grant B. Device 17 Function 0 Rx53[7]=1
5.3 VT8235 South Bridge-3

8355 N/B MAINTENANCE
8355 N/B MAINTENANCE
109
Universal Serial Bus 2.0 Interface
Signal Name Pin # I/O Signal Description
USBP0+ A21 IO USB 2.0 Port 0 Data +
USBP0 – B21 IO
USB 2.0 Port 0 Data –
USBP1+ E21 IO USB 2.0 Port 1 Data +
USBP1 – D21 IO
USB 2.0 Port 1 Data –
USBP2+ A19 IO USB 2.0 Port 2 Data +
USBP2 – B19 IO
USB 2.0 Port 2 Data –
USBP3+ E19 IO USB 2.0 Port 3 Data +
USBP3 – D19 IO
USB 2.0 Port 3 Data –
USBP4+ A17 IO USB 2.0 Port 4 Data +
USBP4 – B17 IO
USB 2.0 Port 4 Data –
USBP5+ E17 IO USB 2.0 Port 5 Data +
USBP5 – D17 IO
USB 2.0 Port 5 Data –
USBCLK D23 I USB 2.0 Clock.48MHz clock input for he USB interface
USBOC0# A15 I USB 2.0 Port 0 Over Current Detect. Port 0isdisablediflow.
USBOC1# B15 I USB 2.0 Port 1 Over Current Detect. Port1isdisablediflow.
USBOC2# C15 I USB 2.0 Port 2 Over Current Detect. Port2isdisablediflow.
USBOC3# E15 I USB 2.0 Port 3 Over Current Detect. Port 3isdisablediflow.
USBOC4# D14 I USB 2.0 Port 4 Over Current Detect. Port 4isdisablediflow.
USBOC5# E14 I USB 2.0 Port 5 Over Current Detect. Port 5isdisablediflow.
USBVCC (see pin list) Power USB 2.0 Port Differential Output Interface Logic Voltage.3.3V
USBGND (see pin list) Power USB 2.0 Port Differential Output Interface Logic Ground.
VSUSUSB D15 Power USB 2.0 Suspend Power.2.5V ±5%.
VCCUPLL A23,D22 Power USB 2.0 PLL Analog Voltage.2.5V ±5%.
GNDUPLL B23,E22 Power USB 2.0 PLL Analog Ground.
Programmable Chip Selects
Signal Name Pin # I/O Signal Description
PCS0#/GPIO20 /ACSDIN2 U2 O Programmable Chip Select 0.RxE4[6]=1,E5[1]=1
PCS1#/GPIO21/ACSDIN3
/SLPBTN#
V1 O Programmable Chip Select 1.RxE4[6]=1,E5[2]=1
LAN Controller -Media Independent Interface (MII)
Signal Name Pin # I/O PU Signal Description
MCOL C13 I PD MII Collision Detect. From he external PHY.
MCRS B13 I PD MII Carrier Sense. Asserted by the external PHY when the
media is active.
MDCK C9 O PD MII Management Data Clock. Sent to the external PHY as
a timing reference for MDIO
MDIO B9 IO PD MII Management Data I/O. Read from he MDI bit or
written to the MDO bit.
MRXCLK B10 I PD MII Receive Clock.2.5 or 25 MHz clock recovered by the
PHY.
MRXD[3-0] A9,D9,D10,E1
0
I PD MII Receive Data. Parallel receive data lines driven by the
external PHY synchronous with MRXCLK.
MRXDV C10 I PD MII Receive Data Valid.
MRXERR A10 I PD MII Receive Error. Asserted by the PHY when it detects a
data decoding error.
MTXCLK A12 I PD MII Transmit Clock. Always active 2.5 or 25 MHz clock
supplied by the PHY.
MTXD[3-0] C11,B11,A11,
C12
O PD MII Transmit Data. Parallel transmit data lines
synchronized to MTXCLK.
MTXENA B12 O PD MII Transmit Enable. Signals that transmit is active from
the MII port to the PHY.
MIIVCC D11,D12,E11,
E12
Pow
er
MII Interface Power.3.3V ±5%.
MIIVCC25 D13,E13 Pow
er
MII Suspend Power.2.5V ±5%.
RAMVCC E7 Pow
er
Power For Internal LAN RAM.2.5V ±5%.
RAMGND E8 Pow
er
Ground For Internal LAN RAM.
General Purpose I/O
Signal Name Pin # I/O Signal Description
GPIOA /GPI24/GPO24 AE5 IO General Purpose I/O A /24. RxE6[0]=1
GPIOC /GPI25/GPO25 AE6 IO General Purpose I/O C /25.
GPIOD /GPI30/GPO30 AD6 IO General Purpose I/O D /30.
GPIOE /GPI31/GPO31 AC6 IO General Purpose I/O E /31.
The output type of he above pins may be selected as either OD or TTL (see Device 17 Function 0 RxE7)
5.3 VT8235 South Bridge-4

8355 N/B MAINTENANCE
8355 N/B MAINTENANCE
110
UltraDMA-133 /100 /66 /33 Enhanced IDE Interface
Signal Name Pin # I/O Signal Description
PDRDY /
PDDMARDY
/
PDSTROBE
Y26 I EIDE Mode: Primary I/O Channel Ready.Device read indicator
UltraDMA Mode:Primary Device DMA Ready .Output flow control.
The device may assert DDMARDY o pause output
transfers Primary Device Strobe .Input data strobe
(both edges).The device may s op DSTROBE to
pause input data transfers
SDRDY /
SDDMARDY
/
SDSTROBE
AD15 I EIDE Mode: Secondary I/O Channel Ready. Device ready
indicator
UltraDMA Mode: Secondary Device DMA Ready .Output flow
control. The device may assert DDMARDY to
pause output transfers Secondary Device
Strobe .Input data strobe (both edges).The
device may stop DSTROBE o pause input data
transfers
PDIOR#/
PHDMARDY
/
PHSTROBE
Y24 O EIDE Mode: Primary Device I/O Read. Device read strobe
UltraDMA Mode: Primary Host DMA Ready .Primary channel
input flow control .The host may assert
HDMARDY o pause input transfers Primary
Host Strobe .Output data strobe (both
edges).The host may stop HSTROBE o pause
output data transfers
SDIOR#/
SHDMARDY
/
SHSTROBE
AF22 O EIDE Mode: Secondary Device I/O Read. Device read strobe
UltraDMA Mode: Secondary Host DMA Ready .Input flow control.
The host may assert HDMARDY to pause input
transfers Host Strobe B .Output strobe (both
edges).The host may stop HSTROBE to pause
output data transfers
PDIOW#/
PSTOP
Y25 O EIDE Mode: Primary Device I/O Write. Device wri te
strobe
UltraDMA Mode: Primary Stop.Stop transfer: Asserted by the
host prior to initiation an UltraDMA burst;
negated by the host before data is transferred an
UltraDMA burst. Assertion of STOP by he host
during or after transfer in UltraDMA mode
signals the nation of the burst
SDIOW#/
SSTOP
AC21 EIDE Mode: Secondary Device I/O Write.Device writ strobe
UltraDMA Mode: Secondary Stop .Stop transfer Asserted by the
host prior to initiation of an UltraDMA
burst;negated by the host before data is
transferted in an ULtraDMA burst Assert of
Stop by the host during or after data transfer in
ULtraDMA mode signals the termination of the
burst
UltraDMA-133 /100 /66 /33 Enhanced IDE Interface Continue
Signal Name Pin # I/O Signal Description
PDDRQ Y22 I Primary Device DMA Request.Primary channel DMA request
SDDRQ AE15 I Secondary Device DMA Request.Secondary channel DMA request
PDDACK# W26 O Primary Device DMA Acknowledge.Primary channel DMA
acknowledge
SDDACK# AD22 O Secondary Device DMA Acknowledge.Secondary channel DMA
acknowledge
IRQ14 AE24 I Primary Channel Interrupt Request.
IRQ15 AF24 I Secondary Channel Interrupt Request.
PDCS1# V24 Primary Master Chip Select.This signal corresponds toCS1FX#on the
primary IDM connector
PDCS3# W24 Primary Slave Chip Select.This signal corresponds to CS3FX# on the
primary IDE connector.
SDCS1#/srap AC23 Secondary Master Chip Select.This signal corresponds o CS17X# on
he secondary IDE connector.S rap low (resistor o ground) to enable
serial EEPROM interface via he MII bus (this disables the EExx
pins).This pin has an internal pullup to default to serial EEPROM
interface via the EEPROM interface via the Eexx pine
SDCS3#/s rap AD23 Secondary Slave Chip Select. This signal corresponds toCS37X#on
the secondary IDE connector. Strap information is communicated to
the north bridge via VAD[7].
PDA[2-0] V26,V2
5,Y23
Primary Disk Address. PDA[2:0]are used o indicate which by e in
either the ATA command block or control block is being accessed.
SDA[2-0]/s
rap
AF23,A
C22,AE
23
Secondary Disk Address. SDA[2:0]are used o indicate which
byte in either the ATA command block or control block is being
accessed. Strap information is communicated to the north bridge via
VAD[6:4].
PDD[15-0] (see pin
list)
Primary Disk Data.
SDD[15-0]/S
A[15-0]
(see pin
list)
Secondary Disk Data.
PDCOMP W23 Primary Disk Compensation.
SDCOMP AC15 Secondary Disk Compensation.
Serial IRQ
Signal Name Pin # I/O Signal Description
SERIRQ AE10 I Serial IRQ. This pin has an internal pull-up resistor.
5.3 VT8235 South Bridge-5

8355 N/B MAINTENANCE
8355 N/B MAINTENANCE
111
General Purpose Inputs
Signal Name Pin # I/O Signal Description
GPI0 (VBAT) AE3 I General Purpose Input 0.Status on PMIO Rx20[0]
GPI1 (VSUS33) AC3 I General Purpose Input 1.Status on PMIO Rx20[1]
GPI2 /EXTSMI#(VSUS33) AA1 I General Purpose Input 2.Status on PMIO Rx20[4]
GPI3 /RING#(VSUS33) Y2 I General Purpose Input 3.Status on PMIO Rx20[8]
GPI4 /LID#(VSUS33) AC1 I General Purpose Input 4.Status on PMIO Rx20[11]
GPI5 /BATLOW#(VSUS33) W4 I General Purpose Input 5.Status on PMIO Rx20[12]
GPI6 /AGPBZ# A8 I General Purpose Input 6.Status on PMIO Rx20[5]
GPI7 /REQ5# N4 I General Purpose Input 7.RxE4[2]=0
GPI8 /GPO8 /PDREQA
/VGATE
C8 I General Purpose Input8. RxE4[3]=0, E5[4]=0,
53[7]=0
GPI9 /GPO9 /PDREQB B7 I General Purpose Input 9. RxE4[3]=0,53[7]=0
GPI10 /GPO10 D7 I General Purpose Input 10.RxE4[3]=0
GPI11 /GPO11 A6 I General Purpose Input 11.RxE4[3]=0
GPI12 /GPO12
/INTE#/PDGNTA
A7 I General Purpose Input 12. RxE4[4]=0,5B[1]=0,
53[7]=0
GPI13 /GPO13
/INTF#/PDGNTB
B8 I General Purpose Input 13. RxE4[4]=0,5B[1]=0,
53[7]=0
GPI14 /GPO14 /INTG# D8 I General Purpose Input 14.RxE4[4]=0,5B[1]=0
GPI15 /GPO15/INTH# C7 I General Purpose Input 15.RxE4[4]=0,5B[1]=0
GPI16 /INTRUDER#(VBAT) AD3 I General Purpose Input 16.Status on PMIO Rx20[6]
GPI17 /CPUMISS Y1 I General Purpose Input 17.Status on PMIO Rx20[5]
GPI18 /THRM#/AOLGPI Y4 I General Purpose Input 18.Rx8C[3]=0
GPI19 /IORDY AD10 I General Purpose Input 19.RxE5[0]=1
GPI20
/GPO20/ACSDIN2/PCS0#
U2 I General Purpose Input 20.RxE4[6]=1,E5[1]=0,
PMIO 4C[20]=1
GPI21
/GPO21/ACSDIN3/PCS1#/SLP
BTN#
V1 I General Purpose Input 21.RxE4[6]=1,E5[2]=0
PMIO 4C[21]=1
GPI22 /GPO22 /GHI# R24 I General Purpose Input 22.RxE5[3]=1,PMIO
4C[22]=1
GPI23 /GPO23 /DPSLP# P26 I General Purpose Input 23.RxE5[3]=1,PMIO
4C[23]=1
GPI24 /GPO24/GPIOA AE5 I General Purpose Input 24.RxE6[0]=0
GPI25 /GPO25/GPIOC AE6 I General Purpose Input 25.RxE6[1]=0
GPI26 /GPO26/SMBDT2
(VSUS33)
AD1 I General Purpose Input 26.Rx95[2]=1,95[3]=0
General Purpose Inputs Continue
Signal Name Pin # I/O Signal Description
GPI27 /GPO27 /SMBCK2
(VSUS33)
AE1 I General Purpose Input 27.Rx95[2]=1,95[3]=0
GPI28 /GPO28 /VIDSEL P25 I General Purpose Input 28.RxE5[3]=1,PMIO
4C[28]=1
GPI29 /GPO29/VRDSLP P24 I General Purpose Input 29.RxE5[3]=1,PMIO
4C[29]=1
GPI30 /GPO30 /GPIOD AD6 I General Purpose Input 30.RxE6[6]=0
GPI31 /GPO31/GPIOE AC6 I General Purpose Input 31.RxE6[7]=0
Note:Defaul pin function is underlined in he signal name column above.
Note:Input pin s a us for he above GPI pins 31-0 is also available on PMIO Rx4B-48 [31-0 ]
Note:See also Power Management I/O register Rx50 for input pin change status for GPI16-19 and 24-27
Note:See also Power Management I/O register Rx52 for SCI/SMI select for GPI16-19 and 24-27
Note:See also Power Management I/O register Rx4C.General purpose input pins 20-31 are shared with
OD (open drain)general purpose output functions,so to use one of these pins as an input pin,a one must
be written to the corresponding bit of PMIO Rx4C.
Resets,Clocks,and Power Status
Signal Name Pin # I/O Signal Description
PWRGD AF4 I Power Good. Connected o he Power Good signal on he Power
Supply. Internal logic powered by VBAT.
PWROK# AE2 O Power OK. Internal logic powered by VSUS33.
PCIRST# R2 O PCI Reset. Active low reset signal for he PCI bus. The VT8235
will assert his pin during power-up or from he control register.
OSC AC12 I Oscillator.14.31818 MHz clock signal used by he in ernal
Timer.
RTCX1 AD4 I RTC Crystal Input :32.768 KHz crystal or oscilla or input.
This input is used for the internal RTC and power-well power
management logic and is powered by VBAT.
RTCX2 AF3 O RTC Crystal Output :32.768 KHz crystal output. Internal
logic powered by VBAT.
TEST AF9 I Test.
TPO U24 O Test Pin Output. Output pin for est mode.
NC W22,AD17 - No Connect. Reserved for future use,do not connect.
5.3 VT8235 South Bridge-6

8355 N/B MAINTENANCE
8355 N/B MAINTENANCE
112
Power Management and Event Detection
Signal Name Pin # I/O Signal Description
PWRBTN# AD2 I Power Button.Used by the Power Management
subsystem to monitor an external system on/off but
on or switch. Internal logic powered by VSUS33.
SLPBTN#/GPIO21
/ACSDIN3 /PCS1#
V1 I Sleep Button. Used by he Power Management
subsystem to monitor an external sleep but on or
switch.RxE4[6]=1,80[6]=1,E5[2]=0 and PMIO
Rx4C[21]=1
RSMRST# AD5 I Resume Reset. Resets he internal logic connected o
he VSUS33 power plane and also resets portions of
he internal RTC logic. Internal logic powered by
VBAT.
EXTSMI#/GPI2 AA1 IOD External System Management Interrupt. When
enabled o allow it ,a falling edge on this input causes
an SMI# to be generated o he CPU o enter SMI
mode.(10K PU to VSUS33 if not used)(3.3V only)
PME# W3 I Power Management Event.(10K PU o VSUS33 if
not used)
SMBALRT# AB2 I SMB Alert .When programmed to allow it (SMB I/O
Rx8[3]=1),assertion generates an IRQ, SMI,or power
management event.(10K PU o VSUS33 if not used)
LID#/GPI4 AC1 I
Notebook Computer Display Lid Open /Closed
Monitor. Used by he Power Management subsystem
to monitor he opening and closing of the display lid
of notebook computers. Can be used o detect either
low-to-high or high-to-low transitions o generate an
SMI#.(10K PU o VSUS33 if not used)
INTRUDER#/GPI16 AD3 I Intrusion Indicator. The value of his bi may be read at
PMIO Rx20[6]
THRM#/GPI18
/AOLGPI
Y4 I Thermal Alarm Monitor.Rx8C[3]=1.Rising or
falling edges (selectable by PMIO Rx2C[6])may be
detected to status at used a PMIO Rx20[10].Setting of
this status bit may then be used to generate an SCI or
SMI. THRM# may also be used to enable duty cycle
control of stop-clock (STPCLK#)o automatically
limit maximum temperature (see Device 17 Function
0 Rx8C[7-3]).
RING#/GPI3 Y2 I Ring Indicator. May be connected to external
modem circuitry to allow he system to be re-activated
by a received phone call.(10K PU to VSUS33 if not
used)
BATLOW#/GPI5 W4 I Battery Low Indicator. (10K PU to VSUS33 if not
used)(3.3V only)
Power Management and Event Detection Continue
Signal Name Pin # I/O Signal Description
CPUSTP#/GPO5 AC7 O CPU Clock Stop (RxE4[0]=0).Signals the system
clock generator to disable the CPU clock outputs. Not
connected if not used.
PCISTP#/GPO6 AF6 O PCI Clock Stop (RxE4[1]=0).Signals the system
clock generator o disable he PCI clock outputs. Not
connected if not used.
SUSA#/GPO1 AA2 O Suspend Plane A Control (Rx94[2]=0).Asserted
during power management POS, STR, and STD
suspend states. Used to control the primary power
plane.(10K PU to VSUS33 if not used)
SUSB#/GPO2 AF2 O Suspend Plane B Control (Rx94[3]=0).Asserted
during power management STR and STD suspend
states. Used o control he secondary power plane.(10K
PU o VSUS33 if not used)
SUSC# AF1 O Suspend Plane C Control. Asserted during power
management STD suspend state. Used to control he
tertiary power plane. Also connected to ATX
power-on circuitry. (10K PU o VSUS33 if not used)
SUSST1#/GPO3 Y3 O Suspend Status 1 (Rx94[4]=0).Typically connected
to the North Bridge to provide information on host
clock status. Asserted when the system may stop the
host clock, such as Stop Clock or during POS, STR,
or STD suspend statues. Connect 10K PU to
VSUS33.
SUSCLK AB1 O Suspend Clock.32.768 KHz output clock for use by
the North Bridge (e.g.,VT8633 or VT8366)for
DRAM refresh purposes. Stopped during
Suspend-to-Disk and Soft-Off modes. Connect 10K
PU to VSUS33.
CPUMISS /GPI17 Y1 I CPU Missing. Used to detect the physical presence
of the CPU chip in its socket. High indicates no CPU
present. Connect to he CPUMISS pin of the CPU
socket.The state of his pin may be read in the SMBus
2 registers.This pin may be used as CPUMISS and
GPI17 a the same time.
AOLGPI /GPI18
/THRM#
R2 I Alert On LAN. The state of this pin may be read in
the SMBus 2 registers. This pin may be used as
AOLGPI, GPI18andTHRM#alla the same time.
5.3 VT8235 South Bridge-7

8355 N/B MAINTENANCE
8355 N/B MAINTENANCE
113
AC97 Audio /Modem Interface
Signal Name Pin # I/O Signal Description
ACRST# R3 O AC97 Reset.
ACBTCK T3 I AC97 Bit Clock.
ACSYNC T1 O AC97 Sync.
ACSDO U1 O AC97 Serial Data Out.
ACSDIN0 (VSUS33) T2 I AC97 Serial Data In 0.
ACSDIN1 (VSUS33) U3 I AC97 Serial Data In 1.
ACSDIN2 /GPIO20 /PCS0# U2 I AC97 Serial Data In2.RxE4[6]=0,E5[1]=0,PMIO
Rx4C[20]=1
ACSDIN3/GPIO21
/PCS1#/SLPBTN#
V1 I AC97 Serial Data In 3.RxE4[6]=0,E5[2]=0,PMIO
Rx4C[21]=1
The supply voltage for ACSDIN0-1 is VSUS33 so these inputs can support wake-up on modem ring
Internal Keyboard Controller
Signal Name Pin # I/O PU Signal Description
MSCK /IRQ1 W2 IO/I PU MultiFunction Pin (Internal mouse controller enabled by
Rx51[1]) Rx51[1]=1 Mouse Clock. From internal mouse
controller. Rx51[1]=0 Interrupt Request 1 .Interrupt
input 1.
MSDT /IRQ12 W1 IO/I PU MultiFunction Pin (Internal mouse controller enabled by
Rx51[1]) Rx51[1]=1 Mouse Data. From internal mouse
controller. Rx51[1]=0 Interrupt Request 12. Interrupt
input 12.
KBCK /KA20G V3 IO /I PU MultiFunction Pin (Internal keyboard controller enabled
by Rx51[0]) Rx51[0]=1 Keyboard Clock. From internal
keyboard controller Rx51[0]=0 Gate A20.Input from
external keyboard controller.
KBDT /KBRC V2 IO/I PU MultiFunction Pin (Internal keyboard controller enabled
by
Rx51[0])
Rx51[0]=1 Keyboard Data. From internal keyboard
controller.
Rx51[0]=0 Keyboard Reset. From external keyboard
controller (KBC)for CPURST# generation
KBCS#/ROMCS#/srap AF12 O/O Keyboard Chip Select (Rx51[0]=0).To external
keyboard controller chip. Strap high o enable LPC ROM:
Note: KBCK,KBDT,MSCK,and MSDT are powered by the VSUS33 suspend voltage plane.
Power and Ground
Signal Name Pin # I/O Signal Description
VCC33 (see pin list)v P I/O Power.3.3V ±5%
VCC (see pin list) P Core Power.2.5V ±5%.This supply is turned on only when he
mechanical switch on the power supply is turned on and he
PWRON signal is conditioned high .
Note: The VT8235L core voltage is 2.5V so board designs that
are intended t all w use of either VT8235 or VT8235L should
take this difference into account and allow the core voltage to
be selected as either 2.5V (for the VT8235)or 3.3V (for the
VT8235L).
GND (see pin list) P Ground. Connect o primary motherboard ground plane.
VSUS33 AA4,AB4,
AC4,AC5
P Suspend Power.3.3V ±5%.Always available unless the
mechanical switch of the power supply is turned off. If the
“soft-off”state is not implemented, then this pin can be
Connected to VCC33.Signals powered by or referenced o this
plane are:PWRGD, RSMRST#,PWRBTN#,SMBCK1/2,
SMBDT1/2,GPO0,SUSA#/GPO1,SUSB#/ GPO2,SUSC#,
SUSST1#/GPO3,SUSCLK /GPO4,GPI1,GPI2/EXTSMI#,GPI3
/RING#,GPI4 /LID,GPI5 /BATLOW#,GPI6 /PME#,
SMBALRT#
VSUS25 T4,U4 P
Suspend Power.2.5V ±5%.
VSUSUSB D15 P USB Suspend Power.2.5V ±5%.
VBAT AE4 P RTC Battery. Battery input for internal RTC
(RTCX1,RTCX2)
VLVREF J23 P
V-Link Voltage Reference.0.9V ±5%.0.34 xVCC25to0.38
xVCC25.
VCCVK (see pin list) P V-Link Compensation Circuit Voltage.2.5V ±5%
MIIVCC D11,D12,
E11,E12
P LAN MII Power.3.3V ±5%.Power for LAN Media
Independent Interface (interface to external PHY).Connect o
VCC33 through a ferrite bead.
MIIVCC25 D13,E13 P LAN MII Suspend Power.2.5V ±5%.
RAMVCC E7 P LAN RAM Power.2.5V ±5%.Power for LAN internal RAM.
Connect to VCC through a ferrite bead.
RAMGND E8 P LAN RAM Ground. Connect o GND through a ferrite bead.
USBVCC (see pin list) P USB 2.0 Differential Output Power.3.3V ±5%.Power for
USB differential outputs (USBP0+,P0 –,P1+,P1 –,P2+,
P2 –, P3+, P3 –,P4+,P4 –,P5+,P5 –).Connect o VSUS33
through a ferrite bead.
USBGND (see pin list) P USB 2.0 Differential Output Ground. Connect to GND
through a ferrite bead.
5.3 VT8235 South Bridge-8

8355 N/B MAINTENANCE
8355 N/B MAINTENANCE
114
System Management Bus (SMB)Interface (I 2 CBus)
Signal Name Pin # I/O Signal Description
SMBCK1 AB3 IO SMB /I2 C Channel 1 Clock.
SMBCK2
/GPI27/GPO27
AE1 IO SMB /I2 C Channel 2 Clock.Rx95[2]=0
SMBDT1 AC2 IO SMB /I2C Channel 1 Data.
SMBDT2
/GPI26/GPO26
AD1 IO SMB /I3C Channel 2 Data.Rx95[2]=0
SMBALRT# AB2 I SMB Alert.(enabled by System Management Bus I/O space
Rx08[1]When the chip is enabled to allow it, assertion
generates an IRQ SMI interrupt or a power management resume
event. Connect o a ohm pull up to VSUS33 if not used.
Power and Ground Continue
Signal Name Pin # I/O Signal Description
VCCUPLL A23,D22 P USB 2.0 PLL Analog Voltage.2.5V ±5%.Connect to VCC
through a ferrite bead.
GNDU
PLL
B23,E22 P USB 2.0 PLL Analog Ground. Connect to GND through a
ferrite bead.
PLLVCC P22 P
PLL Analog Power.2.5V ±5%.Connect to VCC through a
ferrite bead.
PLLGND P23 P PLL Analog Ground. Connect o GND through a ferrite bead.
ISA Subset /Parallel BIOS ROM Interface
Signal Name Pin # I/O PU Signal Description
ROMCS#/KBCS#/
strap
AF12 O ROM Chip Select (Rx51[0]=1).Chip Select o the BIOS
ROM. Strap high to enable LPCROM.
SPKR /srap AE9 O Speaker. Strap low to enable (high o disable)CPU
frequency strapping.
MEMR# AE12 O
Memory Read.
MEMW# AF10 O
Memory Write.
IOR# AC10 O
I/O Read.
IOW# AD9 O
I/O Write.
IORDY /GPI19 AD10 I I/O Ready. Used to insert wait states in I/O or memory
cycles. RxE5[0]=0
SOE#/s rap AD12 O XD Bus Tranceiver Output Enable. Strap low to enable
auto reboot.
XD[7-0] AD13,AE
13,
AF13,AD
14,
AE14,AF
14,
AC13,AC
14
IO XD Bus. For input of BIOS ROM data or data from to
her on-board I/O or memory devices.
SA[19-16]/GPO[19
-16]
/sraps
AC11,AD
11,
AE11,AF
11
O PD System Address 19-16.Strap states are passed to North
Bridge via VAD[3-0].Functions as SA[19-16]if
RxE4[5]=0.
SA[15-0]/SDD[15-
0]
(see pin
lis )
O System Address 15-0.
5.3 VT8235 South Bridge-9

8355 N/B MAINTENANCE
8355 N/B MAINTENANCE
115
MINI_PCI
HDD CD-ROM
U20
VT8235
6. System Block Diagram
U9
CLOCK GEN
ICS950403
LPC IDE
LAN
AC’97
PCI
U506
VT8385
AGP
V - LINK
HyperTransport
U23
SYS BIOS
DDR SDRAM
Memory Bus 200/266/333MHz
U518
AC97
CODEC
ALC202
DDR DIMM
USB2.0
MDC
MODEM
RJ11
CRT
PANNEL
U503
AMD - K8
DDR
HyperTransport
U16
ATI/M10
TV
V - LINK
FWH KBC
U517
PWR AMP
APA2020
Headphone/SPDIF
Mic.
U12
LAN PHY
VT6103
RJ45
U509
SUPER I/O
PC87393
FIR P/IO
U511
H8 INT.
Keyboard
Touch Pad
USB*4
U514
CARDBUS
CB710
U516
IEEE 1394
VIA VT6307
SD/MMC
/SM/MS
PCMCIA

8355 N/B MAINTENANCE
8355 N/B MAINTENANCE
116
7. Maintenance Diagnostics
7.1 Introduction
Each time the computer is turned on, the system bios runs a series of internal checks on the hardware. This power-
on self test (post) allows the computer to detect problems as early as the power-on stage. Error messages of post
can alert you to the problems of your computer.
If an error is detected during these tests, you will see an error message displayed on the screen. If the error occurs
before the display is initialized,then the screen cannot display the error message. Error codes or system beeps are
used to identify a post error that occurs when the screen is not available.
The value for the diagnostic port (378H) is written at the beginning of the test. Therefore, if the test failed, the user
can determine where the problem occurred by reading the last value written to port 378H by the 378H port debug
board plug at Mini PCI Slot or by the PIO debug board plug at PIO port.

8355 N/B MAINTENANCE
8355 N/B MAINTENANCE
117
7.2 Error Codes
Following is a list of error codes in sequent display on the PIO debug board.
Test 8237A page registers1Fh
Initialize monochrome adapter1Eh
Initialize color adapter1Dh
Initialize video (6845Regs)1Ch
Initialize video adapter(s)1Bh
Reset PIC’s1Ah
Check sum the ROM19h
Dispatch to RAM test18h
Size memory17h
User register config through CMOS16h
Reset counter / Timer 115h
Search for ISA Bus VGA adapter14h
Initialize the chipset13h
Signal power on reset12h
Turn off FAST A20 for POST11h
Some type of lone reset10h
POST Routine DescriptionCode
Sign on messages displayed2Fh
Search for color adapter2Eh
Search for monochrome adapter2Dh
Going to initialize video2Ch
Setup shadow2Bh
Protected mode exit successful2Ah
RAM test completed29h
Protected mode entered safely28h
RAM quick sizing27h
Initialize int vectors26h
Initialize 8237A controller25h
Test the DMA controller24h
Test battery fail & CMOS X-SUM23h
Check if CMOS RAM valid22h
Test keyboard controller21h
Test keyboard20h
POST Routine DescriptionCode

8355 N/B MAINTENANCE
8355 N/B MAINTENANCE
118
7.2 Error Codes
Following is a list of error codes in sequent display on the PIO debug board.
Special init of COMM and LPT ports3Fh
Update NUMLOCK status3Eh
Search and init the mouse3Dh
Initialize the hardware vectors3Ch
Test for RTC ticking3Bh
Test if 18.2Hz periodic working3Ah
Setup cache controller39h
Update output port38h
Protected mode exit successful37h
RAM test complete36h
Protected mode entered safely(2)35h
Test, blank and count all RAM34h
Test keyboard command byte33h
Test keyboard Interrupt32h
Test if keyboard Present31h
Special init of keyboard ctlr30h
POST Routine DescriptionCode
USB HC init52h
PM init & Geyserville CPU init51h
ACPI init50h
Jump into bootstrap code49h
Dispatch to operate system boot48h
OEM functions before boot47h
Test for coprocessor installed46h
Update NUMLOCK status45h
OEM’s init of power management44h
Initialize option ROMs43h
Initialize the hard disk42h
Initialize the floppies41h
Configure the COMM and LPT ports40h
POST Routine DescriptionCode

8355 N/B MAINTENANCE
8355 N/B MAINTENANCE
119
7.3 Debug Tool
7.3.1 Diagnostic Tool for Mini PCI Slot :
P/N:411906900001
Description: PWA; PWA-MPDOG/MINI PCI DOGKILLER CARD
Note: Order it from MIC/TSSC

8355 N/B MAINTENANCE
8355 N/B MAINTENANCE
120
7.3.2 Diagnostic Tool for PIO Port :
P/N:411904800001
Description: PWA; PWA-378Port Debug BD
Note: Order it from MIC/TSSC

8355 N/B MAINTENANCE
8355 N/B MAINTENANCE
121
8. Trouble Shooting
8.1 No Power
8.3 No Display
8.2 Battery Can not Be Charged
8.4 AGP Controller Failure LCD No Display
8.5 External Monitor No Display
8.6 Memory Test Error
8.7 Keyboard and Touch Pad Test Error
8.9 CD-ROM Driver Test Error
8.10 USB Port Test Error
8.11 PC Card Socket Test Error
8.12 Memory-Card Socket Failure
8.13 IEEE1394 Test Error
8.8 Hard Disk Drive Test Error
8.14 LAN Test Error
8.15 Audio Failure

8355 N/B MAINTENANCE
8355 N/B MAINTENANCE
122
8.1 No Power
When the power button is pressed, nothing happens, no fan activity is heard and power indicator is not light up.
ADINP PD1 D_VMAIN
PL1
PL2
PL3
PF1
VCC_CORE
P32
P30P31
P30
PD3
+VMAIN_2951
F503
U508
H8_AVREF1 VDD5
P30 Q32
P26 P26
PU502
PU505
PU507
PU508
+2.5VS_P
+1.25VS_P +1.25VTT
JL522 P25P27
PU7
PU4
PU5 P27
+2.5VS_DIMM
VDD_MEM_IO
VDD_DAC2.5
P8
P8
VDD_PNLIO2.5
P8
JL515
JL516
JL517 P25
+5VS_P
+3VS_P
+5V
+1.5V_M9
+5VS
+3VS
JL518
JL519
JL520
JL521
P25
P25
P28
P28
PU19
PU15
PU17
PU16
PU18
VGA_1.2/1.0
+2.5VDDA_RUN
Battery
VDD5S
P26
Q31
P31
P26
U27 P3
U7
PU506 P29 P25
PL512
PL513
P22
VCC_RTC
P26
U519
L516
L512
L520
L549
PU6
Power In
PJ501
+5VS
Q517
Charge
Discharge
PL10
PU11
PQ12
PU9
PU10
PU504
PQ10,PQ11
L521 VDD_MCLK2.5
P8
PD5
L534
+AGP_5V
P21
L517
+5V_TP
L54
+2.5VDDA
U515
VA P3
P20
R619
R627 +5V_HDD
P15
R136
R615
+5V_CD
P15
PGDN
R53
R57
R525
R612
+1.25VSREF_CLAW
P2
+1.25VSREF_MEM
P2
U504
+2.5V_M10
PQ2
PQ3
: Page 24 on circuit diagram.
: Through by part PU502.
Note:
P24
PU502
P29
+2.5V
P26
U526

8355 N/B MAINTENANCE
8355 N/B MAINTENANCE
123
PGUP +3VS
U529
+3V
U8
VSUSNB
P5
L528
+3VS_USB
P12
U4
+2.5VS
P12
L60 +3VS_LAN
P19
L71
L75
+PHYVDD
+PHYAVDD
P18
P18
P26 PU8
+1.2VLDTA
U15
+1.5VAGP
P27
P26
PU503
+1.8V_P
P25
+1.8V
JL523 P23
L513
VDD_CORE1.8
L515
VDD_PLL1.8
P8
L518
VDD_PNLIO1.8
P8
L61
VDD_PNLPLL1.8
P8
L63
L4
P8
P8
P8
A2VDDQ_1.8
VDD_MEMPLL1.8
: Page 12 on circuit diagram.
: Through by part PU503.
Note:
P12
PU503
8.1 No Power
When the power button is pressed, nothing happens, no fan activity is heard and power indicator is not light up.
L514
AGP_VDDQ
P8
L24
L545
ADD_1.8
VDDDI_1.8
P8
P8
L62
VDD_CORE1.5
P8

8355 N/B MAINTENANCE
8355 N/B MAINTENANCE
124
When the power button is pressed, nothing happens ,power indicator does not light up.
+VMAIN_2951
8
2
7
6
1
VDD5_SW
From H8
VDD5_SW#
To H8
Q513
DTC144WK
D24
RLZ5.6B
C322
10U
Q32
SI2301DS
H8_AVREF1 VDD5
C314
4.7U
R220
100K
Q517
SI2301DS
+5VS
F503
FUSE_1206
LP2951-02BM
U508
2
1
3
D/VMAIN
Power In
PD1
PR4
226K
PR10
33K
PQ4
2N7002
PJ502
BATT
From P29
8
PF502
TR/SFT-10A PC551
0.1U
PL8
PL7 PR534
301K
PC543
0.1U
1
1
PR5
4.7K
PR7
.02
PR3
470K
PR1
100K
PQ1
2N7002 PR2
1M
3
Battery In
G
D
S
PQ2
SI4835DY G
PQ5
DTC144WK
2
1
3
D
S
PR6
4.7K
PQ3
SI4835DY PQ11
SI4835DY
PQ10
SI4835DY
S
D
2
3
1
6
7
8
5
G
4
PD5
BAV70LT1
PD3
BAV70LT1
+VMAIN_2951
S
D
2
3
1
6
7
8
5
G
4
ADEN#
To H8
LEARNING
To H8
8.1 No Power:
5
4
3
PR501
10
PC501
1U
6
OUT
VCC
RS+
RS-
I_LIMIT
To H8
PU501
MAX4173
2
S
D
2
3
1
6
7
8
5
G
4
PC1
1000P
PR9
100K
ADINP
To P29
PC65
0.01P
PC64
1000P
PR30
.04
PR29
.04
PU504
MAX4377
6
VDD5
5
PL9
PC63
0.01U
BAT_V
To H8 7
PR538
10
PR539
10
PC567
1U
PC29
1U
I_DISCHG
From H8
I_CHG
From H8
D22
UDZ5.6B
BATT_DEAD
From H8
PR42
100K
D_VMAIN
1.25V
PR43
787K
7
VDD5S
PQ15
SCK431
8
PU10B
LMV393M
PR41
4.7K
5
6
PR44
100K
PC76
0.1U 4
PC79
1U
BAT_T
To H8
VDD5
PR546
4.99
PR547
20K
PC553
0.1U
5
PR566 0
PR565 0
PR65 0
3
4
BAT_C To H8
BAT_D To H8
P30
P26
P31
PR533
100K
PJ501 PL3
PF1
PC10
0.1U
PL1
PC20
0.1U
PD4
RLZ24D
PL2
4
S
D
2
3
1
6
7
8
5
G

8355 N/B MAINTENANCE
8355 N/B MAINTENANCE
125
Where
From Power Source
Problem(First use
AC to power it)
Check following parts and signals:
PARTS: SIGNAL:
Board-level
Troubleshooting
Replace
Motherboard
No power
Connect
AC adaptor
or battery
Replace the faulty
AC adaptor , or
Battery.
Power
OK?
No
Yes
No
No
Try another known good battery
or AC adapter.
Yes
Yes
AC
Battery
Is the
Notebook connected
to power (Either AC adaptor
or battery)?
Check following parts and signals:
PARTS: SIGNAL:
ADINP
D/VMAIN
VDD5S
ADEN#
LEARNING
+VMAIN_2951
VDD5_SW
VDD5_SW#
I_DISCHG
I_CHG
D/VMAIN
BAT_V
BAT_T
BAT_C
BAT_D
BATT_DEAD
PJ501
PF1
PL1
PL2
PL3
PC10
PC20
PD4
PU501
PR501
PC501
PQ1-5
PQ10
PQ11
PR1-7
PD1
PD3
PD5
PR9
PR10
PU504
H8
PR29
PR30
PC64
PC65
PR538
PR539
PC29
PC567
PJ502
PF502
PC551
PL7-9
PC63
PR534
PR533
PC543
H8
PR565
PR566
When the power button is pressed, nothing happens ,power indicator does not light up.
8.1 No Power:
F503
U508
D22
D24
Q32
Q513
Q517
R220
C314
C322
PU504
PU10
PR41-44
PQ15
PC79
PC76
PR546
PR547
PC553
PR65

8355 N/B MAINTENANCE
8355 N/B MAINTENANCE
126
Symptom:
When the battery is installed but the battery status indicate LED display abnormal.
8.2 Battery Can not Be Charged
PL508
33UH
VDD5
ADINP BATT
To P28
PL10
PR33
23.2K
PR36
10K
PR32
787K
PR551
23.2K
80
44
42
38
CHARGING_RP
I_CTR
LI_OVP
PD13
PF3
1A
+
+
-
1.25V
2IN+
PR40
22.1K
PC77
0.1U
VDD5S
PR45
1M
PC80
150P
PR545
47K
PR544
100K
PR543
33K
PQ508
2N7002
PU9A
SI4925DY
PU9B
SI4925DY
PU10A
PD14
RLZ20C
PR37
4.7K
PR31
100K
PD16
BAS32L
PD15
EC31QS04
12
PQ12
SI4835DY
PR48
10K
PC84
1000P
5
6
1
16
8, 11
2
PQ13
PU11
TL594C RT
CT
2IN+
VCC
C1&C2
1IN-
1IN+
PR35
4.7K
PR39
130K
11 16
PQ14
DTA144WK
2
1
3
PQ509
2N7002
D
S
G
S
D
2
3
1
6
7
8
5
G
4
B
C
E
CHARGING
D
S
G
7
5
1
2
21
3
RP10
22*4
R200
2.2K
D23
BAV70LT1
6
8
3
PR546
4.99K
PR547
20K
BAT_V
BAT_T
PJ502
Battery
Connector
1
5
VDD5
BAT_C
BAT_D
BAT_D
BAT_C
PL8 120Z/100M
PL7 120Z/100M PF502/10A
3
4
Reference
Section 8.1
R667
0
R630
0
R184
0
41
U511
H8/F3437
I_CHG
1 8
RP10
22*4
RP10
22*4
3 6
2 7
C327
0.1U
C331
0.1U
PL9 120Z/100M
PR534
301K
PR533
100K
PC543
0.1U
PC63
0.01U
RS2+
To PU504
PR65 0
PR566 0
PR565 0
P23
P30
P31
PC553
0.1U

8355 N/B MAINTENANCE
8355 N/B MAINTENANCE
127
Battery can not Charge
Board-level
Troubleshooting
Connect
AC adaptor.
Yes
No
Yes
BATT
BAT_C
BAT_D
CHARGING
LI_OVP
ADINP
LEARNING
I_CTR
BAT_T
BAT_V
Is the
Notebook connected
to power (AC adaptor)?
1. Make sure that the battery is good.
2. Make sure that the battery is installed properly.
Correct it.
Battery charge
OK?
Check the following parts for cold solder or one of the following parts
on the mother-board and charge BD may be defective, use an oscilloscope to
check the following signal or replace the parts one at a time and test after each
replacement.
PARTS SIGNAL
Replace
Motherboard
No
No Charge BD
D501
R670
R662
U13
J3
U511
PU11
PJ502
PQ12
PQ13
PQ14
PU9
PU10
PQ508
PQ509
D23
PF3
PF502
PD13-PD16
PL7-PL10
Symptom:
When the battery is installed but the battery status indicate LED display abnormal.
I_CHG
VDD5
BAT_C
BAT_D
8.2 Battery Can not Be Charged

8355 N/B MAINTENANCE
8355 N/B MAINTENANCE
128
8.3 No Display
******System Clock Check******
26
25
U506
NB
VT8385
37
R88 15
R92 22
U20
SB
VT8235
R73 22
R78 22
CPUCK+
GCLK_NB
PCI_SB_CLK
USB_CLK
PCI_CARD_CLK
180
U514
CB710
U9
Clock
Generator
ICS950403
R86 15 36
CPUCK-
P5
P12~14
P16
R89 22
P6
R91 22
SMB_CLK1
SMB_DATA1
MINI_PCI_CLK
MINI-PCI Slot
P17
PCI_1394CLK
93
U516
VT6307
P18
R87 22
CLK_LPC33
8
U509
Super I/O
P22
R77 22
13
14
22
17
66M_AGP
+3V+3V
R722
4.7K
R279
4.7K
7
31
23
R96
0
SB_VCLK R94 22 6
28
P2
U518
AC’97 CODEC
+3V
P20 C212
6.8P
C182
6.8P
X1
14.318MHz
34
U503
AMD-K8
C191 3900P
C189 3900P
R531
169
U16
ATI M10
8
R537 0R284 0
R536 0 R535 0
SUSA# 32
14M_SB_APICCLK 45
1
14M_SB_IOSC
R90 22
R97 22
R646 0
CODEC_XIN
R785
0
FS0
FS2
FS3
R93 22 48
FS1 R82 22 R183 0
R72 33 LPC_SUPIO
20
J9
25
L510
120Z/100M
C553
10U
+3.3VCLK
C560
10U
C201
0.1U
C181
0.1U
C197
0.1U
C187
0.1U
C180
0.1U
C183
0.1U
C210
0.1U
C186
0.1U
C561
0.1U
C193
0.1U
2,9,16,19,29,35,38,43,46
D2
RLS4148
R868 10K
+3V
FS 3 FS 2 FS 1 FS 0 CP U( Mhz ) HTT( Mh z ) P CI( Mhz )
0000100.90 67.27 33.63
0001133.90 66.95 33.48
0010168.00 67.20 33.60
0011202.00 67.33 33.67
0100100.20 66.80 33.40
0101133.50 66.75 33.38
0110166.70 67.68 33.34
0
00
01
11
11
11
11
11
1200.40
200.40200.40
200.40 66.80
66.8066.80
66.80 33.40
33.4033.40
33.40
1000150.00 60.00 33.00
1001180.00 60.00 33.00
1010210.00 70.00 35.00
1011240.00 60.00 30.00
110 0 270.00 67.50 33.75
1101233.33 66.67 33.33
1110 266.67 66.67 37.50
1111300.00 75.00 37.50
DEFAULT
P7

8355 N/B MAINTENANCE
8355 N/B MAINTENANCE
129
U506
North Bridge
VT8385
U513
MAX809
8.3 No Display (System Failure)
******Reset Circuit Checking(1)******
SW2
R522
1K
C742
1U
SB_PWRBTN#
U503
AMD-K8
U20
South Bridge
VT8235
PWRBTN#
3
4
P3
P12~14
U511
Embeded
Controller
H8/F3437
P23
+3VS
R168
10K
Q15
DTC144WK
1
3
2
SB_PWRBTN
7
91
+3VS
R721
10K RSMRST#
2
1
C511
0.1U
U507
IMP811 GND
RESET
MN
VCC
VDD5
C750
0.01U
R808
10K
H8_RESET# 1
R811
100K
68 H8_PWROK ALL_PWROK_5V
R266
0
3
+3V
VCC
GND
RESET#
1
2
R692
100K
C870
0.1U
R233
0MAIN_PWROK
1
8
+5VS
147
2
5
8
+5VS
147
4
PG_1.2V
PG_VCC_CORE
3
1,2 2
1
U13
NC7S08 Y
VCC
GND
A,B
P26
+2.5VS_DIMM
P5
P26
P23
P23
ALL_PWROK_2.5V
8355_1.2V
Module
P27
R642 1M
X501
16MHz
C678
18P
C679
18P
32
12
U11A
74AHCT08_V
U11B
74AHCT08_V

8355 N/B MAINTENANCE
8355 N/B MAINTENANCE
130
******Reset Circuit Checking(2)******
8.3 No Display (System Failure)
+3V
+5V
R827
10K
Q534
DTC144TKA
14
7
3
4
+3V
U510B
74AHC14_V
PCIRST#
D27
BAW56
R282
4.7K
HDD_RST#
CDROM_RST#
P15
J529
HDD
CONNECTOR
J530
CDROM
CONNECTOR
1
5
+3V
98
14
7
U510D
74AHC14_V
P12
X5
32.768KHZ
C735
10P
C729
10P
RTC_X2
RTC_X1
U510c
74AHC14_V
5
14
7
6
+3V
ALL_PWROK_2.5V
From previous page
ALL_PWROK_5V
From previous page
U509
Super I/O
92 PCI_1394_RESET#
U516
IEEE1394
AG28 AGP_RESET#
U514
CB710
CARD_RESET#
P18
P16
P17
NB_RESET#
LPC_SPIO_RESET#
IDE_RESET#
P22
P5
9
U506
VT8385
J9
PCI Slot AD25
166 JL508
JL509
JL511
JL512
JL513
JL514
R276 0
R789
22
26 MINIPCI_RESET# JL510
R822
22
R633
0
U16
ATI M10
P7
R727
22
U20
South Bridge
VT8235
1
3
21
3
2
R826
10K
Q533
DTC144TKA
R611
22
R617
22
P12-14
R720
0
175

8355 N/B MAINTENANCE
8355 N/B MAINTENANCE
131
8.3 No Display (System Failure)
Replace
LCD.
Board-level
Troubleshooting
Yes
NO
LCD module
OK?
Make sure that CPU module,
DIMM memory are installed
Properly.
Display
OK?
Yes
No
Correct it.
Replace
Motherboard
1.Try another known good CPU
module, DIMM module and BIOS.
2.Remove all of I/O device (HDD,
CD-ROM…….) from
motherboard except LCD
Display
OK?
1. Replace faulty part.
2. Connect the I/O device to the
M/B one at a time to find out
which part is causing the problem.
Yes
No
No Display
One of the following parts on the mother-board may be
defective, use an oscilloscope to check the following signal or
replace the parts one at a time and test after each replacement.
Parts: Signals:
System Clock Reset Signal
Parts: Signals:
+3V
CPUCK+
CPUCK-
GCLK_NB
66M_AGP
SMB_DATA1
SMB_CLK1
USB_CLK
SB_VCLK
PCI_SB_CLK
14M_SB_IOSC
CODEC_XIN
PCI_CARD_CLK
PCI_1394CLK
CLK_LPC33
MINI_PCI_CLK
14M_SB_APICCLK
PWRBTN#
H8_RESET#
SB_PWRBTN#
RSMRST#
ALL_PWROK_5V
ALL_PWROK_2.5V
MAIN_PWROK
PG_1.2V
PG_VCC_CORE
PCIRST#
CARD_RESET#
PCI_1394_RESET#
MINIPCI_RESET#
AGP_RESET#
HDD_RST#
CDROM_RST#
LPC_SPIO_RESET#
U9
C191
C189
R531
R92
R94
R284
R536
R78
R91
R73
R646
R90
D2
SW2
U11
U13
U507
U510
U511
U513
X5
X501
Q15
Q533
Q534
R611
R617
R633
R727
R789
R96
R97
R785
X1
C182
C212
R72
R77
R87
R89
R82
R183
L510

8355 N/B MAINTENANCE
8355 N/B MAINTENANCE
132
8.4 AGP Controller Failure LCD No Display
Symptom:
There is no display on LCD although power-on-self-test is passed.
J2 P11
TXCLK+
TXCLK-
TXOUT[0:3]+
TXOUT[0:3]-
TX2OUT[0:3]+
TX2OUT[0:3]-
TX2CLK+
TX2CLK-
5,6,7,8
11
13
10
12
17,23,29,35
19,25,31,37
16,22,28,34
18,24,30,36
R503
1M +PANEL_VDD
L46
120Z/100M 1,2,3
+3V
F501
FUSE_1206
ENABL_VGA
BLADJ
J3
45
U511
H8
1
4
1
L39
120Z
H8_ENABKL
57
P23
P24
C687
0.1U
L42
120Z
ENABKL
+3V
2
3
+5V
R817
10K
To
Inverter
Board
Q518
DTC144TKA
P5
AGP_AD[0:31]
LCD
LCD
U506
North Bridge
VT8385
P5
U16
ATI M10
P7
AGP_SBA[0:7]
AGP_CBE[0:3]
AGP_ST[0:2]
AGP_RESET#
AGP_REQ#
AGP_GNT#
AGP_PAR
AGP_STOP#
AGP_DEVSEL#
AGP_TRDY#
AGP_IRDY#
AGP_FRAME#
AGP_WBF#
AGP_RBF#
AGP_ADSTB[0:1]
AGP_ADSTB[0:1]#
U9
ICS950403
P6R91 22 66M_AGP
C211
22P
D503
RLS4148
+3V
R190
10K
2
1
3
7
6
5
8
4
R504
10K
C505
0.22U
Q503
SI4835DY
R586
0
ENAVDD
Q501
2N7002
C39
1U
PANEL_ID[0:3]
X1 X2
X3
27MHz
R139
1M
C291
22P
C290
22P
R404
0
R403
0
R338
1K
R595
0

8355 N/B MAINTENANCE
8355 N/B MAINTENANCE
133
Connect the I/O device & cable
to the M/B one at a time to find
out which part is causing the
problem.
1. Confirm LCD panel or monitor is good
and check the cable are connected
properly.
2. Try another known good monitor or
LCD module.
Replace faulty
LCD or monitor.
Check if
MB:U506,U16, J2, J3,
Charge BD: J2,J3
are cold colder?
AGP Controller Failure
Display
OK?
Remove all the I/O device & cable from
motherboard except LCD panel or extended
monitor.
Display
OK?
Yes
No
Yes
No
Re-soldering.
One of the following parts on the mother-board may be
defective, use an oscilloscope to check the following signal or
replace the parts one at a time and test after each replacement.
Parts: Signals:
TXCLK+
TXCLK-
TX2CLK+
TX2CLK-
TXOUT[0:3]+
TXOUT[0:3]-
TX2OUT[0:3]+
TX2OUT[0:3]-
PANEL_ID[0:3]
ENABL_VGA
+PANEL_VDD
Board-level
Troubleshooting
Replace
Motherboard
Yes
No
BLADJ
ENAVDD
U506
U511
U9
U16
J2
J3
R94
C211
R137
R141
R139
X3
F501
Q518
Q503
Q501
R503
R504
L46
L39
L42
D503
Symptom:
There is no display on LCD although power-on-self-test is passed.
8.4 AGP Controller Failure LCD No Display

8355 N/B MAINTENANCE
8355 N/B MAINTENANCE
134
8.5 External Monitor No Display
Symptom:
The CRT monitor shows nothing or abnormal color, but it is OK for LCD.
P5
AGP_AD[0:31]
U506
North Bridge
VT8385
P5
U16
ATI M10
P7
AGP_SBA[0:7]
AGP_CBE[0:3]
AGP_ST[0:2]
AGP_RESET#
AGP_REQ#
AGP_GNT#
AGP_PAR
AGP_STOP#
AGP_DEVSEL#
AGP_TRDY#
AGP_IRDY#
AGP_FRAME#
AGP_WBF#
AGP_RBF#
AGP_ADSTB[0:1]
AGP_ADSTB[0:1]#
U9
ICS950403
P6R91 22 66M_AGP
C211
22P
X1 X2 C291
22P
C290
22P
ANALOG
ANALOG
CRT
CRT
DISPLAY
DISPLAY
J503
P11
CRT_RED
CRT_GREEN
CRT_BLUE
L34
120Z/100M
L35
120Z/100M
L36
120Z/100M
CRT_HSYNC
CRT_VSYNC
CRT_DDCK
CRT_DDDA
L31
120Z/100M
L32
120Z/100M
L33
120Z/100M
L30
120Z/100M
RP516
75*4
1
2
3
4
8
7
6
5
4
3
2
1
5
6
7
8
CP502
22P*4
+5V
+3V
R505
4.7K
Q1
FDV301N
Q2
FDV301N
Q3
FDV301N
Q502
FDV301N
R508
4.7K
X3
27MHz
R139
1M
R404
0
R403
0

8355 N/B MAINTENANCE
8355 N/B MAINTENANCE
135
Connect the I/O device & cable
to the M/B one at a time to find
out which part is causing the
problem.
Remove all the I/O device & cable from
motherboard except monitor.
1. Confirm monitor is good and check
the cable are connected properly.
2. Try another known good monitor.
Display
OK?
AGP Controller Failure
Display
OK?
Replace faulty monitor.
Yes
No
Yes
No
Yes
Re-soldering.
No
One of the following parts on the mother-board may be
defective, use an oscilloscope to check the following signal or
replace the parts one at a time and test after each replacement.
Parts: Signals:
Check if
U505, J504
are cold solder?
CRT-DDCK
CRT_DDDA
CRT_VSYNC
CRT_HSYNC
CRT_RED
CRT_GREEN
CRT_BLUE
Q1
Q2
Q3
RP516
CP502
X3
R139
R141
L30-L36
Board-level
Troubleshooting
Replace
Motherboard M/B
U506
J503
U9
U16
R94
C211
R505
R508
Q502
Symptom:
The CRT monitor shows nothing or abnormal color, but it is OK for LCD.
8.5 External Monitor No Display

8355 N/B MAINTENANCE
8355 N/B MAINTENANCE
136
8.6 Memory Test Error
Symptom: The extend DDR RAM is failure or system hangs up.
MEMADD_A[ 0 . . 13 ]
DDR_CASA# DDR_BA A[ 0 , 1 ]
DDR_RASA# DDR_WEA#
+2.5VS_DIMM
J6
DIMM0
CPU_MD [ 0 : 63 ]
CPU_DQM [ 0 . . 7 ]
DDR_ DQS [ 0 . . 7 ]
DDR_CLK[0,5,7]
SMBDATA_DDR
+1.25VSREF_MEM
SMBCLK1
SMBDATA1
25
26
SMBCLK_DDR
U503
Claw Hammer
AMD-K8
P2
U20
South Bridge
VT8235
P13 U9
ICS950403
+2.5VS_DIMM
+1.25VSREF_MEM
J7
DIMM1
P4
P4
P6
R535
0
R537
0
R536
0
R284
0
DDR_CLK[0,5,7]#
DDR_CLK[1,4,6] DDR_CLK[1,4,6]#
RP503 RP505 RP507
RP509 RP511 RP514
RP518 RP520 RP522
RP525 RP526 RP530 10*8
CPU_CKEA
DDR_CS[0:1]#
DDR_CS[2:3]#
CPU_CKEB
R540 10
R538 10
36 37
CPUCLK-
CPUCLK+ R88 10
R86 10

8355 N/B MAINTENANCE
8355 N/B MAINTENANCE
137
Replace
Motherboard
If your system host bus clock running at
800MHZ then make sure that DIMM module
meet require of PC-2100/2700/3200.
Replace the faulty
DDR module.
1.If your system installed with expansion
DIMM module then check them for proper
installation.
2.Make sure that your DIMM sockets are OK.
3.Then try another known good DIMM
modules.
Memory Test Error
One of the following components or signals on the motherboard
may be defective ,Use an oscilloscope to check the signals or
replace the parts one at A time and test after each replacement.
Yes
No
Test
OK?
Yes
No
Re-soldering
Parts:
U503
U20
U9
J6
J7
R538
R88
R86
R536
R535
R537
R284
Signals:
Check
U503,U20
J6,J7
For any cold
solder?
Test
Ok?
Replace the faulty
DDR RAM module.
Yes
No
DDR_CLK[0:1]
DDR_CLK[4:7]
DDR_CS[0:3]#
CPU_CKEA
CPU_CKEB
CPU_MD[0:63]
CPU_DQM[0:7]
CPU_DQS[0:7]
MEMADD_A[0:13]
DDR_CASA#
DDR_BAA[0:1]
DDR_RASA#
CPUCLK+
CPUCLK-
SMBCLK_DDR
SMBDATA_DDR
Board-level
Troubleshooting
Symptom:
Either on board or extend DDR RAM is failure or system hangs up.
RP503
RP505
RP507
RP509
RP511
RP514
RP518
RP520
RP522
RP525
RP526
RP530
8.6 Memory Test Error

8355 N/B MAINTENANCE
8355 N/B MAINTENANCE
138
8.7 Keyboard (K/B) Touch-Pad (T/P) Test Error
Symptom:
Error message of keyboard or touch-pad failure is shown or any key does not work.
ISA_IOW#
ISA_IOR#
ISA_IRQ1
ISA_IRQ12
SD [0:7]
U19
74CBTD
3384
ROMCS#
U511
Key Board
Controller
H8/F3437
KI [0:7]
KO [0:15]
KBD_CS0
J8
R640
0
Touch-Pad Module
SW4 SW7
J10
+5VS L517
600Z/100M
H8_KBCS#
8
93
96
97
53
54
23
18
R642 1M
X501 16MHz
C678
18P
C679
18P
32
25
L523
SW4
SMT1-03
SW7
SMT1-03
SW_LEFT
SW_RIGHT
5 , 6
7 , 8
12 , 11
10 , 9
1,2
12
95
H8_T_CLK
T_DATA
U509
Super I/O
PC87393
P22
P23
P23
P22
P22
KI5KI6
KO0
SCRL_UP
SCRL_LEFT
SW5
SW8
SW6
SW9
VDD5
R821
10K
P23
SCRL_DN
SCRL_RIGHT
L522
ISA_MCCS#
H8_MCCS#
SA2
R209
10K
159
98
14
7273
KI4 KI3
+5V_TP
C759
0.1U
From U20
South Bridge
R216
0
R829
0
F504
0.5A/POLYSW
R288
22
R305
22
R297
22
R333
22
R289
22
R306
22
R298
22
R334
22

8355 N/B MAINTENANCE
8355 N/B MAINTENANCE
139
Correct it.
Try another known good Keyboard
or Touch-pad.
Keyboard or Touch-Pad
Test Error
Test
Ok?
Replace the faulty
Keyboard or
Touch-Pad
Yes
No
Check
U511, J8, J10
for cold Solder?
One of the following parts or signals on the motherboard
may be defective, use an oscilloscope to check the signals
or replace the parts one at a time and test after each
replacement.
Yes
No
Re-soldering
Parts
U509
U511
U19
J8 ~9
SW4~9
L517
R205
R209
L522
L523
Signals
KBD_CS0
KI [0:7]
KO [0:15]
SD [0:7]
ISA_IOR#
ISA_IOW#
ISA_IRQ1
ISA_IRQ12
ROMCS#
H8_KBCS#
Yes
No
Is K/B or
T/P cable connected to
notebook
properly?
Board-level
Troubleshooting
Replace
Motherboard
Symptom:
Error message of keyboard or touch-pad failure is shown or any key does not work.
R640
C759
X4
R642
C678
C679
ISA_MCCS#
H8_MCCS#
H8_T_CLK
T_DATA
SCRL_RIGHT
SCRL_LEFT
SCRL_UP
SCRL_DN
SW_LEFT
SW_RIGHT
8.7 Keyboard (K/B) Touch-Pad (T/P) Test Error

8355 N/B MAINTENANCE
8355 N/B MAINTENANCE
140
8.8 Hard Disk Driver Test Error
Symptom:
Either an error message is shown, or the drive motor spins non-stop, while reading data from or writing
data to hard-disk.
RP29 RP28 RP5 RP535 22*4
RP30 22*4
3
4
6
5
J529
23
31
29
21
37
38
35
25
33
27
39
U20
South Bridge
VT8235
P13
+5V
C664
1U
C668
10U
41,42
HD_LED#
7
J15
P15
+5V_HDD
IDE_D_PDIOW#
IDE_D_IRQ14
IDE_PDIOW#
IDE_IRQ14
HD_PDD[ 0 , 15 ] IDE_D_PDD[ 0 , 15 ]
IDE_D_PDDACK#
IDE_D_PDDREQ
IDE_PDDREQ
IDE_PDDACK#
IDE_D_PDCS3#
IDE_D_PDCS1#
IDE_PDCS1#
IDE_PDCS3#
IDE_D_PDA0
IDE_PDA0
IDE_D_PDIOR#
IDE_PDIOR#
IDE_D_PDA1
IDE_PDA1
HD_PRDY
36
R166
4.7K
R619 0
C309
1U
R627 0
+3V
R282
4.7K
14
7
56
+3V
PCIRST#
U510C
74AHC14_V
ALL_PWROK_5V
D27
BAW56
R276 0
14
7
8
+3V
9
U510D
74AHC14_V
JL512
+5V
R827
10K
Q534
DTC144WK
1
2
3
R826
10K
Q533
DTC144WK
2
1
3
R611
22 1
HDD_RST#
IDE_PDA2 IDE_D_PDA2
1
2
3
4
8
7
6
5
1
2
3
4
8
7
6
5
RP27 22*4
RP540 22*4
R165 22
+5V

8355 N/B MAINTENANCE
8355 N/B MAINTENANCE
141
Board-level
Troubleshooting
Hard Driver
Test Error
One of the following parts or signals on the motherboard may
be defective, use an oscilloscope to check the signals or replace
the parts one at a time and test after each replacement.
Yes
No
PARTS: SIGNALS:
Re-boot
OK? Replace the faulty parts.
1. Check if BIOS setup is OK?.
2. Try another working drive and cable.
Check the system driver for proper
installation.
No
Re - Test
OK? End
U20
U510
J529
J15
RP27
RP540
R165
R166
RP29
RP28
RP5
RP535
RP30
D27
R282
Q533
+5V_HDD
PCIRST#
ALL_PWROK_5V
IDE_PDCS1#
IDE_PDCS3#
HD_PDD[0:15]
IDE_PDA2
IDE_PDDACK#
IDE_PDIOW#
IDE_IRQ14
IDE_PDA0
IDE_PDIOR#
IDE_PDA1
HD_PRDY
HDD_RST#
HD_LED#
Yes
Replace
Motherboard
Symptom:
Either an error message is shown, or the drive motor spins non-stop, while reading data from or writing
data to hard-disk.
8.8 Hard Disk Driver Test Error
Q534
R611
R282
R617
R627
R827
R826
C664
C668
JL512

8355 N/B MAINTENANCE
8355 N/B MAINTENANCE
142
RP534 RP537 RP544 RP543 22*4
RP13 22*4
1
2
8
7
J530
36
31
34
35
29
24
25
28
22
27
37
U20
South Bridge
VT8235
P13
+5V
C654
10U
C659
1U
CDROM_LED#
9
J15
P15
+5V_CD
IDE_D_SDCS3#
IDE_D_SDA1
CDROM_SDCS3#
CDROM_SDA1
CDROM_SDD[ 0 , 15 ] IDE_D_SDD[ 0 , 15 ]
IDE_D_SDA2
IDE_D_SDCS1#
CDROM_SDCS1#
CDROM_SDA2
IDE_D_SDIOR#
IDE_D_IRQ15
CDROM_IRQ15
CDROM_SDIOR#
IDE_D_SDIOW#
CDROM_SDIOW#
IDE_D_SDDACK#
CDROM_SDDACK#
IDE_D_SDDREQ
CDROM_SDDREQ
CDROM_SDRDY
33
R618
4.7K
R610 0
C669
1U
R615 0
+3VS
R282
4.7K
14
7
56
+3VS
PCIRST#
U510C
74AHC14_V
ALL_PWROK_5V
D27
BAW56
R276 0
14
7
8
+3VS
9
U510D
74AHC14_V
JL512
+5V
R827
10K
Q534
DTC144WK
1
2
3
R826
10K
Q533
DTC144WK
2
1
3
R617
22 5
CDROM_RST#
CDROM_SDA0 IDE_D_SDA0
1
2
3
4
8
7
6
5
1
2
3
4
8
7
6
5
RP11 22*4
RP554 22*4
R626 22
+5V
8.9 CD-ROM Driver Test Error
Symptom:
An error message is shown when reading data from CD-ROM drive.

8355 N/B MAINTENANCE
8355 N/B MAINTENANCE
143
Board-level
Troubleshooting
CD-ROM Driver
Test Error
One of the following parts or signals on the motherboard may
be defective, use an oscilloscope to check the signals or replace
the parts one at a time and test after each replacement.
Yes
No
PARTS: SIGNALS:
Re-boot
OK? Replace the faulty parts.
1. Try another known good compact disk.
2. Check install for correctly.
Check the CD-ROM driver for proper
installation.
No
Re - Test
OK? End
U20
D27
R276
R282
JL512
U510
Q533
Q534
R827
R826
R610
R615
C654
C659
Yes
Replace
Motherboard
Symptom:
An error message is shown when reading data from CD-ROM drive.
R617
R626
RP13
RP11
RP554
R618
J530
J15
+5V_CD
PCIRST#
ALL_PWROK_5V
CDROM_SDCS1#
CDROM_SDCS3#
CDROM_SDD[0:15]
CDROM_SDA2
CDROM_SDDACK#
CDROM_SDIOW#
CDROM_IRQ15
CDROM_SDA0
CDROM_SDIOR#
CDROM_SDA1
CDROM_SDRDY
CDROM_RST#
CDROM_LED#
8.9 CD-ROM Driver Test Error

8355 N/B MAINTENANCE
8355 N/B MAINTENANCE
144
8.10 USB Test Error (1)
Symptom: An error occurs when a USB I/O device is installed.
U20
South Bridge
VT8235
+5VS
J522
U3
3
4
1
5
C33
0.01U
P12
C1
1000P
R8
470K
R11
560K
L501
120Z/100M
L28
90Z/100M
L25
90Z/100M
L1
120Z/100M
USB_OC0#
USBP0_P
USBP0_N
USBP1_P
USBP1_N
J521
USB
Connector
USB
Connector
P24
P24
P24
VIN1
VIN0 VOUT0
VOUT1
C868
1000P
1
3
2
1
2
3
14
23
14
23
USB_OC1#
R3
470K
R544
560K
C48
0.01U
C502
150U
R356
15K
R357
15K
R360
15K
R361
15K

8355 N/B MAINTENANCE
8355 N/B MAINTENANCE
145
8.10 USB Test Error (2)
Symptom: An error occurs when a USB I/O device is installed.
U20
South Bridge
VT8235
+5VS
J524
U501
3
4
1
5
C504
0.01U
P12
C45
1000P
R10
470K
R12
560K
L504
120Z/100M
L44
90Z/100M
L38
90Z/100M
L503
120Z/100M
USB_OC2#
USBP2_P
USBP2_N
USBP3_P
USBP3_N
J523
USB
Connector
USB
Connector
P24
P24
P24
VIN1
VIN0 VOUT0
VOUT1
C508
1000P
1
3
2
1
2
3
14
23
14
23
USB_OC3#
R510
470K
R509
560K
C50
0.01U
C506
150U
R358
15K
R359
15K
R362
15K
R363
15K

8355 N/B MAINTENANCE
8355 N/B MAINTENANCE
146
Correct it
Correct it
USB Test Error
Check if the USB device is installed
properly. (Including charge board.)
Re-test
OK?
No
Yes
No
Yes
Check the following parts for cold solder or one of the following
parts on the MB and Charge BD may be defective, use an
oscilloscope to check the following signal or replace the parts
one at a time and test after each replacement.
Parts:
U20
U3
U501
J521-524
R8
R10-12
C48
C50
L501
L503
L504
L1
L25
Signals:
+5VS
USB_OC[0:3]#
USBP0_P
USBP0_N
USBP1_P
USBP1_N
USBP2_P
USBP2_N
USBP3_P
USBP3_N
Replace another known good USB
device.
Board-level
Troubleshooting
Replace
Motherboard
Test
OK?
Symptom:
An error occurs when a USB I/O device is installed.
8.10 USB Test Error
L28
L14
L38
R360-363
R356-359
C502
C868
C506
C508
R3
R544
C33
C1
C45
R510
R509
C504

8355 N/B MAINTENANCE
8355 N/B MAINTENANCE
147
R365 0
8.11 PC-Card Socket Failure
U20
South Bridge
VT8235
PCI_AD [0:31]
C/BE# [0:3]
PCIINTB#
PCIINTC#
PCICARDBUS_REQ0#
PCICARDBUS_GNT0#
PCI_CLKRUN#
SUSB#
CAD [0:31]
CAD9
CAD12
CCBE# [0:3]
CREQ#
CFRAME#
CIRDY#
CTRDY#
CDEVSEL#
CSTOP#
CRST#
CPAR
CPERR#
CSERR#
CGNT#
VCC5_EN#
VCC3_EN#
VPPD0
VPPD1
+CARD_VCC
+VPPOUT
+3VS +5V
J532
+3VS
1,7,31,64,86,120
143,164,178,,187,201
Symptom : An error occurs when a PC card device is installed.
1
2
15
14
13,12,11
10
U22
TPS2211A
R303 0
R295 0
17,51
52
60
54
53
20
50
49
58
13
14
59
15
CINT# 16
51
U514
Card Bus
Controller
CB710
P16
P16
P16
P12-14
PCI_FRAME#,PCI_IRDY#,PCI_TRDY#,PCI_STOP#
From Page 6 PCI_CARD_CLK 180
156
161
168
154
To Page 18 CARDSPK# 149
R701 0 IRQSER
To Page 12 146
CARD_RST#
From Page 10
R822 22
POWER_ON_RESET#
166
3,4 5,6
61
50
49
47
45
58
41
43
70
46
69
151
152
PC-CARD
SLOT
147
148
CCLKRUN# R21 0
8
10
73 33
175
PRST#
R720 0
169
157
R702 0
R713 0
PCI_DEVSEL#,PCI_PERR#,PCI_SERR#,PCI_PAR

8355 N/B MAINTENANCE
8355 N/B MAINTENANCE
148
Change the faulty
part then end.
Correct it
1. Check if the PC CARD device is
installed properly.
2. Confirm PC card driver is installed ok.
PC Card Test Error
Test
OK?
Re-test
OK?
Yes
No
Yes
No
Check the following parts for cold solder or one of the following
parts on the mother-board may be defective, use an oscilloscope
to check the following signal or replace the parts one at a time and
test after each replacement.
Parts:
U20
U514
U22
J532
R702
R713
R365
R701
R822
R720
R303
R295
R21
Try another known good PC card device.
Board-level
Troubleshooting
Replace
Motherboard
Signals
PCI_AD[0:31]
C/BE# [0:3]
PCICARDBUS_REQ0#
PCI_FRAME#
PCI_IRDY#
PCI_TRDY#
PCI_DEVSEL#
PCI_STOP#
PCIINTB#
PCIRST#
PCICARDBUS_GNT0#
PCI_SERR#
PCI_CLKRUN#
CAD[0:31]
CCBE# [0:3]
CREQ#
CFRAME#
CIRDY#
CTRDY#
CDEVSEL#
CSTOP#
CGNT#
CRST#
CSERR#
CPAR#
CPERR#
VCC5-EN#
VCC3-EN#
VPPD0
VPPD1
+CARD-VCC
+VPPOUT
8.11 PC-Card Socket Failure
Symptom : An error occurs when a PC card device is installed.

8355 N/B MAINTENANCE
8355 N/B MAINTENANCE
149
SD_CMD
SD_DATA[0,3]
SM_LVD
SD_CD#
SD_WP#
SD_CLK
SM_WP#
SM_WE#
SM_ALE
SM_RE#
SM_CLE
SM_SD[0,7]
SM_CE#
SM_WPD#
MS_BS
MS_INS#
MS_SDIO
MS_SCLK
SM CARD
SD CARD
7
2
3
6
20
21
25
26
28
27
22
24
31
32
34
36
J13
102
93
100
92
128
130
131
133
134
135
136
139
84
85
87
88
R706 10
C727
10P
R56 10
C353
1U
P17
Symptom : An error occurs when a memory card device is installed.
+3V
R40
10K
Q20
SI2301DS
+MSVDD+SDVDD
+SMVDD +3V
SM_PWR3EN#
SD_PWREN#
MS_PWREN# 89
94
138
8.12 Memory-Card Socket Failure
+SDVDD 10
+MSVDD 30
C354
1U
SM_CD#
SM_R/B#
11
23
118
132
C38
10P
R365 0
U20
South Bridge
VT8235
PCI_AD [0:31]
C/BE# [0:3]
PCIINTB#
PCIINTC#
PCICARDBUS_REQ0#
PCICARDBUS_GNT0#
PCI_CLKRUN#
SUSB#
+3VS
1,7,31,64,86,120
143,164,178,,187,201
U514
Card Bus
Controller
CB710
P16
P12-14
PCI_FRAME#,PCI_IRDY#,PCI_TRDY#,PCI_STOP#
From Page 6 PCI_CARD_CLK 180
156
161
168
154
To Page 18 CARDSPK# 149
R701 0 IRQSER
To Page 12 146
CARD_RST#
From Page 10
R822 22
POWER_ON_RESET#
166
175
PRST#
R720 0
169
157
R702 0
R713 0
PCI_DEVSEL#,PCI_PERR#,PCI_SERR#,PCI_PAR
R28
100K
C347
0.1U
R118
1K
JL505
JL506
JL507
SD_LED#
SM_LED#
MS_LED#
90
95
140
R354 0
2
3
R542
330
D1
CL-190G
Q30
DTC144TKA
+3V
MAIN_PWROK
From P26
MS CARD
Memory card
connector

8355 N/B MAINTENANCE
8355 N/B MAINTENANCE
150
Change the faulty
part then end.
Correct it
1. Check if the memory CARD device is
installed properly.
2. Confirm memory card driver is installed ok.
Memory Card Test Error
Test
OK?
Re-test
OK?
Yes
No
Yes
No
Check the following parts for cold solder or one of the following
parts on the mother-board may be defective, use an oscilloscope
to check the following signal or replace the parts one at a time and
test after each replacement.
Parts:
U20
U514
J13
Q20
C347
R28
R118
R40
JL505
JL506
JL507
R702
R713
R365
Try another known good memory card device.
Board-level
Troubleshooting
Replace
Motherboard
Signals
PCI_AD[0:31]
C/BE# [0:3]
PCICARDBUS_REQ0#
PCI_FRAME#
PCI_IRDY#
PCI_TRDY#
PCI_DEVSEL#
PCI_STOP#
PCIINTB#
PCIRST#
PCICARDBUS_GNT0#
PCI_SERR#
PCI_CLKRUN#
SD_CD#
SD_ WP#
SM_CD#
SM_IVD
SM_WP#
SM_WE#
SM_R/B#
SM_ALE
SM_RE#
SM_CLE
SM_CE#
SM_WPD#
MS_BS
MS_SDIO
MS_INS#
MS_SCLK
+MSVDD
+SDVDD
Symptom : An error occurs when a memory card device is installed.
8.12 Memory-Card Socket Failure
R701
R822
R720
R706
C727
C354
R56
C38
C353

8355 N/B MAINTENANCE
8355 N/B MAINTENANCE
151
8.13 IEEE1394 Test Error
U20
South Bridge
VT8235
P12
PCI_AD[0,31]
PCI_C/BE[0,3]#
PCI_1394CLK 93
From page 6
PCI1394_GNT#3
PCI1394_REQ#3
95
96
+3VS
+PHYVDD
L75
120Z/100M
C385
2.2U
39,49
+PHYAVDD
C372
0.1U
L71
120Z/100M
+3VS
C374
2.2U
65,75,89,
62,76,90
C802
10P
+3V
8,20,33,35,102
113,114,125
24.576
MHZ
C808
10P
61
60
XO
XI
D_VMAIN
R777
11K
R778
1K
63
TPA0N
TPA0P
TPB0P
TPB0N
TPB1AS0
72
73
70
71
74
C778
0.33U
C781
0.01U
R758
4.99K
C785
270P
R751
54.9
R759
54.9
R755
54.9
R747
54.9 J16
Symptom: An error occurs when IEEE1394 device is installed.
X6
3
4
1
2
PCI_AD22
108
R714
100
PCI_FRAME#,PCI_IRDY#,PCI_TRDY#,PCI_STOP#
PCI_DEVSEL#,PCI_PERR#,PCI_SERR#,PCI_PAR
U28
+3V
+3V
R302
10K
R307
10K
R290
0
SDA
SCLK
WC
VCC
A0
A1
A2
GND
1
2
3
4
5
6
7
8
NM24C02N
31
32
R299
510
C367
0.1U
U516
IEEE1394
VT6307
P18
PCI_1394_RESET##
From Page 12
92
PCI_1394_RESET#
P18
1394
Connector
L86
90Z/100M
L87
90Z/100M

8355 N/B MAINTENANCE
8355 N/B MAINTENANCE
152
Correct it.
1394 Test Error
1.Check if the driver is installed properly
2.Check if the device connect with the
1394IEEE properly
Yes
No
Test
OK?
NO
Change another good device
Re-test
OK?
Board-level
Troubleshooting
Replace
Motherboard or I/O Board
Check the following parts for cold solder or one of the following
parts on the mother-board and I/O board may be defective, use
an oscilloscope to check the following signal or replace the parts
one at a time and test after each replacement.
Parts: Signals
Yes
U20
U516
U28
J16
L71
C374
C372
R714
L75
C385
R302
R307
R290
R299
C367
R777
R778
L86
L87
R751
R747
R759
R755
C778
C781
R758
C785
TPA0P
TPA0N
TPB0P
TPB0N
TPB1AS0
PCI_AD[0,31]
PCI_C/BE#[0,3]
GROM_SDA
GROM_SCL
PCI_FRAME#
PCI_DEVSEL#
PCI_TRDY#
PCI_IRDY#
PCI1394_REQ#3
PCI1394_GNT#3
PCI_1394CLK
PCI_1394_RESET#
PCI_STOP#
PCI_PERR#
PCI_SERR#
PCI_PAR
+3V
D_VMAIN
+PHYAVDD
+PHYVDD
8.13 IEEE1394 Test Error
Symptom: An error occurs when IEEE1394 device is installed.
Change the faulty
part then end.

8355 N/B MAINTENANCE
8355 N/B MAINTENANCE
153
C112
1000P
8.14 LAN Test Error
Symptom: An error occurs when LAN device is installed.
RP527
22*4
RP19
33*4
LAN_DADAIO
LAN_MRXD0
LAN_MRXD1
LAN_MRXD2
LAN_MRXD3
LAN_MTXD0
LAN_MTXD1
LAN_MTXD2
LAN_MRXDV
LAN_MRXER
LAN_MRXC
LAN_MRXD3
LAN_MTXC
LAN_DCLK
LAN_COL
LAN_CRS
LAN_MRXD0_2
LAN_MRXD1 _2
LAN_MRXD2 _2
LAN_MRXD3 _2
LAN_MTXD0
LAN_MTXD1
LAN_MTXD2
LAN_MTXEN
LAN_MRXDV _2
LAN_MRXER _2
LAN_MRXC _2
LAN_MRXD3 _2
LAN_MTXC _2
LAN_DCLK
LAN_DADAIO _2
LAN_COL _2
LAN_CRS _2
U12
LANPHY
VT6103
R561 22
R553 22
R691 33
R230 33
R554 22
R555 22
6
5
4
3
17
18
19
16
9
11
10
16
15
2
1
21
22
U20
South Bridge
VT8235
P14 P19
LAN_MTXEN
R557 22
R552 22
R559 22
41
40
33
32
LAN_TX+
LAN_TX-
LAN_RX+
LAN_RX-
+3VS_LAN
R801
51.1
C860
10P
R784
51.1
C830
10P
R783
0
R51
0
R49
75
R45
75
R38
75
R46
75
R47
51.1
R48
51.1
C120
0.1U
R528
0
U502
LF-H41S
7
6
8
1
3
PJTX+
PJTX-
PJRX+
PJRX-
CMT
RXC
9
16
14
10
15
1
2
3
6
4,5
7,8
J527
LAN
Connector
LAN_MTXD3 LAN_MTXD3 20
R686 33
LANPHY_RESET# 48
R109
100K
+3VS
C226
1U
+3VS
R112
4.7K
Q12
DTC144WK
1
2
3
R104
4.7K
Q11
DTC144WK
2
1
3
+3VS
C199
27P
C198
27P
45
46
X2
25MHz
PJ4
PJ7
11 R34 0
R35 0
R27 0
R30 0
LAN_OSCIN_2
LAN_OSCOUT_2
L541
120Z/100M
L49
90Z/100M
L51
90Z/100M

8355 N/B MAINTENANCE
8355 N/B MAINTENANCE
154
Correct it.
LAN Test Error
1.Check if the driver is installed properly
2.Check if the connect with the
LAN properly
Yes
No
Test
OK?
Correct it.
NO
Check if BIOS setup is ok.
Re-test
OK?
Board-level
Troubleshooting
Replace
Motherboard or
I/O board
Check the following parts for cold solder or one of the following
parts on the mother-board may be defective, use an oscilloscope
to check the following signal or replace the parts one at a time and
test after each replacement.
Parts: Signals
Yes
LAN_TX+
LAN_TX-
LAN_RX+
LAN_RX-
PJTX+
PJTX-
PJRX+
PJRX-
PJ4
PJ7
LAN_COL
LAN_CRS
LAN_DATAIO
LANPHYI_RESET#
LAN_MRXD0
LAN_MRXD1
LAN_MRXD2
LAN_MRXD3
LAN_MRXDV
LAN_MRXER
LAN_MRXC
LAN_MTXD0
LAN_MTXD1
LAN_MTXD2
LAN_MTXD3
LAN_MTXE
LAN_MTXC
LAN_DCLK
U20
U12
U502
J527
RP527
RP19
R686
R557
R552
R559
R561
R553
R691
R230
R554
R555
Q11
Q12
X2
L541
L49
L51
R34
R35
R27
R30
R49
R45
R38
R46
C112
R51
R783
C120
8.14 LAN Test Error
Symptom: An error occurs when LAN device is installed.

8355 N/B MAINTENANCE
8355 N/B MAINTENANCE
155
C782
0.1U
8.15 Audio Failure
AC97_RST#
AC97_SDOUT
AC97_SDIN0
AC97_SYNC
AC97_BITCLK
R741
33K
R738
33K
CDROM_L
CDROM_R
CDROM_GND
CDROM_LEFT
CDROM_RIGHT
CD_COMM
C786
0.1U
+3V
VA
C817
4.7U
C825
0.1U
C793
0.1U
L526 600Z/100M
SB_SPKR
R321
10K
R325
10K
VA
R327
33K R326
10K
U32
MIC1
+
-
L85
120Z/100M
J18
Extend MIC
J530
CDROM
Connector
R768 22
R708 22
Symptom:
No sound from speaker after audio driver is installed.
CARDSPK#
11
5
8
10
6
12
21
18
20
19
2
4
MIC1
Input Of Audio Subsystem
U514
CB710
149
1
2
C762
1U
C821
0.1U
+5V
25,38
19
C771 1U
C773 1U
C772 0.22U
R773
10K
R739
10K
R740
10K
U518
AC’97
CODEC
ALC202
1
2
3
U20
South
Bridge
VT8235
3
6
7
PC_BEEP
P20
P15
P20
P20
P16
P13
P20
R264 22
R707 22
R263 22
C747
10U
L525 600Z/100M
L527 600Z/100M
L533
120Z/100M
R834
27K
R309
4.7K
R308
2.2K
C376
2.2U
C877
100P
3
1
C394
0.1U
51
U515 3
C758
0.01U
24
MIC_EXT
MIC_INT
R732
0
JO501

8355 N/B MAINTENANCE
8355 N/B MAINTENANCE
156
C370
100U
C365
100U
R314 22
J17
Head Phone
R748
15K
+AMP_5V
J5
L Internal
Speaker
L508
L536
R312
1K
R313
1K
3
10
1
2
1
L81 3
5
4
U517
Symptom:
No sound from speaker after audio driver is installed.
16
14
22
15
L505
L506
P21
ROUT+
ROUT-
1
2
Output Of Audio Subsystem
L509
AMPLIFIER
TPA0202
+5VS
C383
100U
C757
0.1U
L534
120Z/100M
C804
0.1U
7
18
AC97_RST#
AC97_SDOUT
AC97_SDIN0
AC97_SYINC
AC97_BITCLK
SPDIFOUT
U518
AC’97
CODEC
ALC202
AOUT_R
AOUT_L
20
36
35
U20
South
Bridge
VT8235
P20
5
P13
C823
10U
C816
10U
C392 2.2U
C806 0.1U
C810 4.7U
C749 0.1U
R771
12.1K
R729
12.1K
R730
12.1K
R770
12.1K 21
4
LOUT+
LOUT-
R734 20K
R735 15K
R764 20K
R765 15K
8.15 Audio Failure
SE/BTL#
HP/LINE#
1
4
5
2
7
6
3
VR1
+AMP_5V
2
3
1Q529
DTC144TKA
C797
0.1U
GNT_Code
L537
L82
R311 22 2
L76
GNT_Code
DEVICE
_DECT#
DECT_HP#/OPT
Drive
IC
LED
L78
600Z/100M
8
7
9
L78
600Z/100M
R781
0
L80
600Z/100M
2
3
12
3
1
2
13
C783
1U
DECT_HP#/OPT
DEVICE_DECT#
Q528
DTA144WK
R749
10K
+3V
Q27
DTC144TKA
Q26
DTC144TKA
+AMP_5V
R752
4.7K
SPKR_MUTE#
R859
0
J4
R Internal
Speaker

8355 N/B MAINTENANCE
8355 N/B MAINTENANCE
157
Board-level
Troubleshooting
Correct it.
1. Check if speaker cables are connected
properly.
2. Make sure all the drivers are installed
properly.
Test
OK?
Audio Drive Failure
1.Try another known good speaker,
CD-ROM.
2. Exchange another known good
charger board.
Re-test
OK?
Replace
Motherboard
Yes
Correct it.
Yes
Check the following parts for cold solder or one of the following parts on the
motherboard may be defective,use an oscilloscope to check the following signal
or replace parts one at a time and test after each replacement.
Signals:
AOUT_R
AOUT_L
ROUT+
ROUT-
LOUT+
LOUT-
AC97_RST#
1.If no sound cause
of line out, check
the following
parts & signals:
2. If no sound cause
of MIC, check
the following
parts & signals:
3. If no sound cause
of CD-ROM, check
the following
parts & signals:
Parts:
U518
C762
L526
L85
L25
L527
J18
MIC1
Signals:
MIC1
MIC_INT
MIC_EXT
Parts:
U20
U518
C771
C773
C772
R738
R741
R739
R773
R740
J530
Signals:
CDROM_L
CDROM_R
CDROM_GND
CDROM_LEFT
CDROM_RIGHT
CD_COMM
Parts:
U20
U518
U517
J4
J5
L505
L506
L508
L509
C83
C816
VR1
C392
C806
R771
R770
C810
C749
R730
R729
R765
R764
Symptom:
No sound from speaker after audio driver is installed.
8.15 Audio Failure

8355 N/B MAINTENANCE
8355 N/B MAINTENANCE
158
Part Number Description Location(S)
422675400021 AC ADPT ASSY;19V,7.9A,SPI,150W,S
361400003030 ADHESIVE;ABS+PC PACK,G485,CEMIDA
361400003005 ADHESIVE;HEAT,TRANSFER,HTA-48(W)
541667540019 AK;19-UN,BOX,8355
541667540031 AK;8355,UTILITY ONLY
340675400034 AL PLATE ASSY;CHOCK,M/B,8355
441999900085 BATT ASSY OPTION;LI-ION,MTC,8355
442675400003 BATT ASSY;14.8V/6.6AH,LI,W/O GAU
442675400005 BATT ASSY;14.8V/6.6AH,LI,W/O GAU
441675400002 BATT ASSY;8355 SANYO,WO_GAUGE
338536010052 BATTERY;LI,3.7V/2.2AH,18650,SANY
242670800113 BFM-WORLD MARK;WINXP,7521N
343675400001 BOSS;STANDOFF,MB,8355 MTG501,MTG502,MTG503
221677040001 BOX,AK,LYNX
340675400011 BRACKET ASSY;TOUCH-PAD,8355
342675400013 BRACKET;IO,8355
342675400006 BRACKET;LCD 15",SPWG,L,8355
342675400005 BRACKET;LCD 15",SPWG,R,8355
342675400012 BRACKET;ROM,8355
421673400005 CABLE ASSY;TV-OUT,8640S
272075103501 CAP;.01U ,50V ,20%,0603,X7R,SMT
272105103702 CAP;.01U ,50V,+80-20%,0402,SMT C750,C952,C956,C960,C964,C96
9
272075103702 CAP;.01U ,50V,+80-20%,0603,Y5V,S C103,C145,C146,C171,C225,C228
272075103401 CAP;.01U ,CR,50V ,10%,0603,X7R,S PC112,PC114,PC506,PC533,PC5
4
272073223401 CAP;.022U,CR,25V ,10%,0603,X7R,S C7,C8
Part Numbe r Description Location(S)
272073223401 CAP;.022U,CR,25V ,10%,0603,X7R,S C257
272072473402 CAP;.047U,16V ,10%,0603,X7R,SMT C160,C867
272075473401 CAP;.047U,50V,10%,0603,X7R,SMT C244,C991
272105104701 CAP;.1U ,16V,+80-20%,0402,SMT C313,C318,C320,C321,C323,C32
7
272075104701 CAP;.1U ,50V,+80-20%,0603,Y5V,S C110,C111,C115,C117,C120,C125
272075104703 CAP;.1U ,50V,+80-20%,0603,Y5V,S C10,C11,C12,C18,C21,C6,C8
272102104401 CAP;.1U ,CR,10V,10%,0402,X5R,SM C277,C312,C941,C943,C947,C951
272072104402 CAP;.1U ,CR,16V,10%,0603,X7R,SM C1,C4,C16,C13
272072104402 CAP;.1U ,CR,16V,10%,0603,X7R,SM C297,C619,C683,C690,C789,PC5
4
272005104404 CAP;.1U,CR,50V,10%,0805,SMT PC106,PC107,PC43,PC505,PC52,
P
272072224701 CAP;.22U ,16V ,+80-20%,0603,Y5V, C157,C219,C304,C407,C505,C588
272072224402 CAP;.22U ,16V ,10%,0603,X7R,SMT C108,C118,C121,C139,C208,C20
9
272072334701 CAP;.33U ,CR,16V ,+80-20%,0603,Y C166,C778
272030102401 CAP;1000P,2KV,10%,1808,X7R,SMT C112
272075102701 CAP;1000P,50V ,+/-20%,0603,X7R,S
272075102701 CAP;1000P,50V ,+/-20%,0603,X7R,S C1,C130,C133,C140,C153,C256,C
2
272030102405 CAP;1000P,CR,3KV,10%,1808,X7R,TU C3,C4
272075102403 CAP;1000P,CR,50V,10%,0603,X7R,SM C156,C203,C220,C230,C515,C54,
P
272075101701 CAP;100P ,50V ,+ -10%,0603,NPO,S C2,C206,C24,C25,C27,C34,C35,C
6
272075101401 CAP;100P ,50V ,10%,0603,COG,SMT C379,C615,C877,PC116,PC117
272075101302 CAP;100P ,CR,50V,5%,0603,NPO,SMT C11
272010101301 CAP;100P,2KV,5%,1206,NPO,SMT,onl
272010101302 CAP;100P,2KV,5%,1206,NPO,SMT,onl C15
272431107507 CAP;100U,6.3V,TPC,7343,POSCAP,H=
272075100701 CAP;10P ,50V ,+-10%,0603,NPO,SM C154,C155,C336,C38,C727,C729,
C
9. Spare Part List-1

8355 N/B MAINTENANCE
8355 N/B MAINTENANCE
159
Part Number Description Location(S)
272021106501 CAP;10U ,10V ,20%,1210,X7R,SMT PC32,PC42,PC563
272011106701 CAP;10U ,10V,+80-20%,1206,Y5V,S C279,C303,C307,C308,C322,C32
4
272011106407 CAP;10U,10V,+/-10%,1206,X5R,SMT, PC102,PC48,PC50,PC528
272001106703 CAP;10U,10V,+80-20%,0805,Y5V,SMT
272001106705 CAP;10U,10V,+80-20%,0805,Y5V,SMT C654,C668,C680,C685,C686,C688
272023106502 CAP;10U,25V,M,1210,T2.5MM,X5R,SM PC11,PC12,PC22,PC23,PC26,PC
2
272023106002 CAP;10U,25V,M,1210,T2.8MM,X5R,SM
272011106404 CAP;10U,6.3V,10%,1206,X7R,SMT C102,C107,C169,C253,C254,C30
2
272431157507 CAP;150U ,TPC,6.3V,20%,H1.9,7343 C502,C506,PC91
272431157507 CAP;150U ,TPC,6.3V,20%,H1.9,7343
272431157512 CAP;150U,6.3V,+/-20%,H2.8,PT,NCC
272431157512 CAP;150U,6.3V,+/-20%,H2.8,PT,NCC
272431157509 CAP;150U,KOCAP,6.3V,20%,7343,SMT C161,C172,C235,C282,C361,C371
272075180304 CAP;18P ,50V ,5% ,0603,NPO,SMT C182,C212,C678,C679
272001105403 CAP;1U ,10%,10V ,0805,X7R,SMT C742,PC104
272071105701 CAP;1U ,CR,10V ,80-20%,0603,Y5 C9
272071105701 CAP;1U ,CR,10V ,80-20%,0603,Y5 C147,C162,C194,C224,C226,C231
272001105402 CAP;1U ,CR,10V,10%,0805,X5R,SM C6
272012105702 CAP;1U ,CR,16V ,+80-20%,1206,Y C298,PC542,PC61
272072105702 CAP;1U ,CR,16V,+80-20%,0603,Y5 C5,C9
272013105501 CAP;1U ,CR,25V ,+80-20%,1206,Y PC79
272002105701 CAP;1U ,CR,16V ,-20+80%,0805,Y5 C239,C258,C309,C39,C659,C664,
C
272001225401 CAP;2.2U ,CR,10V ,10%,0805,X7R,S C5
272002225701 CAP;2.2U ,CR,16V ,+80-20%,0805,Y C343,C374,C376,C385,C392,C67
7
272075222701 CAP;2200P,50V ,+/-20%,0603,X7R,S C510,PC119
Part Numbe r Description Location(S)
272075222701 CAP;2200P,50V ,+/-20%,0603,X7R,S C1,C2,C3,C4
272075221302 CAP;220P ,50V ,5% ,0603,NPO,SMT C10,C11,C12,C13,C14,C15,C16,C
1
272431227504 CAP;220U ,4V ,20%,7343,POSCAP,SM PC54,PC55,PC56,PC57
272431227402 CAP;220U,2V,-35/+10%,H1.9,S,SP-C
272431227527 CAP;220U,4V,+/-20%,H2.8,PT,NCC
272431227527 CAP;220U,4V,+/-20%,H2.8,PT,NCC PC62
272431227526 CAP;220U,PC-CON,2V,+/-20%,10mOHM PC13,PC16,PC17,PC18,PC25,PC
2
272075220301 CAP;22P ,50V ,5% ,0603,COG,SMT C163,C177,C184,C190,C192,C20
2
272075271401 CAP;270P ,50V,+-10%,0603,X7R,SMT C785
272075270302 CAP;27P ,50V ,5%,0603,COG,SMT C198,C199
272073332401 CAP;3300P,CR,25V ,10%,0603,X7R,S C175
272075331301 CAP;330P ,CR,50V,5% ,0603,NPO,SM C12
272075330302 CAP;33P ,50V,5% ,0603,NPO,SMT C30,C31,C32
272073392401 CAP;3900P,50V,10%,0603,X7R,SMT C189,C191
272075390301 CAP;39P ,50V ,5% ,0603,NPO,SMT C150
272011475401 CAP;4.7U ,10%,10V ,1206,X7R,SMT C164,C314
272001475701 CAP;4.7U ,CR,10V ,+80-20%,0805,Y C104,C105,C134,C144,C159,C168
272012475701 CAP;4.7U ,CR,16V ,+80-20%,1206,Y C14
272075472701 CAP;4700P,50V ,+ -20%,0603,X7R,S C880,PC523
272075471401 CAP;470P ,50V,10%,0603,X7R,SMT C337,C915,C919,C937
272075470701 CAP;47P ,50V ,+ -10%,0603,NPO,S C375,C798
272431476502 CAP;47U ,6.3V,20%,SP-CAP,7343,S C2
272431476504 CAP;47U,6.3V,20%,AO-CAP,7343,SMT
272431476503 CAP;47U,6.3V,20%,PC-CON,7343,SMT
272075561701 CAP;560P ,CR,50V ,20%,0603,X7R,S C7
9. Spare Part List-2

8355 N/B MAINTENANCE
8355 N/B MAINTENANCE
160
Part Number Description Location(S)
272075560301 CAP;56P ,50V,5%,0603,NPO,SMT PC522
272030050301 CAP;5P,3KV,5%,1808,NPO,SMT,only
272030050302 CAP;5P,3KV,5%,1808,NPO,SMT,only C17
272075060301 CAP;6.8P,50V,+-0.5PF ,0603,NPO,S C100,C101,C106,C109,C113,C11
4
272075680302 CAP;68P ,50V ,5% ,0603,NPO,SMT C151
221675450007 CARD BOARD;W/AK BOX,FRAME,PALLET
221675450008 CARD BOARD;W/AK BOX,T/B,PALLET,8
221600020252 CARTON;BATTERY,CAIMAN,PWR
221675420004 CARTON;W/AK BOX,N-B,8355
431675400001 CASE KIT;8355 ID1
335152000044 CFM-BAT;FUSE THERMAL 98'C
313000020360 CHOKE COIL;1.25uH,+30-0%,4.5Ts,D PL503,PL504,PL505
273000500092 CHOKE COIL;2.2UH ,20%,16A,3.5MM PL5,PL509
273000500084 CHOKE COIL;400UH(REF),D.2*1,10.5 L507
273000150313 CHOKE COIL;90OHM/100MHZ,20%,2012 L25,L28,L38,L44,L49,L51,L86,L
8
273000150314 CHOKE COIL;90OHM/100MHZ,20%,2012
361200001018 CLEANNER;YC-336,LIQUID,STENCIL/P
523467540907 COMBO ASSY OPTION;8355
523467540007 COMBO ASSY;KME,UJDA750,8355
523467540011 COMBO ASSY;Liteon,LSC-24082K,835
523467540006 COMBO ASSY;QSI,SBW-242,8355
523467540008 COMBO ASSY;TEAC,DW-224E-93,8355
340672300026 COMBO BEZEL ASSY;QSI,SBW-081,MAN
331000008038 CON;BAT,8P,2.5MM,SUYIN PJ502
331000004036 CON;BATTERY,0402A120,4P,R/A,8500 PJ501
Part Numbe r Description Location(S)
331000007015 CON;BATTERY,FM,7P,R/A,8175,PRC
331720015006 CON;D,FM,15P,2.29,R/A,3ROW J503
331720025005 CON;D,FM,25P,2.775,R/A J502
291000025027 CON;FM,0.8MM,25P*2,R/A,SMT,Allt J530
291000151201 CON;FPC/FFC,12P,0.5MM,R/A,SMT J10,J525
291000152604 CON;FPC/FFC,26P,1MM,R/A,ELCO,SMT J8
291000144004 CON;HDR,20P*2,1.0MM,H=4.6,ST,SMT J2
291000141002 CON;HDR,5P*2,1.0MM,H=4.6,ST,SMT, J501
291000141002 CON;HDR,5P*2,1.0MM,H=4.6,ST,SMT, J15
291000023002 CON;HDR,FM,15P*2,0.8MM.H4.4,R/A, J11
291000014409 CON;HDR,FM,22P*2,2.0MM,SMT,SPEED J529
291000021104 CON;HDR,MA,11P*1,1.25,R/A,3811Y- J1
291000021101 CON;HDR,MA,11P*1,1.25,R/A,DF13-1
291000021103 CON;HDR,MA,11P,1.25MM,R/A,SMT,DF
291000011201 CON;HDR,MA,12P*1,1.25MM,ST,SMT J3
291000010201 CON;HDR,MA,2P*1,1.25MM,ST,SMT J14,J19,J4,J5
291000000203 CON;HDR,MA,2P*1,3.5MM,R/A,SMT,SM J2
291000020204 CON;HDR,MA,2P*1,3.5MM,R/A,SMT,SM
291000010301 CON;HDR,MA,3P*1,1.25MM,ST,SMT J1,J528
331000004009 CON;IEEE1394,MA,4P*1,0.8MM,R/A J16
291000253701 CON;MEMORY CARD,37P,SD,SM,SSFDC, J13
331000007018 CON;MINI DIN,7P,R/A,W/GROUND,ALL J501
291000616801 CON;PCMCIA CARD,68P,TAI-SOL,WEAS J532
291000811007 CON;PHONE JACK,10P,R/A,RJ45,RJ11 J527
331840010008 CON;STEREO JACK,10P,W/SPDIF,R/A, J17
9. Spare Part List-3

8355 N/B MAINTENANCE
8355 N/B MAINTENANCE
161
Part Number Description Location(S)
331840005013 CON;STEREO JACK,5P,R/A,28MF60-07 J18
331000004029 CON;USB,MA,R/A,4P*1,2551A-04G5T- J521,J522,J523,J524
346675400029 CONDUCTIVE TAPE;DC IN,MB,8355
346675400028 CONDUCTIVE TAPE;KB,8355
345678300011 CONDUCTIVE TAPE;T/P BRAKCET,UP,8
225675400001 CONDUCTIVE TAPE;TOP ASSY,DDR,RIG
225675400001 CONDUCTIVE TAPE;TOP ASSY,DDR,RIG
345678300012 CONDUCTIVE TAPE;TP BRAKCET,LEFT,
345678300013 CONDUCTIVE TAPE;TP BRAKCET,RIGHT
345678300013 CONDUCTIVE TAPE;TP BRAKCET,RIGHT
342668200003 CONTACT PLATE;2,W4L20T0.15
342504300005 CONTACT PLATE;W5L102T0.13,8500
342503400004 CONTACT PLATE;W5L45T0.13,7170LI,
342503400006 CONTACT PLATE;W5L45T0.13,7170LI,
340675400014 COVER ASSY;CPU,8355
340675400007 COVER ASSY;LCD 15",8355
340675400010 COVER ASSY;SPEAKER,K/B,8355
340675400008 COVER ASSY;TOP,8355
344675400021 COVER;BATTERY,8355
344675400024 COVER;HDD,8355
344675400016 COVER;HINGE,8355
272625220401 CP;22P*4 ,8P,50V ,10%,1206,NPO,S CP1,CP2,CP502
291000612005 DIMM SOCKET;DDR 200P,0.6MM,H4,SM
291000612014 DIMM SOCKET;DDR REVERSE,200P,0.6 J7
291000612013 DIMM SOCKET;DDR STANDARD,200P,0. J6
Part Numbe r Description Location(S)
291000612004 DIMM SOCKET;DDR,200P,0.6MM,H4,SM
288100340008 DIODE;B340LA,40V,3A,SMA,DIODES,S
288100032013 DIODE;BAS32L,VRRM75V,MELF,SOD-80 PD12,PD16,PD22,PD23,PD505,P
D
288100054002 DIODE;BAT54C,SCHOTTKY DIODE,SOT2 D28
288100701002 DIODE;BAV70LT1,70V,225MW,SOT-23 D23,PD3,PD5
288100099001 DIODE;BAV99,70V,450MA,SOT-23 D1
288100099001 DIODE;BAV99,70V,450MA,SOT-23 D3,D5,D6
288100056003 DIODE;BAW56,70V,215mA,SOT-23 D27
288105224002 DIODE;BZT52C2V4,ZENER,2.2-2.6V,0
288105233002 DIODE;BZT52C3V3,ZENER,3.1-3.5V,0
288105243001 DIODE;BZT52C4V3,ZENER,4.0-4.6V,0
288105524002 DIODE;BZV55-C2V4,ZENER,5%,SOD-80 PD502,PD504,PD8
288105533001 DIODE;BZV55-C3V3,ZENER,5%,SOD-80 PD503
288105543001 DIODE;BZV55-C4V3,ZENER,5%,SOD-80 PD20
288103104001 DIODE;EC31QS04-TE12L,40V,3A,SMT PD13,PD15,PD18,PD19,PD2,PD5
288100050001 DIODE;RB050L-40,40V,3A,SMT
288104148001 DIODE;RLS4148,200MA,500MW,MELF,S D14,D2,D25,D4,D503,D511,D7
288100020001 DIODE;RLZ20C,ZENER,19.23V,5%,SMT PD14
288100024002 DIODE;RLZ24D,ZENER,23.63V,5%,SMT PD4
288100056001 DIODE;RLZ5.6B,ZENER,5.6V,5%,LL34 D24,PD21
288101040006 DIODE;SBM1040,10A,SCHOTTKY,POWER PD1
288100073002 DIODE;SFPJ-73,DC2010,30V,3A,SMT
288100056005 DIODE;UDZ5.6B,ZENER,5.6V,UMD2,SM D22
288100056005 DIODE;UDZ5.6B,ZENER,5.6V,UMD2,SM D3,D4,ZD3
288100018003 DIODE;UDZS18B,ZENER,18V,SOD-323, ZD1,ZD2
9. Spare Part List-4

8355 N/B MAINTENANCE
8355 N/B MAINTENANCE
162
Part Number Description Location(S)
344672300025 DUMMY CARD;PCMCIA,MANGUSTA
523408610080 DVD COMBO DRIVE;8X24X10X24X,SBW-
272602107501 EC;100U,16V,M,6.3*5.5,-55+85'C,S C365,C370,C383
312271006358 EC;100U,25V,RA,M,D6.3*7,SGX,SANY PC554
312271005357 EC;10U,25V,20%,RA,6.3*6.8,+105
℃
PC558,PC559
312272263511 EC;22U,25V,20%,RA,8*10.5,105
℃
,O PC508,PC509,PC515,PC516
312276206161 EC;620U,6.3V,+50% -10%,RA,10*10. PC561
312278206151 EC;820U ,4V,+-20%,100*10.5,SP.OS PC560
312278206151 EC;820U ,4V,+-20%,100*10.5,SP.OS
312278206155 EC;820U,4V,+-20%,D10X12.5,4PS820 PC510,PC519,PC524,PC527
227675400004 END CAP;W/AK BOX,8355
227675400003 EPE PAD;K/B,8355
481675400002 F/W ASSY;KBD CTRL,8355 U511
481675400001 F/W ASSY;SYS/VGA BIOS,8355 U23
340675400029 FAN ASSY;IO,8355
340678300018 FAN ASSY;IO,YS,8555
273000610013 FERRITE ARRAY;120OHM100MHZ,3216, FA501
273000150307 FERRITE BEAD;120 OHM/100MHZ,3A,0 L1,L24,L27,L3,L4,L501,L503,L5
0
273000150013 FERRITE CHIP;120OHM/100MHZ,2012, L26,L41,L46,L47,L520,L535,L54
7
273000130039 FERRITE CHIP;130OHM/100MHZ,1608, L10,L11,L12,L13,L14,L15,L16,L
1
273000130038 FERRITE CHIP;600OHM/100MHZ,1608, L505,L506,L508,L509,L525,L52
6
422675400001 FFC ASSY;TOUCH-PAD,8355
288001001001 FIR,GP2W1001YP,GDE VIEW,10P,SMT, U33
245600010016 FLOW CARD;SPS,GRAY
295000010028 FUSE;0.14A/60V,POLY SWITCH,PTC,S F502
Part Numbe r Description Location(S)
295000010048 FUSE;0.5A/15V,POLY SWITCH,SMD F504
295000010111 FUSE;1.5A,NORMAL,1206,SMT PF2
295000010105 FUSE;1A,NORMAL,1206,SMT PF3
295000010057 FUSE;228R,139C',5A/250V,SMT,PRC
295000010106 FUSE;2A,NORMAL,1206,SMT
295000010116 FUSE;FAST, 10A, 86VDC, 6125,SMT PF1,PF502
295000010029 FUSE;FAST,.75A,63V,1206,THIN FIL F503
295000010140 FUSE;FAST,2A,63VDC,1206,SMT,0433
295000010134 FUSE;FAST,2A,63VDC,1206,SMT,PRC F1
295000100006 FUSE;FAST,2A/63V,R433002,1206,SM F501
335152000062 FUSE;LR4-730,POLY SWITCH,PRC
295000010077 FUSE;NANO,10A/32V,R451,SMT
295000010009 FUSE;NORMAL,5A/32VDC,3216,SMT PF4,PF501
345675400040 GASKET;1394,SLD,MB,8355
345678300001 GASKET;CARDREADER,MB,8555
345675400035 GASKET;DOWN,TOP SHIELDING,8355
345675400030 GASKET;KB,8355
345675400011 GASKET;M/B ASSY,1394,8355
345675400012 GASKET;M/B ASSY,MIC-IN,8355
345675400039 GASKET;MIC,SLD,MB,8355
345675400038 GASKET;PCMCIA,8355
345675400037 GASKET;ROM,MB,BIG,8355
345675400036 GASKET;ROM,MB,SMALL,8355
345678300005 GASKET;S-TERMINAL ,MB,8555
345678300010 GASKET;TUNER,MB,8555
9. Spare Part List-5

8355 N/B MAINTENANCE
8355 N/B MAINTENANCE
163
Part Number Description Location(S)
451675400111 HDD ME KIT;8355
340675400025 HEATSINK ASSY;CPU,AMD K8 DTM,MPT
340675400024 HEATSINK ASSY;CPU,AMD K8 DTM,UNP
343675400003 HEATSINK;NORTH BRIDGE,MPT,8355
340675400006 HINGE;L,15",8355
340675400005 HINGE;R,15",8355
344674300038 HOLDER;PCMCIA,TAI-SOL,P2P2601-22 J532
340675400015 HOUSING ASSY;HOUSING,8355
340675400003 HOUSING ASSY;LCD 15",8355
451675400051 HOUSING KIT;8355 ID1
344675400022 HOUSING;BATTERY,8355
291000617542 IC SOCKET;AMD K8 BGA-PGA754-SKT,
291000617544 IC SOCKET;AMD K8 BGA-PGA754-SKT, U503
286304377001 IC; MAX4377F,I-SENSEAMP ,MSOP8,S PU504
282574008005 IC;74AHC08,QUAD 2-I/P AND,TSSOP, U10
282574014004 IC;74AHC14,HEX INVERTER,TSSOP,14 U510
282574373004 IC;74AHC373,OCT D-TRAN,TSSOP,20P U512
282674008001 IC;74AHCT08,2I/P AND GATE,TSSOP, U11
282574186002 IC;74AHCT1G86,SINGLE,XOR,SOT23,S U32
282074338402 IC;74CBTD3384,10 BIT BUS SW,TSOP U19
282574164002 IC;74VHC164,SIPO REGISTER,TSSOP, U24
286308800001 IC;AME8800,0.3A,1.5%,LDO,SOT89 U4
286308800006 IC;AME8800AEEV,VOL REG.,SOT23-5, U519
286308800016 IC;AME8800DEET,300mA,LDO REGULAT U8
286308801011 IC;AME8801DEEV,VOL REG.,SOT25,5P U7
Part Numbe r Description Location(S)
284508807001 IC;AME8807AEHA,600mA,CMOS LDO,AM U15
286308824002 IC;AME8824,0.3A,LDO REG.,SOT26 PU503,PU8
286302020001 IC;APA2020ARI,AUDIO AMP,2W,T SSOP U517
284500010003 IC;ATI MOBILITY M10-P,AGP,BGA 70 U16
286300710001 IC;CB710,PCI/CARDBUS,LQFP,208P,S U514
284509738002 IC;CMI9738-S,AC97 CODEC,LQFP,48P U518
286302211002 IC;CP2211,POWER DISTRI SW,SSOP16 U22
283466570001 IC;EEPROM,9346,64*16 BITS,SO8,SM U21
283467540001 IC;EEPROM,M24C02-WMN6T,2K,SO8,SM
283467540002 IC;EEPROM,M93C46-WMN6T,64*16 BIT
283400000003 IC;EEPROM,NM24C02N,2K,SO,8P U28
283400000003 IC;EEPROM,NM24C02N,2K,SO,8P U5
283767540002 IC;EM6A9320BI-3.6M,DDR SDRAM,4MX
283410310001 IC;FLASH,256K*8,PLCC32, W49F002
283480404001 IC;FLASH,256K*8-70,PLCC32,A29002
283450083001 IC;FLASH,256K*8-70,PLCC32,ST39SF
286369438001 IC;G692L438T,RESET CIRCUIT,4.38V
286300690001 IC;GMT690B,RESET CIRCUIT,2.93V,S
284583437003 IC;H8/F3437S,KBD CTRL,TQFP,100P,
283767630002 IC;HY8250128323,DDR SDRAM,4MX32,
284595040301 IC;ICS950403,TIMING CTL HUB FOR U9
286300811002 IC;IMP811,RESET CIRCUIT,4.38,SOT U507
286306207001 IC;ISL6207CB,PWM DRIVER,SO8,SMT PU505,PU507,PU508
286306559002 IC;ISL6559,MULTI-PHASE PWM CTL,S PU502
283767540001 IC;K4D263238E,DDR SDRAM,4MX32,BG U18,U29,U30,U523
9. Spare Part List-6

8355 N/B MAINTENANCE
8355 N/B MAINTENANCE
164
Part Number Description Location(S)
284500086001 IC;LM86,TEMPERATURE MTR,SO8 U5
286100393004 IC;LMV393,DUAL COMPARTOR,SSOP,8P PU10
286302951015 IC;LP2951ACM,VOLTAGE REGULATOR,S U508
286303728001 IC;LTC3728L,PWM CTRL,LTC,5X5QFN,
286303728002 IC;LTC3728LX,PWM CTRL,LTC,5X5 QF PU19
286104173001 IC;MAX4173F,I-SENSE AMP,SOT23,6P PU501
286300809002 IC;MAX809S,RESET CIRCUIT,2.9V,SO U513
286301414001 IC;MM1414,PROTECTION,TSOP-20A,PR U1
281300708001 IC;NC7SZ08,SINGLE AND GATE,SOT23 U13
286300965001 IC;OZ965R,CCFL CTRL,TSSOP16,O2 U1
284587393002 IC;PC87393F,TQFP,100P U509
286309167001 IC;RT9167-47CB,200MA LDO REGULAT U515
286309202001 IC;RT9202CS,PWM CONTROLLER,SOP-8 PU506
286309701001 IC;RT9701,POWER DISTRI SW,SOT23- U3,U501
286300812002 IC;S-812C,DECECTOR,SOT-89,PRC U2
286301486001 IC;SC1486,PWM CTRL,SC,TSSOP-28 PU7
286300431011 IC;SC431CSK-.5,.5%,ADJ REG,SOT23 PQ15
286300594001 IC;TL594C,PWM CONTROL,SO,16P PU11
284508800001 IC;VIA K8T800,N.B.,BGA578,SMT U506
284506103002 IC;VT6103,LAN-PHY,SSOP,48P,SMT U12
284506307001 IC;VT6307L,PCI-1394,2PORT,LQFP,1 U516
284508235006 IC;VT8235,SOUTH BRIDGE,BGA,487P, U20
273000990021 INDUCTOR;33uH,CDRH124,SUMIDA,SMT PL508
273000990129 INDUCTOR;4.7UH,20%,D124C,H4.5,TO PL510
273000990123 INDUCTOR;4.7UH,20%,D128C,H7.8,TO PL511
Part Numbe r Description Location(S)
273000990163 INDUCT OR;6.2UH,20%,A916CY-6R2M,S PL6
345675400025 INSULATOR;1394,SLD,MB,8355
346675400016 INSULATOR;AL-FOIL ,M/B,8355
346678300026 INSULATOR;ASSY,6CELL,SINGLE FACE
346503100301 INSULATOR;BATT ASSY,6CELLS,7521C
346502800004 INSULATOR;BATT ASSY,BATT+,BATT-,
346503400502 INSULATOR;BATT ASSY,L22R9.2,8175
346503200202 INSULATOR;BATT ASSY,ONE ROUND,BL
346503200101 INSULATOR;BATT ASSY,POLY,W30L64,
346674500002 INSULATOR;BATT ASSY,W7L11 (FOR G
346674500001 INSULATOR;BATTERY ASSY (FOR GP3)
346668300024 INSULATOR;DIMM P/N MB TOP,HOPE
346673100023 INSULATOR;FOR 4 CELLS ,8060
346673800021 INSULATOR;FOR 4 CELLS,DOUBLE FA
346669900004 INSULATOR;INVERTER,7170
346675400023 INSULATOR;M/B,MDC,8355
346675400017 INSULATOR;MINI PCI,8355
346675400018 INSULATOR;ROM ,8355
531067540913 KBD OPTION;DM,8355
531017240124 KBD;88,DA,3000170024,ZIPPY,8355
531020237629 KBD;88,DM,K011718B1,8355
451675400002 LABEL KIT;N-B,8355
242600000145 LABEL;10*10,BLANK,COMMON
242600000145 LABEL;10*10,BLANK,COMMON
242662300009 LABEL;25*10MM,3020F
9. Spare Part List-7

8355 N/B MAINTENANCE
8355 N/B MAINTENANCE
165
Part Number Description Location(S)
242600000385 LABEL;27*10,LAN ID BAR CODE
242600000378 LABEL;27*7MM,HI-TEMP 260'C
242668300028 LABEL;32*7MM,POLYESTER FILM,HOPE
624200010140 LABEL;5*20,BLANK,COMMON
624200010140 LABEL;5*20,BLANK,COMMON
242600000232 LABEL;6*6MM,GAL,BLANK,COMMON
242675400001 LABEL;AGENCY-GLOBAL,8355
242600000088 LABEL;BAR CODE,125*65,COMMON
242600000157 LABEL;BAR CODE,125*65,COMMON
242669900009 LABEL;BLANK,60*80MM,7170
242600000452 LABEL;BLANK,7MM*7MM,PRC
242600000452 LABEL;BLANK,7MM*7MM,PRC
242600000452 LABEL;BLANK,7MM*7MM,PRC
242664800013 LABEL;CAUTION,INVERT BD,PITCHING
242669600005 LABEL;LOT NUMBER,RACE
242600000001 LABEL;PAL,20*5MM,COMMON
242600000315 LABEL;RED ARROW HEAD,PRC
242600000195 LABEL;SOFTWARE,INSYDE BIOS-M
441675400036 LCD ASSY;15",SXAG+,AU,8355 ID1
451675400036 LCD ME KIT;15",SXAG+,AU,8355 ID1
413000021005 LCD;AU-B150PG01,TFT,15",SXGA+
294011200155 LED;BLUE,H0.8,SF0603-B70140-30,S D8
294011200069 LED;GREEN,19-21VGC/TR8,LED_CL190 LED1,LED2,LED3,LED4
294011200034 LED;GREEN,H.8,0603,19-21VGC/TR,S
294011200160 LED;GREEN,H=0.8,0603,SF0603-G651 D1
Part Numbe r Description Location(S)
294011200016 LED;GREEN,H0.8,0603,CL-190G,SMT D1,D10,D3,D5,D7
294011200043 LED;RE/GR,H0.8,L1.9,W1.6,19-22SR LED5,LED6
416267540903 LT PF OPTION;15",SXGA+,8355 ID1
416267540010 LT PF;15",SXAG+,AU,8355 ID1
526267540015 LTXNX;8355/S5XX/XXM/3DM1/L3D3A/X
561567540025 MANUAL;QSG,EN,8355
339115000051 MICROPHONE;-56+-3dB,2KOHM,3V,FCE MIC1
291000611245 MINIPCI SOCKET;124P,0.8MM,H=4,S
291000611247 MINIPCI SOCKET;124P,0.8MM,H=4.0, J9
344675400015 NAME-PLATE;SPEAKER COVER,8355
451675400072 ODD ME KIT;8355
461675400002 PACKING KIT;8355, SANYO,WO_GAUGE
461675400006 PACKING KIT;N-B,8355
224673130001 PALLET;COMPLEX,1300x1100x126,806
221600050218 PARTITION;BATTERY,MARLIN,CAIMAN,
221675350014 PARTITION;HDD ME KIT,8080
221600050219 PARTITION;TOP/BTM,BATTERY,MARLIN
221675450009 PARTITION;W/AK BOX,PALLET,8355
412672300001 PCB ASSY;FAX MODEM 56K,MDC56S-I,
316675400003 PCB;PWA-8355/BATT PROTECTION BD
316675400002 PCB;PWA-8355/LED TRANS BD R00
316675400001 PCB;PWA-8355/MOTHER BD R01
316600000041 PCB;PWA-INVERTER BD (DA1-05A01-A R0A
222600020049 PE BAG;50*70MM,W/SEAL,COMMON
222670820003 PE BAG;L560*W345,7521N
9. Spare Part List-8

8355 N/B MAINTENANCE
8355 N/B MAINTENANCE
166
Part Number Description Location(S)
222668820003 PE BUBBLE BAG;160X270MM,ANTI-STA
222503220001 PE BUBBLE BAG;BATTERY,GRAMPUS
230000000003 PEN;OIL,BLUE,PRC
411675400008 PWA,PWA-8355 BOARD, SANYO,WO_GAU
411675400009 PWA
﹔
PWA-8355BATT PROTECTION,WO_
411675400004 PWA;PWA-8355,LED BD
411675400001 PWA;PWA-8355,MOTHER BD
411675400003 PWA;PWA-8355,MOTHER BD,SMT
411675400002 PWA;PWA-8355,MOTHER BD,T/U
411672900001 PWA;PWA-INVERTER BD DA1-05A01
332810000199 PWR CORD;250V/10~16A,3P,BLK,EU
297212000003 RELAY;REED,200V,.5A,NORMAL OPEN, SW1
271045057101 RES;.005 ,1W,1% ,2512,SMT PR554
271046057102 RES;.005,1.5W,1%,2512,SMT
271045107101 RES;.01 ,1W ,1% ,2512,SMT PR553,PR7
271045207101 RES;.02 ,1W ,1% ,2512,SMT PR29,PR30
271002000301 RES;0 ,1/10W,5% ,0805,SMT L65,L88,PR567,R192,R285,R304,
R
271061000002 RES;0 ,1/16W,0402,SMT R163,R164,R170,R183,R215,R21
6
271071000002 RES;0 ,1/16W,5% ,0603,SMT R2
271071000002 RES;0 ,1/16W,5% ,0603,SMT C28,PR11,PR13,PR14,PR18,PR28
271072102111 RES;1.02K,1/10W,1% ,0603,SMT R665
271071152101 RES;1.5K ,1/16W,1% ,0603,SMT R25,R26
271071152302 RES;1.5K ,1/16W,5% ,0603,SMT R556
271002100301 RES;10 ,1/10W,5% ,0805,SMT PR549,PR550,PR569,R367
271071100302 RES;10 ,1/16W,5% ,0603,SMT PR501,PR519,PR520,PR535,PR5
3
Part Numbe r Description Location(S)
271071101101 RES;100 ,1/16W,1% ,0603,SMT PR19,R525,R53,R57,R612,R777
271071101301 RES;100 ,1/16W,5% ,0603,SMT PR25,R106,R58,R636,R714
271071101301 RES;100 ,1/16W,5% ,0603,SMT R3,R41,R42
271071104101 RES;100K ,1/16W,1% ,0603,SMT R16,R13
271071104101 RES;100K ,1/16W,1% ,0603,SMT PR533
271061104501 RES;100K ,1/16W,5% ,0402,SMT R220,R811
271071104302 RES;100K ,1/16W,5% ,0603,SMT PR1,PR16,PR26,PR27,PR31,PR4
2
271071104302 RES;100K ,1/16W,5% ,0603,SMT R10,R4
271071105311 RES;105K ,1/16W,1% ,0603,SMT PR59
271071107311 RES;107K ,1/16W,1% ,0603,SMT PR504
271071103701 RES;10K ,1/16W,.1%,0603,SMT PR36
271071103101 RES;10K ,1/16W,1% ,0603,SMT R8,R18,R19
271071103101 RES;10K ,1/16W,1% ,0603,SMT PR17,PR23,PR38,PR526,PR529,P
271061103501 RES;10K ,1/16W,5% ,0402,SMT R100,R122,R128,R130,R168,R171
271071103302 RES;10K ,1/16W,5% ,0603,SMT PR505,R138,R152,R173,R185,R1
8
271071103302 RES;10K ,1/16W,5% ,0603,SMT R43,R44
271071121211 RES;12.1K,1/16W,1% ,0603,SMT PR563,R729,R730,R770,R771
271071121301 RES;120 ,1/16W,5% ,0603,SMT R22,R23,R346,R347,R54,R59
271071124101 RES;120K ,1/16W,1% ,0603,SMT R4
271071134701 RES;130K ,1/16W,0.1% ,0603,SMT PR39
271071150301 RES;15 ,1/16W,5% ,0603,SMT R9
271071151103 RES;15 ,1/16W,1% ,0603,SMT R86,R88
271071154101 RES;150K ,1/16W,1% ,0603,SMT R1
271071153101 RES;15K ,1/16W,1% ,0603,SMT PR48
271071153301 RES;15K ,1/16W,5% ,0603,SMT R356,R357,R358,R359,R360,R361
9. Spare Part List-9

8355 N/B MAINTENANCE
8355 N/B MAINTENANCE
167
Part Number Description Location(S)
271071169011 RES;169 ,1/16W,1% ,0603,SMT R531
271071174311 RES;174K ,1/16W,1% ,0603,SMT PR44
271061102105 RES;1K ,1/16W,1% ,0402,SMT R154,R156,R198,R199,R214,R21
7
271071102102 RES;1K ,1/16W,1% ,0603,SMT R14
271071102102 RES;1K ,1/16W,1% ,0603,SMT PR511,PR56,R135,R137,R194,R1
9
271071102302 RES;1K ,1/16W,5% ,0603,SMT R2
271071102302 RES;1K ,1/16W,5% ,0603,SMT R118,R187,R292,R312,R313,R338
271071102302 RES;1K ,1/16W,5% ,0603,SMT R11,R14,R5,R9
271071105301 RES;1M ,1/16W,5% ,0603,SMT PR2,PR45,R116,R139,R503,R642,
271071105301 RES;1M ,1/16W,5% ,0603,SMT R12
271071221111 RES;2.21K,1/16W,1% ,0603,SMT R563,R712
271071222302 RES;2.2K ,1/16W,5% ,0603,SMT R200,R308
271071225301 RES;2.2M,1/16W,5% ,0603,SMT R1,R2
271071249111 RES;2.49K,1/16W,1% ,0603,SMT R390
271071274111 RES;2.74K,1/16W,1% ,0603,SMT PR508,PR509,PR510
271071272301 RES;2.7K ,1/16W,5% ,0603,SMT R207,R223,R225,R226,R527,R66
2
271071203101 RES;20K ,1/16W,1% ,0603,SMT R30,R17
271071203101 RES;20K ,1/16W,1% ,0603,SMT PR525,PR547,PR57,PR60
271071203302 RES;20K ,1/16W,5% ,0603,SMT R127,R148,R210,R572,R734,R76
4
271061220501 RES;22 ,1/16W,5% ,0402,SMT R208
271071221302 RES;22 ,1/16W,5% ,0603,SMT R142,R165,R218,R263,R264,R288
271071221211 RES;22.1K,1/16W,1% ,0603,SMT PR40
271071224301 RES;220K ,1/16W,5% ,0603,SMT R115,R933
271071226311 RES;226K ,1/16W,1% ,0603,SMT PR4
271071232271 RES;23.2K,1/16W,.1%,0603,SMT PR33,PR551
Part Numbe r Description Location(S)
271061240302 RES;24,1/16W,5%,0402,SMT R201,R203,R205,R206,R212,R213
271071202102 RES;2K ,1/16W,1% ,0603,SMT PR557
271071202301 RES;2K ,1/16W,5% ,0603,SMT R762
271071205101 RES;2M ,1/16W,1% ,0603,SMT R11
271071348111 RES;3.48K,1/16W,1% ,0603,SMT PR506
271071301311 RES;301K ,1/16W,1% ,0603,SMT PR534
271071303101 RES;30K ,1/16W,1% ,0603,SMT R3
271071324011 RES;324 ,1/16W,1% ,0603,SMT R779
271071330302 RES;33 ,1/16W,5% ,0603,SMT R230,R602,R603,R675,R681,R68
6
271071331301 RES;330 ,1/16W,5% ,0603,SMT R542,R652,R670
271071332311 RES;332K ,1/16W,1% ,0603,SMT PR62,PR63
271071333301 RES;33K ,1/16W,5% ,0603,SMT PR10,PR543,R327,R738,R741
271071348812 RES;34.8 ,1/16W,1%,0603,SMT R24,R521
271071361101 RES;360 ,1/16W,1% ,0603,SMT R599,R648,R661,R678
271002383011 RES;383 ,1/10W,1% ,0805,SMT R666,R674
271071394101 RES;390K ,1/16W,1% ,0603,SMT R8
271071302101 RES;3K ,1/16W,1% ,0603,SMT R147,R658
271071402111 RES;4.02K,1/16W,1% ,0603,SMT PR52,PR53
271001435301 RES;4.3M,1/10W,5%,0805,SMT R10
271071478301 RES;4.7 ,1/16W,5% ,0603,SMT PR49
271013478301 RES;4.7 ,1/4W,5% ,1206,SMT R324,R329
271002472301 RES;4.7K ,1/10W,5% ,0805,SMT PR5,PR6
271061472501 RES;4.7K ,1/16W,5% ,0402,SMT R161,R162
271071472302 RES;4.7K ,1/16W,5% ,0603,SMT PR35,PR37,PR41,R104,R112,R11
3
271071499111 RES;4.99K,1/16W,1% ,0603,SMT PR507,PR542,PR546,R758
9. Spare Part List-10

8355 N/B MAINTENANCE
8355 N/B MAINTENANCE
168
Part Number Description Location(S)
271071402811 RES;40.2 ,1/16W,1% ,0603,SMT R794
271071433301 RES;43K ,1/16W,5% ,0603,SMT R246,R247,R249,R250,R252,R25
4
271071442812 RES;44.2,1/16W,1% ,0603,SMT R52,R55
271071470301 RES;47 ,1/16W,5% ,0603,SMT R134,R373,R374,R375,R376
271071471101 RES;470 ,1/16W,1% ,0603,SMT R21,R23,R27
271071471302 RES;470 ,1/16W,5% ,0603,SMT R3,R4,R5,R6,R7
271071471302 RES;470 ,1/16W,5% ,0603,SMT PR503,R158,R294,R787,R835
271071471302 RES;470 ,1/16W,5% ,0603,SMT R40,R6
271072474101 RES;470K ,1/10W,1% ,0603,SMT R7
271061474501 RES;470K ,1/16W,5% ,0402,SMT R13,R211,R687
271071474301 RES;470K ,1/16W,5% ,0603,SMT PR22,PR3,PR523,PR571,PR572,P
271071473101 RES;47K ,1/16W,1% ,0603,SMT PR545
271071499811 RES;49.9 ,1/16W,1% ,0603,SMT R107,R108,R37,R41
271071499011 RES;499 ,1/16W,1% ,0603,SMT R123
271071512101 RES;5.1K ,1/16W,1% ,0603,SMT R663
271071562301 RES;5.6K ,1/16W,5% ,0603,SMT R167,R753
271071562301 RES;5.6K ,1/16W,5% ,0603,SMT R45
271071511812 RES;51.1,1/16W,1% 0603,SMT R47,R48,R784,R801
271071511301 RES;510 ,1/16W,5% ,0603,SMT R299
271071536211 RES;53.6K,1/16W,1% ,0603,SMT R5
271071549811 RES;54.9 ,1/16W,1% ,0603,SMT R747,R751,R755,R759
271071560301 RES;56 ,1/16W,5% ,0603,SMT R180,R181,R871,R872,R877,R878
271071561101 RES;560 ,1/16W,1% ,0603,SMT R22,R24,R28
271071564301 RES;560K ,1/16W,5% ,0603,SMT R11,R12,R509,R544
271071619111 RES;6.19K,1/16W,1% ,0603,SMT PR51
Part Numbe r Description Location(S)
271071634111 RES;6.34K,1/16W,1% ,0603,SMT R310
271071649111 RES;6.49K,1/16W,1% ,0603,SMT R549
271071604811 RES;60.4 ,1/16W,1% ,0603,SMT R562,R567
271071634211 RES;63.4K,1/16W,1% ,0603,SMT PR58
271071680301 RES;68 ,1/16W,5% ,0603,SMT R545,R546
271071681101 RES;680 ,1/16W,1% ,0603,SMT R18,R19,R515,R516,R517,R518,R
5
271071713102 RES;715 ,1/16W,1% ,0603,SMT R124
271071750302 RES;75 ,1/16W,5% ,0603,SMT R1,R38,R45,R46,R49,R5,R6
271071751101 RES;750 ,1/16W,1% ,0603,SMT R15
271071750311 RES;750K,1/16W,1% ,0603,SMT PR20,PR521
271071787311 RES;787K ,1/16W,1% ,0603,SMT PR32,PR43
271071822301 RES;8.2K ,1/16W,5% ,0603,SMT R101,R153,R157,R169,R174,R19
6
271071866111 RES;8.66K,1/16W,1% ,0603,SMT PR21
271071806812 RES;80.6 ,1/16W,1% ,0603,SMT R67
271071806211 RES;80.6K,1/16W,1% ,0603,SMT PR524
271071825211 RES;82.5K,1/16W,1% ,0603,SMT R12,R6,R7
271071821301 RES;820 ,1/16W,5% ,0603,SMT R533,R534
271611471303 RP; 470*4 ,8P ,1/16W,5% ,0612,S RP7,RP8
271571680302 RP; 68*8 ,16P,1/16W,5% ,1606,SM RP504,RP508,RP510,RP513,RP5
1
271611000301 RP;0*4 ,8P ,1/16W,5% ,0612,SMT RP1,RP38,RP40,RP42,RP44,RP4
6
271611100301 RP;10*4 ,8P ,1/16W,5% ,0612,SMT RP505,RP511,RP520,RP528
271571100301 RP;10*8 ,16P ,1/16W,5% ,1606,SM RP503,RP507,RP509,RP514,RP5
1
271611103301 RP;10K*4 ,8P ,1/16W,5% ,0612,SMT RP22,RP3
271621103302 RP;10K*8 ,10P,1/32W,5% ,1206,SMT RP12,RP16,RP24,RP4,RP546,RP5
271611153301 RP;15K*4 ,8P ,1/16W,5% ,0612,SMT RP17
9. Spare Part List-11

8355 N/B MAINTENANCE
8355 N/B MAINTENANCE
169
Part Number Description Location(S)
271611220301 RP;22*4 ,8P ,1/16W,5% ,0612,SMT RP10,RP11,RP13,RP27,RP28,RP
2
271611240302 RP;24*4 ,8P ,1/16W,5% ,0612,SMT RP15,RP25,RP26,RP31,RP32,RP3
271611330301 RP;33*4 ,8P ,1/16W,5% ,0612,SMT RP19
271611472301 RP;4.7K*4,8P ,1/16W,5% ,0612,SMT RP23,RP523
271621472302 RP;4.7K*8,10P,1/32W,5% ,1206,SMT RP18,RP20,RP21,RP515,RP536,
R
271611470301 RP;47*4 ,8P ,1/16W,5% ,0612,SMT RP14
271571470301 RP;47*8 ,16P ,1/16W,5% ,1606,SM RP6,RP9
271611680301 RP;68*4 ,8P ,1/16W,5% ,0612,SMT RP506,RP512,RP521,RP529
271611750301 RP;75*4 ,8P ,1/16W,5% ,0612,SMT RP516
345675400023 RUBBER;DOWN LCD,8355
345675930001 RUBBER;LCD,UPPER,8677T
565167540001 S/W;CD ROM,SYSTEM DRIVER,8355
565180626001 S/W;CD*1,DVD,WIN-DVD,INTERVIDEO
565167000013 S/W;CD-ROM,B'S RECORDER GOLD2.0
340675400038 SCREW ASSY;CPU,8355
371101630301 SCREW;M1.6L3,K-HEAD(+),NIB/NLK
371101630301 SCREW;M1.6L3,K-HEAD(+),NIB/NLK
371102011502 SCREW;M2L15,FLT(+),NIW/NLK
340675400030 SHIELDING ASSY;HDD UP,8355
342675400017 SHIELDING;HDD TOP,8355
333020000002 SHRINK TUBE;600V,105'C,D0.8*11.5
333050000107 SHRINK TUBE;UL,600V,105'C,ID2.5*
361400003021 SOLDER CREAM;NOCLEAN,P4020870980
361400003021 SOLDER CREAM;NOCLEAN,P4020870980
361400003037 SOLDER CREAM;SH-6309,SHENMAO,63/
Part Numbe r Description Location(S)
361200003047 SOLDER PASTE;NO CLEAN,RMA,CK3000
600100010009 SOLDER WIRE;63/37,0.8,CM,N/C,PRC
600100010005 SOLDER WIRE;63/37,0.8,NA,N/C,PRC
370102611902 SPC-SCREW;M2.6L19,K-HEAD,NIW
370102610302 SPC-SCREW;M2.6L3,NIB,K-HD,NYLOK
370102630601 SPC-SCREW;M2.6L6,HDt0.5,NIWNLK
370102630601 SPC-SCREW;M2.6L6,HDt0.5,NIWNLK
370102010205 SPC-SCREW;M2L2(t0.3),N/W/WLK
370102010205 SPC-SCREW;M2L2(t0.3),N/W/WLK
370102010256 SPC-SCREW;M2L2.5,K-HD(t0.5) NLK,
370102010303 SPC-SCREW;M2L3,NIW,K-HD(+),NYLOK
370102010405 SPC-SCREW;M2L4,NIW,K-HD(+),NYLOK
370102010405 SPC-SCREW;M2L4,NIW,K-HD(+),NYLOK
370102010606 SPC-SCREW;M2L6,K-HD(t0.2),NIB/NL
370103010405 SPC-SCREW;M3L4,NIW,K-HD,T0.3
370103010604 SPC-SCREW;M3L6,NIB,K-HD,t0.8,NYL
340678300005 SPEAKER ASSY; L,20*16,2W,MEI-SHA
340678300006 SPEAKER ASSY; R,20*16,2W,MEI-SHA
340678300017 SPEAKER ASSY;L,20*16,2W,FENG-CHI
340678300016 SPEAKER ASSY;R,20*16,2W,FENG-CHI
226600030332 SPONGE;320*290*10,CAIMAN,PWR
345668900016 SPONGE;BIOS BATT,M722
377102010361 S-STANDOFF;M2.0DP3.0H3.6L1.1,NIW MTG18
377102610047 S-STANDOFF;M2.6DP3.5H5L1.1,NW MTG12,MTG17
377244010002 STANDOFF;#4-40DP3.5H5L5.5,NIW
9. Spare Part List-12

8355 N/B MAINTENANCE
8355 N/B MAINTENANCE
170
Part Number Description Location(S)
297120101007 SW;DIP,SPST,4P,24VDC,.025A,SMT SW3
297040105010 SW;PUSH BUTTOM,5P,SPST,12V/50MA, SW2
297040200001 SW;PUSH BUTTON,DPDT,4P,12V/50MA SW10
297040102002 SW;PUSH BUTTON,SPST,15V/20MA,H3. SW4,SW5,SW6,SW7,SW8,SW9
225600000061 TAPE;ADHENSIVE,DOUBLE-FACE,W20,U
225600000310 TAPE;ADHENSIVE,DOUBLE-FACE,W8,UL
225600000054 TAPE;INSULATING,POLYESTER FILM,1
345675400007 THERMAL PAD;NORTH BRIDGE,MPT,835
310111103011 THERMISTOR;10K,1%,RA,DISK,103AT-
441675400051 TOUCH PAD MODULE;Synaptics,TM41P
288227002006 TRANS;2N7002LT1,N-CHANNEL FET,ES PQ1,PQ16,PQ17,PQ18,PQ22,PQ
2
288227002001 TRANS;2N7002LT1,N-CHANNEL FET,SO Q13,Q18,Q29,Q30,Q35,Q501,Q50
288200301004 TRANS;3LN01S,N-MOSFET,SMCP Q2
288204900001 TRANS;AO4900,DUAL N-MOSFET WITH PU6
288204532002 TRANS;AP4532M,P&N-MOSFET,SO8
288200144010 TRANS;DDTA144WCA,PNP,SOT-23,SMT
288200144011 TRANS;DDTC144TCA,NPN,SOT-23,SMT
288200144009 TRANS;DDTC144WCA,NPN,SOT-23,SMT
628820014401 TRANS;DTA144EKA,PNP,100MA,50V,SO Q3,Q4
288200144002 TRANS;DTA144WK,PNP,SMT PQ14,Q528
288200144003 TRANS;DTC144TKA,N-MOSFET,SOT-23 Q11,Q12,Q16,Q26,Q27,Q33,Q34,
Q
288200144001 TRANS;DTC144WK,NPN,SOT-23,SMT PQ5,Q15,Q17,Q19,Q23,Q24,Q25,
Q
288206676003 TRANS;FDB6676,30V/84A,.0075OHM,N
288206035005 TRANS;FDD6035AL,46A,30V,16mOHM,T
288206676005 TRANS;FDS6676S,14.5A,30V,9mOHM,S
Part Numbe r Description Location(S)
288206690003 TRANS;FDS6690S,N-MOS,.022OHM,SO8
288206982003 TRANS;FDS6982S,N-MOSFET,DUAL,SO8
288207764001 TRANS;FDS7764A,N-MOS,.0075OHM,SO
288200301001 TRANS;FDV301N,N-CHANNEL,SOT 23 Q1,Q2,Q3,Q502
288200503001 TRANS;IPB05N03L,80A,30V,7.2mOHM, PQ6,PQ7,PQ8
288201403002 TRANS;IPD14N03L,30A,30V,20mOHM,T PQ19,PQ20,PQ21
288202222001 TRANS;MMBT2222AL,NPN,TO236AB PQ13
288203906018 TRANS;MMBT3906L,PNP,Tr35NS,TO236 Q1
288204350001 TRANS;PBSS4350Z,50V,5A,SOT223 PQ9
288202301001 TRANS;SI2301DS,P-MOSFET,SOT-23 Q20,Q31,Q32,Q4,Q517,Q6
288104362001 TRANS;SI4362DY,N-HOSFET,S08 PU14,PU18,PU5
288204532001 TRANS;SI4532DY,N&P-MOSFET,SO8,PR U2
288204788001 TRANS;SI4788CY,P-MOS,5A1.8~5.5V, U27,U529
288204800001 TRANS;SI4800DY,N-MOS,.0185OHM,SO PU13,PU15,PU16,PU4,U504,U52
6
288204810001 TRANS;SI4810DY,N-MOS,.0155OHM,SO
288204832001 TRANS;SI4832DY,N-MOSFET,.028OHM, PU17
288204835001 TRANS;SI4835DY,PMOS,6A/30V,.035, PQ10,PQ11,PQ12,PQ2,PQ3,Q503
288204925001 TRANS;SI4925DY,P-MOSFET,SO-8 PU9
288208107001 TRANS;TPC8107,13A/30V,P-MOSFET,S Q10,Q11,Q12,Q7,Q8,Q9
373101712351 T-SCREW;B,M1.7,L2.35,K-HD,2,NIB
271911103906 VR;10K,20%,0.05W,RN101GAC10KPHJ- VR1
421675400011 WIRE ASSY;ANTENNA,HSD,LCD,8355
421675400008 WIRE ASSY;ANTENNA,H-T,LCD,8355
421675400012 WIRE ASSY;BIOS,BATTERY,8355
421675400001 WIRE ASSY;INVERTER,8355
9. Spare Part List-13

8355 N/B MAINTENANCE
8355 N/B MAINTENANCE
171
Part Number Description Location(S)
421675400004 WIRE ASSY;LCD,AU-B150PG01,8355
421675400009 WIRE ASSY;LED BD,TOP,8355
421675400010 WIRE ASSY;MDC,8355
332110020021 WIRE;#20,UL1007,31MM,BLANK,PRC
332110020042 WIRE;#20,UL1007,70MM,RED,PRC
332110026115 WIRE;#26,UL1007,45MM,BLACK,PRC
332100000017 WIRE;#28,UL1061,100MM,YELLOW,PR
332110028109 WIRE;#28,UL1061,40MM,BLUE,PRC
332110028098 WIRE;#28,UL1061,55MM,RED,PRC
273001050080 XFMR;CI8.5,16T/2600T,220mH,SMT,o T1
273001050081 XFMR;CI8.5,16T/2600T,220mH,SMT,o
273001050028 XSFORMER;10/100 BASE,LF-H41S,SMT U502
274011431414 XTAL;14.318MHZ,32PF,50PPM,8*4.5, X1
274011600408 XTAL;16MHZ,16PF,50PPM,8*4.5,2P X501
274012457406 XTAL;24.576MHZ,16PF,50PPM,8*4.5, X6
274012500415 XTAL;25MHZ,20PF,30PPM,8.0*4.5,SM X2
274012700406 XTAL;27MHZ,20PF,20PPM,8.0*4.5,SM X3
274013276103 XTAL;32.768KHZ,20PPM,12.5PF,CM20 X5
P/N:526267540015
9. Spare Part List-14



5
5
4
4
3
3
2
2
1
1
D D
C C
B B
A A
MODEL : 8355 Revision 01
Contexts
Title
DIMM-SLOT & Termination
CLOCK GENERATOR AND LED INDICATOR
VT8235 (3/3) VLINK&LAN
CARD READER & MINI PCI
VT8235 (2/3) IDE&AC97
IEEE1394(VT6307L)
ClawHammer_HT&DDR(1/2)
ClawHammer_Power plane(2/2)
HDD/CDROM CONNECTOR
K8T800(VT8385)
AUDIO CODEC(CMI9738)
COVER SHEET & SCREW HOLE
VT8235 (1/3) PCI&USB
PCMCIA(ENE710)
LAN PHY(VT6103)
AMPLIFILER
SUPER IO(PC87393),TOUCH PAD AND SCROLLER BUTTON
+2.5VS&+1.25VS&1.8V&1.2V
+3VS_P & +5VS_P
M10 +1.2V&+1.0V
ADINP_D/D
EMBEDED CONTROLLER- H8
CHARGE
VCC_VCORE
4
8
15
19
26
30
12
18
3
7
14
25
11
23
29
2
6
13
21
24
10
17
28
22
1
5
9
16
20
27
Page
For M/B and machine
ATI_M10-P(1/4)
CRT/LCD/TV CONNECTOR
USB CONN, BACKLIGHT CONECTOR AND COVER SWITCH
POWER PERIPHERIAL
For CPU
PROJECT CODE
PRODUCT CODE PCB P/N
ASSY P/N
DRAWN DESIGN CHECK ISSUES
HISTORYTAPEOUT DAY
R00
DESIGN FOR EVT
REVISION
G039
6754
VGA
PCMCIA
CARDREADER
IEEE1394
MINIPCI WIRELESS LAN B/D
VT6107L
ENE710
ENE710
ATI M9-CSP64 PCIINTA#
PCIINTB#
PCIINTC#
PCIINTC#
PCIINTD#
PULL HIGH AND SYSTEM BIOS
FUNCTION CHIP INTERRUPT REQ/GNT IDSEL
AD20REQ0#/GNT0#
REQ0#/GNT0# AD20
REQ2#/GNT2# AD21
REQ3#/GNT3# AD22
X1 14.318Mhz CLOCK GENERATOR
X3 27Mhz VGA- ATI M9-CSP64
X5 32.768KhZ RTC
X6 24.576Mhz IEEE 1394- VT6107L
X2 25MhZ LAN PHY
X7 24.576Mhz AUDIO CODEC
X4 16Mhz H8
316675400001
411675400001
PAGE2 CHANGE R520,R518 TO 680OHM
DEL C148,C151,C168,C155,R64,L53
FOR DDR_CLK ADD R346,R347 DEL R529,R40,R36,R39
FOR HDT CHANGE R66,R71,R19,R517,R519,R18,R516
CHANGE R17,R15,R53,R62,R514,R511,R512 TO 470OHM
PAGE3 CHANHE U4 AND VID CIRCUIT
CHANGE L54 TO 0OHM,DEL R69
DISABLE VDDA RESERVE CIRCUIT
PAGE4 CHANGE RP515,RP516,RP517 TO 47OHM
ADD C865,C94,C869,C108,C874,DEL C519
FOR DDR_CLK DEL R541,R542,R543,R544
PAGE5 FOR VGA ADD R802 TO +2.5V
FOR COST DOWN ADD U8,C194,C168
DEL Q14,R144,R150,C293,C292,R149,R143
PAGE6 FOR CLK_GEN STRAP ADD R345,R825,R260
FOR EMI ADD C177,C192,C190,C184,C154,C155,C163
PAGE7 FOR AGP_VREF ADD R161,R160,C303,C660 DEL R616
FOR SW_1.5V/1.25V ADD U6A
PAGE8 ADD L542,L540(RESERVE)
DISABLE L514,C600,C280,C592
PAGE9 FOR CRT LEAKAGE DEL R507,R7
FOR EMI ADD RP4,CP502 DEL R501,R502
PAGE10 ADD U4,C147,C879,C841(RESERVE)
DEL L529,L526,RP14,RP15
PAGE11 ADD C148,C151,C883,R852,R854
PAGE12 ADD R186,Q29,R364,U10B
FOR V_LINK CHANGE R658 TO 3K,R672 TO 1K,R648
FOR SMB ADD R537,R535 DEL Q523,Q22,R725,R273
PAGE13 FOR IDE_RESET ADD Q534,Q533,R827,R826
PAGE14 ADD R365
PAGE15 FOR INDICATOR ADD Q30,Q507,R828
DELR260,R711,D516,D517
PAGE17 FOR EMI ADD L541,R529
PAGE18 FOR CMI9738 ADD R834,C880 DEL R732
FOR EMI DEL L84,C824 ADD C391
CHANGE R733,R739 TO 10K, R741,R738 TO 33K
PAGE19 FOR DEPOP CIRCUIT ADD U17,R367,D520,C890
CHANGE VR1
PAGE20 INVERSEJ10
PAGE21 FOR FAN SOFT-START ADD C876,C115,C135
ADD R348,R381,Q31,R355,Q535
PAGE22 ADD R356,R357,R358,R359,R360,R361,R362,R363
SHORT U501,U3 PIN1,2
PAGE24 CHANGE R111,R294,R318 TO 470OHM
ADD U13,R791,C889,C84,R350
R0A
2002/11/6
2002/12/23
R0B
PAGE 2 CHANGE R15,R17,R62,R63,R511,R512,R514 to 680 OHM
PAGE 8 FOR M9_1.8V ADD C896,C897,C898,C899
PAGE 10 CHANGE R721 to 10K,C742 to 1U
PAGE 17 DEL D15,D16,ADD R862
FOR TP DEL D19
PAGE 21 FOR CPU ADD RT500,R865,R866
PAGE 20 FOR FIR ADD R864,C901,C902,C395;CHANGE R324,R329
PAGE 24 FOR CHIPSET APNOTE CHANGE U10 TO U520
ATI_M10-P(2/4)
ATI_M10-P(3/4)
ATI_M10-P(4/4)
31
32
R0C
PAGE 2 Delete R15,R17,R62,R63,R511,R512,R514
Add U34(LM99)
PAGE 6 For ICS950403 Add R868,D2,Delete R83,R867
PAGE 7 Add R779,R777,R749,R870,R130,R122,U524,C665
Delete RP532,R595,Q506,R813,R719,R718,R791
PAGE 8 Add R571,R584,C361,L549,R575
Delete R570,R566,R576
PAGE 9,10 For M10P request
PAGE 20 Add R308,R309,R834,C788,C880,R733,R739,R741,R738
Delete C775, C776, C774, C761, C770, C820,C819,C812
PAGE 23 Change C678,C679 Add R370,R369,R368
Delete R717,R796,R797,R798,R799,R300,Q531,Q532,Q28
C826,C876,C827,C828,C829,D519,L539
PAGE 26 For +2.5V
Add U504,L26,C244,R116,R115,Q18 Delete U505,R111
For +1.5V
Add U15,L27,C301,R390,R391,C381,C384
2003/05/02
R0D
2003/05/07 For PCB layout only
PAGE 7 For ATI modify U524,Add SW3 for MEM_ID
PAGE 20 Change R733,R739,R738,R741
PAGE 29 Add L547,L548
R01
PAGE 9 Change VGA resistor pack to 1206
PAGE 8 Change VDD_MCLK2.5 that follow the VDDR1
PAGE 2 For M10P add MTG18
change R794 to 40 ohm,Add RP655
PAGE 25 Del JL524,JL525,JL526,JL527
PAGE 27 Change PF2 from 1A to 1.5A
PAGE 22 Change J10 power ,GND pin and add Fuse on TP
PAGE 23 Add R950,R951,R952,R953
AMD request change R24,R521 from 44.2 to 34.8
PAGE 32 PR502 pull up VDD5
PAGE 14 For K8T800 connect LDTSTOP# to SLP#
Reserve SUSST# ,STPAGP# from M10 to SB
Connect AGPBZ# to M10
PAGE 15 Change J530 shape to CONN_C12437_50B
DEL TP510,TP511 Add spread spectrum IC
PAGE 19 For EMI Add L49,L51, Del R31,R32,R42,R43
PAGE 18 For EMI Add L86,L87,Del R323,R328,R331,R335
For ESD mount R322
PAGE 21 For EMI change C798,C378,C379 to CAGND
PAGE 3 Remove RP1,RP2,SW501
For CD_ROM noise add R732
For ESD change SW4~9 to 297040100015(w/ GND)
Add pull up for AGP4x(reserve)
PAGE 5 Add pull up for AGP4x(reserve)
PAGE 17 Change R542 from +3V to +5V
PCB316675400001/ASSY411675400001 R01
8355 M/D B/D
C
132Friday, September 19, 2003
<Core Design>
Title
Size Document
Number
Rev
Date: Sheet of
GND GND GND
GND LAN_GND GND
GND GND
GND GND
GND GND
GND_USB
GND
GND GND
CAGND
GND
MTG8
ID3.0/OD7.0
MTG118_RD30X12
MTG118-RD276-30X12
4
5
6
7
9
10
1
2
3
8
11
12
13
MTG6
ID3.0/OD7.0
MTG118_RD30X12
MTG118-RD276-30X12
4
5
6
7
9
10
1
2
3
8
11
12
13
MTG14
ID3.2/OD8.0/IN4.5
1
MTG11
MTG/ID4.4/OD7.0
MTG173NRD276_4C8
1
2
3
4
5
6
7
8
MTG13
ID3.2/OD8.0/IN4.5
1
MTG16
ID3.2/OD8.0
1
MTG15
ID3.2/OD8.0
1
MTG1
ID3.0/OD7.0
MTG118_RD30X12
MTG118-RD276-30X12
4
5
6
7
9
10
1
2
3
8
11
12
13
MTG502
ID3.3/OD7.0
4
5
6
7
9
10
1
2
3
8
11
12
MTG501
ID3.3/OD7.0
4
5
6
7
9
10
1
2
3
8
11
12
FD1
FIDUCIAL-MARK
1
MTG503
ID3.3/OD7.0
4
5
6
7
9
10
1
2
3
8
11
12
MTG2
ID3.0/OD7.0
MTG118_RD30X12
MTG118-RD276-30X12
4
5
6
7
9
10
1
2
3
8
11
12
13
MTG3
ID3.0/OD7.0
MTG118_RD30X12
MTG118-RD276-30X12
4
5
6
7
9
10
1
2
3
8
11
12
13
R353
0
0603
12
MTG17
MTG/ID2.1/OD5.0
4
56
7
9
10 1
2
38
MTG12
MTG/ID2.1/OD5.0
4
56
7
9
10 1
2
38
MTG4
ID3.0/OD7.0
MTG118_RD30X12
MTG118-RD276-30X12
4
5
6
7
9
10
1
2
3
8
11
12
13
FD4
FIDUCIAL-MARK
1
FD2
FIDUCIAL-MARK
1
FD501
FIDUCIAL-MARK
1
MTG18
ID2.1/OD5.0
1
FD3
FIDUCIAL-MARK
1
FD503
FIDUCIAL-MARK
1
FD504
FIDUCIAL-MARK
1
FD502
FIDUCIAL-MARK
1
MTG5
ID3.0/OD7.0
MTG118_RD30X12
MTG118-RD276-30X12
4
5
6
7
9
10
1
2
3
8
11
12
13
PDF created with FinePrint pdfFactory trial version http://www.fineprint.com

5
5
4
4
3
3
2
2
1
1
D D
C C
B B
A A
resistor must
no more than
1000mil from
processor and
5mils trace and
10mil spacing
ClawHammer-HT&DDR(1/2)
HDT USE
E13-RESERVE
MEMADDA15
C12-RESERVE
MEMADDA14
width:20/8/5/8/20
E14-RESERVE
MEMADDB15
D12-RESERVE
MEMADDB14
width:20/5/5/5/20
NPO
須用
R8CPU 0.5inch
不能離開超過
Place these
capacitors close to
processor pins
Processor Debug USE
10%
10%
PCB31675400001/ASSY411675400001 R01
8355 M/D B/D
C
2 32Friday, September 19, 2003
<Core Design>
Title
Size Document
Number
Rev
Date: Sheet of
L0_REF0
L0_REF1
MEMZN
MEMZP
SINCHN
BRN#
CPU_THERMTRIP#
LDTSTOP#
CPU_RESET#
REFB_H
REFB_L
CORE_SENSE
L0_CTLIN_H1
L0_CTLIN_L1
L0_CADIN_L[0..15]
L0_CADOUT_H[0..15]
L0_CADIN_H[0..15]
L0_CADOUT_L[0..15]
SCANSHENB
TMS
L0_REF1
L0_CADIN_L3
L0_CADIN_L7
L0_CADOUT_L13
L0_CLKOUT_L0
L0_CTLOUT_H1
L0_CADIN_H7
L0_CADOUT_L4
L0_CADOUT_H3
L0_CADOUT_L1
L0_CADOUT_H1
L0_CADOUT_H8
L0_CADIN_L15
L0_CADOUT_L15 SCANEN
TCK
BPSCLK+
SINCHN
L0_CLKIN_H0
L0_CADIN_H1 L0_CTLOUT_L0
L0_CTLOUT_H0
L0_CADIN_L14
L0_CADOUT_H7
L0_CADOUT_H2
BP2
SCANCLK1
L0_CTLIN_H0
CPU_THERMTRIP#
CORE_SENSE
L0_CLKOUT_H0
L0_CADIN_H0
L0_CADOUT_L0
L0_CADIN_L2
TDO
CPU_THERMDC
L0_CADOUT_H15
L0_CADIN_L11
L0_CADOUT_H4
L0_CADIN_H11
L0_CADIN_H15
REFB_H
CPUCK-
L0_CADIN_H3
L0_CADOUT_H0
L0_CADOUT_H10
L0_CADOUT_H5
L0_CADOUT_H6
L0_CLKOUT_H1
L0_CADOUT_H12
BP1
L0_CADOUT_H11
L0_CADIN_L4
L0_CTLOUT_L1
L0_CADOUT_L2
L0_CTLIN_L0
L0_CLKOUT_L1
L0_CADIN_L9
LDTSTOP#
SCANSHENA
L0_CADIN_H10
L0_CADIN_L12
L0_CADOUT_L12
L0_CADOUT_L3
SCANCLK2
CPU_THERMDA
DBREQ#
L0_CLKIN_L0
TDI
CPU_RESET#
BRN#
CPUCK+
L0_CADIN_L6
L0_CADIN_H4
L0_CADIN_L8
L0_CADOUT_L11
L0_CADIN_H12
L0_CADOUT_H9
L0_CLKIN_L1
L0_CADIN_H8
L0_CADIN_H13
BP0
DBRDY
L0_CADOUT_L10
L0_CADIN_H5
L0_CADIN_H14
L0_REF0
BP3
L0_CADIN_L5
L0_CLKIN_H1
L0_CADOUT_L6
REFB_L
L0_CADOUT_L7
L0_CADOUT_L5
L0_CTLIN_H1
L0_CADOUT_L14
L0_CADIN_H2
L0_CTLIN_L1
L0_CADIN_L1
L0_CADOUT_L8
L0_CADOUT_L9
L0_CADOUT_H13
L0_CADIN_L13
TRST#
BPSCLK-
L0_CADIN_L0
L0_CADOUT_H14
L0_CADIN_L10
L0_CADIN_H9
L0_CADIN_H6
MEMADD_A[0..13] CPU_MD[0..63]
CPUCK-
CPUCK+
DDR_CLK4
DDR_CLK5
DDR_CLK6
DDR_CLK7 DDR_CLK6#
DDR_CLK7#
DDR_CLK5#
DDR_CLK4#
BPSCLK+
BPSCLK-
CPU_DQM5
CPU_DQM2
DDR_CLK0
CPU_CKEB
DDR_CLK2#
CPU_MD17
CPU_MD8
CPU_DQS5
MEMADD_A11
MEMADD_A9
CPU_MD33
CPU_MD22
CPU_MD16
CPU_MD62
CPU_MD45
DDR_CLK6
CPU_MD35
CPU_MD1
MEMZN
CPU_DQM3
CPU_DQS8
MEMRESET_L
DDR_CLK1
MEMADD_A12
MEMADD_A3
CPU_MD36
CPU_MD9
CPU_DQM7
CPU_DQM0
CPU_DQS7
DDR_WEA#
CPU_MD60
CPU_MD57
CPU_MD52
DDR_CLK2
MEMADD_A1
CPU_MD29
CPU_MD5
CPU_DQS4
DDR_CLK3#
DDR_CLK6#
MEMADD_A6
CPU_MD39
CPU_MD18
CPU_MD15
CPU_MD10
CPU_MD3
DDR_CLK1#
CPU_MD63
MEMADD_A7
CPU_MD23
CPU_MD2
CPU_MD61
CPU_DQS2
CPU_MD41
CPU_MD31
CPU_MD26
CPU_MD12
CPU_MD0
CPU_DQM1
MEMZP
DDR_WEB#
DDR_CLK5
MEMADD_A10
CPU_MD40
CPU_MD34
CPU_MD30
CPU_MD24
CPU_MD21
CPU_MD13
CPU_MD59
DDR_CLK5#
MEMADD_A5
MEMADD_A4
CPU_MD37
CPU_MD4
DDR_CS0#
CPU_MD56
CPU_MD42
CPU_MD7
DDR_CASA#
DDR_CLK0#
CPU_MD50
CPU_CKEA
MEMADD_A8
MEMADD_A0
MEMADD_A13
DDR_RASB#
CPU_DQS6
CPU_MD51
CPU_MD43
DDR_CLK7
DDR_CLK4
MEMADD_A2
CPU_MD19
DDR_RASA#
CPU_MD54
CPU_MD49
CPU_MD48
CPU_MD47
CPU_DQS1
CPU_DQS3
DDR_CLK7#
DDR_CS3#
DDR_CS1#
CPU_DQM6
DDR_CLK4#
CPU_MD58
CPU_MD53
CPU_MD44
CPU_MD14
CPU_MD11
CPU_DQM8
CPU_MD55
CPU_MD46
DDR_CS6#
DDR_CLK3
CPU_MD38
CPU_MD32
CPU_MD28
CPU_MD27
CPU_MD25
CPU_MD20
CPU_MD6
DDR_CASB#
DDR_CS2#
CPU_DQM4
CPU_DQS0
T_ERR#
CPU_THERMDC
CPU_THERMDA
SCANSHENB
SCANSHENA
SCANCLK2
BP0
BP1
SCANEN
SCANCLK1
TDO
DBREQ#
TMS
TRST#
DBRDY
TDI
TCK
DDR_CLK0
DDR_CLK1 DDR_CLK0#
DDR_CLK1#
T_ERR#
COREFB_H32
COREFB_L32
L0_CTLIN_H0 5
L0_CADOUT_H[0..15]5
L0_CADIN_L[0..15]5
L0_CTLIN_L0 5
L0_CLKIN_H0 5
L0_CLKOUT_L0 5
L0_CLKOUT_L1 5
L0_CLKOUT_H1 5
L0_CADIN_H[0..15]5
L0_CLKIN_L1 5
L0_CLKIN_L0 5
CPU_THERMTRIP# 23
L0_CADOUT_L[0..15]5
L0_CLKIN_H1 5
L0_CTLOUT_L0 5
L0_CLKOUT_H0 5
CPU_RESET# 3,12
L0_CTLOUT_H0 5
LDTSTOP# 5,14
CPUCLK+ 6
CPUCLK- 6
CPU_CKEA4
DDR_CS2#4
DDR_CLK6#4
CPU_DQM3 4
MEMADD_A[0..13]4
DDR_CS3#4
DDR_CLK7#4
DDR_CLK5#4
DDR_CS0#4
DDR_CLK74
CPU_DQM4 4
DDR_RASA#4
DDR_CS1#4
CPU_DQM6 4
DDR_CASA#4
DDR_CLK64
CPU_DQM7 4
DDR_BAA04
CPU_DQM5 4
CPU_DQM1 4
DDR_BAA14
DDR_CLK54
CPU_DQM0 4
CPU_DQM2 4
DDR_CLK4#4
CPU_MD[0..63] 4
DDR_WEA#4
DDR_CLK44
CPU_CKEB4
THRM_CLK 9,23
THRM_DATA 9,23
THERM_ERR# 23
ALL_PWROK_2.5V 3,5,13,26
DDR_CLK04
DDR_CLK14
DDR_CLK0#4 DDR_CLK1#4
CPU_DQS4 4
CPU_DQS5 4
CPU_DQS3 4
CPU_DQS0 4
CPU_DQS2 4
CPU_DQS6 4
CPU_DQS1 4
CPU_DQS7 4
GND
+1.25VSREF_MEM
GND GND
+1.25VSREF_CLAW
+1.2VLDTA
GND
GND
+2.5V
+2.5VS_DIMM
+2.5VS_DIMM
+2.5VS_DIMM
+2.5V
GND
GND
+1.2VLDTA
+2.5VS_DIMM
GND
+1.25VSREF_CLAW
+1.25VSREF_CLAW
GND
+3V
GND
+3V
GND
GND
GND
+2.5V
+2.5VS_DIMM
+2.5V
+3V
GND
R57
100
0603
1%
12
R53
100
0603
1%
12
C150
39P
0603
5%
50V
12
C166
0.33U
16V
0603
12
C160
0.047U
0603
12
R612
100
0603
1%
12
C191 3900P
0603
1 2
C189 3900P
0603
1 2
R67 80.6
0603 1%
12
R55
44.2
0603
1%
1 2
TP502 1
R346 1200603
1 2
C157 0.22U
0603D 1 2
R347 1200603
1 2
TP2 1
C159 4.7U
0805 1 2
R65
680
0603
1 2
R17
680/NA
0603
1%
12
R76
680/NA
0603
1 2
R52
44.2
0603
1%
1 2
TP7 1
R15
680/NA
0603
1%
12
R518680 0603
1 2 R520680 0603
1 2
R63
680/NA
0603
1%
12
R24
34.8
0603
1%
1 2
R62
680/NA
0603
1%
12
TP26 1
TP506 1
TP27 1
TP11 1
R516680 0603
1 2 R18680 0603
1 2 R519680 0603
1 2 R517680 0603
1 2
TP503 1
R19680 0603
1 2
TP31 1
R71680 0603
1 2
TP29 1
R66680 0603
1 2
TP504 1
TP505 1
TP47 1
C145
0.01U
0603
12
TP45
1
TP42
1
TP12 1
TP14 1
R521
34.8
0603
1%
1 2
TP1
1
R511
680/NA
0603
1%
12
R514
680/NA
0603
1%
12
C146
0.01U
0603
12
TP44
1
R512
680/NA
0603
1%
12
TP508
1
U503B
CLAWHAMMER
BGA754_SKT
N5
T3
T5
V5
Y3
AB4
Y5
AD3
AB5
AE5
M5
AF3
AE6
E10
M3
T4
U5
W5
Y4
AB3
AA5
AD4
AC5
AD5
M4
AF4
AF6
E9
H3
K3
J5
L5
D4
F5
U2
U1
P1
N2
V1
U3
N1
N3
AE8
AE7
P3
R5
K5
V3
AF10
AF8
E12
D10
P4
P5
K4
V4
AE10
AG8
E11
C10
E5
C4
E6
D6
E7
E8
C8
D8
AJ16
AJ14
AJ12
AG11
AJ15
AH15
AJ11
AH11
AJ10
AJ9
AH5
AG5
AH9
AJ7
AJ6
AJ5
AJ3
AH3
AF1
AE2
AJ4
AG3
AE3
AE1
AD1
AC2
Y1
W2
AC3
AC1
W3
W1
M1
L2
J2
G3
L1
L3
G1
G2
F1
E3
B3
A3
E1
E2
A4
C5
B5
A5
A9
C11
A6
C7
B9
A10
A11
C13
A15
A17
B11
A12
B15
A16
AJ13
AJ8
AJ2
AB1
J1
D1
A8
A14
T1
AH13
AH7
AG1
AA1
H1
C2
A7
A13
R1
H5
H4
AG10
AG12
G5
F4
D14
C14
MEMADDA[0]
MEMADDA[1]
MEMADDA[2]
MEMADDA[3]
MEMADDA[4]
MEMADDA[5]
MEMADDA[6]
MEMADDA[7]
MEMADDA[8]
MEMADDA[9]
MEMADDA[10]
MEMADDA[11]
MEMADDA[12]
MEMADDA[13]
MEMADDB[0]
MEMADDB[1]
MEMADDB[2]
MEMADDB[3]
MEMADDB[4]
MEMADDB[5]
MEMADDB[6]
MEMADDB[7]
MEMADDB[8]
MEMADDB[9]
MEMADDB[10]
MEMADDB[11]
MEMADDB[12]
MEMADDB[13]
MEMBANKA[0]
MEMBANKA[1]
MEMBANKB[0]
MEMBANKB[1]
MEMCASA_L
MEMCASB_L
MEMCHECK[0]
MEMCHECK[1]
MEMCHECK[2]
MEMCHECK[3]
MEMCHECK[4]
MEMCHECK[5]
MEMCHECK[6]
MEMCHECK[7]
MEMCKEA
MEMCKEB
MEMCLK_H[0]
MEMCLK_H[1]
MEMCLK_H[2]
MEMCLK_H[3]
MEMCLK_H[4]
MEMCLK_H[5]
MEMCLK_H[6]
MEMCLK_H[7]
MEMCLK_L[0]
MEMCLK_L[1]
MEMCLK_L[2]
MEMCLK_L[3]
MEMCLK_L[4]
MEMCLK_L[5]
MEMCLK_L[6]
MEMCLK_L[7]
MEMCS_L[0]
MEMCS_L[1]
MEMCS_L[2]
MEMCS_L[3]
MEMCS_L[4]
MEMCS_L[5]
MEMCS_L[6]
MEMCS_L[7]
MEMDATA[0]
MEMDATA[1]
MEMDATA[2]
MEMDATA[3]
MEMDATA[4]
MEMDATA[5]
MEMDATA[6]
MEMDATA[7]
MEMDATA[8]
MEMDATA[9]
MEMDATA[10]
MEMDATA[11]
MEMDATA[12]
MEMDATA[13]
MEMDATA[14]
MEMDATA[15]
MEMDATA[16]
MEMDATA[17]
MEMDATA[18]
MEMDATA[19]
MEMDATA[20]
MEMDATA[21]
MEMDATA[22]
MEMDATA[23]
MEMDATA[24]
MEMDATA[25]
MEMDATA[26]
MEMDATA[27]
MEMDATA[28]
MEMDATA[29]
MEMDATA[30]
MEMDATA[31]
MEMDATA[32]
MEMDATA[33]
MEMDATA[34]
MEMDATA[35]
MEMDATA[36]
MEMDATA[37]
MEMDATA[38]
MEMDATA[39]
MEMDATA[40]
MEMDATA[41]
MEMDATA[42]
MEMDATA[43]
MEMDATA[44]
MEMDATA[45]
MEMDATA[46]
MEMDATA[47]
MEMDATA[48]
MEMDATA[49]
MEMDATA[50]
MEMDATA[51]
MEMDATA[52]
MEMDATA[53]
MEMDATA[54]
MEMDATA[55]
MEMDATA[56]
MEMDATA[57]
MEMDATA[58]
MEMDATA[59]
MEMDATA[60]
MEMDATA[61]
MEMDATA[62]
MEMDATA[63]
MEMDQS[0]
MEMDQS[1]
MEMDQS[2]
MEMDQS[3]
MEMDQS[4]
MEMDQS[5]
MEMDQS[6]
MEMDQS[7]
MEMDQS[8]
MEMDQS[9]
MEMDQS[10]
MEMDQS[11]
MEMDQS[12]
MEMDQS[13]
MEMDQS[14]
MEMDQS[15]
MEMDQS[16]
MEMDQS[17]
MEMRASA_L
MEMRASB_L
MEMRESET_L
MEMVEF1
MEMWEA_L
MEMWEB_L
MEMZN
MEMZP
U503A
CLAWHAMMER
BGA754_SKT
291000617542
BGA754_SKT
AJ21
AH21
B23
A23
A24
AH17
AJ28
A28
AE19
AH19
AJ19
AD27
AD29
AB27
AB29
Y29
V27
V29
T27
AD25
AC27
AB25
AA27
W27
V25
U27
T25
AD28
AC29
AB28
AA29
W29
V28
U29
T28
AC25
AC26
AA25
AA26
W26
U25
U26
R25
E29
F28
G29
H28
K28
L29
M28
N29
E26
E25
G26
G25
J25
L26
L25
N26
F29
F27
H29
H27
K27
M29
M27
P29
E27
F25
G27
H25
K25
L27
M25
N27
Y27
Y25
Y28
W25
J29
J26
K29
J27
T29
R27
R29
R26
P28
N25
P27
P25
AE26
AF27
AJ27
A19
A25
AA2
AA3
AE21
AE22
AE23
AE24
AE9
AF18
AF21
AF22
AF23
AF24
AG17
AG18
AG2
AG4
AG6
AG7
AG9
AH1
AH18
AH23
AJ18
AJ23
B13
B18
B19
B7
C1
C12
C15
C18
C19
C20
C21
C22
C23
C24
C3
C6
C9
D12
D18
D20
D22
D3
E13
E14
F3
J3
K1
R2
R3
E17
A21
A22
A26
A27
A20
E20
B21
AE18
AF20
CLKIN_H
CLKIN_L
CORE_SENSE
COREFB_H
COREFB_L
DBRDY
KEY0
KEY1
DBREQ_L
FBCLKOUT_H
FBCLKOUT_L
L0_CADIN_H[0]
L0_CADIN_H[1]
L0_CADIN_H[2]
L0_CADIN_H[3]
L0_CADIN_H[4]
L0_CADIN_H[5]
L0_CADIN_H[6]
L0_CADIN_H[7]
L0_CADIN_H[8]
L0_CADIN_H[9]
L0_CADIN_H[10]
L0_CADIN_H[11]
L0_CADIN_H[12]
L0_CADIN_H[13]
L0_CADIN_H[14]
L0_CADIN_H[15]
L0_CADIN_L[0]
L0_CADIN_L[1]
L0_CADIN_L[2]
L0_CADIN_L[3]
L0_CADIN_L[4]
L0_CADIN_L[5]
L0_CADIN_L[6]
L0_CADIN_L[7]
L0_CADIN_L[8]
L0_CADIN_L[9]
L0_CADIN_L[10]
L0_CADIN_L[11]
L0_CADIN_L[12]
L0_CADIN_L[13]
L0_CADIN_L[14]
L0_CADIN_L[15]
L0_CADOUT_H[0]
L0_CADOUT_H[1]
L0_CADOUT_H[2]
L0_CADOUT_H[3]
L0_CADOUT_H[4]
L0_CADOUT_H[5]
L0_CADOUT_H[6]
L0_CADOUT_H[7]
L0_CADOUT_H[8]
L0_CADOUT_H[9]
L0_CADOUT_H[10]
L0_CADOUT_H[11]
L0_CADOUT_H[12]
L0_CADOUT_H[13]
L0_CADOUT_H[14]
L0_CADOUT_H[15]
L0_CADOUT_L[0]
L0_CADOUT_L[1]
L0_CADOUT_L[2]
L0_CADOUT_L[3]
L0_CADOUT_L[4]
L0_CADOUT_L[5]
L0_CADOUT_L[6]
L0_CADOUT_L[7]
L0_CADOUT_L[8]
L0_CADOUT_L[9]
L0_CADOUT_L[10]
L0_CADOUT_L[11]
L0_CADOUT_L[12]
L0_CADOUT_L[13]
L0_CADOUT_L[14]
L0_CADOUT_L[15]
L0_CLKIN_H[0]
L0_CLKIN_H[1]
L0_CLKIN_L[0]
L0_CLKIN_L[1]
L0_CLKOUT_H[0]
L0_CLKOUT_H[1]
L0_CLKOUT_L[0]
L0_CLKOUT_L[1]
L0_CTLIN_H[0]
L0_CTLIN_H[1]
L0_CTLIN_L[0]
L0_CTLIN_L[1]
L0_CTLOUT_H[0]
L0_CTLOUT_H[1]
L0_CTLOUT_L[0]
L0_CTLOUT_L[1]
L0_REF0
L0_REF1
LDTSTOP_L
NC_A19
NC_A25
NC_AA2
NC_AA3
NC_AE21
NC_AE22
NC_AE23
NC_AE24
NC_AE9
NC_AF18
NC_AF21
NC_AF22
NC_AF23
NC_AF24
NC_AG17
NC_AG18
NC_AG2
NC_AG4
NC_AG6
NC_AG7
NC_AG9
NC_AH1
NC_AH18
NC_AH23
NC_AJ18
NC_AJ23
NC_B13
NC_B18
NC_B19
NC_B7
NC_C1
NC_C12
NC_C15
NC_C18
NC_C19
NC_C20
NC_C21
NC_C22
NC_C23
NC_C24
NC_C3
NC_C6
NC_C9
NC_D12
NC_D18
NC_D20
NC_D22
NC_D3
NC_E13
NC_E14
NC_F3
NC_J3
NC_K1
NC_R2
NC_R3
TCK
TDI
TDO
THERMDA
THERMDC
THERMTRIP_L
TMS
TRST_L
PWROK
RESET_L
TP18 1
TP15 1
C1401000P 0603
1 2
C1531000P 0603
1 2
C867
0.047U
0603
12
TP21
1
TP16 1
TP28 1
TP17 1
TP30 1
R54 1200603
1 2
R5130/NA 0603D_DFS
1 2
R160/NA 0603D_DFS
1 2
R59 1200603
1 2
R22 1200603
1 2
R23 1200603
1 2
TP3
1
TP32 1
TP4
1
TP24 1
TP23 1
TP20 1
TP37 1
TP40 1
TP5
1
TP34 1
TP41 1
TP6
1
TP33 1
TP13 1
TP46 1
U34
LM99
MSOP8
1
6
5
8
7
3
4
2VDD
ALERT
GND
SMBCLK
SMBDATA
D-
T_CRIT_A
D+
0.1U
16V
0603
10%
C741
12
TP43 1
TP19 1
TP39 1
R515
680
0603
1 2
J525
FPC/FFC-12P/0.5MM
6239-012-001-800
CONN_ELCO6239_12
291000151201
1
2
3
4
5
6
7
8
9
10
11
12
1
2
3
4
5
6
7
8
9
10
11
12
RP3
10K*4
1206
1
2
3
4
8
7
6
5
R534
820
0603
1 2
R533
820
0603
1 2
0.1U
16V
0603
10%
C149
12
C510
2200P
0603D
12
R41
49.9 1%
1 2
R531
169
0603
1%
12
R200/NA 0603D_DFS
1 2
R37
49.9 1%
1 2
TP54
1
C515
1000P
0603
10%
12
TP22
1
TP501 1
R525
100
0603
1%
12
C156
1000P
0603
10%
12
U5
MAX6657/NA
SO8
1
2
3
4
8
7
6
5VDD
D+
D-
THEPM
SCLK
SDATA
ALERT
GND
TP507
1
TP25
1
PDF created with FinePrint pdfFactory trial version http://www.fineprint.com

5
5
4
4
3
3
2
2
1
1
D D
C C
B B
A A
ClawHammer-Power plane(2/2)
Place thease capacitors in uPGA
socket cavity
Place these capacitors near socket
EMI
Place thease decoupling
capacitors on solder
layer of processor
SI2304DS
用
Place backside of
CPU socket
BOT
Near CPU in
VLDT pour
Place HT
bypass caps
on topside
near
unconnected
Clawhammer
HT link
Near NB within
1 inch*4
Near CPU within
in VLDT pour*4
X7R X7R
X7R
PCB316675400001/ASSY411675400001 R01
8355 M/D B/D
C
3 32Friday, September 19, 2003
<Core Design>
Title
Size Document
Number
Rev
Date: Sheet of
VID4
VID0
VID1
VID2
VID3
+2.5VDDA_RUN
+2.5VDDA_RUN
VID3
VID4
VID2
VID0
VID1
VID332 VID232
VID432
VDDIO_SENSE 27
VTT_SENSE 27
CPU_RESET# 2,12NB_LDTRST#5
ALL_PWROK_2.5V2,5,13,26
PG_1.25VS 26,27
MAIN_PWROK17,23,26
VID132 VID032
+3V
+5VS
VCC_CORE VCC_CORE VCC_CORE VCC_CORE
VCC_CORE
VCC_CORE
+2.5VS_DIMM +2.5VS_DIMM
+2.5VS_DIMM
+2.5VDDA
VCC_CORE
GND
GND
GND
GND
GND
GND
GND
GND
GND
GND
GND
GND
GND
GND
GND
GND
GND
GND
+2.5VS_DIMM
GND+1.25VTT
GND
GND
+2.5VS_DIMM
+1.2VLDTA
GND
+1.2VLDTB
VCC_CORE
+2.5VS_DIMM
GND
+2.5VDDA
+1.2VLDTA
VCC_CORE
+1.25VTT
GND
GND
GND
+1.2VLDTA
+5V
GND
GND
+2.5V
GND
+1.2VLDTA
+2.5V_M10
R61 0 0603
1 2
R69
10K/NA
0603
12
C107 10U
6.3V 1206
1 2
C526 10U
6.3V 1206
1 2
+
C570 150U
10V 7343 LESR
1 2
+
C161 150U
10V 7343 LESR
1 2
+
C55 150U
10V 7343 LESR
1 2
R5060/NA
0603D_DFS
1 2
R5260/NA0603D_DFS
1 2
U10A
74AHC08_V
TSSOP14
1
23
147
R81
10K/NA
0603
12
R80
1K/NA
0603
1 2
C552
1000P/NA
0603
12
Q8
SCK431LCSK-.5/NA
SOT23N
3 2
1
D
S
Q9
2N7002/NA
G
DS
D
S
Q10
2N7002/NA
G
DS
C179
39P/NA
0603
5%
50V
12
R84
10K/NA
0603
12
C176
4.7U
0805
12
R532
1K/NA
0603
12
C85 4.7U
0805 1 2
C304
0.22U
0603D
12
C547
0.01U/NA
0603
12
R70
1K/NA
0603
12
C188
1000P/NA
0603
12
R85
10/NA
0603
1 2
R74
100/NA
0603
12
C174
39P/NA
0603
5%
50V
12
C178
1000P/NA
0603
12
D
S
Q504
2N7002/NA
G
D S
R79
0/NA
0805
1 2
C175
3300P
25V
0603
10%
12
U7
AME8801DEEV
SOT25
1
2
3 4
5
VIN
GND
EN BYP
OUT
+
C83
150U
10V
7343
LESR
12
C130 1000P
0603 1 2
C133 1000P
0603 1 2
C162
1U
0603
12
C409 1000P
0603 1 2
C74 1000P
0603 1 2
U503D
BGA754_SKT
CLAWHAMMER
B2
B4
B6
B8
B10
B12
B14
B16
B22
B25
B26
B28
C25
C27
C29
D2
D16
D19
D21
D23
D26
D28
E15
E16
E18
E22
E24
F2
F7
F9
F11
F13
F15
F17
F19
F21
F23
G6
G8
G10
G12
G14
G16
G18
G20
G22
G24
G28
H2
H7
H9
H11
H13
H15
H17
H19
H21
H23
H26
J6
J8
J10
J12
J14
J16
J18
J20
J22
J24
K2
K7
K9
K11
K13
K15
K17
K19
K21
K23
L6
L8
L10
L20
L22
L24
L28
M2
M7
M9
M21
M23
M26
N6
N8
N10
N20
N22
N24
P2
P7
P9
P21
P23
R6
R8
R10
R20
R22
R24
R28
T2
T7
T9
T21
T23
T26
U10
U20
U22
U24
V2
V7
V9
V21
V23
W6
W8
W10
W20
W22
W24
W28
Y2
Y7
Y9
Y11
Y13
Y15
Y17
Y19
Y21
Y23
Y26
AA6
AA8
AA10
AA12
AA14
AA16
AA18
AA20
AA22
AA24
AB2
AB7
AB9
AB11
AB13
AB15
AB17
AB19
AB21
AB23
AC6
AC8
AC10
AC12
AC14
AC16
AC18
AC20
AC22
AC24
AC28
AD2
AD7
AD9
AD11
AD13
AD15
AD17
AD19
AD21
AD23
AD26
AE14
AE16
AE20
AE29
AF2
AF17
AF19
AF26
AF28
AG20
AG21
AG22
AG23
AG24
AG25
AG27
AG29
AH2
AH4
AH6
AH8
AH10
AH12
AH14
AH20
AH22
AH26
AH28
AJ20
AJ22
AJ24
AJ26
A18
B17
C16
C17
D17
AF16
AG15
AG16
AH16
AJ17
AE13
U6
U8
VSS_0
VSS_1
VSS_2
VSS_3
VSS_4
VSS_5
VSS_6
VSS_7
VSS_8
VSS_9
VSS_10
VSS_11
VSS_12
VSS_13
VSS_14
VSS_15
VSS_16
VSS_17
VSS_18
VSS_19
VSS_20
VSS_21
VSS_22
VSS_23
VSS_24
VSS_25
VSS_26
VSS_27
VSS_28
VSS_29
VSS_30
VSS_31
VSS_32
VSS_33
VSS_34
VSS_35
VSS_36
VSS_37
VSS_38
VSS_39
VSS_40
VSS_41
VSS_42
VSS_43
VSS_44
VSS_45
VSS_46
VSS_47
VSS_48
VSS_49
VSS_50
VSS_51
VSS_52
VSS_53
VSS_54
VSS_55
VSS_56
VSS_57
VSS_58
VSS_59
VSS_60
VSS_61
VSS_62
VSS_63
VSS_64
VSS_65
VSS_66
VSS_67
VSS_68
VSS_69
VSS_70
VSS_71
VSS_72
VSS_73
VSS_74
VSS_75
VSS_76
VSS_77
VSS_78
VSS_79
VSS_80
VSS_81
VSS_82
VSS_83
VSS_84
VSS_85
VSS_86
VSS_87
VSS_88
VSS_89
VSS_90
VSS_91
VSS_92
VSS_93
VSS_94
VSS_95
VSS_96
VSS_97
VSS_98
VSS_99
VSS_100
VSS_101
VSS_102
VSS_103
VSS_104
VSS_105
VSS_106
VSS_107
VSS_108
VSS_109
VSS_110
VSS_111
VSS_112
VSS_113
VSS_114
VSS_115
VSS_118
VSS_119
VSS_120
VSS_121
VSS_122
VSS_123
VSS_124
VSS_125
VSS_126
VSS_127
VSS_128
VSS_129
VSS_130
VSS_131
VSS_132
VSS_133
VSS_134
VSS_135
VSS_136
VSS_137
VSS_138
VSS_139
VSS_140
VSS_141
VSS_142
VSS_143
VSS_144
VSS_145
VSS_146
VSS_147
VSS_148
VSS_149
VSS_150
VSS_151
VSS_152
VSS_153
VSS_154
VSS_155
VSS_156
VSS_157
VSS_158
VSS_159
VSS_160
VSS_161
VSS_162
VSS_163
VSS_164
VSS_165
VSS_166
VSS_167
VSS_168
VSS_169
VSS_170
VSS_171
VSS_172
VSS_173
VSS_174
VSS_175
VSS_176
VSS_177
VSS_178
VSS_179
VSS_180
VSS_181
VSS_182
VSS_183
VSS_184
VSS_185
VSS_186
VSS_187
VSS_188
VSS_189
VSS_190
VSS_191
VSS_192
VSS_193
VSS_194
VSS_195
VSS_196
VSS_197
VSS_198
VSS_199
VSS_200
VSS_201
VSS_202
VSS_203
VSS_204
VSS_205
VSS_206
VSS_207
VSS_208
VSS_209
VSS_210
VSS_211
VSS_212
VSS_213
VSS_214
VSS_215
VSS_216
VSS_217
VSS_218
VTT_A0
VTT_A1
VTT_A2
VTT_A3
VTT_A4
VTT_B0
VTT_B1
VTT_B2
VTT_B3
VTT_B4
VTT_SENSE
VSS_116
VSS_117
U503C
CLAWHAMMER
BGA754_SKT
B20
B24
D24
E19
E21
E23
E28
F18
F20
F22
F24
F26
G11
G13
G15
G17
G19
G21
G23
H10
H12
H14
H16
H18
H20
H22
H24
J9
J11
J13
J15
J17
J19
J21
J23
J28
K8
K10
K12
K14
K16
K18
K20
K22
K24
K26
L7
L9
L21
L23
M8
M10
M20
M22
M24
N7
N9
N21
N23
N28
P8
P10
P20
P22
P24
P26
R7
R9
R21
R23
T8
T10
T20
T22
T24
U7
U9
U21
U23
U28
V8
V10
V20
V22
V24
V26
W7
W9
W21
W23
Y8
Y10
Y12
Y14
Y16
Y18
Y20
Y22
Y24
AA9
AA11
AA13
AA15
AA17
AA19
AA21
AA23
AA28
AB10
AB12
AB14
AB16
AB18
AB20
AB22
AB24
AB26
AC11
AC13
AC15
AC17
AC19
AC21
AC23
AD18
AD20
AD22
AD24
AE17
AE25
AE27
AG19
AH24
AH25
AJ25
D5
D7
D9
D11
D13
D15
E4
F6
F8
F10
F12
F14
F16
G4
G7
G9
H6
H8
J4
J7
K6
L4
M6
N4
P6
R4
T6
U4
V6
W4
Y6
AA4
AA7
AB6
AB8
AC4
AC7
AC9
AD6
AD8
AD10
AD12
AD14
AD16
AE4
AF11
AF13
AF5
AF7
AF9
AE12
AF12
AE11
B27
B29
C26
C28
D25
D27
D29
AF25
AE28
AF29
AG26
AG28
AH27
AH29
AE15
AF15
AG14
AF14
AG13
VDD_0
VDD_1
VDD_2
VDD_3
VDD_4
VDD_5
VDD_6
VDD_7
VDD_8
VDD_9
VDD_10
VDD_11
VDD_12
VDD_13
VDD_14
VDD_15
VDD_16
VDD_17
VDD_18
VDD_19
VDD_20
VDD_21
VDD_22
VDD_23
VDD_24
VDD_25
VDD_26
VDD_27
VDD_28
VDD_29
VDD_30
VDD_31
VDD_32
VDD_33
VDD_34
VDD_35
VDD_36
VDD_37
VDD_38
VDD_39
VDD_40
VDD_41
VDD_42
VDD_43
VDD_44
VDD_45
VDD_46
VDD_47
VDD_48
VDD_49
VDD_50
VDD_51
VDD_52
VDD_53
VDD_54
VDD_55
VDD_56
VDD_57
VDD_58
VDD_59
VDD_60
VDD_61
VDD_62
VDD_63
VDD_64
VDD_65
VDD_66
VDD_67
VDD_68
VDD_69
VDD_70
VDD_71
VDD_72
VDD_73
VDD_74
VDD_75
VDD_76
VDD_77
VDD_78
VDD_79
VDD_80
VDD_81
VDD_82
VDD_83
VDD_84
VDD_85
VDD_86
VDD_87
VDD_88
VDD_89
VDD_90
VDD_91
VDD_92
VDD_93
VDD_94
VDD_95
VDD_96
VDD_97
VDD_98
VDD_99
VDD_100
VDD_101
VDD_102
VDD_103
VDD_104
VDD_105
VDD_106
VDD_107
VDD_108
VDD_109
VDD_110
VDD_111
VDD_112
VDD_113
VDD_114
VDD_115
VDD_116
VDD_117
VDD_118
VDD_119
VDD_120
VDD_121
VDD_122
VDD_123
VDD_124
VDD_125
VDD_126
VDD_127
VDD_128
VDD_129
VDD_130
VDD_131
VDD_132
VDDA1
VDDA2
VDDIO_0
VDDIO_1
VDDIO_2
VDDIO_3
VDDIO_4
VDDIO_5
VDDIO_6
VDDIO_7
VDDIO_8
VDDIO_9
VDDIO_10
VDDIO_11
VDDIO_12
VDDIO_13
VDDIO_14
VDDIO_15
VDDIO_16
VDDIO_17
VDDIO_18
VDDIO_19
VDDIO_20
VDDIO_21
VDDIO_22
VDDIO_23
VDDIO_24
VDDIO_25
VDDIO_26
VDDIO_27
VDDIO_28
VDDIO_29
VDDIO_30
VDDIO_31
VDDIO_32
VDDIO_33
VDDIO_34
VDDIO_35
VDDIO_36
VDDIO_37
VDDIO_38
VDDIO_39
VDDIO_40
VDDIO_41
VDDIO_42
VDDIO_43
VDDIO_44
VDDIO_45
VDDIO_46
VDDIO_47
VDDIO_48
VDDIO_49
VDDIOFB_H
VDDIOFB_L
VDDIO_SENSE
VLDT0_A0
VLDT0_A1
VLDT0_A2
VLDT0_A3
VLDT0_A4
VLDT0_A5
VLDT0_A6
VLDT0_B0
VLDT0_B1
VLDT0_B2
VLDT0_B3
VLDT0_B4
VLDT0_B5
VLDT0_B6
VID[0]
VID[1]
VID[2]
VID[3]
VID[4]
0
0603D
1 2
C832 4.7U
0805 1 2
C144 4.7U
0805 1 2
C596 4.7U
0805 1 2
C60 4.7U
0805 1 2
R1
Q7 DTC144TKA/NA
2
1 3
C158 6.8P
0603 5%
1 2
C109 6.8P
0603 5%
1 2
C138 6.8P
0603 5%
1 2
C106 6.8P
0603 5%
1 2
C87 4.7U
0805 1 2
C891 4.7U
0805 1 2
C88 6.8P
0603 5%
1 2
C152 6.8P
0603 5%
1 2
C171
0.01U
0603
12
C164
4.7U
16V
1206
12
RP502
0*4 1206
1
2
3
4
8
7
6
5
C126 0.1U
50V 0603
1 2
C141 0.1U
50V 0603
1 2
C167
0.1U
50V
0603
12
C99 0.1U
50V 0603
1 2
C76 0.1U
50V 0603
1 2
C82 0.1U
50V 0603
1 2
C128 0.1U
50V 0603
1 2
C58 0.1U
50V 0603
1 2
C73 0.1U
50V 0603
1 2
C93 0.1U
50V 0603
1 2
C142 0.1U
50V 0603
1 2
C101 6.8P
0603 5%
1 2
C90 6.8P
0603 5%
1 2
C124 6.8P
0603 5%
1 2
C116 6.8P
0603 5%
1 2
C132 6.8P
0603 5%
1 2
C117 0.1U
50V 0603
1 2
C57 0.1U
50V 0603
1 2
C67 0.1U
50V 0603
1 2
C91 0.1U
50V 0603
1 2
C68 0.22U 16V
0603 10%,X7R
1 2
C127 6.8P
0603 5%
1 2
C118 0.22U 16V
0603 10%,X7R
1 2
C86 6.8P
0603 5%
1 2
C114 6.8P
0603 5%
1 2
C92 6.8P
0603 5%
1 2
C95 6.8P
0603 5%
1 2
C137 6.8P
0603 5%
1 2
L54 120Z/100M
2012
1 2
C71 0.22U 16V
0603 10%,X7R
1 2
C80 0.22U 16V
0603 10%,X7R
1 2
C121 0.22U 16V
0603 10%,X7R
1 2
C518 0.22U 16V
0603 10%,X7R
1 2
C139 0.22U 16V
0603 10%,X7R
1 2
C523 0.22U 16V
0603 10%,X7R
1 2
C520 0.22U 16V
0603 10%,X7R
1 2
C517 0.22U 16V
0603 10%,X7R
1 2
C524 0.22U 16V
0603 10%,X7R
1 2
C521 0.22U 16V
0603 10%,X7R
1 2
C97 0.22U/NA
0603D
1 2
C89 0.22U/NA
0603D
1 2
C75 0.22U/NA
0603D
1 2
C78 0.22U/NA
0603D
1 2
C66 0.22U
16V 060310%,X7R
12
C214 0.22U
16V 060310%,X7R
12
C70 0.22U
16V 060310%,X7R
12
C59 0.22U
16V 060310%,X7R
12
C169 10U
6.3V 1206
1 2
C302 10U
6.3V 1206
1 2
C548
1U
0603
12
C53 10U
6.3V 1206
1 2
C61 10U
6.3V 1206
1 2
C65 0.22U
16V 060310%,X7R
12
C62 0.22U
16V 060310%,X7R
12
C208 0.22U
16V 060310%,X7R
12
C209 0.22U
16V 060310%,X7R
12
C56 0.22U/NA
0603D
1 2
C170 0.22U/NA
0603D
1 2
C81 4.7U
0805 1 2
C105 4.7U
0805 1 2
C96 4.7U
0805 1 2
C134 4.7U
0805 1 2
TP38
1
C63 4.7U
0805 1 2
C104 4.7U
0805 1 2
TP35
1
C122 6.8P
0603 5%
1 2
R113
4.7K
0603
12
C100 6.8P
0603 5%
1 2
R339 0/NA 0603
1 2
+
C566 150U
10V 7343 LESR
1 2
+
C98
150U
10V
7343
LESR
12
C113 6.8P
0603 5%
1 2
C72 6.8P
0603 5%
1 2
C119 6.8P
0603 5%
1 2
C125 0.1U
50V 0603
1 2
C123 6.8P
0603 5%
1 2
C131 6.8P
0603 5%
1 2
C79 6.8P
0603 5%
1 2
C135 6.8P
0603 5%
1 2
PDF created with FinePrint pdfFactory trial version http://www.fineprint.com

5
5
4
4
3
3
2
2
1
1
D D
C C
B B
A A
DIMM-SLOT & Termination
Place between the processor and
nearest SO-DIMM, and Net length
to the processor should be
500-1000mil
Locae close to DIMMs
Net lengths tothe SO-DIMM should
be 200-500mils
DIMM1DIMM0
Place alternating caps to GND and +2.5VDIMM in a
single line along VTT island.
Place a cap every 1
inch on VTT trace
between Clawhammer and
DDR
BOT
Locate close to CPU socket
Place on 10uF
capacitor on each
end of the VTT
island
X7R
Add 100PF and 1000PF
VTT fill near
Clawhammer and near
DIMMs(Both sides)
Bypass capacitor
OS-CON OR X7R
X7R
X7R
PCB316675400001/ASSY411675400001 R01
8355 M/D B/D
C
4 32Friday, September 19, 2003
<Core Design>
Title
Size Document
Number
Rev
Date: Sheet of
MD48
MD2
MD34
MD4
MD12
DQS5
DQS1
DQM7
MD50
MD41
MD31
MD44
MD45
MD0
MD54
MD15
CPU_DQS7
CPU_DQM0
MD60
MD61
MD3
CPU_DQM4
CPU_DQM3
DQM6
MD6
CPU_DQS5
DDR_CKEB
DQM1
DQS0
MD17
MD1
DQS3
CPU_DQM1
MD63
MD40
MD51
MD16
DDR_CKEB
DQM2
CPU_DQS6
MD11
MD46
MD20
MD9
MD62
MD56
MD35
DQS7
MD43
MD10
MD8
MD29
MD25
DQS6
DQS4
CPU_DQM7
CPU_DQS1
MD37
CPU_DQM6
MD27
MD49
MD22
CPU_DQS2
MD57
MD47
MD38
MD30
MD42
MD52
MD32
DQM3
CPU_DQS0
DDR_CKEA
MD33
CPU_DQS4
MD36
DQM4
MD53
MD26
MD21
DDR_CKEA
MD55
CPU_DQS3
MD39
DQS2
MD5
CPU_DQM5 DQM5
MD14
MD13
CPU_DQM2
MD7
DQM0
MD59
MD58
CPU_MD56
CPU_MD46
CPU_MD33
CPU_MD26
CPU_MD4
CPU_MD43
CPU_MD15
CPU_MD6
CPU_MD29
CPU_MD16
CPU_MD61
CPU_MD35
CPU_MD14
CPU_MD13
CPU_MD2
CPU_MD34
CPU_MD42
MD18
CPU_MD28
CPU_MD51
CPU_MD37
CPU_MD31
CPU_MD24
CPU_MD45
CPU_MD40
CPU_MD47
MD23
CPU_MD20
CPU_MD18
CPU_MD17
CPU_MD1
CPU_MD9
CPU_MD54
CPU_MD57
CPU_MD49
MD28
CPU_MD7
CPU_MD63
CPU_MD55
CPU_MD22
CPU_MD62
CPU_MD58
CPU_MD41
CPU_MD44
CPU_MD23
CPU_MD10
CPU_MD21
CPU_MD50
CPU_MD30
CPU_MD59
CPU_MD12
CPU_MD53
CPU_MD36
CPU_MD11
CPU_MD3
CPU_MD25
CPU_MD0
CPU_MD48
CPU_MD27
MD24
CPU_MD8
CPU_MD52
CPU_MD39
CPU_MD38
CPU_MD5
CPU_MD32
CPU_MD60
MD19CPU_MD19
MD7
MD3
MD46
MD53
MD25
MD54
MD50
MD34
MD0
MD55
DQS4
MD35
MD14
MD16
DQM0
MD52
MD32
MD6
MD63
MD60
MD38
MD5
DQM5
DQM3
MD26
MD12
MD2
MD13
MD27
MD31
MD15
MD11
MD41
MD29
DQS6
MD8
MD56
MD18
DQS5
MD62
MD59
MD61
MD28
MD21
MD1
DQS1
MD51
DQM7
MD22
MD17
DQS0
MD9
MD33
DQS7
MD4
MD45
DQS3
MD36
MD10
MD39
MD44
DQM1
MD49
DQM4
MD20
DQS2
DQM6
MD30
MD57
DQM2
MD43
MD58
MD48
MD40
MD42
MD47
MD37
MD19
MD23
MD24
CPU_MD[0..63]
DDR_CS1#
DDR_CS0#
DDR_CASA#
DDR_BAA0
DDR_BAA1
DDR_CS3#
MD16
MD0
MD13
MD37
MEMADD_A6
DQM4
MD9
MD31
MD30
MD39
MEMADD_A4
MD40
MD18
MD54
DQM0DQS0
MEMADD_A1
MD19
MD42
MD41
DQS7
MD58
MD60
MEMADD_A9
MD50
DQM7
MD33
MEMADD_A10
DQM2
DDR_CS0#
MD29
MD22
DDR_CKEA
MD6
MD20
MD1
MD20
MD8
MD55
MD25
DQS2
MD43
MEMADD_A5
MD45
MD14
MD24
MD36
MEMADD_A8
MD49 MD52
MD4
MEMADD_A0
MD46
MD16
MD56
DDR_RASA#
MEMADD_A12
MD47
MD7
MD57
MD17
MD44
MD48
MEMADD_A7
MD63
MD34
MD26
MD15
DQS1
MD61
MD11
MD35
MD21
DDR_CKEA
MD23
DQM6
MD5
DQM3
MD53
DDR_BAA1
MEMADD_A13
DQM1
MD28
DQS4
MD3
DQM5
DDR_CS1#
MEMADD_A2
MD51
MD12
MD32
MD38
MEMADD_A3
MD59
DQS6
MD62
DDR_CASA#
DQS5
DDR_WEA#
MEMADD_A11
DQS3
SMBCLK_DDR
MD10
MD27
DDR_BAA0
MD2
MD50
MD36
MD9 DQM1
MD33
MD38
MD12
MD1
MEMADD_A11
MD45
MEMADD_A2
MD40
MEMADD_A0
MD17
MEMADD_A12
MD5
MD48
MD29
DDR_CKEB
MEMADD_A1
MD58
MD8
MD27
DQS3
MEMADD_A7
MD6
DDR_RASA#
MD52
MEMADD_A13
MD19
MD46
MEMADD_A10
MD35
MEMADD_A9
MD32
MD57
MEMADD_A8
MD3
MD34
DQM7
MD11
MD30
DQM5
MD24
DQM2
MD63
MD56
DDR_WEA#
MD23
MD54
DDR_CASA#
DQM0
MD2
DQM3
MD59
DDR_CS2#
MEMADD_A5
DDR_BAA0
MD53
MD18
MD60
MD15
DQS2
MD42
MD14
SMBDATA_DDR
MD37
MD47
MD21
MEMADD_A4
MD10
MD25
MD49
MD55
DDR_BAA1
DQS7
DDR_CS3#
DQS6
DQM4
MD13
DDR_CKEB
MD0 MD4
DQS0
MD7
MEMADD_A6
MD31
SMBCLK_DDR
MD26
MD22
MD44
MEMADD_A3
MD51
MD28
DQS1
MD61
DQS4
MD43
MD39
MD41
DQS5
DQM6
MD62
SMBDATA_DDR
MEMADD_A13
DDR_CS2#
DDR_WEA#
DDR_RASA#
MEMADD_A6
MEMADD_A4
MEMADD_A8
MEMADD_A2
MEMADD_A9
MEMADD_A3
MEMADD_A7
MEMADD_A12
MEMADD_A10
MEMADD_A5
MEMADD_A11
MEMADD_A1
MEMADD_A[0..13]
MEMADD_A0
CPU_DQS22
CPU_DQS72
CPU_DQM42
CPU_DQM72
CPU_DQS62 CPU_DQM62
CPU_DQS52
CPU_DQM22
CPU_DQS32
CPU_CKEB2
CPU_DQM32
CPU_DQS02
CPU_DQM52
CPU_DQS12
CPU_CKEA2
CPU_DQS42
CPU_DQM12
CPU_DQM02
CPU_MD[0..63] 2
DDR_CS1#2
DDR_RASA#2
MEMADD_A[0..13] 2
DDR_CS0#2 DDR_WEA#2 DDR_CASA#2
DDR_CS3#2
DDR_BAA12
DDR_BAA02
DDR_CLK6 2
DDR_CLK6# 2
DDR_CLK52
DDR_CLK7 2
SMBDATA_DDR14
DDR_CLK42 DDR_CLK4#2
DDR_CLK7# 2
DDR_CLK5#2
SMBCLK_DDR14
DDR_CLK12 DDR_CLK1#2
DDR_CLK02 DDR_CLK0#2
DDR_CS2#2
+1.25VSREF_MEM
GND
+1.25VTT
+1.25VTT
+1.25VTT
+2.5VS_DIMM
GND
+2.5VS_DIMM +1.25VSREF_MEM+1.25VSREF_MEM
GND
+2.5VS_DIMM
GND
+1.25VTT
+2.5VS_DIMM+1.25VTT +2.5VS_DIMM+1.25VTT
GND
+1.25VTT
GND
+1.25VTT
+1.25VTT +2.5VS_DIMM
+1.25VTT
GND
GND
GND
+1.25VTT
GND
+2.5VS_DIMM +2.5VS_DIMM
GND
+1.25VTT
+1.25VTT +2.5VS_DIMM
R538
10
0603
1 2
RP531
68*8
RPX8
1
2
3
4
5
6
7
89
10
11
12
13
14
15
16
+
C204 680U/NA
2.5V 7343
1 2
+
C519
220U/NA 7243 4V
12
+
C205 680U/NA
2.5V 7343
1 2
RP505
10*4
1206
1
2
3
4
8
7
6
5
RP503
10*8
RPX8
1
2
3
4
5
6
7
8 9
10
11
12
13
14
15
16
C129 0.1U
16V 0603
1 2
RP528
10*4
1206
1
2
3
4
8
7
6
5
RP525
10*8
RPX8
1
2
3
4
5
6
7
89
10
11
12
13
14
15
16
RP530
10*8
RPX8
1
2
3
4
5
6
7
89
10
11
12
13
14
15
16
RP520
10*4
1206
1
2
3
4
8
7
6
5RP522
10*8
RPX8
1
2
3
4
5
6
7
89
10
11
12
13
14
15
16
RP518
10*8
RPX8
1
2
3
4
5
6
7
89
10
11
12
13
14
15
16
R540
10
0603
1 2
RP507
10*8
RPX8
1
2
3
4
5
6
7
89
10
11
12
13
14
15
16
0.1U
16V0603
C550 1 2
0.1U
16V0603
C531 1 2
C64 100P
0603
1 2
0.1U
16V0603
C536 1 2
0.1U
16V0603
C585 1 2
0.1U
16V0603
C581 1 2
0.1U
16V0603
C579 1 2
0.1U
16V0603
C574 1 2
0.1U
16V0603
C567 1 2
0.1U
16V0603
C556 1 2
0.1U
16V0603
C541 1 2
0.1U
16V0603
C525 1 2 0.1U
16V0603
C529 1 2
0.1U/NA
16V0603
C845 1 2
C206 100P
0603
1 2
0.1U/NA
16V0603
C842 1 2
0.1U/NA
16V0603
C846 1 2
RP513
68*8
RPX8
1
2
3
4
5
6
7
89
10
11
12
13
14
15
16
0.1U/NA
16V0603
C835 1 2
0.1U/NA
16V0603
C836 1 2
0.1U/NA
16V0603
C847 1 2
0.1U/NA
16V0603
C837 1 2
0.1U/NA
16V0603
C748 1 2
0.1U
16V0603
C578 1 2
0.1U
16V0603
C571 1 2
0.1U
16V0603
C558 1 2
0.1U
16V0603
C554 1 2
0.1U
16V0603
C544 1 2
0.1U
16V0603
C538 1 2
0.1U
16V0603
C534 1 2
0.1U/NA
16V0603
C848 1 2
0.1U/NA
16V0603
C849 1 2
0.1U/NA
16V0603
C839 1 2
0.1U/NA
16V0603
C840 1 2
0.1U/NA
16V0603
C744 1 2
0.1U/NA
16V0603
C851 1 2
0.1U/NA
16V0603
C853 1 2
R530
8.2K
0603
12
C173 0.1U
16V 0603
1 2
C240 0.1U
16V 0603
1 2
C227 0.1U
16V 0603
1 2
C165 0.1U
16V 0603
1 2
C143 0.1U
16V 0603
1 2
C203 1000P
0603 10%
1 2
C54 1000P
0603 10%
1 2
RP509
10*8
RPX8
1
2
3
4
5
6
7
89
10
11
12
13
14
15
16
RP514
10*8
RPX8
1
2
3
4
5
6
7
89
10
11
12
13
14
15
16
J6
0.6MM/200P/H4
QUASAR
CA0122-200N01
291000612013
DIMM_AMP1376408
1
3
5
7
9
11
13
15
17
19
21
23
25
27
29
31
33
35
37
39
2
4
6
8
10
12
14
16
18
20
22
24
26
28
30
32
34
36
38
40
42
44
46
48
50
52
54
56
58
60
62
64
66
68
70
72
74
76
78
80
82
84
86
88
90
92
94
96
98
100
102
104
106
108
110
112
114
116
118
120
122
124
126
128
130
132
134
136
138
140
142
144
146
148
150
152
154
156
158
160
162
164
166
168
170
172
174
176
178
180
182
184
186
188
190
192
194
196
198
200
41
43
45
47
49
51
53
55
57
59
61
63
65
67
69
71
73
75
77
79
81
83
85
87
89
91
93
95
97
99
101
103
105
107
109
111
113
115
117
119
121
123
125
127
129
131
133
135
137
139
141
143
145
147
149
151
153
155
157
159
161
163
165
167
169
171
173
175
177
179
181
183
185
187
189
191
193
195
197
199
RP511
10*4
1206
1
2
3
4
8
7
6
5
RP524
68*8
RPX8
1
2
3
4
5
6
7
89
10
11
12
13
14
15
16
C102 10U
6.3V 1206
1 2
C582 10U
6.3V 1206
1 2
RP504
68*8
RPX8
1
2
3
4
5
6
7
89
10
11
12
13
14
15
16
C94
0.22U 16V 0603
X7R
1 2
C857 4.7U
0805 1 2
C464 4.7U
0805 1 2
C856 4.7U
0805 1 2
C865
0.22U 16V 0603
X7R
1 2
C546 4.7U
0805 1 2
C862 4.7U
0805 1 2 C874
0.22U 16V 0603
X7R
1 2
C838 0.22U
0603D 1 2 C108
0.22U 16V 0603
X7R
1 2
C861 0.22U
0603D 1 2
C407 0.22U
0603D 1 2 C869
0.22U 16V 0603
X7R
1 2
0.1U
16V0603
C535 1 2
0.1U
16V0603
C533 1 2
0.1U
16V0603
C530 1 2
0.1U
16V0603
C528 1 2
0.1U
16V0603
C562 1 2
0.1U
16V0603
C557 1 2
0.1U
16V0603
C555 1 2
0.1U
16V0603
C551 1 2
0.1U
16V0603
C545 1 2
0.1U
16V0603
C542 1 2
0.1U
16V0603
C539 1 2
0.1U
16V0603
C537 1 2
0.1U/NA
16V0603
C844 1 2
0.1U
16V0603
C586 1 2
0.1U
16V0603
C584 1 2
0.1U
16V0603
C580 1 2
0.1U
16V0603
C575 1 2
0.1U
16V0603
C572 1 2
0.1U
16V0603
C568 1 2
J7
0.6MM/200P/H4
QUASAR
CA0123-200N01
291000612014
DIMM_AMP1376409
1
3
5
7
9
11
13
15
17
19
21
23
25
27
29
31
33
35
37
39
2
4
6
8
10
12
14
16
18
20
22
24
26
28
30
32
34
36
38
40
42
44
46
48
50
52
54
56
58
60
62
64
66
68
70
72
74
76
78
80
82
84
86
88
90
92
94
96
98
100
102
104
106
108
110
112
114
116
118
120
122
124
126
128
130
132
134
136
138
140
142
144
146
148
150
152
154
156
158
160
162
164
166
168
170
172
174
176
178
180
182
184
186
188
190
192
194
196
198
200
41
43
45
47
49
51
53
55
57
59
61
63
65
67
69
71
73
75
77
79
81
83
85
87
89
91
93
95
97
99
101
103
105
107
109
111
113
115
117
119
121
123
125
127
129
131
133
135
137
139
141
143
145
147
149
151
153
155
157
159
161
163
165
167
169
171
173
175
177
179
181
183
185
187
189
191
193
195
197
199
RP508
68*8
RPX8
1
2
3
4
5
6
7
89
10
11
12
13
14
15
16
C468 4.7U/NA
0805 1 2
+
C172 150U
10V 7343LESR
1 2
+
C69 150U
10V 7343LESR
1 2
C249 0.1U
16V 0603
1 2
C196 0.1U
16V 0603
1 2
C207 0.1U
16V 0603
1 2
RP6
47*8
RPX8
1
2
3
4
5
6
7
8 9
10
11
12
13
14
15
16
RP526
68*8
RPX8
1
2
3
4
5
6
7
89
10
11
12
13
14
15
16
C185 0.1U
16V 0603
1 2
C218 0.1U
16V 0603
1 2
RP519
68*8
RPX8
1
2
3
4
5
6
7
89
10
11
12
13
14
15
16
0.1U
16V0603
C559 1 2
0.1U
16V0603
C540 1 2
0.1U
16V0603
C573 1 2
0.1U/NA
16V0603
C834 1 2
R54568 0603
1 2
RP506
68*4
1206
1
2
3
4
8
7
6
5
0.1U
16V0603
C569 1 2
C588 0.22U
0603D 1 2
0.1U/NA
16V0603
C852 1 2
0.1U
16V0603
C532 1 2
RP521
68*4
1206
1
2
3
4
8
7
6
5
0.1U/NA
16V0603
C854 1 2
0.1U/NA
16V0603
C780 1 2
0.1U/NA
16V0603
C855 1 2
0.1U/NA
16V0603
C843 1 2
0.1U/NA
16V0603
C833 1 2
0.1U/NA
16V0603
C850 1 2
0.1U
16V0603
C543 1 2
0.1U
16V0603
C583 1 2
C587 4.7U
0805 1 2
RP529
68*4
1206
1
2
3
4
8
7
6
5
R54668 0603
1 2
RP14
47*4
1206
1
2
3
4
8
7
6
5
RP512
68*4
1206
1
2
3
4
8
7
6
5
R374 47 0603
1 2
R376 47 0603
1 2
R375 47 0603
1 2
R373 47 0603
1 2
RP9
47*8
RPX8
1
2
3
4
5
6
7
8 9
10
11
12
13
14
15
16
RP510
68*8
RPX8
1
2
3
4
5
6
7
89
10
11
12
13
14
15
16
PDF created with FinePrint pdfFactory trial version http://www.fineprint.com

5
5
4
4
3
3
2
2
1
1
D D
C C
B B
A A
Around NB
BOT side
The voltage level
is:0.625V
Decoupling capacitors
100U
用
VSUSNB=2.5V for K8T400M
R76=102,R79=100
K8T400M- VT8385
PCB316675400001/ASSY411675400001 R01
8355 M/D B/D
C
5 32Friday, September 19, 2003
<Core Design>
Title
Size Document
Number
Rev
Date: Sheet of
VAD[0..7]
L0_CADOUT_L[0..15]
L0_CADIN_L[0..15]
L0_CADOUT_H[0..15]
L0_CADIN_H[0..15]
AGP_AD[0..31]
AGP_CBE#[0..3]
AGP_SBA[0..7]
LCOMPP
LVREF RTCOMP
RNCOMP
DEBUG
AGP_VREF
L0_CLKIN_H1
L0_CADIN_L7
L0_CADIN_H14
L0_CADOUT_L4
L0_CADOUT_L6
L0_CTLOUT_H0
L0_CADOUT_L15
L0_CADOUT_H8
RPCOMP
L0_CLKOUT_L0
L0_CADIN_L10
L0_CADIN_L1
L0_CADIN_H2
L0_CADOUT_H10
L0_CADOUT_H6
L0_CADIN_L5
L0_CADIN_H12
L0_CADIN_H3
L0_CADOUT_L5
L0_CADOUT_L3
L0_CADOUT_H12
L0_CADOUT_H4
L0_CLKIN_L1
L0_CADIN_H0
RNCOMP
L0_CLKOUT_H1
L0_CTLIN_H0
L0_CTLOUT_L0
L0_CADIN_L13
L0_CADIN_L2
L0_CADIN_L4
L0_CADOUT_H2
L0_CADOUT_H0
LCOMPP
L0_CLKOUT_H0
L0_CADIN_L14
L0_CADIN_L12
L0_CADIN_L15
L0_CADOUT_L9
L0_CADOUT_H7
L0_CADOUT_H15
VAD4
L0_CLKIN_H0
L0_CADIN_L3
L0_CADOUT_L10
L0_CADOUT_H13
VAD7
VAD3
L0_CADIN_H8
L0_CADIN_H1
L0_CADIN_H7
L0_CADOUT_L8
DEBUG
L0_CADIN_L9
L0_CADIN_H10
L0_CADOUT_L12
RTCOMP
VAD2
L0_CADIN_H15
L0_CADOUT_L14
L0_CLKIN_L0
L0_CADIN_L11
L0_CADIN_H5
L0_CADOUT_L13
L0_CADOUT_L11
L0_CADOUT_H9
L0_CADOUT_H3
VAD6
VAD0
L0_CTLIN_L0
L0_CADIN_L0
L0_CADIN_L8
L0_CADIN_H9
L0_CADIN_H11
L0_CADOUT_L2
L0_CADOUT_H14
VAD1
L0_CLKOUT_L1
L0_CADIN_L6
L0_CADIN_H13
L0_CADOUT_L7
L0_CADOUT_H11
L0_CADOUT_H1
L0_CADOUT_H5
LDTSTOP#
L0_CADOUT_L0
L0_CADOUT_L1
VAD5
L0_CADIN_H6
L0_CADIN_H4
AGP_AD23
AGP_AD18
AGP_AD22
AGP_AD31
AGP_AD27
AGP_AD6
AGP_AD12
AGP_AD0
AGP_AD7
AGP_AD5
AGP_AD10
AGP_AD3
AGP_AD13
AGP_AD8
AGP_AD9
AGP_AD24
AGP_AD14
AGP_AD4
AGP_AD26
AGP_AD25
AGP_AD15
AGP_AD11
AGP_AD28
AGP_AD29
AGP_AD2
AGP_AD1
AGP_AD16
AGP_AD19
AGP_AD17
AGP_AD30
AGP_AD20
AGP_AD21
AGP_CBE#3
AGP_CBE#0
AGP_CBE#1
AGP_CBE#2
LVREF
AGP_VREF
RPCOMP
AGP_SBA2
AGP_SBA7
AGP_SBA0
AGP_SBA3
AGP_SBA6
AGP_SBA4
AGP_SBA5
AGP_SBA1
L0_CADOUT_H[0..15] 2
L0_CADOUT_L[0..15] 2
UPSTB14
VBE#14
L0_CLKIN_H1 2
L0_CTLOUT_L0 2
LDTSTOP# 2,14
L0_CLKIN_L1 2
L0_CLKIN_L0 2
L0_CLKOUT_L0 2
L0_CADIN_L[0..15] 2
DNSTB#14
DNCMD14
L0_CTLIN_L0 2
L0_CTLOUT_H0 2
UPSTB#14
UPCMD14
L0_CTLIN_H0 2
L0_CLKOUT_H0 2
L0_CLKOUT_L1 2
L0_CLKOUT_H1 2
PWROK_NB 13
DNSTB14
L0_CLKIN_H0 2
L0_CADIN_H[0..15] 2
SB_SUSST# 7,13
VAD[0..7]14
AGP_AD[0..31]7
AGP_CBE#[0..3]7
AGP_PAR7,25
AGP_ADSTB1#7,25
AGP_ADSTB07,25 AGP_ADSTB0#7,25 AGP_ADSTB17,25
AGP_FRAME#7,25
AGP_STOP#7,25
AGP_IRDY#7,25
AGP_DEVSEL#7,25 AGP_TRDY#7,25
AGP_REQ#7,25 AGP_GNT#7,25
AGP_ST17 AGP_ST07
AGP_ST27
AGP_RBF#7,25 AGP_WBF#7,25
ALL_PWROK_2.5V 2,3,13,26
GCLK_NB 6
AGP_VREF7
VPAR14
AGP_SBSTBF7,25 AGP_SBSTBS7,25
AGP_SBA[0..7]7
NB_RESET# 12
NB_LDTRST# 3
M10_DBI_HI9 M10_DBI_LO9
GND
AVDD2
AVDD1
AGND1
+3V
+3V
GND AGND2
+1.5VAGP
GND
+2.5V
GND
+1.2VLDTA
GND
+1.2VLDTA
GND
GND
+1.2VLDTA
+1.2VLDTA
GND
GND
GND
+1.2VLDTA
+2.5V
GND
GND
GND
+1.5VAGP
AGND1
+1.2VLDTA
+1.5VAGP
GND
AVDD2
AGND2
+1.5VAGP
AVDD1
+2.5V
VSUSNB
+1.5VAGP
GND
+2.5V
+2.5V
GND
GND
VSUSNB+3VS
GND
GND
GND
+3V
GND +2.5VS_DIMM
GND
VSUSNB +3VS
GND
+2.5V
R977 10K/NA 0402
1 2
C194
1U
0603
12
C168
4.7U
0805
+80-20%
12
R802 10K 0603
1 2
R599
360
0603
1%
1 2
R598
1K
0603
1%
12
R147
3K
0603
1%
12
R140
4.7K
0603
1 2
C619
0.1U
50V
0603
12
C297
0.1U
50V
0603
12
C236 0.01U
0603 1 2
C269 0.1U
50V0603 1 2
C250 0.1U
50V0603 1 2
C563 0.1U
50V0603 1 2
C267 0.1U
50V0603 1 2
C256 1000P
0603 1 2
C565 1000P
0603 1 2
C221 4.7U
0805 1 2
C242 0.1U
50V0603 1 2
C258 1U
16V0805 1 2
C239 1U
16V0805 1 2
C233 0.1U
50V0603 1 2
C255 0.1U
50V0603 1 2
C234 0.1U
50V0603 1 2
C261 0.01U
0603 1 2
+
C282
150U
10V
7343
LESR
12
C228 0.01U
0603 1 2
C597 1U
0603
1 2
C241 0.01U
0603 1 2
R143
120/NA
0603
1 2
R149
120/NA
0603
1 2
U8
AME8800DEET
SOT23N
1
2 3
GND
VOUT VIN
C295 0.1U
50V 0603
1 2
C294 1U
0603
1 2
C286 1U
0603 1 2
R150
100/NA
0603
1%
12
C287 1U
0603 1 2
C262 1U
0603 1 2
R144
100/NA
0603
1%
12
C293
0.1U/NA
50V
0603
1 2
C292
1U/NA
0603
12
C283 1U
0603 1 2
C260 0.01U
0603 1 2
R75 0 0603D
1 2
R145 10K/NA
0603
1 2
R138 10K 0603
1 2
C263 0.01U
0603 1 2
C251 0.01U
0603 1 2
C245 0.01U
0603 1 2
C284 0.01U
0603 1 2
C270 0.01U
0603 1 2
C264 0.01U
0603 1 2
C589 0.01U
0603 1 2
C285 0.01U
0603 1 2
C289 0.1U
50V0603 1 2 C271 1U
0603 1 2
L89
120Z/100M/NA
2012
1 2
C281 0.1U
50V0603 1 2
C243 0.1U
50V0603 1 2
C266 0.1U
50V0603 1 2
C219 0.22U
0603D 1 2
C257 0.022U
25V0603 10%
1 2
R106 100 0603
1 2
R789 22 0603
1 2
Q14
SCK431LCSK-.5/NA
SOT23N
3 2
1
U506C
VT8385
BGA451_99_28
A8
A23
B8
B13
B15
B17
B19
B21
B22
C8
D6
D8
D12
D14
D18
D20
E5
E6
E8
F7
F8
F12
F13
F14
F17
F18
F26
G1
G25
H1
H2
H23
J2
J3
J18
J21
J25
K4
K10
K11
K12
K13
K14
K15
K16
K17
K23
L10
L11
L12
L13
L14
L15
L16
L17
L25
M10
M11
M12
M13
M14
M15
M16
M17
M21
M23
N10
N11
N12
N13
N14
N15
N16
N17
N25
P5
P10
P11
P12
P13
P14
P15
P16
P17
P23
R1
R2
R3
R4
R5
R10
R11
R12
R13
R14
R15
U13
U14
U15
U16
U17
V5
W5
W21
W22
W23
W24
W25
W26
AB2
AB3
AB4
AB5
AB6
AB9
AB10
AB15
AB16
AC8
AC22
AC23
AC24
AE2
AE5
AE8
AE11
AE14
AE17
AE20
AE22
AE25
B3
B4
B5
B6
B7
C1
C2
C3
C4
C5
C6
C7
D1
D2
D3
D4
D5
E1
E2
E3
E4
E7
F1
F2
F3
F4
F5
F6
G2
G3
G4
G5
H3
H4
H5
J1
J4
J5
K1
K2
K3
D7
M5
N1
N2
N3
N4
N5
P1
P2
P3
P4
T13
T14
T15
T16
T17
U10
U11
U12
K5
L1
L2
L3
L4
L5
M1
M2
M3
M4
T10
T11
T12
R16
R17
R21
R25
B2
D16
GND_0
GND_1
GND_2
GND_3
GND_4
GND_5
GND_6
GND_7
GND_8
GND_9
GND_10
GND_11
GND_12
GND_13
GND_15
GND_16
GND_17
GND_18
GND_19
GND_20
GND_21
GND_22
GND_23
GND_24
GND_25
GND_26
GND_27
GND_28
GND_29
GND_30
GND_31
GND_32
GND_33
GND_34
GND_35
GND_36
GND_37
GND_38
GND_39
GND_40
GND_41
GND_42
GND_43
GND_44
GND_45
GND_46
GND_47
GND_48
GND_49
GND_50
GND_51
GND_52
GND_53
GND_54
GND_55
GND_56
GND_57
GND_58
GND_59
GND_60
GND_61
GND_62
GND_63
GND_64
GND_65
GND_66
GND_67
GND_68
GND_69
GND_70
GND_71
GND_72
GND_73
GND_74
GND_75
GND_76
GND_77
GND_78
GND_79
GND_80
GND_81
GND_82
GND_83
GND_84
GND_85
GND_86
GND_87
GND_88
GND_89
GND_90
GND_91
GND_92
GND_93
GND_94
GND_95
GND_96
GND_112
GND_113
GND_114
GND_115
GND_116
GND_117
GND_118
GND_119
GND_120
GND_121
GND_122
GND_123
GND_124
GND_125
GND_126
GND_127
GND_128
GND_129
GND_130
GND_131
GND_132
GND_133
GND_134
GND_135
GND_136
GND_137
GND_138
GND_139
GND_140
GND_141
GND_142
GND_143
GND_144
GND_145
GND_146
NC9
NC10
NC11
NC12
NC13
NC14
NC15
NC16
NC17
NC18
NC19
NC20
NC21
NC22
NC23
NC24
NC25
NC27
NC28
NC29
NC30
NC31
NC32
NC33
NC34
NC35
NC36
NC37
NC38
NC39
NC40
NC41
NC42
NC43
NC44
NC45
NC46
NC47
NC48
NC49
NC50
NC26
NC61
NC62
NC63
NC64
NC65
NC66
NC67
NC68
NC69
NC70
GND_104
GND_105
GND_106
GND_107
GND_108
GND_109
GND_110
GND_111
NC51
NC52
NC53
NC54
NC55
NC56
NC57
NC58
NC59
NC60
GND_101
GND_102
GND_103
GND_97
GND_98
GND_99
GND_100
NC8
GND_14
R567 60.4
0603
1%
1 2
R562 60.4 0603
1%
1 2
C590
1U
0603
12
C272
1U
0603
12
U506B
VT8385
BGA451_99_28
M8
N8
T2
T3
T4
T5
T8
T9
U2
U3
U4
U5
U8
U9
V2
V3
V4
V8
V9
V10
V11
V12
V13
W2
W3
W4
W9
Y3
Y4
Y5
AA4
AA5
AB7
AB8
AB11
AB12
AB13
AB14
V14
V15
V16
V17
W15
W16
W17
W18
AB17
AB18
AB19
AB20
AC18
AC19
AC20
AC21
A9
A10
A24
A25
A26
B9
B10
B23
B24
B25
B26
C9
C10
C11
C23
C24
C25
D9
D10
D11
D22
D23
D24
E9
E10
E11
E21
E22
E23
E24
F10
F11
F15
F16
F19
F20
F21
F22
F23
G21
G22
H21
J10
J11
J12
J13
J14
J15
J16
J17
K18
K21
L18
L21
M18
N18
N21
P18
P21
R18
T18
T21
T22
T23
T24
T25
U18
U21
U22
U23
U24
U25
U26
V21
V22
V23
V24
V25
V26
F9
H8
H9
H10
H11
H12
H15
H16
J8
K19
L19
M19
P8
R8
R19
T19
U19
V18
V19
W10
W11
W12
W13
W14
W19
Y20
Y21
Y22
Y23
Y24
Y25
Y26
AA21
AA22
AA23
AA24
AA25
AA26
AB21
AB22
AB23
AB24
AB25
AB26
C22
C21
E25
E26
U1
T1
AC25
A1
A2
A3
A4
A5
A6
A7
B1
VCCAGP_0
VCCAGP_1
VCCAGP_2
VCCAGP_3
VCCAGP_4
VCCAGP_5
VCCAGP_6
VCCAGP_7
VCCAGP_8
VCCAGP_9
VCCAGP_10
VCCAGP_11
VCCAGP_12
VCCAGP_13
VCCAGP_14
VCCAGP_15
VCCAGP_16
VCCAGP_17
VCCAGP_18
VCCAGP_19
VCCAGP_20
VCCAGP_21
VCCAGP_22
VCCAGP_23
VCCAGP_24
VCCAGP_25
VCCAGP_26
VCCAGP_27
VCCAGP_28
VCCAGP_29
VCCAGP_30
VCCAGP_31
VCCAGP_32
VCCAGP_33
VCCAGP_34
VCCAGP_35
VCCAGP_36
VCCAGP_37
VCCVL_0
VCCVL_1
VCCVL_2
VCCVL_3
VCCVL_4
VCCVL_5
VCCVL_6
VCCVL_7
VCCVL_8
VCCVL_9
VCCVL_10
VCCVL_11
VCCVL_12
VCCVL_13
VCCVL_14
VCCVL_15
VCCHT_0
VCCHT_1
VCCHT_2
VCCHT_3
VCCHT_4
VCCHT_5
VCCHT_6
VCCHT_7
VCCHT_8
VCCHT_9
VCCHT_10
VCCHT_11
VCCHT_12
VCCHT_13
VCCHT_14
VCCHT_15
VCCHT_16
VCCHT_17
VCCHT_18
VCCHT_19
VCCHT_20
VCCHT_21
VCCHT_22
VCCHT_23
VCCHT_24
VCCHT_25
VCCHT_26
VCCHT_27
VCCHT_28
VCCHT_29
VCCHT_30
VCCHT_31
VCCHT_32
VCCHT_33
VCCHT_34
VCCHT_35
VCCHT_36
VCCHT_37
VCCHT_38
VCCHT_39
VCCHT_40
VCCHT_41
VCCHT_42
VCCHT_43
VCCHT_44
VCCHT_45
VCCHT_46
VCCHT_47
VCCHT_48
VCCHT_49
VCCHT_50
VCCHT_51
VCCHT_52
VCCHT_53
VCCHT_54
VCCHT_55
VCCHT_56
VCCHT_57
VCCHT_58
VCCHT_59
VCCHT_60
VCCHT_61
VCCHT_62
VCCHT_63
VCCHT_64
VCCHT_65
VCCHT_66
VCCHT_67
VCCHT_68
VCCHT_69
VCCHT_70
VCCHT_71
VCCHT_72
VCCHT_73
VCCHT_74
VCCHT_75
VCCHT_76
VCCHT_77
VCCHT_78
VCC_0
VCC_1
VCC_2
VCC_3
VCC_4
VCC_5
VCC_6
VCC_7
VCC_8
VCC_9
VCC_10
VCC_11
VCC_12
VCC_13
VCC_14
VCC_15
VCC_16
VCC_17
VCC_18
VCC_19
VCC_20
VCC_21
VCC_22
VCC_23
VCC_24
VCC_25
VCC_26
VCC_27
VCC_28
VCC_29
VCC_30
VCC_31
VCC_32
VCC_33
VCC_34
VCC_35
VCC_36
VCC_37
VCC_38
VCC_39
VCC_40
VCC_41
VCC_42
VCC_43
VCCATX
GNDATX
VCCARX
GNDARX
VCCQQ
GNDQQ
VCCSUS
NC0
NC1
NC2
NC3
NC4
NC5
NC6
NC7
U506A
VT8385
BGA451_99_28
AF18
AD18
AE18
AF17
AD17
AD16
AE16
AF16
AF14
AD14
AD13
AE13
AF13
AD12
AF12
AE12
AD10
AE10
AF10
AD9
AF9
AF8
AE9
AD8
AF6
AD7
AE6
AD5
AF5
AF4
AE4
AD4
AD15
AF11
AD11
AC7
AC5
AC4
AE15
AF15
AE7
AF7
AC9
AC10
AC14
AC11
AC12
Y2
AD6
AC1
AC2
AC3
AD1
AD2
AF2
AD3
AE3
AF3
AF1
AE1
AA2
AA1
AB1
Y1
AA3
AC15
AC16
B11
A12
M26
L26
L24
L23
F24
F25
B16
C16
E16
E17
A21
A22
AD20
AD21
AF24
AE24
AE19
AF20
AD24
AF25
AF19
AE21
AF26
AE23
AF23
AD23
AF22
AD22
AF21
A11
AD25
AE26
AD26
AC26
AC17
D25
D26
C26
AD19
W1
V1
AC6
AC13
T26
P24
P26
M24
K24
K26
H24
H26
R24
R22
N24
N22
L22
J24
J22
G24
R26
P25
N26
M25
K25
J26
H25
G26
R23
P22
N23
M22
K22
J23
H22
G23
B12
A13
B14
A15
A17
B18
A19
B20
E12
D13
E14
D15
D17
E18
D19
E20
C12
A14
C14
A16
A18
C18
A20
C20
E13
C13
E15
C15
C17
E19
C19
D21
GD0
GD1
GD2
GD3
GD4
GD5
GD6
GD7
GD8
GD9
GD10
GD11
GD12
GD13
GD14
GD15
GD16
GD17
GD18
GD19
GD20
GD21
GD22
GD23
GD24
GD25
GD26
GD27
GD28
GD29
GD30
GD31
GBE0#
GBE1#
GBE2#
GBE3#
GDBIH/GPIPE#
GDBIL
GDS0
GDS0#
GDS1
GDS1#
GFRM#
GIRDY#
GTRDY#
GDSEL#
GSTOP#
AGP8XDT#
GRBF#
GWBF#
SBA0
SBA1
SBA2
SBA3
SBA4
SBA5
SBA6
SBA7
SBS
SBS#
ST0
ST1
ST2
GREQ#
GGNT#
GSERR#
GPAR
HTRST#
HTSTP#
RCLK0
RCLK0#
RCLK1
RCLK1#
RCTL
RCTL#
TCLK0
TCLK0#
TCLK1
TCLK1#
TCTL
TCTL#
VAD0/STRAP
VAD1/STRAP
VAD2/STRAP
VAD3/STRAP
VAD4/STRAP
VAD5/STRAP
VAD6/STRAP
VAD7/STRAP
VPAR
VBE#
UPCMD
UPSTB
UPSTB#
DNCMD
DNSTB
DNSTB#
VLVREF
GCLK
RESET#
PWROK
SUSST#
TESTIN
DEBUG
RPCOMP
RNCOMP
RTCOMP
VLPCOMP
AGPNCOMP
AGPPCOMP
AGPVREF_0
AGPVREF_1
RCAD0
RCAD1
RCAD2
RCAD3
RCAD4
RCAD5
RCAD6
RCAD7
RCAD8
RCAD9
RCAD10
RCAD11
RCAD12
RCAD13
RCAD14
RCAD15
RCAD0#
RCAD1#
RCAD2#
RCAD3#
RCAD4#
RCAD5#
RCAD6#
RCAD7#
RCAD8#
RCAD9#
RCAD10#
RCAD11#
RCAD12#
RCAD13#
RCAD14#
RCAD15#
TCAD0
TCAD1
TCAD2
TCAD3
TCAD4
TCAD5
TCAD6
TCAD7
TCAD8
TCAD9
TCAD10
TCAD11
TCAD12
TCAD13
TCAD14
TCAD15
TCAD0#
TCAD1#
TCAD2#
TCAD3#
TCAD4#
TCAD5#
TCAD6#
TCAD7#
TCAD8#
TCAD9#
TCAD10#
TCAD11#
TCAD12#
TCAD13#
TCAD14#
TCAD15#
R597 0
1 2
C268 0.01U
0603 1 2
C564 0.1U
50V0603 1 2
C238 0.1U
50V0603 1 2
C217 0.1U
50V0603 1 2
C237 0.1U
50V0603 1 2
C225 0.01U
0603 1 2
C229 0.01U
0603 1 2
R107
49.9 1%
1 2
C232 0.01U
0603 1 2
R108
49.9 1%
1 2
C222 0.1U
50V0603 1 2
C223 0.1U
50V0603 1 2
C220
1000P
0603
10%
12
C231
1U
0603
12
C230
1000P
0603
10%
12
L57
600Z/100M 1608
1 2
L58
600Z/100M 1608
1 2
C224
1U
0603
12
L56
600Z/100M 1608
1 2
L55
600Z/100M 1608
1 2
C265 0.01U
0603 1 2
PDF created with FinePrint pdfFactory trial version http://www.fineprint.com

5
5
4
4
3
3
2
2
1
1
D D
C C
B B
A A
CLOCK GENERATOR(ICS950403)
1%
須用
AGP Clock Signal
2. Series resistors less than 1
3. GCLK_NB & SB_VCLK is 4 longer
than 66M_AGP
AGP Clock Signal
2. Series resistors less than 1
1. 6 : 24
3. PCI_SB_CLK is 3 more than the
longest PCI clock
1. 6 : 24
1~8
5~12
5~12
1~12
1~12
1~12
4~15
LED INDICATOR
74VHC164
LED INDICIATOR
FS3 FS2 FS1 FS0 CPU HTT PCI
0000
000000 1
11100 00
00
1
111
1
1
1
1
0
0
0
0000
0000 1
1110
1
10
0
11
00
1
1
1
1
1
1
1
1
1
1
1
1
100.90
133.90
168.00
202.00
100.20
133.50
166.70
200.40
150.00
180.00
210.00
240.00
270.00
233.33
266.67
300.00
67.27
66.95
67.20
67.33
66.80
66.75
67.68
66.80
60.00
60.00
70.00
60.00
67.50
66.67
66.67
75.00
33.63
33.48
33.60
33.67
33.40
33.38
33.34
33.40
33.00
33.00
35.00
30.00
33.75
33.33
33.33
37.50
Mhz Mhz Mhz
DEFAULT
PCB316675400001/ASSY411675400001 R01
8355 M/D B/D
C
6 32Friday, September 19, 2003
<Core Design>
Title
Size Document
Number
Rev
Date: Sheet of
PCI_CARD_CLK
PCI_1394CLK
MINI_PCI_CLK
FS3
FS2
FS1
FS0
PCI_SB_CLK
GCLK_NB
66M_AGP
GCLK_NB
SB_VCLK
PCI_CARD_CLK
PCI_1394CLK
MINI_PCI_CLK
PCI_SB_CLK
FS0
FS3
FS1
FS2
SCROLL#
BATT_PWR#
LED_DATA
BATT_G#
HD_LED#
BATT_R#
AC_POWER#
NUM#
CDROM_LED#
BATT_PWR#
CAP#
LED_CLK
H8_RESET#
SCROLL#
NUM#
CAP#
USB_CLK
LPC_SUPIO
CLK_LPC33
66M_AGP
SB_VCLK
CPUCLK+ 2
CPUCLK- 2
LPC_SUPIO22
PCI_1394CLK 18
PCI_CARD_CLK 16
MINI_PCI_CLK 17
USB_CLK12
PCISTOP# 13,25
SMBCLK 14
SMBDATA 14
PCI_SB_CLK 12
14M_SB_IOSC14
14M_SB_APICCLK14
CLK_LPC33 22
GCLK_NB 5
AUDIO_14.318MHZ20
BATT_G# 24
BATT_R# 24
SUSB# 13,16,23,26,29
BATT_LED# 24
LED_CLK23
CDROM_LED#15
LED_DATA23
H8_RESET#23
HD_LED#15
AC_POWER# 24
SLP_LED#13
LID# 23,24
SUSA#9,13,25
SB_VCLK 14
66M_AGP 7
GND
+3V
GND
+3.3VCLK
GND GND
GND
GND
GND
+3VS
GND GND
GND
VDD5
+3VS
GND
GND
+3VS
GND
+5V
GND
GND
GND
+3V
GND
GND
+3V
C182
6.8P
0603
5%
12
R260 10K 0603
1 2
R867 0/NA 0603
12
R345 10K 0603
1 2
R825 10K 0603
1 2
J15
MA/5PX2/ST
ACES
87216-1000
291000141002
CONN_ACES87216_10
1
3
5
7
9
2
4
6
8
10
GND1
GND2
U25E
74AHC14_V/NA
TSSOP14
11 10
147
R281 180K/NA 0603
12
R278 1M/NA 0603
1 2
U24
74VHC164
TSSOP14
1
2
8
9
3
4
5
6
10
11
12
13
7 14
A
B
CLK
CLR
QA
QB
QC
QD
QE
QF
QG
QH
GND VCC
U25C
74AHC14_V/NA
TSSOP14
5 6
147
D
S
Q525
2N7002/NA
G
DS
R728 0 0603D
1 2
D
S
Q527
2N7002
G
DS
D
S
Q526
2N7002
G
DS
C77
0.1U
50V
0603
12
U25D
74AHC14_V/NA
TSSOP14
9 8
147
R704
120Z/100M
2012
12
C364
4.7U/NA
1206
10%
12
R82220603 1 2 R87220603 1 2 R89220603 1 2
C553
10U
10V
1206
12
R102 10K/NA 0603
1 2
C20022P/NA 0603 5%
12
R98 10K/NA 0603
1 2
R99 10K/NA 0603
1 2
C20222P 0603 5%
12
C21122P 0603 5%
12
R539 10K/NA 0603
1 2
C181
0.1U
50V
0603
12
R91220603 1 2
R92220603 1 2
R88150603 1 2 R86150603 1 2
R73220603 1 2
R72 330603
1 2
X1
14.318MHZ
274011431414
1 2
C195
0.1U
0603
12
C561
0.1U
50V
0603
12
C186
0.1U
50V
0603
12
C210
0.1U
50V
0603
12
C183
0.1U
50V
0603
12
C180
0.1U
50V
0603
12
C187
0.1U
50V
0603
12
C197
0.1U
50V
0603
12
L510
120Z/100M
2012
1 2
R96 0
0603 1 2
R77220603 1 2
C17722P 0603 5%
12
R90 220603
1 2
R93 220603
1 2
R97 220603
1 2
R78 220603
1 2
R94220603 1 2
U9
ICS950403
SSOP48
1
3
4
6
7
8
11
12
13
14
17
18
21
22
23
24
2
9
16
19
29
32
35
38
43
46
25
26
28
31
44
45
48
5
10
15
20
27
30
33
34
39
42
47
36
37
40
41
*FS0/REF0
X1
X2
*(PCICLK47/HTTCLK0)MODEA
*PCICLK48/HTTCLK1/MODEB
PCICLK9/HTTCLK2
~PCICLK10/HTTCLK3
PCICLK11
PCICLK0
PCICLK1
****PCICLK2
****PCICLK3
PCICLK4
PCICLK5
~*PCICLK_F/MODEC
~*(PCICLK6)PCI_STOP#
VDDREF_0
VDDPCI_0
VDDPCI_1
VDDPCI_2
AVDD48
VDD
VDDCPU_0
VDDCPU_1
VDDA
VDDREF_1
SCLK
SDATA
24_48MHZ/SEL24_48#*~
48MHZ/FS3**
RESET#
REF2/FS2*
REF1/FS1*
GND0
GND1
GND2
GND3
GND4
GND5
GND6
GND7
GND8
GND9
GND10
CPUCLK8C1
CPUCLK8T1
CPUCLK8C0
CPUCLK8T0
C201
0.1U
50V
0603
12
C560
10U
10V
1206
12
C18422P 0603 5%
12
C19022P 0603 5%
12
C19222P 0603 5%
12
C16322P 0603 5%
12
C15510P 0603 5%
12
C15410P 0603 5%
12
R868
10K
0603
1 2
D2RLS4148 AK
R830/NA0603 1 2
C212
6.8P
0603
5%
12
PDF created with FinePrint pdfFactory trial version http://www.fineprint.com

5
5
4
4
3
3
2
2
1
1
D D
C C
B B
A A
CONNECT BLON WITH 0 R for M10
R777
100
1.02K
LVDS CH1
Bus configuration straps
1.5V, AGP4X, ID=16
AGP MODE
R779
1.02K
AGP MODE
CONNECT BLON WITH DTC144WK and pullup +5V for M9
324
49.9R
FOR M10
AGP3.0(8X).35V
R794
715 ohm is recommanded for R2SET.
LVDS CH2
BLON# FOR M9
FOR M9
40RM10
BLON FOR M10
AGP2.0(4X).75V
M9+
ATI M10-P(1/4)
FOR M10 A12 only
For MEM_ID
ZV11
0 0 Reserve
1 0
0
1
1
1
64M Samsung K4D263238E-GL36
64M EtroTech EM6A9320B1-3.6M
64M Hynix
64M Infineon HYB25D128323CL3.6
128M EtroTech H230904RAT309A
ZV12 ZV13
Reserve
Reserve
Reserve
For EMI
PCB316675400001/ASSY411675400001 R01
8355 M/D B/D
C
7 32Friday, September 19, 2003
<Core Design>
Title
Size Document
Number
Rev
Date: Sheet of
TX2CLK+
TV_LUMA
TX2OUT2+
AGP_AD16
TXOUT2-
AGP_AD12
M10_GPIO5
AGP_CBE#0
M10_GPIO0
TXOUT1+
M10_GPIO1
AGP_AD26
TV_CRMA
AGP_SBA[0..7]
TX2OUT3+
AGP_AD24
I2C_DAT
M10_GPIO9
AGP_ST2
AGP_AD25
AGP_SBA5
TX2OUT0-
AGP_AD10
TV_LUMA
AGP_VREF
M10_GPIO4
AGP_SBA0 TXOUT3+
TXCLK+
M10_GPIO12
AGP_CBE#3
AGP_SBA1
AGP_AD22
AGP_AD3
AGP_AD1
AGP_ST1
AGP_AD31
AGP_VREF
M10_GPIO3
I2C_CLK
AGP_AD6
AGP_SBA3
TX2OUT3-
TX2OUT1+
AGP_AD11
AGP_AD27
AGP_CBE#[0..3]
AGP_AD14
TXOUT3-
TV_CRMA
AGP_AD20
TX2OUT0+
TXOUT1-
AGP_AD8
TV_COMP
AGP_AD29
M10_GPIO3
AGPTEST
AGP_AD7
AGP_SBA7
AGP_AD17
BLON
M10_GPIO6
AGP_AD21
AGP_SBA4
AGP_AD28
AGP_ST0
M10_GPIO5
TXOUT0-
AGP_AD15
M10_GPIO1
AGP_CBE#2
TXCLK-
AGP_AD[0..31]
TX2OUT1-
AGP_AD5
AGPTEST
M10_GPIO2
TX2OUT2-
AGP_SBA6
AGP_AD2
TXOUT0+
AGP_AD18
AGP_AD19
AGP_AD13
TV_COMP
AGP_AD30
M10_GPIO2
AGP_SBA2
M10_GPIO13
AGP_AD4
ENABKL
AGP_AD23
AGP_AD9
AGPTEST
M10_GPIO11
M10_GPIO4
M10_GPIO10
AGP_CBE#1
TX2CLK-
AGP_VREF
M10_GPIO8
AGP_AD0
TXOUT2+
M10_GPIO13
M10_GPIO10 M10_GPIO11
M10_GPIO9
M10_GPIO8
M10_GPIO12
M10_GPIO14
DIGON
DIGON
M10_GPIO7
M10_GPIO0
M10_GPIO14
AGPBUSY#
ZV11
ZV12
ZV13 ZV13
ZV11
ZV12
STPAGP#
X2
X1
REF_OUT
X2
X1 REF_OUT
OSC_SPREAD
M10_GPIO7
M10_GPIO6
OSC_SPREAD
TXOUT2+ 11
PANEL_ID2 11
TXOUT1+ 11
ENABKL 24
TX2OUT2- 11
AGP_ADSTB05,25
TXOUT0- 11
AGP_GNT#5,25
AGP_FRAME#5,25
TX2OUT0- 11
TXOUT3- 11
TX2CLK- 11
AGP_WBF#5,25
TXOUT2- 11
CRT_RED 11
AGP_VREF5
CRT_BLUE 11
TV_LUMA11
AGP_ADSTB0#5,25 AGP_SBSTBS5,25
AGP_TRDY#5,25
AGP_ST05
CRT_HSYNC 11
TXOUT3+ 11
CRT_VSYNC 11
CRT_DDDA 11
AGP_ADSTB1#5,25
AGP_SBSTBF5,25
AGP_PAR5,25 AGP_STOP#5,25
AGP_AD[0..31]5
CRT_GREEN 11
AGP_ST15 TX2OUT3+ 11
TXOUT1- 11
TXOUT0+ 11
PANEL_ID3 11
TXCLK- 11
TX2OUT0+ 11
TX2CLK+ 11
CRT_DDCK 11
AGP_ST25
AGP_RESET#12
AGP_RBF#5,25
66M_AGP6
TX2OUT2+ 11
AGP_REQ#5,25
AGP_IRDY#5,25
TX2OUT1+ 11
TX2OUT3- 11
TX2OUT1- 11
TXCLK+ 11
AGP_DEVSEL#5,25
TV_COMP11
PCI_INTA#12,25
TV_CRMA11
AGP_SBA[0..7]5
AGP_ADSTB15,25
AGP_CBE#[0..3]5
ENAVDD 11
SW_1.5V/1.25V 29
PANEL_ID0 11
PANEL_ID1 11
ENAVDD 11
AGPBUSY#14
SB_SUSST#5,13
STPAGP#12
GND
+3V
+3V
GND
+3V
AGP_VDDQ
VDD_CORE1.8
+3V
AGP_VDDQ
GND
GND
GND
GND
+3V
+3V
+3V
AGP_VDDQ
GND
GND
GND
GND
+3V
+3V
+3V
GND
GND
GND
GND
GND
GND
GND
+3V
GND
+3V
+3V
GND
GND
+3V
GND
+3V
+3V
GND GND
+3V
+3V +3V
GND GND
GND
GND
GND GND
AGP_VDDQ
R401 0/NA 0402
1 2
R402 0/NA 0402
1 2
C595
0.01U/NA
0402
50V
+80-20%
12
R583 10K 0402
1 2
R779
324
0603
1%
12
R966
620/NA
0603
5%
1 2
R399 10K/NA 0402
1 2
R132 10K/NA 0402
1 2
R591
47K/NA
0603
12
R777
100
0603
1%
12
R577 10K 0402
1 2
X3
27MHZ
TXC8X4.5
1 2
RP1
0*4
1206
1
2
3
4
8
7
6
5
U16A
MOBILITY-M10-P
BGA644_64_1MM
H29
H28
J29
J28
K29
K28
L29
L28
N28
P29
P28
R29
R28
T29
T28
U29
N25
R26
P25
R27
R25
T25
T26
U25
V27
W26
W25
Y26
Y25
AA26
AA25
AA27
N29
U28
P26
U26
AG30
AG28
AF28
AD26
M25
N26
V29
V28
W29
W28
AE26
AC26
AH30
AH29
AE29
M28
V25
AB29
AD28
AD29
AC28
AC29
AA28
AA29
Y28
Y29
AF29
AD27
AE28
AB28
M29
V26
M26
M27
AK21
AJ23
AJ22
AK22
AJ24
AK24
AG23
AG24
AK25
AJ25
AH28
AJ29
AH27
AG26
AJ5
AH5
AJ4
AK4
AH4
AF4
AJ3
AK3
AH3
AJ2
AH2
AH1
AG3
AG1
AG2
AF3
AF2
AF5
AH6
AJ6
AK6
AH7
AK7
AJ7
AH8
AJ8
AH9
AJ9
AK9
AH10
AE6
AG6
AF6
AE7
AF7
AE8
AG8
AF8
AE9
AF9
AG10
AF10
AJ10
AK10
AJ11
AH11
AK16
AH16
AH17
AJ16
AH18
AJ17
AK19
AH19
AK18
AJ18
AG16
AF16
AG17
AF17
AF18
AE18
AH20
AG20
AF19
AG19
AE12
AG12
AJ13
AH14
AJ14
AH15
AJ15
AK15
AH13
AK13
AE13
AE14
AF12
AK27
AJ27
AG25
AH25
AH26
AF25
AF24
AF26
B6
E8
AC25
AJ26
AD0
AD1
AD2
AD3
AD4
AD5
AD6
AD7
AD8
AD9
AD10
AD11
AD12
AD13
AD14
AD15
AD16
AD17
AD18
AD19
AD20
AD21
AD22
AD23
AD24
AD25
AD26
AD27
AD28
AD29
AD30
AD31
C/BE#0
C/BE#1
C/BE#2
C/BE#3
PCICLK
RST#
REQ#
GNT#
PAR
STOP#
DEVSEL#
TRDY#
IRDY#
FRAME#
INTA#
WBF#
STP_AGP#
AGP_BUSY#
RBF#
AD_STBF0
AD_STBF1
SB_STBF
SBA0
SBA1
SBA2
SBA3
SBA4
SBA5
SBA6
SBA7
ST0
ST1
ST2
SB_STBS
AD_STBS0
AD_STBS1
AGPREF
AGPTEST
R2SET
C_R
Y_G
COMP_B
H2SYNC
V2SYNC
DDC3CLK
DDC3DATA
SSIN
SSOUT
XTALIN
XTALOUT
TESTEN
SUS_STAT#
GPIO0
GPIO1
GPIO2
GPIO3
GPIO4
GPIO5
GPIO6
GPIO7
GPIO8
GPIO9
GPIO10
GPIO11
GPIO12
GPIO13
GPIO14
GPIO15
GPIO16
ROMCS#
ZV_LCDDATA0
ZV_LCDDATA1
ZV_LCDDATA2
ZV_LCDDATA3
ZV_LCDDATA4
ZV_LCDDATA5
ZV_LCDDATA6
ZV_LCDDATA7
ZV_LCDDATA8
ZV_LCDDATA9
ZV_LCDDATA10
ZV_LCDDATA11
ZV_LCDDATA12
ZV_LCDDATA13
ZV_LCDDATA14
ZV_LCDDATA15
ZV_LCDDATA16
ZV_LCDDATA17
ZV_LCDDATA18
ZV_LCDDATA19
ZV_LCDDATA20
ZV_LCDDATA21
ZV_LCDDATA22
ZV_LCDDATA23
ZV_LCDCNTL0
ZV_LCDCNTL1
ZV_LCDCNTL2
ZV_LCDCNTL3
TXOUT_L0N
TXOUT_L0P
TXOUT_L1N
TXOUT_L1P
TXOUT_L2N
TXOUT_L2P
TXOUT_L3N
TXOUT_L3P
TXCLK_LN
TXCLK_LP
TXOUT_U0N
TXOUT_U0P
TXOUT_U1N
TXOUT_U1P
TXOUT_U2N
TXOUT_U2P
TXOUT_U3N
TXOUT_U3P
TXCLK_UN
TXCLK_UP
DIGON
BLON
TX0M
TX0P
TX1M
TX1P
TX2M
TX2P
TXCM
TXCP
DDC2CLK
DDC2DATA
HPD1
R
G
HSYNC
VSYNC
RSET
DDC1DATA
DDC1CLK
AUXWIN
TEST_MCLK
TEST_YCLK
AGP8X_DET#
B
R139
1M 0603
1 2
R604
10K
0402
12
U530
P2779A/NA
SO8
1
2
3
4 5
6
7
8
XIN/CLKIN
XOUT
PD#
LF VSS
MODOUT
REF
VDD
R791
45/NA 0603
1 2
R133 10K/NA 0402
1 2
C549
0.01U/NA
0402
50V
+80-20%
12
TP49 1
R967
180/NA
0603
1%
12
R965 150/NA 0603
1 2
R963
0/NA
0402
5%
12
R120 10K/NA 0402
1 2
C291
22P
0603
5%
12
R128
10K
0402
12
C290
22P
0603
5%
12
R955 0/NA 0402
1 2
R126 10K/NA 0402
1 2
R125 10K/NA 0402
1 2
U524
NC7S08/NA
SOT25
1
2
3
5
4
A
B
GND
VCC
Y
R100
10K
0402
12
C997
270P/NA
0402
50V
+/-10%
12
R146
33/NA 0603
1 2 TP515
1
R564
10K
0402
12
C996
0.1U/NA
0402
16V
10%
12
R572
20K
0603D
1 2
C296 22P/NA06035% 12
R127 20K 0603
1 2
C303
10U
10V
12
R620 0 0603
1 2
R602 33 0603
1 2
R603 33 0603
1 2
C274
1000P
0603
12
C612
0.1U
50V
0603
12
C609
0.01U
0603
12
C299
0.1U
50V
0603
12
C273
0.01U
0603
12
R596 10K
0402
1 2
R148 20K 0603
1 2
C603
0.01U
50V
0603
10%
12
R581 1K 0603
12
C278
0.01U/NA
0402
50V
+80-20%
12
R123 4990603 1%
1 2
R716
10K 0603
1 2
TP513
1
R9500603 1 2
R595 0
0603
1 2
R124
7150603 5%
1 2
Q506
DTC144WK/NA
1
2
3
R949 10K
0402
1 2
C598
10U
10V
12
R616
100K/NA
0603
1 2
R59200603 1 2
C660
10U
16V
1206
12
C611
1000P
0603
12
C665 0.1U
50V 0603
12
TP512
1
R582
100K0603
1 2
R156 1K 0402
1 2
R959
8.2K/NA
0402
5%
12
SW3
HDS402
SW_HDS402
1
24
3
R121 10K/NA 0402
1 2
R870 10K 0402
1 2
R154 1K 0402
1 2
R727
22 0603
1 2 R956 1K/NA 0402
1 2
R600
10K 0603
1 2
L550
120Z/100M/NA
2012
12
R129 10K/NA 0402
1 2
C49
0.01U/NA
0402
50V
+80-20%
12
R968 0/NA 0402
1 2
R794 40.2 06031%
1 2
R712
2.21K
0603
1%
12
R122 10K 0402
1 2
R563
2.21K
0603
1%
12
R957 1K/NA 0402
1 2
R586 0 0603
1 2
RP4
10K*8 1206
1
2
3
4
5 6
7
8
9
10
U510A
74AHC14_V
TSSOP14
1 2
147
R405
0/NA 0402
1 2
R813
10K/NA 0402
5%
1 2
R404 0 0402
1 2
R130 10K 0402
1 2
C994
1U/NA
0603
12
R978 10K/NA 0402
1 2
R403 0 0402
1 2 C995
0.1U/NA
0402
16V
10%
12
PDF created with FinePrint pdfFactory trial version http://www.fineprint.com

5
5
4
4
3
3
2
2
1
1
D D
C C
B B
A A
CONNECT LVDDR_25 TO 1.8V FOR M9
, TO 2.5V FOR M10
1.8V for M9 , 1.5V for M10
ATI M10-P(2/4)
PCB316675400001/ASSY411675400001 R01
8355 M/D B/D
C
8 32Friday, September 19, 2003
<Core Design>
Title
Size Document
Number
Rev
Date: Sheet of
GND
VDD_CORE
GND
+3V
GND
AVDD_1.8
GND
GND
VGA_1.2/1.0
VGA_1.2/1.0
VDD_DAC2.5
VDD_MEM_IO
A2VDDQ_1.8
AVDD_1.8
VDD_CORE
VDD_PLL1.8
GND
VDD_MEM_IO
AGP_VDDQ
+1.8V
VDD_PLL1.8
VDD_MEMPLL1.8
VDD_MEM_IO
VDD_PNLIO1.8
GND
VDD_PNLPLL1.8
VDD_MCLK2.5
AGP_VDDQ
VDD_PNLPLL1.8
GND
VDD_MEM_IO
GND
+1.5VAGP
VDD_DAC2.5
GND
VDD_PNLIO1.8
VDD_CORE1.5
VDD_PNLPLL1.8
+1.8V
GND
VDD_MEMPLL1.8
VDDDI_1.8
VDD_PNLIO2.5
VDD_PNLIO2.5
GND
A2VDDQ_1.8
VDD_CORE1.5
GND
GND
VDD_MEM_IO
VDD_CORE1.8
VDD_CORE1.8
VDDDI_1.8
+2.5V_M10
+2.5V_M10
VDD_MCLK2.5
GND
VDD_MEM_IO
R576
0/NA 0805
1 2
C637
0.1U
50V
0603
12
L515 120Z/100M
2012
1 2
C643
0.01U
0603
12
C635
0.1U
50V
0603
12
C51
10U
10V
12
C651
0.1U
50V
0603
12
C617
0.1U
50V
0603
12
C148
0.1U
50V
0603
12
C527
0.1U
50V
0603
12
C715
0.1U
50V
0603
12
L520 120Z/100M
2012
1 2
C631
1000P
0603
12
C896
0.1U
50V
0603D
12
C276
0.1U
50V
0603
12
C639
0.1U
50V
0603
12
L516 120Z/100M
2012
1 2
L513 120Z/100M
2012
1 2
C600
10U
10V
1210
12
C645
0.1U
50V
0603
12
C604
10U
10V
12
C620
0.1U
50V
0603
12
L549 120Z/100M
2012
1 2
C658
1000P
0603
12
L512 120Z/100M
2012
1 2
C84
0.1U
50V
0603
12
C332
0.01U
0603
12
+
C361
150U
7343
2.5V
12
C713
0.1U
50V
0603
12
R566
0/NA 0805
1 2
C636
0.1U
50V
0603
12
C606
0.1U
50V
0603
12
C859
10U
10V
12
C624
0.1U
50V
0603
12
C640
0.01U
0603
12
R575 0
0805 1 2
C288
0.01U
0603
12
C311
0.1U
50V
0603
12
C275
0.1U
50V
0603
12
C622
10U
10V
1210
12
C672
0.1U
50V
0603
12
C605
10U
10V
12
C674
10U
10V
12
R590
0
0805
1 2
C594
0.1U
50V
0603
12
L521 120Z/100M
2012
1 2
L518 120Z/100M
2012
1 2
C641
0.1U
50V
0603
12
C638
0.1U
50V
0603
12
C621
1000P
0603
12
C657
0.01U
0603
12
L514 120Z/100M
2012
1 2
C898
0.1U
50V
0603D
12
C629
0.01U
0603
12
C516
0.1U
50V
0603
12
C627
0.01U
0603
12
C648
0.1U
50V
0603
12
C602
10U
10V
12
C724
1000P
0603
12
C328
0.1U
50V
0603
12
C310
0.1U
50V
0603
12
C646
0.01U
0603
12
R571
00805
1 2
C614
1000P
0603
12
C300
0.01U
0603
12
R570 0/NA
0805 1 2
C599
10U
10V
12
C616
0.1U
50V
0603
12
U16E
MOBILITY-M10-P
BGA644_64_1MM
A10
A16
A2
A22
A29
AA30
AB1
AB23
AB24
AB27
AB7
AB8
AC12
AC14
AC16
AC18
AC4
AD12
AD16
AD18
AD25
AD30
AE27
AG11
AG15
AG18
AG22
AG27
AG5
AG9
AJ1
AJ30
AK2
AK29
C1
C28
C3
C30
D12
D15
D18
D21
D24
D27
D4
D6
D9
F27
G12
G16
G18
G21
G24
G9
H12
H14
H16
H18
H21
H23
H27
H4
H8
H9
K1
K23
K24
K27
K30
K7
AE23
AE21
F19
M6
AG13
AG14
AH12
AH23
AD24
AF23
AH22
AJ21
AJ19
AE16
AE19
AF15
AF20
A6
AJ28
AJ12
P15
P16
P4
R12
R13
R14
R15
R16
R17
R18
R23
K8
U23
L4
M16
M30
M7
M8
R24
R30
R7
R8
T1
T13
T14
T15
T16
T17
T18
T19
T27
U15
U16
U4
U8
V15
V16
V30
W15
W23
W24
W27
W7
W8
Y4
N15
N16
N23
N24
N27
VSS_0
VSS_1
VSS_2
VSS_3
VSS_4
VSS_5
VSS_6
VSS_7
VSS_8
VSS_9
VSS_10
VSS_11
VSS_12
VSS_13
VSS_14
VSS_15
VSS_16
VSS_17
VSS_18
VSS_19
VSS_20
VSS_21
VSS_22
VSS_23
VSS_24
VSS_25
VSS_26
VSS_27
VSS_28
VSS_29
VSS_30
VSS_31
VSS_32
VSS_33
VSS_34
VSS_35
VSS_36
VSS_37
VSS_38
VSS_39
VSS_40
VSS_41
VSS_42
VSS_43
VSS_44
VSS_45
VSS_46
VSS_47
VSS_48
VSS_49
VSS_50
VSS_51
VSS_52
VSS_53
VSS_54
VSS_55
VSS_56
VSS_57
VSS_58
VSS_59
VSS_60
VSS_61
VSS_62
VSS_63
VSS_64
VSS_65
VSS_66
VSS_67
VSS_68
VSS_69
VSS1DI
VSS2DI
VSSRH0
VSSRH1
TXVSSR_0
TXVSSR_1
TXVSSR_2
AVSSN
AVSSQ
A2VSSQ
A2VSSN_0
A2VSSN_1
LPVSS
LVSSR_0
LVSSR_1
LVSSR_2
LVSSR_3
MPVSS
PVSS
TPVSS
VSS_81
VSS_82
VSS_83
VSS_84
VSS_85
VSS_86
VSS_87
VSS_88
VSS_89
VSS_90
VSS_91
VSS_70
VSS_123
VSS_71
VSS_72
VSS_73
VSS_74
VSS_75
VSS_92
VSS_93
VSS_94
VSS_95
VSS_96
VSS_97
VSS_98
VSS_99
VSS_100
VSS_101
VSS_102
VSS_103
VSS_104
VSS_105
VSS_106
VSS_107
VSS_108
VSS_109
VSS_110
VSS_111
VSS_112
VSS_113
VSS_114
VSS_115
VSS_116
VSS_117
VSS_118
VSS_76
VSS_77
VSS_78
VSS_79
VSS_80
C593
0.1U
50V
0603
12
C591
0.1U
50V
0603
12
C613
10U
10V
12
C308
10U
10V
12
L24 120Z/100M
2012
1 2
C661
10U
10V
12
L545 120Z/100M
2012
1 2
C906
0.1U
50V
0603
12
C897
0.1U
50V
0603D
12
L519
120Z/100M
2012
12
C607
10U
10V
12
C652
0.01U
0603
12
C644
10U
10V
12
C905
0.1U
50V
0603
12
C904
10U
10V
12
L62 120Z/100M
2012
1 2
C656
1000P
0603
12
C601
10U
10V
12
C325
10U
10V
12
C623
1000P
0603
12
L4 120Z/100M
2012
1 2
C279
10U
10V
12
C662
10U
10V
12
C618
1000P
0603
12
C899
0.1U
50V
0603D
12
L540 120Z/100M/NA
2012
1 2
C663
10U
10V
12
L61 120Z/100M
2012
1 2
C628
0.1U
50V
0603
12
C655
1000P
0603
12
C608
0.1U
50V
0603
12
C647
0.1U
50V
0603
12
C592
0.1U
50V
0603
12
R584
00805
1 2
C626
0.01U
0603
12
L63 120Z/100M
2012
1 2
U16D
MOBILITY-M10-P
BGA644_64_1MM
AC13
AC15
AC17
AD13
AD15
M12
M13
M14
M17
M18
M19
N12
N13
N14
N17
N18
N19
P12
P13
P14
P17
P18
P19
U12
U13
U14
U17
U18
U19
V12
V13
V14
V17
V18
V19
W12
W13
W14
W17
W18
W19
W30
Y27
AA23
AA24
AB30
AC23
AC27
AE30
AF27
J30
M23
M24
N30
P23
P27
T23
T24
T30
U27
V23
V24
A15
A21
A28
A3
A9
AA1
AA4
AA7
AA8
AD4
B1
B30
D11
D14
D17
D20
D23
D26
D5
D8
E27
F4
G10
G13
G15
G19
G22
G27
G7
H10
H13
H15
H17
H19
H22
J1
J23
J24
J4
J7
J8
L27
L8
M4
N7
N8
R1
R4
T7
T8
V4
V7
V8
AC11
AC20
H11
H20
L23
P8
Y23
Y8
M15
R19
T12
W16
F18
N6
AE24
AE22
AF13
AF14
AE15
AF21
AE17
AE20
AJ20
A7
AK28
AK12
AG21
AH21
AF22
AH24
AC19
AC21
AC22
AC8
AD19
AD21
AD22
AD7
AC9
AD10
AD9
AG7
AC10
D13
D19
N4
T4
AB4
D10
D25
E4
VDDC_0
VDDC_1
VDDC_2
VDDC_3
VDDC_4
VDDC_5
VDDC_6
VDDC_7
VDDC_8
VDDC_9
VDDC_10
VDDC_11
VDDC_12
VDDC_13
VDDC_14
VDDC_15
VDDC_16
VDDC_17
VDDC_18
VDDC_19
VDDC_20
VDDC_21
VDDC_22
VDDC_23
VDDC_24
VDDC_25
VDDC_26
VDDC_27
VDDC_28
VDDC_29
VDDC_30
VDDC_31
VDDC_32
VDDC_33
VDDC_34
VDDC_35
VDDC_36
VDDC_37
VDDC_38
VDDC_39
VDDC_40
VDDP_19
VDDP_20
VDDP_0
VDDP_1
VDDP_2
VDDP_3
VDDP_4
VDDP_5
VDDP_6
VDDP_7
VDDP_8
VDDP_9
VDDP_10
VDDP_11
VDDP_12
VDDP_13
VDDP_14
VDDP_15
VDDP_16
VDDP_17
VDDP_18
VDDR1_0
VDDR1_1
VDDR1_2
VDDR1_3
VDDR1_4
VDDR1_5
VDDR1_6
VDDR1_7
VDDR1_8
VDDR1_9
VDDR1_10
VDDR1_11
VDDR1_12
VDDR1_13
VDDR1_14
VDDR1_15
VDDR1_16
VDDR1_17
VDDR1_18
VDDR1_19
VDDR1_20
VDDR1_21
VDDR1_22
VDDR1_23
VDDR1_24
VDDR1_25
VDDR1_26
VDDR1_27
VDDR1_28
VDDR1_29
VDDR1_30
VDDR1_31
VDDR1_32
VDDR1_33
VDDR1_34
VDDR1_35
VDDR1_36
VDDR1_37
VDDR1_38
VDDR1_39
VDDR1_40
VDDR1_41
VDDR1_42
VDDR1_43
VDDR1_44
VDDR1_45
VDDR1_46
VDDR1_47
VDDR1_48
VDDR1_49
VDDR1_50
VDDR1_51
VDDR1_52
VDDC15_0
VDDC15_1
VDDC15_2
VDDC15_3
VDDC15_4
VDDC15_5
VDDC15_6
VDDC15_7
VDDCI_0
VDDCI_1
VDDCI_2
VDDCI_3
VDDRH0
VDDRH1
VDD1DI
VDD2DI
TXVDDR_0
TXVDDR_1
LVDDR_18_0
LVDDR_18_1
LVDDR_25_0
LVDDR_25_1
LPVDD
MPVDD
PVDD
TPVDD
A2VDD_0
A2VDD_1
A2VDDQ
AVDD
VDDR3_0
VDDR3_1
VDDR3_2
VDDR3_3
VDDR3_4
VDDR3_5
VDDR3_6
VDDR3_7
VDDR4_1
VDDR4_2
VDDR4_3
VDDR4_4
VDDR4_0
VDDR1_53
VDDR1_54
VDDR1_55
VDDR1_56
VSS_119
VSS_120
VSS_121
VSS_122
C610
10U
10V
12
C650
1000P
0603
12
PDF created with FinePrint pdfFactory trial version http://www.fineprint.com

5
5
4
4
3
3
2
2
1
1
D D
C C
B B
A A
CONNECT VREFG TO VOLTAGE DIVIDER FOR M10
, TO VGA_1.2/1.0 FOR M9
MEMVMODE=1.8V
MEMVMODE1=GND
MEMVMODE1=1.8V
FOR 2.5V VDDR1
MEMVMODE=GND
FOR 1.8V VDDR1(ELPIDA)
1%
1%
1%
1%
1%
1%
ATI M10-P(3/4)
10/10/10
PCB316675400001/ASSY411675400001 R01
8355 M/D B/D
C
9 32Friday, September 19, 2003
<Core Design>
Title
Size Document
Number
Rev
Date: Sheet of
MEMA_MD2
MEMA_MD3
MEMA_MD4
MEMA_MD5
MEMA_MD8
MEMA_MD10
MEMA_MD6
MEMA_MD9
MEMA_MD7
MEMA_MD11
MEMA_MD14
MEMA_MD16
MEMA_MD12
MEMA_MD15
MEMA_MD13
MEMA_MD17
MEMA_MD20
MEMA_MD22
MEMA_MD18
MEMA_MD21
MEMA_MD19
MEMA_MD23
MEMA_MD26
MEMA_MD28
MEMA_MD24
MEMA_MD27
MEMA_MD25
MEMA_MD29
MEMA_MD32
MEMA_MD34
MEMA_MD30
MEMA_MD33
MEMA_MD31
MEMA_MD35
MEMA_MD38
MEMA_MD40
MEMA_MD36
MEMA_MD39
MEMA_MD37
MEMA_MD41
MEMA_MD44
MEMA_MD46
MEMA_MD42
MEMA_MD45
MEMA_MD43
MEMA_MD47
MEMA_MD54
MEMA_MD49
MEMA_MD52
MEMA_MD55
MEMA_MD59
MEMA_MD53
MEMA_MD58
MEMA_MD50
MEMA_MD57
MEMA_MD48
MEMA_MD56
MEMA_MD51
MEMA_MD61
MEMA_MD63
MEMA_MD62
MEMA_MD60
MEMA_MA0
MEMA_MA1
MEMA_MA2
MEMA_MA3
MEMA_MA4
MEMA_MA9
MEMA_MA5
MEMA_MA6
MEMA_MA7
MEMA_MA8
MEMA_MA10
MEMA_MA11
MEMA_MA12
MEMA_MA13
MEMA_DQM#4
MEMA_DQM#0
MEMA_DQM#1
MEMA_DQM#2
MEMA_DQM#3
MEMA_DQM#5
MEMA_DQM#7
MEMA_DQM#6
MEMA_QSA2
MEMA_QSA5
MEMA_QSA4
MEMA_QSA3
MEMA_QSA7
MEMA_QSA6
MEMA_QSA1
MEMA_QSA0
MEMA_RAS#
MEMA_CAS#
MEMA_WE#
MEMA_CS0#
MEMA_CS1#
MEMA_CKE
MEMB_QSA0
MEMB_MA3
MEMB_MD8
MEMB_MD4
MEMB_QSA4
MEMB_QSA3
MEMB_DQM#5
MEMB_DQM#6
MEMB_MD5
MEMB_DQM#7
MEMB_MA11
MEMB_MA4
MEMB_QSA7
MEMB_DQM#0
MEMB_MD6
MEMB_MD9
MEMB_MD7
MEMB_DQM#4
MEMB_MA13
MEMB_MD3
MEMB_MD1
DIMB_1
MEMB_QSA1
MEMB_DQM#2
MEMB_MA9
MEMB_MA10
MEMB_DQM#3
MEMB_MA12
MEMB_MD0
MEMB_QSA2
MEMB_MA2
MEMB_MD11
MEMB_MA1
MEMB_QSA6
MEMB_MA8
MEMB_MA7
MEMB_MD2
MEMB_QSA5
MEMB_MA6
MEMB_MA0
DIMB_0
MEMB_MA5
MEMB_DQM#1
MEMB_MD10
MEMB_MD17
MEMB_MD15
MEMB_MD16
MEMB_MD22
MEMB_MD19
MEMB_MD14
MEMB_MD21
MEMB_MD12
MEMB_MD20
MEMB_MD18
MEMB_MD13
MEMB_MD23
MEMB_MD29
MEMB_MD27
MEMB_MD28
MEMB_MD34
MEMB_MD31
MEMB_MD26
MEMB_MD33
MEMB_MD24
MEMB_MD32
MEMB_MD30
MEMB_MD25
MEMB_MD35
MEMB_MD41
MEMB_MD39
MEMB_MD40
MEMB_MD46
MEMB_MD43
MEMB_MD38
MEMB_MD45
MEMB_MD36
MEMB_MD44
MEMB_MD42
MEMB_MD37
MEMB_MD47
MEMB_MD53
MEMB_MD51
MEMB_MD52
MEMB_MD58
MEMB_MD55
MEMB_MD50
MEMB_MD57
MEMB_MD48
MEMB_MD56
MEMB_MD54
MEMB_MD49
MEMB_MD59
MEMB_MD62
MEMB_MD60
MEMB_MD63
MEMB_MD61
MEMA_MD22
MEMA_MD12
MEMA_MD7
MEMA_MD35
MEMA_MD15
MEMA_MD10
MEMA_MD42
MEMA_MD29
MEMA_MD48
MEMA_MD4
MEMA_MD21
MEMA_MD31
MEMA_MD8
MEMA_MD34
MEMA_MD13
MEMA_MD25
MEMA_MD19
MEMA_MD61
MEMA_MD30
MEMA_MD57
MEMA_MD51
MEMA_MD59
MEMA_MD6
MEMA_MD37
MEMA_MD52
MEMA_MD32
MEMA_MD53
MEMA_MD16
MEMA_MD11
MEMA_MD58
MEMA_MD27
MEMA_MD50
MEMA_MD40
MEMA_MD9
MEMA_MD54
MEMA_MD63
MEMA_MD0
MEMA_MD55
MEMA_MD33
MEMA_MD43
MEMA_MD20
MEMA_MD47
MEMA_MD41
MEMA_MD26
MEMA_MD46
MEMA_MD38
MEMA_MD49
MEMA_MD23
MEMA_MD17
MEMA_MD24
MEMA_MD45
MEMA_MD18
MEMA_MD60
MEMA_MD1
MEMA_MD36
MEMA_MD62
MEMA_MD14
MEMA_MD5
MEMA_MD28
MEMA_MD44
MEMA_MD56
MEMA_MD39
MEMA_CLK0
MEMA_CLK0#
MEMA_CLK1
MEMA_CLK1#
VCLKA0
VCLKA#0
VCLKA1
VCLKA#1
VCLKB0
VCLKB1
VCLKB#1
VCLKB#0
DIMA_0
DIMA_1
MEMA_MD0
MEMA_MD1
MEMB_CS1#
MEMB_RAS#
MEMB_CKE
MEMB_CAS#
MEMB_WE#
MEMB_CS0#
MEMA_QSA4
MEMA_DQM#7
MEMA_DQM#0
MEMA_DQM#6
MEMA_DQM#2
MEMA_QSA7
MEMA_DQM#4
MEMA_DQM#1
MEMA_QSA2
MEMA_QSA0
MEMA_DQM#5
MEMA_QSA5
MEMA_DQM#3
MEMA_QSA1
MEMA_QSA3
MEMA_RAS#
MEMA_CAS#
MEMA_WE#
MEMA_CS0#
MEMA_MA1
MEMA_MA10
MEMA_MA5
MEMA_MA2
MEMA_MA11
MEMA_MA6
MEMA_MA3
MEMA_MA12
MEMA_MA7
MEMA_MA4
MEMA_MA8
MEMA_MA13
MEMA_MA0
MEMA_MA9
MEMB_MA3
MEMB_MA1
MEMB_MA13
MEMB_MA9
MEMB_MA6
MEMB_MA0
MEMB_MA10
MEMB_MA5
MEMB_MA2
MEMB_MA8
MEMB_MA11
MEMB_MA7
MEMB_MA12
MEMB_MA4
MEMB_RAS#
MEMB_CAS#
MEMB_CS0#
MEMB_WE#
VMA4
VMA0
VMA9
VCASA#
VMA1
VMA6
VWEA#
VDQMA#6
VDQMA#3
VDQMA#2
VDQMA#5
VDQMA#4
VDQMA#1
VDQMA#7
VQSA3
VQSA7
VQSA5
VQSA0
VQSA4
VQSA1
VMDB49
VMDB31
VMDB39
VMDB50
VMDB63
VMDB52
VMDB20
VMDB22
VMDB29
VMDB8
VMDB5
VMDB28
VMDB32
VMDB37
VMDB44
VMDB30
VMDB55
VMDB1
VMDB25
VMDB54
VMDB60
VMDB45
VMDB53
VMDB7
VMDB42
VMDB56
VMDB24
VMDB6
VMDB18
VMDB17
VMB3
VWEB#
VMB5
VRASB#
VMB10
VCASB#
VMB9
VDQMB#6
VDQMB#7
VDQMB#4
VDQMB#3
VDQMB#5
VDQMB#1
VQSB3
VQSB7
VQSB1
VQSB6
VQSB0
VQSB2
VMDB[0..63]
VDQMA#[0..7]
VQSA[0..7]
VMA[0..13]
VMB[0..13]
VQSB[0..7]
VDQMB#[0..7]
VDQMA#0
VQSA2
VQSA6MEMA_QSA6
MEMB_QSA0
MEMB_DQM#5
MEMB_QSA1
MEMB_QSA5
MEMB_DQM#7
MEMB_QSA6
MEMB_QSA4
MEMB_QSA7
MEMB_QSA2
MEMB_DQM#4
MEMB_DQM#1
MEMB_DQM#0
MEMB_DQM#6
MEMB_QSA3
MEMB_DQM#3
VDQMB#0
VDQMB#2
VQSB4
VQSB5
MEMB_DQM#2
D-
D+
D+
D-
VMDA60
VMDA34
VMDA27
VMDA20
VMDA49
VMDA16
VMDA4
VMDA28
VMDA10
VMDA14
VMDA44
VMDA47
VMDA58
VMDA21
VMDA7
VMDA12
VMDA[0..63]
VMDA18
VMDA50
VMDA13
VMDA39
VMDA53
VMDA3
VMDA32
VMDA63
VMDA23
VMDA31
VMDA1
VMDA9
VMDA19
VMDA15
VMDA6
VMDA11
VMDA17
VMDA8
VMDA5
VMDA26
VMDA25
VMDA29
VMDA35
VMDA22
VMDA33
VMDA30
VMDA24
VMDA42
VMDA41
VMDA36
VMDA45
VMDA48
VMDA51
VMDA38
VMDA43
VMDA46
VMDA40
VMDA37
VMDA57
VMDA52
VMDA61
VMDA55
VMDA54
VMDA59
VMDA62
VMDA56
MEMB_MD14
MEMB_MD43
MEMB_MD63
MEMB_MD16
MEMB_MD40
MEMB_MD12
MEMB_MD59
MEMB_MD19
MEMB_MD24
MEMB_MD18
MEMB_MD50
MEMB_MD22
MEMB_MD48
MEMB_MD7
MEMB_MD26
MEMB_MD20
MEMB_MD34
MEMB_MD38
MEMB_MD55
MEMB_MD31
MEMB_MD10
MEMB_MD2
MEMB_MD51
MEMB_MD11
MEMB_MD29
MEMB_MD37
MEMB_MD5
MEMB_MD52
MEMB_MD53
MEMB_MD61
MEMB_MD15
MEMB_MD42
MEMB_MD39
MEMB_MD46
MEMB_MD13
MEMB_MD6
MEMB_MD35
MEMB_MD49
MEMB_MD27
MEMB_MD41
MEMB_MD8
MEMB_MD28
MEMB_MD54
MEMB_MD57
MEMB_MD36
MEMB_MD0
MEMB_MD32
MEMB_MD56
MEMB_MD9
MEMB_MD60
MEMB_MD25
MEMB_MD23
MEMB_MD47
MEMB_MD4
MEMB_MD1
MEMB_MD33
MEMB_MD62
MEMB_MD17
MEMB_MD45
MEMB_MD21
MEMB_MD30
MEMB_MD44
MEMB_MD3
MEMB_MD58
VMDB0
VMDB9
VMDB12
VMDB15
VMDB3
VMDB11
VMDB2
VMDB14
VMDB13
VMDB10
VMDB4
VMDB21
VMDB16
VMDB19
VMDB27
VMDB23
VMDB26
VMDB40
VMDB38
VMDB41
VMDB47
VMDB35
VMDB43
VMDB34
VMDB46
VMDB36
VMDB33
VMDB48
VMDB57
VMDB51
VMDB59
VMDB62
VMDB61
VMDB58
VMA8
VMA5
VMA12
VMA3
VMA11
VMA2
VCSA#0
VMA7
VMA13
VMA10
VRASA#
VMB8
VMB6
VMB0
VMB12
VMB11
VMB2
VCSB#0
VMB7
VMB13
VMB4
VMB1
DIMA_1
DIMA_0 VDIMA_0
VDIMA_1
DIMB_0
DIMB_1 VDIMB_1
VDIMB_0
MEMA_MD2
MEMA_MD3
VMDA0
VMDA2
VCSA#1MEMA_CS1#
VCKEBMEMB_CKE
VCSB#1MEMB_CS1#
VCKEAMEMA_CKE
M10_DBI_LO 5
M10_DBI_HI 5
VCLKA0 10
VCLKA#0 10
VCLKA1 10
VCLKA#1 10
VCLKB1 10
VCLKB#0 10
VCLKB#1 10
VCLKB0 10
VMDB[0..63] 10
VMDA[0..63] 10
VDQMA#[0..7] 10
VQSA[0..7] 10
VMA[0..13] 10
VMB[0..13] 10
VDQMB#[0..7] 10
VQSB[0..7] 10
VCSA#0 10
VCASA# 10
VRASA# 10
VWEA# 10
VWEB# 10
VRASB# 10
VCASB# 10
VCSB#0 10
THRM_CLK 2,23
THRM_DATA 2,23
SUSA# 6,13,25
M10_ALERT# 23
VDIMA_0 10
VDIMA_1 10
VDIMB_1 10
VDIMB_0 10
VCSA#1 10
VCKEB 10
VCSB#1 10
VCKEA 10
AGP_VDDQ
GND
GND
VGA_1.2/1.0
GND
+3V
GND GND
GND
GND
VDD_CORE1.8
VDD_MEM_IO
GND
GND
GND
VDD_MEM_IO
GND
GND
+3V
GND
+3V
+3V
R872 56
0603
1 2
R928 24 04025%
1 2
R925 24 04025%
1 2
R385 24 04025%
1 2
R878 56
0603
1 2
R926 24 04025%
1 2
C915 470P
0603 10%
1 2
R877 56
0603
1 2
R131 0/NA 0402
1 2
R194
1K 0603
1 2
R386 24 04025%
1 2
R384 24 04025%
1 2
R943 0/NA 0402
1 2
R927 24 04025%
1 2
R33 0/NA 0402
1 2
C919 470P
0603 10%
1 2
R195
1K 0603
1 2
R135
1K 0603
1 2
R393 0/NA 0402
1 2
R938
0/NA
0402 5%
1 2
R948 0/NA 0402
1 2
R394 0/NA 0402
1 2
R935
10K
0402
5%
12
R137
1K 0603
1 2
R190 10 0603
1 2
R188 10 0603
1 2
C993
2200P
0603D
12
C337 470P
0603 10%
1 2
C937 470P
0603 10%
1 2
R181 56
0603
1 2
R885 56
0603
1 2
RP40
0*4
1206
1
2
3
4
8
7
6
5
R193 10 0603
1 2
R182 10 0603
1 2
R180 56
0603
1 2
R886 56
0603
1 2
RP15
24*4
1206
1
2
3
4
8
7
6
5
R389 0 0402 5%
1 2
RP25
24*4
1206
1
2
3
4
8
7
6
5
R942
10K
0402
5%
12
RP42
0*4
1206
1
2
3
4
8
7
6
5
RP26
24*4
1206
1
2
3
4
8
7
6
5
U527
ADM1021A QSOP16B
1
3
4
5
6
7
8
9
10
11
12
13
14
15
16 2
TEST
D+
D-
NC1
ADD1
GND1
GND2
NC2
ADD0
ALERT
SDATA
NC3
SCLK
STBY
TEST1 VDD
RP33
24*4
1206
1
2
3
4
8
7
6
5
RP31
24*4
1206
1
2
3
4
8
7
6
5
RP32
24*4
1206
1
2
3
4
8
7
6
5
RP44
0*4
1206
1
2
3
4
8
7
6
5
R940
0
0402
5%
12
R941
0
0402
5%
12
U16B
MOBILITY-M10-P
BGA644_64_1MM
L25
L26
K25
K26
J26
H25
H26
G26
G30
D29
D28
E28
E29
G29
G28
F28
G25
F26
E26
F25
E24
F23
E23
D22
B29
C29
C25
C27
B28
B25
C26
B26
F17
E17
D16
F16
E15
F14
E14
F13
C17
B18
B17
B15
C13
B14
C14
C16
A13
A12
C12
B12
C10
C9
B9
B10
E13
E12
E10
F12
F11
E9
F9
F8
E22
B22
B23
B24
C23
C22
F22
F21
C21
A24
C24
A25
E21
B20
J25
F29
E25
A27
F15
C15
C11
E11
J27
F30
F24
B27
E16
B16
B11
F10
A19
E18
E19
E20
F20
B19
B21
C20
C18
A18
AG4
AE10
AE11
AF11
AB26
AB25
AG29
AE25
C19
D30
B13
DQA0
DQA1
DQA2
DQA3
DQA4
DQA5
DQA6
DQA7
DQA8
DQA9
DQA10
DQA11
DQA12
DQA13
DQA14
DQA15
DQA16
DQA17
DQA18
DQA19
DQA20
DQA21
DQA22
DQA23
DQA24
DQA25
DQA26
DQA27
DQA28
DQA29
DQA30
DQA31
DQA32
DQA33
DQA34
DQA35
DQA36
DQA37
DQA38
DQA39
DQA40
DQA41
DQA42
DQA43
DQA44
DQA45
DQA46
DQA47
DQA48
DQA49
DQA50
DQA51
DQA52
DQA53
DQA54
DQA55
DQA56
DQA57
DQA58
DQA59
DQA60
DQA61
DQA62
DQA63
MAA0
MAA1
MAA2
MAA3
MAA4
MAA5
MAA6
MAA7
MAA8
MAA9
MAA10
MAA11
MAA12
MAA13
DQMA#0
DQMA#1
DQMA#2
DQMA#3
DQMA#4
DQMA#5
DQMA#6
DQMA#7
QSA0
QSA1
QSA2
QSA3
QSA4
QSA5
QSA6
QSA7
RASA#
CASA#
WEA#
CSA0#
CSA1#
CKEA
CLKA0
CLKA0#
CLKA1
CLKA1#
VREFG
DVOVMODE
DMINUS
DPLUS
DBI_LO
DBI_HI
RSTB_MSK
PLLTEST
MAA14
DIMA_0
DIMA_1
RP36
24*4
1206
1
2
3
4
8
7
6
5
RP34
24*4
1206
1
2
3
4
8
7
6
5
RP46
0*4
1206
1
2
3
4
8
7
6
5
RP35
24*4
1206
1
2
3
4
8
7
6
5
R939
0/NA
0402 5%
1 2
RP41
24*4
1206
1
2
3
4
8
7
6
5
RP37
24*4
1206
1
2
3
4
8
7
6
5
RP39
24*4
1206
1
2
3
4
8
7
6
5
R609
4.7K/NA
0603
12
RP47
24*4
1206
1
2
3
4
8
7
6
5
RP51
24*4
1206
1
2
3
4
8
7
6
5
RP43
24*4
1206
1
2
3
4
8
7
6
5
RP45
24*4
1206
1
2
3
4
8
7
6
5
RP49
24*4
1206
1
2
3
4
8
7
6
5
R134
47
0603
12
R212 24 04025%
1 2
RP646
24*4
1206
1
2
3
4
8
7
6
5
R206 24 04025%
1 2
R60
00603
1 2
R205 24 04025%
1 2
R775 0/NA 0603
1 2
R746 0/NA 0603
1 2
R711
0/NA 0603
1 2
R213 24 04025%
1 2
RP632
24*4
1206
1
2
3
4
8
7
6
5
RP56
24*4
1206
1
2
3
4
8
7
6
5
R301 24 04025%
1 2
RP48
24*4
1206
1
2
3
4
8
7
6
5
C307
10U
10V
1206
1 2
R705
1K 0603
1 2
C306
0.1U50V 0603
1 2
TP516
1
R203 24 04025%
1 2
R110 0 0603
1 2
R561 0 0603
1 2
R800
4.7K
0603
12
R568 0 0603
1 2
R803 4.7K/NA 0603
1 2
RP58
0*4
1206
1
2
3
4
8
7
6
5
R585
00603
1 2
R201 24 04025%
1 2
R605
1K 0603
1 2
R795 4.7K 0603
1 2
RP650
24*4
1206
1
2
3
4
8
7
6
5
RP57
0*4
1206
1
2
3
4
8
7
6
5
RP52
24*4
1206
1
2
3
4
8
7
6
5
R239 24 04025%
1 2
RP654
24*4
1206
1
2
3
4
8
7
6
5
C352
10U
10V
1206
1 2
RP642
0*4
1206
1
2
3
4
8
7
6
5
R344 24 04025%
1 2
R343 24 04025%
1 2
C346
0.1U50V 0603
1 2
RP634
0*4
1206
1
2
3
4
8
7
6
5
RP640
24*4
1206
1
2
3
4
8
7
6
5
R340 24 04025%
1 2
R377 24 04025%
1 2
RP638
0*4
1206
1
2
3
4
8
7
6
5
R379 24 04025%
1 2
RP54
24*4
1206
1
2
3
4
8
7
6
5
RP50
24*4
1206
1
2
3
4
8
7
6
5
R337 24 04025%
1 2
R318 24 04025%
1 2
R380 24 04025%
1 2
RP636
24*4
1206
1
2
3
4
8
7
6
5
R378 24 04025%
1 2
C992
0.1U
0402
50V
+80-20%
12
RP53
24*4
1206
1
2
3
4
8
7
6
5
RP55
24*4
1206
1
2
3
4
8
7
6
5
R176 10 0603
1 2
U16C
MOBILITY-M10-P
BGA644_64_1MM
D7
F7
E7
G6
G5
F5
E5
C4
B5
C5
A4
B4
C2
D3
D1
D2
G4
H6
H5
J6
K5
K4
L6
L5
G2
F3
H2
E2
F2
J3
F1
H3
U6
U5
U3
V6
W5
W4
Y6
Y5
U2
V2
V1
V3
W3
Y2
Y3
AA2
AA6
AA5
AB6
AB5
AD6
AD5
AE5
AE4
AB2
AB3
AC2
AC3
AD3
AE1
AE2
AE3
N5
M1
M3
L3
L2
M2
M5
P6
N3
K2
K3
J2
P5
P3
E6
B2
J5
G3
W6
W2
AC6
AD2
F6
B3
K6
G1
V5
W1
AC5
AD1
R2
T5
T6
R5
R6
R3
N1
N2
T2
T3
C6
C7
C8
B7
P2
B8
E3
AA3
DQB0
DQB1
DQB2
DQB3
DQB4
DQB5
DQB6
DQB7
DQB8
DQB9
DQB10
DQB11
DQB12
DQB13
DQB14
DQB15
DQB16
DQB17
DQB18
DQB19
DQB20
DQB21
DQB22
DQB23
DQB24
DQB25
DQB26
DQB27
DQB28
DQB29
DQB30
DQB31
DQB32
DQB33
DQB34
DQB35
DQB36
DQB37
DQB38
DQB39
DQB40
DQB41
DQB42
DQB43
DQB44
DQB45
DQB46
DQB47
DQB48
DQB49
DQB50
DQB51
DQB52
DQB53
DQB54
DQB55
DQB56
DQB57
DQB58
DQB59
DQB60
DQB61
DQB62
DQB63
MAB0
MAB1
MAB2
MAB3
MAB4
MAB5
MAB6
MAB7
MAB8
MAB9
MAB10
MAB11
MAB12
MAB13
DQMB#0
DQMB#1
DQMB#2
DQMB#3
DQMB#4
DQMB#5
DQMB#6
DQMB#7
QSB0
QSB1
QSB2
QSB3
QSB4
QSB5
QSB6
QSB7
RASB#
CASB#
WEB#
CSB0#
CSB1#
CKEB
CLKB0
CLKB0#
CLKB1
CLKB1#
MEMVMODE0
MEMVMODE1
MEMTEST
MVREFD
MAB14
MVREFS
DIMB_0
DIMB_1
RP652
24*4
1206
1
2
3
4
8
7
6
5
R381 24 04025%
1 2
R382 24 04025%
1 2
RP644
24*4
1206
1
2
3
4
8
7
6
5
R917 24 04025%
1 2
R918 24 04025%
1 2
R177 10 0603
1 2
R179 10 0603
1 2
RP38
0*4
1206
1
2
3
4
8
7
6
5
R871
56
0603
1 2
R178 10 0603
1 2
R383 24 04025%
1 2
R919 24 04025%
1 2
R920 24 04025%
1 2
R387 24 04025%
1 2
PDF created with FinePrint pdfFactory trial version http://www.fineprint.com

5
5
4
4
3
3
2
2
1
1
D D
C C
B B
A A
ATI M10-P(4/4)
Y5V
Y5V
Y5V
PCB316675400001/ASSY411675400001 R01
8355 M/D B/D
Custom
10 32Friday, September 19, 2003
<Core Design>
Title
Size Document
Number
Rev
Date: Sheet of
VMDB49
VRASB#
VMDA47
VQSB2
VDQMA#0
VMB13
VMDB27
VMDA30
VWEA#
VMDA52
VMDB31
VMDB12
VMDA36
VMDB51
VMDB9
VDQMB#2
VMDA46
VMA1
VMDA51
VMDB21
VMDA38
VCSB#0 VCLKB1
VMDA56
VQSA1
VQSB[0..7]
VQSB3
VMDA19
VMA3
VMDA31
VMB0
VMA3
VMDA33
VMDA7
VQSB1
VMDA54
VMDB16
VMB11
VMB10
VMB2
VWEA#
VCSA#1
VDQMB#1
VMDB35
VMA13
VMA4
VMDA44
VMA6
VMA[0..13]
VMDB59
VMB7
VMDB14
VMB[0..13]
VQSB7
VCASA#
VMA1
VMA2
VMB5
VMDA15
VMDA11
VMDB53
VMB6
VQSB0
VMDA35
VMA11
VMDB62
VMB7
VMDA41
VCASB#
VMDA49
VMA0
VMDA45 VMDB13
VMDB34
VMDB47
VDQMA#3
VMDA28
VMDB10 VMDB41
VMDA5
VQSA[0..7]
VMDB45
VMDA62
VDQMA#5
VMDA59
VMDA16
VMB1
VMDA21
VMA6 VMB4
VMB5
VMDB23
VCASB#
VMDA26
VMA10
VCLKA#0
VMDB25
VMDA34
VMDB15
VMA0
VMB2
VMDB11
VMDA53
VWEB#
VQSA3
VMDA37
VMDA18
VDQMA#[0..7]
VMB3
VDQMB#4
VCLKB0
VMDB60
VMB1
VMB6
VMDA48
VMDA2
VMDA13
VMA9
VMDA61
VMDB46
VMDA23
VMDA22
VMDA32
VCKEB
VMDA40
VDQMB#3
VMA8
VCLKA1
VMDA0
VMA10
VMDB5
VQSB6
VMDB40
VQSB5
VCKEA
VMDB39
VMDA14
VMDA[0..63]
VCLKB#0
VMDB42
VMB12
VCSA#0
VMDA42 VMDB8
VMDB38
VMB8
VMDB3
VQSB4
VMA9
VMDB4
VMDB52
VMDA27
VMDB30
VCKEA
VQSA2
VMDB61
VDQMB#7
VMDA58
VRASA#
VMDA29
VMA11
VMDA25
VMB10
VMDA12
VMB0
VMB12
VMB8
VQSA6
VMDA24
VDQMB#[0..7]
VCLKA0
VMA12
VMDB19
VCSA#0
VMDB18
VMDB1
VMB9
VDQMB#0
VMDA17
VDQMA#4
VCSA#1
VMA7
VMB11
VMDB17
VCSB#1
VMDB55
VMDB0
VQSA7
VMDA8
VMDB33
VMDB50
VMA7
VMDA4
VCLKB#1
VMDB56
VMDB43
VMDB[0..63]
VCKEB
VMA2
VMB3
VDQMA#6
VRASA# VRASB#
VMDA1
VMA8
VMDB29
VMB9
VMA13
VMDB44
VMDB7
VDQMA#2
VMDA9
VWEB#
VMDB24
VMDA55
VMDA60
VDQMA#7
VCSB#1
VMDB36
VMDB54
VMDB63
VMDA3
VMB13
VMDA50
VMDA6
VMDB48
VDQMA#1
VCASA#
VMA4
VMDA39
VQSA4
VMDB26
VCLKA#1
VDQMB#6
VMDB22
VMDB57
VMDB37
VMDB28
VMDB20
VMDB2
VCSB#0
VMDB6
VMDA63
VMDB58
VMDA43
VMDB32
VMDA20
VMB4VMA5
VMA12
VMDA57
VDQMB#5
VQSA5
VMDA10
VQSA0
VMA5
VRASB#9
VWEA#9 VCASB#9
VCLKB19
VDQMA#[0..7] 9
VWEA#9
VQSB[0..7] 9
VCKEB9
VCASA#9
VCLKB#19
VCLKA#09 VCLKA09
VCSB#19
VCSA#19VCSA#19
VRASB#9 VCASB#9
VMA[0..13] 9
VWEB#9
VRASA#9VRASA#9
VQSA[0..7] 9
VCSB#19
VCASA#9
VMDB[0..63] 9
VWEB#9
VCKEA9 VCKEB9
VMB[0..13] 9
VCLKA#19 VCKEA9
VCLKA19
VMDA[0..63] 9
VCSB#09
VCSA#09 VCSB#09
VDQMB#[0..7] 9
VCLKB#09 VCLKB09
VCSA#09
VDIMA_19VDIMA_09 VDIMB_19VDIMB_09
GND
GND
GNDGND
GND
VDD_MEM_IO
GND
VDD_MEM_IO
VDD_MEM_IO
GND
VDD_MEM_IO
GND
GND
GND
VDD_MEM_IO
GND
GND
GNDGND
VDD_MEM_IO
GND GND GND
GND GND
VDD_MEM_IO GND
VDD_MEM_IO
+2.5V_M10 +2.5V_M10 +2.5V_M10 +2.5V_M10
R890
1K
0402
1%
12
R894
1K
0402
1%
12
C277
0.1U
0402
16V
10%
12
C969
0.01U
0402
50V
+80-20%
12
C984
0.01U
0402
50V
+80-20%
12
C980
10U
10V
12
C982
0.1U
0402
16V
10%
12
C983
0.1U
0402
16V
10%
12
U18
HY5DU2832222F
BGA144F_08MM_1
M12
M4
M5
L5
M6
M7
L8
M8
M9
M10
M3
L4
L7
A2
G11
G2
A11
L1
K1
K2
M1
L10
M11
L6
M2
B3
B10
G3
G10
K11
K12
K3
L2
L3
G7
G8
H5
J3
H6
A1
B11
A6
B5
A5
A4
B1
C2
C1
D1
J12
J11
H12
H11
F12
F11
E12
E11
E2
E1
F2
F1
H2
H1
J1
J2
D12
C12
C11
B12
A9
A8
B8
A7
C6
C7
D3
D10
K6
K7
K10
B2
B4
B6
B7
B9
D2
D11
E3
E10
F3
F10
H3
H10
J5
D9
D7
D6
K5
L11
H7
H8
G5
G6
E5
E6
E7
E8
F5
F6
F7
F8
J6
J7
J8
K4
K9
D4
C8
C9
C10
D5
D8
E4
E9
F4
F9
G4
G9
H4
H9
J4
J9 J10
G12
G1
A12
A3
C3
C4
C5
A10
L12
K8
L9
VREF
A0
A1
A2
A3
A4
A5
A6
A7
A8/AP
BA0
BA1
A9
DQM0
DQM1
DQM2
DQM3
RAS
CAS
WE
CS
CK
CKE
A11
NC1
NC2
NC3
NC4
NC5
NC6
NC7
VDD_4
NC8
NC9
VSS/TH1
VSS/TH2
VSS/TH3
VDDQ_14
VSS/TH4
DQS0
VDDQ_5
DQ0
DQ1
DQ2
DQ3
DQ4
DQ5
DQ6
DQ7
DQ8
DQ9
DQ10
DQ11
DQ12
DQ13
DQ14
DQ15
DQ16
DQ17
DQ18
DQ19
DQ20
DQ21
DQ22
DQ23
DQ24
DQ25
DQ26
DQ27
DQ28
DQ29
DQ30
DQ31
VDD_0
VDD_1
VDD_2
VDD_3
VDD_5
VDD_6
VDD_7
VDDQ_0
VDDQ_1
VDDQ_2
VDDQ_3
VDDQ_4
VDDQ_6
VDDQ_7
VDDQ_8
VDDQ_9
VDDQ_10
VDDQ_11
VDDQ_12
VDDQ_13
VSS_3
VSS_2
VSS_1
VSS_0
A10
CK#
VSS/TH5
VSS/TH6
VSS/TH7
VSS/TH8
VSS/TH9
VSS/TH10
VSS/TH11
VSS/TH12
VSS/TH13
VSS/TH14
VSS/TH15
VSS/TH16
VSS_4
VSS_5
VSS_6
VSS_7
VSS_8
VSS_9
VSSQ_0
VSSQ_1
VSSQ_2
VSSQ_3
VSSQ_4
VSSQ_5
VSSQ_6
VSSQ_7
VSSQ_8
VSSQ_9
VSSQ_10
VSSQ_11
VSSQ_12
VSSQ_13
VSSQ_14 VDDQ_15
DQS1
DQS2
DQS3
VSSQ_15
VSSQ_16
VSSQ_17
VSSQ_18
VSSQ_19
MCL
A12/RFU1
BA2/RFU2
C944
10U
10V
12
C954
1U
0603
12
C971
1U
0603
12
C942
10U
6.3V
0805
12
C946
10U
10V
12
C941
0.1U
0402
16V
10%
12
C952
0.01U
0402
50V
+80-20%
12
R889
1K
0402
1%
12
C955
0.1U
0402
16V
10%
12
R893
1K
0402
1%
12
C962
1U
0603
12
C956
0.01U
0402
50V
+80-20%
12
C981
1U
0603
12
C947
0.1U
0402
16V
10%
12
C953
10U
10V
12
C974
0.01U
0402
50V
+80-20%
12
C959
0.1U
0402
16V
10%
12
C966
1U
0603
12
C970
10U
10V
12
C968
0.1U
0402
16V
10%
12
C960
0.01U
0402
50V
+80-20%
12
C972
0.1U
0402
16V
10%
12
U523
HY5DU2832222F
BGA144F_08MM_1
M12
M4
M5
L5
M6
M7
L8
M8
M9
M10
M3
L4
L7
A2
G11
G2
A11
L1
K1
K2
M1
L10
M11
L6
M2
B3
B10
G3
G10
K11
K12
K3
L2
L3
G7
G8
H5
J3
H6
A1
B11
A6
B5
A5
A4
B1
C2
C1
D1
J12
J11
H12
H11
F12
F11
E12
E11
E2
E1
F2
F1
H2
H1
J1
J2
D12
C12
C11
B12
A9
A8
B8
A7
C6
C7
D3
D10
K6
K7
K10
B2
B4
B6
B7
B9
D2
D11
E3
E10
F3
F10
H3
H10
J5
D9
D7
D6
K5
L11
H7
H8
G5
G6
E5
E6
E7
E8
F5
F6
F7
F8
J6
J7
J8
K4
K9
D4
C8
C9
C10
D5
D8
E4
E9
F4
F9
G4
G9
H4
H9
J4
J9 J10
G12
G1
A12
A3
C3
C4
C5
A10
L12
K8
L9
VREF
A0
A1
A2
A3
A4
A5
A6
A7
A8/AP
BA0
BA1
A9
DQM0
DQM1
DQM2
DQM3
RAS
CAS
WE
CS
CK
CKE
A11
NC1
NC2
NC3
NC4
NC5
NC6
NC7
VDD_4
NC8
NC9
VSS/TH1
VSS/TH2
VSS/TH3
VDDQ_14
VSS/TH4
DQS0
VDDQ_5
DQ0
DQ1
DQ2
DQ3
DQ4
DQ5
DQ6
DQ7
DQ8
DQ9
DQ10
DQ11
DQ12
DQ13
DQ14
DQ15
DQ16
DQ17
DQ18
DQ19
DQ20
DQ21
DQ22
DQ23
DQ24
DQ25
DQ26
DQ27
DQ28
DQ29
DQ30
DQ31
VDD_0
VDD_1
VDD_2
VDD_3
VDD_5
VDD_6
VDD_7
VDDQ_0
VDDQ_1
VDDQ_2
VDDQ_3
VDDQ_4
VDDQ_6
VDDQ_7
VDDQ_8
VDDQ_9
VDDQ_10
VDDQ_11
VDDQ_12
VDDQ_13
VSS_3
VSS_2
VSS_1
VSS_0
A10
CK#
VSS/TH5
VSS/TH6
VSS/TH7
VSS/TH8
VSS/TH9
VSS/TH10
VSS/TH11
VSS/TH12
VSS/TH13
VSS/TH14
VSS/TH15
VSS/TH16
VSS_4
VSS_5
VSS_6
VSS_7
VSS_8
VSS_9
VSSQ_0
VSSQ_1
VSSQ_2
VSSQ_3
VSSQ_4
VSSQ_5
VSSQ_6
VSSQ_7
VSSQ_8
VSSQ_9
VSSQ_10
VSSQ_11
VSSQ_12
VSSQ_13
VSSQ_14 VDDQ_15
DQS1
DQS2
DQS3
VSSQ_15
VSSQ_16
VSSQ_17
VSSQ_18
VSSQ_19
MCL
A12/RFU1
BA2/RFU2
C973
0.1U
0402
16V
10%
12
C957
10U
10V
12
R892
1K
0402
1%
12
C949
10U
6.3V
0805
12
C967
0.1U
0402
16V
10%
12
U30
HY5DU2832222F
BGA144F_08MM_1
M12
M4
M5
L5
M6
M7
L8
M8
M9
M10
M3
L4
L7
A2
G11
G2
A11
L1
K1
K2
M1
L10
M11
L6
M2
B3
B10
G3
G10
K11
K12
K3
L2
L3
G7
G8
H5
J3
H6
A1
B11
A6
B5
A5
A4
B1
C2
C1
D1
J12
J11
H12
H11
F12
F11
E12
E11
E2
E1
F2
F1
H2
H1
J1
J2
D12
C12
C11
B12
A9
A8
B8
A7
C6
C7
D3
D10
K6
K7
K10
B2
B4
B6
B7
B9
D2
D11
E3
E10
F3
F10
H3
H10
J5
D9
D7
D6
K5
L11
H7
H8
G5
G6
E5
E6
E7
E8
F5
F6
F7
F8
J6
J7
J8
K4
K9
D4
C8
C9
C10
D5
D8
E4
E9
F4
F9
G4
G9
H4
H9
J4
J9 J10
G12
G1
A12
A3
C3
C4
C5
A10
L12
K8
L9
VREF
A0
A1
A2
A3
A4
A5
A6
A7
A8/AP
BA0
BA1
A9
DQM0
DQM1
DQM2
DQM3
RAS
CAS
WE
CS
CK
CKE
A11
NC1
NC2
NC3
NC4
NC5
NC6
NC7
VDD_4
NC8
NC9
VSS/TH1
VSS/TH2
VSS/TH3
VDDQ_14
VSS/TH4
DQS0
VDDQ_5
DQ0
DQ1
DQ2
DQ3
DQ4
DQ5
DQ6
DQ7
DQ8
DQ9
DQ10
DQ11
DQ12
DQ13
DQ14
DQ15
DQ16
DQ17
DQ18
DQ19
DQ20
DQ21
DQ22
DQ23
DQ24
DQ25
DQ26
DQ27
DQ28
DQ29
DQ30
DQ31
VDD_0
VDD_1
VDD_2
VDD_3
VDD_5
VDD_6
VDD_7
VDDQ_0
VDDQ_1
VDDQ_2
VDDQ_3
VDDQ_4
VDDQ_6
VDDQ_7
VDDQ_8
VDDQ_9
VDDQ_10
VDDQ_11
VDDQ_12
VDDQ_13
VSS_3
VSS_2
VSS_1
VSS_0
A10
CK#
VSS/TH5
VSS/TH6
VSS/TH7
VSS/TH8
VSS/TH9
VSS/TH10
VSS/TH11
VSS/TH12
VSS/TH13
VSS/TH14
VSS/TH15
VSS/TH16
VSS_4
VSS_5
VSS_6
VSS_7
VSS_8
VSS_9
VSSQ_0
VSSQ_1
VSSQ_2
VSSQ_3
VSSQ_4
VSSQ_5
VSSQ_6
VSSQ_7
VSSQ_8
VSSQ_9
VSSQ_10
VSSQ_11
VSSQ_12
VSSQ_13
VSSQ_14 VDDQ_15
DQS1
DQS2
DQS3
VSSQ_15
VSSQ_16
VSSQ_17
VSSQ_18
VSSQ_19
MCL
A12/RFU1
BA2/RFU2
C963
0.1U
0402
16V
10%
12
C943
0.1U
0402
16V
10%
12
C948
10U
10V
12
R198
1K
0402
1%
12
C964
0.01U
0402
50V
+80-20%
12
C965
10U
6.3V
0805
12
C961
10U
10V
12
C950
1U
0603
12
C979
0.01U
0402
50V
+80-20%
12
C975
10U
10V
12
R896
1K
0402
1%
12
C977
0.1U
0402
16V
10%
12
C978
0.1U
0402
16V
10%
12
C958
1U
0603
12
C976
1U
0603
12
R199
1K
0402
1%
12
C951
0.1U
0402
16V
10%
12
U29
HY5DU2832222F
BGA144F_08MM_1
M12
M4
M5
L5
M6
M7
L8
M8
M9
M10
M3
L4
L7
A2
G11
G2
A11
L1
K1
K2
M1
L10
M11
L6
M2
B3
B10
G3
G10
K11
K12
K3
L2
L3
G7
G8
H5
J3
H6
A1
B11
A6
B5
A5
A4
B1
C2
C1
D1
J12
J11
H12
H11
F12
F11
E12
E11
E2
E1
F2
F1
H2
H1
J1
J2
D12
C12
C11
B12
A9
A8
B8
A7
C6
C7
D3
D10
K6
K7
K10
B2
B4
B6
B7
B9
D2
D11
E3
E10
F3
F10
H3
H10
J5
D9
D7
D6
K5
L11
H7
H8
G5
G6
E5
E6
E7
E8
F5
F6
F7
F8
J6
J7
J8
K4
K9
D4
C8
C9
C10
D5
D8
E4
E9
F4
F9
G4
G9
H4
H9
J4
J9 J10
G12
G1
A12
A3
C3
C4
C5
A10
L12
K8
L9
VREF
A0
A1
A2
A3
A4
A5
A6
A7
A8/AP
BA0
BA1
A9
DQM0
DQM1
DQM2
DQM3
RAS
CAS
WE
CS
CK
CKE
A11
NC1
NC2
NC3
NC4
NC5
NC6
NC7
VDD_4
NC8
NC9
VSS/TH1
VSS/TH2
VSS/TH3
VDDQ_14
VSS/TH4
DQS0
VDDQ_5
DQ0
DQ1
DQ2
DQ3
DQ4
DQ5
DQ6
DQ7
DQ8
DQ9
DQ10
DQ11
DQ12
DQ13
DQ14
DQ15
DQ16
DQ17
DQ18
DQ19
DQ20
DQ21
DQ22
DQ23
DQ24
DQ25
DQ26
DQ27
DQ28
DQ29
DQ30
DQ31
VDD_0
VDD_1
VDD_2
VDD_3
VDD_5
VDD_6
VDD_7
VDDQ_0
VDDQ_1
VDDQ_2
VDDQ_3
VDDQ_4
VDDQ_6
VDDQ_7
VDDQ_8
VDDQ_9
VDDQ_10
VDDQ_11
VDDQ_12
VDDQ_13
VSS_3
VSS_2
VSS_1
VSS_0
A10
CK#
VSS/TH5
VSS/TH6
VSS/TH7
VSS/TH8
VSS/TH9
VSS/TH10
VSS/TH11
VSS/TH12
VSS/TH13
VSS/TH14
VSS/TH15
VSS/TH16
VSS_4
VSS_5
VSS_6
VSS_7
VSS_8
VSS_9
VSSQ_0
VSSQ_1
VSSQ_2
VSSQ_3
VSSQ_4
VSSQ_5
VSSQ_6
VSSQ_7
VSSQ_8
VSSQ_9
VSSQ_10
VSSQ_11
VSSQ_12
VSSQ_13
VSSQ_14 VDDQ_15
DQS1
DQS2
DQS3
VSSQ_15
VSSQ_16
VSSQ_17
VSSQ_18
VSSQ_19
MCL
A12/RFU1
BA2/RFU2
PDF created with FinePrint pdfFactory trial version http://www.fineprint.com

5
5
4
4
3
3
2
2
1
1
D D
C C
B B
A A
Monitor ID bit 3
Sync. return
LCD CONNECTOR
Proximity to CRT port Proximity to Chipset
Blue video3
11
4
Monitor ID bit 0
13 Monitor ID bit 1
Test (ground)
1
No connection (mechanical key)
8
Horizontal sync.
7
Vertical sync.
Standard VGA
14
Red video return
Pin#
CRT_CONNECTOR
15
2
6
Blue video return
Monitor ID bit 2
Red video
10
Green video
9
Green video return
12
5
273000150013
改成
TV CONNECTOR CHIP
LCDID0LCDID1LCDID2LCDID3 PANEL
0000
000000 1
11100 00
00
1
111
1
1
1
1
0
0
0
0000
0000 1
1110
1
10
0
11
00
1
1
1
1
1
1
1
1
1
1
1
1
B141XN04-2
N141X6-L01
QDI141X1LH12
B150PG01
HT15X31-100
VENDOR
AU
CHI MEI
QDI
AU
HYUNDAI
HANNSTAR
XGA
XGA
XGA
XGA
XGA
SXGA+
X
X
X
X
X
X
X
TV CONNECTOR
HSD150DX11-B
X
QDIQDI15XL06 XGA
B150XG02 XGA AU
PCB316675400001/ASSY411675400001 R01
8355 M/D B/D
C
11 32Friday, September 19, 2003
<Core Design>
Title
Size Document
Number
Rev
Date: Sheet of
+PANEL_VDD
TV_LUMA
TV_CRMA
+PANEL_VDD
CRT_DDDA 7
CRT_HSYNC 7
CRT_GREEN 7
CRT_RED 7
CRT_BLUE 7
CRT_DDCK 7
CRT_VSYNC 7
CRT_IN 12
ENAVDD7
PANEL_ID07 PANEL_ID37
PANEL_ID1 7
PANEL_ID2 7
TXCLK-7 TXCLK+7
TXOUT3-7 TXOUT3+7
TXOUT2-7 TXOUT2+7
TXOUT1-7 TXOUT1+7
TXOUT0-7 TXOUT0+7
TX2CLK- 7
TX2CLK+ 7
TX2OUT3+ 7
TX2OUT3- 7
TX2OUT2- 7
TX2OUT2+ 7
TX2OUT1+ 7
TX2OUT1- 7
TX2OUT0- 7
TX2OUT0+ 7
TV_CRMA 7
TV_LUMA 7
TV_COMP 7
CRTGND
CRTGND +3V
CRTGND GND GND GND
CRTGND
CRTGND
GND
CRTGND
+5V
GND
+5V GND
+5V
+5V
+3V
CRTGND
CRTGND
+3V
GND
GND
GND
TV_GND
+3V
+3V
GNDGND
TV_GND
+3V
GND
TV_GND
TV_GND
TV_GND
D3
BAV99
1
2
3
J501
MINI-DIN/7P
C10828-107XX
331000007018
CONN_C10828_7A
1
2
3
4
GND1
GND2
5
6
7
GND3
1
2
3
4
GND1
GND2
5
6
7
GND3
G
D
S
Q503
SI4835DY
SO8
8
7
6
4
5 1
3
2
J2
MA/20PX2/ST
ACES
87216-4000
291000144004
CONN_ACES87216_40
1
3
5
7
9
11
13
15
17
2
4
6
8
10
12
14
16
18
2019
GND1
GND2
21
23
25
27
29
22
24
26
28
30
31
33
35
37
39
32
34
36
38
40
RP516
RP75*4
RPSOA_8
1
2
3
4
8
7
6
5
D
S
Q502
FDV301N
SOT23_FET
G
D S
U1
NC7SZ126M5X/NA
SOT25
1
2
3
5
4
OE
A
GND
VCC
Y
U2
NC7SZ126M5X/NA
SOT25
1
2
3
5
4
OE
A
GND
VCC
Y
R505
4.7K
1 2
C32 33P 50V
0603D
1 2
D
S
Q2
FDV301N
SOT23_FET
G
D S
D
S
Q3
FDV301N
SOT23_FET
G
D S
R5
75
0603D
12
CP2
22P*4
1206
1
2
3
4
8
7
6
5
JO501
12
D6
BAV99
1
23
J503
VGA
SUYIN
7535S-15G2T-05
CONN_SYN7535S_15GT
331720015006
1
9
2
10
3
11
4
12
5
13
6
14
7
15
8
17
16
JO503
12
C34
100P
0603
12
D
S
Q1
FDV301N
SOT23_FET
288200301001
G
D S
RP501
RP75*4/NA
RPSOA_8
1
2
3
4
8
7
6
5
C35
100P
0603
12
JO3
12
JO508
1 2
C31 33P 50V
0603D
1 2
CP502
22P*4
1206
1
2
3
4
8
7
6
5
CP1
22P*4
1206
1
2
3
4
8
7
6
5
R6
75
0603D
12
C2
100P
0603
12
JO506
1 2
JO505
12
D5
BAV99
1
23
JO504
12
JS3
SHORT-SMT3
JP_SMT3_DFS
1 2
L23 120Z/100M
1608
1 2
JS1
SHORT-SMT3
JP_SMT3_DFS
1 2
JO502
1 2
JO2
12
JO507
1 2
D501
RLS4148/NA
A K
R508
4.7K
1 2
CP501
22P*4/NA
1206
1
2
3
4
8
7
6
5
L33 120Z/100M 1608
1 2
L32 120Z/100M 1608
1 2
L31 120Z/100M 1608
1 2
L30 120Z/100M 1608
1 2
L34 120Z/100M 1608
1 2
L35 120Z/100M 1608
1 2
L22 120Z/100M
1608
1 2
L36 120Z/100M 1608
1 2
C25
100P
0603
12
R7
6.8K/NA
0603
1%
12
R507
6.8K/NA
0603
1%
12
C28
0
0603
12
R501 100K/NA 0603
1 2
F1
1.1A/6V/NA
MICROSMD110
1 2
R502 1K/NA 0603
1 2
L502
120Z/100M/NA
2012
12
C29
1000P/NA
0603
12
L88
0
0805
1 2
L2 120Z/100M
1608
1 2
C30 33P 50V
0603D
1 2
C27
100P
0603
12
R1
75
0603D
12
JO520
12
F501
2A->???
FUSE_1206
1 2
C505
0.22U
0603D
X7R
12
C39
1U
0805C
12
L46
120Z/100M
0805C
1 2
R504
10K
0603
1 2
C24
100P
0603
12
R503
1M
0603
1 2
D
S
Q501
2N7002
SOT23_FET
G
DS
PDF created with FinePrint pdfFactory trial version http://www.fineprint.com

5
5
4
4
3
3
2
2
1
1
D D
C C
B B
A A
VT8235 (1/3)- PCI & USB
30MIL
30MIL
GPIO8~11 for input GPIO12~15 for output
30MIL 30MIL
Y5V
Y5V
Y5V
Y5V
PCB316675400001/ASSY411675400001 R01
8355 M/D B/D
C
12 32Friday, September 19, 2003
<Core Design>
Title
Size Document
Number
Rev
Date: Sheet of
PCIRST#
USBP5+
USBP4+
USBP5-
USBP4-
PCIRST#
PCI_AD5
USBP5+
MB_ID1
MINIPCI_REQ#2
PCI_AD30
PCI_AD3
PCI_AD24
USBP0_P
USBP1_P
PCI_REQ#5
PCI1394_GNT#3
PCI_STOP#
PCI_AD8
PCI_IRDY#
PCI_AD21
PCI_AD7
PCI_SERR#
PCI_C/BE#1
PCI_AD23
+2.5VS_USB
PCISLOT_GNT#1
PCICARDBUS_REQ#0
KBD_CS0
PCI_AD13
PCI_GNT#4
PCI_SB_CLK
PCI_INTA#
PCI_C/BE#3
PCI_AD12
PCI_AD4
USBP4-
PCI_INTD#
PCI_AD25
PCI_AD17
MB_ID0
USBP0_N
USBP3_N
USBP2_P
GPI12
PCI_FRAME#
PCI_REQ#4
PCI_AD26
PCI_AD29
PCI_PAR
USBP4+
+2.5VS_GND
PCI_INTC#
PCI_AD28
MPCIACT#
USBP1_N
PCI_DEVSEL#
PCISLOT_REQ#1
PCI_C/BE#0
PCI_AD2
PCI_AD15
PCI_AD0
PCI_AD6
USB_CLK
USBP2_N
USBP3_P
PCI_GNT#5
PCI_C/BE#[0..3]
PCI_AD31
MINIPCI_GNT#2
PCI1394_REQ#3
PCI_AD19
PCI_AD11
PCI_AD1
PCI_AD27
PCI_INTB#
PCI_AD[0..31]
PCI_AD18
PCI_AD14
PCI_AD10
USBP5-
PCI_C/BE#2
PCI_PERR#
PCI_TRDY#
PCI_AD20
PCI_AD9
PCI_AD22
PCI_AD16
CRT_IN
PCICARDBUS_GNT#0 KBD_CS1
LPC_SPIO_RESET# 22
PCI_1394_RESET# 18
NB_RESET# 5
MINIPCI_RESET# 17
CARD_RESET# 16
IDE_RESET# 15
RSMRST# 13,23
ALL_PWROK_5V23,26
CPU_RESET# 2,3
AGP_RESET# 7
PCI_SERR#16,17,25
CRT_IN 11
USB_CLK 6
PCICARDBUS_REQ#016,25
PCI_FRAME#16,17,18,25
MB_ID1 25
MINIPCI_REQ#217,25
MB_ID0 25
MINIPCI_GNT#217,25
KBD_CS0 23,25
PCISLOT_GNT#125
PCI_C/BE#[0..3]16,17,18
PCI_GNT#425
PCISLOT_REQ#125
MPCIACT# 17
PCI_SB_CLK6
PCI_PAR16,17,18
USB_OC2# 24
PCI_INTA#7,25
PCI_IRDY#16,17,18,25
GPIO13 25
PCI_INTB#16,25
PCI_REQ#425
USB_OC3# 24
PCI_DEVSEL#16,17,18,25
PCI_INTC#16,17,18,25
USB_OC0# 24
PCI_PERR#16,17,18,25
PCI_AD[0..31]16,17,18
PCI1394_GNT#318,25
PCI1394_REQ#318,25
PCI_TRDY#16,17,18,25
PCI_REQ#525
GPI12 25
PCICARDBUS_GNT#016,25
PCI_GNT#525
USB_OC1# 24
PCI_INTD#17,25
PCI_STOP#16,17,18,25
KBRC# 23
A20G 23
USBP1_P 24
USBP0_P 24
USBP1_N 24
USBP0_N 24
USBP2_P 24
USBP3_N 24
USBP2_N 24
USBP3_P 24
KBD_CS1 25
STPAGP# 7
GND
GND
+3V
GND
+3V
GND
+3V
+3V
GND
+3VS
GND
+3V
GND
GND
+3V
+3V
+3VS
+3VS_USB
GND
+2.5V
+3VS +3VS_USB
GND
+2.5VS
+2.5VS
GND
GND
+2.5VS
GND
+3VS
GND
GND
GND
+3VS
C688
10U
6.3V
0805
12
U4
AME8800DEFT
SOT89N
1
23
GND
VINVOUT
R841 0
0603
1 2
D26
RLS4148/NA
A K
C742
1U
16V
0805
12
R665 1.02K 0603 1%
12
U510C
74AHC14_V
TSSOP14
5 6
147
U510B
74AHC14_V
TSSOP14
3 4
147
C330
10U
10V
1206
12
L65
02012
1 2
L69
120Z/100M
2012
1 2
C695
0.1U
50V
0603D
12
R282
4.7K
0603D
12
RP17
15K*4
1206
1
2
3
4
8
7
6
5
C703
0.1U
50V
0603D
12
U20A
VT8235_7
H3
J2
H2
J1
G3
H1
G2
G1
G4
F2
F1
E1
F3
E2
E3
D2
B5
A5
C6
B6
K1
J3
K2
K3
L2
L3
M2
M1
M3
N1
N3
N2
F4
D1
A4
L1
B4
B3
C4
A3
C3
C1
D3
A21
B21
E21
D21
B1
B2
E9
P1
P2
P3
R1
D6
C5
D4
H4
L4
E6
D5
E4
J4
M4
A19
B19
E19
D19
A17
B17
E17
D17
E15
E14
A15
B15
C15
V3
V2
W2
W1
F12
F13
F16
F17
L5
M5
P5
P21
R5
R21
W5
Y5
E5
F5
F7
F8
Y21
AA21
AB6
R22
G5
E16
E23
C2
N4
P4
R2
D8
D7
C7
A6
A7
B8
C8
B7
H23
H25
AB7
AB10
AB11
AB14
AB15
AB20
AB21
AC18
AC19
D24
A24
A25
A26
B24
B25
B26
C24
C25
C26
D23
C23
E25
A1
A2
A16
A18
A20
A22
B16
B18
B20
B22
C16
C17
C18
C19
C20
C21
C22
D16
D18
D20
E18
E20
F18
F19
F21
F20
K4
L11
AC9
AC8
D14
T4
U4
D15
D22
A23
B23
E22
AD0
AD1
AD2
AD3
AD4
AD5
AD6
AD7
AD8
AD9
AD10
AD11
AD12
AD13
AD14
AD15
AD16
AD17
AD18
AD19
AD20
AD21
AD22
AD23
AD24
AD25
AD26
AD27
AD28
AD29
AD30
AD31
CBE0#
CBE1#
CBE2#
CBE3#
FRAME#
DEVSEL#
IRDY#
TRDY#
STOP#
SERR#
PAR
USBP0+
USBP0-
USBP1+
USBP1-
GND
GND
GND
INTA#
INTB#
INTC#
INTD#
REQ0#
REQ1#
REQ2#
REQ3#
REQ4#
GNT0#
GNT1#
GNT2#
GNT3#
GNT4#
USBP2+
USBP2-
USBP3+
USBP3-
USBP4+
USBP4-
USBP5+
USBP5-
USBOC3#
USBOC5#
USBOC0#
USBOC1#
USBOC2#
KBCK/KA20G
KBDT/KBRC
MSCK/IRQ1
MSDT/IRQ12
VCC33
VCC33
VCC33
VCC33
VCC33
VCC33
VCC33
VCC33
VCC33
VCC33
VCC33
VCC33
VCC33
VCC33
VCC33
VCC33
VCC33
VCC33
VCC33
PCICLK
GND
GND
GND
PERR#
REQ5#
GNT5#
PCIRST#
IPBTDFR/GPI14/GPO14
IPBRDFR/GPI10/GPO10
IPBTDCK/GPI15/GPO15
IPBRDCK/GPI11/GPO11
IPBOUT0/GPI12/GPO12
IPBOUT1/GPI13/GPO13
IPBIN0/GPI8/GPO8
IPBIN1/GPI9/GPO9
GND
GND
VCC33
VCC33
VCC33
VCC33
VCC33
VCC33
VCC33
VCC33
VCC33
USBVDD
USBVDD
USBVDD
USBVDD
USBVDD
USBVDD
USBVDD
USBVDD
USBVDD
USBVDD
USBCLK
USB REXT
GND
GND
GND
USBGND
USBGND
USBGND
USBGND
USBGND
USBGND
USBGND
USBGND
USBGND
USBGND
USBGND
USBGND
USBGND
USBGND
USBGND
USBGND
USBGND
USBGND
USBGND
USBGND
USBGND
USBGND
USBGND
USBGND
GND
GND
GND
GND
USBOC4#
VSUS25
VSUS25
USBSUS25
PLLVDDA
PLLVDDA
PLLGNDA
PLLGNDA
C714
0.1U
50V
0603D
12
R677 10K 0603
1 2
RP22
10K*4
1206
1
2
3
4
8
7
6
5
R663 5.1K 06031%
1 2
C329
0.1U
50V
0603
12
D27
BAW56
SOT23N
2
13
U510D
74AHC14_V
TSSOP14
9 8
147
C691
0.1U
50V
0603D
12
L528
120Z/100M
0805C
1 2
C701
0.1U
50V
0603D
12
C708
1U
0603
12
C696
0.1U
50V
0603D
12
R680 10K 0603
1 2
C879
4.7U
0805
+80-20%
12
C147
1U
0603
12
C694
10U
6.3V
0805
12
R276 0 0603D
1 2
R1
Q505
DTC144TKA/NA
21
3
R400
0/NA
0402
1 2
R372
150K/NA
0603
12
R371
10K/NA
0603
12
C706
10U
6.3V
0805
12
R565
1K/NA
0603
1 2
JL511
JP_NET10
1 2
JL510
JP_NET10
1 2
JL509
JP_NET10
1 2
JL508
JP_NET10
1 2
JL514
JP_NET10
1 2
JL513
JP_NET10
1 2
JL512
JP_NET10
1 2
R721
10K
0603
12
C686
10U
6.3V
0805
12
L530
120Z/100M
2012
12
U17
NC7WZ07/NA
SC70_6_EIAJ
1
2
35
4
6
A1
GND
A2 VCC
Y2
Y1
PDF created with FinePrint pdfFactory trial version http://www.fineprint.com

5
5
4
4
3
3
2
2
1
1
D D
C C
B B
A A
CLOSE TO
CHIP
VT8235 (2/3)- IDE & AC97
15MIL 15MIL
1 - Ensable
0 - Disable (Default) 1 - Ensable
SDA2 ==> ROMSIP SelectSDA1 ==>
Extermal loop test mode
0 - Disable (Default)
11 - 800MHz
SA[17:16]==>LDT Frequency
10 - 600MHz
01 - 400MHz
00 - 200MHz (Default)
0 - 8-Bit (Default) 1 - Ensable1 - 16-Bit
SA[18]==>LDT Width
0 - Disable (Default)
SA[18]==>Fast command
0 - BIOS Porting - ACR
ROMCS# ==> LPC
Interface Select
1 - Ensable LPC (Default)
SDCS1# ==> EEPEOM Select
1 - Exteral EEPROM
(On-board)(Default)
0 - Disable LPC
SDCS3# ==> Test Mode
Select
0 - Disable (Default)
1 - Ensable
GPI0
GPI1
GPI2
GPI3
GPI4
GPI5
GPI6
GPI7
GPO0
GPO1
GPO2
GPO3
GPO4
GPO5
GPO6
GPO7
GPI16
GPI17
GPI18
GPI19
GPO17
GPO16
GPO19
GPO18
GPIO8
GPIO9
GPIO10
GPIO11
GPIO12
GPIO14
GPIO13
GPIO15
GPIO21
GPIO27
GPIO20
GPIO22
GPIO26
GPIO25
GPIO24
GPIO23
GPIO29
GPIO28
GPIO30
GPIO31
RESERVE
+3VS
+3VS
+3VS
+3VS
+3VS
+3V
+3V
VCC_RTC
+3V
+3V
+3V
+3VS
+3VS
+3VS
+3VS
+3VS
+3V
+3V
+3V
+3VS
+3VS
+3V
+3V
+3V
+3V
+3V
+3V
+3V
+3V
+3V
+3V
+3V
+3V
+3V
+3V
+3V
+3V
+3V
+3V
VCC_RTC
THRM#
EXTSMI#
WAKE_UP#
RESERVE
RESERVE
SCI#
RESERVE
RESERVE
RESERVE
RESERVE
RESERVE
SUSA#
SUSB#
SB_SUSST#
RESERVE
RESERVE
PCISTOP#
SEE STRAP TABLE
SEE STRAP TABLE
SEE STRAP TABLE
SEE STRAP TABLE
RESERVE
MB_ID0
MB_ID1
KBD_CS0
KBD_CS1
RESERVE
RESERVE
CRT_IN
MPCIACT#
RESERVE
RESERVE
FAN3_SPDCTR
LDTSTOP#
FAN2_SPDCTR
RESERVE
RESERVE
RESERVE
RESERVE
FAN1_SPDCTR
MINIPCI_PD
SPKR_MUTE#
PINOUT
AC3
AA1
Y2
AC1
W4
AD3
Y1
RESERVE
AE3
A8
N4
Y4
AD10
AA3
AA2
AF2
Y3
AF6
AB1
AC7
P4
AF11
AE11
AD11
AC11
C8
B7
A6
D7
A7
C7
B8
U2
D8
R24
P26
AE5
AD1
AE1
P24
AD6
AC6
P25
AE6
V1
Y5V Y5V
PCB316675400001/ASSY411675400001 R01
8355 M/D B/D
C
13 32Friday, September 19, 2003
<Core Design>
Title
Size Document
Number
Rev
Date: Sheet of
AC97_BITCLK
AC97_SDOUT
AC97_RST#
AC97_SYNC
SDIN2
SDIN3
TESTSB
HD_PDD9
CDROM_SDD11
CDROM_SDD13
CDROM_SDD15
GPI4
STRAP_SA18
PCOMPP
HD_PDD1
CDROM_SDD10
CDROM_SDDACK#
CDROM_SDRDY
GPI0
XD5
TESTSB
HD_PDD8
CDROM_SDD1 GPIOC
PVREF
PVREF
CDROM_SDCS3#
HD_PDD5
XD0
STRAP_SA17
CDROM_SDD[0..15]
CDROM_SDCS1#
STRAP_SA16
STRAP_SA18
CDROM_SDD9
CDROM_SDA1
SCOMPP
HD_PDD13
SDIN2
CDROM_SDCS1#
CDROM_SDA0
WAKE_UP#
SMBALRT#
CPUSTP#
XD3
IOR#
HD_PDD0
CDROM_SDD12
SCI#
XD6
IOW#
HD_PDD11
CDROM_SDD14
CDROM_SDCS3#
SUSA#
STRAP_SA19
STRAP_SA17
SVREF
HD_PDD2
HD_PDD14
AC97_SDIN0
CDROM_SDD2
CDROM_SDD5
STRAP_SA16
HD_PDD3
CDROM_IRQ15
CDROM_SDD8
GPI1
PCISTOP#
XD1
HD_PDD12
CDROM_SDD0
CDROM_SDIOR#
SMBCLK1
IOCHRDY
CDROM_SDD3
CDROM_SDD6
XD2
SOE#
HD_PDD6
HD_PDD7
CDROM_SDA2
SUSST#
GPIOA
CDROM_SDA2
SDIN3
CDROM_SDDREQ
SMBDATA1
XD4
HD_PDD[0..15]
CDROM_SDA1
HD_PDD10
HD_PDD15
SUSCLK
MINIPCI_PD
PCI_CLKRUN#
XD7
STRAP_SA19
SVREF
HD_PDD4
CDROM_SDD7
CDROM_SDIOW#
EXTSMI#
GPIOD
AC97_SDIN1
CDROM_SDD4
PME#
SCI#
PME#
HD_PDDREQ15
CDROM_SDDREQ15
CDROM_SDA015
HD_PDDACK#15
SMBDATA1 14
AC97_SDIN1 19
CDROM_SDIOW#15 CDROM_SDRDY15
CDROM_SDDACK#15
HD_PDIOR#15
CDROM_SDCS1#15
CDROM_SDIOR#15
CDROM_SDCS3#15
HD_PDA115 HD_PDA215
HD_PDA015
PCISTOP# 6,25
SMBCLK1 14
SUSC# 23,27
HD_PDCS1#15
CDROM_SDA115
SUSB# 6,16,23,26,29
CDROM_IRQ1515
AC97_SDIN0 20
CDROM_SDA215
EXTSMI# 23,25
AC97_BITCLK 19,20
HD_PRDY15
RSMRST# 12,23
HD_IRQ1415
PCI_CLKRUN# 16,17,22,25
HD_PDD[0..15]15
HD_PDCS3#15
SB_PWRBTN# 23
HD_PDIOW#15 SB_SUSST# 5,7
ALL_PWROK_2.5V 2,3,5,26
PWROK_NB 5
CARD_PME# 16
MINIPCI_PME# 17
CDROM_SDD[0..15]15
1394_PME# 18
MINIPCI_PD 17,25
WAKE_UP# 23,25
AC97_SYNC 19,20
AC97_SDOUT 19,20
AC97_RST# 19,20
SUSA# 6,9,25
SLP_LED# 6
XD0 25
8235_PWROK 25
SUSCLK 25
SMBALRT# 25
FAN2_SPDCTR 23,25
CPUSTP# 25
SOE# 25
IOR# 25
IOW# 25
IOCHRDY 25
FAN1_SPDCTR 23,25
GPI4 25
XD7 25
GPI1 25
XD2 25
XD3 25
XD4 25
XD1 25
XD5 25
SPKR_MUTE# 21,25
XD6 25
PME# 25
SCI# 23,25
PME#25
GND
+3V
GND
+3VS
GND
+3V
GND
+2.5V
GND
+2.5V
GND
+3V
+3VS
GND
+3V
GND
GND
GND
+3VS
VCC_RTC
+3V
GND
+3VS
+3V
+3V
GND
GND
+3V
GND
+3V
+3V
GND GND
+3V
+3V
GND
+3VS
+3VS
GND
GND
R225
2.7K
0603
1 2
R204
2.7K/NA
0603
1 2
R227
2.7K/NA
0603D
1 2
R664
2.7K
0603D
1 2
U20B
VT8235_7
AA24
AA25
AB24
AC26
AC24
AD25
AE26
AF25
AF26
AD24
AD26
AC25
AB23
AB26
AA26
AA22
Y23
V25
V26
Y22
W26
Y24
Y25
Y26
V24
W24
T3
T2
U3
U2
V1
T1
U1
R3
AE24
AF24
AF15
AD16
AF16
AF17
AE17
AD18
AF18
AE18
AF19
AD19
AD20
AF20
AE20
AD21
AF21
AE21
AE15
AD22
AF22
AC21
AD15
AC23
AD23
AE23
AC22
AF23
AF4
AD2
AD5
Y2
AA1
W3
AC1
W4
Y3
AB1
AA2
AF2
AF1
AB2
AB3
AC2
AC3
AA3
AE3
AE5
AE6
AD6
AC6
AF5
AC7
AF6
AA4
AB4
AC4
AC5
AC14
AC13
AF14
AE14
AD14
AF13
AE13
AD13
F14
F10
F9
H5
J5
J21
K5
AE12
AF10
AF12
AD12
N13
N15
N16
AF9
AC10
AD9
AD10
AF11
AE11
AD11
AC11
AE2
N14
P11
K21
T5
T21
U5
U21
U22
F15
V5
AB8
AB9
AB16
AB17
AD17
L12
L13
L14
L15
L16
L23
L25
M11
M12
M13
M14
M15
M16
N5
N11
N12
AC15
W22
W23
F11
F6
AB25
AB22
PDD0
PDD1
PDD2
PDD3
PDD4
PDD5
PDD6
PDD7
PDD8
PDD9
PDD10
PDD11
PDD12
PDD13
PDD14
PDD15
PDA0
PDA1
PDA2
PDDREQ
PDDACK#
PDIOR#/PHDMARDY/PHSTROBE
PDIOW#/PSTOP
PDRDY/PDDMARDY/PDSTROBE
PDCS1#
PDCS3#
ACBITCLK
ACSDIN0
ACSDIN1
ACSDIN2/GPI20/GPO20
ACSDIN3/GPI21/GPO20
ACSYNC
ACSDO
ACRST#
IRQ14
IRQ15
SA0/SDD0
SA1/SDD1
SA2/SDD2
SA3/SDD3
SA4/SDD4
SA5/SDD5
SA6/SDD6
SA7/SDD7
SA8/SDD8
SA9/SDD9
SA10/SDD10
SA11/SDD11
SA12/SDD12
SA13/SDD13
SA14/SDD14
SA15/SDD15
SDDRQ
SDDACK#
SDIOR#/SHDMARDY/SHSTROBE
SDIOW#/SSTOP
SDRDY/SDDMARDY/SDSTROBE
SDCS1#
SDCS3#
SDA0
SDA1
SDA2
PWRGD
PWRBTN#
RSMRST#
RING#/GPI3
EXTSMI#/GPI2
PME#/GPI6
LID#/GPI4
BATLOW#/GPI5
SUSST1#/GPO3
SUSCLK/GPO4
SUSA#/GPO1
SUSB#/GPO2
SUSC#
SMBALRT#/GPI7
SMBCK1
SMBDT1
GPI1
GPO0
GPI0
GPIOA/GPI24/GPO24
GPIOC/GPI25/GPO25
GPIOD/GPI30/GPO30
GPIOE/GPI31/GPO31
PCLKRUN#
CPUSTP#/GPO5
PCISTP#/GPO6
VSUS33
VSUS33
VSUS33
VSUS33
XD0
XD1
XD2
XD3
XD4
XD5
XD6
XD7
VDD
VDD
VDD
VDD
VDD
VDD
VDD
MEMR#
MEMW#
ROMCS#/KBCS#
SOE#
GND
GND
GND
TEST
IOR#/GPI22/GPO22
IOW#/GPI23/GPO23
IORDY#/GPI19
SA16/GPO16
SA17/GPO17
SA18/GPO18
SA19/GPO19
PWROK#
GND
GND
VDD
VDD
VDD
VDD
VDD
VDD
VDD
VDD
VDD
VDD
VDD
VDD
SVREF
GND
GND
GND
GND
GND
GND
GND
GND
GND
GND
GND
GND
GND
GND
GND
GND
SCOMPP
PVREF
PCOMPP
GND
GND
GND
GND
R656
2.7K/NA
0603D
1 2
RP23
4.7K*4
1206
1
2
3
4
8
7
6
5
R709
0
0603D
1 2
R235 4.7K 0603
1 2
R650
2.7K/NA
0603D
1 2
R678
360 0603
1%
12
R708 0 0603D
1 2
R666
383
0805
1%
12
R661
360 0603
1%
12
R263 22 0603
12
R688
2.7K/NA
0603D
1 2
D
S
Q521
2N7002
SOT23_FET
G
D S
C692
1U
0603
12
R689
2.7K
0603
1 2
R669
2.7K/NA
0603D
1 2
R673
1K
0603
12
R527
2.7K
0603
1 2
R207
2.7K
0603D
1 2
C721
0.1U
50V
0603D
12
R662
2.7K
0603
1 2
R226
2.7K
0603
1 2
R277
10K
0603D
12
C734
0.1U
50V
0603D
12
R710
4.7K
0603D
1 2
C733
0.1U
50V
0603D
12
C712
0.1U
50V
0603D
12
TP58
1
R674
383
0805
1%
12
C719
0.1U
50V
0603D
12
R679
2.7K
0603
1 2
C324
10U
10V
1206
12
C720
0.1U
50V
0603D
12
C722
0.1U
50V
0603D
12
R261 0/NA 0603D
1 2
R264 22 0603
12
C689
0.1U
50V
0603D
12
R223 2.7K 0603D
1 2
R707 22 0603
12
R684
2.7K/NA
0603D
1 2
R671
1K
0603
12
C103
0.01U
0603
12
C151
68P
0603
5%
12
C883
10P
0603
10%
12
R114 0 0603D
1 2
C698
10U
6.3V
0805
12
R854 0 0603
1 2
R853 0/NA 0603
1 2
R852 0 0603
1 2
C731
10U
6.3V
0805
12
R855 0/NA 0603
1 2
JL504
JP_NET10
1 2
JL503
JP_NET10
1 2
JL502
JP_NET10
1 2
TP57
1
R228
2.7K/NA
0603D
1 2
PDF created with FinePrint pdfFactory trial version http://www.fineprint.com

5
5
4
4
3
3
2
2
1
1
D D
C C
B B
A A
VT8235 (3/3)- VLINK&LAN
Y5VY5V
Y5V
Y5V
Y5V Y5V
Y5V
PCB316675400001/ASSY411675400001 R01
8355 M/D B/D
C
14 32Friday, September 19, 2003
<Core Design>
Title
Size Document
Number
Rev
Date: Sheet of
VAD2 VIDSEL
LAN_EECS#
SB_CPU_NMI#
WSC-
VAD5
SB_VLREF
14M_SB_IOSC
VAD0
LAN_EECS#
LAN_EEDI
LAN_EECK
LAN_EEDO
+2.5VS_RAM
LAN_EEDO
SB_PLLVCC
VAD7
GHI#
THRM#
SMBDATA2
PCI_SERIRQ
LAN_EEDI
SB_CPU_IGNNE#
SB_SPKR
RTC_X2
SB_PLLGND
GPI29
GPI17
RAM_GND
LPC_LDRQ#
APICLK
SMBCLK2
SB_CPU_INIT#
SB_VLREF
SB_VLCOMP
LAN_EECK
VAD6
VAD1
DPRSLP#
SB_CPU_SMI#
SB_CPU_INTR#
SB_CPU_A20M#
SB_CPU_STPCLK#
VAD4
VAD3 VRDSLP
GPI28
RTC_X1
VAD[0..7]
CPU_SB_FERR#
SB_CPU_IGNNE#
SB_CPU_INTR#
SB_CPU_A20M#
SB_CPU_INIT#
SB_CPU_NMI#
SB_CPU_STPCLK#
SB_CPU_SMI#
GPI16
SB_CPU_SLP#
SB_CPU_SLP#
DPRSLP#
AGPBZ#
LAN_CRS 19
UPCMD5
LAN_DCLK 19
LAN_DATAIO 19
LAN_MRXD2 19
LAN_COL 19
LPC_LDRQ#22,25
LPC_AD322,25
PCI_SERIRQ16,22,25
VAD[0..7]5
SMBCLK113
LAN_MRXD3 19
DNSTB#5
LAN_MTXD0 19
SMBCLK 6
SB_VCLK6
DNSTB5
LAN_MTXEN 19
LAN_MTXD2 19
LPC_AD222,25
LAN_MTXC 19
LAN_MRXDV 19
LPC_AD022,25
VBE#5
LPC_AD122,25
UPSTB#5
SB_SPKR20,25
LAN_MRXER 19
LAN_MTXD1 19
SMBDATA 6
DNCMD5 UPSTB5
14M_SB_IOSC6
LPC_FRAME#22,25
LAN_MRXD0 19
14M_SB_APICCLK6
LAN_MRXC 19
LAN_MTXD3 19
LAN_MRXD1 19
SMBDATA113
VPAR5
THRM#23,25
SMBCLK_DDR 4
SMBDATA_DDR 4
GPI1725
SMBCLK225 SMBDATA225
FAN3_SPDCTR 23
LDTSTOP# 2,5
SUSB23
AGPBUSY# 7
GND
+3V
+3VS
GND
GND
+3VS
VCC_RTC
GND
+5V
+3V
+3V
+2.5V
GND
+2.5V
+3V
+3V
GND+2.5V
+2.5V
+2.5VS
+3V
GND
+3VS
+2.5V
+3V GND
GND
+3V
GND
GND
GND
+3VS
+5V
+3V
+2.5V
GND
+3V
+2.5V
GND
GND
C693
10U
6.3V
0805
12
R229
0
0603
1 2
C705
10U
6.3V
0805
12
R392
00402
1 2
R189 10K 0603
1 2
C726
10U
6.3V
0805
12
R648
360
0603
1%
1 2
C730
10U
6.3V
0805
12
R279
4.7K
0603D
12
C702
0.1U
50V
0603D
12
C723
0.1U
50V
0603D
12
C711
0.1U
50V
0603D
12
R186 4.7K 0603
1 2
R660 1K 0603D
1 2
TP55 1
R537
0
0603D
1 2
R196 8.2K 0603
1 2
R187 1K 0603D
1 2
C718
0.1U
50V
0603D
12
R273
10K/NA
0603D
12
R646 0 0603D
1 2
C728
0.1U
50V
0603
12
L524 120Z/100M
2012
1 2
C341
1U
0603
12
D
S
Q523 2N7002/NA
G
D S
R243
10M/NA0603D
1 2
C735
10P
0603
5%
1 2
C732
0.1U
50V
0603D
12
C710
0.1U
50V
0603D
12
U21
NM93C46
SO8
1
2
3
4 5
6
7
8
CS
SK
DI
DO GND
NC0
NC1
VCC
C690
0.1U
16V
0603
12
C682
0.1U
50V
0603
12
R690
4.7K/NA
0603
12
R231 10K/NA 0603
1 2
R659 10K 0603
1 2
R536 0 0603D
1 2
R651 10K 0603
1 2
C680
10U
6.3V
0805
12
R691 33 0603
1 2
RP8
470*4
1206
1
2
3
4
8
7
6
5
X5 32.768KHZ
CM200
1 4
C683
0.1U
16V
0603
12
R222
10K 0603
1 2
R725
10K/NA
0603D
12
R670 330 0603
1 2
D
S
Q22 2N7002/NA
G
D S
RP19
33*4
1206
1
2
3
4
8
7
6
5
JL2
JP_NET20
1 2
C684
0.1U
50V
0603D
12
L531
120Z/100M
2012
1 2
R197
0/NA
0603
1 2
RP7
470*4
1206
1
2
3
4
8
7
6
5
R230 33 0603
1 2
R284 0 0603D
1 2
R535
0
0603D
1 2
R185 10K 0603
1 2
R685 1M 0603
1 2
R686 33 0603
1 2
JL3
JP_NET20
1 2
U20C
VT8235_7
F25
F26
J26
J25
E26
E24
K24
K26 T25
U26
T26
R25
T23
R23
U25
T24
R26
B13
C13
B11
A11
C12
B12
A12
C11
C9
B9
A9
D10
C10
B10
A10
D9
A13
A14
B14
C14
E7
P22
P23
D25
F23
G23
G22
H22
G24
J22
K22
F24
D26
J23
L26
K25
J24
H24
H26
G25
G26
K23
E8
D12
E11
E12
U24
T22
V23
U23
AD1
AE1
Y4
Y1
AD3
AE10
AE9
AC12
AE4
L24
D11P12
P13
P14
P15
P16
R4
R11
R12
R13
P25
P24
R24
P26
R14
R15
R16
T11
T12
T13
T14
T15
T16
V4
V21
AA5
W25
W21
V22
AA23
AB5
AB12
AB13
AB18
AB19
AC16
AC17
AC20
AE16
AE19
AE22
AE25
F22
G21
H21
L21
L22
M21
M22
M23
M24
M25
M26
N21
N22
N23
N24
N25
N26
AD4
AF3
AF8
AE8
AD8
AF7
AD7
AE7
E10
A8
D13
E13
VD0
VD1
VD2
VD3
VD4
VD5
VD6
VD7 A20M#
FERR#
IGNNE#
INIT#
INTR
NMI
SLP#/GPO7
SMI#
STPCLK#
MCRS
MCOL
MTXD2
MTXD1
MTXD0
MTXENA
MTXCLK
MTXD3
MDCK
MDIO
MRXD3
MRXD1
MRXDV
MRXCLK
MRXERR
MRXD2
EECS#
EEDO
EEDI
EECK
RAMVCC
PLLVCC
PLLGND
VD8
VD9
VD10
VD11
VD12
VD13
VD14
VD15
VBE0#
VPAR
VLREF
VBE1#
UPCMD
DNCMD
UPSTB
UPSTB#
DNSTB
DNSTB#
VCOMPP
RAMGND
MIIVCC
MIIVCC
MIIVCC
WSC/APICREQ#
APICD0/APICCS/GPI28/GPO28
APICD1/APICACK/GPI29/GPO29
APICCLK
SMBDT2/GPI26/GPO26
SMBCK2/GPI27/GPO27
AOLGPI/GPI18/THRM#
CPUMISS/GPI17
INTRUDER#/GPI16
SERIRQ
SPKR
OSC
VBAT
VCLK
MIIVCCGND
GND
GND
GND
GND
GND
GND
GND
GND
VIDSEL
VRDSLP
GHI#/GPIO22
DPSLP#/GPIO23
GND
GND
GND
GND
GND
GND
GND
GND
GND
GND
GND
GND
GND
GND
GND
GND
GND
GND
GND
GND
GND
GND
GND
GND
GND
GND
GND
GND
VCCVK
VCCVK
VCCVK
VCCVK
VCCVK
VCCVK
VCCVK
VCCVK
VCCVK
VCCVK
VCCVK
VCCVK
VCCVK
VCCVK
VCCVK
VCCVK
VCCVK
RTCX1
RTCX2
LAD0
LAD1
LAD2
LAD3
LREQ
LFRAME#
MRXD0
AGPBZ#
MIISUS25
MIISUS25
R652 330 0603
1 2
R653 10K/NA 0603
1 2
C348
1U
0603
12
R722
4.7K
0603D
12
R658
3K
0603
1%
12
R672
1K
0603
1%
12
U10B
74AHC08_V
TSSOP14
4
56
147
C685
10U
6.3V
0805
12
C729
10P
0603
5%
1 2
D
S
Q29
2N7002
G
DS
R364
00603
1 2
C737
10U
6.3V
0805
12
PDF created with FinePrint pdfFactory trial version http://www.fineprint.com

5
5
4
4
3
3
2
2
1
1
D D
C C
B B
A A
CDROM CONNECTOR
HDD CONNECTOR
new shape
new shape
..
. .
...
. . .. .. .
... .. .
... .. .
.
... .
... .. .
... .. .
..
.
.
ACE
BDF
13
24
43
44
19
RESET#
GND
50
1
2
RESERVE
LOUT
ROUT
K
KK
20
FRONT OF PIN
FRONT OF PIN
Y5V
Y5V
PCB316675400001/ASSY411675400001 R01
8355 M/D B/D
C
15 32Friday, September 19, 2003
<Core Design>
Title
Size Document
Number
Rev
Date: Sheet of
IDE_D_PDD14
IDE_D_PDD7
CDROM_SDDREQ
IDE_PDDREQ
HDD_RST#
IDE_D_SDD14
IDE_D_PDDREQ
IDE_D_PDA1
IDE_D_PDCS1#
IDE_D_PDA2
IDE_D_PDCS3#
IDE_D_PDD10
IDE_D_SDD7
IDE_D_PDD13
IDE_PDA1
IDE_D_SDD2
IDE_D_PDD6
IDE_PDIOW#
IDE_D_SDD0
IDE_PDDACK#
IDE_IRQ14
IDE_D_PDD8
IDE_D_SDD4
IDE_D_PDD3
IDE_D_SDD8
IDE_D_PDIOR#
IDE_D_PDD0
IDE_PDCS3#
HD_PDD[0..15]
HD_PDD11
IDE_PDDREQ
IDE_D_PDA0
IDE_D_PDD2
IDE_D_SDD9
IDE_D_PDD11
IDE_D_PDD7
IDE_D_SDD6
IDE_PDA0
IDE_D_SDD10
HD_PDD6 IDE_D_PDD5
IDE_D_PDD9
HD_PDD8
IDE_D_SDD11
HD_PDD10
IDE_D_IRQ14
HD_PDD0
IDE_D_SDD12
IDE_D_SDD3
HD_PDD7
IDE_D_SDD1
HD_PDD3
HD_PDD2
IDE_D_PDD15
IDE_D_PDD1
IDE_D_SDD5
HD_PDD13
CDROM_RST#
IDE_D_SDD13
IDE_D_PDD12
HD_PDD9
HD_PDD12
IDE_PDA2
IDE_D_PDIOW#
HD_PDD14
HD_PDD5
IDE_PDCS1#
IDE_D_PDD4
HD_PDD1
IDE_D_PDDACK#
IDE_D_SDD15
HD_PDD15
HD_PDD4
IDE_D_SDD7
IDE_PDIOR#
IDE_D_PDD4
IDE_D_PDD2
IDE_D_PDD0
IDE_D_PDDREQ
IDE_D_PDA0
IDE_D_PDCS1#
IDE_D_PDD6
IDE_D_PDD1
IDE_D_PDA1
IDE_D_PDD10
IDE_D_PDD14
HDD_RST#
IDE_D_PDD5
IDE_D_PDD8
IDE_D_PDD12IDE_D_PDD3
IDE_D_PDIOR#
IDE_D_IRQ14
HD_LED#
IDE_D_PDD9
IDE_D_PDIOW#
IDE_D_PDD7
IDE_D_PDCS3#
IDE_D_PDD15
IDE_D_PDDACK#
IDE_D_PDA2
IDE_D_PDD13
IDE_PIOCS16#
IDE_D_PDD11
CDROM_SDCS3#
CDROM_IRQ15
CDROM_SDCS1#
CDROM_SDDACK#
CDROM_SDA0
CDROM_SDIOR#
CDROM_SDIOW#
CDROM_SDDREQ
CDROM_SDA1
CDROM_SDA2
IDE_D_SDCS3#
IDE_D_IRQ15
IDE_D_SDCS1#
IDE_D_SDDACK#
IDE_D_SDA0
IDE_D_SDIOR#
IDE_D_SDIOW#
IDE_D_SDDREQ
IDE_D_SDA1
IDE_D_SDA2
CDROM_SDD11
CDROM_SDD14
CDROM_SDD4
CDROM_SDD10
CDROM_SDD3
CDROM_SDD0
CDROM_SDD5
CDROM_SDD15
CDROM_SDD12
CDROM_SDD2
CDROM_SDD7
CDROM_SDD6
CDROM_SDD[0..15]
CDROM_SDD1
CDROM_SDD9
CDROM_SDD13
CDROM_SDD8
IDE_D_SDD9
CDROM_LEFT
CDROM_COMM
IDE_D_SDD12
IDE_D_SDD8
IDE_D_SDIOW#
IDE_D_SDD11
IDE_D_SDD13
IDE_D_SDD10
IDE_D_SDA2
IDE_D_SDDACK#
IDE_D_SDD15
IDE_D_SDIOR#
IDE_D_SDD14
CDROM_RIGHT
SIDE_PU
IDE_D_SDCS3#IDE_D_SDCS1#
IDE_D_SDD3
IDE_D_SDA1
IDE_D_IRQ15
CDROM_RST#
IDE_D_SDD1
IDE_D_SDD4
CDROM_LED#
IDE_D_SDD0
IDE_D_SDD6
IDE_D_SDA0
IDE_D_SDD5
IDE_D_SDD2
IDE_D_SDD7
IDE_D_SDDREQ
IDE_D_IRQ14
IDE_D_IRQ15
IDE_RESET#
HD_PDIOR#13
HD_PDDACK#13
HD_PDCS3#13
CDROM_COMM20
HD_PDA213
HD_IRQ1413
HD_PDDREQ13
HD_PDA013
HD_PDIOW#13
HD_PDD[0..15]13
HD_PDCS1#13
CDROM_LEFT20
CDROM_SDD[0..15]13
HD_PDA113
HD_PRDY13
CDROM_SDIOW#13
CDROM_SDA213
CDROM_SDCS1#13
CDROM_SDA013
CDROM_SDIOR#13
CDROM_SDCS3#13
CDROM_SDDACK#13
CDROM_IRQ1513
CDROM_SDDREQ13
CDROM_SDA113
CDROM_SDRDY13
HD_LED#6
CDROM_LED#6
CDROM_RIGHT 20
IDE_RESET#12
+5V
GND
GND
+5V
GND
GND
GND
GND
GND
GND
+5V
+5V_HDD
GND
GND
+5V
GND
GND GND
GND
+5V
GND
+5V_CD
GND
GND
+3V
+5V
GND GND
C654
10U
6.3V
0805
12
C668
10U
6.3V
0805
12
R793 4.7K 0603
1 2
R792 4.7K 0603
1 2
R617
22 0603
1 2
C659
1U
16V
0805
12
R166
4.7K
0603
1 2
C664
1U
16V
0805
12
R611 22 0603
1 2
R809 10K 0603
1 2
RP30
22*4
1206
1
2
3
4
8
7
6
5RP27
22*4
1206
1
2
3
4
8
7
6
5
R165
22
0603
1 2
R167 5.6K 0603
1 2
R159 10K/NA 0603
1 2
C669
1U
0603
12
RP554
22*4
1206
1
2
3
4
8
7
6
5
RP5
22*4
1206
1
2
3
4
8
7
6
5RP535
22*4
1206
1
2
3
4
8
7
6
5
R615
0/NA0805_DFS
1 2
R136
0/NA0805_DFS
1 2
R160
10K/NA
0603
1 2
R606
470/NA
0603
1 2
R619
0/NA0805_DFS
1 2
R25 10K 0603
1 2
R142 22 0603
1 2
RP543
22*4
1206
1
2
3
4
8
7
6
5
RP534
22*4
1206
1
2
3
4
8
7
6
5RP537
22*4
1206
1
2
3
4
8
7
6
5RP544
22*4
1206
1
2
3
4
8
7
6
5
RP29
22*4
1206
1
2
3
4
8
7
6
5
RP540
22*4
1206
1
2
3
4
8
7
6
5
R627
0/NA0805_DFS
1 2
RP28
22*4
1206
1
2
3
4
8
7
6
5
RP13
22*4
1206
1
2
3
4
8
7
6
5
RP11
22*4
1206
1
2
3
4
8
7
6
5
R753 5.6K 0603
1 2
R158 470 0603
1 2
R141
4.7K
0603
1 2
C309
1U
16V
0805
12
J530
FM/25PX2-R/A
C12437-X50XX
291000025027
CONN_C12437_50B
1
3
5
7
9
11
13
15
17
19
21
23
25
27
29
31
33
35
37
39
41
43
45
47
49
2
4
6
8
10
12
14
16
18
20
22
24
26
28
30
32
34
36
38
40
42
44
46
48
50
GND1
GND2
1
3
5
7
9
11
13
15
17
19
21
23
25
27
29
31
33
35
37
39
41
43
45
47
49
2
4
6
8
10
12
14
16
18
20
22
24
26
28
30
32
34
36
38
40
42
44
46
48
50
GND1
GND2
J529
FM/22PX2/2MM
SPEED
H05-103-0116
291000014409
CONN_H05103_44
1
3
5
7
9
11
13
15
17
19
21
23
25
27
29
31
33
35
37
39
41
43
2
4
6
8
10
12
14
16
18
20
22
24
26
28
30
32
34
36
38
40
42
44
GND1
GND2
GND3
GND4
1
3
5
7
9
11
13
15
17
19
21
23
25
27
29
31
33
35
37
39
41
43
2
4
6
8
10
12
14
16
18
20
22
24
26
28
30
32
34
36
38
40
42
44
GND1
GND2
GND3
GND4
R826
10K
0603
12
R827
10K
0603
12
R1
Q533
DTC144TKA
21
3
R1
Q534
DTC144TKA
21
3
PDF created with FinePrint pdfFactory trial version http://www.fineprint.com

5
5
4
4
3
3
2
2
1
1
D D
C C
B B
A A
MF4:OUTPUT/NC
MF6:CLKRUN#
O NEXT TIME REMOVE
MF1: INTC
ENE CP2211:286302211002
MF3:OUTPUT/NC
MF0: INTB
No support ring wake up
MF5:CARD_ACT
MF2:OUTPUT/NC
GPIO5~11:OUTPUT LOW
CVS1
CBLOCK#
+3V
CARD_VCC
CTRDY#
CCD#2
CARD_VCC
CARD_VCC
CSTOP#
CARD_VCC
+3V
CAUDIO
CVS2
+3V
CARD_VCC
CARD_VCC
CARD_VCC
CARD_VCC
CINT#
Signal
CARD_VCC
CIRDY#
CRST# CARD_VCC
CPERR#
CREQ#
CCD#1
PC Card Pull-up
CDEVSEL# CARD_VCC
+3V
CARD_VCC
CSTSCHG#
CSERR#
PCMCIA AND CARDREADER (ENE710)
Demo have
them,but E-note
schematic have
not
demo have add it
,but GP2 and
E-note have not
CB710 Build-in Pull-up Resistors
ENE CP710
REQ0#/ GNT0#
IDESL: AD20
PCIINTB-PCMCIA
PCIINTC-CARDREADER
.
.
.
..
.
.
.
.
.
.
.
.
.
.
...
...
..
.
FRONT OF ON BOARD CONNECTOR
1234 33 34
67 68
1
34
35
68
GND
GND
GND
GND
2
36
33
67
CAD0
CCD1#
CCLKRUN#
CCD2#
3635
32BITS 16BITS
DATA3
CD1#
WP
CD2#
PCB316675400001/ASSY411675400001 R01
8355 M/D B/D
C
16 32Friday, September 19, 2003
<Core Design>
Title
Size Document
Number
Rev
Date: Sheet of
VCC5_EN# CAD9
PCI_SERIRQ
CAD12
VPPD0
CARD_RESET#
PCI_SERIRQ
VPPD1
VCC3_EN#
PCI_AD20
SD_CLK
MS_SCLK
CCLKRUN#
CAD20
CAD13
R2_D14
CAD16
R2_A18
CAD21
CAUDIO
CAD4
CAD31
CAD29
CAD0
CAD10
CAD22
CAD25
CAD28
CAD19
CAD14
CAD17CCBE2# CFRAME#
CCD1#
CAD11
CSERR#
CAD12
CAD24
CAD30
CAD2
CAD23
CAD15
CSTOP#
CBLOCK#
CCLKRUN#
CIRDY#
CAD7
CTRDY#
CAD6
CAD9
CRST#
CVS2
CCD2#
CCBE3#
CVS1
CPAR
CAD27
CDEVSEL#
CAD3
CCBE1#
CAD26
CREQ#
CCBE0#
CAD1
R2_D2
CAD18
CAD8
CSTSCHG
CAD5
CRST#
CAD11
VPPD1
SM_D6
CFRAME#
PCI_AD12
PCI_AD7
SM_D0
MS_PWREN#
SM_D1
SM_WE#
SM_ALE
CSTSCHG
CAD15
CCD2#
PCI_AD14
PCI_AD5
POWER_ON_RESET#
MS_CLK1
CVS2
CAD30
CAD19
CAD23
PCI_C/BE#1
PCI_AD31
PCI_AD6
SD_DAT1
SD_CLK1
CCBE3#
CCBE0#
CCBE2#
CAD14
SM_PWR5EN#
SM_D3
SD_DAT3
SC_PWR3EN#
CAD31
CAD3
CAD1
CSTOP#
R2_A18
CAD16
PCI_CARD_CLK
PCI_AD26
MS_LED#
CSERR#
CAD11
CPAR
PCI_AD28
SM_LVD
CAD8
R2_D2
CAD27
CAD24
CAD10
CAUDIO
CCBE1#
PCI_AD11
PCI_AD3
VPPD0
SM_LED#
SD_CD#
SM_CD#
SM_D2
CVS1
CINT#
CAD13
CAD28
CAD29
CTRDY#
PCI_C/BE#0
RI#
PCI_AD25
PCI_AD13
SD_LED#
CCD1#
CAD7
CAD17
CAD20
CAD25
PCI_AD9
CAD4
CDEVSEL#
CAD26
PCICARDBUS_REQ#0
PCI_AD20
SM_CE#
SD_DAT0
SM_RE#
SD_PWREN#
SD_DAT2
SM_R/B#
CBLOCK#
CAD21
PCI_C/BE#3
PCI_C/BE#2
PCI_AD21
PCI_AD0
PCI_AD[0..31]
IRQSER
SD_CLKIN
SM_WP#
MS_SDIO
SM_D7
R2_D14
CAD5
PCICARDBUS_GNT#0
PCI_AD23
PCI_AD1
CAD0
CIRDY#
PCI_AD27
PCI_AD24
CCBE0#
SM_CLE
SD_CMD
CAD10
CAD6
CARDSPK#
PCI_AD17
PCI_AD16
PCI_AD8
SC_PWR5EN#
SM_WPD#
MS_INS#
CREQ#
CAD18
CAD22
VCC3_EN#
VCC5_EN#
PCI_AD29
PCI_AD22
PCI_AD18
PCI_AD4
SM_PWR3EN#
MS_BS
SD_WP#
CRST#
CGNT#
CAD2
CPERR#
PCI_CLKRUN#
PCI_AD30
PCI_AD19
PCI_AD15
PCI_AD10
PCI_AD2
SM_D5
SM_D4
PCI_INTB#
CINT#
CCLK
CCLK
MS_CLK1
SD_CLK1
CPERR#
CGNT#
CCLKRUN#
MS_SDIO 17
MS_INS# 17
MS_LED# 17
MS_BS 17
MS_PWREN# 17
SM_D2 17
SM_D1 17
SM_D0 17
SM_CLE 17
SM_LVD 17
SM_ALE 17
SM_WE# 17
SM_R/B# 17
SM_LED# 17
SM_RE# 17
SM_CD# 17
SM_CE# 17
SM_WP# 17
SM_PWR3EN# 17
SM_WPD# 17
SD_WP# 17
SD_DATA0 17
SD_DATA1 17
SD_CMD 17
SD_LED# 17
SD_DATA2 17
SD_DATA3 17
SD_CD# 17
PCI_CLKRUN#13,17,22,25
PCI_CARD_CLK6 CARDSPK#20
PCI_C/BE#[0..3]12,17,18
PCI_SERIRQ14,22,25
SD_CLK 17
MS_SCLK 17
PCI_AD[0..31]12,17,18
PCI_TRDY#12,17,18,25
PCI_PERR#12,17,18,25
PCI_IRDY#12,17,18,25
PCI_STOP#12,17,18,25
PCI_PAR12,17,18
PCI_SERR#12,17,25
PCI_FRAME#12,17,18,25
PCI_DEVSEL#12,17,18,25
CARD_RESET#12
PCICARDBUS_REQ#012,25 PCICARDBUS_GNT#012,25
SM_D7 17
SM_D6 17
SM_D5 17
SD_PWREN# 17
SM_D4 17
SM_D3 17
PCI_INTC#12,17,18,25 PCI_INTB#12,25
CARD_RI#23
CARD_PME#13
SUSB#6,13,23,26,29
+SDVDD
GND
GND
+3V
GND
+SDVDD
GND
+5V
GND
+CARD_VCC
GND
GND
GND
GND
+3V
+VPPOUT
GND
GND
+CARD_VCC
+3V
+3V
GND
+3V
GND
GND
+VPPOUT
+CARD_VCC
GND
GND
GNDGND
+3V
+CARD_VCC
GND
GND
GND
+3VS
+CARD_VCC
+3V
R365 0 0603
1 2
J532
0.6/H7.5/68P
P2P2601-220
TAI-SOL
344674300038
ICRD_P2P2601_68R
G1
G2
G3
G4
G5
G6
G8
G7
GND1
GND2
1
2
3
4
5
6
7
8
9
10
11
12
13
14
15
16
17
18
19
20
21
22
23
24
25
26
27
28
29
30
31
32
33
34
35
36
37
38
39
40
41
42
43
44
45
46
47
48
49
50
51
52
53
54
55
56
57
58
59
60
61
62
63
64
65
66
67
68
G1
G2
G3
G4
G5
G6
G8
G7
GND1
GND2
GND[0]
CAD0
CAD1
CAD3
CAD5
CAD7
CCBE0#
CAD9
CAD11
CAD12
CAD14
CCBE1#
CPAR
CPERR#
CGNT#
CINT#
VCC0
VPP1
CCLK
CIRDY#
CCBE2#
CAD18
CAD20
CAD21
CAD22
CAD23
CAD24
CAD25
CAD26
CAD27
CAD29
RFU[0]
CCLKRUN#
GND[1]
GND[2]
CCD1#
CAD2
CAD4
CAD6
RFU[1]
CAD8
CAD10
CVS1
CAD13
CAD15
CAD16
RFU[2]
CBLOCK#
CSTOP#
CDEVSEL#
VCC1
VPP2
CTRDY#
CFRAME#
CAD17
CAD19
CVS2
CRST#
CSERR#
CREQ#
CCBE3#
CAUDIO
CSTSCHG
CAD28
CAD30
CAD31
CCD2#
GND[3]
R236
4.7K/NA 0603
1 2
R234
10K
0603
1 2
R737
43K/NA
0603
12
R766
33
0603
12
R69610K
1 2
C359
0.1U
50V
0603
12
C342
1U
12
R695
10K
1 2
R697
10K 0603
12
R56
10 0603D
1 2
C40
0.1U
50V
0603
12
R745
43K/NA
0603
12
C5
4.7U/NA
16V
1206
12
R272
10
0603
1 2
C26
4.7U/NA
16V
1206
12
R700 10K
1 2
R706
10 0603D
1 2
C727
10P
10%
0603D
12
R701
00603D
1 2
R715 0/NA
0603D
1 2
R744
43K/NA
0603
12
C349
1U
0603
12
R303 0 0603
12
C801
0.1U
50V
0603
12
R245
10K
0603
12
R39
00603
1 2
C38
10P
10%
0603D
12
R238
10K 0603
12
R232
10K
0603
12
C343
2.2U
0805
12
C717
0.1U
50V
0603
12
C736
0.1U/NA
50V0603
1 2
R58 100
0603
1 2
C892
0.1U
50V
0603
12
U22
TPS2211A SSOP16
286302211002
1
2
3
4
5
6
7
8
16
15
14
13
12
11
10
9
VCCD0
VCCD1
3.3VA
3.3VB
5VA
5VB
GND
OC
SHDN
VDDP0
VDDP1
AVCCA
AVCCB
AVCCC
AVPP
12V
C716
0.1U
50V
0603
12
Q522
DTC144W/NA
1
2
3
C357
0.1U
50V
0603
12
R36 0
0603
1 2
R64
43K/NA
0603
12
R720
0
0603
1 2
C6
0.1U
50V
0603
12
R21
0
0603
12
R295 0 0603
12
C37
0.1U
50V
0603
12
C356
0.1U
50V
0603
12
C47
0.1U
50V
0603
12
U514
CB710
PQFP208B
15
14
12
11
10
9
8
6
4
3
2
172
208
206
205
204
191
190
189
188
186
185
184
183
179
165
177
176
174
173
171
170
154
155
157
158
159
160
161
151
180
152
150
149
163
156
166
168
169
182
193
195
196
197
198
199
200
202
5
203
192
162
67
66
65
62
60
59
57
54
39
36
29
34
52
41
43
50
48
37
40
42
45
47
49
51
53
55
76
78
80
17
19
21
24
26
77
79
81
18
20
23
25
27
16
74
28
30
32
33
35
46
73
72
71
70
69
68
56
63
61
58
133
132
131
128
126
125
123
119
104
102
95
100
117
106
108
115
112
103
105
107
109
111
114
116
118
121
141
144
146 83
85
88
90
92
142
145
147
84
87
89
91
93
82
140
94
97
134
122
98
99
101
110
124
139
138
137
136
135
130
127
1
178
7
31
64
86
113
143
164
175
187
201
148
120
38
13
22
44
75
96
129
153
167
181
194
207
AD0
AD1
AD2
AD3
AD4
AD5
AD6
AD7
AD8
AD9
AD10
AD11
AD12
AD13
AD14
AD15
AD16
AD17
AD18
AD19
AD20
AD21
AD22
AD23
AD24
AD25
AD26
AD27
AD28
AD29
AD30
AD31
MFUNC0
MFUNC1
MFUNC2
MFUNC3
MFUNC4
MFUNC5
MFUNC6
VCCD0#
PCLK
VCCD1#
VPPD2
SPKROUT
RI_OUT#PME#
SUSPEND#
PRST#
GNT#
REQ#
IDSEL
FRAME#
IRDY#
TRDY#
DEVSEL#
STOP#
PERR#
SERR#
PAR
C/BE0#
C/BE1#
C/BE2#
C/BE3#
A0/CAD26
A1/CAD25
A2/CAD24
A3/CAD23
A4/CAD22
A5/CAD21
A6/CAD20
A7/CAD18
A8/CCBE1#
A9/CAD14
A10/CAD9
A11/CAD12
A12/CCBE2#
A13/CPAR
A14/CPERR#
A15/CIRDY#
A16/CCLK
A17/CAD16
A18/RSVD (R_A18)
A19/CBLOCK#
A20/CSTOP#
A21/CDEVSEL#
A22/CTRDY#
A23/CFRAME#
A24/CAD17
A25/CAD19
D0/CAD27
D1/CAD29
D2/RSVD (R_D2)
D3/CAD0
D4/CAD1
D5/CAD3
D6/CAD5
D7/CAD7
D8/CAD28
D9/CAD30
D10/CAD31
D11/CAD2
D12/CAD4
D13/CAD6
D14/RSVD (R_D14)
D15/CAD8
CD1#/CCD1#
CD2#/CCD2#
CE1#/CCBE0#
CE2#/CAD10
OE#/CAD11
IORD#/CAD13
IOWR#/CAD15
WE#/CGNT#
WP/CCLKRUN#
BVD1/CSTSCHG
BVD2/CAUDIO
WAIT#/CSERR#
READY/CINT#
VS1#/CVS1
VS2#/CVS2
REG#/CCBE3#
INPACK/CREQ#
RESET/CRST#
SM_ALE
SM_R/B#
SM_WE#
SM_LVD
SM_D7
SM_D1
SM_D2
SM_D4
SD_DAT2
SD_CMD
SD_LED#
SD_CLK
SC_OC#
SC_CLK
VCC_SC
SC_LED#
SC_PWR3EN#
SD_DAT3
SC_IO
SC_RST#
SC_C4
GND5
SC_CD#
GPIO9
SM_CD#
SM_D3
GPIO8
GPIO6
IRQSER GPIO10
MS_SDIO
MS_SCLK
MS_LED#
SD_WP
GPIO7
GPIO5
VPPD0
MS_BS
MS_INS#
MS_PWREN#
MS_CLKIN
SD_CD#
GPIO11
SM_LED#
SD_PWREN#
GND4
SM_RE#
SM_D5
SD_DAT1
SD_DAT0
VCC_SD
SC_C8
SM_D6
SM_WPD#
SM_PWR3EN#
SM_PWR5EN#
SM_CE#
SM_CLE
SM_WP#
SM_D0
VCC1
VCC9
VCC2
VCC3
VCC4
VCC5
SC_PWR5EN#
VCC7
VCC8
G_RST
VCC10
VCC11
VPPD1
VCC6
VCCA
GND0
GND1
GND2
GND3
SD_CLKIN
GND6
GND7
GND8
GND9
GND10
GND11
C743
0.1U
50V
0603
12
C766
0.1U
50V
0603
12
C800
0.1U
50V
0603
12
C355
10P/NA
0603
12
R822 22 0603
1 2
R713 0 0603
1 2
R702 0 0603
1 2
R237
10K 0603
12
PDF created with FinePrint pdfFactory trial version http://www.fineprint.com

5
5
4
4
3
3
2
2
1
1
D D
C C
B B
A A
Only support 3.3V memory card
CARD READER CONNECTOR
When MS card insert pin34 : insertion detect
pin30 : power
pin32: data
pin36: clock
pin31: state
When SD card insert pin2:SD card detect
pin10:SD card power
pin4,5,8,9:SD card data
pin6 :SD card clock
pin7 :SD card command
When SM card insert pin11:SM card detect
pin12,13,14,15,16,17,18,19:SM card data
pin20:SM card low voltage detect
pin21,22:SM card write protect , enable
pin25:SM card read enable
pin24:SM card address lanch enable
pin26:SM card command lanch enable
pin27:SM card enable
pin23:SM card ready/busy
pin28:SM card write protect seal detect
demo have,but
E-note have
not
MINI-PCI
PIN24, 124 ARE AUX_POWER
REQ2#/GNT2#
AD21
PCI_INTD#
MINI-PCI
BLUE LED
PCB316675400001/ASSY411675400001 R01
8355 M/D B/D
C
17 32Friday, September 19, 2003
<Core Design>
Title
Size Document
Number
Rev
Date: Sheet of
SD_CMD
SM_R/B#
MS_BS
SM_CE#
SD_DATA1
SD_DATA2
SM_WE#
SDCD#
SM_CD#
SD_DATA0
SM_WPD#
SD_WP#
SD_DATA3
MS_INS#
MS_SDIO
SM_LVD
MS_SCLK
SM_RE#
SD_CLK
SD_DATA0
SM_R/B#
SDCD#
SD_DATA1
SM_WE#
MS_SDIO
SM_CLE
SD_DATA3
SM_SD3
SM_CD#
SD_DATA2
SM_SD2
SD_WP#
SM_RE#
SD_CMD
SM_SD6
SM_WPD#
SM_SD5
MS_SCLK
SM_SD0
SM_SD1
MS_BS
SM_WP#
SM_ALE
SM_SD7
SM_SD4
MS_INS#
SM_LVD
SD_CLK
SM_CE#
MINI_GNT2#
PCI_CLKRUN#
PCI_CBE#3
MINI_REQ2#
PCI_AD20
PCI_AD12
MPCIACT#
PCI_SERR#
PCI_AD18
PCI_AD10
PCI_CBE#2
PCI_AD23
PCI_STOP#
MINIPCI_PME#
PCI_AD27
PCI_PAR
PCI_AD21
PCI_AD11
PCI_AD16
PCI_AD8
PCI_AD17
PCI_AD15
PCI_AD7
PCI_TRDY#
PCI_AD9
PCI_PERR#
PCI_AD6
PCI_IRDY#
PCI_AD31
PCI_AD2
PCI_AD13
PCI_AD26
PCI_AD5
PCI_AD19
PCI_AD21
PCI_AD29
PCI_CBE#0
PCI_AD4
PCI_AD3
MINIPCI_INTD#
PCI_DEVSEL#
PCI_AD24
PCI_AD30
PCI_CBE#1
PCI_AD0
PCI_AD22
PCI_AD1
PCI_AD14
PCI_FRAME#
PCI_AD28PCI_AD25
PCI_AD[0..31]
MINIPCI_PD
MINIPCI_GPORESET#
WIRELESS_PD
MINIPCI_PD
SM_LED#
SD_LED#
MS_LED#
SM_WP#16
SM_D516
SM_CD#16
SM_LVD16
SM_WE#16
SM_D216
SM_D416
SD_WP#16
MS_SCLK16
SD_DATA216
MS_BS16
SM_D316
SM_D716
SM_CLE16
SM_R/B#16
SM_D016
SM_D116
SM_WPD#16
SD_CLK16
MS_SDIO16
SM_ALE16
SD_DATA016
MS_INS#16
SM_CE#16
SD_CMD16
SM_RE#16
SD_CD#16
SM_D616
SD_DATA316
SD_DATA116
MS_PWREN#16
SD_PWREN#16
SM_PWR3EN#16
MINIPCI_RESET# 12
PCI_PERR#12,16,18,25
PCI_CLKRUN#13,16,22,25
MINIPCI_GNT#2 12,25
PCI_STOP# 12,16,18,25
PCI_C/BE#112,16,18
PCI_C/BE#312,16,18
PCI_FRAME# 12,16,18,25
PCI_TRDY# 12,16,18,25
MPCIACT# 12
PCI_INTD# 12,25
PCI_C/BE#212,16,18 PCI_IRDY#12,16,18,25
MINIPCI_REQ#212,25
PCI_DEVSEL# 12,16,18,25
PCI_INTC#12,16,18,25
PCI_PAR 12,16,18
PCI_AD[0..31]12,16,18
MINIPCI_PME# 13
PCI_C/BE#0 12,16,18
PCI_SERR#12,16,25
MINI_PCI_CLK6
MINIPCI_PD 13,25
SM_LED#16 MS_LED#16
SD_LED#16
MAIN_PWROK3,23,26
+SDVDD
GND
+SMVDD
+3V
GND
+MSVDD
GND
GND
GND
+SDVDD
+MSVDD +SMVDD
+3V
+SDVDD
+3V
+3V
GND
GND
GND
+3V
+3V
+3V
+3VS
+5V
GND
+5V
GND
+3V
+3V
+3V GND
+3V
+5V
GND
+5V
R542
330
0603
12
R354
00603
1 2
R26
0/NA 0603
1 2
D
S G
Q20 SI2301DS
G
DS
C319
10P/NA
0402
50V
+/-10%
12
D8
CL-190G
LED_CL190
AK
D
S
Q507
2N7002
G
DS
R183 0
0402 5%
1 2
R828 10K
0603
1 2
JL507
JP_NET10
1 2
JL506
JP_NET10
1 2
JL505
JP_NET10
1 2
R250 43K 0603
1 2
D1
CL-190G
LED_CL190
AK
R257 43K 0603
1 2
C353
1U
12
C347
0.1U
50V
0603
12
C351
0.1U/NA
50V
0603
12
R259 43K 0603
1 2
R258 43K 0603
1 2
R251 8.2K 0603
1 2
R247 43K 0603
1 2
R256 43K 0603
1 2
R40
10K
0603
12
R248 43K/NA 0603
1 2
R271 43K 0603
1 2
R255 8.2K 0603
1 2
R543 43K 0603
1 2
R698 43K 0603
1 2
R252 43K 0603
1 2
C350
0.1U
0603D
12
C340
0.1U
0603D
12
R631 470/NA
0603D
1 2
D510
CL-190G/NA
LED_CL190
AK
C354 1U
12
R246 43K 0603
1 2
R253 8.2K 0603
1 2
C752
0.1U
0603D
12
R625 0/NA
0603D
1 2
R624 0
0603D
1 2
R151
0
0603D
1 2
R634 0/NA 0603D
1 2
R291 0/NA
0603D
1 2 R632 0 0603D
1 2
R635 0 0603D
1 2
C362
0.1U
0603D
12
R633 0 0603D
1 2
C670
0.1U
0603D
12
R699 43K 0603
1 2
R283 43K 0603
1 2
R249 43K 0603
1 2
R636 100
0603D
1 2
D
S
Q30
2N7002
G
DS
R254 43K 0603
1 2
TP517
TOUCHPAD_10
1
R622
0/NA0603D 1 2
R621
10K/NA 0603
1 2
R614
10K
0603
12
R152
10K 0603
12
R287
00603D
1 2
C671
0.1U
50V
0603D
12
C675
0.1U
0603D
12
C676
0.1U
0603D
12
R623 0
0603D
1 2
C677
2.2U
0805C
12
R28
100K
0603
12
R787
470
0603
12
J9
124P/0.8MM/H4.0
QUASAR
CA0129-124N01
291000611247
CONN_QTC52016_124
1
3
5
7
9
11
13
15
17
19
21
23
25
27
29
31
33
35
37
39
41
43
45
47
49
51
53
55
57
59
61
63
65
67
69
71
73
75
77
79
81
83
85
87
89
91
93
95
97
99
101
103
105
107
109
111
113
115
117
119
121
123
2
4
6
8
10
12
14
16
18
20
22
24
26
28
30
32
34
36
38
40
42
44
46
48
50
52
54
56
58
60
62
64
66
68
70
72
74
76
78
80
82
84
86
88
90
92
94
96
98
100
102
104
106
108
110
112
114
116
118
120
122
124
GND1
GND2
TIP
RX+
RX-
PJ7
PJ8
LED1_GRNP
LED1_GRNN
CHSGND
INTB#
3.3V[0]
RESERVED0
GROUND0
CLK
GROUND1
REQ#
3.3V[1]
AD[31]
AD[29]
GROUND2
AD[27]
AD[25]
RESERVED1
C/BE[3]#
AD[23]
GROUND3
AD[21]
AD[19]
GROUND4
AD[17]
C/BE[2]#
IRDY#
3.3V[2]
CLKRUN#
SERR#
GROUND5
PERR#
C/BE[1]#
AD[14]
GROUND6
AD[12]
AD[10]
GROUND7
AD[8]
AD[7]
3.3V[3]
AD[5]
RESERVED2
AD[3]
5V[0]
AD[1]
GROUND8
AC_SYNC
AC_SDATA_IN
AC_BIT_CLK
AC_CODEC_ID1#
MOD_AUDIO_MON
AUDIO_GND0
SYS_AUDIO_OUT
SYS_AUDIO_OUT_GND
AUDIO_GND1
RESERVED3
VCC5VA
RING
TX+
TX-
PJ4
PJ5
LED2_YELP
LED2_YELN
RESERVED4
5V[1]
INTA#
RESERVED5
3.3VAUX[0]
RST#
3.3V[4]
GNT#
GROUND9
PME#
RESERVED6
AD[30]
3.3V[5]
AD[28]
AD[26]
AD[24]
IDSEL
GROUND10
AD[22]
AD[20]
PAR
AD[18]
AD[16]
GROUND11
FRAME#
TRDY#
STOP#
3.3V[6]
DEVSEL#
GROUND12
AD[15]
AD[13]
AD[11]
GROUND13
AD[9]
C/BE[0]#
3.3V[7]
AD[6]
AD[4]
AD[2]
AD[0]
RESERVED_WIP4[0]
RESERVED_WIP4[1]
GROUND14
M66EN
AC_SDATA_OUT
AC_CODEC_ID0#
AC_RESET#
RESERVED7
GROUND15
SYS_AUDIO_IN
SYS_AUDIO_IN_GND
AUDIO_GND2
MPCIACT#
3.3VAUX[1]
GND1
GND2
J13
37P/H6.75/SMT
TAI-SOL
P5S1E920
291000253701
CONN_P5S1E920_37
1
2
3
4
5
6
7
8
9
10
11
12
13
14
15
16
17
18
19
20
21
22
23
24
25
26
27
28
29
30
31
32
33
34
35
36
37
GND[0]
SW-CD1
SW-WP1
DAT1
DAT0
CLK
CMD
DTA3
DAT2
VCC[0]
CD
D4
D3
D5
D2
D6
D1
D7
D0
LVD
WP-IN
WE
BSY
ALE
RE
CLE
CE
SW-WP2
SW-CD2
VCC[1]
BS
SDIO
RESERVED1
INS
RESERVED2
SCLK
GND[1]
R118
1K
0603
12
Q25
DTC144WK
1
2
3
PDF created with FinePrint pdfFactory trial version http://www.fineprint.com

5
5
4
4
3
3
2
2
1
1
D D
C C
B B
A A
default low
10 link test
default low
00 normal
default low
default high
pin47: 1 card bus mode , 0 disable
01 phy test
ALL Capacator must close to power pin
pin52: 1 bus manager, 0 no bus manager
INTC
pin46: 1 enable 2-wire i2c eeprom , 0 4-wire i2c eeprom
GNT3
mode1 0
1394
11 watch mode
REQ3
internal pull down
pin48: 1eeprom fast mode , 0 disable
IEEE139- VT6307L
The length TPA0P and TPA0N
must be the same.Also,TPB0P
and TPB0N must be the
same.Both pair need to be as
close the same length as
possible.
VT6307L
X7R
PCB316675400001/ASSY411675400001 R01
8355 M/D B/D
C
18 32Friday, September 19, 2003
<Core Design>
Title
Size Document
Number
Rev
Date: Sheet of
PCI_AD22
PCI_INTC#
PCI_AD11
PCI_AD18
PCI_AD24
PCI_AD31
GROM_SCL
GROM_SDA
PCI_AD12
PCI_AD23
PCI_FRAME#
PCI_AD2
PCI_AD22
PCI_AD29
XO
TPB0P
TPB0N
GROM_SCL
PCI_AD15
PCI_AD21
PCI_1394_RESET#
PCI_C/BE#[0..3]
TPB0N
PCI_AD5
PCI_AD17
PCI_DEVSEL# GROM_SDA
TPA0N
PCI_AD3
PCI_AD25
PCI_C/BE#0
PCI1394_REQ#3
PCI_TRDY#
PCI_PERR#
PCI_AD[0..31]
XO
PCI1394_GNT#3
XI
TPBIAS0
PCI_AD28
PCI_C/BE#2
PCI_PAR
TPB0P
PCI_AD9
PCI_AD19
PCI_C/BE#3
1394_PME#
PCI_AD1
PCI_AD14
PCI_IRDY#
TPA0N
XI
PCI_AD20
PCI_AD26
PCI_1394CLK
TPBIAS0
PCI_AD13
PCI_STOP#
PCI_AD8
PCI_AD30
TPA0P
PCI_AD6
PCI_AD7
PCI_AD0
PCI_AD4
PCI_AD27
TPB0P
PCI_AD10
PCI_C/BE#1
TPB0N
TPA0P
TPA0N
PCI_AD16
TPA0P
PCI_IRDY#12,16,17,25
PCI_1394CLK6
PCI1394_REQ#312,25
PCI_PAR12,16,17
PCI_FRAME#12,16,17,25
PCI_AD[0..31]12,16,17
1394_PME# 13
PCI1394_GNT#312,25
PCI_DEVSEL#12,16,17,25
PCI_PERR#12,16,17,25
PCI_1394_RESET#12
PCI_INTC#12,16,17,25
PCI_TRDY#12,16,17,25
PCI_STOP#12,16,17,25
PCI_C/BE#[0..3]12,16,17
+3VS
+PHYVDD
+PHYAVDD
AGND
GND
+PHYVDD
GND
AGND
+PHYAVDD
GND
AGND
+3V
GND
GND
GND
+PHYVDD
GND
GND
+3V
+3V
GND
GND
+3V +3V
GND
GND
1394_GND
GND
+3V
GND
GND GND
+3VS
AGND
+3V
+PHYAVDD
+3V +PHYAVDD
GND
GND
+3V
GND
R774
10K/NA
0603D
12
R772 10K/NA 0603D
1 2
R763
10K/NA
0603D
12
R773 10K/NA 0603D
1 2
R761 10K/NA 0603D
1 2
R726 0 0603
1 2
J16
4PX1/0.8MM-MA
MOLEX
54030-0411
331000004009
CONN_MLX54030_4
1
2
3
4
5
6
1
2
3
4
GND0
GND1
R760
10K/NA
0603D
1 2
R780
00805
1 2
R307
10K
0603D
12
90Z/100M
CHOKE_ACM2012
L87
2
1
3
4
R296
2.7K/NA
0603D
12
R302
10K
0603D
12
U28
NM24C02N
SO8
1
2
3
4
5
6
7
8
A0
A1
A2
GND
SDA
SCLK
WC-
VCC
C802
10P
0603D
12
C808
10P
0603D
12
C739
0.1U
50V
0603D
12
C764
0.1U
50V
0603D
12
C740
0.1U
50V
0603D
12
R285 0 0805C
1 2
R335 0/NA 0603
1 2
C781 0.01U 0603D
1 2
C790
0.1U
50V
0603D
12
C809
0.1U
50V
0603D
12
R299
510
0603D
12
R778
1K
0603D
1 2
L75
120Z/100M
0805C
1 2
C385
2.2U
+80-20%
0805C
12
R290
0
0603D
12
C753
0.1U
50V
0603D
12
C751
0.1U
50V
0603D
12
R767
1M/NA 0603D
1 2
C791
0.1U
50V
0603D
12
C763
0.1U
50V
0603D
12
C373
0.1U
50V
0603D
12
C377
0.1U
50V
0603D
12
TP523
1
U516
VT6307L
PQFP128A_0.5MM
28
27
23
22
21
19
18
17
14
13
12
11
10
7
6
5
120
119
118
117
116
112
110
109
106
105
104
101
100
99
98
97
15
4
122
107
47
127
123
1
9
16
26
34
36
94
103
111
115
121
64
68
82
59
69
83
25
41
50
46
48
108
91
124
93
92
95
52
54
55
53
58
96
128
126
38
40
44
45
51
56
57
67
8
20
33
35
102
113
114
125
65
75
89
62
76
90
24
39
49
63
60
61
66
74
81
88
72
73
79
80
86
87
70
71
77
78
84
85
3
2
32
29
31
30
43
42
37
AD0
AD1
AD2
AD3
AD4
AD5
AD6
AD7
AD8
AD9
AD10
AD11
AD12
AD13
AD14
AD15
AD16
AD17
AD18
AD19
AD20
AD21
AD22
AD23
AD24
AD25
AD26
AD27
AD28
AD29
AD30
AD31
CBE0#
CBE1#
CBE2#
CBE3#
PHYD3/JMPCARDEN
DEVSEL#
FRAME#
GND0
GND1
GND2
GND3
GNDRAM
GND5
GND6
GND7
GND8
GND9
GND10
GNDARX0
GNDARX1
GNDARX2
GNDATX0
GNDATX1
GNDATX2
GND4
GNDSUS[0]
GNDSUS[1]
PHYD2/JMP12CEEEN
PHYD4/JMPI2CFAST
IDSEL
INTA#
IRDY#
PCICLK
PCIRST#
PGNT#
PHYD6/JMPCMC
PHYCTL0/JMPPC0
PHYCTL1/JMPPC1
PHYD7/JMPPC2
PHYRST#
PREQ#
STOP#
TRDY#
PHYLPS/PHYCMC
PHYCLK
PHYD0
PHYD1
PHYD5
PHYLREQ/JMPTSO
PHYLON/JMPTSI
NC4
VCC0
VCC1
VCCRAM
VCC3
VCC4
VCC5
VCC6
VCC7
VCCARX0
VCCARX1
VCCARX2
VCCATX0
VCCATX1
VCCATX2
VCC2
VCCSUS[0]
VCCSUS[1]
XCPS
XI
XO
XRES
XTPBIAS0
XTPBIAS1
NC5
XTPA0M
XTPA0P
XTPA1M
XTPA1P
NC1
NC0
XTPB0M
XTPB0P
XTPB1M
XTPB1P
NC3
NC2
PAR
PERR#
EECK/SCL/EEFAST
EECS/EEAUTO#
EEDI/SDA
EEDO
MODE0
MODE1
PME#
C375
47P
0603D
12
C372
0.1U
50V
0603D
12
C787
0.1U
50V
0603D
12
C738
0.1U
50V
0603D
12
C745
0.1U
50V
0603D
12
C367
0.1U
50V
0603D
12
L72
BEAD_120Z/100M/NA
0805C
1 2
R310
6.34K
1%
0603D
12
C789
0.1U
50V
0603D
12
R755 54.9 1%
0603D
1 2
R328 0/NA 0603
1 2
R331 0/NA 0603
1 2
R323 0/NA 0603
1 2
L71
120Z/100M
0805C
1 2
TP524
1
C785 270P 10% 0603D
1 2
C778 0.33U
16V0603D
1 2
R714 100
0603D
1 2
R758 4.99K 1%
0603D
12 R759 54.9 1%
0603D
1 2
C374
2.2U
+80-20%
0805C
12
R304 0 0805C
1 2
L74
BEAD_120Z/100M/NA
0805C
1 2
R751 54.9 1%
0603D
1 2
R747 54.9 1%
0603D
1 2
R762 2K 0603D
1 2
90Z/100M
CHOKE_ACM2012
L86
2
1
3
4
X6
24.576MHZ
TXC8X4.5
274012457406
1 2
PDF created with FinePrint pdfFactory trial version http://www.fineprint.com

5
5
4
4
3
3
2
2
1
1
D D
C C
B B
A A
see spec p18
Capacator must close to power pin
CLOSE TO PIN
(BYPOSC)
INTERNAL PULL LOW
AC-Link
MDC JUMP WIRE CONNECTOR
D
M
C
LAN PHY- VT6103
RJ-45/RJ11
close to transformer
PCB316675400001/ASSY411675400001 R01
8355 M/D B/D
C
19 32Friday, September 19, 2003
<Core Design>
Title
Size Document
Number
Rev
Date: Sheet of
LAN_MTXER
LAN_MRXER_2
LAN_TX+
LAN_DCLK
LAN_MRXD1_2
LAN_RX-
LAN_MTXD0
LAN_CRS_2
LAN_MTXD2
LAN_MRXD2_2
LAN_MRXD3_2
LAN_MRXD0_2
LAN_MTXC_2
LAN_MTXD3
LANPHY_RESET#
LAN_MTXEN
LAN_COL_2
LAN_RX+
LAN_MRXDV_2
LAN_TX-
LAN_MRXC_2
LAN_MTXD1
LAN_OSCIN_2
LAN_OSCOUT_2
LAN_DATAIO
LAN_OSCIN_2
LAN_OSCOUT_2
LAN_MRXDV_2
AC97_SYNC
AC97_RST# AC97_SDIN1
AC97_BITCLK
AC97_SDOUT
MODEM1
MODEM0
PJ4
PJ7
PJRX+
MODEM1
PJRX-
PJTX+
MODEM0
PJTX-
TEST#
SPEED
DUPLX
ANEG
LAN_RX-
PJTX+
PJRX+
LAN_TX+
PJTX-
PJRX-
PJ7
LAN_TX-
PJ4
LANPHY_RESET#
LAN_RX+
LAN_MTXD214
LAN_MRXER14
LAN_DCLK14
LAN_COL14
LAN_MRXD014
LAN_MRXD214
LAN_MTXD014
LAN_CRS14
LAN_DATAIO14
LAN_MRXD114
LAN_MRXDV14
LAN_MTXC14
LAN_MRXC14 LAN_MRXD314
LAN_MTXD114
LAN_MTXD314 LAN_MTXEN14
AC97_SDOUT13,20 AC97_SDIN1 13
AC97_BITCLK 13,20
AC97_SYNC 13,20
AC97_RST#13,20
GND
GNDPLL
GND
GND
GND
+3VS_LAN
GNDGND
GND
+3VS
GNDGND
+3V
GND
+3V
+5V
GND
GND
GND
LAN_GND
LAN_GND
GND GNDLAN_GND
+3VS_LAN +3VS_LAN
+3VS_LAN
+3VS +3VS_LAN
+3VS_LAN
+3VS_LAN
GND
GND
GND
GND
GND
+3VS
+3VS
+3VS
+3VS_LAN
+3VS
GNDPLL
+3VS_LAN
MODEM_GND
MODEM_GND
MODEM_GND
GND
+3VS
L48
PLP3216S/NA
1
4
2
3
L50
PLP3216S/NA
1
4
2
3
R219 0
0603D
1 2
C576
0.1U
50V
0603D
12
C577
0.1U
50V
0603D
12
L511
120Z/100M
0805C
1 2
R524
120Z/100M
0805C
1 2
R553 22 0603D
1 2
R554 22 0603D
1 2
R552 0603D22
1 2
R548
0
0805
1 2
R569
0/NA 0805
1 2
JO6
1 2
R1
Q11
DTC144TKA
21
3
R105
0/NA
0603
1 2
C120
0.1U50V 0603
12
TP48 1
R34
00603
1 2
R4
120Z/100M
0805C
1 2
C338
10P/NA
0603D
12
U502
LF-H41S
SOX16
SOX16
6
7
8
11
10
9
1
2
3
16
15
14
4
512
13
TD+
TDC
TD-
TX+
CMT
TX-
RD+
RDC
RD-
RX+
RXC
RX-
NC0
NC1 NC2
NC3
R45
75
0603D
1 2
J527
RJ45/RJ11
AMP 440366-2
CONN_AMP440366_1
291000811007
8
7
6
5
4
3
2
1
A2
A3
GND1
GND2
PJ7
PJ8
RX-
PJ4
PJ5
RX+
TX-
TX+
A2
A3
GND1
GND2
J11
FM/0.8MM/H4.4
AMP 3-1376035-0
1
3
5
7
9
11
13
15
17
19
21
23
25
27
29
2
4
6
8
10
12
14
16
18
20
22
24
26
28
30
R783
0
0805
1 2
R319
10K
0603
12
R51
0
0805
1 2
90Z/100M
CHOKE_ACM2012
L49
2
1
3
4
90Z/100M
CHOKE_ACM2012
L51
2
1
3
4
J19
1.25MM/HDR/MA-2
MOLEX
53398-0290
291000010201
CONN_MLX53398_2
1
2
C246
0.1U
50V
0603
12
C215
0.1U
50V
0603
12
R42 0/NA 0603
1%
1 2
C216
0.1U
50V
0603
12
C213
0.1U
50V
0603
12
C247
0.1U
50V
0603
12
C248
0.1U
50V
0603
12
C522
0.01U
0603
12
R784
51.1
0603
1%
12
R801
51.1
0603
1%
12
R43 0/NA 0603
1%
1 2
L541
120Z/100M
0805C
1 2
D15
PG1102W/NA
AK
R549 6.49K 0603 1%
1 2
D16
PG1102W/NA
AK
L60
120Z/100M
0805C
1 2
R104
4.7K
0603
12
R112
4.7K
0603
12
C226
1U
0603
12
R109
100K
0603D
12
R1
Q12
DTC144TKA
21
3
R529
0
0603
1 2
R117
0
0603
1 2
F502
MINISMDC110
POLYSW_MINISMDC110
295000010028
1 2
U12
VT6103
SSOP48
1
2
9
25
26
27
28
29
45
46
48
37
30
34
3
4
5
6
10
11
14
15
16
17
18
19
20
21
22
41
40
33
32
8
12
23
44
35
43
39
36
7
24
13
47
31
42
38
MDIO
MDC
BYPOSC/RXDV
INT#/PHYAD0
LED0
LED1/SPD100
LED2/DUPLEX
LED3/NWAYEN
XO
XI
RESET#
REXT
PD#
SD/FXEN
PHYAD1/RXD3
PHYAD2/RXD2
PHYAD3/RXD1
PHYAD4/RXD0
RXC
ISO/RXER
TXER
TXC
TXEN
TXD0
TXD1
TXD2
TXD3
SYMB/COL
RPTR/CRS
TX+
TX-
RX+
RX-
GND0
GND1
GND2
GNDOSC
GNDRX
GNDTX
GNDTXC
GNDPLL
VDD0
VDD1
VCC
VCCOSC
VCCRX
VCCTX
VCCPLL
C3 1000P 2KV
1808 10%
1 2
R14
4.7K
0603D
12
R47 51.1
0603 1%
1 2
JO4
1 2
R30
00603
1 2
R27
00603
1 2
X2
25MHZ
TXC8X4.5
274012500415
1 2
R35
00603
1 2
C4 1000P 2KV
1808 10%
1 2
R547 10K/NA
0603
12
R218 22
0603D
1 2
C199
27P
0603D
12
R558
4.7K/NA
0603D
12
R551
4.7K/NA
0603D
12
C863
1U
0603D
12
R38
75
0603D
1 2
C831
0.01U
0603
1 2
C333
1U
0603D
12
RP527
22*4
RPSOA_8C
1
2
3
4
8
7
6
5
C830
10P
0603D
12
JO9
1 2
JO7
1 2
D12
ESD0805A/NA
A K
R541
560-2010/NA
0805
12
C860
10P
0603D
12
R48 51.1
0603 1%
1 2
D11
ESD0805A/NA
A K
R555 0603D22
1 2
R559 0603D22
1 2
JO5
1 2
R557 22 0603D
1 2
R560 0 0603D
1 2
RP523
4.7K*4 RPSOA_8C
1
2
3
4
8
7
6
5
R556 1.5K
0603D
1 2
C112
1000P
2KV
10%
1808
12
R50
0
0805
1 2
R31
0/NA 0603
1 2
R32
0/NA 0603
1 2
JO8
1 2
R103
1M/NA 0603D
1 2
R49
75
0603D
1 2
C866
0.1U
50V
0603D
12
R523
0/NA 0805
1 2
R550 4.7K 0603D
1 2
R528
0
0603D
12
R46
75
0603D
1 2
J12 SHORT-SMT4
JP_SMT4_DFS
1 2 L507
400UH
2
1
3
5
D9
ESD0805A/NA
A K
C198
27P
0603D
12
D10
ESD0805A/NA
A K
PDF created with FinePrint pdfFactory trial version http://www.fineprint.com

5
5
4
4
3
3
2
2
1
1
D D
C C
B B
A A
4700P
RT9167
NA
ALC202
RT9167
C788
R309
2.2U
2.2K
C880
R308
180K
R731
470K
470P
C758
8.2K
AUDIO CODEC(CMI9738)
CMI9738
0.01U
4.7U
R736
NA
Use Crystal
6.8K
R834
4.7K
Enable external 14.318MHZ
clock source
NA
MIC5205BM
2.2K
NA
NA
NEAR THE GAP BETWEEN ANALOG AND DIGITAL
+5VS(JO18)
CHECK ALC202A, THERE ARE SOME PIN DIFFERENT.
2.7K0
NA
2.2K
R308
2.2K
OR
Y5V
PCB316675400001/ASSY411675400001 R01
8355 M/D B/D
C
20 32Friday, September 19, 2003
<Core Design>
Title
Size Document
Number
Rev
Date: Sheet of
AC97_SYNC
AC97_SDIND0
CDROM_GND
CDROM_GND
AC97_SDOUT
MIC_INT
AOUT_R
CDROM_L
CDROM_R
AC97_BITCLK
MIC_EXT
AVDD MIC_VREF
CODEC_XOUT
AC97_RST#
CDROM_L
MIC_VREF
CODEC_XIN
AOUT_L
CDROM_R
CDROM_LEFT 15
AOUT_L 21
AUDIO_14.318MHZ6
SB_SPKR14,25
CDROM_RIGHT 15
CDROM_COMM 15
SPDIFOUT21
AOUT_R 21
AC97_BITCLK13,19
AC97_SDIN013
AC97_RST#13,19
AC97_SYNC13,19
CARDSPK#16
AC97_SDOUT13,19
GND_Codec
GND_Codec
GND_Codec
VA
GND
GND_Codec
GND
GND
GND_Codec
GND_Codec
GND
GND_Codec
GND_Codec
GND
GND
CAGND
GND_Codec
GND_Codec
GND_Codec
GND_Codec
GND_Codec
GND
GND_Codec
+3V
GND_Codec
GND_Codec
VA
GND_Codec
GND_Codec
GND
GND_Codec
+5V
GND_Codec
GND_Codec
GND_Codec
GND_Codec
GND_Codec
VA
GND_Codec
GND_Codec
GND_Codec
CAGND
GND_Codec
GND
CAGND
R322 0
0805
1 2
C822 0.1U/NA 50V0603
1 2
R325
10K
0603
12
C769 0.1U 50V0603
1 2
C760 0.1U 50V0603
1 2
C793
0.1U
50V
0603
12
C761 0.1U/NA 50V0603
1 2
C794
0.1U
50V
0603
12
L526
600Z/100M
1608
12
C820 0.1U/NA 50V0603
1 2
R326
10K
0603
12
C772 0.22U 16V0603
1 2
R740
0
0603
1 2
C878
0.1U/NA
16V
0603
12
R321 10K 0603
1 2 C390 1000P 0603
1 2
C774 0.1U/NA 50V0603
1 2
C376
2.2U
0805
+80-20%
12
C821
0.1U
50V
0603
12
R743 0
0603 1 2
C786 0.1U 50V
0603
1 2 C770 0.1U/NA 50V0603
1 2
R308
2.2K 0603
1 2
C782
0.1U
50V
0603
12
L85
600Z/100M
1608
1 2
U32
AHCT1G86DBV
SOT25
4
2
3 5
1
C825
0.1U
50V
0603
12
C394
0.1U
50V
0603
1 2
C388
0.1U
50V
0603
12
R781
0
0603
1 2
C335
47P/NA
0603
10%
12
L532
120Z/100M
1 2
JO43
SPARKGAP_6
1 2
R742 0
0603 1 2
R776 1M/NA
0603
1 2
U518
CMI9738-S
PQFP48_0.5MM
284509738002
19
2
3
12
24
23
20
18
17
16
15
14
13
37
39
41
34
1
9
25
38
4
7
26
42
21
22
35
36
31
32
33
11
5
8
10
6
27
28
29
30
40
43
44
45
46
47
48
CD/GND
XTL/IN
XTL/OUT
PC_BEEP
LINE/IN/R
LINE/IN/L
CD/R
CD/L
VIDEO/R
VIDEO/L
AUX/R
AUX/L
PHONE
MONO_OUT
ALT_LINE_OUT_L
ALT_LINE_OUT_R
FLTO
DVDD1
DVDD2
AVDD1
AVDD2
DVSS1
DVSS2
AVSS1
AVSS2
MIC1
MIC2
LINE/OUT/L
LINE/OUT/R
BPCFG
FLT3D
FLTI
RESET#
SDATA/OUT
SDATA/IN
SYNC
BIT/CLK
REFFLT
VREFOUT
AFLT1
AFLT2
NC1
NC2
NC3
ID0#
ID1#
EAPD
S/PDIF_OUT
R317
0/NA
0603
1 2
L533
120Z/100M
2012
12
C814
22P/NA
0603
5%
12
C877
100P
0603
10%
12
C811
22P/NA
0603
5%
12
R286 0/NA
1 2
R782
0
0603
12
C805
22P/NA
0603
5%
12
C812 1U/NA
0603
1 2
R309
4.7K
0603
1 2
D513
ESD0805A/NA
A K
D518
ESD0805A/NA
A K
R327
33K 0603
1 2
C818 0.1U/NA
16V
0603
1 2
C813 1U/NA
0603
1 2
C815 1U/NA
0603
1 2
R768 22 0603
1 2
C382
0.1U/NA
16V
0603
12
L525 600Z/100M 1608
1 2
L527 600Z/100M 1608
1 2
C747
10U
6.3V
0805
12
R769 22 0603
1 2
JO513
SPARKGAP_6
1 2
C803 1000P 0603
1 2
C819 0.1U/NA 50V0603
1 2
R738
33K
0603
1%
12
R732
0
0603
12
C817
4.7U
0805
+80-20%
12
J18
JACK-5P-R/A-W9.1
ST-28M-F60
331840005013
CONN_JACK_ST28MF60
3
5
4
7
6
R929 4.7K/NA 0603
1 2
R733
10K
0603
1 2
C775 1U/NA
0603
1 2
C773 0.22U 16V0603
1 2
C776 1U/NA
0603
1 2
R785
0
0603
1 2
C788
2.2U
0805
12
R741
33K
0603
1%
12
R739
10K
0603
1 2
C900
0.1U/NA
50V
0603
12
JO514
OPEN-SMT4
1 2
R731
180K/NA
0603
1%
12
R736
470K/NA
0603
12
C880
4700P
0603
12
+
-
MIC1
D6*5.2H->???
MIC_WM64PC
339115000051
1
2
X7
24.576MHZ/NA
TXC8X4.5
1 2
C768 0.1U/NA 50V0603
1 2
U515
RT9167-47CB
SOT25
1
2
34
5IN
GND
ENADJ
OUT
C758
0.01U
0603
12
C824
2200P/NA
0603D
12
C762 1U
0603
1 2 R834 2.7K
0603D 1 2
C771 0.22U 16V0603
1 2
PDF created with FinePrint pdfFactory trial version http://www.fineprint.com

5
5
4
4
3
3
2
2
1
1
D D
C C
B B
A A
AUDIO AMPLIFIER - TPA0202
DEVICE_DECT# DECT_HP#/OPT REMARK
0
0
1
1
0
1
0
1
HP in
OPT in
no this condition
on device
AOUT_R/L Cap x2 - SIZE0805
Y5V
Y5V
PCB316675400001/ASSY411675400001 R01
8355 M/D B/D
C
21 32Friday, September 19, 2003
<Core Design>
Title
Size Document
Number
Rev
Date: Sheet of
DECT_HP#/OPT
GND_Codec
DECT_HP#/OPT
VR1_2
VR1_5
AMP_MUTE
SPKR_MUTE#
DEVICE_DECT#
DEVICE_DECT#
DEVICE_DECT#
AMP_MUTEAUDIO_MUTE
SPDIFOUT20
SPKR_MUTE#13,25
AOUT_L20
AOUT_R20
AUDIO_MUTE23
+3V
GND
+AMP_5V
+AMP_5V
VA
+3V
GND
GND
+AMP_5V
+5VS
CAGND
GND_Codec GND_Codec
GND_Codec
GND_Codec
GND_Codec GND_Codec
GND_Codec
GND_Codec GND_Codec
GND_Codec
GND
GND
+5V
CAGND
CAGND
C795
5P/NA
0603D
1 2
C804
0.1U
0603D
12
C749
0.1U
0603D
1 2
R312
1K
0603D
12
LED
Drive
IC
J17
GP1FD310TP
SHARP
331840010008
CONN_GP1FD310TP
5
4
2
3
1
8
7
9
R735
15K
0603D
1 2
R314
22
0603D
12
C507
100P/NA
0603
12
C810
2.2U
+80-20%
0805C
1 2
C392
2.2U
+80-20%
0805C
1 2
C757
0.1U
0603D
12
U517
APA2020ARI
TSSOP24_TPA0102
22
15
3
10
18
7
1
12
13
24
2
17
23
21
20
19
4
5
6
14
16
11
9
8
25
26
27
28
29
30
31
32
33
34
R OUT+
R OUT-
L OUT+
L OUT-
RVDD
LVDD
GND0
GND1
GND2
GND3
NC0
NC1
NC2
RLINE IN
RHP IN
R BYPASS
LLINE IN
LHP IN
L BYPASS
SE/BTL#
HP/LINE#
MUTE IN
MUTE OUT
SHUTDOWN
G1
G2
G3
G4
G5
G6
G7
G8
G9
G10
+
C370
100U
16V
CPWX6.6
12
C615
100P
0603
10%
12
+
C383
100U
16V
CPWX6.6
12
C379
100P
0603
10%
12
L82 BEAD_600Z/100M
0603D
1 2
L78 BEAD_600Z/100M 0603D
1 2
R734 20K
0603D
1 2
R764 20K
0603D
1 2
R757
10K
0603D
12
C807
1U
0603D
12
L76
BEAD_600Z/100M
0603D
12
L81
BEAD_600Z/100M
0603D
12
C756
1U
0603D
12
R313
1K
0603D
12
C797
0.1U
0603D
12
C754
5P/NA
0603D
1 2
R771
12.1k
0603
1%
1 2
R730
12.1k
0603
1%
1 2
Q528
DTA144WK
SOT23AN_SC70_1
1
2
3
C779
0.1U
50V
0603D
12
R1
Q26
DTC144TKA
2
1
3
R1
Q27
DTC144TKA
2
1
3
L508 600Z/100M 1608
1 2
R311
22
0603D
12
R756
4.7K
0603D
12
L536BEAD_600Z/100M
0603D
1 2
L529
BEAD_600Z/100M 0603D
1 2
R752
4.7K
0603D
12
C783
1U
0603D
12
L79
PLP3216S/NA
CHOKE_PLP3216S
1
4
2
3
R749
10K
0603D
1 2
+
C365
100U
16V
CPWX6.6
12
C509
100P/NA
0603
12
L509 600Z/100M 1608
1 2 L506 600Z/100M 1608
1 2
L505 600Z/100M 1608
1 2
R748
15K
0603D
12
L80 BEAD_600Z/100M
0603D
1 2
L537BEAD_600Z/100M
0603D
1 2
R729
12.1k
0603
1%
1 2
R770
12.1k
0603
1%
1 2
L534
120Z/100M
2012
1 2
R765
15K
0603D
1 2
R1
Q529
DTC144TKA
21
3
C512
100P/NA
0603
12
C513
100P/NA
0603
12
C806
0.1U
0603D
1 2
C755
5P/NA
0603D
1 2
C796
5P/NA
0603D
1 2
J4
1.25MM/HDR/MA-2
MOLEX
53398-0290
291000010201
CONN_MLX53398_2
1
2
R366 0 0603
1 2
R859 0 0603
1 2
C816 10U
6.3V 0805
1 2
C798
47P
0603D
12
C823 10U
6.3V 0805
1 2
L543
120Z/100M/NA
2012
1 2
J5
1.25MM/HDR/MA-2
MOLEX
53398-0290
291000010201
CONN_MLX53398_2
1
2
R840
0/NA
0402
5%
1 2
VR1
10K
1
2
3
4
5
6
7
PDF created with FinePrint pdfFactory trial version http://www.fineprint.com

5
5
4
4
3
3
2
2
1
1
D D
C C
B B
A A
XCNF0
LPC SUPER IO- PC87393
FIR
IR Mode Select
FIR Module
GND_FIR
GND_FIR
1
0
INDEX REGISTER
X
MOUNTED
0
1
1
4EH
1
0
FUNCTIONALITY
R724
OPEN
NORMAL MODE , XRDY DISABLE
1
1
01
LATCH MODE , GPIO 10-17 , XRDY ENABLE
2FH2EH
10
0
NO BIOS
0
XCNF2
LATCH MODE , GPIO 10-17 ,XRDY DISABLE
BASE ADDRESS SELECT
X
1
LATCH MODE , XA12-19, XRDY DISABLE
LATCH MODE ,XA12-19, XRDY ENABLE
STRAP OPTION
XCNF0
DATA REGISTER
XCNF1
4FH
PIO
SIO
Touch PAD Connector
SW_LEFT
SW_RIGHT
UP
DOWN
LEFT
RIGHT
WIRELESS LAN
SCROLL BUTTON AND WIRELESS ENABLE BUTTON
GND_FIR
297040100015
PCB316675400001/ASSY411675400001 R01
8355 M/D B/D
C
22 32Friday, September 19, 2003
<Core Design>
Title
Size Document
Number
Rev
Date: Sheet of
COM1CTS#
PIO_PD0
D/PE
PIO_D/SLCT
SD2
XCNF2
PD5
PIO_D/ERR#
PD3
SA14
PIO_PD1
PCI_SERIRQ
SA7
SA8
PD2
SD6
SA13
LPC_FRAME#
D/ERR#
PIO_D/ERR#
LPC_LDRQ#
MEMR#
SA1
PIO_D/SLIN#
D/SLCT
COM1DCD#
COM1DCD#
D/INIT#
COM1RI#
COM1DSR#
PD0
D/BUSY
PD4
PIO_D/PE
PIO_D/BUSY
PIO_D/STB#
PD7
SD0
D/ACK#
COM1DTR#
COM1RTS#
SA3
SA12 SD7 SA11
PIO_PD2
D/AFD#
SA6
LPC_SPIO_RESET#
SA19
PIO_PD3
PD2
SD3
SA4
D/ACK#
IRTX
PCI_CLKRUN#
D/ERR#
SA18
D/SLIN#
SD6
PD5
PIO_PD2
SA15
PIO_PD4
ROMCS#
PIO_PD7
PIO_D/PE
COM1DTR#
PD3
PIO_PD6
COM1RTS#
ISA_IOR# SD5
PIO_PD0
PIO_PD4
PIO_D/SLCT
COM1DSR#
SD7
SD4
PIO_PNF#
SA2 SD[0..7]
SA0
SA10
CLK_LPC33
D/AFD#
D/BUSY
PIO_D/BUSY
XSTB#
D/SLIN#
D/STB#
PIO_D/SLIN#
SA5
ISA_IRQ12
PD1
PIO_D/ACK#
D/STB#
PIO_PD3
MEMW#
SA17
LPC_SUPIO
ISA_MCCS#
PIO_D/AFD#
D/INIT#
PIO_PD6
COM1CTS#
PIO_PD7
SD2
COM1TXD
SD5 SA9
SD1
D/PE
PD6
PIO_D/AFD#
PD0
PIO_PD1
COM1TXD
D/SLCT
PD7
PD1
XSTB#
PIO_D/INT#
PIO_PD5
SD3
COM1RI#
ISA_IRQ1
PD6
PD4
SA16
PIO_D/STB#
COM1TXD
SD1 SD0
COM1RXD
PIO_D/INT#
ISA_IOW#
COM1RXD
FAN_SPD0/1#
PIO_D/ACK#
SD4
FIRSEL0
IRRX
PIO_PD5
LPC_AD0
LPC_AD2
LPC_AD3
LPC_AD1
IRRX
IRTX
FIRSEL0
FIRSEL1
FIRSEL1
PD3 PD7
PD1
PD0
PD6
PD2 PD5
PD4
D/BUSY D/ERR#
D/SLCT
D/INIT#
D/STB#
D/ACK# D/SLIN#
D/AFD#
D/PE
KO0KI4
KI3
KI5
KI6
KI2 KO0
MEMW#
FAN_SPD3#
FAN_SPD3#
FAN_SPD0/1#
KO0
KO0
KO0
SA223,25
PCI_SERIRQ14,16,25
ISA_IRQ123,25 ISA_IRQ1223,25
LPC_LDRQ#14,25
ISA_IOW#23,25
LPC_SUPIO6
LPC_FRAME#14,25
ISA_IOR#23,25
ISA_MCCS# 23,25
SD[0..7] 23,25
LPC_SPIO_RESET#12 CLK_LPC336
ROMCS# 23,25
PCI_CLKRUN#
13,16,17,25
SA1225 SA1325 SA1425 SA1525 SA1625 SA1725 SA1825 SA1925
MEMR# 25
SA4 25
SA5 25
SA6 25
SA7 25
SA8 25
SA9 25
SA10 25
SA11 25
T_CLK23
T_DATA23
KO0 23KI323
KI423
KI523
KI623
KI223
SA025 SA125
SA325
MEMW# 25
LPC_AD014,25 LPC_AD114,25 LPC_AD214,25 LPC_AD314,25
+3V
GND
GND
PIO_GND
GND
+3V
+3V
GND
PIO_GND
GND
+3V
PIO_GND
+3V
+3V
+3V
PIO_GND
VCC3_IR
GND
VCC3_IR
+3V VCC3_IR
+5V
GND
GND
GND
GND
GND
+5VS
GND
+5V_TP
PIO_GND GND
+3V
+3V
+3V
GND
GND
GND
GND
GND
GND
GND
GND
GND
GND
GND
GND
GND
SW4
15V/20MA STS-031
1
23
4
5
R832 10K/NA 0603
1 2
R833 10K/NA 0603
1 2
U33
GP2W1001YP
288001001001
IR_GP2W1001YP
1
2
3
4
5
6
7
8
9
10
11
AVCC
AGND
F_SEL
MD0
MD1
DVCC
DGND
RXD
TXD
LEDA
GND
SW7
15V/20MA STS-031
1
23
4
5
R329 4.7
1 2
R324 4.7
1 2
R412
0/NA
0603
12
R413
0/NA
0603
12
R414
0/NA
0603
12
R411
0/NA
0603
12
R406 0/NA 0603
12
R407 0/NA 0603
12
R409 0/NA 0603
12
R320
0/NA
1 2
R410 0/NA 0603
12
R786
10K
0603
12
R305 22 0603
1 2
R298 22 0603
1 2
R289 22 0603
1 2
R352 0 0805
1 2
R351 0 0805
1 2
R334 22 0603
1 2
JO10
1 2
C18 220P0603
5% 1 2
JO42
1 2
R703
10K
0603
12
C20 220P0603
5% 1 2
C8220P 0603
5%
1 2
L12 120Z/100M
1608
1 2
J520
SPARKGAP_6
1 2
L13 120Z/100M
1608
1 2
J504
SPARKGAP_6
1 2
C10220P 0603
5%
1 2
C22220P 0603
5%
1 2
J531
HDR/MA-12/NA
ACES
87151-1207/NA
CONN_ACES87151_12
1
2
3
4
5
6
7
8
9
10
11
12
R297 22 0603
1 2
D511
RLS4148
AK
R332 22 0603
1 2
L11 120Z/100M
1608
1 2
C871
0.1U
50V
0603D
12
R330 22 0603
1 2
J507
SPARKGAP_6
1 2
J509
SPARKGAP_6
1 2
L523 120Z/100M 1608
1 2
R288 22 0603
1 2
C7 220P0603
5% 1 2
L5 120Z/100M
1608
1 2
C12220P 0603
5%
1 2
JL501
SHORT-SMT4
1 2
L17 120Z/100M
1608
1 2
L9 120Z/100M
1608
1 2
SW10
12V/50MA/H1.7
TC016-PS11B-A
297040200001
SW_TC016-PS11B
1
32
4
R819 0 0603D
1 2
RP536
4.7K*8 1206
1
2
3
4
5 6
7
8
9
10
L10 120Z/100M
1608
1 2
J519
SPARKGAP_6
1 2
L8 120Z/100M
1608
1 2
J512
SPARKGAP_6
1 2
J506
SPARKGAP_6
1 2
L18 120Z/100M
1608
1 2
J518
SPARKGAP_6
1 2
SW8
15V/20MA STS-031
1
23
4
5
J511
SPARKGAP_6
1 2
C759
0.1U
50V
0603
12
C14220P 0603
5%
1 2
L21 120Z/100M
1608
1 2
C9 220P0603
5% 1 2
C21220P 0603
5%
1 2
J505
SPARKGAP_6
1 2
J502
PIO
SUYIN
7536S-25G2T
331720025005
CONN_SYN7536S_25GT
1
14
2
15
3
16
4
17
5
18
6
19
7
20
8
21
9
22
10
23
11
24
12
25
13
26
27
L20 120Z/100M
1608
1 2
J516
SPARKGAP_6
1 2
JL1
SHORT-SMT4
1 2
R805 4.7K 0603D
1 2
J514
SPARKGAP_6
1 2
U512
74AHC373_V
TSSOP20
282574373004
3
4
7
8
13
14
17
18
1
11
2
5
6
9
12
15
16
19
20
10
D0
D1
D2
D3
D4
D5
D6
D7
OC
G
Q0
Q1
Q2
Q3
Q4
Q5
Q6
Q7
VCC
GND
J513
SPARKGAP_6
1 2
J515
SPARKGAP_6
1 2
L7 120Z/100M
1608
1 2
L6 120Z/100M
1608
1 2
L19 120Z/100M
1608
1 2
C841
0.1U
50V
0603D
12
J517
SPARKGAP_6
1 2
L522 120Z/100M 1608
1 2
C19 220P0603
5% 1 2
C23 220P0603
5% 1 2
C882
0.1U
50V
0603D
12
C16220P 0603
5%
1 2
C15 220P0603
5% 1 2
C13 220P0603
5% 1 2
R333 22 0603
1 2
L14 120Z/100M
1608
1 2
TP514 1
R804
10K/NA
0603
12
L517
120Z/100M
2012
1 2
R807
10K
0603
12
J510
SPARKGAP_6
1 2
R306 22 0603
1 2
R812
10K
0603
12
R655
10K
0603
12
J508
SPARKGAP_6
1 2
C881
0.1U
50V
0603D
12
C17220P 0603
5%
1 2
C11 220P0603
5% 1 2
U509
PC87393
PQFP100_0.5MM
284587393002
15
16
17
18
8
9
12
11
7
6
10
19
20
21
22
23
24
25
26
27
28
29
30
31
32
33
34
95
94
93
92
91
90
87
86
85
84
83
82
81
80
79
78
77
76
75
74
52
50
48
46
45
44
43
42
35
36
37
40
41
47
49
51
53
54
55
56
57
58
59
60
61
62
70
69
68
67
66
3
2
1
100
99
98
97
96
4
5
73
71
72
13
38
64
89
14
39
63
88
LAD0
LAD1
LAD2
LAD3
LCLK
LRESET#
LFRAME#
LDRQ#
LPCPD#
CLKRUN#/GPIO36
SERIRQ
SMI#/GPIO35
CLKIN
DSKCHG#
HDSEL#
RDATA#
WP#
TRK0#
WGATE#
WDATA#
SETP#
DIR#
DR0#
MTR0#
INDEX#
DENSEL
DRATE0/IRSL2
XA0/GPIO20
XA1/GPIO21
XA2/GPIO22
XA3/GPIO23
XA4/GPIO24/XSTB0#
XA5/XSTB1#/XCNF2
XA6/GPIO26/PRIQA/XSTB2#
XA7/GPIO27/PIRQB
XA8/GPIO30/PIRQC
XA9/GPIO31/MTR1#/PIRQD
XA10/GPIO32/XIORD#/MDRX
XA11/GPIO33/XIOWR#/MDTX
XA12/GPIO10/JOYABTN1/RI2#
XA13/GPIO11/JOYBBTN1/DTR2#_BOUT2
XA14/GPIO12/JOYAY/CTS2#
XA15/GPIO13/JOYBY/SOUT2
XA16/GPIO14/JOYBX/RTS2#
XA17/GPIO15/JOYAX/SIN2
XA18/GPIO16/JOYBBTN0/DSR2#
XA19/DCD2#/JOYABTN0/GPIO17
PD0/INDEX#
PD1/TRK0#
PD2/WP#
PD3/RDATA#
PD4/DSKCHG#
PD5/MSEN0
PD6/DRATE0
PD7/MSEN1
PNF/XRDY
SLCT/WGATE#
PE/WDATA#
BUSY_WAIT#/MTR1#
ACK#/DR1#
SLIN#_ASTRB#/STEP#
INIT#/DIR#
ERR#/HDSEL#
AFD#_DSTRB#/DENSEL
STB#_WRITE#
DCD1#
DSR1#
SIN1
RTS1#/TEST
SOUT1/XCNF0
CTS1#
DTR1#_BOUT1/BADDR
RI1#
IRTX
IRRX1
IRRX2_IRSL0
IRSL1
IRSL3/PWUREQ#
XD0/GPIO00/JOYABTN1
XD1/GPIO01/JOYBBTN1
XD2/GPIO02/JOYAY
XD3/GPIO03/JOYBY
XD4/GPIO04/JOYBX
XD5/GPIO05/JOYAX
XD6/GPIO06/JOYBBTN0
XD7/GPIO07/JOYABTN0
XWR#/XCNF1
XRD#/GPIO34/WDO#
XIOWR#/XCS1#/MTR1#/DRATE0
XIORD#/GPIO37/IRSL2/DR1#
XCS0#/DR1#/XDRY/GPIO25
VSS0
VSS1
VSS2
VSS3
VDD0
VDD1
VDD2
VDD3
C746
0.1U
50V
0603D
12
SW6
15V/20MA STS-031
1
23
4
5
L15 120Z/100M
1608
1 2
L16 120Z/100M
1608
1 2
R408
0/NA
0603
12
SW9
15V/20MA STS-031
1
23
4
5
C395 4.7U 0805
1 2
C317 1U 0603D
1 2
J10
FPC/FFC-12P/0.5MM
6239-012-001-800
1
2
3
4
5
6
7
8
9
10
11
12
1
2
3
4
5
6
7
8
9
10
11
12
C315
1U
0603D 1 2
R367 10 0603
1 2
R788 10K
0603
1 2
RP542
4.7K*8 1206
1
2
3
4
5 6
7
8
9
10
F504
0.5A/POLYSW
12
C345
6.8U/NA
0603D
12
C326
0.1U/NA
0603D
12
SW5
15V/20MA STS-031
1
23
4
5
PDF created with FinePrint pdfFactory trial version http://www.fineprint.com

5
5
4
4
3
3
2
2
1
1
D D
C C
B B
A A
External Pull Up/Down
Close to H8-3437F
Come From Battery
H8 Mode Select Table
ensure low status when vdd5 below 1V
Close to H8-3437F
EMBEDED CONTROLLER- H8/F3437
FAN_SPD0/1#
HIGH CHOOSE FAN1_SPD
LOW CHOOSE FAN0_ SPD
ON BOARD FLASH CIRCUIT
STR worked at cpu power off and others do not.
MODE10
Single-Chip mode11
MODE2
MD0
1
MD1
1
0 Expended mode with On-Chip ROM enable
Expended mode with On-Chip ROM disable
Description
MODE3
MODE
PCB316675400001/ASSY411675400001 R01
8355 M/D B/D
C
23 32Friday, September 19, 2003
<Core Design>
Title
Size Document
Number
Rev
Date: Sheet of
H8_MCCS#
KO15
ISA_IOR#
KO8
KI1
H8_I_CTR
KO7
PORT90
H8_RESET#
H8_MCCS_D#
T_DATA
SCI#/FAN_SWITCH
SA2
BATT_DEAD#
FAN_ON1#
BAT_VOLT
BAT_TEMP
KO1
KO3
FAN_SPEED1
VDD5_SW
H8_STBY#
H8_WAKE_UP#
PWRBTN#
T_CLK
KO0
KO13
KI5
KI6
KO11
KI0
BAT_D
KI5
FAN_ON2#
KO2
KO12
KO10
SUSB
H8_MCCS#
KO9
KO3
BATT_DEAD#
CARD_RI#
BAT_V
H8_STBY#
H8_MODE1
H8_KBCS#
KO15
KO5
KO8
PORT91
BAT_DATA
KO7
BAT_DATA
ISA_IRQ1
H8_T_CLK
H8_SUSB
H8_PWRON
KO13
IOW_D#
H8_I_CHG
KI5 BAT_CLK
KI7
H8_MODE0
LID#
BAT_CLK
H8_THRM#
KO0
KO14
KI7
LED_CLK
ISA_IRQ12
SCI#/FAN_SPD
CARD_RI#
BAT_CLK
KI4
KO6
KO2
KI7
H8_MODE1
KO11
H8_SUSCKI2
BAT_C
KI0
KO10
KI0
KI2
KI1
BAT_CLK
KI3
KO15
+FAN_P1
KO6
KI6
LEARNING
LED_DATA
H8_MODE1
KI3
H8_MODE0
T_CLK_D
CHARGING
CHARGING_RP
H8_SMI#
KO14
BAT_T
KI4
T_DATA
KO11
KI1
KO9
PORT90
H8_PWROK
H8_ISA_IOW#
SB_PWRBTN
ADEN#
H8_MODE0
BLADJ
KO5
KI2
KO4
KO4
SUSC
KI4
KO13
KI6
KO3
KO12
BAT_DATA
KI3
KO1
H8_RESET#
KO9
KO5
KI6
KO1
KO7
PORT91
H8_I_LIMIT
RSMRST
H8_SUSC#
SB_PWRBTN
KO2
KI3
KI7
KO6
KO12
KO14
KO4
KO0
KO10
KO8
KI0
KI5
KI4
KI1
KI2
+FAN_P2
FAN_ON1#
FAN_ON2#
MCCS#
TEMP_PROTECT#
BAT_DATA
H8_KBCS#
BAT_CLK
H8_SMI#
H8_THRM#
SCI#/FAN_SWITCH
FAN_SPD
SCI#/FAN_SPD
H8_PWRON PWR_ON
PWRBTN#
PWRBTN#
H8_I_CTR
H8_I_LIMIT
H8_I_DISCHG
H8_I_CHG
FAN_SPD
FAN_SPEED1
SUSB
SUSC
SUSC#
SUSB#
FAN_ON1#
FAN_SPEED3
+FAN_P3
FAN_SPEED2
FAN_SPEED2
EXTSMI#
H8_WAKE_UP#
H8_I_DISCHG
FAN_SPD
SD6
SD7
SD3
SD5
SD1
SD4
SD2
SD0
SD[0..7]
THERM_ERR#
H8_RESET#
H8_ENABKL
H8_KBRC#
H8_KBRC#
H8_A20G
H8_A20G
H8_SUSC#
H8_SUSC# SUSC#
AUDIO_MUTE
TEMP_PROTECT#
H8_MCCS# T_CLK
H8_MCCS#_H8
H8_MCCS#_H8
H8_T_CLK
T_CLK_D
H8_MCCS_D#
IOW_D#
H8_ISA_IOW#
KBD_CS0 12,25
SA2 22,25
ISA_IRQ122,25 CHARGING 31
BAT_V 30
BAT_D 30
VDD5_SW 26 ALL_PWROK_5V 12,26
ISA_IRQ1222,25
ISA_IOR# 22,25
BATT_DEAD 31
BAT_T 30
LED_DATA6
LEARNING 30
BAT_C 30
LED_CLK6 LID# 6,24
CARD_RI# 16
BLADJ 24
ADEN# 26,30
RSMRST# 12,13
H8_ENABKL 24
SB_PWRBTN# 13
THRM_CLK2,9
VDD5_SW#26
THRM_DATA2,9
ROMCS#22,25
ISA_MCCS#22,25
THRM#14,25
SCI# 13,25
PWR_ON 25
I_DISCHG 30
I_CTR 31
I_CHG 30,31
I_LIMIT 30
KO022
KI222 KI322 KI422 KI522 KI622
SUSC#13,27
SUSB#6,13,16,26,29
FAN3_SPDCTR14
EXTSMI#13,25
WAKE_UP#13,25
FAN1_SPDCTR 13,25FAN2_SPDCTR13,25
T_DATA 22
SD[0..7]22,25
THERM_ERR# 2
CPU_THERMTRIP# 2
H8_RESET# 6
MAIN_PWROK 3,17,26
MAIN_PWROK 3,17,26
KBRC#12
A20G12
SUSB 14
AUDIO_MUTE 21
MAIN_PWROK 3,17,26
T_CLK 22
ISA_IOW# 22,25
M10_ALERT# 9
VCC_CORE
+5V
GND
GND
GND
+3V
GND
+5VS
GND
H8AGND
GND
GND
VDD5
VDD5
GND
GND
GND
H8AGND
GND
H8AGND
VDD5
GND
VDD5
H8_AVREF1
GND
GND
GND
GND
+3VS
+5V
GND
GND
+3V GND
GND
GND
+5V
GND
+3VS
VDD5
+5VS
GNDGND
GND GND
GND
+5VS
GND
+5V
+5V
GND
GND
+3V GND
GND
GND
+3VS
VDD5
GND
VDD5
GND
+3VS
GND
+5V+5VS
+5V+5VS
+5V
C704
1000P/NA
0402
50V
+/-20%
12
R397
0/NA
0805
12
R724
4.7K/NA
0603
1 2
C320
0.1U
0402
50V
+80-20%
12
Q520
DTC144WK
1
2
3
D
S
Q28
2N7002/NA
G
DS
Q542
DTC144WK
1
2
3
R300
0/NA0603
1 2
C331
0.1U
0402
50V
+80-20%
12
R808
10K
0402
5%
12
R266 0
0402 5%
1 2
C750
0.01U
0402
50V
+80-20%
12
R210
20K
0603
12
R821
10K
0402
5%
12
RT501
THERM
1 2
R396
0
0603
12
R667 0
0402 5%
1 2
C707
1000P/NA
0402
50V
+/-20%
12
D17 RLS4148/NA
AK
R829 0 0402 5%
1 2
R29 0 0603
1 2
R816
00402 5%
1 2
R1
Q524
DTC144TKA/NA
21
3
R208
22/NA
0402
5%
12
R657 0 0402 5%
1 2
C323
0.1U
0402
50V
+80-20%
12
R395
0/NA
0603
12
C858
0.1U
0402
50V
+80-20%
12
R209
10K
0402
5%
12
R370
24
0402
5%
12
R654 0 0402 5%
1 2
R175
10K
0402
5%
12
R164 0 0402 5%
1 2
C115
0.1U
16V
0603
10%
12
R170 0 0402 5%
1 2
C336
10P
0603
10%
12
R216 0 0402 5%
1 2
R163 0 0402 5%
1 2
R2 0 0603
1 2
J528
1.25MM/HDR/MA-3
MOLEX
53398-0390
291000010301
CONN_MLX53398_3
1
2
3
R168
10K
0402
5%
12
R1
Q34
DTC144TKA
2
1
3
C313
0.1U
0402
50V
+80-20%
12
J1
1.25MM/HDR/MA-3
MOLEX
53398-0390
291000010301
CONN_MLX53398_3
1
2
3
R1
Q33
DTC144TKA
2
1
3
R215
00402 5%
1 2
R641 0 0402 5%
1 2
R191
0/NA
0402
5%
12
C511
0.1U
50V
0603
12
C110
0.1U
50V
0603
12
R19200805 1 2
JO517 12
R717 0/NA
0603
1 2
JO20 12
Q19
DTC144WK
SOT23AN_1
1
2
3
JO29 12
JO23 12
R173
10K
0603D
12
JO18 12
R224
10K
0603D
12
C43
0.1U
50V
0603
12
RP12
10K*8 1206
1
2
3
4
5 6
7
8
9
10
RP546
10K*8 1206
1
2
3
4
5 6
7
8
9
10
JO519 12
JO522 12
JO510 12
U507
IMP811
SOT143
1
2
4
3
GND
RESET
VCC
MN
JO515 12
RP10 22*4
1206
1
2
3
4
8
7
6
5
C339
0.1U/NA
50V
0603D
12
D14
RLS4148
MLL34B
A K
L68
JP_BEAD_DFS
0603D_DFS
1 2
JO19 12
C316
0.1U/NA
50V
0603D
12
JO25 12
D
S
Q35
2N7002
G
DS
JO516 12
JO26 12
Q519
DTC144WK
SOT23AN_1
1
2
3
TP52
1
R355 4.7K 0603
1 2
TP51
1
JO511 12
Q15
DTC144WK
SOT23AN_1
1
2
3
TP522
1
R1
Q16
DTC144TKA
2
13
U19
SN74CBTD3384
QSOP24A
3
4
7
8
11
14
17
18
21
22
15
16
19
20
23
2
5
6
9
10
1
13 24
12
1A1
1A2
1A3
1A4
1A5
2A1
2A2
2A3
2A4
2A5
2B1
2B2
2B3
2B4
2B5
1B1
1B2
1B3
1B4
1B5
1OE#
2OE# VCC
GND
R269 0 0603
1 2
JO27 12
JO518 12
TP509
1
TP8
1
JO521 12
D
S
Q18
2N7002
G
D S
TP519
1
JO509 12
R630 0 0603
1 2
TP518
1
R262 0 0603
1 2
TP520
1
R1
Q535
DTC144TKA
2
13
C679
18P
0603
50V
12
C826
0.1U/NA
50V
0603
12
R280
10K
0603D
12
Q532
DTC144WK/NA
SOT23AN_1
1
2
3
Q24
DTC144WK
SOT23AN_1
1
2
3
R119 0 0603
1 2
J534
1.25MM/HDR/MA-3/NA
MOLEX
53398-0390
291000010301
CONN_MLX53398_3
1
2
3
R522
1K
0603D
1 2
JO24 12
JO17 12
Q23
DTC144WK
SOT23AN_1
1
2
3
C41
0.1U
50V
0603D
12
R723 0 0603
1 2
D519
RLS4148/NA
MLL34B
A K
R44
10K
0603D
12
R799
10K/NA
0603D
12
JO28 12
R184 0 0603
1 2
L66
120Z/100M/NA
1608
1 2
R796
470K/NA
0603D
12
C111
0.1U
50V
0603D
12
C828
0.1U/NA
50V
0603D
12
D508
ESD0805A/NA
AK
C678
18P
0603
50V
12
C829
0.1U/NA
50V
0603D
12
R274
10K
0603D
12
R798
10K/NA
0603D
12
JO16 12
R9
10K
0603D
12
R823 0 04025%
1 2
JO15 12
L539
120Z/100M/NA
0805C
1 2
R1
Q5
DTC144TKA
2
1
3
D25
RLS4148
AK
C827
1000P/NA
0603D
12
X501
16MHZ
TXC8X4.5
1 2
D7
RLS4148
MLL34B
A K
R642
1M 0603
1 2
U511
H8/F3437 PQFP100_0.5MM
79
78
77
76
75
74
73
72
67
66
65
64
63
62
61
60
82
83
84
85
86
87
88
89
49
50
51
52
53
54
55
56
14
13
12
26
27
28
29
32
33
34
35
38
39
40
41
42
43
44
45
93
94
95
96
97
98
99
25
24
23
22
19
18
17
16
6
5
48
47
91
90
81
80
69
68
58
57
31
30
21
20
11
10
8
7
1
2
3
4
9
15
37
36
46
59
70
71
92
100
P10/A0
P11/A1
P12/A2
P13/A3
P14/A4
P15/A5
P16/A6
P17/A7
P20/A8
P21/A9
P22/A10
P23/A11
P24/A12
P25/A13
P26/A14
P27/A15
P30/HDB0/D0
P31/HDB1/D1
P32/HDB2/D2
P33/HDB3/D3
P34/HDB4/D4
P35/HDB5/D5
P36/HDB6/D6
P37/HDB7/D7
P40/TMCI0
P41/TMO0
P42/TMRI0
P43/TMCI1/HIRQ1
P44/TMO1/HIRQ1
P45/TMRI1/HIRQ1
P46/PW0
P47/PW1
P50/TXD0
P51/RXD0
P52/SCK0
P60/KEYIN0/FTCI
P61/KEYIN1/FTOA
P62/KEYIN2/FTIA
P63/KEYIN3/FTIB
P64/KEYIN4/FTIC
P65/KEYIN5/FTID
P66/KEYIN6/IRQ6
P67/KEYIN7/IRQ7
P70/AN0
P71/AN1
P72/AN2
P73/AN3
P74/AN4
P75/AN5
P76/AN6/DA0
P77/AN7/DA1
P80/HA0
P81/GA20
P82/CS1
P83/IOR
P84/IRQ2/TXD1/I
P85/IRQ4/RXD1/C
P86/IRQ5/SCK1/S
P90/IRQ2/ESC2
P91/IRQ1/EIOW
P92/IRQ0
P93/RD
P94/WR
P95/AS
P96/0
P97/WAIT/SDA
MD0
MD1
PA0/KEYIN8
PA1/KEYIN9
PB0/XDB0
PB1/XDB1
PB2/XDB2
PB3/XDB3
PB4/XDB4
PB5/XDB5
PB6/XDB6
PB7/XDB7
PA2/KEYIN10
PA3/KEYIN11
PA4/KEYIN12
PA5/KEYIN13
PA6/KEYIN14
PA7/KEYIN15
/STBY/FVPP
/NMI
/RES
XTAL
EXTAL
VCCB
VCC1
VSS4
AVCC
AVREF
AVSS
VCC2
VSS1
VSS2
VSS3
/RESO
JO512 12
D23
BAV70LT1
1
23
C136
0.1U
16V
0603
10%
12
R820 10K
0402 5%
1 2
C876
0.1U/NA
16V
0603
10%
12
Q541
DTC144WK
1
2
3
R831 0
1 2
R797
33/NA
0603
1 2
R214 1K 0402
1%
1 2
C318
0.1U
0402
50V
+80-20%
12
R842
0
0603
1 2
R830 0/NA
1 2
R162 4.7K 0402 5%
1 2
R681
330603
1 2
R675
330603
1 2
R13
470K
0402
5%
12
D
SG
Q6
SI2301DS
G
D S
SW2
TC010-PSS11CET
297040105010
SW_TC010-PS11CET
T-MEC(
台灣美琪
)
1
32
4
5
R161 4.7K 0402 5%
1 2
R398
0
0805
12
R348
0
0402
5%
12
R811
100K
0402
5%
12
J8
FPC/FFC/1MM/26P
6200-267-032-800
ELCO
1
2
3
4
5
6
7
8
9
10
11
12
13
14
15
16
17
18
19
20
21
22
23
24
25
26
R202 10K
0402 5%
1 2
R200 2.2K 0603
1 2
R369
20K
0603
1%
1 2
R368
4.99K
0603
1%
1 2
R687
470K
0402
5%
12
L52
120Z/100M
0805C
1 2
R818 0 04025%
1 2
C687
0.1U
0402
50V
+80-20%
12
D
SG
Q4
SI2301DS
G
D S
C321
0.1U
0402
50V
+80-20%
12
C327
0.1U
0402
50V
+80-20%
12
D
SG
Q531
SI2301DS/NA
G
D S
L3
120Z/100M
0805C
1 2
PDF created with FinePrint pdfFactory trial version http://www.fineprint.com

5
5
4
4
3
3
2
2
1
1
D D
C C
B B
A A
USB CONNECTOR
BACKLITE CONNECTOR
TO INVERTER
OPTION FOR WITHOUT
HT82K68E
PCB 316672210001/ASSY 411672210001 R01
8355 M/D B/D
C
24 32Friday, September 19, 2003
<Core Design>
Title
Size Document
Number
Rev
Date: Sheet of
USB_OC1# USB_OC3#
ENABKL_VGA
ENABKL_VGA
USB_OC5#
USB_OC2#
USB_OC3#12
USBP1_P12 USBP1_N12
USBP0_N12 USBP0_P12
USBP3_P12
USBP2_P12
USBP3_N12
USBP2_N12
USB_OC0#12
USB_OC1#12
ENABKL7
LID#6,23
H8_ENABKL 23
BLADJ23
BATT_R#6 BATT_G#6 BATT_LED#6 AC_POWER#6
USB_OC2#12
GND_USB
GND_USB
GND_USB
GND_USB
GND_USB GND_USB
GND
GND
GND
GND
GND
GND
GND
GND
GND
GND
GND
GND
+5VS
+5VS
+5VS
+5VS
+5V
+5VS
GND
GND
GND
+5V+3V
VDD5S
+5V
GND
GND
+5V
GND
GND
GND GND
GND
GND GND
GND
J3
1.25MM/HDR/MA-12
MOLEX
53398-1290
291000011201
CONN_MLX53398_12
1
2
3
4
5
6
7
8
9
10
11
12
R1
Q518
DTC144TKA
2
1 3
R338 1K
0603 1 2 L42 120Z/100M
1608
1 2
L39 120Z/100M
1608
1 2
R171
10K
0402
5%
12
R359
15K
0603
1%
12
R358
15K
0603
1%
12
R361
15K
0603
1%
12
R360
15K
0603
1%
12
C312
0.1U
0402
16V
10%
12
R363
15K
0603
1%
12
R362
15K
0603
1%
12
R357
15K
0603
1%
12
R356
15K
0603
1%
12
R647 0/NA 0402
5%
1 2
C725
0.1U/NA
0402
16V
10%
12
D503
RLS4148
A K
JS502
SHORT-SMT4
1 2
C1
1000P
0603
12
L1
120Z/100M
2012
1 2
L41 120Z/100M
2012
1 2
C36
1U
50V
0603
12
C46
1U/NA
0603
12
C42
0.1U
50V
0603
12
JS2
SHORT-SMT4
1 2
C503
1U/NA
0603
12
90Z/100M
CHOKE_ACM2012
L25
2
1
3
4
C893
1U/NA
0603
12
U14
IMP811/NA
SOT143
1
2
4
3
GND
RESET
VCC
MN
U3
RT9701-CBL
SOT25
1
2
3
4 5
VOUT0
GND
VIN0
VIN1 VOUT1
C52
0.1U
50V
0603
12
C45
1000P
0603
12
90Z/100M
CHOKE_ACM2012
L28
2
1
3
4
L47 120Z/100M 2012
1 2
+
C502
150U
7343
6.3V
12
+
C44
150U/NA
7343
6.3V
12
FA501
120OHM/100MHZ
1
2
3
4 5
6
7
8
J524
USB/4PX1
SUYIN
2551A-04G5T-A
331000004029
CONN_SYN2551A_4
1
2
3
4
GND1
GND2
GND3
1
2
3
4
GND1
GND2
GND3
J523
USB/4PX1
SUYIN
2551A-04G5T-A
331000004029
CONN_SYN2551A_4
1
2
3
4
GND1
GND2
GND3
1
2
3
4
GND1
GND2
GND3
C50
0.01U
0603
12
C868
1000P
0603
12
90Z/100M
CHOKE_ACM2012
L38
2
1
3
4
C48
0.01U
0603
12
C504
0.01U
0603
12
L501
120Z/100M
2012
1 2
+
C501
150U/NA
7343
6.3V
12
JS501
SHORT-SMT4
1 2
U501
RT9701-CBL
SOT25
1
2
3
4 5
VOUT0
GND
VIN0
VIN1 VOUT1
L504
120Z/100M
2012
1 2
L503
120Z/100M
2012
1 2
C33
0.01U
0603
12
C508
1000P
0603
12
R510
470K
0603D
12
R509
560K
0603
12
R3
470K
0603D
12
R544
560K
0603
12
J522
USB/4PX1
SUYIN
2551A-04G5T-A
331000004029
CONN_SYN2551A_4
1
2
3
4
GND1
GND2
GND3
1
2
3
4
GND1
GND2
GND3
R8
470K
0603D
12
R11
560K
0603
12
+
C506
150U
7343
6.3V
12
90Z/100M
CHOKE_ACM2012
L44
2
1
3
4
C305
1U/NA
0603
12
R810
470K/NA
0402
5%
12
J521
USB/4PX1
SUYIN
2551A-04G5T-A
331000004029
CONN_SYN2551A_4
1
2
3
4
GND1
GND2
GND3
1
2
3
4
GND1
GND2
GND3
R10
470K
0603D
12
R12
560K
0603
12
R817
10K
0402
5%
12
PDF created with FinePrint pdfFactory trial version http://www.fineprint.com

5
5
4
4
3
3
2
2
1
1
D D
C C
B B
A A
PCI PULL HIGH
PULL HIGH AND BIOS
GPIO9GPIO8
SB X-BUS PULL HIGH
SB GPIO PULL HIGH
GPIO24
GPIO25
GPIO30
GPIO23
GPIO22
GPO6
GPO5
GPIO31
GPI19
GPI2
GPI3
GPI4
GPI6
GPO1
GPI18
GPO4
GPIO10
GPIO11
SYSTEM BIOS
Reserve for 4M ROM
ISA AND LPC PULL HIGH
AGP PULL HIGH
PCB316675400001/ASSY411675400001 R01
8355 M/D B/D
C
25 32Friday, September 19, 2003
<Core Design>
Title
Size Document Number Rev
Date: Sheet of
PCI_REQ#5
PCI_INTC#
PCI_INTD#
PCI_INTA#
PCI_GNT#5
PCI_INTB#
PCI_GNT#4
PCI_PERR#
PCI_STOP#
PCI_SERR#
PCICARDBUS_REQ#0 PCI_DEVSEL#
MINIPCI_REQ#2
MINIPCI_GNT#2
PCISLOT_REQ#1
PCI1394_GNT#3
PCI_IRDY#
PCI_TRDY#
PCI1394_REQ#3
PCI_REQ#4
PCISLOT_GNT#1
PCI_FRAME#
PCICARDBUS_GNT#0
MB_ID1MB_ID0
XD0
XD5XD2 XD6
XD4
XD7
XD3
XD1
GPI4
GPI17
SMBDATA2
GPI1 SMBCLK2
SMBALRT#
SB_SPKR
SOE# PCI_SERIRQ
SA11
SA12
SD2
SA16
SA15
SA13
SD5
ROMCS#
SA4
SA17
SA1
SD0
SA5
SA3
SA0
SA14
SD3
MEMR#
SD7
SD1 SA2
SA6
SD4
SA7
SA8
SA9
SA10
SD6
SA18
SA14 SA8
SA11
SA12
SA15 SA10
SA9
SA13
SD5
SD7
SD4
SD6 SD2
SD0
SD3
SD1
SA7
SA0
SA2
SA3 SA5
SA6
SA4SA1
SA18 ISA_IRQ12
SA16
MEMR#
SA17
SA19
ISA_IRQ1
ROMCS# LPC_AD0
ISA_MCCS#
LPC_FRAME#
LPC_AD2
LPC_AD1
LPC_AD3
LPC_LDRQ#
ISA_IOR#
ISA_IOW#
CPU_CORE_EN
MEMW#
PCI_GNT#412 PCI_GNT#512 PCI_INTA#7,12 PCI_INTB#12,16
PCI_STOP#12,16,17,18 PCI_SERR#12,16,17 PCI_PERR#12,16,17,18 PCICARDBUS_REQ#012,16
PCI_REQ#512 PCI_INTC#12,16,17,18 PCI_INTD#12,17
PCICARDBUS_GNT#0 12,16
PCISLOT_GNT#1 12
MINIPCI_GNT#2 12,17
PCI1394_GNT#3 12,18
PCI_FRAME# 12,16,17,18
PCI_DEVSEL# 12,16,17,18
PCI_IRDY# 12,16,17,18
PCI_TRDY# 12,16,17,18
PCISLOT_REQ#1 12
MINIPCI_REQ#2 12,17
PCI1394_REQ#3 12,18
PCI_REQ#4 12
MB_ID012 MB_ID112
XD5 13
XD6 13
XD7 13
XD4 13
XD013 XD113 XD213 XD313
THRM# 14,23
SMBDATA2 14
GPI17 14
SMBCLK2 14
SB_SPKR14,20 PCI_SERIRQ 14,16,22
SPKR_MUTE#13,21 FAN2_SPDCTR13,23 FAN1_SPDCTR13,23
IOW#13 SOE#13
IOCHRDY13
MINIPCI_PD 13,17
CPUSTP# 13
PCISTOP# 6,13
IOR# 13
8235_PWROK13 WAKE_UP#13,23 EXTSMI#13,23 PME#13
SCI# 13,23
GPI4 13
SUSCLK 13
SUSA# 6,9,13
SMBALRT#13 GPI113
KBD_CS0 12,23
KBD_CS1 12
SD422,23 SD522,23 SD622,23 SD722,23
SD0 22,23
SD1 22,23
SD2 22,23
SD3 22,23
SA4 22
SA5 22
SA6 22
SA7 22
SA022 SA122 SA222,23 SA322
SA1222 SA1322 SA1422 SA1522
SA8 22
SA9 22
SA10 22
SA11 22
ISA_IRQ1 22,23
ISA_IRQ12 22,23
MEMR# 22
SA1622 SA1722 SA1822 SA1922
ISA_MCCS#22,23 ROMCS#22,23 ISA_IOR#22,23 ISA_IOW#22,23
LPC_AD0 14,22
LPC_AD1 14,22
LPC_AD2 14,22
LPC_AD3 14,22
LPC_FRAME# 14,22
LPC_LDRQ# 14,22
PWR_ON23
PG_VCC_CORE26,27
CPU_CORE_EN_P 32
CPU_CORE_EN26
PG_VCC_CORE_P 32
PWR_ON_P 28
PCI_CLKRUN#13,16,17,22
MEMW# 22
AGP_RBF#5,7
AGP_DEVSEL#5,7 AGP_STOP#5,7
AGP_WBF#5,7
AGP_SBSTBS5,7 AGP_SBSTBF5,7
AGP_ADSTB15,7AGP_ADSTB1#5,7
AGP_PAR5,7 AGP_FRAME#5,7
AGP_TRDY#5,7 AGP_IRDY#5,7
AGP_REQ#5,7 AGP_GNT#5,7 AGP_ADSTB05,7 AGP_ADSTB0#5,7
GPI12 12
GPIO13 12
+3V
+3V
GNDGND
+3V
+3V
+3VS
+3V
+5V
GND
GND
+5V
+3V
VGA_1.2/1.0 +1.5V_M9
+1.5VAGP
+1.5VAGP
+2.5VS_P
+1.25VTT
+2.5VS_DIMM
+5VS
+1.8V_P
+3VS_P
+1.8V
+5VS_P
+3VS
+1.25VS_P
JL10 JP_NET10
1 2
JL6 JP_NET10
1 2
JL524
SHORT-SMT4
1 2
JL517
SHORT-SMT4
1 2
JL516
SHORT-SMT4
1 2
RP20
4.7K*8 1206
1
2
3
4
5 6
7
8
9
10
JL515
SHORT-SMT4
1 2
JL527
SHORT-SMT4
1 2
JL519
SHORT-SMT4
1 2
RP16
10K*8 1206
1
2
3
4
5 6
7
8
9
10
JL518
SHORT-SMT4
1 2
R101 8.2K 0603
1 2
JL520
SHORT-SMT4
1 2
JL18 JP_NET10
1 2
JL522
SHORT-SMT4
1 2
JL521
SHORT-SMT4
1 2
C767
0.1U
50V
0603D
12
U23
32P/PLCC/SMT
PLCC32
12
11
10
9
8
7
6
5
27
26
23
25
4
28
29
3
2
22
24
1
31
13
14
15
17
18
19
20
21
32
16
30
A0
A1
A2
A3
A4
A5
A6
A7
A8
A9
A10
A11
A12
A13
A14
A15
A16
CE#
OE#
VPP
WE#
O0
O1
O2
O3
O4
O5
O6
O7
VCC
VSS
A17
JL523
SHORT-SMT4
1 2
JL528
SHORT-SMT4
1 2
JL529
SHORT-SMT4
1 2
R240
10K/NA
0603
12
R693
10K/NA
0603
12
R242
0/NA
0603D
12
C193
0.1U/NA
50V
0603D
12
R694
10K
0603
12
R244
00603D
1 2
R241
10K
0603
12
R153 8.2K 0603
1 2
R157 8.2K 0603
1 2
PL513
120Z/100M
2012
1 2
PL512 120Z/100M
2012
1 2
R790 8.2K 0603
1 2
RP21
4.7K*8 1206
1
2
3
4
5 6
7
8
9
10
RP515
4.7K*8 1206
1
2
3
4
5 6
7
8
9
10
R174 8.2K 0603
1 2
R169 8.2K 0603
1 2
RP18
4.7K*8 1206
1
2
3
4
5 6
7
8
9
10
R265 8.2K 0603
1 2
R221 8.2K 0603
1 2
RP548
4.7K*8 1206
1
2
3
4
5 6
7
8
9
10
R839 8.2K 0603
1 2
R838 8.2K 0603
1 2
R341 8.2K 0603
1 2
RP550
4.7K*8 1206
1
2
3
4
5 6
7
8
9
10
R837 8.2K 0603
1 2
R836 8.2K 0603
1 2
R316 8.2K 0603
1 2
R315 8.2K 0603
1 2
R342 8.2K 0603
1 2
R814 4.7K 0603D
1 2
R815 4.7K 0603D
1 2
RP24
10K*8 1206
1
2
3
4
5 6
7
8
9
10
RP553
4.7K*8 1206
1
2
3
4
5 6
7
8
9
10
RP552
10K*8 1206
1
2
3
4
5 6
7
8
9
10
R336 10K 0603
1 2
RP547
4.7K*8 1206
1
2
3
4
5 6
7
8
9
10
RP551
4.7K*8 1206
1
2
3
4
5 6
7
8
9
10
RP549
4.7K*8 1206
1
2
3
4
5 6
7
8
9
10
JL525
SHORT-SMT4
1 2
JL526
SHORT-SMT4
1 2
PDF created with FinePrint pdfFactory trial version http://www.fineprint.com

5
5
4
4
3
3
2
2
1
1
D D
C C
B B
A A
AUX switch to MAIN
VDD5
POWER PERPHERIAL
RTC BATTERY
+1.5V
PCB316675400001/ASSY411675400001 R01
8355 M/D B/D
C
26 32Friday, September 19, 2003
<Core Design>
Title
Size Document
Number
Rev
Date: Sheet of
OD3
OD5
OD5
VDD5_SW
VDD5_SW#
OD3
MAIN_PWROK
MAIN_PWROK
MAIN_PWROK
PWR_ON_M9
PWR_ON_M9
SUSB#6,13,16,23,29
VDD5_SW23
VDD5_SW# 23
SUSB# 6,13,16,23,29
SUSB#6,13,16,23,29
ADEN# 23,30
PG_1.2V27
PG_VCC_CORE25,27
ALL_PWROK_5V 12,23
CPU_CORE_EN 25
MAIN_PWROK 3,17,23
SUSB# 6,13,16,23,29
PWR_ON_M9 27,29
PG_1.25VS3,27 ALL_PWROK_2.5V 2,3,5,13
SUSB# 6,13,16,23,29
SUSB#6,13,16,23,29
+5VS
GND
+VMAIN_2951
GND
H8_AVREF1
H8AGND
GND
+5VS
GND
+3VS
+3VS
VDD5S
GND
VDD5
+5V+3V
GND GND
+2.5VS_DIMM
+2.5V
GND
GND
VCC_RTC
GND
+5VS
+5VS
GND
GND
GND
GND
GND
+3V
GND
+5VS
GND
+5VS
GND
GND GND
GND
GND
GND
GND
VDD5
GND
GND
VDD5
VDD5
GND
GND
GND
+2.5VS_DIMM
GND
+3VS
D_VMAIN
D_VMAIN
GND
+2.5V_M10
+3V
GND
GND
GND
GND
GND
GND
+1.5VAGP
C784
0.1U
25V
0603
+80-20%
12
C765
0.1U/NA
25V
0603
+80-20%
12
L70 120Z/100M
2012
1 2
R750
100K/NA
0603
1 2
D
S
Q530
2N7002/NA
G
DS
C799
22U/NA
10V
1210
12
C875
10U
10V
1206
12
G
D
S
U528
AO4403/NA
SO8 8
7
6
4
51
3
2
F503
FUSE_1206
0.75A
1 2
D22
UDZ5.6B
SOD323
A K
R172
10K
0402
5%
12
U508
LP2951-02BM
SO8
8
2
7
3
6
1
5
4
IN
SENSE
F/B
SHUTDN
5VTAP
OUT
ERR-
GND
D
S G
Q517
SI2301DS
SOT23_FET
G
DS
L535
120Z/100M
2012
1 2
D
S
Q21
2N7002/NA
G
DS
R275
100K/NA
0603
1 2
C363
10U
10V
1206
12
C366
10U
10V
1206
12
C369
22U/NA
10V
1210
12
C873
10U
10V
1206
12
R268
0/NA
0603
1 2
C360
0.1U
25V
0603
+80-20%
12
C358
0.1U/NA
25V
0603
+80-20%
12
L73
120Z/100M
2012
1 2
G
D
S
U26
AO4403/NA
SO8 8
7
6
4
51
3
2
U27
SI4788CY
SO8
1
2
3
4
8
7
6
5
VIN
SOURCE1
SOURCE2
SOURCE3
GND
DRAIN2
DRAIN1
DRAIN3
C894
2.2U
+80-20%
0805C
12
R116
1M 0603
1 2
D4
RLS4148
MLL34B
A K
D
S G
Q31
SI2301DS
SOT23_FET
G
DS
U529
SI4788CY
SO8
1
2
3
4
8
7
6
5
VIN
SOURCE1
SOURCE2
SOURCE3
GND
DRAIN2
DRAIN1
DRAIN3
R292
1K 0603
1 2
C334
1U
0603D
12
R349 10K
0603
1 2
Q17
DTC144WK
SOT23AN_1
1
2
3
R270
1K/NA
0603
12
U519
AME8800AEEV
SOT25
1
2
3 4
5
GND0
VIN
VOUT NC1
NC0
R754
1K/NA
0603
12
R115
220K
0603
12
U13
NC7S08
SOT25
1
2
3
5
4
A
B
GND
VCC
Y
C368
1U
0603D
12
Q513
DTC144WK
SOT23AN_1
1
2
3
U11C
74AHCT08_V
TSSOP14
9
10 8
147
C895
0.1U
50V
0603
12
JP501
SHORT-SMT4
JP_SMT4_DFS
1 2
C344
0.1U/NA
50V
0603
12
R233
0
0603
12
R388
22K/NA
0603
1 2
R806
10K/NA
0402
5%
12
D
S
Q37
2N7002/NA
G
DS
R692
100K
0603
12
U513 MAX809SSOT23N 400660
23
1
RESET#VCC
GND
C870
0.1U
50V
0603
12
U11A
74AHCT08_V
TSSOP14
1
23
147
U11B
74AHCT08_V
TSSOP14
4
56
147
U11D
74AHCT08_V
TSSOP14
12
13 11
147
+
C777
150U
10V
7343
LESR
12
R220
100K
0402
5%
1 2
D28
BAT54C
SOT23N
1
23
R350
100K
0603
12
L26
120Z/100M
2012
1 2
C384
0.1U
50V
0603
12
R155
100K
0603
1 2
Q36
DTA144WK/NA
SOT23AN_SC70_1
1
2
3
C792
10U
10V
1206
12
G
D
S
U504 SI4800DY
SO8
8
7
6
4
52
3
1
D
S
Q13
2N7002
G
DS
C298
1U
16V
1206
12
+
C371
150U
10V
7343
LESR
12
R390
2.49K
0603
1%
12
C386
100P/NA
0603
10%
12
C314
4.7U
1206
12
R391
10K
0603
1%
12
C301
0.1U
50V
0603
12
J14
1.25MM/HDR/MA-2
MOLEX
53398-0290
291000010201
CONN_MLX53398_2
1
2
L27
120Z/100M
2012
1 2
C381
10U
6.3V
1206
12
R217
1K
0402
1%
12
U15
AME8807AEHA
SO8
1
2
3
4
5
6
7
8
IN
GND0
GND1
EN
ADJ
GND2
GND3
OUT
+
C235
150U
10V
7343
LESR
12
R835 470 0603
12
R294
470 0603
1 2
R211
470K
0402
5%
12
R111 470/NA 0603
12
C244
0.047U 0603
1 2
R293
0
0603D
1 2
C252
22U/NA
10V
1210
12
C253
10U
10V
1206
12
C254
10U
10V
1206
12
C259
0.1U
25V
0603
+80-20%
12
R267
0/NA
0603
1 2
D
SG
Q32
SI2301DS
SOT23_FET
G
D S
C322
10U
10V
1206
12
D24
RLZ5.6B
MLL34B
A K
L59
120Z/100M
2012
1 2
U505
SI4788CY/NA
SO8
1
2
3
4
8
7
6
5
VIN
SOURCE1
SOURCE2
SOURCE3
GND
DRAIN2
DRAIN1
DRAIN3
PDF created with FinePrint pdfFactory trial version http://www.fineprint.com

5
5
4
4
3
3
2
2
1
1
D D
C C
B B
A A
+2.5VS&+1.25VS&+1.8V&+1.2V
+1.2V
+1.8V
PCB316675400001/ASSY411675400001 R01
8355 M/D B/D
C
27 32Friday, September 19, 2003
<Core Design>
Title
Size Document
Number
Rev
Date: Sheet of
1.25DH1
1.25DL1
2.5DL1
REFIN REFINFBK1
+2.5VS_P
2.5DH1
2.5V_DDR_1
1.25V_DDR_1
FBK1
AGND2.5V
AGND2.5V
DVMAIN_D1
VDDIO_SENSE 3
SUSC#13,23
VTT_SENSE 3
PG_1.25VS3,26
PG_1.2V26
PG_VCC_CORE25,26
PWR_ON_M926,29
GND
GND
GND
+1.25VS_P
+5VS_P
GND
GND
GND
GND
+5VS_P
D_VMAIN
GND
+5VS_P
GND
+2.5VS_P
VDD5
GND
+5VS_P
+5VS_P
+5VS_P
GND
+5VS_P
GND
GND
GND
GND
GND
GND
GND
GND
+3V
GND
GND
+1.2VLDTA
+3V
GND
GNDGND
+1.8V_P
GNDGND
GND
GND
DVMAIN_D1
PR26
100K
0603
12
PR27
100K
0603
12
+
PC62
220U
7243
4V
12
PD503
BZT52C3V3
SOD123
A K
PD504
BZT52C2V4
SOD123
A K
+
PC54
220U
7243
4V
12
PC42
10U
25V
1210
12
PC37
0.1U
50V
0603
12
PF2
3216FF-1
1 2
PC548
0.1U
50V
0603
12
PC47
0.1U
50V
0603
12
PR18
0
0603D
1 2
PR523
470K
0603
12
PR19
100
0603
1%
12
PU7
SC1486
TSSOP28
1
2
3
4
5
6
7
8
9
10
11
12
13
14 15
16
17
18
19
20
21
22
23
24
25
26
27
28
PGND1
DL1
VDDP1
ILIM1
LX1
DH1
BST1
REFIN
TON2
REFOUT
VCCA2
FBK2
PGOOD2
AGND2 PGND2
DL2
VDDP2
ILIM2
LX2
DH2
BST2
EN/PSV1
TON1
VOUT1
VCCA1
FBK1
PGOOD1
AGND1
PC38
10U
25V
1210
20%
12
PL5
2.2UH
IHLP-5050CE
15%
1 2
+
PC57
220U
7243
4V
12
+
PC56
220U
7243
4V
12
+
PC55
220U
7243
4V
12
PC60
0.1U
50V
0603
12
PC547
100P/NA
0603
10%
12
PC533
0.01U
50V
10%
0603D
12
PC59
0.1U
50V
0603
12
PU8
AME8824
SOT26
1
2
3
45
6
VIN
GND
EN
PGADJ
VOUT
PC49
0.1U
50V
0603
12
PR560
0
0603
12
PR527
0
0603
1 2
PC534
0.1U
50V
0603
12
PR519
10
0603
1 2
PC53
4.7U
0805
+80-20%
12
PC539
0.1U
50V
0603
12
PC41
10U/NA
25V
1210
12
PR28
0
0603
12
PC40
1000P
25V
0603
10%
12
PC532
10U
25V
1210
20%
12
PR529
10K
0603
1%
12
PR24
0/NA
0603D
12
PC536
0.1U
50V
0603
12
PR20
750K
0603
1%
12
PL4
10UH/NA
1 2
PD12
BAS32L
AK
PL506
120Z/100M
2012
1 2
PR522
0
0603
1 2
PR530
0
0603
12
PR568
0/NA
0603
12
PR23
10K
0603
1%
1 2
G
D
S
PU4
SI4800DY
SO8
8
7
6
4
5
2
3
1
PD9
BAS32L
AK
PR21
10K
0603
1%
1 2
PC566
0.1U
50V
0603
12
PC45
0.1U
50V
0603
12
PD501
RB050L-40
A K
PF501
TR/3216FF-3A
1 2
PC51
0.1U
50V
0603
12
PC535
0.1U
50V
0603
12
PR531 0/NA 0603
1 2
PC46
0.1U
50V
0603
12
PR528
0
0603
1 2
D
S
PQ507
2N7002
SOT23_FET
G
DS
D
S
PQ506
2N7002
SOT23_FET
G
DS
PC44
4.7U
0805
+80-20%
12
PR25
100
0603
12
PR526
10K
0603
1%
12
PC538
1000P
0603
10%,X7R
12
PC52
0.1U
0805
10%
1 2
PL6
6.2UH
TPRH6D38
20%
1 2
PC43
0.1U
0805
10%
1 2
PR525
20K
0603
1%
12
PR524
80.6K
0603
1%
12
PC530
1000P/NA
0603
12
PC48
10U
16V
1206
1 2
PC531
10U
25V
1210
20%
12
PR532
100K
0603
12
PR537
100K
0603
1 2
PC61
1U
16V
1206
12
PL507
120Z/100M
2012
1 2
PC542
1U
16V
1206
12
PC544
0.1U
50V
0603
12
PC50
10U
16V
1206
12
PR22
470K
0603
1 2
PR17
10K
0603
1%
12
PQ9
PBSS4350Z
SOT223
1
3 2
4
PR542
4.99K
0603
1%
12
PR536
10K
0603
1%
12
PR520
10
0603
1 2
PC39
10U/NA
25V
1210
20%
12
PQ514 PBSS4350Z/NA
SOT223
1
32
4
D
G
S
PU6A
FDS6982S
SO8
4
5
63
G
D
S
PU6B
FDS6982S
SO8
2
8
7
1
PR559
0
0603
1 2
PR561
100K
0603
12
PD502
BZT52C2V4
SOD123
A K
PC546
10U
6.3V
1206
12
PD8
BZT52C2V4
SOD123
A K
G
D
S
PU5
IRF7822
SO8
8
7
6
4
5
2
3
1
PR521
750K
0603
1%
1 2
PC540
0.1U
50V
0603
12
PU503
AME8824
SOT26
1
2
3
4 5
6
VIN
GND
EN
PG ADJ
VOUT
PC537
220P
0603
10%
12
PR562
100K
0603
12
PC574
0.1U
50V
0603
12
PR567
00805
1 2
PDF created with FinePrint pdfFactory trial version http://www.fineprint.com

5
5
4
4
3
3
2
2
1
1
D D
C C
B B
A A
+3VS / +5VS
PCB316675400001/ASSY411675400001 R01
8355 M/D B/D
C
28 32Friday, September 19, 2003
<Core Design>
Title
Size Document
Number
Rev
Date: Sheet of
D_VMAIN_P2
D_VMAIN_P2
VOSENSE1
VOSENSE1
VOSENSE2
VOSENSE2
PWR_ON_P25
PWR_ON_P25
GND
GND
D_VMAIN
+5VS_P
+3VS_P
GND
GND
GNDGND
GND
GND
GND
GND
GND
GND
GND
+5VS_P
GND
VDD5
GND
GND
VDD5
GND
GND
GND
PR553
.01
2512
1%
1 2
PR554
.005
2512
1%
1 2
PD20
BZT52C4V3
SOD123
A K
+
PC558
10U
25V
20%
12
+
PC559
10U
25V
20%
12
PF4
TR/3216FF-3A
1 2
PD19
RB050L-40
A K
PC108
1000P/NA
0603
20%
1 2
G
D
S
PU16
SI4800DY
SO8
8
7
6
4
5
2
3
1
PL11
120Z/100M
2012
1 2
G
D
S
PU15
SI4800DY
SO8
8
7
6
4
5
2
3
1
PC110
1000P
25V
0603
10%
12
PC106
0.1U
0805
10%
12
+
PC560
820U
4V
12
PL510
4.7UH
D124C
20%
1 2
PR57
20K
0603
1%
12
PC114
0.01U
50V
0603
10%
1 2
PR558
100K
0603
12
D
S
PQ17
2N7002
G
DS
D
S
PQ512
2N7002
G
DS
PR61
0
0603
1 2
PC113
0.1U
50V
0603
12
PC30
0.1U/NA
50V
0603
12
PR557
2K
0603
1 2
PR556
10K
0603
1%
12
PR64
100K
0603
12
D
S
PQ513
2N7002
G
DS
D
S
PQ18
2N7002
G
DS
PR58
63.4K
0603
1%
12
PR62
332K
0603
1 2
PR63
332K
0603
1%
1 2
PR60
20K
0603
1%
1 2
PC111
1000P
0603
20%
1 2
PC117
100P
0603
10%
1 2
PC112
0.01U
50V
0603
10%
12
PL511
4.7UH
D124C
20%
1 2
PC103
0.1U
50V
0603
12
PC105
0.1U
50V
0603
12
PC95
0.1U
50V
0603
12
PC104
1U
10V
0805
12
PC100
1000P
25V
0603
10%
12
PC96
0.1U
50V
0603
12
PD23
BAS32L
AK
PD22
BAS32L
A K
G
D
S
PU18
FDS7764A
SO8
8
7
6
4
5
2
3
1
G
D
S
PU17
SI4810DY
SO8
8
7
6
4
5
2
3
1
PR555
0
0603
1 2
PC97
10U
25V
1210
20%
12
PC98
10U
25V
1210
20%
12
PC102
10U
16V
1206
12
PC563
10U
10V
1210
12
PC101
1000P
25V
0603
10%
12
PC109
1000P/NA
0603
20%
12
PR59
105K
0603
1%
12
PC32
10U
10V
1210
12
PD21
RLZ5.6B
MLL34B
A K
PC115
1500P
25V
0603
10%
1 2
PC118
1000P
0603
20%
1 2
PU19
LTC3728LX
HVQFN32_1
1
2
3
4
5
6
7
8
9
10
11
12
13
14
15
16
17
18
32
31
30
29
28
27
26
25
24
23
22
21
20
19
33
34
35
36
37
VOSENSE1
PLLFLTR
PLLIN
FCB
ITH1
SGND
3.3VOUT
ITH2
VOSENSE2
NC0
SENSE2-
SENSE2+
RUN/SS2
TG2
SW2
NC1
BOOST2
BG2
NC3
SENSE1-
SENSE1+
NC2
RUN/SS1
PGOOD
TG1
SW1
BOOST1
VIN
BG1
EXTVCC
INTVCC
PGND
SGND1
SGND2
SGND3
SGND4
SGND5
PC116
100P
0603
10%
1 2 PC107
0.1U
0805
10%
12
PC99
0.1U
50V
0603
12
PC565
0.1U
50V
0603
12
+
PC561
620U
6.3V
20%
12
PDF created with FinePrint pdfFactory trial version http://www.fineprint.com

5
5
4
4
3
3
2
2
1
1
D D
C C
B B
A A
FOR M10 +1.2V&+1.0V
FOR M10,
PR53=3.16K/4.02K
FOR M10,
PR52=1.78K/4.02K
FOR M10 +2.5V(Backup)
PCB316675400001/ASSY411675400001 R01
8355 M/D B/D
C
29 32Friday, September 19, 2003
<Core Design>
Title
Size Document
Number
Rev
Date: Sheet of
SW_1.5V/1.25V7
PWR_ON_M926,27
SUSB#6,13,16,23,26
SUSB# 6,13,16,23,26
SUSB# 6,13,16,23,26
GND
GND
+5VS_P
GND
GND
+1.5V_M9
GND
GND
GND
VDD5
GND
GND
+2.5V_M10
GND
GND
GND
GND
+3VS
+2.5VS_DIMM
GND
DVMAIN_D1
DVMAIN_D1
D
S
PQ23
2N7002
G
DS
PC564
0.1U
0805
10%
1 2
PL509
2.7U
DS126C2
20%
1 2
PC82
0.1U
50V
0603
12
PR53
4.02K
0603
1%
12
PC552
470P/NA
0603
10%
12
D
S
PQ16
2N7002
G
DS
PR11
0
0603
1 2
PC24
0.1U
50V
0603
12
PR16
100K
0603
12
PC92
0.1U
16V
0603
12
PD18
RB050L-40
A K
PR541
10K/NA
0603
12
PU506
RT9202
SO8
1
2
3 4
5
6
7
8
BOOT
UGATE
GND LGATE
VCC
FB
OCSET
PHASE
PR563
8.2K
0603
12
G
D
S
PU13
SI4800DY
SO8
8
7
6
4
5
2
3
1
PR52
4.02K
0603
1%
12
PR56
1K
0603
1%
1 2
PD505
BAS32L
AK
PC550
8200P/NA
0603
10%
12
PC555
1U
0603
1 2
PC94
0.1U
16V
0603
12
G
D
S
PU14
IRF7822
SO8
8
7
6
4
5
2
3
1
+
PC91
150U
7343
6.3V
12
PC119
2200P/NA
0603
10%
12
L548
120Z/100M
2012
1 2
C987
22U/NA
10V
1210
12
C988
10U
10V
1206
12
R932
1M 0603
1 2
D
S
PQ22
2N7002
G
DS
U525
SI4788CY/NA
SO8
1
2
3
4
8
7
6
5
VIN
SOURCE1
SOURCE2
SOURCE3
GND
DRAIN2
DRAIN1
DRAIN3
D
S
Q540
2N7002
G
DS
L547
120Z/100M
2012
1 2
C990
0.1U
25V
0603
+80-20%
12
+
PC556
220U
7343
2V
12
C989
10U
10V
1206
12
R933
220K
0603
12
+
PC557
220U
7343
2V
12
C991
0.047U 0603
1 2
R931 470/NA 0603
12
+
C380
150U
10V
7343
LESR
12
PR50
0
0603
1 2
R934
22K/NA
0603
1 2
Q538
DTA144WK/NA
SOT23AN_SC70_1
1
2
3
D
S
Q539
2N7002/NA
G
DS
G
D
S
U526 SI4800DY
SO8
8
7
6
4
52
3
1
PC120 220P
0603
10%
1 2
PDF created with FinePrint pdfFactory trial version http://www.fineprint.com

5
5
4
4
3
3
2
2
1
1
D D
C C
B B
A A
ADINP_D/D
BATTERY CONNECTOR
PCB316675400001/ASSY411675400001 R01
8355 M/D B/D
Custom
30 32Friday, September 19, 2003
<Core Design>
Title
Size Document
Number
Rev
Date: Sheet of
B2
A3
A2
ADP1
B1
BAT_V 23
ADINP 31
BATT 31
BAT_T 23
ADEN# 23,26
LEARNING23
I_LIMIT23
I_CHG23,31
I_DISCHG23
BAT_C 23
BAT_D 23
GND
GND
GND
GND
GND
GND
GND
D_VMAIN
GND
GND
GND
VDD5
GND
GND
GND
GND
GND
GND
GND
GND
VDD5
GND
+VMAIN_2951
GND
GND
PR65 0 0603
1 2
PR5660 0603
1 2
PR5650 0603
1 2
PR538
10
0603
1 2
PR539
10
0603
1 2
PC567
1U
0603
12
PC29
1U
0603
12
PR10
33K
0603
12
PJ502
R/A-7P/2.5MM
SUYIN
250005MR07G100ZU
331000008038
CONN_SYN250005MR_7
1
2
3
4
5
6
7
PD3
BAV70LT1
1
2
3
PC513
0.1U
50V
0603
12
PC501
1U
0603
12
PC10
0.1U
50V
0603
12
D
S
PQ1
2N7002
G
DS
D
S
PQ4
2N7002
SOT23_FET
G
DS
PR5
4.7K
0805
12
PD5
BAV70LT1
1
23
PL8
120Z/100M
2012
12
PC551
0.1U
50V
0603
12
PC553
0.1U
50V
0603
12
G
D
S
PQ3
SI4835DY
SO8 8
7
6
4
51
3
2
PR501
10
0603
12
PL1
120Z/100M
2012
1 2
PC20
0.1U
50V
0603
12
PL2
120Z/100M
2012
1 2
PC503
1000P
0603
12
PD1
SBM1040
1
23
PL7
120Z/100M
2012
12
PD4
RLZ24D
MLL34B
A K
PQ5
DTC144WK
SOT23AN_1
1
2
3
G
D
S
PQ11
SI4835DY
SO8
8
7
6
4
5 1
3
2
PR546
4.99K
0603
1%
12
PC63
0.01U
50V
0603
10%
12
G
D
S
PQ2
SI4835DY
SO8 8
7
6
4
51
3
2
G
D
S
PQ10
SI4835DY
SO8
8
7
6
4
5 1
3
2
PC64
1000P
25V
0603
10%
12
JO39
1 2
JO1
1 2
PL3
120Z/100M
2012
1 2
PF1
TR/SFT-10A
FUSE_2917
1 2
PU501
MAX4173FEUT-T
SOT26
16 2
3
5
4
GND0OUT GND1
VCC
RS-
RS+
PC507
0.1U
50V
0603
12
PR9
100K
0603
1 2
PR30
.04
2512
1%
1 2
PR29
.04
2512
1%
1 2
PU504
MAX4377F
MSOP8
1
2
3
4 5
6
7
8
OUT1
RS1-
RS1+
GND RS2+
RS2-
OUT2
VCC
PL9
120Z/100M
2012
12
PR7
.02
2512
1%
1 2
PJ501
PWR-4P
2MJ-0402A120
CONN_JACK_2MJ0402
331000004036
1
2
3
GND1
GND2
GND3
GND4
GND5
4
1
2
3
GND1
GND2
GND3
GND4
GND5
4
PR6
4.7K
0805
12
PC65
0.01U
50V
10%
0603D
12
PR4
226K
0603
12
PF502
TR/SFT-10A
FUSE_2917
1 2
PR3
470K
0603
12
PC549
0.1U
50V
0603
12
PR2
1M
0603
12
PR533
100K
0603
1%
12
PC506
0.01U
50V
0603
10%
12
PC1
1000P
25V
0603
10%
12
JO40
1 2
PC543
0.1U
50V
0603
12
PR1
100K
0603
12
PC93
1000P
0603
12
PR547
20K
0603
1%
12
PR534
301K
0603
1%
12
PDF created with FinePrint pdfFactory trial version http://www.fineprint.com

5
5
4
4
3
3
2
2
1
1
D D
C C
B B
A A
17.5V
LI_OVP=17.3V
I_CTR=2V,2A
1V,1A
CHARGER
BATT_DEAD=11V
PCB316675400001/ASSY411675400001 R01
8355 M/D B/D
C
31 32Friday, September 19, 2003
<Core Design>
Title
Size Document
Number
Rev
Date: Sheet of
2IN+
L3
REF
2IN+
L5 L6
1.25V
LI_OVP
LI_OVP
L4L2L1
1.25V
ADINP30
CHARGING23
CHARGING 23
BATT 30
I_CTR23
I_CHG 23,30
BATT_DEAD 23
GND
GND
GND
GND
GND
GND
VDD5S GND
GND
GND
VDD5
GND
GND
GND
D_VMAINVDD5S
PR34
976K/NA
0603
1%
12
PC66
1000P
0603
12
PQ13
MMBT2222A
BE
C
PC79
1U
25V
1206
12
PR45
1M
0603
12
D
S
PQ508
2N7002
SOT23_FET
G
DS
PC76
0.1U
50V
0603
12
PD16
BAS32L
MLL34B
AK
PQ15
SCK431LCSK-.5
SOT23N
3 2
1
PR37
4.7K
0603
12
PC67
0.01U
50V
0603
10%
12
+
-
PU10B
LMV393M
SSOP8
5
67
84
PR31
100K
0603D
12
PC73
0.01U
50V
0603
10%
12
PR49
4.7
0603
1 2
PR548
10K/NA
0603
12
PL10
BEAD_120Z/100M
0805C
1 2
PC89
0.1U
25V
0603
20%
1 2
PR38
10K
0603
1%
12
PC80
150P
0603
5%
25V
12
PQ14
DTA144WK
1
2
3
PU9B
SI4925DY
SO8
3
4
6
5
PU9A
SI4925DY
SO8
1
2
7
8
PR35
4.7K
0603
12
PC85
0.1U
16V
060310%
1 2
PR55
63.4K/NA
0603
1%
1 2
PC75
0.1U
50V
0603
12
PC77
0.1U
50V
0603
12
PR544
100K
0603B
1 2
PR51
6.19K
0603
1%
1 2
PC84
1000P
0603
10%
12
PC88
1U
16V
0805
12
PR32
787K
0603
1%
12
PR36
10K
0603
0.1%
12
PR42
100K
0603
12
PR41
4.7K
0603
12
PR44
174K
0603
1%
12
PC70
10U
25V
1210
12
PD14
RLZ20C
MLL34B
A K
+
-
PU10A
LMV393M
SSOP8
3
21
84
PR54
100K
0603
12
PC71
0.1U
50V
0603
12
PC72
0.1U/NA
50V
0603
12
PU11
TL594C
SO16
1
2
3
4
5
6
7
89
10
11
12
13
14
15
16 1IN+
1IN-
FEEDBACK
DTC
CT
RT
GND
C1E1
E2
C2
VCC
OUTPUTCTRL
REF
2IN-
2IN+
PC69
22U_NA
25V
1812
20%
12
PR33
23.2K
0603
0.1%
12
PD13
EC31QS04
DC2010
A K
PR552
0/NA
0603
12
PR40
22.1K
0603
0.1%
12
PC68
10U
25V
1210
12
PL508
33UH
IND_CDR127_1
1 2
G
D
S
PQ12
SI4435DY
SO8
8
7
6
4
51
3
2
PC83
0.01U_NA
50V
0603
10%
1 2
PF3
FUSE_1206
1A-1206
1 2
D
S
PQ509
2N7002
SOT23_FET
G
DS
PR39
130K
0603
0.1%
12
PR545
47K
0603
12
PR43
787K
0603
1%
12
PC74
0.1U
50V
0603
1 2
PR543
33K
0603
1 2
PC78
0.01U
50V
0603
10%
1 2
PR48
15K
0603
1%
12
PD15
EC31QS04
DC2010
A K
+
PC554
100U
25V
12
PR551
23.2K
0603
0.1%
12
PDF created with FinePrint pdfFactory trial version http://www.fineprint.com

5
5
4
4
3
3
2
2
1
1
D D
C C
B B
A A
VCC_CORE
CLOSE TO CPU
PCB316675400001/ASSY411675400001 R01
8355 M/D B/D
C
32 32Friday, September 19, 2003
<Core Design>
Title
Size Document
Number
Rev
Date: Sheet of
P_VID2
P_VID4
IN+
P_VID2
P_VID1
P4_2
IN-
P_VID1
P_VID0
P4_3
PG_VCC_CORE_P
P_VID4
ENBALE
P_VID3
P_VID0
IN-
P_VID3
IN+
ENBALE
D/VMAIN_P3
D/VMAIN_P3
D/VMAIN_P3
COREFB_L 2
VID33
VID03
VID43
VID13
VID23
CPU_CORE_EN_P25
PG_VCC_CORE_P25
COREFB_H 2
+5VS_P
VCC_CORE
GND
GND
GND
+5VS_P
D_VMAIN
GND
VCC_CORE
GND
GND
D/VMAIN_P3
GND
+5VS_P
GND
GND
GND
GND
GND
VCC_CORE
GND
GND
GND
VCC_CORE
GND
GND
GND
GND
GND
GND
VDD5
PC58
0.1U
50V
0603
12
PC35
0.1U
50V
0603
12
PC34
0.1U
50V
0603
12
PQ6
FDB6676
G
DS
PQ7
FDB6676
G
DS
PQ8
FDB6676
G
DS
PC21
0.1U
50V
0603
12
PC33
1000P
0603
10%
12
PC26
10U
25V
1210
12
PC15
1000P
0603
12
PL501
BEAD_120Z/100M
0805D
1 2
PC23
10U
25V
1210
12
PC562
0.1U
50V
0603
12
PC4
10U
25V
1210
12
+
PC508
22U
25V
20%
12
PR14
0
0603
12
PR15
0/NA
0603
1 2
PR12
0/NA
0603
1 2
+
PC28
220U
2.5V
7343
12
PC568
0.1U
50V
0603
12
PC19
1000P
0603
12
PC2
1000P
0603
12
PC577
0.1U
50V
0603
12
PC512
1000P
0603
10%
12
+
PC516
22U
25V
20%
12
+
PC13
220U
2.5V
7343
20%
12
+
PC7
82U/NA
2.5V
7343
12
PU502
ISL6559
SOL28
7
6
5
4
3
14
9
1
13
11
17
18
21
19
22
23
28
26
27
10
25
12
8
20
16
15
2
24
VID0
VID1
VID2
VID3
VID4
RGND
COMP
GND_0
VSEN
IOUT
PWM3
ISEN3
PWM2
ISEN2
PWM1
ISEN1
EN
PGOOD
FS/DIS
FB
PWM4
VDIFF
OFS
GND_2
VCC
GND_1
OVP
ISEN4
PC504
1U
16V
0805
12
PR506
3.48K
0603
12
PR512
0/NA
0603
1 2
PC522 33P
0603 50V
1 2
PR505
10K
0603
12
PC525
330P/NA
0603
10%
1 2
PR503
470
0603
1 2
PD506
EC31QS04
DC2010
A K
PL502
BEAD_120Z/100M
0805D
1 2
PD7
EC31QS04
DC2010
A K
+
PC502
22U/NA
25V
20%
12
PC511
0.1U
50V
0603
12
+
PC519
820U
4V
20%
ELC03_1
12
PR504
107K
0603
1%
12
+
PC521
22U/NA
25V
20%
12
PR514
0
0603
1 2
PR570
10
0603
1 2
PR510
2K
0603
1 2
PR509
2K
0603
1 2
PR508
2K
0603
1 2
PR511
1K
0603
1%
1 2
PC523
4700P
0603
1 2
PR507
4.99K
0603
1%
1 2
PC545
1U
16V
0805
12
PR540
10
0603
1 2
PC578
1U
16V
0805
12
PU508
ISL6207
SO8
1
2
3
4 5
6
7
8
UGATE
BOOT
PWM
GND LGATE
VCC
EN
PHASE
PR535
10
0603
1 2
PU507
ISL6207
SO8
1
2
3
4 5
6
7
8
UGATE
BOOT
PWM
GND LGATE
VCC
EN
PHASE
PU505
ISL6207
SO8
1
2
3
4 5
6
7
8
UGATE
BOOT
PWM
GND LGATE
VCC
EN
PHASE
+
PC25
220U
2.5V
7343
12
PC576
0.1U
0805
10%
1 2
PC529
33P/NA
0603
25V
12
PC575
0.1U
0805
10%
1 2
PC505
0.1U
0805
10%
1 2
PC528
10U
16V
1206
12
PR549
10
0805
12
PC12
10U
25V
1210
12
+
PC515
22U
25V
20%
12
PC541
0.01U
0603
12
PC526
0.1U
50V
0603
12
+
PC16
220U
2.5V
7343
20%
12
+
PC18
220U
2.5V
7343
20%
12
+
PC527
820U
4V
20%
ELC03_1
12
PR518
0
0603
1 2
PR517
0
0603
1 2
+
PC17
220U
2.5V
7343
20%
12
PC22
10U
25V
1210
12
+
PC520
22U/NA
25V
20%
12
PC36
0.1U
50V
0603
12
+
PC6
82U/NA
2.5V
7343
12
+
PC5
82U
2.5V
7343
12
PR13
0
0603
12
PR516
0
0603
1 2
PR515
0
0603
1 2
PR513
0
0603
1 2
+
PC517
82U/NA
2.5V
7343
12
+
PC514
82U
2.5V
7343
12
PC31
1000P
0603
10%
12
PC11
10U
25V
1210
12
PR550
10
0805
12
+
PC510
820U
4V
20%
ELC03_1
12
PC3
10U
25V
1210
12
PC27
10U
25V
1210
12
PD2
EC31QS04
DC2010
A K
+
PC524
820U
4V
20%
ELC03_1
12
PC14
1000P
0603
12
PR569
10
0805
12
+
PC509
22U
25V
20%
12
PC518
0.1U
50V
0603
12
D
S
PQ503
2N7002
G
DS
D
S
PQ502
2N7002
G
DS
PR502
100K
0603
12
PQ19
FDD6612A
SOT252B_FET
G
DS
PQ20
FDD6612A
SOT252B_FET
G
DS
PQ21
FDD6612A
SOT252B_FET
G
DS
PL505
1.25UH
0.8X3
30%
1 2
PL504
1.25UH
0.8X3
30%
1 2
PL503
1.25UH
0.8X3
30%
1 2
PR564
100K
0603
12
C864
1U
0805
5%
12
PDF created with FinePrint pdfFactory trial version http://www.fineprint.com

Reference Material
Reference Material
AMD AthlonTM 64
VIA K8T800M VT8385 North Bridge
VIA VT8235 South Bridge
AMD. INC
VIA. INC
VIA. INC
Frequency Generator ICS950403 ICS. INC
ENE CB710 PC Card Interface Controller TI. INC
8355 Engineer Hardware Specification Technology.Corp/MiTAC

SERVICE MANUAL FOR 8355
SERVICE MANUAL FOR
SERVICE MANUAL FOR 8355
8355
Sponsoring Editor : Jesse Jan
Author : Rain Li
Assistant Editor : Janne Liu
Publisher : MiTAC International Corp.
Address : 1, R&D Road 2, Hsinchu Science-Based Industrial, Hsinchu, Taiwan, R.O.C.
Tel : 886-3-5779250 Fax : 886-3-5781245
Second Edition : Nov. 2003
E-mail : Willy .Chen @ mic.com.tw
Web : http: //www.mitac.com http: //www.mitacservice.com
Sponsoring Editor : Jesse Jan
Author : Rain Li
Assistant Editor : Janne Liu
Publisher : MiTAC International Corp.
Address : 1, R&D Road 2, Hsinchu Science-Based Industrial, Hsinchu, Taiwan, R.O.C.
Tel : 886-3-5779250 Fax : 886-3-5781245
Second Edition : Nov. 2003
E-mail : Willy .Chen @ mic.com.tw
Web : http: //www.mitac.com http: //www.mitacservice.com