Mitsubishi Electronics Inverter Fr F700 Na Users Manual INSTRUCTION
FR-F700-NA to the manual f2797614-ffe4-4818-8cb7-2a5d7ce7bcd2
2015-02-09
: Mitsubishi-Electronics Mitsubishi-Electronics-Inverter-Fr-F700-Na-Users-Manual-556735 mitsubishi-electronics-inverter-fr-f700-na-users-manual-556735 mitsubishi-electronics pdf
Open the PDF directly: View PDF
.
Page Count: 416 [warning: Documents this large are best viewed by clicking the View PDF Link!]
- FR-F700-NA INSTRUCTION MANUAL
- This section is specifically about safety matters
- CONTENTS
- 1 OUTLINE
- 2 WIRING
- 2.1 Wiring
- 2.2 Main circuit terminal specifications
- 2.3 Control circuit specifications
- 2.4 Connection of stand-alone option units
- 2.4.1 Connection of the brake unit (FR-BU2)
- 2.4.2 Connection of the brake unit (FR-BU/MT-BU5)
- 2.4.3 Connection of the brake unit (BU type)
- 2.4.4 Connection of the high power factor converter (FR-HC/MT-HC)
- 2.4.5 Connection of the power regeneration common converter (FR-CV) (FR-F720-02330 (FR-F740-01160) or less)
- 2.4.6 Connection of the power regeneration converter (MT-RC) (FR-F720-03160 (FR-F740-01800) or more)
- 2.4.7 Connection of the power factor improving DC reactor (FR-HEL)
- 3 PRECAUTIONS FOR USE OF THE INVERTER
- 4 PARAMETERS
- 4.1 Operation panel (FR-DU07)
- 4.2 Parameter list
- Parameters according to purposes
- 4.3 Adjustment of the output torque (current) of the motor
- 4.4 Limiting the output frequency
- 4.5 V/F pattern
- 4.6 Frequency setting by external terminals
- 4.7 Setting of acceleration/deceleration time and acceleration/deceleration pattern
- 4.8 Selection and protection of a motor
- 4.9 Motor brake and stop operation
- 4.10 Function assignment of external terminal and control
- 4.10.1 Input terminal function selection (Pr. 178 to Pr. 189)
- 4.10.2 Inverter output shutoff signal (MRS signal, Pr. 17)
- 4.10.3 Condition selection of function validity by the second function selection signal (RT) (RT signal, Pr. 155)
- 4.10.4 Start signal selection (STF, STR, STOP signal, Pr. 250)
- 4.10.5 Output terminal function selection (Pr. 190 to Pr. 196)
- 4.10.6 Detection of output frequency (SU, FU, FU2 signal, Pr. 41 to Pr. 43, Pr. 50, Pr. 870)
- 4.10.7 Output current detection function (Y12 signal, Y13 signal, Pr. 150 to Pr. 153, Pr. 166, Pr. 167)
- 4.10.8 Remote output function (REM signal, Pr. 495 to Pr. 497)
- 4.10.9 Pulse train output of output power (Y79 signal, Pr. 799)
- 4.11 Monitor display and monitor output signal
- 4.11.1 Speed display and speed setting (Pr. 37, Pr. 144, Pr. 505)
- 4.11.2 DU/PU monitor display selection (Pr. 52, Pr. 54, Pr. 158, Pr. 170, Pr. 171, Pr. 268, Pr. 563, Pr. 564, Pr. 891)
- 4.11.3 CA, AM terminal function selection (Pr.55, Pr.56, Pr.867, Pr.869)
- 4.11.4 Terminal CA, AM calibration (Calibration parameter C0 (Pr. 900), C1 (Pr. 901), C8 (Pr.930) to C11 (Pr. 931))
- 4.11.5 How to calibrate the terminal CA when using the operation panel (FR-DU07)
- 4.12 Operation selection at power failure and instantaneous power failure
- 4.13 Operation setting at fault occurrence
- 4.14 Energy saving operation and energy saving monitor
- 4.15 Motor noise, EMI measures, mechanical resonance
- 4.16 Frequency setting by analog input (terminal 1, 2, 4)
- 4.16.1 Analog input selection (Pr. 73, Pr. 267)
- 4.16.2 Analog input compensation (Pr. 73, Pr. 242, Pr. 243, Pr. 252, Pr. 253)
- 4.16.3 Response level of analog input and noise elimination (Pr. 74)
- 4.16.4 Bias and gain of frequency setting voltage (current) (Pr. 125, Pr. 126, Pr. 241, C2(Pr. 902) to C7(Pr. 905))
- 4.16.5 4mA input check of current input (Pr. 573, Pr. 777, Pr. 778)
- 4.17 Misoperation prevention and parameter setting restriction
- 4.17.1 Reset selection/disconnected PU detection/PU stop selection (Pr. 75)
- 4.17.2 Parameter write selection (Pr. 77)
- 4.17.3 Reverse rotation prevention selection (Pr. 78)
- 4.17.4 Display of applied parameters and user group function (Pr. 160, Pr. 172 to Pr. 174)
- 4.17.5 Password function (Pr. 296, Pr. 297)
- 4.18 Selection of operation mode and operation location
- 4.19 Communication operation and setting
- 4.19.1 Wiring and configuration of PU connector
- 4.19.2 Wiring and arrangement of RS-485 terminals
- 4.19.3 Initial settings and specifications of RS-485 communication (Pr. 117 to Pr. 124, Pr. 331 to Pr. 337, Pr. 341, Pr. 549)
- 4.19.4 Communication EEPROM write selection (Pr. 342)
- 4.19.5 Operation selection at communication error (Pr.502, Pr.779)
- 4.19.6 Mitsubishi inverter protocol (computer link communication)
- 4.19.7 Modbus-RTU communication specifications (Pr. 331, Pr. 332, Pr. 334, Pr. 343, Pr. 502, Pr. 539, Pr. 549, Pr.779)
- 4.19.8 BACnet MS/TP protocol
- 4.19.9 Operation by PLC function (Pr. 414, Pr. 415, Pr. 498, Pr. 506 to Pr. 515, Pr. 826 to Pr. 865)
- 4.20 PID control
- 4.20.1 Outline of PID control (Pr. 127 to Pr. 134, Pr. 241, Pr. 553, Pr. 554, Pr. 575 to Pr. 577)
- 4.20.2 Bias and gain calibration for PID displayed values (Pr. 241, Pr. 759, C42(Pr. 934) to C45(Pr. 935))
- 4.20.3 Pre-charge function (Pr.760 to Pr. 769)
- 4.20.4 Second PID function (Pr.753 to Pr. 758, Pr.765 to Pr.769)
- 4.20.5 Advanced PID function (pump function) (Pr. 554, Pr. 575 to Pr. 591)
- 4.21 Special operation and frequency control
- 4.22 Useful functions
- 4.22.1 Cooling fan operation selection (Pr. 244)
- 4.22.2 Display of the life of the inverter parts (Pr. 255 to Pr .259)
- 4.22.3 Maintenance timer alarm (Pr. 503, Pr. 504)
- 4.22.4 Current average value monitor signal (Pr. 555 to Pr. 557)
- 4.22.5 Free parameter (Pr. 888, Pr. 889)
- 4.22.6 Initiating a fault (Pr.997)
- 4.22.7 Setting multiple parameters as a batch (Pr.999)
- 4.23 Setting from the parameter unit, operation panel
- 4.24 Setting of FR-PU07-01
- 4.25 Parameter clear
- 4.26 All parameter clear
- 4.27 Parameter copy and parameter verification
- 4.28 Initial value change list
- 4.29 Check and clear of the faults history
- 5 PROTECTIVE FUNCTIONS
- 5.1 Reset method of protective function
- 5.2 List of fault or alarm display
- 5.3 Causes and corrective actions
- 5.4 Correspondences between digital and actual characters
- 5.5 Check first when you have a trouble
- 5.5.1 Motor does not start
- 5.5.2 Motor or machine is making abnormal acoustic noise
- 5.5.3 Inverter generates abnormal noise
- 5.5.4 Motor generates heat abnormally
- 5.5.5 Motor rotates in the opposite direction
- 5.5.6 Speed greatly differs from the setting
- 5.5.7 Acceleration/deceleration is not smooth
- 5.5.8 Speed varies during operation
- 5.5.9 Operation mode is not changed properly
- 5.5.10 Operation panel (FR-DU07) display is not operating
- 5.5.11 Motor current is too large
- 5.5.12 Speed does not accelerate
- 5.5.13 Unable to write parameter setting
- 5.5.14 Power lamp is not lit
- 6 PRECAUTIONS FOR MAINTENANCE AND INSPECTION
- 6.1 Inspection item
- 6.2 Measurement of main circuit voltages, currents and powers
- 6.2.1 Measurement of voltages and currents
- 6.2.2 Measurement of powers
- 6.2.3 Measurement of voltages and use of PT
- 6.2.4 Measurement of currents
- 6.2.5 Use of CT and transducer
- 6.2.6 Measurement of inverter input power factor
- 6.2.7 Measurement of converter output voltage (across terminals P/+ and N/-)
- 6.2.8 Insulation resistance test using megger
- 6.2.9 Pressure test
- 7 SPECIFICATIONS
- APPENDICES
- REVISIONS
- INDEX

INSTRUCTION MANUAL
INVERTER
INVERTER FR-F700-NA INSTRUCTION MANUAL
G
IB(NA)-0600217ENG-G (1006)MEE Printed in Japan Specifications subject to change without notice.
3
PRECAUTIONS FOR USE
OF THE INVERTER
4
PARAMETERS
5
PROTECTIVE FUNCTIONS
6
PRECAUTIONS FOR
MAINTENANCE AND INSPECTION
7
SPECIFICATIONS
WIRING
OUTLINE
2
1
HEAD OFFICE: TOKYO BUILDING 2-7-3, MARUNOUCHI, CHIYODA-KU, TOKYO 100-8310, JAPAN
FR-F720-00046 to 04750-NA
FR-F740-00023 to 12120-NA
F700_ouyouhen_NA_COVER.fm 1 ページ 2010年6月16日 水曜日 午後2時33分

A-1
Thank you for choosing this Mitsubishi Inverter.
This Instruction Manual provides instructions for advanced use of the FR-F700 series inverters.
Incorrect handling might cause an unexpected fault. Before using the inverter, always read this Instruction Manual and the Installation
Guideline [IB-0600218ENG] packed with the product carefully to use the equipment to its optimum.
1. Electric Shock Prevention
2. Fire Prevention
3. Injury Prevention
4. Additional Instructions
Also the following points must be noted to prevent an accidental failure,
injury, electric shock, etc.
This section is specifically about safety matters
Do not attempt to install, operate, maintain or inspect the inverter
until you have read through Installation Guideline and appended
documents carefully and can use the equipment correctly. Do not
use the inverter until you have a full knowledge of the equipment,
safety information and instructions. In this Instruction Manual, the
safety instruction levels are classified into "WARNING" and
"CAUTION".
Incorrect handling may cause hazardous
conditions, resulting in death or severe
injury.
Incorrect handling may cause hazardous
conditions, resulting in medium or slight
injury, or may cause only material damage.
The level may even lead to a serious consequence
according to conditions. Both instruction levels must be followed
because these are important to personal safety.
•While power is ON or when the inverter is running, do not open
the front cover. Otherwise you may get an electric shock.
•Do not run the inverter with the front cover or wiring cover
removed.
Otherwise you may access the exposed high-voltage terminals
or the charging part of the circuitry and get an electric shock.
•Even if power is OFF, do not remove the front cover except for
wiring or periodic inspection. You may accidentally touch the
charged inverter circuits and get an electric shock.
•Before wiring, inspection or switching EMC filter ON/OFF
connector, power must be switched OFF. To confirm that, LED
indication of the operation panel must be checked. (It must be
OFF.) Any person who is involved in wiring, inspection or
switching EMC filter ON/OFF connector shall wait for at least
10 minutes after the power supply has been switched OFF and
check that there are no residual voltage using a tester or the
like. The capacitor is charged with high voltage for some time
after power OFF, and it is dangerous.
•This inverter must be grounded. Grounding must conform to
the requirements of national and local safety regulations and
electrical code (NEC section 250, IEC 536 class 1 and other
applicable standards).
A neutral-point earthed (grounded) power supply for 400V
class inverter in compliance with EN standard must be used.
•Any person who is involved in wiring or inspection of this
equipment shall be fully competent to do the work.
•The inverter must be installed before wiring. Otherwise you
may get an electric shock or be injured.
•Setting dial and key operations must be performed with dry
hands to prevent an electric shock. Otherwise you may get an
electric shock.
•Do not subject the cables to scratches, excessive stress,
heavy loads or pinching. Otherwise you may get an electric
shock.
•Do not replace the cooling fan while power is ON. It is
dangerous to replace the cooling fan while power is ON.
•Do not touch the printed circuit board or handle the cables with
wet hands. Otherwise you may get an electric shock.
•When measuring the main circuit capacitor capacity (Pr. 259
Main circuit capacitor life measuring = "1"), the DC voltage is
applied to the motor for 1s at powering OFF. Never touch the
motor terminal, etc. right after powering OFF to prevent an
electric shock.
WARNING
CAUTION
CAUTION
WARNING
•Inverter must be installed on a nonflammable wall without holes
(so that nobody touches the inverter heatsink on the rear side,
etc.). Mounting it to or near flammable material can cause a fire.
•If the inverter has become faulty, the inverter power must be
switched OFF. A continuous flow of large current could cause a fire.
•Do not connect a resistor directly to the DC terminals P/+ and
N/-. Doing so could cause a fire.
•The voltage applied to each terminal must be the ones
specified in the Instruction Manual. Otherwise burst, damage,
etc. may occur.
•The cables must be connected to the correct terminals.
Otherwise burst, damage, etc. may occur.
•Polarity must be correct. Otherwise burst, damage, etc. may
occur.
•While power is ON or for some time after power-OFF, do not
touch the inverter since the inverter will be extremely hot.
Doing so can cause burns.
(1) Transportation and installation
•The product must be transported in correct method that
corresponds to the weight. Failure to do so may lead to injuries.
•Do not stack the boxes containing inverters higher than the
number recommended.
•The product must be installed to the position where withstands
the weight of the product according to the information in the
Instruction Manual.
•Do not install or operate the inverter if it is damaged or has
parts missing. This can result in breakdowns.
•When carrying the inverter, do not hold it by the front cover or
setting dial; it may fall off or fail.
•Do not stand or rest heavy objects on the product.
•The inverter mounting orientation must be correct.
•Foreign conductive objects must be prevented from entering
the inverter. That includes screws and metal fragments or
other flammable substance such as oil.
•As the inverter is a precision instrument, do not drop or subject
it to impact.
•The inverter must be used under the following environment:
Otherwise the inverter may be damaged.
*1 Temperature applicable for a short time, e.g. in transit.
*2 2.9m/s2 or less for the FR-F740-04320 or more.
CAUTION
CAUTION
CAUTION
Environment
Surrounding air
temperature
LD -10°C to +50°C (14°F to 122°F)
(non-freezing)
SLD
(initial
setting)
-10°C to +40°C (14°F to 104°F)
(non-freezing)
Ambient humidity 90% RH or less (non-condensing)
Storage temperature -20°C to +65°C *1 (-4°F to 149°F)
Atmosphere Indoors (free from corrosive gas,
flammable gas, oil mist, dust and dirt)
Altitude, vibration
Maximum 1000m (3280.80feet) above
sea level for standard operation. After
that derate by 3% for every extra 500m
(1640.40feet) up to 2500m (8202feet)
(91%). 5.9m/s2 or less *2 at 10 to 55Hz
(directions of X, Y, Z axes)

A-2
(2) Wiring
•Do not install a power factor correction capacitor, surge
suppressor or capacitor type filter on the inverter output side.
These devices on the inverter output side may be overheated
or burn out.
•The connection orientation of the output cables U, V, W to the
motor affects the rotation direction of the motor.
(3) Test operation and adjustment
•Before starting operation, each parameter must be confirmed
and adjusted. A failure to do so may cause some machines to
make unexpected motions.
(4) Operation
•Any person must stay away from the equipment when the retry
function is set as it will restart suddenly after trip.
•Since pressing key may not stop output depending on
the function setting status, separate circuit and switch that
make an emergency stop (power OFF, mechanical brake
operation for emergency stop, etc.) must be provided.
•OFF status of the start signal must be confirmed before
resetting the inverter fault. Resetting inverter alarm with the
start signal ON restarts the motor suddenly.
•The inverter must be used for three-phase induction motors.
Connection of any other electrical equipment to the inverter
output may damage the equipment.
•Do not modify the equipment.
•Do not perform parts removal which is not instructed in this
manual. Doing so may lead to fault or damage of the inverter.
•The electronic thermal relay function does not guarantee
protection of the motor from overheating. It is recommended to
install both an external thermal and PTC thermistor for
overheat protection.
•Do not use a magnetic contactor on the inverter input for
frequent starting/stopping of the inverter. Otherwise the life of
the inverter decreases.
•The effect of electromagnetic interference must be reduced by
using a noise filter or by other means. Otherwise nearby
electronic equipment may be affected.
•Appropriate measures must be taken to suppress harmonics.
Otherwise power supply harmonics from the inverter may heat/
damage the power factor correction capacitor and generator.
•When driving a 400V class motor by the inverter, the motor
must be an insulation-enhanced motor or measures must be
taken to suppress surge voltage. Surge voltage attributable to
the wiring constants may occur at the motor terminals,
deteriorating the insulation of the motor.
•When parameter clear or all parameter clear is performed, the
required parameters must be set again before starting
operations because all parameters return to the initial value.
•The inverter can be easily set for high-speed operation. Before
changing its setting, the performances of the motor and
machine must be fully examined.
•Stop status cannot be hold by the inverter's brake function. In
addition to the inverter's brake function, a holding device must
be installed to ensure safety.
•Before running an inverter which had been stored for a long
period, inspection and test operation must be performed.
•For prevention of damage due to static electricity, nearby metal
must be touched before touching this product to eliminate
static electricity from your body.
CAUTION
CAUTION
WARNING
CAUTION
(5) Emergency stop
•A safety backup such as an emergency brake must be
provided to prevent hazardous condition to the machine and
equipment in case of inverter failure.
•When the breaker on the inverter input side trips, the wiring
must be checked for fault (short circuit), and internal parts of
the inverter for a damage, etc. The cause of the trip must be
identified and removed before turning ON the power of the
breaker.
•When any protective function is activated, appropriate
corrective action must be taken, and the inverter must be reset
before resuming operation.
(6) Maintenance, inspection and parts replacement
•Do not carry out a megger (insulation resistance) test on the
control circuit of the inverter. It will cause a failure.
(7) Disposing of the inverter
•The inverter must be treated as industrial waste.
General instructions
Many of the diagrams and drawings in this Instruction Manual
show the inverter without a cover or partially open for
explanation. Never operate the inverter in this manner. The
cover must be always reinstalled and the instruction in this
Instruction Manual must be followed when operating the inverter.
CAUTION
CAUTION
CAUTION

I
CONTENTS
CONTENTS
1 OUTLINE 1
1.1 Product checking and parts identification ........................................................ 2
1.2 Inverter and peripheral devices.......................................................................... 3
1.2.1 Peripheral devices ..................................................................................................................... 4
1.3 Method of removal and reinstallation of the front cover ................................. 6
1.4 Installation of the inverter and enclosure design............................................. 8
1.4.1 Inverter installation environment................................................................................................ 8
1.4.2 Cooling system types for inverter enclosure............................................................................ 10
1.4.3 Inverter placement................................................................................................................... 10
2 WIRING 13
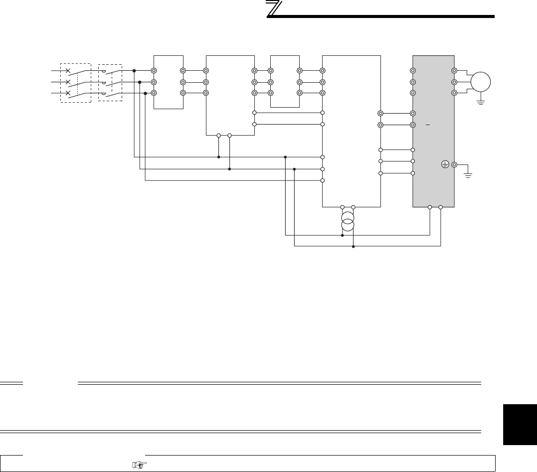
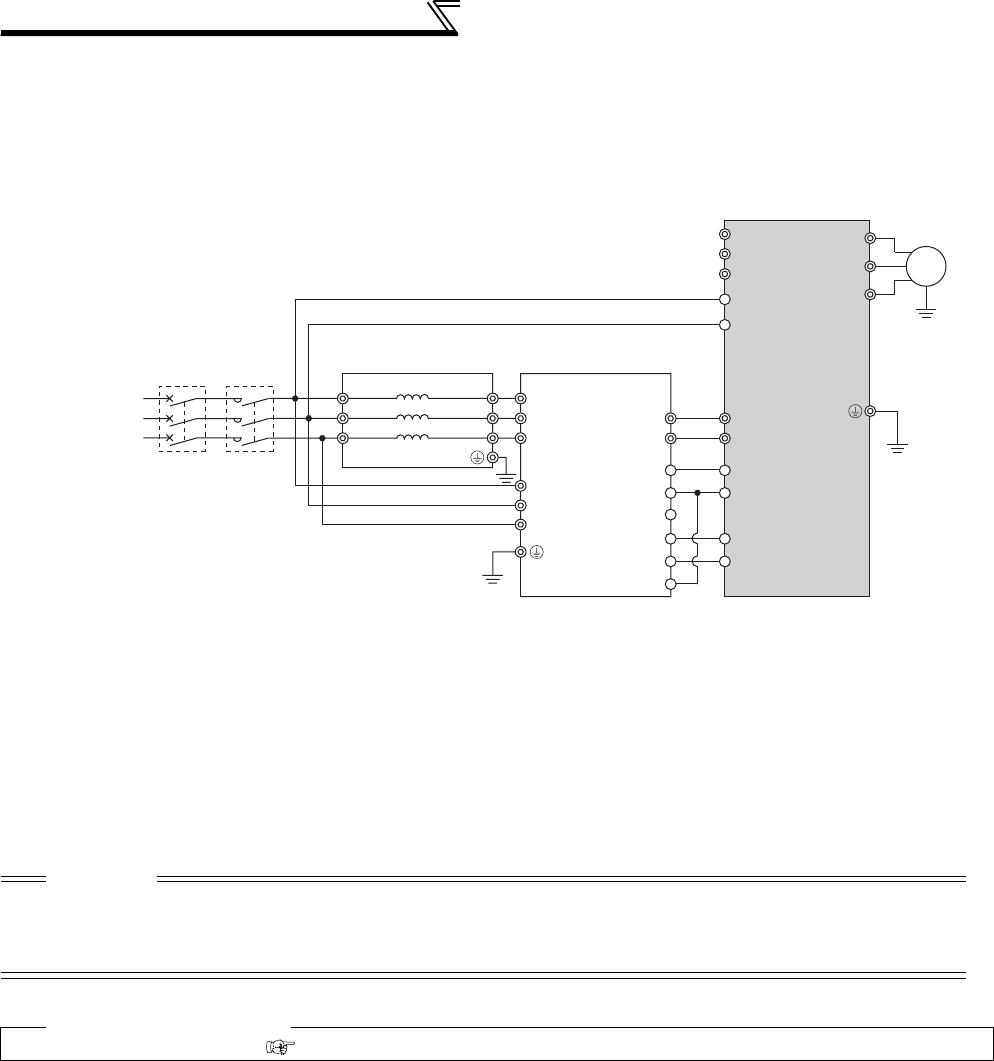
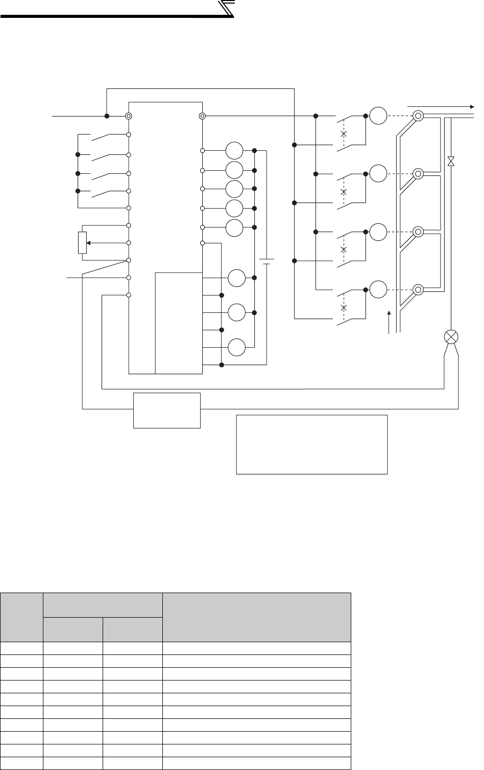
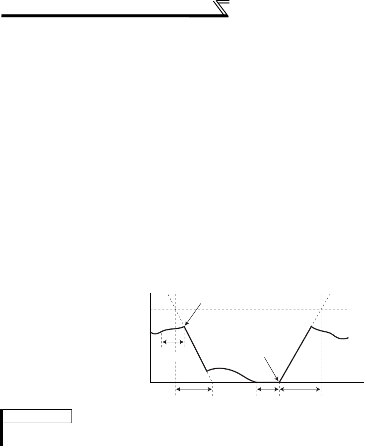
2.1 Wiring.................................................................................................................. 14
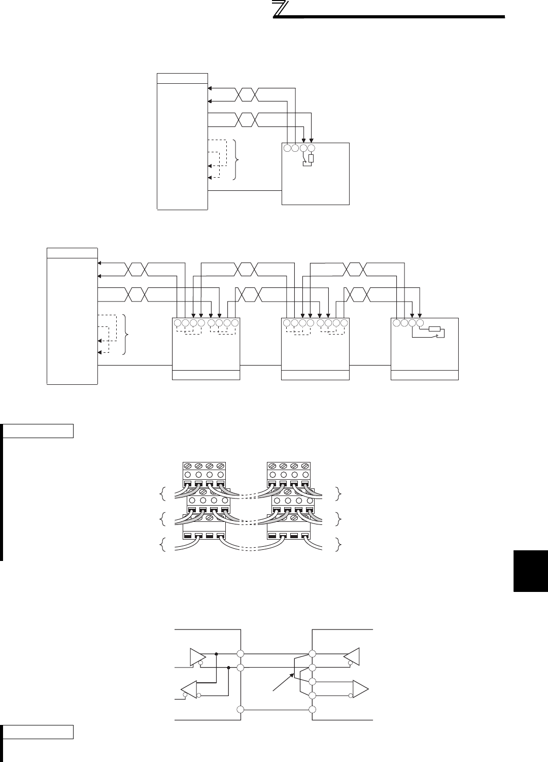
2.1.1 Terminal connection diagram .................................................................................................. 14
2.1.2 EMC filter................................................................................................................................. 15
2.2 Main circuit terminal specifications................................................................. 16
2.2.1 Specification of main circuit terminal ....................................................................................... 16
2.2.2 Terminal arrangement of the main circuit terminal, power supply and the motor wiring ......... 16
2.2.3 Cables and wiring length ......................................................................................................... 21
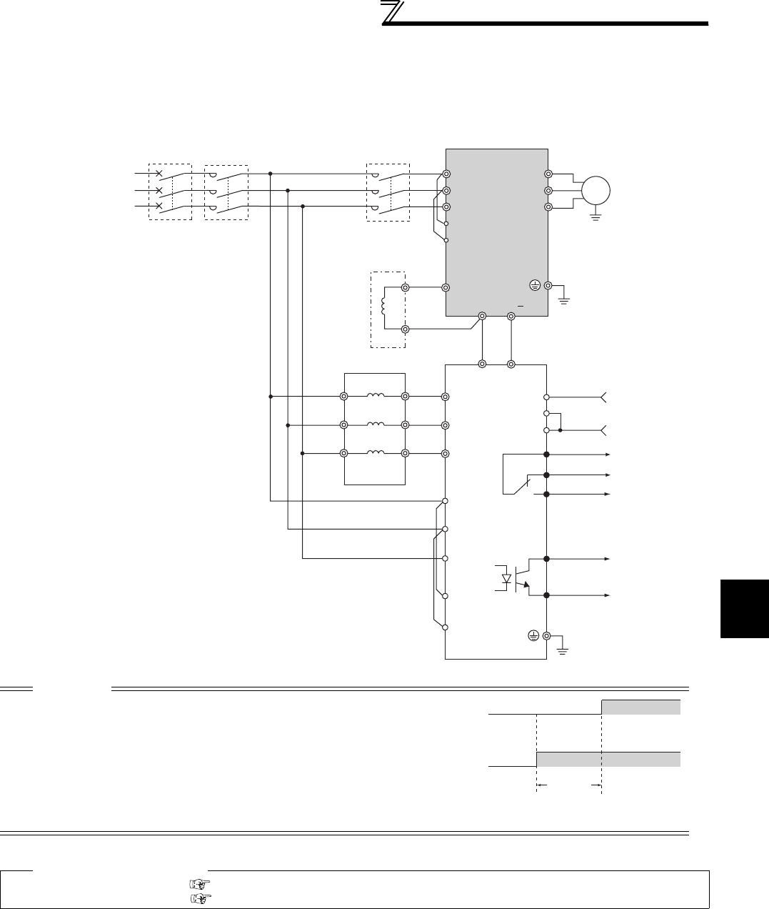
2.2.4 When connecting the control circuit and the main circuit separately to the power supply....... 25
2.3 Control circuit specifications ........................................................................... 27
2.3.1 Control circuit terminals ........................................................................................................... 27
2.3.2 Changing the control logic ....................................................................................................... 30
2.3.3 Control circuit terminal layout .................................................................................................. 32
2.3.4 Wiring instructions ................................................................................................................... 33
2.3.5 Mounting the operation panel (FR-DU07) on the enclosure surface ....................................... 34
2.3.6 RS-485 terminal block ............................................................................................................. 35
2.3.7 Communication operation........................................................................................................ 35
2.4 Connection of stand-alone option units.......................................................... 36
2.4.1 Connection of the brake unit (FR-BU2) ................................................................................... 36
2.4.2 Connection of the brake unit (FR-BU/MT-BU5)....................................................................... 38
2.4.3 Connection of the brake unit (BU type) ................................................................................... 40
2.4.4 Connection of the high power factor converter (FR-HC/MT-HC)............................................. 40
2.4.5 Connection of the power regeneration common converter (FR-CV)
(FR-F720-02330 (FR-F740-01160) or less) ............................................................................ 42
2.4.6 Connection of the power regeneration converter (MT-RC)
(FR-F720-03160 (FR-F740-01800) or more)........................................................................... 43
2.4.7 Connection of the power factor improving DC reactor (FR-HEL) ............................................ 44
3 PRECAUTIONS FOR USE OF THE INVERTER 45

II
3.1 EMC and leakage currents ................................................................................46
3.1.1 Leakage currents and countermeasures ................................................................................. 46
3.1.2 EMC measures ........................................................................................................................ 48
3.1.3 Power supply harmonics.......................................................................................................... 50
3.2 Installation of a reactor......................................................................................51
3.3 Power-OFF and magnetic contactor (MC)........................................................51
3.4 Inverter-driven 400V class motor......................................................................52
3.5 Precautions for use of the inverter...................................................................53
3.6 Failsafe of the system which uses the inverter...............................................55
4 PARAMETERS 57
4.1 Operation panel (FR-DU07) ...............................................................................58
4.1.1 Component of the operation panel (FR-DU07)........................................................................ 58
4.1.2 Basic operation (factory setting) .............................................................................................. 59
4.1.3 Easy operation mode setting (easy setting mode)................................................................... 60
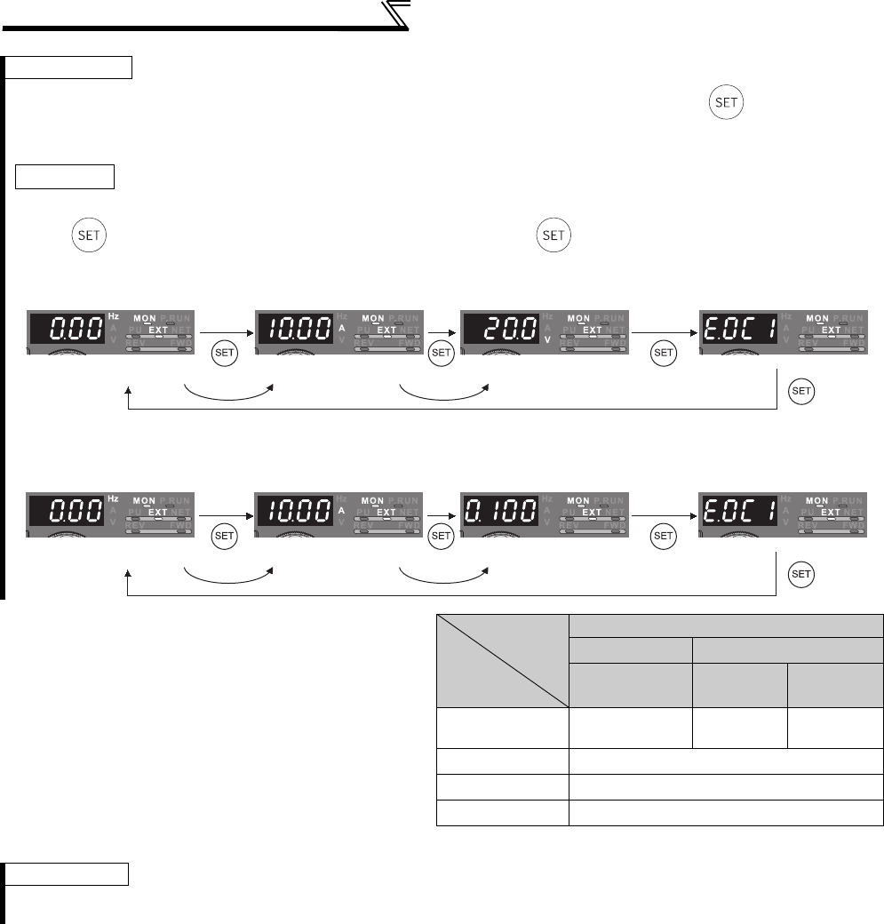
4.1.4 Changing the parameter setting value..................................................................................... 61
4.1.5 Displaying the set frequency.................................................................................................... 61
4.2 Parameter list......................................................................................................62
4.2.1 Parameter list........................................................................................................................... 62
4.3 Adjustment of the output torque (current) of the motor................................ 78
4.3.1 Manual torque boost (Pr. 0, Pr. 46) ........................................................................................ 78
4.3.2 Simple magnetic flux vector control (Pr.80, Pr.90) ................................................................. 79
4.3.3 Slip compensation (Pr. 245 to Pr. 247)................................................................................... 80
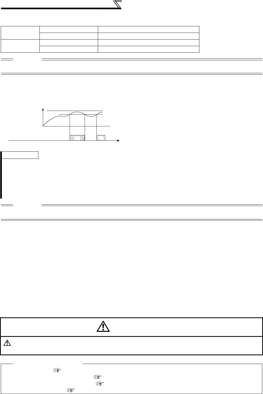
4.3.4 Stall prevention operation
(Pr. 22, Pr. 23, Pr. 48, Pr. 49, Pr. 66, Pr. 148, Pr. 149, Pr. 154, Pr. 156, Pr. 157) ................. 81
4.3.5 Multiple rating (Pr. 570) .......................................................................................................... 86
4.4 Limiting the output frequency.......................................................................... 87
4.4.1 Maximum/minimum frequency (Pr. 1, Pr. 2, Pr. 18)................................................................ 87
4.4.2 Avoiding mechanical resonance points (Frequency jump) (Pr. 31 to Pr. 36).......................... 88
4.5 V/F pattern.......................................................................................................... 89
4.5.1 Base frequency, voltage (Pr. 3, Pr. 19, Pr. 47)....................................................................... 89
4.5.2 Load pattern selection (Pr. 14) ............................................................................................... 91
4.5.3 Adjustable 5 points V/F (Pr. 71, Pr. 100 to Pr. 109)................................................................ 92
4.6 Frequency setting by external terminals ........................................................ 93
4.6.1 Multi-speed setting operation (Pr. 4 to Pr. 6, Pr. 24 to Pr. 27, Pr. 232 to Pr. 239).................. 93
4.6.2 Jog operation (Pr. 15, Pr. 16) ................................................................................................. 95
4.6.3 Input compensation of multi-speed and remote setting (Pr. 28) ............................................. 97
4.6.4 Remote setting function (Pr. 59) ............................................................................................. 98

III
CONTENTS
4.7 Setting of acceleration/deceleration time and
acceleration/deceleration pattern ................................................................ 101
4.7.1 Setting of the acceleration and deceleration time
(Pr. 7, Pr. 8, Pr. 20, Pr. 21, Pr. 44, Pr. 45, Pr. 147) ............................................................. 101
4.7.2 Starting frequency and start-time hold function (Pr. 13, Pr. 571) ......................................... 104
4.7.3 Acceleration/deceleration pattern (Pr. 29, Pr. 140 to Pr. 143).............................................. 105
4.8 Selection and protection of a motor ............................................................. 107
4.8.1 Motor protection from overheat (Electronic thermal relay function) (Pr. 9, Pr. 51) ............... 107
4.8.2 Applied motor (Pr. 71) .......................................................................................................... 111
4.9 Motor brake and stop operation.................................................................... 112
4.9.1 DC injection brake (Pr. 10 to Pr. 12)..................................................................................... 112
4.9.2 Selection of a regenerative brake and DC feeding (Pr. 30, Pr. 70) ...................................... 114
4.9.3 Stop selection (Pr. 250) ........................................................................................................ 119
4.9.4 Output stop function (Pr. 522) .............................................................................................. 120
4.10 Function assignment of external terminal and control............................... 122
4.10.1 Input terminal function selection (Pr. 178 to Pr. 189) ........................................................... 122
4.10.2 Inverter output shutoff signal (MRS signal, Pr. 17)............................................................... 124
4.10.3 Condition selection of function validity by the second function selection
signal (RT) (RT signal, Pr. 155)............................................................................................ 125
4.10.4 Start signal selection (STF, STR, STOP signal, Pr. 250) ..................................................... 126
4.10.5 Output terminal function selection (Pr. 190 to Pr. 196)......................................................... 128
4.10.6 Detection of output frequency (SU, FU, FU2 signal, Pr. 41 to Pr. 43, Pr. 50, Pr. 870)......... 133
4.10.7 Output current detection function
(Y12 signal, Y13 signal, Pr. 150 to Pr. 153, Pr. 166, Pr. 167) .............................................. 135
4.10.8 Remote output function (REM signal, Pr. 495 to Pr. 497) .................................................... 137
4.10.9 Pulse train output of output power (Y79 signal, Pr. 799) ...................................................... 138
4.11 Monitor display and monitor output signal.................................................. 139
4.11.1 Speed display and speed setting (Pr. 37, Pr. 144, Pr. 505) ................................................. 139
4.11.2 DU/PU monitor display selection
(Pr. 52, Pr. 54, Pr. 158, Pr. 170, Pr. 171, Pr. 268, Pr. 563, Pr. 564, Pr. 891)....................... 141
4.11.3 CA, AM terminal function selection (Pr.55, Pr.56, Pr.867, Pr.869)....................................... 147
4.11.4 Terminal CA, AM calibration
(Calibration parameter C0 (Pr. 900), C1 (Pr. 901), C8 (Pr.930) to C11 (Pr. 931)) ............... 149
4.11.5 How to calibrate the terminal CA when using the operation panel (FR-DU07) .................... 151
4.12 Operation selection at power failure and instantaneous power failure .... 152
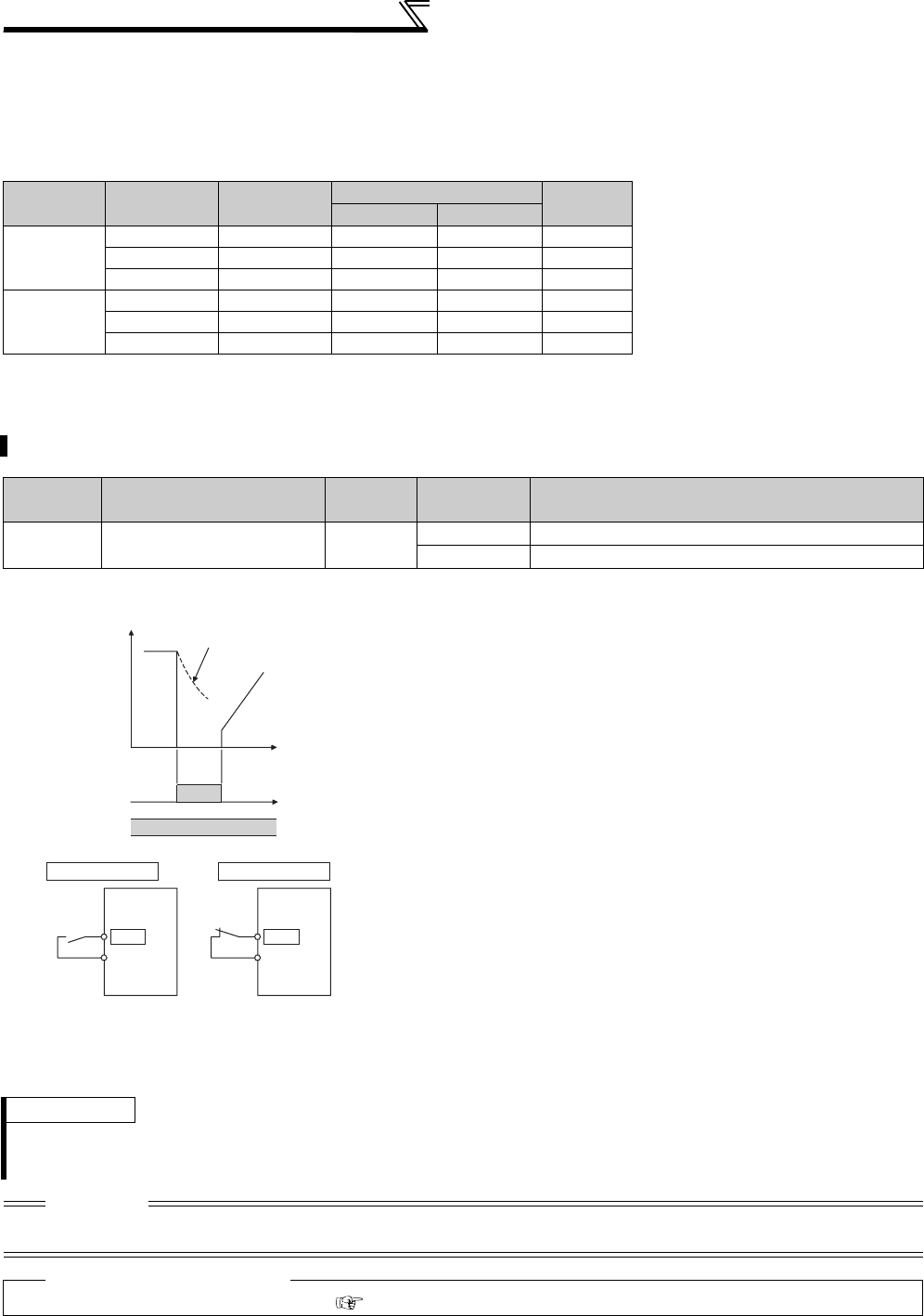
4.12.1 Automatic restart after instantaneous power failure / flying start
(Pr. 57, Pr. 58, Pr. 162 to Pr. 165, Pr. 299, Pr. 611)............................................................. 152
4.12.2 Power failure signal (Y67 signal) .......................................................................................... 155
4.12.3 Power failure-time deceleration-to-stop function (Pr. 261 to Pr. 266 ).................................. 156
4.13 Operation setting at fault occurrence........................................................... 159
4.13.1 Retry function (Pr. 65, Pr. 67 to Pr. 69) ................................................................................ 159
4.13.2 Fault code output selection (Pr. 76)...................................................................................... 161
IV
4.13.3 Input/output phase loss protection selection (Pr. 251, Pr. 872) ............................................ 162
4.14 Energy saving operation and energy saving monitor ................................. 163
4.14.1 Energy saving control and Optimum excitation control (Pr. 60)............................................ 163
4.14.2 Energy saving monitor (Pr. 891 to Pr. 899) .......................................................................... 164
4.15 Motor noise, EMI measures, mechanical resonance ................................... 169
4.15.1 PWM carrier frequency and Soft-PWM control (Pr. 72, Pr. 240, Pr. 260)............................. 169
4.15.2 Speed smoothing control (Pr. 653, Pr. 654) ......................................................................... 170
4.16 Frequency setting by analog input (terminal 1, 2, 4) ................................... 171
4.16.1 Analog input selection (Pr. 73, Pr. 267) ................................................................................ 171
4.16.2 Analog input compensation (Pr. 73, Pr. 242, Pr. 243, Pr. 252, Pr. 253) ............................... 175
4.16.3 Response level of analog input and noise elimination (Pr. 74)............................................. 176
4.16.4 Bias and gain of frequency setting voltage (current)
(Pr. 125, Pr. 126, Pr. 241, C2(Pr. 902) to C7(Pr. 905)) ........................................................ 177
4.16.5 4mA input check of current input (Pr. 573, Pr. 777, Pr. 778) ................................................ 182
4.17 Misoperation prevention and parameter setting restriction ....................... 186
4.17.1 Reset selection/disconnected PU detection/PU stop selection (Pr. 75) ............................... 186
4.17.2 Parameter write selection (Pr. 77) ........................................................................................ 189
4.17.3 Reverse rotation prevention selection (Pr. 78) ..................................................................... 190
4.17.4 Display of applied parameters and user group function (Pr. 160, Pr. 172 to Pr. 174) .......... 190
4.17.5 Password function (Pr. 296, Pr. 297).................................................................................... 192
4.18 Selection of operation mode and operation location .................................. 195
4.18.1 Operation mode selection (Pr. 79)........................................................................................ 195
4.18.2 Operation mode at power ON (Pr. 79, Pr. 340) .................................................................... 203
4.18.3 Start command source and speed command source during
communication operation (Pr. 338, Pr. 339, Pr. 550, Pr. 551).............................................. 204
4.19 Communication operation and setting.......................................................... 209
4.19.1 Wiring and configuration of PU connector ............................................................................ 209
4.19.2 Wiring and arrangement of RS-485 terminals ...................................................................... 211
4.19.3 Initial settings and specifications of RS-485 communication
(Pr. 117 to Pr. 124, Pr. 331 to Pr. 337, Pr. 341, Pr. 549)...................................................... 214
4.19.4 Communication EEPROM write selection (Pr. 342) ............................................................. 216
4.19.5 Operation selection at communication error (Pr.502, Pr.779) .............................................. 216
4.19.6 Mitsubishi inverter protocol (computer link communication) ................................................. 219
4.19.7 Modbus-RTU communication specifications
(Pr. 331, Pr. 332, Pr. 334, Pr. 343, Pr. 502, Pr. 539, Pr. 549, Pr.779).................................. 232
4.19.8 BACnet MS/TP protocol........................................................................................................ 247
4.19.9 Operation by PLC function
(Pr. 414, Pr. 415, Pr. 498, Pr. 506 to Pr. 515, Pr. 826 to Pr. 865) ........................................ 260
4.20 PID control ....................................................................................................... 261
4.20.1 Outline of PID control (Pr. 127 to Pr. 134, Pr. 241, Pr. 553, Pr. 554,
Pr. 575 to Pr. 577) ................................................................................................................ 261

V
CONTENTS
4.20.2 Bias and gain calibration for PID displayed values
(Pr. 241, Pr. 759, C42(Pr. 934) to C45(Pr. 935)).................................................................. 273
4.20.3 Pre-charge function (Pr.760 to Pr. 769)................................................................................ 275
4.20.4 Second PID function (Pr.753 to Pr. 758, Pr.765 to Pr.769) .................................................. 281
4.20.5 Advanced PID function (pump function) (Pr. 554, Pr. 575 to Pr. 591).................................. 283
4.21 Special operation and frequency control ..................................................... 293
4.21.1 Bypass-inverter switchover function (Pr. 57, Pr. 58, Pr. 135 to Pr. 139, Pr. 159)................. 293
4.21.2 Regeneration avoidance function (Pr. 665, Pr. 882 to Pr. 886)............................................ 298
4.22 Useful functions.............................................................................................. 300
4.22.1 Cooling fan operation selection (Pr. 244) ............................................................................. 300
4.22.2 Display of the life of the inverter parts (Pr. 255 to Pr .259)................................................... 301
4.22.3 Maintenance timer alarm (Pr. 503, Pr. 504) ......................................................................... 304
4.22.4 Current average value monitor signal (Pr. 555 to Pr. 557) ................................................... 305
4.22.5 Free parameter (Pr. 888, Pr. 889) ........................................................................................ 307
4.22.6 Initiating a fault (Pr.997) ....................................................................................................... 308
4.22.7 Setting multiple parameters as a batch (Pr.999) .................................................................. 309
4.23 Setting from the parameter unit, operation panel ....................................... 315
4.23.1 PU display language selection (Pr. 145) .............................................................................. 315
4.23.2 Setting dial potentiometer mode/key lock selection (Pr. 161)............................................... 315
4.23.3 Buzzer control (Pr. 990)........................................................................................................ 317
4.23.4 PU contrast adjustment (Pr. 991) ......................................................................................... 317
4.24 Setting of FR-PU07-01 .................................................................................... 318
4.24.1 PID display bias/gain setting menu ...................................................................................... 319
4.24.2 Unit selection for the PID parameter/PID monitored items (Pr. 759).................................... 320
4.24.3 PID set point direct setting menu.......................................................................................... 321
4.24.4 3-line monitor selection (Pr. 774 to Pr.776) .......................................................................... 322
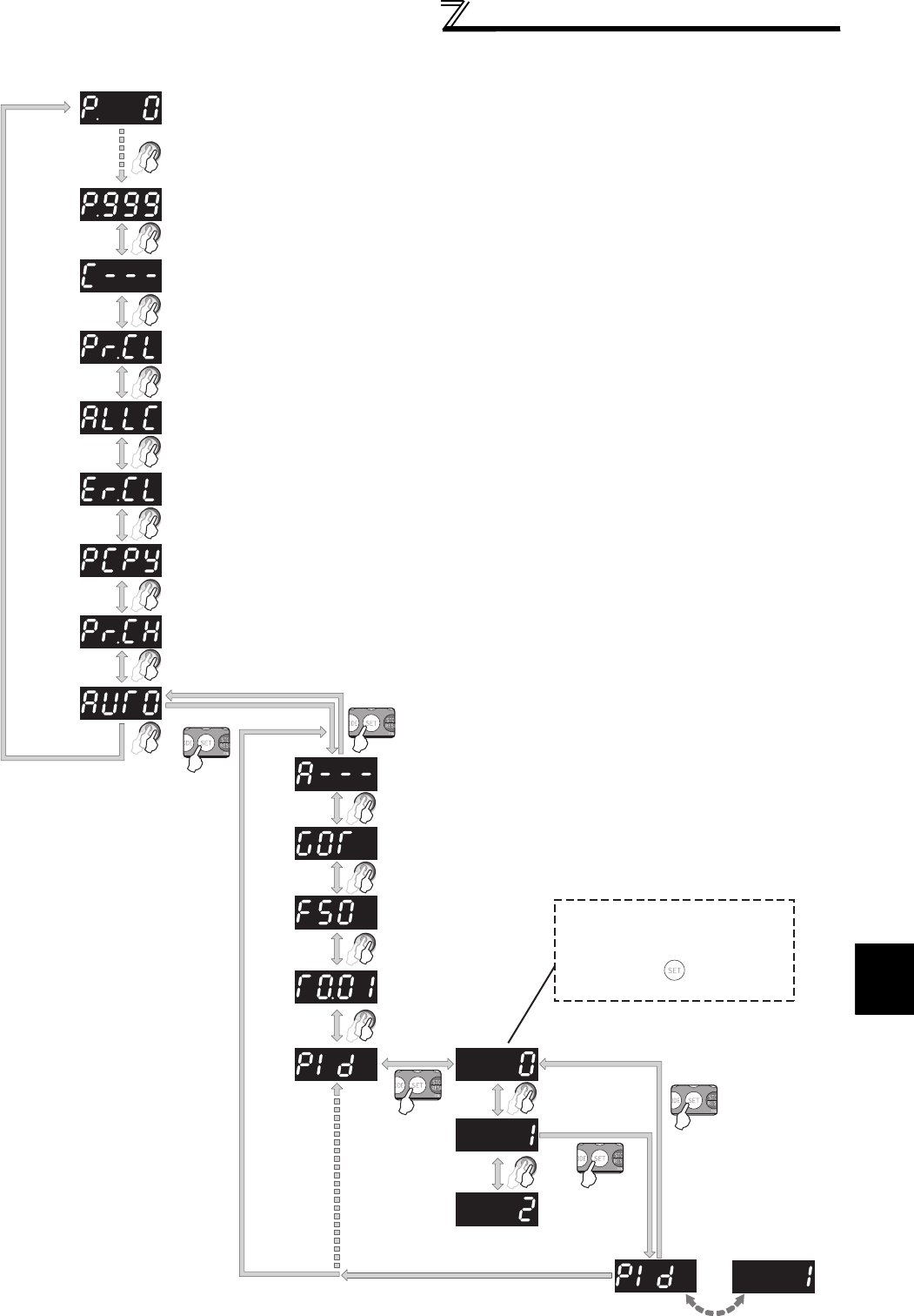
4.25 Parameter clear............................................................................................... 323
4.26 All parameter clear ......................................................................................... 324
4.27 Parameter copy and parameter verification................................................. 325
4.27.1 Parameter copy .................................................................................................................... 325
4.27.2 Parameter verification........................................................................................................... 326
4.28 Initial value change list ................................................................................. 327
4.29 Check and clear of the faults history............................................................ 328
5 PROTECTIVE FUNCTIONS 331
5.1 Reset method of protective function ............................................................. 332
5.2 List of fault or alarm display........................................................................... 333
5.3 Causes and corrective actions....................................................................... 334

VI
5.4 Correspondences between digital and actual characters............................346
5.5 Check first when you have a trouble..............................................................347
5.5.1 Motor does not start............................................................................................................... 347
5.5.2 Motor or machine is making abnormal acoustic noise........................................................... 349
5.5.3 Inverter generates abnormal noise ........................................................................................ 349
5.5.4 Motor generates heat abnormally .......................................................................................... 349
5.5.5 Motor rotates in the opposite direction................................................................................... 350
5.5.6 Speed greatly differs from the setting .................................................................................... 350
5.5.7 Acceleration/deceleration is not smooth................................................................................ 350
5.5.8 Speed varies during operation............................................................................................... 351
5.5.9 Operation mode is not changed properly............................................................................... 351
5.5.10 Operation panel (FR-DU07) display is not operating............................................................. 352
5.5.11 Motor current is too large....................................................................................................... 352
5.5.12 Speed does not accelerate .................................................................................................... 353
5.5.13 Unable to write parameter setting.......................................................................................... 353
5.5.14 Power lamp is not lit............................................................................................................... 353
6 PRECAUTIONS FOR MAINTENANCE AND INSPECTION 355
6.1 Inspection item .................................................................................................356
6.1.1 Daily inspection...................................................................................................................... 356
6.1.2 Periodic inspection................................................................................................................. 356
6.1.3 Daily and periodic inspection ................................................................................................. 357
6.1.4 Display of the life of the inverter parts ................................................................................... 358
6.1.5 Checking the inverter and converter modules ....................................................................... 358
6.1.6 Cleaning................................................................................................................................. 358
6.1.7 Replacement of parts............................................................................................................. 359
6.1.8 Inverter replacement.............................................................................................................. 362
6.2 Measurement of main circuit voltages, currents and powers......................363
6.2.1 Measurement of voltages and currents ................................................................................. 363
6.2.2 Measurement of powers ........................................................................................................ 365
6.2.3 Measurement of voltages and use of PT ............................................................................... 365
6.2.4 Measurement of currents....................................................................................................... 366
6.2.5 Use of CT and transducer...................................................................................................... 366
6.2.6 Measurement of inverter input power factor .......................................................................... 366
6.2.7 Measurement of converter output voltage (across terminals P/+ and N/-) .......................... 367
6.2.8 Insulation resistance test using megger ................................................................................ 367
6.2.9 Pressure test.......................................................................................................................... 367
7 SPECIFICATIONS 369
7.1 Rating ................................................................................................................370
7.2 Common specifications...................................................................................372

VII
CONTENTS
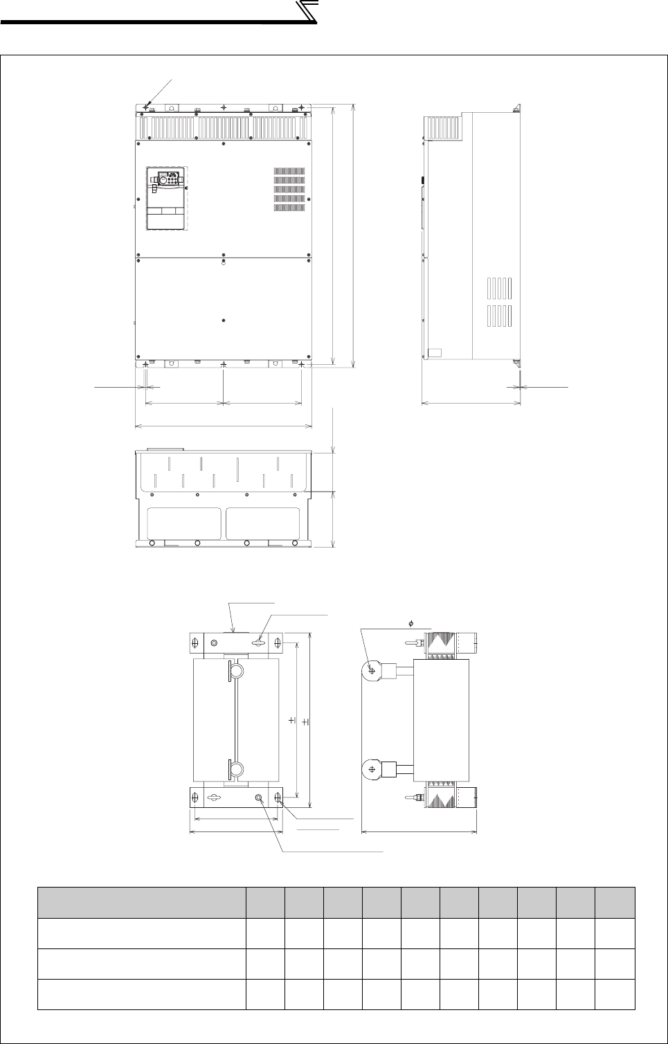
7.3 Outline dimension drawings........................................................................... 374
7.4 Heatsink protrusion attachment procedure .................................................. 384
7.4.1 When using a heatsink protrusion attachment (FR-A7CN) ................................................... 384
7.4.2 Protrusion of heatsink of the FR-F740-04320 or more .......................................................... 384
APPENDICES 387
Appendix 1 For customers who are replacing the conventional model
with this inverter ................................................................................ 388
Appendix 1-1 Replacement of the FR-F500 series ......................................................................... 388
Appendix 1-2 Replacement of the FR-A100 <EXCELENT> series ................................................. 389
Appendix 2 Parameter clear, parameter copy and instruction code list........... 390
Appendix 3 Specification change ......................................................................... 400
Appendix 3-1 SERIAL number check .............................................................................................. 400
Appendix 3-2 Changed functions .................................................................................................... 400
MEMO

1
3
4
5
6
7
1
2
1 OUTLINE
This chapter describes the basic "OUTLINE" for use of this
product.
Always read the instructions before using the equipment.
1.1 Product checking and parts identification ............... 2
1.2 Inverter and peripheral devices .............................. 3
1.3 Method of removal and reinstallation of the front
cover....................................................................... 6
1.4 Installation of the inverter and enclosure design .... 8
<Abbreviations>
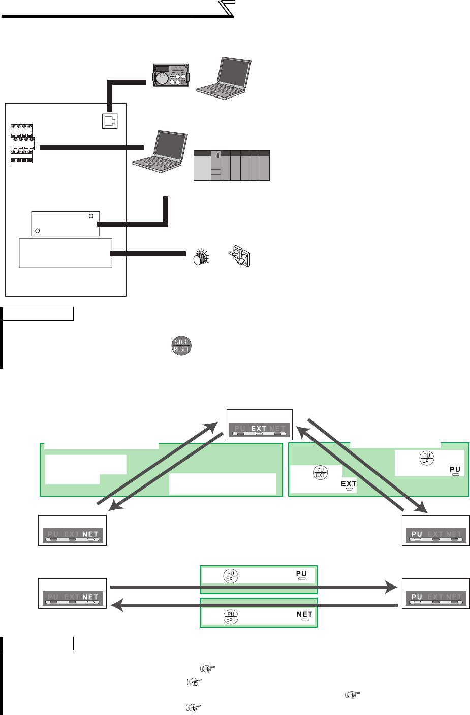
DU ............................................Operation panel (FR-DU07)
PU.................................................. Operation panel (FR-DU07) and parameter unit (FR-PU04/FR-
PU07(-01))
Inverter .....................................Mitsubishi inverter FR-F700 series
FR-F700 ...................................Mitsubishi inverter FR-F700 series
Pr. .............................................Parameter Number (Number assigned to function)
PU operation ............................. Operation using the PU (FR-DU07/FR-PU04/FR-PU07(-01)).
External operation ....................Operation using the control circuit signals
Combined operation .................Combined operation using the PU (FR-DU07/FR-PU04/FR-
PU07(-01)) and external operation.
Mitsubishi standard motor ........SF-JR
Mitsubishi constant-torque motor
...SF-HRCA
<Trademarks>
• Microsoft and Visual C++ are registered trademarks of Microsoft Corporation in the United
States and/or other countries.
•L
ONWORKS® is a registered trademark of Echelon Corporation in the U.S.A and other
countries.
• DeviceNetTM is a registered trademark of ODVA (Open DeviceNet Vender Association,
Inc.).
• BACnet® is a registered trademark of American Society of Heating, Refrigerating and
Air-Conditioning Engineers (ASHRAE).
• Other company and product names herein are the trademarks and registered trademarks of
their respective owners.

2
Product checking and parts identification
1.1 Product checking and parts identification
Unpack the inverter and check the capacity plate on the front cover and the rating plate on the inverter side face to
ensure that the product agrees with your order and the inverter is intact.
Operation panel (FR-DU07)
Front cover
EMC filter ON/OFF connector
Control circuit
terminal block
AU/PTC switchover switch
Main circuit terminal block Charge lamp
Lit when power is
supplied to the main
circuit
Power lamp
Lit when the control circuit
(R1/L11, S1/L21) is supplied
with power.
Cooling fan
PU connector
RS-485 terminals
Alarm lamp
Lit when the inverter is
in the alarm status
(fault).
Capacity plate
Inverter model Serial number
Capacity plate
Rating plate
Voltage/current input switch
Connector for plug-in option connection
(Refer to the Instruction Manual of options.)
00126
FR-F740-00126-NA
- NA
FR --F740
Symbol
F720
Voltage Class
Three-phase 200V class
F740 Three-phase 400V class
Symbol
200V class
00046
to
04750
Represents the rated
current
Model Number
400V class
00023
to
12120
Rating plate
Inverter model
Input rating
Output rating
Serial number
FR-F740-00126-NA
LD (50 C) XXA
SLD (40 C) XXA
• Inverter Model
wiring cover
Surrounding Air
Temperature
LD 120% 60s, 150% 3s 50 C (122 F)
SLD 110% 60s, 120% 3s 40 C (104 F)
Overload Current Rating
There are two connection connectors, and they are
called connector 1 and connector 2 from the top.
(Refer to page 34)
(Refer to page 6)
(Refer to page 15)
(Refer to page 16)
(Refer to page 360)
(Refer to page 35)
(Refer to page 110)
(Refer to page 27)
(Refer to page 20)
(Refer to page 6)
(Refer to page 16)
•Accessory
· Fan cover fixing screws (FR-F720-01250
(FR-F740-00620) or less) (Refer to the Installation
Guideline)
Capacity Screw Size (mm) Number
200V
00105 to 00250 M3 × 35 1
00340 to 00630 M4 × 40 2
00770 to 01250 M4 × 50 1
400V
00083, 00126 M3 × 35 1
00170 to 00380 M4 × 40 2
00470, 00620 M4 × 50 1
· DC reactor supplied (FR-F720-03160 (FR-F740-
01800) or more)
· Eyebolt for hanging the inverter (FR-F720-01540
to 04750, FR-F740-00770 to 06830)
Model Eyebolt Size (mm) Number
200V
01540 M8 2
01870 to 04750 M10 2
400V
00770 M8 2
00930 to 03610 M10 2
04320 to 06830 M12 2
(Refer to page 14, 171)
REMARKS
For removal and reinstallation of covers, refer to page 6.
... Specifications differ according to the date assembled. Refer to page 400 to check
the SERIAL number.

3
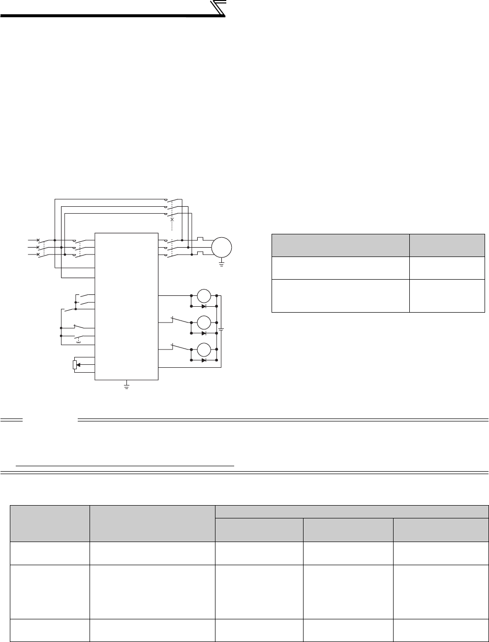
Inverter and peripheral devices
1
OUTLINE
1.2 Inverter and peripheral devices
CAUTION
· Do not install a power factor correction capacitor, surge suppressor or capacitor type filter on the inverter output side. This will
cause the inverter to trip or the capacitor, and surge suppressor to be damaged. If any of the above devices are connected,
immediately remove them.
· Electromagnetic wave interference
The input/output (main circuit) of the inverter includes high frequency components, which may interfere with the communication
devices (such as AM radios) used near the inverter. In this case, set the EMC filter valid to minimize interference.
(Refer topage 15.)
· Refer to the Instruction Manual of each option and peripheral devices for details of peripheral devices.
Power regeneration
common converter
(FR-CV
*1
)
Power regeneration
converter (MT-RC
*2
)
Resistor unit
(FR-BR
*1
, MT-BR5
*2
)
Brake unit
(FR-BU2, FR-BU
*1
, MT-BU5
*2
)
High power factor
converter
(FR-HC
*1
, MT-HC
*2
)
P/+
P/+
PR
PR
PULL
USB
MODE
RUN
ERR
USER
BAT
BOOT
PULL
POWER RUN
T.PASS
SD
ERR
MNG
D.LINK
RD
ERR
RUN
T.PASS
SD
ERR
MNG
D.LINK
RD
ERR
Programmable
controller
Human machine
interface
Three-phase AC power supply
AC reactor
(FR-HAL)
DC reactor
(FR-HEL)
R/L1 S/L2 T/L3
P/+ N/-P/+
P1 UVW
Moulded case circuit
breaker (MCCB)
or earth leakage circuit
breaker (ELB), fuse
Magnetic contactor(MC)
RS-485 terminal block
EMC filter
(ferrite core)
(FR-BSF01, FR-BLF)
Motor
Devices connected to the output
Use within the permissible power supply
specifications of the inverter.
The regeneration braking
capability of the inverter can be
exhibited fully.
Install this as required.
Install the magnetic contactor to ensure safety.
Do not use this magnetic contactor to start and
stop the inverter.
Doing so will cause the inverter life to be shorten.
The inverter can be connected
with a computer such as a
programmable controller and
with GOT (human machine
interface).
It supports Mitsubishi inverter
protocol, Modbus-RTU (binary)
protocol and BACnet MS/TP
protocol.
Do not install a power factor correction capacitor,
surge suppressor or EMC filter (capacitor) on the
output side of the inverter.
When installing a moulded case circuit breaker on the
output side of the inverter, contact each manufacturer
for selection of the moulded case circuit breaker.
Power supply harmonics
can be greatly suppressed.
Install this as required.
Greater braking capability
is obtained.
Install this as required.
The breaker must be selected carefully since
an in-rush current flows in the inverter at
power ON.
Install an EMC filter (ferrite
core) to reduce the
electromagnetic noise
generated from the inverter.
Effective in the range from
about 0.5MHz to 5MHz.
A wire should be wound four
turns at a maximum.
: Install these options as required.
Ground
Ground
Ground
To prevent an electric shock, always ground the
motor and inverter.
For the FR-F720-03160 (FR-
F740-01800) or more, a DC
reactor is supplied.
Always install the reactor.
*1 Compatible with the FR-F720-02330 (FR-F740-01160) or less.
*2 Compatible with the FR-F720-03160 (FR-F740-01800) or more.
Reactor (FR-HAL, FR-HEL)
Install reactors to suppress harmonics and to
improve the power factor. An AC reactor (FR-HAL)
(option) is required when installing the inverter near
a large power supply system (1000kVA or more).
The inverter may be damaged if you do not use
reactors.
Select the reactor according to the model.
For the FR-F720-02330 (FR-F740-01160) or less,
remove the jumpers across terminals P/+ and P1 to
connect to the DC reactor.
EMC filter
(ferrite core)
(FR-BLF)
The FR-F720-02330
(FR-F740-01160) or
less has a built-in
common mode choke.
(Refer to page 370)
(Refer to page 4)
(Refer to page 4)
(Refer to page 4 )
Inverter
(FR-F700)
The life of the inverter is influenced by surrounding air
temperature. The surrounding air temperature should be
as low as possible within the permissible range. This must
be noted especially when the inverter is installed in an
enclosure. (Refer to page 10)
Wrong wiring might lead to damage of the inverter. The
control signal lines must be kept fully away from the main
circuit to protect them from noise. (Refer to page 14)
Refer to page 15 for the built-in EMC filter.

4
Inverter and peripheral devices
1.2.1 Peripheral devices
Check the inverter model of the inverter you purchased. Appropriate peripheral devices must be selected according
to the capacity. Refer to the following list and prepare appropriate peripheral devices:
200V class
Motor
Output
(kW(HP))
*1
Applicable Inverter
Model
Breaker Selection *2 Input Side Magnetic Contactor*3
Power factor improving
(AC or DC) reactor
Power factor improving
(AC or DC) reactor
Without with Without with
0.75 (1) FR-F720-00046-NA 10A 10A S-N10 S-N10
1.5 (2) FR-F720-00077-NA 15A 15A S-N10 S-N10
2.2 (3) FR-F720-00105-NA 20A 15A S-N10 S-N10
3.7 (5) FR-F720-00167-NA 30A 30A S-N20, S-N21 S-N10
5.5 (7.5) FR-F720-00250-NA 50A 40A S-N25 S-N20, S-N21
7.5 (10) FR-F720-00340-NA 60A 50A S-N25 S-N25
11 (15) FR-F720-00490-NA 75A 75A S-N35 S-N35
15 (20) FR-F720-00630-NA 125A 100A S-N50 S-N50
18.5 (25) FR-F720-00770-NA 150A 125A S-N65 S-N50
22 (30) FR-F720-00930-NA 175A 150A S-N80 S-N65
30 (40) FR-F720-01250-NA 225A 175A S-N95 S-N80
37 (50) FR-F720-01540-NA 250A 225A S-N150 S-N125
45 (60) FR-F720-01870-NA 300A 300A S-N180 S-N150
55 (75) FR-F720-02330-NA 400A 350A S-N220 S-N180
75 (100) FR-F720-03160-NA ⎯400A ⎯
S-N300
90 (125) FR-F720-03800-NA ⎯400A ⎯
S-N300
110 (150) FR-F720-04750-NA ⎯500A ⎯
S-N400
*1 Selections for use of the Mitsubishi 4-pole standard motor with power supply voltage of 200VAC 50Hz.
*2 Select the MCCB according to the power supply capacity.
Install one MCCB per inverter.
For using commercial-power supply operation, select a breaker with capacity which allows the motor to be
directly power supplied.
For the use in the United States or Canada, provide the appropriate UL and cUL listed Class RK5, Class T
or Class L type fuse or UL 489 molded case circuit breaker (MCCB) that is suitable for branch circuit
protection.
(Refer to the Installation Guideline.)
*3 Magnetic contactor is selected based on the AC-1 class. The electrical durability of magnetic contactor is 500,000 times. When the magnetic
contactor is used for emergency stop during motor driving, the electrical durability is 25 times.
When using the MC for emergency stop during motor driving or using on the motor side during commercial-power supply operation, select the
MC with class AC-3 rated current for the motor rated current.
CAUTION
⋅When the inverter capacity is larger than the motor capacity, select an MCCB and a magnetic contactor according to the
inverter model and cable and reactor according to the motor output.
⋅When the breaker on the inverter primary side trips, check for the wiring fault (short circuit), damage to internal parts of the
inverter, etc. Identify the cause of the trip, then remove the cause and power ON the breaker.
MCCB INV
MCCB INV
IM
IM

5
Inverter and peripheral devices
1
OUTLINE
400V class
Motor
Output
(kW(HP))
*1
Applicable Inverter Model
Breaker Selection *2 Input Side Magnetic Contactor*3
Power factor improving
(AC or DC) reactor
Power factor improving
(AC or DC) reactor
Without with Without with
0.75 (1) FR-F740-00023-NA 5A 5A S-N10 S-N10
1.5 (2) FR-F740-00038-NA 10A 10A S-N10 S-N10
2.2 (3) FR-F740-00052-NA 10A 10A S-N10 S-N10
3.7 (5) FR-F740-00083-NA 20A 15A S-N10 S-N10
5.5 (7.5) FR-F740-00126-NA 30A 20A S-N20, S-N21 S-N11, S-N12
7.5 (10) FR-F740-00170-NA 30A 30A S-N20, S-N21 S-N20, S-N21
11 (15) FR-F740-00250-NA 50A 40A S-N20, S-N21 S-N20, S-N21
15 (20) FR-F740-00310-NA 60A 50A S-N25 S-N20, S-N21
18.5 (25) FR-F740-00380-NA 75A 60A S-N25 S-N25
22 (30) FR-F740-00470-NA 100A 75A S-N35 S-N25
30 (40) FR-F740-00620-NA 125A 100A S-N50 S-N50
37 (50) FR-F740-00770-NA 150A 125A S-N65 S-N50
45 (60) FR-F740-00930-NA 175A 150A S-N80 S-N65
55 (75) FR-F740-01160-NA 200A 175A S-N80 S-N80
75 (100) FR-F740-01800-NA ⎯225A ⎯S-N95
90 (125) FR-F740-01800-NA ⎯225A ⎯S-N150
110 (150) FR-F740-02160-NA ⎯225A ⎯S-N180
132 (200) FR-F740-02600-NA ⎯400A ⎯S-N220
160 (250) FR-F740-03250-NA ⎯400A ⎯S-N300
185 (300) FR-F740-03610-NA ⎯400A ⎯S-N300
220 (350) FR-F740-04320-NA ⎯500A ⎯S-N400
250 (400) FR-F740-04810-NA ⎯600A ⎯S-N600
280 (450) FR-F740-05470-NA ⎯600A ⎯S-N600
315 (500) FR-F740-06100-NA ⎯700A ⎯S-N600
355 (550) FR-F740-06830-NA ⎯800A ⎯S-N600
400 (600) FR-F740-07700-NA ⎯900A ⎯S-N800
450 (700) FR-F740-08660-NA ⎯1000A ⎯1000A
Rated product
500 (750) FR-F740-09620-NA ⎯1200A ⎯1000A
Rated product
560 (800) FR-F740-10940-NA ⎯1500A ⎯1200A
Rated product
630 (850) FR-F740-12120-NA ⎯2000A ⎯1400A
Rated product
*1 Selections for use of the Mitsubishi 4-pole standard motor with power supply voltage of 400VAC 50Hz.
*2 Select the MCCB according to the power supply capacity.
Install one MCCB per inverter.
For using commercial-power supply operation, select a breaker with capacity which allows the motor to be
directly power supplied.
For the use in the United States or Canada, provide the appropriate UL and cUL listed Class RK5, Class T
or Class L type fuse or UL 489 molded case circuit breaker (MCCB) that is suitable for branch circuit
protection.
(Refer to the Installation Guideline.)
*3 Magnetic contactor is selected based on the AC-1 class. The electrical durability of magnetic contactor is 500,000 times. When the magnetic
contactor is used for emergency stop during motor driving, the electrical durability is 25 times.
When using the MC for emergency stop during motor driving or using on the motor side during commercial-power supply operation, select the
MC with class AC-3 rated current for the motor rated current.
CAUTION
⋅When the inverter capacity is larger than the motor capacity, select an MCCB and a magnetic contactor according to the
inverter model and cable and reactor according to the motor output.
⋅When the breaker on the inverter primary side trips, check for the wiring fault (short circuit), damage to internal parts of the
inverter, etc. Identify the cause of the trip, then remove the cause and power ON the breaker.
MCCB INV
MCCB INV
IM
IM

6
Method of removal and reinstallation of the
front cover
1.3 Method of removal and reinstallation of the front cover
•Removal of the operation panel
1) Loosen the two screws on the operation panel.
(These screws cannot be removed.)
2) Push the left and right hooks of the operation panel
and pull the operation panel toward you to remove.
When reinstalling the operation panel, insert it straight to reinstall securely and tighten the fixed screws of the
operation panel.
FR-F720-01250-NA or less, FR-F740-00620-NA or less
•Removal
•Reinstallation
Installation hook
Front cover Front cover
1) Loosen the installation screws of the
front cover.
2) Pull the front cover toward you to remove by pushing an
installation hook using left fixed hooks as supports.
Front cover Front cover
Front cover
1) Insert the two fixed hooks on the left side of
the front cover into the sockets of the
inverter.
2) Using the fixed hooks as supports,
securely press the front cover
against the inverter.
(Although installation can be done
with the operation panel mounted,
make sure that a connector is
securely fixed.)
3) Tighten the installation
screws and fix the front
cover.

7
Method of removal and reinstallation of the
front cover
1
OUTLINE
FR-F720-01540-NA or more, FR-F740-00770-NA or more
•Removal
•Reinstallation
CAUTION
1. Fully make sure that the front cover has been reinstalled securely. Always tighten the installation screws of the front cover.
2. The same serial number is printed on the capacity plate of the front cover and the rating plate of the inverter. Before reinstalling the
front cover, check the serial numbers to ensure that the cover removed is reinstalled to the inverter from where it was removed.
Front cover 2
Front cover 1
Installation hook
1) Remove installation screws on
the front cover 1 to remove the
front cover 1.
2) Loosen the installation
screws of the front cover 2.
3) Pull the front cover 2 toward you to
remove by pushing an installation
hook on the right side using left
fixed hooks as supports.
Front cover 2 Front cover 2
Front cover 2
Front cover 1
1) Insert the two fixed hooks on the left side of the
front cover 2 into the sockets of the inverter.
2) Using the fixed hooks as supports, securely
press the front cover 2 against the inverter.
(Although installation can be done with the
operation panel mounted, make sure that a
connector is securely fixed.)
3) Fix the front cover 2 with the
installation screws.
4) Fix the front cover 1 with the
installation screws.
REMARKS
⋅For the FR-F740-04320 or more, the front cover 1 is separated into two parts.

8
Installation of the inverter and
enclosure design
1.4 Installation of the inverter and enclosure design
When an inverter enclosure is to be designed and manufactured, heat generated by contained equipment, etc., the
environment of an operating place, and others must be fully considered to determine the enclosure structure, size and
equipment layout. The inverter unit uses many semiconductor devices. To ensure higher reliability and long period of
operation, operate the inverter in the ambient environment that completely satisfies the equipment specifications.
1.4.1 Inverter installation environment
As the inverter installation environment should satisfy the standard specifications indicated in the following table,
operation in any place that does not meet these conditions not only deteriorates the performance and life of the
inverter, but also causes a failure. Refer to the following points and take adequate measures.
*1 2.9m/s2 or less for the FR-F740-04320 or more.
(1) Temperature
The permissible surrounding air temperature of the inverter is -10°C (14°F) to +50°C (122°F) (when LD is set) or -10°C
(14°F) to +40°C (104°F) (when SLD is set). Always operate the inverter within this temperature range. Operation outside
this range will considerably shorten the service lives of the semiconductors, parts, capacitors and others. Take the
following measures so that the surrounding air temperature of the inverter falls within the specified range.
1) Measures against high temperature
• Use a forced ventilation system or similar cooling system. (Refer to page 10.)
• Install the enclosure in an air-conditioned electrical chamber.
• Block direct sunlight.
• Provide a shield or similar plate to avoid direct exposure to the radiated heat and wind of a heat source.
• Ventilate the area around the enclosure well.
2) Measures against low temperature
• Provide a space heater in the enclosure.
• Do not power OFF the inverter. (Keep the start signal of the inverter OFF.)
3) Sudden temperature changes
• Select an installation place where temperature does not change suddenly.
• Avoid installing the inverter near the air outlet of an air conditioner.
• If temperature changes are caused by opening/closing of a door, install the inverter away from the door.
(2) Humidity
Normally operate the inverter within the 45 to 90% range of the ambient humidity. Too high humidity will pose problems
of reduced insulation and metal corrosion. On the other hand, too low humidity may produce a spatial electrical
breakdown. The insulation distance specified in JEM1103 "Control Equipment Insulator" is defined as humidity 45 to
85%.
1) Measures against high humidity
• Make the enclosure enclosed, and provide it with a hygroscopic agent.
• Take dry air into the enclosure from outside.
• Provide a space heater in the enclosure.
2) Measures against low humidity
What is important in fitting or inspection of the unit in this status is to discharge your body (static electricity)
beforehand and keep your body from contact with the parts and patterns, besides blowing air of proper humidity into
the enclosure from outside.
3) Measures against condensation
Condensation may occur if frequent operation stops change the in-enclosure temperature suddenly or if the outside-
air temperature changes suddenly.
Condensation causes such faults as reduced insulation and corrosion.
• Take the measures against high humidity in 1).
• Do not power OFF the inverter. (Keep the start signal of the inverter OFF.)
Environmental standard specifications of inverter
Item Description
Surrounding air temperature LD -10 to +50°C (14°F to 122°F) (non-freezing)
SLD(Initial setting) -10 to +40°C (14°F to 104°F) (non-freezing)
Ambient humidity 90% RH maximum (non-condensing)
Atmosphere Free from corrosive and explosive gases, dust and dirt
Maximum Altitude 1,000m (3280.80 feet) or less
Vibration 5.9m/s2 or less *1 at 10 to 55Hz (directions of X, Y, Z axes)

9
Installation of the inverter and
enclosure design
1
OUTLINE
(3) Dust, dirt, oil mist
Dust and dirt will cause such faults as poor contact of contact points, reduced insulation or reduced cooling effect due
to moisture absorption of accumulated dust and dirt, and in-enclosure temperature rise due to clogged filter.
In the atmosphere where conductive powder floats, dust and dirt will cause such faults as malfunction, deteriorated
insulation and short circuit in a short time.
Since oil mist will cause similar conditions, it is necessary to take adequate measures.
Countermeasures
• Place in a totally enclosed enclosure.
Take measures if the in-enclosure temperature rises. (Refer to page 10.)
• Purge air.
Pump clean air from outside to make the in-enclosure pressure higher than the outside-air pressure.
(4) Corrosive gas, salt damage
If the inverter is exposed to corrosive gas or to salt near a beach, the printed board patterns and parts will corrode or
the relays and switches will result in poor contact.
In such places, take the measures given in Section (3).
(5) Explosive, flammable gases
As the inverter is non-explosion proof, it must be contained in an explosion proof enclosure.
In places where explosion may be caused by explosive gas, dust or dirt, an enclosure cannot be used unless it
structurally complies with the guidelines and has passed the specified tests. This makes the enclosure itself expensive
(including the test charges).
The best way is to avoid installation in such places and install the inverter in a non-hazardous place.
(6) Highland
Use the inverter at the altitude of within 1000m (3280.80 feet).
If it is used at a higher place, it is likely that thin air will reduce the cooling effect and low air pressure will deteriorate
dielectric strength.
(7) Vibration, impact
The vibration resistance of the inverter is up to 5.9m/s2 (2.9m/s2 for the FR-F740-04320 or more) at 10 to 55Hz
frequency (directions of X, Y, Z axes) and 1mm (0.04 inches) amplitude.
Vibration or impact, if less than the specified value, applied for a long time may make the mechanism loose or cause
poor contact to the connectors.
Especially when impact is imposed repeatedly, caution must be taken as the part pins are likely to break.
Countermeasures
• Provide the enclosure with rubber vibration isolators.
• Strengthen the structure to prevent the enclosure from resonance.
• Install the enclosure away from sources of vibration.

10
Installation of the inverter and
enclosure design
1.4.2 Cooling system types for inverter enclosure
From the enclosure that contains the inverter, the heat of the inverter and other equipment (transformers, lamps,
resistors, etc.) and the incoming heat such as direct sunlight must be dissipated to keep the in-enclosure temperature
lower than the permissible temperatures of the in-enclosure equipment including the inverter.
The cooling systems are classified as follows in terms of the cooling calculation method.
1) Cooling by natural heat dissipation from the enclosure surface (Totally enclosed type)
2) Cooling by heat sink (Aluminum fin, etc.)
3) Cooling by ventilation (Forced ventilation type, pipe ventilation type)
4) Cooling by heat exchanger or cooler (Heat pipe, cooler, etc.)
1.4.3 Inverter placement
(1) Installation of the Inverter
Cooling System Enclosure Structure Comment
Natural
cooling
Natural ventilation
(Enclosed, open type)
Low in cost and generally used, but the enclosure size
increases as the inverter capacity increases. For
relatively small capacities.
Natural ventilation
(Totally enclosed type)
Being a totally enclosed type, the most appropriate for
hostile environment having dust, dirt, oil mist, etc. The
enclosure size increases depending on the inverter
capacity.
Forced
cooling
Heatsink cooling Having restrictions on the heatsink mounting position
and area, and designed for relative small capacities.
Forced ventilation
For general indoor installation. Appropriate for
enclosure downsizing and cost reduction, and often
used.
Heat pipe Totally enclosed type for enclosure downsizing.
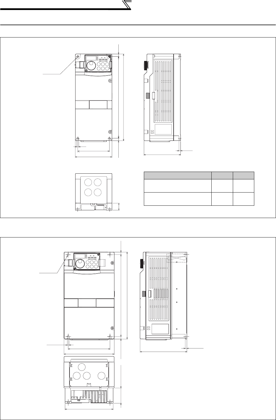
Installation on the enclosure
FR-F720-01250 or less
FR-F740-00620 or less
FR-F720-01540 or more
FR-F740-00770 or more
INV
INV
INV
heatsink
INV
INV
Heat
pipe
CAUTION
When encasing multiple inverters, install them in parallel as
a cooling measure. Install the inverter vertically.
Vertical
*
*Refer to the clearances on the next page.
Fix six positions for the FR-F740-
04320 to 08660 and fix eight positions
for the FR-F740-09620 to 12120.

11
Installation of the inverter and
enclosure design
1
OUTLINE
(2) Clearances around the inverter
To ensure ease of heat dissipation and maintenance, leave at least the shown clearances around the inverter. At least the
following clearances are required under the inverter as a wiring space, and above the inverter as a heat dissipation space.
(3) Inverter mounting orientation
Mount the inverter on a wall as specified. Do not mount it horizontally or any other way.
(4) Above the inverter
Heat is blown up from inside the inverter by the small fan built in the unit. Any equipment placed above the inverter
should be heat resistant.
(5) Arrangement of multiple inverters
(6) Placement of ventilation fan and inverter
REMARKS
• For replacing the cooling fan of the FR-F740-04320 or more, 30cm(11.8 inches) of space is necessary in front of
the inverter. Refer to page 360 for fan replacement.
When multiple inverters are placed in the same
enclosure, generally arrange them horizontally as
shown in the right figure (a). When it is inevitable to
arrange them vertically to minimize space, take such
measures as to provide guides since heat from the
bottom inverters can increase the temperatures in
the top inverters, causing inverter failures.
When mounting multiple inverters, fully take caution
not to make the surrounding air temperature of the
inverter higher than the permissible value by
providing ventilation and increasing the enclosure
size. Arrangement of multiple inverters
Heat generated in the inverter is blown up from the bottom of
the unit as warm air by the cooling fan. When installing a
ventilation fan for that heat, determine the place of ventilation
fan installation after fully considering an air flow. (Air passes
through areas of low resistance. Make an airway and airflow
plates to expose the inverter to cool air.)
Placement of ventilation fan and inverter
Clearances
Surrounding air temperature and humidity
Measurement
position
Measurement
position
Inverter
Leave enough clearances as a
cooling measure.
Humidity: 90% RH maximum
FR-F720-02330 or less
FR-F740-01160 or less
FR-F720-03160 or more
FR-F740-01800 or more
5cm
(1.97inches)
5cm
(1.97inches)
5cm
(1.97inches)
10cm
(3.94inches)
or more
20cm (7.87inches)
or more
20cm (7.87inches)
or more
10cm
(3.94inches)
or more
5cm
(1.97inches)
or more *
5cm
(1.97inches)
or more *
10cm
(3.94inches)
or more
10cm
(3.94inches)
or more
Temperature: -10°C to 50°C (14°F to 122°F)
(LD)
-10°C to 40°C (14°F to 104°F)
(SLD)
(front)
* 1cm (0.39 inches) or more for FR-F720-00167, FR-740-
00083 or less
Clearances (side)
*
Inverter
5cm
(1.97inches)
or more
* 1cm (0.39 inches) or more for FR-
F720-00167, FR-740-00083 or less
Guide Guide
Enclosure Enclosure
Guide
(a) Horizontal arrangement (b) Vertical arrangement
Inverter
Inverter
Inverter
Inverter Inverter
Inverter
Inverter Inverter
<Good example> <Bad example>
12
MEMO

13
3
4
5
6
7
1
2
2 WIRING
This chapter explains the basic "WIRING" for use of this product.
Always read the instructions before using the equipment.
2.1 Wiring ..................................................................... 14
2.2 Main circuit terminal specifications ......................... 16
2.3 Control circuit specifications ................................... 27
2.4 Connection of stand-alone option units .................. 36

14
Wiring
2.1 Wiring
2.1.1 Terminal connection diagram
CAUTION
· To prevent a malfunction due to noise, keep the signal cables more than 10cm (3.94inches) away from the power cables. Also
separate the main circuit wire of the input side and the output side.
· After wiring, wire offcuts must not be left in the inverter.
Wire offcuts can cause an alarm, failure or malfunction. Always keep the inverter clean.
When drilling mounting holes in an enclosure etc. take care not to allow chips and other foreign matter to enter the inverter.
· Set the voltage/current input switch correctly. Operation with a wrong setting may cause a fault, failure or malfunction.
Three-phase AC
power supply
MCCB
Jumper
R/L1
S/L2
T/L3
R1/L11
S1/L21
PC
10E(+10V)
10(+5V)
2
3
1
1
4
Control input signals (No voltage input allowed)
Jumper
Motor
Relay output 1
(Fault output)
C1
B1
A1
U
V
W
AM
5
*1
Main circuit terminal
Control circuit terminal
MC
Main circuit
Control circuit
C2
B2
A2
Relay output 2
Relay output
IM
AU
PTC
TXD+
TXD-
RXD+
RXD-
SG
SINK
SOURCE
Terminal functions
vary with the output
terminal assignment
(Pr. 195, Pr. 196)
Terminal functions
vary with the output
terminal assignment
(Pr. 190 to Pr. 194)
Terminal functions vary
with the input terminal
assignment
(Pr. 178 to Pr. 189)
*3
STF
STR
STOP
RH
RM
RL
JOG
RT
MRS
RES
AU
CS
SD
RUN
SU
IPF
OL
FU
SE
EMC filter
ON/OFF
connector
ON
OFF
VCC
Frequency setting signal (Analog)
Frequency setting
potentiometer
1/2W1kΩ
Auxiliary
input
(+)
(-)
2
(Analog common)
0 to 5VDC
0 to 10VDC selectable
selectable
selectable
0 to 20mADC
*4
5
PU
connector
Terminal
4 input
(Current
input)
Terminating
resistor
Connector
for plug-in option
connection
*5. It is recommended to use
2W1kΩ when the
frequency setting signal is
changed frequently.
(+)
(-)
0 to 5VDC
0 to 10VDC
*4
GND
RS-485 terminals
Data transmission
Data reception
4 to 20mADC
*4
0 to ±5VDC
0 to
±
10VDC (-)
(+)
(0 to 10VDC)
Analog signal output
Frequency detection
Open collector output common
Sink/source common
Running
Up to frequency
Instantaneous
power failure
Overload
Open collector output
Terminal 4 input selection
(Current input selection)
Selection of automatic restart
after instantaneous
power failure
Output stop
Reset
*3. AU terminal can be
used as PTC input
terminal.
Middle speed
High speed
Low speed
Jog operation
Second function selection
Multi-speed
selection
Forward
rotation
start
Reverse
rotation
start
Start self-holding selection
PR
*7
PX
*7
Jumper *7.
*5
(Permissible load
current 100mA)
5V
*2. To supply power to the
control circuit separately,
remove the jumper across
R1/L11 and S1/L21.
*2
Do not use PR and PX terminals.
Please do not remove the jumper
connected to terminal PR and PX.
Initial
value
Initial
value
Initial value
*4. Terminal input specifications
can be changed by analog
input specifications switchover
(Pr. 73, Pr. 267). Set the
voltage/current input switch in
the OFF position to select
voltage input (0 to 5V/0 to
10V) and ON to select current
input (0 to 20mA).
ON
42
OFF
Voltage/current
input switch
*4
Resistor unit
(Option)
Brake unit
(Option)
CN8
*6
24V
Inrush current
limit circuit
N/-
P/+
P1
Sink logic
Ground
Ground
Ground
(0 to 20mADC)
(-)
(+)
CA
(-)
(+)
CA Analog current output
(-)
(+)
CA
24VDC power supply
(Common for external power supply transistor)
Contact input common
*6. A CN8 (for MT-BU5) connector is
provided for the FR-F720-03160
(FR-F740-01800) or more.
*1.
DC reactor (FR-HEL)
Be sure to connect the DC reactor
supplied with the FR-F720-03160
(FR-F740-01800) or more
.
When a DC reactor is connected to
the 02330 (FR-F740-01160) or less,
remove the jumper across P1 and P/+.
*8. The 200V class 00046 and 00077
are not provided with the ON/OFF
connector EMC filter.
*8
Option connector 1
Option connector 2
(Refer to page 128)
(Refer to page 122)
(Refer to page 128)
(Refer to page 171)

15
Wiring
2
WIRING
2.1.2 EMC filter
This inverter is equipped with a built-in EMC filter (capacitive filter) and common mode choke.
The EMC filter is effective for reduction of air-propagated noise on the input side of the inverter.
The EMC filter is factory-set to disable (OFF). To enable it, fit the EMC filter ON/OFF connector to the ON position.
The input side common mode choke, built-in the FR-F720-02330(FR-F740-01160) or less inverter, is always valid
regardless of ON/OFF of the EMC filter ON/OFF connector.
The FR-F720-00046 and 00077 are not provided with the EMC filter ON/OFF connector. (Always ON)
<How to disconnect the connector>
(1) Before removing a front cover, check to make sure that the indication of the inverter operation panel is OFF, wait
for at least 10 minutes after the power supply has been switched OFF, and check that there are no residual voltage
using a tester or the like. (For the front cover removal method, refer to page 6.)
(2) When disconnecting the connector, push the fixing tab and pull the connector straight without pulling the cable or
forcibly pulling the connector with the tab fixed. When installing the connector, also engage the fixing tab securely.
If it is difficult to disconnect the connector, use a pair of long-nose pliers, etc.
CAUTION
⋅Fit the connector to either ON or OFF.
⋅Enabling (turning ON) the EMC filter increase leakage current. (Refer to page 47)
WARNING
While power is ON or when the inverter is running, do not open the front cover. Otherwise you may get an electric shock.
EMC filter OFF EMC filter OFF EMC filter OFFEMC filter ON EMC filter ON EMC filter ON
(initial setting) (initial setting) (initial setting)
VUW
EMC filte
r
ON/OFF
connecto
r
FR-F720-00105 to 00250
FR-F740-00023 to 00126 FR-F720-00340, 00490
FR-F740-00170, 00250
FR-F720-00630 or more
FR-F740-00310 or more
FR-F720-00105 to 00250
FR-F740-00023 to 00126
FR-F720-00340, 00490
FR-F740-00170, 00250
FR-F720-00630
FR-F740-00310, 00380
FR-F720-00770 to 01250
FR-F740-00470, 00620
FR-F720-01540 or more
FR-F740-00770 or more
EMC filter
ON/OFF connector
(Side view)
Disengage connector fixing tab With tab disengaged,
pull up connector straight.

16
Main circuit terminal specifications
2.2 Main circuit terminal specifications
2.2.1 Specification of main circuit terminal
2.2.2 Terminal arrangement of the main circuit terminal, power supply and the motor
wiring
200V class
Terminal
Symbol
Terminal
Name Description
Refer
to
page
R/L1,
S/L2,
T/L3
AC power
input
Connect to the commercial power supply.
Keep these terminals open when using the high power factor
converter (FR-HC, MT-HC) or power regeneration common converter
(FR-CV).
16
U, V, W Inverter output Connect a three-phase squirrel-cage motor. 16
R1/L11,
S1/L21
Power supply
for control
circuit
Connected to the AC power supply terminals R/L1 and S/L2. To
retain the fault display and fault output or when using the high power
factor converter (FR-HC, MT-HC) or power regeneration common
converter (FR-CV), remove the jumpers from terminals R/L1 and R1/
L11, and S/L2 and S1/L21 and apply external power to these
terminals.
The power capacity necessary when separate power is supplied from
R1/L11 and S1/L21 differs according to the inverter capacity.
25
P/+, N/- Brake unit
connection
Connect the brake unit (FR-BU2, FR-BU, BU and MT-BU5), power
regeneration common converter (FR-CV), high power factor converter
(FR-HC and MT-HC) or power regeneration converter (MT-RC).
36
P/+, P1 DC reactor
connection
For the FR-F720-02330 (FR-F740-01160) or less, remove the jumper
across terminals P/+ and P1 and connect the DC reactor. (Be sure to
connect the DC reactor supplied with the FR-F720-03160 (FR-F740-
01800) or more.)
When a DC reactor is not connected, the jumper across terminals P/
+ and P1 should not be removed.
44
PR, PX Please do not remove or use terminals PR and PX or the jumper connected. -
Earth (ground) For earthing (grounding) the inverter chassis. Must be earthed
(grounded). 23
FR-F720-00046, 00077-NA FR-F720-00105 to 00250-NA
200V
class
FR-F720-00630 or less
60VA
FR-F720-00770
80VA
FR-F720-00930 or more
80VA
400V
class
FR-F740-00310 or less
60VA
FR-F740-00380
60VA
FR-F740-00470 or more
80VA
R/L1 S/L2 T/L3
N/- P/+
PR
PX
R1/L11 S1/L21
Charge lamp
As this is an inside cover fixing screw,
do not remove it.
Jumper
Jumper
Motor
Power supply
IM
R/L1 S/L2 T/L3 N/- P/+ PR
PX
R1/L11 S1/L21
IM Charge lamp
Jumper
Jumper
Motor
Power
supply

17
Main circuit terminal specifications
2
WIRING
FR-F720-00340, 00490-NA FR-F720-00630-NA
FR-F720-00770 to 01250-NA FR-F720-01540 to 02330-NA
FR-F720-03160 to 04750-NA
R/L1 S/L2 T/L3
N/- P/+ PR
PX
R1/L11 S1/L21
IM
Jumpe
r
Jumper
Charge lamp
Motor
Power supply
R1/L11 S1/L21
R/L1 S/L2 T/L3 N/-
P/+
PR
Charge lamp
Jumper
Jumper
Power supply
IM
Motor
R/L1 S/L2 T/L3 N/- P/+
PR
R1/L11 S1/L21
IM
Jumper
Jumper
Charge lamp
Motor
Power supply
R/L1 S/L2 T/L3 N/- P/+
R1/L11 S1/L21
IM
Jumper
Jumper
Charge lamp
Motor
Power
supply
R/L1 S/L2 T/L3 N/-
P/+
R1/L11 S1/L21
P/+
P/+
IM
Jumper
Charge lamp
Motor
Power supply
DC reactor

18
Main circuit terminal specifications
400V class
FR-F740-00023 to 00126-NA FR-F740-00170, 00250-NA
FR-F740-00310, 00380-NA FR-F740-00470, 00620-NA
FR-F740-00770 to 01160-NA FR-F740-01800 to 02600-NA
R/L1 S/L2 T/L3 N/- P/+ PR
PX
R1/L11 S1/L21
IM Charge lamp
Jumper
Jumper
Motor
Power
supply
R/L1 S/L2 T/L3
N/- P/+ PR
PX
R1/L11 S1/L21
IM
Jumper Jumpe
r
Charge lamp
Motor
Power supply
R1/L11 S1/L21
R/L1 S/L2 T/L3 N/-
P/+
PR
Charge lamp
Jumper
Jumper
Power supply
IM
Motor
R/L1 S/L2 T/L3 N/- P/+
PR
R1/L11 S1/L21
IM
Jumper
Jumper
Charge lamp
Power supply Motor
IM
Jumper
Jumper
Charge lamp
Power
supply Motor
R/L1 S/L2 T/L3 N/- P/+
R1/L11 S1/L21
IM
R/L1 S/L2 T/L3 N/- P/+
R1/L11 S1/L21
DC reactor
Power
su
pp
l
y
Motor
Jumper
Charge lamp
P/+

19
Main circuit terminal specifications
2
WIRING
FR-F740-03250 to 04810-NA FR-F740-05470 to 12120-NA
CAUTION
· The power supply cables must be connected to R/L1, S/L2, T/L3. (Phase sequence needs not to be matched.) Never connect
the power cable to the U, V, W of the inverter. Doing so will damage the inverter.
· Connect the motor to U, V, W. At this time, turning ON the forward rotation switch (signal) rotates the motor in the
counterclockwise direction when viewed from the motor shaft.
· When wiring the inverter main circuit conductor of the FR-F740-05470 or more, tighten a nut from the right side of the
conductor. When wiring two wires, place wires on both sides of the conductor. (Refer to the drawing below.) For wiring, use
bolts (nuts) provided with the inverter.
IM
R/L1 S/L2 T/L3 N/-
P/+
R1/L11 S1/L21
P/+
P/+
Jumper
Charge lamp
MotorPower supply
DC reactor IM
R/L1 S/L2 T/L3 N/-
R1/L11 S1/L21
P/+
P/+
Jumper
Charge lamp
Motor
Power supply
DC reactor

20
Main circuit terminal specifications
Wiring cover and Handling (FR-F720-00930 (FR-F740-00620) or less)
1) Remove the wiring cover of the inverter. Punch out a knockout by firmly tapping it with such as a hammer. Remove
any sharp edges and burrs from knockout holes of the wiring cover.
2) Install conduits and fix with conduits clamps. Pass the cable always through the conduit.
CAUTION
When handling the wiring cover, care must be taken not to cut fingers or hands with sharp edges and burrs.
To avoid wire offcuts and other foreign matter to enter the inverter, conduits must be installed to the all knockout holes.
WARNING
Do not wire without using conduits. Otherwise, the cable sheathes may be scratched by the wiring cover edges,
resulting in a short circuit or ground fault.
REMARKS
⋅When using conduits for the FR-F720-00046 and 00077, fix the conduits to the wiring cover after connecting the earth cable to
the inverter earth terminal.
Wiring cove
r
Knockout

21
Main circuit terminal specifications
2
WIRING
2.2.3 Cables and wiring length
(1) Applicable cable size
Select the recommended cable size to ensure that a voltage drop will be 2% or less.
If the wiring distance is long between the inverter and motor, a main circuit cable voltage drop will cause the motor
torque to decrease especially at the output of a low frequency.
The following table indicates a selection example for the wiring length of 20m (65.62feet).
200V class (when input power supply is 220V)
Applicable Inverter
Model
Terminal
Screw
Size *4
Tightening
Torque
N·m
Crimping
Terminal
Cable Sizes
HIV, etc. (mm2) *1 AWG/MCM *2 PVC, etc. (mm2) *3
R/L1,
S/L2,
T/L3
U, V, W
R/L1,
S/L2,
T/L3
U, V, W P/+, P1
Earth
(ground)
cable
R/L1,
S/L2,
T/L3
U, V, W
R/L1,
S/L2,
T/L3
U, V, W
Earth
(ground)
cable
FR-F720-00046 to
00105-NA M4 1.5 2-4 2-4 2 2 2 2 14 14 2.5 2.5 2.5
FR-F720-00167-NA M4 1.5 5.5-4 5.5-4 3.5 3.5 3.5 3.5 12 12 4 4 4
FR-F720-00250-NA M4 1.5 5.5-4 5.5-4 5.5 5.5 5.5 5.5 10 10 6 6 6
FR-F720-00340-NA M5 2.5 14-5 8-5 14 8 14 5.5 6 8 16 10 16
FR-F720-00490-NA M5 2.5 14-5 14-5 14 14 14 14 6 6 16 16 16
FR-F720-00630-NA M5 2.5 22-5 22-5 22 22 22 14 4 6 (*5)25 25 16
FR-F720-00770-NA M6 4.4 38-6 38-6 38 38 38 22 2 2 50 50 25
FR-F720-00930-NA M8(M6) 7.8 38-8 38-8 38 38 38 22 2 2 50 50 25
FR-F720-01250-NA M8(M6) 7.8 60-8 60-8 60 60 60 22 1/0 1/0 50 50 25
FR-F720-01540-NA M8(M6) 7.8 80-8 80-8 80 80 80 22 3/0 3/0 70 70 35
FR-F720-01870-NA M10(M8) 14.7 100-10 100-10 100 100 100 38 4/0 4/0 95 95 50
FR-F720-02330-NA M10(M8) 14.7 100-10 100-10 100 100 100 38 4/0 4/0 95 95 50
FR-F720-03160-NA M12(M10) 24.5 150-12 150-12 125 125 150 38 250 250 ⎯⎯⎯
FR-F720-03800-NA M12(M10) 24.5 150-12 150-12 150 150 2×100 38 2×4/0 2×4/0 ⎯⎯⎯
FR-F720-04750-NA M12(M10) 24.5 100-12 100-12 2×100 2×100 2×100 38 2×4/0 2×4/0 ⎯⎯⎯
*1 The recommended cable size is that of the cable (e.g. HIV cable (600V class 2 vinyl-insulated cable)) with co
ntinuous maximum permissible
temperature of 75°C (167°F). Assumes that the surrounding air temperature is 50°C (122°F) or less and the wiring distance is 20m (65.62feet) or
les
s.
*2 The recommended cable size is that of the cable (THHW cable) with continuous maximum permissible temperature of 75°C (167°F). Assumes
that the surrounding air temperature is 40°C (104°F) or l
es
s and the wiring distance is 20m (65.62feet) or less.
(Selection example for use mainly in the United States.)
*3 For the FR-F720-00930 or less, the recommended cable size is that of the cable (PVC cable) with continuous maximum permissible temperature
of 70°C (158°F). Assumes that the surrounding air temperature is 40°C (104°F) or
l
ess and the wiring distance is 20m(65.62feet) or less.
For the FR-F720-01250 or more, the recommended cable size is that of the cable (XLPE cable) with continuous maximum permissible
temperature of 90°C (194°F). As
sum
es that the surrounding air temperature is 40°C (104°F) or less and wiring is performed in an enclosure.
(Selection example for use mainly in Europe.)
*4 The terminal screw size indicates the terminal size for R/L1, S/L2, T/L3, U, V, W, PR, PX, P/+, N/-, P1 and a screw for grounding.
A screw for earthing (grounding) of the FR-F720-00930 or more is indicated in ( ).
*5 When connecting the option unit to P/+, P1, N/-, use THHN cables for the option and terminals R/L1, S/L2, T/L3, U, V, W.

22
Main circuit terminal specifications
400V class (when input power supply is 440V based on the rated current for 110% overload for 1 minute)
The line voltage drop can be calculated by the following formula:
Line voltage drop [V]=
Use a larger diameter cable when the wiring distance is long or when it is desired to decrease the voltage drop (torque
reduction) in the low speed range.
Applicable Inverter Model
Termin al
Screw Size
*4
Tightening
Torque N·m
Crimping
(Compression)
Terminal
Cable Sizes
HIV, etc. (mm2) *1 AWG/MCM *2 PVC, etc. (mm2) *3
R/L1,
S/L2,
T/L3
U, V, W
R/L1,
S/L2,
T/L3
U, V, W
P/+, P1
Earth
(ground)
cable
R/L1,
S/L2,
T/L3
U, V, W
R/L1,
S/L2,
T/L3
U, V, W
Earth
(ground)
cable
FR-F740-00023 to 00083-NA M4 1.5 2-4 2-4 2 2 2 2 14 14 2.5 2.5 2.5
FR-F740-00126-NA M4 1.5 2-4 2-4 2 2 3.5 3.5 12 14 2.5 2.5 4
FR-F740-00170-NA M4 1.5 5.5-4 5.5-4 3.5 3.5 3.5 3.5 12 12 4 4 4
FR-F740-00250-NA M4 1.5 5.5-4 5.5-4 5.5 5.5 5.5 8 10 10 6 6 10
FR-F740-00310-NA M5 2.5 8-5 8-5 8 8 8 8 8 8 10 10 10
FR-F740-00380-NA M5 2.5 14-5 8-5 14 8 14 14 6 8 16 10 16
FR-F740-00470-NA M6 4.4 14-6 14-6 14 14 22 14 6 6 16 16 16
FR-F740-00620-NA M6 4.4 22-6 22-6 22 22 22 14 4 4 25 25 16
FR-F740-00770-NA M6 4.4 22-6 22-6 22 22 22 14 4 4 25 25 16
FR-F740-00930-NA M8 7.8 38-8 38-8 38 38 38 22 1 2 50 50 25
FR-F740-01160-NA M8 7.8 60-8 60-8 60 60 60 22 1/0 1/0 50 50 25
FR-F740-01800-NA M8 7.8 60-8 60-8 60 60 60 38 1/0 1/0 50 50 25
FR-F740-02160-NA M10 14.7 100-10 100-10 80 80 80 38 3/0 3/0 70 70 35
FR-F740-02600-NA M10 14.7 100-10 100-10 100 100 100 38 4/0 4/0 95 95 50
FR-F740-03250-NA M10 14.7 150-10 150-10 125 125 100 38 250 250 120 120 70
FR-F740-03610-NA M10 14.7 150-10 150-10 150 150 150 38 300 300 150 150 95
FR-F740-04320-NA
M12(M10)
24.5 100-12 100-12 2×100 2×100 2×100 38 2×4/0 2×4/0 2×95 2×95 95
FR-F740-04810-NA
M12(M10)
24.5 100-12 100-12 2×100 2×100 2×100 38 2×4/0 2×4/0 2×95 2×95 95
FR-F740-05470-NA
M12(M10)
46 150-12 150-12 2×125 2×125 2×125 38 2×250 2×250 2×120 2×120 120
FR-F740-06100-NA
M12(M10)
46 150-12 150-12 2×150 2×150 2×125 60 2×300 2×300 2×150 2×150 150
FR-F740-06830-NA
M12(M10)
46 200-12 200-12 2×200 2×200 2×150 60 2×350 2×350 2×185 2×185 2×95
FR-F740-07700-NA
M12(M10)
46 C2-200 C2-200 2×200 2×200 2×200 60 2×400 2×400 2×185 2×185 2×95
FR-F740-08660-NA
M12(M10)
46 C2-250 C2-250 2×250 2×250 2×200 60 2×500 2×500 2×240 2×240 2×120
FR-F740-09620-NA
M12(M10)
46 C2-250 C2-250 2×250 2×250 2×250 100 2×500 2×500 2×240 2×240 2×120
FR-F740-10940-NA
M12(M10)
46 C2-200 C2-200 3×200 3×200 3×200 100 3×350 3×350 3×185 3×185 2×150
FR-F740-12120-NA
M12(M10)
46 C2-200 C2-200 3×200 3×200 3×200 100 3×400 3×400 3×185 3×185 2×150
*1 For the FR-F740-01160 or less, the recommended cable size is that of the cable (e.g. HIV cable (600V class 2 vinyl-insulated cable)) with continuous
maximum permissible temperature of 75°C (167°F). Assumes that the surrounding air temperature is 50°C (122°F) or less and the wiring distance is
20m (65.62feet) or less.
For the FR-F740-01800 or more, the recommended cable size is that of the cable (e.g. LMFC (heat resistant flexible cross-linked polyethylene
insulated cable)) with continuous maximum permissible temperature of 90°C (194°F). Assumes that the surrounding air temperature is 50°C (122°F)
or less and wiring is performed in an enclosure.
*2 For the FR-F740-00930 or less, the recommended cable size is that of the cable (THHW cable) with continuous maximum permissible temperature of
75°C (167°F). Assumes that the surrounding air temperature is 40°C (104°F) or less and the wiring distance is 20m (65.62feet) or less.
For the FR-F740-01160 or more, the recommended cable size is that of the cable (THHN cable) with continuous maximum permissible temperature of
90°C (194°F). Assumes that the surrounding air temperature is 40°C (104°F) or less and wiring is performed in an enclosure.
(Selection example for use mainly in the United States.)
*3 For the FR-F740-00930 or less, the recommended cable size is that of the cable (PVC cable) with continuous maximum permissible temperature of
70°C (158°F). Assumes that the surrounding air temperature is 40°C (104°F) or less and the wiring distance is 20m (65.62feet) or less.
For the FR-F740-01160 or more, the recommended cable size is that of the cable (XLPE cable) with continuous maximum permissible temperature of
90°C (194°F). Assumes that the surrounding air temperature is 40°C (104°F) or less and wiring is performed in an enclosure.
(Selection example for use mainly in the Europe.)
*4 The terminal screw size indicates the terminal size for R/L1, S/L2, T/L3, U, V, W, P/+, N/-, P1, and a screw for earthing (grounding).
A screw for earthing (grounding) of the FR-F740-04320 or more is indicated in ( ).
CAUTION
· Tighten the terminal screw to the specified torque.
A screw that has been tighten too loosely can cause a short circuit or malfunction.
A screw that has been tighten too tightly can cause a short circuit or malfunction due to the unit breakage.
· Use crimping terminals with insulation sleeve to wire the power supply and motor.
3 × wire resistance[mΩ/m] × wiring distance[m] × current[A]
1000

23
Main circuit terminal specifications
2
WIRING
(2) Notes on grounding
Always ground the motor and inverter.
1)Purpose of grounding
Generally, an electrical apparatus has an ground terminal, which must be connected to the ground before use.
An electrical circuit is usually insulated by an insulating material and encased. However, it is impossible to
manufacture an insulating material that can shut off a leakage current completely, and actually, a slight current
flow into the case. The purpose of grounding the case of an electrical apparatus is to prevent operator from
getting an electric shock from this leakage current when touching it.
To avoid the influence of external noises, this grounding is important to audio equipment, sensors, computers
and other apparatuses that handle low-level signals or operate very fast.
2)Grounding methods and grounding work
As described previously, grounding is roughly classified into an electrical shock prevention type and a noise-
affected malfunction prevention type. Therefore, these two types should be discriminated clearly, and the
following work must be done to prevent the leakage current having the inverter's high frequency components
from entering the malfunction prevention type grounding:
(a) If possible, use (l) independent grounding in figure below for the inverter. If independent grounding is not
available, use (ll) joint grounding in the figure below which the inverter is connected with the other
equipment at a grounding point.
The (lll) common grounding as in the figure below, which inverter shares a common ground cable with the
other equipment, must be avoided.
A leakage current including many high frequency components flows in the ground cables of the inverter
and inverter-driven motor. Therefore, use the independent grounding and separated the grounding cable of
the inverter from equipments sensitive to EMI.
In a high building, it may be effective to use the EMI prevention type grounding connecting to an iron
structure frame, and electric shock prevention type grounding with the independent grounding together.
(b) This inverter must be grounded. Grounding must conform to the requirements of national and local safety
regulations and electrical code (NEC section 250, IEC 536 class 1 and other applicable standards).
A neutral-point grounded power supply for 400V class inverter in compliance with EN standard must be
used.
(c) Use the thickest possible ground cable. The ground cable should be of not less than the size indicated in
the above table on the previous page.
(d) The grounding point should be as near as possible to the inverter, and the grounding wire length should be
as short as possible.
(e) Run the ground cable as far away as possible from the I/O wiring of equipment sensitive to noises and run
them in parallel in the minimum distance.
To be compliant with the EU Directive (Low Voltage Directive), refer to the Installation Guideline.
Inverter Other
equipment
(I) Independent earthing.......Best
Inverter Other
equipment
(II) Joint earthing.......Good
Inverter Other
equipment
(III) Joint earthing.......Not allowed

24
Main circuit terminal specifications
(3) Total wiring length
The overall wiring length for connection of a single motor or multiple motors should be within the value in the table below.
* For the FR-F720-03160 (FR-F740-01800) or more, the setting range of Pr. 72 PWM frequency selection is "0 to 6".
When driving a 400V class motor by the inverter, surge voltages attributable to the wiring constants may occur at the
motor terminals, deteriorating the insulation of the motor.
Take the following measures 1) or 2) in this case. (Refer to page 52)
1) Use a "400V class inverter-driven insulation-enhanced motor" and set frequency in Pr. 72 PWM frequency selection
according to wiring length
2) Connect the surge voltage suppression filter (FR-ASF-H) to the or less andthe sine wave filter (MT-BSL/BSC) to
the or more on the inverter outputside.
(4) Cable size of the control circuit power supply (terminal R1/L11, S1/L21)
· Terminal Screw Size: M4
· Cable size: 0.75mm2 to 2mm2
· Tightening torque: 1.5N·m
Pr. 72 PWM frequency selection Setting
(carrier frequency)
FR-F720-00046
FR-F740-00023
FR-F720-00077
FR-F740-00038
FR-F720-00105 or more
FR-F740-00052 or More
2 (2kHz) or less 300m
(984.25 feet)
500m
(1640.42 feet)
500m
(1640.42 feet)
3 to 15 (3kHz to 14.5kHz) * 200m
(656.19 feet)
300m
(984.25 feet)
500m
(1640.42 feet)
Total wiring length (FR-F720-00105 (FR-F740-00052) or more)
CAUTION
· Especially for long-distance wiring, the inverter may be affected by a charging current caused by the stray capacitances of the
wiring, leading to a malfunction of the overcurrent protective function or fast response current limit function or a malfunction or fault
of the equipment connected on the inverter output side. If fast-response current limit function malfunctions, disable this function.
(For Pr.156 Stall prevention operation selection, refer to page 81.)
· For details of Pr. 72 PWM frequency selection , refer to page 169. (When using an optional sine wave filter (MT-BSL/BSC) for the
FR-F720-03160 (FR-F740-01800) or more, set "25" in Pr.72 (2.5kHz)).
· For explanation of surge voltage suppression filter (FR-ASF-H) and sine wave filter (MT-BSL/BSC), refer to the manual of each
option.
500m
(1640.42feet)
or less
300m
(984.25feet)
300m
(984.25feet)
300m (984.25feet) + 300m (984.25feet)
= 600m (1968.50feet)
Wiring Length
50m (164.04feet) or
less
50m (164.04feet) to
100m (328.08feet)
exceeding 100m
(328.08feet)
Pr. 72 PWM frequency selection Setting
(carrier frequency) 14.5kHz or less 9kHz or less 4kHz or less

25
Main circuit terminal specifications
2
WIRING
2.2.4 When connecting the control circuit and the main circuit separately to the
power supply
• FR-F720-00046 to 00250, FR-F740-00023 to 00126
• FR-F720-00340, 00490, FR-F740-00170, 00250
<Connection diagram> When fault occurs, opening of the electromagnetic contactor (MC) on the
inverter power supply side results in power loss in the control circuit,
disabling the fault output signal retention. Terminals R1/L11 and S1/L21 are
provided for when retention of a fault signal is required. In this case, connect
the power supply terminals R1/L11 and S1/L21 of the control circuit to the
primary side of the MC.
Do not connect the power cable to incorrect terminals. Doing so may
damage the inverter.
1)Loosen the upper screws.
2)Remove the lower screws.
3)Remove the jumper
4)Connect the separate power
supply cable for the control
circuit to the lower terminals
(R1/L11, S1/L21).
1)Remove the upper screws.
2)Remove the lower screws.
3)Remove the jumper.
4)Connect the separate power
supply cable for the control
circuit to the upper terminals
(R1/L11, S1/L21).
Inverter
MC
R/L1
S/L2
T/L3
R1/L11
S1/L21
Remove the jumper
Main circuit terminal block
R1/L11 S1/L21
3)
1)
2)
4)
S/L2
T/L3
R1/L11S1/L21
R/L1
3)
4)
1)
2)
Main circuit
terminal block
S1/L21
R1/L11
S/
L2 T/
L3
R/
L1
R1/L11
S1/L21

26
Main circuit terminal specifications
• FR-F720-00630 (FR-F740-00310) or more
1)Remove the upper screws.
2)Remove the lower screws.
3)Pull the jumper toward you to
remove.
4)
Connect the separate power supply
cable for the control circuit to the
upper terminals (R1/L11, S1/L21).
CAUTION
· Be sure to use the inverter with the jumpers across terminals R/L1 and R1/L11, S/L2 and S1/L21 removed when supplying
power from other sources. The inverter may be damaged if you do not remove the jumper.
· The voltage should be the same as that of the main control circuit when the control circuit power is supplied from other than the
primary side of the MC.
· The power capacity necessary when separate power is supplied from R1/L11 and S1/L21 differs according to the inverter
capacity.
· If the main circuit power is switched OFF (for 0.1s or more) then ON again, the inverter resets and a fault output will not be held.
S1/L21
R1/L11
3)
4)
1)
2)
Power supply terminal block
for the control circuit
R/L1S/L2 T/L3
R1/
L11
S1/
L21
Power supply
terminal block
for the control circuit
Main power supply
MC
Power supply
terminal block for
the control circuit
VUW
FR-F720-00630
FR-F740-00310, 00380
FR-F720-00770 to 01250
FR-F740-00470, 00620
FR-F720-01540 or more
FR-F740-00770 or more
200V class FR-F720-00630 or less
60VA
FR-F720-00770
80VA
FR-F720-00930 or more
80VA
400V class FR-F740-00310 or less
60VA
FR-F740-00380
60VA
FR-F740-00470 or more
80VA

27
Control circuit specifications
2
WIRING
2.3 Control circuit specifications
2.3.1 Control circuit terminals
indicates that terminal functions can be selected using Pr. 178 to Pr. 196 (I/O terminal function selection) (Refer to page 122.)
(1) Input signals
Type
Terminal
Symbol
Terminal
Name Description Rated
Specifications Refer to
Contact input
STF Forward
rotation start
Turn ON the STF signal to start forward
rotation and turn it OFF to stop.
When the STF and
STR signals are turned
ON simultaneously, the
stop command is given.
Input resistance
4.7kΩ
Voltage at
opening: 21 to
27VDC
Contacts at
short-circuited: 4
to 6mADC
122
STR Reverse
rotation start
Turn ON the STR signal to start reverse
rotation and turn it OFF to stop.
STOP
Start self-
holding
selection
Turn ON the STOP signal to self-hold the start signal. 122
RH,
RM, RL
Multi-speed
selection
Multi-speed can be selected according to the combination of RH,
RM and RL signals. 122
JOG Jog mode
selection
Turn ON the JOG signal to select Jog operation (initial setting)
and turn ON the start signal (STF or STR) to start Jog operation. 122
RT
Second
function
selection
Turn ON the RT signal to select second function.
When the second function such as "second torque boost" and
"second V/F (base frequency)" are set, turning ON the RT signal
selects these functions.
122
MRS Output stop
Turn ON the MRS signal (20ms or more) to stop the inverter
output.
Use to shut off the inverter output when stopping the motor by
electromagnetic brake.
122
RES Reset
Used to reset fault output provided when fault occurs.
Turn ON the RES signal for more than 0.1s, then turn it OFF.
Initial setting is for reset always. By setting Pr.75, reset can be set
to enabled only at fault occurrence. Inverter recovers about 1s
after the reset is released.
122
AU
Terminal 4
input selection
Terminal 4 is valid only when the AU signal is turned ON. (The
frequency setting signal can be set between 0 and 20mADC.)
Turning the AU signal ON makes terminal 2 (voltage input)
invalid.
171
PTC input
AU terminal is used as PTC input terminal (thermal protection of
the motor). When using it as PTC input terminal, set the AU/PTC
switch to PTC.
110
CS
Selection of
automatic
restart after
instantaneous
power failure
When the CS signal is left ON, the inverter restarts automatically at
power restoration. Note that restart setting is necessary for this
operation. In the initial setting, a restart is disabled.
(Refer to page
152
for Pr. 57 Restart coasting time)
122
SD
Contact input
common (sink)
(initial setting)
Common terminal for contact input terminal (sink logic)
-------------------- —
External
transistor
common
(source)
When connecting the transistor output (open collector output), such
as a programmable controller, when source logic is selected, connect
the external power supply common for transistor output to this
terminal to prevent a malfunction caused by undesirable currents.
24VDC power
supply common
Common output terminal for 24VDC 0.1A power supply (PC terminal).
Isolated from terminals 5 and SE.
PC
External
transistor
common (sink)
(initial setting)
When connecting the transistor output (open collector output), such
as a programmable controller, when sink logic is selected, connect
the external power supply common for transistor output to this
terminal to prevent a malfunction caused by undesirable currents.
Power supply
voltage range
19.2 to 28.8VDC
Permissible load
current 100mA
31
Contact input
common
(source)
Common terminal for contact input terminal (source logic).
24VDC power
supply Can be used as 24VDC 0.1A power supply.

28
Control circuit specifications
*1 Set Pr. 73, Pr. 267, and a voltage/current input switch correctly, then input an analog signal in accordance with the setting.
Applying a voltage signal with voltage/current input switch ON (current input is selected) or a current signal with switch OFF (voltage input is
selected) could cause component damage of the inverter or analog circuit of signal output devices. (For details, refer to page 171.)
Frequency setting
10E Frequency
setting power
supply
When connecting the frequency setting potentiometer at an initial
status, connect it to terminal 10.
Change the input specifications of terminal 2 when connecting it
to terminal 10E. (Refer to page 175 for Pr. 73 Analog input selection.)
10VDC±0.4V
Permissible load
current 10mA
171
10
5.2VDC±0.2V
Permissible load
current 10mA
171
2
Frequency
setting
(voltage)
Inputting 0 to 5VDC (or 0 to 10V, 0 to 20mA) provides the
maximum output frequency at 5V (10V, 20mA) and makes input
and output proportional. Use Pr. 73 to switch from among input 0
to 5VDC (initial setting), 0 to 10VDC, and 0 to 20mA.
Set the voltage/current input switch in the ON position to select
current input (0 to 20mA).*1
Voltage input:
Input resistance
10kΩ ± 1kΩ
Maximum
permissible
voltage 20VDC
Current input:
Input resistance
245Ω ± 5Ω
Maximum
permissible
current 30mA
171
4
Frequency
setting
(current)
Inputting 4 to 20mADC (or 0 to 5V, 0 to 10V) provides the
maximum output frequency at 20mA (5V, 10V) makes input and
output proportional. This input signal is valid only when the AU
signal is ON (terminal 2 input is invalid). Use Pr. 267 to switch
from among input 4 to 20mA (initial setting), 0 to 5VDC, and 0 to
10VDC. Set the voltage/current input switch in the OFF position
to select voltage input (0 to 5V/0 to 10V).*1
171
1
Frequency
setting
auxiliary
Inputting 0 to ±5 VDC or 0 to ±10VDC adds this signal to terminal
2 or 4 frequency setting signal. Use Pr.73 to switch between the
input 0 to ±5VDC and 0 to ±10VDC (initial setting).
Input resistance
10kΩ ± 1kΩ
Maximum
permissible voltage
± 20VDC
171
5
Frequency
setting
common
Common terminal for frequency setting signal (terminal 2, 1 or 4)
and analog output terminal AM and CA. Do not ground. -------------------- 1 7 1
Type
Terminal
Symbol
Terminal
Name Description Rated
Specifications Refer to
Voltage/current
input switch
2
4
Switch 1
Switch 2

29
Control circuit specifications
2
WIRING
(2) Output signals
(3) Communication
Type
Terminal
Symbol
Terminal
Name Description Rated
Specifications Refer to
Relay
A1,
B1,
C1
Relay output 1
(Fault output)
1 changeover contact output indicates that the inverter’s
protective function has activated and the output stopped.
Fault: No conduction across B and C (Across A and C Continuity),
Normal: Across B and C Continuity (No conduction across A and C)
Contact capacity:
230VAC 0.3A
(Power
factor=0.4)
30VDC 0.3A
128
A2,
B2,
C2
Relay output 2 1 changeover contact output 128
Open collector
RUN Inverter
running
Switched low when the inverter output frequency is equal to or
higher than the starting frequency (initial value 0.5Hz). Switched
high during stop or DC injection brake operation. Permissible load
24VDC (27VDC
maximum) 0.1A
(A voltage drop is
3.4V maximum
when the signal is
ON.)
Low is when the
open collector
output transistor
is ON (conducts).
High is when the
transistor is OFF
(does not
conduct).
128
SU Up to
frequency
Switched low when the output
frequency reaches within the range of
±10% (initial value) of the set frequency.
Switched high during acceleration/
deceleration and at a stop.
Alarm code (4bit)
output
128
OL Overload
warning
Switched low when stall prevention is
activated by the stall prevention
function. Switched high when stall
prevention is cancelled.
128
IPF Instantaneous
power failure
Switched low when an instantaneous
power failure and under voltage
protections are activated.
128
FU Frequency
detection
Switched low when the inverter output
frequency is equal to or higher than the
preset detected frequency and high
when less than the preset detected
frequency.
128
SE Open collector
output common Common terminal for terminals RUN, SU, OL, IPF, FU -------------------- -----
Analog
CA Analog current
output
Select one e.g. output frequency from
monitor items. (Not output during
inverter reset.)
The output signal is proportional to the
magnitude of the corresponding
monitoring item.
To set a full-scale value for monitoring
the output frequency and the output
current, set Pr. 56 and Pr. 158.
(Refer to page 147)
Output item:
Output frequency
(initial setting)
Load impedance
200Ω to 450Ω
Output signal 0 to
20mADC
147
AM Analog voltage
output
Output signal 0 to
10VDC
Permissible load
current 1mA
(load impedance
10kΩ or more)
Resolution 8 bit
147
Type
Terminal
Symbol
Terminal
Name Description Refer to
RS-485
— PU
connector
With the PU connector, communication is available through RS-485.
(for connection on a 1:1 basis only)
Conforming standard : EIA-485 (RS-485)
Transmission format : Multidrop link
Communication speed : 4800 to 38400bps
Overall length : 500m (1640.42feet)
209
RS-485 terminals
TXD+ Inverter
transmission
terminal With the RS-485 terminals, communication is available through RS-485.
Conforming standard : EIA-485 (RS-485)
Transmission format : Multidrop link
Communication speed : 300 to 38400bps
Overall length : 500m (1640.42feet)
211
TXD-
RXD+ Inverter
reception
terminal
RXD-
SG
Earth (Ground)

30
Control circuit specifications
2.3.2 Changing the control logic
The input signals are set to sink logic (SINK) when shipped from the factory.
To change the control logic, the jumper connector on the back of the control circuit terminal block must be moved to the
other position.
(The output signals may be used in either the sink or source logic independently of the jumper connector position.)
1) Loosen the two installation screws in both ends of the control circuit terminal block. (These screws cannot be
removed.)
Pull down the terminal block from behind the control circuit terminals.
2) Change the jumper connector set to the sink logic (SINK) on the rear panel of the control circuit terminal block to
source logic (SOURCE).
3) Using care not to bend the pins of the inverter's control circuit connector, reinstall the control circuit terminal block
and fix it with the mounting screws.
CAUTION
1. Make sure that the control circuit connector is fitted correctly.
2. While power is ON, never disconnect the control circuit terminal block.
Jumper connector

31
Control circuit specifications
2
WIRING
4)Sink logic and source logic
⋅In sink logic, a signal switches ON when a current flows from the corresponding signal input terminal.
Terminal SD is common to the contact input signals. Terminal SE is common to the open collector output signals.
⋅In source logic, a signal switches ON when a current flows into the corresponding signal input terminal.
Terminal PC is common to the contact input signals. Terminal SE is common to the open collector output signals.
•When using an external power supply for transistor output
⋅Sink logic type
Use terminal PC as a common terminal, and perform
wiring as shown below. (Do not connect terminal SD of
the inverter with terminal 0V of the external power
supply. When using terminals PC and SD as a 24VDC
power supply, do not install a power supply in parallel in
the outside of the inverter. Doing so may cause a
malfunction due to undesirable current.)
⋅Source logic type
Use terminal SD as a common terminal, and perform
wiring as shown below. (Do not connect terminal PC of
the inverter with terminal +24V of the external power
supply. When using terminals PC and SD as a 24VDC
power supply, do not install an external power supply in
parallel with the inverter. Doing so may cause a
malfunction in the inverter due to undesirable currents.)
Current
PC
STF R
STR R
Source logic
Source
connecto
r
Current
SD
STF R
STR R
Sink
connector
Sink logic
Current flow concerning the input/output signal
when sink logic is selected
Current flow concerning the input/output signal
when source logic is selected
DC input (source type)
<Example: QX80>
24VDC
RUN
SE
TB1
TB18
R
Inverter
R
Current flow
+-
+
-
DC input (sink type)
<Example: QX40>
Inverter
24VDC
RUN
SE
TB1
TB17
R
R
Current flow
TB1
TB2
TB17
TB18
24VDC SD
PC
STR
STF 24VDC
(SD)
QY40P type transistor
output unit
Constant
voltage
circuit
Current flow
Inverter
PC
TB1
TB2
TB17
TB18
STF
STR
SD
24VDC
(SD)
24VDC
QY80 type transistor
output unit
Constant
voltage
circuit
Fuse
Current flow
Inverter

32
Control circuit specifications
2.3.3 Control circuit terminal layout
(1) Common terminals of the control circuit (SD, 5, SE)
Terminals SD, 5, and SE are all common terminals (0V) for I/O signals and are isolated from each other. Do not
earth(ground) these terminals.
Avoid connecting the terminal SD and 5 and the terminal SE and 5.
Terminal SD is a common terminal for the contact input terminals (STF, STR, STOP, RH, RM, RL, JOG, RT, MRS, RES,
AU, CS).
The open collector circuit is isolated from the internal control circuit by photocoupler.
Terminal 5 is a common terminal for frequency setting signal (terminal 2, 1 or 4), analog current output terminal (CA)
and analog output terminal AM.
It should be protected from external noise using a shielded or twisted cable.
Terminal SE is a common terminal for the open collector output terminal (RUN, SU, OL, IPF, FU).
The contact input circuit is isolated from the internal control circuit by photocoupler.
(2) Signal inputs by contactless switches
The contacted input terminals of the inverter (STF, STR, STOP,
RH, RM, RL, JOG, RT, MRS, RES, AU, CS) can be controlled
using a transistor instead of a contacted switch as shown on the
right.
External signal input using transistor
A1 B1 C1 A2
STOP
AURTRHRMRL
OLIPFSU
RUN
B2 C2
10E
10
SD
RES
MRS
STF
SDSDFU PCCS
JOG
STR
254
1
AMCA
SE
Control circuit terminal
Terminal screw size: M3.5
Tightening torque: 1.2N.m
+24V
STF, etc
Inverter
SD

33
Control circuit specifications
2
WIRING
2.3.4 Wiring instructions
1) It is recommended to use the cables of 0.75mm2 gauge for connection to the control circuit terminals.
If the cable gauge used is 1.25mm2 or more, the front cover may be lifted when there are many cables running or
the cables are run improperly, resulting in an operation panel contact fault.
2) The maximum wiring length should be 30m (98.43feet).
3) Use two or more parallel micro-signal contacts or twin contacts to
prevent a contact faults when using contact inputs since the
control circuit input signals are micro-currents.
4) Use shielded or twisted cables for connection to the control circuit terminals and run them away from the main and
power circuits (including the 200V relay sequence circuit).
5) Do not apply a voltage to the contact input terminals (e.g. STF) of the control circuit.
6) Always apply a voltage to the fault output terminals (A, B, C) via a relay coil, lamp, etc.
zWiring of the control circuit of the FR-F720-03160 (FR-F740-01800) or more
For wiring of the control circuit of the FR-F720-03160 (FR-F740-01800) or more, separate away from wiring of the
main circuit.
Make cuts in rubber bush of the inverter side and lead wires.
Micro signal contacts Twin contacts
<Wiring>
Rubber bush
(view from the inside)
Make cuts along the lines inside with
a cutter knife and such.

34
Control circuit specifications
2.3.5 Mounting the operation panel (FR-DU07) on the enclosure surface
Having an operation panel on the enclosure surface is convenient. With a connection cable, you can mount the
operation panel (FR-DU07) to the enclosure surface, and connect it to the inverter.
Use the option FR-CB2, or the following connector and cable available on the market.
Securely insert one end of connection cable into the PU connector of the inverter and the other end into the
connection connector of the operation panel (FR-DU07) along the guides until the stoppers are fixed.
Refer to page 214 for RS-485 communication.
REMARKS
· Overall wiring length when the operation panel is connected: 20m(65.6 feet)
· Refer to the following when fabricating the cable on the user side.
Commercially available product examples
(as of Oct. 2008)
Parameter unit connection cable
(FR-CB2)(option)
Operation panel(FR-DU07)
Operation panel connection connector
(FR-ADP)(option)
* Do not use pins No. 2, 8 of the communication cable.
Product Type Maker
1) Communication cable SGLPEV-T (Cat5e/300m)
24AWG × 4P* Mitsubishi Cable Industries, Ltd.
2) RJ-45 connector 5-554720-3 Tyco Electronics Corporation

35
Control circuit specifications
2
WIRING
2.3.6 RS-485 terminal block
2.3.7 Communication operation
Using the PU connector or RS-485 terminal, you can perform communication operation from a personal computer etc.
When the PU connector is connected with a personal, FA or other computer by a communication cable, a user program
can run and monitor the inverter or read and write to parameters.
For the Mitsubishi inverter protocol (computer link operation), communication can be performed with the PU connector
and RS-485 terminal.
For the Modbus-RTU protocol and BACnet MS/TP protocol, communication can be performed with the RS-485
terminal.
For further details, refer to page 209.
⋅Conforming standard: EIA-485(RS-485)
⋅Transmission format: Multidrop link
⋅Communication speed: MAX 38400bps
(76800bps for BACnet MS/TP protocol)
⋅Overall length: 500m
⋅Connection cable:Twisted pair cable
(4 pairs)
RXD
RDA1
(RXD1+)
RDB1
(RXD1-)
RDA2
(RXD2+)
RDB2
(RXD2-)
SDA1
(TXD1+)
SDB1
(TXD1-)
SDA2
(TXD2+)
SDB2
(TXD2-)
P5S
(VCC)
SG
(GND)
P5S
(VCC)
SG
(GND)
VCC
TXD
OPEN
100Ω
Terminating resistor switch
Factory-set to "OPEN".
Set only the terminating resistor switch of
the remotest inverter to the "100Ω" position.

36
Connection of stand-alone option units
2.4 Connection of stand-alone option units
The inverter accepts a variety of stand-alone option units as required.
Incorrect connection will cause inverter damage or accident. Connect and operate the option unit carefully in
accordance with the corresponding option unit manual.
2.4.1 Connection of the brake unit (FR-BU2)
Connect the brake unit (FR-BU2) as shown below to improve the braking capability at deceleration.
(1) Connection example with the GRZG type discharging resistor
<Recommended external thermal relay>
*1 Connect the inverter terminals (P/+, N/-) and brake unit (FR-BU2) terminals so that their terminal names match with each other.
(Incorrect connection will damage the inverter and brake unit.)
*2 When the power supply is 400V class, install a step-down transformer.
*3 Keep a wiring distance of within 5m (16.4feet) between the inverter, brake unit (FR-BU2) and discharging resistor. Even when
the wiring is twisted, the cable length must not exceed 10m (32.8feet).
*4 It is recommended to install an external thermal relay to prevent overheat of discharging resistors.
*5 Refer to FR-BU2 manual for connection method of discharging resistor.
Brake Unit Discharging Resistor Recommended External Thermal Relay
FR-BU2-1.5K GZG 300W-50Ω (one) TH-N20CXHZ 1.3A
FR-BU2-3.7K GRZG 200-10Ω (three in series) TH-N20CXHZ 3.6A
FR-BU2-7.5K GRZG 300-5Ω (four in series) TH-N20CXHZ 6.6A
FR-BU2-15K GRZG 400-2Ω (six in series) TH-N20CXHZ 11A
FR-BU2-H7.5K GRZG 200-10Ω (six in series) TH-N20CXHZ 3.6A
FR-BU2-H15K GRZG 300-5Ω (eight in series) TH-N20CXHZ 6.6A
FR-BU2-H30K GRZG 400-2Ω (twelve in series) TH-N20CXHZ 11A
CAUTION
⋅Set "1" in Pr. 0 Brake mode selection of the FR-BU2 to use GRZG type discharging resistor.
⋅Do not remove a jumper across terminal P/+ and P1 except when connecting a DC reactor.
U
V
W
P/+
N/-
R/L1
S/L2
T/L3
Motor
IM
Inverter PR
N/-
BUE
SD
P/+
A
B
C
FR-BU2
GRZG type
discharging resistor
External thermal
relay
RR
Three-phase AC
power supply
MCCB MC
OFFON
MC
T
*1*1
*3
*3
*2
MC
*4
*5
OCR contact
OCR
5m (16.4feet) or less
To the brake
unit terminal P/+
To a resisto
r
TH-N20
1/L15/L3
2/T16/T3

37
Connection of stand-alone option units
2
WIRING
(2) FR-BR-(H) connection example with resistor unit
(3) Connection example with MT-BR5 type resistor unit
*1 Connect the inverter terminals (P/+, N/-) and brake unit (FR-BU2) terminals so that their terminal names match with each other.
(Incorrect connection will damage the inverter and brake unit.)
*2 When the power supply is 400V class, install a step-down transformer.
*3 The wiring distance between the inverter, brake unit (FR-BU) and resistor unit (FR-BR) should be within 5m (16.4feet). Even
when the wiring is twisted, the cable length must not exceed 10m (32.8feet).
*4 Normal: across TH1 and TH2...close, Alarm: across TH1 and TH2...open
CAUTION
⋅Do not remove a jumper across terminal P/+ and P1 except when connecting a DC reactor.
*1 Connect the inverter terminals (P/+, N/-) and brake unit (FR-BU2) terminals so that their terminal names match with each other.
(Incorrect connection will damage the inverter and brake unit.)
*2 When the power supply is 400V class, install a step-down transformer.
*3 The wiring distance between the inverter, brake unit (FR-BU2) and resistor unit (MT-BR5) should be within 5m (16.4feet). If
twisted wires are used, the distance should be within 10m (32.8feet).
*4 Normal: across TH1 and TH2...open, Alarm: across TH1 and TH2...close
*5 CN8 connector used with the MT-BU5 type brake unit is not used.
CAUTION
⋅Set "2" in Pr. 0 Brake mode selection of the FR-BU2 to use MT-BR5 type resistor unit.
U
V
W
P/+
N/-
R/L1
S/L2
T/L3
Motor
IM
Inverter PR
N/-
BUE
SD
P/+
P
A
B
C
FR-BU2
FR-BR
TH2
TH1
PR
Three phase AC
power supply
MCCB
MC
MC
OFFON
MC
T
*1 *1
*4
5m or less
*3
*3
*2
MC
R/L1 Motor
IM
Inverter
S/L2
T/L3
U
V
P/+
N/- P
PR
5m
or less
W
Three phase AC
power supply
MCCB
TH1
TH2
MC
CR1
OFFON
MC
CR1
T
*3
*1 *1
*3
*5
*4
P
N
BUE
SD
P
PR
Brake unit
FR-BU2
Resistor unit
MT-BR5
*2

38
Connection of stand-alone option units
2.4.2 Connection of the brake unit (FR-BU/MT-BU5)
When connecting the brake unit (FR-BU(H)/MT-BU5) to improve the brake capability at deceleration, make connection
as shown below.
(1) Connection with the FR-BU (FR-F720-02330 (FR-F740-01160) or less)
(2) Connection with the MT-BU5 (FR-F720-03160 (FR-F740-01800) or more)
After making sure that the wiring is correct, set "1" in Pr.30 Regenerative function selection. (Refer to page 114)
*1 Connect the inverter terminals (P/+, N/-) and brake unit (FR-BU (H)) terminals so that their terminal signals match
with each other. (Incorrect connection will damage the inverter.)
*2 When the power supply is 400V class, install a step-down transformer.
*3 The wiring distance between the inverter, brake unit (FR-BU) and resistor unit (FR-BR) should be within 5m(16.4
feet). If twisted wires are used, the distance should be within 10m(32.8feet).
CAUTION
⋅If the transistors in the brake unit should become faulty, the resistor can be unusually hot, causing a fire. Therefore, install a
magnetic contactor on the inverter’s input side to configure a circuit so that a current is shut off in case of fault.
⋅Do not remove a jumper across terminal P/+ and P1 except when connecting a DC reactor.
*1 When the power supply is 400V class, install a step-down transformer.
*2 The wiring length between the resistor unit and brake resistor should be 10m(32.8feet) maximum when
wires are twisted and 5m(16.4feet) maximum when wires are not twisted.
CAUTION
⋅Install the brake unit in a place where a cooling air reaches the brake unit heatsink and within a distance of the cable supplied
with the brake unit reaches the inverter.
⋅For wiring of the brake unit and inverter, use an accessory cable supplied with the brake unit. Connect the main circuit cable to
the inverter terminals P/+ and N/- and connect the control circuit cable to the CN8 connector inside by making cuts in the
rubber bush at the top of the inverter for leading the cable.
⋅The brake unit which uses multiple resistor units has terminals equal to the number of resistor units. Connect one resistor unit
to one pair of terminal (P, PR).
U
V
W
P/+
N/−
R/L1
S/L2
T/L3
Motor
IM
Inverter
PR
N/−
P/+
P
HA
HB
HC
FR-BU
FR-BR
TH2
TH1
PR
*1 *1
Three-phase AC
power supply
MCCB
MC
OFFON
MC
T *2
MC
*3
5m (16.4feet)
or less
MC
R/L1 Motor
IM
Inverter
Brake unit
MT-BU5
Resistor unit
MT-BR5
S/L2
T/L3
U
V
P/+
N/ P
PR
P
PR
P
PR
PTH1
TH2
PR
CN8
W
Three-phase
A
C power
supply
MCCB
TH1
TH2
MC
OFFON
MC
CR1 CR2
CR1
CR2
T
*1
5m(16.4feet)
or less
*2

39
Connection of stand-alone option units
2
WIRING
<Inserting the CN8 connector>
Make cuts in rubber bush of the upper portion of the inverter and lead a cable.
1) Make cuts in the rubber bush for leading the CN8 connector cable with a nipper or cutter knife.
2) Insert a connector on the MT-BU5 side through a rubber bush to connect to a connector on the inverter side.
CAUTION
Clamp the CN8 connector cable on the inverter side with a wire clamp securely.
♦ Parameters referred to
Pr. 30 Regenerative function selection Refer to page 114
Pr. 70 Special regenerative brake duty Refer to page 114
Rubber bushes
Make cuts in
rubber bush
Insert the connector until
you hear a click sound.
CN8 connector
Wire clamp

40
Connection of stand-alone option units
2.4.3 Connection of the brake unit (BU type)
Connect the brake unit (BU type) correctly as shown below. Incorrect connection will damage the inverter. Remove the jumper
across terminals HB and PC and terminals TB and HC of the brake unit and fit it to across terminals PC and TB.
2.4.4 Connection of the high power factor converter (FR-HC/MT-HC)
When connecting the high power factor converter (FR-HC) to suppress power harmonics, perform wiring securely as shown below.
Incorrect connection will damage the high power factor converter and inverter.
After making sure that the wiring is correct, set "2" in Pr. 30 Regenerative function selection. (Refer to page 114.)
(1) Connection with the FR-HC (FR-F720-02330 (FR-F740-01160) or less)
*1 When the power supply is 400V class, install a step-down transformer.
CAUTION
⋅The wiring distance between the inverter, brake unit and discharging resistor should be within 2m(6.56feet). If twisted wires are
used, the distance should be within 5m(16.4feet).
⋅If the transistors in the brake unit should become faulty, the resistor can be unusually hot, causing a fire. Therefore, install a
magnetic contactor on the inverter's power supply side to shut off a current in case of fault.
⋅Do not remove a jumper across terminal P/+ and P1 except when connecting a DC reactor.
*1 Remove the jumpers across the inverter terminals R/L1 and R1/L11, S/L2 and S1/L21, and connect the control circuit power supply to the R1/L11
and S1/L21 terminals. Do not connect anything to the power input terminals R/L1, S/L2, T/L3. Incorrect connection will damage the inverter.
(E.OPT (option fault) will occur. (Refer to page 342.))
*2 Do not insert the MCCB between terminals P/+ and N/- (P/+ and P/+, N/- and N/-). Opposite polarity of terminals N/-, P/+ will damage the inverter.
*3 Use Pr. 178 to Pr. 189 (input terminal function selection) to assign the terminals used for the X10 (X11) signal. (Refer to page 122.)
For communication where the start command is sent only once, e.g. RS-485 communication operation, use the X11 signal when making setting to
hold the mode at occurrence of an instantaneous power failure. (Refer to page 114.)
*4 Be sure to connect terminal RDY of the FR-HC to the X10 signal or MRS signal assigned terminal of the inverter, and connect terminal SE of the
FR-HC to terminal SD of the inverter. Without proper connecting, FR-HC will be damaged.
CAUTION
⋅The voltage phases of terminals R/L1, S/L2, T/L3 and terminals R4, S4, T4 must be matched.
⋅Use sink logic (initial setting) when the FR-HC is connected. The FR-HC cannot be connected when source logic is selected.
⋅Do not remove a jumper across terminal P/+ and P1 except when connecting a DC reactor.
U
V
W
IM Brake unit
(BU type)
Discharging
resistor
R/L1
S/L2
T/L3
N/-
P/+
MC
P
PR
OCR
N
Remove the
jumper
Fit a jumper
HC
HB
HA
TB
OCR
PC
MC
OFFON
MC
T*1
Three-phase
A
C power
supply
MCCB
Inverter
Motor
Inverter
Outside box
Three-phase
A
C power
supply
MCCB
High power factor converter
(FR-HC)(FR-HCB)
Reactor2
(FR-HCL02)
R/L1
Reactor1
(FR-HCL01)
phase
detection
S/L2
T/L3
P/+
N/-
X11
*3
X10
*3
RES
U
V
W
P
N
Y1orY2
RDY
RSO
MC1
MC2
R4
S4
T4
R
S
T
R4
S4
T4
R3
S3
T3
R3
S3
T3
R2
S2
T2
R2
S2
T2
R
S
T
MC1
MC2
SD
SE
R1/L11
S1/L21
MC
*1
*1
*2
*4
Moto
r
IM

41
Connection of stand-alone option units
2
WIRING
(2) Connection with the MT-HC (FR-F720-03160 (FR-F740-01800) or more)
*1 Remove the jumper across terminals R and R1, S and S1 of the inverter, and connect the control circuit
power supply to the R1 and S1 terminals. Do not connect anything to the power input terminals R/L1, S/
L2, T/L3. Incorrect connection will damage the inverter. (E.OPT (option fault) will occur. (Refer to page 342.)
*2 Do not insert the MCCB between terminals P/+ and N/- (P/+ and P/+, N/- and N/-). Opposite polarity of
terminals N, P will damage the inverter.
*3 Use Pr. 178 to Pr. 189 (input terminal function selection) to assign the terminals used for the X10 (X11) signal.
(Refer to page 122.) For communication where the start command is sent only once, e.g. RS-485
communication operation, use the X11 signal when making setting to hold the mode at occurrence of an
instantaneous power failure. (Refer to page 114.)
*4 Connect the power supply to terminals R1 and S1 of the MT-HC via an isolated transformer.
*5 Be sure to connect terminal RDY of the MT-HC to the X10 signal or MRS signal assigned terminal of the
inverter, and connect terminal SE of the MT-HC to terminal SD of the inverter. Without proper connecting,
MT-HC will be damaged.
CAUTION
⋅Use sink logic (initial setting) when the MT-HC is connected. The MT-HC cannot be connected when source logic is
selected.
⋅The voltage phases of terminals R/L1, S/L2, T/L3 and terminals R4, S4, T4 must be matched.
⋅When connecting the inverter to the MT-HC, do not connect the DC reactor provided to the inverter.
♦ Parameters referred to
Pr. 30 Regenerative function selection Refer to page 114
Three-phase
A
C power
supply
MCCB
MT-HCL01 MT-HCB
R1 S1
R1 S1
R1/
L11
S1/
L21
MT-HCL02 MT-HC Inverter
MT-HCTR
Isolated transformer
R
S
T
R/L1
S/L2
T/L3
U
V
W
R2
S2
T2
R2
S2
T2
R3
S3
T3
R3
S3
T3
R4
S4
T4
R4
S4
T4
R
S
T
88R
88S
88R
88S
*2
RDY
RSO
SE
X10
RES
SD
*3
*5
*1
*1
*4
Motor
IM
P
N
P/+
N/
MC

42
Connection of stand-alone option units
2.4.5 Connection of the power regeneration common converter (FR-CV)
(FR-F720-02330 (FR-F740-01160) or less)
When connecting the power regeneration common converter (FR-CV), make connection so that the inverter terminals
(P/+, N/-) and the terminal symbols of the power regeneration common converter (FR-CV) are the same.
After making sure that the wiring is correct, set "2" in Pr. 30 Regenerative function selection. (Refer to page 114.)
*1 Remove the jumpers across terminals R/L1 and R1/L11, S/L2 and S1/L21 of the inverter, and connect the
control circuit power supply across terminals R1/L11 and S1/L21. Do not connect anything to the power
input terminals R/L1, S/L2, T/L3. Incorrect connection will damage the inverter. (E.OPT (option fault) will
occur. (Refer to page 342.))
*2 Do not insert an MCCB between the terminals P/+ and N/- (between P/L+ and P/+, between N/L- and N/-).
Opposite polarity of terminals N/-, P/+ will damage the inverter.
*3 Assign the terminal for X10 signal using any of Pr. 178 to Pr. 189 (input terminal function selection).
(Refer to page 122)
*4 Be sure to connect the power supply and terminals R/L11, S/L21, T/MC1.
Operating the inverter without connecting them will damage the power regeneration common converter.
*5 Be sure to connect terminal RDYB of the FR-CV to the X10 signal or MRS signal assigned terminal of the
inverter, and connect terminal SE of the FR-CV to terminal SD of the inverter. Without proper connecting,
FR-CV will be damaged.
CAUTION
⋅The voltage phases of terminals R/L11, S/L21, T/MC1 and terminals R2/L1, S2/L2, T2/L3 must be matched.
⋅Use sink logic (initial setting) when the FR-CV is connected. The FR-CV cannot be connected when source logic is
selected.
⋅Do not remove a jumper across terminal P/+ and P1.
♦ Parameters referred to
Pr. 30 Regenerative function selection Refer to page 114
R/L11
Dedicated stand-alone
reactor (FR-CVL)
S/L21
T/L31
R2/L12
S2/L22
T2/L32
R2/L1
S2/L2
T2/L3
R/L11
S/L21
T/MC1
P/L+
U
V
W
IM
FR-CV type
Power regeneration
common converter Inverter
PC
SD
X10
*3
RES
P24
SD
RDYB
RSO
SE
RDYA
N/L−
*2
*5
*4
R/L1
S/L2
T/L3
R1/L11
S1/L21
P/+
N/−
*1
Three-phase
AC power
supply
MCCB MC1

43
Connection of stand-alone option units
2
WIRING
2.4.6 Connection of the power regeneration converter (MT-RC)
(FR-F720-03160 (FR-F740-01800) or more)
When connecting a power regeneration converter (MT-RC), perform wiring securely as shown below. Incorrect
connection will damage the regeneration converter and inverter. After connecting securely, set "1" in
Pr. 30 Regenerative function selection and "0" in Pr. 70 Special regenerative brake duty.
CAUTION
⋅
When using the FR-F700 series together with the MT-
RC, install a magnetic contactor (MC) at the input side of
the inverter so that power is supplied to the inverter after
1s or more has elapsed after powering ON the MT-RC.
When power is supplied to the inverter prior to the MT-
RC, the inverter and the MT-RC may be damaged or the
MCCB may trip or be damaged.
⋅Refer to the MT-RC manual for precautions for
connecting the power coordination reactor and others.
♦ Parameters referred to
Pr. 30 Regenerative function selection Refer to page 114
Pr. 70 Special regenerative brake duty Refer to page 114
DCL
P1 P1
R/L1
S/L2
T/L3
R1/L11
S1/L21
R
S
T
R
S
T
R1
S1
R2
S2
T2
R2
S2
T2
RES
STF
SD
C
B
A
U
V
W
Inverter
MT-RCL
P
P/+ N/
PN
RDY
SE
MT-RC
Reset signal
Alarm signal
Ready signal
Three-phase
A
C power
supply
MCCB MC2
IM
MC1
MT-RC power supply (MC1)
Inverter input power supply (MC2) ON
ON
1s or more

44
Connection of stand-alone option units
2.4.7 Connection of the power factor improving DC reactor (FR-HEL)
(1) Keep the surrounding air temperature within the permissible range (-10°C to +50°C). Keep enough clearance
around the reactor because it heats up. (Take 10cm (3.94 inches) or more clearance on top and bottom and 5cm
(1.97 inches) or more on left and right regardless of the installation direction.)
(2) When using the DC reactor (FR-HEL), connect it between terminals P1 and P/+.
For the FR-F720-02330 (FR-F740-01160) or less, the jumper connected across terminals P1 and P/+ must be
removed. Otherwise, the reactor will not exhibit its performance.
For the FR-F720-03160 (FR-F740-01800) or more, a DC reactor is supplied. Always install the reactor.
CAUTION
⋅The wiring distance should be within 5m(16.4feet).
⋅
The size of the cables used should be equal to or larger than that of the power supply cables (R/L1, S/L2, T/L3).
(Refer to page 21)
5cm (1.97 inches)
or more
5cm (1.97 inches)
or more
10cm (3.94 inches) or more
5cm (1.97 inches)
or more
5cm (1.97 inches)
or more
P1
FR-HEL
Remove
the jumper.
P/+

45
3
4
5
6
7
1
2
3
PRECAUTIONS FOR USE
OF THE INVERTER
This chapter explains the "PRECAUTIONS FOR USE OF THE
INVERTER" for use of this product.
Always read the instructions before using the equipment.
3.1 EMC and leakage currents ..................................... 46
3.2 Installation of a reactor ........................................... 51
3.3 Power-OFF and magnetic contactor (MC).............. 51
3.4 Inverter-driven 400V class motor............................ 52
3.5 Precautions for use of the inverter.......................... 53
3.6 Failsafe of the system which uses the inverter....... 55

46
EMC and leakage currents
3.1 EMC and leakage currents
3.1.1 Leakage currents and countermeasures
Capacitances exist between the inverter I/O cables, other cables and earth and in the motor, through which a leakage
current flows. Since its value depends on the static capacitances, carrier frequency, etc., low acoustic noise operation
at the increased carrier frequency of the inverter will increase the leakage current. Therefore, take the following
measures. Select the earth leakage circuit breaker according to its rated sensitivity current, independently of the carrier
frequency setting.
(1) To-ground leakage currents
Leakage currents may flow not only into the inverter's own line but also into the other lines through the ground cable,
etc. These leakage currents may operate ground leakage circuit breakers and earth leakage relays unnecessarily.
Suppression technique
⋅If the carrier frequency setting is high, decrease the Pr. 72 PWM frequency selection setting. Note that motor noise
increases.Selecting Pr. 240 Soft-PWM operation selection makes the sound inoffensive.
⋅By using earth leakage circuit breakers designed for harmonic and surge suppression in the inverter's own line and
other line, operation can be performed with the carrier frequency kept high (with low noise).
To-ground leakage currents
⋅Take caution as long wiring will increase the leakage current. Decreasing the carrier frequency of the inverter
reduces the leakage current.
⋅Increasing the motor capacity increases the leakage current. The leakage current of the 400V class is larger than
that of the 200V class.
(2) Line-to-line leakage currents
Harmonics of leakage currents flowing in static capacitances between the inverter output cables may operate the
external thermal relay unnecessarily. When the wiring length is long (50m (164.04feet) or more) for the 400V class
small-capacity model (FR-F740-00170 or less), the external thermal relay is likely to operate unnecessarily because
the ratio of the leakage current to the rated motor current increases.
Line-to-line leakage current data example(200V class)
*The leakage currents of the 400V class are about twice as large.
Measures
⋅Use Pr. 9 Electronic thermal O/L relay.
⋅If the carrier frequency setting is high, decrease the Pr. 72 PWM frequency selection setting. Note that motor noise
increases. Selecting Pr. 240 Soft-PWM operation selection makes the sound inoffensive. To ensure that the motor is
protected against line-to-line leakage currents, it is recommended to use a temperature sensor to directly detect
motor temperature.
Installation and selection of moulded case circuit breaker
Install a moulded case circuit breaker (MCCB) on the power receiving side to protect the wiring of the inverter input
side. Select the MCCB according to the inverter input side power factor (which depends on the power supply voltage,
output frequency and load). Especially for a completely electromagnetic MCCB, one of a slightly large capacity must
be selected since its operation characteristic varies with harmonic currents. (Check it in the data of the corresponding
breaker.) As an earth leakage circuit breaker, use the Mitsubishi earth leakage circuit breaker designed for
harmonics and surge suppression.
Motor
Capacity
(kW(HP))
Rated Motor
Current(A)
Leakage Currents(mA)
Wiring length
50m(164.04feet)
Wiring length
100m(328.08feet)
0.4(1/2) 1.8 310 500
0.75(1) 3.2 340 530
1.5(2) 5.8 370 560
2.2(3) 8.1 400 590
3.7(5) 12.8 440 630
5.5(7.5) 19.4 490 680
7.5(10) 25.6 535 725
⋅Motor: SF-JR 4P
⋅Carrier frequency: 14.5kHz
⋅Used wire: 2mm2, 4cores
Cabtyre cable
Power
supply
Thermal relay
Line-to-line static
capacitances
MCCB MC
Line-to-line leakage currents path
Motor
Inverter IM

47
EMC and leakage currents
3
PRECAUTIONS FOR USE OF THE INVERTER
(3) Selection of rated sensitivity current of earth leakage circuit breaker
When using the earth leakage current breaker with the inverter circuit, select its rated sensitivity current as follows,
independently of the PWM carrier frequency:
Example
z
Selection example (in the case of the left figure (400V class
connection))
zInverter leakage current (with and without EMC filter)
Input power conditions
(200V class: 220V/60Hz, 400V class: 440V/60Hz, power supply unbalance within 3%)
⋅Breaker designed for harmonic and surge
suppression
Rated sensitivity current:
IΔn ≥ 10 × (Ig1 + Ign + Igi + Ig2 + Igm)
⋅Standard breaker
Rated sensitivity current:
IΔn ≥ 10 × {Ig1 + Ign + Igi + 3 × (Ig2 + Igm)}
Ig1, Ig2: Leakage currents in wire path during commercial
power supply operation
Ign: Leakage current of inverter input side noise filter
Igm: Leakage current of motor during commercial power
supply operation
Igi: Leakage current of inverter unit
Breaker Designed for
Harmonic and Surge
Suppression
Standard Breaker
Leakage current Ig1 (mA) × 66 ×5m(16.40feet)
= 0.11
1000m(3280.80feet)
Leakage current Ign (mA) 0 (without noise filter)
Leakage current Igi (mA) 1 (without EMC filter)
Refer to the following table for the leakage current of the inverter*
Leakage current Ig2 (mA) × 66 × 60m(196.86feet)
= 1.32
1000m(3280.80feet)
Motor leakage current Igm (mA) 0.36
Total leakage current (mA) 2.79 6.15
Rated sensitivity current (mA) 30 100
*Refer to page 15 for the presence/absence of the EMC filter.
Voltage
(V)
EMC Filter
ON (mA) OFF (mA)
200 22(1)* 1
400 30 1
400 11
*For the FR-F720-00046 and FR-F720-00077, the EMC filter is
always valid. The leakage current is 1mA.
CAUTION
⋅Install the earth leakage circuit breaker (ELB) on the input side of the inverter.
⋅In the connection earthed-neutral system, the sensitivity current is blunt against an ground fault in the inverter output side.
Grounding must conform to the requirements of national and local safety regulations and electrical codes. (NEC section 250, IEC 536
class 1 and other applicable standards)
⋅When the breaker is installed on the output side of the inverter, it may be unnecessarily operated by harmonics even if the effective
value is less than the rating. In this case, do not install the breaker since the eddy current and hysteresis loss will increase, leading to
temperature rise.
⋅The following models are standard breakers....BV-C1, BC-V, NVB, NV-L, NV-G2N, NV-G3NA and NV-2F earth leakage relay (except
NV-ZHA), NV with AA neutral wire open-phase protection
The other models are designed for harmonic and surge suppression....NV-C/NV-S/MN series, NV30-FA, NV50-FA, BV-C2, earth
leakage alarm breaker (NF-Z), NV-ZHA, NV-H
(200V 60Hz)
(200V 60Hz)
1. 5 3. 7
2. 2
7. 5 1522
11
37
30
55
455.5 18. 5
0. 1
0. 2
0. 3
0. 5
0. 7
1. 0
2. 0
0
20
40
60
80
100
120
23.5
5.5
81422
30
38
60
80
100
150
Motor capacity (kW)
Example of leakage current of
cable path per 1km during the
commercial power supply operation
when the CV cable is routed in
metal conduit
Leakage current example of
three-phase induction moto
r
during the commercial
power supply operation
Leakage currents (mA)
Leakage currents (mA)
Cable size (mm
2
)
Motor capacity (kW)
For " " connection, the amount of leakage current is appox.1/3 of the above value.
(Three-phase three-wire delta
connection 400V60Hz)
Example of leakage current per 1km during
the commercial power supply operation
when the CV cable is routed in metal conduit
Leakage current example of three-
phase induction motor during the
commercial power supply operation
(Totally-enclosed fan-cooled
type motor 400V60Hz)
0
20
40
60
80
100
120
leakage currents (mA)
leakage currents (mA)
23.5
5.5
81422
30
38
60
80
100
150
Cable
size (mm2)
0. 1
0. 2
0. 3
0. 5
0. 7
1. 0
2. 0
1. 5 3. 7
2. 2
7. 5 1522
11
37
30
55
455.5 18. 5
Noise
filter
Inverter
ELB
Ig1 Ign
Igi
Ig2 Igm
IM
5.5mm2 ×
5m(16.40feet)
5.5mm2 ×
60m(196.86feet)
400V
2.2k
W
(3HP)
3φ
1
3
1
3
Phase
grounding
Earthed-neutral
system

48
EMC and leakage currents
3.1.2 EMC measures
Some electromagnetic noises enter the inverter to malfunction it and others are radiated by the inverter to malfunction
peripheral devices. Though the inverter is designed to have high immunity performance, it handles low-level signals, so it
requires the following basic techniques. Also, since the inverter chops outputs at high carrier frequency, that could generate
electromagnetic noises. If these electromagnetic noises cause peripheral devices to malfunction, EMI measures should be
taken to suppress noises. These techniques differ slightly depending on EMI paths.
1) Basic techniques
⋅Do not run the power cables (I/O cables) and signal cables of the inverter in parallel with each other and do not
bundle them.
⋅Use twisted pair shielded cables for the detector connection and control signal cables, and connect the sheathes
of the shield cables to terminal SD.
⋅Ground the inverter, motor, etc. at one point.
2) Techniques to reduce electromagnetic noises that enter and malfunction the inverter (Immunity measures)
When devices that generate many electromagnetic noises (which use magnetic contactors, magnetic brakes, many
relays, for example) are installed near the inverter and the inverter may be malfunctioned by electromagnetic noises,
the following measures must be taken:
⋅Provide surge suppressors for devices that generate many electromagnetic noises to suppress electromagnetic
noises.
⋅Fit data line filters to signal cables.
⋅Ground the shields of the detector connection and control signal cables with cable clamp metal.
3) Techniques to reduce electromagnetic noises that are radiated by the inverter to malfunction peripheral devices (EMI
measures)
Inverter-generated electromagnetic noises are largely classified into those radiated by the cables connected to the
inverter and inverter main circuits (I/O), those electromagnetically and electrostatically induced to the signal cables of
the peripheral devices close to the main circuit power supply, and those transmitted through the power supply cables.
Noise propagated through
power supply cable
Path 3)
Path 2)
Path 1)
Noise directly
radiated from inverter
Path 4), 5)
Air propagated
noise
Path 6)
Electrical path
propagated noise
Path 8)
Path 7)
Inverter generated
electromagnetic
noise
Electromagnetic
induction noise
Electrostatic
induction noise
Noise radiated from
power supply cable
Noise radiated from
motor connection cable
Noise from ground
cable due to leakage
current
Instrument Receiver
IM
Motor
Telephone
Sensor
1)
2)
3)
3)
8)
7)
5)
7)
4) 6)
Inverter
1)
Sensor
power supply

49
EMC and leakage currents
3
PRECAUTIONS FOR USE OF THE INVERTER
z Data line filter
Data line filter is effective as an EMC measure. Provide a data line filter for the detector cable, etc.
z EMC measures
Propagation Path Measures
1) 2) 3)
When devices that handle low-level signals and are liable to malfunction due to electromagnetic noises,
e.g. instruments, receivers and sensors, are contained in the enclosure that contains the inverter or when
their signal cables are run near the inverter, the devices may be malfunctioned by air-propagated
electromagnetic noises. The following measures must be taken:
(1) Install easily affected devices as far away as possible from the inverter.
(2) Run easily affected signal cables as far away as possible from the inverter and its I/O cables.
(3) Do not run the signal cables and power cables (inverter I/O cables) in parallel with each other and do
not bundle them.
(4) Set the EMC filter ON/OFF connector of the inverter to the ON position. (Refer to page 15)
(5) Insert a common mode filters into I/O and capacitors between the input lines to suppress cable-
radiated noises.
(6) Use shield cables as signal cables and power cables and run them in individual metal conduits to
produce further effects.
4) 5) 6)
When the signal cables are run in parallel with or bundled with the power cables, magnetic and static
induction noises may be propagated to the signal cables to malfunction the devices and the following
measures must be taken:
(1) Install easily affected devices as far away as possible from the inverter.
(2) Run easily affected signal cables as far away as possible from the I/O cables of the inverter.
(3) Do not run the signal cables and power cables (inverter I/O cables) in parallel with each other and do
not bundle them.
(4) Use shield cables as signal cables and power cables and run them in individual metal conduits to
produce further effects.
7)
When the power supplies of the peripheral devices are connected to the power supply of the inverter in
the same line, inverter-generated noises may flow back through the power supply cables to malfunction
the devices and the following measures must be taken:
(1) Set the EMC filter ON/OFF connector of the inverter to the ON position. (Refer to page 15)
(2) Install the common mode filter (FR-BLF, FR-BSF01) to the power cables (output cable) of the inverter.
8)
When a closed loop circuit is formed by connecting the peripheral device wiring to the inverter, leakage
currents may flow through the ground cable of the inverter to malfunction the device. In such a case,
disconnection of the ground cable of the device may cause the device to operate properly.
REMARKS
For compliance with the EU EMC directive, refer to the Installation Guideline.
Sensor
Use a twisted pair shielded cable
Inverter
power
supply
Control
power
supply
Enclosure
Decrease carrier
frequency
Motor
IM
FR-
BLF
Install common mode filter (FR-BLF, FR-BSF01)
on the inverter output side
Power
supply
for sensor
EMC filter
Inverter
Do not earth (ground) shield
but connect it to signal common cable.
Do not earth (ground)
enclosure directly
Do not earth (ground)
control cable
Use 4-core cable for motor power cable
and use one cable as earth (ground) cable.
Separate inverter and
power line by more than
30cm (11.81inches) (at
least 10cm (3.93inches))
from sensor circuit.

50
EMC and leakage currents
3.1.3 Power supply harmonics
The inverter may generate power supply harmonics from its converter circuit to affect the power generator, power
capacitor etc. Power supply harmonics are different from noise and leakage currents in source, frequency band and
transmission path. Take the following countermeasure suppression techniques.
The differences between harmonics and noises are indicated below:
z Measures
Item Harmonics Noise
Frequency Normally number 40 to 50 max.
(3kHz or less) High frequency (several 10kHz to 1GHz order)
Environment To-electric channel, power impedance To-space, distance, wiring path
Quantitative understanding Theoretical calculation possible Random occurrence, quantitative grasping difficult
Generated amount Nearly proportional to load capacity Depending on the current fluctuation ratio (larger as
switching is faster)
Affected equipment immunity Specified in standard per equipment Different depending on maker's equipment
specifications
Suppression example Provide reactor. Increase distance.
The harmonic current generated from the inverter
to the input side differs according to various
conditions such as the wiring impedance, whether
a reactor is used or not, and output frequency and
output current on the load side.
For the output frequency and output current, we
understand that they should be calculated in the
conditions under the rated load at the maximum
operating frequency.
CAUTION
The power factor improving capacitor and surge suppressor on the inverter output side may be overheated or damaged by the
high frequency components of the inverter output. Also, since an excessive current flows in the inverter to activate overcurrent
protection, do not provide a capacitor and surge suppressor on the inverter output side when the motor is driven by the inverter.
For power factor improvement, install a reactor on the inverter input side or in the DC circuit.
AC reactor
(FR-HAL)
DC reactor
(FR-HEL)
Do not insert power
factor improving capacitor.
MCCB MC
Inverter
Power supply
R
S
TZ
Y
XU
V
W
P1
R/L1
S/L2
T/L3
P/+
IM

51
Installation of a reactor
3
PRECAUTIONS FOR USE OF THE INVERTER
3.2 Installation of a reactor
When the inverter is connected near a large-capacity power transformer (1000kVA or more) or when a power capacitor is to
be switched over, an excessive peak current may flow in the power input circuit, damaging the converter circuit. To prevent
this, always install the AC reactor (FR-HAL)
3.3 Power-OFF and magnetic contactor (MC)
(1) Inverter input side magnetic contactor (MC)
On the inverter input side, it is recommended to provide an MC for the following purposes.
(Refer to page 4 for selection.)
1)To release the inverter from the power supply when the fault occurs or when the drive is not functioning (e.g.
emergency stop operation).
2)
To prevent any accident due to an automatic restart at restoration of power after an inverter stop made by a power failure
3)To separate the inverter from the power supply to ensure safe maintenance and inspection work
The inverter's input side MC is used for the above purpose, select class JEM1038-AC3MC for the inverter input side
current when making an emergency stop during normal operation.
(2) Handling of the inverter output side magnetic contactor
Switch the magnetic contactor between the inverter and motor only when both the inverter and motor are at a stop.
When the magnetic contactor is turned ON while the inverter is operating, overcurrent protection of the inverter and
such will activate. When an MC is provided to switch to a commercial power supply, for example, it is recommended to
use bypass operation Pr. 135 to Pr. 139 (Refer to page 293).
REMARKS
The wiring length between the FR-HEL and inverter should be 5m maximum and minimized. Use the same wire size as that of the
power supply wire (R/L1, S/L2, T/L3). (Refer to page 21)
REMARKS
Since repeated inrush current at power ON will shorten the life of the converter circuit (switching life is 100 million times (about
500,000 times for FR-F720-01540 or more)), frequent starts/stops must be avoided. Turn ON/OFF the inverter start controlling
terminals (STF, STR) to run/stop the inverter.
• Inverter start/stop circuit example
As shown on the left, always use the start signal
(ON or OFF of STF (STR) signal) to make a start
or stop. (Refer to page 126)
*1 When the power supply is 400V class, install a step-
down transformer.
*2 Connect the power supply terminals R1/L11, S1/L21
of the control circuit to the primary side of the MC to
hold an alarm signal when the inverter's protective
circuit is activated. At this time, remove jumpers
across terminals R/L1 and R1/L11 and S/L2 and S1/
L21. (Refer to page 25 for removal of the jumper.)
MCCB MC Inverter
AC reactor
(FR-HAL)
Power
supply
R
S
TZ
Y
XU
V
W
P1
DC reactor (FR-HEL) *
R/L1
S/L2
T/L3
P/+
IM
5000
5300
4000
3000
2000
1000
110165 247 330 420 550 kV
A
Capacities requiring
installation of
AC reactor
Inverter capacity
Power supply system
capacity
(kVA)
* When connecting the FR-HEL to the FR-F720-02330 (FR-F740-01160) or less, remove the jumper across terminals P/+ and P1.
For the FR-F720-03160 (FR-F740-01800) or more, a DC reactor is supplied. Always install the reactor.
Power
supply
MCCB
RA
U
V
A1
B1
C1
W
To the
motor
Inverter
MC
STF(STR)
R/L1
S/L2
T/L3
R1/L11
S1/L21
OFF ON
MC
Stop
Start
RA
MC
Operation preparation
Start/Stop
MC
RA SD
T
*1
*2

52
Inverter-driven 400V class motor
3.4 Inverter-driven 400V class motor
In the PWM type inverter, a surge voltage attributable to wiring constants is generated at the motor terminals.
Especially for a 400V class motor, the surge voltage may deteriorate the insulation. When the 400V class motor is
driven by the inverter, consider the following measures:
z Measures
It is recommended to take either of the following measures:
(1) Rectifying the motor insulation and limiting the PWM carrier frequency according to the wiring length
For the 400V class motor, use an insulation-enhanced motor.
Specifically,
1)Specify the "400V class inverter-driven insulation-enhanced motor".
2)For the dedicated motor such as the constant-torque motor and low-vibration motor, use the "inverter-driven,
dedicated motor".
3)Set Pr. 72 PWM frequency selection as indicated below according to the wiring length
(2) Suppressing the surge voltage on the inverter side
Connect the surge voltage suppression filter (FR-ASF-H) to the FR-F720-02330 (FR-F740-01160) or less and the
sine wave filter (MT-BSL/BSC) to the FR-F720-03160 (FR-F740-01800) or more on the inverter output side.
Wiring Length
50m or less 50m to 100m exceeding 100m
Pr. 72 PWM frequency selection 15(14.5kHz) or less 9(9kHz) or less 4(4kHz) or less
CAUTION
· For details of Pr. 72 PWM frequency selection , refer to page 169. (When using an optional sine wave filter (MT-BSL/BSC) for the or
more, set "25" in Pr.72 (2.5kHz).)
· For explanation of surge voltage suppression filter (FR-ASF-H) and sine wave filter (MT-BSL/BSC), refer to the manual of each
option.

53
Precautions for use of the inverter
3
PRECAUTIONS FOR USE OF THE INVERTER
3.5 Precautions for use of the inverter
The FR-F700 series is a highly reliable product, but incorrect peripheral circuit making or operation/handling method
may shorten the product life or damage the product.
Before starting operation, always recheck the following items.
(1) Use crimping terminals with insulation sleeve to wire the power supply and motor.
(2) Application of power to the output terminals (U, V, W) of the inverter will damage the inverter. Never perform
such wiring.
(3) After wiring, wire offcuts must not be left in the inverter.
Wire offcuts can cause an alarm, failure or malfunction. Always keep the inverter clean. When drilling mounting
holes in an enclosure etc., take care not to allow chips and other foreign matter to enter the inverter.
(4) Use cables of the size to make a voltage drop 2% or less.
If the wiring distance is long between the inverter and motor, a main circuit cable voltage drop will cause the motor
torque to decrease especially at the output of a low frequency.
Refer to page 21 for the recommended cable sizes.
(5) The overall wiring length should be 500m (1640.4 feet) maximum.
Especially for long distance wiring, the fast-response current limit function may decrease or the equipment
connected to the secondary side may malfunction or become faulty under the influence of a charging current due
to the stray capacity of the wiring. Therefore, note the overall wiring length. (Refer to page 24.)
(6) Electromagnetic wave interference
The input/output (main circuit) of the inverter includes high frequency components, which may interfere with the
communication devices (such as AM radios) used near the inverter. In this case, set the EMC filter valid to
minimize interference. (Refer to page 15)
(7) Do not install a power factor correction capacitor, surge suppressor or capacitor type filter on the inverter
output side.
This will cause the inverter to trip or the capacitor and surge suppressor to be damaged. If any of the above
devices is installed, immediately remove it.
(8) For some short time after the power is switched OFF, a high voltage remains in the smoothing capacitor.
When accessing the inverter for inspection, wait for at least 10 minutes after the power supply has been switched
OFF, and then make sure that the voltage across the main circuit terminals P/+ and N/- of the inverter is not more
than 30VDC using a tester, etc.
(9) A short circuit or earth (ground) fault on the inverter output side may damage the inverter modules.
· Fully check the insulation resistance of the circuit prior to inverter operation since repeated short circuits caused by
peripheral circuit inadequacy or an earth (ground) fault caused by wiring inadequacy or reduced motor insulation
resistance may damage the inverter modules.
· Fully check the to-earth (ground) insulation and phase to phase insulation of the inverter output side before power-ON.
Especially for an old motor or use in hostile atmosphere, securely check the motor insulation resistance etc.
(10) Do not use the inverter input side magnetic contactor to start/stop the inverter.
Since repeated inrush currents at power ON will shorten the life of the converter circuit (switching life is about
1,000,000 times (about 500,000 times for FR-F720-01540 or more).), frequent starts and stops of the MC must be
avoided. Always use the start signal (ON/OFF of STF and STR signals) to start/stop the inverter. (Refer to page 14)
(11) Do not apply a voltage higher than the permissible voltage to the inverter I/O signal circuits.
Application of a voltage higher than the permissible voltage to the inverter I/O signal circuits or opposite polarity
may damage the I/O devices. Especially check the wiring to prevent the speed setting potentiometer from being
connected incorrectly to short terminals 10E and 5.

54
Precautions for use of the inverter
(12) Provide electrical and mechanical interlocks for MC1 and MC2 which are used for bypass operation.
When the wiring is incorrect or if there is an electronic
bypass circuit as shown on the right, the inverter will be
damaged when the power supply is connected to the
inverter U, V, W terminals due to arcs generated at the
time of switch-over or chattering caused by a sequence
error.
(13) If the machine must not be restarted when power is restored after a power failure, provide a magnetic contactor
in the inverter's input side and also make up a sequence which will not switch on the start signal.
If the start signal (start switch) remains on after a power failure, the inverter will automatically restart as soon as
the power is restored.
(14) Inverter input side magnetic contactor (MC)
On the inverter input side, provide MC for the following purposes. (Refer to page 4 for selection.)
1) To release the inverter from the power supply when a fault occurs or when the drive is not functioning (e.g.
emergency stop operation). For example, MC avoids overheat or burnout of the brake resistor when heat
capacity of the resistor is insufficient or brake regenerative transistor is damaged with short while connecting an
optional brake resistor.
2) To prevent any accident due to an automatic restart at restoration of power after an inverter stop made by a
power failure
3) To separate the inverter from the power supply to ensure safe maintenance and inspection work.
The inverter's input side MC is used for the above purpose, select class JEM1038-AC3 MC for the inverter
input side current when making an emergency stop during normal operation.
(15) Handling of inverter output side magnetic contactor
Switch the magnetic contactor between the inverter and motor only when both the inverter and motor are at a stop.
When the magnetic contactor is turned ON while the inverter is operating, overcurrent protection of the inverter
and such will activate. When MC is provided for switching to the commercial power supply, for example, switch it
ON/OFF after the inverter and motor have stopped.
(16) Countermeasures against inverter-generated EMI
If electromagnetic noise generated from the inverter causes frequency setting signal to fluctuate and motor
rotation speed to be unstable when changing motor speed with analog signal, the following countermeasures are
effective.
· Do not run the signal cables and power cables (inverter I/O cables) in parallel with each other and do not bundle them.
· Run signal cables as far away as possible from power cables (inverter I/O cables).
· Use shield cables as signal cables.
· Install a ferrite core on the signal cable (Example: ZCAT3035-1330 TDK).
(17) Instructions for overload operation
When performing an operation of frequent start/stop of the inverter, increase/decrease in the temperature of the
transistor element of the inverter may repeat due to a continuous flow of large current, shortening the life from
thermal fatigue. Since thermal fatigue is related to the amount of current, the life can be increased by reducing
bound current, starting current, etc. Decreasing current may increase the life. However, decreasing current will
result in insufficient torque and the inverter may not start. Therefore, increase the inverter capacity to have enough
allowance for current.
(18) Make sure that the specifications and rating match the system requirements.
Power
supply
Inverter
Undesirable current
MC2
MC1 Interlock
U
V
W
R/L1
S/L2
T/L3
IM

55
Failsafe of the system which uses
the inverter
3
PRECAUTIONS FOR USE OF THE INVERTER
3.6 Failsafe of the system which uses the inverter
When a fault occurs, the inverter trips to output a fault signal. However, a fault output signal may not be output at an inverter
fault occurrence when the detection circuit or output circuit fails, etc. Although Mitsubishi assures best quality products,
provide an interlock which uses inverter status output signals to prevent accidents such as damage to machine when the
inverter fails for some reason and at the same time consider the system configuration where failsafe from outside the inverter,
without using the inverter, is enabled even if the inverter fails.
(1) Interlock method which uses the inverter status output signals
By combining the inverter status output signals to provide an interlock as shown below, an inverter alarm can be
detected.
No Interlock Method Check Method Used Signals Refer to Page
1) Inverter protective
function operation
Operation check of an alarm contact
Circuit error detection by negative logic
Fault output signal
ALM signal 128
2) Inverter running status Operation ready signal check Operation ready signal
(RY signal) 128
3) Inverter running status Logic check of the start signal and
running signal
Start signal
(STF signal, STR signal)
Running signal (RUN signal)
126, 128
4) Inverter running status Logic check of the start signal and
output current
Start signal
(STF signal, STR signal)
Output current detection signal
Y12 signal
126, 135
1) Check by the output of the inverter fault signal
When the fault occurs and the inverter trips, the fault output
signal (ALM signal) is output (ALM signal is assigned to
terminal A1B1C1 in the initial setting).
Check that the inverter functions properly.
In addition, negative logic can be set (ON when the inverter
is normal, OFF when the fault occurs).
2) Checking the inverter operating status by the inverter
operation ready completion signal
Operation ready signal (RY signal) is output when the
inverter power is ON and the inverter becomes operative.
Check if the RY signal is output after powering ON the
inverter.
3) Checking the inverter operating status by the start signal
input to the inverter and inverter running signal.
The inverter running signal (RUN signal) is output when the
inverter is running (RUN signal is assigned to terminal RUN
in the initial setting).
Check if RUN signal is output when inputting the start signal
to the inverter (forward signal is STF signal and reverse
signal is STR signal). For logic check, note that RUN signal
is output for the period from the inverter decelerates until
output to the motor is stopped, configure a sequence
considering the inverter deceleration time
ON
Reset processing
(about 1s)
OFF
Reset ON
Output frequency
ALM
(when output
at NC contact)
RES
Inverter fault occurrence
(trip)
Time
OFF
ON
Time
Power
supply
Output frequency
STF
RH
RY
Reset
processing
Pr. 13 Starting frequency
ON OFF
ON OFF
ON OFF
ON
DC injection brake
operation point
DC injection
brake operation
RUN ON OFF

56
Failsafe of the system which uses the
inverter
(2) Backup method outside the inverter
Even if the interlock is provided by the inverter status signal, enough failsafe is not ensured depending on the failure
status of the inverter itself. For example, when the inverter CPU fails, even if the interlock is provided using the inverter
fault signal, start signal and RUN signal, there is a case where a fault signal is not output and RUN signal is kept output
even if an inverter fault occurs.
Provide a speed detector to detect the motor speed and current detector to detect the motor current and consider the
backup system such as checking up as below according to the level of importance of the system.
1) Start signal and actual operation check
Check the motor running and motor current while the start signal is input to the inverter by comparing the start signal to
the inverter and detected speed of the speed detector or detected current of the current detector. Note that the motor
current runs as the motor is running for the period until the motor stops since the inverter starts decelerating even if the
start signal turns off. For the logic check, configure a sequence considering the inverter deceleration time. In addition, it is
recommended to check the three-phase current when using the current detector.
2) Command speed and actual operation check
Check if there is no gap between the actual speed and commanded speed by comparing the inverter speed command
and detected speed of the speed detector.
4) Checking the motor operating status by the start signal input to the inverter and inverter output current detection signal.
The output current detection signal (Y12 signal) is output when the inverter operates and currents flows in the motor.
Check if Y12 signal is output when inputting the start signal to the inverter (forward signal is STF signal and reverse
signal is STR signal). Note that the current level at which Y12 signal is output is set to 110% of the inverter rated current
in the initial setting, it is necessary to adjust the level to around 20% using no load current of the motor as reference with
Pr.150 Output current detection level.
For logic check, as same as the inverter running signal (RUN signal), the inverter outputs for the period from the inverter
decelerates until output to the motor is stopped, configure a sequence considering the inverter deceleration time.
Output
Signal
Pr. 190 to Pr. 196 Setting
yWhen using various signals, assign functions to Pr. 190 to Pr.
196 (output terminal function selection) referring to the table on
the left.
Positive logic Negative logic
ALM 99 199
RY 11 111
RUN 0 100
Y12 12 112
CAUTION
⋅Changing the terminal assignment using Pr. 190 to Pr. 196 (output terminal function selection) may affect the other functions. Set
parameters after confirming the function of each terminal.
Inverter
Controller
System failure
To the alarm detection sensor
Sensor
(speed, temperature,
air volume, etc.)

57
3
4
5
6
7
1
2
4
PARAMETERS
This chapter explains the "PARAMETERS" for use of this
product.
Always read the instructions before using the equipment.

58
Operation panel (FR-DU07)
4.1 Operation panel (FR-DU07)
4.1.1 Component of the operation panel (FR-DU07)
To mount the operation panel (FR-DU07) on the enclosure surface, refer to page 34.
No. Component Name Description
(a) Unit indicator
Hz: Lit to indicate frequency. (Flickers when the set frequency monitor is displayed.)
A: Lit to indicate current.
V: Lit to indicate voltage.
(b) Monitor (4-digit LED)
Shows the frequency, parameter number, etc.
(To monitor the output power, the set frequency and other items, set Pr. 52, Pr. 774 to
Pr. 776. )
(c) Setting dial
The dial of the Mitsubishi inverters. The setting dial is used to change the frequency and
parameter settings.
Press the setting dial to perform the following operations:
⋅To display a set frequency in the monitor mode
⋅To display the present setting during calibration
⋅To display a fault history number in the faults history mode
(d) PU/EXT key
Used to switch between the PU and External operation modes.
To use the External operation mode (operation using a separately connected frequency
setting potentiometer and start signal), press this key to light up the EXT indicator.
(Press simultaneously (0.5s), or change the Pr.79 setting to change to the
combined operation mode. )
PU: PU operation mode
EXT: External operation mode
Used to cancel the PU stop also.
(e)
MODE key
Used to switch among different setting modes.
Pressing simultaneously changes the operation mode.
Holding this key for 2 seconds locks the operation panel.
(f) SET key
Used to enter a setting.
If pressed during the
operation, monitored item
changes as the following:
(g) Monitor indicator Lit to indicate the monitor mode.
(h) PLC function indicator Lit to indicate that the PLC function is active.
(i) Operation mode
indicator
PU: Lit to indicate the PU operation mode.
EXT: Lit to indicate the External operation mode. (EXT is lit at power-ON in the initial setting.)
NET: Lit to indicate the Network operation mode.
PU and EXT: Lit to indicate EXT/PU combined operation mode 1 and 2
(j) Rotation direction
indicator
FWD: Lit to indicate the forward rotation.
REV: Lit to indicate the reverse rotation.
Lit: When the forward/reverse operation is being performed.
Flickers: When the frequency command is not given even if the forward/reverse command is given.
When the frequency command is lower than the starting frequency.
When the MRS signal is being input.
(k) FWD key, REV key FWD key: Used to give a start command in forward rotation.
REV key: Used to give a start command in reverse rotation.
(l) STOP/RESET key Used to stop operation commands.
Used to reset a fault when the protective function (fault) is activated.
(a) Unit indicator
(b) Monitor (4-digit LED)
(c) Setting dial
(d) PU/EXT key
(e) MODE key
(f) SET key
(g) Monitor indicator
(h) PLC function indicator
(i) Operation mode indicator
(
j
) Rotation direction indicator
(k) FWD key, REV key
(l) STOP/RESET key
Output frequency →Output current →Output voltage*
* Energy saving monitor is displayed when the
energy saving monitor is set with Pr. 52.

59
Operation panel (FR-DU07)
4
PARAMETERS
4.1.2 Basic operation (factory setting)
At powering ON (External operation mode)
PU operation mode
(output frequency monitor)
Parameter setting mode
PU Jog operation mode
Output current monitor Output voltage monitor
Displays the present
setting
Value change
Value change
Parameter write is completed!!
Parameter and a setting value
flicker alternately.
Parameter clear Parameter
all clear
Fault clear
Parameter copyInitial value change list
(Example)
(Example)
Frequency setting has been
written and completed!!
and frequency flicker.
[Operation for displaying faults history]
Past eight faults can be displayed.
(The latest fault is ended by ".".)
When no fault history exists, is displayed.
Operation mode switchover
Parameter settingFaults history Monitor/frequency setting
Automatic
parameter setting
While a fault is displayed:
The display shifts as follow by pressing : Output frequency at the fault
Output current Output voltage Energization time.
(After Energization time, it goes back to a fault display.)
Pressing the setting dial shows the fault is at which number of the history.
(Refer to page 328)
(Refer to page 61)

60
Operation panel (FR-DU07)
4.1.3 Easy operation mode setting (easy setting mode)
Setting of Pr. 79 Operation mode selection according to combination of the start command and speed command can
be easily made.
Operation example Start command: external (STF/STR), frequency command: operate with
Operation Display
1. Screen at powering ON
The monitor display appears.
2. Press and for 0.5s.
3. Turn until appears.
(refer to the table below for other settings)
* To use as a potentiometer, refer to page 316.
4. Press to set.
Flicker ··· Parameter setting complete!!
The monitor display appears after 3s.
REMARKS
is displayed ... Why?
Pr. 79 is not registered in user group with "1" in Pr. 160 User group read selection.
Parameter write is disabled with "1" set in Pr. 77.
is displayed ... Why?
Setting cannot be changed during operation. Turn the start command ( or , STF or STR) OFF.
If is pressed before pressing , the easy setting mode is terminated and the display goes back to the monitor display. If
the easy setting mode is terminated while Pr. 79 = "0 (initial setting)," the operation mode switches between the PU operation mode
and the External operation mode. Check the operation mode.
Reset can be made with .
The priorities of the frequency commands when Pr. 79 = "3" are "Multi-speed operation (RL/RM/RH/REX) > PID control (X14) >
terminal 4 analog input (AU) > digital input from the operation panel".
Flickering
Operation Panel Indication Operation Method
Start command
Frequency command
, *
External
(STF, STR)
Analog
voltage input
External
(STF, STR) *
,
Analog
voltage input
Flickering
Flickering
Flickering
Flickering

61
Operation panel (FR-DU07)
4
PARAMETERS
4.1.4 Changing the parameter setting value
4.1.5 Displaying the set frequency
During PU operation mode and External/PU combined operation mode (Pr. 79 = "3"), push the setting dial ( ) to
display the set frequency currently set.
Changing example Change the Pr. 1 Maximum frequency .
are displayed ... Why?
appears. ...... Write disable error
appears. ...... Write error during operation
appears. ...... Calibration error
appears. ..... Mode designation error
For details refer to page 334.
REMARKS
⋅The number of digits displayed on the operation panel (FR-DU07) is four. Only the upper four digits of values can be displayed
and set. If the values to be displayed have five digits or more including decimal places, the fifth or later numerals cannot be
displayed nor set.
(Example) When Pr.1
When 60Hz is set, 60.00 is displayed.
When 120Hz is set, 120.0 is displayed. The second decimal places cannot be displayed nor set.
POINT
When Pr. 77 Parameter write selection = "0 (initial setting)," the parameter setting change is only available while the inverter is
stopped under the PU operation mode. To enable the parameter setting change while the inverter is running or under the
operation mode other than PU operation mode, change the Pr. 77 setting.
1.Screen at powering ON
The monitor display appears.
Display
Operation
3.Press to choose the parameter
setting mode.
4. Pr. 1) appears.
Flicker ··· Parameter setting complete!!
7.Press to set.
5.Press to read the present set value.
" "(initial value) appears.
6.
Turn to change it to the set
value " ".
PU indication is lit.
2.Press to choose the PU operation
mode.
· Press to show the setting again.
· Press twice to show the next parameter.
· Turn to read another parameter.
The parameter
number read
previously appears.
· Press twice to return the monitor to frequency monitor.
to

62
Parameter list
4.2 Parameter list
4.2.1 Parameter list
In the initial setting, only the simple mode parameters are displayed.
Set Pr. 160 User group read selection as required.
Parameter Name Initial
Value
Setting
Range Remarks
160 User group read
selection 0
9999 Only the simple mode parameters can be displayed.
0Simple mode and extended mode parameters can be
displayed.
1Only the parameters registered in the user group can be
displayed.
REMARKS
⋅The parameters marked are the simple mode parameters.
⋅The parameters marked with in the table allow its setting to be changed during operation even if "0" (initial
value) is set in Pr. 77 Parameter write selection.
⋅Refer to the appendix 2 (page 390) for instruction codes for communication and availability of parameter clear, all clear, and
parameter copy of each parameter.
⋅Parameters with have different specifications according to the date assembled.
Refer to page
400 to check the
SERIAL number.
Function Parameters
Name Setting Range
Minimum
Setting
Increments
Initial
Value
Refer
to
Page
Customer
Setting
Basic functions
0 Torque boost 0 to 30% 0.1% 6/4/3/2/
1.5/1% *1 78
1 Maximum frequency 0 to 120Hz 0.01Hz 120/60Hz
*2 87
2 Minimum frequency 0 to 120Hz 0.01Hz 0Hz 87
3 Base frequency 0 to 400Hz 0.01Hz 60Hz 89
4 Multi-speed setting (high speed) 0 to 400Hz 0.01Hz 60Hz 93
5 Multi-speed setting (middle speed) 0 to 400Hz 0.01Hz 30Hz 93
6 Multi-speed setting (low speed) 0 to 400Hz 0.01Hz 10Hz 93
7 Acceleration time 0 to 3600/ 360s 0.1/0.01s 5s/15s *3 101
8 Deceleration time 0 to 3600/ 360s 0.1/0.01s 10s/30s *3 101
9 Electronic thermal O/L relay 0 to 500/0 to 3600A 0.01/0.1A
Rated
inverter
current
107
DC injection
brake
10 DC injection brake operation
frequency 0 to 120Hz, 9999 0.01Hz 3Hz 112
11 DC injection brake operation time 0 to 10s, 8888 0.1s 0.5s 112
12 DC injection brake operation voltage 0 to 30% 0.1% 4/2/1% *4 112
⎯13 Starting frequency 0 to 60Hz 0.01Hz 0.5Hz 104
⎯14 Load pattern selection 0, 1 1 1 91
Jog
operation
15 Jog frequency 0 to 400Hz 0.01Hz 5Hz 95
16 Jog acceleration/deceleration time 0 to 3600/360s 0.1/0.01s 0.5s 95
⎯17 MRS input selection 0, 2 1 0 124
⎯18 High speed maximum frequency 120 to 400Hz 0.01Hz 120/60Hz
*2 87
⎯19 Base frequency voltage 0 to 1000V, 8888, 9999 0.1V 9999 89

63
Parameter List
Parameter list
4
PARAMETERS
Acceleration/
deceleration times
20 Acceleration/deceleration reference
frequency 1 to 400Hz 0.01Hz 60Hz 101
21 Acceleration/deceleration time
increments 0, 1 1 0 101
Stall
prevention
22 Stall prevention operation level 0 to 120%, 9999 0.1% 110% 81
23 Stall prevention operation level
compensation factor at double speed 0 to 150%, 9999 0.1% 9999 81
Multi-speed
setting
24
to
27
Multi-speed setting (4 speed to 7
speed) 0 to 400Hz, 9999 0.01Hz 9999 93
⎯28 Multi-speed input compensation
selection 0, 1 1 0 97
⎯29 Acceleration/deceleration pattern
selection 0, 1, 2, 3, 6 1 0 105
⎯30 Regenerative function selection
0, 2, 10, 20, 100, 120/
0, 1, 2, 10, 11, 20, 21,
100, 101, 120, 121 *2
10114
Frequency jump
31 Frequency jump 1A 0 to 400Hz, 9999 0.01Hz 9999 88
32 Frequency jump 1B 0 to 400Hz, 9999 0.01Hz 9999 88
33 Frequency jump 2A 0 to 400Hz, 9999 0.01Hz 9999 88
34 Frequency jump 2B 0 to 400Hz, 9999 0.01Hz 9999 88
35 Frequency jump 3A 0 to 400Hz, 9999 0.01Hz 9999 88
36 Frequency jump 3B 0 to 400Hz, 9999 0.01Hz 9999 88
⎯37 Speed display 0, 1 to 9998 1 0 139
Frequency
detection
41 Up-to-frequency sensitivity 0 to 100% 0.1% 10% 133
42 Output frequency detection 0 to 400Hz 0.01Hz 6Hz 133
43 Output frequency detection for
reverse rotation 0 to 400Hz, 9999 0.01Hz 9999 133
Second functions
44 Second acceleration/deceleration
time 0 to 3600/360s 0.1/0.01s 5s 101
45 Second deceleration time 0 to 3600/360s, 9999 0.1/0.01s 9999 101
46 Second torque boost 0 to 30%, 9999 0.1% 9999 78
47 Second V/F (base frequency) 0 to 400Hz, 9999 0.01Hz 9999 89
48 Second stall prevention operation
current 0 to 120% 0.1% 110% 81
49 Second stall prevention operation
frequency 0 to 400Hz, 9999 0.01Hz 0Hz 81
50 Second output frequency detection 0 to 400Hz 0.01Hz 30Hz 133
51 Second electronic thermal O/L relay 0 to 500A, 9999/
0 to 3600A, 9999 *2
0.01/0.1A
*2 9999 107
Monitor functions
52 DU/PU main display data selection
0, 5, 6, 8 to 14, 17, 20,
23 to 25, 50 to 57, 67,
81 to 86, 100
10141
54 CA terminal function selection
1 to 3, 5, 6, 8 to 14, 17,
21, 24, 50, 52, 53, 67,
70, 85
11141
55 Frequency monitoring reference 0 to 400Hz 0.01Hz 60Hz 147
56 Current monitoring reference 0 to 500A/0 to 3600A *2 0.01/0.1A
*2
Rated
inverter
current
147
Function Parameters
Name Setting Range
Minimum
Setting
Increments
Initial
Value
Refer
to
Page
Customer
Setting

64
Parameter list
Automatic
restart functions
57 Restart coasting time
0, 0.1 to 5s, 9999/
0, 0.1 to 30s, 9999
*2 0.1s 9999 152
58 Restart cushion time 0 to 60s 0.1s 1s 152
⎯59 Remote function selection 0, 1, 2, 3, 11, 12, 13 1 0 98
⎯ 60 Energy saving control selection 0, 4, 9 1 0 163
⎯65 Retry selection 0 to 5 1 0 159
⎯66 Stall prevention operation reduction
starting frequency 0 to 400Hz 0.01Hz 60Hz 81
Retry
67 Number of retries at fault occurrence 0 to 10, 101 to 110 1 0 159
68 Retry waiting time 0 to 10s 0.1s 1s 159
69 Retry count display erase 010159
⎯70 Special regenerative brake duty 0 to 10% 0.1% 0% 114
⎯71 Applied motor 0, 1, 2, 20 1 0 111
⎯72 PWM frequency selection 0 to 15/0 to 6, 25 *2 12169
⎯73 Analog input selection 0 to 7, 10 to 17 1 1 171
⎯74 Input filter time constant 0 to 8 1 1 176
⎯75 Reset selection/disconnected PU
detection/PU stop selection
0 to 3, 14 to 17,
100 to 103, 114 to 117 114186
⎯76 Fault code output selection 0, 1, 2 1 0 161
⎯77 Parameter write selection 0, 1, 2 1 0 189
⎯78 Reverse rotation prevention selection 0, 1, 2 1 0 190
⎯ 79 Operation mode selection 0, 1, 2, 3, 4, 6, 7 1 0 195
Simple magnetic
flux vector control
80 Motor capacity
0.4 to 55kW, 9999/
0 to 3600kW, 9999
*2 0.01/0.1kW 9999 79
90 Motor constant (R1)
0 to 50
Ω
, 9999/
0 to 400m
Ω
, 9999
*2
0.001Ω/
0.01mΩ9999 79
Adjustable 5 points V/F
100 V/F1(first frequency) 0 to 400Hz, 9999 0.01Hz 9999 92
101 V/F1(first frequency voltage) 0 to 1000V 0.1V 0V 92
102 V/F2(second frequency) 0 to 400Hz, 9999 0.01Hz 9999 92
103 V/F2(second frequency voltage) 0 to 1000V 0.1V 0V 92
104 V/F3(third frequency) 0 to 400Hz, 9999 0.01Hz 9999 92
105 V/F3(third frequency voltage) 0 to 1000V 0.1V 0V 92
106 V/F4(fourth frequency) 0 to 400Hz, 9999 0.01Hz 9999 92
107 V/F4(fourth frequency voltage) 0 to 1000V 0.1V 0V 92
108 V/F5(fifth frequency) 0 to 400Hz, 9999 0.01Hz 9999 92
109 V/F5(fifth frequency voltage) 0 to 1000V 0.1V 0V 92
PU connector communication
117 PU communication station number 0 to 31 1 0 214
118 PU communication speed 48, 96, 192, 384 1 192 214
119 PU communication stop bit length 0, 1, 10, 11 1 1 214
120 PU communication parity check 0, 1, 2 1 2 214
121 Number of PU communication retries 0 to 10, 9999 1 1 214
122 PU communication check time
interval 0, 0.1 to 999.8s, 9999 0.1s 9999 214
123 PU communication waiting time
setting 0 to 150ms, 9999 1 9999 214
124 PU communication CR/LF selection 0, 1, 2 1 1 214
Function Parameters
Name Setting Range
Minimum
Setting
Increments
Initial
Value
Refer
to
Page
Customer
Setting

65
Parameter List
Parameter list
4
PARAMETERS
⎯ 125 Terminal 2 frequency setting gain
frequency 0 to 400Hz 0.01Hz 60Hz 177
⎯ 126 Terminal 4 frequency setting gain
frequency 0 to 400Hz 0.01Hz 60Hz 177
PID control
127 PID control automatic switchover
frequency 0 to 400Hz, 9999 0.01Hz 9999 261
128 PID action selection
10, 11, 20, 21, 50, 51,
60, 61, 70, 71, 80, 81,
90, 91, 100, 101, 110,
111, 120, 121
110261
129 PID proportional band 0.1 to 1000%, 9999 0.1% 100% 261
130 PID integral time 0.1 to 3600s, 9999 0.1s 1s 261
131 PID upper limit 0 to 100%, 9999 0.1% 9999 261
132 PID lower limit 0 to 100%, 9999 0.1% 9999 261
133 PID action set point 0 to 100%, 9999 0.01% 9999 261
134 PID differential time 0.01 to 10.00s, 9999 0.01s 9999 261
Bypass
135 Electronic bypass sequence selection 0, 1 1 0 293
136 MC switchover interlock time 0 to 100s 0.1s 1s 293
137 Start waiting time 0 to 100s 0.1s 0.5s 293
138 Bypass selection at a fault 0, 1 1 0 293
139 Automatic switchover frequency from
inverter to bypass operation 0 to 60Hz, 9999 0.01Hz 9999 293
Backlash measures
140 Backlash acceleration stopping
frequency 0 to 400Hz 0.01Hz 1Hz 105
141 Backlash acceleration stopping time 0 to 360s 0.1s 0.5s 105
142 Backlash deceleration stopping
frequency 0 to 400Hz 0.01Hz 1Hz 105
143 Backlash deceleration stopping time 0 to 360s 0.1s 0.5s 105
⎯144 Speed setting switchover 0, 2, 4, 6, 8, 10, 102,
104, 106, 108, 110 14139
PU
145 PU display language selection 0 to 7 1 1 315
⎯147 Acceleration/deceleration time
switching frequency 0 to 400Hz, 9999 0.01Hz 9999 101
148 Stall prevention level at 0V input 0 to 120% 0.1% 110% 81
Current detection
149 Stall prevention level at 10V input 0 to 120% 0.1% 120% 81
150 Output current detection level 0 to 120% 0.1% 110% 135
151 Output current detection signal delay
time 0 to 10s 0.1s 0s 135
152 Zero current detection level 0 to 150% 0.1% 5% 135
153 Zero current detection time 0 to 10s 0.01s 0.5s 135
⎯154 Voltage reduction selection during
stall prevention operation 0, 1 1 1 81
⎯155 RT signal function validity condition
selection 0, 10 1 0 125
⎯156 Stall prevention operation selection 0 to 31, 100, 101 1 0 81
⎯157 OL signal output timer 0 to 25s, 9999 0.1s 0s 81
Function
Parameters
Name Setting Range
Minimum
Setting
Increments
Initial
Value
Refer
to
Page
Customer
Setting

66
Parameter list
⎯158 AM terminal function selection
1 to 3, 5, 6, 8 to 14, 17,
21, 24, 50, 52, 53, 67, 70,
86
11141
⎯159
Automatic switchover frequency
range from bypass to inverter
operation
0 to 10Hz, 9999 0.01Hz 9999 293
⎯160 User group read selection 0, 1, 9999 1 0 190
⎯161 Frequency setting/key lock operation
selection 0, 1, 10, 11 1 0 315
Automatic restart
functions
162 Automatic restart after instantaneous
power failure selection 0, 1, 10, 11 1 0 152
163 First cushion time for restart 0 to 20s 0.1s 0s 152
164 First cushion voltage for restart 0 to 100% 0.1% 0% 152
165 Stall prevention operation level for
restart 0 to 120% 0.1% 110% 152
Current
detection
166 Output current detection signal
retention time 0 to 10s, 9999 0.1s 0.1s 135
167 Output current detection operation
selection 0, 1, 10, 11 1 0 135
⎯168 Parameter for manufacturer setting.
Do not set.
⎯169
Cumulative
monitor clear
170 Watt-hour meter clear 0, 10, 9999 1 9999 141
171 Operation hour meter clear 0, 9999 1 9999 141
User group
172 User group registered display/batch
clear 9999, (0 to 16) 1 0 190
173 User group registration 0 to 999, 9999 1 9999 190
174 User group clear 0 to 999, 9999 1 9999 190
Function Parameters
Name Setting Range
Minimum
Setting
Increments
Initial
Value
Refer
to
Page
Customer
Setting

67
Parameter List
Parameter list
4
PARAMETERS
Input terminal function assignment
178 STF terminal function selection
0 to 8, 10 to 14, 16, 24,
25, 50, 51, 60, 62, 64 to
67, 70 to 72, 77, 78,
9999
160122
179 STR terminal function selection
0 to 8, 10 to 14, 16, 24,
25, 50, 51, 61, 62, 64 to
67, 70 to 72, 77, 78,
9999
161122
180 RL terminal function selection
0 to 8, 10 to 14, 16, 24,
25, 50, 51, 62, 64 to 67,
70 to 72, 77, 78, 9999
10122
181 RM terminal function selection 11122
182 RH terminal function selection 12122
183 RT terminal function selection 13122
184 AU terminal function selection
0 to 8, 10 to 14, 16, 24,
25, 50, 51, 62 to 67, 70
to 72, 77, 78, 9999
14122
185 JOG terminal function selection
0 to 8, 10 to 14, 16, 24,
25, 50, 51, 62, 64 to 67,
70 to 72, 77, 78, 9999
15122
186 CS terminal function selection 16122
187 MRS terminal function selection 124122
188 STOP terminal function selection 125122
189 RES terminal function selection 162122
Output terminal function assignment
190 RUN terminal function selection
0 to 5, 7, 8, 10 to 19, 25,
26, 45 to 54, 64, 67,
70 to 79, 82, 85, 90 to
96, 98, 99, 100 to 105,
107, 108, 110 to 116,
125, 126, 145 to 154,
164, 167, 170, 179, 182,
185, 190 to 196, 198,
199, 9999
10128
191 SU terminal function selection 11128
192 IPF terminal function selection 12128
193 OL terminal function selection 13128
194 FU terminal function selection 14128
195 ABC1 terminal function selection
0 to 5, 7, 8, 10 to 19, 25,
26, 45 to 54, 64, 67,
70 to 79, 82, 85, 90, 91,
94 to 96, 98, 99,
100 to 105, 107, 108,
110 to 116, 125, 126,
145 to 154, 164, 167,
170, 179, 182, 185, 190,
191, 194 to 196, 198,
199, 9999
199128
196 ABC2 terminal function selection 19999128
Multi-speed
setting
232
to
239
Multi-speed setting (8 speed to 15
speed) 0 to 400Hz, 9999 0.01Hz 9999 93
⎯240 Soft-PWM operation selection 0, 1 1 1 169
⎯241 Analog input display unit switchover 0, 1 1 0 177
Function Parameters
Name Setting Range
Minimum
Setting
Increments
Initial
Value
Refer
to
Page
Customer
Setting

68
Parameter list
⎯242 Terminal 1 added compensation
amount (terminal 2) 0 to 100% 0.1% 100% 175
⎯243 Terminal 1 added compensation
amount (terminal 4) 0 to 100% 0.1% 75% 175
⎯244 Cooling fan operation selection 0, 1 1 1 300
Slip
compensation
245 Rated slip 0 to 50%, 9999 0.01% 9999 80
246 Slip compensation time constant 0.01 to 10s 0.01s 0.5s 80
247 Constant-power range slip
compensation selection 0, 9999 1 9999 80
⎯250 Stop selection
0 to 100s,
1000 to 1100s, 8888,
9999
0.1s 9999 119
⎯251 Output phase loss protection
selection 0, 1 1 1 162
Frequency compensation
function
252 Override bias 0 to 200% 0.1% 50% 175
253 Override gain 0 to 200% 0.1% 150% 175
Life check
255 Life alarm status display (0 to 15) 1 0 301
256 Inrush current limit circuit life display (0 to 100%) 1% 100% 301
257 Control circuit capacitor life display (0 to 100%) 1% 100% 301
258 Main circuit capacitor life display (0 to 100%) 1% 100% 301
259 Main circuit capacitor life measuring 0, 1 1 0 301
⎯260 PWM frequency automatic switchover 0, 1 1 1 169
Power failure stop
261 Power failure stop selection 0, 1, 2, 21, 22 1 0 156
262 Subtracted frequency at deceleration
start 0 to 20Hz 0.01Hz 3Hz 156
263 Subtraction starting frequency 0 to 400Hz, 9999 0.01Hz 60Hz 156
264 Power-failure deceleration time 1 0 to 3600/ 360s 0.1/0.01s 5s 156
265 Power-failure deceleration time 2 0 to 3600/ 360s,
9999 0.1/0.01s 9999 156
266 Power failure deceleration time
switchover frequency 0 to 400Hz 0.01Hz 60Hz 156
⎯267 Terminal 4 input selection 0, 1, 2 1 0 171
⎯268 Monitor decimal digits selection 0, 1, 9999 1 9999 141
⎯269 Parameter for manufacturer setting.
Do not set.
Password
function
296 Password lock level 0 to 6, 99, 101 to 106,
199, 9999 19999192
297 Password lock/unlock (0 to 5), 1000 to 9998,
9999 19999192
⎯299 Rotation direction detection selection
at restarting 0, 1, 9999 1 9999 152
Function Parameters
Name Setting Range
Minimum
Setting
Increments
Initial
Value
Refer
to
Page
Customer
Setting

69
Parameter List
Parameter list
4
PARAMETERS
RS-485 communication
331 RS-485 communication station
number
0 to 31
(0 to 127, 0 to 247) 10214
332 RS-485 communication speed
3, 6, 12, 24, 48, 96, 192,
384
(96, 192, 384, 768)
196214
333 RS-485 communication stop bit
length 0, 1, 10, 11 1 1 214
334 RS-485 communication parity check
selection 0, 1, 2 1 2 214
335 RS-485 communication retry count 0 to 10, 9999 1 1 214
336 RS-485 communication check time
interval 0 to 999.8s, 9999 0.1s 0s 214
337 RS-485 communication waiting time
setting 0 to 150ms, 9999 1 9999 214
338 Communication operation command
source 0, 1 1 0 204
339 Communication speed command
source 0, 1, 2 1 0 204
340 Communication startup mode
selection 0, 1, 2, 10, 12 1 0 203
341 RS-485 communication CR/LF
selection 0, 1, 2 1 1 214
342 Communication EEPROM write
selection 0, 1 1 0 216
343 Communication error count ⎯10232
⎯390 % setting reference frequency 1 to 400Hz 0.01Hz 60Hz 247
PLC function
414 PLC function operation selection 0, 1 1 0 260
415 Inverter operation lock mode setting 0, 1 1 0 260
Remote
output
495 Remote output selection 0, 1, 10, 11 1 0 137
496 Remote output data 1 0 to 4095 1 0 137
497 Remote output data 2 0 to 4095 1 0 137
⎯498 PLC function flash memory clear 0 to 9999 1 0 260
⎯502 Stop mode selection at
communication error 0 to 3 1 0 216
Maintenance
503 Maintenance timer 0 (1 to 9998) 1 0 304
504 Maintenance timer alarm output set
time 0 to 9998, 9999 1 9999 304
⎯505 Speed setting reference 1 to 120Hz 0.01Hz 60Hz 139
PLC function
506
to
515 Parameter 1 to 10 for user 0 to 65535 1 0 260
⎯522 Output stop frequency 0 to 400Hz, 9999 0.01Hz 9999 120
⎯539 Modbus-RTU communication check
time interval 0 to 999.8s, 9999 0.1s 9999 232
Function Parameters
Name Setting Range
Minimum
Setting
Increments
Initial
Value
Refer
to
Page
Customer
Setting

70
Parameter list
Communication
549 Protocol selection 0, 1, 2 1 1 232
550 NET mode operation command
source selection 0, 1, 9999 1 9999 204
551 PU mode operation command source
selection 1, 2 1 2 204
PID
control
553 PID deviation limit 0 to 100.0%, 9999 0.1% 9999 261
554 PID signal operation selection 0 to 3, 10 to 13 1 0 261,
283
Current average
monitor
555 Current average time 0.1 to 1.0s 0.1s 1s 305
556 Data output mask time 0.0 to 20.0s 0.1s 0s 305
557 Current average value monitor signal
output reference current 0 to 500A/0 to 3600A *2 0.01/0.1A
*2
Rated
inverter
current
305
⎯563 Energization time carrying-over times (0 to 65535) 1 0 141
⎯564 Operating time carrying-over times (0 to 65535) 1 0 141
Multiple
rating
570 Multiple rating setting 0, 1 1 0 86
⎯571 Holding time at a start 0.0 to 10.0s, 9999 0.1s 9999 104
⎯573 4mA input check selection 1, 2, 3, 4, 9999 1 9999 182
PID control
575 Output interruption detection time 0 to 3600s, 9999 0.1s 1s 261,
283
576 Output interruption detection level 0 to 400Hz 0.01Hz 0Hz 261,
283
577 Output interruption cancel level 900 to 1100% 0.1% 1000% 261,
283
Pump function
578 Auxiliary motor operation selection 0 to 3 1 0 283
579 Motor connection function selection 0 to 3 1 0 283
580 MC switching interlock time 0 to 100s 0.1s 1s 283
581 Start waiting time 0 to 100s 0.1s 1s 283
582 Auxiliary motor connection-time
deceleration time 0 to 3600/360s, 9999 0.1/0.01s 1s 283
583 Auxiliary motor disconnection-time
acceleration time 0 to 3600/360s, 9999 0.1/0.01s 1s 283
584 Auxiliary motor 1 starting frequency 0 to 400Hz 0.01Hz 60Hz 283
585 Auxiliary motor 2 starting frequency 0 to 400Hz 0.01Hz 60Hz 283
586 Auxiliary motor 3 starting frequency 0 to 400Hz 0.01Hz 60Hz 283
587 Auxiliary motor 1 stopping frequency 0 to 400Hz 0.01Hz 0Hz 283
588 Auxiliary motor 2 stopping frequency 0 to 400Hz 0.01Hz 0Hz 283
589 Auxiliary motor 3 stopping frequency 0 to 400Hz 0.01Hz 0Hz 283
590 Auxiliary motor start detection time 0 to 3600s 0.1s 5s 283
591 Auxiliary motor stop detection time 0 to 3600s 0.1s 5s 283
⎯611 Acceleration time at a restart 0 to 3600s, 9999 0.1s 5/15s *2 152
Speed
smoothing
control
653 Speed smoothing control 0 to 200% 0.1% 0 170
654 Speed smoothing cutoff frequency 0 to 120Hz 0.01Hz 20Hz 170
⎯665 Regeneration avoidance frequency
gain 0 to 200% 0.1% 100% 298
Function Parameters
Name Setting Range
Minimum
Setting
Increments
Initial
Value
Refer
to
Page
Customer
Setting

71
Parameter List
Parameter list
4
PARAMETERS
BACnet MS/TP protocol
726 Auto Baudrate/Max Master 0 to 255 1 255 247
727 Max Info Frames 1 to 255 1 1 247
728 Device instance number (Upper 3
digit) 0 to 419 (0 to 418) 1 0 247
729 Device instance number (Lower 4
digit) 0 to 9999 (0 to 4302) 1 0 247
PID control
753 Second PID action selection
10, 11, 20, 21, 50, 51,
60, 61, 70, 71, 80, 81,
90, 91, 100, 101, 110,
111, 120, 121, 9999
19999281
754 Second PID control automatic
switchover frequency 0 to 400Hz, 9999 0.01Hz 9999 281
755 Second PID action set point 0 to 100%, 9999 0.01% 9999 281
756 Second PID proportional band 0.1 to 1000%, 9999 0.1% 100% 281
757 Second PID integral time 0.1 to 3600s, 9999 0.1s 1s 281
758 Second PID differential time 0.01 to 10.00s, 9999 0.01s 9999 281
759 PID unit selection 0 to 43, 9999 1 9999 320
760 Pre-charge fault selection 0, 1 1 0 275
761 Pre-charge ending level 0 to 100%, 9999 0.1% 9999 275
762 Pre-charge ending time 0 to 3600s, 9999 0.1s 9999 275
763 Pre-charge upper detection level 0 to 100%, 9999 0.1% 9999 275
764 Pre-charge time limit 0 to 3600s, 9999 0.1s 9999 275
765 Second pre-charge fault selection 0, 1 1 0 275,
281
766 Second pre-charge ending level 0 to 100%, 9999 0.1% 9999 275,
281
767 Second pre-charge ending time 0 to 3600s, 9999 0.1s 9999 275,
281
768 Second pre-charge upper detection
level 0 to 100%, 9999 0.1% 9999 275,
281
769 Second pre-charge time limit 0 to 3600s, 9999 0.1s 9999 275,
281
PU
774 PU/DU monitor selection 1
1 to 3, 5, 6, 8 to 14, 17,
20, 23 to 25, 40 to 42,
50 to 57, 67, 81 to 86,
100, 9999
19999
322
775 PU/DU monitor selection 2 322
776 PU/DU monitor selection 3 322
Function Parameters
Name Setting Range
Minimum
Setting
Increments
Initial
Value
Refer
to
Page
Customer
Setting

72
Parameter list
⎯
777 4mA input fault operation frequency 0 to 400Hz, 9999 0.01Hz 9999 182
778 Current input check filter 0 to 10s 0.01s 0 182
⎯779 Operation frequency during
communication error 0 to 400Hz, 9999 0.01Hz 9999 216
⎯799 Pulse increment setting for output
power
0.1kWh, 1kWh, 10kWh,
100kWh, 1000kWh 0.1 1kWh 138
PLC function
826
to
865 Parameter 11 to 50 for user 0 to 65535 1 0 260
⎯867 AM output filter 0 to 5s 0.01s 0.01s 147
⎯869 Current output filter 0 to 5s 0.01s 0.02s 147
⎯870 Speed detection hysteresis 0 to 5Hz 0.01Hz 0Hz 133
⎯872 Input phase loss protection selection 0, 1 1 0 162
Regeneration avoidance function
882 Regeneration avoidance operation
selection 0, 1, 2 1 0 298
883 Regeneration avoidance operation
level 300 to 800V 0.1V 380V/
760VDC*5 298
884 Regeneration avoidance at
deceleration detection sensitivity 0 to 5 1 0 298
885 Regeneration avoidance
compensation frequency limit value 0 to 30Hz, 9999 0.01Hz 6Hz 298
886 Regeneration avoidance voltage gain 0 to 200% 0.1% 100% 298
Free
parameter
888 Free parameter 1 0 to 9999 1 9999 307
889 Free parameter 2 0 to 9999 1 9999 307
Energy saving monitor
891 Cumulative power monitor digit
shifted times 0 to 4, 9999 1 9999 164
892 Load factor 30 to 150% 0.1% 100% 164
893 Energy saving monitor reference
(motor capacity)
0.1 to 55kW/
0 to 3600kW *2
0.01/0.1kW
*2
SLD/LD value
of Applied
motor Capacity
164
894 Control selection during commercial
power-supply operation 0, 1, 2, 3 1 0 164
895 Power saving rate reference value 0, 1, 9999 1 9999 164
896 Power unit cost 0 to 500, 9999 0.01 9999 164
897 Power saving monitor average time 0, 1 to 1000h, 9999 1h 9999 164
898 Power saving cumulative monitor
clear 0, 1, 10, 9999 1 9999 164
899 Operation time rate (estimated value) 0 to 100%, 9999 0.1% 9999 164
Function Parameters
Name Setting Range
Minimum
Setting
Increments
Initial
Value
Refer
to
Page
Customer
Setting

73
Parameter List
Parameter list
4
PARAMETERS
Calibration parameters
C0
(900)
*6 CA terminal calibration ⎯⎯⎯149
C1
(901)
*6 AM terminal calibration ⎯⎯⎯149
C2
(902)
*6
Terminal 2 frequency setting bias
frequency 0 to 400Hz 0.01Hz 0Hz 177
C3
(902)
*6 Terminal 2 frequency setting bias 0 to 300% 0.1% 0% 177
125
(903)
*6
Terminal 2 frequency setting gain
frequency 0 to 400Hz 0.01Hz 60Hz 177
C4
(903)
*6 Terminal 2 frequency setting gain 0 to 300% 0.1% 100% 177
C5
(904)
*6
Terminal 4 frequency setting bias
frequency 0 to 400Hz 0.01Hz 0Hz 177
C6
(904)
*6 Terminal 4 frequency setting bias 0 to 300% 0.1% 20% 177
126
(905)
*6
Terminal 4 frequency setting gain
frequency 0 to 400Hz 0.01Hz 60Hz 177
C7
(905)
*6 Terminal 4 frequency setting gain 0 to 300% 0.1% 100% 177
Analog output
current calibration
C8
(930)
*6 Current output bias signal 0 to 100% 0.1% 0% 149
C9
(930)
*6 Current output bias current 0 to 100% 0.1% 0% 149
C10
(931)
*6 Current output gain signal 0 to 100% 0.1% 100% 149
C11
(931)
*6 Current output gain current 0 to 100% 0.1% 100% 149
PID control
C42
(934)
*6 PID display bias coefficient 0 to 500.00, 9999 0.01 9999 261
C43
(934)
*6 PID display bias analog value 0 to 300.0% 0.1% 20% 261
C44
(935)
*6 PID display gain coefficient 0 to 500.00, 9999 0.01 9999 261
C45
(935)
*6 PID display gain analog value 0 to 300.0% 0.1% 100% 261
⎯989 Parameter copy alarm release 10/100 1 10/100 325
PU
990 PU buzzer control 0, 1 1 1 317
991 PU contrast adjustment 0 to 63 1 58 317
⎯997 Fault initiation
16 to 18, 32 to 34, 48,
49, 64, 80 to 82, 96, 112,
128, 129, 144, 145, 160,
161, 162, 164 to 168,
176 to 179, 192 to 194,
196 to 199, 228, 229,
230, 241, 242, 245 to
247, 253, 9999
19999308
⎯ 999 Automatic parameter setting 1, 2, 10, 11, 20, 21, 30,
31, 9999 19999309
Function Parameters
Name Setting Range
Minimum
Setting
Increments
Initial
Value
Refer
to
Page
Customer
Setting

74
Parameter list
*1 Differ according to capacities.
6%: FR-F720-00046, FR-F740-00023
4%: FR-F720-00077 to 00167, FR-F740-00038 to 00083
3%: FR-F720-00250 and 00340, FR-F740-00126 and 00170
2%: FR-F720-00490 to 01540, FR-F740-00250 to 00770
1.5%:FR-F720-01870 and 02330, FR-F740-00930 and 01160
1%: FR-F720-03160 or more, FR-F740-01800 or more
*2 Differ according to capacities.
FR-F720-02330 or less / FR-F720-03160 or more
FR-F740-01160 or less / FR-F740-01800 or more
*3 Differ according to capacities.
FR-F720-00340 or less / FR-F720-00490 or more
FR-F740-00170 or less / FR-F740-00250 or more
*4 Differ according to capacities.
4%: FR-F720-00340 or less, FR-F740-00170 or less
2%: FR-F720-00490 to 02330, FR-F740-00250 to 01160
1%: FR-F720-03160 or more, FR-F740-01800 or more
*5 Differs according to the voltage class. (200V class/400V class).
*6 The parameter number in parentheses is the one for use with the parameter unit (FR-PU04/FR-PU07).
Clear
parameter
Pr.CL Parameter clear 0, 1 1 0 323
ALLC All parameter clear 0, 1 1 0 324
Er.CL Faults history clear 0, 1 1 0 328
⎯PCPY Parameter copy 0, 1, 2, 3 1 0 325
⎯Pr.CH Initial value change list ⎯⎯⎯327
⎯AUTO Automatic parameter setting ⎯⎯⎯309
Function Parameters
Name Setting Range
Minimum
Setting
Increments
Initial
Value
Refer
to
Page
Customer
Setting

75
4
PARAMETERS
Parameters according to purposes
4.3 Adjustment of the output torque (current) of the motor 78
4.3.1 Manual torque boost (Pr. 0, Pr. 46) ............................................................................................................................ 78
4.3.2 Simple magnetic flux vector control (Pr.80, Pr.90) .................................................................................................... 79
4.3.3 Slip compensation (Pr. 245 to Pr. 247) ...................................................................................................................... 80
4.3.4 Stall prevention operation
(Pr. 22, Pr. 23, Pr. 48, Pr. 49, Pr. 66, Pr. 148, Pr. 149, Pr. 154, Pr. 156, Pr. 157).................................................. 81
4.3.5 Multiple rating (Pr. 570)............................................................................................................................................... 86
4.4 Limiting the output frequency 87
4.4.1 Maximum/minimum frequency (Pr. 1, Pr. 2, Pr. 18) .................................................................................................. 87
4.4.2 Avoiding mechanical resonance points (Frequency jump) (Pr. 31 to Pr. 36)........................................................... 88
4.5 V/F pattern 89
4.5.1 Base frequency, voltage (Pr. 3, Pr. 19, Pr. 47) .......................................................................................................... 89
4.5.2 Load pattern selection (Pr. 14) ................................................................................................................................... 91
4.5.3 Adjustable 5 points V/F (Pr. 71, Pr. 100 to Pr. 109)................................................................................................... 92
4.6 Frequency setting by external terminals 93
4.6.1 Multi-speed setting operation (Pr. 4 to Pr. 6, Pr. 24 to Pr. 27, Pr. 232 to Pr. 239) ................................................... 93
4.6.2 Jog operation (Pr. 15, Pr. 16) ..................................................................................................................................... 95
4.6.3 Input compensation of multi-speed and remote setting (Pr. 28)............................................................................... 97
4.6.4 Remote setting function (Pr. 59)................................................................................................................................. 98
4.7 Setting of acceleration/deceleration time and
acceleration/deceleration pattern 101
4.7.1 Setting of the acceleration and deceleration time
(Pr. 7, Pr. 8, Pr. 20, Pr. 21, Pr. 44, Pr. 45, Pr. 147)................................................................................................ 101
4.7.2 Starting frequency and start-time hold function (Pr. 13, Pr. 571)........................................................................... 104
4.7.3 Acceleration/deceleration pattern (Pr. 29, Pr. 140 to Pr. 143) ............................................................................... 105
4.8 Selection and protection of a motor 107
4.8.1 Motor protection from overheat (Electronic thermal relay function) (Pr. 9, Pr. 51)................................................ 107
4.8.2 Applied motor (Pr. 71).............................................................................................................................................. 111
4.9 Motor brake and stop operation 112
4.9.1 DC injection brake (Pr. 10 to Pr. 12)........................................................................................................................ 112
4.9.2 Selection of a regenerative brake and DC feeding (Pr. 30, Pr. 70) ....................................................................... 114
4.9.3 Stop selection (Pr. 250)............................................................................................................................................ 119
4.9.4 Output stop function (Pr. 522).................................................................................................................................. 120
4.10 Function assignment of external terminal and control 122
4.10.1 Input terminal function selection (Pr. 178 to Pr. 189).............................................................................................. 122
4.10.2 Inverter output shutoff signal (MRS signal, Pr. 17)................................................................................................. 124
4.10.3 Condition selection of function validity by the second function selection
signal (RT) (RT signal, Pr. 155)............................................................................................................................... 125
4.10.4 Start signal selection (STF, STR, STOP signal, Pr. 250)....................................................................................... 126
4.10.5 Output terminal function selection (Pr. 190 to Pr. 196)........................................................................................... 128
4.10.6 Detection of output frequency (SU, FU, FU2 signal, Pr. 41 to Pr. 43, Pr. 50, Pr. 870)......................................... 133
4.10.7 Output current detection function
(Y12 signal, Y13 signal, Pr. 150 to Pr. 153, Pr. 166, Pr. 167)................................................................................ 135
4.10.8 Remote output function (REM signal, Pr. 495 to Pr. 497)...................................................................................... 137
4.10.9 Pulse train output of output power (Y79 signal, Pr. 799)........................................................................................ 138
4.11 Monitor display and monitor output signal 139
4.11.1 Speed display and speed setting (Pr. 37, Pr. 144, Pr. 505)................................................................................... 139
4.11.2 DU/PU monitor display selection
(Pr. 52, Pr. 54, Pr. 158, Pr. 170, Pr. 171, Pr. 268, Pr. 563, Pr. 564, Pr. 891)........................................................ 141
4.11.3 CA, AM terminal function selection (Pr.55, Pr.56, Pr.867, Pr.869)........................................................................ 147
4.11.4 Terminal CA, AM calibration
(Calibration parameter C0 (Pr. 900), C1 (Pr. 901), C8 (Pr.930) to C11 (Pr. 931))................................................ 149
4.11.5 How to calibrate the terminal CA when using the operation panel (FR-DU07)..................................................... 151
4.12 Operation selection at power failure and instantaneous power failure 152
4.12.1 Automatic restart after instantaneous power failure / flying start
(Pr. 57, Pr. 58, Pr. 162 to Pr. 165, Pr. 299, Pr. 611)............................................................................................... 152
4.12.2 Power failure signal (Y67 signal)............................................................................................................................. 155
4.12.3 Power failure-time deceleration-to-stop function (Pr. 261 to Pr. 266 )................................................................... 156

76
4.13 Operation setting at fault occurrence 159
4.13.1 Retry function (Pr. 65, Pr. 67 to Pr. 69).................................................................................................................... 159
4.13.2 Fault code output selection (Pr. 76)......................................................................................................................... 161
4.13.3 Input/output phase loss protection selection (Pr. 251, Pr. 872).............................................................................. 162
4.14 Energy saving operation and energy saving monitor 163
4.14.1 Energy saving control and Optimum excitation control (Pr. 60)............................................................................. 163
4.14.2 Energy saving monitor (Pr. 891 to Pr. 899)............................................................................................................. 164
4.15 Motor noise, EMI measures, mechanical resonance 169
4.15.1 PWM carrier frequency and Soft-PWM control (Pr. 72, Pr. 240, Pr. 260) ............................................................. 169
4.15.2 Speed smoothing control (Pr. 653, Pr. 654)............................................................................................................ 170
4.16 Frequency setting by analog input (terminal 1, 2, 4) 171
4.16.1 Analog input selection (Pr. 73, Pr. 267)................................................................................................................... 171
4.16.2 Analog input compensation (Pr. 73, Pr. 242, Pr. 243, Pr. 252, Pr. 253) ................................................................ 175
4.16.3 Response level of analog input and noise elimination (Pr. 74) .............................................................................. 176
4.16.4 Bias and gain of frequency setting voltage (current)
(Pr. 125, Pr. 126, Pr. 241, C2(Pr. 902) to C7(Pr. 905))........................................................................................... 177
4.16.5 4mA input check of current input (Pr. 573, Pr. 777, Pr. 778).................................................................................. 182
4.17 Misoperation prevention and parameter setting restriction 186
4.17.1 Reset selection/disconnected PU detection/PU stop selection (Pr. 75) ................................................................ 186
4.17.2 Parameter write selection (Pr. 77) ........................................................................................................................... 189
4.17.3 Reverse rotation prevention selection (Pr. 78)........................................................................................................ 190
4.17.4 Display of applied parameters and user group function (Pr. 160, Pr. 172 to Pr. 174)........................................... 190
4.17.5 Password function (Pr. 296, Pr. 297)....................................................................................................................... 192
4.18 Selection of operation mode and operation location 195
4.18.1 Operation mode selection (Pr. 79)........................................................................................................................... 195
4.18.2 Operation mode at power ON (Pr. 79, Pr. 340) ...................................................................................................... 203
4.18.3 Start command source and speed command source during
communication operation (Pr. 338, Pr. 339, Pr. 550, Pr. 551)................................................................................ 204
4.19 Communication operation and setting 209
4.19.1 Wiring and configuration of PU connector............................................................................................................... 209
4.19.2 Wiring and arrangement of RS-485 terminals......................................................................................................... 211
4.19.3 Initial settings and specifications of RS-485 communication
(Pr. 117 to Pr. 124, Pr. 331 to Pr. 337, Pr. 341, Pr. 549)........................................................................................ 214
4.19.4 Communication EEPROM write selection (Pr. 342) ............................................................................................... 216
4.19.5 Operation selection at communication error (Pr.502, Pr.779)................................................................................ 216
4.19.6 Mitsubishi inverter protocol (computer link communication)................................................................................... 219
4.19.7 Modbus-RTU communication specifications
(Pr. 331, Pr. 332, Pr. 334, Pr. 343, Pr. 502, Pr. 539, Pr. 549, Pr.779) ................................................................... 232
4.19.8 BACnet MS/TP protocol........................................................................................................................................... 247
4.19.9 Operation by PLC function
(Pr. 414, Pr. 415, Pr. 498, Pr. 506 to Pr. 515, Pr. 826 to Pr. 865).......................................................................... 260
4.20 PID control 261
4.20.1 Outline of PID control (Pr. 127 to Pr. 134, Pr. 241, Pr. 553, Pr. 554,
Pr. 575 to Pr. 577)..................................................................................................................................................... 261
4.20.2 Bias and gain calibration for PID displayed values
(Pr. 241, Pr. 759, C42(Pr. 934) to C45(Pr. 935))..................................................................................................... 273
4.20.3 Pre-charge function (Pr.760 to Pr. 769)................................................................................................................... 275
4.20.4 Second PID function (Pr.753 to Pr. 758, Pr.765 to Pr.769).................................................................................... 281
4.20.5 Advanced PID function (pump function) (Pr. 554, Pr. 575 to Pr. 591) ................................................................... 283
4.21 Special operation and frequency control 293
4.21.1 Bypass-inverter switchover function (Pr. 57, Pr. 58, Pr. 135 to Pr. 139, Pr. 159).................................................. 293
4.21.2 Regeneration avoidance function (Pr. 665, Pr. 882 to Pr. 886).............................................................................. 298
4.22 Useful functions 300
4.22.1 Cooling fan operation selection (Pr. 244) ................................................................................................................ 300
4.22.2 Display of the life of the inverter parts (Pr. 255 to Pr .259) ..................................................................................... 301
4.22.3 Maintenance timer alarm (Pr. 503, Pr. 504) ............................................................................................................ 304
4.22.4 Current average value monitor signal (Pr. 555 to Pr. 557) ..................................................................................... 305
4.22.5 Free parameter (Pr. 888, Pr. 889)............................................................................................................................ 307
4.22.6 Initiating a fault (Pr.997)............................................................................................................................................ 308

77
4
PARAMETERS
4.22.7 Setting multiple parameters as a batch (Pr.999) .................................................................................................... 309
4.23 Setting from the parameter unit, operation panel 315
4.23.1 PU display language selection (Pr. 145)................................................................................................................. 315
4.23.2 Setting dial potentiometer mode/key lock selection (Pr. 161)................................................................................ 315
4.23.3 Buzzer control (Pr. 990) ........................................................................................................................................... 317
4.23.4 PU contrast adjustment (Pr. 991) ............................................................................................................................ 317
4.24 Setting of FR-PU07-01 318
4.24.1 PID display bias/gain setting menu ......................................................................................................................... 319
4.24.2 Unit selection for the PID parameter/PID monitored items (Pr. 759)..................................................................... 320
4.24.3 PID set point direct setting menu............................................................................................................................. 321
4.24.4 3-line monitor selection (Pr. 774 to Pr.776)............................................................................................................. 322
4.25 Parameter clear 323
4.26 All parameter clear 324
4.27 Parameter copy and parameter verification 325
4.27.1 Parameter copy........................................................................................................................................................ 325
4.27.2 Parameter verification .............................................................................................................................................. 326
4.28 Initial value change list 327
4.29 Check and clear of the faults history 328

78
Adjustment of the output torque (current) of the motor
4.3 Adjustment of the output torque (current) of the motor
4.3.1 Manual torque boost (Pr. 0, Pr. 46)
(2) Set multiple torque boost (RT signal, Pr. 46)
⋅Use the second torque boost when changing the torque boost according to application or when using multiple
motors by switching between them by one inverter.
⋅ Pr. 46 Second torque boost is valid when the RT signal turns ON.
Purpose Parameter that must be Set Refer to Page
Set starting torque manually Manual torque boost Pr. 0, Pr. 46 78
Automatically control output current
according to load
Simple magnetic flux
vector control Pr. 71, Pr. 80, Pr. 90 79
Compensate for motor slip to secure
low-speed torque Slip compensation Pr. 245 to Pr. 247 80
Limit output current to prevent inverter
trip Stall prevention operation Pr. 22, Pr. 23, Pr. 66,
Pr. 154, Pr. 156, Pr. 157 81
Change the overload current rating
specifications Multiple rating setting Pr. 570 86
You can compensate for a voltage drop in the low-frequency range to improve motor torque reduction in the low-
speed range.
Motor torque in the low-frequency range can be adjusted to the load to increase the starting motor torque.
The starting torque boost can be changed by switching terminals.
Parameter
Number Name Initial Value
200V class (400V class)
Setting
Range Description
0 Torque boost
00046 (00023) 6%
0 to 30% Set the output voltage at 0Hz as %.
00077 to 00167 (
00038
to
00083) 4%
00250, 00340 (00126, 00170) 3%
00490 to 01540 (00250 to 00770) 2%
01870,02330 (00930, 01160) 1.5%
03160 (01800) or more 1%
46 *1 Second torque
boost 9999 0 to 30% Set the torque boost value when the
RT signal is ON.
9999 Without second torque boost
*1 They can be set when Pr. 160 User group read selection = "0". (Refer to page 190.)
(1) Starting torque adjustment
⋅On the assumption that Pr. 19 Base frequency voltage is
100%, set the output voltage at 0Hz in % in Pr. 0 (Pr. 46).
⋅ Adjust the parameter little by little (about 0.5%), and check
the motor status each time. If the setting is too large, the
motor will overheat. The guideline is about 10% at the
greatest.
REMARKS
⋅The RT signal acts as the second function selection signal and makes the other second functions valid. (Refer to page 124)
⋅The RT signal is assigned to the RT terminal in the default setting. By setting "3" to any of Pr. 178 to Pr. 189 (Input terminal function
selection), you can assign the RT signal to the other terminal.
CAUTION
⋅Increase the setting when the distance between the inverter and motor is long or when motor torque is insufficient in the low-
speed range. If the setting is too large, an overcurrent trip may occur.
⋅The Pr. 0 and Pr. 46 settings are valid only when V/F control is selected.
⋅When using the inverter dedicated motor (constant-torque motor) with the FR-F720-00250 or 00340 and FR-F740-00126 or
00170, set the torque boost value to 2%. If the initial set Pr. 71 value is changed to the setting for use with a constant-torque
motor, the Pr. 0 setting changes to the corresponding value in above.
⋅Changing the terminal assignment using Pr. 178 to Pr. 189 (input terminal function selection) may affect the other functions. Please
set parameters after confirming the function of each terminal.
♦ Parameters referred to ♦
Pr. 3 Base frequency, Pr. 19 Base frequency voltage Refer to page 89
Pr. 71 Applied motor Refer to page 111
Pr. 80 Motor capacity Refer to page 79
Pr. 178 to Pr. 189 (Input terminal function selection) Refer to page 122
Output
voltage
P
r.0
P
r.46 Setting
range
Base
frequency
0
100%
Output
frequency
(Hz)

79
Adjustment of the output torque (current) of the motor
4
PARAMETERS
4.3.2 Simple magnetic flux vector control (Pr.80, Pr.90)
The above parameters can be set when Pr. 160 User group read selection = "0". (Refer to page 190)
(1) Automatically control optimum torque (Pr.80)
⋅When Simple magnetic flux vector control is not used, set "9999" (initial value) in Pr.80.
⋅Set the used motor capacity (equal to or one rank higher than the inverter capacity).
(2) Set the motor constant (Pr.90)
⋅Normally setting is not necessary. When you need more torque under Simple magnetic flux vector control for other
manufacturer’s motor, set the motor primary resistance value (R1) for connection. When the setting value is
"9999" (initial value), the motor constant is based on the Mitsubishi motor constant (SF-JR, SF-HRCA).
Providing optimum excitation to the motor can also produce high torque in a low-speed range.
(Simple magnetic flux vector control)
Parameter
Number Name Initial
Value
Setting Range
200V class (400V class) Description
80 Motor capacity 9999
02330 (01160) or less 0.4 to
55kW Set the capacity of the motor used to
select Simple magnetic flux vector
control.
03160 (01800) or more 0 to
3600kW
9999 V/F control is performed
90 Motor constant (R1) 9999
02330 (01160) or less 0 to 50ΩUsed to set the motor primary
resistance value.
(Normally setting is not necessary.)
03160 (01800) or more 0 to
400mΩ
9999 Use the Mitsubishi motor (SF-JR, SF-
HRCA) constants
POINT
⋅The number of motor poles should be any of 2, 4 and 6 poles.
⋅Single-motor operation (One motor for one inverter)
⋅The wiring length from inverter to motor should be within 30m
REMARKS
When using a constant-torque motor, set Pr. 71 Applied motor to "1" (constant-torque motor).
CAUTION
⋅When Simple magnetic flux vector control is selected, the rated motor frequency is set in Pr. 3 and the rated motor voltage is set in
Pr. 19. The base frequency voltage is handled as 200V class : 200V, 400V class : 400V when "9999" or "8888" is set in Pr. 19 .
⋅Adjustable 5 points V/F, energy saving operation mode, Optimum excitation control function only under V/F control. They do not
function for Simple magnetic flux vector control.
♦ Parameters referred to ♦
Pr. 3 Base frequency, Pr. 19 Base frequency voltage Refer to page 89
Pr. 60 Energy saving control selection Refer to page 163
Pr. 71 Applied motor Refer to page 111
Pr. 77 Parameter write selection Refer to page 189

80
Adjustment of the output torque (current) of the motor
4.3.3 Slip compensation (Pr. 245 to Pr. 247)
⋅Slip compensation is validated when the motor rated slip calculated by the following formula is set in Pr. 245. Slip
compensation is not used when Pr. 245 = "0" or "9999".
The inverter output current may be used to assume motor slip to keep the motor speed constant.
Parameter
Number Name Initial Value Setting Range Description
245 Rated slip 9999 0.01 to 50% Used to set the rated motor slip.
0, 9999 No slip compensation
246 Slip compensation time
constant 0.5s 0.01 to 10s
Used to set the slip compensation response
time. When the value is made smaller,
response will be faster. However, as load
inertia is greater, a regenerative overvoltage
(E.OV) fault is more liable to occur.
247 Constant-power range slip
compensation selection 9999
0
Slip compensation is not made in the
constant power range (frequency range
above the frequency set in Pr. 3)
9999 Slip compensation is made in the constant
power range.
The above parameters can be set when Pr. 160 User group read selection = "0". (Refer to page 190)
Rated slip =Synchronous speed at base frequency - rated speed ×100[%]
Synchronous speed at base frequency
REMARKS
When performing slip compensation, the output frequency may become greater than the set frequency. Set the Pr. 1 Maximum
frequency value a little higher than the set frequency.
♦ Parameters referred to ♦
Pr. 1 Maximum frequency Refer to page 87
Pr. 3 Base frequency Refer to page 89

81
Adjustment of the output torque (current) of the motor
4
PARAMETERS
4.3.4 Stall prevention operation
(Pr. 22, Pr. 23, Pr. 48, Pr. 49, Pr. 66, Pr. 148, Pr. 149, Pr. 154, Pr. 156, Pr. 157)
The above parameters can be set when Pr. 160 User group read selection = "0". (Refer to page 190)
*1 This parameter allows its setting to be changed during operation in any operation mode even if "0" (initial value) is set in Pr. 77 Parameter write
selection.
*2 When Pr. 570 Multiple rating setting = "1", performing inverter reset and all parameter clear changes the initial value and setting range. (Refer to
page 86)
This function monitors the output current and automatically changes the output frequency to prevent the inverter
from coming to trip due to overcurrent, overvoltage, etc. It can also limit stall prevention and fast-response
current limit operation during acceleration/deceleration, driving or regeneration.
Stall prevention
If the output current exceeds the stall prevention operation level, the output frequency of the inverter is
automatically varied to reduce the output current.
Also the second stall prevention function can restrict the output frequency range in which the stall prevention
function is valid.
Fast-response current limit
If the current exceeds the limit value, the output of the inverter is shut off to prevent an overcurrent.
Parameter
Number
Name Initial Value Setting
Range Description
22 *1 Stall prevention operation
level 110% *2
0 Stall prevention operation selection becomes invalid.
0.1 to 120% *2 Set the current value at which stall prevention
operation will be started.
9999 Analog variable
23
Stall prevention operation
level compensation factor
at double speed
9999 0 to 150% *2 The stall operation level can be reduced when
operating at a high speed above the rated frequency.
9999 Constant according to Pr. 22
48 Second stall prevention
operation current 110% *2 0 Second stall prevention operation invalid
0.1 to 120% *2 The second stall prevention operation level can be set.
49 Second stall prevention
operation frequency 0Hz
0 Second stall prevention operation invalid
0.01 to 400Hz Set the frequency at which stall prevention operation
of Pr. 48 is started.
9999 Pr. 48 is valid when the RT signal is ON.
66
Stall prevention operation
reduction starting frequency
60Hz 0 to 400Hz Set the frequency at which the stall operation level is
started to reduce.
148 Stall prevention level at 0V
input 110% *2 0 to 120% *2 Stall prevention operation level can be changed by
the analog signal input to terminal 1.
149 Stall prevention level at
10V input 120% *2 0 to 120% *2
154
Voltage reduction
selection during stall
prevention operation
10
With voltage reduction You can select whether to use
output voltage reduction during
stall prevention operation or not.
1
Without voltage reduction
156 Stall prevention operation
selection 00 to 31,
100, 101
You can select whether stall prevention operation and fast-
response current limit operation will be performed or not.
157 OL signal output timer 0s 0 to 25s Set the output start time of the OL signal output when
stall prevention is activated.
9999 Without the OL signal output
(1) Setting of stall prevention operation level (Pr. 22)
⋅Set in Pr. 22 the ratio of the output current to the rated inverter current at
which stall prevention operation will be performed. Normally set 110%
(initial value).
⋅Stall prevention operation stops acceleration (makes deceleration) during
acceleration, makes deceleration during constant speed, and stops
deceleration during deceleration.
⋅When stall prevention operation is performed, the OL signal is output.
CAUTION
⋅If an overload status lasts long, an inverter trip (e.g. electronic thermal relay function (E.THM)) may occur.
⋅When Pr. 156 has been set to activate the fast-response current limit (initial setting), the Pr. 22 setting should not be higher than
140%. The torque will not be developed by doing so. (When Pr. 570 = "1")
Stall prevention operation example
Pr.22
OL
Output current
Output frequency
Acceleration
Constant
speed
Deceleration
Time

82
Adjustment of the output torque (current) of the motor
(2) Stall prevention operation signal output and output timing adjustment (OL signal, Pr. 157)
⋅When the output current exceeds the stall prevention operation level and stall prevention is activated, the stall
prevention operation signal (OL signal) turns ON for longer than 100ms. When the output current falls to or below
the stall prevention operation level, the output signal turns OFF.
⋅Use Pr. 157 OL signal output timer to set whether the OL signal is output immediately or after a preset period of time.
⋅This operation is also performed when the regeneration avoidance function (overvoltage stall) is executed.
(3) Setting of stall prevention operation in high frequency range (Pr. 22, Pr. 23, Pr. 66)
⋅During high-speed operation above the rated motor frequency, acceleration may not be made because the motor
current does not increase. If operation is performed in a high frequency range, the current at motor lockup
becomes smaller than the rated output current of the inverter, and the protective function (OL) is not executed if the
motor is at a stop.
To improve the operating characteristics of the motor in this case, the stall prevention level can be reduced in the
high frequency range. This function is effective for performing operation up to the high-speed range on a centrifugal
separator etc. Normally, set 60Hz in Pr. 66 and 100% in Pr. 23.
⋅Formula for stall prevention operation level
⋅When Pr. 23 Stall prevention operation level compensation factor at double speed = "9999" (initial value), the stall
prevention operation level is kept constant at the Pr. 22 setting up to 400Hz.
Pr. 157 Setting Description
0
(initial value) Output immediately.
0.1 to 25 Output after the set time (s) has elapsed.
9999 Not output.
REMARKS
⋅The OL signal is assigned to the terminal OL in the initial setting. The OL signal can also be assigned to the other terminal by
setting "3 (positive logic) or 103 (negative logic)" to any of Pr. 190 to Pr. 196 (output terminal function selection).
CAUTION
· If the frequency has fallen to 0.5Hz by stall prevention operation and remains for 3s, a fault (E.OLT) appears to shutoff the
inverter output.
· Changing the terminal assignment using Pr. 190 to Pr. 196 (output terminal function selection) may affect the other functions.
Please set parameters after confirming the function of each terminal.
Stall prevention operation level in high
frequency range (%) =A + B×[Pr. 22 - A ]×[Pr. 23 - 100 ]
Pr. 22 - B 100
However, A = Pr. 66(Hz) × Pr. 22(%) , B = Pr. 66(Hz) × Pr. 22(%)
Output frequency (H) 400Hz
Overload state
(OL operation)
OL output signal
Pr.157 Set time(s)
Output frequency (Hz)
Pr. 22
When Pr. 23 = 9999
Pr. 66 400Hz
Stall prevention operation
level (%)
Stall prevention operation level
as set in Pr. 23
When Pr. 23 = "9999", the stall prevention
operation level is as set in Pr. 22 to 400Hz.
Output frequency (Hz)
Setting example
Stall prevention
operation level (%)
Pr.22 = 110%
Pr.23 = 100%
Pr.66 = 60Hz
110
66
33
22
16.5
600 100 200 300 400

83
Adjustment of the output torque (current) of the motor
4
PARAMETERS
(4) Set multiple stall prevention operation levels (Pr. 48, Pr. 49)
⋅Setting "9999" in Pr. 49 Second stall prevention operation frequency and turning the RT signal ON make Pr. 48 Second stall
prevention operation current valid.
⋅In Pr. 48, you can set the stall prevention operation level at the output frequency from 0Hz to that set in Pr. 49.
During acceleration, however, the operation level is as set in Pr. 22.
⋅This function can also be used for stop-on-contact or similar operation by decreasing the Pr. 48 setting to weaken the
deceleration torque (stopping torque).
(5) Stall prevention operation level setting by terminal 1 (analog variable) (Pr. 148, Pr. 149)
REMARKS
⋅When Pr. 49 ≠ "9999" (level changed according to frequency) and Pr. 48 = "0%", the stall prevention operation level is 0% at or
higher than the frequency set in Pr. 49.
⋅In the initial setting, the RT signal is assigned to the RT terminal. By setting "3" to any of Pr. 178 to Pr. 189 (input terminal function
selection), you can assign the RT signal to the other terminal.
CAUTION
⋅Changing the terminal assignment using Pr. 178 to Pr. 189 (input terminal function selection) may affect the other functions. Please
set parameters after confirming the function of each terminal.
⋅The RT signal acts as the second function selection signal and makes the other second functions valid. (Refer to page 125)
⋅Set Pr. 22 Stall prevention operation level to "9999".
Input 0 to 5V (or 0 to 10V) to terminal 1.
Select 5V or 10V using Pr. 73 Analog input
selection. When Pr. 73 = "1" (initial value), 0 to
±10V is input.
⋅Set the current limit level at the input voltage of 0V
in Pr. 148 Stall prevention level at 0V input.
⋅Set the current limit level at the input voltage of
10V or 5V in Pr. 149 Stall prevention level at 10V input
REMARKS
⋅The fast-response current limit level cannot be set.
⋅When Pr. 22 = 9999 (analog variable), functions other than the terminal 1 (auxiliary input, override function, PID control) are not
executed.
Stall prevention
operation current
During acceleration
Running frequency
Pr.48
Pr.49
During deceleration/constant speed
During deceleration/constant speed
During deceleration/constant speed
Pr. 49 Setting Operation
0(initial value) The second stall prevention operation is not performed.
0.01Hz to 400Hz
If the output frequency is equal to or less than the frequency set in
Pr. 49, the second stall prevention function activates. (during
constant speed or deceleration)*1
9999 *2
The second stall prevention function is performed according to
the RT signal.
RT signal ON ... Stall level Pr. 48
RT signal OFF ... Stall level Pr. 22
*1 The smaller setting of the stall prevention operation levels set in Pr. 22 and Pr. 48 has a higher
priority.
*2 When Pr. 22 = "9999" (Stall prevention operation level analog input), the stall prevention
operation level also switches from the analog input (terminal 1 input) to the stall prevention
operation level of Pr. 48 when the RT signal turns ON.
(The second stall prevention operation level cannot be input in an analog form.)
Pr. 22
used
Output
frequency (Hz) Output
frequency
Stall
prevention
level
Set
frequency
Time
Pr.49
Set frequency exceeds Pr. 49
Pr. 48
used
Pr. 22
used
Output
frequency (Hz)
Output
frequency
Set
frequency
Tim
e
Pr.49
Pr. 48
used
Set frequency is Pr. 49 or less
100%
50%
Current limit level (%)
(5VDC/10V)(-5VDC/10V)
Input voltage (V)
Current limit level at input voltage 10V/5V.
Set using Pr. 149.
Current limit level at input voltage 0V.
Set using Pr. 148.
0
120%
110%
Initial setting

84
Adjustment of the output torque (current) of the motor
(6) To further prevent a trip (Pr. 154)
⋅When Pr. 154 is set to "0", the output voltage reduces during stall prevention operation. By making setting to reduce
the output voltage, an overcurrent trip can further become difficult to occur.
⋅Use this function where a torque decrease will not pose a problem.
(7) Limit the stall prevention operation and fast-response current limit operation according to
the operating status (Pr. 156)
⋅Refer to the following table and select whether fast-response current limit operation will be performed or not and
the operation to be performed at OL signal output.
*1 When "Operation not continued at signal output" is selected, the " " fault code (stopped by stall prevention) is displayed and operation
stopped.
*2 Since both fast-response current limit and stall prevention are not activated, OL signal and E.OLT are not output.
*3 The settings "100" and "101" allow operations to be performed in the driving and regeneration modes, respectively. The setting "101" disables the
fast-response current limit in the driving mode.
Pr. 154 Setting Description
0 Output voltage reduced
1
(initial value) Output voltage not reduced
Pr. 156
Setting
Fast-response
Current Limit
: Activated
:
Not
activated
Stall Prevention
Operation Selection
:Activated
:Not activated
OL Signal
Output
:Operation
continued
:
Operation
not continued
*1
Pr. 156
Setting
Fast-response
Current Limit
:Activated
:
Not
activated
Stall Prevention
Operation Selection
:Activated
:Not activated
OL Signal
Output
:Operation
continued
:
Operation
not continued
*1
Acceleration
Constant
speed
Deceleration
Acceleration
Constant
speed
Deceleration
0
(initial
value)
16
1 17
2 18
3 19
4 20
5 21
6 22
7 23
8 24
9 25
10 26
11 27
12 28
13 29
14 30
15 ⎯ *2 31 ⎯ *2
100
*3
Driving
101
*3
Driving
Regeneration
⎯ *2
Regeneration
⎯ *2
CAUTION
⋅When the load is heavy, the elevator is predetermined, or the acceleration/deceleration time is short, stall prevention is activated
and acceleration/deceleration may not be made according to the preset acceleration/deceleration time. Set Pr. 156 and stall
prevention operation level to the optimum values.
⋅In vertical lift applications, make setting so that the fast-response current limit is not activated. Torque may not be produced,
causing a drop due to gravity.

85
Adjustment of the output torque (current) of the motor
4
PARAMETERS
CAUTION
Do not set a small value as the stall prevention operation current.
Otherwise, torque generated will reduce.
Always perform test operation.
Stall prevention operation during acceleration may increase the acceleration time.
Stall prevention operation performed during constant speed may cause sudden speed changes.
Stall prevention operation during deceleration may increase the deceleration time, increasing the deceleration
distance.
♦ Parameters referred to ♦
⋅Pr. 73 Analog input selection Refer to page 171
⋅Pr. 178 to Pr. 189 (Input terminal function selection) Refer to page 122
⋅Pr. 190 to Pr. 196 (output terminal function selection) Refer to page 128
⋅Pr. 570 Multiple rating setting Refer to page 86

86
Adjustment of the output torque (current) of the motor
4.3.5 Multiple rating (Pr. 570)
• The initial value and setting range of the following parameters are changed by performing reset and all parameter
clear after changing this parameter setting.
• Reflect the Pr. 570 setting in the following procedure.
1) Change the Pr. 570 setting.
2) Reset the inverter.
3) Perform all parameter clear.
*1 The rated current differs according to the inverter capacity. Refer to rated specifications (page 370).
*2 For the FR-F720-02330(FR-F740-01160) or less, SLD/LD value of applied motor capacity is the same. Refer to rated specifications (page 370).
You can use the inverter by changing the overload current rating specifications according to load applications.
Note that the control rating of each function changes.
Parameter
Number Name Initial Value Setting
Range Description
570 Multiple rating setting 0
0
SLD
Surrounding air temperature 40°C (104°F),
Overload current rating 110% 60s, 120% 3s
(Inverse time characteristics)
1
LD
Surrounding air temperature 50°C (122°F),
Overload current rating 120% 60s, 150% 3s
(Inverse time characteristics)
The above parameters can be set when Pr. 160 User group read selection = "0". (Refer to page 190)
Parameter
Number Name
Pr. 570 Setting Refer to
Page
0
(initial value) 1
9Electronic thermal O/L
relay Initial Value SLD rated current *1 LD rated current *1 107
22 Stall prevention operation
level
Setting Range 0, 0.1 to 120%, 9999 0, 0.1 to 150%, 9999 81
Initial Value 110% 120%
23
Stall prevention operation
level compensation factor
at double speed
Setting Range 0 to 150%, 9999 0 to 200%, 9999
81
Initial Value 9999 9999
48 Second stall prevention
operation current
Setting Range 0, 0.1 to 120% 0, 0.1 to 150% 81
Initial Value 110% 120%
56 Current monitoring
reference Initial Value SLD rated current *1 LD rated current *1 147
148 Stall prevention level at
0V input
Setting Range 0 to 120% 0 to 150% 81
Initial Value 110% 120%
149 Stall prevention level at
10V input
Setting Range 0 to 120% 0 to 150% 81
Initial Value 120% 150%
150 Output current detection
level
Setting Range 0 to 120% 0 to 150% 135
Initial Value 110% 120%
165 Stall prevention operation
level for restart
Setting Range 0 to 120% 0 to 150% 152
Initial Value 110% 120%
557
Current average value
monitor signal output
reference current
Initial Value SLD rated current *1 LD rated current *1 305
893
Energy saving monitor
reference (motor
capacity)
Initial Value SLD value of applied
motor capacity *2
LD value of applied
motor capacity *2 164
CAUTION
When Pr. 570 = "0" (initial value), Pr.260 PWM frequency automatic switchover becomes invalid. (Refer to page 169.)

87
Limiting the output frequency
4
PARAMETERS
4.4 Limiting the output frequency
4.4.1 Maximum/minimum frequency (Pr. 1, Pr. 2, Pr. 18)
* The parameters can be set when Pr. 160 User group read selection = "0". (Refer to page 190)
(2) Set minimum frequency
⋅Use Pr. 2 Minimum frequency to set the lower limit of the output frequency.
⋅The output frequency is clamped by the Pr. 2 setting even the set frequency is lower than the Pr. 2 setting (The
frequency will not decrease to the Pr. 2 setting.)
Purpose Parameter that must be Set Refer to Page
Set upper limit and lower limit of
output frequency
Maximum/minimum
frequency Pr. 1, Pr. 2, Pr. 18 87
Perform operation by avoiding
mechanical resonance points Frequency jump Pr. 31 to Pr. 36 88
You can limit the motor speed. Clamp the upper and lower limits of the output frequency.
Parameter
Number Name Initial Value
200V class (400V class) Setting Range Description
1 Maximum frequency 02330 (01160) or less 120Hz 0 to 120Hz Set the upper limit of the output
frequency.
03160 (01800) or more 60Hz
2 Minimum frequency 0Hz 0 to 120Hz Set the lower limit of the output
frequency.
18 *High speed maximum
frequency
02330 (01160) or less 120Hz 120 to 400Hz Set when performing the
operation at 120Hz or more.
03160 (01800) or more 60Hz
(1) Set maximum frequency
⋅Set the upper limit of the output frequency in Pr. 1 Maximum
frequency. If the value of the frequency command entered is
higher than the setting, the output frequency is clamped at the
maximum frequency.
⋅When you want to perform operation above 120Hz, set the upper
limit of the output frequency to Pr. 18 High speed maximum
frequency. (When Pr. 18 is set, Pr. 1 automatically switches to the
frequency of Pr. 18. When Pr. 18 is set, Pr. 18 automatically
switches to the frequency of Pr. 1.)
REMARKS
⋅When performing operation above 60Hz using the frequency setting analog signal, change Pr. 125 (Pr. 126) (frequency setting
gain). If only Pr. 1 or Pr. 18 is changed, operation above 60Hz cannot be performed
REMARKS
⋅When Pr. 15 Jog frequency is equal to or less than Pr. 2, the Pr. 15 setting has precedence over the Pr. 2 setting.
⋅When stall prevention is activated to decrease the output frequency, the output frequency may drop to Pr. 2 or below.
CAUTION
If the Pr. 2 setting is higher than the Pr. 13 Starting frequency value, note that the motor will run at the set
frequency according to the acceleration time setting by merely switching the start signal ON, without entry of
the command frequency.
♦ Parameters referred to ♦
Pr. 13 Starting frequency Refer to page 104
Pr. 15 Jog frequency Refer to page 95
Pr. 125 Terminal 2 frequency setting gain frequency, Pr. 126 Terminal 4 frequency setting gain frequency Refer to page 177
Output frequency
(Hz)
Pr.1
Pr.18
Pr.2 Frequency setting
Clamped at the
maximum frequenc
y
Clamped at the
minimum frequency
5, 10V
(20mA)
0
(4mA)

88
Limiting the output frequency
4.4.2 Avoiding mechanical resonance points (Frequency jump) (Pr. 31 to Pr. 36)
The above parameters can be set when Pr. 160 User group read selection = "0". (Refer to page 190)
When it is desired to avoid resonance attributable to the natural frequency of a mechanical system, these parameters
allow resonant frequencies to be jumped.
Parameter
Number Name Initial Value Setting Range Description
31 Frequency jump 1A 9999 0 to 400Hz, 9999
1A to 1B, 2A to 2B, 3A to 3B is
frequency jumps
9999: Function invalid
32 Frequency jump 1B 9999 0 to 400Hz, 9999
33 Frequency jump 2A 9999 0 to 400Hz, 9999
34 Frequency jump 2B 9999 0 to 400Hz, 9999
35 Frequency jump 3A 9999 0 to 400Hz, 9999
36 Frequency jump 3B 9999 0 to 400Hz, 9999
⋅Up to three areas may be set, with the jump frequencies set
to either the top or bottom point of each area.
⋅The settings of frequency jumps 1A, 2A, 3A are jump points,
and operation is performed at these frequencies in the jump
areas.
Example 1 To fix the frequency to 30Hz in the range 30Hz to 35Hz, set 35Hz in Pr. 34
and 30Hz in Pr. 33.
Example 2 To jump the frequency to 35Hz in the range 30Hz to 35Hz, set 35Hz in Pr.
33 and 30Hz in Pr. 34.
CAUTION
⋅During acceleration/deceleration, the running frequency within the set area is valid.
Pr. 31
Frequency jump
Pr. 32
Pr. 33
Pr. 34
Pr. 35
Pr. 36
Set frequency (Hz)
Pr.34:35Hz
Pr.33:30Hz
Pr.33:35Hz
Pr.34:30Hz

89
V/F pattern
4
PARAMETERS
4.5 V/F pattern
4.5.1 Base frequency, voltage (Pr. 3, Pr. 19, Pr. 47)
* The parameters can be set when Pr. 160 User group read selection = "0" (Refer to page 190)
(2) Set multiple base frequencies (Pr. 47)
⋅When you want to change the base frequency when switching two motors with one inverter, use the Pr. 47 Second V/F
(base frequency).
⋅Pr. 47 Second V/F (base frequency) is valid when the RT signal is ON.
Purpose Parameter that must be Set Refer to Page
Set motor ratings Base frequency, base
frequency voltage Pr. 3, Pr. 19, Pr. 47 89
Select a V/F pattern according to
applications Load pattern selection Pr. 14 91
Use special motor Adjustable 5 points V/F Pr. 71, Pr. 100 to Pr. 109 92
Used to adjust the inverter outputs (voltage, frequency) to the motor rating.
Parameter
Number Name Initial Value Setting Range Description
3 Base frequency 60Hz 0 to 400Hz Set the frequency when the motor
rated torque is generated. (50Hz/60Hz)
19 *Base frequency voltage 9999
0 to 1000V Set the base voltage.
8888 95% of power supply voltage
9999 Same as power supply voltage
47 *Second V/F (base frequency) 9999 0 to 400Hz Set the base frequency when the RT
signal is ON.
9999 Second V/F invalid
(1) Setting of base frequency (Pr. 3)
⋅When operating a standard motor, generally set the rated
frequency of the motor to Pr. 3 Base frequency. When running
the motor using bypass operation, set Pr. 3 to the same value
as the power supply frequency.
⋅If the frequency given on the motor rating plate is "50Hz" only,
always set to "50Hz". Leaving the base frequency unchanged
from "60Hz" may make the voltage too low and the torque
insufficient. It may result in an inverter trip due to overload.
Caution must be taken especially when Pr. 14 Load pattern
selection = "1" (variable torque load).
⋅When using the Mitsubishi constant-torque motor, set Pr. 3 to
60Hz.
REMARKS
⋅The RT signal acts as the second function selection signal and makes the other second functions valid. (Refer to page 125)
⋅In the initial setting, the RT signal is assigned to the RT terminal. By setting "3" to any of Pr. 178 to Pr. 189 (Input terminal function
selection), you can assign the RT signal to the other terminal.
Pr.19
Output voltage (V)
Output frequency
(Hz)
Pr.3
Pr.47

90
V/F pattern
(3) Base frequency voltage setting (Pr. 19)
⋅Use Pr. 19 Base frequency voltage to set the base voltage (e.g. rated motor voltage).
⋅If the setting is equal to or less than the power supply voltage, the maximum output voltage of the inverter is as set in
Pr. 19.
⋅Pr. 19 can be utilized in the following cases.
(a) When regeneration frequency is high (e.g. continuous regeneration)
During regeneration, the output voltage becomes higher than the reference and may cause an overcurrent trip
(E.OC) due to an increased motor current.
(b) When power supply voltage variation is large
When the power supply voltage exceeds the rated voltage of the motor, speed variation or motor overheat may
be caused by excessive torque or increased motor current.
CAUTION
⋅When Pr. 71 Applied motor is set to "2" (adjustable 5 points V/F characteristic), the Pr. 47 setting becomes invalid. In addition, you
cannot set "8888" or "9999" in Pr. 19.
⋅Changing the terminal assignment using Pr. 178 to Pr. 189 (input terminal function selection) may affect the other functions. Set
parameters after confirming the function of each terminal.
♦ Parameters referred to ♦
Pr. 14 Load pattern selection Refer to page 91
Pr. 29 Acceleration/deceleration pattern selection Refer to page 105
Pr. 71 Applied motor Refer to page 111
Pr. 80 Motor capacity Refer to page 79.
Pr. 178 to Pr. 189 (input terminal function selection) Refer to page 122.

91
V/F pattern
4
PARAMETERS
4.5.2 Load pattern selection (Pr. 14)
You can select the optimum output characteristic (V/F characteristic) for the application and load characteristics.
Parameter
Number Name Initial Value Setting Range Description
14 Load pattern selection 10 For constant-torque load
1 For variable-torque loads
The above parameters can be set when Pr. 160 User group read selection = "0". (Refer to page 190)
(1) For constant-torque load (setting "0")
⋅At or less than the base frequency voltage, the output voltage varies linearly with the
output frequency.
⋅Set this value when driving the load whose load torque is constant if the speed varies,
e.g. conveyor, cart or roll drive.
(2) For variable-torque load (setting "1", initial value)
⋅At or less than the base frequency voltage, the output voltage varies with the output
frequency in a square curve.
⋅Set this value when driving the load whose load torque varies in proportion to the
square of the speed, e.g. fan or pump.
♦ Parameters referred to ♦
Pr. 3 Base frequency Refer to page 89
100%
Output voltage
Pr.3 Base frequency
Output frequency (Hz)
POINT
If the load is a fan or pump, select "For rated torque load (setting "0")" in any of the
following cases.
⋅When a blower of large moment of inertia (J) is accelerated in a short time
⋅For constant-torque load such as rotary pump or gear pump
⋅When load torque increases at low speed, e.g. screw pump
100%
Output voltage
Pr.3 Base frequency
Output frequency (Hz)

92
V/F pattern
4.5.3 Adjustable 5 points V/F (Pr. 71, Pr. 100 to Pr. 109)
The above parameters can be set when Pr. 160 User group read selection = "0". (Refer to page 190)
A dedicated V/F pattern is available by freely setting the V/F characteristic between a startup and the base
frequency and base voltage under V/F control (frequency voltage/frequency).
The torque pattern that is optimum for the machine's characteristic can be set.
Parameter
Number Name Initial Value Setting Range Description
71 Applied motor 0 0, 1, 2, 20 Set "2" for adjustable 5 points V/F
control.
100 V/F1(first frequency) 9999 0 to 400Hz, 9999
Set each points (frequency,
voltage) of V/F pattern.
9999: No V/F setting
101 V/F1(first frequency voltage) 0V 0 to 1000V
102 V/F2(second frequency) 9999 0 to 400Hz, 9999
103 V/F2(second frequency voltage) 0V 0 to 1000V
104 V/F3(third frequency) 9999 0 to 400Hz, 9999
105 V/F3(third frequency voltage) 0V 0 to 1000V
106 V/F4(fourth frequency) 9999 0 to 400Hz, 9999
107 V/F4(fourth frequency voltage) 0V 0 to 1000V
108 V/F5(fifth frequency) 9999 0 to 400Hz, 9999
109 V/F5(fifth frequency voltage) 0V 0 to 1000V
⋅Any V/F characteristic can be provided by presetting the parameters of
V/F1 (first frequency voltage/first frequency) to V/F5.
⋅For a machine of large static friction coefficient and small dynamic
static friction coefficient, for example, set a V/F pattern that will
increase the voltage only in a low-speed range since such a machine
requires large torque at a start.
(Setting procedure)
1)Set the rated motor current in Pr. 19 Base frequency voltage. (No
function at the setting of "9999" (initial value) or "8888".)
2)Set Pr. 71 Applied motor to "2" (Adjustable 5 points V/F
characteristic).
3)Set the frequency and voltage you want to set in Pr. 100 to Pr. 109.
CAUTION
⋅
Adjustable 5 points V/F characteristics function only under V/F control or Optimum excitation control. They do not function for
Simple magnetic flux vector control.
⋅
When
Pr. 19 Base frequency voltage
= "8888" or "9999",
Pr. 71
cannot be set to "2". To set
Pr. 71
to "2", set the rated voltage value in
Pr. 19
.
⋅When the frequency values at each point are the same, a write disable error ( ) appears.
⋅Set the points (frequencies, voltages) of Pr. 100 to Pr. 109 within the ranges of Pr. 3 Base frequency and Pr. 19
Base frequency voltage
.
⋅When "2" is set in Pr. 71, Pr. 47 Second V/F (base frequency) will not function.
⋅When Pr. 71 is set to "2", the electronic thermal relay function makes calculation as a standard motor.
REMARKS
⋅
A greater energy saving effect can be expected by combining
Pr. 60
Energy saving control selection
and adjustable 5 points V/F.
⋅For the FR-F720-00250 and 00340 and the FR-F740-00126 and 00170, the Pr.0 Torque boost and Pr.12 DC injection brake
operation voltage settings are automatically changed according to the Pr. 71 setting.
♦ Parameters referred to ♦
⋅Pr. 3 Base frequency, Pr. 19 Base frequency voltage Refer to page 89
⋅Pr. 12 DC injection brake operation voltage Refer to page 112
⋅Pr. 47 Second V/F (base frequency) Refer to page 89
⋅Pr. 60 Energy saving control selection Refer to page 163
⋅Pr. 71 Applied motor Refer to page 111
⋅Pr. 80 Motor capacity, Pr. 90 Motor constant (R1) Refer to page 79
B
ase frequency
voltage
Pr.19
Base frequency
Pr.3
Torque boost
Pr.0
V/F Characteristic
0
V/F5
V/F4
V/F3
V/F2
V/F1
Frequency
Voltage
CAUTION
Make sure to set this parameter correctly according to the motor used.
Incorrect setting may cause the motor to overheat and burn.
Pr. 71 Standard Motor Setting
0, 2, 20
Constant-torque Motor Setting
1
Pr. 0 3% 2%
Pr. 12 4% 2%

93
Frequency setting by external terminals
4
PARAMETERS
4.6 Frequency setting by external terminals
4.6.1 Multi-speed setting operation (Pr. 4 to Pr. 6, Pr. 24 to Pr. 27, Pr. 232 to Pr. 239)
The above parameters allow its setting to be changed during operation in any operation mode even if "0" (initial value) is set in Pr. 77 Parameter write selection.
*The above parameters can be set when Pr. 160 User group read selection = "0". (Refer to page 190)
(1) Multi-speed setting (Pr. 4 to Pr. 6)
⋅Operation is performed at the frequency set in Pr. 4 when the RH signal turns ON, Pr. 5 when the RM signal turns
ON, and Pr. 6 when the RL signal turns ON.
Purpose Parameter that must be Set Refer to Page
Make frequency setting by
combination of terminals Multi-speed operation Pr. 4 to Pr. 6, Pr. 24 to Pr. 27,
Pr. 232 to Pr. 239 93
Perform Jog operation Jog operation Pr. 15, Pr. 16 95
Added compensation for multi-speed
setting and remote setting
Multi-speed input
compensation selection Pr. 28 97
Infinitely variable speed setting by
terminals Remote setting function Pr. 59 98
Can be used to change the preset speed in the parameter with the contact terminals.
Any speed can be selected by merely turning ON-OFF the contact signals (RH, RM, RL, REX signals).
Parameter
Number Name Initial
Value Setting Range Description
4 Multi-speed setting (high speed) 60Hz 0 to 400Hz Set the frequency when RH turns ON.
5 Multi-speed setting (middle speed) 30Hz 0 to 400Hz Set the frequency when RM turns ON.
6 Multi-speed setting (low speed) 10Hz 0 to 400Hz Set the frequency when RL turns ON.
24 *Multi-speed setting (speed 4) 9999 0 to 400Hz, 9999
Frequency from speed 4 to speed 15 can
be set according to the combination of
the RH, RM, RL and REX signals.
9999: not selected
25 *Multi-speed setting (speed 5) 9999 0 to 400Hz, 9999
26 *Multi-speed setting (speed 6) 9999 0 to 400Hz, 9999
27 *Multi-speed setting (speed 7) 9999 0 to 400Hz, 9999
232 *Multi-speed setting (speed 8) 9999 0 to 400Hz, 9999
233 *Multi-speed setting (speed 9) 9999 0 to 400Hz, 9999
234 *Multi-speed setting (speed 10) 9999 0 to 400Hz, 9999
235 *Multi-speed setting (speed 11) 9999 0 to 400Hz, 9999
236 *Multi-speed setting (speed 12) 9999 0 to 400Hz, 9999
237 *Multi-speed setting (speed 13) 9999 0 to 400Hz, 9999
238 *Multi-speed setting (speed 14) 9999 0 to 400Hz, 9999
239 *Multi-speed setting (speed 15) 9999 0 to 400Hz, 9999
REMARKS
⋅In the initial setting, if two or three speeds are simultaneously selected, priority is given to the set frequency of the lower signal.
For example, when the RH and RM signals turn ON, the RM signal (Pr. 5) has a higher priority.
⋅The RH, RM, RL signals are assigned to the terminal RH, RM, RL in the initial setting.
By setting "0 (RL)", "1 (RM)", "2 (RH)" in any of Pr.178 to Pr.189 (input terminal function assignment), you can assign the signals to
other terminals.
ON
ON
ON
Output frequency (Hz)
Speed 1
(High speed)
Speed 2
(Middle speed)
Speed 3
(Low speed)
RH
Time
RM
RL
10
2
5
Inverter
RL
RM
RH
STF
Multi-speed selection
Frequency setting
potentiometer
Forward
rotation
SD

94
Frequency setting by external terminals
(2) Multi-speed setting higher than speed 4 (Pr. 24 to Pr. 27, Pr. 232 to Pr. 239)
⋅Frequency from speed 4 to speed 15 can be set according to the combination of the RH, RM, RL and REX signals. Set
the running frequencies in Pr. 24 to Pr. 27, Pr. 232 to Pr. 239. (In the initial value setting, speed 4 to speed 15 are invalid.)
⋅For the terminal used for REX signal input, set "8" in any of Pr. 178 to Pr. 186 to assign the function.
* When "9999" is set in Pr. 232 Multi-speed setting (speed 8), operation is performed at frequency set in Pr. 6 when RH, RM and RL are turned OFF
and REX is turned ON.
REMARKS
⋅The priorities of the frequency commands by the external signals are "Jog operation > multi-speed operation > terminal 4 analog
input > terminal 2 analog input". (Refer to page 171 for the frequency command by analog input)
⋅Valid in External operation mode or PU/external combined operation mode (Pr. 79 = "3" or "4").
⋅Multi-speed parameters can also be set in the PU or External operation mode.
⋅Pr. 24 to Pr. 27 and Pr. 232 to Pr. 239 settings have no priority between them.
⋅When a value other than "0" is set in Pr. 59 Remote function selection, the RH, RM and RL signals are used as the remote setting
signals and the multi-speed setting becomes invalid.
⋅When making analog input compensation, set "1" in Pr. 28 Multi-speed input compensation selection.
CAUTION
⋅The RH, RM, RL, REX signals can be assigned to the input terminal using any of Pr. 178 to Pr. 189 (input terminal function
selection). Changing the terminal assignment using Pr. 178 to Pr. 189 (input terminal function selection) may affect the other
functions. Set parameters after confirming the function of each terminal.
♦ Parameters referred to ♦
Pr. 1 Maximum frequency, Pr. 2 Minimum frequency Refer to page 87
Pr. 15 Jog frequency Refer to page 95
Pr. 28 Multi-speed input compensation selection Refer to page 97
Pr. 59 Remote function selection Refer to page 98
Pr. 178 to Pr. 189 (input terminal function selection) Refer to page 122
Multi-Speed Operation
Connection Example
10
2
5
Inverter
STF
REX
RH
RM
RL
Multi-speed selection
Frequency setting
potentiometer
Forward
rotation
SD
Time
Speed 8
Output frequency
(Hz)
*
Speed 9
Speed 10
Speed 11
Speed 12
Speed 13
Speed 14
Speed 15
Speed 4
Speed 5
Speed 6
Speed 7
ONON ON ON ON ON ON ON
ON ON ON ON
ON ON ON ON
ON ON ON ON
RH
RM
RL
REX
ON ON ON
ON ON
ONON
ON

95
Frequency setting by external terminals
4
PARAMETERS
4.6.2 Jog operation (Pr. 15, Pr. 16)
The above parameters are displayed as simple mode parameters only when the parameter unit (FR-PU04/FR-PU07) is connected. When the
operation panel (FR-DU07) is connected, the above parameters can be set only when Pr. 160 User group read selection = "0". (Refer to page 190)
* When the setting of Pr. 21 Acceleration/deceleration time increments is "0" (initial value), the setting range is "0 to 3600s" and the setting increments are
"0.1s", and when the setting is "1", the setting range is "0 to 360s" and the setting increments are "0.01s"
(1) Jog operation from outside
⋅When the Jog signal is ON, a start and stop are available by the start signal (STF, STR). (The JOG signal is
assigned to the terminal JOG in the initial setting)
You can set the frequency and acceleration/deceleration time for jog operation. Jog operation can be performed
from either the outside or PU.
Can be used for conveyor positioning, test operation, etc.
Parameter
Number Name Initial
Value Setting Range Description
15 Jog frequency 5Hz 0 to 400Hz Set the frequency for jog operation.
16
Jog
acceleration/
deceleration
time
0.5s 0 to 3600/360s*
Set the acceleration/deceleration time for jog operation. As the
acceleration/deceleration time set the time taken to reach the
frequency set in Pr. 20 Acceleration/deceleration reference
frequency. (Initial value is 60Hz)
The acceleration and deceleration times cannot be set
separately.
REMARKS
⋅When you want to change the running frequency, change Pr. 15 Jog frequency . (initial value "5Hz")
⋅When you want to change the running frequency, change Pr. 16 Jog acceleration/deceleration time . (initial value "0.5"s)
Output
frequency(Hz)
Pr.20
Pr.15
Jog frequency
setting range
Pr.16
Forward
rotation
Reverse
rotation
Time
ON
ON
ON
JOG signal
Forward
rotation STF
Reverse
rotation STR
STF
10
2
5
JOG
Motor
Inverter
R/L
1
S/L
2
T/L
3
U
V
W
Connection diagram for external jog operation
STR
Three-phase AC
power supply
Forward rotation start
Reverse rotation start
JOG signal
SD
1.
Screen at powering ON
Confirm that the External operation mode is selected.
([EXT] lit)
If not displayed, press to change to the
external [EXT] operation mode.
If the operation mode still does not change,
set Pr. 79 to change to the External operation mode.
Indication
Operation
2.
Turn the JOG switch ON. ON
Forward
rotation
Forward
rotation
Reverse
rotation
Reverse
rotation
Rotates while ON
Stop
3.
Turn the start switch (STF or STR) ON.
The motor rotates while start switch
(STF or STR) is ON.
Rotates at 5Hz. (Initial value of Pr. 15)
4.
Turn the start switch (STF or STR) OFF.
ON
OFF

96
Frequency setting by external terminals
(2) Jog operation from PU
⋅
Set the PU (FR-DU07
/FR-PU04
/FR-PU07) to the jog operation mode. Operation is performed only while the start button is pressed.
CAUTION
⋅When Pr. 29 Acceleration/deceleration pattern selection = "1" (S-pattern acceleration/deceleration A), the acceleration/
deceleration time is the period of time required to reach Pr. 3 Base frequency.
⋅The Pr. 15 setting should be equal to or higher than the Pr. 13 Starting frequency setting.
⋅
The JOG signal can be assigned to the input terminal using any of
Pr. 178 to Pr. 189 (input terminal function selection)
.
Changing the
terminal assignment using Pr. 178 to Pr. 189 (input terminal function selection) may affect the other functions. Set parameters
after confirming the function of each terminal
.
⋅During jog operation, the second acceleration/deceleration via the RT signal cannot be selected. (The other second
functions are valid. (Refer to page 124))
⋅When Pr. 79 Operation mode selection = "4", push / of the PU (FR-DU07/FR-PU04/FR-PU07) to make a start or
push to make a stop.
⋅This function is invalid when Pr. 79 = "3".
♦ Parameters referred to ♦
⋅Pr. 13 Starting frequency Refer to page 104
⋅Pr. 29 Acceleration/deceleration pattern selection Refer to page 105
⋅Pr. 20 Acceleration/deceleration reference frequency, Pr. 21 Acceleration/deceleration time increments Refer to page 101
⋅Pr. 79 Operation mode selection Refer to page 195
⋅Pr. 178 to Pr. 189 (input terminal function selection) Refer to page 122
Motor
Inverter
R/L1
S/L2
T/L3
U
V
W
FR-DU07
Three-phase AC
power supply
1.
2.
6.
7.
8.
5.
9.
10.
IndicationOperation
Stop
The parameter
number read
previously
appears.
Press to choose the
PU JOG operation mode.
3.
Press (or ).
4.
Release (or ).
The monitor mode should have been selected.
The inverter should be at a stop.
While (or ) is pressed, the
motor rotates.
Rotates at 5Hz. (initial value of Pr. 15)
Hold down.
Press to set.
Flicker Parameter setting complete!!
Release
Press to choose the parameter
setting mode.
Perform the operations in steps 1 to 4.
The motor rotates at 10Hz.
Turn until Pr. 15 Jog frequency
appears.
Turn to set the value to
" ". (10Hz)
Press to show the present set
value. (5Hz)
Confirmation of the RUN indication and
operation mode indication
[When changing the frequency of PU JOG
operation]

97
Frequency setting by external terminals
4
PARAMETERS
4.6.3 Input compensation of multi-speed and remote setting (Pr. 28)
The above parameters can be set when Pr. 160 User group read selection = "0". (Refer to page 190)
By inputting the frequency setting compensation signal (terminal 1, 2), the speed (frequency) can be
compensated for relative to the multi-speed setting or the speed setting by remote setting function.
Parameter
Number Name Initial Value Setting Range Description
28 Multi-speed input
compensation selection 00 Without compensation
1 With compensation
REMARKS
⋅Select the compensation input voltage (0 to ±5V, 0 to ±10V) and used terminal (terminal 1, 2) using Pr. 73 Analog input
selection.
♦ Parameters referred to ♦
Pr. 4 to Pr. 6, Pr. 24 to Pr. 27, Pr. 232 to Pr. 239 (multi-speed operation) Refer to page 93
Pr. 73 Analog input selection Refer to page 171
Pr. 59 Remote function selection Refer to page 98

98
Frequency setting by external terminals
4.6.4 Remote setting function (Pr. 59)
The above parameters can be set when Pr. 160 User group read selection = "0". (Refer to page 190)
....Specifications differ according to the date assembled. Refer to page 400 to check the SERIAL number.
* External operation frequency (other than multi-speed) or PU running frequency
Even if the operation panel is located away from the enclosure, you can use contact signals to perform
continuous variable-speed operation, without using analog signals.
Parameter
Number Name Initial
Value
Setting
Range
Description
RH, RM, RL
Signal Function
Frequency Setting
Storage Function
Deceleration to the
Frequency Lower
Than the Set
Frequency
59 Remote function
selection 0
0 Multi-speed setting ⎯⎯
1 Remote setting Used Disabled
2 Remote setting Not used Disabled
3 Remote setting
Not used
(Turning STF/STR
OFF clears remotely-
set frequency.)
Disabled
11 Remote setting Used Enabled
12 Remote setting Not used Enabled
13 Remote setting
Not used
(Turning STF/STR
OFF clears remotely-
set frequency.)
Enabled
Acceleration
Deceleration
Clear
Inverter
STF
RH
RM 10
2
5
RL
Connection
diagram for remote setting
Forward
rotation
SD
Deceleration
(RM)
Clear (RL)
Acceleration
(RH)
Forward
rotation (STF) ON ON
Power supply ON
0Hz
*
ON
ON
ON
ON
ON
ON
When Pr. 59 = 1
When Pr. 59 = 2, 3
ON
ON
Output frequency
(Hz)
When Pr. 59 = 1, 2
When Pr. 59 = 3
Time

99
Frequency setting by external terminals
4
PARAMETERS
(1) Remote setting function
⋅Use Pr. 59 to select whether to use the remote setting function or not and whether to use the frequency setting
storage function in the remote setting mode or not.
When Pr. 59 setting is any of "1 to 3, 11 to 13" (remote setting function valid), the functions of the RH, RM and RL
signals are changed to acceleration (RH), deceleration (RM) and clear (RL).
⋅When the remote function is used, the output frequency of the inverter can be compensated for as follows:
External operation ...Frequency set with RH and RM operation + external operation frequency other than multi-
speed (PU operation frequency when Pr.79 = "3" (external, PU combined)) and terminal 4
input
(When making analog input compensation, set "1" to Pr. 28 Multi-speed input compensation
selection.
When Pr. 28 is set to "0" and acceleration/deceleration is made to reach the set frequency of
the analog voltage input (terminal 2 or terminal 4) by RH/RM, the auxiliary input by terminal 1
becomes invalid.)
PU operation............Frequency set by RH/RM operation + PU running frequency
⋅By setting Pr. 59 = "11 to 13", the speed can be decelerated to the frequency lower than the main speed (set by the
external operation frequency (except multi-speed setting) or PU operation frequency).
(2) Frequency setting storage
⋅The frequency setting storage function stores the remotely-set frequency (frequency set by RH/RM operation) into
the memory (EEPROM). When power is switched OFF once, then ON, operation is resumed with the remotely set
frequency. (Pr. 59 =1, 11)
<Frequency setting storage conditions>
⋅The frequency when the start signal (STF or STR) turns OFF
⋅Remotely-set frequency is stored every minute after turning OFF (ON) the RH (acceleration) and RM
(deceleration) signals together. (The frequency is overwritten if the latest frequency is different from the
previous frequency when comparing the two. The state of the RL signal does not affect writing.)
CAUTION
⋅The range of frequency change by RH (acceleration) and RM
(deceleration) is 0 to maximum frequency (Pr. 1 or Pr. 18 setting).
Note that the maximum value of set frequency is (main speed +
maximum frequency).
⋅When the acceleration or deceleration signal switches ON, acceleration/deceleration time is as set in Pr. 44 Second acceleration/
deceleration time and Pr. 45 Second deceleration time. Note that when the time set in Pr. 7 or Pr. 8 is longer than the time set in Pr.
44 or Pr. 45, the acceleration/deceleration time is as set in Pr. 7 or Pr. 8. (when RT signal is OFF)
When the RT signal is ON, acceleration/deceleration is made in the time set to Pr. 44 Second acceleration/deceleration time and Pr.
45 Second deceleration time, regardless of the Pr. 7 or Pr. 8 setting.
⋅Even if the start signal (STF or STR) is OFF, turning ON the acceleration (RH) or deceleration (RM) signal changes the preset
frequency.
⋅When switching the start signal from ON to OFF, or changing frequency by the RH or RM signal frequently, set the frequency
setting value storage function (write to EEPROM) invalid (Pr. 59 ="2, 3, 12, 13"). If set valid (Pr. 59 ="1, 11"), frequency is written
to EEPROM frequently, and this will shorten the life of the EEPROM.
⋅The RH, RM, RL signals can be assigned to the input terminal using any of Pr. 178 to Pr. 189 (input terminal function selection).
Changing the terminal assignment using Pr. 178 to Pr. 189 (input terminal function selection) may affect the other functions. Set
parameters after confirming the function of each terminal.
⋅This parameter can be also used for the Network operation mode.
0
ON
ON
ON
Main speed
Output frequency
(Hz)
Minimum frequency
Forward rotation (STF)
Acceleration (RH)
Deceleration (RM)
Time
When Pr. 59 = 1, 2, 3
Decelerates to the main speed
When Pr. 59 = 11, 12, 13
Decelerates to the minimum frequency
Deceleration(RM)
Acceleration(RH)
Forward rotation(STF)
0Hz
ON Time
(Hz)
Main speed setting
Pr.1
The set frequency is clamped at (main speed + Pr.1 )
Output frequency is
clamped at Pr.1
Set frequency
Output frequency
ON
ON
When Pr.59 = 1, 2, 3
When Pr.59 = 11, 12, 13

100
Frequency setting by external terminals
REMARKS
During Jog operation or PID control operation, the remote setting function is invalid.
⋅Even when the remotely-set
frequency is cleared by turning
on the RL (clear) signal after
turn OFF (ON) of both the RH
and RM signals, the inverter
operates at the remotely-set
frequency stored in the last
operation if power is reapplied
before one minute has elapsed
since turn OFF (ON) of both the
RH and RM signals
⋅When the remotely-set
frequency is cleared by turning
on the RL (clear) signal after
turn OFF (ON) of both the RH
and RM signals, the inverter
operates at the frequency in the
remotely-set frequency cleared
state if power is reapplied after
one minute has elapsed since
turn OFF (ON) of both the RH
and RM signals.
CAUTION
When selecting this function, re-set the maximum frequency according to the machine.
♦ Parameters referred to ♦
Pr. 1 Maximum frequency, Pr. 18 High speed maximum frequency Refer to page 87
Pr. 7 Acceleration time, Pr. 8 Deceleration time, Pr. 44 Second acceleration/deceleration time, Pr. 45 Second deceleration time. Refer to page 101
Pr. 28 Multi-speed input compensation selection Refer to page 97
Pr. 178 to Pr. 189 (input terminal function selection) Refer to page 122
Setting frequency is "0"
Clear (RL)
Acceleration (RH)
ON
Power supply ON
ON
ON
ON
ON
Within 1 minute
Remotely-set frequency stored last time
Time
Remotely-set frequency stored last time
Deceleration (RM) OFF
Output frequency
(Hz)
Forward rotation
(STF)
Clear (RL)
Acceleration (RH)
Forward rotation (STF) ON
Power supply ON
ON
ON
ON
ON
Time
Remotely-set frequency stored last time One minute
Deceleration (RM) OFF
Output frequency
(Hz)
More than
one minute Operation is performed at the set
frequency 0Hz.

101
Setting of acceleration/deceleration time
and acceleration/deceleration pattern
4
PARAMETERS
4.7 Setting of acceleration/deceleration time and
acceleration/deceleration pattern
4.7.1 Setting of the acceleration and deceleration time
(Pr. 7, Pr. 8, Pr. 20, Pr. 21, Pr. 44, Pr. 45, Pr. 147)
Purpose Parameter that must be set Refer to page
Motor acceleration/deceleration time
setting Acceleration/deceleration times Pr.7, Pr.8, Pr.20, Pr.21,
Pr.44, Pr.45, Pr.147 101
Starting frequency Starting frequency and start-
time hold Pr.13, Pr.571 104
Set acceleration/deceleration pattern
suitable for application
Acceleration/deceleration
pattern and backlash measures Pr.29, Pr.140 to Pr.143 105
Used to set motor acceleration/deceleration time.
Set a larger value for a slower speed increase/decrease or a smaller value for a faster speed increase/
decrease.
For the acceleration time at automatic restart after instantaneous power failure, refer to Pr. 611 Acceleration
time at a restart (page 152).
Paramete
r Number Name
Initial Value
200V class (400V
class)
Setting Range Description
7 Acceleration time
00340
(00170) or less 5s 0 to 3600/ 360s
*2 Set the motor acceleration time.
00490
(00250) or more 15s
8 Deceleration time
00340
(00170) or less 10s 0 to 3600/ 360s
*2 Set the motor deceleration time.
00490
(00250) or more 30s
20 *1
Acceleration/
deceleration
reference frequency
60Hz 1 to 400Hz
Set the frequency that will be the basis of
acceleration/deceleration time.
As acceleration/deceleration time, set the
frequency change time from stop to Pr. 20.
21 *1
Acceleration/
deceleration time
increments
0
0Increments: 0.1s
Range: 0 to 3600s
Increments and
setting range of
acceleration/
deceleration time
setting can be
changed.
1Increments: 0.01s
Range: 0 to 360s
44 *1
Second
acceleration/
deceleration time
5s 0 to 3600/360s *2 Set the acceleration/deceleration time
when the RT signal is ON.
45 *1 Second
deceleration time 9999 0 to 3600/360s *2 Set the deceleration time when the RT
signal is ON.
9999 Acceleration time = deceleration time
147 *1
Acceleration/
deceleration time
switching
frequency
9999 0 to 400Hz
The frequency where the acceleration/
deceleration time switches to the time set
in Pr.44 and Pr.45.
9999 No function
*1 The parameters can be set when Pr. 160 User group read selection = "0" (Refer to page 190)
*2 Depends on the Pr. 21 Acceleration/deceleration time increments setting. The initial value for the setting range is "0 to 3600s" and the setting
increments is "0.1s".
....Specifications differ according to the date assembled. Refer to page 400 to check the SERIAL number.

102
Setting of acceleration/deceleration time
and acceleration/deceleration pattern
(2) Deceleration time setting (Pr. 8, Pr. 20)
⋅Use Pr. 8 Deceleration time to set the deceleration time required to reach 0Hz from Pr. 20 Acceleration/deceleration
reference frequency.
⋅Set the deceleration time according to the following formula.
(3) Change the setting range and increments of the acceleration/deceleration time (Pr. 21)
⋅Use Pr. 21 to set the acceleration/deceleration time and minimum setting range.
Setting "0" (initial value) ..................... 0 to 3600s (minimum setting increments 0.1s)
Setting "1".......................................... 0 to 360s (minimum setting increments 0.01s)
(4) Set multiple acceleration/deceleration time (RT signal, Pr. 44, Pr. 45, Pr. 147)
⋅The Pr. 44 and Pr. 45 settings become valid when the RT signal turns ON or the output frequency reaches the
value of Pr. 147 setting or higher.
⋅When "9999" is set in Pr. 45, the deceleration time becomes equal to the acceleration time (Pr. 44).
⋅By setting Pr. 147, acceleration/deceleration time can be automatically changed at turn-OFF of the RT signal.
(1) Acceleration time setting (Pr. 7, Pr. 20)
⋅Use Pr. 7 Acceleration time to set the acceleration time required to reach Pr.
20 Acceleration/deceleration reference frequency from 0Hz.
⋅Set the acceleration time according to the following formula.
Example) How to find the setting value for Pr. 7 when increasing the output
frequency to the maximum frequency of 50Hz in 10s with Pr. 20 =
60Hz (initial setting) and Pr. 13 = 0.5Hz.
Example) How to find the setting value for Pr. 8 when decreasing the
output frequency from the maximum frequency of 50Hz in 10s
with Pr. 20 = 120Hz and Pr. 10 = 3Hz.
CAUTION
⋅Changing the Pr. 21 setting changes the acceleration/deceleration time setting (Pr. 7, Pr. 8, Pr. 16, Pr. 44, Pr. 45).
(The Pr. 611 Acceleration time at a restart setting is not affected.)
<Example>
When Pr. 21 = "0", setting "5.0" s in Pr. 7 and "1" in Pr. 21 automatically changes the Pr. 7 setting to "0.5" s.
Pr. 147 setting Acceleration/deceleration time Description
9999 (initial value) Pr. 7, Pr. 8 Acceleration/deceleration time is not
automatically changed.
0.00Hz Pr.44, Pr. 45 Second acceleration/deceleration time is
applied from the start.
0.01Hz ≤ Pr. 147 ≤ set frequency Output frequency < Pr. 147: Pr. 7, Pr. 8
Pr. 147 ≤ output frequency: Pr. 44, Pr. 45
Acceleration/deceleration time is automatically
changed. *
Set frequency < Pr. 147 Pr. 7, Pr. 8 Not changed as the frequency has not reached
the switchover frequency.
* Even if the output frequency is lower than the Pr. 147 setting, the acceleration/deceleration time is changed to the second acceleration/
deceleration time by the RT signal.
Acceleration
time setting =
Pr.20
×Acceleration time from stop to
maximum operating frequency
Maximum operating
frequency - Pr. 13
Running
frequency
Acceleration
time
Deceleration
time
Time
Pr.20
Pr.7 Pr.8
Output
frequency
(Hz)
(60Hz)
Pr.7 =60Hz ×10s 12.1s
50Hz - 0.5Hz
Deceleration
time setting =
Pr. 20
×Deceleration time from maximum
operating frequency to stop.
Maximum operating
frequency - Pr. 10
Pr. 8 =120Hz ×10s 25.5s
50Hz - 3Hz
Set frequency
Pr.147 setting
Time
Output
frequency
(Hz)
Slope set
by Pr.7
Slope set
by Pr.44
Slope set
by Pr.44
(Pr.45)
Slope set
by Pr.8
Acceleration time Deceleration time

103
Setting of acceleration/deceleration time
and acceleration/deceleration pattern
4
PARAMETERS
CAUTION
⋅In S-shaped acceleration/deceleration pattern A (refer to page 105), the set time is the period required to reach the base
frequency set in Pr. 3 Base frequency.
⋅Acceleration/deceleration time formula when the set frequency is the base frequency or higher
⋅The RT signal can be assigned to the input terminal using any of Pr. 178 to Pr. 189 (Input terminal function selection). Changing
the terminal assignment using Pr. 178 to Pr. 189 (input terminal function selection) may affect the other functions. Set
parameters after confirming the function of each terminal.
REMARKS
⋅The RT signal acts as the second function selection signal and makes the other second function valid. (Refer to page 125)
⋅The RT signal is assigned to the RT terminal in the default setting. By setting "3" to any of Pr. 178 to Pr. 189 (Input terminal
function selection), you can assign the RT signal to the other terminal.
⋅If the Pr. 20 setting is changed, the Pr. 125 and Pr. 126 (frequency setting signal gain frequency) settings do not change. Set Pr.
125 and Pr. 126 to adjust the gains.
⋅When the Pr. 7, Pr. 8, Pr. 44 and Pr. 45 settings are 0.03s or less, the acceleration/deceleration time is 0.04s. At that time, set
Pr. 20 to "120Hz" or less.
⋅If the acceleration/deceleration time is set, the actual motor acceleration/deceleration time cannot be made shorter than the
shortest acceleration/deceleration time determined by the mechanical system J (moment of inertia) and motor torque.
♦ Parameters referred to ♦
Pr. 3 Base frequency Refer to page 89
Pr. 10 DC injection brake operation frequency Refer to page 112
Pr. 29 Acceleration/deceleration pattern selection Refer to page 105
Pr. 125, Pr. 126 (Frequency setting gain frequency) Refer to page 177
Pr. 178 to Pr.189 (Input terminal function selection) Refer to page 122
Pr. 999 Automatic parameter setting Refer to page 309
⋅Guideline for acceleration/deceleration time when Pr. 3 Base frequency = 60Hz (0Hz to set frequency)
t = 4×T× f2 +
5TT: Acceleration/deceleration time setting value(s)
f : Set frequency(Hz)
9(Pr.3)29
Frequency setting (Hz)
60 120 200 400
Acceleration/
deceleration time (s)
5 5 12 27 102
15 15 35 82 305

104
Setting of acceleration/deceleration time
and acceleration/deceleration pattern
4.7.2 Starting frequency and start-time hold function (Pr. 13, Pr. 571)
The above parameters can be set when Pr. 160 User group read selection = "0". (Refer to page 190)
You can set the starting frequency and hold the set starting frequency for a certain period of time.
Set these functions when you need the starting torque or want to smooth motor drive at a start.
Parameter
Number Name Initial Value Setting Range Description
13 Starting frequency 0.5Hz 0 to 60Hz
Frequency at start can be set in the
range 0 to 60Hz.
You can set the starting frequency
at which the start signal is turned
ON.
571 Holding time at a start 9999 0.0 to 10.0s Set the holding time of Pr. 13
Starting frequency.
9999 Holding function at a start is invalid
(1) Starting frequency setting (Pr. 13)
⋅Frequency at start can be set in the range 0 to 60Hz.
⋅You can set the starting frequency at which the start signal is
turned ON.
CAUTION
The inverter will not start if the frequency setting signal is less than the value set in Pr. 13.
For example, when 5Hz is set in Pr. 13, the motor will not start running until the frequency setting signal reaches 5Hz.
(2) Start-time hold function (Pr. 571)
⋅This function holds the output frequency set in Pr. 13 Starting
frequency during the period set in Pr. 571.
⋅This function performs initial excitation to smooth the motor
drive at a start.
CAUTION
⋅When the start signal was turned OFF during start-time hold, deceleration is started at that point.
⋅At switching between forward rotation and reverse rotation, the starting frequency is valid but the start-time hold function is
invalid.
CAUTION
Note that when Pr. 13 is set to any value lower than Pr. 2 Minimum frequency, simply turning ON the start signal
will run the motor at the preset frequency even if the command frequency is not input.
♦ Parameters referred to ♦
Pr.2 Minimum frequency Refer to page 87
Output
frequency
(Hz)
Time
60
Pr.13
Setting range
STF ON
0
Output
frequency
(Hz)
Time
Pr. 13
Pr. 571 setting time
STF ON
0
60
Setting range
REMARKS
When Pr. 13 = "0Hz", the starting frequency is held at 0.01Hz.

105
Setting of acceleration/deceleration time
and acceleration/deceleration pattern
4
PARAMETERS
4.7.3 Acceleration/deceleration pattern (Pr. 29, Pr. 140 to Pr. 143)
The above parameters can be set when Pr. 160 User group read selection = "0". (Refer to page 190)
... Specifications differ according to the date assembled. Refer to page 400 to check the SERIAL number.
You can set the acceleration/deceleration pattern suitable for application.
You can also set the backlash measures that stop acceleration/deceleration once at the parameter-set
frequency and time during acceleration/deceleration.
Parameter
Number Name Initial
Value
Setting
Range Description
29 Acceleration/deceleration pattern
selection 0
0 Linear acceleration/ deceleration
1 S-pattern acceleration/deceleration A
2 S-pattern acceleration/deceleration B
3 Backlash measures
6Variable-torque acceleration/
deceleration
140 Backlash acceleration stopping frequency 1Hz 0 to 400Hz
Set the stopping frequency and time
for backlash measures.
Valid when Pr. 29 = 3
141 Backlash acceleration stopping time 0.5s 0 to 360s
142 Backlash deceleration stopping frequency 1Hz 0 to 400Hz
143 Backlash deceleration stopping time 0.5s 0 to 360s
(1) Linear acceleration/ deceleration (
Pr. 29
= "0", initial value)
⋅When the frequency is changed for acceleration, deceleration, etc. in inverter
operation, the output frequency is changed linearly (linear acceleration/
deceleration) to reach the set frequency without straining the motor and
inverter. Linear acceleration/deceleration has a uniform frequency/time slope.
(2) S-pattern acceleration/deceleration A (
Pr. 29
=
"1")
⋅For machine tool spindle applications, etc.
Used when acceleration/deceleration must be made in a short time to a high-
speed range of not lower than the base frequency. In this acceleration/
deceleration pattern, Pr. 3 Base frequency (fb) is the inflection point of the S
pattern and you can set the acceleration/deceleration time appropriate for motor
torque reduction in a constant-power operation range of base frequency (fb) or
higher.
CAUTION
⋅As the acceleration/deceleration time of S-pattern acceleration/deceleration A, set the time taken until Pr. 3 Base frequency
is reached, not Pr. 20 Acceleration/deceleration reference frequency.
Setting value "0"
[Linear acceleration
/ deceleration]
Output frequency
(Hz)
Time
fb
Output frequency
(Hz)
Setting value "1"
Time
[S-pattern acceleration
/deceleration A]

106
Setting of acceleration/deceleration time
and acceleration/deceleration pattern
(3) S-pattern acceleration/deceleration B (
Pr. 29
=
"2")
⋅For prevention of load shifting in conveyor and other applications. Since
acceleration/deceleration is always made in an S shape from current
frequency (f2) to target frequency (f1), this function eases shock produced
at acceleration/deceleration and is effective for load collapse prevention,
etc.
(4) Backlash measures (
Pr. 29
=
"3", Pr. 140 to Pr. 143)
⋅What is backlash?
Reduction gears have an engagement gap and have a dead zone
between forward rotation and reverse rotation. This dead zone is called
backlash, and this gap disables a mechanical system from following motor
rotation.
More specifically, a motor shaft develops excessive torque when the
direction of rotation changes or when constant-speed operation shifts to
deceleration, resulting in a sudden motor current increase or regenerative
status.
⋅To avoid backlash, acceleration/deceleration is temporarily stopped.
Set the acceleration/deceleration stopping frequency and time in Pr. 140 to
Pr. 143.
(5) Variable-torque acceleration/deceleration (Pr.29 = "6")
⋅This function is useful for variable-torque load such as a fan and blower to
accelerate/decelerate in short time.
In areas where output frequency > base frequency, the speed
accelerates/decelerates linearly.
CAUTION
Setting the backlash measures increases the acceleration/deceleration time by the stopping time.
♦ Parameters referred to ♦
Pr. 3 Base frequency Refer to page 89
Pr. 7 Acceleration time, Pr. 8 Deceleration time, Pr. 20 Acceleration/deceleration reference frequency Refer to page 101
Pr. 14 Load pattern selection Refer to page 91
f1
Setting value "2"
[S-pattern acceleration
/deceleration B]
f2
Time
Set frequency
(Hz)
Output frequency
(Hz)
Pr. 142
Pr. 143
Pr. 141
Pr. 140
P
r. 13
Output frequency (Hz)
[Anti-backlash measure
function]
Setting value "3"
Time
Setting value "6"
[Variable-torque
acceleration/deceleration]
Pr.3
B
ase frequency
Setting
frequency
Pr.7 Acceleration time
Time
Pr.8 Deceleration time
CAUTION
⋅As the acceleration/deceleration time of variable-torque acceleration/
deceleration, set the time taken to reach Pr. 3 Base frequency, not Pr. 20
Acceleration/deceleration reference frequency.
REMARKS
⋅When the base frequency is not 45 to 65Hz, the speed accelerates/decelerates
linearly even though Pr. 29 = "6".
⋅Variable-torque acceleration/deceleration overrides Pr. 14 = "1" setting (for variable-
torque load). Thus, when Pr. 14 = "1" while variable-torque acceleration/
deceleration is valid, inverter operates as Pr. 14 = "0" (for constant-torque load).

107
Selection and protection of a motor
4
PARAMETERS
4.8 Selection and protection of a motor
4.8.1 Motor protection from overheat (Electronic thermal relay function) (Pr. 9, Pr. 51)
*1 The parameters can be set when Pr. 160 User group read selection = "0" (Refer to page 190)
*2 When parameter is read using the FR-PU04, a parameter name different from an actual parameter is displayed.
(1) Electronic thermal relay function operation characteristic (THM)
Purpose Parameter that must be Set Refer to page
Motor protection from overheat Electronic thermal O/L relay Pr. 9, Pr. 51 107
Use the constant-torque motor Applied motor Pr. 71 111
Set the current of the electronic thermal O/L relay to protect the motor from overheat. This feature provides the
optimum protective characteristics, including reduced motor cooling capability, at low speed.
Parameter
Number Name Initial Value Setting Range
200V class (400V class) Description
9Electronic thermal
O/L relay
Rated inverter
current
02330 (01160) or less 0 to 500A Set the rated motor current.
03160 (01800) or more 0 to 3600A
51 *1 Second electronic
thermal O/L relay *2 9999
02330 (01160) or less 0 to 500A Valid when the RT signal is ON.
Set the rated motor current.
03160 (01800) or more 0 to 3600A
9999
Second electronic thermal O/L relay
invalid
[Electronic thermal relay function operation characteristic (E.THM)] This function detects the overload (overheat) of the
motor and the inverter trips. (The operation
characteristic is shown on the left)
⋅Set the rated current [A] of the motor in Pr. 9.
(If the motor has both 50Hz and 60Hz rating and
the Pr.3 Base frequency is set to 60 Hz, set the 1.1
times of the 60Hz rated motor current.)
⋅Set "0" in Pr. 9 when you do not want to activate the
electronic thermal relay function, e.g. when using
an external thermal relay with the motor. (Note that
the output transistor protection of the inverter
functions (E.THT).)
⋅When using the Mitsubishi constant-torque motor
1) Set "1" in Pr. 71. (This provides a 100%
continuous torque characteristic in the low-speed
range.)
2) Set the rated current of the motor in Pr. 9.
*1 When 50% of the inverter rated output current (current value) is
set in Pr. 9
*2 The % value denotes the percentage to the inverter rated
current. It is not the percentage to the motor rated current.
*3 When you set the electronic thermal relay function dedicated to
the Mitsubishi constant-torque motor, this characteristic curve
applies to operation at 6Hz or higher.
CAUTION
⋅Protective function by electronic thermal relay function is reset by inverter power reset and reset signal input. Avoid
unnecessary reset and power-OFF.
⋅When multiple motors are operated by a single inverter, protection cannot be provided by the electronic thermal relay function.
Install an external thermal relay to each motor.
⋅When the difference between the inverter and motor capacities is large and the setting is small, the protective characteristics of
the electronic thermal relay function will be deteriorated. In this case, use an external thermal relay.
⋅A special motor cannot be protected by the electronic thermal relay function. Use the external thermal relay.
120
Electronic thermal relay
function for transistor
protection
52.5% 105%
50 100 150
60
120
180
240
50
60
70
6Hz
20Hz
10Hz
6Hz
0.5Hz
30Hz or more*3
20Hz
10Hz
0.5Hz
Pr. 9 = 50% setting of
inverter rating*1.2
Pr. 9 = 100% setting
of inverter rating*1.2
(s) unit display in this range (min) unit display in
this range
Operation time (min)Operation time (s)
Characteristic when
electronic thermal relay
function for motor
protection is turned OFF
(When Pr. 9 setting is 0(A))
30Hz
or more*3
Inverter output current(%)
(% to the rated inverter current)
Operation range
Range on the right of
characteristic curve
Non-operation range
Range on the left of
characteristic curve

108
Selection and protection of a motor
(2) Electronic thermal relay function operation characteristic (THT)
Electronic thermal relay function (transistor protection thermal) operation characteristics of the inverter when the ratio
of the motor current to the inverter rated current is presented as transverse is shown. Transverse is calculated as
follows: (motor current [A]/inverter rated current [A]) × 100 [%].
Optimum Conditions Inverter Capacity
FR-F720-02330 (FR-F740-01160) or less FR-F720-03160 (FR-F740-01800) or more
Running frequency : 1Hz or more
Carrier frequency: 2kHz
Running frequency : 1Hz or less
Carrier frequency: 2kHz
CAUTION
⋅Protective function by electronic thermal relay function is reset by inverter power reset and reset signal input. Avoid
unnecessary reset and power-OFF.
⋅The operation time of the transistor protection thermal relay shortens when the Pr. 72 PWM frequency selection setting increases
0
30
60
90
120
150
0 25 50 75 100 125 150 175 200
Ratio of the motor current
to the inverter rated current (%)
Operation time (S)
0
30
60
90
120
150
0 25 50 75 100 125 150 175 200
Ratio of the motor current
to the inverter rated current (%)
Operation time (S)
0
3
6
9
12
15
0 25 50 75 100 125 150 175 200
Ratio of the motor current
to the inverter rated current (%)
Operation time (S)
0
3
6
9
12
15
0 25 50 75 100 125 150 175 200
Ratio of the motor current
to the inverter rated current (%)
Operation time (S)

109
Selection and protection of a motor
4
PARAMETERS
(3) Set multiple electronic thermal relay functions (Pr. 51)
(4) Electronic thermal relay function prealarm (TH) and alarm signal (THP signal)
(5) External thermal relay input (OH signal)
Use this function when rotating two motors of different rated currents individually by a
single inverter. (When rotating two motors together, use external thermal relays.)
⋅Set the rated current of the second motor in Pr. 51.
⋅When the RT signal is ON, thermal protection is provided based on the Pr. 51 setting.
100%: Electronic thermal relay function alarm operation value
⋅The alarm signal (THP) is output and electronic thermal relay
function prealarm (TH) is displayed when the electronic
thermal value reaches 85% of the level set in Pr. 9 or Pr. 51. If
it reaches 100% of the Pr. 9 Electronic thermal O/L relay
setting, an electronic thermal relay protection (E.THM/E.THT)
activates.
⋅The inverter does not trip even when the alarm signal (THP)
is output.
⋅For the terminal used for the THP signal output, assign the
function by setting "8" (positive logic) or "108" (negative logic)
in any of Pr. 190 to Pr. 196 (output terminal function selection).
CAUTION
⋅Changing the terminal assignment using Pr. 190 to Pr. 196 (output terminal function selection) may affect the other functions. Set
parameters after confirming the function of each terminal.
External thermal relay input
connection example
⋅To protect the motor against overheat, use the OH signal when using an external
thermal relay or the built-in thermal protector of the motor.
⋅When the thermal relay operates, the inverter trips and outputs the fault signal
(E.OHT).
⋅For the terminal used for OH signal input, assign the function by setting "7" in any of
Pr. 178 to Pr. 189 (input terminal function selection)
CAUTION
⋅Changing the terminal assignment using Pr. 178 to Pr. 189 (input terminal function selection) may affect the other functions. Set
parameters after confirming the function of each terminal.
REMARKS
⋅The RT signal acts as the second function selection signal and makes the other second
functions valid. (Refer to page 124)
⋅The RT signal is assigned to the RT terminal in the initial setting. By setting "3" in any of Pr. 178
to Pr. 189 (input terminal function selection), you can assign the RT signal to the other terminal.
RT
MC
MC
W
V
U
IM
IM
SD
OFF ON
100%
85%
Time
ON
Electronic thermal
relay function
operation level
Electronic thermal O/L
relay alarm (THP)
Inverter
U
V
W
OH
Thermal relay protecto
r
Motor
IM
SD

110
Selection and protection of a motor
(6) PTC thermistor input (PTC signal)
Built-in PTC thermistor of the motor can be input to the PTC signal (AU terminal).
⋅For the terminal used for PTC signal input, assign the function by setting "63" in Pr. 184 AU terminal function selection
and also set the AU/PTC switchover switch to the PTC terminal function. (The initial setting is the AU terminal
function.)
⋅If a motor overheat state is detected for more than 10s according to the input from the PTC thermistor, the inverter
shuts off the output and outputs the PTC thermal fault signal (E.PTC).
PTC thermistor input connection example
⋅The input specifications of the PTC thermistor
are shown on the right.
Motor Temperature PTC Thermistor Resistance Value (Ω)
Normal 0 to 500
Boundary 500 to 4k
Overheat 4k or higher
CAUTION
⋅When the PTC signal was not assigned to Pr. 184 and the AU/PTC switchover switch was set to the PTC terminal function, the
function assigned to the AU terminal is always OFF. Reversely, when the PTC signal was assigned to Pr. 184 and the AU/PTC
switchover switch was set to the AU terminal function, a PTC thermal error (E.PTC) occurs since the function is always in a
motor overheat state.
⋅When you want to input a current, assign the AU signal to the other signal.
⋅Changing the terminal assignment using Pr. 178 to Pr. 189 (input terminal function selection) may affect the other functions. Set
parameters after confirming the function of each terminal.
♦ Parameters referred to ♦
Pr. 71 Applied motor Refer to page 111
Pr. 72 PWM frequency selection Refer to page 169
Pr. 178 to Pr. 189 (Input terminal function selection) Refer to page 122
Pr. 190 to Pr. 196 (Output terminal function selection) Refer to page 128
Specifications of the AU terminal Refer to page 27
Inverter
U
AU
PTC
V
W
AU(PTC)
Moto
r
SD
Inverter
AU/PTC switchover switch
AU
PTC
Factory-set to "AU".
Set to the "PTC" position to
validate the PTC signal input.

111
Selection and protection of a motor
4
PARAMETERS
4.8.2 Applied motor (Pr. 71)
The above parameters can be set when Pr. 160 User group read selection = "0". (Refer to page 190)
Refer to the following list and set this parameter according to the motor used.
Setting of the used motor selects the thermal characteristic appropriate for the motor.
Setting is necessary when using a constant-torque motor. Thermal characteristic of the electronic thermal relay
function suitable for the motor is set.
Parameter
Number Name Initial Value Setting Range Description
71 Applied motor 0 0, 1, 2, 20
Selecting the standard motor or constant-
torque motor sets the corresponding motor
thermal characteristic.
Pr. 71
Setting Thermal Characteristic of the Electronic Thermal Relay Function
Motor ({ : used motor)
Standard
(SF-JR, etc.)
Constant-torque
(SF-HRCA, etc.)
0
(initial value) Thermal characteristics of a standard motor
1 Thermal characteristics of the Mitsubishi constant-torque motor
2Thermal characteristics of a standard motor
Adjustable 5 points V/F(Refer to page 92)
20 Mitsubishi standard motor SF-JR 4P(1.5kW(2HP) or less)
REMARKS
⋅For the FR-F720-00250 and 00490 and the FR-F740-00126 and 00170, the Pr. 0 Torque boost and Pr. 12 DC injection brake
operation voltage settings are automatically changed according to the Pr. 71 setting as follows.
CAUTION
Make sure to set this parameter correctly according to the motor used.
Incorrect setting may cause the motor to overheat and burn.
♦ Parameters referred to ♦
Pr. 0 Torque boost Refer to page 78
Pr. 12 DC injection brake operation voltage Refer to page 112
Pr. 100 to Pr. 109 (Adjustable 5 points V/F) Refer to page 92
Pr. 71 Standard Motor Setting
0, 2, 20
Constant-torque Motor Setting
1
Pr. 0 3% 2%
Pr. 12 4% 2%

112
Motor brake and stop operation
4.9 Motor brake and stop operation
4.9.1 DC injection brake (Pr. 10 to Pr. 12)
The above parameters can be set when Pr. 160 User group read selection = "0". (Refer to page 190)
Purpose Parameter that must be set Refer to Page
Motor braking torque adjustment DC injection brake Pr. 10 to Pr. 12 112
Improve the motor braking torque with an
option Selection of a regenerative brake Pr. 30, Pr. 70 114
Performing operation by DC current input DC current feeding mode Pr. 30 114
Coast the motor to a stop Selection of motor stopping method Pr. 250 119
Output stop function Pr. 522 120
The DC injection brake can be operated at a motor stop to adjust the stop timing and braking torque.
In DC injection brake operation, DC voltage is directly applied to the motor to prevent the motor shaft from
rotating when a motor decelerates to stop.
The motor will not return to the original position if the motor shaft rotates due to external force.
Parameter
Number Name Initial Value
200V class (400V class)
Setting
Range Description
10 DC injection brake
operation frequency 3Hz 0 to 120Hz Set the operation frequency of the DC injection
brake.
9999 Operated at Pr. 13 or less.
11 DC injection brake
operation time 0.5s
0 DC injection brake disabled
0.1 to 10s Set the operation time of the DC injection brake.
8888 Operate when X13 signal is ON
12 DC injection brake
operation voltage
00340 (00170) or
less 4%
0 to 30% Set the DC injection brake voltage (torque). When
"0" is set, DC injection brake is disabled.
00490 to 02330
(00250 to 01160) 2%
03160 (01800) or
more 1%
When Pr. 11="0.1 to 10s"
When Pr. 11="8888"
(1) Operation frequency setting (Pr. 10)
⋅When the frequency at which the DC injection brake will be operated is set
to Pr. 10, the DC voltage is applied to the motor upon reaching to the set
frequency during deceleration.
⋅At the Pr. 10 setting of "9999", the DC injection brake is operated when
deceleration is made to the frequency set in Pr. 13 Starting frequency.
(2) Operation time setting (Pr. 11)
⋅In Pr. 11, set the time of the DC injection brake.
⋅When Pr. 11 = "0s", the DC injection brake is disabled. (At a stop, the
motor coasts.)
⋅When Pr. 11="8888", the DC injection brake is applied while X13 signal
is ON.
⋅For the terminal used for X13 signal input, set "13" in any of Pr. 178 to Pr.
189 to assign the function. (Refer to page 122.)
⋅When the motor does not stop due to large load moment (J), increasing
the setting produces an effect.
Time
Pr. 10 Operation
frequency
Time
Pr.12
Operation
voltage
voltage
Pr. 11 Operation time
Output frequency (Hz)
DC injection
brake
X13 signal ON OFF
Time
Time
Pr.12
Operation
voltage
voltage
Output frequency (Hz)
DC injection
brake

113
Motor brake and stop operation
4
PARAMETERS
(3) Operation voltage (torque) setting (Pr. 12)
⋅Use Pr. 12 to set the percentage to the power supply voltage.
⋅When Pr. 12 = "0%", the DC injection brake is disabled. (At a stop, the motor coasts.)
⋅When using the constant-torque motor (SF-JRCA) and energy saving motor (SF-HR, SF-HRCA), change the Pr. 12
setting as follows.
SF-JRCA: FR-F720-00167 (FR-F740-00083) or less ...4%,
FR-F720-00250 to 02330 (FR-F740-00126 to 01160)...2%
SF-HR, SF-HRCA: FR-F720-00167 (FR-F740-00083) or less...4%,
FR-F720-00250 and 00340 (FR-F740-00126 and 00170)...3%,
FR-F720-00490 to 02330 (FR-F740-00250 to 01160)...2% (FR-F740-00620...1.5%)
REMARKS
⋅For the 00126 and 00170, when the Pr. 12 setting is as below, changing the Pr. 71 Applied motor setting changes the Pr. 12
setting automatically, it is not necessary to change the Pr. 12 setting.
(a) When Pr. 12 is 4% (initial value)
The Pr. 12 setting is automatically changed to 2% if the Pr. 71 value is changed from the value selecting the standard motor
(0, 2) to the value selecting the constant motor (1).
(b) When Pr. 12 is 2%
The Pr. 12 setting is automatically changed to 4% if the Pr. 71 value is changed from the value selecting the constant motor
(1) to the value selecting the standard motor (0, 2).
⋅Even if the Pr. 12 setting is increased, braking torque is limited so that the output current is within the rated inverter current.
CAUTION
As stop holding torque is not produced, install a mechanical brake.
♦ Parameters referred to ♦
Pr. 13 Starting frequency Refer to page 104
Pr. 71 Applied motor Refer to page 111

114
Motor brake and stop operation
4.9.2 Selection of a regenerative brake and DC feeding (Pr. 30, Pr. 70)
The above parameters can be set when Pr. 160 User group read selection = "0". (Refer to page 190)
....Specifications differ according to the date assembled. Refer to page 400 to check the SERIAL number.
<FR-F720-02330 (FR-F740-01160) or less>
<FR-F720-03160 (FR-F740-01800) or more>
When making frequent starts/stops, use the optional brake unit (FR-BU2, BU, FR-BU, MT-BU) to increase the
regenerative brake duty.
Use a power regeneration common converter (FR-CV) or power regeneration converter (MT-RC) for
continuous operation in regenerative status.
Use a high power factor converter (FR-HC, MT-HC) to reduce harmonics, improve the power factor, or
continuously use the regenerative mode.
You can select DC feeding mode 1, which operates with DC power supply (terminal P/+, N/-), or DC feeding
mode 2, which normally operates with AC power supply (terminal R/L1, S/L2, T/L3) and with DC power supply
such as battery at power failure occurrence.
Parameter
Number Name Initial
Value
Setting
Range Description
30 Regenerative
function
selection
0
Regeneration unit
Terminal for power
supply to the inverter
Reset at main circuit
power supply ON
0
Inverter without regenerative
function, brake unit (FR-BU2,
FR-BU, BU type)
R/L1, S/L2, T/L3 Reset
100 Not reset
10 P/+, N/-
(DC feeding mode 1) -
20 R/L1, S/L2, T/L3 - P/+, N/-
(DC feeding mode 2)
Reset
120 Not reset
1
Brake unit (MT-BU5), power
regeneration converter (MT-
RC)
R/L1, S/L2, T/L3 Reset
101 Not reset
11 P/+, N/-
(DC feeding mode 1) -
21 R/L1, S/L2, T/L3 - P/+, N/-
(DC feeding mode 2)
Reset
121 Not reset
2
High power factor converter
(FR-HC, MT-HC), power
regeneration common
converter (FR-CV)
P/+, N/- -
70
Special
regenerative
brake duty
0% 0 to 10% Set the %ED of the brake transistor operation when using a brake unit (MT-BU5).
(Setting is available only for the FR-F720-03160 (FR-F740-01800) or more)
Regeneration Unit Power Supply to
the Inverter Pr. 30 Setting
Inverter without regenerative function
,
brake unit (FR-BU2, FR-BU, BU)
R/L1, S/L2, T/L3 0
(initial value), 100
P/+, N/- 10
R/L1, S/L2, T/L3 -
P/+, N/- 20, 120
High power factor converter (FR-HC),
power regeneration common
converter (FR-CV)
P/+, N/- 2
Regeneration Unit Power Supply to the
Inverter Pr. 30 Setting Pr. 70 Setting
Brake unit (FR-BU2)
R/L1, S/L2, T/L3 0
(initial value), 100
⎯P/+, N/- 10
R/L1, S/L2, T/L3 - P/+, N/- 20, 120
Power regeneration converter (MT-RC) R/L1, S/L2, T/L3 1, 101 0%
(initial value)
Brake unit (MT-BU5)
R/L1, S/L2, T/L3 1, 101
10%P/+, N/- 11
R/L1, S/L2, T/L3 - P/+, N/- 21, 121
High power factor converter (MT-HC) P/+, N/- 2 ⎯

115
Motor brake and stop operation
4
PARAMETERS
(1) When the brake unit (FR-BU2, BU, FR-BU) is used
⋅Set "0 (initial value), 10, 20, 100 or 120" in Pr. 30. The Pr. 70 setting is invalid.
(2) When using a brake unit (MT-BU5) and power regeneration converter (MT-RC) (FR-F720-
03160 (FR-F740-01800) or more)
⋅Set "1, 11, 21, 101 or 121" in Pr. 30.
⋅Set "10%" In Pr. 70 when using a brake unit (MT-BU5).
⋅Set "0%" in Pr. 70 when using a power regeneration converter (MT-RC).
(3) When using the high power factor converter (FR-HC, MT-HC) or power regeneration
common converter (FR-CV)
⋅Set "2" in Pr. 30. The Pr. 70 setting is invalid.
⋅Use any of Pr. 178 to Pr. 189 (Input terminal function assignment) to assign the following signals to the contact input
terminals.
(a) X10 signal: FR-HC, MT-HC connection, FR-CV connection (inverter operation enable signal)
To make protective coordination with the FR-HC, MT-HC or FR-CV, use the inverter operation enable signal
to shut off the inverter output. Input the RDY signal of the FR-HC, MT-HC (RDYB signal of the FR-CV).
(b) X11 signal: FR-HC, MT-HC connection (instantaneous power failure detection signal)
When the setting has been made to hold the mode at occurrence of an instantaneous power failure for RS-
485 communication operation, use this signal to hold the mode. Input the Y1 or Y2 signal (instantaneous
power failure detection signal) of the FR-HC, MT-HC.
⋅For the terminal used for X10 or X11 signal input, assign its function by setting "10" (X10) or "11" (X11) in any of Pr.
178 to Pr. 189.
(4) DC feeding mode 1 (Pr. 30 = "10, 11")
⋅Setting "10, 11" in Pr. 30 enables DC power supply operation.
⋅Leave the AC power supply connection terminal R/L1, S/L2, and T/L3 open and connect the DC power supply to
terminal P/+ and N/-. Also, remove jumpers across terminal R/L1 and R1/L11 as well as S/L2 and S1/L21, and
connect terminals R1/L11 and S1/L21 to terminal P/+ and N/-.
⋅The diagram below is a connection example.
CAUTION
⋅Set "1" in Pr. 0 Brake mode selection of the FR-BU2 to use GRZG type discharging resistor.
⋅Do not operate the MT-BU5 type brake unit and FR-BU2 in parallel. Doing so could cause an alarm or brake unit failure. Use the
FR-BU2 only when performing parallel operation.
CAUTION
⋅Set "2" in Pr. 0 Brake mode selection of the FR-BU2 to use MT-BR5 type resistor unit.
REMARKS
⋅When Pr. 30 = "2", "Err" is displayed on the operation panel as the inverter is reset by the setting.
R/L1
S/L2
T/L3
U
V
W
P/+
N/-
IM
STF
STR
R1/L11
S1/L21
10
2
2
3
15
(+)
(-)
MC
Inrush
current
limit circuit
DC power
Forward rotation start
Reverse rotation start
Contact input common
Frequency command
Frequency setting
potentiometer
1/2W1kΩ
Earth
(Ground)
Inverter
SD

116
Motor brake and stop operation
(5) DC feeding mode 2 (Pr. 30 = "20, 21, 120 or 121")
⋅When "20, 21, 120 or 121" is set in Pr. 30, operation is performed with AC power supply normally and with DC
power supply such as battery at power failure.
⋅Connect the AC power supply to terminal R/L1, S/L2, and T/L3 and connect the DC power supply to terminal P/+
and N/-. Also, remove jumpers across terminal R/L1 and R1/L11 as well as S/L2 and S1/L21, and connect
terminals R1/L11 and S1/L21 to terminal P/+ and N/-.
⋅Turning ON the DC feeding operation permission signal (X70) enables DC power supply operation. Refer to the
table below for I/O signals.
⋅The following shows the connection diagram when switching to DC power supply using inverter power failure
detection.
*1 Assign the function using Pr. 178 to Pr. 189 (input terminal function selection).
*2 Assign the function using Pr. 190 to Pr. 196 (output terminal function selection).
Signal Name Description Parameter Setting
Input
X70 DC feeding operation
permission signal
When performing operation with DC feeding, turn ON
the X70 signal.
When the inverter output is shut off because of power
failure, the inverter can be started in about 150ms
after switching OFF the X70 signal then ON again.
(When automatic restart operation is valid, the
inverter starts after additional Pr. 57 set time has
elapsed.)
When the X70 signal turns OFF during inverter
operation, output is shutoff (Pr .261 = 0) or the
inverter is decelerated to a stop (Pr. 261 ≠ 0).
Set 70 in any of Pr. 178 to Pr. 189.
X71 DC feeding cancel signal
Turn this signal ON to stop DC feeding.
When the X71 signal is turned ON during inverter
operation with turning ON the X70 signal, output is
shutoff (Pr. 261 = 0) or the inverter is decelerated to a
stop (Pr. 261 ≠ 0), then the X85 signal turns OFF after
the inverter stop.
After turning ON the X71 signal, operation cannot be
performed even if the X70 signal is turned ON.
Set 71 in any of Pr. 178 to Pr. 189.
Output Y85 DC feeding signal
This signal turns ON during power failure or under
voltage of AC power.
The signal turns OFF when the X71 signal turns ON
or power is restored.
The Y85 signal does not turn OFF during inverter
operation even if the power is restored and turns OFF
after an inverter stop.
When the Y85 signal turns ON because of
undervoltage, the Y85 signal does not turn OFF even
if undervoltage is eliminated.
ON/OFF status is retained at an inverter reset.
Set "85 (positive logic) or 185
(negative logic)" in any of Pr. 190
to Pr. 196
DC power
MCCB MC
R/L1
S/L2
T/L3
U
V
W
P/+
N/-
SE
Y85
IM
STF
STR
X70
X71
SD
R1/L11
S1/L21 Earth
(Ground)
10
2
2
3
15
(+)
(-)
*1
MC1
Three-phase AC
power supply
DC feeding permission signal
DC feeding cancel signal
Contact input common
Reverse rotation start
Forward rotation start
*1
*2
Inverter
Inrush
current
limit circuit
Frequency command
Frequency setting
potentiometer
1/2W1kΩ
24VDC
DC feeding signal
MC1

117
Motor brake and stop operation
4
PARAMETERS
⋅Operation example 1 at power failure
⋅Operation example 2 at power failure (when DC power is restored)
⋅Operation example 3 at power failure (when continuous operation is performed)
Time
ON ON
Back up operation
Motor
coasting
STF(STR)
DC power supplyAC power supply
ON
AC power supply
ON
Y85(MC)
ON
X70
ON
X71
Control power
supply
Output
frequency
(Hz)
Approx. 150ms
Time
ON ON
Back up operation
Motor
coasting
Output
frequency
(Hz)
STF(STR)
DCAC AC
Control power
supply
ON Power restoration
A
C power supply
ON
Y85(MC)
ON
OFF
X70
X71
Turns OFF after
stop while running
Approx. 150ms
Time
ON
Back up operation
Output
frequency
(Hz)
STF(STR)
DCAC AC
Control power
supply
ON Power restoration
A
C power supply
ON
Y85(MC)
ON
OFF
X70
X71
Remains ON while runnin
g

118
Motor brake and stop operation
(6) Power supply specification at DC feeding
(7) Regenerative brake duty alarm output and alarm signal (RBP signal) (FR-F720-03160 (FR-
F740-01800) or more)
(8) Reset selection at main circuit power ON (Pr. 30)
At initial status, inverter resets at main circuit power ON when using separated power source for main circuit (R, S, T)
and control circuit (R1, S1). With this parameter, you can select to perform inverter reset or not at main circuit power
ON.
•Pr. 30 = "0, 1, 20, 21" ..................... With inverter reset (Settings of "20 and 21" are for power failure)
•Pr. 30 = "100, 101, 120, 121" ......... Without inverter reset
* Settings of Pr. 30 = "2 (for FR-HC, MT-HC and FR-CV), 10 and 11(for DC feeding mode 1)" are for DC power supply,
and therefore reset selection is not available.
200V class Rated input DC voltage 283VDC to 339VDC
Permissible fluctuation 240VDC to 373VDC
400V class Rated input DC voltage 537VDC to 679VDC
Permissible fluctuation 457VDC to 740VDC
CAUTION
⋅As voltage between P/+ and N/- becomes 415VDC (830VDC) or more temporarily at regeneration, make selection of DC power
supply carefully.
100%: regenerative overvoltage protection operation value
⋅[RB] appears on the operation panel and an alarm signal (RBP) is
output when 85% of the regenerative brake duty set in Pr. 70 is
reached. If the regenerative brake duty reaches 100% of the Pr.
70 setting, a regenerative overvoltage (E.OV1 to E.OV3) occurs.
⋅The inverter does not shut off the output when the alarm signal is
output.
⋅For the terminal used for the RBP signal output, assign the
function by setting "7" (positive logic) or "107" (negative logic) in
any of Pr. 190 to Pr. 196 (output terminal function selection).
REMARKS
⋅The MRS signal can also be used instead of the X10 signal. (Refer to page 122.)
⋅Refer to pages 36 to 44 for connection of the brake unit, high power factor converter (FR-HC, MT-HC) and power regeneration
common converter (FR-CV).
⋅When AC power is connected to terminal R/L1, S/L2, T/L3 during DC feeding with "2, 10 or 11" (DC feeding) set in Pr. 30, an
option alarm (E.OPT) occurs.
⋅When DC feeding operation is performed with "2, 10, 11, 20, 21, 120 or 121" (DC feeding) set in Pr. 30, undervoltage protection
(E.UVT) and instantaneous power failure (E.IPF) are not detected.
CAUTION
⋅Changing the terminal assignment using Pr. 178 to Pr. 189 (input terminal function selection) may affect the other functions. Please
set parameters after confirming the function of each terminal.
WARNING
The value set in Pr. 70 must not exceed the setting of the brake resistor used.
Otherwise, the resistor can overheat.
♦ Parameters referred to ♦
Pr. 57 Restart coasting time Refer to page 152
Pr. 178 to Pr.189 (input terminal function selection) Refer to page 122
Pr. 190 to Pr.196 (output terminal function selection) Refer to page 128
Pr. 261 Power failure stop selection Refer to page 156
Ratio of brake duty
to the Pr. 70 setting
Regenerative
brake prealarm
(RBP) OFF ON
100%
85%
Tim
ON

119
Motor brake and stop operation
4
PARAMETERS
4.9.3 Stop selection (Pr. 250)
The above parameters can be set when Pr. 160 User group read selection = "0". (Refer to page 190)
Used to select the stopping method (deceleration to a stop or coasting) when the start signal turns OFF. Used
to stop the motor with a mechanical brake, etc. together with switching OFF of the start signal.
You can also select the operations of the start signals (STF/STR). (Refer to page 126 for start signal selection)
Parameter
Number Name Initial Value Setting Range
Description
Start Signal (STF/STR)
(Refer to page 126) Stop Operation
250 Stop selection 9999
0 to 100s
STF signal: Forward
rotation start
STR signal: Reverse
rotation start
The motor is coasted to a
stop when the preset time
elapses after the start
signal is turned OFF. The
motor is coasted to a stop
(Pr. 250 - 1000)s after the
start signal is turned OFF.
1000s to 1100s
STF signal: Start signal
STR signal: Forward/
reverse signal
9999
STF signal: Forward
rotation start
STR signal: Reverse
rotation start
When the start signal is
turned OFF, the motor
decelerates to stop.
8888
STF signal: Start signal
STR signal: Forward/
reverse signal
(1) Decelerate the motor to a stop
⋅Set Pr. 250 to "9999" (initial value) or "8888".
⋅The motor decelerates to a stop when the start
signal (STF/STR) turns OFF.
(2) Coast the motor to a stop.
⋅Use Pr. 250 to set the time from when the start signal
turns OFF until the output is shut off. When any of
"1000" to "1100" is set, the output is shut off after
(Pr. 250 − 1000)s.
⋅The output is shut off when the time set in Pr. 250
has elapsed after the start signal had turned OFF.
The motor coasts to a stop.
⋅The RUN signal turns OFF when the output stops.
REMARKS
Stop selection is invalid when the following functions are activated.
⋅Power failure stop function (Pr. 261)
⋅PU stop (Pr. 75)
⋅Deceleration stop because of communication error (Pr. 502)
⋅Emergency stop by LONWORKS communication
When setting of Pr. 250 is not 9999 nor 8888, acceleration/deceleration is performed according to the frequency command, until
start signal is OFF and output is shutoff.
CAUTION
⋅When the start signal is turned ON again during motor coasting, the motor starts at Pr. 13 Starting frequency.
♦ Parameters referred to ♦
Pr. 7 Acceleration time , Pr. 8 Deceleration time Refer to page 101
Pr. 13 Starting frequency Refer to page 104
Time
ON OFF
Start
signal
Deceleration starts
when start signal turns OFF
Deceleration time
(Time set in Pr. 8, etc.)
DC brake
Output frequency
(Hz)
ON OFF
RUN
signal
OFF
ON
Start signal
Output is shut off when set
time elapses after start signal
turns OFF
Pr.250
Motor coasts to stop
Time
O
FF
RUN signal
Output frequency
(Hz)
ON

120
Motor brake and stop operation
4.9.4 Output stop function (Pr. 522)
⋅When both of the frequency setting signal and output frequency falls to the frequency set in Pr. 522 or lower, the
inverter stops the output and the motor coasts to a stop.
⋅After a stop, the inverter output re-starts when the frequency signal is set higher than Pr.522 + 2Hz. The motor re-
accelerates at the Pr.13 Starting frequency.
* The output frequency before the slip compensation is compared with the Pr.522 setting.
*1 After a stop, inverter re-starts accelerating at Pr.13 Starting frequency.
*2 The output frequency before the slip compensation is compared with the Pr.522 setting.
*3 Steepness of the slope depends on the acceleration/deceleration time settings such as Pr.7.
The motor coasts to a stop (inverter output shutoff) when inverter output frequency falls to Pr. 522 setting or lower.
Parameter
Number Name Initial
Value
Setting
Range Description
522 Output stop frequency 9999 0 to 400Hz Set the frequency to start coasting to a stop (output shutoff).
9999 No function
The above parameters can be set when Pr. 160 User group read selection = "0". (Refer to page 190)
....Specifications differ according to the date assembled. Refer to page 400 to check the SERIAL number.
Output frequency*
Pr.522
Pr.13
STF
Time
Inverter output shutoff
RUN
Pr.522+2Hz
Target frequency
(fixed)
Example of when target frequency>Pr.522+2Hz, and start signal is ON/OFF
Pr.522
Pr.13
STF
*1
Output frequency
*2
*1
Time
RUN
Pr.522+2Hz
A
nalog input command
Pr.522
Time
Pr.522+2Hz
Inverter output
shutoff
Inverter output
shutoff
target frequency = analog input command,
start signal always ON
Example of:
*3 *3

121
Motor brake and stop operation
4
PARAMETERS
REMARKS
⋅When Pr. 522 ≠ "9999", output stop function disables DC injection brake operation, so the motor coasts to a stop when the output
frequency falls to Pr. 522 or lower. Re-acceleration during coasting may cause an inverter trip depending on the parameter
setting.
⋅Output stop function is disabled during PID control, JOG operation, and power failure stop.
⋅Output stop function does not operate during reverse rotation deceleration. However, when the frequency setting signal and
output frequency falls to Pr. 522 or lower, the inverter coasts to a stop.
⋅During the output stop due to the output stop function (when forward/reverse command is given, but frequency command is not
given), FWD/REV LED indication on the operation panel flickers fast.
♦ Parameters referred to ♦
Pr. 10 DC injection brake operation frequency , Pr. 11 DC injection brake operation time , Pr. 12 DC injection brake operation voltage Refer to page 112
Pr. 13 Starting frequency Refer to page 104

122
Function assignment of external
terminal and control
4.10 Function assignment of external terminal and control
4.10.1 Input terminal function selection (Pr. 178 to Pr. 189)
The above parameters can be set when Pr. 160 User group read selection = "0". (Refer to page 190)
....Specifications differ according to the date assembled. Refer to page 400 to check the SERIAL number.
(1) Input terminal function assignment
⋅Use Pr. 178 to Pr. 189 to set the functions of the input terminals.
⋅Refer to the following table and set the parameters:
Purpose Parameter That Must be Set Refer to Page
Assign function to input terminal Input terminal function
selection Pr. 178 to Pr. 189 122
Set MRS signal (output shutoff) to NC
contact specification MRS input selection Pr. 17 124
Make the second function valid only
during constant speed operation.
RT signal function validity
condition selection Pr. 155 125
Assign start signal and forward/
reverse command to other signals
Start signal (STF/STR)
operation selection Pr. 250 126
Assign function to output terminal Output terminal function
assignment Pr. 190 to Pr. 196 128
Detect output frequency.
Up-to-frequency sensitivity
Output frequency detection
Speed detection hysteresis
Pr. 41 to Pr. 43, Pr. 50, Pr. 870 133
Detect output current. Output current detection
Zero current detection
Pr. 150 to Pr. 153, Pr. 166,
Pr. 167 135
Remote output function Remote output Pr. 495 to Pr. 497 137
Detect specified output power Pulse train output of output
power Pr. 799 138
Use these parameters to select/change the input terminal functions.
Parameter
Number Name Initial
Value Initial Signal Setting Range
178 STF terminal function selection 60 STF (forward rotation command)
0 to 8, 10 to 14, 16, 24, 25,
50, 51, 60, 62, 64 to 67, 70
to 72, 77, 78, 9999
179 STR terminal function selection 61 STR (reverse rotation command)
0 to 8, 10 to 14, 16, 24, 25,
50, 51, 61, 62, 64 to 67, 70
to 72, 77, 78, 9999
180 RL terminal function selection 0 RL (low-speed operation command)
0 to 8, 10 to 14, 16, 24, 25,
50, 51, 62, 64 to 67, 70 to
72, 77, 78, 9999
181 RM terminal function selection 1 RM (middle-speed operation command)
182 RH terminal function selection 2 RH (high speed operation command)
183 RT terminal function selection 3 RT (second function selection)
184 AU terminal function selection 4 AU (terminal 4 input selection)
0 to 8, 10 to 14, 16, 24, 25,
50, 51, 62 to 67, 70 to 72,
77, 78, 9999
185 JOG terminal function selection 5 JOG (Jog operation selection)
0 to 8, 10 to 14, 16, 24, 25,
50, 51, 62, 64 to 67, 70 to
72, 77, 78, 9999
186 CS terminal function selection 6CS (selection of automatic restart
after instantaneous power failure)
187 MRS terminal function selection 24 MRS (output stop)
188 STOP terminal function
selection 25 STOP (start self-holding selection)
189 RES terminal function selection 62 RES (inverter reset)
Setting Signal
Name Function Related Parameters Refer to
Page
0RL
Pr. 59 = 0 (initial value) Low-speed operation command Pr. 4 to Pr. 6, Pr. 24 to Pr. 27,
Pr. 232 to Pr. 239 93
Pr. 59 ≠ 0 *1 Remote setting (setting clear) Pr. 59 98

123
Function assignment of external
terminal and control
4
PARAMETERS
*1 When Pr. 59 Remote function selection ≠ "0", the functions of the RL, RM and RH signals change as listed above.
*2 The OH signal turns ON when the relay contact "opens".
1RM
Pr. 59 = 0 (initial value) Middle-speed operation command Pr. 4 to Pr. 6, Pr. 24 to Pr. 27, Pr.
232 to Pr. 239 93
Pr. 59 ≠ 0 *1 Remote setting (deceleration) Pr. 59 98
2RH
Pr. 59 = 0 (initial value) High-speed operation command Pr. 4 to Pr. 6, Pr. 24 to Pr. 27, Pr.
232 to Pr. 239 93
Pr. 59 ≠ 0 *1 Remote setting (acceleration) Pr. 59 98
3 RT Second function selection Pr. 44 to Pr. 51 125
4 AU Terminal 4 input selection Pr. 267 171
5 JOG Jog operation selection Pr. 15, Pr. 16 95
6CS
Selection of automatic restart after instantaneous power failure,
flying start
Pr. 57, Pr. 58, Pr.162 to Pr.165,
Pr. 299, Pr. 611 152
Electronic bypass function
Pr. 57, Pr. 58 Pr. 135 to Pr. 139, Pr. 159
293
7 OH External thermal relay input *2 Pr. 9 107
8 REX 15-speed selection (combination with three speeds RL, RM, RH) Pr. 4 to Pr. 6, Pr. 24 to Pr. 27,
Pr.232 to Pr.239 93
10 X10 Inverter run enable signal (FR-HC, MT-HC, FR-CV connection) Pr. 30 114
11 X11
FR-HC or MT-HC connection, instantaneous power failure detection
Pr. 30 114
12 X12 PU operation external interlock Pr. 79 195
13 X13 External DC injection brake operation start Pr. 11, Pr. 12 112
14 X14 PID control valid terminal
Pr. 127 to Pr. 134, Pr. 575 to Pr. 577
261
16 X16 PU/External operation switchover
(turning ON X16 selects External operation) Pr. 79, Pr. 340 201
24 MRS Output stop Pr. 17 124
Electronic bypass function
Pr. 57, Pr. 58, Pr. 135 to Pr. 139, Pr. 159
293
25 STOP Start self-holding selection ⎯126
50 SQ Sequence start Pr. 414, Pr. 415, Pr. 498,
Pr. 506 to Pr. 515 260
51 X51 Fault clear signal ⎯332
60 STF Forward rotation command
(assigned to STF terminal (Pr. 178) only) ⎯126
61 STR Reverse rotation command
(assigned to STR terminal (Pr. 179) only) ⎯126
62 RES Inverter reset ⎯⎯
63 PTC PTC thermistor input (assigned to AU terminal (Pr. 184) only) Pr. 9 107
64 X64 PID forward/reverse action switchover Pr. 127 to Pr. 134 261
65 X65 PU/NET operation switchover
(turning ON X65 selects PU operation) Pr. 79, Pr. 340 203
66 X66 External/NET operation switchover
(turning ON X66 selects NET operation) Pr. 79, Pr. 340 203
67 X67 Command source switchover
(Pr.338 and Pr.339 commands are valid when X67 turns ON) Pr. 338, Pr. 339 204
70 X70 DC feeding operation permission
Pr. 30, Pr. 70
114
71 X71 DC feeding cancel
Pr. 30, Pr. 70
114
72 X72 PID integral value reset
Pr. 127 to Pr. 134, Pr. 241, Pr.
553, Pr. 554, Pr. 575 to Pr. 577,
C42 to C45
261
77 X77 Pre-charge end command Pr. 127 to Pr. 130, Pr. 133,
Pr. 134, Pr. 760 to Pr. 764 275
78 X78 Second pre-charge end command Pr. 753 to Pr. 758, Pr. 765 to Pr. 769 275
9999 ⎯No function ⎯⎯
REMARKS
⋅Same function can be assigned to two or more terminals. In this case, the logic of terminal input is OR.
⋅The priorities of the speed commands are in order of jog > multi-speed setting (RH, RM, RL, REX) > PID (X14).
⋅When the X10 signal (FR-HC, MT-HC, FR-CV connection - inverter operation enable signal) is not set or when the PU
operation external interlock (X12) signal is not assigned at the Pr. 79 Operation mode selection setting of "7", the MRS signal
shares this function.
⋅Same signal is used to assign multi-speeds (7 speeds) and remote setting. They cannot be set individually.
(Same signal is used since multi-speed (7 speeds) setting and remote setting are not used to set speed at the same time .)
CAUTION
⋅Changing the terminal assignment using Pr. 178 to Pr. 189 (input terminal function selection) may affect the other functions. Also
check that wiring is correct, since the terminal name and the signal function became different. Please set parameters after
confirming the function of each terminal.
Setting Signal
Name Function Related Parameters Refer to
Page

124
Function assignment of external
terminal and control
(2) Response time of each signal
⋅The response time of the X10 signal is within 2ms. However, when the X10 signal is not assigned at the Pr. 30
Regenerative function selection setting of "2" (FR-HC/MT-HC/FR-CV connection), the response time of the MRS
signal is within 2ms.
Pr. 17 MRS input selection is invalid.
4.10.2 Inverter output shutoff signal (MRS signal, Pr. 17)
Pr. 30
Setting
MRS
Assignment
X10
Assignment
Response Time Pr. 17
MRS X10
2
×Within 2ms ⎯Invalid
×⎯Within 2ms ⎯
Within 20ms Within 2ms Valid
Other than 2
×Within 20ms ⎯Valid
×⎯⎯⎯
Within 20ms ⎯Valid
The inverter output can be shut off from the MRS signal. The logic of the MRS signal can also be selected.
Parameter
Number Name Initial
Value
Setting
Range Description
17 MRS input selection 00 Open input always
2 Close input always (NC contact input specifications)
The above parameters can be set when Pr. 160 User group read selection = "0". (Refer to page 190)
(1) Output shutoff signal (MRS signal)
⋅Turning ON the output shutoff signal (MRS) during inverter running
shuts off the output immediately.
⋅Terminal MRS may be used as described below.
(a) When mechanical brake (e.g. electromagnetic brake) is used to
stop motor
The inverter output is shut off when the mechanical brake
operates.
(b) To provide interlock to disable operation by the inverter
With the MRS signal ON, the inverter cannot be operated if the
start signal is entered into the inverter.
(c) Coast the motor to a stop.
When the start signal is turned OFF, the inverter decelerates the
motor to a stop in the preset deceleration time, but when the MRS
signal is turned ON, the motor coasts to a stop.
(2) MRS signal logic inversion (Pr. 17)
⋅When Pr. 17 is set to "2", the MRS signal (output stop) can be
changed to the normally closed (NC contact) input specification.
When the MRS signal turns ON (opens), the inverter shuts off the
output.
REMARKS
⋅The MRS signal is assigned to the terminal MRS in the initial setting. By setting "24" in either Pr. 178 to Pr. 189 (input terminal
function selection), the RT signal can be assigned to the other terminal.
⋅When using an external terminal to input the MRS signal, the MRS signal shuts off the output in any of the operation modes.
CAUTION
⋅Changing the terminal assignment using Pr. 178 to Pr. 189 (input terminal function selection) may affect the other functions. Please
set parameters after confirming the function of each terminal.
♦ Parameters referred to ♦
Pr. 178 to Pr. 189 (Input terminal function selection) Refer to page 122
ON
ON
MRS signal
STF (STR)
signal
Motor coasts
to stop
Time
(Initial
value)
Output
stop
Output
stop
MRS
Inverter
MRS
Inverter
Setting value "0" Setting value "2"
SD SD

125
Function assignment of external
terminal and control
4
PARAMETERS
4.10.3 Condition selection of function validity by the second function selection
signal (RT) (RT signal, Pr. 155)
⋅When the RT signal turns ON, the second function becomes valid.
⋅The second function has the following applications.
(a) Switching between normal use and emergency use
(b) Switching between heavy load and light load
(c) Changing of acceleration/deceleration time by broken line acceleration/deceleration
(d) Switching of characteristic between main motor and sub motor
⋅When the RT signal is ON, the following second functions are selected at the same time.
You can select the second function using the external terminal (RT signal).
You can also set the RT signal operation condition (reflection time).
Parameter
Number Name Initial Value Setting Range Description
155 RT signal function validity
condition selection 0
0Second function is immediately valid with ON of the
RT signal.
10
Second function is valid only during the RT signal is
ON and constant speed operation.
(invalid during acceleration/deceleration)
The above parameters can be set when Pr. 160 User group read selection = "0". (Refer to page 190)
Second function
connection diagram Second acceleration/deceleration time example
Function First Function Parameter
Number
Second Function
Parameter Number
Refer to
Page
Torque boost Pr. 0 Pr. 46 78
Base Frequency Pr. 3 Pr. 47 89
Acceleration time Pr. 7 Pr. 44 101
Deceleration time Pr. 8 Pr. 44, Pr. 45 101
Electronic thermal relay function Pr. 9 Pr. 51 107
Stall prevention Pr. 22 Pr. 48, Pr. 49 81
Output frequency detection Pr. 42(Pr. 43) Pr. 50 133
PID control Pr. 127 to Pr. 130, Pr. 133,
Pr. 134, Pr. 760 to Pr. 764
Pr. 753 to Pr. 758,
Pr. 765 to Pr. 769 261
REMARKS
⋅The RT signal is assigned to the RT terminal in the initial setting. By setting "3" in any of Pr. 178 to Pr. 189 (input terminal function
selection), the RT signal can be assigned to the other terminal.
CAUTION
⋅Changing the terminal assignment using Pr. 178 to Pr. 189 (input terminal function selection) may affect the other functions. Please
set parameters after confirming the function of each terminal.
♦ Parameters referred to ♦
Pr. 178 to Pr.189 (input terminal function selection) Refer to page 122
STF(STR)
Inverter
Start
Second
function
selection RT
High speed RH
Middle speed RM
SD
(initial value)
RT
Output frequency
Setting value "0"
RH
RM
Acceleration
time is reflected
Time

126
Function assignment of external
terminal and control
4.10.4 Start signal selection (STF, STR, STOP signal, Pr. 250)
The above parameters can be set when Pr. 160 User group read selection = "0". (Refer to page 190)
(1) 2-wire type (STF, STR signal)
⋅A two-wire type connection is shown below.
⋅In the initial setting, the forward/reverse rotation signals (STF/STR) are used as start and stop signals. Turn ON
either of the forward and reverse rotation signals to start the motor in the corresponding direction. If both are turned
OFF (or ON) during operation, the inverter decelerates to a stop.
⋅The speed setting signal may either be given by entering 0 to 10VDC across the speed setting input terminal 2 and
5, by setting the required values in Pr. 4 to Pr. 6 Multi-speed setting (high, middle, low speeds), etc. (For multi-speed
operation, refer to page 93)
⋅When Pr. 250 is set in any of "1000 to 1100, 8888", the STF signal becomes a start command and the STR signal a
forward/reverse command.
You can select the operation of the start signal (STF/STR).
Used to select the stopping method (deceleration to a stop or coasting) when the start signal turns OFF.
Used to stop the motor with a mechanical brake, etc. together with switching OFF of the start signal.
(Refer to page 119 for stop selection)
Parameter
Number Name Initial
Value
Setting
Range
Description
Start Signal (STF/STR) Stop Operation
(Refer to page 119)
250 Stop selection 9999
0 to 100s
STF signal: Forward rotation
start
STR signal: Reverse rotation
start
The motor is coasted to a stop
when the preset time elapses
after the start signal is turned
OFF. When the setting is any
of 1000s to 1100s, the inverter
coasts to a stop in (Pr. 250 -
1000)s.
1000s to
1100s
STF signal: Start signal
STR signal: Forward/reverse
rotation signal
9999
STF signal: Forward rotation
start
STR signal: Reverse rotation
start
When the start signal is turned
OFF, the motor decelerates to
stop.
8888
STF signal: Start signal
STR signal: Forward/reverse
rotation signal
2-wire connection example (Pr. 250 = "9999") 2-wire connection example (Pr. 250 = "8888")
REMARKS
⋅When Pr. 250 is set in any of "0 to 100, 1000 to 1100", the motor coasts to a stop if the start command is turned OFF. (Refer to
page 119)
⋅The STF and STR signals are assigned to the STF and STR terminals in the initial setting. The STF signal can be assigned to
Pr. 178 STF terminal function selection and the STR signal to Pr. 179 STR terminal function selection only.
Forward
rotation start
Reverse
rotation start
STF
ON
Time
STF
STR Inverter
Output frequency
ON
STR
10
2
5
Forward
rotation
Reverse
rotation
SD
Start signal
Forward/
reverse
signal
STF
Tim
e
STF
STR Inverter
Output frequency
STR
10
2
5
Forward
rotation
Reverse
rotation
ON
ON
SD

127
Function assignment of external
terminal and control
4
PARAMETERS
(2) 3-wire type (STF, STR, STOP signal)
⋅A 3-wire type connection is shown below.
⋅The start self-holding selection becomes valid when the STOP signal is turned ON. In this case, the forward/
reverse rotation signal functions only as a start signal.
⋅If the start signal (STF or STR) is turned ON and then OFF, the start signal is held and makes a start. When
changing the direction of rotation, turn STR (STF) ON once and then OFF.
⋅To stop the inverter, turning OFF the STOP signal once decelerates it to a stop.
(3) Start signal selection
3-Wire Type Connection Example (Pr. 250 ="9999") 3-Wire Type Connection Example (Pr. 250 ="8888")
REMARKS
⋅The STOP signal is assigned to the terminal STOP in the initial setting. By setting "25" in Pr. 178 to Pr. 189, the STOP signal can
also be assigned to the other terminal.
⋅When the JOG signal is turned ON to enable jog operation, the STOP signal becomes invalid.
⋅If the MRS signal is turned ON to stop the output, the self-holding function is not canceled.
STF STR Pr. 250 Setting Inverter Status
0 to 100s, 9999 1000s to 1100s, 8888
OFF OFF Stop Stop
OFF ON Reverse rotation
ON OFF Forward rotation Forward rotation
ON ON Stop Reverse rotation
♦ Parameters referred to ♦
Pr. 4 to Pr. 6 (Multi-speed setting) Refer to page 93
Pr. 178 to Pr. 189 (Input terminal function selection) Refer to page 122
Stop Forward
rotation start
Reverse
rotation start
STF
STR
STOP
Inverter
Time
STF
STR
ON
STOP
OFF
Output frequency
ON
Forward
rotation
Reverse
rotation
OFF
ON
SD
Time
Stop
Forward rotation
/reverse rotation
Start
STF
STR
ON
STOP ON
STF
STR
STOP
Inverter
Output frequency
ON
ON
OFF OFF
Forward
rotation
Reverse
rotation
SD

128
Function assignment of external
terminal and control
4.10.5 Output terminal function selection (Pr. 190 to Pr. 196)
(1) Output signal list
⋅You can set the functions of the output terminals.
⋅Refer to the following table and set the parameters: (0 to 99: Positive logic, 100 to 199: Negative logic)
You can change the functions of the open collector output terminal and relay output terminal.
Parameter
Number Name Initial
Value Initial Signal Setting Range
190 RUN terminal
function selection
Open
collector
output
terminal
0 RUN (inverter running)
0 to 5, 7, 8, 10 to 19, 25, 26,
45 to 54, 64, 67, 70 to 79, 82, 85, 90
to 96, 98, 99, 100 to 105, 107, 108,
110 to 116, 125, 126, 145 to 154,
164, 167, 170, 179, 182, 185, 190
to 196, 198, 199, 9999
191 SU terminal function
selection 1 SU (up to frequency)
192 IPF terminal function
selection 2IPF (instantaneous power
failure, undervoltage)
193 OL terminal function
selection 3 OL (overload alarm)
194 FU terminal function
selection 4FU (output frequency
detection)
195 ABC1 terminal
function selection Relay
output
terminal
99 ALM (fault output)
0 to 5, 7, 8, 10 to 19, 25, 26, 45 to
54, 64, 67, 70 to 79, 82, 85, 90, 91,
94 to 96, 98, 99, 100 to 105, 107,
108, 110 to 116, 125, 126, 145 to
154, 164, 167, 170, 179, 182, 185,
190, 191, 194 to 196, 198, 199,
9999
196 ABC2 terminal
function selection 9999 No function
The above parameters can be set when Pr. 160 User group read selection = "0". (Refer to page 190)
... Specifications differ according to the date assembled. Refer to page 400 to check the SERIAL number.
Setting Signal
Name Function Operation Related
Parameters
Refer
to Page
Positive
Logic
Negative
Logic
0 100 RUN Inverter running
Output during operation when the inverter
output frequency rises to or above Pr. 13
Starting frequency.
⎯131
1 101 SU Up to frequency *1 Output when the output frequency is
reached to the set frequency. Pr. 41 133
2102IPF
Instantaneous power
failure/undervoltage
Output at occurrence of an instantaneous
power failure or when undervoltage
protection is activated.
Pr. 57 152
3 103 OL Overload alarm Output while stall prevention function is
activated.
Pr. 22, Pr. 23,
Pr. 66, Pr. 148,
Pr. 149, Pr. 154
81
4104FU
Output frequency
detection
Output when the output frequency reaches
the frequency setting in Pr. 42 (Pr. 43 for
reverse rotation).
Pr. 42, Pr. 43 133
5105FU2
Second output
frequency detection
Output when the output frequency reaches
the frequency setting in Pr. 50.Pr. 50 133
7107RBP
Regenerative brake
pre-alarm
Output when 85% of the regenerative brake
duty set in Pr. 70 is reached.
Setting is available for the FR-F720-03160
(FR-F740-01800) or more.
Pr. 70 114
8108THP
Electronic thermal
relay function
prealarm
Output when the electronic thermal value
reaches 85% of the trip level.
(Electronic thermal relay function protection
(E.THT/E.THM) activates, when the value
reached 100%.)
Pr. 9 109
10 110 PU PU operation mode Output when the PU operation mode is
selected. Pr. 79 195
11 111 RY Inverter operation
ready
Output when the reset process is completed
(when the inverter can be started by
switching the start signal ON or while it is
running) after powering ON the inverter.
⎯131

129
Function assignment of external
terminal and control
4
PARAMETERS
12 112 Y12 Output current
detection
Output when the output current is higher
than the Pr. 150 setting for longer than the
time set in Pr. 151.
Pr. 150, Pr. 151 135
13 113 Y13 Zero current
detection
Output when the output power is lower than
the Pr. 152 setting for longer than the time
set in Pr. 153.
Pr. 152, Pr. 153 135
14 114 FDN PID lower limit Output when the feedback value falls below
the lower limit of PID control.
Pr. 127 to Pr. 134,
Pr. 575 to Pr. 577 26115 115 FUP PID upper limit Output when the feedback value rises above
the upper limit of PID control
16 116 RL PID forward/reverse
rotation output
Output when forward rotation is performed in
PID control.
17 ⎯MC1
Electronic bypass MC1
Used when the bypass-inverter switchover
function is used.
Pr. 135 to Pr. 139,
Pr. 159
29318 ⎯MC2
Electronic bypass MC2
19 ⎯MC3
Electronic bypass MC3
25 125 FAN Fan fault output Output at the time of a fan alarm. Pr. 244 300
26 126 FIN Heatsink overheat
pre-alarm
Output when the heatsink temperature
reaches about 85% of the heatsink overheat
protection operation temperature.
⎯340
45 145 RUN3 Inverter running and
start command is ON
Output when the inverter is running and start
command is ON. ⎯131
46 146 Y46
During deceleration at
occurrence of power
failure
Output when the power failure-time
deceleration function is executed.
(retained until release)
Pr. 261 to Pr. 266
156
47 147 PID During PID control
activated Output during PID control. Pr. 127 to Pr. 134,
Pr. 575 to Pr. 577 261
48 148 Y48 PID deviation limit Output when the absolute value of deviation
exceeds the limit value.
Pr. 127 to Pr. 134,
Pr. 241, Pr. 553, Pr.
554, Pr. 575 to Pr.
577, C42 to C45
261
49 149 Y49 During pre-charge
operation Output during the pre-charge operation.
Pr. 127 to Pr. 134,
Pr. 241, Pr. 553,
Pr. 554,
Pr. 575 to Pr. 577,
Pr. 753 to Pr. 769,
C42 to C45
261,
275
50 150 Y50 During second pre-
charge operation
261,
275
51 151 Y51 Pre-charge time over Output when the pre-charged time exceeds
the time set in Pr.764 or Pr.769.
261,
275
52 152 Y52 Second pre-charge
time over
261,
275
53 153 Y53 Pre-charge level over Output when the pre-charged amount
exceeds the set level in Pr.763 or Pr.768.
261,
275
54 154 Y54 Second pre-charge
level over
261,
275
64 164 Y64 During retry Output during retry processing. Pr. 65 to Pr. 69 159
67 167 Y67 During power failure Output during output shutoff due to power
failure or under voltage. Pr. 57 155
70 170 SLEEP PID output
interruption
Output when the PID output interruption
function is executed.
Pr. 127 to Pr. 134,
Pr. 575 to Pr. 577 261
Setting Signal
Name Function Operation Related
Parameters
Refer
to Page
Positive
Logic
Negative
Logic

130
Function assignment of external
terminal and control
71 ⎯RO1
Commercial-power
supply side motor 1
connection RO1
Used when using advanced PID control
(pump function). Pr. 575 to Pr. 591 283
72 ⎯RO2
Commercial-power
supply side motor 2
connection RO2
73 ⎯RO3
Commercial-power
supply side motor 3
connection RO3
74 ⎯RO4
Commercial-power
supply side motor 4
connection RO4
75 ⎯RIO1 Inverter side motor 1
connection RIO1
76 ⎯RIO2 Inverter side motor 2
connection RIO2
77 ⎯RIO3 Inverter side motor 3
connection RIO3
78 ⎯RIO4 Inverter side motor 4
connection RIO4
79 179 Y79 Pulse train output of
output power
Output in pulses every time the accumulated
output power of the inverter reaches the
Pr.799 setting.
Pr. 799
138
82 182 Y82 BACnet binary output Control of binary output from BACnet is
available. ⎯247
85 185 Y85 DC feeding Output during power failure or under voltage
of AC power. Pr. 30, Pr. 70 114
90 190 Y90 Life alarm
Output when any of the control circuit
capacitor, main circuit capacitor and inrush
current limit circuit or the cooling fan
approaches the end of its service life.
Pr. 255 to Pr. 259 301
91 191 Y91 Fault output 3
(power-OFF signal)
Output when a fault occurs due to the
internal circuit failure of inverter wiring
mistake.
⎯132
92 192 Y92
Energy saving
average value
updated timing
Turned ON and OFF alternately every time
the power saving average value is updated
when the power saving monitor is used.
Cannot be set to Pr. 195 and Pr. 196 (relay
output terminal).
Pr. 52, Pr. 54,
Pr. 158, Pr. 891 to
Pr. 899
164
93 193 Y93 Current average
value monitor signal
Average current value and maintenance
timer value are output as pulses.
Cannot be set to Pr. 195 and Pr. 196 (relay
output terminal).
Pr. 555 to Pr. 557 305
94 194 ALM2 Fault output 2
Output when the fault occurs. Continues
outputting the signal during inverter reset
and stops outputting after reset is cancelled.
*2
⎯132
95 195 Y95 Maintenance timer
signal
Output when Pr. 503 rises to or above the Pr.
504 setting. Pr. 503, Pr. 504 304
96 196 REM Remote output Output to the terminal when a value is set to
the parameter.
Pr. 495 to Pr. 497
137
98 198 LF Alarm output Output when an alarm (fan failure or
communication error warning) occurs. Pr. 121, Pr. 244 214,
300
99 199 ALM Fault output Output when the fault occurs. The signal
output is stopped when the fault is reset. ⎯132
9999 ⎯No function ⎯⎯⎯
*1 Note that when the frequency setting is varied using an analog signal or of the operation panel (FR-DU07), the output of the SU (up to
frequency) signal may alternate ON and OFF depending on that varying speed and the timing of the varying speed due to acceleration/
deceleration time setting. (The output will not alternate ON and OFF when the acceleration/deceleration time setting is "0s".)
*2 When a power supply reset is performed, the fault output 2 signal (ALM2) turns OFF as soon as the power supply switches OFF.
Setting Signal
Name Function Operation Related
Parameters
Refer
to Page
Positive
Logic
Negative
Logic

131
Function assignment of external
terminal and control
4
PARAMETERS
(2) Inverter operation ready signal (RY signal) and inverter running signal (RUN, RUN3 signal)
*1 This signal turns OFF during power failure or undervoltage.
*2 Output is shutoff in conditions like a fault and when the MRS signal is ON.
REMARKS
⋅The same function may be set to more than one terminal.
⋅When the function is executed, the terminal conducts at the setting of any of "0" to "99", and does not conduct at the setting of
any of "100" to "199".
⋅When Pr. 76 Fault code output selection = "1", the output signals of the terminals SU, IPF, OL and FU are switched as set in Pr. 76.
(When an inverter fault occurs, the signal output is switched to the fault code output.)
⋅The output assignment of the terminal RUN and fault output relay are as set above regardless of Pr. 76.
CAUTION
⋅Changing the terminal assignment using Pr. 190 to Pr. 196 (output terminal function selection) may affect the other functions.
Please set parameters after confirming the function of each terminal.
⋅Do not assign signals which repeat frequent ON/OFF to A1 B1 C1, A2 B2 C2. Otherwise, the life of the relay contact decreases.
⋅
When the inverter is ready to operate, the output of the operation
ready signal (RY) is ON. It is also ON during inverter running.
⋅When the output frequency of the inverter rises to or above
Pr. 13 Starting frequency, the output of the inverter running
signal (RUN) is turned ON. During an inverter stop or DC
injection brake operation, the output is OFF.
⋅The output of the RUN3 signal is ON when the inverter
running and start signals are ON.
(For the RUN3 signal, output is ON if the starting command is
ON even when a fault occurs or the MRS signal is ON.
⋅When using the RY, RUN and RUN3 signals, assign functions to
Pr. 190 to Pr. 196 (output terminal selection function) referring to the
table below.
Inverter
Status
Output
Signal
Start
Signal is
OFF
(during
stop)
Start
Signal is
ON
(during
stop)
Start
Signal is
ON
(during
running)
Under DC
Injection
Brake
Output Shut Off *2
Automatic Restart after
Instantaneous Power Failure
Coasting
Restarting
Start signal
is ON
Start signal
is OFF
Start signal
is ON
Start signal
is OFF
RY ON ON ON ON OFF ON *1 ON
RUN OFF OFF ON OFF OFF OFF ON
RUN3 OFF ON ON ON ON OFF ON OFF ON
REMARKS
⋅RUN signal is assigned to the terminal RUN in the initial setting.
RUN
Power
supply
Output frequency
STF
RH
RY
RUN3
Pr. 13
Starting
frequency
DC injection brake
operation point
DC injection
brake
operation
Reset
processing
Time
ON
ON
ON
ON
ON
ON
OFF
OFF
OFF
OFF
OFF
Output
Signal
Pr. 190 to Pr. 196 Setting
Positive logic Negative logic
RY 11 111
RUN 0100
RUN3 45 145

132
Function assignment of external
terminal and control
(3) Fault output signal (ALM, ALM2 signal)
(4) Input MC shutoff signal (Y91 signal)
⋅The Y91 signal is output at occurrence of a fault attributable to the failure of the inverter circuit or a fault caused by
a wiring mistake.
⋅When using the Y91 signal, set "91 (positive logic)" or "191 (negative logic)" in any of Pr. 190 to Pr. 196 (output
terminal function selection) to assign the function to the output terminal.
⋅The following table indicates the faults that will output the Y91 signal. (Refer to page 334 for the fault description.)
⋅If the inverter comes to trip, the ALM and ALM2
signals are output.
⋅The ALM2 signal remains ON during a reset
period after fault occurrence.
⋅When using the ALM2 signal, set "94 (positive
logic)" or "194 (negative logic)" to any of Pr. 190 to
Pr. 196 (output terminal function selection) to assign
the function to the output terminal.
⋅The ALM signal is assigned to the A1B1C1
contact in the initial setting.
REMARKS
Refer to page 334 for the inverter fault description.
Fault Definition
Inrush current limit circuit fault (E.IOH)
CPU fault (E.CPU)
CPU fault (E.6)
CPU fault (E.7)
Parameter storage device fault (E.PE)
Parameter storage device fault (E.PE2)
24VDC power output short circuit (E.P24)
Power supply short circuit for operation panel, power supply
short circuit for RS-485 (E.CTE)
Output side earth(ground) fault overcurrent (E.GF)
Output phase loss (E.LF)
Brake transistor alarm detection/internal circuit error (E.BE)
♦ Parameters referred to ♦
Pr. 13 Starting frequency Refer to page 104
Pr. 76 Fault code output selection Refer to page 161
ON OFF
ON
ON OFF
Reset ON
Output frequency
Fault output signal(ALM)
Fault output 2 signal(ALM2)
Reset signal(RES)
OFF
Inverter fault occurrence
(trip)
Reset processing
(about 1s)
Time

133
Function assignment of external
terminal and control
4
PARAMETERS
4.10.6 Detection of output frequency (SU, FU, FU2 signal, Pr. 41 to Pr. 43, Pr. 50, Pr. 870)
The inverter output frequency is detected and output to the output signal.
Parameter
Number Name Initial
Value
Setting
Range Description
41 Up-to-frequency sensitivity 10% 0 to 100% Set the level where the SU signal turns ON.
42 Output frequency detection 6Hz 0 to 400Hz Set the frequency where the FU signal turns ON.
43 Output frequency detection
for reverse rotation 9999 0 to 400Hz Set the frequency where the FU signal turns ON in
reverse rotation.
9999 Same as Pr. 42 setting
50 Second output frequency
detection 30Hz 0 to 400Hz Set the frequency where the FU2 signal turns ON.
870 Speed detection hysteresis 0Hz * 0 to 5Hz Set the hysteresis width for the detected frequency.
The above parameters can be set when Pr. 160 User group read selection = "0". (Refer to page 190)
... Specifications differ according to the date assembled. Refer to page 400 to check the SERIAL number.
(1) Up-to-frequency sensitivity (SU signal, Pr. 41)
⋅When the output frequency reaches the set frequency, the up-to-frequency
signal (SU) is output.
⋅The Pr. 41 value can be adjusted within the range ±1% to ±100% on the
assumption that the set frequency is 100%.
⋅This parameter can be used to ensure that the set frequency has been
reached to provide the operation start signal etc. for related equipment.
(2) Output frequency detection (FU signal, FU2
signal, Pr. 42, Pr. 43, Pr. 50)
⋅When the output frequency rises to or above the Pr. 42
setting, the output frequency detection signal (FU) is
output.
⋅This function can be used for electromagnetic brake
operation, open signal, etc.
⋅Frequency detection that is dedicated to reverse
operation can be set by setting detection frequency to Pr.
43. This function is effective for switching the timing of
electromagnetic brake operation between forward
rotation (rise) and reverse rotation (fall) during vertical lift
operation, etc.
⋅When Pr. 43 ≠ "9999", the Pr. 42 setting applies to
forward rotation and the Pr. 43 setting applies to reverse
rotation.
⋅When outputting a frequency detection signal besides
the FU signal, set the detection frequency in Pr. 50. The
FU2 signal output when the output frequency reaches or
exceeds the Pr. 50 setting.
⋅For each signal, assign functions to Pr. 190 to Pr. 196
(output terminal function selection) referring to the left
table.
Output frequency
(Hz)
ON
Set frequency Adjustment
range Pr.41
SU
Time
OFFOFF
Output
signal
Forward
rotation
Reverse
rotation
Time
Output frequency
(Hz)
ON ON
OFF OFFOFF
OFF OFF OFF
ON ON
FU2
Pr.50
Pr.43
Pr.50
Pr.42
FU
Parameter
Number
Output
Signals
Pr. 190 to Pr. 196 Setting
Positive
logic
Negative
logic
42, 43 FU 4 104
50 FU2 5 105

134
Function assignment of external
terminal and control
(3) Speed detection hysteresis (Pr. 870)
⋅This function prevents chattering of the speed detection
signals.
When an output frequency fluctuates, the up to frequency
signal (SU) and output frequency detection signals (FU,
FU2) may repeat ON/OFF (chatters). Setting hysteresis
to the detected frequency prevents chattering of these
signals.
REMARKS
The output frequency compared with the set frequency changes depending on the control method.
CAUTION
⋅Changing the terminal assignment using Pr. 190 to Pr. 196 (output terminal function selection) may affect the other functions.
Please set parameters after confirming the function of each terminal.
♦ Parameters referred to ♦
Pr. 190 to Pr. 196 (output terminal function selection) Refer to page 128
Pr.87
0
Pr.42
Output frequency
(Hz)
ON
ON
ON
FU
Example of output frequency detection signal (FU)
OFF OFF
REMARKS
Setting a higher value to this parameter slows the response of
frequency detection signals (SU, FU and FU2).
Control Method Compared Output Frequency
V/F control Output frequency
Simple magnetic flux vector control Output frequency before slip compensation

135
Function assignment of external
terminal and control
4
PARAMETERS
4.10.7 Output current detection function
(Y12 signal, Y13 signal, Pr. 150 to Pr. 153, Pr. 166, Pr. 167)
The output current during inverter running can be detected and output to the output terminal.
Parameter
Number Name Initial Value Setting
Range Description
150 Output current detection
level 110%* 0 to 120%* Set the output current detection level. 100% is the
rated inverter current.
151 Output current detection
signal delay time 0s 0 to 10s
Set the output current detection period. Set the
time from when the output current has risen above
the setting until the output current detection signal
(Y12) is output.
152 Zero current detection level 5% 0 to 150% Set the zero current detection level. The rated
inverter current is assumed to be 100%.
153 Zero current detection time 0.5s 0 to 10s
Set the time period from when the output current
drops below the Pr. 152 value until when the zero
current detection signal (Y13) is output.
166 Output current detection
signal retention time 0.1s
0 to 10s Set the retention time when the Y12 signal is ON.
9999 The Y12 signal ON status is retained. The signal is
turned OFF at the next start.
167 Output current detection
operation selection 0
0
Y12 Signal - ON Y13 Signal - ON
Operation continued Operation continued
1Fault stop (E.CDO) Operation continued
10 Operation continued Fault stop (E.CDO)
11 Fault stop (E.CDO) Fault stop (E.CDO)
The above parameters can be set when Pr. 160 User group read selection = "0". (Refer to page 190)
... Specifications differ according to the date assembled. Refer to page 400 to check the SERIAL number.
* When Pr. 570 Multiple rating setting = "1", performing inverter reset and all parameter clear changes the initial value and setting
range. (Refer to page 86.)
(1) Output current detection (Y12 signal, Pr. 150, Pr.
151, Pr. 166, Pr. 167)
⋅The output power detection function can be used for excessive
torque detection, etc.
⋅If the output current remains higher than the Pr. 150 setting during
inverter operation for longer than the time set in Pr. 151, the
output current detection signal (Y12) is output from the inverter's
open collector or relay output terminal.
⋅When the Y12 signal turns ON, the ON state is held for the time
set in Pr. 166 .
⋅When Pr. 166 = "9999", the ON state is held until a next start.
⋅At the Pr. 167 setting of "1" or "11", the inverter output is stopped
and the output current detection fault (E.CDO) is displayed when
the Y12 signal turns ON. When a fault stop occurs, the Y12
signal is ON for the time set in Pr. 166 at the Pr. 166 setting of
other than "9999", and remains ON until a reset is made at the Pr.
166 setting of "9999". Setting Pr. 167 = "1" or "11" at Y12 signal
ON does not cause E.CDO. Setting to Pr. 167 becomes effective
after Y12 is turned OFF.
⋅For the X12 signal, set "12 (positive logic)" or "112 (negative
logic)" in any of Pr. 190 to Pr. 196 (output terminal function selection)
and assign the function to the output terminal.
Time
Pr. 150
OFF ON OFF
Output current
detection signal
(Y12)
Pr. 166
Minimum 0.1s
(initial value)
Output current
Pr. 166 9999, Pr. 167 = 0
Pr. 151

136
Function assignment of external
terminal and control
(2) Zero current detection (Y13 signal, Pr. 152, Pr.
153, Pr. 167)
⋅If the output current remains lower than the Pr. 152 setting
during inverter operation for longer than the time set in Pr.
153, the zero current detection (Y13) signal is output from
the inverter's open collector or relay output terminal.
⋅When the inverter's output current falls to "0", torque will not
be generated. This may cause a drop due to gravity when
the inverter is used in vertical lift application. To prevent this,
the output current zero signal (Y13) can be output from the
inverter to close the mechanical brake when the output
current has fallen to "0".
⋅When Pr.167 = "10" or "11", turning Y13 signal ON stops the
inverter output and causes output current detection fault
(E.CDO) to be displayed. ON status of Y13 signal is held for
0.1s at the fault. Setting Pr. 167 = "10" or "11" while Y13
signal is ON does not cause E.CDO. Setting to Pr. 167
becomes effective after Y13 is turned OFF.
⋅For the Y13 signal, set "13 (positive logic)" or "113 (negative
logic)" in any of Pr. 190 to Pr. 196 (output terminal function
selection) to assign the function to the output terminal.
CAUTION
⋅The response time of Y12 and Y13 signals is approximately 0.1s. Note that the response time changes according to the load
condition.
When Pr. 152 = "0", detection is disabled.
⋅Changing the terminal assignment using Pr. 190 to Pr. 196 (output terminal function selection) may affect the other functions.
Please set parameters after confirming the function of each terminal.
CAUTION
The zero current detection level setting should not be too low, and the zero current detection time setting not too
long. Otherwise, the detection signal may not be output when torque is not generated at a low output current.
To prevent the machine and equipment from resulting in hazardous conditions by use of the zero current
detection signal, install a safety backup such as an emergency brake.
♦ Parameters referred to ♦
Pr. 190 to Pr. 196 (output terminal function selection) Refer to page 128
OFF ON
Start signal
Time
Output
current
OFF ON
Zero current
detection time
(Y13) Pr. 153
Detection time
Pr. 153
Detection time
Pr.152
OFF ON
0[A] 0.1s*
Pr.152
* Once turned ON, the zero current detection time
signal (Y13) is held ON for at least 0.1s.
Pr. 167 = 0 or 1

137
Function assignment of external
terminal and control
4
PARAMETERS
4.10.8 Remote output function (REM signal, Pr. 495 to Pr. 497)
You can utilize the ON/OFF of the inverter's output signals instead of the remote output terminal of the
programmable controller.
Parameter
Number Name Initial
Value
Setting
Range Description
495 Remote output selection 0
0Remote output data clear at
powering OFF Remote output data clear at
inverter reset
1Remote output data retention
even at powering OFF
10 Remote output data clear at
powering OFF Remote output data retention
even at inverter reset
11 Remote output data retention
even at powering OFF
496 * Remote output data 1 0 0 to 4095 Refer to the following diagram.
497 * Remote output data 2 0 0 to 4095
The above parameters can be set when Pr. 160 User group read selection = "0". (Refer to page 190)
... Specifications differ according to the date assembled. Refer to page 400 to check the SERIAL number.
* The above parameters allow its setting to be changed during operation in any operation mode even if "0" (initial value) is set in Pr. 77 Parameter write
selection.
<Remote output data>
Pr. 496
Pr. 497
*1 As desired
*2 Y0 to Y6 are available only when the extension output option (FR-A7AY) is fitted
*3 RA1 to RA3 are available only when the relay output option (FR-A7AR) is fitted
⋅The output terminal can be turned ON/OFF depending
on the Pr. 496 or Pr. 497 setting. The remote output
selection can be controlled ON/OFF by computer link
communication from the PU connector or RS-485 port
or by communication from the communication option.
⋅Set "96" (positive logic) or "196" (negative logic) in any
of Pr. 190 to Pr. 196 (output terminal function selection),
and assign the remote output (REM) signal to the
terminal used for remote output,
⋅When you refer to the left diagram and set 1 to the
terminal bit (terminal where the REM signal has been
assigned) of Pr. 496 or Pr. 497, the output terminal
turns ON (OFF for negative logic). By setting 0, the
output terminal turns OFF (ON for negative logic).
Example)When "96" (positive logic) is set to Pr. 190 RUN terminal function selection and "1" (H01) is set to Pr. 496,
the terminal RUN turns ON.
⋅
When
Pr. 495
= "0 (initial value), 10", performing a power
supply reset (including a power failure) clears the REM signal
output. (The ON/OFF status of the terminals are as set in
Pr.
190 to Pr. 196
.) The
Pr. 496
and
Pr. 497
settings are also "0".
When
Pr. 495
= "1, 11", the remote output data before power
supply-OFF is stored into the EEPROM, so the signal output
at power recovery is the same as before power supply-OFF.
However, it is not stored when the inverter is reset (terminal
reset, reset request through communication).
(See the chart on the left)
⋅
When
Pr. 495
= "10, 11", the signal during reset is held even an
inverter reset is made.
REMARKS
⋅The output terminal where the REM signal is not assigned using any of Pr. 190 to Pr. 196 does not turn ON/OFF if 0/1 is set to
the terminal bit of Pr. 496 or Pr. 497. (It turns ON/OFF with the assigned function.)
CAUTION
⋅When Pr. 495="1, 11"(remote output data retention at power OFF), connect R1/11 with P/+, and S1/L21 with N/- so that the
control power is retained. If you do not take such a step, the output signals provided after power-ON are not guaranteed.
♦ Parameters referred to ♦
⋅ Pr. 190 to Pr. 196 (output terminal function selection) Refer to page 128
b11 b0
ABC1
ABC2
*1
*1
*1
*1
*1
FU
OL
IPF
SU
RUN
b11 b0
Y5 *2
Y6 *2
RA1 *3
RA2 *3
RA3 *3
*1
*1
Y4 *2
Y3 *2
Y2 *2
Y1 *2
Y0 *2
Power
supply
Power
supply
OFF OFF
ONOFF REMREM
REM signal clear REM signal held
Inverter
reset time
(about 1s)
Pr. 495 = 0, 10 Pr. 495 = 1, 11
ON
ON OFF
REM
*
ON
ON
REM
ON/OFF example for positive logic
Signal condition during a reset
Reset Reset
Pr. 495 = 0, 1 Pr. 495 = 10, 11
* When
Pr. 495
= "1," the signal condition saved in
EEPROM (condition of the last power OFF) is applied.

138
Function assignment of external
terminal and control
4.10.9 Pulse train output of output power (Y79 signal, Pr. 799)
(1) Pulse increment setting for output power (Y79 signal, Pr.799)
⋅After power ON or inverter reset, output signal (Y79 signal) is output in pulses every time accumulated output
power of the inverter exceeds Pr.799 Pulse increment setting for output power.
⋅The inverter continues to count the output power at activation of retry function or at an automatic restart after
instantaneous power failure (power failure that is too short to cause an inverter reset). It does not clear the output
power.
⋅If power failure occurs, output power is counted from 0kWh again.
⋅Assign pulse output of output power (Y79: setting value 79 (positive logic), 179 (negative logic)) to any of Pr.190 to
Pr.196 (Output terminal function selection).
After power ON or inverter reset, output signal (Y79 signal) is output in pulses every time accumulated output
power, which is counted after the Pr.799 Pulse increment setting for output power is set, reaches the specified value
(or its integral multiples).
Parameter
Number Name Initial
Value Setting Range Description
799 Pulse increment setting for
output power 1kWh 0.1kWh, 1kWh, 10kWh,
100kWh, 1000kWh
Pulse train output of output power (Y79) is output in
pulses at every output power (kWh) that is specified.
The above parameters can be set when Pr. 160 User group read selection = "0". (Refer to page 190)
....Specifications differ according to the date assembled. Refer to page 400 to check the SERIAL number.
CAUTION
⋅Because the accumulated data in the inverter is cleared when control power is lost by power failure or at an inverter reset, the
value on the monitor cannot be used to charge electricity bill.
⋅Changing the terminal assignment using Pr. 190 to Pr. 196 (output terminal function selection) may affect the other functions. Please set
parameters after confirming the function of each terminal. (Refer to page 128)
REMARKS
⋅When parameter copy is performed, Pr.799 = "9999" might be set. However, the inverter operates as Pr.799 were at "1kWh"
(initial value) in such case.
When Pr.799 = 10
10kWh
20kWh
Time
OFF ON
ON for 0.15s (0.1 to 0.2s)
Output power
Pulse output of output power
(Y79)

139
Monitor display and monitor output signal
4
PARAMETERS
4.11 Monitor display and monitor output signal
4.11.1 Speed display and speed setting (Pr. 37, Pr. 144, Pr. 505)
...... The specification differs according to the manufacture date. Refer to page 400 and check the SERIAL.
*1 The maximum value of the setting range differs according to the Pr.1 Maximum frequency and it can be calculated from the following formula.
Note that Pr.37 (set maximum value) is 9998 if the result of the above formula exceeds 9998.
*2 The above parameters can be set when Pr. 160 User group read selection = "0". (Refer to page 190)
⋅To display the machine speed, set in Pr. 37 the machine speed for operation with frequency set in Pr. 505.
For example, when Pr. 505 = "60Hz" and Pr. 37 = "1000", "1000" is displayed on the running speed monitor when the
running frequency is 60Hz. When running frequency is 30Hz, "500" is displayed.
⋅When displaying the motor speed, set the number of motor poles (2, 4, 6, 8, 10) or number of motor poles + 100
(102, 104, 106, 108, 110) to Pr. 144.
⋅When both Pr. 37 and Pr. 144 have been set, their priorities are as given below.
Pr. 144, 102 to 110 > Pr. 37, 1 to 9998 > Pr. 144, 2 to 10
⋅When the running speed monitor is selected, each monitor and setting are determined by the combination of Pr. 37
and Pr. 144 as listed below. (The units within the thick frame are the initial values.)
Purpose Parameter that must be set Refer to
Page
Display motor speed
Set speed Speed display and speed setting Pr. 37, Pr. 144, Pr. 505 139
Change PU monitor display data DU/PU main display data selection
Cumulative monitor clear
Pr. 52, Pr. 170, Pr. 171,
Pr. 268, Pr. 891 141
Change of the monitor output from
terminal CA and AM Terminal CA, AM function selection Pr. 54, Pr. 158, Pr. 867, Pr. 869 141
Set the reference of the monitor
output from terminal CA and AM Setting of reference of terminal CA and AM Pr. 55, Pr. 56, Pr. 867 147
Adjust terminal CA, AM outputs Terminal CA, AM calibration Pr. 900, Pr. 901, Pr. 930, Pr. 931 149
You can change the PU (FR-DU07/FR-PU04/FR-PU07) monitor display or frequency setting to motor speed or
machine speed.
Parameter
Number Name Initial Value Setting Range Description
37 Speed display 00 Frequency display, setting
1 to 9998 *1 Set the machine speed at 60Hz.
144 Speed setting switchover 40, 2, 4, 6, 8, 10, 102,
104, 106, 108, 110
Set the number of motor poles when
displaying the motor speed.
505 Speed setting reference 60Hz 1 to 120Hz Set the reference speed for Pr. 37.
Pr.37 (set maximum value) <65535 x Pr.505
Pr.1(Hz)
Pr. 37
Setting
Pr. 144
Setting
Output Frequency
Monitor
Set Frequency
Monitor
Running Speed
Monitor
Frequency Setting
Parameter Setting
0
(initial
value)
0Hz Hz r/min
*1 Hz
2 to 10 Hz Hz r/min *1 Hz
102 to 110 r/min *1 r/min *1 r/min *1 r/min *1
1 to 9998
0 Hz Hz Machine speed *1 Hz
2 to 10 Machine speed *1 Machine speed *1 Machine speed *1 Machine speed *1
102 to 110 Hz Hz r/min *1 Hz
*1 Motor speed r/min conversion formula............ frequency × 120/number of motor poles (Pr. 144)
Machine speed conversion formula...................Pr. 37 × frequency/Pr. 505 setting (Hz)
For Pr. 144 in the above formula, the value is "Pr. 144-100" when "102 to 110" is set in Pr. 144 and the value is "4" when Pr. 37 = 0 and Pr. 144 = 0.
*2 The increments for Hz are 0.01Hz, machine speed are 1m/min, and r/min are 1r/min.
*3 Pr. 505 is always set as frequency (Hz).

140
Monitor display and monitor output signal
CAUTION
⋅Under V/F control, the output frequency of the inverter is displayed in terms of synchronous speed, and therefore, displayed
value = actual speed + motor slip.
⋅When the running speed display is selected at the setting of Pr. 37 "0" and Pr. 144 "0", the monitor display is provided on the
assumption that the number of motor poles is 4. (Displayed as 1800r/min when Pr.505 is set.)
⋅Refer to Pr. 52 when you want to change the PU main monitor (PU main display).
⋅Since the panel display of the operation panel (FR-DU07) is 4 digits in length, the monitor value of more than "9999" is
displayed "----".
⋅When an optional FR-A7ND or FR-A7NL card is mounted, frequency is displayed regardless of Pr. 37 and Pr. 144 setting.
CAUTION
Make sure that the settings of the running speed and number of motor poles are correct. Otherwise, the motor
might run at extremely high speed, damaging the machine.
♦ Parameters referred to ♦
Pr. 52 DU/PU main display data selection Refer to page 141

141
Monitor display and monitor output signal
4
PARAMETERS
4.11.2 DU/PU monitor display selection
(Pr. 52, Pr. 54, Pr. 158, Pr. 170, Pr. 171, Pr. 268, Pr. 563, Pr. 564, Pr. 891)
The monitor to be displayed on the main screen of the operation panel (FR-DU07)/parameter unit (FR-PU04/FR-
PU07) can be selected.
Parameter
Number Name Initial Value Setting Range Description
52 * DU/PU main display data
selection
0
(output
frequency)
0, 5, 6, 8 to 14,
17, 20, 23 to 25,
50 to 57, 67,
81 to 86 100
Select the monitor to be displayed on the
operation panel and parameter unit.
Refer to the following table for monitor description.
54 * CA terminal function
selection 1
(output
frequency)
1 to 3, 5, 6,
8 to 14, 17, 21,
24, 50, 52, 53,
67, 70, 85
Select the monitor output to terminal CA.
158 * AM terminal function
selection
1 to 3, 5, 6,
8 to 14, 17, 21,
24, 50, 52, 53,
67, 70, 86
Select the monitor output to terminal AM.
170 Watt-hour meter clear 9999
0 Set "0" to clear the watt-hour meter monitor.
10 Sets the maximum value for the monitoring from
communication to 9999kWh.
9999 Sets the maximum value for the monitoring from
communication to 65535kWh.
171 Operation hour meter clear 9999 0, 9999 Set "0" to clear the operation time monitor.
Setting "9999" has no effect.
268 * Monitor decimal digits
selection 9999
0 Displayed as integral value.
1 Displayed in 0.1 increments.
9999 No function
563 Energization time
carrying-over times 00 to 65535
(reading only)
Displays the numbers of cumulative energization
time monitor exceeded 65535h. Reading only
564 Operating time carrying-
over times 00 to 65535
(reading only)
Displays the numbers of operation time monitor
exceeded 65535h. Reading only
891 * Cumulative power monitor
digit shifted times 9999
0 to 4
Set the number of times to shift the cumulative
power monitor digit.
Clamps the monitor value at maximum.
9999
No shift
Clears the monitor value when it exceeds the
maximum value.
The above parameters can be set when Pr. 160 User group read selection = "0". (Refer to page 190)
* The above parameters allow its setting to be changed during operation in any operation mode even if "0" (initial value) is set in
Pr. 77 Parameter write selection.
... Specifications differ according to the date assembled. Refer to page 400 to check the SERIAL number.

142
Monitor display and monitor output signal
(1) Monitor description list (Pr. 52)
⋅Set the monitor to be displayed on the operation panel (FR-DU07) and parameter unit (FR-PU04/FR-PU07) in Pr.
52 DU/PU main display data selection.
⋅Set the monitor to be output to the terminal CA (analog output (0 to 20mADC current output)) in Pr. 54 CA terminal
function selection.
⋅Set the monitor to be output to the terminal AM (analog output (0 to 10VDC voltage output)) in Pr. 158 AM terminal
function selection.
⋅Refer to the following table and set the monitor to be displayed. (The signals marked × cannot be selected for
monitoring)
Types of Monitor Increments
Pr. 52 Parameter
Setting Value
Pr. 54 (CA)
Pr. 158 (AM)
Parameter
Setting
Value
Full-scale
value of the
terminal CA
and AM
Description
DU LED
PU main
monitor
Output frequency 0.01Hz 0/100 1
Pr. 55
Displays the inverter output frequency
Output current *7 0.01A/0.1A
*5 0/100 2
Pr. 56
Displays the inverter output current
effective value
Output voltage 0.1V 0/100 3
200V class:
400V
400V class:
800V
Displays the inverter output voltage
Fault display ⎯0/100 ×⎯Displays 8 past faults individually
Frequency setting
value 0.01Hz 5 *1 5
Pr. 55
Displays the set frequency
Running speed 1(r/min) 6 *1 6
The value
converted with
the Pr. 37 value
from Pr. 55
Displays the motor speed
(The display
differs depending on the
Pr. 37
and
Pr. 144
settings.)
(For details, refer to page 139 .)
Converter output
voltage 0.1V 8 *1 8
200V class:
400V
400V class:
800V
Displays the DC bus voltage value
Regenerative
brake duty 0.1% 9 *1 9
Pr. 70
Brake duty set in Pr. 30 and Pr. 70 (Setting
is available for the FR-F720-03160 (FR-
F740-01800) or more)
Electronic thermal
relay function load
factor
0.1% 10 *1 10 100%
Displays the motor thermal cumulative
value on the assumption that the thermal
operation level is 100%.
Output current
peak value
0.01A/0.1A
*5 11 *1 11
Pr. 56
Retains the peak value of the output
current monitor and displays (clears at
every start)
Converter output
voltage peak value 0.1V 12 *1 12
200V class:
400V
400V class:
800V
Retains the peak value of the DC bus
voltage value and displays (clears at every
start)
Input power 0.01kW/
0.1kW *5 13 *1 13 Rated inverter
power × 2Displays power of the inverter input side
Output power *7 0.01kW/
0.1kW *5 14 *1 14 Rated inverter
power × 2Displays power of the inverter output side
Load meter
0.1%
17 17 100% Displays the torque current in % on the
assumption that the Pr. 56 setting is 100%
Cumulative
energization time *2 1h 20 ×⎯
Displays the cumulative energization time
since the inverter shipment
You can check the numbers of the monitor
value exceeded 65535h with Pr. 563.
Reference voltage
output ⎯⎯21 ⎯Terminal CA: 20mA is output
Terminal AM: 10V is output
Actual operation
time *2*3 1h 23 ×⎯
Displays the cumulative inverter running
time.
You can check the numbers of the monitor
value exceeded 65535h with Pr. 564.
Use Pr. 171 to clear the value.
(Refer to page 146 .)
Motor load factor 0.1% 24 24 200%
Displays the output current value in % on
the assumption that the rated inverter
current value is 100%.
Monitor value = output current monitor
value/rated inverter current × 100 [%]

143
Monitor display and monitor output signal
4
PARAMETERS
*1 Frequency setting to output terminal status on the PU main monitor are selected by "other monitor selection" of the parameter unit (FR-PU04
, FR-PU07
).
*2 The cumulative energization time and actual operation time are accumulated from 0 to 65535 hours, then cleared, and accumulated again from 0. When
the operation panel (FR-DU07) is used, the time is displayed up to 65.53 (65530h) in the indication of 1h = 0.001, and thereafter, it is added up from 0.
*3 The actual operation time is not added up if the cumulative operation time before power supply-OFF is less than 1h.
*4 When using the parameter unit (FR-PU04/FR-PU07), "kW" is displayed.
*5 The setting depends on capacities. (FR-F720-02330 (FR-F740-01160) or less/FR-F720-03160 (FR-F740-01800) or more)
*6 Since the panel display of the operation panel is 4 digits in length, the monitor value of more than "9999" is displayed as "----".
*7 When the output current is less than the specified current level (5% of the rated inverter current), the output current is monitored as 0A. Therefore,
the monitored value of an output current and output power may be displayed as "0" when using a much smaller-capacity motor compared to the
inverter or in other instances that cause the output current to fall below the specified value.
Cumulative power
*6
0.01kWh/
0.1kWh *4, *5 25 ×⎯
Displays the cumulative power amount
according to the output power monitor
Use Pr. 170 to clear the value.
(Refer to page 146.)
Power saving
effect Variable
according
to
parameters
50 50 Inverter
capacity
Displays energy saving effect monitor
You can change the monitor to power
saving, power saving average value,
charge display and % display using
parameters.
(For details, refer to page 165.)
Cumulative saving
power *6 51 ×⎯
PID set point 0.1% 52 52 100%/
C42 or C44 Displays the set point, measured value and
deviation during PID control
(For details, refer to page 269.)
PID measured
value 0.1% 53 53 100%/
C42 or C44
PID deviation 0.1% 54 ×⎯
Input terminal
status ⎯
55
*1 ×⎯Displays ON/OFF status of the input
terminal on the PU
(Refer to page 145 for DU display)
Output terminal
status ⎯*1 ×⎯Displays ON/OFF status of the output
terminal on the PU
(Refer to page 145 for DU display)
Option input
terminal status ⎯56 ×× ⎯Displays ON/OFF status of the input terminal
of the digital input option (FR-A7AX) on the
DU (Refer to page 145 for details)
Option output
terminal status ⎯57 ×× ⎯
Displays ON/OFF status of the output
terminal of the digital output option (FR-
A7AY) and relay output option (FR-A7AR)
on the DU (Refer to page 145 for details)
PID measured
value 2 0.1% 67 67 100%/
C42 or C44
Displays the measured value
(For details, refer to page 269.)
PLC function
output 0.1% ×70 100%
Desired values can be output from terminal
CA and AM using the PLC function.
Refer to the FR-F700 PLC function
programming manual for details of the PLC
function.
BACnet reception
status 181
×⎯Displays the reception status of BACnet
communication
(Refer to page 247 for details)
BACnet token pass
counter 182
×⎯Displays the count of received token
BACnet valid
APDU counter 183
×⎯Displays the count of valid APDU detection
BACnet
communication
error counter
184
×⎯Displays the count of communication error
Terminal CA output
level ⎯85 85
(Pr. 54 only) 20mA
Displays actual output current level of
terminal CA which is controlled by BACnet
communication
(Refer to page 247 for details)
Te rm i n a l A M
output level ⎯86 86
(Pr. 158 only) 10V
Displays actual output voltage level of
terminal AM which is controlled by BACnet
communication
(Refer to page 247 for details)
Types of Monitor Increments
Pr. 52 Parameter
Setting Value
Pr. 54 (CA)
Pr. 158 (AM)
Parameter
Setting
Value
Full-scale
value of the
terminal CA
and AM
Description
DU LED
PU main
monitor

144
Monitor display and monitor output signal
REMARKS
⋅By setting "0" in Pr. 52, the monitoring of output speed to fault display can be selected in sequence by .
⋅When the operation panel (FR-DU07) is used, the displayed units are Hz, V and A only and the others are not displayed.
⋅The monitor set in Pr. 52 is displayed in the third monitor position. (The output voltage monitor is changed.)
* The monitor displayed at powering ON is the first monitor. Display the monitor you want to display on the first monitor and hold
down for 1s. (To return to the output frequency monitor, hold down for 1s after displaying the output frequency
monitor.)
Example)When Pr. 52 is set to "20" (cumulative energization time), the monitor is displayed on the operation panel as described
below.
(2) Display set frequency during stop (Pr. 52)
⋅When Pr. 52 is set to "100", the set frequency
monitor is displayed during a stop and the output
frequency monitor is displayed during operation.
(LED of Hz flickers during stop and is lit during
running.)
When Pr.52="100", the set frequency displayed at a
stop indicates frequency to be output when the start
command is ON.
Different from the frequency setting based on
displayed when Pr. 52="5", the value maximum/
minimum frequency and frequency jump is
displayed.
Pr. 52
0100
During
running/stop
During
stop
During
running
Output
frequency
Output
frequency
Set
frequency
Output
frequency
Output current Output current
Output voltage Output voltage
Fault display Fault display
REMARKS
⋅During an error, the output frequency at error occurrence appears.
⋅During MRS, the values displayed are the same as during a stop.
Initial value
• Power-ON monitor (first monitor) • Second monitor • Third monitor • Fault monitor
With fault
Output current monitor Output voltage monitor
Output frequency monitor
• Power-ON monitor (first monitor) • Second monitor • Third monitor • Fault monitor
With fault
Output current monitor
Output frequency monitor Cumulative energization time monitor

145
Monitor display and monitor output signal
4
PARAMETERS
(3) Operation panel (FR-DU07) I/O terminal monitor (Pr. 52)
⋅When Pr. 52 is set to any of "55 to 57", the I/O terminal states can be monitored on the operation panel (FR-DU07).
⋅The I/O terminal monitor is displayed on the third monitor.
⋅The LED is ON when the terminal is ON, and the LED is OFF when the terminal is OFF. The center line of LED is
always ON.
⋅On the unit I/O terminal monitor (Pr. 52 = "55"), the upper LEDs denote the input terminal states and the lower the
output terminal states.
⋅On the input option terminal monitor (Pr. 52= "56"), the decimal point LED of the first digit LED is ON.
⋅On the input option terminal monitor (Pr. 52= "57"), the decimal point LED of the second digit LED is ON.
Pr. 52 Setting Monitor Description
55 Displays the I/O and output terminal ON/OFF states of the inverter unit.
56 * Displays the input terminal ON/OFF states of the digital input option (FR-A7AX).
57 * Displays the output terminal ON/OFF states of the digital output option (FR-A7AY) or relay output option (FR-A7AR).
* You can set "56" or "57" even if the option is not fitted. When the option is not fitted, the monitor displays are all OFF.
RM
RL
RH
RT MRS STR
AU RES JOG
SU IPF
OLRUN FU Free
Free
Free Free
Free
ABC1 ABC2
STOP STF CS
Center line is always ON
Input Terminals
- Display example -
When signals STF,
RH and RUN are ON
Output terminal
MON P.RUN
EXT NETPU
FWD
REV
Hz
A
V
X1
X0
X2
X3 X6 X9
X4 X7
X13 X14
X15X12
Free
Free
DY Free
Free
Free
X10 X11
X5 X8
Center line is always ON
Decimal point LED of first digit LED is always ON
Y1
Y0
Y2
Y3 Y6
Y4
RA3
RA1 RA2
Y5
Center line is always ON
Decimal point LED of second digit LED is always ON
FR-A7AY
FR-A7AR

146
Monitor display and monitor output signal
(4) Cumulative power monitor and clear (Pr. 170, Pr. 891)
⋅On the cumulative power monitor (Pr. 52 = "25"), the output power monitor value is added up and is updated in 1h
increments.
⋅The operation panel (FR-DU07), parameter unit (FR-PU04/FR-PU07) and communication (RS-485 communication,
communication option) display units and display ranges are as indicated below.
⋅The monitor data digit can be shifted to the right by the number of Pr. 891 settings.
For example, if the cumulative power value is 1278.56kWh when Pr. 891 = "2", the PU/DU display is 12.78 (display
in 100kWh increments) and the communication data is 12.
⋅If the maximum value exceeded at Pr. 891 = "0 to 4", the power is clamped at the maximum value, indicating that a
digit shift is necessary. If the maximum value exceeded at Pr. 891 = "9999", the power returns to 0 and is recounted.
If the maximum value is exceeded at Pr. 891 = "9999", the power returns to 0 and is recounted.
⋅Writing "0" in Pr. 170 clears the cumulative power monitor.
(5) Cumulative energization time and actual operation time monitor (Pr. 171, Pr. 563, Pr. 564)
⋅On the cumulative energization time monitor (Pr. 52 = "20"), the inverter running time is added up every hour.
⋅On the actual operation time monitor (Pr. 52 = "23"), the inverter running time is added up every hour. (Time is not
added up during a stop.)
⋅If the numbers of monitor value exceeds 65535, it is added up from 0. You can check the numbers of cumulative
energization time monitor exceeded 65535h with Pr. 563 and the numbers of actual operation time monitor
exceeded 65535h with Pr. 564.
⋅Writing "0" in Pr. 171 clears the actual operation time monitor. (Energization time monitor cannot be cleared.)
(6) You can select the decimal digits of the monitor (Pr. 268)
⋅As the operation panel (FR-DU07) display is 4 digits long, the decimal places may vary at analog input, etc. The
decimal places can be hidden by selecting the decimal digits.
In such a case, the decimal digits can be selected by Pr. 268.
Operation Panel *1 Parameter Unit *2 Communication
Range Unit Range Unit Range Unit
Pr. 170 = 10 Pr. 170 = 9999
0 to 99.99kWh 0.01kWh 0 to 999.99kWh 0.01kWh
0 to 9999kWh 0 to 65535kWh
(initial value) 1kWh100.0 to 999.9kWh 0.1kWh 1000.0 to 9999.9kWh 0.1kWh
1000 to 9999kWh 1kWh 10000 to 99999kWh 1kWh
*1 Power is measured in the range 0 to 9999.99kWh, and displayed in 4 digits.
When the monitor value exceeds "99.99", a carry occurs, e.g. "100.0", so the value is displayed in 0.1kWh increments.
*2 Power is measured in the range 0 to 99999.99.99kWh, and displayed in 5 digits.
When the monitor value exceeds "999.99", a carry occurs, e.g. "1000.0", so the value is displayed in 0.1kWh increments.
REMARKS
⋅If "0" is written in Pr. 170 and Pr. 170 is read again, "9999" or "10" is displayed.
REMARKS
⋅The actual operation time is not added up unless the inverter is operated one or more hours continuously.
⋅If "0" is written in Pr. 171 and Pr. 171 is read again, "9999" is always displayed. Setting "9999" does not clear the actual operation
time meter.
Pr. 268 Setting Description
9999 (initial value) No function
0
When 1 or 2 decimal places (0.1 increments or 0.01 increments) are monitored, the decimal places are
dropped and the monitor displays an integer value (1 increments).
The monitor value of 0.99 or less is displayed as 0.
1
When 2 decimal places (0.01 increments) are monitored, the 0.01 decimal place is dropped and the
monitor displays the first decimal place (0.1 increments).
When the monitor display digit is originally in 1 increments, it is displayed unchanged in 1 increments.
REMARKS
⋅The number of display digits on the cumulative energization time (Pr. 52 = "20"), actual operation time (Pr. 52 = "23"), cumulative
power (Pr. 52 = "25") or cumulative saving power monitor (Pr. 52 = "51") does not change.
♦ Parameters referred to ♦
Pr. 37 Speed display, Pr. 144 Speed setting switchover Refer to page 139
Pr. 55 Frequency monitoring reference, Pr. 56 Current monitoring reference Refer to page 147

147
Monitor display and monitor output signal
4
PARAMETERS
4.11.3 CA, AM terminal function selection (Pr.55, Pr.56, Pr.867, Pr.869)
(1) Frequency monitoring reference(Pr. 55)
(2) Current monitoring reference (Pr. 56)
For signal output, two different output terminals are available: analog current output terminal CA and analog
output terminal AM.
You can select the signals output to the terminals CA, AM.
Parameter
Number Name Initial Value
Setting Range
200V class
(400V class)
Description
55 * Frequency monitoring
reference 60Hz 0 to 400Hz
Full-scale value when frequency
monitor value is output to terminal CA
and AM.
56 * Current monitoring
reference
Rated inverter
current
02330
(01160)
or less
0 to 500A
Full-scale value when current monitor
value is output to terminal CA and AM.
03160
(01800)
or more
0 to
3600A
867 AM output filter 0.01s 0 to 5s Set the output filter of terminal AM.
869 Current output filter 0.02s 0 to 5s Adjust response level of current output.
The above parameters can be set when Pr. 160 User group read selection = "0". (Refer to page 190)
* The above parameters allow its setting to be changed during operation in any operation mode even if "0" (initial value) is set
in Pr. 77 Parameter write selection.
• Set the full scale value when outputting the frequency monitor from
terminal CA or AM.
• For the calibration of terminal CA, set the full-scale value of the
connected meter when output current of terminal CA is 20mADC.
Set the frequency to be indicated as the full scale value on the meter
(20mADC ammeter) connected between terminal CA and 5. (For
example, 60Hz or 120Hz)
Output voltage is proportional to the frequency. (Maximum output
current is 20mADC.)
• For the calibration of terminal AM, set the full-scale value of the
connected meter when output voltage of terminal AM is 10VDC.
Set the frequency to be indicated as the full scale value on the meter
(10VDC voltmeter) connected between terminal AM and 5. (For
example, 60Hz or 120Hz)
Output voltage is proportional to the frequency. (Maximum output
voltage is 10VDC.)
• Set the full scale value when outputting the current monitor from
terminal CA or AM.
• For the calibration of terminal CA, set the full-scale value of the
connected current meter when the output current of terminal CA is
20mADC.
Set the current to be indicated as the full scale value on the meter
(20mADC ammeter) connected between terminal CA and 5.
Output current is proportional to the monitored value of output
current. (Maximum output current is 20mADC.)
• For the calibration of terminal AM, set the full-scale value of the
connected current meter when the output voltage of terminal AM is
10VDC.
Set the current to be indicated as the full scale value on the meter
(10VDC voltmeter) connected between terminal AM and 5.
Output voltage is proportional to the monitored value of output
current. (Maximum output voltage is 10VDC.)
Setting range of Pr. 55
1Hz 400Hz60Hz
(initial value)
Terminal CA
output current
Terminal AM
output voltage
(20mADC)(10VDC)
Setting range of Pr. 56
Rated output current
(initial value)
500A
(3600A)
Terminal CA
output current
Terminal AM
output voltage
(20mADC)(10VDC)

148
Monitor display and monitor output signal
(3) Terminal AM response adjustment (Pr. 867)
• Using Pr. 867, the output voltage response of the terminal AM can be adjusted within the range 0 to 5s.
• Increasing the setting stabilizes the terminal AM output more but reduces the response level. (Setting "0" sets the
response level to 7ms)
(4) Adjustment of response level of terminal CA (Pr. 869)
• The response level of the output current of the terminal CA can be adjusted between 0 and 5s with Pr. 869.
• Increasing the setting stabilizes the terminal CA output more but reduces the response level. (Setting "0" sets the
response level to about 7ms.)
♦ Parameters referred to ♦
Pr. 37 Speed display Refer to page 139

149
Monitor display and monitor output signal
4
PARAMETERS
4.11.4 Terminal CA, AM calibration
(Calibration parameter C0 (Pr. 900), C1 (Pr. 901), C8 (Pr.930) to C11 (Pr. 931))
(1) CA terminal calibration (C0(Pr. 900), C8(Pr. 930) to C11(Pr. 931) )
⋅Calibrate CA terminal in the following procedure.
1) Connect a 0-20mADC meter (DC ammeter) to across inverter terminals CA and 5. (Note the polarity. Terminal
CA is plus.)
2) Set calibration parameters C8(Pr. 930) to C11 (Pr. 931) to initial values. (When the meter needle does not point to
0, calibrate using C8(Pr. 930) and C9(Pr. 930))
3) Refer to the monitor description list (page 142) to set Pr. 54.
When running frequency, inverter output current or the like has been selected as the monitor, preset in Pr. 55 or
Pr. 56 the running frequency or current value at which the output signal is 20mA.
4) Run the inverter. (The inverter may be run in either the PU or External operation mode.)
5) Use calibration parameter C0(Pr. 900) to set the meter needle to point to full-scale.
By using the operation panel or parameter unit, you can calibrate terminal CA and terminal AM to full scale
deflection.
Parameter
Number Name Initial Value Setting Range Description
C0(900) CA terminal calibration ⎯⎯
Calibrates the scale of the meter
connected to terminal CA.
C1(901) AM terminal calibration ⎯⎯
Calibrates the scale of the analog
meter connected to terminal AM.
C8(930) Current output bias signal 0% 0 to 100% Output signal value for minimum
analog current output
C9(930) Current output bias current 0% 0 to 100% Output current value for minimum
analog current output
C10(931) Current output gain signal 100% 0 to 100% Output signal value for maximum
analog current output
C11(931) Current output gain current 100% 0 to 100% Output current value for maximum
analog current output
*1 The above parameters can be set when Pr. 160 User group read selection = "0". (Refer to page 190.)
*2 The parameter number in parentheses is the one for use with the parameter unit (FR-PU04/FR-PU07).
*3 The above parameters allow its setting to be changed during operation in any operation mode even if "0" (initial value) is set in Pr. 77 Parameter
write selection.
⋅Terminal CA is factory-set to provide a 20mADC
output in the full-scale status of the corresponding
monitor item. Calibration parameter C0 (Pr. 900) allows
the output current ratios (gains) to be adjusted
according to the meter scale. Note that the maximum
output current is 20mADC.
⋅Use calibration parameters C8(Pr. 930) and C9(Pr. 930)
to set a value for zero analog current output (meter
points zero) . In addition, use calibration parameters
C10(Pr. 931) and C11(Pr. 931) to set a value for
maximum analog current output.
⋅Use calibration parameters C8(Pr. 930) and C10(Pr.931)
to set output signal values (monitor output set in Pr. 54)
when the current output at terminal CA is zero or
maximum. At this time, the full-scale of each monitor is
100%. (Refer to page 142)
⋅Use calibration parameters C9(Pr. 930) and C11(Pr.931)
to set the current output values at terminal CA when
the output signal value (monitor output set in Pr. 54) is
zero or maximum. At this time, the current output
calibrated using calibration parameter C0(Pr. 900) is
100%.
REMARKS
⋅When calibrating a monitor output signal, which cannot be adjusted to 100% value without an actual load and a measurement
equipment, set Pr. 54 to "21" (reference voltage output). (20mADC is output at terminal CA.)
⋅Even when calibration parameters are set as C8(Pr. 930) ≥ C10(Pr. 931) and C9(Pr. 930) ≥ C11(Pr. 931), current can be output at
terminal CA.
(ammeter)
0 to 20mADC
CA
5
(+) (-)
Analog output current
(CA)
20mA
C0(Pr.900)
100%
0Output signal value
Output signal value
for minimum analog output
(C10(Pr.931))
Output signal value
for zero analog current output
(C8(Pr.930))
Analog current output value for zero output signal
(C9(Pr.930))
Analog current output
value for maximum
output signal
(C11(Pr.931))

150
Monitor display and monitor output signal
(2) AM terminal calibration (C1(Pr.901))
⋅Calibrate the AM terminal in the following procedure.
1) Connect a 0-10VDC meter (frequency meter) to across inverter terminals AM and 5. (Note the polarity. The
terminal AM is positive.)
2) Refer to the monitor description list (page 142) and set Pr. 158.
When you selected the running frequency or inverter output current as the monitor, preset the running frequency
or current value, at which the output signal will be 10V, to Pr. 55 or Pr. 56.
3) When outputting the item that cannot achieve a 100% value easily by operation, e.g. output current, set "21"
(reference voltage output) in Pr. 158 and perform the following operation. After that, set "2" (output current, for
example) in Pr. 158.
⋅Terminal AM is factory-set to provide a 10VDC output in the full-scale
status of the corresponding monitor item. Calibration parameter C1 (Pr.
901) allows the output voltage ratios (gains) to be adjusted according to
the meter scale. Note that the maximum output voltage is 10VDC.
REMARKS
⋅When calibrating a monitor output signal, which cannot be adjusted to 100% value without an actual load and a measurement
equipment, set Pr. 158 to "21" (reference voltage output).10VDC is output from the terminal AM.
♦ Parameters referred to ♦
Pr. 54 CA terminal function selection Refer to page 147
Pr. 55 Frequency monitoring reference Refer to page 147
Pr.56 Current monitoring reference Refer to page 147
Pr.158 AM terminal function selection Refer to page 147
AM
Inverter
10VDC
5

151
Monitor display and monitor output signal
4
PARAMETERS
4.11.5 How to calibrate the terminal CA when using the operation panel (FR-DU07)
REMARKS
⋅Calibration can also be made for external operation. Set the frequency in External operation mode, and make calibration in
the above procedure.
⋅Calibration is available even during operation.
⋅For the operating procedure using the parameter unit (FR-PU04/FR-PU07), refer to the parameter unit instruction manual.
♦ Parameters referred to ♦
C0 CA terminal calibration Refer to page 149
C1 AM terminal calibration Refer to page 149
Press to return to the indication (step 4).
9. Press . Setting is complete.
2. Press to choose the parameter
setting mode.
Flicker...Parameter setting complete!!
Analog indicator
3. Turn until appears.
1.Confirmation of the RUN indication and
operation mode indication
4. Press to display .
6. Press to enable setting.
7. If the inverter is at a stop, (press
or ) to start the inverter.
(Motor needs not be connected.)
8. Turn to adjust the indicator needle
to the desired position.
( )
Turn to read another parameter.
+
-
The parameter
number read
previously appears.
(When Pr. 54 = 1)
Press twice to show the next parameter ( ).
Display
Operation
5.
Turn until appears.
Set to
C0 CA terminal calibration
.
C0 to C11
setting
is enabled.
The monitor set to Pr. 54 CA terminal
function selection is displayed.

152
Operation selection at power failure and
instantaneous power failure
4.12 Operation selection at power failure and instantaneous
power failure
4.12.1 Automatic restart after instantaneous power failure / flying start
(Pr. 57, Pr. 58, Pr. 162 to Pr. 165, Pr. 299, Pr. 611)
Purpose Parameter that must be Set Refer to Page
At instantaneous power failure
occurrence, restart inverter without
stopping motor
Automatic restart operation
after instantaneous power
failure / flying start
Pr. 57, Pr. 58, Pr. 162 to Pr. 165,
Pr. 299, Pr. 611 152
When undervoltage or a power
failure occurs, the inverter can be
decelerated to a stop.
Power failure-time
deceleration-to-stop
function
Pr. 261 to Pr. 266 156
You can restart the inverter without stopping the motor in the following cases.
⋅when bypass operation is switched to inverter operation
⋅when power comes back ON after an instantaneous power failure
⋅when motor is coasting at start
Parameter
Number Name
Initial Value
200V class
(400V class)
Setting Range
200V class
(400V class)
Description
200V class (400V class)
57 Restart coasting
time 9999
0
FR-F720-00077 (FR-F740-00038) or less .... 0.5s
FR-F720-00105 to 00340
(FR-F740-00052 to 00170).......................... 1s
FR-F720-00490 to 02330
(FR-F740-00250 to 01160) ......................... 3.0s
FR-F720-03160 (FR-F740-01800) or more .. 5.0s
The above times are coasting time.
02330 (01160)
or less
0.1 to
5s Set the waiting time for inverter-triggered restart
after an instantaneous power failure.
03160 (01800)
or more
0.1 to
30s
9999 No restart
58 Restart cushion
time 1s 0 to 60s Set a voltage starting time at restart.
162
Automatic
restart after
instantaneous
power failure
selection
0
0 With frequency search
1Without frequency search (Reduced voltage
system)
10 Frequency search at every start
11 Reduced voltage system at every start
163 First cushion
time for restart 0s 0 to 20s Set a voltage starting time at restart.
Consider using these parameters according to the
load (moment of inertia, torque) magnitude.
164
First cushion
voltage for
restart
0% 0 to 100%
165
Stall prevention
operation level
for restart
110%*1 0 to 120%*1
Considers the rated inverter current as 100% and
set the stall prevention operation level during
restart operation.
299
Rotation
direction
detection
selection at
restarting
9999
0Without rotation direction detection
1With rotation direction detection
9999
When Pr. 78="0", the rotation direction is detected.
When Pr. 78="1", "2", the rotation direction is not
detected.
611 Acceleration
time at a restart
02330 (01160)
or less
5s
0 to 3600s, 9999
Set the acceleration time to reach Pr. 20
Acceleration/deceleration reference frequency at a
restart.
Acceleration time for restart is the normal acceleration
time (e.g. Pr. 7) when "9999" is set.
03160 (01800)
or more
15s
The above parameters can be set when Pr. 160 User group read selection = "0". (Refer to page 190)
*1 When
Pr. 570 Multiple rating setting
= "1", performing inverter reset and all parameter clear changes the initial value and setting range.
(Refer to page 86.)

153
Operation selection at power failure
and instantaneous power failure
4
PARAMETERS
(1) Automatic restart after instantaneous power failure operation
⋅When Instantaneous power failure protection (E.IPF) and undervoltage
protection (E.UVT) are activated, the inverter output is shut off. (Refer to
page 340 for E.IPF and E.UVT.)
When automatic restart after instantaneous power failure operation is set,
the motor can be restarted if power is restored after an instantaneous
power failure and under voltage. (E.IPF and E.UVT are not activated.)
⋅When E.IPF and E.UVT are activated, instantaneous power failure/under
voltage signal (IPF) is output.
⋅The IPF signal is assigned to the terminal IPF in the initial setting. The IPF
signal can also be assigned to the other terminal by setting "2 (positive
logic) or 102 (negative logic)" in any of Pr. 190 to Pr. 196 (output terminal
function selection).
(2) Connection (CS signal)
⋅When the automatic restart after instantaneous power failure
selection signal (CS) is turned ON, automatic restart operation
is enabled.
⋅When Pr. 57 is set to other than "9999" (automatic restart
operation enabled), the inverter will not operate if used with the
CS signal remained OFF.
(3) Automatic restart operation selection
(Pr. 162, Pr. 299)
With frequency search
When "0 (initial value), 10" is set in Pr. 162, the inverter
smoothly starts after detecting the motor speed upon power
restoration.
⋅During reverse rotation, the inverter can be restarted smoothly
as the direction of rotation is detected.
⋅You can select whether to make rotation direction detection or
not with Pr. 299 "Rotation direction detection selection at restarting".
When capacities of the motor and inverter differ, set "0" (without
rotation direction detection) in Pr. 299.
ON
Power
supply OFF
15ms to 100ms
ONIPF OFF
STF
IM
MCCB
CS
CS
S1/L21
R1/L11
T/L3
S/L2
R/L1
MC1
MC2
MC3
W
V
U
MC
switchover
sequence
SD
SD
For use for only
automatic restart
after instantaneous
power failure or flying start,
short CS and SD in advance.
REMARKS
⋅The CS signal is assigned to the terminal CS in the initial setting. By
setting "6" in any of Pr. 178 to Pr. 189 (input terminal function selection),
you can assign the CS signal to the other terminal.
Instantaneous (power failure) time
Power supply
(R/L1,S/L2,T/L3)
Motor
speed N (r/min)
Inverter
output frequency
f (Hz)
Inverter
output voltage
E (V)
Coasting
time (Pr.57)
Speed
detection time
+
Acceleration time
at a restart
(Pr. 611 setting)
Restart cushion
time (Pr. 58 setting)
* The output shut off timing differs according
to the load condition.
*
When Pr. 162 = 0, 10 (with frequency search)
: with rotation direction detection
× : with rotation direction detection
Pr.299 Setting Pr.78 Setting
0 1 2
9999 (initial value) ××
0×××
1
REMARKS
⋅Speed detection time (frequency search) changes according to
the motor speed. (maximum 500ms)
⋅When the inverter capacity is two rank or more larger than the
motor capacity, the inverter may not start due to overcurrent
trip (E.OC).
⋅If two or more motors are connected to one inverter, the
inverter functions abnormally. (Inverter does not start properly.)
⋅Since the DC injection brake is operated instantaneously when
the speed is detected at a restart, the speed may reduce if the
moment of inertia of the load is small.
⋅When reverse rotation is detected when Pr. 78="1" (reverse
rotation disabled), the rotation direction is changed to forward
rotation after decelerates in reverse rotation when the start
command is forward rotation. The inverter will not start when
the start command is reverse rotation.

154
Operation selection at power failure and
instantaneous power failure
(4) Restart coasting time (Pr. 57)
⋅Coasting time is the time from when the motor speed is detected until automatic restart control is started.
⋅Set Pr. 57 to "0" to perform automatic restart operation. The coasting time is automatically set to the value below.
Generally this setting will pose no problems.
⋅Operation may not be performed well depending on the magnitude of the moment of inertia(J) of the load or
operation frequency. Adjust the coasting time between 0.1s and 5s according to the load specifications.
(5) Restart cushion time (Pr. 58)
⋅Cushion time is the length of time taken to raise the voltage appropriate to the detected motor speed (output
frequency prior to instantaneous power failure when Pr. 162 = "1" or "11).
⋅Normally the initial value need not be changed for operation, but adjust it according to the magnitude of the
moment of inertia(J) of the load or torque magnitude.
Without frequency search
When Pr. 162 = "1, 11", automatic restart operation is performed
in a reduced voltage system, where the voltage is gradually
risen with the output frequency unchanged from prior to an
instantaneous power failure independently of the coasting
speed of the motor.
Restart operation at every start
When Pr. 162 = "10" or "11", automatic restart operation is also
performed every start, in addition to the automatic restart after
instantaneous power failure. When Pr. 162 = "0", automatic
restart operation is performed at the first start after power
supply-ON, but not performed at the second time or later.
200V class 00077 or less 00105 to 00340 00490 to 02330 03160 or more
400V class 00038 or less 00052 to 00170 00250 to 01160 01800 or more
Coasting time 0.5s 1s 3s 5s
(6) Automatic restart operation adjustment (Pr. 163 to
Pr. 165, Pr. 611)
⋅Using Pr. 163 and Pr. 164, you can adjust the voltage rise time at
a restart as shown on the left.
⋅Using Pr. 165, you can set the stall prevention operation level at
a restart.
⋅Using Pr. 611, you can set the acceleration time until Pr. 20
Acceleration/deceleration reference frequency is reached after
automatic restart operation is performed besides the normal
acceleration time.
CAUTION
⋅Changing the terminal assignment using Pr. 178 to Pr. 196 (I/O terminal function selection) may affect the other functions. Set
parameters after confirming the function of each terminal.
⋅When automatic restart operation is selected, undervoltage protection (E.UVT) and instantaneous power failure protection
(E.IPF) among the fault output signals will not be provided at occurrence of an instantaneous power failure.
⋅The SU and FU signals are not output during a restart. They are output after the restart cushion time has elapsed.
⋅Automatic restart operation will also be performed after a reset when a retry is made by the retry function.
Instantaneous (power failure) time
Coasting time
Pr. 57 setting Restart cushion
time
Pr. 58 setting
Power supply
(R/L1,S/L2,T/L3)
Motor speed N
(r/min)
Inverter
output frequency
f (Hz)
Inverter
output voltage
E (V)
* The output shut off timing differs according
to the load condition.
*
When Pr. 162 = 1, 11 (without frequency search)
REMARKS
⋅This system stores the output frequency prior to an instantaneous
power failure and increases the voltage. Therefore, if the
instantaneous power failure time exceeds 0.2s, the inverter starts
at Pr. 13 Starting frequency (initial value = 0.5Hz) since the stored
output frequency cannot be retained.
Voltage
100%
Pr.164
(Pr.163) Pr.58 Time
REMARKS
⋅If the setting of Pr. 21 Acceleration/deceleration time increments is
changed, the setting increments of Pr. 611 do not change.

155
Operation selection at power failure
and instantaneous power failure
4
PARAMETERS
4.12.2 Power failure signal (Y67 signal)
When output is shutoff due to a power failure or undervoltage, the Y67 signal turns ON regardless of the automatic
restart after instantaneous power failure function setting.
Y67 signal turns OFF at power failure recovery or undervoltage recovery.
To use Y67 signal, set "67 (positive logic) or 167 (negative logic)" in any of Pr. 190 to Pr. 192 (Output terminal function
selection) to assign the function.
CAUTION
Provide mechanical interlocks for MC1 and MC2. The inverter will be damaged if the power supply is input to the
inverter output section.
When automatic restart after instantaneous power failure has been selected, the motor and machine will start
suddenly (after the reset time has elapsed) after occurrence of an instantaneous power failure. Stay away from
the motor and machine. When you have selected automatic restart after instantaneous power failure function,
apply in easily visible places the CAUTION stickers supplied to the installation guideline.
♦ Parameters referred to ♦
Pr. 7 Acceleration time, Pr. 21 Acceleration/deceleration time increments Refer to page 101
Pr. 13 Starting frequency Refer to page 104
Pr. 65, Pr. 67 to Pr. 69 Retry function Refer to page 159
Pr. 78 Reverse rotation prevention selection Refer to page 190
Pr. 178 to Pr. 189 (input terminal function selection) Refer to page 122
CAUTION
⋅Changing the terminal assignment using Pr.190 to Pr.196 (Output terminal function selection) may affect the other functions. Set
parameters after confirming the function of each terminal.
♦ Parameters referred to ♦
Pr. 190 to Pr. 196 (output terminal function selection) Refer to page 128
Recovery after power failure
Y67
Time
OFF
Power supply
Output frequency
ONON
ON OFFOFF
Converter voltage recovery after E.UVT
Y67
Time
ON
Power supply
Output frequency
ON OFFOFF
E.UVT occurrence
Converter voltage recovery

156
Operation selection at power failure
and instantaneous power failure
4.12.3 Power failure-time deceleration-to-stop function (Pr. 261 to Pr. 266 )
The above parameters can be set when Pr. 160 User group read selection = "0". (Refer to page 190)
....Specifications differ according to the date assembled. Refer to page 400 to check the SERIAL number.
* When the setting of Pr. 21 Acceleration/deceleration time increments is "0" (initial value), the setting range is "0 to 3600s" and the setting increments are
"0.1s", and when the setting is "1", the setting range is "0 to 360s" and the setting increments are "0.01s"
When a power failure or undervoltage occurs, the inverter can be decelerated to a stop or can be decelerated
and re-accelerated to the set frequency.
Parameter
Number Name Initial
Value
Setting
Range Description
261 Power failure stop
selection 0
Operation at
undervoltage or
power failure
At power restoration
during power failure
deceleration
Deceleration time to a
stop
0Coasts to a stop Coasts to a stop —
1Decelerates to a stop Decelerates to a stop Depends on Pr. 262 to
Pr. 266 settings
2Decelerates to a stop Accelerates again Depends on Pr. 262 to
Pr. 266 settings
21 Decelerates to a stop Decelerates to a stop Automatically adjusts
the deceleration time
22 Decelerates to a stop Accelerates again Automatically adjusts
the deceleration time
262 Subtracted frequency
at deceleration start 3Hz 0 to 20Hz
Normally operation can be performed with the initial value unchanged. But
adjust the frequency according to the magnitude of the load specifications
(moment of inertia, torque).
263 Subtraction starting
frequency 60Hz
0 to
400Hz
When output frequency ≥ Pr. 263
Decelerate from the speed obtained from output frequency minus Pr. 262.
When output frequency < Pr. 263
Decelerate from output frequency
9999 Decelerate from the speed obtained from output frequency minus Pr. 262.
264 Power-failure
deceleration time 1 5s
0 to 3600/
360s *
Set a deceleration slope down to the frequency set in Pr. 266.
265 Power-failure
deceleration time 2 9999
0 to 3600/
360s *
Set a deceleration slope below the frequency set in Pr. 266.
9999 Same slope as in Pr. 264
266
Power failure
deceleration time
switchover frequency
60Hz 0 to
400Hz
Set the frequency at which the deceleration slope is switched from the Pr. 264
setting to the Pr. 265 setting.
(1) Connection and parameter setting
⋅Remove the jumpers across terminals R/L1 and R1/L11 and
across terminals S/L2 and S1/L21, and connect terminals
R1/L11 and P/+ and terminals S1/L21 and N/-.
⋅When setting of Pr. 261 is not "0", the inverter decelerates to
a stop if an undervoltage, power failure or input phase loss
(when Pr. 872 ="1"(input phase loss enabled)) occurs.
(2) Operation outline of deceleration to stop at
power failure
⋅If an undervoltage or power failure occurs, the output
frequency is dropped by the frequency set in Pr. 262 .
⋅Deceleration is made in the deceleration time set in Pr. 264.
(The deceleration time setting is the time required from Pr. 20
Acceleration/deceleration reference frequency to a stop.)
⋅When the frequency is low and enough regenerative energy
is not provided, for example, the deceleration time (slope)
from Pr. 265 to a stop can be changed.
⋅When Pr. 261 = "21, 22", inverter decelerates to stop
automatically by adjusting the deceleration time to make
converter voltage (DC bus) constant. (The setting of Pr. 262
to Pr. 266 are invalid.)
Power supply
Remove the jumper
Inverter
S/L2
T/L3
S1/L21
P/+
N/−
R1/L11
R/L1
Connect terminal
R1/L11 and P/+
and terminal
S1/L21 and N/-.
Pr.264
Power-failure
deceleration time 1
Pr.265
Power-failure
deceleration
time 2
Time
Power supply
Output
frequency Subtracted
frequency at
deceleration start
Pr.262
Power-failure
deceleration
time switchover
frequency
P
r.266

157
Operation selection at power failure
and instantaneous power failure
4
PARAMETERS
(3) Power failure stop function (Pr. 261 = "1, 21")
⋅If power is restored during power failure deceleration, deceleration to a stop is continued and the inverter remains
stopped. To restart, turn OFF the start signal once, then turn it ON again.
⋅At power failure when Pr. 261 = "21", inverter decelerates to stop automatically by adjusting the deceleration time to
make converter voltage (DC bus) constant. (The setting of Pr. 262 to Pr. 266 are invalid.)
(4) Operation continuation at instantaneous power failure function (Pr. 261 = "2, 22")
⋅When power is restored during deceleration after an instantaneous power failure, acceleration is made again up to
the set frequency.
⋅When this function is used in combination with the automatic restart after instantaneous power failure operation,
deceleration is available at a power failure and acceleration is available again after power restoration. When power
is restored after a stop by deceleration at an instantaneous power failure, automatic restart operation is performed
if automatic restart after instantaneous power failure has been selected (Pr. 57 ≠ "9999")
⋅At power failure when Pr. 261 = "22", inverter decelerates to stop automatically by adjusting the deceleration time to
make converter voltage (DC bus) constant. If the power supply recovers, inverter accelerates again to the set
frequency.
⋅The setting of Pr. 262 to Pr. 266 are invalid when Pr. 261 = "22".
REMARKS
⋅When automatic restart after instantaneous power failure is selected (Pr. 57 ≠ "9999"), deceleration to stop function is invalid and the
restart after instantaneous power failure operation is performed.
⋅When the power failure deceleration stop function is active (Pr. 261 = "1,
21"), the inverter will not start even if the power is turned ON with the
start signal (STF/STR) ON. After switching ON the power supply, turn
OFF the start signal once and then ON again to make a start.
.
During deceleration at
occurrence of power failure
During stop at
occurrence of
power failure
STF
Y46
Time
Turn OFF STF once to make acceleration again
Power
supply
Output frequency
Pr.261 = 1
During deceleration at
occurrence of power failure
Deceleration time: automatically adjusted
During stop at
occurrence of
power failure
STF
Y46
Time
Turn OFF STF once to make acceleration again
Power
supply
Output frequency
Pr.261 = 21
STF
Power supply
Y46
Not started as inverter
is stopped due to power
failure
ON
OFF ON
Output
frequency
Time
ON
IPF
Power
supply
Time
Output
frequency
Y46
During deceleration
at occurrence of
power failure Reacceleration*
When power is restored during
deceleration at occurrence of
power failure
Pr. 261 = 2, 22
* Acceleration time depends on Pr. 7 (Pr. 44 ).
During power failure
Power
supply
Output
frequency
Y46
During deceleration
at occurrence of
power failure
Automatic restart
after instantaneous
power failure
Reset time + Pr.57
Pr.261 = 2, 22, Pr.57 9999 When used with automatic restart
after instantaneous power failure
Time

158
Operation selection at power failure
and instantaneous power failure
(5) Power failure deceleration signal (Y46 signal)
⋅After a power failure stop, inverter cannot start even if power is restored and the start command is given. In this
case, check the power failure deceleration signal (Y46 signal). (at occurrence of input phase loss protection
(E.ILF), etc.)
⋅The Y46 signal is ON during deceleration at an instantaneous power failure or during a stop after deceleration at an
instantaneous power failure.
⋅For the Y46 signal, set "46 (forward action)" or "146 (reverse action)" in any of Pr. 190 to Pr. 196 (output terminal
function selection) to assign the function.
REMARKS
⋅Stop selection function is disabled while inverter decelerates due to a power failure, even though stop selection (Pr. 250) is set.
CAUTION
⋅When Pr. 30 Regenerative function selection = "2" (FR-HC, MT-HC, FR-CV is used), the power failure deceleration function is
invalid.
⋅When the (output frequency - Pr. 262) at undervoltage or power failure occurrence is negative, the calculation result is regarded
as 0Hz. (DC injection brake operation is performed without deceleration).
⋅During a stop or trip, the power failure stop selection is not performed.
⋅Y46 signal turns on when undervoltage occurs even when the motor is not decelerating at an instantaneous power failure. For
this reason, Y46 signal outputs instantly at powering OFF, which is not a fault.
⋅When power failure deceleration stop function is selected, undervoltage protection (E.UVT), instantaneous power failure
protection (E.IPF), and input phase loss protection (E.ILF) do not function.
⋅Changing the terminal assignment using Pr. 190 to Pr. 196 (output terminal function selection) may affect the other terminals. Please
set parameters after confirming the function of each terminal.
CAUTION
Even if the power failure stop function is valid, some loads may cause the inverter to trip and the motor to coast.
The motor will coast if enough regenerative energy is given from the motor.
♦ Parameters referred to ♦
Pr. 12 DC injection brake operation voltage Refer to page 112
Pr. 20 Acceleration/deceleration reference frequency, Pr. 21 Acceleration/deceleration time increments Refer to page 101
Pr. 30 Regenerative function selection Refer to page 114
Pr. 57 Restart coasting time Refer to page 152
Pr. 190 to Pr. 196 (output terminal function selection) Refer to page 128
Pr. 872 Input phase loss protection selection Refer to page 162

159
Operation setting at fault occurrence
4
PARAMETERS
4.13 Operation setting at fault occurrence
4.13.1 Retry function (Pr. 65, Pr. 67 to Pr. 69)
⋅Retry operation automatically resets a fault and
restarts the inverter at the starting frequency when the
time set in Pr. 68 elapses after the inverter is tripped.
⋅Retry operation is performed by setting Pr. 67 to any
value other than "0". Set the number of retries at fault
occurrence in Pr. 67.
⋅When retries fail consecutively more than the number
of times set in Pr. 67, a retry count excess fault (E.RET)
occurs, resulting in inverter trip.
(Refer to retry failure example)
⋅Use Pr. 68 to set the waiting time from when the
inverter trips until a retry is made in the range 0 to 10s.
⋅Reading the Pr. 69 value provides the cumulative
number of successful restart times made by retry. The
cumulative count in Pr. 69 is increased by 1 when a
retry is regarded as successful after normal operation
continues without faults occurring for more than four
times longer than the time set in Pr. 68 after a retry
start.
(When retry is successful, cumulative number of retry
failure is cleared.)
⋅Writing "0" in Pr. 69 clears the cumulative count.
⋅During a retry, the Y64 signal is ON. For the Y64
signal, assign the function by setting "64 (positive
operation)" or "164 (negative operation)" in any of Pr.
190 to Pr. 196 (output terminal function selection) .
Purpose Parameter that must be Set Refer to
Page
Recover by retry operation at fault
occurrence Retry operation Pr. 65, Pr. 67 to Pr. 69 159
Output fault code from terminal Fault code output function Pr. 76 161
Do not input/output phase loss alarm Input/output phase loss
protection selection Pr. 251, Pr. 872 162
If a fault occurs, the inverter resets itself automatically to restart. You can also select the fault for a retry.
When automatic restart after instantaneous power failure is selected (Pr. 57 Restart coasting time ≠ "9999"), restart
operation is performed at retry operation as at an instantaneous power failure. (Refer to page 152 for the restart
function.)
Parameter
Number Name Initial
Value
Setting
Range Description
65 Retry selection 0 0 to 5 A fault for retry can be selected. (Refer to the next page)
67 Number of retries at fault
occurrence 0
0 No retry function
1 to 10 Set the number of retries at fault occurrence.
A fault output is not provided during retry operation.
101 to 110
Set the number of retries at fault occurrence. (The
setting value of minus 100 is the number of retries.)
A fault output is provided during retry operation.
68 Retry waiting time 1s 0 to 10s Set the waiting time from when an inverter fault occurs
until a retry is made.
69 Retry count display erase 0 0 Clear the number of restarts succeeded by retry.
The above parameters can be set when Pr. 160 User group read selection = "0". (Refer to page 190)
CAUTION
Changing the terminal assignment using Pr. 190 to Pr. 196
(output terminal function selection) may affect the other
functions. Set parameters after confirming the function of
each terminal.
Retry failure example
Inverter
output
frequency
Fault
occurrence
First
retry Fault
occurrence
Second
retry Fault
occurrence
Third
retry Retry failure
(E.RET)
ON
0
Fault signal
(ALM)
Pr.68 Pr.68 Pr.68
Time
Y64 ON ON ON
Inverter
output
frequency
0
Y64
Pr.68
Pr.68 5
Retry success
Retry success example
Success count + 1
Time
ON
Fault occurrence
Retry success count
Retry start

160
Operation setting at fault occurrence
⋅Use Pr. 65 to select the fault to be activated for retries. No retry will be made for the fault not indicated. (Refer to page
334 for the fault description.)
indicates the errors selected for retry.
CAUTION
⋅For a retry error, only the description of the first fault is stored.
⋅When an inverter fault is reset by the retry function at the retry time, the accumulated data of the electronic thermal relay
function, regenerative brake duty etc. are not cleared. (Different from the power-ON reset.)
⋅Retry is not performed if E.PE (Parameter storage device fault) occurred at power ON.
⋅If a fault that is not selected for a retry occurs during retry operation (retry waiting time), the retry operation stops while the fault
indication is still displayed.
⋅The retry function is invalid for the fault initiated by the fault initiation function.
CAUTION
When you have selected the retry function, stay away from the motor and machine in the case of the inverter is
tripped. The motor and machine will start suddenly (after the reset time has elapsed) after the inverter trip.
When you have selected the retry function, apply in easily visible places the CAUTION stickers supplied.
♦ Parameters referred to ♦
Pr. 57 Restart coasting time Refer to page 152
Fault for
Retry
Pr. 65 Setting
012345
E.OC1
E.OC2
E.OC3
E.OV1
E.OV2
E.OV3
E.THM
E.THT
E.IPF
E.UVT
E.BE
E. GF
E.OHT
E.OLT
E.OPT
E.OP1
E.OP2
E. PE
E.PTC
E.CDO
E.SER
E.ILF
E.PID
E.PCH
E.LCI
Fault for
Retry
Pr. 65 Setting
012345

161
Operation setting at fault occurrence
4
PARAMETERS
4.13.2 Fault code output selection (Pr. 76)
⋅By setting Pr. 76 to "1" or "2", the fault code can be output to the output terminals.
⋅When the setting is "2", a fault code is output at only fault occurrence, and during normal operation, the terminals
output the signals assigned to Pr. 191 to Pr. 194 (output terminal function selection).
⋅The following table indicates fault codes to be output. (0: output transistor OFF, 1: output transistor ON)
At fault occurrence, its description can be output as a 4-bit digital signal from the open collector output terminals.
The fault code can be read by a programmable controller, etc., and its corrective action can be shown on a
display, etc.
Parameter
Number Name Initial Value Setting Range Description
76 Fault code output selection 0
0 Without fault code output
1With fault code output
(Refer to the following table)
2Fault code output at fault occurrence
only (Refer to the following table)
The above parameters can be set when Pr. 160 User group read selection = "0". (Refer to page 190)
Operation Panel
Indication
(FR-DU07)
Output of Output Terminals
Fault Code
SU IPF OL FU
Normal *0000 0
E.OC1 0001 1
E.OC2 0010 2
E.OC3 0011 3
E.OV1 to E.OV3 0100 4
E.THM 0101 5
E.THT 0110 6
E.IPF 0111 7
E.UVT 1000 8
E.FIN 1001 9
E. BE 1010 A
E. GF 1011 B
E.OHT 1100 C
E.OLT 1101 D
E.OPT 1110 E
E.OP1 1110 E
Other than the above 1111 F
* When Pr. 76 = "2", the output terminals output the signals assigned to Pr. 191 to Pr. 194 .
CAUTION
⋅When a value other than "0" is set in Pr.76
When a fault occurs, the output terminals SU, IPF, OL, FU output the signal in the above table, independently of the Pr. 191 to
Pr. 194 (output terminal function selection) settings. Please be careful when inverter control setting has been made with the output
signals of Pr. 191 to Pr. 194.
♦ Parameters referred to ♦
Pr. 191 to Pr. 194 (output terminal function selection) Refer to page 128

162
Operation setting at fault occurrence
4.13.3 Input/output phase loss protection selection (Pr. 251, Pr. 872)
(1) Output phase loss protection selection (Pr. 251)
⋅When Pr. 251 is set to "0", output phase loss protection (E.LF) becomes invalid.
(2) Input phase loss protection selection (Pr. 872)
⋅When Pr. 872 is set to "1", input phase loss protection (E.ILF) is provided if a phase loss of one phase among the
three phases is detected for 1s continuously.
You can disable the output phase loss protection function that stops the inverter output if one phase of the
inverter output side (load side) three phases (U, V, W) is lost.
The input phase loss protection selection of the inverter input side (R/L1, S/L2, T/L3) can be valid.
Parameter
Number Name Initial Value Setting Range Description
251 Output phase loss protection
selection 10 Without output phase loss protection
1 With output phase loss protection
872 Input phase loss protection
selection 00 Without input phase loss protection
1 With input phase loss protection
The above parameters can be set when Pr. 160 User group read selection = "0". (Refer to page 190)
REMARKS
If input phase is lost when Pr. 872 = "1" (with input phase loss protection) and Pr. 261 ≠ "0" (power failure stop function valid),
input phase loss protection (E.ILF) is not provided but power-failure deceleration is made.
CAUTION
⋅When an input phase loss occurs in the R/L1 and S/L2 phases, input phase loss protection is not provided but the inverter
output is shut off.
⋅If an input phase loss continues for a long time, the converter section and capacitor lives of the inverter will be shorter.
♦ Parameters referred to ♦
Pr. 261 Power failure stop selection Refer to page 156

163
Energy saving operation and energy saving monitor
4
PARAMETERS
4.14 Energy saving operation and energy saving monitor
4.14.1 Energy saving control and Optimum excitation control (Pr. 60)
(1) Energy saving operation mode (Setting "4")
⋅When "4" is set in Pr. 60, the inverter operates in the energy saving operation mode.
⋅In the energy saving operation mode, the inverter automatically controls the output voltage to minimize the inverter
output voltage during a constant operation.
(2) Optimum excitation control mode (Setting "9")
⋅When "9" is set in Pr. 60, the inverter operates in the Optimum excitation control mode.
⋅The Optimum excitation control mode is a control method which controls excitation current to improve the motor
efficiency to maximum and determines output voltage as an energy saving method.
Purpose Parameter that must be Set Refer to
Page
Energy saving operation Energy saving operation and
Optimum excitation control Pr. 60 163
How much energy can be saved Energy saving monitor Pr. 52, Pr. 54, Pr. 158,
Pr. 891 to Pr. 899 164
Without a fine parameter setting, the inverter automatically performs energy saving control.
This inverter is optimum for fan and pump applications.
Parameter
Number Name Initial Value Setting Range Description
60 Energy saving control selection * 0
0 Normal operation mode
4 Energy saving operation mode
9 Optimum excitation control mode
* When parameter is read using the FR-PU04, a parameter name different from an actual parameter is displayed.
REMARKS
⋅For applications a large load torque is applied to or machines repeat frequent acceleration/deceleration, an energy saving effect
is not expected.
REMARKS
⋅When the motor capacity is too small as compared to the inverter capacity or two or more motors are connected to the inverter,
the energy saving effect is not expected.
CAUTION
⋅When the energy saving mode and Optimum excitation control mode are selected, deceleration time may be longer than the
setting value. Since overvoltage fault tends to occur as compared to the constant-torque load characteristics, set a longer
deceleration time.
⋅Since output voltage is controlled in energy saving operation mode and by Optimum excitation control, output current may
slightly increase.
♦ Parameters referred to
Pr. 80 Motor capacity Refer to page 79

164
Energy saving operation and energy saving monitor
4.14.2 Energy saving monitor (Pr. 891 to Pr. 899)
From the power consumption estimated value during commercial power supply operation, the energy saving
effect by use of the inverter can be monitored/output.
Parameter
Number
Name Initial Value Setting Range
200V class (400V class) Description
52 DU/PU main display data
selection
0
(output
frequency)
0, 5, 6, 8 to 14, 17, 20,
23 to 25, 50 to 57, 67,
81 to 86, 100
50: Power saving monitor
51: Cumulative saving power monitor
54 CA terminal function
selection 1
(output
frequency)
1 to 3, 5, 6, 8 to 14, 17, 21,
24, 50, 52, 53, 67, 70, 85 50: Power saving monitor
158 AM terminal function
selection
1 to 3, 5, 6, 8 to 14, 17, 21,
24, 50, 52, 53, 67, 70, 86
891 Cumulative power monitor
digit shifted times 9999
0 to 4
Set the number of times to shift the
cumulative power monitor digit
Clamps the monitor value at
maximum.
9999
No shift
Clears the monitor value when it
exceeds the maximum value.
892 Load factor 100% 30 to 150%
Set the load factor for commercial
power supply operation. Multiplied by
the power consumption rate (page 167)
during commercial power supply
operation.
893 Energy saving monitor
reference (motor capacity)
SLD/LD value
of Applied
motor Capacity
02330
(01160) or
less
0.1 to 55kW Set the motor capacity (pump
capacity). Set when calculating power
saving rate, power saving rate average
value, commercial operation power.
03160
(01800) or
more
0 to 3600kW
894
Control selection during
commercial power-supply
operation
0
0 Discharge damper control (fan)
1 Inlet damper control (fan)
2 Valve control (pump)
3Commercial power-supply drive (fixed
value)
895 Power saving rate
reference value 9999
0Consider the value during commercial
power-supply operation as 100%
1
Consider the
Pr. 893
setting as 100%.
9999 No function
896 Power unit cost 9999 0 to 500
Set the power unit cost. Displays the
power saving amount charge on the
energy saving monitor.
9999 No function
897 Power saving monitor
average time 9999
0 Average for 30 minutes
1 to 1000h Average for the set time
9999 No function
898 Power saving cumulative
monitor clear 9999
0 Cumulative monitor value clear
1 Cumulative monitor value hold
10 Accumulation continued
(communication data upper limit 9999)
9999
Accumulation continued
(communication data upper limit
65535)
899 Operation time rate
(estimated value) 9999 0 to 100%
Use for calculation of annual power
saving amount. Set the annual
operation ratio (consider 365 days ×
24hr as 100%).
9999 No function
The above parameters can be set when Pr. 160 User group read selection = "0". (Refer to page 190)
The above parameters allow its setting to be changed during operation in any operation mode even if "0" (initial value) is set in Pr. 77 Parameter write
selection.

165
Energy saving operation and energy saving monitor
4
PARAMETERS
(1) Energy saving monitor list
⋅The following items are monitored by the power saving monitor (Pr. 52, Pr. 54, Pr. 158 = "50").
(Only 1) Power saving and 3) Power saving average value can be output to Pr. 54 (terminal CA) and Pr. 158
(terminal AM))
⋅The following shows the items which can be monitored by the cumulative saving power monitor (Pr. 52 = "51").
(The monitor value of the cumulative monitor can be shifted to the right with Pr. 891 Cumulative power monitor digit
shifted times.)
Energy Saving
Monitor Item Description and Formula Unit Parameter Setting
Pr. 895 Pr. 896 Pr. 897 Pr. 899
1) Power saving
Difference between the estimated value of power
necessary for commercial power supply operation
and the input power calculated by the inverter
Power during commercial power supply
operation − input power monitor
0.01kW/
0.1kW *3 9999
⎯9999
⎯
2) Power saving rate
Ratio of power saving on the assumption that power
during commercial power supply operation is 100%
× 100
0.1%
0
Ratio of power saving on the assumption that Pr.
893 is 100%
× 100
1
3) Power saving average
value
Average value of power saving amount per hour
during predetermined time (Pr. 897)0.01kWh
/0.1kWh
*3
9999
9999
0 to
1000h
4) Power saving rate
average value
Ratio of power saving average value on the
assumption that the value during commercial
power supply operation is 100%
× 100
0.1%
0
Ratio of power saving average value on the
assumption that Pr. 893 is 100%
× 100
1
5) Power saving amount
average value
Power saving average value represented in terms
of charge
3) Power saving average value × Pr. 896
0.01/0.1
*3 ⎯0 to
500
Energy Saving
Monitor Item Description and Formula Unit Parameter Setting
Pr. 895 Pr. 896 Pr. 897 Pr. 899
6) Power saving
amount
Power saving is added up per hour.
Σ ( 1) Power saving × Δt)
0.01kWh
/0.1kWh
*1*2*3
⎯9999
⎯
9999
7) Power saving
amount charge
Power saving amount represented in terms of charge
6) Power saving amount × Pr. 896 0.01/0.1
*1*3
⎯0 to
500
8) Annual power
saving amount
Estimated value of annual power saving amount
×
24
×
365
×
0.01kWh
/0.1kWh
*1*2*3
⎯9999
0 to
100%
9)
Annual power
saving amount
charge
Annual power saving amount represented in terms of
charge
8) Annual power saving amount × Pr. 896
0.01/0.1
*1*3
⎯0 to
500
*1 For communication (RS-485 communication, communication option), the display increments are 1. For example, 10.00kWh indicates that
communication data is 10.
*2 When using the parameter unit (FR-PU04/FR-PU07), "kW" is displayed.
*3 The setting depends on capacities. (FR-F720-02330 (FR-F740-01160) or less/FR-F720-03160 (FR-F740-01800) or more)
REMARKS
⋅Since four digits are displayed on the operation panel (FR-DU07), the value is displayed in 0.1 increments when a monitor value
in 0.01 increments exceeds 99.99, then rounded up to 100.0. The maximum display is "9999".
⋅As the operation panel (FR-PU04/FR-PU07) is 5-digit display, it displays in 0.1 increments since a carry occurs, e.g. "1000.0",
when a monitor value in 0.01 increments exceeds "999.99". The maximum display is "99999".
⋅The upper limit of communication (RS-485 communication, communication option) is "65535" when Pr. 898 Power saving cumulative
monitor clear = "9999". The upper limit of 0.01 increments monitor is "655.35" and that of 0.1 increments monitor is "6553.5".
Power during commercial
power supply operation
1) Power saving
1) Power saving
Pr. 893
Σ ( 1) Power saving × Δt)
Pr. 897
Σ ( 2) Power saving rate × Δt)
Pr. 897
3) Power saving average value
Pr. 893
6) Power saving amount
Operation time during accumulation
of power saving amount
Pr. 899
100

166
Energy saving operation and energy saving monitor
(2) Power saving instantaneous monitor ( 1) power savings, 2) power saving rate )
⋅On the power saving monitor ( 1)), an energy saving effect as compared to the power consumption during
commercial power supply operation (estimated value) is calculated and displays on the main monitor.
⋅In the following case, the power saving monitor ( 1)) is "0".
(a)Calculated values of the power saving monitor are negative values.
(b)During the DC injection brake operation
(c)Motor is not connected (output current monitor is 0A)
⋅On the power saving rate monitor ( 2)), setting "0" in Pr. 895 Power saving rate reference value displays the power
saving rate on the assumption that power (estimated value) during commercial power supply operation is 100%.
When Pr. 895 = "1", the power saving rate on the assumption that the Pr. 893 Energy saving monitor reference (motor
capacity) value is 100% is displayed.
(3) Power saving average value monitor ( 3) power saving average value, 4) average power
saving rate average value, 5) power saving amount average value)
⋅Power saving average value monitor is displayed by setting a value other than "9999" in Pr. 897 Power saving
monitor average time.
⋅The power saving average value monitor ( 3)) displays the unit time average value of the power saving amount at
averaging.
⋅The average value is updated every time an average time has elapsed after the Pr. 897 setting is changed, power is
turned ON or the inverter is reset, assuming as a starting point. The power savings average value update timing
signal (Y92) is inverted every time the average value is updated.
⋅The power saving average value monitor ( 4)) displays the average value per unit time of power saving rate ( 2)) at
every average time by setting "0" or "1" in Pr. 895 Power saving rate reference value.
⋅By setting the charge (power unit) per 1kWh of power amount in Pr. 896 Power unit cost, the power saving amount
average value monitor ( 5)) displays the charge relative to the power saving average value (power saving average
value ( 3)) × Pr. 896).
(4) Cumulative saving power monitor ( 6) power saving amount, 7) power saving amount
charge, 8) annual power saving amount, 9) annual power saving amount charge)
⋅On the cumulative saving power monitor, the monitor data digit can be shifted to the right by the number of Pr. 891
Cumulative power monitor digit shifted times settings. For example, if the cumulative power value is 1278.56kWh
when Pr. 891 = "2", the PU/DU display is 12.78 (display in 100kWh increments) and the communication data is 12.
If the maximum value is exceeded at Pr. 891 = "0 to 4", the power is clamped at the maximum value, indicating that
a digit shift is necessary. If the maximum value exceeded at Pr. 891 = "9999", the power returns to 0 and is
recounted. The other monitors are clamped at the display maximum value.
⋅The cumulative saving power monitor ( 6)) can measure the power amount during a predetermined period.
Measure according to the following steps
1) Write "9999" or "10" in Pr. 898 Power saving cumulative monitor clear.
2) Write "0" in Pr. 898 at measurement start timing to clear the cumulative saving power monitor value and start
accumulation of power saving.
3) Write "1" in Pr. 898 at measurement end timing to hold the cumulative saving power monitor value.
REMARKS
⋅The cumulative saving power monitor value is stored every hour. Hence, when the power supply is switched OFF within one
hour, and switched ON again, the previously stored monitor value is displayed and accumulation starts. (The cumulative monitor
value may decrease)
048121620T
When Pr.897=4 [Hr]
Power saving
instantaneous
value [kW]
Pr. 897 setting
Power saving
average value
[kW]
Y92: power saving
average value
update timing signal
Operation start
0 in the first
measurement
Average Average
During stop
Average
Average
Power
is OFF
Last value
Stores Hi/Low when the
power is OFF and starts.
40 8 12 16 0 4

167
Energy saving operation and energy saving monitor
4
PARAMETERS
(5) Power estimated value of commercial power supply operation (Pr. 892, Pr. 893, Pr. 894)
⋅Select the commercial power supply operation pattern from among the four patterns of discharge damper control
(fan), inlet damper control (fan), valve control (pump) and commercial power supply drive, and set it to Pr. 894
Control selection during commercial power-supply operation.
⋅Set the motor capacity (pump capacity) in Pr. 893 Energy saving monitor reference (motor capacity).
⋅The power consumption rate (%) during commercial power supply operation is estimated from the operation
pattern and the ratio of speed to rating (current output frequency/Pr. 3 Base frequency) in the following chart.
⋅From the motor capacity set in Pr. 893 and Pr. 892 Load factor, the power estimated value (kW) during commercial
power supply operation is found by the following formula.
Power estimated value (kW) during commercial power supply operation
= Pr. 893 (kW) × ×
REMARKS
⋅Since the speed does not increase above the power supply frequency in commercial power supply operation, it becomes
constant when the output frequency rises to or above Pr. 3 Base frequency.
0
10
20
30
40
50
60
70
80
90
100
110
0 102030405060708090100110
Ratio of speed to rating [%]
Discharge side
damper control
(fan)
Inlet damper control
(fan)
Valve control
(pump)
Commercial power-supply drive
Power consumption [%]
Power consumption (%)
100
Pr. 892 (%)
100

168
Energy saving operation and energy saving monitor
(6) Annual power saving amount, power charge (Pr. 899)
⋅By setting the operation time rate [%] (ratio of time when the motor is actually driven by the inverter during a year)
in Pr. 899, the annual energy saving effect can be predicted.
⋅When the operation pattern is predetermined to some degree, the estimated value of the annual power saving
amount can be found by measurement of the power saving amount during a given measurement period.
⋅Refer to the following and set the operation time rate.
1) Predict the average time [h/day] of operation in a day.
2) Find the annual operation days [days/year]. (Monthly average operation days × 12 months)
3) Calculate the annual operation time [h/year] from 1) and 2).
4) Calculate the operation time rate and set it to Pr. 899.
⋅Calculate the annual power saving amount from Pr. 899 Operation time rate (estimated value) and power saving
average value monitor
⋅The annual power saving amount charge can be monitored by setting the power charge per hour in Pr. 896 Power
unit cost.
Calculate the annual power saving amount charge in the following method.
Annual operation time (h/year) = Average time (h/day) × Operation days (days/year)
Operation time rate (%) = × 100(%)
REMARKS
⋅Operation time rate setting example: When operation is performed for about 21 hours per day and the monthly average
operation days are 16 days
Annual operation time = 21 (h/day) × 16 (days/month) × 12 months = 4032 (h/year)
Operation time rate (%) = × 100(%) = 46.03%
Set 46.03% to Pr. 899.
Annual power saving amount (kWh/year) = × 24h × 365 days ×
Annual power saving amount charge = Annual power saving amount (kWh/year) × Pr. 896
REMARKS
In the regeneration mode, make calculation on the assumption that "power saving = power during commercial power supply
operation (input power = 0)".
♦ Parameters referred to ♦
Pr. 3 Base frequency Refer to page 89
Pr. 52 DU/PU main display data selection Refer to page 141
Pr. 54 CA terminal function selection Refer to page 147
Pr. 158 AM terminal function selection Refer to page 147
Annual operation time (h/year)
24 (h/day) x 365 (days/year)
4032 (h/year)
24 (h/day)× 365 (days/year)
Power saving average value
(kW) during accumulation
when Pr. 898 = 10 or 9999
Pr. 899
100

169
Motor noise, EMI measures, mechanical resonance
4
PARAMETERS
4.15 Motor noise, EMI measures, mechanical resonance
4.15.1 PWM carrier frequency and Soft-PWM control (Pr. 72, Pr. 240, Pr. 260)
(1) PWM carrier frequency changing (Pr. 72)
⋅You can change the PWM carrier frequency of the inverter.
⋅Changing the PWM carrier frequency produces an effect on avoiding the resonance frequency of a mechanical system or
motor or on EMI measures or on leakage current reduction caused by the PWM switching.
⋅When using an option sine wave filter (MT-BSL/BSC) for the FR-F720-03160 (FR-F740-01800) or more, set
"25"(2.5kHz) in Pr. 72.
(2) Soft-PWM control (Pr. 240)
⋅Soft-PWM control is a control method that changes the motor noise from a metallic tone into an unoffending
complex tone.
(3) PWM carrier frequency automatic reduction function (Pr. 260)
⋅If continuous operation is performed at 85% or higher of the rated inverter current (the value in the parenthesis on
page 370) with Pr.260 = "1 (initial setting)" and Pr.72 ≥ "3 (inverter carrier frequency is set to 3kHz is higher)," E.THT
(Inverter overload trip) is likely to occur. To avoid that, the carrier frequency is automatically lowered to as low as
2kHz. (Motor noise increases, but not to the point of failure)
⋅When Pr. 260 is set to"0", the carrier frequency becomes constant (Pr. 72 setting) independently of the load, making
the motor sound uniform.
Note that continuous operation should be performed at less than 85% of the inverter rating.
Purpose Parameter that must be Set Refer to
Page
Reduction of the motor noise
Measures against EMI and leakage currents
Carrier frequency and
Soft-PWM selection Pr. 72, Pr. 240, Pr. 260 169
Reduce mechanical resonance Speed smoothing control Pr. 653, Pr. 654 170
You can change the motor sound.
Parameter
Number Name Initial
Value
Setting Range
200V class (400V
class)
Description
72 * PWM frequency selection 2
02330
(01160)
or less
0 to 15 PWM carrier frequency can be changed. The
setting displayed is in [kHz]. Note that 0 indicates
0.7kHz, 15 indicates 14.5kHz and 25 indicates
2.5kHz.
(25 is exclusively for a sine wave filter.)
03160
(01800)
or more
0 to 6, 25
240 * Soft-PWM operation
selection 1
0 Soft-PWM is invalid
1
When Pr. 72 = "0 to 5" ("0 to 4" for FR-F720-
03160 (FR-F740-01800) or more), soft-PWM is
valid.
260 PWM frequency automatic
switchover 1
0
PWM carrier frequency is constant independently
of load.
When the carrier frequency is set to 3kHz or more
(Pr. 72 ≥ "3"), perform continuous operation at less
than 85% of the rated inverter current.
1Decreases PWM carrier frequency automatically
when load increases.
The above parameters can be set when Pr. 160 User group read selection = "0". (Refer to page 190.)
* The above parameters allow its setting to be changed during operation in any operation mode even if "0" (initial value) is set in Pr.
77 Parameter write selection.

170
Motor noise, EMI measures, mechanical resonance
4.15.2 Speed smoothing control (Pr. 653, Pr. 654)
(1) Control block diagram
(2) Setting method
If vibration due to mechanical resonance occurs, set 100% in Pr. 653, run the inverter at the frequency which
generates maximum vibration and check if the vibration will be reduced or not after several seconds.
If effect is not produced, gradually increase the Pr. 653 setting and check the effect repeatedly until the most
effective value is set in Pr. 653.
If vibration becomes large by increasing the Pr. 653 setting, gradually decrease the Pr. 653 setting from 100% to
check the effect in a similar manner.
When the vibrational frequency due to the mechanical resonance (fluctuation of torque, speed, and converter
output voltage) is known using a tester and such, set 1/2 to 1 time of the vibrational frequency to Pr.654. (Setting
vibrational frequency range can suppress the vibration better.)
CAUTION
⋅Decreasing the PWM carrier frequency effect on EMI measures and on leakage current reduction, but increases motor noise.
⋅When Pr. 570 = "0" (initial value), functions of Pr. 260 become invalid. PWM carrier frequency automatically decreases when load
increases. (Refer to page 86.)
⋅When PWM carrier frequency is set to 1kHz or less (Pr. 72≤1), fast-response current limit may function prior to stall prevention
operation due to increase in ripple currents, resulting in insufficient torque. In such case, set fast-response current limit
operation invalid using Pr. 156 Stall prevention operation selection.
♦ Parameters referred to ♦
Pr.156 Stall prevention operation selection Refer to page 81
Vibration due to mechanical resonance influences the inverter control, causing the output current (torque) to be
unstable. In this case, the output current (torque) fluctuation can be reduced to ease vibration by changing the
output frequency.
Parameter
Number Name Initial
Value
Setting
Range Description
653 Speed smoothing control 0 0 to 200% The torque fluctuation is reduced to reduce vibration due to
mechanical resonance.
654 Speed smoothing cutoff
frequency 20Hz 0 to 120Hz Set the minimum value for the torque variation cycle
(frequency).
The above parameters can be set when Pr. 160 User group read selection = "0". (Refer to page 190)
....Specifications differ according to the date assembled. Refer to page 400 to check the SERIAL number.
CAUTION
⋅Depending on the machine, vibration may not be reduced enough or an effect may not be produced.
Acceleration/deceleration
processing
Speed
command V/F control
Current for torque
Frequency output
Voltage output
+
-
Proportional gain
Pr.653
Output frequency
Cutoff frequency
Pr.654
Speed smoothing control
0 Vibrational frequenc
y
159Hz (fixed)
Torque fluctuation
detection range
Cutoff frequency
Pr.654
Current for
torque

171
Frequency setting by analog input (terminal 1, 2, 4)
4
PARAMETERS
4.16 Frequency setting by analog input (terminal 1, 2, 4)
4.16.1 Analog input selection (Pr. 73, Pr. 267)
(1) Selection of analog input selection
⋅For the terminals 2, 4 used for analog input, voltage input (0 to 5V, 0 to 10V) or current input (4 to 20mA) can be
selected.
Change parameters (Pr.73, Pr.267) and a voltage/current input switch (switch 1, 2) to change input specifications.
⋅Rated specifications of terminal 2 and 4 change according to the voltage/current input switch setting.
Voltage input: Input resistance 10kΩ ± 1kΩ, Maximum permissible voltage 20VDC
Current input: Input resistance 245Ω ± 5Ω, Maximum permissible current 30mA
Purpose Parameter that must be Set Refer to Page
Selection of voltage/current input
(terminal 1, 2, 4) Perform forward/
reverse rotation by analog input.
Analog input selection Pr. 73, Pr. 267 171
Adjust the main speed by analog
auxiliary input.
Analog auxiliary input and
compensation (added compensation
and override function)
Pr. 73, Pr. 242, Pr. 243,
Pr. 252, Pr. 253 175
Noise elimination at the analog input Input filter Pr. 74 176
Adjustment (calibration) of analog
input frequency and voltage (current)
Bias and gain of frequency setting
voltage (current)
Pr. 125, Pr. 126, Pr. 241,
C2 to C7 (Pr. 902 to Pr. 905) 177
You can select the function that switches between forward rotation and reverse rotation according to the analog
input terminal selection specifications, the override function and the input signal polarity.
Parameter
Number Name Initial
Value
Setting
Range
Description
Voltage/current
input switch
73 Analog input selection 1
0 to 5,
10 to 15
Switch 2 - OFF
(initial status)
You can select the input specifications of terminal 2 (0
to 5V, 0 to 10V, 0 to 20mA) and input specifications of
terminal 1 (0 to ±5V, 0 to ±10V).
Override and reversible operation can be selected.
6, 7,
16, 17 Switch 2 - ON
267 Terminal 4 input
selection 0
0Switch 1 - ON
(initial status) Terminal 4 input 4 to 20mA
1Switch 1 - OFF Terminal 4 input 0 to 5V
2 Terminal 4 input 0 to 10V
The above parameters can be set when Pr. 160 User group read selection = "0". (Refer to page 190)
Switch 1:Terminal 4 input
ON: Current input (initial status)
OFF: Voltage input
Switch 2: Terminal 2 input
ON: Current input
OFF: Voltage input (initial status)
CAUTION
⋅Set Pr. 73, Pr. 267, and a voltage/current input switch correctly, then input an analog signal in accordance with
the setting. Incorrect setting as in the table below could cause component damage. Incorrect settings other than
below can cause abnormal operation.
Voltage/current
input switch
2
4
Switch 1
Switch 2
Setting Causing Component Damage Operation
Switch setting Terminal input
ON
(Current input) Voltage input This could cause component damage to the analog signal output circuit of signal output
devices. (electrical load in the analog signal output circuit of signal output devices increases)
OFF
(Voltage input) Current input This could cause component damage of the inverter signal input circuit. (output
power in the analog signal output circuit of signal output devices increases)

172
Frequency setting by analog input (terminal 1, 2, 4)
⋅Refer to the following table and set Pr. 73 and Pr. 267. ( indicates the main speed setting)
⋅Set the voltage/current input switch referring to the table below.
AU
signal Terminal 4 Input Pr. 73
Setting
Terminal 2
Input
Terminal 1
Input
Compensation Input
Terminal and
Compensation Method
Polarity Reversible
OFF ⎯
00 to 10V 0 to ±10V
Terminal 1
Added compensation No
(Indicates that a
frequency command
signal of negative
polarity is not
accepted.)
1
(initial value) 0 to to 5V 0 to ±10V
20 to 10V 0 to ±5V
30 to 5V 0 to ±5V
4 0 to 10V 0 to ±10V Terminal 2
Override
5 0 to 5V 0 to ±5V
60 to 20mA 0 to ±10V
Terminal 1
Added compensation
70 to 20mA 0 to ±5V
10 0 to 10V 0 to ±10V
Yes
11 0 to 5V 0 to ±10V
12 0 to 10V 0 to ±5V
13 0 to 5V 0 to ±5V
14 0 to 10V 0 to ±10V Terminal 2
Override
15 0 to 5V 0 to ±5V
16 0 to 20mA 0 to ±10V Terminal 1
Added compensation
17 0 to 20mA 0 to ±5V
ON
Pr. 267 setting 0
⎯
0 to ±10V
Terminal 1
Added compensation No
(Indicates that a
frequency command
signal of negative
polarity is not
accepted.)
0
(initial
value)
4 to 20mA
1
(initial value) 0 to ±10V
20 to ±5V
30 to ±5V
4 0 to 10V ⎯Terminal 2
Override
11 to 5V *
5 0 to 5V
6
⎯
0 to ±10V
Terminal 1
Added compensation
70 to ±5V
10 0 to ±10V
Yes
11 0 to ±10V
22 to 10V *
12 0 to ±5V
13 0 to ±5V
14 0 to 10V ⎯Terminal 2
Override
15 0 to 5V
16 ⎯0 to ±10V Terminal 1
Added compensation
17 0 to ±5V
⎯ : Invalid
* If the input specification to terminal 4 is changed from the current input (Pr. 267 = "0") to the 0 to 5V or 0 to 10V voltage input (Pr. 267 ="1 or
2"), calibrate the input with C6. (Refer to page 177)
Terminal 2 Input
Specifications Pr. 73 Setting Switch 2 Terminal 4 Input
Specifications Pr. 267 Setting Switch 1
Voltage input (0 to 10V) 0, 2, 4, 10, 12, 14 OFF Voltage input (0 to 10V) 2 OFF
Voltage input (0 to 5V) 1 (initial value), 3, 5, 11, 13, 15 OFF Voltage input (0 to 5V) 1 OFF
Current input (0 to 20mA) 6, 7, 16, 17 ON Current input (0 to 20mA) 0 (initial value) ON
CAUTION
⋅Turn the AU signal ON to make terminal 4 valid.
⋅Match the setting of parameter and switch. A different setting may cause a fault, failure or malfunction.
⋅The terminal 1 (frequency setting auxiliary input) signal is added to the main speed setting signal of the terminal 2 or 4.
⋅When an override is selected, the terminal 1 or 4 is used for the main speed setting and the terminal 2 for the override signal
(50% to 150% at 0 to 5V or 0 to 10V). (When the main speed of the terminal 1 or terminal 4 is not input, compensation by the
terminal 2 is invalid.))
⋅Use Pr. 125 (Pr. 126) (frequency setting gain) to change the maximum output frequency at input of the maximum output frequency
command voltage (current). At this time, the command voltage (current) need not be input.
Also, the acceleration/deceleration time, which is a slope up/down to the acceleration/deceleration reference frequency, is not
affected by the change in Pr. 73 setting.
⋅When Pr. 22 Stall prevention operation level = "9999", the value of the terminal 1 is as set to the stall prevention operation level.
( indicates an initial value.)

173
Frequency setting by analog input (terminal 1, 2, 4)
4
PARAMETERS
(2) Perform operation by analog input voltage
⋅The frequency setting signal inputs 0 to 5VDC (or 0 to 10VDC) to across
the terminals 2 and 5. The 5V (10V) input is the maximum output
frequency. The maximum output frequency is reached when 5V (10V) is
input.
⋅The power supply 5V (10V) can be input by either using the internal
power supply or preparing an external power supply. The internal power
supply outputs 5VDC across terminals 10 and 5, or 10V across terminals
10E and 5.
⋅When inputting 10VDC to the terminal 2, set any of "0, 2, 4, 10, 12, 14"
in Pr. 73. (The initial value is 0 to 5V)
⋅Setting "1 (0 to 5VDC)" or "2 (0 to 10VDC)" in Pr. 267 changes the
terminal 4 to the voltage input specification. When the AU signal turns
ON, the terminal 4 input becomes valid.
(3) Perform operation by analog input current
⋅When the pressure or temperature is controlled constant by a fan, pump,
etc., automatic operation can be performed by inputting the output signal
4 to 20mADC of the adjuster to across the terminals 4 and 5.
⋅The AU signal must be turned ON to use the terminal 4.
⋅Setting any of "6, 7, 16, 17" in Pr. 73 changes the terminal 2 to the
current input specification. At this time, the AU signal need not be turned
ON.
STF
Inverter
Forward
rotation
Frequency
setting
0 to 5VDC 10
2
5
Connection diagram using
terminal 2 (0 to 5VDC)
Voltage/current
input switch
SD 2
4
STF
Inverter
Forward
rotation
Frequency
setting
0 to 10VDC 10E
2
5
Connection diagram
using terminal 2 (0 to 10VDC)
Voltage/current
input switch
SD
2
4
Terminal
Inverter Built-in Power
Supply Voltage
Frequency Setting
Resolution
Pr. 73 (terminal 2
input voltage)
10 5VDC 0.030Hz/60Hz 0 to 5VDC input
10E 10VDC 0.015Hz/60Hz 0 to 10VDC input
STF
SD
AU
DC0 to 5V 10
4
5
2
4
Forward
rotation
Frequency
setting
Terminal 4
input selection
Inverter
Voltage/current
input switch
Connection diagram
using terminal 4 (0 to 5VDC)
REMARKS
The wiring length of the terminal 10, 2, 5 should be 30m (98.4 feet) maximum.
STF
Inverter
Forward
rotation
Frequency
setting
4
5
AU
Connection diagram using
terminal 4 (4 to 20mADC)
4 to 20mADC
Current
input
equipment
Voltage/current
input switch
2
4
SD
STF
SD
2
5
2
4
Forward
rotation
Frequency
setting
Current
input
equipment
Inverter
Voltage/current
input switch
Connection diagram using
terminal 2 (4 to 20mADC)
4 to 20mADC

174
Frequency setting by analog input (terminal 1, 2, 4)
Compensation input characteristic
when STF is ON
(4) Perform forward/reverse rotation by analog input
(polarity reversible operation)
⋅Setting any of "10 to 17" in Pr. 73 enables polarity reversible operation.
⋅Providing ± input (0 to ±5V or 0 to ±10V) to the terminal 1 enables
forward/reverse rotation operation according to the polarity.
♦ Parameters referred to ♦
Pr. 22 Stall prevention operation level Refer to page 81
Pr. 125 Terminal 2 frequency setting gain frequency, Pr. 126 Terminal 4 frequency setting gain frequency Refer to page 177
Pr. 252, Pr. 253 Override bias/gain Refer to page 175
Not reversible
Forward
rotation
Reverse
rotation
Reversible
Terminal 1 input (V)
+5
(+10)
-5
(-10)
0
60
Set frequency
(Hz)

175
Frequency setting by analog input (terminal 1, 2, 4)
4
PARAMETERS
4.16.2 Analog input compensation (Pr. 73, Pr. 242, Pr. 243, Pr. 252, Pr. 253)
The above parameters can be set when Pr. 160 User group read selection = "0". (Refer to page 190)
(1) Added compensation (Pr. 242, Pr. 243)
Auxiliary input characteristics
A fixed ratio of analog compensation (override) can be made by the added compensation or terminal 2 as an
auxiliary input for multi-speed operation or the speed setting signal (main speed) of the terminal 2 or terminal 4.
Parameter
Number Name Initial Value Setting
Range Description
73 Analog input selection 1
0 to 3, 6, 7, 10
to 13, 16, 17 Added compensation
4, 5, 14, 15 Override compensation
242 Terminal 1 added compensation
amount (terminal 2) 100% 0 to 100% Set the ratio of added compensation
amount when terminal 2 is the main speed.
243 Terminal 1 added compensation
amount (terminal 4) 75% 0 to 100% Set the ratio of added compensation
amount when terminal 4 is the main speed.
252 Override bias 50% 0 to 200% Set the bias side compensation value of
override function.
253 Override gain 150% 0 to 200% Set the gain side compensation value of
override function.
Added compensation
connection example
⋅The compensation signal can be input for the main speed setting for
synchronous/continuous speed control operation, etc.
⋅Setting any of "0 to 3, 6, 7, 10 to 13, 16, 17" in Pr. 73 adds the voltage across
terminals 1 and 5 to the voltage signal across terminals 2-5.
⋅If the result of addition is negative, it is regarded as 0 at the Pr. 73 setting of
any of "0 to 3, 6, 7", or reverse rotation operation (polarity reversible
operation) is performed when the STF signal turns ON at the Pr. 73 setting of
any of "10 to 13, 16, 17".
⋅The compensation input of the terminal 1 can also be added to the multi-
speed setting or terminal 4 (initial value 4 to 20mA).
⋅The added compensation for terminal 2 can be adjusted by Pr. 242, and the
compensation for terminal 4 by Pr. 243.
Analog command value using terminal 2
= Terminal 2 input + Terminal 1 input ×
Analog command value using terminal 4
= Terminal 4 input + Terminal 1 input ×
10
2
5
Forward
rotation
Inverter
STF
1
Auxiliary input
0 to 10V( 5V)
SD
Pr. 242
100(%)
Pr. 243
100(%)
Output frequency
When voltage across
terminals 2 and 5 is 2.5V
(5V)
When voltage
across terminals
2 and 5 is 0V
+5V
(+10V)
Terminal 1
0
-2.5V
(-5V)
-5V
(-10V)
STF Signal
ON
STF Signal
ON
Forward rotation
Forward rotation
(a) When Pr. 73 setting is 0 to 5
Output frequency
When voltage across
terminals 2 and 5 is 2.5V
(5V)
When voltage
across terminals
2 and 5 is 0V
+5V
(+10V)
Terminal 1
0
-2.5V
(-5V)
-5V
(-10V)
Forward rotation
Forward rotation
(b) When Pr. 73 setting is 10 to 15
Reverse rotation
Reverse rotation
+2.5V
(+5V)
+2.5V
(+5V)
STF Signal
ON
STF Signal
ON

176
Frequency setting by analog input (terminal 1, 2, 4)
(2) Override function (Pr. 252, Pr. 253)
4.16.3 Response level of analog input and noise elimination (Pr. 74)
The above parameters can be set when Pr. 160 User group read selection = "0". (Refer to page 190)
⋅Effective for eliminating noise in the frequency setting circuit.
⋅Increase the filter time constant if steady operation cannot be performed due to noise. A larger setting results in
slower response. (The time constant can be set between approximately 5ms to 1s with the setting of 0 to 8.)
Override connection diagram
⋅Use the override function to change the main speed at a fixed ratio.
⋅Set any of "4, 5, 14, 15" in Pr. 73 to select an override.
⋅When an override is selected, the terminal 1 or terminal 4 is used for the main
speed setting and the terminal 2 for the override signal. (When the main speed of
the terminal 1 or terminal 4 is not input, compensation made by the terminal 2
becomes invalid.)
⋅Using Pr. 252 and Pr. 253, set the override range.
⋅How to find the set frequency for override
Set frequency (Hz) = Main speed set frequency (Hz) ×
Main speed set frequency (Hz): Terminal 1, 4 input, multi-speed setting
Compensation amount (%): Terminal 2 input
Example)When Pr. 73 = "5"
The set frequency changes as shown below according to the
terminal 1 (main speed) and terminal 2 (auxiliary) inputs.
CAUTION
⋅When the Pr. 73 setting was changed, check the voltage/current input switch setting. Different setting may cause a fault, failure
or malfunction. (Refer to page 171 for setting.)
REMARKS
⋅The AU signal must be turned ON to use the terminal 4.
⋅When inputting compensation to multi-speed operation or remote setting, set "1" (compensation made) to Pr. 28 Multi-speed
input compensation selection. (Initial value is "0")
♦ Parameters referred to ♦
Pr. 28 Multi-speed input compensation selection Refer to page 97
Pr. 73 Analog input selection Refer to page 171
The time constant of the primary delay filter relative to external frequency command (analog input (terminal 1,
2, 4) signal) can be set.
Parameter
Number Name Initial Value Setting Range Description
74 Input filter time constant 1 0 to 8
Set the primary delay filter time
constant for the analog input. A
larger setting results in slower
response.
10
2
5
Forward
rotation
Main
speed
Inverter
STF
1
(-)
(+)
Override
setting
SD
Compensation amount (%)
100(%)
P
r.252
0V 2.5V
(5V)
5V
(10V)
0
50
100
150
200
Initial value
(50% to 150%)
Voltage across terminals 2 and 5
P
r.253
Override value (%)
0 2.5 5
0
Terminal 1 input voltage (V)
Set frequency (Hz)
Terminal 2 5VDC
input(150%)
Terminal 2 0V
input(50%)
Terminal 2 2.5VDC
input(100%)
30
15
60
45
90

177
Frequency setting by analog input (terminal 1, 2, 4)
4
PARAMETERS
4.16.4 Bias and gain of frequency setting voltage (current)
(Pr. 125, Pr. 126, Pr. 241, C2(Pr. 902) to C7(Pr. 905))
You can set the magnitude (slope) of the output frequency as desired in relation to the frequency setting signal (0
to 5V, 0 to 10V or 4 to 20mADC).
Set Pr. 73 and Pr. 267 to switch between 0 to 5VDC, 0 to 10VDC and 4 to 20mADC. (Refer to page 171)
Parameter
Number Name Initial Value Setting
Range Description
125 Terminal 2 frequency setting gain
frequency 60Hz 0 to 400Hz Set the frequency of terminal 2 input gain
(maximum).
126 Terminal 4 frequency setting gain
frequency 60Hz 0 to 400Hz Set the frequency of terminal 4 input gain
(maximum).
241 *1, 3 Analog input display unit
switchover 00 Displayed in % Select the unit of
analog input display.
1 Displayed in V/mA
C2(902) *1, 2 Terminal 2 frequency setting bias
frequency 0Hz 0 to 400Hz Set the frequency on the bias side of
terminal 2 input.
C3(902) *1, 2 Terminal 2 frequency setting bias 0% 0 to 300% Set the converted % of the bias side
voltage (current) of terminal 2 input.
C4(903) *1, 2 Terminal 2 frequency setting gain 100% 0 to 300% Set the converted % of the gain side
voltage (current) of terminal 2 input.
C5(904) *1, 2 Terminal 4 frequency setting bias
frequency 0Hz 0 to 400Hz Set the frequency on the bias side of
terminal 4 input.
C6(904) *1, 2 Terminal 4 frequency setting bias 20% 0 to 300% Set the converted % of the bias side
current (voltage) of terminal 4 input.
C7(905) *1, 2 Terminal 4 frequency setting gain 100% 0 to 300% Set the converted % of the gain side
current (voltage) of terminal 4 input.
*1 The parameters can be set when Pr. 160 User group read selection = "0". (Refer to page 190.)
*2 The parameter number in parentheses is the one for use with the parameter unit (FR-PU04/FR-PU07).
*3 The above parameters allow its setting to be changed during operation in any operation mode even if "0" (initial value) is set in Pr. 77 Parameter
write selection.

178
Frequency setting by analog input (terminal 1, 2, 4)
(3) Analog input display unit changing (Pr. 241)
⋅You can change the analog input display unit (%/V/mA) for analog input bias/gain calibration.
⋅Depending on the terminal input specification set to Pr. 73 and Pr. 267, the display units of C3 (Pr. 902), C4 (Pr. 903),
C6 (Pr. 904) C7 (Pr. 905) change as shown below.
(1) Change the frequency at maximum
analog input. (Pr. 125, Pr. 126)
⋅Set a value in Pr. 125 (Pr. 126) when changing only
the frequency setting (gain) of the maximum analog
input power (current). (C2 (Pr. 902) to C7 (Pr. 905)
setting need not be changed)
(2) Analog input bias/gain calibration (C2(Pr.
902) to C7(Pr. 905), )
⋅The "bias" and "gain" functions are used to adjust the
relationship between the input signal entered from
outside the inverter to set the output frequency, e.g. 0
to 5V, 0 to 10V or 0 to 20mADC, and the output
frequency.
⋅Set the bias frequency of the terminal 2 input using
C2 (Pr. 902). (initial set to the frequency at 0V)
⋅Using Pr. 125, set the output frequency relative to the
frequency command voltage (current) set in Pr. 73
Analog input selection.
⋅Set the bias frequency of the terminal 4 input using
C5 (Pr. 904). (initial set to the frequency at 4mA)
⋅Using Pr. 126, set the output frequency relative to
20mA of the frequency command current (0 to
20mA).
⋅There are three methods to adjust the frequency
setting voltage (current) bias/gain.
(a) Method to adjust any point by application of
voltage (current) to across the terminals 2 and 5
(4 and 5). page 179
(b) Method to adjust any point without application of a
voltage (current) to across terminals 2 and 5 (4
and 5). page 180
(c) Adjusting only the frequency without adjusting the
voltage (current). page 181
CAUTION
⋅When the terminal 2 is calibrated to change the inclination of the set frequency, the setting of the terminal 1 is also changed.
⋅When a voltage is input to the terminal 1 to make calibration, (terminal 2 (4) analog value + terminal 1 analog value) is the analog
calibration value.
⋅When the voltage/current input specifications were changed using Pr. 73 and Pr. 267, be sure to make calibration.
Analog Command
(terminal 2, 4)
(according to Pr. 73, Pr. 267 )
Pr. 241 = 0 (initial value) Pr. 241 = 1
0 to 5V input 0 to 5V → displayed in 0 to 100%(0.1%). 0 to 100% → displayed in 0 to 5V(0.01V).
0 to 10V input 0 to 10V → displayed in 0 to 100%(0.1%). 0 to 100% → displayed in 0 to 10V(0.01V).
4 to 20mA input 0 to 20mA → displayed in 0 to 100%(0.1%). 0 to 100% → displayed in 0 to 20mA(0.01mA).
REMARKS
⋅Analog input display is not displayed correctly if voltage is applied to terminal 1 when terminal 1 input specifications (0 to ±5V, 0
to ±10V) and main speed (terminal 2, terminal 4 input) specifications (0 to 5V, 0 to 10V, 0 to 20mA) differ. (For example, 5V
(100%) is analog displayed when 0V and 10V are applied to terminal 2 and terminal 1 respectively in the initial status.
⋅Set "0" (initial value is 0% display) in Pr. 241 to use.
Output frequency
(Hz)
Pr.125
0
0
Frequency setting signal
100%
10V
0 20mA
Initial value
Bias
Gain
05V
C2
(Pr. 902)
C3 (Pr. 902) C4 (Pr. 903)
60Hz
Output frequency
(Hz)
Pr. 126
0
Frequency setting signal
100%
Initial value
Bias
Gain
0
20
4 20mA
05V
0
1
2 10V
C5
(Pr. 904)
C6 (Pr. 904) C7 (Pr. 905)
60Hz50Hz

179
Frequency setting by analog input (terminal 1, 2, 4)
4
PARAMETERS
(4) Frequency setting signal (current) bias/gain adjustment method
(a)Method to adjust any point by application of voltage (current) across the terminals 2 and 5 (4 and 5).
REMARKS
⋅If the frequency meter (indicator) connected to across terminals CA and 5 does not indicate exactly 60Hz, set calibration
parameter C0 CA terminal calibration. (Refer to page 149)
⋅If the gain and bias of frequency setting voltage (current) are too close, an error ( ) may be displayed at setting.
Display
Flicker...Parameter setting complete!!
*
*
*The value is nearly 100 (%) in the maximum
position of the potentiometer.
*The value is nearly 100 (%) in the maximum
position of the potentiometer.
CAUTION
After performing the operation in step 6, do not touch until
completion of calibration.
(Adjustment completed)
Press twice to show the next parameter ( ).
C0 to C7 setting
is enabled.
Terminal 2 input Terminal 4 input
Terminal 2 input Terminal 4 input
Turn to read another parameter.
Press to return to the indication (step 4).
The parameter
number read
previously appears.
1. Confirm the RUN indication and operation
mode indication
The inverter should be at a stop.
The inverter should be in the PU operation
mode.(Using )
2. Press to choose the parameter
setting mode.
3.
Turn until appears.
4. Press to display .
5.
Turn until ( ) appears.
Set to C4 Terminal 2 frequency setting
gain.
7. Apply a 5V (20mA) voltage (current).
(Turn the external potentiometer
connected across terminals 2 and 5
(across terminals 4 and 5) to maximum
(any position).)
8. Press to set.
Operation
6. Press to display the analog
voltage (current) value (%).
Analog voltage (current)
value (%) across terminals 2 and 5
(across terminals 4 and 5)

180
Frequency setting by analog input (terminal 1, 2, 4)
(b) Method to adjust any point without application of a voltage (current) to across terminals 2 and 5 (4 and 5).
(To change from 4V (80%) to 5V (100%))
REMARKS
By pressing after step 6, you can confirm the current frequency setting bias/gain setting.
It cannot be confirmed after execution of step 7.
Press twice to show the next parameter ( ).
Turn to read another parameter.
Press to return to the indication (step 4).
Flicker...Parameter setting complete!!
(Adjustment completed)
C0 to C7 setting
is enabled.
Analog voltage (current)
value (%) across terminals 2 and 5
(across terminals 4 and 5)
3.
Turn until appears.
4. Press to display .
5.
Turn until ( )
appears. Set to C4 Terminal 2 frequency
setting gain.
6. Press to display the analog voltage
(current) value (%).
The parameter
number read
previously appears.
1. Confirm the RUN indication and operation
mode indication
The inverter should be at a stop.
The inverter should be in the PU operation
mode.(Using )
2. Press to choose the parameter
setting mode.
Display
Operation
The gain frequency is
reached when the analog
voltage (current) value across
terminals 2 and 5 (across terminals
4 and 5) is 100%.
7.
Turn to set the gain voltage (%).
"0V (0mA) equals to 0%, 5V (10V, 20mA) to
100%"
Remarks
The current setting at the instant of
turning is displayed.
Terminal 2 input Terminal 4 input
Terminal 2 input Terminal 4 input
8. Press to set.

181
Frequency setting by analog input (terminal 1, 2, 4)
4
PARAMETERS
(c) Method to adjust only the frequency without adjustment of a gain voltage (current).
(When changing the gain frequency from 60Hz to 50Hz)
REMARKS
⋅Changing C4 (Pr. 903) or C7 (Pr. 905) (gain adjustment) value will not change the Pr. 20 value. The input of terminal 1 (frequency
setting auxiliary input) is added to the speed setting signal.
⋅For the operating procedure using the parameter unit (FR-PU04/FR-PU07), refer to the FR-PU04/FR-PU07 instruction manual.
⋅When setting the value to 120Hz or more, it is necessary to set Pr. 18 High speed maximum frequency to 120Hz or more. (Refer to
page 87)
⋅Make the bias frequency setting using calibration parameter C2 (Pr. 902) or C5 (Pr. 904). (Refer to page 178)
CAUTION
Be cautious when setting any value other than "0" as the bias frequency at 0V (0mA). Even if a speed command
is not given, merely turning ON the start signal will start the motor at the preset frequency.
♦ Parameters referred to ♦
Pr. 20 Acceleration/deceleration reference frequency Refer to page 101
Pr. 73 Analog input selection, Pr. 267 Terminal 4 input selection Refer to page 171
Pr. 79 Operation mode selection Refer to page 195
Display
Operation
Flicker...Parameter setting complete!!
1. Pr. 125) or
(Pr. 126
)
appears.
4. Press to set.
5. Mode/monitor check
Press twice to choose the
monitor/frequency monitor.
or
Terminal 2 input Terminal 4 input
Terminal 2 input Terminal 4 input
3.
Tu
r
n
t
o c
h
an
g
e t
h
e set va
l
ue to
" ". (50.00Hz)
2. Press to show the present set value.
(Rated motor frequency (initial value))
6. Apply a voltage across the drive unit
terminals 2 and 5 (across 4 and 5) and
turn ON the start command (STF, STR).
Operation starts at 50Hz.

182
Frequency setting by analog input (terminal 1, 2, 4)
4.16.5 4mA input check of current input (Pr. 573, Pr. 777, Pr. 778)
The above parameters can be set when Pr. 160 User group read selection = "0". (Refer to page 190.)
....Specifications differ according to the date assembled. Refer to page 400 to check the SERIAL number.
When inputting 4 to 20mA current to terminal 2 or terminal 4, decrease in analog current input is detected to
enable continuous operation even if input has decreased.
Parameter
Number Name Initial Value Setting
Range Description
573 4mA input check
selection 9999
1
When the current input drops to or below 2mA, the LF
signal is output and inverter continues operation at the
frequency (average value) just before current reaches
2mA.
2
When the analog input current drops to or below 2mA,
the fault (E.LCI) is output and the inverter output is
shutoff.
3
When the analog input current drops to or below 2mA,
the alarm signal (LF) is output, and the fault (E.LCI) is
output after deceleration to a stop. When the current
rises to or above 3mA during the deceleration, the
motor accelerates again to the set point and resumes
normal operation.
4
When the analog input current drops to or below 2mA,
the alarm signal (LF) is output and the inverter
continues operation at the Pr. 777 setting.
9999 4mA input is not checked.
777 4mA input fault
operation
frequency
9999 0 to 400Hz
Set the frequency to continue the operation when the
analog input current drops to or below 2mA while Pr. 573
="4."
9999 4mA input is not checked while Pr. 573 = "4."
778 Current input check
filter 0 0 to 10s
Detection for an analog input current drop is performed
for the time period of Pr. 778 while the analog input
current ≤ 2mA.
Detection for an analog input current drop is cancelled
for the time period of Pr. 778 while the analog input
current > 3mA.
Pr. 778 =0: Immediately detected or the detection is
cancelled.
* When Pr.573 = "1", input decrease is detected (LF signal output) even if
the analog input value to bias frequency of terminal 2 or terminal 4 is set
to 2mA or less using C2 (Pr. 902) or C5 (Pr. 904) and the value is not as
bias frequency settings.
(1) Operation continuation (Pr. 573 = "1")
⋅
When the input current of terminal 4 (terminal 2) falls
2mA or below, output alarm output signal (LF) is output.
⋅
When the current falls below 2mA, the output
frequency (average value) before detection is retained
and operation at the retained frequency continues.
⋅When the current input increases above 3mA, the
LF signal output is turned OFF and the inverter
operates according to the current input.
⋅
For the LF signal, set "98 (positive logic) or 198
(negative logic)" in
Pr. 190 to Pr. 196 (output terminal
function selection)
and assign functions to the output
terminal.
⋅Since turning OFF the start command clears the
retained frequency, the inverter does not operate at
the retained frequency even if restarted.
4mA2mA
60Hz
20mA
Set frequency
Analog inpu
t
When C3(C6) = 0%
Normal use range
Current input
decrease detection
*

183
Frequency setting by analog input (terminal 1, 2, 4)
4
PARAMETERS
(2) Fault output (Pr. 573 = "2")
When the analog input current drops to or below 2mA, the fault (E.LCI) is output and the inverter output is shutoff.
(3) Fault output after deceleration to stop (Pr. 573 = "3")
When the analog input current drops to or below 2mA, the alarm (LF) is output and the motor decelerates to stop.
After it is stopped, the fault (E.LCI) is output.
When the input current rises again during the deceleration (including the cases when the 4mA current input is
invalid or no check is performed for the input current), the motor accelerates again to the set point and performs
normal operation.
CAUTION
· Changing the terminal assignment using Pr. 190 to Pr. 196 (output terminal function selection) may affect the other functions. Set
parameters after confirming the function of each terminal.
2mA 3mA
Output frequency
During external operation (Pr. 573 = 1)
STF
Input current
decrease
Time
Return
Analog input
20mA
4mA
LF signal
Continuing the operation at the frequency
before the input current drop
Output frequency
Time
STF
20mA
4mA
LF signal
PID signal
Measured value
Set point (fixed)
Input current
decrease
2mA 3mA
Return
ON during input decrease
During PID control (reverse action) (Pr. 573 = 1)
Continuing the operation at the frequency
before the input current drop
Output frequency
Time
STF
20mA
4mA
LF signal
PID signal
Measured value
Set point (fixed)
Input current
decrease
2mA 3mA
Return
During PID control (reverse action) (Pr. 573 = 3)
ALM signal
An input current drop is detected and the motor
decelerates
E.LCI is output after the motor stops

184
Frequency setting by analog input (terminal 1, 2, 4)
(4) Continuing the operation at Pr. 777 setting (Pr. 573 = "4")
When the analog input current drops to or below 2mA, the alarm (LF) is output and the inverter continues operation
at the set frequency of Pr. 777. When the analog input current is restored to or above 3mA, the alarm (LF) is
cancelled.
REMARKS
⋅When the Pr. 573 and Pr. 777 settings are changed after the detection for an input current drop, the inverter operates with the
changed settings. However, the inverter operates with previous settings while in stop or in alarm.
Output frequency
Time
STF
20mA
4mA
LF signal
PID signal
Measured value
Set point (fixed)
Input current
decrease
2mA 3mA
Return
During PID control (reverse action) (Analog input current is restored during deceleration while Pr.573 =3)
Normal operation after the current is restored
OFF during deceleration
An input current drop is detected and the motor decelerates
2mA 3mA
Output frequency
During external operation (Pr. 573 = 4)
STF
Input current
decrease
Time
Return
Analog input
20mA
4mA
LF signal
Continuing the operation at the set
frequency of Pr. 777
Time
Output frequency
Time
STF
20mA
4mA
LF signal
PID signal
Measured value
Set point (fixed)
Input current
decrease
2mA 3mA
Return
During PID control (reverse action) (Pr. 573 = 4)
ON while detecting an input current drop
Time
Continuing the operation at the set
frequency of Pr. 777

185
Frequency setting by analog input (terminal 1, 2, 4)
4
PARAMETERS
(5) Function related to 4mA input check
Function Operation Refer to
page
Minimum frequency Even if the input current decreases, minimum frequency setting clamp is valid. 87
Multi-speed operation
Operation by multiple speed signal has precedence even if input current decreases.
(Frequency is not retained when the input current decreases.)
Operation stops when a multi-speed signal turns OFF.
93
Jog operation
The JOG signal has precedence even during decrease in input current. (Frequency is
not retained when the input current decreases.)
Operation stops when the JOG signal is turned OFF during decrease in input current.
PU/jog operation is enabled during PID control.
At this time, PU/jog operation has precedence during decrease in input current.
95
MRS Output is shut off by the MRS signal even if input current decreases. (The inverter
stops when the MRS signal is turned OFF.) 124
Remote setting
The retained frequency will not change even if remote acceleration/deceleration and
clear are performed during decrease in input current. Reflected at restoration.
Remote setting is invalid under PID control.
98
Retry When retry was successful at error occurrence during decrease in input current,
retained frequency was not cleared and operation continues. 159
Added compensation,
override function
Operation of added compensation (terminal 1) and override compensation (terminal
2) are invalid during decrease in input current. 175
Input filter time
constant
The value before filtering is detected.
When input current decreases, frequency after filtering (average value) is retained. 176
Forward/reverse
rotation prevention Motor rotation direction can be restricted independently of 4mA input check setting. 190
PID control
Although PID operation is stopped when input current decreases, the X14 signal
remains ON. (PID operation is valid.) During the pre-charge operation, the pre-
charge ending level and the pre-charge limit are not applied.
The SLEEP function overrides the operation continuation selection (Pr.573 ≠ "2 or 3").
Even if the 4mA input is lost, the SLEEP function activates. PID operation restarts at
the specified frequency when the cancellation conditions for the SLEEP function are
satisfied.
261
Power failure stop
Even if input current decreases when undervoltage or power failure occurs, the motor
stops according to the setting of power-failure deceleration stop function. E.LCI
occurs if a fault occurs from a stop.
156
Pump function If auxiliary motor switchover conditions of pump function is satisfied even when input
current decreases, motor connection/release operation is performed. 283
Switch-over
When the switchover function is operated, frequency is the same as that of the
retained frequency.
Note that if 4mA input is invalid once in switchover mode, the frequency is not
retained next time.
195
♦ Parameters referred to ♦
Pr. 73 Analog input selection Refer to page 175
Pr. 267 Terminal 4 input selection Refer to page 171

186
Misoperation prevention and parameter
setting restriction
4.17 Misoperation prevention and parameter setting restriction
4.17.1 Reset selection/disconnected PU detection/PU stop selection (Pr. 75)
Purpose Parameter that must be Set Refer to
Page
Limit reset function
Trips stop when PU is disconnected
Stop from PU
Reset selection/disconnected
PU detection/PU stop selection Pr. 75 186
Prevention of parameter rewrite Parameter write selection Pr. 77 189
Prevention of reverse rotation of the
motor
Reverse rotation prevention
selection Pr. 78 190
Display necessary parameters Display of applied parameters
and user group function Pr. 160, Pr. 172 to Pr. 174 190
Parameter restriction with using
password Password function Pr. 296, Pr. 297 192
Control of parameter write by
communication EEPROM write selection Pr. 342 216
You can select the reset input acceptance, disconnected PU (FR-DU07/FR-PU04/FR-PU07) connector detection
function and PU stop function.
Parameter
Number Name Initial
Value
Setting Range
200V class (400V class) Description
75 * Reset selection/disconnected
PU detection/PU stop selection 14
02330
(01160)
or less
0 to 3, 14 to 17 For the initial value, reset always enabled,
without disconnected PU detection, and
with PU stop function are set.
03160
(01800)
or more
0 to 3, 14 to 17,
100 to 103,
114 to117
⋅The above parameter can be set when Pr. 160 User group read selection = "0". (Refer to page 190)
⋅The Pr. 75 value can be set any time. Also, if parameter (all) clear is executed, this setting will not return to the initial value.
* The above parameter allows its setting to be changed during operation in any operation mode even if "0" (initial value) is set in Pr. 77 Parameter
write selection.
Pr. 75
Setting Reset Selection Disconnected PU
Detection PU Stop Selection
Reset Limit
(FR-F720-03160
(FR-F740-01800)
or more)
0 Reset input always enabled If the PU is disconnected,
operation will be continued. Pressing decelerates
the motor to a stop only in
the PU operation mode.
Not function
1Reset input enabled only when the
inverter trips
2 Reset input always enabled When the PU is
disconnected, the inverter
trips.
3Reset input enabled only when the
inverter trips
14
(initial
value)
Reset input always enabled If the PU is disconnected,
operation will be continued. Pressing decelerates
the motor to a stop in any of
the PU, External and
Network operation modes.
15 Reset input enabled only when the
inverter trips
16 Reset input always enabled When the PU is
disconnected, the inverter
trips.
17 Reset input enabled only when the
inverter trips
100 Reset input always enabled If the PU is disconnected,
operation will be continued. Pressing decelerates
the motor to a stop only in
the PU operation mode.
Function
101 Reset input enabled only when the
inverter trips
102 Reset input always enabled When the PU is
disconnected, the inverter
trips.
103 Reset input enabled only when the
inverter trips
114 Reset input always enabled If the PU is disconnected,
operation will be continued. Pressing decelerates
the motor to a stop in any of
the PU, External and
Network operation modes.
115 Reset input enabled only when the
inverter trips
116 Reset input always enabled When the PU is
disconnected, the inverter
trips.
117 Reset input enabled only when the
inverter trips

187
Misoperation prevention and parameter
setting restriction
4
PARAMETERS
(1) Reset selection
• You can select the enable condition of reset function (RES signal, reset command through communication) input.
• When Pr. 75 is set to any of "1, 3, 15, 17, 101, 103, 115, 117", a reset can be input only when a fault occurs.
(2) Disconnected PU detection
• This function detects that the PU (FR-DU07/FR-PU04/FR-PU07) has been disconnected from the inverter for
longer than 1s and causes the inverter to provide a fault output (E.PUE) and come to trip.
• When Pr. 75 is set to any of "0, 1, 14, 15, 100, 101, 114, 115", operation is continued if the PU is disconnected.
(3) PU stop selection
• In any of the PU operation, External operation and Network operation modes, the motor can be stopped by
pressing of the PU.
• When the inverter is stopped by the PU stop function, " " is displayed. A fault signal is not provided.
• When Pr. 75 is set to any of "0 to 3, 100 to 103", deceleration to a stop by is valid only in the PU operation
mode.
CAUTION
⋅When the reset signal (RES) is input during operation, the motor coasts since the inverter being reset shuts off the output.
Also, the cumulative value of the electronic thermal relay function is cleared.
⋅The reset key of the PU is valid only when a fault occurs, independently of the Pr. 75 setting.
CAUTION
⋅When the PU has been disconnected since before power-ON, it is not judged as a fault.
⋅To make a restart, confirm that the PU is connected and then reset the inverter.
⋅The motor decelerates to a stop when the PU is disconnected during PU Jog operation with Pr. 75 set to any of "0, 1, 14, 15"
(which selects operation is continued if the PU is disconnected).
⋅When RS-485 communication operation is performed through the PU connector, the reset selection/PU stop selection function
is valid but the disconnected PU detection function is invalid.
REMARKS
The motor will also decelerate to a stop (PU stop) when is input during operation in the PU mode through RS-485
communication with Pr. 551 PU mode operation command source selection set to "1" (PU mode RS-485 terminals).

188
Misoperation prevention and parameter
setting restriction
(4) How to restart the motor stopped by input from the PU in External operation mode (PU
stop (PS) reset method)
• The motor can be restarted by making a reset using a power supply reset or RES signal.
(5) Reset limit
• Setting can be made for the FR-F720-03160 (FR-F740-01800) or more.
• You can set Pr. 75 to disable reset operation until the thermal cumulative amount reaches 0 when a thermal trip
(THM, THT) or an overcurrent trip (OC1 to OC3) occurs consecutively twice.
• When Pr. 75 = "100 to 103, 114 to 117", reset limit is valid.
(a) When operation panel (FR- DU07) is used
1)After the motor has decelerated to a stop, turn OFF the
STF or STR signal.
2)Push " " three times.
(When Pr. 79 Operation mode selection = "0 (initial value)
or 6") ...( release)
(When Pr. 79 Operation mode selection = "2, 3, or 7"),
pushing " " once will release .
3)Turn ON the STF or STR signal.
(b) Connection of the parameter unit
(FR-PU04/FR-PU07)
1)After the motor has decelerated to a stop, turn OFF the
STF or STR signal.
2)Press .••••••( canceled)
3)Turn ON the STF or STR signal.
CAUTION
⋅Even if Pr. 250 Stop selection is set to other than "9999" to select coasting to a stop, the motor will not coast to a stop but
decelerate to a stop by the PU stop function during external operation.
To restart after the inverter is stopped by PU with PLC function, reset using a power supply rest or RES signal. (sending stop
signal from GX Developer, can also perform the reset.)
CAUTION
Do not reset the inverter with the start signal ON. Doing so will cause the inverter to start immediately after a
reset, leading to hazardous conditions.
REMARKS
When the power-ON reset (no control power is supplied) is made, the thermal cumulative amount is cleared.
♦ Parameters referred to ♦
Pr. 250 Stop selection Refer to page 119
Speed
Time
Key
Key
Stop/restart example for external operation
Operation
panel
STF ON
(STR) OFF
EXT

189
Misoperation prevention and parameter
setting restriction
4
PARAMETERS
4.17.2 Parameter write selection (Pr. 77)
(1) Write parameters only at a stop (setting "0", initial value)
⋅Parameters can be written only during a stop in the PU operation mode.
⋅The parameters marked in the parameter list (page 62) can always be written, regardless of the operation
mode and operating status. However, Pr. 72 PWM frequency selection and Pr. 240 Soft-PWM operation selection can be
written during operation in the PU operation mode, but cannot be written in External operation mode.
(3) Write parameters during operation (setting "2")
⋅Parameters can always be written.
⋅The following parameters cannot be written during operation if Pr. 77 = "2". Stop operation when changing their
parameter settings.
You can select whether write to various parameters can be performed or not. Use this function to prevent
parameter values from being rewritten by misoperation.
Parameter
Number Name Initial Value Setting
Range Description
77 Parameter write selection 0
0 Write is enabled only during a stop.
1 Parameter write is not enabled.
2Parameter write is enabled in any operation
mode regardless of operating status.
The above parameters can be set when Pr. 160 User group read selection = "0". (Refer to page 190.)
Pr. 77 can be always set independently of the operation mode and operating status.
(2) Disable parameter write (setting "1")
⋅Parameter write is not enabled. (Reading is
enabled.)
⋅Parameter clear and all parameter clear cannot
be performed, either.
⋅The parameters given on the right can be
written if Pr. 77 = "1".
Parameter
Number Name
22 Stall prevention operation level
75
Reset selection/disconnected PU detection/PU stop selection
77 Parameter write selection
79 Operation mode selection
160 User group read selection
296 Password lock level
297 Password lock/unlock
Parameter
Number Name
23 Stall prevention operation level compensation factor at double speed
48 Second stall prevention operation current
49 Second stall prevention operation frequency
60 Energy saving control selection
66 Stall prevention operation reduction starting frequency
71 Applied motor
79 Operation mode selection
80 Motor capacity
90 Motor constant (R1)
100 to 109 (Adjustable 5 points V/F parameter)
135 Electronic bypass sequence selection
136 MC switchover interlock time
137 Start waiting time
138 Bypass selection at a fault
139 Automatic switchover frequency from inverter to bypass operation
178 to 196 (I/O terminal function selection)
329 Digital input unit selection (Parameter for the plug-in option FR-A7AX)
414 PLC function operation selection
415 Inverter operation lock mode setting
570 Multiple rating setting
♦ Parameters referred to ♦
Pr. 79 Operation mode selection Refer to page 195

190
Misoperation prevention and parameter
setting restriction
4.17.3 Reverse rotation prevention selection (Pr. 78)
⋅Set this parameter when you want to limit the motor rotation to only one direction.
⋅This parameter is valid for all of the reverse rotation and forward rotation keys of the operation panel (FR-DU07),
parameter unit (FR-PU04/FR-PU07), signals (STF, STR signals) via external terminals, and the forward and reverse
rotation commands through communication.
4.17.4 Display of applied parameters and user group function (Pr. 160, Pr. 172 to Pr. 174)
(1) Display of simple mode parameters and extended parameters (Pr. 160)
⋅When Pr. 160 = "9999", only the simple mode parameters can be displayed on the operation panel (FR-DU07) and
parameter unit (FR-PU04/FR-PU07). (Refer to the parameter list, pages 62 to 74, for the simple mode parameters.)
⋅Set "0" in Pr. 160 to display of the simple mode parameters and extended parameters. In the initial setting (Pr. 160 =
"0") status, simple mode parameters and extended parameters can be displayed.
This function can prevent reverse rotation fault resulting from the incorrect input of the start signal.
Parameter
Number Name Initial Value Setting Range Description
78 Reverse rotation prevention
selection 0
0Both forward and reverse rotations
allowed
1 Reverse rotation disabled
2 Forward rotation disallowed
The above parameters can be set when Pr. 160 User group read selection = "0". (Refer to page 190.)
Parameter which can be read from the operation panel and parameter unit can be restricted.
In the initial setting, only the simple mode parameters are displayed.
Parameter
Number Name Initial Value Setting Range Description
160 *1, 3 User group read selection 0
9999 Only the simple mode parameters can
be displayed.
0The simple mode and extended
parameters can be displayed
1Only parameters registered in the user
group can be displayed.
172 *1 User group registered display/
batch clear 0(0 to 16) Displays the number of cases registered
as a user group (Read only)
9999 Batch clear the user group registration
173 *1, 2 User group registration 9999 0 to 999, 9999 Set the parameter numbers to be
registered to the user group.
174 *1, 2 User group clear 9999 0 to 999, 9999 Set the parameter numbers to be cleared
from the user group.
*1 They can be set when Pr. 160 User group read selection = "0".
*2 The values read from Pr. 173 and Pr. 174 are always "9999".
*3 The above parameter allows its setting to be changed during operation in any operation mode even if "0" (initial value) is set in Pr. 77 Parameter
write selection.
REMARKS
⋅When a plug-in option is fitted to the inverter, the option parameters can also be read.
⋅When reading the parameters using the communication option, all parameters can be read regardless of the Pr. 160 setting.
⋅Pr. 15 Jog frequency, Pr. 16 Jog acceleration/deceleration time, Pr. 991 PU contrast adjustment are displayed as simple mode
parameters when the parameter unit (FR-PU04/FR-PU07) is mounted.
⋅When reading the parameters using the RS-485
terminals, all parameters can be read regardless of the
Pr. 160 setting by setting Pr.550 NET mode operation
command source selection and Pr. 551 PU mode operation
command source selection.
* OP indicates a communication option
Pr.551 Pr.550 Pr.160 Valid/Invalid
1 (RS-485) ⎯Valid
2
(PU)
(initial
value)
0(OP) Valid
1(RS-485) Invalid (all readable)
9999
(auto-detect)
(initial value)
With OP: valid
Without OP: invalid
(all readable)

191
Misoperation prevention and parameter
setting restriction
4
PARAMETERS
(2) User group function (Pr. 160, Pr. 172 to Pr. 174)
⋅The user group function is designed to display only the parameters necessary for setting.
⋅From among all parameters, a maximum of 16 parameters can be registered to a user group. When Pr. 160 is set to
"1", only the parameters registered to the user group can be accessed. (Reading of parameters other than the user
group registration is disabled.)
⋅To register a parameter to the user group, set its parameter number to Pr. 173.
⋅To delete a parameter from the user group, set its parameter number to Pr. 174. To batch-delete the registered
parameters, set Pr. 172 to "9999".
(3) Registration of parameter to user group (Pr. 173)
(4) Deletion of parameter from user group (Pr. 174)
When registering Pr. 3 to user group
When deleting Pr. 3 from user group
REMARKS
⋅Pr. 77, Pr. 160 and Pr. 991 can always be read, independently of the user group setting.
⋅Pr. 77, Pr. 160 and Pr. 172 to Pr. 174 cannot be registered to the user group.
⋅When Pr. 174 is read, "9999" is always displayed. Although "9999" can be written, no function is available.
⋅When any value other than "9999" is set to Pr. 172, no function is available.
♦ Parameters referred to ♦
Pr. 550 NET mode operation command source selection Refer to page 204
Pr. 551 PU mode operation command source selection Refer to page 204
IndicationOperation
Parameter setting mode
Pr. 173 User group
registration is displayed.
When Pr. 173 is read,
" " is displayed.
Select the parameter
number to be registered.
Flicker ··· Registration of Pr. 3 to user group
completed!!
1.Confirm the operation display and operation
mode display.
The inverter must be at a stop.
The inverter must be in the PU operation mode.
(Press in the External operation mode.)
2.Press to choose the parameter setting
mode.
3.Turn until appears.
5.
Turn until
Pr. 3 appears.
6.Press to set.
" " and " " are displayed alternately.
To continue parameter registration, repeat
steps 3 to 6.
4.Press to display. " "
Operation
1.Confirm the operation display and operation
mode display.
The inverter must be at a stop.
The inverter must be in the PU operation mode.
(Press in the External operation mode.)
2.Press to choose the parameter setting
mode.
3.Turn until appears.
5.
Turn until
Pr. 3 appears.
6.Press to clear.
" " and " " are displayed alternately.
To continue parameter registration, repeat
steps 3 to 6.
4.Press to display. " "
Indication
Parameter setting mode
Pr. 174 User group
clear is displayed.
When Pr. 174 is read,
" " is displayed.
Select the parameter
number to be deleted.
Flicker ··· Deletion of Pr. 3 from user group
completed!!

192
Misoperation prevention and parameter
setting restriction
4.17.5 Password function (Pr. 296, Pr. 297)
The above parameters can be set when
Pr. 160
User group read selection
= "0".
When
Pr. 296
≠
"9999" (with password lock), note that
Pr. 297
is always available for setting regardless of
Pr. 160
setting.
* "0 or 9999" can be set to Pr. 297 at any time although the setting is invalid (the displayed value does not change).
....Specifications differ according to the date assembled. Refer to page 400 to check the SERIAL number.
(1) Parameter reading/writing restriction level (Pr. 296 )
Level of reading/writing restriction by PU/NET mode operation command can be selected by Pr. 296.
*1 If the parameter reading is restricted by the Pr. 160 setting, those parameters are unavailable for reading even when "" is indicated.
*2 If the parameter writing is restricted by the Pr. 77 setting, those parameters are unavailable for writing even when "" is indicated.
*3 Parameter access from unit where parameter is written in PU operation mode (initially set to operation panel (FR-DU07), parameter unit) is
restricted. (Refer to page 204 for PU mode operation command source selection)
*4 This restricts parameter access from the command source that can write a parameter under Network operation mode (initially RS-485 terminal or
a communication option). (Refer to page 204 for NET mode command source.)
*5 Read/write is enabled only in the simple mode parameters registered in the user group when Pr.160 User group read selection = "9999". Pr.296 and
Pr.297 are always read/write enabled whether registered to a user group or not.
*6 If a communication option is installed, option fault (E.OPT) occurs, and inverter trips. (Refer to page 342.)
Registering 4-digit password can restrict parameter reading/writing.
Parameter
Number Name Initial Value Setting Range Description
296 Password lock level 9999
0 to 6, 99, 100 to
106, 199
Select restriction level of parameter reading/
writing when a password is registered.
9999 No password lock
297 Password lock/unlock 9999
1000 to 9998 Register a 4-digit password
(0 to 5) *
Displays password unlock error count.
(Reading only)
(Valid when Pr. 296 = "100" to "106")
9999 * No password lock
Pr. 296 Setting
PU Mode Operation Command
*3
NET Mode Operation Command *4
RS-485 Terminal Communication Option
Read *1 Write *2 Read Write *2 Read Write *2
9999
0, 100
*6 × ×××××
1, 101 ×××
2, 102 ×
3, 103 ××
4, 104 ×××××
5, 105 ××
6, 106 ×××
99, 199 Only parameters registered in the user group can be read/written. *5
(For the parameters not registered in the user group, same restriction level as "4, 104" applies.)
: enabled, ×: restricted

193
Misoperation prevention and parameter
setting restriction
4
PARAMETERS
(2) Password lock/unlock (Pr.296, Pr.297 )
<Lock>
1) Set parameter reading/writing restriction level.(Pr. 296 ≠ 9999)
*During [Pr. 296 = any of "100 to 106, 199"], if password unlock error has occurred 5 times, correct password
will not unlock the restriction. All parameter clear can unlock the restriction.
(In this case, parameter settings are cleared.)
2) Write a four-digit number (1000 to 9998) in Pr. 297 as a password.
(When Pr. 296 = "9999", Pr. 297 cannot be written.)
When password is registered, parameter reading/writing is restricted with the restriction level set in Pr. 296 until
unlocking.
<Unlock>
There are two ways of unlocking the password.
Enter a password in Pr. 297.
Unlocked when a password is correct. If a password is incorrect, an error occurs and not unlocked.
During [Pr. 296 = any of "100 to 106, 199"], if password unlock error has occurred 5 times, correct password will not unlock
the restriction. (During password lock)
Perform all parameter clear.
Pr.296 Setting
Value
Restriction of Password
Unlock Error Pr.297 Display
0 to 6, 99 No restriction Always 0
100 to 106, 199 Restricted at fifth error Displays error count (0 to
5)
REMARKS
⋅After registering a password, a read value of Pr. 297 is always one of "0" to "5".
⋅When a password restricted parameter is read/written, is displayed.
⋅Even if a password is registered, parameters which the inverter itself writes, such as inverter parts life, are overwritten as
needed.
⋅Even if a password is registered, Pr. 991 PU contrast adjustment can be read/written when a parameter unit (FR-PU04/FR-PU07)
is connected.
CAUTION
⋅If the password has been forgotten, perform all parameter clear to unlock the parameter restriction. In that case, other
parameters are also cleared.
⋅Parameter all clear can not be performed during the operation.
⋅Do not use the FR Configurator when parameter read is restricted (Pr. 296 = any of "0, 4, 5, 99, 100, 104, 105, 199").
FR Configurator may not function properly.
REMARKS
⋅The password unlock method is different for operation panel/FR-PU07, RS-485 communication, and communication option.
Operation panel/
FR-PU07
RS-485
communication
Communication
option
All parameter clear
(data format H9966, H55AA)
Parameter clear
(data format H9696, H5A5A) ××
:Password can be unlocked. ×:Password cannot be unlocked.

194
Misoperation prevention and parameter
setting restriction
(3) Parameter operation during password lock/unlock
*1 Reading/writing is unavailable when there is restriction to reading by the Pr. 160 setting. (Reading is available in NET mode regardless of Pr. 160
setting.)
*2 Unavailable during the operation.
*3 Correct password will not unlock the restriction.
*4 Parameter clear is available only from the communication option.
Parameter operation
Unlocked Password registered Locked
Pr. 296 = 9999
Pr. 297 = 9999
Pr. 296 ≠ 9999
Pr. 297 = 9999
Pr. 296 ≠ 9999
Pr. 297 = 0 to 4
(Read value)
Pr. 296 = 100 to 106, 199
Pr. 297 = 5
(Read value)
Pr. 296 Read *1
Write *1 *1 ××
Pr. 297 Read *1
Write × *3
Performing parameter clear × *4 × *4
Performing parameter all clear *2 *2
Performing parameter copy ××
: enabled, ×: restricted
REMARKS
⋅When Pr. 296 = any of "4, 5, 104, 105" (password lock), the setting screen for PU JOG frequency is not displayed in the
parameter unit (FR-PU04/FR-PU07).
⋅During password lock, parameter copy of the operation panel (FR-DU07)/the parameter unit (FR-PU07) cannot be performed.
⋅Parameter settings in the inverter can be read/written using GX Developer even when the password function (Pr.296, Pr.297) is
valid. To use the password function and the PLC function at the same time, apply a lock to reading/writing of the ladder program
by registering a keyword.
♦ Parameters referred to ♦
Pr. 77 Parameter write selection Refer to page 189
Pr. 160 Extended function display selection Refer to page 190
Pr. 550 NET mode operation command source selection Refer to page 204
Pr. 551 PU mode operation command source selection Refer to page 204

195
Selection of operation mode and
operation location
4
PARAMETERS
4.18 Selection of operation mode and operation location
4.18.1 Operation mode selection (Pr. 79)
The above parameters can be changed during a stop in any operation mode.
* The priorities of the frequency commands when Pr. 79 = "3" are "Multi-speed operation (RL/RM/RH/REX) > PID control (X14) > terminal 4 analog
input (AU) > digital input from the operation panel".
Purpose Parameter that must be set Refer to page
Operation mode selection Operation mode selection Pr. 79 195
Started in network operation mode Operation mode at power ON Pr. 79, Pr. 340 203
Selection of operation location
Selection of start command source, speed
command source and operation location
during communication operation
Pr. 338, Pr. 339,
Pr. 550, Pr. 551 204
Used to select the operation mode of the inverter.
Mode can be changed as desired between operation using external command signals (external operation), operation
from the PU (FR-DU07/FR-PU04/FR-PU07), combined operation of PU operation and external operation (external/PU
combined operation, and network operation (when RS-485 terminals or a communication option is used).
Parameter
Number Name Initial
Value
Setting
Range
79 Operation mode selection 0 0 to 4, 6, 7
POINT
• Use the simple setting mode to set Pr. 79 in simple steps. (Refer to page 60)
Pr.79
Setting
Description LED Indication
: OFF : ON
Refer
to
0
Use external/PU switchover mode (press to switch between the PU and External
operation mode.
At power ON, the inverter is in the External operation mode.
PU operation mode
External operation mode
NET operation mode
198
1
Operation mode Frequency command Start command
PU operation mode
198
PU operation mode (fixed)
Setting by the operation
panel (FR-DU07) and PU
(FR-PU04/FR-PU07)
Input by and on
PU (FR-DU07/FR-PU04/
FR-PU07)
2
External operation mode (fixed)
The operation can be
performed by switching
between the External and NET
operation modes.
External signal input (from
terminal 2, 4, and 1, JOG,
multi-speed selection, etc.)
External signal input (from
terminal STF and STR)
External operation mode
NET operation mode 198
3External/PU combined
operation mode 1
PU (FR-DU07/FR-PU04/FR-
PU07) setting or external
signal input (multi-speed
setting, across terminals 4
and 5 (valid when AU signal
turns ON)). *
External signal input
(terminal STF, STR) 199
4External/PU combined
operation mode 2
External signal input
(Terminal 2, 4, 1, JOG,
multi-speed selection, etc.)
Input by and on
PU (FR-DU07/FR-PU04/
FR-PU07)
199
6
Switchover mode
Switch among PU operation, External operating, and NET operation while keeping the
same operating status.
PU operation mode
External operation mode
NET operation mode
200
7
External operation mode (PU operation interlock)
X12 signal ON: Operation mode can be switched to the PU operation mode.
(output stop during external operation)
X12 signal OFF: Operation mode cannot be switched to the PU operation mode.
200
REMARKS
If switching of the operation mode is invalid even though Pr. 79 is set, refer to page 351.

196
Selection of operation mode and
operation location
(1) Operation mode basics
(2) Operation mode switching method
⋅The operation mode specifies the source of the start
command and the frequency command for the
inverter.
⋅Basically, there are following operation modes.
⋅External operation mode: For inputting start
command and frequency command by an external
potentiometer and switches which are connected
to the control circuit terminal.
⋅PU operation mode: For inputting start command
and frequency command by operation panel (FR-
DU07), parameter unit (FR-PU04/FR-PU07) and
RS-485 communication with PU connector.
⋅Network operation mode (NET operation
mode): For inputting start command and
frequency command by RS-485 terminal and
communication options.
⋅The operation mode can be selected from the
operation panel or with the communication
instruction code.
REMARKS
⋅Either "3" or "4" may be set to select the PU/external combined operation, and these settings differ in starting method.
⋅In the initial setting, the stop function by of the PU (FR-DU07/FR-PU07) (PU stop selection) is valid also in other than the
PU operation mode. (Pr. 75 Reset selection/disconnected PU detection/PU stop selection. Refer to page 186.)
REMARKS
⋅For switching of operation by external terminals, refer to the following:
PU operation external interlock signal (X12 signal) . page 200
PU-external operation switch-over signal (X16) page 201
PU-NET operation switchover signal (X65), External-NET operation switchover signal (X66) page 202
Pr. 340 Communication startup mode selection page 203
1
2
3456
7
8
9
10
Network operation mode
Network operation
mode
External
operation
mode
PU operation
mode
Personal
computer
Personal
computer
Operation
panel
Programmable
controller
Potentiometer Switch
RS-485
terminals
Inverter
Communication
option
External terminal
Switching from the network
Switch to the Network operation
mode from the Network.
Switch to the External
operation mode from
the network.
External operation
Switching from the PU
Press of
the PU to light
Network operation PU operation
Network operation PU operation
When "0, 1, or 2" is set in Pr. 340
When "10 or 12" is set in Pr. 340 Press of the PU to light
Press of
the PU to light
Press of the PU to light

197
Selection of operation mode and
operation location
4
PARAMETERS
(3) Operation mode selection flow
In the following flowchart, select the basic parameter setting and terminal connection related to the operation mode.
START Connection Parameter setting Operation
Where is the start command
source?
From external (STF/STR terminal)
Where is the frequency set?
From external (Terminal 2, 4,
JOG, multi-speed, etc.)
STF (forward rotation)/STR
(reverse rotation)
(Refer to page 122.)
Terminal 2, 4 and 5 (analog), RL,
RM, RH, JOG, etc.
Frequency setting terminal ON
STF(STR) ON
From PU (Digital setting) STF (forward rotation)/STR
(reverse rotation)
(Refer to page 122.)
Pr. 79 = "3"
(External/PU combined
operation 1)
DU digital setting
STF(STR) ON
From communication (RS-485 terminals/communication option)
RS-485 terminals or
communication option?
RS-485 terminals STF (forward rotation)/STR
(reverse rotation)
(Refer to page 122.)
Connection of RS-485 terminals
(Refer to page 211.)
Pr. 338 = "1"
Pr. 340 = "1, 2"
Communication frequency setting
command sending
STF(STR) ON
Communication option Connection of communication
option
(Refer to the corresponding communication
option instruction manual)
Pr. 338 = "1"
Pr. 340 = "1"
Communication frequency setting
command sending
STF(STR) ON
From PU (FWD/REV key)
Where is the frequency set?
From external (Terminal 2, 4, JOG,
multi-speed, etc.) Terminal 2, 4 and 5 (analog), RL,
RM, RH, JOG, etc.
Pr. 79 = "4"
(External/PU combined
operation 2)
Frequency setting terminal ON
FWD/REV key ON
From PU (Digital setting) Pr. 79 = "1"
(Fixed to PU operation)
Digital setting
FWD/REV key ON
From communication
(RS-485 terminals/communication option)
From communication (RS-485 terminals/communication option)
RS-485 terminals or
communication option?
RS-485 terminals
Where is the frequency
set
?
From external (Terminal 2, 4, JOG, multi-speed, etc.)
Connection of RS-485 terminals
(Refer to page 211.)
Terminal 2, 4 and 5 (analog), RL,
RM, RH, JOG, etc.
Pr. 339 = "1"
Pr. 340 = "1, 2"
Frequency setting terminal ON
Communication start command
sending
From PU (Digital setting)
From communication
RS-485 terminals Connection of RS-485 terminals
(Refer to page 211.) Pr. 340 = "1, 2"
Communication frequency setting
command sending
Communication start command
sending
Communication option
Where is the frequency
set?
From
external
(Terminal 2, 4, JOG, multi-speed, etc.)
Connection of communication option
(Refer to the corresponding communication
option instruction manual)
Terminal 2, 4 and 5 (analog), RL,
RM, RH, JOG, etc.
Pr. 339 = "1"
Pr. 340 = "1"
Frequency setting terminal ON
Communication start command
sending
From PU (Digital setting)
From communication (
communication option)
Connection of communication option
(Refer to the corresponding communication
option instruction manual)
Pr. 340 = "1"
Communication frequency setting
command sending
Communication start command
sending
Disabled
Disabled
Disabled

198
Selection of operation mode and
operation location
(4) External operation mode (setting "0" (initial value), "2")
(5) PU operation mode (setting "1")
⋅Select the External operation mode when the start
command and the frequency command are applied
from a frequency setting potentiometer, start switch, etc.
externally and connecting them to the control circuit
terminals of the inverter.
⋅Generally, parameter change cannot be performed in
the External operation mode. (Some parameters can be
changed. Refer to the detailed description of each
parameter.)
⋅When "0" or "2" is selected for Pr. 79, the inverter enters
the External operation mode at power ON. (When using
the Network operation mode, refer to page 203.)
⋅When parameter changing is seldom necessary, setting
"2" fixes the operation mode to External operation
mode. When frequent parameter changing is
necessary, setting "0" (initial value) allows the operation
mode to be changed easily to PU operation mode by
pressing of the operation panel. When you
switched to PU operation mode, always return to
External operation mode.
⋅The STF and STR signal are used as a start command,
and the voltage or current signal to terminal 2, 4, multi-
speed signal, JOG signal, etc. are used as frequency
command.
⋅Select the PU operation mode when applying start and
speed command by the key operation of the operation
panel (FR-DU07) or parameter unit (FR-PU04/FR-
PU07) alone. Also select the PU operation mode when
making communication using the PU connector.
⋅When "1" is selected for Pr. 79, the inverter enters the
PU operation mode at power ON. You cannot change to
the other operation mode.
⋅The setting dial of the operation panel can be used for
setting like a potentiometer. (Pr. 161 Frequency setting/key
lock operation selection, refer to page 315.)
⋅When PU operation mode is selected, the PU operation
mode signal (PU) can be output.
For the terminal used for the PU signal output, assign
the function by setting "10 (positive logic) or 110
(negative logic)" in any of Pr. 190 to Pr. 196 (output
terminal function selection).
3456
7
8
9
10
Hz
5
10
2
STF
STR
SD
Reverse rotation start
Frequency setting
potentiometer
Inverter
Forward rotation start
Operation panel
(FR-DU07)

199
Selection of operation mode and
operation location
4
PARAMETERS
(6) PU/External combined operation mode 1 (setting "3")
(7) PU/External combined operation mode 2 (setting "4")
⋅Select the PU/external combined operation mode 1
when applying frequency command from the operation
panel (FR-DU07) or parameter unit (FR-PU04/FR-
PU07) and inputting the start command with the
external start switch.
⋅Select "3" for Pr. 79. You cannot change to the other
operation mode.
⋅When a frequency is input from the external signal by
multi-speed setting, it has a higher priority than the
frequency setting from the PU. When AU is ON, the
command signal to terminal 4 is used.
⋅Select the PU/External combined operation mode 2
when applying frequency command from the external
potentiometer, multi-speed or JOG signal and inputting
the start command by key operation of the operation
panel (FR-DU07) or parameter unit (FR-PU04/FR-
PU07).
⋅Select "4" for Pr. 79. You cannot change to the other
operation mode.
Operation panel
(FR-DU07)
SD
STF
STR
Forward rotation
start
Reverse rotation
start
Inverter
3456
7
8
9
10
Hz
Operation panel
(FR-DU07)
5
10
2
Inverter
Frequency setting
potentiometer

200
Selection of operation mode and
operation location
(8) Switch-over mode (Setting "6")
⋅While continuing operation, you can switch among PU operation, External operation and Network operation (when
RS-485 terminals or communication option is used).
(9) PU operation interlock (Setting "7")
⋅The PU operation interlock function is designed to forcibly change the operation mode to External operation mode
when the PU operation interlock signal (X12) input turns OFF. This function prevents the inverter from being
inoperative by the external command if the mode is accidentally left unswitched from the PU operation mode.
⋅Set "7" (PU operation interlock) in Pr. 79.
⋅For the terminal used for X12 signal (PU operation interlock signal) input, set "12" in any of Pr. 178 to Pr. 189 (input
terminal function selection) to assign the function. (Refer to page 122 for Pr. 178 to Pr. 189.)
⋅When the X 12 signal has not been assigned, the function of the MRS signal switches from MRS (output stop) to
the PU operation interlock signal.
<Function/operation changed by switching ON/OFF the X12 (MRS) signal>
Operation Mode Switching
Switching Operation/Operating Status
External operation → PU
operation
Select the PU operation mode with the operation panel or parameter unit.
⋅Rotation direction is the same as that of external operation.
⋅The frequency set with the potentiometer (frequency setting command), etc. is used unchanged. (Note
that the setting will disappear when power is switched OFF or the inverter is reset.)
External operation → NET
operation
Send the mode change command to Network operation mode through communication.
⋅Rotation direction is the same as that of external operation.
⋅The value set with the setting potentiometer (frequency setting command) or like is used unchanged.
(Note that the setting will disappear when power is switched OFF or the inverter is reset.)
PU operation → external
operation
Press the external operation key of the operation panel, parameter unit.
⋅The rotation direction is determined by the input signal of the external operation.
⋅The set frequency is determined by the external frequency command signal.
PU operation → NET
operation
Send the mode change command to Network operation mode through communication.
⋅Rotation direction and set frequency are the same as those of PU operation.
NET operation → external
operation
Send the mode change command to External operation mode through communication.
⋅Rotation direction is determined by the external operation input signal.
⋅The set frequency is determined by the external frequency command signal.
NET operation → PU
operation
Select the PU operation mode with the operation panel or parameter unit.
⋅
The rotation direction and frequency command in Network operation mode are used unchanged.
X12 (MRS)
Signal
Function/Operation
Operation mode Parameter write
ON
Operation mode (external, PU, NET) switching
enabled
Output stop during external operation
Parameter write enabled (Pr. 77 Parameter write
selection, depending on the corresponding parameter
write condition (Refer to page 62 for the parameter list))
OFF
Forcibly switched to External operation mode
External operation allowed.
Switching to PU or NET operation mode disabled
Parameter write disabled with exception of Pr. 79
Operating Condition X12 (MRS)
Signal
Operation
Mode Operating Status
Switching to
PU, NET
Operation Mode
Operation
mode Status
PU/NET During stop ON→OFF *1 External *2
If external operation frequency setting and start signal
are entered, operation is performed in that status.
Disallowed
Running ON→OFF *1 Disallowed
External
During stop OFF→ON
External *2
During stop Enable
ON→OFF Disallowed
Running OFF→ON During operation → output stop Disallowed
ON→OFF Output stop → operation Disallowed
*1 The operation mode switches to External operation mode independently of whether the start signal (STF, STR) is ON or OFF. Therefore,
the motor is run in External operation mode when the X12 (MRS) signal is turned OFF with either of STF and STR ON.
*2 At fault occurrence, pressing of the operation panel resets the inverter.
CAUTION
⋅If the X12 (MRS) signal is ON, the operation mode cannot be switched to PU operation mode when the start signal (STF, STR) is ON.
⋅When the MRS signal is used as the PU interlock signal, the MRS signal serves as the normal MRS function (output stop) by
turning on the MRS signal and then changing the Pr. 79 value to other than "7" in the PU operation mode. Also as soon as "7"
is set in Pr. 79, the signal acts as the PU interlock signal.
⋅When the MRS signal is used as the PU operation interlock signal, the logic of the signal is as set in Pr. 17. When Pr. 17 = "2",
read ON as OFF and OFF as ON in the above explanation.
⋅Changing the terminal assignment using Pr. 178 to Pr. 189 (input terminal function selection) may affect the other functions. Please
set parameters after confirming the function of each terminal.

201
Selection of operation mode and
operation location
4
PARAMETERS
(10) Switching of operation mode by external signal (X16 signal)
⋅When external operation and operation from the operation panel are used together, use of the PU-external
operation switching signal (X16) allows switching between the PU operation mode and External operation mode
during a stop (during a motor stop, start command OFF).
⋅When Pr. 79 = any of "0, 6, 7", the operation mode can be switched between the PU operation mode and External
operation mode. (Pr. 79 = "6" At switchover mode, operation mode can be changed during operation)
⋅For the terminal used for X16 signal input, set "16" in any of Pr. 178 to Pr. 189 (input terminal function selection) to
assign the function.
Pr. 79
Setting
X16 Signal State Operation Mode Remarks
ON (external) OFF (PU)
0 (initial value) External operation
mode PU operation mode Can be switched to External, PU or NET operation mode
1 PU operation mode Fixed to PU operation mode
2 External operation mode Fixed to External operation mode (Can be switched to NET
operation mode)
3, 4 External/PU combined operation mode External/PU combined mode fixed
6External operation
mode PU operation mode Can be switched to External, PU or NET operation mode with
operation continued
7
X12(MRS)
ON
External operation
mode PU operation mode Can be switched to External, PU or NET operation mode (Output
stop in External operation mode)
X12(MRS)
OFF External operation mode Fixed to External operation mode (Forcibly switched to External
operation mode)
REMARKS
⋅The operation mode status changes depending on the setting of Pr. 340 Communication startup mode selection and the ON/OFF
states of the X65 and X66 signals. (For details, refer to page 202.)
⋅The priorities of Pr. 79, Pr. 340 and signals are Pr. 79 > X12 > X66 > X65 > X16 > Pr. 340.
CAUTION
⋅Changing the terminal assignment using Pr. 178 to Pr. 189 (input terminal function selection) may affect the other functions. Please
set parameters after confirming the function of each terminal.

202
Selection of operation mode and
operation location
(11) Switching of operation mode by external signal (X65, X66 signals)
⋅When Pr. 79 = any of "0, 2, 6", the operation mode switching signals (X65, X66) can be used to change the PU or
External operation mode to Network operation mode during a stop (during a motor stop or start command OFF).
(Pr. 79 = "6" switch-over mode can be changed during operation)
⋅When switching between the Network operation mode and PU operation mode
1) Set Pr. 79 to "0" (initial value) or "6".
2) Set "10 or 12" in Pr. 340 Communication startup mode selection.
3) Set "65" in any of Pr. 178 to Pr. 189 to assign the PU-NET operation switchover signal (X65) to the terminal.
4) The operation mode changes to PU operation mode when the X65 signal turns ON, or to Network operation mode
when the X65 signal turns OFF.
⋅When switching between the network operation mode and External operation mode
1) Set Pr. 79 to "0" (initial value), "2", "6" or "7". (At the Pr. 79 setting of "7", the operation mode can be switched when the
X12 (MRS) signal turns ON.)
2) Set "0 (initial value), 1 or 2" in Pr. 340 Communication startup mode selection.
3) Set "66" in any of Pr. 178 to Pr. 189 to assign the External-NET operation switching signal (X66) to the terminal.
4) The operation mode changes to network operation mode when the X66 signal turns ON, or to External operation
mode when the X66 signal turns OFF.
Pr. 340
Setting
Pr. 79
Setting
X65 Signal State Remarks
ON (PU) OFF (NET)
10, 12
0 (initial value) PU operation mode *1 NET operation mode *2
1 PU operation mode Fixed to PU operation mode
2 NET operation mode Fixed to NET operation mode
3, 4 External/PU combined operation mode External/PU combined mode fixed
6PU operation mode *1 NET operation mode *2 Switching operation mode is enabled while
running.
7X12(MRS)ON Switching among the external and PU operation mode is
enabled *3 Output stop in External operation mode
X12(MRS)OFF External operation mode Forcibly switched to External operation mode
*1 NET operation mode when the X66 signal is ON.
*2 PU operation mode when the X16 signal is OFF. PU operation mode also when Pr. 550 NET mode operation command source selection = "0"
(communication option command source) and the communication option is not fitted.
External operation mode when the X16 signal is ON.
Pr. 340
Setting
Pr. 79
Setting
X66 Signal State Remarks
ON (NET) OFF(external)
0
(initial value)
,
1, 2
0 (initial value) NET operation mode *1 External operation mode *2
1 PU operation mode Fixed to PU operation mode
2NET operation mode *1 External operation mode Switching to PU operation mode is disabled.
3, 4 External/PU combined operation mode External/PU combined mode fixed
6 NET operation mode *1 External operation mode *2 Switching operation mode is enabled while
running.
7X12(MRS)ON NET operation mode *1 External operation mode *2 Output stop in External operation mode
X12(MRS)OFF External operation mode Forcibly switched to External operation mode
*1 PU operation mode is selected when Pr. 550 NET mode operation command source selection = "0" (communication option command source) and
the communication option is not fitted.
*2 PU operation is selected when the X16 signal is OFF. When the X65 signal has been assigned, the operation mode changes with the ON/OFF
state of the X65 signal.
REMARKS
⋅The priorities of Pr. 79, Pr. 340 and signals are Pr. 79 > X12 > X66 > X65 > X16 > Pr. 340.
CAUTION
⋅Changing the terminal assignment using Pr. 178 to Pr. 189 (input terminal function selection) may affect the other functions. Please
set parameters after confirming the function of each terminal.
♦ Parameters referred to ♦
Pr. 15 Jog frequency Refer to page 95.
Pr. 4 to 6, Pr. 24 to 27, Pr. 232 to Pr. 239 Multi-speed operation Refer to page 93.
Pr. 75 Reset selection/disconnected PU detection/PU stop selection Refer to page 186.
Pr. 161 Frequency setting/key lock operation selection Refer to page 315.
Pr. 178 to Pr. 189 (Input terminal function selection) Refer to page 122.
Pr. 190 to Pr. 196 (Output terminal function selection) Refer to page 128.
Pr. 340 Communication startup mode selection Refer to page 203.
Pr. 550 NET mode operation command source selection Refer to page 204.

203
Selection of operation mode and
operation location
4
PARAMETERS
4.18.2 Operation mode at power ON (Pr. 79, Pr. 340)
(1) Specify operation mode at power ON (Pr. 340)
⋅Depending on the Pr. 79 and Pr. 340 settings, the operation mode at power ON (reset) changes as described below.
When power is switched ON or when power comes back on after instantaneous power failure, the inverter can be
started up in Network operation mode.
After the inverter has started up in the Network operation mode, parameter write and operation can be performed
from a program.
Set this mode for communication operation using the RS-485 terminals or communication option.
Parameter
Number Name Initial
Value
Setting
Range Description
79
Operation mode selection
0 0 to 4, 6, 7 Select the operation mode. (Refer to page 197.)
340 * Communication startup
mode selection 0
0 As set in Pr. 79.
1, 2
Started in network operation mode.
When the setting is "2", it will resume the pre-instantaneous
power failure operation mode after an instantaneous power
failure occurs.
10, 12
Started in network operation mode. Operation mode can be
changed between the PU operation mode and Network
operation mode from the operation panel. When the setting is
"12", it will resume the pre-instantaneous power failure
operation mode after an instantaneous power failure occurs.
The above parameters can be changed during a stop in any operation mode.
* The parameters can be set when Pr. 160 User group read selection = "0". However, the parameters can be set whenever the communication option is
connected. (Refer to page 190.).
Pr. 340
Setting
Pr. 79
Setting
Operation Mode at Power ON, Power
Restoration, Reset Operation Mode Switching
0
(initial
value)
0
(initial
value)
External operation mode Switching among the External, PU, and NET operation mode
is enabled *2
1 PU operation mode Fixed to PU operation mode
2 External operation mode
Switching between the External and Net operation mode is
enabled
Switching to PU operation mode is disabled
3, 4 External/PU combined operation mode Operation mode switching is disabled
6 External operation mode Switching among the External, PU, and NET operation mode
is enabled while running
7
External operation mode when X12 (MRS) signal ON Switching among the External, PU, and NET operation mode
is enabled *2
External operation mode when X12 (MRS) signal OFF Fixed to External operation mode (Forcibly switched to
External operation mode.)
1, 2 *1
0 NET operation mode
Same as when Pr. 340 = "0"
1 PU operation mode
2 NET operation mode
3, 4 External/PU combined operation mode
6 NET operation mode
7NET operation mode when X12 (MRS) signal ON
External operation mode when X12 (MRS) signal OFF
10, 12
*1
0 NET operation mode Switching between the PU and NET operation mode is
enabled *3
1 PU operation mode Same as when Pr. 340 = "0"
2 NET operation mode Fixed to NET operation mode
3, 4 External/PU combined operation mode Same as when Pr. 340 = "0"
6 NET operation mode Switching between the PU and NET operation mode is
enabled while running *3
7 External operation mode Same as when Pr. 340 = "0"
*1 The Pr. 340 setting "2" or "12" is mainly used for communication operation using the inverter RS-485 terminals. When a value other than "9999" (selection
of automatic restart after instantaneous power failure) is set in Pr. 57 Restart coasting time, the inverter will resume the same operation state which was in
before after power has been restored from an instantaneous power failure.
When Pr. 340 = "1, 10", a start command turns OFF if power failure has occurred and then restored during a start command is ON.
*2 The operation mode cannot be switched directly between the PU operation mode and Network operation mode.
*3 Operation mode can be changed between the PU operation mode and Network operation mode with key of the operation panel (FR-DU07) and X65 signal.
♦ Parameters referred to ♦
Pr. 57 Restart coasting time Refer to page 152.
Pr. 79 Operation mode selection Refer to page 195.

204
Selection of operation mode and
operation location
4.18.3 Start command source and speed command source during
communication operation (Pr. 338, Pr. 339, Pr. 550, Pr. 551)
(1) Select the command source of the Network operation mode (Pr. 550)
⋅Either the RS-485 terminals or communication option can be specified as the command source in Network
operation mode.
⋅For example, set Pr. 550 to "1" when executing parameter write, start command or frequency command from the
inverter RS-485 terminals in the Network operation mode independently of whether the communication option is
connected or not.
(2) Select the command source of the PU operation mode (Pr. 551)
⋅Either the PU connector or RS-485 terminals can be specified as the source in the PU operation mode.
⋅When performing parameter write, giving start command and frequency command from communication with the
RS-485 terminals in PU operation mode, set "1" in Pr. 551.
*1 The Modbus-RTU protocol cannot be used in the PU operation mode. When using the Modbus-RTU protocol, set Pr. 551 to "2".
*2 When the communication option is not fitted, the operation mode cannot be switched to Network operation mode.
When the RS-485 terminals or communication option is used, the external start command and frequency
command can be valid. Also, the command source in the PU operation mode can be selected.
Parameter
Number Name Initial
Value
Setting
Range Description
338 Communication operation
command source 00 Start command source communication
1 Start command source external
339 Communication speed
command source 0
0 Frequency command source communication
1 Frequency command source external
2
Frequency command source external (Frequency command from
communication is valid, frequency command from terminal 2 is
invalid)
550 *
NET mode operation
command source
selection
9999
0The communication option is the command source when NET
operation mode.
1
RS-485 terminals are the command source when NET operation mode.
9999
Automatic communication option recognition
Normally, RS-485 terminals are the command source. When a
communication option is mounted, the communication option is the
command source.
551 *PU mode operation
command source selection 21RS-485 terminals are the command source when PU operation mode.
2PU connector is the command source when PU operation mode.
The above parameters can be set when Pr. 160 User group read selection = "0". However, the parameters can be set whenever the communication
option is connected. (Refer to page 190.)
*Pr 550 and Pr. 551 are always write-enabled.
CAUTION
⋅Since Pr. 550 = "9999" (automatic recognition of the communication option) in the initial setting, parameter write, start command
and frequency command cannot be executed by communication using the inverter RS-485 terminals when the communication
option is fitted. (Monitor and parameter read can be performed.)
CAUTION
⋅The PU operation mode has a higher priority when Pr. 550 = "1" (NET mode RS-485 terminals) and Pr. 551 = "1" (PU mode RS-485
terminals). When the communication option is not fitted, therefore, the operation mode cannot be switched to Network operation
mode.
Pr. 550
Setting
Pr. 551
Setting
Command Source Remarks
PU connector RS-485 terminals Communication option
01×PU operation mode *1 NET operation mode *2
2 (initial value) PU operation mode ×NET operation mode *2
11×PU operation mode *1 ×Switching to NET
operation mode disabled
2 (initial value) PU operation mode NET operation mode ×
9999
(initial value)
1×PU operation mode *1 NET operation mode *2
2 (initial value) PU operation mode
×NET operation mode
Communication option fitted
NET operation mode ×
Communication option not
fitted

205
Selection of operation mode and
operation location
4
PARAMETERS
(3) Controllability through communication
*1 As set in Pr. 338 Communication operation command source and Pr. 339 Communication speed command source. (Refer to page 204)
*2 At occurrence of RS-485 communication error, the inverter cannot be reset from the computer.
*3 Enabled only when stopped by the PU. At a PU stop, PS is displayed on the operation panel. As set in Pr. 75 PU stop selection . (Refer to page 186)
*4 Some parameters may be write-disabled according to the Pr. 77 Parameter write selection setting and operating status. (Refer to page 189)
*5 Some parameters are write-enabled independently of the operation mode and command source presence/absence. When Pr. 77 = 2, write is
enabled. (Refer to page 62 for the parameter list)Parameter clear is disabled.
*6 When Pr. 550 NET mode operation command source selection = 1 (RS-485 terminals valid) or Pr. 550 NET mode operation command source selection =
9999 and the communication option is not fitted.
*7 When Pr. 550 NET mode operation command source selection = 0 (communication option valid) or Pr. 550 NET mode operation command source selection
= 9999 and the communication option is fitted.
Operation
Location
Condition
(Pr. 551
Setting)
Operation
Mode
Item
PU
Operation
External
Operation
External/PU
Combined
Operation Mode
1
(
Pr. 79
= 3)
External/PU
Combined
Operation
Mode 2
(Pr. 79 = 4)
NET Operation
(when RS-485
terminals are
used)
*6
NET Operation
(when
communication
option is used)
*7
Control by RS-485 communication from PU connector
2
(PU
connector)
Run command (start)
×× ×
Run command (stop)
*3 *3 *3
Running frequency
setting ×××
Monitor
Parameter write *4 × *5 *4 *4 × *5
Parameter read
Inverter reset
Except for 2
Run command (start)
×× × × ×
Run command (stop)
*3 *3 *3 *3 *3
Running frequency
setting ×× × × ×
Monitor
Parameter write × *5 × *5 × *5 × *5 × *5
Parameter read
Inverter reset
Control by communication from
RS-485 terminals
1
(RS-485
terminals)
Run command(start,
stop) ×× ×
Running frequency
setting ×××
Monitor
Parameter write *4 × *5 *4 *4 × *5
Parameter read
Inverter reset
Except for 1
Run command
(start, stop) ×× × × *1 ×
Running frequency
setting ×× × × *1 ×
Monitor
Parameter write × *5 × *5 × *5 × *5 *4 × *5
Parameter read
Inverter reset ×× × × *2 ×
Control by communication
from communication option
⎯
Run command
(start, stop) ×× × × × *1
Running frequency
setting ×× × × × *1
Monitor
Parameter write × *5 × *5 × *5 × *5 × *5 *4
Parameter read
Inverter reset ×× × × × *2
Control circuit
external terminals
⎯
Inverter reset
Run command
(start, stop) × ×× *1
Frequency setting ××× *1
: Enabled, ×: Disabled, : Some are enabled

206
Selection of operation mode and
operation location
(4) Operation at error occurrence
*1 Can be selected using Pr. 75 Reset selection/disconnected PU detection/PU stop selection
*2 Can be selected using Pr. 122 PU communication check time interval, Pr. 336 RS-485 communication check time interval, Pr. 502 Stop mode selection at
communication error or Pr. 539 Modbus-RTU communication check time interval.
*3 As controlled by the communication option.
*4 In the PU jog operation mode, operation is always stopped when the PU is disconnected. Whether fault (E.PUE) occurrence is allowed or not is as
set in Pr. 75 Reset selection/disconnected PU detection/PU stop selection.
*5 When Pr. 550 NET mode operation command source selection = 1 (RS-485 terminals valid) or Pr. 550 NET mode operation command source selection =
9999 and the communication option is not fitted
*6 When Pr. 550 NET mode operation command source selection = 0 (communication option valid) or Pr. 550 NET mode operation command source selection
= 9999 and the communication option is fitted
Error
Definition
Operation
Mode
Condition
(
Pr. 551
setting)
PU
Operation
External
Operation
External/PU
Combined
Operation
Mode 1
(Pr. 79 =3)
External/PU
Combined
Operation Mode
2
(Pr. 79 =4)
NET Operation
(when RS-485
terminals are
used) *5
NET Operation
(when
communication
option is used)
*6
Inverter fault ⎯Stop
PU
disconnection
of the PU
connector
2 (PU connector) Stop/continued *1, 4
1 (RS-485 terminals) Stop/continued *1
Communication
error of PU
connector
2 (PU connector)
Stop/
continued
*2
Continued Stop/continued
*2 Continued
1 (RS-485 terminals) Continued
Communication
error of RS-485
terminals
1 (RS-485 terminals)
Stop/
continued
*2
Continued Stop/continued
*2 Continued
2 (PU connector) Continued Stop/continued
*2 Continued
Communication
error of
communication
option
⎯Continued Stop/continued
*3 Continued

207
Selection of operation mode and
operation location
4
PARAMETERS
(5) Selection of command source in Network operation mode (Pr. 338, Pr. 339)
⋅There are two control sources: operation command source, which controls the signals related to the inverter start
command and function selection, and speed command source, which controls signals related to frequency setting.
⋅In Network operation mode, the commands from the external terminals and communication (RS-485 terminals or
communication option) are as listed below.
[Explanation of table]
External : Command only from control terminal signal is valid.
NET : Command only from communication is valid
Combined : Command from either of external terminal and communication is valid.
⎯: Command from either of external terminal and communication is invalid.
Compensation : Command by signal from external terminal is only valid when Pr. 28 Multi-speed input compensation selection = "1"
Operation
Location
Selection
Pr. 338 Communication operation command source
0: NET 1: External
Remarks
Pr. 339 Communication speed command source 0: NET
1:External 2:External
0: NET
1:External 2:External
Fixed function
(Terminal-
equivalent
function)
Running frequency from communication NET ⎯NET NET ⎯NET
Terminal 2 ⎯External ⎯⎯
External ⎯
Terminal 4 ⎯External ⎯External
Terminal 1 Compensation
Selective function
Pr. 178 to Pr. 189 setting
0RL
Low speed operation command/
remote setting clear
NET External NET External
Pr. 59 = "0" (multi-
speeds)
Pr. 59 = "1 , 2"
(remote)
1RM
Middle-speed operation command/
remote setting deceleration
NET External NET External
2RH
High speed operation command/
remote setting acceleration
NET External NET External
3 RT Second function selection NET External
4 AU Terminal 4 input selection ⎯Combined ⎯Combined
5 JOG Jog operation selection ⎯External
6CS
Selection of automatic restart after
instantaneous power failure
External
7 OH External thermal relay input External
8 REX 15-speed selection NET External NET External Pr. 59 = "0"
(multi-speeds)
10 X10
Inverter run enable signal
External
11 X11
FR-HC or MT-HC connection,
instantaneous power failure detection
External
12 X12
PU operation external interlock
External
13 X13 External DC injection brake
operation is started NET External
14 X14 PID control valid terminal NET External NET External
16 X16 PU/External operation switchover External
24 MRS
Output stop Combined External Pr. 79 ≠ "7"
PU operation interlock External
Pr. 79 = "7"
When X12 signal
is not assigned
25
STOP
Start self-holding selection ⎯External
50
SQ
Sequence start NET External
51 X51 Fault clear signal Combined External
60 STF Forward rotation command NET External
61 STR Reverse rotation command NET External
62 RES Reset External
63 PTC PTC thermistor input External
64 X64 PID forward action switchover NET External NET External
65 X65 PU/NET operation switchover External
66 X66
External/NET operation switchover
External
67 X67 Command source switchover External
70 X70
DC feeding operation permission
NET External
71 X71
DC feeding cancel
NET External
72 X72
PID integral value reset
NET External NET External
77 X77
Pre-charge end command
NET External NET External
78 X78
Second pre-charge end command
NET External NET External

208
Selection of operation mode and
operation location
(6) Switching of command source by external terminal (X67)
⋅In Network operation mode, the command source switching signal (X67) can be used to switch the start command
source and speed command source. This signal can be utilized to control the signal input from both the control
terminal and communication.
⋅Set "67" in any of Pr. 178 to Pr. 189 (input terminal function selection) to assign the X67 signal to the control terminal.
⋅When the X67 signal is OFF, the start command source and speed command source are control terminal.
REMARKS
⋅The command source of communication is as set in Pr. 550 and Pr. 551.
⋅The Pr. 338 and Pr. 339 settings can be changed while the inverter is running when Pr. 77 = "2". Note that the setting change is
reflected after the inverter has stopped. Until the inverter has stopped, communication operation command source and
communication speed command source before the setting change are valid.
X67 Signal State Start Command Source Speed Command Source
No signal assignment According to Pr. 338 According to Pr. 339
ON
OFF Command is valid only from control terminal signal.
REMARKS
⋅The ON/OFF state of the X67 signal is reflected only during a stop. It is reflected after a stop when the terminal is switched while
the inverter is running.
⋅When the X67 signal is OFF, a reset via communication is disabled.
CAUTION
⋅Changing the terminal assignment using Pr. 178 to Pr. 189 (input terminal function selection) may affect the other functions. Please
set parameters after confirming the function of each terminal.
♦ Parameters referred to ♦
Pr. 28 Multi-speed input compensation selection Refer to page 97.
Pr. 59 Remote function selection Refer to page 98.
Pr. 79 Operation mode selection Refer to page 195.

209
Communication operation and setting
4
PARAMETERS
4.19 Communication operation and setting
4.19.1 Wiring and configuration of PU connector
Using the PU connector, you can perform communication operation from a personal computer etc.
When the PU connector is connected with a personal, FA or other computer by a communication cable, a user program
can run and monitor the inverter or read and write to parameters.
(1) PU connector pin-outs
Purpose Parameter that must be Set Refer to
Page
Communication operation from PU
connector
Initial setting of computer link
communication (PU connector) Pr. 117 to Pr. 124
214
Communication operation from RS-
485 terminals
Initial setting of computer link
communication (RS-485
terminals)
Pr. 331 to Pr. 337, Pr. 341, Pr. 502,
Pr. 779
Modbus-RTU communication
specifications
Pr. 331, Pr. 332, Pr. 334, Pr. 343,
Pr. 502, Pr. 549, Pr. 779 232
BACnet MS/TP protocol Pr. 331, Pr. 332, Pr. 390, Pr. 549,
Pr. 726 to Pr. 729 247
Restrictions on parameter write
through communication
Communication EEPROM write
selection Pr. 342 216
Operation selection the at a
communication error
Stop mode selection at
communication error Pr. 502, Pr. 779 216
Operation by PLC function PLC function
Pr. 414, Pr. 415, Pr. 498,
Pr. 506 to Pr. 515,
Pr. 826 to Pr. 865
260
Pin Number Name Description
1) SG Ground
(connected to terminal 5)
2) ⎯Operation panel power supply
3) RDA Inverter receive+
4) SDB Inverter send-
5) SDA Inverter send+
6) RDB Inverter receive-
7) SG Ground
(connected to terminal 5)
8) ⎯Operation panel power supply
CAUTION
⋅Pins No. 2 and 8 provide power to the operation panel or parameter unit. Do not use these pins for RS-485 communication.
⋅Do not connect the PU connector to the computer's LAN board, FAX modem socket or telephone modular connector. The
product could be damaged due to differences in electrical specifications.
8)
to
1)
Inverter
(Receptacle side
)
Front view

210
Communication operation and setting
(2) PU connector communication system configuration and wiring
zSystem configuration
zConnection with RS-485 computer
* Make connections in accordance with the manual of the computer used. Fully check the terminal numbers of the computer since
they change with the model.
REMARKS
⋅Refer to the following when fabricating the cable on the user side.
Commercially available product examples (as of October 2008)
* Do not use pins No. 2, 8 of the communication cable.
CAUTION
When performing RS-485 communication with multiple inverters, use the RS-485 terminals. (Refer to page 212)
PU
connector
Inverter
Station 0
Computer
PU
connector
Inverter
FR-DU07
Communication cable 1)
RJ-45 connector
RJ-45 connector
PU
connector
Inverter
Station 0
Computer
Communication cable 1)Communication cable 1)
RS-232C-RS-485
converter
RS-232C
cable
Operation
panel
connector
FR-ADP
(option)
RS-485
interface/
terminals
RJ-45
connector
RJ-45
connector
Maximum
15m
RS-232C
connector
Computer Side Terminals
Send data
Send data
Receive data
Receive data
Description
Frame ground
Signal ground
Clear to send
Clear to send
Request to send
Request to send
SDB
SDA
RDB
RDA
Signal name
FG
SG
CSB
CSA
RSB
RSA
RDB
RDA
SDB
SDA
PU connector
RS-485 terminal
SG
Inverter
*
0.2mm2 or more
Cable connection and signal direction
Communication cable
Product Type Maker
1) Communication
cable
SGLPEV-T (Cat5e/300m)
24AWG × 4P * Mitsubishi Cable Industries, Ltd.

211
Communication operation and setting
4
PARAMETERS
4.19.2 Wiring and arrangement of RS-485 terminals
(1) RS-485 terminal layout
(2) Connection of RS-485 terminals and wires
Loosen the terminal screw and insert the cable into the terminal.
Name Description
RDA1
(RXD1+) Inverter receive+
RDB1
(RXD1-) Inverter receive-
RDA2
(RXD2+)
Inverter receive+
(for branch)
RDB2
(RXD2-)
Inverter receive-
(for branch)
SDA1
(TXD1+) Inverter send+
SDB1
(TXD1-) Inverter send-
SDA2
(TXD2+)
Inverter send+
(for branch)
SDB2
(TXD2-)
Inverter send-
(for branch)
P5S
(VCC)
5V
Permissible load current 100mA
SG
(GND)
Ground
(connected to terminal SD)
Screw size M2 Wire the stripped cable after twisting it to prevent it from
becoming loose. In addition, do not solder it.
Use a blade terminal as necessary.
Tightening
torque 0.22N•m to 0.25N•m
Cable size 0.3mm2 to 0.75mm2
Screwdriver Small flathead screwdriver
(Tip thickness: 0.4mm /tip width: 2.5mm)
CAUTION
Undertightening can cause signal loss or malfunction. Overtightening can cause a short circuit or malfunction due to damage to
the screw or unit.
REMARKS
Information on blade terminals
Blade terminals available on the market: (as of March 2008)
zPhoenix Contact Co.,Ltd.
zNICHIFU Co.,Ltd.
Use shielded or twisted cables for connection to the control circuit terminals and run them away from the main and power circuits
(including the 200V relay sequence circuit).
When using the blade terminal (without insulation sleeve), use care so that the stranded wires do not come out.
RXD
RDA1
(RXD1+)
RDB1
(RXD1-)
RDA2
(RXD2+)
RDB2
(RXD2-)
SDA1
(TXD1+)
SDB1
(TXD1-)
SDA2
(TXD2+)
SDB2
(TXD2-)
P5S
(VCC)
SG
(GND)
P5S
(VCC)
SG
(GND)
VCC
TXD
OPEN
100Ω
Terminating resistor switch
Factory-set to "OPEN".
Set only the terminating resistor switch of
the remotest inverter to the "100Ω" position.
5mm
(0.2inches)
Terminal Screw
Size Wire Size (mm2)Blade Terminal Model Blade terminal
crimping tool
with insulation sleeve without insulation sleeve
M2 0.3, 0.5 AI 0,5-6WH A 0,5-6 CRIMPFOX ZA3
Terminal Screw
Size Wire Size (mm2)Blade terminal product
number
Insulation product
number
Blade terminal
crimping tool
M2 0.3 to 0.75 BT 0.75-7 VC 0.75 NH 67

212
Communication operation and setting
(3) RS-485 terminal system configuration
zConnection of a computer to the inverter (1:1 connection)
zCombination of computer and multiple inverters (1:n connection)
Computer
Twisted pair cable Twisted pair cable
*Set the terminating resistor switch to the "100Ω" position.
Inverter
RS-485
terminals
*
Computer
Converter
RS-232C
cable
Inverter
RS-485
terminals
*
RS-485
interface/
terminals
Maximum
15m (49.2 feet)
Computer
Twisted pair cable
Twisted pair cable
RS-485
interface terminals
Inverter
RS-485
terminals
*
Inverter
RS-485
terminals
*
Inverter
RS-485
terminals
*
Station 0 Station 1 Station number n
*Set only the terminating resistor switch of the
remotest inverter to the "100Ω" position.
*Set only the terminating resistor switch of the
remotest inverter to the "100Ω" position.
Computer
RS-232C
Converter
RS-232C
cable
Maximum
15m (49.2 feet)
Converter
InverterInverter
Inverter
Station 0 Station 1 Station number n
RS-485
terminals
*
RS-485
terminals
*
RS-485
terminals
*

213
Communication operation and setting
4
PARAMETERS
(4) RS-485 terminal wiring method
zWiring of one RS-485 computer and one inverter
zWiring of one RS-485 computer and "n" inverters (several inverters)
*1 Make connections in accordance with the manual of the computer used.
Fully check the terminal numbers of the computer since they change with the model.
*2 For the inverter farthest from the computer, set the terminating resistor switch to ON (100Ω side).
(5) 2-wire type connection
If the computer is 2-wire type, pass wires across receiving terminals and transmission terminals of the RS-485
terminals to enable 2-wire type connection with the inverter.
REMARKS
For branching, connect the wires as shown below.
REMARKS
A program should be created so that transmission is disabled (receiving state) when the computer is not sending and reception is
disabled (sending state) during sending to prevent the computer from receiving its own data.
*1
Computer
RDA
RDB
SDA
SDB
RSA
SG
RSB
CSA
CSB
FG
SG
*2
-
+
-
+
SDB1
SDA1
RDB1
RDA1
*1
Computer
RDA
RDB
SDA
SDB
RSA
SG
RSB
CSA
CSB
FG Station 0
SG SG
-
+
-
+
-
+
-
+
Station 1
SG SG
-
+
+
-
-
+
+
-
Station n
SG
*2
-
+
SDB1
SDA1
RDB1
RDA1
RDA2
RDB2
SDA2
SDB2
SDB1
SDA1
RDB1
RDA1
SDB1
SDA1
RDB1
RDA1
RDA2
RDB2
SDA2
SDB2
-
+
To computer send
To computer receive
To computer ground
TXD
RXD
VCC
RXD
VCC
TXD
SGSG SGSG
+-+
-
+-+-
+-+
+
++++ -
-- +-
+-+
+-+-
To receiving terminal
of the next inverter
To receiving terminal
of the next inverter
To next inverter
To earth terminal
To computer send
To computer receive
To computer ground
TXD
RXD
VCC
RXD
VCC
TXD
SGSG SGSG
+-+
-
+-+-
+-+
+
++++ -
-- +-
+-+
+-+-
To receiving terminal
of the next inverter
To receiving terminal
of the next inverter
To next inverter
To ground terminal
TXD+
TXD-
RXD+
RXD-
SG
SG
InverterComputer
Pass a wire
Transmission
enable
Reception
enable

214
Communication operation and setting
4.19.3 Initial settings and specifications of RS-485 communication
(Pr. 117 to Pr. 124, Pr. 331 to Pr. 337, Pr. 341, Pr. 549)
[PU connector communication related parameter]
Used to perform required settings for communication between the inverter and personal computer.
There are two different communications: communication using the PU connector of the inverter and
communication using the RS-485 terminals.
You can perform parameter setting, monitor, etc. using the Mitsubishi inverter protocol (computer link
communication), Modbus-RTU protocol and BACnet MS/TP protocol.
To make communication between the personal computer and inverter, initialization of the communication
specifications must be made to the inverter.
Data communication cannot be made if the initial settings are not made or there is any setting error.
Parameter
Number Name Initial Value Setting Range Description
117 PU communication station
number 0 0 to 31
Specifies the inverter station number.
Set the inverter station numbers when two or
more inverters are connected to one personal
computer.
118 PU communication speed 192 48, 96, 192, 384
Set the communication speed.
The setting value × 100 equals the
communication speed.
For example, the communication speed is
19200bps when the setting value is "192".
119 PU communication stop bit
length 1
Stop bit length Data length
01bit
8bit
12bit
10 1bit 7bit
11 2bit
120 PU communication parity
check 2
0 Without parity check
1 With odd parity check
2 With even parity check
121 Number of PU
communication retries 1
0 to 10
Set the permissible number of retries at
occurrence of a data receive error. If the
number of consecutive errors exceeds the
permissible value, the inverter trips.
9999 If a communication error occurs, the inverter
will not come to trip.
122 PU communication check
time interval 9999
0 No PU connector communication
0.1 to 999.8s
Set the interval of communication check time.
If a no-communication state persists for
longer than the permissible time, the inverter
trips.
9999 No communication check
123 PU communication waiting
time setting 9999 0 to 150ms Set the waiting time between data
transmission to the inverter and response.
9999 Set with communication data.
124 PU communication CR/LF
selection 1
0 Without CR/LF
1 With CR
2 With CR/LF
The above parameters can be set when Pr. 160 User group read selection = "0". (Refer to page 190)

215
Communication operation and setting
4
PARAMETERS
[RS-485 terminal communication related parameter]
Parameter
Number
Name Initial
Value Setting Range Description
331 RS-485 communication
station number 0
Pr. 549
0 to 31 *6 Set the inverter station number. (same
specifications as Pr. 117 )
0
(Mitsubishi
protocol)
1
(Modbus-RTU) 0 to 247
2
(BACnet) 0 to 127 *6
332 RS-485 communication
speed 96
Pr. 549
3, 6, 12, 24,
48, 96, 192,
384 *6
Used to select the communication speed.
(same specifications as Pr. 118 )
0
(Mitsubishi
protocol)
1
(Modbus-RTU)
2
(BACnet)
96, 192,
384, 768 *6
333 *1*2 RS-485 communication
stop bit length 1 0, 1, 10, 11 Select stop bit length and data length.
(same specifications as Pr. 119)
334 *1 RS-485 communication
parity check selection 2 0, 1, 2
Select the parity check specifications.
(same specifications as Pr. 120)
335 *1*3 RS-485 communication
retry count 1 0 to 10, 9999
Set the permissible number of retries at
occurrence of a data receive error.
(same specifications as Pr. 121)
336 *3 RS-485 communication
check time interval 0s
0RS-485 communication is available, but the
inverter trips in the NET operation mode.
0.1 to 999.8s Set the interval of communication check
time. (same specifications as Pr. 122)
9999 No communication check
337 *1*3 RS-485 communication
waiting time setting 9999 0 to 150ms, 9999
Set the waiting time between data
transmission to the inverter and response.
(same specifications as Pr. 123)
341 *1*3 RS-485 communication
CR/LF selection 1 0, 1, 2
Select presence/absence of CR/LF.
(same specifications as Pr. 124)
549 Protocol selection 1
0 Mitsubishi inverter (computer link) protocol
1 Modbus-RTU protocol *4
2 BACnet MS/TP protocol *4
*1 Invalid during the BACnet MS/TP protocol.
*2 For the Modbus-RTU protocol, the data length is always 8 bits and the stop bit depends on the Pr. 334 setting. (Refer to page 232)
For the BACnet MS/TP protocol, the data length is always 8 bits and the stop bit is always 8 bit.
*3 Invalid during the Modbus-RTU protocol.
*4 The Modbus-RTU protocol and BACnet MS/TP protocol are valid for only communication from the RS-485 terminals.
*5 The above parameters can be set when Pr. 160 User group read selection = "0". (Refer to page 190)
*6 The inverter works with the initial parameter setting if a value other than the setting range is set.
...... The specification differs according to the manufacture date. Refer to page 400 and check the SERIAL.
CAUTION
⋅If communication is made without Pr. 336 RS-485 communication check time interval being changed from "0" (initial value), monitor,
parameter read, etc. can be performed, but the inverter results in an alarm as soon as it is switched to the NET operation mode.
If the operation mode at power ON is the Network operation mode, a communication fault (E.SER) occurs after first
communication.
When performing operation or parameter write through communication, set "9999" or more to Pr. 336. (The setting depends on
the computer side program.) (Refer to page 224)
⋅Always reset the inverter after making the initial settings of the parameters. After you have changed the communication-related
parameters, communication cannot be made until the inverter is reset.

216
Communication operation and setting
4.19.4 Communication EEPROM write selection (Pr. 342)
⋅When changing the parameter values frequently, set "1" in Pr. 342 to write them to the RAM. The life of the EEPROM
will be shorter if parameter write is performed frequently with the setting unchanged from "0 (initial value)" (EEPROM
write).
4.19.5 Operation selection at communication error (Pr.502, Pr.779)
When parameter write is performed from PU connector, RS-485 terminal, and communication option connected
to the inverter, parameter’s storage device can be changed from EEPROM + RAM to only RAM. Set this
parameter when frequent parameter changes are required.
Parameter
Number Name Initial Value Setting
Range Description
342 Communication EEPROM write
selection 0
0Parameter values written by communication
are written to the EEPROM and RAM.
1Parameter values written by communication
are written to the RAM.
The above parameters can be set when Pr. 160 User group read selection = "0". However, it can be set any time when the communication
option is connected. (Refer to page 190)
REMARKS
⋅When Pr. 342 is set to "1" (only RAM write), the new values of the parameters will be cleared at power supply-OFF of the inverter.
Therefore, the parameter values available when power is switched ON again are the values stored in EEPROM previously.
For communication using RS-485 terminals or a communication option, operation at a communication error can
be selected. The operation is active under the Network operation mode.
Parameter
number Name Initial
value
Setting
range Description
502 Stop mode selection at
communication error 0
At error
occurrence
Indication Fault
output
At error
removal
0Coasts to
stop E.SER* Output Stops
(E.SER)*
1Decelerates
to stop
E.SER after
stop*
Output after
stop
Stops
(E.SER)*
2Decelerates
to stop
E.SER after
stop*
Without
output Restarts
3
Continues
running at
Pr. 779
⎯Without
output
Operates
normally
779 Operation frequency
during communication
error
9999
0 to 400Hz Motor runs at the specified frequency at a communication
error.
9999 Motor runs at the frequency used before the
communication error.
* E.OP1 or E.OP2 appears when using a communication option.
The above parameters can be set when Pr. 160 User group read selection = "0." (Refer to page 190.)
...... The specification differs according to the manufacture date. Refer to page 400 and check the SERIAL.

217
Communication operation and setting
4
PARAMETERS
⋅Select the stop operation at the retry count excess (Pr. 335, only with Mitsubishi inverter protocol) or at a signal loss
detection (Pr. 336, Pr. 539).
⋅Operation at an error
⋅Operation after the error is removed
* E.OP1 or E.OP2 appears when using a communication option.
Pr. 502 setting Operation Indication Fault output
0
(Initial setting) Coasts to stop E.SER is lit* Output
1Decelerates to stop E.SER is lit after stop* Output after stop
2 Not output
3Operates at the
frequency set in Pr.779.Normal indication Not output
Pr. 502 setting Operation Indication Fault output
0
(Initial setting) Stop status continues E.SER continues* Output continues
1
2 Restarts Normal indication Not output
3 Operates normally Normal indication Not output
Pr. 502
="0 (initial setting)" Pr. 502
="1"
Pr. 502
="2" Pr. 502
="3"
*1 E.OP1 or E.OP2 appears when using communication through communication option.
*2 When a communication error is detected while Pr.502 = "3," the alarm (LF) is output to an output terminal of the inverter. To use the LF signal,
assign the function to an output terminal by setting "98 (positive logic) or 198 (negative logic)" in any of Pr.190 to Pr.196 (Output terminal function
selection).
Time
Motor coasting
Communication
fault
Fault display
(E.SER *1)
Fault output
(ALM)
ONOFF OFF
Display
ON
OFF
Fault recognition Fault removal
Output frequency
ONOFF OFF
ONOFF
Decelerates to stop
Tim
e
Communication
fault
Fault display
(E.SER *1)
Fault output
(ALM)
Fault recognition Fault removal
Output frequency
Display
ONOFF OFF
OFF
Time
Communication
fault
Fault display
(E.SER *1)
Fault output
(ALM)
Display
Fault recognition Fault removal
Output frequency
Decelerates
to stop
Time
Communication
fault
Fault display
Fault output
(ALM)
ONOFF OFF
OFF
OFF OFF
Fault recognition Fault removal
Pr. 779 = "9999"
Pr.779 "9999"
(Runs at the frequency setting of Pr. 779 )
Not displayed
Output frequency
ON
Alarm output
(LF *2)

218
Communication operation and setting
REMARKS
⋅Fault output indicates the fault output signal (ALM signal) and an alarm bit output.
⋅When the fault output setting is active, a fault record is saved in the faults history. (A fault record is written to the faults history at a
fault output. )
When the fault output setting is not active, a fault record is overwritten to the faults history temporarily but not stored.
After the error is removed, the fault indication goes back to normal indication in the monitor, and the faults history goes back to the
previous status.
⋅If Pr. 502 is set to "1, 2, or 3," the normal deceleration time setting (settings like Pr. 8, Pr. 44, and Pr. 45) is applied as the
deceleration time. Normal acceleration time setting (settings like Pr. 7 and Pr. 44) is applied as the acceleration time for restart.
⋅When Pr.502 = "2 or 3," the inverter operates with the start command and the speed command, which were used before the error.
⋅If a communication line error occurs, then the error is removed during deceleration while Pr. 502 = "2," the motor re-accelerates
as soon as the error is removed.
⋅These parameters are valid when communication is performed from the RS-485 terminals or a communication option.
⋅These parameters are valid under the Network operation mode. When performing communication with RS-485 terminals, set Pr.
551
PU mode operation command source selection="2 (initial setting)."
⋅Pr. 502 is valid for the device that has the command source under the Network operation mode. If a communication option is
installed while Pr. 550 = "9999 (initial setting)," a communication error in RS-485 terminals occurs and Pr. 502 becomes invalid.
⋅If the communication error setting is disabled with Pr. 502 = "3," Pr. 335 = "9999," and Pr. 539 = "9999," the inverter does not
continue its operation with the frequency set by Pr. 779 at a communication error.
⋅If a communication error occurs while continuous operation at Pr. 779 is selected with Pr. 502 = "3," the inverter operates at the
frequency set in Pr. 779 even though the speed command source is at the external terminals.
Example) If a communication error occurs while Pr. 339 = "2" and the external terminal RL is ON, the operation is continued at the
frequency set in Pr. 779.
♦ Parameters referred to ♦
Pr. 7 Acceleration time Pr. 8 Deceleration time
Refer to page 101
Pr. 335 RS-485 communication retry count
Refer to page 214
Pr. 336 RS-485 communication check time interval
Refer to page 214
Pr. 539 Modbus-RTU communication check time interval
Refer to page 232
Pr. 550 NET mode operation command source selection
Refer to page 204
Pr. 551 PU mode operation command source selection Refer to page 204

219
Communication operation and setting
4
PARAMETERS
4.19.6 Mitsubishi inverter protocol (computer link communication)
(1) Communication specifications
⋅The communication specifications are given below.
(2) Communication procedure
*1 If a data error is detected and a retry must be made, execute retry operation with the user program. The inverter comes to trip if the number of
consecutive retries exceeds the parameter setting.
*2 On receipt of a data error occurrence, the inverter returns "reply data 3)" to the computer again. The inverter comes to trip if the number of
consecutive data errors reaches or exceeds the parameter setting.
You can perform parameter setting, monitor, etc. from the PU connector or RS-485 terminals of the inverter
using the Mitsubishi inverter protocol (computer link communication).
Item Description Related
Parameters
Communication protocol Mitsubishi protocol (computer link) Pr. 551
Conforming standard EIA-485 (RS-485) ⎯
Number of inverters connected 1:N (maximum 32 units), setting is 0 to 31 stations Pr. 117
Pr. 331
Communication
speed
PU connector Selected among 4800/9600/19200/38400bps Pr. 118
RS-485 terminal Can be selected from 300, 600, 1200, 2400, 4800, 9600, 19200 and
38400bps Pr. 332
Control protocol Asynchronous system ⎯
Communication method Half-duplex system ⎯
Communication
specifications
Character system ASCII (7 bits or 8 bits can be selected) Pr. 119
Pr. 333
Start bit 1bit ⎯
Stop bit length 1 bit or 2 bits can be selected Pr. 119
Pr. 333
Parity check Check (with even or odd parity) or no check can be selected Pr. 120
Pr. 334
Error check Sum code check ⎯
Terminator CR/LF (presence or absence can be selected) Pr. 124
Pr. 341
Waiting time setting Selectable between presence and absence Pr. 123
Pr. 337
⋅Data communication between the computer and
inverter is made in the following procedure.
1)Request data is sent from the computer to the
inverter. (The inverter will not send data unless
requested.)
2)After waiting for the waiting time
3)The inverter sends reply data to the computer in
response to the computer request.
4)After having waited for the time taken for inverter
processing
5)Answer from computer in response to reply data
3) is sent. (Even if 5) is not sent, subsequent
communication is made property.)
When data is read
When data is written
1) 5)4)
3)2)
*1
*2
Computer
(Data flow)
Inverter
Computer
(Data flow)
Inverter
Time

220
Communication operation and setting
(3) Communication operation presence/absence and data format types
⋅Data communication between the computer and inverter is made in ASCII code (hexadecimal code).
⋅Communication operation presence/absence and data format types are as follows:
Data writing format
Communication request data from the computer to the inverter 1)
Reply data from the inverter to the computer 3) (No data error detected)
Reply data from the inverter to the computer 3) (With data error)
Symbol
Operation
Run
Command
Running
Frequency
Multi
command
Parameter
Write
Inverter
Reset
Monitor
Parameter
Read
1)
Communication request is sent to the
inverter in accordance with the user
program in the computer.
A, A1 A A2 A A B B
2) Inverter data processing time Present Present Present Present Absent
Present
Present
3)
Reply data from the
inverter (Data 1) is
checked for error)
No error *1
(Request accepted) CCC1 *3 CC *2 E, E1,
E2, E3 E
With error.
(Request rejected) DDD DD *2 DD
4) Computer processing delay time 10ms or more
5)
Answer from
computer in response
to reply data 3)
(Data 3) is checked
for error)
No error *1
(No inverter
processing)
Absent Absent Absent
(C) Absent Absent Absent
(C) Absent (C)
With error
(Inverter re-
outputs 3))
Absent Absent F Absent Absent F F
*1 In the communication request data from the computer to the inverter, 10ms or more is also required after "no data error (ACK)". (Refer to
page 222)
*2 The inverter response to the inverter reset request can be selected. (Refer to page 227)
*3 At mode error, and data range error, C1 data contains an error code. (Refer to page 231) Except for those errors, the error is returned with data
format D.
Format Number of Characters
12345678910 11 12 13 14 15 16 17 18 19
AENQ
*1
Inverter
station
number *2
Instruction
code *3 Data Sum
check *4
A1 ENQ
*1
Inverter
station
number *2
Instruction
code *3 Data Sum
check *4
A2 ENQ
*1
Inverter
station
number *2
Instruction
code *3
Send
data
type
Receive
data
type
Data1 Data2 Sum
check *4
Format Number of Characters
12345678910 11 12 13 14 15 16 17 18 19
CACK
*1
Inverter
station
number *2
*4
C1 STX
*1
Inverter
station
number *2
Send
data
type
Receive
data
type
Error
code 1
Error
code 2
Data1 Data2 ETX
*1
Sum
check *4
Format Number of Characters
1 2 3 4 5
DNAK
*1
Inverter
station
number *2
Error
code *4
*1 Indicate a control code
*2 Specify the inverter station numbers between H00 and H1F (stations 0 to 31) in hexadecimal.
*3 When Pr.123 and Pr.337 (Waiting time setting) ≠ 9999, create a communication request data without "waiting time" in the data format. (The
number of characters decreases by 1.)
*4 CR, LF code
When data is transmitted from the computer to the inverter, codes CR (carriage return) and LF (line feed) are automatically set at the end of a
data group on some computers. In this case, setting must also be made on the inverter according to the computer. Whether the CR and LF
codes will be present or absent can be selected using Pr. 124 PU communication CR/LF selection.

221
Communication operation and setting
4
PARAMETERS
Data reading format
Communication request data from the computer to the inverter 1)
Reply data from the inverter to the computer 3) (No data error detected)
Reply data from the inverter to the computer 3) (With data error)
Send data from the computer to the inverter 5)
Format Number of Characters
123456789
BENQ
*1
Inverter
station number *2 Instruction code *3 Sum
check *4
Format Number of Characters
12345678910 11 12 13
ESTX
*1
Inverter
station number *2 Read data ETX
*1
Sum
check *4
E1 STX
*1
Inverter
station number *2 Read data ETX
*1
Sum
check *4
E2 STX
*1
Inverter
station number *2 Read data ETX
*1
Sum
check *4
Format Number of Characters
1 2 3 4 to 23 24 25 26 27
E3 STX
*1
Inverter
station number *2 Read data (Inverter model information) ETX
*1
Sum
check *4
Format Number of Characters
12345
DNAK
*1
Inverter
station number *2
Error
code *4
Format Number of Characters
1 2 3 4
C
(Without
data error)
ACK
*1
Inverter
station number *2 *4
F
(With data
error)
NAK
*1
Inverter
station number *2 *4
*1 Indicate a control code
*2 Specify the inverter station numbers between H00 and H1F (stations 0 to 31) in hexadecimal.
*3 When Pr.123 and Pr.337 (Waiting time setting) ≠ 9999, create a communication request data without "waiting time" in the data format. (The
number of characters decreases by 1.)
*4 CR, LF code
When data is transmitted from the computer to the inverter, codes CR (carriage return) and LF (line feed) are automatically set at the end of a
data group on some computers. In this case, setting must also be made on the inverter according to the computer. Whether the CR and LF
codes will be present or absent can be selected using Pr. 124 PU communication CR/LF selection.

222
Communication operation and setting
(4) Data definitions
1) Control codes
2) Inverter station number
Specify the station number of the inverter which communicates with the computer.
3) Instruction code
Specify the processing request, e.g. operation or monitoring, given by the computer to the inverter. Hence, the
inverter can be run and monitored in various ways by specifying the instruction code as appropriate. (Refer to page 62)
4) Data
Indicates the data such as frequency and parameters transferred to and from the inverter. The definitions and
ranges of set data are determined in accordance with the instruction codes. (Refer to page 62)
5) Waiting time
Specify the waiting time between the receipt of data at the inverter from the computer and the transmission of
reply data. Set the waiting time in accordance with the response time of the computer between 0 and 150ms in
10ms increments (e.g. 1 = 10ms, 2 = 20ms).
6) Sum check code
The sum check code is 2-digit ASCII (hexadecimal) representing the lower 1 byte (8 bits) of the sum (binary)
derived from the checked ASCII data
Signal Name ASCII Code Description
STX H02 Start Of Text (start of data)
ETX H03 End Of Text (end of data)
ENQ H05 Enquiry (communication request)
ACK H06 Acknowledge (no data error detected)
LF H0A Line Feed
CR H0D Carriage Return
NAK H15 Negative Acknowledge (data error detected)
REMARKS
⋅When Pr. 123, Pr. 337 (waiting time setting) ≠ "9999", create the communication request data without "waiting time" in the data
format. (The number of characters decreases by 1.)
⋅The data check time changes depending on the instruction code. (Refer to page 223)
Computer
Inverter
Inverter
Computer
Inverter data processing time
=+
Waiting time
(setting 10ms)
data check time
(About 10 to 30ms,
which depends on the
instruction code)
(Example 1)
Computer Inverter ENQ
*Waiting
time
1
Instruction
code
Station
number
01
Data
E1 07 ADF4
H05 H30 H31 H31H45 H31 H30 H37 H41 H44 H46 H34
Binary code
H30+H31+H45+H31+H31+H30+H37+H41+H44
=H1F4
Sum
(Example 2)
STX Data read
Station
number
0117 0 30
H02 H30 H31 H37H31 H37 H30 H03 H33 H30
Sum
ETX
7
* When the Pr. 123 "waiting time setting" "9999", create the communication request
data without "waiting time" in the data format. (The number of characters decreases by 1.)
Inverter
ASCII Code
ASCII Code
Binary code
H30+H31+H31+H37+H37+H30
= H130
Sum
check
code
Sum
check
code
Computer

223
Communication operation and setting
4
PARAMETERS
7) Error Code
If any error is found in the data received by the inverter, its definition is sent back to the computer together with the
NAK code.
(5) Response time
[Formula for data sending time]
Communication specifications Data check time
Error
Code Error Item Error Definition Inverter Operation
H0 Computer NAK error
The number of errors consecutively detected in communication
request data from the computer is greater than allowed number of
retries.
Brought to trip if error
occurs continuously
more than the allowable
number of retries.
(E.PUE/E.SER)
H1 Parity error The parity check result does not match the specified parity.
H2 Sum check error The sum check code in the computer does not match that of the
data received by the inverter.
H3 Protocol error
The data received by the inverter has a grammatical mistake.
Alternatively, data receive is not completed within the
predetermined time. CR or LF is not as set in the parameter.
H4 Framing error The stop bit length differs from the initial setting.
H5 Overrun error New data has been sent by the computer before the inverter
completes receiving the preceding data.
H6 ⎯⎯ ⎯
H7 Character error The character received is invalid (other than 0 to 9, A to F, control
code).
Does not accept
received data but is not
brought to trip.
H8 ⎯⎯ ⎯
H9 ⎯⎯ ⎯
HA Mode error
Parameter write was attempted in other than the computer link
operation mode, when operation command source is not selected
or during inverter operation. Does not accept
received data but is not
brought to trip.
HB Instruction code error The specified command does not exist.
HC Data range error Invalid data has been specified for parameter write, frequency
setting, etc.
HD ⎯⎯ ⎯
HE ⎯⎯ ⎯
HF ⎯⎯ ⎯
1
×
Number of data
characters
(Refer to page 220)
×
Communication specifications
(total number of bits) = Data send time (s)
(See below.)
Communication
speed (bps)
Name Number of
Bits Item Check Time
Stop bit length 1 bit
2 bits
Various monitors, run command, frequency
setting (RAM) <12ms
Data length 7 bits
8 bits
Parameter read/write, frequency setting
(EEPROM) <30ms
Parity check Yes 1 bit Parameter clear/all clear <5s
No 0 Reset command No answer
In addition to the above, 1 start bit is necessary.
Minimum number of total bits....... 9 bits
Maximum number of total bits...... 12 bits
10ms or more necessary
Computer
Inverter
Inverter
Computer
Data sending time (Refer to the following formula)
Inverter data processing time
Data sending time (Refer to the following formula)
Waiting time
(setting 10ms)
Data check time
(depends on the
instruction code (see the
following table))
Time

224
Communication operation and setting
(6) Retry count setting (Pr. 121, Pr. 335)
⋅Set the permissible number of retries at occurrence of a data receive error. (Refer to page 223 for data receive error
for retry)
⋅When data receive errors occur consecutively and exceed the permissible number of retries set, an inverter trip
(E.PUE) may occur and stops the motor.
⋅When "9999" is set, an inverter will not trip even if data receive error occurs but an alarm output signal (LF) is output.
For the terminal used for the LF signal output, assign the function by setting "98 (positive logic) or 198 (negative
logic)" in any of Pr. 190 to Pr. 196 (output terminal function selection).
(7) Signal loss detection (Pr. 122, Pr. 336 RS-485 communication check time interval)
⋅If a signal loss (communication stop) is detected between the inverter and computer as a result of signal loss
detection, a communication fault (PU connector communication: E.PUE, RS-485 terminal communication: E.SER)
occurs and the inverter trips.
⋅Signal loss detection is made when the setting is any of "0.1s" to "999.8s". To make a signal loss detection, it is
necessary to send data (control code refer to page 222) from the computer within the communication check time
interval. (The send data has nothing to do with the station number)
⋅Communication check is started at the first communication in the operation mode having the command source (PU
operation mode for PU connector communication in the initial setting or Network operation mode for RS-485 terminal
communication).
⋅When the setting is "9999", communication check (a signal loss detection) is not made.
⋅When the setting is "0", communication from the PU connector cannot be performed. For communication via the RS-
485 terminals, monitor, parameter read, etc. can be performed, but a communication error (E.SER) occurs as soon
as the inverter is switched to Network operation mode.
REMARKS
When using RS-485 terminal communication, inverter behavior at fault occurrence varies depending on Pr. 502 Stop mode selection
at communication error setting. (Refer to page 216)
REMARKS
When using RS-485 terminal communication, inverter behavior at fault occurrence varies depending on Pr. 502 Stop mode selection
at communication error setting. (Refer to page 216)
Computer
Example: PU connector communication, Pr. 121 = "1" (initial value)
Example: PU connector communication, Pr. 121 = "9999"
Reception error
Fault (E.PUE)
Inverter
Inverter
Computer
ENQ
ACK
NAK
NAK
Computer
LF OFF
Inverter
Inverter
Computer
ENQ
ACK
NAK
NAK
ON ON
Wrong
Wrong
ENQ
ACK
Normal
ENQ
Wrong
ENQ
Wrong
Reception error
Reception error
ALM ON
Reception error
Computer
Operation Mode
Example: PU connector communication, Pr. 122 = "0.1 to 999.8s"
External PU
Check start
Fault (E.PUE)
Time
Inverter
Inverter
Computer
Pr.122
ENQ
Communication
check counter
ALM ON

225
Communication operation and setting
4
PARAMETERS
(8) Instructions for the program
1) When data from the computer has any error, the inverter does not accept that data. Hence, in the user program,
always insert a retry program for data error.
2) All data communication, e.g. run command or monitoring, are started when the computer gives a communication
request. The inverter does not return any data without the computer's request. Hence, design the program so that
the computer gives a data read request for monitoring, etc. as required.
3) Program example
To change the operation mode to computer link operation
Programming example of Microsoft® Visual C++® (Ver.6.0)
#include <stdio.h>
#include <windows.h>
void main(void){
HANDLE hCom; // Communication handle
DCB hDcb; // Structure for communication setting
COMMTIMEOUTS hTim; // Structure for time out setting
char szTx[0x10]; // Send buffer
char szRx[0x10]; // Receive buffer
char szCommand[0x10];// Command
int nTx,nRx; // For buffer size storing
int nSum; // For sum code calculation
BOOL bRet;
int nRet;
int i;
//∗∗∗∗ Opens COM1 port∗∗∗∗
hCom = CreateFile ("COM1", (GENERIC_READ | GENERIC_WRITE), 0, NULL, OPEN_EXISTING, FILE_ATTRIBUTE_NORMAL, NULL);
if (hCom != NULL) {
//∗∗∗∗ Makes a communication setting of COM1 port∗∗∗∗
GetCommState(hCom,&hDcb); // Retrieves current communication information
hDcb.DCBlength = sizeof(DCB); // Structure size setting
hDcb.BaudRate = 19200; // Communication speed=09200bps
hDcb.ByteSize = 8; // Data length=8bit
hDcb.Parity = 2; // Even parity
hDcb.StopBits = 2; // Stop bit=2bit
bRet = SetCommState(hCom,&hDcb); // Sets the changed communication data
if (bRet == TRUE) {
//∗∗∗∗ Makes a time out setting of COM1 port∗∗∗∗
Get CommTimeouts(hCom,&hTim); // Obtains the current time out value
hTim.WriteTotalTimeoutConstant = 1000; // Write time out 1s
hTim.ReadTotalTimeoutConstant = 1000; // Read time out 1s
SetCommTimeouts(hCom,&hTim); // Changed time out value setting
//∗∗∗∗ Sets the command to switch the operation mode of the station 1 inverter to the network operation mode ∗∗∗∗
sprintf(szCommand,"01FB10000"); // Send data (NET operation write)
nTx = strlen(szCommand); //Send data size
//∗∗∗∗ Generates sum code∗∗∗∗
nSum = 0; // Initialization of sum data
for (i = 0;i < nTx;i++) {
nSum += szCommand[i]; // Calculates sum code
nSum &= (0xff); // Masks data
}
//∗∗∗∗ Generates send data∗∗∗∗
memset(szTx,0,sizeof(szTx)); // Initialization of send buffer
memset(szRx,0,sizeof(szRx)); // Initialization of receive buffer
sprintf(szTx,"\5%s%02X",szCommand,nSum);// ENQ code+send data+sum code
nTx = 1 + nTx + 2; // Number of ENQ code+number of send data+number of sum code
nRet = WriteFile(hCom,szTx,nTx,&nTx,NULL);
//∗∗∗∗ Sending ∗∗∗∗
if(nRet != 0) {
nRet = ReadFile(hCom,szRx,sizeof(szRx),&nRx,NULL);
//∗∗∗∗ Receiving ∗∗∗∗
if(nRet != 0) {
//∗∗∗∗ Displays the receive data ∗∗∗∗
for(i = 0;i < nRx;i++) {
printf("%02X ",(BYTE)szRx[i]);// Consol output of receive data
// Displays ASCII coder in hexadecimal. Displays 30 when "0"
}
printf("\n\r");
}
}
}
CloseHandle(hCom); // Close communication port
}
}

226
Communication operation and setting
General flowchart
Port open
Communication setting
Time out setting
Send data processing
Data setting
Sum code calculation
Data transmission
Receive data waiting
Receive data processing
Data retrieval
Screen display
CAUTION
Always set the communication check time interval before starting operation to prevent hazardous conditions.
Data communication is not started automatically but is made only once when the computer provides a
communication request. If communication is disabled during operation due to signal loss etc., the inverter cannot
be stopped. When the communication check time interval has elapsed, the inverter will come to trip (E.PUE,
E.SER). The inverter can be coasted to a stop by switching ON its RES signal or by switching power OFF.
If communication is broken due to signal loss, computer fault etc., the inverter does not detect such a fault. This
should be fully noted.

227
Communication operation and setting
4
PARAMETERS
(9) Setting items and set data
After completion of parameter setting, set the instruction codes and data then start communication from the computer
to allow various types of operation control and monitoring.
No. Item Read
/write
Instruction
Code
Data Description
Number of
Data Digits
(format)
1 Operation Mode
Read H7B H0000: Network operation
H0001: External operation
H0002: PU operation
(RS-485 communication operation via PU connector)
4 digits
(B,E/D)
Write HFB 4 digits
(A,C/D)
2
Monitor
Output
frequency/
speed
Read H6F
H0000 to HFFFF: Output frequency in 0.01Hz increments
Speed in 1r/min increments (when Pr. 37 = 1 to 9998 or Pr. 144
= 2 to 10, 102 to 110)
4 digits
(B,E/D)
Output current Read H70
H0000 to HFFFF: Output current (hexadecimal) in 0.01A
increments (FR-F720-02330(FR-F740-
01160) or less) / 0.1A increments (FR-F720-
03160(FR-F740-01800) or more)
4 digits
(B,E/D)
Output voltage Read H71 H0000 to HFFFF: Output voltage (hexadecimal) in 0.1V
increments
4 digits
(B,E1/D)
Special
monitor Read H72 H0000 to HFFFF: Monitor data selected in instruction code HF3 4 digits
(B,E/D)
Special
monitor
selection No.
Read H73 H01 to H4A: Monitor selection data
Refer to the special monitor No. table (page 229)
2digits
(B,E1/D)
Write HF3 2digits
(A1,C/D)
Fault definition Read H74 to
H77
H0000 to HFFFF: Two most recent fault records
Refer to the fault data table (page 230)
4 digits
(B,E/D)
3
Run command
(extended) Write HF9 You can set the control input commands such as the forward
rotation signal (STF) and reverse rotation signal (STR). (Refer
to page 230 for details)
4 digits
(A,C/D)
Run command Write HFA 2digits
(A1,C/D)
4
Inverter status
monitor (extended) Read H79 You can monitor the states of the output signals such as
forward rotation, reverse rotation and inverter running (RUN).
(Refer to page 231 for details)
4 digits
(B,E/D)
Inverter status
monitor Read H7A 2digits
(B,E1/D)
5
Set frequency
(RAM) Read
H6D Read the set frequency/speed from the RAM or EEPROM.
H0000 to HFFFF: Set frequency in 0.01Hz increments
Speed in 1r/min increments (When Pr. 37 = 1 to 9998 or Pr. 144
= 2 to 10, 102 to 110)
4 digits
(B,E/D)
Set frequency
(EEPROM) H6E
Set frequency
(RAM)
Write
HED Write the set frequency/speed into the RAM or EEPROM.
H0000 to H9C40 (0 to 400.00Hz) : frequency in 0.01Hz
increments
H0000 to H270E (0 to 9998) : speed in r/min increments (when
Pr. 37 = 1 to 9998 or Pr. 144 = 2 to 10, 102 to 110)
⋅To change the running frequency consecutively, write data to
the inverter RAM. (Instruction code: HED)
4 digits
(A,C/D)
Set frequency
(
RAM, EEPROM
)HEE
6 Inverter reset Write HFD
H9696: Inverter reset
⋅As the inverter is reset at start of communication by the
computer, the inverter cannot send reply data back to the
computer.
4 digits
(A,C/D)
H9966: Inverter reset
⋅When data is sent normally, ACK is returned to the computer
and then the inverter is reset.
4 digits
(A,D)
Refer to page 220 for data formats (A, A1, A2, B, C, C1, D, E, E1, E2, E3, F)
b15 b8 b7 b0
Latest faultSecond fault in past
Third fault in pastFourth fault in past
Fifth fault in pastSixth fault in past
Seventh fault in pastEighth fault in past
H74
H75
H76
H77

228
Communication operation and setting
Example) When reading the C3 (Pr. 902) and C6 (Pr. 904) settings from the inverter of station No. 0
To read/write C3 (Pr. 902) and C6 (Pr. 904) after inverter reset or parameter clear, execute from 1) again.
7Faults history batch
clear Write HF4 H9696: clears the faults history in batch 4 digits
(A,C/D)
8
Parameter clear
All parameter clear Write HFC
All parameters return to the initial values.
Whether to clear communication parameters or not can be
selected according to data. (: clear, ×: not clear)
Refer to page 390 for parameter clear, all clear, and
communication parameters.
When clear is executed for H9696 or H9966, communication-
related parameter settings also return to the initial values.
When resuming operation, set the parameters again.
Executing clear will clear the instruction code HEC, HF3, and
HFF settings.
Only H9966 and H55AA (all parameter clear) are valid during
the password lock.
4 digits
(A,C/D)
9
Parameters
Read H00 to
H63
Refer to the instruction code (page 390) and write and/or read
the values as required.
When setting Pr.100 and later, link parameter expansion setting
must be set.
4 digits
(B,E/D)
10 Write H80 to
HE3
4 digits
(A,C/D)
11 Link parameter
extended setting
Read H7F Parameter description is changed according to the H00 to H09
setting.
For details of the setting, refer to the instruction code (page 390).
2digits
(B,E1/D)
Write HFF 2digits
(A1,C/D)
12
Second parameter
changing
(instruction code
HFF=1)
Read H6C
When setting the calibration parameters *1
H00:Frequency *2
H01: Parameter-set analog value
H02: Analog value input from terminal
*1 Refer to the list of calibration parameters on the next page for
calibration parameters.
*2 The gain frequency can also be written using Pr. 125 (instruction
code H99) or Pr. 126 (instruction code H9A).
2digits
(B,E1/D)
Write HEC 2digits
(A1,C/D)
13
Multi command Write/
Read HF0 Available for writing 2 commands, and monitoring 2 items for
reading data (Refer to page 231 for detail)
10 digits
(A2,C1/D)
14
Inverter type monitor
Inverter type
Read H7C
Reading inverter type in ASCII code.
"H20" (blank code) is set for blank area
Example of FR-F720
H46, H52, H2D, H46, H37, H32, H30, H20.. H20
20 digits
(B,E3/D)
Capacity
Read H7D
Reading inverter capacity in ASCII code.
Data is read in increments of 0.1kW, and rounds down to 0.01kW
increments
"H20" (blank code) is set for blank area
Example
0.75K................" 7" (H20, H20, H20, H20, H20, H37)
6 digits
(B,E2/D)
Refer to page 220 for data formats (A, A1, A2, B, C, C1, D, E, E1, E2, E3, F)
.... Specifications differ according to the date assembled. Refer to page 400 to check the SERIAL number.
REMARKS
⋅Set 65520 (HFFF0) as a parameter value "8888" and 65535 (HFFFF) as "9999".
⋅For the instruction codes HFF, HEC and HF3, their values are held once written but cleared to zero when an inverter reset or all
clear is performed.
Computer Send Data Inverter Send Data Description
1) ENQ 00 FF 0 01 82 ACK 00 Set "H01" in the extended link parameter.
2) ENQ 00 EC 0 01 7E ACK 00 Set "H01" in second parameter changing.
3) ENQ 00 5E 0 0F STX 00 0000 ETX 25 C3 (Pr. 902) is read. 0% is read.
4) ENQ 00 60 0 FB STX 00 0000 ETX 25 C6 (Pr. 904) is read. 0% is read.
No. Item Read
/write
Instruction
Code
Data Description
Number of
Data Digits
(format)
Clear type Data Communication
parameters
Parameter clear H9696
H5A5A ×
All parameter clear H9966
H55AA ×

229
Communication operation and setting
4
PARAMETERS
List of calibration parameters
[Special monitor selection No.]
Refer to page 141 for details of the monitor description.
....Specifications differ according to the date assembled. Refer to page 400 to check the SERIAL number.
*1 The setting depends on capacities. (FR-F720-02330 (FR-F740-01160) or less/FR-F720-03160 (FR-F740-01800) or more)
*2 Input terminal monitor details
*3 Output terminal monitor details
*5 Option input terminal 1 monitor details (input terminal status of FR-A7AX)-all terminals are OFF when an option is not fitted
*6 Option input terminal 2 monitor details (input terminal status of FR-A7AX)-all terminals are OFF when an option is not fitted
*7 Option output terminal monitor details (output terminal status of FR-A7AY)-all terminals are OFF when an option is not fitted
b15 b0
⎯⎯⎯⎯CS RES
STOP
MRS JOG RH RM RL RT AU STR STF
b15 b0
⎯⎯⎯⎯⎯⎯⎯⎯⎯
ABC2 ABC1
FU OL IPF SU RUN
*4 When Pr.37 = "1 to 9998" or Pr. 144 = "2 to 10, 102 to 110," the unit is an integral value (one increment). (Refer to page 139)
b15 b0
X15 X14 X13 X12 X11 X10 X9 X8 X7 X6 X5 X4 X3 X2 X1 X0
b15 b0
⎯⎯⎯⎯⎯⎯⎯⎯⎯⎯⎯⎯⎯⎯⎯DY
b15 b0
⎯⎯⎯⎯⎯⎯
RA3
RA2 RA1 Y6 Y5 Y4 Y3 Y2 Y1 Y0
Para
meter
Name Instruction code
Read Write
Extended
C2
(902)
Terminal 2 frequency
setting bias frequency 5E DE 1
C3
(902)
Terminal 2 frequency
setting bias 5E DE 1
125
(903)
Terminal 2 frequency
setting gain frequency 5F DF 1
C4
(903)
Terminal 2 frequency
setting gain 5F DF 1
C5
(904)
Terminal 4 frequency
setting bias frequency 60 E0 1
C6
(904)
Terminal 4 frequency
setting bias 60 E0 1
126
(905)
Terminal 4 frequency
setting gain frequency 61 E1 1
C7
(905)
Terminal 4 frequency
setting gain 61 E1 1
C8
(930) Current output bias signal 1E 9E 9
C9
(930) Current output bias current 1E 9E 9
C10
(931) Current output gain signal 1F 9F 9
C11
(931) Current output gain current 1F 9F 9
C42
(934) PID display bias coefficient 22 A2 9
C43
(934)
PID display bias analog
value 22 A2 9
C44
(935) PID display gain coefficient 23 A3 9
C45
(935)
PID display gain analog
value 23 A3 9
Para
meter
Name Instruction code
Read Write
Extended
Data Description Unit
H01 Output frequency/speed *4 0.01Hz/1
H02 Output current 0.01A/0.1A *1
H03 Output voltage 0.1V
H05 Frequency setting value/speed setting *4 0.01Hz/1
H06 Running speed 1r/min
H08 Converter output voltage 0.1V
H09 Regenerative brake duty 0.1%
H0A
Electronic thermal relay function load factor
0.1%
H0B Output current peak value 0.01A/0.1A *1
H0C
Converter output voltage peak value
0.1V
H0D Input power
0.01kW/0.1kW
*1
H0E Output power
0.01kW/0.1kW
*1
H0F Input terminal status *2 ⎯
H10 Output terminal status *3 ⎯
H11 Load meter
0.1%
H14 Cumulative energization time
1h
H17 Actual operation time
1h
H18 Motor load factor
0.1%
H19 Cumulative power 1kWh
H32 Power saving effect Variable
H33 Cumulative saving power Variable
H34 PID set point
0.1%
H35 PID measured value
0.1%
H36 PID deviation
0.1%
H3A Option input terminal status 1 *5 ⎯
H3B Option input terminal status 2 *6 ⎯
H3C Option output terminal status *7 ⎯
H4D 32-bit cumulative power
(lower 16-bit) 1kWh
H4E 32-bit cumulative power
(upper 16-bit) 1kWh
H4F 32-bit cumulative power
(lower 16-bit)
0.01kWh/
0.1kWh *1
H50 32-bit cumulative power
(upper 16-bit)
0.01kWh/
0.1kWh *1
Data Description Unit

230
Communication operation and setting
[Fault data]
Refer to page 333 for details of fault description.
[Run command]
*1 The signal within parentheses is the initial setting. The description changes depending on the setting of Pr. 180 to Pr. 184, Pr. 187 (input terminal
function selection) (page 122).
*2 The signal within parentheses is the initial setting. Since Jog operation/selection of automatic restart after instantaneous power failure/start self-
holding/reset cannot be controlled by the network, bit 8 to bit 11 are invalid in the initial status. When using bit 8 to bit 11, change the signals with
Pr. 185, Pr. 186, Pr. 188, Pr. 189 (input terminal function selection) (page 128). (Reset can be executed with the instruction code HFD.)
*3 Only forward rotation command and reverse rotation command are available for RS-485 communication using PU connector.
Item
Instruction
Code
Bit
Length
Description Example
Run
command HFA 8bit
b0: AU (current input selection) *1 *3
b1: Forward rotation command
b2: Reverse rotation command
b3:
RL (low speed operation
command) *1 *3
b4: RM (middle speed operation
command) *1 *3
b5: RH (high speed operation
command) *1 *3
b6: RT (second function selection) *1 *3
b7: MRS (output stop) *1 *3
Run
command
(extended)
HF9 16bit
b0:AU (current input selection) *1 *3
b1:Forward rotation command
b2:Reverse rotation command
b3:RL (low speed operation command)
*1
*3
b4:RM (middle speed operation
command) *1 *3
b5: RH (high speed operation
command) *1 *3
b6:RT (second function selection) *1 *3
b7:MRS (output stop) *1 *3
b8:JOG (Jog operation) *2 *3
b9:
CS (selection of automatic restart after
instantaneous power failure)
*2 *3
b10: STOP (start self-holding) *2 *3
b11:RES (reset) *2 *3
b12:⎯
b13:⎯
b14:⎯
b15:⎯
Data Description
H00 No fault
H10 OC1
H11 OC2
H12 OC3
H20 OV1
H21 OV2
H22 OV3
H30 THT
H31 THM
H40 FIN
H50 IPF
H51 UVT
H52 ILF
H60 OLT
H70 BE
H80 GF
H81 LF
H90 OHT
H91 PTC
HA0 OPT
HA1 OP1
HA2 OP2
Data Description
HB0 PE
HB1 PUE
HB2 RET
HB3 PE2
HC0 CPU
HC1 CTE
HC2 P24
HC4 CDO
HC5 IOH
HC6 SER
HC7 AIE
Data Description
HE4 LCI
HE5 PCH
HE6 PID
HF1 E.1
HF2 E.2
HF5 E.5
HF6 E.6
HF7 E.7
HFD E.13
Data Description
Fault record display example
(instruction code H74)
For read data H30A0
(Previous fault ...... THT)
(Latest fault ...... OPT)
01
010000 0 0 0000
11
b15 b8 b7 b0
Latest fault
(HA0)
Previous fault
(H30)
00000010
b7 b0
[Example 1] H02 Forward rotation
[Example 2] H00 Stop
00000000
b7 b0
00000010
b0
[Example 1] H0002 Forward rotation
00000000
b15
00000000
b0
[Example 2] H0800 low speed operation
(When Pr. 189 RES terminal function selection is set to "0")
00001000
b15

231
Communication operation and setting
4
PARAMETERS
[Inverter status monitor]
* The signal within parentheses is the initial setting. The description changes depending on the setting of Pr. 190 to Pr. 196 (output terminal function
selection).
[Multi command (HF0)]
Sending data format from computer to inverter
Reply data format from inverter to computer (No data error detected)
*1 Specify the data type of sending data (from computer to inverter).
*2 Specify the data type of reply data (from inverter to computer).
*3 Combination of data 1 and data 2 for sending
*4 Combination of data 1 and data 2 for reply
*5 Error code for sending data 1 is set in error code 1, and error code for sending data 2 is set in error code 2.
Mode error (HA), instruction code error (HB), data range error (HC) or no error (HF) is replied.
Item
Instruction
Code
Bit
Length
Description Example
Inverter
status
monitor
H7A 8bit
b0:RUN (inverter running)*
b1:Forward rotation
b2:Reverse rotation
b3:SU (up to frequency) *
b4:OL (overload) *
b5:
IPF (instantaneous power failure)
*
b6:FU (frequency detection)*
b7:ABC1 (fault) *
Inverter
status
monitor
(
extended
)
H79 16bit
b0:RUN (inverter running) *
b1:Forward rotation
b2:Reverse rotation
b3:SU (up to frequency) *
b4:OL (overload) *
b5:
IPF (instantaneous power failure)
*
b6:FU (frequency detection) *
b7:ABC1 (fault) *
b8:ABC2 (⎯)*
b9:⎯
b10:⎯
b11:⎯
b12:⎯
b13:⎯
b14:⎯
b15: Fault occurrence
Format Number of Characters
1 2 3 4 5 6 7 8 9 10 11 12 13 14 15 16 17 18 19
A2 ENQ
Inverter
station
number
Instruction
Code
(HF0)
Waiting
time
Send
data
type
*1
Receive
data
type
*2
Data1 *3 Data2
*3
Sum
check CR/LF
Format Number of Characters
1 2 3 4 5 6 7 8 9 10 11 12 13 14 15 16 17 18 19
C1 STX
Inverter
station
number
Send
data
type
*1
Receive
data
type
*2
Error
code 1
*5
Error
code 2
*5
Data1 *4 Data2
*4 ETX Sum
check CR/LF
Data Type
Data 1
Data 2
Remarks
0Run command
(expansion)
Set frequency
(RAM) Run command (expansion) is same as instruction code HF9
(Refer to page 230)
1Run command
(expansion)
Set frequency
(RAM, EEPROM)
Data Type
Data 1
Data 2
Remarks
0Inverter status
monitor (expansion)
Output frequency
(speed)
Inverter status monitor (expansion) is same as instruction code
H79 (Refer to page 230)
Replies the monitor item specified in instruction code HF3 for
special monitor. (Refer to page 229)
1Inverter status
monitor (expansion) Special monitor
00000010
b7 b0
10000000
b7 b0
[Example 2] H80
[Example 1] H02
Stop at fault
occurrence
During forward
rotation
00000010
b0
00000000
b15
[Example 1] H0002 During forward rotation
10000000
b0
10000000
b15
[Example 2] H8080 Stop at fault occurrence

232
Communication operation and setting
4.19.7
Modbus-RTU communication specifications
(Pr. 331, Pr. 332, Pr. 334, Pr. 343, Pr. 502, Pr. 539, Pr. 549, Pr.779)
Using the Modbus-RTU communication protocol, communication operation or parameter setting can be
performed from the RS-485 terminals of the inverter.
Parameter
Number Name Initial
Value Setting Range Description
331
RS-485
communication
station number
0
0 Broadcast communication is selected.
1 to 247 *
Specifies the inverter station number.
Set the inverter station numbers when two or more inverters
are connected to one personal computer.
332
RS-485
communication
speed
96 3, 6, 12, 24, 48,
96, 192, 384 *
Set the communication speed.
The setting value × 100 equals the communication speed.
For example, the communication speed is 9600bps when
the setting value is "96".
334
RS-485
communication parity
check selection
2
0Without parity check
Stop bit length 2bits
1With odd parity check
Stop bit length 1bit
2With even parity check
Stop bit length 1bit
343 Communication error
count 0⎯Displays the number of communication errors during
Modbus-RTU communication. Reading only
502 Stop mode selection
at communication
error
0
At Fault
Occurrence Indication Fault Output At Fault
Removal
0Coasts to
stop. E.SER Output Stop
(E.SER)
1Decelerates
to stop
After stop
E.SER
Output after
stop
Stop
(E.SER)
2Decelerates
to stop
After stop
E.SER
Without
output
Automatic
restart
functions
3
Continues
running at
Pr.779
⎯Without
output
Operates in
normal
condition
539
Modbus-RTU
communication check
time interval
9999
0Modbus-RTU communication is available, but the inverter
trips in the NET operation mode.
0.1 to 999.8s Set the interval of communication check time.
(same specifications as Pr. 122)
9999 No communication check (signal loss detection)
549 Protocol selection 1
0 Mitsubishi inverter (computer link) protocol
1 Modbus-RTU protocol
2 BACnet MS/TP protocol
779 Operation frequency
during
communication error
9999
0 to 400Hz Motor runs at the specified frequency at a communication
error.
9999 Motor runs at the frequency used before the communication
error.
The above parameters can be set when Pr. 160 User group read selection = "0". (Refer to page 190)
... Specifications differ according to the date assembled. Refer to page 400 to check the SERIAL number.
* The inverter works with the initial parameter setting if a value other than the setting range is set.
CAUTION
When Modbus-RTU communication is performed from the master with address 0 (station 0) set, broadcast communication is
selected and the inverter does not send a response message to the master.
When response from the inverter is necessary, set a value other than "0" in Pr. 331.
Some functions are invalid for broadcast communication. (Refer to page 235.)
REMARKS
⋅When using the Modbus-RTU protocol, set Pr. 549 Protocol selection to "1".
⋅When the communication option is fitted with Pr. 550 NET mode operation command source selection set to "9999" (initial value), the
command source (e.g. run command) from the RS-485 terminals is invalid. (Refer to page 204)

233
Communication operation and setting
4
PARAMETERS
(1) Communication specifications
⋅The communication specifications are given below.
(2) Outline
The Modbus protocol is the communication protocol developed by Modicon for programmable controller.
The Modbus protocol performs serial communication between the master and slave using the dedicated message
frame. The dedicated message frame has the functions that can perform data read and write. Using the functions,
you can read and write the parameter values from the inverter, write the input command of the inverter, and check
the operating status. In this product, the inverter data are classified in the holding register area (register addresses
40001 to 49999). By accessing the assigned holding register address, the master can communicate with the inverter
which is a slave.
Item Description Related
Parameters
Communication protocol Modbus-RTU protocol Pr. 549
Conforming standard EIA-485 (RS-485) ⎯
Number of inverters connected 1: N (maximum 32 units), setting is 0 to 247 stations Pr. 331
Communication speed Can be selected from 300, 600, 1200, 2400, 4800, 9600, 19200 and 38400bps Pr. 332
Control protocol Asynchronous system ⎯
Communication method Half-duplex system ⎯
Communication
specifications
Character system Binary(fixed to 8 bits) ⎯
Start bit 1bit ⎯
Stop bit length Select from the following three types
⋅ No parity, stop bit length 2 bits
⋅ Odd parity, stop bit length 1 bit
⋅ Even parity, stop bit length 1 bit
Pr. 334
Parity check
Error check CRC code check ⎯
Terminator Not used ⎯
Waiting time setting Not used ⎯
REMARKS
There are two different serial transmission modes: ASCII (American Standard Code for Information Interchange) mode and RTU
(Remote Terminal Unit) mode. This product supports only the RTU mode in which 1-byte (8-bit) data is transmitted as-is.
Only the communication protocol is defined by the Modbus protocol, and the physical layer is not stipulated.

234
Communication operation and setting
(3) Message format
Data check time
1) Query
The master sends a message to the slave (= inverter) at the specified address.
2) Normal Response
After receiving the query from the master, the slave executes the requested function and returns the corresponding
normal response to the master.
3) Error Response
If an invalid function code, address or data is received, the slave returns it to the master.
When a response description is returned, the error code indicating that the request from the master cannot be
executed is added.
No response is returned for the hardware-detected error, frame error and CRC check error.
4) Broadcast
By specifying address 0, the master can send a message to all slaves. All slaves that received the message from the
master execute the requested function. In this communication, the slaves do not return a response to the master.
Item Check Time
Various monitors, operation command,
frequency setting (RAM) < 12ms
Parameter read/write, frequency
setting (EEPROM) < 30ms
Parameter clear/all clear < 5s
Reset command No answer
REMARKS
The slave executes the function independently of the inverter station number setting (Pr. 331) during broadcast communication.
Query communication
Broadcast communication
Query Message
Query Message
Response Message
Inverter (slave)
Inverter (slave)
Programmable controller (Master)
Programmable controller (Master)
No Response
Inverter response time
(Refer to the following table for the
data check time)
Data absence time
(3.5 bytes or more)

235
Communication operation and setting
4
PARAMETERS
(4) Message frame (protocol)
Communication method
Basically, the master sends a query message (question) and the slave returns a response message
(response). When communication is normal, Device Address and Function Code are copied as they are, and
when communication is abnormal (function code or data code is illegal), bit 7 (= 80h) of Function Code is
turned on and the error code is set to Data Bytes.
The message frame consists of the four message fields as shown above.
By adding the no-data time (T1: Start, End) of 3.5 characters to the beginning and end of the message data,
the slave recognizes it as one message.
Protocol details
The four message fields will be explained below.
Query message from Master
Device Address Device Address
Function Code Function Code
Eight-Bit
Data Bytes
Eight-Bit
Data Bytes
Error Check Error Check
Response message from slave
Start 1) ADDRESS 2) FUNCTION 3) DATA 4) CRC CHECK End
T1 8bit 8bit n × 8bit L
8bit
H
8bit T1
Message Field Description
1) ADDRESS field
Is 1 byte long (8 bits), and can be set to any of 0 to 247. Set 0 to send a broadcast message
(all-address instruction) or any of 1 to 247 to send a message to each slave.
When the slave responds, it returns the address set from the master.
The value set to Pr. 331 RS-485 communication station number is the slave address.
2) FUNCTION field
The function code is 1 byte long (8 bits) and can be set to any of 1 to 255. The master sets the
function that it wants to request from the slave, and the slave performs the requested
operation. The following table gives the supported function codes. An error response is
returned if the set function code is other than those in the following table.
When the slave returns a normal response, it returns the function code set by the master.
When the slave returns an error response, it returns H80 + function code.
3) DATA field The format changes depending on the function code (refer to page236). Data includes the byte
count, number of bytes, description of access to the holding register, etc.
4) CRC CHECK field
The received message frame is checked for error. CRC check is performed, and 2 byte long
data is added to the end of the message. When CRC is added to the message, the low-order
byte is added first and is followed by the high-order byte.
The CRC value is calculated by the sending side that adds CRC to the message. The receiving
side recalculates CRC during message receiving, and compares the result of that calculation
and the actual value received in the CRC CHECK field. If these two values do not match, the
result is defined as error.
Code Function Name Outline Broadcast
Communication
H03 Read Holding Register Reads the holding register data. Disallowed
H06 Preset Single Register Writes data to the holding register. Allowed
H08 Diagnostics Makes a function diagnosis.
(communication check only) Disallowed
H10 Preset Multiple Registers Writes data to multiple consecutive
holding registers. Allowed
H46 Read Holding Register
Access Log
Reads the number of registers that
succeeded in communication last
time.
Disallowed
Table 1: Function code list

236
Communication operation and setting
(5) Message format types
The message formats corresponding to the function codes in Table 1 on page 235 will be explained.
zRead holding register data (H03 or 03)
Can read the description of 1) system environment variables, 2) real-time monitor, 3) faults history, and 4)
inverter parameters assigned to the holding register area (refer to the register list (page 241)).
Query Message
Response message
⋅Query message setting
⋅Description of normal response
1) Slave Address 2) Function 3) Starting Address 4) No. of Points CRC Check
(8bit) H03
(8bit)
H
(8bit)
L
(8bit)
H
(8bit)
L
(8bit)
L
(8bit)
H
(8bit)
1) Slave Address 2) Function 5) Byte Count 6) Data CRC Check
(8bit) H03
(8bit) (8bit) H
(8bit)
L
(8bit)
...
(n × 16bit)
L
(8bit)
H
(8bit)
Message Setting Description
1)Slave Address Set the address to which the message will be sent. Broadcast
communication cannot be made (0 is invalid)
2) Function Set H03.
3)Starting Address
Set the address at which holding register data read will be started.
Starting address = starting register address (decimal) − 40001
For example, setting of the starting address 0001 reads the data of the
holding register 40002.
4)No. of Points Set the number of holding registers from which data will be read. The
number of registers from which data can be read is a maximum of 125.
Message Setting Description
5)Byte Count The setting range is H02 to HFA (2 to 250).
Twice greater than the No. of Points specified at 4) is set.
6)Data
The number of data specified at 4) is set. Data are read in order of Hi byte
and Lo byte, and set in order of starting address data, starting address + 1
data, starting address + 2 data, ...
Example) To read the register values of 41004 (Pr. 4) to 41006 (Pr. 6) from the slave address 17 (H11)
Query message
Normal response (Response message)
Read value
Register 41004 (Pr. 4): H1770 (60.00Hz)
Register 41005 (Pr. 5): H0BB8 (30.00Hz)
Register 41006 (Pr. 6): H03E8 (10.00Hz)
Slave Address Function Starting Address No. of Points CRC Check
H11
(8bit)
H03
(8bit)
H03
(8bit)
HEB
(8bit)
H00
(8bit)
H03
(8bit)
H77
(8bit)
H2B
(8bit)
Slave Address Function Byte Count Data CRC Check
H11
(8bit)
H03
(8bit)
H06
(8bit)
H17
(8bit)
H70
(8bit)
H0B
(8bit)
HB8
(8bit)
H03
(8bit)
HE8
(8bit)
H2C
(8bit)
HE6
(8bit)

237
Communication operation and setting
4
PARAMETERS
Write multiple holding register data (H06 or 06)
You can write the description of 1) system environment variables and 4) inverter parameters assigned to the
holding register area (refer to the register list (page 241)).
Query message
Normal response (Response message)
⋅Query message setting
⋅Description of normal response
1) to 4) (including CRC check) of the normal response are the same as those of the query message.
No response is made for broadcast communication.
1) Slave Address 2) Function 3) Register Address 4) Preset Data CRC Check
(8bit) H06
(8bit) H (8bit) L (8bit) H (8bit) L (8bit) L (8bit) H (8bit)
1) Slave Address 2) Function 3) Register Address 4) Preset Data CRC Check
(8bit) H06
(8bit) H (8bit) L (8bit) H (8bit) L (8bit) L (8bit) H (8bit)
Message Setting Description
1) Slave Address Set the address to which the message will be sent. Setting of address 0
enables broadcast communication
2) Function Set H06.
3) Register Address
Set the address of the holding register to which data will be written.
Register address = holding register address (decimal) − 40001
For example, setting of register address 0001 writes data to the holding
register address 40002.
4) Preset Data Set the data that will be written to the holding register. The written data is
always 2 bytes.
Example) To write 60Hz (H1770) to 40014 (running frequency RAM) at slave address 5 (H05).
CAUTION
For broadcast communication, no response is returned in reply to a query. Therefore, the next query must be made
when the inverter processing time has elapsed after the previous query.
Query message
Normal Response (Response message)
Same data as the query message
Slave Address Function Register Address Preset Data CRC Check
H05
(8bit)
H06
(8bit)
H00
(8bit)
H0D
(8bit)
H17
(8bit)
H70
(8bit)
H17
(8bit)
H99
(8bit)

238
Communication operation and setting
Function diagnosis (H08 or 08)
A communication check is available since the query message sent is returned unchanged as a response
message (function of subfunction code H00). Subfunction code H00 (Return Query Data)
Query Message
Normal Response (Response message)
⋅Query message setting
⋅Description of normal response
1) to 4) (including CRC check) of the normal response are the same as those of the query message.
Write multiple holding register data (H10 or 16)
You can write data to multiple holding registers.
Query message
Normal Response (Response message)
⋅Query message setting
1) Slave Address 2) Function 3) Subfunction 4) Date CRC Check
(8bit) H08
(8bit)
H00
(8bit)
H00
(8bit)
H
(8bit)
L
(8bit)
L
(8bit)
H
(8bit)
1) Slave Address 2) Function 3) Subfunction 4) Date CRC Check
(8bit) H08
(8bit)
H00
(8bit)
H00
(8bit)
H
(8bit)
L
(8bit)
L
(8bit)
H
(8bit)
Message Setting Description
1) Slave Address Set the address to which the message will be sent. Broadcast
communication cannot be made (0 is invalid)
2) Function Set H08.
3)Subfunction Set H0000.
4) Data Any data can be set if it is 2 bytes long. The setting range is H0000
to HFFFF.
CAUTION
For broadcast communication, no response is returned in reply to a query. Therefore, the next query must be made when
the inverter processing time has elapsed after the previous query.
1)
Slave
Address
2)
Function
3)
Starting Address
4) No. of
Registers
5)
ByteCount 6) Data CRC Check
(8bit) H10
(8bit)
H
(8bit)
L
(8bit)
H
(8bit)
L
(8bit) (8bit) H
(8bit)
L
(8bit)
...
(n
×
2
×
8bit)
L
(8bit)
H
(8bit)
1) Slave Address 2) Function
3) Starting Address
4) No. of Registers CRC Check
(8bit) H10
(8bit)
H
(8bit)
L
(8bit)
H
(8bit)
L
(8bit)
L
(8bit)
H
(8bit)
Message Setting Description
1) Slave Address Set the address to which the message will be sent. Setting of address 0
enables broadcast communication
2) Function Set H10.
3) Starting Address
Set the address where holding register data write will be started.
Starting address = starting register address (decimal) − 40001
For example, setting of the starting address 0001 reads the data of the
holding register 40002.
4) No. of Points Set the number of holding registers where data will be written. The number of
registers where data can be written is a maximum of 125.
5) Byte Count The setting range is H02 to HFA (2 to 250).
Set twice greater than the value specified at 4).
6) Data
Set the data specified by the number specified at 4). The written data are set
in order of Hi byte and Lo byte, and arranged in order of the starting address
data, starting address + 1 data, starting address + 2 data ...

239
Communication operation and setting
4
PARAMETERS
⋅Description of normal response
1) to 4) (including CRC check) of the normal response are the same as those of the query message.
Read holding register access log (H46 or 70)
A response can be made to a query made by the function code H03 or H10.
The starting address of the holding registers that succeeded in access during previous communication and the
number of successful registers are returned.
In response to the query for other than the above function code, 0 is returned for the address and number of
registers.
Query Message
Normal Response (Response message)
⋅Query message setting
⋅Description of normal response
Example) To write 0.5s (H05) to 41007 (Pr. 7) at the slave address 25 (H19) and 1s (H0A) to 41008 (Pr. 8).
1) Slave Address 2) Function CRC Check
(8bit) H46
(8bit)
L
(8bit)
H
(8bit)
1) Slave Address 2) Function 3)
Starting Address
4) No. of Points CRC Check
(8bit) H46
(8bit)
H
(8bit)
L
(8bit)
H
(8bit)
L
(8bit)
L
(8bit)
H
(8bit)
Message Setting Description
1) Slave Address Set the address to which the message will be sent. Broadcast
communication cannot be made (0 is invalid)
2) Function Set H46.
Message Setting Description
3) Starting Address
The starting address of the holding registers that succeeded in access is
returned.
Starting address = starting register address (decimal) − 40001
For example, when the starting address 0001 is returned, the address of the
holding register that succeeded in access is 40002.
4) No. of Points The number of holding registers that succeeded in access is returned.
Example) To read the successful register starting address and successful count from the slave address 25 (H19).
Query Message
Response message (Response message)
Slave
Address
Function
Starting
Address No. of Points Byte
Count Data CRC Check
H19
(8bit)
H10
(8bit)
H03
(8bit)
HEE
(8bit)
H00
8bit)
H02
(8bit)
H04
(8bit)
H00
(8bit)
H05
(8bit)
H00
(8bit)
H0A
(8bit)
H86
(8bit)
H3D
(8bit)
Slave
Address
Function
Starting
Address No. of Points CRC Check
H19
(8bit)
H10
(8bit)
H03
(8bit)
HEE
(8bit)
H00
(8bit)
H02
(8bit)
H22
(8bit)
H61
(8bit)
Query Message
Normal Response (Response message)
Success of two registers at starting address 41007 (Pr. 7) is returned.
Slave Address Function CRC Check
H19
(8bit)
H46
(8bit)
H8B
(8bit)
HD2
(8bit)
Slave Address Function Starting Address No. of Points CRC Check
H19
(8bit)
H10
(8bit)
H03
(8bit)
HEE
(8bit)
H00
(8bit)
H02
(8bit)
H22
(8bit)
H61
(8bit)

240
Communication operation and setting
Error response
An error response is returned if the query message received from the master has an illegal function, address or
data. No response is returned for a parity, CRC, overrun, framing or busy error.
Error response (Response message)
Error code list
*1 An error will not occur in the following cases.
1) Function code H03 (Read Holding Register Data )
When the No. of Points is 1 or more and there is one or more holding registers from which data can be read
2) Function code H10 (Write Multiple Holding Register Data)
When the No. of Points is 1 or more and there is 1 or more holding registers to which data can be written
Namely, when the function code H03 or H10 is used to access multiple holding registers, an error will not occur if a non-existing holding
register or read disabled or write disabled holding register is accessed.
⋅Message data mistake detection
To detect the mistakes of message data from the master, they are checked for the following errors. If an error
is detected, a trip will not occur.
Error check item
CAUTION
No response message is sent in the case of broadcast communication also.
1) Slave Address 2) Function 3) Exception Code CRC Check
(8bit) H80 + Function
(8bit) (8bit) L
(8bit)
H
(8bit)
Message Setting Description
1) Slave address Set the address received from the master.
2) Function The master-requested function code + H80 is set.
3) Exception code The code in the following table is set.
Code Error Item Error Definition
01 ILLEGAL FUNCTION The set function code in the query message from the master cannot be
handled by the slave.
02 ILLEGAL DATA ADDRESS *1
The set register address in the query message from the master cannot be
handled by the inverter.
(No parameter, parameter read disabled, parameter write disabled)
03 ILLEGAL DATA VALUE
The set data in the query message from the master cannot be handled by
the inverter.
(Out of parameter write range, mode specified, other error)
REMARKS
An error will occur if all accessed holding registers do not exist.
Data read from a non-existing holding register is 0, and data written there is invalid.
Error Item Error Definition Inverter Side Operation
Parity error The data received by the inverter differs from the
specified parity (Pr. 334 setting).
1) Pr. 343 is increased by 1 at error
occurrence.
2) The terminal LF is output at error
occurrence.
Framing error The data received by the inverter differs from the
specified stop bit length (Pr. 334).
Overrun error The following data was sent from the master before
the inverter completes data receiving.
Message frame
error
The message frame data length is checked, and the
received data length of less than 4 bytes is regarded
as an error.
CRC check error
A mismatch found by CRC check between the
message frame data and calculation result is
regarded as an error.

241
Communication operation and setting
4
PARAMETERS
(6) Modbus registers
System environment variable
*1 The communication parameter values are not cleared.
*2 For write, set the data as a control input instruction. For read, data is read as an inverter operating status.
*3 For write, set data as the operation mode setting. For read, data is read as the operation mode status.
Register Definition Read/Write Remarks
40002 Inverter reset Write Any value can be written
40003 Parameter clear Write Set H965A as a written value.
40004 All parameter clear Write Set H99AA as a written value.
40006 Parameter clear *1 Write Set H5A96 as a written value.
40007 All parameter clear *1 Write Set HAA99 as a written value.
40009 Inverter status/control input instruction *2 Read/write See below.
40010 Operation mode/inverter setting *3 Read/write See below.
40014 Running frequency (RAM value) Read/write According to the Pr. 37 and Pr. 144 settings, the
frequency and selectable speed are in 1r/min
increments.
40015 Running frequency (EEPROM value) Write
<Inverter status/control input instruction>
*1 The signal within parentheses is the initial setting. The description changes depending on the setting of Pr. 180 to Pr. 189 (input
terminal function selection) (page122).
Each assigned signal is valid or invalid depending on NET. (Refer to page 204)
*2 The signal within parentheses is the initial setting. The description changes depending on the setting of Pr. 190 to Pr. 196 (output
terminal function selection) (page128).
Bit Definition
Control input instruction Inverter status
0 Stop command RUN (inverter running) *2
1 Forward rotation command Forward rotation
2 Reverse rotation command Reverse rotation
3 RH (high speed operation command) *1 SU (up to frequency) *2
4 RM (middle speed operation command) *1 OL (overload) *2
5 RL (low speed operation command) *1 IPF (instantaneous power failure) *2
6 JOG (Jog operation) *1 FU (frequency detection) *2
7 RT (second function selection) *1 ABC1 (fault) *2
8 AU (current input selection) *1 ABC2 (⎯) *2
9
CS
(selection of automatic restart after
instantaneous power failure) *1
0
10 MRS (output stop) *1 0
11 STOP (start self-holding) *1 0
12 RES (reset) *1 0
13 0 0
14 0 0
15 0 Fault occurrence
<Operation mode/inverter setting>
* Writing is available depending on the
Pr. 79 and Pr. 340 setting. Refer to
page 203 for details.
The restrictions depending on the
operation mode changes according
to the computer link specifications.
Mode Read
Value
Written
Value
EXT H0000 H0010 *
PU H0001 H0011 *
EXT
JOG H0002 ⎯
PU
JOG H0003 ⎯
NET H0004 H0014
PU+
EXT H0005 ⎯

242
Communication operation and setting
Real-time monitor
Refer to page 141 for details of the monitor description.
....Specifications differ according to the date assembled. Refer to page 400 to check the SERIAL number.
*1 The setting depends on capacities. (FR-F720-02330 (FR-F740-01160) or less/FR-F720-03160 (FR-F740-01800) or more)
*2 Input terminal monitor details
*3 Output terminal monitor details
*5 Option input terminal 1 monitor details (input terminal status of FR-A7AX) All OFF if option is not installed.
*6 Option input terminal 2 monitor details (input terminal status of FR-A7AX) All OFF if option is not installed.
*7 Option output terminal monitor details (output terminal status of FR-A7AY) All OFF if option is not installed.
b15 b0
⎯⎯⎯⎯CS RES
STOP
MRS JOG RH RM RL RT AU STR STF
b15 b0
⎯⎯⎯⎯⎯⎯⎯⎯⎯
ABC2 ABC1
FU OL IPF SU RUN
*4 When Pr.37 = "1 to 9998" or Pr. 144 = "2 to 10, 102 to 110," the unit is an integral value (one increment). (Refer to page 139)
b15 b0
X15 X14 X13 X12 X11 X10 X9 X8 X7 X6 X5 X4 X3 X2 X1 X0
b15 b0
⎯⎯⎯⎯⎯⎯⎯⎯⎯⎯⎯⎯⎯⎯⎯DY
b15 b0
⎯⎯⎯⎯⎯⎯
RA3
RA2 RA1 Y6 Y5 Y4 Y3 Y2 Y1 Y0
Register Description Increments
40201 Output frequency/Speed
*4
0.01Hz/1
40202 Output current
0.01A/0.1A
*1
40203 Output voltage 0.1V
40205
Frequency setting value/Speed
setting
*4
0.01Hz/1
40206 Running speed 1r/min
40208 Converter output voltage 0.1V
40209 Regenerative brake duty 0.1%
40210 Electronic thermal relay function
load factor 0.1%
40211 Output current peak value 0.01A
/0.1A
*1
40212 Converter output voltage peak value 0.1V
40213 Input power 0.01kW/0.1kW *1
40214 Output power 0.01kW/0.1kW *1
40215 Input terminal status *2 ⎯
40216 Output terminal status *3 ⎯
40217 Load meter
0.1%
40220 Cumulative energization time
1h
40223 Actual operation time
1h
40224 Motor load factor
0.1%
40225 Cumulative power 1kWh
40250 Power saving effect Variable
40251 Cumulative saving power Variable
40252 PID set point
0.1%
40253 PID measured value
0.1%
40254 PID deviation
0.1%
40258 Option input terminal status 1
*5
⎯
40259 Option input terminal status 2
*6
⎯
40260 Option output terminal status
*7
⎯
40267 PID measured value 2 0.1%
40277 32-bit cumulative power
(lower 16-bit) 1kWh
40278 32-bit cumulative power
(upper 16-bit) 1kWh
40279 32-bit cumulative power
(lower 16-bit)
0.01kWh/
0.1kWh *1
40280 32-bit cumulative power
(upper 16-bit)
0.01kWh/
0.1kWh *1
Register Description Increments

243
Communication operation and setting
4
PARAMETERS
Parameter
Parameters
Register Parameter Name Read/Write Remarks
0 to 999 41000 to
41999
Refer to the parameter list (page
62) for the parameter names. Read/write The parameter number + 41000 is the
register number.
C2(902) 41902 Terminal 2 frequency setting
bias (frequency) Read/write
C3(902)
42092 Terminal 2 frequency setting
bias (analog value) Read/write The analog value (%) set to C3 (902) is
read.
43902 Terminal 2 frequency setting
bias (terminal analog value) Read The analog value (%) of the voltage (current)
applied to the terminal 2 is read.
125(903) 41903 Terminal 2 frequency setting
gain (frequency) Read/write
C4(903)
42093 Terminal 2 frequency setting
gain (analog value) Read/write The analog value (%) set to C4 (903) is
read.
43903 Terminal 2 frequency setting
gain (terminal analog value) Read The analog value (%) of the voltage
(current) applied to the terminal 2 is read.
C5(904) 41904 Terminal 4 frequency setting
bias (frequency) Read/write
C6(904)
42094 Terminal 4 frequency setting
bias (analog value) Read/write The analog value (%) set to C6 (904) is
read.
43904 Terminal 4 frequency setting
bias (terminal analog value) Read The analog value (%) of the current (voltage)
applied to the terminal 4 is read.
126(905) 41905 Terminal 4 frequency setting
gain (frequency) Read/write
C7(905)
42095 Terminal 4 frequency setting
gain (analog value) Read/write The analog value (%) set to C7 (905) is
read.
43905 Terminal 4 frequency setting
gain (terminal analog value) Read The analog value (%) of the current (voltage)
applied to the terminal 4 is read.
C8(930) 41930 Current output bias signal Read/write
C9(930) 42120 Current output bias current Read/write
C10(931) 41931 Current output gain signal Read/write
C11(931) 42121 Current output gain current Read/write
C42(934) 41934 PID display bias coefficient Read/write
C43(934)
42124 PID display bias analog value Read/write The analog value (%) set to C43 (934) is
read.
43934 PID display bias analog value
(terminal analog value) Read The analog value (%) of the current (voltage)
applied to the terminal 4 is read.
C44(935) 41935 PID display gain coefficient Read/write
C45(935)
42125 PID display gain analog value Read/write The analog value (%) set to C45 (935) is
read.
43935 PID display gain analog value
(terminal analog value) Read The analog value (%) of the current
(voltage) applied to the terminal 4 is read.

244
Communication operation and setting
Faults history
Fault code list
* Refer to the FR-F700 PLC function programming manual for details of the PLC function.
Model information monitor
... Specifications differ according to the date assembled. Refer to page 400 to check the SERIAL number.
Register Definition Read/Write Remarks
40501 Fault history 1 Read/write
Being 2 bytes in length, the data is stored as
"H00". Refer to the lowest 1 byte for the fault
code.
Performing write using the register 40501 batch-
clears the faults history. Set any value as data.
40502 Fault history 2 Read
40503 Fault history 3 Read
40504 Fault history 4 Read
40505 Fault history 5 Read
40506 Fault history 6 Read
40507 Fault history 7 Read
40508 Fault history 8 Read
Register Definition Read/Write Remarks
44001 to
44010 Inverter type Read
Reading inverter type in ASCII code.
"H20" (blank code) is set for blank area
Example of FR-F720-NA
H46, H52, H2D, H46, H37, H32, H30, H2D, H4E, H41, H20 .......H20
44011 to
44013 Capacity Read
Reading inverter capacity in ASCII code.
Data is read in increments of 0.1kW, and rounds down to 0.01kW
increments
"H20" (blank code) is set for blank area
Example
0.75K............... " 7" (H20, H20, H20, H20, H20, H37)
Data Description
H00 No fault
H10 OC1
H11 OC2
H12 OC3
H20 OV1
H21 OV2
H22 OV3
H30 THT
H31 THM
H40 FIN
H50 IPF
H51 UVT
H52 ILF
H60 OLT
H70 BE
H80 GF
H81 LF
H90 OHT
H91 PTC
HA0 OPT
HA1 OP1
HA2 OP2
HA4 E.16 *
HA5 E.17 *
Data Description
HA6 E.18 *
HA7 E.19 *
HA8 E.20 *
HB0 PE
HB1 PUE
HB2 RET
HB3 PE2
HC0 CPU
HC1 CTE
HC2 P24
HC4 CDO
HC5 IOH
Data Description
HC6 SER
HC7 AIE
HE4 LCI
HE5 PCH
HE6 PID
HF1 E.1
HF2 E.2
HF5 E.5
HF6 E.6
HF7 E.7
HFD E.13
Data Description

245
Communication operation and setting
4
PARAMETERS
(7) Pr. 343 Communication error count
You can check the cumulative number of communication errors.
(8) Output signal LF "alarm output (communication error warnings)"
During a communication error, the alarm signal (LF signal) is output by open collector output. The LF signal
can be assigned to the output terminal using any of Pr. 190 to Pr. 196 (output terminal function selection).
Parameters Setting Range Minimum Setting Range Initial Value
343 (Read only) 1 0
CAUTION
The number of communication errors is temporarily stored into the RAM. As it is not stored into the EEPROM, performing
a power supply reset or inverter reset clears the value to 0.
CAUTION
Changing the terminal assignment using Pr. 190 to Pr. 196 (output terminal function selection) may affect the other functions. Set
parameters after confirming the function of each terminal.
Alarm data
Reply data
Master
Slave
0
Signal LF
Normal dataAlarm data Alarm data
12
OFF ON OFF OFF
ON
Not increased
Turns OFF when normal data is received
Alarm data :
Normal data
Reply data
Communication error count is increased in
synchronization with leading edge of LF signal
Data resulting in
communication error.
Communication
Error count
(Pr.343)

246
Communication operation and setting
(9) Signal loss detection (Pr. 539 Modbus-RTU communication check time interval)
If a signal loss (communication stop) is detected between the inverter and master as a result of a signal loss
detection, a communication error (E.SER) occurs and the inverter output is shut off.
· When the setting is "9999", communication check (signal loss detection) is not made.
· When the setting value is "0", monitor, parameter read, etc. can be performed. However, a communication error
(E.SER) occurs as soon as the inverter is switched to the Network operation mode.
· A signal loss detection is made when the setting is any of "0.1s to 999.8s". To make a signal loss detection, it is
necessary to send data from the master within the communication check time interval. (The inverter makes
communication check (clearing of communication check counter) regardless of the station number setting of the data
sent from the master.)
· Communication check is started from the first communication after switching to the Network operation mode (use Pr.
551 PU mode operation command source selection to change).
· Communication check time of query communication includes data absence time (3.5 byte).
Since this data absence time differs according to the communication speed, make setting considering this absence
time.
REMARKS
When using RS-485 terminal communication, inverter behaviour at fault occurrence is different depending on Pr. 502 Stop mode
selection at communication error setting. (Refer to page 216)
Operation mode
Example: RS-485 terminal communication, Pr. 539 = "0.1 to 999.8s"
External NET
Check start Tim
e
Inverter (slave)
Inverter (slave)
Communication
check counter
Pr.539
Programmable controller (master)
Programmable controller (master)
Query Message 1 Query Message 2
Data absence time
(3.5 bytes or more)
Response Message1 Response Message2
Fault
(E.SER)
Operation mode External NET
Check start Time
Inverter (slave)
Inverter (slave)
Communication
check counter
Pr.539
Programmable controller (master)
Programmable controller (master)
Query Message 2
Fault
(E.SER)
Data absence time
(3.5 bytes or more)
Query Message 1
Query communication
Broadcast communication
ALM ON
ALM ON

247
Communication operation and setting
4
PARAMETERS
4.19.8 BACnet MS/TP protocol
Using BACnet MS/TP protocol, communication operation and parameter setting are available from the RS-485
terminals of the inverter.
Parameter
Number
Name Initial
Value
Setting
Range Description
52 DU/PU main
display data
selection
0
(output
frequency)
0, 5, 6,
8 to 14, 17,
20, 23 to 25,
50 to 57, 67,
81 to 86, 100
81: BACnet reception status
82: BACnet token pass counter
(Displays the count of received token)
83: BACnet valid APDU counter
(Displays the count of valid APDU detection)
84: BACnet communication error counter
(Displays the count of communication error)
85: Terminal CA output level
(Same display as AnalogOutput0)
86: Terminal AM output level
(Same display as AnalogOutput1)
The monitor of setting value "82 and 83" return to 0 if the count
exceeds 9999. For the monitor of setting value "84", 9999 is
the maximum.
774
775
776
PU/DU monitor
selection 1
9999
1 to 3, 5, 6, 8
to 14, 17, 20,
23 to 25,
40 to 42,
50 to 57, 67,
81 to 86,
100, 9999
PU/DU monitor
selection 2
PU/DU monitor
selection 3
331 RS-485
communication
station number
0 0 to 127 *1 Set the inverter station number (node).
332 RS-485
communication
speed
96 96, 192, 384,
768 *1 *2
Set the communication speed.
The setting value × 100 equals the communication speed.
For example, the communication speed is 9600bps when the
setting value is "96".
390 % setting reference
frequency 60Hz 1 to 400Hz Set a reference frequency of the set frequency.
549 Protocol selection 1
0 Mitsubishi inverter (computer link) protocol
1 Modbus-RTU protocol
2 BACnet MSTP protocol
726 Auto Baudrate/Max
Master 255 0 to 255
Auto baud rate (bit7)
Setting range: 0 (Inactive)
1 (Active)
Max Master (bit0 to bit6) setting range: 0 to 127
Maximum address for master node
727 Max Info Frames 1 1 to 255 Set the maximum number of messages that the inverter can
transmit while it owns the token.
728 Device instance
number (Upper 3
digit)
00 to 419
(0 to 418)
Device identifier (Duplicated setting available)
Setting range of the combination of Pr. 728 and Pr. 729 are "0 to
4194302".
When Pr.728 = "419", setting range of Pr. 729 is "0 to 4302"
When Pr.729 = "4303" or more, setting range of Pr. 728 is "0 to
418"
729 Device instance
number (Lower 4
digit)
00 to 9999
(0 to 4302)
The above parameters can be set when Pr. 160 User group read selection = "0". (Refer to page 190)
.....Specifications differ according to the date assembled. Refer to page 400 to check the SERIAL number.
*1 The inverter works with the initial parameter setting if a value other than the setting range is set.
*2 When using Auto baudrate, the communication speed is changed to the detected communication speed.
♦ Parameters referred to ♦
Pr. 336 RS-485 communication check time interval Refer to page 214
Pr. 338 Communication operation command source Refer to page 204
Pr. 339 Communication speed command source Refer to page 204
Pr. 340 Communication startup mode selection Refer to page 203
Pr. 342 Communication EEPROM write selection Refer to page 216
Pr. 502 Modbus-RTU communication check time interval Refer to page 216
Pr. 550 NET mode operation command source selection Refer to page 204
Pr. 551 PU mode operation command source selection Refer to page 204

248
Communication operation and setting
(1) Specifications
Communication specifications (conforming to BACnet standard of physical medium EIA-485)
Node with network bias resistors
This product is a node with local bias resistors. Therefore at least one node must be a node with network bias resistors
in the network configuration.
When configuring the network with only this products, refer to the following, and make the node with network bias
resistors. (When using two sets in one segment, insert them into both end of the network.)
Item Description
Physical medium EIA-485 (RS-485)
Connection port RS-485 terminal (PU connector is not available)
Data transfer method NRZ encoding
Baud rate 9600bps, 19200bps, 38400bps, 76800bps
Start bit Fixed to 1Bit
Data length Fixed to 8Bit
Parity bit Fixed to none
Stop bit Fixed to 1Bit
Network topology Bus topology
Communication method Token passing (token bus)
Master-slave (only the master is available for this product)
Communication protocol MS/TP (master-slave/token passing LAN)
Maximum connection 255 (up to 32 for one segment, addition with a repeater is available)
Node number 0 to 127
Master 0 to 127 (this product is the master)
Supported property of BACnet
standard object type Refer to page 250
Supported BIBBs (Annex K) Refer to page 258
BACnet standard device profile
(Annex L) Refer to page 258
Segmentation Not supported
Device address binding Not supported
REMARKS
• This product conforms to BACnet Application Specific Controller (B-ASC).
• This product is designed for multiple master network, therefore 2-wire type connection is supported.
RXD
RDA1
(RXD1+)
RDB1
(RXD1-)
RDA2
(RXD2+)
RDB2
(RXD2-)
SDA1
(TXD1+)
SDB1
(TXD1-)
SDA2
(TXD2+)
SDB2
(TXD2-)
P5S
(VCC)
SG
(GND)
P5S
(VCC)
SG
(GND)
VCC
TXD
510
510
Other node
Connect two 510 (1/4W) resistor.

249
Communication operation and setting
4
PARAMETERS
(2) BACnet reception status monitor (Pr.52)
Set Pr. 52 = "81" to monitor BACnet communication status on the operation panel (FR-DU07) and parameter unit (FR-
PU04/FR-PU07).
(3) % setting reference frequency (Pr. 390)
Setting of a reference frequency to the set frequency is available.
The setting value of Pr. 390 % setting reference frequency is 100% reference. The reference to the frequency command is
converted to the set frequency in the following formula.
• Set frequency = Pr. 390 % setting reference frequency × Speed scale (Refer to page 252)
(4) Automatic baud rate recognition (Pr. 726 Auto Baudrate/Max Master)
Automatic changing of baud rate is available with Pr. 726 setting. When Pr. 726 = "128 to 255", turn the power ON from
OFF or reset the inverter to start automatic baud rate recognition.
Status Data Description LF signal
Idle 0 Never had BACnet communication OFF
Automatic baud rate
recognition 1During automatic baud rate recognition
(Communication error during automatic baud rate recognition is not counted) OFF
Not joined the network 2 Waiting for a token to the own node OFF
Data to the own node
10 Received a token to the own node OFF
11 Received a supported request to the own node (including broadcasting) OFF
12 Received an unsupported request to the own node (including broadcasting) OFF
Data to the other node 20 Received a token to other nodes OFF
Node separated 30 Separated from token passing after joined in it OFF
Error data
90 Detected a communication error ON
91 Protocol error (LPDU, NPDU, APDU are not following the format
regulations.) ON
REMARKS
• The % setting reference frequency cannot be set at less than the minimum frequency resolution of the inverter.
• The set frequency is written to RAM.
• The set frequency is applied at the writing of Speed scale. (The set frequency is not applied at the setting of Pr. 390.)
Pr. 726 setting Description
0 to 127 Automatic baud rate recognition is invalid
(Using Pr. 332 setting for baud rate)
128 to 255 Inverter monitors the data on the communication bus, and changes the baud rate from Pr. 332
setting. The recognized baud rate is written to Pr. 332.
REMARKS
• After the baud rate recognition, the recognised baud rate is written in EEPROM of Pr. 332 regardless of Pr. 342 Communication
EEPROM write selection setting.
• BACnet status monitor displays "1" during automatic baud rate recognition.
• Communication error count monitor is not performed during automatic baud rate recognition.
CAUTION
• During automatic baud rate recognition, inverter does not transmit data, but only accepts data.
• Automatic baud rate recognition cannot finish if inverter is not connected to the communication bus. (BACnet protocol will not
be established.)
• Automatic baud rate recognition cannot finish if inverter is receiving abnormal data continuously. (BACnet protocol will not be
established.)
0.00Hz
0% 100.00%
Set frequency written to the inverter
Pr. 390 % setting reference frequency
Set frequency (Speed scale)

250
Communication operation and setting
(5) Supported property of BACnet standard object type
R: Read only W: Read/Write (Commandable values not supported) C: Read/Write (Commandable values supported)
*1 This property is commandable for some instances of this object. Otherwise it is read/write.
*2 This property is supported only for instances of this object where the Present Value property is commandable.
Object
Property
Analog Input
Analog Output
Analog Value
Binary Input
Binary Output
Binary Value
Device
APDU Timeout R
Application Software Version R
Database Revision R
Device Address Binding R
Event State RRRRRR
Firmware Revision R
Max APDU Length Accepted R
Max Info Frames W
Max Master W
Model Name R
Number of APDU Retries R
Object Identifier RRRRRRR
Object List R
Object Name RRRRRRR
Object Type RRRRRRR
Out Of Service RRRRRR
Polarity R R
Present Value R C C *1 RCC *1
Priority Array R R *2 RR *2
Protocol Object Types Supported R
Protocol Revision R
Protocol Services Supported R
Protocol Version R
Relinquish Default R R *2 RR *2
Segmentation Supported R
Status Flags RRRRRR
System Status R
Unit R R R
Vendor Identifier R
Vendor Name R

251
Communication operation and setting
4
PARAMETERS
(6) Supported BACnet object
ANALOG INPUT
*1 R: Read only W: Read/Write (Commandable values not supported) C: Read/Write (Commandable values supported)
ANALOG OUTPUT
*1 R: Read only W: Read/Write (Commandable values not supported) C: Read/Write (Commandable values supported)
*2 Available regardless of the operation mode, operation command source and speed command source.
Object
Identifier
Object Name Present Value
Access Type *1 Description Unit
0 Terminal 1 R
Represents actual input voltage of terminal 1.
(The range varies depending on the Pr. 73 and Pr. 267 settings.
-10 to +10V (-100% to +100%),
-5 to +5V (-100% to +100%) )
percent
(98)
1 Terminal 2 R
Represents actual input voltage (or input current) of terminal 2.
(The range varies depending on the Pr. 73 and Pr. 267 settings.
0 to 10V (0% to 100%),
0 to 5V (0% to 100%),
0 to 20mA (0% to 100%) )
percent
(98)
2 Terminal 4 R
Represents actual input voltage (or input current) of terminal 4.
(The range varies depending on the Pr. 73 and Pr. 267 settings.
2 to 10V (0% to 100%),
1 to 5V (0% to 100%),
4 to 20mA (0% to 100%) )
percent
(98)
Object
Identifier
Object Name Present Value
Access Type *1 Description Unit
0 Terminal CA C
Controls actual output current level of terminal CA.
Control is available when Pr. 54 CA terminal function selection =
"85" *2.
(Setting range: 0.0% to 100.0% (0 to 20mA))
percent
(98)
1 Terminal AM C
Controls actual output voltage level of terminal AM.
Control is available when Pr. 158 AM terminal function selection =
"86" *2.
(Setting range: 0.0% to 100.0% (0 to 10V))
percent
(98)

252
Communication operation and setting
ANALOG VALUE
*1 R: Read only W: Read/Write (Commandable values not supported) C: Read/Write (Commandable values supported)
*2 If communication speed command source is except for NET, the setting value can be written, but not to be applied.
*3 When both C42 (Pr. 934 ) and C44 (Pr. 935 ) ≠ "9999", setting range is smaller coefficient to larger coefficient of C42 (Pr. 934 ) and C44 (Pr. 935 ).
Depending on a value, the writing value and the reading value may not be same at the minimum digit.
Object
Identifier
Object Name Present Value
Access Type *1 Description Unit
1 Output frequency R Represents the output frequency monitor. hertz (27)
2 Output current R Represents the output current monitor. amperes (3)
3 Output voltage R Represents the output voltage monitor. volts (5)
6 Running speed R Represents the running speed monitor.
revolution-per-
minute
(104)
8Converter output
voltage R Represents the converter output voltage monitor. volts (5)
14 Output power R Represents the output power monitor. kilowatts (48)
17 Load meter R Represents the load meter monitor. percent (98)
20 Cumulative
energization time RRepresents the cumulative energization time
monitor. hours (71)
23 Actual operation time R Represents the actual operation time monitor. hours (71)
25 Cumulative power R Represents the cumulative power monitor. kilowatt-hours (19)
52 PID set point R Represents the PID set point monitor. no-units (95)
54 PID deviation R
Represents the PID deviation monitor.
(minus display is available with reference to 0%,
0.1% increment)
no-units (95)
67 PID measured value 2 R Represents the PID measured value 2 monitor. no-units (95)
200 Alarm history 1 R Represents the fault history 1 (the latest fault)
monitor. no-units (95)
201 Alarm history 2 R Represents the fault history 2 (second fault in past)
monitor. no-units (95)
202 Alarm history 3 R Represents the fault history 3 (third fault in past)
monitor. no-units (95)
203 Alarm history 4 R Represents the fault history 4 (fourth fault in past)
monitor. no-units (95)
300 Speed scale *2 C
Controls the ratio to the frequency command.
(Setting range: 0.00 to 100.00)
(Refer to page 249)
percent (98)
310 PID set point CMD *2 C
Controls the PID set point.
This object is the PID set point during PID operation
if Pr. 128 (Pr. 753) = "60 or 61"
(Setting range: 0.00 to 100.00) *3
no-units (95)
311 PID measured value
CMD *2 C
Controls the PID
measured
value
.
This object is the PID
measured
value
during PID
operation if Pr. 128 (Pr. 753) = "60 or 61"
(Setting range: 0.00 to 100.00) *3
no-units (95)
312 PID deviation CMD *2 C
Controls the PID deviation.
This object is the PID deviation during PID operation
if Pr. 128 (Pr. 753) = "50 or 51"
(Setting range: -100.00 to 100.00)
percent (98)
398 Mailbox parameter W Access to the properties which are not defined as
objects are available. (Refer to page 255)
no-units (95)
399 Mailbox value W no-units (95)
10007 Acceleration time W Sets Pr.7 Acceleration time seconds (73)
10008 Deceleration time W Sets Pr.8 Deceleration time seconds (73)

253
Communication operation and setting
4
PARAMETERS
BINARY INPUT
*1 R: Read only W: Read/Write (Commandable values not supported) C: Read/Write (Commandable values supported)
BINARY OUTPUT
*1 R: Read only W: Read/Write (Commandable values not supported) C: Read/Write (Commandable values supported)
*2 Available regardless of operation mode, operation command source and speed command source.
Object
Identifier
Object Name Present Value
Access Type *1
Description
(0: Inactive
1: Active)
0 Terminal STF R Represents actual input of terminal STF.
(Represents actual input of terminal X1 when FR-A7AC is installed.)
1 Terminal STR R Represents actual input of terminal STR.
(Represents actual input of terminal X2 when FR-A7AC is installed.)
2 Terminal AU R Represents actual input of terminal AU.
3 Terminal RT R Represents actual input of terminal RT.
(Represents actual input of terminal X6 when FR-A7AC is installed.)
4 Terminal RL R Represents actual input of terminal RL.
(Represents actual input of terminal X3 when FR-A7AC is installed.)
5 Terminal RM R Represents actual input of terminal RM.
(Represents actual input of terminal X4 when FR-A7AC is installed.)
6 Terminal RH R Represents actual input of terminal RH.
(Represents actual input of terminal X5 when FR-A7AC is installed.)
7 Terminal JOG R Represents actual input of terminal JOG.
8 Terminal MRS R Represents actual input of terminal MRS.
(Represents actual input of terminal X8 when FR-A7AC is installed.)
9 Terminal STOP R Represents actual input of terminal STOP.
10 Terminal RES R Represents actual input of terminal RES.
11 Terminal CS R Represents actual input of terminal CS.
(Represents actual input of terminal X7 when FR-A7AC is installed.)
100 Terminal RUN R Represents actual output of terminal RUN.
101 Terminal SU R Represents actual output of terminal SU.
102 Terminal IPF R Represents actual output of terminal IPF.
103 Terminal OL R Represents actual output of terminal OL.
104 Terminal FU R Represents actual output of terminal FU.
105 Terminal ABC1 R Represents actual output of terminal ABC1.
106 Terminal ABC2 R Represents actual output of terminal ABC2.
Object
Identifier
Object Name Present Value
Access Type *1
Description
(0: Inactive
1: Active)
0 Terminal RUN CMD C Controls actual output of terminal RUN.
Available when Pr. 190 RUN terminal function selection = "82 or 182". *2
1 Terminal SU CMD C Controls actual output of terminal SU.
Available when Pr. 191 SU terminal function selection = "82 or 182". *2
2 Terminal IPF CMD C Controls actual output of terminal IPF.
Available when Pr. 192 IPF terminal function selection = "82 or 182". *2
3 Terminal OL CMD C Controls actual output of terminal OL.
Available when Pr. 193 OL terminal function selection = "82 or 182". *2
4 Terminal FU CMD C Controls actual output of terminal FU.
Available when Pr. 194 FU terminal function selection = "82 or 182". *2
5 Terminal ABC1 CMD C Controls actual output of terminal ABC1.
Available when Pr. 195 ABC1 terminal function selection = "82 or 182". *2
6 Terminal ABC2 CMD C Controls actual output of terminal ABC2.
Available when Pr. 196 ABC2 terminal function selection = "82 or 182". *2

254
Communication operation and setting
BINARY VALUE
*1 R: Read only W: Read/Write (Commandable values not supported) C: Read/Write (Commandable values supported)
*2 The following signals cannot be controlled by the network: Jog operation, automatic restart after instantaneous power failure, start self-holding
and reset. Therefore control input instruction JOG, STOP, RES, and CS are invalid in the initial status. When using Control input instruction JOG,
STOP, RES, and CS, change the signals with Pr. 185, Pr. 186, Pr. 188, Pr. 189 (input terminal function selection). (Refer to page 122) (Reset is
available with ReinitializeDevice. )
*3 If communication speed command source is except for NET, the setting value can be written, but not to be applied.
Object
Identifier
Object Name Present Value
Access Type *1 Description
0 Inverter running R Represents inverter running (RUN signal) status.
11 Inverter operation
ready R Represents inverter operation ready (RY signal) status.
98 Alarm output R Represents alarm output (LF signal) status.
99 Fault output R Represents fault output (ALM signal) status.
200 Inverter running
reverse R Represents inverter reverse running status.
300 Control input instruction
AU C
Controls the function assigned to terminal AU.
Setting 1 of this object turns ON the signal assigned to Pr. 184 AU terminal
function selection.
301 Control input instruction
RT C
Controls the function assigned to terminal RT.
Setting 1 of this object turns ON the signal assigned to Pr. 183 RT terminal
function selection.
302 Control input instruction
RL C
Controls the function assigned to terminal RL.
Setting 1 of this object turns ON the signal assigned to Pr. 180 RL terminal
function selection.
303 Control input instruction
RM C
Controls the function assigned to terminal RM.
Setting 1 of this object turns ON the signal assigned to Pr. 181 RM terminal
function selection.
304 Control input instruction
RH C
Controls the function assigned to terminal RH.
Setting 1 of this object turns ON the signal assigned to Pr. 182 RH terminal
function selection.
305 Control input instruction
JOG *2 C
Controls the function assigned to terminal JOG.
Setting 1 of this object turns ON the signal assigned to Pr. 185 JOG
terminal function selection.
306 Control input instruction
MRS C
Controls the function assigned to terminal MRS.
Setting 1 of this object turns ON the signal assigned to Pr. 187 MRS
terminal function selection.
307 Control input instruction
STOP *2 C
Controls the function assigned to terminal STOP.
Setting 1 of this object turns ON the signal assigned to Pr. 188 STOP
terminal function selection.
308 Control input instruction
RES *2 C
Controls the function assigned to terminal RES.
Setting 1 of this object turns ON the signal assigned to Pr. 189 RES terminal
function selection.
309 Control input instruction
CS *2 C
Controls the function assigned to terminal CS.
Setting 1 of this object turns ON the signal assigned to Pr. 186 CS terminal
function selection.
400 Run/Stop C
Controls start/stop command. Start command is written after Speed scale
is applied. *3
1: Run
0: Stop
401 Forward/Reverse C
Controls forward/reverse rotation. *3
1: Reverse rotation
0: Forward rotation
402 Fault reset C Clears fault output status.
(Release of an inverter fault without inverter reset is available.)

255
Communication operation and setting
4
PARAMETERS
(7) Mailbox parameter/Mailbox value
Access to the properties which are not defined as objects are available by using "Mailbox parameter" and "Mailbox
value".
To read a property, write the register of the intended property to "Mailbox parameter", and then read "Mailbox value".
To write a property, write the register of the intended property to "Mailbox parameter", and then write a value to
"Mailbox value".
BACnet registers
System environment variable
Real-time monitor
Refer to page 141 for details of the monitor description.
*1 The setting depends on capacities. (FR-F720-02330 (FR-F740-01160) or less/FR-F720-03160 (FR-F740-01800) or more)
*2 Input terminal monitor details
*3 Output terminal monitor details
*4 When Pr.37 = "1 to 9998" or Pr. 144 = "2 to 10, 102 to 110," the unit is an integral value (one increment). (Refer to page 139)
*5 Option input terminal 1 monitor details (input terminal status of FR-A7AX) All OFF if option is not installed.
*6 Option input terminal 2 monitor details (input terminal status of FR-A7AX) All OFF if option is not installed.
*7 Option output terminal monitor details (output terminal status of FR-A7AY) All OFF if option is not installed.
Register Definition Read/Write Remarks
40010 Operation mode/
inverter setting Read/write
For write, set data as the operation mode setting. For read,
data is read as the operation mode status.
* Writing is available depending on the Pr. 79 and Pr. 340 settings. Refer
to page 203 for details.
The restrictions depending on the operation mode changes
according to the computer link specifications.
b15 b0
⎯⎯⎯⎯CS RES
STOP
MRS JOG RH RM RL RT AU STR STF
b15 b0
⎯⎯⎯⎯⎯⎯⎯⎯⎯
ABC2 ABC1
FU OL IPF SU RUN
b15 b0
X15 X14 X13 X12 X11 X10 X9 X8 X7 X6 X5 X4 X3 X2 X1 X0
b15 b0
⎯⎯⎯⎯⎯⎯⎯⎯⎯⎯⎯⎯⎯⎯⎯DY
b15 b0
⎯⎯⎯⎯⎯⎯RA3RA2RA1Y6Y5Y4Y3Y2Y1Y0
Mode Read Value Written Value
EXT H0000 H0010 *
PU H0001 H0011 *
EXT JOG H0002 ⎯
PU JOG H0003 ⎯
NET H0004 H0014
PU+EXT H0005 ⎯
Register
Description Increments
40201 Output frequency/Speed
*4
0.01Hz/1
40202 Output current 0.01A/0.1A
*1
40203 Output voltage 0.1V
40205 Frequency setting value/Speed
setting
*4
0.01Hz/1
40206 Running speed 1r/min
40208 Converter output voltage 0.1V
40209 Regenerative brake duty 0.1%
40210 Electronic thermal relay function
load factor 0.1%
40211 Output current peak value 0.01A
/0.1A
*1
40212
Converter output voltage peak value
0.1V
40213 Input power 0.01kW/0.1kW
*1
40214 Output power 0.01kW/0.1kW
*1
40215 Input terminal status
*2
⎯
40216 Output terminal status
*3
⎯
40217 Load meter 0.1%
40220 Cumulative energization time 1h
40223 Actual operation time 1h
40224 Motor load factor 0.1%
40225 Cumulative power 1kWh
40250 Power saving effect Variable
40251 Cumulative saving power Variable
40252 PID set point 0.1%
40253 PID measured value 0.1%
40254 PID deviation 0.1%
40258 Option input terminal status 1
*5
⎯
40259 Option input terminal status 2
*6
⎯
40260 Option output terminal status
*7
⎯
40267 PID measured value 2 0.1%
40277 32-bit cumulative power
(lower 16-bit) 1kWh
40278 32-bit cumulative power
(upper 16-bit) 1kWh
40279 32-bit cumulative power
(lower 16-bit)
0.01kWh/
0.1kWh
*1
40280 32-bit cumulative power
(upper 16-bit)
0.01kWh/
0.1kWh
*1
Register
Description Increments

256
Communication operation and setting
Parameter
Parameters
Register Parameter Name Read/Write Remarks
0 to 999 41000 to
41999
Refer to the parameter list (page
62) for the parameter names. Read/write The parameter number + 41000 is the
register number.
C2(902) 41902 Terminal 2 frequency setting
bias (frequency) Read/write
C3(902)
42092 Terminal 2 frequency setting
bias (analog value) Read/write The analog value (%) set to C3 (902) is
read.
43902 Terminal 2 frequency setting
bias (terminal analog value) Read The analog value (%) of the voltage
(current) applied to the terminal 2 is read.
125(903) 41903 Terminal 2 frequency setting
gain (frequency) Read/write
C4(903)
42093 Terminal 2 frequency setting
gain (analog value) Read/write The analog value (%) set to C4 (903) is
read.
43903 Terminal 2 frequency setting
gain (terminal analog value) Read The analog value (%) of the voltage
(current) applied to the terminal 2 is read.
C5(904) 41904 Terminal 4 frequency setting
bias (frequency) Read/write
C6(904)
42094 Terminal 4 frequency setting
bias (analog value) Read/write The analog value (%) set to C6 (904) is
read.
43904 Terminal 4 frequency setting
bias (terminal analog value) Read The analog value (%) of the current
(voltage) applied to the terminal 4 is read.
126(905) 41905 Terminal 4 frequency setting
gain (frequency) Read/write
C7(905)
42095 Terminal 4 frequency setting
gain (analog value) Read/write The analog value (%) set to C7 (905) is
read.
43905 Terminal 4 frequency setting
gain (terminal analog value) Read The analog value (%) of the current
(voltage) applied to the terminal 4 is read.
C8(930) 41930 Current output bias signal Read/write
C9(930) 42120 Current output bias current Read/write
C10(931) 41931 Current output gain signal Read/write
C11(931) 42121 Current output gain current Read/write
C42(934) 41934 PID display bias coefficient Read/write
C43(934)
42124 PID display bias analog value Read/write The analog value (%) set to C43 (934) is
read.
43934 PID display bias analog value
(terminal analog value) Read The analog value (%) of the current
(voltage) applied to the terminal 4 is read.
C44(935) 41935 PID display gain coefficient Read/write
C45(935)
42125 PID display gain analog value Read/write The analog value (%) set to C45 (935) is
read.
43935 PID display gain analog value
(terminal analog value) Read The analog value (%) of the current
(voltage) applied to the terminal 4 is read.

257
Communication operation and setting
4
PARAMETERS
Faults history
Fault code list
* Refer to the FR-F700 PLC function programming manual for details of the PLC function.
Model information monitor
Register Definition Read/Write Remarks
40501 Fault history 1 Read/write
Being 2 bytes in length, the data is stored as
"H00". Refer to the lowest 1 byte for the fault
code.
Performing write using the register 40501 batch-
clears the faults history. Set any value as data.
40502 Fault history 2 Read
40503 Fault history 3 Read
40504 Fault history 4 Read
40505 Fault history 5 Read
40506 Fault history 6 Read
40507 Fault history 7 Read
40508 Fault history 8 Read
Register Definition Read/Write Remarks
44001 to
44010 Inverter type Read
Reading inverter type in ASCII code.
"H20" (blank code) is set for blank area
Example of FR-F720-NA
H46, H52, H2D, H46, H37, H32, H30, H2D, H4E, H41, H20 ...... H20
44011 to
44013 Capacity Read
Reading inverter capacity in ASCII code.
Data is read in increments of 0.1kW, and rounds down to 0.01kW
increments
"H20" (blank code) is set for blank area
Example
0.75K ............... " 7" (H20, H20, H20, H20, H20, H37)
Data Description
H00 No fault
H10 OC1
H11 OC2
H12 OC3
H20 OV1
H21 OV2
H22 OV3
H30 THT
H31 THM
H40 FIN
H50 IPF
H51 UVT
H52 ILF
H60 OLT
H70 BE
H80 GF
H81 LF
H90 OHT
H91 PTC
HA0 OPT
HA1 OP1
HA2 OP2
HA4 E.16 *
HA5 E.17 *
Data Description
HA6 E.18 *
HA7 E.19 *
HA8 E.20 *
HB0 PE
HB1 PUE
HB2 RET
HB3 PE2
HC0 CPU
HC1 CTE
HC2 P24
HC4 CDO
HC5 IOH
Data Description
HC6 SER
HC7 AIE
HE4 LCI
HE5 PCH
HE6 PID
HF1 E.1
HF2 E.2
HF5 E.5
HF6 E.6
HF7 E.7
HFD E.13
Data Description

258
Communication operation and setting
(8) ANNEX A - PROTOCOL IMPLEMENTATION CONFORMANCE STATEMENT (NORMATIVE)
(This annex is part of this Standard and is required for its use.)
BACnet Protocol Implementation Conformance Statement
Date: 1st Aug 2010
Vendor Name: Mitsubishi Electric Corporation
Product Name: Inverter
Product Model Number: FR-F720-NA, FR-F740-NA
Application Software Version: 8290*
Firmware Revision: 1.00
BACnet Protocol Revision: 4
Product Description:
BACnet Standardized Device Profile (Annex L):
BACnet Operator Workstation (B-OWS)
BACnet Building Controller (B-BC)
BACnet Advanced Application Controller (B-AAC)
BACnet Application Specific Controller (B-ASC)
BACnet Smart Sensor (B-SS)
BACnet Smart Actuator (B-SA)
List all BACnet Interoperability Building Blocks Supported (Annex K):
DS-RP-B, DS-WP-B, DM-DDB-B, DM-DOB-B, DM-DCC-B
, DM-RD-B
Segmentation Capability:
Segmented requests supportedWindow Size
Segmented responses supportedWindow Size

259
Communication operation and setting
4
PARAMETERS
Standard Object Types Supported:
An object type is supported if it may be present in the device. For each standard Object Type supported provide the
following data:
1) Whether objects of this type are dynamically creatable using the CreateObject service
2) Whether objects of this type are dynamically deletable using the DeleteObject service
3) List of the optional properties supported
4) List of all properties that are writable where not otherwise required by this standard
5) List of proprietary properties and for each its property identifier, datatype, and meaning
6) List of any property range restrictions
Dynamic object creation and deletion is not supported.
Refer to page 250 for the supported object type of FR-F700-NA series.
Data Link Layer Options:
BACnet IP, (Annex J)
BACnet IP, (Annex J), Foreign Device
ISO 8802-3, Ethernet (Clause 7)
ANSI/ATA 878.1, 2.5 Mb. ARCNET (Clause 8)
ANSI/ATA 878.1, RS-485 ARCNET (Clause 8), baud rate(s)
MS/TP master (Clause 9), baud rate(s): 9600, 19200, 38400, 76800
MS/TP slave (Clause 9), baud rate(s):
Point-To-Point, EIA 232 (Clause 10), baud rate(s):
Point-To-Point, modem, (Clause 10), baud rate(s):
LonTalk, (Clause 11), medium:
Other:
Device Address Binding:
Is static device binding supported? (This is currently necessary for two-way communication with MS/TP slaves and
certain other devices.) Yes No
Networking Options:
Router, Clause 6 - List all routing configurations, e.g., ARCNET-Ethernet, Ethernet-MS/TP, etc.
Annex H, BACnet Tunneling Router over IP
BACnet/IP Broadcast Management Device (BBMD)
Does the BBMD support registrations by Foreign Devices? Yes No
Character Sets Supported:
Indicating support for multiple character sets does not imply that they can all be supported simultaneously.
ANSI X3.4 IBMTM/MicrosoftTM DBCS ISO 8859-1
ISO 10646 (UCS-2) ISO 10646 (UCS-4) JIS C 6226
If this product is a communication gateway, describe the types of non-BACnet equipment/
networks(s) that the gateway supports:

260
Communication operation and setting
4.19.9 Operation by PLC function
(Pr. 414, Pr. 415, Pr. 498, Pr. 506 to Pr. 515, Pr. 826 to Pr. 865)
...... The specification differs according to the manufacture date. Refer to page 400 and check the SERIAL.
Refer to the FR-F700 PLC function programming manual for details of the PLC function.
I/O data read, write, etc. can be performed by accessing the inverter in the predetermined method using special
relays, special registers, etc.
Operation, parameter read/write, etc. can be performed in accordance with the created sequence programs (built
in the inverter) using input data from the control input terminals.
With the output signals, output data can be output to outside the inverter from the control output terminals as not
only the inverter's status signals but also pilot lamp ON/OFF, interlock and other control signals set freely by the
user.
Parameter
Number Name Initial
Value
Setting
Range Description
414 PLC function operation
selection 0
0 PLC function is invalid
1PLC function is valid
(Inverter reset is necessary to make this setting valid.)
415 Inverter operation lock
mode setting 0
0The inverter start signal is valid regardless of the
sequence program execution key.
1
The inverter start signal is valid only when the sequence
program execution key is set to RUN.
When the sequence program execution key is in the
STOP position, the inverter does not start if the inverter
start signal STF or STR is turned ON. (If the key is
switched from RUN to STOP during inverter operation,
the inverter is decelerated to a stop.)
498 PLC function flash memory
clear 0 0 to 9999
9696: Flash memory clear
Other than 9696:
Flash memory is not cleared
506 to 515 Parameter 1 to 10 for user
0 0 to 65535
Inverter parameters Pr. 506 to Pr. 515, Pr. 826 to Pr. 865
are used as user parameters.
Since this parameter area and the devices used with the
PLC function, D110 to D159, are accessible to each
other, the values set in Pr. 506 to Pr. 515, Pr. 826 to Pr. 865
can be used in a sequence program.
The result of operation performed in the sequence
program can also be monitored using Pr. 506 to Pr. 515,
Pr. 826 to Pr. 865.
826 to 865 Parameter 11 to 50 for user

261
PID control
4
PARAMETERS
4.20 PID control
4.20.1 Outline of PID control (Pr. 127 to Pr. 134, Pr. 241, Pr. 553, Pr. 554,
Pr. 575 to Pr. 577)
Purpose Parameter that must be Set Refer
to Page
Perform process control such as pump and
air volume. Outline of PID control Pr. 127 to Pr. 134, Pr. 553, Pr. 554,
Pr. 575 to Pr. 577 261
Calibrate the measured value input and PID
display coefficient
Bias and gain calibration for
PID displayed values
Pr. 241, Pr. 759,
C42 (Pr. 934) to C45 (Pr. 935) 273
Drive a motor at a constant speed before
starting to PID control Pre-charge function Pr. 760 to Pr. 769 275
Switch between two PID control settings Second PID function Pr. 753 to Pr. 758, Pr. 765 to Pr. 769 281
Pump function by multiple motors Advanced PID function Pr. 554, Pr. 575 to Pr. 591 283
The inverter can be used to exercise process control, e.g. flow rate, air volume or pressure.
The terminal 2 input signal or parameter setting is used as a set point and the terminal 4 input signal used as a
feedback value to constitute a feedback system for PID control.
Parameter
Number Name Initial
Value
Setting
Range Description
127 PID control automatic
switchover frequency 9999 0 to 400Hz Set the frequency at which the control is automatically
changed to PID control.
9999 Without PID automatic switchover function
128 PID action selection 10
10, 110 *2 PID reverse action Deviation value signal input
(terminal 1 *4)
11, 111 *2 PID forward action
20, 120 *2 PID reverse action Measured value (terminal 4 *5)
Set point (terminal 2 *4 or Pr. 133)
21, 121 *2 PID forward action
50 *2 PID reverse action Deviation value signal input
(L
ON
W
ORKS
, CC-Link, BACnet)
51 *2 PID forward action
60 *2 PID reverse action Measured value, set point input
(L
ON
W
ORKS
, CC-Link, BACnet)
61 *2 PID forward action
70 *6 PID reverse action Deviation value signal input
(PLC function)
71 *6 PID forward action
80 *6 PID reverse action Measured value, set point input
(PLC function)
81 *6 PID forward action
90 *6 PID reverse action Deviation value signal input
(PLC function)
(Not applied to the inverter frequency)
91 *6 PID forward action
100 *6 PID reverse action Measured value, set point input
(PLC function)
(Not applied to the inverter frequency)
101 *6 PID forward action
129 *1 PID proportional band 100% 0.1 to 1000%
If the proportional band is narrow (parameter setting is small), the
manipulated variable varies greatly with a slight change of the
measured value. Hence, as the proportional band narrows, the
response sensitivity (gain) improves but the stability deteriorates,
e.g. hunting occurs.
Gain Kp = 1/proportional band
9999 No proportional control
130 *1 PID integral time 1s 0.1 to 3600s
When deviation step is input, time (Ti) is the time required for
integral (I) action to provide the same manipulated variable as
proportional (P) action.
As the integral time decreases, the set point is reached earlier but
hunting occurs more easily.
9999 No integral control.
131 PID upper limit 9999 0 to 100% *3
Set the upper limit value. If the feedback value exceeds the
setting, the FUP signal is output. The maximum input (20mA/5V/
10V) of the measured value (terminal 4) is equivalent to 100%.
9999 No function

262
PID control
(1) PID control basic configuration
⋅Pr. 128 (Pr. 753) = "10, 11, 110, 111" (Deviation value signal input)
⋅Pr. 128 (Pr. 753) = "20, 21, 120, 121" (Measured value input)
132 PID lower limit 9999 0 to 100% *3
Set the lower limit value. If the measured value falls below the
setting range, the FDN signal is output. The maximum input
(20mA/5V/10V) of the measured value (terminal 4) is
equivalent to 100%.
9999 No function
133 *1 PID action set point 9999 0 to 100% *3 Used to set the set point for PID control.
9999 Terminal 2 input is the set point.
134 *1 PID differential time 9999
0.01 to
10.00s
When deviation lamp is input, time (Td) is the time required to
provide the manipulated variable of only the proportional (P)
action. As the differential time increases, greater response is
made to a deviation change.
9999 No differential control.
553 PID deviation limit 9999 0 to 100.0%*3 Y48 signal is output when the absolute value of deviation
amount exceeds the deviation limit value.
9999 No function
554 PID signal operation
selection 00 to 3,
10 to 13
Select the operation to be performed at the detection of upper,
lower, and deviation limit for the measured value input. The
operation for PID output suspension function can be selected.
575 Output interruption
detection time 1s 0 to 3600s
The inverter stops operation if the output frequency after PID
operation remains at less than the Pr. 576 setting for longer
than the time set in Pr. 575.
9999 Without output interruption function
576 Output interruption
detection level 0Hz 0 to 400Hz Set the frequency at which the output interruption processing is
performed.
577 Output interruption
cancel level 1000% 900 to 1100% Set the level (Pr. 577 minus 1000%) to release the PID output
interruption function.
The above parameters can be set when Pr. 160 User group read selection = "0". (Refer to page 190)
... Specifications differ according to the date assembled. Refer to page 400 to check the SERIAL number.
*1 The above parameters allow its setting to be changed during operation in any operation mode even if "0" (initial value) is set in Pr. 77 Parameter
write selection.
*2 PID control is available without turning X14 signal ON when Pr.128 = "50, 51, 60, 61, 110, 111, 120, 120".
*3 Setting values of Pr.131 to Pr.133, Pr.553, Pr.577 are without unit when "9999" is set to both of C42(Pr.934) and C44(Pr.935). (The values set to
Pr.553 and Pr.577 indicate deviation range whether the unit is % or is not indicated.)
*4 Input specification for the terminals are determined by Pr.73 Analog input selection.
*5 Input specification for the terminal is determined by Pr.267 Terminal 4 input selection.
*6 Refer to the FR-F700 PLC function programming manual for details of the PLC function.
Parameter
Number Name Initial
Value
Setting
Range Description
+-M
Deviation signal
Feedback signal (measured value)
Ti S
1
1+ +Td S
Kp
PID operation
To outside
Set point
Inverter circuit
Motor
Terminal 1
0 to 10VDC
(0 to 5V)
Kp: Proportionality constant Ti: Integral time S: Operator Td: Differential time
Manipulated
variable
*
+-M
Ti S
Kp 1+ +Td S
1
PID operation
Pr. 133 or
terminal 2
Set point
Inverter circuit
Motor
Feedback signal (measured value)
Terminal 4
Kp: Proportionality constant Ti: Integral time S: Operator Td: Differential time
Manipulated
variable
0 to 5VDC
(0 to 10V, 4 to 20mA)
4 to 20mADC (0 to 5V, 0 to 10V)
*1
*2

263
PID control
4
PARAMETERS
(2) PID action overview
1) PI action
2) PD action
3) PID action
A combination of P action (P) and I action (I) for providing a manipulated
variable in response to deviation and changes with time.
[Operation example for stepped changes of measured value]
(Note) PI action is the sum of P and I actions.
A combination of P action (P) and differential control action (D) for
providing a manipulated variable in response to deviation speed to improve
the transient characteristic.
[Operation example for proportional changes of measured value]
(Note) PD action is the sum of P and D actions.
The PI action and PD action are combined to utilize the advantages of both
actions for control.
(Note) PID action is the sum of P, I and D actions.
Deviation Set point
Measured value
Time
Time
Time
PI action
I action
P action
Deviation
Set point
Measured value
Time
Time
Time
PD
action
D action
P action
Deviation
Set point
Measured value
Time
Time
Time
PID action
D action
P action
I action
Time

264
PID control
4)Reverse action
Increases the manipulated variable (output frequency) if deviation X = (set point - measured value) is positive, and
decreases the manipulated variable if deviation is negative.
5)Forward action
Increases the manipulated variable (output frequency) if deviation X = (set point - measured value) is negative, and
decreases the manipulated variable if deviation is positive.
Relationships between deviation and manipulated variable (output frequency)
(3) Connection diagram
Deviation
Positive Negative
Reverse action
Forward action
⋅ Sink logic
⋅ Pr. 128 = 20
⋅ Pr. 183 = 14
⋅ Pr. 191 = 47
⋅ Pr. 192 = 16
⋅ Pr. 193 = 14
⋅ Pr. 194 = 15
*1 The power supply must be selected in accordance with the power specifications of the detector used.
*2 The used output signal terminal changes depending on the Pr. 190 to Pr. 196 (output terminal selection) setting.
*3 The used input signal terminal changes depending on the Pr. 178 to Pr. 189 (input terminal selection) setting.
*4 The AU signal need not be input.
Set
point
X>0
X<0
Feedback signal
(measured value)
+
-
[Heating]
Deviation Set point
Measured value
Cold
Hot
Increase
Decrease
Set
point
X>0
X<0
Feedback signal
(measured value)
+
-
[Cooling]
Deviation
Set point
Measured value
Too cold
Hot
Decrease
Increase
Power supply
MCCB Inverter
Forward
rotation
Reverse
rotation
PID control
selection
Setting
Potentiometer
(Set point setting)
0 24V
Power
supply *1
AC1φ
200/220V 50/60Hz
R/L1
S/L2
T/L3
STF
STR
RT(X14)*3
10
2
5
4*4
U
V
W
*2(FUP)FU
*2(FDN)OL
SE
(Measured value) 4 to 20mA
Motor
IM
Pump
P
Upper limit
*2(PID)SU During PID action
Lower limit
Output signal common
2-wire type
Detector
3-wire
type
-
++ +
-
(OUT) (24V)
Forward rotation
output
Reverse rotation
output
*2(RL)IPF
1(COM)
MC
SD

265
PID control
4
PARAMETERS
(4) I/O signals and parameter setting
⋅Turn ON the X14 signal to perform PID control. When this signal is OFF, PID action is not performed and normal
inverter operation is performed. (However, turning X14 ON is not necessary when Pr.128 = "50, 51, 60, 61, 110,
111, 120, 121".)
⋅Enter the set point across inverter terminals 2-5 or into Pr. 133 and enter the measured value signal across inverter
terminals 4 and 5. At this time, set any of "20, 21, 120, 121" in Pr. 128.
⋅When entering the externally calculated deviation signal, enter it across terminals 1 and 5. At this time, set any of
"10, 11, 110, 111" in Pr. 128.
Input signals
Signal Terminal
Used Function Description Parameter Setting
Input
X14
Depending on
Pr. 178 to Pr.
189
PID control
selection Turn ON X14 to perform PID control. Set 14 in any of Pr. 178 to Pr. 189.
X64
PID forward/
reverse action
switchover
By turning ON X64, forward action can be
selected for PID reverse action (
Pr. 128
=
10, 20, 110, 120), and reverse action for
forward action (
Pr. 128
= 11, 21, 111, 121).
Set 64 in any of Pr. 178 to Pr. 189.
X72 PID integral value
reset
ON: Integral and differential values are
reset
OFF: Normal processing
Set 72 in any of Pr. 178 to Pr. 189.
X77 Pre-charge end
command
Turn ON X77 to end the pre-charge
operation and start PID control. Set 77 in any of Pr. 178 to Pr. 189.
X78
Second pre-
charge end
command
Turn ON X78 while RT is ON to end the
pre-charge operation and start PID
control.
Set 78 in any of Pr. 178 to Pr. 189.
22Set point input
Enter the set point for PID control. Pr. 128 = 20, 21, 120, 121
Pr. 133 =9999
0 to 5V................0 to 100% Pr. 73 = 1 *1, 3, 5, 11, 13, 15
0 to 10V..............0 to 100% Pr. 73 = 0, 2, 4, 10, 12, 14
0 to 20mA...........0 to 100% Pr. 73 = 6, 7, 16, 17
PU ⎯Set point input Set the set value (Pr. 133) from the
operation panel or parameter unit.
Pr. 128 = 20, 21, 120, 121
Pr. 133 = 0 to 100%
11
Deviation signal
input
Input the deviation signal calculated
externally. Pr. 128 = 10 *1, 11, 110, 111
-5V to +5V..........-100% to +100% Pr. 73 = 2, 3, 5, 7, 12, 13, 15, 17
-10V to +10V......-100% to +100% Pr. 73 = 0, 1 *1, 4, 6, 10, 11, 14,
16
44
Measured value
input
Input the signal from the detector
(measured value signal). Pr. 128 = 20, 21, 120, 121
4 to 20mA...........0 to 100% Pr. 267 = 0 *1
0 to 5V................0 to 100% Pr. 267 = 1
0 to 10V..............0 to 100% Pr. 267 = 2
Communi-
cation
*2
⎯
Deviation value
input
Input the deviation value from L
ON
W
ORKS
,
CC-Link
, or BACnet
communication.
Pr. 128 = 50, 51
Set value,
measured value
input
Input the set value and measured value
from LONWORKS , CC-Link, or BACnet
communication.
Pr. 128 = 60, 61
PLC ⎯
Deviation value
input
Input the deviation value from PLC
function. Pr. 128 = 70, 71, 90, 91
Set value, measured
value input
Input the set value and measured value
from PLC function. Pr. 128 = 80, 81, 100, 101
*1 The shaded area indicates the parameter initial value.
*2 When Pr. 128 = "50, 51, 60, 61" and the operation mode is not NET, input method is same as when Pr. 128 = "10, 11, 20, 21" respectively.
Input from BACnet communication is available when the operation mode is NET, Pr. 549 = "2" (BACnet), and RS-485 terminal has the
command source. Input from LonWorks or CC-Link communication is available when BACnet communication is inactive and the operation
mode is NET.
For the setting method via LONWORKS communication, refer to the LONWORKS communication option (FR-A7NL) instruction manual.
For the setting method via CC-Link communication, refer to the CC-Link communication option (FR-A7NC) instruction manual.
For the setting method via BACnet communication, refer to page 247.

266
PID control
Output signals
Signal Terminal
Used Function Description Parameter Setting
Output
FUP
Depending on
Pr. 190 to Pr.
196
Upper limit output
Output to indicate that the measured
value signal exceeded the upper limit
value (Pr. 131).
Pr. 128 =20, 21, 60, 61, 120, 121
Pr. 131 ≠ 9999
Set 15 or 115 in any of Pr. 190 to Pr.
196. *1
FDN Lower limit output Output when the measured value signal
falls below the lower limit (Pr. 132).
Pr. 128 =20, 21, 60, 61, 120, 121
Pr. 132 ≠ 9999
Set 14 or 114 in any of Pr. 190 to Pr.
196. *1
RL
Forward (reverse)
rotation direction
output
"Hi" is output to indicate that the output
indication of the parameter unit is forward
rotation (FWD), and "Low" to indicate that
it is reverse rotation (REV) or stop (STOP).
Set 16 or 116 in any of Pr. 190 to Pr.
196. *1
PID During PID
control activated Turns ON during PID control. Set 47 or 147 in any of Pr. 190 to Pr.
196. *1
SLEEP
PID output
interruption
Turns ON when the PID output
interruption function is performed.
Pr. 575 ≠ 9999
Set 70 or 170 in any of Pr. 190 to Pr.
196. *1
Y48 PID deviation limit Output when the absolute value of
deviation exceeds the limit value.
Pr. 553 ≠ 9999
Set 48 or 148 in any of Pr. 190 to Pr.
196. *1
Y49 During pre-
charge operation
Output during the pre-charge operation
Set 49 or 149 in any of Pr. 190 to Pr.
196. *1
Y50
During second
pre-charge
operation
Set 50 or 150 in any of Pr. 190 to Pr.
196. *1
Y51 Pre-charge time
over Output when the pre-charged time
exceeds the time set in Pr.764 or Pr.769.
Set 51 or 151 in any of Pr. 190 to Pr.
196. *1
Y52 Second pre-
charge time over
Set 52 or 152 in any of Pr. 190 to Pr.
196. *1
Y53 Pre-charge level
over Output when the pre-charged amount
exceeds the set level in Pr.763 or Pr.768.
Set 53 or 153 in any of Pr. 190 to Pr.
196. *1
Y54 Second pre-
charge level over
Set 54 or 154 in any of Pr. 190 to Pr.
196. *1
SE SE Output terminal
common
Common terminal for terminals assigned
to FUP signal, FDN signal, RL signal, PID
signal, SLEEP signal, and Y48 signal
*1 When 100 or larger value is set to any of Pr. 190 to Pr. 196 (output terminal function selection), the terminal output has negative logic. (Refer to
page 128 for details)
CAUTION
⋅Changing the terminal function using any of Pr. 178 to Pr. 189, 190 to Pr. 196 may affect the other functions. Please set
parameters after confirming the function of each terminal.

267
PID control
4
PARAMETERS
(5) PID control automatic switchover control (Pr. 127)
⋅The inverter can be started up without PID control mode only at a start.
⋅When the frequency is set to Pr. 127 PID control automatic switchover frequency within the range 0 to 400Hz, the
system starts up without PID operation from a start until output frequency is reached Pr. 127, and then it shifts to
PID control operation mode. Once the system has entered PID control operation, it continues PID control if the
output frequency falls to or below Pr. 127.
(6) Selecting operation to be performed at the output of Upper limit signal, Lower limit signal,
and PID deviation limit signal (FUP signal, FDN signal, Y48 signal, Pr.554)
You can select the operation to be performed at the detection of upper, lower and deviation limit for the measured
value input. With Pr. 554 PID signal operation selection, signal output or signal output + alarm stop (E.PID) can be
selected for each of upper limit output signal (FUP signal), lower limit output signal (FDN signal), and PID
deviation limit signal (Y48 signal).
Pr. 554 Setting FUP Signal, FDN Signal * Y48 Signal * SLEEP Function
0 (Initial value) Only signal output Only signal output Inverter coasts to a stop at the
start of SLEEP operation
1 Signal output + stop by fault (E.PID)
2 Only signal output Signal output + stop by fault
(E.PID)
3 Signal output + stop by fault (E.PID)
10 Only signal output Only signal output Inverter decelerates to a stop at
the start of SLEEP operation
11 Signal output + stop by fault (E.PID)
12 Only signal output Signal output + stop by fault
(E.PID)
13 Signal output + stop by fault (E.PID)
* When the settings for Pr.131 PID upper limit, Pr.132 PID lower limit, and Pr.553 PID deviation limit, which corresponds with FUP, FDN, and Y48 signals, are
"9999" (no function), the signal is not output, or the alarm stop is not performed.
Output frequency
P
r.127
STF
Time
PID
PID control
Without
PID control

268
PID control
(7) PID output suspension function (SLEEP function) (SLEEP signal, Pr. 554, Pr. 575 to Pr. 577 )
⋅The inverter stops operation if the output frequency after PID control remains at less than the Pr. 576 Output
interruption detection level setting for longer than the time set in Pr. 575 Output interruption detection time. (At this time,
if "0 to 3" is set to Pr. 554 PID signal operation selection, output is shut off (the inverter coasts to stop) when SLEEP
operation starts. If "10 to 13" is set, the inverter decelerates to a stop in the deceleration time set in Pr.8 when
SLEEP operation starts.)
This function can reduce energy consumption in the low-efficiency, low-speed range.
⋅When the deviation (= set value - measured value) reaches the PID output shutoff cancel level (Pr. 577 setting -
1000%) while the PID output suspension function is ON, the PID output suspension function is canceled and PID
control operation is resumed automatically.
⋅While the PID output suspension function is ON, the PID output suspension signal (SLEEP) is output. At this time,
the inverter running signal (RUN) is OFF and the PID control operating signal (PID) is ON.
⋅For the terminal used for the SLEEP signal output, assign the function by setting "70" (positive logic) or "170"
(negative logic) in Pr. 190 to Pr. 196 (output terminal function selection).
* When the output rises to the output interruption cancel level during deceleration to a stop, output interruption gets cancelled, and the inverter
accelerates again to continue PID control. Pr.576 Output interruption detection level is invalid during deceleration.
Pr.554 Setting SLEEP Function FUP Signal, FDN Signal Y48 Signal
0 (Initial value)
Inverter coasts to a stop at the
start of SLEEP operation
Only signal output Only signal output
1 Signal output + stop by fault (E.PID)
2 Only signal output Signal output + stop by fault
(E.PID)
3 Signal output + stop by fault (E.PID)
10
Inverter decelerates to a stop at
the start of SLEEP operation
Only signal output Only signal output
11 Signal output + stop by fault (E.PID)
12 Only signal output Signal output + stop by fault
(E.PID)
13 Signal output + stop by fault (E.PID)
Output frequency
Deviation
Pr.576
Pr.577 - 1000%
RUN
Time
ON
OFF
SLEEP
Less than Pr. 575
Pr. 575 or more SLEEP period
PID
Cancel
level
When Pr.554 = "0 to 3", reverse action (Pr.128 = "10")
Output frequency
Deviation When Pr.554 = "10 to 13", reverse action (Pr.128 = "10")
Pr.576
Pr.577 - 1000%
RUN
Time
ON
OFF
SLEEP
Less than Pr. 575 Pr. 575 or more
SLEEP period
PID
Cancel
level
Decelerates
to a stop*

269
PID control
4
PARAMETERS
(8) PID monitor function
⋅The PID control set value, measured value and deviation value can be displayed on the operation panel and output
from terminal CA, AM.
⋅Integral value indicating a negative % can be displayed on the deviation monitor. 0% is displayed as 1000. (The
deviation monitor cannot be output from the terminal CA, AM.)
⋅For the monitors, set the following values in Pr. 52 DU/PU main display data selection, Pr. 54 CA terminal function
selection, and Pr. 158 AM terminal function selection.
* When neither of C42(Pr.934) nor C44(Pr.935) setting is "9999", minimum increment changes from % to no unit, and the full scale value for
terminal CA/AM changes from 100% to the larger value between C42(Pr.934) PID display bias coefficient and C44(Pr.935) PID display gain
coefficient. (The smaller value between C42(Pr.934) and C44(Pr.935) becomes the minimum value.)
(9) Adjustment procedure
Setting Monitor Description Minimum
Increments*
Terminal CA, AM
Full Scale* Remarks
52 PID set point
0.1 100%/C42(Pr.934) or
C44(Pr.935)
For deviation input (Pr. 128 = 10, 11, 110, 111), the monitor
value is always displayed as 0.
For the setting value "67", monitoring is available even
when PID control is inactive.
53 PID measured value
67 PID measured value 2
54 PID deviation 0.1 — Value cannot be set to Pr. 54 or Pr. 158.
The PID deviation value of 0% is displayed as 1000.
Parameter setting Adjust the PID control parameters, Pr. 127 to Pr. 134, Pr. 553, Pr. 554, and
Pr. 575 to Pr. 577.
Terminal setting Set the I/O terminals for PID control. (Pr. 178 to Pr. 189 (Input terminal
function selection), Pr. 190 to Pr. 196 (output terminal function selection))
Turn ON the X14 signal. PID control is available without turning X14 signal ON when Pr.128 =
"50, 51, 60, 61, 110, 111, 120, 121".
Operation

270
PID control
(10) Calibration example
(A detector of 4mA at 0°C and 20mA at 50°C is used to adjust the room temperature to 25°C under PID control.
The set point is given to across inverter terminals 2 and 5 (0 to 5V).)
Start
Determination of set point
Conversion of set point into %
Make calibration.
Setting of set point
Operation
Is the set point stable?
Parameter adjustment Parameter optimization
Adjustment end
Yes
No
When the parameter unit is used for operation, input the set point to
Pr. 133.
When performing operation, first set the proportional band (Pr. 129) to a
slightly larger value, the integral time (Pr. 130) to a slightly longer time, and
the differential time (Pr. 134) to "9999" (no function), and while looking at
the system operation, decrease the proportional band (Pr. 129) and
increase the integral time (Pr. 130). For slow response system where a
deadband exists, differential control (Pr. 134) should be turned ON and
increased slowly.
Determine the set point of
what is desired to be adjusted.
Calculate the ratio of the set
point to the detector output.
Input the set point.
To stabilize the measured value,
change the proportional band (Pr.
129) to a larger value, the integral
time (Pr. 130) to a slightly longer
time, and the differential time (Pr.
134) to a slightly shorter time.
While the measured value is stable
throughout the operation status, the
proportional band (Pr. 129) may be
decreased, the integral time (Pr. 130)
decreased, and the differential time
(Pr. 134) increased.
Set the proportional band (Pr.
129) to a slightly larger value,
the integral time (Pr. 130) to a
slightly longer time, and the
differential time (Pr. 134) to
"9999" (no function), and turn
ON the start signal.
Make the following calibration* when the target setting input (0 to 5V) and
detector output (4 to 20mA, 0 to 100%) must be calibrated.
Set the room temperature to 25 C.
Set Pr. 128 and turn ON the X14 signal to enable PID control.
Detector specifications
When 0 C 4mA and 50 C 20mA are used, the set point 25 C is 50%
on the assumption that 4mA is 0% and 20mA is 100%.
(Converting set point to % is unnecessary when both of C42(Pr.934) and
C44(Pr.935) "9999".)
When setting 50% as the set point with voltage input
In the specification of terminal 2, 0V converts to 0% and 5V to 100%.
Thus, set 2.5V for 50% to terminal 2.
When setting 50% as the set point with parameter
Set "50" to Pr.133.
(When both of C42(Pr.934) and C44(Pr.935) are set other than "9999", set
"25" as the set point (no % conversion) directly to the Pr.133.)
*When calibration is required
To perform calibration for detector output and set point input, set calibration parameters Pr. 902 and Pr. 903 (terminal
2), or Pr. 904 and Pr. 905 (terminal 4). However, use Pr. 934 and Pr. 935 instead of Pr. 904 and Pr. 905 when both of C42
(Pr. 934) and C44(Pr. 935) ≠ "9999". Make calibration in the PU mode during an inverter stop.
(For the details of Pr. 902 to Pr. 905, refer to page 177. For the details of Pr. 934 and Pr. 935, refer to page 271.)

271
PID control
4
PARAMETERS
<Set point input calibration>
1) Setting with terminal 2 input
1. Apply the input voltage of 0% set point setting (e.g. 0V) across terminals 2 and 5.
2. Enter in C2 (Pr. 902) the frequency which should be output by the inverter at the deviation of 0% (e.g. 0Hz).
3. In C3 (Pr. 902), set the voltage value at 0%.
4. Apply the voltage of 100% set point (e.g. 5V) to across terminals 2 and 5.
5. Enter in Pr. 125 the frequency which should be output by the inverter at the deviation of 100% (e.g. 60Hz).
6. In C4 (Pr. 903), set the voltage value at 100%.
2) Setting with Pr. 133
When both or one of C42 (Pr. 934) and C44 (Pr. 935) is "9999".
For the set point, set a % converted value in the range of 0 to 100%.
When both of C42 (Pr. 934) and C44 (Pr. 935) ≠ "9999".
For the set point, set PID coefficient, which corresponds with 0 to 100%.
<Measured value calibration>
1) When both or one of C42 (Pr.934) and C44 (Pr.935) is "9999".
1. Apply the input current of 0% measured value (e.g. 4mA) across terminals 4 and 5.
2. Make calibration using C6 (Pr. 904).
3. Apply the input current of 100% measured value (e.g. 20mA) across terminals 4 and 5.
4. Make calibration using C7 (Pr. 905).
2) When both of C42 (Pr.934) and C44 (Pr.935) ≠ "9999".
1. Apply the input current of 0% measured value (e.g. 4mA) across terminals 4 and 5.
2. Set PID display value at 0% measured value (example: 15(°C)) to C42 (Pr. 934) , and calibrate C43 (Pr. 934).
3. Apply the input current of 100% measured value (e.g. 20mA) across terminals 4 and 5.
4. Set PID display value at 100% measured value (example: 35(°C)) to C44 (Pr. 935), and calibrate C45 (Pr. 935).
The results of the above calibration are as shown below:
REMARKS
⋅The frequency set in C5 (Pr. 904) and Pr. 126 should be the same as set in C2 (Pr. 902) and Pr. 125.
Pr. 133
Setting
Pr. 934,
Pr. 935
Setting
Set Point Setting Measured Value
(Terminal 4) Manipulated Variable
9999 —
(Terminal 2)
Other than
9999
Both or one
is 9999
(Pr.133)
Other than
9999
(Pr.133)
Set PID coefficient
corresponding with 0 to 100%.
100
0
05(V)
Set point signal input
Set point
(%)
100
0
020
C7(Pr.905)
(mA)
Measured value
input signal
Measured
Value
(%)
4
C6(Pr.904)
60
(Pr.125)
0
C2(Pr.902)
0100
Deviation(%)
Manipulated
Variable(Hz)
100
0
C5(Pr.904) Pr.126
Set point setting
Set point
(%)
100
0
C42(Pr.934) C44(Pr.935)
Set point
(%)
100
0
020
C45(Pr.935)
(mA)
Measured value
input signal
Measured
value
(%)
4
C43(Pr.934)

272
PID control
CAUTION
⋅If the multi-speed (RH, RM, RL signal) or Jog operation (JOG signal) is entered with the X14 signal ON, PID control is stopped
and multi-speed or Jog operation is started.
⋅If the setting is as follows, PID control becomes invalid.
Pr. 22 Stall prevention operation level = "9999" (analog variable)
Pr. 79 Operation mode selection = "6" (switchover mode))
⋅When the Pr. 128 setting is "20, 21, 120, 121", note that the input across inverter terminals 1 and 5 is added to the set value
across terminals 2 and 5.
⋅Changing the terminal function using any of Pr. 178 to Pr. 189, Pr. 190 to Pr. 196 may affect the other functions. Please set
parameters after confirming the function of each terminal.
⋅When PID control is selected, the minimum frequency is the frequency set in Pr. 902 and the maximum frequency is the
frequency set in Pr. 903. (Pr. 1 Maximum frequency and Pr. 2 Minimum frequency settings are also valid.)
⋅The remote operation function is invalid during PID operation.
⋅When the control is switched to PID control during
normal operation, the frequency command value
calculated by PID operation using 0Hz as standard is
used without the frequency during the operation.
PID action
Frequency
command
PID set point
Frequency command
during normal operation
ON
Operation when control is switched to PID control during normal operation
Normal operation PID operation Normal operation

273
PID control
4
PARAMETERS
4.20.2 Bias and gain calibration for PID displayed values
(Pr. 241, Pr. 759, C42(Pr. 934) to C45(Pr. 935))
(1) Calibration for PID displayed values (C42(Pr. 934) to C45(Pr. 935))
⋅Set PID display bias coefficient for terminal 4 input with C42(Pr. 934).
(Initial value is the coefficient for 4mA.)
⋅Set PID display gain coefficient for 20mA of the frequency command current (4 to 20mA) with C44(Pr. 935).
⋅When both of C42(Pr. 934) and C44(Pr. 935) ≠ "9999" and Pr.133 is set as the set point, the setting of C42(Pr. 934) is
treated as 0%, and C44(Pr. 935) as 100%.
⋅Three methods of bias/gain adjustment for PID displayed values are the following.
(a)Method to adjust any point by application of voltage (current) across the terminals 4 and 5.
(b)Method to adjust any point without application of voltage (current) across terminals 4 and 5.
(c)Method to adjust only the frequency without adjusting the voltage (current).
(For the detail of (a) to (c), refer to page 177.
Make adjustment by assuming C7 (Pr. 905) as C45 (Pr. 935), and Pr. 126 as C44 (Pr. 935).)
⋅When both of C42(Pr. 934) and C44(Pr. 935) ≠ "9999", bias/gain calibration is available for analog value of set
point, measured value, deviation value to perform PID control.
⋅"Bias" / "gain" function can adjust the relation between PID displayed coefficient and measured value input
signal. Examples of measured value input signals are 0 to 5VDC, 0 to 10VDC, or 4 to 20mADC, and they are
externally input.
Parameter
Number Name Initial
Value
Setting
Range Description
241 *1 Analog input display
unit switchover 00 Displayed in % Select the unit of analog input display.
1 Displayed in V/mA
759 *1
PID unit selection 9999 0 to 43, 9999 This parameter changes unit of parameters and monitored
items that are related to PID control. Refer to page 320.
C42
(934) *2 PID display bias
coefficient 9999
0 to 500.00 Set the coefficient on bias (minimum) side of terminal 4 input.
9999 Displayed in %.
C43
(934) *2 PID display bias
analog value 20% 0 to 300.0% Set the converted % on bias (minimum) side current /voltage of
terminal 4 input.
C44
(935) *2 PID display gain
coefficient 9999 0 to 500.00 Set the coefficient on gain (maximum) side of the terminal 4
input.
9999 Displayed in %.
C45
(935) *2 PID display gain
analog value 100% 0 to 300.0% Set the converted % on gain (maximum) side of current/
voltage of terminal 4 input.
The above parameters can be set when Pr. 160 User group read selection = "0". (Refer to page 190)
... Specifications differ according to the date assembled. Refer to page 400 to check the SERIAL number.
*1 The above parameters allow its setting to be changed during operation in any operation mode even if "0" (initial value) is set in Pr. 77 Parameter
write selection.
*2 The parameter number in parentheses is the one for use with the parameter unit (FR-PU04/FR-PU07(-01)).
CAUTION
⋅When the voltage/current input specifications are changed with voltage/current input switch and using Pr. 73 and Pr. 267, be sure
to make calibration.
100
0
Frequency setting signal
100%
Initial value
Bias
C42(Pr.934)
Gain
C44(Pr.935)
0
20
4 20mA
Coefficient
C43(Pr.934) C45(Pr.935)

274
PID control
⋅Take caution when the following condition is satisfied because the inverter recognizes the deviation value as a
negative (positive) value even though a positive (negative) deviation is given:
Pr. 934 PID display bias coefficient > Pr. 935 PID display gain coefficient
To perform a reverse operation, set the forward operation in Pr. 128 PID action selection. To perform a forward
operation, set the reverse operation in Pr. 128. In this case, the PID output shutoff release level is (1000 - Pr. 577).
(Example) Set the following: Pr. 934 = "500" or 20%
(4mA is applied), Pr. 935 = "100" or
100% (20mA is applied).
When the set point=400 and the
measured value=360, the deviation is
+40 (>0), but the inverter recognizes the
deviation with -10% (<0). Because of
this, operation amount does not
increase in the reverse operation
setting.
The operation amount increases when
the forward operation is set.
To perform PID output shutoff release at
deviation of +40 or higher, set Pr. 577 =
"960."
(2) Analog input display unit changing (Pr. 241)
⋅You can change the analog input display unit (%/V, mA) for analog input bias/gain calibration.
⋅Depending on the terminal input specification set to Pr. 73, Pr. 267, and voltage/current input switch the display units
of C3(Pr. 902), C4(Pr. 903), C43(Pr. 934), C45(Pr. 935) change as shown below.
Pr. 934 < Pr. 935 (normal setting) Pr. 934 ≥ Pr. 935
Reverse operation Reverse operation
setting to Pr. 128 Reverse operation Forward operation
setting to Pr. 128
Forward operation Forward operation
setting to Pr. 128 Forward operation Reverse operation
setting to Pr. 128
PID output shutoff release
level Pr. 577 - 1000 PID output shutoff release
level 1000 - Pr. 577
Analog Command (Terminal 4)
(according to Pr. 73, Pr. 267, and Voltage/Current
Input Switch)
Pr. 241 = 0 (Initial Value) Pr. 241 = 1
0 to 5V input 0 to 5V →
displayed in 0 to 100%(0.1%).
0 to 100% →
displayed in 0 to 5V(0.01V).
0 to 10V input 0 to 10V →
displayed in 0 to 100%(0.1%).
0 to 100% →
displayed in 0 to 10V(0.01V).
4 to 20mA input 0 to 20mA →
displayed in 0 to 100%(0.1%).
0 to 100% →
displayed in 0 to 20mA(0.01mA).
0100%
500
20%
100
400
360
(0%) (25%)(35%) (100%)
Set point
Measured value
↓
Deviation -10%
* ( ) indicates the deviation value
which the inverter can
recognize
Deviation +40

275
PID control
4
PARAMETERS
4.20.3 Pre-charge function (Pr.760 to Pr. 769)
This function is to drive the motor at a certain speed before starting PID control. The motor is operated at Pr. 127
PID control automatic switchover frequency at start until a pre-charge ending condition is satisfied. PID control starts
after a pre-charge ending condition is satisfied. (This function is useful for a pump with a long hose. Without this
function, PID control would start before the pump is filled with water, and proper control would not be performed. )
Pre-charge function is also valid for a start after the PID output suspension (SLEEP). PID output suspension
(SLEEP) function is not performed until the pre-charge operation ends.
Parameter
Number Name Initial
Value
Setting
Range Description
760 Pre-charge fault
selection 0
0
When the pre-charged amount exceeds Pr. 763 or the pre-
charged time exceeds Pr. 764, the output is immediately
shutoff, and the fault (E.PCH) is output.
1
When the pre-charged amount exceeds Pr. 763 or the pre-
charged time exceeds Pr. 764, the motor decelerates to stop,
and the fault (E.PCH) is output.
761 Pre-charge ending
level 9999 0 to 100% *1 Set the measurement level to end the pre-charge operation.
9999 Without pre-charge ending level
762 Pre-charge ending time 9999 0.0 to 3600s Set the time to end the pre-charge operation.
9999 Without pre-charge ending time
763 Pre-charge upper
detection level 9999 0 to 100% *1
Set the upper limit for the pre-charged amount. If the pre-
charged amount exceeds the set level, the fault (E.PCH) is
output.
9999 Without pre-charge upper detection level
764 Pre-charge time limit 9999 0.0 to 3600s Set the time limit for the pre-charge operation. If the pre-
charged time exceeds the set level, the fault (E.PCH) is output.
9999 Without pre-charge time limit
765 Second pre-charge
fault selection 0
0
When the pre-charged amount exceeds Pr. 768 or the pre-
charged time exceeds Pr. 769 while the RT signal is ON, the
fault (E.PCH) is output.
1
When the pre-charged amount exceeds Pr. 768 or the pre-
charged time exceeds Pr. 769 while the RT signal is ON, the
motor decelerates to stop, and the fault (E.PCH) is output.
766 Second pre-charge
ending level 9999 0 to 100% *1 Set the measurement level to end the pre-charge operation,
which is performed while the RT signal is ON.
9999 Without second pre-charge ending level
767 Second pre-charge
ending time 9999 0.0 to 3600s Set the time to end the pre-charge operation, which is
performed while the RT signal is ON.
9999 Without second pre-charge ending time
768 Second pre-charge
upper detection level 9999 0 to 100% *1
Set the upper limit for the pre-charged amount, which is
charged while the RT signal is ON. If the pre-charged amount
exceeds the set level, the fault (E.PCH) is output.
9999 Without second pre-charge ending level
769 Second pre-charge
time limit 9999 0.0 to 3600s
Set the time limit for the pre-charge operation, which is
performed while the RT signal is ON. If the pre-charged time
exceeds the set level, the fault (E.PCH) is output.
9999 Without second pre-charge time limit
The above parameters can be set when Pr. 160 User group read selection = "0". (Refer to page 190)
... Specifications differ according to the date assembled. Refer to page 400 to check the SERIAL number.
*1 Setting values of Pr. 761, Pr. 763, Pr. 766, Pr. 768 are without unit when "9999" is set to both of C42(Pr. 934) and C44(Pr. 935).

276
PID control
(1) Operation selection for the pre-charge function
The pre-charge function ends when any of the following conditions is satisfied. It also ends when the start signal turns
OFF or the output is shutoff (except for the PID output suspension function (SLEEP)).
Using parameters, set the pre-charge ending conditions and the pre-charge function to be valid or invalid.
* When two or more conditions are satisfied, the pre-charge operation ends by the first-satisfied condition.
⋅Starting the pre-charge operation
Pre-charge operation starts when a start command is given (after the PID output suspension (SLEEP) or the MRS
(output shutoff) signal cancellation) while the pre-charge operation is set active by parameters.
⋅Ending the pre-charge operation
The pre-charge operation ends and PID control starts when any of the ending conditions in the above table is satisfied.
Pre-charge ending condition Related parameter
Measured
amount The measured amount reaches Pr. 766 Pre-charge ending level or higher. Pr. 761
Time The pre-charge operation lasts Pr. 767 Pre-charge ending time or longer. Pr. 762
Signal The pre-charge end command (X78) is input. Pr. 178 to Pr. 189
Pr. 127
PID control
automatic
switchover
frequency
Pre-charge ending condition *
Pre-charge
function Valid pre-charge ending condition
Pr. 761
Pre-charge
ending level
Pr. 762
Pre-charge
ending time
Pre-charge
end
command
(X77)
9999 - - - Invalid -
Other than
9999
9999
9999 Not assigned
Assigned
Valid
--X77
Other than
9999
Not assigned - Time -
Assigned - Time X77
Other than
9999
9999
Not assigned Measured
amount --
Assigned Measured
amount -X77
Other than
9999
Not assigned Measured
amount Time -
Assigned Measured
amount Time X77
REMARKS
⋅If the X77 or X78 signal is ON at start after the PID output suspension (SLEEP) or the output shutoff cancellation, PID control
starts without performing the pre-charge operation.
⋅PID output suspension (SLEEP) is not performed until the pre-charge operation ends.
⋅During the pre-charge operation, it is regarded as integrated value = estimated value. The motor speed may drop shortly from
the automatic switchover frequency depending on the parameter settings.
⋅Parameter changes and switchover to the second PID control are applied immediately. If PID control has not started when the
settings were changed, PID control starts with changed settings. (If PID control has already started, these settings do not apply.
If the changed settings already satisfy a condition to start PID control, the PID control starts as soon as these are changed. )

277
PID control
4
PARAMETERS
Pre-charge operation
⋅When the measured amount reaches the pre-charge ending level
When the measured amount reaches the Pr. 761
setting or higher, the pre-charge operation
ends, and PID control starts.
Pr. 761 Pre-charge ending level ≠ 9999
⋅When the elapsed time reaches the pre-charge ending time
When the pre-charging time reaches the Pr. 762
setting or higher, the pre-charge operation
ends, and PID control starts.
Pr. 761 Pre-charge ending level = 9999
Pr. 762 Pre-charge ending time ≠ 9999
⋅When the signal is input to end the pre-charge operation
When the X77 signal turns ON, the pre-charge
operation ends, and the PID control starts.
(If a start command is given while the X77
signal is ON, the pre-charge operation is not
performed, and PID control is performed from
the beginning. )
Pr. 178 to Pr. 189 = X77 assigned
Time
Time
Pr.127
0 Hz
STF
PID control
Pr.761
Measured value[PSI]
Output frequency
[Hz]
Output signal
Y49
Pre-charge
Ending level
Pr.127
0 Hz
STF
PID control
Pr.762
Output frequency
[Hz]
Output
signal
Y49
Pre-charge
Ending time
Time
Pre-charge end
command
X77
Pr.127
0 Hz
STF
PID control
Output frequency
[Hz]
Output signal
Y49 Pre-charge
Time
20ms or more
REMARKS
⋅If the X77 signal stays ON, the pre-charge
operation is not performed after the PID
output suspension (SLEEP). To enable the
X77 signal function after the PID output
suspension (SLEEP), confirm the during pre-
charge operation signal (Y49) = OFF, and
turn OFF the X77 signal.
⋅To perform PID control immediately after the
PID output suspension (SLEEP), keep the
X77 signal ON until the PID control ends.

278
PID control
Pre-charge operation at output shutoff
When the pre-charge operation is valid, the pre-charge operation is performed at the output shutoff cancellation.
(The pre-charge operation is also performed even if the automatic restart after instantaneous power failure is valid.)
When the output is shutoff during PID control, which is performed after the pre-charge operation
When the output is shutoff during the pre-charge operation
REMARKS
If the output shutoff is canceled while the X77 signal is ON, the pre-charge operation is not performed and PID control is
performed.
Pr.127
0Hz
STF
MRS
Y47
Y49
Output signal
Pr.762
Pr.762
PID control PID control
Pre-charge Pre-charge
Output frequency[Hz]
Output
shutoff
X77 OFF
Pre-charges again.
Time
Pr.127
0Hz
STF
MRS
Y47
Y49
Output signal
Pr.762 Pr.762
PID control
Pre-charge Pre-charge
Output frequency
[Hz]
Pre-charge
Output shutoff
Time

279
PID control
4
PARAMETERS
When the operation method is changed to PID control from another control
When the control method is changed to PID control from a control with higher priority in frequency command (multi-
speed setting, Jog operation, etc.), the motor is accelerated/decelerated until its speed reaches the automatic
switchover frequency, and the pre-charge is performed.
Pr.127
0Hz
STF
Y47
Y49
Output signal
Pr.762
Pre-charge
Multi-speed operation
RH
PID control
Time

280
PID control
(2) Pre-charge protective function
The protective function is activated when the elapsed time or measured amount reaches the set level during the pre-
charge operation. When the level is exceeded, Y51 to Y54 signals are turned ON depending on the control method, the
output is shutoff, and the fault (E.PCH) is output. For Pr. 760 Pre-charge fault selection, select to shutoff the output and
output the fault immediately after a fault occurrence (Pr. 760 = 0), or to output the fault after deceleration to a stop (Pr.
760 = 0). (Pre-charge protective function is effective whether the pre-charge ending conditions are set or not.)
Pre-charge limit level setting is available when the following conditions are satisfied:
⋅Ending time (Pr. 762) < Time limit (Pr. 764)
⋅Ending level (Pr. 761) < Upper detection level (Pr. 763)
REMARKS
When the protective function activates (including during deceleration to stop), Y51 to Y54 signals are kept ON once they are
output whether PID control is valid or invalid. If a fault occurs after deceleration to stop, the fault is output after the stop whether
PID control is valid or invalid.
The output of signal Y51 to Y54 can be released by a reset or the retry operation.
Limit by time
The fault (E.PCH) is output
when the elapsed time reaches
Pr. 764 Pre-charge time limit. With
Pr. 760 Pre-charge fault selection,
you can select to shut off the
output and output the fault
immediately after E.PCH, or to
output the fault after
deceleration to a stop.
Retry operation is performed at
the fault output (E.PCH) only if
Pr. 65 = "0 or 4."
Limit by the measured amount
The fault (E.PCH) is output
when the measured amount
exceeds Pr. 763 Pre-charge upper
detection level. With Pr. 760 Pre-
charge fault selection, you can
select to shut off the output and
output the fault immediately
after E.PCH, or to output the
fault after deceleration to a stop.
Retry operation is performed at
the fault output (E.PCH) only if
Pr. 65 = "0 or 4."
Output frequency
[Hz]
Pr.761
Pr.127
0 Hz
STF
Measured value[PSI]
Output signal
Y49
Pre-charge
Pr.764
Y51
When Pr. 760 =1,
the fault is output after
deceleration to a stop.
When Pr. 760 =1,
the fault is output after
deceleration to a stop.
When Pr. 760 =0,
the output is immediately
shutoff and the fault is output.
When Pr. 760 =0,
the output is immediately
shutoff and the fault is output.
ALM
Time
Time
Over time limit
Ending level
Time limit
E.PCH
E.PCH
Pr.127
0 Hz
STF
Pr.762
Output frequency
[Hz]
Output signal
Y49
Pre-charge
Pr.763
Measured value[PSI]
Y53
ALM
Exceeding measured amount
Time
Time
When Pr.760 =1, the fault is output after
deceleration to a stop.
When Pr.760 =1, the fault is output after
deceleration to a stop.
When Pr.760 =0,
the output is immediately
shutoff and the fault is output.
When Pr.760 =0,
the output is immediately
shutoff and the fault is output.

281
PID control
4
PARAMETERS
4.20.4 Second PID function (Pr.753 to Pr. 758, Pr.765 to Pr.769)
When the RT signal is ON and Pr. 753 Second PID action selection ≠ 9999, PID control is commanded by the
second function parameters.
When Pr. 753 = 9999, normal PID control is performed even if the second functions are valid.
When the control method is switched from the second PID control to the normal PID control, the integral value is
estimated. The integral value is estimated by calculating the integral term with the output frequency and the P
term. This method is same as when the control method changes to PID control when the frequency reaches the
automatic switchover frequency.
Parameter
Number Name Initial
Value
Setting
Range Description
753 Second PID action
selection 9999
10, 110 *2 PID reverse action Deviation value signal input
(terminal 1 *4)
11, 111 *2 PID forward action
20, 120 *2 PID reverse action Measured value (terminal 4 *5)
Set point (terminal 2 *4 or Pr. 133)
21, 121 *2 PID forward action
50 *2 PID reverse action Deviation value signal input
(L
ON
W
ORKS
, CC-Link, BACnet)
51 *2 PID forward action
60 *2 PID reverse action Measured value, set point input
(L
ON
W
ORKS
, CC-Link, BACnet)
61 *2 PID forward action
70 *6 PID reverse action Deviation value signal input
(PLC function)
71 *6 PID forward action
80 *6 PID reverse action Measured value, set point input
(PLC function)
81 *6 PID forward action
90 *6 PID reverse action Deviation value signal input
(PLC function)
(Not reflected to the inverter frequency)
91 *6 PID forward action
100 *6 PID reverse action Measured value, set point input
(PLC function)
(Not reflected to the inverter frequency)
101 *6 PID forward action
9999 Normal PID control is performed regardless of the second PID
control parameter settings.
754 Second PID control
automatic switchover
frequency
9999 0 to 400Hz Set the frequency at which the control is automatically
changed to PID control while the RT signals is ON.
9999 Without second PID control automatic switchover function
755 *1 Second PID action set
point 9999 0 to 100% *3 Set the set point for PID control, which is performed while the
RT signal is ON.
9999 Terminal 2 input is the set point while the RT signal is ON.
756 *1 Second PID
proportional band 100% 0.1 to 1000%
Set the proportional band for PID control, which is performed
while the RT signal is ON.
If the proportional band is narrow (parameter setting is small),
the manipulated variable varies greatly with a slight change of
the measured value. Hence, as the proportional band narrows,
the response sensitivity (gain) improves but the stability
deteriorates, e.g. hunting occurs.
Gain Kp = 1/proportional band
9999 Without second proportional band
757 *1 Second PID integral
time 1s 0.1 to 3600s
Set the PID integral time for PID control, which is performed
while the RT signal is ON.
When deviation step is input, time (Ti) is the time required for
integral (I) action to provide the same manipulated variable as
proportional (P) action.
As the integral time decreases, the set point is reached earlier
but hunting occurs more easily.
9999 Without second integral control
758 *1 Second PID differential
time 9999
0.01 to
10.00s
Set the PID differential time for PID control, which is performed
while the RT signal is ON.
When deviation lamp is input, time (Td) is the time required to
provide the manipulated variable of only the proportional (P)
action. As the differential time increases, greater response is
made to a deviation change.
9999 Without second differential control

282
PID control
765 Second pre-charge
fault selection 0
0
When the pre-charged amount exceeds Pr. 768 or the pre-
charged time exceeds Pr. 769 while the RT signal is ON, the
fault (E.PCH) is output.
1
When the pre-charged amount exceeds Pr. 768 or the pre-
charged time exceeds Pr. 769 while the RT signal is ON, the
motor decelerates to stop, and the fault (E.PCH) is output.
766 Second pre-charge
ending level 9999 0 to 100% *3 Set the measurement level to end the pre-charge operation,
which is performed while the RT signal is ON.
9999 Without second pre-charge ending level
767 Second pre-charge
ending time 9999 0.0 to 3600s Set the time to end the pre-charge operation, which is
performed while the RT signal is ON.
9999 Without second pre-charge ending time
768 Second pre-charge
upper detection level 9999 0 to 100% *3
Set the upper limit for the pre-charged amount, which is
charged while the RT signal is ON. If the pre-charged amount
exceeds the set level, the fault (E.PCH) is output.
9999 Without second pre-charge ending level
769 Second pre-charge
time limit 9999 0.0 to 3600s
Set the time limit for the pre-charge operation, which is
performed while the RT signal is ON. If the pre-charged time
exceeds the set level, the fault (E.PCH) is output.
9999 Without second pre-charge time limit
The above parameters can be set when Pr. 160 User group read selection = "0". (Refer to page 190)
... Specifications differ according to the date assembled. Refer to page 400 to check the SERIAL number.
*1 The above parameters allow its setting to be changed during operation in any operation mode even if "0" (initial value) is set in Pr. 77 Parameter
write selection.
*2 PID control is available without turning X14 signal ON when Pr.128 = "50, 51, 60, 61, 110, 111, 120, 120".
*3 Setting values of Pr.755, Pr.766, Pr.768 are without unit when "9999" is set to both of C42(Pr.934) and C44(Pr.935).
*4 Input specification for the terminals are determined by Pr.73 Analog input selection.
*5 Input specification for the terminal is determined by Pr.267 Terminal 4 input selection.
*6 Refer to the FR-F700 PLC function programming manual for details of the PLC function.
Normal PID control (RT signal is OFF) Second PID control (RT signal is ON)
Pr.128 PID action selection Pr.753 Second PID action selection
Pr.127 PID control automatic switchover frequency Pr.754 Second PID control automatic switchover
frequency
Pr.133 PID action set point Pr.755 Second PID action set point
Pr.129 PID proportional band Pr.756 Second PID proportional band
Pr.130 PID integral time Pr.757 Second PID integral time
Pr.134 PID differential time Pr.758 Second PID differential time
Pr.760 Pre-charge fault selection Pr.765 Second pre-charge fault selection
Pr.761 Pre-charge ending level Pr.766 Second pre-charge ending level
Pr.762 Pre-charge ending time Pr.767 Second pre-charge ending time
Pr.763 Pre-charge upper detection level Pr.768 Second pre-charge upper detection level
Pr.764 Pre-charge time limit Pr.769 Second pre-charge time limit
REMARKS
⋅The control switches between PID control and second PID control by the following operation:
⋅ Turning ON/OFF the RT signal while Pr. 753 ≠ 9999
⋅ Setting "9999" or a value other than "9999" in Pr. 753 while the RT signal is ON.
⋅The RT signal acts as the second function selection signal and makes the other second functions valid. (Refer to page 125)
⋅In the initial setting, the RT signal is assigned to the RT terminal. By setting "3" to any of Pr. 178 to Pr. 189 (Input terminal function
selection), you can assign the RT signal to the other terminal.
♦ Parameters referred to ♦
Pr. 59 Remote function selection Refer to page 98
Pr. 73 Analog input selection Refer to page 171
Pr. 79 Operation mode selection Refer to page 195
Pr. 178 to Pr. 189 (input terminal function selection) Refer to page 122
Pr. 190 to Pr. 196 (output terminal function selection) Refer to page 128
Pr. 759 PID unit selection Refer to page 261
C2 (Pr. 902) to C7 (Pr. 905) Frequency setting voltage (current) bias/gain Refer to page 177
Parameter
Number Name Initial
Value
Setting
Range Description

283
PID control
4
PARAMETERS
4.20.5 Advanced PID function (pump function) (Pr. 554, Pr. 575 to Pr. 591)
PID control function can adjust the volume of water, etc. by controlling a pump. Multiple motors (4 motors
maximum) can be controlled by switching between the inverter-driven operation and commercial power-
driven operation. Use Pr. 579 Motor connection function selection to select switchover operation of the motor. Up
to three auxiliary motors can be connected.
Parameter
Number Name Initial
Value
Setting
Range Description
554 PID signal operation selection 00 to 3,
10 to 13
Select the operation to be performed at
the detection of upper, lower, and
deviation limit for the measured value
input. The operation for PID output
suspension function can be selected.
575 Output interruption detection
time 1s 0 to 3600s
The inverter stops operation if the output
frequency after PID operation remains at
less than the Pr. 576 setting for longer than
the time set in Pr. 575.
9999 Without output interruption function
576 Output interruption detection
level 0Hz 0 to 400Hz Set the frequency at which the output
interruption processing is performed.
577 Output interruption cancel level 1000% 900 to 1100%
Set the level (Pr. 577 minus 1000%) to
release the PID output interruption
function.
578
Auxiliary motor operation selection
0
0 No auxiliary motor operation
1 to 3 Set the number of auxiliary motors to be
run
579 Motor connection function
selection 0
0 Basic system
1 Alternative system
2 Direct system
3 Alternative-direct system
580 MC switching interlock time 1s 0 to 100s You can set the time until MC switchover
interlock time when Pr. 579 = "2, 3" is set.
581 Start waiting time 1s 0 to 100s
You can set the time from when the MC is
switched until it starts when Pr. 579 = "2,
3". Set this time a little longer than the MC
switching time.
582 Auxiliary motor connection-time
deceleration time 1s
0 to 3600/360s
*1
You can set the deceleration time for
decreasing the output frequency of the
inverter if a motor connection occurs
under advanced PID control.
9999 The output frequency is not forcibly
changed.
583 Auxiliary motor disconnection-
time acceleration time 1s
0 to 3600/360s
*1
You can set the acceleration time for
increasing the output frequency of the
inverter if a motor disconnection occurs
under advanced PID control.
9999 The output frequency is not forcibly
changed.
584
Auxiliary motor 1 starting frequency
60Hz 0 to 400Hz Set the frequency to connect an auxiliary
motor.
585
Auxiliary motor 2 starting frequency
60Hz 0 to 400Hz
586
Auxiliary motor 3 starting frequency
60Hz 0 to 400Hz
587
Auxiliary motor 1 stopping frequency
0Hz 0 to 400Hz Set the frequency to open an auxiliary
motor.
588
Auxiliary motor 2 stopping frequency
0Hz 0 to 400Hz
589
Auxiliary motor 3 stopping frequency
0Hz 0 to 400Hz
590
Auxiliary motor start detection time
5s 0 to 3600s You can set the delay time until the
auxiliary motor is started.
591
Auxiliary motor stop detection time
5s 0 to 3600s You can set the delay time until the
auxiliary motor is stopped.
The above parameters can be set when Pr. 160 User group read selection = "0". (Refer to page 190)
....Specifications differ according to the date assembled. Refer to page 400 to check the SERIAL number.
*1 Depends on the Pr. 21 Acceleration/deceleration time increments setting. The initial value for the setting range is "0 to 3600s" and the setting
increments is "0.1s".

284
PID control
(1) Operation
· Set the number of commercial power supply operation motors in Pr. 578 Auxiliary motor operation selection and
motor switching method in Pr. 579 Motor connection function selection.
*1 The starting order of motors is M2 → M3 → M1 if the last order is M1 → M2 → M3. (Pr. 579 = "1")
*2 The motor status in the order of elapsed time after the last inverter driving completion, from the longest (has not inverter-driven for the longest
time) to the shortest. The motor 1 (M1) starts first when power is turned ON for the first time or after reset. (Pr. 579 = "3")
Pr.579
Setting Name Description
0Basic system
The motor to be inverter-driven is always fixed and you can increase/decrease the number of
motors commercial power-driven by turning on and off the MC between the power supply and
motor with the output frequency.
1Alternative
system
As same as basic system (Pr. 579 = "0"), the motor to be driven by the inverter is fixed during
operation and you can control the number of motors operated by the commercial power with the
output frequency. When the inverter stops by the sleep function, the MC between the inverter and
motor is switched to switch motors to be inverter-driven.
2Direct system
When the start signal is entered, the motor is started by the inverter. When the conditions to start the
next motor are established, switching MCs between the inverter and motor and the power supply and
motor will change the inverter driven motor to commercial power-supply operation and start the next
motor by the inverter. Adversely, when conditions to stop the motor is established while multiple motors
are running, motors stop in order of first started motor (in the commercial power-supply operation).
3Alternative-
direct system
When the start signal is entered, the motor is started by the inverter. When the conditions to start
the next motor are established, switching MCs between the inverter and motor and the power
supply and motor will change the inverter driven motor to commercial power-supply operation and
start the next motor by the inverter. Conversely, when the conditions for stopping the motors are
enabled during running of several motors, the inverter-driven motor is decelerated to s stop and
the motors under commercial power supply operation are switched over to inverter-driven
operation after frequency search. Since frequency search is performed when the motor running
with commercial power-supply is switched to the inverter-driven operation, set a value other than
"9999" in Pr. 57 Restart coasting time. When Pr. 57 is set, the CS signal need not be turned ON.
REMARKS
· The starting order of motors to be driven returns to the initial status at an inverter reset. (Pr. 579 = "1, 2, 3")
·For Pr. 578 and Pr. 579, parameter write is disabled during operation. In addition, when the Pr. 578 or Pr. 579 setting has been
changed during stop, the starting order of motors also returns to the initial status.
1) Pr. 579 = 0
2) Pr. 579 = 1
3) Pr. 579 = 2
4) Pr. 579 = 3
Flow rate Q
Motor 1 (M1)
Motor 2 (M2)
Motor 3 (M3)
Motor 4 (M4)
Motor 1 (M1)
Motor 2 (M2)
Motor 3 (M3)
Motor 4 (M4)
Motor 1 (M1)
Motor 2 (M2)
Motor 3 (M3)
Motor 4 (M4)
Motor 1 (M1)
Motor 2 (M2)
Motor 3 (M3)
Motor 4 (M4)
Time
Time
Inverter operation drive
Commercial power supply
operation drive
Stop
Qmax
Q3
Q2
Q1
*2
*1
*2
*1

285
PID control
4
PARAMETERS
(2) System configuration
· Basic system (Pr. 579 = "0")
RST UVW
RT
10
2
5
1
4
FU
OL
IPF
SE
RO2
RO3
RO4
MC
RO2
MC
RO3
24VDC
024V
RO4
RO3
RO2
MC
M1
X64
STF
STR
JOG
X14
Power
supply
Inverter
MC
RO4
Reverse rotation
Forward rotation
Advanced PID
control selection
action switching
PID forward-reverse
Setting potentiometer
(Set point setting)
Deviation signal
Supplied water
For 2-wire type Detecto
r
When Pr. 183 = 14, Pr. 185 = 64,
Pr. 194 = 72, Pr. 193 = 73, Pr. 192 = 74
(Measured value) 4 to 20mA
Distributed water
Example
PUMP4
PUMP3
PUMP2
PUMP1
supply
Power
+
-
M4
M3
M2
Sink logic
SD

286
PID control
· Alternative system (Pr. 579 = "1"), direct system (Pr. 579 = "2"), alternative-direct system (Pr. 579 = "3")
*1 When driving three or more motors, use the plug-in option (FR-A7AR).
*2 Always provide mechanical interlocks for the MC.
(3) I/O signals
· Turn the X14 signal ON when performing advanced PID control. Set "14" in Pr. 186 to Pr. 189 (input terminal
function selection) to assign a function to the X14 signal.
· PID control depends on the Pr. 127 to Pr. 134, C42 to C45 settings. (Refer to page 261)
·Use
Pr.190 to Pr.196 (output terminal function selection)
or relay output option (FR-A7AR) to assign functions of motor
control signal to
Pr.320 to Pr.322 (RA1, RA2, RA3 output selection)
. (Only positive logic is available for output terminals.)
Signal
Output Terminal Function
Selection Setting Function
Positive
logic
Negative
logic
SLEEP 70 170 *1 During PID output interruption
*1 This value cannot be set in Pr. 320
to Pr. 322 (RA1, RA2, RA3 output
selection), parameters for relay
output option (FR-A7AR).
*2 Negative logic cannot be set.
RO1 71 — *2
Commercial-power supply side motor 1 connection
RO2 72 — *2
Commercial-power supply side motor 2 connection
RO3 73 — *2
Commercial-power supply side motor 3 connection
RO4 74 — *2
Commercial-power supply side motor 4 connection
RIO1 75 — *2 Inverter side motor 1 connection
RIO2 76 — *2 Inverter side motor 2 connection
RIO3 77 — *2 Inverter side motor 3 connection
RIO4 78 — *2 Inverter side motor 4 connection
SE — — *2 Output terminal common
RST UVW
JOG
10
2
5
1
4
FU
OL
IPF
SE
RIO1
RO1
RIO2
MC
RIO1
24VDC
SU
RUN
RO3
RIO4
RO4
RO2
RIO3
1A
1C
2A
2C
3A
3C
RO1
MC *2
STF
STR
FR-A7AR
(Option) *1
RIO1
RO2
RIO2
RO3
RIO3
RO4
RIO4
RT
X14
X64
Inverter
Power
supply
RO1
RIO2
RO2
RIO3
MC
RO3
RIO4
RO4
M1
M2
M3
M4
Setting
potentiometer
(Set point setting)
Deviation signal
Supplied water
Detecto
r
(Measured value) 4 to 20mA
Distributed water
Example
PUMP4
PUMP3
PUMP2
PUMP1
Reverse rotation
Forward rotation
Advanced PID
control selection
For 2-wire
type
When Pr. 183 = 14, Pr. 185 = 64
Pr. 194 = 75, Pr. 193 = 71, Pr. 192 = 76
Pr. 191 = 72, Pr. 190 = 77, Pr. 320 = 73
Pr. 321 = 78, Pr. 322 = 74
Power
supply
024V
-+
action switching
PID forward
-reverse
SD
Sink logic

287
PID control
4
PARAMETERS
(4) Motor switchover timing
· Switchover timing at a start (stop) of an auxiliary motor 1 in the basic system (Pr. 579 = "0") and alternative
system (Pr. 579 = "1").
· Switchover timing at a start (stop) of an auxiliary motor 1 in the direct system (Pr. 579 = "2") and alternative-
direct system (Pr. 579 = "3").
ON
OFF
Relay output
ON
OFF
Relay output
Pr. 591
Motor stop detection time
Output frequency
Maximum
frequency
Pr. 587:
Motor stopping
frequency
Minimum
frequency
Pr. 590:
Motor start detection time
Pr. 584:
Motor starting
frequency
Variation
Pr. 584-Pr. 587
Flow
When the number o
f
motors increases
When the number o
f
motors decreases
START
STOP
Pr. 591
"Motor stop detection time"
Pr. 580 + Pr. 581
Pr. 584:
Motor starting
frequency
Minimum
frequency
Pr. 587:
Motor stopping
frequency
"Interlock time" + "start waiting time"
Maximum
frequency
Flow
Variation
Pr. 584-Pr. 587
Pr. 590:
Motor start detection time
When the number of
motors increases
When the number of
motors decreases
Output frequency
ON
OFF
Relay output
ON
OFF
Relay output

288
PID control
(5) Waiting time setting at MC switchover (Pr. 580, Pr. 581)
· Set a switching time of MC (e.g. time until RIO1 turns ON after RO1 turns OFF) in Pr. 580 MC switching interlock
time in the direct system (Pr. 579 = "2"). You can set the time from MC switch-over to a start (time from when
RIO1 turns OFF and RIO2 turns ON until inverter output starts). Set this time a little longer than the MC
switching time.
· You can set the time from MC switch-over to a start (time from when RIO1 turns OFF and RIO2 turns ON until
inverter output starts) in Pr. 581 Start waiting time in the direct system (Pr. 579 = "2"). Set this time a little longer
than the MC switching time.
(6) Acceleration/deceleration time when an auxiliary motor is connected and disconnected
(Pr. 582, Pr.583)
· You can set the deceleration time in Pr. 582 Auxiliary motor connection-time deceleration time for decreasing the
output frequency of the inverter if an auxiliary motor connection occurs. Set the deceleration time in Pr. 582 from
Pr. 20 Acceleration/deceleration reference frequency to stop.
The output frequency is not forcibly changed when "9999" is set.
· You can set the acceleration time in Pr. 583 Auxiliary motor disconnection-time acceleration time for accelerating the
output frequency of the inverter if an auxiliary motor disconnection occurs. Set the deceleration time in Pr. 583
from Pr. 20 Acceleration/deceleration reference frequency to stop.
The output frequency is not forcibly changed when "9999" is set.
(7) Start of auxiliary motor (Pr. 584 to Pr. 586, Pr. 590)
· You can set the output frequency of the inverter-operated motor in Pr. 584 to Pr. 586 at which the commercial-
power supply operation motors start. When the output frequency equal to or higher than the setting continues
for longer than the time set in Pr. 590 Auxiliary motor start detection time, the commercial-power supply motors
start. In this case, the starting sequence depends on the pattern in Pr. 579 Motor connection function selection.
·Pr. 584 Auxiliary motor 1 starting frequency value means the frequency at which the first commercial-power supply
motor starts when the number of commercial-power supply motors. When starting the second commercial-
power supply motor when one commercial-power supply motor is running, set Pr. 585 Auxiliary motor 2 starting
frequency.
(8) Start of auxiliary motor (Pr. 587 to Pr. 589, Pr. 591)
· You can set the output frequency of the inverter-operated motor in Pr. 587 to Pr. 589 at which the commercial-
power supply operation motors stop. When the output frequency equal to or lower than the setting continues for
longer than the time set in Pr. 591 Auxiliary motor stop detection time, the commercial-power supply motors stop.
In this case, the stopping sequence depends on the pattern in Pr. 579 Motor connection function selection.
·Use Pr. 587 Auxiliary motor 1 stopping frequency to set the frequency at which one commercial-power supply
motor running stops. When stopping one commercial-power supply motor when two commercial-power supply
motors are running, set Pr. 588 Auxiliary motor 2 stopping frequency.
REMARKS
Pr. 582 and Pr. 583 are not affected by the Pr. 21 Acceleration/deceleration time increments setting. (Setting range and setting
increments do not change.)
Pr.20
Motor disconnection
occurs
Motor connection occurs
Pr.583Pr.591
Time
Output frequency
Pr.582
Pr.583

289
PID control
4
PARAMETERS
(9) PID output suspension function (SLEEP function) (SLEEP signal,
Pr. 554
,
Pr. 575 to Pr. 577
)
⋅The inverter stops operation if the output frequency after PID control remains at less than the Pr. 576 Output
interruption detection level setting for longer than the time set in Pr. 575 Output interruption detection time. (At this
time, if "0 to 3" is set to Pr.554 PID signal operation selection, output is shut off (the inverter coasts to stop) when
SLEEP operation starts. If "10 to 13" is set, the inverter decelerates to a stop in the deceleration time set in Pr.8
when SLEEP operation starts.)
This function can reduce energy consumption in the low-efficiency, low-speed range.
⋅When the deviation (= set value - measured value) reaches the PID output shutoff cancel level (Pr. 577 setting -
1000%) while the PID output interruption function is ON, the PID output interruption function is canceled and
PID control operation is resumed automatically.
⋅While the PID output interruption function is ON, the PID output interruption signal (SLEEP) is output. At this
time, the inverter running signal (RUN) is OFF and the PID control operating signal (PID) is ON.
⋅For the terminal used for the SLEEP signal output, assign the function by setting "70" (positive logic) or "170"
(negative logic) in Pr. 190 to Pr. 196 (output terminal function selection).
* When the output rises to the output interruption cancel level during deceleration to a stop, output interruption gets cancelled, and the
inverter accelerates again to continue PID control. Pr.576 Output interruption detection level is invalid during deceleration.
Pr.554 Setting SLEEP Function FUP Signal, FDN Signal Y48 Signal
0 (Initial value)
Inverter coasts to a stop at the
start of SLEEP operation
Only signal output Only signal output
1 Signal output + stop by fault (E.PID)
2 Only signal output Signal output + stop by fault
(E.PID)
3 Signal output + stop by fault (E.PID)
10
Inverter decelerates to a stop at
the start of SLEEP operation
Only signal output Only signal output
11 Signal output + stop by fault (E.PID)
12 Only signal output Signal output + stop by fault
(E.PID)
13 Signal output + stop by fault (E.PID)
Output frequency
Deviation
Pr.576
Pr.577 - 1000%
RUN
Time
ON
OFF
SLEEP
Less than Pr. 575
Pr. 575 or more SLEEP period
PID
Cancel
level
When Pr.554 = "0 to 3", reverse action (Pr.128 = "10")
Output frequency
Deviation When Pr.554 = "10 to 13", reverse action (Pr.128 = "10")
Pr.576
Pr.577 - 1000%
RUN
Time
ON
OFF
SLEEP
Less than Pr. 575 Pr. 575 or more
SLEEP period
PID
Cancel
level
Decelerates
to a stop*

290
PID control
(10) Timing diagram
· When using four motors in the basic system (Pr. 579 = "0")
· When using two motors in the alternative system (Pr. 597 = "1")
STF
(STR)
RO3
RO2
RO4
M2
M1
M3
M4
Pr. 584
Pr. 590
Pr. 591 Pr. 575
Pr. 126
Pr. 585 Pr. 586 Pr. 589
C2 (902)
Pr. 588 Pr. 587
Inverter
operation
Sleep
Commercial
power supply
operation
Commercial
power supply
operation
Commercial
power supply
operation
Pr. 590 Pr. 590
Pr. 126 Pr. 126
C2 (902) C2 (902)
Pr. 591
Pr. 591
Pr. 576
RIO1
RIO2
RO1
RO2
M1
M2
Pr. 590
Pr. 591
Pr. 575
STF
(STR)
Pr. 125
Pr. 584
C2 (902)
Pr. 587
Pr. 576
Pr. 125
Pr. 584
SLEEP
Inverter
operation
Commercial power
supply operation
Commercial power
supply operation
Inverter
operation
Sleep Pr. 590
60Hz
60Hz

291
PID control
4
PARAMETERS
· When using two motors in the direct system (Pr. 597 = "2")
CAUTION
· When a start signal is turned OFF while running, MC (RO1 to RO4) turns OFF and the inverter decelerates.
· When an error occurs while running, MC (RO1 to RO4) turns OFF and the inverter output is shut off.
RIO1
RIO2
RO1
RO2
M1
M2
Pr. 590
Pr. 580
Pr. 581
Pr. 590
Pr. 591Pr. 581
Pr. 580
Pr. 584
Pr. 125
C2 (902)
Pr. 587
Pr. 125
Pr. 584
Commercial power
supply operation
Commercial power
supply operation
Inverter
operation
Inverter
operation
Inverter
operation
Inverter operation
60Hz

292
PID control
· When using two motors in the alternative-direct system (Pr. 579 = "3")
CAUTION
· If the start signal is turned OFF during operation, the inverter-driven motor is decelerated to stop, and the motors under
commercial power supply operation are switched over to inverter-driven operation one at a time and decelerated to a stop
after frequency search in order from the longest operation time.
· When an error occurs while running, MC (RO1 to RO4) turns OFF and the inverter output is shut off.
· If the MRS signal is turned ON during operation, the inverter-driven motor is shut off. Although the motor with the longest
operating time of the commercial power supply operation is switched to the inverter operation after elapse of time set in Pr.
591 Auxiliary motor stop detection time , the motor remains in the output shut off status. Frequency search is made after the
MRS signal turns OFF and inverter operation is started.
· If the starting signal is turned ON during deceleration to stop regardless of the Pr. 579 setting, operation by the advanced PID
control is performed again at the point when the signal is turned ON.
♦ Parameters referred to ♦
Pr. 20 Acceleration/deceleration reference frequency, Pr. 21 Acceleration/deceleration time increments Refer to page 101
Pr. 127 to Pr. 134, C42 to C45 (PID control) Refer to page 261
Pr.178 to Pr.189 (input terminal function selection) Refer to page 122
Pr. 190 to Pr. 196 (output terminal function selection) Refer to page 128
RIO1
RIO2
RO1
RO2
Speed of
motor 1(M1)
Speed of
motor 2(M2)
Pr. 590
Pr. 580
sleep Pr. 590
Pr. 591
Pr. 581
Pr. 584
Pr. 125
Pr. 902
Pr. 587
Pr. 584
Commercial
power
supply
operation
Commercial
power
supply
operation
Inverter
operation
Inverter
operation
Inverter
operation
Motor
coasting
Pr. 580
Pr. 581 Pr. 57 + Pr. 58
Pr. 577
Pr. 581
The motor is
inverter-driven
after frequency
search.
Pr. 580
The starting motor is
switched over from M1
to M2 after sleep.
Motor
coasting
Motor
coasting

293
Special operation and frequency control
4
PARAMETERS
4.21 Special operation and frequency control
4.21.1
Bypass-inverter switchover function (Pr. 57, Pr. 58, Pr. 135 to Pr. 139, Pr. 159)
Purpose Parameter that must be Set Refer
to Page
Switch between the inverter operation and
bypass operation to operate.
Bypass-inverter switchover
function
Pr. 57, Pr.58, Pr. 135 to Pr. 139,
Pr. 159 293
Avoid overvoltage alarm due to regeneration by
automatic adjustment of output frequency
Regeneration avoidance
function Pr. 665, Pr. 882 to Pr. 886 298
The complicated sequence circuit for bypass operation is built in the inverter. Hence, merely inputting the start,
stop or automatic switchover selection signal facilitates the interlock operation of the switchover magnetic
contactor.
Parameter
Number Name Initial
Value
Setting Range
200V class
(400V class)
Description
57 Restart coasting time 9999
0
⋅FR-F720-00077 (FR-F740-00038) or less ............ 0.5s,
⋅FR-F720-00105 to 00340
(FR-F740-00052 to 00170) ................................... 1s,
⋅FR-F720-00490 to 02330
(FR-F740-00250 to 01160).................................... 3.0s,
⋅FR-F720-03160 (FR-F740-01800) or more........... 5.0s,
The above times are coasting time.
02330
(01160)
or less
0.1 to
5s Set the waiting time for inverter-triggered restart after an
instantaneous power failure.
03160
(01800)
or more
0.1 to
30s
9999 No restart
58 Restart cushion time 1s 0 to 60s Set a voltage starting time at restart.
135 Electronic bypass sequence
selection 00 Without electronic bypass sequence
1 With electronic bypass sequence
136 MC switchover interlock time 1s 0 to 100s Set the operation interlock time of MC2 and MC3.
137 Start waiting time 0.5s 0 to 100s Set the time slightly longer (0.3 to 0.5s or so) than the time
from when the ON signal enters MC3 until it actually turns ON.
138 Bypass selection at a fault 0
0 Inverter output is stopped (motor coast) at inverter fault.
1
Operation is automatically switched to bypass operation at
inverter fault (Not switched when an external thermal relay
operation (E.OHT) or CPU fault (E.CPU) occurs).
139
Automatic switchover
frequency from inverter to
bypass operation
9999 0 to 60Hz
Set the frequency to switch inverter operation to bypass
operation.
Inverter operation is performed from a start until Pr. 139 is
reached, and when the output frequency is at or above Pr.
139, inverter operation is automatically switched to bypass
operation.
9999 Without automatic switchover
159
Automatic switchover
frequency range from bypass
to inverter operation
9999
0 to 10Hz
Valid during automatic switchover operation (Pr. 139 ≠ 9999)
When the frequency command decreases below (Pr. 139 - Pr.
159) after operation is switched from inverter operation to
bypass operation, the inverter automatically switches
operation to inverter operation and operates at the frequency
of frequency command. When the inverter start command
(STF/STR) is turned OFF, operation is switched to inverter
operation also.
9999
Valid during automatic switchover operation (Pr. 139 ≠ 9999)
When the inverter start command (STF/STR) is turned OFF
after operation is switched from inverter operation to bypass
operation, operation is switched to inverter operation and the
motor decelerates to stop.
The above parameters can be set when Pr. 160 User group read selection = "0". (Refer to page 190.)

294
Special operation and frequency control
⋅When the motor is operated at 60Hz (or 50Hz), more efficient operation can be performed by the commercial power
supply than by the inverter. When the motor cannot be stopped for a long time for the maintenance/inspection of the
inverter, it is recommended to provide the commercial power supply circuit.
⋅To avoid commercial power supply being applied to the inverter output side when switching between inverter
operation and commercial power supply operation, provide an interlock which the MC of the commercial power
supply side turns ON only when the MC of the inverter output side is OFF. Using the electronic bypass sequence
function that outputs the timing signal for operation of the magnetic contactor, a complicated commercial power
supply switchover interlock can be provided by the inverter.
(1) Connection diagram
⋅The following shows the connection diagram of a typical electronic bypass sequence. Sink logic, Pr. 185 = "7", Pr.
192 = "17", Pr. 193 = "18", Pr. 194 = "19"
⋅Operations of magnetic contactors (MC1, MC2, MC3)
Electronic bypass sequence connection diagram
*1 Take caution for the capacity of the sequence output terminal.
The used terminal changes depending on the setting of Pr. 190 to
Pr. 196 (output terminal function selection).
*2 When connecting a DC power supply, insert a protective diode.
When connecting an AC power supply, connect a relay output
option (FR-A7AR) and use a contact output.
*3 The used terminal changes depending on the setting of Pr. 180 to
Pr. 189 (input terminal function selection).
CAUTION
⋅Use the bypass operation function in External operation mode. Be sure to connect the other power supply since the function is
not performed normally unless the connection terminals R1/L11, S1/L21 are not connected to the other power supply (power
supply that does not pass MC1).
⋅Be sure to provide mechanical interlocks for MC2 and MC3.
Magnetic
Contactor Installation Place
Operation ({: Shorted, ×: Open)
Bypass operation During inverter
operation
At an inverter fault
occurrence
MC1 Between power supply and
inverter input ×
(Shorted by reset)
MC2 Between power supply and
motor ×
×
(Can be selected using
Pr. 138, always open
when external thermal
relay is ON)
MC3 Between inverter output and
motor ××
Inverter start
(forward rotation)
MC1
R/L1
S/L2
T/L3
STF
R1/L11
S1/L21
CS
MRS
RES
10
2
5
U
V
W
External
thermal relay
IM
(MC1)IPF
(MC2)OL
SE
MC3
MC2
24VDC
MC
1
External
thermal reset
Frequency
setting signal
(MC3)FU
Inverter/bypass
operation
interlock MC
2
MC
3
*3
*1
*2
*1
*1
JOG(OH)
MCCB
MC2
MC3
SD
Output Terminal Capacity Output Terminal
Permissible Load
Inverter open collector output
(RUN, SU, IPF, OL, FU) 24VDC 0.1A
Inverter relay output (A1 and C1,
B1 and C1, A2 and B2, B2 and C2)
Relay output option (FR-A7AR)
230VAC 0.3A
30VDC 0.3A

295
Special operation and frequency control
4
PARAMETERS
⋅The input signals are as indicated below.
⋅The output signals are as indicated below.
Signal Terminal Used Function Operation MC Operation *6
MC1 *5 MC2 MC3
MRS MRS Operation enable/disable
selection *1
ON .....Bypass-inverter operation
enabled ⎯⎯
OFF ... Bypass-inverter operation
disabled ×No
change
CS CS Inverter/bypass *2
ON......Inverter operation ×
OFF ... Bypass operation ×
STF
(STR) STF(STR) Inverter operation command
(Invalid for bypass) *3
ON......Forward rotation (reverse
rotation) ×
OFF.... Stop ×
OH Set "7" in any of
Pr. 180 to Pr. 189.External thermal relay input ON ..... Motor normal ⎯⎯
OFF.... Motor abnormal ×××
RES RES Operating status initialization
*4
ON......Initialization No
change ×No
change
OFF.... Normal operation ⎯⎯
*1 Unless the MRS signal is turned ON, neither bypass operation nor inverter operation can be performed.
*2 The CS signal functions only when the MRS signal is ON.
*3 STF (STR) functions only when both the MRS signal and CS signal are ON.
*4 The RES signal enables reset input acceptance selection using Pr. 75 Reset selection/disconnected PU detection/PU stop selection.
*5 MC1 turns OFF when an inverter fault occurs.
*6 MC operation
: MC-ON
×: MC-OFF
⎯: Inverter operation...................................................MC2 is OFF and MC3 is ON
Bypass operation ...................................................MC2 is ON and MC3 is OFF
No change : The status before the signal turns ON or OFF is held.
Signal Terminal Used
(Pr. 190 to Pr. 196 setting) Description
MC1 17 Control signal output of inverter input side magnetic
contactor MC1
MC2 18 Control signal output of bypass operation magnetic
contactor MC2
MC3 19 Control signal output of inverter output side
magnetic contactor MC3

296
Special operation and frequency control
(2) Electronic bypass operation sequence
⋅Operation sequence example when there is no automatic switchover sequence (Pr. 139 = "9999")
⋅Operation sequence example when there is automatic switchover sequence (Pr. 139 ≠ "9999", Pr. 159 = "9999")
⋅Operation sequence example when there is automatic switchover sequence (Pr. 139 ≠ "9999", Pr. 159 ≠ "9999")
Each timer
ON : Operation enabled
OFF: Operation disabled
ON : Forward rotation
OFF: Stop
ON : Inverter operation
OFF: Bypass operation
Pr.136 MC switchover interlock time
Pr.137 MC3 start (waiting time)
Pr.57 reset time
Pr.58 Switchover cushion time
ON
OFF
Power supply
ON
OFF
Operation interlock
ON
OFF
Inverter run command
ON
OFF
(MRS)
(STF)
ON
OFF
Inverter input side MC
(MC1)
ON
OFF
ON
OFF
Inverter output side MC
(MC3)
Inverter/bypass (CS)
MC for bypass
operation (MC2)
Operating status
(motor speed)
Indicates the delay time until
the MC turns ON (OFF).
Pr.136 Pr.136 Pr.57
Pr.58
Pr.137
Pr.136 Pr.57
Pr.136
Pr.58
Pr.137
Coasting StopCoasting
INV
operation Bypass
operation
INV
operation
Bypass
operation
Coasting
Off only at inverter fault
STF
Frequency command
Output frequency Pr.139
Time
Time
Actual motor speed
A : Pr.136 MC switchover interlock time B : Pr.137 Start waiting time
C : Pr.57 Restart coasting time D : Pr.58 Restart cushion time
MC3 ON
OFF
ON
OFF
MC2 ON
OFF
CAAB C D
INV
operation
Bypass
operation
STF
Frequency command
Output frequency Pr.139 Pr.159
Time
Time
Actual motor speed
A : Pr.136 MC switchover interlock time B : Pr.137 Start waiting time
C : Pr.57 Restart coasting time D : Pr.58 Restart cushion time
MC3 ON
OFF
ON
OFF
MC2 ON
OFF
CAAB C D AAB C D
INV
operation
Bypass
operation

297
Special operation and frequency control
4
PARAMETERS
(3) Operating procedure
⋅Procedure for operation
Operation pattern
2)Signal ON/OFF after parameter setting
MRS CS STF MC1 MC2 MC3 Remarks
Power supply
ON
OFF
(OFF)
OFF
(OFF)
OFF
(OFF)
OFF
→
ON
(OFF
→
ON)
OFF
(OFF)
OFF
→
ON
(OFF
→
ON)
External operation mode
(PU operation mode)
At start
(inverter)
OFF
→
ON OFF
→
ON OFF
→
ON
ON OFF ON
At constant
speed
(commercial
power supply)
ON
ON
→
OFF
ON ON
OFF
→
ON ON
→
OFF
MC2 turns ON after MC3
turns OFF
(coasting status during this
period)
Waiting time 2s
Switched to
inverter for
deceleration
(inverter)
ON
OFF
→
ON
ON ON
ON
→
OFF OFF
→
ON
MC3 turns ON after MC2
turns OFF
(coasting status during this
period)
Waiting time 4s
Stop ON ON
ON
→
OFF
ON OFF ON
CAUTION
⋅Connect the control power supply (R1/L11, S1/L21) in front of input side MC1. If the control power supply is connected behind
input side MC1, the electronic bypass sequence function is not executed.
⋅The electronic bypass sequence function is valid only when Pr. 135 = "1" in the external operation or combined operation mode
(PU speed command, external operation command Pr. 79 = "3"). When Pr. 135 = "1" in the operation mode other than the above,
MC1 and MC3 turn ON.
⋅When the MRS and CS signals are ON and the STF (STR) signal is OFF, MC3 is ON, but when the motor was coasted to a stop
from bypass operation last time, a start is made after the time set to Pr. 137 has elapsed.
⋅Inverter operation can be performed when the MRS, STF (STR) and CS signals turn ON. In any other case (MRS signal - ON),
bypass operation is performed.
⋅When the CS signal is turned OFF, the motor switches to bypass operation. However, when the STF (STR) signal is turned
OFF, the motor is decelerated to a stop in the inverter operation mode.
⋅When both MC2 and MC3 are OFF and either MC2 or MC3 is then turned ON, there is a waiting time set in Pr. 136.
⋅If electronic bypass sequence is valid (Pr. 135 = "1"), the Pr. 136 and Pr. 137 settings are ignored in the PU operation mode. The
input terminals (STF, CS, MRS, OH) of the inverter return to their normal functions.
⋅When the electronic bypass sequence function (Pr. 135 = "1") and PU operation interlock function (Pr. 79 = "7") are used
simultaneously, the MRS signal is shared by the PU operation external interlock signal unless the X12 signal is assigned.
(When the MRS and CS signals turn ON, inverter operation is enabled)
⋅Changing the terminal function using any of Pr. 178 to Pr. 189, 190 to Pr. 196 may affect the other functions. Please set
parameters after confirming the function of each terminal.
♦ Parameters referred to ♦
Pr. 11 DC injection brake operation time Refer to page 112
Pr. 57 Restart coasting time Refer to page 152
Pr. 58 Restart cushion time Refer to page 152
Pr. 79 Operation mode selection Refer to page 195
Pr. 178 to Pr. 189 (Input terminal function selection) Refer to page 122
Pr. 190 to Pr. 196 (Output terminal function selection) Refer to page 128
Power supply ON
Setting the parameters
Start inverter operation
Constant-speed bypass
operation
Deceleration (stop)
inverter operation
⋅Pr. 135 = "1" (open collector output terminal of inverter)
⋅Pr. 136 = "2.0s"
⋅Pr. 137 = "1.0s" (Set the time longer than the time from when
MC3 actually turns ON until the inverter and motor are
connected. If the time is short, a restart may not function
properly.)
⋅Pr. 57 = "0.5s"
⋅Pr. 58 = "0.5s" (Be sure to set this parameter when bypass
operation is switched to inverter operation.)

298
Special operation and frequency control
4.21.2 Regeneration avoidance function (Pr. 665, Pr. 882 to Pr. 886)
(1) What is regeneration avoidance function? (Pr. 882, Pr. 883)
⋅When the regeneration status is serious, the DC bus voltage rises and an overvoltage fault (E. OV) may occur.
When this bus voltage rise is detected and the bus voltage level reaches or exceeds Pr. 883, increasing the
frequency avoids the regeneration status.
⋅
The regeneration avoidance operation, you can select whether it is always activated or activated only a constant speed.
⋅Setting Pr. 882 to "1, 2" validates the regeneration avoidance function.
This function detects a regeneration status and increases the frequency to avoid the regeneration status.
Possible to avoid regeneration by automatically increasing the frequency and continue operation if the fan
happens to rotate faster than the set speed due to the effect of another fan in the same duct.
Parameter
Number Name Initial
Value
Setting
Range Description
882
Regeneration
avoidance operation
selection
0
0 Regeneration avoidance function invalid
1 Regeneration avoidance function valid
2Regeneration avoidance function is valid only during a constant
speed operation
883
Regeneration
avoidance operation
level
380VDC/
760VDC * 300 to 800V
Set the bus voltage level at which regeneration avoidance
operates. When the bus voltage level is set to low, overvoltage
error will be less apt to occur. However, the actual deceleration
time increases. The set value must be higher than the power
supply voltage × .
*
The initial value differs according to the voltage level. (200V / 400V)
884
Regeneration
avoidance at
deceleration
detection sensitivity
0
0 Regeneration avoidance by bus voltage change ratio is invalid
1 to 5
Set sensitivity to detect the bus voltage change ratio
Setting 1 5
Detection sensitivity low high
885 Regeneration avoidance
compensation
frequency limit value
6Hz 0 to 30Hz Set the limit value of frequency which rises at activation of
regeneration avoidance function.
9999 Frequency limit invalid
886
Regeneration avoidance
voltage gain
100% 0 to 200% Adjust responsiveness at activation of regeneration avoidance. A
larger setting will improve responsiveness to the bus voltage
change. However, the output frequency could become unstable.
When vibration is not suppressed by decreasing the Pr. 886
setting, set a smaller value in Pr. 665.
665 Regeneration
avoidance frequency
gain
100% 0 to 200%
The above parameters can be set when Pr. 160 User group read selection = "0". (Refer to page 190)
....Specifications differ according to the date assembled. Refer to page 400 to check the SERIAL number.
REMARKS
⋅The inclination of the frequency increased or decreased by the regeneration avoidance function changes depending on the
regeneration status.
⋅The DC bus voltage of the inverter is normally about times greater than the input voltage.
When the input voltage is 220VAC, the bus voltage is about 311VDC.
When the input voltage is 440VAC, the bus voltage is about 622VDC.
However, it varies with the input power waveform.
⋅The Pr. 883 setting should be kept higher than the DC bus voltage level. Otherwise, the regeneration avoidance function is
always ON even in the non-regeneration status and the frequency increases.
⋅While overvoltage stall ( ) is activated only during deceleration and stops the decrease in output frequency, the regeneration
avoidance function is always ON (Pr. 882 = 1) or activated only during a constant speed (Pr. 882 = 2) and increases the
frequency according to the regeneration amount.
⋅Note that when coping parameters to the inverter without this function (inverter assembled in and before September 2005),
copied Pr.882 ="2" is regarded as Pr.882 ="0"(regeneration avoidance function invalid).
2
Pr.883
Time
Time
Regeneration avoidance operation
example for acceleration
Bus voltage
(VDC)
Output
frequency(Hz)
During regeneration
avoidance function operation
Pr.883
Time
Time
Regeneration avoidance operation
example for constant speed
Bus voltage
(VDC)
Output
frequency(Hz)
During regeneration
avoidance function operation
Pr.883
Time
Time
Bus voltage
(VDC)
Output
frequency(Hz)
During regeneration
avoidance function operation
Regeneration avoidance operation
example for deceleration
2

299
Special operation and frequency control
4
PARAMETERS
(2) To detect the regeneration status during deceleration faster (Pr. 884)
⋅As the regeneration avoidance function cannot respond to an abrupt voltage change by detection of the bus
voltage level, the ratio of bus voltage change is detected to stop deceleration if the bus voltage is less than Pr. 883
Regeneration avoidance operation level.
Set that detectable bus voltage change ratio to Pr. 884 as detection sensitivity.
Increasing the setting raises the detection sensitivity
(4) Regeneration avoidance function adjustment (Pr. 665, Pr. 886)
⋅If the frequency becomes unstable during regeneration avoidance operation, decrease the setting of Pr. 886
Regeneration avoidance voltage gain. Reversely, if sudden regeneration causes an overvoltage fault, increase the
setting.
When vibration is not suppressed by decreasing the Pr. 886 setting, set a smaller value in Pr. 665 Regeneration
avoidance frequency gain.
CAUTION
Too small setting (low detection sensitivity) will disable detection, and too large setting will turn ON the regeneration avoidance
function if the bus voltage is varied by an input power change, etc.
(3) Limit regeneration avoidance operation frequency
(Pr. 885)
You can limit the output frequency compensated for (increased) by
the regeneration avoidance function.
⋅The frequency is limited to the output frequency (frequency prior to
regeneration avoidance operation) + Pr. 885 Regeneration avoidance
compensation frequency limit value during acceleration or constant
speed. If the frequency increased by regeneration avoidance
function exceeds the limit value during deceleration, the limit value
is held until the output frequency falls to 1/2 of Pr. 885.
⋅When the frequency increased by regeneration avoidance function
has reached Pr. 1 Maximum frequency, it is limited to the maximum
frequency.
⋅Pr. 885 is set to "9999", regeneration avoidance function operation
frequency setting is invalid.
CAUTION
⋅When regeneration avoidance operation is performed, (overvoltage stall) is displayed and the OL signal is output. Set
theoperation pattern at an OL signal output using Pr. 156 Stall prevention operation selection. Set the output timing of the OL
signalusing Pr. 157 OL signal output timer.
⋅When regeneration avoidance operation is performed, stall prevention is also activated.
⋅The regeneration avoidance function cannot shorten the actual deceleration time taken to stop the motor. The actual
deceleration time depends on the regenerative energy consumption capability. When shortening the deceleration time,
consider using the regeneration unit (FR-BU2, BU, FR-BU, MT-BU5, FR-CV, FR-HC, MT-HC) to consume regenerative energy
at constant speed.
⋅When using a regeneration unit (FR-BU2, BU, FR-BU, MT-BU5, FR-CV, FR-HC, MT-HC) to consume regenerative energy at
constant speed, set Pr. 882 = "0 (initial value)" (Regenerative avoidance function invalid). When using the regeneration unit, etc.
to consume regenerative energy at deceleration, set Pr. 882 = "2" (regeneration avoidance function valid only at a constant
speed).
♦ Parameters referred to ♦
Pr. 1 Maximum frequency Refer to page 87
Pr. 8 Deceleration time Refer to page 101
Pr. 22 Stall prevention operation level Refer to page 81
Limit level
Time
Pr.885
Output frequency (Hz)
Pr.885/2
Output
frequency(Hz)

300
Useful functions
4.22 Useful functions
4.22.1 Cooling fan operation selection (Pr. 244)
⋅In either of the following cases, fan operation is regarded as faulty, [FN] is shown on the operation panel, and the fan
alarm output (FAN) and alarm (LF) signals are output.
⋅Pr. 244 = "0"
When the fan comes to a stop with power ON.
⋅Pr. 244 = "1"
When the fan stops during the fan ON command while the inverter is running.
⋅For the terminal used for the FAN signal output, set "25" (positive logic) or "125" (negative logic) in any of Pr. 190 to
Pr. 196 (output terminal function selection), and for the LF signal, set "98" (positive logic) or "198" (negative logic).
Purpose Parameter that must be Set Refer to
Page
Increase cooling fan life Cooling fan operation selection Pr. 244 300
To determine the maintenance time
of parts.
Inverter part life display Pr. 255 to Pr. 259 301
Maintenance output function Pr. 503, Pr. 504 304
Current average value monitor
signal Pr. 555 to Pr. 557 305
Freely available parameter Free parameter Pr. 888, Pr. 889 307
To initiate a fault alarm Fault initiation Pr. 997 308
To save time for parameter setting Automatic parameter setting Pr. 999 309
You can control the operation of the cooling fan (FR-F720-00105 or more, FR-F740-00083 or more) built in the
inverter.
Parameter
Number Name Initial Value Setting Range Description
244 Cooling fan operation selection 1
0
Operates at power ON
Cooling fan ON/OFF control invalid (The
cooling fan is always ON at power ON)
1
Cooling fan ON/OFF control valid
The fan is always ON while the inverter is
running. During a stop, the inverter status
is monitored and the fan switches ON-
OFF according to the temperature.
The above parameters can be set when Pr. 160 User group read selection = "0". (Refer to page 190)
CAUTION
⋅Changing the terminal assignment using Pr. 190 to Pr. 196 (output terminal function selection) may affect the other functions.
Please set parameters after confirming the function of each terminal.
♦ Parameters referred to ♦
Pr. 190 to Pr. 196 (output terminal function selection) Refer to page 128

301
Useful functions
4
PARAMETERS
4.22.2 Display of the life of the inverter parts (Pr. 255 to Pr .259)
Degrees of deterioration of main circuit capacitor, control circuit capacitor, cooling fan and inrush current limit
circuit can be diagnosed by monitor.
When any part has approached the end of its life, an alarm can be output by self diagnosis to prevent a fault.
(Use the life check of this function as a guideline since the life except the main circuit capacitor is calculated
theoretically.)
For the life check of the main circuit capacitor, the alarm signal (Y90) will not be output if a measuring method of
(4) is not performed.
Parameter
Number Name Initial Value Setting Range Description
255 Life alarm status display 0 (0 to 15)
Displays whether the control circuit capacitor,
main circuit capacitor, cooling fan, and each
parts of the inrush current limit circuit has
reached the life alarm output level or not.
Reading only
256 Inrush current limit circuit
life display 100% (0 to 100%) Displays the deterioration degree of the inrush
current limit circuit. Reading only
257 Control circuit capacitor life
display 100% (0 to 100%) Displays the deterioration degree of the control
circuit capacitor. Reading only
258 Main circuit capacitor life
display 100% (0 to 100%)
Displays the deterioration degree of the main
circuit capacitor. Reading only
Displays the value measured by Pr. 259.
259 Main circuit capacitor life
measuring 00, 1
(2, 3, 8, 9)
Setting "1" and switching the power supply OFF
starts the measurement of the main circuit
capacitor life.
When the Pr. 259 value is "3" after powering ON
again, the measuring is completed. Reads the
deterioration degree in Pr. 258.
The above parameters can be set when Pr. 160 User group read selection = "0". (Refer to page 190.)
REMARKS
⋅Since repeated inrush currents at power ON will shorten the life of the converter circuit, frequent starts and stops of the
magnetic contactor must be avoided.

302
Useful functions
(1) Life alarm display and signal output (Y90 signal, Pr. 255)
⋅Whether any of the control circuit capacitor, main circuit capacitor, cooling fan and inrush current limit circuit has reached
the life alarm output level or not can be checked by Pr. 255 Life alarm status display and life alarm signal (Y90).
⋅The life alarm signal (Y90) turns ON when any of the control circuit capacitor, main circuit capacitor, cooling fan and
inrush current limit circuit reaches the life alarm output level.
⋅For the terminal used for the Y90 signal, set "90" (positive logic) or "190" (negative logic) in any of Pr. 190 to Pr. 196
(output terminal function selection).
(2) Life display of the inrush current limit circuit (Pr. 256)
⋅The life of the inrush current limit circuit (relay, contactor and inrush resistor) is displayed in Pr. 259.
⋅The number of contact (relay, contactor, thyristor) ON times is counted, and it is counted down from 100% (0 times)
every 1%/10,000 times. As soon as 10% (900,000 times) is reached, Pr. 255 bit 3 is turned ON and also an alarm is
output to the Y90 signal.
(3) Control circuit capacitor life display (Pr. 257)
⋅The deterioration degree of the control circuit capacitor is displayed in Pr. 257 as a life.
⋅In the operating status, the control circuit capacitor life is calculated from the energization time and temperature,
and is counted down from 100%. As soon as the control circuit capacitor life falls below 10%, Pr. 255 bit 0 is turned
ON and also an alarm is output to the Y90 signal.
Pr. 255
(decimal)
Bit
(binary)
Inrush
Current Limit
Circuit Life
Cooling
Fan Life
Main Circuit
Capacitor Life
Control Circuit
Capacitor Life
15 1111
14 1110 ×
13 1101 ×
12 1100 ××
11 1011 ×
10 1010 ××
9 1001 ××
8 1000 ×× ×
7 0111 ×
60110 × ×
5 0101 ××
4 0100 ×××
30011 ××
2 0010 ×× ×
1 0001 ×× ×
0 0000 ×× × ×
: With warnings, ×: Without warnings
REMARKS
⋅The digital output option (FR-A7AY, FR-A7AR, FR-A7NC) allows the control circuit capacitor life signal (Y86), main circuit
capacitor life signal (Y87), cooling fan life signal (Y88) and inrush current limit circuit life signal (Y89) to be output individually.
CAUTION
⋅Changing the terminal assignment using Pr. 190 to Pr. 196 (output terminal function selection) may affect the other functions.
Please set parameters after confirming the function of each terminal.
0 0 0 0 0 0 0 0 0 0 0 0 1 0 0
bit0 Control circuit capacitor life
1
15bit 7 0
bit1 Main circuit capacitor life
bit2 Cooling fan life
bit3 Inrush current limit circuit life
• Pr.255 read
Bit image is displayed
in decimal
• Pr.255 setting read

303
Useful functions
4
PARAMETERS
(4) Main circuit capacitor life display (Pr. 258, Pr. 259)
⋅The deterioration degree of the main circuit capacitor is displayed in Pr. 258 as a life.
⋅On the assumption that the main circuit capacitor capacitance at factory shipment is 100%, the capacitor life is
displayed in Pr. 258 every time measurement is made. When the measured value falls to or below 85%, Pr. 255 bit 1
is turned ON and also an alarm is output to the Y90 signal.
⋅Measure the capacitor capacity according to the following procedure and check the deterioration level of the
capacitor capacity.
1) Check that the motor is connected and at a stop.
2) Set "1" (measuring start) in Pr. 259
3) Switch power OFF. The inverter applies DC voltage to the motor to measure the capacitor capacity while the
inverter is OFF.
4) After making sure that the power lamp is OFF, switch ON the power supply again.
5) Check that "3" (measuring completion) is set in Pr. 259, read Pr .258, and check the deterioration degree of the
main circuit capacitor.
(5) Cooling fan life display
⋅The cooling fan speed of 50% or less is detected and "FN" is displayed on the operation panel (FR-DU07) and
parameter unit (FR-PU04/FR-PU07). As an alarm display, Pr. 255 bit 2 is turned ON and also an alarm is output to
the Y90 signal.
Pr. 259 Description Remarks
0No measurement Initial value
1 Measurement start Measurement starts when the
power supply is switched OFF.
2 During measurement
Only displayed and cannot be
set
3 Measurement complete
8 Forced end
9 Measurement error
REMARKS
⋅When the main circuit capacitor life is measured under the following conditions, "forced end" (Pr. 259 = "8") or "measuring error"
(Pr. 259 ="9") occurs or it remains in "measuring start" (Pr. 259 = "1").
When measuring, avoid the following conditions beforehand. In addition, even when "measurement completion" (Pr. 259 = "3")
is confirmed under the following conditions, proper measurement cannot be taken.
(a) The FR-HC, MT-HC, FR-CV, MT-RC or sine wave filter is connected
(b) Terminals R1/L11, S1/L21 or DC power supply is connected to the terminal P/+ and N/-.
(c) Switch power ON during measuring.
(d) The motor is not connected to the inverter.
(e)The motor is running. (The motor is coasting.)
(f) The motor capacity is two rank smaller as compared to the inverter capacity.
(g) The inverter is tripped or a fault occurred while power is OFF.
(h) The inverter output is shut off with the MRS signal.
(i) The start command is given while measuring.
⋅Operating environment: Surrounding air temperature (annual average 40°C (104°F) (free from corrosive gas, flammable gas, oil
mist, dust and dirt))
Output current (80% of the inverter rated current)
POINT
For the accurate life measuring of the main circuit capacitor, perform after more than 3h passed since the turn OFF
of the power as it is affected by the capacitor temperature.
WARNING
When measuring the main circuit capacitor capacity (Pr. 259 Main circuit capacitor life measuring = "1"), the DC
voltage is applied to the motor for 1s at powering OFF. Never touch the motor terminal, etc. right after powering
OFF to prevent an electric shock.
REMARKS
⋅When the inverter is mounted with two or more cooling fans, "FN" is displayed with one or more fans with speed of 50% or less.
CAUTION
⋅For replacement of each part, contact the nearest Mitsubishi FA center.

304
Useful functions
4.22.3 Maintenance timer alarm (Pr. 503, Pr. 504)
⋅The cumulative energization time of the inverter is stored into the EEPROM every hour and indicated in Pr. 503
Maintenance timer in 100h increments. Pr. 503 is clamped at 9998 (999800h).
⋅When the Pr. 503 value reaches the time set in Pr. 504 Maintenance timer alarm output set time (100h increments), the
maintenance timer alarm output signal (Y95) is output.
⋅For the terminal used for the Y95 signal output, assign the function by setting "95" (positive logic) or "195" (negative
logic) in any of Pr. 190 to Pr. 196 (output terminal function selection).
When the cumulative energization time of the inverter reaches the parameter set time, the maintenance timer
output signal (Y95) is output. (MT) is displayed on the operation panel (FR-DU07).
This can be used as a guideline for the maintenance time of peripheral devices.
Parameter
Number Name Initial Value Setting Range Description
503 Maintenance timer 0 0 (1 to 9998)
Displays the cumulative energization time
of the inverter in 100h increments.
Reading only
Writing the setting of "0" clears the
cumulative energization time.
504 Maintenance timer alarm output
set time 9999 0 to 9998
Set the time taken until when the
maintenance timer alarm output signal
(Y95) is output.
9999 No function
The above parameters can be set when Pr. 160 User group read selection = "0". (Refer to page 190.)
CAUTION
⋅The cumulative energization time is counted every hour. The energization time of less than 1h is not counted.
⋅Changing the terminal assignment using Pr. 190 to Pr. 196 (output terminal function selection) may affect the other functions.
Please set parameters after confirming the function of each terminal.
♦ Parameters referred to ♦
Pr. 190 to Pr. 196(output terminal function selection) Refer to page 128
First power ON
Maintenance
timer
(Pr. 503)
Set "0" in Pr.503
Y95 signal
MT display
OFF ON
Time
ON
Pr.504
9998
(999800h)

305
Useful functions
4
PARAMETERS
4.22.4 Current average value monitor signal (Pr. 555 to Pr. 557)
⋅The pulse output of the current average value monitor signal (Y93) is shown above.
⋅For the terminal used for the Y93 signal output, assign the function by setting "93" (positive logic) or "193" (negative
logic) in any of Pr. 190 to Pr. 194 (output terminal function selection). (The function cannot be assigned to Pr. 195 ABC1
terminal function selection and Pr. 196 ABC2 terminal function selection.)
(1) Setting of Pr. 556 Data output mask time
The output current is unstable (transient state) right after the operation is changed from the acceleration/
deceleration state to the constant speed operation. Set the time for not obtaining (mask) transient state data in Pr.
556.
(2) Setting of the Pr. 555 Current average time
The average output current is calculated during Hi output of start bit (1s). Set the time taken to average the current
during start bit output in Pr. 555.
The average value of the output current during
constant speed operation and the maintenance
timer value are output as a pulse to the current
average value monitor signal (Y93).
The pulse width output to the I/O module of the
programmable controller or the like can be used as a
guideline due to abrasion of machines and
elongation of belt and for aged deterioration of
devices to know the maintenance time.
The current average value monitor signal (Y93) is
output as pulse for 20s as 1 cycle and repeatedly
output during constant speed operation.
Parameter
Number Name Initial
Value
Setting Range
200V class (400V class) Description
555 Current average time 1s 0.1 to 1.0s
Set the time taken to average
the current during start bit
output (1s).
556 Data output mask time 0s 0.0 to 20.0s Set the time for not obtaining
(mask) transient state data.
557
Current average value
monitor signal output
reference current
Rated
inverter
current
02330 (01160) or less 0 to 500A Set the reference (100%) for
outputting the signal of the
current average value.
03160 (01800) or more 0 to 3600A
The above parameters can be set when Pr. 160 User group read selection= "0". (Refer to page 190)
The above parameters allow its setting to be changed during operation in any operation mode even if "0" (initial value) is set in Pr. 77 Parameter write
selection.
Programmable
controller
Output
unit
Input
unit
maintenance
time
parts have
reached their life
Inverter
Y93 signal
1) Data output mask time
2) Start pulse
1 cycle (20s)
3) Output current average value pulse
Next cycle
Time
Output
frequency
From acceleration to constant speed operation
Signal output time=
output current average value (A)
Pr. 557 (A) 5s
4) Maintenance timer pulse
Signal output time= 5s
40000h
5) End pulse
The averaged current value is output as low pulse shape for
0.5 to 9s (10 to 180%) during start bit output.
When the speed has changed to constant
from acceleration/deceleration, Y93 signal is
not output for Pr. 556 time.
Pr. 503 100h
output as low pulse
shape for 1 to 16.5s
The maintenance timer value (Pr. 503) is output
as Hi output pulse shape for 2 to 9s (16000h to
72000h).
Output as Hi pulse shape for 1s (fixed)
Time set in Pr. 555 and output current are averaged.

306
Useful functions
(3) Setting of Pr. 557 Current average value monitor signal output reference current
Set the reference (100%) for outputting the signal of the current average value. Obtain the time to output the signal
from the following calculation.
(4) Output of Pr. 503 Maintenance timer
Note that the output time range is 0.5 to 9s, and it is 0.5s when the output current
average value is less than 10% of the setting value of Pr. 557 and 9s when exceeds
180%.
Example)When Pr. 557 = 10A and the average value of output current is 15A
As 15A/10A × 5s = 7.5, the current average value monitor signal is output
as low pulse shape for 7.5s.
After the output current average value is output as low pulse shape, the
maintenance timer value is output as high pulse shape. The output time of the
maintenance timer value is obtained from the following calculation.
Note that the output time range is 2 to 9s, and it is 2s when Pr. 503 is less than
16000h and 9s when exceeds 72000h.
REMARKS
⋅Mask of data output and sampling of output current are not performed during acceleration/deceleration.
⋅When the speed is changed to acceleration/deceleration
from constant speed during start bit output, the data is
judged as invalid, the start bit is output as high pulse
shape for 3.5s, and the end signal is output as low pulse
shape for 16.5s.
The signal is output for at least 1 cycle even when
acceleration/deceleration state continues after the start bit
output is completed.
⋅When the output current value (inverter output current monitor) is 0A on completion of the 1 cycle signal output, the signal is not
output until the speed becomes constant next time
⋅The current average value monitor signal (Y93) is output as low pulse shape for 20s (without data output) under the following
condition.
(a)When the motor is in the acceleration/deceleration state on completion of the 1 cycle signal output
(b)When 1-cycle signal output was ended during restart operation with the setting of automatic restart after instantaneous power
failure (Pr. 57 ≠ "9999")
(c)When automatic restart operation was being performed with automatic restart after instantaneous power failure selected (Pr.
57 ≠ "9999") on completion of the data output mask
CAUTION
⋅Changing the terminal assignment using Pr. 190 to Pr. 196 (output terminal function selection) may affect the other functions.
Please set parameters after confirming the function of each terminal.
♦ Parameters referred to ♦
Pr. 190 to Pr. 196(output terminal function selection) Refer to page 128
Pr. 503 Maintenance timer Refer to page 304
Pr. 57 Restart coasting time Refer to page 152
Output current average value × 5s (output current average value 100%/5s)
Pr. 557 setting
9
0.5
10 (%)
(s)
Output current average value
180
Signal output time
Pr. 503 × 100 × 5s (maintenance timer value 100%/5s)
40000h
9
2
16000 (h)
(s)
Maintenance timer value
72000
Signal output time
5) End signal
Y93
signal
2) Start bit
Invalid cycle (20s) Next cycle
Time
Output frequency The speed is changed to deceleration from
the constant speed during start bit output
Previous cycle
Output as high
pulse shape for
3.5s
Output as low pulse
shape for 16.5s

307
Useful functions
4
PARAMETERS
4.22.5 Free parameter (Pr. 888, Pr. 889)
Parameters you can use for your own purposes.
You can input any number within the setting range 0 to 9999.
For example, the number can be used:
⋅As a unit number when multiple units are used.
⋅As a pattern number for each operation application when multiple units are used.
⋅As the year and month of introduction or inspection.
Parameter
Number Name Initial Value Setting Range Description
888 Free parameter 1 9999 0 to 9999 Desired values can be input. Data is
held even if the inverter power is
turned OFF.
889 Free parameter 2 9999 0 to 9999
The above parameters can be set when Pr. 160 User group read selection = "0". (Refer to page 190)
The above parameters allow its setting to be changed during operation in any operation mode even if "0" (initial value) is set in Pr. 77 Parameter write
selection.
REMARKS
Pr. 888 and Pr. 889 do not influence the inverter operation.

308
Useful functions
4.22.6 Initiating a fault (Pr.997)
.... The specification differ according to the manufacture date. Refer to page 400 and check the SERIAL.
The above parameters can be set when Pr. 160 User group read selection = "0". (Refer to page 190)
(1) Fault initiation (Pr. 997)
⋅To initiate a fault, set the assigned number of the fault you want to initiate in Pr. 997 Fault initiation.
⋅The value set in Pr. 997 Fault initiation is not stored in EEPROM.
⋅When a fault occurs, the inverter trips, and the fault is displayed and output (ALM, ALM2).
⋅While the initiated fault is occurring, the fault is displayed as the latest fault in the faults history. After a reset, the
faults history goes back to the previous status. (The fault generated by the fault initiation function is not saved in the
faults history.)
⋅Perform inverter reset to cancel the fault.
⋅Setting for Pr. 997 Fault initiation and corresponding faults
* Refer to the FR-F700 PLC function programming manual for details of the PLC function.
A fault is initiated by setting the parameter.
This function is useful to check how the system operates at a fault.
Parameter
number Name Initial value Setting range Description
997 Fault initiation 9999
16 to 18, 32 to 34, 48, 49,
64, 80 to 82, 96, 112, 128,
129, 144, 145, 160, 161,
162, 164 to 168,
176 to 179, 192 to 194,
196 to 199, 228 to 230,
241, 242, 245 to 247, 253
The setting range is same with the one for
fault data codes of the inverter (which can
be read through communication).
Written data is not stored in EEPROM.
When "0" is set, nothing happens.
9999 The read value is always "9999."
This setting does not initiate a fault.
REMARKS
⋅If a fault is already occurring in the inverter, a fault cannot be initiated by Pr. 997.
⋅The retry function is invalid for the fault initiated by the fault initiation function.
⋅If another fault occurs after a fault has been initiated, the fault indication does not change.
The fault is not saved in the faults history either.
Setting (Data code) Fault
16(H10) OC1
17(H11) OC2
18(H12) OC3
32(H20) OV1
33(H21) OV2
34(H22) OV3
48(H30) THT
49(H31) THM
64(H40) FIN
80(H50) IPF
81(H51) UVT
82(H52) ILF
96(H60) OLT
112(H70) BE
128(H80) GF
129(H81) LF
144(H90) OHT
145(H91) PTC
160(HA0) OPT
161(HA1) OP1
162(HA2) OP2
164(HA4) E.16*
165(HA5) E.17*
166(HA6) E.18*
167(HA7) E.19*
168(HA8) E.20*
176(HB0) PE
177(HB1) PUE
178(HB2) RET
179(HB3) PE2
192(HC0) CPU
193(HC1) CTE
Setting (Data code) Fault
194(HC2) P24
196(HC4) CDO
197(HC5) IOH
198(HC6) SER
199(HC7) AIE
228(HE4) LCI
229(HE5) PCH
230(HE6) PID
241(HF1) E.1
242(HF2) E.2
245(HF5) E.5
246(HF6) E.6
247(HF7) E.7
253(HFD) E.13
Setting (Data code) Fault

309
Useful functions
4
PARAMETERS
4.22.7 Setting multiple parameters as a batch (Pr.999)
....Specifications differ according to the date assembled. Refer to page 400 to check the SERIAL number.
(1) Automatic parameter setting (Pr.999)
⋅Select which parameters to be automatically set, and set that to Pr. 999. Multiple parameter settings are changed
automatically. Refer to page 312 for the list of parameters that are changed automatically.
⋅Parameter settings are changed as a batch. Those include parameter settings for the extended PID display, the
Mitsubishi human machine interface (GOT) connection, rated frequency settings of 50Hz/60Hz, and
acceleration/deceleration time increment settings.
⋅Multiple parameters are changed automatically. Users do not have to consider each parameter number.
(Parameter setting mode)
Parameter
Number Name Initial value Setting range Description
999 Automatic parameter setting 9999
1 Normal PID setting
2 Extended PID setting
10 GOT initial setting (PU connector)
11 GOT initial setting (RS-485 terminals)
20 50Hz rated frequency
21 60Hz rated frequency
30 Acceleration/deceleration time
(0.1s increment)
31 Acceleration/deceleration time
(0.01s increment)
9999 No action
Pr.999 setting Description Operation in the parameter setting
mode
1 Automatically applies the normal PID display settings in parameters "AUTO" → "PId" → Write "1"
2Automatically applies the extended PID display settings in
parameters "AUTO" → "PId" → Write "2"
10 Automatically sets the communication parameters for the GOT
connection with a PU connector "AUTO" → "GOT" → Write "1"
11 Automatically sets the communication parameters for the GOT
connection with RS-485 terminals —
20 50Hz rated
frequency Sets the related parameters of the rated
frequency according to the power supply
frequency
"AUTO" → "F50" → Write "1"
21 60Hz rated
frequency —
30 0.1s increment Changes the setting increments of
acceleration/deceleration time parameters
without changing acceleration/deceleration
settings
—
31 0.01s increment "AUTO" → "T0.01" → Write "1"
REMARKS
If the automatic setting is performed, the selected settings including the changed parameter settings will be changed.

310
Useful functions
(2) Automatic parameter setting using the operation panel (parameter setting mode)
Operation example Automatically apply the extended PID display settings in parameters
Pr.999 setting Description Operation in the parameter setting mode
2Extended PID display increment
setting (AUTO) → (PId) → Write "2"
10 GOT initial setting (PU connector) (AUTO) → (GOT) → Write "1"
20 50Hz rated frequency (AUTO) → (F50) → Write "1"
31 Acceleration/deceleration time
(0.01s increment) (AUTO) → (T0.01) → Write "1"
are displayed alternately ... Why?
The inverter is not in the PU operation mode.
1.Press .
is lit and the monitor (4-digit LED) displays "0." (When Pr.79="0 (initial setting)")
2.Carry out operation from step 3 again.
1.Screen at powering on The monitor display appears.
PU indication is lit.
2.Press to choose the PU operation mode.
The parameter
number read
previously appears.
Operation Display
3.Press to choose the
parameter setting mode.
4.
Turn until (AUTO)
appears.
5.Press to enter the automatic
parameter setting mode.
7.Press to read the presentUGV value.
" " appears.
6.
Turn until (PID) appears.
Flicker Parameter setting complete!!
9.Press to set.
Turn to read another parameter.
Press twice to show the next parameter.
Press to show the setting again.
8.Turn to change it to the set value " ".

312
Useful functions
(4) List of automatically-set parameters
The following tables show which parameters are changed in each of the automatic parameter settings.
⋅Normal PID setting
When the PID display increments are not extended
* In this setting, the dedicated parameter list is not displayed while FR-PU07-01 is connected. (However, when another setting is made to activate the PID
control, the list may be displayed according to the setting. (Refer to page 319 for the details. )
⋅Extended PID display increment setting
When the PID display increments are extended
*Pr. 934 and Pr. 935 settings affect displays of other parameters. Perform automatic setting of the extended PID display increments first. By doing this, the
dedicated parameter list will be displayed when FR-PU07-01 is connected. In the initial status, the Pr. 999 setting is applied for the display. After the setting, the
Pr. 934 and Pr. 935 settings are applied.
The 3-line monitor is displayed first after the automatic setting while a parameter unit (FR-PU07(-01)) is connected.
⋅GOT initial setting (PU connector) (Pr. 999 = "10")
CAUTION
⋅If the automatic setting is performed with Pr. 999 or the parameter setting mode, the listed settings including the changed
parameter settings (changed from the initial setting) will be automatically changed. Before performing the automatic setting,
confirm that changing the listed parameters will not cause any problem.
Parameter Name Initial
value Automatically set to Refer to page
759 PID unit selection 9999 9999 320
774 PU/DU monitor selection 1 9999 9999 322
775 PU/DU monitor selection 2 9999 9999 322
776 PU/DU monitor selection 3 9999 9999 322
934 PID display bias coefficient 9999 9999 273
935 PID display gain coefficient 9999 9999 273
Parameter Name Initial
value Automatically set to Refer to page
759 PID unit selection 9999 4 320
774 PU/DU monitor selection 1 9999 52 322
775 PU/DU monitor selection 2 9999 53 322
776 PU/DU monitor selection 3 9999 54 322
934 PID display bias coefficient 9999 0 273
935 PID display gain coefficient 9999 100 273
— 3-line monitor start setting 9999 The 3-line monitor is displayed
first. 319
Parameter Name Initial
value Automatically set to Refer to page
79 Operation mode selection 0 1 195
118 PU communication speed 192 192 214
119 PU communication stop bit length 1 10 214
120 PU communication parity check 2 1 214
121 Number of PU communication retries 1 9999 214
122 PU communication check time interval 9999 9999 214
123 PU communication waiting time setting 9999 0ms 214
124 PU communication CR/LF selection 1 1 214
340 Communication startup mode selection 0 0 203
REMARKS
Always perform an inverter reset after the initial setting.

313
Useful functions
4
PARAMETERS
⋅GOT initial setting (RS-485 terminals) (Pr. 999 = "11")
⋅Rated frequency (Pr. 999 = "20(50Hz), 21(60Hz)")
* This parameter can be set when the option FR-A7NL is mounted.
Parameter Name Initial
value Automatically set to Refer to page
79 Operation mode selection 0 0 195
332 RS-485 communication speed 96 192 214
333 RS-485 communication stop bit length 1 10 214
334 RS-485 communication parity check
selection 21 214
335 RS-485 communication retry count 1 9999 214
336 RS-485 communication check time interval 0s 9999 214
337 RS-485 communication waiting time
setting 9999 0ms 214
340 Communication startup mode selection 0 1 203
341 RS-485 communication CR/LF selection 1 1 214
549 Protocol selection 0 0 232
REMARKS
Always perform an inverter reset after the initial setting.
Parameter Name Initial value Pr.999 = "21"
Pr.999 = "20"
Automatic parameter
setting
Refer to
page
3 Base frequency 60Hz 60Hz 50Hz 89
4Multi-speed setting (high
speed) 60Hz 60Hz 50Hz 93
20 Acceleration/deceleration
reference frequency 60Hz 60Hz 50Hz 101
55 Frequency monitoring
reference 60Hz 60Hz 50Hz 147
66 Stall prevention operation
reduction starting frequency 60Hz 60Hz 50Hz 81
125 (903) Terminal 2 frequency setting
gain frequency 60Hz 60Hz 50Hz 177
126 (905) Terminal 4 frequency setting
gain frequency 60Hz 60Hz 50Hz 177
263 Subtraction starting frequency 60Hz 60Hz 50Hz 156
266 Power failure deceleration time
switchover frequency 60Hz 60Hz 50Hz 156
390*% setting reference frequency 60Hz 60Hz 50Hz FR-A7NL
manual
505 Speed setting reference 60Hz 60Hz 50Hz 139
584 Auxiliary motor 1 starting
frequency 60Hz 60Hz 50Hz 283
585 Auxiliary motor 2 starting
frequency 60Hz 60Hz 50Hz 283
586 Auxiliary motor 3 starting
frequency 60Hz 60Hz 50Hz 283

314
Useful functions
⋅Acceleration/deceleration time increment (Pr. 999
="30(0.1s) or 31(0.01s)")
* The set value is changed for Pr. 21.
Parameter Name Initial set
increment Pr.999 = "30"
Pr.999 = "31"
Automatic parameter
setting
Refer to
page
7 Acceleration time 0.1s 0.1s 0.01s 101
8 Deceleration time 0.1s 0.1s 0.01s 101
16 Jog acceleration/deceleration
time 0.1s 0.1s 0.01s 95
21 Acceleration/deceleration time
increments 10
*1 *101
44 Second acceleration/
deceleration time 0.1s 0.1s 0.01s 101
45 Second deceleration time 0.1s 0.1s 0.01s 101
264 Power-failure deceleration time
10.1s 0.1s 0.01s 156
265 Power-failure deceleration time
20.1s 0.1s 0.01s 156
582 Auxiliary motor connection-time
deceleration time 0.1s 0.1s 0.01s 283
583 Auxiliary motor disconnection-
time acceleration time 0.1s 0.1s 0.01s 283
REMARKS
⋅When a parameter is set as the acceleration/deceleration time (0.1s), the 0.01s increment is dropped.
⋅When a parameter is set as the acceleration/deceleration time (0.01s), the parameters are limited at the maximum value of the
parameter setting range. For example, Pr. 7 = "361.0s" when 0.1s increment is selected, and Pr. 7 = "360.00s" when 0.01s
increment is selected.

315
Setting from the parameter unit, operation panel
4
PARAMETERS
4.23 Setting from the parameter unit, operation panel
4.23.1 PU display language selection (Pr. 145)
* Depending on the parameter unit, some parameter names or fault names etc. may not be displayed at all, or only displayed in English.
The above parameters can be set when Pr. 160 User group read selection = "0". (Refer to page 190.)
4.23.2 Setting dial potentiometer mode/key lock selection (Pr. 161)
The above parameters can be set when Pr. 160 User group read selection = "0". (Refer to page 190.)
Purpose Parameter that must be Set Refer to
Page
Switch the display language of the
parameter unit
PU display language
selection Pr. 145 315
Use the setting dial of the operation
panel like a potentiometer for frequency
setting.
Key lock of operation panel
Operation panel operation
selection Pr. 161 315
Control of the parameter unit, operation
panel buzzer PU buzzer control Pr. 990 317
Adjust the LCD contrast of the parameter
unit PU contrast adjustment Pr. 991 317
The display language of the parameter unit (FR-PU04/FR-PU07) can be changed to other languages.
Parameter
Number Name Initial Value Setting Range Definition *
145 PU display language selection 1
0 Japanese
1English
2Germany
3 French
4Spanish
5Italian
6Swedish
7Finnish
The setting dial of the operation panel (FR-DU07) can be used like a potentiometer to perform operation.
The key operation of the operation panel can be disabled.
Parameter
Number Name Initial Value Setting
Range Description
161 Frequency setting/key lock
operation selection 0
0Setting dial frequency
setting mode Key lock invalid
1Setting dial potentiometer
mode
10 Setting dial frequency
setting mode Key lock valid
11 Setting dial potentiometer
mode

316
Setting from the parameter unit, operation panel
(1) Using the setting dial like a potentiometer to set the frequency.
Operation example Changing the frequency from 0Hz to 60Hz during operation
REMARKS
⋅If the display changes from flickering "60.00" to "0.00", the setting of Pr. 161 Frequency setting/key lock operation selection may not
be "1".
⋅Independently of whether the inverter is running or at a stop, the frequency can be set by merely turning the dial.
⋅When the frequency is changed, it will be stored in EEPROM as the set frequency after 10s.
CAUTION
⋅When using setting dial, the frequency goes up to the set value of Pr.1 Maximum frequency (initial value :120Hz (FR-F720-02330
(FR-F740-01160) or less) /60Hz (FR-F720-03160 (FR-F740-01800) or more ).
DisplayOperation
PU indication is lit.
Flicker ··· Parameter setting complete!!
7. Press to set.
The parameter number
previously read appears.
1. Screen at powering ON
The monitor display appears.
2. Press to choose the PU operation
mode.
3. Press to choose the parameter
setting mode.
The frequency flickers for about 5s.
8. Mode/monitor check
Press twice to choose
monitor/frequency monitor.
9. Press (or ) to start the inverter.
10. Turn until " " appears.
The flickering frequency is the set frequency.
You need not press .
4. Turn until (Pr. 161) appears.
5. Press to read the present set value.
" " (initial value) appears.
6. Turn to change it
to the setting value " ".

317
Setting from the parameter unit, operation panel
4
PARAMETERS
(2) Disable the setting dial and key operation of the operation panel (Press [MODE] long (2s))
⋅Operation using the setting dial and key of the operation panel can be made invalid to prevent parameter change,
and unexpected start or frequency setting.
⋅Set "10 or 11" in Pr. 161, then press for 2s to make the setting dial and key operation invalid.
⋅When the setting dial and key operation are invalid, appears on the operation panel. If dial or key
operation is attempted while dial and key operation are invalid, appears (When dial or key is not
touched for 2s, monitor display appears. )
⋅To make the setting dial and key operation valid again, press for 2s.
4.23.3 Buzzer control (Pr. 990)
The above parameters can be set when Pr. 160 User group read selection = "0". (Refer to page 190.)
The above parameters allow its setting to be changed during operation in any operation mode even if "0" (initial value) is set in Pr. 77 Parameter write
selection.
4.23.4 PU contrast adjustment (Pr. 991)
The above parameters are displayed as simple mode parameters only when the parameter unit (FR-PU04/FR-PU07) is connected.
The above parameters allow its setting to be changed during operation in any operation mode even if "0" (initial value) is set in Pr. 77 Parameter write
selection.
When the operation panel is connected, they can be set only when Pr. 160 User group read selection = "0". (Refer to page 190.)
REMARKS
⋅Even if the setting dial and key operation are disabled, the monitor display is valid.
You can make the buzzer "beep" when you press key of the operation panel (FR-DU07) and parameter unit (FR-
PU04/FR-PU07).
Parameter
Number Name Initial Value Setting Range Description
990 PU buzzer control 10 Without buzzer
1 With buzzer
Contrast adjustment of the LCD of the parameter unit (FR-PU04/FR-PU07) can be performed.
Decreasing the setting value makes contrast light.
Parameter
Number Name Initial Value Setting Range Description
991 PU contrast adjustment 58 0 to 63
0 : Light
↓
63: Dark

318
Setting of FR-PU07-01
4.24 Setting of FR-PU07-01
The following functions are available when using FR-PU07-01 with FR-F700-NA series produced after June 2010.
(For product assembled date, check the SERIAL number indicated on the inverter rating plate or package. Refer to page
400 )
• PID display bias/gain setting menu
• Unit selection for the PID parameter/PID monitored items
• PID set point direct setting menu
• Monitor name display on 3-line monitor
Operation key name and operation mode indication on LCD are partly different with FR-PU07 and FR-PU07BB.
Purpose Parameter that must be Set Refer
to Page
To set bias and gain for the PID display in simple
steps
PID display bias/gain
setting menu -319
To change unit of parameters and monitored
items that are related to PID control
Unit selection for the PID
parameter/PID monitored
items
Pr. 759 320
To input the PID set point from FR-PU07-01 in
simple steps
PID set point direct setting
menu -321
To change the displayed items on the 3-line
monitor
Monitor name display on 3-
line monitor Pr. 774, Pr. 775, Pr. 776 322
Operation key Operation mode indication on LCD
FR-PU07-01 FR-PU07 FR-PU07-01 FR-PU07
AUTO key,
HAND key
EXT key,
PU key
Indication of AUTO, HAND Indication of EXT, PU
0.00
Hz
--- STOP AUTO
READ
:
List
0.00
Hz
--- STOP HAND
READ
:
List
0.00
Hz
--- STOP EXT
READ
:
List
0.00
Hz
--- STOP PU
READ
:
List

319
Setting of FR-PU07-01
4
PARAMETERS
4.24.1 PID display bias/gain setting menu
Example when setting value "2" is set once in Pr. 999
Display of the dedicated parameter menu differs depending on Pr. 999 setting and PID control condition.
The parameters, which need to be set first when FR-PU07-01 is connected, are displayed as a list. The bias and
gain for the PID display (Pr. 934 and Pr. 935 ) and setting for Pr. 999 Automatic parameter setting can be set in these
simple steps.
Pressing while the FR-PU07-01 is in the monitor mode brings up the dedicated menu screen.
Pr. 999 is displayed at the first turn ON of the inverter, or at the first turn ON after parameter clear. After
Pr. 999 is set, Pr. 934 and Pr. 935 are displayed on the dedicated parameter menu.
(This function is valid under PID control. If is pressed while PID control is invalid, the monitor goes into the
parameter setting mode.)
Condition
Pr.999 setting
Dedicated parameter menu
When PID control is unavailable
(Pr. 128 < 50, and Pr. 753 < 50, and
X14 signal not assigned)
When PID control is available
(Pr. 128 ≥ 50, or Pr. 753 ≥ 50, or
X14 signal assigned)
Never set before Pr. 999 Pr. 999, Pr. 934, Pr. 935
1 (normal PID) No display Pr. 934, Pr. 935
2 (extended PID) Pr. 934, Pr. 935 Pr. 934, Pr. 935
REMARKS
The parameters, which are displayed in the dedicated parameter menu, can be always read regardless of the Pr. 160 setting. For
writing, the same restriction as for the normal parameters is applied.
PIDset
0. 0PSI
- -- STOP HAND
Monitor mode
SETTING MODE
0~9:Ser Pr.No.
Select Oper
Parameter setting mode
934
PID bias
935 PID gain
Dedicated menu
Dedicated menu
934
PID bias
935 PID gain
Pr.No..
133
<READ>
Parameter setting mode
9999
Set<WRITE>
Ext<READ>
Parameter setting screen (Pr.934
)
to
to
PrSET:PrSET
SETTING MODE
934 PID bias
PrSET:PrSET

320
Setting of FR-PU07-01
4.24.2 Unit selection for the PID parameter/PID monitored items (Pr. 759)
<List of Pr. 759 settings and units>
For the parameter unit (FR-PU07/FR-PU07-01), the display unit of parameters and monitored items, which are
related to PID control, can be changed. When the displayed bias coefficient and gain coefficient for PID control
are changed by Pr. 934 and Pr. 935, the unit setting of Pr. 759 is applied to the direct setting mode display,
parameters and monitored items.
* The direct setting mode is available only for FR-PU07-01.
Parameter
Number Name Initial
Value
Setting
Range Description
759 PID unit selection 9999 0 to 43, 9999 Change the display unit of the parameters and monitored
items, which are related to PID control.
[Parameters of which display units are
changed]
[Monitored items of which display units are
changed]
Pr. Parameter name Pr.52
setting Monitor item
131 PID upper limit 52 DU/PU main display data selection
132 PID lower limit 53 PID measured value
133 PID action set point 54 FM terminal function selection
553 PID deviation limit
577 Output interruption cancel level
755 Second PID action set point
761 Pre-charge ending level
763 Pre-charge upper detection level
766 Second pre-charge ending level
768 Second pre-charge upper detection level
REMARKS
The Pr. 759 setting is also applied for the display unit of parameters and monitored items when using FR-PU07.
Setting Unit
display Unit name
9999 % %
0 Not displayed
1K Kelvin
2 C Degree Celsius
3 F Degree Fahrenheit
4PSI
Pound-force per
Square Inch
5 MPa Mega Pascal
6 kPa Kilo Pascal
7 Pa Pascal
8 bar Bar
9 mbr Milli Bar
10 GPH Gallon per Hour
11 GPM Gallon per Minute
12 GPS Gallon per Second
13 L/H Liter per Hour
14 L/M Liter per Minute
15 L/S Liter per Second
16 CFH Cubic Feet per Hour
17 CFM Cubic Feet per
Minute
18 CFS Cubic Feet per
Second
19 CMH Cubic Meter per
Hour
20 CMM Cubic Meter per
Minute
22 ftM Feet per Minute
23 ftS Feet per Second
24 m/M Meter per Minute
25 m/S Meter per Second
26 lbH Pound per Hour
27 lbM Pound per Minute
28 lbS Pound per Second
29 iWC Inch of Water
Column
30 iWG Inch of Water Gauge
Setting Unit
display Unit name
31 fWG Feet of Water Gauge
32 mWG
Meter of Water
Gauge
33 iHg Inch of Mercury
34 mHg Millimeter of Mercury
35 kgH Kilo Gram per Hour
36 kgM Kilo Gram per
Minute
37 kgS Kilo Gram per
Second
38 ppm Pulse per Minute
39 pps Pulse per Second
40 kW Kilo Watt
41 hp Horse Power
42 Hz Hertz
43 rpm Revolution per
Minute
Setting Unit
display Unit name
2+&UGV
0025+
5612*#0&
How PID set value is
displayed when Pr. 759 = "4"
2+&UGVRPV
25+
~
How Pr. 133 is displayed when
Pr. 759 = "4"

321
Setting of FR-PU07-01
4
PARAMETERS
4.24.3 PID set point direct setting menu
The setting menu is used to input the PID set point (Pr. 133, Pr. 755) in simple steps under PID control.
Pressing while the FR-PU07-01 is in the monitor mode starts the direct setting mode for the PID set point.
(Valid under PID control. If is pressed while the PID control is invalid, the function menu is displayed.)
REMARKS
In the direct setting mode, parameters can be always read or written regardless of the Pr. 77 and Pr. 160 settings.
PIDset
0. 0 PSI
- - - S T OP HAND
Monitor mode Function menu
1 MONITOR
2 PU Oper
3 Pr.List
4 Pr.Clear
PIDset pnt1
SET 80.0PSI
FUNC:FUNC MENU
Direct setting mode 1 (Pr. 133)
Direct setting mode 2 (Pr. 755)
Direct setting mode 1 (Pr. 133)
PIDset pnt1
SET 80.0PSI
SET
0~500
PIDset pnt2
SET
0~500
Direct setting mode 2 (Pr. 755)
Change the value with the numeric keypad.
Writing of the set value is completed.
The setting is applied to the PID action.
Writing of the set value is completed.
The setting is applied to the PID action.
to
to
(Using / , change the value.)
(Using / , change the value.)
Change the value with the numeric keypad.
SET 40.0PSI
FUNC:FUNC MENU
40.0PSI
SET 40.0PSI
20.0PSI
PIDset pnt2

322
Setting of FR-PU07-01
4.24.4 3-line monitor selection (Pr. 774 to Pr.776)
*1 The monitor is displayed as Pr. 774 = "1," Pr. 775 = "2," and Pr. 776 = "3" when a parameter unit other than FR-DU07 is used.
*2 The monitor is displayed as Pr. 774 = "1," Pr. 775 = "2," and Pr. 776 = "3" when the monitor selection is valid.
*3 The setting is available when using PLC function. Refer to the FR-F700 PLC function programming manual for details of the PLC function.
For the parameter unit (FR-PU07)/operation panel (FR-DU07), the first, second, and third monitors can be
changed. When using FR-PU07-01, the monitored items, which are set by Pr.774 to Pr.776, can be displayed in
the 3-line monitor.
The Pr.52 DU/PU main display data selection setting is invalid when Pr.774 to Pr.776 ≠ 9999. Monitored item names
are displayed during monitoring (Monitor name display in the 3-line monitor is available only for FR-PU07-01).
Parameter
Number Name Initial
Value
Setting
Range Description
774 PU/DU monitor
selection 1
9999
1 to 3, 5, 6, 8 to
14, 17, 20,
23 to 25, 40 to
42, 50 to 57,
67, 81 to 86,
100, 9999
Select the monitored item to be displayed on the first monitor
(first row in the 3-line monitor).
775 PU/DU monitor
selection 2
Select the monitored item to be displayed on the second
monitor (second row in the 3-line monitor).
776 PU/DU monitor
selection 3
Select the monitored item to be displayed on the third monitor
(third row in the 3-line monitor).
♦ Parameters referred to ♦
Pr. 52 DU/PU main display data selection Refer to page 141
Pr. 59 Remote function selection Refer to page 98
Pr. 73 Analog input selection Refer to page 171
Pr. 79 Operation mode selection Refer to page 195
Pr. 133 PID action set point Refer to page 261
Pr. 160 User group read selection Refer to page 190
Pr. 178 to Pr. 189 (input terminal function selection) Refer to page 122
Pr. 190 to Pr. 196 (output terminal function selection) Refer to page 128
C2 (Pr. 902) to C7 (Pr. 905) Frequency setting voltage (current) bias/gain Refer to page 177
C42 (Pr. 934) to C45 (Pr. 935) (PID control) Refer to page 261
Setting Monitor item
1 Output frequency
2 Output current
3 Output voltage
5 Frequency setting value
6 Running speed
8 Converter output voltage
9 Regenerative brake duty
10 Electronic thermal relay
function load factor
11 Output current peak value
12 Converter output voltage peak
value
13 Input power
14 Output power
17 Load meter
20 Cumulative energization time
23 Actual operation time
24 Motor load factor
25 Cumulative power
40 PLC function user monitor 1 *3
41 PLC function user monitor 2 *3
42 PLC function user monitor 3 *3
50 Power saving effect
51 Cumulative saving power
52 PID set point
53 PID measured value
54 PID deviation
55 *1 I/O terminal status
56 *1 Option input terminal status
57 *1 Option output terminal status
67 PID measured value 2
81 BACnet reception status
82 BACnet token pass counter
83 BACnet valid APDU counter
Setting Monitor item
84 BACnet communication error
counter
85 Terminal CA output level
86 Terminal AM output level
100 Set frequency before
operation
9999 *2 No selection
Setting Monitor item
How the monitor is displayed when
Pr. 759 = "4," Pr. 774 = "52," Pr. 775 = "53,"
and Pr. 776 = "54"
2+&UGV25+
2+&XCN 25+
2+&FGX 25+
56((9&*#0&

323
Parameter clear
4
PARAMETERS
4.25 Parameter clear
POINT
· Set "1" in Pr. CL parameter clear to initialize parameters. (Parameters are not cleared when "1" is set in Pr. 77
Parameter write selection. In addition, calibration parameters are not cleared.)
Setting Description
0 Not executed.
1
Returns all parameters to the initial values except for calibration parameters, terminal function selection
parameters, etc.
Refer to the list of parameters on page 390 for availability of parameter clear.
and are displayed alternately ... Why?
The inverter is not in the PU operation mode.
1. Press .
is lit and the monitor (4 digit LED) displays "0" (Pr. 79 = "0" (initial value)).
2. Carry out operation from step 6 again.
1.
Screen at powering ON
The monitor display appears.
Display
Operation
3.
Press to choose the parameter
setting mode.
Flicker ··· Parameter setting complete!!
7.
Press to set.
5.
Press to read the present set value.
" "(initial value) appears.
PU indication is lit.
2.
Press to choose the PU operation
mode.
· Turn to read another parameter.
· Press twice to show the next parameter.
· Press to show the setting again.
4.
Turn until " " (parameter clear)
appears.
6.
Turn to change it to
the setting value " ".
The parameter
number read
previously appears.

324
All parameter clear
4.26 All parameter clear
POINT
· Set "1" in ALLC all parameter clear to initialize all parameters. (Parameters are not cleared when "1" is set in Pr.
77 Parameter write selection.)
Setting Description
0 Not executed.
1All parameters return to the initial values. Refer to the list of parameters on page 390 for
availability of parameter clear.
and are displayed alternately ... Why?
The inverter is not in the PU operation mode.
1. Press .
is lit and the monitor (4 digit LED) displays "0" (Pr. 79 = "0" (initial value)).
2. Carry out operation from step 6 again.
1.
Screen at powering ON
The monitor display appears.
Display
Operation
3.
Press to choose the parameter
setting mode.
Flicker ··· Parameter setting complete!!
7.
Press to set.
5.
Press to read the present set
value.
" "(initial value) appears.
PU indication is lit.
2.
Press to choose the PU operation
mode.
· Press to read another parameter.
· Press twice to show the next parameter.
· Press to show the setting again.
4.
Turn until (all parameter
clear) appears.
6.
Turn to change it to
the setting value " ".
The parameter
number read
previously appears.

325
Parameter copy and parameter verification
4
PARAMETERS
4.27 Parameter copy and parameter verification
4.27.1 Parameter copy
PCPY Setting Description
0 Cancel
1 Copy the source parameters to the operation panel.
2 Write the parameters copied to the operation panel into the destination inverter.
3 Verify parameters in the inverter and operation panel. (Refer to page 326.)
Parameter settings can be copied to multiple inverters.
REMARKS
· When the copy destination inverter is not the FR-F700 series or parameter copy write is performed after parameter copy read is
stopped, "model error ( )" is displayed.
· Refer to the parameter list on page 390 and later for availability of parameter copy.
· When the power is turned OFF or an operation panel is disconnected, etc. during parameter copy write, perform write again or check
the values by parameter verification.
1.Connect the operation panel to the
copy source inverter.
• Connect it during a stop.
Display
Operation
2.Press to choose the parameter
setting mode.
Flicker ··· Parameter copy complete!!
6.Press to copy the source parameters
to the operation panel.
4.Press to to read the present set value.
" "(initial value) appears.
Flicker ··· Parameter copy complete!!
9.Press to write the parameters copied to
the operation panel to the destination inverter.
3.Turn until (parameter copy)
appears.
5.Turn to change it to
the setting value " ".
The frequency flickers
for about 30s
The frequency flickers
for about 30s
About 30s later
10.When copy is completed,
" " and " " flicker.
11.After writing the parameter values to the copy
destination inverter, always reset the inverter,
e.g. switch power OFF once, before starting operation.
7.Connect the operation panel to the
copy source inverter.
8.After performing steps 2 to 5,
turn to change it to " ".
The parameter
number previously
read appears.

326
Parameter copy and parameter verification
4.27.2 Parameter verification
appears...Why? Parameter read error. Perform operation from step 3 again.
appears...Why? Parameter write error. Perform operation from step 8 again.
and flicker alternately
Appears when parameters are copied between the inverter of FR-F720-02330 (FR-F740-01160) or less and FR-
F720-03160 (FR-F740-01800) or more.
1. Set "0" in Pr. 160 User group read selection.
2. Set the following setting (initial value) in Pr. 989 Parameter copy alarm release.
3. Reset Pr. 9, Pr. 30, Pr. 51, Pr. 52, Pr. 54, Pr. 56, Pr. 57, Pr. 70, Pr. 72, Pr. 80, Pr. 90, Pr. 158, Pr. 190 to Pr. 196, Pr. 557,
Pr. 893.
Whether same parameter values are set in other inverters or not can be checked.
REMARKS
When the copy destination inverter is not the FR-F700 series, "model error ( )" is displayed.
flickers ... Why?
Set frequencies, etc. may be different. Check set frequencies.
FR-F720-02330 (FR-F740-01160) or less FR-F720-03160 (FR-F740-01800) or more
Pr. 989 Setting 10 100
• Hold down to verify.
2.Screen at powering ON
The monitor display appears.
Display
Operation
7.Press to read the parameter setting
of the verified inverter to the operation panel.
1.Move the operation panel to the
inverter to be verified.
• Move it during a stop.
Flicker ··· Parameter verification complete!!
4.Turn until (parameter copy)
appears.
6.Turn to change it to the set value
" "(parameter copy verification mode).
8.If there is no difference, and
flicker to complete verification.
The frequency flickers
for about 30s
Flickering
• If different parameters exist, different
parameter numbers and flicker.
The parameter
number read
previously appears.
5.Press to read the present set
value.
" "(initial value) appears.
3.Press to choose the parameter
setting mode.

327
Initial value change list
4
PARAMETERS
4
PARAMETERS
4.28 Initial value change list
Displays and sets the parameters changed from the initial value.
.......The specification differ according to the manufacture date. Refer to page 400 and check the SERIAL.
Operation Display
1. Screen at powering ON
The monitor display appears.
2.Press to choose the PU operation mode.
PU indication is lit.
3.Press to choose the parameter setting
mode.
PRM indication is lit.
(The parameter number read previously appears.)
4.Turn until appears.
5.Pressing changes to the initial value
change list screen.
6.Turning displays the parameter number
changed.
Press to read the currently set value.
Turn and press to change the
setting
(refer to step 6 and 7 on page 61)Flicker ··· Frequency setting complete!!
Turn to read another parameter.
The display returns to after all
parameters are displayed.
7.Pressing in status returns to
the parameter setting mode.
Turning sets other parameters.
Pressing displays the change list again.
REMARKS
Calibration parameters (C0 (Pr. 900) to C7 (Pr. 905), C42 (Pr. 934) to C45 (Pr. 935)) are not displayed even they are changed from
the initial settings.
Only simple mode parameter is displayed when simple mode is set (Pr. 160 = 9999 (initial value))
Only user group is displayed when user group is set (Pr. 160 = "1").
Pr. 160 is displayed independently of whether the setting value is changed or not.
♦ Parameters referred to ♦
Pr. 160 User group read selection Refer to page 190
C0 (Pr. 900) CA terminal calibration Refer to page 149
C2 (Pr. 902) to C7 (Pr. 905) (Frequency setting bias/gain parameter) Refer to page 177
C42 (Pr. 934) to C45 (Pr. 935) (PID control) Refer to page 261
PU EXT NET

328
Check and clear of the faults history
4.29 Check and clear of the faults history
(1) Check for the faults history
* The cumulative energization time and actual operation time are accumulated from 0 to 65535 hours, then cleared, and accumulated again
from 0. When the operation panel (FR-DU07) is used, the time is displayed up to 65.53 (65530h) in the indication of 1h = 0.001, and
thereafter, it is added up from 0.
Faults history
Monitor/frequency setting
[Operation panel is used
for operation]
Parameter setting
[Parameter setting change]
[Operation for displaying faults history]
Eight past faults can be displayed with the setting dial.
(The latest fault is ended by ".".)
When no fault exists, is displayed.
Output current
Flickering
Output voltage
Flickering
Flickering
Flickering
Press the
setting
dial.
Press the
setting
dial.
Press the
setting
dial.
Energization time *
Faults history number
(The number of past faults is displayed.)
Flickering
Output frequency
Flickering Flickering

329
Check and clear of the faults history
4
PARAMETERS
(2) Clearing procedure
POINT
· The faults history can be cleared by setting "1" in Er.CL Faults history clear.
1.Screen at powering ON
The monitor display appears.
Display
Operation
2.Press to choose the parameter
setting mode.
3.Turn until (faults history clear)
appears.
Flicker ··· Faults history clear complete!!
6.Press to set.
4.Press to read the present set value.
" "(initial value) appears.
· Press to show the setting again.
· Press twice to show the next parameter.
· Press to read another parameter.
5.Turn to change
it to the setting value " ".
The parameter
number previously
read appears.
330
MEMO

331
3
4
5
6
7
1
2
5
PROTECTIVE FUNCTIONS
This chapter describes the basic "PROTECTIVE FUNCTION" for
use of this product.
Always read the instructions before using the equipment.
5.1 Reset method of protective function ....................... 332
5.2 List of fault or alarm display.................................... 333
5.3 Causes and corrective actions ............................... 334
5.4 Correspondences between digital and actual
characters............................................................... 346
5.5 Check first when you have a trouble ...................... 347

332
Reset method of protective function
When a fault occurs in the inverter, the inverter trips and the PU display automatically changes to one of the following
fault or alarm indications.
If the fault does not correspond to any of the following faults or if you have any other problem, please contact your sales
representative or distributor.
•Retention of fault output signal ................ When the magnetic contactor (MC) provided on the input side of the
inverter is opened when a fault occurs, the inverter's control power will be
lost and the fault output will not be held.
•Fault or alarm indication .......................... When a fault or alarm occurs, the operation panel display automatically
switches to the fault or alarm indication
•Resetting method..................................... When a fault occurs, the inverter output is kept stopped. Unless reset,
therefore, the inverter cannot restart. (Refer to page 332.)
•When any fault occurs, take the appropriate corrective action, then reset the inverter, and resume operation.
Not doing so may lead to the inverter fault and damage.
Inverter fault or alarm indications are roughly categorized as below.
(1) Error message
A message regarding operational fault and setting fault by the operation panel (FR-DU07) and parameter unit (FR-
PU04 /FR-PU07) is displayed. The inverter does not trip.
(2) Warnings
The inverter does not trip even when a warning is displayed. However, failure to take appropriate measures will
lead to a fault.
(3) Alarm
The inverter does not trip. You can also output an alarm signal by making parameter setting.
(4) Fault
When a fault occurs, the inverter trips and a fault signal is output.
5.1 Reset method of protective function
The inverter can be reset by performing any of the following operations. Note that the internal thermal integrated value
of the electronic thermal relay function and the number of retries are cleared (erased) by resetting the inverter.
Inverter recovers about 1s after the reset is released.
REMARKS
• For the details of fault displays and other troubles, also refer to page 333.
• Past eight faults can be displayed using the setting dial. (Refer to page 59 for the operation.)
Operation 1: ..... Using the operation panel, press to reset the inverter.
(This may only be performed when a fault occurs. (Refer to page 338 for
fault.))
Operation 2: ...... Switch OFF the power once. After the indicator of the operation panel
turns OFF, switch it ON again.
Operation 3: . .... Turn ON the reset signal (RES) for more than 0.1s. (If the RES signal is
kept ON, "Err." appears (flickers) to indicate that the inverter is in a
reset status.)
ON
OFF
Inverter
RES
SD
REMARKS
• When a fault occurs during PLC function, turning ON of X51 signal can release fault without interrupting PLC function. (Refer to
the FR-F700 PLC function programming manual. )
CAUTION
⋅OFF status of the start signal must be confirmed before resetting the inverter fault. Resetting inverter fault with the start signal
ON restarts the motor suddenly.

333
List of fault or alarm display
5
PROTECTIVE FUNCTIONS
5.2 List of fault or alarm display
* If an error occurs when using the FR-PU04, "Fault 14" is displayed on
the FR-PU04.
... Specifications differ according to the date assembled. Refer to page
400 to check the SERIAL number.
Operation Panel
Indication Name
fault
Data
code
Refer
to
Error message
E--- Faults history - 328
HOLD Operation panel lock - 334
LOCd Password locked - 334
Er1 to 4
Parameter write error - 334
rE1 to 4
Copy operation error - 335
Err. Error - 335
Warnings
OL Stall prevention
(overcurrent) - 336
oL Stall prevention
(overvoltage) - 336
RB Regenerative brake
prealarm - 337
TH Electronic thermal
relay function prealarm - 337
PS PU stop - 336
MT Maintenance signal
output - 337
CP Parameter copy - 337
Alarm
FN Fan alarm - 337
Fault
E.OC1 Overcurrent trip during
acceleration
16
(H10) 338
E.OC2 Overcurrent trip during
constant speed
17
(H11) 338
E.OC3 Overcurrent trip during
deceleration or stop
18
(H12) 338
E.OV1
Regenerative
overvoltage trip during
acceleration
32
(H20) 339
E.OV2
Regenerative
overvoltage trip during
constant speed
33
(H21) 339
E.OV3
Regenerative
overvoltage trip during
deceleration or stop
34
(H22) 339
E.THT
Inverter overload trip
(electronic thermal
relay function)
48
(H30) 339
E.THM
Motor overload trip
(electronic thermal
relay function)
49
(H31) 340
E.FIN Heatsink overheat 64
(H40) 340
E.IPF Instantaneous power
failure
80
(H50) 340
E.UVT Undervoltage 81
(H51) 341
E.ILF* Input phase loss 82
(H52) 341
E.OLT Stall prevention stop 96
(H60) 341
Fault
E.GF
Output side earth
(ground) fault overcurrent
128
(H80) 341
to
to
Fault
E.LF Output phase loss 129
(H81) 341
E.OHT External thermal relay
operation *2
144
(H90) 342
E.PTC*
PTC thermistor
operation
145
(H91) 342
E.OPT Option fault 160
(HA0) 342
E.OP1
E.OP2 Communication option
fault
161
(HA1)
162
(HA2)
342
E. 1
E. 2 Option fault
241
(HF1)
242
(HF2)
343
E.PE Parameter storage
device fault
176
(HB0) 343
E.PUE PU disconnection 177
(HB1) 343
E.RET Retry count excess 178
(HB2) 343
E.PE2*
Parameter storage
device fault
179
(HB3) 343
E. 5
E. 6
E. 7
E.CPU
CPU fault
245
(HF5)
246
(HF6)
247
(HF7)
192
(HC0)
344
E.CTE
Operation panel power
supply short circuit,
RS-485 terminal power
supply short circuit
193
(HC1) 344
E.P24 24VDC power output
short circuit
194
(HC2) 344
E.CDO*
Output current detection
value exceeded
196
(HC4) 344
E.IOH* Inrush current limit
circuit fault
197
(HC5) 344
E.SER*
Communication fault
(inverter)
198
(HC6) 345
E.AIE* Analog input fault 199
(HC7) 345
E.PID* PID signal fault 230
(HE6) 345
E.BE
Brake transistor alarm
detection/internal
circuit fault
112
(H70) 340
E.13 Internal circuit fault 253
(HFD) 345
E. PCH*
Pre-charge fault 229
(HE5) 345
E.LCI* 4mA input fault 228
(HE4) 346
Operation Panel
Indication Name
fault
Data
code
Refer
to

334
Causes and corrective actions
5.3 Causes and corrective actions
(1) Error Message
A message regarding operational troubles is displayed. Output is not shut off.
Operation Panel
Indication HOLD
Name Operation panel lock
Description Operation lock mode is set. Operation other than is invalid. (Refer to page 317.)
Check point --------------
Corrective action Press for 2s to release lock.
Operation panel
indication
LOCd
Name Password locked
Description Password function is active. Display and setting of parameter is restricted.
Check point --------------
Corrective action Enter the password in Pr. 297 Password lock/unlock to unlock the password function before operating.
(Refer to page 192).
... Specifications differ according to the date assembled. Refer to page 400 to check the SERIAL number.
Operation Panel
Indication Er1
Name Write disable error
Description
⋅You attempted to make parameter setting when Pr. 77 Parameter write selection has been set to disable
parameter write.
⋅Frequency jump setting range overlapped.
⋅Adjustable 5 points V/F settings overlapped
⋅PU and inverter cannot make normal communication
Check point
⋅Check the setting of Pr. 77 Parameter write selection (Refer to page 189.)
⋅Check the settings of Pr. 31 to 36 (frequency jump). (Refer to page 88.)
⋅Check the settings of Pr. 100 to Pr. 109 (Adjustable 5 points V/F). (Refer to page 92.)
⋅Check the connection of PU and inverter.
Operation Panel
Indication Er2
Name Write error during operation
Description When parameter write was performed during operation with a value other than "2" (writing is enabled
independently of operating status in any operation mode) is set in Pr. 77 and the STF (STR) is ON.
Check point ⋅Check the Pr. 77 setting. (Refer to page 189.)
⋅Check that the inverter is not operating.
Corrective action ⋅Set "2" in Pr. 77.
⋅After stopping operation, make parameter setting.
Operation Panel
Indication Er3
Name Calibration error
Description Analog input bias and gain calibration values are too close.
Check point Check the settings of C3, C4, C6 and C7 (calibration functions). (Refer to page 177.)
Operation Panel
Indication Er4
Name Mode designation error
Description
⋅You attempted to make parameter setting in the NET operation mode when Pr. 77 is not "2".
⋅If a parameter write was performed when the command source is not at the operation panel (FR-
DU07).
Check point
⋅Check that operation mode is "PU operation mode".
⋅Check the Pr. 77 setting. (Refer to page 189.)
⋅Check the Pr. 551 setting.
Corrective action
⋅After setting the operation mode to the "PU operation mode", make parameter setting. (Refer to page 189.)
⋅After setting "2" in Pr. 77, make parameter setting.
⋅Set Pr.551 = "2 (initial setting)". (Refer to page 204.)

335
Causes and corrective actions
5
PROTECTIVE FUNCTIONS
Operation Panel
Indication rE1
Name Parameter read error
Description An error occurred in the EEPROM on the operation panel side during parameter copy reading.
Check point --------------
Corrective action ⋅Make parameter copy again. (Refer to page 325.)
⋅Check for an operation panel (FR-DU07) failure. Please contact your sales representative.
Operation Panel
Indication rE2
Name Parameter write error
Description ⋅You attempted to perform parameter copy write during operation.
⋅An error occurred in the EEPROM on the operation panel side during parameter copy writing.
Check point Is the FWD or REV LED of the operation panel (FR-DU07) lit or flickering?
Corrective action ⋅After stopping operation, make parameter copy again. (Refer to page 325.)
⋅Check for an operation panel (FR-DU07) failure. Please contact your sales representative.
Operation Panel
Indication rE3
Name Parameter verification error
Description ⋅Data on the operation panel side and inverter side are different.
⋅An error occurred in the EEPROM on the operation panel side during parameter verification.
Check point Check for the parameter setting of the source inverter and inverter to be verified.
Corrective action ⋅Press to continue verification.
Make parameter verification again. (Refer to page 326.)
⋅Check for an operation panel (FR-DU07) failure. Please contact your sales representative.
Operation Panel
Indication rE4
Name Model error
Description ⋅A different model was used for parameter write and verification during parameter copy.
⋅When parameter copy write is stopped after parameter copy read is stopped
Check point
⋅Check that the verified inverter is the same model.
⋅Check that the power is not turned OFF or an operation panel is not disconnected, etc. during
parameter copy read.
Corrective action ⋅Use the same model (FR-F700 series) for parameter copy and verification.
⋅Perform parameter copy read again.
Operation Panel
Indication Err.
Description
⋅The RES signal is ON
⋅PU and inverter cannot make normal communication (contact fault of the connector)
⋅When the voltage drops in the inverter's input side.
⋅When the control circuit power (R1/L11, S1/L21) and the main circuit power(R/L1, S/L2, T/L3) are
connected to a separate power, it may appear at turning ON of the main circuit. It is not a fault.
Corrective action
⋅Turn OFF the RES signal.
⋅Check the connection of PU and inverter.
⋅Check the voltage on the inverter's input side.

336
Causes and corrective actions
(2) Warnings
When the protective function is activated, the output is not shut off.
Operation Panel
Indication OL FR-PU04
FR-PU07(-01) OL
Name Stall prevention (overcurrent)
Description
During
acceleration
When the output current of the inverter exceeds the stall prevention operation level (Pr.
22 Stall prevention operation level, etc.), this function stops the increase in frequency until
the overload current decreases to prevent the inverter from resulting in overcurrent trip.
When the overload current has decreased below stall prevention operation level, this
function increases the frequency again.
During
constant
speed
operation
When the output current of the inverter exceeds the stall prevention operation level (Pr.
22 Stall prevention operation level, etc.), this function lowers the frequency until the
overload current decreases to prevent overcurrent trip. When the overload current has
decreased below stall prevention operation level, this function increases the frequency
up to the set value.
During
deceleration
When the output current of the inverter exceeds the stall prevention operation level (Pr.
22 Stall prevention operation level, etc.), this function stops the decrease in frequency until
the overload current decreases to prevent the inverter from resulting in overcurrent trip.
When the overload current has decreased below stall prevention operation level, this
function decreases the frequency again.
Check point
⋅Check that the Pr. 0 Torque boost setting is not too large. (V/F control)
⋅Check that the Pr. 7 Acceleration time and Pr. 8 Deceleration time settings are not too small.
⋅Check that the load is not too heavy.
⋅Are there any failure in peripheral devices?
⋅Check that the Pr. 13 Starting frequency is not too large.
⋅Check that the Pr. 22 Stall prevention operation level is appropriate.
Corrective action
⋅Increase or decrease the Pr. 0 Torque boost value by 1% and check the motor status. (V/F control)
(Refer to page 78.)
⋅Set a larger value in Pr. 7 Acceleration time and Pr. 8 Deceleration time. (Refer to page 101.)
⋅Reduce the load weight. Try Simple magnetic flux vector control (Pr. 80).
⋅Check the peripheral devices.
⋅Adjust the Pr.13 setting. Change the Pr. 14 Load pattern selection setting. (V/F control)
⋅Set stall prevention operation current in Pr. 22 Stall prevention operation level. (The initial value is
110%
*1.) The acceleration/deceleration time may change. Increase the stall prevention operation level with
Pr. 22 Stall prevention operation level, or disable stall prevention with Pr. 156 Stall prevention operation
selection. (Use Pr. 156 to set either operation continued or not at OL operation.)
*1 120% when LD is selected
Operation Panel
Indication oL FR-PU04
FR-PU07(-01) oL
Name Stall prevention (overcurrent)
Description During
deceleration
⋅If the regenerative energy of the motor becomes excessive and exceeds the
regenerative energy consumption capability, this function stops the decrease in
frequency to prevent overvoltage trip. As soon as the regenerative energy has
decreased, deceleration resumes.
⋅If the regenerative energy of the motor becomes excessive when regeneration
avoidance function is selected (Pr. 882 = 1), this function increases the speed to
prevent overvoltage trip. (Refer to page 189.)
Check point ⋅Check for sudden speed reduction.
⋅Regeneration avoidance function (Pr. 882 to Pr. 886) is being used? (Refer to page 298.)
Corrective action The deceleration time may change.
Increase the deceleration time using Pr. 8 Deceleration time.
Operation Panel
Indication PS FR-PU04
FR-PU07(-01) PS
Name PU stop
Description Stop with of PU is set in Pr. 75 Reset selection/disconnected PU detection/PU stop selection. (For Pr. 75,
refer to page 186.)
Check point Check for a stop made by pressing of the operation panel.
Corrective action Turn the start signal OFF and release with .

337
Causes and corrective actions
5
PROTECTIVE FUNCTIONS
(3) Alarm
When an alarm occurs, the output is not shut off. You can also output an alarm signal by making parameter
setting. (Set "98" in any of Pr. 190 to Pr. 196 (output terminal function selection). (Refer to page 128.)
Operation Panel
Indication RB FR-PU04
FR-PU07(-01) RB
Name Regenerative brake prealarm
Description
Appears if the regenerative brake duty reaches or exceeds 85% of the Pr. 70 Special regenerative brake
duty value. When the setting of Pr. 70 Special regenerative brake duty is the initial value (Pr. 70 ="0"), this
warning does not occur. If the regenerative brake duty reaches 100%, a regenerative overvoltage (E.
OV_) occurs.
The RBP signal can be simultaneously output with the [RB] display. For the terminal used for the RBP
signal output, assign the function by setting "7" (positive logic) or "107" (negative logic) in any of Pr. 190
to Pr. 196 (output terminal function selection). (Refer to page 128)
Appears only for the FR-F720-03160 (FR-F740-01800) or more.
Check point
⋅Check that the brake resistor duty is not high.
⋅Check that the Pr. 30 Regenerative function selection and Pr. 70 Special regenerative brake duty values are
correct.
Corrective action ⋅Increase the deceleration time.
⋅Check the Pr. 30 Regenerative function selection and Pr. 70 Special regenerative brake duty values.
Operation Panel
Indication TH FR-PU04
FR-PU07(-01) TH
Name Electronic thermal relay function prealarm
Description
Appears if the cumulative value of the Pr. 9 Electronic thermal O/L relay reaches or exceeds 85% of the
preset level. If it reaches 100% of the Pr. 9 Electronic thermal O/L relay setting, a motor overload trip (E.
THM) occurs.
The THP signal can be simultaneously output with the [TH] display. For the terminal used for the THP
signal output, assign the function by setting "8" (positive logic) or "108" (negative logic) in any of Pr. 190
to Pr. 196 (output terminal function selection). (Refer to page 128)
Check point ⋅Check for large load or sudden acceleration.
⋅Is the Pr. 9 Electronic thermal O/L relay setting is appropriate? (Refer to page 107.)
Corrective action ⋅Reduce the load weight or the number of operation times.
⋅Set an appropriate value in Pr. 9 Electronic thermal O/L relay. (Refer to page 107.)
Operation Panel
Indication MT FR-PU04 ————
FR-PU07(-01) MT
Name Maintenance signal output
Description
Indicates that the cumulative energization time of the inverter has reached a given time.
When the setting of Pr. 504 Maintenance timer alarm output set time is the initial value (Pr. 504 = "9999"),
this protective function does not function.
Check point The Pr. 503 Maintenance timer setting is larger than the Pr. 504 Maintenance timer alarm output set time
setting. (Refer to page 304.)
Corrective action Setting "0" in Pr. 503 Maintenance timer erases the signal.
Operation Panel
Indication CP FR-PU04 ————
FR-PU07(-01) CP
Name Parameter copy
Description Appears when parameters are copied between models with capacities of FR-F720-02330 (FR-F740-
01160) or less and FR-F720-03160 (FR-F740-01800) or more.
Check point Resetting of Pr.9, Pr.30, Pr.51, Pr.52, Pr.54, Pr.56, Pr.57, Pr.70, Pr.72, Pr.80, Pr.90, Pr.158, Pr.190 to Pr.196,
Pr.557 and Pr.893 is necessary.
Corrective action Set the initial value in Pr. 989 Parameter copy alarm release.
Operation Panel
Indication FN FR-PU04
FR-PU07(-01) FN
Name Fan alarm
Description For the inverter that contains a cooling fan, appears on the operation panel when the cooling fan
stops due to a fault or different operation from the setting of Pr. 244 Cooling fan operation selection.
Check point Check the cooling fan for an alarm.
Corrective action Check for fan failure. Please contact your sales representative.

338
Causes and corrective actions
(4) Fault
When a fault occurs, the inverter trips and a fault signal is output.
Operation Panel
Indication E.OC1 FR-PU04
FR-PU07(-01) OC During Acc
Name Overcurrent trip during acceleration
Description When the inverter output current reaches or exceeds approximately 170% of the rated current during
acceleration, the protective circuit is activated to stop the inverter output.
Check point
⋅Check for sudden acceleration.
⋅Check that the downward acceleration time is not long in vertical lift application.
⋅Check for output short circuit.
⋅Check that the Pr. 3 Base frequency setting is not 60Hz when the motor rated frequency is 50Hz.
· Check if the stall prevention operation level is set too high.
· Check if the fast-response current limit operation is disabled.
⋅Check that the regeneration is not performed frequently. (Check that the output voltage becomes
larger than the V/F reference voltage at regeneration and overcurrent occurs due to the high
voltage.)
⋅Check if a start command is given to the inverter while the motor is coasting.
Corrective action
⋅Increase the acceleration time.
(Shorten the downward acceleration time in vertical lift application.)
⋅When "E.OC1" is always lit at starting, disconnect the motor once and start the inverter.
If "E.OC1" is still lit, contact your sales representative.
⋅Check the wiring to make sure that output short circuit does not occur.
⋅Set the Pr. 3 Base frequency to 50Hz. (Refer to page 89.)
· Lower the setting of stall prevention operation level. (Refer to page 81.)
· Activate the fast-response current limit operation.
⋅Set base voltage (rated voltage of the motor, etc.) in Pr. 19 Base frequency voltage. (Refer to page 89.)
⋅Input a start command after the motor stops. Alternatively, use the automatic restart after
instantaneous power failure/flying start function. (Refer to page 152.)
Operation Panel
Indication E.OC2 FR-PU04
FR-PU07(-01) Stedy Spd OC
Name Overcurrent trip during constant speed
Description When the inverter output current reaches or exceeds approximately 170% of the rated current during
constant speed operation, the protective circuit is activated to stop the inverter output.
Check point
⋅Check for sudden load change.
⋅Check for output short circuit.
· Check if the stall prevention operation level is set too high.
· Check if the fast-response current limit operation is disabled.
⋅Check if a start command is given to the inverter while the motor is coasting.
Corrective action
⋅Keep load stable.
⋅Check the wiring to avoid output short circuit.
· Lower the setting of stall prevention operation level. (Refer to page 81.)
· Activate the fast-response current limit operation.
⋅Input a start command after the motor stops. Alternatively, use the automatic restart after
instantaneous power failure/flying start function. (Refer to page 152.)
Operation Panel
Indication E.OC3 FR-PU04
FR-PU07(-01) OC During Dec
Name Overcurrent trip during deceleration or stop
Description
When the inverter output current reaches or exceeds approximately 170% of the rated inverter current
during deceleration (other than acceleration or constant speed), the protective circuit is activated to
stop the inverter output.
Check point
⋅Check for sudden speed reduction.
⋅Check for output short circuit.
⋅Check for too fast operation of the motor's mechanical brake.
· Check if the stall prevention operation level is set too high.
· Check if the fast-response current limit operation is disabled.
⋅Check if a start command is given to the inverter while the motor is coasting.
Corrective action
⋅Increase the deceleration time.
⋅Check the wiring to avoid output short circuit.
⋅Check the mechanical brake operation.
· Lower the setting of stall prevention operation level. (Refer to page 81.)
· Activate the fast-response current limit operation.
⋅Input a start command after the motor stops. Alternatively, use the automatic restart after
instantaneous power failure/flying start function. (Refer to page 152.)

339
Causes and corrective actions
5
PROTECTIVE FUNCTIONS
Operation Panel
Indication E.OV1 FR-PU04
FR-PU07(-01) OV During Acc
Name Regenerative overvoltage trip during acceleration
Description
If regenerative energy causes the inverter's internal main circuit DC voltage to reach or exceed the
specified value, the protective circuit is activated to stop the inverter output. The circuit may also be
activated by a surge voltage produced in the power supply system.
Check point · Check for too slow acceleration. (e.g. during descending acceleration with lifting load)
· Check if Pr. 22 Stall prevention operation level is set too low like the no-load current.
Corrective action
· Decrease the acceleration time.
· Use regeneration avoidance function (Pr. 882 to Pr. 886).
(Refer to page 298.)
· Set a value larger than the no load current in Pr. 22 Stall prevention operation level.
Operation Panel
Indication E.OV2 FR-PU04
FR-PU07(-01) Stedy Spd OV
Name Regenerative overvoltage trip during constant speed
Description
If regenerative energy causes the inverter's internal main circuit DC voltage to reach or exceed the
specified value, the protective circuit is activated to stop the inverter output. The circuit may also be
activated by a surge voltage produced in the power supply system.
Check point · Check for sudden load change.
· Check if Pr. 22 Stall prevention operation level is set too low like the no-load current.
Corrective action
· Keep load stable.
· Use regeneration avoidance function (Pr. 882 to Pr. 886).
(Refer to page 298.)
· Use the brake unit or power regeneration common converter (FR-CV) as required.
· Set a value larger than the no load current in Pr. 22 Stall prevention operation level.
Operation Panel
Indication E.OV3 FR-PU04
FR-PU07(-01) OV During Dec
Name Regenerative overvoltage trip during deceleration or stop
Description
If regenerative energy causes the inverter's internal main circuit DC voltage to reach or exceed the
specified value, the protective circuit is activated to stop the inverter output. The circuit may also be
activated by a surge voltage produced in the power supply system.
Check point Check for sudden speed reduction.
Corrective action
· Increase the deceleration time. (Set the deceleration time which matches the moment of inertia of the load)
· Longer the brake cycle.
· Use regeneration avoidance function
(Pr. 882 to Pr. 886)
.
(
Refer to page 298
.)
· Use the brake unit or power regeneration common converter (FR-CV) as required.
Operation Panel
Indication E.THT FR-PU04
FR-PU07(-01) Inv. Overload
Name Inverter overload trip (electronic thermal relay function) *1
Description
If a current not less than 110%*2 of the rated output current flows and overcurrent trip does not occur
(170% or less), the electronic thermal relay activates to stop the inverter output in order to protect the
output transistors. (Overload capacity 110%*2 60s inverse-time characteristic)
Check point
· Check that acceleration/deceleration time is not too short.
· Check that Pr. 0 Torque boost setting is not too large (small). (V/F control)
· Check that Pr. 14 Load pattern selection setting is appropriate for the load pattern of the using
machine. (V/F control)
· Check the motor for use under overload.
Corrective action
· Increase acceleration/deceleration time.
· Adjust the Pr. 0 Torque boost setting.
· Set the Pr. 14 Load pattern selection setting according to the load pattern of the using machine. (V/F
control)
· Reduce the load weight.
*1 Resetting the inverter initializes the internal thermal integrated data of the electronic thermal relay function.
*2 120% when LD is selected

340
Causes and corrective actions
Operation Panel
Indication E.THM FR-PU04
FR-PU07(-01) Motor Ovrload
Name Motor overload trip (electronic thermal relay function) *1
Description
The electronic thermal relay function in the inverter detects motor overheat due to overload or reduced
cooling capability during constant-speed operation and pre-alarm (TH display) is output when the
integrated value reaches 85% of the Pr. 9 Electronic thermal O/L relay setting and the protection circuit is
activated to stop the inverter output when the integrated value reaches the specified value. When
running a special motor such as a multi-pole motor or multiple motors, provide a thermal relay on the
inverter output side since such motor(s) cannot be protected by the electronic thermal relay function.
Check point
· Check the motor for use under overload.
· Check that the setting of Pr. 71 Applied motor for motor selection is correct. (Refer to page 111.)
· Check that stall prevention operation setting is correct.
Corrective action
· Reduce the load weight.
· For a constant-torque motor, set the constant-torque motor in Pr. 71 Applied motor.
· Check that stall prevention operation setting is correct. (Refer to page 81.)
*1 Resetting the inverter initializes the internal thermal integrated data of the electronic thermal relay function.
Operation Panel
Indication E.FIN FR-PU04
FR-PU07(-01) H/Sink O/Temp
Name Heatsink overheat
Description
If the heatsink overheats, the temperature sensor is actuated to stop the inverter output.
The FIN signal can be output when the temperature becomes approximately 85% of the heatsink
overheat protection operation temperature.
For the terminal used for the FIN signal output, assign the function by setting "26" (positive logic) or
"126" (negative logic) in any of Pr. 190 to Pr. 196 (output terminal function selection). (Refer to page 128)
Check point
· Check for too high surrounding air temperature.
· Check for heatsink clogging.
· Check that the cooling fan is stopped. (Check that is displayed on the operation panel.)
Corrective action
· Set the surrounding air temperature to within the specifications.
· Clean the heatsink.
· Replace the cooling fan.
Operation Panel
Indication E.IPF FR-PU04
FR-PU07(-01) Inst. Pwr. Loss
Name Instantaneous power failure
Description
If a power failure occurs for longer than 15ms (this also applies to inverter input shut-off), the
instantaneous power failure protective function is activated to trip the inverter in order to prevent the
control circuit from malfunctioning. If a power failure persists for longer than 100ms, the fault output is not
provided, and the inverter restarts if the start signal is ON upon power restoration. (The inverter continues
operating if an instantaneous power failure is within 15ms.) In some operating status (load magnitude,
acceleration/deceleration time setting, etc.), overcurrent or other protection may be activated upon power
restoration.
When instantaneous power failure protection is activated, the IPF signal is output.
(
Refer to page 152
)
Check point Find the cause of instantaneous power failure occurrence.
Corrective action
· Remedy the instantaneous power failure.
· Prepare a backup power supply for instantaneous power failure.
· Set the function of automatic restart after instantaneous power failure (Pr. 57). (Refer to page 152.)
Operation Panel
Indication E.BE FR-PU04
FR-PU07(-01) Br. Cct. Fault
Name Brake transistor alarm detection/internal circuit fault
Description
This function stops the inverter output if a fault occurs in the brake circuit, e.g. damaged brake
transistors when using functions of the FR-F720-03160 (FR-F740-01800) or more.
In this case, the inverter must be powered OFF immediately.
For the FR-F720-02330 (FR-F740-01160) or less, it appears when an internal circuit error occurred.
Check point
· Reduce the load inertia.
· Check that the frequency of using the brake is proper.
· Check that the brake resistor selected is correct.
Corrective action
For the FR-F720-03160 (FR-F740-01800) or more, when the protective function is activated even if the
above measures are taken, replace the brake unit with a new one.
For the FR-F720-02330 (FR-F740-01160) or less, replace the inverter.

341
Causes and corrective actions
5
PROTECTIVE FUNCTIONS
Operation Panel
Indication E.UVT FR-PU04
FR-PU07(-01) Under Voltage
Name Undervoltage
Description
If the power supply voltage of the inverter decreases, the control circuit will not perform normal functions.
In addition, the motor torque will be insufficient and/or heat generation will increase. To prevent this, if
the power supply voltage decreases below about 150V (300VAC for the 400V class), this function
stops the inverter output.
When a jumper is not connected across P/+ and P1, the undervoltage protective function is activated.
When undervoltage protection is activated, the IPF signal is output. (Refer to page 152)
Check point · Check for start of large-capacity motor.
· Check that a jumper or DC reactor is connected across terminals P/+ and P1.
Corrective action
· Check the power supply system equipment such as the power supply.
· Connect a jumper or DC reactor across terminals P/+ and P1.
· If the problem still persists after taking the above measure, please contact your sales representative.
Operation Panel
Indication E.ILF FR-PU04 Fault 14
FR-PU07(-01) Input phase loss
Name Input phase loss
Description
This fault is output when function valid setting (=1) is set in Pr. 872 Input phase loss protection selection
and one phase of the three phase power input is lost.
When the setting of Pr. 872 Input phase loss protection selection is the initial value (Pr. 872 = "0"), this fault
does not occur. (Refer to page 162.)
Check point Check for a break in the cable for the three-phase power supply input.
Corrective action
· Wire the cables properly.
· Repair a break portion in the cable.
· Check the Pr. 872 Input phase loss protection selection setting.
Operation Panel
Indication E.OLT FR-PU04
FR-PU07(-01)
Stll Prev STP ( OL shown during stall
prevention operation)
Name Stall prevention stop
Description If the frequency has fallen to 0.5Hz by stall prevention operation and remains for 3s, a fault (E.OLT)
appears and trips the inverter. OL appears while stall prevention is being activated.
Check point · Check the motor for use under overload. (Refer to page 82.)
Corrective action · Reduce the load weight.
Operation Panel
Indication E.GF FR-PU04
FR-PU07(-01) Ground Fault
Name Output side earth (ground) fault overcurrent
Description This function stops the inverter output if an earth (ground) fault overcurrent flows due to an earth
(ground) fault that occurred on the inverter's output (load) side.
Check point Check for an earth (ground) fault in the motor and connection cable.
Corrective action Remedy the earth (ground) fault portion.
Operation Panel
Indication E.LF FR-PU04 E. LF
FR-PU07(-01)
Name Output phase loss
Description This function stops the inverter output if one of the three phases (U, V, W) on the inverter's output side
(load side) is lost.
Check point
· Check the wiring (Check that the motor is normal.)
· Check that the capacity of the motor used is not smaller than that of the inverter.
⋅Check if a start command is given to the inverter while the motor is coasting.
Corrective action
· Wire the cables properly.
· Check the Pr. 251 Output phase loss protection selection setting.
· Input a start command after the motor stops. Alternatively, use the automatic restart after
instantaneous power failure/flying start function. (Refer to page 152.)

342
Causes and corrective actions
Operation Panel
Indication E.OHT FR-PU04
FR-PU07(-01) OH Fault
Name External thermal relay operation
Description
If the external thermal relay provided for motor overheat protection, or the internally mounted
temperature relay in the motor, etc. switches ON (contacts open), the inverter output is stopped.
Functions when "7" (OH signal) is set to any of Pr. 178 to Pr. 189 (input terminal function selection).
When the initial value (without OH signal assigned) is set, this protective function does not function.
Check point
· Check for motor overheating.
· Check that the value of 7 (OH signal) is set correctly in any of Pr. 178 to Pr. 189 (input terminal function
selection).
Corrective action · Reduce the load and operating duty.
· Even if the relay contacts are reset automatically, the inverter will not restart unless it is reset.
Operation Panel
Indication E.PTC FR-PU04 Fault 14
FR-PU07(-01) PTC activated
Name PTC thermistor operation
Description
Trips when the motor overheat status is detected for 10s or more by the external PTC thermistor input
connected to the terminal AU.
This fault functions when "63" is set in Pr. 184 AU terminal function selection and AU/PTC switchover
switch is set in PTC side. When the initial value (Pr. 184 = "4") is set, this protective function does not
function.
Check point
· Check the connection between the PTC thermistor switch and thermal relay protector.
· Check the motor for operation under overload.
· Is valid setting ( = 63) selected in Pr. 184 AU terminal function selection ? (Refer to page 110, 122.)
Corrective action Reduce the load weight.
Operation Panel
Indication
E.OPT FR-PU04
FR-PU07(-01) Option Fault
Name Option fault
Description
· Appears when the AC power supply is connected to the terminal R/L1, S/L2, T/L3 accidentally when
a high power factor converter is connected.
· Appears when the switch for the manufacturer setting of the plug-in option is changed.
· Appears when a communication option is connected while Pr. 296 = "0 or 100".
Check point
· Check that the AC power supply is not connected to the terminal R/L1, S/L2, T/L3 when a high
power factor converter (FR-HC, MT-HC) or power regeneration common converter (FR-CV) is
connected.
· Check if password lock is activated by setting Pr. 296 = "0, 100"
Corrective action
· Check the parameter (Pr. 30) setting and wiring.
· The inverter may be damaged if the AC power supply is connected to the terminal R/L1, S/L2, T/L3
when a high power factor converter is connected. Please contact your sales representative.
· Return the switch for the manufacturer setting of the plug-in option to the initial status. (Refer to
instruction manual of each option)
· To apply the password lock when installing a communication option, set Pr.296 ≠ "0,100". (Refer to
page 192).
· If the problem still persists after taking the above measure, please contact your sales representative.
... Specifications differ according to the date assembled. Refer to page 400 to check the SERIAL number.
Operation Panel
Indication
E.OP1
E.OP2 FR-PU04
FR-PU07(-01)
Option 1 Fault
Option 2 Fault
Name Communication option fault
Description Stops the inverter output when a communication line fault occurs in the communication option.
Check point
· Check for a wrong option function setting and operation.
· Check that the plug-in option is plugged into the connector securely.
· Check for a break in the communication cable.
· Check that the terminating resistor is fitted properly.
Corrective action
· Check the option function setting, etc.
· Connect the plug-in option securely.
· Check the connection of communication cable.
... Specifications differ according to the date assembled. Refer to page 400 to check the SERIAL number.

343
Causes and corrective actions
5
PROTECTIVE FUNCTIONS
Operation Panel
Indication
E. 1
E. 2 FR-PU04
FR-PU07(-01) Fault 1, Fault2
Name Option fault
Description
Stops the inverter output when a contact fault is found between the inverter and the plug-in option, or
when the communication option is connected to a connector other than the bottom connector.
Appears when the switch for the manufacturer setting of the plug-in option is changed.
Check point
· Check that the plug-in option is plugged into the connector securely.
(1 and 2 indicate the option connector numbers.)
· Check for excess electrical noises around the inverter.
· Check that the communication option is not fitted to the connector other than the bottom connector.
Corrective action
· Connect the plug-in option securely.
· Take measures against noises if there are devices producing excess electrical noises around the
inverter.
If the problem still persists after taking the above measure, please contact your sales representative
or distributor.
· Fit the communication option to the connector other than the bottom connector.
· Return the switch position for the manufacturer setting of the plug-in option to the initial status. (Refer
to instruction manual of each option)
... Specifications differ according to the date assembled. Refer to page 400 to check the SERIAL number.
Operation Panel
Indication E.PE FR-PU04
FR-PU07(-01) Corrupt Memry
Name Parameter storage device fault (control circuit board)
Description Trips when a fault occurred in the parameter stored. (EEPROM failure)
Check point Check for too many number of parameter write times.
Corrective action
Please contact your sales representative.
When performing parameter write frequently for communication purposes, set "1" in Pr. 342 to enable
RAM write. Note that powering OFF returns the inverter to the status before RAM write.
Operation Panel
Indication E.PE2 FR-PU04 Fault 14
FR-PU07(-01) PR storage alarm
Name Parameter storage device fault (main circuit board)
Description Trips when a fault occurred in the parameter stored. (EEPROM failure)
Check point ——————
Corrective action Please contact your sales representative.
Operation Panel
Indication E.PUE FR-PU04
FR-PU07(-01) PU Leave Out
Name PU disconnection
Description
· This function stops the inverter output if communication between the inverter and PU is suspended,
e.g. the operation panel and parameter unit is disconnected, when "2", "3", "16" or "17", "102", "103",
"116" or "117" was set in Pr. 75 Reset selection/disconnected PU detection/PU stop selection.
· This function stops the inverter output when communication errors occurred consecutively for more
than permissible number of retries when a value other than "9999" is set in Pr. 121 Number of PU
communication retries during the RS-485 communication with the PU connector.
· This function stops the inverter output if communication is broken for the period of time set in Pr. 122
PU communication check time interval during the RS-485 communication with the PU connector.
Check point · Check that the FR-DU07 or parameter unit (FR-PU04/FR-PU07) is fitted tightly.
· Check the Pr. 75 setting.
Corrective action Fit the FR-DU07 or parameter unit (FR-PU04/FR-PU07) securely.
Operation Panel
Indication E.RET FR-PU04
FR-PU07(-01) Retry No Over
Name Retry count excess
Description
If operation cannot be resumed properly within the number of retries set, this function trips the inverter.
Functions only when Pr. 67 Number of retries at fault occurrence is set. When the initial value (Pr. 67 = "0")
is set, this fault does not occur.
Check point Find the cause of fault occurrence.
Corrective action Eliminate the cause of the fault preceding this error indication.

344
Causes and corrective actions
Operation Panel
Indication
E. 5
FR-PU04
FR-PU07(-01)
Fault 5
E. 6 Fault 6
E. 7 Fault 7
E.CPU CPU Fault
Name CPU fault
Description Stops the inverter output if the communication fault of the built-in CPU occurs.
Check point Check for devices producing excess electrical noises around the inverter.
Corrective action
· Take measures against noises if there are devices producing excess electrical noises around the
inverter.
· Please contact your sales representative.
Operation Panel
Indication E.CTE FR-PU04
FR-PU07(-01) E.CTE
Name Operation panel power supply short circuit, RS-485 terminal power supply short circuit
Description
When the operation panel power supply (PU connector) is shorted, this function shuts off the power
output and stops the inverter output. At this time, the operation panel (parameter unit) cannot be used
and RS-485 communication from the PU connector cannot be made. When the internal power supply
for RS-485 terminals are shorted, this function shuts off the power output.
At this time, communication from the RS-485 terminals cannot be made.
To reset, enter the RES signal or switch power OFF, then ON again.
Check point · Check for a short circuit in the PU connector cable.
· Check that the RS-485 terminals are connected correctly.
Corrective action · Check the PU and cable.
· Check the connection of the RS-485 terminals
Operation Panel
Indication E.P24 FR-PU04
FR-PU07(-01) E.P24
Name 24VDC power output short circuit
Description
When the 24VDC power output from the PC terminal is shorted, this function shuts off the power output.
At this time, all external contact inputs switch OFF. The inverter cannot be reset by entering the RES
signal. To reset it, use the operation panel or switch power OFF, then ON again.
Check point · Check for a short circuit in the PC terminal output.
Corrective action · Remedy the earth (ground) fault portion.
Operation Panel
Indication E.CDO FR-PU04 Fault 14
FR-PU07(-01) OC detect level
Name Output current detection value exceeded
Description
This functions stops the inverter output when the output current exceeds the setting of Pr.150 Output
current detection level, or the output current falls below the setting of Pr.152 Zero current detection level.
This function is active when Pr. 167 Output current detection operation selection is set to "1, 10, 11".
When the initial value (Pr. 167 = "0") is set, this fault does not occur.
Check point
Check the settings of Pr. 150 Output current detection level, Pr. 151 Output current detection signal delay
time, Pr. 152 Zero current detection level, Pr. 153 Zero current detection time, Pr. 166 Output current detection
signal retention time, Pr. 167 Output current detection operation selection. (Refer to page 135.)
Operation Panel
Indication E.IOH FR-PU04 Fault 14
FR-PU07(-01) Inrush overheat
Name Inrush current limit circuit fault
Description Trips when the resistor of the inrush current limit circuit overheats. The inrush current limit circuit fault
Check point
· Check that frequent power ON/OFF is not repeated.
· Check that no meltdown is found in the primary side fuse (5A) in the power supply circuit of the
inrush current suppression circuit contactor (FR-F740-03250 or more) or no fault is found in the
power supply circuit of the contactor.
· Check that the power supply circuit of inrush current limit circuit contactor is not damaged.
Corrective action Configure a circuit where frequent power ON/OFF is not repeated.
If the problem still persists after taking the above measure, please contact your sales representative.

345
Causes and corrective actions
5
PROTECTIVE FUNCTIONS
Operation Panel
Indication E.SER FR-PU04 Fault 14
FR-PU07(-01) VFD Comm error
Name Communication fault (inverter)
Description
This function stops the inverter output when communication error occurs consecutively for more than
permissible retry count when a value other than "9999" is set in Pr. 335 RS-485 communication retry count
during RS-485 communication from the RS-485 terminals. This function also stops the inverter output if
communication is broken for the period of time set in Pr. 336 RS-485 communication check time interval.
Check point Check the RS-485 terminal wiring.
Corrective action Perform wiring of the RS-485 terminals properly.
Operation Panel
Indication E.AIE FR-PU04 Fault 14
FR-PU07(-01) Analog in error
Name Analog input fault
Description
Stops the inverter output when 30mA or higher current is input to terminal 2 or 4 while current input is
selected with Pr. 73 Analog input selection or Pr. 267 Terminal 4 input selection. The function also stops the
inverter output when voltage (7.5V or higher) is input.
Check point Check the setting of Pr. 73 Analog input selection and Pr. 267 Terminal 4 input selection. (Refer to page 171.)
Corrective action Either give a frequency command by current input or set Pr. 73 Analog input selection or Pr. 267 Terminal
4 input selection to voltage input.
Operation Panel
Indication E.PID
FR-PU04 Fault 14
FR-PU07 Fault
FR-PU07-01 PID Signal Error
Name PID signal fault
Description
If any of PID upper limit (FUP), PID lower limit (FDN), and PID deviation limit (Y48) turns ON during PID
control, inverter shuts off the output. This function is active under the following parameter settings: Pr.554 PID
signal operation selection ≠ "0,10", Pr.131 PID upper limit ≠ "9999", Pr.132 PID lower limit ≠ "9999", and Pr.553 PID
deviation limit ≠ "9999". This protective function is not active in the initial setting (Pr.554 = "0", Pr.131 = "9999",
Pr.132 = "9999", Pr.553 = "9999").
Check Point Check if the measured PID value is greater than the upper limit (Pr.131) or smaller than the lower limit (Pr.132).
Check if the absolute PID deviation value is greater than the limit value (Pr.553).
Corrective Action Make correct settings for Pr.131 PID upper limit, Pr.132 PID lower limit, Pr.553 PID deviation limit. (Refer to page
261)
Operation Panel
Indication E.13 FR-PU04
FR-PU07(-01) Fault 13
Name Internal circuit fault
Description Trips when an internal circuit error occurred.
Corrective action Please contact your sales representative.
Operation Panel
Indication E.PCH
FR-PU04 Fault 14
FR-PU07 Fault
FR-PU07-01 Precharge Error
Name Pre-charge fault
Description
When the pre-charged time exceeds the Pr.764 (Pr.769) Pre-charge time limit, or the pre-charged amount
exceeds Pr. 763 (Pr. 768) Pre-charge upper detection level, the protective circuit activates, and the inverter
output is shutoff. This function is available when Pr.764 (Pr.769) Pre-charge time limit or Pr. 763 (Pr. 768)
Pre-charge upper detection level is set. This protective function is not available in the initial status. (Refer
to page 261)
Check point
· Check if the Pr.764 (Pr.769) Pre-charge time limit setting is too low.
· Check if the Pr. 763 (Pr. 768) Pre-charge upper detection level setting is too low.
· Check if the automatic switchover frequency set in Pr.127 (Pr.754) is too low.
· Check if there is a break in the connection with a pump.
Corrective action
· Set the Pr.764 (Pr.769) Pre-charge time limit setting higher.
· Set the Pr. 763 (Pr. 768) Pre-charge upper detection level setting higher.
· Set the automatic switchover frequency higher in Pr.127 (Pr.754).
· Check the connection with a pump.

346
Correspondences between digital and
actual characters
5.4 Correspondences between digital and actual characters
There are the following correspondences between the actual alphanumeric characters and the digital characters
displayed on the operation panel.
Operation Panel
Indication E.LCI
FR-PU04 Fault 14
FR-PU07 Fault
FR-PU07-01 Lost mA Input
Name 4mA input fault
Description
When the analog input current stays at 2mA or lower for the time period set in Pr.778 Current input check
filter, the protective circuit activates, and the inverter output is shutoff. The function is available when
Pr.573 4mA input check selection ="2 or 3." This protective function is not available in the initial status.
(Refer to page 182 )
Check point · Check if the wire used for the analog current input has a break.
· Check if the Pr.778 Current input check filter setting is too low.
Corrective action · Check the wiring for the analog current input.
·Set the Pr.778 Current input check filter setting higher.
CAUTION
• If protective functions of E.ILF, E.PTC, E.PE2, E.CDO, E.IOH, E.SER, E.AIE, E.PID, E.PCH, E.LCI are activated when using
the FR-PU04, "Fault 14" appears.
Also when the faults history is checked on the FR-PU04, the display is "E.14".
• If faults other than the above appear, contact your sales representative.
Actual Digital
0
1
2
3
4
5
6
7
8
9
Actual Digital
A
B
C
E
F
G
H
I
J
L
D
Actual Digital
M
N
O
o
P
T
U
V
r
-
S

347
Check first when you have a trouble
5
PROTECTIVE FUNCTIONS
5.5 Check first when you have a trouble
5.5.1 Motor does not start
Check
points Possible Cause Countermeasures
Refer
to
page
Main
Circuit
Appropriate power supply voltage is not applied.
(Operation panel display is not provided.)
Power ON a moulded case circuit breaker (MCCB), an
earth leakage circuit breaker (ELB), or a magnetic
contactor (MC). —
Check for the decreased input voltage, input phase loss,
and wiring.
If only the control power is ON when using a separate
power source for the control circuit, turn ON the main
circuit power.
25
Motor is not connected properly.
Check the wiring between the inverter and the motor.
If commercial power supply-inverter switchover function
is active, check the wiring of the magnetic contactor
connected between the inverter and the motor.
16
The jumper across P/+ and P1 is disconnected.
(FR-F720-02330 (01160) or less)
Securely fit a jumper across P/+ and P1.
When using a DC reactor (FR-HEL), remove the jumper
across P/+ and P1, and then connect the DC reactor.
16
Input
Signal
Start signal is not input.
Check the start command source, and input a start
signal.
PU operation mode: /
External operation mode : STF/STR signal
197
Both the forward and reverse rotation start signals (STF,
STR) are input simultaneously.
Turn ON only one of the forward and reverse rotation
start signals (STF or STR).
If STF and STR signals are turned ON simultaneously in
the initial setting, a stop command is given.
27
Frequency command is zero.
(FWD or REV LED on the operation panel is flickering.)
Check the frequency command source and enter a
frequency command. 197
AU signal is not ON when terminal 4 is used for
frequency setting.
(FWD or REV LED on the operation panel is flickering.)
Turn ON the AU signal.
Turning ON the AU signal activates terminal 4 input. 171
Output stop signal (MRS) or reset signal (RES) is ON.
(FWD or REV LED on the operation panel is flickering.)
Turn MRS or RES signal OFF.
Inverter starts the operation with a given start command
and a frequency command after turning OFF MRS or
RES signal.
Before turning OFF, ensure the safety.
152
CS signal is OFF when automatic restart after
instantaneous power failure function is selected (Pr. 57
≠ "9999").
(FWD or REV LED on the operation panel is flickering. )
Turn ON the CS signal.
Restart operation is enabled when restart after
instantaneous power signal (CS) is ON.
152
Jumper connector of sink - source is wrongly selected.
(FWD or REV LED on the operation panel is flickering.)
Check that the control logic switchover jumper connector
is correctly installed.
If it is not installed correctly, input signal is not
recognized.
30
Voltage/current input switch is not correctly set for analog
input signal (0 to 5V/0 to 10V, 4 to 20mA).
(FWD or REV LED on the operation panel is flickering.)
Set Pr. 73, Pr. 267, and a voltage/current input switch
correctly, then input an analog signal in accordance with
the setting.
27
was pressed.
(Operation panel indication is (PS).)
During the External operation mode, check the method
of restarting from a input stop from PU. 336
Two-wire or three-wire type connection is wrong. Check the connection.
Connect STOP signal when three-wire type is used. 126

348
Check first when you have a trouble
Parameter
Setting
Pr. 0 Torque boost setting is improper when V/F control is
used.
Increase Pr. 0 setting by 0.5% increments while
observing the rotation of a motor.
If that makes no difference, decrease the setting.
78
Pr. 78 Reverse rotation prevention selection is set.
Check the Pr. 78 setting.
Set Pr. 78 when you want to limit the motor rotation to
only one direction.
190
Pr. 79 Operation mode selection setting is wrong. Select the operation mode which corresponds with input
methods of start command and frequency command. 195
Bias and gain (calibration parameter C2 to C7) settings
are improper.
Check the bias and gain (calibration parameter C2 to C7)
settings. 177
Pr. 13 Starting frequency setting is greater than the
running frequency.
Set running frequency higher than Pr. 13.
The inverter does not start if the frequency setting signal
is less than the value set in Pr. 13.
104
Frequency settings of various running frequency (such
as multi-speed operation) are zero.
Especially, Pr. 1 Maximum frequency is zero.
Set the frequency command according to the
application.
Set Pr. 1 higher than the actual frequency used.
87
Pr. 15 Jog frequency setting is lower than Pr. 13 Starting
frequency.
Set Pr. 15 Jog frequency higher than Pr. 13 Starting
frequency. 95
Operation mode and a writing device do not match. Check Pr. 79, Pr. 338, Pr. 339, Pr. 550, Pr. 551, and select
an operation mode suitable for the purpose.
195,
204
Start signal operation selection is set by the Pr. 250 Stop
selection
Check Pr. 250 setting and connection of STF and STR
signals. 126
Inverter decelerated to a stop when power failure
deceleration stop function is selected.
When power is restored, ensure the safety, and turn
OFF the start signal once, then turn ON again to restart.
Inverter restarts when Pr. 261="2, 22".
156
Automatic restart after instantaneous power failure
function or power failure stop function is activated.
(Performing overload operation during input phase loss
may cause voltage insufficiency, and that may result in
detection of power failure.)
Set Pr. 872 Input phase loss protection selection = "1"
(input phase failure protection active).
Disable the automatic restart after instantaneous
power failure function and power failure stop function.
Reduce the load.
Increase the acceleration time if the automatic restart
after instantaneous power failure function or power
failure stop function occurred during acceleration.
152,
156,
162
DC feeding mode 1 or mode 2 is not selected in Pr.30
Regenerative function selection even though the DC is fed
through terminal P and N.
Set the DC feeding mode in Pr.30 Regenerative function
selection.114
Load Load is too heavy. Reduce the load. —
Shaft is locked. Inspect the machine (motor). —
Check
points Possible Cause Countermeasures
Refer
to
page

349
Check first when you have a trouble
5
PROTECTIVE FUNCTIONS
5.5.2 Motor or machine is making abnormal acoustic noise
When operating the inverter with the carrier frequency of 3kHz or more set in Pr. 72, the carrier frequency will automatically
decrease if the output current of the inverter exceeds the value in parenthesis of the rated output current on page 370. This
may cause the motor noise to increase. But it is not a fault.
5.5.3 Inverter generates abnormal noise
5.5.4 Motor generates heat abnormally
Check
points Possible Cause Countermeasures
Refer
to
page
Input
signal Disturbance due to EMI when frequency command is
given from analog input (terminal 1, 2, 4).
Take countermeasures against EMI. 46
Parameter
Setting
Increase the Pr. 74 Input filter time constant if steady
operation cannot be performed due to EMI. 176
Parameter
Setting
No carrier frequency noises (metallic noises) are
generated.
In the initial setting, Pr. 240 Soft-PWM operation selection is
enabled to change motor noise to an unoffending
complex tone. Therefore, no carrier frequency noises
(metallic noises) are generated.
Set Pr. 240 = "0" to disable this function.
169
Resonance occurs. (output frequency)
Set Pr. 31 to Pr. 36 (Frequency jump).
When it is desired to avoid resonance attributable to the
natural frequency of a mechanical system, these
parameters allow resonant frequencies to be jumped.
88
Resonance occurs. (carrier frequency)
Change Pr. 72 PWM frequency selection setting.
Changing the PWM carrier frequency produces an effect
on avoiding the resonance frequency of a mechanical
system or a motor.
169
Gain adjustment during PID control is insufficient.
To stabilize the measured value, change the proportional
band (Pr. 129) to a larger value, the integral time (Pr. 130)
to a slightly longer time, and the differential time (Pr. 134)
to a slightly shorter time.
Check the calibration of set point and measured value.
261
Others Mechanical looseness Adjust machine/equipment so that there is no
mechanical looseness. —
Contact the motor manufacturer.
Motor Operating with output phase loss Check the motor wiring. —
Check
points Possible Cause Countermeasures
Refer
to
page
Fan Fan cover was not correctly installed when a cooling fan
was replaced. Install a fan cover correctly. 360
Check
points Possible Cause Countermeasures
Refer
to
page
Motor
Motor fan is not working
(Dust is accumulated.)
Clean the motor fan.
Improve the environment. —
Phase to phase insulation of the motor is insufficient. Check the insulation of the motor. —
Main
Circuit The inverter output voltage (U, V, W) are unbalanced. Check the output voltage of the inverter.
Check the insulation of the motor. 357
Parameter
Setting The Pr. 71 Applied motor setting is wrong. Check the Pr. 71 Applied motor setting. 111
—Motor current is large. Refer to "5.5.11 Motor current is too large" 352

350
Check first when you have a trouble
5.5.5 Motor rotates in the opposite direction
5.5.6 Speed greatly differs from the setting
5.5.7 Acceleration/deceleration is not smooth
Check
points Possible Cause Countermeasures
Refer
to
page
Main
Circuit
Phase sequence of output terminals U, V and W is
incorrect.
Connect phase sequence of the output cables (terminal
U, V, W) to the motor correctly 16
Input
signal
The start signals (forward rotation, reverse rotation) are
connected improperly.
Check the wiring. (STF: forward rotation , STR: reverse
rotation) 27
The polarity of the frequency command is negative
during the polarity reversible operation set by Pr. 73
Analog input selection.
Check the polarity of the frequency command. 171
Check
points Possible Cause Countermeasures
Refer
to
page
Input
signal
Frequency setting signal is incorrectly input. Measure the input signal level. —
The input signal lines are affected by external EMI. Take countermeasures against EMI such as using
shielded wires for input signal lines. 48
Parameter
Setting
Pr. 1, Pr. 2, Pr. 18, calibration parameter C2 to C7 settings
are improper.
Check the settings of Pr. 1 Maximum frequency, Pr. 2
Minimum frequency, Pr. 18 High speed maximum frequency. 87
Check the calibration parameter C2 to C7 settings. 177
Pr. 31 to Pr. 36 (frequency jump) settings are improper. Narrow down the range of frequency jump. 88
Load
Stall prevention function is activated due to a heavy
load.
Reduce the load weight. —
Parameter
Setting
Set Pr. 22 Stall prevention operation level higher according
to the load. (Setting Pr. 22 too large may result in
frequent overcurrent trip (E.OC).)
81
Motor Check the capacities of the inverter and the motor. —
Check
points Possible Cause Countermeasures
Refer
to
page
Parameter
Setting
Acceleration/deceleration time is too short. Increase acceleration/deceleration time. 101
Torque boost (Pr. 0, Pr. 46) setting is improper under V/F
control, so the stall prevention function is activated.
Increase/decrease Pr. 0 Torque boost setting value by
0.5% increments to the setting. 78
The base frequency does not match the motor
characteristics.
Set Pr. 3 Base frequency and Pr. 47 Second V/F (base
frequency).89
Regeneration avoidance operation is performed
If the frequency becomes unstable during regeneration
avoidance operation, decrease the setting of Pr. 886
Regeneration avoidance voltage gain.
298
Load
Stall prevention function is activated due to a heavy
load.
Reduce the load weight. —
Parameter
Setting
Set Pr. 22 Stall prevention operation level higher according
to the load. (Setting Pr. 22 too large may result in
frequent overcurrent trip (E.OC).)
81
Motor Check the capacities of the inverter and the motor. —

351
Check first when you have a trouble
5
PROTECTIVE FUNCTIONS
5.5.8 Speed varies during operation
5.5.9 Operation mode is not changed properly
Check
points Possible Cause Countermeasures
Refer
to
page
Load Load varies during an operation. (V/F Control) Select Simple magnetic flux vector control 79
Input
signal
Frequency setting signal is varying. Check the frequency setting signal. —
The frequency setting signal is affected by EMI.
Set filter to the analog input terminal using Pr. 74 Input
filter time constant. 176
Take countermeasures against EMI, such as using
shielded wires for input signal lines. 48
Malfunction is occurring due to the undesirable current
generated when the transistor output unit is connected.
Use terminal PC (terminal SD when source logic) as a
common terminal to prevent a malfunction caused by
undesirable current.
31
Multi-speed command signal is chattering. Take countermeasures to suppress chattering. —
Parameter
Setting
Fluctuation of power supply voltage is too large. Change the Pr. 19 Base frequency voltage setting (about
3%) under V/F control. 89
Pr. 80 Motor capacity setting is improper for the
capacities of the inverter and the motor for Simple
magnetic flux vector control.
Check the Pr. 80 Motor capacity setting. 79
Wiring length is too long for V/F control, and a voltage
drop occurs.
Adjust Pr. 0 Torque boost by increasing with 0.5%
increments for low-speed operation. 78
Change to Simple magnetic flux vector control. 79
Hunting occurs by the generated vibration, for example,
when structural rigidity at load side is insufficient.
Disable automatic control functions, such as energy
saving operation, fast-response current limit function,
regeneration avoidance function, Simple magnetic flux
vector control and stall prevention.
For PID control, set smaller values to Pr.129 PID
proportional band and Pr.130 PID integral time.
Adjust so that the control gain decreases and the level of
safety increases.
—
Change Pr. 72 PWM frequency selection setting. 169
Check
points Possible Cause Countermeasures
Refer
to
page
Input
signal Start signal (STF or STR) is ON.
Check that the STF and STR signals are OFF.
When either is ON, the operation mode cannot be
changed.
195
Parameter
Setting
Pr. 79 setting is improper.
When Pr. 79 Operation mode selection setting is "0" (initial
value), the inverter is placed in the External operation
mode at input power ON. To switch to the PU operation
mode, press on the operation panel (press
when the parameter unit (FR-PU04/FR-PU07) is used) .
At other settings (1 to 4, 6, 7), the operation mode is
limited accordingly.
195
Operation mode and a writing device do not
correspond.
Check Pr. 79, Pr. 338, Pr. 339, Pr. 550, Pr. 551, and select
an operation mode suitable for the purpose.
195,
204

352
Check first when you have a trouble
5.5.10 Operation panel (FR-DU07) display is not operating
5.5.11 Motor current is too large
Check
points Possible Cause Countermeasures
Refer
to
page
Main
Circuit,
Control
Circuit
Power is not input. Input the power. 14
Front
cover
Operation panel is not properly connected to the
inverter.
Check if the inverter front cover is installed securely.
The inverter cover may not fit properly when using wires
whose size are 1.25mm2 or larger, or when using many
wires, and this could cause a contact fault of the
operation panel.
6
Check
points Possible Cause Countermeasures
Refer
to
page
Parameter
Setting
Torque boost (Pr. 0, Pr. 46) setting is improper under V/F
control, so the stall prevention function is activated.
Increase/decrease Pr. 0 Torque boost setting value by
0.5% increments to the setting. 78
V/F pattern is improper.
(Pr. 3, Pr. 14, Pr. 19)
Set rated frequency of the motor to Pr. 3 Base frequency.
Use Pr. 19 Base frequency voltage to set the base voltage
(e.g. rated motor voltage).
89
Change Pr. 14 Load pattern selection according to the load
characteristic. (V/F control) 91
Stall prevention function is activated due to a heavy
load.
Reduce the load weight. —
Set Pr. 22 Stall prevention operation level higher according
to the load. (Setting Pr. 22 too large may result in
frequent overcurrent trip (E.OC).)
81
Check the capacities of the inverter and the motor. —

353
Check first when you have a trouble
5
PROTECTIVE FUNCTIONS
5.5.12 Speed does not accelerate
5.5.13 Unable to write parameter setting
5.5.14 Power lamp is not lit
Check
points Possible Cause Countermeasures
Refer
to
page
Input
signal
Start command and frequency command are chattering. Check if the start command and the frequency
command are correct. —
The wiring length used for analog frequency command
is too long, and it is causing a voltage (current) drop. Perform analog input bias/gain calibration. 177
Input signal lines are affected by external EMI. Take countermeasures against EMI, such as using
shielded wires for input signal lines. 48
Parameter
Setting
Pr. 1, Pr. 2, Pr. 18, calibration parameter C2 to C7 settings
are improper.
Check the settings of Pr. 1 Maximum frequency and Pr. 2
Minimum frequency. If you want to run the motor at 120Hz
or higher, set Pr. 18 High speed maximum frequency.
87
Check the calibration parameter C2 to C7 settings. 177
The maximum voltage (current) input value is not set
during the external operation. (Pr.125, Pr.126, Pr.18)
Check the Pr.125 Terminal 2 frequency setting gain
frequency and Pr.126 Terminal 4 frequency setting gain
frequency settings.
To operate at 120Hz or higher, set Pr.18 High speed
maximum frequency.
87, 177
Torque boost (Pr. 0, Pr. 46) setting is improper under V/F
control, so the stall prevention function is activated.
Increase/decrease Pr. 0 Torque boost setting value by
0.5% increments so that stall prevention does not occur. 78
V/F pattern is improper.
(Pr. 3, Pr. 14, Pr. 19)
Set rated frequency of the motor to Pr. 3 Base frequency.
Use Pr. 19 Base frequency voltage to set the base voltage
(e.g. rated motor voltage).
89
Change Pr. 14 Load pattern selection according to the load
characteristic. (V/F control) 91
Stall prevention function is activated due to a heavy
load.
Reduce the load weight. —
Set Pr. 22 Stall prevention operation level higher according
to the load. (Setting Pr. 22 too large may result in
frequent overcurrent trip (E.OC).)
81
Check the capacities of the inverter and the motor. —
During PID control, output frequency is automatically controlled to make measured value = set point. 261
Check
points Possible Cause Countermeasures
Refer
to
page
Input
signal
Operation is being performed (signal STF or STR is
ON).
Stop the operation.
When Pr. 77 = "0" (initial value), write is enabled only
during a stop.
189
Parameter
Setting
You are attempting to set the parameter in the External
operation mode.
Choose the PU operation mode.
Or, set Pr. 77 = "2" to enable parameter write regardless
of the operation mode.
189
Parameter is disabled by the Pr. 77 Parameter write
selection setting. Check Pr. 77 Parameter write selection setting. 189
Key lock is activated by the Pr. 161 Frequency setting/key
lock operation selection setting.
Check Pr. 161 Frequency setting/key lock operation selection
setting. 315
Operation mode and a writing device do not
correspond.
Check Pr. 79, Pr. 338, Pr. 339, Pr. 550, Pr. 551, and select
an operation mode suitable for the purpose.
195,
204
Check
points Possible Cause Countermeasures
Refer
to
page
Main
Circuit,
Control
Circuit
Wiring or installation is improper.
Check for the wiring and the installation.
Power lamp is lit when power supply is input to the
control circuit (R1/L11, S1/L21).
16
354
MEMO

355
3
4
5
6
7
1
2
6
PRECAUTIONS FOR
MAINTENANCE AND INSPECTION
This chapter describes the "PRECAUTIONS FOR MAINTENANCE
AND INSPECTION" of this product.
Always read the instructions before using the equipment.
6.1 Inspection item ....................................................... 356
6.2 Measurement of main circuit voltages, currents and
powers .................................................................... 363

356
Inspection item
The inverter is a static unit mainly consisting of semiconductor devices. Daily inspection must be performed to prevent
any fault from occurring due to the adverse effects of the operating environment, such as temperature, humidity, dust,
dirt and vibration, changes in the parts with time, service life, and other factors.
• Precautions for maintenance and inspection
For some short time after the power is switched OFF, a high voltage remains in the smoothing capacitor. When
accessing the inverter for inspection, wait for at least 10 minutes after the power supply has been switched OFF, and
then make sure that the voltage across the main circuit terminals P/+ and N/− of the inverter is not more than 30VDC
using a tester, etc.
6.1 Inspection item
6.1.1 Daily inspection
Basically, check for the following faults during operation.
(1) Motor operation fault
(2) Improper installation environment
(3) Cooling system fault
(4) Unusual vibration and noise
(5) Unusual overheat and discoloration
6.1.2 Periodic inspection
Check the areas inaccessible during operation and requiring periodic inspection.
Consult us for periodic inspection.
1) Check for cooling system fault .............. Clean the air filter, etc.
2) Tightening check and retightening ........ The screws and bolts may become loose due to vibration, temperature
changes, etc.
Tighten them according to the specified tightening torque. (Refer to page 21.)
3) Check the conductors and insulating materials for corrosion and damage.
4) Measure insulation resistance.
5) Check and change the cooling fan and relay.

357
Inspection item
6
PRECAUTIONS FOR MAINTENANCE AND INSPECTION
6.1.3 Daily and periodic inspection
*1 It is recommended to install a device to monitor voltage for checking the power supply voltage to the inverter.
*2 One to two years of periodic inspection cycle is recommended. However, it differs according to the installation environment.
Consult us for periodic inspection.
Area of
Inspection
Inspection Item Inspection Item
Interval
Corrective Action at
Alarm Occurrence
Customer's
Check
Daily
Periodic
*2
General
Surrounding
environment
Check the surrounding air temperature, humidity,
dirt, corrosive gas, oil mist , etc Improve environment
Overall unit Check for unusual vibration and noise Check alarm location and
retighten
Power supply
voltage
Check that the main circuit voltages and control
voltages are normal *1
Inspect the power supply
Main
circuit
General
(1)Check with megger (across main circuit
terminals and earth (ground) terminal). Contact the manufacturer
(2)Check for loose screws and bolts. Retighten
(3)Check for overheat traces on the parts. Contact the manufacturer
(4)Check for stain Clean
Conductors, cables
(1)Check conductors for distortion.
(2)Check cable sheaths for breakage and
deterioration (crack, discoloration, etc.)
Contact the manufacturer
Contact the manufacturer
Transformer/reactor Check for unusual odor and abnormal increase in
whining sound. Stop the device and contact
the manufacturer.
Terminal block Check for damage. Stop the device and contact
the manufacturer.
Smoothing
aluminum
electrolytic
capacitor
(1)Check for liquid leakage. Contact the manufacturer
(2)Check for safety valve projection and bulge. Contact the manufacturer
(3)Visual check and judge by the life check of the
main circuit capacitor (Refer to page 358)
Relay/contactor Check that the operation is normal and no chatter
is heard. Contact the manufacturer
Control
circuit
protective
circuit
Operation check
(1)Check that the output voltages across phases
with the inverter operated alone is balanced Contact the manufacturer
(2)Check that no fault is found in protective and
display circuits in a sequence protective
operation test.
Contact the manufacturer
Parts check
Overall (1)Check for unusual odor and discoloration. Stop the device and contact
the manufacturer.
(2)Check for serious rust development Contact the manufacturer
Aluminum
electrolytic
capacitor
(1)Check for liquid leakage in a capacitor and
deformation trace Contact the manufacturer
(2)
Visual check and judge by the life check of the
control circuit capacitor.
(Refer to page 358.)
Cooling
system
Cooling fan
(1)Check for unusual vibration and noise. Replace the fan
(2)Check for loose screws and bolts Fix with the fan cover fixing
screws
(3)Check for stain Clean
Heatsink (1)Check for clogging Clean
(2)Check for stain Clean
Air filter, etc. (1)Check for clogging Clean or replace
(2)Check for stain Clean or replace
Display
Indication (1)Check that display is normal. Contact the manufacturer
(2)Check for stain Clean
Meter Check that reading is normal Stop the device and contact
the manufacturer.
Load
motor Operation check Check for vibration and abnormal increase in
operation noise Stop the device and contact
the manufacturer.

358
Inspection item
6.1.4 Display of the life of the inverter parts
The self-diagnostic alarm is output when the life span of the control circuit capacitor, cooling fan, each parts of the
inrush current limit circuit is near its end. It gives an indication of replacement time .
The life alarm output can be used as a guideline for life judgement.
Refer to page 301 to perform the life check of the inverter parts.
6.1.5 Checking the inverter and converter modules
<Preparation>
(1) Disconnect the external power supply cables (R/L1, S/L2, T/L3) and motor cables (U, V, W).
(2) Prepare a tester. (Use 100Ω range.)
<Checking method>
Change the polarity of the tester alternately at the inverter terminals R/L1, S/L2, T/L3, U, V, W, P/+ and N/−, and check
for electric continuity.
<Module device numbers and terminals to be checked>
(Assumes the use of an analog meter.)
6.1.6 Cleaning
Always run the inverter in a clean status.
When cleaning the inverter, gently wipe dirty areas with a soft cloth immersed in neutral detergent or ethanol.
Parts Judgement level
Main circuit capacitor 85% of the initial capacity
Control circuit capacitor Estimated 10% life remaining
Inrush current limit circuit Estimated 10% life remaining (Power ON: 100,000 times left)
Cooling fan Less than 50% of the predetermined speed
CAUTION
1. Before measurement, check that the smoothing capacitor is discharged.
2. At the time of electric discontinuity, due to the smoothing capacitor, the tester may not indicate ∞. At the time of electric
continuity, the measured value is several to several ten-of ohms depending on the module type, circuit tester type, etc. If all
measured values are almost the same, the modules are without fault.
Tester Polarity
Measured
Value
Tester Polarity
Measured
Value
Converter
module
D1 R/L1 P/+Discontinuity D4 R/L1 N/−Continuity
P/+R/L1 Continuity N/−R/L1 Discontinuity
D2 S/L2 P/+Discontinuity D5 S/L2 N/−Continuity
P/+S/L2 Continuity N/−S/L2 Discontinuity
D3 T/L3 P/+Discontinuity D6 T/L3 N/−Continuity
P/+T/L3 Continuity N/−T/L3 Discontinuity
Inverter
module
TR1 UP/+Discontinuity TR4 UN/−Continuity
P/+U Continuity N/−U Discontinuity
TR3 VP/+Discontinuity TR6 VN/−Continuity
P/+V Continuity N/−V Discontinuity
TR5 WP/+Discontinuity TR2 WN/−Continuity
P/+W Continuity N/−W Discontinuity
CAUTION
Do not use solvent, such as acetone, benzene, toluene and alcohol, as they will cause the inverter surface paint to peel off.
The display, etc. of the operation panel (FR-DU07) and parameter unit (FR-PU04/FR-PU07) are vulnerable to detergent and
alcohol. Therefore, avoid using them for cleaning.
Converter module Inverter module
D1 D2 D3
D4 D5 D6
TR1 TR3 TR5
TR4 TR6 TR2
U
V
W
R/L1
S/L2
T/L3
C
P/+
N/−

359
Inspection item
6
PRECAUTIONS FOR MAINTENANCE AND INSPECTION
6.1.7 Replacement of parts
The inverter consists of many electronic parts such as semiconductor devices.
The following parts may deteriorate with age because of their structures or physical characteristics, leading to reduced
performance or fault of the inverter. For preventive maintenance, the parts must be replaced periodically.
Use the life check function as a guidance of parts replacement.
*1 Replacement years for when the yearly average surrounding air temperature is 40°C (104°F)
(without corrosive gas, flammable gas, oil mist, dust and dirt etc)
*2 Output current : 80% of the inverter rated current
(1) Cooling fan
The replacement interval of the cooling fan used for cooling the parts generating heat such as the main circuit
semiconductor is greatly affected by the surrounding air temperature. When unusual noise and/or vibration is noticed
during inspection, the cooling fan must be replaced immediately.
Part Name Standard Replacement Interval *1 Description
Cooling fan 10 years Replace (as required)
Main circuit smoothing capacitor 10 years *2 Replace (as required)
On-board smoothing capacitor 10 years Replace the board (as required)
Relays −as required
Fuse (FR-F740-04320 or more) 10 years Replace the fuse (as required)
CAUTION
For parts replacement, consult the nearest Mitsubishi FA Center.
• Removal (FR-F720-00105 to 04750, FR-F740-00083 to 03610)
1) Push the hooks from above and remove the fan cover.
2)Disconnect the fan connectors.
3)Remove the fan.
* The number of cooling fans differs according to the inverter capacity.
FR-F720-00105 to 00250
FR-F740-00083, 00126
FR-F720-00340 to 01250
FR-F740-00170 to 00620
FR-F720-01540 or more
FR-F740-00770 to 03610
Fan cover
Fan cover
Fan cover
Fan
Fan Fan
Fan connection
connector
Fan connection
connector
Fan connection
connector
FR-F720-00105 to 00250
FR-F740-00083, 00126
FR-F720-00340 to 01250
FR-F740-00170 to 00620
FR-F720-01540 or more
FR-F740-00770 to 03610
**

360
Inspection item
• Reinstallation (FR-F720-00105 to 04750, FR-F740-00083 to 03610)
1)After confirming the orientation of the fan, reinstall the fan so that the arrow on the left of "AIR FLOW" faces up.
2)Reconnect the fan connectors.
3)Reinstall the fan cover.
<Fan side face>
AIR FLOW
FR-F720-00340 to 00630
FR-F740-00170 to 00380
FR-F720-00105 to 00250
FR-F740-00083, 00126
FR-F720-01250 FR-F720-00770, 00930
FR-F740-00470, 00620
FR-F720-01540 to 04750
FR-F740-00770 to 03610
2. Insert hooks until
you hear a click
sound. 1. Insert hooks into
holes.
FR-F720-00105 to 00250
FR-F740-00083, 00126
2. Insert hooks until
you hear a click
sound.
1. Insert hooks into
holes.
FR-F720-00340 to 01250
FR-F740-00170 to 00620
2. Insert hooks until
you hear a click
sound.
1. Insert hooks into
holes.
FR-F720-01540 to 04750
FR-F740-00770 to 03610
CAUTION
• Installing the fan in the opposite of air flow direction can cause the inverter life to be shorter.
• When installing the fan, use care to prevent wires from being caught between the inverter and fan.
• Switch the power OFF before replacing fans. Since the inverter circuits are charged with voltage even after power
OFF, replace fans only when the inverter cover is on the inverter to prevent an electric shock accident.

361
Inspection item
6
PRECAUTIONS FOR MAINTENANCE AND INSPECTION
• Removal (FR-F740-04320 or more)
1) Remove a fan cover.
2) After removing a fan connector, remove a fan block.
3) Remove a fan.
* The number of cooling fans differs according to the inverter capacity.
• Reinstallation (FR-F740-04320 or more)
1) After confirming the orientation of the fan, reinstall the fan so that the arrow on the left of "AIR FLOW" faces
up.
2) Install fans referring to the above figure.
Fan *
Fan connection
connector
1)
2)
3)
<Fan side face>
AIR FLOW
CAUTION
• Installing the fan in the opposite of air flow direction can cause the inverter life to be shorter.
• When installing the fan, use care to prevent wires from being caught between the inverter and fan.
• Switch the power OFF before replacing fans. Since the inverter circuits are charged with voltage even after
power OFF, replace fans only when the inverter cover is on the inverter to prevent an electric shock accident.

362
Inspection item
(2) Replacement procedure of the cooling fan when using a heatsink protrusion attachment
(FR-A7CN)
(3) Smoothing capacitors
A large-capacity aluminum electrolytic capacitor is used for smoothing in the main circuit DC section, and an aluminum
electrolytic capacitor is used for stabilizing the control power in the control circuit. Their characteristics are deteriorated
by the adverse effects of ripple currents, etc.
The replacement intervals greatly vary with the surrounding air temperature and operating conditions. When the
inverter is operated in air-conditioned, normal environment conditions, replace the capacitors about every 10 years.
The appearance criteria for inspection are as follows:
1) Case: Check the side and bottom faces for expansion
2) Sealing plate: Check for remarkable warp and extreme crack.
3) Check for external crack, discoloration, fluid leakage, etc. Judge that the capacitor has reached its life when the
measured capacitance of the capacitor reduced below 80% of the rating.
Refer to page 359 to perform the life check of the main circuit capacitor.
(4) Relays
To prevent a contact fault, etc., relays must be replaced according to the cumulative number of switching times
(switching life).
6.1.8 Inverter replacement
The inverter can be replaced with the control circuit wiring kept connected. Before replacement, remove the wiring
cover of the inverter.
1) Loosen the two installation screws in both ends of the control circuit terminal block. (These screws cannot be removed.)
Pull down the terminal block from behind the control circuit terminals.
2) Using care not to bend the pins of the inverter's control circuit connector, reinstall the control circuit terminal block
and fix it with the mounting screws.
When replacing a cooling fan, remove a top cover of the
heatsink protrusion attachment and perform replacement.
After replacing the cooling fan, replace the top cover in the
original position.
CAUTION
Before starting inverter replacement, switch power OFF, wait for at least 10 minutes, and then check the voltage with a tester
and such to ensure safety.
Top cover

363
Measurement of main circuit voltages,
currents and powers
6
PRECAUTIONS FOR MAINTENANCE AND INSPECTION
6.2 Measurement of main circuit voltages, currents and powers
6.2.1 Measurement of voltages and currents
Since the voltages and currents on the inverter power supply and output sides include harmonics, measurement
data depends on the instruments used and circuits measured.
When instruments for commercial frequency are used for measurement, measure the following circuits with the
instruments given on the next page.
When installing meters etc. on the inverter output side
When the inverter-to-motor wiring length is large, especially in the 400V class, small-capacity models, the meters
and CTs may generate heat due to line-to-line leakage current. Therefore, choose the equipment which has
enough allowance for the current rating.
When measuring and indicating the output voltage and output current of the inverter, it is recommended to utilize
the AM and CA terminal output function of the inverter.
Examples of Measuring Points and Instruments
+-
Ar
As
At
Vr
Vs
Vt
W11
W12
W13
Au
Av
Aw
Vu
Vv
Vw
W21
W22
V
U
V
W
Inverter
Three
phase
power
supply
To the motor
Instrument
types
Input voltage
Input current
Output voltage
Output current
: Moving-iron type
: Electrodynamometer type
: Moving-coil type
: Rectifier type
R/L1
S/L2
T/L3
P/+ N/-

364
Measurement of main circuit voltages,
currents and powers
Measuring Points and Instruments
*1 Use an FFT to measure the output voltage accurately. A tester or general measuring instrument cannot measure accurately.
*2 When the carrier frequency exceeds 5kHz, do not use this instrument since using it may increase eddy-current losses produced in metal parts
inside the instrument, leading to burnout. If the wiring length between the inverter and motor is long, the instrument and CT may generate
heat due to line-to-line leakage current.
*3 When the setting of Pr. 195 ABC1 terminal function selection is positive logic
*4 A digital power meter (designed for inverter) can also be used to measure.
Item Measuring
Point Measuring Instrument Remarks (Reference Measured Value)
Power supply voltage
V1
Across R/L1and
S/L2, S/L2 and T/
L3, T/L3 and R/
L1
Moving-iron type AC voltmeter *4
Commercial power supply
Within permissible AC voltage fluctuation
Refer to page 370.
Power supply side
current
I1
R/L1, S/L2, and
T/L3 line currents Moving-iron type AC ammeter *4
Power supply side
power
P1
R/L1, S/L2, T/L3 and
R/L1 and S/L2, S/L2
and T/L3, T/L3 and
R/L1
Digital power meter (designed for
inverter) or electrodynamic type
single-phase wattmeter
P1=W11+W12+W13 (3-wattmeter method)
Power supply side
power factor
Pf1
Calculate after measuring power supply voltage, power supply side current and power supply side power.
Output side voltage
V2
Across U and V,
V and W and W
and U
Rectifier type AC voltage meter *1 *4
(Moving-iron type cannot measure)
Difference between the phases is within ±1% of
the maximum output voltage.
Output side current
I2
U, V and W line
currents Moving-iron type AC ammeter *2 *4 Difference between the phases is 10% or lower
of the rated inverter current.
Output side power
P2
U, V, W and U
and V, V and W
Digital power meter (designed for
inverter) or electrodynamic type
single-phase wattmeter
P2 = W21 + W22
2-wattmeter method (or 3-wattmeter method)
Output side power
factor
Pf2
Calculate in similar manner to power supply side power factor.
Converter output Across P/+ and
N/−Moving-coil type (such as tester) Inverter LED display is lit. 1.35 × V1
Frequency setting
signal
Across 2, 4 (positive)
and 5
Moving-coil type
(Tester and such may be used)
(Internal resistance: 50kΩ or larger)
0 to 10VDC, 4 to 20mA
"5" is
common
Across 1 (positive)
and 5
0 to ±5VDC, 0 to ±10VDC
Frequency setting
power supply
Across 10 (positive)
and 5
5.2VDC
Across 10E (positive)
and 5
10VDC
Frequency meter
signal
Across CA (positive)
and 5
About 20mA at maximum frequency
Across AM (positive)
and 5
Approximately 10DVC at maximum
frequency (without frequency meter)
Start signal
Select signal
Across STF, STR,
RH, RM, RL, JOG,
RT, AU, STOP, CS
and SD (
positive
)
When open
20 to 30VDC
ON voltage: 1V or less
"SD" is
common
Reset
Across RES and SD
(
positive
)
Output stop
Across MRS and SD
(
positive
)
Fault signal
Across A1 and
C1
Across B1 and
C1
Moving-coil type
(such as tester)
Electric continuity check*3
<Normal> <Fault>
Across A1 and C1 Discontinuity Continuity
Across B1 and C1 Continuity Discontinuity
Pf1 = ————— × 100%
P1
3 V1 × I1
Pf2 = ————— × 100%
P2
3 V2 × I2

365
6
PRECAUTIONS FOR MAINTENANCE AND INSPECTION
Measurement of main circuit voltages,
currents and powers
6.2.2 Measurement of powers
Use digital power meters (for inverter) for the both of inverter input and output side. Alternatively, measure using
electrodynamic type single-phase wattmeters for the both of inverter input and output side in two-wattmeter or three-
wattmeter method. As the current is liable to be imbalanced especially in the input side, it is recommended to use the
three-wattmeter method.
Examples of measured value differences produced by different measuring meters are shown below.
An error will be produced by difference between measuring instruments, e.g. power calculation type and two- or three-
wattmeter type three-phase wattmeter. When a CT is used in the current measuring side or when the meter contains a
PT on the voltage measurement side, an error will also be produced due to the frequency characteristics of the CT and
PT.
6.2.3 Measurement of voltages and use of PT
(1) Inverter input side
As the input side voltage has a sine wave and it is extremely small in distortion, accurate measurement can be made
with an ordinary AC meter.
(2) Inverter output side
Since the output side voltage has a PWM-controlled rectangular wave, always use a rectifier type voltmeter. A needle
type tester cannot be used to measure the output side voltage as it indicates a value much greater than the actual
value. A moving-iron type meter indicates an effective value which includes harmonics and therefore the value is larger
than that of the fundamental wave. The value monitored on the operation panel is the inverter controlled voltage itself.
Hence, that value is accurate and it is recommended to monitor values (provide analog output) using the operation
panel.
(3) PT
No PT can be used in the output side of the inverter. Use a direct-reading meter. (A PT can be used in the input side of
the inverter.)
[Measurement conditions]
Constant-torque (100%) load, constant-power at 60Hz
or more.
3.7kW(5HP), 4-pole motor, value indicated in 3-
wattmeter method is 100%.
[Measurement conditions]
Constant-torque (100%) load, constant-power at 60Hz
or more.
3.7kW(5HP), 4-pole motor, value indicated in 3-
wattmeter method is 100%.
Example of measuring inverter input power Example of measuring inverter output power
3-wattmeter method (Electro-dynamometer type)
2-wattmeter method (Electro-dynamometer type)
Clip AC power meter
(For balanced three-phase load)
Clamp-on wattmeter
(Hall device power arithmetic type)
0 20 40 60 80 100 120Hz
60
80
100
120
%
3-wattmeter method (Electro-dynamometer type)
2-wattmeter method (Electro-dynamometer type)
Clip AC power meter
(For balanced three-phase load)
Clamp-on wattmeter
(Hall device power arithmetic type)
0 20 40 60 80 100 120Hz
60
80
100
120
%

366
Measurement of main circuit voltages,
currents and powers
6.2.4 Measurement of currents
Use moving-iron type meters on both the input and output sides of the inverter. However, if the carrier frequency
exceeds 5kHz, do not use that meter since an overcurrent losses produced in the internal metal parts of the meter will
increase and the meter may burn out. In this case, use an approximate-effective value type.
As the inverter input side current is easily imbalanced, measurement of currents in all three phases is recommended.
Correct values cannot be measured in one or two phases. On the other hand, the phase imbalanced ratio of the output
side current must be within 10%.
When a clamp ammeter is used, always use an effective value detection type. A mean value detection type produces a
large error and may indicate an extremely smaller value than the actual value. The value monitored on the operation
panel is accurate if the output frequency varies, and it is recommended to monitor values (provide analog output) using
the operation panel.
An example of the measured value difference produced by different measuring meters is shown below.
6.2.5 Use of CT and transducer
A CT may be used in both the input and output sides of the inverter, but the one used should have the largest possible
VA ability because an error will increase if the frequency gets lower.
When using a transducer, use the effective value calculation type which is immune to harmonics.
6.2.6 Measurement of inverter input power factor
Use the effective power and apparent power to calculate the inverter input power factor. A power-factor meter cannot
indicate an exact value.
[Measurement conditions]
Value indicated by moving-iron type ammeter is 100%.
[Measurement conditions]
Value indicated by moving-iron type ammeter is 100%.
Example of measuring Inverter Input Current Example of measuring Inverter Output Current
Total power factor of the inverter = Effective power
Apparent power
=
Three-phase input power found by 3-wattmeter method
× V (power supply voltage) × I (input current effective value)
120
100
80
60
060Hz40
20
%
Moving-iron
type
Clamp-on wattmeter
current measuremen
t
Clamp meter
Clip AC
power meter
120
100
80
60
060Hz40
20
%
Moving-iron type
Clip AC
power meter
Clamp-on wattmeter
current measurement
Clamp meter
3

367
6
PRECAUTIONS FOR MAINTENANCE AND INSPECTION
Measurement of main circuit voltages,
currents and powers
6.2.7 Measurement of converter output voltage (across terminals P/+ and N/-)
The output voltage of the converter is developed across terminals P/+ and N/- and can be measured with a moving-
coil type meter (tester). Although the voltage varies according to the power supply voltage, approximately 270V to 300V
(approximately 540V to 600V for the 400V class) is output when no load is connected and voltage decreases when a
load is connected.
When regenerative energy is returned from the motor during deceleration, for example, the converter output voltage
rises to nearly 400V to 450V (800V to 900V for the 400V class) maximum.
6.2.8 Insulation resistance test using megger
For the inverter, conduct the insulation resistance test on the main circuit only as shown below and do not perform the
test on the control circuit. (Use a 500VDC megger.)
6.2.9 Pressure test
Do not conduct a pressure test. Deterioration may occur.
CAUTION
• Before performing the insulation resistance test on the external circuit, disconnect the cables from all terminals of the
inverter so that the test voltage is not applied to the inverter.
• For the electric continuity test of the control circuit, use a tester (high resistance range) and do not use the megger or
buzzer.
U
V
W
Inverter
500VDC
megger
Power
supply IM
Moto
r
R/L1
S/L2
T/L3
Ground
368
MEMO

369
3
4
5
6
7
1
2
7
SPECIFICATIONS
This chapter provides the "SPECIFICATIONS" of this product.
Always read the instructions before using the equipment.
7.1 Rating ..................................................................... 370
7.2 Common specifications .......................................... 372
7.3 Outline dimension drawings ................................... 374
7.4 Heatsink protrusion attachment procedure............. 384

370
Rating
7.1 Rating
•200V class
SLD is initially set.
Type FR-F720--NA
00046 00077 00105 00167 00250 00340 00490 00630 00770 00930 01250 01540 01870 02330 03160 03800 04750
Applied motor
capacity (kW(HP))*1
LD
0.75
(1)
1.5
(2)
2.2
(3)
3.7
(5)
5.5
(7.5)
7.5
(10)
11
(15)
15
(20)
18.5
(25)
22
(30)
30
(40)
37
(50)
45
(60)
55
(75)
75
(100)
90
(125)
110
(150)
SLD
Output
Rated capacity
(kVA)*2
LD
1.6 2.7 3.7 5.8 8.8 11.8 17.1 22.1 27 32 43 53 65 81 110 132 165
SLD
Rated current
(A)*3
LD
4.2
(3.6)
7
(6.0)
9.6
(8.2)
15.2
(12.9)
23
(20)
31
(26)
45
(38)
58
(49)
70
(60)
85
(72)
114
(97)
140
(119)
170
(145)
212
(180)
288
(244)
346
(294)
432
(367)
SLD
4.6
(3.9)
7.7
(6.5)
10.5
(8.9)
16.7
(14.2)
25
(21)
34
(29)
49
(42)
63
(54)
77
(65)
93
(79)
125
(106)
154
(131)
187
(159)
233
(198)
316
(268)
380
(323)
475
(403)
Overload current
rating*4
LD 120% 60s, 150% 3s, 50°C (122°F) (inverse time characteristics)
SLD 110% 60s, 120% 3s, 40°C (104°F) (inverse time characteristics)
Rated voltage*5 Three-phase 200 to 240V
Power supply
Rated input AC
voltage/frequency Three-phase 200 to 220V 50Hz, 200 to 240V 60Hz
Permissible AC
voltage fluctuation 170 to 242V 50Hz, 170 to 264V 60Hz
Permissible frequency
fluctuation ±5%
Power
supply
system
capacity
(kVA)
*6
Without DC
reactor 2.1 4.0 4.8 8.0 11.5 16 20 27 32 41 52 65 79 99 - - -
With DC
reactor 1.22.63.35.08.1101619243141506174110132165
Protective structure
(JEM 1030)*8 Enclosed type (IP20 UL Type 1 Plenum Rated )*7 Open type (IP00)
Cooling system Self-
cooling Forced air cooling
Approx. mass (kg (lbs)) 1.9
(4.1)
2.3
(5.0)
3.6
(7.9)
3.6
(7.9)
3.6
(7.9)
6.6
(14.5)
6.6
(14.5)
7.9
(17.4)
13
(28.6)
13
(28.6)
14
(30.8)
23
(50.6)
35
(77)
35
(77)
67
(147.4)
70
(154)
70
(154)
*1 The applicable motor capacity indicated is the maximum capacity applicable for use of the Mitsubishi 4-pole standard motor.
*2 The rated output capacity indicated assumes that the output voltage is 220V.
*3 When operating the inverter with the carrier frequency set to 3kHz or more, the carrier frequency automatically decreases if the inverter
output current exceeds the value in parenthesis of the rated current. This may cause the motor noise to increase.
*4 The % value of the overload current rating indicated is the ratio of the overload current to the inverter's rated output current. For repeated
duty, allow time for the inverter and motor to return to or below the temperatures under 100% load.
*5 The maximum output voltage does not exceed the power supply voltage. The maximum output voltage can be changed within the setting
range. However, the pulse voltage value of the inverter output side voltage remains unchanged at about that of the power supply.
*6 The power supply capacity varies with the value of the power supply side inverter impedance (including those of the input reactor and
cables).
*7 When the hook of the inverter front cover is cut off for installation of the plug-in option, the inverter changes to an open type (the structure is
no longer NEMA1).
*8 FR-DU07: IP40 (except for the PU connector)
2

371
Rating
7
SPECIFICATIONS
•400V class
SLD is initially set.
Type FR-F740--NA
00023 00038 00052 00083 00126 00170 00250 00310 00380 00470 00620 00770 00930 01160
Applied motor capacity
(kW(HP))*1
LD
0.75
(1)
1.5
(2)
2.2
(3)
3.7
(5)
5.5
(7.5)
7.5
(10)
11
(15)
15
(20)
18.5
(25)
22
(30)
30
(40)
37
(50)
45
(60)
55
(75)
SLD
Output
Rated capacity
(kVA)*2
LD 1.6 2.7 3.7 5.8 8.8 12.2 17.5 22.1 26.7 32.8 43.4 53.3 64.8 80.8
SLD
Rated current (A)*3
LD
2.1
(1.8)
3.5
(3.0)
4.8
(4.1)
7.6
(6.5)
11.5
(9.8)
16
(13.6)
23
(20)
29
(25)
35
(30)
43
(37)
57
(48)
70
(60)
85
(72)
106
(90)
SLD
2.3
(2.0)
3.8
(3.2)
5.2
(4.4)
8.3
(7.1)
12.6
(10.7)
17
(14.5)
25
(21)
31
(26)
38
(32)
47
(40)
62
(53)
77
(65)
93
(79)
116
(99)
Overload current
rating*4
LD 120% 60s, 150% 3s, 50°C (122°F) (inverse-time characteristics)
SLD 110% 60s, 120% 3s, 40°C (104°F) (inverse-time characteristics)
Rated voltage*5 Three-phase 380 to 480V
Power supply
Rated input AC voltage/frequency
Three-phase 380 to 480V 50Hz/60Hz
Permissible AC voltage fluctuation
323 to 528V 50Hz/60Hz
Permissible frequency
fluctuation
±5%
Power supply
system capacity
(kVA)
*6
Without DC reactor 2.1 4.0 4.8 8.0 11.5 16 20 27 32 41 52 65 79 99
With DC reactor 1.2 2.6 3.3 5.0 8.1 10 16 19 24 31 41 50 61 74
Protective structure
(JEM 1030)*8 Enclosed type (IP20 UL Type 1 Plenum Rated)*7 Open type (IP00)
Cooling system Self-cooling Forced air cooling
Approx. mass (kg (lbs)) 3.6
(7.9)
3.6
(7.9)
3.6
(7.9)
3.6
(7.9)
3.6
(7.9)
6.6
(14.5)
6.6
(14.5)
7.6
(16.7)
7.6
(16.7)
13
(28.7)
13
(28.7)
23
(50.7)
35
(77.2)
35
(77.2)
Type FR-F740--NA
01800 02160 02600 03250 03610 04320 04810 05470 06100 06830 07700 08660 09620 10940 12120
Applied motor capacity
(kW(HP))*1
LD
75
(100)
90
(150)
110
(150)
132
(200)
160
(250)
185
(300)
220
(350)
250
(400)
280
(450)
315
(500)
355
(550)
400
(600)
450
(700)
500
(750)
560
(800)
SLD
90
(150)
110
(150)
132
(200)
160
(250)
185
(300)
220
(350)
250
(400)
280
(450)
315
(500)
355
(550)
400
(600)
450
(700)
500
(750)
560
(800)
630
(850)
Output
Rated capacity (kVA)*2
LD 110 137 165 198 247 275 329 366 416 464 520 586 659 733 833
SLD 137 165 198 247 275 329 366 416 464 520 586 659 733 833 923
Rated current (A)*3
LD
144
(122)
180
(153)
216
(184)
260
(221)
325
(276)
361
(306)
432
(367)
481
(408)
547
(464)
610
(518)
683
(580)
770
(654)
866
(736)
962
(817)
1094
(929)
SLD
180
(153)
216
(184)
260
(221)
325
(276)
361
(306)
432
(367)
481
(408)
547
(464)
610
(518)
683
(580)
770
(654)
866
(736)
962
(817)
1094
(929)
1212
(1030)
Overload current rating*4
LD 120% 60s, 150% 3s, 50°C (122°F) (inverse-time characteristics)
SLD 110% 60s, 120% 3s, 40°C (104°F) (inverse-time characteristics)
Voltage*5 Three-phase 380 to 480V
Power supply
Rated input AC voltage/frequency
Three-phase 380 to 480V 50Hz/60Hz
Permissible AC voltage fluctuation
323 to 528V 50Hz/60Hz
Permissible frequency fluctuation
±5%
Power supply
system
capacity
(kVA)*6
Without DC reactor ---------------
With DC
reactor
LD 110 137 165 198 247 275 329 366 416 464 520 586 659 733 833
SLD 137 165 198 247 275 329 366 416 464 520 586 659 733 833 923
Protective structure
(JEM 1030(NEMA250-1997))*8 Open type (IP00)
Cooling system Forced air cooling
Approx. mass (kg (lbs)) 37
(81.6)
50
(110.2)
57
(125.4)
72
(158.4)
72
(158.4)
110
(242)
110
(242)
175
(385)
175
(385)
175
(385)
260
(572)
260
(572)
370
(814)
370
(814)
370
(814)
*1 The applicable motor capacity indicated is the maximum capacity applicable for use of the Mitsubishi 4-pole standard motor.
*2 The rated output capacity indicated assumes that the output voltage is 440V.
*3 When operating the inverter with the carrier frequency set to 3kHz or more, the carrier frequency automatically decreases if the inverter
output current exceeds the value in parenthesis of the rated current. This may cause the motor noise to increase.
*4 The % value of the overload current rating indicated is the ratio of the overload current to the inverter's rated output current. For repeated
duty, allow time for the inverter and motor to return to or below the temperatures under 100% load.
*5 The maximum output voltage does not exceed the power supply voltage. The maximum output voltage can be changed within the setting
range. However, the pulse voltage value of the inverter output side voltage remains unchanged at about that of the power supply.
*6 The power supply capacity varies with the value of the power supply side inverter impedance (including those of the input reactor and cables).
*7 When the hook of the inverter front cover is cut off for installation of the plug-in option, protective structure of the inverter changes to an open
type (the structure is no longer NEMA1).
*8 FR-DU07: IP40 (except for the PU connector)
2

372
Common specifications
7.2 Common specifications
Control specifications
Control method High carrier frequency PWM control (V/F control)/Optimum excitation control/Simple magnetic
flux vector control
Output frequency range 0.5 to 400Hz
Frequency
setting
resolution
Analog input
0.015Hz/60Hz (terminal 2, 4: 0 to 10V/12bit)
0.03Hz/60Hz (terminal 2, 4: 0 to 5V/11bit, 0 to 20mA/11bit, terminal 1: 0 to ±10V/12bit)
0.06Hz/60Hz (terminal 1: 0 to ±5V/11bit)
Digital input 0.01Hz
Frequency
accuracy
Analog input Within ±0.2% of the max. output frequency (25°C ± 10°C (77°F ± 50°F))
Digital input Within 0.01% of the set output frequency
Speed control range 1:10 under V/F control, 1:15 under Simple magnetic flux vector control
Voltage/frequency
characteristics
0 to 400Hz of the base frequency can be set from constant-torque/adjustable 5 points V/F can
be selected.
Starting torque 120% (at 3Hz) when Simple magnetic flux vector control and slip compensation are set
Acceleration/deceleration time
setting
0 to 3600s (acceleration and deceleration can be set individually), linear or S-pattern
acceleration/deceleration modes are available.
DC injection brake Operation frequency (0 to 120Hz), operation time (0 to 10s), operation voltage (0 to 30%) can
be changed
Stall prevention operation level
Operation current level can be set (0 to 150% variable), whether to use the function or not can
be set.
Operation specifications
Frequency
setting signal
Analog input Terminal 2, 4: 0 to 10V, 0 to 5V, 4 to 20mA are available.
Terminal 1: -10 to +10V, -5 to 5V are available.
Digital input Four-digit BCD or16-bit binary using the setting dial of the operation panel or parameter unit
(when used with the option FR-A7AX)
Start signal Forward and reverse rotation or start signal automatic self-holding input (3-wire input) can be
selected.
Input signals (twelve terminals)
The following signals can be assigned to Pr. 178 to Pr.189 (input terminal function selection): multi
speed selection, second function selection, terminal 4 input selection, JOG operation selection,
selection of automatic restart after instantaneous power failure, external thermal relay input,
HC connection (inverter operation enable signal), HC connection (instantaneous power failure
detection), PU operation/external interlock signal, External DC injection brake operation start,
PID control enable terminal, PU operation, external operation switchover, output stop, start
self-holding selection, forward rotation command, reverse rotation command, inverter reset,
PTC thermistor input, PID forward reverse operation switchover, PU-NET operation
switchover, External-NET operation switchover, command source switchover, DC feeding
operation permission, DC feeding cancel, and PID integral value reset, Pre-charge end
command, Second pre-charge end command, Fault clear signal, Sequence start
Operational functions
Maximum and minimum frequency settings, frequency jump operation, external thermal relay
input selection, polarity reversible operation, automatic restart after instantaneous power
failure operation, original operation continuation at an instantaneous power failure, electronic
bypass operation, forward/reverse rotation prevention, operation mode selection, external DC
injection braking start, PID control, computer link operation (RS-485).
Output signal
Open collector output (five
terminals)
Relay output (two terminals)
The following signals can be assigned to Pr.190 to Pr.196 (output terminal function selection):
inverter running, up-to-speed, instantaneous power failure /undervoltage, overload warning,
output frequency detection, second output frequency detection, regenerative brake prealarm*4,
electronic thermal relay function pre-alarm, PU operation mode, inverter operation ready,
output current detection, zero current detection, PID lower limit, PID upper limit, PID forward
rotation reverse rotation output, bypass operation-inverter switchover MC1 to MC3,
commercial power supply side motor 1 to 4 connection, inverter side motor 1 to 4 connection,
fan alarm output, heatsink overheat pre-alarm, inverter running start command on,
deceleration at an instantaneous power failure, PID control activated, PID deviation limit,
during retry, During power failure, During PID output suspension, During pre-charge operation,
During second pre-charge operation, Pre-charge time over, Second pre-charge time over, Pre-
charge level over, Second pre-charge level over, pulse train output of output power, DC current
feeding, life alarm, fault output 3 (power-off signal), power savings average value update
timing, current average monitor, fault output 2, maintenance timer alarm, remote output, alarm
output, and fault output.
Operating status
When used with
the FR-A7AY,
FR-A7AR
(option)
In addition to above, the following signal can be assigned to Pr.313 to Pr. 319 (extension output
terminal function selection): control circuit capacitor life, main circuit capacitor life, cooling fan life
and inrush current limit circuit fault. (Only positive logic can be set for extension terminals of
the FR-A7AR.)
For meter
Analog output
(Max. 10VDC: one
terminal)
(Max. 20mADC: one
terminal)
The following signals can be assigned to Pr.54 CA terminal function selection and Pr. 158 AM
terminal function selection: output frequency, motor current (steady or peak value), output
voltage, frequency setting value, running speed, converter output voltage (steady or peak
value), electronic thermal relay function load factor, input power, output power, load meter,
reference voltage output, motor load factor, power saving effect, regenerative brake duty*4, PID
set value, and PID measured value.

373
Common specifications
7
SPECIFICATIONS
*1 Can be displayed only on the operation panel (FR-DU07).
*2 This operation guide is only available with option parameter unit (FR-PU07).
*3 Temperature applicable for a short period in transit, etc.
*4 Only the FR-F720-03160 (FR-F740-01800) or more functions.
*5 2.9m/s2 or less for the FR-F740-04320 or more.
*6 This protective function does not function in the initial status.
Indication
Operation
panel (FR-
DU07)
Parameter
unit (FR-
PU07)
Operating
status
The following operating status can be displayed: output frequency, motor current (steady or
peak value), output voltage, alarm indication, frequency setting, running speed, converter
output voltage (steady or peak value), electronic thermal relay function load factor, input power,
output power, load meter, cumulative energization time, actual operation time, motor load
factor, cumulative power, power saving effect, cumulative saving power, regenerative brake
duty*4,PID set point, PID measured value, PID deviation value, inverter I/O terminal monitor,
input terminal option monitor*1, output terminal option monitor*1, option fitting status monitor*2,
terminal assignment status*2
Fault definition Fault definition is displayed when a fault occurs. Past 8 fault definitions (output voltage/current/
frequency/cumulative energization time right before the fault occurs) are stored.
Interactive
guidance Function (help) for operation guide *2
Protective/
warning function
Protective
function
Overcurrent during acceleration, overcurrent during constant speed, overcurrent during
deceleration, overvoltage during acceleration, overvoltage during constant speed, overvoltage
during deceleration, inverter protection thermal operation, motor protection thermal operation,
heatsink overheat, instantaneous power failure occurrence, undervoltage, input phase loss *6,
motor overload, output side earth (ground) fault overcurrent, output phase loss, external thermal
relay operation *6, PTC thermistor operation *6, option fault, parameter error, PU disconnection,
retry count excess *6, CPU fault, operation panel power supply short circuit, 24VDC power output
short circuit, output current detection value excess *6, inrush current limit circuit fault,
communication fault (inverter), analog input fault, PID signal fault *6, internal circuit fault (15V
power supply), brake transistor alarm detection *4, Pre-charge fault *6, 4mA input fault *6
Warning
function
Fan alarm, overcurrent stall prevention, overvoltage stall prevention, regenerative brake
prealarm *6, electronic thermal relay function prealarm, PU stop, maintenance timer alarm *1*6,
parameter write error, copy operation error, operation panel lock, parameter copy, password
locked
Environment
Surrounding
air
temperature
LD -10°C to +50°C (14°F to 122°F) (non-freezing)
SLD
(initial setting) -10°C to +40°C (14°F to 104°F) (non-freezing)
Ambient humidity 90%RH or less (non-condensing)
Storage temperature*3 -20°C to +65°C (-4°F to +149°F)
Atmosphere Indoors (without corrosive gas, flammable gas, oil mist, dust and dirt etc.)
Altitude, vibration
Maximum 1000m (3280.80 feet) above sea level for standard operation. After that derate by 3%
for every extra 500m (1640.40 feet) up to 2500m (8202.10 feet) (91%).
5.9m/s2 or less *5 at 10 to 55Hz (directions of X, Y, Z axes)

374
Outline dimension drawings
7.3 Outline dimension drawings
• FR-F720-00046 and 00077-NA
• FR-F720-00105, 00167, 00250-NA
• FR-F740-00023, 00038, 00052, 00083, 00126-NA
(Unit: mm (inches))
(Unit: mm (inches))
2-φ6 hole
D
260 (10.24)
245 (9.65)
7.5 (0.3)
6 (0.24)
110 (4.33)
95 (3.74) 5 (0.2)
7.5
(0.3)
D1
Inverter Model DD1
FR-F720-00046-NA 110
(4.33)
21
(0.83)
FR-F720-00077-NA 125
(4.92)
36
(1.42)
2-φ6 hole
245 (9.65)7.5 (0.3)
7.5
(0.3)
5 (0.2)
140 (5.51)
6 (0.24)
45.5 (1.79)
125 (4.92)
144 (5.67)
150 (5.91)
260 (10.24)
* The FR-F740-00023 to
00052-NA are not
provided with cooling
fans.

375
Outline dimension drawings
7
SPECIFICATIONS
• FR-F720-00340, 00490, 00630-NA
• FR-F740-00170, 00250, 00310, 00380-NA
• FR-F720-00770, 00930, 01250-NA
• FR-F740-00470, 00620-NA
(Unit: mm (inches))
(Unit: mm (inches))
H1
H
D
2-φ6 hole
7.5
(0.3)
220 (8.66)
195 (7.68)
211 (8.31)
10 (0.39)
6 (0.24)
8 (0.31)
D1
Inverter Model HH1 DD1
FR-F720-00340, 00490-NA
FR-F740-00170, 00250-NA
260
(10.24)
245
(9.65)
170
(6.69)
84
(3.31)
FR-F720-00630-NA
FR-F740-00310, 00380-NA
300
(11.81)
285
(11.22)
190
(7.48)
101.5
(4)
2-φ10 hole
10 (0.39)
230 (9.06)
250 (9.84)
380 (14.96)
10 (0.39)
10
(0.39)
400 (15.75)
190 (7.48) 10.5 (0.41)
101.5 (4)
250 (9.84)
*
* The FR-F720-01250 is
not provided with a
wiring cover.

376
Outline dimension drawings
• FR-F720-01540, 01870, 02330-NA
• FR-F740-00770, 00930, 01160-NA
(Unit: mm (inches))
W2
W
W1
H
D
2-φd hole
H1
550 (21.65)
10 (0.39)
3.2 (0.13)
Inverter Model WW1 W2 H1 H2 d D
FR-F720-01540-NA
FR-F740-00770-NA
325
(12.8)
270
(10.63)
10
(0.39)
530
(20.87)
10
(0.39)
10
(0.39)
195
(7.68)
FR-F720-01870, 02330-NA
FR-F740-00930, 01160-NA
435
(17.13)
380
(14.96)
12
(0.47)
525
(20.67)
15
(0.59)
12
(0.47)
250
(9.84)

377
Outline dimension drawings
7
SPECIFICATIONS
• FR-F740-01800-NA
(Unit: mm (inches))
W
W1
H
H1
D
2-φ12 hole
15
(0.59)
10 (0.39)
3.2 (0.13)
12(0.47)
Inverter Model WW1 HH1 D
FR-F740-01800-NA 435
(17.13)
380
(14.96)
525
(20.67)
550
(21.65)
250
(9.84)
(for S screw)
4-installation hole
(for S1 screw)
Ground terminal
Rating plate
(for φ bolt)
2-terminal
E
P1 P
P1, P
Within D
W1
W
H1 10
H 10
DC reactor Model WW1 HH1 DMass
(kg(lbs))
FR-HEL-H90K (FR-F740-01800-NA) 150
(5.91)
130
(5.12)
340
(13.39)
310
(12.20)
190
(7.48)
20
(44)
• DC reactor supplied

378
Outline dimension drawings
• FR-F720-03160, 03800, 04750-NA
• FR-F740-02160, 02600, 03250, 03610-NA
(Unit: mm (inches))
D
3.2
(0.13)
465 (18.31)
400 (15.75)
H1
H
10 (0.39)
15
(0.59)
2-φ12 hole
Inverter Model HH1 D
FR-F740-02160, 02600-NA 595
(23.43)
620
(24.41)
300
(11.81)
FR-F720-03160, 03800,
04750-NA
FR-F740-03250, 03610-NA
715
(28.15)
740
(29.13)
360
(14.17)
E
P1
P
P1
P
(for S screw)
4-installation hole
(for S1 screw)
Ground terminal
Rating plate
(for φ bolt)
2-terminal
Within D
W1
W
H1 10
H 10
DC reactor Model WW1 HH1 D S S1 Mass
(kg(lbs))
FR-HEL-75K(FR-F720-03160-NA) 150
(5.91)
130
(5.19)
340
(13.39)
310
(12.2)
190
(7.48) M6 M6 17
(37.4)
FR-HEL-90K(FR-F720-03800-NA) 150
(5.91)
130
(5.19)
340
(13.39)
310
(12.2)
200
(7.87) M6 M6 19
(41.8)
FR-HEL-110K(FR-F720-04750-NA) 175
(6.89)
150
(5.91)
400
(15.74)
365
(14.37)
200
(7.87) M8 M6 20
(44)
FR-HEL-H110K(FR-F740-02160-NA) 150
(5.91)
130
(5.19)
340
(13.39)
310
(12.2)
195
(7.68) M6 M6 22
(48.4)
FR-HEL-H132K(FR-F740-02600-NA) 175
(6.89)
150
(5.91)
405
(15.94)
370
(14.57)
200
(7.87) M8 M6 26
(57.2)
FR-HEL-H160K(FR-F740-03250-NA) 175
(6.89)
150
(5.91)
405
(15.94)
370
(14.57)
205
(8.07) M8 M6 28
(61.6)
FR-HEL-H185K(FR-F740-03610-NA) 175
(6.89)
150
(5.91)
405
(15.94)
370
(14.57)
240
(9.44) M8 M6 29
(63.8)
• DC reactor supplied

379
Outline dimension drawings
7
SPECIFICATIONS
• FR-F740-04320, 04810-NA
(Unit: mm (inches))
15
(0.59)
10 (0.39)
200 (7.87) 200 (7.87)
49
(1.92)
49
(1.92)
498 (19.6)
12 (0.48)
380 (14.96)
3.2 (0.12)
450 (17.72)
148.5
(5.85)
214.5
(8.44)
185 (7.28)
985 (38.77)
1010 (39.76)
3-φ12 hole
E
P1
P
P1
P
W1
W
H1 10
H 10
Ground terminal (for S1 screw)
Rating plate
2-S2 eye nut
* Remove the eye nut after installation of the product.
4-installation hole
(for S screw) Within D
2-terminal (for bolt)
DC reactor Model WW1 HH1 D S S1 S2 φMass
(kg(lbs))
FR-HEL-H220K (FR-F740-04320-NA) 175
(6.88)
150
(5.9)
405
(15.94)
370
(14.56)
240
(9.44) M8 M6 M6 M12 30
(66)
FR-HEL-H250K (FR-F740-04810-NA) 190
(7.48)
165
(6.49)
440
(17.32)
400
(15.74)
250
(9.84) M8 M8 M8 M12 35
(77)
• DC reactor supplied

380
Outline dimension drawings
• FR-F740-05470, 06100, 06830-NA
(Unit: mm (inches))
R/L1
S/L2
T/L3
N/-
P1
P/+
U
V
W
984 (38.77)
1010 (39.76)
12 (0.47 )
300 (11.81) 300 (11.81)
680 (26.77)
3.2 (0.12)
380 (14.96)
148 (5.82)214 (8.25)
3-φ12 holes
E
P1
P
P1
P
W1
W
H1 10
H 10
Ground terminal (for S1 screw)
Rating plate
2-S2 eye nut
* Remove the eye nut after installation of the product.
4-installation hole
(for S screw) Within D
2-terminal (for bolt)
DC reactor Model WW1 HH1 D S S1 S2 φMass
(kg(lbs))
FR-HEL-H280K (FR-F740-05470-NA) 190
(7.48)
165
(6.49)
440
(17.32)
400
(15.74)
255
(10.03) M8 M8 M8 M16 38
(83.6)
FR-HEL-H315K (FR-F740-06100-NA) 210
(8.26)
185
(7.28)
495
(19.48)
450
(17.71)
250
(9.84) M10 M8 M8 M16 42
(92.4)
FR-HEL-H355K (FR-F740-06830-NA) 210
(8.26)
185
(7.28)
495
(19.48)
450
(17.71)
250
(9.84) M10 M8 M8 M16 46
(101.2)
• DC reactor supplied

381
Outline dimension drawings
7
SPECIFICATIONS
• FR-F740-07700, 08660-NA
(Unit: mm (inches))
3-φ12 hole
R/L1
S/L2
T/L3
N/-
P1
P/+
UW
V
4.5
(0.18)
4.5
(0.18)
1300 (51.18)
1330 (52.36)
315 (12.4) 315 (12.4)
790 (31.1)
194
(7.63)
222
(8.74)
185 (7.28)
12 (0.47)
440 (17.32)
E
P
P1
P1
P
75(2.95)
40(1.57)
500(19.68) 10
455(17.91) 10
220(8.66)
195(7.67)
Rating plate
2-M8 eye nut
2-terminal
4- 15 hole
* Remove the eye nut after installation of the product.
Ground terminal (for M8 screw)
Within 250(9.84)
Within 235(9.25)
4-installation hole
(for M10 screw)
40(1.57)
DC reactor Model Mass
(kg(lbs))
FR-HEL-H400K (FR-F740-07700-NA) 50
(110)
FR-HEL-H450K (FR-F740-08660-NA) 57
(125.4)
• DC reactor supplied

382
Outline dimension drawings
• FR-F740-09620, 10940, 12120-NA
(Unit: mm (inches))
R/L1 S/L2 T/L3 N/-
V
300 (11.81) 300 (11.81) 300 (11.81)
12 (0.47)
995 (39.17)
1580(62.2)
440 (17.32)
1550(61.02)
P1 P/+
185 (7.28)
4-φ12 hole
4.5
(0.18)
4.5
(0.18)
950 (37.4)
189
(7.44)
227
(8.94)
P
P1
PP1
E
40
75 (2.95)
40 (1.57)
150 (5.9)
215 (8.46)
D1 10
D 10
* Remove the eye nut after installation of the product.
Rating plate
2-terminal
4- 15 hole
Ground terminal (for M12 screw)
Within 245 (9.64)
Within H
2-M12 eye nut
4-installation hole
(for M10 screw)
DC reactor Model H D D1 Mass
(kg(lbs))
FR-HEL-H500K (FR-F740-09620-NA) 345
(13.5)
455
(17.91)
405
(15.94)
67
(147.4)
FR-HEL-H560K (FR-F740-10940-NA) 360
(14.17)
460
(18.11)
410
(16.14)
85
(187)
FR-HEL-H630K (FR-F740-12120-NA) 360
(14.17)
460
(18.11)
410
(16.14)
95
(209)
• DC reactor supplied

383
Outline dimension drawings
7
SPECIFICATIONS
• Operation panel (FR-DU07)
• Parameter unit (option) (FR-PU07)
2-M3 screw
Panel
Cable
Air-
bleeding
hole
FR-DU07
Operation panel connection connector
(FR-ADP option)
<Outline drawing> <Panel cutting dimension drawing>
78 (3.07)
50 (1.97)
44 (1.73)
72 (2.83)3 (0.12) 3 (0.12)
81 (3.19)
3 (0.12)
3
(0.12)
16 (0.63)
25 (0.98)
3.2 (0.13) max
72 (2.83)
44 (1.73)
21 (0.83)
6 (0.24)
20
(0.79)
27.8
(1.09)
(Unit: mm (inches))
22
(0.87)
80.3 (3.16)
(14.2 (0.56))
2.5
(0.10)
50
(1.97)
(11.45 (0.45))
25.05 (0.97)
135 (5.31)
83 (3.27)
*1
*1
*1
*1
67 (2.64) 51 (2.01)
40 (1.57)
56.8 (2.24)
57.8 (2.28)
26.5
(1.04)
4-R1
4-φ4 hole
(Effective depth of the installation
screws hole 5.0 (0.2))
M3 screw *2
26.5
(1.04)
40 (1.57)
Air-bleeding
hole
<Outline drawing> <Panel cutting dimension drawing>
(Unit: mm (inches))
*1 When installing the FR-PU07 on the enclosure, etc., remove screws for
fixing the FR-PU07 to the inverter or fix the screws to the FR-PU07 with
M3 nuts.
*2 Select the installation screws whose length will not exceed the effective
depth of the installation screw hole.

384
Heatsink protrusion attachment procedure
7.4 Heatsink protrusion attachment procedure
When encasing the inverter in an enclosure, the generated heat amount in an enclosure can be greatly reduced by
installing the heatsink portion of the inverter outside the enclosure. When installing the inverter in a compact
enclosure, etc., this installation method is recommended.
7.4.1 When using a heatsink protrusion attachment (FR-A7CN)
For the FR-F720-00105 to 04750, FR-F740-00023 to 03610, a heatsink can be protruded outside the enclosure
using a heatsink protrusion attachment (FR-A7CN). (Attachment is not required when protruding the heatsink for
FR-F740-04320 or larger inverter.) For a panel cut dimension drawing and an installation procedure of the heatsink
protrusion attachment (FR-A7CN) to the inverter, refer to a manual of "heatsink protrusion attachment (FR-A7CN01
to 11)".
7.4.2 Protrusion of heatsink of the FR-F740-04320 or more
(1) Panel cutting
Cut the panel of the enclosure according to the inverter capacity.
• FR-F740-04320, 04810
(Unit: mm (inches))
• FR-F740-05470, 06100, 06830
(Unit: mm (inches))
• FR-F740-07700, 08660
(Unit: mm (inches))
• FR-F740-09620, 10940, 12120
(Unit: mm (inches))
200(7.87) 200(7.87)
484(19.06)
13(0.51)954(37.56)
18(0.71)
985(38.78)
Hole
6-M10 screw
Hole
300(11.81) 300(11.81)
662(26.06)
15(0.59)954(37.56)15(0.59)
984(38.74)
6-M10 screw
6-M10 screw
771(30.35)
1300(51.18)
21(0.83)1258(49.53)21(0.83)
Hole
315(12.4) 315(12.4)
8-M10 screw
300(11.81) 300(11.81) 300(11.81)
976(38.43)
21(0.83)
1508(59.37)21(0.83)
1550(61.02)
Hole

385
Heatsink protrusion attachment procedure
7
SPECIFICATIONS
(2) Shift and removal of a rear side installation frame
(3) Installation of the inverter
Push the inverter heatsink portion outside the enclosure and fix the enclosure and inverter with upper and lower
installation frame.
• FR-F740-05470 to 06830
One installation frame is attached to each of the upper and lower
part of the inverter. Change the position of the rear side installa-
tion frame on the upper and lower side of the inverter to the front
side as shown on the right. When changing the installation
frames, make sure that the installation orientation is correct.
• FR-F740-04320/04810, 07700 or more
Two installation frames each are attached to the upper and lower
parts of the inverter. Remove the rear side installation frame on
the upper and lower side of the inverter as shown on the right.
CAUTION
· Having a cooling fan, the cooling section which comes out of the enclosure cannot be used in the environment of water
drops, oil, mist, dust, etc.
· Be careful not to drop screws, dust etc. into the inverter and cooling fan section.
Upper
installation
frame
Lower
installation
frame
Shift
Shift
Removal
Upper installation
frame (rear side)
Removal
Lower installation
frame (rear side)
Inverter
Inside the
enclosure
Enclosure
Exhausted air
Installation
frame
Dimension of
the outside of
the enclosure
Cooling
wind
D1
*
Inverter Model D1(mm)
(inches)
FR-F740-04320, 04810 185(7.28)
FR-F740-05470 to 12120 184(7.24)
* For the FR-F740-05470 or more, there are finger
guards behind the enclosure. Therefore, the
thickness of the panel should be less than
10mm(0.39 inch) (*1) and also do not place anything
around finger guards to avoid contact with the finger
guards.
6 (0.24)
10(0.39)*1
Enclosure
Finger guard
140(5.51)
386
MEMO

387
APPENDICES
This chapter provides the "APPENDICES" of this product.
Always read the instructions before using the equipment.

For customers who are replacing the conventional model with this inverter
388
Appendix 1 For customers who are replacing the conventional model
with this inverter
Appendix 1-1 Replacement of the FR-F500 series
(1) Instructions for installation
1)Removal procedure of the front cover was changed. (with screws) Please note. (Refer to page 6.)
2)Removal procedure of the operation panel was changed. (with screws) Please note. (Refer to page 6.)
3)Plug-in options of the F500 series are not compatible
4)Operation panel (FR-DU04) cannot be used.
5)Setup software (FR-SW0-SETUP) cannot be used.
(2) Wiring instructions
1)The control circuit terminal block can be used for the FR-F700 series without removing wiring.
Note that the wiring cover (F720-00046 to 00930 (F740-00023 to 00470)) is not compatible.
(Note that the relay output 2 (A2, B2, C2) specific for the FR-F700 series cannot be used with the FR-F500 series
terminals.)
(3) Instructions for continuous use of the FR-PU04 (parameter unit)
1)For the FR-F700 series, many functions (parameters) have been added. When setting these parameters, the
parameter name and setting range are not displayed. Parameter list, change list, initial value list, initial value list
2 and parameter clear of the HELP function cannot be used.
2)For the FR-F700 series, many protective functions have been added. These functions activate, but all faults are
displayed as "Fault 14". When the faults history has been checked, "E.14" appears. Added faults display will not
appear on the parameter unit.
3) User initial value setting cannot be used.
4) User registration/clear (user group 2) cannot be used.
5) Parameter copy/verification function cannot be used.
FR-F500 series
FR-F700 series

389
For customers who are replacing the conventional model with this inverter
(4) Main differences and compatibilities with the FR-F500(L) series
Appendix 1-2 Replacement of the FR-A100 <EXCELENT> series
Instructions for installation
• When using the installation holes of the FR-A100(E) series, FR-A5AT (intercompatibility attachment) is necessary.
Item FR-F500(L) FR-F700
Changed functions
Simple mode
parameters 61 parameters 20 parameters
User group User group 1 (16), user group 2 (16)
(Pr. 160, Pr. 173 to Pr. 175)
User group (16) only
Setting methods were partially changed
(Pr. 160, Pr. 172 to Pr. 173)
Communication
option
Performing parameter clear and all clear (H5A96,
HAA99) with the FR-A7ND clears Pr. 345 and Pr.
346.
Pr. 345 and Pr. 346 are not cleared.
Advanced PID
(pump function) Pr. 500 to Pr. 516 Parameter number change
Pr. 575 to Pr. 591
Changed
initial value
Pr. 0 Torque
boost
Initial value
00250 to 00770: 2%, 00930, 01160: 1.5%
(When the torque boost value of the FR-F500 series
used was the initial value, it is not necessary to change
the torque boost value from the initial value when
replacing with the FR-F700 series.)
Deleted functions
User initial
value setting
(Pr. 199 )
Available
Not available
Substitutable with the copy function of the operation
panel (FR-DU07)
Intelligent
optimum
acceleration/
deceleration
Available
(Pr. 60 setting "3" and Pr. 61 to Pr. 63)
Not available
For deceleration time, overvoltage fault can be avoided
with regeneration avoidance function (Pr. 882 to Pr. 885).
Automatic
torque boost Pr. 38, Pr. 39 Automatic torque boost was cleared because of addition
of "Simple magnetic flux vector" (Pr. 80)
Terminal block Removable terminal block
Removable terminal block
Upward compatibility (Terminal block of the F500 can be
mounted)
PU FR-PU04, DU04
FR-PU07
FR-DU07
FR-DU04 unavailable (Partly restricted when the FR-
PU04 is used. Refer to page 388.)
Plug-in option
Dedicated plug-in option (not compatible)
Computer link, relay output option
FR-A5NR
Built into the inverter
(RS-485 terminal, relay output 2 points)
Three boards can be mounted Two board can be mounted
Installation size
FR-F720-00046, 00105, 00167, 00340, 00770, 00930, 01250, 01870, FR-F740-00023 to 00083, 00170,
00470, 00770 to 01160 are compatible in mounting dimensions
For other capacities, an optional intercompatibility attachment (FR-AAT) is necessary.

390
Appendix 2 Parameter clear, parameter copy and instruction code list
*1 These instruction codes are used for parameter read and write by using Mitsubishi inverter protocol with the RS-485 communication.
(Refer to page 214 for RS-485 communication)
*2 "" indicates valid and "×" indicates invalid of "parameter copy", "parameter clear", and "all parameter clear".
*3 These parameters are communication parameters that are not cleared when parameter clear (all clear) is executed from RS-485 communication.
(Refer to page 214 for RS-485 communication)
*4 When a communication option is installed, parameter clear (lock release) during password lock (Pr. 297 ≠ 9999) can be performed only from the
communication option.
Symbols in the table indicate parameters which function when an option is mounted.
....... FR-A7AX, ........FR-A7AY, ........ FR-A7AR, ....... FR-A7NC, ........FR-A7ND, ....... FR-A7AC, ....... FR-A7AN,
....... FR-A7NL, ........FR-A7NP, ........ FR-A7NF
Parameter
Name Instruction Code *1
Parameter
Copy
*2
Parameter
Clear
*2
All Parameter
Clear
*2
Read Write
Extended
0 Torque boost 00 80 0
1 Maximum frequency 01 81 0
2 Minimum frequency 02 82 0
3 Base frequency 03 83 0
4 Multi-speed setting (high speed) 04 84 0
5 Multi-speed setting (middle speed) 05 85 0
6 Multi-speed setting (low speed) 06 86 0
7 Acceleration time 07 87 0
8 Deceleration time 08 88 0
9 Electronic thermal O/L relay 09 89 0
10 DC injection brake operation frequency 0A 8A 0
11 DC injection brake operation time 0B 8B 0
12 DC injection brake operation voltage 0C 8C 0
13 Starting frequency 0D 8D 0
14 Load pattern selection 0E 8E 0
15 Jog frequency 0F 8F 0
16 Jog acceleration/deceleration time 10 90 0
17 MRS input selection 11 91 0
18 High speed maximum frequency 12 92 0
19 Base frequency voltage 13 93 0
20 Acceleration/deceleration reference
frequency 14 94 0
21 Acceleration/deceleration time
increments 15 95 0
22 Stall prevention operation level
(Torque limit level ) 16 96 0
23 Stall prevention operation level
compensation factor at double speed 17 97 0
24 Multi-speed setting (speed 4) 18 98 0
25 Multi-speed setting (speed 5) 19 99 0
26 Multi-speed setting (speed 6) 1A 9A 0
27 Multi-speed setting (speed 7) 1B 9B 0
28 Multi-speed input compensation selection 1C 9C 0
29 Acceleration/deceleration pattern
selection 1D 9D 0
30 Regenerative function selection 1E 9E 0
31 Frequency jump 1A 1F 9F 0
32 Frequency jump 1B 20 A0 0
33 Frequency jump 2A 21 A1 0
34 Frequency jump 2B 22 A2 0
35 Frequency jump 3A 23 A3 0
36 Frequency jump 3B 24 A4 0
37 Speed display 25 A5 0
41 Up-to-frequency sensitivity 29 A9 0
42 Output frequency detection 2A AA 0
43 Output frequency detection for reverse
rotation 2B AB 0

391
44 Second acceleration/deceleration time 2C AC 0
45 Second deceleration time 2D AD 0
46 Second torque boost 2E AE 0
47 Second V/F (base frequency) 2F AF 0
48 Second stall prevention operation current 30 B0 0
49 Second stall prevention operation
frequency 31 B1 0
50 Second output frequency detection 32 B2 0
51 Second electronic thermal O/L relay 33 B3 0
52 DU/PU main display data selection 34 B4 0
54 CA terminal function selection 36 B6 0
55 Frequency monitoring reference 37 B7 0
56 Current monitoring reference 38 B8 0
57 Restart coasting time 39 B9 0
58 Restart cushion time 3A BA 0
59 Remote function selection 3B BB 0
60 Energy saving control selection 3C BC 0
65 Retry selection 41 C1 0
66 Stall prevention operation reduction
starting frequency 42 C2 0
67 Number of retries at fault occurrence 43 C3 0
68 Retry waiting time 44 C4 0
69 Retry count display erase 45 C5 0
70 Special regenerative brake duty 46 C6 0
71 Applied motor 47 C7 0
72 PWM frequency selection 48 C8 0
73 Analog input selection 49 C9 0
74 Input filter time constant 4A CA 0
75 Reset selection/disconnected PU
detection/PU stop selection 4B CB 0× ×
76 Fault code output selection 4C CC 0
77 *Parameter write selection 4D CD 0
78 Reverse rotation prevention selection 4E CE 0
79 *Operation mode selection 4F CF 0
80 Motor capacity 50 D0 0
90 Motor constant (R1) 5A DA 0×
100 V/F1(first frequency) 00 80 1
101 V/F1(first frequency voltage) 01 81 1
* Read and write from communication with PU connector only is enabled.
Parameter
Name Instruction Code *1
Parameter
Copy
*2
Parameter
Clear
*2
All Parameter
Clear
*2
Read Write
Extended

392
102 V/F2(second frequency) 02 82 1
103 V/F2(second frequency voltage) 03 83 1
104 V/F3(third frequency) 04 84 1
105 V/F3(third frequency voltage) 05 85 1
106 V/F4(fourth frequency) 06 86 1
107 V/F4(fourth frequency voltage) 07 87 1
108 V/F5(fifth frequency) 08 88 1
109 V/F5(fifth frequency voltage) 09 89 1
117 PU communication station number 11 91 1 *3 *3
118 PU communication speed 12 92 1 *3 *3
119 PU communication stop bit length 13 93 1 *3 *3
120 PU communication parity check 14 94 1 *3 *3
121 Number of PU communication retries 15 95 1 *3 *3
122 PU communication check time interval 16 96 1 *3 *3
123 PU communication waiting time setting 17 97 1 *3 *3
124 PU communication CR/LF selection 18 98 1 *3 *3
125 Terminal 2 frequency setting gain
frequency 19 99 1×
126 Terminal 4 frequency setting gain
frequency 1A 9A 1 ×
127 PID control automatic switchover
frequency 1B 9B 1
128 PID action selection 1C 9C 1
129 PID proportional band 1D 9D 1
130 PID integral time 1E 9E 1
131 PID upper limit 1F 9F 1
132 PID lower limit 20 A0 1
133 PID action set point 21 A1 1
134 PID differential time 22 A2 1
135 Electronic bypass sequence selection 23 A3 1
136 MC switchover interlock time 24 A4 1
137 Start waiting time 25 A5 1
138 Bypass selection at a fault 26 A6 1
139 Automatic switchover frequency from
inverter to bypass operation 27 A7 1
140 Backlash acceleration stopping
frequency 28 A8 1
141 Backlash acceleration stopping time 29 A9 1
142 Backlash deceleration stopping
frequency 2A AA 1
143 Backlash deceleration stopping time 2B AB 1
144 Speed setting switchover 2C AC 1
145 PU display language selection 2D AD 1× ×
147 Acceleration/deceleration time switching
frequency 2F AF 1
148 Stall prevention level at 0V input 30 B0 1
149 Stall prevention level at 10V input 31 B1 1
150 Output current detection level 32 B2 1
151 Output current detection signal delay time 33 B3 1
152 Zero current detection level 34 B4 1
153 Zero current detection time 35 B5 1
154 Voltage reduction selection during stall
prevention operation 36 B6 1
155 RT signal function validity condition
selection 37 B7 1
156 Stall prevention operation selection 38 B8 1
157 OL signal output timer 39 B9 1
Parameter
Name Instruction Code *1
Parameter
Copy
*2
Parameter
Clear
*2
All Parameter
Clear
*2
Read Write
Extended

393
158 AM terminal function selection 3A BA 1
159 Automatic switchover frequency range
from bypass to inverter operation 3B BB 1
160 User group read selection 00 80 2
161 Frequency setting/key lock operation
selection 01 81 2 ×
162 Automatic restart after instantaneous
power failure selection 02 82 2
163 First cushion time for restart 03 83 2
164 First cushion voltage for restart 04 84 2
165 Stall prevention operation level for restart 05 85 2
166 Output current detection signal retention
time 06 86 2
167 Output current detection operation
selection 07 87 2
168 Parameter for manufacturer setting. Do not set.
169
170 Watt-hour meter clear 0A 8A 2×
171 Operation hour meter clear 0B 8B 2 ×× ×
172 User group registered display/batch clear 0C 8C 2× ×
173 User group registration 0D 8D 2 ×× ×
174 User group clear 0E 8E 2× × ×
178 STF terminal function selection 12 92 2 ×
179 STR terminal function selection 13 93 2×
180 RL terminal function selection 14 94 2 ×
181 RM terminal function selection 15 95 2×
182 RH terminal function selection 16 96 2 ×
183 RT terminal function selection 17 97 2×
184 AU terminal function selection 18 98 2 ×
185 JOG terminal function selection 19 99 2×
186 CS terminal function selection 1A 9A 2 ×
187 MRS terminal function selection 1B 9B 2×
188 STOP terminal function selection 1C 9C 2 ×
189 RES terminal function selection 1D 9D 2×
190 RUN terminal function selection 1E 9E 2 ×
191 SU terminal function selection 1F 9F 2×
192 IPF terminal function selection 20 A0 2 ×
193 OL terminal function selection 21 A1 2×
194 FU terminal function selection 22 A2 2 ×
195 ABC1 terminal function selection 23 A3 2×
196 ABC2 terminal function selection 24 A4 2 ×
232 Multi-speed setting (speed 8) 28 A8 2
233 Multi-speed setting (speed 9) 29 A9 2
234 Multi-speed setting (speed 10) 2A AA 2
235 Multi-speed setting (speed 11) 2B AB 2
236 Multi-speed setting (speed 12) 2C AC 2
237 Multi-speed setting (speed 13) 2D AD 2
238 Multi-speed setting (speed 14) 2E AE 2
239 Multi-speed setting (speed 15) 2F AF 2
240 Soft-PWM operation selection 30 B0 2
241 Analog input display unit switchover 31 B1 2
242 Terminal 1 added compensation amount
(terminal 2) 32 B2 2
243 Terminal 1 added compensation amount
(terminal 4) 33 B3 2
244 Cooling fan operation selection 34 B4 2
Parameter
Name Instruction Code *1
Parameter
Copy
*2
Parameter
Clear
*2
All Parameter
Clear
*2
Read Write
Extended

394
245 Rated slip 35 B5 2
246 Slip compensation time constant 36 B6 2
247 Constant-power range slip compensation
selection 37 B7 2
250 Stop selection 3A BA 2
251 Output phase loss protection selection 3B BB 2
252 Override bias 3C BC 2
253 Override gain 3D BD 2
255 Life alarm status display 3F BF 2× × ×
256 Inrush current limit circuit life display 40 C0 2 ×× ×
257 Control circuit capacitor life display 41 C1 2× × ×
258 Main circuit capacitor life display 42 C2 2 ×× ×
259 Main circuit capacitor life measuring 43 C3 2
260 PWM frequency automatic switchover 44 C4 2
261 Power failure stop selection 45 C5 2
262 Subtracted frequency at deceleration
start 46 C6 2
263 Subtraction starting frequency 47 C7 2
264 Power-failure deceleration time 1 48 C8 2
265 Power-failure deceleration time 2 49 C9 2
266 Power failure deceleration time
switchover frequency 4A CA 2
267 Terminal 4 input selection 4B CB 2×
268 Monitor decimal digits selection 4C CC 2
269 Parameter for manufacturer setting. Do not set.
296 Password lock level 68 E8 2 ×
297 Password lock/unlock 69 E9 2 *4
299 Rotation direction detection selection at
restarting 6B EB 2
300 BCD input bias 00 80 3
301 BCD input gain 01 81 3
302 BIN input bias 02 82 3
303 BIN input gain 03 83 3
304
Digital input and analog input
compensation enable/disable
selection
04 84 3
305 Read timing operation selection 05 85 3
306 Analog output signal selection 06 86 3
307 Setting for zero analog output 07 87 3
308 Setting for maximum analog
output 08 88 3
309 Analog output signal voltage/current
switchover 09 89 3
310 Analog meter voltage output
selection 0A 8A 3
311 Setting for zero analog meter voltage
output 0B 8B 3
312 Setting for maximum analog meter
voltage output 0C 8C 3
313 DO0 output selection 0D 8D 3
314 DO1 output selection 0E 8E 3
315 DO2 output selection 0F 8F 3
316 DO3 output selection 10 90 3
317 DO4 output selection 11 91 3
318 DO5 output selection 12 92 3
Parameter
Name Instruction Code *1
Parameter
Copy
*2
Parameter
Clear
*2
All Parameter
Clear
*2
Read Write
Extended

395
319 DO6 output selection 13 93 3
320 RA1 output selection 14 94 3
321 RA2 output selection 15 95 3
322 RA3 output selection 16 96 3
323 AM0 0V adjustment 17 97 3 ×
324 AM1 0mA adjustment 18 98 3×
325 Terminal 40 input selection 19 99 3
329 Digital input unit selection 1D 9D 3×
331 RS-485 communication station 1F 9F 3 *3 *3
332 RS-485 communication speed 20 A0 3 *3 *3
333 RS-485 communication stop bit length 21 A1 3 *3 *3
334 RS-485 communication parity check
selection 22 A2 3 *3 *3
335 RS-485 communication retry count 23 A3 3 *3 *3
336 RS-485 communication check time
interval 24 A4 3 *3 *3
337 RS-485 communication waiting time
setting 25 A5 3 *3 *3
338 Communication operation command
source 26 A6 3 *3 *3
339 Communication speed command source 27 A7 3 *3 *3
340 Communication startup mode selection 28 A8 3 *3 *3
341 RS-485 communication CR/LF selection 29 A9 3 *3 *3
342 Communication EEPROM write selection 2A AA 3
343 Communication error count 2B AB 3 ×× ×
345 DeviceNet address 2D AD 3 *3 *3
346 DeviceNet baud rate 2E AE 3 *3 *3
349 Communication reset
selection 31 B1 3 *3 *3
387 Initial communication delay time 57 D7 3
388 Send time interval at heart beat 58 D8 3
389 Minimum sending time at heart beat 59 D9 3
390 % setting reference frequency 5A DA 3
391 Receive time interval at heart beat 5B DB 3
392 Event driven detection width 5C DC 3
414 PLC function operation selection 0E 8E 4 ××
415 Inverter operation lock mode setting 0F 8F 4
495 Remote output selection 5F DF 4
496 Remote output data 1 60 E0 4× × ×
497 Remote output data 2 61 E1 4 ×× ×
498 PLC function flash memory clear 62 E2 4× × ×
500 Communication error execution waiting
time 00 80 5 *3 *3
501 Communication error occurrence count
display 01 81 5×
502 Stop mode selection at communication
error 02 82 5 *3 *3
503 Maintenance timer 03 83 5× × ×
504 Maintenance timer alarm output set time 04 84 5 ×
505 Speed setting reference 05 85 5
506 Parameter 1 for user 06 86 5
507 Parameter 2 for user 07 87 5
508 Parameter 3 for user 08 88 5
509 Parameter 4 for user 09 89 5
510 Parameter 5 for user 0A 8A 5
Parameter
Name Instruction Code *1
Parameter
Copy
*2
Parameter
Clear
*2
All Parameter
Clear
*2
Read Write
Extended

396
511 Parameter 6 for user 0B 8B 5
512 Parameter 7 for user 0C 8C 5
513 Parameter 8 for user 0D 8D 5
514 Parameter 9 for user 0E 8E 5
515 Parameter 10 for user 0F 8F 5
522 Output stop frequency 16 96 5
539 Modbus-RTU communication check time
interval 27 A7 5 *3 *3
542 Communication station number (CC-
Link) 2A AA 5 *3 *3
543 Baud rate selection (CC-Link) 2B AB 5 *3 *3
544 CC-Link extended setting 2C AC 5 *3 *3
549 Protocol selection 31 B1 5 *3 *3
550 NET mode operation command source
selection 32 B2 5 *3 *3
551 PU mode operation command source
selection 33 B3 5 *3 *3
553 PID deviation limit 35 B5 5
554 PID signal operation selection 36 B6 5
555 Current average time 37 B7 5
556 Data output mask time 38 B8 5
557 Current average value monitor signal
output reference current 39 B9 5
563 Energization time carrying-over times 3F BF 5× × ×
564 Operating time carrying-over times 40 C0 5 ×× ×
570 Multiple rating setting 46 C6 5× ×
571 Holding time at a start 47 C7 5
573 4mA input check selection 49 C9 5
575 Output interruption detection time 4B CB 5
576 Output interruption detection level 4C CC 5
577 Output interruption cancel level 4D CD 5
578 Auxiliary motor operation selection 4E CE 5
579 Motor connection function selection 4F CF 5
580 MC switching interlock time 50 D0 5
581 Start waiting time 51 D1 5
582 Auxiliary motor connection-time
deceleration time 52 D2 5
583 Auxiliary motor disconnection-time
acceleration time 53 D3 5
584 Auxiliary motor 1 starting frequency 54 D4 5
585 Auxiliary motor 2 starting frequency 55 D5 5
586 Auxiliary motor 3 starting frequency 56 D6 5
587 Auxiliary motor 1 stopping frequency 57 D7 5
588 Auxiliary motor 2 stopping frequency 58 D8 5
589 Auxiliary motor 3 stopping frequency 59 D9 5
590 Auxiliary motor start detection time 5A DA 5
591 Auxiliary motor stop detection time 5B DB 5
611 Acceleration time at a restart 0B 8B 6
653 Speed smoothing control 35 B5 6
654 Speed smoothing cutoff frequency 36 B6 6
665 Regeneration avoidance frequency gain 41 C1 6
726 Auto Baudrate/Max Master 1A 9A 7
727 Max Info Frames 1B 9B 7
728 Device instance number (Upper 3 digit) 1C 9C 7
729 Device instance number (Lower 4 digit) 1D 9D 7
753 Second PID action selection 35 B5 7
Parameter
Name Instruction Code *1
Parameter
Copy
*2
Parameter
Clear
*2
All Parameter
Clear
*2
Read Write
Extended

397
754 Second PID control automatic switchover
frequency 36 B6 7
755 Second PID action set point 37 B7 7
756 Second PID proportional band 38 B8 7
757 Second PID integral time 39 B9 7
758 Second PID differential time 3A BA 7
759 PID unit selection 3B BB 7
760 Pre-charge fault selection 3C BC 7
761 Pre-charge ending level 3D BD 7
762 Pre-charge ending time 3E BE 7
763 Pre-charge upper detection level 3F BF 7
764 Pre-charge time limit 40 C0 7
765 Second pre-charge fault selection 41 C1 7
766 Second pre-charge ending level 42 C2 7
767 Second pre-charge ending time 43 C3 7
768 Second pre-charge upper detection level 44 C4 7
769 Second pre-charge time limit 45 C5 7
774 PU/DU monitor selection 1 4A CA 7
775 PU/DU monitor selection 2 4B CB 7
776 PU/DU monitor selection 3 4C CC 7
777 4mA input fault operation frequency 4D CD 7
778 Current input check filter 4E CE 7
779 Operation frequency during
communication error 4F CF 7
799 Pulse increment setting for output power 63 E3 7
826 Parameter 11 for user 1A 9A 8
827 Parameter 12 for user 1B 9B 8
828 Parameter 13 for user 1C 9C 8
829 Parameter 14 for user 1D 9D 8
830 Parameter 15 for user 1E 9E 8
831 Parameter 16 for user 1F 9F 8
832 Parameter 17 for user 20 A0 8
833 Parameter 18 for user 21 A1 8
834 Parameter 19 for user 22 A2 8
835 Parameter 20 for user 23 A3 8
836 Parameter 21 for user 24 A4 8
837 Parameter 22 for user 25 A5 8
838 Parameter 23 for user 26 A6 8
839 Parameter 24 for user 27 A7 8
840 Parameter 25 for user 28 A8 8
841 Parameter 26 for user 29 A9 8
842 Parameter 27 for user 2A AA 8
843 Parameter 28 for user 2B AB 8
844 Parameter 29 for user 2C AC 8
845 Parameter 30 for user 2D AD 8
846 Parameter 31 for user 2E AE 8
847 Parameter 32 for user 2F AF 8
848 Parameter 33 for user 30 B0 8
849 Parameter 34 for user 31 B1 8
850 Parameter 35 for user 32 B2 8
851 Parameter 36 for user 33 B3 8
852 Parameter 37 for user 34 B4 8
853 Parameter 38 for user 35 B5 8
854 Parameter 39 for user 36 B6 8
855 Parameter 40 for user 37 B7 8
856 Parameter 41 for user 38 B8 8
Parameter
Name Instruction Code *1
Parameter
Copy
*2
Parameter
Clear
*2
All Parameter
Clear
*2
Read Write
Extended

398
857 Parameter 42 for user 39 B9 8
858 Parameter 43 for user 3A BA 8
859 Parameter 44 for user 3B BB 8
860 Parameter 45 for user 3C BC 8
861 Parameter 46 for user 3D BD 8
862 Parameter 47 for user 3E BE 8
863 Parameter 48 for user 3F BF 8
864 Parameter 49 for user 40 C0 8
865 Parameter 50 for user 41 C1 8
867 AM output filter 43 C3 8
869 Current output filter 45 C5 8
870 Speed detection hysteresis 46 C6 8
872 Input phase loss protection selection 48 C8 8
882 Regeneration avoidance operation
selection 52 D2 8
883 Regeneration avoidance operation level 53 D3 8
884 Regeneration avoidance at deceleration
detection sensitivity 54 D4 8
885 Regeneration avoidance compensation
frequency limit value 55 D5 8
886 Regeneration avoidance voltage gain 56 D6 8
888 Free parameter 1 58 D8 8 ××
889 Free parameter 2 59 D9 8× ×
891 Cumulative power monitor digit shifted
times 5B DB 8
892 Load factor 5C DC 8
893 Energy saving monitor reference (motor
capacity) 5D DD 8
894 Control selection during commercial
power-supply operation 5E DE 8
895 Power saving rate reference value 5F DF 8
896 Power unit cost 60 E0 8
897 Power saving monitor average time 61 E1 8
898 Power saving cumulative monitor clear 62 E2 8×
899 Operation time rate (estimated value) 63 E3 8
C0
(900) CA terminal calibration 5C DC 1×
C1
(901) AM terminal calibration 5D DD 1 ×
C2
(902)
Terminal 2 frequency setting bias
frequency 5E DE 1×
C3
(902) Terminal 2 frequency setting bias 5E DE 1 ×
125
(903)
Terminal 2 frequency setting gain
frequency 5F DF 1×
C4
(903) Terminal 2 frequency setting gain 5F DF 1 ×
C5
(904)
Terminal 4 frequency setting bias
frequency 60 E0 1×
C6
(904) Terminal 4 frequency setting bias 60 E0 1 ×
126
(905)
Terminal 4 frequency setting gain
frequency 61 E1 1×
C7
(905) Terminal 4 frequency setting gain 61 E1 1 ×
C8
(930) Current output bias signal 1E 9E 9
Parameter
Name Instruction Code *1
Parameter
Copy
*2
Parameter
Clear
*2
All Parameter
Clear
*2
Read Write
Extended

399
C9
(930) Current output bias current 1E 9E 9
C10
(931) Current output gain signal 1F 9F 9
C11
(931) Current output gain current 1F 9F 9
C42
(934) PID display bias coefficient 22 A2 9×
C43
(934) PID display bias analog value 22 A2 9 ×
C44
(935) PID display gain coefficient 23 A3 9×
C45
(935) PID display gain analog value 23 A3 9 ×
989 Parameter copy alarm release 59 D9 9×
990 PU buzzer control 5A DA 9
991 PU contrast adjustment 5B DB 9×
997 Fault initiation 61 E1 9
999 Automatic parameter setting 63 E3 9× × ×
Parameter
Name Instruction Code *1
Parameter
Copy
*2
Parameter
Clear
*2
All Parameter
Clear
*2
Read Write
Extended

400
Appendix 3 Specification change
Appendix 3-1 SERIAL number check
Refer to page 2 for the location of the rating plate.
Appendix 3-2 Changed functions
(1) Settings "10" and "11" of Pr.495 are valid for the inverter assembled after the following SERIAL.
The inverters whose communication parameters (Pr.345 and Pr.346) are not cleared when parameter clear/all clear
is executed using Class 0x2A instance1 Attribute ID105 and 106 are assembled after the following SERIAL.
Refer to the table below to check the SERIAL indicated on the inverter rating plate or package.
200V class
Rating plate example
7 SERIAL (Serial No.)
Symbol Year Month Control number
TCAG TC number
The SERIAL consists of 1 version symbol, 2 numeric characters or 1 numeric character and 1
alphabet letter indicating year and month, and 6 numeric characters indicating control number.
Last digit of the production year is indicated as the Year, and the Month is indicated by 1 to 9, X
(October), Y (November), and Z (December).
Inverter Model Label on Product Package
Identification Symbol
10th and 11th Digits of TC
Number on Rating Plate
SERIAL (First 2 Digits of
SERIAL)
FR-F720-00046-NA Without G5 C7
<G> G7 C7
FR-F720-00077-NA Without G5 D7
<G> G7 C7
FR-F720-00105/00167-NA Without G5 D7
<G> G7 C7
FR-F720-00250-NA Without G5 E7
<G> G7 C7
FR-F720-00340/00490-NA Without G5 X7
<G> G7 C7
FR-F720-00630-NA Without G5 Z7
<G> G7 D7
FR-F720-00770 to 01250-NA Without G5 E7
<G> G7 F7
FR-F720-01540 to 02330-NA Without G5 A7
<G> G7 C7
FR-F720-03160 to 04750-NA Without G5 Q7
<G> G7 B7
Bar code
Input rating
7
Identification Symbol
Inverter Model
SERIAL (Serial No.)
The SERIAL (Serial No.) indicated on the label of the
product package consists of six digits including the first
three digits of the control number and a symbol.
Label on the product package

401
400V class
(2) The following functions can be used with the inverter produced in June 2009 or later.
Check the serial number printed on the rating plate or on package.
Inverter Model Label on Product Package
Identification Symbol
Lower Third and
Second Number of TC
Number on Rating Plate
SERIAL (Upper Second
Numbers of SERIAL)
FR-F740-00023-NA Without G5 A7
<G> G7 D7
FR-F740-00038 to 00126-NA Without G5 B7
<G> G7 D7
FR-F740-00170 to 00380-NA Without G5 W7
<G> G7 E7
FR-F740-00470-NA Without G5 Y7
<G> G7 H7
FR-F740-00620-NA Without G5 Z7
<G> G7 H7
FR-F740-00770 to 01160-NA Without G5 U7
<G> G7 E7
FR-F740-01800-NA Without G5 P7
<G> G7 C7
FR-F740-02160/02600-NA Without G5 P7
<G> G7 D7
FR-F740-03250/03610-NA Without G5 Q7
<G> G7 D7
FR-F740-04320/04810-NA Without G5 P7
<G> G7 D7
FR-F740-05470-NA Without G5 K7
<G> G7 D7
FR-F740-06100-NA Without G5 L7
<G> G7 D7
FR-F740-06830-NA Without G5 K7
<G> G7 D7
FR-F740-07700/08660-NA Without G5 M7
<G> G7 B7
FR-F740-09620 to 12120-NA Without G5 L7
<G> G7 B7
Item Changed Functions
Added parameter setting values
Pr. 29 Acceleration/deceleration pattern selection setting value "6"
Pr. 30 Regenerative function selection setting value "10", "11", "20", "21"
Pr. 59 Remote function selection setting value "11", "12", "13"
Pr.128 PID action selection setting value "110", "111", "120", "121"
Pr.167 Output current detection operation selection setting value "10", "11"
Pr. 178 to Pr. 189 Input terminal function selection setting value "70", "71", "72"
Pr. 190 to Pr. 196 Input terminal function selection setting value "48", "79", "85", "148",
"179", "185"
Pr. 261 Power failure stop selection setting value "21", "22"
Added parameters
Pr.522 Output stop frequency
Pr.553 PID deviation limit
Pr.554 PID signal operation selection
Pr.653 Speed smoothing control
Pr.654 Speed smoothing cutoff frequency
Pr.799 Pulse increment setting for output power
C42 (Pr.934) PID display bias coefficient
C43 (Pr.934) PID display bias analog value
C44 (Pr.935) PID display gain coefficient
C45 (Pr.935) PID display gain analog value
Changed parameter setting ranges Pr.153 Zero current detection time setting range "0 to 1s" → "0 to 10s"

402
(3) The following functions and two plug-in options can be used with the inverter produced in June 2010 or later.
Check the serial number printed on the rating plate or on package.
(4) BACnet MS/TP protocol and the following functions can be used with the inverter produced in August 2010 or
later. Check the serial number printed on the rating plate or on package.
Item Changed Functions
Added parameter setting values
Pr. 30 Regenerative function selection setting value "100, 101, 120, 121"
Pr. 54 CA terminal function selection and 158 AM terminal function selection setting value
"70"
Pr. 128 PID action selection setting value "70 to 101"
Pr. 178 to Pr. 189 (input terminal function selection) setting value "50, 51, 77 and 78"
Pr. 190 to Pr. 196 (output terminal function selection)
setting value "49 to 54, 67, 149 to 154,
167"
Pr.573 4mA input check selection setting range "2, 3, 4"
Added parameters Pr. 147, Pr. 296, Pr. 297, Pr. 414, Pr. 415, Pr. 498, Pr. 502, Pr. 505 to Pr. 515 , Pr. 665, Pr. 753
to Pr. 769, Pr. 774 to Pr. 779, Pr. 826 to Pr. 865, Pr. 870, Pr. 997, Pr. 999, Pr.CH, AUTO,
Changed parameter setting ranges
Pr. 263 Subtraction starting frequency setting range "0 to 120Hz, 9999" to "0 to 400Hz,
9999"
Pr. 885 Regeneration avoidance compensation frequency limit value setting range "0 to
10Hz, 9999" to "0 to 30Hz, 9999"
Mitsubishi inverter protocol
(computer link communication)
⋅Multi-command
⋅Model information monitor
⋅Cumulative power (32-bit) for a special monitor
Modbus-RTU communication ⋅Model information monitor
⋅Cumulative power (32-bit) for a real time monitor
Error message
⋅LOCd Password locked
⋅E.2 Option fault
⋅E.OP2 Communication option fault
⋅E.PCH Pre-charge stop
⋅E.LCI 4mA input fault
Item Changed Functions
Added parameter setting values
Pr. 52 DU/PU main display data selection setting value "67, 81 to 86"
Pr. 54 CA terminal function selection setting value "67, 85"
Pr. 158 AM terminal function selection setting value "67, 86"
Pr. 190 to Pr. 196 (output terminal function selection)
setting value "82 and 182"
Pr. 331 RS-485 communication station number setting range "0 to 127"
Pr. 332 RS-485 communication speed setting range "768"
Pr. 549 Protocol selection setting range "2"
Pr. 774 to Pr. 776 PU/DU monitor selection 1 to 3 setting range "67, 81 to 86"
Added parameters Pr. 390, Pr. 726 to Pr. 729
403
MEMO

404
REVISIONS
*The manual number is given on the bottom left of the back cover.
Print Date *Manual Number Revision
Sep. 2004 IB(NA)-0600217ENG-A First edition
Dec. 2004 IB(NA)-0600217ENG-B
⋅FR-F720 - 03160 to 04750 - NA
⋅FR-F740 - 04320 to 12120 - NA
May 2006 IB(NA)-0600217ENG-C ⋅Partial modification
⋅Panel cut dimension of heatsink protrusion
⋅Pr. 539
⋅Voltage/current input switch
Aug. 2008 IB(NA)-0600217ENG-D
⋅Additional explanation to "Causes and corrective actions"
⋅Addition of setting values "10" and 11" to Pr. 495
Sep. 2009 IB(NA)-0600217ENG-E
⋅Pr. 59 setting value "11 ", "12 ", "13 "
⋅Pr. 29 setting value "6"
⋅Pr. 30 setting value "10", "11", "20", "21"
⋅Pr.128 setting value "110", "111", "120", "121"
⋅Pr.167 setting value "10", "11"
⋅Pr. 261 setting value "21", "22"
⋅Pr.522, Pr.653 , Pr.654, Pr.553, Pr.554, C42 (Pr.934), C43 (Pr.934), C44 (Pr.935),
C45 (Pr.935), Pr.799
⋅DC feeding operation permission signal (X70), DC feeding cancel signal (X71),
PID integral value reset signal (X72)
⋅PID deviation limit signal (Y48), Pulse output of output power signal (Y79), DC
feeding signal (Y85)
⋅Pr. 153 setting range "0 to 10s"
⋅5.5 Check first when you have a trouble
May 2010 IB(NA)-0600217ENG-F
⋅Two plug-in options available
⋅Pr. 147, Pr. 296, Pr. 297, Pr. 414, Pr. 415, Pr. 498, Pr. 502, Pr. 505 to Pr. 515, Pr. 665,
Pr. 753 to Pr. 769, Pr. 774 to Pr. 779, Pr. 826 to Pr. 865, Pr. 870, Pr. 997, Pr. 999,
Pr. CH, AUTO
⋅Pr. 30 setting value "100, 101, 120, 121"
⋅Pr. 54 and Pr.158 setting value "70"
⋅Pr. 128 setting value "70 to 101"
⋅Pr. 178 to Pr. 189 setting value "50, 51, 77, 78"
⋅
Pr. 190 to Pr. 196
setting value "49 to 54, 67, 149 to 154, 167"
⋅Pr. 573 setting value "2, 3, 4"
⋅Error message
⋅LOCd Password locked
⋅E.2 Option fault
⋅E.OP2 Communication option fault
⋅E.PCH Pre-charge fault
⋅E.LCI 4mA input fault
⋅Pr. 263 setting range "0 to 120Hz, 9999" to "0 to 400Hz, 9999"
⋅Pr. 885 setting range "0 to 10Hz, 9999" to "0 to 30Hz, 9999"
Jul. 2010 IB(NA)-0600217ENG-G
⋅Pr. 390, Pr. 726 to Pr. 729
⋅Pr. 52 setting value "67, 81 to 86"
⋅Pr. 54 setting value "67, 85"
⋅Pr. 158 setting value "67, 86"
⋅
Pr. 190 to Pr. 196
setting value "82 and 182"
⋅Pr. 331 setting range "0 to 127"
⋅Pr. 332 setting range "768"
⋅Pr. 549 setting range "2"
⋅Pr. 774 to Pr. 776 setting value "67, 81 to 86"
⋅Data of 32-bit cumulative power monitor
Addition
Addition
Addition
Addition
Partial modification
Addition
Partial modification
Addition
Partial modification
IB(NA)-0600217ENG-G

INSTRUCTION MANUAL
INVERTER
INVERTER FR-F700-NA INSTRUCTION MANUAL
G
IB(NA)-0600217ENG-G (1007)MEE Printed in Japan Specifications subject to change without notice.
3
PRECAUTIONS FOR USE
OF THE INVERTER
4
PARAMETERS
5
PROTECTIVE FUNCTIONS
6
PRECAUTIONS FOR
MAINTENANCE AND INSPECTION
7
SPECIFICATIONS
WIRING
OUTLINE
2
1
HEAD OFFICE: TOKYO BUILDING 2-7-3, MARUNOUCHI, CHIYODA-KU, TOKYO 100-8310, JAPAN
FR-F720-00046 to 04750-NA
FR-F740-00023 to 12120-NA
F700_ouyouhen_NA_COVER.fm 1 ページ 2010年6月24日 木曜日 午後2時38分
