Motorola Solutions 89FC3797 Non-Broadcast Transmitter User Manual Summit BR 800 Tx FCC Filing 3
Motorola Solutions, Inc. Non-Broadcast Transmitter Summit BR 800 Tx FCC Filing 3
Exhibit D Users Manual per 2 1033 c3

APPLICANT: MOTOROLA EQUIPMENT TYPE: ABZ89FC3797
EXHIBIT D
User / Operational Manual
Operational or User’s Manual
The manual should include instruction, installation, operator, or technical manuals with required ‘information to the
users’. This manual should include a statement that cautions the user that changes or modifications not expressly
approved by the party responsible for compliance could void the user’s authority to operate the equipment. The
manual shall include RF Hazard warning statements, if applicable.
The instruction and service manual for this base radio are not published at this time. However, draft copy of
available manual information has been assembled and has been included as part of this filing package.
Upon request, published manuals will be sent to the commission and/or telecommunication certification body
(TCB) as soon as they become available. All of the descriptions, block diagrams, and schematics that are included
in this filing package are current as of the package submittal date.
EXHIBIT DESCRIPTION
D1-1 Manual Front Matter (Draft)
D1-2 Specifications (Draft)
D1-3 Field Replaceable Units and Orderable Parts (Draft)
D1-4 Tune-Up Procedure (Draft)
D1-5 Racking Configurations (Draft)
D1-6 Functional Description / Operation of Modules (Draft)

APPLICANT: MOTOROLA EQUIPMENT TYPE: ABZ89FC3797
EXHIBIT D1-1
User / Operational Manual
Manual Front Matter (Draft)

APPLICANT: MOTOROLA EQUIPMENT TYPE: ABZ89FC3797
EXHIBIT D1-1
User / Operational Manual
Manual Front Matter (Draft, Continued)

APPLICANT: MOTOROLA EQUIPMENT TYPE: ABZ89FC3797
EXHIBIT D1-1
User / Operational Manual
Manual Front Matter (Draft, Continued)

APPLICANT: MOTOROLA EQUIPMENT TYPE: ABZ89FC3797
EXHIBIT D1-1
User / Operational Manual
Manual Front Matter (Draft, Continued)

APPLICANT: MOTOROLA EQUIPMENT TYPE: ABZ89FC3797
EXHIBIT D1-2
User / Operational Manual
Specifications (Draft)
General Performance
Model T3000
Number of Channels 16
Frequency Generation Synthesized
H x W x D 5.25" x 19" x 16.5" (133x483x419mm)
Weight 40 lbs (19 kg)
Power Requirements
AC: 85-264 VAC, 47-63 Hz Standy 0.5A, Rated Power 2.3A @ 117 VAC
DC: 14 Volts DC Standy 1.5A, Rated Power 9.5A @ 14 VDC
Temperature Range -30 to 60 °C (-22 to 140 °F)
Input / Output Impedance 50 ohms
Antenna Connectors Tx / Rx N-Type
Modes of Operation Half-Duplex / Duplex
Frequency Band 136 - 174 MHz
Internal Frequency Stability 1.5 PPM
External Reference Capable Yes
Channel Spacing 12.5 kHz, 25 kHz
Transmitter
Frequency Range 136-174 MHz
Rated Output Power 1 - 40 Watts, Variable
Intermodulation Attenuation 40 dB
Adjacent Channel Power -75 dBc (25 kHz) / -60 dBc (12.5 kHz)
Wideband Noise (1 MHz) -152 dBc/Hz
Rated System Deviation 5 kHz (25 kHz) / 2.5 kHz (12.5 kHz)
Audio Distortion <3%
FM Hum and Noise 50 dB (25 kHz) / 45 dB (12.5 kHz)
Spurious Harmonic Emissions
Attenuation -90 dBc
FCC Type Acceptance
FCC Identifier: Frequency Range Type Power Output
ABZ89FC3797 136-174 MHz Transmitter Variable 1-40 W
ABZ89FR3796 136-174 MHz Receiver N/A

APPLICANT: MOTOROLA EQUIPMENT TYPE: ABZ89FC3797
EXHIBIT D1-3
User / Operational Manual
Field Replaceable Units and Orderable Parts (Draft)
Motorola provides the following approved accessories to improve the productivity of your base station / repeater.
For a list of Motorola-approved accessories, visit the following web site:
http://www.motorola.com/governmentandenterprise.
MOTOTRBO MTR3000 Ordering Guideline
Model Description
T3000 MTR3000 Base Station/Repeater
X330MT VHF 100W Power (136–174 MHz)
X340MT UHF 100W Power (403–470 MHz)
X540MT UHF 100W Power (470–524 MHz)
X450MT 800 MHz 100W Power (806–870 MHz)
X460MT 900 MHz 100W Power (896–941 MHz)
X182VL Duplexer, UHF 136–146 MHz
X182VM Duplexer, UHF 144–160 MHz
X182VN Duplexer, UHF 158–174 MHz
X182UL Duplexer, UHF 403–435 MHz
X182UM Duplexer, UHF 435–470 MHz
X182UN Duplexer, UHF 470–494 MHz
X182UH Duplexer, UHF 494–512 MHz
X182EB Duplexer, 800 MHz
X265VL Preselector, VHF 136–154 MHz
X265VL Preselector, VHF 150–174 MHz
X265UL Preselector, UHF 380–435 MHz
X265UM Preselector, UHF 435–470 MHz
X265UH Preselector, UHF 470–524 MHz
X676VL Circulator, VHF (136–146 MHz)
X676VM Circulator, VHF (144–160 MHz)
X676VH Circulator, VHF (158–174 MHz)
X676UL Dual Circulator, UHF (403–470 MHz)
X676UH Dual Circulator, UHF (470–524 MHz)
X676EB Circulator, 800 MHz
X216AR 4-Wire Wireline
X371BA Antenna Relay (Note: Antenna Relay is not compatible if ordering X182, Duplexer)
X189AA Power Cable, Europe
X162AD Power Cable, UK
X191AD Power Cable, Australia
CA01520AA Power Cable, DC
U178AB Cabinet Mount Hardware
X153BA Rack Mount Hardware
X244AF Auxiliary System Cable
X244AG Community Base Station/Repeater Panel Cable
X244AH Phone Patch Cable
C540AD System Connector Cable
HKLN4439_ MTR3000 Capacity Plus Software Upgrade
X347AF Manual Install and User CD
Customer Replaceable Power Cables for Standalone Base Radio
Part Number Description
TRN7663A Power Cable, North America
TRN7755A Power Cable, Continental Europe
TTN5049A Power Cable, UK / Ireland
TTN5103A Power Cable, Australia
APPLICANT: MOTOROLA EQUIPMENT TYPE: ABZ89FC3797
EXHIBIT D1-3
User / Operational Manual
Field Replaceable Units and Orderable Parts (Draft) (Continued)
MOTOTRBO MTR3000 Field Replaceable Units
Model Description Model Description
DLN6710_ 100W PA, VHF 136-174 MHz DLN6701_ 100W PA, UHF 403–470 MHz
DLN6712_ Exciter, VHF 136-174 MHz DLN6702_ 100W PA, UHF 470–524 MHz
DLN6713_ Receiver, VHF 136-174 MHz DLN6703_ Exciter, UHF 403–470 MHz
DLN6714_ 100W PA, 800/900 MHz DLN6704_ Exciter, UHF 450–524 MHz
DLN6715_ Exciter, 800/900 MHz DLN6705_ Receiver, UHF 403–470 MHz
DLN6716_ Receiver, 800/900 MHz DLN6706_ Receiver, UHF 450–524 MHz
DLN6707_ AC/DC Power Supply
DLN6719_ Station Control TCXO DLN6718_ Station Control OCXO
CLN8629_ MOTOTRBO MTR3000 Installation and User CD
X347AF Manual Install and User CD
Note The Manual Install and User CD contains:
• MOTOTRBO MTR3000 Installation and User Manual (Including MTR2000 to MTR3000 MOTOTRBO
Upgrade Kit)
• MOTOTRBO MTR3000 Basic Service Manual
Microphones/Speakers
Model Description
GMMN4063 Noise Cancelling Mic
0185180U01 Cable For External Speaker
HSN1006 Speaker
Miscellaneous Accessories
Model Description
RRX4025 ISB50LNC2 Bulkhead Arrestor 125-100
RRX4032 T-1 ISB50 Series Round Member Mount
RRX4021 Lightening / Surge Arrestor
RRX4034 Lightening / Surge Arrestor (110/220V AC Line Surge Protector)
TRN4589 Dual Line Suppressor
3083908X02 Cable, Field System Adapter
CLN1317* Antenna Relay
CLN1316** Antenna Relay For Preselector
Note
(*) Includes Antenna Relay and required cables for stations without X265, Preselector
(**) Includes Antenna Relay and required cables for stations that include X265, Preselector
CKN1039* Preselector Cable Kit
CKN1040** Preselector Cable For Antenna Relay
Note
(*) Order this cable for stations without X371, Antenna Relay
(**) Order this cable for stations with X371, Antenna Relay
Cabinets/Racks and Hardware
Model Description Model Description
THN6700 12 inch Indoor Cabinet THN6752 30 inch Modular Rack (16 RK U)
THN6701 30 inch Indoor Cabinet THN6753 45 inch Modular Rack (24 RK U)
THN6702 46 inch Indoor Cabinet THN6754 52 inch Modular Rack (27 RK U)
THN6788_ Slides Motorola Cabinet
CLN6833_ Slides Non-Motorola Cabinet
CLN6679_ Rack Mount Hardware
APPLICANT: MOTOROLA EQUIPMENT TYPE: ABZ89FC3797
EXHIBIT D1-4
User / Operational Manual
Tune-Up Procedure (Draft)
See the following manual excerpts (Chapter 10 and Chapter 13 of MOTOTRBO MTR3000 Base Station /
Repeater, Basic Service Manual) for instruction on performing the field digital upgrade, operational verification,
and programming / tuning.
All adjustments are software controlled and are pre-set at the factory. Certain station operating parameters can be
changed using Customer Programming Software (CPS), within predetermined limits. Examples include transmit /
receiver operating frequencies and transmitter power level.
After the base station / repeater and ancillary equipment have been mechanically installed, properly cabled, and
power applied, the equipment must then be optimized; that is, before placing the base station / repeater in
operation. The cable required is a standard “USB A to B” cable. Optimization is performed through the Customer
Programming Software (CPS), kit number RVN5115.
After the base station / repeater is operational, the base station / repeater’s codeplug data must be copied to a
PC- compatible computer.
Optimization involves the following tasks:
1. Reading the base station / repeater codeplug from the base station / repeater (this ensures a match between
the base station / repeater serial number (resident in the codeplug) and the serial number (part of the
customized base station / repeater codeplug data) that is written back to the base station / repeater (see task
5).
2. Customizing the base station / repeater codeplug and saving the data to the base station / repeater.
3. Aligning the base station / repeater for:
- Modulation Limit
- Speaker Level
- Station Reference
- MTR2000 PA Calibration
- Receiver Squelch Adjust
4. Performing post-optimization procedures.
5. Writing the customized codeplug to the base station / repeater codeplug.
For details on these tasks, refer to the Customer Programming Software (CPS) Online Help.

Chapter 10 MTR2000 MOTOTRBO Digital Upgrade
10.1 Overview
The MTR3000 platform supports a digital upgrade kit which allows fielded analog MTR2000 radios to
be upgraded for enhanced system capability. The T2003 digital upgrade kit upgrades the station
control module (SCM), Receiver, and Exciter modules in order to migrate the radio to a digital
MOTOTRBO product. These modules are not assembled together when it is shipped. Rather, the
T2003 digital upgrade kit is installed and optimized on site by authorized service personnel only.
An "upgraded base station/repeater" is comprised of a new front bezel, new Exciter module, new
Receiver module, new SCM module, and utilizing the remaining components from the MTR2000
Base Station/Repeater (BR). Existing peripherals that are being utilized for the MTR2000 Base
Station/Repeater can retrofit the MTR3000 Base Station/Repeater once it is upgraded. There is no
need to purchase a new Duplexer, Preselector, External Dual Circulator or Antenna Relay.
The MTR2000 MOTOTRBO Digital Upgrade allows a MTR2000 customer to migrate from analog to
digital. The available digital systems are:
• MOTOTRBO (2 slot TDMA digital over the air DMR standard)
• Capacity Plus
• IP Site Connect
The features that are upgradeable from MTR2000 are:
• Air Interface/Conventional – Analog Conventional
• Station Operation – Base Station Analog, Repeater Analog
• Channel Configuration – Half Duplex, Full Duplex
• Air Interface/Trunked – Analog Trunking (LTR and Passport)
• Frequency
- Rx/Tx : 136–174 MHz (VHF)
- Rx/Tx : 403–470 MHz (UHF)
- Rx : 806–825 MHz (800 MHz), 896–902 MHz (900 MHz)
- Tx : 851–870 MHz (800 MHz), 935–941 MHz (900 MHz)
• Transmitter Capability
- VHF : 30 W (low power), 40 W (low power) or 100 W (high power)
- UHF : 30 W (low power), 40 W (low power) or 100 W (high power)
- 800/900 MHz : 75 W
• Hardware Peripheral Compatibility – Preselector, Duplexer, External Dual Circulator Tray,
Antenna Relay, External Frequency Reference, Angus Battery Charger
APPLICANT: MOTOROLA
EQUIPMENT TYPE: ABZ89FC3797
EXHIBIT D1-4

10-2 MTR2000 MOTOTRBO Digital Upgrade: Unpacking
The information below is an overview for installing the base station/repeater and ancillary equipment.
• Unpacking and inspecting the equipment
• Mechanically install the equipment at the site
• Make necessary electrical and cabling connections:
- Audio
-GPIO
- Ethernet
• Perform Alignment
• Perform Configuration
• Perform a post-install functional checkout test to verify installation
10.2 Unpacking
This section describes the procedures to unpack the new front bezel, new SCM module, new Exciter
and Receiver modules from the packaging prior to installing them.
10.2.1 Equipment Unpacking and Inspection
10.2.1.1 Introduction
The new front bezel, new Exciter module, new Receiver module and new SCM module may be
shipped by either air freight or electronic van (as specified by customer), except where noted.
Thoroughly inspect the equipment as soon as possible after delivery. If any part of the equipment is
damaged during transit, immediately report the extent of the damage to the transportation company
and to Motorola.
10.2.1.2 Unpacking Equipment
The new front bezel, new Exciter Module, new Receiver Module and new Station Control Module are
packed in four separate boxes which are packed together in a common box. The individual boxes
are cushioned between corrugated cardboard in a common box.
Note For the correct procedure in handling static-sensitive parts, refer to Section 14.4 on page
14-3.
Note Once the upgrade is performed, the Wireline and Auxiliary I/O board functionality will no
longer be supported.
To avoid damage to the parts, be sure to observe proper electrostatic
discharge precautions when modules are removed from the base
station/repeater.
APPLICANT: MOTOROLA
EQUIPMENT TYPE: ABZ89FC3797
EXHIBIT D1-4

MTR2000 MOTOTRBO Digital Upgrade: Unpacking 10-3
10.2.1.3 Analog to Digital Migration Path – Removal and Replacement
1. Remove the MTR2000 Base Station/Repeater front bezel from its chassis locking clip by
carefully pulling the bezel forward (Refer to Figure 10-1).
Figure 10-1 Removing Front Bezel
2. Disconnect the Exciter-to-PA Coaxial Cable and Rx Input Cable (Refer to Figure 10-2). By
disconnecting the cables, the Exciter Module, Receiver Module, Station Control Module
(SCM) are accessible.
Figure 10-2 Removing RF cable
3. Remove the two screws securing the Transceiver (SCM, Exciter, and Receiver modules) to
the bottom plate. Pull forward on the cast knobs, carefully slide the assembly out of the base
station/repeater (Refer to Figure 10-3) and place it aside.
Cast knob
Chassis locking clip
APPLICANT: MOTOROLA
EQUIPMENT TYPE: ABZ89FC3797
EXHIBIT D1-4

10-4 MTR2000 MOTOTRBO Digital Upgrade: Unpacking
Figure 10-3 Removing two screws securing the Transceiver Assembly
4. Remove the Wireline and Auxiliary I/O Card(s) (if any are installed) as the card(s) will not be
supported in an upgraded MTR2000.
5. Secure the new Station Control Module (SCM), Exciter and Receiver Modules using the eight
screws (Refer to Figure 10-4) supplied with the MTR2000 MOTOTRBO Digital Upgrade kit to
form the new Transceiver Assembly.
Figure 10-4 Putting together new SCM, Exciter and Receiver
6. Slide the new Transceiver Assembly into the MTR2000 Base Station/Repeater (along the
guide rails) to mate with the connector on the backplane interface board.
APPLICANT: MOTOROLA
EQUIPMENT TYPE: ABZ89FC3797
EXHIBIT D1-4

MTR2000 MOTOTRBO Digital Upgrade: New Connections 10-5
7. Secure the Transceiver Assembly to the bottom plate by fastening the screws in Step 3
(Refer to Figure 10-3).
8. Affix the provided T2003 Digital Upgrade Kit label to the area noted in Figure 10-5.
Figure 10-5 Location to affix the Digital Upgrade Kit label
9. Affix the provided Part 68 label to the area noted in Figure 10-6 (if not already present).
Figure 10-6 Location to affix the Part 68 label
10. Reconnect the Exciter-to-PA Coaxial Cable and Rx Input Cable.
10.3 New Connections
After the base station/repeater equipment has been mechanically installed, connections must be
made. This involves making the following new connections to:
• J7 Backplane Connector to support the following analog third party boxes (If applicable)
- Community Repeater Panel
- Tone Remote Controller (Console Connection)
- LTR Trunking Controller
- Passport (NTS) Controller
- Phone Patch
- Deskset
Note The label must not cover the serial number of the MTR2000 Base Station/Repeater.
Note The Part 68 label is supplied if the MTR3000 Wireline Card is ordered as an option with the
MTR2000 MOTOTRBO Digital Upgrade Base Station/Repeater.
Designated area
Designated area
APPLICANT: MOTOROLA
EQUIPMENT TYPE: ABZ89FC3797
EXHIBIT D1-4

10-6 MTR2000 MOTOTRBO Digital Upgrade: New Connections
• Ethernet to support the following MOTOTRBO features
- IP Site Connect
-RDAC
- Capacity Plus
-Connect Plus
Note 1. It is not recommended to perform a digital upgrade and use the upgraded base station/
repeater in analog mode as certain analog functionality will be lost. Refer to Product
Planner for details.
2. 14.2 VDC power (Pin 20) and GPIO_10 (Pin 5) are not supported on an upgraded
MTR2000 J7 backplane connector. If 12 VDC power is required on an upgraded
MTR2000, then it must be obtained from Pin32 of connector J5. Alternately the MTR
2000 backplane can be replaced with DLN6721 for full support of pin 5 and pin 20.
APPLICANT: MOTOROLA
EQUIPMENT TYPE: ABZ89FC3797
EXHIBIT D1-4

MTR2000 MOTOTRBO Digital Upgrade: New Connections 10-7
10.3.1 AUX Connector
The location of the AUX connector is located at the base station/repeater rear panel. The following
cables are the reference cables used for this connector:
• Auxiliary System Cable, Part no. X244AJ
• System Connector Cable, Part no. C540AD
10.3.2 System Connector
For details on the system connectors, refer to "Chapter 6".
10.3.3 Telephone Line Connections
For details on the telephone line connections, refer to "Chapter 6".
10.3.4 Station Maintenance Connections
Table 10-1 provides a description of the maintenance connections located on the front of the Station
Control Module.
Table 10-1 Station Maintenance Connections on the SCM
Connector Name Function Details
5/10 MHz External
Reference (J3008)
For alignment and for
receipt of external
reference.
Achieved automatically and does not require
configuration in the CPS. This is a 50 Ω input that is
compatible with a 2Vpp (min) to 5Vpp (max) sine or
square wave.
Service Speaker (J3010)1Output to Power Voice
speaker
Adjustable between 0 to 500 mV across 50 kΩ
@60% system deviation. Audio signal appears
between Pins 3 and 4 on the connector. Must use
speaker type HSN1000 (older model) or HSN1006
via adapter cable Part.No. 0185180U01.
Note : The Speaker port is only supported in analog
mode regardless of the speaker used.
Microphone (J3000)1Local Microphone Input Use local microphone type GMN6147 (older model)
or GMMN4063. Modulation sensitivity for 60%
system deviation is typically 56 mV rms.
Note : The Mic port is only supported in analog
mode regardless of the Mic used. For older model of
microphone (GMN6147), the 3 control buttons for
speaker volume control, Rx monitor and Intercom
control functions are not supported.
Note 1. Only work in analog mode.
APPLICANT: MOTOROLA
EQUIPMENT TYPE: ABZ89FC3797
EXHIBIT D1-4

10-8 MTR2000 MOTOTRBO Digital Upgrade: Operational Verification
10.4 Operational Verification
After the base station/repeater equipment has been mechanically installed and all electrical
connections have been made, replace the new MTR3000 Base Station/Repeater front bezel by
inserting one of the front bezel locking clip into corresponding latch on the base station/repeater
housing, and carefully pressing the bezel on the opposite side until the second locking clip snaps into
place.
10.4.1 Applying Power
Before applying power to the base station/repeater, make sure all modules are securely seated in
the appropriate connectors on the backplane interface board and that all RF cables are securely
connected.
Plug in the AC line cord that supplies power to the base station/repeater Power Supply, or switch on
the DC-breaker to a base station/repeater with a DC power source to the Power Supply.
10.4.2 Alignment and Configuration
After the base station/repeater and ancillary equipment have been mechanically installed, properly
cabled, and power applied, the equipment must be optimized before placing the base station/
repeater in operation. Align (refer "Chapter 13") with the Tuner application followed by configuration
with the CPS application.
10.4.3 Verifying Radio Operation
Refer to "Chapter 12" for procedures to verify Exciter and Receiver circuitry operation.
10.4.4 Verifying Proper Operation
For details in this section, refer to Table 1-9.
Note 1. The base station/repeater will be locked after alignment with the Tuner application. To
unlock it, the codeplug must be read and then written to by the CPS application.
2. The base station/repeater reference must be aligned as shown in Section 14.3.3 on
page 14-2, before the base station/repeater is placed on the air.
APPLICANT: MOTOROLA
EQUIPMENT TYPE: ABZ89FC3797
EXHIBIT D1-4

Chapter 13 MTR3000 Programming and Tuning
13.1 Introduction
This chapter provides an overview of the MOTOTRBO Customer Programming Software (CPS) for
the MTR3000 and MTR2000 MOTOTRBO Digital Upgrade, as well as the MOTOTRBO Tuner
application for use on Windows XPTM, Windows Vista Home PremiumTM or Windows Vista Business
EditionTM 32 bit and 64 bit operating system.
13.2 Customer Programming Software Setup
The Customer Programming Software setup, shown in Figure 13-1 is used to program the base
station/repeater. Refer to Figure 13-2 and Figure 13-3 for the actual connectors on the front and rear
panels of the base station/repeater.
Note Refer to the appropriate program on-line help files for the programming procedures.
Note Refer to the appropriate program on-line help files for the programming procedures.
Computer USB ports can be sensitive to Electronic Discharge. Employ
proper ESD practices (wrist strap, grounding, etc.) and do not touch
exposed contacts on cables when connected to a computer.
Figure 13-1 Customer Programming Software Setup from Rear Accessory Connector
Front Panel
USB
AC
USB
120 / 240 VAC
Station
Tx Port
(N-type Female)
Rx Port
(N-type Female)
AUX (J7)
DC
28 VDC
Either One or Both
Standard Type “A” to Type “B” USB cable
Rear Panel
Computer
APPLICANT: MOTOROLA
EQUIPMENT TYPE: ABZ89FC3797
EXHIBIT D1-4

13-2 MTR3000 Programming and Tuning: Customer Programming Software Setup
Figure 13-2 Front view (without front bezel) of MTR3000 Base Station/Repeater
Figure 13-3 Rear view of MTR3000 Base Station/Repeater
USB port
AC connector
Tx port
Rx port
DC connector
APPLICANT: MOTOROLA
EQUIPMENT TYPE: ABZ89FC3797
EXHIBIT D1-4

MTR3000 Programming and Tuning: Base Station/Repeater Tuning Setup 13-3
13.3 Base Station/Repeater Tuning Setup
A personal computer (PC), Windows TM operating system, and the MOTOTRBO Tuner application
are required to tune the Station. To perform the tuning procedures, the base station/repeater must
be connected to the PC and test equipment setup as shown in Figure 13-4.
Figure 13-4 MTR3000 Base Station/Repeater Tuning Equipment Setup
13.4 Tuning Setup (MTR2000 MOTOTRBO Digital Upgrade)
13.4.1 MTR2000 Calibration Coefficient Entry
This feature is used to allow entry of the transmitter (Tx) output power coefficients of an MTR2000
Power Amplifier (PA) into the MTR3000 tuning codeplug.
Since an upgraded MTR2000 Base Station/Repeater does not have its PA upgraded, its PA
calibration coefficients must be entered into the tuning codeplug, as the non-upgraded MTR2000 PA
does not have an Electrically Erasable Programmable Read-only Memory (EEPROM). The
calibration coefficients, which exist on a sticker on the face plate, consist of two 7 digit hexadecimal
numbers and two 6 digit hexadecimal numbers. The sticker itself is created and applied at the factory
in which the PA was calibrated.
Note Section 13.4 on page 13-3 only applies to an upgraded MTR2000 Base Station/Repeater.
Transmit
Service Monitor
or Counter
Wattmeter
20 dB Pad
Front Panel
AC
USB
120 / 240 VAC
Station
Tx Port
(N-type Female)
AUX (J7)
DC
28 VDC
Either One or Both
Rear Panel
Standard Type “A” to Type “B” USB cable
Computer
USB
APPLICANT: MOTOROLA
EQUIPMENT TYPE: ABZ89FC3797
EXHIBIT D1-4

13-4 MTR3000 Programming and Tuning: Tuning Setup (MTR2000 MOTOTRBO Digital Upgrade)
13.4.1.1 Tuning Procedure
1. Power the Station from either an AC or DC source.
2. Launch the MOTOTRBO Tuner application on the computer.
Figure 13-5 Tx Menu tree (Tuning Procedure)
3. Click the “Read” button in the Tuner to read the current code values from the radio’s tuning
codeplug.
4. Select “Power” under the Tx menu in the tree view (Refer to Figure 13-5).
- If the returned codeplug values match the PA calibration sticker values, click the directory
tree to exit from the “Power” menu, or click the “Write” button to save the tuned power
values into the radio’s codeplug.
- If the retuned codeplug values do not match the PA calibration sticker value, proceed to
Step 5 below. Otherwise, proceed to Step 9 to exit.
5. Enter the upper left code from the PA calibration sticker to Code 1.
6. Enter the upper right code from the PA calibration sticker to Code 2.
7. Enter the lower left code from the PA calibration sticker to Code 3.
8. Enter the lower right code from the PA calibration sticker to Code 4.
9. Click the “Write” button to save the tuned power values into the radio’s codeplug.
10. Exit from the Tuner application to reset the radio. After reset, the radio will be locked.
11. To unlock the radio, launch the CPS. Read the codeplug, then write to the codeplug.
- CPS can be used to configure the codeplug prior to the write procedure (e.g. setting up
frequency)
12. Alignment is complete.
APPLICANT: MOTOROLA
EQUIPMENT TYPE: ABZ89FC3797
EXHIBIT D1-4

MTR3000 Programming and Tuning: Tuning Setup (Wireline) 13-5
13.4.1.2 Verification or Test Procedure for Low/High Power
1. Power the Station from either an AC or DC source.
2. Connect the radio’s Tx antenna port, through an attenuation pad and calibrate the path loss,
to the Communication Analyzer.
3. Via the CPS, program the radio with all user frequencies supported by the base station/
repeater in analog mode.
4. Enter the test frequency into the Communication Analyzer and set the analyzer in power
meter mode.
5. Connect a Mic to the RJ45 connector at the front panel.
6. Press the PTT button on the Mic.
7. Measure the transmit power.
8. If the measured transmit power is not within the original MTR2000 specifications range, the
PA must be replaced as it cannot be calibrated in the field.
9. Repeat Step 4 to Step 7 for the remaining frequencies.
13.5 Tuning Setup (Wireline)
13.5.1 Wireline Receive Level Tuning
The procedure outlined in this section is used to set the output level on the Wireline board’s Rx path
for a given RF signal deviation on the received signal. Perform this procedure during initial Wireline
installation or any time the Rx audio level needs adjustment.
13.5.1.1 Tuning Procedure
1. Connect the radio’s receiver antenna port to the Communication Analyzer.
2. Power the base station/repeater from either an AC or DC source.
3. Launch the Tuner application and click the “Read” button to read the softpot values.
4. Select “Wireline Receive Level” under the Rx menu in the tree view (Refer to Figure 13-6).
Figure 13-6 Rx Menu tree (Wireline Receive Level)
APPLICANT: MOTOROLA
EQUIPMENT TYPE: ABZ89FC3797
EXHIBIT D1-4

13-6 MTR3000 Programming and Tuning: Tuning Setup (Wireline)
5. Set the Communication Analyzer to output a -47 dBm RF signal modulated with a 1 kHz tone
at 60% of full deviation on the tuning frequency. The tuning frequency is the value displayed
on the Tuner GUI under the heading of “Frequency Points”.
6. Adjust the softpot value until the desired receive audio level is achieved (-30 dBm to +7 dBm)
across line two of the J6 Wireline backplane connector terminals.
7. Click “Write” to save the new tuned softpot value into the radio’s codeplug.
13.5.2 Wireline Rx Equalization – 2800 Hz Tuning
The Rx Equalization feature allows the frequency response adjustment of the Rx Audio relative to a
specified rated system deviation, to compensate (equalize) for the response of the wireline backhaul
network itself. This section outlines the procedure for high frequency adjustment. Perform this
procedure only after setting the Wireline Receive Level. Refer to Section 13.5.1 on page 13-5.
The Rx Equalizer is adjusted relative to the response at 1 kHz. Note the 1 kHz response observed
when performing the tuning procedure for Wireline Receive Level. Equalizer adjustments are
approximate. Typical adjustments range from 0 dB to approximately +6 dB.
Note The Tuner aligns this parameter in a 12.5 kHz channel spacing, so 60% is 1.5 kHz of
deviation. If the CPS is set for 25 kHz operation, the base station/repeater will automatically
scale the deviation by a factor of two when it is outside the Tuner environment.
Note Programmed TPL and DPL squelch requirements are automatically disabled for the tuning
frequency while in the Tuner environment.
Note It is imperative that the load the Wireline board is driving, matches that of the Wireline
board’s source impedance setting noted in the Tuner environment. Optimally, it is
recommended to use the actual load which is used during normal operation of the radio.
Line 2
APPLICANT: MOTOROLA
EQUIPMENT TYPE: ABZ89FC3797
EXHIBIT D1-4

MTR3000 Programming and Tuning: Tuning Setup (Wireline) 13-7
13.5.2.1 Tuning Procedure
1. Connect the radio’s receiver antenna port to the Communication Analyzer.
2. Power the base station/repeater from either an AC or DC source.
3. Launch the Tuner application and click the “Read” button to read the softpot values.
4. Select “Wireline Rx Equalization – 2800 Hz” under the Rx menu in the tree view (Refer to
Figure 13-7).
Figure 13-7 Rx Menu tree (Wireline Rx Equalization – 2800 Hz)
5. Set the Communication Analyzer to output a -47 dBm RF signal modulated with a 2800 Hz
tone at 60% of full deviation on the tuning frequency. The tuning frequency is the value
displayed on the Tuner GUI under the heading of “Frequency Points”.
Note The Tuner aligns this parameter in a 12.5 kHz channel spacing, so 60% is 1.5 kHz of
deviation. If the CPS is set for 25 kHz operation, the base station/repeater will automatically
scale the deviation by a factor of two when it is outside the Tuner environment.
Note The emphasis setting of the Communication Analyzer must be turned off for this alignment
procedure.
Note Programmed TPL and DPL squelch requirements are automatically disabled for the tuning
frequency while in the Tuner environment.
APPLICANT: MOTOROLA
EQUIPMENT TYPE: ABZ89FC3797
EXHIBIT D1-4

13-8 MTR3000 Programming and Tuning: Tuning Setup (Wireline)
6. Adjust the softpot value until the best equalization is achieved across line two of the J6
Wireline backplane connector terminals. Best equalization is achieved when the far side of
the Wireline cable measures a flat response across the upper region of the audio spectrum.
Compare the response at 2800 Hz with the response measured at 1000 Hz. The values
should be approximately equal.
7. Click “Write” to save the new tuned softpot value into the radio’s codeplug.
Note It is imperative that the load the Wireline board is driving, matches that of the Wireline
board’s source impedance setting noted in the Tuner environment. Optimally, it is
recommended to use the actual load which is used during normal operation of the radio.
Line 2
APPLICANT: MOTOROLA
EQUIPMENT TYPE: ABZ89FC3797
EXHIBIT D1-4

MTR3000 Programming and Tuning: Tuning Setup (Wireline) 13-9
13.5.3 Wireline Rx Equalization – 400 Hz Tuning
The Rx Equalization feature allows the frequency response adjustment of the Rx Audio relative to a
specified rated system deviation, to compensate (equalize) for the response of the Wireline backhaul
network itself. This section outlines the procedure for low frequency adjustment. Perform this
procedure only after setting the Wireline Receive Level. Refer to Section 13.5.1 on page 13-5.
The Rx Equalizer is adjusted relative to the response at 1 kHz. Note the 1 kHz response observed
when performing the tuning procedure for Wireline Receive Level. Equalizer adjustments are
approximate. Typical adjustments range from 0 dB to approximately +6 dB.
13.5.3.1 Tuning Procedure
1. Connect the radio’s receiver antenna port to the Communication Analyzer.
2. Power the base station/repeater from either an AC or DC source.
3. Launch the Tuner application and click the “Read” button to read the softpot values.
4. Select “Wireline Rx Equalization – 400 Hz” under the Rx menu in the tree view (Refer to
Figure 13-8).
Figure 13-8 Rx Menu tree (Wireline Rx Equalization – 400 Hz)
5. Set the Communication Analyzer to output a -47 dBm RF signal modulated with a 400 Hz
tone at 60% of full deviation on the tuning frequency. The tuning frequency is the value
displayed on the Tuner GUI under the heading of “Frequency Points”.
Note The Tuner aligns this parameter in a 12.5 kHz channel spacing, so 60% is 1.5 kHz of
deviation. If the CPS is set for 25 kHz operation, the base station/repeater will automatically
scale the deviation by a factor of two when it is outside the Tuner environment.
Note The emphasis setting of the Communication Analyzer must be turned off for this alignment
procedure.
Note Programmed TPL and DPL squelch requirements are automatically disabled for the tuning
frequency while in the Tuner environment.
APPLICANT: MOTOROLA
EQUIPMENT TYPE: ABZ89FC3797
EXHIBIT D1-4

13-10 MTR3000 Programming and Tuning: Tuning Setup (Wireline)
6. Adjust the softpot value until the best equalization is achieved across line two of the J6
Wireline backplane connector terminals. Best equalization is achieved when the far side of
the Wireline cable measures a flat response across the lower region of the audio spectrum.
Compare the response at 400Hz with the response measured at 1000 Hz. The values should
be approximately equal.
7. Click “Write” to save the new tuned softpot value into the radio’s codeplug.
13.5.4 Wireline Transmit Level Tuning
The procedure outlined in this section is used to adjust the level the Wireline is expecting on the Tx
pair of the J6 Wireline connector. Adjusting the expected level has the effect of increasing or
decreasing RF signal deviation for a given Wireline Tx audio level. Perform this procedure during
initial Wireline installation or any time the Tx audio level needs adjustment.
13.5.4.1 Tuning Procedure
1. Connect the radio’s transmitter antenna port to the Communication Analyzer.
2. Power the base station/repeater from either an AC or DC source.
3. Apply a 1 kHz signal at the desired input level (-36 dBm to +4 dBm) to the J6 Wireline
backplane connector terminals. This signal is known as “Test Tone” and corresponds with the
level of average voice. Optimally, it is recommended to use the actual source which is used
during normal operation of the radio to provide the signal.
4. Launch the Tuner application and click the “Read” button to read the softpot values.
Note It is imperative that the load the Wireline board is driving, matches that of the Wireline
board’s source impedance setting noted in the Tuner environment. Optimally, it is
recommended to use the actual load which is used during normal operation of the radio.
Note Most Motorola dispatch consoles can generate a 1 kHz tone at the correct level by using the
“Alert Tone” feature. Consult the appropriate console manual for more information.
Note If the Wire Mode is set for 2 Wire operation, then inject the signal into the line two terminals
of connector J6. Otherwise, inject the signal into the line one terminals of J6.
Line 2
Line 2
Line 1
APPLICANT: MOTOROLA
EQUIPMENT TYPE: ABZ89FC3797
EXHIBIT D1-4

MTR3000 Programming and Tuning: Tuning Setup (Wireline) 13-11
5. Select “Wireline Transmit Level” under the Tx menu in the tree view (Refer to Figure 13-9).
Figure 13-9 Tx Menu tree (Wireline Transmit Level)
6. Enter the tuning frequency into the Communication Analyzer (the value displayed on the
Tuner GUI under the heading of “Frequency Points”).
7. Click the “PTT Toggle” button within the Tuner environment to key up the radio.
8. Adjust the softpot value until 60% of the rated system deviation (RSD) is achieved.
9. Click the “PTT Toggle” button within the Tuner environment to de-key the radio.
10. Click “Write” to save the new tuned softpot value into the radio’s codeplug.
Note If enabled, the Wireline’s Automatic Level Control (ALC) and Wireline Squelch Hysteresis
features are automatically turned off when the radio is keyed up from the “PTT Toggle”
button within the Tuner environment. The features are automatically re-enabled when the
radio is de-keyed by pressing the “PTT Toggle” button or when leaving the Tuner
environment.
Note The Tuner aligns this parameter in a 12.5 kHz channel spacing, so 60% is 1.5 kHz of
deviation. If the CPS is set for 25 kHz operation, the base station/repeater will automatically
scale the deviation by a factor of two when it is outside the Tuner environment.
APPLICANT: MOTOROLA
EQUIPMENT TYPE: ABZ89FC3797
EXHIBIT D1-4

13-12 MTR3000 Programming and Tuning: Tuning Setup (Wireline)
13.5.5 Wireline Squelch Level Tuning
The Wireline Squelch feature is used to mute Wireline Tx audio when the audio level falls below a
designated threshold. The procedure in this section is used to set the nominal squelch threshold. An
additional hysteresis value can be added to the nominal squelch threshold by adjusting the “Squelch
Hysteresis” setting in the Wireline configuration options of the CPS tool.
The Wireline Squelch level is adjusted relative to the expected audio level for High Level Guard
Tone. This is true regardless of the Remote Control method selected. The expected level of High
Level Guard Tone is 6 dB above the “Test Tone” level used during the Wireline Transmit Level tuning
procedure of Section 13.5.4 on page 13-10.
13.5.5.1 Tuning Procedure
1. Connect the radio’s transmitter antenna port to the Communication Analyzer.
2. Power the base station/repeater from either an AC or DC source.
3. Apply a 1 kHz signal, at the desired squelch threshold, to the J6 Wireline backplane
connector terminals. Optimally, it is recommended to use the actual source which is used
during normal operation of the radio to provide the signal.
4. Launch the Tuner application and click the “Read” button to read the softpot values.
Note This calibration procedure should be performed after adjusting the Wireline Transmit Level.
Refer to Section 13.5.4 on page 13-10.
Note It is possible to set the Wireline Squelch threshold higher than the level of average voice.
Setting the Squelch threshold too high can result in unintended audio drop-outs or no audio
at all.
Note If the Wire Mode is set for 2 Wire operation, then inject the signal into the line two terminals
of connector J6. Otherwise, inject the signal into the line one terminals of J6. In addition, the
Wire Mode used must be the same configuration as that was used in the Wireline Transmit
Level alignment in Section 13.5.4 on page 13-10.
Line 2
Line 1
APPLICANT: MOTOROLA
EQUIPMENT TYPE: ABZ89FC3797
EXHIBIT D1-4

MTR3000 Programming and Tuning: Tuning Setup (Wireline) 13-13
5. Select “Wireline Squelch Level” under the Tx menu in the tree view (Refer to Figure 13-10).
Figure 13-10 Tx Menu tree (Wireline Squelch Level)
6. Enter the tuning frequency into the Communication Analyzer (the value displayed on the
Tuner GUI under the heading of “Frequency Points”).
7. Click the backplane “PTT Toggle” button within the Tuner environment to key up the radio.
8. Adjust the softpot value until the Communication Analyzer indicates that the deviation has
dropped out (< 100 Hz of deviation).
9. Click the “PTT Toggle” button within the Tuner environment to de-key the radio.
10. Click “Write” to save the new tuned softpot value into the radio’s codeplug.
Note If enabled, the Wireline’s Automatic Level Control (ALC) and Wireline Squelch Hysteresis
features are automatically turned off when the radio is keyed up from the “PTT Toggle”
button within the Tuner environment. The features are automatically re-enabled when the
radio is de-keyed by pressing the “PTT Toggle” button or when leaving the Tuner
environment.
Note The Wireline's Automatic Level Control (ALC) alignment procedure can result in a difference
between the Wireline Squelch Threshold set during this procedure and the actual value
observed in normal operation. This difference can be eliminated or minimized, by carefully
following the Wireline Transmit Level tuning procedure found in Section 13.5.4 on page 13-
10 to obtain an accurate alignment.
APPLICANT: MOTOROLA
EQUIPMENT TYPE: ABZ89FC3797
EXHIBIT D1-4

13-14 MTR3000 Programming and Tuning: Modulation Limit Alignment
13.6 Modulation Limit Alignment
This feature is to set the modulation limit of the radio for MTR3000 and MTR2000 MOTOTRBO
Digital Upgrade.
13.6.1 Tuning Procedure (with no Tx Data and no PL)
1. Connect the radio’s antenna port to the attenuation pad, if necessary, before connecting to
the Communication Analyzer.
2. Power the base station/repeater from either an AC or DC source.
3. Apply a 1 kHz signal at 1.2 Vrms to Pin 1 of the J7 backplane connector.
- Signal ground is Pin 9 of the J7 backplane connector.
4. Launch the Tuner application and click the “Read” button to read the softpot values.
5. Select “Modulation Limit” under the Tx menu in the tree view (Refer to Figure 13-11).
Figure 13-11 Tx Menu tree (Tuning Procedure with no Tx data)
6. Enter the tuning frequency into the Communication Analyzer (the value displayed on the
Tuner GUI).
7. Click the “PTT Toggle” button within the Tuner environment to key up the radio.
Note A modulation limit alignment is not needed if the radio is used in repeat mode. This is
always the case when the radio is in digital mode.
Note 1. Under the “Accessories” menu within the CPS, if the “Audio Type” is set to “Rx & Tx
Filtered Squelch” and the “Analog Accessory Emphasis” is set to “De & Pre”, then a
modulation limit alignment is not needed. In this configuration, the modulation limit is
always set to 92% RSD by the base station/repeater software.
2. If data or PL signaling is applied to Pin 13 of the J7 connector, proceed to Section 13.6.3
on page 13-16.
APPLICANT: MOTOROLA
EQUIPMENT TYPE: ABZ89FC3797
EXHIBIT D1-4

MTR3000 Programming and Tuning: Modulation Limit Alignment 13-15
8. Adjust the softpot value until the maximum deviation is 92% of the rated system deviation
(RSD). This will be tested in a 12.5 kHz channel spacing, so 92% of 2.5 kHz is 2.3 kHz.
9. Click the “PTT Toggle” button within the Tuner environment to de-key the radio.
10. Click “Write” to save the new tuned softpot value into the radio’s codeplug.
13.6.2 Verification (with no Tx Data and no PL)
1. Connect the radio’s antenna port to the attenuation pad, if necessary, before connecting to
the Communication Analyzer.
2. Power the base station/repeater from either an AC or DC source.
3. Via CPS, program the radio with any frequency within the specified range of the base station/
repeater under test, and set the radio for low power and disable the repeat path.
4. Apply a 1 kHz signal at 1.2 Vrms to Pin 1 of the J7 backplane connector.
- Signal ground is Pin 9 of the J7 backplane connector.
5. Key up the radio and measure the deviation
- Key the radio by grounding Pin 2 of the J7 backplane connector.
- CPS must have Pin 2 configured as an active low with the PTT function.
6. De-key the radio.
The deviation shall meet the limits shown in the table below.
Note Set the modulation limit to 92% so that any additional deviation incurred by the transmitter
VCOs over temperature is compensated for.
Channel Spacing RSD 92% of RSD Tolerance
12.5 kHz 2.5 kHz 2.3 kHz +0Hz / -50Hz
Channel Spacing
Relative
Standard
Deviation
(RSD)
92% of RSD Tolerance
12.5 kHz 2.5 kHz 2.3 kHz +0Hz / -50Hz
20.0 kHz 4.0 kHz 3.68 kHz +0Hz / -80Hz
25.0 kHz 5.0 kHz 4.6 kHz +0Hz / -100Hz
Note The base station/repeater will be factory-tuned in accordance to the above procedure and
specification.
APPLICANT: MOTOROLA
EQUIPMENT TYPE: ABZ89FC3797
EXHIBIT D1-4

13-16 MTR3000 Programming and Tuning: Modulation Limit Alignment
13.6.3 Tuning Procedure (with Tx Data or PL)
1. Connect the radio’s antenna port to the attenuation pad, if necessary, before connecting to
the Communication Analyzer.
2. Turn on the base station/repeater using an AC or DC source.
3. Click the “Read” button on the Tuner application to read the radio’s softpot values.
4. Select “Modulation Limit” under the Tx menu in the tree view.
5. Enter the tuning frequency into the Communication Analyzer (the value displayed by the
Tuner application).
6. Click the “PTT Toggle” button within the Tuner environment to key up the radio.
7. Apply a 1 kHz signal at 1.2Vrms to Pin 22 of the J7 backplane connector.
- Signal ground is Pin 9 of the J7 backplane connector.
- If the manufacturer of the third party controller specifies that the Tx Audio is not to be pre-
emphasized, use Pin 1 instead of Pin 22.
8. Adjust the Modulation Limit softpot to a value that limits the maximum deviation to “X”% RSD,
where “X” is equal to “92% RSD” minus “Tx Data’s % RSD”.
E.g. If Tx Data deviation is equal to 17%,
X = 92% - 17% = 75% as the maximum deviation limit.
Figure 13-12 Example of maximum deviation limit calculation
9. Click the “PTT Toggle” button within the Tuner environment to de-key the radio.
10. Click “Write” to save the newly tuned softpot value into the radio’s codeplug.
11. Alignment is complete.
Note Refer to Figure 5-2 for details regarding the audio and data flow.
Note Set the modulation limit to 92% to compensate for any additional deviation incurred by the
transmitter VCOs over temperature.
Note The Tuner application always aligns the Modulation Limit parameter in a 12.5 kHz channel
spacing regardless of the CPS setting, so calculate the tuning % RSD accordingly. If the
CPS is set for 25 kHz operation, the base station/repeater will automatically scale the
deviation by a factor of two when outside of the Tuner environment.
8%
17%
75%
100%
0%
%RSD 92%
With Tx Data or PL
Buffer
Data or PL
Voice
APPLICANT: MOTOROLA
EQUIPMENT TYPE: ABZ89FC3797
EXHIBIT D1-4

MTR3000 Programming and Tuning: Modulation Limit Alignment 13-17
13.6.4 Verification (with Tx Data or PL)
Refer to Section 13.6.2 on page 13-15 with the following exceptions:
• The same Tx data signal level determined (obtained from Step 8 in Section 13.6.3 on page 13-
16), is applied to Pin 13 during the validation process.
• Pin 22 may be used instead of Pin 1, depending on the recommendation by the manufacturer of
the third party controller.
APPLICANT: MOTOROLA
EQUIPMENT TYPE: ABZ89FC3797
EXHIBIT D1-4

APPLICANT: MOTOROLA EQUIPMENT TYPE: ABZ89FC3797
EXHIBIT D1-5
User / Operational Manual
Racking Configurations (Draft)
There are various equipment racking configurations available to customers. The following section depicts some of
the racking alternatives.
Floor-Mount Cabinet
The front, side and top views for all available floor-mount cabinets are shown below. Cabinet models and
hardware are shown in the following table:
Model Description
THN6700 12 inch Indoor Cabinet
THN6701 30 inch Indoor Cabinet
THN6702 46 inch Indoor Cabinet
THN6788 Motorola Cabinet Slides
CLN6833 Non-Motorola Cabinet Slides
See the installation manual for recommended equipment ventilation clearances. For improved access to the unit,
tray slides are available as shown in the table above.

APPLICANT: MOTOROLA EQUIPMENT TYPE: ABZ89FC3797
EXHIBIT D1-5
User / Operational Manual
Racking Configurations (Draft, Continued)
Modular Racks
The front, side and top views for all available floor-mount cabinets are shown below. The cabinet models and
associated description are shown in the following table:
Rack Model Description
THN6752 30 inch Modular Rack (16 RK U)
THN6753 45 inch Modular Rack (24 RK U)
THN6754 52 inch Modular Rack (27 RK U)
The side, top and bottom views for all available modular racks are shown below. The top and bottom plates are
identical, and all dimensions and clearances are common to all racks.
Recommended clearance front and rear is 91.44 cm (36 in) minimum for servicing access. Refer to Equipment
Ventilation for recommended ventilation clearances.
FRU kit CLN6679 (Rack Mount Hardware) is included with each rack model. This allows proper installation of the
MTR3000 base station / repeater within the rack’s center of gravity.
NOTE: This kit includes two rack mount standoffs and eight mounting screws.

APPLICANT: MOTOROLA EQUIPMENT TYPE: ABZ89FC3797
User / Operational Manual
Functional Description / Operation of Modules (Draft)
EXHIBIT D1-6
Base Radio Module Overview
The Motorola MTR3000 Base Station / Repeater (BR) provides a modular, flexible analog and digital station design
for today's communication systems and of the future. The stations are available for use in Analog Conventional,
Digital Conventional (MOTOTRBO), LTR Trunking, Passport Trunking, MOTOTRBO Capacity Plus Trunking, and
MOTOTRBO Connect Plus Trunking configurations.
The MTR3000 BR can either be configured as a stand-alone base station / repeater or as a base station / repeater
connected to a back-end network, as in the case of operating in IP Site Connect mode. As a base station /
repeater, it listens on one uplink frequency, and then re-transmits on a downlink frequency thus providing the RF
interface to the field subscribers. When configured for analog station operation, the BR is designed to operate with
most existing analog systems, therefore making a smooth migration to the MOTOTRBO system.
When configured for digital operation, the BR offers additional services. The digital BR operates in TDMA mode,
which essentially divides one channel into two virtual channels using time slots; therefore the user capacity is
doubled. The BR utilizes embedded signaling to inform the field radios of the busy/idle status of each channel
(time slot), the type of traffic, and even the source and destination information.
Note: When configured in Digital Mode, the BR can only be used as a repeater.
Note: At any given time, the BR either operates as a digital repeater or as an analog repeater.
The MTR3000 BR is divided into functional modules that separate the frequency band specific and transmitter
power specific circuits from other circuits and has separate modules for the control interface. These modules are
self contained functional blocks with module-specific alarms. This design facilitates the field replaceable unit
(FRU) concept of field repair to maximize system uptime.
Indicators and Connections
This section describes the LED indicators and connectors provided on the base station / repeater. The set of
LEDs indicate the operational status of the base station / repeater. There are two sets of connectors for devices
external to the base station / repeater:
• One set connects to external devices to enable full operation of the base station / repeater. These are
located at the back of the base station / repeater.
• Another set connects to external devices for servicing the base station / repeater. These are located on
the Station Control Module.
LED Indicators
A set of eight LEDs is located on the base station / repeater front bezel. The position of the eight LEDs on the
front bezel is shown below. These LEDs indicate the status of the base station / repeater during normal operation.
Front Bezel LEDs and Connectors
After booting up the base station / repeater, the six LEDs (Power/Status, TX Slot 1, TX Slot 2, RX Slot 1, RX Slot 2
and the Mode LEDs) flashes in unison. The general status and condition of the MTR3000 Base Station / Repeater
can be obtained by observing the eight LED indicators on the front bezel. The following tables show the LED
symbols and their meaning and identify the information conveyed via the LED indicators.

APPLICANT: MOTOROLA EQUIPMENT TYPE: ABZ89FC3797
User / Operational Manual
Functional Description / Operation of Modules (Draft)
EXHIBIT D1-6
Front Bezel LED Indicators
External Connections - Electrical Connections for the base station / repeater external connectors and line cord are
located on the back panel and are shown below.
Location of External Connectors at Rear of Base Station / Repeater
The connection to external devices on the back panel is the J7 Auxiliary System Connector. The connector is a
25-pin connector used for connecting to an external device such as a trunking controller, tone remote adaptor, or
phone patch.
Service ports and LEDs are located on the front of the Station Control Module (SCM). The connection to external
devices on the front of the station control module is the BNC connector. The connector allows the base station /
repeater to be connected to a 5 MHz or 10 MHz external reference signal. The service ports include connectors
for:
• 5/10 MHz External Reference Signal
• Ethernet Connector
• Service Speaker Connector
• USB Connector
• Service Microphone Connector

APPLICANT: MOTOROLA EQUIPMENT TYPE: ABZ89FC3797
User / Operational Manual
Functional Description / Operation of Modules (Draft)
EXHIBIT D1-6
The locations of the connectors on the front of the station control module are shown below.
Control Overview
The Station Control Module (SCM) is described in this section. A general description, identification of controls,
indicators, and inputs/outputs, a functional block diagram, and functional theory of operation are provided. The
information provided is sufficient to give service personnel a functional understanding of the module, allowing
maintenance and troubleshooting to the module level.
General Description
The SCM circuitry performs the digital signal processing, data formatting and audio routing for the base station /
repeater (BR) and provides the external interfaces to the rest of the site.
The SCM uses two TI OMAP1710 processors:
- One for transmit and overall BR control functionalities
- One for all receive functionalities
Both OMAP1710 processors have independent boot Flash and RAM and, therefore can boot independently.
General SCM functionality includes:
• Data and Control interface to the Receiver’s Abacus III devices
• Data and Control interface to the Exciter’s Trident chip set
• Audio Codec interface with MAKO IC
• Host memory size, speed, and types supported
• External ports (Ethernet, USB, speaker and microphone)
• External physical interfaces (switches, connectors, LEDs, external references etc.)
• TX/RX DSP Multi-Channel Buffered Serial Port (MCBSP) interfaces
• Intermodule communication (using SPI)
• Internal station reference generation
Functional Theory of Operation
The following theory of operation describes the operation of the SCM at a functional level. The information is
presented to give the service technician a basic understanding of the functions performed by the module in order
to facilitate maintenance and troubleshooting to the module level.
TX OMAP - The TX DSP is a TI OMAP Multimedia Processor. The OMAP1710 consists of a microprocessor unit
(MPU) subsystem and a digital signal processor (DSP) subsystem.
OMAP1710 has dedicated external memory interface that allow point-to-point connection to standard mobile
SDRAM/DDR and mobile flash devices. It is a low-power device (1.4V Core and 1.8V I/O supply). TX OMAP
handles all transmit tasks of the SCM.
External Memory - Both transmit and receive DSP’s support independent external memory banks.
RAM - The SCM supports Mobile Double Data Rate SDRAM. It has the following basic characteristics: The
maximum external clock rate for the DDR is 90 MHz. Since data is transferred on both clock edges, the effective
data rate is 180 Mwords/s.
Flash - The SCM supports 256 MB external flash memory.
Serial Peripheral Interface (SPI) - The station local and Intermodule SPI Bus is controlled by both TX and RX
OMAP1710 processors, which has an on-chip SPIF (fast SPI) interface. The OMAP1710 SPIF supports master

APPLICANT: MOTOROLA EQUIPMENT TYPE: ABZ89FC3797
User / Operational Manual
Functional Description / Operation of Modules (Draft)
EXHIBIT D1-6
and slave modes, programmable clock rate, phase, polarity, programmable word size, programmable bit ordering,
and loopback.
Before an SPI data transfer can take place, the SPI master (initiator) must assert the select line of the slave
(target) device. The OMAP1710 is always the SPI master for MTR3000 BR. To simplify overall SPI architecture
for MTR3000 BR, address decoding is used instead of individual device chip signals. This approach not only
minimizes the number of GPIOs needed for device chip select, it also provides flexibility for future expansion. This
device address decoding is handled by a Field Programmable Gate Array (FPGA) on the SCM and a Customer
Programmable Logic Device (CPLD) on each FRU’s, except the power supply.
The FPGA SPI module performs address and chip select decoding, level shifting, and signal mixing for both the TX
OMAP SPI bus and the RX OMAP SPI bus. Simultaneous RX and TX SPI accesses are allowed. The TX and RX
SPI are 100% independent.
Station Reference RX - A TCXO provides the frequency reference for the BR. The TCXO is 16.8 MHz. The FPGA
is used to create other clocks locked to the TCXO which are needed by various devices on the Control Board.
The clocks are summarized in the following table:
Station Control Module (SCM) FPGA output Frequencies
Frequency Destination
12 MHz TX OMAP, RX OMAP
24.576 MHz MAKO
32.768 kHz TX OMAP, RX OMAP, MAKO
RX OMAP
The RX DSP is a TI OMAP Multimedia Processor. The OMAP1710 consists of a microprocessor unit (MPU)
subsystem and a digital signal processor (DSP) subsystem. OMAP1710 has dedicated external memory interface
that allows point-to-point connection to standard mobile SDRAM/DDR and mobile flash devices. It is a low-power
device (1.4V Core and 1.8V I/O supply). The RX OMAP handles receiving tasks of the SCM only.
MAKO - MAKO IC is a customized IC and the SCM uses this device to leverage some unique functionality that it
provides.
Most of the MAKO functionalities are not used on the SCM. Only the MAKO codec, USB driver, ADC, DAC, and
some voltage regulators are used for MTR3000. The 9 channel general purpose ADC is used for various controller
metering.
Field Programmable Gate Array (FPGA) - The SCM FPGA includes the following major functions:
• External reference watchdog
• SPI Address decoding and buffering
• TCXO Phase detection and compensation
• Clock generation
• Reset controller
• External Interface (Wireline SSI, LED, etc.)
FPGA field upgrade capability is also supported on MTR3000.
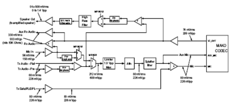
Audio - There are four transmit inputs: TX Audio, TX Audio-Pre & TX Data on the backplane 25-Pin connector, and
the microphone input on a front panel RJ45 connector.
TX Audio is a flat (not pre-emphasized) input which is used if the incoming transmit audio signal is already pre-
emphasized or if pre-emphasis is not needed. The TX Audio-Pre input provides a hardware pre-emphasis filter.
The TX Data input is used for low speed data, Private-Line (PL) and Digital Private Line (DPL) signals. The TX
Audio, TX Audio-Pre and microphone inputs pass through a hardware modulation limiter and splatter filter before
being summed with TX Data, with the TX Data bypassing the limiter and splatter filter. This summed signal is
applied to the MAKO codec “mic” input. The audio signal without TX Data is provided on the MAKO codec
“aux_mic” input.
There are three receive outputs: RX Audio & Aux RX Audio on the backplane 25-Pin connector and speaker audio
on a front panel RJ11. The speaker audio is the sum of the MAKO codec output (demodulated audio) and transmit
audio. A high pass filter removes any data, PL or DPL from the speaker audio. A programmable attenuator is
used to adjust the speaker audio level before being output on the RJ11 connector. Aux RX Audio is the output of

APPLICANT: MOTOROLA EQUIPMENT TYPE: ABZ89FC3797
User / Operational Manual
Functional Description / Operation of Modules (Draft)
EXHIBIT D1-6
the MAKO codec (demodulated audio), and RX Audio is the sum of the MAKO codec output and the microphone
audio.
A block diagram of the audio paths follows:
Ethernet Interface - Since OMAP1710 does not support a direct Ethernet interface, a bridge device is needed to
support Ethernet on the SCM. The bridge device is a high performance hi-speed USB2.0 to 10/100 Ethernet
controller. The device contains an integrated 10/100 Ethernet PHY, USB PHY, Hi-Speed USB 2.0 device
controller, 10/100 Ethernet MAC, TAP controller, EEPROM controller and a FIFO controller with a total of 30
KBytes of internal packet buffering. The following is a list for functionality that the Ethernet Interface can provide:
• Fully Compliant with IEEE 802.3 and 802.3u Compatible Ethernet Controller
• 10Base-T and 100Base-TX support
• Integrated Media Access Control (MAC) and PHYsical (PHY)
• Supports one 10BT port with automatic polarity detection and correction
• Supports full and half duplex mode and flow control
• Universal Serial Bus (USB) and Joint Test Action Group (JTAG) parameters
Backplane - The connector that connects the controller to the backplane is a right angle, 96-Pin Connector. It
provides connectivity between the MTR3000 controller and other station FRU, such as the Wireline card, the AUX
IO card as well as, third party equipments.
Exciter - The connector used to connect the controller to the Exciter and Receiver is a dual row, right angle, early
entry receptacle, without flange, 30-Pin Connector. It provides 16.8 MHz reference clock, 14.2V, 10V and 8V
supply voltage, SPI, Trident SSI and other digital handshake signals with the Exciter.
Receiver - The connector used to connect the controller to the Exciter and Receiver is a dual row, right angle, early
entry receptacle, without flange, 30-Pin Connector. It provides 16.8 MHz reference clock, 14.2V, 10V and 8V
supply voltage, SPI, Abacus SPI/SSI and other digital handshake signals with the Receiver.

APPLICANT: MOTOROLA EQUIPMENT TYPE: ABZ89FC3797
User / Operational Manual
Functional Description / Operation of Modules (Draft)
EXHIBIT D1-6
Receiver Overview
The Receiver Module consists of a Receiver RF board in a clamshell housing assembly. It provides the Receiver
functionality for the MTR3000 Base Station/Repeater and performs highly-selective bandpass filtering and dual
down-conversion of the desired RF signal. A custom Receiver IC then performs an analog-to-digital conversion of
the desired received signal and outputs a differential data signal to the Station Control Module (SCM).
Overview of Circuitry
The Receiver Module contains the following circuitry:
• Frequency Synthesizer Circuitry – consists a phase-locked loop and Voltage-Controlled Oscillator (VCO),
generates the first LO injection signal
• Varactor-tuned Preselector Filter – provides bandpass filtering of the station Receiver RF input
• Receiver Front End Circuitry – performs filtering, amplification, and the first down conversion of the
Receiver RF signal
• Custom Receiver IC Circuitry – consists a custom IC which performs the second down conversion,
filtering, amplification, and analog-to-digital conversion of the receive signal
• Analog to Digital Converter (ADC) Converter Circuitry – converts analog Receiver status signals to digital
format for transfer, upon request, to the SCM
• Local Power Supply Regulation – accepts +8V, +10V and +14.2V inputs and outputs +2.775V, +3.3V, +5V,
+10V, and +14.2V operating voltages
Input and Output Connections
The following shows the Receiver module input and output external connections.

APPLICANT: MOTOROLA EQUIPMENT TYPE: ABZ89FC3797
User / Operational Manual
Functional Description / Operation of Modules (Draft)
EXHIBIT D1-6
Specifications
The following table shows the specifications of MTR3000 Base Station / Repeater’s Receiver.
Parameter Specification
Frequency Ranges 136–174 MHz
Electronic Bandwidth Full Bandwidth
Analog Sensitivity 12 dB SINAD 0.257 μV (-118.8 dBm)
Intermodulation Rejection 85 dB
Adjacent Channel Rejection* 75 dB at 12 kHz, 80 dB at 25 kHz
Spurious and Image Response Rejection 85 dB
Intermediate Frequencies 1st: 44.85 MHz
2nd: 2.25 MHz
Intermod Rejection 85 dB
RF Impedance 50 Ω
Current Draw (Maximum) 0.05A from 14.2 VDC supply
0.5A from 10 VDC supply
0.13A from 8 VDC supply
Receiver Front End Circuitry
The RF signal enters the Receiver through a BNC-type RF connector, located on the bottom side of the Receiver.
The signal is then low-pass filtered, and the 1/2 IF and image frequency are filtered through the tunable
preselector. This signal is then amplified using a low-noise amplifier (LNA), and then further filtered to remove the
image signal.
Receiver Back End Circuitry
The signal after the image filter is then mixed down to the first IF, via a high performance (high IIP3) mixer, driven
by the low-phase noise, voltage-controlled Colpitts oscillator (VCO). The mixed-down signal then passes through
a 3-pole, crystal IF bandpass filter and an IF amplifier. The amplifier output signal passes through another 3-pole
crystal bandpass filter, and the resultant signal passes through a digital step attenuator. The desired signal is then
applied to the RF input of the custom backend Receiver IC.
Voltage Controlled Oscillator (VCO)
The Receiver Voltage Controlled Oscillator (VCO) generates a sinusoidal output signal that ranges from 180.85
MHz to 218.85 MHz. The Receive Voltage-Controlled Oscillator (RXVCO) line-up consists of four sub-circuits: a
Voltage-Controlled Oscillator (VCO), an attenuator, a buffer-amplifier, and a low pass filter (LPF).
The active device is from oscillator topology, utilizing a high-Q resonator, and four anti-parallel configured, hyper-
abrupt, tuning varactors.
The attenuator provides a broadband RF load for the VCO. The buffer-amplifier provides power leveling and
isolation. The LPF provides VCO harmonic attenuation.
Synthesizer Circuitry
The Receiver synthesizer is a subcircuit within a custom IC, which when connected with a loop filter, VCO, buffer
amplifier, lowpass filter, driver amplifier, unequal splitter, and feedback attenuator forms a phase-locked loop. The
frequency and phase of the VCO is locked to a highly-stable external Temperature Compensated Crystal Oscillator
(TCXO) reference (16.8 MHz). The custom IC contains the following integrated Phase locked loop (PLL)
components: prescaler, fractional-N divider, reference divider, phase detector, and charge-pump (for the external
loop-filter). The reference divider frequency is selected depending on the frequency band of operation, and will
range from 3.36 MHz to 16.8 MHz.
APPLICANT: MOTOROLA EQUIPMENT TYPE: ABZ89FC3797
User / Operational Manual
Functional Description / Operation of Modules (Draft)
EXHIBIT D1-6
Custom Backend Receiver IC Circuitry
The custom backend Receiver IC provides additional amplification, filtering, and a second downconversion. The
second IF signal is converted to a digital signal, and output via either a differential or single-ended driver to the
digital signal processor (DSP) in the SCM.
Memory Circuitry
The memory circuitry consists of an Electrically Erasable Programmable Read-Only Memory (EEPROM), located
in the Receiver. The SCM performs memory read and write operations via the SPI bus. The RX Front-End Filter
tuning calibration is stored in the EEPROM. Therefore, no field tuning is ever required for the Receiver.
Analog to Digital (ADC) Converter Metering Circuitry
Analog signals from points throughout the Receiver are applied to the ADC converter. These analog signals are
converted to digital signals and then sent to the SCM, via the Serial Peripheral Interface (SPI) lines, upon request
of the SCM.
Communications with Station Control Module
Data communications between the Receiver and the Station Control Module microprocessor (μP) is performed via
a Serial Peripheral Interface (SPI) bus. This bus allows the SCM μP to send data to the synthesizer PLL IC (to
select frequency) and to read the ADC Converter IC.
ADC Converter Circuitry
Analog signals from various strategic operating points throughout the Receiver board are fed to an ADC converter,
which converts them to a digital signal and, upon request by the Station Control Module, outputs the signal to the
Station Control Module via the Serial Peripheral Interface (SPI) bus.

APPLICANT: MOTOROLA EQUIPMENT TYPE: ABZ89FC3797
User / Operational Manual
Functional Description / Operation of Modules (Draft)
EXHIBIT D1-6
Exciter Overview
The Exciter Modules (in conjunction with the Power Amplifier Module) provides the transmitter functions for the
station. Contained within a metal clamshell housing, the Exciter board generates a low-level modulated Radio
Frequency (RF) signal which is input to the power amplifier module for further amplification and output to the
transmit antenna. The Exciter Modules interfaces directly with the Station Control Module (SCM), which provides
control signals and monitoring, and routes transmit audio to the Exciter.
The RF carrier is generated by a frequency synthesizer consisting of synthesizer circuitry and Voltage-Controlled
Oscillator (VCO) circuitry. Exciter module control signals, monitoring, and audio processing are handled by the
Station Control Module (SCM).
The Exciter board contains the following circuitry:
• Frequency Synthesizer Circuitry – consists of a phase-locked loop and Voltage-Controlled Oscillator
(VCO), generates a modulated RF signal at the transmitter carrier frequency
• RF Isolation Switch – allows the SCM to turn on/off the Exciter RF output signal to the power amplifier
module
• Analog to Digital Converter (ADC) Converter Circuitry – converts the analog Exciter status signals to the
digital format for transfer, upon request, to the SCM
• Local Power Supply Regulation/Filtering – accepts +8V, +10V and +14.2V inputs and provides +5V, +10V,
and +12V operating voltages
• Low Level Amplifiers – amplify and buffer the modulated RF signal from the VCO for delivery to the power
amplifier module
Input and Output Connections - The following shows the Exciter module input and output external connections.
Specifications of Exciter Module
Parameter Specification
Frequency Ranges 136–174 MHz
Electronic Bandwidth Full Bandwidth
Output Power 12–16 dBm
Current Draw (Maximum) 0.05A from 14.2 VDC supply
0.15A from 10 VDC supply
0.1A from 8 VDC supply
Harmonics -20 dBc
APPLICANT: MOTOROLA EQUIPMENT TYPE: ABZ89FC3797
User / Operational Manual
Functional Description / Operation of Modules (Draft)
EXHIBIT D1-6
Functional Theory of Operation
The following theory of operation describes the operation of the Exciter circuitry at a functional level. The
information is presented to give the service technician a basic understanding of the functions performed by the
module in order to facilitate maintenance and troubleshooting to the module level. Refer to a block diagram of the
Exciter module.
Functional Overview
Synthesizer and VCO Circuitry
Phase-Locked Loop
The phase-locked loop (PLL) IC receives frequency selection data from the SCM microprocessor (via the SPI bus).
Once programmed, the PLL IC compares a reference frequency signal with a divided-down feedback sample of
the VCO output. The reference frequency is selected depending on the frequency band of operation, and will
range from 3.36 MHz to 16.8 MHz. Depending on whether the feedback signal is higher or lower in frequency than
the reference, up/down correction pulses are generated. The width of these correction pulses depends on the
quantitative difference between the reference and the VCO feedback.
The up/down pulses from the PLL IC are fed to a charge pump which outputs a DC voltage proportional to the
pulse widths. This DC voltage is then low-pass filtered and fed to the VCO as the control voltage.
Voltage Controlled Oscillator (VCO)
The DC control voltage from the synthesizer is fed to dual VCOs which generate the RF carrier signal. Within each
band, one VCO generates signals in the upper half of the band, while the other VCO generates signals in the lower
half of the band. Only one VCO is active at a time. Selection of the active VCO is provided by a VCO_SELECT
signal from the PLL IC.
The active VCO responds to the DC control voltage and generates the appropriate RF signal. This signal is fed
through impedance matching, amplification, and filtering and is output to the RF Switch Circuitry. A sample of the
output is returned to the PLL IC to serve as a VCO feedback signal.
Modulation
The Exciter uses dual-port FM modulator consisting of Digital Signal Processor (DSP), PLL low-port and high port
blocks, fractional-N PLL, loop filter and the VCO. The modulator is calibrated once during factory test and its
values are stored in the EEPROM. The modulator does not require any further tuning or maintenance.
Amplifiers
The amplifiers consist of a driver amplifier and the final amplifier. The driver amplifier operates from a nominal 5V
supply and the final amplifier operates from a nominal 10V supply. The driver amplifier amplifies the VCO output
signal and provides the output signal to the final amplifier. There are fixed attenuators at the output of the driver
and final amplifier to set the Exciter output power level. The final amplifier amplifies the signal and provides a
constant signal level to the PA.
RF Switch Circuitry
The modulated RF signal from the VCO is fed through a buffer, driver, and attenuator and finally to an RF switch
circuit. Signal EX_ENABLE from the SCM controls the switch and final amplifier. The RF signal is passed through
a LPF and to a BNC connector mounted in one corner of the module, just outside the module cover. A short
coaxial cable connects the Exciter output to the power amplifier module.
APPLICANT: MOTOROLA EQUIPMENT TYPE: ABZ89FC3797
User / Operational Manual
Functional Description / Operation of Modules (Draft)
EXHIBIT D1-6
Communications with Station Control Module
Data communications between the Exciter and the Station Control Module microprocessor (μP) is performed via a
Serial Peripheral Interface (SPI) bus. This bus allows the SCM μP to send data to the synthesizer PLL IC (to
select frequency) and to read the ADC Converter IC.
ADC Converter Circuitry
Analog signals from various strategic operating points throughout the Exciter board are fed to an ADC converter,
which converts them to a digital signal and, upon request by the Station Control Module, outputs the signal to the
Station Control Module via the Serial Peripheral Interface (SPI) bus.
Voltage Regulation/Filtering Circuitry
The voltage regulator circuitry consists of a +5V, +3.3V and +2.775V regulators that supplies power to the digital
circuitry and the PLL. The +12V regulator is used to supply power to the VCO and the +10V supplies power to the
final device.

APPLICANT: MOTOROLA EQUIPMENT TYPE: ABZ89FC3797
User / Operational Manual
Functional Description / Operation of Modules (Draft)
EXHIBIT D1-6
Power Amplifier Module Overview
The Power Amplifier (PA) is a forced convection-cooled RF power amplifier. It accepts a low-level modulated RF
signal from the Exciter Module and amplifies the signal for transmission via the site transmit antenna. The output
power is continually monitored and regulated by a feedback and control loop, with a power output control voltage
being generated by the transmitter control circuitry located on the PA Input/Output boards.
Overview of Circuitry
The Power Amplifier contains the following sub-circuits:
• Intermediate Power Amplifier (IPA) – hybrid substrate amplifier stage which accepts low-level input from
Exciter Module, amplifies the signal, and outputs a 0 W to 10 Watt RF signal
• Final Module – hybrid substrate amplifier stage which accepts output from IPA Hybrid and provides final
amplification to 40 Watts (maximum)
• Directional Coupler/Power Detector/Low Pass Filter – couples amplified RF signal to transmit antenna
connector; also generates dc voltages proportional to forward and reflected power for use in TX power
control loop; provides harmonic suppression for the station
• Single Circulator – provides isolation between Power Amplifier output and transmit antenna
• Temperature Sense Circuitry – provides variable resistance signal proportional to heat sink temperature;
signal is monitored by the PA power control circuitry
Input and Output Connections
The following shows the PA input and output external connections.
APPLICANT: MOTOROLA EQUIPMENT TYPE: ABZ89FC3797
User / Operational Manual
Functional Description / Operation of Modules (Draft)
EXHIBIT D1-6
The following table shows the specifications of MTR2000 Power Amplifier (PA).
Specifications of Power Amplifier
Parameter Specification
Operational Frequency Range 136–174 MHz
Minimum Input Return Loss (TX mode) 10 dB
Rated RF Output Power Range 1–40 W
Rated RF Input Power Range 11.8–16 dBm
14.2V Supply Nominal Voltage 14.2V (+/- 3%)
14.2V Supply Maximum Current Draw 9.0A
Maximum Standby Power Consumption 1.5 W
Functional Theory of Operation
A low-level modulated RF signal (approximately +13 dBm) from the Exciter Module enters the PA Input board via a
coax cable. The signal is input to the IPA and amplified to approximately 0 to 10 W (depending on the dc power
control voltage (V_CNTL) from the PA output board). The IPA output is then fed to the Dual Device Module for
further amplification.
The output of the DDM is then transferred to the circulator and then to the harmonic filter/coupler via the PA output
board. The signal then exits from the Power Amplifier Module via an N-type coax connector.
A single circulator is built into the Power Amplifier Module to provide isolation between the PA module and the
transmit antenna.
A thermistor mounted on the PA printed circuit board outputs a variable resistance proportional to the heat sink
temperature. This signal is fed to the power control circuitry on the PA output board, which monitors the signal and
reduces the PA output power (and enables a fan) if the PA temperature exceeds set limits.
A feedback and control loop configuration is used to regulate the PA output power. The Directional Coupler
generates a dc voltage proportional to the PA Module output power. This voltage is fed to power control circuitry
on the PA output board where it is compared to reference voltages to generate a dc power control voltage. The
Station Control Module sends current and power limit signals to a D/A converter (via the SPI bus) to control the
maximum current/control voltage levels. The control voltage is fed to the IPA module where it controls the IPA
output, thus controlling the overall output from the PA Module.
Analog signals from various strategic operating points throughout the PA module are fed to an A/D converter,
which converts them to a digital signal and, upon request by the Station Control Module, outputs the signal to the
Station Control Module via the SPI bus.
For example, the directional coupler generates a dc voltage proportional to the reflected power. This signal is
converted to a digital signal and sent to the SCM. If the sense line indicates an impedance mismatch (high
VSWR), the PA is either cut back in power or shut down completely.

APPLICANT: MOTOROLA EQUIPMENT TYPE: ABZ89FC3797
User / Operational Manual
Functional Description / Operation of Modules (Draft)
EXHIBIT D1-6
Power Supply Module Overview
The Power Supply is described in this section. The information provided is sufficient to give service personnel a
functional understanding of the module, allowing maintenance and troubleshooting to the module level. Refer to
the service manual for Maintenance and Disassembly/Reassembly Procedures for detailed removal or installation
procedures for all modules in the station.
Over-current conditions on either the 28.6 VDC or 14.2 VDC outputs cause the total supply to shutdown and try to
restart. If the over-current continues to exist, the power supply will ‘hiccup’ until the overload condition is removed,
and will not be damaged by the overload. The 28.6 VDC output is protected by a primary current sense method
such that its current limit point varies depending on the load on the other outputs at the time. The trip point for the
14.2 V and 5.1 V outputs is greater than 115% of the maximum current specified for the outputs. The power
supply recovers automatically after the removal of the overload condition.
The 28.6 V and 14.2 V outputs are protected from continuous over-voltages by detection circuits that cause the
supply to shutdown and then try to restart itself. If the over-voltage condition continues to occur, the supply goes
into a ‘hiccup’ mode of shutting down and trying to restart. If the over-voltage condition is removed, the supply
automatically recovers. In addition, the 14.2 V and the 5 V outputs are protected by crowbar circuits.
An AC Fail detect signal is provided to indicate (when used with battery backup option) that the power supply is
operating from an external dc source rather than the ac mains. This signal is a TTL compatible output capable of
sinking 1 mA, and is routed to the Station Control Module. The active-low state indicates ac operation. For the
nominal 120 VAC operation, the signal is active-high impedance (indicating an ac mains failure) when the ac
voltage is less than 85 Vrms, but more than the minimum voltage that guarantees that all outputs will be in
regulation at full load. For the nominal 240 AC operation, the detect point is less than 170 Vrms but more than the
minimum ac input voltage that guarantees that all outputs be in regulation at full load.
The supply incorporates temperature sense/fan enable circuitry for controlling a 12VDC fan mounted on the
surface of the heatsink assembly. The power supply circuitry senses the internal temperature of the power supply.
When the internal temperature exceeds +60°C (± 5°C), +12 V is enabled at J1–1 to turn on the fan. The +12 V fan
supply is derived from the +14.2 V output. Power to the fan is off when the temperature is below the set limit. The
fan turns for approximately 5 seconds when power is first applied as a diagnostic indicator that the fan is
functional.
The power supply will turn off all outputs when an operational ambient temperature of +80°C (±2°C) has been
reached with the supply operating at any input within its operating input voltage range (dc and ac).
The following shows the electrical performance specifications for the power supply.
Power Supply Module AC Performance Specifications:
Parameter Value or Range
Input Voltage Range 85 VAC to 264 VAC
Operating Temperature –30° to +60° C (–22° to +140° F)
Input Frequency Range 47 to 63 Hz
Steady State Output Voltage 14.2 V @ 16.5 A,
5.1 V @ 2 A
Output Power (Rated) 250 W
Output Ripple:
+14.2 VDC
+5.1 VDC
50 mV p-p, @ 25°C (77°F)
100 mV p-p, @ 25°C (77°F)
Efficiency Greater than 75% (Full Load)

APPLICANT: MOTOROLA EQUIPMENT TYPE: ABZ89FC3797
User / Operational Manual
Functional Description / Operation of Modules (Draft)
EXHIBIT D1-6
Power Supply Module DC Performance Specifications:
Parameter Value or Range
Input Voltage Range 10.8 to 16 VDC
Operating Temperature –30° to +60° C (–22° to +140° F)
Steady State Output Voltage 10.8 V to 16 V @ 16 A, Input Voltage Dependent
5.1 V +/- 3% @ 2 A, Regulated
Output Power (Rated) 250 W
Output Ripple:
+14.2 VDC
+5.1 VDC
Input Voltage Dependent, 0-0.5V below input
50 mV p-p, @ 25°C (77°F)
100 mV p-p, @ 25°C (77°F)
Efficiency Greater than 75% (Full Load)