Motorola Solutions 89FT4852 Talkabout Two-Way Radio User Manual 6881038b95o
Motorola Solutions, Inc. Talkabout Two-Way Radio 6881038b95o
Users Manual

6864110R05-O
@6864110R05@ Model T6410
2

Contents
PRELIMINARY
Safety/General Information . . . i
FCC License Information . . . . 1
Getting Started . . . . . . . . . . . . 3
Installing Batteries . . . . . . . . . . . 4
CommPort™ Charging Dock . . 7
Basic Operation of Radio . . . 10
Belt Clip . . . . . . . . . . . . . . . . 10
Backlight . . . . . . . . . . . . . . . . . 14
Talking . . . . . . . . . . . . . . . . . . 15
Before You Can Talk . . . . . . . . 15
To Talk . . . . . . . . . . . . . . . . . .17
Call Tone and Call Display . . . 19
Alerts . . . . . . . . . . . . . . . . . . . 20
VibraCall® Alert . . . . . . . . . . . 20
Keeping Time . . . . . . . . . . . . . 21
Setting the Time . . . . . . . . . . . 21
Setting the Alarm . . . . . . . . . . . 22
Stopwatch . . . . . . . . . . . . . . . .23
Hands-Free Use (VOX) . . . . . 24
Privacy . . . . . . . . . . . . . . . . . .25
Eavesdrop Reducer . . . . . . . . .25
QuieT6000™ . . . . . . . . . . . . . .26
Advanced Two-Way . . . . . . .27
Lock . . . . . . . . . . . . . . . . . . . . .27
LockPlus . . . . . . . . . . . . . . . . .27
Channel Scanning . . . . . . . . . .27
Talk Confirmation Tone . . . . . .28
Button Beeps . . . . . . . . . . . . . .28
Automatic Power Off . . . . . . . .29
Monitor . . . . . . . . . . . . . . . . . .29
Reset . . . . . . . . . . . . . . . . . . . .31
Setting the Battery Type . . . .31
Use and Care . . . . . . . . . . . . .31
Frequency and Code Charts 34
Troubleshooting . . . . . . . . . .37
Motorola Limited Warranty . .40

SAFETY AND GENERAL INFORMATION
i
PRELIMINARY
SAFETY AND GENERAL INFORMATION
IMPORTANT INFORMATION ON SAFE AND EFFICIENT OPERATION
READ THIS INFORMATION BEFORE USING YOUR RADIO.
The information provided in this document supersedes the general safety
information contained in user guides published prior to July 2000. For information
regarding radio use in a hazardous atmosphere please refer to the Factory Mutual
(FM) Approval Manual Supplement or Instruction Card, which is included with radio
models that offer this capability.
RF Operational Characteristics
Your radio contains a transmitter and a receiver. When it is ON, it receives and
transmits radio frequency(RF) energy. The radio operates in the frequency range of
462.5625 MHz to 462.7250 MHz and employs analogue modulation techniques.
Exposure To Radio Frequency Energy
Your Motorola radio is designed to comply with the following national and
international standards and guidelines regarding exposure of human beings to radio
frequency electromagnetic energy:
•United States Federal Communications Commission, Code of Federal
Regulations; 47 CFR part 2 sub-part J
•American National Standards Institute (ANSI) / Institute of Electrical and
Electronic Engineers (IEEE) C95. 1-1992
•Institute of Electrical and Electronic Engineers (IEEE) C95.1-1999 Edition
•National Council on Radiation Protection and Measurements (NCRP) of the
United States, Report 86, 1986
•International Commission on Non-Ionizing Radiation Protection (ICNIRP) 1998

SAFETY AND GENERAL INFORMATION
ii
PRELIMINARY
•Ministry of Health (Canada) Safety Code 6. Limits of Human Exposure to
Radiofrequency Electromagnetic Fields in the Frequency Range from 3 kHz
to 300 GHz, 1999
•Australian Communications Authority Radiocommunications
(Electromagnetic Radiation - Human Exposure) Standard 1999
(applicable to wireless phones only)
To assure optimal radio performance and make sure human exposure to radio
frequency electromagnetic energy is within the guidelines set forth in the above
standards, always adhere to the following procedures:
PORTABLE RADIO OPERATION AND EME EXPOSURE
Antenna Care
Use only the supplied or an approved replacement antenna. Unauthorized
antennas, modifications, or attachments could damage the radio and may violate
FCC regulations.
DO NOT hold the antenna when the radio is “IN USE.” Holding the antenna
affects call quality and may cause the radio to operate at a higher power level than
needed.
Two-way Radio Operation
When using your radio as a traditional two-way radio, hold the radio in a vertical
position with the microphone one to two inches (2.5 to 5 cm) away from the
lips.

SAFETY AND GENERAL INFORMATION
iii
PRELIMINARY
Body-worn Operation
To maintain compliance with FCC/Health Canada RF exposure guidelines, if you
wear a radio on your body when transmitting, always place the radio in a Motorola
supplied or approved clip, holder, holster, case, or body harness for this
product. Use of non-Motorola-approved accessories may exceed FCC/Health
Canada RF exposure guidelines. If you do not use a body-worn accessory, and
are not using the radio held in the normal use position at the ear, ensure the radio
and its antenna are at least one inch (2.5 cm) from your body when
transmitting.
Data operation
When using any data feature of the radio, with or without an accessory cable,
position the radio and its antenna at least one inch (2.5 cm) from the body.
Approved Accessories
For a list of approved Motorola accessories visit our website at www.mot.com.
ELECTROMAGNETIC INTERFERENCE/COMPATIBILITY
Note: Nearly every electronic device is susceptible to electromagnetic interference
(EMI) if inadequately shielded, designed or otherwise configured for
electromagnetic compatibility.
FACILITIES
To avoid electromagnetic interference and/or compatibility conflicts, turn off your
radio in any facility where posted notices instruct you to do so. Hospitals or
health care facilities may be using equipment that is sensitive to external RF
energy.

SAFETY AND GENERAL INFORMATION
iv
PRELIMINARY
AIRCRAFT
When instructed to do so, turn off your radio when on board an aircraft. Any use
of a radio must be in accordance with applicable regulations per airline crew
instructions.
MEDICAL DEVICES
Pacemakers
The Advanced Medical Technology Association recommends that a minimum
separation of 6 inches (15 centimeters) be maintained between a handheld
wireless radio and a pacemaker.These recommendations are consistent with
the independent research by, and recommendations of, the United States Food
and Drug Administration.
Persons with pacemakers should:
•ALWAYS keep the radio more than six inches (15 centimeters) from their
pacemaker when the radio is turned ON.
•not carry the radio in the breast pocket.
•use the ear opposite the pacemaker to minimize the potential for
interference.
•turn the radio OFF immediately if you have any reason to suspect that
interference is taking place.
Hearing Aids
Some analogue wireless radios may interfere with some hearing aids. In the
event of such interference, you may want to consult your hearing aid
manufacturer to discuss alternatives.

SAFETY AND GENERAL INFORMATION
v
PRELIMINARY
Other Medical Devices
If you use any other personal medical device, consult the manufacturer of your
device to determine if it is adequately shielded from RF energy. Your physician
may be able to assist you in obtaining this information.
SAFETY AND GENERAL USE WHILE DRIVING
Check the laws and regulations on the use of radio in the area where you drive.
Always obey them.
When using your radio while driving, please:
•Give full attention to driving and to the road.
•Use hands-free operation, if available.
•Pull off the road and park before making or answering a call if driving
condtions so require.
OPERATIONAL WARNINGS
FOR VEHICLES WITH AN AIR BAG
Do not place a portable radio in the area over an air bag or in the air bag
deployment area. Air bags inflate with great force. If a portable radio is placed in
the air bag deployment area and the air bag inflates, the radio may be propelled
with great force and cause serious injury to occupants of the vehicle.
POTENTIALLY EXPLOSIVE ATMOSPHERES
Turn off your radio prior to entering any area with a potentially explosive
atmosphere, unless it is a radio type especially qualified for use in such areas as
"Intrinsically Safe." Do not remove, install, or charge batteries in such areas.
Sparks in a potentially explosive atmosphere can cause an explosion or fire
resulting in bodily injury or even death.

SAFETY AND GENERAL INFORMATION
vi
PRELIMINARY
Note: The areas with potentially explosive atmospheres referred to above include
fueling areas such as below decks on boats, fuel or chemical transfer or
storage facilities, areas where the air contains chemicals or particles, such
as grain, dust or metal powders, and any other area where you would
normally be advised to turn off your vehicle engine. Areas with potentially
explosive atmospheres are often but not always posted.
BLASTING CAPS AND AREAS
To avoid possible interference with blasting operations, turn off your radio when
you are near electrical blasting caps, in a blasting area, or in areas posted: “Tur n
off two-way radio.” Obey all signs and instructions.
OPERATIONAL CAUTIONS
ANTENNAS
Do not use any portable radio that has a damaged antenna. If a damaged
antenna comes into contact with your skin, a minor burn can result.
BATTERIES
All batteries can cause property damage and/or bodily injury such as burns if a
conductive material such as jewelry, keys, or beaded chains touch exposed
terminals. The conductive material may complete an electrical circuit (short
circuit) and become quite hot. Exercise care in handling any charged battery,
particularly when placing it inside a pocket, purse, or other container with
metal objects.

SAFETY AND GENERAL INFORMATION
vii
PRELIMINARY
DCharging Safety Instructions
Before using the battery charger, read all instructions and cautionary markings
on the:
1. battery
2. battery charger, and
3. radio using the battery.
Caution: To reduce the risk of injury, charge only the rechargeable batteries listed.
Other types of batteries may burst, causing personal injury and damage.
Single-Unit Charger
Batteries
Save these Instructions
1. Do not expose the charger to rain or snow.
2. Do not operate the charger if it has received a sharp blow, or has been dropped
or damaged in any way.
Kit Number Description
NTN9393 110V - NiMH Charging Adapter
Kit Number Capacity in
milliampere-hour mAH Description Composition
NTN9395 550 mAH T6000-Series NiMH

SAFETY AND GENERAL INFORMATION
viii
PRELIMINARY
3. Do not disassemble the charger if it has received a sharp blow, or has been
dropped or damaged in any way.
4. Never alter the AC cord or plug provided with the unit. If plug will not fit the out-
let, have proper outlet installed by a qualified electrician. An improper condition
can result in a risk of electric shock.
5. To reduce risk of damage to cord or plug, pull the plug rather than the cord when
disconnecting charger from AC receptacle.
6. To reduce the risk of electric shock, unplug the charger from the outlet before
attempting any maintenance or cleaning.
7. Use of an attachment not recommended or sold by Motorola may result in a risk
of fire, electric shock, or personal injury.
8. Make sure that the cord is located so that it will not be stepped on, tripped over,
or subjected to damage or stress.
9. An extension cord should not be used unless absolutely necessary. Use of an
improper extension cord could result in a risk of fire and/or electric shock. If an
extension cord must be used, make sure:
• That the pins on the plug of the extension cord are the same number, size
and shape as those on the plug of the charger.
• That the extension cord is properly wired and in good electrical condition,
and
• That the cord size is18 AWG for lengths up to 100 feet, and 16 AWG for
lengths up to 150 feet.
10. The supply cord of this charger cannot be replaced. If the cord is damaged, the
charger should be discarded or returned to the point of purchase if within 90
days of purchase.

FCC Licensing Information
1
PRELIMINARY
FCC Licensing Information
Your Motorola radio operates on General Mobile Radio Service (GMRS)
frequencies and is subject to the Rules and Regulations of the Federal
Communications Commission (FCC). The FCC requires that all operators using
General Mobile Radio Service (GMRS) frequencies obtain a radio license before
operating their equipment.
To have the FCC forms faxed to you, contact the Fax-On-Demand system at:
1-202-418-0177 from your fax machine and request document 000605 for all forms
and instructions.
To have the forms mailed to you, call the FCC forms hotline at:
1-800-418-FORM (1-800-418-3676)
For questions about the license application, contact the FCC at:
1-888-CALL-FCC (1-888-225-5322)
Or: http://www.fcc.gov
Before filling out your application, you must decide which frequency(ies) you can
operate on. See on page 34. For questions on determining your radio frequency,
please call Motorola Product Services at: 1-800-448-6686

FCC Licensing Information
2
Changes or modifications not expressly approved by Motorola may void the user’s
authority granted by the FCC to operate this radio and should not be made. To
comply with FCC requirements, transmitter adjustments should be made only by or
under the supervision of a person certified as technically qualified to perform
transmitter maintenance and repairs in the private land mobile and fixed services as
certified by an organization representative of the user of those services.
Replacement of any transmitter component (crystal, semiconductor, etc.) not
authorized by the FCC equipment authorization for this radio could violate
FCC rules.
Note: Use of this radio outside the country where it was intended to be
distributed is subject to government regulations and may be prohibited.

Getting Started
3
PRELIMINARY
Getting Started
Hi, I’m QuickStart and I’m going to help you get started!
The Motorola Talkabout® T6410 radio is a durable two-
way radio that allows you to stay connected to family,
friends, and companions. The T6410 operates on
General Mobile
Radio Service (GMRS) frequencies;
GMRS are subject to FCC licensing requirements.
These radios offer more than just a way of keeping in
touch. They also help you and your group stay on
schedule because a clock, alarm, and stopwatch are built
into each model.
A detachable Quick Reference Card is included.
Please read this manual to aid in understanding how your radio works.

Getting Started
4
Installing Batteries
Your radio uses three AA batteries or a rechargeable Nickel-Metal Hydride
(NiMH) battery.
Note: The radio keeps the clock settings if battery changes are made in less than
20 seconds. Try replacing one battery at a time.
• Turn off the radio
(see page 13).
• Push latch up until
it clicks.
• Lift back cover off.
• Remove and replace
batteries so the + and -
markings match the ones
in the compartment or the
NiMH charge contacts are
facing out.
• Hook back cover on
the hinges.
• Align tabs.
• Close battery door,
pressing lightly until
latch clicks.
Latch

Getting Started
5
PRELIMINARY
The battery meter on the top-left corner of the display shows how
much battery power you have. It shows d (full), b (two-thirds
full), c(one-third full) and a (almost empty). When it’s c, the
radio beeps every ten minutes. So, change or charge those batteries!
Charging the NiMH battery (Optional Accessory, part number 56319)
Charge the NiMH overnight (12 to 16 hours) before using it for the first time, it will
need up to four hours of charging thereafter.

Getting Started
6
•Turn off the radio (see page 13) or place the NiMH battery in the charger
adapter cover.
•Plug in the charger.
•At the contacts on the back of the radio, or if charging just the battery, at the
battery contacts:
•Position the charger with the hook on the LED end of the charger placed over
the larger slot.
•Snap the hook on the cord end into the smaller slot.
Note: If you notice the LED flashing red for more than a minute while clamping
the charger onto the charger adapter cover, the battery is faulty and must
be replaced.
•When the LED turns solid green, the battery is fully charged.
Note: When charging the battery by itself, remove the charger from the charger
adapter cover before removing the battery.

Getting Started
7
PRELIMINARY
CommPort™ Charging Dock
(Included with Optional Accessory, part number 56319)
The CommPort™ charging dock provides drop-in charging convenience. The
charging dock can be mounted or placed on any flat surface (such as a wall or
workbench) and turns your radio into a stationary intercom while keeping it charged
and ready for any adventure.
• To mount the charging dock:
• Wrap the power cord under the charging dock.
Use the cutouts to hold the cord in place.
• Attach using two #6 x ¾” screws appropriate for
the mounting surface.
Cutouts

Getting Started
8
•
• Position the charger with the hook on the
LED end over the left slot.
• Snap the hook on the cord end into the
right slot, clamping the charger onto the
charging dock contacts
• Plug in the charger.
• Place the radio, or the NiMH battery in the
charger adapter cover, into the CommPort
charging dock.
• When the LED turns solid green, the
battery is fully charged.

Getting Started
9
PRELIMINARY
Charging Status
The LED charger indicates charging status when the charger is connected to the
radio, the NiMH battery, or the CommPort™ charging dock.
Color Charging Status and
Description
Charging Level
Complete
Solid Red Rapid charging Up to 90%
Flashing Green Top-off charging 90% to 100%
Solid Green Charging complete 100%
Flashing Red
Battery faulty.
If flashing red persists for more than
one minute, the battery is faulty and
should be replaced.
-
Flashing Yellow
Standby
Battery waiting to charge.
Temperature out of range for charging;
must be between 5
o
to 40
o
C or 41
o
to 104
o
F
-

Getting Started
10
Basic Operation of Your Radio
Use
|
to --
• Tur n power
on/off
Use
~
to --
• Scroll through
mode selections
• Return to two-way mode
(when held down)
Use
‰
to --
• Transmit call tone
• Start and stop
stopwatch
Microphone --
Use
x and z
to --
• Change the volume
• Scroll through and select
settings
Use
y
to --
• Scroll through menus
• Lock the keypad (when
held down and not in a
menu)
• Exit the menu (when held
down while in a menu)
Use
{
to --
• Talk on the radio
• Save a setting
Speaker --

Belt Clip
11
PRELIMINARY
Belt Clip
Check out the Accessory Brochure for other cool stuff available from Motorola.
• Squeeze the top and bottom of the clip to attach
or detach the clip from the radio.
Note: The belt clip holds the radio while being
worn on your belt. It was designed for your
convenience and is not meant to secure
your radio under all circumstances.
NiMH Battery Charging Contacts
• When using audio accessories with your radio,
Motorola recommends that the volume level be
kept at a comfortable listening level.
Accessory Connector
• For audio accessories, such as speaker/
microphone and flexible ear receiver.
Note: Connector(s) shown with the cover plug in
place. Both connectors cannot be used at
the same time.

Belt Clip
12
Using your radio is easier than
catching a wave!
Turning On Your Radio
Press To Display Then
|
The radio beeps and
|
flashes
every three seconds.

Belt Clip
13
PRELIMINARY
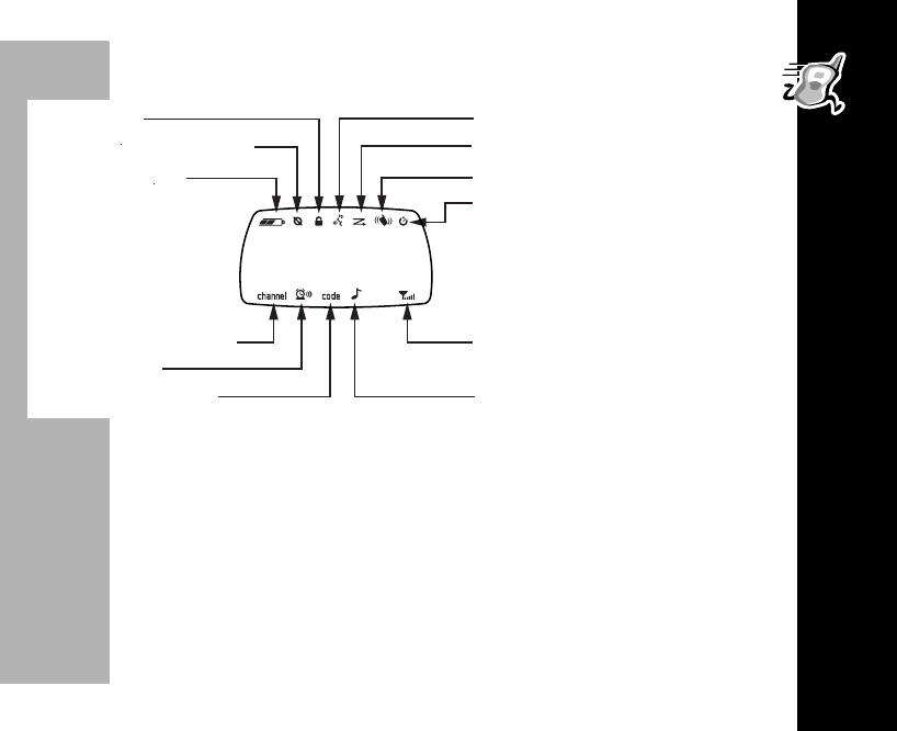
Your Radio’s Display
Turning Off Your Radio
To turn off your radio, press and hold | until the radio beeps and the display
goes blank.
Modes
Your radio can transmit and receive in all modes. The T6410 standard modes are:
TWO WAY, TIME, STPWATCH, and SETTINGS.
Lock Set
Eavesdrop Reducer
Battery Meter
Channel Indicator
Alarm On
Code Indicator
VOX On
Channel Scan On
VibraCall® Alert On
Automatic Power Off
Channel In Use
Ring Alert
MOTOROLA

Backlight
14
Key Sequence
Almost everything you can do with your radio is done using the same basic key
sequence! Use your radio’s mode and menu screens to select options and set
features the way you want them. All the features that work using this key
sequence are described on the following pages.
Backlight
Being in the dark is never a problem. Your radio has a backlight that
turns on automatically any time you press a button, except { and
‰
. The backlight turns off when you’re talking on the radio and turns
itself off automatically after five seconds.
Press To Display Then Press
~
the mode you want
y
to display the associated menus
y
the menu you want
x
or
z
to select the menu
x
or
z
the setting you want
{
or wait ten seconds to save the setting or
press and hold
y

Talk in g
15
PRELIMINARY
Talking
Before You Can Talk
Have you ever tried to talk to someone who’s on a “different
wavelength?” It’s not easy, is it? Well, you can’t talk with someone
else on your two-way radio unless you ARE BOTH on the same
channel and using the same interference eliminator code*. The
interference eliminator codes help minimize interference by providing
you with a choice of code combinations.
The channel is the radio frequency wave your radio uses to transmit.
*The interference eliminator code filters out static, noise, and
unwanted messages. Refer to the Frequency and Code Charts
beginning on page 34 for channel and code choices.
Your T6410 two-way radio has 15 channels:
Channel Numbers Description Transmit Power
Channels 1-7 GMRS Interstitial 1-7
also FRS 1-7 1 watt
Channels 8-15 GMRS Primary 1-8 1 watt
24

Talkin g
16
Setting the Channel
Remember that basic key sequence? Use it now!
To set the channel, select the TWO WAY mode and the SET CHAN menu.
Setting the Code
To set the code, select the TWO WAY mode and the SET CODE menu.
Your radio can save a specific code for each channel. Set the channel and code
and while operating, press y and then scroll between selected channel and
code settings.
Your radio displays
p
whenever the channel frequency
is in use. Keep scrolling until you get a clear one.
Channel Frequency in Use
b e f g h i
1 6
k lmnop

Talk ing
17
PRELIMINARY
Radio Volume
Can we talk yet?
Sure, but you should adjust the volume first. Press x or z until it’s just
right. If you want to, sound your call tone by pressing ‰.
To Talk
Press and hold { and talk two-to-three inches away from the microphone. When
you’re finished, just let { go. While transmitting, | glows red.
Talking Range
Optimal Range
Flat, open areas
Medium Range
Buildings or trees
Minimal Range
Dense foliage or mountains

Talkin g
18
Using Accessories
Make sure the radio is turned off before plugging audio accessories into the
accessory port. Before you place an accessory on your head or in your ear, turn
the volume down. After placing the accessory on your head or in your ear, adjust
the volume by pressing x to z.
Signal Strength Indicator
Note: Obstacles that block the signal path may affect the signal strength
indicator function.
The signal strength indicator can help you determine when
a radio is moving out of range. It is a number displayed
when you’re receiving on the same channel and code as
another transmitting radio and it indicates the relative signal
strength of the transmitting radio:
1
is weakest (usually
farthest away) and
6
is strongest (usually closest).
Signal Strength
b e f g h i
2 1 6
k lmnop
Signal Strength Indicator

Talk ing
19
PRELIMINARY
Call Tone and Call Display
Don’t you hate it when you miss a call?
I mean it could be someone really important.
A call you need to take right away.
Or worse, someone you’re trying to reach may not know that you’ve
called because their surroundings are too noisy.
Your radio can transmit ten different call tones. To set your call tone, select the
TWO WAY mode and the SET CALL menu.The radio plays a sample of each tone as
you scroll through them. To use your call tone, just press ‰ to transmit it to others.
You can always tell if someone using a T6000-Series radio
is trying to reach you when your radio displays the call
received screen.
b e f g h i
CALLRCVD
k lmnop

Alerts
20
Alerts
You can determine how your radio will alert you when you’re receiving: vibrate,
ring, or both. Your radio will notify you with your selected alert if 30 seconds have
passed since your last transmission or incoming call.
VibraCall® Alert
Your radio features VibraCall® alert, a vibrating alert to notify you of two-way radio
reception in noisy environments.
To set VibraCall® alert, select the SETTINGS mode and the SET VIB menu.
OFF -- your radio doesn’t sound an alert except for the audio reception when
receiving.
VIB ON
--
your radio
VIBRATES to alert you.
RING
--
your radio RINGS
your call tone when receiving.
VIB+RING
-- your radio vibrates and rings your call tone when receiving.

Keeping Time
21
PRELIMINARY
Keeping Time
Your radio has several features to help you keep track of time: stopwatch, alarm,
and the clock display can be set as your standby screen.
Setting the Time
Setting the time is easy! Use the basic key sequence to select the TIME mode and
the SET TIME menu, then ...
.
.
Setting the Clock Display
To display the clock, select the TIME mode and the SET DISP menu.
If you choose to display the clock, the time screen becomes your two-way radio’s
standby screen. It appears whenever the radio is on and nothing else is happening.
Press To Display Then Press
x
and
z
to set hours and
minutes
y
to move between hours
and minutes
b e f g h i
3:00 PM
k lmnop

Keeping Time
22
Setting the Alarm
To set the time the alarm will sound, select
the TIME mode and the ALARMTME
menu,
and set the alarm time the same way you set the clock time.
The alarm volume is the same as the radio volume, so make sure
it’s loud enough.
To set the alarm, select the TIME mode and the SET ALARM menu. Press x
and
z
to select
ALARM ON
(or
ALARM OFF
).
Turning Off the Alarm
When the alarm rings and lflashes, turn it off by pressing any button. If you don’t
turn off the alarm, it rings and lflashes every ten seconds for up to one minute.
If your radio is turned off, it turns on automatically at the same time every day when
the alarm sounds. And, the radio stays on if you don’t turn off the alarm. So turn it off
and save your batteries!
“I’m all shook up.”
Your alarm will now sound
your call tone at the set
time every day.
Alarm Turned On
b e f g h i
2 1
k lmnop
Alarm On Indicator

Keeping Time
23
PRELIMINARY
Stopwatch
If you’re running laps, or just feel like you are, you can use the stopwatch to
time yourself.
Your stopwatch has a lap timer function too. While the stopwatch is running, press
y to obtain the lap time. Press y again to switch back to stopwatch.
Note: If you turn off the radio or take it out of stopwatch mode, the stopwatch
time resets.
Press To Display Then Press
~
until
STPWATCH
appears
‰
to start or stop
timing
y
to reset
stopwatch when it
is stopped
b e f ggh i
STPWATCH
k lmnop
b e f ggh i
00:00:00
k lmnop
b e f ggh i
00:00:45
k lmnop
b e f ggh i
05:30:00
k lmnop

Hands-Free Use (VOX)
24
Hands-Free Use (VOX)
LOOK, NO HANDS!!
Your radio has built-in Voice Operated Transmission (VOX),
which allows you to transmit “hands-free” just by talking or using
VOX accessories. After VOX has been set and turned on, you
can use it anytime you want your hands free for other things.
To set VOX, select the SETTINGS mode and the SET VOX menu,
select VOX ON. When VOX is set to ON, your display shows g.
To turn on VOX, quickly press and release { and g will begin to flash. Your radio
will now transmit every time you talk. Press { to turn off VOX and return to the
regular way of transmitting. The gwill stop flashing. To reset VOX use, select
VOX OFF.
The VOX sensitivity level allows you to compensate for background noise. This
minimizes the chance of unintended noises triggering a transmission.
To set the VOX sensitivity level, select the SETTINGS mode and the SET SENS
menu, then select high (HI) for quiet environments, medium (MED), or low (LO) for
noisy environments. VOX MED is recommended for most situations, although you
may need to experiment until you get the right setting.
When you connect a VOX accessory, the radio will automatically set to VOX ON and
g will begin to flash, indicating that the radio is ready to transmit each time you talk.
When you transmit using a VOX headset, you’ll hear yourself talking through the
accessory speaker. This feature lets you know VOX is working.
24

Privacy
25
PRELIMINARY
Privacy
Eavesdrop Reducer
Just between you and me, there are many things we need to keep
under wraps ...
Your radio has the Eavesdrop Reducer feature, a scramble code that
makes your transmissions sound garbled to anyone listening. It
doesn’t guarantee secrecy, but it adds an extra layer of privacy. Don’t
forget -- all the radios have to be set to the same scramble code for
the transmissions to be clear.
To set the scramble code, select the TWO WAY mode and the SETSCRAM menu, then
select code
SCRM
1
,
SCRM 2
or
SCRM 3. Your display will now show e. To turn
scramble code off, select SCRM OFF.

Privacy
26
QuieT6000™
The QuieT6000™ function helps ensure uninterrupted communication between
Motorola Talkabout T6000-series radios - it helps to prevent you from hearing
transmissions from anything other than these radios. If you and your companions
use only the Motorola Talkabout T6000-series radios with QuieT6000 on, you’ll
minimize the chance of being interrupted by others (but they can hear you).
To turn the QuieT6000 function on or off, select the SETTINGS mode and the
SETQUIET menu. All the radios have to be set to QUIET ON to avoid interruptions.
You need to transmit a call tone before talking, other radios on your channel and
code can then receive and transmit until 30 seconds of inactivity occurs which resets
the QuieT6000 function. * is displayed in the signal strength area of the two-way
mode display to indicate that the QuieT6000 function is on, and it flashes while on a
call with another Motorola Talkabout T6000-series radio.

Advanced Two-Way
27
PRELIMINARY
Advanced Two-Way
Lock
Lock only locks ysettings. You can turn off the menu lock by pressing yfor three
seconds again. f disappears from your display when it’s turned off.
LockPlus
The LockPlus feature locks all the buttons except |, ‰ and {. Meaning that you
can only turn the two-way radio on and off and transmit.
Turn on the LockPlus feature by pressing yfor six seconds, the display will show
a flashing f. You can turn off the LockPlus feature by pressing y for six seconds
once again.
You can make sure your menu settings
won’t be changed accidentally.
Just turn on the menu lock by pressing
yfor three seconds. Now you’ll see a fon
the display like this--
Locked Screen
b e f g h i
2 1 .
k lmnop

Advanced Two-Way
28
Channel Scanning
By using SCAN, you can monitor channels and codes for
transmissions and lock in on the one that interests you.You don’t
have to set a new channel or code, the radio just resets itself
temporarily to that channel and code and you can start talking.
However, if no transmissions take place for five seconds, scanning
resumes.
After you turn on SCAN, your radio scans channels and codes until it finds an active
one and locks on to it. If you do not begin talking or no one else transmits within a
short time, it will resume scanning.
If you want to scan channel frequencies without interference eliminator codes,
change your code to 0.
Turning on Channel Scanning
To set channel scanning, select the TWO WAY mode and the SET SCAN menu.
Your channel/code screen displays
h
and scrolls through channels when scanning is
turned on.

Advanced Two-Way
29
PRELIMINARY
Scan List
You can select which channels are to be scanned by putting them in a list. To set
your scan list after you turn on SCAN, select the TWO WAY mode and the SCANLIST
menu. Your radio displays IN or OUT and a channel number. Use x to change the
IN or OUT setting and z to scroll to the next channel. Select IN to add the channel
to your scan list, if you don’t wish to scan a certain channel select OUT.
Note: To scan channel 15, you must turn this channels to ‘ON’ in
your scan list.
Talk Confirmation Tone
Whenever you turn on the talk confirmation tone feature, your two-way
radio transmits a unique tone when you finish transmitting. It’s like saying
“Roger” or ”Over” and lets others know when to begin talking.
To set this feature, select the SETTINGS mode and the SETROGER menu.
Button Beeps
The button beeps feature allows you to control whether the radio beeps every time
you press a button. Turn it off if you want quiet radio operation. To set the button
beeps feature, select the SETTINGS mode and the SETBEEPS menu. To turn off the
button beeps feature, select BEEPSOFF; to turn on the button beeps feature, select
BEEPS ON. For a shortcut method of turning off the button beeps feature, press and
hold x when turning on the radio.
Call Tones are not heard on the transmitting radio when button beeps are off.

Advanced Two-Way
30
Automatic Power Off
You can program your radio to turn itself off after a certain period of inactivity.
This helps save battery life.
To set the automatic power off feature, select the SETTINGS mode and the
SETPWRDWN menu. Choose the number of hours HOURS 1 -- 8, after which, power
shuts off. Choose HOURS -- to turn off the automatic power off feature. jdisplays
on the screen when the automatic power off feature is set.
Monitor
Using the monitor feature helps to improve the reception of your radio if you’re
frequently almost out of range. It also allows you to listen to a channel frequency
without codes (carrier squelch) to tell whether it’s currently in use. To use the
monitor, select the TWO WAY mode and the SET MON menu.
Your channel and code screen will look like this.
You ’ll hear static if the channel frequency is unused.
Changing from two-way mode will turn monitor off.
Monitor On
b e f g h i
2 MON 1
k lmno p

Advanced Two-Way
31
PRELIMINARY
Reset
You can reset your menu settings to the default settings by turning your radio off and
then pressing |, {, and y at the same time.
Setting the Battery Type
The SET BATT feature allows the battery meter to recognize and properly display
the power usage for either alkaline or aftermarket rechargeable single-cell nickel
cadmium (NiCd) batteries. To set the battery type feature, select the SETTINGS
mode and then SET BATT. Press x or z until your choice of ALKALINE or
RECYCLE appears, then press { to set.

Use and Care
32
Use and Care
If the radio gets wet...
Use a soft cloth moistened with
soap and water to clean the exterior. Do not immerse
in water. Do not use alcohol or
cleaning solutions.
Turn it off and
remove batteries. Dry with
soft cloth. Do not use until
completely dry.
glub

Use and Care
33
PRELIMINARY
Contact Information
Repairs Warranty Questions
1-800-353-2729 (U.S.) 1-800-739-7834 (TTY)
1-800-461-4575 (Canada)
On the web, please refer to the Two-Way Radio section of
www.motorola.com/store
Warranty

Frequency and Code Charts
34
Frequency and Code Charts
The charts on these pages provide frequency and code compatibility information.
These charts are useful when using Motorola Talkabout two-way radios with
other two-way radios.
T6410 Frequency Chart
Channel
Display
Talkabout
Distance
Channel
Channel
Type
Frequency
(MHz)
Power
(Watts)
1 1 GMRS/FRS 462.5625 1
2 2 GMRS/FRS 462.5875 1
3 3 GMRS/FRS 462.6125 1
4 4 GMRS/FRS 462.6375 1
5 5 GMRS/FRS 462.6625 1
6 6 GMRS/FRS 462.6875 1
7 7 GMRS/FRS 462.7125 1

Frequency and Code Charts
35
PRELIMINARY
T6410 Frequency Chart
Channel
Display
Talkabout
Distance
Channel
Channel
Type
Frequency
(MHz)
Power
(Watts)
8 GMRS 462.5500 1
9 A GMRS 462.5750 1
10 GMRS 462.6000 1
11 B GMRS 462.6250 1
12 GMRS 462.6500 1
13 C GMRS 462.6750 1
14 GMRS 462.7000 1
15 GMRS 462.7250 1

Frequency and Code Charts
36
Carrier squelch (0) disables interference eliminator codes. The interference eliminator
codes help minimize interference by providing you with a choice of code combinations.
This allows you to monitor all activity on the channel you are using.
Interference Eliminator Codes
Talkabout Code Hz Freq Talkabout Code Hz Freq Talkabout Code Hz Freq
1 67.0 14 107.2 27 167.9
2 71.9 15 110.9 28 173.8
3 74.4 16 114.8 29 179.9
4 77.0 17 118.8 30 186.2
5 79.7 18 123.0 31 192.8
6 82.5 19 127.3 32 203.5
7 85.4 20 131.8 33 210.7
8 88.5 21 136.5 34 218.1
9 91.5 22 141.3 35 225.7
10 94.8 23 146.2 36 233.6
11 97.4 24 151.4 37 241.8
12 100.0 25 156.7 38 250.3
13 103.5 26 162.2

Troubleshooting
37
PRELIMINARY
Troubleshooting
No Power Reposition or replace alkaline batteries.
Recharge or replace NiMH battery.
Message not transmitted Make sure
{
is completely pressed as you transmit.
Reposition, replace, or recharge batteries.
Message not received
Confirm radios have the same channel and interference
eliminator code settings.
Make sure
{
is not being pressed.
Reposition, replace, or recharge batteries.
QuieT6000 feature is on, transmit call tone before talking.
Obstructions and operating indoors, or in vehicles, may
interfere -- change location.

Troubleshooting
38
Others hear you but you
can’t hear them
If others are using FRS radios, move closer together.
Hearing other noises or
conversation on a channel
Confirm interference eliminator code is set.
Shared channel or interference eliminator code may be in
use, try another.
Message scrambled Eavesdrop
Reducer
scramble code is on or setting
doesn’t match other radios; all radios must use the same
scramble code.
Limited talk range
Steel and/or concrete structures, heavy foliage, use in
buildings or vehicles decrease range. Check for clear line
of sight to improve transmission.
Wearing radio close to body such as in a pocket or on a
belt decreases range. Change location of radio.
Heavy static or interference
Radios are too close, they must be at least five feet apart.
Radios are too far apart or obstacles interfering with
transmission.

Troubleshooting
39
PRELIMINARY
Channel and/or code locked Make sure radio is unlocked. See page 27.
Low batteries Replace alkaline batteries. Recharge or replace NiMH
battery. Extreme operating temperatures affect battery life.
Charger LED double flashing
Charger not properly positioned. Reposition charger and
ensure it is firmly clamped to the radio, battery, or charging
dock.
Battery power is very low; battery is charging up slowly
before it starts to quick charge.
Cannot activate VOX Feature not set and on. See page 24.

Motorola Limited Warranty
40
Motorola Limited Warranty
I. What this Warranty Covers
•Products. Defects in materials and workmanship in wireless cellular telephones,
pagers, and/or two-way radios, and certain accessories that are sold with them,
such as the battery, battery charger and holster manufactured and/or sold by
Motorola (Products).
•Batteries. Defects in materials and workmanship in batteries that are
manufactured by Motorola and/or sold with Products are covered by this
warranty only if the fully-charged capacity falls below 80% of rated capacity or
they leak.
•Software. Physical defects in the media that tangibly embodies each copy of any
software supplied with the Products.
II. What the Period of Coverage Is
From the date the Products are purchased by the first end-user:
•Products. The warranty is for one year. Exception: The warranty for Spirit GT
series and Talkabout series two-way radio accessories is for 90 days.
•Software. The warranty is for 90 days.
•Repairs / Replacements. The warranty is for the balance of the original warranty
or for 90 days from the date you receive it, whichever is longer.
III. Who is Covered
This warranty extends to the first end-user purchaser, only.

Motorola Limited Warranty
41
PRELIMINARY
IV. What We Will Do to Correct Warranty Problems
At no charge to you, we have the option to repair or replace the Products or software
that do not conform to the warranty, or to refund the Products’ purchase price. We
may use functionally equivalent reconditioned/refurbished/pre-owned or new
Products or parts. No software updates are provided.
V. How to Get Warranty Service
Please call:
USA Canada
Cellular 1-800-331-6456 All Products 1-800-461-4575
Paging 1-800-548-9954 TTY 1-888-390-6456
(Text Telephone)
Two-Way 1-800-353-2729
TTY 1-888-390-6456
(Text Telephone)

Motorola Limited Warranty
42
You will receive instructions on how to ship the Products to Motorola. You must ship
the Products to us with freight, duties and insurance prepaid. Along with the
Products you must include: (a) a copy of your receipt, bill of sale or other
comparable proof of purchase; (b) a written description of the problem; (c) the name
of your service provider (if this Product requires subscription service); (d) the name
and location of the installation facility (if applicable) and, most importantly; (e) your
address and telephone number. If requested, you must also return all detachable
parts such as antennas, batteries and chargers. RETAIN YOUR ORIGINAL PROOF
OF PURCHASE.
We will ship repaired or replacement Products at our expense for the freight and
insurance, but at your expense for any duties. If additional information is needed,
please contact us at the telephone number listed above.
VI. What This Warranty Does Not Cover
•Products that are operated in combination with ancillary or peripheral equipment
or software not furnished by Motorola for use with the Products (“ancillary
equipment”), or any damage to the Products or ancillary equipment as a result
of such use. Among other things, “ancillary equipment” includes batteries,
chargers, adaptors, and power supplies not manufactured or supplied by
Motorola. Any of these voids the warranty.
•Someone other than Motorola (or its authorized service centers) tests, adjusts,
installs, maintains, alters, modifies or services the Products in any way. Any of
these voids the warranty.

Motorola Limited Warranty
43
PRELIMINARY
•Rechargeable batteries that: (a) are charged by other than the Motorola-
approved battery charger specified for charging such batteries; (b) have any
broken seals or show evidence of tampering; (c) are used in equipment other
than the Product for which they are specified; or (d) are charged and stored at
temperatures greater than 60 degrees centigrade. Any of these voids the
warranty.
•Products that have: (a) serial numbers or date tags that have been removed,
altered or obliterated; (b) board serial numbers that do not match each other, or
board serial numbers that do not match the housing; or (c) nonconforming or
non-Motorola housings or parts. Any of these voids the warranty.
•Defects or damage that result from: (a) use of the Products in a manner that is
not normal or customary; (b) improper operation or misuse; (c) accident or
neglect such as dropping the Products onto hard surfaces; (d) contact with
water, rain, extreme humidity or heavy perspiration; (e) contact with sand, dirt or
the like; or (f) contact with extreme heat, or spills of food or liquid.
•Physical damage to the surface of the Products, including scratches, cracks or
other damage to a display screen, lens or other externally exposed parts.
•Failure of Products that is due primarily to any communication service or signal
you may subscribe to or use with the Products.
•Coil cords that are stretched or that have any broken modular tabs.
•Products that are leased.

Motorola Limited Warranty
44
Flat-rate repair rates may apply to Products not covered by this warranty. To obtain
information about Products needing repairs that are not covered by this warranty,
please call the telephone number previously listed. We will provide information on
repair availability, rates, methods of payment, where to send the Products, etc.
VII. Some Other Limitations
This is Motorola’s complete warranty for the Products, and states your
exclusive remedies. This warranty is given in lieu of all other express
warranties. Implied warranties, including without limitation, the implied
warranties of merchantability and fitness for a particular purpose, are given
only if specifically required by applicable law. Otherwise, they are specifically
excluded.
No warranty is made as to coverage, availability, or grade of service provided
by the Products, whether through a service provider or otherwise.
No warranty is made that the software will meet your requirements or will
work in combination with any hardware or applications software products
provided by third parties, that the operation of the software products will be
uninterrupted or error free, or that all defects in the software products will be
corrected.

Motorola Limited Warranty
45
PRELIMINARY
In no event shall Motorola be liable, whether in contract or tort (including
negligence) for damages in excess of the purchase price of the Product, or for
any indirect, incidental, special or consequential damages of any kind, or loss
of revenue or profits, loss of business, loss of information or data, or other
financial loss arising out of or in connection with the ability or inability to use
the Products, to the full extent these damages may be disclaimed by law.
VIII. Patent and Software Provisions
At Motorola’s expense, we will defend you, and pay costs and damages that may be
finally awarded against you, to the extent that a lawsuit is based on a claim that the
Products directly infringe a United States patent. Our obligation is conditioned on:
(a) you notifying us promptly in writing when you receive notice of the claim; (b) you
giving us sole control of the defense of the suit and all negotiations for its settlement
or compromise; and (c) should the Products become, or in Motorola's opinion be
likely to become, the subject of a claim of infringement of a United States patent,
you permit us, at our option and expense, either to: procure for you the right to
continue using the Products; replace or modify them so that they become non-
infringing; or grant you a credit for such Products, as depreciated, and accept their
return. The depreciation will be an equal amount per year over the lifetime of the
Products, as established by Motorola.

Motorola Limited Warranty
46
Motorola will have no liability to you with respect to any claim of patent infringement
that is based upon the combination of the Products or parts furnished under this
limited warranty with ancillary equipment, as defined in VI., above.
This is Motorola’s entire liability with respect to infringement of patents by the
Products.
Laws in the United States and other countries preserve for Motorola and other third
party software providers certain exclusive rights for copyrighted software, such as
the exclusive rights to reproduce in copies and distribute copies of such software.
The software may be copied into, used in and redistributed with only those Products
that are associated with such software. No other use, including without limitation,
disassembly or reverse engineering of such software or exercise of exclusive rights
in such software is permitted.
IX. State Law and Other Jurisdiction Rights
Some states and other jurisdictions do not allow the exclusion or limitation of
incidental or consequential damages, or limitation on the length of an implied
warranty, so the above limitations or exclusions may not apply to you.
This warranty gives you specific legal rights, and you may also have other rights,
which vary from jurisdiction to jurisdiction.

Motorola Limited Warranty
47
PRELIMINARY
To obtain information on Motorola Personal Communications Products, including
warranty service, accessories and optional Extended Warranties on selected
Products, please call:
To correspond with Motorola about the Products, please write us at
http://www.motorola.com/talkabout or at:
In the USA: In Canada:
Motorola, Inc. Motorola Canada Limited
600 North U.S. Highway 45 5875 Whittle Road
Libertyville, IL 60048 Mississauga, ON L4Z 2H4
USA Canada
Cellular 1-800-331-6456 All Products 1-800-461-4575
Paging 1-800-548-9954 TTY 1-888-390-6456
(Text Telephone)
Two-Way 1-800-353-2729
TTY 1-888-390-6456
(Text Telephone)

Motorola® Talkabout® T6400-Series
Radio Quick Reference Card:
Icons:
b
Battery meter
e
Eavesdrop Reducer on
f
Lock set
g
VOX on
h
Channel scan on
i
VibraCall
®
alert on
k
One of 15 channels
l
Alarm on
m
One of 38 codes
n
Ring alert
p
Channel in use
j
Automatic power off

Standard Features
STPWATCH
TWO WAY TIME SETTINGS
SET CHAN SET TIME SETQUIET
SET CODE SETALARM SET VIB
SETSCRAM ALARMTME SETROGER
SET CALL SET DISP SETWRDN
SET MON SETBEEPS
SET SCAN SET VOX
SCANLIST
Buttons
|•Turn power on/off {•Talk on the radio
•Save a setting
~
•Scroll through mode
selections
•Return to two-way mode
(when held down while in
a menu)
y
•Scroll through menus
•Lock the keypad (when
held down and not in a
menu)
‰•Transmit call tone
•Start and stop stopwatch
x
or
z
•Change the volume
•Scroll through and
select settings
Modes
Menus
Software Copyright Notice
The Motorola products described in this manual may include copyrighted Motorola and
third party software stored in semiconductor memories or other media. Laws in the
United States and other countries preserve for Motorola and third party software
providers certain exclusive rights for copyrighted software, such as the exclusive rights
to distribute or reproduce the copyrighted software. Accordingly, any copyrighted
software contained in the Motorola products may not be modified, reverse-engineered,
distributed, or reproduced in any manner to the extent allowed by law. Furthermore, the
purchase of the Motorola products shall not be deemed to grant either directly or by
implication, estoppel, or otherwise, any license under the copyrights, patents, or patent
applications of Motorola or any third party software provider, except for the normal,
non-exclusive, royalty-free license to use that arises by operation of law in the sale of a
product.
Patent Notice
This product is covered by one or more of the following United States patents.
5896277 5894292 5864752 5699006 5742484 D408396 D399821 D387758
D389158 5894592 5893027 5789098 5734975 5861850 D395882 D383745
D389827 D389139 5929825 5926514 5953640 6071640 D413022 D416252
D416893
Export Law Assurances
EXPORT LAW ASSURANCES: This product is controlled under the export regulations
of the United States of America and Canada. The Governments of the United States of
America and Canada may restrict the exportation or re-exportation of this product to
certain destinations. For further information contact the U.S. Department of Commerce
or the Canadian Department of Foreign Affairs and International Trade.


• Up to 5-mile range
*Under ideal terrain and
conditions.
•,
GMRS
channels feature increased power for
longer range;
. 38 interference eliminator
codes per channel help minimize
interference from other groups.
• Motorola Quality
Shock/drop/temperature tested to
meet Motorola's High standards.
• Digital Audio Processing
Provides crisper audio quality
• 1-Year Limited Warranty
For details, call 1-800-353-2729
• Illuminated Display - Easy to read
Voice compression technology
for better sound at longer
distances.
• Helical Antenna
Helps maximize talk range
• Talk Hands-Free (VOX/iVOX)
Advanced voice activation lets
you talk hands-free.
• VibraCall® Alert
Vibrate alert, perfect privacy to
signal an incoming call
• Eavesdrop Reducer
Helps enhance privacy.
• QuieT6000TM
Helps reduce outside group
disturbance/ring tones/conversation
• Built-in Clock, Alarm, Stopwatch
Features work when the radio is off
• Signal Strength Indicator
Visual indicator lets you know when
other radios are heading out of range
while you're communicating
• Batteries (not included)
Requires only 3 AA alkaline batteries
or 1 NiMH rechargeable battery
• "Roger" Beep
Signals you're done talking
T6410 Radio Specification Chart
Transmit Powr
Receiver Sensitivity
Audio Output
Receiver Technology
1 W GMRS(typical)
0.18uV
500 mW
Digital Direct Conversion - DZIF
• Accessories for T6410 series - Convenient headphones, some with hands-free talk capabilities, mesh and
waterproof carry cases, and rechargeable battery packs available from your retailer or www.motorola.com
MOTOROLA, the Stylized M Logo, TALKABOUT, and all other trademarks indicated as such herein are trademarks of
Motorola, Inc. ® Reg. U.S. Pat. & Tm. Off. All other product or service names are the property of their respective
owners. © 2001 Motorola, Inc. All rights reserved. Printed in the U.S.A.
FCC GMRS
License required.
@T6400@
Motorola
®
Talkabout
®
T6410
Proof of Purchase
PWARNING CHOKING HAZARD
SMALL PARTS
Not for children under 3 years.
This product is not intended to be used
as a toy or plaything.