Motorola Radio Ht1250 Users Manual 00c_06Z54
HT Series/HT750 HT1250 HT1550 MTX850 MTX1250 MTX8250 MTX9250 Basic service manual 6880906Z54-D HT750 HT1250 HT1550 MTX850 MTX1250 MTX8250 MTX9250 Basic service manual 6880906Z54-D
Motorola Radio HT750 ht1550-basic-service-manual
MTX850 to the manual 2571885b-5c52-46ed-b5e6-f61585298ad6
MOTOROLA--HT-1550XLS-Service Manual MOTOROLA--HT-1550XLS-Service Manual
2015-01-23
: Motorola Motorola-Motorola-Radio-Ht1250-Users-Manual-272081 motorola-motorola-radio-ht1250-users-manual-272081 motorola pdf
Open the PDF directly: View PDF
.
Page Count: 96
- Foreword
- Table of Contents
- Foreword ii
- List of Figures ix
- List of Tables xi
- Introduction 1-1
- Intrinsically Safe Radio Information 2-1
- Maintenance 3-1
- Transceiver Performance Testing 4-1
- Radio Tuning, Programming, Cloning, Lowband Antenna Cutting Procedure, PassPort Tone Options, and...
- Power Up Self-Test 6-1
- Accessories 7-1
- Model Chart and Test Specifications 8-1
- Glossary Glossary-1
- Foreword ii
- List of Figures
- List of Tables
- Chapter 1
- Introduction
- Chapter 2
- Intrinsically Safe Radio Information
- Chapter 3
- Maintenance
- 3.1 Introduction
- 3.2 Preventive Maintenance
- 3.3 Safe Handling of CMOS and LDMOS Devices
- 3.4 Repair Procedures and Techniques — General
- 3.5 Disassembling and Reassembling the Radio — General
- 3.6 Detailed Radio Disassembly
- 3.7 Detailed Radio Reassembly
- 3.7.1 Control Top Reassembly
- 3.7.2 PTT Reassembly
- 3.7.3 Speaker, Microphone, and Universal Connector Flex Reassembly
- 3.7.4 Keypad, Display, and Keypad/PassPort/Option Board Reassembly
- 3.7.5 Chassis Assembly Reassembly
- 3.7.6 Chassis and Front Cover Reassembly
- 3.7.7 DTMF Retrofit Kit Procedure (Optional Upgrade Procedure)
- 3.7.8 Option Board Installation
- 3.8 HT750 Radio Exploded Mechanical View and Parts List
- 3.8.1 HT750 Exploded View
- 3.8.2 HT750 Exploded View Parts List
- 3.8.3 HT1250 and HT1250•LS Exploded View
- 3.8.4 HT1250 and HT1250•LS Parts List
- 3.8.5 HT1250•LS+ Exploded View
- 3.8.6 HT1250•LS+ Exploded View Parts List
- 3.8.7 MTX850 Exploded View
- 3.8.8 MTX850 Exploded View Parts List
- 3.8.9 MTX850•LS Exploded View
- 3.8.10 MTX850•LS Exploded View Parts List
- 3.8.11 MTX8250 Exploded View
- 3.8.12 MTX8250 Exploded View Parts List
- 3.8.13 MTX8250•LS Exploded View
- 3.8.14 MTX8250•LS Exploded View Parts List
- 3.8.15 HT1550•XLS Exploded View
- 3.8.16 HT1550•XLS Exploded View Parts List
- 3.8.17 MTX950 Exploded View
- 3.8.18 MTX950 Exploded View Parts List
- 3.8.19 MTX9250 Exploded View
- 3.8.20 MTX9250 Exploded View Parts List
- 3.9 Service Aids
- 3.10 Test Equipment
- 3.11 Configuring and Wiring the Programming/Test Cable
- Chapter 4
- Transceiver Performance Testing
- Chapter 5
- Radio Tuning, Programming, Cloning, Lowband Antenna Cutting Procedure, PassPort Tone Options, and...
- Chapter 6
- Power Up Self-Test
- Chapter 7
- Accessories
- 7.1 HT750/HT1250/HT1250•LS/HT1250•LS+/HT1550•XLS/MTX850/ MTX950/MTX850•LS/MTX8250/MTX9250/MTX8250...
- 7.1.1 Antennas
- 7.1.2 Carrying Accessories
- 7.1.3 Carry Cases
- 7.1.4 Chargers
- 7.1.5 Vehicular Accessories
- 7.1.6 Batteries
- 7.1.7 Adapters
- 7.1.8 Miscellaneous
- 7.1.9 Service Aids
- 7.1.10 Audio Accessories
- 7.1.11 Option Boards* (All option boards below are not compatible with HT1550•XLS)
- 7.1.12 Remote Speaker Microphones
- 7.1.13 Manuals
- 7.1.14 Retrofit Front Cover Kits
- 7.1 HT750/HT1250/HT1250•LS/HT1250•LS+/HT1550•XLS/MTX850/ MTX950/MTX850•LS/MTX8250/MTX9250/MTX8250...
- Chapter 8
- Model Chart and Test Specifications
- 8.1 UHF 403–470 MHz (Conventional)
- 8.2 UHF 450–512 MHz (Conventional)
- 8.3 UHF 403–470 MHz (LTR and PassPort)
- 8.4 UHF 450–512 MHz (LTR and PassPort)
- 8.5 UHF 403–470 MHz (Conventional/LTR)
- 8.6 UHF 450–512 MHz (Conventional/LTR)
- 8.7 VHF 136–174 MHz
- 8.8 VHF 136–174 MHz (Conventional/LTR)
- 8.9 VHF, 136–174 MHz (LTR & PassPort)
- 8.10 LowBand 29.7–42/35–50 MHz
- 8.11 800 MHz (LTR)
- 8.12 800 MHz (Privacy Plus)
- 8.13 900 MHz (Privacy Plus)
- 8.14 Specifications, HT750 Radio
- 8.15 Specifications, HT1250 Radio
- 8.16 Specifications, HT1250•LS+ Radio
- 8.17 Specifications, HT1550•XLS Radio
- 8.18 Specifications, MTX850/MTX8250 (800 MHz), MTX950/MTX9250 (900 MHz) Radios
- 8.19 Specifications, MTX850•LS and MTX8250•LS (800 MHz) Radios
- Glossary

HT750 MTX850 MTX8250
HT1250 MTX850•LS MTX8250•LS
HT1250•LS HT1250•LS+ MTX950
HT1550•XLS MTX9250
Portable Radios
Professional Radio
Basic Service Manual
Motorola, Inc.
8000 West Sunrise Boulevard
Fort Lauderdale, Florida 33322 68P80906Z54-D

ii
Foreword
This manual provides sufficient information to enable qualified service technicians to troubleshoot and repair
CDM Series mobile radios to the component level.
Product Safety and RF Exposure Compliance
ATTENTION!
This radio is restricted to occupational use only to satisfy FCC RF energy exposure requirements.
Before using this product, read the RF energy awareness information and operating instructions in
the Product Safety and RF Exposure booklet (Motorola Publication part number 68P81095C98) to
ensure compliance with RF energy exposure limits.
For a list of Motorola-approved antennas, batteries, and other accessories, visit the following web site
which lists approved accessories: http://www.motorola.com/cgiss/index.shtml.
Computer Software Copyrights
The Motorola products described in this manual may include copyrighted Motorola computer programs stored
in semiconductor memories or other media. Laws in the United States and other countries preserve for
Motorola certain exclusive rights for copyrighted computer programs, including, but not limited to, the
exclusive right to copy or reproduce in any form the copyrighted computer program. Accordingly, any
copyrighted Motorola computer programs contained in the Motorola products described in this manual may
not be copied, reproduced, modified, reverse-engineered, or distributed in any manner without the express
written permission of Motorola. Furthermore, the purchase of Motorola products shall not be deemed to grant
either directly or by implication, estoppel, or otherwise, any license under the copyrights, patents or patent
applications of Motorola, except for the normal non-exclusive license to use that arises by operation of law in
the sale of a product.
Document Copyrights
No duplication or distribution of this document or any portion thereof shall take place without the express
written permission of Motorola. No part of this manual may be reproduced, distributed, or transmitted in any
form or by any means, electronic or mechanical, for any purpose without the express written permission of
Motorola.
Disclaimer
The information in this document is carefully examined, and is believed to be entirely reliable. However, no
responsibility is assumed for inaccuracies. Furthermore, Motorola reserves the right to make changes to any
products herein to improve readability, function, or design. Motorola does not assume any liability arising out
of the applications or use of any product or circuit described herein; nor does it cover any license under its
patent rights nor the rights of others.
Trademarks
MOTOROLA and the Stylized M logo are registered in the US Patent & Trademark Office. All other products
or service names are the property of their respective owners.
© Motorola, Inc. 2002.
Before using this product, read the operating instructions
for safe usage contained in the Product Safety and RF
Exposure booklet.
!
C
a u t i o
n

iii
Table of Contents
Foreword.........................................................................................................ii
Product Safety and RF Exposure Compliance ............................................................... ii
Computer Software Copyrights....................................................................................... ii
Document Copyrights ..................................................................................................... ii
Disclaimer ....................................................................................................................... ii
Trademarks..................................................................................................................... ii
List of Figures ...............................................................................................ix
List of Tables .................................................................................................xi
Chapter 1
Introduction ................................................................................................ 1-1
1.1 Scope of Manual................................................................................................. 1-1
1.2 Warranty and Service Support............................................................................ 1-1
1.2.1 Warranty Period and Return Instructions................................................. 1-1
1.2.2 After Warranty Period .............................................................................. 1-1
1.2.3 Piece Parts Availability............................................................................. 1-2
1.2.4 Technical Support.................................................................................... 1-3
1.3 Radio Model Information..................................................................................... 1-4
Chapter 2
Intrinsically Safe Radio Information......................................................... 2-1
2.1 FMRC Approved Equipment............................................................................... 2-1
2.2 Repair of FMRC Approved Products .................................................................. 2-2
2.2.1 Repair ...................................................................................................... 2-2
2.2.2 Relabeling................................................................................................ 2-2
2.2.3 Do Not Substitute Options or Accessories............................................... 2-3
Chapter 3
Maintenance ............................................................................................... 3-1
3.1 Introduction......................................................................................................... 3-1
3.2 Preventive Maintenance ..................................................................................... 3-1
3.2.1 Inspection................................................................................................. 3-1

iv
3.2.2 Cleaning Procedures................................................................................ 3-1
3.3 Safe Handling of CMOS and LDMOS Devices ................................................... 3-2
3.4 Repair Procedures and Techniques — General ................................................. 3-2
3.5 Disassembling and Reassembling the Radio — General ................................... 3-3
3.6 Detailed Radio Disassembly ............................................................................... 3-4
3.6.1 Front Cover from Chassis Disassembly ................................................... 3-4
3.6.2 Chassis Assembly/Disassembly............................................................... 3-6
3.6.3 Keypad, Display, and Keypad/PassPort/Option Board Disassembly ....... 3-6
3.6.4 Speaker, Microphone, and Universal Connector Flex Disassembly ........ 3-8
3.6.5 PTT Disassembly ..................................................................................... 3-9
3.6.6 Control Top Disassembly ......................................................................... 3-9
3.7 Detailed Radio Reassembly.............................................................................. 3-10
3.7.1 Control Top Reassembly........................................................................ 3-10
3.7.2 PTT Reassembly.................................................................................... 3-10
3.7.3 Speaker, Microphone, and Universal Connector Flex Reassembly ....... 3-10
3.7.4 Keypad, Display, and Keypad/PassPort/Option Board Reassembly...... 3-10
3.7.5 Chassis Assembly Reassembly ............................................................. 3-11
3.7.6 Chassis and Front Cover Reassembly................................................... 3-11
3.7.7 DTMF Retrofit Kit Procedure (Optional Upgrade Procedure)................. 3-12
3.7.8 Option Board Installation........................................................................ 3-13
3.8 HT750 Radio Exploded Mechanical View and Parts List ................................. 3-15
3.8.1 HT750 Exploded View........................................................................... 3-15
3.8.2 HT750 Exploded View Parts List............................................................ 3-16
3.8.3 HT1250 and HT1250•LS Exploded View ............................................... 3-17
3.8.4 HT1250 and HT1250•LS Parts List ........................................................ 3-18
3.8.5 HT1250•LS+ Exploded View .................................................................. 3-19
3.8.6 HT1250•LS+ Exploded View Parts List .................................................. 3-20
3.8.7 MTX850 Exploded View......................................................................... 3-21
3.8.8 MTX850 Exploded View Parts List......................................................... 3-22
3.8.9 MTX850•LS Exploded View ................................................................... 3-23
3.8.10 MTX850•LS Exploded View Parts List ................................................... 3-24
3.8.11 MTX8250 Exploded View ....................................................................... 3-25
3.8.12 MTX8250 Exploded View Parts List....................................................... 3-26
3.8.13 MTX8250•LS Exploded View ................................................................. 3-27
3.8.14 MTX8250•LS Exploded View Parts List ................................................. 3-28
3.8.15 HT1550•XLS Exploded View.................................................................. 3-29

v
3.8.16 HT1550•XLS Exploded View Parts List ................................................. 3-30
3.8.17 MTX950 Exploded View......................................................................... 3-31
3.8.18 MTX950 Exploded View Parts List......................................................... 3-32
3.8.19 MTX9250 Exploded View....................................................................... 3-33
3.8.20 MTX9250 Exploded View Parts List....................................................... 3-34
3.9 Service Aids...................................................................................................... 3-35
3.10 Test Equipment................................................................................................. 3-36
3.11 Configuring and Wiring the Programming/Test Cable ...................................... 3-37
Chapter 4
Transceiver Performance Testing ............................................................ 4-1
4.1 General............................................................................................................... 4-1
4.2 RF Test Mode..................................................................................................... 4-1
4.3 Test Frequencies for Display and Non-Display Radios ...................................... 4-6
4.4 Receiver Performance Tests .............................................................................. 4-7
Chapter 5
Radio Tuning, Programming, Cloning, Lowband Antenna Cutting
Procedure, PassPort Tone Options, and Diagnostic Functions............ 5-1
5.1 Introduction......................................................................................................... 5-1
5.2 Global Radio Tuning Setup................................................................................. 5-2
5.2.1 Initial Test Equipment Setup.................................................................... 5-2
5.3 CPS Programming Setup ................................................................................... 5-3
5.4 Cloning (Conventional and LTR) ........................................................................ 5-3
5.4.1 Error Codes (Display Radios Only).......................................................... 5-4
5.5 Cloning (Privacy Plus) ........................................................................................ 5-4
5.6 Cloning (PassPort).............................................................................................. 5-5
5.7 Lowband Molded Antenna Cut Chart.................................................................. 5-6
5.8 HT1250•LS+ PassPort Tone Options................................................................. 5-7
5.9 HT1250•LS+ Special Diagnostic Functions........................................................ 5-7
Chapter 6
Power Up Self-Test..................................................................................... 6-1
6.1 Error Codes - Conventional and LTR Radios ..................................................... 6-1
6.2 Error Codes - Privacy Plus ................................................................................. 6-2

vi
6.3 Error Codes - PassPort....................................................................................... 6-3
6.4 Operation Display Codes .................................................................................... 6-3
Chapter 7
Accessories................................................................................................ 7-1
7.1 HT750/HT1250/HT1250•LS/HT1250•LS+/HT1550•XLS/MTX850/MTX950/
MTX850•LS/MTX8250/MTX9250/MTX8250•LS Accessories ............................. 7-1
7.1.1 Antennas .................................................................................................. 7-1
7.1.2 Carrying Accessories ............................................................................... 7-2
7.1.3 Carry Cases ............................................................................................. 7-2
7.1.4 Chargers .................................................................................................. 7-3
7.1.5 Vehicular Accessories.............................................................................. 7-3
7.1.6 Batteries .................................................................................................. 7-3
7.1.7 Adapters................................................................................................... 7-3
7.1.8 Miscellaneous........................................................................................... 7-3
7.1.9 Service Aids ............................................................................................. 7-4
7.1.10 Audio Accessories ................................................................................... 7-4
7.1.11 Option Boards* (All option boards below are not compatible with
HT1550•XLS) ........................................................................................... 7-5
7.1.12 Remote Speaker Microphones................................................................. 7-5
7.1.13 Manuals ................................................................................................... 7-5
7.1.14 Retrofit Front Cover Kits .......................................................................... 7-5
Chapter 8
Model Chart and Test Specifications ....................................................... 8-1
8.1 UHF 403–470 MHz (Conventional) ..................................................................... 8-1
8.2 UHF 450–512 MHz (Conventional) ..................................................................... 8-2
8.3 UHF 403–470 MHz (LTR and PassPort)............................................................. 8-3
8.4 UHF 450–512 MHz (LTR and PassPort)............................................................. 8-4
8.5 UHF 403–470 MHz (Conventional/LTR) ............................................................. 8-5
8.6 UHF 450–512 MHz (Conventional/LTR) ............................................................. 8-6
8.7 VHF 136–174 MHz.............................................................................................. 8-7
8.8 VHF 136–174 MHz (Conventional/LTR) ............................................................. 8-8
8.9 VHF, 136–174 MHz (LTR & PassPort) ............................................................... 8-9
8.10 LowBand 29.7–42/35–50 MHz.......................................................................... 8-10
8.11 800 MHz (LTR).................................................................................................. 8-11

vii
8.12 800 MHz (Privacy Plus) .................................................................................... 8-11
8.13 900 MHz (Privacy Plus) .................................................................................... 8-12
8.14 Specifications, HT750 Radio ............................................................................ 8-13
8.15 Specifications, HT1250 Radio .......................................................................... 8-15
8.16 Specifications, HT1250•LS+ Radio................................................................... 8-17
8.17 Specifications, HT1550•XLS Radio .................................................................. 8-19
8.18 Specifications, MTX850/MTX8250 (800 MHz),
MTX950/MTX9250 (900 MHz) Radios.............................................................. 8-21
8.19 Specifications, MTX850•LS and MTX8250•LS (800 MHz) Radios ................... 8-23
Glossary.........................................................................................Glossary-1

viii

ix
LIST OF FIGURES
Figure 3-1: Battery Removal ..................................................................................... 3-4
Figure 3-2: Knob Removal ........................................................................................ 3-4
Figure 3-3: Chassis Removal ................................................................................... 3-5
Figure 3-4: Unlatch Flex Connectors ........................................................................ 3-5
Figure 3-5: Remove Main Board from Chassis......................................................... 3-6
Figure 3-6: Remove Retainer.................................................................................... 3-7
Figure 3-5: Removing the Keypad Retainer and Other Boards from the Radio........ 3-8
Figure 3-6: Removal Speaker-Microphone Assembly .............................................. 3-9
Figure 3-7: PTT Removal.......................................................................................... 3-9
Figure 3-8: Lock Retainer Catches to the Radio’s Body......................................... 3-11
Figure 3-9: Fastening the Chassis .......................................................................... 3-12
Figure 3-10: Activating the Retrofit ........................................................................... 3-12
Figure 3-11: Changing Keypad/PassPort Board /Option Boards.............................. 3-13
Figure 3-12: HT750 Exploded View.......................................................................... 3-15
Figure 3-22: Programming/Test Cable AARKN4074 ................................................ 3-37
Figure 3-23: Pin Configuration of the Cable Side Connector.................................... 3-37
Figure 3-24: Programming/Test Cable Schematic.................................................... 3-38
Figure 4-1: Radio Side Button Location.................................................................... 4-3
Figure 4-2: HT1550•XLS Radio Side Button Location .............................................. 4-3
Figure 4-3: Two-Line Display .................................................................................... 4-4
Figure 4-4: Four-Line Display (HT1550•XLS) ........................................................... 4-4
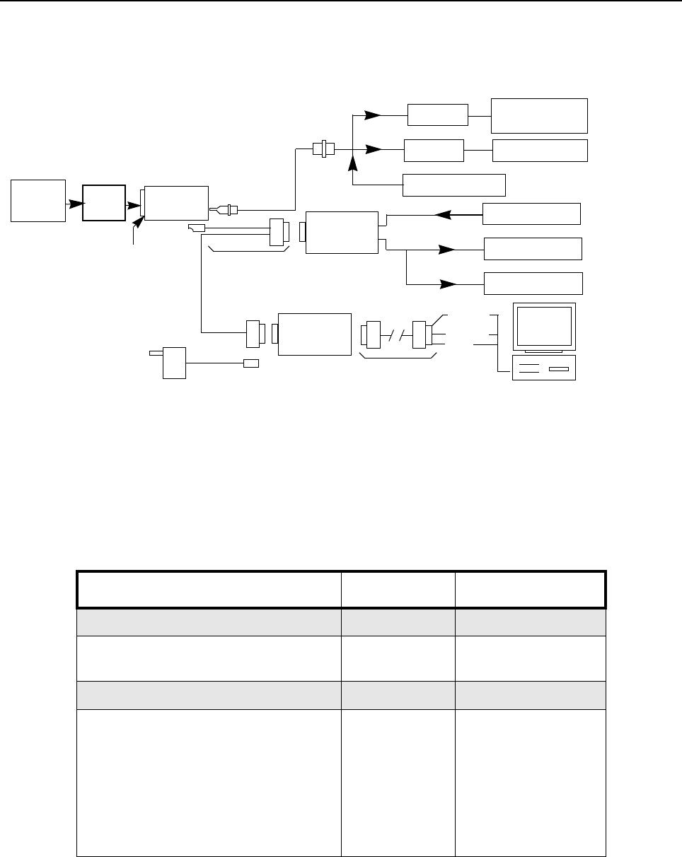
Figure 5-1: Radio Tuning Test Equipment Setup...................................................... 5-2
Figure 5-2: CPS Programming Setup ....................................................................... 5-3
Figure 5-3: Radio Side Button Locations .................................................................. 5-4
Figure 5-4: HT1550•XLS Radio Side Button Locations ............................................ 5-4

x
Notes

xi
LIST OF TABLES
Table 1-1: Radio Model Number (Example: AAH25KDC9AA3AN)........................... 1-4
Table 3-11: Service Aids........................................................................................... 3-35
Table 3-12: Recommended Test Equipment ............................................................ 3-36
Table 4-1: Test Environments (Side Button 1).......................................................... 4-4
Table 4-2: Test Environments (Models with “G” in location 10 of model number EX:
AAH25RCH6GB6AN) .............................................................................. 4-5
Table 4-3: Test Channel Spacing (Side Button 2)..................................................... 4-5
Table 4-4: Test Frequencies (Using the Channel Selector Switch) .......................... 4-6
Table 4-5: Receiver Performance Checks ................................................................ 4-7
Table 4-6: Transmitter Performance Checks ............................................................ 4-8
Table 5-1: Software Installation Kits Radio Tuning Setup......................................... 5-1
Table 5-2: Initial Equipment Control Settings............................................................ 5-2
Table 6-1: Power-up Display Codes - (Conventional Radios)................................... 6-1
Table 6-2: Power-up Display Codes ......................................................................... 6-2
Table 6-3: Power-up Display Codes (PassPort Trunking Controller Board) ............. 6-3
Table 6-4: Operational Display Codes ...................................................................... 6-3

xii
Notes

1-1
Chapter 1
Introduction
1.1 Scope of Manual
This manual is intended for use by service technicians familiar with similar types of equipment. It
contains service information required for the equipment described and is current as of the printing
date. Changes which occur after the printing date may be incorporated by a complete Manual revision
or alternatively as additions.
1.2 Warranty and Service Support
Motorola offers support which includes: full exchange and/or repair of the product during the warranty
period; and service/repair or spare parts support out of warranty. Any “return for exchange” or “return
for repair” to an authorized Motorola Dealer must be accompanied by a Warranty Claim Form.
Warranty Claim Forms are obtained by contacting an Authorized Motorola Dealer. (See section 1.2.4
on page 1-3.)
1.2.1 Warranty Period and Return Instructions
The terms and conditions of warranty are defined fully in the Motorola Dealer or Distributor or Reseller
contract. These conditions may change from time to time, and the following subsections are for
guidance purposes only.
In instances where the product is covered under a “return for replacement” or “return for repair”
warranty, a check of the product should be performed prior to shipping the unit back to Motorola. This
is to ensure that the product has been correctly programmed or has not been subjected to damage
outside the terms of the warranty.
Prior to shipping any radio back to the appropriate Motorola warranty depot, please contact Customer
Resources (Please see page 2 and page 3 in this chapter.). All returns must be accompanied by a
Warranty Claim Form, available from your Customer Resources representative. Products should be
shipped back in the original packaging, or correctly packaged to ensure that no damage occurs
in transit.
1.2.2 After Warranty Period
After the Warranty period, Motorola continues to support its products in two ways:
1. Motorola's Radio Parts and Service Group offers repair service to users and dealers at competi-
tive prices.
2. The Motorola Customer Care and Services Division (CCSD) supplies individual parts and mod-
ules that can be purchased by dealers who are capable of performing fault analysis and repair.

1-2 Introduction
1.2.3 Piece Parts Availability
Some replacement parts, spare parts, and/or product information can be ordered directly.
Motorola Online:
Motorola Online users can access our online catalog at
https://www.motorola.com/businessonline
To register for online access, please call 800-814-0601.
Mail Orders:
Send written orders to the following addresses:
Telephone Orders
Customer Care and Services Division*
7:00 AM to 7:00 PM (Central Standard Time)
Monday through Friday (Chicago, U.S.A.)
1-800-422-4210
1-847-538-8023 (International Orders)
U.S. Federal Government Markets Division (USFGMD)
1-800-826-1913 Federal Government Parts - Credit Cards Only
8:30 AM to 5:00 PM (Eastern Standard Time)
If... It Means That...
A complete Motorola part number is
assigned to the part, and it is not identified
as Depot ONLY
The part is available from the Customer Care
and Services Division (CCSD).*
No part number is assigned The part is not normally available from
Motorola.
The part number is appended with an
asterisk The part is serviceable by a Motorola Depot
only.
A parts list is not included Generally, no user-serviceable parts are
available for that kit or assembly.
*The Customer Care and Services Division
(CCSD) was formerly known as the Accesso-
ries and Aftermarket Division (AAD).
Replacement Parts/
Test Equipment/Manuals/
Crystal Service Items:
Motorola Inc.
Customer Care and Services
Division*
(United States and Canada)
Attention: Order Processing
1307 E. Algonquin Road
Schaumburg, IL 60196
Federal Government Orders:
Motorola Inc.
U.S. Federal Government
Markets Division
Attention: Order Processing
7230 Parkway Drive
Landover, MD 21076
International Orders:
Motorola Inc.
Customer Care and Services
Division*
(United States and Canada)
Attention: Order Processing
1307 E. Algonquin Road
Schaumburg, IL 60196

Introduction 1-3
Fax Orders
Customer Care and Services Division*
1-800-622-6210
847-576-3023 (International)
USFGMD
(Federal Government Orders)
1-800-526-8641 (For Parts and Equipment Purchase Orders)
Parts Identification
Customer Care and Services Division*
(United States and Canada)
1-800-422-4210, menu 3
Product Customer Service
Customer Response Center
(Non-technical Issues)
1-800-247-2346
FAX:1-800-247-2347
*The Customer Care and Services Division (CCSD) was formerly known as the Accessories and
Aftermarket Division (AAD).
1.2.4 Technical Support
Technical support is available to assist the dealer/distributor in resolving any malfunction which may
be encountered. For service, contact the Service Depot in your area. If your area does not have a
depot, please contact your Business Development Manager, Distributor, or contact Motorola
Technical Support. When contacting Motorola Technical Support, keep the product model number
and the unit’s serial number handy.
For service, contact one of the following Depots. Please call and confirm your return before sending
the unit to the depot for service.
Motorola Radio Support Center
2200 Galvin Dr.
Elgin, IL 60123
1-800-227-6772
Motorola Toronto Service Center
3900 Victoria Avenue
North York, Ontario, Canada M2H 3H7
1-800-543-3222
1-416-756-5841
1-888-331-9872 (Fax)
Motorola U.S. Federal Government Depot
4395 Nicole Drive
Lanham, MD 20706
1-800-969-6680
1-301-731-6676

1-4 Introduction
1.3 Radio Model Information
The model number and serial number are located on a label attached to the back of your radio. You
can determine the RF output power, frequency band, protocols, and physical packages. The example
below shows one portable radio model number and its specific characteristics.
Table 1-1:Radio Model Number (Example: AAH25KDC9AA3AN)
Type of
Unit Model
Series Freq.
Band Power
Level Physical
Packages Channel
Spacing Protocol Feature
Level Model
Revision Model
Package
AA or
LA H25 K
VHF
(136-174
MHz)
C
1-3.9W C
HT750
MTX850
MTX850•LS
MTX950
(no display)
9
Programma-
ble
AA
Conventional 3
HT750
MTX850
MTX850•LS
MTX950
(non-keypad)
AN
R
UHF1
(403-470
MHz)
D
4-5W H
HT1250
HT1250•LS
MTX8250
MTX8250•LS
MTX9250
(1-Line Display)
6
25 kHz DU
LTR 5
HT1250
HT1250•LS+
Limited
Keypad
S
UHF2
(450-512
MHz)
E
5.1-6W N
HT1550•XLS
(4-Line Display)
4
12.5 kHz DP
PassPort 6
HT1250
HT1250•LS+
MTX8250
MTX8250•LS
MTX9250
Full Keypad
B
Low Band,
R1 (29.7-
42.0 MHz)
CK
MPT 7
HT1250•LS+
Limited
Keypad
MDC on Conv.
C
Low Band,
R2 (35.0-
50.0 MHz)
GB
Privacy Plus 8
HT1550•XLS
U
800 MHz
(806-821)
(851-866)
9
HT1250•LS+
Full Keypad
MDC on Conv.
W
900 MHz
(896-902)
(935-941)
A or LA = Motorola Internal Use
H = Portable

2-1
Chapter 2
Intrinsically Safe Radio Information
2.1 FMRC Approved Equipment
Anyone intending to use a radio in a location where hazardous concentrations of flammable
materials exist (hazardous atmosphere) is advised to become familiar with the subject of intrinsic
safety and with the National Electric Code NFPA 70 (National Fire Protection Association) Article 500
(hazardous [classified] locations).
An Approval Guide, issued by Factory Mutual Research Corporation (FMRC), lists manufacturers
and the products approved by FMRC for use in such locations. FMRC has also issued a voluntary
approval standard for repair service (“Class Number 3605”).
FMRC Approval labels are attached to the radio to identify the unit as being FM Approved for
specified hazardous atmospheres. This label specifies the hazardous Class/Division/Group along
with the part number of the battery that must be used. Depending on the design of the portable unit,
this FM label can be found on the back or the bottom of the radio housing. The FM Approval mark is
shown below.
Radios must ship from the Motorola manufacturing facility with the Intrinsically Safe, hazardous
atmosphere capability and FM Approval labeling. Radios will not be “upgraded” or converted to
Intrinsically safe, and or labeled in the field, after it has been shipped from the manufacturing
location.
• Do not operate radio communications equipment in a hazardous
atmosphere unless it is a type especially qualified (for example,
FMRC Approved) for such use. An explosion or fire may result.
• Do not operate an FMRC Approved Product in a hazardous
atmosphere if it has been physically damaged (for example,
cracked housing). An explosion or fire may result.
• Do not replace or charge batteries in a hazardous atmosphere.
Contact sparking may occur while installing or removing batteries
and cause an explosion or fire.
• Do not replace or change accessories in a hazardous atmosphere.
Contact sparking may occur while installing or removing
accessories and cause an explosion or fire.
• Turn a radio off before removing or installing a battery or
accessory.
• Do not disassemble an FMRC Approved Product unit in any way
that exposes the internal electrical circuits of the unit.
FM
APPROVED
!
W
A R N I N
G
!

2-2 Intrinsically Safe Radio Information
Modifications can only be made by the original product manufacturer (Motorola) at one of its FM
audited manufacturing facilities.
2.2 Repair of FMRC Approved Products
REPAIRS FOR MOTOROLA PRODUCTS WITH FMRC APPROVAL ARE THE RESPONSIBILITY
OF THE USER.
You should not repair or relabel any Motorola- manufactured communication equipment bearing the
FMRC Approval label (“FMRC Approved Product”) unless you are familiar with the current FMRC
Approval standard for repairs and service (“Class Number 3605”). Repairs and service to be done
FM audited locations.
The following are key definitions, from the FMRC’s Approval Standard Class Number 3605, 1994.
2.2.1 Repair
A repair constitutes something done internally to the unit that would bring it back to its original
condition-Approved by FMRC. A repair should be done in an FMRC audited facility. Items not
considered as repairs are those in which an action is performed on a unit which does not require the
outer casing of the unit to be opened in a manner which exposes the internal electrical. You do not
have to be an FMRC audited Repair Facility to perform these actions.
2.2.2 Relabeling
The repair facility shall have a method by which the replacement of FMRC Approval labels are
controlled to ensure that any relabeling is limited to units that were originally shipped from the
Manufacturer with an FM Approval label in place. FMRC Approval labels shall not be stocked by the
repair facility. An FMRC Approval label shall be ordered from the original manufacturer, as needed,
to repair a specific unit. Replacement labels may be obtained and applied by the repair facility,
provided there is satisfactory evidence that the unit being relabeled was originally an FMRC
Approved unit. Verification may include, but is not limited to: a unit with a damaged Approval label, a
unit with a defective housing displaying an Approval label, or a customer invoice indicating the serial
number of the unit and purchase of an FMRC Approved model.
• Failure to use an FMRC Approved portable radio unit with an
FMRC Approved battery or FMRC Approved accessories
specifically Agency approved for that product may result in the
dangerously unsafe condition of an unapproved radio
combination being used in a hazardous location.
• Unauthorized or incorrect modification of an FMRC Approved
Product unit will negate the Approval rating of the product.
• Incorrect repair or relabeling of any FMRC Approved Product unit
could adversely affect the Approval rating of the unit.
• Use of a radio that is not intrinsically safe in a hazardous
atmosphere could result in serious injury or death.
!
W
A R N I N
G
!
!
W
A R N I N
G
!

Intrinsically Safe Radio Information 2-3
2.2.3 Do Not Substitute Options or Accessories
The Motorola communications equipment certified by Factory Mutual is tested as a system and
consists of the FM Approved portable, FM Approved battery, and FM Approved accessories or
options, or both. This FM Approved portable and battery combination must be strictly observed. There
must be no substitution of items, even if the substitute has been previously Approved with a different
Motorola communications equipment unit. Approved configurations are listed in the FM Approval
Guide published by FMRC, or in the product FM product listing. This FM product listing is shipped
from the manufacturer with the FM Approved radio and battery combination.

2-4 Intrinsically Safe Radio Information
Notes

3-1
Chapter 3
Maintenance
3.1 Introduction
This chapter provides details about the following:
lPreventive maintenance (inspection and cleaning)
lSafe handling of CMOS and LDMOS devices
lDisassembly and reassembly of the radio
lInstallation of Optional Retrofit Kit
lInstallation of Option Boards
3.2 Preventive Maintenance
The radios do not require a scheduled preventive maintenance program; however, periodic visual
inspection and cleaning is recommended.
3.2.1 Inspection
Check that the external surfaces of the radio are clean, and that all external controls and switches are
functional. It is not recommended to inspect the interior electronic circuitry.
3.2.2 Cleaning Procedures
The following procedures describe the recommended cleaning agents and the methods to be used
when cleaning the external and internal surfaces of the radio. External surfaces include the front
cover, housing assembly, and battery case. These surfaces should be cleaned whenever a periodic
visual inspection reveals the presence of smudges, grease, and/or grime.
The only recommended agent for cleaning the external radio surfaces is a 0.5% solution of a mild
dishwashing detergent in water. The only factory recommended liquid for cleaning the printed circuit
boards and their components is isopropyl alcohol (70% by volume).
Cleaning External Plastic Surface
Apply the 0.5% detergent-water solution sparingly with a stiff, non-metallic, short-bristled brush to
work all loose dirt away from the radio. Use a soft, absorbent, lintless cloth or tissue to remove the
solution and dry the radio. Make sure that no water remains entrapped near the connectors, cracks,
or crevices
Cleaning Internal Circuit Boards and Components
Isopropyl alcohol (70%) may be applied with a stiff, non-metallic, short-bristled brush to dislodge
embedded or caked materials located in hard-to-reach areas. The brush stroke should direct the
NOTE: Internal surfaces should be cleaned only when the radio is disassembled for service
or repair.
CAUTION: Certain chemicals and their vapors can have harmful effects on certain
plastics. Avoid using aerosol sprays, tuner cleaners, and other chemicals.
!
C a u t i o n

3-2 Maintenance
dislodged material out and away from the inside of the radio. Make sure that controls or tunable
components are not soaked with alcohol. Do not use high-pressure air to hasten the drying process
since this could cause the liquid to collect in unwanted places. After completing of the cleaning
process, use a soft, absorbent, lintless cloth to dry the area. Do not brush or apply any isopropyl
alcohol to the frame, front cover, or back cover.
3.3 Safe Handling of CMOS and LDMOS Devices
Complementary metal-oxide semiconductor (CMOS) devices are used in this family of radios, and are
susceptible to damage by electrostatic or high voltage charges. Damage can be latent, resulting in
failures occurring weeks or months later. Therefore, special precautions must be taken to prevent
device damage during disassembly, troubleshooting, and repair.
Handling precautions are mandatory for CMOS circuits and are especially important in low humidity
conditions. DO NOT attempt to disassemble the radio without first referring to the following CAUTION
statement.
3.4 Repair Procedures and Techniques — General
Parts Replacement and Substitution
When damaged parts are replaced, identical parts should be used. If the identical replacement part is
not locally available, check the parts list for the proper Motorola part number and order the part from
the nearest Motorola Communications parts center listed in the “Piece Parts” section of this manual
(See page 1-2).
NOTE: Always use a fresh supply of alcohol and a clean container to prevent contamination
by dissolved material (from previous usage).
CAUTION: This radio contains static-sensitive devices. Do not open the radio unless
you are properly grounded. Take the following precautions when working on this
unit:
lStore and transport all CMOS devices in conductive material so that all exposed
leads are shorted together. Do not insert CMOS devices into conventional plastic
“snow” trays used for storage and transportation of other semiconductor devices.
lGround the working surface of the service bench to protect the CMOS device. We
recommend using the Motorola Static Protection Assembly (part number
0180386A82), which includes a wrist strap, two ground cords, a table mat, and a
floor mat.
lWear a conductive wrist strap in series with a 100k resistor to ground.
(Replacement wrist straps that connect to the bench top covering are Motorola
part number RSX-4015.)
lDo not wear nylon clothing while handling CMOS devices.
lDo not insert or remove CMOS devices with power applied. Check all power
supplies used for testing CMOS devices to be certain that there are no voltage
transients present.
lWhen straightening CMOS pins, provide ground straps for the apparatus used.
lWhen soldering, use a grounded soldering iron.
lIf at all possible, handle CMOS devices by the package and not by the leads. Prior
to touching the unit, touch an electrical ground to remove any static charge that
you may have accumulated. The package and substrate may be electrically
common. If so, the reaction of a discharge to the case would cause the same
damage as touching the leads.
!
C
a u t i o
n

Maintenance 3-3
Rigid Circuit Boards
This family of radios uses bonded, multi-layer, printed circuit boards. Since the inner layers are not
accessible, some special considerations are required when soldering and unsoldering components.
The printed-through holes may interconnect multiple layers of the printed circuit. Therefore, exercise
care to avoid pulling the plated circuit out of the hole.
When soldering near the 20-pin and 40-pin connectors:
lAvoid accidentally getting solder in the connector.
lBe careful not to form solder bridges between the connector pins.
lExamine your work closely for shorts due to solder bridges.
Flexible Circuits
The flexible circuits are made from a different material than the rigid boards, and require different
soldering techniques. Excessive prolonged heat on a flexible circuit can damage the material.
Therefore, avoid excessive heat and excessive bending.
For parts replacement, use the ST-1087 Temperature-Controlled Solder Station with a 600-700
degree tip, and use small diameter solder such as ST-633. The smaller size solder will melt faster and
require less heat to be applied to the circuit.
To replace a component on a flexible circuit:
1. Grasp with seizers (hemostats) the edge of the flexible circuit near the part to be removed.
2. Pull gently.
3. Apply the tip of the soldering iron to the component connections while pulling with the seizers.
3.5 Disassembling and Reassembling the Radio — General
Since these radios may be disassembled and reassembled with the use of only four (board to casting)
screws, it is important to pay particular attention to the snaps and tabs, and how parts align with each
other.
The following tools are required for disassembling the radio:
l3/16” flat blade screwdriver
lPenknife-size screwdriver
lTORX™ T6 screwdriver
If a unit requires more complete testing or service than is customarily performed at the basic level,
send this unit to a Motorola Authorized Service Center. (See Chapter, section 1.2.4 Technical Support
on page 1-3 for a list of authorized service centers.)
The following disassembly procedures should be performed only if necessary:
section 3.6.2 Chassis Assembly/Disassembly on page 3-6
section 3.6.3 Keypad, Display, and Keypad/PassPort/Option Board Disassembly on page 3-6
section 3.6.4 Speaker, Microphone, and Universal Connector Flex Disassembly on page 3-8
section 3.6.5 PTT Disassembly on page 3-9
section 3.6.6 Control Top Disassembly on page 3-9
section 3.7.7 DTMF Retrofit Kit Procedure (Optional Upgrade Procedure) on page 3-12
section 3.7.8 Option Board Installation on page 3-13
NOTE: Do not attempt to puddle-out components. Prolonged application of heat may
damage the flexible circuit.

3-4 Maintenance
3.6 Detailed Radio Disassembly
3.6.1 Front Cover from Chassis Disassembly
1. Turn off the radio.
2. Remove the battery:
a. Pull down on the two battery-release buttons.
b. With the buttons pulled down, the top of the battery will fall from the radio.
c. Remove the battery completely from the radio.
Figure 3-1: Battery Removal
3. Remove the antenna.
3. Pull the volume and channel selector knobs off their shafts.
Figure 3-2: Knob Removal
NOTE: Both knobs slide on and off. However, they are supposed to fit very tightly on their
shafts.
Battery
Battery
Release
Buttons
Knobs

Maintenance 3-5
4. Separate the chassis from the internal electronics front cover assembly as follows:
a. Insert a small, 3/16” flat-blade screwdriver, or similar instrument, in between the thin
remaining wall and the chassis at the bottom of the radio. Do not mar the O-ring sealing area
on the housing.
b. Slowly pry the bottom of the chassis from the cover by pushing the 3/16” flat-blade
screwdriver down, and rotating the handle of the tool over and behind the base of the radio.
This prying action forces the thin inner plastic wall toward the base of the radio, releasing the
two chassis base tabs.
Figure 3-3: Chassis Removal
6. Lay the chassis down. Rotate the front cover backward and slightly away from the chassis.
5. Lift the latches on the main circuit board to release the flexes from their connectors.
Figure 3-4: Unlatch Flex Connectors
CAUTION: Marring the front cover O-ring sealing area will prevent the radio from
sealing properly.
NOTE: Flexible ribbon circuits (flexes) connecting the front cover assembly and the
chassis prevent you from completely separating the two units. Display radios and
radios with option boards have two flexes.
Radio
!
C
a u t i o
n
Flex Connector
Latches

3-6 Maintenance
3.6.2 Chassis Assembly/Disassembly
1. If disassembly of the chassis or the main board is required, then use a TORX™ screwdriver with
a T6 head to remove the four screws holding the main board to the chassis.
Figure 3-5: Remove Main Board from Chassis
2. Lift the main board from the chassis (refer to Figure 3-5).
3. Remove the small O-ring retainers from their slots in the chassis. Note the alignment of the
retainers for reassembly.
4. Remove the O-ring.
5. If required in disassembly, slide off the ground contact from the top corner boss of the radio
chassis.
3.6.3 Keypad, Display, and Keypad/PassPort/Option Board Disassembly
1. If the disassembly of the keypad or the keypad printed circuit board, is required, lift the
microphone flex circuit up, and carefully remove the microphone and its boot from the front cover
pocket. (See Figure 3-6 on page 3-7).
2. Lay this flex circuit to one side.
NOTE: At this point, if necessary, the DTMF Retrofit Kit Procedure can be performed.
(See section 3.7.7 DTMF Retrofit Kit Procedure (Optional Upgrade Procedure) on page
3-12).
CAUTION: Refer to the CMOS CAUTION in paragraph on page 3-2 before removing
the main board. Be sure to use electrostatic discharge (ESD) protection when
handling circuit boards.
Main
Board
Screws (4)
Radio
Chassis
O-Ring
Retaining
Features
Compliant
Ground
Contact
!
C
a u t i o
n

Maintenance 3-7
3. To remove the keypad retainer shield:
a. Insert the tip of a “penknife size,” flat blade screwdriver in the opening at the end of the
keypad retainer arm tab.
b. Pry the tab away from the side of the front cover until it moves past the ledges on the side
wall. Repeat this procedure for the four remaining retainer arm tabs.
Figure 3-6: Remove Retainer
4. Note that the two “top hooks” are still held underneath the front cover—right below the speaker.
Lift the keypad retainer out of the front cover, then lift and pivot the two hooks out of the front
cover.
5. If disassembly involves the removal of the display module, disconnect the display flex from the
keypad option board connector by lifting the latch on the connector. (This is similar to the process
for releasing the flexes.) (see page 3-5.)
6. The display module is attached to the front cover with a double-sided adhesive pad. Carefully pull
up on the display module, using a small screwdriver, if necessary, and remove it from the front
cover. Use a new piece of double-sided adhesive to re-mount the display to the cover.
7. The keypad/PassPort/option board can be removed without the use of tools.
CAUTION Take care not to damage the display. Do not cut, bend, or pinch the heat
seal. Display modules contain CMOS devices. Be sure to use ESD protection.
Flat Blade
Screwdriver
Speaker-Microphone
Flex Circuit Tail
Keypad Retainer
Arm Tabs (4)
Retainer
Top Hooks Retainer
!
C
a u t i o
n

3-8 Maintenance
Figure 3-5: Removing the Keypad Retainer and Other Boards from the Radio
3.6.4 Speaker, Microphone, and Universal Connector Flex Disassembly
1. If disassembly of the speaker-microphone assembly is necessary, remove the dustcover by
turning the screw at the bottom of the dustcover counterclockwise with your fingers. Lift the
dustcover out of its pocket.
2. Using a screwdriver, push down on the portion of the speaker retainer bracket pointing toward the
bottom of the radio. Then, remove the retainer by slightly pushing it toward the top of the radio
until you slide it past the front cover slot.
3. Pull the rubber microphone boot from its seated position. Unless you are replacing the
microphone, leave it in the boot.
4. Peel-off the universal connector flex circuit escutcheon (label).
5. Pry the flex circuit (adhesive held) backer board away from the front cover, and remove the
universal connector tail of the speaker-microphone assembly through its opening in the front
cover.
NOTE: At this point, the Option Board Installation Procedure should be performed, if
necessary. (See page 3-13)
NOTE: The dustcover must be removed to remove the speaker-microphone assembly flex
circuit. The speaker is held in place with a two-legged retainer bracket. The bracket
legs are secured by the front cover slots. Be careful not to damage the speaker when
removing the retainer bracket.
NOTE: The speaker-microphone assembly flex circuit goes through the front cover wall to
the outside wall. To replace this assembly, you must peel-off the universal connector
escutcheon label. The existing escutcheon cannot be reassembled; a new part must
be used. (See item number 10 on the exploded view drawing on page 3-15).
Retainer
Display
Module Keypad
Option
Board
Keypad
Radio
Body

Maintenance 3-9
6. After the universal connector tail of the speaker-microphone assembly is removed, the assembly
can be completely removed. If it is necessary to replace the speaker or microphone, or both, do it
while the flex circuit is removed from the front cover. When reassembling the microphone in its
boot, make sure the microphone port faces the round hole in the bottom of the boot.
Figure 3-6: Removal Speaker-Microphone Assembly
3.6.5 PTT Disassembly
If required, the PTT bezel and the PTT seal assembly can be disassembled using a small screwdriver
as follows:
Figure 3-7: PTT Removal
1. Pry back the T-tab found inside the front cover (in between the four buttons on the PTT
assembly).
2. Remove the PTT bezel by slightly bowing it until the top and bottom tabs are released from the
slots in the front cover.
3. The PTT seal can be easily lifted from the bezel without the use of tools.
3.6.6 Control Top Disassembly
1. To remove the control top assembly, place a screwdriver next to the antenna boss, then pry it
against the control top escutcheon. This lifts the control top escutcheon away from its
double-sided adhesive. Grab the double-sided adhesive near the volume potentiometer, then lift it
away.
2. Remove the integrated control top seal, emergency button, and transmit light pipe.
Speaker
Universal
Connector
Tail
Microphone
Boot
Microphone
Speaker Microphone
Flex Circuit Assembly
Speaker Orientation
Tab (12:00 Position)
Tab
PTT
Bezel
T-Shaped
Retainer Tab
Tab
PTT
Seal

3-10 Maintenance
3.7 Detailed Radio Reassembly
3.7.1 Control Top Reassembly
1. Replace transmit light pipe and control top seal.
2. Peel off the liners from a new control top escutcheon and place it in the recess in the front cover.
Press the control top escutcheon firmly against the adhesive.
3.7.2 PTT Reassembly
1. Put the PTT seal in the PTT bezel.
2. Place the bezel top tab in the top slot inside the front cover PTT opening. Slightly bow the bezel
so that the bottom tab can fall inside the bottom slot.
3. Press the PTT assembly against the front cover opening.
3.7.3 Speaker, Microphone, and Universal Connector Flex Reassembly
1. Feed the universal connector tail of the speaker-microphone flex assembly through the opening in
the side wall of the front cover.
2. Peel-off the adhesive liner on the back of the universal connector tail of the flex circuit. Attach the
flex tail to the front cover using the guide pins for correct alignment.
3. Replace the universal connector escutcheon. Make sure that all the connector openings align
with the gold pads on the flex circuit.
4. Align the notch in the speaker at the twelve o’clock position with the tab on the front cover as
shown in Figure 3-8.
5. Place the speaker retainer bracket into the hole on the top of the front cover, and bend the
retainer down to fit underneath the boss below the speaker.
6. If display, keypad, or keypad option board are not involved, reinsert the microphone and boot into
the pocket in the front cover
3.7.4 Keypad, Display, and Keypad/PassPort/Option Board Reassembly
1. If you are replacing the display, use a new double-sided adhesive display pad (item number 17 on
the exploded view diagram in paragraph 3-8).
2. Replace the keypad, and the keypad/option board. Make sure the display module flex tail is
connected to the connector on the keypad/option board.
3. Insert the “top hooks” of the keypad retainer into the slots below the speaker (above the display)
in the front cover. Snap all four of the retainer arm tabs in place in the front cover.
4. Reinsert the microphone and boot into the pocket in the front cover.
5. Lay the speaker-microphone flex on top of keypad/PassPort/option board retainer.
NOTE: Look inside the front cover to make sure the T-tab is fully engaged with the front
cover. If necessary, press the T-tab toward the top of the radio until it becomes fully
engaged.
NOTE: Pull the speaker-microphone flex circuit out of the way during reassembly.

Maintenance 3-11
Figure 3-8: Lock Retainer Catches to the Radio’s Body
3.7.5 Chassis Assembly Reassembly
1. Slide on the ground contact (if it was removed) on the top corner boss of the chassis.
2. Replace the O-ring. The tabs on the O-ring should reach into the chassis and point down.
3. Stretch the O-ring to place it into the retaining pocket at the bottom end of the chassis.
4. Ensure that the antenna nut insulator is correctly replaced by pushing it all the way to the top of
the antenna nut.
5. Replace the battery contact seal (if necessary) surrounding the battery contact.
6. Place the main circuit board straight down on top of the chassis.
7. Use the T6 TORX screwdriver to fasten the screws holding the main board to the chassis.
3.7.6 Chassis and Front Cover Reassembly
1. Align the chassis assembly end-to-end with the front cover assembly.
2. Insert the tails of the flex circuits into their respective connectors at the bottom of the front cover.
3. Push down the latches on the connectors to hold the flex circuits to the main board.
4. Slide the volume potentiometer and frequency switch shafts into their respective holes in the front
cover.
5. Push the chassis assembly completely into the top of the front cover until it settles in place.
6. Be sure the O-ring is properly seated.
7. Snap the bottom of the chassis into the front cover.
NOTE: When properly assembled, the retainers on the O-ring should align with the slots on
the chassis. If this is not the case, remove and replace the O-ring until it is aligned
with the chassis and completely seated in place around the perimeter.
NOTE: Be sure the battery contact seal protrudes through the chassis and is not pinched
under the chassis.
Catches
Retainer

3-12 Maintenance
8. Reassemble the knobs, dust cover, antenna, and battery.
Figure 3-9: Fastening the Chassis
3.7.7 DTMF Retrofit Kit Procedure (Optional Upgrade Procedure)
If you are performing an upgrade from a basic model to a DTMF model, replace the existing front
cover kit with kit number HLN9984 and follow the reassembly steps to reassemble the upgraded
radio. (See paragraph 3.7 for details about reassembly.)
To activate the retrofit using the radio software, follow these steps:
1. Start the Customer Programming Software (CPS).
2. Read the codeplug data by clicking on the READ icon in the menu bar, or by selecting READ
DEVICE in the pulldown menu.
3. Open the Radio Configuration dialog box. (See Figure 3-10.)
4. Change the Keypad Configuration from “No Keypad” to “Programmable/Numeric”.
(See Figure 3-10.)
5. Write the codeplug back to the radio by clicking on the WRITE icon in the menu bar, or by
selecting WRITE DEVICE in the pulldown menu.
Figure 3-10: Activating the Retrofit
Radio
Chassis

Maintenance 3-13
3.7.8 Option Board Installation
1. With the keypad retainer removed the keypad backer board can be removed without the use of
tools.
2. Remove the jumper flex from the connector on the keypad board. Notice the orientation of the flex
to the connector. Arrows on the jumper flex point to the correct way of inserting the flex into the
connector.
3. Discard the keypad backer board.
4. The “breakaway” tab at the top of all option boards contains an extra row of keys and is used to
accommodate other radio models.
5. Break-off and discard the option board tab, taking care not to damage the option board. Trim any
tab fragments that may remain on the option board.
Figure 3-11: Changing Keypad/PassPort Board /Option Boards
6. Reassemble the option board to the front cover assembly.
7. Insert the display flex circuit into the connector on the option board.
8. Insert the jumper flex circuit into the connector on the option board. Notice the orientation of the
flex circuit. Arrows on the jumper flex point to the correct way of inserting the flex into the
connector.
9. Replace the retainer by placing the two top hooks into the slots below the speaker in the front
cover; then, pivot the retainer into the front cover. Ensure that all four tab arms snap correctly into
the front cover.
10. With the keypad option board, display, and retainer correctly in place, the front cover assembly
can now be reassembled per paragraph 3.7.6.
NOTE: The CPS may display a warning dialog box when you attempt to write the codeplug
back to the radio. It is safe to ignore this warning. Press the OK button.
TO KP
Retainer Jumper
Flex
Keypad/
Option
Board
Display
Flex

3-14 Maintenance
Notes
.

3-29
3.8.15 HT1550•XLS Exploded View
Figure 3-19: HT1550•XLS Exploded View
1
2
3
4
5
6
7
8
9
10 11
12
13
14
15 16
17 18 19 20 21
22 23
24
25
26
27
28 29
30 31
32
33 34
35
36
37
38
40 41 42 43 44
39

3-30
3.8.16 HT1550•XLS Exploded View Parts List
Table 3-8. HT1550•XLS Parts List
Item Motorola Part
Number Description
1 See Section 7 in
manual Antenna
2 3280529Z01 Knob, Volume
3 3280530Z01 Knob, Frequency
4 1380525Z03 Escutcheon, Top (Dotted)
5 3380644Z01 Escutcheon, Adhesive
6 3280533Z01 Seal, Control Top
7 6180527Z01 Litepipe, Tx
8 HKLN4011A Nameplate, HT1550•XLS
9 1586059A01 Dust Cover, Univ Conn
10 1386058A01 Escutcheon, Univ Flex
11 1580666Z02 Front Cover DTMF
12 Not Field
Replaceable Escutcheon, FM
13 7580532Z01 Keypad, Side Control
14 1380528Z01 Bezel, Side Control
15 7585745Z03 Keypad
16 0104008J38 Keypad Board Assembly
17 5105385Y57 LCD Module
18 7585659Z01 Pad, Retainer Front
19 4285660Z01 Retainer, Keypad Board
20 7585659Z02 Pad, Retainer Back
21 3586057A01 Felt, Speaker
22 3586170A01 Felt, Mic
23 1405368W01 Boot, Mic
24 5085738Z03 Speaker
25 5005227J08 Microphone
26 8480549Z01 Flex, Univ Conn
27 2113740A41 Cap, 33pF
28 4280504Z01 Retainer, Speaker
29 1480503Z01 Boot, Backup Battery
30 6062884K01 Backup Battery
31 0304726J04 Screw
32 3980667Z01 Contact, Finger (For UHF)
33 Typical Ctrl/RF Board Assembly
34 8485615Z01 Flex, Keypad/Controller
35 1480652Z01 Insulator, Antenna
36 7580556Z01 Pad, Thermal
37 3280534Z01 Seal, Contact
38 3380564Z01 Label, Warning
39 3280536Z02 Gasket, O-Ring
40 3980698Z01 Contact, Ground (For VHF)
41 2780518Z02 Chassis
42 1586178A01 Shroud, Chassis
43 See Section 7 in
manual Battery
44 HLN9714 Beltclip
Table 3-8. HT1550•XLS Parts List (Continued)
Item Motorola Part
Number Description

Service Aids 3-35
3.9 Service Aids
Table 3-11 lists service aids recommended for working on the HT750/HT1250/HT1250•LS/
HT1250•LS+/HT1550•XLS/MTX850/MTX950/MTX850•LS/MTX8250/MTX9250/MTX8250•LS radios.
Table 3-11:Service Aids
NOTE: While all of these items are available from Motorola, most are standard shop
equipment items, and any equivalent item capable of the same performance may be
substituted for the item listed.
Motorola
Part No. Description Application
RLN4460 Portable Test Set Enables connection to audio/accessory jack. Allows
switching for radio testing.
HVN9025 Customer Programming Soft-
ware (CPS Plus) CD ROM.
Includes PPCPS (PassPort Cus-
tomer Programming Software,
Global tuner, Reflashing tool,
tutorial, frequency finder and fre-
quency table).
Programs customer option and channel data. Tunes
hardware parameters, front end, power, deviation,
etc. Conventional, LTR, and PassPort products.
HVN9067 Customer Programming Soft-
ware (CPS). Same as above (Privacy Plus protocol products).
AARKN4075 Programming Cable Includes radio interface box (RIB) capability.
AARKN4074 Programming Cable/Test Cable Connects radio to RIB (RLN4008B).
AARKN4073 Radio to Radio Cloning Cable Allows radio to be duplicated from a master radio by
transferring programmed data from the master radio
to the other.
RLN4008 Radio Interface Box Enables communications between radio and com-
puter’s serial communications adapter.
HHLN4134 BNC Adaptor Adapts radio antenna port to BNC cabling of equip-
ment (VHF and UHF, B1 only).
5880313B69 SMA to BNC adapter Adapts radio antenna port to BNC cabling of equip-
ment (800 MHz radios).
RLN4510 Battery Eliminator 7.5V Regula-
tor Works in combination with Shop Battery Block,
0180305G54.
AA0180305G54
AA8180384F68
Shop Battery Block
Bench Test Housing Eliminator
Interconnects radio to power supply. Provides for
troubleshooting of radio when housing is removed.
0180357A57 Wall-Mounted Power Supply
(120 VAC) Used to supply power to RIB.
0180358A56 Wall-Mounted Power Supply
(220 VAC; 2-prong) Used to supply power to RIB.
3080369B72 Computer Interface Cable Connects computer’s serial communications adapter
to RIB (RLN4008B).

3-36 Test Equipment
3.10 Test Equipment
Table 3-12 lists test equipment required to service the HT750/HT1250/HT1250•LS/HT1250•LS+/
HT1550•XLS/MTX850/MTX950/MTX850•LS/MTX8250/MTX9250/MTX8250•LS radios.
Table 3-12:Recommended Test Equipment
Motorola Part
No. Description Characteristics Application
R2000, R2600
R2400, or R2001
with trunking
option
Service Monitor This monitor will
substitute for items
listed below with an
asterisk *
Frequency/deviation meter and sig-
nal generator for wide-range trouble-
shooting and alignment
*R1049 Digital Multimeter Two meters recommended for AC/
DC voltage and current measure-
ments
*S1100 Audio Oscillator 67 to 200Hz tones Used with service monitor for injec-
tion of PL tones
*S1053,
*SKN6009,
*SKN6001
AC Voltmeter,
Power Cable
for meter,
Test leads for meter
• 1 mV to 300 V
• 10 MΩ input imped-
ance
Audio voltage measurements
R1053 Dual-trace Oscillo-
scope 20 MHz bandwidth,
5 mV/cm - 20 V/cm Waveform measurements
*S1350,
*ST1215 (VHF)
*ST1223 (UHF)
*T1013
Wattmeter,
Plug-in Elements
(VHF & UHF), RF
Dummy Load
• 50 Ω
• ±5% accuracy
10 W, max. 0-1000
MHz, 300 W
Transmitter power output measure-
ments
S1339 RF Millivolt Meter 100 µV to 3 VRF, 10
kHz to 1.2 GHz RF level measurements
*R1013 SINAD Meter Receiver sensitivity measurements
S1347 or
S1348 (prog) DC Power Supply 0-20 Vdc, 0-5 Amps Bench supply for 7.5Vdc

Configuring and Wiring the Programming/Test Cable 3-37
3.11 Configuring and Wiring the Programming/Test Cable
Figure 3-22: Programming/Test Cable AARKN4074
Figure 3-23: Pin Configuration of the Cable Side Connector
Block

3-38 Configuring and Wiring the Programming/Test Cable
Figure 3-24: Programming/Test Cable Schematic
1
2
5
7
8
9
16
18
19
20
21
22
25
15
AUDIO -
AUDIO +
MIC AUDIO
GND
VOL CTRL
DISC
PTT
OPT SEL INT/EXT
BOOT CTRL
1
4
15
25
11
GND
BIAS
BUS +
BOOT CTRL
BUS -
1
2
3
4
5
6
8
9
10
11
12
13
7
EXT SPKR +
EXT SPKR -
OPTION B+
EXT MIC
OPT SEL 2
OPT SEL 1
RX DATA
TX DATA
RSSI
XMIT/RX AUDIO
BOOT CTRL
N/C
GND
P2
TO RADIO
TEST SET
RLN4460
P1
TO RADIO
UNIVERSAL
CONNECTOR
J1
TO RIB
RLN4008
FL0830062O
10K

4-1
Chapter 4
Transceiver Performance Testing
4.1 General
These radios meet published specifications through their manufacturing process by utilizing high
accuracy laboratory-quality test equipment. The recommended field service equipment approaches
the accuracy of the manufacturing equipment with few exceptions. This accuracy must be maintained
in compliance with the manufacturer’s recommended calibration schedule.
4.2 RF Test Mode
When the radio is operating in its normal environment, the radio’s microcontroller controls the RF
channel selection, transmitter key-up, and receiver muting. However, when the unit is on the bench
for testing, alignment, or repair, it is removed from its normal environment and cannot receive
commands from its system. Therefore, the internal microcontroller does not key the transmitter or
unmute the receiver. This prevents the use of a normal tuning procedure. To solve this problem, a
special “test mode” is incorporated into the radio.
Note 1: On VHF/UHF, LTR models, the radio must be in either conventional or LTR mode.
Note 2: The test mode procedure that follows assumes that the Customer Programming Software
Front Panel Access screen has both the FPA and RF TEST boxes selected. Select from the
programming screen to enable or disable certain features of the radio RF test mode.
lFPA entry not selected blocks all test modes.
lFPA entry selected and RF TEST not selected blocks RF test mode.
lFPA entry selected and RF TEST selected enables all test modes.
To enter the test mode for a display radio:
1. Turn the radio on.
2. Within ten seconds after the self test is complete, press ‘side button 2’, shown in
Figure 4-1 on page 4-3, five times in succession.
3. After “CSQ CHXX SP25” appears on the display, the radio is on channel XX (see Note
on following page), carrier squelch mode, 25 kHz channel spacing. Each additional
press of ‘side button 2’ (see Table 4-3 on page 4-5) scrolls to the next channel spacing,
and a corresponding set of tones are sounded. Refer to Figure 4-4 on page 4-4 for test
mode information for a four-line display radio.
4. Press ‘side button 1’ to scroll through the test environments listed in Table 4-1 on
page 4-4.
5. Press ‘side button 2’ for 3 seconds to switch the radio to the control head test mode.
‘LCD Test’ appears on the display.
6. Press ‘side button 1’ to turn on all the dots of the first character. Another ‘side button 1’
press turns on all the dots of the next character, continuing until the last character is
reached.
7. Press ‘side button 1’ at the end of the LCD test to activate the ‘Icon Test’. The next ‘side
button 1’ press turns on the first icon.

4-2 Transceiver Performance Testing
To enter the test mode for a non-display radio:
Button Test (For models with ”G” in location 10 of model number Example: AAH25RCH6GB6AN)
1. Press the orange button; “3/1” appears which indicates that switch 3 is in the closed condition.
2. Release the orange button; “3/0” appears which indicates that switch 3 is in the open condition.
3. Rotate the mode selector knob; “4/0”through “4/15” appears which indicates that knob 4 is in
mode position 1 through 15.
4. Rotate the volume control; “2/0” through “2/255” appears.
5. Press SB1, view “96/1”; release, view “96/0”.
6. Press SB2, view “97/1”; release, view “97/0”.
7. Press SB3, view “98/1”; release view “98/0”.
8. Press PTT button, view “1/1”; release view “1/0”.
Keypad (For models with ”G” in location 10 of model number Example: AAH25RCH6GB6AN)
1. Press 0, view “48/1”; release, view “48/0”.
2. Press 1, view “49/1”; release, view “49/0”.
3. Press 2, view “50/1”; release, view “50/0”.
4. Press 3, view “51/1”; release, view “51/0”.
5. Press 4, view “52/1”; release, view “52/0”.
6. Press 5, view “53/1”; release, view “53/0”.
7. Press 6, view “54/1”; release, view “54/0”.
8. Press 7, view “55/1”; release, view “55/0”.
9. Press 8, view “56/1”; release, view “56/0”.
10. Press 9, view “57/1”; release, view “57/0”.
11. Press *, view “58/1”; release, view “58/0”.
12. Press #, view “59/1”; release, view “59/0”.
13. Press <, view “128/1”; release, view “128/0”.
8. Press ‘side button 1’ at the end of the Icon Test to activate the button test. Pressing any
side button (except ‘side button 1’), or any keypad button during the LCD test or Icon
test immediately activates this test. A good button press is verified by a chirp.
9. Press ‘side button 2’ for 3 seconds in the control head test mode to return the radio to
the RF Test mode.
10. Turn radio off to exit test mode.
1. Turn the radio on.
2. Within ten seconds after the self test is complete, press ‘side button 2’ (Figure 4-1) five
times in succession.
3. Press ‘side button 1’ the number of times listed in Table 4-1 to get the number of corre-
sponding beeps.
4. Turn radio off to exit test mode.
5. To access all 14 test modes on a 4-channel radio, the frequency knob and mechanical
stop sleeve must be removed (see paragraph 3-8 exploded view diagram).

Transceiver Performance Testing 4-3
14. Press HOME, view “129/1”; release, view “129/0”.
15. Press >, view “130/1”; release, view “130/0”.
16. Press Option Select1, view “135/1”; release, view “135/0”.
17. Press Option Select2, view “136/1”; release, view “136/0”.
18. Press Option Select3, view “137/1”; release, view “137/0”.
19. Pressing SB2 for 3 seconds in the Control Head Test mode will cause the radio to return to the RF
Test mode.
Figure 4-1: Radio Side Button Location
Figure 4-2: HT1550•XLS Radio Side Button Location
Side Button 2
Side Button 3
On/Off
Knob
Channel
Selector
Knob
Side Button 1
(programmable)
(programmable)
(programmable)
Side Button 2
Side Button 3
On/Off
Knob
Channel, Talkgroup,
Zone or Menu Selector
Knob
Side Button 1
(programmable)
(programmable)
(programmable)

4-4 Transceiver Performance Testing
Figure 4-3: Two-Line Display
Figure 4-4: Four-Line Display (HT1550•XLS)
Table 4-1: Test Environments (Side Button 1)
Number of
Side
Button 1
Presses
No. of
Beeps Display
Shows Description Function
Initial (No but-
ton presses
required)
0CSQ Carrier
Squelch
RX: if carrier detected
TX: mic audio
1 1 TPL Tone Private-
Line
RX: unsquelch if carrier and tone
(192.8Hz) detected
TX: mic audio + tone (192.8Hz)
2 2 DPL Digital Private-
Line
RX: unsquelch if carrier and digi-
tal code (131) detected
TX: mic audio + digital code (131)
3 3 DTMF Dual-Tone
Multiple
Frequency
RX: unsquelch if carrier detected
TX: selected DTMF tone pair
4 5 Open Unsquelch RX: constant unsquelch
TX: mic audio
5 9 HSS MDC1200 RX: unsquelch if carrier detected
TX: 1500Hz tone
611 CMP Compander RX: if carrier detected
TX: mic audio
7 12 LLE Low-Level
Expand
RX: if detected
TX: mic audio
Annunciators
Test Mode
Information,
Line 2
Annunciators

Transceiver Performance Testing 4-5
Table 4-2: Test Environments (Models with “G” in location 10 of model number EX: AAH25RCH6GB6AN)
Table 4-3: Test Channel Spacing (Side Button 2)
Item
No. No. of
Beeps Description Function
1 1
GKC Carrier Squelch RX: unsquelch if carrier detected
TX: mic audio
21
BKC Tone
Private-Line RX: unsquelch if carrier and tone (192.8Hz) detected
TX: mic audio + tone (192.8Hz)
3 2
BKC Digital
Private-Line RX: unsquelch if carrier and digital code (131) detected
TX: mic audio + digital code (131)
43
BKC Dual-Tone mul-
tiple frequency RX: unsquelch if carrier detected
TX: selected DTMF tone pair
5 5
BKC Open squelch
OSQ RX: constant unsquelch
TX: mic audio
68
BKC Trunking Low
Speed TLS RX: unsquelch if carrier detected
TX: mic audio + connect tone (105-8 MHz)
7 9
BKC Trunking High
Speed THS RX: unsquelch if valid outbound signalling word (OSW)
detected
TX: 1500Hz tone
811
BKC CMP RX: unsquelch if carrier detected
TX: mic audio
912
BKC LLE RX: unsquelch if carrier detected
TX: mic audio
Number of Low Tones Channel Spacing
125/30 kHz
2 12.5 kHz
320 kHz

4-6 Transceiver Performance Testing
4.3 Test Frequencies for Display and Non-Display Radios
The radio channels and test frequencies are listed in Table 4-4. The channels are selected using the
channel selector switch located on top of the radio, as shown in Figure 4-1 on page 4-3. The test
environment and channel spacing for any particular frequency is selected using ‘side buttons 1 and 2’,
as listed in Table 4-1 on page 4-4 and Table 4-2 on page 4-5. The display radio shows the selected
parameters on the radio display, and sounds the corresponding number of beeps and tones listed in
Table 4-1and Table 4-1. The non-display radio only sounds the beeps and tones.
Note: On UHF LTR models, radios must be in conventional or LTR modes.
Table 4-4: Test Frequencies (Using the Channel Selector Switch)
Channel
Selector
Switch
Position
Test
Channel Low 1 Low 2 VHF UHF 1 UHF 2 800
1 Low Power
8 High Power TX #1 or #8
RX #1 or #8 29.740
29.740 35.040
35.040 136.025
136.025 403.025
403.025 450.025
450.025 806.025
806.075
2 Low Power
9 High Power TX #2 or #9
RX #2 or #9 32.040
32.020 37.040
37.020 142.325
142.325 415.025
415.025 462.850
462.850 815.475
809.175
3 Low Power
10 High
Power
TX #3 or #10
RX #3 or #10 34.040
34.020 39.040
39.020 148.625
148.625 425.025
425.025 475.675
475.675 824.925
812.325
4 Low Power
11 High Power TX #4 or #11
RX #4 or #11 36.040
36.020 42.040
42.020 154.925
154.925 436.025
436.025 488.500
488.500 837.975
815.575
5 Low Power
12 High
Power
TX #5 or #12
RX #5 or #12 38.040
38.020 45.040
45.020 161.225
161.225 449.025
449.025 501.325
501.325 851.025
818.675
6 Low Power
13 High
Power
TX #6 or #13
RX #6 or #13 40.040
40.020 48.040
48.020 167.525
167.525 460.025
460.025 514.150
514.150 860.475
821.825
7 Low Power
14 High
Power
TX #7 or #14
RX #7 or #14 42.040
42.020 50.040
50.020 173.825
173.825 469.975
469.975 526.975
526.975 869.975
824.975

Transceiver Performance Testing 4-7
4.4 Receiver Performance Tests
The receiver and transmitter performance tests are contained in Table 4-5 and Table 4-6 respectively.
Refer to Chapter 5, Figure 5-1 on page 5-2, for test equipment setup. Note that all test measurements
are taken at 77°F(25°C) and in conventional or trunked models.
Table 4-5: Receiver Performance Checks
* see Table 4-4
Test Name Service Monitor Radio Test Set Comments
Reference
Frequency Mode: PWR MON
4th channel test frequency*
Monitor: Frequency error
Input at RF In/Out
TEST MODE,
Test Channel
4 carrier
squelch out-
put at
antenna
PTT to continu-
ous (during the
performance
check)
Frequency error to be
±200 Hz VHF
±600 Hz UHF
±60 Hz Low Band
Rated Audio Mode: GEN
Output level: 1.0mV RF
4th channel test frequency*
Mod: 1 kHz tone at
3 kHz deviation
Monitor: DVM: AC Volts
TEST MODE
Test Channel
4 carrier
squelch
PTT to OFF
(center), meter
selector to
Audio PA
Set volume control to
3.16Vrms
Distortion As above, except to distor-
tion As above As above Distortion 3.0%
Typical
Sensitivity
(SINAD) As above, except SINAD,
lower the RF level for 12dB
SINAD.
As above PTT to OFF
(center) RF input to be
0.25µV
Noise
Squelch
Threshold
(only radios
with conven-
tional sys-
tem need to
be tested)
RF level set to 1mV RF As above PTT to OFF
(center), meter
selection to
Audio PA,
speaker/load to
speaker
Set volume control to
3.16Vrms
As above, except change
frequency to a conventional
system. Raise RF level from
zero until radio unsquelches.
out of TEST
MODE; select
a conven-
tional system
As above Unsquelch to occur at
<0.25µV.
Preferred SINAD =
9-10dB

4-8 Transceiver Performance Testing
*** MDC
* See Table 4-4
Table 4-6: Transmitter Performance Checks
(Models with ”G” in location 10 of model number EX:AAH25RDH9GB6AN)
Test
Name Service Monitor Radio Test Set Comments
Reference
Frequency Mode: PWR MON
4th channel test frequency*
Monitor: Frequency error
Input at RF In/Out
TEST MODE,
Test Channel
4 carrier
squelch
PTT to continu-
ous (during the
performance
check)
Frequency error
±200 Hz VHF
±600 Hz UHF
±60 Hz Low Band
Power RF As above As above As above Refer to Specifications
Voice
Modulation
(internal)
Mode: PWR MON
4th channel test frequency*
atten to -70, input to RF In/
Out
TEST MODE,
Test Channel
4 carrier
squelch out-
put at
antenna
Remove modu-
lation input Press PTT switch on
radio. Say “four” loudly
into the radio mic.
Measure deviation:
VHF, UHF, 800 MHz,
Low 1 and Low 2:
≥ 4.0 kHz but ≤ 5.0 kHz
(25 kHz Ch Sp)
Voice
Modulation Mode: PWR MON
4th channel test frequency*
atten to -70, input to RF In/
Out
Monitor: DVM, AC Volts
Set 1 kHz Mod Out level for
0.025Vrms at test set,
80mVrms at AC/DC test set
jack
As above As above, meter
selector to mic Deviation:
VHF, UHF, 800 MHz,
Low 1 and Low 2
≥ 4.0 kHz but ≤ 5.0 kHz
(25 kHz Ch Sp) Global.
5 kHz (20 kHz Ch Sp)
U.S. and Canada.
High-Speed
Data Modu-
lation***
As above TEST MODE,
Test Channel
4 high speed
output at
antenna
PTT to continu-
ous (during the
performance
check).
Deviation: 800 MHz,
VHF, UHF, Low 1 and
Low 2: ≥ 2.5 kHz but
≤ 3.5 kHz (25 kHz Ch
Sp)
Low-Speed
Data Modu-
lation
800,UHF
As above TEST MODE,
Test Channel
4 TLS output
at antenna
PTT to continu-
ous (during the
performance
check)
Deviation:
VHF, UHF, 800MHz, :
≥500Hz but ≤ 1000Hz
(25 kHz Ch Sp).
DTMF
Modulation As above,
4th channel test frequency* TEST MODE,
Test Channel
4 DTMF out-
put at
antenna
As above Deviation:
VHF, UHF, 800MHz,
Low 1and Low 2:
≥ 3.05 kHz but ≤ 3.45
kHz (25 kHz Ch Sp)
PL/DPL
Modulation As above
4th channel test frequency*
BW to narrow
TEST MODE,
Test Channel
4
TPL
DPL
As above Deviation:
VHF, UHF, 800MHz,
Low 1 and Low 2:
≥500Hz but ≤ 1000Hz
(25 kHz Ch Sp).

5-1
Chapter 5
Radio Tuning, Programming, Cloning, Lowband Antenna
Cutting Procedure, PassPort Tone Options, and
Diagnostic Functions
5.1 Introduction
This chapter provides an overview of the Customer Programming Software (CPS) and tuner program
designed for use in a Windows® NT, Windows® 95, Windows® 98, Windows® 2000, and Windows®
Millennium (ME), environment. These programs are available in separate kits as listed in the
Table 5-1. An installation instruction manual is also included with each kit.
NOTE: Refer to the appropriate program on-line help files for the programming procedures.
Table 5-1: Software Installation Kits Radio Tuning Setup
Description Kit Number
Conventional, LTR, PrivacyPlus, PassPort CPS
Subscription Package (3 years)
H5177
CPS Plus (Conventional, LTR, PassPort) HVN9025
CPS (Privacy Plus) HVN9067
Installation Manual 6881089C70

5-2 Radio Tuning, Programming, Cloning, Lowband Antenna Cutting Procedure, PassPort Tone Options, and Diagnostic Functions
5.2 Global Radio Tuning Setup
A personal computer (PC), Windows® 95/98, and a global tuner program are required to tune the
radio. To perform the tuning procedures, the radio must be connected to the PC, radio interface box
(RIB), and test equipment shown in Figure 5-1.
Figure 5-1: Radio Tuning Test Equipment Setup
5.2.1 Initial Test Equipment Setup
The supply voltage is connected to the radio using a Motorola battery eliminator, P/N
AA0180305G54. The initial test equipment (Figure 5-1) control settings are listed in Table 5-2.
NOTE: Refer to appropriate program on-line help files for the tuning procedures.
Table 5-2: Initial Equipment Control Settings
Service Monitor Test Set Power Supply
Monitor Mode: Power Monitor Speaker set: A Voltage: 7.5Vdc
RF Attenuation: -70 Speaker/load:
Speaker
DC on/standby:
Standby
AM, CW, FM: FM PTT: OFF Volt Range: 10V
Oscilloscope Source: Mod
Oscilloscope Horizontal: 10mSec/Div
Oscilloscope Vertical: 2.5 kHz/Div
Oscilloscope Trigger: Auto
Monitor Image: Hi
Monitor BW: Nar
Monitor Squelch: mid CW
Monitor Volume: 1/4 CW
Current: 2.5A
Wattmeter
Audio Generator
Sinad Meter
AC Voltmeter
30 dB Pad
30 dB Pad
Battery Block
Power
Supply Audio In Tx
Rx
Receive
Transmit
RF Generator
BNC
RF Adapter
HLN9756
RIB
RLN-4008
RIB Power Supply
RLN4460A
Test B ox
Rx
Gnd
Data
Tx Data
Radio
Computer Interface
Cable 3080369B72
Program/
AARKN 4074
Test C a bl e
Service Monitor
or Counter
DB15 DB9
AC Plug
120/230 Vac
or B
3.5 mm to
Ferrule BNC
Double Male
RLN4510
+12VDC
0180305G54
Battery
Eliminator
7.5V Reg.
0180357A57 (120V)
0180358A56 (230V)

Radio Tuning, Programming, Cloning, Lowband Antenna Cutting Procedure, PassPort Tone Options, and Diagnostic Functions 5-3
5.3 CPS Programming Setup
The CPS programming setup, shown in Figure 5-2, is used to program the radio codeplug.
NOTE: Refer to appropriate program on-line help files for the codeplug programming procedures.
5.4 Cloning (Conventional and LTR)
Cloning is the same for both the Conventional and LTR radio. Cloning is the process of copying the
content of one radio (source radio) into another radio (target radio). Radio content refers to system-
type features such as frequency, squelch type options, trunking, etc.
NOTE: Cloning can be performed only on radios with identical model numbers and software options.
Radio functionality inherent in one radio cannot be cloned to another radio that does not contain the
same functionality. Tuning and alignment information are not transferable and are not affected by
cloning.
Signaling Identification Numbers (IDs) are duplicated in the cloning process. Unique IDs may be
assigned with the CPS.
NOTE: Unsuccessful cloning attempts will not damage the radio.
Procedure:
1. Turn source and target radios off.
2. Connect cloning cable to side connector of both radios.
3. Turn on target radio.
4. On source radio, simultaneously press ‘side buttons 1 and 2’, shown in Figure 5-3, then turn radio
on. Both radios produce a “clone-entry” tone and turn on their green LEDs. Display radios show
“Cloning To” (source radio) and “Program” (target radio).
5. Release both side buttons. The electronic transfer process begins and will take approximately
one to three minutes.
6. When cloning is completed, both radios reset themselves and turn their green LEDs off. The
Figure 5-2: CPS Programming Setup
RIB
RLN-4008
RIB Power Supply
RLN4460A or B
Te s t Box
Rx
Gnd
Data
Tx Data
Radio
Battery
Computer Interface
Cable
Program/
AARKN 4074
Te s t Cabl e
3080369B72
DB15 DB9
120/230 Vac
Power
Supply
RLN4510
+12VDC
Battery
Eliminator
7.5V Reg.
Block
0180305G54
NOTE: Ribless Programming Cable
is part number RKN4075

5-4 Radio Tuning, Programming, Cloning, Lowband Antenna Cutting Procedure, PassPort Tone Options, and Diagnostic Functions
source radio produces a “clone-exit” tone and displays “Clone Complete”.
7. Turn both radios off.
8. Disconnect the cloning cable from both radios and turn them on for normal operation.
Figure 5-3: Radio Side Button Locations
Figure 5-4: HT1550•XLS Radio Side Button Locations
5.4.1 Error Codes (Display Radios Only)
l“ERR: Mismatch” - The model numbers or the code plug versions are not the same for both
radios. Cloning cannot be performed.
l“ERR: Timeout” - Communication between the two radios was not established or was disrupted
during the cloning process. If this occurs, check the cloning cable and all connections. Repeat the
cloning procedure.
5.5 Cloning (Privacy Plus)
This function is used to copy codeplug information from one radio to another. A radio and RIB must be
properly connected to the computer and power turned on before you attempt the PROGRAM function.
The time required to PROGRAM a codeplug will depend on the computer and the size of the
codeplug you are programming. Only radios with the same model number, protocol option and
codeplug version may be cloned. Trunked radios may not be cloned unless System Keys have been
loaded for each trunking system ID. Tuning and alignment information are not transferable and are
not affected by cloning. Signalling Identification are duplicated in the cloning process. Unique IDs may
be assigned with the CPS.
Side Button 1
Side Button 2
Side Button 3
On/Off
Knob
(programmable)
(programmable)
(programmable)
Side Button 1
Side Button 2
Side Button 3
On/Off
Knob
(programmable)
(programmable)
(programmable)

Radio Tuning, Programming, Cloning, Lowband Antenna Cutting Procedure, PassPort Tone Options, and Diagnostic Functions 5-5
Procedure:
1. Use the READ RADIO function to read the radio codeplug to be cloned. i.e. the “Source” code-
plug.
2. If required, enter the Individual ID’s for the new radio. Trunking system keys (or FTR Key) are
required for cloning the Trunking System Data.
3. If required, go to the SDF merge screen, to merge SDF Trunking System Data.
4. Connect “Target” radio to the computer and press READ SERIAL NUMBER button to read the
“Target” radio’s serial number. This number must be different from the “Source” codeplug, or the
cloning progress will fail.
5. Connect “Target” radio to the computer, and press the PROGRAM button to program the “Source”
codeplug into the “Target” radio.
6. The CPS will validate the code plug.
7. If it fails a warning screen will be displayed informing of the incompatibility between the CPS and
code plug, otherwise the information is written into the radio’s code plug.
5.6 Cloning (PassPort)
Cloning of PassPort data in the HT1250•LS+ may only be accomplished via the PPCPS. In order to
“clone” the contents of one radio into another radio, the user must attach the first radio to the RIB
cable and read the contents of the PassPort personality by pressing the “Read Device” icon on the
toolbar (or by choosing “Read Device” from the file menu and selecting the proper COM port). The
user should then select each PassPort zone and change the MIN for each zone. He/She may then
attach the second radio to the RIB cable and write the personality into it by pressing the “Write
Device” icon on the toolbar (or by choosing “Write Device” from the file menu and choosing the proper
COM port). Alternatively, the information may be cloned to multiple radios by saving the personality
data to a file. The file may, at a later time, be re-read and the MIN may be changed for each zone and
then written to the radio through the procedure described above. Care must always be taken by the
user to ensure that the MIN is unique for each radio to avoid undesirable results in the system.
WARNING: Do NOT turn off the radio or disconnect it from the computer while attempting to
PROGRAM the codeplug. Interrupting the programming process WILL DESTROY the code-
plug contents and completely DISABLE the radio
!
W
A R N I N
G
!

5-6 Radio Tuning, Programming, Cloning, Lowband Antenna Cutting Procedure, PassPort Tone Options, and Diagnostic Functions
5.7 Lowband Molded Antenna Cut Chart
This chart is for antenna NAB6064 used with professional radio series.
NOTE: The chart below is not drawn to scale. Obtain and use a standard ruler for marking of cutting
measurements.
of an antenna already cut. DO NOT use it to make the actual cut.
This chart can be used to verify the length or frequency
Frequency Verification Chart
Freq (MHz)
30
32
34
36
38
40
42
44
46
48
50
Final Antenna
Length (Inches)
11 9/16 (29.369 cm)
11 7/16 (29.052 cm)
10 5/8 (26.988 cm)
10 (25.400 cm)
9 3/8 (23.813 cm)
8 7/8 (22.543 cm)
8 5/16 (21.114 cm)
7 7/8 (20.003 cm)
7 1/2 (19.050 cm)
7 3/16 (18.256 cm)
6 7/8 (17.463 cm)
NOTE:
Antenna length
measured from
top of antenna
to bottom of
rubber skirt.
Cutting Instructions
1. Remove cap from antenna.
2. Measure from top of antenna down to the
desired length corresponding with the desired
frequency.
3. Mark the antenna, then cut at that mark.
4. To replace the antenna cap, put a small bead
of #414 Loctite™ (Motorola part number 1110019B59)
around the inside walls of the antenna cap. Place
the cap on top of the antenna and seat fully.
0.5
(1.3 cm)
1.0
(2.5 cm)
1.5
(3.8 cm)
2.0
(5.1 cm)
2.5
(6.4 cm)
3.0
(7.6 cm)
3.5
(8.9 cm)
4.0
(10.2 cm)
4.5
(11.4 cm)
5.0
(12.7 cm)
5.5
(14.0 cm)
0
30 31 32 33 34 35 36 37 38 39 40 41 42 43 44 45 46 47 48 49 50
C
U
T
L
E
N
G
T
H
I
N
I
N
C
H
E
S
FREQUENCY IN MHZ
TOP OF ANTENNA

Radio Tuning, Programming, Cloning, Lowband Antenna Cutting Procedure, PassPort Tone Options, and Diagnostic Functions 5-7
5.8 HT1250•LS+ PassPort Tone Options
In order to provide more detailed information about the radio’s state to a user or service technician
various Tones and Display options are available.
One Tone option is a short low pitched tone that sounds whenever the radio loses contact for any
reason with its registered PassPort site and begins to search for another site. This Tone is enabled by
the “Enable LOS Search start tone” option.
Service technicians who are determining system coverage and RSSI settings may want to be able to
discriminate between the LOS (Loss of System) for complete loss of data from the site or when the
site RSSI drops below required levels. A second Tone following the first LOS Tone indicating that LOS
was caused by complete LOS of Passport data from the site and not low.
RSSI can be activated with the “Enable LOS CRC Search start tone” option.
Enable just the “Enable LOS Search start tone” option. Allow the radio to register. Turn off the Home
repeater. The radio will sound a single tone and start to search. Turn on the Home repeater. Allow the
radio to register. Remove the antenna. The radio will sound a single tone and start to search. Replace
the antenna.
Enable the “Enable LOS CRC Search start tone” option also. Allow the radio to register. Turn off the
Home repeater. The radio will sound two tones and start to search. Turn on the Home repeater. Allow
the radio to register. Remove the antenna. The radio will sound a single tone and start to search.
5.9 HT1250•LS+ Special Diagnostic Functions
Some special diagnosis functions can be turned on “as needed” basis by accessing the “Service
Menu”. In order to enter this menu please proceed as follows
1) Press the Menu Key. (You don't need to be registered).
2) Quickly press the P1 then the P2 key.
3) Service Menu appears on the screen.
4) Press the Menu key to select it.
A series of functions then become available to you as you scroll up and down. They are as follows:
PassPort ESN: Enter the Service Menu and using the Up/Dn keys scroll to “PassPort ESN”. Press
the Select key. Use the Up/Dn and Select Keys to activate or deactivate this function. This function
momentarily displays the radio's PassPort Electronic Serial Number.
PassPort Information Report - Enter the Service Menu and using the Up/Dn keys scroll to “Report”.
Press the Select key. The display will sequentially show, the search method preference, the number
of NearNeighbors from the last registered site neighbor list, All Neighbors, the total number of unique
stored Neighbor frequencies and then display the known list of Neighbor Frequencies. The report will
complete and the radio will search and re-register.
Monitor - This Service Menu option defeats PassPort coded squelch and allows a technician to hear
all transmissions on the system. This function can be enabled or disabled using the PassPort CPS
(PPCPS).
Show RSSI - Enter the Service Menu and using the Up/Dn keys scroll to “Show RSSI”. Press the
Select key. Use the Up/Dn and Select Keys to activate or deactivate this function. This diagnostic
momentarily displays the ASID and RSSI of all received site IDLE messages in the format “WXXX-
YYY-ZZZ” where W is a “-” on an Idle channel and a “+” on a busy one, XXX is the ASID of the site,
YYY is the RSSI of the message just received and ZZZ is the current running average RSSI. This can
be helpful in determining RSSI roaming settings. Also while this feature is enabled and the radio is
searching, each new search frequency is momentarily displayed in order to track the radio's progress
through the known frequencies.
Search Freq-(Enter Search Frequencies): Enter the Service Menu and using the Up/Dn keys scroll to
“Search Freq”. Press the Select key. Using the numeric keys and Left (P1) key for backup/delete and

5-8 Radio Tuning, Programming, Cloning, Lowband Antenna Cutting Procedure, PassPort Tone Options, and Diagnostic Functions
the “*” key for the decimal point, enter the desired Search Frequency in MHz. Press the Select key
when the entry is complete or the Escape/Exit Key to exit the function without entering a search
frequency. After pressing the Select key the radio will exit the Menu mode and begin searching the
entered frequency for a period of time equal to twice the initial search delay. This utility allows a new
radio or a radio with an empty Neighbor List Almanac to search an initial frequency other than its
Home Frequency or a Seed List Frequency. This can be helpful when programming and delivering a
new radio to a customer in an area not served by a site on his Home Frequency.
Clear Almanac – (Clear Neighbor list Almanac): Enter the Service Menu and using the Up/ keys
scroll to “Clear Almanac”. Press the Select key. The stored Neighbor frequencies will be erased. This
utility allows clearing obsolete Neighbor frequencies collected.

6-1
Chapter 6
Power Up Self-Test
6.1 Error Codes - Conventional and LTR Radios
Turning on the radio starts a self-test routine that checks the RAM, ROM checksum, EEPROM
hardware, and EEPROM checksum. If these checks are successful, the radio generates two high-
pitched self-test pass tones, or a musical tone (selected in CPS). If the self-test is not successful, one
low-pitched tone is heard. Radios with displays are able to display the error codes. The displayed
error codes and related corrections are listed as follows:
Table 6-1: Power-up Display Codes - (Conventional Radios)
If the error code
displayed is... then, there is
a... To correct the problem...
“RAM TST ERROR” RAM test failure. Retest the radio by turning it off and turning it on
again. If message reoccurs, replace RAM (U405).
“ROM CS ERROR” Wrong ROM
checksum. Reprogram FLASH memory, then retest. If message
reoccurs, replace ROM (U406).
“EEPRM HW ERROR” Codeplug structure
mismatch or non
existence of
codeplug.
Reprogram codeplug with correct version and retest
radio. If message reoccurs, replace EEPROM
(U407).
“EEPRM CS ERROR” Wrong codeplug
checksum. Reprogram codeplug.
No Display Bad display module
connection or
damaged display
module.
Check connection between main board and display
module or replace with new display module.

6-2 Power Up Self-Test
6.2 Error Codes - Privacy Plus
At power-up, the radio performs cursory tests to determine if its basic electronics and software are in
working order. Problems detected during these tests are presented as error codes on the radio
display. The presence of an error code should prompt the user that a problem exists and that a
service technician should be contacted. Self-test errors are classified as either fatal or non-fatal. Fatal
errors will inhibit user operation, non-fatal errors will not. Use Table 6-2: Power-up Display Codes to
aid in understanding particular power-up error code displays.
Table 6-2: Power-up Display Codes
Failure Display Type of
Failure Description Possible Source
FAIL 01/81 FATAL External ROM/Flash checksum error Bad ROM data, Defective ROM
FAIL 01/82 FATAL External EEPROM checksum error Bad external codeplug data,
Defective external EEPROM
ERROR 01/02 NON-FATAL External EEPROM checksum error Bad external codeplug data
FAIL 01/84 FATAL External EEPROM checksum blank Unprogrammed external code-
plug data
FAIL 01/88 FATAL External RAM error Defective RAM
FAIL 01/90 FATAL Hardware failure Defective IC
FAIL 01/92 FATAL Internal EEPROM checksum error Bad internal codeplug data,
Defective microcontroller
ERROR 01/12 NON-FATAL Internal EEPROM checksum error Bad internal codeplug data
FAIL 01/94 FATAL Internal EEPROM checksum blank Unprogrammed internal code-
plug data
FAIL 01/98 FATAL Internal RAM error Defective microcontroller
NOTE: Due to the nature of fatal ROM and RAM error, it may not be possible to present an
error code on the display. In these cases, the radio will attempt to display the
appropriate error code, generate an illegal mode tone for one second, and then reset
its microcontroller.

Power Up Self-Test 6-3
6.3 Error Codes - PassPort
For the purpose of this document the phrase “PassPort Trunking Controller Board” and its acronym
“PTCB” are used.
Table 6-3: Power-up Display Codes (PassPort Trunking Controller Board)
6.4 Operation Display Codes
During radio operation, the radio performs dynamic tests to determine if the radio is working
properly. Problems detected during these tests are presented as error codes on the radio display.
The presence of an error code should prompt a user that a problem exists and that service.
technician should be contacted. Use Table 6-4: Operational Display Codes to aid in understanding
particular operational error code displays.
If the error code
displayed is... then, there is
a... To correct the problem...
ESN BAD PTCB Defective. Replace PTCB.
AppCode Fail PTCB Firmware
Defective. Reprogram PTCB FLASH-ROM.
BackDoor Turn radio off and restart.
ERR:Watchdog Firmware Failure
Resulted in
Watchdog Timer
Interrupt.
Restart radio.
Unprogrammed Programming is not
correct. Use CPS and PPCPS to properly program radio and
PTCB.
ERROR: NO PTG Use PPCPS to program that Zone with a Primary
Talk Group.
Table 6-4: Operational Display Codes
Failure Code Description Possible Source
FAIL 001 Synthesizer out of lock. Bad frequency data in codeplug, defective
synthesizer.
FAIL 002 Selected Mode (Zone/Channel)
codeplug checksum error. Bad codeplug data.

6-4 Power Up Self-Test
Notes

7-1
Chapter 7
Accessories
7.1 HT750/HT1250/HT1250•LS/HT1250•LS+/HT1550•XLS/MTX850/
MTX950/MTX850•LS/MTX8250/MTX9250/MTX8250•LS Accessories
7.1.1 Antennas
VHF 136-174 MHz, Ferrule Connector
PMAD4012 136-155 MHz, Stubby
PMAD4013 155-174 MHz, Stubby
PMAD4014 14 cm. Helical, Standard Length - 136-155 MHz (Red Code)
PMAD4015 14 cm. Helical, Standard Length - 155-174 MHz (Black Code)
PMAD4023 14 cm. Helical, Standard Length -150-161 MHz
PMAD4025 150-161 MHz, Stubby
UHF 1 403-470 MHz, Ferrule Connector
PMAE4002 403-433 MHz, Stubby
PMAE4003 433-470 MHz, Stubby
NAE6483 403-520 MHz, Flexible Whip
UHF 2 450-520 MHz, Ferrule Connector
PMAE4006 465-490 MHz, Stubby
PMAE4007 490-527 MHz, Stubby
NAE6483 403-520 MHz, Whip
Lowband
NAB6064 30-50 MHz Heliflex (trim to frequency)
800 MHz 806-825/851-870 MHz, SMA Connector
NAF5037 806-870 MHz, Half Wave Whip
900 MHz 896-902/935-941, SMA Connector
NAF5038 896-941 MHz, Whip
NAF5042 806-941 MHz, Quarter Wave Stubby

7-2 Accessories
7.1.2 Carrying Accessories
All Models/All Battery Chemistries:
7.1.3 Carry Cases
HLN9952 Carry Holder, Belt Clip-One size fits all
HLN9714 Spring 2-1/2” Belt Clip
HLN9701 Nylon Carry Case with Beltloop
HT750, MTX850, MTX950,
MTX850•LS (Standard Model Only) Ultra-High and High Capacity Battery Carry Cases
HLN9665 Standard Leather Case, Beltloop
HLN9676 Standard Leather Case, Swivel
HT750 Keypad Models, HT1250,
HT1250•LS, HT1250•LS+, MTX8250,
MTX9250, MTX8250•LS
Ultra-High and High Capacity Battery Carry Cases
HLN9689 Standard Leather Case, DTMF, Beltloop
HLN9694 Standard Leather Case, DTMF, Swivel
HT1250, HT1250•LS, HT1250•LS+
Limited Keypad Models Ultra-High and High Capacity Battery Carry Cases
HLN9946 Standard Leather Case, Beltloop
HLN9998 Standard Leather Case, Swivel
HT750 (Standard Model Only) Lithium Ion Battery Carry Cases
HLN9652 Standard Leather Case, Beltloop
HLN9670 Standard Leather Case, Swivel
HT750 Keypad Models, HT1250,
HT1250•LS, HT1250•LS+, MTX8250,
MTX9250, MTX8250•LS
Lithium Ion Battery Carry Cases
HLN9677 Standard Leather Case, DTMF, Beltloop
HLN9690 Standard Leather Case, DTMF, Swivel
HT1250, HT1250•LS, HT1250•LS+
Limited Keypad Models Lithium Ion Battery Carry Cases
HLN9945 Standard Leather Case, Beltloop
HLN9955 Standard Leather Case, Swivel
HT1550•XLS Models:
HLN9695 Standard Leather, Belt Loop (Lithium Ion Battery)
HLN9698 Standard Leather, Belt Loop (Standard Battery)
HLN9699 Standard Leather, Swivel (Lithium Ion Battery)
HLN9700 Standard Leather, Swivel (Standard Battery)

Accessories 7-3
7.1.4 Chargers
7.1.5 Vehicular Accessories
7.1.6 Batteries
7.1.7 Adapters
7.1.8 Miscellaneous
AAHTN3000 120V Rapid Rate Single Unit Charger Kit, U.S. 3-Prong Plug
(includes Xfmr, pocket, spacer, model box, and NA/LA manual)
HTN9000 Rapid Rate Single Unit (Pocket Only)
25-04548T05 120V Transformer Only
AAHTN3003 120V Multi-Unit Rapid Rate Charger, U.S. 3-Prong Plug (includes
line cord and NA/LA manual)
NLN7967 Wall Mount Kit for Multi-unit Charger
AAEN1007B Vehicular Adapter-UHF (403-470 MHz) provides tri-chemistry
charging. Includes microphone and can be used with a mobile
antenna. (For HT Professional Series Conventional, LTR, and
PassPort radios).
AAEN1006 Vehicular Adapter-VHF (136-174 MHz) provides tri-chemistry
charging. Includes microphone and can be used with a mobile
antenna. (For HT Professional Series Conventional and LTR
radios).
HNN9008 1500 mAH NiMH High Capacity Battery (Standard With Unit)
HNN9009 1900 mAH NiMH Ultra High Capacity Battery
HNN9010 1800 mAH NiMH Ultra High Capacity Battery Factory Mutual
HNN9011 1200 mAH Ni-Cd High Capacity Battery Factory Mutual
HNN9012 1300 mAH Ni-Cd High Capacity Battery
HNN9013 1200 mAH Lithium Ion High Capacity Battery
AAHLN9716 GP300/P1225/P1225•LS Audio Accessory Adapter-FM
Approved (not compatible with BDN6706 or BDN6646)
HLN9820 Dust Cover for Accessory Connector
HLN9793 Charger Insert Spacer - Compatible with “A” version chargers
only
HLN9794 Charger Insert Spacer - Compatible with “B” version chargers
only

7-4 Accessories
7.1.9 Service Aids
7.1.10 Audio Accessories
H5177 Customer Programming Software (CPS) - 3 Years Subscription
(Conventional, PrivacyPlus, LTR, and PassPort)
RKN4073 Cloning Cable, portable Professional Radio Only
AARKN4074 Programming/Test Cable (requires RIB box)
RKN4075 Programming cable (includes internal Rib)
0180305G54 Shop battery eliminator cable. Requires RLN4510A (7.5 volt
source)
RLN4510 7.5 Volt Universal Battery Eliminator
AA8180384F68 Bench test housing eliminator/test fixture. Requires RLN4510A
7.5V
HHLN4134 Ferrule to BNC adapter
RLN4460 Test Box
HVN9025 Customer Programming Software (CPS Plus)-CD ROM
(Conventional, LTR, PassPort)
HVN9067 Customer Programming Software -CD ROM (Privacy Plus)
AARMN4017 Ultra-Lightweight Headset with Microphone -FM Approved
AARMN4018 Lightweight Headset with Boom Microphone and In Line PTT -
FM Approved
AARMN4019 Medium Weight Dual Muff Headset, Over the Head with Noise
Cancelling Mic and IN Line PTT - FM Approved
AARMN4020 Heavy Duty Behind the Head Headset with Noise Cancelling
Boom Microphone and PTT on Earcup - FM Approved
Please Note: Not compatible with MTX850 and MTX8250
AARMN4021 Ear Piece without Volume Control (Beige) - FM Approved
AARMN4022 2 Wire Ear Piece with Microphone and PTT (Beige) - FM
Approved
AARMN4028 Ear Piece without Volume Control (Black) - FM Approved
AARMN4029 2 Wire Ear Piece with Microphone and PTT (Black) - FM
Approved

Accessories 7-5
7.1.11 Option Boards* (All option boards below are not compatible with HT1550•XLS)
*All option boards include the installation user manual.
7.1.12 Remote Speaker Microphones
7.1.13 Manuals
7.1.14 Retrofit Front Cover Kits
AAHLN9729*DTMF Decode Option Board with Manual (Field Install Only)
6881088C24 DTMF Decode Installation Sheet
AAHLN9725 Voice Storage Option Board with Manual
6881088C22 Voice Storage User Manual
AAENLN4150*Mandown board for HT1250
AAHMN9052 Remote Speaker Standard Microphone - FM Approved
AAHMN9053 Remote Speaker Noise Cancelling Microphone - FM Approved
AAHMN9054 UHF Public Safety Microphone Remote Speaker (450-470 MHz
Only) - FM Approved
AAHKN9055 Replacement Cable for Standard and Noise Cancelling
AAHKN9057 VHF Public Safety Speaker Microphone with manual (148-174
MHz Only) - FM Approved
6881088C12 Remote Speaker Microphone Instruction Sheet
6881088C18 Public Safety Microphone Instruction Sheet
6881088C74 Public Safety Microphone Cable Instruction Sheet
6881089C97 HT750 User Guide (French, and English)
6881088C37 HT1250 User Guide (French, and English)
6881088C42 HT1250•LS/HT1250•LS+ User Guide (French, and English)
6881093C95 HT1550•XLS User Guide (French, and English)
6881093C80 MTX850•LS User Guide (French, and English)
6881093C81 MTX8250•LS User Guide (French, and English)
6881093C89 MTX850/MTX950 User Guide (French, and English)
6881093C90 MTX8250/MTX9250 User Guide (French, and English)
6880906Z54 HT750/HT1250/HT1250•LS/HT1250•LS+/HT1550•XLS/
MTX850/MTX8250/MTX850•LS/MTX8250•LS Basic Service
Manual English
HLN9984 DTMF Retrofit Kit (HT750 only) - 16 Channel Model Only

7-6 Accessories
Notes

8-1
Chapter 8
Model Chart and Test Specifications
8.1 UHF 403–470 MHz (Conventional)
Note: Models ending in FD are Federal Government Radios Only.
HT Series, UHF, 403–470 MHz
Model Description
AAH25RDC9AA2_N HT750, 403-470 MHz, 4W, 4-Ch
AAH25RDC9AA3_N HT750, 403-470 MHz, 4W, 16-Ch
AAH25RDG9AA4_N HT750, 403-470 MHz, 4W, 16-Ch, DTMF
AAH25RDG9AA5_N HT1250, 403-470 MHz, 4W, 128-Ch, Display
AAH25RDH9AA6_N HT1250, 403-470 MHz, 4W, 128-Ch, DTMF, Display
AAH25RDC9AA2_NFD HT750, 403-470 MHz, 4W, 4-Ch
AAH25RDC9AA3_NFD HT750, 403-470 MHz, 4W, 16-Ch
AAH25RDG9AA4_NFD HT750, 403-470 MHz, 4W, 16-Ch, DTMF
AAH25RDG9AA5_NFD HT1250, 403-470 MHz, 4W, 128-Ch, Display
AAH25RDH9AA6_NFD HT1250, 403-470 MHz, 4W, 128-Ch, DTMF, Display
Item Description
XXPMLE4171 HT750 Back Cover Kit
X X PMLE4130 HT750 Back Cover Kit
X X PMLE4129 HT750 Back Cover Kit
X X PMLE4131 HT1250 Back Cover Kit
X X PMLE4109 HT1250 Back Cover Kit
X X X X PMLN4216 HT750 Front Housing Kit
X X PMLN4199 HT1250 Front Housing Kit (Full Keypad)
X X PMLN4217 HT750 Front Housing Kit (Keypad)
X X PMLN4201 HT1250 Front Housing Kit (Limited Keypad)
XXXXXXXXXXNAE6483 Whip Antenna (403-520 MHz)
XXX XXX 6881089C96 HT750 User Guide
X X X X 6881088C38 HT1250 User Guide
x = Indicates one of each is required.

8-2 Model Chart and Test Specifications
8.2 UHF 450–512 MHz (Conventional)
Note: Models ending in FD are Federal Government Radios Only.
HT Series, UHF, 450–512 MHz
Model Description
AAH25SDC9AA2_N HT750, 450-512 MHz, 4W, 4-Ch
AAH25SDC9AA3_N HT750, 450-512 MHz, 4W, 16-Ch
AAH25SDG9AA4_N HT750, 450-512 MHz, 4W, 16-Ch, DTMF
AAH25SDG9AA5_N HT1250, 450-512 MHz, 4W, 128-Ch, Display
AAH25SDH9AA6_N HT1250, 450-512 MHz, 4W, 128-Ch, DTMF, Display
AAH25SDC9AA2_NFD HT750, 450-512 MHz, 4W, 4-Ch
AAH25SDC9AA3_NFD HT750, 450-512 MHz, 4W, 16-Ch
AH25SDG9AA4_NFD HT750, 450-512 MHz, 4W, 16-Ch, DTMF
AAH25SDG9AA5_NFD HT1250, 450-512 MHz, 4W, 128-Ch, Display
AAH25SDH9AA6_NFD HT1250, 450-512 MHz, 4W, 128-Ch, DTMF, Display
Item Description
X X PMLE4172 HT750 Back Cover Kit
X X PMLE4118 HT750 Back Cover Kit
X X PMLE4117 HT750 Back Cover Kit
X X PMLE4120 HT1250 Back Cover Kit
X X PMLE4119 HT1250 Back Cover Kit
X PMLE4154 HT1250 Back Cover Kit
XPMLE4151 HT1250 Back Cover Kit
X X X X PMLN4216 HT750 Front Housing Kit
X X PMLN4199 HT1250 Front Housing Kit (Full Keypad)
X X PMLN4201 HT1250 Front Housing Kit (Limited Keypad)
XXXXXXXXXXNAE6483 Whip Antenna (403-520 MHz)
X X X X X X 6881089C96 HT750 User Guide
X X X X 6881088C38 HT1250 User Guide
x = Indicates one of each is required.

Model Chart and Test Specifications 8-3
8.3 UHF 403–470 MHz (LTR and PassPort)
HT Series, UHF, 403–470 MHz (LTR & PassPort)
Model Description
AAH25RDH9DP7_N HT1250•LS+, LTR/PassPort, LTD KPD, MDC/Conventional
AAH25RDH9DP9_N HT1250•LS+, LTR/PassPort, DTMF, MDC/Conventional
AAH25RDH9DU5_N HT1250•LS, LTR 4W, LTD KPD, Display
AAH25RDH9DU6_N HT1250•LS, LTR, 4W, DTMF, Display
AAH25RDH9DP5_N HT1250•LS+, LTR/PassPort, LTD KPD, Display
AAH25RDH9DP6_N HT1250•LS+, LTR/PassPort, DTMF, Display
Item Description
XPMLE4250 HT1250•LS+, LTR/PassPort Back Cover Kit (Limited Keypad)
X PMLE4251 HT1250•LS+, LTR/PassPort Back Cover Kit (Full Keypad)
XPMLE4152 HT1250•LS, LTR Back Cover Kit (Limited Keypad)
X PMLE4149 HT1250•LS, LTR Back Cover Kit (Full Keypad)
XPMLE4203 HT1250•LS+, LTR/PassPort Back Cover Kit (Limited Keypad)
X PMLE4202 HT1250•LS+, LTR/PassPort Back Cover Kit (Full Keypad)
XPMLN4201 HT1250•LS, LTR Front Housing Kit (Limited Keypad)
X PMLN4199 HT1250•LS, LTR Front Housing Kit (Full Keypad)
X X PMLN4405 HT1250•LS+, LTR/PassPort Front Housing Kit (Limited Keypad)
X X PMLN4404 HT1250•LS+, LTR/PassPort Front Housing Kit (Full Keypad)
XXXXXXNAE6483 Whip Antenna (403-520 MHz)
XXXXXX6881088C42 HT1250•LS/HT1250•LS
+ User Guide
x = Indicates one of each is required.

8-4 Model Chart and Test Specifications
8.4 UHF 450–512 MHz (LTR and PassPort)
HT Series, UHF, 450–512 MHz (LTR & PassPort)
Model Description
AAH25SDH9DP7_N HT1250•LS+, LTR/PassPort, LTD KPD, MDC/Conventional
AAH25SDH9DP9_N HT1250•LS+, LTR/PassPort, DTMF, MDC/Conventional
AAH25SDH9DU5_N HT1250•LS, LTR 4W, LTD KPD, Display
AAH25SDH9DU6_N HT1250•LS, LTR, 4W, DTMF, Display
AAH25SDH9DP5_N HT1250•LS+, LTR/PassPort, LTD KPD, Display
AAH25SDH9DP6_N HT1250•LS+, LTR/PassPort, DTMF, Display
Item Description
XPMLE4252 HT1250•LS+, LTR/PassPort Back Cover Kit (Limited Keypad)
X PMLE4523 HT1250•LS+, LTR/PassPort Back Cover Kit (Full Keypad)
XPMLE4154 HT1250•LS, LTR Back Cover Kit (Limited Keypad)
X PMLE4151 HT1250•LS, LTR Back Cover Kit (Full Keypad)
XPMLE4205 HT1250•LS+, LTR/PassPort Back Cover Kit (Limited Keypad)
X PMLE4204 HT1250•LS+, LTR/PassPort Back Cover Kit (Full Keypad)
XPMLN4201 HT1250•LS, LTR Front Housing Kit (Limited Keypad)
X PMLN4199 HT1250•LS, LTR Front Housing Kit (Full Keypad)
X X PMLN4405 HT1250•LS+, LTR/PassPort Front Housing Kit (Limited Keypad)
X X PMLN4404 HT1250•LS+, LTR/PassPort Front Housing Kit (Full Keypad)
XXXXXXNAE6483 Whip Antenna (403-520 MHz)
XXXXXX6881088C42 HT1250•LS/HT1250•LS+ User Guide
x = Indicates one of each is required.

Model Chart and Test Specifications 8-5
8.5 UHF 403–470 MHz (Conventional/LTR)
HT Series, UHF, 403–470 MHz (Conventional/LTR)
Model Description
AAH25RDN9DU8_N HT1550•XLS, 403-470 MHz, 4 Watt, 160 Channel
Item Description
XPMLE4215 HT1550•XLS Back Cover Kit (403-470 MHz)
X PMLN4218 HT1550•XLS Front Housing Kit
XNAE6483 Whip Antenna (403-520 MHz)
X 6881093C95 HT1550•XLS User Guide
x = Indicates one of each is required.

8-6 Model Chart and Test Specifications
8.6 UHF 450–512 MHz (Conventional/LTR)
HT Series, UHF, 450–512 MHz (Conventional/LTR)
Model Description
AAH25SDN9DU8_N HT1550•XLS, 450-512 MHz, 4 Watt, 160 Channel
Item Description
XPMLE4216 HT1550•XLS Back Cover Kit (450-512 MHz)
X PMLN4218 HT1550•XLS Front Housing Kit
XNAE6483 Whip Antenna (403-520 MHz)
X 6881093C95 HT1550•XLS User Guide
x = Indicates one of each is required.

Model Chart and Test Specifications 8-7
8.7 VHF 136–174 MHz
Note: Models ending in FD are Federal Government Radios Only
HT Series, VHF, 136–174 MHz
Model Description
AAH25KDC9AA2_N HT750, 136-174 MHz, 5W, 4 -Ch
AAH25KDC9AA3_N HT750, 136-174 MHz, 5W, 16 -Ch
AAH25KDG9AA4_N HT750, 136-174 MHz, 5W, 16 -Ch, DTMF
AAH25KDF9AA5_N HT1250, 136-174 MHz, 5W, 128 -Ch
AH25KDH9AA6_N HT1250, 136-174 MHz, 5W, 128 -Ch, DTMF, Display
AAH25KDC9AA2_NFD HT750, 136-174 MHz, 5W, 4 -Ch
AH25KDC9AA3_NFD HT750, 136-174 MHz, 5W, 16 -Ch
AAH25KDG9AA4_NFD HT750, 136-174 MHz, 5W, 16 -Ch, DTMF
AAH25KDF9AA5_NFD HT1250, 136-174 MHz, 5W, 128 -Ch, Display
AAH25KDH9AA6_NFD HT1250, 136-174 MHz, 5W, 128 -Ch, DTMF, Display
Item Description
X X PMLD4159 HT750 Back Cover Kit
X X PMLD4109 HT750 Back Cover Kit
X X PMLD4108 HT750 Back Cover Kit
X X PMLD4111 HT1250 Back Cover Kit
X X PMLD4110 HT1250 Back Cover Kit
X X PMLN4217 HT750 Front Cover Kit (Keypad)
X X X X PMLN4216 HT750 Front Cover Kit
X X PMLN4199 HT1250 Front Housing Kit (Full Keypad)
X X PMLN4201 HT1250 Front Housing Kit (Limited Keypad)
XXXXXXXXXX PMAD4012 Antenna, 136-155 MHz Stubby
XXXXXXXXXX PMAD4013 Antenna, 155-174 MHz Stubby
XXXXXXXXXX PMAD4014 Antenna, 136-155 MHz 14 cm
XXXXXXXXXX PMAD4015 Antenna, 155-174 MHz 14 cm
X X X X X X 6881089C96 HT750 User Guide
X X X X 6881088C38 HT1250 User Guide
x = Indicates one of each is required.

8-8 Model Chart and Test Specifications
8.8 VHF 136–174 MHz (Conventional/LTR)
HT Series, VHF, 136–174 MHz (Conventional/LTR)
Model Description
AAH25KDF9DU5_N HT1250•LS, 136-174 MHz, 5W, Limited Keypad (Ltd Kpd)
AAH25KDF9DU7_N HT1250•LS, 136-174 MHz, 5W, Ltd Kpd, MDC/Conventional
AAH25KDH9DU6_N HT1250•LS, 136-174 MHz, 5W, DTMF
AAH25KDH9DU9_N HT1250•LS, 136-174 MHz, 5W, DTMF, MDC/Conventional
AAH25KDN9DU8_N HT1550•XLS, 136-174 MHz, 5W, 160 Channels
Item Description
X PMLD4200 HT1250•LS Back Cover Kit, MDC/LTR, Ltd Keypad
XPMLD4201 HT1250•LS Back Cover Kit, MDC/LTR/Conv., Ltd Keypad
X PMLD4202 HT1250•LS Back Cover Kit, MDC/LTR, DTMF
XPMLD4203 HT1250•LS Back Cover Kit, MDC/LTR/Conv., DTMF
X X PMLN4550 HT1250•LS Front Cover Kit, Limited Keypad
X X PMLN4551 HT1250•LS Front Cover Kit, DTMF
XXXXXPMAD4012 Antenna, 136-155 MHz Stubby
XXXXXPMAD4013 Antenna, 155-174 MHz Stubby
XXXXXPMAD4014 Antenna, 136-155 MHz 14 cm (Red coded)
XXXXXPMAD4015 Antenna, 155-174 MHz 14 cm Helical (Black coded)
X PMAD4023 Antenna, 14 cm. Helical, Standard Length — 150-161 MHz
XPMLD4188 HT1550•XLS Back Cover Kit (136-174 MHz)
X PMLN4218 HT1550•XLS Front Housing Kit
XXXX 6881088C42 HT1250•LS/HT1250•LS+ User Guide
X 6881093C95 HT1550•XLS User Guide
x = Indicates one of each is required.

Model Chart and Test Specifications 8-9
8.9 VHF, 136–174 MHz (LTR & PassPort)
HT Series, VHF, 136–174 MHz (LTR & PassPort)
Model Description
AAH25KDF9DP5_N HT1250·LS+, 136-174 MHz, 5W, 16CH Limited Keypad
AAH25KDF9DP7_N HT1250·LS+, 136-174 MHz, 5W, 32CH Limited Keypad w/MDC
AAH25KDH9DP6_N HT1250·LS+, 136-174 MHz, 5W, 16CH Full Keypad
AAH25KDH9DP9_N HT1250·LS+, 136-174 MHz, 5W, 32CH Full Keypad w/MDC
Item Description
XPMLD4284 HT1250·LS+, LTR/PassPort Back Cover Kit (16ch Ltd Keypad)
X PMLD4285 HT1250·LS+, LTR/PassPort Back Cover Kit (32ch Ltd Keypad)
XPMLD4286 HT1250·LS+, LTR/PassPort Back Cover Kit (16ch Full Keypad)
X PMLD4287 HT1250·LS+, LTR/PassPort Back Cover Kit (32ch Full Keypad)
X X PMLN4405 HT1250.LS+, LTR/PassPort Front Housing Kit (Limited Keypad)
X X PMLN4404 HT1250.LS+, LTR/PassPort Front Housing Kit (Full Keypad)
XXXXPMAD4012 Antenna, 136-155 MHz Stubby
XXXXPMAD4013 Antenna, 155-174 MHz Stubby
XXXXPMAD4014 Antenna, 136-155 MHz 14 cm (Red coded)
XXXXPMAD4015 Antenna, 155-174 MHz 14 cm Helical (Blk coded)
XXXXPMAD4023 Antenna, 150-161 MHz Whip
XXXXPMAD4025 Antenna, 150-161 MHz Stubby
XXXXNAD6502 Antenna, 146-174 MHz Heliflex
XXXXNAD6579 Antenna, 148-161 MHz Whip
XXXXHAD9742 Antenna, 151-159 MHz Stubby
XXXXHAD9743 Antenna, 162-174 MHz Stubby
XXXX8504762J01 Antenna, 136-155 MHz Whip
XXXX8504762J02 Antenna, 155-174 MHz Whip
XXXX6881088C42 HT1250.LS/HT1250.LS+ User Guide
x = Indicates one of each is required.

8-10 Model Chart and Test Specifications
8.10 LowBand 29.7–42/35–50 MHz
Note: Models ending in FD are Federal Government Radios Only
HT Series, Lowband, 29.7–42/35–50 MHz
Model Description
AAH25BEC9AA3_N HT750, 29.7-42 MHz, 6W, 16 -Ch
AAH25CEC9AA3_N HT750, 35-50 MHz, 6W, 16 -Ch
AAH25BEF9AA5_N HT1250, 29.7-42 MHz, 6W, 128-Ch, Display
AAH25CEF9AA5_N HT1250, 35-50 MHz, 6W, 128-Ch, Display
AAH25BEC9AA3_NFD HT750, 29.7-42 MHz, 6W, 16 -Ch
AAH25CEC9AA3_NFD HT750, 35-50 MHz, 6W, 16 -Ch
AAH25BEF9AA5_NFD HT1250, 29.7-42 MHz, 6W, 128-Ch, Display
AH25CEF9AA5_NFD HT1250, 35-50 MHz, 6W, 128-Ch, Display
Item Description
XXPMLB4001 HT750 Back Cover Kit 29.7-42 MHz 6W
X X PMLB4010 HT750 Back Cover Kit 35-50 MHz 6 W
X X PMLB4003 HT1250 Back Cover Kit 29.7-42 MHz 6W
X X PMLB4008 HT1250 Back Cover Kit 35-50 MHz 6 W
X X X X PMLN4216 HT750 Front Housing Kit
X X X X PMLN4201 HT1250 Front Housing Kit (Limited Keypad)
XXXXXXXXPMLN4012 Antenna, 29.7-42/35-50 MHz Stubby
XXXXXXXXPMLN4013 Antenna, 29.7-42/35-50 MHz Stubby
XXXXXXXXPMLN4014 Antenna, 29.7-42/35-50 MHz 14 cm
XXXXXXXXPMLN4015 Antenna, 29.7-42/35-50 MHz 14 cm
X X X X 6881089C96 HT750 User Guide
X X X X 6881088C38 HT1250 User Guide
x = Indicates one of each is required.

Model Chart and Test Specifications 8-11
8.11 800 MHz (LTR)
8.12 800 MHz (Privacy Plus)
MTX Series, 806–866 MHz (LTR)
Model Description
AAH25UCH6DU9_N MTX8250•LS, 2.5W, MDC/Conventional (Display)
AAH25UCC6DU3_N MTX850•LS, 2.5W, 16-Ch (Non-Display)
AAH25UCH6DU6_N MTX8250•LS, 2.5W, 190-Ch (Display)
Item Description
X PMUF1125 MTX8250•LS Back Cover Kit (MDC/Conventional)
XPMLF4012 MTX850•LS Back Cover Kit
X PMLF4013 MTX8250•LS Back Cover Kit
XPMLN4216 MTX850•LS Front Housing Kit
X X PMLN4199 MTX8250•LS Front Housing Kit (Full Keypad)
XXXNAF5037 Antenna, 800 MHz, 1/2 Wave, Whip, 806-870 MHz
XXXNAF5042 Antenna, Quarter Wave, Stubby, 806-870 MHz
X6881093C80 MTX850•LS User Guide
X X 6881093C81 MTX8250•LS User Guide
x = Indicates one of each is required.
MTX Series, 806–866 MHz (Privacy Plus)
Model Description
AAH25UCC6GB3_N MTX850, 2.5W, 16-Ch (Non-Display)
AAH25UCH6GB6_N MTX8250, 2.5W, 160-Ch (Display)
Item Description
XPMLF4016 MTX850 Back Cover Kit 800 MHz 2.5W
XPMLF4017 MTX8250 Back Cover Kit 800 MHz 2.5W
XPMLN4216 MTX850 Front Housing Kit (Non-keypad)
XPMLN4373 MTX8250 Front Housing Kit (Full Keypad)
XXNAF5037A Antenna, 800MHz, 1/2 Wave, Whip, 806-870 MHz
XXNAF5042AR Antenna, Quarter Wave, Stubby, 806-870 MHz
X6881093C89 MTX850 User Guide
X6881093C90 MTX8250 User Guide
x = Indicates one of each is required.

8-12 Model Chart and Test Specifications
8.13 900 MHz (Privacy Plus)
MTX Series, 896–941 MHz (Privacy Plus)
Model Description
AAH25WCC4GB3_N MTX950, 2.5W, 16-Ch (Non-Display)
AAH25WCH4GB6_N MTX9250, 2.5W, 160-Ch (Display)
Item Description
XPMLF4018 MTX950 Back Cover Kit 900 MHz 2.5W
XPMLF4019 MTX9250 Back Cover Kit 900 MHz 2.5W
XPMLN4216 MTX950 Front Housing Kit (Non-keypad)
XPMLN4373 MTX9250 Front Housing Kit (Full Keypad)
XXNAF5038 Antenna, 800 MHz, 1/2 Wave, Whip, 806-941 MHz
XXNAF5042 Antenna, Quarter Wave, Stubby, 806-941 MHz
X6881093C89 MTX950 User Guide
X6881093C90 MTX9250 User Guide
x = Indicates one of each is required.

Model Chart and Test Specifications 8-13
8.14 Specifications, HT750 Radio
General
Specification Lowband VHF UHF
Model Numbers: AAH25BEC
AAH25CEC AAH25KDC
AAH25KDG AAH25RDC
AAH25RDG
AAH25SDC
AAH25SDG
Frequency Range: 29.7 - 42.0 MHz
35.0- 50.0 MHz 136-174 MHz 403-470 MHz
450-512 MHz
Frequency Stability:
(-30°C to +60°C, 25°C Ref.) ±10 PPM ±5 PPM @ 25 kHZ
±2.5 PPM @ 12.5 kHZ
Channel Capacity: 16 Channels 4 or 16 Channels
Channel Spacing: 20/25 kHz 12.5/20/25 kHz
Power Supply: 7.5 volts rechargeable battery
Dimensions: H x W x D
With NiMH High Capacity Battery:
With NiMH Ultra-High Capacity Battery:
With NiCd Battery:
With LiIon Battery:
5.40 in. x 2.26 in. x 1.50 in. (137mm x 57.5 mm x 37.5mm)
5.40 in. x 2.26 in. x 1.60 in. (137mm x 57.5 mm x 40mm)
5.40 in. x 2.26 in. x 1.60 in. (137mm x 57.5 mm x 40mm)
5.40 in. x 2.26 in. x 1.30 in. (137mm x 57.5 mm x 33mm)
Weight:
With NiMH High Capacity Battery:
With NiMH Ultra-High Capacity Battery:
With NiCd Battery:
With LiIon Battery:
15.0 ounces (420 grams)
17.5 ounces (500 grams)
15.8 ounces (450 grams)
12.5 ounces (350 grams)
Average Battery Life @ 5-5-90 Duty
Cycle*:
With NiMH High Capacity Battery:
With NiMH Ultra-High Capacity Battery:
With NiCd Battery:
With LiIon Battery:
Low
Power
11 hours
14 hours
12 hours
11 hours
High
Power
8 hours
11 hours
8 hours
7 hours
Low
Power
11 hours
14 hours
12 hours
11 hours
High
Power
8 hours
11 hours
9 hours
8 hours
Sealing: Passes rain testing per IP54 and MIL-STD 810E
Shock: Meets MIL-STD-810-C,D & E and TIA/EIA 603
Vibration: Meets MIL-STD-810-C,D & E and TIA/EIA 603
Dust: Meets MIL-STD-810-C,D & E and IP54
Humidity: Meets MIL-STD-810-C,D & E and TIA/EIA 603
* 5% receive, 5% transmit, 90% standby

8-14 Model Chart and Test Specifications
Transmitter
Specification Lowband VHF UHF
Power Output NiMH @ 7.5V: 1-6 W 1-5 W 1-4 W
Spurs/Harmonics: -36 dBm < 1GHz
-30 dBm > 1 GHz
Audio Response:
(from 6 dB/oct. Pre-Emphasis, 300 to
3000Hz) +1 to -3 dB
Audio Distortion:
@ 1000 Hz, 60%
Rated Max. Dev. 3% Typical
Modulation Limiting: ±5.0 kHz @ 20
kHz ±2.5 kHz @ 12.5 kHz
±4.0 kHz @ 20 kHz
±5.0 kHz @ 25 kHz
Conducted/Radiated Emissions: 66 dBw
FM Hum and Noise: -40 dB
Receiver
Specification Lowband VHF UHF
Sensitivity (12 dB SINAD) EIA: 0.30 µV Typi-
cal 0.35 µV Typical
Sensitivity (20 dB SINAD) ETS: 0.5 µV Typical
Intermodulation per EIA: -65 dB
Adjacent Channel Selectivity ETS: 60 dB @ 12.5 kHz
70 dB @ 25 kHz
Spurious Rejection: 70 dB
Rated Audio: 0.5 W
Audio Distortion @ Rated Audio: 3% Typical
Hum and Noise (with LLE enabled): -45 dB @ 20/
25 kHz -45 dB @ 12.5 kHz/-50 dB @ 25
kHz
Audio Response (0.3 - 3 kHz): +1 to -3 dB
Conducted Spurious Emission per FCC
Part 15: -57 dBm <1 Ghz
-47 dBm >1 Ghz
Specifications subject to change without notice. All electrical specifications and methods refer to EIA/TIA 603 standards.
Professional Series radios meet or exceed requirements of MIL STD 810 C, D, E.

Model Chart and Test Specifications 8-15
8.15 Specifications, HT1250 Radio
General
Specification Lowband VHF UHF
Model Numbers: AAH25BEF
AAH25CEF AAH25KDF
AAH25KDH AAH25SDC
AAH25SDH
AAH25RDF
AAH25RDH
Frequency Range: 29.7 - 42.0 MHz
35.0- 50.0 MHz 136-174 MHz 403-470 MHz
450-512 MHz
Frequency Stability:
(-30°C to +60°C, 25°C Ref.) ±10 PPM ±5 PPM @ 25 kHZ
±2.5 PPM @ 12.5 kHZ
Channel Capacity: 128 Channels
Channel Spacing: 20/25 kHz 12.5/20/25 kHz
Power Supply: 7.5 volts rechargeable battery
Dimensions: H x W x D
With NiMH High Capacity Battery:
With NiMH Ultra-High Capacity Battery:
With NiCd Battery:
With LiIon Battery:
5.40 in. x 2.26 in. x 1.50 in. (137mm x 57.5 mm x 37.5mm)
5.40 in. x 2.26 in. x 1.60 in. (137mm x 57.5 mm x 40mm)
5.40 in. x 2.26 in. x 1.60 in. (137mm x 57.5 mm x 40mm)
5.40 in. x 2.26 in. x 1.30 in. (137mm x 57.5 mm x 33mm)
Weight:
With NiMH High Capacity Battery:
With NiMH Ultra-High Capacity Battery:
With NiCd Battery:
With LiIon Battery:
15.0 ounces (420 grams)
17.5 ounces (500 grams)
15.8 ounces (450 grams)
12.5 ounces (350 grams)
Average Battery Life @ 5-5-90 Duty Cycle*:
With NiMH High Capacity Battery:
With NiMH Ultra-High Capacity Battery:
With NiCd Battery:
With LiIon Battery:
Low Power
11 hours
14 hours
12 hours
11 hours
High Power
8 hours
11 hours
8 hours
7 hours
Low Power
11 hours
14 hours
12 hours
11 hours
High Power
8 hours
11 hours
9 hours
8 hours
Sealing: Passes rain testing per IP54 and MIL-STD 810E
Shock: Meets MIL-STD-810-C,D & E and TIA/EIA 603
Vibration: Meets MIL-STD-810-C,D & E and TIA/EIA 603
Dust: Meets MIL-STD-810-C,D & E and IP54
Humidity: Meets MIL-STD-810-C,D & E and TIA/EIA 603
* 5% receive, 5% transmit, 90% standby

8-16 Model Chart and Test Specifications
Transmitter
Specification Lowband VHF UHF
Power Output NiMH @ 7.5V: 1-6 W 1-5 W 1-4 W
Spurs/Harmonics: -36 dBm < 1GHz
-30 dBm > 1 GHz
Audio Response:
(from 6 dB/oct. Pre-Emphasis, 300 to 3000Hz) +1 to -3 dB
Audio Distortion:
@ 1000 Hz, 60%
Rated Max. Dev. 3% Typical
Modulation Limiting: ±5.0 kHz @ 20 kHz ±2.5 kHz @ 12.5 kHz
±4.0 kHz @ 20 kHz
±5.0 kHz @ 25 kHz
Conducted/Radiated Emissions: 66 dBw
FM Hum and Noise: -40 dB
Receiver
Specification Lowband VHF UHF
Sensitivity (12 dB SINAD) EIA: 0.30 µV Typical 0.25 µV Typical
Sensitivity (20 dB SINAD) ETS: 0.5 µV Typical
Intermodulation per EIA: 70 dB
Adjacent Channel Selectivity ETS: 60 dB @ 12.5 kHz
70 dB @ 25 kHz
Spurious Rejection: 70 dB
Rated Audio: 0.5 W
Audio Distortion @ Rated Audio: 3% Typical
Hum and Noise: -45 dB @ 20/25 kHz -45 dB @ 12.5 kHz/-50 dB @ 25 kHz
Audio Response (0.3 - 3 kHz): +1 to -3 dB
Conducted Spurious Emission per FCC Part 15: -57 dBm <1 Ghz
-47 dBm >1 Ghz
Specifications subject to change without notice. All electrical specifications and methods refer to EIA/TIA 603 standards. Professional Series radios
meet or exceed requirements of MIL STD 810 C, D, E.

Model Chart and Test Specifications 8-17
8.16 Specifications, HT1250•LS+ Radio
General
Specification UHF VHF
Model Numbers: AAH25SDH
AAH25RDH AAH25KDF
AAH25KDH
Frequency Range: 403-470 MHz
450-512 MHz 136-174 MHz
Frequency Stability:
(-30°C to +60°C, 25°C Ref.) ±5 PPM @ 25 kHZ
±2.5 PPM @ 12.5 kHZ
Channel Capacity: Trunking zone 15
Trunking talkgroup 16
Conventional Channels 16
Channel Spacing: 12.5/20/25 kHz
Power Supply: 7.5 volts rechargeable battery
Dimensions: H x W x D
With NiMH High Capacity Battery:
With NiMH Ultra-High Capacity Battery:
With NiCd Battery:
With LiIon Battery:
5.40 in. x 2.26 in. x 1.50 in. (137mm x 57.5 mm x 37.5mm)
5.40 in. x 2.26 in. x 1.60 in. (137mm x 57.5 mm x 40mm)
5.40 in. x 2.26 in. x 1.60 in. (137mm x 57.5 mm x 40mm)
5.40 in. x 2.26 in. x 1.30 in. (137mm x 57.5 mm x 33mm)
Weight:
With NiMH High Capacity Battery:
With NiMH Ultra-High Capacity Battery:
With NiCd Battery:
With LiIon Battery:
15.0 ounces (420 grams)
17.5 ounces (500 grams)
15.8 ounces (450 grams)
12.5 ounces (350 grams)
Average Battery Life @ 5-5-90 Duty Cycle*:
With NiMH High Capacity Battery:
With NiMH Ultra-High Capacity Battery:
With NiCd Battery:
With LiIon Battery:
Low Power
11 hours
14 hours
12 hours
11 hours
High Power
8 hours
11 hours
9 hours
8 hours
Sealing: Passes rain testing per IP54 and MIL-STD 810E
Shock: Meets MIL-STD-810-C,D & E and TIA/EIA 603
Vibration: Meets MIL-STD-810-C,D & E and TIA/EIA 603
Dust: Meets MIL-STD-810-C,D & E and IP54
Humidity: Meets MIL-STD-810-C,D & E and TIA/EIA 603
* 5% receive, 5% transmit, 90% standby

8-18 Model Chart and Test Specifications
Transmitter
Specification UHF / VHF
Power Output NiMH @ 7.5V: 1-4 W / 1-5W
Spurs/Harmonics: -36 dBm < 1GHz
-30 dBm > 1 GHz
Audio Response:
(from 6 dB/oct. Pre-Emphasis, 300 to 3000Hz) +1 to -3 dB
Audio Distortion:
@ 1000 Hz, 60%
Rated Max. Dev. 3% Typical
Modulation Limiting: ±2.5 kHz @ 12.5 kHz
±4.0 kHz @ 20 kHz
±5.0 kHz @ 25 kHz
FM Hum and Noise: -40 dB
Receiver
Specification UHF/VHF
Sensitivity (12 dB SINAD) EIA: 0.25 µV Typical
Sensitivity (20 dB SINAD) ETS: 0.5 µV Typical
Intermodulation per EIA: 70 dB
Adjacent Channel Selectivity ETS: 60 dB @ 12.5 kHz
70 dB @ 25 kHz
Spurious Rejection: 70 dB
Rated Audio: 0.5 W
Audio Distortion @ Rated Audio: 3% Typical
Hum and Noise: -45 dB @ 12.5 kHz/-50 dB @ 25 kHz
Audio Response (0.3 - 3 kHz): +1 to -3 dB
Conducted Spurious Emission per FCC Part 15: -57 dBm <1 Ghz
-47 dBm >1 Ghz
Specifications subject to change without notice. All electrical specifications and methods refer to EIA/TIA 603 standards. Professional Series radios
meet or exceed requirements of MIL STD 810 C, D, E.

Model Chart and Test Specifications 8-19
8.17 Specifications, HT1550•XLS Radio
General
Specification VHF/UHF
Model Numbers: AAH25KDN9DU8 (VHF)
AAH25RDN9DU8 (UHF1)
AAH25SDN9DU8 (UHF2)
Frequency Range: 136-174 MHz (VHF)
403-470 MHz (UHF1)
450-512 MHz (UHF2)
Channel Capacity: Trunking zones 15
Trunking talkgroups 16
Conventional Channels 160
Channel Spacing: 12.5/20/25 kHz
Power Supply: Rechargeable battery 7.5v
Dimensions: H x W x D
With Standard High Capacity NiMH Battery:
With Ultra High Capacity NiMH Battery:
With NiCD Battery:
With Lilon Battery:
Height excluding knobs
5.98 in. x 2.26 in. x 1.47 in. (152 x 57.5 x 37.5 mm)
5.98 in. x 2.26 in. x 1.57 in. (152 x 57.5 x 40.0 mm)
5.98 in. x 2.26 in. x 1.57 in. (152 x 57.5 x 40.0 mm)
5.98 in. x 2.26 in. x 1.29 in. (152 x 57.5 x 33.0 mm)
Weight:
With Standard High Capacity NiMH Battery:
With Ultra High Capacity NiMH Battery:
With NiCD Battery:
With Lilon Battery:
16.2 ounces (460 grams)
18.9 ounces (535 grams)
17.1 ounces (485 grams)
13.8 ounces (390 grams)
Average Battery Life @5/5/90 Duty Cycle:
With Standard High Capacity NiMH Battery:
With Ultra High Capacity NiMH Battery:
With NiCD Battery:
With Lilon Battery:
Low Power High Power
11 hours 8 hours
14 hours 11 hours
12 hours 9 hours
11 hours 8 hours
Sealing: Withstands rain testing per MIL STD 810 C/D /E and IP54
Shock and Vibration: Protection provided via impact resistant housing exceed-
ing MIL STD 810-C/D /E and TIA/EIA 603
Dust and Humidity: Protection provided via environment resistant housing
exceeding MIL STD 810 C/D/E and TIA//EIA 603

8-20 Model Chart and Test Specifications
Transmitter
Specification VHF/UHF
Frequency Stability:
(-25°C to +55°C, +25° Ref.) ±2.5 ppm
Power: VHF: 1-5W
UHF: 1-4W
Modulation Limiting: ±2.5 @ 12.5 kHz
±4.0 @ 20 kHz
±5.0 @ 25 kHz
FM Hum & Noise: -40 dB typical
Conducted/Radiated Emission: -66 dBw
Adjacent Channel Power: -60 dB @ 12.5 kHz
-70 dB @ 20/25 kHz
Audio Response: (300 - 3000 Hz) +1 to -3 dB
Audio Distortion: 3%
Receiver
Specification VHF/UHF
Frequency Stability:
(-25°C to +55°C, +25° Ref.) ±2.5 ppm
Sensitivity (12 dB SINAD) EIA:
Sensitivity (20 dB SINAD) ETS: .25 µV typical
.50 µV typical
Intermodulation EIA: 70 dB
Adjacent Channel Selectivity: 60 dB @ 12.5 kHz / 70 dB @ 20/25 kHz
Spurious Rejection: 70 dB
Rated Audio: 0.5W
Audio Distortion @ Rated Audio: 3% typical
Hum & Noise: -45 dB @ 12.5 kHz
-50 dB @ 20/25 kHz
Audio Response: (300 - 3000 Hz) +1 to -3 dB
Conducted Spurious Emission per FCC Part 15: -57 dBm <1 GHz
-47 dBm >1 GHz
Specifications subject to change without notice. All electrical specifications and methods refer to EIA/TIA 603 standards. Professional Series radios meet
or exceed requirements of MIL STD 810 C, D, E.

Model Chart and Test Specifications 8-21
8.18 Specifications, MTX850/MTX8250 (800 MHz),
MTX950/MTX9250 (900 MHz) Radios
General
Specification 800 MHz 900 MHz
Model Numbers:
MTX850
MTX8250
MTX950
MTX9250
AAH25UCC6GB3AN
AAH25UCH6GB6AN AAH25WCC4GB3AN
AAH25WCH4GB6AN
Frequency: 806-821, 851-866 MHz 896-902, 935-941 MHz
Channel Capacity:
MTX850/MTX950:
MTX8250/MTX9250:
16 Trunked Talkgroups &Conventional
Channels/9 Trunked Systems
160 Trunked Talkgroups & Conventional
Channels Combined/15 Trunked Systems
Power Supply: 7.5 Volts
Dimensions: H x W x D
With NiMH High Capacity Battery:
With NiMH Ultra-High Capacity Battery:
With NiCd Battery:
With LiIon Battery:
5.40 in. x 2.26 in. x 1.50 in. (137mm x 57.5 mm x 37.5mm)
5.40 in. x 2.26 in. x 1.60 in. (137mm x 57.5 mm x 40mm)
5.40 in. x 2.26 in. x 1.60 in. (137mm x 57.5 mm x 40mm)
5.40 in. x 2.26 in. x 1.30 in. (137mm x 57.5 mm x 33mm)
Weight:
With NiMH High Capacity Battery:
With NiMH Ultra-High Capacity Battery:
With NiCd Battery:
With LiIon Battery:
15.0 ounces (420 grams)
17.5 ounces (500 grams)
15.8 ounces (450 grams)
12.5 ounce (350 grams)
Average Battery Life @ 5-5-90 Duty
Cycle*:
With NiMH High Capacity Battery:
With NiMH Ultra-High Capacity Battery:
With NiCd Battery:
With LiIon Battery:
Low
Power
9 hours
14 hours
9 hours
9 hours
High
Power
8 hours
11 hours
8 hours
8 hours
Sealing: Passes rain testing per IP54
Shock: Meets MIL-STD-810-C,D & E and TIA/EIA 603
Vibration: Meets MIL-STD-810-C,D & E and TIA/EIA 603
Dust: Meets MIL-STD-810-C,D & E and IP54
Humidity: Meets MIL-STD-810-C,D & E and TIA/EIA 603
* 5% receive, 5% transmit, 90% standby

8-22 Model Chart and Test Specifications
*with Hear Clear
*with Hear Clear
Transmitter
Specification 800 MHz 900 MHz
Frequency Range:
Transmit
Talkaround 806-821 MHz
851-866 MHz 896-902 MHz
935-941 MHz
Power Output: 2.5W @ (806-821 MHz)
2W @ (851-866 MHz) 2.5W @ (896-902 MHz)
2.5W @ (935-941 MHz)
Channel Spacing: 25 kHz 12.5 kHz
Freq. Stability
(-30°C to +60°C, 25° Ref.) ±2.5 ppm ±1.5 ppm
Emission (Conducted & Radiated): -13 dBm per FCC
FM Modulation: 16 KOF3E
Audio Response:
(from 6 dB/oct. Pre-Emphasis, 300
to 3000Hz) +1 to -3 dB
Audio Distortion: 3% Typical
Modulation Limiting: ±5 kHz @ 806-821 MHz ±2.5 kHz
FM Hum & Noise (Companion
Receiver): -40 dB -45 dB*
Receiver
Specification 800 MHz 900 MHz
Frequency Range 851-866 MHz 935-941 MHz
Sensitivity 12dB EIA SINAD: .35 µV
Channel Spacing 25 kHz 12.5 kHz
Intermodulation ETS -70 dB -65 dB
Adjacent Channel Selectivity ETS -70 dB -60 dB
Spur Rejection: -70 dB
Rated Audio: 0.5 W
Audio Distortion@Rated Audio 3% Typical
Audio Response:
(from 6 dB/oct. De-Emphasis, 300 to
3000Hz) +1 to -3 dB
Hum and Noise: -45 dB -45 dB*
Conducted Spurious Emmission: -57 dBm
Specifications subject to change without notice. All electrical specifications and methods refer to EIA/TIA 603 standards. Professional Series radios meet
or exceed requirements of MIL STD 810 C, D, E.

Model Chart and Test Specifications 8-23
8.19 Specifications, MTX850•LS and MTX8250•LS (800 MHz) Radios
General
Specification 800 MHz
Frequency: 806-821, 851-866 MHz
Channel Capacity:
MTX850•LS: AAH25UCC6DU3_N
MTX8250•LS: AAH25UCH6DU6_N
MTX8250•LS: AAH25UCH6DU9_N
1 Trunking Zone/16 Trunking Talkgroups/16 Conventional Channels
15 Trunking Zones/16 Trunking Talkgroups/16 Conventional Channels
15 Trunking Zones/16 Trunking Talkgroups/128 Conventional Channels
Power Supply: 7.5 Volts
Dimensions:
With NiMH High Capacity Battery:
With NiMH Ultra-High Capacity Battery:
With NiCd Battery:
With LiIon Battery:
5.40 in. x 2.26 in. x 1.50 in. (137mm x 57.5 mm x 37.5mm)
5.40 in. x 2.26 in. x 1.60 in. (137mm x 57.5 mm x 40mm)
5.40 in. x 2.26 in. x 1.60 in. (137mm x 57.5 mm x 40mm)
5.40 in. x 2.26 in. x 1.30 in. (137mm x 57.5 mm x 33mm)
Weight:
With NiMH High Capacity Battery
With NiMH Ultra-High Capacity Battery:
With NiCd Battery:
With LiIon Battery:
15.0 ounces (420 grams)
17.5 ounces (500 grams)
15.8 ounces (450 grams)
12.5 ounce (350 grams)
Average Battery Life @ 5-5-90 Duty
Cycle*:
With NiMH High Capacity Battery:
With NiMH Ultra-High Capacity Battery:
With NiCd Battery:
With LiIon Battery:
Low
Power
9 hours
14 hours
9 hours
9 hours
High
Power
8 hours
11 hours
8 hours
8 hours
Sealing: Passes rain testing per IP54
Shock: Meets MIL-STD-810-C,D & E and TIA/EIA 603
Vibration: Meets MIL-STD-810-C,D & E and TIA/EIA 603
Dust: Meets MIL-STD-810-C,D & E and IP54
Humidity: Meets MIL-STD-810-C,D & E and TIA/EIA 603
* 5% receive, 5% transmit, 90% standby

8-24 Model Chart and Test Specifications
Transmitter
Specification 800 MHz
Frequency Range:
Transmit:
Talkaround: 806-821 MHz
851-866 MHz
Power Output: 2.5W @ (806-821 MHz) 2W @(851-866 MHz)
Channel Spacing: 25 kHz
Freq. Stability:
(-30°C to +60°C) ±2.5 ppm
Spurs/Harmonics: -47 dBc
Adjacent Channel Power: -70dBc @ 25 KHz
Audio Response:
(from 6 dB/oct. Pre-Emphasis, 300
to 3000Hz)
+1 to -3 dB
Audio Distortion:
@ 1000 Hz, 60%
Rated Max. Dev.
3% Typical
Modulation Limiting: ±5 kHz @ 806-821 MHz
FM Noise: -40 dB
Receiver
Specification 800 MHz
Frequency Range: 851-866 MHz
Sensitivity
12dB EIA SINAD: -0.35 µV
Channel Spacing: 25 kHz
Intermodulation ETS: 70 dB
Adjacent Channel Selectivity ETS: 70 dB
Spur Rejection: 70 dB
Rated Audio: 0.5 W
Audio Distortion@Rated Audio: 3% Typical
Audio Response (0.3-3 kHz): +1 to -3 dB
Hum and Noise: -45dBm
Conducted Spurious Emmission: -57dBm
Specifications subject to change without notice. All electrical specifications and methods refer to EIA/TIA 603 standards.
Professional Series radios meet or exceed requirements of MIL STD 810 C, D, E.

Glossary-1
Glossary
Term Definition
ALC Automatic Level Control: a circuit in the transmit RF path that controls RF
power amplifier output, provides leveling over frequency and voltage, and
protects against high VSWR (voltage standing wave ration).
ASF IC Audio Signaling Filter Integrated Circuit with voice compander.
CD Compact Disk.
CMP Compression.
CPS Customer Programming Software.
CSQ Carrier Squelch.
DTMF Dual-Tone Multifrequency.
DPL Digital Private-Line.
EEPROM Electronically Erasable/Programmable Read-Only Memory: used by the radio
to store its personality.
Firmware Software, or a software/hardware combination of computer programs and data,
with a fixed logic configuration stored in a read-only memory. Information
cannot be altered or reprogrammed.
FGU Frequency Generation Unit.
GaAs Gallium Arsenide: a type of crystalline material used in some semiconductors.
ISW Inbound Signalling Word: data transmitted on the control channel from a
subscriber unit to the central control unit.
LCD Liquid Crystal Display: a module used to display the radio’s current operating
channel or system and scan status.
LDMOS Lateral Diffusion MOS.
LH DATA Longhorn Data: a bidirectional 0-5V, RS-232 line that uses the microcontroller’s
integrated RS-232 asynchronous serial communications interface (SCI)
peripheral.
LLE Low Level Expander: slight amount of volume expansion; used to improve the
signal to noise ratio.
LSH Low-Speed Handshake: 150 baud digital data sent to the radio during trunked
operation while receiving audio.
LTR Trunked signaling protocol using low speed data. Registered trademark of E.F.
Johnson Company.
MDC Motorola Digital Communication.

Glossary-2
MRTI Motorola Radio-Telephone Interconnect: a system that provides a repeater
connection to the Public Switched Telephone Network (PSTN). The MRTI
allows the radio to access the telephone network when the proper access code
is received.
MSK Minimum-Shift Keying.
OMPAC Over-Molded Pad-Array Carrier: a Motorola custom package, distinguished by
the presence of solder balls on the bottom pads.
OSW Outbound Signalling Word: data transmitted on the control channel from the
central controller to the subscriber unit.
PassPort™ Enhanced trunking protocol developed by Trident Micro Systems that links
wide area dispatch networking.
PC Board Printed Circuit Board.
PL Private-Line® tone squelch: a continuous sub-audible tone that is transmitted
along with the carrier.
PLL Phase-Locked Loop: a circuit in which an oscillator is kept in phase with a
reference, usually after passing through a frequency divider.
PPM Parts Per Million.
PTT Push-To-Talk: the switch located on the left side of the radio which, when
pressed, causes the radio to transmit.
RAM Random Access Memory: the radio’s RAM is loaded with a copy of the
EEPROM data.
Registers Short-term data-storage circuits within the microcontroller.
Repeater Remote transmit/receive facility that retransmits received signals to improve
communications coverage.
RESET Reset line: an input to the microcontroller that restarts execution.
RF PA Radio Frequency Power Amplifier.
RIB Radio Interface Box.
ROM Read Only Memory.
RSSI Received Signal-Strength Indicator: a dc voltage proportional to the received
RF signal strength.
RPT/TA Repeater/Talk-Around.
Softpot Software Potentiometer: a computer-adjustable electronic attenuator.
Software Computer programs, procedures, rules, documentation, and data pertaining to
the operation of a system.
SPI (clock and data
lines) Serial Peripheral Interface: how the microcontroller communicates to modules
and ICs through the CLOCK and DATA lines.
Squelch Muting of audio circuits when received signal levels fall below a pre-determined
value.

Glossary-3
Standby Mode An operating mode whereby the radio is muted but still continues to receive
data.
System Central
Controller Main control unit of the trunked dispatch system; handles ISW and OSW
messages to and from subscriber units (see ISW and OSW).
System Select The act of selecting the desired operating system with the system-select switch
(also, the name given to this switch).
TOT Time-Out Timer: a timer that limits the length of a transmission.
TPL Tone Private-line.
µC Microcontroller.
UHF Ultra High Frequency.
µP Microprocessor.
VCO Voltage-Controlled Oscillator: an oscillator whereby the frequency of oscillation
can be varied by changing a control voltage.
VCOBIC Voltage-Controlled Oscillator Buffer Integrated Circuit.
VHF Very High Frequency.
VSWR Voltage Standing Wave Ratio.

Glossary-4
Notes

6880906Z54-D
*6880906Z54*
MOTOROLA, the Stylized M Logo are registered in the
U.S. Patent and Trademark Office. All other product or
service names are the property of their respective owners.
© Motorola, Inc. 2005