Multak Technology MD-1001 WIRELESS MIDI TRANSCEIVER User Manual USERS MANUAL
Shanghai Multak Technology Co., LTD. WIRELESS MIDI TRANSCEIVER USERS MANUAL
USERS MANUAL

Wireless MIDI Interface
User’s Manual
—————————————————
Model:WIDI-X8
Read “Precautions” on page 5 before use
Please ready this manual carefully before use.
Please keep this manual for reference.

2
Thank you for choosing CME WIDI-X8 wireless MIDI interface.
Please keep all the important information here.
Attach your invoice or receipt here
~~~~~~~~~~~~~~~~~~~~~~~
for reference
Purchase date Serial(on the back of the product)
Dealer’s name and addr.
Dealer’s tel.
Warning:
Improper connection may cause damage to the device.
Copyright
Copyright of the manual belongs to Central Music Co. Anyone
must get a written permission from Central Music Co. before
copying any part of the manual to any kind of media.
© Central Music Co. 2006
Open the package
Please check all the items in your WIDI-X8 package:
The WIDI-X8 product 2 pcs
USB cable 1 pcs
MIDI cable 2 pcs
User’s manual 1 pcs
3
Special Message Section
This product utilizes batteries or an external
power supply (adapter). Do NOT connect this
product to any power supply or adapter other
than the one described in the manual, on the
product, or specifically recommended by CME.
WARNING: Do not place this product in a
position where anyone could walk on, trip over, or
roll anything over the power or the connecting
cords of any kind. The use of an extension cord is
not recommended! If you must use an extension
cord, make sure that the cord has the ability to
handle the maximum current needed by this
product. Please consult a local electrician when
possible.
This product should be used only with the
components supplied or recommended by CME.
When used with any components, please observe
all safety markings and instructions that
accompany the accessory product.
SPECIFICATIONS SUBJECT TO CHANGE:
The information contained in this manual is
believed to be correct at the time of printing.
However, CME reserves the right to change or
modify any of the specifications, without notice or
obligation to update existing units.
This product, either alone or in combination with
an amplifier and headphones or speaker(s), may
be capable of producing sound levels that could
cause permanent hearing loss. Do NOT operate
for long periods of time at a high volume level or
at a level that is uncomfortable. If you experience
any hearing loss or ringing in the ears, you should
consult an audiologist.
IMPORTANT: The louder the sound, the shorter
the time period before damage occurs.
Some CME products may have stands and/or
accessory mounting fixtures that are either
supplied with the product or as optional
accessories. Some of these items are designed
to be dealer assembled or installed. Please make
sure that stands are stable and any optional
fixtures (where applicable) are well secured
BEFORE using.
Stands supplied by CME are designed for the
respective products only. No other uses are
recommended.
NOTICE:
Service charges, incurred due to a lack of
knowledge relating to how a function or effect
works (when the unit is operating as designed),
are not covered by the manufacturer’s warranty,
and are therefore the owners responsibility.
Please study this manual carefully and consult
your dealer before requesting service.
ENVIRONMENTAL ISSUES:
CME strives to produce products that are both
user safe and environment friendly. We sincerely
believe that our products and the production
methods used to produce them, meet these goals.
In keeping with both the letter and the spirit of the
law, we want you to be aware of the following:
Battery Notice:
This product MAY contain a small
non-rechargeable battery which (if applicable) is
soldered in place. The average life span of this
type of battery is approximately five years.
When replacement becomes necessary, contact
a qualified service representative to perform the
replacement.
This product may also use “household” type
batteries. Some of these may be rechargeable.
Make sure that the battery being charged is a
rechargeable type and that the charger is
intended for the battery being charged.
When installing batteries, do not mix batteries
with new ones, or with batteries of different types.
Batteries MUST be installed correctly.
Mismatches of incorrect installation may result in
overheating and battery case rupture.
Warning:
Do not attempt to disassemble, or incinerate any
battery. Keep all batteries away from children.
Dispose the used batteries promptly and as
regulated by the laws in your area. Note: Check
with any retailer of household type batteries, in
your area, for battery disposal information.
Disposal Notice:
Should this product become damaged beyond
repair, or for some reason its useful life is
considered to be at an end, please observe all
local, state, and federal regulations that relate to
the disposal of products that contain lead,
batteries, plastics, etc. If your dealer is unable to
assist you, please contact CME directly.
FCC WARNNING! (U.S.A)
THIS DEVICE COMPLIES WITH PART 15 OF THE FCC RULES. OPERATION IS SUBJECT TO
THE FOLLOWING TWO CONDITIONS: (1) THIS DEVICE MAY NOT CAUSE HARMFUL
INTERFERENCE, AND (2) THIS DEVICE MUST ACCEPT ANY INTERFERENCE RECEIVED,
INCLUDING INTERFERENCE THAT MAY CAUSE UNDESIRED OPERATION.
1. IMPORTANT NOTICE: DO NOT MODIFY THIS UNIT!
This product, when installed as indicated in the instructions contained in this manual,
meets FCC requirements. Modifications not expressly approved by CME may void your
authority, granted by the FCC, to use the product.
2. IMPORTANT: When connecting this product to accessories and/or another products
use only high quality shielded cables. Cable(s) supplied with this product MUST be
used. Follow all installation instructions. Failure to follow instructions could void your
FCC authorization to use this product in the USA.
3. NOTE: This product has been tested and found to comply with the limits for a Class B
Digital device, pursuant to Part 15 of the FCC Rules. These limits are designed to
provide reasonable protection against harmful interferences in a residential
environment. This equipment generates, uses and can radiate radio frequency energy
and, if not installed and used according to the instructions found in the users manual,
may cause interferences, harmful to the operation of other electronic devices.
Compliance with FCC regulations does not guarantee that interferences will not occur
in all installations. If this product is found to be the source of interferences, which can
be determined by turning the unit “OFF” and “ON”, please try to eliminate the problems
by using one of the following measures:
Relocate either this product or the device that is being affected by the interferences.
Utilize power outlets that are on different branch (circuit breaker or fuse) circuits or
install AC line filter(s).
In the case of radio or TV interferences, relocate/reorient the antenna. If the antenna
lead-in is 300 ohm ribbon lead, change the lead-in to co-axial type cable.
If these corrective measures do not produce satisfying results, please contact the local
retailer, authorized to distribute this type of product. If you cannot locate the appropriate
retailer, please contact CME.
The manufacturer is not responsible for and radio or TV interference caused by
unauthorized modifications to this equipment. Such modifications could void the user's
authority to operate the equipment.
The above statements apply ONLY to those products distributed in the USA.
5
PRECAUTIONS
IMPORTANT
Always follow the basic precautions listed below to avoid the possibility of serious injury or
even death from electrical shock, damages, fire or other hazards. These precautions
include, but are not limited to, the follows:
1、 Read and understand all the instructions.
2、 Always follow the instructions on the instrument.
3、 Before cleaning the instrument, always remove the electric plug from the outlet as well
as the USB cable. When cleaning, use a soft and dry cloth. Do not use gasoline,
alcohol, acetone, turps or any other organic solutions; do not use liquid cleaner, spray
cleaner or too wet cloth.
4、 Do not use the instrument near water or moisture, such as bathtub, washbasin,
washing poor in the kitchen or similar places.
5、 Do not place the instrument in an unstable position where it might accidentally fall over.
6、 Do not jam sinks or holes of the instrument; those sinks of holes are used for air
circulation to prevent the instrument from overheating. Do not place the instrument
near heat sink or any places with poor air circulation.
7、 Do not place anything on the power cord. Make sure the power cord is set on a safe
place, so nobody will step on it and no body will trip over it.
8、 Do not overload the outlet and the AC cable to avoid fire or electrical shock.
9、 Do not insert anything in the instrument, which may cause fire or electrical shock. Do
not splash any kind of liquid to the instrument.
10、 Do not disassemble the instrument in case of accidental electrical shock.
11、 Always take the instrument to a qualified service center in need of repair. You will
cause yourself in danger if you open or remove the cover, and improper assembly may
cause electrical shock in the future use.
12、 Unplug all the connectors and take the instrument to a qualified service center if
anything in the below listed happens:
(1) The power cord or connector get hurt or worn out.
(2) Any liquid get in the instrument.
(3) The instrument gets rain or water splash.
(4) The instrument dose not work properly after following all the instructions
regarding to the trouble shootings.
(5) The instrument falls down or gets broken.
(6) The instrument functions poorly.
13、 Do not use the instrument when thundering; otherwise the thundering may cause
long-distance electrical shock.
14、 Do not use the instrument when there is a gas leak nearby.
15、 Switch off your WIDI-X8 when inside or near aircraft. The use of RF product in
aircraft is illegal. It may be dangerous to the operation of the aircraft
16、 Do not use your WIDI-X8 on the ground without the permission of the ground crew
in the airport.
6
17、 Observe ‘Turn off the RF communication device such as Mobile Phone’ signs,
such as those near stores of fuel, chemicals or explosives
18、 The operation of some medical electronic devices, such as hearing aids and
pacemakers, may be affected if a WIDI-X8 is used next to them. Observe any warning
signs and manufacturer's recommendations.
19、 Please do not use your WIDI-X8 near any precision instrument, which may cause
noise or abnormal operation to the instrument.
20、 Switch off your WIDI-X8 at a refueling point, such as a petrol station, even if you
are not refueling your own car.
21、 Do not store or carry flammable or explosive materials in the same compartment
where a radio transmitter, such as a WIDI-X8, is placed.
22、 Electronic vehicle systems, such as anti-lock brakes, speed control and fuel
injection systems are not normally affected by radio transmissions. The manufacturer
of such equipment can advise if it is adequately shielded from radio transmissions. If
you suspect vehicle problems caused by radio transmissions, consult your dealer and
do not switch on your WIDI-X8 until it has been checked by qualified approved
installers.
Efficient Use
For optimum performance with minimum power consumption, note the following:
Your WIDI-X8 has the internal antenna. Do not cover part of the internal antenna of
the WIDI-X8 with your hands. This affects communication quality, may cause the
WIDI-X8 to operate at a higher power level than needed and may shorten
communication and standby times.
Radio Frequency Energy
Your WIDI-X8 is a low-power radio transmitter and receiver. When it is turned on, it
intermittently receives and transmits radio frequency (RF) energy (radio waves). The
system that handles the communication controls the power level at which the
WIDI-X8 transmits.
Exposure to Radio Frequency Energy
Your WIDI-X8 is designed not to exceed the limits for exposure to RF energy set
by national authorities and international health agencies. * These limits are part of
comprehensive guidelines and establish permitted levels of radio wave exposure
for the general population. The guidelines were developed by independent
scientific organizations such as ICNIRP (International Commission on
Non-Ionizing Radiation Protection) through periodic and thorough evaluation of
scientific studies. The limits include a substantial safety margin designed to
assure the safety of all persons, regardless of age and health, and to account for
any variations in measurements.*Examples of radio frequency exposure
guidelines and standards that your WIDI-X8 is designed to conform to:
ICNIRP, “Guidelines for limiting exposure to time-varying electric, magnetic, and
electromagnetic fields (up to 300 G Hz)-International Commission on
Non-Ionizing Radiation Protection (ICNIRP)”. Health Physics, vol. 74. pp,
494-522, April 1998.
7
99/519/EC Council Recommendation on the limitation of exposure to the general
public to electromagnetic fields 0 Hz-300 GHz, Official Journal of the European
Communities, July 12,1999.
ANSI/IEEE C95.1-1992. “Safety levels with respect to human exposure to radio
frequency electromagnetic fields, 3kHz to 300 GHz”. The Institute of Electrical
and Electronics Engineers Inc., New York, 1991.
FCC Report and Order, ET Docket 93-62, FCC 96-326, Federal Communications
Commission (FCC), August 1996.
Radio communications (Electromagnetic Radiation Human Exposure) Standard
2003, MediaAuthority。
Keep this manual in safe place
CAUTION:
Setting up
Do not connect the instrument when thundering.
Do not set up the cord or outlet to a moist place, except for that the outlet is specially
designed for moist places.
When the power cord is connected to the AC outlet, do not touch the naked part of the
cord or the connector.
Always follow the instructions carefully when setting up the instrument.
WARNING:
Do not expose the instrument to rain or moisture, to avoid fire or electrical shock.
Other precautions:
Keep the instrument away from electrical interface sources, such as fluorescent light
and electrical motors.
Keep the instrument away from dust, heat and vibration.
Do not expose the instrument to sunlight.
Do not place heavy objects on the instrument; do not place containers with liquid on
the instrument.
Do not touch the connectors with wet hands
Central Music Co. is not responsible for any damage or data loss caused by improper
operation to the instrument.
All the pictures and the LED display in the manual are used for demonstration; they
may be different from the real instrument.
8
This page was intentionally left blank.
9
Content
1 Features .................................................................................................................... 10
2 System requirement................................................................................................... 11
3 Operation................................................................................................................... 11
3.1 Power supply .................................................................................................. 12
3.2 Channel selecting ...........................................................................................12
3.3 Connection and routing................................................................................... 15
3.4 Removal of the product................................................................................... 16
4 Automation ................................................................................................................16
4.1 Automatic communication establishing ...........................................................16
4.2 Automatic notes off ......................................................................................... 17
4.3 On-line detection.............................................................................................17
5 Notes ......................................................................................................................... 17
6 Appendix.................................................................................................................... 18

10
1 Features
Professional WIDI products with all the function.
The working band is 2.4GHz ISM.
Bi-directional MIDI data transfer.
64 radio channels for MIDI data transfer, with manual or automatic radio channel setting
mode.
Manual switching for one-to-multi communication (auto finding and selecting).
MIDI ports and USB port for various data route including USBRF, MIDI RF and
USBMIDI.
USB class compliant for Win ME/XP and Mac OS X, supporting hot plug
When connected to computer via USB, this product will be automatically recognized as
the “USB Audio Device”, fully support MIDI data stream, compatible with Cakewalk,
Sonar, Cubase etc.
Three ways of power supply including 2 x AA size battery, USB power, or DC in power.
Indicator for both signal and power.
Low power consumption, high speed, powerful error correction with automatic notes-off
and on-line detection.
Continuous working for more than 20 hours with the battery power supply.
Maximum wireless transfer distance is 80m(262 feet) without obstacle.
RF means wireless transfer (Radio frequency)
Specifications and appearance are subject to change without notice.

11
2 System requirement
MIDI device with MIDI ports
GM compatible sound card or other tone generator
Computer with 366MHz or faster with available MIDI ports or USB port
Win ME/XP or Mac OS X
Cakewalk or other music software
The less obstacles, the better performance
Avoid using blue teeth or other RF device to minimize interference
3 Operation
Parts name:
① MIDI OUT
Using the MIDI OUT port to send the MIDI data to other MIDI device such as tone
generator.
② MIDI IN
Using the MIDI IN port to receive the MIDI data from other MIDI device such as MIDI
keyboard.
③ USB
Using the USB port to connect a computer. (supporting USB bus power)
④ DC
ON DIP
1 2 3 4 5 6 7 8
①
②
③
④
⑤
⑥
Pos.1
Pos.0
⑦ ⑧
⑨

12
5V DC IN
⑤ Indicator
The indicator has two colors, red for power indicator and green for signal indicator.
⑥ Frequency set button
Press the button shortly for one-to-multi function (finding and switching).
Press and hold the button for about three seconds for automatic radio channel setting
in the automatic frequency-setting mode, or for returning to the original frequency in the
manual frequency-setting mode.
⑦ Route mode selector
The route mode can be set to 1/2/3.
⑧ Power switch
“O” for power OFF, “I” for power ON, “ “ for ”LOCK”. When the switch is set to LOCK,
the frequency adjust button is disabled.
⑨ Frequency setting mode selector and radio channel selector (DIPs)
DIP 1 is reserved, please do not change its position; DIP 2 is the frequency setting
mode selector, position “1” for automatic frequency setting mode and position “0” for
manual frequency setting mode. DIP 3-8 are used to select radio channel, please see
appendix for detail.
3.1 Power supply
You can use any one of the three ways for WIDI-X8 power supply, 2 x AA size battery,
USB bus power, or DC IN.
2 x AA size battery
Set the power switch to ON, when the power supply is OK, the red indicator is on. If the
battery will run out of power, the red indicator will blink.
USB bus power
After starting your computer, connect the WIDI-X8 to the computer via USB cable, then
switch on the WIDI-X8 and the power indicator is on.
If it is the first time the WIDI-X8 is connected to the computer, the OS will automatically
install the device driver. Follow the instructions for driver installation. When asked for the
device driver, please let the OS automatically search the driver. When the installation is
completed, the WIDI-X8 will show in the system device list as the “USB Audio Device”.
DC IN
Connect 5V DC to the DC IN port, then switch on the WIDI-X8 and the power indicator is
on.
3.2 Radio channel setting
The WIDI system supports 64 radio channels for MIDI data transfer. Suppose each
pair of the WIDI-X8 use one channel, up to 32 pairs of WIDI-X8 can work at the

13
same time.
The default system radio channel is already set. If necessary, you can set the radio
channel again (you need to remove the battery cover).
You can set the frequency automatically or manually, plus, you can also use the
one-to-multi function (automatically finding and switching).
Terms:the selectors set to ON is defined as position “1”, and another position is
defined as position “0”, see below:
Manually setting the radio frequency
Set the DIP 2 to position 0 for manual frequency setting mode, then use DIP3-8 to set
the frequency, refer to the appendix for the specific radio channel.
Important:
To make the WIDI system work properly, make sure each pair of the WIDI-X8s are
using the same radio channel, and different pairs must not use the same radio
channel.
The WIDI system supports up to 32 pairs of WIDI-X8 used at the same place. If
you use many pairs of WIDI-X8s at the same place, please set the radio channels
within 1-32, that is, DIP3 is always set to position “0”.
Automatically setting the radio frequency
Set the DIP 2 to position 1 for automatic frequency setting mode. In this mode, DIP 3-8
are disabled. When you switch on the WIDI-X8, it will automatically find a free radio
channel and establish communication, and the green indicator will on to show the
communication is established.
To change the radio channel, please press and hold the frequency set button of any
WIDI-X8 of the pair for about 3 seconds, the it will search a free radio channel again. When
it find a available channel, it will told another WIDI-X8 to set to the same radio channel, and
both signal indicators are on. If you cannot make the two signal indicators on, please
repeat the above steps until the two signal indicators are on.
To disable the frequency set button, please set the power switch to “LOCK”.
Important:
To properly use the automatic frequency setting function, please switch on the
two WIDI-X8s in the same pairs one by one. If you cannot achieve the
communication, please restart any one of the two WIDI-X8s, or use the finding and
switching function to establish the communication.
To use the automatic frequency setting function, make sure both the two
ON DIP
1 2 3 4 5 6 7 8
Position 1
Position 0
14
WIDI-X8s in the pair are in the automatic frequency setting mode.
One-to-multi communication (auto finding and switching)
The one-to-multi function is also regards as the auto finding and switching function.
When you have two WIDI-X8s in different radio channels, you can use this function to find
another one and establish communication conveniently.
(1)Using the one-to-multi function in the manual frequency setting mode
Set all the WIDI-X8s to the manual frequency setting mode, and regards one WIDI-X8 as
the master, and the other ones as the slaves, and all the slaves using different radio
channels. Press the frequency set button in the master unit, and the master unit will
search for a free slave unit and establish communication with it. Repeat the operation to
switch among all the slave units for one-to-multi communication. To return to the original
frequency in the master unit, press and hold the frequency set button in the master unit
for about 3 seconds.
(2)Using the one-to-multi function in the automatic frequency setting mode
Set all the WIDI-X8s to the automatic frequency setting mode, and regards one
WIDI-X8 as the master, and the other ones as the slaves. Press the frequency set button in
the master unit, and the master unit will search for a free slave unit and establish
communication with it. Repeat the operation to switch among all the slave units for
one-to-multi communication. If you press and hold the frequency set button in the master
unit for about 3 seconds, it will work as the automatic frequency setting function..
To disable the one-to-multi function, set the power switch to “LOCK”.
Important:
In this section, “free” means the WIDI-X8 has not established any
communication with any other WIDI-X8.
Even several WIDI-X8s are in different frequency setting mode, you can still use
the one-to-multi(auto finding and switching) function.
The WIDI system supports up to 32 pairs of WIDI-X8 used at the same place. If
you use many pairs of WIDI-X8s at the same place, please set the radio channels
within 1-32, that is, DIP3 is always set to position “0”.

15
3.3 Connection and routing
The WIDI-X8 can send or receive MIDI data via the MIDI IN, MIDI OUT or USB port;
plus the RF(radio frequency) , so you can route the MIDI data among MIDI ports, USB
and RF to meet your need.
There are three major route modes, those are MIDI RF, USB RF and USB
MIDI, controlled by the route selector.
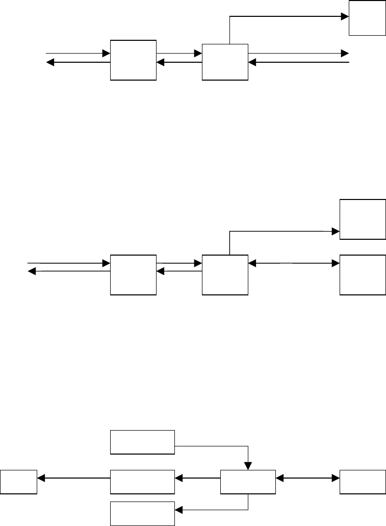
Note: In the below fig, a) and b) means the data route. To make things clear, the 注:
WIDI-X8 1 is fixed to route mode 1.
① Route mode 1
a)
a) a) a)
b) b) b)
Explanation:
Both the WIDI-X8 1 and 2 are set to route mode 1, that is MIDI RF, the most popular
mode. In this mode, you can use the WIDI-X8 as the MIDI interface to connect other MIDI
device. In this mode, if you use the USB port to connect your computer, please select “USB
Audio Device” in your music software as the MIDI device.
② Route mode 2
a)
a) a) a)
b) b) b)
Explanation:
The WIDI-X8 1 is set to route mode 1(MIDI RF), and the WIDI-X8 2 is set to route
mode 2 (USB RF). In this mode, the WIDI system is working as the MIDI interface to
your computer. The WIDI-X8 2 is connected to the computer via USB, and the MIDI data
is transferred between the two WIDI-x8s via RF. In your computer, please select both
MIDI IN and MIDI OUT device to the “USB Audio Device”.
③ Route mode 3
a)
b) b) a)
b)
b)
MIDI IN RF
MIDI OUT
USB
MIDI OUT WIDI-X8
2
PC
TG
WIDI-X8
1
MIDI OUT
RF USBMIDI OUT
MIDI IN
WIDI-X8 2 PC
TG
WIDI-X8 1 TG
MIDI KB
MIDI OUT
MIDI OUTMIDI IN RF
WIDI-X8
1 MIDI IN
WIDI-X8
2
USB PC
16
Explanation:
The WIDI-X8 1 is set to route mode 1(MIDI RF), and the WIDI-X8 2 is set to route
mode 3(USB MIDI). In this way, the WIDI-X8 2 works as a USB-MIDI interface. For
the route a), please set the MIDI IN device to “USB Audio Device”, and the computer
receives the MIDI data from MIDI IN. For the route b), please set the MIDI OUT device to
“USB Audio Device”, and the computer sends the MIDI data to MIDI OUT of the WIDI-X8
2. The MIDI OUT data from WIDI X8 2 will also be send via RF to WIDI-X8 1.
3.4 Removal of the product
Please follow the below steps to remove the WIDI-X8 from your system after using it:
(1)For the MIDI connection, you can directly unplug the MIDI cable from the
WIDI-X8.
(2)For the USB connection, please follow the below steps:
Close your music software that accesses WIDI-X8.
Find “USB Audio Device” in the Windows Device Manager, stop or uninstall it.
Now you can unplug the USB cable from the WIDI-X8.
4 Automation
4.1 Automatic communication establishing
Automatic communication establishing when switched on
When the frequency setting mode is set to automatic, the WIDI-X8 will automatically
search for available radio channel and establish communication after switched on.
When the frequency setting mode is set to manual, the WIDI-X8 will automatically
establish communication. The green indicator will be on to show a successful
communication establishing.
Automatic communication establishing after radio channel changed
Either in the automatic or manual frequency setting mode, when the radio channel is
changed, the WIDI-X8 will automatically establish communication. The green indicator
will be on to show a successful communication establishing.
Automatic communication establishing for the one-to-multi function
When you use the one-to-multi function to find and switch to devices or return to the
17
original channel, the WIDI-X8 will automatically establish communication. The green
indicator will be on to show a successful communication establishing.
Automatic communication establishing during frequency setting mode changes
When the frequency setting mode changes from automatic to manual, the WIDI-X8 will
automatically establish communication; when the frequency setting mode changes from
manual to automatic, the WIDI-X8 will automatically search for available radio channel
and establish communication. The green indicator will be on to show a successful
communication establishing.
4.2 Automatic notes off
In either one of the following cases, the system will automatically send the “All Notes
Off” MIDI message to stop the sound from the tone generator.
Bad signal with data loss.
During the communicator the sender is switched off.
Radio channel changed
The frequency setting mode changed.
When using the one-to-multi function to switch the communication.
4.3 On-line detection
After switched ON the WIDI system will automatically detect the on-line status. The
green indicator will show the communication status.
5 Notes
To use the WIDI-X8 with you computer via the USB connection, please make sure the
WIDI-X8 is properly connected to the computer and switched on before you launch you
music software.
Close your music software before you stop or uninstall the WIDI-X8 from the USB
connection.
It is recommended that you stop or uninstall the USB device before you unplug the USB

18
cable.
In the manual frequency setting mode, please make sure each pair of the WIDI-X8 use
the same radio channel, and different pairs use different radio channel for proper data
communication.
Reduce the obstacle and interference as much as possible.
If the signal indicator blinks, it means there is interference. If the signal indicator blinks
fast or off, it means strong interference and the communicator stops. The signal
indicators on both WIDI-X8s are on, which means proper communication.
The WIDI system supports up to 32 pairs of WIDI-X8 used at the same place. If you
use many pairs of WIDI-X8s at the same place, please set the radio channels within
1-32, that is, DIP3 is always set to position “0”.
When the battery is going to run out of power (The red indicator blinks), please replace
the battery or change to other power supply. If the device will not be used for a long time,
please remove the battery.
When use the DC IN, please notice the voltage is 5V, center positive.
By the factory set, the frequency setting mode is manual, radio channel 1, route mode 1,
power switch OFF.
Please do NOT press the frequency set button when switching the WIDI-X8 on.
6 Appendix
Radio channel selection table
DIP.
Freq 3 4 5 6 7 8
1 0 0 0 0 0 0
2 0 0 0 0 0 1
3 0 0 0 0 1 0
4 0 0 0 0 1 1
5 0 0 0 1 0 0
6 0 0 0 1 0 1
7 0 0 0 1 1 0
8 0 0 0 1 1 1
9 0 0 1 0 0 0
10 0 0 1 0 0 1
11 0 0 1 0 1 0
12 0 0 1 0 1 1
13 0 0 1 1 0 0
14 0 0 1 1 0 1
15 0 0 1 1 1 0
16 0 0 1 1 1 1
17 0 1 0 0 0 0
18 0 1 0 0 0 1
19 0 1 0 0 1 0
20 0 1 0 0 1 1
21 0 1 0 1 0 0
22 0 1 0 1 0 1

19
23 0 1 0 1 1 0
24 0 1 0 1 1 1
25 0 1 1 0 0 0
26 0 1 1 0 0 1
27 0 1 1 0 1 0
28 0 1 1 0 1 1
29 0 1 1 1 0 0
30 0 1 1 1 0 1
31 0 1 1 1 1 0
32 0 1 1 1 1 1
33 1 0 0 0 0 0
34 1 0 0 0 0 1
35 1 0 0 0 1 0
36 1 0 0 0 1 1
37 1 0 0 1 0 0
38 1 0 0 1 0 1
39 1 0 0 1 1 0
40 1 0 0 1 1 1
41 1 0 1 0 0 0
42 1 0 1 0 0 1
43 1 0 1 0 1 0
44 1 0 1 0 1 1
45 1 0 1 1 0 0
46 1 0 1 1 0 1
47 1 0 1 1 1 0
48 1 0 1 1 1 1
49 1 1 0 0 0 0
50 1 1 0 0 0 1
51 1 1 0 0 1 0
52 1 1 0 0 1 1
53 1 1 0 1 0 0
54 1 1 0 1 0 1
55 1 1 0 1 1 0
56 1 1 0 1 1 1
57 1 1 1 0 0 0
58 1 1 1 0 0 1
59 1 1 1 0 1 0
60 1 1 1 0 1 1
61 1 1 1 1 0 0
62 1 1 1 1 0 1
63 1 1 1 1 1 0
64 1 1 1 1 1 1

20
2006-Sep
Central Music Co.
Tel: +86-10-8580 1115
Fax:+86-10-8580 1114
Web: www.cme-pro.com
E-mail for support: support@cme-pro.com