Napco Security Technologies Xp 400 Users Manual 400_WI1370.03_INST
XP-400 to the manual 0eff16de-5ec5-4ff3-b8d5-ce03dcfe21c9
2015-02-05
: Napco-Security-Technologies Napco-Security-Technologies-Xp-400-Users-Manual-493266 napco-security-technologies-xp-400-users-manual-493266 napco-security-technologies pdf
Open the PDF directly: View PDF
.
Page Count: 28

XP-400 & RPXP4GT keypad
Control Panel/Communicator
Installation Instructions
WI1370 1/05
© NAPCO 2005
®

2
WI1370 XP-400 Installation Instructions
General Information
The NAPCO EXPRESS XP-400 control panel
provides up to 4 hardwired/wireless zones. Up to four
4-digit user codes can be programmed. Ambush,
when selected, uses User 4 code as an Ambush
code.
The XP-400 is wireless ready. When used with a
GEM-RECV-XP8 receiver, the control panel can
support up to 4 wireless zones and 2 Keyfobs.
The RPXP4GT keypad provides complete control of
the XP-400 control panel. Information on system
status, bypassed zones, system troubles etc. can be
viewed at the keypad.
The control panel can be easily and quickly
programmed from the keypad. The panel can also be
locally or remotely downloaded using PCD3000
software and a PCI 2000/3000 interface or PCL2000A
local Download cable. See Downloading Section (pg.
5) for more information.
XP-400 Features
Control Panel
•4 Zones
•3 Keypad Panics
•Wireless Ready
•Bell Supervision
•Line Cut Detection
•Answering Machine Override (Second Call)
Communicator
•2 Telephone Numbers
•Backup Reporting
•Pager Format
•Point ID Format
•Individually Report 4 Users
•Opening after Alarm Report (Cancel Code)
•Conditional Closing Report
For Technical Assistance, Contact the NAPCO Toll Free Helpline !
(800) 645-9440
NAPCO Security Systems, Inc.
333 Bayview Avenue " Amityville, New York 11701
For Sales and Repairs, call Toll Free: (800) 645-9445
Table of Contents
General Information ........................................... 2
XP-400 Features ............................................... 2
Specifications .................................................... 3
Listings and Approvals ...................................... 4
Ordering Information ......................................... 4
Optional Accessories ......................................... 4
Programming the Panel ..................................... 5
Installation ......................................................... 6
Wiring ................................................................ 6
Keypad Operation ............................................. 7
Panel Operation ................................................ 7
Bypassing ......................................................... 8
User Program Mode .......................................... 9
XP-400 Commands ........................................... 10
Dealer Commands ........................................... 11
Wireless Operation (Signal Strength) .............. 11
Zone Features ................................................... 11
System Times ................................................... 13
System Features ............................................... 13
Telephone Number 1 Programming .................. 15
Pager Programming .......................................... 15
Backup Telephone Programming ...................... 17
Telephone Number 3 Programming .................. 18
Report Codes .................................................... 18
Enhanced Communicator Features ................... 19
Wireless ............................................................ 19
Downloading ..................................................... 21
Dealer Programming ......................................... 22
System Troubles ............................................... 23
Troubleshooting ................................................ 25
XP-400 WIRING DIAGRAM .............................. 27

3
Specifications
Current & Voltage Ratings
Alarm Output -------------------------- Burg: 12 VDC, 2A (max.)
Output Current Limiting -------------- Burg: 2.25 A
AUX Power: 750 mA
Residential Burglary (4 Hour Standby)
Combined Standby Current: -------- 350 mA
Bell Output: ---------------------------- 2 A
(Using Rechargeable 12 VDC 4 AH BATTERY, minimal requirement)
Transformer and Battery
Required Transformer: -------------- NAPCO TRF12 OR
BASLER 16.5 VAC 20VA
Required Battery: --------------------- 12V 4 AH Rechargeable
Change Battery every 5 years or as required
Maximum Charging Current: ------ 165 mA
Maximum Input Current: ------------- 2.58 A
Loop Characteristics
Loop Voltage: --------------------------5 Volts
Loop Current : --------------------------Zones 1, 2: 0.9 mA (2.2 K)
Zones 3, 4: 0.5 mA (3.9 K)
Loop Resistance: ----------------------100Ω per zone (max.)
Device Specifications
Max # keypads: ------------------------4, RPXP4GT current = 35 mA
Max # of receivers: --------------------2, GEM-RECV-XP8
current = 65 mA each
Max Keypad wire length : ----------1000’ total wire length
Miscellaneous
Housing Dimensions : --------------105/16" x 86/16" x 3"
(26.2 x 21.3 x 7.6) HxWxD
Shipping Weight: ---------------------XP-400/4 15.5 lbs.
Operating Temperature: -------------0-49ºC (32-120°F)

4
WI1370 XP-400 Installation Instructions
4 zone Control Panel
Keypad
Zone Doubling Resistors (2.2K & 3.9K)
Operating Instructions XP-400
Programming Instructions XP-400
XP-400
RPXP4GT
ZDR
OI300
WI1371
Ordering Information
Listings and Approvals
UL HOUSEHOLD BURGLARY WARNING SYSTEM CONTROL UNIT
STANDARDS # 1023
VERIFIED TO COMPLY WITH F.C.C. PART 15 AS CLASS B : DIGITAL DEVICE
European E.M.C. Regulations CE Certification
HARMONIZED STANDARDS: EN50081-1 and EN50082-1
EC DIRECTIVES: 89/336/EEC, Electromagnetic Compatibility Directive
Optional Accessories
*Wireless Receiver
Window/Door Transmitter
Key Fob Transmitter
Wireless PIR
Wireless Dual-Technology Sensor
Wireless Glass-Break Detector
Relay Board
Audio Verification Module
Downloading Software for IBM PC Compatibles
Software with Interface for IBM PC Compatibles
(Includes PCL2000A local download cable)
Local Download cable
GEM-RECV-XP8:
GEM-TRANS2
GEM-KEYF:
GEM-PIR:
GEM-DT:
GEM-GB:
RB1000
Veriphone:
PCD3000:
PCI2000/3000:
PCL2000A
*Supports up to 4 zones, 2 Key Fobs

5
Programming the Panel
Refer to XP-400 Programming Instructions (WI1371)
Defaulting the Panel
1. Remove power from the panel.
2. Remove all wiring from terminal 15 (PGM)
and terminal 3.
3. Connect terminal 15 (PGM) to terminal 3.
4. Apply power to the XP-400 control panel.
5. After a few seconds the W ARMED, X
READY and HSYSTEM TROUBLE LEDs
will flash.
6. The keypad will beep 3 times indicating the
panel default values have been loaded.
7. Remove wiring between terminal 15 (PGM)
and terminal 3.
8. Re-install original wiring for terminal 15
(PGM) and terminal 3.
Keypad Programming
Refer to WI1371 for information on keypad
programming.
Downloading
The XP-400 panel can be download/uploaded
with PCD3000 software using the Ring Method,
Answering Machine Override (Second Call) or
A6 Method of downloading. The panel can
also be automatically downloaded/uploaded
using PCD2000 Software running PCPreset.
For Site Initiated Downloaded, see Auto
Download ID Number [93].
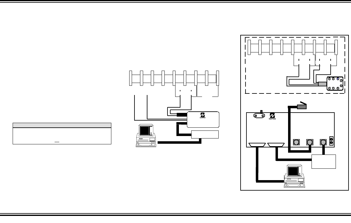
Local Downloading
Wire as shown in Figure 1. Use the power up or
A6 method of establishing a connection. The
power up method is recommended if the panel is
attempting to report.
Remote Downloading
Wire as shown in Figure 2. The panel can be
remotely download/uploaded using any one of
the following methods:
1. The A6 method
2. Call-in method
3. Answering Machine Override (Second Call)
4. Site-Initiated (PCPreset & A6)
5. Automatic Downloading (Using PCPreset)
MODEM
J1
TO COMPUTER
J3
LOCAL
TO
PCI2000
J2
TO EXTERNAL
MODEM
J4
TELCO
J5 LINE
OUT TO
TELCO
FIGURE 2 REMOTE DOWNLOAD
PGM
(-)
+12 -13 14 15 16 17 18 19
+PWR GND GREEN
PHONE TELCO
GREEN
RED
XP-400 Panel at the site
RING TIP RING
RJ31X
TIP
GRY
BRN
PGM
(-)
+12 -13 14 15 16 17 18 19
+PWR GND GREEN TIP RING
PHONE
PCL2000A
GREEN
RED
MODEM
FIGURE 1 LOCAL DOWNLOAD
TIP RING
TELCO
BLACK RED
NOTE:
Any programming in Dealer Options 1 [96] and Dealer Options
2 [97] will not be defaulted. If Dealer Code Lockout has been
programmed the panel will not default the Dealer Code.

6
WI1370 XP-400 Installation Instructions
Installation
Mounting the Panel
Mount the Panel close to an unswitched AC
source, a cold-water pipe ground, and a
telephone line connection.
Mounting the Keypad
A keypad should be located near an exit/entry
door. To remove the keypad from the backplate,
insert a small screwdriver into the slots at the
bottom of the keypad. Pull up on the
screwdriver to pop off the cover.
Up to 3 keypads can be connected on individual
wire runs with #22 AWG wire with a maximum
total cable length of 1000 feet. Each keypad
draws approximately 35 mA.
Wiring
Grounding the Panel
Connect the control-panel EARTH GROUND
screw to a metal cold-water pipe. Do not use a
gas pipe, plastic pipe or AC ground connections.
Use at least #16 AWG wire. Connect a wire
with a ground lug crimped or soldered onto one
end and connect it to the EARTH GROUND
screw in the cabinet.
AC Power and Battery Wiring
Complete all wiring before connecting the
battery or AC Power. Do not plug the
transformer into a switched outlet.
Telephone Wiring
Wire as shown in the wiring diagram in the back
of this manual.
WARNING
The FCC restricts the use of this equipment on
certain telephone lines. Read the FCC
statement on the back of this manual to ensure
compliance.
Burglary Zone Wiring
NAPCO’s EZ Zone DoublingTM is simple. Each
terminal has 2 zones, use an E (2.2 K) type
Zone Doubling Resistor for the primary zone
and a Z (3.9 K) type Zone Doubling Resistor for
the secondary zone.
Wire zones as shown in the wiring diagram (pg.
27). All resistors must be installed, even if the
zone is not used. If required, unsupervised
open circuit devices may be used instead of
closed circuit devices. Program the zone as an
Open Circuit Zone [06] (Zone Doubling Resistor
required). If necessary, use the voltage chart
below to verify proper voltages.
Keypad Wire Color Control Panel Terminal
RED 12 (+PWR)
BLACK 13 (GND)
GREEN 14 (GREEN)
TABLE 1 KEYPAD WIRING
Terminals 2.2 K Primary 3.9 K
3&4 Zone 1 Zone 4
5&4 Zone 2 Zone 5
6&7 Zone 3 Zone 6
TABLE 2 EZ ZONE DOUBLINGTM
Primary (2.2K) and Secondary (3.9K) zones normal 1.9 V
Secondary (3.9K) open 2.5 V
Primary (2.2K) open 3.2 V
Primary (2.2K) and Secondary (3.9K) open 5.0 V
Primary (2.2K) and/or Secondary (3.9K) shorted
(Sys. Trbl 7-Zone Trbl)
0.0 V
TABLE 3 VOLTAGE AT TERMINALS 3&4, 5&4,
6&7

7
PGM Wiring
The PGM is a switched negative output that is
activated depending on the programming option
(s) that have been selected [08], [23] - [25].
Connect the device controlled by the PGM
between +PWR and the PGM terminal
(maximum load of 50 mA).
Keypad Operation
Keypad zone LEDs indicate zone status.
W ARMED, X READY and HSYSTEM LEDs
provide system status. The keypad sounder
provides feedback beeps for correct and
incorrect entries.
Keypad Sounder
3 QUICK BEEPS
Panel Armed (System ON)
Chime ON
Fault Find Mode ON
Keypad Sounder ON
Zone Bypassed
6 QUICK BEEPS
Panel Disarmed (System OFF)
Chime OFF
Fault Find Mode OFF
Keypad Sounder OFF
Zone Un-Bypassed
1 SECOND - STEADY TONE
Incorrect Code Entered
Invalid key entry
4 LONG BEEPS (PRIORITY CONDITION)
1. Entering an Arm Code with a faulted zone
(Not an Auto-Bypass Reentry Zone).
2. Entering an Arm Code when the Bell or
PGM is ON (Bell and PGM will turn OFF).
Keypad LEDs
W ARMED LED DEFINITION
Armed ON
Instant Mode Rapid Flash
Zone in Alarm Flashing
X READY LED DEFINITION
Ready to be Armed ON
Zone faulted OFF
H SYSTEM LED DEFINITION
AC Failure Flashing
System Trouble(s) ON
ZONE LED DEFINITION
Faulted Zone ON
Bypassed Zone Slow Flash
Zone in Alarm Flashing
Panel Operation
Arming (System ON)
Before arming the system, close all protected
zones (unless programmed as Auto-Bypass
Reentry Zones). Enter a 4-digit Arm/Disarm
code (the keypad will provide a feedback beep
for each key pressed). If a valid Arm/Disarm
code is entered, the keypad will beep 3 times. If
an incorrect Arm/Disarm code is entered, the
keypad will sound a 1-second tone indicating an
incorrect entry.
Arming without Entry Delay (Instant
Mode)
Enter the A1 to eliminate the entry delay.
The ARMED LED will flash rapidly to indicate
the panel is in Instant Mode. If an Exit/Entry
Zone is tripped while the panel is in Instant
Mode the panel will go into alarm immediately.

8
WI1370 XP-400 Installation Instructions
Arming/Disarming with a Keyfob
The system can be armed by pressing the K
key, and disarmed by pressing the L key on
the Keyfob. Zones programmed as Exit/Entry
Follower Zones can be bypassed when the M
or N keys on the Keyfob have been
programmed for Interior [81-82]. Zones
programmed as Home/Away with Delay Zones
can be armed regardless of the state of the Exit/
Entry Zones when the M or N keys on the
Keyfob have been programmed for Full Set [81-
82]. To arm the system with all zones protected,
press the K key. Press and hold the M or
N key for 1.5s to fully set the system (The
LED on the Keyfob indicates the Keyfob is
tranmitting the signal). Program Keyfob/
Keyswitch Chirp [23-4] for an audible indication
of system arming and disarming.
Arming Instant with a Keyfob
The panel can be ARMED INSTANT when the
M or N keys on the Keyfob have been
programmed for Instant [81-82]. To arm the
system with Instant protection press the K
key, then press and hold the M or N key for
1.5s to arm the panel with INSTANT protection.
Arming/Disarming with a Keyswitch
The system can be armed/disarmed by using a
momentary Keyswitch wired to Zone 4. Program
Keyfob/Keyswitch Chirp [23-4] for an audible
indication of system arming and disarming.
Disarming (System OFF)
After entering the premises through an Exit/
Entry Zone, the keypad will sound the Entry
Delay Tone. Enter a valid Arm/Disarm code. If
a valid Arm/Disarm code is entered, the keypad
will beep 6 times, indicating the panel has been
disarmed. The red Armed LED will go out. If an
incorrect Arm/Disarm Code is entered, the
keypad will sound a 1-second tone, indicating
incorrect entry. Press the B key and re-enter
the code.
Disarming after an Alarm (Alarm Memory)
The armed LED and the zone(s) that caused the
alarm will be be flashing. Disarm the panel.
The system is currently not detecting zone faults
or displaying system trouble. The zone(s) that
caused the alarm will continue to flash. The
Ready and HSYSTEM TRBL LEDs are out
indicating:
The system is displaying Alarm Memory.
Press the B key to clear Alarm Memory.
Bypassing
Automatic Bypassing
Home/Away with Delay Zones
This zone type has the following operation
depending on whether an Exit/Entry Zone has
been violated during the Exit Delay time.
Home
Exit/Entry Zone is not violated
Zones selected as Home/Away with Delay
Zones will be bypassed automatically.
Away with Delay
Exit/Entry Zone is violated
Zones selected as Home/Away with Delay
Zones will have a fixed 20-second entry
delay when violated before an Exit/Entry
Zone.
NOTE:
Faulted Keyswitch or silent 24 hour zones normally do not
display at the keypad. If a silent 24 hour zone or
Keyswitch is faulted at the time of arming the faulted zone
will display only while the priority sound is ON.

9
Full Setting the System with Automatic
Bypassing - Home/Away with Delay
Zones
From the Keypad
Press C B to return protection to
Home/Away with Delay Zones that have
been automatically bypassed. Three
minutes are allowed to walk through Exit/
Entry and Exit/Entry Follower Zones.
Using A Keyfob (GEM-KF)
All zones in the system can be armed
regardless of the state of the Exit/Entry
Zone when arming with a Keyfob and using
an AUX key programmed as Full Set. Press
K and press and hold the M or N
keys for 1.5s when leaving the premises. All
zones, including Home/Away Zones are
armed.
Bypassing a zone
Press the C key, then the zone number to be
bypassed. While the panel is DISARMED, the
bypassed zone LED will flash slowly; indicating
the zone has been bypassed. While the panel is
ARMED, the bypassed zones will only be
displayed if the Display Bypassed [21-3] option
has been selected.
Unbypassing a zone (Disarmed only)
Press the C key then the number of the
zone to be unbypassed.
Group Bypass
Press C C to Bypass all Exit/Entry
Follower Zones [02] or Home/Away Zones
[01] (only if the system is programmed
exclusively for Home/Away with Delay
zones).
Using A Keyfob (GEM-KF)
Hold the M or N key on the Keyfob to
Bypass all Exit/Entry Follower Zones [02] or
Home/Away Zones [01] (only if the system is
programmed exclusively for Home/Away
with Delay zones).
User Program Mode
To prevent the loss of the User 1 Code, the
panel default program includes User 1 Code
Lockout [96-2].
To change the User 1 Code from its default
value of 1234, program the 4-digit User 1 Code
through Dealer Programming [95]. User 1 Arm/
Disarm code is also used to program User
Codes 2 - 4. By default, the User 1 code cannot
be re-programmed by the user.
If it is necessary to change the User 1 code, it
can be changed through downloading or Dealer
keypad programming. From Dealer Program
Mode, change the User 1 Code Lockout ([96-2]
LED=OFF) to disabled.
Entering User Program Mode
1. Enter A 8
2. Enter User 1 Code
(1 2 3 4)
(Default)

10
WI1370 XP-400 Installation Instructions
While in User Program Mode the W Armed,
X READY and HSystem Trouble LEDs will
continue to flash, follow the example below to
program a User 2’s code to 1923.
User Mode Programming Example:
1.Press 2, Zone 2 LED will Flash
2.Enter 1 9 2 3, Zone 2 LED will
continue to flash until the 4th digit is
entered. The keypad will beep 4 times
confirming a valid entry (Zone LED steady).
Deleting a User Code
Press the number of the User to be deleted, the
zone LED will be flashing indicating that the user
has been selected. Press the A4, the LED
associated with the user will now be OFF.
Exiting User Program Mode
To exit User Program Mode press the b key.
XP-600 Commands
User Commands
A 1 Bell Test
Enter this command to turn on the Bell, keypad
sounder and keypad LEDs for 2 seconds. The
battery is tested during a Bell Test, and
automatically every *24 hours to ensure proper
battery operation under load. The Alarm output
requires a battery in order to supply the
specified output. If the battery cannot sustain
the load, a low battery indication will be
displayed. A battery test is also performed on
power-up after a 3 minute delay.
*A battery test occurs every 4 hours when
Household Fire [96-3] has been selected.
CC Group Bypass
Enter this command to bypass all Exit/Entry
Follower Zones or Home/Away Zones (only if
the system is programmed exclusively for
Home/Away with Delay zones).
A4 Instant
Enter this command before or after arming to
remove the entry delay on Entry/Exit Zones.
The keypad ARMED LED will flicker rapidly.
Faulting a Exit/Entry Zone will result in an
immediate alarm.
A 5 Chime ON/OFF
Enter this command to turn chime ON/OFF.
The Keypad will chime on any zone that has not
been selected as an Exit/Entry Follower Zone,
Home/Away with Delay Zones, or 24 Hour Zone.
A 8 + User 1 Code - User Program
Mode
A 9 Keypad Sleep Mode ON/OFF
Enter this command to turn the keypad sounder
ON/OFF. When the keypad is in Sleep mode all
keypad sounds will be silenced except for
keypad feedback beeps and Keypad Sounder
on Alarm.
User Commands - Optional
A 0 Easy Exit/Easy Arm
If enabled in Dealer programming, enter this
command while the panel is Armed to allow 3
minutes to exit the premises through Exit/Entry
and Exit/Entry Follower Zones. Enter a0 to
arm the panel. To disarm the panel a valid Arm/
Disarm code must be entered. Requires Easy
Exit/Easy Arm [21-2] to be enabled.
A 3 Access on PGM
If enabled in Dealer programming, enter this
command to activate the PGM output (Terminal
15) for 5 seconds.
Zone LED Meaning
OFF User Arm/Disarm Code not programmed
Flashing User Arm/Code is currently being programmed
Steady User Arm/Disarm Code has been programmed
TABLE 4 ZONE LED DEFINITION-USER PROGRAM MODE

11
Dealer Commands
A6 Download (Programming
Required)
Establish a connection between the PCD phone
line and the Control Panel phone line. When
ready, tell the installer to arm, then disarm. Then
enter A6 in order to establish a connection.
Phone connection to installer will go "dead" as
downloader and panel connect.
A 7 Fault Find ON/OFF
Hardwired Zone Operation
Enter this command to turn Fault Find ON/OFF.
While in Fault Find mode, the loop response for
all zones will be set to the faster response of 40
ms. The keypad will beep for .25-seconds when
hardwired zones are faulted and for 1-second
when zones are restored.
Wireless Operation
(Signal Strength)
While in Fault Find mode the keypad will provide
an audible (Table 5) and visual (Figure 4)
indication of each transmitter’s signal strength.
The signal strength metering is based on a scale
of 4 to 10, with 4 being marginal and 10 being
excellent.
The keypad will beep out a number, from 1-4,
corresponding to the signal strength of the
transmitter. See Table 5 below. Each beep is 1-
second long. The keypad will sound a short
beep for transmitters with signal strengths of 3
or less.
Zone Features
[00]Exit/Entry Zones
Delay allows exit and entry through an Exit/
Entry Zone after the system is armed
without setting off an immediate alarm. Exit
Delay allows the user to leave the premises
after arming. Entry Delay allows the user
time to enter and disarm. The entry delay
may be canceled by pressing a4.
[01]Home/Away with Delay Zones
Zones that automatically bypass at the
expiration of the exit delay if the EXIT/
ENTRY zone(s) are not violated. Zones of
this type have a three (3) minute power-up
delay, and do not display or cause an alarm
if faulted when the system powers up.
Pressing the b key cancels the 3 minute
timer.
If Exit/Entry zone(s) are violated during the
exit delay, zones programmed as Home/
Away with Delay Zone(s) will have a fixed
20-second entry delay, if violated before the
Exit/Entry zone.
SIGNAL STRENGTH KEYPAD SOUNDER
3 or less .25S BEEP
4 BEEP
5 BEEP BEEP
6-7 BEEP BEEP BEEP
8-10 BEEP BEEP BEEP BEEP
TABLE 5 AUDIBLE SIGNAL STRENGTH INDICATION
FIGURE 4 VISUAL SIGNAL STRENGTH INDICATION
( = LED on; = LED off).
5 6-7 4 8-10
ZONE 1
ZONE 2
ZONE 3
ZONE 4
ZONE 1
ZONE 2
ZONE 3
ZONE 4
ZONE 1
ZONE 2
ZONE 3
ZONE 4
ZONE 1
ZONE 2
ZONE 3
ZONE 4

12
WI1370 XP-400 Installation Instructions
To eliminate this fixed 20-second entry
delay, also program zones as Exit/Entry
Follower Zones [02].
To return protection to zones of this type,
press cb from the keypad or M or
N from a Keyfob. Program the Keyfob
AUX 1 or AUX 2 button for Full Set [81-7].
[02]Exit/Entry Follower Zones
Entry Delay allows the user time to enter
and disarm. Allows exit after the panel is
armed without setting off an immediate
alarm and allows entry only if an Exit/Entry
Zone [00] has been violated first. Zones of
this type have a three (3) minute power-up
delay, and do not display or cause an alarm
if faulted when the system powers up.
Pressing the b key cancels the 3 minute
timer.
Group Bypassing - Zones programmed as
Exit/Entry Follower Zones will be Group
bypassed if the c c is pressed while
disarmed or within the Exit Delay.
Auto Interior Bypassing - Also program zones
as Home/Away with Delay Zone(s) [01] to
automatically bypass at the expiration of the exit
delay if the EXIT/ENTRY Zone(s) are not
violated during the exit delay.
[03]Auto-Bypass Reentry Zones
Zones programmed as this zone type are
permitted to be faulted at the time of arming.
Once the zone is restored, while the control
panel is still armed, the zone will
automatically be unbypassed and any
subsequent violations of the zone will cause
an alarm condition.
[04]24-Hour Protection
A zone that provides protection at all times,
whether or not the system is armed.
[05]40 ms Loop Response
Normally loop response is 750 ms, select
this option to change the loop response to
40 ms. The slower the loop response, the
less sensitive the system will be to
intermittents (swingers). The programming
option is not permitted for UL installations.
[06]Open Circuit Zones
Program this zone type if unsupervised
normally open circuit devices are required
The programming option is not permitted for
UL installations.
[07]Burg (Steady) Output
Enables the Bell Output on a zone trip for
each zone selected. The Bell Output will
remain ON for the length of time
programmed for Burg (Steady) Output [07]
or it will remain ON until turned off by
entering a valid Arm/Disarm Code; 0 means
output will stay ON until reset.
If A0 is Entered during Exit Time, Home/
Away with Delay Zones will be automatically
bypassed, even if the Exit/Entry Zone is
violated. Easy Exit/Easy Arm [22-2] must be
enabled.
NOTE: Normally Open Zone Wiring
Wire the normally
open contact
as shown (Zone 4).
EZ Zone DoublingTM
resistor
is required.
Program the
zone for
Open Circuit [06].
(Z)
ZONE 1
(E)
2.2K
ZONE 4
FIGURE 5 OPEN CIRCUIT WIRIING
3.9K

13
[08]PGM Output
Enables the PGM Output on a zone trip for
each zone selected. The PGM Output will
remain ON until reset.
System Times
[10]Exit Delay
The delay time which permits exit through
an Exit/Entry Zone [00] after the system is
armed, allows a user to leave the premises
without setting off an immediate alarm. Exit
Delay may be programmed for up to 255
seconds (4¼ minutes); a value of 0 defaults
to 60 seconds.
[11]Entry Delay
Delay time permits entry through Exit/Entry
Zone(s) after the system is armed without
setting off an immediate alarm. Entry Delay
allows the user time to enter and disarm the
system. Upon entering, the keypad sounder
will sound a steady tone (Entry Sound) to
remind the user to disarm the system.
Entry Delay Time [11] may be programmed
for up to 255 seconds (4¼ minutes); a value
of 0 defaults to 30 seconds. Entry Delay
may be canceled by pressing a4 before
or after arming.
[12]Burg (Steady) Output Time-out
Can be programmed from 1 to 255 min (4¼
hours); 0 means output will stay ON until
turned off by entering an Arm/Disarm Code.
[13]Reserved
[14]Test Timer Interval
Program the interval, in days, between Test
Timer reports. Test Timer Interval may be
programmed from 1 to 255 days.
[15]Line Cut Time-to-Fail
Enable this feature by programming the
delay time required to declare a line cut
failure. Programming 000 will disable line
cut detection.
[16]Wireless Supervisory Timer
A transmitter will send a transmission every
time it is tripped; when there is no activity,
the transmitter sends a supervisory
transmission about once an hour. If the
receiver does not receive any signal (either
a trip or a status) from a transmitter in the
time specified, a system trouble ‘RF
Supervisory Failure' will be indicated at the
keypad. Timer is programmable from 1-26
hours; 0 means NO supervision.
System Features
[20]Keypad Features 1
(1) Enable Keypad Panic 2 (KK)
Additional Programming required:
Select reporting to Telco 1 [36-1] or Telco 3
[56-1].
(2) Enable Keypad AUX (ff)
Additional Programming required:
Select reporting to Telco 1 [36-2] or Telco 3
[56-2].
(3) Enable Keypad Panic (gG)
Additional Programming required:
Select reporting to Telco 1 [36-3] or Telco 3
[56-3].
(4) Enable Ambush - If enabled, the 4th
User Code will send an Ambush report when
entered to disarm the system. Additional
Programming required: Program User 4 Arm/
Disarm Code. Select reporting to Telco 1 [36-
2] or Telco 3 [56-2].

14
WI1370 XP-400 Installation Instructions
[21]Keypad Features 2
(1) Audible Panic - Keypad Panic will not
turn the Bell on unless this option is
programmed.
(2) Exit/Entry with Urgency - select to give
an audible indication of Exit and Entry times.
During the last 10 seconds of entry and exit
time, the keypad sounds a distinct sound to
indicate the premises must be left or the
panel must be disarmed.
(3) Display Bypassed (Armed) - Select to
display bypassed zones while the panel is
armed.
(4) Disable Code Entry Beeps - Program
to disable keypad beeping on valid code and
function entries.
[22]Miscellaneous Features 1
(1) Abort Delay - Program to allow a 15
second Delay (except 24 Hour Zones) after
a zone trip before reporting. Disarm the
system within 15 seconds to prevent
reporting.
(2) Easy Exit/Easy Arm - Enables A0
command. While the system is armed,
entering this command allows 3 minutes to
Exit through Exit/Entry and Exit/Entry
Follower Zones. Enabling this option also
enables Easy Arm, enter a0 to arm
the system.
(3) Swinger Shutdown - Automatically
disables armed zones with excessive alarm/
restores (swingers). Non-24-Hour
Protection zones: allows only 3 alarms and
2 restores per zone per arming before the
zone is disabled.
(4) Bell on Line Cut (Armed) - Program to
turn the Bell Output on if the telephone line
has been cut while the panel is armed.
[23]Programmable Output Features 1
(1) Audio Verification - Program to activate
the PGM during reporting. Select specific
zones for audio verification by programming
the required zones in PGM Output [08],
PGM Features 2 [24] and PGM Features 3
[25]. Connect the PGM to the VeriphoneTM
trigger low input.
(2) Access Output - Activates the PGM
output for 5 seconds using the A3
command.
(3) Follow Keypad Sounder - The following
keypad sounds will activate the PGM output:
Entry Sounder, Keypad Pulsing Sounder,
Keypad Output on Alarm, Chime, Fault Find.
(4) Keyfob/Keyswitch Chirp - Program to
chirp the PGM Output (1) one time when the
panel is armed or (2) two times when the
panel is disarmed. Wire as shown in Figure
6.
[24]Programmable Output Features 2
(1) Reserved
(2) AUX - Program to activate the PGM on a
AUX alarm.
N/O N/C COM
BLK
RED
+AUX
Siren Driver
Steady Input
PGM
+AUX
K1
FIGURE 6 KEYFOB/KEYSWITCH CHIRP

15
(3) Panic - Program to activate the PGM on
a Panic alarm.
(4) Test Timer - Program to activate the
PGM during a Test Timer report.
[25]Programmable Output Features 3
(1) AC Fail - Program to activate the PGM
on the loss of AC. (15 minute delay)
(2) Low Battery - Program to activate the
PGM on a Low Battery condition.
(3) *Trouble - Program to activate the PGM
on a Trouble condition.
(4) Armed - Program to activate the PGM
when the panel is Armed. The PGM output
will flash when the panel has gone into
alarm.
*Includes Bell Cut, Receiver Fail-to-
Respond, Receiver Tamper and Receiver
JAM.
[26]Miscellaneous Features 2
(1) Momentary Keyswitch Arming -
Typically, connect a normally-open
Keyswitch across the zone AND its 3.3K
zone-doubling resistor.
(2) Reserved.
(3) Inhibit Fail-to-Communicate Display -
This option prevents the keypad from either
indicating or sounding when a Fail to
Communicate has occurred.
(4) Inhibit Low Battery Display - Program
to inhibit the Low Battery Display at the
keypad. Low Battery Reporting is not
inhibited. The programming option is not
permitted for UL installations.
Telephone Number 1 Programming
[30]Subscriber ID Number
For 4/2 format enter a 4 digit number. If 3/1
format is required, enter a 3 digit number,
then press the i key to blank the last
digit.
[31]Telephone Number 1
Program the phone number to be dialed for
Telephone Number 1. Program the number
directly, just as it is entered on a TouchTone
phone. A fixed Dial Tone Detection (E) is
included prior to the Dialing Prefix (Block
Number 44). Programming an E is
not required for Telco 1, Telco 2 and Telco
3. If dial tone detection is not desired select
No Dial Tone Detection in Communicator
Features [46-1]. Use the i key to blank
out remaining digits in the phone number.
[32]Receiver Format
Select the receiver format to be used to
report for Telephone Number 1: Program a
0 to disable reporting to Telco 1.
[0] Disabled [4] Universal High Speed
[1] Ademco Slow [5] Reserved
[2] Radionics Slow [6] Point ID
[3] Silent Knight Fast [7] Pager
Pager Programming
If Pager Format ([32]and/or[42]and/or[52] =
7) is selected, pager data will be displayed
as shown in Figure 7. If Pager Format is
selected 4/2 format must be programmed
and Sumcheck is not permitted. If a PIN
number is required refer to Pager Extend
[33-4].

16
WI1370 XP-400 Installation Instructions
Pager Alarm data is the same as 4/2 format
with the exception that the 2 digit Report
Code is transmitted before the 4 digit
Subscriber ID.
[33]Receiver Options
(1) 2300 Hz HS/Kissoff - Select 2300 Hz
Handshake and Kissoff.
(2) Sumcheck - Only used for the following
Receiver Formats: Ademco Slow, Radionics
Fast, Silent Knight Fast and Universal High
Speed. This is a sophisticated data format
used to enhance the speed and check the
accuracy of the received transmission. This
format should be used whenever the central
station has this capability. Instead of
sending a second round to verify correct
data, the panel sends a Sumcheck digit after
sending the Subscriber ID and Alarm Code.
(3) Single Digit - 3/1 Format. 3-digit
Subscriber ID number and a 1-digit Alarm
Code will be transmitted.
(4) No Handshake/Pager Extend - The
meaning of this option is dependent on
Receiver Format programming.
No Handshake (
All receiver formats except Pager
Format)
If programmed no Handshake is required.
Pager Extend (Pager Format Selected)
Pager PIN Number - Program if a PIN
number is required by the paging system.
The digits in Telephone Number 2 will be
added on to telephone number 1 and/or
telephone number 3 allowing for a total of 24
digits. See sample program below. Note: If
selected do not program backup reporting.
If a 7-digit PIN number is required, program
the panel as follows:
[31] - Pager Telephone number
[32] - Select Pager Format
[33] - Select Pager Extend
[41] - D D D X X X X X X X C 0
[34]Zone Report, Telco 1
Select zone(s) required to send an alarm
report to Telephone Number 1.
[35]Zone Restore Report, Telco 1
Select zone(s) required to send a restore
report to Telephone Number 1. The zones
will send a restore after Bell time-out, unless
programmed as silent zones.
[36]System Reporting, Telco 1
(1) Keypad Panic 2 - Program to activate a
Keypad Panic 2 report (KK).
(2) AUX/AMBUSH - Program to activate an
AUX or AMBUSH report (ff).
(3) Panic - Program to activate a Panic
report (gG).
(4) Test Timer - Program to activate a Test
Timer report.
PIN Number Terminating Digit (#)
Delay Leading 0
Pager display will appear as shown in Figure 7
except there will be only one leading 0.
000 033-1234
Leading Digits
Report Code
Subscriber ID Number
FIGURE 7 DEFAULT PAGER DISPLAY

17
[37]System Reporting, Telco 1
(1) Y AC Fail Report - Program to activate an
AC Fail report (15 minute fixed report delay).
(2) Low Battery Report - Program to
activate a Low Battery report.
(3) *Trouble Report - Program to activate a
Trouble report.
(4) Reserved
*Includes Bell Cut, Receiver Fail-to-
Respond, Receiver Tamper and Receiver
JAM. Point ID format will report trouble(s) by
device and ID number.
[38]System Restore Report, Telco 1
(1) AC Restore - Program to activate an AC
Restore report.
(2) Battery Restore - Program to activate a
Battery Restore report.
(3) Trouble Restore - Program to activate a
Trouble Restore report.
(4) Reserved
[39]Opening/Closing Report, Telco 1
Select users required to send opening and
closing reports to Telephone Number 1. Do
not program for users that are intended to
send an Opening After Alarm (Cancel
Code) or Conditional Closing reports
Backup Telephone Programming
[40]Subscriber ID Number (Telco 2)
For 4/2 format enter a 4 digit number. If 3/1
format is required enter a 3 digit number
then press the i key.
[41]Telephone Number 2
Program the phone number to be dialed for
Telephone Number 2. A fixed dial tone
detection (E) is included prior to the Dialing
Prefix [44]. Dial tone detection can be
disabled by programming No Dial Tone
Detection [46-1]. To program any additional
delay enter a "D" where required in the
phone number.
[42]Receiver Format (Telco 2)
Select the format that will be used to report
for Telco 2 (Backup reporting). Refer to
section [32].
[43]Receiver Options (Telco 2)
Refer to section [33] Receiver Options.
[44]Dialing Prefix
Dialing prefix for Telco 1, Telco 2, and Telco
3. Program if using an Outside access
number.
[45]Communicator Features 1
(1) Communicator Enabled - Program to
enable the communicator.
(2) DTMF with Rotary Backup - The first
attempt to communicate is dialed using the
TouchTone method of dialing, subsequent
attempts are dialed using the pulse method
of dialing. Disable this feature to dial using
only rotary dialing.
(3) DTMF only - All attempts to
communicate dial using the TouchTone
method of dialing.
(4) Backup Reporting to Telco 2 - After 2
attempts are made to communicate to Telco
1 the backup phone number is dialed (Telco
2).
[46]Communicator Features 2
(1) No Dial Tone Detection - Program to
disable dial tone detection for Telco 1, Telco
2 and Telco 3.
(2) 2:1 Rotary Dialing - Changes the make
break ratio when rotary dialing from 1.5:1 to
2:1.
(3) Backup if <4 attemps - If Backup
Reporting [45-4] has been enabled, the
communicator will use Telephone Number 2
[41] for the remaining retries when there are
less than 4 retries remaining.
(4) Reserved

18
WI1370 XP-400 Installation Instructions
Telephone Number 3 Programming
[50] - [59]
Programming is the same as for Telco 1.
Program to split/double report to Telco 3.
Refer to sections [30] through [39].
Report Codes
[60]Zone Report Codes
Report Code for Zones 1 through 4.
4/2 format - The Zone Report Code is the
1st digit of the report code sent, the second
digit is the zone number of the reporting
zone. For example, if zone 2 has a
reportcode of 3, the report code would be
32.
3/1 format - Sends only the report Code
and does not append it with the zone
number.
[61]Point ID Report Codes
Point ID Report Codes are defaulted to
Burglary for zones 1 through 4. Optionally,
Point ID codes for zones 1 through 4 can be
programmed as follows:
[1] Reserved [7] Gas Alarm
[2] Panic [8] Heat Alarm
[3] Burglary [9] Reserved
[4] Holdup [A] Auxiliary
[5] General Alarm [B] 24 Hour
[6] Reserved
[62]Zone Codes
[62-1] Restore code - Zones 1 through 8.
The second digit of the restore code is the
zone number of the restored zone. For
example, if the Zone Restore Code [62] is
programmed to E, the restore code for that
zone would be E4 (4/2 format).
[62-2] Trouble Code - Conditional Closing
Reports. Zones that are bypassed at the
time of arming send this code along with the
zone number of the bypassed zone(s). For
example a conditional closing by User 2,
with zones 2 and 3 bypassed would be as
follows: 1234 C2
F2
F3
[63]System Report Codes
Program a 2-digit report code for Keypad
Panic 2, Keypad AUX, Keypad Panic, Test
Timer, AC Fail, Low Battery and Trouble.
[64]System Restore Code
The code sent when a system condition
restores. The second digit of the 2-digit
restore code is the second digit of the
System Report Code [63]. For example, if a
Low Battery System Report Code is F8 the
Battery Restore would be E8 (4/2 format).
[65]Opening and Closing Codes
Program Opening and Closing Codes for
Users 1 through 4. The second digit of the
report code is the number of the user that
armed or disarmed the system. For
example, if the Closing Code [65] is
programmed with a C, the closing code for
User 2 would be C2 (4/2 format).

19
[66]Ambush Report Code
Program a 2-digit report code for Ambush.
To send an ambush report, program a User
Code for User 4, Program report User 4 as
Ambush [20-4] and Select reporting for
Telco 1 [36-2] and/or Telco 3 [56-2].
Enhanced Communicator Features
[67]Telephone Number 1
(1) Opening After Alarm (Cancel Code) -
When enabled, all users that are not
selected to report on Opening/Closing [39]
will report an Opening only when opening
after an alarm has occurred.
(2) Conditional Closing Telephone 1 -
When enabled, all users that are not
selected to report an Opening/Closing ([39],
[59]) will report a Closing only when zones
have been bypassed. The Zone Trouble
Code [62-2] is used to report zones that
have been bypassed at the time of the
closing report.
(3) Reserved
(4) Reserved
[68]Telephone Number 3
(1) Opening after Alarm (Cancel Code) -
see [67-1].
(2) Conditional Closing Telco 3 - see [67-
1].
(3) Reserved
(4) Reserved
Wireless
Up to two receivers can be wired to the XP-
400. Each wireless transmitter can be
mapped to a zone. Only 1 wireless device
is permitted per zone, however, the use of
both hardwired and wireless on a zone is
permitted.
To Map a transmitter to a zone:
1.Enter the Programming Block Number
that the transmitter is to be mapped to.
2.Enter the 7-digit RF ID number directly,
just as it is shown on the device label.
After the 7th digit is entered the keypad
will beep.
A transmitter will send a transmission every
time it is tripped. The transmitter also sends
a supervisory transmission about once
every hour. If the receiver does not receive
a signal from a transmitter in the time
programmed in Wireless Supervisory Timer,
a system trouble ’RF Supervisory Failure'
will be indicated at the keypad.
Program Wireless Supervisory Timer [16] to
change the supervisory time from the default
of 12 hours.
The Signal strength of a transmitter can be
checked at the keypad (see A7 Fault
Find Mode).

20
WI1370 XP-400 Installation Instructions
[71-74] Wireless Transmitters
Enter the RF ID# and the point number that
is to be mapped to the zone.
Programming Example
Map point 1 of a window door transmitter
with an RF ID# of 0012B0:0 to Zone 3.
1. Enter Dealer Mode.
2. Enter b (beeps) 73 (beeps)
3. Enter
012G200
4. Enter 1 (beeps)
Note: If the RF ID# in step 3 is not entered
correctly the keypad will emit a 1 second
tone indicating incorrect entry. Repeat
steps 2 - 4 above.
[81] - [82] Wireless Keyfobs
The GEM-KF is a hand held wireless
transmitter capable of Arming and
Disarming the control panel and/or
activating 2 Auxiliary Functions. To activate
the auxiliary functions, press and hold the
M or N key for 1.5 seconds (see WI752
for more information).
Enter the RF ID# and AUX 1 and AUX 2
options for each Keyfob.
AUX 1 & AUX 2
Programming Options:
1 Panic
Program a 1 in the AUX 1 and/or AUX 2
option to initiate a panic alarm when the
M or N buttons on the Keyfob are
pressed.
Additional programming required:
Keypad Panic (GG) [20-3]
Panic Report to Telco 1[36-2] and/or Telco 3
[56-3].
Audible Panic (Optional) [21-1]
2 AUX
Program a 2 in the AUX 1 and/or AUX 2
option to initiate a AUX alarm when the M
or N buttons on the Keyfob are pressed.
Additional programming required:
Keypad AUX (FF) [20-2]
AUX Report to Telco 1[36-2] and/or Telco 3
[56-2].
3 Bell ON
Program a 3 in the AUX 1 and/or AUX 2
option to turn the Bell ON when the M or
N buttons on the Keyfob are pressed.
Press the L button to turn the Bell OFF.
4 PGM
Program a 4 in the AUX 1 and/or AUX 2
option to activate the PGM Output when the
M or N buttons on the Keyfob are
pressed. Press the L button to turn the
PGM Output OFF.
5 Instant
Program a 5 in the AUX 1 and/or AUX 2
option to activate Instant Mode when the
M or N buttons on the Keyfob are
pressed.
6 Access on PGM
Program a 6 in the AUX 1 and/or AUX 2
option to activate the PGM Output for 5
seconds when the M or N buttons on
the Keyfob are pressed.
Addition programming required:
Enable Access Output [23-2]

21
7 Full Set System
Program a 7 in the AUX 1 and/or AUX 2
option to Fully Set the System when the K
and the M or N buttons on the Keyfob
are pressed, or when the M or N
buttons are pressed when the system is
armed with Exit/Entry Follower Zones or
Home/Away with Delay Zones that have
been bypassed.
8 Interior
Program an 8 in the AUX 1 and/or AUX 2
option to Bypass Exit/Entry Follower Zones
or Home/Away with Delay Zones when the
M or N buttons on the Keyfob are
pressed (only if the system is programmed
exclusively for Home/Away with Delay
Zones).
Downloading
[90]Callback Telephone Number
Program the phone number of the
downloading computer to be dialed by the
panel during a high security download.
[91]Ring Count
Program the number of rings before the
panel will pickup. Ring Method [92-1]
(Downloading Features) must also be
selected.
[92]Downloading Features
(1) Ring Method - Enable the ring method
of downloading. The panel will pick-up on
the number of rings programmed in Ring
Count [91].
(2) Answering Machine Override - Using
the downloading computer, call the panel.
When the operator has determined that the
panel has received 1-2 rings, pressing the
u key will cause the downloading
computer to immediately re-dial the panel.
The panel will pick-up on the first ring.
(3) Function 6 Download - Select to enable
the A 6 method of downloading (pg. 8).
(4) Reserved.
[93]Auto Download ID Number
Enter the Number that is used by PCPreset
when downloading using Site Initiated Auto
Downloading (A 6).
The requirements for Site Initiated Auto
Downloading are as follows:
1. Download Computer running PCPreset.
2. Program the telephone number of the
Download Computer in location [90]
Callback Telephone Number.
3. Program location [93] with the number
of the PCPreset account that is to be
downloaded.
PCPreset
1. Create the XP-400 account to be
downloaded using PCD3000
Quickloader Software.
2. Create a List using PCPreset.
3. Select the account by pressing tt.
Select the desired account from the list
of PCD3000 accounts available. (The
location in the list is the Auto Download
ID Number [93])
4. Tag the list by entering aD
(download)
5. Enter Standby Mode by entering o.
The Computer is now in STANDBY

22
WI1370 XP-400 Installation Instructions
Site
At the site perform the following three steps:
1. Arm the panel.
2. Disarm the panel.
3. Enter A6. The panel will now call
the download computer running
PCPreset. PCPreset will answer the
call, establish a connection, and then
download the account that matches the
Auto Download ID Number [93] with the
account of the same number in the list
that PCPreset is currently running.
Dealer Programming
[94]Dealer Code
The default Dealer Code is 4567. Program
a new 4-digit Dealer Code. When the panel
is defaulted the Dealer Code will be
changed back to the default Dealer Code of
4567 only if Dealer Code Lockout [96-1]
has not been programmed.
[95]User 1 Code
The 1st User code is a program code as
well as an Arm/Disarm code. The default
User Code is 1234. If User 1 Code Lockout
is programmed the User 1 Code cannot be
programmed from User Program Mode.
[96]Dealer Options 1
(1) Dealer Code Lockout - Program to
prevent the Dealer Code from changing with
a panel default.
(2) User 1 Code Lockout - If programmed
the User 1 Code cannot be programmed
from User Program Mode.
(3) Reserved
(4) Reserved
[97]Dealer Options 2
(1) International Dialing Protocol - No
dialing if no dial tone, 60 seconds between
attempts and 4 s wait for dial tone.
(2) Invert Bell Output - Inverts the Bell
polarity and removes supervision from the
bell circuit.
(3) System Trouble Auto Restore -
Normally, System troubles require
acknowledgment (View System Trouble) in
order to restore. If this option is selected
troubles will restore without requiring
acknowledgment.
(4) User 1 Code-Program only - If enabled
User 1 Code will function only as the User
Program Code and will not Arm/Disarm the
panel.
Note: All programming within Programming
Blocks [96] & [97] will not change if the
panel is defaulted.
[98] Number of Re-Dials
The Number of re-dial attempts made by the
panel before indicating a Fail-to-
Communicate.

23
System Troubles
Use the System Trouble chart on the following
page to determine the specific System Trouble
(s).
During normal panel operation the HSYSTEM
LED has the following two modes of operation:
STEADY 1-7 possible trouble
groups, AC is present
FLASHING 1-7 possible trouble
groups, AC is not present
Viewing System Trouble(s)
Press the I key on the keypad. To determine
the System Trouble Group Number, count the
number of times the HSYSTEM LED blinks.
The keypad sounder will beep at the same rate
that the HSYSTEM LED blinks.
To determine the System Trouble, note the
zone LED that is ON. Look up the specific
system trouble on the chart on the following
page.
The HSYSTEM LED and keypad sounder will
continue to flash and beep. To view the next
System Trouble, if any, press the C key.
Continue pressing the C key, if there are no
more system troubles to view, the system will
return to normal operation.
Note: System Troubles Groups 3 through 7 -
System Trouble Groups that have a zone or
smoke detector associated with the trouble,
such as RF low battery. The zone(s) of the
device with a low battery will be displayed by the
ZONE LED. For example, a wireless low battery
on zone 2 would beep the keypad sounder 3
times and turn on zone 2 LED.
Audible System Trouble Indication - For all
system troubles, except when the only system
trouble is the loss of AC, the keypad will beep
once every 10 seconds. The keypad will
continue to beep until the reset button is pressed
or the trouble has been acknowledged by
pressing the i key.
System Trouble Reporting
The following system troubles, when enabled to
report to Telco 1 [37-3] or Telco 3 [57-3], will
send the report code programmed in Trouble
Report [63] if reporting using a pulse format:
System Trouble Pulse Report Code
Bell Cut F1
2-Wire Fire Trouble F1
Rcvr Fail-to-Respond F1
Receiver Tamper F1
Receiver JAM F1
Tx Low Battery F1
Tx Supervisory Failure F1
If reporting using Point ID, a unique code will be
sent for each of the following System Troubles.
System Trouble Point ID Report Codes
Bell Cut CODE 1 321 G00 ZN000-BELL 1 TROUBLE
2-Wire Fire Trouble CODE 1 373 G00 ZN000-FIRE LOOP TRBLE
Rcvr Fail-to-Respond CODE 1 382 G00 ZN000-SENSOR TROUBLE
Receiver Tamper CODE 1 145 G00 ZN000-EXP. MODL. TAMPER
Receiver JAM CODE 1 373 G00 ZN000-FIRE LOOP TRBLE
A 300 (SYSTEM TROUBLE RST) code is sent if a restore is
reported after multiple troubles.
System Trouble
Group #
Keypad HSYSTEM
Trouble LED is flashing 1
time, indicating System
Trouble Group 1.
Keypad Sounder beeps 1
time indicating System
Trouble Group 1.
EXAMPLE - LOW BATTERY SYSTEM TROUBLE
Zone LED(s) is ON
indicates
(Specific Trouble)
Specific Trouble
Zone 2 LED is ON indicating
Low Battery. (1 Beep, LED 2)
Flashing
(System
Trouble
Group
Number)
Press the i to enter System Trouble mode and
determine the specific trouble. Press any key to
view all system troubles.
Beeping
(System
Trouble
Group
Number)
FIGURE 8 SYSTEM TROUBLE EXAMPLE

24
WI1370 XP-400 Installation Instructions
Keypad Beeps or
H SYSTEM
Flashes
Zone LED
ON
System Trouble
Condition
Cause/Action
1 Beep
Y LED
1 Y AC Power Failure This trouble will occur if AC power is not present. Ensure that the transformer is connected to an unswitched power source.
2 Low Battery If there has been a recent power failure, the battery may be partially depleted and must be recharged by the control panel. If
the trouble does not go away in 24 hours, replace the battery.
3 Communication
Failure/PCPreset Fail
The system was not able to report to central station. Check panel programming and telephone line wiring. The trouble will
clear after it has been acknowledged by viewing the system trouble as long as the telephone line has passed a line cut test
(tested automatically by the panel). The Panel did not sucsessfully connect and download/upload with the commputer
running PCPreset - check Auto Download ID number, Callback Number or PCPreset Setup.
4 Telephone Line Cut The telephone line has failed. If telephone service has been temporarily interrupted, the trouble will clear when restored and
acknowledged by viewing the system trouble.
2 Beeps 1 Bell/Siren line Cut There is a problem with the Bell or Siren wiring. EOL2.2K resistor must be installed.
3 Rcvr Fail-to-Respond/Rcvr
Tamper
The receiver is not responding to the panel. The red LED on the receiver should be flashing, refer to WI848. The cover is off
the receiver causing a tamper signal to be transmitted.
4 Receiver Jam A signal is blocking the normal reception of transmissions from the wireless devices. Ensure that the green LED on the
receiver is not on continuously, refer to receiver manual WI848.
3 Beeps 1-4 Wireless
Transmitter Low Battery
The battery in the wireless transmitter is low and should be replaced. This transmitter is on the zone corresponding to the
number of the zone light flashing. The replacement battery for the GEM Trans2 door/window transmitter and the GEM PIR
wireless motion detector is the Duracell DL123A. (2 required for the GEM-PIR) WARNING: Replace batteries only with the
same type as specified above. Use of another battery may present a risk of fire or explosion. Do not recharge or disassemble
battery or dispose of in fire.
4 Beeps 1-4 Wireless
Transmitter
Supervisory Failure
The panel has not received a supervisory signal from the transmitter within the time programmed. Check Wireless
Supervisory Timer [16] Programming. Check the placement of the transmitter and receiver, refer to WI848.
7 Beeps 1-4 Zone Trouble The panel has one or more of the following 3 possible troubles: Zone Short, Transmitter Tamper or Dual Tech Self Test Fail.
System Troubles

25
Troubleshooting
1. The bell output drops to about 3 volts
in alarm.
The battery/bell circuit is protected by a
PC board trace which may have burned
open by reversal of the battery leads. It is
on the back of the PC board just adjacent
to the red & black battery leads. Send in
for service if this occurs.
2. How do I remove the Keypad Sounder
on Alarm?
The keypad sounder follows the Burg
Output. If you need to remove the Keypad
Sounder, then you must remove the Burg
Output from that zone.
3. How do I activate Chime by Zone?
The Chime feature will automatically be
assigned to all zones, except for the
following:
3. Zones programmed as Home/Away
with Delay.
Zones programmed as Exit/Entry
Followers
4. Zones programmed for 24 Hour
Protection. To Activate/Deactivate
the chime mode, Press A5.
4. When using a piezo on the Bell Output,
it constantly buzzes.
This is due to the fact that there is a
constant loop current flowing through the
Bell circuit for supervision. To eliminate
this, cut resistor R26 which is located
directly above Terminal 9 just below the
heat sink.
5. Where are the fuses?
The control panel incorporates advanced
circuitry which automatically limits the
current when an over current condition
exists without the use of traditional fuses.
The circuit will restore automatically when
the over current condition is corrected.
6. The PGM Output Pulses in Alarm.
When the PGM lug of the control panel is
programmed for an Armed indication it
also incorporates an Alarm Memory
function which will indicate that the system
is in an Alarm condition. If this output is
being used to trigger a long range radio, it
can be converted to a steady output with
the use of a capacitor, negative to PGM
Terminal 15, Pos to Aux. Pwr. Term 12.
(220 mF Electrolytic Capacitor, 25 Volts.
Increase to 470 mF if necessary)
7. I short out the bell and the system does
not indicate Bell Trouble.
The Bell Supervision circuit is only
designed to detect a "Bell Cut", it does not
supervise for a short on the Bell.

26
WI1370 XP-400 Installation Instructions
8. How do I remove Keypad Sounder on
Alarm?
The keypad sounder follows the Burg
Output. If you need to remove the Keypad
Sounder, then you must remove the Burg
Output from that zone.
9. Transmitters not responding?
Open Transmitter case - Keypad should
go into X-Mitter Tamper Trouble. If not:
Check Receiver Red LED should be
flashing once approx. once a second.
Check Receiver wiring.
Check Programming of Transmitter ID.
If Keypad does go into X-Mitter Tamper
Trouble, check:
Transmitter point is programmed
correctly.
Transmitter is wired correctly:
If using external switch, make sure it is
wired to point 1, and point 2 is jumped
out.
If using internal reed, make sure J1 is
cut and both Point 1 and Point 2
terminals are jumped out.
10. Keypad LEDs Flicker.
The Keypad is not receiving a POLL from
the Panel.
Check Keypad wiring.
1. The Panel is in the process of being
Uploaded/Downloaded.
2. The panel is powering up. LED’s will
flicker until panel has reset and is
polling the keypad.
3. The connection from the control
panel to the keypad is open.
11. No Keypad Entry Sounder during
Entry Time?
The keypad sounder is turned off with the
A9 command. This command will
silence all Keypad sounds except keypad
sounder on alarm. Enter A9 to turn
keypad sounds back on.
12. No Keypad Chime?
The keypad sounder is turned off with the
A9 command. This command will
silence all Keypad sounds except keypad
sounder on alarm. Enter A9 to turn
keypad sounds back on.

27
16 VAC 20 VA
TRANSFORMER
NAPCO TRF12
(OR EQUIVALENT
SEE WI1370).
Class 2
Transformer.
(3)
-4 +5 +6
1 2 +3
GEM-RECV-XP8
+ RED
(+)
BLACK
E1
E2
RECHARGEABLE
BATTERY
12 VDC 4AH OR 7AH
ALL OUTPUTS ARE CURRENT LIMITED
WARNING
TO PREVENT RISK
OF ELECTRIC SHOCK
DISCONNECT TELEPHONE
LINES PRIOR TO
SERVICING
EARTH
GROUND
BELL
Programmable
Output
PGM
(-)
12
+PWR
+10 -11 +12 -13 14 15 16 17 18 19
-7 +8 -9
GND +PWR GND GREEN TIP RING TIP RING
PHONE
(Supervised)
To RJ31X
2.2K EOLR
(SUPERVISED)
+
+
GOLD
RED RED
RED
COLD WATER GROUND
CONNECTION
USE ONLY COLD-WATER
PIPE OR BURIED
GROUND ROD. USE AT
LEAST #16 AWG WIRE.
TELCO
RED
GRN
GRAY
BRN
LOAD
50 mA MAX.
REMOTE BUS
(E)
2.2K
ZONE 4
(Z)
ZONE 1
(E)
2.2K
ZONE 3
2.2K
(E)
RED
BLK
GRN
(E)
(Z)
GOLD
WHITE RED
3.9K
ORANGE
2.2K
EZ
Zone
DoublingTM
Resistors
AUX POWER OUTPUT 10-12.5 VDC
XP-400 WIRING DIAGRAM
(REFER TO INSTALLATION INSTRUCTIONS WI1371)
RESIDENTIAL BURG (4 HOUR STANDBY)
COMBINED STANDBY = 350 mA BELL = 2.0 AMP
(1)
(Z)
NOT USED
Normally Open Zone Wiring
Wire the normally
open contact
as shown (Zone 4).
Program the
zone for
Open Circuit [06]
operation.
(Z)
ZONE 1
(E)
2.2K
ZONE 4
3.9K
3.9K
3.9K
RPXP4GT
ZONE 2
RECOMMENDED BATTERIES YUASA
NP4-12 AND NP7-12
REPLACE EVERY FIVE YEARS
(1) ALL ZONE RESISTORS MUST BE INSTALLED, EVEN IF ZONE
IS NOT USED.
(2) COMBINED STANDBY = KEYPAD CURRENT + AUX POWER
CURRENT + FIRE POWER + PGM CURRENT.
(3) DO NOT CONNECT TO SWITCHED OUTLET.
(4) UNIT INTENDED TO BE MOUNTED VERTICALLY ON WALL.
(5) THIS PANEL SHALL BE CHECKED BY A QUALIFIED
TECHNICIAN AT LEAST ONCE EVERY THREE YEARS.
(6) SYSTEM MUST BE TESTED AT LEAST ONCE A WEEK IN THE
AC/BATTERY MODE AND IN THE BATTERY-ONLY MODE.
(CONTACT CENTRAL STATION PRIOR TO TESTING) AC
MUST BE RESTORED AFTER TEST.
DS1 TELE LINE IN USE

NAPCO LIMITED WARRANTY
NAPCO SECURITY SYSTEMS, INC. (NAPCO) warrants its products to be free from manufacturing defects in materials and workmanship for thirty-six months following the date of
manufacture. NAPCO will, within said period, at its option, repair or replace any product failing to operate correctly without charge to the original purchaser or user.
This warranty shall not apply to any equipment, or any part thereof, which has been repaired by others, improperly installed, improperly used, abused, altered, damaged, subjected to acts of
God, or on which any serial numbers have been altered, defaced or removed. Seller will not be responsible for any dismantling or reinstallation charges.
THERE ARE NO WARRANTIES, EXPRESS OR IMPLIED, WHICH EXTEND BEYOND THE DESCRIPTION ON THE FACE HEREOF. THERE IS NO EXPRESS OR IMPLIED WARRANTY
OF MERCHANTABILITY OR A WARRANTY OF FITNESS FOR A PARTICULAR PURPOSE. ADDITIONALLY, THIS WARRANTY IS IN LIEU OF ALL OTHER OBLIGATIONS OR LIABILITIES
ON THE PART OF NAPCO.
Any action for breach of warranty, including but not limited to any implied warranty of merchantability, must be brought within the six months following the end of the warranty period. IN NO
CASE SHALL NAPCO BE LIABLE TO ANYONE FOR ANY CONSEQUENTIAL OR INCIDENTAL DAMAGES FOR BREACH OF THIS OR ANY OTHER WARRANTY, EXPRESS OR IMPLIED,
EVEN IF THE LOSS OR DAMAGE IS CAUSED BY THE SELLER'S OWN NEGLIGENCE OR FAULT.
In case of defect, contact the security professional who installed and maintains your security system. In order to exercise the warranty, the product must be returned by the security
professional, shipping costs prepaid and insured to NAPCO. After repair or replacement, NAPCO assumes the cost of returning products under warranty. NAPCO shall have no obligation under
this warranty, or otherwise, if the product has been repaired by others, improperly installed, improperly used, abused, altered, damaged, subjected to accident, nuisance, flood, fire or acts of
God, or on which any serial numbers have been altered, defaced or removed. NAPCO will not be responsible for any dismantling, reassembly or reinstallation charges. This warranty contains
the entire warranty. It is the sole warranty and any prior agreements or representations, whether oral or written, are either merged herein or are expressly canceled. NAPCO neither assumes,
nor authorizes any other person purporting to act on its behalf to modify, to change, or to assume for it, any other warranty or liability concerning its products. In no event shall NAPCO be liable
for an amount in excess of NAPCO's original selling price of the product, for any loss or damage, whether direct, indirect, incidental, consequential, or otherwise arising out of any failure of the
product. Seller's warranty, as hereinabove set forth, shall not be enlarged, diminished or affected by and no obligation or liability shall arise or grow out of Seller's rendering of technical advice
or service in connection with Buyer's order of the goods furnished hereunder.
NAPCO RECOMMENDS THAT THE ENTIRE SYSTEM BE COMPLETELY TESTED WEEKLY.
Warning: Despite frequent testing, and due to, but not limited to, any or all of the following; criminal tampering, electrical or communications disruption, it is possible for the system to fail to
perform as expected. NAPCO does not represent that the product/system may not be compromised or circumvented; or that the product or system will prevent any personal injury or property
loss by burglary, robbery, fire or otherwise; nor that the product or system will in all cases provide adequate warning or protection. A properly installed and maintained alarm may only reduce
risk of burglary, robbery, fire or otherwise but it is not insurance or a guarantee that these events will not occur. CONSEQUENTLY, SELLER SHALL HAVE NO LIABILITY FOR ANY
PERSONAL INJURY, PROPERTY DAMAGE, OR OTHER LOSS BASED ON A CLAIM THE PRODUCT FAILED TO GIVE WARNING. Therefore, the installer should in turn advise the
consumer to take any and all precautions for his or her safety including, but not limited to, fleeing the premises and calling police or fire department, in order to mitigate the possibilities of harm
and/or damage. NAPCO is not an insurer of either the property or safety of the user's family or employees, and limits its liability for any loss or damage including incidental or consequential
damages to NAPCO's original selling price of the product regardless of the cause of such loss or damage.
Some states do not allow limitations on how long an implied warranty lasts or do not allow the exclusion or limitation of incidental or consequential damages, or differentiate in their treatment
of limitations of liability for ordinary or gross negligence, so the above limitations or exclusions may not apply to you. This Warranty gives you specific legal rights and you may also have other
rights which vary from state to state.
THE FOLLOWING STATEMENT IS REQUIRED BY THE FCC.
This equipment generates and uses radio-frequency energy and, if not installed and used properly, that is, in strict accordance with the manufacturer's instructions, may cause interference to
radio and television reception. It has been type tested and found to comply with the limits for a Class-B computing device in accordance with the specifications in Subpart J of Part 15 of FCC
Rules, which are designed to provide reasonable protection against such interference in a residential installation.
However, there is no guarantee that interference will not occur in a particular installation. If this equipment does cause interference to radio or television reception, which can be determined
by turning the equipment off and on, the user is encouraged to try to correct the interference by one or more of the following measures: reorient the receiving antenna; relocate the computer
with respect to the receiver; move the computer away from the receiver; plug the computer into a different outlet so that computer and receiver are on different branch circuits.
If necessary, the user should consult the dealer or an experienced radio/television technician for additional suggestions. The user may find the following booklet prepared by the Federal
Communications Commission helpful: <169>How to Identify and Resolve Radio-TV Interference Problems.<170> This booklet is available from the U.S. Government Printing Office,
Washington, DC 20402; Stock No. 004-000-00345-4.