National Instruments Ni 6115 Users Manual 6115/6120 User
NI 6115 to the manual 100cc691-ef87-4411-886d-e0a2f7d835d3
2015-02-05
: National-Instruments National-Instruments-Ni-6115-Users-Manual-493880 national-instruments-ni-6115-users-manual-493880 national-instruments pdf
Open the PDF directly: View PDF
.
Page Count: 127 [warning: Documents this large are best viewed by clicking the View PDF Link!]
- NI6115/6120 User Manual
- Support
- Important Information
- Compliance
- Contents
- About This Manual
- Chapter 1 Introduction
- Chapter 2 Installing and Configuring the NI 6115/6120
- Chapter 3 Hardware Overview
- Figure 3-1. NI 6115 Block Diagram
- Figure 3-2. NI 6120 Block Diagram
- Analog Input
- Analog Output
- Analog Trigger
- Figure 3-3. Analog Trigger Block Diagram for the NI 6115/6120
- Figure 3-4. Below-Low-Level Analog Triggering Mode
- Figure 3-5. Above-High-Level Analog Triggering Mode
- Figure 3-6. Inside-Region Analog Triggering Mode
- Figure 3-7. High-Hysteresis Analog Triggering Mode
- Figure 3-8. Low-Hysteresis Analog Triggering Mode
- Antialiasing Filters
- Phase-Locked Loop Circuit
- Correlated Digital I/O
- Timing Signal Routing
- Chapter 4 Connecting Signals
- Table 4-1. I/O Connector Details
- I/O Connector
- Types of Signal Sources
- Connecting Analog Input Signals
- Working Voltage Range
- Connecting Analog Output Signals
- Connecting Digital I/O Signals
- Correlating DIO Signal Connections
- Power Connections
- Connecting Timing Signals
- Figure 4-11. Timing I/O Connections
- Programmable Function Input Connections
- DAQ Timing Connections
- Figure 4-12. Typical Posttriggered Acquisition
- Figure 4-13. Typical Pretriggered Acquisition
- TRIG1 Signal
- Figure 4-14. TRIG1 Input Signal Timing
- Figure 4-15. TRIG1 Output Signal Timing
- TRIG2 Signal
- Figure 4-16. TRIG2 Input Signal Timing
- Figure 4-17. TRIG2 Output Signal Timing
- STARTSCAN Signal
- Figure 4-18. STARTSCAN Input Signal Timing
- Figure 4-19. STARTSCAN Output Signal Timing
- CONVERT* Signal
- Figure 4-20. CONVERT* Input Signal Timing
- Figure 4-21. CONVERT* Output Signal Timing
- AIGATE Signal
- SISOURCE Signal
- Figure 4-22. SISOURCE Signal Timing
- SCANCLK Signal
- Figure 4-23. SCANCLK Signal Timing
- EXTSTROBE* Signal
- Figure 4-24. EXTSTROBE* Signal Timing
- Waveform Generation Timing Connections
- General-Purpose Timing Signal Connections
- GPCTR0_SOURCE Signal
- Figure 4-30. GPCTR0_SOURCE Signal Timing
- GPCTR0_GATE Signal
- Figure 4-31. GPCTR0_GATE Signal Timing in Edge-Detection Mode
- GPCTR0_OUT Signal
- Figure 4-32. GPCTR0_OUT Signal Timing
- GPCTR0_UP_DOWN Signal
- GPCTR1_SOURCE Signal
- Figure 4-33. GPCTR1_SOURCE Signal Timing
- GPCTR1_GATE Signal
- Figure 4-34. GPCTR1_GATE Signal Timing in Edge-Detection Mode
- GPCTR1_OUT Signal
- Figure 4-35. GPCTR1_OUT Signal Timing
- GPCTR1_UP_DOWN Signal
- Figure 4-36. GPCTR Timing Summary
- FREQ_OUT Signal
- Field Wiring Considerations
- Chapter 5 Calibration
- Appendix A Specifications
- Table A-1. NI 6115 Analog Input DC Accuracy Information
- Table A-2. NI 6120 Analog Input DC Accuracy Information
- Table A-3. NI 6115 Analog Input Dynamic Characteristics
- Table A-4. NI 6120 Analog Input Dynamic Characteristics
- Figure A-1. NI 6115 Total Harmonic Distortion Plus Noise (THD + N)
- Figure A-2. NI 6120 Total Harmonic Distortion Plus Noise (THD + N)
- Figure A-3. NI 6115 High-Voltage THD + N
- Figure A-4. NI 6120 High-Voltage THD + N
- Figure A-5. NI 6115 THD + N with Filters
- Figure A-6. NI 6120 THD + N with Filters
- Table A-5. NI 6115 Analog Output DC Accuracy Information
- Table A-6. NI 6120 Analog Output DC Accuracy Information
- Table A-7. Digital logic levels
- Appendix B Common Questions
- Appendix C Technical Support and Professional Services
- Glossary
- Index

DAQ
NI 6115/6120 User Manual
Multifunction I/O Devices for
PCI/PXI/CompactPCI Bus Computers
NI 6115/6120 User Manual
August 2002 Edition
Part Number 322812B-01
Support
Worldwide Technical Support and Product Information
ni.com
National Instruments Corporate Headquarters
11500 North Mopac Expressway Austin, Texas 78759-3504 USA Tel: 512 683 0100
Worldwide Offices
Australia 03 9879 5166, Austria 0662 45 79 90 0, Belgium 02 757 00 20, Brazil 55 11 3262 3599,
Canada (Calgary) 403 274 9391, Canada (Montreal) 514 288 5722, Canada (Ottawa) 613 233 5949,
Canada (Québec) 514 694 8521, Canada (Toronto) 905 785 0085, China 86 21 6555 7838,
Czech Republic 02 2423 5774, Denmark 45 76 26 00, Finland 09 725 725 11, France 01 48 14 24 24,
Germany 089 741 31 30, Greece 01 42 96 427, Hong Kong 2645 3186, India 91 80 4190000,
Israel 03 6393737, Italy 02 413091, Japan 03 5472 2970, Korea 02 3451 3400, Malaysia 603 9596711,
Mexico 001 800 010 0793, Netherlands 0348 433466, New Zealand 09 914 0488, Norway 32 27 73 00,
Poland 22 3390 150, Portugal 210 311 210, Russia 095 238 7139, Singapore 65 6 226 5886,
Slovenia 3 425 4200, South Africa 11 805 8197, Spain 91 640 0085, Sweden 08 587 895 00,
Switzerland 056 200 51 51, Taiwan 02 2528 7227, United Kingdom 01635 523545
For further support information, see the Technical Support and Professional Services appendix. To comment on
the documentation, send email to techpubs@ni.com.
© 2001–2002 National Instruments Corporation. All rights reserved.

Important Information
Warranty
The NI PCI-6115, NI PXI-6115, NI PCI-6120, and NI PXI-6120 devices are warranted against defects in materials and workmanship for a
period of one year from the date of shipment, as evidenced by receipts or other documentation. National Instruments will, at its option, repair
or replace equipment that proves to be defective during the warranty period. This warranty includes parts and labor.
The media on which you receive National Instruments software are warranted not to fail to execute programming instructions, due to defects
in materials and workmanship, for a period of 90 days from date of shipment, as evidenced by receipts or other documentation. National
Instruments will, at its option, repair or replace software media that do not execute programming instructions if National Instruments receives
notice of such defects during the warranty period. National Instruments does not warrant that the operation of the software shall be
uninterrupted or error free.
A Return Material Authorization (RMA) number must be obtained from the factory and clearly marked on the outside of the package before
any equipment will be accepted for warranty work. National Instruments will pay the shipping costs of returning to the owner parts which are
covered by warranty.
National Instruments believes that the information in this document is accurate. The document has been carefully reviewed for technical
accuracy. In the event that technical or typographical errors exist, National Instruments reserves the right to make changes to subsequent
editions of this document without prior notice to holders of this edition. The reader should consult National Instruments if errors are suspected.
In no event shall National Instruments be liable for any damages arising out of or related to this document or the information contained in it.
EXCEPT AS SPECIFIED HEREIN, NATIONAL INSTRUMENTS MAKES NO WARRANTIES, EXPRESS OR IMPLIED, AND SPECIFICALLY DISCLAIMS ANY WARRANTY OF
MERCHANTABILITY OR FITNESS FOR A PARTICULAR PURPOSE. CUSTOMER’S RIGHT TO RECOVER DAMAGES CAUSED BY FAULT OR NEGLIGENCE ON THE PART OF
NATIONAL INSTRUMENTS SHALL BE LIMITED TO THE AMOUNT THERETOFORE PAID BY THE CUSTOMER. NATIONAL INSTRUMENTS WILL NOT BE LIABLE FOR
DAMAGES RESULTING FROM LOSS OF DATA, PROFITS, USE OF PRODUCTS, OR INCIDENTAL OR CONSEQUENTIAL DAMAGES, EVEN IF ADVISED OF THE POSSIBILITY
THEREOF. This limitation of the liability of National Instruments will apply regardless of the form of action, whether in contract or tort, including
negligence. Any action against National Instruments must be brought within one year after the cause of action accrues. National Instruments
shall not be liable for any delay in performance due to causes beyond its reasonable control. The warranty provided herein does not cover
damages, defects, malfunctions, or service failures caused by owner’s failure to follow the National Instruments installation, operation, or
maintenance instructions; owner’s modification of the product; owner’s abuse, misuse, or negligent acts; and power failure or surges, fire,
flood, accident, actions of third parties, or other events outside reasonable control.
Copyright
Under the copyright laws, this publication may not be reproduced or transmitted in any form, electronic or mechanical, including photocopying,
recording, storing in an information retrieval system, or translating, in whole or in part, without the prior written consent of National
Instruments Corporation.
Trademarks
CVI™, DAQ-STC™, LabVIEW™, Measurement Studio™, MITE™, MXI™, National Instruments™, NI™, ni.com™, NI-DAQ™, NI Developer
Zone™, and RTSI™ are trademarks of National Instruments Corporation.
Product and company names mentioned herein are trademarks or trade names of their respective companies.
Patents
For patents covering National Instruments products, refer to the appropriate location: Help»Patents in your software, the patents.txt file
on your CD, or ni.com/patents.
WARNING REGARDING USE OF NATIONAL INSTRUMENTS PRODUCTS
(1) NATIONAL INSTRUMENTS PRODUCTS ARE NOT DESIGNED WITH COMPONENTS AND TESTING FOR A LEVEL OF
RELIABILITY SUITABLE FOR USE IN OR IN CONNECTION WITH SURGICAL IMPLANTS OR AS CRITICAL COMPONENTS IN
ANY LIFE SUPPORT SYSTEMS WHOSE FAILURE TO PERFORM CAN REASONABLY BE EXPECTED TO CAUSE SIGNIFICANT
INJURY TO A HUMAN.
(2) IN ANY APPLICATION, INCLUDING THE ABOVE, RELIABILITY OF OPERATION OF THE SOFTWARE PRODUCTS CAN BE
IMPAIRED BY ADVERSE FACTORS, INCLUDING BUT NOT LIMITED TO FLUCTUATIONS IN ELECTRICAL POWER SUPPLY,
COMPUTER HARDWARE MALFUNCTIONS, COMPUTER OPERATING SYSTEM SOFTWARE FITNESS, FITNESS OF COMPILERS
AND DEVELOPMENT SOFTWARE USED TO DEVELOP AN APPLICATION, INSTALLATION ERRORS, SOFTWARE AND
HARDWARE COMPATIBILITY PROBLEMS, MALFUNCTIONS OR FAILURES OF ELECTRONIC MONITORING OR CONTROL
DEVICES, TRANSIENT FAILURES OF ELECTRONIC SYSTEMS (HARDWARE AND/OR SOFTWARE), UNANTICIPATED USES OR
MISUSES, OR ERRORS ON THE PART OF THE USER OR APPLICATIONS DESIGNER (ADVERSE FACTORS SUCH AS THESE ARE
HEREAFTER COLLECTIVELY TERMED “SYSTEM FAILURES”). ANY APPLICATION WHERE A SYSTEM FAILURE WOULD
CREATE A RISK OF HARM TO PROPERTY OR PERSONS (INCLUDING THE RISK OF BODILY INJURY AND DEATH) SHOULD
NOT BE RELIANT SOLELY UPON ONE FORM OF ELECTRONIC SYSTEM DUE TO THE RISK OF SYSTEM FAILURE. TO AVOID
DAMAGE, INJURY, OR DEATH, THE USER OR APPLICATION DESIGNER MUST TAKE REASONABLY PRUDENT STEPS TO
PROTECT AGAINST SYSTEM FAILURES, INCLUDING BUT NOT LIMITED TO BACK-UP OR SHUT DOWN MECHANISMS.
BECAUSE EACH END-USER SYSTEM IS CUSTOMIZED AND DIFFERS FROM NATIONAL INSTRUMENTS' TESTING
PLATFORMS AND BECAUSE A USER OR APPLICATION DESIGNER MAY USE NATIONAL INSTRUMENTS PRODUCTS IN
COMBINATION WITH OTHER PRODUCTS IN A MANNER NOT EVALUATED OR CONTEMPLATED BY NATIONAL
INSTRUMENTS, THE USER OR APPLICATION DESIGNER IS ULTIMATELY RESPONSIBLE FOR VERIFYING AND VALIDATING
THE SUITABILITY OF NATIONAL INSTRUMENTS PRODUCTS WHENEVER NATIONAL INSTRUMENTS PRODUCTS ARE
INCORPORATED IN A SYSTEM OR APPLICATION, INCLUDING, WITHOUT LIMITATION, THE APPROPRIATE DESIGN,
PROCESS AND SAFETY LEVEL OF SUCH SYSTEM OR APPLICATION.

Compliance
FCC/Canada Radio Frequency Interference Compliance
Determining FCC Class
The Federal Communications Commission (FCC) has rules to protect wireless communications from interference. The FCC
places digital electronics into two classes. These classes are known as Class A (for use in industrial-commercial locations only)
or Class B (for use in residential or commercial locations). Depending on where it is operated, this product could be subject to
restrictions in the FCC rules. (In Canada, the Department of Communications (DOC), of Industry Canada, regulates wireless
interference in much the same way.)
Digital electronics emit weak signals during normal operation that can affect radio, television, or other wireless products. By
examining the product you purchased, you can determine the FCC Class and therefore which of the two FCC/DOC Warnings
apply in the following sections. (Some products may not be labeled at all for FCC; if so, the reader should then assume these are
Class A devices.)
FCC Class A products only display a simple warning statement of one paragraph in length regarding interference and undesired
operation. Most of our products are FCC Class A. The FCC rules have restrictions regarding the locations where FCC Class A
products can be operated.
FCC Class B products display either a FCC ID code, starting with the letters EXN,
or the FCC Class B compliance mark that appears as shown here on the right.
Consult the FCC Web site at http://www.fcc.gov for more information.
FCC/DOC Warnings
This equipment generates and uses radio frequency energy and, if not installed and used in strict accordance with the instructions
in this manual and the CE Mark Declaration of Conformity*, may cause interference to radio and television reception.
Classification requirements are the same for the Federal Communications Commission (FCC) and the Canadian Department
of Communications (DOC).
Changes or modifications not expressly approved by National Instruments could void the user’s authority to operate the
equipment under the FCC Rules.
Class A
Federal Communications Commission
This equipment has been tested and found to comply with the limits for a Class A digital device, pursuant to part 15 of the FCC
Rules. These limits are designed to provide reasonable protection against harmful interference when the equipment is operated
in a commercial environment. This equipment generates, uses, and can radiate radio frequency energy and, if not installed and
used in accordance with the instruction manual, may cause harmful interference to radio communications. Operation of this
equipment in a residential area is likely to cause harmful interference in which case the user will be required to correct
the interference at his own expense.
Canadian Department of Communications
This Class A digital apparatus meets all requirements of the Canadian Interference-Causing Equipment Regulations.
Cet appareil numérique de la classe A respecte toutes les exigences du Règlement sur le matériel brouilleur du Canada.
Class B
Federal Communications Commission
This equipment has been tested and found to comply with the limits for a Class B digital device, pursuant to part 15 of the
FCC Rules. These limits are designed to provide reasonable protection against harmful interference in a residential installation.
This equipment generates, uses, and can radiate radio frequency energy and, if not installed and used in accordance with the
instructions, may cause harmful interference to radio communications. However, there is no guarantee that interference will not
occur in a particular installation. If this equipment does cause harmful interference to radio or television reception, which can
be determined by turning the equipment off and on, the user is encouraged to try to correct the interference by one or more of
the following measures:
• Reorient or relocate the receiving antenna.
• Increase the separation between the equipment and receiver.
• Connect the equipment into an outlet on a circuit different from that to which the receiver is connected.
• Consult the dealer or an experienced radio/TV technician for help.
Canadian Department of Communications
This Class B digital apparatus meets all requirements of the Canadian Interference-Causing Equipment Regulations.
Cet appareil numérique de la classe B respecte toutes les exigences du Règlement sur le matériel brouilleur du Canada.
Compliance to EU Directives
Readers in the European Union (EU) must refer to the Manufacturer’s Declaration of Conformity (DoC) for information*
pertaining to the CE Mark compliance scheme. The Manufacturer includes a DoC for most every hardware product except for
those bought for OEMs, if also available from an original manufacturer that also markets in the EU, or where compliance is not
required as for electrically benign apparatus or cables.
To obtain the DoC for this product, click Declaration of Conformity at ni.com/hardref.nsf/. This Web site lists the DoCs
by product family. Select the appropriate product family, followed by your product, and a link to the DoC appears in Adobe
Acrobat format. Click the Acrobat icon to download or read the DoC.
* The CE Mark Declaration of Conformity will contain important supplementary information and instructions for the user or
installer.

© National Instruments Corporation vii NI 6115/6120 User Manual
Contents
About This Manual
Conventions ...................................................................................................................xi
National Instruments Documentation ............................................................................xii
Related Documentation..................................................................................................xiii
Chapter 1
Introduction
About the NI 6115/6120 ...............................................................................................1-1
Using PXI with CompactPCI.........................................................................................1-2
What You Need to Get Started ......................................................................................1-3
Software Programming Choices ....................................................................................1-4
NI-DAQ...........................................................................................................1-4
National Instruments ADE Software...............................................................1-5
Optional Equipment.......................................................................................................1-6
Custom Cabling .............................................................................................................1-6
Unpacking......................................................................................................................1-7
Safety Information .........................................................................................................1-8
Chapter 2
Installing and Configuring the NI 6115/6120
Installing the Software ...................................................................................................2-1
Installing the Hardware..................................................................................................2-1
Configuring the Device..................................................................................................2-3
Chapter 3
Hardware Overview
Analog Input ..................................................................................................................3-2
Input Mode ......................................................................................................3-2
Input Polarity and Input Range........................................................................3-3
Considerations for Selecting Input Ranges.......................................3-4
Input Coupling.................................................................................................3-4
Analog Output................................................................................................................3-5
Analog Trigger...............................................................................................................3-5
Antialiasing Filters.........................................................................................................3-8
Phase-Locked Loop Circuit ...........................................................................................3-9
Correlated Digital I/O ....................................................................................................3-10
Contents
NI 6115/6120 User Manual viii ni.com
Timing Signal Routing .................................................................................................. 3-10
Programmable Function Inputs....................................................................... 3-12
Device and RTSI Clocks................................................................................. 3-12
RTSI Triggers ................................................................................................. 3-12
Chapter 4
Connecting Signals
I/O Connector ................................................................................................................ 4-1
I/O Connector Signal Descriptions ................................................................. 4-3
Types of Signal Sources ................................................................................................ 4-7
Floating Signal Sources .................................................................................. 4-7
Ground-Referenced Signal Sources................................................................ 4-8
Connecting Analog Input Signals.................................................................................. 4-8
Connections for Ground-Referenced Signal Sources ..................................... 4-9
Connections for Nonreferenced or Floating Signal Sources........................... 4-11
Common-Mode Signal Rejection Considerations........................................... 4-12
Working Voltage Range ................................................................................................ 4-13
Connecting Analog Output Signals............................................................................... 4-14
Connecting Digital I/O Signals ..................................................................................... 4-15
Correlating DIO Signal Connections............................................................................. 4-16
Power Connections........................................................................................................ 4-18
Connecting Timing Signals ........................................................................................... 4-18
Programmable Function Input Connections ................................................... 4-20
DAQ Timing Connections .............................................................................. 4-20
TRIG1 Signal.................................................................................... 4-21
TRIG2 Signal.................................................................................... 4-22
STARTSCAN Signal........................................................................ 4-24
CONVERT* Signal .......................................................................... 4-26
AIGATE Signal ................................................................................ 4-27
SISOURCE Signal............................................................................ 4-27
SCANCLK Signal ............................................................................ 4-28
EXTSTROBE* Signal...................................................................... 4-29
Waveform Generation Timing Connections ................................................... 4-29
WFTRIG Signal................................................................................ 4-29
UPDATE* Signal ............................................................................. 4-30
UISOURCE Signal ........................................................................... 4-31
General-Purpose Timing Signal Connections................................................. 4-32
GPCTR0_SOURCE Signal .............................................................. 4-32
GPCTR0_GATE Signal ................................................................... 4-33
GPCTR0_OUT Signal...................................................................... 4-34
GPCTR0_UP_DOWN Signal........................................................... 4-35
GPCTR1_SOURCE Signal .............................................................. 4-35
GPCTR1_GATE Signal ................................................................... 4-36
Contents
© National Instruments Corporation ix NI 6115/6120 User Manual
GPCTR1_OUT Signal ......................................................................4-36
GPCTR1_UP_DOWN Signal ...........................................................4-37
FREQ_OUT Signal ...........................................................................4-38
Field Wiring Considerations..........................................................................................4-39
Chapter 5
Calibration
Loading Stored Calibration Constants...........................................................................5-1
Self-Calibration..............................................................................................................5-2
External Calibration.......................................................................................................5-2
Appendix A
Specifications
Appendix B
Common Questions
Appendix C
Technical Support and Professional Services
Glossary
Index

© National Instruments Corporation xi NI 6115/6120 User Manual
About This Manual
This manual describes the electrical and mechanical aspects of the
NI 6115/6120 and contains information concerning its operation
and programming.
The NI 6115/6120 family includes the following devices:
• NI PCI-6115
• NI PXI-6115
• NI PCI-6120
• NI PXI-6120
The NI 6115/6120 is a high-performance multifunction analog, digital, and
timing I/O data acquisition (DAQ) device for PXI and PCI bus computers.
Supported functions include analog input (AI), analog output (AO),
digital I/O (DIO), and timing I/O (TIO).
Conventions
The following conventions appear in this manual:
<> Angle brackets that contain numbers separated by an ellipsis represent a
range of values associated with a bit or signal name—for example,
DIO<3..0>.
»The » symbol leads you through nested menu items and dialog box options
to a final action. The sequence File»Page Setup»Options directs you to
pull down the File menu, select the Page Setup item, and select Options
from the last dialog box.
♦The ♦ symbol indicates that the following text applies only to a specific
product, a specific operating system, or a specific software version.
This icon denotes a note, which alerts you to important information.
This icon denotes a caution, which advises you of precautions to take to
avoid injury, data loss, or a system crash. When this symbol is marked on
the product, refer to the Safety Information section of Chapter 1,
Introduction, for precautions to take.

About This Manual
NI 6115/6120 User Manual xii ni.com
bold Bold text denotes items that you must select or click on in the software,
such as menu items and dialog box options. Bold text also denotes
parameter names and hardware labels.
CompactPCI CompactPCI refers to the core specification defined by the PCI Industrial
Computer Manufacturer’s Group (PICMG).
italic Italic text denotes variables, emphasis, a cross reference, or an introduction
to a key concept. This font also denotes text that is a placeholder for a word
or value that you must supply.
monospace Monospace text denotes text or characters that you should enter from the
keyboard, sections of code, programming examples, and syntax examples.
This font is also used for the proper names of disk drives, paths, directories,
programs, subprograms, subroutines, device names, functions, operations,
variables, filenames and extensions, and code excerpts.
NI 6115/6120 This phrase refers to any device in the NI 6115/6120 family.
PCI Peripheral Component Interconnect—PCI is a high-performance
expansion bus architecture originally developed by Intel to replace ISA
and EISA.
Platform Text in this font denotes a specific platform and indicates that the text
following it applies only to that platform.
PXI A rugged, open system for modular instrumentation based on CompactPCI,
with special mechanical, electrical, and software features. The PXI bus
standard was originally developed by National Instruments in 1997, and is
now managed by the PXI bus Systems Alliance.
National Instruments Documentation
The NI 6115/6120 User Manual is one piece of the documentation set for
the DAQ system. You could have any of several types of documentation
depending on the hardware and software in the system. Use the
documentation you have as follows:
•DAQ Quick Start Guide—This guide describes how to install the DAQ
software and hardware, and confirm that the DAQ device is operating
properly. When using this guide, refer to the pinout diagram for the
NI 6110/6111. The pinouts for the NI 6110/6111 and the NI 6115/6120
are identical.

About This Manual
© National Instruments Corporation xiii NI 6115/6120 User Manual
• DAQ hardware documentation—This documentation has detailed
information about the DAQ hardware that plugs into or is connected to
the computer. Use this documentation for hardware installation and
configuration instructions, specification information about the DAQ
hardware, and application hints.
• Software documentation—You may have both application software
and NI-DAQ documentation. NI application software includes
LabVIEW and Measurement Studio. After you set up the hardware
system, use either your application software documentation or the
NI-DAQ documentation to help you write your application. If you
have a large, complicated system, it is worthwhile to look through the
software documentation before you configure the hardware.
• Accessory installation guides or manuals—If you are using accessory
products, read the terminal block and cable assembly installation
guides. They explain how to physically connect the relevant pieces
of the system. Consult these guides when you are making the
connections.
Related Documentation
The following documents contain information you may find helpful:
•DAQ Quick Start Guide, located at ni.com/manuals
•DAQ-STC Technical Reference Manual, located at ni.com/manuals
• NI Developer Zone tutorial, Field Wiring and Noise Considerations
for Analog Signals, located at ni.com/zone
•NI-DAQ User Manual for PC Compatibles, located at
ni.com/manuals
•NI-DAQ Function Reference Help. You can access this help file by
clicking Start»Programs»National Instruments»NI-DAQ»
NI-DAQ Help.
• PCI Local Bus Specification Revision 2.2
• PICMG 2.0 R3.0, CompactPCI Core Specification
• PXI Specification Revision 2.0, available from www.pxisa.org

© National Instruments Corporation 1-1 NI 6115/6120 User Manual
1
Introduction
This chapter describes the NI 6115/6120, lists what you need to get started,
describes the optional software and optional equipment, and explains how
to unpack the device.
About the NI 6115/6120
Thank you for buying an NI 6115/6120. The NI 6115/6120 is a Plug and
Play multifunction analog, digital, and timing I/O device for PXI and PCI
bus computers. The NI 6115 features a 12-bit A/D converter (ADC) per
channel with four simultaneously sampling analog inputs, and two 12-bit
D/A converters (DACs) with voltage outputs. The NI 6120 features a 16-bit
ADC per input channel and 16-bit DACs for output. Each device features
eight lines of TTL-compatible correlated DIO, and two 24-bit
counter/timers for TIO.
The NI 6115/6120 is a DAQ device for PXI or the PCI bus. The device
is software configured and calibrated, and completely switchless and
jumperless. This feature is made possible by the NI MITE bus interface
chip that connects the device to the PXI or PCI I/O bus. The MITE
implements the PCI Local Bus Specification so that you can configure
all the interrupts and base memory addresses with software.
The NI 6115/6120 uses the NI data acquisition system timing controller
(DAQ-STC) for time-related functions. The DAQ-STC consists of three
timing groups that control AI, AO, and general-purpose counter/timer
functions. These groups include a total of seven 24-bit and three 16-bit
counters and a maximum timing resolution of 50 ns. The DAQ-STC makes
possible such applications as buffered pulse generation and equivalent time
sampling.
The NI 6115/6120 uses the Real-Time System Integration (RTSI) bus to
easily synchronize several measurement devices to a common trigger or
timing event. The RTSI bus allows synchronization of the measurements.
The RTSI bus consists of the RTSI bus interface and a ribbon cable to route
timing and trigger signals between as many as five DAQ devices in the
computer. If you are using the NI PXI-6115/6120 in a PXI chassis, RTSI
lines, known as the PXI trigger bus, are part of the backplane. Therefore,

Chapter 1 Introduction
NI 6115/6120 User Manual 1-2 ni.com
you do not need the RTSI cable for system triggering and timing on the
PXI. In addition, a phase-locked loop (PLL) circuit accomplishes the
synchronization of multiple NI PXI-6115/6120 devices or other PXI
devices which support PLL synchronization by allowing these devices to
all lock to the same reference clock present on the PXI backplane. Refer to
the Phase-Locked Loop Circuit section of Chapter 3, Hardware Overview,
for more information.
Detailed specifications of the NI 6115/6120 are in Appendix A,
Specifications.
Using PXI with CompactPCI
The ability to use PXI-compatible products with standard CompactPCI
products is an important feature of PXI Specification Revision 2.0. If you
use a PXI-compatible plug-in device in a standard CompactPCI chassis,
you are unable to use PXI-specific functions, but you can still use the basic
plug-in device functions. For example, the RTSI interface on the
NI PXI-6115/6120 is available in a PXI chassis, but not in a CompactPCI
chassis.
The CompactPCI specification permits vendors to develop sub-buses that
coexist with the basic PCI interface on the CompactPCI bus. Compatible
operation is not guaranteed between CompactPCI devices with different
sub-buses nor between CompactPCI devices with sub-buses and PXI
devices. The standard implementation for CompactPCI does not include
these sub-buses. The NI PXI-6115/6120 works in any standard
CompactPCI chassis adhering to PICMG CompactPCI 2.0 R3.0.
PXI-specific features are implemented on the J2 connector of the
CompactPCI bus. Table 1-1 lists the J2 pins used by the NI PXI-6115/6120.
The PXI device is compatible with any CompactPCI chassis with a sub-bus
that does not drive these lines. Even if the sub-bus is capable of driving
these lines, the PXI device is still compatible as long as those pins on the
sub-bus are disabled by default and are never enabled.
Caution Damage can result if these lines are driven by the sub-bus.

Chapter 1 Introduction
© National Instruments Corporation 1-3 NI 6115/6120 User Manual
What You Need to Get Started
To set up and use the NI 6115/6120, you need the following:
❑A computer or a PXI/CompactPCI chassis and controller
(hereafter referred to as the computer)
❑At least one of the following devices:
– NI PCI-6115
– NI PXI-6115
– NI PCI-6120
– NI PXI-6120
❑NI 6115/6120 User Manual
❑NI-DAQ for PC compatibles
❑(Optional) One of the following software packages and
documentation:
– LabVIEW (Windows)
– Measurement Studio (Windows)
– VI Logger (Windows)
Table 1-1. NI PXI-6115/6120 J2 Pin Assignment
NI PXI-6115/6120 Signal PXI Pin Name
PXI J2 Pin
Number
RTSI<0..5> PXI Trigger<0..5> B16, A16, A17,
A18, B18, C18
RTSI 6 Star D17
RTSI Clock PXI Trigger 7 E16
Reserved LBL<0..12> C20, E20, A19,
C19
Reserved LBR<0..12> A21, C21, D21,
E21, A20, B20,
E15, A3, C3, D3,
E3, A2, B2

Chapter 1 Introduction
NI 6115/6120 User Manual 1-4 ni.com
Software Programming Choices
When programming National Instruments DAQ hardware, you can use an
NI application development environment (ADE) or other ADEs. In either
case, you use NI-DAQ.
NI-DAQ
NI-DAQ, which shipped with the NI 6115/6120, has an extensive library of
functions that you can call from the ADE. These functions allow you to use
all the features of the device.
NI-DAQ carries out many of the complex interactions, such as
programming interrupts, between the computer and the DAQ hardware.
NI-DAQ maintains a consistent software interface among its different
versions so that you can change platforms with minimal modifications
to the code. Whether you are using LabVIEW, LabWindows™/CVI™,
Measurement Studio, VI Logger, or other ADEs, your application uses
NI-DAQ, as illustrated in Figure 1-1.

Chapter 1 Introduction
© National Instruments Corporation 1-5 NI 6115/6120 User Manual
Figure 1-1. The Relationship Among the Programming Environment,
NI-DAQ, and the Hardware
To download a free copy of the most recent version of NI-DAQ, click
Download Software at ni.com.
National Instruments ADE Software
LabVIEW features interactive graphics, a state-of-the-art interface, and
a powerful graphical programming language. The LabVIEW Data
Acquisition VI Library, a series of virtual instruments for using LabVIEW
with National Instruments DAQ hardware, is included with LabVIEW.
LabWindows/CVI is a complete ANSI C ADE that features an interactive
user interface, code generation tools, and the LabWindows/CVI Data
Acquisition and Easy I/O libraries.
Measurement Studio, which includes tools for Visual C++ and tools for
Visual Basic, is a development suite that allows you to design test and
measurement applications. For Visual Basic developers, Measurement
Studio features a set of ActiveX controls for using National Instruments
Conventional
Programming Environment
NI-DAQ
Driver Software
DAQ
Hardware
Personal
Computer or
Workstation
LabVIEW,
LabWindows/CVI,
Measurement Studio,
or VI Logger

Chapter 1 Introduction
NI 6115/6120 User Manual 1-6 ni.com
DAQ hardware. These ActiveX controls provide a high-level programming
interface for building virtual instruments (VIs). For Visual C++ developers,
Measurement Studio offers a set of Visual C++ classes and tools to
integrate those classes into Visual C++ applications. The ActiveX controls
and classes are available with Measurement Studio and the NI-DAQ
software.
VI Logger is an easy-to-use yet flexible tool specifically designed for data
logging applications. Using dialog windows, you can configure data
logging tasks to easily acquire, log, view, and share your data. VI Logger
does not require any programming; it is a stand-alone, configuration-based
software program.
Using LabVIEW, LabWindows/CVI, Measurement Studio, or VI Logger
greatly reduces the development time for your data acquisition and control
application.
Optional Equipment
NI offers a variety of products to use with the NI 6115/6120, including
cables, connector blocks, and other accessories, as follows:
• Shielded cables and cable assemblies
• Connector blocks, shielded 50- and 68-pin screw terminals
• RTSI bus cables (PCI only)
• Low channel-count signal conditioning modules, devices, and
accessories, including conditioning for strain gauges, resistance
temperature detectors, and relays
For more specific information about these products, refer to the NI catalog
at ni.com/catalog.
Custom Cabling
NI offers cables and accessories to help you prototype your application or
to use if you frequently change device interconnections.
If you want to develop your own cable, however, adhere to the following
guidelines for best results:
• For AI signals, use shielded twisted-pair wires for each AI pair for
differential inputs. Tie the shield for each signal pair to the ground
reference at the source.

Chapter 1 Introduction
© National Instruments Corporation 1-7 NI 6115/6120 User Manual
• Route the analog lines separately from the digital lines.
• When using a cable shield, use separate shields for the analog and
digital halves of the cable. Failure to do so results in noise coupling
into the analog signals from transient digital signals.
Mating connectors and a backshell kit for making custom 68-pin cables are
available from NI.
The parts in the following list are recommended for connectors that mate to
the I/O connector on the device:
• Honda 68-position, solder cup, female connector
• Honda backshell
Unpacking
The NI 6115/6120 is shipped in an antistatic package to prevent
electrostatic damage to the device. Electrostatic discharge (ESD) can
damage several components on the device.
Caution Never touch the exposed pins of connectors.
To avoid such damage when handling the device, take the following
precautions:
• Ground yourself using a grounding strap or by holding a grounded
object.
• Touch the antistatic package to a metal part of the computer chassis
before removing the device from the package.
Remove the device from the package and inspect the device for
loose components or any sign of damage. Notify NI if the device appears
damaged in any way. Do not install a damaged device into the computer.
Store the NI 6115/6120 in the antistatic envelope when not in use.

Chapter 1 Introduction
NI 6115/6120 User Manual 1-8 ni.com
Safety Information
The following section contains important safety information that you must
follow when installing and using the product.
Do not operate the product in a manner not specified in this document.
Misuse of the product can result in a hazard. You can compromise the
safety protection built into the product if the product is damaged in any
way. If the product is damaged, return it to National Instruments for repair.
Do not substitute parts or modify the product except as described in this
document. Use the product only with the chassis, modules, accessories, and
cables specified in the installation instructions. You must have all covers
and filler panels installed during operation of the product.
Do not operate the product in an explosive atmosphere or where there may
be flammable gases or fumes. Operate the product only at or below the
pollution degree stated in Appendix A, Specifications. Pollution is foreign
matter in a solid, liquid, or gaseous state that can reduce dielectric strength
or surface resistivity. The following is a description of pollution degrees:
• Pollution Degree 1 means no pollution or only dry, nonconductive
pollution occurs. The pollution has no influence.
• Pollution Degree 2 means that only nonconductive pollution occurs in
most cases. Occasionally, however, a temporary conductivity caused
by condensation must be expected.
• Pollution Degree 3 means that conductive pollution occurs, or dry,
nonconductive pollution occurs that becomes conductive due to
condensation.
Clean the product with a soft nonmetallic brush. Make sure that the product
is completely dry and free from contaminants before returning it to service.
You must insulate signal connections for the maximum voltage for which
the product is rated. Do not exceed the maximum ratings for the product.
Remove power from signal lines before connecting them to or
disconnecting them from the product.
Clean the product with a soft nonmetallic brush. Make sure that the product
is completely dry and free from contaminants before returning it to service.
Operate this product only at or below the installation category stated in
Appendix A, Specifications.

Chapter 1 Introduction
© National Instruments Corporation 1-9 NI 6115/6120 User Manual
The following is a description of installation categories:
• Installation Category I is for measurements performed on circuits not
directly connected to MAINS1. This category is a signal level such as
voltages on a printed wire board (PWB) on the secondary of an
isolation transformer.
Examples of Installation Category I are measurements on circuits not
derived from MAINS and specially protected (internal)
MAINS-derived circuits.
• Installation Category II is for measurements performed on circuits
directly connected to the low-voltage installation. This category refers
to local-level distribution such as that provided by a standard wall
outlet.
Examples of Installation Category II are measurements on household
appliances, portable tools, and similar equipment.
• Installation Category III is for measurements performed in the building
installation. This category is a distribution level referring to hardwired
equipment that does not rely on standard building insulation.
Examples of Installation Category III include measurements on
distribution circuits and circuit breakers. Other examples of
Installation Category III are wiring including cables, bus-bars, junction
boxes, switches, socket outlets in the building/fixed installation, and
equipment for industrial use, such as stationary motors with a
permanent connection to the building/fixed installation.
• Installation Category IV is for measurements performed at the source
of the low-voltage (<1,000 V) installation.
Examples of Installation Category IV are electric meters, and
measurements on primary overcurrent protection devices and
ripple-control units.
1 MAINS is defined as the electricity supply system to which the equipment concerned is designed to be connected either for
powering the equipment or for measurement purposes.

© National Instruments Corporation 2-1 NI 6115/6120 User Manual
2
Installing and Configuring the
NI 6115/6120
This chapter explains how to install and configure the NI 6115/6120.
Installing the Software
Before you install the NI 6115/6120, complete the following steps to install
the software:
1. Install the ADE, such as LabVIEW or Measurement Studio, according
to the instructions on the CD and the release notes.
2. Install NI-DAQ according to the instructions on the CD and the
DAQ Quick Start Guide included with the device. When using the
DAQ Quick Start Guide, refer to the pinout for the NI 6110/6111,
which is identical to the pinout for the NI 6115/6120.
Note It is important to install NI-DAQ before installing the NI 6115/6120 to ensure that
the device is properly detected.
Installing the Hardware
You can install the NI 6115/6120 in any available expansion slot in the
computer. However, to achieve best noise performance, leave as much
room as possible between the NI 6115/6120 and other devices and
hardware.
The following are general installation instructions, so consult the computer
user manual or technical reference manual for specific instructions and
warnings.
♦NI PXI-6115/6120
1. Power off and unplug the computer.
2. Choose an unused PXI slot in the system. For maximum performance,
the NI PXI-6115/6120 has an onboard DMA controller that you can
use only if the device is installed in a slot that supports bus arbitration,

Chapter 2 Installing and Configuring the NI 6115/6120
NI 6115/6120 User Manual 2-2 ni.com
or bus master devices. NI recommends installing the
NI PXI-6115/6120 in such a slot.
Note The PXI specification requires all slots to support bus master devices, but the
CompactPCI specification does not. If you install in a CompactPCI non-master slot, you
must disable the onboard DMA controller using software.
3. Make sure there are no lighted LEDs on the chassis. If any are lit, wait
until they go out before continuing the installation.
4. Remove the filler panel for the slot you have chosen.
5. Ground yourself using a grounding strap or by touching a grounded
object. Follow the ESD protection precautions described in the
Unpacking section of Chapter 1, Introduction.
6. Remove the rubber front panel screw protectors.
7. Insert the NI PXI-6115/6120 into a 5 V PXI slot. Use the
injector/ejector handle to fully insert the device into the chassis.
8. Screw the front panel of the NI PXI-6115/6120 to the front
panel-mounting rail of the system.
9. Visually verify the installation. Make sure the device is not touching
other devices or components and is fully inserted in the slot.
10. Plug in and power on the computer.
The NI PXI-6115/6120 is now installed. You are now ready to configure
the hardware and software.
♦NI PCI-6115/6120
1. Power off and unplug the computer.
2. Remove the cover.
3. Make sure there are no lighted LEDs on the motherboard. If any are lit,
wait until they go out before continuing the installation.
4. Remove the expansion slot cover on the back panel of the computer.
5. Ground yourself using a grounding strap or by touching a grounded
object. Follow the ESD protection precautions described in the
Unpacking section of Chapter 1, Introduction.
6. Insert the NI PCI-6115/6120 into a PCI system slot. Gently rock the
device to ease it into place. It may be a tight fit, but do not force the
device into place.
7. Screw the mounting bracket of the device to the back panel rail of the
computer.

Chapter 2 Installing and Configuring the NI 6115/6120
© National Instruments Corporation 2-3 NI 6115/6120 User Manual
8. Replace the cover.
9. Plug in and power on the computer.
The NI PCI-6115/6120 is now installed. You are now ready to configure the
hardware and software.
Configuring the Device
Because of the NI standard architecture for data acquisition and the PCI bus
specification, the NI 6115/6120 is completely software-configurable. Two
types of configuration are performed on the NI 6115/6120: bus-related and
data acquisition-related configuration.
The NI PCI-6115/6120 is fully compatible with the industry-standard
PCI Local Bus Specification Revision 2.2. This compatibility allows the
PCI system to automatically perform all bus-related configurations with no
user interaction. Bus-related configuration includes setting the device base
memory address and interrupt channel.
The NI PXI-6115/6120 is fully compatible with the industry-standard PXI
Specification Revision 2.0. This allows the PXI/CompactPCI system to
automatically perform all bus-related configurations with no user
interaction. Bus-related configuration includes setting the device base
memory address and interrupt channel.
Data acquisition-related configuration, which you must perform, includes
such settings as analog input coupling and range, and others. You can
modify these settings using NI-DAQ or application-level software, such as
LabVIEW and Measurement Studio.
To configure the device in Measurement & Automation Explorer (MAX),
refer to either the DAQ Quick Start Guide or to the NI-DAQ User Manual
for PC Compatibles at ni.com/manuals. For operating system-specific
installation and troubleshooting instructions, refer to
ni.com/support/daq.

© National Instruments Corporation 3-1 NI 6115/6120 User Manual
3
Hardware Overview
This chapter presents an overview of the hardware functions on the
NI 6115/6120. Figures 3-1 and 3-2 provide block diagrams for the NI 6115
and NI 6120, respectively.
Figure 3-1. NI 6115 Block Diagram
Timing
PFI / Trigger
I/O Connector
RTSI Bus
STC Digital I/O (8)
EEPROM
+
CH0
Amplifier
–
Calibration
Mux
AI CH0
Mux
Analog
Trigger
Circuitry
2
Trigger Level
DACs
Trigger
Calibration
DACs
DAC1
DAQ - STC
Analog Input
Timing/Control
Analog Output
Timing/Control
Digital I/O
Trigger
Counter/
Timing I/O
RTSI Bus
Interface
DMA/IRQ
Bus
Interface
DAC
FIFO
Address/Data
Control
Data (32)
Analog
Input
Control
EEPROM
Control
DMA
Interface
FPGA
DAQ-STC
Bus
Interface
Analog
Output
Control
I/O
Bus
Interface
IRQ
DMA
Mini
MITE
Generic
Bus
Interface
PCI
Bus
Interface
CH0+
CH0–
+
CH1
Amplifier
–
AI CH1
Mux
CH1
Latch
CH1+
CH1–
+
CH2
Amplifier
–
AI CH2
Mux
CH2
Latch
CH2+
CH2–
+
CH3
Amplifier
–
AI CH3
Mux
CH3
Latch
CH3+
CH3–
AI Control
Data (16)
Data (16)
Data (16)
Data (16)
ADC
FIFO
Data (12)
DIO
FIFO
DIO
Control
AO Control
FPGA Digital I/O (8)
Digital I/O (8)
PXI/PCI Bus
DAC0
Anti-
Aliasing
Filter
CH0
12-Bit
ADC
12
Anti-
Aliasing
Filter
CH1
12-Bit
ADC
12
Anti-
Aliasing
Filter
CH2
12-Bit
ADC
12
Anti-
Aliasing
Filter
CH3
12-Bit
ADC
12
DIO
MUX
CH0
Latch
Data (32)

Chapter 3 Hardware Overview
NI 6115/6120 User Manual 3-2 ni.com
Figure 3-2. NI 6120 Block Diagram
Analog Input
The following sections describe in detail each AI category.
Input Mode
The NI 6115/6120 supports only differential (DIFF) input mode. For more
information about DIFF input, refer to the Connecting Analog Input
Signals section of Chapter 4, Connecting Signals, which contains diagrams
showing the signal paths for DIFF input mode.
Note The inputs are differential only in the sense that the ground loops are broken.
The negative input is not intended to carry signals of interest, rather it provides a DC
reference point for the positive input, which may be different than ground.
Timing
PFI / Trigger
I/O Connector
RTSI Bus
STC Digital I/O (8)
EEPROM
+
CH0
Amplifier
–
Calibration
Mux
AI CH0
Mux
Analog
Trigger
Circuitry
2
Trigger Level
DACs
Trigger
Calibration
DACs
DAC1
DAQ - STC
Analog Input
Timing/Control
Analog Output
Timing/Control
Digital I/O
Trigger
Counter/
Timing I/O
RTSI Bus
Interface
DMA/IRQ
Bus
Interface
DAC
FIFO
Address/Data
Control
Data (32)
Analog
Input
Control
EEPROM
Control DMA
Interface
FPGA
DAQ-STC
Bus
Interface
Analog
Output
Control
I/O
Bus
Interface
IRQ
DMA
Mini
MITE
Generic
Bus
Interface
PCI
Bus
Interface
CH0+
CH0–
+
CH1
Amplifier
–
AI CH1
Mux
CH1
Latch
CH1+
CH1–
+
CH2
Amplifier
–
AI CH2
Mux
CH2
Latch
CH2+
CH2–
+
CH3
Amplifier
–
AI CH3
Mux
CH3
Latch
CH3+
CH3–
AI Control
Data (16)
Data (16)
Data (16)
Data (16)
ADC
FIFO
Data (16)
DIO
FIFO
DIO
Control
AO Control
FPGA Digital I/O (8)
Digital I/O (8)
PXI/PCI Bus
DAC0
Anti-
Aliasing
Filter
CH0
16-Bit
ADC
16
Anti-
Aliasing
Filter
CH1
16-Bit
ADC
16
Anti-
Aliasing
Filter
CH2
16-Bit
ADC
16
Anti-
Aliasing
Filter
CH3
16-Bit
ADC
16
DIO
MUX
CH0
Latch
Data (32)

Chapter 3 Hardware Overview
© National Instruments Corporation 3-3 NI 6115/6120 User Manual
Input Polarity and Input Range
The NI 6115/6120 has bipolar inputs only. Bipolar input means that the
midpoint of the input voltage range is centered at zero volts.
You can independently configure each channel for a different input voltage
range.
The software-programmable gain on this device increases its overall
flexibility by matching the input signal ranges to those that the ADC can
accommodate. It has ranges of ±42 V, ±20 V, ±10 V, ±5 V, ±2 V, ±1 V,
±500 mV, and ±200 mV and is suited for a wide variety of signal levels.
By choosing the optimal gain setting, you can maximize usage of the
dynamic range of the ADC, which effectively increases input signal
resolution. Table 3-1 shows the overall input range and precision according
to the gain used.
Caution The NI 6115/6120 is not designed for input voltages greater than ±42 VDC.
Input voltages greater than ±42 VDC can damage the NI 6115/6120, any device connected
to it, and the host computer. Overvoltage can also cause an electric shock hazard for the
operator. NI is not liable for damage or injury resulting from such misuse.

Chapter 3 Hardware Overview
NI 6115/6120 User Manual 3-4 ni.com
Considerations for Selecting Input Ranges
The range you select depends on the expected range of the incoming signal.
A large input range can accommodate a large signal variation but reduces
the voltage resolution. Choosing a smaller input range improves the voltage
resolution but may result in the input signal going out of range. For best
results, match the input range as closely as possible to the expected range
of the input signal.
Input Coupling
You can configure the NI 6115/6120 for either AC or DC input coupling
on a per channel basis. Use AC coupling when the AC signal contains a
large DC component. If you enable AC coupling, you remove the large DC
offset for the input amplifier and amplify only the AC component. This
configuration effectively uses the dynamic range of the ADC.
The input impedance for the programmable gain instrumentation amplifier
(PGIA) channels is 1 MΩ for ranges ≤ ±10 V and 10 kΩ for
ranges > ±10 V. This configuration provides an AC-coupled corner
frequency of 2.34 Hz for ranges ≤ ±10 V and 234 Hz for ranges > ±10 V.
Table 3-1. Input Range and Measurement Precision
Input Range
Precision1
6115 (12-Bit) 6120 (16-Bit)
–50 to +50 V2
–20 to +20 V
–10 to +10 V
–5 to +5 V
–2 to +2 V
–1 to +1V
–500 to +500 mV
–200 to +200 mV
24.4 mV
9.77 mV
4.88 mV
2.44 mV
977 µV
488 µV
244 µV
97.7 µV
1.53 mV
610 µV
305 µV
153 µV
61.0 µV
30.5 µV
15.3 µV
6.10 µV
1 The value of 1 least significant bit (LSB) of the ADC; that is, the voltage increment
corresponding to a change of one count in the ADC count.
2 Do not exceed ±42 VDC maximum.
Note: Refer to Appendix A, Specifications, for absolute maximum ratings.

Chapter 3 Hardware Overview
© National Instruments Corporation 3-5 NI 6115/6120 User Manual
Analog Output
The NI 6115/6120 supplies two channels of AO voltage at the I/O
connector. The range is fixed at bipolar ±10 V.
The AO channels on the NI 6115 contain 12-bit DACs that are capable of
4 MS/s for one channel or 2.5 MS/s for each of two channels. The NI 6120
DACs are 16-bit, and they have the same AO capabilities as the NI 6115.
Refer to Appendix A, Specifications, for more detailed information about
the AO capabilities of the NI 6115/6120.
Note The AO channels do not have analog or digital filtering hardware and do produce
images in the frequency domain related to the update rate.
The NI 6115/6120 includes high-density memory modules allowing for
long waveform generations.
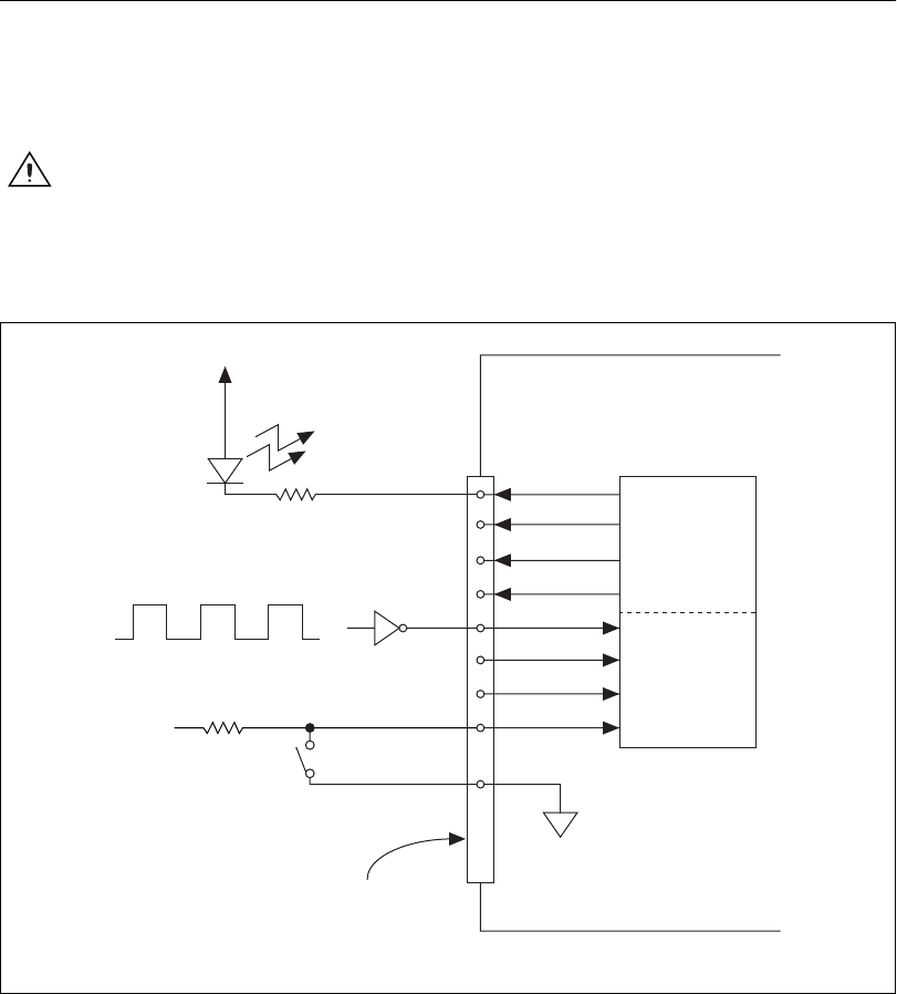
Analog Trigger
In addition to supporting internal software triggering and external digital
triggering to initiate a DAQ sequence, these devices also support analog
hardware triggering. You can configure the analog trigger circuitry to
accept either a direct analog input from the PFI0/TRIG1 pin on the
I/O connector or a post-gain signal from the output of the PGIA on any of
the channels, as shown in Figure 3-3. The trigger-level range for the direct
analog channel is ±10 V with a resolution of 78 mV for the NI 6115 and
4.88 mV for the NI 6120. The input impedance for the direct analog
channel is 10 kΩ. When this direct analog channel is configured for AC
coupling, the corner frequency is 159 Hz.
The range for the post-PGIA trigger from a selected channel is the
full-scale range of the selected channel with a resolution of that range
divided by 256 for the NI 6115 and 4,096 for the NI 6120.
Two trigger reference signals, lowValue and highValue, can then be
independently set to achieve advanced triggering modes. Refer to
Figures 3-3 through 3-8 for illustrations of these modes.
Note The PFI0/TRIG1 pin is an analog input when configured as an analog trigger.
Therefore, it is susceptible to crosstalk from adjacent pins, which can result in false
triggering when the pin is left unconnected. To avoid false triggering, make sure the
PFI0/TRIG1 pin is connected to a low-impedance signal source (less than 1 kΩ source
impedance) if you plan to enable this input using software.

Chapter 3 Hardware Overview
NI 6115/6120 User Manual 3-6 ni.com
Figure 3-3. Analog Trigger Block Diagram for the NI 6115/6120
In below-low-level analog triggering mode, the trigger is generated when
the signal value is less than lowValue, as shown in Figure 3-4. HighValue
is unused.
Figure 3-4. Below-Low-Level Analog Triggering Mode
In above-high-level analog triggering mode, the trigger is generated when
the signal value is greater than highValue, as shown in Figure 3-5.
LowValue is unused.
PGIA
Analog
Input
CH0
+
–
ADC
ADC
ADC
DAQ-STC
Analog
Trigger
Circuit
Mux
PGIA
Analog
Input
CH1
+
–
PGIA
Analog
Input
CH2
+
–
PGIA
Analog
Input
CH3
+
–
ADC
PFI0/TRIG1
Digital Data
AC Couple
10 k
Trigger
DAC
Trigger
DAC
highValue
lowValue
lowValue
Trigger

Chapter 3 Hardware Overview
© National Instruments Corporation 3-7 NI 6115/6120 User Manual
Figure 3-5. Above-High-Level Analog Triggering Mode
In inside-region analog triggering mode, the trigger is generated when the
signal value is between the lowValue and the highValue, as Figure 3-6
shows.
Figure 3-6. Inside-Region Analog Triggering Mode
In high-hysteresis analog triggering mode, the trigger is generated when the
signal value is greater than highValue, with the hysteresis specified by
lowValue, as Figure 3-7 shows.
Figure 3-7. High-Hysteresis Analog Triggering Mode
highValue
Trigger
highValue
Trigger
lowValue
highValue
Trigger
lowValue

Chapter 3 Hardware Overview
NI 6115/6120 User Manual 3-8 ni.com
In low-hysteresis analog triggering mode, the trigger is generated when
the signal value is less than lowValue, with the hysteresis specified by
highValue, as Figure 3-8 shows.
Figure 3-8. Low-Hysteresis Analog Triggering Mode
The analog trigger circuit generates an internal digital trigger based on the
AI signal and the user-defined trigger levels. This digital trigger can be
used by any of the timing sections of the DAQ-STC, including the AI, AO,
and general-purpose counter/timer sections. For example, the AI section
can be configured to acquire n scans after the AI signal crosses a specific
threshold. As another example, the AO section can be configured to update
its outputs whenever the AI signal crosses a specific threshold.
Antialiasing Filters
Each AI channel on the NI 6115/6120 is equipped with a programmable
antialaising Bessel filter. On the NI 6115, you can program the filters to
provide a third-order 50 kHz lowpass filter, a third-order 500 kHz lowpass
filter, or a pass-through mode with no filtering. On the NI 6120, you can
program the filters to provide a five-pole 100 kHz low-pass filter or
pass-through. These Bessel filters are highly effective at reducing signal
aliasing and are designed for use with software filters.
Existing software algorithms alone provide good roll-off at the cut-off
frequency as shown in Figure 3-9. However, aliasing can cause
high-frequency harmonics to make it through passbands in the filter. By
combining hardware and software filtering, it is possible to obtain both
steep roll-off and clean filtering of high-frequency aliases.
highValue
Trigger
lowValue

Chapter 3 Hardware Overview
© National Instruments Corporation 3-9 NI 6115/6120 User Manual
Figure 3-9. Effects of Hardware and Software Filtering on Antialiasing
Phase-Locked Loop Circuit
♦NI PXI-6115/6120
A phase-locked loop (PLL) circuit accomplishes the synchronization of
multiple NI PXI-6115/6120 devices or other PXI devices which support
PLL synchronization by allowing these devices to all lock to the same
reference clock present on the PXI backplane. This circuit allows you to
trigger input or output operations on different devices and ensures that
samples occur at the same time.
The PLL circuitry consists of a voltage-controlled crystal oscillator
(VCXO) with a tuning range of ±50 ppm. The VCXO generates the
60 MHz master clock used onboard the NI PXI-6115/6120.
The PLL locks to the 10 MHz oscillator line on the PXI backplane bus.
A phase comparator running at 1 MHz compares the PXI Bus and VCXO
clock. The loop filter then processes the error signal and outputs a control
voltage for the VCXO. Figure 3-10 illustrates the block diagram for the
NI PXI-6115/6120.
Note This feature is not available on the NI PCI-6115/6120.
The PLL circuit is automatically enabled when the NI 6115/6120 is
powered up. No configuration steps are required in order to utilize PLL
synchronization.
f
cutoff
f
Nyquist
(2 f
cutoff
)
4 f
cutoff
Response of Analog Hardware Filters
Response of Software Filters

Chapter 3 Hardware Overview
NI 6115/6120 User Manual 3-10 ni.com
Figure 3-10. PLL Block Diagram
Correlated Digital I/O
The NI 6115/6120 contains eight lines of DIO for general-purpose use.
You can software-configure groups of individual lines for either input or
output. The NI 6115/6120 includes a FIFO for buffered operation. This
operation allows you to read/write an array of data, using either an internal
or external clock source, at a maximum rate of 10 MHz. In addition, you
can correlate DIO and AI/AO operations to the same clock. Refer to the
Correlating DIO Signal Connections section of Chapter 4, Connecting
Signals, for information on which signals you can use to clock DIO
operation. At system startup and reset, the DIO ports are all
high-impedance.
The hardware up/down control for general-purpose counters 0 and 1 are
connected onboard to DIO6 and DIO7, respectively. Thus, you can use
DIO6 and DIO7 to control the general-purpose counters. The up/down
control signals, GPCTR0_UP_DOWN and GPCTR1_UP_DOWN, are
input only and do not affect the operation of the DIO lines.
Timing Signal Routing
The DAQ-STC provides a flexible interface for connecting timing signals
to other devices or external circuitry. The NI 6115/6120 uses the RTSI bus
to interconnect timing signals between devices, and it uses the
programmable function input (PFI) pins on the I/O connector to connect the
device to external circuitry. These connections are designed to enable the
NI 6115/6120 to both control and be controlled by other devices and
circuits.
There are 13 timing signals internal to the DAQ-STC that can be controlled
by an external source. These timing signals can also be controlled by
signals generated by the DAQ-STC, and these selections are fully software
Phase Comp
Div/10
Div/60
VCXO
60 MHz out
synched to 10 MHZ
backplane clock
Loop
Filter
+
–
PXI Bus
10 MHz

Chapter 3 Hardware Overview
© National Instruments Corporation 3-11 NI 6115/6120 User Manual
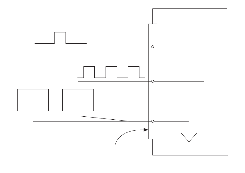
configurable. For example, Figure 3-11 shows the signal routing
multiplexer for controlling the STARTSCAN signal.
Figure 3-11. STARTSCAN Signal Routing
This figure shows that STARTSCAN can be generated from a number of
sources, including the external signals RTSI<0..6> and PFI<0..9> and the
internal signals Scan Interval Counter TC and GPCTR0_OUT.
Many of these timing signals are also available as outputs on the RTSI pins,
as indicated in the RTSI Triggers section later in this chapter, and on the
PFI pins, as indicated in Chapter 4, Connecting Signals.
RTSI Trigger <0..6>
PFI<0..9>
STARTSCAN
Scan Interval Counter TC
GPCTR0_OUT
Chapter 3 Hardware Overview
NI 6115/6120 User Manual 3-12 ni.com
Programmable Function Inputs
The 10 PFIs are connected to the signal routing multiplexer for each timing
signal, and software can select one of the PFIs as the external source for a
given timing signal. It is important to note that any PFI can be used as an
input by any timing signal and that multiple timing signals can
simultaneously use the same PFI. This flexible routing scheme reduces the
need to change physical connections to the I/O connector for different
applications. You can also individually enable each PFI pin to output a
specific internal timing signal. For example, if you need the UPDATE*
signal as an output on the I/O connector, software can enable the output
driver for the PFI5/UPDATE* pin.
Device and RTSI Clocks
Many functions performed by the NI 6115/6120 require a frequency
timebase to generate the necessary timing signals for controlling A/D
conversions, updates, or general-purpose signals at the I/O connector.
The NI 6115/6120 can use either its internal 20 MHz timebase or a
timebase received over the RTSI bus. In addition, if you configure the
device to use the internal timebase, you can also program the device to drive
its internal timebase over the RTSI bus to another device that is
programmed to receive this timebase signal. This clock source, whether
local or from the RTSI bus, is used directly by the device as the primary
frequency source. The default configuration at startup is to use the internal
timebase without driving the RTSI bus timebase signal. This timebase is
software-selectable.
RTSI Triggers
The seven RTSI trigger lines on the RTSI bus provide a very flexible
interconnection scheme for any device sharing the RTSI bus. These
bidirectional lines can drive any of eight timing signals onto the RTSI bus
and can receive any of these timing signals. The RTSI trigger lines connect
to other devices through the PXI bus on the PXI backplane or through a
special ribbon cable that must be installed for PCI. Figure 3-12 shows the
PCI signal connection scheme and Figure 3-13 shows the PXI connection
scheme.

Chapter 3 Hardware Overview
© National Instruments Corporation 3-13 NI 6115/6120 User Manual
In PCI, you can access all seven RTSI lines (RTSI<0..6>) through their
RTSI cable. With the NI PXI-6115/6120, RTSI<0..5> connects to PXI
Trigger <0..5>, respectively, through the NI PXI-6115/6120 backplane.
In PXI, RTSI<6> connects to the PXI Star Trigger line, allowing the
NI 6115/6120 to receive triggers from any Star Trigger controller plugged
into slot 2 of the chassis. For more information on the Star Trigger, refer to
the PXI Specification Revision 2.0.
Figure 3-12. PCI RTSI Bus Signal Connection
RTSI Bus Connector
Clock
DAQ-STC
TRIG1
TRIG2
CONVERT*
UPDATE*
WFTRIG
GPCTR0_SOURCE
GPCTR0_GATE
GPCTR0_OUT
STARTSCAN
AIGATE
SISOURCE
UISOURSE
GPCTR1_SOURCE
GPCTR1_GATE
RTSI_OSC (20 MHz)
RTSI Switch
Switch
Trigger
7

Chapter 3 Hardware Overview
NI 6115/6120 User Manual 3-14 ni.com
Figure 3-13. PXI RTSI Bus Signal Connections
Refer to the Connecting Timing Signals section of Chapter 4, Connecting
Signals, for a description of the signals shown in Figures 3-12 and 3-13.
PXI Bus Connector
PXI Trigger (7)
DAQ-STC
TRIG1
TRIG2
CONVERT*
UPDATE*
WFTRIG
GPCTR0_SOURCE
GPCTR0_GATE
GPCTR0_OUT
STARTSCAN
AIGATE
SISOURCE
UISOURSE
GPCTR1_SOURCE
GPCTR1_GATE
RTSI_OSC (20 MHz)
RTSI Switch
Switch
PXI Trigger (0..5)
6
PXI Star (6)

© National Instruments Corporation 4-1 NI 6115/6120 User Manual
4
Connecting Signals
This chapter describes how to connect input and output signals to the
NI 6115/6120 using the device I/O connector.
I/O Connector
Figure 4-1 shows the pin assignments for the 68-pin I/O connector on the
NI 6115/6120. A signal description follows the connector pinouts.
Caution Connections that exceed any of the maximum ratings of input or output signals
on the NI 6115/6120 can damage the device and the computer. NI is not liable for any
damage resulting from such signal connections. The Protection column of Tables 4-3, 4-4,
and 4-5 show the maximum input ratings for each signal.
Table 4-1. I/O Connector Details
Device with I/O
Connector
Number
of Pins
Cable for Connecting
to 100-pin Accessories
Cable for Connecting
to 68-pin Accessories
NI 6115,
NI 6120
68 N/A SH6868 Shielded Cable,
SH68-68-EP, R6868,
SH68-68R1-EP

Chapter 4 Connecting Signals
NI 6115/6120 User Manual 4-2 ni.com
Figure 4-1. I/O Connector Pin Assignment for the NI 6115/6120
68
67
66
65
64
63
62
61
60
59
58
57
56
55
54
53
52
51
50
49
48
47
46
45
44
43
42
41
40
39
38
37
36
35
34
33
32
31
30
29
28
27
26
25
24
23
22
21
20
19
18
17
16
15
14
13
12
11
10
9
8
7
6
5
4
3
2
1
ACH0–
ACH1+
ACH1GND
ACH2–
ACH3+
ACH3GND
NC
NC
NC
NC
NC
NC
DAC0OUT
DAC1OUT
NC
DIO4
DGND
DIO1
DIO6
DGND
+5V OUTPUT
DGND
DGND
PFI0/TRIG1
PFI1/TRIG2
DGND
+5V OUTPUT
DGND
PFI5/UPDATE*
PFI6/WFTRIG
DGND
PFI9/GPCTR0_GATE
GPCTR0_OUT
FREQ_OUT
ACH0+
ACH0GND
ACH1–
ACH2+
ACH2GND
ACH3–
NC
NC
NC
NC
NC
NC
NC
AOGND
AOGND
DGND
DIO0
DIO5
DGND
DIO2
DIO7
DIO3
SCANCLK
EXTSTROBE*
DGND
PFI2/CONVERT*
PFI3/GPCTR1_SOURCE
PFI4/GPCTR1_GATE
GPCTR1_OUT
DGND
PFI7/STARTSCAN
PFI8/GPCTR0_SOURCE
DGND
DGND
NC = No Connect

Chapter 4 Connecting Signals
© National Instruments Corporation 4-3 NI 6115/6120 User Manual
I/O Connector Signal Descriptions
Table 4-2. Signal Descriptions for I/O Connector Pins
Signal Name Reference Direction Description
ACH<0..3>GND — — Ground for Analog Input Channels 0 through 3—These
pins are the bias current return point for
pseudodifferential measurements.
ACH<0..3>+ ACH<0..3>GND Input Analog Input Channels 0 through 3 (+)—These pins
are routed to the (+) terminal of the respective channel
amplifier and carry the input signal.
ACH<0..3>– ACH<0..3>GND Input Analog Input Channels 0 through 3 (–)—These pins are
routed to the (–) terminal of the respective channel
amplifier and are the DC reference for the (+) input
signal of that channel.
DAC0OUT AOGND Output Analog Channel 0 Output—This pin supplies the
voltage output of AO channel 0.
DAC1OUT AOGND Output Analog Channel 1 Output—This pin supplies the
voltage output of AO channel 1.
AOGND — — Analog Output Ground—The AO voltages are
referenced to this node.
DGND — — Digital Ground—This pin supplies the reference for the
digital signals at the I/O connector as well as the
+5 VDC supply.
DIO<0..7> DGND Input
Output
Digital I/O Signals—DIO6 and 7 can control the
up/down signal of general-purpose counters 0 and 1,
respectively.
+5V DGND Output +5 VDC Source—These pins are fused for up to 1 A of
+5 V supply. The fuse is self-resetting.
SCANCLK DGND Output Scan Clock—This pin pulses once for each A/D
conversion when enabled. The low-to-high edge
indicates when the input signal can be removed from
the input or switched to another signal.
EXTSTROBE* DGND Output External Strobe—This output can be toggled under
software control to latch signals or trigger events on
external devices.

Chapter 4 Connecting Signals
NI 6115/6120 User Manual 4-4 ni.com
PFI0/TRIG1 DGND Input
Output
PFI0/Trigger 1—As an input, this is either a PFI or the
source for the hardware analog trigger. PFI signals are
explained in the Connecting Timing Signals section
later in this chapter. The hardware analog trigger is
explained in the Analog Trigger section of Chapter 3,
Hardware Overview. As an output, this is the TRIG1
signal. In posttrigger DAQ sequences, a low-to-high
transition indicates the initiation of the DAQ sequence.
In pretrigger applications, a low-to-high transition
indicates the initiation of the pretrigger conversions.
PFI1/TRIG2 DGND Input
Output
PFI1/Trigger 2—As an input, this is a PFI. As an
output, this is the TRIG2 signal. In pretrigger
applications, a low-to-high transition indicates the
initiation of the posttrigger conversions. TRIG2 is not
used in posttrigger applications.
PFI2/CONVERT* DGND Input
Output
PFI2/Convert—As an input, this is a PFI. As an output,
this is the CONVERT* signal. A high-to-low edge on
CONVERT* indicates that an A/D conversion is
occurring.
PFI3/GPCTR1_SOURCE DGND Input
Output
PFI3/Counter 1 Source—As an input, this is a PFI. As
an output, this is the GPCTR1_SOURCE signal. This
signal reflects the actual source connected to the
general-purpose counter 1.
PFI4/GPCTR1_GATE DGND Input
Output
PFI4/Counter 1 Gate—As an input, this is a PFI. As an
output, this is the GPCTR1_GATE signal. This signal
reflects the actual gate signal connected to the
general-purpose counter 1.
GPCTR1_OUT DGND Output Counter 1 Output—This output is from the
general-purpose counter 1 output.
PFI5/UPDATE* DGND Input
Output
PFI5/Update—As an input, this is a PFI. As an output,
this is the UPDATE* signal. A high-to-low edge on
UPDATE* indicates that the AO primary group is being
updated.
PFI6/WFTRIG DGND Input
Output
PFI6/Waveform Trigger—As an input, this is a PFI.
As an output, this is the WFTRIG signal. In timed
AO sequences, a low-to-high transition indicates the
initiation of the waveform generation.
PFI7/STARTSCAN DGND Input
Output
PFI7/Start of Scan—As an input, this is a PFI. As an
output, this is the STARTSCAN signal. This pin pulses
once at the start of each AI scan in the interval scan.
A low-to-high transition indicates the start of the scan.
Table 4-2. Signal Descriptions for I/O Connector Pins (Continued)
Signal Name Reference Direction Description

Chapter 4 Connecting Signals
© National Instruments Corporation 4-5 NI 6115/6120 User Manual
PFI8/GPCTR0_SOURCE DGND Input
Output
PFI8/Counter 0 Source—As an input, this is a PFI. As
an output, this is the GPCTR0_SOURCE signal. This
signal reflects the actual source connected to the
general-purpose counter 0.
PFI9/GPCTR0_GATE DGND Input
Output
PFI9/Counter 0 Gate—As an input, this is a PFI. As an
output, this is the GPCTR0_GATE signal. This signal
reflects the actual gate signal connected to the
general-purpose counter 0.
GPCTR0_OUT DGND Output1Counter 0 Output—This output is from the
general-purpose counter 0 output.
FREQ_OUT DGND Output Frequency Output—This output is from the frequency
generator output.
1 The GPCTR0_OUT acts as an input when using external clock mode with correlated DIO.
Table 4-3. Analog I/O Signal Summary for the NI 6115
Signal Name
Signal
Type and
Direction
Impedance
Input/
Output
Protection
(Volts)
On/Off
Source
(mA at V)
Sink
(mA at V)
Rise
Time
(ns) Bias
ACH<0..3>+ AI 1MΩ in
parallel with
100 pF1
or 10 kΩ in
parallel with
40 pF2
42 V — — — ±300
pA
ACH<0..3>– AI 10 nF to
ACH<0..3>
GND
42 V — — — ±300
pA
DAC0OUT AO 50 ΩShort-circuit
to ground
5 at 10 5 at –10 — —
DAC1OUT AO 50 ΩShort-circuit
to ground
5 at 10 5 at –10 — —
1 Applies to range ≤ ±10 V, impedance refers to ACH<0..3> –.
2 Applies to range > ±10 V, impedance refers to ACH<0..3>–.
Table 4-2. Signal Descriptions for I/O Connector Pins (Continued)
Signal Name Reference Direction Description

Chapter 4 Connecting Signals
NI 6115/6120 User Manual 4-6 ni.com
Table 4-4. Analog I/O Summary for the NI 6120
Signal Name
Signal
Type and
Direction
Impedance
Input/
Output
Protection
(Volts)
On/Off
Source
(mA at V)
Sink
(mA at V)
Rise
Time
(ns) Bias
ACH<0..3>+ AI 100 GΩ
to GND
±42 V to
GND
— — — ±300 pA
ACH<0..3>– AI 100 GΩ
to GND
±42 V to
GND
— — — ±200 pA
Differential Pair
ACH<0..3>+ to
ACH<0..3>–
AI 1 MΩ in parallel
with 100 pF1 or
10k in parallel
with 40 pF2
— — — — ±300 pA
DAC0OUT AO 50 ΩShort-circuit
to ground
5 at 10 5 at –10 — —
DAC1OUT AO 50 ΩShort-circuit
to ground
5 at 10 5 at –10 — —
1 Applies to range ≤ ±10 V, impedance refers to ACH<0..3> –.
2 Applies to range > ±10 V, impedance refers to ACH<0..3>–.
Table 4-5. Digital I/O Signal Summary
Signal Name
Signal
Type and
Direction
Impedance
Input/
Output
Protection
(Volts)
On/Off
Source
(mA at V)
Sink
(mA at V)
Rise
Time
(ns) Bias
VCC DO 0.1 ΩShort-circuit
to ground
1 A — — —
DIO<0..7> DIO — VCC +0.5 13 at
(VCC –0.4)
24 at 0.4 1.1 50 kΩ
pu
SCANCLK DO — — 3.5 at
(VCC –0.4)
5 at 0.4 1.5 50 kΩ
pu
EXTSTROBE* DO — — 3.5 at
(VCC –0.4)
5 at 0.4 1.5 50 kΩ
pu
PFI0/TRIG1 AI
DIO
10 kΩ±35
VCC +0.5
3.5 at
(VCC –0.4)
5 at 0.4 1.5 9kΩ
pu and
10 kΩ
pd
PFI1/TRIG2 DIO — VCC +0.5 3.5 at
(VCC –0.4)
5 at 0.4 1.5 50 kΩ
pu
PFI2/CONVERT* DIO — VCC +0.5 3.5 at
(VCC –0.4)
5 at 0.4 1.5 50 kΩ
pu

Chapter 4 Connecting Signals
© National Instruments Corporation 4-7 NI 6115/6120 User Manual
Types of Signal Sources
When making signal connections, you must first determine whether the
signal sources are floating or ground-referenced. The following sections
describe these two types of signals.
Floating Signal Sources
A floating signal source is not connected in any way to the building ground
system but, rather, has an isolated ground-reference point. Some examples
of floating signal sources are outputs of transformers, thermocouples,
battery-powered devices, optical isolator outputs, and isolation amplifiers.
An instrument or device that has an isolated output is a floating signal
PFI3/GPCTR1_SOURCE DIO — VCC +0.5 3.5 at
(VCC –0.4)
5 at 0.4 1.5 50 kΩ
pu
PFI4/GPCTR1_GATE DIO — VCC +0.5 3.5 at
(VCC –0.4)
5 at 0.4 1.5 50 kΩ
pu
GPCTR1_OUT DO — — 3.5 at
(VCC –0.4)
5 at 0.4 1.5 50 kΩ
pu
PFI5/UPDATE* DIO — VCC +0.5 3.5 at
(VCC –0.4)
5 at 0.4 1.5 50 kΩ
pu
PFI6/WFTRIG DIO — VCC +0.5 3.5 at
(VCC –0.4)
5 at 0.4 1.5 50 kΩ
pu
PFI7/STARTSCAN DIO — VCC +0.5 3.5 at
(VCC –0.4)
5 at 0.4 1.5 50 kΩ
pu
PFI8/GPCTR0_SOURCE DIO — VCC +0.5 3.5 at
(VCC –0.4)
5 at 0.4 1.5 50 kΩ
pu
PFI9/GPCTR0_GATE DIO — VCC +0.5 3.5 at
(VCC –0.4)
5 at 0.4 1.5 50 kΩ
pu
GPCTR0_OUT DIO — VCC +0.5 3.5 at
(VCC –0.4)
5 at 0.4 1.5 50 kΩ
pu
FREQ_OUT DO — — 3.5 at
(VCC –0.4)
5 at 0.4 1.5 50 kΩ
pu
pu = pull up; pd = pull down; DO = Digital Output
The tolerance on the 50 kΩ pull-up and pull-down resistors is very large. Actual value may range between 17 and 100 kΩ.
Table 4-5. Digital I/O Signal Summary (Continued)
Signal Name
Signal
Type and
Direction
Impedance
Input/
Output
Protection
(Volts)
On/Off
Source
(mA at V)
Sink
(mA at V)
Rise
Time
(ns) Bias

Chapter 4 Connecting Signals
NI 6115/6120 User Manual 4-8 ni.com
source. You must tie the ground reference of a floating signal to the
NI 6115/6120 AI ground to establish a local or onboard reference for the
signal. Otherwise, the measured input signal varies as the source floats out
of the common-mode input range.
Ground-Referenced Signal Sources
A ground-referenced signal source is connected in some way to the
building system ground and is, therefore, already connected to a common
ground point with respect to the NI 6115/6120, assuming that the computer
is plugged into the same power system. Non-isolated outputs of
instruments and devices that plug into the building power system fall into
this category.
The difference in ground potential between two instruments connected to
the same building power system is typically between 1 and 100 mV but can
be much higher if power distribution circuits are not properly connected.
If a grounded signal source is improperly measured, this difference may
appear as an error in the measurement. The connection instructions for
grounded signal sources are designed to eliminate this ground potential
difference from the measured signal.
Connecting Analog Input Signals
The NI 6115/6120 channels are configured as pseudodifferential inputs.
The input signal of each channel, ACH<0..3>+, is tied to the positive input
of its PGIA, and each reference signal, ACH<0..3>–, is tied to the negative
input of its PGIA. The inputs are differential only in the sense that ground
loops are broken. The reference signal, ACH<0..3>–, is not intended to
carry signals of interest but only to provide a DC reference point for
ACH<0..3>+ that may be different from ground.
Pseudodifferential signal connections increase common-mode noise
rejection. They also allow input signals to float within the common-mode
limits of the PGIA.

Chapter 4 Connecting Signals
© National Instruments Corporation 4-9 NI 6115/6120 User Manual
Connections for Ground-Referenced Signal Sources
Figures 4-2 and 4-3 show how to connect a ground-referenced signal
source to a channel on the NI 6115 and NI 6120, respectively.
Figure 4-2. Pseudodifferential Input Connections on the NI 6115
for Ground-Referenced Signals
Vm
ACH0 Connections Shown
PGIA
100 pf*
10 nf
Ground-
Referenced
Signal
Source
Common-
Mode
Noise and
Ground
Potential
AC Coupling
1 M*
Instrumentation
Amplifier
I/O Connector
ACH0GND
ACH0–
ACH0+
Measured
Voltage
+
–
+
–
*10 kΩ40 pf for ranges > ±10 V
Vs
Vcm
+
–
+
–
Common-Mode
Choke

Chapter 4 Connecting Signals
NI 6115/6120 User Manual 4-10 ni.com
Figure 4-3. Pseudodifferential Input Connections on the NI 6120
for Ground-Referenced Signals
With this type of connection, the PGIA rejects both the common-mode
noise in the signal and the ground potential difference between the signal
source and the device ground, shown as Vcm in Figures 4-2 and 4-3.
+
–Vm
100 pF* 1 M*
50 Ω0.1 µF
High-Frequency
Common Mode Choke
ACH0+
ACH0–
ACH0GND
PGIA
Instrumentation
Amplifier
*10 kΩ40 pf for ranges > ±10 V
Ground-
Referenced
Signal
Source
AC Coupling
Common-
Mode
Noise and
Ground
Potential
Measured
Voltage
Vs
Vcm
+
–
+
–+
–

Chapter 4 Connecting Signals
© National Instruments Corporation 4-11 NI 6115/6120 User Manual
Connections for Nonreferenced or Floating Signal Sources
Figures 4-4 and 4-5 show how to connect a floating signal source to a
channel on the NI 6115 and NI 6120, respectively.
Figure 4-4. Differential Input Connections on the NI 6115 for Nonreferenced Signals
+
–
ACH0 Connections Shown
PGIA
1 M*
100 pf*
10 nf
Bias
Resistor
(see text)
AC Coupling
Vm
I/O Connector
Bias
Current
Return
Paths
Floating
Signal
Source
Instrumentation
Amplifier
Measured
Voltage
ACH0GND
ACH0–
ACH0+
+
–
*10 kΩ40 pf for ranges > ±10 V
Vs
+
–
Common-Mode
Choke

Chapter 4 Connecting Signals
NI 6115/6120 User Manual 4-12 ni.com
Figure 4-5. Differential Input Connections on the NI 6120 for Nonreferenced Signals
Figures 4-4 and 4-5 show a bias resistor connected between ACH0– and the
floating signal source ground. This resistor provides a return path for the
±200 pA bias current. A value of 10 kΩ to 100 kΩ is usually sufficient.
If you do not use the resistor and the source is truly floating, the source is
not likely to remain within the common-mode signal range of the PGIA,
and the PGIA saturates, causing erroneous readings. You must reference
the source to the respective channel ground.
Common-mode rejection might be improved by using another bias resistor
from the ACH0+ input to ACH0GND. This connection gives a slight
measurement error due to the voltage divider formed with the output
impedance of the floating source, but it also gives a more balanced input for
better common-mode rejection.
Common-Mode Signal Rejection Considerations
Figures 4-2 and 4-3 show connections for signal sources that are already
referenced to some ground point with respect to the NI 6115/6120. In
theory, the PGIA can reject any voltage caused by ground-potential
differences between the signal source and the device. In addition, with
pseudodifferential input connections, the PGIA can reject common-mode
noise pickup in the leads connecting the signal sources to the device.
+
–Vm
100 pF* 1 M*
50 Ω0.1 µF
High-Frequency
Common Mode Choke
ACH0+
ACH0–
ACH0GND
PGIA
Instrumentation
Amplifier
*10 kΩ40 pf for ranges > ±10 V
Floating
Signal
Source
AC Coupling
Measured
Voltage
Vs
+
–
Bias
Resistor
(see text)
I/O Connector
Bias
Current
Return
Paths
+
–

Chapter 4 Connecting Signals
© National Instruments Corporation 4-13 NI 6115/6120 User Manual
Like any amplifier, the common-mode rejection ratio (CMRR) of the PGIA
is limited at high frequency. This limitation has been compensated for in the
design of the NI 6115/6120 by using a common-mode choke on each
channel.
♦NI 6115
The purpose of the 10 nF capacitance on the ACH<0..3>– connection of the
NI 6115 is to provide an impedance for this choke to work against at high
frequency, thus improving the high-frequency CMRR. Depending on your
application and the type of common noise at your source, further
common-noise rejection might be gained by placing a 0.1 µF ceramic
bypass capacitor between ACH– and ACH0GND.
Working Voltage Range
The PGIA operates normally by amplifying signals of interest while
rejecting common-mode signals as long as the following three conditions
are met:
1. The common-mode voltage (Vcm), which is equivalent to subtracting
ACH<0..3>GND from ACH<0..3>– and which is shown in Figure 4-2,
must be less than ±2.5 V. This Vcm is a constant for all range selections.
2. The signal voltage (Vs), which is equivalent to subtracting
ACH<0..3>– from ACH<0..3>+ and which is shown in Figure 4-2,
must be less than or equal to the range selection of the given channel.
If Vs is greater than the range selected, the signal clips and information
is lost.
3. The total working voltage of the positive input, which can be thought
of as (Vcm + Vs) or simply as subtracting ACH<0..3>GND from
ACH<0..3>+, must be less than ±11 V for ranges ≤ ±10 V or less than
±42 V for ranges > ±10 V.
If any of these conditions are exceeded, current limiters limit the input
current to 20 mA maximum into any input until the fault condition is
removed.
Note All inputs are protected at up to ±42 V.

Chapter 4 Connecting Signals
NI 6115/6120 User Manual 4-14 ni.com
Connecting Analog Output Signals
The AO signals are DAC0OUT, DAC1OUT, and AOGND.
DAC0OUT is the voltage output signal for AO channel 0. DAC1OUT is the
voltage output signal for AO channel 1.
AOGND is the ground-reference signal for the AO channels. AOGND is a
hard ground.
Figure 4-6 shows how to connect AO signals to the NI 6115/6120.
Figure 4-6. Analog Output Connections
NI 6115/6120
Analog Output Channels
Channel 0
DAC0OUT
AOGND
DAC1OUT
VOUT 0
VOUT 1
Load
Load
+
–
+
–
Channel 1

Chapter 4 Connecting Signals
© National Instruments Corporation 4-15 NI 6115/6120 User Manual
Connecting Digital I/O Signals
The DIO signals are DIO<0..7> and DGND. DIO<0..7> are the signals
making up the DIO port, and DGND is the ground-reference signal for the
DIO port. You can program groups of individual lines to be inputs or
outputs.
Caution Exceeding the maximum input voltage ratings, which are listed in Table 4-3, can
damage the NI 6115/6120 and the computer. NI is not liable for any damage resulting from
such signal connections.
Figure 4-7 shows signal connections for three typical DIO applications.
Figure 4-7. Digital I/O Connections
+5 V
LED
TTL Signal
+5 V
Switch
I/O Connector
DGND
NI 6115/6120
DIO<0..3>
DIO<4..7>

Chapter 4 Connecting Signals
NI 6115/6120 User Manual 4-16 ni.com
Figure 4-7 shows DIO<0..3> configured for digital input and DIO<4..7>
configured for digital output. Digital input applications include receiving
TTL signals and sensing external device states such as the switch state
shown in Figure 4-7. Digital output applications include sending TTL
signals and driving external devices such as the LED shown
in Figure 4-7.
Correlating DIO Signal Connections
You can correlate DIO and AI/AO operations to the same clock on the
NI 6115/6120. You can use any of the following signals as the clock
source:
• AI Scan Start
• AO Update
•GPCTR
• RTSI<0..5>
• External Clock
Notes To use either of the GPCTR signals or the external clock to clock DIO operations,
you must use one RTSI<0..5> pin.
To use an external clock for correlated DIO, the clock must have input on the Counter 0
output pin (GPCTR0_OUT). In this case, be sure that this counter is not used in any other
operation.
The following timing diagrams illustrate the use of these signals as clock
sources. You can software-configure DIO operations for either rising or
falling edge on whichever clock you choose as the source. Figure 4-8 shows
any clock signal, in general, driving two separate groups of lines configured
for digital input (DI) and DO. The DI operation is using the rising edge of
the clock and the DO operation is using its falling edge.

Chapter 4 Connecting Signals
© National Instruments Corporation 4-17 NI 6115/6120 User Manual
Figure 4-8. Clock Signal Driving DI and DO Signals
Figure 4-9 shows a DIO operation driven by the AO Update signal on its
rising edge.
Figure 4-9. Rising-Edge AO Update Signal Driving a DIO Signal
CLK
DI<7:4>
DO<3:0>
AO Update
DIO

Chapter 4 Connecting Signals
NI 6115/6120 User Manual 4-18 ni.com
Figure 4-10 shows a DIO operation driven by an RTSI clock signal on its
falling edge.
Figure 4-10. Falling-Edge RTSI Clock Signal Driving a DIO Signal
Power Connections
Two pins on the I/O connector supply +5 V from the computer power
supply using a self-resetting fuse. The fuse resets automatically within a
few seconds after the overcurrent condition is removed. These pins are
referenced to DGND and can be used to power external digital circuitry.
The power rating is +4.65 to +5.25 VDC at 1 A.
Caution Under no circumstances should you connect these +5 V power pins directly to
analog or digital ground or to any other voltage source on the NI 6115/6120 or any other
device. Doing so can damage the NI 6115/6120 and the computer. NI is not liable for
damage resulting from such connections.
Connecting Timing Signals
Caution Exceeding the maximum input voltage ratings, which are listed in Table 4-3, can
damage the NI 6115/6120 and the computer. NI is not liable for any damage resulting from
such signal connections.
All external control over the timing of the NI 6115/6120 is routed through
the 10 PFIs, labeled PFI0 through PFI9. These signals are explained in
detail in the next section, Programmable Function Input Connections.
These PFIs are bidirectional; as outputs they are not programmable and
reflect the state of many DAQ, waveform generation, and general-purpose
timing signals. There are five other dedicated outputs for the remainder of
the timing signals. As inputs, the PFI signals are programmable and can
control DAQ, waveform generation, and general-purpose timing signals.
RTSI
DIO

Chapter 4 Connecting Signals
© National Instruments Corporation 4-19 NI 6115/6120 User Manual
The DAQ signals are explained in the DAQ Timing Connections section
later in this chapter. The Waveform Generation Timing Connections section
later in this chapter explains the waveform generation signals, and the
General-Purpose Timing Signal Connections section later in this chapter
explains the general-purpose timing signals.
All digital timing connections are referenced to DGND. This reference is
demonstrated in Figure 4-11, which shows how to connect an external
TRIG1 source and an external STARTSCAN source to two PFI pins on the
NI 6115/6120.
Figure 4-11. Timing I/O Connections
DGND
PFI0/TRIG1
PFI7/STARTSCAN
I/O Connector
NI 6115/6120
TRIG1
Source
STARTSCAN
Source

Chapter 4 Connecting Signals
NI 6115/6120 User Manual 4-20 ni.com
Programmable Function Input Connections
You can externally control 13 internal timing signals from the PFI pins.
The source for each of these signals is software-selectable from any PFI
when you want external control. This flexible routing scheme reduces the
need to change the physical wiring to the device I/O connector for different
applications requiring alternative wiring.
You can individually enable each of the PFI pins to output a specific
internal timing signal. For example, if you need the STARTSCAN signal as
an output on the I/O connector, software can turn on the output driver for
the PFI7/STARTSCAN pin. Be careful not to drive a PFI signal externally
when it is configured as an output.
As an input, you can individually configure each PFI for edge or level
detection and for polarity selection, as well. You can use the polarity
selection for any of the timing signals, but the edge or level detection
depends upon the particular timing signal being controlled. The detection
requirements for each timing signal are listed within the section that
discusses that individual signal.
In edge-detection mode, the minimum pulse width required is 10 ns.
This setting applies for both rising-edge and falling-edge polarity settings.
Edge-detect mode does not have a maximum pulse-width requirement.
In level-detection mode, the PFIs themselves do not impose a minimum or
maximum pulse-width requirement, but the particular timing signal being
controlled can impose limits. These requirements are listed later in this
chapter.
DAQ Timing Connections
The DAQ timing signals are TRIG1, TRIG2, STARTSCAN, CONVERT*,
AIGATE, SISOURCE, SCANCLK, and EXTSTROBE*.
Posttriggered data acquisition allows you to view only data that is acquired
after a trigger event is received. A typical posttriggered DAQ sequence is
shown in Figure 4-12.
Note On the NI 6115/6120, each STARTSCAN pulse initiates one CONVERT* pulse,
which simultaneously samples all channels.

Chapter 4 Connecting Signals
© National Instruments Corporation 4-21 NI 6115/6120 User Manual
Figure 4-12. Typical Posttriggered Acquisition
Pretriggered data acquisition allows you to view data that is acquired before
the trigger of interest in addition to data acquired after the trigger.
Figure 4-13 shows a typical pretriggered DAQ sequence. The description
for each signal shown in these figures appears later in this chapter.
Figure 4-13. Typical Pretriggered Acquisition
TRIG1 Signal
Any PFI pin can receive as an input the TRIG1 signal, which is available
as an output on the PFI0/TRIG1 pin.
Refer to Figures 4-12 and 4-13 for the relationship of TRIG1 to the DAQ
sequence.
As an input, TRIG1 is configured in the edge-detection mode. You can
select any PFI pin as the source for TRIG1 and configure the polarity
selection for either rising or falling edge. The selected edge of TRIG1 starts
the DAQ sequence for both posttriggered and pretriggered acquisitions.
The NI 6115/6120 supports analog triggering on the PFI0/TRIG1 pin.
13042
TRIG1
STARTSCAN
CONVERT*
Scan Counter
n/a
01231 0222
TRIG1
TRIG2
STARTSCAN
CONVERT*
Scan Counter

Chapter 4 Connecting Signals
NI 6115/6120 User Manual 4-22 ni.com
Refer to Chapter 3, Hardware Overview, for more information on analog
triggering.
As an output, TRIG1 reflects the action that initiates a DAQ sequence even
if another PFI is externally triggering the acquisition. The output is an
active high pulse with a pulse width of 25 to 50 ns. This output is set to
high-impedance at startup.
Figures 4-14 and 4-15 show the timing requirements for TRIG1.
Figure 4-14. TRIG1 Input Signal Timing
Figure 4-15. TRIG1 Output Signal Timing
The device also uses TRIG1 to initiate pretriggered DAQ operations. In
most pretriggered applications, TRIG1 is generated by a software trigger.
Refer to the TRIG2 signal description for a complete description of the use
of TRIG1 and TRIG2 in a pretriggered DAQ operation.
TRIG2 Signal
Any PFI pin can receive as an input the TRIG2 signal, which is available
as an output on the PFI1/TRIG2 pin. Refer to Figure 4-13 for the
relationship of TRIG2 to the DAQ sequence.
As an input, TRIG2 is configured in the edge-detection mode. You can
select any PFI pin as the source for TRIG2 and configure the polarity
Rising-Edge
Polarity
Falling-Edge
Polarity
tw = 10 ns minimum
tw
tw
tw = 25 – 50 ns

Chapter 4 Connecting Signals
© National Instruments Corporation 4-23 NI 6115/6120 User Manual
selection for either rising or falling edge. The selected edge of TRIG2
initiates the posttriggered phase of a pretriggered DAQ sequence. In
pretriggered mode, the TRIG1 signal initiates the acquisition. The scan
counter indicates the minimum number of scans before TRIG2 can be
recognized. After the scan counter decrements to zero, it is loaded with the
number of posttrigger scans to acquire while the acquisition continues.
The device ignores TRIG2 if it is asserted prior to the scan counter
decrementing to zero. After the selected edge of TRIG2 is received, the
device acquires a fixed number of scans and the acquisition stops. This
mode acquires data both before and after receiving TRIG2.
As an output, TRIG2 reflects the posttrigger in a pretriggered DAQ
sequence even if another PFI is externally triggering the acquisition.
TRIG2 is not used in posttriggered data acquisition. The output is an active
high pulse with a pulse width of 25 to 50 ns. This output is set to
high-impedance at startup.
Figures 4-16 and 4-17 show the timing requirements for TRIG2.
Figure 4-16. TRIG2 Input Signal Timing
Figure 4-17. TRIG2 Output Signal Timing
Rising-Edge
Polarity
Falling-Edge
Polarity
tw = 10 ns minimum
tw
tw
tw = 25 – 50 ns

Chapter 4 Connecting Signals
NI 6115/6120 User Manual 4-24 ni.com
STARTSCAN Signal
Any PFI pin can receive as an input the STARTSCAN signal, which is
available as an output on the PFI7/STARTSCAN pin. Refer to Figures 4-21
and 4-22 for the relationship of STARTSCAN to the DAQ sequence.
As an input, STARTSCAN is configured in the edge-detection mode. You
can select any PFI pin as the source for STARTSCAN and configure the
polarity selection for either rising or falling edge. The selected edge of
STARTSCAN initiates a scan. The sample interval counter starts if you
select internally triggered CONVERT*.
As an output, STARTSCAN reflects the actual start pulse that initiates a
scan even if another PFI is externally triggering the starts. You have two
output options. The first is an active high pulse with a pulse width of 25 to
50 ns, which indicates the start of the scan. The second action is an active
high pulse that terminates at the start of the last conversion in the scan,
which indicates a scan in progress. STARTSCAN is deasserted toff after the
last conversion in the scan is initiated. This output is set to high-impedance
at startup.
Figures 4-18 and 4-19 show the timing requirements for STARTSCAN.
Figure 4-18. STARTSCAN Input Signal Timing
Rising-Edge
Polarity
Falling-Edge
Polarity
tw = 10 ns minimum
tw

Chapter 4 Connecting Signals
© National Instruments Corporation 4-25 NI 6115/6120 User Manual
Figure 4-19. STARTSCAN Output Signal Timing
The CONVERT* pulses are masked off until the device generates
STARTSCAN. If you are using internally generated conversions, the first
CONVERT* appears when the onboard sample interval counter reaches
zero. If you select an external CONVERT*, the first external pulse after
STARTSCAN generates a conversion. STARTSCAN pulses should be
separated by at least one scan period.
A counter on the NI 6115/6120 internally generates STARTSCAN unless
you select some external source. This counter is started by the TRIG1
signal and is stopped by either software or the sample counter.
Scans generated by either an internal or external STARTSCAN signal are
inhibited unless they occur within a DAQ sequence. Scans occurring within
a DAQ sequence may be gated by either the hardware signal AIGATE or
the software command register gate.
tw
tw = 25 – 50ns
a. Start of Scan
b. Scan in Progress, Two Conversions per Scan
Start Pulse
CONVERT*
STARTSCAN
toff = 10 ns minimum toff

Chapter 4 Connecting Signals
NI 6115/6120 User Manual 4-26 ni.com
CONVERT* Signal
Any PFI pin can receive as an input the CONVERT* signal, which is
available as an output on the PFI2/CONVERT* pin.
Refer to Figures 4-23 and 4-24 for the relationship of CONVERT* to the
DAQ sequence.
As an input, CONVERT* is configured in the edge-detection mode. You
can select any PFI pin as the source for CONVERT* and configure the
polarity selection for either rising or falling edge. The selected edge of
CONVERT* initiates an A/D conversion.
As an output, CONVERT* reflects the actual convert pulse that is
connected to the ADC even if another PFI is externally generating the
conversions. The output is an active low pulse with a pulse width of
50 to 100 ns. This output is set to high-impedance at startup.
Figures 4-20 and 4-21 show the input and output timing requirements for
CONVERT*.
Figure 4-20. CONVERT* Input Signal Timing
Figure 4-21. CONVERT* Output Signal Timing
Rising-Edge
Polarity
Falling-Edge
Polarity
tw = 10 ns minimum
tw
tw
tw = 50 – 100 ns
Chapter 4 Connecting Signals
© National Instruments Corporation 4-27 NI 6115/6120 User Manual
The ADC switches to hold mode within 20 ns of the selected edge. This
hold-mode delay time is a function of temperature and does not vary from
one conversion to the next.
The sample interval counter on the NI 6115/6120 device normally
generates CONVERT* unless you select some external source. The counter
is started by the STARTSCAN signal and continues to count down and
reload itself until the scan is finished. It then reloads itself in preparation for
the next STARTSCAN pulse.
A/D conversions generated by either an internal or external CONVERT*
signal are inhibited unless they occur within a DAQ sequence. Scans
occurring within a DAQ sequence may be gated by either the hardware
signal AIGATE or the software command register gate.
AIGATE Signal
Any PFI pin can receive as an input the AIGATE signal, which is not
available as an output on the I/O connector. The AIGATE signal can mask
off scans in a DAQ sequence. You can configure the PFI pin you select as
the source for AIGATE in level-detection mode. You can configure the
polarity selection for the PFI pin for either active high or active low.
In the level-detection mode if AIGATE is active, the STARTSCAN signal
is masked off and no scans can occur.
AIGATE can neither stop a scan in progress nor continue a previously
gated-off scan. Once a scan has started, AIGATE does not gate off
conversions until the beginning of the next scan and, conversely, if
conversions are being gated off, AIGATE does not gate them back on until
the beginning of the next scan.
SISOURCE Signal
Any PFI pin can receive as an input the SISOURCE signal, which is not
available as an output on the I/O connector. The onboard scan interval
counter (SI) uses SISOURCE as a clock to time the generation of the
STARTSCAN signal. You must configure the PFI pin you select as the
source for SISOURCE in the level-detection mode. You can configure the
polarity selection for the PFI pin for either active high or active low.
The maximum allowed frequency is 20 MHz, with a minimum pulse width
of 23 ns high or low. There is no minimum frequency limitation.

Chapter 4 Connecting Signals
NI 6115/6120 User Manual 4-28 ni.com
Either the 20 MHz or 100 kHz internal timebase generates SISOURCE
unless you select some external source. Figure 4-22 shows the timing
requirements for SISOURCE.
Figure 4-22. SISOURCE Signal Timing
SCANCLK Signal
SCANCLK is an output-only signal that generates a pulse with the leading
edge occurring approximately 50 to 100 ns after an A/D conversion begins.
The polarity of this output is software-selectable but is typically configured
so that a low-to-high leading edge can clock external AI multiplexers
indicating when the input signal has been sampled and can be removed.
This signal has a 450 ns pulse width and is software enabled.
Note When using NI-DAQ, SCANCLK polarity is low-to-high and cannot be changed
programmatically.
Figure 4-23 shows the timing for SCANCLK.
Figure 4-23. SCANCLK Signal Timing
tp = 50 ns minimum
tw = 23 ns minimum
twtw
tp
td = 50 to 100 ns
tw = 450 ns
td
CONVERT*
SCANCLK tw

Chapter 4 Connecting Signals
© National Instruments Corporation 4-29 NI 6115/6120 User Manual
EXTSTROBE* Signal
EXTSTROBE* is an output-only signal that generates either a single pulse
or a sequence of eight pulses in the hardware-strobe mode. An external
device can use this signal to latch signals or to trigger events. In the
single-pulse mode, software controls the level of EXTSTROBE*. A 10 µs
and a 1.2 µs clock are available for generating a sequence of eight pulses in
the hardware-strobe mode.
Note EXTSTROBE* cannot be enabled through NI-DAQ.
Figure 4-24 shows the timing for the hardware-strobe mode
EXTSTROBE* signal.
Figure 4-24. EXTSTROBE* Signal Timing
Waveform Generation Timing Connections
The AO group defined for the NI 6115/6120 is controlled by WFTRIG,
UPDATE*, and UISOURCE.
WFTRIG Signal
Any PFI pin can receive as an input the WFTRIG signal, which is available
as an output on the PFI6/WFTRIG pin.
As an input, WFTRIG is configured in the edge-detection mode. You can
select any PFI pin as the source for WFTRIG and configure the polarity
selection for either rising or falling edge. The selected edge of WFTRIG
starts the waveform generation for the DACs. If you select internally
generated UPDATE*, the UI counter starts.
As an output, WFTRIG reflects the trigger that initiates waveform
generation, even if another PFI is externally triggering the waveform
generation. The output is an active high pulse with a pulse width of
25 to 50 ns. This output is set to high-impedance at startup.
VOH
VOL
twtw

Chapter 4 Connecting Signals
NI 6115/6120 User Manual 4-30 ni.com
Figures 4-25 and 4-26 show the timing requirements for WFTRIG.
Figure 4-25. WFTRIG Input Signal Timing
Figure 4-26. WFTRIG Output Signal Timing
UPDATE* Signal
Any PFI pin can receive as an input the UPDATE* signal, which is
available as an output on the PFI5/UPDATE* pin.
As an input, UPDATE* is configured in the edge-detection mode. You can
select any PFI pin as the source for UPDATE* and configure the polarity
selection for either rising or falling edge. The selected edge of UPDATE*
updates the outputs of the DACs. In order to use UPDATE*, you must set
the DACs to posted-update mode.
As an output, UPDATE* reflects the actual update pulse that is connected
to the DACs, even if another PFI is externally generating the updates. The
output is an active low pulse with a pulse width of 50 to 75 ns. This output
is set to high-impedance at startup.
Rising-Edge
Polarity
Falling-Edge
Polarity
tw = 10 ns minimum
tw
tw
tw = 25 – 50 ns

Chapter 4 Connecting Signals
© National Instruments Corporation 4-31 NI 6115/6120 User Manual
Figures 4-27 and 4-28 show the timing requirements for UPDATE*.
Figure 4-27. UPDATE* Input Signal Timing
Figure 4-28. UPDATE* Output Signal Timing
The DACs are updated within 100 ns of the leading edge. Separate the
UPDATE* pulses with enough time that new data can be written to the DAC
latches.
The UI counter for the NI 6115/6120 normally generates UPDATE* unless
you select some external source. The UI counter is started by the WFTRIG
signal and can be stopped by software or the internal buffer counter (BC).
D/A conversions generated by either an internal or external UPDATE*
signal do not occur when gated by the software command register gate.
UISOURCE Signal
Any PFI pin can receive as an input the UISOURCE signal, which is not
available as an output on the I/O connector. The UI counter uses
UISOURCE as a clock to time the generation of the UPDATE* signal. You
must configure the PFI pin you select as the source for UISOURCE in the
level-detection mode. You can configure the polarity selection for the PFI
pin for either active high or active low. Figure 4-29 shows the timing
requirements for UISOURCE.
Rising-Edge
Polarity
Falling-Edge
Polarity
tw = 10 ns minimum
tw
tw
tw = 50 – 75 ns

Chapter 4 Connecting Signals
NI 6115/6120 User Manual 4-32 ni.com
Figure 4-29. UISOURCE Signal Timing
The maximum allowed frequency is 20 MHz, with a minimum pulse width
of 10 ns high or low. There is no minimum frequency limitation.
Either the 20 MHz or 100 kHz internal timebase normally generates
UISOURCE unless you select some external source.
General-Purpose Timing Signal Connections
The general-purpose timing signals are GPCTR0_SOURCE,
GPCTR0_GATE, GPCTR0_OUT, GPCTR0_UP_DOWN,
GPCTR1_SOURCE, GPCTR1_GATE, GPCTR1_OUT,
GPCTR1_UP_DOWN, and FREQ_OUT.
GPCTR0_SOURCE Signal
Any PFI pin can receive as an input the GPCTR0_SOURCE signal, which
is available as an output on the PFI8/GPCTR0_SOURCE pin.
As an input, GPCTR0_SOURCE is configured in the edge-detection mode.
You can select any PFI pin as the source for GPCTR0_SOURCE and
configure the polarity selection for either rising or falling edge.
As an output, GPCTR0_SOURCE reflects the actual clock connected to
general-purpose counter 0, even if another PFI is externally inputting the
source clock. This output is set to high-impedance at startup.
tp = 50 ns minimum
tw = 10 ns minimum
twtw
tp

Chapter 4 Connecting Signals
© National Instruments Corporation 4-33 NI 6115/6120 User Manual
Figure 4-30 shows the timing requirements for GPCTR0_SOURCE.
Figure 4-30. GPCTR0_SOURCE Signal Timing
The maximum allowed frequency is 20 MHz, with a minimum pulse width
of 10 ns high or low. There is no minimum frequency limitation.
The 20 MHz or 100 kHz timebase normally generates GPCTR0_SOURCE
unless you select some external source.
GPCTR0_GATE Signal
Any PFI pin can receive as an input the GPCTR0_GATE signal, which is
available as an output on the PFI9/GPCTR0_GATE pin.
As an input, GPCTR0_GATE is configured in the edge-detection mode.
You can select any PFI pin as the source for GPCTR0_GATE and configure
the polarity selection for either rising or falling edge. You can use the gate
signal in a variety of applications to perform actions such as starting and
stopping the counter, generating interrupts, and saving the counter contents.
As an output, GPCTR0_GATE reflects the actual gate signal connected to
general-purpose counter 0, even if another PFI is externally generating the
gate. This output is set to high-impedance at startup.
tp = 50 ns minimum
tw = 10 ns minimum
twtw
tp

Chapter 4 Connecting Signals
NI 6115/6120 User Manual 4-34 ni.com
Figure 4-31 shows the timing requirements for GPCTR0_GATE.
Figure 4-31. GPCTR0_GATE Signal Timing in Edge-Detection Mode
GPCTR0_OUT Signal
This signal is available as an output on the GPCTR0_OUT pin.
The GPCTR0_OUT signal reflects the terminal count (TC) of
general-purpose counter 0. You have two software-selectable output
options: pulse on TC and toggle output polarity on TC. The output polarity
is software-selectable for both options. This output is set to
high-impedance at startup. Figure 4-32 shows the timing of
GPCTR0_OUT.
Note When using external clocking mode with correlated DIO, this pin is used as an input
for the external clock.
Figure 4-32. GPCTR0_OUT Signal Timing
Rising-Edge
Polarity
Falling-Edge
Polarity
tw = 10 ns minimum
tw
GPCTR0_SOURCE
GPCTR0_OUT
(Pulse on TC)
GPCTR0_OUT
(Toggle output on TC)
TC

Chapter 4 Connecting Signals
© National Instruments Corporation 4-35 NI 6115/6120 User Manual
GPCTR0_UP_DOWN Signal
This signal can be received as an input on the DIO6 pin and is not available
as an output on the I/O connector. The general-purpose counter 0 counts
down when this pin is at a logic low and count up when it is at a logic high.
You can disable this input so that software can control the up-down
functionality and leave the DIO6 pin free for general use.
GPCTR1_SOURCE Signal
Any PFI pin can receive as an input the GPCTR1_SOURCE signal, which
is available as an output on the PFI3/GPCTR1_SOURCE pin.
As an input, GPCTR1_SOURCE is configured in the edge-detection mode.
You can select any PFI pin as the source for GPCTR1_SOURCE and
configure the polarity selection for either rising or falling edge.
As an output, GPCTR1_SOURCE monitors the actual clock connected to
general-purpose counter 1, even if another PFI is externally generating the
source clock. This output is set to high-impedance at startup.
Figure 4-33 shows the timing requirements for GPCTR1_SOURCE.
Figure 4-33. GPCTR1_SOURCE Signal Timing
The maximum allowed frequency is 20 MHz, with a minimum pulse width
of 10 ns high or low. There is no minimum frequency limitation.
The 20 MHz or 100 kHz timebase normally generates GPCTR1_SOURCE
unless you select some external source.
tp = 50 ns minimum
tw = 10 ns minimum
twtw
tp

Chapter 4 Connecting Signals
NI 6115/6120 User Manual 4-36 ni.com
GPCTR1_GATE Signal
Any PFI pin can receive as an input the GPCTR1_GATE signal, which is
available as an output on the PFI4/GPCTR1_GATE pin.
As an input, GPCTR1_GATE is configured in edge-detection mode. You
can select any PFI pin as the source for GPCTR1_GATE and configure the
polarity selection for either rising or falling edge. You can use the gate
signal in a variety of applications to perform actions such as starting and
stopping the counter, generating interrupts, and saving the counter contents.
As an output, GPCTR1_GATE monitors the actual gate signal connected to
general-purpose counter 1, even if another PFI externally generates the
gate. This output is set to high-impedance at startup.
Figure 4-34 shows the timing requirements for the GPCTR1_GATE signal.
Figure 4-34. GPCTR1_GATE Signal Timing in Edge-Detection Mode
GPCTR1_OUT Signal
This signal is available only as an output on the GPCTR1_OUT pin.
The GPCTR1_OUT signal monitors the TC device general-purpose
counter 1. You have two software-selectable output options: pulse on TC
and toggle output polarity on TC. The output polarity is software-selectable
for both options. This output is set to high-impedance at startup.
Rising-Edge
Polarity
Falling-Edge
Polarity
tw = 10 ns minimum
tw

Chapter 4 Connecting Signals
© National Instruments Corporation 4-37 NI 6115/6120 User Manual
Figure 4-34 shows the timing requirements for GPCTR1_OUT.
Figure 4-35. GPCTR1_OUT Signal Timing
GPCTR1_UP_DOWN Signal
This signal can be received as an input on the DIO7 pin and is not available
as an output on the I/O connector. General-purpose counter 1 counts down
when this pin is at a logic low and counts up at a logic high. This input can
be disabled so that software can control the up-down functionality and
leave the DIO7 pin free for general use. Figure 4-36 shows the timing
requirements for the GATE and SOURCE input signals and the timing
specifications for the OUT output signals.
Figure 4-36. GPCTR Timing Summary
GPCTR1_SOURCE
GPCTR1_OUT
(Pulse on TC)
GPCTR1_OUT
(Toggle output on TC)
TC
tsc tsp tsp
tgsu tgh
tgw
tout
VIH
VIL
VIH
VIL
VOH
VOL
SOURCE
GATE
OUT
Source Clock Period
Source Pulse Width
Gate Setup Time
Gate Hold Time
Gate Pulse Width
Output Delay Time
50 ns minimum
23 ns minimum
10 ns minimum
0 ns minimum
10 ns minimum
80 ns maximum
tsc
tsp
tgsu
tgh
tgw
tout
Chapter 4 Connecting Signals
NI 6115/6120 User Manual 4-38 ni.com
The GATE and OUT signal transitions shown in Figure 4-36 are referenced
to the rising edge of the SOURCE signal. This timing diagram assumes that
the counters are programmed to count rising edges. The same timing
diagram, but with the source signal inverted and referenced to the falling
edge of the source signal, would apply when the counter is programmed to
count falling edges.
The GATE input timing parameters are referenced to the signal at the
SOURCE input or to one of the internally generated signals on the
NI 6115/6120. Figure 4-36 shows the GATE signal referenced to the rising
edge of a source signal. The gate must be valid (either high or low) for at
least 10 ns before the rising or falling edge of a source signal for the gate to
take effect at that source edge, as shown by tgsu and tgh in Figure 4-36. The
gate signal is not required to be held after the active edge of the source
signal.
If you use an internal timebase clock, the gate signal cannot be
synchronized with the clock. In this case, gates applied close to a source
edge take effect either on that source edge or on the next one. This
arrangement results in an uncertainty of one source clock period with
respect to unsynchronized gating sources.
The OUT output timing parameters are referenced to the signal at the
SOURCE input or to one of the internally generated clock signals on the
NI 6115/6120. Figure 4-36 shows the OUT signal referenced to the rising
edge of a source signal. Any OUT signal state changes occur within 80 ns
after the rising or falling edge of the source signal.
FREQ_OUT Signal
This signal is available only as an output on the FREQ_OUT pin. The
frequency generator for the NI 6115/6120 outputs the FREQ_OUT pin.
The frequency generator is a 4-bit counter that can divide its input clock by
the numbers 1 through 16. The input clock of the frequency generator is
software-selectable from the internal 10 MHz and 100 kHz timebases. The
output polarity is software-selectable. This output is set to high-impedance
at startup.

Chapter 4 Connecting Signals
© National Instruments Corporation 4-39 NI 6115/6120 User Manual
Field Wiring Considerations
Environmental noise can seriously affect the measurement accuracy of the
NI 6115/6120 if you do not take proper care when running signal wires
between signal sources and the device. The following recommendations
apply mainly to AI signal routing, although they also apply to signal
routing in general.
Minimize noise pickup and maximize measurement accuracy by taking the
following precautions:
• Use differential AI connections to reject common-mode noise.
• Use individually shielded, twisted-pair wires to connect AI signals to
the device. With this type of wire, the signals attached to the ACH+ and
ACH– inputs are twisted together and then covered with a shield. You
then connect this shield only at one point to the signal source ground.
This kind of connection is required for signals traveling through areas
with large magnetic fields or high electromagnetic interference.
• Route signals to the device carefully. Keep cabling away from noise
sources. The most common noise source in a PCI DAQ system is the
video monitor. Separate the monitor from the analog signals as far as
possible.
The following recommendations apply for all signal connections to the
NI 6115/6120:
• Separate the NI 6115/6120 signal lines from high-current or
high-voltage lines. These lines can induce currents in or voltages on
the NI 6115/6120 signal lines if they run in parallel paths at a close
distance. To reduce the magnetic coupling between lines, separate
them by a reasonable distance if they run in parallel, or run the lines at
right angles to each other.
• Do not run signal lines through conduits that also contain power lines.
• Protect signal lines from magnetic fields caused by electric motors,
welding equipment, breakers, or transformers by running them through
special metal conduits.
For more information, refer to the NI Developer Zone tutorial, Field Wiring
and Noise Consideration for Analog Signals, available at ni.com/zone.

© National Instruments Corporation 5-1 NI 6115/6120 User Manual
5
Calibration
This chapter discusses the calibration procedures for the NI 6115/6120.
NI-DAQ includes calibration functions for performing all of the steps in the
calibration process.
Calibration refers to the process of minimizing measurement and output
voltage errors by making small circuit adjustments. On the NI 6115/6120,
these adjustments take the form of writing values to onboard calibration
DACs (CalDACs).
Some form of device calibration is required for most applications. If you do
not calibrate the device, the signals and measurements could have very
large offset, gain, and linearity errors.
Three levels of calibration are available to you and are described in this
chapter. The first level is the fastest, easiest, and least accurate; whereas, the
last level is the slowest, most difficult, and most accurate.
Loading Stored Calibration Constants
The NI 6115/6120 is factory calibrated before shipment at approximately
25 °C to the levels indicated in Appendix A, Specifications. The associated
calibration constants—the values that were written to the CalDACs to
achieve calibration in the factory—are stored in the onboard nonvolatile
memory (EEPROM). Because the CalDACs have no memory capability,
they do not retain calibration information when the device is unpowered.
Loading calibration constants refers to the process of loading the CalDACs
with the values stored in the EEPROM. NI-DAQ determines when this is
necessary and does it automatically.
In the EEPROM, there is a user-modifiable calibration area in addition to
the permanent factory calibration area. Hence, you can load the CalDACs
with values either from the original factory calibration or from a calibration
that you subsequently performed.

Chapter 5 Calibration
NI 6115/6120 User Manual 5-2 ni.com
This method of calibration is not very accurate because it does not take into
account the fact that the device measurement and output voltage errors can
vary with time and temperature. It is better to self-calibrate when the device
is installed in the environment in which it is used.
Self-Calibration
The NI 6115/6120 can measure and correct for almost all of its
calibration-related errors without any external signal connections. NI-DAQ
software provides a self-calibration method. This self-calibration process,
which generally takes two to five minutes, is the preferred method of
assuring accuracy in your application. Initiate self-calibration to minimize
the effects of any offset and gain drifts, particularly those caused by
warming.
Immediately after self-calibration, the only significant residual calibration
error could be gain error due to time or temperature drift of the onboard
voltage reference. This error is addressed by external calibration, which is
discussed in the following section. If you are interested primarily in relative
measurements, you can ignore a small amount of gain error, and
self-calibration should be sufficient.
External Calibration
The NI 6115/6120 has an onboard calibration reference to ensure the
accuracy of self-calibration. Its specifications are listed in Appendix A,
Specifications. The reference voltage is measured at the factory and stored
in the EEPROM for subsequent self-calibrations. This voltage is stable
enough for most applications, but if you are using the device at an extreme
temperature or if the onboard reference has not been measured for a year or
more, you may wish to externally calibrate the device.
An external calibration refers to calibrating the device with a known
external reference rather than relying on the onboard reference.
Redetermining the value of the onboard reference is part of this process and
the results can be saved in the EEPROM, so you should not have to perform
an external calibration very often. You can externally calibrate the device
by calling the NI-DAQ calibration function.
Chapter 5 Calibration
© National Instruments Corporation 5-3 NI 6115/6120 User Manual
To externally calibrate your device, be sure to use a very accurate external
reference. The reference should be several times more accurate than the
device itself.
For a detailed calibration procedure for the NI 6115/6120, click Manual
Calibration Procedures at ni.com/calibration.

© National Instruments Corporation A-1 NI 6115/6120 User Manual
A
Specifications
This appendix lists the specifications of the NI 6115/6120. These
specifications are typical at 25 °C unless otherwise noted.
Analog Input
Input Characteristics
Number of channels ............................... 4 pseudodifferential
Type of ADC
Resolution
NI 6115 .................................... 12 bits, 1 in 4,096
NI 6120 .................................... 16 bits, 1 in 65,536
Pipeline
NI 6115 .................................... 4
NI 6120 .................................... 0
Sampling rate
Maximum
NI 6115 .................................... 10 million S/s
NI 6120 .................................... 800 kS/s
Minimum
NI 6115 .................................... 20 kS/s
NI 6120 .................................... No minimum
Input impedance
ACH+ to ACH–
Range ≤ ±10 V......................... 1 MΩ in parallel with 100 pF
Range > ±10 V......................... 10 kΩ in parallel with 40 pF
ACH– to ACHGND
NI 6115 .................................... 10 nF
NI 6120 .................................... 100 GΩ
Appendix A Specifications
NI 6115/6120 User Manual A-2 ni.com
ACH+ to ACHGND
NI 6115.....................................100 GΩ
NI 6120.....................................100 GΩ
Input bias current ....................................±300 pA
Input offset current .................................±200 pA
Input coupling.........................................DC/AC
Max working voltage for all analog input channels
Positive input (ACH+).....................±11 V for ranges < ±10 V;
±42 V for ranges ≥ ±10 V
Negative input (ACH–) ...................±2.5 V
Overvoltage protection ...........................±42 V
Input current during
overvoltage conditions............................±20 mA max
Input FIFO size....................................... 16 or 32 MS
Data transfers..........................................DMA, interrupts,
programmed I/O
DMA modes ...........................................Scatter-gather
DC Transfer Characteristics
INL
NI 6115............................................±0.35 LSB typ, ±1 LSB max
NI 6120............................................2.5 LSB max
DNL
NI 6115............................................±0.25 LSB typ, ±1 LSB max
NI 6120............................................0.75 LSB typ, no missing codes
Offset, gain error
NI 6115............................................Refer to Table A-1
NI 6120............................................Refer to Table A-2

Appendix A Specifications
© National Instruments Corporation A-3 NI 6115/6120 User Manual
Table A-1. NI 6115 Analog Input DC Accuracy Information
Nominal
Range
(V)
Absolute Accuracy Relative Accuracy
% of Reading
Offset
(mV)
Noise +
Quantization (mV) Temp
Drift
(%/°C)
Absolute
Accuracy at
Full Scale
(±mV)
Resolution (mV)
Full
Scale 24 Hours 1 Year
Single
Pt. Averaged
Single
Pt. Averaged
±50 0.346 0.348 33 42 3.6 0.0229 211.0 48 4.8
±20 0.271 0.273 13 17 1.4 0.0229 69.4 19 1.9
±10 0.026 0.028 6.7 8.3 0.72 0.0004 10.22 10 1.0
±5 0.016 0.018 3.4 4.2 0.36 0.0004 4.61 4.8 0.48
±2 0.036 0.038 1.3 1.8 0.16 0.0004 2.26 2.1 0.21
±1 0.043 0.045 0.68 1.1 0.09 0.0004 1.23 1.2 0.12
±0.5 0.058 0.060 0.35 0.69 0.061 0.0004 0.71 0.80 0.080
±0.2 0.103 0.105 0.15 0.43 0.039 0.0004 0.39 0.51 0.051
Table A-2. NI 6120 Analog Input DC Accuracy Information
Nominal
Range
(V)
Absolute Accuracy Relative Accuracy
% of Reading
Offset
(µV)
Noise +
Quantization (µV)
Temp
Drift
(%/°C)
Absolute
Accuracy
at Full
Scale
(±mV)
Resolution (µV)
Full
Scale
24
Hours 1 Year
Single
Pt. Av e ra g ed
Single
Pt. Averaged
±50 0.190 0.191 6274.4 5621.9 503.5 0.0106 101.5 6629.9 663.0
±20 0.152 0.156 2511.3 2248.7 201.4 0.0106 33.0 2652.0 265.2
±10 0.039 0.041 1257.0 1124.4 100.7 0.0006 5.28 1326.0 132.6
±5 0.040 0.041 630 562.2 50.4 0.0006 2.66 663.0 66.3
±2 0.040 0.042 253 224.9 20.1 0.0006 1.07 265.2 26.5
±1 0.041 0.043 128 150.0 13.7 0.0006 0.55 180.8 18.1
±0.5 0.045 0.046 66.0 144.3 13.7 0.0006 0.30 180.8 18.1
±0.2 0.050 0.052 29.1 112.8 11.0 0.0006 0.14 144.7 14.5

Appendix A Specifications
NI 6115/6120 User Manual A-4 ni.com
Dynamic Characteristics
Interchannel skew ...................................1 ns typ
Analog filters
Number
NI 6115.....................................2
NI 6120.....................................1
Type
NI 6115.....................................3-pole Bessel
NI 6120.....................................5-pole Bessel
Frequency
NI 6115.....................................50 and 500 kHz
(software-enabled)
NI 6120.....................................100 kHz
(software-enabled)
Crosstalk .................................................–80 dB, DC to 100 kHz
Table A-3. NI 6115 Analog Input Dynamic Characteristics
Input Range
Bandwidth
(MHz)1
SFDR Typ
(dB)2
SFDR Max
(dB)
CMRR
(dB)3
System Noise
(LSBrms)4
±50 V 5.5 78 70 34 0.35
±20 V 4.4 78 70 40 0.45
±10 V 7.2 81 75 46 0.35
±5 V 4.8 81 75 52 0.35
±2 V 4.8 85 75 60 0.45
±1 V 4.4 85 75 66 0.60
±500 mV 4.4 85 75 70 0.80
±200 mV 4.1 81 70 72 1.3
1 –3 dB frequency for input amplitude at 96% of the input range (–0.3 dB)
2 Measured at 100 kHz with twelfth-order bandpass filter after signal source
3 DC to 60 Hz
4 LSBrms, including quantization

Appendix A Specifications
© National Instruments Corporation A-5 NI 6115/6120 User Manual
Table A-4. NI 6120 Analog Input Dynamic Characteristics
Input Range
Bandwidth
(MHz)1
SFDR Typ
(dB)2
SFDR Max
(dB)3
CMRR
(dB)4
System Noise
(LSBrms)5
±50 V 1.0 95 90 60 1.2
±20 V 1.0 96 90 68 1.2
±10 V 1.0 95 90 76 1.2
±5 V 1.0 95 90 82 1.5
±2 V 1.0 96 90 90 1.7
±1 V 1.0 94 90 95 2.0
±500 mV 1.0 90 85 100 2.2
±200 mV 1.0 85 80 105 2.8
1 –3 dB frequency for input amplitude at 10% of the input range (–20 dB)
2 Measured at 100 kHz with twelfth-order bandpass filter after signal source
3 100% production tested at 100 kHz
4 DC to 60 Hz
5 LSBrms, not including quantization

Appendix A Specifications
© National Instruments Corporation A-11 NI 6115/6120 User Manual
Figure A-6. NI 6120 THD + N with Filters
Stability
Recommended warm-up time ................ 15 min
Offset temperature coefficient
Pregain
NI 6115 .................................... ±12 µV/°C
NI 6120 .................................... ±1.5 µV/°C
Postgain
NI 6115 .................................... ±64 µV/°C
NI 6120 .................................... ±2.1 LSB/°C
Gain temperature coefficient
NI 6115 ........................................... ±21.3 ppm/°C
NI 6120 ........................................... ±22.2 ppm/°C
With Filters, Full-Scale Input for Range of ±1 V
75
76
77
78
79
80
81
82
83
84
85
1 10 100
Frequency (kHz)
THD+N (–dBc)

Appendix A Specifications
NI 6115/6120 User Manual A-12 ni.com
Onboard calibration reference
Level................................................5.000 V (±2.5 mV)
(actual value stored in EEPROM)
Temperature coefficient...................±4.1 ppm/°C max
Long-term stability ..........................
Analog Output
Output Characteristics
Number of channels................................2 voltage
Resolution
NI 6115............................................12 bits, 1 in 4,096
NI 6120............................................16 bits, 1 in 65,536
Max update rate
1 channel..........................................4 MS/s, system dependent
2 channel..........................................2.5 MS/s, system dependent
Output buffer size ...................................16 or 32 MS
Data transfers..........................................DMA, interrupts,
programmed I/O
DMA modes ...........................................Scatter-gather
DC Transfer Characteristics
INL
NI 6115............................................±0.5 LSB typ, ±2 LSB max
NI 6120............................................±0.35 LSB typ, ±1 LSB max
DNL
NI 6115............................................±0.25 LSB typ, ±1 LSB max
NI 6120............................................±0.2 LSB typ, ±1 LSB max
Offset, gain error
NI 6115............................................Refer to Table A-5
NI 6120............................................Refer to Table A-6
6 ppm/ 1,000 h±

Appendix A Specifications
© National Instruments Corporation A-13 NI 6115/6120 User Manual
Voltage Output
Ranges.................................................... ±10 V
Output coupling...................................... DC
Output impedance .................................. 50 Ω ±5%
Current drive .......................................... ±5 mA
Output stability....................................... Any passive load
Protection .............................................. Short-circuit to ground
Power-on output voltage
(before software loads calibration values)
NI 6115 ........................................... ±400 mV
NI 6120 ........................................... ±80 mV
Initial power-up glitch
Magnitude ....................................... ±2 V
Duration .......................................... 200 ms
Table A-5. NI 6115 Analog Output DC Accuracy Information
Nominal
Range at
Full Scale
(V)
Absolute Accuracy Relative Accuracy
% of Reading
Offset
(mV)
Temp
Drift
(%/°C)
Absolute
Acc. at Full
Scale (mV)
Theoretical Resolution
(mV)
24 Hrs 90 Days 1 Year
±10 0.0437 0.0445 0.0454 8.9 0.0006 13.5 4.88
Table A-6. NI 6120 Analog Output DC Accuracy Information
Nominal
Range at
Full Scale
(V)
Absolute Accuracy Relative Accuracy
% of Reading
Offset
(mV)
Temp
Drift
(%/°C)
Absolute
Acc. at Full
Scale (mV)
Theoretical Resolution
(µV)
24 Hrs 90 Days 1 Year
±10 0.0460 0.0468 0.0477 1.9 0.0006 6.7 305.2

Appendix A Specifications
NI 6115/6120 User Manual A-14 ni.com
Dynamic Characteristics
Slew rate
NI 6115............................................300 V/µs
NI 6120............................................15 V/µs
Noise
NI 6115............................................600 µVrms, DC to 5 MHz
NI 6120............................................100 µVrms, DC to 1 MHz
Glitch energy at midscale transition
NI 6115............................................±30 mV for 1 µs
NI 6120............................................±10 mV for 1 µs
Settling time
NI 6115............................................300 ns to 0.01%
NI 6120............................................4 µs to ±1 LSB
Stability
Offset temperature coefficient
NI 6115............................................±35 µV/°C
NI 6120............................................±35 µV/°C
Gain temperature coefficient
NI 6115............................................±56.9 ppm/°C
NI 6120............................................±6.5 ppm/°C
Onboard calibration reference
Level................................................5.000 V (±2.5 mV)
(actual value stored in EEPROM)
Temperature coefficient...................±0.9 ppm/°C max
Long-term stability .......................... 6 ppm/ 1,000 h±

Appendix A Specifications
© National Instruments Corporation A-15 NI 6115/6120 User Manual
Digital I/O
Number of channels ............................... 8 input/output
Compatibility ......................................... TTL/CMOS
Power-on state........................................ Input (high-impedance)
Data transfers ......................................... DMA, interrupts,
programmed I/O
Input buffer ............................................ 2,000 bytes
Output buffer.......................................... 2,000 bytes
Transfer rate (1 word = 8 bits) ............... 10 Mwords/s
Timing I/O
Number of channels ............................... 2 up/down counter/timers,
1 frequency scaler
Resolution
Counter/timers ................................ 24 bits
Frequency scaler ............................. 4 bits
Compatibility ......................................... TTL/CMOS
Base clocks available
Counter/timers ................................ 20 MHz, 100 kHz
Frequency scaler ............................. 10 MHz, 100 kHz
Table A-7. Digital logic levels
Level Min Max
Input low voltage
Input high voltage
Input low current (Vin = 0 V)
Input high current (Vin = 5 V)
0.0 V
2.0 V
—
—
0.8 V
5.0 V
–320 µA
10 µA
Output low voltage (IOL = 24 mA)
Output high voltage (IOH = 13 mA)
—
4.35 V
0.4 V
—
Appendix A Specifications
NI 6115/6120 User Manual A-16 ni.com
Base clock accuracy................................±0.01%
Max source frequency.............................20 MHz
Min source pulse duration .....................10 ns, edge-detect mode
Min gate pulse duration .........................10 ns, edge-detect mode
Data transfers..........................................DMA, interrupts,
programmed I/O
DMA modes ...........................................Scatter-gather
Triggers
Analog Trigger
NI 6115/6120 source ..............................All analog input channels,
external trigger (PFI0/TRIG1)
Level .......................................................± full-scale, internal;
±10 V, external
Slope .......................................................Positive or negative
(software selectable)
Resolution
NI 6115............................................8 bits, 1 in 256
NI 6120............................................12 bits, 1 in 4,096
Hysteresis................................................Programmable
Bandwidth ..............................................(–3 dB) 5 MHz internal/external
External input (PFI0/TRIG1)
Impedance........................................10 kΩ
Coupling ..........................................AC/DC
Protection.........................................–0.5 V to (VCC + 0.5) V when
configured as a digital signal,
±35 V when configured as an
analog trigger signal or disabled,
±35 V powered off

Appendix A Specifications
© National Instruments Corporation A-17 NI 6115/6120 User Manual
Digital Trigger
Compatibility ......................................... TTL
Response ................................................ Rising or falling edge
Pulse width............................................. 10 ns min
RTSI
Trigger lines ........................................... 71
Bus Interface
Type ....................................................... Master, slave
Power Requirement
+5 VDC (±5%)
NI 6115 ........................................... 2.2 A
NI 6120 ........................................... 3.0 A
+3.3 V..................................................... 0.8 A
Power available at I/O connector ........... +4.65 to +5.25 VDC at 1 A
Physical
Dimensions (not including connectors)
NI PCI-6115/6120........................... 31.2 by 10.6 cm
(12.3 by 4.2 in.)
NI PXI-6115/6120 .......................... 16 by 10 cm
(6.3 by 3.9 in.)
I/O connector.......................................... 68-pin male SCSI-II type
Environmental
Operating temperature............................ 0 to 50 °C
Storage temperature ............................... –20 to 70 °C
Relative humidity................................... 10 to 90% noncondensing
1 RTSI Trigger<6> is configured as the PXI Star Trigger for the NI PXI-6115/6120. Refer to the RTSI Triggers section of
Chapter 3, Hardware Overview, for more information.

Appendix A Specifications
NI 6115/6120 User Manual A-18 ni.com
Maximum altitude...................................2,000 meters
Pollution Degree (indoor use only) ........2
Safety
The NI 6115/6120 was evaluated using the criteria of EN 61010-1 a-2:1995
and meets the requirements of the following standards for safety and
electrical equipment for measurement, control and laboratory use:
• EN 61010-1:1993/A2:1995, IEC 61010-1:1990/A2:1995
• UL 3101-1:1993, UL 3111-1:1994, UL 3121:1998
• CAN/CSA c22.2 no. 1010.1:1992/A2:1997
Maximum Working Voltage
Maximum working voltage refers to the signal voltage plus the
common-mode voltage.
Channel-to-earth .....................................42 V, Installation Category I
Channel-to-channel.................................42 V, Installation Category I
Electromagnetic Compatibility
EMC/EMI ...............................................CE, C-Tick, and FCC Part 15
(Class A) Compliant
Electrical emissions ................................EN 55011 Class A at 10 m
FCC Part 15A above 1 GHz
Electrical immunity ................................Evaluated to EN 61326:1998,
Table 1
Note For full EMC and EMI compliance, you must operate this device with shielded
cabling. In addition, all covers and filler panels must be installed. See the Declaration of
Conformity (DoC) for this product for any additional regulatory compliance information.
To obtain the DoC for this product, click Declaration of Conformity at
ni.com/hardref.nsf/. This Web site lists the DoCs by product family. Select the
appropriate product family, followed by the product, and a link to the DoC (in Adobe
Acrobat format) appears. Click the Acrobat icon to download or read the DoC.

© National Instruments Corporation B-1 NI 6115/6120 User Manual
B
Common Questions
This appendix contains a list of commonly asked questions and their
answers relating to usage and special features of the NI 6115/6120.
General Information
What is the NI 6115/6120?
The NI 6115/6120 is a switchless and jumperless enhanced MIO device
that uses the DAQ-STC for timing.
What is the DAQ-STC?
The DAQ-STC is the system timing control application-specific integrated
circuit (ASIC) designed by NI and is the backbone of the NI 6115/6120
device. The DAQ-STC contains seven 24-bit counters and three 16-bit
counters. The counters are divided into the following three groups:
• AI—two 24-bit, two 16-bit counters
• AO—three 24-bit, one 16-bit counters
• General-purpose counter/timer functions—two 24-bit counters
The groups can be configured independently with timing resolutions of
50 ns or 10 µs. With the DAQ-STC, you can interconnect a wide variety of
internal timing signals to other internal blocks. The interconnection scheme
is quite flexible and completely software configurable. New capabilities
such as buffered pulse generation and equivalent time sampling are
possible.
What does the maximum sampling rate mean to me?
Maximum sampling rate is the fastest you can acquire data on the device
and still achieve accurate results. The NI 6115 device has a maximum
sampling rate of 10 MS/s. This sampling rate is at 10 MS/s regardless if
1 or 4 channels are acquiring data. The NI 6120 has a maximum sampling
rate of 800 kS/s.

Appendix B Common Questions
NI 6115/6120 User Manual B-2 ni.com
What type of 5 V protection does the NI 6115/6120 have?
The NI 6115/6120 has 5 V lines equipped with a self-resetting 1 A fuse.
How do I use the NI 6115/6120 with the NI-DAQ C API?
The NI-DAQ User Manual for PC Compatibles describes the general
programming flow when using the NI-DAQ C API as well as contains
example code. For a list of functions that support the NI 6115/6120, you
can refer to the NI-DAQ Function Reference Help. You can access this help
file by clicking Start»Programs»National Instruments»NI-DAQ»
NI-DAQ Help.
Installing and Configuring the Device
How do you set the base address for the NI 6115/6120?
The base address of the NI 6115/6120 is assigned automatically through the
PCI bus protocol. This assignment is completely transparent to you.
What jumpers should I be aware of when configuring the
NI 6115/6120?
The NI 6115/6120 is jumperless and switchless.
Which NI document should I read first to get started using DAQ
software?
The DAQ Quick Start Guide and the NI-DAQ or application software
release notes documentation are good places to start.
What is the best way to test the NI 6115/6120 without programming the
device?
Measurement and Automation Explorer (MAX) has a Test Panel option
that is available by selecting Devices and Interfaces and then selecting the
device. The test panels are excellent tools for performing simple functional
tests of the device, such as AI, DIO and counter/timer tests.

Appendix B Common Questions
© National Instruments Corporation B-3 NI 6115/6120 User Manual
Analog Input and Output
Why is there a minimum sampling rate on the NI 6115?
The NI 6115 makes use of a pipelined ADC in order to achieve high
sampling rates. Sampling at rates below 20 kS/s can result in improper
digitization, which appear as noise in the acquired data.
How do I enable the programmable antialiasing filter on the
NI 6115/6120?
In LabVIEW, select Data Acquisition»Analog Input»Advanced Analog
Input»AI Parameter.vi from the function palette to set the filter values of
50 kHz and 500 kHz for the NI 6115, or to enable the 100 kHz filter for the
NI 6120, on a per channel basis. To disable the filter, set the filter value to 0.
Figure B-1. Setting Filter Values in LabVIEW
In NI-DAQ, use the AI_Change_Parameter function to set the filter
value. Set paramID to ND_Digital_Filter. Set ParamValue to
ND_High for a filter value of 500 kHz on the NI 6115 or 100 kHz on the
NI 6120. Use ND_Low for a filter value of 50 kHz on the NI 6115. Use
ND_None to disable the filter. The filter is disabled by default.
I have connected a differential input signal, but my readings are
random and drift rapidly. What is wrong?
Check your ground-reference connections. The signal may be referenced
to a level that is considered floating with reference to the device ground
reference. Even if you are in differential mode, the signal must still be
referenced to the same ground level as the device reference. There are
various methods of achieving this reference while maintaining a high
common-mode rejection ratio (CMRR). These methods are outlined in
Chapter 4, Connecting Signals.
Appendix B Common Questions
NI 6115/6120 User Manual B-4 ni.com
I’m using the DACs to generate a waveform, but I discovered with a
digital oscilloscope that there are glitches on the output signal. Is this
normal?
When the DAC switches from one voltage to another, any DAC produces
glitches due to released charges. The largest glitches occur when the most
significant bit (MSB) of the D/A code switches. You can build a lowpass
deglitching filter to remove some of these glitches, depending on the
frequency and nature of your output signal.
Can I synchronize a one-channel AI data acquisition with a
one-channel AO waveform generation on the NI 6115/6120?
Yes. One way to accomplish synchronization is to use the waveform
generation timing pulses to control the AI data acquisition. To do this,
follow steps 1 through 4 below, in addition to the usual steps for data
acquisition and waveform generation configuration.
1. Enable the PFI5 line for output, as follows:
• If you are using NI-DAQ, call
Select_Signal(deviceNumber, ND_PFI_5,
ND_OUT_UPDATE, ND_HIGH_TO_LOW).
• If you are using LabVIEW, select Data Acquisition»Calibration
and Configuration»Route Signal.vi from the function palette
and set signal name to PFI5 and signal source to AO Update.
2. Set up data acquisition timing so that the timing signal for A/D
conversion comes from PFI5, as follows:
• If you are using NI-DAQ, call
Select_Signal(deviceNumber, ND_IN_SCAN_START,
ND_PFI_7, ND_HIGH_TO_LOW).
• If you are using LabVIEW, select Data Acquisition»Analog
Input»Advanced Analog Input»AI Clock Config.vi with clock
source code set to PFI pin, high to low, and clock source
string set to 5.
3. Initiate AI data acquisition, which starts only when the AO waveform
generation starts.
4. Initiate AO waveform generation.

Appendix B Common Questions
© National Instruments Corporation B-5 NI 6115/6120 User Manual
Timing and Digital I/O
What types of triggering can be hardware-implemented on the
NI 6115/6120?
Hardware digital and analog triggering are both supported on the
NI 6115/6120.
If I’m using one of the general-purpose counter/timers on the
NI 6115/6120, but I do not see the counter/timer output on the I/O
connector, what am I doing wrong?
If you are using NI-DAQ or LabWindows/CVI, you must configure the
output line to output the signal to the I/O connector. Use the
Select_Signal call in NI-DAQ to configure the output line. By default,
all timing I/O lines except EXTSTROBE* are high-impedance.
What are the PFIs and how do I configure these lines?
PFIs are Programmable Function Inputs. These lines serve as connections
to virtually all internal timing signals.
If you are using NI-DAQ or LabWindows/CVI, use the Select_Signal
function to route internal signals to the I/O connector, route external signals
to internal timing sources, or tie internal timing signals together.
If you are using NI-DAQ with LabVIEW and you want to connect external
signal sources to the PFI lines, you can use AI Clock Config, AI Trigger
Config, AO Clock Config, AO Trigger and Gate Config, and Counter Set
Attribute advanced-level VIs to indicate which function the connected
signal serves. Use the Route Signal VI to enable the PFI lines to output
internal signals.
Table B-1. Signal Name Equivalencies
Hardware
Signal Name
LabVIEW
Route Signal NI-DAQ Select_Signal
TRIG1 AI Start Trigger ND_IN_START_TRIGGER
TRIG2 AI Stop Trigger ND_IN_STOP_TRIGGER
STARTSCAN AI Scan Start ND_IN_SCAN_START
SISOURCE —ND_IN_SCAN_CLOCK_TIMEBASE
CONVERT* AI Convert ND_IN_CONVERT

Appendix B Common Questions
NI 6115/6120 User Manual B-6 ni.com
Caution If you enable a PFI line for output, do not connect any external signal source to it;
if you do, you can damage the device, the computer, and the connected equipment.
What are the power-on states of the PFI and DIO lines on the
I/O connector?
At system power-on and reset, both the PFI and DIO lines are set to
high-impedance by the hardware. Hence, the device circuitry is not actively
driving the output either high or low. However, these lines may have pull-up
or pull-down resistors connected to them as shown in Table 4-5, Digital I/O
Signal Summary. These resistors weakly pull the output to either a
logic-high or logic-low state. For example, DIO(0) is in the
high-impedance state after power on, and Table 4-5 shows that there is a
50 kΩ pull-up resistor. This pull-up resistor sets the DIO(0) pin to a logic
high when the output is in a high-impedance state.
AIGATE —ND_IN_EXTERNAL_GATE
WFTRIG AO Start Trigger ND_OUT_START_TRIGGER
UPDATE* AO Update ND_OUT_UPDATE
UISOURCE —ND_OUT_UPDATE_CLOCK_TIMEBASE
AOGATE —ND_OUT_EXTERNAL_GATE
Table B-1. Signal Name Equivalencies (Continued)
Hardware
Signal Name
LabVIEW
Route Signal NI-DAQ Select_Signal

© National Instruments Corporation C-1 NI 6115/6120 User Manual
C
Technical Support and
Professional Services
Visit the following sections of the NI Web site at ni.com for technical
support and professional services:
•Support—Online technical support resources include the following:
–Self-Help Resources—For immediate answers and solutions,
visit our extensive library of technical support resources available
in English, Japanese, and Spanish at ni.com/support. These
resources are available for most products at no cost to registered
users and include software drivers and updates, a KnowledgeBase,
product manuals, step-by-step troubleshooting wizards, hardware
schematics and conformity documentation, example code,
tutorials and application notes, instrument drivers, discussion
forums, a measurement glossary, and so on.
–Assisted Support Options—Contact NI engineers and other
measurement and automation professionals by visiting
ni.com/ask. Our online system helps you define your question
and connects you to the experts by phone, discussion forum,
or email.
•Training—Visit ni.com/custed for self-paced tutorials, videos, and
interactive CDs. You also can register for instructor-led, hands-on
courses at locations around the world.
•System Integration—If you have time constraints, limited in-house
technical resources, or other project challenges, NI Alliance Program
members can help. To learn more, call your local NI office or visit
ni.com/alliance.
If you searched ni.com and could not find the answers you need, contact
your local office or NI corporate headquarters. Phone numbers for our
worldwide offices are listed at the front of this manual. You also can visit
the Worldwide Offices section of ni.com/niglobal to access the branch
office Web sites, which provide up-to-date contact information, support
phone numbers, email addresses, and current events.

© National Instruments Corporation G-1 NI 6115/6120 User Manual
Glossary
Prefix Meaning Value
p- pico- 10–12
n- nano- 10–9
µ-micro-10
–6
m- milli- 10–3
k- kilo- 103
M- mega- 106
Numbers/Symbols
°degree
> greater than
≥greater than or equal to
< less than
≤less than or equal to
/per
% percent
±plus or minus
+ positive of, or plus
– negative of, or minus
Ωohm
square root of
+5 V +5 VDC source signal
Glossary
NI 6115/6120 User Manual G-2 ni.com
A
A amperes
A/D analog-to-digital
AC alternating current
ACH analog input channel signal
ACH0GND analog input channel ground signal
ADC analog-to-digital converter—an electronic device, often an integrated
circuit, that converts an analog voltage to a digital number
ADE application development environment such as LabVIEW,
LabWindows/CVI, Measurement Studio, Visual Basic, C, and C++
AI analog input
AIGATE analog input gate signal
aliasing the consequence of sampling that causes signals with frequencies higher
than half the sampling frequency to appear as lower frequency
components in a frequency spectrum
ANSI American National Standards Institute
AO analog output
AOGND analog output ground signal
ASIC application-specific integrated circuit—a proprietary semiconductor
component designed and manufactured to perform a set of specific
functions
B
Bessel filter a filter with a maximally flat response in both magnitude and phase. The
phase response in the passband, which is usually the region of interest, is
nearly linear. Bessel filters reduce nonlinear phase distortion inherent in
all IIR filters.
bipolar a signal range that includes both positive and negative values
Glossary
© National Instruments Corporation G-3 NI 6115/6120 User Manual
C
CCelsius
CalDAC calibration DAC
cm centimeter
CMOS complementary metal-oxide semiconductor
CMRR common-mode rejection ratio—a measure of an instrument to reject
interference from a common-mode signal, usually expressed in
decibels (dB)
CompactPCI a Eurocard configuration of the PCI bus for industrial applications
CONVERT* convert signal
correlated DIO can clock digital I/O on the same clock as analog I/O
counter/timer a circuit that counts external pulses or clock pulses (timing)
CTR counter
D
D/A digital-to-analog
DAC digital-to-analog converter—an electronic device that converts a digital
number into a corresponding analog voltage or current
DAC0OUT analog channel 0 output signal
DAC1OUT analog channel 1 output signal
DAQ data acquisition—(1) collecting and measuring electrical signals from
sensors, transducers, and test probes or fixtures and inputting them to a
computer for processing; (2) collecting and measuring the same kinds of
electrical signals with A/D and/or DIO devices plugged into a computer,
and possibly generating control signals with D/A and/or DIO devices in
the same computer
Glossary
NI 6115/6120 User Manual G-4 ni.com
DAQ-STC data acquisition system timing controller—an application-specific
integrated circuit (ASIC) for the system timing requirements of a general
A/D and D/A system, such as a system containing the National
Instruments E Series devices
dB decibel—the unit for expressing a logarithmic measure of the ratio of
two signal levels: dB = 20log10 V1/V2, for signals in volts
DC direct current
DGND digital ground signal
DI digital input
DIFF differential mode—an analog input mode consisting of two terminals,
both of which are isolated from computer ground, whose difference is
measured
DIO digital input/output
DIP dual inline package
dithering the addition of Gaussian noise to an analog input signal for the purpose
of increasing the resolution of a measurement when using averaging
DMA direct memory access—a method by which data can be transferred
to/from computer memory from/to a device or memory on the bus while
the processor does something else; the fastest method of transferring data
to/from computer memory
DNL differential nonlinearity—a measure in least significant bit of the
worst-case deviation of code widths from their ideal value of 1 LSB
DO digital output
E
EEPROM electrically erasable programmable read-only memory—ROM that can
be erased with an electrical signal and reprogrammed
ENOB effective number of bits
Glossary
© National Instruments Corporation G-5 NI 6115/6120 User Manual
ESD electrostatic discharge
EXTSTROBE* external strobe signal
F
F farad—a measurement unit of capacitance
FIFO first-in first-out memory buffer—the first data stored is the first data sent
to the acceptor; often used on DAQ devices to temporarily store incoming
or outgoing data until that data can be retrieved or output
floating signal sources signal sources, including batteries, transformers, or thermocouples, with
voltage signals that are not connected to an absolute reference or system
ground; also called nonreferenced signal sources
FPGA field programmable gate array
FREQ_OUT frequency output signal
G
gain the factor by which a signal is amplified, sometimes expressed in decibels
GATE gate signal
GPCTR general-purpose counter signal
GPCTR0_GATE general-purpose counter 0 gate signal
GPCTR0_OUT general-purpose counter 0 output signal
GPCTR0_SOURCE general-purpose counter 0 clock source signal
GPCTR0_UP_DOWN general-purpose counter 0 up down signal
GPCTR1_GATE general-purpose counter 1 gate signal
GPCTR1_OUT general-purpose counter 1 output signal
GPCTR1_SOURCE general-purpose counter 1 clock source signal
Glossary
NI 6115/6120 User Manual G-6 ni.com
GPCTR1_UP_DOWN general-purpose counter 1 up down signal
grounded signal
sources
signal sources with voltage signals that are referenced to a system ground,
such as the earth or a building ground; also called grounded signal
sources
H
h hour
Hz hertz—the number of scans read or updates written per second
I
I/O input/output—the transfer of data to/from a computer system involving
communications channels, operator interface devices, and/or data
acquisition and control interfaces
impedance resistance
in. inch or inches
INL integral nonlinearity—a measurement in least significant bits of the
worst-case deviation from the ideal A/D or D/A transfer characteristic of
the analog I/O circuitry
IOH current, output high
IOL current, output low
IRQ interrupt request
K
kHz kilohertz
Glossary
© National Instruments Corporation G-7 NI 6115/6120 User Manual
L
LabVIEW Laboratory Virtual Instrument Engineering Workbench—a program
development application based on the programming language G and used
commonly for test and measurement purposes
LED light emitting diode
LSB least significant bit
M
master a functional part of a MXI/VME/VXIbus device that initiates data
transfers on the backplane; a transfer can be either a read or a write
MAX Measurement and Automation Explorer
MB megabytes of memory
Measurement Studio a set of test and measurement-oriented software tools from National
Instruments for C, C++, and Visual Basic users
MHz megahertz
MIO multifunction I/O
MITE MXI Interface to Everything
MSB most significant bit
mux multiplexer—a switching device with multiple inputs that sequentially
connects each of its inputs to its output, typically at high speeds, in order
to measure several signals with a single analog input channel
mV millivolts
MXI a high-performance communication link that interconnects devices using
round, flexible cables
Glossary
NI 6115/6120 User Manual G-8 ni.com
N
NC not connected (signal)
NI National Instruments
NI-DAQ National Instruments driver software for DAQ hardware
noise an undesirable electrical signal from external sources such as the AC
power line, motors, generators, transformers, fluorescent lights, soldering
irons, CRT displays, computers, electrical storms, welders, radio
transmitters, and internal sources such as semiconductors, resistors, and
capacitors; noise corrupts signals you are trying to send or receive
nonreferenced signal
sources
signal sources, including batteries, transformers, or thermocouples, with
voltage signals that are not connected to an absolute reference or system
ground; also called nonreferenced signal sources
Nyquist frequency the maximum signal frequency that a sampling system can accurately
represent in frequency spectrum measurement, which is half the sampling
frequency
O
OUT output pin—a counter output pin where the counter can generate various
TTL pulse waveforms
P
PCI Peripheral Component Interconnect—a high-performance expansion
bus architecture originally developed by Intel to replace ISA and EISA;
is achieving widespread acceptance as a standard for PCs and
work-stations, and offers a theoretical maximum transfer rate of
132 Mbytes/s
pd pull down
PFI programmable function input
PFI0/TRIG1 PFI0/trigger 1
PFI1/TRIG2 PFI1/trigger 2
Glossary
© National Instruments Corporation G-9 NI 6115/6120 User Manual
PFI2/CONVERT* PFI2/convert
PFI3/GPCTR1_SOURCE PFI3/general purpose counter 1 source
PFI4/GPCTR1_GATE PFI4/general-purpose counter 1 gate
PFI5/UPDATE* PFI5/update
PFI6/WFTRIG PFI6/waveform trigger
PFI7/STARTSCAN PFI7/start of scan
PFI8/GPCTR0_SOURCE PFI8/general-purpose counter 0 source
PFI9/GPCTR0_GATE PFI9/general-purpose counter 0 gate
PGIA programmable gain instrumentation amplifier
PLL phase-locked loop
ppm parts per million
pseudodifferential
channels
pseudodifferential channels are all referred to a common ground, but this
ground is not directly connected to the computer ground. Often this
connection is made by a relatively low value resistor to give some
isolation between the two grounds.
pu pull up
PWB printed wire board
PXI PCI eXtensions for Instrumentation—an open specification that builds
off the CompactPCI specification by adding instrumentation-specific
features
R
range the maximum and minimum parameters between which a sensor,
instrument, or device operates with a specified set of characteristics
referenced signal
sources
signal sources with voltage signals that are referenced to a system ground,
such as the earth or a building ground; also called grounded signal
sources
Glossary
NI 6115/6120 User Manual G-10 ni.com
rise time the difference in time between the 10% and 90% points of the step
response of a system
rms root mean square
RTD resistive temperature detector—a metallic probe that measures
temperature based upon its coefficient of resistivity
RTSI bus real-time system integration bus—the National Instruments timing bus
that connects DAQ devices directly, by means of connectors on top of the
devices for precise synchronization of functions
RTSI_OSC RTSI Oscillator—RTSI bus master clock
S
s seconds
S samples
S/s samples per second—used to express the rate at which a DAQ device
samples an analog signal
SCANCLK scan clock signal
scatter-gather a term that describes very high-speed DMA burst-mode transfers that are
made only by the bus master
signal conditioning the manipulation of signals to prepare them for digitizing
SFDR spurious free dynamic range
SISOURCE SI counter clock signal
SOURCE source signal
STARTSCAN start scan signal
STC system timing controller
system noise a measure of the amount of noise present in an analog circuit or when the
analog inputs are grounded
Glossary
© National Instruments Corporation G-11 NI 6115/6120 User Manual
T
TC terminal count—the ending value of a counter
tgh gate hold time
tgsu gate setup time
tgw gate pulse width
THD total harmonic distortion—the ratio of the total rms signal due to
harmonic distortion to the overall rms signal, in decibel or a percentage
thermocouple a temperature sensor created by joining two dissimilar metals whose
junction produces a small voltage as a function of the temperature
toff an offset (delayed) pulse; the offset is t nanoseconds from the falling edge
of the CONVERT* signal
tout output delay time
tpperiod of a pulse train
TRIG trigger signal
tsc source clock period
tsp source pulse width
TTL transistor-transistor logic
twpulse width
U
UI update interval
UISOURCE update interval counter clock signal
UPDATE* update signal
Glossary
NI 6115/6120 User Manual G-12 ni.com
V
Vvolts
VCC collector common voltage—power supply voltage
Vcm common-mode noise and ground potential
VCXO voltage-controlled crystal oscillator
VDC volts direct current
VI virtual instrument—(1) a combination of hardware and/or software
elements, typically used with a PC, that has the functionality of a classic
stand-alone instrument; (2) a LabVIEW software module (VI), which
consists of a front panel user interface and a block diagram program
Vin volts in
Vmmeasured voltage
VOH volts, output high
VOL volts, output low
VOUT volts out
Vrms volts, root mean square
Vsground-referenced signal source
W
WFTRIG waveform generation trigger signal

© National Instruments Corporation I-1 NI 6115/6120 User Manual
Index
Numerics
+5 V signal
description (table), 4-3
incorrect connections (caution), 4-15
self-resetting fuse, 4-18, B-2
A
above-high-level analog triggering mode, 3-7
AC input coupling, 3-4
ACH<0..3>– signal
analog input signal connections, 4-8
description (table), 4-3
signal summary (table), 4-5
ACH<0..3>+ signal
analog input signal connections, 4-8
description (table), 4-3
signal summary (table), 4-5
ACH<0..3>GND signal (table), 4-3
AIGATE signal
gating DAQ sequences, 4-25, 4-27
overview, 4-27
RTSI bus signal connections (figure), 3-13
analog input
input coupling, 3-4
input mode, 3-2
input polarity and range, 3-3
questions about, B-3
selection considerations, 3-4
analog input signal connections
common-mode signal rejection, 4-12
floating signal sources, 4-11
ground-referenced signal sources, 4-9
nonreferenced signal sources, 4-11
pseudodifferential connections
definition, 4-8
ground referenced signals (figure), 4-9
analog input specifications
DC transfer characteristics, A-2
dynamic characteristics, A-4
input characteristics, A-1
stability, A-11
analog output
overview, 3-5
questions about, B-3
signal connections, 4-14
analog output specifications
DC transfer characteristics, A-12
dynamic characteristics, A-14
output characteristics, A-12
stability, A-14
voltage output, A-13
analog trigger
above-high-level analog triggering mode
(figure), 3-7
avoiding false triggering (note), 3-6
below-low-level analog triggering mode
(figure), 3-6
block diagram, 3-6
high-hysteresis analog triggering mode
(figure), 3-7
highValue, 3-5, 3-6, 3-7, 3-8
inside-region analog triggering mode
(figure), 3-7
low-hysteresis analog triggering mode
(figure), 3-8
lowValue, 3-5, 3-6, 3-7, 3-8
overview, 3-5
specifications, A-16
antialiasing filters
description, 3-8
effects of hardware and software filtering
(figure), 3-9
enabling, B-3
Index
NI 6115/6120 User Manual I-2 ni.com
AOGND signal
analog output signal connections, 4-14
description (table), 4-3
avoiding false triggering (note), 3-6
B
base address for NI 6115/6120 device, B-2
below-low-level analog triggering mode, 3-6
bipolar input, 3-3
block diagrams
analog trigger, 3-6
NI 6115 block diagram, 3-1
NI 6120 block diagram, 3-2
phase-locked loop circuit (figure), 3-10
bus
CompactPCI
master device slot support (note), 2-2
using PXI with CompactPCI, 1-2
interface specifications, A-17
PCI
overview, 1-1
PCI Local Bus Specification, 1-1, 2-3
PXI, 1-1
master device slot support (note), 2-2
NI PXI-6115/6120 J2 pin
assignments (table), 1-3
PXI Specification Revision 2.0,
1-2, 2-3
RTSI
device and RTSI clocks, 3-12
overview, 1-1
PCI RTSI Bus Signal Connection
(figure), 3-13
RTSI triggers, 3-12
timing signal routing, 3-10
using PXI with CompactPCI, 1-2
C
cables
See also I/O connectors
custom cabling, 1-6
field wiring considerations, 4-39
optional equipment, 1-6
calibration
external calibration, 5-2
loading calibration constants, 5-1
self-calibration, 5-2
clocks
correlating DIO signals, 4-16
device and RTSI clocks, 3-12
commonly asked questions. See questions and
answers
common-mode signal rejection, 4-12
CompactPCI, using with PXI, 1-2
configuration
description, 2-3
questions about, B-2
connectors. See I/O connectors
contacting National Instruments, C-1
conventions used in manual, xi
CONVERT* signal
See also PFI2/CONVERT* signal
input timing (figure), 4-26
output timing (figure), 4-26
RTSI bus signal connections
(figure), 3-13
timing connections, 4-26
typical posttriggered acquisition
(figure), 4-21
typical pretriggered acquisition
(figure), 4-21
correlated digital I/O. See digital I/O
counter/timer applications, B-5
custom cabling, 1-6
Index
© National Instruments Corporation I-3 NI 6115/6120 User Manual
customer
education, C-1
professional services, C-1
technical support, C-1
D
DAC0OUT signal
analog output signal connections, 4-14
description (table), 4-3
signal summary (table), 4-5
DAC1OUT signal
analog output signal connections, 4-14
description (table), 4-3
signal summary (table), 4-5
DAQ timing connections. See data acquisition
timing connections
DAQ-STC system timing controller
overview, 1-1
questions about, B-1
timing signal routing, 3-10
data acquisition timing connections
AIGATE signal, 4-20, 4-27
CONVERT* signal, 4-20, 4-26
EXTSTROBE* signal, 4-29
SCANCLK signal, 4-20, 4-28
SISOURCE signal, 4-20, 4-27
STARTSCAN signal, 4-20, 4-24
TRIG1 signal, 4-20
TRIG2 signal, 4-20, 4-22
typical posttriggered acquisition
(figure), 4-21
typical pretriggered acquisition
(figure), 4-21
DC input coupling, 3-4
deglitching, questions about, B-4
device clocks, 3-12
device configuration. See configuration
DGND signal
description (table), 4-3
digital I/O signal connections, 4-15
power connections, 4-18
diagnostic resources, C-1
digital I/O
See also DGND signal
See also DIO<0..7> signal
correlated
clock signal driving DI and DO
signals (figure), 4-17
description, 3-10
falling-edge RTSI clock signal
driving DIO signal (figure), 4-18
rising-edge AO update signal driving
DIO signal (figure), 4-17
signals for clock source, 4-16
questions about, B-5
signal connections, 4-15
specifications, A-15
digital trigger
overview, 3-8
specifications, A-17
DIO<0..7> signal
description (table), 4-3
digital I/O signal connections, 4-15
signal summary (table), 4-6
documentation
about this manual, xi
conventions used in manual, xi
National Instruments documentation, xii
online library, C-1
related documentation, xiii
drivers
instrument, C-1
software, C-1
E
EEPROM storage of calibration constants, 5-1
electromagnetic compatibility
specifications, A-18
environmental noise, avoiding, 4-39
environmental specifications, A-17
Index
NI 6115/6120 User Manual I-4 ni.com
equipment, optional, 1-6
example code, C-1
external calibration, 5-2
EXTSTROBE* signal
description (table), 4-3
signal summary (table), 4-6
timing connections, 4-29
F
field wiring considerations, 4-39
floating signal sources
description, 4-7
signal connections, 4-11
FREQ_OUT signal
description (table), 4-5
general-purpose timing connections, 4-38
signal summary (table), 4-7
frequently asked questions. See questions and
answers
fuse, self-resetting, 4-18, B-2
G
general-purpose timing signal connections
FREQ_OUT signal, 4-38
GPCTR0_GATE signal, 4-33
GPCTR0_OUT signal, 4-34
GPCTR0_SOURCE signal, 4-32
GPCTR0_UP_DOWN signal, 4-35
GPCTR1_GATE signal, 4-36
GPCTR1_OUT signal, 4-36
GPCTR1_SOURCE signal, 4-35
GPCTR1_UP_DOWN signal, 4-37
questions about, B-5
getting started, equipment, 1-3
glitches, questions about, B-4
GPCTR0_GATE signal
See also PFI9/GPCTR0_GATE signal
general-purpose counter timing summary
(figure), 4-37
general-purpose timing connections, 4-33
RTSI bus signal connections
(figure), 3-13
GPCTR0_OUT signal
description (table), 4-5
general-purpose counter timing summary
(figure), 4-37
general-purpose timing connections, 4-34
RTSI bus signal connections
(figure), 3-13
signal summary (table), 4-7
GPCTR0_SOURCE signal
See also PFI8/GPCTR0_SOURCE signal
general-purpose counter timing summary
(figure), 4-37
general-purpose timing connections, 4-32
GPCTR0_OUT signal timing
(figure), 4-34
RTSI bus signal connections
(figure), 3-13
GPCTR0_UP_DOWN signal
digital I/O lines, 3-10
general-purpose timing connections, 4-35
GPCTR1_GATE signal
See also PFI4/GPCTR1_GATE signal
general-purpose counter timing summary
(figure), 4-37
general-purpose timing connections, 4-36
GPCTR1_OUT signal
description (table), 4-4
general-purpose counter timing summary
(figure), 4-37
general-purpose timing connections, 4-36
signal summary (table), 4-7
GPCTR1_SOURCE signal
See also PFI3/GPCTR1_SOURCE signal
general purpose timing connections, 4-35
general-purpose counter timing summary
(figure), 4-37
general-purpose timing connections, 4-35
Index
© National Instruments Corporation I-5 NI 6115/6120 User Manual
GPCTR1_OUT signal timing
(figure), 4-37
GPCTR1_UP_DOWN signal
digital I/O lines, 3-10
general-purpose timing connections, 4-37
ground-referenced signal sources
description, 4-8
questions about, B-3
signal connections, 4-9
H
hardware installation
procedure, 2-1
unpacking NI 6115/6120, 1-8
hardware overview
analog input
input coupling, 3-4
input mode, 3-2
input polarity and range, 3-3
selection considerations, 3-4
analog output, 3-5
analog trigger
block diagram, 3-6
overview, 3-5
antialiasing filters, 3-8
block diagrams
NI 6115 block diagram, 3-1
NI 6120 block diagram, 3-2
correlated digital I/O, 3-10
phase-locked loop circuit, 3-9
timing signal routing
clocks, 3-12
overview, 3-10
programmable function inputs, 3-12
RTSI triggers, 3-12
STARTSCAN* signal routing
(figure), 3-11
help
professional services, C-1
technical support, C-1
high-hysteresis analog triggering mode, 3-7
highValue, 3-5
I
I/O connectors
exceeding maximum ratings
(caution), 4-1
overview, 4-1
pin assignments (figure), 4-2
signal descriptions (table), 4-3
input coupling, 3-4
input polarity and range
bipolar input, 3-3
input range and measurement precision
(table), 3-4
overvoltage hazard (caution), 3-3
selection considerations, 3-4
inside-region analog triggering mode, 3-7
installation
hardware installation, 2-1
questions about, B-2
software installation, 2-1
unpacking NI 6115/6120, 1-7
instrument drivers, C-1
internal timebase, device and RTSI
clocks, 3-12
K
KnowledgeBase, C-1
L
loading calibration constants, 5-1
low-hysteresis analog triggering mode, 3-8
lowValue, 3-5
M
manual. See documentation
MITE bus interface chip, 1-1
Index
NI 6115/6120 User Manual I-6 ni.com
N
National Instruments
customer education, C-1
documentation, xii
professional services, C-1
system integration services, C-1
technical support, C-1
worldwide offices, C-1
NI 6115/6120 device
See also hardware overview
block diagrams
NI 6115 block diagram, 3-1
NI 6120 block diagram, 3-2
configuration, 2-3
custom cabling, 1-6
optional equipment, 1-6
overview, 1-1
questions about
analog input and output, B-3
general information, B-1
installation and configuration, B-2
timing and digital I/O, B-5
requirements for getting started, 1-3
safety information, 1-8
unpacking, 1-7
NI-DAQ driver software
questions about, B-2
noise, avoiding, 4-39
nonreferenced signal connections, 4-11
O
online technical support, C-1
optional equipment, 1-6
P
PFI0/TRIG1 signal
See also TRIG1 signal
analog triggering, 3-5
description (table), 4-4
signal summary (table), 4-6
PFI1/TRIG2 signal
See also TRIG2 signal
description (table), 4-4
signal summary (table), 4-6
PFI2/CONVERT* signal
See also CONVERT* signal
description (table), 4-4
signal summary (table), 4-6
PFI3/GPCTR1_SOURCE signal
See also GPCTR1_SOURCE signal
description (table), 4-4
signal summary (table), 4-7
PFI4/GPCTR1_GATE signal
See also GPCTR1_GATE signal
description (table), 4-4
signal summary (table), 4-7
PFI5/UPDATE* signal
See also UPDATE* signal
description (table), 4-4
signal summary (table), 4-7
PFI6/WFTRIG signal
See also WFTRIG signal
description (table), 4-4
signal summary (table), 4-7
PFI7/STARTSCAN signal
See also STARTSCAN signal
description (table), 4-4
signal summary (table), 4-7
PFI8/GPCTR0_SOURCE signal
See also GPCTR0_SOURCE signal
description (table), 4-5
signal summary (table), 4-7
Index
© National Instruments Corporation I-7 NI 6115/6120 User Manual
PFI9/GPCTR0_GATE signal
See also GPCTR0_GATE signal
description (table), 4-5
signal summary (table), 4-7
PFIs (programmable function inputs)
questions about, B-5
signal name equivalencies (table), B-5
signal routing, 3-10
timing connections, 4-20
phase-locked loop circuit
block diagram, 3-10
description, 3-9
phone technical support, C-1
physical specifications, A-17
pin assignments
I/O connector (figure), 4-2
PXI-6115/6120 J2 pin assignments
(table), 1-3
PLL. See phase-locked loop circuit, 3-9
polarity. See input polarity and range
posttriggered data acquisition, 4-20
power connections
+5 V power pins, 4-18, B-2
incorrect connections (caution), 4-18
power-on states of PFI and DIO lines, B-6
self-resetting fuse, 4-18, B-2
power requirement specifications, A-17
power-on states of PFI and DIO lines, B-6
pretriggered data acquisition, 4-21
professional services, C-1
programmable function inputs (PFIs). See
PFIs (programmable function inputs)
programming examples, C-1
pseudodifferential signal connections
definition, 4-8
ground-referenced signals (figure), 4-9
PXI
PXI-6115/6120 J2 pin assignments
(table), 1-3
using with CompactPCI, 1-2
Q
questions and answers
analog input and output, B-3
general information, B-1
installation and configuration, B-2
timing and digital I/O, B-5
R
Real-Time System Integration. See RTSI
related documentation, xiii
requirements for getting started, 1-3
RTSI
bus signal connections (figure), 3-13
clocks
correlating DIO signals, 4-16
description, 3-12
overview, 1-1
triggers
description, 3-12
specifications, A-17
S
safety information, 1-8
safety specifications, A-18
sampling rate
maximum, B-1
minimum, B-3
scan counter
typical posttriggered acquisition
(figure), 4-21
typical pretriggered acquisition, 4-21
SCANCLK signal
description (table), 4-3
signal summary (table), 4-6
timing connections, 4-28
self-calibration, 5-2
self-resetting fuse, 4-18, B-2
Index
NI 6115/6120 User Manual I-8 ni.com
signal connections
analog input connections
common-mode signal rejection, 4-12
floating signal sources, 4-11
ground-referenced signal
sources, 4-9
nonreferenced signal sources, 4-11
analog output connections, 4-14
data acquisition timing connections
AIGATE signal, 4-27
CONVERT* signal, 4-26
EXTSTROBE* signal, 4-29
SCANCLK signal, 4-28
SISOURCE signal, 4-27
STARTSCAN signal, 4-24
TRIG1 signal, 4-21
TRIG2 signal, 4-22
typical posttriggered acquisition
(figure), 4-21
typical pretriggered acquisition
(figure), 4-21
digital I/O
connections, 4-15
correlating, 4-16
exceeding maximum input voltage ratings
(caution), 4-18
field wiring considerations, 4-39
general-purpose timing signal
connections
FREQ_OUT signal, 4-38
GPCTR0_GATE signal, 4-33
GPCTR0_OUT signal, 4-34
GPCTR0_SOURCE signal, 4-32
GPCTR0_UP_DOWN signal, 4-35
GPCTR1_GATE signal, 4-36
GPCTR1_OUT signal, 4-36
GPCTR1_SOURCE signal, 4-35
GPCTR1_UP_DOWN signal, 4-37
I/O connectors
exceeding maximum ratings
(caution), 4-1
overview, 4-1
signal descriptions (table), 4-3
power connections, 4-18
programmable function input
connections, 4-20
timing connections
data acquisition timing
connections, 4-20
general-purpose timing signal
connections, 4-32
waveform generation timing
connections, 4-29
types of signal sources
floating, 4-7
ground-referenced, 4-8
waveform generation timing connections
UISOURCE signal, 4-31
UPDATE* signal, 4-30
WFTRIG signal, 4-29
working voltage range, 4-13
SISOURCE signal, 4-27
RTSI bus signal connections
(figure), 3-13
software drivers, C-1
software installation, 2-1
software-programmable gain
input range and measurement precision
(table), 3-4
overview, 3-3
specifications
analog input
DC transfer characteristics, A-2
dynamic characteristics, A-4
input characteristics, A-1
stability, A-11
analog output
DC transfer characteristics, A-12
dynamic characteristics, A-14
output characteristics, A-12
stability, A-14
voltage output, A-13
Index
© National Instruments Corporation I-9 NI 6115/6120 User Manual
bus interface, A-17
digital I/O, A-15
electromagnetic compatibility, A-18
environmental, A-17
physical, A-17
power requirements, A-17
RTSI trigger lines, A-17
safety, A-18
timing I/O, A-15
triggers
analog trigger, A-16
digital trigger, A-17
stability specifications
analog input, A-11
analog output, A-14
STARTSCAN signal
See also PFI7/STARTSCAN signal
input timing (figure), 4-24
output timing (figure), 4-25
RTSI bus signal connections
(figure), 3-13
signal routing (figure), 3-11
timing connections, 4-24
typical posttriggered acquisition
(figure), 4-21
typical pretriggered acquisition
(figure), 4-21
using the SISOURCE signal, 4-27
support
technical, C-1
system integration services, C-1
T
technical support, C-1
telephone technical support, C-1
timebase (clocks), 3-12
timing connections
data acquisition timing connections
AIGATE signal, 4-27
CONVERT* signal, 4-26
EXTSTROBE* signal, 4-29
SCANCLK signal, 4-28
SISOURCE signal, 4-27
STARTSCAN signal, 4-24
TRIG1 signal, 4-21
TRIG2 signal, 4-22
typical posttriggered acquisition
(figure), 4-21
typical pretriggered acquisition
(figure), 4-21
general-purpose timing signal
connections
FREQ_OUT signal, 4-38
GPCTR0_GATE signal, 4-33
GPCTR0_OUT signal, 4-34
GPCTR0_SOURCE signal, 4-32
GPCTR0_UP_DOWN signal, 4-35
GPCTR1_GATE signal, 4-36
GPCTR1_OUT signal, 4-36
GPCTR1_SOURCE signal, 4-35
GPCTR1_UP_DOWN signal, 4-37
programmable function input
connections, 4-20
questions about, B-5
timing I/O connections (figure), 4-19
waveform generation timing connections
UISOURCE signal, 4-31
UPDATE* signal, 4-30
WFTRIG signal, 4-29
timing I/O
questions about, B-5
specifications, A-15
timing signal routing
clocks, 3-12
programmable function inputs, 3-12
RTSI triggers, 3-12
STARTSCAN* signal routing
(figure), 3-11
training
customer, C-1
Index
NI 6115/6120 User Manual I-10 ni.com
TRIG1 signal
See also PFI0/TRIG1 signal
input timing (figure), 4-22
output timing (figure), 4-22
RTSI bus signal connections
(figure), 3-13
timing connections, 4-21
typical posttriggered acquisition
(figure), 4-21
typical pretriggered acquisition
(figure), 4-21
TRIG2 signal
See also PFI1/TRIG2 signal
input timing (figure), 4-23
output timing (figure), 4-23
RTSI bus signal connections
(figure), 3-13
timing connections, 4-22
typical pretriggered acquisition
(figure), 4-21
triggers
analog trigger
description, 3-5
specifications, A-16
digital trigger specifications, A-17
questions about, B-5
troubleshooting resources, C-1
U
UISOURCE signal, 4-31
RTSI bus signal connections
(figure), 3-13
unpacking NI 6115/6120, 1-7
UPDATE* signal
See also PFI5/UPDATE* signal
input timing (figure), 4-31
output timing (figure), 4-31
RTSI bus signal connections
(figure), 3-13
timing connections, 4-30
using with UISOURCE signal, 4-31
using with WFTRIG signal, 4-29
V
VCC signal (table), 4-6
voltage
output specifications, A-13
working voltage range, 4-13
voltage-controlled crystal oscillator
(VCXO), 3-9
W
waveform generation timing connections
UISOURCE signal, 4-31
UPDATE* signal, 4-30
WFTRIG signal, 4-29
waveform generation, questions about, B-4
Web
professional services, C-1
technical support, C-1
WFTRIG signal
See also PFI6/WFTRIG signal
input timing (figure), 4-30
output timing (figure), 4-30
RTSI bus signal connections
(figure), 3-13
timing connections, 4-29
wiring considerations, 4-39
working voltage range, 4-13
worldwide technical support, C-1





