Nec Multisync Xp29 Xm29 Plus Users Manual XP29PlusÉåÉCÉAÉEÉg
NEC XM29 Plus Monito.. NEC XM29 Plus Monitor Manual
XP29, XM29 Plus to the manual 4ac823c0-a1af-4f71-aa4c-630f3ae779e4
2015-01-24
: Nec Nec-Multisync-Xp29-Xm29-Plus-Users-Manual-330921 nec-multisync-xp29-xm29-plus-users-manual-330921 nec pdf
Open the PDF directly: View PDF
.
Page Count: 40

R
Multimedia Monitor
User's Manual
R
29
Plus
29
Plus
NEC Technologies, Inc.
1250 N. Arlington Heights Road, Suite 500
Itasca, Illinois 60143-1248
R
29
Plus
29
Plus
Printed in Japan
78408132
MultiSync is a registered trademark of NEC Technologies, Inc. in the U.S.A.
NEC is registered trademark of NEC Corporation.
1993 by NEC Technologies, Inc.

CAUTION
RISK OF ELECTRIC SHOCK
DO NOT OPEN
WARNING
TO PREVENT FIRE OR SHOCK HAZARDS, DO NOT EXPOSE THIS UNIT TO
RAIN OR MOISTURE. ALSO DO NOT USE THIS UNIT'S POLARIZED PLUG
WITH AN EXTENSION CORD RECEPTACLE OR OTHER OUTLETS, UNLESS
THE PRONGS CAN BE FULLY INSERTED. REFRAIN FROM OPENING THE
CABINET AS THERE ARE HIGH-VOLTAGE COMPONENTS INSIDE. REFER
SERVICING TO QUALIFIED SERVICE PERSONNEL.
CAUTION: TO REDUCE THE RISK OF ELECTRIC SHOCK, DO
NOT REMOVE COVER. NO USER-SERVICEABLE
PARTS INSIDE. REFER SERVICING TO QUALIFIED
SERVICE PERSONNEL.
This symbol warns the user that uninsulated voltage within the unit may
have sufficient magnitude to cause electric shock. Therefore, it is danger-
ous to make any kind of contact with any part inside of this unit.
This symbol alerts the user that important literature concerning the opera-
tion and maintenance of this unit has been included. Therefore, it should
be read carefully in order to avoid any problems.
DOC compliance Notice
This Class A digital apparatus meets all requirements of the Canadian
Interference-Causing Equipment Regulations.
Warnings and Safety Precaution
The NEC MultiSync Multimedia monitors XP29 Plus and XM29 Plus are
designed and manufactured to provide long, trouble-free service. No
maintenance other than cleaning is required. Use a soft cloth and if
necessary, mild detergent. Do not use commercial spray cleaners
which may damage the surface. In case of damage, arrange for re-
pairs at an authorized NEC Service Center.
For operating safety and to avoid damage to the unit, read carefully
and observe the following instructions.
To avoid shock and fire hazards:
1. Provide adequate space for ventilation to avoid internal heat build-
up. Do not cover rear vents or install in a closed cabinet or shelves.
The unit is equipped with cooling fans on the top. If you enclose the
unit in a cabinet or rack, be sure there is adequate space at the top
of the unit to allow heated air to rise and escape. A cabinet or
shelves in which the unit is placed must be maintained below 40°C
2. Do not use the power cord polarized plug with extension cords or
outlets unless the prongs can be completely inserted.
3. Do not expose unit to rain or moisture.
4. Avoid damage to the power cord, and do not attempt to modify the
power cord.
5. Unplug unit during electrical storms or if unit will not be used over a
long period.
6. Do not open the cabinet which has potentially dangerous high volt-
age components inside. If the unit is damaged in this way the war-
ranty will be void. Moreover, there is a serious risk of electric shock.
7. Do not attempt to service or repair the unit. NEC is not liable for any
bodily harm or damage caused if unqualified persons attempt ser-
vice or open the back cover. Refer all service to authorized NEC Ser-
vice Centers.
To avoid damage and prolong operating life:
1. Use only with 100-120V/220-240V 50/60Hz AC power supply. Contin-
ued operation at line voltages other than 100-120V/220-240 Volts
AC
will shorten the life of the unit, and might even cause a fire hazard.
2. Handle the unit carefully when moving and do not drop.
3. Locate set away from heat, excessive dust, and direct sunlight.
4. Protect the inside of the unit from liquids and small metal objects. In
case of accident, unplug the unit and have it serviced by an autho-
rized NEC Service Center.
5. Unplug unit before cleaning. Use only a soft cloth and mild detergent.
Commercial household sprays and cleaners may damage the CRT
surface and cabinet.
6. Stacking of units, one top of another, may result in damage to the
units. Stacking is not recommended.
WARNING
This equipment has been tested and found to comply with the limits for
a Class A digital device, pursuant to Part 15 of the FCC Rules. These
limits are designed to provide reasonable protection against harmful
interference when the equipment is operated in a commercial
environment. This equipment generates, uses, and can radiate radio
frequency energy and, if not installed and used in accordance with the
instruction manual, may cause harmful interference to radio
communications. Operation of this equipment in a residential area is
likely to cause harmful interference in which case the user will be
required to correct the interference at his own expense.

MISE EN GARDE: AFIN DE REDUIRE LES RISQUES D’ELECTRO-
CUTION, NE PAS DEPOSER LE COUVERCLE, IL
N’Y A AUCUNE PIECE UTILISABLE A L’INTERIEUR
DE CET APPAREIL. NE CONFIER LES TRAVAUX
D’ENTRETIEN QU’A UN PERSONNEL QUALIFIE.
Ce symbole a pour but de prévenir l’utilisateur de la présence
d’une tension dangereuse, non isolée se trouvant à l’intérieur de
l’appareil. Elle est d’une intensité suffisante pour constituer un
risque d’électrocution. Eviter le contact avec les pièces à
l’intérieur de cet appareil.
Ce symbole a pour but de prévenir l’utilisateur de la présence
d’importantes instructions concernant l’entretien et le
fonctionnement de cet appareil. Par conséquent, elles doivent
être lues attentivement afin d’éviter des problèmes.
AVERTISSEMENT
AFIN DE REDUIRE LES RISQUES D’INCENDIE OU D’ELECTROCUTION, NE PAS
EXPOSER CET APPAREIL A LA PLUIE OU A L’HUMIDITE. AUSSI, NE PAS
UTILISER LA FICHE POLARISEE AVEC UN PROLONGATEUR OU UNE AUTRE
PRISE DE COURANT SAUF SI CES LAMES PEUVENT ETRE INSEREES A FOND.
NE PAS OUVRIR LE COFFRET, DES COMPOSANTS HAUTE TENSION SE
TROUVENT A L’INTERIEUR. LAISSER A UN PERSONNEL QUALIFIE LE SOIN DE
REPARER CET APPAREIL.
ATTENTION
RISQUE D’ELECTROCUTION
NE PAS OUVRIR
DOC avis de conformation
Cet appareil numérigue de la classe A respecte toutes les exigences du
Réglement sur le Matériel Brouilleur du Canada.
Mises en garde et précautions de sécurité
Les moniteurs MultiSync Multimédia XP29 Plus et XM29 Plus de NEC ont été
conçus et fabriqués pour assurer une longue durée de service sans
problèmes. Aucun entretien à l’exception du nettoyage n’est nécessaire.
Utiliser un chiffon doux et un détergent doux, si nécessaire. Ne pas utiliser
des aérosols de nettoyage du commerce qui risquent d’endommager la
surface de cet appareil. Si l’appareil est endommagé, confier les travaux
de réparation à un centre de service agréé NEC.
Pour un fonctionnement sûr et afin d’éviter d’endommager l’appareil, lire
attentivement et respecter les instructions suivantes.
Afin d’éviter tout risque d’électrocution et d’incendie:
1. Réserver un espace libre suffisant pour la ventilation afin d’éviter une
accumulation de chaleur interne. Ne pas couvrir les trous d’aération
arrière ou installer l’appareil dans un coffret fermé ou sur une étagère.
L’appareil est équipé d’ailettes de refroidissement sur le dessus. Si
l’appareil est logé dans un coffret ou sur une étagère, s’assurer qu’il y a
un espace libre suffisant pour la dissipation de la chaleur. Si l’appareil est
posé sur un coffret ou une étagère, la température doit être maintenue
en dessous de 40°C.
2. Ne pas utiliser la fiche polarisée du cordon d’alimentation avec des
prolongateurs ou des prises de courant, sauf si les lames peuvent être
insérées à fond.
3. Ne pas exposer à la pluie ou à l’humidité.
4. Eviter d’endommager le cordon d’alimentation, et ne pas modifier le
cordon d’alimentation.
5. Débrancher l’appareil pendant les tempêtes ou si l’appareil n’est pas
utilisé pendant une longue période.
6. Ne pas ouvrir le coffret. Des composants de haute tension se trouvent à
l’intérieur. Si l’appareil est endommagé de cette manière, la garantie
devient caduque. De plus, il y a risque d’électrocution.
7. Ne pas essayer de réparer ou entretenir l’appareil soi-même. NEC ne saura
être tenu pour responsable pour toute blessure ou dommage causé par
des personnes non qualifiées qui essayent de réparer ou d’ouvrir le
couvercle arrière. Confier toute réparation à un centre de service agréé
NEC.
Pour éviter des dommages et prolonger la durée de service de l’appareil:
1. N’utiliser qu’une source d’alimentation de 100-120 V/220-240V 50/60 Hz
CA. Le fait d’utiliser l’appareil en continu à des tensions de ligne
supérieures à 100-120/220-240 Volts CA réduit sa durée de vie et risque de
provoquer un incendie.
2. Manipuler l’appareil avec soin pendant son déplacement et ne pas le
faire tomber.
3.
Eloigner l’appareil des endroits chauds, très poussiéreux et exposés en plein soleil.
4. Eviter que des liquides et des petits objets métalliques pénètrent à
l’intérieur de l’appareil. En cas d’accident, débrancher l’appareil et le
confier à un centre de service agréé NEC.
5. Débrancher l’appareil avant le nettoyage. Utiliser seulement un chiffon
doux et un détergent doux.
Des aérosols et produits de nettoyage disponibles dans le commerce
risquent d’endommager l’écran et le coffret.
6.Ne pas empiler les unités les unes sur les autres, afin
d’éviter de les
endommager.

LIMITED WARRANTY
NEC Multimedia Monitor Products
NEC Technologies, Inc.(hereafter NECTECH)warrants this product to be free from
defects in material and workmanship under the following terms.
HOW LONG IS THE WARRANTY
Parts and labor are warranted for (1) One Year and CRT’s for (1) One year from the
date of the first customer purchase.
WHO IS PROTECTED
This warranty may be enforced only by the first purchaser.
WHAT IS COVERED AND WHAT IS NOT COVERED
Except as specified below, this warranty covers all defects in material or
workmanship in this product. The following are not covered by the warranty:
1. Any product which is not distributed in the U.S.A. Canada, and Mexico by
NECTECH or which is not purchased in the U.S.A. Canada, and Mexico from an
authorized NECTECH dealer.
If you are uncertain as to whether a dealer is authorized, please contact NECTECH
at 800-836-0655. Any questions or problems you have with our XP29Plus/
XM29Plus, contact NECTECH at 800-836-0655.
2. Any product on which the serial number has been defaced, modified or removed.
3. Damage, deterioration or malfunction resulting from:
•Accident, misuse, abuse, neglect, fire, water, lightning or other acts of nature,
unauthorized product modification, or failure to follow instructions supplied with
the product.
•Repair or attempted repair by anyone not authorized by NECTECH.
•Any shipment of the product (claims must be presented to the carrier).
•Removal or installation of the product.
•Any other cause which does not relate to a product defect.
•Burns or residual images upon the phosphor of the tubes.
4. Cartons, carrying cases, batteries, external cabinets, magnetic tapes, or any
accessories used in connection with the product.
WHAT WE WILL PAY FOR AND WHAT WE WILL NOT PAY FOR
We will pay labor and material expenses for covered items, but we will not pay for the
following:
1. Removal or installation charges.
2. Costs of initial technical adjustments(set-up), including adjustment of user controls.
These costs are the responsibility of the NECTECH dealer from whom the product
was purchased.
3. Payment of shipping charges.
HOW YOU CAN GET WARRANTY SERVICE
1. To obtain service on your product, consult the dealer from whom you purchased the
product, or ship it prepaid to any authorized NECTECH service center.
2. Whenever warranty service is required, the original dated invoice (or a copy) must be
presented as proof of warranty coverage, and should be included in any shipment of
the product. Please also include in any mailing, your name, address and a description
of the problem(s). Failure to comply with NECTECH Service Procedures may
cause a delay in repairing the unit.
3. For the name of the nearest NECTECH authorized service center, call NECTECH
at 800-836-0655.
LIMITATION OF IMPLIED WARRANTIES
All implied warranties, including warranties of merchantability and fitness for a
particular purpose, are limited in duration to the length of this warranty.
EXCLUSION OF DAMAGES
NECTECH’s liability for any defective product is limited to the repair or
replacement of the product at our option. NECTECH shall not be liable for:
1. Damage to other property caused by any defects in this product, damages based
upon inconvenience, loss of use of the product, loss of time, commercial loss; or
2. Any other damages whether incidental, consequential or otherwise. Some states
do not allow limitation on how long an implied warranty lasts and/or do not allow
the exclusion or limitation of incidental or consequential damages, so the above
limitations and exclusions may not apply to you.
HOW STATE LAW RELATES TO THE WARRANTY
This warranty gives you specific legal rights, and you may also have other rights which
vary from state to state.
FOR MORE INFORMATION, TELEPHONE 800-836-0655
NEC TECHNOLOGIES, INC.
1250 N. Arlington Heights Road, Suite 500
Itasca. Illinois 60143-1248
NOTE: All products returned to NECTECH for service MUST have prior approval.
To get approval, call NEC Technologies at 800-836-0655.

1. Introduction
Introduction to the MultiSync XP29 Plus/XM29 Plus ............................................................... 1
Feature Highlights ...................................................................................................................... 1
2. Part Names and Functions
Front View / Rear View ............................................................................................................. 3
Terminal Board ........................................................................................................................... 5
Remote Control Unit ............................................................................................................... 11
Battery Installation and Replacement / Remote Control Cautions / Operating Range ................
15
Functions of DIP SW ................................................................................................................. 17
3. Installation
Wiring Diagram ........................................................................................................................ 19
Connecting Your PC or Macintosh Computer .................................................................... 21
Connecting Your VCR or Laser Disc Player .......................................................................... 22
Connecting Your Document Camera.................................................................................. 22
Connecting Your NEC IDC Series Scan Converter .............................................................. 22
Daisy-chain Your monitors ...................................................................................................... 23
D-Sub 15 Pin RGB Signal Composition .................................................................................. 24
External Speaker Connections .............................................................................................. 25
4. Operation
Power/General Controls/Degaussing ................................................................................... 27
Using OSM Controls ................................................................................................................. 28
Direct Control Screen ............................................................................................................. 29
Accessing OSM........................................................................................................................ 32
CONTENTS
OSM Menus .............................................................................................................................. 32
Visual Controls Group ............................................................................................................. 32
H-position/H-width/Pin-cushion Controls Group .................................................................. 33
V-position/V-height/V-linearity Controls Group ................................................................... 33
Keystone/Tilt/Rotation/Scan Select Controls Group ........................................................... 34
RGB Controls Group ................................................................................................................ 35
OSM Location/OSM Turn Off Time Control ........................................................................... 36
Source Information .................................................................................................................. 36
Volume Control ....................................................................................................................... 37
Reset Control ........................................................................................................................... 37
OSM System Control Menu .................................................................................................... 39
PC/External Control Function ................................................................................................ 43
Command Reference ............................................................................................................ 45
5. Troubleshooting ............................................................................................................. 49
6. Specifications ................................................................................................................ 51
7. Timing Charts
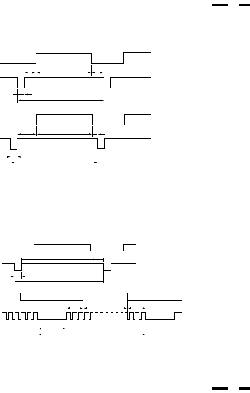
Input Signal Reference Chart ................................................................................................ 57
Typical Input Signal Timing ..................................................................................................... 61
Signal Identification for Raster Preset.................................................................................... 65
8. Service and Support ..................................................................................................... 67
This manual covers both the XP29 Plus and the XM29 Plus multimedia monitors. The operating
procedures are common to both models.

1
2
OSM and IPM are trademarks of NEC Technologies, Inc.
IBM PC/AT, PS/2, VGA, S-VGA, 8514/A and XGA are registered
trademarks of International Business Machines Corporation.
Apple and Macintosh are registered trademarks of Apple Computer,
Inc.
Microsoft is a registered trademark of Microsoft Corporation. Windows is
a trademark of Microsoft Corporation.
Introduction
Introduction to the MultiSync XP29 Plus/XM29 Plus
Monitor
This section introduces you to your new MultiSync XP29 Plus/XM29 Plus
monitor, provides a list of materials that comes with your monitor and
describes the features and controls.
The features you’ll enjoy include:
•Simple controls
Let you make all necessary adjustments and selections with one
button simplicity from the remote control.
•29” CRT(27” viewable image size)
• True displayable 1024 x768 resolution
• On-screen menus
Plain English and clear instructions with graphic icons show you exactly
how to adjust your screen image.
• Flexible inputs
Connect up to four different inputs at once and switch among them
with a touch of a button to seamlessly integrate information from a
computer and VCR into one presentation.
• Signal loop-through
Lets you run up to 2 monitors from one source, which can greatly
simplify connections and reduce hardware requirements.
• Attractive cabinets
A sleek, sophisticated cabinet design complements your presentation
environment and enhances the professionalism of your presentations.
• Microsoft Plug and Play compatibility
The only monitors in their class to include this standard that
automatically optimizes display settings.
• Supports most IBM VGA, S-VGA, XGA, Macintosh or any other RGB
signals within a horizontal frequency range or 15.75 to 95 kHz (15.75 to
65 kHz for XM29 Plus) and a vertical frequency range of 40 to 120 Hz.
This includes NTSC, PAL, SECAM, and M-NTSC standard video signals.
• MultiCable allows hook up to either Macintosh or IBM-PC compatible
directly.
• Front bezel controls
• Universal power supply from 100 Vac thru 240 Vac
Contents of the Package
The following lists all of the items included in your MultiSync multimedia
monitor package. Please save the original box and packing materials
for future transportation or shipment of this monitor.
1. MultiSync XP29 Plus (XP-2990)/XM29 Plus (XM-2960) multimedia
monitor
2. Power cord
3. Wireless remote control unit and two AA batteries
4. PC/Macintosh MultiCable (15-Pin Mini D-Sub To 15-pin D-Sub
Connector)
5. User' s manual
6. Quick set up card
7. Registration card : Please fill out and return the registration card as
soon as possible.
Multisync
PROCEED VIDEO 1
EXIT
VIDEO 2 RGB 1 RGB 2
POWER
¥
¥
| {
79644641
POWER
ON
RGB 2RGB 1VIDEO 2VIDEO 1
POSITION/CONTROL PROCEED
EXIT
SCAN
NORMALSIDE PINHEIGHTWIDTH
BRIGHT
CONTRAST
MUTE
NORMAL
VOLUME
OFFDEGAUSS
MULTIMEDIA MONITOR
RD-346E

Multisync
PROCEED VIDEO 1
EXIT
VIDEO 2 RGB 1 RGB 2
POWER
/STANDBY
¥
¥
| {
Part Names and Functions
4
Rear View
Front View
321
3
4
Terminal Board
1POWER .............................. Press to turn the main power on and off when
the AC power is supplied.
2STANDBY/POWER
........
When this indicator is green, the monitor is
on; when the indicator is red, it is in standing
by.
3Remote Sensor Window ... Receives infrared signal from the handheld
remote control.
4RGB 2/+ .............................. Press to select an RGB video source that is
connected to the RGB 2 input terminals (BNC
type). When you are in the OSM mode, this
button works as the plus button.
5RGB 1/- ............................... Press to select an RGB video source that is
connected to the RGB 1 input terminal (D-
SUB 15 pin type).
When you are in the OSM mode, this button
works as the minus button.
6VIDEO 2/ .......................... Press to select an NTSC, PAL, SECAM or M-
NTSC compatible video source that is
connected to the VIDEO 2 input terminal (BNC
type or S-VIDEO 2 IN). When you are in the
OSM mode, this button works as the up button.
NOTE: S-VIDEO IN terminals will take
preference over VIDEO IN terminals when
the video source is connected to each
terminal and VIDEO 1 or 2 selected.
7VIDEO 1/ ......................... Press to select an NTSC, PAL, SECAM or M-
NTSC compatible video source that is
connected to the VIDEO 1 input terminal (BNC
type or S-VIDEO 1 IN). When you are in the
OSM mode, this button works as the down
button.
8EXIT .................................... Press to exit the OSM mode. The OSM screen
disappears.
9PROCEED .......................... Press to access OSM. The OSM screen is
displayed.
0Remote Control Holder..... Place remote control unit here when not in
use.
56789
0

Terminal Board
5
6
AB
DIP SW REMOTE
EXT SPEAKERS
SPEAKERS MUST HAVE
MORE THAN 5WATT RATING
IMPEDANCE 8 OHM
AC IN
SPEAKER SELECT
RIGHT LEFT
75
HIGH
INT EXT
BNC
IN
OUT
IN
R L(MONO)
AUDIO THROUGHPUT
VIDEO 1
OUT
S
1 2 3 4 5 6 7 8
ON
75
HIGH
RGB1 PC / EXT CTL
75
HIGH
BNC
IN
OUT
IN
R L(MONO)
AUDIO
VIDEO 2
OUT
S
IN
R
RGB
IN
OUT
HV
L(MONO)
OUT
IN
OUT
75
HIGH
75
HIGH
RGB AUDIO RGB 2
D
C
ASpeakers
RIGHT + ..... Connect RIGHT speaker positive wire here.
RIGHT - ..... Connect RIGHT speaker negative wire here.
LEFT - ....... Connect LEFT speaker negative wire here.
LEFT +....... Connect LEFT speaker positive wire here.
BSPEAKER SELECT INT/EXT Select Switch
Set to the INT position for built-in monitor speakers. Set to the EXT position
for speakers connected to EXT SPEAKERS terminals.
CAC Input
Connect the supplied power cord’ s three-pin plug here.
DVIDEO 1
VIDEO 1 IN (BNC type).... Connect a VCR or laser disk player here to
display the video.
S-VIDEO 1 IN ..... Here is where you connect S-Video input from an external
source like a VCR.
THROUGH OUT (BNC type) ..... Connect to a second monitor’ s video input to
relay the video signal input at VIDEO 1 IN.
THROUGH OUT (S-VIDEO) ..... Connect to a second monitor’ s S-connector
input to relay the video signal input at S-VIDEO 1 IN.
75 Ω/HIGH Impedance Select Switch for BNC type ... Set to 75 Ω” during
normal operation. In multiple connections using VIDEO 1 IN and THROUGH
OUT (BNC type) terminals, set to “HIGH” on all but the last monitor. Set to
“75 Ω” on the last monitor only.
AUDIO R IN .... This is your right channel audio input for stereo sound.
AUDIO L IN (MONO) .... This is your left channel audio input for stereo sound
coming from video equipment or audio system. It also serves as the mono
audio input.
AUDIO R THROUGH OUT ..... Connect to a second monitor’ s right channel
audio input.
AUDIO L THROUGH OUT ..... Connect to a second monitor’ s left channel
audio input.

7
8
Terminal Board
DIP SW REMOTE
EXT SPEAKERS
SPEAKERS MUST HAVE
MORE THAN 5WATT RATING
IMPEDANCE 8 OHM
AC IN
SPEAKER SELECT
RIGHT LEFT
75
HIGH
INT EXT
BNC
IN
OUT
IN
R L(MONO)
AUDIO THROUGHPUT
VIDEO 1
OUT
S
1 2 3 4 5 6 7 8
ON
75
HIGH
RGB1 PC / EXT CTL
75
HIGH
BNC
IN
OUT
IN
R L(MONO)
AUDIO
VIDEO 2
OUT
S
IN
R
RGB
IN
OUT
HV
L(MONO)
OUT
IN
OUT
75
HIGH
75
HIGH
RGB AUDIO RGB 2
F
EG
EVIDEO 2
VIDEO 2 IN (BNC type).... Connect another VCR or laser disk player here to
display the video.
S-VIDEO 2 IN ..... Connect S-Video input from another external source like
a VCR.
THROUGH OUT (BNC type)....... Connect to a second monitor’ s video input
to relay the video signal input at VIDEO 2 IN.
THROUGH OUT (S-VIDEO) ....... Connect to a second monitor’ s S-connector
input to relay the video signal input at S-VIDEO 2 IN.
75 Ω/HIGH Impedance Select Switch for BNC type .... Set to “75 Ω” during
normal operation. In multiple connections using VIDEO 2 IN and
THROUGH OUT (BNC type) terminals, set to “HIGH” on all but the last
monitor. Set to “75 Ω” on the last monitor only.
AUDIO R IN ..... This is your right channel audio input for stereo sound.
AUDIO L IN (MONO)...... This is your left channel audio input for stereo
sound coming from video equipment or audio system. It also serves as the
mono audio input.
AUDIO R THROUGH OUT ..... Connect to a second monitor’ s right channel
audio input.
AUDIO L THROUGH OUT ..... Connect to a second monitor’ s left channel
audio input.Terminal Board(continued)
FRGB 1 (MultiCable)
RGB Input/Throughput ..... Attach either end of the MultiCable to a computer,
and then attach the other end to either of these two connectors. You can then
use the remaining connector, if you wish, to output the computer signal to a
monitor. (If you do use a second monitor, turn the monitor switch to “on.”)
Either connector can be used for input or output, however they cannot both
be used for input simultaneously. It can damage your computer.
75 Ω/HIGH Impedance Select Switch .... This switch should be “75Ω” for
normal use without external termination or when your RGB signal should be
terminated with 75Ω. Switch to the “HIGH” position when you have another
monitor attached to your RGB through-put connector.
GRGB AUDIO
AUDIO R IN .... This is where you connect RGB right audio output from a
computer or another RGB source.
AUDIO L IN(MONO) ... This is where you connect RGB left audio output from
a computer or another RGB source.
AUDIO R THROUGH OUT ...... Connect to a second monitor’ s RGB right audio
input.
AUDIO L THROUGH OUT ..... Connect to a second monitor’s RGB left audio
input.

9
10
Terminal Board
I
DIP SW REMOTE
EXT SPEAKERS
SPEAKERS MUST HAVE
MORE THAN 5WATT RATING
IMPEDANCE 8 OHM
AC IN
SPEAKER SELECT
RIGHT LEFT
75
HIGH
INT EXT
BNC
IN
OUT
IN
R L(MONO)
AUDIO THROUGHPUT
VIDEO 1
OUT
S
1 2 3 4 5 6 7 8
ON
75
HIGH
RGB1 PC / EXT CTL
75
HIGH
BNC
IN
OUT
IN
R L(MONO)
AUDIO
VIDEO 2
OUT
S
IN
R
RGB
IN
OUT
HV
L(MONO)
OUT
IN
OUT
75
HIGH
75
HIGH
RGB AUDIO RGB 2
KJ
H
HRGB 2
R, G, B, H and V IN (BNC) ....... These are analog RGB input terminals.
Connect external components with R, G, B, H, and V output terminals to
these analog RGB input terminals. Be sure that the RGB connection cable
is correctly attached to the corresponding terminals.
R, G, B, H and V THROUGH OUT (BNC) ..... Connect to a second monitor’s
RGB inputs to relay the RGB signal inputs at R, G, B, H, and V IN.
75 Ω/HIGH Impedance Select Switches for RGB and HV .... Set to “75 Ω”
during normal operation. In multiple connections using R, G, B, H and V IN
and OUT terminals, set to “HIGH” on all but the last monitor. Set to “75 Ω”
on the last monitor only.
IDIP Switch
DIP SW ..... This DIP switch sets Sync. Control, the Intelligent Power
Manager, external control on/off, remote control on/off, and OSM system
control on/off. See pages 17 and 18 for more details.
JREMOTE IN/OUT
Connect the optional remote cable to the REMOTE IN terminal. The
REMOTE OUT terminal is used to connect several monitors together and
allows all of the monitors to be controlled by one remote control.
NOTE: Up to 50 monitors can be connected in the serial connection.
KPC/EXT CTL IN(D-Sub 15-pin)
This terminal is used when power ON/OFF, input selection, AUDIO MUTE,
PICTURE MUTE, and DEGAUSS are operated externally (by external
control). See also page 43 for external control port pin assignments. You
can also use this connector to connect your PC to control the MultiSync
XP29 Plus/XM29 Plus monitor. This allows you to utilize your PC and serial
communication protocol to control the monitor.
NOTE: Select EXT. CONTROL ON by setting pin No. 6 of DIP SW to
the ON position when operating the monitor by external control.
NOTE: When in the EXT. CONTROL mode, the following operations of
the supplied wireless remote control are not possible: Power control
ON/ OFF, Input selection, Audio mute ON/OFF, and Degauss switch
ON/OFF.
PC/EXT CTL OUT (D-Sub 15-pin) .....Connect to a second monitor’ s PC/EXT
CTL input to relay the signal input at the PC/EXT CTL IN. The PC/EXT CTL
OUT terminal is used to connect several monitors together and allows all of
the monitors to be controlled by one external control. No. 6 pin (EXT.
CONTROL) of DIP SW must be set to the ON position on all of the
monitors.

11
12
Remote Control Unit
NOTE: When not in use the remote control unit is conveniently stowed in the
holder on the rear panel.
1POWER ON/OFF
Press POWER ON to turn the monitor on when the STANDBY/POWER
indicator is lit red.
Press POWER OFF to turn the monitor off and the monitor will go into the
standby condition.
2DEGAUSS
Press to demagnetize the picture tube in the manual operation. See also
page 27.
3Input Select
VIDEO 1 ..... Press to select an NTSC, PAL, SECAM or M-NTSC
compatible video source from a VCR, laser disc player, document camera,
or an S-Video source from a VCR connected to the VIDEO 1 IN terminal.
VIDEO 2 ..... Press to select an NTSC, PAL, SECAM or M-NTSC
compatible video source from a VCR, laser disc player, document camera,
or an S-Video source from a VCR connected to the VIDEO 2 IN terminal.
RGB 1 ....... Press to select an RGB video source from a computer
connected to the RGB 1 IN terminal.
RGB 2 ....... Press to select an RGB video source from a computer, NEC
scan converter or document camera connected to the RGB 2 IN terminal.
79644641
POWER
ON
RGB 2RGB 1VIDEO 2VIDEO 1
POSITION/CONTROL PROCEED
EXIT
SCAN
NORMALSIDE PINHEIGHTWIDTH
BRIGHT
CONTRAST
MUTE
NORMAL
VOLUME
OFFDEGAUSS
MULTIMEDIA MONITOR
RD-346E
3
4
OSM Control
4POSITION/CONTROL
POSITION( ) ...... Adjusts the vertical position of the image up and
down, and the horizontal position of the image from left to right.
CONTROL ( + / - ) .....Moves the bar in the + or - direction to increase or
decrease the adjustment in an OSM menu.
CONTROL( / )..Select one of the controls in an OSM menu. Press to
select a higher item in the menu; press to select a lower item in the menu.
5PROCEED
Press to access OSM. When an adjustment item is selected, a press of this
button returns to its icon selection screen.
6EXIT
Press to exit the OSM mode.
NOTE: The direct keys such as BRIGHT, CONTRAST, WIDTH, HEIGHT,
SIDE PIN can access each control while in the OSM mode.
21
5
6

13
14
Raster Control
7WIDTH (+ / -)
Adjusts the horizontal size of the image.
8HEIGHT (+ / -)
Adjusts the vertical size of the image.
9SIDE PIN (+ / -)
Adjusts the curvature of the edges of the left and right side of the display
image either inward or outward. The image should be adjusted to attain a
straight line on the left and right sides.
0SCAN SELECT
Each time this key is pressed, the picture size switches from OVER SCAN
for large size to UNDER SCAN for small size and vice versa. Normally select
OVER SCAN for video display and UNDER SCAN for RGB display.
ANORMAL
This key resets the raster adjustment settings of user changeable memory
and recalls the factory preset data.
79644641
POWER
ON
RGB 2RGB 1VIDEO 2VIDEO 1
POSITION/CONTROL PROCEED
EXIT
SCAN
NORMALSIDE PINHEIGHTWIDTH
BRIGHT
CONTRAST
MUTE
NORMAL
VOLUME
OFFDEGAUSS
MULTIMEDIA MONITOR
RD-346E
Visual Control
BBRIGHT ( / )
Adjusts the overall image and screen brightness.
Press and hold for a brighter picture.
Press and hold for a darker picture.
CCONTRAST ( / )
Adjusts the image brightness in relation to the background.
Press and hold for higher contrast.
Press and hold for lower contrast.
NOTE: The VISUAL CONTROL storing operation is effective only for one
input (VIDEO1, VIDEO 2, RGB 1 or RGB 2).
DNORMAL
This key resets the visual control settings and recalls the factory preset
data.
NOTE: The brightness and contrast adjustment level are factory preset at
the optimum position.
EMUTE
Press to cancel sound ; press again to restore sound.
NOTE: The other ways to restore sound are to press POWER OFF, then
ON or to press VOLUME keys on the remote control unit.
FVOLUME ( / )
Adjusts the volume.
Press and hold to increase sound.
Press and hold to decrease sound.
0
A
D
F
E
7
8
B
C

16
15
Battery Installation and Replacement
The remote control is powered by two 1.5V AA batteries.
Remote Control Cautions
• Do not drop or mishandle the remote control unit.
• Do not get the remote control unit wet. If the remote gets wet, wipe it dry
immediately.
• Avoid heat and humidity.
• When not using the remote control unit for a long period, remove the
batteries.
• Do not use new and old batteries together, or use different types of batteries
together.
• Do not take apart the batteries, heat them, or throw them into a fire.
Operating Range
• The infrared signal operates by line-of-sight up to a distance of
approximately 22 feet/7 m and within a 60 degree angle of the remote
sensor of the monitor.
• The monitor will not function if there are objects between the remote control
and the sensor or if strong light falls on the sensor. Weak batteries will also
prevent the remote control from properly operating the monitor.
3. Close the battery compartment cover.1. Turn the remote control unit upside
down. Press down on the battery
compartment grip and slide the
compartment in the direction of the
arrow.
2. Install the two new batteries, making
sure that their polarity matches the (+)
(-) diagrams inside the battery
compartment. Incorrect polarity could
damage the remote control unit.
Multisync
PROCEED VIDEO 1
EXIT
VIDEO 2 RGB 1 RGB 2
POWER
/STANDBY
¥
¥
| {
79644641
POWER
ON
RGB 2RGB 1VIDEO 2VIDEO 1
POSITION/CONTROL PROCEED
EXIT
SCAN
NORMALSIDE PINHEIGHTWIDTH
BRIGHT
CONTRAST
MUTE
NORMAL
VOLUME
OFFDEGAUSS
MULTIMEDIA MONITOR
RD-346E
30
30

18
17
Functions of DIP SW
Functions and Settings of DIP SW
This DIP switch is used for Sync. Control, Intelligent Power Manager, External
control, wireless control, and OSM control. To change a switch setting use a
pointed object, such as a pen or pencil, to push the switch to the desired
position.
Set all the pins except No. 2 and 7 to the OFF/OPEN position during normal
operation.
The pins nos 3 and 5 are not used.
Pin No 1 and 2(Sync. Control )
The No. 1 and 2 pins set Sync. Control.
Set the No. 1 pin to the OFF/OPEN position and the No. 2 pin to the ON/
SHORT position during normal operation. The monitor automatically
determines if the input signal is separate sync, composite sync or sync on
green signal in this order.
Mode
On
Standby
Standby
Suspend
Off
Power Off
Pin No. 4 (Intelligent Power Manager)
This function saves power.
When Intelligent Power Manager control is on, by using the monitor’ s
horizontal and vertical SYNC signals, the monitor can be prompted into the
different IPM modes. The following is the description of the LED indicator for
the IPM power saving modes:
Pin No. 6 (EXT. CONTROL)
When this switch is set to ON, the External Control function is activated. See
page 43 for pin assignments. If you have some monitors you do not want to
control by remote, set to OFF.
Pin No. 7 (REMOTE ON/OFF)
When this switch is set to ON/SHORT, the monitor can be controlled by the
wireless remote control unit.
Pin No. 8 (OSM System Control Menu ON/OFF)
When this switch is set to ON/SHORT, the system control menu is displayed.
In this menu the following features are enabled:
Power on mode set(POWER ON MODE)
Front control key on/off(FRONT CONTROL)
Language selection(LANGUAGE)
Video mode(auto/manual) selection(VIDEO MODE)
OSM on/off(OSM ON/OFF)
PC-control on/off(PC-CONTROL)
For the setting procedures to set the items, see page 39.
LED Indicator
Green
Red (Steady)
Amber(Blinking quickly)
Amber(Blinking moderately)
Amber(Blinking slowly)
No Light
Power Saving
None
None
Minimum
(Quickest recovery)
Moderate
(EPA<30 watts, Moderate recovery)
Maximum
(EPA<30 watts, Slowest recovery)
No Power Used (Fully Off)
NOTE: The Intelligent Power Manager works only for the RGB input. If
selecting the VIDEO input, or when connecting to no signal source, the
Intelligent Power Manager does not work.
Set the No. 1 pin to the ON/SHORT position when sync on green signals are
necessary for synchronization with an external component.
When a composite signal is present, the picture may be distorted. If this
happens, set the No.2 pin to the OFF/OPEN position.
12345678
OPEN
SHORT
ON

HIROYUK AIZ
OUT OUT OUT OUT
Multisync
PROCEED VIDEO 1
EXIT
VIDEO 2 RGB 1 RGB 2
POWER
/STANDBY
¥
¥
| {
19
20
NOTE: The two RGB1 D-Sub 15-pin connectors here can be used to
either input or output video to or from a PC or Macintosh computer.
Either connector can be used for input or output, however they cannot
both be used for input simultaneously. It can damage your computer.
Document camera, VCR, Video copy stand
or Multimedia application
IBM XGA/SuperVGA/VGA or
Compatibles
Installation
Wiring Diagram
To D-SUB 15 Pin input
To R,G,B,H, V inputs (BNC)
To EXTERNAL CONTROL
(D-SUB 15 Pin input)
XP29Plus/XM29Plus
NEC IDC SERIES
SCAN CONVERTER
XP29 Plus/XM29 Plus
Macintosh or
Compatibles
IBM/MAC MultiCable
To D-SUB 15 Pin input
IBM/MAC MultiCable
To VIDEO IN R, L, inputs

22
21
Connecting Your PC or Macintosh Computer
Connecting your PC or Macintosh computer to your MultiSync XP29 Plus/
XM29 Plus via the MultiCable connection system will enable you to display
your computer's screen image. All of these following display standards are
supported:
VGA 640 x 480 for graphics, VGA 640 x 400 for graphics, VGA 640 x 350 for
graphics, VGA 720 x 400 for text, VGA 720 x 350 for text, SuperVGA 800 x
600, and XGA 1024 x 768, 1280x1024 standards above 60 Hz such as Sun,
Silicon Graphics, HP, workstation standards; Macintosh at 640 x 480, 832 x
624, 1024 x 768, and 1152 x870(XP29 Plus only).
To connect to a PC, Macintosh or computer equipped with a XGA/SuperVGA/
VGA adapter or compatible graphics adapter, simply:
1. Turn off the power to your monitor and computer.
2. If your PC does not support Super XGA/VGA/VGA you will need to install
an XGA/SuperVGA/VGA graphics board. Consult your computer's owner's
manual for your XGA/SuperVGA/VGA configuration. If you need to install a
new board, see the manual that comes with your new graphics board for
installation instructions.
3. Use the supplied MultiCable to connect your computer to the monitor. For a
PC, use the smaller 15-pin connector on the cable to connect to your
computer's video port; use the larger 15-pin connector on the cable to con-
nect to the monitor. For Macintosh, it's just the opposite. Use the larger 15-
pin connector on the cable to connect to your computer's video port; use the
smaller 15-pin connector on the cable to connect to the monitor. (You can
also use your own video cable if you wish. For a PC cable, use the smaller
15-pin connector on the monitor. For a Macintosh cable, use the larger 15-
pin connector on the monitor.)
4. Turn on the monitor and the computer.
NOTE: Refer to your computer's owner's manual for more information
about your computer's video output requirements and any special identifi-
cation or configuring your monitor's image and monitor may require.
Connecting Your VCR or Laser Disc Player
Using a common RCA cable and RCA audio cables (not provided) to connect
your VCR or laser disc player to your MultiSync XP29 Plus/XM29 Plus moni-
tor. To make these connections, simply:
1. Turn off the power to your monitor and VCR or laser disc player.
2. Connect one end of your RCA video cable to the video output connector on
the back of your VCR or laser disc player, connect the other end to the
VIDEO 1 or 2 input terminal(BNC-type) of the monitor. NOTE: You will need
an RCA to BNC adaptor (not included) to convert to the XP29Plus/
XM29Plus monitor. Use standard RCA audio patch cords to connect the
audio from your VCR or laser disc player to your monitor (if your VCR or
laser disc player has this capability). Be careful to keep your right and left
channel connections correct for stereo sound.
3. Turn on the monitor and the VCR or laser disc player.
NOTE: Refer to your VCR or laser disc player owner's manual for more
information about your equipment's video output requirements.
NOTE: S-VIDEO IN terminals will take preference over VIDEO IN termi-
nals when a component is connected to each terminal and VIDEO 1 or 2
selected.
Connecting Your Document Camera
You can connect your MultiSync XP29 Plus/XM29 Plus monitor to a document
camera. To do so, simply:
1. Turn off the power to your monitor and document camera.
2. Use a standard video cable to connect your document camera to the
VIDEO 1 or 2 input terminal(BNC-type) of the monitor.
3. Turn on the monitor and the document camera.
NOTE: Refer to your document camera's owner's manual for more
information about your camera's video output requirements .
Connecting Your NEC IDC Series Scan Converter
You can connect an NEC IDC series scan converter to the monitor to improve
the quality of your video images. To do so:
1. Turn off the power to your monitor and scan converter.
2. Use a cable (RGB HV 5 conductor BNC/BNC) supplied with the scan
converter to connect the RGB 2 inputs of the monitor.
3. Turn on the monitor and the scan converter.

Pin No.
1
2
3
12
13
14
15
4
5
6
7
8
11
10
9
23
24
Daisy-chaining Your monitors
The REMOTE IN/OUT terminals allow you to control monitors by one remote
control.
NOTE: The connection of three XP29 Plus/XM29 Plus monitors or more with
THROUGH OUT (VIDEO 1 or 2) terminals may degrade image quality.
To do so:
When using the VIDEO inputs:
THROUGH OUT (VIDEO 1) Connections
1. Connect THROUGH OUT 1 BNC or S-VIDEO 1 OUT to external compo-
nents to relay the signal input at VIDEO 1 IN(BNC-type), or S-VIDEO 1 IN.
2. Connect the external component mono audio or stereo left channel audio
input to L AUDIO.
3. Connect the external component stereo right channel audio input to R AU-
DIO.
4. Set the 75Ω/HIGH impedance select switch of the corresponding input sig-
nal (BNC, S-VIDEO) on all but the last monitor to “HIGH” position. On only
the last monitor is set to “75Ω” position.
THROUGH OUT (VIDEO 2) Connections
1. Connect THROUGH OUT 2 BNC or S-VIDEO 2 OUT to external component
to relay the signal input at VIDEO 2 IN(BNC-type) or S-VIDEO 2 IN.
2. Connect the external component mono audio or stereo left channel audio
input to L AUDIO.
3. Connect the external component stereo right channel audio input to R AU-
DIO.
4. Set the 75Ω/HIGH impedance select switch of the corresponding input signal
(BNC, S-VIDEO) on all but the last monitor to “HIGH” position. On only the
last monitor is set to the “75Ω” position.
5. Connect the REMOTE OUT of the monitor to the REMOTE IN of the next
monitor using the optional remote cable.
When using the RGB inputs:
THROUGH OUT Connections
1. (RGB1): Connect D-Sub 15-pin THROUGH OUT to an RGB input connector
of other monitors.
(RGB2): Connect the R.G.B.H and V THROUGH OUT terminals to relay the
signal input at the R.G.B.H and V IN terminals.
2. Set all the 75Ω/HIGH impedance select switches on all but the last monitor to
“HIGH” position. On only the last monitor is set to the “75Ω” position.
3. Connect the REMOTE IN of the monitor to the REMOTE OUT of the next
monitor using the optional remote cable.
NOTE: ''Plug and Play'' is available only for the monitor connected directly
to a personal computer with the D-Sub 15-pin RGB connector. Therefore,
''Plug and Play'' does not work for monitors connected with the THROUGH
OUT terminal. This is because only the RGB video, the horizontal, and the
vertical sync. signal is output from the THROUGH OUT terminals.
NOTE: ''Plug and Play'' is not available for the RGB 2 BNC terminals.
D-Sub 15 Pin RGB Signal Composition
Pin Assignments and Signal Levels for 15 pin RGB (Analog)
Signal to be connected (D-SUB 15 pin)
RED
GREEN or Sync Green
BLUE
No Connection
H. or Composite sync
V.SYNC
No Connection
GND
GND
GND
GND
GND
GND
No Connection
No Connection
Pin No.
2
5
9
7
3
12
15
1
4
6
11
13
8
10
14
Through output (MAC 15 pin)
RED
GREEN or Sync Green
BLUE
SDA (PnP)
H. or Composite sync
V.SYNC
SCL (PnP)
GND
GND
GND
GND
GND
No Connection
No Connection
No Connection
D-SUB 15pin RGB Input Connector (ANALOG ONLY)
1
2
34
5
11
12
13
1415
6
7
8
9
10
1
2
34
5
11
12
13
1415
6
7
8
9
10

26
25
External Speaker Connections
External speakers may be connected to the monitor to reproduce sound from
VIDEO 1, VIDEO 2, RGB 1 or RGB 2 signal sources.
External speakers may be connected directly to the EXTERNAL SPEAKERS
terminals or indirectly by connecting a stereo system amplifier to the audio
outputs.
WARNING: Speakers that are installed next to the monitor must be
shielded against electromagnetic field which can cause color distortion in
the CRT and is not covered under the warranty.
If non-shielded speakers are used, they must be located a minimum of 4 feet
away from the monitor.
To connect the monitor to stereo system speakers:
1. Connect L AUDIO output to the stereo amplifier L AUX input.
2. Connect R AUDIO output to the stereo amplifier R AUX input.
3. Set SPEAKER SELECT switch at EXT to use external speakers only. For
center channel audio fill, set SPEAKER SELECT at INT for sound from both
monitor and external speakers.
IMPORTANT: Do not connect speakers to both the monitor EXTERNAL
SPEAKERS terminals and to the stereo amplifier. This could damage both
the monitor and the speakers.
VIDEO or
RGB AUDIO L and R outputs of XP29Plus/XM29Plus
CAUTION: Unplug the monitor and all connected components before con-
necting external speakers. Use only speakers with 8-ohm impedance and a
power output rating of 5 watts or more.
To connect external speakers directly to the monitor:
1. Strip the ends of the speaker wires.
2. Press down a button below the EXTERNAL SPEAKERS terminals, insert
the speaker wire and release the button to secure a speaker wire connec-
tion:
[a] Connect the right speaker (located at right side of the monitor when
viewed from the front) positive (+) wire to RIGHT +.
[b] Connect the right speaker negative (-) wire to RIGHT -.
[c] Connect the left speaker negative (-) wire to LEFT -.
[d ]Connect the left speaker positive wire (+) to LEFT +.
3. Set SPEAKER SELECT switch at EXT.
HJJKKKASDFFF
BNGGDFDFGHY
ZZXXC CCVDFVFF
ADFGRTRYT
ADFGRTRYT
SFGHHHJJ SFGHHHJJ
DFFGGGG
AFHUJTT
AFHUJTT
DFFGGGG
2Q 2Q
2Q 2Q
JGHDYSTEOYII DYASGHIROYUKIAIZAWA
OUT
IN
R
R
L
LINE OR
AUX INPUT LINE OR
AUX INPUT
STEREO AMP
L (MONO)

27
28
Operation
Power
This section describes how to select a computer or video source and how to
adjust the picture and sound.
General Controls
Before you turn on your MultiSync XP29 Plus/XM29 Plus monitor ensure that
the computer or video source is turned on.
1)To adjust:
1. Turn On The Monitor
The power button is on the front panel of the monitor. By turning this switch on,
the STANDBY/POWER indicator will turn to green and the monitor will
become ready to use. OSM is also usable from the front bezel.
After you press the POWER OFF button on the remote control, the monitor will
go into its standby mode and the STANDBY/POWER indicator will glow red.
2. Select The Computer Or Video Source
Press the “VIDEO 1” or “VIDEO 2” (VCR, document camera, or laser disc
player), or “RGB 1” or ” RGB 2”(computer) button on the remote control to
display the image. Or press the button on the front panel to select your video
source: “VIDEO 1”, “VIDEO 2”, “RGB 1”, or “RGB 2”.
NOTE 1: In the U.S.A. the standard video signal format is NTSC, therefore
make sure that the AUTO or NTSC is selected on OSM system control
menu. See page 40.
NOTE 2: Select the over scan mode for VIDEO display.
3. Adjust The Raster or The Picture Control.
You can adjust the raster such as the horizontal size, vertical size or side
pincushion correction, and the brightness and contrast of the image with the
remote control.
4. Turning Off The monitor.
Press the POWER OFF button on the remote control or press the POWER
button on the front panel.
Degaussing
The earth's magnetic field and other magnetic sources can magnetize a color
picture tube causing patches of impure colors. This monitor automatically
demagnetizes the picture tube for 5 seconds each time the monitor is switched
on. Sometimes during transportation a severe magnetic field can be
encountered which may require demagnetizing to clear the problem. Also, if
powered on for extended periods of time, magnetic fields can be produced by
the CRT itself, causing color impurities. In these cases, use the DEGAUSS
key once to demagnetize the picture tube. Pressing this key once
demagnetizes the picture tube for 5 seconds.
CAUTION: Please allow a minimum of 30 minutes to elapse between uses of
the DEGAUSS key, when not switching from mode to mode. Do not hold the
key down continuously to avoid decreasing the life of the degauss circuitry.
Using OSM Controls
NEC's new OSM, or On-Screen Manager, System offers the ultimate form of
monitor controls. Keys on the remote control unit or front bezel allow you to
easily navigate through menus and adjust controls.
OSM controls include extended controls such as Brightness, Contrast, Size,
Position, Pin cushion, Keystone, Vertical Linearity, Scan Select and other
OSM utilities. Adjustments are saved instantly. The currently addressed
control can be reset to factory settings by pressing the NORMAL key.
OSM keys on the remote control unit function as follows:
PROCEED : accesses the OSM controls. When an
adjustment item is selected, a press of this
button returns to its icon selection screen.
-in the color temperature: proceeds to the
control for RGB gain and bias.
EXIT : exits the OSM controls.
-in the RGB gain and bias: return to the color
temperature screen.
POSITION CONTROL up/down : selects one of the control items.
POSITION CONTROL-/+ : increase or decrease the settings level.
: selects a group icon at top of the OSM screen
when any one of them is highlighted without
any specific control selected.
NORMAL (RASTER/VISUAL) : resets the currently selected control to the
factory setting.
-when a specific group icon is highlighted, this
key resets all the specific controls settings or all
the settings.
-when a specific control is selected: this key
resets the selected adjustments.
NOTE: The NORMAL function is not valid in
the OSM Turn Off Time, Language Select
menus, and Volume Control.

g. BRIGHT
Press to adjust the brightness of video display.
h. CONTRAST
Press to adjust the contrast of video display.
c. HEIGHT
Press to adjust the vertical size of the image.
d. SIDE PIN
Press to adjust the curvature of the edges of the left and right side of the
display image either inward or outward. The image should be adjusted to
attain a straight line on the left and right sides.
e. SCAN
Press to select the scan mode: over scan and under scan.
29
30
Direct Control Screen
You can adjust the raster, visual and sound using the direct key on the remote
control.
To switch to another control screen, press any one of the other keys.
*To end the OSM display, press EXIT.
*If no key operation is made within 3 seconds, the OSM display will disappear.
a. POSITION/CONTROL
Press to move the image right. Press to move the image left.
Press to move the image up. Press to move the image down.
b. WIDTH
Press to adjust the horizontal size of the image.
f. NORMAL (raster)
Press to reset all the stored adjustment raster data and recall the factory
preset data. When a specific control is selected, this key resets the
selected raster adjustments.

31
32
i. NORMAL( visual)
Press to reset all the stored adjustment visual data and recall the factory
preset data. When a specific control is selected, this key resets the selected
visual adjustments.
j. MUTE
Press to turn off the sound for a short period of time; press again to restore the
sound.
k. VOLUME
Press to increase the sound: press to decrease the sound.
When pressing a key that does not correspond to the function currently
use, the following message will be displayed on the monitor.
Accessing OSM
Press the PROCEED key on the remote control or front bezel.
To turn off OSM
Press the EXIT key on the remote control or front bezel.
OSM Menus
On-Screen Manager' s menu of Controls gives you an overview of the
selection of controls available.
Visual Controls Group
The visual controls allow you to adjust the picture controls such as
brightness, contrast, color, tint, and sharpness.
BRIGHTNESS :
Pressing + or - increases or decreases the image brightness level.
CONTRAST :
Pressing + or - increases or decreases the image contrast level.
SHARPNESS :
Pressing + or - increases or decreases the image sharpness level.
COLOR :
Pressing + or - increases or decreases the image color saturation level
TINT :
Pressing + or - increases or decreases the green and red values.
NOTE: The color, tint and sharpness controls are not available for RGB
input, and the tint is not available for PAL input.
NOTE: Pressing the visual NORMAL key resets all the visual controls to the
factory settings when only the visual controls group icon is highlighted.
EXIT
PROCEED
RGB 2RGB 1VIDEO 2VIDEO 1
POSITION/CONTROL PROCEED
EXIT
PROCEED VIDEO 1
EXIT
VIDEO 2
¥
¥

V-position/V-height/V-linearity Controls Group
The V-position/V-height/V-linearity Controls allow you to adjust the vertical
position, vertical size and vertical linearity of the image.
V-POSITION : Pressing + or - moves the image vertically up or down.
V-HEIGHT : Pressing + or - increases or decreases the vertical size of the
image (taller or shorter).
V-LINEARITY 1 : Pressing + increases the spacing between the lines near the
top and decreases the lines near the bottom at the same time;
pressing - increases the spacing between the lines near the
bottom and decreases the lines near the top at the same time.
V-LINEARITY 2 : Pressing + or - increases or decreases the spacing between
the lines near the top of your screen and near the bottom of
your screen at the same time.
33
34
H-position/H-width/Pin-cushion Controls Group
The H-position/H-width/Pin-cushion Controls allow you to adjust the horizontal
position, horizontal size and pin-cushion of the image.
H-POSITION : Pressing + or - moves the image horizontally right or left.
H-WIDTH : Pressing + or - decreases or increases the horizontal size of
the image (wider or narrower).
PIN-CUSHION : Pressing + or - decreases or increases the curvature of the
sides either inward or outward.
PIN-BALANCE : Pressing + or - decreases or increases the curvature of the
sides to right or to left.
PIN-CORNER : Pressing + or - decreases or increases the curvature of the four
corners inward outward.
NOTE: The V-LINEARITY controls allow you to adjust the spacing of the
areas on the screen. The object of this control is to ensure that a one-inch
circle is a true one-inch circle where ever it is drawn on the screen.
• draw equally spaced horizontal lines using a drawing application that has a
ruler.
•use the V-LINEARITY 1 and 2 controls to adjust the spacing between
the lines near the top and the bottom of your screen.
Keystone/Tilt/Rotation/Scan Select Controls Group
The Keystone/Tilt/Rotation/Scan Select Controls allow you to adjust the raster
rotation or angle of the sides of your display and to select either Under Scan
(for RGB display) or Over Scan (for VIDEO display).
Keystone (trapezoidal) : Pressing + or - increases or decreases the bottom of
the screen to be the same as the top.
TILT : Pressing + or - increases or decreases the tilt of your
display.
ROTATION (raster rotation)
: Pressing + or - rotates the entire display clockwise or
counter clockwise.
SCAN SELECT : Pressing + or - selects the over scan mode or the
under scan mode.

36
35
RGB Controls Group
The RGB Controls allow you to adjust the color temperature, high contrast and
the white balance for RGB input.
COLOR TEMP. : Pressing + selects the color temperature: 10500 K, 9300K,
6500K or custom.
HIGH CONTRAST : Pressing + or - selects one of the three modes: AUTO,
MODE1, or MODE2.
Normally set to AUTO. MODE1 is used for the high contrast
mode. This mode is recommended for graphics display.
Pressing the PROCEED key proceeds to the RGB gain and bias adjustment.
This adjustment allows you to adjust the white balance.
R, G, B-GAIN : Pressing + or - increases or decreases the gain level for each
color.
R, G, B-BIAS : Pressing + or - increases or decreases the bias level for each
color.
OSM Location/OSM Turn Off Time Control
You can choose where you would like OSM image to appear on your screen.
Selecting OSM location allows you to manually adjust the OSM menu left,
right, up, or down. The OSM menu will stay on as long as it is in use. In the
OSM Turn Off Time submenu, you can select how long the monitor waits after
the last touch of a key to shut off the OSM menu. The preset choices are 5,
10, 30, and 120 seconds. Note that 30 seconds is the factory preset.
OSM H-POSI : Pressing + or - moves the OSM menu right or left.
OSM V-POSI : Pressing + or - moves menu up or down.
OSM TURN OFF TIME : Pressing + or - selects the preset time in increasing or
decreasing order.
Source Information
Source Information provides you information about the current resolution
display and technical data including the horizontal and vertical frequency.
NOTE: These adjustments are for RGB mode only.
H-FREQ : indicates the horizontal frequency of the current input signal.
V-FREQ : indicates the vertical frequency of the current input signal.
H-POL : indicates the polarity of the horizontal sync. signal.
V-POL : indicates the polarity of the vertical sync. signal.
NEG : indicates the polarity is negative.
POS : indicates the polarity is positive.
MODE2 is used for the wide video band mode. This mode is
recommended for text display.
AUTO automatically selects either the high contrast mode
for horizontal frequencies of less than 40 kHz, or the wide
band video mode for 40 kHz or over.

38
37
Volume Control
The Volume control allows you to adjust the volume.
VOLUME : Pressing + or - increases or decreases the volume.
NOTE: When you mutes the sound, the MUTE display appears.
Reset Control
The Reset control allows you to return image parameters to factory presets.
All Raster Settings
The above warning statement will appear to confirm that you do want to reset
all raster settings. If you want to reset all raster settings, press PROCEED.
The following items can be reset:
H-POSI, H-WIDTH, PIN-CUSHION, PIN-BALANCE, PIN-CORNER, V-POSI,
V-HEIGHT, V-LIN1, V-LIN2, KEYSTONE, TILT and ROTATION.
Specific Item Settings
The above warning statement will appear to confirm that you do want to reset
individual settings.
NOTE:
• In addition to OSM controls, adjustments can be directly accessed with the
remote control keys. When adjusting with the remote control keys, the on-
screen display for the related adjustment appears instead of the OSM
menu.
• When OSM ON/OFF is set at OFF in the System Control menu(see below),
OSM controls are not available while the remote control direct access is
possible.
Specific adjustment
item to be reset.
All Visual Settings
The above warning statement will appear to confirm that you do want to reset
all visual settings. If you want to reset all visual settings, press PROCEED.
The following items can be reset:
BRIGHTNESS, CONTRAST, COLOR, TINT, SHARPNESS, COLOR TEMP.,
R-GAIN, G-GAIN, B-GAIN, R-BIAS, G-BIAS, and B-BIAS.

40
39
OSM windows have the following elements:
Right-oriented delta symbol : indicates further choices are available. Use the
up or down keys to highlight the item. Pressing
proceeds to the selected control screen.
Left-oriented delta symbol : indicates that you can exit the current control.
Pressing - returns you to its original System
control menus.
OSM System Control Menu
The OSM System control menu allows you to set a various conditions of the
monitor.
NOTE: This control is available only when No. 8 pin of the DIP switch is set at
the ON position. The DIP switch is located on the back cabinet.
OSM keys on the remote control unit function as follows:
POSITION CONTROL up/down : highlights one of the control items in the System
control menus.
POSITION CONTROL + : proceeds to the selected menu choice.
POSITION CONTROL - : exits the current control and returns to its
original System control menus.
EXIT : exits the OSM controls.
POWER ON MODE
This control allows you to set the monitor to default to any one of its inputs
each time the monitor is turned on.
FRONT CONTROL
This control allows you to disable the keys on the front panel such as
PROCEED, EXIT, VIDEO 1, VIDEO 2, RGB 1, RGB 2, down, up, -, and +. If
you accidentally hit any one of the buttons, it does not affect the monitor.
LANGUAGE
OSM menus are available in six languages: English, German, French, Spanish,
Italian, and Swedish.
VIDEO MODE
This control allows you to select the NTSC, PAL, or SECAM video standard.
Normally select AUTO.
KEY
KEY

42
41
OSM ON/OFF
This control allows you to enable the OSM control.
The OSM control is available when ON is selected. When the OSM does not
appear, the visual and raster controls are available with the remote control.
PC-CONTROL
This control allows you to activate the PC-control function.
For more information see the following pages.

44
43
1
2
34
5
11
12
13
1415
6
7
8
9
10
PC/External Control Function
PC/External Control Port Pin Assignments
Pin No.
1
6
2
7
11
12
3
8
9
4
5
10
13
14
15
D-SUB 15pin (Input/Output)
Signal Name1
No Connection
Receive Data
No Connection
Transimit Data
No Connection
Clear to Send
No Connection
Request to Send
Ground
Input Select
Input Select
Power ON/OFF
No Connection
Degauss ON/OFF
Signal Ground
EXT-CTL
EXT-CTL
EXT-CTL
EXT-CTL
External Control
Pin No.
VIDEO1
VIDEO2
RGB1
RGB2
POWER OFF
POWER ON
DEGAUSS OFF
DEGAUSS ON
4
OPEN
GND
OPEN
GND
-
-
-
-
5
OPEN
OPEN
GND
GND
-
-
-
-
10
-
-
-
-
OPEN
GND
-
-
14
-
-
-
-
-
-
OPEN
GND
NOTE: If EXT.CTL is set to ON, only EXT.CTL will be effective for the
above functions.
If EXT.CTL is set to OFF, PC CTL will be effective. Pin No.8 is
connected to pin No. 12.

Command Communication Sequence
When external equipment such as a personal computer gives the command to
the XP29 Plus/XM29 Plus, the XP29 Plus/XM29 Plus returns an ACK. So
make sure that the external equipment receives this ACK.
The XP29 Plus/XM29 Plus returns an ACK if it has received the command
correctly.
If it has not received the command correctly due to data error, it will return
nothing. Therefore, when the external equipment send a command, make
sure that it received the ACK.
46
45
Command sending/receiving sequence
Command reference
You can control the main functions from external equipment such as personal
computer using the PC/EXT CTL terminals. The following sections explain the
interface.
Interface Condition
• RS-232C
• Baud rate ------------------------- 9600 bps
• Data length ----------------------- 8 bits
• Parity ------------------------------- Odd parity
• Stop bit ---------------------------- 1 bit
• Communications mode -------- Full duplex
Command 1 ........Code based on the command system
UNIT ID ............... Code allocated to each equipment (Allocate 80H to the
XP29 Plus/XM29 Plus)
Command 2 ......... Code allocated to the main functions of the XP29 Plus/XM29
Plus
Data Length ........Number of bytes of the data that is transmitted
Data .................... Data transmitted
Check Sum ......... Lower eight digits of sum total of the first byte to the byte
immediately before the last.
Control Data Format
8bit 8bit 8bit 8bit 8bit 8bit 8bit 8bit
Command 1
UNIT ID
Command 2
Data length
Data Check Sun
External equipment
(PC) XP29 Plus/XM29 Plus
Command
ACK

48
47
XP29 Plus/XM29 Plus → PC
Example: Input switching (VIDEO 1) from the PC to the XP29 Plus/XM29
Plus(when the address selector equals 0)
PC → XP29 Plus/XM29 Plus
XP29 Plus/XM29 Plus → PC
COM1
9F
Contents
Power On
Power Off
Degauss Control
Length
00
00
00
COM2
4E
4F
A1
COM1
3F
7F
Contents
Power On (ACK)
Power Off (ACK)
Input Switching (ACK)
Degauss Control(ACK)
Length
00
00
00
01
COM2
4E
4F
B0
A1
PC CONTROL COMMAND LIST FOR USE WITH THE XP29 Plus/XM29 Plus
PC → XP29 Plus/XM29 Plus
COM1
DF
UA
80
COM2
B0
Length
02
Data 1
00
Data 2
VIDEO1 : 01
VIDEO2 : 02
RGB1 : 03
RGB2 : 04
Sum
12
13
14
15
COM1
3F
UA
80
COM2
B0
Length
00
Data 1
6F

49
50
Troubleshooting
Before arranging for service by the NEC Service Center, check the following to be sure repairs are needed.
Problem
No Picture or Sound
Sound OK; poor picture
with VIDEO signal input.
Sound OK; poor picture with
RGB signal input.
Picture OK; poor or no sound.
Poor sound from external speakers
or stereo system speakers
Remote control does not work.
STANDBY/POWER indicator is
blinking
Correction
Plug in power cord.
Be sure wall switch is on and outlet has power.
Switch to ON or connect to an active AC outlet.
Correct all connections.
Press correct RGB1, RGB 2, VIDEO 1 or VIDEO 2 button.
Adjust picture controls as needed.
Try another location for the monitor.
Be sure all connections are secure.
Check 75 ohm high impedance select switch.
Adjust picture controls as needed.
Check pin assignments and connections.
Be sure all connections are secure.
Adjust volume.
Correct audio connections.
Adjust volume controls.
Press again to restore sound.
Secure all cable connections.
Check volume controls of all components.
Install new batteries.
Point remote control directly at Sensor Window.
Use the remote control unit within 30° left and right
of center (at a distance of within 22ft).
Set Pin no. 7 of DIP SW to ON/OPEN.
Set Pin no.6 of DIP SW to OFF/SHORT.
Check the input signal.
Possible Cause
Power cord unplugged.
Power outlet inactive.
Power of external equipment is not ON.
External equipment has been incorrectly connected.
Incorrect input selection.
Improper control setting.
Local interference.
Cable interconnections.
Input impedance is not correct level.
Improper control setting.
Incorrect 15 PIN connector pin connections.
Cable interconnections.
Volume is not adjusted.
Poor audio connections from external source.
Improper control settings.
MUTE key is ON.
Cable interconnections.
Improper volume setting.
Weak batteries.
Obstacle between Remote Control and Sensor
Window. (Wireless)
You are not within the effective operating range.
(Wireless)
Incorrect setting of No. 7 pin of the DIP SW. (Wireless)
When in the EXT. CONTROL mode, the remote
control unit will not operate the monitor.
Horizontal and/or vertical sync signal is not present
when the Intelligent Power Manager control is on.
In the following case, power off the monitor immediately and contact your dealer or authorized NEC Service Center.
The monitor turns off in 5 seconds after powering on and then the STANDBY/POWER indicator blinks in one second intervals. It indicates that the power
supply circuit or, one or more fans have been damaged.

Specifications
52
51
Video Output Terminals
THROUGH OUT (Video 1, 2) 1.0Vp-p, 75 Ohms unbalanced (BNC Jack), Composite video signal, Sync-negative.
THROUGH OUT (S-VIDEO 1, 2) Y : 1.0Vp-p, 75 Ohms unbalanced, Sync-negative.
C : 0.28Vp-p, 75 Ohms unbalanced, Color burst level.
Audio Input Terminals Left (Mono) : 0.5 Vrms, high impedance (Pin-Jack)
VIDEO 1, 2 / RGB Right : 0.5Vrms, high impedance (Pin-Jack)
Audio Output Terminals Left : 0.5 + 0.1 Vrms, less than 22 K Ohms (Pin-Jack)
THROUGH OUT Right : 0.5 + 0.1 Vrms, less than 22 K Ohms (Pin-Jack)
External Control mini D-SUB 15pin (IN/THROUGH OUT)
(IN/THROUGH OUT)
SOUND Output
Internal 2.5W+2.5W (THD 10%) at 16 Ohm
External 5W+5W (THD10%) at 8 Ohm
Speaker Oval type 9 X 5.5 cm
16 Ohm, 2pcs.
Display Colors Analog Input: Unlimited colors
Synchronization Range Horizontal: XP29Plus; 15.7/31 KHz to 95 KH XM29Plus; 15.7/31 KHz to 65 KHz (Automatically)
Vertical:40 Hz to 120 Hz (Automatically)
Picture tube 27 inch Visual size; 29 inch CRT size (Diagonal), Type A68
108 degree deflection
Stripe trio pitch Ph 0.60 mm at center, Ph 0.78 mm at corner/Pv 0.56 mm
Invar mask, Medium-short persistence phosphor
Anti-static electricity coating
Optical filter coating
Dynamic focus
RGB Input Terminals RGB 1 : D-SUB 15pin/mini D-SUB 15pin RGB 2: (R, G, B, H and V)
: Video : Analog 0.7Vp-p/75 Ohms (Positive)
: Sync. : Separate Sync. TTL level, 0.7 - 4.0Vp-p/75 Ohms..........RGB 2 only
Horizontal Sync. (Positive/Negative)
Vertical Sync. (Positive/Negative)
: Composite Sync. TTL Level (Positive/Negative)
: Composite Sync. On Green Video 0.3Vp-p (Negative)
RGB Output Terminals RGB 1 : D-SUB 15 pin/mini D-SUB 15 pin RGB 2 : BNC (R, G, B, H and V)
THROUGH OUT
Video Input Terminals 1.0Vp-p, 75 Ohms unbalanced (BNC-Jack), Composite video signal, Sync-negative.
VIDEO 1/2 Y : 1.0Vp-p, 75 Ohms unbalanced, Sync-negative.
S-VIDEO (Video 1/2) C : 0.28Vp-p, 75 Ohms unbalanced, Color burst level.

54
53
Maximum Resolution RGB 1024( H) X 768(V) pixels
VIDEO Horizontal: 500 lines /S-VIDEO Horizontal : 600 lines
Video Bandwidth RGB: 60 MHz at-3dB (Note that source is RGB2 and in HIGH CONTRAST, MODE2 or AUTO at
40 kHz or over is selected.)
VIDEO: 5 MHz at-3dB
Display Area RGB : 95% Scan (Typically)
VIDEO: 7% Overscan
Retrace Time Horizontal: 15.75KHz;10µsec, 31KHz<fH<66KHz;3.6µsec, 66KHz<fH; 2.7µsec
Vertical: 0.4 msec
Current Rating AC 100-120 V/220-240 V, 50/60 Hz
Power Consumption XP29 Plus(XP-2990): 3.5 A (maximum) / XM29 Plus(XM-2960): 3.5A (maximum)
Dimensions 645(W) x 533(H) x 518(D) mm / 25.4(W)X21(H)X20.4(D) inches
Weight 53.5 kg / 118.0 lbs
Environmental Considerations Operating Temperature : 0 to 40
Humidity : 0 to 90%
Altitude : 0 to 10,000 feet
Storage Temperature : -10 to 50
Humidity : 0 to 95%
Altitude : 0 to 45,000 feet
Regulations : UL Approved (UL 1950)
CSA certified
Meets FCC class A requirements
Meets DHHS requirements
All specifications are subject to change without notice.

Multisync
PROCEED VIDEO 1
EXIT
VIDEO 2 RGB 1 RGB 2
POWER
/STANDBY
¥
¥
| {
21.0''
(533mm)
20.4''
(518mm)
14.94''
(379.5mm)
25.4''
(645mm)
23.27''
(591mm)
Dimensions
20.4''
(518mm)
56
55

57
Input Signal Reference Chart
Separate Sync.
Timing Charts
VIDEO
A
B
CD E
O
P
QRS
VIDEO
Sync. Polarity: Positive / Negative
HORIZONTAL
VERTICAL
Composite Sync.
A
B
CDE
VIDEO
O
P
QR
S
VIDEO
Sync. Polarity: Positive / Negative
HORIZONTAL
VERTICAL
58

Composite Sync. & Video (Sync. on Green)
Recommended Sync Signal Timing
Horizontal Duty should be 3 to 30%.
Horizontal sync width should exceed 0.9 µsec.
Horizontal back porch should exceed 2.0 µsec at sync on green and 1.2 µsec at others except when at 15KHz.
Horizontal blanking should exceed: 15.75; 10µsec, 31KHz< fH<66KHz: 3.6 µsec, 66KHz<fH: 2.7 µsec.
Vertical Duty should be 0.2 to 10%.
Vertical sync width should exceed 40 µsec or 2 horizontal lines.
Vertical sync width plus back porch should exceed 0.4 msec.
Interlaced signals are not recommended.
Interlaced signals with composite sync may not be displayed.
A
BCDE
VIDEO
O
PQ RS
P
VIDEO
Sync. Polarity: Negative
HORIZONTAL
VERTICAL
60
59

Typical Input Signal Timing
Resolution
Horizontal Frequency
(A) Horizontal Period
(B) Horizontal Pulse Width
(C) Horizontal Back Porch
(D) Horizontal Active Area
(E) Hrizontal Front Porch
640~ 350
31.469KHz
31.778µsec
3.813µsec
1.589µsec
26.058µsec
0.318µsec
720~ 400
31.469KHz
31.778µsec
3.813µsec
1.589µsec
26.058µsec
0.318µsec
720~ 350
39.444KHz
25.352µsec
3.042µsec
1.522µsec
20.282µsec
0.508µsec
640~ 480
31.469KHz
31.778µsec
3.813µsec
1.589µsec
26.058µsec
0.318µsec
720~ 400
39.444KHz
25.352µsec
3.042µsec
1.522µsec
20.282µsec
0.508µsec
640~ 480
39.375KHz
25.397µsec
3.048µsec
1.524µsec
20.317µsec
0.508µsec
Mac U , Quadra,
or LC Compatible
VGA Compatible
640~ 480
35.000KHz
28.570µsec
2.120µsec
3.170µsec
22.810µsec
0.180µsec
XGA-2 Compatible
Resolution
Horizontal Frequency
(A) Horizontal Period
(B) Horizontal Pulse Width
(C) Horizontal Back Porch
(D) Horizontal Active Area
(E) Horizontal Front Porch
640~ 480
37.860KHz
26.413µsec
1.270µsec
4.063µsec
20.317µsec
0.762µsec
VESA
640~ 480
at 72Hz
VESA
800~ 600
at 56Hz
800~ 600
35.156KHz
28.444µsec
2.000µsec
3.556µsec
22.222µsec
0.667µsec
1024~ 768
48.363KHz
20.677µsec
2.092µsec
2.462µsec
15.754µsec
0.369µsec
VESA
1024~ 768
at 60Hz
1024~ 768
35.587KHz
28.100µsec
3.910µsec
1.247µsec
22.760µsec
0.178µsec
8514/A & XGA
Interlaced
Compartible
832~ 624
49.725KHz
20.111µsec
1.117µsec
3.910µsec
14.524µsec
0.559µsec
MAC U
&
Quadra
800~ 600
48.077KHz
20.800µsec
2.400µsec
1.280µsec
16.000µsec
1.120µsec
VESA
800~ 600
at 72Hz
800~ 600
37.879KHz
26.400µsec
3.200µsec
2.200µsec
20.000µsec
1.000µsec
VESA
800~ 600
at 60Hz
*VGA, XGA, XGA-2, and 8514/A are the trademarks of International Business Machines Corporation.
*Macintosh II, Quadra, and LC are the trademarks of Apple Computer Inc.
*VESA is the trademark of a non-profit organization, Video Electronics Standards Association.
62
61

Resolution
Vertical Frequency
(O)Vertical Period
(P) Vertical Pulse Width
(Q)Vertical Back Porch
(R) Vertical Active Area
(S) Vertical Front Porch
640~ 480
72.809Hz
13.735msec
0.079msec
0.740msec
12.678msec
0.238msec
VESA
640~ 480
at 72Hz
VESA
800~ 600
at 56Hz
800~ 600
56.250Hz
17.778msec
0.057msec
0.626msec
17.067msec
0.028msec
1024~ 768
60.000Hz
16.667msec
0.124msec
0.600msec
15.880msec
0.062msec
VESA
1024~ 768
at 60Hz
8514/A & XGA
Interlaced
Compartible
832~ 624
74.550Hz
13.414msec
0.060msec
0.784msec
12.549msec
0.020msec
MAC U
&
Quadra
800~ 600
72.187Hz
13.853msec
0.125msec
0.478msec
12.480msec
0.770msec
VESA
800~ 600
at 72Hz
800~ 600
60.317Hz
16.579msec
0.106msec
0.607msec
15.840msec
0.026msec
VESA
800~ 600
at 60Hz
Resolution
Vertical Frequency
(O)Vertical Period
(P) Vertical Pulse Width
(Q)Vertical Back Porch
(R) Vertical Active Area
(S) Vertical Front Porch
640~ 350
70.080Hz
14.268msec
0.064msec
1.716msec
11.504msec
0.985msec
720~ 400
70.080Hz
14.268msec
0.064msec
0.890msec
13.156msec
0.159msec
720~ 350
87.850Hz
11.383msec
0.051msec
1.496msec
8.873msec
0.963msec
640~ 480
59.940Hz
16.683msec
0.064msec
0.793msec
15.762msec
0.064msec
Mac U , Quadra,
or LC Compatible
VGA Compatible
640~ 480
66.667Hz
15.000msec
0.090msec
1.110msec
13.710msec
0.090msec
XGA-2 Compatible
720~ 400
87.850Hz
11.383msec
0.051msec
0.862msec
10.141msec
0.329msec
640~ 480
75.000Hz
13.333msec
0.051msec
0.813msec
12.190msec
0.279msec
1024~ 768
86.960Hz
11.499msec
0.112msec
10.824msec
0.577/0.563msec
0.000/0.014msec
64
63

66
65
NOTE:
L=NEG.SYNC
H=POS.SYNC
"-" or "()" =ignored
Factory:12 (9 preset for XM29 Plus)
User:25 (22 preset for XM29 Plus)
The modes 11(VESA 1024x768 and MAC 1152x870) and 12 to 15 apply to XP29 Plus only.
-
-
-
-
-
-
-
-
-
-
-
-
-
-
-
-
-
-
-
-
YES-1
YES-2
YES-3
-
-
-
-
-
-
-
YES-4
YES-5
-
-
-
-
YES-6
-
-
-
-
YES-7
YES-8
YES-9
-
-
-
YES-10
-
YES-11
-
YES-12
YES-1
YES-2
YES-3
YES-4
YES-4
YES-5
YES-6
YES-7
-
YES-8
YES-9
YES-10
YES-11
YES-11
YES-12
YES-13
YES-14
YES-14
YES-14
YES-15
YES-16
YES-17
YES-18
YES-19
YES-20
YES-21
YES-22
YES-22
YES-23
YES-24
YES-24
YES-25
YES-25
NTSC
RGB 15kHz
PAL/SECAM
VESA I-Standard 640x480(31.5KHz/60Hz)
-
IBM 640x350(31.5KHz/71Hz)
IBM 640x400(31.5KHz/71Hz)
HDTV(33.75KHz/60Hz)
-
VESA 800x600 (35.1KHz/56Hz)
VESA I-Standard 1024x768 (35.5KHz/87Hz)
MAC 640x480(35KHz/67Hz)
VESA 640x480(37.5KHz/75Hz)
-
VESA 800x600(37.9KHz/60Hz)
REUTER 640x480(38.4KHz/72Hz)
VESA 640x480 (43.3kHz/85Hz)
VESA 1024x768 (48.4KHz/60Hz)
-
VESA 800x600(46.9KHz/75Hz)
REUTER 800x600 (48.1KHz/72Hz)
H-98 1120x750 (50.0KHz/60.1Hz)
MAC 832x624 (49.7KHz/75Hz)
VESA 1024x768 (56.5KHz/70Hz)
VESA 1024x768 (60.0KHz/75Hz)
MAC 1024x768 (60.2KHz/75Hz)
VESA 1280x1024 (64.6KHz/60Hz)
VESA 1024x768 (68.7kHz/85Hz)
MAC 1152x870 (68.7KHz/75Hz)
VESA 1600x1200 (75kHz/60Hz)
VESA 1280x1024 (80.0KHz/75Hz)
VESA 1600x1200 (87.5kHz/70Hz)
VESA 1600x1200 (93.8KHz/75Hz)
-
NEG
POS
POS
NEG
(NEG)
-
(POS)
-
NEG
POS
POS
-
-
NEG
POS
POS
-
(NEG)
-
(NEG)
(POS)
-
(NEG)
-
-
-
(POS)
-
(POS)
MODE1
15.5-16.0KHz
MODE2
30-32.5KHZ
MODE3
32.5-34.4KHZ
MODE4
34.4-36.5KHz
MODE5
36.5-42KHz
MODE6
42-45KHz
MODE7
45-49KHz
MODE8
49-51kHz
MODE9
51-57.5KHz
MODE10
57.5-62KHz
MODE11
62-70KHz
MODE12
70-79KHz
MODE13
79-83KHz
MODE14
83-89.5kHz
MOE15
89.5-95KHz
-
-(H)
-(H)
H
H
-(H)
-
H
L
H
H
H
L
-
H
H
H
L
H
L
(H)
H
L
H
-
L
-
(H)
-
(H)
-
NEG
POS
NEG
POS
(NEG)
-
(POS)
-
(NEG)
NEG
POS
-
-
(NEG)
NEG
POS
-
(NEG)
-
(NEG)
(POS)
-
(NEG)
-
-
-
(POS)
-
(POS)
-
-(H)
-(H)
H
H
-(H)
-
H
-
H
H
H
-
-
H
H
H
-
H
-
(H)
H
-
(H)
-
-
-
(H)
-
(H)
-
-
-
-
-
-
-
80 or less
80 or greater
-
-
-
-
-
-
-
-
-
-
-
-
MODE Polarity State Frequency
Hor Ver Hor Ver Hor Ver
NEC
PRESET
USER
PRESET REMARKS
Signal Identification for Raster Preset

67
Eligibility/Return for Exchange Procedure
If a product is suspected of being DOA, customers must call NECTECH VSD Technical Support.
A representative will assist in making the product fully functional or verify it as a DOA.
VSD Technical Support 1-800-836-0655
NEC technical support will provide a procedure for repair instead of exchange.
If the product is determined to be DOA, the Technical Support Representative will request the
following information in order to issue a Material Return Authorization (MRA) number:
Product model number
Serial number
A complete description of the problem
If approved, an MRA number and return address will be issued. All product to be returned must
be shipped freight pre-paid in its original carton to a designated NECTECH facility. The
customer assumes the risk of loss. The defective product must be received by NECTECH within
21 calendar days from the date the MRA was issued.
Any questions concerning service and repair policies or procedures can also be addressed in
writing to:
NEC Technologies
Visual Systems Division
Customer Service
1250 North Arlington Heights Road
Itasca, Illinois 60143
Service and Support Policies
NEC Technologies is committed to providing the highest quality service and support for your
MultiSync presentation monitor. A customer service group that is dedicated to the support of
this product line is available to provide a single point of contact for technical support, trouble
shooting, service and repair issues.
Please address all questions concerning the following subjects to the phone number listed
below:
For technical support or any questions concerning the operation of this product.
To arrange for on-site repair service during the warranty period or after its expiration.
For the location of your nearest authorized NEC service center.
To report a DOA product and verify its status for return authorization.
1-800-836-0655
Due to the size and weight of large screen presentation monitor products, it is preferable to
solve problems on-site rather than to incur the expense and risk of damage in return shipping.
NECís service policies and procedures make it as effortless as possible for you to receive factory
authorized and trained service at your location.
On-site Service/Repair Policy
NEC offers on-site service and repair for all of our MultiSync presentation monitor products of 29"
and larger screen size. Warranty repair is provided by our service-authorized Visual Systems
Division Dealers and network of factory-trained independent service providers. If you are
experiencing a problem with your monitor, please contact the authorized NEC Visual Systems
Division dealer from which it was purchased. If this is a reseller who is unable to provide service, call
NEC directly at 1-800-836-0655.
DOA Policy
A product is considered DOA if it fails to function according to current published specifications
because of defects in NECTECH factory materials and/or workmanship during the first 30 days from
the date of purchase by the end user. After the 30 day period any defective product will be
considered a warranty repair.
A product is NOT considered DOA if it is functional but the box is damaged or it is missing contents
such as manuals, cables, etc.
NECTECH reserves the right to repair rather than replace any product.
68
