Nortel Networks 450 Users Manual V1.3.0, Using The BayStack 10/100/1000 Series Switch
450 to the manual 481b19f9-b732-4a2f-955d-2850ca04c2ab
2015-01-26
: Nortel-Networks Nortel-Networks-450-Users-Manual-346505 nortel-networks-450-users-manual-346505 nortel-networks pdf
Open the PDF directly: View PDF .
Page Count: 290 [warning: Documents this large are best viewed by clicking the View PDF Link!]
- Using the BayStack 450 10/100/1000 Series Switch
- Contents
- Figures
- Tables
- Preface
- Chapter1 BayStack 450 10/100/1000 Series Switches
- Physical Description
- Features
- Network Configuration
- Stack Operation
- IEEE 802.1Q VLAN Workgroups
- IGMP Snooping
- IEEE 802.1p Prioritizing
- MultiLink Trunks
- Client/Server Configuration Using MultiLink Trunks
- Trunk Configuration Screen Examples
- Before Configuring Trunks
- MultiLink Trunking Configuration Rules
- How the MultiLink Trunk Reacts to Losing Distributed Trunk Members
- Spanning Tree Considerations for MultiLink Trunks
- Additional Tips About the MultiLink Trunking Feature
- Port Mirroring (Conversation Steering)
- Chapter2 Installing the BayStack 450 Switch
- Chapter3 Using the Console Interface
- Accessing the CI Menus and Screens
- Using the CI Menus and Screens
- Main Menu
- IP Configuration/Setup
- Choosing a BootP Request Mode
- SNMP Configuration
- System Characteristics
- Switch Configuration
- Console/Comm Port Configuration
- Renumber Stack Units
- Hardware Unit Information
- Spanning Tree Configuration
- TELNET Configuration
- Software Download
- Configuration File
- Display Event Log
- Reset
- Reset to Default Settings
- Logout
- Chapter4 Troubleshooting
- Appendix A Technical Specifications
- Appendix B Gigabit Fiber Optical Characteristics
- Appendix C Media Dependent Adapters
- Appendix D Quick Steps to Features
- Appendix E Connectors and Pin Assignments
- Appendix F Default Settings
- Appendix G Sample BootP Configuration File
- Index

Software Release V1.3.0
Part No. 302401-D Rev 00
July 1999
4401 Great America Parkway
Santa Clara, CA 95054
Using the BayStack 450
10/100/1000 Series Switch
kombk.book Page i Tuesday, June 29, 1999 3:25 PM

ii 302401-D Rev 00
Copyright © 1999 Nortel Networks
All rights reserved. Printed in the USA. July 1999.
The information in this document is subject to change without notice. The statements, configurations, technical data,
and recommendations in this document are believed to be accurate and reliable, but are presented without express or
implied warranty. Users must take full responsibility for their applications of any products specified in this document.
The information in this document is proprietary to Nortel Networks NA Inc.
Trademarks
NORTEL NETWORKS is a trademark of Nortel Networks Corporation.
Bay Networks and Optivity are registered trademarks and Accelar, BayStack, EZ LAN, Optivity Campus, Optivity
Enterprise, StackProbe, and the Bay Networks logo are trademarks of Nortel Networks NA Inc.
Microsoft, MS, MS-DOS, Win32, Windows, and Windows NT are registered trademarks of Microsoft Corporation.
All other trademarks and registered trademarks are the property of their respective owners.
Statement of Conditions
In the interest of improving internal design, operational function, and/or reliability, Nortel Networks NA Inc. reserves
the right to make changes to the products described in this document without notice.
Nortel Networks NA Inc. does not assume any liability that may occur due to the use or application of the product(s)
or circuit layout(s) described herein.
USA Requirements Only
Federal Communications Commission (FCC) Compliance Notice: Radio Frequency Notice
Note: This equipment has been tested and found to comply with the limits for a Class A digital device, pursuant to
Part 15 of the FCC rules. These limits are designed to provide reasonable protection against harmful interference
when the equipment is operated in a commercial environment. This equipment generates, uses, and can radiate radio
frequency energy. If it is not installed and used in accordance with the instruction manual, it may cause harmful
interference to radio communications. Operation of this equipment in a residential area is likely to cause harmful
interference, in which case users will be required to take whatever measures may be necessary to correct the
interference at their own expense.
European Requirements Only
EN 55 022 Statement
This is to certify that the Nortel Networks BayStack 450 switch is shielded against the generation of radio interference
in accordance with the application of Council Directive 89/336/EEC, Article 4a. Conformity is declared by the
application of EN 55 022 Class A (CISPR 22).
Warning: This is a Class A product. In a domestic environment, this product may cause radio interference, in which
case, the user may be required to take appropriate measures.
Achtung: Dieses ist ein Gerät der Funkstörgrenzwertklasse A. In Wohnbereichen können bei Betrieb dieses Gerätes
Rundfunkstörungen auftreten, in welchen Fällen der Benutzer für entsprechende Gegenmaßnahmen verantwortlich
ist.
Attention: Ceci est un produit de Classe A. Dans un environnement domestique, ce produit risque de créer des
interférences radioélectriques, il appartiendra alors à l’utilisateur de prendre les mesures spécifiques appropriées.
kombk.book Page ii Tuesday, June 29, 1999 3:25 PM

302401-D Rev 00 iii
EC Declaration of Conformity
This product conforms (or these products conform) to the provisions of Council Directive 89/336/EEC and
73/23/EEC. The Declaration of Conformity is available on the Nortel Networks World Wide Web site at
http://libra2.corpwest.baynetworks.com/cgi-bin/ndCGI.exe/DocView/.
Japan/Nippon Requirements Only
Voluntary Control Council for Interference (VCCI) Statement
Voluntary Control Council for Interference (VCCI) Statement
This is a Class A product based on the standard of the Voluntary Control Council for Interference by Information
Technology Equipment (VCCI). If this equipment is used in a domestic environment, radio disturbance may arise.
When such trouble occurs, the user may be required to take corrective actions.
Taiwan Requirements
Bureau of Standards, Metrology and Inspection (BSMI) Statement
Canada Requirements Only
Canadian Department of Communications Radio Interference Regulations
This digital apparatus (BayStack 450 switch) does not exceed the Class A limits for radio-noise emissions from digital
apparatus as set out in the Radio Interference Regulations of the Canadian Department of Communications.
Règlement sur le brouillage radioélectrique du ministère des Communications
Cet appareil numérique (BayStack 450 switch) respecte les limites de bruits radioélectriques visant les appareils
numériques de classe A prescrites dans le Règlement sur le brouillage radioélectrique du ministère des
Communications du Canada.
kombk.book Page iii Tuesday, June 29, 1999 3:25 PM

iv 302401-D Rev 00
Nortel Networks NA Inc. Software License Agreement
NOTICE: Please carefully read this license agreement before copying or using the accompanying software or
installing the hardware unit with pre-enabled software (each of which is referred to as “Software” in this Agreement).
BY COPYING OR USING THE SOFTWARE, YOU ACCEPT ALL OF THE TERMS AND CONDITIONS OF
THIS LICENSE AGREEMENT. THE TERMS EXPRESSED IN THIS AGREEMENT ARE THE ONLY TERMS
UNDER WHICH NORTEL NETWORKS WILL PERMIT YOU TO USE THE SOFTWARE. If you do not accept
these terms and conditions, return the product, unused and in the original shipping container, within 30 days of
purchase to obtain a credit for the full purchase price.
1. License Grant. Nortel Networks NA Inc. (“Nortel Networks”) grants the end user of the Software (“Licensee”) a
personal, nonexclusive, nontransferable license: a) to use the Software either on a single computer or, if applicable, on
a single authorized device identified by host ID, for which it was originally acquired; b) to copy the Software solely
for backup purposes in support of authorized use of the Software; and c) to use and copy the associated user manual
solely in support of authorized use of the Software by Licensee. This license applies to the Software only and does not
extend to Nortel Networks Agent software or other Nortel Networks software products. Nortel Networks Agent
software or other Nortel Networks software products are licensed for use under the terms of the applicable Nortel
Networks NA Inc. Software License Agreement that accompanies such software and upon payment by the end user of
the applicable license fees for such software.
2. Restrictions on use; reservation of rights. The Software and user manuals are protected under copyright laws.
Nortel Networks and/or its licensors retain all title and ownership in both the Software and user manuals, including
any revisions made by Nortel Networks or its licensors. The copyright notice must be reproduced and included with
any copy of any portion of the Software or user manuals. Licensee may not modify, translate, decompile, disassemble,
use for any competitive analysis, reverse engineer, distribute, or create derivative works from the Software or user
manuals or any copy, in whole or in part. Except as expressly provided in this Agreement, Licensee may not copy or
transfer the Software or user manuals, in whole or in part. The Software and user manuals embody Nortel Networks’
and its licensors’ confidential and proprietary intellectual property. Licensee shall not sublicense, assign, or otherwise
disclose to any third party the Software, or any information about the operation, design, performance, or
implementation of the Software and user manuals that is confidential to Nortel Networks and its licensors; however,
Licensee may grant permission to its consultants, subcontractors, and agents to use the Software at Licensee’s facility,
provided they have agreed to use the Software only in accordance with the terms of this license.
3. Limited warranty. Nortel Networks warrants each item of Software, as delivered by Nortel Networks and properly
installed and operated on Nortel Networks hardware or other equipment it is originally licensed for, to function
substantially as described in its accompanying user manual during its warranty period, which begins on the date
Software is first shipped to Licensee. If any item of Software fails to so function during its warranty period, as the sole
remedy Nortel Networks will at its discretion provide a suitable fix, patch, or workaround for the problem that may be
included in a future Software release. Nortel Networks further warrants to Licensee that the media on which the
Software is provided will be free from defects in materials and workmanship under normal use for a period of 90 days
from the date Software is first shipped to Licensee. Nortel Networks will replace defective media at no charge if it is
returned to Nortel Networks during the warranty period along with proof of the date of shipment. This warranty does
not apply if the media has been damaged as a result of accident, misuse, or abuse. The Licensee assumes all
responsibility for selection of the Software to achieve Licensee’s intended results and for the installation, use, and
results obtained from the Software. Nortel Networks does not warrant a) that the functions contained in the software
will meet the Licensee’s requirements, b) that the Software will operate in the hardware or software combinations that
the Licensee may select, c) that the operation of the Software will be uninterrupted or error free, or d) that all defects
in the operation of the Software will be corrected. Nortel Networks is not obligated to remedy any Software defect that
cannot be reproduced with the latest Software release. These warranties do not apply to the Software if it has been (i)
altered, except by Nortel Networks or in accordance with its instructions; (ii) used in conjunction with another
vendor’s product, resulting in the defect; or (iii) damaged by improper environment, abuse, misuse, accident, or
negligence. THE FOREGOING WARRANTIES AND LIMITATIONS ARE EXCLUSIVE REMEDIES AND ARE
IN LIEU OF ALL OTHER WARRANTIES EXPRESS OR IMPLIED, INCLUDING WITHOUT LIMITATION ANY
WARRANTY OF MERCHANTABILITY OR FITNESS FOR A PARTICULAR PURPOSE.
kombk.book Page iv Tuesday, June 29, 1999 3:25 PM

302401-D Rev 00 v
Licensee is responsible for the security of its own data and information and for maintaining adequate procedures apart
from the Software to reconstruct lost or altered files, data, or programs.
4. Limitation of liability. IN NO EVENT WILL NORTEL NETWORKS OR ITS LICENSORS BE LIABLE FOR
ANY COST OF SUBSTITUTE PROCUREMENT; SPECIAL, INDIRECT, INCIDENTAL, OR CONSEQUENTIAL
DAMAGES; OR ANY DAMAGES RESULTING FROM INACCURATE OR LOST DATA OR LOSS OF USE OR
PROFITS ARISING OUT OF OR IN CONNECTION WITH THE PERFORMANCE OF THE SOFTWARE, EVEN
IF NORTEL NETWORKS HAS BEEN ADVISED OF THE POSSIBILITY OF SUCH DAMAGES. IN NO EVENT
SHALL THE LIABILITY OF NORTEL NETWORKS RELATING TO THE SOFTWARE OR THIS AGREEMENT
EXCEED THE PRICE PAID TO NORTEL NETWORKS FOR THE SOFTWARE LICENSE.
5. Government Licensees. This provision applies to all Software and documentation acquired directly or indirectly by
or on behalf of the United States Government. The Software and documentation are commercial products, licensed on
the open market at market prices, and were developed entirely at private expense and without the use of any U.S.
Government funds. The license to the U.S. Government is granted only with restricted rights, and use, duplication, or
disclosure by the U.S. Government is subject to the restrictions set forth in subparagraph (c)(1) of the Commercial
Computer Software––Restricted Rights clause of FAR 52.227-19 and the limitations set out in this license for civilian
agencies, and subparagraph (c)(1)(ii) of the Rights in Technical Data and Computer Software clause of DFARS
252.227-7013, for agencies of the Department of Defense or their successors, whichever is applicable.
6. Use of Software in the European Community. This provision applies to all Software acquired for use within the
European Community. If Licensee uses the Software within a country in the European Community, the Software
Directive enacted by the Council of European Communities Directive dated 14 May, 1991, will apply to the
examination of the Software to facilitate interoperability. Licensee agrees to notify Nortel Networks of any such
intended examination of the Software and may procure support and assistance from Nortel Networks.
7. Term and termination. This license is effective until terminated; however, all of the restrictions with respect to
Nortel Networks’ copyright in the Software and user manuals will cease being effective at the date of expiration of the
Nortel Networks copyright; those restrictions relating to use and disclosure of Nortel Networks’ confidential
information shall continue in effect. Licensee may terminate this license at any time. The license will automatically
terminate if Licensee fails to comply with any of the terms and conditions of the license. Upon termination for any
reason, Licensee will immediately destroy or return to Nortel Networks the Software, user manuals, and all copies.
Nortel Networks is not liable to Licensee for damages in any form solely by reason of the termination of this license.
8. Export and Re-export. Licensee agrees not to export, directly or indirectly, the Software or related technical data
or information without first obtaining any required export licenses or other governmental approvals. Without limiting
the foregoing, Licensee, on behalf of itself and its subsidiaries and affiliates, agrees that it will not, without first
obtaining all export licenses and approvals required by the U.S. Government: (i) export, re-export, transfer, or divert
any such Software or technical data, or any direct product thereof, to any country to which such exports or re-exports
are restricted or embargoed under United States export control laws and regulations, or to any national or resident of
such restricted or embargoed countries; or (ii) provide the Software or related technical data or information to any
military end user or for any military end use, including the design, development, or production of any chemical,
nuclear, or biological weapons.
9. General. If any provision of this Agreement is held to be invalid or unenforceable by a court of competent
jurisdiction, the remainder of the provisions of this Agreement shall remain in full force and effect. This Agreement
will be governed by the laws of the state of California.
Should you have any questions concerning this Agreement, contact Nortel Networks, 4401 Great America Parkway,
P.O. Box 58185, Santa Clara, California 95054-8185.
LICENSEE ACKNOWLEDGES THAT LICENSEE HAS READ THIS AGREEMENT, UNDERSTANDS IT, AND
AGREES TO BE BOUND BY ITS TERMS AND CONDITIONS. LICENSEE FURTHER AGREES THAT THIS
AGREEMENT IS THE ENTIRE AND EXCLUSIVE AGREEMENT BETWEEN NORTEL NETWORKS AND
LICENSEE, WHICH SUPERSEDES ALL PRIOR ORAL AND WRITTEN AGREEMENTS AND
COMMUNICATIONS BETWEEN THE PARTIES PERTAINING TO THE SUBJECT MATTER OF THIS
AGREEMENT. NO DIFFERENT OR ADDITIONAL TERMS WILL BE ENFORCEABLE AGAINST NORTEL
NETWORKS UNLESS NORTEL NETWORKS GIVES ITS EXPRESS WRITTEN CONSENT, INCLUDING AN
EXPRESS WAIVER OF THE TERMS OF THIS AGREEMENT.
kombk.book Page v Tuesday, June 29, 1999 3:25 PM
kombk.book Page vi Tuesday, June 29, 1999 3:25 PM

302401-D Rev 00 vii
Contents
Preface
Audience ..........................................................................................................................xxi
Organization ...................................................................................................................xxii
Text Conventions ...........................................................................................................xxiii
Acronyms .......................................................................................................................xxiii
Related Publications ......................................................................................................xxiv
How to Get Help .............................................................................................................xxv
Chapter 1
BayStack 450 10/100/1000 Series Switches
Physical Description .......................................................................................................1-1
Front Panel ...............................................................................................................1-2
Comm Port ........................................................................................................1-3
Uplink/Expansion Slot ........................................................................................1-3
Port Connectors .................................................................................................1-3
LED Display Panel .............................................................................................1-5
Back Panel ...............................................................................................................1-8
AC Power Receptacle ........................................................................................1-9
RPSU Connector .............................................................................................1-10
Cascade Module Slot ......................................................................................1-11
Cooling Fans ....................................................................................................1-11
Features ........................................................................................................................1-11
IEEE 802.1p Prioritizing .........................................................................................1-14
IEEE 802.1Q VLANs ..............................................................................................1-14
IGMP Snooping Feature ........................................................................................1-15
Flash Memory Storage ...........................................................................................1-15
Storage of Switch Software Image ..................................................................1-15
Storage of Configuration Parameters ..............................................................1-15
MultiLink Trunking ..................................................................................................1-16
kombk.book Page vii Tuesday, June 29, 1999 3:25 PM

viii 302401-D Rev 00
Port Mirroring .........................................................................................................1-16
Autosensing and Autonegotiation ...........................................................................1-16
BootP Automatic IP Configuration/MAC Address ...................................................1-17
SNMP MIB Support ................................................................................................1-18
Configuration and Switch Management .................................................................1-18
Network Configuration ..................................................................................................1-18
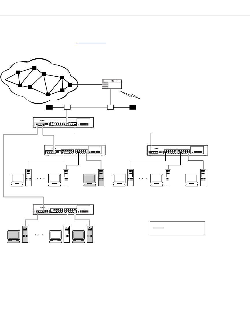
Desktop Switch Application ....................................................................................1-19
Segment Switch Application ...................................................................................1-20
High-Density Switched Workgroup Application ......................................................1-21
Fail-Safe Stack Application .....................................................................................1-22
Stack Operation ............................................................................................................1-23
BayStack 400-ST1 Cascade Module .....................................................................1-23
Cascade A Out Connector ...............................................................................1-24
Unit Select Switch ............................................................................................1-24
Cascade A In Connector .................................................................................1-24
Base Unit ................................................................................................................1-25
Initial Installation ..............................................................................................1-25
Stack MAC Address .........................................................................................1-26
Temporary Base Unit .......................................................................................1-26
Removing a Unit from the Stack ......................................................................1-27
Stack Configurations ..............................................................................................1-27
Stack Up Configurations ..................................................................................1-28
Stack Down Configurations .............................................................................1-28
Redundant Cascade Stacking Feature ..................................................................1-30
IEEE 802.1Q VLAN Workgroups ..................................................................................1-32
IEEE 802.1Q Tagging .............................................................................................1-33
VLANs Spanning Multiple Switches .......................................................................1-37
VLANS Spanning Multiple 802.1Q Tagged Switches ......................................1-37
VLANS Spanning Multiple Untagged Switches ...............................................1-38
Shared Servers ......................................................................................................1-40
VLAN Workgroup Summary ...................................................................................1-45
VLAN Configuration Rules .....................................................................................1-47
IGMP Snooping ............................................................................................................1-48
IGMP Snooping Configuration Rules .....................................................................1-52
IEEE 802.1p Prioritizing ...............................................................................................1-53
kombk.book Page viii Tuesday, June 29, 1999 3:25 PM

302401-D Rev 00 ix
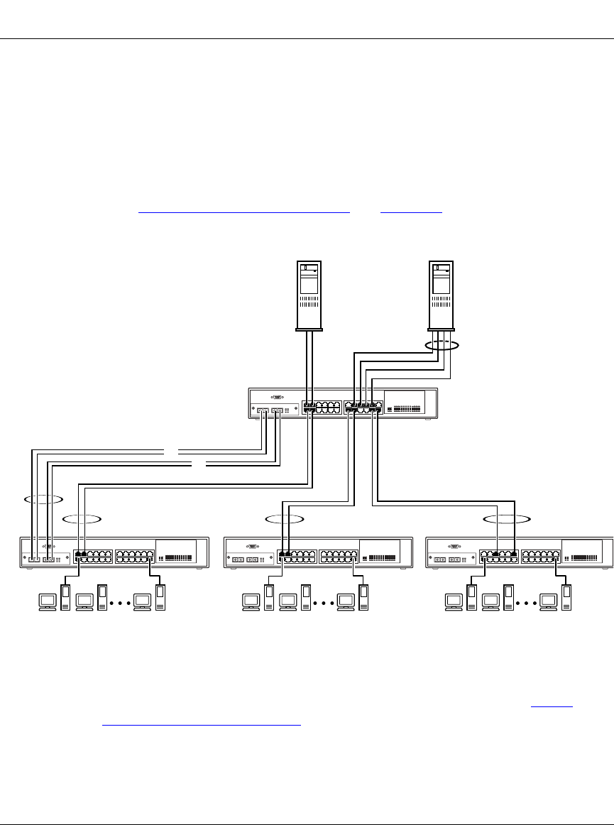
MultiLink Trunks ............................................................................................................1-57
Client/Server Configuration Using MultiLink Trunks ...............................................1-58
Trunk Configuration Screen Examples ...................................................................1-60
Trunk Configuration Screen for Switch S1 .......................................................1-60
Trunk Configuration Screen for Switch S2 .......................................................1-63
Trunk Configuration Screen for Switch S3 .......................................................1-65
Trunk Configuration Screen for Switch S4 .......................................................1-67
Before Configuring Trunks ......................................................................................1-69
MultiLink Trunking Configuration Rules ..................................................................1-69
How the MultiLink Trunk Reacts to Losing Distributed Trunk Members .................1-71
Spanning Tree Considerations for MultiLink Trunks ...............................................1-72
Additional Tips About the MultiLink Trunking Feature ............................................1-75
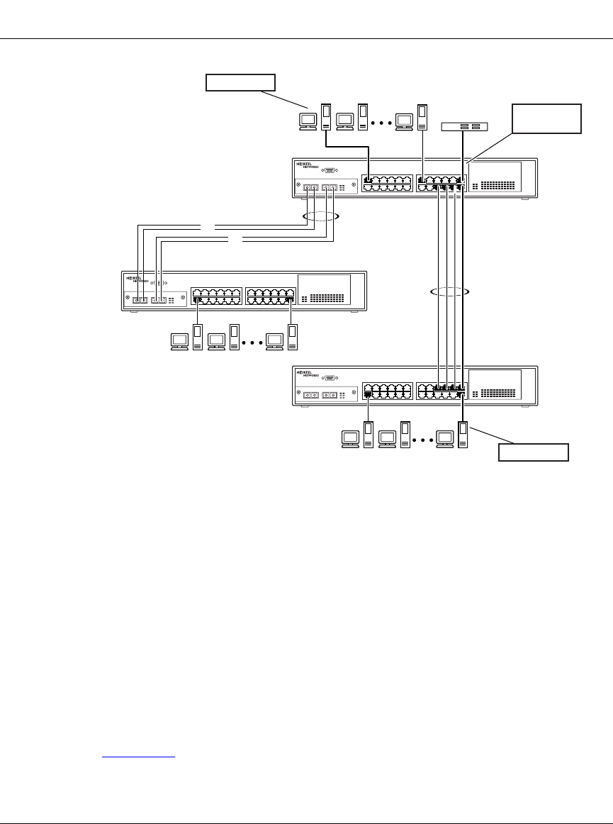
Port Mirroring (Conversation Steering) .........................................................................1-76
Port-Based Mirroring Configuration ........................................................................1-77
Address-Based Mirroring Configuration .................................................................1-79
Port Mirroring Configuration Rules .........................................................................1-82
Chapter 2
Installing the BayStack 450 Switch
Installation Requirements ...............................................................................................2-1
Installation Procedure .....................................................................................................2-3
Installing the BayStack 450 Switch on a Flat Surface ..............................................2-3
Installing the BayStack 450 Switch in a Rack ..........................................................2-4
Attaching Devices to the BayStack 450 Switch ........................................................2-7
Connecting the 10BASE-T/100BASE-TX Ports .................................................2-8
Connecting Fiber Optic Ports ............................................................................2-9
Console/Comm Port ........................................................................................2-10
Connecting a Terminal to the Console/Comm Port ..........................................2-11
Connecting Power .........................................................................................................2-12
Verifying the Installation ................................................................................................2-14
Verifying the Installation Using the LEDs ...............................................................2-14
Verifying the Installation Using the Self-Test Screen ..............................................2-15
Initial Setup ...................................................................................................................2-17
Standalone Switch Setup .......................................................................................2-17
Stack Setup ............................................................................................................2-20
kombk.book Page ix Tuesday, June 29, 1999 3:25 PM

x302401-D Rev 00
Chapter 3
Using the Console Interface
Accessing the CI Menus and Screens ............................................................................3-1
Using the CI Menus and Screens ...................................................................................3-2
Navigating the CI Menus and Screens .....................................................................3-2
Screen Fields and Descriptions ...............................................................................3-3
Main Menu ......................................................................................................................3-4
IP Configuration/Setup ...................................................................................................3-8
Choosing a BootP Request Mode ................................................................................3-10
BootP When Needed .............................................................................................3-10
BootP Always .........................................................................................................3-11
BootP Disabled ......................................................................................................3-11
BootP or Last Address ...........................................................................................3-12
SNMP Configuration .....................................................................................................3-13
System Characteristics .................................................................................................3-15
Switch Configuration .....................................................................................................3-18
MAC Address Table ................................................................................................3-20
VLAN Configuration Menu .....................................................................................3-22
VLAN Configuration .........................................................................................3-24
VLAN Port Configuration .................................................................................3-26
VLAN Display by Port ......................................................................................3-29
Traffic Class Configuration ...............................................................................3-30
Port Configuration ..................................................................................................3-32
High Speed Flow Control Configuration .................................................................3-34
Choosing a High Speed Flow Control Mode ..........................................................3-36
Symmetric Mode ..............................................................................................3-36
Asymmetric ......................................................................................................3-37
MultiLink Trunk Configuration .................................................................................3-37
MultiLink Trunk Configuration Screen ..............................................................3-39
MultiLink Trunk Utilization Screen ....................................................................3-41
Port Mirroring Configuration ...................................................................................3-45
Rate Limiting Configuration ....................................................................................3-48
IGMP Configuration ................................................................................................3-51
Port Statistics .........................................................................................................3-54
Console/Comm Port Configuration ...............................................................................3-58
kombk.book Page x Tuesday, June 29, 1999 3:25 PM

302401-D Rev 00 xi
Renumber Stack Units ..................................................................................................3-65
Hardware Unit Information ............................................................................................3-67
Spanning Tree Configuration ........................................................................................3-67
Spanning Tree Port Configuration ..........................................................................3-69
Display Spanning Tree Switch Settings ..................................................................3-72
TELNET Configuration .................................................................................................3-75
Software Download .......................................................................................................3-78
Configuration File .........................................................................................................3-82
Display Event Log .........................................................................................................3-85
Excessive Bad Entries ...........................................................................................3-86
Write Threshold ......................................................................................................3-86
Flash Update ..........................................................................................................3-87
Reset ............................................................................................................................3-88
Reset to Default Settings ..............................................................................................3-90
Logout ...........................................................................................................................3-93
Chapter 4
Troubleshooting
Interpreting the LEDs .....................................................................................................4-2
Diagnosing and Correcting the Problem .........................................................................4-5
Normal Power-Up Sequence ....................................................................................4-6
Port Connection Problems .......................................................................................4-7
Autonegotiation Modes ......................................................................................4-8
Port Interface .....................................................................................................4-9
Appendix A
Technical Specifications
Environmental ................................................................................................................ A-1
Electrical ........................................................................................................................ A-1
Physical Dimensions ...................................................................................................... A-2
Performance Specifications ........................................................................................... A-2
Network Protocol and Standards Compatibility ............................................................. A-2
Data Rate ......................................................................................................................A-2
Interface Options ........................................................................................................... A-3
Safety Agency Certification ........................................................................................... A-3
Electromagnetic Emissions ........................................................................................... A-3
kombk.book Page xi Tuesday, June 29, 1999 3:25 PM

xii 302401-D Rev 00
Electromagnetic Immunity ............................................................................................. A-3
Declaration of Conformity .............................................................................................. A-4
Appendix B
Gigabit Fiber Optical Characteristics
1000BASE-SX Models .................................................................................................. B-1
Operating Range ..................................................................................................... B-1
Transmit Characteristics .......................................................................................... B-2
Receive Characteristics .......................................................................................... B-3
Worst-Case Power Budget and Penalties ............................................................... B-3
1000BASE-LX Models ................................................................................................... B-4
Operating Range ..................................................................................................... B-4
Transmit Characteristics .......................................................................................... B-5
Receive Characteristics .......................................................................................... B-5
Worst-Case Power Budget and Penalties ............................................................... B-6
Appendix C
Media Dependent Adapters
10BASE-T/100BASE-TX MDA ...................................................................................... C-2
100BASE-FX MDAs ....................................................................................................... C-3
1000BASE-SX MDAs .................................................................................................... C-6
M1000BASE-LX MDAs .................................................................................................. C-9
Installing an MDA ......................................................................................................... C-11
Replacing an MDA with a Different Model ................................................................... C-13
1000BASE-LX Multimode Applications ....................................................................... C-13
Appendix D
Quick Steps to Features
Configuring 802.1Q VLANs ........................................................................................... D-2
Configuring MultiLink Trunks ......................................................................................... D-4
Configuring Port Mirroring ............................................................................................. D-5
Configuring IGMP Snooping .......................................................................................... D-7
Appendix E
Connectors and Pin Assignments
RJ-45 (10BASE-T/100BASE-TX) Port Connectors ....................................................... E-1
MDI and MDI-X Devices ................................................................................................ E-2
MDI-X to MDI Cable Connections ........................................................................... E-3
kombk.book Page xii Tuesday, June 29, 1999 3:25 PM

302401-D Rev 00 xiii
MDI-X to MDI-X Cable Connections ....................................................................... E-4
DB-9 (RS-232-D) Console/Comm Port Connector ........................................................ E-5
Appendix F
Default Settings
Appendix G
Sample BootP Configuration File
Index
kombk.book Page xiii Tuesday, June 29, 1999 3:25 PM
kombk.book Page xiv Tuesday, June 29, 1999 3:25 PM

302401-D Rev 00 xv
Figures
Figure 1-1. BayStack 450 Switch Versions .................................................................1-1
Figure 1-2. BayStack 450 Switch Front Panels ..........................................................1-2
Figure 1-3. BayStack 450-24T/12T LED Display Panel ..............................................1-5
Figure 1-4. BayStack 450-12F LED Display Panel .....................................................1-6
Figure 1-5. BayStack 450 Switch Back Panel ............................................................1-9
Figure 1-6. BayStack 450 Switch Used as a Desktop Switch ..................................1-19
Figure 1-7. BayStack 450 Switch Used as a Segment Switch .................................1-20
Figure 1-8. Configuring Power Workgroups and a Shared Media Hub ....................1-21
Figure 1-9. Fail-Safe Stack Example ........................................................................1-22
Figure 1-10. BayStack 400-ST1 Front-Panel Components ........................................1-23
Figure 1-11. Connecting Cascade Cables .................................................................1-24
Figure 1-12. Stack Up Configuration Example ...........................................................1-28
Figure 1-13. Stack Down Configuration Example .......................................................1-29
Figure 1-14. Redundant Cascade Stacking Feature ..................................................1-31
Figure 1-15. Port-Based VLAN Example ....................................................................1-32
Figure 1-16. Default VLAN Settings ...........................................................................1-34
Figure 1-17. 802.1Q Tagging (1 of 4) .........................................................................1-35
Figure 1-18. 802.1Q Tagging (2 of 4) .........................................................................1-35
Figure 1-19. 802.1Q Tagging (3 of 4) .........................................................................1-36
Figure 1-20. 802.1Q Tagging (4 of 4) .........................................................................1-36
Figure 1-21. VLANs Spanning Multiple 802.1Q Tagged Switches .............................1-37
Figure 1-22. VLANs Spanning Multiple Untagged Switches ......................................1-38
Figure 1-23. Possible Problems with VLANs and Spanning Tree Protocol .................1-39
Figure 1-24. Multiple VLANs Sharing Resources .......................................................1-40
Figure 1-25. VLAN Broadcast Domains Within the Switch .........................................1-41
Figure 1-26. Default VLAN Configuration Screen Example ........................................1-42
Figure 1-27. VLAN Configuration Screen Example ....................................................1-43
Figure 1-28. Default VLAN Port Configuration Screen Example ................................1-44
Figure 1-29. VLAN Port Configuration Screen Example ............................................1-45
kombk.book Page xv Tuesday, June 29, 1999 3:25 PM

xvi 302401-D Rev 00
Figure 1-30. VLAN Configuration Spanning Multiple Switches ..................................1-46
Figure 1-31. IP Multicast Propagation With IGMP Routing ........................................1-49
Figure 1-32. BayStack 450 Switch Filtering IP Multicast Streams (1 of 2) .................1-50
Figure 1-33. BayStack 450 Switch Filtering IP Multicast Streams (2 of 2) .................1-51
Figure 1-34. Prioritizing Packets .................................................................................1-53
Figure 1-35. Port Transmit Queue ..............................................................................1-54
Figure 1-36. Default Traffic Class Configuration Screen Example .............................1-55
Figure 1-37. Setting Port Priority Example .................................................................1-56
Figure 1-38. Switch-to-Switch Trunk Configuration Example .....................................1-57
Figure 1-39. Switch-to-Server Trunk Configuration Example .....................................1-58
Figure 1-40. Client/Server Configuration Example .....................................................1-59
Figure 1-41. Choosing the MultiLink Trunk Configuration Screen ..............................1-60
Figure 1-42. MultiLink Trunk Configuration Screen for Switch S1 ..............................1-61
Figure 1-43. MultiLink Trunk Configuration Screen for Switch S2 ..............................1-63
Figure 1-44. MultiLink Trunk Configuration Screen for Switch S3 ..............................1-65
Figure 1-45. MultiLink Trunk Configuration Screen for Switch S4 ..............................1-67
Figure 1-46. Loss of Distributed Trunk Members .......................................................1-71
Figure 1-47. Path Cost Arbitration Example ...............................................................1-72
Figure 1-48. Example 1: Correctly Configured Trunk .................................................1-73
Figure 1-49. Example 2: Detecting a Misconfigured Port ...........................................1-74
Figure 1-50. Port-Based Mirroring Configuration Example ........................................1-77
Figure 1-51. Port Mirroring Port-Based Screen Example ...........................................1-79
Figure 1-52. Address-Based Mirroring Configuration Example ..................................1-80
Figure 1-53. Port Mirroring Address-Based Screen Example ....................................1-81
Figure 2-1. Package Contents ....................................................................................2-2
Figure 2-2. Positioning the Chassis in the Rack .........................................................2-5
Figure 2-3. Attaching Mounting Brackets ...................................................................2-6
Figure 2-4. Installing the BayStack 450 Switch in an Equipment Rack ......................2-6
Figure 2-5. 10/100 Mb/s Port Connections .................................................................2-8
Figure 2-6. Fiber Optic Port Connections ...................................................................2-9
Figure 2-7. Connecting to the Console/Comm Port .................................................2-11
Figure 2-8. BayStack 450 Switch AC Power Receptacle ..........................................2-13
Figure 2-9. Grounded AC Power Outlet ....................................................................2-13
Figure 2-10. Observing LEDs to Verify Proper Operation ..........................................2-14
Figure 2-11. BayStack 450 Switch Self-Test Screen ..................................................2-15
kombk.book Page xvi Tuesday, June 29, 1999 3:25 PM

302401-D Rev 00 xvii
Figure 2-12. Nortel Networks Logo Screen ................................................................2-16
Figure 2-13. Main Menu .............................................................................................2-18
Figure 2-14. IP Configuration/Setup Screen (Standalone Switch) .............................2-19
Figure 2-15. Main Menu (Standalone Switch Example) .............................................2-21
Figure 2-16. Main Menu (Stack Configuration Example) ............................................2-21
Figure 2-17. IP Configuration/Setup Screen (Stack Configuration) ............................2-22
Figure 3-1. Map of Console Interface Screens ...........................................................3-3
Figure 3-2. Console Interface Main Menu ..................................................................3-4
Figure 3-3. IP Configuration/Setup Screen ................................................................3-8
Figure 3-4. SNMP Configuration Screen ..................................................................3-13
Figure 3-5. System Characteristics Screen ..............................................................3-15
Figure 3-6. Switch Configuration Menu Screen ........................................................3-18
Figure 3-7. MAC Address Table Screen ...................................................................3-21
Figure 3-8. VLAN Configuration Menu Screen .........................................................3-23
Figure 3-9. VLAN Configuration Screen ...................................................................3-24
Figure 3-10. VLAN Port Configuration Screen ...........................................................3-27
Figure 3-11. VLAN Display by Port Screen ................................................................3-29
Figure 3-12. Traffic Class Configuration Screen .........................................................3-31
Figure 3-13. Port Configuration Screen (1 of 2) .........................................................3-32
Figure 3-14. Port Configuration Screen (2 of 2) .........................................................3-33
Figure 3-15. High Speed Flow Control Configuration Screen ....................................3-35
Figure 3-16. MultiLink Trunk Configuration Menu Screen ..........................................3-38
Figure 3-17. MultiLink Trunk Configuration Screen ....................................................3-40
Figure 3-18. MultiLink Trunk Utilization Screen (1 of 2) ..............................................3-42
Figure 3-19. MultiLink Trunk Utilization Screen (2 of 2) ..............................................3-43
Figure 3-20. Port Mirroring Configuration Screen ......................................................3-45
Figure 3-21. Rate Limiting Configuration Screen (1 of 2) ...........................................3-48
Figure 3-22. Rate Limiting Configuration Screen (2 of 2) ...........................................3-49
Figure 3-23. IGMP Configuration Screen ...................................................................3-51
Figure 3-24. Port Statistics Screen .............................................................................3-54
Figure 3-25. Console/Comm Port Configuration Screen ............................................3-58
Figure 3-26. Renumber Stack Units Screen ...............................................................3-65
Figure 3-27. Hardware Unit Information Screen .........................................................3-67
Figure 3-28. Spanning Tree Configuration Menu Screen ...........................................3-68
Figure 3-29. Spanning Tree Port Configuration Screen (1 of 2) .................................3-69
kombk.book Page xvii Tuesday, June 29, 1999 3:25 PM

xviii 302401-D Rev 00
Figure 3-30. Spanning Tree Port Configuration Screen (2 of 2) .................................3-70
Figure 3-31. Spanning Tree Switch Settings Screen ..................................................3-72
Figure 3-32. TELNET Configuration Screen ..............................................................3-75
Figure 3-33. Software Download Screen ...................................................................3-79
Figure 3-34. Configuration File Download/Upload Screen .........................................3-82
Figure 3-35. Event Log Screen ..................................................................................3-85
Figure 3-36. Sample Event Log Entry Showing Excessive Bad Entries .....................3-86
Figure 3-37. Sample Event Log Entry Exceeding the Write Threshold ......................3-87
Figure 3-38. Sample Event Log Entry Showing Flash Update Status ........................3-87
Figure 3-39. Self-Test Screen After Resetting the Switch ..........................................3-88
Figure 3-40. Nortel Networks Logo Screen ................................................................3-89
Figure 3-41. Self-Test Screen After Resetting to Default Settings ..............................3-91
Figure 3-42. Nortel Networks Logo Screen After Resetting to Default Settings .........3-92
Figure 3-43. Password Prompt Screen ......................................................................3-93
Figure 4-1. BayStack 450-24T/12T LED Display Panel ..............................................4-2
Figure 4-2. BayStack 450-12F LED Display Panel .....................................................4-3
Figure C-1. 400-4TX MDA Front Panel ...................................................................... C-2
Figure C-2. 100BASE-FX MDA Front Panels ............................................................. C-4
Figure C-3. 1000BASE-SX MDA Front Panels .......................................................... C-7
Figure C-4. 1000BASE-LX MDA Front Panels ......................................................... C-10
Figure C-5. Installing an MDA .................................................................................. C-12
Figure D-1. Configuring 802.1Q VLANs (1 of 2) ........................................................ D-2
Figure D-2. Configuring 802.1Q VLANs (2 of 2) ........................................................ D-3
Figure D-3. Configuring MultiLink Trunks ................................................................... D-4
Figure D-4. Configuring Port Mirroring (1 of 2) .......................................................... D-5
Figure D-5. Configuring Port Mirroring (2 of 2) .......................................................... D-6
Figure D-6. Configuring IGMP Snooping (1 of 3) ....................................................... D-7
Figure D-7. Configuring IGMP Snooping (2 of 3) ....................................................... D-8
Figure D-8. Configuring IGMP Snooping (3 of 3) ....................................................... D-9
Figure E-1. RJ-45 (8-Pin Modular) Port Connector ................................................... E-1
Figure E-2. MDI-X to MDI Cable Connections ........................................................... E-3
Figure E-3. MDI-X to MDI-X Cable Connections ....................................................... E-4
Figure E-4. DB-9 Console/Comm Port Connector ..................................................... E-5
kombk.book Page xviii Tuesday, June 29, 1999 3:25 PM

302401-D Rev 00 xix
Tables
Table 1-1. BayStack 450 Switch LED Descriptions .................................................1-6
Table 1-2. International Power Cord Specifications ..................................................1-9
Table 2-1. Power-Up Sequence ..............................................................................2-14
Table 3-1. Console Interface Main Menu options .....................................................3-5
Table 3-2. IP Configuration/Setup Screen Fields .....................................................3-9
Table 3-3. SNMP Configuration Screen Fields ......................................................3-13
Table 3-4. System Characteristics Screen Fields ..................................................3-16
Table 3-5. Switch Configuration Menu Screen Options .........................................3-19
Table 3-6. MAC Address Table Screen Fields .......................................................3-21
Table 3-7. VLAN Configuration Menu Screen Options ...........................................3-23
Table 3-8. VLAN Configuration Screen Fields .......................................................3-25
Table 3-9. VLAN Port Configuration Screen Fields ................................................3-27
Table 3-10. VLAN Display by Port Screen Fields .....................................................3-30
Table 3-11. Traffic Class Configuration Screen Fields ..............................................3-31
Table 3-12. Port Configuration Screen Fields ..........................................................3-33
Table 3-13. High Speed Flow Control Configuration Screen Fields .........................3-35
Table 3-14. MultiLink Trunk Configuration Menu Screen Options .............................3-38
Table 3-15. MultiLink Trunk Configuration Screen Fields .........................................3-40
Table 3-16. MultiLink Trunk Utilization Screen Fields ..............................................3-43
Table 3-17. Port Mirroring Configuration Screen Fields ...........................................3-46
Table 3-18. Monitoring Modes ..................................................................................3-47
Table 3-19. Rate Limiting Configuration Screen Fields .............................................3-50
Table 3-20. IGMP Configuration Screen Fields .......................................................3-52
Table 3-21. Port Statistics Screen Fields .................................................................3-55
Table 3-22. Console/Comm Port Configuration Screen Fields ................................3-58
Table 3-23. Renumber Stack Units Screen Options ................................................3-66
Table 3-24. Spanning Tree Configuration Menu Screen Options .............................3-68
Table 3-25. Spanning Tree Port Configuration Screen Fields ..................................3-70
Table 3-26. Spanning Tree Switch Settings Parameters ..........................................3-73
kombk.book Page xix Tuesday, June 29, 1999 3:25 PM

xx 302401-D Rev 00
Table 3-27. TELNET Configuration Screen Fields ...................................................3-76
Table 3-28. Software Download Screen Fields ........................................................3-79
Table 3-29. LED Indications During the Software Download Process .....................3-81
Table 3-30. Configuration File Download/Upload Screen Fields .............................3-83
Table 3-31. Parameters Not Saved to the Configuration File ....................................3-84
Table 4-1. BayStack 450 Switch LED Descriptions .................................................4-3
Table 4-2. Corrective Actions ...................................................................................4-7
Table B-1. Operating Range for 1000BASE-SX ....................................................... B-1
Table B-2. 1000BASE-SX Transmit Characteristics ................................................. B-2
Table B-3. 1000BASE-SX Receive Characteristics ................................................. B-3
Table B-4. Worst-Case 1000BASE-SX Power Budget and Penalties ...................... B-4
Table B-5. Operating Range for 1000BASE-LX ....................................................... B-4
Table B-6. 1000BASE-LX Transmit Characteristics ................................................ B-5
Table B-7. 1000BASE-LX Receive Characteristics ................................................. B-5
Table B-8. Worst-Case 1000BASE-LX Power Budget and Penalties ....................... B-6
Table C-1. 400-4TX MDA Components ................................................................... C-2
Table C-2. 100BASE-FX MDA Components ........................................................... C-5
Table C-3. 1000BASE-SX MDA Components .......................................................... C-8
Table C-4. 1000BASE-LX MDA Components ........................................................ C-11
Table E-1. RJ-45 Port Connector Pin Assignments ................................................ E-2
Table E-2. DB-9 Console/Comm Port Connector Pin Assignments ........................ E-5
Table F-1. Factory Default Settings for the BayStack 450 Switch ............................F-1
kombk.book Page xx Tuesday, June 29, 1999 3:25 PM

302401-D Rev 00 xxi
Preface
Congratulations on your purchase of the BayStack 450 switch, part of the
Nortel Networks® BayStack 10/100/1000 Switch line of communications
products.
There are three versions of the BayStack 450 switch: the Model 450-24T, the
Model 450-12T, and the Model 450-12F. This guide describes the features, uses,
and installation procedures for the three versions. (Unless otherwise specified, the
terms “BayStack 450 switch” and “switch” refer to all switch versions.)
BayStack 450 switches include a dedicated Uplink Module slot for attaching
optional media dependent adapters (MDAs) that support a range of media types,
including gigabit Ethernet. Installation instructions are included with each MDA
(see your Nortel Networks sales representative for ordering information).
For more information about the MDAs, see Appendix C, “Media Dependent
Adapters.”
BayStack 450 switches configured with BayStack 450 software version V1.1.0 or
later provide Fail-Safe stackability when you install the optional BayStack
400-ST1 Cascade Module. Installation instructions are included with each
BayStack 400-ST1 Cascade Module (see your Nortel Networks sales
representative for ordering information).
For more information about the BayStack 400-ST1 Cascade Module, see “Stack
Operation” on page 1-23.
Audience
This guide is intended for network installers and system administrators who are
responsible for installing, configuring, or maintaining networks. This guide
assumes that you understand the transmission and management protocols used on
your network.
kombk.book Page xxi Tuesday, June 29, 1999 3:25 PM

Using the BayStack 450 10/100/1000 Series Switch
xxii 302401-D Rev 00
Organization
This guide has four chapters, seven appendixes, and an index:
If you want to: Go to:
Learn about the BayStack 450 switch and its key features Chapter 1
Install the BayStack 450 switch on a flat surface or in a 19-inch
equipment rack, and verify its operation Chapter 2
Connect to the BayStack 450 switch Console/Comm Port and
learn how to use the console interface (CI) menus to configure
and manage a standalone switch or a stack configuration
Chapter 3
Troubleshoot and diagnose problems with the BayStack 450
switch Chapter 4
View operational and environmental specifications that apply to
the BayStack 450 switch Appendix A
View gigabit fiber optical characteristics of the (optional)
1000BASE-SX/LX MDAs Appendix B
Learn about optional media dependent adapters (MDAs) you
can use with the BayStack 450 switch Appendix C
Learn about Quick-Step flowcharts for using the BayStack 450
switch features Appendix D
Learn more about the BayStack 450 switch connectors (ports)
and pin assignments Appendix E
View a listing of the factory default settings for the BayStack
450 switch Appendix F
View a sample BootP configuration file Appendix G
View an alphabetical listing of the topics and subtopics in this
guide, with cross-references to relevant information Index
kombk.book Page xxii Tuesday, June 29, 1999 3:25 PM

Preface
302401-D Rev 00 xxiii
Text Conventions
This guide uses the following text conventions:
Acronyms
This guide uses the following acronyms:
bold text Indicates command names and options and text that
you need to enter.
Example: Enter show ip {alerts | routes}.
Example: Use the dinfo command.
italic text Indicates file and directory names, new terms, book
titles, and variables in command syntax descriptions.
Where a variable is two or more words, the words are
connected by an underscore.
Example: If the command syntax is:
show at <
valid_route
>
valid_route
is one variable and you substitute one value
for it.
screen text Indicates system output, for example, prompts and
system messages.
Example: Set Trap Monitor Filters
[Enter] Named keys in text are enclosed in square brackets.
The notation [Enter] is used for the Enter key and the
Return key.
[Ctrl]-C Two or more keys that must be pressed simultaneously
are shown in text linked with a hyphen (-) sign.
AUI attachment unit interface
BootP Bootstrap Protocol
CSMA/CD carrier sense multiple access/collision detection
kombk.book Page xxiii Tuesday, June 29, 1999 3:25 PM

Using the BayStack 450 10/100/1000 Series Switch
xxiv 302401-D Rev 00
Related Publications
For more information about using the BayStack 450 switch, refer to the following
publications:
•Installing Media Dependent Adapters (MDA)s (Bay Networks part number
302403-C)
Describes how to install optional MDAs to your BayStack 450 switch.
•Installing the BayStack 400-ST1 Cascade Module (Bay Networks part number
304433-A)
Describes how to connect up to eight BayStack 450 switches into a stack
configuration by installing optional BayStack 400-ST1 Cascade Modules.
•Wall Mounting Instructions (Bay Networks part number 304602-A)
Describes how to mount up to two BayStack 350 or BayStack 450 switches on
any wall that can safely support the weight of the switches, including any
attached cables.
You can print selected technical manuals and release notes free, directly from the
Internet. Go to support.baynetworks.com/library/tpubs/. Find the product for
which you need documentation. Then locate the specific category and model or
version for your hardware or software product. Using Adobe Acrobat Reader, you
can open the manuals and release notes, search for the sections you need, and print
them on most standard printers. You can download Acrobat Reader free from the
Adobe Systems Web site, www.adobe.com.
IP Internet Protocol
ISO International Organization for Standardization
MAC media access control
MAU media access unit
MDI-X medium dependent interface crossover
PPP Point-to-Point Protocol
SNMP Simple Network Management Protocol
STP shielded twisted pair
kombk.book Page xxiv Tuesday, June 29, 1999 3:25 PM

Preface
302401-D Rev 00 xxv
You can purchase selected documentation sets, CDs, and technical publications
through the collateral catalog. The catalog is located on the World Wide Web at
support.baynetworks.com/catalog.html and is divided into sections arranged
alphabetically:
• The “CD ROMs” section lists available CDs.
• The “Guides/Books” section lists books on technical topics.
• The “Technical Manuals” section lists available printed documentation sets.
How to Get Help
If you purchased a service contract for your Nortel Networks product from a
distributor or authorized reseller, contact the technical support staff for that
distributor or reseller for assistance.
If you purchased a Nortel Networks service program, contact one of the following
Nortel Networks Technical Solutions Centers:
Technical Solutions Center Telephone Number
Billerica, MA 800-2LANWAN (800-252-6926)
Santa Clara, CA 800-2LANWAN (800-252-6926)
Valbonne, France 33-4-92-96-69-68
Sydney, Australia 61-2-9927-8800
Tokyo, Japan 81-3-5402-7041
kombk.book Page xxv Tuesday, June 29, 1999 3:25 PM
kombk.book Page xxvi Tuesday, June 29, 1999 3:25 PM

302401-D Rev 00 1-1
Chapter 1
BayStack 450 10/100/1000 Series Switches
This chapter introduces the BayStack 450 switch and covers the following topics:
• Physical description
• Summary of features
• Network configuration examples
• Overview of main features
Physical Description
There are three versions of the BayStack 450 switch: the BayStack 450-24T
switch, the BayStack 450-12T switch, and the BayStack 450-12F switch
(Figure 1-1).
Figure 1-1. BayStack 450 Switch Versions
BayStack 450-24T
BayStack 450-12T
BS45001B
BayStack 450-12F
kombk.book Page 1 Tuesday, June 29, 1999 3:25 PM

Using the BayStack 450 10/100/1000 Series Switch
1-2 302401-D Rev 00
Front Panel
Figure 1-2 shows the front-panel configurations for the three BayStack 450 switch
models. Descriptions of the front-panel components follow the figures.
For a description of the components located on the back panel of the BayStack
450 switch, see “Back Panel” on page 1-8.
Figure 1-2. BayStack 450 Switch Front Panels
1
2
3
4
= Comm Port
= Uplink/Expansion slot
= Port connectors
= LED display panel BS45002B
Uplink/Expansion Module 2826 2725
Comm Port
17 1913 15 21
18 2014 16 22 24
23
Status Dwn
Pwr Up
Cas
RPSU Base Activity
Activity
10/100
10/100
1234
BayStack 450-24T
5713 9
682 4 10 12
11
Uplink/Expansion Module 16
Comm Port
13 1514
RPSU
Dwn
Pwr
Cas
Up
Status
Base Activity
Activity
10/100
10/100
123 4
BayStack 450-12T
5713 9
682 4 10 12
11
Uplink/Expansion Module 1614 1513
Comm Port
Status Dwn
Pwr Up
Cas
RPSU Base Activity
Link
F Dx
1234
BayStack 450-12F
5713 96824 10 1211
kombk.book Page 2 Tuesday, June 29, 1999 3:25 PM

BayStack 450 10/100/1000 Series Switches
302401-D Rev 00 1-3
Comm Port
The Comm Port (also referred to as the Console/Comm Port) allows you to access
the console interface (CI) screens and customize your network using the supplied
menus and screens (see Chapter 3, “Using the Console Interface”).
The Console/Comm Port is a DB-9, RS-232-D male serial port connector. You can
use this connector to connect a management station or console/terminal to the
switch by using a straight-through DB-9 to DB-9 standard serial port cable (see
“Console/Comm Port” on page 2-10).
The console port default settings are: 9600 baud with eight data bits, one stop bit,
and no parity as the communications format, with flow control set to disabled.
Uplink/Expansion Slot
The Uplink/Expansion slot allows you to attach optional media dependent
adapters (MDAs) that support a range of media types (see Appendix C, “Media
Dependent Adapters” for more information about MDA types available from
Nortel Networks).
Port Connectors
10BASE-T/100BASE-TX Ports
The BayStack 450-24T switch and the BayStack 450-12T switch use
10BASE-T/100BASE-TX RJ-45 (8-pin modular) port connectors.
Note: The Console/Comm Port is configured as a data communications
equipment (DCE) connector. Ensure that your RS-232 cable pinouts are
configured for DCE connections (see “DB-9 (RS-232-D) Console/Comm Port
Connector” on page E-5).
Note: The RJ-45 port connectors on BayStack 450 switches manufactured
prior to December 1998 are numbered 1 to 12 and 13 to 24, in succession from
left to right. Later units use port connectors that are configured with one or two
dual, six-port groups, numbered 1 to 12 and 13 to 24. The top rows are odd
numbered and the bottom rows are even numbered (see Figure 1-2 on
page 1-2). Port-specific examples in this guide show the appropriate port
connections when required; other examples apply to both versions.
kombk.book Page 3 Tuesday, June 29, 1999 3:25 PM

Using the BayStack 450 10/100/1000 Series Switch
1-4 302401-D Rev 00
The 10BASE-T/100BASE-TX port connectors are configured as MDI-X
(media-dependent interface-crossover). These ports connect over straight cables to
the network interface controller (NIC) card in a node or server, similar to a
conventional Ethernet repeater hub. If you are connecting to an Ethernet hub or
Ethernet switch, you need a crossover cable unless an MDI connection exists on
the associated port of the attached device (see “MDI and MDI-X Devices” on
page E-2).
The BayStack 450-24T switch and the BayStack 450-12T switch use autosensing
ports that are designed to operate at 10 Mb/s or at 100 Mb/s, depending on the
connecting device. These ports support the IEEE 802.3u autonegotiation standard,
which means that when a port is connected to another device that also supports the
IEEE 802.3u standard, the two devices negotiate the best speed and duplex mode.
The 10BASE-T/100BASE-TX switch ports also support half- and full-duplex
mode operation (see “Connecting the 10BASE-T/100BASE-TX Ports” on
page 2-8).
The 10BASE-T/100BASE-TX RJ-45 ports can connect to 10 Mb/s or 100 Mb/s
Ethernet segments or nodes.
See Appendix E, “Connectors and Pin Assignments” for more information about
the RJ-45 port connectors.
100BASE-FX MT-RJ Ports
The BayStack 450-12F switch uses longwave 1300 nanometer (nm) MT-RJ port
connectors to attach devices over 62.5/125 or 50/125 micron multimode fiber
optic cable.
The BayStack 450-12F switch conforms to the IEEE 802.3u 100BASE-FX
standard and can be used for fiber-based 100 Mb/s connections (2 km/6562 ft
maximum distance) to other compatible Fast Ethernet devices. Single-mode fiber
cable is not supported.
Note: Use only Category 5 copper unshielded twisted pair (UTP) cable
connections when connecting 10BASE-T/100BASE-TX ports.
kombk.book Page 4 Tuesday, June 29, 1999 3:25 PM

BayStack 450 10/100/1000 Series Switches
302401-D Rev 00 1-5
LED Display Panel
Figure 1-3 shows the BayStack 450-24T and BayStack 450-12T LED display
panels. Figure 1-4 shows the BayStack 450-12F LED display panel. See Table 1-1
for a description of the LEDs.
Figure 1-3. BayStack 450-24T/12T LED Display Panel
450-12T Switch
450-24T Switch
BayStack
Status Dwn
Pwr Up
153
Cas
RPSU Base
BayStack
RPSU
Dwn
Pwr
Cas
Up
Status
Base
Activity
Activity
2119 23 10/100
10/100
Activity
Activity
10/100
10/100
1713 151179
2642220 241814 1612810
BayStack 450-24T
BayStack 450-12T
BS45003A
= Dual color LED
153 1179
26412810
kombk.book Page 5 Tuesday, June 29, 1999 3:25 PM

Using the BayStack 450 10/100/1000 Series Switch
1-6 302401-D Rev 00
Figure 1-4. BayStack 450-12F LED Display Panel
Table 1-1. BayStack 450 Switch LED Descriptions
Label Type Color State Meaning
Pwr Power status Green On DC power is available to the switch’s internal circuitry.
Off No AC power to switch or power supply failed.
Status System status Green On Self-test passed successfully and switch is operational.
Blinking A nonfatal error occurred during the self-test.
Off The switch failed the self-test.
RPSU RPSU status Green On The switch is connected to the HRPSU and can receive
power if needed.
Off The switch is not connected to the HRPSU or HRPSU is
not supplying power.
CAS Up Stack mode Off The switch is in standalone mode.
Green On The switch is connected to the
upstream
unit’s Cascade A
In connector.
Amber On The Cascade A Out connector (CAS Up) for this switch is
looped internally (wrapped to the secondary ring).
(continued)
BayStack 450-12F
BS45071A
= Dual color LED
450-12F Switch
BayStack
Status Dwn
Pwr Up 153
Cas
RPSU Base Activity
Link
F Dx
117926412810
kombk.book Page 6 Tuesday, June 29, 1999 3:25 PM

BayStack 450 10/100/1000 Series Switches
302401-D Rev 00 1-7
Amber
or
Green
Blinking Incompatible software revision or unable to obtain a unit
ID (Renumber Stack Unit table full). The unit is on the ring
but cannot participate in the stack configuration.
CAS Dwn Stack mode Off The switch is in standalone mode.
Green On The switch is connected to the
downstream
unit’s
Cascade A Out connector.
Amber On The Cascade A In connector (CAS Dwn) for this switch is
looped internally (wrapped to the secondary ring).
Amber
or
Green
Blinking Incompatible software revision or unable to obtain a unit
ID (Renumber Stack Unit table full). The unit is on the ring
but cannot participate in the stack configuration.
Base Base mode Green On The switch is configured as the stack base unit.
Off The switch is
not
configured as the stack base unit (or is
in standalone mode).
Blinking Stack configuration error: indicates that
multiple
base
units or
no
base units are configured in the stack.
Amber On This unit is operating as the stack configuration’s
temporary base unit
. This condition occurs automatically
if the base unit (directly downstream from this unit) fails.
If this happens, the following events take place:
• The two units directly upstream and directly
downstream from the failed unit automatically wrap
their cascade connectors and indicate this condition
by lighting their Cas Up and Cas Dwn LEDs (see Cas
Up and Cas Dwn description in this table).
• If the temporary base unit fails, the next unit directly
downstream from this unit becomes the new
temporary base unit. This process can continue until
there are only two units left in the stack configuration.
This automatic failover is a temporary safeguard only. If
the stack configuration loses power, the temporary base
unit will not power up as the base unit when power is
restored. For this reason, you should always assign the
temporary base unit as the base unit (set the Unit Select
switch to Base) until the failed unit is repaired or replaced.
(continued)
Table 1-1. BayStack 450 Switch LED Descriptions
(continued)
Label Type Color State Meaning
kombk.book Page 7 Tuesday, June 29, 1999 3:25 PM

Using the BayStack 450 10/100/1000 Series Switch
1-8 302401-D Rev 00
Back Panel
The BayStack 450 switch back-panel components (Figure 1-5) are the same for all
switch versions.
Descriptions of the back-panel components follow the figure.
10/100 10/100 Mb/s
port speed
indicator
Green On The corresponding port is set to operate at 100 Mb/s and
the link is good.
Green Blinking The corresponding port has been disabled by software.
Amber On The corresponding port is set to operate at 10 Mb/s and
the link is good.
Amber Blinking The corresponding port has been disabled by software.
Off The link connection is bad or there is no connection to
this port.
Link Link status Green On BayStack 450-12F model only: valid communications link
established.
Off The communications link connection is bad or there is no
connection to this port.
Blinking The corresponding port is management disabled.
F Dx Duplex status Green On BayStack 450-12F model only: the corresponding port is
in full-duplex mode.
Off The corresponding port is in half-duplex mode
Activity Port activity Green
or
Amber
Blinking Indicates network activity for the corresponding port. A
high level of network activity can cause the LEDs to
appear to be on continuously.
Table 1-1. BayStack 450 Switch LED Descriptions
(continued)
Label Type Color State Meaning
kombk.book Page 8 Tuesday, June 29, 1999 3:25 PM

BayStack 450 10/100/1000 Series Switches
302401-D Rev 00 1-9
Figure 1-5. BayStack 450 Switch Back Panel
AC Power Receptacle
The AC power receptacle accepts the AC power cord (supplied). For installation
outside of North America, make sure that you have the proper power cord for your
region. Any cord used must have a CEE-22 standard V female connector on one
end and must meet the IEC 320-030 specifications. Table 1-2 lists specifications
for international power cords:
Table 1-2. International Power Cord Specifications
Country/Plug description Specifications Typical plug
Continental Europe:
• CEE7 standard VII male plug
• Harmonized cord (HAR marking
on the outside of the cord jacket
to comply with the CENELEC
Harmonized Document HD-21)
220 or 230 VAC
50 Hz
Single phase
(continued)
Cascade Module
Redundant Power
100-240V
47-63Hz~
1
2
3
1
2
3
= AC power receptacle
= RPSU connector
= Cascade Module Slot
BS45004A
228FA
kombk.book Page 9 Tuesday, June 29, 1999 3:25 PM

Using the BayStack 450 10/100/1000 Series Switch
1-10 302401-D Rev 00
RPSU Connector
The RPSU connector allows you to connect a backup power supply unit to the
switch. Nortel Networks provides an (optional) high-power redundant power
supply unit (HRPSU) for this purpose. The HRPSU is a hot-swappable power
supply unit that provides uninterrupted operation to up to four BayStack 450
switches in the event that any of the switch power supplies fail.
Nortel Networks provides the HRPSU power rack (Order No. AA0002001) with
four slots for power supply modules (Order No. AA0005003). Each HRPSU can
support up to four BayStack 450 switches. Installation instructions are provided
with the HRPSU.
Contact your Nortel Networks sales representative for more information about the
HRPSU.
U.S./Canada/Japan:
• NEMA5-15P male plug
• UL recognized (UL stamped
on cord jacket)
• CSA certified (CSA label
secured to the cord)
100 or 120 VAC
50–60 Hz
Single phase
United Kingdom:
• BS1363 male plug with fuse
• Harmonized cord
240 VAC
50 Hz
Single phase
Australia:
• AS3112-1981 Male plug 240 VAC
50 Hz
Single phase
Table 1-2. International Power Cord Specifications
Country/Plug description Specifications Typical plug
227FA
229FA
230FA
kombk.book Page 10 Tuesday, June 29, 1999 3:25 PM

BayStack 450 10/100/1000 Series Switches
302401-D Rev 00 1-11
Cascade Module Slot
The Cascade Module slot allows you to attach an optional BayStack 400-ST1
Cascade Module to the switch (see “Stack Operation” on page 1-23).
You can connect up to eight BayStack 450 switches into a redundant stack
configuration. BayStack 450 switches use a fail-safe cascade stacking architecture
which, in the unlikely event of a switch failure, maintains the integrity of the
remaining stack: all signals are looped back at the point of failure. Because each
unit in the stack has a full copy of the stack configuration, operation of the stack
continues without affecting application connectivity.
Any mix of up to eight BayStack 450 switches and BayStack 410-24T switches
can be stacked to provide a total of 224 ports (when all MDA slots are configured
with the maximum port availability).
Installation instructions are provided with each BayStack 400-ST1 Cascade
Module (see Installing the BayStack 400-ST1 Cascade Module).
See your Nortel Networks sales representative for ordering information.
Cooling Fans
The variable-speed cooling fans (not shown) are located on one side of the
BayStack 450 switch to provide cooling for the internal components. When you
install the switch, be sure to allow enough space on both sides of the switch for
adequate air flow.
Features
BayStack 450 switches provide wire-speed switching that allows
high-performance, low-cost connections to full-duplex and half-duplex
10/100/1000 Mb/s Ethernet local area networks (LANs).
BayStack 450 switches offer the following features:
• High-speed forwarding rate: up to 3 million packets per second (peak)
• Store-and-forward switch: Full-performance forwarding at full line speed,
using a 2.56 Gigabit/second switch fabric
• Learning rate: 3 million addresses per second (peak)
kombk.book Page 11 Tuesday, June 29, 1999 3:25 PM

Using the BayStack 450 10/100/1000 Series Switch
1-12 302401-D Rev 00
• Address database size: 16,000 entries at line rate (32,000 entries without
flooding)
• Fail-Safe Stacking: provides uninterrupted connectivity for up to eight units,
with up to 224 ports stacked together as one managed unit (requires one
optional BayStack 400-ST1 Cascade Module kit per stacked unit. See your
Nortel Networks sales representative for ordering information).
• Spanning Tree Protocol (STP): complies with IEEE 802.1D standard. STP
can be disabled on the entire switch or stack, or on a per-port basis.
• SNMP agent support for the following management information bases
(MIBs):
-- Bridge MIB (RFC 1493)
-- Ethernet MIB (RFC 1643)
-- RMON MIB (RFC 1757)
-- MIB-II (RFC 1213)
-- Interface MIB (RFC 1573)
-- Nortel Networks proprietary MIBs:
- s5Chas MIB
- s5Agent MIB
- Rapid City MIB
• High-speed uplink/expansion slot: allows you to attach optional media
dependent adapters (MDAs) that support a range of media types.
• Rate limiting: Adjustable broadcast or IP Multicast packet-rate limits for
control of broadcast and IP Multicast storms
• Console/Comm port: Allows you to configure and manage the switch locally
or remotely.
• IEEE 802.1Q port-based virtual LANs (VLANs)
• IGMP snooping
• IEEE 802.1p prioritizing
• Upgradeable device firmware in nonvolatile flash memory using the Trivial
File Transfer Protocol (TFTP)
kombk.book Page 12 Tuesday, June 29, 1999 3:25 PM

BayStack 450 10/100/1000 Series Switches
302401-D Rev 00 1-13
• TELNET:
-- Support for up to four simultaneous TELNET sessions
-- Optional password protection
-- Login time-out
-- Failed-login guard
-- Inactivity time-out
-- Allowed source addresses
-- Event logging
• IEEE 802.3u-compliant autonegotiation ports, with four modes:
-- 10BASE-T half-duplex
-- 10BASE-T full-duplex
-- 100BASE-TX half-duplex
-- 100BASE-TX full-duplex
• Front-panel light emitting diodes (LEDs) to monitor the following:
-- Power status
-- System status
-- Stack status for the following:
- Cascade Up and Cascade Down status
- Base unit status
-- RPSU status
-- Per-port status for the following:
- 1000 Mb/s link
- 100 Mb/s link
- 10 Mb/s link
- Half- and full-duplex transmission
- Tx/Rx activity
- Management enable/disable
kombk.book Page 13 Tuesday, June 29, 1999 3:25 PM

Using the BayStack 450 10/100/1000 Series Switch
1-14 302401-D Rev 00
• MultiLink Trunking, supporting:
-- Switch-to-switch trunks
-- Switch-to-server trunks
• Port mirroring (conversation steering)
-- Port-based
-- MAC address-based
• Configuration file download/upload support: allows you to store your switch/
stack configuration parameters on a TFTP server.
• Remote monitoring (RMON), with four groups integrated:
-- Statistics
-- History
-- Alarms
-- Events
IEEE 802.1p Prioritizing
The BayStack 450 switch can prioritize the order in which packets are forwarded,
on a per-port basis.
For more information about the 802.1p prioritizing feature, see “IEEE 802.1p
Prioritizing” on page 1-53.
IEEE 802.1Q VLANs
BayStack 450 switches support up to 64 port-based VLANs with IEEE 802.1Q
tagging available per port. When a switch port is configured to be a member of a
VLAN, it is added to a group of ports (workgroup) that belong to one broadcast
domain. You can assign different ports (and therefore the devices attached to these
ports) to different broadcast domains. This feature allows network flexibility
because you can reassign VLANs to accommodate network moves, additions, and
changes, eliminating the need to change physical cabling. For more information
about 802.1Q VLANs, see “IEEE 802.1Q VLAN Workgroups” on page 1-32.
kombk.book Page 14 Tuesday, June 29, 1999 3:25 PM

BayStack 450 10/100/1000 Series Switches
302401-D Rev 00 1-15
IGMP Snooping Feature
For conserving bandwidth and controlling IP Multicast, the IGMP snooping
feature can provide the same benefit as IP Multicast routers, but in the local area.
For more information about the IGMP snooping feature, see “IGMP Snooping” on
page 1-48.
Flash Memory Storage
Storage of Switch Software Image
The BayStack 450 switch uses flash memory to store the switch software image.
The flash memory allows you to update the software image with a newer version
without changing the switch hardware (see “Software Download” on page 3-78).
An in-band connection between the switch and the TFTP load host is required to
download the software image.
If a BootP server is set up properly on the network and the BayStack 450 switch
detects a corrupted software image during the self-test, the switch automatically
uses TFTP to download a new software image.
Storage of Configuration Parameters
Certain configuration parameters, including the system characteristics strings,
some VLAN parameters, IGMP configuration parameters, and the MultiLink
Trunk names are stored in flash memory. These parameters are updated every 10
minutes or whenever a reset command is executed.
Note: Do not power off the switch within 10 minutes of changing any
configuration parameters. Powering down the switch within 10 minutes of
changing configuration parameters can cause the changed configuration
parameters to be lost.
kombk.book Page 15 Tuesday, June 29, 1999 3:25 PM

Using the BayStack 450 10/100/1000 Series Switch
1-16 302401-D Rev 00
MultiLink Trunking
The MultiLink Trunking feature allows you to group multiple ports (up to four)
together when forming a link to another switch or server, thus increasing
aggregate throughput of the interconnection between two devices, up to 800 Mb/s
in full-duplex mode. BayStack 450 switches can be configured with up to six
MultiLink Trunks. The trunk members can be configured within a single unit in
the stack or distributed between any of the units within the stack configuration
(distributed trunking).
For more information about the MultiLink Trunking feature, see “MultiLink
Trunks” on page 1-57.
Port Mirroring
The port mirroring feature (sometimes referred to as conversation steering) allows
you to designate a single switch port as a traffic monitor for up to two specified
ports or two media access control (MAC) addresses. You can specify port-based
monitoring, where all traffic on specified ports is monitored, or address-based
monitoring, where traffic between specified MAC addresses is monitored. You
can attach a probe device (such as a Nortel Networks StackProbe, or equivalent) to
the designated monitor port.
For more information about the port mirroring feature, see “Port Mirroring
(Conversation Steering)” on page 1-76.
Autosensing and Autonegotiation
BayStack 450 switches are autosensing and autonegotiating devices:
• The term autosense refers to a port’s ability to sense the speed of an attached
device.
• The term autonegotiation refers to a standardized protocol (IEEE 802.3u) that
exists between two IEEE 802.3u-capable devices. Autonegotiation allows the
BayStack 450 switch to select the best of both speed and duplex modes.
Autosensing is used when the attached device is not capable of autonegotiation or
is using a form of autonegotiation that is not compatible with the IEEE 802.3u
autonegotiation standard. In this case, because it is not possible to sense the
duplex mode of the attached device, the BayStack 450 switch reverts to
half-duplex mode.
kombk.book Page 16 Tuesday, June 29, 1999 3:25 PM

BayStack 450 10/100/1000 Series Switches
302401-D Rev 00 1-17
When autonegotiation-capable devices are attached to the BayStack 450 switch,
the switch ports negotiate down from 100 Mb/s speed and full-duplex mode until
the attached device acknowledges a supported speed and duplex mode.
For more information about autosensing and autonegotiation modes, see
“Autonegotiation Modes” on page 4-8.
BootP Automatic IP Configuration/MAC Address
The BayStack 450 switch has a unique 48-bit hardware address, or MAC address,
that is printed on a label on the back panel. You use this MAC address when you
configure the network BootP server to recognize the BayStack 450 switch BootP
requests. A properly configured BootP server enables the switch to automatically
learn its assigned IP address, subnet mask, IP address of the default router (default
gateway), and software image file name.
When the switch is participating in a stack configuration, a Stack MAC address is
automatically assigned during the stack initialization. The base unit’s MAC
address, with a software offset, is used for the Stack MAC address.
For example, if the base unit’s MAC address is:
00-00-82-99-44-00
and the Stack software offset is:
1F
then the Stack MAC address becomes:
00-00-82-99-44-1F
If another unit in the stack is assigned as the base unit, the MAC address of the
new base unit (with offset) now applies to the stack configuration. The original
stack IP address still applies to the new base unit.
For an example of a BootP configuration file, see Appendix G, “Sample BootP
Configuration File.”
kombk.book Page 17 Tuesday, June 29, 1999 3:25 PM

Using the BayStack 450 10/100/1000 Series Switch
1-18 302401-D Rev 00
SNMP MIB Support
The BayStack 450 switch supports an SNMP agent with industry standard MIBs,
as well as private MIB extensions, which ensures compatibility with existing
network management tools. The BayStack 450 switch supports the MIB-II
(RFC 1213), Bridge MIB (RFC 1493), and the RMON MIB (RFC 1757), which
provide access to detailed management statistics. With SNMP management, you
can configure SNMP traps (on individual ports) to generate automatically for
conditions such as an unauthorized access attempt or changes in a port’s operating
status. For a complete listing of supported MIBs, see “Features” on page 1-11.
Configuration and Switch Management
The BayStack 450 switch is shipped directly from the factory ready to operate in
any 10BASE-T or 100BASE-TX standard network. You can manage the switch
using the Nortel Networks Optivity® network management software or any
generic SNMP-based network management software; however, you must assign
an IP address to the switch or stack, depending on the mode of operation. You can
set both addresses by using the Console/Comm Port or BootP, which resides on
the switch.
For more information about using the Console/Comm Port to configure the
switch, see Chapter 3, “Using the Console Interface.”
Network Configuration
You can use BayStack 450 switches to connect workstations, personal computers
(PCs), and servers to each other by connecting these devices directly to the switch,
through a shared media hub that is connected to the switch, or by creating a virtual
LAN (VLAN) through the switch.
This section provides four network configuration examples using BayStack 450
switches:
• Desktop switch application
• Segment switch application
• High-density switched workgroup application
• Fail-safe stack application
kombk.book Page 18 Tuesday, June 29, 1999 3:25 PM

BayStack 450 10/100/1000 Series Switches
302401-D Rev 00 1-19
Desktop Switch Application
Figure 1-6 shows a BayStack 450-24T switch used as a desktop switch, where
desktop workstations are connected directly to switch ports.
This configuration provides dedicated 100 Mb/s connections to the network
center, to the server, and up to 26 users. This configuration uses the optional
400-4TX MDA (10BASE-T/100BASE-TX MDA).
Figure 1-6. BayStack 450 Switch Used as a Desktop Switch
Note: All models of the BayStack 450 switch can be used interchangeably in
the following network configuration examples.
Server Up to 22 users
To
Network
Center
Key
10 Mb/s
100 Mb/s
200 Mb/s
BayStack 450-24T switch
10BASE-T hub
Before After
Server Up to 26 users
To
Network
Center
BS45005A
- 22 users share 10 Mb/s (10/22 Mb/s per user)
- Server bottleneck (10 Mb/s bandwidth)
- Network center bottleneck (10 Mb/s bandwidth)
- 26 users; each with dedicated 100 Mb/s bandwidth
- Server with dedicated 100 Mb/s bandwidth
- Network center with dedicated 100 Mb/s full-duplex
bandwith (200 mb/s bidirectional)
kombk.book Page 19 Tuesday, June 29, 1999 3:25 PM

Using the BayStack 450 10/100/1000 Series Switch
1-20 302401-D Rev 00
Segment Switch Application
Figure 1-7 shows a BayStack 450-24T switch used as a segment switch to
alleviate user contention for bandwidth and eliminate server and network
bottlenecks. Before segmentation, 88 users had a total bandwidth of only 10 Mb/s
available. After segmentation, 92 users have 40 Mb/s, four times the previous
bandwidth, while adding 22 dedicated 100 Mb/s connections. This configuration
can be extended to add more segments without degrading performance.
Figure 1-7. BayStack 450 Switch Used as a Segment Switch
Server
Up to
88 users
To
Network
Center
Key
10 Mb/s
100 Mb/s
200 Mb/s
BayStack 450-24T
switch
10BASE-T hubs
Before After Server
Up to 22
users
Up to 23
users
To
Network
Center
BS45006A
Up to 23
users
Up to 23
users
Up to 23
users
- 88 users share 10 Mb/s (10/88 Mb/s per user)
- Server bottleneck (10 Mb/s bandwidth)
- Network center bottleneck (10 Mb/s bandwidth)
-Total of 88 users
- Four sets of 23 users; each set shares 10 Mb/s
(10/23 Mb/s per user)
- Addition of 22 users; each with dedicated
100 Mb/s bandwidth
- Server with dedicated 100 Mb/s bandwidth
- Network center with dedicated 100 Mb/s full-duplex bandwidth
(200 Mb/s bidirectional)
- Total of 114 users
kombk.book Page 20 Tuesday, June 29, 1999 3:25 PM

BayStack 450 10/100/1000 Series Switches
302401-D Rev 00 1-21
High-Density Switched Workgroup Application
Figure 1-8 shows an example of using a BayStack 450 switch with a high-speed
(gigabit) connection to a Nortel Networks Accelar™ 1100 switch. BayStack 303
and 304 switches are also shown in this example of a high-density switched
workgroup.
As shown in Figure 1-8, the Accelar 1100 switch is used as a backbone switch,
connecting to the BayStack 450 switch with an optional gigabit (1000BASE-SX)
MDA for maximum bandwidth. The BayStack 303 and 304 switches have 100
Mb/s connections to the BayStack 450 switch, a 100BASE-TX hub, and a 100
Mb/s server and 10 Mb/s connections to DTE (data terminal equipment).
See the Nortel Networks library Web page: support.baynetworks.com/library/ for
online documentation about the Nortel Networks Accelar 1100 switch and the
BayStack 303 and 304 switches.
Figure 1-8. Configuring Power Workgroups and a Shared Media Hub
CPU PS1 PS2 FAN
BayStack 304
switch
BayStack 303
switch
100BASE-TX
hub
Key
10 Mb/s
100 Mb/s
1000 Mb/s
(Gigabit)
BayStack 450-24T
switch
Server
Accelar 1100 switch
BS45007A
F
F
kombk.book Page 21 Tuesday, June 29, 1999 3:25 PM

Using the BayStack 450 10/100/1000 Series Switch
1-22 302401-D Rev 00
Fail-Safe Stack Application
Figure 1-9 shows an example of eight BayStack 450 switches that are stacked
together as a single managed unit. If any single unit in the stack fails, the
remaining stack remains operational, without interruption.
As shown in Figure 1-9, the Accelar 1100 switch is used as a backbone switch,
connecting to the BayStack 450 switch with an optional gigabit (1000BASE-SX)
MDA for maximum bandwidth. This configuration uses optional BayStack
400-ST1 Cascade Modules to connect the switches in the fail-safe stack.
For an overview of the fail-safe stacking feature that is available for the BayStack
450 switches, see “Stack Operation” following this section.
Figure 1-9. Fail-Safe Stack Example
CPU PS1 PS2 FAN
F
BayStack 450-24T switches
Key
100 Mb/s
1000 Mb/s
Up to
24 users
Up to
28 users
Up to
28 users
Up to
28 users
Up to
28 users
Up to
28 users
Up to
28 users
Up to
28 users
BS45008A
Accelar switch
kombk.book Page 22 Tuesday, June 29, 1999 3:25 PM

BayStack 450 10/100/1000 Series Switches
302401-D Rev 00 1-23
Stack Operation
BayStack 450 switches that are configured with BayStack 450 software version
V1.1.0 or later provide fail-safe stackability when you install the optional
BayStack 400-ST1 Cascade Module. You can connect up to eight switches to
provide uninterrupted connectivity for up to 224 ports (see “Fail-Safe Stack
Application” on page 1-22). The entire stack is manageable as a single unit.
Installation instructions are provided with the BayStack 400-ST1 Cascade Module
(see your Nortel Networks sales representative for ordering information).
BayStack 400-ST1 Cascade Module
If you need to upgrade your BayStack 450 switches, refer to the upgrade
instructions provided in the Installing the BayStack 400-ST1 Cascade Module
guide. You must upgrade the switch before installing the BayStack 400-ST1
Cascade Module. The front-panel components of the BayStack 400-ST1 Cascade
Module are shown in Figure 1-10.Component descriptions follow the figure.
Figure 1-10. BayStack 400-ST1 Front-Panel Components
Note: The BayStack 400-ST1 Cascade Module will not operate with
BayStack 450 switches that are configured with BayStack 450 software
versions earlier than version V1.1.0.
Cascade A Out Cascade A In
Unit Select
Base
1 = Blank connectors (unused)
2 = Cascade A Out connector
3 = Unit Select switch
4 = Cascade A In connector
3
BS0031B
4
1
2
kombk.book Page 23 Tuesday, June 29, 1999 3:25 PM

Using the BayStack 450 10/100/1000 Series Switch
1-24 302401-D Rev 00
Cascade A Out Connector
Provides an attachment point for connecting this unit to another unit via the
cascade cable. A return cable from another unit’s Cascade A Out connector to this
unit’s Cascade A In connector completes the stack connection (see the example
shown in Figure 1-11).
Unit Select Switch
The Unit Select switch (up = Base) determines the base unit for the stack
configuration (see “Base Unit” on page 1-25). The Unit Select switch status is
displayed on the BayStack 450 LED display panel. When the Unit Select switch is
in the Base (up) position, all other Unit Select switches in the stack configuration
must be set to Off (down).
Cascade A In Connector
Provides an attachment point for accepting a cascade cable connection from an
adjacent unit in the stack. A return cable from this unit’s Cascade A Out connector
to the adjacent unit’s Cascade A In connector completes the stack connection (see
the example shown in Figure 1-11).
Figure 1-11. Connecting Cascade Cables
Cascade A Out
Unit 1
Cascade A Out Cascade A In
Unit 2
1 = Base unit
2 = 303978-A cascade cable
3 = 303978-A cascade cable (used for return)
BS0032B
Cascade A InUnit Select
Cascade A Out Cascade A InUnit Select
32
1
kombk.book Page 24 Tuesday, June 29, 1999 3:25 PM

BayStack 450 10/100/1000 Series Switches
302401-D Rev 00 1-25
Base Unit
The base unit is the unique stack unit that you configure with the Unit Select
switch on the front panel of the 400-ST1 cascade module. One unit in the stack
must be configured as the base unit; all other units in the stack must have their
Unit Select switch set to Off (see “Unit Select Switch” on page 1-24). You can
assign any single unit in the stack as the base unit.
The physical ordering of all of the other units in the stack is determined by the
position of the base unit within the stack. This is important for management
applications that view the physical ordering of the units within the stack.
Some characteristics of the base unit are described in the following sections.
Initial Installation
During the initial installation of the stack, the software automatically determines
the physical order of all units in the stack according to the position of the base unit
within the stack. Thereafter, the individual units maintain their original unit
numbering, even if you change the position of one or more units in the stack (you
can renumber the units using the Renumber Stack Units screen; see “Renumber
Stack Units” on page 3-65).
For example, when you initially power up the stack, the base unit becomes unit 1
and the unit that the base unit connects to (via the Cascade A Out cable) becomes
unit 2 (and the next unit is unit 3 and so on), until the maximum stack
configuration (up to 8 units) is reached. If you change the base unit to another unit
in the stack, the new base unit keeps its original unit number in the stack.
Note: For stacking three or more units (maximum 8 units per stack), order the
optional 1 meter (39.27 inch) cascade max-return cable (Bay Networks Order
No. AL2018001).
Note: Although you can assign any single unit in the stack as the base unit,
when mixing supported BayStack switch models in a single stack, Nortel
Networks recommends that you select the unit with the highest bandwidth to
be the base unit. The additional workload of the base unit is optimized by
using the higher bandwidth switch model.
kombk.book Page 25 Tuesday, June 29, 1999 3:25 PM

Using the BayStack 450 10/100/1000 Series Switch
1-26 302401-D Rev 00
Stack MAC Address
The Stack MAC address is automatically assigned during the stack initialization.
The base unit’s MAC address, with a software offset, is used for the Stack MAC
address.
For example, if the base unit’s MAC address is:
00-00-82-99-44-00
and the Stack software offset is: 1F
then the Stack MAC address becomes:
00-00-82-99-44-1F
If you designate another unit in the stack as the base unit, the MAC address of the
new base unit (with offset) now applies to the stack configuration. The original
stack IP address still applies to the new base unit.
Temporary Base Unit
If an assigned base unit fails, the next unit in the stack order automatically
becomes the new temporary base unit. This change is indicated by the Base LED
on the temporary base unit’s LED display panel turning on (amber). For detailed
information about the base LED, see Table 1-1 on page 1-6.
This automatic failover is a temporary safeguard only. If the stack configuration
loses power, the temporary base unit will not power up as the base unit when
power is restored. For this reason, you should always assign the temporary base
unit as the base unit (set the Unit Select switch to Base) until the failed unit is
repaired or replaced.
Note: If you do not reassign the temporary base unit as the new base unit, and
the temporary base unit fails, the next unit directly downstream from this unit
becomes the new temporary base unit. This process can continue until there
are only two units left in the stack configuration.
kombk.book Page 26 Tuesday, June 29, 1999 3:25 PM

BayStack 450 10/100/1000 Series Switches
302401-D Rev 00 1-27
Removing a Unit from the Stack
If a unit is removed from the stack (therefore operating in standalone mode), the
following switch configuration settings revert back to the settings configured
before the unit became a member of the stack:
•IP address
• Console password
• TELNET password
• SNMP community strings
Stack Configurations
As shown in Figure 1-12, the cascade connectors and cables on the 400-ST1 front
panel provide the ability to stack up to eight BayStack switches. With 400-4TX
MDAs installed in each switch, the stack can accommodate a maximum of 224
switch ports.
Because stack parameters are associated with the base unit (see “Base Unit” on
page 1-25), the physical stack order depends on the base unit’s position and
whether the stack is configured stack up or stack down.
kombk.book Page 27 Tuesday, June 29, 1999 3:25 PM

Using the BayStack 450 10/100/1000 Series Switch
1-28 302401-D Rev 00
Stack Up Configurations
In Figure 1-12, data flows from the base unit (unit 1) to the next switch, which is
assigned as unit 2, and continues until the last switch in the stack is assigned as
unit 8. The physical order of the switches is from bottom to top (unit 1 to unit 8).
Figure 1-12. Stack Up Configuration Example
Stack Down Configurations
In Figure 1-13, data flows from the base unit (unit 1) to the next switch, which is
assigned as unit 2, and continues until the last switch in the stack is assigned as
unit 8. The physical order of the switches is from top to bottom (unit 1 to unit 8).
Unit 7
Unit 8
1 = Last unit
2 = Base unit
3 = Cascade cable (PN 303978-A)
4 = Cascade max-return cable (PN 303979-A)
BS0033B
Unit 5
Unit 6
Unit 3
Unit 4
Unit 1
Unit 2
2
1
3
O
u
t
I
n
4
kombk.book Page 28 Tuesday, June 29, 1999 3:25 PM

BayStack 450 10/100/1000 Series Switches
302401-D Rev 00 1-29
Figure 1-13. Stack Down Configuration Example
Certain network management station (NMS) applications assume a stack-down
configuration for the graphical user interface (GUI) that represents the stack (see
Figure 1-13). For this reason, Nortel Networks recommends that you always
configure the top unit in the stack as the base unit.
In any stack configuration, the following applies:
• When you apply power to the stack, the base unit initializes and the entire
stack powers up as a single logical unit within 30 seconds.
• You can attach an RS-232 communications cable to the Console/Comm port
of any switch in the stack.
Unit 2
1 = Base unit
2 = Last unit
3 = Cascade cable (PN 303978-A)
4 = Cascade max-return cable (PN 303979-A)
BS0034B
Unit 1
Unit 4
Unit 3
Unit 6
Unit 5
Unit 8
Unit 7
2
1
I
n
O
u
t
4
3
kombk.book Page 29 Tuesday, June 29, 1999 3:25 PM

Using the BayStack 450 10/100/1000 Series Switch
1-30 302401-D Rev 00
• You can downline upgrade the entire stack from any switch in the stack.
• You can access and manage the stack using a TELNET connection or any
generic SNMP management tool through any switch port that is part of the
stack configuration.
• When stacking three or more switches, use the longer (1-meter) cascade
max-return cable (PN 303979-A) to complete the link from the last unit in the
stack to the base unit.
Redundant Cascade Stacking Feature
BayStack 450 switches allow you to connect up to 8 units into a redundant
cascade stack. If any single unit fails or if a cable is accidently disconnected, other
units in the stack remain operational, without interruption.
Figure 1-14 shows an example of how a stack configuration reacts to a failed or
powered-down unit in the stack configuration:
1. As shown in Figure 1-14, unit 3 becomes nonoperational.
This can be the result of a failed unit, or simply because the unit was powered
down.
2. Unit 2 and unit 4, directly upstream and downstream from unit 3, sense the
loss of link signals from unit 3.
a. Units 2 and 4 automatically loop their internal stack signals (A and B).
b. The Cas Up LED for unit 2 and the Cas Dwn LED for unit 4 turn on
(amber) to indicate that the stack signals are looped.
3. The remaining stack units remain connected.
Although the example shown in Figure 1-14 shows a failed unit causing the stack
to loop signals at the points of failure (A and B), the system reacts the same way if
a cable is removed.
kombk.book Page 30 Tuesday, June 29, 1999 3:25 PM

BayStack 450 10/100/1000 Series Switches
302401-D Rev 00 1-31
Figure 1-14. Redundant Cascade Stacking Feature
Unit 2
1 = Base unit
2 = Last unit
3 = Cascade cable (PN 303978-A)
4 = Cascade max-return cable (PN 303979-A)
BS0035B
Cascade A Out Cascade A In
Unit 1
Unit 5
Unit 4
Unit 3
2
1
B
A
4
3
kombk.book Page 31 Tuesday, June 29, 1999 3:25 PM

Using the BayStack 450 10/100/1000 Series Switch
1-32 302401-D Rev 00
IEEE 802.1Q VLAN Workgroups
BayStack 450 switches support up to 64 port-based VLANs with 802.1Q tagging
available per port. Ports are grouped into broadcast domains by assigning them to
the same VLAN. Frames received in one VLAN can only be forwarded within
that VLAN, and IP Multicast frames and unknown unicast frames are flooded
only to ports in the same VLAN.
Setting up virtual LANs (VLANs) is a way to segment networks to increase
network capacity and performance without changing the physical network
topology (Figure 1-15). With network segmentation, each switch port connects to
a segment that is a single broadcast domain. When a switch port is configured to
be a member of a VLAN, it is added to a group of ports (workgroup) that belong
to one broadcast domain.
The BayStack 450 switch allows you to assign ports to VLANs using the console
or TELNET; VLAN assignment is not currently available through SNMP. You can
assign different ports (and therefore the devices attached to these ports) to
different broadcast domains. This feature allows network flexibility because you
can reassign VLANs to accommodate network moves, additions, and changes,
eliminating the need to change physical cabling.
Figure 1-15. Port-Based VLAN Example
BayStack 450-24T
switch
VLAN 1 VLAN 2
BS45009A
kombk.book Page 32 Tuesday, June 29, 1999 3:25 PM

BayStack 450 10/100/1000 Series Switches
302401-D Rev 00 1-33
IEEE 802.1Q Tagging
BayStack 450 switches operate in accordance with the IEEE 802.1Q tagging
rules. Important terms used with the 802.1Q tagging feature are:
• VLAN identifier (VID) -- the 12-bit portion of the VLAN tag in the frame
header that identifies an explicit VLAN.
• Port VLAN identifier (PVID) -- a classification mechanism that associates a
port with a specific VLAN. For example, a port with a PVID of 3 (PVID =3)
assigns all untagged frames received on this port to VLAN 3.
• Tagged frame -- the 32-bit field (VLAN tag) in the frame header that identifies
the frame as belonging to a specific VLAN. Untagged frames are marked
(tagged) with this classification as they leave the switch through a port that is
configured as a tagged port.
• Untagged frame -- a frame that does not carry any VLAN tagging
information in the frame header.
• VLAN port members -- a set of ports that form a broadcast domain for a
specific VLAN. A port can be a member of one or more VLANs.
• Untagged member -- a port that has been configured as an untagged member
of a specific VLAN. When an untagged frame exits the switch through an
untagged member port, the frame header remains unchanged. When a tagged
frame exits the switch through an untagged member port, the tag is stripped
and the tagged frame is changed to an untagged frame.
• Tagged member -- a port that has been configured as a member of a specific
VLAN. When an untagged frame exits the switch through a tagged member
port, the frame header is modified to include the 32-bit tag associated with the
PVID. When a tagged frame exits the switch through a tagged member port,
the frame header remains unchanged (original VID remains).
• User_priority -- a three-bit field in the header of a tagged frame. The field is
interpreted as a binary number, therefore has a value of 0 -7. This field allows
the tagged frame to carry the user-priority across bridged LANs where the
individual LAN segments may be unable to signal priority information.
• Port priority -- the priority level assigned to untagged frames received on a
port. This value becomes the user_priority for the frame. Tagged packets get
their user_priority from the value contained in the 802.1Q frame header.
• Unregistered packet -- a tagged frame which contains a VID where the
receiving port is not a member of that VLAN.
kombk.book Page 33 Tuesday, June 29, 1999 3:25 PM

Using the BayStack 450 10/100/1000 Series Switch
1-34 302401-D Rev 00
• Filtering database identifier (FID) -- the specific filtering/forwarding database
within the BayStack 450 switch that is assigned to each VLAN. The current
version of software assigns all VLANs to the same FID. This is referred to as
Shared VLAN Learning in the IEEE 802.1Q specification.
The default configuration settings for BayStack 450 switches have all ports set as
untagged members of VLAN 1 with all ports configured as PVID = 1. Every
VLAN is assigned a unique VLAN identifier (VID) which distinguishes it from
all other VLANs. In the default configuration example shown in Figure 1-16, all
incoming packets are assigned to VLAN 1 by the default port VLAN identifier
(PVID =1). Untagged packets enter and leave the switch unchanged.
Figure 1-16. Default VLAN Settings
When configuring VLANs, you configure the switch ports as tagged or untagged
members of specific VLANs (see Figure 1-17 through Figure 1-20).
Port 1
DA
SA
Data
CRC
Incoming
untagged
packet
BS45010A
Port 2 Port 3 Port 4 Port 5
VLAN 1
802.1Q Switch
By default:
Key
All ports are assigned PVID = 1
All ports are untagged members of VLAN 1
PVID = 1
Port 6 Port 7 Port 8
DA
SA
Data
CRC
Outgoing
untagged packet
(unchanged)
kombk.book Page 34 Tuesday, June 29, 1999 3:25 PM

BayStack 450 10/100/1000 Series Switches
302401-D Rev 00 1-35
In Figure 1-17, untagged incoming packets are assigned directly to VLAN 2
(PVID = 2). Port 5 is configured as a tagged member of VLAN 2, and port 7 is
configured as an untagged member of VLAN 2.
Figure 1-17. 802.1Q Tagging (1 of 4)
As shown in Figure 1-18, the untagged packet is marked (tagged) as it leaves the
switch through port 5, which is configured as a tagged member of VLAN 2. The
untagged packet remains unchanged as it leaves the switch through port 7, which
is configured as an untagged member of VLAN 2.
Figure 1-18. 802.1Q Tagging (2 of 4)
Port 6
DASADataCRC
BS45011A
Port 7 Port 8
Port 1
Port 4
Port 5
Port 2 Port 3
802.1Q Switch
PVID = 2
Untagged packet
Untagged member
of VLAN 2
Tagged member
of VLAN 2
Before
BS45012A
Port 6 Port 7 Port 8
Port 1
Port 4
Port 5
Port 2 Port 3
802.1Q Switch
Key
Priority
CFI
VID
- User_priority
- Canonical format indicator
- VLAN identifier
PVID = 2 Tagged member
of VLAN 2
Untagged memeber
of VLAN 2
After
DA
SA
Data
CRC
(*Recalculated)
Outgoing
untagged packet
(unchanged)
DASADataCRC* Tag
VID = 2Priority
16 bits 3 bits 1 bits 12 bits
8100 CFI
kombk.book Page 35 Tuesday, June 29, 1999 3:25 PM

Using the BayStack 450 10/100/1000 Series Switch
1-36 302401-D Rev 00
In Figure 1-19, tagged incoming packets are assigned directly to VLAN 2 because
of the tag assignment in the packet. Port 5 is configured as a tagged member of
VLAN 2, and port 7 is configured as an untagged member of VLAN 2.
Figure 1-19. 802.1Q Tagging (3 of 4)
As shown in Figure 1-20, the tagged packet remains unchanged as it leaves the
switch through port 5, which is configured as a tagged member of VLAN 2.
However, the tagged packet is stripped (untagged) as it leaves the switch through
port 7, which is configured as an untagged member of VLAN 2.
Figure 1-20. 802.1Q Tagging (4 of 4)
Port 6
DASATagDataCRC
Tagged packet
BS45013A
Port 7 Port 8
Port 1
Port 4
Port 5
Port 2 Port 3
802.1Q Switch
PVID = 2
Untagged member
of VLAN 2
Tagged member
of VLAN 2
Before
BS45014A
Port 6 Port 7 Port 8
Port 1
Port 4
Port 5
Port 2 Port 3
802.1Q Switch
Key
Priority
CFI
VID
- User_priority
- Canonical format indicator
- VLAN identifier
PVID = 2 Tagged member
of VLAN 2
Untagged member
of VLAN 2
After
DA
SA
Data
CRC* (*Recalculated)
Outgoing
untagged packet
changed
(tag removed)
DASADataCRC Tag
VID = 2Priority
16 bits 3 bits 1 bit 12 bits
8100 CFI
kombk.book Page 36 Tuesday, June 29, 1999 3:25 PM

BayStack 450 10/100/1000 Series Switches
302401-D Rev 00 1-37
VLANs Spanning Multiple Switches
You can use VLANs to segment a network within a switch. When connecting
multiple switches, it is possible to connect users of one VLAN with users of that
same VLAN in another switch. However, the configuration guidelines depend on
whether both switches support 802.1Q tagging.
With 802.1Q tagging enabled on a port for a VLAN, all frames leaving the port for
that VLAN are marked as belonging to that specific VLAN. You can assign
specific switch ports as members of one or more VLANs that span multiple
switches, without interfering with the spanning tree protocol.
VLANS Spanning Multiple 802.1Q Tagged Switches
Figure 1-21 shows VLANs spanning two BayStack 450 switches. The 802.1Q
tagging is enabled on S1, port 2 and on S2, port 1 for VLAN 1 and VLAN 2. Both
ports are tagged members of VLAN 1 and VLAN 2.
Figure 1-21. VLANs Spanning Multiple 802.1Q Tagged Switches
VLAN 1
S1
S2
VLAN 2
BayStack 450-24T
Both ports are tagged
members of VLAN 1
and VLAN 2
BayStack 450-24T
B45015A
kombk.book Page 37 Tuesday, June 29, 1999 3:25 PM

Using the BayStack 450 10/100/1000 Series Switch
1-38 302401-D Rev 00
Because there is only one link between the two switches, the Spanning Tree
Protocol (STP) treats this configuration as any other switch-to-switch connection.
For this configuration to work properly, both switches must support the 802.1Q
tagging protocol.
VLANS Spanning Multiple Untagged Switches
Figure 1-22 shows VLANs spanning multiple untagged switches. In this
configuration switch S2 does not support 802.1Q tagging and you must use a
single switch port on each switch for each VLAN.
For this configuration to work properly, you must set spanning tree participation
to Disabled (the STP is not supported across multiple LANs).
Figure 1-22. VLANs Spanning Multiple Untagged Switches
When the STP is enabled on these switches, only one link between each pair of
switches will be forwarding traffic. Because each port belongs to only one VLAN
at a time, connectivity on the other VLAN is lost. Exercise care when configuring
the switches to ensure that the VLAN configuration does not conflict with
spanning tree configuration.
VLAN 1
S1
S2
VLAN 2
BayStack 450-24T
Untagged portsUntagged ports
Non-802.1Q
tagging switch
BS45016A
kombk.book Page 38 Tuesday, June 29, 1999 3:25 PM

BayStack 450 10/100/1000 Series Switches
302401-D Rev 00 1-39
To connect multiple VLANs across switches with redundant links, you must
disable the STP on all participating switch ports. Figure 1-23 shows possible
consequences of enabling the STP when using VLANs between untagged
(non-802.1Q tagged) switches.
Figure 1-23. Possible Problems with VLANs and Spanning Tree Protocol
As shown in Figure 1-23, with STP enabled, only one connection between S1 and
S2 is forwarding at any time. Communications failure occurs between VLAN 2 of
S1 and VLAN 2 of S2, blocking communications between Stations A and B.
The STP selects the link connecting VLAN 1 on Switches S1 and S2 as the
forwarding link based on port speed, duplex-mode, and port priority. Because the
other link connecting VLAN 2 is in Blocking mode, stations on VLAN 2 in switch
S1 cannot communicate with stations in VLAN 2 on switch S2. With multiple
links only one link will be forwarding.
S2
S1
VLAN 1 VLAN 2
VLAN 1 VLAN 2
Blocking
Station A
No
Communications
Station B
Forwarding
Non-802.1Q tagged switch
Non-802.1Q tagged switch
BS45017A
kombk.book Page 39 Tuesday, June 29, 1999 3:25 PM

Using the BayStack 450 10/100/1000 Series Switch
1-40 302401-D Rev 00
Shared Servers
BayStack 450 switches allow ports to exist in multiple VLANs for shared
resources, such as servers, printers, and switch-to-switch connections. It is also
possible to have resources exist in multiple VLANs on one switch as shown in
Figure 1-24.
In this example, clients on different broadcast domains share resources. The
broadcasts from ports configured in VLAN 3 can be seen by all VLAN port
members of VLAN 3.
Figure 1-24. Multiple VLANs Sharing Resources
In the above configuration, all of the switch ports are set to participate as VLAN
port members. This allows the switch to establish the appropriate broadcast
domains within the switch (see Figure 1-25).
BayStack 450-12T switch
BS45018A
S1
V2 V2 V1 V1V2
V3
Key
VLAN 1 (PVID=1)
VLAN 2 (PVID=2)
VLAN 3 (PVID=3)
kombk.book Page 40 Tuesday, June 29, 1999 3:25 PM

BayStack 450 10/100/1000 Series Switches
302401-D Rev 00 1-41
Figure 1-25. VLAN Broadcast Domains Within the Switch
For example, to create a broadcast domain for each VLAN shown in Figure 1-25,
configure each VLAN with a port membership, and each port with the appropriate
PVID/VLAN association:
• Ports 8, 6, and 11 are untagged members of VLAN 1.
The PVID/VLAN association for ports 6 and 11 is: PVID = 1.
• Ports 2, 4, 10, and 8 are untagged members of VLAN 2.
The PVID/VLAN association for ports 2, 4, and 10 is: PVID = 2.
• Ports 2, 4, 10, 8, 6, and 11 are untagged members of VLAN 3.
The PVID/VLAN association for port 8 is: PVID = 3.
The following steps show how to use the VLAN configuration screens to
configure the VLAN 3 broadcast domain shown in Figure 1-25.
Port 2
BS45019A
Port 4 Port 10 Port 8
VLAN 3
V2 V2 V2 V1 V2
VLAN 2 VLAN 1
S1
Key
VLAN 1 (PVID = 1)
VLAN 2 (PVID = 2)
VLAN 3 (PVID = 3)
PVID = 2 PVID = 3
V3
PVID = 1
Port 11Port 6
kombk.book Page 41 Tuesday, June 29, 1999 3:25 PM

Using the BayStack 450 10/100/1000 Series Switch
1-42 302401-D Rev 00
To configure the VLAN port membership for VLAN 1:
1. Select Switch Configuration from the BayStack 450-12T Main Menu (or
press w).
2. From the Switch Configuration Menu, select VLAN Configuration (or
press v).
3. From the VLAN Configuration Menu select VLAN Configuration (or
press v).
The default VLAN Configuration screen opens (Figure 1-26):
Figure 1-26. Default VLAN Configuration Screen Example
The VLAN Configuration screen settings shown in Figure 1-26 are default
settings with all switch ports classified as untagged members of VLAN 1.
Figure 1-27 shows the VLAN Configuration screen after it is configured to
support the VLAN 3 broadcast domain shown in Figure 1-25 (VLAN Name is
optional).
VLAN Configuration
Create VLAN: [ 1 ]
Delete VLAN: [ ]
VLAN Name: [ VLAN #1 ]
Port Membership
1-6 7-12
------ ------
Unit #1 UUUUUU UUUUUU
KEY: T = Tagged Port Member, U = Untagged Port Member, - = Not a Member of VLAN
Use space bar to display choices, press <Return> or <Enter> to select choice.
Press Ctrl-R to return to previous menu. Press Ctrl-C to return to Main Menu.
kombk.book Page 42 Tuesday, June 29, 1999 3:25 PM

BayStack 450 10/100/1000 Series Switches
302401-D Rev 00 1-43
Ports 2, 4, 6, 8, 10, and 11 are now untagged members of VLAN 3 as shown in
Figure 1-25 on page 1-41.
Figure 1-27. VLAN Configuration Screen Example
To configure the PVID (port VLAN identifier) for Port 8:
1. From the VLAN Configuration screen, press [Ctrl]-R to return to the
VLAN Configuration Menu.
2. From the VLAN Configuration Menu, select VLAN Port Configuration
(or press c).
The default VLAN Port Configuration screen opens (Figure 1-28).
The VLAN Port Configuration screen settings shown in Figure 1-28 are default
settings.
VLAN Configuration
Create VLAN: [ 3 ]
Delete VLAN: [ ]
VLAN Name: [ Michele's VLAN ]
Port Membership
1-6 7-12
------ ------
Unit #1 -U-U-U -U-UU-
KEY: T = Tagged Port Member, U = Untagged Port Member, - = Not a Member of VLAN
Use space bar to display choices, press <Return> or <Enter> to select choice.
Press Ctrl-R to return to previous menu. Press Ctrl-C to return to Main Menu.
kombk.book Page 43 Tuesday, June 29, 1999 3:25 PM

Using the BayStack 450 10/100/1000 Series Switch
1-44 302401-D Rev 00
Figure 1-28. Default VLAN Port Configuration Screen Example
Figure 1-29 shows the VLAN Port Configuration screen after it is configured to
support the PVID assignment for port 8, as shown in Figure 1-25 (Port Name is
optional).
The PVID/VLAN association for VLAN 3 is now PVID = 3.
VLAN Port Configuration
Unit: [ 1 ]
Port: [ 1 ]
Filter Tagged Frames: [ No ]
Filter Untagged Frames: [ No ]
Filter Unregistered Frames: [ No ]
Port Name: [ ]
PVID: [ 1 ]
Port Priority: [ 0 ]
Tagging: [ Untagged Access ]
Use space bar to display choices, press <Return> or <Enter> to select choice.
Press Ctrl-R to return to previous menu. Press Ctrl-C to return to Main Menu.
kombk.book Page 44 Tuesday, June 29, 1999 3:25 PM

BayStack 450 10/100/1000 Series Switches
302401-D Rev 00 1-45
Figure 1-29. VLAN Port Configuration Screen Example
VLAN Workgroup Summary
This section summarizes the VLAN workgroup examples discussed in the
previous sections of this chapter.
As shown in Figure 1-30, switch S1 (a BayStack 450 switch) is configured with
multiple VLANs:
• Ports 1, 6, 11, and 12 are in VLAN 1.
• Ports 2, 3, 4, 7, and 10 are in VLAN 2.
• Port 8 is in VLAN 3.
Because S4 does not support 802.1Q tagging, a single switch port on each switch
must be used for each VLAN (see “VLANS Spanning Multiple Untagged
Switches” on page 1-38).
VLAN Port Configuration
Unit: [ 1 ]
Port: [ 8 ]
Filter Tagged Frames: [ No ]
Filter Untagged Frames: [ No ]
Filter Unregistered Frames: [ No ]
Port Name: [ Student port ]
PVID: [ 3 ]
Port Priority: [ 0 ]
Tagging: [Untagged Access]
Use space bar to display choices, press <Return> or <Enter> to select choice.
Press Ctrl-R to return to previous menu. Press Ctrl-C to return to Main Menu.
kombk.book Page 45 Tuesday, June 29, 1999 3:25 PM

Using the BayStack 450 10/100/1000 Series Switch
1-46 302401-D Rev 00
The connection to S2 requires only one link between the switches because S1 and
S2 are both BayStack 450 switches that support 802.1Q tagging (see “VLANS
Spanning Multiple 802.1Q Tagged Switches” on page 1-37).
Figure 1-30. VLAN Configuration Spanning Multiple Switches
BayStack 450-24T
Untagged ports
(STP disabled)
Both ports are tagged
members of VLAN 1
and VLAN 2
BayStack 450-24T
Non-802.1Q
tagging switch
BS45020A
Key
VLAN 1 (PVID=1)
VLAN 2 (PVID=2)
VLAN 3 (PVID=3)
S1
S2
S4
S3
V1
V2 V2 V1 V2
V3
Non-802.1Q
tagging switch
kombk.book Page 46 Tuesday, June 29, 1999 3:25 PM

BayStack 450 10/100/1000 Series Switches
302401-D Rev 00 1-47
VLAN Configuration Rules
VLANs operate according to specific configuration rules. When creating VLANs,
consider the following rules that determine how the configured VLAN reacts in
any network topology:
• All ports that are involved in port mirroring must have memberships in the
same VLANs. If a port is configured for port mirroring, the port’s VLAN
membership cannot be changed.
• If a port is a trunk group member, all trunk members are added or deleted
from the VLAN.
• All ports involved in trunking and port mirroring must have the same VLAN
configuration. If a port is on a trunk with a mirroring port, the VLAN
configuration cannot be changed.
• VLANs are not dependent on Rate Limiting settings.
• If a port is an IGMP member on any VLAN, and is removed from a VLAN,
the port’s IGMP membership is also removed.
• If a port is added to a different VLAN, and it is already configured as a static
router port, the port is configured as an IGMP member on that specific
VLAN.
For more information about configuring VLANs, see “VLAN Configuration
Menu” on page 3-22.
See also Appendix D, “Quick Steps to Features,” for configuration flowcharts that
can help you use this feature.
kombk.book Page 47 Tuesday, June 29, 1999 3:25 PM

Using the BayStack 450 10/100/1000 Series Switch
1-48 302401-D Rev 00
IGMP Snooping
BayStack 450 switches can sense IGMP host membership reports from attached
stations and use this information to set up a dedicated path between the requesting
station and a local IP Multicast router. After the pathway is established, the
BayStack 450 switch blocks the IP Multicast stream from exiting any other port
that does not connect to another host member, thus conserving bandwidth. The
following describes how BayStack 450 switches provide the same benefit as IP
Multicast routers, but in the local area:
Internet Group Management Protocol (IGMP) is used by IP Multicast routers to
learn about the existence of host group members on their directly attached subnets
(see RFC 2236). The IP Multicast routers get this information by broadcasting
IGMP queries and listening for IP hosts reporting their host group memberships.
This process is used to set up a client/server relationship between an IP Multicast
source that provides the data streams and the clients that want to receive the data.
Figure 1-31 shows how IGMP is used to set up the path between the client and
server. As shown in this example, the IGMP host provides an IP Multicast stream
to designated routers which forward the IP Multicast stream on their local network
only if there is a recipient.
The client/server path is set up as follows:
1. The designated router sends out a host membership query to the subnet and
receives host membership reports from end stations on the subnet.
2. The designated routers then set up a path between the IP Multicast stream
source and the end stations.
3. Periodically, the router continues to query end stations on whether to continue
participation.
4. As long as any client continues to participate, all clients, including
nonparticipating end stations on that subnet, receive the IP Multicast stream.
IP Multicast can be optimized in a LAN by using IP Multicast filtering switches,
such as the BayStack 450 switch.
Note: Although the nonparticipating end stations can filter the IP Multicast
traffic, the IP Multicast still exists on the subnet and consumes bandwidth.
kombk.book Page 48 Tuesday, June 29, 1999 3:25 PM

BayStack 450 10/100/1000 Series Switches
302401-D Rev 00 1-49
As shown in Figure 1-31, a non-IP Multicast filtering switch causes IP Multicast
traffic to be sent to all segments on the local subnet.
Figure 1-31. IP Multicast Propagation With IGMP Routing
The BayStack 450 switch can automatically set up IP Multicast filters so the IP
Multicast traffic is only directed to the participating end nodes (see Figure 1-32).
In Figure 1-32, switches S1 to S4 represent a LAN connected to an IP Multicast
router. The router periodically sends Host Membership Queries to the LAN and
listens for a response from end stations. All of the clients connected to switches
S1 to S4 are aware of the queries from the router.
Non-IP Multicast
filtering switch
Non-IP Multicast
filtering switch
Host
membership
report
Multicast stream
BS45021B
Host
membership
query
Designated
router #2
Designated
router #1
IGMP
Host
Host
membership
report
Host
membership
query
Internet
kombk.book Page 49 Tuesday, June 29, 1999 3:25 PM

Using the BayStack 450 10/100/1000 Series Switch
1-50 302401-D Rev 00
One client, connected to S2, responds with a host membership report. Switch S2
intercepts the report from that port, and generates a proxy report to its upstream
neighbor, S1. Also, two clients connected to S4 respond with host membership
reports, causing S4 to intercept the reports and to generate a consolidated proxy
report to its upstream neighbor, S1.
Figure 1-32. BayStack 450 Switch Filtering IP Multicast Streams (1 of 2)
Switch S1 treats the consolidated proxy reports from S2 and S4 as if they were
reports from any client connected to its ports, and generates a consolidated proxy
report to the designated router. In this way, the router receives a single
consolidated report from that entire subnet.
Consolidated
report
BS45022B
Host
membership
report Host
membership
report
Designated
router
Host
membership
query
Internet
BayStack 450-24T
Switch
BayStack 450-24T
Switches
Proxy
Proxy
BayStack 450-24T
Switch
S2
S4
S1
S3
kombk.book Page 50 Tuesday, June 29, 1999 3:25 PM

BayStack 450 10/100/1000 Series Switches
302401-D Rev 00 1-51
After the switches learn which ports are requesting access to the IP Multicast
stream, all other ports not responding to the queries are blocked from receiving the
IP Multicast (Figure 1-33).
Figure 1-33. BayStack 450 Switch Filtering IP Multicast Streams (2 of 2)
The consolidated proxy report generated by the switch remains transparent to
layer 3 of the International Organization for Standardization, Open Systems
Interconnection (ISO/OSI) model. (The switch IP address and MAC address are
not part of proxy report generation.) The last reporting IGMP group member in
each VLAN represents all of the hosts in that VLAN and IGMP group.
BS45023B
Designated
router
Host
membership
query
Internet
BayStack 450-24T
Switch
BayStack 450-24T
Switches
BayStack 450-24T
Switch Key
Multicast stream
S2
S4
S1
S3
kombk.book Page 51 Tuesday, June 29, 1999 3:25 PM

Using the BayStack 450 10/100/1000 Series Switch
1-52 302401-D Rev 00
IGMP Snooping Configuration Rules
The IGMP snooping feature operates according to specific configuration rules.
When configuring your switch for IGMP snooping, consider the following rules
that determine how the configuration reacts in any network topology:
• A port that is configured for port mirroring cannot be configured as a static
router port.
• If a MultiLink Trunk member is configured as a static router port, all of the
MultiLink Trunk members are configured as static router ports. Also, if a
static router port is removed, and it is a MultiLink Trunk member, all
MultiLink Trunk members are removed as static router port members,
automatically.
• Static router ports must be port members of at least one VLAN.
• If a port is configured as a static router port, it is configured as a static router
port for all VLANs on that port. The IGMP configuration is propagated
through all VLANs of that port.
• If a static router port is removed, the membership for that port is removed
from all VLANs of that port.
• The IGMP snooping feature is not STP dependent.
• The IGMP snooping feature is not Rate Limiting dependent.
• The snooping field must be enabled for the proxy field to have any valid
meaning.
• Static router ports are configured per VLAN and per IGMP Version.
For more information about using the IGMP snooping feature, see “IGMP
Configuration” on page 3-51.
See also Appendix D, “Quick Steps to Features” for configuration flowcharts that
can help you use this feature.
Note: Because IGMP snooping is set up per VLAN, all IGMP changes are
implemented according to the VLAN configuration for the specified ports.
kombk.book Page 52 Tuesday, June 29, 1999 3:25 PM

BayStack 450 10/100/1000 Series Switches
302401-D Rev 00 1-53
IEEE 802.1p Prioritizing
You can use the VLAN Configuration screens to prioritize the order in which the
switch forwards packets, on a per-port basis. For example, if messages from a
specific segment are crucial to your operation, you can set the switch port
connected to that segment to a higher priority level (by default, all switch ports are
set to Low priority). Untagged packets received by the switch on that port are
tagged according to the priority level you assign to the port (see Figure 1-34).
Figure 1-34. Prioritizing Packets
The newly tagged frame is read within the switch and sent to the port’s high or low
transmit queue for disposition (see Figure 1-35). The port transmit queue example
shown in Figure 1-35 applies to all ports on the BayStack 450 switch.
BS45024A
Port 6 Port 7 Port 8
Port 1
PVID = 2
Priority = 6
Port 4
Port 5
Port 2 Port 3
802.1Q Switch High
Low
Key
Priority
CFI
VID
- User_priority
- Canonical format indicator
- VLAN identifier
Tagged member
of VLAN 2 (Port 5)
Port configuration
parameters
Port 5
transmit
queue
Untagged member
of VLAN 2
After
Before
DA
SA
Data
CRC
(*Recalculated)
Outgoing
untagged packet
(unchanged)
DA
SA
Data
CRC
DASADataCRC* Tag
VID = 2Priority = 6
16 bits 3 bits 1 bit 12 bits
8100 CFI
kombk.book Page 53 Tuesday, June 29, 1999 3:25 PM

Using the BayStack 450 10/100/1000 Series Switch
1-54 302401-D Rev 00
Figure 1-35. Port Transmit Queue
As shown in Figure 1-35, the switch provides two transmission queues, High and
Low, for any given port. Frames are assigned to one of these queues on the basis of
user_priority using a traffic class table. This table is managed by using the Traffic
Class Configuration screen (Figure 1-36). The table indicates the corresponding
traffic class that is assigned to the frame, for each possible user_priority value. If
the frame leaves the switch formatted as a tagged packet, the traffic class assigned
to the frame is carried forward to the next 802.1p capable switch. This allows the
packet to carry the assigned traffic class priority through the network until it
reaches its destination.
The following steps show how to use the Traffic Class Configuration screen to
configure the port priority level shown in Figure 1-34.
For more information about using the Traffic Class Configuration screen, see
“VLAN Configuration” on page 3-24.
BS45025A
User priority
(6)
Port
transmit
queue
High
High priority
packet
Port 5
Traffic
class
7
6
5
4
3
2
1
0
Low
kombk.book Page 54 Tuesday, June 29, 1999 3:25 PM

BayStack 450 10/100/1000 Series Switches
302401-D Rev 00 1-55
To configure the port priority level, follow these steps:
1. Determine the priority level you want to assign to the switch port.
User priority levels are assigned default settings in all BayStack 450 switches.
The range is from 0 to 7. The traffic class table can be modified; therefore,
view the settings shown in the Traffic Class Configuration screen before
setting the port priority in the VLAN Port Configuration screen.
2. Select Switch Configuration from the BayStack 450-12T Main Menu (or
press w).
3. From the Switch Configuration Menu, select VLAN Configuration (or
press v).
4. From the VLAN Configuration Menu, select Traffic Class Configuration
(or press t).
The Traffic Class Configuration screen opens (Figure 1-36).
Figure 1-36. Default Traffic Class Configuration Screen Example
Traffic Class Configuration
User Priority Traffic Class
------------- -------------
Priority 0: [ Low ]
Priority 1: [ Low ]
Priority 2: [ Low ]
Priority 3: [ Low ]
Priority 4: [ Low ]
Priority 5: [ Low ]
Priority 6: [ Low ]
Priority 7: [ Low ]
Use space bar to display choices, press <Return> or <Enter> to select choice.
Press Ctrl-R to return to previous menu. Press Ctrl-C to return to Main Menu.
kombk.book Page 55 Tuesday, June 29, 1999 3:25 PM

Using the BayStack 450 10/100/1000 Series Switch
1-56 302401-D Rev 00
5. Select a priority level from the range shown in the Traffic Class
Configuration screen (or modify the Traffic Class parameters to suit your
needs).
6. Assign the priority level to ports using the VLAN Port Configuration
screen:
a. Press [Ctrl]-R to return to the VLAN Configuration Menu.
b. From the VLAN Configuration Menu, select VLAN Port
Configuration (or press c).
The VLAN Port Configuration screen opens (Figure 1-37).
Figure 1-37 shows the VLAN Port Configuration screen setup for port 4 in
Figure 1-34 on page 1-53.
Figure 1-37. Setting Port Priority Example
For more information about using this feature, see “VLAN Configuration Menu”
on page 3-22.
VLAN Port Configuration
Port: [ 4 ]
Filter Tagged Frames: [ No ]
Filter Untagged Frames: [ No ]
Filter Unregistered Frames: [ No ]
Port Name: [ Principal's port ]
PVID: [ 2 ]
Port Priority: [ 6 ]
Enter text, press <Return> or <Enter> when complete.
Press Ctrl-R to return to previous menu. Press Ctrl-C to return to Main Menu.
kombk.book Page 56 Tuesday, June 29, 1999 3:25 PM

BayStack 450 10/100/1000 Series Switches
302401-D Rev 00 1-57
MultiLink Trunks
MultiLink Trunks allow you to group up to four switch ports together to form a
link to another switch or server, thus increasing aggregate throughput of the
interconnection between the devices (up to 800 Mb/s in full-duplex mode). You
can configure up to six MultiLink Trunks. The Trunk members can reside on a
single unit or on multiple units within the same stack configuration as a
distributed trunk. MultiLink Trunking software detects misconfigured (or broken)
trunk links and redirects traffic on the misconfigured or broken trunk link to other
trunk members within that trunk.
You can use the Trunk Configuration screen to create switch-to-switch and
switch-to-server MultiLink Trunk links (see Figures 1-38 and 1-39).
Figure 1-38 shows two trunks (T1 and T2) connecting switch S1 to switches S2
and S3.
Figure 1-38. Switch-to-Switch Trunk Configuration Example
S1
S2
S3
BS45026A
T1
T2
F
F
kombk.book Page 57 Tuesday, June 29, 1999 3:25 PM

Using the BayStack 450 10/100/1000 Series Switch
1-58 302401-D Rev 00
You can configure each of the trunks shown in Figure 1-38 with up to four switch
ports to provide up to 800 Mb/s aggregate bandwidth through each trunk, in
full-duplex mode. As shown in this example, when traffic between
switch-to-switch connections approaches single port bandwidth limitations,
creating a MultiLink Trunk can supply the additional bandwidth required to
improve the performance.
Figure 1-39 shows a typical switch-to-server trunk configuration. In this example,
file server FS1 uses dual MAC addresses, using one MAC address for each
network interface controller (NIC). For this reason, FS1 does not require a trunk
assignment. FS2 is a single MAC server (with a four-port NIC) and is set up as
trunk configuration T1.
Figure 1-39. Switch-to-Server Trunk Configuration Example
Client/Server Configuration Using MultiLink Trunks
Figure 1-40 shows an example of how MultiLink Trunking can be used in a
client/server configuration. In this example, both servers connect directly to
switch S1. FS2 is connected through a trunk configuration (T1). The
switch-to-switch connections are through trunks (T2, T3, T4, and T5).
S1
FS1 FS2
T1
BS45027A
kombk.book Page 58 Tuesday, June 29, 1999 3:25 PM

BayStack 450 10/100/1000 Series Switches
302401-D Rev 00 1-59
Clients accessing data from the servers (FS1 and FS2) are provided with
maximized bandwidth through trunks T1, T2, T3, T4, and T5. Trunk members
(the ports making up each trunk) do not have to be consecutive switch ports; you
can select ports randomly, as shown by T5.
With spanning tree enabled, one of the trunks (T2 or T3) acts as a redundant
(backup) trunk to switch S2. With spanning tree disabled, you must configure
trunks T2 and T3 into separate VLANs for this configuration to function properly
(see “IEEE 802.1Q VLAN Workgroups” on page 1-32).
Figure 1-40. Client/Server Configuration Example
The trunk configuration screens for switches S1 to S4 are shown in “Trunk
Configuration Screen Examples” following this section. For detailed information
about configuring trunks, see “MultiLink Trunk Configuration” on page 3-37.
T2
S2
S3
T3 T4
F
S4 T5
F
S1
BS45028
A
FS1 FS2
T1
kombk.book Page 59 Tuesday, June 29, 1999 3:25 PM

Using the BayStack 450 10/100/1000 Series Switch
1-60 302401-D Rev 00
Trunk Configuration Screen Examples
This section shows examples of the MultiLink Trunk configuration screens for the
client/server configuration example shown in Figure 1-40 on page 1-59. The
screens show how you could set up the trunk configuration screens for switches
S1 to S4. See “Spanning Tree Considerations for MultiLink Trunks” on
page 1-72, and “MultiLink Trunk Configuration” on page 3-37 for more
information.
Trunk Configuration Screen for Switch S1
Switch S1 is set up with five trunk configurations: T1, T2, T3, T4, and T5.
Setting up the Trunk Configuration For S1:
To set up the trunk configuration, choose MultiLink Trunk Configuration
(or press t) from the MultiLink Trunk Configuration Menu screen (Figure 1-41).
Figure 1-41. Choosing the MultiLink Trunk Configuration Screen
MultiLink Trunk Configuration Menu
MultiLink Trunk Configuration...
MultiLink Trunk Utilization...
Return to Switch Configuration Menu
Use arrow keys to highlight option, press <Return> or <Enter> to select option.
Press Ctrl-R to return to previous menu. Press Ctrl-C to return to Main Menu.
kombk.book Page 60 Tuesday, June 29, 1999 3:25 PM

BayStack 450 10/100/1000 Series Switches
302401-D Rev 00 1-61
The MultiLink Trunk Configuration screen opens (Figure 1-42).
Figure 1-42. MultiLink Trunk Configuration Screen for Switch S1
Switch S1 is configured as follows:
•Trunk (read only) indicates the trunks (1 to 6) that correspond to the switch
ports specified in the Trunk Members fields.
•Trunk Members (Unit/Port) indicates the ports that can be configured, in
each row, to create the corresponding trunk:
Ports 15, 17, 19, and 21 are assigned as trunk members of trunk 1.
Ports 25 and 26 are assigned as trunk members of trunk 2.
Note: The Unit value (in the Unit/Port field) is not configurable when the
switch is operating standalone. For detailed information about the MultiLink
Trunk Configuration screen fields, see “MultiLink Trunk Configuration” on
page 3-37.
MultiLink Trunk Configuration
Trunk Trunk Members (Unit/Port) STP Learning Trunk Mode Trunk Status
----- ------------------------------- ------------ --------------- ------------
1 [ /15 ][ /17 ][ /19 ][ /21 ] [ Normal ] Basic [ Enabled ]
2 [ /25 ][ /26 ][ / ][ / ] [ Normal ] Basic [ Enabled ]
3 [ /2 ][ /4 ][ / ][ / ] [ Normal ] Basic [ Enabled ]
4 [ /14 ][ /16 ][ / ][ / ] [ Normal ] Basic [ Enabled ]
5 [ /22 ][ /24 ][ / ][ / ] [ Fast ] Basic [ Enabled ]
6 [ / ][ / ][ / ][ / ] [ Normal ] Basic [ Disabled ]
Trunk Trunk Name
----- ------------------
1 [ S1:T1 to FS2 ]
2 [ S1:T2 to S2 ]
3 [ S1:T3 to S2 ]
4 [ S1:T4 to S3 ]
5 [ S1:T5 to S4 ]
6 [ Trunk #6 ]
Enter text, press <Return> or <Enter> when complete.
Press Ctrl-R to return to previous menu. Press Ctrl-C to return to Main Menu.
kombk.book Page 61 Tuesday, June 29, 1999 3:25 PM

Using the BayStack 450 10/100/1000 Series Switch
1-62 302401-D Rev 00
Ports 2 and 4 are assigned as trunk members of trunk 3.
Ports 14 and 16 are assigned as trunk members of trunk 4.
Ports 22 and 24 are assigned as trunk members of trunk 5.
•STP Learning indicates the spanning tree participation setting for each of the
trunks:
Trunks 1 through 4 are enabled for Normal STP Learning.
Trunk 5 is enabled for Fast STP Learning.
•Trunk Mode (read only) indicates the Trunk Mode for each of the trunks:
The Trunk Mode field values for trunks 1 to 5 are set to Basic. Source MAC
addresses are statically assigned to specific trunk members for flooding and
forwarding. This allows the switch to stabilize and distribute the data streams
of source addresses across the trunk members.
•Trunk Status indicates the Trunk Status for each of the trunks. When set to
Enabled, the configuration settings for that specific trunk are activated.
•Trunk Name indicates optional fields for assigning names to the
corresponding configured trunks.
The names chosen for this example provide meaningful information to the
user of this switch (for example, S1:T1 to FS2 indicates that Trunk 1, in
switch S1, connects to File Server 2).
kombk.book Page 62 Tuesday, June 29, 1999 3:25 PM

BayStack 450 10/100/1000 Series Switches
302401-D Rev 00 1-63
Trunk Configuration Screen for Switch S2
As shown in Figure 1-40 on page 1-59, switch S2 is set up with two trunk
configurations (T2 and T3). Both trunks connect directly to switch S1.
As in the previous screen examples, to set up a trunk configuration, choose
MultiLink Trunk Configuration from the MultiLink Trunk Configuration Menu
screen.
Figure 1-43 shows the MultiLink Trunk Configuration screen for switch S2.
Figure 1-43. MultiLink Trunk Configuration Screen for Switch S2
Switch S2 is configured as follows:
•Trunk (read only) indicates the trunks (1 to 6) that correspond to the switch
ports specified in the Trunk Members fields.
•Trunk Members (Unit/Port) indicates the ports that can be configured, in
each row, to create the corresponding trunk:
Ports 25 and 26 are assigned as trunk members of trunk 1.
MultiLink Trunk Configuration
Trunk Trunk Members (Unit/Port) STP Learning Trunk Mode Trunk Status
----- ------------------------------- ------------ --------------- ------------
1 [ /25 ][ /26 ][ / ][ / ] [ Normal ] Basic [ Enabled ]
2 [ /1 ][ /3 ][ / ][ / ] [ Normal ] Basic [ Enabled ]
3 [ / ][ / ][ / ][ / ] [ Normal ] Basic [ Disabled ]
4 [ / ][ / ][ / ][ / ] [ Normal ] Basic [ Disabled ]
5 [ / ][ / ][ / ][ / ] [ Normal ] Basic [ Disabled ]
6 [ / ][ / ][ / ][ / ] [ Normal ] Basic [ Disabled ]
Trunk Trunk Name
----- ------------------
1 [ S2:T2 to S1 ]
2 [ S2:T3 to S1 ]
3 [ Trunk #3 ]
4 [ Trunk #4 ]
5 [ Trunk #5 ]
6 [ Trunk #6 ]
Enter text, press <Return> or <Enter> when complete.
Press Ctrl-R to return to previous menu. Press Ctrl-C to return to Main Menu.
kombk.book Page 63 Tuesday, June 29, 1999 3:25 PM

Using the BayStack 450 10/100/1000 Series Switch
1-64 302401-D Rev 00
Ports 1 and 3 are assigned as trunk members of trunk 2.
•STP Learning indicates the spanning tree participation setting for each of the
trunks:
Trunks 1 and 2 are enabled for Normal STP Learning.
•Trunk Mode (read only) indicates the Trunk Mode for each of the trunks:
The Trunk Mode field values for trunks 1 and 2 are set to Basic. Source MAC
addresses are statically assigned to specific trunk members for flooding and
forwarding. This allows the switch to stabilize and distribute the data streams
of source addresses across the trunk members.
•Trunk Status indicates the Trunk Status for each of the trunks. When set to
Enabled, the configuration settings for that specific trunk are activated.
•Trunk Name indicates optional fields for assigning names to the
corresponding configured trunks.
The names chosen for this example provide meaningful information to the
user of this switch (for example, S2:T2 to S1 indicates that Trunk 1, in switch
S2, connects to Switch 1).
kombk.book Page 64 Tuesday, June 29, 1999 3:25 PM

BayStack 450 10/100/1000 Series Switches
302401-D Rev 00 1-65
Trunk Configuration Screen for Switch S3
As shown in Figure 1-40 on page 1-59, switch S3 is set up with one trunk
configuration (T4). This trunk connects directly to switch S1.
As in the previous screen examples, to set up an interswitch trunk configuration,
choose MultiLink Trunk Configuration from the MultiLink Trunk Configuration
Menu screen.
Figure 1-44 shows the MultiLink Trunk Configuration screen for switch S3.
Figure 1-44. MultiLink Trunk Configuration Screen for Switch S3
Switch S3 is configured as follows:
•Trunk (read only) indicates the trunk (1 to 6) that corresponds to the switch
ports specified in the Trunk Members fields.
•Trunk Members (Unit/Port) indicates the ports that can be configured, in
each row, to create the corresponding trunk:
Ports 1 and 3 are assigned as trunk members of trunk 1.
MultiLink Trunk Configuration
Trunk Trunk Members (Unit/Port) STP Learning Trunk Mode Trunk Status
----- ------------------------------- ------------ --------------- ------------
1 [ /1 ][ /3 ][ / ][ / ] [ Normal ] Basic [ Enabled ]
2 [ / ][ / ][ / ][ / ] [ Normal ] Basic [ Disabled ]
3 [ / ][ / ][ / ][ / ] [ Normal ] Basic [ Disabled ]
4 [ / ][ / ][ / ][ / ] [ Normal ] Basic [ Disabled ]
5 [ / ][ / ][ / ][ / ] [ Normal ] Basic [ Disabled ]
6 [ / ][ / ][ / ][ / ] [ Normal ] Basic [ Disabled ]
Trunk Trunk Name
----- ------------------
1 [ S3:T4 to S1 ]
2 [ Trunk #2 ]
3 [ Trunk #3 ]
4 [ Trunk #4 ]
5 [ Trunk #5 ]
6 [ Trunk #6 ]
Enter text, press <Return> or <Enter> when complete.
Press Ctrl-R to return to previous menu. Press Ctrl-C to return to Main Menu.
kombk.book Page 65 Tuesday, June 29, 1999 3:25 PM

Using the BayStack 450 10/100/1000 Series Switch
1-66 302401-D Rev 00
•STP Learning indicates the spanning tree participation setting for each of the
trunks:
Trunk 1 is enabled for Normal STP Learning.
•Trunk Mode (read only) indicates the Trunk Mode for each of the trunks:
The Trunk Mode field value for trunk 1 is set to Basic. Source MAC addresses
are statically assigned to specific trunk members for flooding and forwarding.
This allows the switch to stabilize and distribute the data streams of source
addresses across the trunk members.
•Trunk Status indicates the Trunk Status for each of the trunks. When set to
Enabled, the configuration settings for that specific trunk are activated.
•Trunk Name indicates optional fields for assigning names to the
corresponding configured trunks.
The names chosen for this example provide meaningful information to the
user of this switch (for example, S3:T4 to S1 indicates that Trunk 1, in switch
S3, connects to Switch 1).
kombk.book Page 66 Tuesday, June 29, 1999 3:25 PM

BayStack 450 10/100/1000 Series Switches
302401-D Rev 00 1-67
Trunk Configuration Screen for Switch S4
As shown in Figure 1-40, switch S4 is set up with one trunk configuration (T5).
This trunk connects directly to switch S1.
As in the previous screen examples, to set up a trunk configuration, choose
MultiLink Trunk Configuration from the MultiLink Trunk Configuration Menu
screen.
Figure 1-45 shows the MultiLink Trunk Configuration screen for switch S4.
Figure 1-45. MultiLink Trunk Configuration Screen for Switch S4
MultiLink Trunk Configuration
Trunk Trunk Members (Unit/Port) STP Learning Trunk Mode Trunk Status
----- ------------------------------- ------------ --------------- ------------
1 [ /5 ][ /11 ][ / ][ / ] [ Normal ] Basic [ Enabled ]
2 [ / ][ / ][ / ][ / ] [ Normal ] Basic [ Disabled ]
3 [ / ][ / ][ / ][ / ] [ Normal ] Basic [ Disabled ]
4 [ / ][ / ][ / ][ / ] [ Normal ] Basic [ Disabled ]
5 [ / ][ / ][ / ][ / ] [ Normal ] Basic [ Disabled ]
6 [ / ][ / ][ / ][ / ] [ Normal ] Basic [ Disabled ]
Trunk Trunk Name
----- ------------------
1 [ S4:T5 to S1 ]
2 [ Trunk #2 ]
3 [ Trunk #3 ]
4 [ Trunk #4 ]
5 [ Trunk #5 ]
6 [ Trunk #6 ]
Enter text, press <Return> or <Enter> when complete.
Press Ctrl-R to return to previous menu. Press Ctrl-C to return to Main Menu.
kombk.book Page 67 Tuesday, June 29, 1999 3:25 PM

Using the BayStack 450 10/100/1000 Series Switch
1-68 302401-D Rev 00
Switch S4 is configured as follows:
•Trunk (read only) indicates the trunk (1 to 6) that corresponds to the switch
ports specified in the Trunk Members fields.
•Trunk Members (Unit/Port) indicates the ports that can be configured, in
each row, to create the corresponding trunk:
Ports 5 and 11 are assigned as trunk members of trunk T1.
•STP Learning indicates the spanning tree participation setting for each of the
trunks:
Trunk 1 is enabled for Normal STP Learning.
•Trunk Mode (read only) indicates the Trunk Mode for each of the trunks:
The Trunk Mode field value for trunk 1 is set to Basic. Source MAC addresses
are statically assigned to specific trunk members for flooding and forwarding.
This allows the switch to stabilize and distribute the data streams of source
addresses across the trunk members.
•Trunk Status indicates the Trunk Status for each of the trunks. When it is set
to Enabled, the configuration settings for that specific trunk are activated.
•Trunk Name indicates optional fields for assigning names to the
corresponding configured trunks.
The names chosen for this example provide meaningful information to the
user (for example, S4:T5 to S1 indicates that Trunk 1, in switch S4, connects
to Switch 1).
kombk.book Page 68 Tuesday, June 29, 1999 3:25 PM

BayStack 450 10/100/1000 Series Switches
302401-D Rev 00 1-69
Before Configuring Trunks
When you create and enable a trunk, the trunk members (switch ports) take on
certain settings necessary for correct operation of the MultiLink Trunking feature.
Before configuring your MultiLink Trunk, you must consider these settings, along
with specific configuration rules, as follows:
1. Read the configuration rules provided in the next section, “MultiLink
Trunking Configuration Rules.”
2. Determine which switch ports (up to four) are to become trunk members
(the specific ports making up the trunk):
• A minimum of two ports are required for each trunk.
• Ensure that the chosen switch ports are set to Enabled, using either the
Port Configuration screen (see “Port Configuration” on page 3-32) or
network management.
• Trunk member ports must have the same VLAN configuration.
3. All network cabling should be complete and stable before configuring any
trunks, to avoid configuration errors.
4. Consider how the existing spanning tree will react to the new trunk
configuration (see “Spanning Tree Considerations for MultiLink Trunks”
on page 1-72).
5. Consider how existing VLANs will be affected by the addition of a trunk.
6. After completing the above steps, see “MultiLink Trunk Configuration”
on page 3-37 for screen examples and field descriptions that will help you
configure your MultiLink Trunks.
MultiLink Trunking Configuration Rules
The MultiLink Trunking feature is deterministic; that is, it operates according to
specific configuration rules. When creating trunks, consider the following rules
that determine how the MultiLink Trunk reacts in any network topology:
• Any port that participates in MultiLink Trunking must be an active port (set to
Enabled via the Port Configuration screen or through network management).
kombk.book Page 69 Tuesday, June 29, 1999 3:25 PM

Using the BayStack 450 10/100/1000 Series Switch
1-70 302401-D Rev 00
• All trunk members must have the same VLAN configuration before the Trunk
Configuration screen’s Trunk Status field can be set to Enabled (see “VLAN
Configuration” on page 3-24).
• When an active port is configured in a trunk, the port becomes a trunk member
when you set the Trunk Status field to Enabled. The spanning tree parameters
for the port then change to reflect the new trunk settings.
• If you change the spanning tree participation of any trunk member to Enabled
or Disabled, the spanning tree participation of all members of that trunk
changes similarly (see “Spanning Tree Considerations for MultiLink Trunks”
on page 1-72.
• When a trunk is enabled, the trunk spanning tree participation setting takes
precedence over that of any trunk member. When a trunk is active, you can
change the trunk STP setting from either the Trunk Configuration screen or
the Spanning Tree Configuration screen.
• If you change the VLAN settings of any trunk member, the VLAN settings of
all members of that trunk change similarly.
• When you set any trunk member to Disabled (not active) through the Port
Configuration screen or through network management, the trunk member is
removed from the trunk. The trunk member has to be reconfigured through the
Trunk Configuration screen to rejoin the trunk. A screen prompt precedes this
action. A trunk member cannot be disabled if there are only two trunk
members on the trunk.
• You cannot configure a trunk member as a monitor port (see “Port Mirroring
Configuration” on page 3-45).
• Trunks cannot be monitored by a monitor port; however, trunk members can
be monitored (see “Port-Based Mirroring Configuration” on page 1-77).
• All trunk members must have identical IGMP configurations.
• If you change the IGMP snooping configuration for any trunk member, the
IGMP snooping settings for all trunk members change.
kombk.book Page 70 Tuesday, June 29, 1999 3:25 PM

BayStack 450 10/100/1000 Series Switches
302401-D Rev 00 1-71
How the MultiLink Trunk Reacts to Losing Distributed Trunk Members
If your MultiLink Trunk (Figure 1-46) spans separate units in a stack
configuration and any of those units (or trunked MDAs) becomes inactive from a
loss of power or unit failure, the unaffected trunk members remain operational.
Figure 1-46. Loss of Distributed Trunk Members
However, until you correct the cause of the failure or change the trunk Status field
to Disabled, you will be unable to modify any of the following parameters for the
affected trunk:
• VLAN Configuration
• Spanning Tree Configuration
• Port Mirroring Configuration
• Port Configuration
• IGMP Configuration
• Rate Limiting Configuration
Unit 2
Unit 3
Unit 4
Unit 1
BS45075A
T1
BayStack 450-24T Switches
Unit 6
Unit 7
Unit 8
Unit 5
450-1SR MDA
(XLR1102SR I/O Modules)
450-1SR MDA
450-1SR MDA
450-1SR MDA
Accelar 1150/1150R
Routing Switch CPU PS1 PS2 FAN
kombk.book Page 71 Tuesday, June 29, 1999 3:25 PM

Using the BayStack 450 10/100/1000 Series Switch
1-72 302401-D Rev 00
Spanning Tree Considerations for MultiLink Trunks
The spanning tree Path Cost parameter is recalculated based on the aggregate
bandwidth of the trunk. For example, Figure 1-47 shows a four-port trunk (T1)
with two port members operating at 100 Mb/s and two at 10 Mb/s. Trunk T1
provides an aggregate bandwidth of 220 Mb/s. The Path Cost for T1 is 4 (Path
Cost = 1000/LAN speed, in Mb/s). Another three-port trunk (T2) is configured
with an aggregate bandwidth of 210 Mb/s, with a comparable Path Cost of 4.
When the Path Cost calculations for both trunks are equal, the software chooses
the trunk with the larger aggregate bandwidth (T1) to determine the most efficient
path.
Figure 1-47. Path Cost Arbitration Example
BS45029A
T1 T2
100 Mb/s
100 Mb/s
10 Mb/s
100 Mb/s
100 Mb/s
10 Mb/s
10 Mb/s
Path Cost T1 = 4
S1
S2
Path Cost T2 = 4
Aggregate Bandwidth
220 Mb/s Aggregate Bandwidth
210 Mb/s
kombk.book Page 72 Tuesday, June 29, 1999 3:25 PM

BayStack 450 10/100/1000 Series Switches
302401-D Rev 00 1-73
The switch can also detect trunk member ports that are physically misconfigured.
For example, in Figure 1-48, trunk member ports 2, 4, and 6 of switch S1 are
configured correctly to trunk member ports 7, 9, and 11 of switch S2. The
Spanning Tree Port Configuration screen for each switch shows the port state field
for each port in the Forwarding state.
Figure 1-48. Example 1: Correctly Configured Trunk
T1
S1 Port Configuration screen
BS45030A
S2 Port Configuration screen
S1
S2
kombk.book Page 73 Tuesday, June 29, 1999 3:25 PM

Using the BayStack 450 10/100/1000 Series Switch
1-74 302401-D Rev 00
If switch S2’s trunk member port 11 is physically disconnected and then
reconnected to port 13, the Spanning Tree Port Configuration screen for switch S1
changes to show port 6 in the Blocking state (Figure 1-49).
Figure 1-49. Example 2: Detecting a Misconfigured Port
S1
S2
T1
S1 Port Configuration screen
BS45031A
S2 Port Configuration screen
[Blocking]
kombk.book Page 74 Tuesday, June 29, 1999 3:25 PM

BayStack 450 10/100/1000 Series Switches
302401-D Rev 00 1-75
Additional Tips About the MultiLink Trunking Feature
When you create a MultiLink Trunk, the individual trunk members (the specific
ports that make up the trunk) logically connect and react as a single entity. For
example, if you change spanning tree parameters for any trunk member, the
spanning tree parameters for all trunk members change.
All configured trunks are indicated in the Spanning Tree Configuration screen.
The screen’s Trunk field lists the active trunks, adjacent to the port numbers that
correspond to the specific trunk member for that trunk.
When a trunk is active you can disable spanning tree participation using the Trunk
Configuration screen or using the Spanning Tree Configuration screen.
When a trunk is not active, the spanning tree participation setting in the Trunk
Configuration screen does not take effect until you set the Trunk Status field to
Enabled.
The trunk is also viewed by management stations as a single spanning tree port.
The spanning tree port is represented by the trunk member with the lowest port
number. For example, if ports 13, 14, 15, and 16 are trunk members of trunk T1,
the management station views trunk T1 as spanning tree port 13.
For more information about using the MultiLink Trunking feature, see “MultiLink
Trunk Configuration” on page 3-37.
See also Appendix D, “Quick Steps to Features,” for configuration flowcharts that
can help you use this feature.
kombk.book Page 75 Tuesday, June 29, 1999 3:25 PM

Using the BayStack 450 10/100/1000 Series Switch
1-76 302401-D Rev 00
Port Mirroring (Conversation Steering)
You can designate one of your switch ports to monitor traffic on any two specified
switch ports (port-based) or to monitor traffic to or from any two specified
addresses that the switch has learned (address-based).
The following sections provide sample configurations for both monitoring modes
available with the Port Mirroring feature:
• Port-based mirroring
• Address-based mirroring
A sample Port Mirroring Configuration screen accompanies each network
configuration example. Note that the displayed screens do not show all of the
screen prompts that precede some actions.
For example, when you configure a switch for port mirroring or when you modify
an existing port mirroring configuration, the new configuration does not take
effect until you respond [Yes] to the following screen prompt:
Note: A probe device, such as the Nortel Networks StackProbe™ or
equivalent, must be connected to the designated monitor port to use this feature
(contact your Nortel Networks sales agent for details about the StackProbe).
Is your port mirroring configuration complete? [ Yes ]
kombk.book Page 76 Tuesday, June 29, 1999 3:25 PM

BayStack 450 10/100/1000 Series Switches
302401-D Rev 00 1-77
Port-Based Mirroring Configuration
Figure 1-50 shows an example of a port-based mirroring configuration where port
23 is designated as the monitor port for ports 24 and 25 of switch S1. Although
this example shows ports 24 and 25 monitored by the monitor port (port 23), any
of the trunk members of T1 and T2 can also be monitored.
Figure 1-51 shows the Port Mirroring Configuration screen setup for this example.
Figure 1-50. Port-Based Mirroring Configuration Example
Note: Trunks cannot be monitored and trunk members cannot be configured
as monitor ports (see “MultiLink Trunking Configuration Rules” on
page 1-69).
BS45032A
StackProbe
S1
S2
S3
T 1
T2
F
F Port Y
(port 24)
Monitor port
(port 23)
Port X
(port 25)
kombk.book Page 77 Tuesday, June 29, 1999 3:25 PM

Using the BayStack 450 10/100/1000 Series Switch
1-78 302401-D Rev 00
In the configuration example shown in Figure 1-50, the designated monitor port
(port 23) can be set to monitor traffic in any of the following modes:
• Monitor all traffic received by port X.
• Monitor all traffic transmitted by port X.
• Monitor all traffic received and transmitted by port X.
• Monitor all traffic received by port X or transmitted by port Y.
• Monitor all traffic received by port X (destined to port Y) and then transmitted
by port Y.
• Monitor all traffic received/transmitted by port X and received/transmitted by
port Y (conversations between port X and port Y).
• As shown in the Port Mirroring Configuration screen example (Figure 1-51),
port 23 is designated as the Monitor Port for ports 24 and 25 in switch S1.
The Monitoring Mode field [ - > Port X or Port Y - > ] indicates that all traffic
received by port X or all traffic transmitted by port Y is currently being monitored
by the StackProbe attached to Monitor Port 23.
The screen data displayed at the bottom of the screen shows the currently active
port mirroring configuration.
Note: The Unit value (in the Unit/Port field) is not configurable when the
switch is operating standalone. For detailed information about the MultiLink
Trunk Configuration screen fields, see “MultiLink Trunk Configuration” on
page 3-37.
kombk.book Page 78 Tuesday, June 29, 1999 3:25 PM

BayStack 450 10/100/1000 Series Switches
302401-D Rev 00 1-79
Figure 1-51. Port Mirroring Port-Based Screen Example
Address-Based Mirroring Configuration
Figure 1-52 shows an example of an address-based mirroring configuration where
port 23, the designated monitor port for switch S1, is monitoring traffic occurring
between address A and address B.
Port Mirroring Configuration
Monitoring Mode: [ -> Port X or Port Y -> ]
Monitor Unit/Port: [ /23 ]
Unit/Port X: [ /25 ]
Unit/Port Y: [ /24 ]
Address A: [ 00-00-00-00-00-00 ]
Address B: [ 00-00-00-00-00-00 ]
Port mirroring configuration has taken effect.
Currently Active Port Mirroring Configuration
---------------------------------------------
Monitoring Mode: -> Port X or Port Y -> Monitor Port: 23
Port X: 25 Port Y: 24
Use space bar to display choices, press <Return> or <Enter> to select choice.
Press Ctrl-R to return to previous menu. Press Ctrl-C to return to Main Menu.
kombk.book Page 79 Tuesday, June 29, 1999 3:25 PM

Using the BayStack 450 10/100/1000 Series Switch
1-80 302401-D Rev 00
Figure 1-52. Address-Based Mirroring Configuration Example
In this configuration, the designated monitor port (port 23) can be set to monitor
traffic in any of the following modes:
• Monitor all traffic transmitted from address A to any address.
• Monitor all traffic received by address A from any address.
• Monitor all traffic received by or transmitted by address A.
• Monitor all traffic transmitted by address A to address B.
• Monitor all traffic between address A and address B (conversation
between the two stations).
Figure 1-53 shows the Port Mirroring Configuration screen setup for this example.
S1
S2
S3
BS45033A
StackProbe
T1
T2
F
F
Address B
Address A
Monitor port
(port 23)
kombk.book Page 80 Tuesday, June 29, 1999 3:25 PM

BayStack 450 10/100/1000 Series Switches
302401-D Rev 00 1-81
In this example, port 23 becomes the designated Monitor Port for switch S1 when
you press Enter in response to the [Yes] screen prompt.
The Monitoring Mode field [ Address A - > Address B ] indicates that all
traffic transmitted by address A to address B will be monitored by the StackProbe
attached to Monitor Port 23.
Figure 1-53. Port Mirroring Address-Based Screen Example
Note: The screen data displayed at the bottom of the screen changes to show
the new currently active port mirroring configuration after you press Enter.
Note: When you enter MAC addresses in this screen, they are also displayed
in the MAC Address Table screen (see “MAC Address Table” on page 3-20).
Port Mirroring Configuration
Monitoring Mode: [ Address A -> Address B ]
Monitor Unit/Port: [ /23 ]
Unit/Port X: [ / ]
Unit/Port Y: [ / ]
Address A: [ 00-44-55-44-55-22 ]
Address B: [ 00-33-44-33-22-44 ]
Is your port mirroring configuration complete? [ Yes ]
Currently Active Port Mirroring Configuration
---------------------------------------------
Monitoring Mode: -> Port X or Port Y -> Monitor Port: 23
Port X: 25 Port Y: 24
Use space bar to display choices, press <Return> or <Enter> to select choice.
Press Ctrl-R to return to previous menu. Press Ctrl-C to return to Main Menu.
kombk.book Page 81 Tuesday, June 29, 1999 3:25 PM

Using the BayStack 450 10/100/1000 Series Switch
1-82 302401-D Rev 00
Port Mirroring Configuration Rules
The following configuration rules apply to any port mirroring configuration:
• You cannot configure a monitor port as a trunk member or IGMP member.
• A monitor port cannot be used for normal switch functions.
• When you configure a port as a monitor port, the port is automatically
disabled from participating in the spanning tree. When you reconfigure the
port as a standard switch port (no longer a monitor port), the port is enabled
for spanning tree participation.
• When you create a port-based port mirroring configuration, be sure that the
monitor port and both of the mirrored ports, port X and port Y, have the same
configuration. Use the VLAN Configuration screen to configure the VLAN
(see “VLAN Configuration” on page 3-24).
• VLAN configuration settings for any ports configured for port-based
mirroring cannot be changed. Use the Port Mirroring Configuration screen to
disable port mirroring (or reconfigure the port mirroring ports), then change
the VLAN configuration settings.
• For port-based monitoring of traffic, use one of the following modes for
monitoring broadcast, IP Multicast, or unknown DA frames:
Monitor all traffic received by port X.
Monitor all traffic transmitted by port X.
Monitor all traffic received and transmitted by port X.
Monitor all traffic received by port X or transmitted by port Y.
For more information about using the Port Mirroring feature, see “Port Mirroring
Configuration” on page 3-45.
See also Appendix D, “Quick Steps to Features” for configuration flowcharts that
can help you use this feature.
kombk.book Page 82 Tuesday, June 29, 1999 3:25 PM

302401-D Rev 00 2-1
Chapter 2
Installing the BayStack 450 Switch
This chapter covers the following topics:
• Installation requirements
• Installation procedure
• Instructions for connecting power
• Instructions for verifying the installation
• Instructions for the initial (standalone) switch setup
• Instructions for the initial stack setup
Refer to Chapter 3, “Using the Console Interface,” to further configure your
BayStack 450 switch.
Installation Requirements
Before installing the BayStack 450 switch, verify that the package contains the
following items in addition to this guide (see Figure 2-1).
Install the BayStack 450 switch in a ventilated area that is dust free and away from
heat vents, warm air exhaust from other equipment, and direct sunlight. Avoid
proximity to large electric motors or other electromagnetic equipment. When
choosing a location, observe the environmental guidelines listed in Appendix A,
“Technical Specifications.” You will need a Phillips screwdriver for the
installation.
Note: Be sure that the supplied AC power cord matches the requirements for
your region; see “AC Power Receptacle” on page 1-9.
kombk.book Page 1 Tuesday, June 29, 1999 3:25 PM

Using the BayStack 450 10/100/1000 Series Switch
2-2 302401-D Rev 00
Figure 2-1. Package Contents
The number of boxes and their contents depends on the options you ordered. Open
any accessories box and verify that the contents agree with your bill of materials.
If any items are missing or damaged, contact the sales agent or the customer
service representative from whom you purchased the BayStack 450 switch.
Note: Your shipping box may be configured differently than shown in the
above example; the contents will be the same.
Using the BayStack 450
10/100/1000 Series Switch
BayStack 450 switch
Mounting
brackets
and screws
BS45034B
Rubber
footpads
AC power cord
Owner registration card
Customer registration card
Release notes
Documentation:
Installation hardware:
kombk.book Page 2 Tuesday, June 29, 1999 3:25 PM

Installing the BayStack 450 Switch
302401-D Rev 00 2-3
Installation Procedure
This section provides the requirements and instructions for installing the
BayStack 450 switch on a flat surface or in a standard 19-inch utility rack. If you
install the switch in a rack, ground the rack to the same grounding electrode used
by the power service in the area. The ground path must be permanent and must not
exceed 1 ohm of resistance from the rack to the grounding electrode.
Installing the BayStack 450 Switch on a Flat Surface
Note: An optional wall mount kit is available for the BayStack 450 switch
(Order Number Al2018003). See your Nortel Networks sales representative
for ordering information. Installation instructions are provided with the wall
mount kit.
Caution: When this device is installed in a stack on a shelf or tabletop, the
accumulated weight of the port cables increases with the height of the shelf or
tabletop.
Achtung: Wenn dieses Gerät in einem Stapel auf einem Tisch oder einem
Regalboden installiert wird, erhöht sich das Gesamtgewicht der
Schnittstellenkabel mit der Höhe des Regalbodens oder Tisches.
Attention: Si l'appareil est posé dans un rack ou sur une étagère, notez bien
que le poids du câblage réseau augmente avec la hauteur de l'installation.
Precaución: Cuando este dispositivo se instala apilado en un estante o sobre
una mesa, el peso acumulado de los cables de los puertos aumenta según la
altura del estante o de la mesa.
Attenzione: Quando il dispositivo viene installato in stack su un ripiano o su
un tavolo, il peso dei cavi connessi alle porte aumenta in proporzione
all'altezza del ripiano o del tavolo.
kombk.book Page 3 Tuesday, June 29, 1999 3:25 PM

Using the BayStack 450 10/100/1000 Series Switch
2-4 302401-D Rev 00
The BayStack 450 switch can be mounted onto any appropriate flat, level surface
that can safely support the weight of the switch and its attached cables, as long as
there is adequate space around the unit for ventilation and access to cable
connectors.
To install the switch on a tabletop, shelf, or any other flat surface, follow these
steps:
1. Set the switch on the flat surface and check for proper ventilation.
Allow at least 2 inches (5.1 cm) on each side for proper ventilation and
5 inches (12.7 cm) at the back for power cord clearance.
2. Attach rubber feet to each marked location on the bottom of the chassis.
The rubber feet are optional but recommended to keep the unit from slipping.
3. Attach all devices to the ports.
See “Attaching Devices to the BayStack 450 Switch” on page 2-7.
Installing the BayStack 450 Switch in a Rack
Caution: When mounting this device in a rack, do not stack units directly on
top of one another in the rack. Each unit must be secured to the rack with
appropriate mounting brackets. Mounting brackets are not designed to support
multiple units.
Achtung: Wenn Sie dieses Gerät in einem Gerätegestell installieren, stellen
Sie die Geräte nicht direkt aufeinander. Jedes Gerät muß mit entsprechenden
Halterungen im Gestell befestigt werden. Die Halterungen sind nicht dafür
konzipiert, mehrere Geräte zu tragen.
Attention: Si cet appareil doit être encastré dans un rack, ne jamais empiler
directement plusieurs unités les unes sur les autres. Chaque unité doit être
correctement fixée avec les membrures appropriées. Les membrures ne sont
pas conçues pour supporter le poids d'unités multiples.
kombk.book Page 4 Tuesday, June 29, 1999 3:25 PM

Installing the BayStack 450 Switch
302401-D Rev 00 2-5
The BayStack 450 switch occupies a 1.6-unit (1.6u) rack space and can be
installed in most standard 19-inch racks. The rack must be grounded to the same
grounding electrode used by the power service in the area. The ground path must
be permanent and must not exceed 1 ohm of resistance from the rack to the
grounding electrode.
To install the BayStack 450 switch in a rack, follow these steps:
1. Determine how far you want the switch to protrude in front of the rack.
Figure 2-2. Positioning the Chassis in the Rack
Precaución: Al montar este dispositivo apilado con otros dispositivos, no
apile las unidades directamente unas sobre otras. Cada unidad se debe fijar a la
estructura mediante los soportes de montaje adecuados. Los soportes de
montaje no están diseñados para soportar varias unidades.
Attenzione: Se il dispositivo viene installato su una cremagliera, non
impilarlo su un altro dispositivo montato sulla cremagliera. Ciascuna unità
deve essere fissata alla cremagliera con le apposite staffe di montaggio. Tali
staffe non possono essere utilizzate per fissare più unità.
BS45035A
1 = Flush with rack
2 = Extended from rack
12
kombk.book Page 5 Tuesday, June 29, 1999 3:25 PM

Using the BayStack 450 10/100/1000 Series Switch
2-6 302401-D Rev 00
You can install the switch flush to the rack or extended from the rack,
depending on the orientation of the mounting brackets.
2. Using a Phillips screwdriver, attach a mounting bracket to each side of
the switch using the supplied screws (Figure 2-3).
Figure 2-3. Attaching Mounting Brackets
3. Position the switch in the rack and align the holes in the mounting
bracket with the holes in the rack (see Figure 2-4).
Figure 2-4. Installing the BayStack 450 Switch in an Equipment Rack
BS45036A
1 = Flush with rack
2 = Extended from rack
2
1
BS45037A
kombk.book Page 6 Tuesday, June 29, 1999 3:25 PM

Installing the BayStack 450 Switch
302401-D Rev 00 2-7
4. Insert two screws, appropriate for your 19-inch rack, into each of the
mounting brackets and tighten.
5. After the switch is secured in the rack, see the next section, “Attaching
Devices to the BayStack 450 Switch.”
Attaching Devices to the BayStack 450 Switch
This section describes how to attach devices to the BayStack 450 switch ports and
how to connect a console terminal to the switch Console/Comm port. You can use
the console terminal to observe the power on self-test results and set up the switch,
if required, as described later in this chapter.
The BayStack 450 switch has an Uplink/Expansion slot that allows you to attach
optional media dependent adapters (MDAs). The MDAs support a range of media
types (see Appendix C, “Media Dependent Adapters” for more information about
MDA types available from Nortel Networks). Refer to the documentation that
came with your specific MDA for information about its cabling and LED
indications.
BayStack 450 switches that are configured with BayStack 450 software version
V1.1.0 or later provide Fail-Safe stackability when you install the optional
BayStack 400-ST1 Cascade Module to your switches. Installation instructions are
provided with the cascade module. If you need to upgrade your BayStack 450
switches, refer to the upgrade instructions provided in Installing the BayStack
400-ST1 Cascade Module. You must upgrade the switch before installing the
BayStack 400-ST1 Cascade Module.
Depending on your network configuration requirements, connect the port cables,
the console port, and any optional MDA port cables as described in the following
sections. After attaching the devices to the BayStack 450 switch, see “Connecting
Power” on page 2-12 to connect the AC power cord and power up the switch.
You can connect the BayStack 450 switch to any equipment that conforms to the
IEEE 802.3 standard, such as the following devices:
• Ethernet networking devices
• Individual workstations or servers
• Other switches, bridges, or hubs
kombk.book Page 7 Tuesday, June 29, 1999 3:25 PM

Using the BayStack 450 10/100/1000 Series Switch
2-8 302401-D Rev 00
Connecting the 10BASE-T/100BASE-TX Ports
Connect devices to the 10BASE-T/100BASE-TX ports as shown in Figure 2-5.
The BayStack 450 switch 10BASE-T/100BASE-TX ports are configured with
RJ-45 connectors that are wired as MDI-X ports. As in conventional Ethernet
repeater hubs, these ports connect via straight-through cables to the network
interface card (NIC) in a node or server. When connecting to an Ethernet hub or to
another switch, you must use a crossover cable. See Appendix E, “Connectors and
Pin Assignments,” for more information.
By default, all BayStack 450 switch 10BASE-T/100BASE-TX switch ports are set
with autonegotiation enabled. This feature allows any port to match the best
service provided by the connected station, up to 100 Mb/s in full-duplex mode.
To connect the RJ-45 port cables, insert the cable plug into the appropriate port
connector until the release tab snaps into the locked position (Figure 2-5).
Figure 2-5. 10/100 Mb/s Port Connections
Note: The 10BASE-T/100BASE-TX ports must use Category 5 UTP cable to
accommodate the 100BASE-TX functionality.
Uplink/Expansion Module 2826 2725
Comm Port
17 1913 15 21
18 2014 16 22 24
23
Status Dwn
Pwr Up
Cas
RPSU Base Activity
Activity
10/100
10/100
5713 9
682 4 10 12
11
BS45073A
Comm Port
Activity
100
10
F Dx
400-4TX MDA
400-4TX MDA
RJ-45 connector
kombk.book Page 8 Tuesday, June 29, 1999 3:25 PM

Installing the BayStack 450 Switch
302401-D Rev 00 2-9
Connecting Fiber Optic Ports
Connect devices to the fiber optic ports as shown in Figure 2-6.
The BayStack 450-12F switch and the (optional) 400-4FX MDA are
100BASE-FX devices. Both products use MT-RJ port connectors with 62.5/125
micron multimode fiber optic cable. The 400-2FX MDA is also a 100BASE-FX
device but uses standard SC port connectors with 62.5/125 micron multimode
fiber optic cable.
The 1000BASE-X MDAs (the 450-1SR/SX and the 450-1-LR/LX) use standard
SC port connection but special consideration is required for 1000BASE-LX
connections (see “1000BASE-LX Multimode Applications on page C-13).
Figure 2-6. Fiber Optic Port Connections
BS45074A
BayStack 450-12F
Uplink/Expansion Module 1614 1513
Comm Port
Status Dwn
Pwr Up
Cas
RPSU Base Activity
Link
F Dx
5713 96824 10 1211
RXTX
100BASE-FX
RXTX
100BASE-FX
Activity
Link
F Dx
400-2FX MDA
400-2FX MDA
Activity
Link
F Dx
400-4FX MDA
400-4FX MDA
MT-RJ connector
SC connector
1000BASE-LX
TX RX
Phy
Link
Activity
450-1LX MDA
450-1LX MDA
Comm Port
kombk.book Page 9 Tuesday, June 29, 1999 3:25 PM

Using the BayStack 450 10/100/1000 Series Switch
2-10 302401-D Rev 00
Console/Comm Port
The serial console interface is an RS-232 port that enables a connection to a PC or
terminal for monitoring and configuring a standalone switch or a stack
configuration. You can also connect this port to an external modem to enable
remote dial-in management of the switch. The port is a male DB-9 connector,
implemented as a data communication equipment (DCE) connection.
To use the Console/Comm port, you need the following equipment:
• A terminal or TTY-compatible terminal, or a portable computer with a serial
port and the ability to emulate a terminal
The terminal should have the following settings:
- 9600 baud
- No parity
- 8 bits
- 1 stop bit
- Window Terminal Emulator option set to NO
- Terminal Preferences: Function, Arrow, and Control keys active
- Buffer size set to 24
• A UL-listed straight-through RS-232 cable with a female DB-9 connector for
the console port on the switch
The other end of the cable must have a connector appropriate to the serial port
on your computer or terminal. (Most terminals or computers use a male DB-25
connector.)
Any cable connected to the console port must be shielded to comply with
emissions regulations and requirements.
See “DB-9 (RS-232-D) Console/Comm Port Connector” on page E-1 for a
description of the pin assignments.
kombk.book Page 10 Tuesday, June 29, 1999 3:25 PM

Installing the BayStack 450 Switch
302401-D Rev 00 2-11
Connecting a Terminal to the Console/Comm Port
To connect a terminal to the console port, follow these steps:
1. Set the terminal protocol as described in “Console/Comm Port” on
page 2-10.
2. Connect the terminal (or a computer in terminal-emulation mode) to the
console port using the RS-232 cable.
3. Connect the female connector of the RS-232 cable directly to the
Console/Comm Port on the switch, and tighten the captive retaining
screws (see Figure 2-7).
Figure 2-7. Connecting to the Console/Comm Port
4. Connect the other end of the cable to a terminal or the serial connector of
a personal computer running communications software.
5. See the next section, “Connecting Power,” to connect the AC power cord
and power up the BayStack 450 switch.
Comm Port
172FC
kombk.book Page 11 Tuesday, June 29, 1999 3:25 PM

Using the BayStack 450 10/100/1000 Series Switch
2-12 302401-D Rev 00
Connecting Power
The BayStack 450 switch does not have a power on/off switch. When you connect
the AC power cord to a suitable AC power outlet, the switch powers up
immediately.
Warning: Removal of the power cord is the only way to turn off power to this
device. The power cord must always be connected in a location that can be
accessed quickly and safely in case of an emergency.
Vorsicht: Die Stromzufuhr zu diesem Gerät kann nur durch Ziehen des
Netzstromkabels unterbrochen werden. Die Netzsteckdose, an die das
Netzstromkabel angeschlossen ist, muß sich stets an einem Ort befinden, der
bei einem Notfall schnell und einfach zugänglich ist.
Avertissement: Le débranchement du cordon d'alimentation constitue le
seul moyen de mettre cet appareil hors tension. Le cordon d'alimentation doit
donc toujours être branché dans une prise accessible pour faciliter la mise hors
tension en cas d'urgence.
Advertencia: La única forma de desconectar la alimentación de este
dispositivo es desenchufar el cable de alimentación. El cable de alimentación
siempre debe estar conectado en una ubicación que permita acceder al cable de
forma rápida y segura en caso de emergencia.
Avvertenza: Estrarre il cavo di alimentazione è l'unico sistema per spegnere
il dispositivo. Il cavo di alimentazione deve essere sempre collegato in una
posizione che permetta l'accesso facile e sicuro in caso di emergenza.
kombk.book Page 12 Tuesday, June 29, 1999 3:25 PM

Installing the BayStack 450 Switch
302401-D Rev 00 2-13
To connect the AC power cord, follow these steps:
1. Plug one end of the AC power cord into the AC power receptacle on the
switch back panel (Figure 2-8).
Figure 2-8. BayStack 450 Switch AC Power Receptacle
2. Plug the other end of the AC power cord into the grounded AC power
outlet (Figure 2-9).
Figure 2-9. Grounded AC Power Outlet
3. See the next section, “Verifying the Installation.”
Cascade Module
Redundant Power
100-240V
47-63Hz~
BS45039A
612FA
kombk.book Page 13 Tuesday, June 29, 1999 3:25 PM

Using the BayStack 450 10/100/1000 Series Switch
2-14 302401-D Rev 00
Verifying the Installation
When power is applied to the switch, power-on self-tests run. You can verify
proper operation of the BayStack 450 switch by observing the front-panel LEDs
or by viewing the self-test results as displayed in the BayStack 450 switch
Self-Test screen.
Verifying the Installation Using the LEDs
To verify the installation using the LEDs, check that the switch power-up
sequence is as described in Table 2-1:
Figure 2-10. Observing LEDs to Verify Proper Operation
Table 2-1. Power-Up Sequence
Stage Description LED indication
1 Immediately after AC power is
applied to the switch, DC power
is available to the switch’s
internal circuitry.
The Power LED turns on within 5 seconds (Figure 2-10). If the
Power LED does not turn on, verify that power is available at the
AC power outlet and that the power cable is fastened securely at
both ends. If the Power LED remains off, contact the sales agent
or the customer service representative from whom you
purchased the switch.
2 The switch initiates a self-test. As subroutines are initiated by the self-test, the port status LEDs
flash various patterns. When the switch passes the self-test
(within 10 seconds), the Status LED turns on (Figure 2-10).
If a nonfatal error occurs during self-test, the Status LED blinks.
If the switch fails the self-test, the Status LED remains off.
Contact the sales agent or the customer service representative
from whom you purchased the switch.
Power LED
Status LED
BS45040A
450-24T Switch
BayStack
Status Dwn
Pwr Up
153
Cas
RPSU Base Activity
Activity
2119 23 10/100
10/100
1713 151179
2642220 241814 1612810
kombk.book Page 14 Tuesday, June 29, 1999 3:25 PM

Installing the BayStack 450 Switch
302401-D Rev 00 2-15
Verifying the Installation Using the Self-Test Screen
If a monitor is connected to the switch (see “Console/Comm Port” on page 2-10),
you can observe the BayStack 450 switch Self-Test screen (Figure 2-11 shows an
example of a standalone switch Self-Test screen).
The results of the self-test are displayed briefly (5 or 10 seconds) on the Self-Test
screen, which is followed by the Nortel Networks Logo screen (Figure 2-12).
Figure 2-11. BayStack 450 Switch Self-Test Screen
Note: The Self-Test screen remains displayed only if the self-test detects a
fatal error.
Note: The Self-Test screen for a switch that is participating in a stack
configuration includes an additional test: Cascade SRAM test
BayStack 450-
XXX
Self-Test
CPU RAM test ... Pass
ASIC addressing test ... Pass
ASIC buffer RAM test ... Pass
Port internal loopback test ... Pass
Fan Test
Self-test complete.
kombk.book Page 15 Tuesday, June 29, 1999 3:25 PM

Using the BayStack 450 10/100/1000 Series Switch
2-16 302401-D Rev 00
Figure 2-12. Nortel Networks Logo Screen
Upon successful completion of the power-up self-tests, the switch is ready for
normal operation.
To access the BayStack 450 Main Menu, press [Ctrl]-Y.
Note: The Nortel Networks logo screen for your switch will display the
BayStack 450 model number and the current hardware, firmware, and software
versions.
***********************************************
* Nortel Networks,Inc. *
* Copyright (c) 1996,1999 *
* All Rights Reserved *
* BayStack 450-
XXX
*
* Versions: HW:Rev
x
FW:V
x
.
xx
SW:V
x
.
x.x.x
*
***********************************************
Enter Ctrl-Y to begin.
kombk.book Page 16 Tuesday, June 29, 1999 3:25 PM

Installing the BayStack 450 Switch
302401-D Rev 00 2-17
Initial Setup
The BayStack 450 switch is designed for “plug-and-play” operation; in most cases
the switch can be installed and made operational using the system default settings
(see Appendix F, “Default Settings,” for a list of default setting for the BayStack
450 switch).
However, for the switch management function to become fully operational, certain
parameters must be configured. A minimal configuration is required when you
plan on remote management or TFTP operations.
If you are configuring your BayStack 450 switches into a stack configuration, you
will need to supply additional parameters to properly set up the stack.
This section includes the following information:
• Instructions for the initial (standalone) switch setup
• Instructions for the initial stack setup
After setting up your switch or stack configuration as described in the following
sections, see Chapter 3, “Using the Console Interface,” for detailed descriptions of
the menus and screens you can use to customize your configuration.
Standalone Switch Setup
For the initial setup of a standalone switch, you need to enter the IP address of the
switch, the subnet mask, and the gateway address (see Chapter 3, “Using the
Console Interface,” for more information about configuring your BayStack 450
switch).
To set the IP address,subnet mask, and gateway address for the switch, follow
these steps:
1. Apply power to the switch.
2. After the Nortel Networks logo screen appears, press [Ctrl]-Y.
The Main Menu is displayed (Figure 2-13). The Main Menu hierarchy is
described in Chapter 3, “Using the Console Interface.”
kombk.book Page 17 Tuesday, June 29, 1999 3:25 PM

Using the BayStack 450 10/100/1000 Series Switch
2-18 302401-D Rev 00
Figure 2-13. Main Menu
3. Select IP Configuration/Setup (or press i) from the Main Menu.
This selection displays the IP Configuration/Setup screen (Figure 2-14).
Note: The IP interface of the BayStack 450 switch is only on VLAN 1.
You can manage the switch only from VLAN 1 (or via routers that connect
VLAN 1 to the network management station).
Note: IP addresses are written as four decimal numbers (for example,
123.123.123.123). Each decimal number represents an 8-bit octet. When
strung together, the four octets form the 32-bit Internet address. This is called
dotted-decimal notation. The largest possible value of a field in a
dotted-decimal number is 255, which represents an octet of all ones.
BayStack 450-24T Main Menu
IP Configuration/Setup...
SNMP Configuration...
System Characteristics...
Switch Configuration...
Console/Comm Port Configuration...
Display Hardware Units...
Spanning Tree Configuration...
TELNET Configuration...
Software Download...
Configuration File...
Display Event Log
Reset
Reset to Default Settings
Logout
Use arrow keys to highlight option, press <Return> or <Enter> to select option.
kombk.book Page 18 Tuesday, June 29, 1999 3:25 PM

Installing the BayStack 450 Switch
302401-D Rev 00 2-19
Figure 2-14. IP Configuration/Setup Screen (Standalone Switch)
Enter the IP address of the switch in the In-Band IP Address field, then
press [Return].
4. Enter the IP subnet mask address in the In-Band Subnet Mask field, then
press [Return].
5. Enter the default gateway address in the Default Gateway field, then
press [Return].
See Chapter 3, “Using the Console Interface,” for detailed descriptions of the
menus and screens you can use to customize your configuration.
Note: When you enter the IP address in the In-Band IP Address field, and
the In-Band Subnet Mask field is not present, the software provides an
in-use default value for the In-Band Subnet Mask field, based on the class
of the entered IP address.
IP Configuration/Setup
BootP Request Mode: [ BootP Disabled ]
Configurable In Use Last BootP
------------------- --------------- ---------------
In-Band Stack IP Address: [ 0.0.0.0 ] 0.0.0.0
In-Band Switch IP Address: [ 0.0.0.0 ] 0.0.0.0
In-Band Subnet Mask: [ 0.0.0.0 ] 0.0.0.0 0.0.0.0
Default Gateway: [ 0.0.0.0 ] 0.0.0.0 0.0.0.0
Use space bar to display choices, press <Return> or <Enter> to select choice.
Press Ctrl-R to return to previous menu. Press Ctrl-C to return to Main Menu.
kombk.book Page 19 Tuesday, June 29, 1999 3:25 PM

Using the BayStack 450 10/100/1000 Series Switch
2-20 302401-D Rev 00
Stack Setup
For the initial setup of a stack configuration, you need to enter the stack IP
address, the subnet mask, and the gateway address (see Chapter 3, “Using the
Console Interface,” for more information about configuring your BayStack 450
switch).
To set the stack IP address, subnet mask, and gateway address for the switch,
follow these steps:
1. Connect a console/terminal to one of the switches in the stack.
You can connect a console/terminal to any unit in the stack or to more than
one stack unit (see “Console/Comm Port” on page 2-10).
2. Power up the stack configuration.
Observe the console display screen.
3. After the Nortel Networks logo screen appears, press [Ctrl]-Y:
a. The console screen temporarily displays the (standalone) Main Menu
screen (see Figure 2-15 ).
This is the same Main Menu screen that is displayed for a standalone
switch, without stacking features.
b. Within 20 seconds after displaying the standalone Main Menu screen,
the console screen refreshes to show the Main Menu screen for the
stack configuration (Figure 2-16).
Although the Main Menu screen for the stack configuration looks similar
to the standalone Main Menu screen, closer observation reveals that the
stack features are included (see bolded text in Figure 2-16 on page 2-21).
Note: Unless otherwise specified, the terms “switch” and “unit” are used
interchangeably in this guide.
kombk.book Page 20 Tuesday, June 29, 1999 3:25 PM

Installing the BayStack 450 Switch
302401-D Rev 00 2-21
Figure 2-15. Main Menu (Standalone Switch Example)
Figure 2-16. Main Menu (Stack Configuration Example)
BayStack 450-24T Main Menu
IP Configuration/Setup...
SNMP Configuration...
System Characteristics...
Switch Configuration...
Console/Comm Port Configuration...
Display Hardware Units...
Spanning Tree Configuration...
TELNET Configuration...
Software Download...
Configuration File...
Display Event Log
Reset
Reset to Default Settings
Logout
Use arrow keys to highlight option, press <Return> or <Enter> to select option.
BayStack 450-24T Main Menu
IP Configuration/Setup...
SNMP Configuration...
System Characteristics...
Switch Configuration...
Console/Comm Port Configuration...
Identify Unit Numbers
Renumber Stack Units...
Display Hardware Units...
Spanning Tree Configuration...
TELNET Configuration...
Software Download...
Configuration File...
Display Event Log
Reset
Reset to Default Settings
Logout
Use arrow keys to highlight option, press <Return> or <Enter> to select option.
kombk.book Page 21 Tuesday, June 29, 1999 3:25 PM

Using the BayStack 450 10/100/1000 Series Switch
2-22 302401-D Rev 00
4. Select IP Configuration/Setup (or press i) from the Main Menu.
This selection displays the IP Configuration/Setup screen (Figure 2-17).
Figure 2-17. IP Configuration/Setup Screen (Stack Configuration)
5. Enter the Stack IP address in the In-Band Stack IP Address field, then
press [Return].
The In-Band Switch IP Address field (directly below the In-Band Stack IP
Address field) is not required for the operation of the stack. The In-Band
Switch IP Address field allows this switch to operate as a standalone switch.
You cannot configur both IP address fields to use the same IP address.
Note: The IP interface of the BayStack 450 switch is only on VLAN 1.
You can manage the switch only from VLAN 1 (or via routers that connect
VLAN 1 to the network management station).
IP Configuration/Setup
BootP Request Mode: [ BootP Disabled ]
Configurable In Use Last BootP
------------------- --------------- ---------------
In-Band Stack IP Address: [ 0.0.0.0 ] 0.0.0.0
In-Band Switch IP Address: [ 0.0.0.0 ] 0.0.0.0
In-Band Subnet Mask: [ 0.0.0.0 ] 0.0.0.0 0.0.0.0
Default Gateway: [ 0.0.0.0 ] 0.0.0.0 0.0.0.0
Use space bar to display choices, press <Return> or <Enter> to select choice.
Press Ctrl-R to return to previous menu. Press Ctrl-C to return to Main Menu.
kombk.book Page 22 Tuesday, June 29, 1999 3:25 PM

Installing the BayStack 450 Switch
302401-D Rev 00 2-23
6. Enter the IP subnet mask address in the In-Band Subnet Mask field, then
press [Return].
7. Enter the default gateway address in the Default Gateway field, then
press [Return].
See Chapter 3, “Using the Console Interface,” for detailed descriptions of the
menus and screens you can use to customize your configuration.
Note: IP addresses are written as four decimal numbers (for example,
123.123.123.123). Each decimal number represents an 8-bit octet. When
strung together, the four octets form the 32-bit Internet address. This is
called dotted-decimal notation. The largest possible value of a field in a
dotted-decimal number is 255, which represents an octet of all ones.
kombk.book Page 23 Tuesday, June 29, 1999 3:25 PM
kombk.book Page 24 Tuesday, June 29, 1999 3:25 PM

302401-D Rev 00 3-1
Chapter 3
Using the Console Interface
This chapter describes how to configure and manage the BayStack 450 switch
using the menu-driven console interface (CI).
This chapter covers the following topics:
• Accessing the CI menus and screens
• Using the CI menus and screens
• Description of options available from the main menu
Accessing the CI Menus and Screens
You can access the CI menus and screens locally through a console terminal,
remotely through a dial-up modem connection, or in-band through a TELNET
session (see “Console/Comm Port” on page 2-10).
You can also manage the BayStack 450 switch using Nortel Networks Optivity
network management software or any generic SNMP-based management
software; however, for the switch management function to become fully
operational, you must supply certain parameters such as the switch IP address or
stack IP address, if configured (see “Initial Setup” on page 2-17).
For information about SNMP, see your network management documentation.
Note: If you have a properly configured BootP server in your network, it will
detect the IP address; you will not need to configure the IP address.
kombk.book Page 1 Tuesday, June 29, 1999 3:25 PM

Using the BayStack 450 10/100/1000 Series Switch
3-2 302401-D Rev 00
Using the CI Menus and Screens
The CI menus and screens provide options that allow you to configure and
manage the BayStack 450 switch. Help prompts at the bottom of each menu and
screen explain how to enter data in the highlighted field and how to navigate the
menus and screens.
Some options allow you to toggle among several possible values; other options
allow you to set or modify a parameter.
Navigating the CI Menus and Screens
Use the following methods to navigate the CI menus and screens:
• To select a menu option:
a. Use the arrow keys to highlight the option name.
b. Press [Enter].
The option takes effect immediately after you press [Enter].
Alternatively, you can press the key corresponding to the underlined letter in
the option name. For example, to select the Switch Configuration option in the
main menu, press the w key. Note that the text characters are not
case-sensitive.
• To toggle between values in a form:
a. Use the spacebar to highlight the value.
b. Press [Enter].
• To clear a string field:
a. Position the cursor in the string field.
b. Press [Ctrl]-K.
• To return to the previous menu, press [Ctrl]-R.
• To return to the main menu at any time, press [Ctrl]-C.
• Press [Backspace] to delete entered text.
Options that appear in brackets (for example, [Enabled]) are user-settable.
kombk.book Page 2 Tuesday, June 29, 1999 3:25 PM

Using the Console Interface
302401-D Rev 00 3-3
Screen Fields and Descriptions
Figure 3-1 shows a map of the CI screens. The remainder of this chapter describes
the CI screens and their fields, beginning with the main menu.
Figure 3-1. Map of Console Interface Screens
The CI screens for your specific switch model will show the correct model name
in the main menu screen title and the correct number of ports and port types in the
Port Configuration screen.
Note: The field values shown in the CI screens in this section are provided as
examples only.
IP Configuration/Setup
SNMP Configuration
System Characteristics
Switch Configuration
Console/Comm Port Configuration
Identify Unit Numbers
Renumber Stack Units
Display Hardware Units
Spanning Tree Configuration
TELNET Configuration
Software Download
Configuration File
Display Event Log
Reset
Reset to Default Settings
Logout
Main Menu MAC Address Table
VLAN Configuration
Port Configuration
High Speed Flow Control Configuration
MultiLink Trunk Configuration
Port Mirroring Configuration
Rate Limiting Configuration
IGMP Configuration
Display Port Statistics
Clear Port Statistics
Spanning Tree Port Configuration
Display Spanning Tree Switch Settings
Only appears when the switch is participating in a stack configuration.
Only appears when a gigabit MDA is installed in the Uplink/Expansion Module slot.
VLAN Configuration
VLAN Port Configuration
VLAN Display by Port
Traffic Class Configuration
MultiLink Trunk Configuration
MultiLink Trunk Utilization
BS45041A
1
1
1
2
2
kombk.book Page 3 Tuesday, June 29, 1999 3:25 PM

Using the BayStack 450 10/100/1000 Series Switch
3-4 302401-D Rev 00
Main Menu
This section describes the options available from the CI main menu (Figure 3-2).
The CI screens and submenus for these options are described in the following
sections.
Figure 3-2. Console Interface Main Menu
Note: Some menu options shown in this main menu example and in other
screen examples in this chapter may not appear on your screen, depending on
the switch options installed. However, the full menu options are shown in the
screen examples and described in the following sections.
BayStack 450-24T Main Menu
IP Configuration/Setup...
SNMP Configuration...
System Characteristics...
Switch Configuration...
Console/Comm Port Configuration...
Identify Unit Numbers
Renumber Stack Units...
Display Hardware Units...
Spanning Tree Configuration...
TELNET Configuration...
Software Download...
Configuration File...
Display Event Log
Reset
Reset to Default Settings
Logout
Use arrow keys to highlight option, press <Return> or <Enter> to select option.
kombk.book Page 4 Tuesday, June 29, 1999 3:25 PM

Using the Console Interface
302401-D Rev 00 3-5
Table 3-1 describes the CI main menu options.
Table 3-1. Console Interface Main Menu options
Option Description
IP Configuration/
Setup... Displays the IP Configuration/Setup screen (see “IP Configuration/Setup” on
page 3-8). This screen allows you to set or modify IP configuration parameters.
SNMP Configuration... Displays the SNMP Configuration screen (see “SNMP Configuration” on
page 3-13). This screen allows you to set or modify the SNMP read-only
community and read-write community strings, enable or disable the
authentication trap and the link Up/down trap, set the IP address of trap
receivers, and set the trap community strings.
System
Characteristics... Displays the System Characteristics screen (see “System Characteristics” on
page 3-15). This screen allows you to view switch characteristics, including
number of resets, power status, hardware and firmware version, and MAC
address. This screen also contains three user-configurable fields: sysContact,
sysName, and sysLocation. When the switch is part of a stack configuration, this
screen also displays the base unit identification, the number of units configured
in the stack, and the local unit stack number.
Switch Configuration... Displays the Switch Configuration Menu screen (see “Switch Configuration” on
page 3-18). This menu provides the following configuration options: MAC
Address Table, VLAN Configuration, Port Configuration, High speed Flow
Control Configuration (only when a gigabit MDA is installed), MultiLink Trunk
Configuration, Port Mirroring Configuration, Rate Limiting Configuration, IGMP
Configuration, Display Port Statistics, and Clear All Port Statistics.
Console/Comm Port
Configuration... Displays the Console/Comm Port Configuration screen (see “Console/Comm
Port Configuration” on page 3-58). This screen allows you to configure and
modify the console/Comm port parameters, including the console port speed
and password settings for the switch and stack operation.
Identify Unit Numbers Only appears when the switch is participating in a stack configuration. When
selected, this option identifies the unit numbering of each unit in a stack
configuration by lighting the corresponding number of (100 Mb/s) port LEDs for
approximately 10 seconds. For example, in a 4-unit stack, unit 1 displays one
LED, unit 2 displays two LEDs, unit 3 displays three LEDs, and unit 4 displays
four LEDs. The LED displays
temporarily
override any existing
100 Mb/s LED indications on all unit LED display panels.
Renumber Stack Units Only appears when the switch is participating in a stack configuration. Displays
the Renumber Stack Units screen (see “Renumber Stack Units” on page 3-65).
This screen allows you to renumber the units at any time.
(continued)
kombk.book Page 5 Tuesday, June 29, 1999 3:25 PM

Using the BayStack 450 10/100/1000 Series Switch
3-6 302401-D Rev 00
Display Hardware Units Displays the Hardware Unit Information screen (see “Hardware Unit Information”
on page 3-67). This screen lists the switch models, including any installed MDA
and Cascade modules, that are configured in your standalone or stack
configuration.
Spanning Tree
Configuration... Displays the Spanning Tree Configuration Menu (see “Spanning Tree
Configuration” on page 3-67). This menu provides the following options:
Spanning Tree Port Configuration, Display Spanning Tree Switch Settings.
TELNET
Configuration... Displays the TELNET Configuration screen (see “TELNET Configuration” on
page 3-75). This screen allows you to set your switch to enable a user at a
remote console terminal to communicate with the BayStack 450 switch as if the
console terminal were directly connected to it. You can have up to four active
TELNET sessions running at one time in either a standalone switch or a stack
configuration.
Software Download... Displays the Software Download screen (see “Software Download” on
page 3-78). This screen allows you to revise the BayStack 450 switch software
image that is located in nonvolatile flash memory.
Configuration File Displays the Configuration File Download/Upload screen (see “Configuration
File” on page 3-82). This screen allows you to store your switch/stack
configuration parameters on a TFTP server. You can retrieve the configuration
parameters for automatically configuring a replacement switch or stack with the
same configuration when required.
Display Event Log Displays the Event Log screen (see “Display Event Log” on page 3-85).
Reset Resets the switch with the current configuration settings. This option is followed
by a screen prompt that precedes the action. Enter Yes to reset the switch; enter
No to abort the option:
• If the switch is participating in a stack configuration, additional prompts allow
you to choose to reset a specific unit in the stack or the entire stack.
• When you select this option, the switch resets, runs a self-test, then displays
the Nortel Networks logo screen. Press [Ctrl]-Y to access the BayStack 450
main menu.
Reset to Default
Settings Resets the switch to the factory default configuration settings. This option is
followed by a screen prompt that precedes the action. Enter Yes to reset the
switch to the factory default configuration settings; enter No to abort the option:
• If the switch is participating in a stack configuration, additional prompts allow
you to choose to reset a specific unit in the stack or the entire stack.
• When you select this option, the switch resets, runs a self-test, then displays
the Nortel Networks logo screen. Press [Ctrl]-Y to access the BayStack 450
main menu.
(continued)
Table 3-1. Console Interface Main Menu options
(continued)
Option Description
kombk.book Page 6 Tuesday, June 29, 1999 3:25 PM

Using the Console Interface
302401-D Rev 00 3-7
Caution: If you choose the Reset to Default Settings option, all of your
configured settings will be replaced with factory default settings when you press
[Enter].
Achtung: Bei Auswahl des Befehls zur Rücksetzung auf die
Standardeinstellungen werden alle von Ihnen konfigurierten Einstellungen durch
die werkseitigen Standardeinstellungen ersetzt, wenn Sie die Eingabetaste
drücken.
Attention: Si vous restaurez la configuration usine, votre configuration courante
sera remplacée par la configuration usine dès que vous appuierez sur [Entrée].
Precaución: Si selecciona el comando Restaurar valores predeterminados,
todos los valores de configuración se sustituirán por las valores
predeterminados en fábrica al pulsar [Intro].
Attenzione: Nel caso in cui si selezioni la reimpostazione dei valori di default,
tutte le impostazioni configurate verranno sostituite dai default di fabbrica
premendo il tasto [Invio].
Logout Allows a user in a TELNET session or a user working at a password-protected
console terminal to terminate the session (see “Logout” on page 3-93).
Table 3-1. Console Interface Main Menu options
(continued)
Option Description
kombk.book Page 7 Tuesday, June 29, 1999 3:25 PM

Using the BayStack 450 10/100/1000 Series Switch
3-8 302401-D Rev 00
IP Configuration/Setup
The IP Configuration/Setup screen (Figure 3-3) allows you to set or modify the
BayStack 450 switch IP configuration parameters. Data that you enter in the
user-configurable fields takes effect as soon as you press [Enter].
Choose IP Configuration/Setup (or press i) from the main menu to open the
IP Configuration/Setup screen.
Figure 3-3. IP Configuration/Setup Screen
Table 3-2 describes the IP Configuration/Setup screen fields.
Note: The read-only fields in this screen are updated based on the BootP mode
specified in the BootP Request Mode field. (See “Choosing a BootP Request
Mode” on page 3-10 for more information.)
IP Configuration/Setup
BootP Request Mode: [ BootP Disabled ]
Configurable In Use Last BootP
------------------- --------------- ---------------
In-Band Stack IP Address: [ 0.0.0.0 ] 0.0.0.0
In-Band Switch IP Address: [ 0.0.0.0 ] 0.0.0.0
In-Band Subnet Mask: [ 0.0.0.0 ] 0.0.0.0 0.0.0.0
Default Gateway: [ 0.0.0.0 ] 0.0.0.0 0.0.0.0
Use space bar to display choices, press <Return> or <Enter> to select choice.
Press Ctrl-R to return to previous menu. Press Ctrl-C to return to Main Menu.
kombk.book Page 8 Tuesday, June 29, 1999 3:25 PM

Using the Console Interface
302401-D Rev 00 3-9
Table 3-2. IP Configuration/Setup Screen Fields
Field Description
BootP Request
Mode One of four modes of operation for BootP. (See “Choosing a BootP Request Mode” on
page 3-10 for details about the four modes.)
Default Value BootP Disabled
Range BootP When Needed, BootP Always, BootP Disabled, BootP or Last
Address
Configurable Column header for the user-configurable fields in this screen.
In Use Column header for the read-only fields in this screen. The read-only data displayed in
this column represents data that is currently in use.
Last BootP Column header for the read-only fields in this screen. The read-only data displayed in
this column represents data obtained from the last BootP reply received.
In-Band Stack IP
Address The in-band
stack
IP address field.
Default Value 0.0.0.0 (no IP address assigned)
Range Four-octet dotted-decimal notation, where each octet is represented
as a decimal value, separated by a decimal point
In-Band Switch
IP Address The in-band IP address of the BayStack 450 switch. This field is not required for the
operation of the stack. This field can not use the same IP address used for the stack.
Default Value 0.0.0.0 (no IP address assigned)
Range Four-octet dotted-decimal notation, where each octet is represented
as a decimal value, separated by a decimal point
Note: When the IP address is entered in the In-Band IP Address field, and the In-Band
Subnet Mask field value is not present, the software provides an
in-use
default value for
the In-Band Subnet Mask field that is based on the class of the IP address entered in the
In-Band IP Address field.
In-Band Subnet
Mask The subnet address mask associated with the in-band IP address shown on the screen
(see Note above). Network routers use the subnet mask to determine the network or
subnet address portion of a host’s IP address. The bits in the IP address that contain the
network address (including the subnet) are set to 1 in the address mask, and the bits
that contain the host identifier are set to 0.
Default Value 0.0.0.0 (no subnet mask assigned)
Range Four-octet dotted-decimal notation, where each octet is represented
as a decimal value, separated by a decimal point
(continued)
kombk.book Page 9 Tuesday, June 29, 1999 3:25 PM

Using the BayStack 450 10/100/1000 Series Switch
3-10 302401-D Rev 00
Choosing a BootP Request Mode
The BootP Request Mode field in the IP Configuration screen allows you to
choose which method the switch uses to broadcast BootP requests:
• BootP When Needed
• BootP Always
• BootP Disabled
• BootP or Last Address
BootP When Needed
Allows the switch to request an IP address if one has not already been set from the
console terminal. When selected, this mode operates as follows:
• When the IP data is entered from the console terminal, the data becomes the
in-band address of the switch and BootP requests are not broadcast. The
switch can be managed using this in-band IP address.
Default Gateway The IP address of the default gateway.
Default Value 0.0.0.0 (no IP address assigned)
Range Four-octet dotted-decimal notation, where each octet is represented
as a decimal value, separated by a decimal point
Note: Whenever the switch is broadcasting BootP requests, the BootP process
will time out if a reply is not received within (approximately) 7 minutes. When
the process times out, the BootP request mode automatically changes to BootP
Disabled mode. To restart the BootP process, change the BootP request mode
to any of the three following modes: BootP When Needed, BootP Always, or
to BootP or Last Address.
Table 3-2. IP Configuration/Setup Screen Fields
(continued)
Field Description
kombk.book Page 10 Tuesday, June 29, 1999 3:25 PM

Using the Console Interface
302401-D Rev 00 3-11
• When the in-band IP address is not set from the console terminal, the switch
broadcasts BootP requests until it receives a BootP reply containing an IP
address. If the switch does not receive a BootP reply that contains an IP
address, the switch cannot be managed in-band.
If an IP address is not currently in use, these actions take effect immediately. If an
IP address is currently in use, these actions take effect only after the switch is reset
or power cycled.
BootP Always
Allows the switch to be managed only when configured with the IP address
obtained from the BootP server.When selected, this mode operates as follows:
• The switch continues to broadcast BootP requests, regardless of whether an
in-band IP address is set from the console terminal.
• If the switch receives a BootP reply that contains an in-band IP address, the
switch uses this new in-band IP address.
• If the switch does not receive a BootP reply, the switch cannot be managed
using the in-band IP address set from the console terminal.
If an IP address is not currently in use, these actions take effect immediately. If an
IP address is currently in use, these actions take effect only after the switch is reset
or power cycled.
BootP Disabled
Allows the switch to be managed only by using the IP address set from the
console terminal. When selected, this mode operates as follows:
• The switch does not broadcast BootP requests, regardless of whether an IP
address is set from the console terminal.
• The switch can be managed only by using the in-band IP address set from the
console terminal.
These actions take effect after the switch is reset or power cycled, even if an IP
address is not currently in use.
kombk.book Page 11 Tuesday, June 29, 1999 3:25 PM

Using the BayStack 450 10/100/1000 Series Switch
3-12 302401-D Rev 00
BootP or Last Address
Allows the switch to be managed even if a BootP server is not reachable. When
selected, this mode operates as follows:
• When the IP data is entered from the console terminal, the data becomes the
in-band address of the switch and BootP requests are not broadcast. The
switch can be managed using this in-band IP address.
• When the in-band IP address is not set from the console terminal, the switch
broadcasts BootP requests until it receives a BootP reply containing an
in-band IP address. If the switch does not receive a BootP reply that contains
an in-band IP address within 10 minutes, the switch uses the last in-band IP
address it received from a BootP server. This IP information is displayed in
the Last BootP column.
If an IP address is not currently in use, these actions take effect immediately. If an
IP address is currently in use, these actions take effect only after the switch is reset
or power cycled.
kombk.book Page 12 Tuesday, June 29, 1999 3:25 PM

Using the Console Interface
302401-D Rev 00 3-13
SNMP Configuration
The SNMP Configuration screen (Figure 3-4) allows you to set or modify the
SNMP configuration parameters.
Choose SNMP Configuration (or press m) from the main menu to open the SNMP
Configuration screen.
Figure 3-4. SNMP Configuration Screen
Table 3-3 describes the SNMP Configuration screen fields.
Table 3-3. SNMP Configuration Screen Fields
Field Description
Read-Only
Community String The community string used for in-band read-only SNMP operations.
Default Value public
Range Any ASCII string of up to 32 printable characters
SNMP Configuration
Read-Only Community String: [ public ]
Read-Write Community String: [ private ]
Trap #1 IP Address: [ 0.0.0.0 ]
Community String: [ ]
Trap #2 IP Address: [ 0.0.0.0 ]
Community String: [ ]
Trap #3 IP Address: [ 0.0.0.0 ]
Community String: [ ]
Trap #4 IP Address: [ 0.0.0.0 ]
Community String: [ ]
Authentication Trap: [ Enabled ]
Link Up/Down Trap: [ Enabled ]
Enter text, press <Return> or <Enter> when complete.
Press Ctrl-R to return to previous menu. Press Ctrl-C to return to Main Menu.
kombk.book Page 13 Tuesday, June 29, 1999 3:25 PM

Using the BayStack 450 10/100/1000 Series Switch
3-14 302401-D Rev 00
Read-Write
Community String The community string used for in-band read-write SNMP operations.
Default Value private
Range Any ASCII string of up to 32 printable characters
Trap #1 IP Address1Number one of four trap IP addresses. Successive trap IP address fields are
numbered 2, 3, and 4. Each trap address has an associated community
string (see Community String).
Default Value 0.0.0.0 (no IP address assigned)
Range Four-octet dotted-decimal notation, where each octet is
represented as a decimal value, separated by a decimal
point
Community String The community string associated with one of the four trap IP addresses (see
Trap #1 IP Address).
Default Value Zero-length string
Range Any ASCII string of up to 32 printable characters
Authentication Trap Determines whether a trap will be sent when there is an SNMP
authentication failure.
Default Value Enabled
Range Enabled, Disabled
Link Up/Down Trap Determines whether
Link Up
or
Link Down
traps will be sent from the switch.
Default Value Enabled
Range Enabled, Disabled
1 The Trap IP Address and Community String fields can be set using a MIB table (in a Nortel Networks proprietary MIB).
The status of the row in the MIB table can be set to Ignore. If the row status is set to Ignore, the fields appear to be set
when viewed from the console terminal; however, no traps will be sent to that address until the row status is set to Valid.
Table 3-3. SNMP Configuration Screen Fields
(continued)
Field Description
kombk.book Page 14 Tuesday, June 29, 1999 3:25 PM

Using the Console Interface
302401-D Rev 00 3-15
System Characteristics
The System Characteristics screen (Figure 3-5) allows you to view system
characteristics and contains three user-configurable fields: sysContact, sysName,
and sysLocation.
Choose System Characteristics (or press s) from the main menu to open the
System Characteristics screen.
Figure 3-5. System Characteristics Screen
Table 3-4 describes the System Characteristics screen fields.
System Characteristics
Operation Mode: Stack, Unit # 2
Size Of Stack: 4
Base Unit: 1
MAC Address: 00-00-81-C1-20-D6
Reset Count: 153
Last Reset Type: Power Cycle
Power Status: Primary Power
Local MDA Type: 1 port 1000Base-SX, 450-1SX MDA
sysDescr: BayStack 450-12T HW:Rev
x
FW:V
x
.
xx
SW:v
x
.
x.x.x
sysObjectID: 1.3.6.1.4.1.45.3.35.1
sysUpTime: 00:24:12
sysServices: 3
sysContact: [ Mario Lento ]
sysName: [ Publications Library ]
sysLocation: [ Building 20, Floor 29 ]
Enter text, press <Return> or <Enter> when complete.
Press Ctrl-R to return to previous menu. Press Ctrl-C to return to Main Menu.
kombk.book Page 15 Tuesday, June 29, 1999 3:25 PM

Using the BayStack 450 10/100/1000 Series Switch
3-16 302401-D Rev 00
Table 3-4. System Characteristics Screen Fields
Field Description
Operation Mode Read-only field that indicates the operation mode of the unit, for example:
• When the unit is part of a stack configuration, the (read-only) field indicates the
unit is operational in a stack, and lists the current unit number of this switch. In
this example (see Figure 3-5 on page 3-15), the current unit number is Unit 2.
• When the unit is
not
part of a stack configuration (operating standalone), the
read-only field indicates the unit is operating as a switch. When in this operation
mode, the Size of Stack and Base Unit fields (see following description) do not
appear.
Size of Stack This read-only field only appears when the switch is participating in a stack
configuration. This field indicates the number of units configured in the stack
configuration (1 to 8 units maximum).
Base Unit This read-only field only appears when the switch is participating in a stack
configuration. This field indicates the unit number of the switch that is currently
operating as the base unit.
MAC Address The MAC address of the BayStack 450 switch or, when the switch is participating in a
stack configuration, the MAC address of the stack configuration.
Reset Count A read-only field that indicates the number of resets since the operational firmware
was first loaded on the switch.
Default Value 1
Range 0 to 232 -1
Last Reset Type A read-only field that indicates the last type of reset.
Default Value Power Cycle
Range Power Cycle, Software Download, Management Reset,
Management Factory Reset
Power Status A read-only field that indicates the current power source (primary, RPSU, or both).
Default Value Primary Power
Range Primary Power, Redundant Power, Primary and Redundant Power
Local MDA Type A read-only field that indicates the MDA type that is configured in this unit.
sysDescr A read-only field that specifies the hardware and software version.
(continued)
kombk.book Page 16 Tuesday, June 29, 1999 3:25 PM

Using the Console Interface
302401-D Rev 00 3-17
sysObjectID A read-only field that provides a unique identification of the switch, which contains the
vendor’s private enterprise number.
sysUpTime A read-only field that shows the length of time since the last reset. Note that this field
is updated when the screen is redisplayed.
sysServices A read-only field that indicates the switch’s physical and data link layer functionality.
sysContact The name and phone number of the person responsible for the switch.
Default Value Zero-length string
Range Any ASCII string of up to 56 printable characters1
sysName A name that uniquely identifies the switch.
Default Value Zero-length string
Range Any ASCII string of up to 56 printable characters1
sysLocation The physical location of the switch.
Default Value Zero-length string
Range Any ASCII string of up to 56 printable characters
1 Although this field can be set to up to 255 characters from a Network Management Station (NMS), only 56 characters
are displayed on the console terminal.
Table 3-4. System Characteristics Screen Fields
(continued)
Field Description
kombk.book Page 17 Tuesday, June 29, 1999 3:25 PM

Using the BayStack 450 10/100/1000 Series Switch
3-18 302401-D Rev 00
Switch Configuration
The Switch Configuration Menu screen (Figure 3-6) allows you to set or modify
your switch configuration.
Choose Switch Configuration (or press w) from the main menu to open the Switch
Configuration Menu screen.
Figure 3-6. Switch Configuration Menu Screen
Table 3-5 describes the Switch Configuration Menu screen options.
Note: The High Speed Flow Control Configuration option only appears when
an optional gigabit MDA is installed.
Switch Configuration Menu
MAC Address Table
VLAN Configuration...
Port Configuration...
High Speed Flow Control Configuration...
MultiLink Trunk Configuration...
Port Mirroring Configuration...
Rate Limiting Configuration...
IGMP Configuration...
Display Port Statistics
Clear All Port Statistics
Return to Main Menu
Use arrow keys to highlight option, press <Return> or <Enter> to select option.
Press Ctrl-R to return to previous menu. Press Ctrl-C to return to Main Menu.
kombk.book Page 18 Tuesday, June 29, 1999 3:25 PM

Using the Console Interface
302401-D Rev 00 3-19
Table 3-5. Switch Configuration Menu Screen Options
Option Description
MAC Address Table Displays the MAC Address Table screen (see “MAC Address Table” on
page 3-20). This screen allows you to view all MAC addresses and
their associated port or trunk that the switch has learned, or to search
for a particular MAC address (to see if the switch has learned the
address).
VLAN Configuration... Displays the VLAN Configuration Menu (see “VLAN Configuration
Menu” on page 3-22). This menu provides the following options: VLAN
Configuration, VLAN Port Configuration, VLAN Display by Port, Traffic
Class Configuration, and Return to Switch Configuration Menu
screen. This menu allows you to create and modify VLANs.
Port Configuration... Displays the Port Configuration screen (see “Port Configuration” on
page 3-32). This screen allows you to configure a specific switch port,
all switch ports or, when in a stack configuration, all stack ports.
High Speed Flow Control
Configuration... Only appears when an optional gigabit MDA is installed in the Uplink
Module slot. When the gigabit MDA is installed, selecting this option
displays the High Speed Flow Control Configuration screen (see “High
Speed Flow Control Configuration” on page 3-34).
MultiLink Trunk Configuration... Displays the MultiLink Trunk Configuration Menu (see “MultiLink Trunk
Configuration” on page 3-37). This menu provides the following
options: MultiLink Trunk Configuration, MultiLink Trunk Utilization, and
Return to Switch Configuration Menu screen. This menu allows you to
create and modify trunks, and to monitor the bandwidth utilization of
configured trunks.
Port Mirroring Configuration... Displays the Port Mirroring Configuration screen (see “Port Mirroring
Configuration” on page 3-45). This screen allows you to designate a
single switch port as a traffic monitor for up to two specified ports or
addresses.
Rate Limiting Configuration... Displays the Rate Limiting Configuration screen (see “Rate Limiting
Configuration” on page 3-48). This screen allows you to limit the
forwarding rate of broadcast and multicast packets.
IGMP Configuration... Displays the IGMP Configuration screen (see “IGMP Configuration” on
page 3-51). This screen allows you to optimize multicast traffic by
setting up IGMP port memberships that filter multicast on a per port
basis (see “IGMP Snooping” on page 1-48 for more information about
this feature).
(continued)
kombk.book Page 19 Tuesday, June 29, 1999 3:25 PM

Using the BayStack 450 10/100/1000 Series Switch
3-20 302401-D Rev 00
MAC Address Table
The MAC Address Table screen (Figure 3-7) allows you to view MAC addresses
that the switch has learned or to search for a specific MAC address.
The MAC Address Table screen also operates in conjunction with the Port
Mirroring Configuration screen. When you configure a switch for MAC
address-based port mirroring, you can use the MAC Address Table screen to find
an address, and enter the address directly from this screen. You can enter
addresses from either screen, but you must return to the Port Mirroring
Configuration screen to activate the feature (see “Port Mirroring Configuration”
on page 3-45).
Choose MAC Address Table (or press m) from the Switch Configuration Menu
screen to open the MAC Address Table screen.
Display Port Statistics Displays the Port Statistics screen (see “Port Statistics” on page 3-54).
This screen allows you to view detailed information about any switch
port.
Clear All Port Statistics Allows you to clear all port statistics.
This option is followed by screen prompts that precede a choice of the
actions:
• If the switch is operating
standalone
, choose one of the following:
• Yes, to clear all port statistics for all switch ports
• No, to abort the option
• If the switch is
participating in a stack configuration
, choose one of
the following:
• Clear all port statistics for a specific unit in the stack
• Clear all port statistics for the entire stack
• No, to abort the option
Return to Main Menu Exits the Switch Configuration Menu screen and displays the main
menu.
Note: This screen does not refresh dynamically to show new entries. To
refresh the screen, press [Ctrl]-R to return to the previous menu.
Table 3-5. Switch Configuration Menu Screen Options
(continued)
Option Description
kombk.book Page 20 Tuesday, June 29, 1999 3:25 PM

Using the Console Interface
302401-D Rev 00 3-21
Figure 3-7. MAC Address Table Screen
Table 3-6 describes the MAC Address Table screen fields.
Table 3-6. MAC Address Table Screen Fields
Field Description
Aging Time Specifies how long a learned MAC address remains in the switch’s
forwarding database. If an entry is inactive for a period of time that exceeds
the specified aging time, the address is removed.
Default Value 300 seconds
Range 10 to 1,000,000 seconds
Find an Address Allows the user to search for a specific MAC address.
Default Value 00-00-00-00-00-00 (no MAC address assigned)
Range 00-00-00-00-00-00 to FF-FF-FF-FF-FF-FF
(continued)
MAC Address Table
Aging Time: [ 300 seconds ]
Find an Address: [ 00-00-00-00-00-00 ]
Port Mirroring Address A: [ 00-44-55-44-55-22 ]
Port Mirroring Address B: [ 00-33-44-33-22-44 ]
00-60-FD-00-02-30
00-00-A2-85-BB-26 Port: 1
00-60-FD-12-02-15 Port: 1
00-08-C7-1D-4F-38 Trunk:3
End of Address Table. Press Ctrl-P to see previous display.
Press Ctrl-R to return to previous menu. Press Ctrl-C to return to Main Menu.
kombk.book Page 21 Tuesday, June 29, 1999 3:25 PM

Using the BayStack 450 10/100/1000 Series Switch
3-22 302401-D Rev 00
VLAN Configuration Menu
The VLAN Configuration Menu screen (Figure 3-8) allows you to select the
appropriate screen to configure up to 64 port-based VLANs. When you create
VLANs, you can assign various ports (and therefore the devices attached to these
ports) to different broadcast domains. Creating VLANs increases network
flexibility by allowing you to reassign devices to accommodate network moves,
additions, and changes, eliminating the need to change physical cabling.
See “IEEE 802.1Q VLAN Workgroups” on page 1-32 for detailed information
about configuring VLANs.
Choose VLAN Configuration (or press v) from the Switch Configuration Menu
screen to open the VLAN Configuration Menu.
Port Mirroring Address A Only appears when you select any of the five
address-based
monitoring
modes from the Port Mirroring Configuration screen. When you enter a MAC
address in this field, it is also configured into the Port Mirroring Configuration
screen. Conversely, when you enter the MAC address from the Port Mirroring
Configuration screen, it also displays in this screen. See “Port Mirroring
Configuration” on page 3-45 for more information.
Default Value 00-00-00-00-00-00 (no MAC address assigned)
Range 00-00-00-00-00-00 to FF-FF-FF-FF-FF-FF
Port Mirroring Address B Only appears when you select any of the two
address-based
monitoring
modes that use Address B from the Port Mirroring Configuration screen.
When you enter a MAC address in this field, it is also configured into the Port
Mirroring Configuration screen. Conversely, when you enter the MAC
address from the Port Mirroring Configuration screen, it also displays in this
screen. See “Port Mirroring Configuration” on page 3-45 for more
information.
Default Value 00-00-00-00-00-00 (no MAC address assigned)
Range 00-00-00-00-00-00 to FF-FF-FF-FF-FF-FF
Table 3-6. MAC Address Table Screen Fields
(continued)
Field Description
kombk.book Page 22 Tuesday, June 29, 1999 3:25 PM

Using the Console Interface
302401-D Rev 00 3-23
Figure 3-8. VLAN Configuration Menu Screen
Table 3-7 describes the VLAN Configuration Menu screen options.
Table 3-7. VLAN Configuration Menu Screen Options
Option Description
VLAN Configuration... Displays the VLAN Configuration screen (see “VLAN Configuration” on
page 3-24). This screen allows you to set up VLAN workgroups.
VLAN Port
Configuration... Displays the VLAN Port Configuration screen (see “VLAN Port Configuration”
on page 3-26). This screen allows you to set up a specific switch port or all
switch ports.
VLAN Display by Port... Displays the VLAN Display by Port screen (see “VLAN Display by Port” on
page 3-29).
Traffic Class
Configuration... Displays the Traffic Class Configuration screen (see “Traffic Class
Configuration” on page 3-30).
Return to Switch
Configuration Menu Exits the VLAN Configuration Menu screen and displays the Switch
Configuration Menu screen.
VLAN Configuration Menu
VLAN Configuration...
VLAN Port Configuration...
VLAN Display by Port...
Traffic Class Configuration...
Return to Switch Configuration Menu
Use arrow keys to highlight option, press <Return> or <Enter> to select option.
Press Ctrl-R to return to previous menu. Press Ctrl-C to return to Main Menu.
kombk.book Page 23 Tuesday, June 29, 1999 3:25 PM

Using the BayStack 450 10/100/1000 Series Switch
3-24 302401-D Rev 00
VLAN Configuration
The VLAN Configuration screen (Figure 3-9) allows you to assign standalone or
stacked unit switch ports as VLAN port members. When you configure ports as
VLAN port members, they become part of a set of ports that form a broadcast
domain for a specific VLAN. You can assign switch ports, whether standalone or
stacked unit ports, as VLAN port members of one or more VLANs.
You can assign VLAN port members attributes that allow the individual ports to
operate in accordance with the IEEE 802.1Q tagging rules. You can assign each
VLAN port member as tagged or untagged port members (see “IEEE 802.1Q
Tagging” on page 1-33 for a description of important terms used with 802.1Q
VLANs).
You can also use this screen to create and to delete specific VLANs, and to assign
VLAN names.
Choose VLAN Configuration (or press v) from the VLAN Configuration Menu
screen to open the VLAN Configuration screen.
Figure 3-9. VLAN Configuration Screen
VLAN Configuration
Create VLAN: [ 1 ]
Delete VLAN: [ ]
VLAN Name: [ VLAN #1 ]
Port Membership
1-6 7-12 13-18 19-24 25-28
------ ------ ------ ------ ------
Unit #1 UUUUUU UUUUUU UUUUUU UUUUUU UUUU
Unit #2 UUUUUU UUUUUU
Unit #3 UUUUUU UUUUUU
Unit #4 UUUUUU UUUUUU UUUU
KEY: T = Tagged Port Member, U = Untagged Port Member, - = Not a Member of VLAN
Use space bar to display choices, press <Return> or <Enter> to select choice.
Press Ctrl-R to return to previous menu. Press Ctrl-C to return to Main Menu.
kombk.book Page 24 Tuesday, June 29, 1999 3:25 PM

Using the Console Interface
302401-D Rev 00 3-25
Table 3-8 describes the VLAN Configuration screen fields.
Table 3-8. VLAN Configuration Screen Fields
Field Description
Create VLAN Allows you to set up or view configured VLAN workgroups. Enter the number of the
new VLAN you want to create or view, then press [Return]. The Port Membership
fields indicate the corresponding VLAN workgroup configuration, if configured, or all
dashes (-), indicating no VLAN Members configured. Alternatively, you can use the
space bar to toggle through the various configured VLAN workgroups. You can only
create up to 64 different VLANs (including VLAN V1).
Default 1
Range 2 to 4094
Delete VLAN Allows you to delete specified VLANs. Enter the number of the VLAN you want to
delete, then press [Return], or use the space bar to toggle through the selection until
you reach the VLAN you want to delete, then press [Return].
The selected VLAN is deleted as soon as you press [Return]. The software does not
prompt you to reconsider this action.
You cannot delete VLAN 1. By default, all switch ports are assigned as untagged
members of VLAN 1 with all ports configured as PVID = 1. See “IEEE 802.1Q VLAN
Workgroups” on page 1-32 for more information.
Default blank field
Range 2 to 4094
VLAN Name Allows you to assign a name field to configured VLANs.
Default VLAN # (
VLAN number
)
Range Any ASCII string of up to 16 printable characters
Port Membership Allows you to assign VLAN port memberships to
standalone
or
stacked unit
ports.
The ports can be configured in one or more VLANs.
This field is dependent on the Tagging field value in the VLAN Port Configuration
screen (see the Tagging field description in Table 3-9 on page 3-27).
For example:
• When the Tagging
field is set to
Untagged Access
, you can set the Port
Membership field as an untagged port member (U) or as a non-VLAN port
member (-).
• When the Tagging
field is set to
Tagged Trunk
, you can set the Port Membership
field as a tagged port member (T) or as a non-VLAN port
member (-).
(continued)
kombk.book Page 25 Tuesday, June 29, 1999 3:25 PM

Using the BayStack 450 10/100/1000 Series Switch
3-26 302401-D Rev 00
VLAN Port Configuration
The VLAN Port Configuration screen (Figure 3-10) allows you to configure
specified switch ports with the appropriate PVID/VLAN association that enables
the creation of broadcast domains (see “Shared Servers” on page 1-40 for more
information about setting up broadcast domains).
You can configure specified switch ports to filter (discard) all received tagged
frames, untagged frames, or unregistered frames (see “IEEE 802.1Q Tagging” on
page 1-33).
You can also prioritize the order in which the switch forwards packets, on a
per-port basis (see “IEEE 802.1p Prioritizing” on page 1-53).
Choose VLAN Port Configuration (or press c) from the VLAN Configuration
Menu screen to open the VLAN Port Configuration screen.
The Port Membership fields are displayed in six-port groups (for example, 1-6, 7-12,
13-18). The number of ports displayed depends on the switch model or type of
optional MDA installed in the Uplink Module slot.
Default U (All ports are assigned as untagged members of VLAN 1.)
Range U, T, and -
Table 3-8. VLAN Configuration Screen Fields
(continued)
Field Description
kombk.book Page 26 Tuesday, June 29, 1999 3:25 PM

Using the Console Interface
302401-D Rev 00 3-27
Figure 3-10. VLAN Port Configuration Screen
Table 3-9 describes the VLAN Port Configuration screen fields.
Table 3-9. VLAN Port Configuration Screen Fields
Field Description
Unit Allows you to select the unit number (when stacking is configured) to
view or configure. To view another unit, type its unit number and press
[Enter], or press the spacebar to toggle the unit numbers. To find the unit
number for a specific switch in the stack configuration, use the Identify
Unit Numbers option (see Tabl e 3-1 on page 3-5).
Port Allows you to select the number of the port you want to view or
configure. To view another port, type its port number and press [Enter],
or press the spacebar to toggle the port numbers.
Filter Tagged Frames Allows you to set this port to filter (discard) all received tagged packets.
Default No
Range No, Yes
(continued)
VLAN Port Configuration
Unit: [ 1 ]
Port: [ 12 ]
Filter Tagged Frames: [ No ]
Filter Untagged Frames: [ No ]
Filter Unregistered Frames: [ No ]
Port Name: [ Unit 1, Port 12 ]
PVID: [ 1 ]
Port Priority: [ 0 ]
Tagging: [Untagged Access]
Use space bar to display choices, press <Return> or <Enter> to select choice.
Press Ctrl-R to return to previous menu. Press Ctrl-C to return to Main Menu.
kombk.book Page 27 Tuesday, June 29, 1999 3:25 PM

Using the BayStack 450 10/100/1000 Series Switch
3-28 302401-D Rev 00
Filter Untagged Frames Sets this port to filter (discard) all received untagged packets.
Default No
Range No, Yes
Filter Unregistered Frames Sets this port to filter (discard) all received unregistered packets.
Default No
Range No, Yes
Port Name The default port name (with associated stack unit number when
configured) assigned to this port. You can change this field to any name
that is up to 16 characters long.
Default Unit
x
, Port
x
Range Any ASCII string of up to 16 printable characters
PVID Associates this port with a specific VLAN. For example, a port with a
PVID of 3 assigns all untagged frames received on this port to VLAN 3.
Default 1
Range 1 to 4094
Port Priority Prioritizes the order in which the switch forwards packets received on
specified ports (see “IEEE 802.1p Prioritizing” on page 1-53).
Default 0
Range 0 to 7
Tagging Allows you to assign VLAN Port Membership tagging options to this port,
as follows:
• Untagged Access: Any VLAN that this port is a member of
will not
be
802.1Q tagged.
• Tagged Trunk: Any VLAN that this port is a member of will be 802.1Q
tagged.
The Port Membership field in the VLAN Configuration screen is
dependent on the Tagging field value (see the Port Membership field
description in Table 3-8 on page 3-25).
Default Untagged Access
Range Untagged Access, Tagged Trunk
Table 3-9. VLAN Port Configuration Screen Fields
(continued)
Field Description
kombk.book Page 28 Tuesday, June 29, 1999 3:25 PM

Using the Console Interface
302401-D Rev 00 3-29
VLAN Display by Port
The VLAN Display by Port screen (Figure 3-9) allows you to view VLAN
characteristics associated with a specified switch port.
Choose VLAN Display by Port (or press d) from the VLAN Configuration Menu
screen to open the VLAN Display by Port screen.
Figure 3-11. VLAN Display by Port Screen
VLAN Display by Port
Unit: [ 1 ]
Port: [ 12 ]
PVID: 1
Port Name: Unit 1, Port 12
VLANs VLAN Name VLANs VLAN Name
--------- ---------------- --------- ----------------
1 VLAN #1
Use space bar to display choices, press <Return> or <Enter> to select choice.
Press Ctrl-R to return to previous menu. Press Ctrl-C to return to Main Menu.
kombk.book Page 29 Tuesday, June 29, 1999 3:25 PM

Using the BayStack 450 10/100/1000 Series Switch
3-30 302401-D Rev 00
Table 3-10 describes the VLAN Display by Port screen fields.
Traffic Class Configuration
The Traffic Class Configuration screen (Figure 3-12) allows you to assign a Low
or High traffic classification to any of eight (0 to 7) user_priority values assigned
to a received frame on specified switch ports.
See “IEEE 802.1p Prioritizing” on page 1-53 for more information about this
screen.
Choose Traffic Class Configuration (or press t) from the VLAN Configuration
Menu screen to open the Traffic Class Configuration screen.
Table 3-10. VLAN Display by Port Screen Fields
Field Description
Unit Allows you to select the unit number (when stacking is configured) to view. To
view another unit, type its unit number and press [Enter], or press the
spacebar to toggle the unit numbers.
Port Allows you to select the number of the port you want to view. To view another
port, type its port number and press [Enter], or press the spacebar on your
keyboard to toggle the port numbers.
PVID Read-only field that indicates the PVID setting for the specified port.
Port Name Read-only field that indicates the port name assigned to the specified port.
VLANs Column header for the read-only fields listing the VLANs associated with the
specified port.
VLAN Name Column header for the read-only fields listing the VLAN Names associated
with the specified port.
Note: If you change the Traffic Class Configuration for any switch in a stack
configuration, the entire stack resets with the current configuration settings
(see Table 3-1 on page 3-5 for details of the Reset option).
kombk.book Page 30 Tuesday, June 29, 1999 3:25 PM

Using the Console Interface
302401-D Rev 00 3-31
Figure 3-12. Traffic Class Configuration Screen
Table 3-11 describes the Traffic Class Configuration screen fields.
Table 3-11. Traffic Class Configuration Screen Fields
Field Description
User Priority Column header for the read-only fields that indicate the user-priority values
from priority 0 to priority 7. These values are derived from the three-bit field in
the header of 802.1Q tagged frames (see “IEEE 802.1Q Tagging” on
page 1-33).
Traffic Class Column header for the eight user-configurable fields that correspond to the
adjacent user priority levels.
Default Low
Range Low, High
Traffic Class Configuration
User Priority Traffic Class
------------- -------------
Priority 0: [ Low ]
Priority 1: [ Low ]
Priority 2: [ Low ]
Priority 3: [ Low ]
Priority 4: [ Low ]
Priority 5: [ Low ]
Priority 6: [ Low ]
Priority 7: [ Low ]
Changing the priorities of the traffic classes will cause an automatic
Reset to Current Settings to occur across the entire stack.
The current configuration will be adapted to the new set of priorities
Are you sure you want to change priorities to the new settings? [ No ]
Use space bar to display choices, press <Return> or <Enter> to select choice.
Press Ctrl-R to return to previous menu. Press Ctrl-C to return to Main Menu.
kombk.book Page 31 Tuesday, June 29, 1999 3:25 PM

Using the BayStack 450 10/100/1000 Series Switch
3-32 302401-D Rev 00
Port Configuration
The Port Configuration screen (Figures 3-13 and 3-14) allows you to configure
specific switch ports or all switch ports. You can enable or disable the port status
of specified switch ports, set the switch ports to autonegotiate for the highest
available speed of the connected station, or you can set the speed for selected
switch ports (autonegotiation is not supported on fiber optic ports).
You can disable switch ports that are trunk members; however, the screen prompts
for verification of the request before completing the action. Choosing [Yes]
disables the port and removes it from the trunk.
Choose Port Configuration (or press p) from the Switch Configuration Menu
screen to open the Port Configuration screen.
Figure 3-13. Port Configuration Screen (1 of 2)
Note: The Autonegotiation fields, the Speed fields, and the Duplex fields are
independent of MultiLink trunking, rate limiting, VLANs, IGMP Snooping,
and the STP.
Port Configuration
Unit: [ 1 ]
Port Trunk Status Link Autonegotiation Speed Duplex
---- ----- ------------ ---- ---------------- -----------------
1 [ Enabled ] Up [ Enabled ] [ 100Mbs / Half ]
2 [ Enabled ] Up [ Enabled ] [ 100Mbs / Half ]
3 [ Enabled ] Up [ Enabled ] [ 100Mbs / Full ]
4 [ Enabled ] Down [ Disabled ] [ 100Mbs / Half ]
5 [ Enabled ] Up [ Enabled ] [ 10Mbs / Full ]
6 1 [ Enabled ] Up [ Enabled ] [ 100Mbs / Full ]
7 1 [ Enabled ] Up [ Enabled ] [ 100Mbs / Full ]
8 [ Enabled ] Up [ Enabled ] [ 10Mbs / Full ]
9 1 [ Enabled ] Up [ Disabled ] [ 100Mbs / Full ]
10 [ Enabled ] Down [ Enabled ] [ 100Mbs / Full ]
11 [ Enabled ] Down [ Enabled ] [ 100Mbs / Full ]
12 [ Enabled ] Down [ Disabled ] [ 100Mbs / Half ]
13 2 [ Enabled ] Down [ Disabled ] [ 10Mbs / Full ]
14 2 [ Enabled ] Down [ Disabled ] [ 10Mbs / Full ]
More...
Press Ctrl-N to display choices for additional ports..
Use space bar to display choices, press <Return> or <Enter> to select choice.
Press Ctrl-R to return to previous menu. Press Ctrl-C to return to Main Menu
kombk.book Page 32 Tuesday, June 29, 1999 3:25 PM

Using the Console Interface
302401-D Rev 00 3-33
Figure 3-14. Port Configuration Screen (2 of 2)
Table 3-12 describes the Port Configuration screen fields.
Note: When a gigabit MDA is installed, only the Status field for that MDA
port is configurable. See “High Speed Flow Control Configuration” on
page 3-34 to set the autonegotiation field for the gigabit MDA port. Gigabit
MDAs only support 1000 Mb/s in full-duplex mode.
Table 3-12. Port Configuration Screen Fields
Field Description
Unit Allows you to select the unit number (when stacking is configured) to view or
configure. To view or configure another unit, type its unit number and press [Enter], or
press the spacebar to toggle the unit numbers.
(continued)
Port Configuration
Unit: [ 1 ]
Port Trunk Status Link Autonegotiation Speed Duplex
---- ----- ------------ ---- ---------------- -----------------
15 [ Enabled ] Up [ Enabled ] [ 10Mbs / Full ]
16 [ Enabled ] Down [ Disabled ] [ 10Mbs / Half ]
17 1 [ Enabled ] Up [ Disabled ] [ 10Mbs / Half ]
18 [ Enabled ] Down [ Disabled ] [ 10Mbs / Half ]
19 3 [ Enabled ] Up [ Disabled ] [ 10Mbs / Half ]
20 3 [ Enabled ] UP [ Disabled ] [ 10Mbs / Half ]
21 [ Enabled ] Down [ Disabled ] [ 10Mbs / Half ]
22 4 [ Enabled ] Up [ Enabled ] [ 10Mbs / Full ]
23 4 [ Enabled ] Up [ Enabled ] [ 10Mbs / Full ]
24 [ Enabled ] Down [ Enabled ] [ 10Mbs / Full ]
25 [ Enabled ] Up [ Enabled ] [ 100Mbs / Full ]
26 [ Enabled ] Up [ Enabled ] [ 100Mbs / Full ]
27 [ Enabled ] Down [ Disabled ] [ 100Mbs / Full ]
28 [ Enabled ] Down [ Disabled ] [ 100Mbs / Full ]
Switch [ Enable ] [ Enable ] [ 10Mbs / Half ]
Stack [ Enable ] [ Enable ] [ 10Mbs / Half ]
Press Ctrl-P to display choices for ports 1-14.
Use space bar to display choices, press <Return> or <Enter> to select choice.
Press Ctrl-R to return to previous menu. Press Ctrl-C to return to Main Menu.
kombk.book Page 33 Tuesday, June 29, 1999 3:25 PM

Using the BayStack 450 10/100/1000 Series Switch
3-34 302401-D Rev 00
High Speed Flow Control Configuration
The High Speed Flow Control Configuration screen (Figure 3-15) allows you to
set the port parameters for installed gigabit MDAs.
Port Indicates the switch port numbers that correspond to the field values in that row of
the screen (for example, the field values in row 2 apply to switch port 2). The values
that you set in the
Switch
row will affect all switch ports and, when the switch is part
of a stack, the values that you set in the
Stack
row will affect all ports in the entire
stack (except the gigabit MDA ports or fiber optic ports, when installed).
Trunk The read-only data displayed in this column indicates the trunks that correspond to
the switch ports specified in the Trunk Members fields of the Trunk Configuration
screen (see “MultiLink Trunk Configuration” on page 3-37).
Status Allows you to disable any of the switch ports. You can also use this field to control
access to any switch port.
Default Value Enabled
Range Enabled, Disabled
Link A read-only field that indicates the current link state of the corresponding port, as
follows:
• Up: The port is connected and operational.
• Down: The port is not connected or is not operational.
Autonegotiation When enabled, sets the corresponding port speed to match the best service provided
by the connected station, up to 100 Mb/s in full-duplex mode. This field is disabled for
all fiber optic ports.
Default Value Enabled
Range Enabled, Disabled
Speed/Duplex1Allows you to manually configure any port to support an Ethernet speed of 10 Mb/s or
100 Mb/s, in half- or full-duplex mode. This field is set (by default) to 1000 Mb/s,
full-duplex for gigabit ports only.
Default Value 100Mbs/Half (when Autonegotiation is Disabled)
Range 10Mbs/Half, 10Mbs/Full, 100Mbs/Half, 100Mbs/Full
1 Fiber optic ports can only be set to 100 Mb/s/Half or 100 Mb/s Full.
Note: This screen only appears when an optional gigabit MDA is installed in
the Uplink Module slot.
Table 3-12. Port Configuration Screen Fields
(continued)
Field Description
kombk.book Page 34 Tuesday, June 29, 1999 3:25 PM

Using the Console Interface
302401-D Rev 00 3-35
Choose High Speed Flow Control Configuration (or press h) from the Switch
Configuration Menu screen to open the High Speed Flow Control Configuration
screen.
Figure 3-15. High Speed Flow Control Configuration Screen
Table 3-13 describes the High Speed Flow Control Configuration screen fields.
Table 3-13. High Speed Flow Control Configuration Screen Fields
Field Description
Unit Allows you to select the unit number (when stacking is configured) to view or
configure. To view or configure another unit, type its unit number and press
[Enter], or press the spacebar to toggle the unit numbers (the system only
displays a screen for units that are configured with a gigabit MDA).
(continued)
High Speed Flow Control Configuration
Unit: [ 2 ]
Autonegotiation: [ Enabled ]
Flow Control: [ Disabled ]
Preferred Phy: [ Right ]
Active Phy: None
Use space bar to display choices, press <Return> or <Enter> to select choice.
Press Ctrl-R to return to previous menu. Press Ctrl-C to return to Main Menu.
kombk.book Page 35 Tuesday, June 29, 1999 3:25 PM

Using the BayStack 450 10/100/1000 Series Switch
3-36 302401-D Rev 00
Choosing a High Speed Flow Control Mode
The High Speed Flow Control feature allows you to control traffic and avoid
congestion on the gigabit full-duplex link. If the receive port buffer becomes full,
the BayStack 450 switch issues a flow-control signal to the device at the other end
of the link to suspend transmission. When the receive buffer is no longer full, the
switch issues a signal to resume the transmission.
You can choose Symmetric or Asymmetric flow control mode:
Symmetric Mode
This mode allows both the gigabit MDA port and its link partner to send flow
control pause frames to each other.
Autonegotiation When enabled, the port only advertises support for 1000 Mb/s operation, in
full-duplex mode.
Default Value Enabled
Range Enabled, Disabled
Flow Control Allows you to control traffic and avoid congestion on the gigabit MDA port. Two
modes are available (see “Choosing a High Speed Flow Control Mode” on
page 3-36 for details about the two modes). Autonegotiation must be disabled
for this port when using this feature.
Default Value Disabled
Range Disabled, Symmetric, Asymmetric
Note: The following two fields only appear when a (single MAC) MDA with a
separate redundant Phy port is installed.
Preferred Phy Allows you to choose the preferred Phy port; the other Phy port reverts to
backup.
Default Value Right
Range Right, Left
Active Phy Indicates the operational Phy port.
Table 3-13. High Speed Flow Control Configuration Screen Fields
(continued)
Field Description
kombk.book Page 36 Tuesday, June 29, 1999 3:25 PM

Using the Console Interface
302401-D Rev 00 3-37
When a pause frame is received (by either the gigabit MDA port or its link
partner), the port suspends transmission of frames for a number of slot times
specified in the control frame or until a pause-release control frame is received.
Both devices on the link must support this mode when it is selected.
Asymmetric
This mode allows the link partner to send flow control pause frames to the gigabit
MDA port. When a pause frame is received, the receiving port suspends
transmission of frames for a number of slot times specified in the control frame or
until a pause-release control frame is received.
In this mode the gigabit MDA port is disabled from transmitting pause frames to
its link partner. Use this mode when the gigabit MDA port is connected to a
buffered repeater device.
MultiLink Trunk Configuration
The MultiLink Trunk Configuration Menu screen (Figure 3-16) allows you to
select the appropriate screen to configure up to six MultiLink trunks (you can
group up to four switch ports together to form each trunk).
You can configure up to six MultiLink trunks in each stack, with trunk members in
either a single unit or distributed between units within the stack configuration
(distributed trunking).
You can monitor the bandwidth usage for the trunk member ports within each
trunk. For more information about configuring MultiLink Trunks, see “MultiLink
Trunks” on page 1-57.
Choose MultiLink Trunk Configuration (or press t) from the Switch Configuration
Menu screen to open the MultiLink Trunk Configuration Menu screen.
Note: When a trunk is not active (Trunk Status field set to Disabled),
configuration changes do not take effect until you set the Trunk Status field to
Enabled.
kombk.book Page 37 Tuesday, June 29, 1999 3:25 PM

Using the BayStack 450 10/100/1000 Series Switch
3-38 302401-D Rev 00
Figure 3-16. MultiLink Trunk Configuration Menu Screen
Table 3-14 describes the MultiLink Trunk Configuration Menu screen options.
Table 3-14. MultiLink Trunk Configuration Menu Screen Options
Option Description
MultiLink Trunk
Configuration... Displays the MultiLink Trunk Configuration screen (Figure 3-17). This screen
allows you to configure up to six MultiLink trunks within a standalone switch or
within a stack configuration. You can group up to four switch ports together to
form each trunk.
MultiLink Trunk
Utilization... Displays the MultiLink Trunk Utilization screen (Figure 3-18 and Figure 3-19).
This screen allows you to monitor the bandwidth utilization of the configured
trunks.
Return to Switch
Configuration Menu Exits the MultiLink Trunk Configuration Menu screen and displays the Switch
Configuration Menu screen.
MultiLink Trunk Configuration Menu
MultiLink Trunk Configuration...
MultiLink Trunk Utilization...
Return to Switch Configuration Menu
Use arrow keys to highlight option, press <Return> or <Enter> to select option.
Press Ctrl-R to return to previous menu. Press Ctrl-C to return to Main Menu.
kombk.book Page 38 Tuesday, June 29, 1999 3:25 PM

Using the Console Interface
302401-D Rev 00 3-39
MultiLink Trunk Configuration Screen
The MultiLink Trunk Configuration screen (Figure 3-17) allows you to configure
up to six trunks in a standalone switch or stack. In a stack configuration, trunk
members can be distributed between any of the units within the same stack
configuration.
Any mix of up to eight BayStack 450 switches and BayStack 410-24T switches
can be stacked to provide a total of 224 ports (when all MDA slots are configured
with the maximum port availability).
Figure 3-17 shows six trunks in a stack configuration:
• Trunk 1 has four trunk members in unit 3.
• Trunks 2, 3, 4, and 5 each have two trunk members in individual units.
• Trunk 6 has four trunk members distributed into four separate units of the
stack.
When the trunks are enabled, the trunk members take on default settings necessary
for correct operation of the MultiLink Trunking feature. These default settings can
affect the correct operation of your configured network. If you disable a trunk, you
may need to reconfigure the specific trunk members switch ports to return to the
previous switch configuration. See “MultiLink Trunks” on page 1-60 for more
information.
Choose Trunk Configuration (or press t) from the MultiLink Trunk Configuration
Menu screen to open the MultiLink Trunk Configuration screen.
kombk.book Page 39 Tuesday, June 29, 1999 3:25 PM

Using the BayStack 450 10/100/1000 Series Switch
3-40 302401-D Rev 00
Figure 3-17. MultiLink Trunk Configuration Screen
Table 3-15 describes the MultiLink Trunk Configuration screen fields.
Table 3-15. MultiLink Trunk Configuration Screen Fields
Field Description
Trunk Column header for the read-only fields in this screen. The read-only data displayed in the
Trunk column indicates the trunk (1 to 6) that corresponds to the switch ports specified in
the user-configurable Trunk Members fields.
Trunk Members
(Unit/Port) The Trunk Members column contains fields in each row that can be configured to create
the corresponding trunk. The Unit value in the (Unit/Port) field is configurable only when
the switch (unit) is part of a stack configuration. It indicates that the trunk members in
this row are associated with the specified unit number configured in the Unit field. Each
switch port can only be a member of a single trunk. The appropriate trunk number for
each trunk member configured within this field is shown adjacent to the corresponding
switch port in the following screens: Port Configuration screen, and Spanning Tree
Configuration screen.
Default Value blank field
Range 1 to 8 or 1 to 28 (depending on model type)
(continued)
MultiLink Trunk Configuration
Trunk Trunk Members (Unit/Port) STP Learning Trunk Mode Trunk Status
----- ------------------------------- ------------ --------------- ------------
1 [ 3/6 ][ 3/7 ][ 3/9 ][ 3/17 ] [ Normal ] Basic [ Enabled ]
2 [ 4/25 ][ 4/26 ][ / ][ / ] [ Normal ] Basic [ Enabled ]
3 [ 6/13 ][ 6/14 ][ / ][ / ] [ Normal ] Basic [ Enabled ]
4 [ 5/19 ][ 5/20 ][ / ][ / ] [ Normal ] Basic [ Enabled ]
5 [ 8/22 ][ 8/23 ][ / ][ / ] [ Normal ] Basic [ Enabled ]
6 [ 3/2 ][ 1/2 ][ 7/2 ][ 5/6 ] [ Normal ] Basic [ Disabled ]
Trunk Trunk Name
----- ------------------
1 [ U3:T1 to FS2]
2 [ U4:T2 to S2]
3 [ U6:T3 to S2]
4 [ U5:T4 to S3]
5 [ U8:T5 to S4]
6 [ Distributed Trunk]
Use space bar to display choices, press <Return> or <Enter> to select choice.
Press Ctrl-R to return to previous menu. Press Ctrl-C to return to Main Menu.
kombk.book Page 40 Tuesday, June 29, 1999 3:25 PM

Using the Console Interface
302401-D Rev 00 3-41
MultiLink Trunk Utilization Screen
The MultiLink Trunk Utilization screen (Figures 3-18 and 3-19) allows you to
monitor the percentage of bandwidth used by configured trunk members. You can
choose the type of traffic to monitor.
Figure 3-18 shows an example of bandwidth utilization rates for the trunk member
ports configured in Figure 3-17. Because two screens are necessary to show all of
the configured trunks (up to six), the screen prompts you to Press [Ctrl]-N to view
trunks five and six.
Choose MultiLink Trunk Utilization (or press u) from the MultiLink Trunk
Configuration Menu screen to open the MultiLink Trunk Utilization screen.
STP Learning The STP Learning column contains a single field for each row that, when enabled, allows
the specified trunk to participate in the spanning tree. This setting overrides those of the
individual trunk members.
Fast is the same as Normal, except that the state transition timer is shortened to two
seconds.
Default Value Normal
Range Normal, Fast, Disabled
Trunk Mode The Trunk Mode column contains a single read only field for each row that indicates the
default operating mode for the switch.
Basic: Basic mode is the default mode for the switch. When in this mode, source MAC
addresses are dynamically assigned to specific trunk members for flooding and
forwarding. This allows the switch to stabilize and distribute the data streams of source
addresses across the trunk members.
Trunk Status The Trunk Status column contains a single field for each row that allows users to enable
or disable any of the trunks.
Default Value Disabled
Range Enabled, Disabled
Trunk Name The Trunk Name column contains a single optional field in each row that can be used to
assign names to the corresponding configured trunks. The names chosen for this
example can provide meaningful information to the user (for example, S1:T1 to FS2
indicates Trunk 1, in switch S1 connects to File Server 2).
Table 3-15. MultiLink Trunk Configuration Screen Fields
(continued)
Field Description
kombk.book Page 41 Tuesday, June 29, 1999 3:25 PM

Using the BayStack 450 10/100/1000 Series Switch
3-42 302401-D Rev 00
Figure 3-18. MultiLink Trunk Utilization Screen (1 of 2)
MultiLink Trunk Utilization
Trunk Traffic Type Unit/Port Last 5 Minutes Last 30 Minutes Last Hour
----- ------------- --------- -------------- --------------- ---------
1 [ Rx and Tx ] 3/6 90.0% 70.0% 90.0%
3/7 20.0% 55.0% 80.0%
3/9 35.0% 45.0% 45.0%
3/17 85.0% 35.0% 20.0%
2 [ Rx and Tx ] 4/25 45.0% 45.0% 50.0%
4/26 25.0% 70.0% 35.0%
3 [ Rx and Tx ] 6/13 35.0% 35.0% 50.0%
6/14 30.0% 80.0% 70.0%
4 [ Rx and Tx ] 5/19 40.0% 35.0% 75.0%
5/20 25.0% 70.0% 85 0%
More...
Press Ctrl-N to display utilization for trunks 5-6.
Use space bar to display choices, press <Return> or <Enter> to select choice.
Press Ctrl-R to return to previous menu. Press Ctrl-C to return to Main Menu.
kombk.book Page 42 Tuesday, June 29, 1999 3:25 PM

Using the Console Interface
302401-D Rev 00 3-43
Figure 3-19. MultiLink Trunk Utilization Screen (2 of 2)
Table 3-16 describes the MultiLink Trunk Utilization screen fields.
Table 3-16. MultiLink Trunk Utilization Screen Fields
Field Description
Trunk Column header for the read-only fields in this screen. The read-only data displayed in
this column indicates the trunk (1 to 6) that corresponds to the switch ports specified
in the Port field.
Traffic Type Allows you to choose the traffic type to be monitored for percent of bandwidth
utilization (see Range).
Default Value Rx and Tx
Range Rx and Tx, Rx, Tx
Unit/Port Lists the trunk member ports that correspond to the trunk specified in the Trunk
column. The (Unit/) extension to the Port column name only appears when the switch
(unit) is part of a stack configuration. It indicates that the ports in this row are
associated with the specified unit number configured in the Unit field.
(continued)
MultiLink Trunk Utilization
Trunk Traffic Type Unit/Port Last 5 Minutes Last 30 Minutes Last Hour
----- ------------- --------- -------------- --------------- ---------
5 [ Rx and Tx ] 8/22 45.0% 35.0% 50.0%
8/23 55.0% 25.0% 70.0%
6 [ Rx and Tx ] 3/2 65.0% 30.0% 55.0%
[ Rx and Tx ] 1/2 45.0% 50.0% 35.0%
[ Rx and Tx ] 7/2 25.0% 40.0% 50.0%
[ Rx and Tx ] 5/6 75.0% 80.0% 55.0%
Press Ctrl-P to display utilization for trunks 1-4.
Use space bar to display choices, press <Return> or <Enter> to select choice.
Press Ctrl-R to return to previous menu. Press Ctrl-C to return to Main Menu.
kombk.book Page 43 Tuesday, June 29, 1999 3:25 PM

Using the BayStack 450 10/100/1000 Series Switch
3-44 302401-D Rev 00
Last 5 Minutes This read-only field indicates the percentage of packets (of the type specified in the
Traffic Type field) utilized by the port in the last 5 minutes. This field provides a
running average of network activity and is updated every 15 seconds.
Last 30 Minutes This read-only field indicates the percentage of packets (of the type specified in the
Traffic Type field) utilized by the port in the last 30 minutes. This field provides a
running average of network activity and is updated every 15 seconds.
Last Hour This read-only field indicates the percentage of packets (of the type specified in the
Traffic Type field) utilized by the port in the last 60 minutes. This field provides a
running average of network activity and is updated every 15 seconds.
Table 3-16. MultiLink Trunk Utilization Screen Fields
(continued)
Field Description
kombk.book Page 44 Tuesday, June 29, 1999 3:25 PM

Using the Console Interface
302401-D Rev 00 3-45
Port Mirroring Configuration
The Port Mirroring Configuration screen allows you to configure a specific switch
port to monitor up to two specified ports or two MAC addresses. You can specify
port-based monitoring or address-based monitoring. In a stack configuration, you
can monitor ports that reside on different units within the stack.
For more information about the port mirroring feature, see “Port Mirroring
(Conversation Steering)” on page 1-76.
Figure 3-20 shows an example of a Port Mirroring Configuration screen, in a stack
configuration, where port 12 (in stack unit 3) is designated as the monitoring port
for ports 5 and 6 of stack unit 4. When installed as a standalone switch, the screen
does not display the (Unit/) field designation.
Choose Port Mirroring Configuration (or press i) from the Switch Configuration
Menu screen to open the Port Mirroring Configuration screen.
Figure 3-20. Port Mirroring Configuration Screen
Port Mirroring Configuration
Monitoring Mode: [ -> Port X or Port Y -> ]
Monitor Unit/Port: [ 3/12 ]
Unit/Port X: [ 4/5 ]
Unit/Port Y: [ 4/6 ]
Address A: [ 00-00-00-00-00-00 ]
Address B: [ 00-00-00-00-00-00 ]
Port mirroring configuration has taken effect.
Currently Active Port Mirroring Configuration
---------------------------------------------
Monitoring Mode: -> Port X or Port Y -> Monitor Unit: 3 Port: 12
Unit X: 4 Port X: 5 Unit Y: 4 Port Y: 6
Use space bar to display choices, press <Return> or <Enter> to select choice.
Press Ctrl-R to return to previous menu. Press Ctrl-C to return to Main Menu.
kombk.book Page 45 Tuesday, June 29, 1999 3:25 PM

Using the BayStack 450 10/100/1000 Series Switch
3-46 302401-D Rev 00
Table 3-17 describes the Port Mirroring Configuration screen fields.
Table 3-17. Port Mirroring Configuration Screen Fields
Field Description
Monitoring Mode Allows a user to select any one of six port-based monitoring modes or any one of five
address-based monitoring modes (see Table 3-18). Selecting any one of the six
port-based modes
activates the port X and port Y screen fields, where a user can
choose up to two ports to monitor. Selecting any one of the five
address-based
modes
activates the Address A and Address B screen fields, where a user can
specify MAC addresses to monitor.
Default Value Disabled
Range See Tabl e 3-18
Monitor Unit/Port Indicates the port number (of the specified unit) that is designated as the monitor
port.
Default Value Zero-length string
Range 1 to 8/ 1 to 28 (depending on model type)
Unit/Port X Indicates one of the ports (of the specified unit) that will be monitored by the
designated port monitor when one of the port-based monitoring modes is selected.
This port will be monitored according to the value of Port X in the Monitoring Mode
field (see Table 3-18).
Default Value Zero-length string
Range 1 to 8/ 1 to 28 (depending on model type)
Unit/Port Y Indicates one of the ports (of the specified unit) that will be monitored by the
designated port monitor when one of the port-based monitoring modes is selected.
When installed as a standalone switch, the screen does not display the (Unit/) field
designation. This port will be monitored according to the value of Port Y in the
Monitoring Mode field (see Table 3-18).
Default Value Zero-length string
Range 1 to 8/ 1 to 28 (depending on model type)
Address A Indicates the MAC addresses that will be monitored by the designated port monitor
when one of the address-based monitoring modes is selected. This port will be
monitored according to the value of Address A in the selected Monitoring Mode field
(see Table 3-18). Users can enter the MAC address from this screen or from the MAC
Address Table screen. The entry is displayed and can be modified by either screen
(see “MAC Address Table” on page 3-20).
Default Value 00-00-00-00-00-00 (no MAC address assigned)
Range 00-00-00-00-00-00 to FF-FF-FF-FF-FF-FF
(continued)
kombk.book Page 46 Tuesday, June 29, 1999 3:25 PM

Using the Console Interface
302401-D Rev 00 3-47
Table 3-18 describes the various monitoring modes available from the Port
Mirroring Configuration screen.
Address B Indicates the MAC addresses that will be monitored by the designated port monitor
when one of the address-based monitoring modes is selected. This port will be
monitored according to the value of Address B in the selected Monitoring Mode field
(see Table 3-18). Users can enter the MAC address from this screen or from the MAC
Address Table screen. The entry is displayed and can be modified by either screen
(see “MAC Address Table” on page 3-20).
Default Value 00-00-00-00-00-00 (no MAC address assigned)
Range 00-00-00-00-00-00 to FF-FF-FF-FF-FF-FF
Table 3-18. Monitoring Modes
Fields Description
Port-based:
Disabled Default value for this feature.
-> Port X Monitor all traffic received by Port X.
Port X -> Monitor all traffic transmitted by Port X.
<-> Port X Monitor all traffic received and transmitted by Port X.
-> Port X or Port Y -> Monitor all traffic received by Port X or transmitted by Port Y.
-> Port X and Port Y -> Monitor all traffic received by Port X (destined to Port Y) and then
transmitted by Port Y.
<-> Port X and Port Y <-> Monitor all traffic received/transmitted by Port X and received/
transmitted by Port Y.
Address-based:
Disabled Default value for this feature.
Address A -> any Address Monitor all traffic transmitted from Address A to any address.
any Address -> Address A Monitor all traffic received by Address A from any address.
<-> Address A Monitor all traffic received by or transmitted by Address A.
Address A -> Address B Monitor all traffic transmitted by Address A to Address B.
Address A <-> Address B Monitor all traffic between Address A and Address B (conversation
between the two stations).
Table 3-17. Port Mirroring Configuration Screen Fields
(continued)
Field Description
kombk.book Page 47 Tuesday, June 29, 1999 3:25 PM

Using the BayStack 450 10/100/1000 Series Switch
3-48 302401-D Rev 00
Rate Limiting Configuration
The Rate Limiting Configuration screen allows you to limit the forwarding rate of
broadcast and multicast packets.
Figures 3-21 and 3-22 show sample rate-limiting values for the two Rate Limiting
Configuration screens.
Choose Rate Limiting Configuration (or press l) from the Switch Configuration
Menu screen to open the Rate Limiting Configuration screen.
Figure 3-21. Rate Limiting Configuration Screen (1 of 2)
Note: If a port is configured for rate-limiting, and it is a MultiLink trunk
member, all trunk member ports implement rate-limiting. Also, if a trunk
member is implementing rate-limiting and the port is disabled from
rate-limiting, all trunk members are disabled from rate-limiting.
Rate Limiting Configuration
Unit: [ 1 ]
Port Packet Type Limit Last 5 Minutes Last Hour Last 24 Hours
---- ------------- -------- -------------- --------- -------------
1 [ Both ] [ None ] 56.0% 22.0% 23.0%
2 [ Multicast ] [ 9% ] 30.0% 27.0% 55.0%
3 [ Both ] [ None ] 25.0% 24.0% 67.0%
4 [ Both ] [ 10% ] 72.0% 33.0% 55.0%
5 [ Broadcast ] [ 10% ] 35.0% 54.0% 78.0%
6 [ Multicast ] [ 10% ] 96.0% 45.0% 87.0%
7 [ Both ] [ 10% ] 86.0% 67.0% 60.0%
8 [ Both ] [ 5% ] 58.0% 44.0% 70.0%
9 [ Multicast ] [ None ] 11.0% 87.0% 65.0%
10 [ Both ] [ None ] 27.0% 89.0% 44.0%
11 [ Both ] [ None ] 15.0% 66.0% 66.0%
12 [ Both ] [ None ] 12.0% 98.0% 99.0%
13 [ Both ] [ None ] 44.0% 33.0% 89.0%
14 [ Both ] [ None ] 34.0% 45.0% 76.0%
More...
Press Ctrl-N to display choices for additional ports..
Use space bar to display choices, press <Return> or <Enter> to select choice.
Press Ctrl-R to return to previous menu. Press Ctrl-C to return to Main Menu.
kombk.book Page 48 Tuesday, June 29, 1999 3:25 PM

Using the Console Interface
302401-D Rev 00 3-49
Figure 3-22. Rate Limiting Configuration Screen (2 of 2)
You can use this screen to view the percentage of either packet type (or both
packet types) received on each port.
When the volume of either packet type is high, placing severe strain on the
network (often referred to as a “storm”), you can set the forwarding rate of those
packet types to not exceed a specified percentage of the total available bandwidth.
Rate Limiting Configuration
Unit: [ 1 ]
Port Packet Type Limit Last 5 Minutes Last Hour Last 24 Hours
---- ------------- -------- -------------- --------- -------------
15 [ Both ] [ None ] 44.0% 56.0% 0.0%
16 [ Both ] [ None ] 67.0% 34.0% 0.0%
17 [ Multicast ] [ 10% ] 65.0% 48.0% 45.0%
18 [ Both ] [ None ] 77.0% 74.0% 60.0%
19 [ Both ] [ 10% ] 80.0% 89.0% 90.0%
20 [ Both ] [ None ] 78.0% 83.0% 98.0%
21 [ Broadcast ] [ None ] 98.0% 88.0% 44.0%
22 [ Both ] [ None ] 34.0% 93.0% 0.0%
23 [ Both ] [ None ] 65.0% 82.0% 56.0%
24 [ Multicast ] [ None ] 76.0% 65.0% 50.0%
25 [ Both ] [ 5% ] 88.0% 67.0% 0.0%
26 [ Both ] [ None ] 35.0% 45.0% 90.0%
27 [ Both ] [ None ] 25.0% 48.0% 78.0%
28 [ Both ] [ None ] 17.0% 77.0% 89.0%
Switch[ Both ] [ None ]
Stack [ Both ] [ None ]
Press Ctrl-P to display choices for ports 1-14.
Use space bar to display choices, press <Return> or <Enter> to select choice.
Press Ctrl-R to return to previous menu. Press Ctrl-C to return to Main Menu.
kombk.book Page 49 Tuesday, June 29, 1999 3:25 PM

Using the BayStack 450 10/100/1000 Series Switch
3-50 302401-D Rev 00
Table 3-19 describes the Rate Limiting Configuration screen fields.
Table 3-19. Rate Limiting Configuration Screen Fields
Field Description
Unit Only appears if the switch is participating in a stack configuration. The field allows
you to select the number of the unit you want to view or configure. To view or
configure another unit, type its unit number and press [Enter], or press the
spacebar on your keyboard to toggle the unit numbers.
Port Indicates the switch port numbers that correspond to the field values in that row of
the screen (for example, the field values in row 2 apply to switch port 2). Note that
the values applied in the Switch or Stack row (last 2 rows) affect all standalone
switch ports or all switch ports in a stack.
Packet Type Allows you to select the packet types for rate-limiting or viewing.
Default Value Both
Range Both, Multicast, Broadcast
Limit Sets the percentage of port bandwidth allowed for forwarding the packet types
specified in the Packet Type field. When the threshold is exceeded, any additional
packets (specified in the Packet Type field) are discarded1.
1 rate-limiting is disabled if this field is set to None. This allows you to select and view the percentage of specific packet
types present in the network, without inadvertently limiting the forwarding rate.
Default Value None
Range None, 10%, 9%, 8%, 7%, 6%, 5%, 4%, 3%, 2%, 1%
Last 5 Minutes This read-only field indicates the percentage of packets (of the type specified in
the Packet Type field) received by the port in the last 5 minutes. This field provides
a running average of network activity and is updated every 15 seconds.
Note that this field indicates the receiving port’s view of network activity,
regardless of the rate-limiting setting.
Last Hour This read-only field indicates the percentage of packets (of the type specified in
the Packet Type field) received by the port in the last hour. This field provides a
running average of network activity and is updated every 5 minutes.
Note that this field indicates the receiving port’s view of network activity,
regardless of the rate-limiting setting.
Last 24 Hours This read-only field indicates the percentage of packets (of the type specified in
the Packet Type field) received by the port in the last 24 hours. This field provides
a running average of network activity and is updated every hour.
Note that this field indicates the receiving port’s view of network activity,
regardless of the rate-limiting setting.
kombk.book Page 50 Tuesday, June 29, 1999 3:25 PM

Using the Console Interface
302401-D Rev 00 3-51
IGMP Configuration
The IGMP Configuration screen allows you to set your switch ports to optimize IP
multicast packets in a bridged Ethernet environment (see “IGMP Snooping” on
page 1-48).
Figure 3-23 shows an example of the IGMP Configuration screen in a stacked
configuration. When installed as a standalone switch, the screen does not display
the Unit # field designation.
In this example, switch ports 8 and 14 of unit 1, ports 2 and 6 of unit 2, and port 16
of unit 4 are set to receive/transmit multicast from the local multicast router. The
configured ports are VLAN port members of VLAN 5.
Choose IGMP Configuration (or press g) from the Switch Configuration Menu
screen to open the IGMP Configuration screen.
Figure 3-23. IGMP Configuration Screen
IGMP Configuration
VLAN: [ 5 ]
Snooping: [ Enabled ]
Proxy: [ Enabled ]
Robust Value: [ 2 ]
Query Time: [ 125 seconds ]
Set Router Ports: [ Version 1 ]
Static Router Ports
1-6 7-12 13-18 19-24 25-28
------ ------ ------ ------ ------
Unit #1 ------ -X---- -X---- ------ ----
Unit #2 -X---X ------ -
Unit #3 ------ ------ -
Unit #4 ------ ------ ---X
KEY: X = IGMP Port Member (and VLAN Member), - = Not an IGMP Member
Use space bar to display choices, press <Return> or <Enter> to select choice.
Press Ctrl-R to return to previous menu. Press Ctrl-C to return to Main Menu.
kombk.book Page 51 Tuesday, June 29, 1999 3:25 PM

Using the BayStack 450 10/100/1000 Series Switch
3-52 302401-D Rev 00
Table 3-20 describes the IGMP Configuration screen fields.
Table 3-20. IGMP Configuration Screen Fields
Field Description
VLAN Allows you to set up or view IGMP VLAN configurations on specified VLANs. You
can use the space bar to toggle to any
existing
IGMP VLAN configurations (the
maximum number of VLANs that can be displayed is 64).
Default 1
Range 1 to 4094
Snooping Allows you to enable or disable IGMP Snooping.
This field affects all VLANs (for example, if you disable snooping on the VLAN
specified in the screen’s VLAN field, ALL VLANs are disabled for snooping).
Default Value Enabled
Range Enabled, Disabled
Proxy Allows the switch to consolidate IGMP Host Membership Reports received on its
downstream ports and to generate a consolidated proxy report for forwarding to its
upstream neighbor.
This field affects all VLANs (for example, if you disable proxy on the VLAN specified
in the screen’s VLAN field, ALL VLANs are disabled for proxy). The Proxy field
cannot be disabled unless the Snooping field is Enabled.
Default Value Enabled
Range Enabled, Disabled
Robust Value Allows a user to set the switch to offset expected packet loss on a subnet. If packet
losses on a subnet are unacceptably high, the Robust Value field can be increased
to a higher value.
This field affects only the VLAN specified in the screen’s VLAN field (for example, if
you change the robust value on the VLAN specified in the screen’s VLAN field, other
VLANs are not affected).
Default Value 2
Range 1 to 64
(continued)
kombk.book Page 52 Tuesday, June 29, 1999 3:25 PM

Using the Console Interface
302401-D Rev 00 3-53
Query Time Allows a user to control the number of IGMP messages allowed on the subnet by
varying the
Query Interval
(the Query Interval is the interval between general
queries sent by the multicast router).
This field affects only the VLAN specified in the screen’s VLAN field (for example, if
you change the Query Time value field on the VLAN specified in the screen’s VLAN
field, other VLANs are not affected).
Default Value 125 seconds
Range 1 to 512 seconds
Set Router Ports Selects the IGMP version according to the IGMPv1 (Version 1) or IGMPv2 (Version
2) standard (see RFC 2236). Use this field in conjunction with the Static Router
Ports field (see next field description) to select the IGMP version to set.
You can also use this field to view which static router ports are set to Version 1 or to
Version 2. Use the space bar to toggle between the two versions and view the static
router ports settings.
This field affects all VLANs (for example, if you change the value of the Set Router
Ports field on the VLAN specified in the screen’s VLAN field, ALL VLANs are
affected).
Default Value Version 1
Range Version 1, Version 2
Static Router Ports Allows a user to assign switch ports to any port that has a path to a multicast router.
When the unit is part of a stack configuration, the screen displays the unit numbers
of the switches configured in the stack, along with the corresponding ports.
The configured ports do not filter any IP multicast traffic. The Static Router Ports
fields are displayed in six-port groups (for example, 1-6, 7-12, 13-18). The number
of ports displayed depends on the switch model or type of optional MDA that is
installed in the Uplink Module slot.
This field affects all VLANs (for example, if you assign a port as a static router port in
this screen, the port becomes a static router port for the VLAN specified in the
screen’s VLAN field, and also for any other VLAN where this port is a member).
Default Value -
Range -, X
Table 3-20. IGMP Configuration Screen Fields
(continued)
Field Description
kombk.book Page 53 Tuesday, June 29, 1999 3:25 PM

Using the BayStack 450 10/100/1000 Series Switch
3-54 302401-D Rev 00
Port Statistics
The Port Statistics screen (Figure 3-24) allows you to view detailed information
about any switch port in a stacked or standalone configuration. The screen is
divided into two sections (Received and Transmitted) so that you can compare and
evaluate throughput or other port parameters. All screen data is updated
approximately every 2 seconds.
You can use the Port Statistics screen to clear (reset to zero) port counters for a
specific port. Alternatively, you can use the Clear All Port Statistics option to clear
port counters for all ports (see “Switch Configuration” on page 3-18).
Choose Display Port Statistics (or press d) from the Switch Configuration Menu
screen to open the Port Statistics screen.
Figure 3-24. Port Statistics Screen
Port Statistics
Unit: [ 1 ] Port: [ 1 ]
Received Transmitted
-------------------------------------- --------------------------------------
Packets: 0 Packets:
0
Multicasts: 0 Multicasts:
0
Broadcasts: 0 Broadcasts:
0
Total Octets: 0 Total Octets:
0
Lost Packets: 0 Lost Packets:
0
Packets 64 bytes: 0 Packets 64 bytes:
0
65-127 bytes 0 65-127 bytes
0
128-255 bytes 0 128-255 bytes
0
256-511 bytes 0 256-511 bytes
0
512-1023 bytes 0 512-1023 bytes
0
1024-1518 bytes 0 1024-1518 bytes
0
FCS Errors: 0 Collisions:
0
Undersized Packets: 0 Single Collisions:
0
Oversized Packets: 0 Multiple Collisions:
0
Filtered Packets: 0 Excessive Collisions:
0
Flooded Packets: 0 Deferred Packets:
0
Frame Errors: 0 Late Collisions:
0
Use space bar to display choices or enter text. Press Ctrl-Z to zero counters.
Press Ctrl-R to return to previous menu. Press Ctrl-C to return to Main Menu.
kombk.book Page 54 Tuesday, June 29, 1999 3:25 PM

Using the Console Interface
302401-D Rev 00 3-55
Table 3-21 describes the Port Statistics screen fields.
Note: In a stacked configuration, the Port Statistics screen appears in a slightly
different format when the port selected in the Unit/Port field is configured with
a gigabit MDA.
Table 3-21. Port Statistics Screen Fields
Field Description
Unit Only appears if the switch is participating in a stack configuration. The field allows
you to select the number of the unit you want to view or configure. To view or
configure another unit, type its unit number and press [Enter], or press the
spacebar on your keyboard to toggle the unit numbers.
Port Allows you to select the number of the port you want to view or reset to zero.
To view another port, type its port number and press [Enter], or press the spacebar
on your keyboard to toggle the port numbers.
Packets Received column: Indicates the total number of packets received on this port,
including bad packets, broadcast packets, and multicast packets.
Transmitted column: Indicates the total number of packets transmitted successfully
on this port, including broadcast packets and multicast packets.
Multicasts Received column: Indicates the total number of good multicast packets received on
this port, excluding broadcast packets.
Transmitted column: Indicates the total number of multicast packets transmitted
successfully on this port, excluding broadcast packets.
Broadcasts Received column: Indicates the total number of good broadcast packets received
on this port.
Transmitted column: Indicates the total number of broadcast packets transmitted
successfully on this port.
Total Octets Received column: Indicates the total number of octets of data (including data in
bad packets) received on this port, excluding framing bits but including FCS octets.
Transmitted column: Indicates the total number of octets of data transmitted
successfully on this port, including FCS octets.
Lost Packets Received column: Indicates the total number of packets lost (discarded) when the
capacity of the port receive buffer was exceeded.
Transmitted column: Indicates the total number of packets lost (discarded) when
the capacity of the port transmit buffer was exceeded.
(continued)
kombk.book Page 55 Tuesday, June 29, 1999 3:25 PM

Using the BayStack 450 10/100/1000 Series Switch
3-56 302401-D Rev 00
Packets 64 bytes Received column: Indicates the total number of 64-byte packets received on this
port.
Transmitted column: Indicates the total number of 64-byte packets transmitted
successfully on this port.
65-127 bytes Received column: Indicates the total number of 65-byte to 127-byte packets
received on this port.
Transmitted column: Indicates the total number of 65-byte to 127-byte packets
transmitted successfully on this port.
128-255 bytes Received column: Indicates the total number of 128-byte to 255-byte packets
received on this port.
Transmitted column: Indicates the total number of 128-byte to 255-byte packets
transmitted successfully on this port.
256-511 bytes Received column: Indicates the total number of 256-byte to 511-byte packets
received on this port.
Transmitted column: Indicates the total number of 256-byte to 511-byte packets
transmitted successfully on this port.
512-1023 bytes Received column: Indicates the total number of 512-byte to 1023-byte packets
received on this port.
Transmitted column: Indicates the total number of 512-byte to 1023-byte packets
transmitted successfully on this port.
1024-1518 bytes Received column: Indicates the total number of 1024-byte to 1518-byte packets
received on this port.
Transmitted column: Indicates the total number of 1024-byte to 1518-byte packets
transmitted successfully on this port.
FCS Errors Indicates the total number of valid-size packets that were received with proper
framing but discarded because of cyclic redundancy check (CRC) errors.
Undersized Packets Indicates the total number of packets received on this port with fewer than 64 bytes
and with proper CRC and framing (also known as short frames or runts).
Oversized Packets Indicates the total number of packets received on this port with more than 1518
bytes and with proper CRC and framing (also known as oversized frames).
Filtered Packets Indicates the number of packets filtered (not forwarded) by this port.
Flooded Packets Indicates the total number of packets flooded (forwarded) through this port
because the destination address was not in the address database.
Frame Errors Indicates the total number of valid-size packets that were received but discarded
because of CRC errors and improper framing.
(continued)
Table 3-21. Port Statistics Screen Fields
(continued)
Field Description
kombk.book Page 56 Tuesday, June 29, 1999 3:25 PM

Using the Console Interface
302401-D Rev 00 3-57
Collisions Indicates the total number of collisions detected on this port.
Single Collisions Indicates the total number of packets that were transmitted successfully on this
port after a single collision.
Multiple Collisions Indicates the total number of packets that were transmitted successfully on this
port after more than one collision.
Excessive Collisions Indicates the total number of packets lost on this port due to excessive collisions.
Deferred Packets Indicates the total number of frames that were delayed on the first transmission
attempt, but never incurred a collision.
Late Collisions Indicates the total number of packet collisions that occurred after a total length of
time that exceeded 512 bit-times of packet transmission.
Table 3-21. Port Statistics Screen Fields
(continued)
Field Description
kombk.book Page 57 Tuesday, June 29, 1999 3:25 PM

Using the BayStack 450 10/100/1000 Series Switch
3-58 302401-D Rev 00
Console/Comm Port Configuration
The Console/Comm Port Configuration screen (Figure 3-25) allows you to
configure and modify the console/comm port parameters of a standalone switch or
any participating switch in a stack configuration.
Choose Console/Comm Port Configuration (or press o) from the main menu to
open the Console/Comm Port Configuration screen.
Figure 3-25. Console/Comm Port Configuration Screen
Table 3-22 describes the Console/Comm Port Configuration screen fields.
Table 3-22. Console/Comm Port Configuration Screen Fields
Field Description
Comm Port Data Bits A read-only field that indicates the current console/comm port data bit setting.
Comm Port Parity A read-only field that indicates the current console/comm port parity setting.
(continued)
Console/Comm Port Configuration
Comm Port Data Bits: 8 Data Bits
Comm Port Parity: No Parity
Comm Port Stop Bits: 1 Stop Bit
Console Port Speed: [ 9600 Baud ]
Console Switch Password: [ Not Required ]
Console Stack Password: [ Not Required ]
Console Read-Only Switch Password: [ user ]
Console Read-Write Switch Password: [ secure ]
Console Read-Only Stack Password: [ user ]
Console Read-Write Stack Password: [ secure ]
Use space to display choices, press <Return> or <Enter> to select choice.
Press Ctrl-R to return to previous menu. Press Ctrl-C to return to Main Menu.
kombk.book Page 58 Tuesday, June 29, 1999 3:25 PM

Using the Console Interface
302401-D Rev 00 3-59
Comm Port Stop Bits A read-only field that indicates the current console/comm port stop bit setting.
Console Port Speed Allows you to set the console/comm port baud rate to match the baud rate of the
console terminal.
Default Value: 9600 Baud
Range: 2400 Baud, 4800 Baud, 9600 Baud, 19200 Baud, 38400 Baud
Caution: If you choose a baud rate that does not match your console terminal
baud rate, you will lose communication with the configuration interface when you
press [Enter]. If communication is lost, set your console terminal to match the
new service port setting.
Achtung: Bei Auswahl einer Baudrate, die nicht mit der Baudrate des
Konsolenterminals übereinstimmt, geht die Kommunikation mit der
Konsolenschnittstelle verloren, wenn Sie die Eingabetaste drücken. Stellen Sie
in diesem Fall das Konsolenterminal so ein, daß es mit der neuen Einstellung
der Service-Schnittstelle übereinstimmt.
Attention: Si vous sélectionnez un débit différent de celui de votre terminal,
vous perdrez le contact avec l'interface de votre console dès que vous appuierez
sur [Entrée]. Pour restaurer la communication, alignez le débit de votre terminal
sur le nouveau débit de votre port de service.
Precaución: Si selecciona una velocidad de transmisión que no coincide con la
velocidad de transmisión del terminal de la consola, perderá la comunicación
con el interfaz de la consola al pulsar [Intro]. Si se pierde la comunicación, ajuste
el terminal de la consola para que coincida con el nuevo valor del puerto de
servicio.
Attenzione: Nel caso in cui si scelga una velocità di trasmissione non
corrispondente a quella del terminale della console, la comunicazione con
l'interfaccia della console cadrà premendo il tasto [Invio]. Se la comunicazione
cade, impostare il terminale della console in modo tale che corrisponda alla
nuova impostazione della porta di servizio.
(continued)
Table 3-22. Console/Comm Port Configuration Screen Fields
(continued)
Field Description
kombk.book Page 59 Tuesday, June 29, 1999 3:25 PM

Using the BayStack 450 10/100/1000 Series Switch
3-60 302401-D Rev 00
Console Switch
Password Enables password protection for accessing the console interface (CI) of a
standalone switch
through a TELNET session, a console terminal, or both.
If you set this field to Required, you can use the Logout option to restrict access
to the CI. Thereafter, you will need to specify the correct password at the
console-terminal prompt. See Console Read-Only Switch Password and
Console Read-Write Switch Password for more information.
Default Value Not Required
Range Not Required, Required for TELNET, Required for Console,
Required for Both
Console Stack
Password Enables password protection for accessing the console interface (CI) of
any
participating switch in a stack configuration
, through a TELNET session, a
console terminal, or both.
If you set this field to Required, you can use the Logout option to restrict access
to the CI of any stack unit. Thereafter, you will need to specify the correct
password at the console-terminal prompt when accessing the stack. See
Console Read-Only Stack Password and Console Read-Write Stack Password
for more information.
Default Value Not Required
Range Not Required, Required for TELNET, Required for Console,
Required for Both
Console Read-Only
Switch Password When the Console Switch Password field is set to Required (for TELNET, for
Console, or for Both), this field allows read-only password access to the CI of a
standalone switch
. Users can access the CI using the correct password (see
default), but cannot change parameters or use the Reset option or Reset to
Default option.
Default Value user
Range An ASCII string of up to 15 printable characters
(continued)
Table 3-22. Console/Comm Port Configuration Screen Fields
(continued)
Field Description
kombk.book Page 60 Tuesday, June 29, 1999 3:25 PM

Using the Console Interface
302401-D Rev 00 3-61
Console Read-Write
Switch Password When the Console Switch Password field is set to Required (for TELNET, for
Console, or for Both), this field allows read-write password access to the CI of a
standalone switch
. Users can log in to the CI using the correct password (see
default), and can change any parameter, except the stack passwords.
You can change the default passwords for read-only access and read-write
access to a private password.
Default Value: secure
Range: Any ASCII string of up to 15 printable characters
Caution: If you change the system-supplied default passwords, be sure to
write the new passwords down and keep them in a safe place. If you forget the
new passwords, you cannot access the console interface. In that case, contact
Nortel Networks for help.
Achtung: Wenn Sie die für das System standardmäßig eingestellten Paßwörter
ändern, notieren Sie sich die neuen Paßwörter, und bewahren Sie sie an einem
sicheren Ort auf. Falls Sie die neuen Paßwörter vergessen, können Sie nicht
mehr auf die Konsolenschnittstelle zugreifen. Wenden Sie sich in diesem Fall an
Nortel Networks, um Unterstützung zu erhalten.
Achtung: Wenn Sie die für das System standardmäßig eingestellten Paßwörter
ändern, notieren Sie sich die neuen Paßwörter, und bewahren Sie sie an einem
sicheren Ort auf. Falls Sie die neuen Paßwörter vergessen, können Sie nicht
mehr auf die Konsolenschnittstelle zugreifen. Wenden Sie sich in diesem Fall an
Nortel Networks, um Unterstützung zu erhalten.
Attention: Si vous changez les mots de passe par défaut du système,
assurez-vous de bien noter vos nouveaux mots de passe et de les conserver
dans un endroit sûr. Si vous perdez vos nouveaux mots de passe, vous ne
pourrez plus accéder à votre interface. Le cas échéant, veuillez contacter Nortel
Networks.
(continued)
Table 3-22. Console/Comm Port Configuration Screen Fields
(continued)
Field Description
kombk.book Page 61 Tuesday, June 29, 1999 3:25 PM

Using the BayStack 450 10/100/1000 Series Switch
3-62 302401-D Rev 00
Precaución: Si modifica las contraseñas predeterminadas asignadas por el
sistema, asegúrese de anotar las nuevas contraseñas y guárdelas en un lugar
seguro. Si olvida las nuevas contraseñas, no podrá acceder al interfaz de la
consola. En ese caso, póngase en contacto con Nortel Networks para obtener
ayuda al respecto.
Attenzione: In caso di modifica delle password predefinite nel sistema,
assicurarsi di annotare le nuove password e di conservarle in un luogo sicuro.
Nel caso in cui le nuove password vengano dimenticate, non sarà possibile
accedere all'interfaccia della console. In tal caso, contattare la Nortel Networks
per avere assistenza.
Console Read-Only
Stack Password When the Console Switch Password field is set to Required (for TELNET, for
Console, or for Both), this field allows read-only password access to the CI of
any participating switch in a stack configuration
. Users can access the CI using
the correct password (see default), but cannot change any parameters or use the
Reset option or Reset to Default option.
Default Value user
Range An ASCII string of up to 15 printable characters
(continued)
Table 3-22. Console/Comm Port Configuration Screen Fields
(continued)
Field Description
kombk.book Page 62 Tuesday, June 29, 1999 3:25 PM

Using the Console Interface
302401-D Rev 00 3-63
Console Read-Write
Stack Password When the Console Switch Password field is set to Required (for TELNET, for
Console, or for Both), this field allows read-write password access to the CI of
any participating switch in a stack configuration
. Users can log in to the CI using
the correct password (see default), and can change any parameter, except the
switch password.
You can change the default passwords for read-only access and read-write
access to a private password.
Default Value: secure
Range: Any ASCII string of up to 15 printable characters
Caution: If you change the system-supplied default passwords, be sure to
write the new passwords down and keep them in a safe place. If you forget the
new passwords, you cannot access the console interface. In that case, contact
Nortel Networks for help.
Achtung: Wenn Sie die für das System standardmäßig eingestellten Paßwörter
ändern, notieren Sie sich die neuen Paßwörter, und bewahren Sie sie an einem
sicheren Ort auf. Falls Sie die neuen Paßwörter vergessen, können Sie nicht
mehr auf die Konsolenschnittstelle zugreifen. Wenden Sie sich in diesem Fall an
Nortel Networks, um Unterstützung zu erhalten.
Achtung: Wenn Sie die für das System standardmäßig eingestellten Paßwörter
ändern, notieren Sie sich die neuen Paßwörter, und bewahren Sie sie an einem
sicheren Ort auf. Falls Sie die neuen Paßwörter vergessen, können Sie nicht
mehr auf die Konsolenschnittstelle zugreifen. Wenden Sie sich in diesem Fall an
Nortel Networks, um Unterstützung zu erhalten.
Attention: Si vous changez les mots de passe par défaut du système,
assurez-vous de bien noter vos nouveaux mots de passe et de les conserver
dans un endroit sûr. Si vous perdez vos nouveaux mots de passe, vous ne
pourrez plus accéder à votre interface. Le cas échéant, veuillez contacter Nortel
Networks.
(continued)
Table 3-22. Console/Comm Port Configuration Screen Fields
(continued)
Field Description
kombk.book Page 63 Tuesday, June 29, 1999 3:25 PM

Using the BayStack 450 10/100/1000 Series Switch
3-64 302401-D Rev 00
Precaución: Si modifica las contraseñas predeterminadas asignadas por el
sistema, asegúrese de anotar las nuevas contraseñas y guárdelas en un lugar
seguro. Si olvida las nuevas contraseñas, no podrá acceder al interfaz de la
consola. En ese caso, póngase en contacto con Nortel Networks para obtener
ayuda al respecto.
Attenzione: In caso di modifica delle password predefinite nel sistema,
assicurarsi di annotare le nuove password e di conservarle in un luogo sicuro.
Nel caso in cui le nuove password vengano dimenticate, non sarà possibile
accedere all'interfaccia della console. In tal caso, contattare la Nortel Networks
per avere assistenza.
Table 3-22. Console/Comm Port Configuration Screen Fields
(continued)
Field Description
kombk.book Page 64 Tuesday, June 29, 1999 3:25 PM

Using the Console Interface
302401-D Rev 00 3-65
Renumber Stack Units
The Renumber Stack Units screen (Figure 3-26) allows you to renumber the units
configured in the stack. When selected, this option identifies the unit number of
each unit in the stack configuration by lighting the corresponding number of (100
Mb/s port) LEDs on each unit for approximately 10 seconds. For example, unit 3
will display three LEDs.
Choose Renumber Stack Units (or press n) from the main menu to open the
Renumber Stack Units screen.
Figure 3-26. Renumber Stack Units Screen
Note: This menu option and screen only appear when the switch is
participating in a stack configuration.
Renumber Stack Units
Current Unit Number MAC Address New Unit Number
------------------- ---------------------------- ---------------
[ 1 ] 00-60-fd-77-a6-0c [ 1 ]
[ 2 ] 00-60-fd-77-a5-f0 [ 2 ]
[ 3 ] 00-60-fd-77-a4-4c [ 3 ]
[ 4 ] 00-60-fd-77-ab-84 [ 4 ]
Renumbering stack units will cause an automatic Reset to Current Settings to
occur across the entire stack. The current configuration will be adapted to
the new numbering scheme. Check the stack configuration after the reset to
confirm the desired configuration is set.
Are you sure you want to renumber switches with the new settings? [ No ]
Use space bar to display choices, press <Return> or <Enter> to select choice.
Press Ctrl-R to return to previous menu. Press Ctrl-C to return to Main Menu.
kombk.book Page 65 Tuesday, June 29, 1999 3:25 PM

Using the BayStack 450 10/100/1000 Series Switch
3-66 302401-D Rev 00
Table 3-23 describes the Renumber Stack Units screen options:
Table 3-23. Renumber Stack Units Screen Options
Option Description
Current Unit Number Read-only fields listing the current unit number of each of the configured stack
units. The entries in this column are displayed in order of their current physical
cabling with respect to the base unit, and can show nonconsecutive unit numbering
if one or more units were previously moved or modified. The entries can also
include unit numbers of units that are no longer participating in the stack (not
currently active).
MAC Address Read-only field listing the MAC address of the corresponding unit listed in the
Current Unit Number field.
New Unit Number User-settable field showing the current unit number of each unit in the stack. You
can change any of the fields, as required. You can also delete entries by typing
zero (0) or using the space bar to clear the field.
Default Value Current stack order
Range 1 to 8
Renumber units with
new setting? Specifies whether to start the renumbering process (default is No). Use the
spacebar to toggle the selection to Yes.
Renumbering resets the switch with the current configuration values. When you
select this option, the switch resets, runs a self-test, then displays the Nortel
Networks logo screen. After you press [Ctrl]-Y at the screen prompt, the console
screen temporarily displays the (standalone) BayStack 450 main menu. Then,
within 20 seconds, the console screen refreshes and displays the main menu
screen for the stack configuration. The Unit LEDs display the new numbering order.
Default Value No
Range No, Yes
kombk.book Page 66 Tuesday, June 29, 1999 3:25 PM

Using the Console Interface
302401-D Rev 00 3-67
Hardware Unit Information
The Hardware Unit Information screen (Figure 3-27) lists the switch models,
including any installed MDA and Cascade modules, that are configured in your
standalone or stack configuration.
Choose Display Hardware Units (or press h) from the main menu to open the
Hardware Unit Information screen.
Figure 3-27. Hardware Unit Information Screen
Spanning Tree Configuration
The Spanning Tree Configuration Menu screen (Figure 3-28) allows you to view
spanning tree parameters and configure individual switch ports to participate in
the spanning tree algorithm (STA). To modify any of the spanning tree parameters,
see your SNMP documentation.
Hardware Unit Information
Switch Model MDA Model Cascade MDA
---------------- --------- -----------
Unit #1 BayStack 450-24T None 400-ST1
Unit #2 BayStack 450-12F 450-1SX 400-ST1
Unit #3 BayStack 450-24T 400-4FX 400-ST1
Unit #4 BayStack 410-24T 400-4FX 400-ST1
Unit #5 BayStack 450-24T None 400-ST1
Unit #6 BayStack 450-12T 450-1SX 400-ST1
Unit #7 BayStack 450-24T 400-4FX 400-ST1
Unit #8 BayStack 410-24T None 400-ST1
Press Ctrl-R to return to previous menu. Press Ctrl-C to return to Main Menu.
kombk.book Page 67 Tuesday, June 29, 1999 3:25 PM

Using the BayStack 450 10/100/1000 Series Switch
3-68 302401-D Rev 00
Choose Spanning Tree Configuration (or press p) from the main menu to open the
Spanning Tree Configuration Menu screen.
Figure 3-28. Spanning Tree Configuration Menu Screen
Table 3-24 describes the Spanning Tree Configuration Menu screen options:
Table 3-24. Spanning Tree Configuration Menu Screen Options
Option Description
Spanning Tree Port Configuration... Displays the Spanning Tree Port Configuration screen (see
“Spanning Tree Port Configuration” on page 3-69).
Display Spanning Tree Switch Settings Displays the Spanning Tree Switch Settings screen (see “Display
Spanning Tree Switch Settings” on page 3-72).
Return to Main Menu Exits the Spanning Tree Configuration Menu and displays the
main menu.
Spanning Tree Configuration Menu
Spanning Tree Port Configuration...
Display Spanning Tree Switch Settings
Return to Main Menu
Use arrow keys to highlight option, press <Return> or <Enter> to select option.
Press Ctrl-R to return to previous menu. Press Ctrl-C to return to Main Menu.
kombk.book Page 68 Tuesday, June 29, 1999 3:25 PM

Using the Console Interface
302401-D Rev 00 3-69
Spanning Tree Port Configuration
The Spanning Tree Port Configuration screen allows you to configure individual
switch ports or all switch ports for participation in the spanning tree.
Figures 3-29 and 3-30 show sample port configurations for the two Spanning Tree
Port Configuration screens.
Choose Spanning Tree Port Configuration (or press c) from the Spanning Tree
Configuration Menu to open the Spanning Tree Port Configuration screen.
Figure 3-29. Spanning Tree Port Configuration Screen (1 of 2)
Note: If spanning tree participation of any trunk member is changed (enabled
or disabled), the spanning tree participation of all members of that trunk is
changed similarly.
Spanning Tree Port Configuration
Unit: [ 1 ]
Port Trunk Participation Priority Path Cost State
---- ----- ------------------- -------- --------- ----------
1 [ Normal Learning ] 128 10 Forwarding
2 [ Normal Learning ] 128 10 Forwarding
3 [ Normal Learning ] 128 10 Forwarding
4 [ Normal Learning ] 128 10 Forwarding
5 [ Normal Learning ] 128 10 Forwarding
6 1 [ Normal Learning ] 128 10 Forwarding
7 1 [ Normal Learning ] 128 10 Forwarding
8 [ Normal Learning ] 128 10 Forwarding
9 1 [ Normal Learning ] 128 10 Forwarding
10 [ Normal Learning ] 128 10 Forwarding
11 [ Normal Learning ] 128 10 Forwarding
12 [ Normal Learning ] 128 10 Forwarding
13 3 [ Normal Learning ] 128 10 Forwarding
14 3 [ Normal Learning ] 128 10 Forwarding
More...
Press Ctrl-N to display choices for additional ports..
Use space bar to display choices, press <Return> or <Enter> to select choice.
Press Ctrl-R to return to previous menu. Press Ctrl-C to return to Main Menu.
kombk.book Page 69 Tuesday, June 29, 1999 3:25 PM

Using the BayStack 450 10/100/1000 Series Switch
3-70 302401-D Rev 00
Figure 3-30. Spanning Tree Port Configuration Screen (2 of 2)
Table 3-25 describes the Spanning Tree Port Configuration screen fields.
Table 3-25. Spanning Tree Port Configuration Screen Fields
Field Description
Unit This field only appears if the switch is participating in a stack configuration. The field
allows you to select the number of the unit you want to view. To view another unit, type its
unit number and press [Enter], or press the spacebar on your keyboard to toggle the unit
numbers.
Port Indicates the switch port numbers that correspond to the field values in that row of the
screen (for example, the field values in row 2 apply to switch port 2). Note that the values
in the
Switch
row affect all switch ports and, when the switch is part of a stack, the values
in the
Stack
row affect all ports in the entire stack.
Trunk The read-only data displayed in this column indicates the trunks that correspond to the
switch ports specified in the Trunk Members fields of the Trunk Configuration screen (see
“MultiLink Trunk Configuration” on page 3-37).
(continued)
Spanning Tree Port Configuration
Unit: [ 1 ]
Port Trunk Participation Priority Path Cost State
---- ----- ------------------- -------- --------- ----------
15 [ Normal Learning ] 128 5 Forwarding
16 [ Normal Learning ] 128 5 Forwarding
17 1 [ Normal Learning ] 128 10 Forwarding
18 [ Normal Learning ] 128 10 Forwarding
19 4 [ Normal Learning ] 128 10 Forwarding
20 4 [ Normal Learning ] 128 10 Forwarding
21 [ Normal Learning ] 128 10 Forwarding
22 5 [ Normal Learning ] 128 10 Forwarding
23 5 [ Normal Learning ] 128 10 Forwarding
24 [ Normal Learning ] 128 10 Forwarding
25 2 [ Normal Learning ] 128 10 Forwarding
26 2 [ Normal Learning ] 128 10 Forwarding
27 [ Normal Learning ] 128 10 Forwarding
28 [ Normal Learning ] 128 10 Forwarding
Switch [ Normal Learning ]
Stack [ Normal Learning ]
Press Ctrl-P to display choices for ports 1-14.
Use space bar to display choices, press <Return> or <Enter> to select choice.
Press Ctrl-R to return to previous menu. Press Ctrl-C to return to Main Menu.
kombk.book Page 70 Tuesday, June 29, 1999 3:25 PM

Using the Console Interface
302401-D Rev 00 3-71
Participation Allows you to configure any (or all) of the switch ports for Spanning tree participation.
When an individual port is a trunk member (see Trunk field), changing this setting for one
of the trunk members changes the setting for all members of that trunk. You should
consider how this can change your network topology before you change this setting (see
“MultiLink Trunking Configuration Rules” on page 1-69).
The Fast Learning parameter is the same as Normal Learning, except that the state
transition timer is shortened to 2 seconds.
Default Value Normal Learning
Range Normal Learning, Fast Learning, Disabled
Priority This read-only field is a bridge spanning tree parameter that prioritizes the port’s lowest
path cost to the root. When one or more ports have the same path cost, the STA selects
the path with the highest priority (lowest numerical value). See also Path Cost.
Default Value 128
Range 0 to 255
Path Cost This read-only field is a bridge spanning tree parameter that determines the lowest path
cost to the root.
Default Value 10 or 100 (1 for gigabit port)
Path Cost = 1000/LAN speed (in Mb/s)
The higher the LAN speed, the lower the path cost.
See also Priority.
Range 1 to 65535
State This read-only field indicates the current port state within the spanning tree network.
Each port can transition to various states, as determined by the Participation field setting.
For example, when the Participation field is set to Disabled, the port does not participate
in the STA and transitions to the Forwarding state (the default). When the Participation
field is set to Enabled, the port transitions from the Disabled state through the Blocking,
Listening, and Learning states before entering the Forwarding state.
Default Value Topology dependent
Range Disabled, Blocking, Listening, Learning, Forwarding
Table 3-25. Spanning Tree Port Configuration Screen Fields
(continued)
Field Description
kombk.book Page 71 Tuesday, June 29, 1999 3:25 PM

Using the BayStack 450 10/100/1000 Series Switch
3-72 302401-D Rev 00
Display Spanning Tree Switch Settings
The Spanning Tree Switch Settings screen (Figure 3-31) allows you to view
spanning tree parameter values for the BayStack 450 switch.
Choose Display Spanning Tree Switch Settings (or press d) from the Spanning
Tree Configuration Menu screen to open the Spanning Tree Switch Settings
screen.
Figure 3-31. Spanning Tree Switch Settings Screen
Spanning Tree Switch Settings
Bridge Priority: 8000
Designated Root: 80000060FD77A62B
Root Port: Unit: 0 Port: 0
Root Path Cost: 0
Hello Time: 2 seconds
Maximum Age Time: 20 seconds
Forward Delay: 15 seconds
Bridge Hello Time: 2 seconds
Bridge Maximum Age Time: 20 seconds
Bridge Forward Delay: 15 seconds
Press Ctrl-R to return to previous menu. Press Ctrl-C to return to Main Menu.
kombk.book Page 72 Tuesday, June 29, 1999 3:25 PM

Using the Console Interface
302401-D Rev 00 3-73
Table 3-26 describes the Spanning Tree Switch Settings parameters.
Table 3-26. Spanning Tree Switch Settings Parameters
Parameter Description
Bridge Priority Indicates the management-assigned priority value of the bridge ID in hexadecimal
notation, which is the most significant byte of the bridge ID. The STA uses this parameter
to determine the root bridge (or designated bridge). For example, the bridge with the
lowest bridge ID becomes the root bridge, with Bridge Priority values compared first,
followed by the hardware addresses.
Default Value 8000
Range 0 to 65535
Designated
Root Indicates the bridge ID of the root bridge, as determined by the STA.
Default Value 8000 (bridge_id)
Range 0 to 65535
Root Port Indicates the switch port number that offers the lowest path cost to the root bridge.
Default Value 0
Range 0 to 16
Root Path Cost Indicates the path cost from this switch port to the root bridge.
Default Value 0
Range Not applicable
Hello Time Indicates the Actual Hello Interval, the amount of time between transmissions of
configuration Bridge Protocol Data Units (BPDUs) that the root bridge is currently using.
Note that all bridges participating in the spanning tree network use the root bridge’s Hello
Interval parameter value. See also Bridge Hello Time.
Default Value 2 seconds
Range 1 to 10 seconds
Maximum Age
Time Indicates the Maximum Age Time parameter value that the root bridge is currently using.
This value specifies the maximum age that a Hello message can attain before it is
discarded.
Note that the root bridge’s Maximum Age Time parameter value becomes the actual
Maximum Age Time parameter value for all bridges participating in the spanning tree
network. See also Bridge Maximum Age Time.
Default Value 20 seconds
Range 6 to 40 seconds
(continued)
kombk.book Page 73 Tuesday, June 29, 1999 3:25 PM

Using the BayStack 450 10/100/1000 Series Switch
3-74 302401-D Rev 00
Forward Delay Indicates the Forward Delay parameter value that the root bridge is currently using. This
value specifies the amount of time that the bridge ports remain in the Listening and
Learning states before entering the Forwarding state.
Note that the root bridge’s Forward Delay parameter value becomes the actual Forward
Delay parameter value for all bridges participating in the spanning tree network. See also
Bridge Forward Delay.
Default Value 15 seconds
Range 4 to 30 seconds
Bridge Hello
Time Indicates the Hello Interval (the amount of time between transmissions of BPDUs)
specified by management for this bridge. This parameter takes effect only when this
bridge becomes the root bridge.
Note that, although you can set the Hello Interval for a bridge using bridge management
software, once the spanning tree computation process is complete, all bridges
participating in the spanning tree network use the root bridge’s Hello Interval parameter
value. If any bridge becomes the root bridge, its Hello Interval parameter value becomes
the Actual Hello Interval parameter value for all bridges participating in the spanning tree
network. See also Hello Time.
Default Value 2 seconds
Range 1 to 10 seconds
Bridge
Maximum Age
Time
Specifies the maximum age (in seconds) that a Hello message can attain before it is
discarded. This parameter, specified by management for this bridge, takes effect only
when the bridge becomes the root bridge.
Note that, if this bridge becomes the root bridge, its Maximum Age Time parameter value
becomes the Actual Maximum Age Time parameter value for all bridges participating in
the spanning tree network. See also Maximum Age Time.
Default Value 20 seconds
Range 6 to 40 seconds
Bridge Forward
Delay Indicates the Forward Delay parameter value specified by management for this bridge.
This parameter takes effect only when this bridge becomes the root bridge.
The Forward Delay parameter value specifies the amount of time that the bridge ports
remain in the Listening and Learning states before entering the Forwarding state.
Note that all bridges participating in the spanning tree network use the root bridge’s
Forward Delay parameter value. See also Forward Delay.
Default Value 15 seconds
Range 4 to 30 seconds
Table 3-26. Spanning Tree Switch Settings Parameters
(continued)
Parameter Description
kombk.book Page 74 Tuesday, June 29, 1999 3:25 PM

Using the Console Interface
302401-D Rev 00 3-75
TELNET Configuration
The TELNET Configuration screen (Figure 3-32) allows a user at a remote
console terminal to communicate with the BayStack 450 switch as if the console
terminal were directly connected to it. You can have up to four active TELNET
sessions at one time.
Choose TELNET Configuration (or press t) from the main menu to open the
TELNET Configuration screen.
Figure 3-32. TELNET Configuration Screen
Table 3-27 describes the TELNET Configuration screen fields.
TELNET Configuration
TELNET Access: [ Enabled ]
Login Timeout: [ 1 minute ]
Login Retries: [ 3 ]
Inactivity Timeout: [ 15 minutes ]
Event Logging: [ All ]
Allowed Source IP Address Allowed Source Mask
------------------------- -------------------------
[ 0.0.0.0 ] [ 0.0.0.0 ]
[ 255.255.255.255 ] [ 255.255.255.255 ]
[ 255.255.255.255 ] [ 255.255.255.255 ]
[ 255.255.255.255 ] [ 255.255.255.255 ]
[ 255.255.255.255 ] [ 255.255.255.255 ]
[ 255.255.255.255 ] [ 255.255.255.255 ]
[ 255.255.255.255 ] [ 255.255.255.255 ]
[ 255.255.255.255 ] [ 255.255.255.255 ]
[ 255.255.255.255 ] [ 255.255.255.255 ]
[ 255.255.255.255 ] [ 255.255.255.255 ]
Use space bar to display choices, press <Return> or <Enter> to select choice.
Press Ctrl-R to return to previous menu. Press Ctrl-C to return to Main Menu.
kombk.book Page 75 Tuesday, June 29, 1999 3:25 PM

Using the BayStack 450 10/100/1000 Series Switch
3-76 302401-D Rev 00
Table 3-27. TELNET Configuration Screen Fields
Field Description
TELNET Access Allows a user remote access to the CI through a TELNET session.
Default Value: Enabled
Range: Enabled, Disabled
Login Timeout Specifies the amount of time a user has to enter the correct password at the
console-terminal prompt.
Default Value: 1 minute
Range: 0 to 10 minutes (0 indicates “no timeout”)
Login Retries Specifies the number of times a user can enter an incorrect password at the
console-terminal prompt before terminating the session.
Default Value: 3
Range: 1 to 100
Inactivity
Timeout Specifies the amount of time the session can be inactive before it is terminated.
Default Value: 15 minutes
Range: 0 to 60 minutes (0 indicates “no timeout”)
Event Logging Specifies the types of events that will be displayed in the Event Log screen (see “Display
Event Log” on page 3-85).
Default Value: All
Range: All, None, Accesses, Failures
Description:
All:
Logs the following TELNET events to the Event Log screen:
• TELNET connect: Indicates the IP address and access mode of a
TELNET session.
• TELNET disconnect: Indicates the IP address of the remote host
and the access mode, due to either a logout or inactivity.
• Failed TELNET connection attempts: Indicates the IP address of
the remote host whose IP address is not on the list of allowed
addresses, or indicates the IP address of the remote host that did
not supply the correct password.
None:
Indicates that no TELNET events will be logged in the Event
Log screen.
Accesses
: Logs only TELNET connect and disconnect events in the
Event Log screen.
Failures:
Logs only failed TELNET connection attempts in the Event
Log screen.
(continued)
kombk.book Page 76 Tuesday, June 29, 1999 3:25 PM

Using the Console Interface
302401-D Rev 00 3-77
Allowed Source
IP Address Specifies up to 10 user-assigned host IP addresses that are allowed TELNET access to
the CI.
Default Value: 0.0.0.0 (no IP address assigned)
Range: Four-octet dotted-decimal notation, where each octet is represented
as a decimal value, separated by a decimal point
Allowed Source
Mask Specifies up to 10 user-assigned allowed source address masks. The remote IP address
is masked with the Allowed Source Mask and, if the resulting value equals the Allowed
Source IP address, the connection is allowed.
For example, a connection would be allowed with the following settings:
Remote IP address = 192.0.1.5
Allowed Source IP Address = 192.0.1.0
Allowed Source Mask = 255.255.255.0
Default Value: 0.0.0.0 (no IP mask assigned)
Range: Four-octet dotted-decimal notation, where each octet is represented
as a decimal value, separated by a decimal point
Table 3-27. TELNET Configuration Screen Fields
(continued)
Field Description
kombk.book Page 77 Tuesday, June 29, 1999 3:25 PM

Using the BayStack 450 10/100/1000 Series Switch
3-78 302401-D Rev 00
Software Download
The Software Download screen (Figure 3-33) allows you to revise the BayStack
450 switch software image that is located in nonvolatile flash memory.
To download the BayStack 450 switch software image, you need a properly
configured Trivial File Transfer Protocol (TFTP) server in your network, and an
IP address for the switch (or stack, if configured). To learn how to configure the
switch or stack IP address, See “IP Configuration” on page 3-8.
Choose Software Download (or press f) from the main menu to open the Software
Download screen.
Caution: Do not interrupt power to the device during the software download
process. If the power is interrupted, the firmware image can become corrupted.
Achtung: Unterbrechen Sie die Stromzufuhr zum Gerät nicht, während die
Software heruntergeladen wird. Bei Unterbrechung der Stromzufuhr kann das
Firmware-Image beschädigt werden.
Attention: Ne pas couper l'alimentation de l'appareil pendant le chargement
du logiciel. En cas d'interruption, le programme résident peut être endommagé.
Precaución: No interrumpa la alimentación del dispositivo durante el
proceso de descarga del software. Si lo hace, puede alterar la imagen de la
programación (firmware).
Attenzione: Non interrompere l'alimentazione elettrica al dispositivo durante
il processo di scaricamento del software. In caso di interruzione, l'immagine
firmware potrebbe danneggiarsi.
kombk.book Page 78 Tuesday, June 29, 1999 3:25 PM

Using the Console Interface
302401-D Rev 00 3-79
You can monitor the software download process by observing the BayStack 450
switch LEDs (see “LED Indications During the Download Process” on
page 3-80).
Figure 3-33. Software Download Screen
Table 3-28 describes the Software Download screen fields.
Table 3-28. Software Download Screen Fields
Field Description
Image Filename The software image load file name.
Note: Certain software releases may require you to download two images: the
boot
code image
and the
agent image
. For proper operation of the switch, the new boot code
image must be downloaded
before
the agent image is downloaded.
Default Value Zero-length string
Range An ASCII string of up to 30 printable characters
(continued)
Software Download
Image Filename: [ b4501102.img ]
TFTP Server IP Address: [ 192.0.1.12 ]
Start TFTP Load of New Image: [ Yes ]
The Software Download process has started. Do NOT power down the
switch before the process has completed (approximately 10 minutes).
Enter text, press <Return> or <Enter> to select choice.
Press Ctrl-R to return to previous menu. Press Ctrl-C to return to Main Menu.
kombk.book Page 79 Tuesday, June 29, 1999 3:25 PM

Using the BayStack 450 10/100/1000 Series Switch
3-80 302401-D Rev 00
LED Indications During the Download Process
The software download process automatically completes without user
intervention. The process erases the contents of flash memory and replaces it with
a new software image. Be careful not to interrupt the download process until after
it runs to completion (the process can take up to 10 minutes, depending on
network conditions).
When the download process is complete, the switch automatically resets and the
new software image initiates a self-test. The BayStack 450 switch Self-Test screen
(see Figure 2-11 on page 2-15) briefly displays the results and is followed by the
Nortel logo screen. Press [Ctrl]-Y from the Nortel logo screen to access the
BayStack 450 switch main menu.
During the download process, the BayStack 450 switch is not operational. You can
monitor the progress of the download process by observing the LED indications.
Table 3-29 describes the LED indications during the software download process.
TFTP Server IP
Address The IP address of your TFTP load host.
Default Value 0.0.0.0 (no IP address assigned)
Range Four-octet dotted-decimal notation, where each octet is represented
as a decimal value, separated by a decimal point
Start TFTP Load
of New Image Specifies whether to start the download of the switch software image (default is No).
Use the spacebar to toggle the selection to Yes.
Press [Enter] to initiate the software download process.
Note: The software download process can take up to 60 seconds to complete (or more
if the load host path is congested or there is a high volume of network traffic).
To ensure that the download process is not interrupted, do not power down the switch for
approximately 10 minutes.
Default Value No
Range Yes, No
Table 3-28. Software Download Screen Fields
(continued)
Field Description
kombk.book Page 80 Tuesday, June 29, 1999 3:25 PM

Using the Console Interface
302401-D Rev 00 3-81
Note: The LED indications described in Table 3-29 apply to a 24-port switch
model. Although a 12-port switch provides similar LED indications, the LED
indication sequence is associated within the 12-port range.
Table 3-29. LED Indications During the Software Download Process
Phase Description LED Indications
1 The switch downloads the new
software image. 100 Mb/s port status LEDs (ports 18 to 24 only): The
LEDs begin to turn on in succession beginning with port 24,
which indicates the progress of the download process. When
LEDs 18 to 24 are all on, the switch has received the new
software image successfully.
2 The switch erases the flash
memory. 100 Mb/s port status LEDs (ports 1 to 12 only): The LEDs
begin to turn on in succession beginning with port 1, which
indicates that various sectors of the switch’s flash memory
are being erased. When LEDs 1 to 12 are all on, the switch’s
flash memory has been erased.
3 The switch programs the new
software image into the flash
memory.
100 Mb/s port status LEDs (ports 1 to 8 only): The LEDs
begin to turn on in succession beginning with port 1, which
indicates that the new software image is being programmed
into the switch’s flash memory. When LEDs 1 to 8 are all on,
the new software image has been programmed successfully
into the switch’s flash memory.
4 The switch resets automatically. After the reset completes, the new software image initiates
the switch self-test, which comprises various diagnostic
routines and subtests.
The LEDs display various patterns to indicate that the
subtests are in progress. The results of the self-test are
displayed briefly in the Self-Test screen, after which the CI
screens appear.
kombk.book Page 81 Tuesday, June 29, 1999 3:25 PM

Using the BayStack 450 10/100/1000 Series Switch
3-82 302401-D Rev 00
Configuration File
The Configuration File Download/Upload screen (Figure 3-34) allows you to
store your switch/stack configuration parameters on a TFTP server.
You can retrieve the configuration parameters of a standalone switch or an entire
stack and use the retrieved parameters to automatically configure a replacement
switch or stack. Certain requirements apply when automatically configuring a
switch or stack using this feature (see “Requirements” on page 3-83). You must
set up the file on your TFTP server and set the filename read/write permission to
enabled before you can save the configuration paramenters.
Although most configuration parameters are saved to the configuration file,
certain parameters are not saved (see Table 3-31 on page 3-84).
Choose Configuration File (or press g) from the main menu to open the
Configuration File Download/Upload screen.
Figure 3-34. Configuration File Download/Upload Screen
Table 3-30 describes the Configuration File Download/Upload screen fields.
Configuration File Download/Upload
Configuration Image Filename: [ ]
TFTP Server IP Address: [ 132.245.164.4 ]
Copy Configuration Image to Server: [ No ]
Retrieve Configuration Image from Server: [ No ]
Enter text, press <Return> or <Enter> when complete.
Press Ctrl-R to return to previous menu. Press Ctrl-C to return to Main Menu.
kombk.book Page 82 Tuesday, June 29, 1999 3:25 PM

Using the Console Interface
302401-D Rev 00 3-83
Requirements
• The Configuration File feature can only be used to copy standalone switch
configuration parameters to other standalone switches or to copy stack
configuration parameters to other stack configurations.
For example, you cannot duplicate the configuration parameters of a unit in a
stack configuration and use it to configure a standalone switch.
Table 3-30. Configuration File Download/Upload Screen Fields
Field Description
Configuration Image
Filename The file name you have chosen for the configuration file. Choose a meaningful
file name that will allow you to identify the file for retrieval when required. The file
must already exist on your TFTP server and must be read/write enabled.
Default Value Zero-length string
Range An ASCII string of up to 30 printable characters
TFTP Server IP Address The IP address of your TFTP load host.
Default Value 0.0.0.0 (no IP address assigned)
Range Four-octet dotted-decimal notation, where each octet is
represented as a decimal value, separated by a decimal point
Copy Configuration
Image to Server Specifies whether to copy the presently configured switch/stack parameters to
the specified TFTP server (default is No).
Use the spacebar to toggle the selection to Yes.
Press [Enter] to initiate the process.
Default Value No
Range Yes, No
Retrieve Configuration
Image from Server Specifies whether to retrieve the stored switch/stack configuration parameters
from the specified TFTP server (default is No). If you choose Yes, the download
process begins immediately and, when completed, causes the switch/stack to
reset with the new configuration parameters.
Use the spacebar to toggle the selection to Yes.
Press [Enter] to initiate the process.
Default Value No
Range Yes, No
kombk.book Page 83 Tuesday, June 29, 1999 3:25 PM

Using the BayStack 450 10/100/1000 Series Switch
3-84 302401-D Rev 00
• A configuration file obtained from a standalone switch can only be used to
configure other standalone switches that have the same firmware revision and
model type as the donor standalone switch.
• A configuration file obtained from a stack unit can only be used to configure
other stacks that have the same number of switches, firmware version, model
types, and physical IDs as the stack the donor stack unit resides in.
Reconfigured stacks are configured according to the unit order number of the
donor unit. For example, the configuration file parameters from a donor unit
with physical ID x are used to reconfigure the unit with physical ID x.
• The configuration file also duplicates any settings that exist for any MDA that
is installed in the donor switch.
If you use the configuration file to configure another switch that has the same
MDA model installed, the configuration file settings will also apply to and
override the existing MDA settings.
Table 3-31. Parameters Not Saved to the Configuration File
These parameters are not saved: Used in this screen: See page:
In-Band Stack IP Address IP Configuration/Setup 3-8
In-Band Switch IP Address
In-Band Subnet Mask
Default Gateway
Console Read-Only Switch Password Console/Comm Port Configuration 3-58
Console Read-Write Switch Password
Console Read-Only Stack Password
Console Read-Write Stack Password
Configuration Image Filename Configuration File Download/Upload 3-82
TFTP Server IP Address
kombk.book Page 84 Tuesday, June 29, 1999 3:25 PM

Using the Console Interface
302401-D Rev 00 3-85
Display Event Log
This section describes the various functions of the Event Log screen
(Figure 3-35).
When the switch is part of a stack configuration, the Event Log screen displays
only the data for the specific unit you are connected to through the Console/
Comm port. However, if you are connected to a stack unit through a TELNET
session, the Event Log screen displays the data for the base unit of that stack
configuration.
Choose Display Event Log (or press e) from the main menu to open the Event Log
screen.
Figure 3-35. Event Log Screen
Note: This screen does not refresh dynamically to show new entries. To
refresh the screen, press [Ctrl]-P.
Event Log
Entry Number: 4 sysUpTime: 00:14:36 Reset Count: 2
Connection logout, IP address: 38.227.40.8, access mode: no security.
Entry Number: 3 sysUpTime: 00:13:35 Reset Count: 2
Connection logout, IP address: 38.227.40.8, access mode: no security.
Entry Number: 2 sysUpTime: 00:00:53 Reset Count: 2
Successful connection from IP address: 38.227.40.8, access mode: no security.
Entry Number: 1 sysUpTime: 00:00:00 Reset Count: 1
Software downloaded to BayStack Model 450-24T HW:RevA FW:V1.00 SW:V1.0.0.0
Press Ctrl-P to see previous display. Press Ctrl-N to see more entries.
Press Ctrl-R to return to previous menu. Press Ctrl-C to return to Main Menu.
kombk.book Page 85 Tuesday, June 29, 1999 3:25 PM

Using the BayStack 450 10/100/1000 Series Switch
3-86 302401-D Rev 00
The Event Log screen provides the following information:
•Software download: Indicates the new software version.
•Authentication failure: Indicates any attempted SNMP get or set access that
specified an invalid community string.
•TELNET session status: Indicates various TELNET events. (For details on
configuring this feature, see “TELNET Configuration” on page 3-75.)
•Operational exception: Indicates that the microprocessor has received an
exception at the specified vector number and dumps stack registers.
•Excessive bad entries: Displays excessive bad entries detected by firmware.
•Write threshold: Displays event entries that exceeded the write threshold.
•Flash update: Displays status of flash updates.
Excessive Bad Entries
If the firmware detects excessive bad entries in the event log’s flash memory
(errors exceeding 75 percent of the memory buffer), the event log is cleared (all
entries are discarded) and an event entry is displayed in the Event Log screen.
Figure 3-36 shows an example of the event log entry for this type of event.
Figure 3-36. Sample Event Log Entry Showing Excessive Bad Entries
Write Threshold
To extend the lifetime of the event log’s flash memory, a write threshold is set for
each event entered in flash memory. The write threshold is 20 entries for each
event. If any event exceeds the write threshold, an event entry is displayed in the
Event Log screen.
Entry Number: 4 sysUpTime: 00:20:53 Reset Count: 2
Excessive bad entries in log, Event Log cleared.
kombk.book Page 86 Tuesday, June 29, 1999 3:25 PM

Using the Console Interface
302401-D Rev 00 3-87
Figure 3-37 shows an example of the event log entry for this type of event.
Figure 3-37. Sample Event Log Entry Exceeding the Write Threshold
The write threshold is reset when either of the following occurs:
• The BayStack 450 switch is reset.
• The firmware determines that compression is required for maintenance of the
event log’s flash memory.
Flash Update
Figure 3-38 shows an example of the event log entry for this type of event.
Figure 3-38. Sample Event Log Entry Showing Flash Update Status
Entry Number: 3 sysUpTime: 02:29:44 Reset Count: 2
The last event exceeded the write threshold. Further write attempts
by this event are blocked. The write threshold will be cleared when
the switch is reset or when the Event Log is compressed.
Entry Number: 13 sysUpTime: 12:20:38 Reset Count: 2
Flash configuration update operation (write or erase) failed.
Configuration information may be lost.
kombk.book Page 87 Tuesday, June 29, 1999 3:25 PM

Using the BayStack 450 10/100/1000 Series Switch
3-88 302401-D Rev 00
Reset
The Reset option (accessed from the main menu) allows you to reset a standalone
switch, a specific unit in a stack configuration, or an entire stack without erasing
any configured switch parameters. Resetting the switch takes approximately 5
seconds. During this time, the switch initiates a self-test that comprises various
diagnostic routines and subtests. The LEDs display various patterns to indicate
that the subtests are in progress. The results of the self-test are displayed briefly
(5 or 10 seconds) in the Self-Test screen (Figure 3-39), which is followed by the
Nortel Networks logo screen (Figure 3-40).
Figure 3-39. Self-Test Screen After Resetting the Switch
Note: The Self-Test screen remains displayed only if the self-test detects a
fatal error.
Note: The Self-Test screen for a switch that is participating in a stack
configuration includes an additional test: Cascade SRAM test.
BayStack 450-24T Self-Test
CPU RAM test ... Pass
ASIC addressing test ... Pass
ASIC buffer RAM test ... Pass
Port internal loopback test ... Pass
Fan Test .Pass
Self-test complete.
kombk.book Page 88 Tuesday, June 29, 1999 3:25 PM

Using the Console Interface
302401-D Rev 00 3-89
Figure 3-40. Nortel Networks Logo Screen
Upon successful completion of the power-up self-tests, the switch is ready for
normal operation.
To access the BayStack 450 main menu, press [Ctrl]-Y.
Note: The Nortel Networks logo screen for your switch displays the BayStack
450 model number and the current hardware, firmware, and software versions.
***********************************************
* Nortel Networks *
* Copyright (c) 1996,1999 *
* All Rights Reserved *
* BayStack 450-
xxx
*
* Versions: HW:Rev
x
FW:V
x.xx
SW:v
x.x.x.x
*
***********************************************
Enter Ctrl-Y to begin.
kombk.book Page 89 Tuesday, June 29, 1999 3:25 PM

Using the BayStack 450 10/100/1000 Series Switch
3-90 302401-D Rev 00
Reset to Default Settings
The Reset to Default Settings option (accessed from the main menu) allows you to
reset a standalone switch, a specific unit in a stack configuration, or an entire
stack, and replace all configured switch parameters with the factory default
values. To view factory default values, see Appendix F, “Default Settings.”
The Reset to Default Settings option takes approximately 5 seconds to complete.
During this time, the switch initiates a self-test that comprises various diagnostic
routines and subtests. The LEDs display various patterns to indicate that the
subtests are in progress.
Caution: If you choose the Reset to Default Settings command, all of your
configured settings will be replaced with factory default settings when you
press [Enter].
Achtung: Bei Auswahl des Befehls zur Rücksetzung auf die
Standardeinstellungen werden alle von Ihnen konfigurierten Einstellungen
durch die werkseitigen Standardeinstellungen ersetzt, wenn Sie die
Eingabetaste drücken.
Attention: Si vous restaurez la configuration usine, votre configuration
courante sera remplacée par la configuration usine dès que vous appuierez sur
[Entrée].
Precaución: Si selecciona el comando Restaurar valores predeterminados,
todos los valores de configuración se sustituirán por las valores
predeterminados en fábrica al pulsar [Intro].
Attenzione: Nel caso in cui si selezioni la reimpostazione dei valori di
default, tutte le impostazioni configurate verranno sostituite dai default di
fabbrica premendo il tasto [Invio].
kombk.book Page 90 Tuesday, June 29, 1999 3:25 PM

Using the Console Interface
302401-D Rev 00 3-91
The results of the self-test are displayed briefly (5 or 10 seconds) in the Self-Test
screen (Figure 3-41), which is followed by the Nortel Networks logo screen
(Figure 3-42).
Figure 3-41. Self-Test Screen After Resetting to Default Settings
Note: The Self-Test screen remains displayed only if the self-test detects a
fatal error.
BayStack 450-24T Self-Test
CPU RAM test ... Pass
ASIC addressing test ... Pass
ASIC buffer RAM test ... Pass
Port internal loopback test ... Pass
Fan Test .Pass
Self-test complete.
kombk.book Page 91 Tuesday, June 29, 1999 3:25 PM

Using the BayStack 450 10/100/1000 Series Switch
3-92 302401-D Rev 00
Figure 3-42. Nortel Networks Logo Screen After Resetting to Default Settings
Upon successful completion of the power-up self-tests, the switch is ready for
normal operation.
To access the BayStack 450 main menu, press [Ctrl]-Y.
Note: The Nortel Networks logo screen for your switch displays the BayStack
450 model number and the current hardware, firmware, and software versions.
***********************************************
* Nortel Networks *
* Copyright (c) 1996,1999 *
* All Rights Reserved *
* BayStack 450-
xxx
*
* Versions: HW:Rev
x
FW:V
x.xx
SW:v
x.x.x.x
*
***********************************************
Enter Ctrl-Y to begin.
kombk.book Page 92 Tuesday, June 29, 1999 3:25 PM

Using the Console Interface
302401-D Rev 00 3-93
Logout
The Logout option (accessed from the main menu) allows a user working at a
password-protected console terminal or in an active TELNET session to terminate
the session.
The Logout option works as follows:
• If the user is accessing the BayStack 450 switch through a TELNET session,
the Logout option terminates the TELNET session.
• If the user is accessing the BayStack 450 switch through a password-protected
console terminal (connected to the console/comm port on the switch), the
Logout option displays the console-terminal password prompt (Figure 3-43).
The user must enter the correct password to access the CI screens.
Figure 3-43. Password Prompt Screen
You can specify whether a password is required for the TELNET session or the
console terminal using the Console/Comm Port Configuration screen (see
“Console/Comm Port Configuration” on page 3-58).
If the console terminal is not password protected, the system ignores the Logout
option.
BayStack Model 450-
xxx
HW:Rev
x
FW:V
x.xx
SW:V
x.x.x.x
Password: [ *************** ]
Enter Password:
kombk.book Page 93 Tuesday, June 29, 1999 3:25 PM
kombk.book Page 94 Tuesday, June 29, 1999 3:25 PM

302401-D Rev 00 4-1
Chapter 4
Troubleshooting
This chapter describes how to isolate and diagnose problems with your
BayStack 450 switch.
This chapter covers the following topics:
• Interpreting the LEDs
• Diagnosing and correcting the problem
-- Normal power-up sequence
-- Port connection problems
The chapter topics lead you through a logical process for troubleshooting the
BayStack 450 switch. For example, because LEDs provide visual indications of
certain problems, see “Interpreting the LEDs” on page 4-2 to understand the
various states (see Table 4-1) that your switch LEDs can exhibit during normal
operation.
For more help in determining the problem, “Diagnosing and Correcting the
Problem” on page 4-5 describes symptoms and corrective actions (see Table 4-2)
you can perform to resolve specific problems. Subsequent sections give
step-by-step procedures to correct the problems.
Note: The LED Display panel configuration for your switch may be different
than shown in this section, depending on the date of manufacturing (see the
note in “10BASE-T/100BASE-TX Ports” on page 1-3).
kombk.book Page 1 Tuesday, June 29, 1999 3:25 PM

Using the BayStack 450 10/100/1000 Series Switch
4-2 302401-D Rev 00
Interpreting the LEDs
Figure 4-1 shows the BayStack 450-24T and BayStack 450-12T LED display
panels. Figure 4-2 shows the BayStack 450-12F LED display panel.
Table 4-1 describes the LEDs.
Figure 4-1. BayStack 450-24T/12T LED Display Panel
450-12T Switch
450-24T Switch
BayStack
Status Dwn
Pwr Up
153
Cas
RPSU Base
BayStack
RPSU
Dwn
Pwr
Cas
Up
Status
Base
Activity
Activity
2119 23 10/100
10/100
Activity
Activity
10/100
10/100
1713 151179
2642220 241814 1612810
BayStack 450-24T
BayStack 450-12T
BS45003A
= Dual color LED
153 1179
26412810
kombk.book Page 2 Tuesday, June 29, 1999 3:25 PM

Troubleshooting
302401-D Rev 00 4-3
Figure 4-2. BayStack 450-12F LED Display Panel
Table 4-1. BayStack 450 Switch LED Descriptions
Label Type Color State Meaning
Pwr Power status Green On DC power is available to the switch’s internal circuitry.
Off No AC power to switch or power supply failed.
Status System status Green On Self-test passed successfully and switch is operational.
Blinking A nonfatal error occurred during the self-test.
Off The switch failed the self-test.
RPSU RPSU status Green On The switch is connected to the HRPSU and can receive
power if needed.
Off The switch is not connected to the HRPSU or HRPSU is
not supplying power.
CAS Up Stack mode Off The switch is in standalone mode.
Green On The switch is connected to the
upstream
unit’s Cascade A
In connector.
Amber On The Cascade A Out connector (CAS Up) for this switch is
looped internally (wrapped to the secondary ring).
(continued)
BayStack 450-12F
BS45071A
= Dual color LED
450-12F Switch
BayStack
Status Dwn
Pwr Up 153
Cas
RPSU Base Activity
Link
F Dx
117926412810
kombk.book Page 3 Tuesday, June 29, 1999 3:25 PM

Using the BayStack 450 10/100/1000 Series Switch
4-4 302401-D Rev 00
Amber
or
Green
Blinking Incompatible software revision or unable to obtain a unit
ID (Renumber Stack Unit table full). The unit is on the ring
but cannot participate in the stack configuration.
CAS Dwn Stack mode Off The switch is in standalone mode.
Green On The switch is connected to the
downstream
unit’s
Cascade A Out connector.
Amber On The Cascade A In connector (CAS Dwn) for this switch is
looped internally (wrapped to the secondary ring).
Amber
or
Green
Blinking Incompatible software revision or unable to obtain a unit
ID (Renumber Stack Unit table full). The unit is on the ring
but cannot participate in the stack configuration.
Base Base mode Green On The switch is configured as the stack base unit.
Off The switch is
not
configured as the stack base unit (or is
in standalone mode).
Blinking Stack configuration error: indicates that
multiple
base
units or
no
base units are configured in the stack.
Amber On Indicates that this unit is operating as the stack
configuration’s
temporary base unit
. This condition occurs
automatically if the base unit (directly downstream from
this unit) fails.
If this happens, the following events take place:
• The two units directly upstream and directly
downstream from the failed unit automatically wrap
their cascade connectors and indicate this condition
by lighting their Cas Up and Cas Dwn LEDs (see Cas
Up and Cas Dwn description in this table).
• If the temporary base unit fails, the next unit directly
downstream from this unit becomes the new
temporary base unit. This process can continue until
there are only two units left in the stack configuration.
This automatic failover is a temporary safeguard only. If
the stack configuration loses power, the temporary base
unit will not power up as the base unit when power is
restored. For this reason, you should always assign the
temporary base unit as the base unit (set the Unit Select
switch to Base) until the failed unit is repaired or replaced.
(continued)
Table 4-1. BayStack 450 Switch LED Descriptions
(continued)
Label Type Color State Meaning
kombk.book Page 4 Tuesday, June 29, 1999 3:25 PM

Troubleshooting
302401-D Rev 00 4-5
Diagnosing and Correcting the Problem
Before you perform the problem-solving steps in this section, cycle the power to
the BayStack 450 switch (disconnect and then reconnect the AC power cord);
then, verify that the switch follows the normal power-up sequence.
10/100 10/100 Mb/s
port speed
indicator
Green On The corresponding port is set to operate at 100 Mb/s and
the link is good.
Green Blinking The corresponding port has been disabled by software.
Amber On The corresponding port is set to operate at 10 Mb/s and
the link is good.
Amber Blinking The corresponding port has been disabled by software.
Off The link connection is bad or there is no connection to
this port.
Link Link status Green On BayStack 450-12F model only: valid communications link
established.
Off The communications link connection is bad or there is no
connection to this port.
Blinking The corresponding port is management disabled.
F Dx Duplex status Green On BayStack 450-12F model only: the corresponding port is
in full-duplex mode.
Off The corresponding port is in half-duplex mode
Activity Port activity Green
or
Amber
Blinking Indicates network activity for the corresponding port. A
high level of network activity can cause the LEDs to
appear to be on continuously.
Warning: To avoid bodily injury from hazardous electrical current, never
remove the top cover of the device. There are no user-serviceable components
inside.
Vorsicht: Um Verletzungsgefahr durch einen elektrischen Stromschlag
auszuschließen, nehmen Sie niemals die obere Abdeckung vom Gerät ab. Im
Geräteinnern befinden sich keine Komponenten, die vom Benutzer gewartet
werden können.
Table 4-1. BayStack 450 Switch LED Descriptions
(continued)
Label Type Color State Meaning
kombk.book Page 5 Tuesday, June 29, 1999 3:25 PM

Using the BayStack 450 10/100/1000 Series Switch
4-6 302401-D Rev 00
Normal Power-Up Sequence
In a normal power-up sequence, the LEDs appear as follows:
1. After power is applied to the switch, the Pwr (Power) LED turns on within 5
seconds.
2. The switch initiates a self-test, during which the port LEDs display various
patterns to indicate the progress of the self-test.
3. Upon successful completion of the self-test (within 10 seconds after power is
applied), the Status LED turns on.
4. The remaining port LEDs indicate their operational status, as described in
Table 4-2.
Avertissement: Pour éviter tout risque d'électrocution, ne jamais retirer le
capot de l'appareil. Cet appareil ne contient aucune pièce accessible par
l'utilisateur.
Advertencia: A fin de evitar daños personales por corrientes eléctricas
peligrosas, no desmonte nunca la cubierta superior de este dispositivo. Los
componentes internos no son reparables por el usuario.
Avvertenza: Per evitare lesioni fisiche dovute a scariche pericolose di
corrente, non rimuovere mai il coperchio superiore del dispositivo. I
componenti interni non possono essere manipolati dall'utente.
kombk.book Page 6 Tuesday, June 29, 1999 3:25 PM

Troubleshooting
302401-D Rev 00 4-7
Port Connection Problems
You can usually trace port connection problems to either a poor cable connection
or an improper connection of the port cables at either end of the link. To remedy
these types of problems, make sure that the cable connections are secure and that
the cables connect to the correct ports at both ends of the link.
Port connection problems are also traceable to the autonegotiation mode or the
port interface.
Table 4-2. Corrective Actions
Symptom Probable cause Corrective action
All LEDs are off. The switch is not receiving AC
power. Verify that the AC power cord is fastened securely
at both ends and that power is available at the AC
power outlet.
The fans are not operating or
the airflow is blocked, causing
the unit to overheat.
Verify that there is sufficient space for adequate
airflow on both sides of the switch.
Note: Operating temperature for the switch must
not exceed 40°C (104°F). Do not place the switch
in areas where it can be exposed to direct
sunlight or near warm air exhausts or heaters.
The Activity LED for a
connected port is off or
does not blink (and you
have reason to believe
that traffic is present).
The switch is experiencing a
port connection problem. See “Port Connection Problems” on page 4-7.
The switch’s link partner is not
autonegotiating properly.
The Status LED is off. A fatal error was detected by
the self-test. Cycle the power to the switch (disconnect and
then reconnect the AC power cord).
If the problem persists, replace the switch.
The Status LED is
blinking. A nonfatal error occurred
during the self-test. Cycle the power to the switch (disconnect and
then reconnect the AC power cord).
If the problem persists, contact the Nortel
Networks Technical Solutions Center.
kombk.book Page 7 Tuesday, June 29, 1999 3:25 PM

Using the BayStack 450 10/100/1000 Series Switch
4-8 302401-D Rev 00
Autonegotiation Modes
Port connection problems can occur when a port (or station) is connected to
another port (or station) that is not operating in a compatible mode (for example,
connecting a full-duplex port on one station to a half-duplex port on another
station).
The BayStack 450 switch negotiates port speeds according to the IEEE 802.3u
autonegotiating standard. The switch adjusts (autonegotiates) its port speed and
duplex mode to match the best service provided by the connected station, up to
100 Mb/s in full-duplex mode.
• If the connected station uses a form of autonegotiation that is not compatible
with the IEEE 802.3u autonegotiating standard, the BayStack 450 switch
cannot negotiate a compatible mode for correct operation.
• If the autonegotiation feature is not present or not enabled at the connected
station, the BayStack 450 switch may not be able to determine the correct
duplex mode.
In both situations, the BayStack 450 switch “autosenses” the speed of the
connected station and, by default, reverts to half-duplex mode. If the connected
station is operating in full-duplex mode, it cannot communicate with the switch.
To correct this mode mismatch problem:
1. Use the Port Configuration screen to disable autonegotiation for the
suspect port (see “Port Configuration” on page 3-32).
2. Manually set the Speed/Duplex field to match the speed/duplex mode of
the connected station (see Table 3-12 on page 3-33).
You may have to try several settings before you find the correct speed/duplex
mode of the connected station.
If the problem persists:
1. Disable the autonegotiation feature at the connected station.
2. Manually set the speed/duplex mode of the connected station to the same
speed/duplex mode you have manually set for the BayStack 450 switch
port.
kombk.book Page 8 Tuesday, June 29, 1999 3:25 PM

Troubleshooting
302401-D Rev 00 4-9
Port Interface
Ensure that the devices are connected using the appropriate crossover or
straight-through cable (see Appendix E, “Connectors and Pin Assignments”).
Note: Nortel Networks recommends that you manually set the BayStack 450
switch port to the desired speed/duplex mode when connecting to any of the
following Nortel Networks products:
• Nortel Networks 28000 product family
• Nortel Networks 58000 product family
• BayStack Model 302T switch (100 Mb/s port)
kombk.book Page 9 Tuesday, June 29, 1999 3:25 PM
kombk.book Page 10 Tuesday, June 29, 1999 3:25 PM

302401-D Rev 00 A-1
Appendix A
Technical Specifications
This appendix lists the technical specifications for the BayStack 450 10/100/1000
Series Switches.
Environmental
Electrical
Parameter Operating Specification Storage Specification
Temperature 0° to 40°C (32° to 104°F) -25° to 70°C (-13° to 158°F)
Humidity 85% maximum relative humidity,
noncondensing 95% maximum relative humidity,
noncondensing
Altitude 3024 m (10,000 ft) 3024 m (10,000 ft)
Parameter Model 450-24T Model 450-12T/12F
Input Voltage 100 to 240 VAC @ 50 to 60 Hz 100 to 240 VAC @ 50 to 60 Hz
Input Power
Consumption 150 W maximum 120 W maximum
Input Volt Amperes
Rating 200 VA maximum 150 VA maximum
Input Current 2.0 A @ 100 VAC 1.5 A @ 100 VAC
Maximum Thermal
Output 500 BTU/hr 400 BTU/hr
kombk.book Page 1 Tuesday, June 29, 1999 3:25 PM

Using the BayStack 450 10/100/1000 Series Switch
A-2 302401-D Rev 00
Physical Dimensions
Performance Specifications
Network Protocol and Standards Compatibility
Data Rate
Parameter Specifications
Height 7.03 cm (2.77 in.)
Width 44.07 cm (17.55 in.)
Depth 38.1 cm (15.0 in)
Weight 5.26 kg (11.60 lb)
Parameter Specifications
Frame Forward Rate
(64-byte packets) Up to 3 million packets per second (pps) maximum, learned
unicast traffic
Port Forwarding/Filtering
Performance
(64-byte packets)
• For 10 Mb/s: 14,880 pps maximum
• For 100 Mb/s: 148,810 pps maximum
Address Database Size 16,000 entries at line rate (32,000 entries without flooding)
Addressing 48-bit MAC address
Frame Length 64 to 1518 bytes (IEEE 802.1Q Untagged)
64 to 1522 bytes (IEEE 802.1Q Tagged)
• IEEE 802.3 10BASE-T (ISO/IEC 8802-3, Clause 14)
• IEEE 802.3u 100BASE-TX (ISO/IEC 8802-3, Clause 25)
• IEEE 802.3u 100BASE-FX (ISO/IEC 8802-3, Clause 26)
• IEEE 802.1p (Prioritizing)
• IEEE 802.1Q (VLAN Tagging)
• IEEE 802.1z (Gigabit)
• 10 Mb/s Manchester encoded or 100 Mb/s 4B/5B encoded
kombk.book Page 2 Tuesday, June 29, 1999 3:25 PM

Technical Specifications
302401-D Rev 00 A-3
Interface Options
Safety Agency Certification
Electromagnetic Emissions
Electromagnetic Immunity
• 10BASE-T/100BASE-TX -- RJ-45 (8-pin modular) connectors for MDI-X interface
• 100BASE-FX Fiber -- SC and MT-RJ connectors for switched 100 Mb/s
(100BASE-FX) connections over 50/125 and 62.5/125 micron multimode fiber optic
cable (2 km/6562 ft maximum distance)
• 1000BASE-SX (Shortwave Gigabit Fiber) MDA -- SC connectors for shortwave 850
nm fiber optic connections over multimode (550 m/1805 ft) fiber optic cable
• 1000BASE-LX (Longwave Gigabit Fiber) MDA -- SC connectors for longwave 1300
nm fiber optic connections over single-mode (3 km/9843 ft) or multimode (550 meter/
1805 ft) fiber optic cable
• UL Listed (UL 1950)
• IEC 950/EN60950
• C22.2 No. 950 (cUL)
• UL-94-V1 flammability requirements for PC board
• US. CFR47, Part 15, Subpart B, Class A
• Canada. ICES-003, Issue 2, Class A
• Australia/New Zealand. AS/NZS 3548:1995, Class A
• Japan. V-3/97.04:1997, Class A
• Taiwan. CNS 13438, Class A
• EN55022:1995, Class A
• EN61000-3-2:1995
• EN61000-3-3:1994
• EN50082-1:1997
kombk.book Page 3 Tuesday, June 29, 1999 3:25 PM

Using the BayStack 450 10/100/1000 Series Switch
A-4 302401-D Rev 00
Declaration of Conformity
The Declaration of Conformity for the BayStack 450 switches complies with ISO/
IEC Guide 22 and EN45014. The declaration identifies the product models, the
Nortel Networks name and address, and the specifications recognized by the
European community.
As stated in the Declaration of Conformity, the BayStack 450 switches comply
with the provisions of Council Directives 89/336/EEC and 73/23/EEC.
kombk.book Page 4 Tuesday, June 29, 1999 3:25 PM

302401-D Rev 00 B-1
Appendix B
Gigabit Fiber Optical Characteristics
The Uplink/Expansion Module on the BayStack 450 switch supports
1000BASE-X (Gigabit Ethernet) MDAs. This appendix describes the optical
characteristics of the 1000BASE-X MDAs. See Appendix C, “Media Dependent
Adapters,” for more information about MDAs.
1000BASE-SX Models
The 450-1SX and 450-1SR MDAs provide 1000BASE-SX (850 nanometers, short
wavelength, Gigabit Ethernet) connectivity. The 450-1SX provides one
1000BASE-SX port. The 450-1SR provides one 1000BASE-SX port and one
LinkSafe redundant port.
Operating Range
Table B-1 lists the operating range for the 1000BASE-SX models:
Table B-1. Operating Range for 1000BASE-SX
Fiber Type Modal Bandwidth @ 850 Nanometers with
Minimum Overfilled Launch (MHz · Km) Minimum Range (Meters)
62.5 um MMF 160 2 to 220
62.5 um MMF 200 2 to 275
50 um MMF 400 2 to 500
50 um MMF 500 2 to 550
10 um MMF Not supported Not supported
kombk.book Page 1 Tuesday, June 29, 1999 3:25 PM

Using the BayStack 450 10/100/1000 Series Switch
B-2 302401-D Rev 00
Transmit Characteristics
Table B-2 lists the transmit characteristics for the 1000BASE-SX models:
Table B-2. 1000BASE-SX Transmit Characteristics
Description 62.5 Micron
Multimode Fiber 50 Micron
Multimode Fiber Units
Transmitter type Shortwave Laser Shortwave Laser
Signaling speed 1.25 ± 100 ppm 1.25 ± 100 ppm GBd
Wavelength (l, range) 770 to 860 770 to 860 nm
T rise/T fall (maximum; 20% - 80%; > 830 nm) 0.26 0.26 ns
T rise/T fall (maximum; 20% - 80%; < = 830 nm) 0.21 0.21 ns
RMS spectral width (maximum) 0.85 0.85 nm
Average launch power (maximum)1
1 The 1000BASE-SX launch power shall be the lesser of the class 1 safety limit, as defined by the IEEE 802.3z standard,
Clause 38.7.2, or the average receive power (maximum), as defined in Ta bl e B - 3 .
See footnote 1 See footnote 1 dBm
Average launch power (minimum) – 9.5 – 9.5 dBm
Average launch power of OFF transmitter
(maximum)2
2 Examples of an OFF transmitter are: no power supplied to the PMD, laser shutdown for safety conditions, activation of a
“transmit disable” or other optional laser shutdown conditions. During all conditions when the PMA is powered, the AC
signal (data) into the transmit port will be valid encoded 8B/10B patterns (this is a requirement of the PCS layers),
except for short durations during system power-on-reset or diagnostics when the PMA is placed in a loopback mode.
– 30 – 30 dBm
Extinction ratio (minimum) 9 9 dB
RIN (maximum) – 117 – 117 dB/Hz
Coupled Power Ratio (CPR) minimum 3
3 Avoid radial overfilled launches even if the launch parameters are within the CPR range.
9 < CPR 9 < CPR db
kombk.book Page 2 Tuesday, June 29, 1999 3:25 PM

Gigabit Fiber Optical Characteristics
302401-D Rev 00 B-3
Receive Characteristics
Table B-3 lists the receive characteristics for the 1000BASE-SX models:
Worst-Case Power Budget and Penalties
Table B-4 lists the worst-case power budget and penalties for the 1000BASE-SX
models:
Table B-3. 1000BASE-SX Receive Characteristics
Description 62.5 Micron
Multimode Fiber 50 Micron
Multimode Fiber Units
Signaling Speed (range) 1.25 ± 100 ppm 1.25 ± 100 ppm GBd
Wavelength (range) 770 to 860 770 to 860 nm
Average receive power (maximum) 0 0 dBm
Receive sensitivity – 17 – 17 dBm
Return loss (minimum) 12 12 dB
Stressed receive sensitivity 1, 2
1 Measured with conformance test signal at TP3 for BER = 10–12 at the eye center.
2 Measured with a transmit signal having a 9 dB extinction ratio. If you use another extinction ratio, correct the stressed
receive sensitivity according to the extinction ratio penalty.
– 12.5 – 13.5 dBm
Receive electrical 3 dB upper cutoff frequency
(maximum) 1500 1500 MHz
Vertical eye-closure penalty 3
3 Vertical eye-closure penalty is a test condition for measuring stressed receive sensitivity. It is not a required
characteristic of the receiver.
2.60 2.20 dB
Note: The link power penalties (Table B-4) are used for link power budget
calculations only. They are not requirements and are not meant to be tested.
kombk.book Page 3 Tuesday, June 29, 1999 3:25 PM

Using the BayStack 450 10/100/1000 Series Switch
B-4 302401-D Rev 00
1000BASE-LX Models
The 450-1LX and 450-1LR MDAs provide 1000BASE-LX (1300 nanometers,
long wavelength, Gigabit Ethernet) connectivity. The 450-1LX provides one
1000BASE-LX port. The 450-1LR provides one 1000BASE-LX port and one
LinkSafe redundant port.
Operating Range
Table B-5 lists the operating range for the 1000BASE-LX models:
Table B-4. Worst-Case 1000BASE-SX Power Budget and Penalties
Parameter 62.5 Micron
Multimode Fiber 50 Micron
Multimode Fiber Units
Modal bandwidth as measured at 850 nm
(minimum, overfilled launch) 160 200 400 500 MHz · km
Link power budget 7.5 7.5 7.5 7.5 dB
Operating distance 220 275 500 550 m
Channel insertion loss 1, 22.38 2.60 3.37 3.56 dB
Link power penalties 4.27 4.29 4.07 3.57 dB
Unallocated margin in link power budget 0.84 0.60 0.05 0.37 dB
1 Operating distances used to calculate the channel insertion loss are the maximum values specified in Table B-1 on
page B-1.
2 A wavelength of 830 nm is used to calculate channel insertion loss, link power penalties, and unallocated margin.
Table B-5. Operating Range for 1000BASE-LX
Fiber Type Modal Bandwidth @ 1300 Nanometers with
Minimum Overfilled Launch (MHz · km) Minimum Range (Meters)
62.5 um MMF 500 2 to 550
50 um MMF 400 2 to 550
50 um MMF 500 2 to 550
10 um SMF N/A 2 to 5000
kombk.book Page 4 Tuesday, June 29, 1999 3:25 PM

Gigabit Fiber Optical Characteristics
302401-D Rev 00 B-5
Transmit Characteristics
Table B-6 lists the transmit characteristics for the 1000BASE-LX models:
Receive Characteristics
Table B-7 lists the receive characteristics for the 1000BASE-LX models:
Table B-6. 1000BASE-LX Transmit Characteristics
Description 62.5 Micron
Multimode Fiber 50 Micron
Multimode Fiber
10 Micron
Single-Mode
Fiber Unit
Transmitter type Longwave Laser Longwave Laser Longwave Laser
Signaling speed (range) 1.25 ± 100 ppm 1.25 ± 100 ppm 1.25 ± 100 ppm GBd
Wavelength (range) 1270 to 1355 1270 to 1355 1270 to 1355 nm
T rise /T fall
(maximum 20-80% response time) 0.26 0.26 0.26 ns
RMS spectral width (maximum) 4 4 4 nm
Average launch power (maximum) – 3 – 3 – 3 dBm
Average launch power (minimum) – 11.5 – 11.5 – 11.0 dBm
Average launch power of OFF
transmitter (maximum) – 30 – 30 – 30 dBm
Extinction ratio (minimum) 9 9 9 dB
RIN (maximum) – 120 – 120 – 120 dB/Hz
Coupled Power Ratio (CPR)1
1 Due to the dual media (single-mode and multimode) support of the LX transmitter, fulfillment of this specification requires
a single-mode fiber offset-launch mode-conditioning patch cord described in IEEE 802.3, Clause 38.11.4 for MMF
operation. This patch cord is not used for single-mode operation.
28 < CPR < 40 12 < CPR < 20 N/A dB
Table B-7. 1000BASE-LX Receive Characteristics
Description Value Units
Signaling speed (range) 1.25 ± 100 ppm GBd
Wavelength (range) 1270 to 1355 nm
Average receive power (maximum) – 3 dBm
(continued)
kombk.book Page 5 Tuesday, June 29, 1999 3:25 PM

Using the BayStack 450 10/100/1000 Series Switch
B-6 302401-D Rev 00
Worst-Case Power Budget and Penalties
Table B-8 lists the worst-case power budget and penalties for the 1000BASE-LX
models:
Receive sensitivity – 19 dBm
Return loss (minimum) 12 dB
Stressed receive sensitivity 1, 2– 14.4 dBm
Receive electrical 3 dB upper cutoff frequency (maximum) 1500 MHz
Vertical eye-closure penalty 32.60 dB
1 Measured with conformance test signal at TP3 (see IEEE 802.3, Clause 38.6.11) for BER = 10–12 at the eye center.
2 Measured with a transmit signal having a 9 dB extinction ratio. If another extinction ratio is used, the stressed receive
sensitivity should be corrected for the extinction ratio penalty.
3 Vertical eye-closure penalty is a test condition for measuring stressed receive sensitivity. It is not a required
characteristic of the receiver.
Note: The link power penalties (Table B-8) are used for link power budget
calculations only. They are not requirements and are not meant to be tested.
Table B-8. Worst-Case 1000BASE-LX Power Budget and Penalties
Parameter 62.5 um MMF 50 um MMF 10 um SMF Unit
Modal bandwidth as measured at
1300 nm (minimum, overfilled launch) 500 400 500 N/A MHz · km
Link power budget 7.5 7.5 7.5 8.0 dB
Operating distance 550 550 550 5000 m
Channel insertion loss 2.35 2.35 2.35 4.57 dB
Link power penalties 3.48 5.08 3.96 3.27 dB
Unallocated margin in link power budget 1.67 0.07 1.19 0.16 dB
Table B-7. 1000BASE-LX Receive Characteristics
(continued)
Description Value Units
kombk.book Page 6 Tuesday, June 29, 1999 3:25 PM

302401-D Rev 00 C-1
Appendix C
Media Dependent Adapters
This appendix describes the optional media dependent adapters (MDAs) that are
available from Nortel Networks. The MDAs can support high-speed connections
to servers, shared Fast Ethernet hubs, or backbone devices.
The following MDA models are available:
Nortel Networks is constantly adding new models and features to existing product
lines; For a full range of MDAs that are available from Nortel Networks, see your
Nortel Networks sales representative.
Note: The MDAs are not hot-swappable. Power down the switch before
installing or removing an MDA.
Interface type Model Refer to:
10BASE-T/100BASE-TX (UTP) 400-4TX MDA page C-2
100BASE-FX (Multimode fiber) 400-2FX MDA
400-4FX MDA page C-3
1000BASE-SX
(Shortwave gigabit fiber) 450-1SR MDA
450-1SX MDA page C-6
1000BASE-LX
(Longwave gigabit fiber) 450-1LR MDA
450-1LX MDA page C-9
kombk.book Page 1 Tuesday, June 29, 1999 3:25 PM

Using the BayStack 450 10/100/1000 Series Switch
C-2 302401-D Rev 00
10BASE-T/100BASE-TX MDA
The 400-4TX MDA (Figure C-1) uses four 10BASE-T/100BASE-TX RJ-45
(8-pin modular) port connectors to attach Ethernet devices. Table C-1 describes
the 400-4TX MDA components and LEDs.
Figure C-1. 400-4TX MDA Front Panel
Table C-1. 400-4TX MDA Components
Item Label Description
1 100 100BASE-TX port status LEDs (green):
On: The corresponding port is set to operate at 100 Mb/s.
Off: The link connection is bad or there is no connection to this port.
Blinking: The corresponding port is management disabled.
2 10 10BASE-T port status LEDs (green):
On: The corresponding port is set to operate at 10 Mb/s.
Off: The link connection is bad or there is no connection to this port.
Blinking: The corresponding port is management disabled.
3 F Dx Full-duplex port status LEDs (green):
On: The corresponding port is in full-duplex mode.
Off: The corresponding port is in half-duplex mode.
4 Activity Port activity LEDs (green):
Blinking: Indicates the network activity level for the corresponding port. A
high level of network activity can cause LEDs to appear to be on
continuously.
5 10BASE-T/100BASE-TX RJ-45 (8-pin modular) port connectors.
400-4TX MDA
Activity
100
10
F Dx
1
4
BS45042A
5 3
2
kombk.book Page 2 Tuesday, June 29, 1999 3:25 PM

Media Dependent Adapters
302401-D Rev 00 C-3
The RJ-45 ports are configured as media-dependent interface-crossover (MDI-X)
connectors. These ports connect over straight cables to the network interface
controller (NIC) card in a node or server, similar to a conventional Ethernet
repeater hub. If you are connecting to another Ethernet hub or Ethernet switch,
you need a crossover cable unless an MDI connection exists on the associated port
of the attached device.
The 400-4TX MDA can operate at either 10 Mb/s or 100 Mb/s. The speed is
determined through autonegotiation with its connecting device.
For installation instructions, see “Installing an MDA” on page C-11.
100BASE-FX MDAs
Warning: Fiber optic equipment can emit laser or infrared light that can
injure your eyes. Never look into an optical fiber or connector port. Always
assume that fiber optic cables are connected to a light source.
Vorsicht: Glasfaserkomponenten können Laserlicht bzw. Infrarotlicht
abstrahlen, wodurch Ihre Augen geschädigt werden können. Schauen Sie
niemals in einen Glasfaser-LWL oder ein Anschlußteil. Gehen Sie stets
davon aus, daß das Glasfaserkabel an eine Lichtquelle angeschlossen ist.
Avertissement: L’équipement à fibre optique peut émettre des rayons
laser ou infrarouges qui risquent d’entraîner des lésions oculaires. Ne
jamais regarder dans le port d’un connecteur ou d’un câble à fibre optique.
Toujours supposer que les câbles à fibre optique sont raccordés à une
source lumineuse.
Advertencia: Los equipos de fibra óptica pueden emitir radiaciones de
láser o infrarrojas que pueden dañar los ojos. No mire nunca en el interior
de una fibra óptica ni de un puerto de conexión. Suponga siempre que los
cables de fibra óptica están conectados a una fuente luminosa.
Avvertenza: Le apparecchiature a fibre ottiche emettono raggi laser o
infrarossi che possono risultare dannosi per gli occhi. Non guardare mai
direttamente le fibre ottiche o le porte di collegamento. Tenere in
considerazione il fatto che i cavi a fibre ottiche sono collegati a una
sorgente luminosa.
kombk.book Page 3 Tuesday, June 29, 1999 3:25 PM

Using the BayStack 450 10/100/1000 Series Switch
C-4 302401-D Rev 00
There are two 100BASE-FX models (Figure C-2):
•400-2FX MDA
The 400-2FX MDA uses two longwave 1300 nm SC connectors to attach
devices over 62.5/125 or 50/125 micron multimode fiber optic cable.
•400-4FX MDA
The 400-4FX MDA uses four longwave 1300 nm MT-RJ connectors to attach
devices over 62.5/125 or 50/125 micron multimode fiber optic cable.
Figure C-2. 100BASE-FX MDA Front Panels
Both models conform to the IEEE 802.3u 100BASE-FX standard and can be used
for fiber-based 100 Mb/s connections (2 km/6562 ft maximum distance) to other
compatible Fast Ethernet devices. Single-mode fiber cable is not supported.
Table C-2 describes the 100BASE-FX components and LEDs.
RXTX
100BASE-FX
RXTX
100BASE-FX
Activity
Link
F Dx
400-2FX MDA
BS45043A
3
4
21
Activity
Link
F Dx
400-4FX MDA
3
4
2
1
kombk.book Page 4 Tuesday, June 29, 1999 3:25 PM

Media Dependent Adapters
302401-D Rev 00 C-5
For installation instructions, see “Installing an MDA” on page C-11.
Table C-2. 100BASE-FX MDA Components
Item Label Description
1 Link Communications link LEDs (green):
On: Valid communications link established.
Off: The communications link connection is bad or there is no connection to this
port.
Blinking: The corresponding port is management disabled.
2 F Dx Full-duplex port status LEDs (green):
On: The corresponding port is in full-duplex mode.
Off: The corresponding port is in half-duplex mode.
3 Activity Port activity LEDs (green):
Blinking: Indicates the network activity level for the corresponding port. A high
level of network activity can cause LEDs to appear to be on continuously.
4 100BASE-FX port connectors:
• Model 400-2FX uses SC connectors.
• Model 400-4FX uses MT-RJ connectors.
kombk.book Page 5 Tuesday, June 29, 1999 3:25 PM

Using the BayStack 450 10/100/1000 Series Switch
C-6 302401-D Rev 00
1000BASE-SX MDAs
Warning: This is a Class 1 Laser/LED product. It contains a laser light
source that can injure your eyes. Never look into an optical fiber or
connector port. Always assume that the fiber optic cable or connector is
connected to a laser light source.
Vorsicht: Dieses Laser/LED-Produkt der Klasse 1 enthält eine
Laserlichtquelle, die zu Augenverletzungen führen kann. Sehen Sie nie in
einen Lichtwellenleiter oder Glasfaserstecker-Port. Gehen Sie immer
davon aus, daß das Glasfaserkabel oder der Glasfaserstecker an eine
Laserlichtquelle angeschlossen ist.
Avertissement: Ceci est un appareil Laser/DEL de Classe 1. Cet
appareil contient une source lumineuse à rayons laser dangereuse pour les
yeux. Ne regardez jamais directement une fibre optique ou un port de
connexion. Agissez toujours comme si le câble de fibres optiques ou le
connecteur était relié à une source lumineuse à rayons laser.
Advertencia: Éste es un producto láser/LED de Clase 1. Contiene una
fuente de luz láser que puede causar lesiones en los ojos. Nunca mire
dentro de un cable o de un puerto de conexión de fibra óptica. Asuma
siempre que el cable o el connector de fibra óptica está conectado a una
fuerte de luz láser.
Avvertenza: Questo è un produtto laser/LED di Classe 1 e contiene
una sorgente luminosa a laser che può danneggiare gli occhi. Non
guardare mai all’interno di una port a fibra ottica o di una porta
connettore. Dare sempre per scontato che il cavo di fibra ottica o il
connettore siano collegati ad una sorgente luminosa a laser.
kombk.book Page 6 Tuesday, June 29, 1999 3:25 PM

Media Dependent Adapters
302401-D Rev 00 C-7
There are two 1000BASE-SX (shortwave gigabit) MDA models (Figure C-3):
• The 450-1SR MDA is a single MAC MDA with a separate redundant Phy
(backup Phy port). Only one Phy port can be active at any time. If the active
Phy port fails, the redundant Phy port automatically becomes the active port.
• The 450-1SX MDA is a single PHY MDA.
Both models conform to the IEEE 802.3z 1000BASE-SX standard and use
shortwave 850 nm fiber optic connectors to connect devices over multimode (550
meter) fiber optic cable.
Figure C-3. 1000BASE-SX MDA Front Panels
Table C-3 describes the 1000BASE-SX components and LEDs.
For installation instructions, see “Installing an MDA” on page C-11.
1000BASE-SX
TX RX
Phy
Link
Activity
450-1SX MDA
TXRX
1000BASE-SX
RX
1000BASE-SX
TX
Activity
Link
Phy Select
450-1SR MDA
3
BS45044A
4
3
4
450-1SR MDA
(1-port redundant)
450-1SX MDA
(single port)
21
21
kombk.book Page 7 Tuesday, June 29, 1999 3:25 PM

Using the BayStack 450 10/100/1000 Series Switch
C-8 302401-D Rev 00
Table C-3. 1000BASE-SX MDA Components
Item Label Description
1 Link Communication link LEDs (green):
On: Valid communications link.
Off: The communications link connection is bad or there is no connection to
this port.
Blinking: The corresponding port is management disabled.
2PHY
(or)
Phy Select
Phy status LEDs (green):
On: The corresponding Phy port is active.
Off: The corresponding Phy port is in backup mode or there is no
connection to this port.
3 Activity Port activity LEDs (green):
Blinking: Indicates network activity level for the corresponding port. A high
level of network activity can cause LEDs to appear to be on continuously.
4 1000BASE-X SC port connectors.
kombk.book Page 8 Tuesday, June 29, 1999 3:25 PM

Media Dependent Adapters
302401-D Rev 00 C-9
M1000BASE-LX MDAs
Warning: This is a Class 1 Laser/LED product. It contains a laser light
source that can injure your eyes. Never look into an optical fiber or
connector port. Always assume that the fiber optic cable or connector is
connected to a laser light source.
Vorsicht: Dieses Laser/LED-Produkt der Klasse 1 enthält eine
Laserlichtquelle, die zu Augenverletzungen führen kann. Sehen Sie nie in
einen Lichtwellenleiter oder Glasfaserstecker-Port. Gehen Sie immer
davon aus, daß das Glasfaserkabel oder der Glasfaserstecker an eine
Laserlichtquelle angeschlossen ist.
Avertissement: Ceci est un appareil Laser/DEL de Classe 1. Cet
appareil contient une source lumineuse à rayons laser dangereuse pour les
yeux. Ne regardez jamais directement une fibre optique ou un port de
connexion. Agissez toujours comme si le câble de fibres optiques ou le
connecteur était relié à une source lumineuse à rayons laser.
Advertencia: Éste es un producto láser/LED de Clase 1. Contiene una
fuente de luz láser que puede causar lesiones en los ojos. Nunca mire
dentro de un cable o de un puerto de conexión de fibra óptica. Asuma
siempre que el cable o el connector de fibra óptica está conectado a una
fuerte de luz láser.
Avvertenza: Questo è un produtto laser/LED di Classe 1 e contiene una
sorgente luminosa a laser che può danneggiare gli occhi. Non guardare
mai all’interno di una port a fibra ottica o di una porta connettore. Dare
sempre per scontato che il cavo di fibra ottica o il connettore siano collegati
ad una sorgente luminosa a laser.
kombk.book Page 9 Tuesday, June 29, 1999 3:25 PM

Using the BayStack 450 10/100/1000 Series Switch
C-10 302401-D Rev 00
There are two 1000BASE-LX (longwave gigabit) MDA models (Figure C-4):
• The 450-1LR MDA is a single MAC MDA with a separate redundant Phy
(backup Phy port). Only one Phy port can be active at any time. If the active
Phy port fails, the redundant Phy port automatically becomes the active port.
• The 450-1LX MDA is a single Phy MDA.
Both models conform to the IEEE 802.3z 1000BASE-LX standard and use
longwave 1300 nm fiber optic connectors to connect devices over single mode
(3 kilometer) or multimode (550 meters) fiber optic cable.
Figure C-4. 1000BASE-LX MDA Front Panels
Table C-4 describes the 1000BASE-LX MDA components and LEDs.
Note: The optical performance of this transceiver cannot be guaranteed when
connected to a multimode fiber plant without the use of the special offset SMF/
MMF mode conditioning patch cord (see “1000BASE-LX Multimode
Applications” on C-13)
1000BASE-LX
TX RX
Phy
Link
Activity
450-1LX MDA
BS45045A
3
4
21
TXRX
1000BASE-LX
RX
1000BASE-LX
TX
Activity
Link
Phy Select
450-1LR MDA
3
4
21
450-1LR MDA
(1-port redundant)
450-1LX MDA
(single port)
kombk.book Page 10 Tuesday, June 29, 1999 3:25 PM

Media Dependent Adapters
302401-D Rev 00 C-11
For installation instructions, see “Installing an MDA” on page C-11.
Installing an MDA
The Uplink Module slot on the BayStack 450 switch accommodates a single
MDA. The connection can be either an RJ-45 10/100BASE-TX MDA or a fiber
(100BASE-FX or 1000BASE-SX/LX) MDA with an SC or MT-RJ connector.
To install an MDA into the Uplink Module slot:
1. Unplug the AC power cord from the back of the switch.
2. Loosen the thumb screws and remove the filler panel (or previously
installed MDA) from the Uplink Module slot.
Table C-4. 1000BASE-LX MDA Components
Item Label Description
1 Link Communication link LEDs (green):
On: Valid communications link.
Off: The communications link connection is bad or there is no connection to
this port.
Blinking: The corresponding port is management disabled.
2PHY
(or)
Phy Select
Phy status LEDs (green):
On: The corresponding Phy port is active.
Off: The corresponding Phy port is in backup mode or there is no
connection to this port.
3 Activity Port activity LEDs (green):
Blinking: Indicates network activity level for the corresponding port. A high
level of network activity can cause LEDs to appear to be on continuously.
4 1000BASE-X SC port connectors (see “1000BASE-LX Multimode Applications”
on page C-13 for special requirements).
Note: The MDAs are not hot-swappable. Power down the switch before
installing or removing an MDA.
kombk.book Page 11 Tuesday, June 29, 1999 3:25 PM

Using the BayStack 450 10/100/1000 Series Switch
C-12 302401-D Rev 00
3. Insert the MDA into the Uplink Module card guides (Figure C-5).
Make sure the MDA slides in on the card guides. Failure to align the MDA to
the card guides could damage the pins.
Figure C-5. Installing an MDA
4. Press the MDA firmly into the Uplink Module slot.
Be sure that the MDA is fully seated into the mating connector.
5. Secure the MDA by tightening the thumb screws on the MDA front panel.
6. Attach devices to the MDA ports.
After connecting the port cables, continue to follow the instructions in that manual
to connect power and verify the installation.
Replacing an MDA with a Different Model
When replacing an installed MDA with another type of MDA, complete the
following steps to clear the switch NVRAM:
Note: If you are replacing an installed MDA with another type of MDA, see
“Replacing an MDA with a Different Model” on C-13.
Note: The IEEE 802.3u specification requires that all ports operating at 100
Mb/s use only Category 5 unshielded twisted pair (UTP) cabling.
BS35046A
kombk.book Page 12 Tuesday, June 29, 1999 3:25 PM

Media Dependent Adapters
302401-D Rev 00 C-13
1. Power down the switch.
Remove the AC power cord from the power source.
2. Remove the installed MDA.
Loosen the thumbscrews and remove the MDA.
3. Cycle the switch power.
Power up the switch and wait for the Nortel Networks logo screen to appear
(approximately 10 seconds); then power down the switch.
4. Install the replacement MDA.
Be sure to firmly tighten the two thumbscrews on the MDA front panel.
5. Power up the switch.
1000BASE-LX Multimode Applications
For 1000BASE-LX multimode applications, the longwave gigabit transceivers
must be mode conditioned externally via a special offset SMF/MMF patch cord.
The offset SMF/MMF patch cord allows the same transceiver to be used for both
multimode and single-mode fiber. See your Nortel Networks sales representative
for more information about the SMF/MMF patch cord.
The 1000BASE-LX transceiver is designed to mechanically accomodate the
single-mode ferrules used on one end of the special offset SMF/MMF patch cord.
Multimode ferrules must not be used because they can bind and cause damage to
the transceiver.
Do not connect multimode cables directly into the 1000BASE-LX MDA
transceiver. Instead, connect a special offset SMF/MMF patch cord into the
transceiver, and then connect the multimode cable into the SMF/MMF patch cord.
For more information about gigabit transmission over fiber optic cable and mode
conditioning, refer to the following publication:
Reference Note: Gigabit Ethernet Physical Layer Considerations (Bay Networks
part number 201540-B)
The publication is available on the World Wide Web at support.baynetworks.com/
library/tpubs/
At the Web site, click on Accelar under the Routing Switches heading.
kombk.book Page 13 Tuesday, June 29, 1999 3:25 PM

Using the BayStack 450 10/100/1000 Series Switch
C-14 302401-D Rev 00
kombk.book Page 14 Tuesday, June 29, 1999 3:25 PM

302401-D Rev 00 D-1
Appendix D
Quick Steps to Features
If you are a system administrator with experience configuring BayStack 450
switch VLANs, MultiLink Trunking, Port Mirroring, and IGMP Snooping, use the
flowcharts on the following pages as quick configuration guides. The flowcharts
refer you to the “configuration rules” appropriate for each feature.
The flowcharts cover the following features:
• 802.1Q VLANs
• MultiLink Trunking
• Port Mirroring
• IGMP Snooping
To learn more about: See this section:
802.1Q VLANs “IEEE 802.1Q VLAN Workgroups” on page 1-32.
MultiLink Trunks “MultiLink Trunks” on page 1-57.
Port Mirroring “Port Mirroring (Conversation Steering)” on page 1-76.
IGMP Snooping “IGMP Snooping” on page 1-48.
kombk.book Page 1 Tuesday, June 29, 1999 3:25 PM

Using the BayStack 450 10/100/1000 Series Switch
D-2 302401-D Rev 00
Configuring 802.1Q VLANs
To create or modify an 802.1Q VLAN, follow the flowcharts in
Figures D-1 and D-2).
Choose VLAN Configuration (or press v) from the VLAN Configuration Menu
screen to open the VLAN Configuration screen.
Figure D-1. Configuring 802.1Q VLANs (1 of 2)
Yes
Yes
No
No
VLAN Configuration screen
Select the appropriate value
for the Create VLAN field.
Press [Ctrl]-R to return
to previous menu.
Set the Port field,
as appropriate
for your configuration.
Set PVID.
BS45047B
Choose VLAN Port
Configuration (or press c)
to open the VLAN Port
Configuration screen.
VLAN
Port members
Configured?
Is PVID
correct?
Configure Port Members as Tagged Port
Member, Untagged Port Member,
or Not a Member of VLAN (see "VLAN
Configuration Rules" for more information).
2
1
Off-page reference
On-page reference
Key
kombk.book Page 2 Tuesday, June 29, 1999 3:25 PM

Quick Steps to Features
302401-D Rev 00 D-3
Figure D-2. Configuring 802.1Q VLANs (2 of 2)
Yes
No
No Set tagged, untagged,
unregistered filters, if necessary.
Set Port Priority.
See also the Traffic Class
Configuration screen, if necessary.
BS45048B
Is filtering
correct?
Is
Port Priority
correct?
Yes
Are
all VLANs
configured?
Yes
1
No 2
Done
Off-page reference
On-page reference
Key
Yes
No Set Tagging field on
VLAN Port Configuration screen.
Is
VLAN tag
correct?
kombk.book Page 3 Tuesday, June 29, 1999 3:25 PM

Using the BayStack 450 10/100/1000 Series Switch
D-4 302401-D Rev 00
Configuring MultiLink Trunks
To create or modify a MultiLink trunk, follow the flowchart in Figure D-3.
Choose MultiLink Trunk Configuration (or press t) from the MultiLink Trunk
Configuration Menu screen to open the MultiLink Trunk Configuration screen.
Figure D-3. Configuring MultiLink Trunks
Yes
No
No
Configure STP field.
Enable Trunk Status field
(see "MultiLink Trunking
Configuration Rules").
Configure trunk members
(see "MultiLink Trunking
Configuration Rules").
BS45050A
Are all
trunk members
configured?
Is trunk
STP Enabled?
Yes
Is trunk
Enabled?
Yes
No
Done
MultiLink Trunk
Configuration screen
Off-page reference
On-page reference
Key
kombk.book Page 4 Tuesday, June 29, 1999 3:25 PM

Quick Steps to Features
302401-D Rev 00 D-5
Configuring Port Mirroring
To create or modify port-mirroring ports, follow the flowcharts in
Figures D-4 and D-5).
Choose Port Mirroring Configuration (or press i) from the Switch Configuration
Menu screen to open the Port Mirroring Configuration screen.
Figure D-4. Configuring Port Mirroring (1 of 2)
Yes
No
No Set Monitoring Mode field.
Port Mirroring
Configuration screen
Set Monitor Port field (see
"Port Mirroring Configuration Rules").
Configure Ports X and Y fields (see
"Port Mirroring Configuration Rules").
BS45051A
Is
Monitoring Mode
field set?
Is
Monitor Port
field set?
Yes
Is
Monitor Port
set for port-based
mode?
Yes
Yes
No 1
Are
Ports X and Y fields
configured?
No
1
2
Off-page reference
On-page reference
Key
kombk.book Page 5 Tuesday, June 29, 1999 3:25 PM

Using the BayStack 450 10/100/1000 Series Switch
D-6 302401-D Rev 00
Figure D-5. Configuring Port Mirroring (2 of 2)
Yes
No
No
Enable Port Mirroring
(see "Port Mirroring Configuration
Rules").
BS45052A
Are
Address A and B
configured?
Is
Port Mirroring
Enabled?
Yes
1
Done
2Configure Addresses.
Off-page reference
On-page reference
Key
kombk.book Page 6 Tuesday, June 29, 1999 3:25 PM

Quick Steps to Features
302401-D Rev 00 D-7
Configuring IGMP Snooping
To create or modify IGMP Snooping ports, follow the flowcharts in
Figures D-6 to D-8.
Choose IGMP Configuration (or press g) from the Switch Configuration Menu
screen to open the IGMP Configuration screen.
Figure D-6. Configuring IGMP Snooping (1 of 3)
Yes
No
No
BS45053A
Are VLANs
created/port members
configured?
Is the
Snooping field set
correctly?
Yes
Is
Snooping field
set?
Yes
Yes
No 2
Is
the Proxy field set
correctly?
No
2
IGMP Configuration screen
Go to VLAN flowchart. Create VLANs/
configure port members, as required.
Set the correct value
for the Snooping field.
Set the correct value
for the Proxy field.
Off-page reference
On-page reference
Key
kombk.book Page 7 Tuesday, June 29, 1999 3:25 PM

Using the BayStack 450 10/100/1000 Series Switch
D-8 302401-D Rev 00
Figure D-7. Configuring IGMP Snooping (2 of 3)
Yes
No
No
BS45054A
Is the
Robust Value field
set correctly?
Is the Query
Timer field set
correctly?
Yes
Is the Set
Router Ports field
set correctly?
Yes
Yes
No
Is
the Proxy field set
correctly?
No
3
2
Set the correct value for
the Query Timer field.
Set the correct value for
the Robust Value field.
Set the correct value
for the Proxy field.
Set the correct value for
the IGMP version in the
Set Router Ports field.
Off-page reference
On-page reference
Key
kombk.book Page 8 Tuesday, June 29, 1999 3:25 PM

Quick Steps to Features
302401-D Rev 00 D-9
Figure D-8. Configuring IGMP Snooping (3 of 3)
Yes
No
No
All trunk members for that trunk
are automatically configured as
IGMP Static Router Ports.
Off-page reference
On-page reference
BS45055B
Key
Are all
IGMP members
configured?
Is the
Port a trunk
member?
Yes
3
Done
Configure all IGMP members
(see "IGMP Configuration Rules").
All VLANs on this port are now
configured as IGMP router ports.
kombk.book Page 9 Tuesday, June 29, 1999 3:25 PM
kombk.book Page 10 Tuesday, June 29, 1999 3:25 PM

302401-D Rev 00 E-1
Appendix E
Connectors and Pin Assignments
This appendix describes the BayStack 450 switch port connectors and pin
assignments.
RJ-45 (10BASE-T/100BASE-TX) Port Connectors
The RJ-45 port connectors (Figure E-1) are wired as MDI-X ports to connect end
stations without using crossover cables. (See “MDI and MDI-X Devices” on
page E-2 for information about MDI-X ports.) For 10BASE-T connections, use
Category 3 (or higher) UTP cable. For 100BASE-TX connections, use only
Category 5 UTP cable.
Figure E-1. RJ-45 (8-Pin Modular) Port Connector
18
616EA
kombk.book Page 1 Tuesday, June 29, 1999 3:25 PM

Using the BayStack 450 10/100/1000 Series Switch
E-2 302401-D Rev 00
Table E-1 lists the RJ-45 (8-pin modular) port connector pin assignments.
MDI and MDI-X Devices
Media dependent interface (MDI) is the IEEE standard for the interface to
unshielded twisted pair (UTP) cable.
For two devices to communicate, the transmitter of one device must connect to the
receiver of the other device. The connection is established through a crossover
function, which can be a crossover cable or a port that implements the crossover
function internally.
Ports that implement the crossover function internally are known as MDI-X ports,
where X refers to the crossover function.
The following sections describe the use of straight-through and crossover cables
for connecting MDI and MDI-X devices.
Table E-1. RJ-45 Port Connector Pin Assignments
Pin Signal Description
1 RX+ Receive Data +
2 RX- Receive Data -
3 TX+ Transmit Data +
4 Not applicable Not applicable
5 Not applicable Not applicable
6 TX- Transmit Data -
7 Not applicable Not applicable
8 Not applicable Not applicable
Note: For the transmitter of one device to connect to the receiver of another
device, the total number of crossovers must always be an odd number.
kombk.book Page 2 Tuesday, June 29, 1999 3:25 PM

Connectors and Pin Assignments
302401-D Rev 00 E-3
MDI-X to MDI Cable Connections
BayStack 450 switches use MDI-X ports that allow you to connect directly to end
stations without using crossover cables (Figure E-2).
Figure E-2. MDI-X to MDI Cable Connections
1818 81 81
RX+
RX-
TX+
TX-
TX+
TX-
RX+
RX-
MDI-X port
BayStack 450 switch End station
Straight-through cable MDI port
T
R
T
R
1
2
3
4
5
6
7
8
1
2
3
4
5
6
7
8
1
2
3
4
5
6
7
8
1
2
3
4
5
6
7
8
BS45056A
kombk.book Page 3 Tuesday, June 29, 1999 3:25 PM

Using the BayStack 450 10/100/1000 Series Switch
E-4 302401-D Rev 00
MDI-X to MDI-X Cable Connections
If you are connecting the BayStack 450 switch to a device that also implements
MDI-X ports, use a crossover cable (Figure E-3).
Figure E-3. MDI-X to MDI-X Cable Connections
1818 81 81
RX+
RX-
TX+
TX-
RX+
RX-
TX+
TX-
MDI-X port
BayStack 450 switch Switch or hub
Crossover cable MDI-X port
T
R
T
R
1
2
3
4
5
6
7
8
1
2
3
4
5
6
7
8
1
2
3
4
5
6
7
8
1
2
3
4
5
6
7
8
BS45057A
kombk.book Page 4 Tuesday, June 29, 1999 3:25 PM

Connectors and Pin Assignments
302401-D Rev 00 E-5
DB-9 (RS-232-D) Console/Comm Port Connector
The DB-9 Console/Comm Port connector (Figure E-4) is configured as a data
communications equipment (DCE) connector. The DSR and CTS signal outputs
are always asserted; the CD, DTR, RTS, and RI signal inputs are not used. This
configuration enables a management station (a PC or console terminal) to connect
directly to the switch using a straight-through cable.
Figure E-4. DB-9 Console/Comm Port Connector
Table E-2 lists the DB-9 Console/Comm Port connector pin assignments.
Table E-2. DB-9 Console/Comm Port Connector Pin Assignments
Pin Signal Description
1 CD Carrier detect (not used)
2 TXD Transmit data (output)
3 RXD Receive data (input)
4 DTR Data terminal ready (not used)
5 GND Signal ground
6 DSR Data set ready (output always asserted)
7 RTS Request to send (not used)
8 CTS Clear to send (output always asserted)
9 RI Ring indicator (not used)
Shell Chassis ground
5
69
1
619EA
kombk.book Page 5 Tuesday, June 29, 1999 3:25 PM
kombk.book Page 6 Tuesday, June 29, 1999 3:25 PM

302401-D Rev 00 F-1
Appendix F
Default Settings
Table F-1 lists the factory default settings for the BayStack 450 switch.
Table F-1. Factory Default Settings for the BayStack 450 Switch
Field Default setting Appears in this CI screen
BootP Request Mode BootP Disabled IP Configuration/Setup (page 3-8)
In-Band Stack IP Address 0.0.0.0
(no IP address assigned)
In-Band Switch IP Address 0.0.0.0
(no IP address assigned)
In-Band Subnet Mask 0.0.0.0
(no subnet mask assigned)
Default Gateway 0.0.0.0
(no IP address assigned)
Read-Only Community String public SNMP Configuration (page 3-13)
Read-Write Community String private
Trap IP Address 0.0.0.0
(no IP address assigned)
Community String Zero-length string
Authentication Trap Enabled
Link Up/Down Trap Enabled
sysContact Zero-length string System Characteristics (page 3-15)
sysName Zero-length string
sysLocation Zero-length string
(continued)
kombk.book Page 1 Tuesday, June 29, 1999 3:25 PM

Using the BayStack 450 10/100/1000 Series Switch
F-2 302401-D Rev 00
Aging Time 300 seconds MAC Address Table (page 3-20)
Find an Address 00-00-00-00-00-00
(no MAC address assigned)
Port Mirroring Address A: 00-00-00-00-00-00
(no MAC address assigned)
Port Mirroring Address B: 00-00-00-00-00-00
(no MAC address assigned)
Create VLAN 1 VLAN Configuration (page 3-24)
Delete VLAN blank field
VLAN Name VLAN # (
VLAN number
)
Port Membership U (all ports assigned as
untagged members of
VLAN 1)
Unit 1 VLAN Port Configuration (page 3-26)
Port 1
Filter Tagged Frames No
Filter Untagged Frames No
Filter Unregistered Frames No
Port Name Unit 1, Port 1
PVID 1
Port Priority 0
Note: The following two fields only appear when the port selected in the Port field is configured with an
optional gigabit MDA.
Primary VLAN Tagging Untagged
Secondary VLAN Tagging Tagged
Unit 1 VLAN Display by Port (page 3-29)
Port 1
PVID 1 (read only)
Port Name Unit 1, Port 1 (read only)
Traffic Class Low Traffic Class Configuration (page 3-30)
(continued)
Table F-1. Factory Default Settings for the BayStack 450 Switch
(continued)
Field Default setting Appears in this CI screen
kombk.book Page 2 Tuesday, June 29, 1999 3:25 PM

Default Settings
302401-D Rev 00 F-3
Unit 1 Port Configuration (page 3-32)
Status Enabled (for all ports)
Autonegotiation Enabled (for all ports)
Speed/Duplex 100Mbs/Half (when
Autonegotiation is Disabled)
Unit 1 to 8 (depending on
configuration status) High Speed Flow Control Configuration
(page 3-34)
Autonegotiation Enabled
Flow Control Disabled
Note: The following two fields only appear when a single Phy MDA with a separate redundant Phy port is
installed.
Preferred Phy Right
Active Phy Read-only field indicating the
operational Phy port (Right,
Left, or None)
Trunk Members (Unit/Port) Zero-length string MultiLink Trunk Configuration
(page 3-39)
STP Learning Normal
Trunk Mode Basic
Trunk Status Enabled
Trunk Name Trunk #1 to Trunk #6
Traffic Type Rx and Tx MultiLink Trunk Utilization (page 3-41)
Monitoring Mode Disabled Port Mirroring Configuration
(page 3-45)
Monitor/Unit Port Zero-length string
Unit/Port X Zero-length string
Unit/Port Y Zero-length string
Address A 00-00-00-00-00-00
(no MAC address assigned)
Address B 00-00-00-00-00-00
(no MAC address assigned)
(continued)
Table F-1. Factory Default Settings for the BayStack 450 Switch
(continued)
Field Default setting Appears in this CI screen
kombk.book Page 3 Tuesday, June 29, 1999 3:25 PM

Using the BayStack 450 10/100/1000 Series Switch
F-4 302401-D Rev 00
Packet Type Both Rate Limiting Configuration
(page 3-48)
Limit None
VLAN 1 IGMP Configuration (page 3-51)
Snooping Enabled
Proxy Enabled
Robust Value 2
Query Time 125 seconds
Set Router Ports Version 1
Static Router Ports - (for all ports)
Unit 1 Port Statistics (page 3-54)
Port 1
Console Port Speed 9600 Baud Console/Comm Port Configuration
(page 3-58)
Console Switch Password Not Required
Console Stack Password Not Required
Console Read-Only Switch
Password user
Console Read-Write Switch
Password secure
Console Read-Only Stack
Password user
Console Read-Write Stack
Password secure
Note: The following two fields only appear when the switch is a participant in a stack configuration.
New Unit Number Current stack order Renumber Stack Units (page 3-65)
Renumber units with new setting? No
Unit 1 Spanning Tree Port Configuration
(page 3-69)
Participation Normal Learning
Priority 128
Path Cost 10 or 100
(continued)
Table F-1. Factory Default Settings for the BayStack 450 Switch
(continued)
Field Default setting Appears in this CI screen
kombk.book Page 4 Tuesday, June 29, 1999 3:25 PM

Default Settings
302401-D Rev 00 F-5
Bridge Priority 8000 (read only) Spanning Tree Switch Settings
(page 3-72)
Designated Root 8000 (bridge_id) (read only)
Root Port 0 (read only)
Root Path Cost 0 (read only)
Hello Time 2 seconds (read only)
Maximum Age Time 20 seconds (read only)
Forward Delay 15 seconds (read only)
Bridge Hello Time 2 seconds (read only)
Bridge Maximum Age Time 20 seconds (read only)
Bridge Forward Delay 15 seconds (read only)
TELNET Access Enabled TELNET Configuration (page 3-75)
Login Timeout 1 minute
Login Retries 3
Inactivity Timeout 15 minutes
Event Logging All
Allowed Source IP Address
(10 user-configurable fields) First field: 0.0.0.0
(no IP address assigned)
Remaining nine fields:
255.255.255.255
(any address is allowed)
Allowed Source Mask
(10 user-configurable fields)
For details about this field, see
Table 3-27 on page 3-76.
First field: 0.0.0.0
(no IP address assigned)
Remaining nine fields:
255.255.255.255
(any address is allowed)
Image Filename Zero-length string Software Download (page 3-78)
TFTP Server IP Address 0.0.0.0
(no IP address assigned)
Start TFTP Load of New Image No
(continued)
Table F-1. Factory Default Settings for the BayStack 450 Switch
(continued)
Field Default setting Appears in this CI screen
kombk.book Page 5 Tuesday, June 29, 1999 3:25 PM

Using the BayStack 450 10/100/1000 Series Switch
F-6 302401-D Rev 00
Configuration Image Filename Zero-length string Configuration File (page 3-82)
TFTP Server IP Address 0.0.0.0
(no IP address assigned)
Copy Configuration Image to
Server No
Retrieve Configuration Image from
Server No
Table F-1. Factory Default Settings for the BayStack 450 Switch
(continued)
Field Default setting Appears in this CI screen
kombk.book Page 6 Tuesday, June 29, 1999 3:25 PM

302401-D Rev 00 G-1
Appendix G
Sample BootP Configuration File
This appendix provides a sample BootP configuration file. The BootP server
searches for this file, called bootptab (or BOOTPTAB.TXT, depending on your
operating system), which contains the site-specific information (including IP
addresses) needed to perform the software download and configuration. You can
modify this sample BootP configuration file or create one of your own.
A sample BootP configuration file follows:
# The following is a sample of a BootP configuration file that was extracted
# from a Bay Networks EZ LAN network management application. Note that other
# BootP daemons can use a configuration file with a different format.
#
# Before using your switch BootP facility, you must customize your BootP
# configuration file with the appropriate data.
#
# Blank lines and lines beginning with '#' are ignored.
#
# Legend:
#
# first field -- hostname
# ht -- hardware type
# ha -- host hardware address
# tc -- template host (points to similar host entry)
# ip -- host IP address
# hd -- bootfile home directory
# bf -- bootfile
# EZ dt -- device type
# EZ fv -- firmware version
# EZ av -- agent version
#
# Fields are separated with a pipe (|) symbol. Forward slashes (/) are
# required to indicate that an entry is continued to the next line.
#
kombk.book Page 1 Tuesday, June 29, 1999 3:25 PM

Using the BayStack 450 10/100/1000 Series Switch
G-2 302401-D Rev 00
# Caution
#
# Omitting a Forward slash (/) when the entry is continued to the next
# line, can cause the interruption of the booting process or the
# incorrect image file to download. Always include forward slashes
# where needed.
#
# Important Note:
#
# If a leading zero (0) is used in the IP address it is calculated as an
# octal number. If the leading character is "x" (upper or lower case),
# it is calculated as a hexadecimal number. For example, if an IP address
# with a base 10 number of 45 is written as .045 in the BOOTPTAB.TXT file,
# the Bootp protocol assigns .037 to the client.
#
# Global entries are defined that specify the parameters used by every device.
# Note that hardware type (ht) is specified first in the global entry.
#
# The following global entry is defined for an Ethernet device. Note that this
# is where a client's subnet mask (sm) and default gateway (gw) are defined.
#
global1|/
|ht=ethernet|/
|hd=c:\opt\images|/
|sm=255.255.255.0|/
|gw=192.0.1.0|
#
# The following sample entry describes a BootP client:
b
ay1|ht=ethernet|ha=0060fd000000|ip=192.0.0.1|hd=c:\ezlan\images|bf=b450_100.img
# Where:
# host name: bay1
# hardware type: Ethernet
# MAC address: 00-60-FD-00-00-00
# IP address: 192.0.0.1
# home directory of boot file: c:\ezlan\images
# boot file: b450_100.img
kombk.book Page 2 Tuesday, June 29, 1999 3:25 PM

302401-D Rev 00 Index-1
A
acronyms, xxiii
Actual Hello Interval, 3-73
Aging Time field, 3-21
Allowed Source IP Address field, 3-77
Allowed Source Mask field, 3-77
Authentication Trap field, 3-14
Autonegotiation
description, 1-16
field, 3-34
modes, 4-7
troubleshooting, 4-8
Autosensing, 1-16
B
Base unit, 1-25
BayStack 450 switch
connectors, E-1
default port settings for VLANs, 1-34
features, 1-11 to 1-12
front-panel, 1-2
BootP Request Mode field, 3-9
BootP. See Bootstrap Protocol
Bootstrap Protocol (BootP)
Always setting, 3-11
automatic IP configuration, 1-17
BOOTPTAB.TXT file, G-1
choosing a request mode, 3-10
Disabled setting, 3-11
Last Address setting, 3-12
sample configuration file, G-1
When Needed setting, 3-10
Bridge Forward Delay field, 3-74
Bridge Hello Time field, 3-74
Bridge Maximum Age Time field, 3-74
Bridge Priority field, 3-73
Broadcasts field, 3-55
C
Cascade module, 1-23
Clear All Port Statistics option, 3-20
Collisions field, 3-57
Comm Port Data Bits field, 3-58
Comm Port Parity field, 3-58
Comm Port Stop Bits, 3-59
Community String field, 3-14
Configurable field, 3-9
Configuration rules
IGMP Snooping, 1-52
MultiLink Trunking, 1-69
Port Mirroring, 1-82
VLANs, 1-47
connectors, E-1
AC power receptacle, 1-8
DB-9 console/comm port connector, E-5
RJ-45 port connector, E-1
Console Interface (CI)
cable, 2-10
connection, 2-10
main menu, 3-4
menus, using, 3-2
Console Password field, 3-60
Console Port Speed field, 3-59
Console Read-Only Password field, 3-60, 3-62
Console Read-Write Password field, 3-61, 3-63
console/comm port
Index
kombk.book Page 1 Tuesday, June 29, 1999 3:25 PM

Index-2 302401-D Rev 00
configuration options, 3-5
configuration screen, 3-58
connecting to terminal, 2-11
illustration, E-5
pin assignments, E-5
conventions, text, xxiii
conversation steering, 1-16
cooling fans, 1-11
crossover cable, E-4
customer support, xxv
D
data communication equipment. See DCE
DB-9 connector, 2-10
DB-9 console/comm port connector, E-5
DCE, 2-10
Declaration of Conformity, A-4
Default Gateway field, 3-10
default settings, F-1
Deferred Packets field, 3-57
Designated Root field, 3-73
Display Event Log option, 3-6
Display Port Statistics option, 3-20
Display Spanning Tree Switch Settings option, 3-68
E
Event Log screen, 3-85
authentication failure, 3-86
event log flash memory, 3-86
excessive bad entries, 3-86
operational exception, 3-86
software download, 3-86
TELNET session status, 3-86
write threshold, 3-86
Event Logging field, 3-76
Excessive Collisions field, 3-57
F
FCS Errors field, 3-56
feet, chassis, 2-4
Filtered Packets field, 3-56
Find an Address field, 3-21
flash memory for software image upgrades, 1-15
flat surface, installing on, 2-4
Flooded Packets field, 3-56
Forward Delay field, 3-74
forwarding rate (packets per second), 1-11
Frame Errors field, 3-56
G
gateway address setting, 2-17, 2-20
Gigabit, B-1
MDAs, C-1
optical characteristics, B-1
grounding the switch, 2-3, 2-5
H
Hello Interval, 3-73, 3-74
Hello Time field, 3-73
I
IEEE 802.1p Prioritizing
feature, 1-14
IEEE 802.1Q Tagging
important terms, 1-33
IEEE 802.3u standard, 1-16
IGMP Snooping
configuration rules, 1-52
feature, 1-15
Image Filename field, 3-79
In Use field, 3-9
Inactivity Timeout field, 3-76
In-Band IP Address field, 3-9
In-Band Subnet Mask field, 3-9
Initial setup, 2-17
installation
chassis in a rack, 2-5
flat surface, 2-4
kombk.book Page 2 Tuesday, June 29, 1999 3:25 PM

302401-D Rev 00 Index-3
grounding, 2-3
LED verification, 2-14
requirements, 2-1
tools, 2-1
verifying, 2-14
IP address
format of, 2-18, 2-23
setting, 2-17
startup, 2-17
IP address, automatic configuration, 1-17
IP Configuration option, 3-5
IP Configuration screen, 3-8
IP subnet mask address
setting, 2-17
startup, 2-17
IP subnet mask address, setting
startup, 2-20
L
Last BootP field, 3-9
Last Reset Type field, 3-16
Late Collisions field, 3-57
learning rate, addresses per second, 1-11
LEDs
indications during software download process, 3-81
status monitors, 1-13
verifying installation with, 2-14
Link field, 3-34
Login Retries field, 3-76
Login Timeout field, 3-76
Logout option, 3-7, 3-93
logout, password-protected, 3-93
Lost Packets field, 3-55
M
MAC address
location, 1-17
stack MAC address, 1-17
when configuring the BootP server, 1-17
MAC Address field, 3-16
MAC Address Table option, 3-19
MAC Address Table screen, 3-20
Main Menu
illustration, 2-18, 2-21
main menu, console interface, 3-4
Management Information Base (MIB), 1-12
Maximum Age Time field, 3-73
MDI-X to MDI cable connections, E-3
MDI-X to MDI-X cable connections, E-4
Media Dependent Adapters, C-1
1000BASE-LX MDAs, C-9
1000BASE-SX MDAs, C-6
100BASE-FX MDAs, C-3
10BASE-T/100BASE-TX MDA, C-2
MIB. See Management Information Base
Multicasts field, 3-55
MultiLink Trunk Configuration option, 3-19
MultiLink Trunk Configuration screen, 3-37
MultiLink Trunking
configuration example, 1-57
configuration rules, 1-69
MultiLink Trunking description, 1-15
Multiple Collisions field, 3-57
N
network configuration
configuring power workgroups and a shared media
hub, 1-21
network interface card (NIC)
connecting to, 2-8
network management, 1-17
network protocol/standards compatibility, A-2
O
options
Clear All Port Statistics, 3-20
Console/Comm Port Configuration, 3-5
Display Event Log, 3-6
Display Port Statistics, 3-20
Display Spanning Tree Switch Settings, 3-68
IP Configuration, 3-5
Logout, 3-7
kombk.book Page 3 Tuesday, June 29, 1999 3:25 PM

Index-4 302401-D Rev 00
MAC Address Table, 3-19
MultiLink Trunk Configuration, 3-19
Port Configuration, 3-19
Port Mirroring Configuration, 3-19
Rate Limiting Configuration, 3-19
Reset, 3-5
Reset to Default Settings, 3-6
SNMP Configuration, 3-5
Software Download, 3-6
Spanning Tree Configuration, 3-6
Spanning Tree Port Configuration, 3-68
Switch Configuration, 3-5
System Characteristics, 3-5
TELNET Configuration, 3-6
VLAN Configuration, 3-19
Oversized Packets field, 3-56
P
package contents, 2-1
Packets field, 3-55
Participation field, 3-71
password prompt screen, 3-93
Path Cost field, 3-71
port cables, connecting, 2-8
Port Configuration option, 3-19
Port Configuration screen, 3-32
port connections, troubleshooting, 4-7
Port field, 3-34, 3-55, 3-70
Port Mirroring
address-based, 1-79
configuration rules, 1-82
coversation steering, 1-16
description, 1-16
monitoring modes, 3-47
Nortel Networks StackProbe, 1-16
port-based, 1-77
Port Mirroring Configuration option, 3-19
Port Mirroring Configuration screen, 3-45
Port Statistics screen, 3-54
port status LEDs, 2-14
ports
connecting the console port, 2-10
IEEE 802.3u-compliant autonegotiation, 1-13
modes, 1-13
power cords, 1-9
Power LED, 2-14
power on self tests, 2-14
power, connecting, 2-12
power-up sequence, 4-6
Priority field, 3-71
product support, xxv
publications
hard copy, xxiv
related, xxiv
R
rack, standard, installing in, 2-5
Rate limiting, 1-12
broadcast and multicast storms, 3-49
configuration, 3-48
Rate Limiting Configuration option, 3-19
Rate Limiting Configuration screen, 3-48
Read-Only Community String field, 3-13
Read-Write Community String field, 3-14
remote monitoring (RMON), 1-14
request mode, choosing, 3-10
requirements
console terminal, 2-10
power cords, 1-9
Reset Count field, 3-16
Reset option, 3-6, 3-88
Reset to Default Settings option, 3-6, 3-90
RJ-45 port connector
illustration, E-1
pin assignments, E-2
RMON. See remote monitoring
Root Path Cost field, 3-73
Root Port field, 3-73
RS-232 console port, 2-10
kombk.book Page 4 Tuesday, June 29, 1999 3:25 PM

302401-D Rev 00 Index-5
S
Self-Test screen
during software download process, 3-80
settings, default, F-1
Simple Network Management Protocol (SNMP)
MIB support, 1-12, 1-18
using to manage the switch, 1-18
Single Collisions field, 3-57
SNMP Configuration option, 3-5
SNMP Configuration screen, 3-13
SNMP. See Simple Network Management Protocol
software
download process, 3-80
image upgrades, 1-15
Software Download option, 3-6
Software Download screen, 3-79
Spanning Tree Configuration Menu, 3-67
Spanning Tree Configuration option, 3-6
Spanning Tree Port Configuration option, 3-68
Spanning Tree Port Configuration screen, 3-69
Spanning Tree Switch Settings screen, 3-72
Speed/Duplex field, 3-34
Stack MAC address, 1-26
Stack up/down configurations, 1-27
Stacking
base unit, 1-25
cascade module, 1-23
Cascade Module slot, 1-11
considerations, 1-29
initial installation, 1-25
network example, 1-22
overview, 1-23
stack MAC address, 1-26
stacking considerations, 1-27
temporary base unit, 1-26
Start TFTP Load of New Image field, 3-80
State field, 3-71
Status field, 3-34
support, Nortel Networks, xxv
Switch Configuration Menu, 3-18
options, 3-19
Switch Configuration option, 3-5
sysContact field, 3-17
sysDescr field, 3-16
sysLocation field, 3-17
sysName field, 3-17
sysObjectID field, 3-17
sysServices field, 3-17
System Characteristics option, 3-5
System Characteristics screen, 3-15
sysUpTime field, 3-17
T
technical publications, xxiv
technical specifications, A-1
technical support, xxv
Technical terms
filtering database identifier (FID), 1-34
port priority, 1-33
Port VLAN Identifier (PVID), 1-33
tagged frame, 1-33
tagged member, 1-33
unregistered packet/frame, 1-33
untagged frame, 1-33
untagged member, 1-33
user_priority, 1-33
VLAN Identifier (VID), 1-33
VLAN port members, 1-33
TELNET
event log operational exception, 3-86
event log session status, 3-86
Logout option, 3-93
supported features, 1-13
See also Console/Comm Port Configuration screen
See also TELNET Configuration screen
TELNET Access field, 3-76
TELNET Configuration option, 3-6
TELNET Configuration screen, 3-75
Temporary base unit, 1-26
terminal requirements, 2-10
text conventions, xxiii
TFTP Server IP Address field, 3-80, 3-83
kombk.book Page 5 Tuesday, June 29, 1999 3:25 PM

Index-6 302401-D Rev 00
TFTP. See Trivial File Transfer Protocol
Total Octets field, 3-55
Trap IP Address fields, 3-14
traps, 1-18
Trivial File Transfer Protocol (TFTP)
software download, 3-78
using to upgrade firmware, 1-12
troubleshooting
port interface, 4-8
power-up sequence, 4-6
Tutorial
IEEE 802.1Q tagging, 1-33
IEEE 802.1Q VLAN workgroups, 1-32
U
Undersized Packets field, 3-56
Uplink/Expansion slot, 1-3
utility rack, 2-3
V
virtual LAN (VLAN), 1-18
configuration rules, 1-47
network example, 1-18
VLAN Configuration option, 3-19
VLAN Configuration screen, 3-23
VLANs
IEEE 802.1Q VLANs feature, 1-14
kombk.book Page 6 Tuesday, June 29, 1999 3:25 PM