User Manual

P40140-49-UL0-01 Software-Version
1.xx Subject to change
without notice
18.09.2006
Installation and Operating Instructions
TRS-3300, TRS-3330, TRS-3350
Item no. 029802.UL, 029803.UL, 029804.UL
The information contained in this document is subject to change without notice.
Understandably, we cannot assume any guarantee for the correctness of documentation. Faults cannot be
avoided completely despite proceeding carefully.
We are always grateful for comments and suggested modifications.
The contents of this manual is subject to change without notice. The manufactorer cannot be held liable for any
technical defects or misprints contained in this manual. Besides this, the manufactorer cannot be held liable
for any damage, which is directly or indirectly due to delivery, performance and utilization of this material.
This manual contains information which is protected by ownership rights and subject to copyright. All rights are
protected. This manual may be copied neither in its entirety nor in part, nor reproduced in any other way without
the previous consent of Honeywell International Inc.

Installation and Operating Instructions TRS 33xx 3
Table of Contents
1. Terminal equipments ............................................................. 4
2. General Information .............................................................. 5
2.1 Entry types .............................................................. 5
2.2 Reading procedure ........................................................ 5
2.3 Operating notes ........................................................... 5
2.4 Connection possibillities .................................................... 6
2.4.1 Overview ......................................................... 6
2.4.2 Configuration examples .............................................. 6
3. Mounting / Installation ........................................................... 10
3.1 Initial mounting .......................................................... 10
3.2 Dismounting ............................................................ 14
4. Operation and Indication elements .................................................. 15
5. System-Setup .................................................................. 16
5.1 Initial Installation ......................................................... 16
5.1.1 Start System-Setup ................................................ 17
5.1.2 Individual settings of System-Setup .................................... 19
5.2 Modify System-Setup ..................................................... 31
5.3 Adjust brightness / contrast ................................................. 32
6. Operation ..................................................................... 33
6.1 Indications .............................................................. 33
6.1.1 Basic condition .................................................... 33
6.1.2 Online........................................................... 34
6.1.3 Offline ........................................................... 34
6.2 Entry types at the terminal ................................................. 35
6.2.1 Clock in / Clock out entries ........................................... 35
6.2.1.1 Clock in entry .............................................. 35
6.2.1.2 Clock out entry ............................................. 38
6.2.2 Business errand entry .............................................. 41
6.2.2.1 Simple business errand entry (without reason) ..................... 41
6.2.2.2 Business errand entry with reason 1 ............................. 42
6.2.2.3 Business errand entry with reason 2 ............................. 42
6.2.2.4 End of business errand ....................................... 42
6.2.3 Neutral entries .................................................... 43
6.2.4 Querying the stored information fields .................................. 43
6.2.5 Querying the data base occupancy .................................... 44
6.2.6 Time total inquiry via switch over table ................................. 45
7. Error messages ................................................................ 46
8. Component diagram and terminal assignment ......................................... 48
9. FCC Statements ................................................................ 55
9.1 Statement required by 15.19 and RSS-210 .................................... 55
9.2 Statement required by 15.21 ................................................ 55
9.3 Statement required by 15.105 ............................................... 55
10. Correct use.................................................................... 56
11. Technical data ................................................................. 57

4 Installation and Operating Instructions TRS 33xx
1Function is not supported by the current firmware.
1. Terminal equipment
- TRS 3300 Time Recording Terminal 12V without integrated reader Item no.: 029802.UL
- TRS 3330 Time Recording Terminal 12V with proX2-reader Item no.: 029803.UL
- TRS 3350 Time Recording Terminal 12V with mifare-reader Item no.: 029804.UL
Scope of delivery: - Terminal
- 2 x side cover
- Sealing for wall mounting
- Accessory bag
- Documentation
In the following we will call the devices generally TRS 33xx, as they differ only by the integrated reader.
Integrated interfaces:
Several interfaces canbe selected in the terminal (transmission rate generally between 4.800 and 19.200
baud):
áAsynchronous RS 232 interface (max. distance = 15 m) for direct connection via COM-port / or
for RDT (Remote Data Transmission) connection via modem.
áAsynchronous RS 485 module bus interface (3-wire / 5-wire connection, max. distance =
1.500m) for connection via interface converter or bus controller.
áAsynchronous RS 485 host interface (3-wire / 5-wire connection, max. distance = 1.500m) for
connection to PC.
áEthernet interface (10/100 MBit/s) for connection to Ethernet netzworks.
áAdditionally there exists an RS 232 interface, e. g. for connecting a barcode reader (max. cable
length = 3m).1
Layout and assignment of the interfaces see chapter 8 = component diagram and terminal
assignment.
Memory
The terminal has a dynamic memory which will be filled with the data defined in the superior time
recording software. The actual amount of IDs possible at a maximum depends on the size of an ID data
record. This size itself depend on the number and definition of the info fields (see chapter 6.2.4).
Max. amount of IDs without info fields: approx. 40.000
Max. amount of IDs with info fields of maximum length: approx. 4.500
Typical average value with 3-4 info fields (according to the examples in the following): approx. 19.000
IDs.
The size of the info fields depend on the used host application (time recording software). For this, we are
not able to give any statements.
The entry memory can store up to 87.000 entries (only necessary in Offline mode, in Online mode each
entry will be transmitted immediately to the time recording software).
If the entry memory should happen to be occupied in Offline mode, the terminal displays the message
" Memory full" and further entries will not be stored. If the connection to the host computer (time recording
software) is rebuilt (Online), all the stored entries will automatically be transmitted to the host computer.

Installation and Operating Instructions TRS 33xx 5
2These accounts must be defined in the superior time recording software.
2. General Information
2.1 Entry types
- Standard entries for time recording: Entering (Clock in), Exiting (Clock out), business
errand (Away on business out / Away on business in)
as well as
- 200 individually definable Info entries2 such as inquiries of personal accounts (time, absence or
type of wage accounts).
The booking data are collected from the terminal by the time recording software and integrated into the
data base. The complete booking process and the necessary calculations take place centrally.
In Online mode, the current values are calculated and displayed, the Offline mode displays the latest
balance of the accounts stored in the terminal.
In RDT mode, only the last values stored in the terminal will be displayed. The executed entries are
stored in the terminal as long as the superior time recording software calls the branch to receive the
collected data. This procedure - as well as the loading of data - should be executed regularly, e. g. once
during the night in order to get the most current entries in the time recording software and to have the
branch terminal updated with the latest account balances.
2.2 Reading procedure
Proximity/contactless data carriers (cards, key fobs, chips) with the readeing procedures proX1, proX2
and mifare can be used as identification media and for recording person specific identy card data
(identification card number).
Note to transponders:
When using several transponders of the same frequency range (125KHz and 13,56MHz),
reading errors can occur with insufficient distance between the transponders. There is no safety
risk, only the reading will be prevented if there are several transponders within the reading area.
2.3 Operating notes
Caution!
The device is not suited for use in the open air.
The TRS 33xx time recording terminal is to be used purely as an in-house device within an
(access control) protected area (see also chapter 11 = technical data).

6 Installation and Operating Instructions TRS 33xx
3Combinations are not allowed/possible.
2.4 Connection possibilities
2.4.1 Overview
The device can be connected via one of the integrated interfaces3 :
Conection Protocol Configuration example
Ethernet Event
(UDP)
RJ45, CAT 5 or higher, 1:1 via Hub/Switch, cross over for
direct connection to a PC/Notebook
ISO
(TCP/IP)
RS 485 3-wire Esser Bus controller (internal / external)
ISO free für OEM hardware
5-wire Esser Bus controller (internal / external)
ISO Interface converter
RS 232 RDT Modem
ISO Direct connection to COMx
2.4.2 Configuration examples
Example 1: Connection via Ethernet:
A grounded hub/switch is recommended.

Installation and Operating Instructions TRS 33xx 7
Example 2: Bus controller (external/internal) RS 485 3-wire technique, 1 or 2 lines.

8 Installation and Operating Instructions TRS 33xx
Example 3: Bus controller (external/internal) RS 485 5-wire technique, 1 or 2 lines:

Installation and Operating Instructions TRS 33xx 9
Example 4: Connection via interface converter RS 485 5-wire technique, 1 or 2 lines:
Example 5: Direct connection via RS 232 (COMx)
For modem connection use the connection cable belonging to the modem.

10 Installation and Operating Instructions TRS 33xx
4Concerning IP-Class see also chapter 11 = Technical data.
3. Mounting / Installation
Caution! Disconnect the power supply before opening the device (switch off circuit
breaker or fuse / remove the plug of the external power supply)!
Indication of use: The TRS 33xx time recording terminal is purely meant for recording
bookings. It is only suited for use with time recording software of the
facturer or OEM partners.
The device is purely planned and constructed for use in a secured area
within a bulding. The use in the open air does not correspond to the
environment conditions based on by the manufactorer.
3.1 Initial Mounting
1. Stick the enclosed sealing (white foam material)
into the fitting notch of the back of the device4.
2. Remove screw cover and loosen the locking screw
with the enclosed Allen wrench with center hole.

Installation and Operating Instructions TRS 33xx 11
Protection against tamper: The locking screw can not be opened with a common
Allen wrench.
3. a) Swing the device open to the front.
b) Feed the cables for power supply and host connection through the opening and connect
them in accordance to chapter 2.4 and chapter 8 (the example shows an Ethernet
connection).
c) Mark the positions for drilling / screwing (depending on the wall quality). Use wall plugs
if necessary and screw the device tight to the wall.

12 Installation and Operating Instructions TRS 33xx
As an alternative the front (upper part) of the device can be removed completely for mounting.
d) For this, the cables must not at all be connected, or must be removed (see also step 3b).
e) Unmount the support cable
In ex-works condition the side covers are not assebled. If the terminal has already been
completely assembled and in operation, the right side cover must be removed (see
chapter 3.2).
f) Bend the upper part carefully to the right...

Installation and Operating Instructions TRS 33xx 13
g / h) ...then it can be pulled off the locking pins.
4. Connect / attach the connection cables for power supply and host according to chapter 2.4 and
Kapitel 8.
5. Abschlusswiderstände setzen gemäß Kapitel 8.
6. Shut the device (Caution, do not squeeze or tear off any cable), tighten the locking screw and
latch the screw cover.
7. Clip on and latch the side covers right and left.

14 Installation and Operating Instructions TRS 33xx
3.2 Dismounting
Generally the dismounting of the terminal occurs in reverse order as described in chapter 3.1.
Before removing the upper part, the right side cover must be removed (recommended to use a screw driver)
1. 2.
3. 4.
5.

Installation and Operating Instructions TRS 33xx 15
4. Operating and Indication Elements

16 Installation and Operating Instructions TRS 33xx
5. System-Setup
5.1 Initial Installation
The first time the terminal is turned on, the TRS 33xx begins with some system messages that run
automatically until it calls for the user to set the parameters in the terminal by means of the time
recording software.
All these system messages until the language selection box appear in English. This is a
standard setting and will also be displayed in English while booting even if another language has
been selected.
The terminal waits for a parameterization, which means loading the data entered in the time recording
software, e. g. autghorized ID cards, switch over table etc. Data loading will be done via one of the
interfaces integrated in the terminal (RS 485-, RS 232- or Ethernet interface).
Before Parameterization by the time recording software the system settings (System-Setup) of
the terminal must be done.

Installation and Operating Instructions TRS 33xx 17
5.1.1 Start System-Setup
As long as the settings in the System-Setup have not been carried out, the device is not able to
communicate with the time recording software. Due to this reason the Offline symbol (a) is displayed.
The request to enter the system code is prompted:
The system code is to be entered via the numeric keys of the decimal keypad. It is hidden displayed by
"*" (in the example above already four of eight numbers are entered). Confirm your entry with the
<ENTER> softkey, or use <ESC> to abort. Confirming a wrong entry with <ENTER> causes a
termination (initial state see above). The entries must be repeated.
The system code for the TRS 33xx is: 3 4 2 4 3 1 3 1

18 Installation and Operating Instructions TRS 33xx
If a wrong entry of the system code is made, you either can wait for the expiration of the timeout or
terminate with <ESC>. The display shows again the initial state (see previous page). The required
entries are to be repeated.
After correct system code entry the terminal software data are displayed:
Meaning of the softkeys: ENTER = Page down within the System-Setup.
BACK = Page up within the System-Setup.
DB = Display of database occupancy (which is still
empty at this time, see also chapter 5.2 and
chapter 6.2.5).
Additionally, the System-Setup can be exited at any time via the function key
F1. Subsequently, the system settings should at least be checked for
completeness and correctness and be corrected/completed if neccesary, as the
modifications will be saved by exiting via F1.
Recommended procedure: ENTER = Page down (corresponds to the examples of next
chapter).
The four softkeys have been newly assigned for the input of the system data itself:
Additionally, a termination is always possible with F1, as long as it is indicated on the display.
All entries made in the current display must be confirmed with the <ENTER>-key. If there is a selection
of more than one item, always the value which was last highlighted will be saved.
If incorrect data has been confirmed with the <ENTER> key by mistake, you can go back with the
<BACK> key to repeat the last entry or entries. A few system parameters are interconnected in such
a way that correcting the last parameter could eventually result in the TRS 33xx not returnining to the
last, wrong parameter, but to the first parameter that forms a logical unit with the wrong parameter.
The two <> and <> keys are used for selecting from the parameter settings available and serve for
scrolling up or down on the display. The scroll bar allows itself to be moved from the initial position in
the upper margin of the display "upwards" to the last entry of the parameter list as well as downwards
to the next entry of the list (continuos scrolling).

Installation and Operating Instructions TRS 33xx 19
5.1.2 Individual settings of System-Setup
The examples following use a simplified display presentation in order to accentuate the essential
information.
1. Language possible values: German / English
In this parameter, the language is defined that is used in the following. The displays during booting
remain English, independent of the selected language.
With parametrizing via the time recording software, the terminal will be set to the language
defined in the time recording software.
2. Special options possible values: No = Standard / Yes = Set parameter
In this parameter, special options deviating from the standard programming can be set using “Yes =
set”. They are described in the following paragraphs.
The default setting No skips the options of this submenu and goes directly to the menu System data
-> Type of communication.
If the terminal should not work as required, the individual settings of the special options are to
be checked and if neccesary set to default.
3. Display last entry type (for entry/exit) parameter:
possible values: No = default / Yes = set parameter
Default: The terminal can automatically change to a perdefined entry type. This can be defined
in a table of the time recording software.
Y = set: Deviating from standard the display shows its basic condition till the first valid entry
has been done.
For example, if the first entry is an “Clock in” entry, the entry type “Clock in” will be
displayed as long as another entry type is done, e. g. “Clock out” and so on.

20 Installation and Operating Instructions TRS 33xx
4. Suppress AOB-In function parameter
possible values: No = default / Yes = set parameter
To separate a normal Clock in/Clock out entry from a business absence, a person away on business
uses the entry type “AOB-out” (AOB = Away on business). See also chapter 6 = Operations.
Default: At the return from a business trip “AOB-in” must be entered.
Yes = set: A normal “Clock in” entry will do at the return of a business trip. The system
automatically recognizes the end of an absence on business due to the previous
“AOB-out” entry.
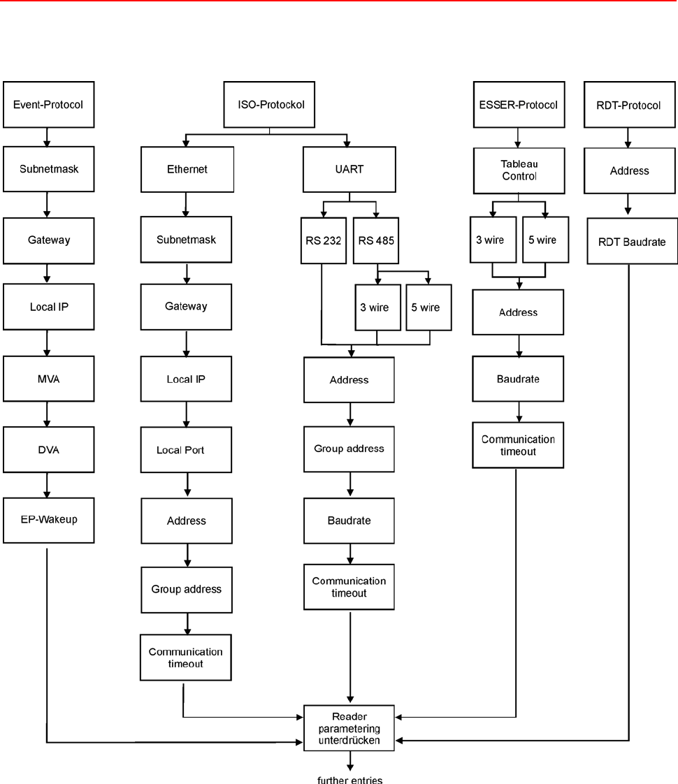
5. Communication type parameter:possible values: ESSER* / ISO / RDT / Event protocol
*Change of trademark, corresponds to the previous effeff-protocol
Selection of the required/requested protocol in dependance of the connection (see chapter 2.4).
Depending on the selected protocol there are further entries to be made (see overview next page).

Installation and Operating Instructions TRS 33xx 21
a) Overview of the parameters required per protocol type

22 Installation and Operating Instructions TRS 33xx
b) Meaning of the individual parameter (in alphabetical order)
3-wire / 5-wire: Selection of the wiring according to chapter 2.4.
Address / Terminal address: possible values: Addresse - 32
The <Terminal address> must have a value between 1 und 32 and may only exist once per bus
controller (uniqueness!). To prevent malfunctions of the bus system by duplicate addresses
during the terminal installation, the factory setting of the address is the invalid value 33.
Baud rate: possible values: 2.400 - 19.200 Baud
The <Baud rate> parameter determines the speed of the data transmission with which the bus
on the TRS 33xx is operated. If the <Communication type> is set to "RDT protocol", this
parameter is called <RDT Baud rate>, which, however, also specifies the speed of the data
transmission (here, the value adheres to the transmission speed of the modem). The default
value is 19,200 Baud.
Communication Timeout: possible values: 500 - 3.000 msec
If there is no valid communication within the this time, Offline will be displayed. The factory
setting (= maximum value) is 3.000 msec. It is recommended to keep/set this maximum value
in order to have enough time to transmit data bofore displaying <Offline>, even when the
network is highly frequented and/or there is a high quantity of data.
DVA/MVA: General: DVA: Destination virtual address
MVA: My virtual address
Using the Event protocol, the terminal communicates
event controlled
with the host. That means, the terminal sends an entry directly to the
host at the moment it has been done at the terminal. In opposite to the
conventional network communication, where normally the server
checks by continuous polling if the individual terminals have any data
to receive, the network will be charged only when an event occurs. By

Installation and Operating Instructions TRS 33xx 23
this, the general network performance will be less derogated.
Each terminal needs its own virtual address (MVA) for identification.
The current value is displayed. It can be changed via the decimal
keypad to one of the allowed values if necessary.
A virtual destination address (DVA) can be allocated to each terminal
(that is the participant, the terminal transmitts its data to).
Each address may only occur once in the whole network!
Example:
EP-Wakeup: ON / OFF Normally this field should be set to ON. The device can
recognise whether it is ONLINE or OFFLINE, even in resting
phases (no bookings).
Set to OFF, the ONLINE/OFFLINE connection will only be
checked when data are to be sent. Because of costs, OFF is
only recommended with dailing network connections.
Ethernet: With the ISO protocol, the physical connection types Ethernet (RJ 45) and
UART (RS 232, RS 485) can be used.
Gateway: The Gateway IP-address is used, if the interface has to set up also a
connection to devices in other networks via a Gateway. All data blocks
addressed to a device allocated to this other network will be sent to the defined
Gateway, which forwards them to the other network.
Group address:
By using the group address, the address range limited to 32 addresses can be
extended by factor 30.

24 Installation and Operating Instructions TRS 33xx
Local IP: The local (own) IP-address of the device must be entered fixed (even with
DHCP-servers a fix IP-address is necessary). The individual IP-address is to
be requested at the network administrator.
The IP-address is the address, under which the connected device can be
uniquely identified and addressed in the network via the Ethernet interface card.
It has to be choosen carefully, because an IP-address allocated twice can
cause network errors.
The IP-address consists of 4 parts: IP-address (xxx).(xxx).(xxx).(xxx)
Local Port: Port number of the IP-address of the device. The factory setting is 10001. If the
time recording software requires a different port number, it must be entered
here. In any case, it must agree with the settings of the time recording software
(contact the network administrator).
MVA (see DVA/MVA)
RDT-Baud rate (see baud rate)
RS 232: Connection according to chapter 2.4
RS 485: Connection according to chapter 2.4
Subnetmask: The Netmask gets more and more significance in separated networks. The
Netmask is used to define which part of the IP-address is the networkaddress
and which part od the IP-address is the Host address. In the standard these
borders are clearly defined (8/24 Class A, 16/16 Class B, 24/8 Class C).
Tableau Control: possible values: Off / Tab. Offline / Tab. Onl/Offl
(Only with the "Communication type = ESSER protocol" parameter set!)
With this function, it is possible to control the attendance status shown on the personnel
tableau via the TRS 33xx. This function is especially implemented for remote station operation
to always be able to read here also the current attendance status of the personnel on the
tableau.
The value "Off" deactivates this function. The use of "Tab. Offline" activates the tableau control
only in offline operation, which is tipical for a remote station. In the "Tab. Onl/Offl" mode, the
tableau control is active both in online as well as offline operation, whereas the tableau control
is further done by the time recording software. The terminals, however, synchronise the
attendance statuses among themselves, to be able to continue the control of the tableau

Installation and Operating Instructions TRS 33xx 25
immediately after brief offline operation.
To enable this to function smoothly, the external bus controller needs to be equipped with an
accumulator because, otherwise, the controller will not automatically begin with the polling
after a power failure. The software version of the bus controller's EPROM must be at least
release no. ZDICO.01.0V06.04.
The EPROM software version in the connected personnel tableau must be at least release no.
TTABL.00.0V03.00.
If the time recording software has not sent out any tableau LED definitions to the TRS 33xx,
the TRS 33xx uses the following standard settings:
Entry action red LED yellow LED
after a correct "Clock in" entry on off
after a correct "Clock out" entry off off
after a correct "AOB-in" entry on off
after a correct "AOB-out" entry off on
after a correct "AOB-in" entry with
reason 1 - 128
on off
after a correct "AOB-out" entry with
reason 1 (for paid holiday)
on on
after a correct "AOB-out" entry with
reason 2 - 128
on off
UART (see Ethernet)
6. Suppress reader parameterization: possible values: Yes/No
In general, the reader settings will be done centrally via the time recording software. In this case, this
parameter must be set to No (factory setting).
The reader parametering via the time recording software can be suppressed (set to Yes), in order to set
the reader settings directly at the terminal. Eventually existing reader settings of the time recording
software will be transmitted indeed, but will be ignored by the terminal.

26 Installation and Operating Instructions TRS 33xx
7. Reader type parameter: possible values: Magnetic/Chip card/Proximity/
Wiegand/infrared/inductive/variable ISO-Code
The <Reader type> specifies the reader built into the TRS 33xx according to the physical principle of
its operation mode.
The devices with integrated (proX2, mifare) reader correspond to the contactless (proximity) reading
principle. Due to this, the factory setting of this parameter is Proximity. For devices without an integrated
reader (for connecting a customer-specific reader), this menu offers a list of further readers.
A wrongly specified reader type prevents reading the identity cards! Depending on the selected <Reader
type>, the following parameter entry is suppressed or adapted to the reader type.
8. Reader design parameter: possible values: Mortise reader/Swipe reader
This parameter will be diplayed only when the previous parameter has been set to any reader type exept
proximity. For proximity readers this parameter will be skipped, continue directly with step 9.
Specifying the reader design, together with the previously specified reader type, defines the installed
reader. If the reader type is correctly given, but the reader design is entered incorrectly, the cards are
rejected with a "Reading error" or no reaction occurs on the reader.
Magnetic card readers are generally to be defined as swipe readers!
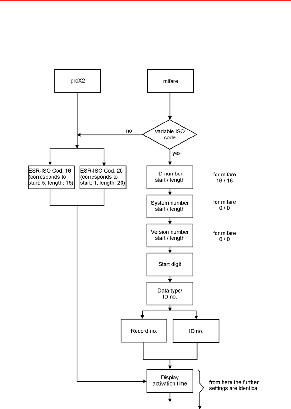
Depending on the selected reader type, there may be different types of coding to be entered.
9. Parameter Codierung:
In this parameter, special data is required about the card coding type, depending on the previously set
reader type. This parameter is also only interrogated by the TRS 33xx when required by the previously
defined reader type and reader design.
When selecting a ISO coding (variable ISO code, inductive), information needs to be given to enable
finding the identity card data efficiently; departing from which character the identity card is to be read
(Start IDCARD-NO:), how many digits are to be interpreted as the identity card number (Length
IDCARD-NO:), departing from which character the system number is to be found (Start SYS-NO:) and,
likewise, for how long the characters read are to be interpreted as system numbers (Length SYS-NO:).
Analog data is still to be entered for the version number (Start VERSION-NO:, Length VERSION-NO:).
In order to make this positioning clear, the START DIGIT of the ISO coding must be given (Standard:
Bhex).

Installation and Operating Instructions TRS 33xx 27
Overview about the coding types and selection / input possibilities
The following overview refers to the both standard integrated reader types. The information about start
and length refer to the most used types of coding. The coding types can (with exceptions) be used for
each reader type.

28 Installation and Operating Instructions TRS 33xx
10. Display activation time: possible values: 0 - 254 minutes
To reduce the power consumption, in this parameter a timeout in minutes can be defined to switch off
the background illumination of the display, if no key has been pressed or no card has been read within.
The next action (keystroke or reading) illuminates the display again. It remains active till the next
expiration of the entered time.
Factory setting is 30 minutes / 0 = no deactivation.
11. Display time balance in ¼ seconds parameter: possible values: 1 - 32 seconds
With this parameter, the <Balance display duration> can be set to values between ¼ second and 8
seconds, as desired. The booking frequency can thereby be increased on the terminal. Default values
are 8 * ¼ seconds = 2 seconds.
12. Timeout for receiving in seconds: possible values: 0 - 32 seconds
The <Timeout for receiving in seconds> is the maximum waiting time for an answer from the time
recording software. During this time an hour glass will be displayed. The default value is 5 seconds.
If the time recording software usually needs longer than the entered time, this parameter should be
increased appropriately.
13. Ignore logtime depending error reports: possible values: Yes/No
This parameter is especially intended for OEM applications that may, in part, not send weekly patterns
to the TRS 33xx terminal that would, in turn, send error messages ("No weekly pattern", "Time error")
to the software. The default setting here is "No".

Installation and Operating Instructions TRS 33xx 29
14. Standard display type parameter:
possible values: No display / Time total / Balance / Free time
(Applies only when the "Ignore logtime depending error reports" parameter is set to "Y" !)
This parameter is intended especially for OEM applications to set the account value generally to be
displayed as entry confirmation.
15. Buzzer active: possible values: Active/not active
Active: Acoustic confirmation of an entry or indication of an error (factory setting).
Not active: No acoustic confitrmation / indication.
16. Execute terminal test: possible values: Yes/No
At this concluding point, a terminal test can be carried out in case the TRS 33xx components should
be checked.
- The display test checks if all of the 240x128 pixel are activated or if single pixels are defective.
To do this, the entire display is divided into two blocks of vertical stripes that can be actuated
throughout with the "ENTER" key.

30 Installation and Operating Instructions TRS 33xx
- The reader test offers the possibility to read out found, not marked identity cards. The terminal
displays ID card number, version number and system number of the cards read.
- The clock test displays the current terminal date and the current terminal time.
Each of this test routines can be terminated by pressing any key. The TRS 33xx then returns to the
selection of all test possibilities (see previous image).
The system prigramming can be concluded, at the latest, after this entry point with "F1". The selected
entries will be saved.

Installation and Operating Instructions TRS 33xx 31
5.2 Modify System-Setup
If the system data are to be modified at a terminal that is already parameterized, the Info softkey (at the
far right) must be pressed in any display (example without a switch over table).
Press briefly F1 in the following selection of the defined info fields (see. chapter 6.2.4).
The current database occupancy appears (see. chapter 5.1.1 and chapter 6.2.5).
The further procedure corresponds to chapter 5.1.1.

32 Installation and Operating Instructions TRS 33xx
5.3 Adjust Brightness / Contrast
Disconnect the device from the power supply.
Press the F1 key and re-establish the power supply.
or
Open the device
Keep the F1 key pressed anpush the reset-push button (see chapter 8 = Assembly diagram).
The following resolution pattern appears:
The softkey Contr./BL can e used to select between contrast and brightness
(= intensity of the background illumination.
The softkeys + and - can be used to increase/decrease the brightness / contrast. Accordingly, the value
displayed in the box to the right changes. The modification of the brightness/contrast proceeds in very
small steps, so the + or - keys must be pressed correspondingly long to cause a visible modification.
Factory settings: Background illumination = 255
Contrast = 238
Enter the softkey Save to store the entered values. The display returns to the initial image.
The display remains permanent active while being in modification mode for contrast / brightness, which
means that the defined timeout (the display will be turned dark after expiration of that time) will be
ignored.

Installation and Operating Instructions TRS 33xx 33
6. Operation
6.1 Indications
6.1.1 Basic condition
The display in basic condtition is depending on an existing switch-over table defined in the time
recording software.
If no switch-over table is defined, or not found for the current time, the device displays time, day, date
and and promts to strike one of the four user keys (softkeys).
The key allocation of the softkeys depends on the section currently used. The individual description can
be found in the corresponding paragraphs.
With this display, no entry is possible. First a required entry type must be selected by pushing the
corresponding softkey.
If a switch-over table is defined, the terminal displays a definite entry type at a certain time (e. g. Clock
in between 7:00 and 9:30 a. m., Clock out from 16:00 on). In this case the displayed entry can be done
directly, or you can switch to another entry type by using one of the softkeys.
Further possibilities of the display presentation in basic condition according to a switch-over table see
chapter 6.2.3 and 6.2.6.

34 Installation and Operating Instructions TRS 33xx
6.1.2 Online
This symbol is displayed in the right upper corner, if a physical connection /
communication to the time recording software exists or can be established within a
defined time (see. chapter 5.1.2 Individual settings of System-Setup, step 5,
Communication timeout).
Entries will be transmitted immediately; for requests, the current states of account will
be taken from the database of the time recording software.
6.1.3 Offline
This symbol is displayed in the right upper corner, if no physical connection /
communication to the time recording software exists or can not be established within a
defined time (see. chapter 5.1.2 Individual settings of System-Setup, step 5,
Communication timeout).
Entries will be stored in the terminal; requests display the last value saved in the
terminal or nothing will be displayed (depending on the settings in the time recording
software).

Installation and Operating Instructions TRS 33xx 35
6.2 Entry types at theTerminal
In this chapter the operation possibilities and functions of the terminals are described. The following
display presentations are reduced to the essential contents. There is no switsch-over table defined in the
terminal and also no special option activated.
6.2.1 Clock-in, Clock-out entries
Clock-in and Clock-out entries indicate the beginning and the end of the working time. At the beginning
of the working time, a Clock-in entry must be carried out, and at the end, a Clock-out entry.
6.2.1.1 Clock-in entry
a) Terminal is online
The terminal is situated in basic condition (see chapter 6.1.1) and awaits key activity. The employee
presses the key assigned with "Clock-in", the terminal expects the entry, presented by the symbol:
The employee books, the entry is processed in the time recording software. Depending on the duration
of the processing, an hour glass can briefly be displayed. If the terminal can receive the data within the
time defined in System-Setup (see chapter 5.1.2, step 12), the code number of the ID card and the
confirmation “Clock-in entered” will be displayed in the left upper corner. The center of the display shows
the information set as standard display type in the System-Setup (see chapter 5.1.2, step 14), in this
example “Balance”:

36 Installation and Operating Instructions TRS 33xx
b) Terminal is online, but answer from time recording software takes too long
The terminal is situated in basic condition (see chapter 6.1.1) and awaits key activity. The employee
presses the key assigned with "Clock-in", the terminal expects the entry, presented by the symbol:
The employee books, the entry is processed in the time recording software. Depending on the duration
of the processing, an hour glass can briefly be displayed. If the terminal can receive the data within the
time defined in System-Setup (see chapter 5.1.2, step 12), the code number of the ID card and the
confirmation “Clock-in entered” will be displayed in the left upper corner. The center of the display
indeed shows the information set as standard display type in the System-Setup (see chapter 5.1.2, step
14), in this example “Balance”, but the current value can not be calculated. The last value stored in the
terminal followed by two exclamation marks will be displayed instead:
Additionally, the symbol to the left is displayed, which means the entry has been
processed correctly. It is buffered in the terminal and will be transmitted to the time
recording software, as soon as the communication can be re-established.

Installation and Operating Instructions TRS 33xx 37
c) Terminal is online, but entry sequence is not correct
If an employee missed the correct entry sequence, for example the following display will appear:
In this case, the employee must make a Clock-out entry to maintain the entry rhythm.
d) Terminal is offline
The terminal is offline (see chapter 6.1.3), indicated by the symbol:
The further procedue is according to step b).

38 Installation and Operating Instructions TRS 33xx
6.2.1.2 Clock-out entry
a) Terminal is online
The terminal is situated in basic condition (see chapter 6.1.1) and awaits key activity. The employee
presses the key assigned with "Clock-out", the terminal expects the entry, presented by the symbol:
The employee books, the entry is processed in the time recording software. Depending on the duration
of the processing, an hour glass can briefly be displayed. If the terminal can receive the data within the
time defined in System-Setup (see chapter 5.1.2, step 12), the code number of the ID card and the
confirmation “Clock-out entered” will be displayed in the left upper corner. The center of the display
shows the information set as standard display type in the System-Setup (see chapter 5.1.2, step 14), in
this example “Balance”:

Installation and Operating Instructions TRS 33xx 39
b) Terminal is online, but answer from time recording software takes too long
The terminal is situated in basic condition (see chapter 6.1.1) and awaits key activity. The employee
presses the key assigned with "Clock-out", the terminal expects the entry, presented by the symbol:
The employee books, the entry is processed in the time recording software. Depending on the duration
of the processing, an hour glass can briefly be displayed. If the terminal can receive the data within the
time defined in System-Setup (see chapter 5.1.2, step 12), the code number of the ID card and the
confirmation “Clock-out entered” will be displayed in the left upper corner. The center of the display
indeed shows the information set as standard display type in the System-Setup (see chapter 5.1.2, step
14), in this example “Balance”, but the current value can not be calculated. The last value stored in the
terminal followed by two exclamation marks will be displayed instead:
Additionally, the symbol to the left is displayed, which means the entry has been
processed correctly. It is buffered in the terminal and will be transmitted to the time
recording software, as soon as the communication can be re-established.

40 Installation and Operating Instructions TRS 33xx
c) Terminal is online, but entry sequence is not correct
If an employee missed the correct entry sequence, for example the following display will appear:
In this case, the employee must make a Clock-in entry to maintain the entry rhythm.
d) Terminal is offline
The terminal is offline (see chapter 6.1.3), indicated by the symbol:
The further procedue is according to step b).

Installation and Operating Instructions TRS 33xx 41
6.2.2 Business errand entry
The business errand entry shows that an employee authorized for outside official business (personnel
master record) leaves his workplace during the working time to undertake official business outside of
his working facility. This can be a brief absence in an other building as well as business trips over
several days.
Only employees that have logged in their presence with a "Clock-in" entry, can thereafter carry out a
"AOB-out" entry (AOB = Away on business).
There are 3 different types of busines errand entries, which are to be set in the time recording software.
The Online-/Offline behavior is similar to the Clock-in / Clock-out entries. Due to this we renounce a
detailed presentation.
The reasons for absence must/can be defined in the time recording software.
The employee presses the key assigned with "B.Errand". There is no entry possibility in the next screen,
except a selection between AOB-in and AOB-out or terminatin by ESC.
6.2.2.1 Simple Business Errand entry (without reason)
The terminal is situated in basic condition (see chapter 6.1.1) and awaits key activity. The employee
presses the key assigned with "B.Errand", the terminal expects the entry, presented by the symbol:
The entry procedure and the terminal displays are similar to chapter 6.2.1.

42 Installation and Operating Instructions TRS 33xx
6.2.2.2 Business Errand entry with reason 1
Procedure as described in 6.2.2.1, but a reason (in this variant consecutively numbered) must be
selected (using the arrow keys) before the entry can be done.
6.2.2.3 Business Errand entry with reason 2
Procedure as described in 6.2.2.1, but a reason (in this variant the reason is displayed in plain-text) must
be selected (using the arrow keys) before the entry can be done.
6.2.2.4 End of business errand
Depending on the definition in the System-Setup (see chapter 5.1.2 step 4) a normal Clock-In entry will
do (see chapter 6.2.1.1) or an AOB-In entry is required (procedure is similar to an AOB-Out entry).

Installation and Operating Instructions TRS 33xx 43
6.2.3 Neutral Entries
With OEM applications, a switch-over table can be defined to display the entry type “Ready”.
An ID-card can be read without any pre-selection of a certain entry type. The meaning of the individual
entry will be found out in the time recording software (see also chapter 6.1.1).
In addition, all the entry types indicated by the softkeys are possible.
6.2.4 Querying the stored information fields
The information fields can be queried on the TRS 33xx by the personnel, if the information field desired
is defined in the software and the individual field (or all of them, maximum 200) is allocated to the TRS
33xx.
Depending on the setting of the information field in the software, the query is possible either in online
or offline operation or set to depend on the online connection of the TRS 33xx terminal to the software.
The following example illustrates the principle procedure of using an information field.
The terminal is situated in the default status and awaits key activity. The employee presses the key
assigned with "Info". The terminal expects the entry, presented by the symbol:
The terminal displays the first four information fields given (if available):

44 Installation and Operating Instructions TRS 33xx
The employee, using the two keys on the right (arrow keys) now selects the account of which he would
like to inquire the current status. Then he identifies himself at the terminal with his identity card.
The terminal sends the query directly (online) to the PC software and the software sends the current
calculated data base value back to the terminal, provided with the allocated output texts as specified
at the info field definition.
In the example below, the data base value with explanatory text reads:
Up to 200 such data base inquiries can be defined and used on one or several TRS 33xx systems.
Doing this, the information fields can be individually allocated to each single TRS 33xx, so that, e.g.,
one terminal has purely a booking function, while another terminal acts as an inquiry terminal.
After the display of the information field has taken place, the display returns to the basic condition
(time/date) and eventually expects further data base inquiries or an entry.
By using the individual formation of the output texts, each data base inquiry can be provided with more
or less explanatory text as specified by the operator (see the manual of the specific time recording
software, text length restrictions!).
6.2.5 Querying the data base occupancy
Information about the occupancy of the database within the terminal can be found out:
áas a brief overview according to chapter 5.2
ádetailed by pressing the softkey DB in the System-Setup (see chapter 5.1.1).
Example:

Installation and Operating Instructions TRS 33xx 45
Displayed are the values actual (Act), maximum (Max) and the size of an individual data
record, separated by ID-cards and entries (hereby the entries displayed in the column
<Act> are the number of terminal-buffered offline entries at the moment, which
automatically will be sent to the time recording software, as soon as the terminal gets
online again).
By pressing any key (except F1 = Exit) another display opens:
No.: = ID number
ISO: = Coding of the IC-card in Hex
Disp.: = Current information shown on the display
Stat.: = Status (e. g. date/time of the last entry)
Home = jump to the first data record
End = jump to the last data record
>= next ID
?= previous ID
F1 = Exit
6.2.6 Time total request via switch-over table
With OEM applications, a switch-over table can be defined to display the inquiry type “Time total”.
An ID-card can be read without any pre-selection of a certain entry type (see also chapter 6.1.1). This
request is similar to chapter 6.2.4, except the time total inquiry is predefined permanently (see also
chapter 6.1.1).
In addition, all the entry types indicated by the softkeys are possible.

46 Installation and Operating Instructions TRS 33xx
7. Error messages
An error message appears as a text in the display and is accompanied by a long buzzing sound. If the
reader can recognize the identity card number, this will be shown above on the display:
Error: 0010
Message Meaning
AOB entry not allowed The official business key is blocked for this identity card. An official
business authorization is not noted for this identity card.
AOB-Out time error The AOB-Out entry took place beyond the time span for "AOB enry
allowed" defined in the daily work or no time span was defined.
AOB-In time error The AOB-In entry took place beyond the time span for "AOB enry
allowed" defined in the daily work pattern or no time span was
defined.
Clock-In and present ENTERING and present. This message appears when two Clock-In
entries occur in a row without an Clock-Out entry occuring between
them. This message appears in ONLINE operation on remote station
terminals within the booking permission, otherwise, <Bkng. beyond
perm.> is displayed.
Clock-In time error The Clock-In entry occured beyond the allowed period. (s. Clock-Out
time error)
Clock-Out and absent EXITING and absent. Same as Clock-In and present, except that,
between two Clock-Out entries, the Clock-In entry was forgotten. This
message appears in ONLINE operation on remote station terminals
within the booking permission, otherwise, <Bkng. beyond perm.> is
displayed.
Clock-Out time error The Clock-Out entry took place beyond the time span for "Booking
allowed" defined in the daily work pattern.
Data base not initialized No data can be stored in the terminal because the data base has not
yet been set-up in the terminal. This happens during the initial start-
up.
Daily pattern not found
Weekly pattern not found The terminal has not been loaded accordingly with data or has had no
connection to the computer for several days no connection to the
computer.
EEPROM fault
> system halted The EEPROM installed in the terminal is faulty and the terminal is no
longer ready for operation.
Entry memory full ! The memory in the terminal used for buffering the offline entries is full
because the master computer has not picked up data from the
terminal for too long a time.

Installation and Operating Instructions TRS 33xx 47
Entry time error This message comes from the master computer and denotes the
following:
The booking sequence Clock-In / Clock-Out together with the
respective entry times was incorrect on this day. The computer can
therefore no longer process the entries and refuses every entry from
here on with this message.
Identity card unknown Identity card unknown. The identity card used for booking is not
registered in the terminal.
Info inquiry not permitted The <Info> key is blocked for this identity card. An authorization for
the <Info> display is not noted for this identity card.
Key not allowed The key activated by the user has not been enabled for him in the time
recording software.
No identity cards The terminal has been parameterized but no identity card data has
been downloaded.
Reason incorrect During a Business errand entry with reason, the absence reason
selected cannot be allocated by the system; possibly, the current
absence reason table is not stored in the terminal.
Reading error !! The card was not read properly. The booking must be repeated.
System number incorrect The identity card used for the booking has the incorrect system
number.
Time total inquiry not
allowed The authorization for time total inquiry at the terminal is not assigned
to the employee in the personnel master record of the time recording
software.
>>> Terminal not
ready to run <<< This message is displayed as long as the terminal is not in a
parameterized state.
Version number incorrect The identity card used for the booking has the wrong version number.
Weekly pattern <0> not
allowed This message can only appear in an OEM application of the terminal,
when a personnel master record has no valid weekly pattern number
(1 - 250) assigned to it.

48 Installation and Operating Instructions TRS 33xx
8. Component Diagram and Terminal Assignment
Diagram presentation of the connections, DIP switches and LEDs in mounted and opened condition of the
terminal.

Installation and Operating Instructions TRS 33xx 49
5Not supported by the current software.
1 = RS 232 interface (male) for barcode reader connection5
Assignment (PIN) Designation
1IN
2 RXD
3 TXD
4 OUT
50 V
6 Free
7 RTS
8 CTS
9 +5 V DC
2 = Reader interface (10 pole)
The item numbers 029803.UL - 029804.UL have already an existing connection from this
interface to the integrated reader.
Assignment (PIN) Designation
1 Free
20 V
3U
ext = UDC - 1,4 V
4 D - RS 485
5 D* - RS 485
6 Clock
7 Data
8 Free
9 Free
10 Free
A reader is only permitted to be connected to one of the two readers plug-in connectors (2 or
18).

50 Installation and Operating Instructions TRS 33xx
3 = only for inhouse use of the manufactorer / do not connect anything!
4 = RS 232 interface (male) for modem or serial interface (COMx) connection.
The RS 232-host interface (modem or COMx - connection) and the RS 485-host interface (8)
can not be operated at the same time.
Assignment (PIN) Designation
1 DCD
2 RXD
3 TXD
4 DTR
50 V
6 DSR
7 RTS
8 CTS
9RI
5 = Ethernet interface
RJ45 CAT 5 (female), 10/100 Mbit
6 = Plug SK4 for plug-in connector of foil keypad (10 pole)
The foil keypad has a 10 pole and a 3 pole (see 16) contact tounge.
The 10 pole contact tounge is to be put in the plug SK4 and barred. In ex-works condition this connection does
already exist.
7 = DIP-Switches
With the 4 DIP-Switches, the terminating resistors of the RS 485 host interface (see 8) can be placed. Note: All
4 switches must be always in the same position.
Switch position Meaning
all 4 ON Terminating resistors active
all 4 OFF Terminating resistors not active
The terminating resistors must be placed in each first and in each last device of a line. The device does not
mandatorily need to be a TRS 33xx (see examples on previous page).

Installation and Operating Instructions TRS 33xx 51
Examples: 1 line:
2 lines:
8 = RS 485-Host interface
Assignment (PIN) Designation
1 Shielding
2 GND 1
3D
4D*
5D1
6 D1*
With the 4 DIP-Switches, the terminating resistors of the RS 485 host interface (see 7) can be
placed.
The RS 485-host interface and the RS 232-host interface (moModem or COMx - connection,
see 4) can not be operated at the same time.

52 Installation and Operating Instructions TRS 33xx
9 = CPU-Board
Caution! Loss of warranty possible!
This pcb must not be removed! The warranty expires by removing!
10 = Reset-pushbutton
The terminal reboots by pressing this button (see also 5.3 = Adjust brightness / contrast).
Caution! Loss of data possible!
Not saved data might be lost!
11 = LEDs
LED Color Meaning
1 green for Ethernet
2 green for Ethernet
3 red TXD of host / modem interfaces RS 485 (8) and RS 232 (4)
4 green RXD of host / modem interfaces RS 485 (8) and RS 232 (4)
5 green Software LED
6 green RXD of RS 485 module bus interface (13), also with internal reader
7 red TXD of RS 485 module bus interface (13), also with internal reader
12 = Tamper / Cover contact
13 = RS 485 Module bus interface
Assignment (PIN) Designation
1 Shielding
2U
ext = UDC - 1,4 V
max. current drain see technical data
30 V
4 GND 2
5D
6D*
The terminating resistors
of the 485-module bus
interface are permanently
activated.
Deactivation is not
possible.

Installation and Operating Instructions TRS 33xx 53
14 = Fuse FS 1
Internal protection, values see chapter 11 = technical data.
15 = Fuse FS 2
Protection of external connections (reader, Uext, module bus), values see chapter 11 = technical data.
16 = Plug PL 8 for plug-in connector of foil keypad (3 pole)
The foil keypad has a 10 pole and a 3 pole (see 6) contact tounge.
The 10 pole contact tounge is to be put in the plug SK4 and barred. In ex-works condition this connection does
already exist.
Caution! There is a voltage of approximaltely 100 V AC at the plug-in connector!
This connection is used to realize the backgroung illumination.
Assignment (PIN) Designation
1 approx. 100 V AC
2 Free
30 V
17 = Input voltage (3 pole)
Assignment (PIN) Designation Comment
1U
DC Power supply input for direct current voltage
(see technical data)
no output
20 V
3 Ground

54 Installation and Operating Instructions TRS 33xx
18 = Reader interface (16 pole)
Assignment (PIN) Designation
1 Clock
2 Data
30 V
4 D - RS 485
5U
ext = UDC - 1,4 V
6 D* - RS 485
7 Free
8Free
9 Free
10 Free
11 Free
12 Uext = UDC - 1,4 V
13 Free
14 Free
15 Free
16 0 V
A reader is only permitted to be connected to one of the two readers plug-in connectors (2 or
18).
19 = Sticker with MAC-address

Installation and Operating Instructions TRS 33xx 55
9. FCC Statements
The device can contain the transmitter modules:
á reader module IC:6587A-X0400600 / FCC ID: UA2X0400600
á mifare reader module IC:6587A-X0402100 / FCC ID: UA2X0402100
9.1 Statement required by 15.19 and RSS-210
This device complies with Part 15 of the FCC Rules and with RSS-210 of Industry Canada.
Operation is subject to the following two conditions:
(1) this device may not cause harmful interference, and
(2) this device must accept any interference received, including interference that may cause
undesired operation.
9.2 Statement required by 15.21
Warning: Changes or modifications made to this equipment not expressly approved by
Honeywell may void the FCC authorization to operate this equipment.
9.3 Statement required by 15.105
This equipment has been tested and found to comply with the limits for a Class B digital device, pursuant to Part
15 of the FCC Rules. These limits are designed to provide reasonable protection against harmful interference
in a residential installation. This equipment generates, uses and can radiate radio frequency energy and, if not
installed and used in accordance with the instructions, may cause harmful interference to radio communications.
However, there is no guarantee that interference to radio or television reception, which can be determined by
turning the equipment off and on, the user is encouraged to try to correct the interference by one or more of the
following measures:
áReorient or relocate the receiving antenna.
áIncrease the separation between the equipment and receiver.
áConnect the equipment into an outlet on a circuit different from that to which the receiver is connected.
áConsult the dealer or an experienced radio/TV technician for help.

56 Installation and Operating Instructions TRS 33xx
10. Correct use
Tap the key foil lightly with fingertips. Never strike or apply strong pressure to touch panel.
The use of hard or sharp objects, including fingernails, rings, etc. can cause scratches and damage to touch
panel.
To clean: Wipe touch panel with soft lint-free dry cloth, or one that has been lightly dampened with water.
The use of caustic liquids such as benzene, thinners, alcohol, solvents, or abrasive cleaners of any kind will
lead to surface or screen deterioration and damage.

Installation and Operating Instructions TRS 33xx 57
11. Technical Data
Rated operating voltage UDC: 12 V DC
Operating voltage range: Item no. 029802.UL: 8 V DC to 32 V DC (*)
Item no. 029803.UL: 10 V DC to 16 V DC (*)
Item no. 029804.UL: 9 V DC to 31 V DC (*)
Max. residual ripple of supply voltage: 35 mV
Current consumptiontyp with 12 V: Item no. 029802.UL: 280 mA
Item no. 029803.UL: 300 mA
Item no. 029804.UL: 300 mA
Current consumptionmax. 700mA
Operating temperature range: 0C to +45C
Storage temperature range: -25C to +70C
Humidity: up to 95% without condensation
Protection class according to DIN 40050: IP 53 (**)
Environment class according to VdS II
Fuse FS 1 (internal): 0,5 AT / 250 V
Fuse FS 2 (reader, Uext, module bus): 1 AT / 250 V
Weight: 0,9 kg
Display: 240 x 128 pixel graphic LC-Display with background
illumination
Color: Center part anthracite, similar to RAL 7016
side parts white/alu, similar to RAL 9006
Only use a 12 V power supply unit with an output voltage without ground potential and a maximum
power current of 8 A.
Line cross section: up to 5 m line length min. 0,4 mm²
up to 15 m line length min. 0,75 mm²
A maximum current drain of 1 A is allowed (internal reader connector + bus module
terminals),altogether protected by FS2.
(*) Note, that the output voltage Uextdepends on the operating voltage (Uext = Uin - 1,4 V). That means that
an operating voltage must be chosen to guarantee an operation of the readers, bus modules etc.
according to their specifications.
(**) The constructional properties of the consistence of the wall must comply with the IP class
requirements. Use the included sealing and assemble the device according to IP 53 (see also chapter
3 = mounting).

58 Installation and Operating Instructions TRS 33xx
Dimensions in mm:

Installation and Operating Instructions TRS 33xx 59

Honeywell Security Deutschland
Novar GmbH
Johannes-Mauthe-Straße 14
D-72458 Albstadt
www.honeywell.com/security/de
info.security.de@honeywell.com
P40140-49-UL0-00
07.07.2006
© 2006 Novar GmbH