Numark Cdn450 Quick Start Guide Quickstart V1.0
2014-07-31
: Numark Numark-Cdn450-Quick-Start-Guide numark-cdn450-quick-start-guide numark pdf
Open the PDF directly: View PDF
.
Page Count: 28

RACK-MOUNT DUAL MP3/CD PLAYER
QUICKSTART GUIDE
ENGLISH ( 1 – 5 )
GUÍA DE INICIO RÁPIDO
ESPAÑOL ( 6 – 10 )
GUIDE D’UTILISATION RAPIDE
FRANÇAIS ( 11 – 15 )
GUIDA RAPIDA
ITALIANO ( 16 – 20 )
KURZANLEITUNG
DEUTSCH ( 21 – 25 )

1
BOX CONTENTS
CDN450 CD player transport unit
CDN450 CD player control unit
Power cable
RCA cables (2 pair)
2 control cables
2 fader start cables
Quickstart Guide
Safety & Warranty Information Booklet
REGISTRATION
Please go to http://www.numark.com to register your CDN450. Registering your product ensures that we can keep you up-to-
date with any new product developments and provide you with world-class technical support, should you run into any problems.
GROUND RULES
1. Make sure all items listed in the BOX CONTENTS section are included in the box.
2. READ SAFETY & WARRANTY INFORMATION BOOKLET BEFORE USING THE PRODUCT.
3. Study the connection diagram in this guide.
4. Place mixer in an appropriate position for operation.
5. Make sure all devices are turned off and all faders and gain knobs are set to “zero.”
6. Connect all stereo input sources as indicated in the diagram.
7. Connect the stereo outputs to power amplifier(s), tape decks, and/or other audio sources.
8. Plug all devices into AC power.
9. Switch everything on in the following order:
• Audio input sources (i.e. turntables, CD players, etc.)
• Mixer
• Last, any amplifiers or output devices
10. When turning off, always reverse this operation by turning off:
• Amplifiers
• Mixer
• Last, any input devices
CONNECTION DIAGRAM
POWER
AUDIO CABLES
CONTROL
CABLES
FADER START
CABLES
MIXER
CONTROL
UNIT
TRANSPORT
UNIT
HOUSE AMP

2
FRONT PANEL FEATURES
1. POWER SWITCH – Turn the machine
on and off with this button. The unit
should always be shut down with this
button first before any external power is
removed. Typically it is recommended
that the CD player is powered on before
amplifiers and powered off after
amplifiers.
2. EJECT – Pressing will open or close the
disc tray on the transport.
3. CD DRAWER – Place your CDs you
wish to play in here. This unit is
designed to play commercially available
CDs, MP3 CDs and properly burned and
finalized CD-Rs. Due to variances on
the specification of certain CD burners
and CDs, some homemade CDs may
not play properly. We recommend
burning CDs at the minimum speed
possible for the best performance.
4. JOG WHEEL – The jog wheel serves many functions depending on its current mode.
a) If a track is not playing, the JOG WHEEL will search slowly through a track's frames. To set a new cue point,
rotate the JOG WHEEL then begin playback when you have determined the proper position. Press CUE to return
to that cue point.
b) If a track is playing, the JOG WHEEL will temporarily bend the pitch of the track. Rotating the JOG WHEEL
clockwise temporarily speeds it up while rotating it counterclockwise slows it down. This is a useful tool for beat-
matching (see MATCHING TEMPOS & BEATS).
c) When the SEARCH button has been activated, rotating the JOG WHEEL will scan rapidly through the track.
d) When the SCRATCH button has been activated, rotating the JOG WHEEL will "scratch" over the audio of the
track, like a needle on a record.
5. SCRATCH – Activates or deactivates Scratch Mode. While activated, rotating the JOG WHEEL creates a 'scratch'
effect. The LED indicator will be blue when Scratch Mode is active. (Note: This feature is not optimal for searching
through long audio passages. For longer searches, activate the SEARCH function.)
6. SEARCH – Pressing this button allows you to use the JOG WHEEL to rapidly scan through the music. The LED
indicator will be red when Search Mode is active.
7. CUE – During playback, pressing CUE will return to the most recent point where playback was started and will pause the
track. Holding down CUE will start playback from this point, and releasing CUE will cause it to return to that point and
will pause the track. Also, if the track is paused, you can use the JOG WHEEL to locate a new cue point.
8. PLAY / PAUSE – Plays or pauses the track. (Note: When paused, pressing PLAY will only set a new cue point if the
JOG WHEEL has been moved.)
9. TRACK SELECT – Used to select the track to be played.
10. FOLDER SELECT – Used to navigate folders on an MP3 disc.
11. FOLDER / +10 – Toggles between Folder and Track Mode. When in Folder Mode, you can use the FOLDER SELECT
buttons to navigate the folders of an MP3 disc. When in Track Mode, you can use the TRACK SELECT buttons to skip
forward or backward 10 tracks at a time.
12. LOOP IN – Sets a new cue point or the start point of a loop (a "Loop In" point) during playback.
13. LOOP OUT – Sets the end point of a loop (a "Loop Out" point) and starts playing the loop. While playing a loop, press
LOOP OUT to release it from the loop and continue normal playback.
14. RELOOP – Plays the track immediately from the beginning of a loop (and reactivates the loop).
15. PITCH – Activates or deactivates the PITCH FADER. You can also hold down this button and press the PITCH BEND –
/+ buttons to adjust the range of the PITCH FADER (±4%, 8%, and 16%). The current range will be indicated on the
LCD and by different LED colors.
16. PITCH FADER – The pitch can be changed by pressing the PITCH button so a PITCH LED is lit, then moving the sliding
fader. The pitch will not be changed if the PITCH LED is off.
17. PITCH BEND -/+ – You can use these two pitch bend buttons to temporarily adjust the pitch and tempo of the music.
18. KEY LOCK – While Key Lock is enabled, adjusting the pitch of the music playing on the deck will only influence its
tempo independent of its musical pitch.
19. TAP – Tap this button in time with the beats of the music on that deck. This will enter a new BPM ("beats per minute")
reading for that track, which will be shown on the LCD. You can allow the automatic beat-counter to read the track's
BPMs by holding it down until "AUTOBPM" is shown on the LCD.
20. RELAY – Press this button to activate or deactivate Relay Play. When activated, relay play will cause the opposite deck
to start playing whenever the currently playing deck stops. Playback will alternate between the two decks until one of
the decks reaches the end of its disc or until Relay Play is deactivated.
21. TIME – Switches the time display between "ELAPSED" playing time, "REMAINING" time on the track, and "TOTAL"
remaining time on the entire CD. Hold the button down to toggle between Single Play (the deck will stop at the end of
each track) or Continuous Play (the entire disc will be played without interruption).
22. ID-3 TAG – Press this button to display additional MP3 information. Pressing it more than once will toggle through all
the available information, including the track title, artist name, name of the current folder, and file name.
23. LCD – Indicates all the functions, as they are occurring, with the CD.
1
256
789
10
11
12 13 14 15
16
17
18
19
20
21 22
23
3
4
2

3
REAR PANEL FEATURES
1
2
2
2
2
33
44
5
1. POWER PLUG CONNECTOR – Plug your supplied power cord in here.
2. CONTROL CABLE CONNECTOR – Plug in the 8-pin cable included in here to connect the control unit and transport
unit together.
3. RCA AUDIO CONNECTORS – Connect your CD player to your mixer from this line level output.
4. DIGITAL AUDIO OUTPUT – The format is type 2, form 1, also known as S/PDIF (Sony/Phillips Digital Interface Format).
In order to use the digital output you should not use variable pitch slider and the pitch bend buttons. If you adjust the
pitch, other devices may not read the digital output properly because the sampling rate changes.
5. REMOTE START CONNECTOR – To use this connector for fader start, connect a fader start cable to a fader start-
compatible mixer. Every time you move the crossfader on the mixer over to the side that the unit is on, it will
automatically start playing. When you move the fader away from that side, the unit will stop. Moving the fader back to
the unit side will start play again.
LCD FEATURES
1. PLAY / PAUSE – This shows when the unit
is playing or paused.
2. CUE – Flashing when the unit is setting a
cue point. Lit continuously when the unit is
paused at a cue point.
3. FOLDER NUMBER – Shows the number of
the current folder.
4. TRACK NUMBER – Shows the current
track number.
5. MINUTES – Shows the minutes elapsed or
remaining depending on mode setting.
6. SECONDS – Shows the seconds elapsed or remaining depending on mode setting.
7. FRAMES – The CD player breaks down a second into 75 frames for accurate cueing. This shows the frames elapsed or
remaining depending on mode setting.
8. TIME BAR – Shows either time remaining or elapsed depending on the setting of the TIME button.
9. TIME MODE – Indicates whether the time shown on the LCD is the elapsed time for the track, remaining time for the
track, or total remaining time for the entire CD.
Note: When playing MP3 files, the total remaining time of the CD cannot be shown.
10. BPM – The tempo, which is indicated in BPM (beats per minute). When the automatic beat-counter is on, this indicator
will read "AUTOBPM."
11. PITCH – Shows the percentage change in pitch. When the lock icon is lit, the KEY LOCK button is engaged.
12. LOOP – Indicates when a loop is programmed. When the indicator is flashing, a loop is currently playing. When "IN /
OUT" is shown, a loop is programmed but not currently playing.
13. SINGLE – Shows when the unit is set to play just one track at a time (Single Play Mode). When this is not lit, the CD will
play continuously through all tracks (Continuous Play Mode). This function is controlled by the TIME button.
Note: When in Single Play Mode, "AUTOCUE" will also be shown. When cueing up a new track, playback will start
when the actual audio of the track starts, eliminating the silence at the beginning of the track.
14. CD / MP3 – Shows when unit is playing an audio CD or an MP3 file.
15. MATRIX DISPLAY – Displays folder names and MP3 tag information. (For MP3s recorded in CBR, the bitrate will be
shown. For VBR-recorded MP3 tracks, the display will show "VBR.")

4
MP3 FOLDER NAVIGATION
When making an MP3 disc to use with the CDN450, we recommend placing the MP3 files in separate folders on the disc by
genre, BPM, artist name, etc. Press the FOLDER / +10 button so "FOLDER" appears on the LCD to enter Folder Mode and use
the FOLDER SELECT buttons to browse through the files in each folder.
Or, instead of using Folder Mode, you can press FOLDER / +10 so "FOLDER" is not shown on the LCD to enter Track Mode. In
this mode, an MP3 disc's tracks will be displayed in one long list.
PLAY, PAUSE & CUE OPERATIONS
PLAY & CUE
Pressing the PLAY / PAUSE
button starts the disc. Pressing
the CUE button will reset the
disc to the last place where the
disc was started. This is called
the cue point. By alternately
pressing the PLAY / PAUSE
button and the CUE button, the
disc may be returned and
played from the cue point any
number of times. This function
is called back cue.
PLAY, PAUSE & CUE
When play has been paused
and then started again, the
return position for the back cue
will be updated to this new
position.
EDITING CUE POINT
When the JOG WHEEL is
turned while paused, it will
move the cue point. You will
hear the track's audio as the
player "scrubs" through the
track until you find where you
want to set your new cue point.
Press PLAY / PAUSE then CUE
to confirm the new cue point.
Back Cue Operation
Play Interval
Press "PLAY/PAUSE
"
to start music
Press "CUE" return t
o
last starting point
Position on Disc
Back Cue Operation
Play Interval Play Interval
Press "PLAY/PAUSE
"
to start music
Press "PLAY/PAUSE
"
to start music
Press "CUE" return to
last starting point
Press "PLAY/PAUSE
"
to pause music
Position on Disc
Back Cue Operation
Play Interval
Press "PLAY/PAUSE"
to start music
Adjust the "CUE" point
with the jog wheel
Press "CUE" return to
last starting point
Position on Disc

5
MATCHING TEMPOS & BEATS
You can match your tracks' tempos by monitoring the music of both PLAYER 1 and PLAYER 2 by ear and adjusting the pitch.
If the tempo of the music on one CD player is slower the other, move the slider to the ( + ) side to match the tempo. If it is
faster, move the pitch slider to the ( - ) side. The following instructions give an example of how to do this.
1. Press PLAY/PAUSE to start PLAYER 1. PLAYER 1 will begin playback.
2. Press PLAY/PAUSE to start PLAYER 2. Now, both decks should be playing.
3. Listen to PLAYER 2 in your headphones. If its tempo (in the headphones) is faster
than that of PLAYER 1, slow down PLAYER 2's tempo using the pitch control.
If PLAYER 2' tempo (in the headphones) is faster than that of PLAYER 1, speed up
PLAYER 2's tempo using the pitch control.
BEAT MATCHING USING PITCH BEND
Once you have matched the tracks' tempos, you may still need to match their downbeats to create a smooth mix. You can do
this by temporarily changing the pitch with the JOG WHEEL or PITCH BEND +/- buttons.
After matching the tempos adjust the pitch temporarily as follows:
When a track is ahead, rotate the jog wheel counterclockwise or press the PITCH BEND – button to temporarily
slow it down.
When a track is behind, rotate the jog wheel clockwise or press the PITCH BEND + button to temporarily speed
it up.
The pitch will change while the JOG WHEEL is rotated or the PITCH BEND +/- button is pressed. (The faster you rotate the
wheel the greater the shift in pitch.) Release the wheel or stop pressing the PITCH BEND +/- buttons when the downbeats are
aligned the way you want them and the track will return to its original tempo/pitch.
EXAMPLE OF MIXING USING BOTH PLAYERS OF YOUR CD PLAYER
While playing a disc on PLAYER 1, load a disc into PLAYER 2 and select your next track, match its pitch to the track playing on
PLAYER1 and when you are ready use the crossfader on your mixer to fade from PLAYER 1 to PLAYER 2.

6
CONTENIDO DE LA CAJA
CDN450 unidad transportadora de reproductor de CD
CDN450 unidad de control de reproductor de CD
Cable de alimentación
Cables conectores RCA (2 pars)
Cables del control (2)
Cables del fader start
Guía de inicio rápido
Folleto de información sobre la seguridad y la garantía
REGISTRO
Visite http://www.numark.com y registre su CDN450. El registro de su producto asegura que podamos mantenerle
actualizado con los nuevos desarrollos de productos y brindarle apoyo técnico de categoría mundial en caso de que tenga
algún problema.
REGLAS BÁSICAS
1. Asegúrese de que todos los artículos indicados en “Contenido de la caja" estén incluidos en la caja.
2. LEA EL FOLLETO DE INFORMACIÓN SOBRE LA SEGURIDAD Y LA GARANTÍA ANTES DE UTILIZAR EL
PRODUCTO.
3. Estudie el diagrama de conexión incluido en esta guía.
4. Coloque el mezclador en una posición adecuada para su funcionamiento.
5. Asegúrese que todos los dispositivos estén apagados y que todos los faders y perillas de ganancia estén en posición
«cero».
6. Conecte todas las fuentes de entrada estéreo como se indica en el diagrama.
7. Conecte las salidas estéreo a los amplificadores de potencia, bandejas de cinta magnética y/o otras fuentes de audio.
8. Enchufe todos los dispositivos al suministro de corriente alterna.
9. Encienda todo en el siguiente orden:
y fuentes de entrada de audio (por ejemplo, giradiscos, reproductores de CD, etc.)
y el mezclador
y por último, cualquier amplificador o dispositivo de salida
10. Al apagar, realice siempre esta operación en sentido inverso:
y apague los amplificadores
y el mezclador
y por último, cualquier dispositivo de entrada
DIAGRAMA DE CONEXIÓN
ALIMENTACIÓN
CABLES
CONECTORES
(
RCA
)
CABLES DEL
CONTROL
CABLES DEL
FADER START
MEZCLADOR
CONTROL
TRANSPORTADORA
ALTOVOCES

7
CARACTERÍSTICAS DEL PANEL FRONTAL
1. POWER SWITCH – enciende y apaga la
máquina con este botón. La unidad se debe
cerrar siempre con este botón primero antes de
que se quite cualquier potencia externa. Se
recomienda típicamente que accione el lector
de CD, encendido antes de los amplificadores
y apagado después de los amplificadores para
evitar un punto audio que se enviará a través
de su equipo.
2. EJECT – Al presionar se abrirá o cerrará la
bandeja que transporta el disco.
3. CAJÓN DEL CD – coloque su CDs que usted
desea poner adentro. Esta unidad está
diseñada para poner los CDs comercial
disponible, los CDs MP3, y los CD-Rs
correctamente escritos y cerrados. Debido a
las variaciones en la especificación de ciertos
escritores de CD y CDs que están hechos en
casa pueden funcionar incorrectamente. Para
obtener los mejores resultados,
recomendamos quemar los CD a la mínima
velocidad posible.
4. RUEDA DE AVANCE POR PASOS – Esta rueda cumple diversas funciones que dependen del modo en que se encuentra.
a. Si no se está reproduciendo una pista, la RUEDA DE AVANCE POR PASOS busca lentamente a lo largo de los frames de
la pista. Para determinar un nuevo punto de cue, gire la RUEDA y comience a reproducir una vez que haya determinado la
posición adecuada. Pulse CUE para volver a ese punto de cue.
b. Si se está reproduciendo una pista, la RUEDA inflexiona temporalmente el pitch de la misma. Al girar la RUEDA en sentido
horario, la acelera temporalmente, mientras que si se gira en sentido antihorario la desacelera. Ésta es una herramienta útil
para igualar el beat (consulte CÓMO IGUALAR TEMPOS Y BEATS).
c. Cuando está activado el botón SEARCH (Buscar), al girar la RUEDA DE AVANCE POR PASOS se explora rápidamente la
pista.
d. Cuando está activado el botón SCRATCH (Rayar), al girar la RUEDA DE AVANCE POR PASOS se “raya” el audio de una
pista, como una púa en un disco.
5. RAYAR – Activa o desactiva el modo de rayado. Cuando se activa, al girar la RUEDA DE AVANCE POR PASOS se crea un
efecto 'scratch' (Rayado). Cuando el modo de rayado está activo, el LED indicador se ilumina con luz azul. (Nota: Esta
característica no resulta óptima para buscar a lo largo de pasajes de audio prolongados. Para realizar búsquedas más
prolongadas, active la función SEARCH (Buscar.)
6. BUSCAR – Si pulsa este botón, es posible usar la RUEDA DE AVANCE POR PASOS para explorar rápidamente la música.
Cuando el modo de búsqueda está activo, el LED indicador se ilumina con luz roja.
7. CUE – Durante la reproducción, al pulsar CUE se vuelve al punto más reciente donde se inició la reproducción y la pista se pone
en pausa. Manteniendo pulsado CUE, la reproducción comienza desde este punto y, al soltarlo, vuelve a ese punto y la pista se
pone en pausa. Asimismo, si la pista está en pausa, es posible usar la RUEDA DE AVANCE POR PASOS para localizar un nuevo
punto de cue.
8. REPRODUCIR / PAUSA – Reproduce o pone en pausa la pista. (Nota: Cuando está en pausa, al pulsar REPRODUCIR sólo se
establece un nuevo punto de cue si se ha movido la RUEDA DE AVANCE POR PASOS.)
9. TRACK (Botones de pista) – Utilizados para seleccionar la pista que se va a reproducir.
10. SELECCIONAR CARPETA – Se usa para navegar por las carpetas en un disco MP3.
11. CARPETA / +10 – Conmuta entre los modos de carpeta y pista. Cuando está en modo de carpeta, es posible usar los botones
FOLDER SELECT para navegar por las carpetas de un disco MP3. Cuando está en modo de pista, es posible usar los botones
TRACK SELECT para saltar hacia adelante o hacia atrás 10 pistas por vez.
12. ENTRADA AL LOOP – Establece un nuevo punto de cue o el punto inicial de un loop (punto "Loop In") durante la reproducción.
13. SALIDA DEL LOOP – Establece el punto final de un loop (punto "Loop Out") y comienza a reproducir dicho loop. Mientras se
reproduce un loop, pulse LOOP OUT para liberarlo del loop y continuar la reproducción normal.
14. REPETICIÓN DE LOOP – Reproduce la pista inmediatamente desde el comienzo de un loop (y reactiva dicho loop).
15. PITCH – Activa o desactiva el PITCH FADER (Fader de pitch). También es posible mantener pulsado este botón y pulsar los
botones PITCH BEND –/+ (Inflexión del pitch) para ajustar el rango de PITCH FADER (±4%, 8% y 16%). El rango vigente se
indica en la pantalla LCD y mediante diferentes colores del LED
16. PITCH FADER – Controla la velocidad total de la música.
17. PITCH BEND –/+ – Puede usar estos dos botones de inflexión de pitch para ajustar temporalmente el pitch y el tempo de la
música.
18. KEY LOCK – Mientras esta función está activada, el ajuste del pitch de la música que se reproduce en la bandeja solo influye
sobre su tempo independientemente del pitch musical.
19. RELAY PLAY – Utilizado para fijar el comienzo de la cancion que se alterna entre las unidades adjuntos (relay play). Cuando se
termina de reproducir una pista o CD de una bandeja, comienza a reproducir la bandeja opuesta. Esa bandeja reproduce hasta
que termina la pista o disco y luego reproduce nuevamente la otra bandeja.
20. TAP – Golpee este botón en forma sincronizada con los beats de la música de esa bandeja. De esta forma se introduce una
nueva lectura de BPM ("beats por minuto") para esa pista, que se indicará en la pantalla LCD. Es posible permitir que el contador
automático de beats lea los BPM de la pista manteniéndolo presionado hasta que se muestre "AUTOBPM" en la pantalla LCD.
21. TIME – Cambia la visualización del tiempo entre el tiempo de reproducción transcurrido y el tiempo restante en la pista y el tiempo
restante en todo el CD. Mantenga pulsado este botón para cambiar entre el modo de pista única (una pista por vez) y el modo de
reproducción continua (el CD se reproduce continuamente pasando por todas las pistas).
22. ETIQUETA ID-3 – Pulse este botón para mostrar información adicional de MP3. Si se pulsa más de una vez, conmuta entre toda
la información disponible, incluidos el título de la pista, el nombre del artista, el nombre de la carpeta actual y el nombre del
archivo.
23. LCD – Indica todas las funciones, mientras está ocurriendo, con el CD.
1
256
789
10
11
12 13 14 15
16
17
18
19
20
21 22
23
3
4
2

8
CARACTERÍSTICAS DEL PANEL TRASERO
1
2
2
2
2
33
44
5
1. CONECTOR DEL CABLE DE ALIMENTACIÓN – Enchufe su cable eléctrico previsto aquí.
2. CONECTOR DE CABLE DE CONTROL – Conecte los cables incluido de 8-pin a la unidad de control y a la unidad
transportadora.
3. LOS CONECTORES AUDIO RCA – Conecte a su lector de CD con su mezclador de esta línea salida.
4. DIGITAL OUTPUT – The format is type 2, form 1, also known as S/PDIF (Sony/Phillips Digital Interface Format). In
order to use the digital output you should not use variable pitch slider and the pitch bend buttons. If you adjust the pitch,
other devices may not read the digital output properly because the sampling rate changes
5. CONECTOR DEL REMOTE START – Conecte un cable al fader start con un mezclador compatible fader start para
utilizar este conector para el fader start. Cada vez que usted mueve el crossfader en el mezclador hacia la unidad,
comenzará automáticamente a cantar. Cuando usted mueve el crossfader lejos de esta unidad se parará. El
movimiento del crossfader otra vez hacia la unidad comenzará a cantar de nuevo.
CARACTERÍSTICAS DE LA PANTALLA LCD
1. PLAY / PAUSE – Está activo si la unidad
está reproduciendo un CD o en pausa.
2. CUE – Parpadea si la unidad está
determinando un punto cue. Se ilumina de
forma continua si la unidad está detenida en
un punto cue.
3. NUMERO DE CARPETA – Muestra el
numero de carpeta.
4. NUMERO DE TRACK– Muestra el numero
de track.
5. MINUTOS – Muestra los minutos restantes o transcurridos dependiendo de la configuración del modo.
6. SEGUNDOS – Muestra los segundos restantes o transcurridos dependiendo de la configuración del modo.
7. FRAMES – El reproductor de CD divide un segundo en 75 frames para un cueing más preciso. Muestra los frames
restantes o transcurridos dependiendo de la configuración del modo.
8. BARRA DE TIEMPO – Muestra el tiempo restante o transcurrido dependiendo de la configuración del botón de tiempo.
9. MODO DE TIEMPO – "Elapsed" (Transcurrido) muestra el tiempo a medida que va teniendo lugar; "Remaining"
(Restante) muestra cuánto tiempo queda en una pista determinada. "Total" (Total) muestra cuánto tiempo queda en el
CD determinada. Esta función se controla mediante el botón de tiempo (TIME).
10. BPM – El tempo, que se indica en el BPM (beats por minuto). Automática cuando el ritmo está en contra-, este
indicador leerá "AUTOBPM".
11. PITCH – Muestra el cambio porcentual en pitch.
12. LOOP – Esto ilumina cuando un bucle está jugando.
13. INDIVIDUAL – Muestra cuando la unidad está configurada para reproducir las pistas de una en una (modo Single Play
(Reproducción individual)). Cuando no está encendida, el CD se reproduce continuamente (modo Continuous Play
(Reproducción continua)). Esta función se controla mediante el botón TIME (Tiempo).
Nota: Cuando está en modo de reproducción individual aparece también "AUTOCUE". Cuando se hace cue en una
pista nueva, la reproducción comienza cuando comienza realmente el audio de la pista, eliminando el silencio del
comienzo de la misma.
14. CD / MP3 – Muestra cuando la unidad está reproduciendo un CD de audio o un archivo MP3.
15. PANTALLA DE MATRIZ – Muestra la información de la etiqueta MP3 o el texto del CD. También muestra los nombres
de las carpetas cuando busca a través de ellas.

9
NAVEGACIÓN POR CARPETAS MP3
Cuando se hace un disco MP3 para usar con el CDN450, recomendamos colocar los archivos MP3 en carpetas separadas del
disco por género, BPM, nombre del artista, etc. Pulse el botón FOLDER / +10 de modo que aparezca "FOLDER" (Carpeta) en
la pantalla LCD para entrar al modo de carpeta y usar los botones FOLDER SELECT para navegar por los archivos de cada
carpeta.
Como alternativa, en lugar de usar el modo de carpeta, puede pulsar FOLDER / +10 de modo que no aparezca "FOLDER" en
la pantalla LCD para entrar al modo de pista. En este modo, las pistas del disco MP3 aparecen en una larga lista.
OPERACIONES DE REPRODUCCIÓN, PAUSE Y CUE
PLAY (REPRODUCCIÓN) Y CUE
Pulsando el botón de
“START/PAUSE” se pondrá el
disco en funcionamiento. Pulsando
el botón "CUE" se el disco
comenzará de nuevo en la misma
posición en la que comenzó
anteriormente. Esto es lo que se
llama punto cue. Pulsando los
botones de “START/PAUSE” y “CUE” alternativamente, el disco podrá volver al mismo punto cue y reproducirse cuantas veces
desee. Esta función se denomina back cue.
PLAY (REPRODUCCIÓN),
PAUSE Y CUE
Cuando la reproducción se haya
detenido y comenzado de nuevo,
la posición de retorno para el back
cue será actualizada a la nueva
posición.
MODIFICACIÓN DEL PUNTO
CUE
Cuando se RUEDA DE AVANCE
LENTO durante una pausa,
mueve ese punto. Oirá el audio
de la pista mientras el
reproductor “escarba” a lo largo
de ella hasta que encuentre el
lugar donde desea establecer su
nuevo punto cue. Pulse
“START/PAUSE” y luego “CUE”
para confirmar el nuevo punto cue.

10
CÓMO IGUALAR TEMPOS Y BEATS
Puede igualar los tempos de sus pistas monitoreando la música de los REPRODUCTORES 1 y 2 de oído y ajustando el pitch.
Si el tempo de la música de un reproductor de CD es más lento que el otro, mueva el cursor al lado ( + ) para igualarlos. Si es
más rápido, desplace el cursor de pitch hacia el lado (-). Las siguientes instrucciones son un ejemplo de cómo hacerlo.
1. Pulse START/PAUSE para iniciar el REPRODUCTOR 1. Este reproductor inicia la reproducción.
2. Pulse START/PAUSE para iniciar el REPRODUCTOR 2. De esta forma, deberían estar reproduciendo ambas
bandejas.
3. Escuche el REPRODUCTOR 2 en sus auriculares. Si su tempo (en los auriculares)
es más rápido que el del REPRODUCTOR 1, enlentezca el tempo del
REPRODUCTOR 2 usando el control de pitch.
Si el tempo DEL REPRODUCTOR 2 (en los auriculares) es más rápido que el del
REPRODUCTOR 1, acelere el tempo del REPRODUCTOR 2 usando el control de
pitch.
IGUALACIÓN DEL BEAT HACIENDO USO DEL PITCH BEND
Una vez que haya igualado los tempos de las pistas, todavía puede ser necesario igualar sus downbeats para crear una mezcla
suave. Puede hacerlo cambiando temporalmente el pitch con la RUEDA DE AVANCE LENTO o los botones PITCH BEND +/-.
Una vez haya igualado los tempos, ajuste el pitch temporalmente como se explica a continuación:
Cuando una pista está adelantada, gire la rueda de avance lento en sentido antihorario o pulse el botón PITCH
BEND – para enlentecerlo temporalmente.
Cuando una pista está atrasada, gire la rueda de avance lento en sentido horario o pulse el botón PITCH BEND
+ para acelerarlo temporalmente.
El pitch cambia cuando se gira la RUEDA DE AVANCE LENTO o se pulsa el botón PITCH BEND +/-. (Cuanto
más rápido gira la rueda mayor es el desplazamiento del pitch.) Suelte la rueda o deje de pulsar los botones
PITCH BEND +/- cuando los downbeats están alineados de la manera que usted desea y la pista volverá a su tempo/pitch.
EJEMPLO DE MEZCLA UTILIZANDO AMBOS REPRODUCTORES DE SU REPRODUCTOR DE CD
Mientras reproduce un disco en el reproductor 1, inserte un disco en el reproductor 2 y seleccione la siguiente pista, iguale el
pitch con el de la pista del reproductor 1 y, cuando esté listo, use el crossfader de su mezclador para pasar lentamente del
reproductor 1 al reproductor 2.

11
CONTENU DE LA BOÎTE
CDN450 unité de transport du lecteur CD
CDN450 unité de commande pour lecteur CD
Câble d'alimentation
Câbles de connexion RCA (2 paires)
Câbles de commande (2)
Câbles start potentiomètre (2)
Guide d'utilisation simplifié
Le livret des consignes de sécurité et des informations concernant la garantie
ENREGISTREMENT
Veuillez visiter le site internet http://www.numark.com pour enregistrer votre nouveau CDN450. L'enregistrement des produits
vous permet d'être informé sur les nouveautés concernant les produits et de vous offrir un soutien technique de niveau
international, si vous en aviez besoin.
RÈGLES DE BASE
1. Assurez-vous que tous les articles énumérés dans le contenu de la boîte de ce guide sont inclus dans la boîte.
2. VEUILLEZ LIRE LE LIVRET DES CONSIGNES DE SÉCURITÉ ET DES INFORMATIONS SUR LA GARANTIE AVANT
D'UTILISER LE PRODUIT.
3. Examinez le schéma de connexion de ce guide.
4. Placez la console de mixage en position de fonctionnement.
5. Assurez-vous que tous les appareils sont hors tension et que tous les atténuateurs et le gain sont réglés à « zéro ».
6. Connectez toutes les sources d'entrées stéréo telles qu'indiquées sur le schéma.
7. Branchez toutes les sorties aux amplificateurs de puissance, aux lecteurs de cassette et aux sources audio.
8. Branchez tous les appareils à une prise de courant alternatif (AC).
9. Mettre tous les appareils sous tension dans l'ordre suivant.
y sources d'entrée audio (c.-à-d.tourne-disques, lecteurs de disques compacts, etc.)
y Consoles de mixage
y en dernier, tous amplificateurs ou appareils de sortie
10. Pour mettre hors tension, toujours inverser l'opération :
y Éteindre les amplificateurs
y Consoles de mixage
y En dernier, tous les appareils d'entrée
SCHÉMA DE CONNEXION
COURANT
CÂBLES DE
CONNEXION (RCA)
CÂBLES DE
COMMANDE
CÂBLES START
POTENTIOMÈTRE
CONSOLE DE
MIXAGE
UNITÉ DE
COMMANDE
UNITÉ DE
TRANSPORT
HAUT-PARLEURS

12
CARACTÉRISTIQUES DU PANNEAU AVANT
1. INTERRUPTEUR D'ALIMENTATION – C’est le
button qui permet d’allumer ou d’éteindre la
machine. L’unité doit être éteinte premièrement
par ce bouton avant de débrancher la machine.
En général il est recommandé d’allumer le
lecteur CD avant et les amplificateurs après pour
éviter un choc audio à l’intérieur de votre
système.
2. EJECT – En appuyant on peut ouvrir ou fermer
la boîte du disque.
3. UNITÉ CD – Placez les CDs que vous voulez
écouter ici. Cette unité est faite pour les CDs
disponibles, pour le CD-Rs finalisé et pour le
MP3-CDs. A cause de la variabilité de chaque
CD, ceux qui sont fait à la maison ne peuvent
pas représenter correctement. Nous vous
recommandons d’utiliser la vitesse la plus lente
lors de la gravure de CD afin d’obtenir la
meilleure qualité possible.
4. MOLETTE – La molette permet de commander
plusieurs fonctions, selon le mode de lecture en cours.
a. Si aucune piste n'est en cours de lecture, la molette permet de parcourir toutes les trames de la piste. Pour régler un nouveau
point de repère, faites tourner la molette, puis lancez la lecture lorsque vous avez trouvé le bon point. Appuyez sur la touche
cue pour retourner à ce point de repérage.
b. Lorsqu’une piste est en cours de lecture, la molette permet de modifier temporairement la vitesse de lecture de la piste.
Tourner la molette dans le sens horaire permet d’augmenter temporairement la vitesse de la piste, alors que tourner dans le
sens antihoraire permet de la diminuer. C’est un outil très pratique pour la synchronisation des tempos (reportez-vous à la
section synchronisation du tempo et du rythme).
c. Lorsque la touche search est enfoncée, tourner la molette permet de parcourir la piste.
d. Lorsque la touche scratch est enfoncée, tourner la molette permet d’ajouter du scratch sur la piste, comme une aiguille sur un
vinyle.
5. SCRATCH – Cette touche permet d'activer et de désactiver le mode scratch. Lorsqu’il est activé, la molette permet de créer un effet
de « scratch ». Le témoin del devient bleu lorsque le mode scratch est activé. (Remarque : Cette fonction n’est pas optimale pour
effectuer une recherche sur de longs passages audio. Pour les longs passages, activez la fonction de recherche.
6. SEARCH – Enfoncer cette touche permet d'utiliser la molette pour parcourir rapidement la musique. Le témoin DEL devient rouge
lorsque le mode scratch est activé.
7. CUE – Lors de la lecture, cette touche permet de passer en mode pause sur le dernier point de repère joué. Maintenir cette touche
enfoncée permet de recommencer la lecture à partir de ce point, la relâcher permet de retourner à ce point de repère et de pauser la
lecture de nouveau. Lorsque la lecture est en mode pause, la molette peut être utilisée afin de mémoriser un nouveau point de
repère.
8. PLAY / PAUSE – Cette touche permet de lancer ou d’arrêter la lecture de la piste. (Remarque : en mode pause, la touche PLAY
permet de programmer un nouveau point de repère seulement si la molette est utilisée.)
9. TOUCHES TRACK – Permet de sélectionner la piste à écouter.
10. FOLDER SELECT – Ces touches permettent de parcourir les dossiers sur un disque MP3.
11. FOLDER / +10 – Cette touche permet de commuter entre les modes d’affichage des dossiers (folder) et d’affichage des pistes
(track). En mode folder, vous pouvez utiliser les touches FOLDER SELECT afin de parcourir les dossiers sur un disque MP3. En
mode track, vous pouvez utiliser les touches TRACK SELECT afin d'avancer ou de reculer de 10 pistes à la fois.
12. LOOP IN – Cette touche permet de programmer un nouveau point de repère ou un point de départ d'une boucle (LOOP IN) durant
la lecture.
13. LOOP OUT – Cette touche permet de programmer le point de sortie de boucle (LOOP OUT) et de lancer la boucle. Lorsqu’une
boucle joue, il permet d'arrêter la boucle et de retourner à la lecture normale.
14. RELOOP – Cette touche permet de lancer la piste immédiatement à partir du début d’une boucle ( et réactive la boucle).
15. PITCH – Cette touche permet d'activer et de désactiver le potentiomètre de la vitesse de lecture. Vous pouvez également maintenir
cette touche enfoncée tout en appuyant sur les touches de vitesse de lecture afin d’ajuster la plage de vitesse (±4 %, 8 %, et
16 %). La plage en cours sera indiquée à l’écran par différentes couleurs.
16. PITCH FADER – Contrôle la vitesse moyenne de la musique.
17. PITCH BEND –/+ – Vous pouvez utiliser ces deux touches pour faire des ajustements temporaires à la tonalité ou au tempo de la
musique en cours de lecture.
18. KEY LOCK – Quand Key Lock est activé, régler la tonie de la musique en lecture sur le module influencera uniquement son tempo
indépendant de la tonie musicale.
19. TAP – Tapez cette touche au tempo de la musique en cours de lecture sur le module correspondant. Ceci permet d’entrer une
nouvelle lecture bpm (battements par minute) pour cette piste, qui sera affichée à l’écran. Vous pouvez laisser le compteur bmp
faire la lecture bpm de la piste automatiquement en maintenant la touche enfoncée jusqu’à ce que « AUTOBPM » s’affiche.
20. RELAY – Utilisé pour établir un commencement alternatif entre les unités attachées (relay play). Lorsque le tempo de la musique
du lecteur sélectionné est plus lent que celui de l'autre lecteur, déplacez l'atténuateur vers le côté (+) afin de synchroniser le tempo.
Lorsqu'il est plus rapide, déplacez l'atténuateur vers le côté (-).
21. TIME – Modifie le mode d’affichage de la durée entre le temps écoulé, le temps restant de la piste et le temps restant sur le disque.
Maintenez enfoncée la touche pour basculer entre la mode de lecture simple (l'appareil est programmé pour faire la lecture d'une
piste à la fois) et la mode de lecture continu (l'appareil est en mode de lecture en continu, donc le CD dans son entier sera lu).
22. ID-3 TAG – Cette touche permet d’afficher de l’information supplémentaire concernant le MP3. Appuyer plusieurs fois permet de
parcourir toutes les informations disponibles, incluant le nom de la piste, le nom de l’artiste, le nom du dossier et le nom du fichier.
23. LCD – Indique toutes les fonctions, comme elles apparaissent, avec le CD.
1
256
789
10
11
12 13 14 15
16
17
18
19
20
21 22
23
3
4
2

13
CARACTÉRISTIQUES DU PANNEAU ARRIÈRE
1
2
2
2
2
33
44
5
1. CONNECTEUR POUR CÂBLE D'ALIMENTATION – Branchez votre corde d’alimentation ici.
2. CONNECTEUR DE CÂBLE DE COMMANDE – Branchez les câbles 8-pin inclus pour brancher l’unité de commande
avec l’unité de transport.
3. CONNECTEURS AUDIO RCA – Branchez votre CD player au mixer de ces sorties.
4. SORTIE NUMÉRIQUE – Le format est de type 2, forme 1, aussi nommé S/PDIF (Sony/Phillips Digital Interface Format).
Pour utiliser la sortie numérique il faut éviter d’utiliser l’atténuateur de la hauteur tonale et la commande de vitesse de
lecture. Si vous ajustez la hauteur tonale, les autres appareils peuvent ne pas pouvoir lire correctement la sortie
numérique à cause des variations d’échantillonnage.
5. CONNECTEUR POUR START POTENTIOMÈTRE – Pour utiliser ce connecteur, connectez un câble « fader start » à
votre mixer (compatible avec fader start). Chaque fois que vous bougez le câble connecteur du mixer sur la partie où
l’unité fonctionne, cela va commencer à fonctionner automatiquement. Quand vous éloignez le câble fader, l’unité
arrêtera. En bougeant le fader sur l’unité, cela va recommencer à fonctionner.
CARACTÉRISTIQUES DE L'AFFICHEUR LCD
1. PLAY / PAUSE – Activé lorsque le lecteur
est en mode lecture ou en mode pausé.
2. CUE – Clignote lorsque le lecteur
programme un point de référence. Allumé
lorsque le lecteur est en mode pause au
point de référence.
3. FOLDER NUMBER – Indique le nombre de
dossier.
4. TRACK NUMBER – Indique le nombre de
pistes.
5. MINUTES – Indique les minutes écoulées ou restantes en fonction du mode d’affichage sélectionné.
6. SECONDS – Indique les secondes écoulées ou restantes en fonction du mode d’affichage sélectionné.
7. FRAMES – Le lecteur CD divise une seconde en 75 frames pour une recherche plus précise. Indique les frames
écoulées ou restantes en fonction du mode d’affichage sélectionné.
8. TIME BAR – Indique le temps restant ou le temps écoulé en fonction du mode d’affichage de la touche TIME.
9. TIME MODE – (Elapsed) indique le temps écoulé; (Remain) indique le temps qu’il reste avant la fin de la piste; (Total)
indique le temps qu’il reste avant la fin du CD entière. Cette fonction est contrôlée par la touche TIME.
10. BPM – Le tempo, ce qui est indiqué dans le BPM (battements par minute). Lorsque le beat-automatique compteur est
activé, cet indicateur sera lu "AUTOBPM".
11. PITCH – Indique le pourcentage de variation de la vitesse de lecture.
12. LOOP – Indique qu’une boucle est en lecture.
13. SINGLE – S’affiche indiquant que l'appareil est programmé pour faire la lecture d'une piste à la fois. Lorsque ceci est
éteint, le module est en mode de lecture en continu, donc le cd dans son entier sera lu. Cette fonction est commandée
par la touche TIME.
Remarque : Lorsque le module est en mode single, « AUTOCUE » s’affiche. Lors de la programmation des points de
repère sur une nouvelle piste, la lecture débute seulement là où il y a de l’audio, éliminant le silence en début de piste.
14. CD / MP3 – S’affiche indiquant qu'un cd audio ou un fichier MP3 est en cours de lecture.
15. MATRIX DISPLAY – Affiche le CD text ou l’information contenue dans les balises ID3. Affiche également le nom des
dossiers lorsque vous faites une recherche à travers les dossiers.

14
PARCOURIR UN DOSSIER MP3
Lorsque vous gravez un disque MP3 pour l’utiliser avec le CDN450, nous vous recommandons de placer les fichiers MP3 dans
des dossiers séparés par genre, bpm, artiste, etc. Appuyez sur la touche FOLDER / +10 afin d'afficher « FOLDER » pour passer
en mode Folder et utilisez les touches FOLDER SELECT afin de parcourir les fichiers dans chacun des dossiers.
Ou, appuyez sur la touche FOLDER / +10 afin de faire disparaître « FOLDER » et passer en mode Track. En mode Track, une
liste de toutes les pistes sur un disque mp3 sera affichée.
FONCTIONS DE PLAY/PAUSE ET DE CUE
LECTURE ET PRÉ-ÉCOUTE
Appuyez sur la touche
PLAY/PAUSE pour
commencer la lecture du
disque. Appuyer sur la
touche CUE renvoie la lecture
du disque au dernier point de
départ. Ce point de départ
s’appelle un point de
référence. Appuyer sur la
touche PLAY et ensuite sur la touche CUE permet de recommencer la lecture toujours au même endroit plusieurs fois. Cette
fonction s’appelle la lecture de
recherche inversée.
PLAY/PAUSE ET CUE
Lorsque la lecture est
interrompue et recommencée,
le lecteur programme ce
nouvel endroit comme la
position de retour pour la
lecture de recherche inversée.
MODIFICATION DU POINT
DE RÉFÉRENCE
Lorsque la MOLETTE est
tourné lorsque la piste est
pausée, ce point de repérage
est déplacé. Lorsque la
MOLETTE parcourt la piste,
vous entendez l’audio de la
piste défilée vous permettant
de trouver et de régler un
nouveau point de repère.
Pour accepter le nouveau
point de repère, appuyez sur
la touche PLAY/PAUSE et ensuite sur la touche CUE.

15
SYNCHRONISATION DU TEMPO ET DU RYTHME
Vous pouvez synchroniser le tempo des deux pistes en contrôlant la musique du lecteur 1 et du lecteur 2 à l’oreille et en
ajustant la vitesse de lecture. Lorsque le tempo de la musique du lecteur sélectionné est plus lent que celui de l'autre lecteur,
déplacez l'atténuateur vers le côté (+) afin de synchroniser le tempo. Lorsqu'il est plus rapide, déplacez l'atténuateur vers le
côté (-). Voici un exemple de synchronisation :
1. Appuyez sur PLAY/PAUSE pour lancer le lecteur 1. Le lecteur 1 commence la lecture.
2. Appuyez sur PLAY/PAUSE pour lancer le lecteur 2. Maintenant les deux modules devraient être en mode lecture.
3. Écoutez le lecteur 2 dans votre casque d'écoute. Si son tempo (casque d’écoute) est
plus rapide que celui du lecteur 1, diminuez le tempo du lecteur 2 à l’aide de la
commande de tonalité (Pitch).
Si le tempo du lecteur 2 (casque d'écoute) est plus rapide que celui du lecteur 1,
augmentez le tempo du lecteur 2 à l’aide de la commande de tonalité (Pitch).
SYNCHRONISATION DU RYTHME
Une fois que vous avez synchronisé le tempo des pistes, il se peut que vous deviez synchroniser les battements afin de créer
un enchaînement progressif. Vous pouvez le faire en modifiant temporairement la vitesse de lecture à l'aide de la molette ou
des touches PITCH BEND +/- .
Après avoir synchronisé le tempo, ajustez la vitesse de lecture :
Lorsqu'une piste est en avance, tournez la molette dans le sens antihoraire ou appuyez sur la touche PITCH
BEND – afin de la ralentir temporairement.
Lorsqu'une piste est en retard, tournez la molette dans le sens horaire ou appuyez sur la touche PITCH BEND +
afin de l’accélérer temporairement.
La vitesse de lecture sera modifiée uniquement lorsque la molette sera tournée ou les touches PITCH BEND +/- seront
enfoncées. (Plus vous tournez rapidement la roue, plus vous modifiez la vitesse.) Relâchez la molette ou les touches PITCH
BEND +/- lorsque les battements sont synchronisés tel que désiré afin que la piste reprenne son tempo/tonalité original.
UN EXEMPLE DE MIXAGE À L’AIDE DES DEUX LECTEURS DE VOTRE APPAREIL
En même temps que le lecteur 1 fait la lecture d’un disque, insérez un disque dans le lecteur 2, sélectionnez une piste et
synchronisez la tonalité à celle de la piste qui joue sur le lecteur 1. Lorsque vous êtes prêt, utilisez le crossfader de votre
console pour passer du lecteur 1 au lecteur 2.

16
CONTENUTI DELLA CONFEZIONE
CDN450 unità di transporto lettore CD
CDN450 unità di controllo lettore CD
Cavo di alimentazione
Cavi di connessione RCA (2 paia)
Cavi di controllo (2)
Cavi di fader start (2)
Guida rapida
Libretto di istruzioni di sicurezza e garanzia
REGISTRAZIONE
Recarsi alla pagina http://www.numark.com per registrare il CDN450. La registrazione del prodotto garantisce che possiamo
tenervi aggiornati con tutti gli ultimissimi sviluppi del prodotto e offrirvi assistenza tecnica di livello mondiale, in caso di eventuali
problemi.
NORME FONDAMENTALI
1. Assicurarsi che tutti gli elementi elencati sul frontespizio della presente guida si trovino nella confezione.
2. LEGGERE ATTENTAMENTE IL LIBRETTO DELLE ISTRUZIONI DI SICUREZZA PRIMA DI UTILIZZARE IL
PRODOTTO.
3. Studiare con cura lo schema dei collegamenti fornito nella guida.
4. Sistemare il mixer in una posizione adeguata all’uso.
5. Assicurarsi che tutti i dispositivi siano spenti e che tutti i fader e le manopole di guadagno siano impostati su “zero”.
6. Collegare tutte le sorgenti di ingresso stereo come indicato nello schema.
7. Collegare le uscite stereo ad amplificatori, mangianastri e/o altre sorgenti audio.
8. Collegare tutti i dispositivi all’alimentazione CA.
9. Accendere tutto nel seguente ordine:
y sorgenti di ingresso audio (giradischi, lettori CD, ecc.)
y il mixer
y infine, eventuali amplificatori o dispositivi di uscita
10. Al momento dello spegnimento, invertire questa operazione spegnendo:
y gli amplificatori
y il mixer
y infine, qualsiasi dispositivo di ingresso
SCHEMA DEI COLLEGAMENTI
ELETTRIC
A
CAVO DI
CONNESSIONE
(
RCA
)
CAVI DI
CONTROLLO
CAVI DI FADER
START
MIXER
UNITÀ DI
CONTROLLO
UNITÀ DI
TRANSPORTO
AMPLIFICATORE

17
CARATTERISTICHE PANNELLO ANTERIORE
1. INTERRUTTORE DI ALIMENTAZIONE –
questo è il pulsante che permette di accendere
e di spegnere l’apparecchio. L’unità deve
essere spenta sempre con questo pulsante
prima che qualsiasi cavo di alimentazione sia
tolto. Tipicamente, si raccomanda che il CD
player sia acceso prima degli amplificatori e
spento dopo gli amplificatori per evitare che
uno shock audio sia trasmesso tramite
l`impianto.
2. EJECT – premendo si chiuderà o si aprirà il
cassetto di trasporto del disco.
3. LETTORE CD – Si collocano i CD che uno
desidera ascoltare (play) qui dentro. Questa
unità è progettata per utilizzare dei CD
disponibili sul mercato e dei CDR iscritti e
finalizzati correttamente. A causa delle
variazioni nelle specificazioni dei diversi
iscrittori (burner) di CD e dei CD stessi, certi
CD manufatti potrebbero non funzionare
correttamente. Per ottenere le migliori
prestazioni, si raccomanda di masterizzare il
CD alla minima velocità possibile.
4. ROTELLA JOG WHEEL – La rotella jog wheel ha numerose funzioni, a seconda della modalità in cui ci si trova.
a. Se la traccia non è in corso di riproduzione, la rotella cercherà lentamente tra i frame della traccia stessa. Per impostare un
nuovo punto cue di un frame, far ruotare la rotella, quindi avviare la riproduzione quando è stata determinata la posizione
desiderata. Premere CUE per tornare a quel punto cue.
b. Se la traccia è in corso di riproduzione, la rotella ne effettuerà temporaneamente il bend del pitch. Una rotazione della rotella in
senso orario la accelera temporaneamente, mentre una rotazione in senso antiorario la rallenta. Questo strumento è molto utile
per l’abbinamento del beat (si veda il paragrafo ABBINAMENTO DI TEMPO E BEAT)
c. Quando il tasto SEARCH (ricerca) è stato attivato, la rotazione della rotella consente una scansione rapida lungo la traccia.
d. Quando il tasto SCRATCH è stato attivato, la rotazione della rotella farà lo "scratch" sull’audio della traccia, come una puntina
sul disco.
5. SCRATCH – Attiva o disattiva la modalità di Scratch. Quando è attivato, la rotazione della rotella crea un effetto di “scratch”.
Quando la modalità di Scratch è attiva, il LED è blu. (Nota bene: questa funzione non è ottimale per la ricerca in lunghi passaggi
audio. Per ricerche più lunghe, attivare la funzione di ricerca SEARCH.)
6. SEARCH – Premendo questo tasto, è possibile utilizzare la rotella JOG WHEEL per effettuare una scansione rapida lungo la
musica. Quando la modalità di ricerca Search è attiva, il LED è rosso.
7. CUE – Durante la riproduzione, la pressione del tasto CUE fa tornare al punto più recente in cui è stata avviata la riproduzione e
interrompe momentaneamente la riproduzione della traccia. Tenendo premuto CUE, la riproduzione verrà avviata da questo punto,
rilasciando CUE si torna a quel punto e si mette in pausa la traccia. Inoltre, quando la traccia è in pausa, è possibile utilizzare la
rotella JOG WHEEL per individuare un nuovo punto cue.
8. PLAY / PAUSE – Riproduce o interrompe temporaneamente la traccia. (Nota bene: quando ci si trova in pausa, la pressione di
PLAY imposterà un nuovo punto cue unicamente se la rotella JOG WHEEL è stata mossa.)
9. TRACK (Tasti Track) – Servono a scegliere le tracce da riprodurre.
10. FOLDER SELECT (seleziona cartella) – Serve per navigare tra le cartelle in un disco MP3.
11. FOLDER / +10 – Fa commutare tra le modalità Folder e Track (cartella e traccia). Quando ci si trova in modalità Folder (cartella), si
possono utilizzare i tasti FOLDER SELECT (seleziona cartella) per navigare all’interno delle cartelle di un disco MP3. Quando ci si
trova in modalità Track (traccia), si possono utilizzare i tasti TRACK SELECT (seleziona traccia) per andare avanti o indietro di 10
tracce per volta.
12. LOOP IN – Imposta un nuovo punto cue o il punto di inizio di un loop (un punto "Loop In") durante la riproduzione.
13. LOOP OUT – Imposta il punto di fine di un loop (un punto "Loop Out") e avvia la riproduzione del loop. Mentre si riproduce un loop,
premere LOOP OUT per staccarsi dal loop e continuare con la riproduzione normale.
14. RELOOP – Riproduce la traccia immediatamente dall’inizio di un loop (e riattiva il loop stesso).
15. PITCH – Attiva o disattiva il FADER del PITCH. Si può anche tenere premuto questo tasto e premere i tasti PITCH BEND –/+ per
regolare la gamma del FADER del PITCH (±4%, 8% e 16%). La gamma attuale verrà indicata sullo schermo LCD con LED di colori
diversi.
16. PITCH SLIDER – Controlla la velocità totale della musica.
17. PITCH BEND –/+ – Servirsi di questi due tasti per modificare temporaneamente il pitch e il tempo della musica.
18. KEY LOCK – Quando Key Lock è attivo, la regolazione del pitch della musica riprodotta sul deck ne influenzerà unicamente il
tempo, indipendentemente dal suo pitch musicale.
19. TAP – Battere questo tasto a tempo con il battito della musica presente su quel deck. Così facendo verrà inserita una nuova lettura
di BPM ("battiti al minuto") per tale traccia, che verrà mostrata sull’LCD. Si può consentire al contatore automatico del beat di
leggere il BPM della traccia tenendolo premuto fino a quando sull’LCD non compare "AUTOBPM".
20. RELAY – Utilizzato per alternare il play fra le unità allegate (relay play). Quando la riproduzione della traccia o del CD presente su
uno dei deck è terminata, l’altro deck inizierà a suonare. Quel deck suonerà fino a quando la traccia o il disco non è finito, quindi il
primo deck suonerà nuovamente.
21. TIME – Commuta il tempo visualizzato a display tra tempo di riproduzione trascorso, tempo rimanente sulla singola traccia e tempo
rimanente sull’intero CD. Tenere questo pulsante per passare tra la modalità di riproduzione Single Play (una traccia alla volta) e la
modalità di riproduzione Continuous Play (il CD riprodurrà ininterrottamente tutte le tracce).
22. ID-3 TAG – Premere questo tasto per visualizzare a display ulteriori informazioni circa gli MP3. Premendolo più di una volta si può
scorrere lungo tutte le informazioni disponibili, inclusi il titolo della traccia, il nome dell’artista, il nome della cartella corrente e il
nome del file.
23. LCD – indica tutte le funzioni, mentre appaiono, con il CD.
1
256
789
10
11
12 13 14 15
16
17
18
19
20
21 22
23
3
4
2

18
CARATTERISTICHE PANNELLO POSTERIORE
1
2
2
2
2
33
44
5
1. PRESA CONENTTORE D'ALIMENTAZIONE – Inserire a questo livello il cavo di alimentazione in dotazione.
2. CONETTORE DEL CAVO DI COMANDO – Inserire il cavo a 8 poli in dotazione per collegare l’unità di controllo e l’unità
di transporto.
3. CONNETTORI AUDIO RCA – Collegare il lettore CD al mixer tramite questa uscita a livello di linea.
4. USCITA DIGITALE – Il formato è di tipo 2, forma 1, nota anche come S/PDIF (Interfaccia Digitale Sony/Phillips). Per
poter usare l’uscita digitale è necessario evitare di utilizzare il cursore variabile del pitch e i tasti pitch bend. Regolando il
pitch, altri apparecchi potrebbero non leggere l’uscita digitale correttamente perchè la frequenza di campionamento
cambia.
5. CONNETTORE FADER START – Per utilizzare questo connettore allo scopo di accendere il fader, collegare un cavo
fader start a un apparecchio da missare compatibile fader start. Ogni volta che si muove il crossfader dell’apparecchio
da missare nella parte in cui si trova l’unità, questo comincerà a cantare automaticamente. Quando si muove il cavo
fader nella parte opposta, l’unità si spegne. Muovendo il cavo fader indietro verso la parte dell’unità, questa comincerà a
cantare di nuovo.
CARATTERISTICHE LCD
1. PLAY / PAUSE – Attivo quando
l’apparecchio riproduce un CD oppure è in
pausa.
2. CUE – Lampeggia quando l’apparecchio sta
impostando un punto cue. È acceso in
maniera fissa in pausa e al punto cue.
3. FOLDER NUMBER – mostra il numero della
cartella.
4. TRACK NUMBER – mostra il numero della
traccia.
5. MINUTES – Mostra i minuti trascorsi o rimanenti, a seconda dell’impostazione.
6. SECONDS – A seconda dell’impostazione, mostra i secondi trascorsi o rimanenti.
7. FRAMES – Il lettore CD suddivide un secondo in 75 frame per effettuare un cueing preciso. Questo mostra i frame
trascorsi o rimanenti a seconda dell’impostazione
8. TIME BAR – Mostra il tempo rimanente o quello trascorso, a seconda dell’impostazione del tasto TIME.
9. TIME MODE – (Elapsed) mostra il tempo trascorso in via di riproduzione. (Remain) mostra il tempo rimasto di una
traccia specifica. (Total) mostra il tempo rimasto dei CD. Questa funzione è comandata tramite il TASTO TIME.
10. BPM – Il tempo, che è indicato in BPM (battiti al minuto). Quando il battito-counter automatico è attivata, questo
indicatore si legge "AUTOBPM".
11. PITCH – mostra la percentuale di modifica del pitch.
12. LOOP – indica la riproduzione attiva del loop.
13. SINGLE – Mostra quando l’apparecchio è impostato sulla modalità di riproduzione Single Play (una traccia alla
volta).Quando questo indicatore non è acceso, il CD riprodurrà ininterrottamente tutte le tracce (modalità di riproduzione
continua - Continuous Play). Questa funzione è controllata dal tasto TIME.
Nota bene: quando ci si trova in modalità Single Play, apparirà anche "AUTOCUE". Quando si effettua il cueing di una
nuova traccia, la riproduzione inizierà quando inizia l’audio vero e proprio della traccia, eliminando il silenzio all’inizio
della traccia stessa.
14. CD / MP3 – Mostra quando l’apparecchio sta riproducendo un CD audio o un file MP3.
15. VISUALIZZAZIONE MATRICE – visualizza a display le informazioni di testo dei CD o dei tag MP3. Visualizza inoltre i
nomi delle cartelle durante una ricerca.

19
NAVIGAZIONE CARTELLA MP3
Quando si crea un disco MP3 da utilizzare con il CDN450, si raccomanda di collocare i file MP3 in cartelle distinte sul disco per
genere, BPM, nome dell’artista, ecc. Premere il tasto FOLDER / +10 in modo che "FOLDER" appaia sullo schermo LCD per
entrare in modalità cartella (Folder Mode) e servirsi dei tasti FOLDER SELECT per navigare tra i file in ciascuna cartella.
Alternativamente, anziché usare la modalità cartella (Folder Mode), si può premere FOLDER / +10 in modo che "FOLDER" non
compaia sullo schermo LCD per entrare in modalità traccia (Track Mode). In questa modalità, le tracce di un disco MP3
verranno visualizzate a display in un’unica lunga lista.
USO DEI COMMANDI PLAY/PAUSE E CUE
PLAY E CUE
Premendo il tasto
“PLAY/PAUSE” il disco viene
avviato. La pressione del
tasto “CUE” imposterà il
disco sull’ultima posizione in
cui era stato avviato.
Questo viene chiamato punto
cue. Premendo i tasti
“PLAY/PAUSE” e “CUE” in maniera alternata, il disco può tornare ad essere avviato dal punto cue quante volte si vuole.
Questa funzione prende il nome di back cue.
PLAY, PAUSE E CUE
Quando la riproduzione è
stata interrotta
momentaneamente e quindi
ripresa, la posizione di
ritorno per il back cue verrà
aggiornata su questa nuova
posizione.
PER MODIFICARE IL
PUNTO CUE
Quando la JOG WHEEL
viene fatta girare durante
una pausa a livello del punto
cue, sposterà quest’ultimo.
L’audio della traccia si udrà
come se il lettore “grattasse”
lungo la traccia fino a
quando non si trova il punto
in cui si desidera impostare il
nuovo punto cue. Premere
“PLAY/PAUSE” e quindi
“CUE” per confermare il nuovo punto cue.

20
ABBINAMENTO DI TEMPO E BEAT
È possibile abbinare il tempo delle tracce monitorando la musica di PLAYER 1 e PLAYER 2 a orecchio e regolando il pitch. Se il
tempo della musica su un lettore CD è più lento dell’altro, spostare il cursore verso il lato ( + ) per abbinare il tempo. Se è più
veloce, spostare il cursore del pitch verso il lato ( - ). Le seguenti istruzioni dimostrano come procedere:
1. Premere PLAY/PAUSE per avviare il PLAYER 1. Il PLAYER 1 inizia la riproduzione.
2. Premere PLAY/PAUSE per avviare il PLAYER 2. Ora entrambi i deck dovrebbero suonare.
3. Ascoltare il PLAYER 2 in cuffia. Se il relativo tempo (in cuffia) risulta più veloce di
quello del PLAYER 1, rallentare il tempo del PLAYER 2 servendosi del comando di
regolazione del pitch.
Se il relativo tempo (in cuffia) risulta più lento di quello del PLAYER 1, accelerare il
tempo del PLAYER 2 servendosi del comando di regolazione del pitch.
ABBINAMENTO DEL BEAT SERVENDOSI DEL COMANDO DI BEND DEL PITCH
Una volta abbinato il tempo delle tracce, può ancora essere necessario abbinarne il beat di attacco per creare un mix uniforme.
Questo può essere fatto modificando temporaneamente il pitch servendosi del comando JOG WHEEL o dei tasti PITCH BEND
+/-.
Dopo aver abbinato il tempo, regolare temporaneamente il pitch come segue:
Quando una traccia è avanti, ruotare la jog wheel in senso antiorario oppure premere il tasto PITCH BEND –
per rallentarla.
Quando una traccia è indietro, ruotare la jog wheel in senso orario oppure premere il tasto PITCH BEND + per
accelerarla.
Il pitch cambierà durante la rotazione del JOG WHEEL oppure durante la pressione del tasto PITCH BEND +/-. (Più si ruota
rapidamente la rotella, maggiore sarà lo spostamento del pitch.) Quando gli attacchi sono allineati come desiderato, lasciare la
rotella o interrompere la pressione sui tasti PITCH BEND +/-; la traccia tornerà al suo tempo/pitch originario.
ESEMPIO DI MISSAGGIO EFFETTUATO UTILIZZANDO ENTRAMBI I LETTORI DEL LETTORE CD
Durante la riproduzione di un disco sul PLAYER 1, caricare un disco nel PLAYER 2 e selezionare la traccia successiva,
regolare il pitch accordandolo a quello della traccia in riproduzione sul PLAYER1 e una volta pronti, utilizzare il crossfader del
mixer per sfumare dal PLAYER 1 al PLAYER 2.

21
INHALT DER VERPACKUNG
CDN450 Transport einheit für CD-spieler
CDN450 Steuerungseinheit für CD-spieler
IEC-Genormtes Stromkabel
RCA-Verbindungskabel (doppelpaar)
Steuerungskabel (2)
Startkabel für fader (2)
Kurzanleitung
Broschüre mit den Sicherheits- und Garantierichtlinien
REGISTRIERUNG
Registrieren Sie Ihren CDN450 bitte auf http://www.numark.de. Dadurch geben Sie uns die Möglichkeit, Ihnen Informationen
bei Produktaktualisierungen zukommen zu lassen und um Ihnen die bestmögliche technischen Support zu bieten.
GRUNDREGELN
1. Vorderseite der Anleitung abgebildeten Bestandteile im Karton befinden.
2. LESEN SIE VOR DER VERWENDUNG DES PRODUKTS DIE SICHERHEITSHINWEISE.
3. Sehen Sie sich die Anschlussübersicht in dieser Anleitung an.
4. Stellen Sie den Mixer in einer für den Betrieb geeigneten Position auf
5. Achten Sie darauf, dass alle Geräte ausgeschaltet sind und dass alle Fader und Gain Regler Ihres Mixers auf dem
niedrigsten Wert stehen.
6. Verbinden Sie alle Stereo Eingangsquellen, wie in der Anschlussübersicht gezeigt, mit dem Mixer.
7. Schließen Sie die Stereo Ausgänge an Verstärker, Kassettendecks oder andere Audiogeräte an.
8. Schließen Sie alle Geräte an den Stromkreis an.
9. Schalten Sie die Geräte in der folgenden Reihenfolge ein:
y Audio Eingangsquellen (z.B. Turntables, CD Player, usw.)
y Mixer
y Zuletzt Verstärker und Ausgangsgeräte
10. Schalten Sie Ihr System IMMER in genau der umgekehrten Reihenfolge aus, indem Sie:
y Zuerst Verstärker
y Dann den Mixer
y Und am Schluss die Eingangsquellen ausschalten
ANSCHLUSSÜBERSICHT
STECKDOSE
RCA VERBINDUNGSKABEL
STEUERUNGSKABEL
STARTKABEL
FÜR FADER
MIXER
STEUERUNGSEINHEIT
TRANSPORT
EINHEIT
VERSTÄRKER

22
ÜBERSICHT ÜBER DIE VORDERSEITE
1. EIN-/AUS-SCHALTER – Schalten Sie das Gerät
mit dieser Taste ein oder aus. Das Gerät muss
immer mit dieser Taste abgeschaltet werden,
bevor Anschlusskabel abgezogen werden.
Grundsätzlich wird empfohlen, dass der CD
Player vor den Verstärkern gestartet und nach
den Verstärkern ausgeschaltet wird, um
Pegelspitzen, die Ihr Equipment beschädigen
könnten, zu vermeiden.
2. EJECT – auf Druck wird die CD Schublade
geöffnet oder geschlossen.
3. CD-SPIELER – legen Sie die CDs, die Sie
abspielen wollen, hier ein. Dieses Gerät für
handelsübliche CDs und entsprechend gebrannte
und finalisierte CDRs entworfen. Wegen den
Variationen der Spezifikationen verschiedener
CD-Brenner und CDs, sowie von privat
gebrannten CDs ist die Wiedergabe
möglicherweise fehlerhaft. Wir empfehlen die
CDs bei geringster Geschwindigkeit zu brennen,
um das beste Ergebnis zu erhalten.
4. JOG-WHEEL – Das Jog-Wheel kann viele Funktionen abhängig vom augenblicklich gewählten Modus.
a. Wird kein Musikstück abgespielt, dient das JOG-WHEEL zur langsamen Suche durch die Frames eines Musikstücks. Um
einen neuen Cue-Punkt festzulegen, das JOG-WHEEL drehen und sobald die gewünschte Position festgelegt ist. Mit einem
Drücken der Taste CUE kann an genau diesen Cue Punkt zurückgekehrt werden.
b. Wird ein Musikstück abgespielt, kann mit dem JOG-WHEEL vorübergehend die Tonlage des Musikstücks verändert werden.
Bei Drehen im Uhrzeigersinn wird das Stück vorübergehend beschleunigt, wird gegen den Uhrzeigersinn gedreht,
verlangsamt es sich. Dies ist eine nützliche Funktion yur Anpassung von Beats (siehe unter MATCHING TEMPOS &
BEATS).
c. Bei eingeschalteter SEARCH-Taste kann mit Drehen des JOG-WHEELS das Musikstück schnell durchsucht werden.
d. Bei eingeschalteter SCRATCH-Taste "scratcht" eine Betätigung des JOG-WHEELS über das Musikstück, ähnlich wie eine
Tonabnehmernadel über eine Platte.
5. SCRATCH – Schaltet den Scratchmodus ein oder aus. Ist dieser aktiviert, führt eine Betätigung des JOG-WHEELS zu einem
'Scratch'-Effect. Die LED-Anzeige leuchtet blau, wenn der Scratch-Modus eingeschaltet ist. (Hinweis: Diese Funktion eignet sich
nicht sehr gut, um längere Musikstücke zu durchsuchen. Für längere Suchen sollte die SEARCH-Funktion eingeschaltet werden.)
6. SEARCH – Mit dieser Taste kann das JOG-WHEEL dazu verwendet werden, ein Musikstück schnell zu druchsuchen. Die LED-
Anzeige leuchtet rot, wenn der Suchmodus aktiviert ist.
7. CUE – Während der Wiedergabe erwirkt ein Drücken der Taste CUE eine Rückkehr an den letzten Punkt, von dem aus die
Wiedergabe gestartet wurde und pausiert die Wiedergabe. Wird die Taste CUE gedrückt gehalten, wird die Wiedergabe erneut von
diesem Punkt gestartet und wird die Taste CUE losgelassen, wird wieder an den Punkt zurückgekehrt und die Wiedergabe erneut
unterbrochen. Ist eine Pause aktiviert, kann mit dem JOG-WHEEL ein neuer Cue-Punkt bestimmt werden.
8. PLAY / PAUSE – Spielt das Musikstück ab oder pausiert es. (Hinweis: Ist eine Pause aktiviert, wird durch Drücken der Taste
PLAY nur dann ein neuer Cue-Punkt gesetzt, wenn das JOG-WHEEL betätigt wurde.)
9. TITEL (Titeltasten) – Diese Tasten werden benutzt, um den Titel, welcher gespielt werden soll, auszuwählen.
10. FOLDER SELECT – Dient zum Navigieren der Verzeichnisse auf einer MP3-Disc.
11. FOLDER / +10 – Hier kann zwischen Verzeichnis- und Track-Modus umgeschaltet werden. Im Verzeichnis-Modus können die
FOLDER SELECT-Tasten zum Navigieren der Verzeichnisse einer MP3-Disc verwendet werden. Im Track-Modus kann mit den
TRACK SELECT-Tasten mit einem Tastendruck 10 Musikstücke auf einmal vor- oder zurückgesprungen werden.
12. LOOP IN – Dient zum Festlegen eines neuen Cue-Punkts oder legt den Anfangspunkt eines Loops (einen "Loop In"-Punkt)
während der Wiedergabe fest.
13. LOOP OUT – Dient zum Festlegen eines Endpunktes für ein Loop (ein "Loop Out"-Punkt) und beginnt mit dem Abspielen des
Loops. Während des Abspielens kann durch Drücken der Taste LOOP OUT aus dem Loop ausgestiegen und mit der normalen
Wiedergabe fortgefahren werden.
14. RELOOP – Gibt das Musikstück sofort vom Beginn eines Loops wieder (und reaktiviert den Loop).
15. PITCH – Zum Ein- und Ausschalten des PITCH FADERS. Diese Taste kann auch heruntergedrückt und gleichzeitig mit den PITCH
BEND –/+ Tasten der Bereich des PITCH FADERS (±4%, 8%, and 16%) eingestellt werden. Der augenblicklich gewählte Bereich
wird auf dem LCD-Bildschirm und durch verschiedenfarbige LED-Farben angezeigt.
16. PITCH FADER – kontrolliert die allgemeine Geschwindigkeit der Musik.
17. PITCH BEND -/+ – Verwenden Sie die beiden Pitch Bend Tasten, um den Pitch und das Tempo der Musik zeitweilig zu ändern.
18. KEY LOCK – Durch die Aktivierung der Key Lock Funktion wird die Tonhöhe der Musik im jeweiligen Deck beibehalten, auch wenn
Sie die Geschwindigkeit mit dem Pitch Fader ändern.
19. TAP – Wird diese Taste im Takt der Musik, die auf diesem Deck abgespielt wird, angetippt, wird ein neuer BPM-Wert ("Beats pro
Minute") für dieses Musikstück eingestellt, der auch auf dem LCD-Bildschirm angezeigt wird. Der BPM-Wert eines Musikstücks
kann auch vom automatischen Beatzähler abgelesen werden, indem man die Taste gedrückt hält bis die Anzeige "AUTOBPM" auf
dem LCD-Bildschirm erscheint.
20. RELAY – für den Start der abwechselnden Wiedergabe zwischen mehreren angeschlossenen Geräten (relay play). Sobald der
Track oder die CD des ersten Decks bis zum Ende durchgespielt wurde, beginnt das zweite Deck mit der Wiedergabe. Das zweite
Deck wird solange spielen, bis der Track oder die CD am Ende angelangt ist. Danach beginnt das erste Deck erneut mit der
Wiedergabe.
21. TIME – Schaltet die Zeitanzeige zwischen vergangener Abspielzeit, verbleibender Abspielzeit des Titels und verbleibender
Abspielzeit der gesamten CD. Halten Sie diese Taste gedrückt, um zwischen Modus Einzelwiedergabe (immer nur ein Track) und
Modus Durchgehende Wiedergabe (alle Tracks auf der CD werden nacheinander abgespielt).
22. ID-3 TAG – Bei Druck dieser Taste werden zusätzliche MP3-Informationen angezeigt. Bei mehrmaligem Drücken werden alle
verfügbaren Informationen nacheinander abgerufen, einschließlich der Titel, Künstlername, Name des augenblicklichen
Verzeichnisses und Dateiname.
23. LCD – zeigt alle Funktionen, welche die CD betreffen, in Echtzeit an.
1
256
789
10
11
12 13 14 15
16
17
18
19
20
21 22
23
3
4
2

23
ÜBERSICHT ÜBER DIE CD-SPIELER UND RÜCKSEITE
1
2
2
2
2
33
44
5
1. ANSCHLUSS FÜR IEC-GENORMTEN NETZSTECKER – stecken Sie das mitgelieferte Anschlusskabel hier ein.
2. STEUERKABELANSCHLUSS – Schliessen Sie das mitgelieferte 8-Pin Steuerkabel hier an, um das Steuerungseinheit
mit der Transport einheit zu verbinden
3. RCA-TONANSCHLÜSSE – Schliessen Sie Ihren CD-Spieler von diesen Line-Pegelausgängen an Ihr Mischpult an.
4. DIGITALER AUSGANG – Die Ausgabe erfolgt im Format Typ 2, Format 1, auch unter der Bezeichnung S/PDIF
(Sony/Phillips Digital Interface Format) bekannt. Bei Verwendung dieses digitalen Ausgangs sollten Sie den variablen
Tonhöhenregler und die Tonhöhenbeugungstaste nicht benutzen. Falls Sie die Tonhöhe einstellen, können andere
Geräte aufgrund der Veränderungen in der Sampling Rate die Ausgabe möglicherweise nicht genau lesen
5. FERNBEDIENUNGSSTARTVERBINDUNG – Um diesen Stecker zum Fader-Start zu benutzen, schließen Sie das
Fader-Start Kabel an einen Fader-Start-kompatiblen Mixer an. Jedes Mal, wenn Sie den Crossfader des Mixers zum
Kanal des Gerätes bewegen, wird dieses automatisch die Wiedergabe starten. Wenn Sie den Fader in die
entgegengesetzte Richtung bewegen, wird das Gerät die Wiedergabe anhalten. Bewegen Sie den Fader nun wieder
zurück zum Kanal des Gerätes, wird dieses erneut die Wiedergabe starten.
LCD-ANZEIGEELEMENTE
1. PLAY / PAUSE – Aktiviert, wenn das Gerät
eine CD abspielt oder pausiert.
2. CUE – Blinkt, wenn das Gerät einen Cue-
Punkt setzt. Leuchtet ununterbrochen, wenn
das Gerät an einem Cue-Punkt pausiert.
3. FOLDER NUMBER – Zeigt die gegenwärtig
abgespielte Verzeichnisnummer an. Beim
Durchsuchen von Ordnern wird der
ausgewählte Ordner durch ein F
gekennzeichnet.
4. TRACK NUMBER – Zeigt die gegenwärtig abgespielte Titelnummer an.
5. MINUTES – Zeigt entweder die vergangenen oder verbleibenden Minuten an, je nach Einstellung der Betriebsart.
6. SECONDS – Zeigt entweder die vergangenen oder verbleibenden Sekunden an, je nach Einstellung der Betriebsart.
7. FRAMES – Für exaktes Cueing unterteilt der CD-Spieler eine Sekunde in 75 Rahmen. Zeigt entweder die vergangenen
oder verbleibenden Rahmen an, je nach Einstellung der Betriebsart.
8. TIME BAR – Zeigt entweder die verbleibende oder die abgelaufene Zeit an, je nach Einstellung der TIME-Taste.
9. TIME MODE – (Abgelaufen) zeigt die Zeit im tatsächlichen Abspielverlauf an. (Verbleibend) zeigt an, wie viel Zeit für
einen bestimmten Titel verbleibt. (Total) zeigt an, wie viel Zeit für einen CD verbleibt. Diese Funktion wird über die TIME-
Taste gesteuert.
10. BPM – Das Tempo, das in BPM (Beats pro Minute). Wenn die automatische Beat-Zähler ist, diese Anzeige gelesen
"AUTOBPM."
11. PITCH – Zeigt den Pitch Bereich an.
12. LOOP – Zeigt an, dass ein Loop abgespielt wird.
13. SINGLE – Wird angezeigt, wenn das Gerät so eingestellt ist, dass es nur ein Musikstück abspielt (Single Play-Modus).
Leuchtet diese Anzeige nicht auf, spielt die CD fortwährend alle Musikstücke ab (Continuous Play-Modus). Diese
Funktion wird mit der Taste TIME gesteuert.
Hinweis: Im "Single Play" Modus wird auch "AUTOCUE" angezeigt. Wird ein neues Musikstück zum Abspielen
aufgelistet, fängt die Wiedergabe mit den ersten Tönen des Musikstücks an und schneidet somit die Stille zu Beginn des
Musikstücks aus.
14. CD / MP3 – Wird dann angezeigt, wenn das Gerät eine Audio-CD oder eine MP3-Datei abspielt.
15. MATRIX DISPLAY – Zeigt CD Text oder MP3 Tag Informationen an. Bei einer CD ohne Encoding, steht im Display “NO
TEXT”. Beim Durchsuchen von Ordnern werden zudem Ordnernamen angezeigt.

24
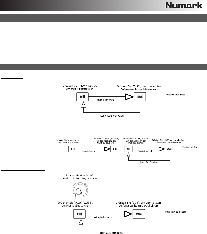
NAVIGATION VON MP3-VERZEICHNISSEN
Fertigt man eine MP3-Disc zum Gebrauch mit dem CDN450 an, empfiehlt es sich, die MP3-Dateien in nach Genre, BPM,
Künstlername usw. sortierte Dateien abzulegen. Durch Drücken der Taste FOLDER / +10 erscheint auf dem LCD-Bildschirm
"FOLDER", diese bedeutet man befindet sich nun im Verzeichnis-Modus und kann mit den FOLDER SELECT-Tasten die
Dateien in jedem Verzeichnis durchsuchen.
Als Alternative kann man auch die Taste FOLDER / +10 drücken, damit wird "FOLDER" nicht auf dem LCD-Bildschirm angezeigt
und man befindet sich direkt im Track-Modus. In diesem Modus werden die Musikstücke auf der MP3-Disc in einer langen Liste
angezeigt.
PLAY / PAUSE & CUE FUNKTIONEN
PLAY & CUE
Ein Drücken der
“PLAY/PAUSE”-Taste startet
die Disc. Wird die “CUE”-
Taste gedrückt, wird die Disc
zum letzten Anfangspunkt
zurückgesetzt. Dies ist der
Cue-Punkt. Abwechselndes
Drücken der Tasten
“PLAY/PAUSE” und “CUE”
führt zum beliebig oftmaligen Abspielen der CD, angefangen von derselben Position. Diese Funktion wird Rück-Cue genannt.
PLAY / PAUSE & CUE
Falls das Abspielen pausiert
und dann wieder gestartet
wurde, wird die
Rückkehrposition für das
Rück-Cue auf diese neue
Position festgelegt.
EDITIERUNG CUE-PUNKT
Wenn Sie das Jog Wheel,
wenn das Deck ist
angehalten, kann ein neuer
Cue-Punkt gefunden werden.
Der CD-Spieler wird
wiederholt kleine Teile der CD
abspielen während Sie die
gewünschte Position
anwählen. Sie können
bestätigen, daß der neue
Cue-Punkt der Gewünschte
ist, indem Sie “PLAY/PAUSE”
und dann “CUE” drücken.

25
ANGLEICHEN VON TEMPI & BEATS
Sie können die Tempi Ihrer Tracks angleichen, indem Sie die Musik von PLAYER 1 und PLAYER 2 abhören und den Pitch
nach Gehör anpassen. Ist die Musik eines CD-Players langsamer, als die des anderen, bewegen Sie den Schieber zur
Plusseite (+) hin, um das Tempo anzupassen. Ist die Musik schneller, bewegen Sie den Schieber zur Minusseite (-) hin.
Folgende Anleitung soll diesen Vorgang veranschaulichen:
1. Drücken Sie PLAY/PAUSE, um PLAYER 1 zu starten. PLAYER 1 beginnt mit der Wiedergabe.
2. Drücken Sie PLAY/PAUSE, um PLAYER 2 zu starten. Nun sollten beide Decks spielen.
3. Hören Sie PLAYER 2 über Ihre Kopfhörer ab. Falls das Tempo (der Musik in Ihren
Kopfhörern) schneller ist, als das Tempo von PLAYER 1, verlangsamen Sie mit dem
Pitch-Control-Regler das Tempo von PLAYER 2.
Falls das Tempo von PLAYER 2 (in Ihren Kopfhörern) schneller als das Tempo von
PLAYER 1 ist, beschleunigen Sie mit dem Pitch-Control-Regler das Tempo von
PLAYER 2.
ANGLEICHEN VON BEATS UNTER VERWENDUNG DER PITCH-BEND-FUNKTION
Wenn Sie die Tempi der Tracks angeglichen haben, müssen Sie vielleicht noch die Taktanfänge angleichen, um einen weichen
Übergang zu erzielen. Sie können dies tun, indem Sie vorübergehend den Pitch mit dem JOG WHEEL oder den PITCH BEND
+/- Buttons verändern.
So verändern Sie für kurze Zeit den Pitch, nachdem Sie die Tempi angeglichen haben:
Wenn ein Track zu weit vorne ist, drehen Sie das Jog Wheel gegen den Uhrzeigersinn oder drücken
Sie den PITCH-BEND (-) Button, um den Track vorübergehend zu verlangsamen.
Wenn ein Track zu weit hinten ist, drehen Sie das Jog Wheel im Uhrzeigersinn oder drücken Sie
den PITCH-BEND (+) Button, um den Track vorübergehend zu beschleunigen.
Der Pitch verändert sich, während das JOG WHEEL gedreht wird oder der PITCH BEND +/- Button gedrückt
wird. (Je schneller Sie das Rad drehen, desto größer ist die Verschiebung des Pitch). Lassen Sie das Rad oder die PITCH
BEND +/- Buttons los, sobald Sie die Taktanfänge angeglichen haben, und der Track spielt wieder in seinem ursprünglichen
Pitch (Tempo und Tonhöhe).
BEISPIELE ZUM MIXEN MIT BEIDEN CD-SPIELERN
Während SPIELER 1 eine CD abspielt, legen Sie eine Disc in SPIELER 2 und wählen Sie Ihr nächstes Musikstück aus, bringen
Sie die Tonlage in Einklang mit dem Musikstück auf SPIELER 1 und wenn Sie fertig sind, blenden Sie mit dem Überblendregler
Ihres Mixers von SPIELER 1 auf SPIELER 2 über.
SPECIFICATIONS
DISC TYPE: Redbook CD, CD-R, CD-RW, MP3 CD (.MP3, .mp3, .mP3, .Mp3)
TIME DISPLAY: Track Elapsed, Track Remaining, Total Remaining
FREQ RESPONSE: 20 Hz – 20 kHz
THD+N: 0.015%
SNR (IHF-A): > 92 dB
OUTPUT LEVEL: 2.0 V RMS
PITCH CONTROL RANGE: ± 4, 8, or 16%
MP3 FORMATS: MPEG1 Layer3 (ISO/IEC11172-3)
Mono/Stereo samples at 32, 44.1, & 48 kHz
Bitrate: 32 – 320 KBps
CBR (Constant Bitrate) or VBR (Variable Bitrate)
MPEG2 Layer3 (ISO/IEC13818-3)
Mono/Stereo samples at 16, 22.05, & 24 kHz
Bitrate: 32 – 160 KBps
CBR (Constant Bitrate) or VBR (Variable Bitrate)
MPEG2.5 Layer3
Mono/Stereo samples at 8, 11.025, & 12 kHz
Bitrate: 32 – 160 KBps
CBR (Constant Bitrate) or VBR (Variable Bitrate)
DIMENSIONS: Control Unit: 482 mm x 88.8 mm x 76.5 mm
Transport Unit: 482 mm x 88.8 mm x 246 mm
WEIGHT: Control Unit: 1.5 kg
Transport Unit: 3.2 kg
POWER SUPPLY: 100-240 V AC, 50/60 Hz
POWER CONSUMPTION: 30 W
* Specifications are subject to change
MANUAL VERSION 1.0

www.numark.com