Nutone Intercom System Ik 25 Users Manual FS 1600 Guide
IM-3303 to the manual 0430d91c-fbf6-4d7e-aea2-18dfab96f501
2015-02-03
: Nutone Nutone-Intercom-System-Ik-25-Users-Manual-466755 nutone-intercom-system-ik-25-users-manual-466755 nutone pdf
Open the PDF directly: View PDF
.
Page Count: 24

®
Electronic, Communication,
and Music System Selection
and Installation Guide
• Voice/Music Intercoms
• Voice Intercoms
• Music Distribution Systems
Building Solutions
for Today’s Lifestyles
MASTER VOLUME
PROGRAM OFF
SCAN
SETRADIO TIME
AM
PM
KHz
MHz
12:00
MEMORY 1
AM MEMORY 2
FM MEMORY 3
CD/TAPE MEMORY 4
AUXMEMORY 5
TIMERMEMORY 6
INSIDE/PATIO END CALL
DOOR TALK
ON OFF
NuTone
987
654
321
#0
*
NuTone®

How to use this Guide
NuTone offers a wide selection of electronic, communication, and music systems that feature a wide range of
benefits; from the distribution of hi-fi music with intercom to a system that features intercom only. These
systems will satisfy a wide range of needs and budgets.
Use this guide to make your final decision on the system that best meets your needs. Once that decision is made,
this manual can help you choose the accessories, speakers, and cable you’ll need to complete your system and
plan your installation. NuTone intercoms and accessories ship complete with detailed instructions to make the
installation and your enjoyment of the system, a pleasure.
Table of Contents
Choosing Your NuTone System . . . . . . . . . . . . . . . . . . . . . . . . . . . . . . . . . . .3
Features Chart . . . . . . . . . . . . . . . . . . . . . . . . . . . . . . . . . . . . . . . . . . . . .4
Features Explained . . . . . . . . . . . . . . . . . . . . . . . . . . . . . . . . . . . . . . . . .5-7
Options . . . . . . . . . . . . . . . . . . . . . . . . . . . . . . . . . . . . . . . . . . . . . . . . . .8
Planning Your Installation
Wiring Your System . . . . . . . . . . . . . . . . . . . . . . . . . . . . . . . . . . . . . . . . .9
Locating Your Master, Speakers and other Accessories . . . . . . . . . . . . . .10-11
System Diagrams
IM-5000 Series . . . . . . . . . . . . . . . . . . . . . . . . . . . . . . . . . . . . . . . . . . . .12-13
IM-4406 Series . . . . . . . . . . . . . . . . . . . . . . . . . . . . . . . . . . . . . . . . . . . .14-15
IM-3303 Series . . . . . . . . . . . . . . . . . . . . . . . . . . . . . . . . . . . . . . . . . . . .16-17
IM-3204 Series . . . . . . . . . . . . . . . . . . . . . . . . . . . . . . . . . . . . . . . . . . . .18-19
IMA-516 Series . . . . . . . . . . . . . . . . . . . . . . . . . . . . . . . . . . . . . . . . . . . .20-21
IK-15 & IK-25 Door Com . . . . . . . . . . . . . . . . . . . . . . . . . . . . . . . . . . . .22-23
Dimensions for Rough-Ins and Trim . . . . . . . . . . . . . . . . . . . . . . . . . . . . . . .Back Cover

Choosing Your
NuTone System
Select your NuTone system
IK-15/25 Door Intercom
IMA-516 Intercom
IM-3204WH Basic Music Intercom
IM-3303 Deluxe Music Intercom
IM-4406 Premium Music Intercom with CD Player
IM-5000 Selective Call Intercom
Select your options
Cassette Player Door Release
Door Chime Audio Input Plate
Select your NuTone systems and controls
Typically, the master unit is installed in the kitchen. NuTone recommends a speaker in
each of the following rooms: living room, media room, family room, each bedroom, dining
room, each outside door, garage, basement, patio/deck, kitchen (when master is not installed
in kitchen) and master bath (which allows you to step out of the shower and easily answer
the door).
Select your installation accessories
Choose the installation accessories you will need to install your master and speakers. These
include recessed or surface mount wall housings, mounting brackets and cable.
Install and enjoy your new NuTone system
Illustrated instructions and owner’s manuals are included with each unit.
1
2
3
4
5
3

NuTone System Features
Not all units have the same features. To find out more about each unit’s features, locate the corresponding
description on the following pages.
COLOR MODEL
BISCUIT: — IM-4406L IM-3303L — —
BLACK: — IM-4406BL — — —
FEATURES WHITE: IM-5000 IM-4406WH IM-3303WH IM-3204WH IMA-516
A. Music/Intercom Speaker Capacity 20 9
*
13 6 10
B. Door Speaker Capacity 3 3 3 3 2
C. Number of Room Selector Switches 9* 9 6
D. Music Muting during Intercom or Chime
●● ● ●
Intrcm Only
E. Constant-On 24-Hour Intercom
●● ● ●●
F. Monitors Room Speaker
●● ● ●●
G. Selective Call
●
H. Room-to-Rooms Intercom (All Call)
●● ● ●●
I. Room-to-Doors Intercom
●● ● ●●
J. Number of Wires in Speaker Cable 6 6 3 4 6
K. “Hands Free” Answering
●● ●**
L. Intercom Only Switch Setting
●●
M. One Button Door Answering
●● ● ●●
N. AM/FM Radio Built In
●●●
O. Built-in CD Player
●
P. Electronic Tuning
●●●
Q. Remote Radio On/Off, Memory Control
●●●
R. Station “Recall” Memory 12 12 8
S. Tape, CD and/or Aux. Inputs 1 2 2 1 1
T. Separate Bass/Treble Tone Controls
●●●
U. Loudness Control
●●●
V1. Tune Selectable Chime Option (10 choices) Available
●● ● ●
V2. Westminster Chime Option (8, 2, 1 note) Available
●● ● ●
V3. External Chime Option
●● ● ●
W. Master Unit Color Choices 1 3 2 1 1
X. Digital Clock
●●
Y. Digital CLock Can Turn Radio On & Off
●●
Z. Time and Radio Memory Backup (Up to) 30 hours 30 hours
AA. Lighted Function Display
●●
BB. Self Diagnostic Troubleshooting Circuitry
●●●
CC. Built-In Surge Protector
●● ● ●●
DD. Privacy Switch on Intercom Speakers
●●
EE. End Call Button
●● ● ●
*
Up to 15 speakers with addition of IA-440 Expansion Module
**
Calls made from master
4

A. Music/Intercom Speaker Capacity
The number of rooms you can have intercom
communications and play music in depends on the
number of intercom speakers you can put on the
system.
B. Door Speaker Capacity
All NuTone music/intercom and intercom systems
can handle three doors except the IMA-516 which
can handle up to two door speakers.
C. Number of Room Selector Switches
Room selector switches allow you to choose what
is sent to each room speaker. The room switch can
be set to one of four settings:
1. Radio Intercom
2. Intercom Only
3. Monitor
4. Off
Why would you have a speaker switch set to any-
thing other than the first - Radio Intercom? Well,
if you’re an early riser, you may want to set the
bedrooms to Intercom Only. That way you can
play music and not disturb your sleeping children
or spouse. The Monitor setting allows you to
monitor rooms and broadcast the sound from the
monitored room through the rest of the intercom
speakers inside and out. Off setting turns off all
intercom, music, and chime sounds to the room.
The IM-4406 and IM-3303 systems have these
four switch options. The IM-3204 has Radio
Intercom, Off and Monitor. Monitor, intercom,
and music control features for the IMA-516 and
IM-5000 are located directly on the room speakers.
D. Music Muting during Intercom or Chime
During intercom, the music is muted allowing for
clear voice communication. The music is also
muted when the chime button is pushed.
E. Constant-On 24 hour Intercom
The intercom is always on. You can use the
intercom function at a moment’s notice.
F. Monitors Room Speaker
On radio/intercom units, position room selector
switch at the master to Monitor to instantly check
on a room. On the IMA-516 and IM-5000, press
the “TALK LOCK/MONITOR” button on the
room speaker.
G. Selective Call
Selective intercom calling is available on the IM-
5000. To make a selective call, first enter the two-
digit room number corresponding to the room you
wish to call. After the second digit is pressed, a
call tone is heard at both stations to indicate a call
is being made and intercom audio from the called
station is heard. To talk to the selected room, sim-
ply press the “TALK” button. To hear the reply,
simply release the “TALK” button.
H. Room to Rooms (All Call) Intercom
Press a button in any room to speak to the other
rooms. Most NuTone intercom systems are “all
room” intercom systems. This means that when
you press the talk button you speak to all rooms
that have intercom speakers. Our IM-5000 is both
an “all call” and “selective call” system. With this
system, you can specifically call one room from
another. A selective call intercom system is well
suited to business installations like dentist or
doctor’s offices or other small businesses. One
advantage to an “all room” system is that often
when calling an individual, particularly children,
they may have moved from one room to another.
With a NuTone “all call” intercom you’ll immedi-
ately be able to communicate with the individual.
Music Intercom Features Explained
5

I. Room to Doors Intercom
Press the door talk button on a room speaker to
speak with a visitor at the door. Release to hear
the reply.
J. Number of wires in Intercom Speaker Cable
If you wish to replace an existing Music/Intercom
to take advantage of updated styling and new fea-
tures, you need to be aware of the cable used to
wire the system you’re replacing. If you can,
you’ll want to use the cable already in the wall. In
most cases, a current NuTone 3-wire system can
replace an older 3-wire system, 4-wire replace 4-
wire, etc. You may also be able to replace a differ-
ent brand intercom with a NuTone system. Our
Technical Support Group would be pleased to
help you determine your options, please phone us
at 888-336-6151, or fax us at 513-527-5122.
Please have the brand, model number, number of
speakers, number of wires and any other details
you may have on your system available when you
call.
K. “Hands Free” Answering
Ideal for the couch potato in all of us. The person
being called doesn’t have to rise from the chair to
answer. In systems without the “Hands Free” cir-
cuitry, the person being called needs to go to the
intercom speaker and press a button to respond.
On IM-5000 and IM-4406, all calls from master
or any speaker are “Hands Free”. On IM-3303,
only calls from the master are “Hands Free”.
L. Intercom Only Switch Settings
If you’re an early riser, you may want to set the
bedrooms to Intercom only. That way you can
play music and not disturb your sleeping children
or spouse.
M. One Button Door Answering
To answer the door, you press one button to speak
to the visitor, release the button to listen to their
response. All NuTone systems offer one button
door answering. In some systems you press one
button to speak, another button to listen. One but-
ton door answering is more convenient because
you are less likely to miss part of your visitor’s
response. It is not dependent on how quickly you
press the second button to listen.
N. AM/FM Radio
O. CD Player
Many of our intercoms have built-in AM/FM
radios so you can enjoy your favorite radio station
throughout your home. Model IM-4406 has a
built-in CD Player.
P. Electronic Tuning
Allows for easy, accurate tuning of your favorite
radio station.
Q. Remote Radio On/Off, Memory Control
Radio operation can be controlled from any inter-
com speaker. Press the “RADIO CONTROL/END
CALL” button at any intercom speaker for 2 sec-
onds to turn the radio ON. To turn the radio OFF,
again, press the “RADIO CONTROL/END CALL”
button for 2 seconds. To sequence through each pro-
grammed radio memory channel, momentarily press
the “RADIO CONTROL/END CALL” button.
R. Station “Recall” Memory
Program your favorite stations into memory for
easy recall later.
S. Aux Audio Input(s)
The master has audio input(s) allowing you to add
a NuTone Cassette player, to patch in the
audio from your multi-disc CD player or home
theater for broadcast throughout your home.
Music Intercom Features Explained
6

T. Bass/Treble Controls
Tone controls allow you to fine tune the music out-
put. NuTone music intercom systems have separate
bass and treble controls.
U. Loudness Control
When activated, the loudness control boosts the
bass and treble response during low volume use.
V1. Tune Selectable Chime Option
The IA-29 chime module offers 10 different tunes
plus Westminster chime. To select a different tune,
press the tune change switch through the tune
change access hole located on the master panel.
Also includes a two and one note chime sound for
the side and rear doors. Module mounts and plugs
into master unit.
V2. Westminster Chime Option
The IA-28 chime module offers a Westminster
chime sound for the front door, and a two/one note
chime for the side and rear doors. Module mounts
and plugs into master unit.
V3. External Chime Option
Most NuTone electronic chime models can be con-
nected to the master unit to allow chime sound to
be heard over the room speakers.
The addition of a chime module or NuTone elec-
tronic chime to your NuTone intercom system
ensures you’ll never miss a guest again by sound-
ing the chime through all intercom speakers that
are turned on.
W. Color Choices
All NuTone intercoms are available in white. Some
are also available in black and biscuit. Our cassette
player is available in white. Speakers are available
in white. Some speaker models are available in
biscuit, black or brown. Door speakers are avail-
able in antique brass, bright brass, white or brown.
X. Digital Clock
The IM-3303 and IM-4406 music intercoms
feature a built-in digital clock.
Y. Digital Clock can turn Radio on and off
The Music Intercom system can be used as a whole
house alarm clock. Set the clock to turn music on
in the morning and have it gently wake your chil-
dren. The digital clock can also be used as a sleep
timer to turn music off at a certain time. This fea-
ture also can be used as a deterrent to intruders.
The timer can be set to turn music on while you are
away - making a thief think you are there, discour-
aging them from entering your home.
Z. Time and Radio Backup
A built-in electrical backup system maintains your
time and radio memory channels up to 30 hours
during a power outage.
AA. Lighted Function Display
The lighted digital display is easy to read day
or night.
BB. Self Diagnostic Troubleshooting Circuitry
For proper performance and operation of an
Intercom, it is important that all wires are securely
attached to the proper terminal. Otherwise, certain
features of the intercom may not work, there could
be humming or no sound at all. NuTone’s self diag-
nostic circuitry allows the installer to easily check
the installation and if there is a misconnected wire,
identify which room is affecting the system. This
helps ensure that when the installer leaves, your
system is operating as it was designed to.
CC. Built-in Surge Protection
Mov’s and diode clamping circuitry help minimize
the potential for damage to your NuTone music
intercom system from line surges and electrical
storms.
DD. Privacy Switch on Intercom Speakers
Switch on speaker can be used to turn off the abili-
ty to monitor that room. Ideal for master bedrooms
and baths.
EE. End Call Button
Allows intercom call to be manually ended.
Music Intercom Features Explained
7

Cassette Player
Auto reverse cassette player can play both sides of a
tape over and over. Includes fast forward/rewind
functions and a convenient tape storage area. Can be
used with IMA-516, IM-3204, IM-3303, IM-4406
and IM-5000 series.
Music and Intercom 25 ohm Speakers
NuTone offers a wide selection of speaker options;
wall-mount, ceiling-mount, indoor and outdoor
speakers. To determine which speakers are available
for your system, see the system diagrams in this
guide.
Music Input Plate
Connect your existing music and TV audio compo-
nents to a NuTone system. Allows you to follow the
action of a sports event when you leave your home
theater room by broadcasting the audio throughout
your home. Can be used with IMA-516, IM-3204,
IM-3303, IM-4406 and IM-5000 series.
Surface Mount Housings
Surface mount housings are available for most
NuTone room speakers as well as door speakers.
They make it a little easier installation as you do not
have to cut an opening to recess mount the speaker.
They are especially handy when you want to put a
door speaker on a brick surface or if you want to
have a speaker on a fire rated wall (typically this is
the wall between an attached garage and the living
space).
Chime
Never miss a guest again. Chime rings through
every intercom speaker throughout your home.
The NuTone IA-29 chime module offers the ability to
easily select from ten different tunes for the front
door and change them as your mood desires. Melody
choices include: Westminster 8-notes, Westminster
4-notes, Anniversary Waltz, Beethoven’s Fifth, Dixie,
Greensleeves, Happy Birthday, Jingle Bells, Joy to
the World, Mazel Tov, Oh Tannenbaum and the Star
Spangled Banner. The second door rings two notes
and the third door rings one note.
The IA-28 chime module plays 8-note Westminster
for one door, two notes for second door and one note
for a third door.
Options
8

What Cable is Needed
VERY IMPORTANT - Use only NuTone intercom cable to wire NuTone intercom system. NuTone intercom cable is
designed and constructed to electrical specifications necessary for satisfactory performance.
Use of “generic” cable can result in humming, interference and feedback in the installed system. After the house is
finished, it will be time consuming and expensive to correct problems caused by use of the wrong cable. NuTone
will not warranty systems where NuTone intercom cable is not used.
• On all models except the IMA-516 and IM-5000, you should plan a separate “home run” cable from the master
housing to each individual speaker or volume control location. Do not loop cables from one speaker or volume
control to another. Electronic feedback or poor system performance will result. Models IMA-516 and IM-5000
can have speakers “looped”. See IMA-516 and IM-5000 instruction sheets for details.
• Do not splice cables. Always install an uninterrupted cable from the master to the intercom speakers or volume
controls and from the volume controls to the music speakers.
• Plan to keep cables 18 inches from fluorescent light fixtures, light or fan dimmer controls and any other wiring
(electrical power, security system, etc.) to minimize risk of system interference.
• Plan cable routes away from metal (heating and air conditioning ducts, construction plates, etc.) or any other
objects that may have sharp edges that could cause damage to the cables. If cables must be routed through metal,
use rubber grommets in the holes to protect the cables.
• Cables installed outside the house are to be routed through PVC conduit to protect them from the elements.
The cables are not constructed to be UV weatherproof.
Wiring Your System
9

Where to Install Master
Determine location of master with the following con-
siderations:
• Choose master location with regard to
residents’ lifestyle, either centrally located
(living room, kitchen, central hallway, etc.)
or securely located (master bedroom).
• Locate master in an accessible area. Do not
locate closer than 2 inches to a corner,
cabinet, counter top, etc.
• Do not locate master in an outside wall.
Insulation and temperature changes may
adversely affect unit’s performance and life.
• Select a location that will not restrict wire
routing from the speaker to the master.
Where to Install Music Speaker
Volume Controls
Select music speaker volume control location with the
following considerations:
• Except for model IC-902, do not locate volume
control in a sauna or outside. Extreme heat and
moisture will adversely affect its performance
and life.
• Locate volume control a minimum of 18 inches
from fluorescent light fixtures, light or fan dim-
mer controls and other wiring (electrical power,
security system, etc.) to minimize risk of sys-
tem interference.
• Do not connect more than one speaker to a
monaural volume control or one pair of speak-
ers to a stereo volume control.
Locating Your Components
10

Where To Install Speakers
Typically, the master unit is installed in the kitchen. NuTone recommends a speaker in each of the following
rooms:
■■
■■Living Room ■■
■■Media Room ■■
■■Family Room
■■
■■Bedrooms ■■
■■Dining Room ■■
■■Outside Doors
■■
■■Garage ■■
■■Basement ■■
■■Patio/Deck
■■
■■Laundry ■■
■■Kitchen (not if master ■■
■■Master Bath (allows you to step out of
is installed in kitchen) the shower and easily answer the door)
Select speaker location with the following considerations:
• Choose location where open doors or
furniture will not cover the speakers.
• Do not locate speaker in an outside wall,
except for speakers intended for outdoor
use. Insulation and temperature changes
may adversely affect the speaker’s
performance and life unless it has
been designed for outdoor use.
• Do not locate speaker in a sauna.
Extreme heat and moisture will
adversely affect the speaker’s
performance and life.
• Locate speaker a minimum of 18 inches from fluorescent
light fixtures, light or fan dimmer controls and any other
wiring (electrical power, security system, etc.) to minimize
risk of system interference.
• To avoid audio feedback noise, locate intercom speaker at least
10 feet from another intercom speaker and keep intercom
speakers from directly facing each other or from being mounted
within the same wall cavity. Never locate two intercom speakers in the same room.
• For optimum stereo separation, stereo music speakers should be located
6 to 10 feet apart. Ideally, you will also want to keep the speaker(s) 2 feet from any sidewall, ceiling or floor.
• Do not locate more than one speaker in a room except when installing the SR-9000 stereo receiver.
✓
✓
✓
✓
✓
✓
✓
✓
✓
✓
✓
✓
11

NuTone IM-5000 System Block Diagrams
CABLE MODEL NUMBER
100 ft. Roll 200 ft. Roll 500 ft. Roll 1000 ft. Roll DESCRIPTION Max Length Max System Length
IW-2-100 IW-2-500 2 Conductor Intercom Control Cable 25 Feet 500 Feet
IW-2-100-UL IW-2-500-UL UL Approved 2 Conductor Intercom Control Cable 25 Feet 500 Feet
IW-2-100 IW-2-500 2 Conductor Door Speaker and Chime Button Cable 300 Feet 750 Feet
IW-2-100-UL IW-2-500-UL UL Approved 2 Conductor Door Speaker and Chime Button Cable 300 Feet 750 Feet
IW-6-200 IW-6-1000 6 Conductor Remote Speaker Cable 750 Feet 4000 Feet
IW-6-200-UL IW-6-1000-UL UL Approved 6 Conductor Remote Speaker Cable 750 Feet 4000 Feet
S-143 2 Conductor Power/Chime Cable (18 ga) 50 Feet 50 Feet
S-143UL UL Approved 2 Conductor Power/Chime Cable (16 ga) 50 Feet 50 Feet
Available in USA and Canada
Outside
Music/Intercom
Speaker Options
14/2 With Ground
(Observe Local Codes)
120V 60HZ (Class 1)
IS-79 or IS-903
IS-519 Outside Speaker
ISA-78
Music/Intercom Speaker
IS-76
Music/Intercom Speaker
IS-82
Music/Intercom Speaker
IS-903
Music Speaker
14 gauge wire
to ground
IA-30 WH
Audio Input Plate
IA-28 or IA-29
Chime Module
IM-5000
Master IW-6
IW-6
IC-502WH
Inside Remote Control
IW-2
To One
Speaker
IS-515 or IS-518
Inside Speaker
Inside
Intercom/Music
Speaker Options
Inside
Speaker
Options
Intercom
Door Speaker /
Door Chime
Button Options
IS-67 or IS-69
Series
(Door Chime
Button Included)
IS-70 Series
(Door Speaker Only)
Door Chime
Button
IR-30K Rough-In
(Includes (2) 50'
Shielded
Audio Cables)
IW-2
IW-6
IW-6
S-143
IW-2 or S-143
IW-2
or
S-143
IC-502LW
Outside Remote
Control
401-T
Transformer
IW-2
IW-2
12

13

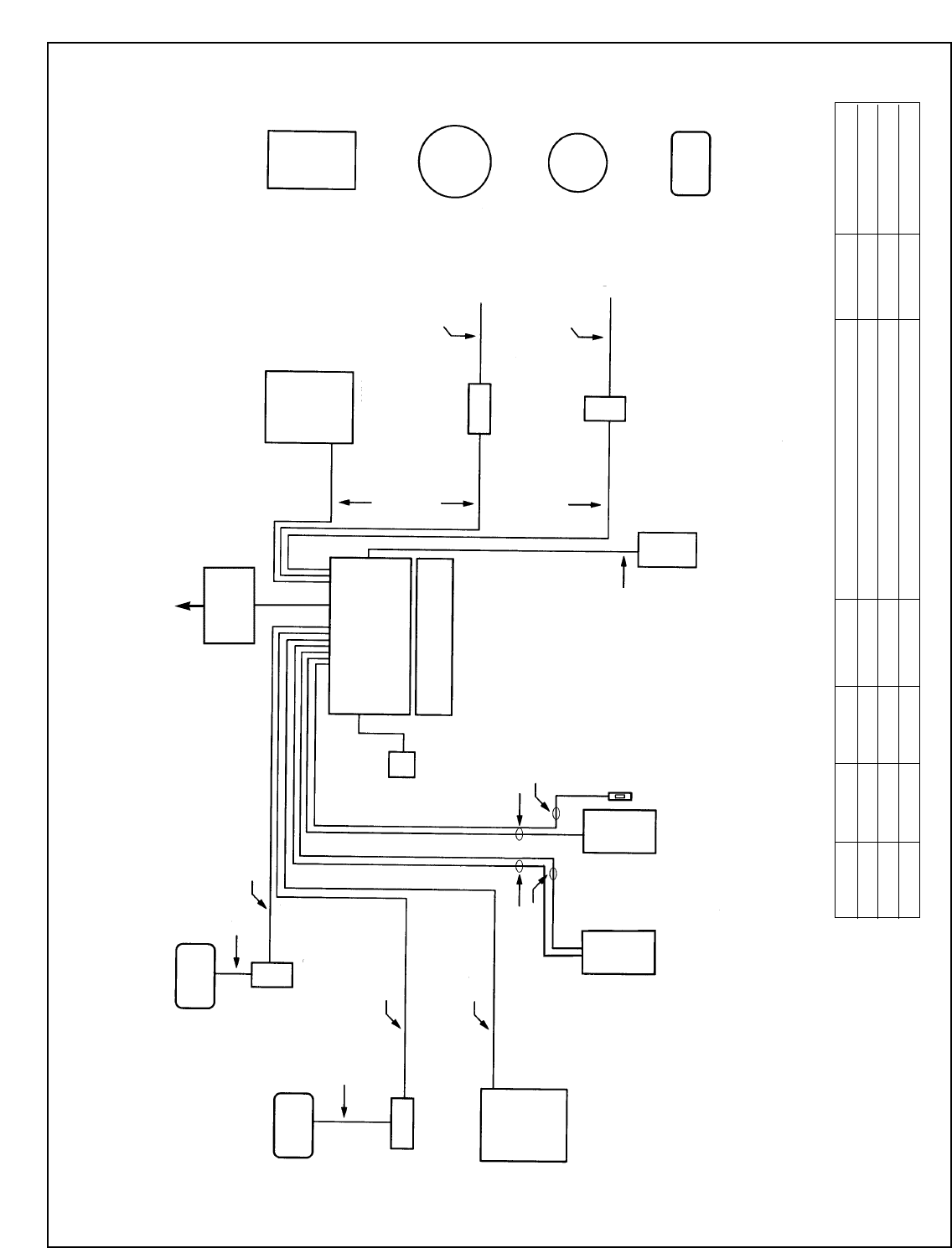
NuTone IM-4406 System Block Diagrams
CABLE MODEL NUMBER
100 ft. Roll 200 ft. Roll 500 ft. Roll 1000 ft. Roll DESCRIPTION Max Length Max Syst. Length
IW-2-100 IW-2-500 2 Conductor Intercom Control or Volume Control Cable 25 Feet 375 Feet
IW-2-100-UL IW-2-500-UL UL Approved 2 Conductor Intercom Control or Volume Control Cable 25 Feet 375 Feet
IW-2-100 IW-2-500 2 Conductor Door Speaker and Chime Button Cable 300 Feet 750 Feet
IW-2-100-UL IW-2-500-UL UL Approved 2 Conductor Door Speaker and Chime Button Cable 300 Feet 750 Feet
IW-6-200 IW-6-1000 6 Conductor Music/Intercom Speaker Cable 750 Feet 4000 Feet
IW-6-200-UL IW-6-1000-UL UL Approved 6 Conductor Music/Intercom Speaker Cable 750 Feet 4000 Feet
Available in USA and Canada
IS-445 or IS-448
Inside Speaker
ISA-78
Music/Intercom Speaker
IS-76
Music/Intercom Speaker
IS-82
Music/Intercom Speaker
IS-903
Music Only Speaker
Inside
Intercom/Music
Speaker Options
IC-441WH
Inside Remote Control
IC-901WH
Inside Volume Control
IA-30WH
Audio Input Plate
IA-440
Expansion Kit
(Add 6 rooms to capacity)
IS-70 Series
(Door Speaker Only)
Door
Chime
Button
IS-67 or IS-69
Series
(Door Chime
Button Included)
IS-419 Series
or
IS-449WH
IW-6
IW-2
IW-6
IW-2
IW-2
Outside Music Only
Speaker Option
Outside
Music/Intercom
Speaker Options
IS-79 or ISA-77
IC-441WHW
Outside Remote
Control
Intercom Door Speaker /
Door Chime
Button Options
IS-79 or IS-903
IC-902
Outside Volume
Control
IA-28 or IA-29
Chime Module
IW-2
or
S-143
IW-2
or
S-143
301T
Transformer DR-1 or DR-2
Door Release
IR-30K Rough-In
(Includes (2) 50'
Shielded Audio
Cables)
IW-2
IW-6
IW-6
IM-4406
Master
Optionsl CP-95
Tape Player
(2) 801T
Transformers
Secondary 18V,
72VA
14/2 With Ground (Observe Local Codes)
120V 60HZ (Class 1)
IW-2
IW-2
To One Music/
Intercom
Speaker
To One
Speaker
S-143
Inside
Music/Intercom
or Inside Music
Speaker Options
IW-2
IW-2
14

15
**IR-55 used for stucco or brick exterior

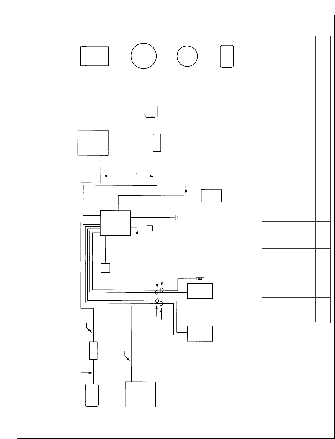
NuTone IM-3303 System Block Diagrams
CABLE MODEL NUMBER
100 ft. Roll 200 ft. Roll 500 ft. Roll 1000 ft. Roll DESCRIPTION Max Length Max Syst. Length
IW-2-100 IW-2-500 2 Conductor Intercom Control or Volume Control Cable 25 Feet 325 Feet
IW-2-100-UL IW-2-500-UL UL Approved 2 Conductor Intercom Control or Volume Control Cable 25 Feet 325 Feet
IW-2-100 IW-2-500 2 Conductor Door Speaker and Chime Button Cable 300 Feet 750 Feet
IW-2-100-UL IW-2-500-UL UL Approved 2 Conductor Door Speaker and Chime Button Cable 300 Feet 750 Feet
IWA-3-200 IWA-3-1000 3 Conductor Music/Intercom Speaker Cable 300 Feet 2000 Feet
IWA-3-200-UL IWA-3-1000-UL UL Approved 3 Conductor Music/Intercom Speaker Cable 300 Feet 2000 Feet
Available in USA and Canada
ISA-78
Music/Intercom Speaker
IS-76
Music/Intercom Speaker
IS-82
Music/Intercom Speaker
IS-903
Music Only Speaker
Outside
Music/Intercom
Speaker Options
Outside Music Only
Speaker Option Inside Intercom/Music
Speaker Options
Inside Music/Intercom
or Inside Music
Speaker Options
Intercom Door Speaker /
Door Chime
Button Options
IM-3303
Master
Optional CP-95
Tape Player
(2) 301T
Transformers
Secondary
16V, 30VA
14/2 With Ground (Observe Local Codes)
120V 60HZ (Class 1)
S-143
301T
Transformer DR-1 or DR-2
Door Release
IA-30WH
Audio Input Plate
IC-901WH
Inside Volume Control
IW-2
IW-2
IW-2
IWA-3
IWA-3
IC-331WH
Inside Remote Control
IS-335 or IS-338
Inside Speaker
To One
Speaker
To One
Music/Intercom
Speaker
IA-28 or IA-29
Chime Module
IW-2
IWA-3
IWA-3
IW-2
IC-331WHW
Outside Remote Control
IS-319 Series
or
IS-339WH
IS-67 or IS-69
Series
(Door Chime
Button Included)
IS-79 or ISA-77
IS-79 or IS-903
IW-2
IW-2 or S-143
IW-2 or
S-143
IS-70 Series
(Door Speaker Only)
Door
Chime
Button
IC-902
Outside Volume Control
IW-2
IW-2
IR-30K Rough-In
(Includes (2) 50'
Shielded Audio
Cables)
16

17

NuTone IM-3204 System Block Diagrams
CABLE MODEL NUMBER
100 ft. Roll 200 ft. Roll 500 ft. Roll 1000 ft. Roll DESCRIPTION Max Length Max System Length
IW-2-100-UL IW-2-500-UL 2 Conductor Intercom Control or Volume Control Cable 25 Feet 150 Feet
IW-2-100-UL IW-2-500-UL 2 Conductor Door Speaker and Chime Button Cable 300 Feet 450 Feet
IW-4-200-UL IW-4-1000-UL 4 Conductor Music/Intercom Speaker Cable 150 Feet 600 Feet
Available in USA
IW-2-UL or S-143-UL
ISA-78
Music/Intercom Speaker
IS-76
Music/Intercom Speaker
IS-82
Music/Intercom Speaker
IS-903
Music Only Speaker
Inside
Music/Intercom or
Inside Music
Speaker Option
Inside
Intercom/Music
Speaker Options
IW-2-UL or S-143-UL
IW-2-UL
IW-4-UL
IW-2-UL
IW-2-UL
IW-4-UL
IS-79 or IS-903
IS-79 or ISA-77
IC-902
Outside Volume Control
IC-321WHW
Outside Remote Control
IS-329WH
Outside Speaker
IS-67 or IS-69
Series
(Door Chime
Button Included)
IS-70 Series
(Door Speaker Only)
Door
Chime
Button
Outside Music Only
Speaker Option
Outside
Music/Intercom
Speaker Options
IA-28 or IA-29
Chime Module
IM-3204
Optional CP-95
Tape Player
105T Transformer
Secondary: 16V.,
15VA
14/2 with Ground
(Observe Local Codes)
120V 60HZ (Class1)
IR-30K Rough-In
(Includes (2) 50'
Shielded Audio
Cables)
IA-30WH
Audio Input Plate
IW-4-UL
IW-4-UL
IC-901WH
Inside Volume Control
IW-2-UL IW-2-UL
IW-2-UL
IS-325WH
Inside
Speaker
To One
Music/
Intercom
Speaker
To One
Speaker
IW-2-UL
IW-2-UL
18
Intercom Door
Speaker/Door Chime
Button Options
IC-321WH
Inside Remote
Control

19

NuTone IMA-516 System Block Diagrams
CABLE MODEL NUMBER
100 ft. Roll 200 ft. Roll 500 ft. Roll 1000 ft. Roll DESCRIPTION Max Length Max System Length
IW-2-100 IW-2-500 2 Conductor Door Speaker Cable 300 Feet 400 Feet
IW-2-100-UL IW-2-500-UL UL Apprved 2 Conductor Door Speaker Cable 300 Feet 400 Feet
S-143 2 Conductor Transformer to Amplifier Cable 150 Feet 150 Feet
S-143-UL UL Approved 2 Conductor Transformer to Amplifier Cable 150 Feet 150 Feet
IW-6-200 IW-6-1000 6 Conductor Intercom Speaker Cable 150 Feet 4000 Feet
IW-6-200-UL IW-6-1000-UL UL Approved 6 Conductor Intercom Speaker Cable 150 Feet 4000 Feet
Available in USA and Canada
ISB-53
Inside Speaker
Inside Intercom
Speaker Option
Outside Intercom
Speaker Option
IW-6
IW-6
IW-2 or S-143
105-T
Transformer
(16 Volt 15VA)
IA-30WH
Audio Input Plate
IR-30K Rough-In
(Includes (2) 50'
Shielded Audio Cables)
IW-2 or S-143
IW-2 or S-143
IW-2
IW-2 or
S-143
S-143
14 Gauge Wire
To Ground
301-T
Transformer
IMA-516
Amplifier
IS-67 or IS-69 Series
(Door Chime
Button Included)
IS-70 Series
(Door Speaker
Only)
Door
Chime
Button
14/2 With Ground
(Observe Local Codes)
120V 60HZ (Class 1)
LA-174WH
or LA-52WH
Electronic
Chime
IW-2
ISB-53LW
Outside
Speaker
20
14/2 With Ground
(Observe Local Codes)
120V 60HZ (Class 1)

21

22
NuTone IK-15 & IK-25 Block Diagrams
IS-68
Door Speaker
(Incuded)
Master Station, Door Speaker and 101-T Transformer included.
Purchase cable and optional door release separately.
Master and Inside Remote Stations, Door Speaker and 101-T Transformer included.
Purchase cable and optional door release separately.
DR-1 or DR-2
Door Release
(Also Purchase IM-25SW Door
Release Push Buttons)
IK-25WH
Master
(Included)
IK-25WH
Master
Station
(Included)
101-T
Transformer
(Included)
IW-2
IW-2
IW-2
IW-2
IK-15WH
Master
(Included)
S-143 IS-68 Door
Speaker
(Included)
DR-1 or DR-2
Door Release
(Also Purchase PB-1CL Door
Release Push Button)
101-T
Transformer
(Included)
IW-6 S-143
CABLE MODEL NUMBER
100 ft. Roll 200 ft. Roll 500 ft. Roll 1000 ft. Roll DESCRIPTION Max Length
IW-2-100 IW-2-500 Transformer to IK-15 Cable 100 Feet
IW-2-100-UL IW-2-500-UL UL approved Transformer to IK-15 Cable 100 Feet
IW-2-100 IW-2-500 IK-15 to Door Speaker Cable 300 Feet
IW-2-100-UL IW-2-500-UL UL Approved IK-15 to Door Speaker Cable 300 Feet
IW-2-100 IW-2-500 IK-15 to Door Release Cable 100 Feet
IW-2-100-UL IW-2-500-UL UL Approved IK-15 to Door Release Cable 100 Feet
S-143 IK-15 to Door Release Cable 200 Feet
S-143-UL UL Approved IK-15 to Door Release Cable 200 Feet
CABLE MODEL NUMBER
100 ft. Roll 200 ft. Roll 500 ft. Roll 1000 ft. Roll DESCRIPTION Max Length
IW-2-100 IW-2-500 Transformer to IK-25 Cable 100 Feet
IW-2-100-UL IW-2-500-UL UL approved Transformer to IK-25 Cable 100 Feet
IW-2-100 IW-2-500 IK-25 to Door Speaker Cable 300 Feet
IW-2-100-UL IW-2-500-UL UL Approved IK-25 to Door Speaker Cable 300 Feet
IW-6-200 IW-6-1000 IK-25 Master to IK-25 Remote Cable 100 Feet*
IW-6-200-UL IW-6-1000-UL UL Approved IK-25 Master to IK-25 Remote Cable 100 Feet*
IW-2-100 IW-2-500 IK-25 to Door Release Cable 50 Feet
IW-2-100-UL IW-2-500-UL UL Approved IK-25 to Door Release Cable 50 Feet
S-143 IK-25 to Door Release Cable 100 Feet
S-143-UL UL Approved IK-25 to Door Release Cable 100 Feet
* 50 feet maximum if door release is used.
IK-15
IK-25
14/2 With Ground
(Observe Local
Codes) 120V
60HZ (Class 1)
14/2 With Ground
(Observe Local
Codes) 120V
60HZ (Class 1)

IK-15 Components
Model No. Options Description Recessed Housing Surface Mount
DoorCom Intercom IK-15WH Eggshell White Inside Unit, Brown Door Speaker Two-Station Door Answering Intercom, Surface Mount —included
Model No. Options Description Recessed Housing Surface Mount
Additional Door Speaker IS-68 Brown Surface Mount; Molded; Unlighted Pushbutton —included
Door Release PB-1CL Clear Pushbutton (snaps into IK-15 inside station) ——
DR-1___ Brass (BA) or Silver (SA) Electric Door Release for Wood Jamb ——
DR-2-SA Silver Electric Door Release for Metal Jamb ——
Cable IW-2-100 —100 feet 2 Cond. 22 ga Door Speaker Cable ——
IW-2-100-UL —100 feet 2 Cond. 22 ga UL Approved Door Speaker Cable ——
IW-2-500 —500 feet 2 Cond. 22 ga Door Speaker Cable ——
IW-2-500-UL —500 feet 2 Cond. 22 ga UL Approved Door Speaker Cable ——
S-143 —2 Conductor Door Release Cable (18 ga) ——
S-143-UL —2 Conductor UL Approved Door Release Cable (16 ga) ——
IK-25 Components
Model No. Options Description Recessed Housing Surface Mount
DoorCom Intercom IK-25WH Eggshell White Inside Unit, Brown Door Speaker Three Station Door Answering Intercom, Surface Mount —included
Model No. Options Description Recessed Housing Surface Mount
Additional Door Speaker IS-68 Brown Surface Mount; Molded; Unlighted Pushbutton —included
Door Relaease IM-25-SW Clear Pushbutton (snaps into IK-25 inside station) ——
DR-1___ Brass (BA) or Silver (SA) Electric Door Release for Wood Jamb ——
DR-2-SA Silver Electric Door Release for Metal Jamb ——
Cable IW-2-100 —100 feet 2 Cond. 22 ga Door Speaker Cable —included
IW-2-100-UL —100 feet 2 Cond. 22 ga UL Approved Door Speaker Cable ——
IW-2-500 —500 feet 2 Cond. 22 ga Door Speaker Cable ——
IW-2-500-UL —500 feet 2 Cond. 22 ga UL Approved Door Speaker Cable ——
IW-6-200 —200 feet 6 Cond. 22 ga Intercom Cable ——
IW-6-200-UL —200 feet 6 Cond. 22 ga UL Approved Intercom Cable ——
IW-6-1000 —1000 feet 6 Cond. 22 ga Intercom Cable ——
IW-6-1000-UL —1000 feet 6 Cond. 22 ga UL Approved Intercom Cable ——
S-143 —2 Conductor Door Release Cable (18 ga) ——
S-143-UL —2 Conductor UL Approved Door Release Cable (16 ga) ——
23

In-Wall Projects
Model Width Height Dept From Wall
MASTERS
IK-15, IK-25 Room Speaker 5
5
⁄
8
"7
3
⁄
4
"—1
7
⁄
8
"
IM-3204 15
1
⁄
2
"8
1
⁄
4
"3
3
⁄
8
"1
1
⁄
4
"
IM-3303 15
1
⁄
2
"8
1
⁄
4
"3
3
⁄
8
"1
1
⁄
4
"
IM-4406 17
3
⁄
4
"10
1
⁄
8
"3
1
⁄
2
"1
7
⁄
8
"
IM-5000 8" 12
1
⁄
2
"—3
1
⁄
2
"
IMA-516 4
5
⁄
8
"7
5
⁄
8
"—2
3
⁄
8
"
CASSETTE PLAYER
CP-95 15
1
⁄
4
"3
1
⁄
4
"3
5
⁄
8
"1
3
⁄
8
"
ROUGH-IN HOUSINGS
IR-3 3
7
⁄
8
"5
7
⁄
8
"——
IR-6 3
3
⁄
4
"5"——
IR-9 10
1
⁄
8
"11
1
⁄
8
"——
IR-50 5
3
⁄
8
"7
1
⁄
4
"——
IR-55 5
3
⁄
8
"7
1
⁄
4
"——
IR-70 17
3
⁄
4
"12
3
⁄
8
"——
IR-80 8
5
⁄
8
"10
1
⁄
4
"——
IR-90 14
1
⁄
2
"2
1
⁄
4
"——
IR-91 6
1
⁄
8
"3
1
⁄
4
"——
IR-103 14
1
⁄
2
"7"3
3
⁄
8
"—
IR-104 14
1
⁄
2
"7"3
3
⁄
8
"—
IR-105 14
1
⁄
2
"9"3
3
⁄
8
"—
IR-905 6
3
⁄
8
"9
7
⁄
8
"——
IR-906 5
5
⁄
8
"10
5
⁄
8
"——
IR-908 9
1
⁄
8
"13
1
⁄
8
"——
IR-909 8
1
⁄
4
"13
7
⁄
8
"——
MUSIC/INTERCOM SPEAKERS
IS-76 12
3
⁄
4
" dia. —2
3
⁄
4
"
1
⁄
4
"
IS-79 12
5
⁄
8
"12
5
⁄
8
"2
5
⁄
8
"
1
⁄
4
"
IS-82 8" dia. —2
1
⁄
4
"
1
⁄
4
"
IS-100 6
5
⁄
8
" dia. —1
3
⁄
4
"
3
⁄
4
"
IS-319 6
1
⁄
4
"8
1
⁄
4
"1
7
⁄
8
"
1
⁄
2
"
IS-325WH 6
5
⁄
16
"8
1
⁄
4
"1
9
⁄
16
"
7
⁄
8
"
IS-329WH 6
11
⁄
16
"8
5
⁄
8
"3
1
⁄
8
"2
15
⁄
16
"
IS-335 6
3
⁄
8
"8
1
⁄
4
"1
5
⁄
8
"
7
⁄
8
"
IS-338 10" 11
1
⁄
4
"2
3
⁄
4
"
7
⁄
8
"
IS-339WH 6
3
⁄
4
"8
5
⁄
8
"—3
1
⁄
8
"
IS-419 6
1
⁄
4
"8
1
⁄
4
"1
7
⁄
8
"
1
⁄
2
"
IS-445 6
3
⁄
8
"8
1
⁄
4
"1
5
⁄
8
"
7
⁄
8
"
IS-448 10" 11
1
⁄
4
"2
3
⁄
4
"
7
⁄
8
"
IS-449WH 6
5
⁄
8
"8
5
⁄
8
"—3
1
⁄
8
"
IS-515 6
1
⁄
4
"8
1
⁄
4
"1
7
⁄
8
"1"
IS518 10
1
⁄
8
"11
1
⁄
2
"2
1
⁄
8
"
7
⁄
8
"
IS-519 6
1
⁄
4
"8
1
⁄
4
"1
1
⁄
8
"1"
IS-903 7
1
⁄
4
"4
3
⁄
4
"—6
1
⁄
2
"
IS-905WH 7
1
⁄
2
"112
3
⁄
8
"
3
⁄
8
"
IS-908WH 10" 14" 3
1
⁄
4
"
3
⁄
8
"
IS-920WH 8" dia. —2
5
⁄
8
"
3
⁄
4
"
IS-921WH 8
7
⁄
8
" dia. —2
7
⁄
8
"
3
⁄
4
"
ISA-78 10
1
⁄
8
"11
3
⁄
8
"2
3
⁄
4
"
3
⁄
8
"
ISB-53 4
7
⁄
8
"6
3
⁄
4
"3
1
⁄
8
"
1
⁄
2
"
ISB-53LW 4
7
⁄
8
"6
3
⁄
4
"—3
1
⁄
8
"
In-Wall Projects
Model Width Height Dept From Wall
MUSIC VOLUME CONTROL
IC-901 2
3
⁄
4
"4
3
⁄
4
"
1
⁄
2
"
7
⁄
8
"
IC-902 2
3
⁄
4
"4
1
⁄
2
"
3
⁄
4
"
7
⁄
8
"
REMOTE CONTROLS
IC-321WH 7" 4" 1
1
⁄
8
"1
1
⁄
4
"
IC-321WHW 7" 4" —2
1
⁄
4
"
IC-331WH 7" 4" 1
1
⁄
8
"
7
⁄
8
"
IC-331WHW 7" 4" —2
1
⁄
4
"
IC-441WH 7" 4" 1
1
⁄
8
"
7
⁄
8
"
IC-441WHW 7" 4" —2
7
⁄
8
"
IC-502 7" 4" 1" 1"
IC-502LW 7" 4" 1" 1"
DOOR SPEAKER
IK-15, IK-25 Door Speaker 4
1
⁄
8
"5
3
⁄
8
"—1
7
⁄
8
"
IS-67 4
7
⁄
8
"6
1
⁄
2
"2"
5
⁄
8
"
IS-69 4
7
⁄
8
"6
1
⁄
2
"1
3
⁄
4
"
5
⁄
8
"
IS-70 4
7
⁄
8
"6
1
⁄
2
"1
3
⁄
4
"
5
⁄
8
"
ISA-63 3
3
⁄
4
"4
5
⁄
8
"—1
7
⁄
8
"
ISB-64 3
3
⁄
4
"4
5
⁄
8
"—1
7
⁄
8
"
All illustrations and specifications in this Selection and Installation Guide are
based on the latest product information available at the time of publication.
NuTone reserves the right to make changes at any time without notice, in
prices, colors, materials, equipment, sizes, specification and models, and to
discontinue models or equipment.
Dimensions for Rough-Ins and Trim
Height
Width
In-Wall
Projects
Broan-NuTone
Product specifications subject to change without notice.
4820 Red Bank Road • Cincinnati, OH 45227
Technical Support 1-888-336-6151
Form No. FS-1600, Rev. 1/02
(Broan Reference 99850604A)