Onkyo Dv Sp402E Users Manual
DV-SP402E 21522591_cfb9617a6e
DV-SP402E to the manual 49da4753-13f8-4eff-9a45-04d52d6ee7f5
2015-01-24
: Onkyo Onkyo-Dv-Sp402E-Users-Manual-233254 onkyo-dv-sp402e-users-manual-233254 onkyo pdf
Open the PDF directly: View PDF
.
Page Count: 56
- Important Safety Instructions
- Precautions
- Introduction
- Before Using the DVSP402E
- Front & Rear Panels
- Connecting the DVSP402E
- Connecting the Power/Turning on the DVSP402E
- Getting Started
- Playing discs
- Scanning discs
- Playing in slow motion
- Frame advance/frame reverse
- Viewing a JPEG slideshow
- Browsing video content with the Disc Navigator
- Browsing WMA, MP3 and JPEG files with the Disc Navigator
- Looping a section of a disc
- Using repeat play
- Using random play
- Creating a program list
- Other functions available from the program menu
- Searching a disc
- Switching subtitles
- Switching audio language/channel
- Zooming the screen
- Switching camera angles
- Displaying disc information
- Audio Settings and Video Adjust menus
- Initial Settings menu
- Additional information
- Glossary
- Troubleshooting
- Specifications

En
DVD Player
DV-SP402E
Instruction Manual
Thank you for purchasing the Onkyo DV-
SP402E DVD Player. Read this manual carefully
before using your new DVD Player. A good
understanding of its features and operation will
allow you to achieve optimum performance and
enjoyment.
Keep this manual for future reference.
Contents
Important Safety Instructions ............2
Introduction .........................................7
Connecting the DV-SP402E ..............16
Getting Started ..................................23
Playing discs .....................................28
Audio Settings and Video Adjust
menus..............................................38
Initial Settings menu .........................40
Additional information ......................45
Glossary.............................................49
Troubleshooting ....................................... 50
Specifications....................................53

2
Important Safety Instructions
1. Read these instructions.
2. Keep these instructions.
3. Heed all warnings.
4. Follow all instructions.
5. Do not use this apparatus near water.
6. Clean only with dry cloth.
7. Do not block any ventilation openings. Install in
accordance with the manufacturer’s instructions.
8. Do not install near any heat sources such as radia-
tors, heat registers, stoves, or other apparatus
(including amplifiers) that produce heat.
9. Do not defeat the safety purpose of the polarized or
grounding-type plug. A polarized plug has two
blades with one wider than the other. A grounding
type plug has two blades and a third grounding
prong. The wide blade or the third prong are pro-
vided for your safety. If the provided plug does not
fit into your outlet, consult an electrician for
replacement of the obsolete outlet.
10. Protect the power cord from being walked on or
pinched particularly at plugs, convenience recepta-
cles, and the point where they exit from the appara-
tus.
11. Only use attachments/accessories specified by the
manufacturer.
12.
Use only with the cart, stand,
tripod, bracket, or table spec-
ified by the manufacturer, or
sold with the apparatus.
When a cart is used, use cau-
tion when moving the cart/
apparatus combination to
avoid injury from tip-over.
13. Unplug this apparatus during lightning storms or
when unused for long periods of time.
14. Refer all servicing to qualified service personnel.
Servicing is required when the apparatus has been
damaged in any way, such as power-supply cord or
plug is damaged, liquid has been spilled or objects
have fallen into the apparatus, the apparatus has
been exposed to rain or moisture, does not operate
normally, or has been dropped.
15. Damage Requiring Service
Unplug the apparatus from the wall outlet and refer
servicing to qualified service personnel under the
following conditions:
A. When the power-supply cord or plug is damaged,
B. If liquid has been spilled, or objects have fallen
into the apparatus,
C. If the apparatus has been exposed to rain or
water,
D. If the apparatus does not operate normally by
following the operating instructions. Adjust only
those controls that are covered by the operating
instructions as an improper adjustment of other
controls may result in damage and will often
require extensive work by a qualified technician
to restore the apparatus to its normal operation,
E. If the apparatus has been dropped or damaged in
any way, and
F. When the apparatus exhibits a distinct change in
performance this indicates a need for service.
16. Object and Liquid Entry
Never push objects of any kind into the apparatus
through openings as they may touch dangerous volt-
age points or short-out parts that could result in a
fire or electric shock.
The apparatus shall not be exposed to dripping or
splashing and no objects filled with liquids, such as
vases shall be placed on the apparatus.
Don’t put candles or other burning objects on top of
this unit.
17. Batteries
Always consider the environmental issues and fol-
low local regulations when disposing of batteries.
18. If you install the apparatus in a built-in installation,
such as a bookcase or rack, ensure that there is ade-
quate ventilation.
Leave 20 cm (8") of free space at the top and sides
and 10 cm (4") at the rear. The rear edge of the shelf
or board above the apparatus shall be set 10 cm (4")
away from the rear panel or wall, creating a flue-like
gap for warm air to escape.
WARNING:
TO REDUCE THE RISK OF FIRE OR ELECTRIC
SHOCK, DO NOT EXPOSE THIS APPARATUS
TO RAIN OR MOISTURE.
CAUTION:
TO REDUCE THE RISK OF ELECTRIC SHOCK,
DO NOT REMOVE COVER (OR BACK). NO
USER-SERVICEABLE PARTS INSIDE. REFER
SERVICING TO QUALIFIED SERVICE
PERSONNEL.
The lightning flash with arrowhead symbol, within an
equilateral triangle, is intended to alert the user to the
presence of uninsulated “dangerous voltage” within
the product’s enclosure that may be of sufficient
magnitude to constitute a risk of electric shock to
persons.
The exclamation point within an equilateral triangle is
intended to alert the user to the presence of important
operating and maintenance (servicing) instructions in
the literature accompanying the appliance.
WARNING
RISK OF ELECTRIC SHOCK
DO NOT OPEN
RISQUE DE CHOC ELECTRIQUE
NE PAS
OUVRIR
AVIS
PORTABLE CART WARNING
S3125A

3
Precautions
This unit contains a semiconductor laser system and is
classified as a “CLASS 1 LASER PRODUCT”. So, to
use this model properly, read this Instruction Manual
carefully. In case of any trouble, please contact the store
where you purchased the unit.
To prevent being exposed to the laser beam, do not try
to open the enclosure.
DANGER:
VISIBLE AND INVISIBLE LASER RADIATION
WHEN OPEN AND INTERLOCK FAILED OR
DEFEATED. DO NOT STARE INTO BEAM.
CAUTION:
THIS PRODUCT UTILIZES A LASER. USE OF
CONTROLS OR ADJUSTMENTS OR PERFOR-
MANCE OF PROCEDURES OTHER THAN THOSE
SPECIFIED HEREIN MAY RESULT IN HAZARD-
OUS RADIATION EXPOSURE.
The label on the right is
applied on the rear panel
except for USA and Canadian
models.
1. This unit is a CLASS 1 LASER PRODUCT and employs a
laser inside the cabinet.
2. To prevent the laser from being exposed, do not remove the
cover. Refer servicing to qualified personnel.
For U.S. model
The laser is covered by a housing which prevents expo-
sure during operation or maintenance. However, this
product is classified as a Laser Product by CDRH (Cen-
ter for Devices and Radiological Health) which is a
department of the Food and Drug Administration.
According to their regulations 21 CFR section 1002.30,
all manufactures who sell Laser Products must maintain
records of written communications between the manu-
facturer, dealers and customers concerning radiation
safety. If you have any complaints about instructions or
explanations affecting the use of this product, please
feel free to write to the address on the back page of this
manual. When you write us, please include the model
number and serial number of your unit.
In compliance with Federal Regulations, the certifica-
tion, identification and the period of manufacture are
indicated on the rear panel.
FCC INFORMATION FOR USER
CAUTION:
The user changes or modifications not expressly
approved by the party responsible for compliance could
void the user’s authority to operate the equipment.
NOTE:
This equipment has been tested and found to comply
with the limits for a Class B digital device, pursuant to
Part 15 of the FCC Rules.
These limits are designed to provide reasonable protec-
tion against harmful interference in a residential instal-
lation. This equipment generates, uses and can radiate
radio frequency energy and, if not installed and used in
accordance with the instructions, may cause harmful
interference to radio communications. However, there is
no guarantee that interference will not occur in a partic-
ular installation.
If this equipment does cause harmful interference to
radio or television reception, which can be determined
by turning the equipment off and on, the user is encour-
aged to try to correct the interference by one or more of
the following measures:
• Reorient or relocate the receiving antenna.
• Increase the separation between the equipment and
receiver.
•Connect the equipment into an outlet on a circuit dif-
ferent from
• that to which the receiver is connected.
• Consult the dealer or an experienced radio/TV tech-
nician for help.

4
Precautions
—Continued
For Canadian model
NOTE:
This class B digital apparatus complies with
Canadian ICES-003.
For models having a power cord with a polarized plug:
CAUTION:
TO PREVENT ELECTRIC SHOCK,
MATCH WIDE BLADE OF PLUG TO WIDE SLOT,
FULLY INSERT.
Modèle pour les Canadien
REMARQUE:
Cet appareil numérique de la classe B
est conforme à la norme NMB-003 du Canada.
Sur les modèles dont la fiche est polarisee:
ATTENTION:
POUR ÉVITER LES CHOCS ÉLEC-
TRIQUES, INTRODUIRE LA LAME LA PLUS
LARGE DE LA FICHE DANS LA BORNE CORRE-
SPONDANTE DE LA PRISE ET POUSSER
JUSQU’AU FOND.
For British models
Replacement and mounting of an AC plug on the power
supply cord of this unit should be performed only by
qualified service personnel.
IMPORTANT
The wires in the mains lead are coloured in accordance
with the following code:
Blue: Neutral
Brown: Live
As the colours of the wires in the mains lead of this
apparatus may not correspond with the coloured mark-
ings identifying the terminals in your plug, proceed as
follows:
The wire which is coloured blue must be connected to
the terminal which is marked with the letter N or
coloured black.
The wire which is coloured brown must be connected to
the terminal which is marked with the letter L or
coloured red.
IMPORTANT
A 5 ampere fuse is fitted in this plug. Should the fuse
need to be replaced, please ensure that the replacement
fuse has a rating of 5 amperes and that it is approved by
ASTA or BSI to BS1362. Check for the ASTA mark or
the BSI mark on the body of the fuse.
IF THE FITTED MOULDED PLUG IS UNSUITABLE
FOR THE SOCKET OUTLET IN YOUR HOME
THEN THE FUSE SHOULD BE REMOVED AND
THE PLUG CUT OFF AND DISPOSED OF SAFELY.
THERE IS A DANGER OF SEVERE ELECTRICAL
SHOCK IF THE CUT OFF PLUG IS INSERTED
INTO ANY 13 AMPERE SOCKET.
If in any doubt, consult a qualified electrician.
For European Models
1. Region Numbers
The DVD standard uses region numbers to control how
discs can be played around the world, the world being
divided into six regions. This unit will only play DVD
discs that match its region number, which can be found
on its rear panel (e.g., ).
2. About this Manual
This manual explains how to use all of this unit’s func-
tions. Although the DVD standard offers many special
features, not all discs use them all, so depending on the
disc being played, this unit may not respond to certain
functions. See the disc’s sleeve notes for supported fea-
tures.
When you attempt to use a DVD feature that is
not available, this logo may appear onscreen,
indicating that the feature is not supported by
the current disc or this unit.
3. Recording Copyright
Unless it’s for personal use only, recording copyrighted
material is illegal without the permission of the copy-
right holder.
4. Power
WARNING
BEFORE PLUGGING IN THE UNIT FOR THE
FIRST TIME, READ THE FOLLOWING SECTION
CAREFULLY.
AC outlet voltages vary from country to country. Make
sure that the voltage in your area meets the voltage
requirements printed on this unit’s rear panel (e.g., AC
120 V, 60 Hz).
Declaration of Conformity
We, ONKYO EUROPE
ELECTRONICS GmbH
LIEGNITZERSTRASSE 6,
82194 GROEBENZELL,
GERMANY
GROEBENZELL, GERMANY
ONKYO EUROPE ELECTRONICS GmbH
I. MORI
declare in own responsibility, that the ONKYO product
described in this instruction manual is in compliance with the
corresponding technical standards such as EN60065,
EN55013, EN55020 and EN61000-3-2, -3-3.
1

5
Precautions
—Continued
5. Never Touch this Unit
with Wet Hands
Never handle this unit or its power cord while your
hands are wet or damp. If water or any other liquid gets
inside this unit, have it checked by your Onkyo dealer.
6. Installing this Unit
• Install this unit in a well-ventilated location.
Ensure that there’s adequate ventilation all around
this unit, especially if it’s installed in an audio rack. If
the ventilation is inadequate, the unit may overheat,
leading to malfunction.
• Do not expose this unit to direct sunlight or heat
sources, because its internal temperature may rise,
shortening the life of the optical pickup.
•Avoid damp and dusty places, and places subject to
vibrations from loudspeakers. Never put the unit on
top of, or directly above a loudspeaker.
•Install this unit horizontally. Never use it on its side or
on a sloping surface, because it may cause a malfunc-
tion.
• If you install this unit near a TV, radio, or VCR, the
picture and sound quality may be affected. If this
occurs, move this unit away from the TV, radio, or
VCR.
7. Care
Occasionally, you should dust this unit all over with a
soft cloth. For stubborn stains, use a soft cloth damp-
ened with a weak solution of mild detergent and water.
Dry the unit immediately afterwards with a clean cloth.
Do not use abrasive cloths, thinners, alcohol, or other
chemical solvents, because they may damage the finish
or remove the panel lettering.
8. Handling Notes
•If you need to transport this unit, use the original pack-
aging to pack it how it was when you originally bought
it.
•Do not use volatile liquids, such as insect sprays, near
this unit. Do not leave rubber or plastic items on this
unit for a long time, because they may leave marks on
the case.
•This unit’s top and rear panels may get warm after pro-
longed use. This is normal.
•When you’ve finished using this unit, remove all discs
and turn off the power.
• If you do not use this unit for a long time, it may not
work properly the next time you turn it on, so be sure
to use it occasionally.
9. To Obtain a Clear Picture
This unit is a high-tech, precision device. If the lens on
the optical pickup, or the disc drive mechanism
becomes dirty or worn, the picture quality may be
affected. To maintain the best picture quality, we recom-
mend regular inspection and maintenance (cleaning or
worn part replacement) every 1,000 hours of use
depending on the operating environment. Contact your
Onkyo dealer for details.
10. Moisture Condensation
Moisture condensation may damage this unit.
Read the following carefully:
When you take a glass containing a cold drink outside
on a summer’s day, drops of water, called condensation,
form on the outside of the glass. Similarly, moisture
may condense on the lens of the optical pickup, one of
the most important parts inside this unit.
• Moisture condensation can occur in the following sit-
uations:
—The unit is moved from a cold place to a warm
place.
—A heater is turned on, or cold air from an air con-
ditioner is hitting the unit.
—In the summer, when this unit is moved from an
air conditioned room to a hot and humid place.
— The unit is used in a humid place.
• Do not use this unit when there’s the possibility of
moisture condensation occurring. Doing so may dam-
age your discs and certain parts inside this unit.
If condensation does occur, remove all discs and
leave this unit turned on for two to three hours. By
this time, the unit will have warmed up and any con-
densation will have evaporated. To reduce the risk of
condensation, keep this unit connected to a wall out-
let.

6
Table of Contents
Basic Operation
Overview
Important Safety Instructions.............................. 2
Precautions ........................................................ 3
Introduction......................................................... 7
Supplied Accessories ..................................... 7
DV-SP402E Features ..................................... 7
Disc Notes ...................................................... 8
Before Using the DV-SP402E .......................... 10
Installing the Batteries .................................. 10
Using the Remote Controller ........................ 10
Front & Rear Panels......................................... 11
Front Panel ................................................... 11
Display.......................................................... 12
Rear Panel.................................................... 13
Remote Controller ........................................ 14
Connections
Connecting the DV-SP402E............................. 16
Before Making Any Connections .................. 16
AV Cables & Connectors.............................. 16
Basic Setup .................................................. 17
Connecting Your TV ..................................... 19
Connecting to an AV Receiver ..................... 20
Connecting -compatible Components .... 21
Connecting the Power/Turning on
the DV-SP402E ............................................ 22
Getting Started and Setting up
Getting Started ................................................. 23
Using the on-screen displays ....................... 23
Setting up the player for your TV.................. 23
Setting the language of this player’s
on-screen displays ..................................... 24
Basic Playback
Playing discs................................................. 24
Basic playback controls ................................ 25
Resume and Last Memory ........................... 26
DVD-Video disc menus ................................ 26
Video CD PBC menus .................................. 27
Advanced Operation
Playback Techniques
Playing discs .....................................................28
Scanning discs..............................................28
Playing in slow motion................................... 28
Frame advance/frame reverse......................29
Viewing a JPEG slideshow ........................... 29
Browsing video content with the
Disc Navigator ............................................ 30
Browsing WMA, MP3 and JPEG files
with the Disc Navigator............................... 31
Looping a section of a disc............................ 32
Using repeat play .......................................... 32
Using random play ........................................ 33
Creating a program list..................................34
Other functions available from the
program menu ............................................ 35
Searching a disc............................................ 35
Switching subtitles......................................... 36
Switching audio language/channel................ 36
Zooming the screen ...................................... 37
Switching camera angles .............................. 37
Displaying disc information ........................... 37
Detailed Settings
Audio Settings and Video Adjust menus...........38
Audio Settings menu.....................................38
Audio DRC .................................................... 38
Video Adjust menu........................................39
Initial Settings menu.......................................... 40
Using the Initial Settings menu...................... 40
Digital Audio Out settings.............................. 41
Video Output settings.................................... 41
Language settings......................................... 42
Display settings.............................................42
Parental Lock ................................................ 43
Registering a new password.........................43
Changing your password .............................. 43
Setting/changing the Parental Lock .............. 43
Setting/changing the Country code...............44
Country code list ........................................... 44
Miscellaneous information
Additional information ....................................... 45
Screen sizes and disc formats ...................... 45
Resetting the player ...................................... 45
Setting the TV system...................................46
Titles, chapters and tracks ............................ 46
DVD-Video regions ....................................... 46
Selecting languages using the language
code list ...................................................... 47
Language code list........................................48
Glossary............................................................ 49
Troubleshooting ................................................ 50
Specifications.................................................... 53

7
Introduction
Make sure you have the following accessories:
Highlights
• Dolby
*1
Digital and DTS
*2
•DVD-Video / Video CD / Audio CD playback
•CD-R, CD-RW (Video CD, audio CD, MP3/WMA
*3
/
JPEG)
•DVD-R (DVD-Video)
•DVD-RW (DVD-Video, VR format)
Video
• Advanced 54 MHz/10-bit video D/A converter
• Component video output
• S-Video and composite video outputs
• Frame-by-frame playback
• Slow motion playback
•Fast forward and reverse
• Repeat playback
• Random playback
• Supports 4:3 and 16:9 aspect ratio TVs
• Multiple camera angle support
•Parental Lock function
• Screen Saver function
Audio
• 192 kHz/24-bit D/A converter
• Optical / Coaxial digital output
Others
• Dynamic Range Control setting
• Adjustable display brightness
• Full-function remote controller
The letter displayed at the end of the product name found in
catalogs and on package represents the color of the DV-SP402E
DVD player. Though the color varies, the specifications and
operations are the same.
Supplied Accessories
Remote controller & 2 batteries (AA)
AV cable (RCA/phono) (1.5 m)
S-Video cable (1.5 m)
cable (0.8 m)
Cable used for system connections to an Onkyo compo-
nent with an jack.
(The components will not function as a system with
only connections. Be sure to connect the audio con-
nection cables correctly as well.)
SCART cable (1.5 m)
Power cord (2 m)
RC-574DV
DV-SP402E Features
*1. Manufactured under license from Dolby Laboratories.
“Dolby” and the double-D symbol are trademarks of Dolby
Laboratories.
*2. “DTS” and “DTS Digital Out” are trademarks of Digital The-
ater Systems, Inc.
*3. Windows Media, and the Win-
dows logo are trademarks, or
registered trademarks of
Microsoft Corporation in the
United States and/or other coun-
tries.

8
Introduction
—Continued
Supported Discs
The DV-SP402E supports the following discs.
•Some audio CDs feature copy protection that doesn’t
conform to the official CD standard. Since these are
nonstandard discs, they may not play properly in the
DV-SP402E.
• The DV-SP402E supports CD-R and CD-RW discs
recorded in Video CD format, audio CD format, or
ISO 9660 Level 1 or 2 format with MP3, WMA, and
JPEG files. It also supports DVD-R and DVD-RW
discs recorded in DVD-Video format. However, some
CD-R, CD-RW, DVD-R, and DVD-RW discs may not
work properly for any of the following reasons:
incomplete disc finalization, disc burner characteris-
tics, disc characteristics, the disc is damaged or dirty.
See the manual supplied with your disc burner for
more information. Condensation or dirt on the optical
pickup lens can also affect playback.
• The DV-SP402E supports 8 cm and 12 cm discs.
• The DV-SP402E does not support disc types not
listed.
• Don’t use discs with an unusual shape, such as those
shown below, because you may damage the
DV-SP402E.
• Don’t use discs that have residue from adhesive tape,
rental discs with peeling labels, or discs with custom-
made labels or stickers. Doing so may damage the
DV-SP402E and you may not be able to remove the
disc properly.
Discs Made on Personal Computers
Discs made on personal computers, including those of a
compatible format, may not work properly in the
DV-SP402E because of incorrect settings in the disc
burning software. Check the manuals supplied with your
disc burning software for additional compatibility infor-
mation.
CD-R/RW compatibility
•Compatible formats: CD-Audio, Video CD, ISO 9660
CD-ROM* containing MP3, WMA or JPEG files
* ISO 9660 Level 1 or 2 compliant. CD physical format:
Mode1, Mode2 XA Form1. Romeo and Joliet file systems
are both compatible with this player.
• Multi-session playback: No
• Unfinalized disc playback: No
DVD-R/RW compatibility
• Compatible formats: DVD-Video, Video Recording
(VR)*
* Edit points may not play exactly as edited; screen may go
momentarily blank at edited points.
• Unfinalized playback: No
• WMA/MP3/JPEG file playback on DVD-R/RW: No
Compressed audio compatibility
•Compatible formats: MPEG-1 Audio Layer 3 (MP3),
Windows Media Audio (WMA)
• Sampling rates: 32, 44.1 or 48kHz
• Bit-rates: Any (128Kbps or higher recommended)
• VBR (variable bit rate) MP3 playback: No
• VBR WMA playback: No
• WMA lossless encoding compatible: No
• DRM (Digital Rights Management) compatible: Yes
(DRM-protected audio files will not play in this
player—see also DRM in the “Glossary” on page 49)
• File extensions: .mp3, .wma (these must be used for
the player to recognize MP3 and WMA files – do not
use for other file types)
•File structure: Up to 299 folders; up to 648 folders and
files combined
Disc Notes
Disc Logo Format or file type
DVD-Video
See page 46 for
region information.
DVD-R
DVD-Video
DVD-RW
DVD-Video,
VR format
Video CD
Including PBC
Audio CD
PCM and DTS
CD-R
Video CD, audio CD,
MP3, WMA, JPEG
CD-RW
Video CD, audio CD,
MP3, WMA, JPEG
JPEG CD
JPEG

9
Introduction
—Continued
About WMA
WMA is an acronym for Windows Media Audio and
refers to an audio compression technology developed by
Microsoft Corporation. WMA content can be encoded
by using Windows Media
®
Player version 7, 7.1, Win-
dows Media
®
Player for Windows
®
XP, or Windows
Media
®
Player 9 Series.
JPEG file compatibility
• Compatible formats: Baseline JPEG and EXIF 2.2*
still image files up to a resolution of 3072 x 2048.
* File format used by digital still cameras
• Progressive JPEG compatible: No
• File extensions: .jpg (must be used for the player to
recognize JPEG files – do not use for other file types)
•File structure: Up to 299 folders; up to 648 folders and
files combined
PC-created disc compatibility
Discs recorded using a personal computer may not be
playable in this unit due to the setting of the application
software used to create the disc. In these particular
instances, check with the software publisher for more
detailed information.
Discs recorded in packet write mode (UDF format) are
not compatible with this player.
Check the DVD-R/RW or CD-R/RW software disc
boxes for additional compatibility information.
Copyright
It is forbidden by law to copy, broadcast, show, broadcast
on cable, play in public, or rent copyrighted material
without permission.
DVD-Video discs are copy-protected, and any record-
ings made from these discs will be distorted.
This product incorporates copyright protection technol-
ogy that is protected by method claims of certain U.S.
patents and other intellectual property rights owned by
Macrovision Corporation and other rights owners. Use
of this copyright-protection technology must be autho-
rized by Macrovision Corporation, and is intended for
home and other limited viewing uses only, unless other-
wise authorized by Macrovision Corporation. Reverse
engineering or disassembly is prohibited.
Handling Discs
•Never touch the underside of a disc. Always hold discs
by the edge, as shown.
•Never attach adhesive tape or sticky labels to discs.
Cleaning Discs
•For best results, keep your discs clean. Fingerprints
and dust can affect the sound and picture quality and
should be removed as follows. Using a clean soft
cloth, wipe from the center outwards, as shown. Never
wipe in a circular direction.
•To remove stubborn dust or dirt, wipe the disc with a
damp soft cloth, and then dry it with a dry cloth.
•Never use solvent-based cleaning fluids, such as thin-
ner or benzine, commercially available cleaners, or
antistatic sprays intended for vinyl records, because
they may damage the disc.
Storing Discs
•Don’t store discs in places subject to direct sunlight, or
near heat sources.
•Don’t store discs in places subject to moisture or dust,
such as in a bathroom or near a humidifier.
•Always store discs in their cases and vertically. Stack-
ing, or putting objects on unprotected discs may cause
warping, scratches, or other damage.
Underside
✔

10
Before Using the DV-SP402E
Notes:
• The supplied batteries should last for about six
months, although this will vary with usage.
• If the remote controller doesn’t work reliably, try
replacing both batteries.
•Don’t mix new and old batteries, or different types of
batteries.
•If you intend not to use the remote controller for a long
time, remove the batteries to prevent possible leakage
and corrosion.
•Flat batteries should be removed as soon as possible to
prevent possible leakage and corrosion.
To use the remote controller, point it at the DV-SP402E’s
remote control sensor, as shown below.
Notes:
• The remote controller may not work reliably if the
DV-SP402E is subjected to bright light, such as direct
sunlight or inverter-type fluorescent lights. Keep this
in mind when installing the DV-SP402E.
•If another remote controller of the same type is used in
the same room, or the DV-SP402E is installed close to
equipment that uses infrared rays, the remote control-
ler may not work reliably.
•Don’t put anything, such as a book, on the remote con-
troller, because the buttons may be pressed inadvert-
ently, thereby draining the batteries.
• The remote controller may not work reliably if the
DV-SP402E is installed in a rack behind colored glass
doors. Keep this in mind when installing the
DV-SP402E.
•The remote controller will not work if there’s an obsta-
cle between it and the DV-SP402E’s remote control
sensor.
Installing the Batteries
1Open the battery compartment, as shown.
2Insert the two supplied batteries (AA) in
accordance with the polarity diagram
inside the battery compartment.
3Close the battery compartment.
Using the Remote Controller
RETURNSETUP
TOP MENUMENU
C
U
R
S
O
R
P
U
S
H
T
O
E
N
T
E
R
ANDBY
ST
STANDBY/ON
DISPLAY PLAY MODE
DIMMERCL
EAR
30˚
30˚
DV-SP402E
Approx. (5 m)
Remote control sensor

11
Front & Rear Panels
For detailed information, refer to the pages in brackets.
ASTANDBY/ON button [22, 24]
This button is used to set the DV-SP402E to On or
Standby.
BSTANDBY indicator [22]
This indicator lights up when the DV-SP402E is in
Standby.
CDISPLAY button [37]
This button is used to display information about the
current disc, title, chapter, or track, including the
elapsed time, remaining time, total time, and so on.
Press it repeatedly to display more information.
DPLAY MODE button [32–35]
This button is used to open and close the Play Mode
menu.
ERemote control sensor [10]
This sensor receives control signals from the remote
controller.
FDisc tray [24]
Discs are loaded here.
GTOP MENU button [26]
This button is used to display the top menu of a
DVD-Video disc.
HCursor /// & ENTER buttons [23]
The four cursor buttons located around the central
[ENTER] button are used to navigate DVD-Video
menus and the onscreen setup menus.
The central [ENTER] button is used to start play-
back of the selected title, chapter, or track and to
confirm settings.
IMENU button [26]
This button is used to display a menu on a
DVD-Video disc or to open the Disc Navigator
when using a Video CD, audio CD, WMA/MP3/
JPEG disc, or VR format DVD-RW disc.
J (open/close) button [24]
This button is used to open and close the disc tray.
K (pause) button [25]
This button is used to pause playback.
L (stop) button [25]
This button is used to stop playback.
M (play) button [24, 25]
This button is used to start playback.
NPrevious/Next / buttons [25]
The Previous button is used to select the previous
chapter or track. During playback it selects the
beginning of the current chapter or track.
The Next button is used to select the next chapter or
track.
OSETUP button [23]
This button is used to open and close the onscreen
setup menus.
PRETURN button [23, 26]
This button is used to return to the main menu with-
out saving your changes.
QCLEAR button [34]
This button is used to cancel various functions.
RDIMMER button
This button is used to adjust the display brightness.
Front Panel
RETURN SETUP
TOP MENU MENU
C
U
R
S
O
R
P
U
S
H
T
O
E
N
T
E
R
1 2 3 4 5 6 7 8 9 J
R Q P O N
K L M
normal dim dimmer

12
Front & Rear Panels—Continued
1 D indicator
This indicator appears when playing Dolby Digital
material.
2Disc type indicators
These indicators show the type of disc loaded.
3 TITLE indicator
While stopped, the total number of titles on the cur-
rent DVD-Video disc is displayed here. During
playback, the number of the current title is dis-
played.
4TRACK indicator
This indicator appears while track numbers are
being displayed. While stopped, the total number of
tracks on the current Video CD, audio CD, or MP3/
WMA disc are displayed. During playback, the
number of the current track is displayed.
5CHP indicator
This indicator appears while the number of the cur-
rent chapter is being displayed.
6REMAIN indicator
This indicator appears while the remaining time is
being displayed.
7Repeat indicator
This indicator appears when A–B playback or
repeat playback is used.
8Camera angle indicator
This indicator appears if the DVD-Video disc being
played features multiple camera angles.
9DTS indicator
This indicator appears when playing DTS material.
0Play indicator
This indicator is shown during playback.
APause indicator
This indicator appears when playback is paused.
BPROGRESSIVE indicator
This indicator appears when the Progressive Scan-
ning function is on.
CMessage & time area
Time information, such as total time, remaining
time, and so on, is displayed here in hours, minutes,
and seconds. Other messages are also displayed.
Display
PROGRESSIVE
DVD
V
CD
TITLE TRACK CHP
GUI
D
REMAIN
547
8
C0
9
6
B
31 2
A

13
Front & Rear Panels—Continued
AOPTICAL DIGITAL AUDIO OUTPUT [20]
This optical digital audio output can be connected to
an optical digital audio input on a hi-fi amp, AV
receiver, or surround sound decoder (Dolby Digital,
DTS).
BCOAXIAL DIGITAL AUDIO OUTPUT [20]
This coaxial digital audio output can be connected
to a coaxial digital audio input on a hi-fi amp, AV
receiver, or surround sound decoder (Dolby Digital,
DTS).
CS VIDEO OUTPUT [19]
This connector can be used to connect a TV or pro-
jector with an S-Video input.
DVIDEO OUTPUT [17]
This RCA/phono connector can be used to connect
a TV or projector with a composite video input.
ECOMPONENT VIDEO OUTPUT [19]
These sockets output component video and can be
connected to an component video input on a TV or
projector.
FANALOG AUDIO OUTPUT [17]
These RCA/phono connectors can be connected to
analog audio inputs on your TV, hi-fi amp, or AV
receiver.
G jack [21]
These (Remote Interactive) connectors can be
connected to the connectors on your other
Onkyo AV components for interactive control.
Connecting an cable only does not make the
system operational. You must also connect the audio
cables as well.
HAV CONNECTOR [19]
This SCART output can be connected to a TV or
projector with a SCART input by using the supplied
SCART cable. This SCART connector outputs 2-
channel stereo audio, composite video, S-Video,
and RGB video.
IAC INLET [22]
The supplied power cord is connected here. The
other of the power cord should be connected to a
suitable wall outlet.
Rear Panel
1 3 765 8 924
AV CONNECTOR
MODEL NO. DV-SP
402E
OPTICAL COAXIAL
DIGITAL
AUDIO OUTPUT
VIDEO
OUTPUT
S
VIDEO VIDEO
ANALOG
AUDIO
OUTPUT
L
R
COMPONENT
YPB
PR
REMOTE
CONTROL
AC
INLET

14
Front & Rear Panels—Continued
ASTANDBY button [22]
This button is used to set the DV-SP402E to
Standby.
BON button [22]
This button is used to turn on the DV-SP402E.
Don’t turn on the DV-SP402E until you’ve com-
pleted, and double checked all connections
(pages 16–21).
CNumber buttons [25–27, 35, 43]
These buttons are used to enter title, chapter, and
track numbers and to enter times for locating spe-
cific points in time.
DTOP MENU button [26]
This button is used to display the top menu on a
DVD-Video disc.
ECursor /// buttons [23]
These buttons are used to navigate onscreen menus.
FRETURN button [23, 26]
This button is used to return to the main menu with-
out saving your changes.
GAUDIO button [36]
This button is used to select foreign language
soundtracks and audio formats (e.g., Dolby Digital
or DTS) on DVD-Video discs.
For Video CDs you can select left-channel, right-
channel, or stereo.
HANGLE button [37]
This button is used to select camera angles on
DVD-Video discs.
IStop button [27]
This button is used to stop playback.
JFast Reverse / ( ) button [25, 28,
29]
This button is used for fast reverse, reverse slow
motion, and reverse frame-by-frame playback.
Remote Controller
ON STANDBY
DISPLAY
DIMMER
MENU
SETUP
TOP MENU
RETURN
AUDIO ANGLE SUBTITLE ZOOM
RC-574DV
CLEAR
OPEN/
CLOSE
ENTER
123
6
789
0
45
PLAY
MODE
3
4
6
7
9
J
K
8
5
2
1L
M
N
O
Q
P
R
S
T
U
X
V
W

15
Front & Rear Panels—Continued
KFast Forward / ( ) button [25, 28,
29]
This button is used for fast forward, slow motion,
and frame-by-frame playback.
LOPEN/CLOSE button [24]
This button is used to open and close the disc tray.
MPLAY MODE button [32–35]
This button is used to open and close the Play Mode
menu.
NDISPLAY button [37]
This button is used to display information about the
current disc, title, chapter, or track, including the
elapsed time, remaining time, total time, and so on.
Press it repeatedly to display more information.
ODIMMER button
This button is used to adjust the display brightness.
PCLEAR [34]
This button is used to cancel various functions.
QMENU button [26]
This button is used to display the menu on a
DVD-Video disc or to open the Disc Navigator
when using a Video CD, audio CD, WMA/MP3/
JPEG disc, or VR format DVD-RW disc.
RENTER button [23]
This button is used to start playback of the selected
title, chapter, or track, and to confirm settings.
SSETUP button [24, 38–40]
This button is used to open and close the onscreen
setup menus.
TZOOM button [37]
This button is used with the Zoom function.
USUBTITLE button [36]
This button is used to select subtitles on
DVD-Video discs.
VPause button [25, 28, 29]
This button is used to pause playback.
WPrevious/Next / buttons [25]
The Previous button is used to select the previous
chapter or track. During playback it selects the
beginning of the current chapter or track.
The Next button is used to select the next chapter or
track.
XPlay button [25]
This button is used to start playback.
normal dim dimmer

16
Connecting the DV-SP402E
•Read the manuals supplied with your AV components.
•Don’t connect the power cord until you’ve completed
all audio and video connections.
Optical Digital Inputs
The DV-SP402E’s optical digital connectors have a shut-
ter-type cover that opens when an optical plug is
inserted, and closes when it’s removed. Push the plug in
all the way.
RCA/phono AV Connection Color Coding
RCA/phono AV connections are usually color coded:
red, white, and yellow. Use red plugs to connect right-
channel audio inputs and outputs (typically labeled “R”).
Use white plugs to connect left-channel audio inputs and
outputs (typically labeled “L”). And use yellow plugs to
connect composite video inputs and outputs.
• Push each plug in all the way to
make a good connection (loose
connections can cause noise or
malfunctions).
•To prevent interference, keep
audio and video cables away from
power cords and speaker cables.
Before Making Any Connections
Right (red)
Left (white)
(Yellow)
Analog audio
Composite video
Right (red)
Left (white)
(Yellow)
Right!
Wrong!
AV Cables & Connectors
Video
Component
video
Component video separates the luminance (Y) and
color difference signals (PR, PB), providing the best
picture quality. Some TV manufacturers label their
component video inputs differently.
S-Video
S-Video provides better picture quality than com-
posite video.
Composite
video
Composite video can be found on virtually all TVs,
VCRs, and video equipment.
Scart
SCART connections carry audio and video (com-
posite, S-Video, RGB) all in one cable.
Audio
Optical digital
Optical digital audio connections provide better
audio quality than analog connections.
Coaxial digital
Coaxial digital audio connections provide better
audio quality than analog connections.
Analog
RCA/phono analog audio connectors can be found
on virtually all AV components.
C
R
C
B
Y
C
R
C
B
P
R
P
B
P/ /
//
R
P
B
Y
YPBPR
S VIDEO
VIDEO
AV CONNECTOR
OPTICAL
COAXIAL
LR
AUDIO

17
Connecting the DV-SP402E—Continued
The setup described here is a basic setup that allows you to play discs using just the cables supplied with the player. In
this setup, stereo audio is played through the speakers in your TV.
• This player is equipped with copy protection technol-
ogy. Do not connect this player to your TV via a VCR
using AV cables, as the picture from this player will
not appear properly on your TV. (This player may also
not be compatible with some combination TV/VCRs
for the same reason; refer to the manufacturer for more
information.)
•When connecting to your TV as shown above, do not
set the “Component Out” setting (page 41) to “Pro-
gressive.”
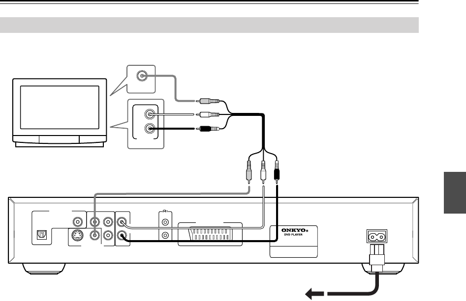
1. Connect the VIDEO OUTPUT and AUDIO OUT-
PUT ANALOG L/R jacks to a set of A/V inputs
on your TV.
Use the supplied AV cable (RCA/phono), connecting
the red and white plugs to the audio outputs and the
yellow plug to the video output. Make sure you
match up the left and right audio outputs with their
corresponding inputs for correct stereo sound.
See the following page if you want to use a compo-
nent or S-Video cable for the video connection.
2. Connect the supplied AC power cord to the AC
INLET, then plug into a power outlet.
Notes:
• Before unplugging the player from the power outlet,
make sure you first switch it into standby using either
the front panel STANDBY/ON button, or the remote
controller, and wait of the “GOOD BYE” message to
disappear from the player’s display.
•For the above reasons, do not plug this player into a
switched power supply found on some amplifiers and
AV receivers.
Important:
•When Component Out (page 41) is set to Progressive,
there is no video output from the VIDEO OUTPUT
(composite) and S VIDEO OUTPUT jacks.
•If you want to display video on more than one monitor
simultaneously, make sure the player is set to Inter-
lace.
•If you connect a TV that is not compatible with a pro-
gressive scan signal and switch the player to progres-
sive, you will not be able to see any picture at all. In
this case, switch everything off and reconnect using
the supplied video cable, then switch back to Interlace
(see page 18).
Basic Setup
AV CONNECTOR
MODEL NO. DV-SP
402E
OPTICAL COAXIAL
DIGITAL
AUDIO OUTPUT
VIDEO
OUTPUT
S
VIDEO VIDEO
ANALOG
AUDIO
OUTPUT
L
R
COMPONENT
YPB
PR
REMOTE
CONTROL
AC
INLET
L
R
ANALOG
INPUT
VIDEO IN
To power outlet
TV

18
Connecting the DV-SP402E—Continued
Switching the video output to interlace
using the front panel controls
Switch the player to standby then, using the front panel
controls, press STANDBY/ON while pressing to
switch the player back to Interlace.
Compatibility of this player with
progressive-scan and high-definition TVs
This player is compatible with progressive video Macro
Vision System Copy Guard.
Consumers should note that not all high-definition tele-
vision sets are fully compatible with this product and
may cause artifacts to be displayed in the picture. In case
of 525 progressive scan picture problems, it is recom-
mended that the user switch the connection to the “stan-
dard definition’ output (Interlace). If there are questions
regarding our TV set compatibility with this model,
please contact our customer service center.
SETUP
MENU
C
U
R
P
U
S
H
T
O
STANDBY/ON

19
Connecting the DV-SP402E—Continued
• Connect the DVD Player to the TV directly. If you
connect the DVD Player to a VCR, TV/VCR combina-
tion, or video selector, the playback picture may be
distorted as DVD videos are copy protected.
Using S-Video
If your TV (or other equipment) has an S-Video input,
you can use this instead of the standard (composite) out-
put for a better quality picture.
• Use an S-Video cable (supplied) to connect the S
VIDEO OUTPUT to an S-Video input on your TV (or
monitor or AV receiver).
Line up the small triangle above the jack with the same
mark on the plug before plugging in.
Using Component Video
You can use the component video output instead of the
standard video out jack to connect this player to your TV
(or other equipment).
This should give you the best quality picture from the
three types of video output available.
• Use a component video cable (not supplied) to con-
nect the COMPONENT VIDEO OUTPUT jacks to a
component video input on your TV, monitor or AV
receiver.
Note:
•To set up the player for use with a progressive scan TV,
see “Video Output settings – Component Out” on
page 41.
Using SCART
If your TV has a SCART-type AV input, you can use a
SCART cable to connect this player to your TV. This
type of connection carries both the sound and the picture,
so there’s no need to connect up the AUDIO OUTPUT
L/R and VIDEO OUTPUT jacks.
• Use a SCART cable (supplied) to connect the AV
CONNECTOR to an AV input on your TV.
This connector can output composite video, S-Video, or
RGB video. The default setting is composite, which
should work with all TVs. Consult the manual that came
with your TV to see if you can use one of the higher qual-
ity settings. See page 41 for how to change the video out-
put.
Connecting Your TV
AV CONNECTOR
OPTICAL COAXIAL
DIGITAL
AUDIO OUTPUT
S
VIDEO VIDEO
ANALOG
AUDIO
OUTPUT
L
R
COMPONENT
YPB
PR
REMOTE
CONTROL
VIDEO
OUTPUT
S VIDEO IN
S
VIDEO
TV
AV CONNECTOR
OPTICAL COAXIAL
DIGITAL
AUDIO OUTPUT
S
VIDEO VIDEO
ANALOG
AUDIO
OUTPUT
L
R
COMPONENT
YPB
PR
REMOTE
CONTROL
VIDEO
OUTPUT
VIDEO
COMPONENT
YPB
PR
VIDEO
OUTPUT
YPBPR
COMPONENT
VIDEO IN TV
AV CONNECTOR
MODEL NO. DV-SP
402E
VIDEO
OUTPUT
O
VIDEO
ANALOG
AUDIO
OUTPUT
L
R
COMPONENT
YPB
PR
REMOTE
CONTROL
SCART
AV CONNECTOR
TV

20
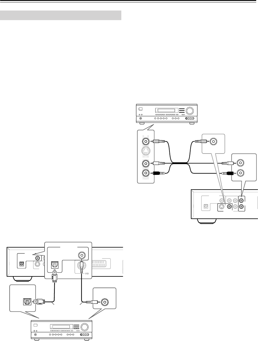
Connecting the DV-SP402E—Continued
Although you can reproduce the DVD Player’s sound
from the TV speakers with the connections on page 17,
connecting with an amplifier provides you high quality
dynamic sounds.
To reproduce Dolby Digital surround and DTS surround
sound, you need to connect to an amplifier with a Dolby
Digital and DTS decoder respectively.
Before connecting
•When you connect the DVD Player to the amplifier, be
sure to turn off the power and unplug both units from
the mains before making any connections. Otherwise,
the speakers may be damaged.
• Connect the plugs securely.
To enjoy surround sound you need to connect this player
to an AV receiver using a digital output. This player has
both coaxial and optical digital jacks; use whichever is
convenient.
In addition to a digital connection, we recommend also
connecting using the stereo analog connection.
To record the audio from a CD-R disc etc. to a cassette
or CDR recorder that’s connected to the AV receiver, and
when your AV receiver has Zone2, you must connect the
DV-SP402E’s analog audio outputs to the AV receiver.
You’ll probably also want to connect a video output to
your AV receiver. You can use any of the video outputs
available on this player (the illustration shows a standard
(composite) connection).
1. Connect one of DIGITAL AUDIO OUTPUT jacks
on this player to a digital input on your AV
receiver.
This enables you to listen to surround sound.
For an optical connection, use an optical cable (not sup-
plied) to connect the “OPTICAL DIGITAL AUDIO
OUTPUT” jack to an optical input on your AV receiver.
For a coaxial connection, use a coaxial cable (similar to
the supplied video cable) to connect the “COAXIAL
DIGITAL AUDIO OUTPUT” jack to a coaxial input on
your AV receiver.
2. Connect the ANALOG AUDIO OUTPUT L/R
and VIDEO OUTPUT jacks on this player to a set
of analog audio and video inputs on your AV
receiver.
The diagram shows standard video connections, but you
can alternatively use the S-Video or component video
connections if they’re available.
3. Connect the AV receiver’s video output to a video
input on your TV.
Tip:
•You usually have to connect the same kind of video
cable between your DVD player and AV receiver, and
between your AV receiver and TV.
Connecting to an AV Receiver
AUDIO
OUTPUT
ANALOG
AV CONNECTOR
OPTICAL COAXIAL
DIGITAL
VIDEO
OUTPUT
S
VIDEO VIDEO
ANALOG
AUDIO
OUTPUT
L
R
COMPONENT
YPB
PR
REMOTE
CONTROL
AUDIO OUTPUT
COAXIAL
OPTICAL
OPTICAL COAXIAL
DIGITAL
S
VIDEO
AUDIO OUTPUT
AV receiver
Connect one
or the other
OPTICAL COAXIAL
DIGITAL
AUDIO OUTPUT
S
VIDEO VIDEO
ANALOG
AUDIO
OUTPUT
L
R
COMPONENT
YPB
PR
VIDEO
OUTPUT
IN
FRONT
DVD
L
R
ANALOG
AUDIO
OUTPUT
L
R
VIDEO
VIDEO
OUTPUT
AV receiver

21
Connecting the DV-SP402E—Continued
• The remote controller supplied with Onkyo AV
receiver or amplifiers can be used to control the
DV-SP402E.
•The function of the upper and lower connectors are
the same. Connect to either one.
• Connecting an cable only does not make the sys-
tem operational. You must also connect the audio
cables as well.
•For remote control operation, you must make an ana-
log RCA/phono connection between your
DV-SP402E and the other AV component, even if they
are connected digitally.
Connecting -compatible
Components
AV CONNECTOR
M
OPTICAL COAXIAL
DIGITAL
AUDIO OUTPUT
VIDEO
OUTPUT
S
VIDEO VIDEO
ANALOG
AUDIO
OUTPUT
L
R
COMPONENT
YPB
PR
REMOTE
CONTROL
REMOTE
CONTROL
REMOTE
CONTROL
L
R
IN
VIDEO 2
ANALOG
AUDIO
OUTPUT
L
R
AV receiver

22
Connecting the Power/Turning on the DV-SP402E
Before connecting
• Make sure that all the connections on pages 16 – 21
are complete (the connection to a TV is required).
Note:
•This player features a screen saver and an auto power
off function. If the player is stopped and no button is
pressed for five minutes, the screen saver starts. If the
disc tray is closed but no disc is playing and no control
is pressed for 30 minutes, the player automatically
goes into standby.
RETURN SETUP
TOP MENU MENU
C
U
R
S
O
R
P
U
S
H
T
O
E
N
T
E
R
ANDBY
ST
STANDBY/ON
DISPLAY PLAY MODE
DIMMER CLEAR
STANDBY/ON
STANDBY indicator
ON STANDBY
PLAY
MODE
DISPLAY
DIMMER
MENU
SETUP
TOP MENU
RETURN
AUDIO ANGLE SUBTITLE ZOOM
RC-574DV
CLEAR
OPEN/
CLOSE
ENTER
123
6
789
0
45
ON
1Plug the supplied power cord into
the AC INLET and then into the
power outlet on the wall.
•Do not use a power cord other than the
one supplied with the DV-SP402E.
The power cord supplied is designed
for use with the DV-SP402E and
should not be used with any other
device.
•Never have the power cord discon-
nected from the DV-SP402E while the
other end is plugged into the wall out-
let. Doing so may cause an electric
shock. Always connect by plugging
into the wall outlet last and disconnect
by unplugging from the wall outlet
first.
2Press STANDBY/ON on the
DV-SP402E or ON on the remote
controller.
The DVD Player turns on and the
STANDBY indicator turns off.
•To put the DV-SP402E in the standby
mode, press STANDBY/ON on the
DV-SP402E, or STANDBY on the
remote controller. Be sure to set the
volume to minimum before putting the
DV-SP402E in the standby mode for
the next use to avoid sudden loud
sound reproduction.
• While the STANDBY indicator lights
up, the DVD Player can receive signals
from the remote controller.
• Setting the STANDBY/ON button to
standby does not shut off the power
completely.
AC
INLET
To a wall
outlet
ANDBY
ST
STANDBY/ON
ON
Remote
controller

23
Getting Started
For ease of use, this player makes extensive use of graph-
ical on-screen displays (OSDs).
All the screens are navigated in basically the same way,
using the cursor buttons (///) to change the
highlighted item and pressing ENTER to select it.
Note:
•From here on in this manual, the word “select’ gen-
erally means use the cursor buttons to highlight an
item on-screen, then press ENTER.
If you have a widescreen (16:9) TV, you should setup the
player so that the picture will be presented correctly. If
you have a conventional (4:3) TV, you can leave the
player on the default setting and move on to the next sec-
tion.
Using the on-screen displays
Button What it does
Display/exit the on-screen display.
Changes the highlighted menu item.
Selects the highlighted menu item
(both ENTER buttons on the remote
work in exactly the same way).
Returns to the main menu without sav-
ing changes.
ON STANDBY
PLAY
MODE
DISPLAY
DIMMER
MENU
SETUP
TOP MENU
RETURN
AUDIO ANGLE SUBTITLE ZOOM
CLEAR
OPEN/
CLOSE
ENTER
123
6
789
0
45
ENTER
///
SETUPRETURN
SETUP
ENTER
ENTER
RETURN
Setting up the player for your TV
1Press SETUP and select “Initial
Settings”.
2Select “TV Screen” from the
“Video Output” settings.
3If you have a widescreen (16:9) TV,
select “16:9 (Wide)”.
If you have a conventional (4:3) TV, you
can change the setting from 4:3 (Letter
Box) to 4:3 (Pan & Scan) if you prefer.
See “Video Output settings” on page 41
for more details.
4Press SETUP to exit the menu
screen.
ON STANDBY
PLAY
MODE
DISPLAY
DIMMER
MENU
SETUP
TOP MENU
RETURN
AUDIO ANGLE SUBTITLE ZOOM
CLEAR
OPEN/
CLOSE
ENTER
123
6
789
0
45
SETUP
SETUP
Initial Settings
Digital Audio Out
Video Output
Language
Display
Options
TV Screen
Component Out
S-Video Out
4:3 (Letter Box)
4:3 (Pan&Scan)
16:9 (Wide)
Initial Settings
SETUP

24
Getting Started—Continued
This sets the language of this system’s on-screen dis-
plays.
The basic playback controls for playing DVD, CD,
Video CD and MP3/WMA discs are covered here. Fur-
ther functions are detailed in the next chapter.
For details on playing JPEG picture discs, see “Viewing
a JPEG slideshow” on page 29.
Setting the language of this player’s
on-screen displays
1Press SETUP and select “Initial
Settings”.
2Select “OSD Language” from the
“Display” settings.
3Select a language.
The on-screen language will change
according to your selection.
4Press SETUP to exit the menu
screen.
ON STANDBY
PLAY
MODE
DISPLAY
DIMMER
MENU
SETUP
TOP MENU
RETURN
AUDIO ANGLE SUBTITLE ZOOM
CLEAR
OPEN/
CLOSE
ENTER
123
6
789
0
45
SETUP
SETUP
Initial Settings
Digital Audio Out
Video Output
Language
Display
Options
OSD Language
Angle Indicator
English
français
Deutsch
Italiano
Español
Initial Settings
SETUP
Playing discs
1If the player isn’t already on, press
STANDBY/ON to switch it on.
If you’re playing a DVD or Video CD,
also turn on your TV and make sure that
it is set to the correct video input.
2Press OPEN/CLOSE to open the
disc tray.
RETURN SETUP
TOP MENU MENU
C
U
R
S
O
R
P
U
S
H
T
O
E
N
T
E
R
ANDBY
ST
STANDBY/ON
DISPLAY PLAY MODE
DIMMER CLEAR
ON STANDBY
PLAY
MODE
DISPLAY
DIMMER
MENU
SETUP
TOP MENU
RETURN
AUDIO ANGLE SUBTITLE ZOOM
CLEAR
OPEN/
CLOSE
ENTER
123
6
789
0
45
STANDBY/ON
ON OPEN/
CLOSE
ANDBY
ST
STANDBY/ON
OPEN/
CLOSE
Remote
controller

25
Getting Started—Continued
Note:
•You may find with some DVD discs that some play-
back controls don’t work in certain parts of the disc.
This is not a malfunction.
The table below shows the basic controls on the remote
for playing discs. The following chapter covers other
playback features in more detail.
3Load a disc.
Load a disc with the label side facing up,
using the disc tray guide to align the disc
(if you’re loading a double-sided DVD
disc, load it with the side you want to
play face down).
4Press (play) to start playback.
If you’re playing a DVD or Video CD, an
on-screen menu may appear. See “DVD-
Video disc menus” on page 26 and
“Video CD PBC menus” on page 27 for
more on how to navigate these.
• If you’re playing an MP3/WMA disc,
it may take a few seconds before play-
back starts.
Remote
controller
Basic playback controls
Button What it does
Starts playback.
If the display shows RESUME or LAST
MEM playback starts from the resume
or last memory point (see also
“Resume and Last Memory” on
page 26.)
Pauses a disc that’s playing, or
restarts a paused disc.
Stops playback.
See also “Resume and Last Memory”
on page 26.
(remote only)
Press to start fast reverse scanning.
Press (play) to resume normal
playback.
(remote only)
Press to start fast forward scanning.
Press (play) to resume normal
playback.
Skips to the start of the current track or
chapter, then to previous tracks/chap-
ters.
Skips to the next track or chapter.
Numbers
(remote only)
Use to enter a title/chapter/track num-
ber.
Press ENTER to select.
•If the disc is stopped, playback starts
from the selected title (for DVD) or
track (for CD/Video CD).
•If the disc is playing, playback jumps
to the start of the selected title (VR
mode DVD-RW), chapter (DVD-
Video) or track (CD/Video CD)
ON STANDBY
PLAY
MODE
DISPLAY
DIMMER
MENU
SETUP
TOP MENU
RETURN
AUDIO ANGLE SUBTITLE ZOOM
CLEAR
OPEN/
CLOSE
ENTER
123
6
789
0
45
//
Numbers

26
Getting Started—Continued
When you stop playback of a disc, RESUME is shown in
the display indicating that you can resume playback
again from that point.
If the disc tray is not opened, the next time you start play-
back the display shows RESUME and playback resumes
from the resume point.
With DVDs and Video CDs, if you take the disc out of
the player, the play position is stored in memory. If the
next disc you load is the same one, the display shows
LAST MEM and playback will resume.
If you want to clear the resume point, press (stop)
while RESUME is displayed.
Notes:
•The Last Memory function doesn’t work with VR for-
mat DVD-RW discs.
•If you don’t need the Last Memory function when you
stop a disc, you can press OPEN/CLOSE to stop
playback and open the disc tray.
Many DVD-Video discs feature menus from which you
can select what you want to watch. They may also give
access to additional features, such as subtitle and audio
language selection, or special features such as slide-
shows. See the disc packaging for details.
Sometimes DVD-Video menus are displayed automati-
cally when you start playback; others only appear when
you press MENU or TOP MENU.
Resume and Last Memory DVD-Video disc menus
Button What it does
TOP MENU Displays the “top menu” of a DVD
disc—this varies with the disc.
MENU
Displays a DVD disc menu—this var-
ies with the disc and may be the same
as the “top menu”.
/// Moves the cursor around the screen.
ENTER Selects the current menu option.
RETURN Returns to the previously displayed
menu screen.
Numbers
(remote only)
Highlights a numbered menu option
(some discs only). Press ENTER to
select.
ON STANDBY
PLAY
MODE
DISPLAY
DIMMER
MENU
SETUP
TOP MENU
RETURN
AUDIO ANGLE SUBTITLE ZOOM
CLEAR
OPEN/
CLOSE
ENTER
123
6
789
0
45
ENTER
MENU
TOP MENU
RETURN
///
Numbers

27
Getting Started—Continued
Some Video CD have menus from which you can choose
what you want to watch. These are called PBC (Playback
control) menus.
You can play a PBC Video CD without having to navi-
gate the PBC menu by starting playback using a number
button to select a track, rather than the (play) button.
Video CD PBC menus
Button What it does
RETURN Displays the PBC menu.
Numbers
(remote only)
Use to enter a numbered menu option.
Press ENTER to select.
Displays the previous menu page (if
there is one).
Displays the next menu page (if there
is one).
ON STANDBY
PLAY
MODE
DISPLAY
DIMMER
MENU
SETUP
TOP MENU
RETURN
AUDIO ANGLE SUBTITLE ZOOM
CLEAR
OPEN/
CLOSE
ENTER
123
6
789
0
45
ENTER
RETURN
/
Numbers

28
Playing discs
Notes:
•Many of the functions covered in this chapter apply to
DVD discs, Video CDs, CDs and MP3/JPEG discs,
although the exact operation of some varies slightly
with the kind of disc loaded.
• Some DVDs restrict the use of some functions (ran-
dom or repeat, for example) in some or all parts of the
disc. This is not a malfunction.
•When playing Video CD, some of the functions are not
available during PBC playback. If you want to use
them, start the disc playing using a number button to
select a track.
You can fast-scan discs forward or backward at four dif-
ferent speeds.
You can play DVDs at four different slow motion speeds,
forwards and backwards. Video CD can be played at four
different forward slow motion speeds.
Note:
• Backward slow-motion playback does not work with
Video CD.
Scanning discs
1During playback, press or
to start scanning.
• There is no sound while scanning
DVDs and Video CD, and no subtitles
while scanning DVDs.
2Press repeatedly to increase the
scanning speed.
• The scanning speed is shown on-
screen.
3To resume normal playback, press
(play).
•When scanning a Video CD playing in
PBC mode or a WMA/MP3 track,
playback automatically resumes at the
end or beginning of the track.
• Depending on the disc, normal play-
back may automatically resume when
a new chapter is reached on a DVD
disc.
ON STANDBY
PLAY
MODE
DISPLAY
DIMMER
MENU
SETUP
TOP MENU
RETURN
AUDIO ANGLE SUBTITLE ZOOM
CLEAR
OPEN/
CLOSE
ENTER
123
6
789
0
45
/
Playing in slow motion
1During playback, press (pause).
2Press and hold or
until slow motion playback starts.
• The slow motion speed is shown on-
screen.
•There is no sound during slow motion
playback.
3Press repeatedly to change the
slow motion speed.
4To resume normal playback, press
(play).
• Depending on the disc, normal play-
back may automatically resume when
a new chapter is reached.
ON STANDBY
PLAY
MODE
DISPLAY
DIMMER
MENU
SETUP
TOP MENU
RETURN
AUDIO ANGLE SUBTITLE ZOOM
CLEAR
OPEN/
CLOSE
ENTER
123
6
789
0
45
/

29
Playing discs—Continued
You can advance or back up DVD discs frame-by-frame.
With Video CD you can only use frame advance.
Note:
• Backward frame-by-frame playback does not work
with Video CD.
After loading a CD/CD-R/RW containing JPEG picture
files, press (play) to start a slideshow from the first
folder/picture on the disc. The player displays the pic-
tures in each folder in alphabetical order.
Pictures are automatically adjusted so that they fill as
much of the screen as possible (if the aspect ratio of the
picture is different to your TV screen you may notice
black bars at the sides, or at the top and bottom of the
screen).
While the slideshow is running:
Notes:
•The time it takes for the player to load a file increases
with large file sizes.
•Discs can contain up to 299 folders and up to 648 fold-
ers and files combined.
Frame advance/frame reverse
1During playback, press (pause).
2Press or to reverse
or advance a frame at a time.
3To resume normal playback, press
(play).
• Depending on the disc, normal play-
back may automatically resume when
a new chapter is reached.
ON STANDBY
PLAY
MODE
DISPLAY
DIMMER
MENU
SETUP
TOP MENU
RETURN
AUDIO ANGLE SUBTITLE ZOOM
CLEAR
OPEN/
CLOSE
ENTER
123
6
789
0
45
/
Viewing a JPEG slideshow
Button What it does
Pauses the slideshow; press again to
restart.
Displays the previous picture.
Displays the next picture.
/
Pauses the slideshow and rotates the
displayed picture 90˚ (counter)clock-
wise. (Press (play) to restart slide-
show).
/
Pauses the slideshow and flips the dis-
played picture horizontally or vertically.
(Press (play) to restart slideshow).
ZOOM
Pauses the slideshow and zooms the
picture. Press again to toggle between
1x, 2x and 4x zoom. (Press (play)
to restart slideshow).
MENU Displays the Disc Navigator screen
(see below).
ON STANDBY
PLAY
MODE
DISPLAY
DIMMER
MENU
SETUP
TOP MENU
RETURN
AUDIO ANGLE SUBTITLE ZOOM
CLEAR
OPEN/
CLOSE
ENTER
123
6
789
0
45
MENU
ZOOM
/
///

30
Playing discs—Continued
Use the Disc Navigator to browse through the contents
of a DVD or Video CD disc to find the part you want to
play.
Important:
•You can’t use the Disc Navigator with Video CD in
PBC mode.
Tip:
• Another way to find a particular place on a disc is to
use one of the search modes. See “Searching a disc”
on page 35.
Browsing video content with the Disc
Navigator
1During playback, press SETUP
and select “Disc Navigator” from
the on-screen menu.
2Select a view option.
The options available depend on the kind
of disc loaded and whether the disc is
playing or not, but include:
•Title – Titles from a DVD-Video
disc.
•Chapter – Chapters from the current
title of a DVD-Video disc.
•Track – Tracks from a Video CD
disc.
•Time – Thumbnails from a Video CD
disc at 10 minute intervals.
•Original: Title – Original titles from
a VR mode DVD-RW disc.
ON STANDBY
PLAY
MODE
DISPLAY
DIMMER
MENU
SETUP
TOP MENU
RETURN
AUDIO ANGLE SUBTITLE ZOOM
CLEAR
OPEN/
CLOSE
ENTER
123
6
789
0
45
SETUP
/
SETUP
Disc Navigator
Disc Navigator
Title
Chapter
•Playlist: Title – Playlist titles from a
VR mode DVD-RW disc.
•Original: Time – Thumbnails from
the Original content at 10 minute inter-
vals.
•Playlist: Time – Thumbnails from the
Playlist at 10 minute intervals.
The screen shows up to six moving
thumbnail images displayed one after
another. To display the previous/next six
thumbnails, press / (you don’t
have to wait for all the thumbnails to fin-
ish playing to display the previous/next
page).
3Select the thumbnail image for
what you want to play.
You can use either the cursor buttons
(///) and ENTER to select a
thumbnail, or the number buttons.
To select using the number buttons, enter
a two-digit number then press ENTER.
ENTER
01
04
02
05
03
06
Disc Navigator: Title
01- 49: - -

31
Playing discs—Continued
Use the Disc Navigator to find a particular file or folder
by filename.
Tip:
•To play the contents of the whole disc rather than just
the current folder, exit the Disc Navigator and start
playback using the (play) button.
Browsing WMA, MP3 and JPEG files
with the Disc Navigator
1Press SETUP and select “Disc
Navigator” from the on-screen
menu.
2Use the cursor buttons (///
) and ENTER to navigate.
Use the cursor up/down buttons ( / )
to move up and down the folder/file list.
Use the cursor left button ( ) to return
to the parent folder.
Use ENTER or cursor right ( ) to open
a highlighted folder.
•You can also return to the parent folder
by going to the top of the list to the “..”
folder, then pressing ENTER.
• When a JPEG file is highlighted, a
thumbnail image is displayed on the
right.
ON STANDBY
PLAY
MODE
DISPLAY
DIMMER
MENU
SETUP
TOP MENU
RETURN
AUDIO ANGLE SUBTITLE ZOOM
CLEAR
OPEN/
CLOSE
ENTER
123
6
789
0
45
SETUP
///
ENTER
SETUP
00:00/ 00:00 0kbps
Folder1
Folder2
Folder3
Folder4
ENTER
File1
File2
File3
File4
File5
Folder2
00:00/ 00:00 0kbps
3To play the highlighted track or
display the highlighted JPEG file,
press ENTER.
• When a WMA/MP3 file is selected,
playback begins, starting with the
selected track, and continues until the
end of the folder.
• When a JPEG file is selected, a slide-
show begins, starting with that file, and
continues to the end of the folder.
ENTER

32
Playing discs—Continued
The A-B Repeat function allows you to specify two
points (A and B) within a track (CD, Video CD) or title
(DVD) that form a loop which is played over and over.
•You can’t use A-B Repeat with Video CD in PBC
mode, or WMA /MP3 files.
There are various repeat play options, depending on the
kind of disc loaded. It’s also possible to use repeat play
together with program play to repeat the tracks/chapters in
the program list (see “Creating a program list” on page 34).
Important:
•You can’t use Repeat play with Video CD in PBC
mode, or with WMA/MP3 discs.
•You can’t use repeat and random play at the same time.
Looping a section of a disc
1During playback, press PLAY
MODE and select “A-B Repeat”
from the list of functions on the
left.
2Press ENTER on “A(Start Point)”
to set the loop start point.
3Press ENTER on “B(End Point)” to
set the loop end point.
After pressing ENTER, playback jumps
back to the start point and plays the loop.
4To resume normal playback, select
“Off” from the menu.
ON STANDBY
PLAY
MODE
DISPLAY
DIMMER
MENU
SETUP
TOP MENU
RETURN
AUDIO ANGLE SUBTITLE ZOOM
CLEAR
OPEN/
CLOSE
ENTER
123
6
789
0
45
ENTER
///
PLAY MODE
PLAY MODE
A(Start Point)
B(End Point)
Off
A-B Repeat
Repeat
Random
Program
Search Mode
Play Mode
ENTER
ENTER
Using repeat play
1During playback, press PLAY
MODE and select “Repeat” from
the list of functions on the left.
2Select a repeat play option.
If program play is active, select Program
Repeat to repeat the program list, or
Repeat Off to cancel.
The repeat options available depend on
the kind of disc loaded. For example, for
DVD discs, you can select Title Repeat
or Chapter Repeat (or Repeat Off).
•For CDs and Video CD, select Disc
Repeat or Track Repeat (or Repeat
Off).
ON STANDBY
PLAY
MODE
DISPLAY
DIMMER
MENU
SETUP
TOP MENU
RETURN
AUDIO ANGLE SUBTITLE ZOOM
CLEAR
OPEN/
CLOSE
ENTER
123
6
789
0
45
PLAY MODE
PLAY MODE
Title Repeat
Chapter Repeat
Repeat Off
A-B Repeat
Repeat
Random
Program
Search Mode
Play Mode
Title Repeat
Chapter Repeat
Repeat Off
A-B Repeat
Repeat
Random
Program
Search Mode
Play Mode

33
Playing discs—Continued
Use the random play function to play titles or chapters
(DVD-Video) or tracks (CD, Video CD) at random.
(Note that the same track/title/chapter may play more
than once.)
You can set the random play option when a disc is play-
ing or stopped.
Important:
• Random play remains in effect until you select Ran-
dom Off from the random play menu options.
•You can’t use random play with VR format DVD-RW
discs, Video CD playing in PBC mode, WMA/MP3
discs, or while a DVD disc menu is being displayed.
•You can't use random play together with program or
repeat play.
Tip:
• Use the following controls during random play:
Using random play
ON STANDBY
PLAY
MODE
DISPLAY
DIMMER
MENU
SETUP
TOP MENU
RETURN
AUDIO ANGLE SUBTITLE ZOOM
RC-574DV
CLEAR
OPEN/
CLOSE
ENTER
123
6
789
0
45
PLAY MODE
/
1Press PLAY MODE and select
“Random” from the list of func-
tions on the left.
2Select a random play option.
The random play options available
depend on the kind of disc loaded. For
example, for DVD discs, you can select
Random Title or Random Chapter, (or
Random Off).
•For CDs and Video CD, select On or
Off to switch random play on or off.
Button What it does
Selects a new track/title/chapter at
random.
Returns to the beginning of the current
track/title/chapter; further presses
select another random track/title/chap-
ter.
PLAY MODE
Random Title
Random Chapter
Random Off
A-B Repeat
Repeat
Random
Program
Search Mode
Play Mode
Random Title
Random Chapter
Random Off
A-B Repeat
Repeat
Random
Program
Search Mode
Play Mode

34
Playing discs—Continued
This feature lets you program the play order of titles/
chapters/tracks on a disc.
Important:
•You can’t use Program play with VR format DVD-RW
discs, Video CD playing in PBC mode, WMA/MP3
discs, or while a DVD disc menu is being displayed.
Tip:
Use the following controls during program play:
Creating a program list
1Press PLAY MODE and select
“Program” from the list of func-
tions on the left.
2Select “Create/Edit” from the list of
program options.
ON STANDBY
PLAY
MODE
DISPLAY
DIMMER
MENU
SETUP
TOP MENU
RETURN
AUDIO ANGLE SUBTITLE ZOOM
RC-574DV
CLEAR
OPEN/
CLOSE
ENTER
123
6
789
0
45
///
PLAY MODE
ENTER
PLAY MODE
Create/Edit
Playback Start
Playback Stop
Program Delete
A-B Repeat
Repeat
Random
Program
Search Mode
Play Mode
3
Use the cursor buttons and ENTER
to select a title, chapter or track for
the current step in the program list.
For a DVD disc, you can add a title or a
chapter to the program list.
•For a CD or Video CD, select a track to
add to the program list.
After pressing ENTER to select the title/
chapter/track, the step number automati-
cally moves down one.
4Repeat step 3 to build up a pro-
gram list.
A program list can contain up to 24 titles/
chapters/tracks.
•You can insert steps into the middle of
a program list by just highlighting the
position where you want the new step
to appear and entering a title/chapter/
track number.
•To delete a step, highlight it and press
CLEAR.
5To play the program list, press
(play).
Program play remains active until you
turn off program play (see below), erase
the program list (see below), eject the
disc or switch off the player.
Button What it does
PLAY MODE
Save the program list and exit the pro-
gram edit screen without starting play-
back (SETUP does the same).
Skip to the next step in the program list.
Program Step
01. 01
02.
03.
04.
05.
06.
07.
08.
Title 1~38
Title 01
Title 02
Title 03
Title 04
Title 05
Title 06
Title 07
Title 08
Chapter 1~4
Chapter 001
Chapter 002
Chapter 003
Chapter 004
Program

35
Playing discs—Continued
There are a number of other options in the program menu
in addition to Create/Edit.
•Playback Start – Starts playback of a saved program
list
•Playback Stop – Turns off program play, but does not
erase the program list
•Program Delete – Erases the program list and turns
off program play
You can search DVD discs by title or chapter number, or
by time; CDs and Video CD by track number or time.
Important:
• Search functions are not available with Video CD in
PBC mode, or with WMA/MP3 discs.
Other functions available from the
program menu
Searching a disc
1Press PLAY MODE and select
“Search Mode” from the list of
functions on the left.
The search options available depend on
the kind of disc loaded.
ON STANDBY
PLAY
MODE
DISPLAY
DIMMER
MENU
SETUP
TOP MENU
RETURN
AUDIO ANGLE SUBTITLE ZOOM
RC-574DV
CLEAR
OPEN/
CLOSE
ENTER
123
6
789
0
45
ENTER
PLAY MODE
///
Numbers
PLAY MODE
2Select a search mode.
• The disc must be playing in order to
use time search.
3Use the number buttons to enter a
title, chapter or track number, or a
time.
•For a time search, enter the number of
minutes and seconds into the currently
playing title (DVD) or track (CD/
Video CD) you want playback to
resume from. For example, press 4, 5,
0, 0 to have playback start from 45
minutes into the disc. For 1 hour, 20
minutes and 30 seconds, press 8, 0, 3,
0.
4Press ENTER to start playback.
123
6
789
0
45
0 0 1
Title Search
Chapter Search
Time Search
Input Chapter
A-B Repeat
Repeat
Random
Program
Search Mode
Play Mode
ENTER

36
Playing discs—Continued
Some DVD discs have subtitles in one or more lan-
guages; the disc box will usually tell you which subtitle
languages are available. You can switch subtitle lan-
guage during playback.
When playing a DVD disc recorded with dialog in two or
more languages, you can switch audio language during
playback.
When playing a VR format DVD-RW disc recorded with
dual-mono audio, you can switch between the main, sub,
and mixed channels during playback.
When playing a Video CD, you can switch between ste-
reo, just the left channel or just the right channel.
Switching subtitles
1Press SUBTITLE repeatedly to
select a subtitle option.
Notes:
• Some discs only allow you to change
subtitle language from the disc menu.
Press TOP MENU or MENU to
access.
•To set subtitle preferences, see “Lan-
guage settings” on page 42.
ON STANDBY
PLAY
MODE
DISPLAY
DIMMER
MENU
SETUP
TOP MENU
RETURN
AUDIO ANGLE SUBTITLE ZOOM
CLEAR
OPEN/
CLOSE
ENTER
123
6
789
0
45
SUBTITLE
SUBTITLE
Subtitle English1/2
Current / Total
Switching audio language/channel
1Press AUDIO repeatedly to select
an audio language/channel option.
The language/channel information is
shown on-screen.
Notes:
• Some DVD discs only allow you to
change audio language from the disc
menu. Press TOP MENU or MENU to
access.
•To set DVD audio language prefer-
ences, see “Language settings” on
page 42.
ON STANDBY
PLAY
MODE
DISPLAY
DIMMER
MENU
SETUP
TOP MENU
RETURN
AUDIO ANGLE SUBTITLE ZOOM
CLEAR
OPEN/
CLOSE
ENTER
123
6
789
0
45
AUDIO
AUDIO

37
Playing discs—Continued
Using the zoom feature you can magnify a part of the
screen by a factor of 2 or 4, while watching a DVD or
Video CD or playing a JPEG disc.
Notes:
If you are displaying subtitles, these will disappear when
the screen is zoomed. They will reappear when you
return the screen to normal.
Some DVD discs feature scenes shot from two or more
angles—check the disc box for details.
When a multi-angle scene is playing, a icon appears
on screen to let you know that other angles are available
(this can be switched off if you prefer—see “Display set-
tings” on page 42).
Various track, chapter and title information, such as the
elapsed and remaining playing time can be displayed on-
screen while a disc is playing.
Zooming the screen
1During playback, use the ZOOM
button to select the zoom factor
(Normal, 2x or 4x).
• Since DVD, Video CD and JPEG pic-
tures have a fixed resolution, picture
quality will deteriorate, especially at
4x zoom. This is not a malfunction.
2Use the cursor buttons to change
the zoomed area.
You can change the zoom factor and the
zoomed area freely during playback.
• If the navigation square at the top of
the screen disappears, press ZOOM
again to display it.
MODE
DISPLAY
DIMMER
MENU
SETUP
TOP MENU
RETURN
AUDIO ANGLE SUBTITLE ZOOM
CLEAR
ENTER
123
6
789
0
45
ZOOM
///
ZOOM
Switching camera angles
1During playback (or when
paused), press ANGLE to switch
angle.
Displaying disc information
1To show/switch/hide the informa-
tion displayed, press DISPLAY
repeatedly.
• When a disc is playing, the informa-
tion appears at the top of the screen.
MENU
SETUP
TOP MENU
RETURN
AUDIO ANGLE SUBTITLE ZOOM
CLEAR
ENTER
0
ANGLE
ANGLE
ON STANDBY
PLAY
MODE
DISPLAY
DIMMER
MENU
TOP MENU
CLEAR
OPEN/
CLOSE
123
6
789
0
45
DISPLAY
DISPLAY

38
Audio Settings and Video Adjust menus
The Audio Settings menu offers features for adjusting
the way discs sound.
• Settings: High, Medium, Low, Off (default)
When watching Dolby Digital DVDs at low volume, it’s
easy to lose the quieter sounds completely—including
some of the dialog. Switching Audio DRC (Dynamic
Range Control) to on can help by bringing up the quieter
sounds, while controlling loud peaks.
How much of a difference you hear depends on the mate-
rial you’re listening to. If the material doesn’t have wide
variations in volume, you may not notice much change.
Notes:
•Audio DRC is only effective with Dolby Digital audio
sources.
•Audio DRC is only effective through the digital output
when Digital Out is set to On, and Dolby Digital Out
is set to Dolby Digital > PCM (see “Digital Audio Out
settings” on page 41).
• The effect of Audio DRC depends on your speakers
and AV receiver settings.
Audio Settings menu
1Press SETUP and select “Audio
Settings” from the on-screen dis-
play.
2Select and change settings using
the /// (cursor) buttons,
and ENTER.
ON STANDBY
PLAY
MODE
DISPLAY
DIMMER
MENU
SETUP
TOP MENU
RETURN
AUDIO ANGLE SUBTITLE ZOOM
CLEAR
OPEN/
CLOSE
ENTER
123
6
789
0
45
SETUP
///
SETUP
Audio Settings
ENTER
Audio Settings
Audio DRC High
Medium
Low
Off
Audio DRC

39
Audio Settings and Video Adjust menus—Continued
From the Video Adjust screen you can adjust various set-
tings that affect how the picture is presented.
Note:
• Depending on your TV, the picture may appear dis-
torted if the brightness is set too high. If this happens,
lower the brightness.
Video Adjust menu
1Press SETUP and select “Video
Adjust” from the on-screen dis-
play.
ON STANDBY
PLAY
MODE
DISPLAY
DIMMER
MENU
SETUP
TOP MENU
RETURN
AUDIO ANGLE SUBTITLE ZOOM
RC-574DV
CLEAR
OPEN/
CLOSE
ENTER
123
6
789
0
45
ENTER
SETUP
SETUP
Video Adjust
2Make settings using the / / /
(cursor) buttons, and ENTER.
You can adjust the following picture
quality settings:
•Sharpness – Adjusts the sharpness
of edges in the picture (Fine, Stan-
dard, Soft).
•Brightness – Adjusts the overall
brightness (–20 to +20).
•Contrast – Adjusts the contrast
between light and dark (–16 to +16).
•Gamma – Adjusts the “warmth” of
the picture (High, Medium, Low,
Off).
•Hue – Adjusts the red/green balance
(Green 9 to Red 9).
•Chroma Level – Adjusts how satu-
rated colors appear (–9 to +9).
Adjust the Brightness, Contrast, Hue and
Chroma Level settings using the /
(cursor left/right) buttons.
3Press ENTER to save your set-
tings and exit the Video Adjust
screen.
ENTER
Sharpness
Brightness
Contrast
Gamma
Hue
Chroma Level
Standard
0
0
Off
0
0
Video Adjust
Brightness min max 0
ENTER

40
Initial Settings menu
The Initial Settings menu provides audio and video out-
put settings, parental lock settings, and display settings,
among others.
If an option is grayed out it means that it cannot be
changed at the current time. This is usually because a
disc is playing. Stop the disc, then change the setting.
Notes:
•In the table on next pages, the default setting is shown
in bold: other settings are shown in italics.
• The Digital Audio Out settings only need to be set if
you have connected the digital output of this player to
an AV receiver, or other equipment.
• Check the operating instructions supplied with your
other equipment to see which digital audio formats it’s
compatible with.
• Some settings, such as TV Screen, Audio Language
and Subtitle Language may be overridden by the DVD
disc. Often these settings can also be made from the
DVD disc menu.
Using the Initial Settings menu
1Press SETUP and select “Initial
Settings”.
2Use the cursor buttons and
ENTER to select the setting and
option you want to set.
All the settings and options are explained
on the following pages.
ON STANDBY
PLAY
MODE
DISPLAY
DIMMER
MENU
SETUP
TOP MENU
RETURN
AUDIO ANGLE SUBTITLE ZOOM
CLEAR
OPEN/
CLOSE
ENTER
123
6
789
0
45
ENTER
SETUP
SETUP
Initial Settings
ENTER

41
Initial Settings menu—Continued
Digital Audio Out settings
Setting Option What it means
Digital Out On Digital audio is output from the digital outputs.
Off No digital audio output.
Dolby Digital Out
Dolby Digital Dolby Digital encoded digital audio is output when playing a
Dolby Digital DVD disc.
Dolby Digital > PCM Dolby Digital audio is converted to PCM audio before being
output.
DTS Out DTS
DTS encoded digital audio is output when playing a DTS disc.
(Noise will be output if your amplifier/receiver is not compati-
ble with DTS audio.)
Off No digital audio is output when playing a DTS disc.
96 kHz PCM Out 96kHz > 48kHz 96kHz digital audio is converted to 48kHz for digital output.
96kHz 96kHz digital audio is output as is at 96kHz.
MPEG Out MPEG > PCM MPEG encoded digital audio is converted to PCM audio for
digital output.
MPEG MPEG encoded digital audio is output as is.
Video Output settings
Setting Option What it means
TV Screen
(See also “Screen sizes
and disc formats” on
page 45.)
4:3 (Letter Box) Set if you have a conventional 4:3 TV. Widescreen movies are
shown with black bars top and bottom.
4:3 (Pan & Scan)
Set if you have a conventional 4:3 TV. Widescreen movies are
shown with the sides cropped so that the image fills the
screen.
16:9 (Wide) Set if you have a widescreen TV.
Component Out
Interlace Set if your TV is not compatible with progressive scan video.
Progressive
Set if your TV is compatible with progressive scan video (see
your TV’s instruction manual for details). See also “Switching
the video output to interlace using the front panel controls” on
page 18.
Note that progressive scan video is only output from the com-
ponent video jacks and that there is no output from the com-
posite and S-video jacks when this setting is selected.
AV Connector Out
Video Ordinary (composite) video output, compatible with all TVs.
S-Video Almost the same quality as RGB, but can give better results if
you’re using a long SCART cable.
RGB If your TV is compatible, this setting gives the best picture
quality.

42
Initial Settings menu—Continued
Language settings
Setting Option What it means
Audio Language*1
*1 This setting is your preferred audio language for DVD discs.
You can switch between the languages recorded on a DVD disc during playback using the AUDIO button.
Some DVD discs set the audio language automatically when loaded, overriding the “Audio Language” setting.
Discs with two or more audio languages usually allow you to select the audio language from the disc menu. Press MENU to access
the disc menu.
English If there is an English soundtrack on the disc then it will be
played.
Languages as displayed If there is the language selected on the disc, then it will be
played.
Other Language Select to choose a language other than the ones displayed
(see page 47).
Subtitle Language*2
*2 This setting is your preferred subtitle language for DVD discs.
You can change or switch off the subtitles on a DVD disc during playback using the SUBTITLE button.
Some DVD discs set the subtitle language automatically when loaded, overriding the “Subtitle Language” setting.
Discs with two or more subtitle languages usually allow you to select the subtitle language from the disc menu. Press MENU to
access the disc menu.
English If there is are English subtitles on the disc then they will be
displayed.
Languages as displayed If there is the subtitle language selected on the disc, then it
will be displayed.
Other Language Select to choose a language other than the ones displayed
(see page 47).
DVD Menu Language*3
*3 Some multilingual discs have disc menus in several languages. This setting specifies in which language the disc menus should
appear. Leave on the default setting for menus to appear in the same language as your “Subtitle Language”.
w/Subtitle Lang. DVD disc menus will be displayed in the same language as
your selected subtitle language, if possible.
Languages as displayed DVD disc menus will be displayed in the selected language, if
possible.
Other Language Select to choose a language other than the ones displayed
(see page 47).
Subtitle Display
On Subtitles are displayed according to your selected subtitle lan-
guage (see above).
Off Subtitles are always off by default when you play a DVD disc
(note that some discs override this setting).
Display settings
Setting Option What it means
OSD Language English On-screen displays of the player are in English.
Languages as displayed On-screen displays are shown in the language selected.
Angle Indicator On A camera icon is displayed on-screen during multi-angle
scenes on a DVD disc.
Off No multi-angle indication is shown.

43
Initial Settings menu—Continued
• Default level: Off; Default password: none; Default
Country code: us (2119)
To give you some control over what your children watch
on your DVD player, some DVD-Video discs feature a
Parental Lock level. If your player is set to a lower level
than the disc, the disc won’t play.
Some discs also support the Country Code feature. The
player does not play certain scenes on these discs,
depending on the Country Code you set.
Notes:
•Not all discs use Parental Lock, and will play without
requiring the password first.
• If you forget your password, you’ll need to reset the
player to register a new password. (see page 45)
You must register a password before you can change the
Parental Lock level or enter a Country code.
To change your password, confirm your existing pass-
word then enter a new one.
Parental Lock
Registering a new password
1Select “Password”.
2Use the number buttons to enter a
4-digit password.
The numbers you enter show up as aster-
isks (*) on-screen.
3Press ENTER to register the pass-
word.
You will return to the Options menu
screen.
Digital Audio Out
Video Output
Language
Display
Options
Parental Lock Password
Level Change
Country Code
Initial Settings
123
6
789
0
45
ENTER
Changing your password
1Select “Password Change”.
2Use the number buttons to enter
your existing password, then
press ENTER.
3Enter a new password and press
ENTER.
This registers the new password and you
will return to the Options menu screen.
Setting/changing the Parental Lock
1Select “Level Change”.
2Use number buttons to enter your
password, then press ENTER.
3Select a new level and press
ENTER.
• Press (cursor left) repeatedly to
lock more levels (more discs will
require the password); press (cur-
sor right) to unlock levels. You can’t
lock level 1.
This sets the new level and you will
return to the Options menu screen.
ENTER
ENTER
123
6
789
0
45
ENTER

44
Initial Settings menu—Continued
You can find the Country code list in the adjacent col-
umn.
Setting/changing the Country code
1Select “Country Code”.
2Use number buttons to enter your
password, then press ENTER.
3Select a Country code and press
ENTER.
There are two ways you can do this:
• Select by code letter: Use / (cur-
sor up/down) to change the Country
code.
• Select by code number: Press (cur-
sor right) then use the number buttons
to enter the 4-digit Country code.
The new Country code is set and you will
return to the Options menu screen. Note
that the new Country code doesn’t take
effect until the next disc is loaded (or the
current disc is reloaded).
123
6
789
0
45
ENTER
Country code list
Country Country code Country code
letter
Argentina 0118 ar
Australia 0121 au
Austria 0120 at
Belgium 0205 be
Brazil 0218 br
Canada 0301 ca
Chile 0312 cl
China 0314 cn
Denmark 0411 dk
Finland 0609 fi
France 0618 fr
Germany 0405 de
Hong Kong 0811 hk
India 0914 in
Indonesia 0904 id
Italy 0920 it
Japan 1016 jp
Korea, Republic of 1118 kr
Malaysia 1325 my
Mexico 1324 mx
Netherlands 1412 nl
New Zealand 1426 nz
Norway 1415 no
Pakistan 1611 pk
Philippines 1608 ph
Portugal 1620 pt
Russian Federation 1821 ru
Singapore 1907 sg
Spain 0519 es
Sweden 1905 se
Switzerland 0308 ch
Taiwan 2023 tw
Thailand 2008 th
United Kingdom 0702 gb
USA 2119 us

45
Additional information
DVD-Video discs come in several different screen aspect
ratios, ranging from TV programs, which are generally
4:3, to Cinema- Scope widescreen movies, with an
aspect ratio of up to about 7:3.
Televisions, too, come in different aspect ratios; “stan-
dard” 4:3 and widescreen 16:9.
Widescreen TV users
If you have a widescreen TV, the TV Screen setting
(page 41) of this player should be set to “16:9 (Wide)”.
When you watch discs recorded in 4:3 format, you can
use the TV controls to select how the picture is pre-
sented. Your TV may offer various zoom and stretch
options; see the instructions that came with your TV for
details.
Please note that some movie aspect ratios are wider than
16:9, so even though you have a widescreen TV, these
discs will still play in a “letter box” style with black bars
at the top and bottom of the screen.
Standard TV users
If you have a standard TV, the “TV Screen” setting
(page 41) of this player should be set to “4:3 (Letter
Box)” or “4:3 (Pan&Scan)”, depending on which you
prefer.
Set to “4:3 (Letter Box)”, widescreen discs are shown
with black bars top and bottom.
Set to “4:3 (Pan&Scan)”, widescreen discs are shown
with the left and right sides cropped.
Although the picture looks larger, you don’t actually see
the whole picture.
Please note that many widescreen discs override the
player’s settings so that the disc is shown in letter box
format regardless of the setting.
Note:
• Using the “16:9 (Wide)” setting with a standard 4:3
TV, or either of the “4:3” settings with a widescreen
TV, will result in a distorted picture.
Use this procedure to reset all the player’s settings to the
factory default.
Screen sizes and disc formats Resetting the player
1Switch the player into standby.
2Using the front panel buttons, hold
down the button and press
STANDBY/ON to switch the player
back on.
ANDBY
ST
STANDBY/ON

46
Additional information—Continued
The default setting of this player is “AUTO”, and unless
you notice that the picture is distorted when playing
some discs, you should leave it set to “AUTO”. If you
experience picture distortion with some discs, set the TV
system to match your country or region’s system. Doing
this, however, may restrict the kinds of disc you can
watch. The table below shows what kinds of disc are
compatible with each setting (“AUTO” , “PAL” and
“NTSC”).
Note:
•You have to switch the player into standby (press
STANDBY/ON) before each change.
DVD discs are generally divided into one or more titles.
Titles may be further subdivided into chapters.
CDs and Video CDs are divided into tracks.
CD-ROMs contain folders and files. MP3 and WMA
files are referred to as tracks. Folders may contain further
folders.
All DVD-Video discs carry a region mark on the case
somewhere that indicates which region(s) of the world
the disc is compatible with. Your DVD player also has a
region mark, which you can find on the rear panel. Discs
from incompatible regions will not play in this player.
Discs marked “ALL” will play in any player.
The diagram below shows the various DVD regions of
the world.
Setting the TV system
1If the player is on, press STANDBY/
ON to switch it to standby.
2Using the front panel controls,
hold down then press
STANDBY/ON to switch the TV sys-
tem.
The TV system changes as follows:
Disc Player setting
Type Format NTSC PAL AUTO
DVD NTSC NTSC PAL NTSC
Video CD NTSC NTSC PAL NTSC
PAL NTSC PAL PAL
CD/no
disc –NTSC PAL NTSC or
PAL
RETURN SETUP
TOP MENU MENU
C
U
R
S
O
R
P
U
S
H
T
O
E
N
T
E
R
ANDBY
ST
STANDBY/ON
DISPLAY PLAY MODE
DIMMER CLEAR
STANDBY/ON
ANDBY
ST
STANDBY/ON
ANDBY
ST
STANDBY/ON
AUTO NTSC PAL
Titles, chapters and tracks
DVD-Video regions
Title 1 Title 2 Title 3
Chapter 1 Chapter 2 Chapter 3 Chapter 1 Chapter 1 Chapter 2
Track 1 Track 2 Track 3 Track 1 Track 1 Track 2
.mp3
.mp3
.mp3
.mp3
.jpg
.jpg
Track 1 Track 2 Track 3 Track 1 File 1 File 2
Folder A Folder B Folder C
1
2
2
5
5
6
3
21
4
4

47
Additional information—Continued
Some of the language options (such as “DVD Language”
in the Setup Navigator) allow you to set your prefered
language from any of the 136 languages listed in the lan-
guage code list on page 48.
Selecting languages using the
language code list
1 Select “Other Language”.
2Use the / (cursor left/right)
buttons to select either a code let-
ter or a code number.
3Use the / (cursor up/down)
buttons to select a code letter or a
code number.
See “Language code list” on page 48 for
a complete list of languages and codes.
ON STANDBY
PLAY
MODE
DISPLAY
DIMMER
MENU
SETUP
TOP MENU
RETURN
AUDIO ANGLE SUBTITLE ZOOM
CLEAR
OPEN/
CLOSE
ENTER
123
6
789
0
45
///
ENTER
ENTER

48
Additional information—Continued
Language code list
Language
Language
code
letter
Language
code
Japanese ja 1001
English en 0514
French fr 0618
German de 0405
Italian it 0920
Spanish es 0519
Chinese zh 2608
Dutch nl 1412
Portuguese pt 1620
Swedish sv 1922
Russian ru 1821
Korean ko 1115
Greek el 0512
Afar aa 0101
Abkhazian ab 0102
Afrikaans af 0106
Amharic am 0113
Arabic ar 0118
Assamese as 0119
Aymara ay 0125
Azerbaijani az 0126
Bashkir ba 0201
Byelorussian be 0205
Bulgarian bg 0207
Bihari bh 0208
Bislama bi 0209
Bengali bn 0214
Tibetan bo 0215
Breton br 0218
Catalan ca 0301
Corsican co 0315
Czech cs 0319
Welsh cy 0325
Danish da 0401
Bhutani dz 0426
Esperanto eo 0515
Estonian et 0520
Basque eu 0521
Persian fa 0601
Finnish fi 0609
Fiji fj 0610
Faroese fo 0615
Frisian fy 0625
Irish ga 0701
Scots-Gaelic gd 0704
Galician gl 0712
Guarani gn 0714
Gujarati gu 0721
Hausa ha 0801
Hindi hi 0809
Croatian hr 0818
Hungarian hu 0821
Armenian hy 0825
Interlingua ia 0901
Interlingue ie 0905
Inupiak ik 0911
Indonesian in 0914
Icelandic is 0919
Hebrew iw 0923
Yiddish ji 1009
Javanese jw 1023
Georgian ka 1101
Kazakh kk 1111
Greenlandic kl 1112
Cambodian km 1113
Kannada kn 1114
Kashmiri ks 1119
Kurdish ku 1121
Kirghiz ky 1125
Latin la 1201
Lingala ln 1214
Laothian lo 1215
Lithuanian lt 1220
Latvian lv 1222
Malagasy mg 1307
Maori mi 1309
Macedonian mk 1311
Malayalam ml 1312
Mongolian mn 1314
Moldavian mo 1315
Marathi mr 1318
Malay ms 1319
Maltese mt 1320
Burmese my 1325
Nauru na 1401
Nepali ne 1405
Norwegian no 1415
Occitan oc 1503
Oromo om 1513
Oriya or 1518
Panjabi pa 1601
Polish pl 1612
Pashto,Push
to ps 1619
Quechua qu 1721
Rhaeto-
Romance rm 1813
Kirundi rn 1814
Romanian ro 1815
Kinyarwanda rw 1823
Sanskrit sa 1901
Sindhi sd 1904
Language
Language
code
letter
Language
code
Sangho sg 1907
Serbo-
Croatian sh 1908
Sinhalese si 1909
Slovak sk 1911
Slovenian sl 1912
Samoan sm 1913
Shona sn 1914
Somali so 1915
Albanian sq 1917
Serbian sr 1918
Siswati ss 1919
Sesotho st 1920
Sundanese su 1921
Swahili sw 1923
Tamil ta 2001
Telugu te 2005
Tajik tg 2007
Thai th 2008
Tigrinya ti 2009
Tu r kmen tk 2011
Tagalog tl 2012
Setswana tn 2014
Tonga to 2015
Tu r kish tr 2018
Tsonga ts 2019
Tatar tt 2020
Twitw2023
Ukrainian uk 2111
Urdu ur 2118
Uzbek uz 2126
Vietnamese vi 2209
Volapük vo 2215
Wolof wo 2315
Xhosa xh 2408
Yo r uba yo 2515
Zulu zu 2621
Language
Language
code
letter
Language
code

49
Glossary
Analog audio
An electrical signal that directly represents sound. Com-
pare this to digital audio which can be an electrical sig-
nal, but is an indirect representation of sound. See also
“Digital audio”.
Aspect ratio
The width of a TV screen relative to its height. Conven-
tional TVs are 4:3 (in other words, the screen is almost
square); widescreen models are 16:9 (the screen is
almost twice as wide as it is high).
Digital audio
An indirect representation of sound by numbers. During
recording, the sound is measured at discrete intervals
(44,100 times a second for CD audio) by an analog-to-
digital converter, generating a stream of numbers.
On playback, a digital-to-analog converter generates an
analog signal based on these numbers. See also “Sam-
pling frequency” and “Analog audio”.
Dolby Digital
Using a maximum of 5.1 channels of audio,
this high quality surround system is used in many of the
finer movie theaters around the world.
The on-screen display shows which channels are active,
for example showing 3/2.1. The 3 being the two front
channels and the center channel; the 2 being the surround
channels, and the .1 being the LFE channel.
DRM
DRM (digital rights management) is a type of server
software developed to enable secure distribution of paid
content over the web, recently incorporated by WMA
(Windows Media Audio).
DTS
DTS stands for Digital Theater Systems. DTS is
a surround system different from Dolby Digital that has
become a popular surround sound format for movies.
Dynamic range
The difference between the quietest and loudest sounds
possible in an audio signal (without distorting or getting
lost in noise).
Dolby Digital and DTS soundtracks are capable of a very
wide dynamic range, delivering dramatic cinema-like
effects.
EXIF (Exchangeable Image File)
A file format developed by Fuji Photo Film for digital
still cameras. Digital cameras from various manufactur-
ers use this compressed file format which carries date,
time and thumbnail information, as well as the picture
data.
File extension
A tag added to the end of a filename to indicate the type
of file. For example, “.mp3” indicates an MP3 file.
ISO 9660 format
International standard for the volume and file structure
of CD-ROM discs.
JPEG
A file format used for still images, such as photographs
and illustrations. JPEG files are identified by the file
extension “.jpg” or “.JPG”. Most digital cameras use this
format.
MP3
MP3 (MPEG1 audio layer 3) is a compressed audio file
format. Files are recognized by their file extension
“.mp3” or “.MP3”.
MPEG audio
An audio format used on Video CDs and some DVD
discs. This unit can convert MPEG audio to PCM format
for wider compatibility with digital recorders and AV
amplifiers. See also “PCM (Pulse Code Modulation)”.
MPEG video
The video format used for Video CDs and DVDs. Video
CD uses the older MPEG-1 standard, while DVD uses
the newer and much better quality MPEG-2 standard.
PBC (PlayBack Control) (Video CD only)
A system of navigating a Video CD through on-screen
menus recorded onto the disc. Especially good for discs
that you would normally not watch from beginning to
end all at once—karaoke discs, for example.
PCM (Pulse Code Modulation)
The most common system of encoding digital audio,
found on CDs and DAT. Excellent quality, but requires a
lot of data compared to formats such as Dolby Digital
and MPEG audio. For compatibility with digital audio
recorders (CD, MD and DAT) and AV amplifiers with
digital inputs, this unit can convert Dolby Digital, DTS
and MPEG audio to PCM. See also “Digital audio”.
Regions (DVD-Video only)
These associate discs and players with particular areas of
the world. This unit will only play discs that have com-
patible region codes. You can find the region code of
your unit by looking on the rear panel. Some discs are
compatible with more than one region (or all regions).
Sampling frequency
The rate at which sound is measured to be turned into
digital audio data. The higher the rate, the better the
sound quality, but the more digital information is gener-
ated. Standard CD audio has a sampling frequency of
44.1kHz, which means 44,100 samples (measurements)
per second. See also “Digital audio”.
WMA
WMA is short for Windows Media Audio and refers to
an audio compression technology developed by
Microsoft Corporation. WMA data can be encoded by
using Windows Media Player version 8 or Windows
Media Player for Windows XP.

50
Troubleshooting
If you have any trouble using your DV-SP402E, check the following table for possible causes and remedies. If you still
can’t resolve the issue yourself, please contact your Onkyo dealer.
Symptoms Causes Remedies
DVD Player
Can’t turn on the
DV-SP402E?
The power cord is not connected. Connect the power cord to a suitable wall outlet
(page 22).
External interference is affecting the
DV-SP402E’s digital circuitry.
Turn off the DV-SP402E, wait five seconds, then
try turning it on again. If that fails, disconnect the
power cord from the wall outlet, wait five seconds,
reconnect it, then try turning it on again.
The disc tray won’t
close properly?
The disc is not centered in the disc tray. Place the disc in the center of the disc tray
(page 25).
The disc is dirty. Remove the disc and clean it (page 9).
Can’t start playback?
No disc is loaded. Load a disc (page 25).
The disc cannot be played because it’s
incompatible. Use only compatible discs (page 8).
The disc is upside down. Load the disc the correct way up (page 25).
The disc is not centered in the disc tray. Place the disc in the center of the disc tray
(page 25).
The disc is dirty. Remove the disc and clean it (page 9).
The disc uses parental lock and the Paren-
tal Lock function is on. Turn off the Parental Lock function (page 43).
The DVD-Video disc is intended for use
in another region.
If the region number on the disc does not match
the region number on the DV-SP402E, the disc
can’t be played (page 46).
The picture distorts
occasionally?
The disc is dirty. Remove the disc and clean it (page 9).
You’re using the Fast Forward or Fast
Reverse function.
A little picture distortion may occur when using
these functions. This is normal.
Picture instability or
noise?
The DV-SP402E is connected to your TV
via a VCR or other video equipment and a
copy-protection system is affecting the
picture.
Connect the DV-SP402E directly to your TV
(page 17).
No picture?
The wrong input source is selected on
your TV.
On your TV, select the input to which the
DV-SP402E is connected.
The video cable is not connected properly. Check the video cable and correct as necessary
(page 17).
Settings are not saved?
If there’s a power failure, or the power
cord is disconnected inadvertently, any
settings are lost.
Before you disconnect the power cord, set the
DV-SP402E to Standby by pressing the
[STANDBY/ON] button, and wait until “GOOD
BYE” has disappeared from the display.
Brightness is unstable
or the picture is noisy?
The DV-SP402E is connected to your TV
via a VCR or other video equipment and a
copy-protection system is affecting the
picture.
Connect the DV-SP402E directly to your TV
(page 17).
Your TV doesn’t support progressive
scanning.
Reset the DV-SP402E to its initial settings
(page 40).
Chapters or tracks don’t
play in the correct
order?
You are using repeat playback, program
playback, or random playback. Select normal playback (pages 32–34).
Buttons on the
DV-SP402E and remote
controller don’t work?
Power supply voltage fluctuations and
other anomalies, such as static electricity,
can interfere with normal operation.
Turn off the DV-SP402E, wait five seconds, then
turn it on again. If that doesn’t resolve the issue,
disconnect the power cord from the wall outlet,
wait five seconds, reconnect it, then try again.

51
Troubleshooting—Continued
DVD Player
No sound?
The 96 kHz PCM Out setting is set to
“96 kHz.”
Change the 96 kHz PCM Out setting to “96 kHz >
48 kHz,” or use analog connections (page 41).
The Digital Out setting is set to “Off.” Change the Digital Out setting to “On” (page 41).
The wrong input source is selected on
your TV, hi-fi amp, or AV receiver.
On your TV, hi-fi amp, or AV receiver, select the
input to which the DV-SP402E is connected.
The audio cable is not connected properly. Check the audio cable and correct as necessary
(page 20).
The TV, hi-fi amp, or AV receiver con-
nected to the DV-SP402E’s audio outputs
is either not on or its volume is turned
down.
Turn on the TV, hi-fi amp, or AV receiver and set
its volume as appropriate.
A DV-SP402E Digital Audio Out setting
is set incorrectly.
Check the Digital Audio Out settings and correct
as necessary (page 41).
Playback is paused. Resume playback (page 26).
The DVD-Video disc or CD uses the DTS
audio format and you are using the analog
outputs.
DTS audio is only output by the digital outputs. To
play DTS material you need to connect one of the
DV-SP402E’s digital outputs to a digital input on
a hi-fi amp or AV receiver that has a DTS decoder
built-in (page 20).
The picture appears
stretched or the wrong
shape?
The TV Screen setting is wrong. Set the TV Screen setting to match the aspect ratio
of your TV (page 41).
Your TV is connected with an S-Video
cable.
If you’ve used an S-Video cable to connect your
TV, in some cases the picture may appear
stretched. In this case, try changing the S-Video
Out setting to “S1” (page 41).
Audio CD playback
skips or jumps or is
noisy?
The loaded audio CD uses copy control.
Copy-controlled CDs are special discs that don’t
conform to the audio CD standard and, therefore,
may not work properly with the DV-SP402E.
An audio CD is loaded
but the DV-SP402E dis-
plays “NO DISC”?
The first track doesn’t
play?
Locating a specific
point takes longer than
usual?
Playback starts in the
middle of a track?
Some sections of a
track are skipped?
Playback stops in the
middle of a track?
The DV-SP402E dis-
plays the wrong mes-
sages?
Some MP3 files don’t
play?
MP3 files without a “.mp3” or “.MP3”
filename extension are not recognized. Use the correct filename extension (page 8).
The MP3 disc contains over 299 folders
and 648 folders and files combined.
The DV-SP402E recognizes only the first 299
folders and 648 folders and files combined. Fold-
ers in excess of this aren’t recognized and cannot
be played (page 9).
The MP3 disc is a multisession disc.
The DV-SP402E doesn’t fully support multises-
sion discs. Only files in the first session can be
played (page 8).

52
Troubleshooting—Continued
The DV-SP402E contains a microcomputer for signal processing and control functions. In very rare situations, severe
interference, noise from an external source, or static electricity may cause it to lockup. In the unlikely even that this
should happen, unplug the power cord from the wall outlet, wait at least five seconds, and then plug it back in again.
DVD Player
Can’t play MP3/WMA/
JPEG discs?
The disc is not ISO 9660 Level 1 or 2 for-
mat.
Correct format should be used when recording is
ISO 9660 and closed session (page 8).
The disc has not been finalized. Finalize the disc (page 8).
Can’t select MP3 files? MP3 files without a “.mp3” or “.MP3”
filename extension are not recognized. Use the correct filename extension (page 8).
Can’t play WMA files?
WMA files without a “.wma” or “.WMA”
filename extension are not recognized. Use the correct filename extension (page 8).
The WMA file’s copyright option is on. Don’t use the copyright option (page 9).
Can’t view JPEG files?
JPEG files without a “.jpg” or “.JPG” file-
name extension are not recognized. Use the correct filename extension (page 8).
Only Baseline JPEG files are supported.
Progressive JPEG files are not. Use Baseline JPEG files (page 9).
Remote Controller
Buttons on the
DV-SP402E work OK but
those on the remote
controller don’t?
There are no batteries in the remote
controller. Install new batteries (page 10).
The batteries are flat. Replace with new batteries (page 10).
The batteries are installed incorrectly. Check the batteries and correct as necessary
(page 10).
You’re not pointing the remote controller
at the DV-SP402E’s remote sensor.
Point the remote controller at the DV-SP402E’s
remote sensor (page 10).
You’re too far away from the DV-SP402E.
Use the remote controller closer to the
DV-SP402E (page 10). The remote controller has
a range of approximately 5 meters.
A strong light source is interfering with
the DV-SP402E’s remote sensor.
Make sure that the DV-SP402E is not subjected to
direct sunshine or inverter-type fluorescent lights.
Relocate if necessary.
If the DV-SP402E is installed in a cabinet
with colored glass doors, the remote con-
troller may not work reliably when the
doors are closed.
Open the doors, or use a cabinet without colored
glass.

53
Specifications
■General
Specifications and features subject to change without notice.
Signal System PAL/AUTO
Composite Video Output/Impedance 1.0 V (p-p)/75 Ω negative sync, RCA/phono
S-Video Output/Impedance Y: 0.7 V (p-p)/75 Ω negative sync, 4-pin mini DIN
C: 0.286 V (p-p)/75 Ω
Component Video Output/Impedance Y: 1.0 V (p-p)/75 Ω
PB/PR: 0.7 V (p-p)/75 Ω RCA/ phono
AV Connector 1.0 V (p-p)/75 Ω, Scart
Frequency response DVD Linear Sound 4 Hz–44 kHz (96kHz)
4 Hz–22 kHz (48kHz)
Audio CD 4 Hz–20 kHz (44.1kHz)
S/N Ratio 106 dB
Audio Dynamic Range 96 dB
THD (Total Harmonic Distortion) 0.003 % (1kHz)
Wow and Flutter Below threshold of measurability
Audio Output (Digital/Optical) –22.5 dBm
Audio Output/Impedance (Digital/Coaxial) 0.5 p-p/75 Ω
Audio Output/Impedance (Analog) 2.0 V (rms)/440 Ω
Power Supply AC 230–240V, 50 Hz
Power Consumption 12 W
Stand-by Power Consumption 0.17 W
Dimensions (W x H x D) 435 W x 81 H x 307 D mm
Weight 3.4 kg
Operation Condition Temperature 5˚ C–35˚ C
Disc Compatibility
DVD-video, DVD-R/RW, Audio CD, CD-R/RW, Video CD, MP3,
WMA, JPEG
Disc that have not been property finalized may only be partially
playable or not playable at all

54

55

56
SN 29343717
Printed in Japan
I0404-1
Sales & Product Planning Div. : 2-1, Nisshin-cho, Neyagawa-shi, OSAKA 572-8540, JAPAN
Tel: 072-831-8023 Fax: 072-831-8124
ONKYO U.S.A. CORPORATION
18 Park Way, Upper Saddle River, N.J. 07458, U.S.A.
Tel: 201-785-2600 Fax: 201-785-2650 http://www.onkyousa.com
ONKYO EUROPE ELECTRONICS GmbH
Liegnitzerstrasse 6, 82194 Groebenzell, GERMANY
Tel: +49-8142-4401-0 Fax: +49-8142-4401-555 http://www.onkyo.net
ONKYO CHINA LIMITED
Units 2102-2107, Metroplaza Tower I, 223 Hing Fong Road, Kwai Chung,
N.T., HONG KONG Tel: 852-2429-3118 Fax: 852-2428-9039
(C) Copyright 2004 ONKYO CORPORATION Japan. All rights reserved.
http://www.onkyo.com/
HOMEPAGE
* 2 9 3 4 3 7 1 7 *