Onkyo Ht Sr800 Owner S Manual SR800_En
2014-07-06
: Onkyo Onkyo-Ht-Sr800-Owner-S-Manual onkyo-ht-sr800-owner-s-manual onkyo pdf
Open the PDF directly: View PDF
.
Page Count: 72
- Important Safety Instructions
- Precautions
- Speaker Precautions
- Enjoying Home Theater
- Package Contents
- Features
- Contents
- Getting to Know the AV Receiver
- Remote Controller
- Speakers
- Connecting Your Speakers
- Connecting Antennas
- Connecting Your Components
- About AV Connections
- Connecting Audio and Video Signals to the AV Receiver
- Which Connections Should I Use?
- Connecting a TV or Projector
- Connecting a DVD player
- Connecting Components with HDMI
- Connecting a VCR or DVD Recorder for Playback
- Connecting a VCR or DVD Recorder for Recording
- Connecting a Camcorder, Games Console, or Other Device
- Connecting a Satellite, Cable, Set-top box, or Other Video Source
- Connecting a CD Player or Turntable
- Connecting an RI Dock
- Connecting a Cassette, CDR, MiniDisc, or DAT Recorder
- Connecting Onkyo Components
- Connecting the Power Cord
- Turning On the AV Receiver
- First Time Setup
- Playing Your AV Components
- Listening to the Radio
- Common Functions
- Using the Listening Modes
- Recording
- Advanced Setup
- Controlling Other Components
- Troubleshooting
- Specifications

E
n
7.1ch Home Theater System
HT-SR800
AV Receiver (HT-R550)
Front Speakers (SKF-550F)
Center Speaker (SKC-550C)
Surround Speakers (SKM-550S)
Surround Back Speakers (SKB-550)
Powered Subwoofer (SKW-550)
Instruction Manual
Thank you for purchasing an Onkyo 7.1ch Home
Theater System. Please read this manual thoroughly
before making connections and plugging in the unit.
Following the instructions in this manual will enable
you to obtain optimum performance and listening
enjoyment from your new 7.1ch Home Theater Sys-
tem.
Please retain this manual for future reference.
Contents
Introduction ..................................... 2
Connection .................................... 19
Turning On & First Time Setup..... 36
Basic Operation
Playing your AV components....... 42
Listening to the Radio.................. 44
Enjoying the Listening Modes ..... 48
Advanced Operation ..................... 55
Troubleshooting ............................ 65
HT-SR800_En.book Page 1 Tuesday, January 30, 2007 11:09 AM

2
Important Safety Instructions
1. Read these instructions.
2. Keep these instructions.
3. Heed all warnings.
4. Follow all instructions.
5. Do not use this apparatus near water.
6. Clean only with dry cloth.
7. Do not block any ventilation openings. Install in
accordance with the manufacturer’s instructions.
8. Do not install near any heat sources such as radia-
tors, heat registers, stoves, or other apparatus
(including amplifiers) that produce heat.
9. Do not defeat the safety purpose of the polarized or
grounding-type plug. A polarized plug has two
blades with one wider than the other. A grounding
type plug has two blades and a third grounding
prong. The wide blade or the third prong are pro-
vided for your safety. If the provided plug does not
fit into your outlet, consult an electrician for
replacement of the obsolete outlet.
10. Protect the power cord from being walked on or
pinched particularly at plugs, convenience recepta-
cles, and the point where they exit from the appara-
tus.
11. Only use attachments/accessories specified by the
manufacturer.
12.
Use only with the cart, stand,
tripod, bracket, or table spec-
ified by the manufacturer, or
sold with the apparatus.
When a cart is used, use cau-
tion when moving the cart/
apparatus combination to
avoid injury from tip-over.
13. Unplug this apparatus during lightning storms or
when unused for long periods of time.
14. Refer all servicing to qualified service personnel.
Servicing is required when the apparatus has been
damaged in any way, such as power-supply cord or
plug is damaged, liquid has been spilled or objects
have fallen into the apparatus, the apparatus has
been exposed to rain or moisture, does not operate
normally, or has been dropped.
15. Damage Requiring Service
Unplug the apparatus from the wall outlet and refer
servicing to qualified service personnel under the
following conditions:
A. When the power-supply cord or plug is damaged,
B. If liquid has been spilled, or objects have fallen
into the apparatus,
C. If the apparatus has been exposed to rain or
water,
D. If the apparatus does not operate normally by
following the operating instructions. Adjust only
those controls that are covered by the operating
instructions as an improper adjustment of other
controls may result in damage and will often
require extensive work by a qualified technician
to restore the apparatus to its normal operation,
E. If the apparatus has been dropped or damaged in
any way, and
F. When the apparatus exhibits a distinct change in
performance this indicates a need for service.
16. Object and Liquid Entry
Never push objects of any kind into the apparatus
through openings as they may touch dangerous volt-
age points or short-out parts that could result in a
fire or electric shock.
The apparatus shall not be exposed to dripping or
splashing and no objects filled with liquids, such as
vases shall be placed on the apparatus.
Don’t put candles or other burning objects on top of
this unit.
17. Batteries
Always consider the environmental issues and fol-
low local regulations when disposing of batteries.
18. If you install the apparatus in a built-in installation,
such as a bookcase or rack, ensure that there is ade-
quate ventilation.
Leave 20 cm (8") of free space at the top and sides
and 10 cm (4") at the rear. The rear edge of the shelf
or board above the apparatus shall be set 10 cm (4")
away from the rear panel or wall, creating a flue-like
gap for warm air to escape.
WARNING:
TO REDUCE THE RISK OF FIRE OR ELECTRIC
SHOCK, DO NOT EXPOSE THIS APPARATUS
TO RAIN OR MOISTURE.
CAUTION:
TO REDUCE THE RISK OF ELECTRIC SHOCK,
DO NOT REMOVE COVER (OR BACK). NO
USER-SERVICEABLE PARTS INSIDE. REFER
SERVICING TO QUALIFIED SERVICE
PERSONNEL.
The lightning flash with arrowhead symbol, within an
equilateral triangle, is intended to alert the user to the
presence of uninsulated “dangerous voltage” within
the product’s enclosure that may be of sufficient
magnitude to constitute a risk of electric shock to
persons.
The exclamation point within an equilateral triangle is
intended to alert the user to the presence of important
operating and maintenance (servicing) instructions in
the literature accompanying the appliance.
WARNING
RISK OF ELECTRIC SHOCK
DO NOT OPEN
RISQUE DE CHOC ELECTRIQUE
NE PAS
OUVRIR
AVIS
PORTABLE CART WARNING
S3125A
HT-SR800_En.book Page 2 Tuesday, January 30, 2007 11:09 AM

3
Precautions
1. Recording Copyright
—Unless it’s for personal use
only, recording copyrighted material is illegal with-
out the permission of the copyright holder.
2. AC Fuse
—The AC fuse inside the unit is not user-
serviceable. If you cannot turn on the unit, contact
your Onkyo dealer.
3. Care
—Occasionally you should dust the unit all
over with a soft cloth. For stubborn stains, use a soft
cloth dampened with a weak solution of mild deter-
gent and water. Dry the unit immediately afterwards
with a clean cloth. Don’t use abrasive cloths, thin-
ners, alcohol, or other chemical solvents, because
they may damage the finish or remove the panel let-
tering.
4. Power
WARNING
BEFORE PLUGGING IN THE UNIT FOR THE
FIRST TIME, READ THE FOLLOWING SEC-
TION CAREFULLY.
AC outlet voltages vary from country to country.
Make sure that the voltage in your area meets the
voltage requirements printed on the unit’s rear panel
(e.g., AC 230–240 V, 50 Hz or AC 120 V, 60 Hz).
The power cord plug is used to disconnect this unit
from the AC power source. Make sure that the plug
is readily operable (easily accessible) at all times.
Pressing the [STANDBY/ON] button to select
Standby mode does not fully shutdown the unit. If
you do not intend to use the unit for an extended
period, remove the power cord from the AC outlet.
5. Never Touch this Unit with Wet Hands
—Never
handle this unit or its power cord while your hands
are wet or damp. If water or any other liquid gets
inside this unit, have it checked by your Onkyo
dealer.
6. Handling Notes
• If you need to transport this unit, use the original
packaging to pack it how it was when you origi-
nally bought it.
• Do not leave rubber or plastic items on this unit
for a long time, because they may leave marks on
the case.
• This unit’s top and rear panels may get warm
after prolonged use. This is normal.
• If you do not use this unit for a long time, it may
not work properly the next time you turn it on, so
be sure to use it occasionally.
For U.S. models
FCC Information for User
CAUTION:
The user changes or modifications not expressly
approved by the party responsible for compliance could
void the user’s authority to operate the equipment.
NOTE:
This equipment has been tested and found to comply
with the limits for a Class B digital device, pursuant to
Part 15 of the FCC Rules. These limits are designed to
provide reasonable protection against harmful interfer-
ence in a residential installation.
This equipment generates, uses and can radiate radio
frequency energy and, if not installed and used in accor-
dance with the instructions, may cause harmful interfer-
ence to radio communications. However, there is no
guarantee that interference will not occur in a particular
installation. If this equipment does cause harmful inter-
ference to radio or television reception, which can be
determined by turning the equipment off and on, the
user is encouraged to try to correct the interference by
one or more of the following measures:
• Reorient or relocate the receiving antenna.
• Increase the separation between the equipment and
receiver.
•Connect the equipment into an outlet on a circuit dif-
ferent from that to which the receiver is connected.
• Consult the dealer or an experienced radio/TV tech-
nician for help.
For Canadian Models
NOTE:
THIS CLASS B DIGITAL APPARATUS
COMPLIES WITH CANADIAN ICES-003.
For models having a power cord with a polarized plug:
CAUTION:
TO PREVENT ELECTRIC SHOCK,
MATCH WIDE BLADE OF PLUG TO WIDE SLOT,
FULLY INSERT.
Modèle pour les Canadien
REMARQUE:
CET APPAREIL NUMÉRIQUE DE
LA CLASSE B EST CONFORME À LA NORME
NMB-003 DU CANADA.
Sur les modèles dont la fiche est polarisée:
ATTENTION:
POUR ÉVITER LES CHOCS ÉLEC-
TRIQUES, INTRODUIRE LA LAME LA PLUS
LARGE DE LA FICHE DANS LA BORNE CORRE-
SPONDANTE DE LA PRISE ET POUSSER
JUSQU’AU FOND.
HT-SR800_En.book Page 3 Tuesday, January 30, 2007 11:09 AM

4
Speaker Precautions
Placement
• The speaker cabinets are made out of wood and are
therefore sensitive to extreme temperatures and
humidity, do not put them in locations subject to direct
sunlight or in humid places, such as near an air condi-
tioner, humidifier, bathroom, or kitchen.
•Do not put water or other liquids close to the speakers.
If liquid is spilled over the speakers, the drive units
may be damaged.
•Speakers should only be placed on sturdy, flat surfaces
that are free from vibration. Putting them on uneven or
unstable surfaces, where they may fall and cause dam-
age, will affect the sound quality.
• Subwoofer is designed to be used in the upright verti-
cal position only. Do not use it in the horizontal or
tilted position.
•If the unit is used near a turntable, CD player or DVD
player, howling or slipping of sound may occur. To
prevent this, move the unit away from the turntable,
CD player or DVD player otherwise lower the unit’s
output level.
Using Close to a TV or Computer
TVs and computer monitors are magnetically sensitive
devices and as such are likely to suffer discoloration or
picture distortion when conventional speakers are placed
nearby. To prevent this, the SKF-550F and SKC-550C
feature internal magnetic shielding. In some situations,
however, discoloration may still be an issue, in which case
you should turn off your TV or monitor, wait 15 to 30
minutes, and then turn it back on again. This normally
activates the degaussing function, which neutralizes the
magnetic field, thereby removing any discoloration
effects. If discoloration problems persist, try moving the
speakers away from your TV or monitor. Note that discol-
oration can also be caused by a magnet or demagnetizing
tool that’s too close to your TV or monitor.
Input Signal Warning
The speakers can handle the specified input power when
used for normal music reproduction. If any of the follow-
ing signals are fed to them, even if the input power is
within the specified rating, excessive current may flow in
the speaker coils, causing burning or wire breakage:
1.
Interstation noise from an untuned FM radio.
2.
Sound from fast-forwarding a cassette tape.
3.
High-pitched sounds generated by an oscillator, elec-
tronic musical instrument, and so on.
4.
Amplifier oscillation.
5.
Special test tones from audio test CDs and so on.
6.
Thumps and clicks caused by connecting or discon-
necting audio cables (Always turn off your amplifier
before connecting or disconnecting cables.)
7.
Microphone feedback.
HT-SR800_En.book Page 4 Tuesday, January 30, 2007 11:09 AM

5
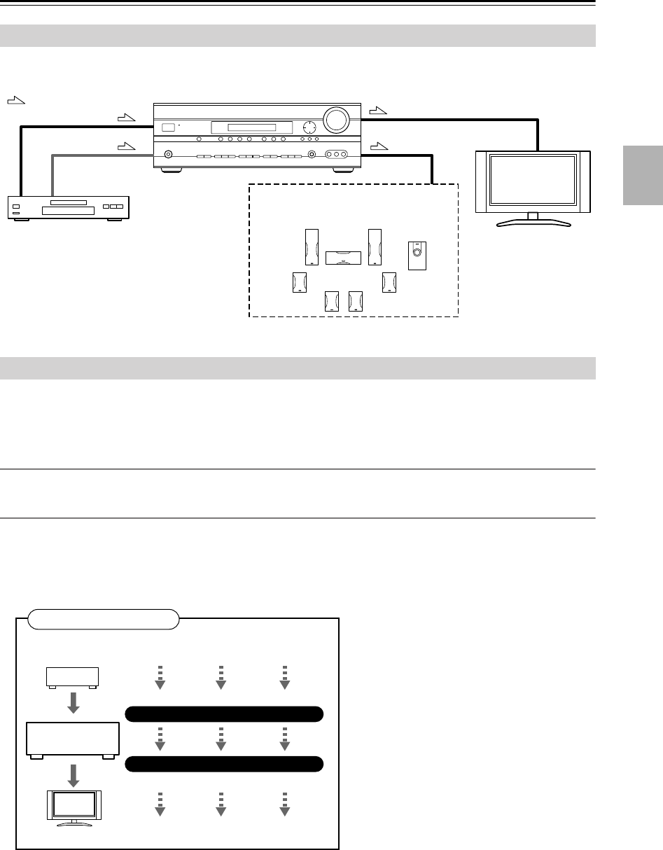
Enjoying Home Theater
You can use two sets of speakers with the AV receiver:
speaker set A
and
speaker set B
.
Speaker set A
(included speakers) should be used in your main listening room for up to 7.1-channel playback.
*While speaker set B is on, speaker set A is reduced to 5.1-channel playback.
Speaker set B
(not included) can be used in another room and offers 2-channel stereo playback.
*Only analog input sources are output by speaker set B.
Speaker Sets A and B
MUTING
PREVIOUS
MENU
GUIDE
TOP MENU
SP A
/
B
SETUP RETURN
PLAYLIST/CAT PLAYLIST/CAT
TV VOL
VOL
INPUT
ENTER
CH
DISC
ALBUM
MASTER VOLUME
VIDEO
STANDBY
TONE DISPLAYSTEREO DIMMER MEMORY
DIGITAL INPUT
TUNING MODE
ABSPEAKERS
TUNERTAPE
AUXCBL/SATVCR/DVR
DVD
MULTI CH C
DSETUP ENTER
SETUP MIC
RETURN
CLEAR
LISTENING MODE
AUDIOLR
AUX INPUT
STANDBY/ON
PHONES
TUNING PRESET
AB
SPEAKERS
or
Speaker set A Speaker set B Indicator Output
On On Set A: 5.1 channels
Set B: 2 channels
Off Set A: 7.1 channels
Off On Set B: 2 channels
Off No sound
A B
A
B
Surround back
right speaker
Front right
speaker
Center speaker
Surround
left
speaker
Subwoofer
Sub Room (speaker set B)
*While speaker set B is on, the surround
back speakers output no sound.
Main Room (speaker set A, the supplied speakers)
* Digital input sources are not output
by speaker set B. Connect your
source component with an analog
connection.
Surround
right
speaker
Front left
speaker
Surround back
left speaker
HT-SR800_En.book Page 5 Tuesday, January 30, 2007 11:09 AM

6
Package Contents
Make sure you have the following items:
* In catalogs and on packaging, the letter at the end of the
product name indicates the color. Specifications and oper-
ation are the same regardless of color.
AV receiver (HT-R550)
Remote controller and two batteries (AA/R6)
Indoor FM antenna
AM loop antenna
Speaker setup microphone
Speaker terminal tool
Front speakers (SKF-550F)
Center speaker (SKC-550C)
Surround and Surround back speakers
(SKM-550S/SKB-550)
Subwoofer (SKW-550)
Speaker cable for front speakers 11 ft. (3.5 m)
Speaker cable for center speaker 10 ft. (3 m)
Speaker cables for surround speakers 30 ft. (9 m)
RCA cable for subwoofer connection 10 ft. (3 m)
4 floor pads for the subwoofer
(Red) (White)
(Green)
(Blue) (Gray)
(Brown) (Tan)
HT-SR800_En.book Page 6 Tuesday, January 30, 2007 11:09 AM

7
Features
Amplifier
• 7-channel amplifier
• 110 watts per channel rms into 8 ohms, 2 channels
driven at 1 kHz, less than 0.9% total harmonic distor-
tion (FTC rating)
• WRAT (Wide Range Amplifier Technology)
• Optimum Gain Volume Circuitry
• Audyssey 2EQ/HTIB room correction
*1
Processing
• Dolby
*2
Digital EX and Dolby Pro Logic IIx
•DTS, DTS-ES Matrix/Discrete, DTS Neo:6, and DTS
96/24
*3
• Neural Surround
*4
(North American models only)
• Theater-Dimensional
*5
virtual surround sound
• Linear PCM 192 kHz/24-bit D/A converters on all
channels
• Pure Audio listening mode (not North American
model)
•Powerful and highly accurate 32-bit DSP processing
Audio/Video
•2 HDMI
*6
inputs, 1 output
• Adjustable crossover (40, 50, 60, 80, 100, 120, 150,
200 Hz)
• HDTV-capable component video (3 inputs, 1 output)
•3 S-Video inputs, 2 outputs
•4 assignable digital inputs (2 optical, 2 coaxial)
• Subwoofer pre out
•Color-coded 7.1 multichannel input for use with Super
Audio CD and DVD-Audio
• A/B speaker drive
• Color-coded speaker terminal posts
Tuner
•XM
*7
Satellite Radio (North American models only)
*XM Passport System required; sold separately.
• SIRIUS
*8
Satellite Radio (North American models
only)
• 40 radio presets
• AM/FM auto tuning
Remote Controller
• Preprogrammed for use with other AV components
Speaker
• Color-coded speaker terminals and speaker cables
• Subwoofer Auto standby function
• Magnetically shielded front and center speakers
*1
Manufactured under license from Audyssey Laboratories.
U.S. and foreign patents pending. Audyssey 2EQ/HTIB is
a trademark of Audyssey Laboratories.
*2
Manufactured under license from Dolby Laboratories.
“Dolby”, “Pro Logic” and the double-D symbol are regis-
tered trademarks of Dolby Laboratories.
*3
“DTS” and “DTS-ES | Neo: 6” are registered trademarks of
DTS, Inc. “96/24” is a trademark of DTS, Inc.
*4
Neural Surround name and related logos are trademarks
owned by Neural Audio Corporation.
*5
Theater-Dimensional is a trademark of Onkyo Corpora-
tion.
*6
HDMI, the HDMI logo and High Definition Multimedia
Interface are trademarks or registered trademarks of HDMI
Licensing, LLC. This unit incorporates HDMI technology.
*7
XM Ready
®
is a registered trademark of XM Satellite
Radio Inc. All rights reserved.
*8
©2005 SIRIUS Satellite Radio Inc. “SIRIUS,” the SIRIUS
dog logo, channel names and logos are trademarks of SIR-
IUS Satellite Radio Inc. Available only in the contiguous
United States (excluding Alaska and Hawaii) and Canada.
HT-SR800_En.book Page 7 Tuesday, January 30, 2007 11:09 AM

8
Connect the speakers and your AV components to the AV receiver.
☞ page 19
OUT
OUT
CBL/SAT IN
IN IN IN
IN
IN
IN IN
VCR/DVR IN
DVD IN
OUT
COMPONENT VIDEO
Y
CB/PB
CR/PR
IN 1IN 2 OUT ANTENNA
FM
AM 75
SUB
WOOFER
FRONT
SURROUND
SURR BACK
CENTER
CD
RR
LL
TAPE
OUT
CBL/SAT
CBL/SAT
VCR/DVR
VCR/DVR
DVD
DVD
R
L
R
L
S
V
R
L
MONITOR
OUT
S
V
PRE OUT
SUB
WOOFER
FRONT
SPEAKERS B
REMOTE
CONTROL
L
R
L
R
XM
SIRIUS
SURROUND BACK
SPEAKERS SURROUND
SPEAKERS FRONT
SPEAKERS A CENTER
SPEAKER
HDMI
ASSIGNABLE
ASSIGNABLE
COAX-
IAL
OPTICAL
1
(DVD)
2
(CBL/SAT)
1
(VCR/DVR)
2
(CD)
DIGITAL IN
1. Hookup
With the hookup complete, you’re ready to switch on.
☞ page 36
2. Turning On
A few simple settings to get the very best from your system.
☞ page 37 Digital Input
Input Display
HDMI Video
Setup
Automatic
Speaker Setup
3. First Time Setup
Enjoying movies and music.
☞ page 42
4. Playing Your AV Components
Time to really enjoy your home theater system!
☞ page 48
5. Using the Listening Modes
Getting Started in Five Easy Steps
HT-SR800_En.book Page 8 Tuesday, January 30, 2007 11:09 AM

9
Contents
Introduction
Important Safety Instructions ....................2
Precautions .................................................3
Speaker Precautions ..................................4
Enjoying Home Theater..............................5
Speaker Sets A and B ...................................5
Package Contents.......................................6
Features .......................................................7
Getting to Know the AV Receiver............10
Remote Controller.....................................13
Speakers ....................................................18
Connection
Connecting Your Speakers ......................19
Connecting Antennas...............................22
Connecting Your Components ................24
About AV Connections ................................24
Connecting Audio and Video Signals
to the AV Receiver ....................................25
Which Connections Should I Use?..............25
TV or Projector
..........................................26
DVD player
.................................................27
Components with HDMI ..............................29
VCR or DVD Recorder for Playback ...........30
VCR or DVD Recorder for Recording..........31
Camcorder, Games Console,
or Other Device.........................................31
Satellite, Cable, Set-top box,
or Other Video Source ..............................32
CD Player or Turntable................................33
RI Dock........................................................34
Cassette, CDR, MiniDisc,
or DAT Recorder.......................................34
Connecting Onkyo Components
..........35
Connecting the Power Cord ........................35
Turning On & First Time Setup
Turning On the AV Receiver ....................36
First Time Setup........................................37
Automatic Speaker Setup
(Audyssey 2EQ/HTIB)...............................37
HDMI Video Setup.......................................40
Digital Audio Input Setup.............................41
Changing the Input Display .........................41
Basic Operation
Playing Your AV Components ................ 42
Basic AV Receiver Operation ..................... 42
Using the Multichannel DVD Input.............. 43
Displaying Source Information.................... 43
Listening to the Radio.............................. 44
Listening to AM/FM Stations....................... 44
Presetting AM/FM Stations ......................... 45
Common Functions.................................. 46
Setting the Display Brightness.................... 46
Adjusting the Bass and Treble.................... 46
Muting the AV Receiver .............................. 46
Using the Sleep Timer ................................ 47
Using Headphones ..................................... 47
Adjusting Speaker Levels ........................... 47
Enjoying the Listening Modes
Using the Listening Modes...................... 48
Selecting Listening Modes.......................... 48
About the Listening Modes ......................... 50
Using the Late Night Function
(Dolby Digital only) ................................... 52
Using the CinemaFILTER........................... 52
Using the Audio Adjust Settings ................. 52
Advanced Operation
Recording.................................................. 55
Advanced Setup ....................................... 56
Advanced Speaker Settings ....................... 56
Digital Input Signal Formats ....................... 61
Correcting Sound and Picture Sync ........... 61
Controlling Other Components............... 62
Entering Remote Control Codes................. 62
Remote Control Codes for Onkyo
Components Connected via .............. 63
Resetting REMOTE MODE Buttons ........... 63
Resetting the Remote Controller ................ 63
Troubleshooting ....................................... 65
If you can’t resolve an issue, try resetting the AV
receiver by holding down the [VCR/DVR] button
and pressing the [STANDBY/ON] button.
Specifications ........................................... 69
HT-SR800_En.book Page 9 Tuesday, January 30, 2007 11:09 AM

10
Getting to Know the AV Receiver
For detailed information, see the pages in parentheses.
A
STANDBY/ON button (36)
Sets the AV receiver to On or Standby.
B
STANDBY indicator (36)
Lights up when the AV receiver is on Standby and
flashes while a signal is being received from the
remote controller.
C
Remote-control sensor (13)
Receives control signals from the remote controller.
D
Display
See “Display” on page 11.
E
Input selector buttons (42)
Select the input sources.
The [MULTI CH] button selects the multichannel
DVD input.
F
Arrow/TUNING/PRESET and ENTER buttons
When the tuner is selected, the TUNING [ ] [ ]
buttons are used for radio tuning, and the PRESET
[] [ ] buttons are used to select radio presets
(see page 45). With the setup menus, they work as
arrow buttons and are used to select and set items.
The ENTER button is also used with the setup
menus.
G
MASTER VOLUME control (42)
Sets the volume of the AV receiver to MIN, 1
through 79, or MAX.
H
PHONES jack (47)
This 1/4-inch phone jack is for connecting a stan-
dard pair of stereo headphones for private listening.
I
SPEAKERS A and B buttons (5, 42)
Turn speaker sets A and B on or off.
Front Panel
MASTER VOLUME
VIDEO
STANDBY
TONE DISPLAYSTEREO DIMMER MEMORY
DIGITAL INPUT
TUNING MODE
ABSPEAKERS
TUNERTAPE
DVD
MULTI CH C
DSETUP ENTER
SETUP MIC
RETURN
CLEAR
LISTENING MODE
AUDIOLR
STANDBY/ON
PHONES
TUNING PRESET
AUX INPUT
AUXCBL/SATVCR/DVR
1
UJKLMNOPQ89RTS
23 5 6 74
MASTER VOLUME
VIDEO
STANDBY
PURE AUDIO
TONE DISPLAYSTEREO DIMMER MEMORY
DIGITAL INPUT
TUNING MODE
ABSPEAKERS
TUNERTAPE
AUXCBL/SATVCR/DVR
DVDMULTI CHPURE AUDIO C
DSETUP ENTER
SETUP MIC
RETURN
CLEAR
LISTENING MODE
AUDIOLR
AUX INPUT
STANDBY/ON
PHONES
TUNING PRESET
V
North American Model
Other Models
HT-SR800_En.book Page 10 Tuesday, January 30, 2007 11:09 AM

11
Getting to Know the AV Receiver
—Continued
J
TONE, [–], and [+] buttons (46)
Used to adjust the bass and treble.
K
STEREO button (48)
Selects the Stereo listening mode.
L
LISTENING MODE [ ]/[ ] buttons (48)
Select the listening modes.
M
DISPLAY button (43)
Displays various information about the currently
selected input source.
N
DIGITAL INPUT button (41, 61)
Used to assign the digital inputs and to specify the
format of digital input signals.
O
DIMMER button (46)
Adjusts the display brightness.
P
MEMORY button (45)
Used when storing or deleting radio presets.
Q
TUNING MODE button (44)
Selects the Auto or Manual tuning mode for AM
and FM radio.
R
SETUP button
Used to access the setup menus.
S
SETUP MIC (38)
The automatic speaker setup microphone connects
here.
T
RETURN button
Selects the previously displayed setup menu.
U
AUX INPUT (31, 55)
Used to connect a camcorder, games console, and so
on. There are jacks for composite video and analog
audio.
V
PURE AUDIO button and indicator (48)
The North American model doesn’t have this button
and indicator.
Selects the Pure Audio listening mode. The indica-
tor lights up when this mode is selected.
For detailed information, see the pages in parentheses.
1
A and B speaker indicators (5, 42)
Indicator A lights up when speaker set A is on. Indi-
cator B lights up when speaker set B is on.
2
MUTING indicator (46)
Flashes while the AV receiver is muted.
3
Input signal format indicators
Show the audio signal format of the current input
source.
4
Listening mode indicators (50)
Show the selected listening mode.
5
Radio indicators
FM STEREO (44):
Lights up when tuned to a ste-
reo FM station.
AUTO (44):
For AM and FM radio, lights up when
Auto Tuning mode is selected, and disappears when
Manual Tuning mode is selected.
TUNED (44):
Lights up when tuned to a radio sta-
tion.
6
SLEEP indicator (47)
Lights up when the Sleep function has been set.
7
Message area
Displays various information about the selected
input source.
8
Audyssey indicator (37)
Lights up during automatic speaker setup.
Display
213 5
7
4
68
HT-SR800_En.book Page 11 Tuesday, January 30, 2007 11:09 AM

12
Getting to Know the AV Receiver
—Continued
A
DIGITAL IN OPTICAL 1, 2 and COAXIAL 1, 2
These optical and coaxial digital audio inputs are
for connecting components with optical or coaxial
digital audio outputs, such as CD and DVD players.
B
HDMI IN 1, 2, and OUT
These jacks are for connecting HDMI-compatible
components. Audio and video signals received by
the HDMI IN jacks pass through to the HDMI OUT
jack.
C
COMPONENT VIDEO
A DVD player, TV, or other component that sup-
ports component video can be connected here.
D
AM ANTENNA
These push terminals are for connecting an AM
antenna.
E
FM ANTENNA
This jack is for connecting an FM antenna.
F
MONITOR OUT
The S-Video or composite video output should be
connected to a video input on your TV or projector.
G
SIRIUS antenna (North American models
only)
This jack is for connecting a SIRIUS Satellite Radio
antenna (see the separate SIRIUS instructions).
H
XM antenna (North American models only)
This jack is for connecting an XM Passport System,
sold separately (see the separate XM instructions).
I
FRONT SPEAKERS A, SURROUND
SPEAKERS, CENTER SPEAKER, and
SURROUND BACK SPEAKERS
These terminal posts are for connecting speaker
set A.
J
REMOTE CONTROL
This Remote Interactive jack can be connected
to the jack on another -capable Onkyo com-
ponent. To use , you must make an analog audio
connection (RCA) between the AV receiver and the
other component, even if they are connected digi-
tally.
K
CD IN
This analog audio input is for connecting a CD
player’s analog audio output.
L
TAPE IN/OUT
This analog audio input and output are for connect-
ing a recorder with an analog audio input and out-
put, such as a cassette deck, MD recorder, etc.
M
VCR/DVR IN/OUT and CBL/SAT IN
The VCR/DVR inputs and outputs can be used to
connect a VCR or DVR (digital video recorder).
The CBL/SAT inputs can be used to connect a
cable/satellite receiver, set-top box, etc.
N
DVD IN
These jacks can be used to connect a DVD player
with an analog multichannel audio output for SACD
and DVD-Audio playback.
O
SUBWOOFER PRE OUT
A powered subwoofer can be connected here.
P
FRONT SPEAKERS B
These push terminals are for connecting speaker
set B.
Rear Panel
OUT
OUT
CBL/SAT IN
IN IN IN
IN
IN
IN IN
VCR/DVR IN
DVD IN
OUT
COMPONENT VIDEO
Y
CB/PB
CR/PR
IN 1IN 2 OUT
HDMI ANTENNA
FM
AM 75
SUB
WOOFER
FRONT
SURROUND
SURR BACK
CENTER
CD
RR
LL
TAPE
OUT
CBL/SAT
CBL/SAT
VCR/DVR
VCR/DVR
DVD
DVD
R
L
R
L
S
V
R
L
MONITOR
OUT
S
V
PRE OUT
SUB
WOOFER
FRONT
SPEAKERS B
REMOTE
CONTROL
L
R
L
R
XM
SIRIUS
SURROUND BACK
SPEAKERS SURROUND
SPEAKERS FRONT
SPEAKERS A CENTER
SPEAKER
ASSIGNABLE
ASSIGNABLE
COAX-
IAL
OPTICAL
1
(DVD)
2
(CBL/SAT)
1
(VCR/DVR)
2
(CD)
DIGITAL IN
J K L M N O
1 2 53 6
P
9
7 8
4
(North American model only)
See pages 19–35 for hookup information.
HT-SR800_En.book Page 12 Tuesday, January 30, 2007 11:09 AM

13
Remote Controller
Notes:
• If the remote controller doesn’t work reliably, try
replacing the batteries.
• Don’t mix new and old batteries or different types of
batteries.
•If you intend not to use the remote controller for a long
time, remove the batteries to prevent damage from
leakage or corrosion.
•Expired batteries should be removed as soon as possi-
ble to prevent damage from leakage or corrosion.
When using the remote controller, point it toward the AV
receiver’s remote control sensor, as shown below.
Notes:
•The remote controller may not work reliably if the AV
receiver is subjected to bright light, such as direct sun-
light or inverter-type fluorescent lights. Keep this in
mind when installing.
•If another remote controller of the same type is used in
the same room, or the AV receiver is installed close to
equipment that uses infrared rays, the remote control-
ler may not work reliably.
• Don’t put anything on top of the remote controller,
such as a book or magazine, because a button may be
pressed continuously, thereby draining the batteries.
•The remote controller may not work reliably if the AV
receiver is installed in a rack behind colored glass
doors. Keep this in mind when installing.
•The remote controller will not work if there’s an obsta-
cle between it and the AV receiver’s remote control
sensor.
Installing the Batteries
1
To open the battery compartment, press
the small hollow and slide open the cover.
2
Insert the two supplied batteries (AA/R6)
in accordance with the polarity diagram
inside the battery compartment.
3
Slide the cover shut.
Aiming the Remote Controller
Approx. 16 ft.
(5 m)
Remote control sensor
STANDBY indicator
AV receiver
HT-SR800_En.book Page 13 Tuesday, January 30, 2007 11:09 AM

14
Remote Controller
—Continued
Including the AV receiver, the remote controller can be
used to control up to seven different components. The
remote controller has a specific operating mode for use
with each type of component. Modes are selected by
using the six REMOTE MODE buttons.
■
RECEIVER/TAPE Mode
In RECEIVER/TAPE mode, you can control
the AV receiver and an Onkyo cassette
recorder connected via .
■
DVD and CD/MD/CDR/DOCK
Modes
With these modes, you can control a DVD
player and CD player, MD recorder, CDR,
or RI dock. By entering the appropriate
remote control code, you can control Onkyo
components or components made by other manufactur-
ers (see page 62).
■
TV, VCR and SAT/CABLE Modes
With these modes, you can control a TV,
VCR, and satellite or cable receiver. You
must enter the appropriate remote control
code first (see page 62).
Note:
Some of the remote controller operations described in
this manual may not work as expected with other com-
ponents.
RECEIVER/TAPE mode is used to control the AV
receiver. It can also be used to control an Onkyo cassette
recorder connected via .
Buttons
1
,
2
,
3
, and
4
are used when the TUNER
or TAPE input is selected.
Using the Remote Controller
1
Press one of the REMOTE MODE
buttons to select a mode.
2
Use the buttons supported by
that mode to control the compo-
nent.
RECEIVER/TAPE mode:
see right column
DVD mode:
see page 16
CD/MD/CDR/DOCK mode:
see page 17
TV, VCR, SAT/CABLE modes:
see page 64
TAPE/AMP
RECEIVER
M
D/CDR
DOCK
DVD
C
D
CABLE
SAT
VCR
TV
TAPE/AMP
RECEIVER
M
D/CDR
DOCK
CABLE
REMOTE MODE
SAT
VCR
TV
DVD
C
D
RECEIVER/TAPE Mode
MUTING
PREVIOUS
MENU
GUIDE
TOP MENU
SP A
/
B
SETUP RETURN
PLAYLIST/CAT PLAYLIST/CAT
RANDOM
SUBTITLE
PLAY MODE
AUDIO REPEAT
RC-681M
--
/
---
TAPE/AMP
M
D/CDR
DOCK
CABLE
STANDBY/ON
DIMMER
ENT
D TUN
SLEEP
10 11 12
INPUT SELECTOR
HDDDVDVCR
REMOTE MODE
VCR/DVR
AUX
CBL/SAT
C
DTAPE TUNER
DVD
MULTI CH
LISTENING MODE
TV
DISPLAY
TEST
TONE
CH SEL
SURROUND
STEREO
CINE FLTR
LEVEL
+
LEVEL
-
L NIGHT
VOL
VOL
SAT
VCR
TV
DVD
RECEIVER
C
D
INPUT
+10
0
CLR
123
456
789
ENTER
CH
DISC
ALBUM
TAPE/AMP
1
4
8
J
1
9
6
K
O
7
M
N
P
Q
5
RECEIVER
L
2
2
4
3
3
HT-SR800_En.book Page 14 Tuesday, January 30, 2007 11:09 AM

15
Remote Controller
—Continued
For detailed information, see the pages in parentheses.
A
STANDBY/ON button (36)
Sets the AV receiver to On or Standby.
B
INPUT SELECTOR buttons (42)
Used to select the input sources.
C
MULTI CH button (43)
Selects the multichannel DVD input.
D
DIMMER button (46)
Adjusts the display brightness.
E
SP A/B button (5, 42)
Used to turn speaker sets A and B on or off.
F
Arrow [ ]/[ ]/[ ]/[ ] and ENTER buttons
Used to select and adjust settings.
G
SETUP button
Used to access the setup menus.
H
LISTENING MODE buttons (48)
Used to select the listening modes. These buttons
work in all remote controller modes.
STEREO button
Selects the Stereo listening mode.
SURROUND button
Selects the Dolby and DTS listening modes and the
Neural Surround listening mode (North American
model only).
[ ]/[ ] buttons
Used to select the available listening modes.
I
TEST TONE, CH SEL, LEVEL-, and LEVEL+
buttons (47, 59)
Used to adjust the level of each speaker.
J
DISPLAY button (43)
Displays various information about the selected
input source.
K
REMOTE MODE buttons (14)
Used to select the remote controller modes. When a
remote controller button is pressed, the REMOTE
MODE button for the currently selected mode lights
up.
L
SLEEP button (47)
Used with the Sleep function.
M
VOL [ ]/[ ] button (42)
Adjusts the volume of the AV receiver regardless of
the currently selected remote controller mode.
N
MUTING button (46)
Mutes or unmutes the AV receiver.
O
RETURN button
Selects the previously displayed setup menu.
P
CINE FLTR button (52)
Used with the CinemaFILTER function.
Q
L NIGHT button (52)
Used with the Late Night function.
■
Buttons used when the TUNER input is
selected
1
Number, D TUN, and ENT buttons (45)
Used to select AM and FM radio stations directly.
2
CH +/– button (45)
Used to select radio presets.
3
Arrow [ ]/[ ] buttons
For AM and FM, the Up and Down [ ]/[ ] but-
tons are used for tuning.
■
Buttons used when the TAPE input is
selected
4
Playback buttons
On twin cassette decks, only deck B can be con-
trolled.
Play [ ] button
Starts playback.
Stop [ ] button
Stops playback.
Reverse Play [ ] button
Starts reverse playback.
Rewind and FF [ ]/[ ] buttons
The Rewind [ ] button starts rewind. The FF
[] button starts fast forward.
RECEIVER
TUNER
8
To select the Tuner (AM/FM) as the input
source, press:
RECEIVER
TAPE
7
To select your Cassette deck as the input
source, press:
HT-SR800_En.book Page 15 Tuesday, January 30, 2007 11:09 AM

16
Remote Controller
—Continued
By default, the remote controller is set to control an
Onkyo DVD player.
A
STANDBY/ON button
Sets the DVD player to On or Standby.
B
Number buttons
Used to enter title, chapter, and track numbers and
times for locating specific points.
C
DISC +/– button
Selects discs on a DVD changer.
D
TOP MENU button
Selects a DVD’s top menu.
E
Arrow [ ]/[ ]/[ ]/[ ] and ENTER buttons
Used to navigate DVD menus and the DVD player’s
onscreen setup menus.
F
SETUP button
Used to access the DVD player’s onscreen setup
menus.
G
Playback buttons
From left to right: Pause, Play, Stop, Fast Reverse,
Fast Forward, Previous, and Next.
H
SUBTITLE button
Selects subtitles.
I
AUDIO button
Selects foreign language soundtracks and audio for-
mats (e.g., Dolby Digital or DTS).
J
DISPLAY button
Displays information about the current disc, title,
chapter, or track, including elapsed time, remaining
time, total time, and so on.
K
CLR button
Cancels functions and clears entered numbers.
L
MENU button
Displays a DVD’s menu.
M
RETURN button
Exits the DVD player’s onscreen setup menus.
N
RANDOM button
Used with the random playback function.
O
REPEAT button
Used with the repeat playback functions.
P
VCR, DVD, and HDD buttons
Used to select VCR, HDD (hard disk drive), or
DVD playback on a VCR/DVD recorder with a
built-in hard disk drive.
Q
PLAY MODE button
Selects play modes on components with selectable
play modes.
DVD Mode
DVD
6
To select your DVD player as the input source, press:
RECEIVER
or
MULTI CH
5
MUTING
PREVIOUS
MENU
GUIDE
TOP MENU
SP A
/
B
SETUP RETURN
PLAYLIST/CAT PLAYLIST/CAT
RANDOM
SUBTITLE
PLAY MODE
AUDIO REPEAT
RC-681M
--
/
---
TAPE/AMP
M
D/CDR
DOCK
CABLE
STANDBY/ON
DIMMER
ENT
D TUN
SLEEP
10 11 12
INPUT SELECTOR
HDDDVDVCR
REMOTE MODE
V
CR/DVR
AUX
CBL/SAT
C
DTAPE TUNER
DVD
MULTI CH
LISTENING MODE
TV
DISPLAY
TEST
TONE
CH SEL
SURROUND
STEREO
CINE FLTR
LEVEL
+
LEVEL
-
L NIGHT
VOL
VOL
SAT
VCR
TV
DVD
RECEIVER
C
D
INPUT
+10
0
CLR
123
456
789
ENTER
CH
DISC
ALBUM
K
1
6
7
L
P
Q
5
4
8
2
3
N
M
O
9
J
DVD
HT-SR800_En.book Page 16 Tuesday, January 30, 2007 11:09 AM

17
Remote Controller
—Continued
By default, the remote controller is set to control an
Onkyo CD player.
A
STANDBY/ON button
Sets the component to On or Standby.
B
Number buttons
Used to enter track numbers and times for locating
specific points on CD/MD players.
C
DISC/ALBUM +/– button
Selects discs on a CD changer, or the next or previ-
ous album on an HDD-compatible component con-
nected to an RI Dock.
D
TOP MENU button
Works as a Mode button when used with a DS-A2
RI Dock.
E
Arrow [ ]/[ ] and ENTER buttons
Used to navigate menus on an HDD-compatible
component connected to an RI Dock.
F
Playback buttons
From left to right: Pause, Play, Stop, Fast Reverse,
Fast Forward, Previous and Next.
G
DISPLAY button
Displays information about the current disc or track
on a CD player or MD/CD recorder, including
elapsed time, remaining time, total time, and so on.
On an HDD-compatible component connected to an
RI Dock, it turns on the back light for 30 seconds.
H
CLR button
Cancels functions and clears entered numbers on a
CD player or MD/CD recorder.
I
MENU button
Used to navigate menus on an HDD-compatible
component connected to an RI Dock.
J
PLAYLIST [ ]/[ ] buttons
Selects the previous or next playlist on an HDD-
compatible component connected to an RI Dock.
K
RANDOM button
Used with the random/shuffle playback function.
L
REPEAT button
Used with the repeat playback functions.
M
PLAY MODE button
Used to select play modes on components with
selectable play modes.
Works as a Resume button when used with a DS-A2
RI Dock.
CD/MD/CDR/DOCK Mode
C
D
9
TAPE
7
CBL/SAT
2
To select the input source, press:
CD player
MD or CD recorder
RI Dock
* If you’re using an MD, CDR, or an RI Dock, you must
change the Input Display (see page 41).
RECEIVER
TAPE
7or
MUTING
PREVIOUS
MENU
GUIDE
TOP MENU
SP A
/
B
SETUP RETURN
PLAYLIST/CAT PLAYLIST/CAT
RANDOM
SUBTITLE
PLAY MODE
AUDIO REPEAT
RC-681M
--
/
---
TAPE/AMP
M
D/CDR
DOCK
CABLE
STANDBY/ON
DIMMER
ENT
D TUN
SLEEP
10 11 12
INPUT SELECTOR
HDDDVDVCR
REMOTE MODE
V
CR/DVR
AUX
CBL/SAT
C
DTAPE TUNER
DVD
MULTI CH
LISTENING MODE
TV
DISPLAY
TEST
TONE
CH SEL
SURROUND
STEREO
CINE FLTR
LEVEL
+
LEVEL
-
L NIGHT
VOL
VOL
SAT
VCR
TV
DVD
RECEIVER
C
D
INPUT
+10
0
CLR
123
456
789
ENTER
CH
DISC
ALBUM
1
8
7
6
K
9
2
3
L
M
M
D/CDR
DOCK
C
D
J
4
5
HT-SR800_En.book Page 17 Tuesday, January 30, 2007 11:09 AM

18
Speakers
For detailed information, see the pages in parentheses.
A
STANDBY/ON indicator
Red: Subwoofer in standby mode
Green: Subwoofer on
With the Auto Standby function, the SKW-550
automatically turns on when an input signal is
detected in Standby mode. When there’s no input
signal for a while, the SKW-550 automatically
enters Standby mode.
B
OUTPUT LEVEL control (42)
This control is used to adjust the volume of the sub-
woofer.
C
LINE INPUT (20)
This RCA input should be connected to the sub-
woofer pre out on the AV receiver with supplied
RCA cable.
D
POWER switch (Not North American model)
(36)
Press this switch to the ON position to turn on the
power. Press it to the OFF position to turn off the
power.
Note:
The Auto Standby function turns the subwoofer on when
the input signal exceeds a certain level. If the Auto
Standby function does not work reliably, try slightly
increasing or decreasing the subwoofer output level on
the AV receiver (page 59).
Subwoofer (SKW-550)
1
OFF
ON
POWER
2
4
3
■Rear
To AC outlet
■Front
(Not North American model)
■Attaching and detaching the speaker grilles
Front and Center speakers have detachable grilles. Use the
following method to attach or detach the grilles.
1. While holding the bottom edge of the speaker grille with
your both hands, pull it gently toward you to remove the
bottom of the grille.
2. In the same way, gently pull the upper edge of the
speaker grille toward you to remove it from the main
unit.
3. To replace the grill, push the projections at the corners
into the grille plug holes on the speaker cabinet.
ReplacementRemoval
HT-SR800_En.book Page 18 Tuesday, January 30, 2007 11:09 AM

19
Connecting Your Speakers
Thanks to the AV receiver’s superb capabilities, you can enjoy surround sound with a real sense of movement in your
own home—just like being in a movie theater or concert hall. You can enjoy DVDs featuring DTS and Dolby Digital.
With analog and digital TV, you can enjoy Dolby Pro Logic IIx and Onkyo’s own DSP surround listening modes.
Enjoying Home Theater
Surround back left and right
speakers (SKB-550)
These speakers are necessary to
enjoy Dolby Digital EX, DTS-ES
Matrix, DTS-ES Discrete. They
enhance the realism of surround
sound and improve sound local-
ization behind the listener. Posi-
tion them behind the listener
about 2–3 feet (60–100 cm)
above ear level.
Subwoofer (SKW-550)
The subwoofer handles the bass sounds
of the LFE (Low-Frequency Effects) chan-
nel. The volume and quality of the bass
output from your subwoofer will depend on
its position, the shape of your listening
room, and your listening position. In gen-
eral, a good bass sound can be obtained
by installing the subwoofer in a front cor-
ner, or at one-third the way along the wall,
as shown.
Tip: To find the best position for your sub-
woofer, while playing a movie or some
music with good bass, experiment by plac-
ing your subwoofer at various positions
within the room, and choose the one that
provides the most satisfying results.
Front left and right speakers (SKF-550F)
These output the overall sound. Their role in a home theater is to provide a solid
anchor for the sound image. They should be positioned facing the listener at
about ear level, and equally spaced from the TV. Angle them inward slightly so as
to create a triangle, with the listener at the apex.
Center speaker (SKC-550C)
This speaker enhances the front left and right speakers,
making sound movements distinct and providing a full
sound image. For movies it’s used mainly for dialog.
Position it close to your TV facing forward at about ear
level, or at the same height as the front left and right
speakers.
1/3 wall
length
Surround left and right speakers (SKM-550S)
These speakers are used for precise sound positioning and
to add realistic ambience.
Position them at the sides of the listener, or slightly behind,
about 2–3 feet (60–100 cm) above ear level. Ideally they
should be equally spaced from the listener.
*While speaker set B is on,
these speakers output no
sound.
Corner
If the subwoofer is placed on a hard floor
(wood, vinyl, tile, etc.) and playback is very
loud, the subwoofer's feet may damage the
flooring. To prevent this, place the supplied
pads underneath the sub-
woofer's feet. The pads
also provide a stable base
for the subwoofer.
HT-SR800_En.book Page 19 Tuesday, January 30, 2007 11:09 AM

20
Connecting Your Speakers
—Continued
Read the following before connecting your speakers:
•You can connect speakers with an impedance of
between 8 and 16 ohms. If you use speakers with a
lower impedance, and use the amplifier at high volume
levels for a long period of time, the built-in amp pro-
tection circuit may be activated.
•Disconnect the power cord from the wall outlet before
making any connections.
•Pay close attention to speaker wiring polarity. In other
words, connect positive (+) terminals to only positive
(+) terminals, and negative (–) terminals to only nega-
tive (–) terminals. If you get them the wrong way
around, the sound will be out of phase and will sound
unnatural.
• Unnecessarily long or very thin speaker cables may
affect the sound quality and should be avoided.
• Be careful not to short the
positive and negative wires.
Doing so may damage the AV
receiver.
• Don’t connect more than one
cable to each speaker termi-
nal. Doing so may damage the
AV receiver.
• Don’t connect a speaker to several terminals.
The supplied speaker terminal tool makes it easy to
tighten and loosen the speaker terminals. If you are using
banana plugs, to ensure optimum sound quality, tighten
the speaker terminal before inserting the banana plug.
The AV receiver’s positive (+) speaker terminals and
speaker’s positive (+) terminals are color-coded for ease
of identification. (The negative (–) speaker terminals are
all black.) Match the color of each cable to the corre-
sponding speaker terminal.
Note:
When speaker set B is turned on, speaker set A is reduced
to 5.1-channel playback.
Speaker Connection Precautions
Using the Speaker Terminal Tool
Connecting Speaker Set A
Speaker terminal Color
Front left White
Front right Red
Center Green
Surround left Blue
Surround right Gray
Surround back left Brown
Surround back right Tan
1
On the AV receiver, unscrew the terminal. Fully
insert the bare wires. Make sure that the bare wire
is touching the inside of the pole. Screw the termi-
nal tight.
2
On the speakers, while pressing
the terminal lever, insert the
wire into the hole, and then
release the lever.
3
Using the supplied RCA cable, connect the AV
receiver’s SUBWOOFER PRE OUT to LINE
INPUT on the subwoofer.
Make sure the cable is plugged all the way.
Connecting Speaker Set B (sold
separately)
1
Strip 3/8" (10 mm) of insu-
lation from the ends of the
speaker cables, and twist
the bare wires tightly, as
shown.
2
While pressing the lever, insert
the wire into the hole, and then
release the lever.
Make sure that the terminals are
gripping the bare wires, not the
insulation.
3/8" (10 mm)
HT-SR800_En.book Page 20 Tuesday, January 30, 2007 11:09 AM

21
Connecting Your Speakers
—Continued
The following illustration shows which speaker should be connected to each pair of terminals.
The speakers can easily be mounted
on a wall by using the attached wall
brackets.
To mount a front, surround, or sur-
round back speaker vertically, use
its wall bracket, as shown, to hang
it on a screw that's securely screwed
into the wall.
To mount the center speaker hori-
zontally, use its two wall brackets,
as shown, to hang it on two screws
that are securely screwed into the
wall.
Caution:
A mounting screw’s ability to support a speaker depends on how well it’s anchored to the wall.
If you have hollow walls, screw each mounting screw into a stud. If there are no studs, or the
walls are solid, use suitable wall anchors.
Use screws with a head diameter of 5/16" (9 mm) or less and a shank diameter of 1/8" (4 mm)
or less. With hollow walls, use a cable/pipe detector to check for any power cables or water
pipes before making any holes.
Leave a gap of between 5/16" (7 mm) and 7/16" (10 mm) between the wall and the base of the
screw head, as shown.
(We recommend that you consult a home installation professional.)
OUT
OUT
CBL/SAT IN
IN IN IN
IN
IN
IN IN
VCR/DVR IN
DVD IN
OUT
COMPONENT VIDEO
Y
CB/PB
CR/PR
IN 1IN 2 OUT ANTENNA
FM
AM 75
SUB
WOOFER
FRONT
SURROUND
SURR BACK
CENTER
CD
RR
LL
TAPE
OUT
CBL/SAT
CBL/SAT
VCR/DVR
VCR/DVR
DVD
DVD
R
L
R
L
S
V
R
L
MONITOR
OUT
S
V
PRE OUT
SUB
WOOFER
FRONT
SPEAKERS B
REMOTE
CONTROL
L
R
L
R
XM
SIRIUS
SURROUND BACK
SPEAKERS SURROUND
SPEAKERS FRONT
SPEAKERS A CENTER
SPEAKER
HDMI
ASSIGNABLE
ASSIGNABLE
COAX-
IAL
OPTICAL
1
(DVD)
2
(CBL/SAT)
1
(VCR/DVR)
2
(CD)
DIGITAL IN
L
R
L
R
SURROUND BACK
SPEAKERS
SURROUND
SPEAKERS
FRONT
SPEAKERS A
CENTER
SPEAKER
LINE INPUT
Surround
back left
speaker
Surround
back right
speaker
Front left
speaker
Front right
speaker
Center
speaker
Surround
right
speaker
Surround
left
speaker
Speaker Set A (supplied)
Front left
speaker
Front right
speaker
Speaker Set B
Subwoofer
Wall Mounting
13" (330 mm)
Wall brackets
Front speaker
(SKF-550F)
Surround and
Surround back speaker
(SKM-550S/SKB-550)
Center speaker
(SKC-550C)
Wall
5/16" – 7/16"
(7 mm) – (10 mm)
HT-SR800_En.book Page 21 Tuesday, January 30, 2007 11:09 AM

22
Connecting Antennas
This section explains how to connect the supplied indoor
FM antenna and AM loop antenna, and how to connect
commercially available outdoor FM and AM antennas.
The AV receiver won’t pick up any radio signals without
any antenna connected, so you must connect the antenna
to use the tuner.
The supplied indoor FM antenna is for indoor use only.
If you cannot achieve good reception with the supplied
indoor FM antenna, try a commercially available out-
door FM antenna instead (see page 23).
The supplied indoor AM loop antenna is for indoor use
only.
If you cannot achieve good reception with the supplied
indoor AM loop antenna, try using it with a commer-
cially available outdoor AM antenna (see page 23).
Connecting the Indoor FM Antenna
1
Attach the FM antenna, as shown.
■
American Model
■
Other Models
Once your AV receiver is ready for use, you’ll
need to tune into an FM radio station and adjust
the position of the FM antenna to achieve the best
possible reception.
2
Use thumbtacks or something similar to
fix the FM antenna into position.
Caution:
Be careful that you don’t injure yourself
when using thumbtacks.
OUT
OUT
OUT
OUT ANTENNA
FM
AM 75
OUT
AM antenna push terminals
FM antenna jack
FM 75
Insert the plug fully
into the jack.
FM 75
Insert the plug fully
into the jack.
Thumbtacks, etc.
Connecting the AM Loop Antenna
1
Assemble the AM loop antenna, inserting
the tabs into the base, as shown.
2
Connect both wires of the AM loop
antenna to the AM push terminals, as
shown.
(The antenna’s wires are not polarity sensitive, so
they can be connected either way around).
Make sure that the wires are attached securely and
that the push terminals are gripping the bare
wires, not the insulation.
Once your AV receiver is ready for use, you’ll
need to tune into an AM radio station and adjust
the position of the AM antenna to achieve the best
possible reception.
Keep the antenna as far away as possible from
your AV receiver, TV, speaker cables, and power
cords.
Push Insert wire Release
HT-SR800_En.book Page 22 Tuesday, January 30, 2007 11:09 AM

23
Connecting Antennas
—Continued
If you cannot achieve good reception with the supplied
indoor FM antenna, try a commercially available out-
door FM antenna instead.
Notes:
• Outdoor FM antennas work best outside, but usable
results can sometimes be obtained when installed in an
attic or loft.
•For best results, install the outdoor FM antenna well
away from tall buildings, preferably with a clear line
of sight to your local FM transmitter.
• Outdoor antenna should be located away from possi-
ble noise sources, such as neon signs, busy roads, etc.
•For safety reasons, outdoor antenna should be situated
well away from power lines and other high-voltage
equipment.
• Outdoor antenna must be grounded in accordance
with local regulations to prevent electrical shock haz-
ards.
■
Using a TV/FM Antenna Splitter
It’s best not to use the same antenna for both FM and TV
reception, as this can cause interference problems. If cir-
cumstances demand it, use a TV/FM antenna splitter, as
shown.
If good reception cannot be achieved using the supplied
AM loop antenna, an outdoor AM antenna can be used in
addition to the loop antenna, as shown.
Outdoor AM antennas work best when installed horizon-
tally outside, but good results can sometimes be obtained
indoors by mounting horizontally above a window. Note
that the AM loop antenna should be left connected.
Outdoor antenna must be grounded in accordance with
local regulations to prevent electrical shock hazards.
Connecting an Outdoor FM Antenna
FM 75
To AV receiver To TV (or VCR)
TV/FM antenna splitter
Connecting an Outdoor AM Antenna
Outdoor antenna
AM loop antenna
Insulated antenna cable
HT-SR800_En.book Page 23 Tuesday, January 30, 2007 11:09 AM

24
Connecting Your Components
•Before making any AV connections, read the manuals
supplied with your other AV components.
•Don’t connect the power cord until you’ve completed
and double-checked all AV connections.
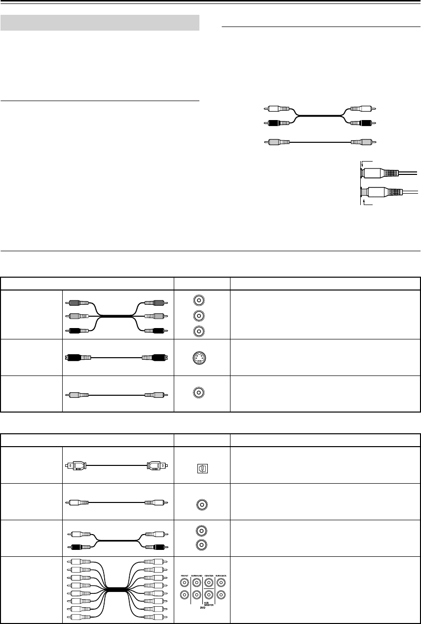
Optical Digital Jacks
The AV receiver’s optical digital jacks have shutter-type
covers that open when an optical plug is inserted and
close when it’s removed. Push plugs in all the way.
Caution:
To prevent shutter damage, hold the optical
plug straight when inserting and removing.
AV Connection Color Coding
RCA-type AV connections are usually color coded: red,
white, and yellow. Use red plugs to connect right-chan-
nel audio inputs and outputs (typically labeled “R”). Use
white plugs to connect left-channel audio inputs and out-
puts (typically labeled “L”). And use yellow plugs to
connect composite video inputs and outputs.
•Push plugs in all the way to make
good connections (loose connec-
tions can cause noise or malfunc-
tions).
•To prevent interference, keep
audio and video cables away from
power cords and speaker cables.
AV Cables and Jacks
Note:
The AV receiver does not support SCART connections.
About AV Connections
Left (white)
Right (red)
(Yellow)
Analog audio
Composite video
Left (white)
Right (red)
(Yellow)
Right!
Wrong!
Video
Cable Jack Description
Component
video cable
Component video separates the luminance (Y) and
color difference signals (P
R
, P
B
), providing the best
picture quality. (Some TV manufacturers label their
component video jacks slightly differently.)
S-Video cable
S-Video separates the luminance and color signals
and provides better picture quality than composite
video.
Composite
video cable
Composite video is commonly used on TVs, VCRs,
and other video equipment. Use only dedicated
composite video cables.
Audio
Cable Jack Description
Optical digital
audio cable
This offers the best sound quality and allows you to
enjoy Dolby Digital and DTS. The audio quality is
the same as for coaxial.
Coaxial digital
audio cable
This offers the best sound quality and allows you to
enjoy Dolby Digital and DTS. The audio quality is
the same as for optical.
Analog audio
cable (RCA)
This cable carries analog audio. It’s the most com-
mon connection format for analog audio and can be
found on virtually all AV components.
Multichannel
analog audio
cable (RCA)
This cable carries multichannel analog audio and is
typically used to connect DVD players with a 7.1-
channel analog audio output. Several standard ana-
log audio cables can be used instead of a multichan-
nel cable.
Y
P
R
P
B
P
R
P
B
Y
Y
CB/PB
CR/PR
S
V
OPTICAL
COAX-
IAL
L
R
HT-SR800_En.book Page 24 Tuesday, January 30, 2007 11:09 AM

25
Connecting Your Components
—Continued
By connecting both the audio and video outputs of your DVD player and other AV components to the AV receiver, you
can switch the audio and video signals simultaneously simply by changing the input source on the AV receiver.
The AV receiver supports several connection formats for compatibility with a wide range of AV equipment. The format
you choose will depend on the formats supported by your other components. Use the following sections as a guide.
For video components, such as a DVD player, you must make an audio connection and a video connection.
Audio Connection Formats
When choosing a connection format, bear in mind that the AV receiver doesn’t convert between formats.
Video Connection Formats
Video equipment can be connected by using any one of the following video connection formats: composite video,
S-Video, or component video, the latter offering the best picture quality.
When choosing a connection format, bear in mind that the AV receiver doesn’t convert between formats, so only outputs
of the same format as the input will output the signal.
Connecting Audio and Video Signals to the AV Receiver
Which Connections Should I Use?
: Signal Flow
Video Video
Audio
Speakers (see page 21 for hookup
details)
DVD player, etc.
TV, projector,
etc.
Audio
IN
MONITOR OUT
DVD player, etc.
AV Receiver
TV, projector, etc.
Composite S-Video Component
Composite S-Video Component
Video Signal Flow Chart
HT-SR800_En.book Page 25 Tuesday, January 30, 2007 11:09 AM

26
Connecting Your Components
—Continued
If your TV has no audio outputs, connect an audio output from your VCR or cable or satellite
receiver to the AV receiver and use its tuner to listen to TV programs through the AV receiver (see
pages 30 and 32).
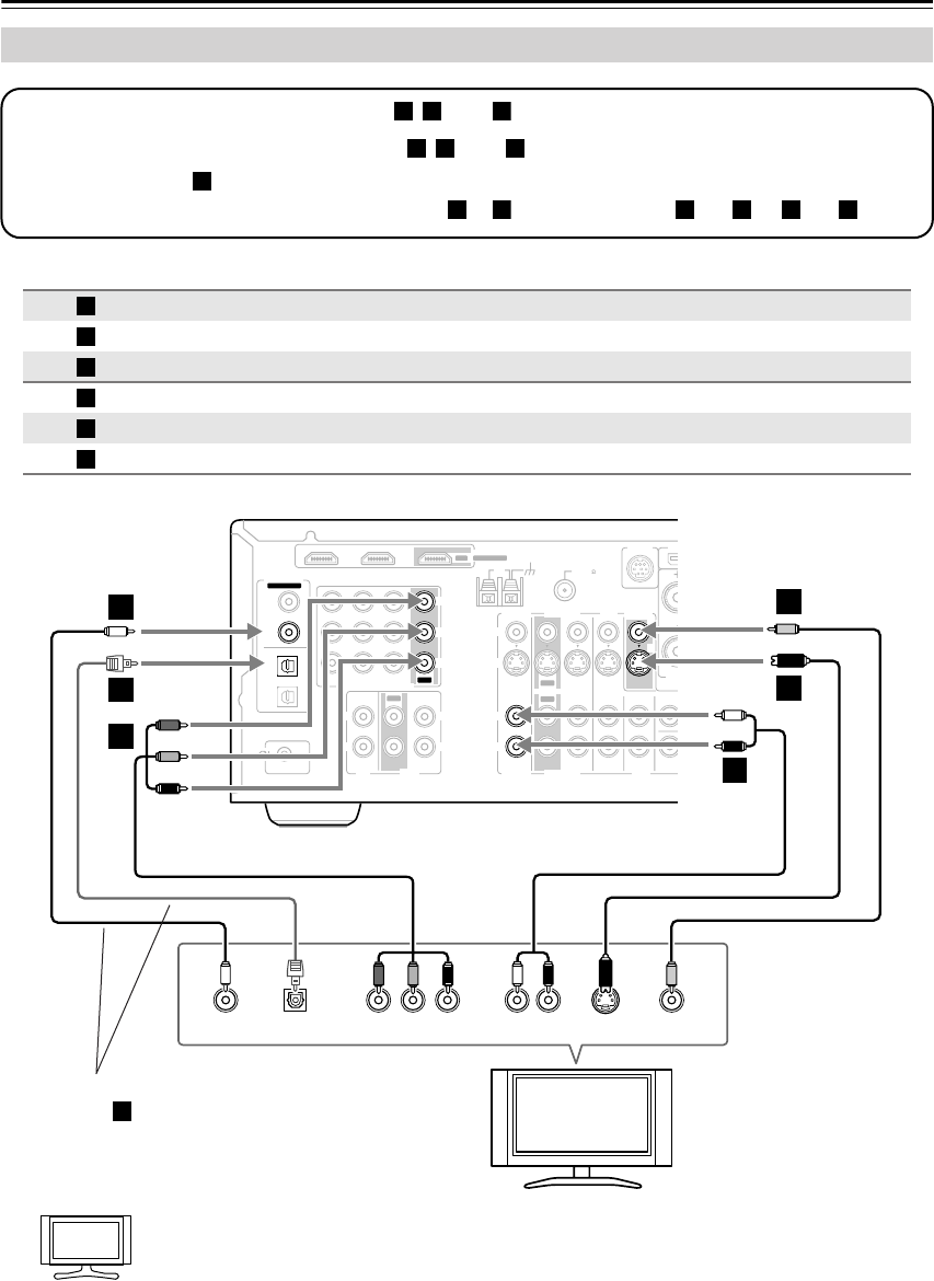
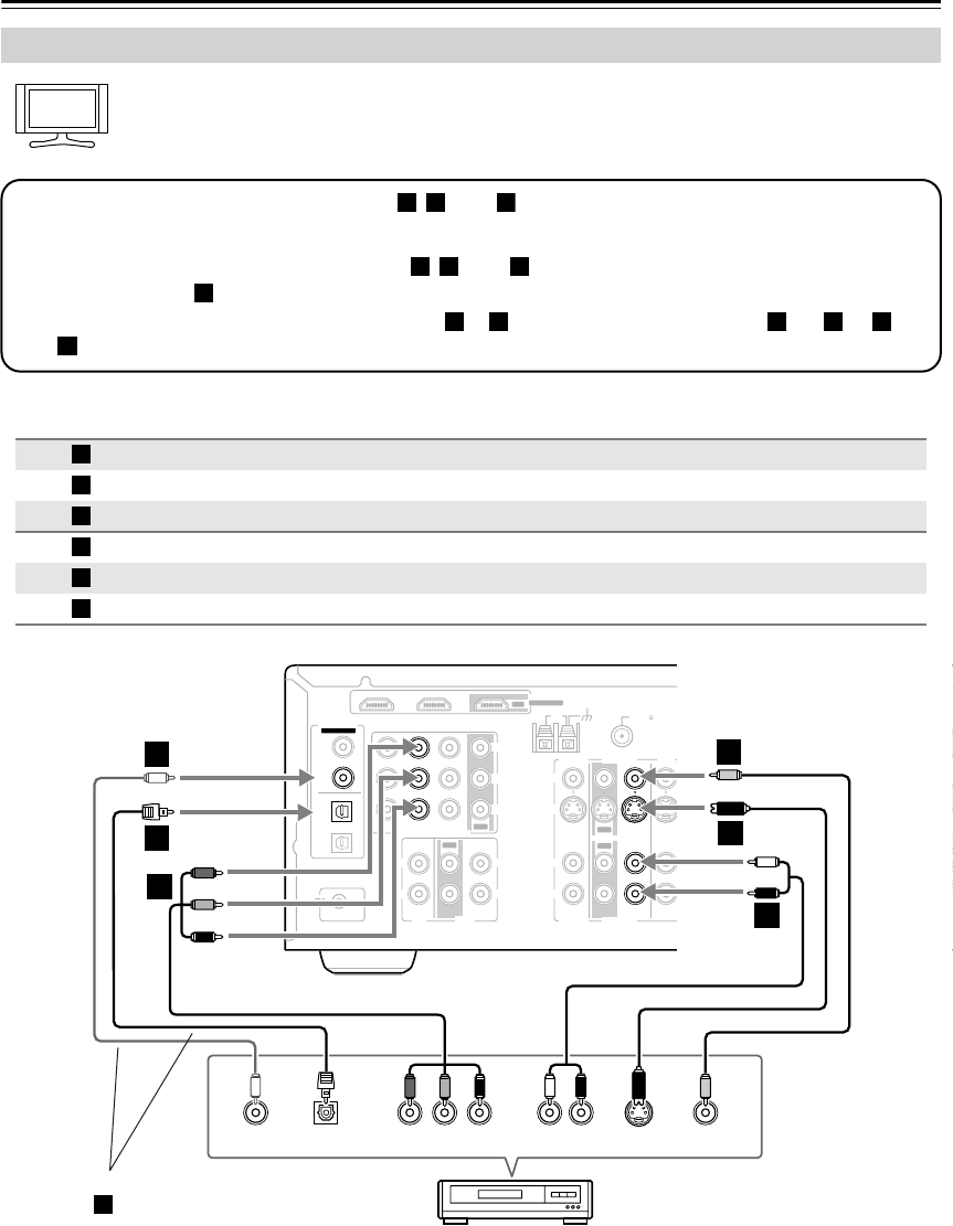
Connecting a TV or Projector
Connection AV receiver Signal flow TV Picture quality
COMPONENT VIDEO OUT
⇒
Component video input Best
MONITOR OUT S
⇒
S-Video input Better
MONITOR OUT V
⇒
Composite video input Standard
CBL/SAT IN L/R
⇐
Analog audio L/R output
DIGITAL IN COAXIAL 2
⇐
Digital coaxial output
DIGITAL IN OPTICAL 1
⇐
Digital optical output
Step 1: Choose a video connection from , , and .
Step 2: Choose an audio connection from , , and .
•With connection , you can listen to and record audio from your TV and listen via speaker set B.
•To enjoy Dolby Digital and DTS, use connection or . (For recording, use and , or and .)
A B
C
a b c
a
b
c
a b a c
A
B
C
a
b
c
OUT
OUT
CBL/SAT IN
IN IN IN
IN
IN
IN IN
VCR/DVR IN
DVD IN
OUT
COMPONENT VIDEO
Y
CB/PB
CR/PR
L
R
L
R
ANTENNA
FM
AM 75
SUB
WOOFER
FRONT
SURROUND
SURR BACK
CENTER
CD
RR
LL
TAPE
OUT
XM
SIRIUS
CBL/SAT
CBL/SAT
VCR/DVR
VCR/DVR
DVD
DVD
R
L
R
L
S
V
R
L
MONITOR
OUT
S
V
PRE OUT
SUB
WOOFER
FRONT
SPEAKERS B
SURROUND BACK
SPEAKERS SURROUND
SPEAKERS FRONT
SPEAKERS A
S
REMOTE
CONTROL
IN 1IN 2 OUT
HDMI
ASSIGNABLE
ASSIGNABLE
COAX-
IAL
OPTICAL
1
(DVD)
2
(CBL/SAT)
1
(VCR/DVR)
2
(CD)
DIGITAL IN
YCOAXIAL
OUT
PB
COMPONENT VIDEO IN
PRS VIDEO
IN
AUDIO
OUT
VIDEO
IN
LR
OPTICAL
OUT
b
c
A
B
C
B
a
C
TV, projector,
etc.
Connect one or the other
Connection must be assigned (see page 41)
c
Hint!
HT-SR800_En.book Page 26 Tuesday, January 30, 2007 11:09 AM

27
Connecting Your Components
—Continued
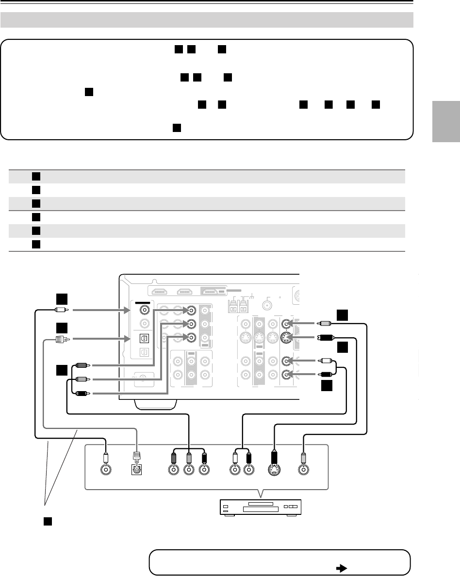
Connecting a DVD player
Connection AV receiver Signal flow DVD player Picture quality
COMPONENT VIDEO DVD IN
⇐
Component video output Best
DVD IN S
⇐
S-Video output Better
DVD IN V
⇐
Composite video output Standard
DVD IN FRONT
⇐
Analog audio L/R output
DIGITAL IN COAXIAL 1
⇐
Digital coaxial output
DIGITAL IN OPTICAL 1
⇐
Digital optical output
Step 1: Choose a video connection from , , and .
You must connect the AV receiver to your TV via the same type of connection.
Step 2: Choose an audio connection from , , and .
•With connection , you can listen to and record audio from a DVD and listen via speaker set B.
•To enjoy Dolby Digital and DTS, use connection or . (For recording, use and , or and .)
• If your DVD player has main left and right outputs and multichannel left and right outputs, be sure to use the
main left and right outputs for connection .
A B
C
a b
c
a
b
c
a
b
a c
a
A
B
C
a
b
c
OUT
OUT
CBL/SAT IN
IN IN IN
IN
IN
IN IN
VCR/DVR IN
DVD IN
OUT
COMPONENT VIDEO
Y
CB/PB
CR/PR
L
R
L
R
ANTENNA
FM
AM 75
SUB
WOOFER
FRONT
SURROUND
SURR BACK
CENTER
CD
RR
LL
TAPE
OUT
XM
SIRIUS
CBL/SAT
CBL/SAT
VCR/DVR
VCR/DVR
DVD
DVD
R
L
R
L
S
V
R
L
MONITOR
OUT
S
V
PRE OUT
SUB
WOOFER
FRONT
SPEAKERS
SURROUND BACK
SPEAKERS SURROUND
SPEAKERS FRONT
SPEAKERS A
REMOTE
CONTROL
IN 1IN 2 OUT
HDMI
ASSIGNABLE
ASSIGNABLE
COAX-
IAL
OPTICAL
1
(DVD)
2
(CBL/SAT)
1
(VCR/DVR)
2
(CD)
DIGITAL IN
YCOAXIAL
OUT
PB
COMPONENT VIDEO OUT
PRS VIDEO
OUT
AUDIO
OUT
VIDEO
OUT
LR
OPTICAL
OUT
b
c
A
B
C
B
a
C
DVD player
To connect a DVD player or DVD-Audio/SACD-capable player with a
multichannel analog audio output, see page 28.
Connect one or the other
Connection must be assigned (see page 41)
c
HT-SR800_En.book Page 27 Tuesday, January 30, 2007 11:09 AM

28
Connecting Your Components
—Continued
Hooking Up the Multichannel DVD Input
If your DVD player supports multichannel audio formats such as DVD-Audio or SACD, and it has a multichannel
analog audio output, you can connect it to the AV receiver’s multichannel DVD input.
Use a multichannel analog audio cable, or several normal audio cables, to connect the AV receiver’s DVD IN FRONT
L/R, CENTER, SURROUND L/R, SURR BACK L/R, and SUBWOOFER jacks to the 7.1-channel analog audio output
on your DVD player. If your DVD player has a 5.1-channel analog audio output, don’t connect anything to the AV
receiver’s SURR BACK L/R jacks.
OUT
OUT
CBL/SAT IN
IN IN IN
IN
IN
IN IN
VCR/DVR IN
DVD IN
OUT
COMPONENT VIDEO
Y
CB/PB
CR/PR
L
R
L
R
ANTENNA
FM
AM 75
SUB
WOOFER
FRONT
SURROUND
SURR BACK
CENTER
CD
RR
LL
TAPE
OUT
XM
SIRIUS
CBL/SAT
CBL/SAT
VCR/DVR
VCR/DVR
DVD
DVD
R
L
R
L
S
V
R
L
MONITOR
OUT
S
V
PRE OUT
SUB
WOOFER
FRONT
SPEAKERS B
SURROUND BACK
SPEAKERS SURROUND
SPEAKERS FRONT
SPEAKERS A CENTER
SPEAKER
REMOTE
CONTROL
IN 1IN 2 OUT
HDMI
ASSIGNABLE
ASSIGNABLE
COAX-
IAL
OPTICAL
1
(DVD)
2
(CBL/SAT)
1
(VCR/DVR)
2
(CD)
DIGITAL IN
R
FRONT
LLR
SURROUND
CENTER SUB
WOOFER
FRONT
SURROUND
DVD
SUB
WOOFER
CENTER
R
L
R
L
LR
SURR
BACK
SURR BACK
5.1 ch
7.1 ch
DVD player
HT-SR800_En.book Page 28 Tuesday, January 30, 2007 11:09 AM

29
Connecting Your Components
—Continued
If you have an HDMI-compatible player, you can connect it to the AV receiver with an HDMI cable.
Notes:
• Audio and video signals received via the HDMI IN jacks are output only by the HDMI OUT.
• Audio and video signals received via inputs other than the HDMI IN jacks are not output by the HDMI OUT.
•The HDMI video stream is compatible with DVI (Digital Visual Interface), so TVs and displays with a DVI input
can be connected by using an HDMI-to-DVI adapter cable. (Note that DVI connections only carry video, so you’ll
need to make a separate connection for audio.) However, reliable operation with such an adapter is not guaranteed.
In addition, video signals from a PC are not supported.
•To watch an HDMI source that’s connected via the AV receiver’s HDMI jacks, the AV receiver must be turned on,
otherwise no HDMI signal will be output.
•The HDMI audio signal (sampling rate, bit length, etc.) may be restricted by the connected source component. If
the picture is poor or there’s no sound from a component connected via HDMI, check its setup. Refer to the
connected component’s instruction manual for details.
Connecting Components with HDMI
Step 1: Connect your HDMI-compatible TV to the AV receiver’s HDMI OUT jack.
Step 2: Connect your HDMI-compatible player to the AV receiver’s HDMI IN 1 or 2 jack.
Step 3: Connect your HDMI-compatible player to an analog and/or digital audio input on the AV
receiver.
✽Audio and video signals received via the HDMI IN 1 and 2 jacks are output by the HDMI OUT jack as they
are (HDMI pass-through), so even if you only make the connections in steps 1 and 2, your TV will output
sound. However, if you want to listen through the speakers connected to the AV receiver, in addition to an
HDMI connection, you’ll also need to make a separate analog or digital audio connection.
Step 4: Assign the HDMI IN.
Turn on the AV receiver, and then assign the HDMI IN (see page 40)
OUT
OUT
CBL/SAT IN
IN IN IN
IN
IN
IN IN
VCR/DVR IN
DVD IN
OUT
COMPONENT VIDEO
Y
CB/PB
CR/PR
IN 1IN 2 OUT
L
R
ANTENNA
FM
AM 75
SUB
WOOFER
FRONT
SURROUND
SURR BACK
CENTER
CD
RR
LL
TAPE
OUT
CBL/SAT
CBL/SAT
VCR/DVR
VCR/DVR
DVD
DVD
R
L
S
V
R
L
MONITOR
OUT
S
V
SURROUND BACK
SPEAKERS
REMOTE
CONTROL
HDMI
ASSIGNABLE
ASSIGNABLE
COAX-
IAL
OPTICAL
1
(DVD)
2
(CBL/SAT)
1
(VCR/DVR)
2
(CD)
DIGITAL IN
HDMI
IN
IN 1
HDMI
OUT
HDMIHDMI
ASSIGNABLE
Tip!
If you make the connection described in
step 3, to fully enjoy the AV receiver's lis-
tening modes, turn down the volume on
your TV all the way so that its speakers
output no sound.
Sound off
DVD player
TV
Connect one
or the other
Step 1
Step 3 ✽
Step 2
HT-SR800_En.book Page 29 Tuesday, January 30, 2007 11:09 AM

30
Connecting Your Components
—Continued
With this hookup, you can use your VCR’s tuner to listen to your favorite TV programs via the AV
receiver, useful if your TV has no audio outputs.
Connecting a VCR or DVD Recorder for Playback
Connection AV receiver Signal flow VCR or DVD recorder Picture quality
COMPONENT VIDEO VCR/DVR IN
⇐
Component video output Best
VCR/DVR IN S
⇐
S-Video output Better
VCR/DVR IN V
⇐
Composite video output Standard
VCR/DVR IN L/R
⇐
Analog audio L/R output
DIGITAL IN COAXIAL 2
⇐
Digital coaxial output
DIGITAL IN OPTICAL 1
⇐
Digital optical output
Hint!
Step 1: Choose a video connection from , , and .
You must connect the AV receiver to your TV via the same type of connection.
Step 2: Choose an audio connection from , , and .
•With connection , you can listen to the VCR or DVD recorder even via speaker set B.
•To enjoy Dolby Digital and DTS, use connection or . (To listen via speaker set B, use and , or and
.)
A B
C
a b c
a
b
c
a b a
c
A
B
C
a
b
c
OUT
OUT
CBL/SAT IN
IN IN IN
IN
IN
IN IN
VCR/DVR IN
DVD IN
OUT
COMPONENT VIDEO
Y
CB/PB
CR/PR
L
R
ANTENNA
FM
AM 75
SUB
WOOFER
FRONT
SURROUND
SURR BACK
CENTER
CD
RR
LL
TAPE
OUT
XM
SIRIUS
CBL/SAT
CBL/SAT
VCR/DVR
VCR/DVR
DVD
DVD
R
L
R
L
S
V
R
L
MONITOR
OUT
S
V
PRE OUT
SUB
WOOFER
FRO
N
SPEAK
E
SURROUND BACK
SPEAKERS SURROUND
SPEAKERS FRONT
SPEAKERS A
REMOTE
CONTROL
IN 1IN 2 OUT
HDMI
ASSIGNABLE
ASSIGNABLE
COAX-
IAL
OPTICAL
1
(DVD)
2
(CBL/SAT)
1
(VCR/DVR)
2
(CD)
DIGITAL IN
YCOAXIAL
OUT
PB
COMPONENT VIDEO OUT
PRS VIDEO
OUT
AUDIO
OUT
VIDEO
OUT
LR
OPTICAL
OUT
b
c
A
B
C
B
a
C
VCR,
DVD recorder
Connect one or the other
Connection must be assigned (see page 41)
b
HT-SR800_En.book Page 30 Tuesday, January 30, 2007 11:09 AM

31
Connecting Your Components
—Continued
Connecting a VCR or DVD Recorder for Recording
Connection AV receiver Signal flow VCR or DVD recorder Picture quality
VCR/DVR OUT S
⇒
S-Video input Better
VCR/DVR OUT V
⇒
Composite video input Standard
VCR/DVR OUT L/R
⇒
Analog audio L/R input —
Connecting a Camcorder, Games Console, or Other Device
Connection AV receiver Signal flow Camcorder or console
AUX INPUT VIDEO
⇐
Composite video output
AUX INPUT L-AUDIO-R
⇐
Analog audio L/R output
OUT
OUT
CBL/SAT IN
IN IN IN
IN
IN
IN IN
VCR/DVR IN
DVD IN
OUT
COMPONENT VIDEO
Y
CB/PB
CR/PR
L
R
L
R
ANTENNA
FM
AM 75
SUB
WOOFER
FRONT
SURROUND
SURR BACK
CENTER
CD
RR
LL
TAPE
OUT
XM
SIRIUS
CBL/SAT
CBL/SAT
VCR/DVR
VCR/DVR
DVD
DVD
R
L
R
L
S
V
R
L
MONITOR
OUT
S
V
PRE OUT
SUB
WOOFER
FRONT
SPEAKERS B
SURROUND BACK
SPEAKERS SURROUND
SPEAKERS FRONT
SPEAKERS A
REMOTE
CONTROL
ASSIGNABLE
COAX-
IAL
OPTICAL
1
(DVD)
2
(CBL/SAT)
1
(VCR/DVR)
2
(CD)
DIGITAL IN
L
R
AUDIO
IN
S VIDEO IN
VIDEO IN
aA
B
B
Step 1: Choose a video connection from and .
The video source to be recorded must be connected to the AV receiver via the same type of connection.
Step 2: Make the audio connection .
A B
a
VCR, DVD recorder
A
B
a
MASTER VOLUME
VIDEO
TUNING MODE
SETUP ENTER
SETUP MIC
RETURN
AUDIOLR
AUX INPUT
TUNING PRESET
VIDEO OUT
AUDIO
AUX INPUT
LR
AUDIO
OUT
LR
AUX INPUT
VIDEO
a
A
Step 1: Make the video connection .
Step 2: Make the audio connection .
A
a
Camcorder, games console, etc.
A
a
HT-SR800_En.book Page 31 Tuesday, January 30, 2007 11:09 AM

32
Connecting Your Components
—Continued
With this hookup, you can use your satellite or cable receiver to listen to your favorite TV programs
via the AV receiver, useful if your TV has no audio outputs.
Connecting a Satellite, Cable, Set-top box, or Other Video Source
Connection AV receiver Signal flow Video source Picture quality
COMPONENT VIDEO CBL/SAT IN
⇐
Component video output Best
CBL/SAT IN S
⇐
S-Video output Better
CBL/SAT IN V
⇐
Composite video output Standard
CBL/SAT IN L/R
⇐
Analog audio L/R output
DIGITAL IN COAXIAL 2
⇐
Digital coaxial output
DIGITAL IN OPTICAL 1
⇐
Digital optical output
Hint!
Step 1: Choose a video connection from , , and .
You must connect the AV receiver to your TV via the same type of connection.
Step 2: Choose an audio connection from , , and .
•With connection , you can listen to and record audio from the video source and listen via speaker set B.
•To enjoy Dolby Digital and DTS, use connection or . (For recording, use and , or and .)
A B
C
a b c
a
b
c
a b a c
A
B
C
a
b
c
OUT
OUT
CBL/SAT IN
IN IN IN
IN
IN
IN IN
VCR/DVR IN
DVD IN
OUT
COMPONENT VIDEO
Y
CB/PB
CR/PR
L
R
ANTENNA
FM
AM 75
SUB
WOOFER
FRONT
SURROUND
SURR BACK
CENTER
CD
RR
LL
TAPE
OUT
XM
SIRIUS
CBL/SAT
CBL/SAT
VCR/DVR
VCR/DVR
DVD
DVD
R
L
R
L
S
V
R
L
MONITOR
OUT
S
V
PRE OUT
SUB
WOOFER
FR
O
SPEA
K
SURROUND BACK
SPEAKERS SURROUND
SPEAKERS FRONT
SPEAKERS
A
REMOTE
CONTROL
IN 1IN 2 OUT
HDMI
ASSIGNABLE
ASSIGNABLE
COAX-
IAL
OPTICAL
1
(DVD)
2
(CBL/SAT)
1
(VCR/DVR)
2
(CD)
DIGITAL IN
YCOAXIAL
OUT
PB
COMPONENT VIDEO OUT
PRS VIDEO
OUT
AUDIO
OUT
VIDEO
OUT
LR
OPTICAL
OUT
b
c
A
B
C
B
a
C
Satellite, cable, set-top box, etc.
Connect one or the other
Connection must be assigned (see page 41)
c
HT-SR800_En.book Page 32 Tuesday, January 30, 2007 11:09 AM

33
Connecting Your Components
—Continued
■
CD Player or Turntable (MM) with Built-in Phono Preamp
•With connection , you can listen to and record audio from your CD player or turntable and listen via speaker set
B.
•To connect the CD player digitally, use connection or . (For recording, use and , or and .)
■
Turntable (MM) with no Phono Preamp Built-in
A phono preamp is necessary to connect a turntable that
doesn’t have a phono preamp built-in.
■
Turntable with an MC (Moving Coil) Cartridge
An MC head amp and phono preamp are necessary to
connect a turntable with an MC (Moving Coil) cartridge.
Connecting a CD Player or Turntable
Connection AV receiver Signal flow CD or turntable
CD IN L/R
⇐
Analog audio L/R output
DIGITAL IN COAXIAL 2
⇐
Digital coaxial output
DIGITAL IN OPTICAL 2
⇐
Digital optical output
OUT
OUT
CBL/SAT IN
IN IN IN
IN
IN
IN IN
VCR/DVR IN
DVD IN
OUT
COMPONENT VIDEO
Y
CB/PB
CR/PR
L
R
ANTENNA
FM
AM 75
SUB
WOOFER
FRONT
SURROUND
SURR BACK
CENTER
CD
RR
LL
TAPE
OUT
XM
SIRIUS
CBL/SAT
CBL/SAT
VCR/DVR
VCR/DVR
DVD
DVD
R
L
S
V
R
L
MONITOR
OUT
S
V
SURROUND BACK
SPEAKERS
REMOTE
CONTROL
IN 1IN 2 OUT
HDMI
ASSIGNABLE
ASSIGNABLE
COAX-
IAL
OPTICAL
1
(DVD)
2
(CBL/SAT)
1
(VCR/DVR)
2
(CD)
DIGITAL IN IN
L
R
L
R
CD AUDIO
OUTPUT
OPTICAL
OPTICAL
OUT
AUDIO
OUT
LR
COAXIAL
OUT
L
R
IN
CD
2
(CD)
2
(CBL/SAT)
COAX-
IAL
b
c
a
a
Step 1:
Choose a connection that matches your CD player ( , , or ). Use connection for a turntable with a built-in
phono preamp.
a b
c
a
Turntable (MM) with
built-in phono preamp
CD player
Connect one
or the other
Connection
must be
assigned (see
page 41)
b
a
b
c
a
b
a c
a
b
c
OUT
OUT
CBL/SAT IN
IN IN IN
IN
IN
IN IN
VCR/DVR IN
DVD IN
OUT
COMPONENT VIDEO
Y
CB/PB
CR/PR
L
R
ANTENNA
FM
AM 75
SUB
WOOFER
FRONT
SURROUND
SURR BACK
CENTER
CD
RR
LL
TAPE
OUT
XM
SIRIUS
CBL/SAT
CBL/SAT
VCR/DVR
VCR/DVR
DVD
DVD
R
L
S
V
R
L
MONITOR
OUT
S
V
SURROUND BACK
SPEAKERS
REMOTE
CONTROL
IN 1IN 2 OUT
HDMI
ASSIGNABLE
ASSIGNABLE
COAX-
IAL
OPTICAL
1
(DVD)
2
(CBL/SAT)
1
(VCR/DVR)
2
(CD)
DIGITAL IN
IN
L
R
CD
AUDIO
OUTPUT
AUDIO
OUTPUT
AUDIO
INPUT
L
R
L
R
L
R
Phono preamp L
R
L
R
L
R
L
R
OUT
OUT
CBL/SAT IN
IN IN IN
IN
IN
IN IN
VCR/DVR IN
DVD IN
OUT
COMPONENT VIDEO
Y
CB/PB
CR/PR
L
R
ANTENNA
FM
AM 75
SUB
WOOFER
FRONT
SURROUND
SURR BACK
CENTER
CD
RR
LL
TAPE
OUT
XM
SIRIUS
CBL/SAT
CBL/SAT
VCR/DVR
VCR/DVR
DVD
DVD
R
L
S
V
R
L
MONITOR
OUT
S
V
SURROUND BACK
SPEAKERS
REMOTE
CONTROL
IN 1IN 2 OUT
HDMI
ASSIGNABLE
ASSIGNABLE
COAX-
IAL
OPTICAL
1
(DVD)
2
(CBL/SAT)
1
(VCR/DVR)
2
(CD)
DIGITAL IN
IN
CD
L
R
AUDIO
OUTPUT AUDIO
INPUT
AUDIO
OUTPUT
AUDIO
OUTPUT
AUDIO
INPUT
L
R
MC head amp or
MC transformer
Phono
preamp
HT-SR800_En.book Page 33 Tuesday, January 30, 2007 11:09 AM

34
Connecting Your Components
—Continued
■
RI Dock with video
Connect your RI Dock’s analog audio output jacks
and S-Video output jack to the AV receiver’s
CBL/SAT IN L/R jacks and CBL/SAT IN S jack.
■
RI Dock without video
Connect your RI Dock’s analog audio output jacks to
the AV receiver’s TAPE IN L/R jacks (
1
).
Notes:
• Connect the Remote Interactive Dock with an
cable (see page 35).
• Set the Remote Interactive Dock’s RI MODE switch
to HDD or HDD/DOCK.
• Set the AV receiver’s Input Display to DOCK (see
page 41).
• Refer to the Remote Interactive Dock’s instruction
manual.
(DS-A1 hookup shown here.)
•With connection , you can listen via speaker set B.
•To connect the recorder digitally, use connections and , or and .
Connecting an RI Dock
OUT
OUT
CBL/SAT IN
IN IN IN
IN
IN
IN IN
VCR/DVR IN
DVD IN
OUT
COMPONENT VIDEO
Y
CB/PB
CR/PR
ANTENNA
FM
AM 75
FRONT
SURROUN
D
CD
RR
LL
TAPE
OUT
SIRIUS
CBL/SAT
CBL/SAT
VCR/DVR
VCR/DVR
DVD
DVD
R
L
S
V
MONITOR
OUT
S
V
REMOTE
CONTROL
IN 1IN 2 OUT
HDMI
ASSIGNABLE
ASSIGNABLE
COAX-
IAL
OPTICAL
1
(DVD)
2
(CBL/SAT)
1
(VCR/DVR)
2
(CD)
DIGITAL IN
AUDIO
OUT
LR
S VIDEO
OUT
1
Connecting a Cassette, CDR, MiniDisc, or DAT Recorder
Connection AV receiver Signal flow Cassette/CDR/MD/DAT recorder
TAPE IN L/R
TAPE OUT L/R
⇐
⇒
Analog audio L/R output
Analog audio L/R input
DIGITAL IN COAXIAL 2
⇐
Digital coaxial output
DIGITAL IN OPTICAL 1
⇐
Digital optical output
HDMI
ASSIGNABLE
ASSIGNABLE
COAX-
IAL
OPTICAL
1
(DVD)
2
(CBL/SAT)
1
(VCR/DVR)
2
(CD)
DIGITAL IN
CBL/SAT IN
IN IN
VCR/DVR IN
DVD IN
OUT
COMPONENT VIDEO
Y
CB/PB
CR/PR
CD
RR
LL
TAPE
OUT
REMOTE
CONTROL
IN 1IN 2 OUT
OUT
REC PLAY
IN OUT
L
R
L
R
IN
TAPE
L
R
OPTICAL
1
(VCR/DVR)
2
(CBL/SAT)
OPTICAL
OUT
COAX-
IAL
COAXIAL
OUT
b
ca
Step 1:
Choose a connection that matches the recorder ( , , or ), and then make the connection.
a b c
Cassette recorder, CDR, etc.
Connect one or the
other
These connections
must be assigned
(see page 41)
a
a b a c
a
b
c
HT-SR800_En.book Page 34 Tuesday, January 30, 2007 11:09 AM

35
Connecting Your Components
—Continued
With (Remote Interactive), you can use the following special functions:
■
Auto Power On/Standby
When you start playback on a component connected via , if the AV receiver is on Standby, it will automatically
turn on and select that component as the input source. Similarly, when the AV receiver is set to Standby, all compo-
nents connected via will also go on Standby. This function will not work on components connected to an AC
OUTLET on the AV receiver.
■
Direct Change
When playback is started on a component connected via , the AV receiver automatically selects that component
as the input source. If your DVD player is connected to the AV receiver’s multichannel DVD input, you’ll need to
press the [MULTI CH] button to hear all channels (see page 43), as the Direct Change function only selects the
FRONT DVD IN jacks.
■
Remote Control
You can use the AV receiver’s remote controller to control your other -capable Onkyo components, pointing the
remote controller at the AV receiver’s remote control sensor instead of the component. You must enter the appropri-
ate remote control code first (page 63).
Notes:
• Use only cables for connections.
cables are supplied with Onkyo players (DVD,
CD, etc.).
• Some components have two jacks. You can
connect either one to the AV receiver. The other
jack is for connecting additional -capable
components.
• Connect only Onkyo components to jacks.
Connecting other manufacturer’s components
may cause a malfunction.
• Some components may not support all func-
tions. Refer to the manuals supplied with your
other Onkyo components.
• Connect the AV receiver’s power cord to a suitable wall outlet.
Notes:
•
Before connecting the power cord, connect all of your speakers and AV components.
•Turning on the AV receiver may cause a momentary power surge that might interfere with other electrical equipment
on the same circuit. If this is a problem, plug the AV receiver into a different branch circuit.
Connecting Onkyo Components
Connecting the Power Cord
Step 1: Make sure that each Onkyo component is connected to the AV receiver with an analog audio cable (con-
nection in the hookup examples) (see pages 27 to 34).
Step 2: Make the connection.
Step 3: If you’re using an MD, CDR, or RI Dock, change the input Display (see page 41).
a
OUT
OUT
CBL/SAT IN
IN IN IN
IN
IN
IN IN
VCR/DVR IN
DVD IN
OUT
COMPONENT VIDEO
Y
CB/PB
CR/PR
L
R
L
R
ANTENNA
FM
AM 75
SUB
WOOFER
FRONT
SURROUND
SURR BACK
CENTER
CD
RR
LL
TAPE
OUT
XM
SIRIUS
CBL/SAT
CBL/SAT
VCR/DVR
VCR/DVR
DVD
DVD
R
L
R
L
S
V
R
L
MONITOR
OUT
S
V
PRE OUT
SUB
WOOFER
FRONT
SPEAKERS B
SURROUND BACK
SPEAKERS SURROUND
SPEAKERS FRONT
SPEAKERS A CENTER
SPEAKER
REMOTE
CONTROL
IN 1IN 2 OUT
HDMI
ASSIGNABLE
ASSIGNABLE
COAX-
IAL
OPTICAL
1
(DVD)
2
(CBL/SAT)
1
(VCR/DVR)
2
(CD)
DIGITAL IN
LR
FRONT
DVD
L
R
IN
CD
L
R
REMOTE
CONTROL
ANALOG
AUDIO OUT
LR
ANALOG
AUDIO OUT
e.g., CD player
e.g., DVD player
HT-SR800_En.book Page 35 Tuesday, January 30, 2007 11:09 AM

36
Turning On the AV Receiver
MASTER VOLUME
VIDEO
STANDBY
TONE DISPLAYSTEREO DIMMER MEMORY
DIGITAL INPUT
TUNING MODE
ABSPEAKERS
TUNERTAPE
AUXCBL/SATVCR/DVR
DVD
MULTI CH C
DSETUP ENTER
SETUP MIC
RETURN
CLEAR
LISTENING MODE
AUDIOLR
AUX INPUT
STANDBY/ON
PHONES
TUNING PRESET
STANDBY/ON
MUTING
PREVIOUS
MENU
GUIDE
TOP MENU
SP A
/
B
--
/
---
TAPE/AMP
M
D/CDR
DOCK
CABLE
STANDBY/ON
DIMMER
ENT
D TUN
SLEEP
10 11 12
INPUT SELECTOR
REMOTE MODE
V
CR/DVR
AUX
CBL/SAT
C
DTAPE TUNER
DVD
MULTI CH
TV VOL
VOL
SAT
VCR
TV
DVD
RECEIVER
C
D
INPUT
+10
0
CLR
123
456
789
CH
DISC
ALBUM
RECEIVER
STANDBY/ON
STANDBY indicator
Turning On and Standby
1
Press the [STANDBY/ON] button.
Alternatively, press the remote controller’s [RECEIVER] button, followed
by the [STANDBY/ON] button.
The AV receiver comes on, the display lights up, and the STANDBY indicator goes off.
To turn the AV receiver off, press the [STANDBY/ON] button again. The AV receiver
will enter Standby mode. To prevent any loud surprises when you next turn on the AV
receiver, always turn down the volume before you turn it off.
To turn on the subwoofer, press its [POWER] switch to the ON position
(not North
American models).
STANDBY/ON
STANDBY/ON
Remote
controller
AV receiver
or
RECEIVER
Smooth Operation in a Few Easy Steps
To ensure smooth operation, here’s a few easy steps to help you configure the AV receiver before you use it for the
very first time. These settings only need to be made once.
■Do the automatic speaker setup—this is essential!
See “Automatic Speaker Setup (Audyssey 2EQ/HTIB)” on
page 37.
■Have you connected a component to an HDMI IN?
If you have, see “HDMI Video Setup” on page 40.
■Have you connected a component to a digital audio input?
If you have, see “Digital Audio Input Setup” on page 41.
■Have you connected an Onkyo MD recorder, CD recorder,
or RI Dock?
If you have, see “Changing the Input Display” on page 41.
HDMI
OPTICAL
COAXIAL
OUT IN
TAPE CD recorder, MD recorder,
RI Dock
HT-SR800_En.book Page 36 Tuesday, January 30, 2007 11:09 AM

37
First Time Setup
This section explains the settings that you need to make before using the AV receiver for the very first time.
With the supplied speaker setup microphone, the Audyssey 2EQ/HTIB function can measure the number of speakers
connected, their sizes, crossover frequencies, and distances from the listening position, and then calculate the optimal
speaker settings for your listening environment.
Before using this function, connect and position all of the supplied speakers.
Measurement Points
To create a listening area in which several people can enjoy home theater simultaneously, the Audyssey 2EQ/HTIB
function takes measurements at three points within the listening area:
A
First measurement point
This is the center point of the listening area, or the listening position if it’s just one person.
B
Second measurement point
The right side of the listening area.
C
Third measurement point
The left side of the listening area.
The distances between points
1
and
2
and points
1
and
3
must be at least 1 meter.
From the examples below, choose the listening area that best matches yours and place the microphone accordingly when
prompted.
Automatic Speaker Setup (Audyssey 2EQ/HTIB)
TV TV TV
TV TV TV
TV TV
TV
:
:
Listening area
Listening position
HT-SR800_En.book Page 37 Tuesday, January 30, 2007 11:09 AM

38
First Time Setup
—Continued
Using Audyssey 2EQ/HTIB
Notes:
• When the automatic speaker setup is complete, the
Equalizer Settings (page 60) will be set to “Audyssey.”
•You can cancel the automatic speaker setup at any
point in this procedure simply by disconnecting the
setup microphone.
1
Turn on the AV receiver.
2
Put the speaker setup microphone at
measurement point
1
(page 37), and
connect it to the SETUP MIC jack.
Notes:
• Make sure the microphone is horizontal.
• If there’s an obstacle between the micro-
phone and any speaker, the automatic setup
will not work correctly. Set up the room as
you would when enjoying a DVD.
• Positioning the microphone close to where
your ears would normally be will provide
better results. You can adjust the height of the
microphone by using a tripod or level table.
3
Press [ENTER].
The automatic speaker setup starts.
A test tone is output by each speaker in turn, as
the Audyssey 2EQ/HTIB function determines
which speakers are connected. This takes a few
minutes.
Note:
• If any extraneous noise is picked up by the
microphone, the automatic setup may not
work correctly, so don’t make any noise.
MASTER VOLUME
VIDEO
STANDBY
TONE DISPLAYSTEREO DIMMER MEMORY
DIGITAL INPUT
TUNING MODE
ABSPEAKERS
TUNERTAPE
AUXCBL/SATVCR/DVR
DVD
MULTI CH C
DSETUP ENTER
SETUP MIC
RETURN
CLEAR
LISTENING MODE
AUDIOLR
AUX INPUT
STANDBY/ON
PHONES
TUNING PRESET
SETUP MIC
1
2, 6
SETUP MIC
4
When the following display appears,
move the speaker setup microphone to
measurement point
2
(page 37), and
then press [ENTER].
Audyssey 2EQ/HTIB performs more measure-
ments.
This takes a few minutes.
5
When the following display appears,
move the speaker setup microphone to
measurement point
3
(page 37), and
then press [ENTER].
Audyssey 2EQ/HTIB performs more measure-
ments.
This takes a few minutes.
When the measurements are complete, the
results are calculated and saved automatically.
6
When the automatic speaker setup is
complete, disconnect the speaker setup
microphone.
Notes:
•If the AV receiver was previously muted, it will
be unmuted.
•Automatic speaker setup cannot be performed
while a pair of headphones is connected.
•It takes about 10 minutes to complete the auto-
matic speaker setup.
HT-SR800_En.book Page 38 Tuesday, January 30, 2007 11:09 AM

39
First Time Setup
—Continued
Error Messages
While the automatic speaker setup is in progress, one of
the following error messages may appear:
Ambient noise is too high
This message appears if there’s too much background
noise and the measurements cannot be performed prop-
erly. Remove the source of the noise and try again.
Speaker Detect Errors
This message appears if one of the speaker-related errors
below occurs.
• One of the front speakers has not been detected.
• One of the surround speakers has not been detected.
• The surround back speakers have been detected but
the surround speakers haven’t.
•The right surround back speaker has been detected but
the left surround back speaker hasn’t.
• The number of speakers detected on the second or
third measurment was different to the number detected
on the first measurement.
Write Error
This message appears if saving fails.
Changing the Speaker Settings Manually
In some situations, the measurements taken by the auto-
matic speaker setup may not provide usable results. If
running the speaker setup a second time still doesn’t pro-
vide usable results, you’ll have to set the speaker settings
manually (see pages 56–60).
Using a Powered Subwoofer
If you’re using a powered subwoofer, because it outputs
very low-frequency sound and its position is usually low
down, it may not be detected by the automatic speaker
setup. In this case, increase the subwoofer’s volume, set
it to its highest crossover frequency, and then try running
the automatic speaker setup again. Note that if the vol-
ume is set too high and the sound distorts, it may not be
detected, so use an appropriate volume level. If the sub-
woofer has a low-pass filter switch, set it to Off or Direct.
Refer to your subwoofer’s instruction manual for details.
To Retry the Automatic Speaker Setup
Press the [ENTER] button.
Make sure speakers that cannot be
detected are connected properly.
HT-SR800_En.book Page 39 Tuesday, January 30, 2007 11:09 AM

40
First Time Setup
—Continued
If you connect a video component to HDMI IN 1 or 2, use this setting to assign that input to an input selector.
HDMI Video Setup
MUTING
PREVIOUS
MENU
GUIDE
TOP MENU
SP A
/
B
SETUP RETURN
PLAYLIST/CAT PLAYLIST/CAT
RANDOM
SUBTITLE
PLAY MODE
AUDIO REPEAT
RC-681M
--
/
---
TAPE/AMP
M
D/CDR
DOCK
CABLE
STANDBY/ON
DIMMER
ENT
D TUN
SLEEP
10 11 12
INPUT SELECTOR
HDDDVDVCR
REMOTE MODE
V
CR/DVR
AUX
CBL/SAT
C
DTAPE TUNER
DVD
MULTI CH
LISTENING MODE
TV
DISPLAY
TEST
TONE
CH SEL
SURROUND
STEREO
CINE FLTR
LEVEL
+
LEVEL
-
L NIGHT
VOL
VOL
SAT
VCR
TV
DVD
RECEIVER
C
D
INPUT
+10
0
CLR
123
456
789
ENTER
CH
DISC
ALBUM
SETUP
RECEIVER
ENTER
1
Press the [RECEIVER] button,
followed by the [SETUP] button.
2
Use the Up and Down [ ]/[ ]
buttons to select “Video Input,”
and then press [ENTER].
3
Use the Up and Down [ ]/[ ]
buttons to select “HDMI DVD,”
“HDMI VCR,” or “HDMI CBL” and
use the Left and Right [ ]/[ ]
buttons to change the setting.
If you connect a video component to
HDMI IN 1 or 2, you must assign that
input to an input selector. For example,
if you connect your DVD player to
HDMI IN 1, you must assign HDMI
DVD setting to IN1.
IN1:
Select if the video component
is connected to HDMI IN 1.
IN2:
Select if the video component
is connected to HDMI IN 2.
No:
Select if you’re not using the
HDMI OUT.
4
Press the [SETUP] button.
Setup closes.
RECEIVER
SETUP
HDMI
video
Input
SETUP
HT-SR800_En.book Page 40 Tuesday, January 30, 2007 11:09 AM

41
First Time Setup
—Continued
To enjoy Dolby Digital and DTS, you must connect your
DVD player to the AV receiver digitally (coaxial or opti-
cal).
These are the default digital audio input assignments.
You can change the digital audio input assignments if
necessary. For example, if you connect your DVD player
to the OPTICAL 1 DIGITAL IN (OPT1), you must
assign that input to the DVD input selector, as follows.
Note:
Make sure that components connected digitally are con-
figured to output digital audio. Refer to the relevant man-
uals.
If you connect an -capable Onkyo MiniDisc
recorder, CD recorder, or RI Dock to the TAPE IN/OUT
or CBL/SAT IN jacks, for to work properly, you
must change this setting.
This setting can only be changed on the AV receiver.
Note:
DOCK can be selected for the TAPE input selector or
CBL/SAT input selector, but not both at the same time.
Digital Audio Input Setup
Input selector Default assignment
DVD COAX 1
VCR/DVR OPT 1
CBL/SAT COAX 2
TAPE - - - -
CD OPT 2
AUX - - - -
1
Press the input selector button
for the input selector that you
want to assign.
(Digital inputs cannot be assigned to
the TUNER input selector.)
2
Press the [DIGITAL INPUT]
button.
The current assignment appears.
3
Press the [DIGITAL INPUT] but-
ton repeatedly to select COAX1,
COAX2, OPT1, OPT2, or “– – – –”
(analog).
MASTER VOLUME
VIDEO
STANDBY
TONE DISPLAYSTEREO DIMMER MEMORY
DIGITAL INPUT
TUNING MODE
ABSPEAKERS
TUNERTAPE
AUXCBL/SATVCR/DVR
DVD
MULTI CH C
DSETUP ENTER
SETUP MIC
RETURN
CLEAR
LISTENING MODE
AUDIOLR
AUX INPUT
STANDBY/ON
PHONES
TUNING PRESET
1 2, 3
TAPE
AUX
CBL/SATVCR/DVR
DVD
C
D
DIGITAL INPUT
DIGITAL INPUT
Changing the Input Display
1
Press the [TAPE] or [CBL/SAT]
input selector button so that
“TAPE” or “CBL/SAT” appears on
the display.
2
Press and hold down the [TAPE]
or [CBL/SAT] input selector but-
ton (about 2 seconds) to change
the setting.
Repeat this step to select MD, CDR, or
DOCK.
For the TAPE input selector, the setting
changes in this order:
TAPE
→
MD
→
CDR
→
DOCK
For the CBL/SAT input selector, the
setting changes in this order:
CBL/SAT
↔
DOCK
MASTER VOLUME
VIDEO
STANDBY
TONE DISPLAYSTEREO DIMMER MEMORY
DIGITAL INPUT
TUNING MODE
ABSPEAKERS
TUNERTAPE
AUXCBL/SATVCR/DVR
DVD
MULTI CH C
DSETUP ENTER
SETUP MIC
RETURN
CLEAR
LISTENING MODE
AUDIOLR
AUX INPUT
STANDBY/ON
PHONES
TUNING PRESET
1, 21, 2
TAPE
CBL/SAT
or
TAPE
CBL/SAT
or
→
HT-SR800_En.book Page 41 Tuesday, January 30, 2007 11:09 AM

42
Playing Your AV Components
Basic AV Receiver Operation
MASTER VOLUME
VIDEO
STANDBY
TONE DISPLAYSTEREO DIMMER MEMORY
DIGITAL INPUT
TUNING MODE
ABSPEAKERS
TUNERTAPE
AUXCBL/SATVCR/DVR
DVD
MULTI CH C
DSETUP ENTER
SETUP MIC
RETURN
CLEAR
LISTENING MODE
AUDIOLR
AUX INPUT
STANDBY/ON
PHONES
TUNING PRESET
DISPLAY
MULTI CH
1
2
4
MUTING
PREVIOUS
MENU
GUIDE
TOP MENU
SP A
/
B
PLAYLIST/CAT PLAYLIST/CAT
--
/
---
TAPE/AMP
M
D/CDR
DOCK
CABLE
STANDBY/ON
DIMMER
ENT
D TUN
SLEEP
10 11 12
INPUT SELECTOR
REMOTE MODE
V
CR/DVR
AUX
CBL/SAT
C
DTAPE TUNER
DVD
MULTI CH
TV VOL
VOL
SAT
VCR
TV
DVD
RECEIVER
C
D
INPUT
+10
0
CLR
123
456
789
ENTER
CH
DISC
ALBUM
4
1
1
2
OUTPUT LEVEL
MAX
MIN
4
Subwoofer’s
rear panel
1
Use the AV receiver’s input selector buttons to select the input source.
To select the input source with the remote controller, press the
[RECEIVER] REMOTE MODE button, and then use the INPUT SELECTOR
buttons.
2
To turn the speakers on or off, use the AV receiver’s SPEAKERS [A] and
[B] buttons, or use the remote controller’s [SP A/B] button.
Pressing the remote controller’s [SP A/B] button cycles through the following settings:
Speaker Set A
→
Speaker Set A&B
→
Speaker Set B
→
Off.
Note that while speaker set B is on,
speaker set A is reduced to 5.1-channel
playback.
See page 5 for more information about speaker sets A and B.
3
Start playback on the source component.
To watch a DVD or other video source, on your TV, select the video input that’s con-
nected to the AV receiver’s MONITOR OUT jack.
If your TV is connected to the HDMI OUT, see the tip on page 29.
4
To adjust the volume, use the MASTER VOLUME control, or the remote
controller’s [VOL] button.
The volume can be set to MIN, 1 through 79, or MAX. Since the AV receiver is
designed for home theater enjoyment, it has a wide volume range for precise adjust-
ment.
To set the level of the subwoofer, use the OUTPUT LEVEL control.
Because our ears are less sensitive to very low bass sounds, there’s a temptation to set
the level of the subwoofer too high. As a rule of thumb, set the subwoofer level to what
you think is the optimal level, and then back it off slightly.
5
Select a suitable listening mode and enjoy!
See “Using the Listening Modes” on page 48.
RECEIVER
TUNERTAPE
AUX
CBL/SATVCR/DVR
DVD
C
D
VCR/DVR CBL/SAT
C
DTAPE TUNER
DVD
12
6
789
AUX
4
Remote
controller
AV receiver
AB
SPEAKERS
Remote
controller
AV receiver
Indicators
VOL
MASTER VOLUME
Remote
controller
AV receiver
HT-SR800_En.book Page 42 Tuesday, January 30, 2007 11:09 AM

43
Playing Your AV Components
—Continued
The multichannel DVD input is for connecting a compo-
nent with a 7.1-channel analog audio output, such as a
DVD-Audio or SACD-capable DVD player, or an
MPEG decoder. See page 28 for hookup information.
Note:
• While the multichannel DVD input is selected, the
Speaker Configuration settings on page 56 are
ignored, and signals from the multichannel input are
fed to the speakers as they are.
You can display various information about the current
input source as follows.
The following information can typically be displayed:
*1 When AM or FM radio is used, the band, preset num-
ber, and frequency are displayed.
*2 If the input signal is analog, or AM or FM radio is
selected, no format information is displayed. If the
input signal is PCM, the sampling frequency is dis-
played. If the input signal is digital but not PCM, the
signal format is displayed. Information is displayed
for about 3 seconds, then the previous display reap-
pears.
Note:
•The listening mode is displayed only when speaker set
A is on.
Interpreting Surround Channel Information
A: The number of front channels (front left, front right,
and center).
B: The number of surround channels (surround left and
surround right). If there’s surround back channel
information, this number will be 3.
C: LFE channel for subwoofer (1 means yes).
Using the Multichannel DVD Input
Press the [RECEIVER] REMOTE
MODE button, followed by the
[MULTI CH] button.
The MULTI CH indicator appears on
the display.
Audio from the multichannel DVD
input will now be used for the DVD
input source.
RANDOM
SUBTITLE
PLAY MODE
AUDIO REPEAT
RC-681M
--
/
---
TAPE/AMP
M
D/CDR
DOCK
CABLE
STANDBY/ON
DIMMER
ENT
D TUN
SLEEP
10 11 12
INPUT SELECTOR
HDDDVD
VCR
REMOTE MODE
VCR/DVR
AUX
CBL/SAT
C
DTAPE TUNER
DVD
MULTI CH
LISTENING MODE
TV
DISPLAY
TEST
TONE
CH SEL
SURROUND
STEREO
CINE FLTR
LEVEL
+
LEVEL
-
L NIGHT
VOL
VOL
SAT
VCR
TV
DVD
RECEIVER
C
D
+10
0
CLR
123
456
789
CH
DISC
ALBUM
DISPLAY
RECEIVER
MULTI CH
RECEIVER
MULTI CH
MULTI CH indicator
Displaying Source Information
Press the [RECEIVER] REMOTE
MODE button, and then press the
[DISPLAY] button repeatedly to
cycle through the available infor-
mation.
DISPLAY
RECEIVER
Input source &
volume*1
Signal format*2
or sampling
frequency
Input source &
listening mode
ABC
HT-SR800_En.book Page 43 Tuesday, January 30, 2007 11:09 AM

44
Listening to the Radio
With the built-in tuner, you can enjoy AM and FM radio
stations.
■
AM Frequency Step Setup (not North America)
You must specify the AM frequency step used in your
area. Note that when this setting is changed, all radio
presets are deleted.
Tuning into AM/FM Radio Stations
■
Auto Tuning Mode
■
Manual Tuning Mode
The American model changes FM frequency in 0.2 MHz
steps, 10 kHz steps for AM. For other models it’s
0.05 MHz steps for FM and 9 kHz (or 10 kHz) steps for
AM.
When tuned into a station, the TUNED indicator
appears. When tuned into a stereo FM station, the FM
STEREO indicator also appears.
Tuning into Weak FM Stereo Stations
If the signal from a stereo FM station is weak, it may be
impossible to get good reception. In this case, switch to
Manual Tuning mode and listen to the station in mono.
Note:
•You can also use the remote controller’s Up and Down
[ ]/[ ] buttons to tune the radio.
Listening to AM/FM Stations
1
Use the [TUNER] input selector
button to select AM or FM.
In this example, FM has been selected.
(Actual display depends on country.)
1
Press the [SETUP] button, use the Up
and Down [ ]/[ ] buttons to select “0.
Hardware Setup,” and then press
[ENTER].
2
Use the Up and Down [ ]/[ ] buttons
to select “AM Freq,” and then use the
Left and Right [ ]/[ ] buttons to
select:
10 kHz:
Select if 10 kHz steps are used in
your area.
9 kHz:
Select if 9 kHz steps are used in
your area.
3
Press the [SETUP] button.
Setup closes.
MASTER VOLUME
VIDEO
STANDBY
TONE DISPLAYSTEREO DIMMER MEMORY
DIGITAL INPUT
TUNING MODE
ABSPEAKERS
TUNERTAPE
AUXCBL/SATVCR/DVR
DVD
MULTI CH C
DSETUP ENTER
SETUP MIC
RETURN
CLEAR
LISTENING MODE
AUDIOLR
AUX INPUT
STANDBY/ON
PHONES
TUNING PRESET
TUNING
TUNER
TUNING MODE
TUNER
Band Frequency
1
Press the [TUNING MODE] button
so that the AUTO indicator
appears on the display.
2
Press the TUNING Up or Down
[ ]/[ ] button.
Searching stops when a station is
found.
1
Press the [TUNING MODE] button
so that the AUTO indicator disap-
pears from the display.
2
Press and hold the TUNING Up or
Down [ ]/[ ] button.
The frequency stops changing when
you release the button.
Press the buttons repeatedly to change
the frequency one step at a time.
TUNING MODE
TUNING PRESET
TUNING MODE
TUNING PRESET
AUTO
TUNED
FM STEREO
HT-SR800_En.book Page 44 Tuesday, January 30, 2007 11:09 AM

45
Listening to the Radio
—Continued
■
Tuning into Stations by Frequency
You can tune into AM and FM stations directly by enter-
ing the appropriate frequency.
You can store a combination of up to 40 of your favorite
AM/FM radio stations as presets.
■
Selecting Presets
■
Deleting Presets
1
Press the [RECEIVER] button,
followed by the [D TUN] button.
(Actual display depends on country.)
The [RECEIVER] button flashes.
2
Within 8 seconds, use the num-
ber buttons to enter the fre-
quency of the radio station.
For example, to tune to 87.5 (FM),
press 8, 7, 5.
Note
: While the [RECEIVER] button is
flashing, the input source cannot be
changed by using the remote controller.
Presetting AM/FM Stations
1
Tune into the AM/FM station that
you want to store as a preset.
MUTING
PREVIOUS
MENU
GUIDE
TOP MENU
SP A
/
B
SETUP RETURN
PLAYLIST/CAT PLAYLIST/CAT
--
/
---
TAPE/AMP
M
D/CDR
DOCK
CABLE
STANDBY/ON
DIMMER
ENT
D TUN
SLEEP
10 11 12
INPUT SELECTOR
REMOTE MODE
V
CR/DVR
AUX
CBL/SAT
C
DTAPE TUNER
DVD
MULTI CH
TV VOL
VOL
SAT
VCR
TV
DVD
RECEIVER
C
D
INPUT
+10
0
CLR
123
456
789
ENTER
CH
DISC
ALBUM CH +/–
RECEIVER
D TUN
Number
buttons
RECEIVER
D TUN
--
/
---
DIMMER
ENT
D TUN
SLEEP
10 11 12
VCR/DVR CBL/SAT
C
DTAPE TUNER
DVD
MULTI CHAUX
+10
0
CLR
123
456
789
MASTER VOLUME
VIDEO
STANDBY
TONE DISPLAYSTEREO DIMMER MEMORY
DIGITAL INPUT
TUNING MODE
ABSPEAKERS
TUNERTAPE
AUXCBL/SATVCR/DVR
DVD
MULTI CH C
DSETUP ENTER
SETUP MIC
RETURN
CLEAR
LISTENING MODE
AUDIOLR
AUX INPUT
STANDBY/ON
PHONES
TUNING PRESET
MEMORY TUNING MODE
PRESET
2
Press the [MEMORY] button.
The preset number flashes.
3
While the preset number is flash-
ing (about 8 seconds), use the
PRESET [ ]/[ ] buttons to
select a preset from 1 through 40.
4
Press the [MEMORY] button
again to store the station or
channel.
The station or channel is stored and the
preset number stops flashing.
Repeat this procedure for all of your
favorite AM/FM radio stations.
1
To select a preset, use the PRE-
SET [ ]/[ ] buttons, or the
remote controller’s CH [+/–] but-
ton.
1
Select the preset that you want to
delete.
See the previous section.
2
While holding down the [MEM-
ORY] button, press the
[TUNING MODE] button.
The preset is deleted and its number
disappears from the display.
MEMORY
TUNING PRESET
MEMORY
TUNING PRESET
CH
DISC
ALBUM
MEMORY
TUNING MODE
CLEAR
HT-SR800_En.book Page 45 Tuesday, January 30, 2007 11:09 AM

46
Common Functions
This section explains functions that can be used with any
input source.
You can adjust the brightness of the display.
You can adjust the bass and treble for the front speakers,
except when the Direct or Pure Audio (not North Amer-
ican models) listening mode is selected.
■
Bass
You can boost or cut low-frequency sounds output by the
front speakers from –10 dB to +10 dB in 2 dB steps.
■
Treble
You can boost or cut high-frequency sounds output by
the front speakers from –10 dB to +10 dB in 2 dB steps.
Note:
•To bypass the bass and treble tone circuits, select the
Direct or Pure Audio (not North American model) lis-
tening mode.
You can temporarily mute the output of the AV receiver.
To unmute the AV receiver,
press the remote control-
ler’s [MUTING] button again, or adjust the volume. The
output is unmuted and the MUTING indicator goes off.
Muting is cancelled when the AV receiver is set to
Standby.
Setting the Display Brightness
Press the remote controller’s
[DIMMER] button repeatedly to
select: dim, dimmer, or normal
brightness.
Alternatively, you can use the AV
receiver’s [DIMMER] button.
MUTING
PREVIOUS
MENU
GUIDE
TOP MENU
SP A
/
B
SETUP RETURN
PLAYLIST/CAT PLAYLIST/CAT
RANDOM
SUBTITLE
PLAY MODE
AUDIO REPEAT
RC-681M
--
/
---
TAPE/AMP
M
D/CDR
DOCK
CABLE
STANDBY/ON
DIMMER
ENT
D TUN
SLEEP
10 11 12
INPUT SELECTOR
HDDDVDVCR
REMOTE MODE
V
CR/DVR
AUX
CBL/SAT
C
DTAPE TUNER
DVD
MULTI CH
LISTENING MODE
TV
DISPLAY
TEST
TONE
CH SEL
SURROUND
STEREO
CINE FLTR
LEVEL
+
LEVEL
-
L NIGHT
VOL
VOL
SAT
VCR
TV
DVD
RECEIVER
C
D
INPUT
+10
0
CLR
123
456
789
ENTER
CH
DISC
ALBUM
MUTING
CH SEL LEVEL – +
SLEEP
DIMMER
MASTER VOLUME
VIDEO
STANDBY
TONE DISPLAYSTEREO DIMMER MEMORY
DIGITAL INPUT
TUNING MODE
ABSPEAKERS
TUNERTAPE
AUXCBL/SATVCR/DVR
DVD
MULTI CH C
DSETUP ENTER
SETUP MIC
RETURN
CLEAR
LISTENING MODE
AUDIOLR
AUX INPUT
STANDBY/ON
PHONES
TUNING PRESET
TONE, –, +
PHONES DIMMER
Press
[RECEIVER]
first
DIMMER
Adjusting the Bass and Treble
1
Press the AV receiver’s [TONE]
button repeatedly to select either
Bass or Treble.
2
Use the TONE [–]/[+] buttons to
adjust.
Muting the AV Receiver
Press the remote controller’s
[MUTING] button.
The output is muted and the MUTING
indicator flashes on the display.
TONE
MUTING
HT-SR800_En.book Page 46 Tuesday, January 30, 2007 11:09 AM

47
Common Functions
—Continued
With the sleep timer, you can set the AV receiver so that
it turns off automatically after a specified period.
To cancel the sleep timer,
press the [SLEEP] button
repeatedly until the SLEEP indicator disappears.
To check the remaining sleep time,
press the [SLEEP]
button. Note that if you press the [SLEEP] button while
the sleep time is being displayed, you’ll shorten the sleep
time by 10 minutes.
For private listening, you can connect a pair of stereo
headphones (1/4-inch phone plug) to the AV receiver’s
PHONES jack.
Notes:
•Always turn down the volume before connecting your
headphones.
• Speaker sets A and B are turned off while the head-
phones plug is inserted in the PHONES jack.
•When you connect a pair of headphones, the listening
mode is set to Stereo, unless it was set to Pure Audio,
Mono, Stereo, or Direct, in which case it stays the
same.
• When the multichannel DVD input is selected, only
the front left and front right channels can be heard in
the headphones.
You can adjust the volume of each speaker in speaker set
A. These temporary adjustments are cancelled when the
AV receiver is set to Standby.
Notes:
•You cannot use this function while the AV receiver is
muted.
• Speakers that are set to No or None in the Speaker
Configuration cannot be adjusted.
■
Speaker Set B
While speaker set B is on, you can adjust the volume of
the left and right speakers, from –12 dB to +12 dB.
• These settings are stored when the AV receiver is set
to Standby.
•While speaker set B is on, you cannot adjust the levels
of speaker set A’s surround back speakers.
■
Headphones
While a pair of headphones is connected, you can adjust
the volume of each headphone speaker, from –12 dB to
+12 dB each.
• These settings are stored when the AV receiver is set
to Standby.
Using the Sleep Timer
Press the remote controller’s
[SLEEP] button repeatedly to
select the required sleep time.
You can set the sleep time from 90 to 10
minutes in 10 minute steps.
The SLEEP indicator appears on the
display when the sleep timer has been
set, as shown. The specified sleep time
appears on the display for about 5 sec-
onds, then the previous display reap-
pears.
Using Headphones
SLEEP
SLEEP indicator
STANDBY
STANDBY/ON
PHONES
Adjusting Speaker Levels
1
Use the remote controller’s
[CH SEL] button to select each
speaker, and use the [LEVEL–]
and [LEVEL+] buttons to adjust
the volume.
You can adjust the volume of each
speaker from –12 dB to +12 dB
(–15 dB to +12 dB for the subwoofer).
CH SEL
LEVEL
+
LEVEL
-
HT-SR800_En.book Page 47 Tuesday, January 30, 2007 11:09 AM

48
Using the Listening Modes
For a description of each listening mode, see “About the
Listening Modes” on page 50.
Selecting on the AV Receiver
■
[PURE AUDIO] button (not North American
model)
This button selects the Pure Audio listening mode.
When this mode is selected, the AV receiver outputs
no video signals and its display is turned off.
Pressing this button again will select the previous lis-
tening mode.
Video received by the HDMI IN 1 and 2 inputs is
passed through to the HDMI OUT even if the Pure
Audio listening mode is selected.
■
[STEREO] button
This button selects the Stereo listening mode.
■
LISTENING MODE [ ]/[ ] buttons
Pressing these buttons repeatedly cycles through all
of the listening modes that can be used with the cur-
rent input source.
Selecting with the Remote Controller
■
[STEREO] button
This button selects the Stereo listening mode.
■
[SURROUND] button
This button selects the Dolby Digital and DTS listen-
ing modes and the Neural Surround* listening mode
(* North American model only).
■
LISTENING MODE [ ]/[ ] buttons
Pressing these buttons repeatedly cycles through all
of the listening modes that can be used with the cur-
rent input source.
Selecting Listening Modes
• The Dolby Digital and DTS listening modes
can only be selected if your DVD player is
connected to the AV receiver with a digital
audio connection (coaxial or optical).
•Listening mode availability depends on the
format of the current input signal.
• While a pair of headphones is connected,
you can select only the Pure Audio (not
North American model), Mono, Direct, or
Stereo listening mode.
• The listening modes cannot be selected
while speaker set A is off.
MASTER VOLUME
VIDEO
STANDBY
PURE AUDIO
TONE DISPLAYSTEREO RT/PTY/TP MEMORY
DIGITAL INPUT
TUNING MODE
ABSPEAKERS
TUNERTAPE
AUXCBL/SATVCR/DVR
DVDMULTI CHPURE AUDIO C
DSETUP ENTER
SETUP MIC
RETURN
CLEAR
LISTENING MODE
AUDIOLR
AUX INPUT
STANDBY/ON
PHONES
TUNING PRESET
PURE AUDIO
STEREO
LISTENING MODE
MUTING
PREVIOUS
MENU
GUIDE
TOP MENU
SP A
/
B
SETUP RETURN
PLAYLIST/CAT PLAYLIST/CAT
RANDOM
SUBTITLE
PLAY MODE
AUDIO REPEAT
RC-681M
HDDDVDVCR
LISTENING MODE
TV
DISPLAY
TEST
TONE
CH SEL
SURROUND
STEREO
CINE FLTR
LEVEL
+
LEVEL
-
L NIGHT
VOL
VOL
INPUT
ENTER
CH
DISC
ALBUM
,
STEREO
SURROUND
HT-SR800_En.book Page 48 Tuesday, January 30, 2007 11:09 AM

49
Using the Listening Modes
—Continued
The following table shows which listening modes can be used with each input signal format.
: Only available on 6.1/7.1-channel playback systems. Not available while speaker set B is on.
: Only available on 7.1-channel playback systems. Not available while speaker set B is on.
Source format
Listening mode
Analog,
PCM
*1
*1. In the Pure Audio and Direct listening modes, 32 kHz, 44.1 kHz, and 48 kHz PCM is processed at 64 kHz, 88.2 kHz, and 96 kHz respectively. In
listening modes other than Pure Audio, Direct, and Stereo, 64 kHz, 88.2 kHz, and 96 kHz PCM is processed at 32 kHz, 44.1 kHz, and 48 kHz
respectively.
Dolby Digital DTS/DTS 96/24
*2
*2. In listening modes other than Pure Audio, Direct, Stereo, and DTS 96/24, DTS 96/24 sources are processed as normal DTS.
Multich
analog
3/2.1
2/2.1 2/0 1/0, 1+1 Other 3/2.1
2/2.1 2/0 DTS-ES
Discrete Matrix
CD, TV,
radio,
cassette,
etc.
DVD, DTV, etc. DVD, CD, etc. DVD
Pure Audio (Not North
American models)
Direct
✔✔✔✔✔✔✔ ✔ ✔
Stereo
Mono
✔✔✔✔✔✔✔ ✔
Multich
✔
PLIIx Movie/Music/Game
*3
Neo:6 Cinema
Neo:6 Music
*3. If the Surr Back parameter is set to None, or speaker set B is on, normal Pro Logic II is used.
✔✔ ✔
Neural Surround (North
American models only)
✔
*4
*4. Not available for 88.2 kHz and 96 kHz PCM input signals.
Dolby
Dolby D
✔✔
Dolby D + Neo:6
Dolby D EX
Dolby D+PLIIx Music
✔
Dolby D+PLIIx Movie
✔
DTS
DTS, DTS 96/24
✔✔
*5
*5. If the Surr Back setting is set to None, or speaker set B is on, normal DTS is used.
DTS-ES Discrete
✔
DTS-ES Matrix
✔
DTS+Neo:6
DTS+Dolby EX
DTS+PLIIx Music
✔
DTS+PLIIx Movie
✔
T- D
✔✔✔✔✔✔✔ ✔
Onkyo
Original
DSP
Mono Movie
Orchestra
Unplugged
*6
Studio-Mix
TV Logic
All Ch Stereo
Full Mono
*6. Available only when surround speakers are connected.
✔✔✔✔✔✔✔ ✔
Tip: To check the format of the digital input signal, see “Displaying Source Information” on page 43.
HT-SR800_En.book Page 49 Tuesday, January 30, 2007 11:09 AM

50
Using the Listening Modes
—Continued
The AV receiver’s listening modes can transform your
listening room into a movie theater or concert hall, with
high fidelity and stunning surround sound.
Pure Audio (not North American models)
In this mode, the display and video circuitry are turned
off, minimizing possible noise sources for the ultimate in
high-fidelity reproduction. (As the video circuitry is
turned off, no video signals are output in this mode.)
Direct
In this mode, audio from the input source is output
directly with minimal processing, providing high-fidel-
ity reproduction. All of the source’s audio channels are
output as they are.
Stereo
Sound is output by the front left and right speakers and
subwoofer.
Mono
Use this mode when watching an old movie with a mono
soundtrack, or use it with the foreign language
soundtracks recorded in the left and right channels of
some movies. It can also be used with DVDs or other
sources containing multiplexed audio, such as karaoke
DVDs.
Dolby Pro Logic IIx
Dolby Pro Logic II
Dolby Pro Logic IIx
expands any 2-channel source for
7.1-channel playback. It provides a very natural and
seamless surround-sound experience that fully envelops
the listener. As well as music and movies, video games
can also benefit from the dramatic spatial effects and
vivid imaging. If you’re not using any surround back
speakers,
Dolby Pro Logic II
will be used instead of
Dolby Pro Logic IIx.
• PLIIx Movie
Use this mode with any stereo or Dolby Surround
(Pro Logic) movie (e.g., TV, DVD, VHS).
• PLIIx Music
Use this mode with any stereo or Dolby Surround
(Pro Logic) music source (e.g., CD, radio, cassette,
TV, VHS, DVD).
• PLIIx Game
Use this mode with video games, especially those that
bear the Dolby Pro Logic II logo.
Dolby Digital
Use this mode with DVDs that bear the
Dolby Digital logo, and Dolby Digital TV
broadcasts. This is the most common digital surround-
sound format, and it’ll put you right in the middle of the
action, just like being in a movie theater or concert hall.
Dolby Digital EX
DTS+Dolby EX
These modes expand 5.1-channel Dolby
Digital and DTS sources for 6.1/7.1-chan-
nel playback. They’re especially suited to
Dolby Digital EX soundtracks that include
a matrix-encoded surround back channel. The additional
channel adds an extra dimension and provides an envel-
oping surround sound experience, perfect for rotating
and fly-by sound effects. Use them with DVDs that bear
the Dolby Digital or DTS logo.
Dolby Digital+PLIIx Music
DTS+PLIIx Music
These modes use the Pro Logic IIx Music
mode to expand 5.1-channel Dolby Digital
and DTS sources for 6.1/7.1-channel play-
back. Use them with Dolby Digital or
DTS 5.1 music sources (e.g., DVD and Dolby Digital TV
broadcasts).
Dolby Digital+PLIIx Movie
DTS+PLIIx Movie
These modes use the Pro Logic IIx Movie
mode to expand 5.1-channel Dolby Digital
and DTS sources for 7.1-channel play-
back. Use them with Dolby Digital and
DTS 5.1 movies (e.g., DVD and select digital TV broad-
casts).
DTS
The DTS digital surround-sound format supports
up to 5.1 discrete channels and uses less com-
pression for high-fidelity reproduction. Use it
with DVDs and CDs that bear the DTS logo.
DTS 96/24
This mode is for use with DTS 96/24
sources. This is high-resolution DTS with a
96 kHz sampling rate and 24-bit resolution, providing
superior fidelity. Use it with DVDs that bear the DTS
96/24 logo.
DTS-ES Discrete
This mode is for use with DTS-ES Discrete
soundtracks, which use a discrete surround
back channel for true 6.1/7.1-channel playback. The
seven totally separate audio channels provide better spa-
tial imaging and 360-degree sound localization, perfect
for sounds that pan across the surround channels. Use it
with DVDs that bear the DTS-ES logo, especially those
with a DTS-ES Discrete soundtrack.
About the Listening Modes
The illustration shows which speakers are active in
each listening mode with 7.1 channel speaker sys-
tem.
Front left Center Front right
Subwoofer
Surround rightSurround
back left/ right
Surround left
HT-SR800_En.book Page 50 Tuesday, January 30, 2007 11:09 AM

51
Using the Listening Modes
—Continued
DTS-ES Matrix
This mode is for use with DTS-ES Matrix
soundtracks, which use a matrix-encoded
back-channel for 6.1/7.1-channel playback. Use it with
DVDs that bear the DTS-ES logo, especially those with
a DTS-ES Matrix soundtrack.
DTS Neo:6
This mode expands any 2-channel source for 6.1-chan-
nel playback. It uses six full-bandwidth channels of
matrix decoding for matrix-encoded material, providing
a very natural and seamless surround sound experience
that fully envelops the listener.
• Neo:6 Cinema
Use this mode with any stereo movie (e.g., TV, DVD,
VHS).
• Neo:6 Music
Use this mode with any stereo music source (e.g.,
CD, radio, cassette, TV, VHS, DVD).
Dolby Digital + Neo:6
DTS+Neo:6
This mode uses Neo:6 to expand 5.1-chan-
nel Dolby Digital and DTS sources for
6.1/7.1-channel playback. Use it with
DVDs that bear the Dolby Digital or DTS
logo and feature a 5.1-channel soundtrack.
Neural Surround
(North American models only)
Neural Surround represents the latest advancement in
surround technology developed for music and is adopted
by XM Satellite Radio for digital radio broadcast of sur-
round recordings and live events in surround sound.
Neural Surround employs psychoacoustic frequency-
domain processing, which allows delivery of a more
detailed sound stage, with superior channel separation
and localization of audio elements. System playback is
scalable from 5.1 to 7.1 multichannel surround playback.
Onkyo Original DSP Modes
Mono Movie
This mode is suitable for old movies and other mono
sources. The center speaker outputs the sound as it is,
while reverb is applied to the sound output by the other
speakers, giving presence to even mono material.
Orchestra
Suitable for classical or operatic music, this mode
emphasizes the surround channels in order to widen the
stereo image, and simulates the natural reverberation of
a large hall.
Unplugged
Suitable for acoustic instruments, vocals, and jazz, this
mode emphasizes the front stereo image, giving the
impression of being right in front of the stage.
Studio-Mix
Suitable for rock or pop music, listening to music in this
mode creates a lively sound field with a powerful acous-
tic image, like being at a club or rock concert.
TV Logic
This mode adds realistic acoustics to TV shows pro-
duced in a TV studio, surround effects to the entire
sound, and clarity to voices.
All Ch Stereo
Ideal for background music, this mode fills the entire lis-
tening area with stereo sound from the front, surround,
and surround back speakers.
Full Mono
In this mode, all speakers output the same sound in
mono, so the sound you hear is the same regardless of
where you are within the listening room.
T-D (Theater-Dimensional) or
With this mode, you can enjoy virtual 5.1 surround
sound even with only two or three speakers. This works
by controlling how sounds reach the listener’s left and
right ears. Good results may not be possible if there’s too
much reverb, so we recommend that you use this mode
in an environment with little or no natural reverb.
HT-SR800_En.book Page 51 Tuesday, January 30, 2007 11:09 AM

52
Using the Listening Modes
—Continued
With the Late Night function, you can reduce the
dynamic range of Dolby Digital material so that you can
still hear quiet parts even when listening at low volume
levels—ideal for watching movies late at night when you
don’t want to disturb anyone.
Notes:
• The effect of the Late Night function depends on the
Dolby Digital material that you are playing, and with
some material there will be little or no effect.
• The Late Night function is set to Off when the AV
receiver is set to Standby.
With the CinemaFILTER, you can soften overly bright
movie soundtracks, which are typically mixed for repro-
duction in a movie theater.
CinemaFILTER can be used with the following listening
modes: Dolby Digital, Dolby Digital EX, PLII/IIx
Movie, DTS, DTS-ES, DTS Neo:6 Cinema, DTS 96/24,
Dolby/DTS+PLIIx Movie, Dolby/DTS+Neo:6, and
DTS+Dolby EX.
The Audio Adjust settings only affect speaker set A.
Using the Late Night Function
(Dolby Digital only)
1
Press the [RECEIVER] REMOTE
MODE button, and then press the
[L NIGHT] button repeatedly to
select:
Off:
Late Night function off.
Low:
Small reduction in dynamic
range.
High:
Big reduction in dynamic
range.
MUTING
PREVIOUS
MENU
GUIDE
TOP MENU
SP A
/
B
SETUP RETURN
PLAYLIST/CAT PLAYLIST/CAT
RANDOM
SUBTITLE
PLAY MODE
AUDIO REPEAT
RC-681M
--
/
---
TAPE/AMP
M
D/CDR
DOCK
CABLE
STANDBY/ON
DIMMER
ENT
D TUN
SLEEP
10 11 12
INPUT SELECTOR
HDDDVDVCR
REMOTE MODE
V
CR/DVR
AUX
CBL/SAT
C
DTAPE TUNER
DVD
MULTI CH
LISTENING MODE
TV
DISPLAY
TEST
TONE
CH SEL
SURROUND
STEREO
CINE FLTR
LEVEL
+
LEVEL
-
L NIGHT
VOL
VOL
SAT
VCR
TV
DVD
RECEIVER
C
D
INPUT
+10
0
CLR
123
456
789
ENTER
CH
DISC
ALBUM
SETUP
RECEIVER
L NIGHT
CINE FLTR
ENTER
RECEIVER
L NIGHT
Using the CinemaFILTER
1
Press the [RECEIVER] REMOTE
MODE button, and then press the
[CINE FLTR] button repeatedly to
select:
On:
CinemaFILTER on.
Off:
CinemaFILTER off.
Using the Audio Adjust Settings
1
Press the [RECEIVER] button fol-
lowed by the [SETUP] button.
2
Use the Up and Down [ ]/[ ]
buttons to select “Audio Adjust,”
and then press [ENTER].
3
Use the Left and Right [ ]/[ ]
buttons to change the setting.
Press the Down [ ] button to
select the next setting.
Repeat this step for the other settings.
RECEIVER
CINE FLTR
RECEIVER
SETUP
HT-SR800_En.book Page 52 Tuesday, January 30, 2007 11:09 AM

53
Using the Listening Modes
—Continued
The Audio Adjust settings are explained below.
Input Channel Settings
■
Multiplex
This setting determines which channel is output from a
stereo multiplex source. Use it to select audio channels
or languages with multiplex sources, multilingual TV
broadcasts, and so on.
Main:
The main channel is output (default).
Sub:
The sub channel is output.
M/S:
Both the main and sub channels are output.
■
Mono Input Ch
This setting determines which channel is output when
the Mono listening mode is used with a stereo source.
L+R:
Both the left and right channels are output
(default).
L:
Only the left channel is output.
R:
Only the right channel is output.
PLII and PLIIx Music Mode Settings
These settings apply to only 2-channel (stereo) sources.
■
Panorama
With this setting, you can broaden the width of the front
stereo image when using the Pro Logic II Music or Pro
Logic IIx Music listening mode.
On:
Panorama function on.
Off:
Panorama function off (default).
■
Dimension
With this setting, you can move the sound field forward
or backward when using the Pro Logic II Music or Pro
Logic IIx Music listening mode. The default value is 0.
It can be adjusted from –3 to +3. Higher settings move
the sound field forward. Lower settings move it back-
ward.
If the stereo image feels too wide, or there’s too much
surround sound, move the sound field forward to
improve the balance. Conversely, if the stereo image
feels like it’s in mono, or there’s not enough surround
sound, move it backward.
■
Center Width
With this setting, you can adjust the width of the sound
from the center speaker when using the Pro Logic II
Music or Pro Logic IIx Music listening mode. Normally,
the center channel sound is output by only the center
speaker. (If you’re not using a center speaker, the center
channel sound will be distributed to the front left and
right speakers to create a phantom center). This setting
adjusts the front left, right, and center mix, allowing you
to adjust the weight of the center channel sound. It can
be adjusted from 0 to 7 (default value is 3).
DTS Neo:6 Music Mode Setting
■
Center Image
The DTS Neo:6 Music listening mode creates 6-channel
surround sound from 2-channel (stereo) sources. With
this setting, you can specify by how much the front left
and right channel output is attenuated in order to create
the center channel. It can be adjusted from 0 to 5 (default
value is 2). This setting has no effect if no center speaker
is connected.
When set to 0, the front left and right channel output is
attenuated by half (–6 dB), giving the impression that the
sound is located centrally. This setting works well when
the listening position is considerably off center. When
set to 5, the front left and right channels are not attenu-
ated, maintaining the original stereo balance.
Dolby Digital EX Input Signal Setting
■
Dolby EX
This setting determines how Dolby Digital EX signals
are handled. This setting is unavailable if no surround
back speakers are connected or speaker set B is on.
Auto:
If the source signal contains a Dolby Digital
EX flag, the Dolby Digital EX listening mode
is used (default).
Manual:
You can select Pro Logic IIx Movie, Pro
Logic IIx Music, Dolby Digital, or Dolby
Digital EX.
4
Press the [SETUP] button.
Setup closes.
SETUP
HT-SR800_En.book Page 53 Tuesday, January 30, 2007 11:09 AM

54
Using the Listening Modes
—Continued
T-D Listening Angle Setting
■
Lstn Angl (Listening Angle)
With this setting, you can specify the angle of the front
left and right speakers relative to the listening position.
Processing for the Theater-Dimensional listening mode
is based on this setting. Ideally, the front left and right
speakers should be equidistant from the listening posi-
tion and at an angle close to one of the three available
settings.
Narrow:
Select if the listening angle is 20 degrees.
Middle:
Select if the listening angle is 30 degrees
(default).
Wide:
Select if the listening angle is 40 degrees.
Multichannel Subwoofer Setting
■
SW Sens
On some DVD players, the signal from the multichannel
subwoofer output is 15 dB higher than normal. You can
change the subwoofer sensitivity to match your DVD
player. Note that this setting only affects signals con-
nected to the SUBWOOFER input jack of the multichan-
nel DVD input.
You can select 0 dB (default), +5 dB, +10 dB, or +15 dB.
If you find that your subwoofer is too loud, try the
+10 dB or +15 dB setting.
20/30/40˚
Front left speaker Front right speaker
HT-SR800_En.book Page 54 Tuesday, January 30, 2007 11:09 AM

55
Recording
This section explains how to record the selected input
source to a component with recording capability, and
how to record audio and video from different sources.
You can only record to a component that’s connected to
the TAPE OUT or VCR/DVR OUT jacks.
See pages 24–35 for information on connecting your AV
components.
Notes:
•You cannot record from a component that’s connected
to a digital input. Only analog inputs can be recorded.
• The surround sound effects provided by the listening
modes cannot be recorded.
•You cannot record from a component that’s connected
to the multichannel DVD input.
•If you select another input source while recording, that
input source will be recorded instead.
• While the Pure Audio listening mode is selected, the
VCR/DVR OUT V and S jacks don’t output video sig-
nals, so select another mode when recording.
You can overdub audio onto your video recordings by
simultaneously recording audio and video from two sep-
arate sources. This is possible because only the audio
source is switched when an audio-only input source,
such as TAPE, TUNER, or CD, is selected, the video
source remains the same.
In the following example, audio from the CD player con-
nected to the CD IN jacks, and video from the camcorder
connected to the AUX INPUT VIDEO jack are recorded
by the VCR connected to the VCR/DVR OUT jacks.
1.
Prepare the camcorder and CD player
for playback.
2.
Prepare the VCR for recording.
3.
Press the [AUX] input selector button.
4.
Press the [CD] input selector button.
This selects the CD player as the audio source, but
leaves the camcorder as the video source.
5.
Start recording on the VCR, then start
playback on the camcorder and CD
player.
Video from the camcorder and audio from the CD
player are recorded by the VCR.
Recording the Input Source
1
Use the input selector buttons to
select the component that you
want to record.
Audio signals from the selected input
source are output by the TAPE OUT
and VCR/DVR OUT jacks.
You can listen to the source while
recording. The AV receiver’s VOL-
UME control has no effect on record-
ing.
2
On your recorder, start record-
ing.
3
Start playback on the source
component.
TUNERTAPE
AUX
CBL/SATVCR/DVR
DVD
C
D
VCR/DVR CBL/SAT
C
DTAPE TUNER
DVD
12
6
789
AUX
4
Remote
controller
Recording Audio and Video from
Separate Sources
VIDEO AUDIOLR
AUX INPUT
OUT
OUT
CBL/SAT IN
IN IN IN
IN
IN
IN IN
VCR/DVR IN
DVD IN
OUT
COMPONENT VIDEO
Y
CB/PB
CR/PR
L
R
ANTENNA
FM
AM 75
SUB
WOOFER
FRONT
SURROUND
SURR BA
C
CENTER
CD
RR
LL
TAPE
OUT
XM
SIRIUS
CBL/SAT
CBL/SAT
VCR/DVR
VCR/DVR
DVD
DVD
R
L
S
V
MONITOR
OUT
S
V
SURROUND
B
SPEAKE
R
REMOTE
CONTROL
IN 1IN 2 OUT
HDMI
ASSIGNABLE
ASSIGNABLE
COAX-
IAL
OPTICAL
1
(DVD)
2
(CBL/SAT)
1
(VCR/DVR)
2
(CD)
DIGITAL IN
Camcorder
VCRCD player
video signal
audio signal
HT-SR800_En.book Page 55 Tuesday, January 30, 2007 11:09 AM

56
Advanced Setup
This section explains how to check the speaker settings
and how to set them manually, which is useful if you
change a speaker after performing the automatic speaker
setup.
Some speaker settings are set automatically by the Auto-
matic Speaker Setup function (see page 37).
Speaker Configuration
This section explains how to specify which speakers are
connected and their sizes.
For speakers with a cone diameter
larger than 6-1/2 inches (16 cm),
specify
Large
(full band)
.
For those
with a smaller diameter, specify
Small
(default crossover 100 Hz)
.
The crossover frequency can be
changed on page 57.
Advanced Speaker Settings
1
Press the [RECEIVER] button fol-
lowed by the [SETUP] button.
2
Use the Up and Down [ ]/[ ]
buttons to select “Sp Config,”
and then press the [ENTER] but-
ton.
3
While the Subwoofer setting is
selected, use the Left and Right
[]/[ ] buttons to select
Yes
or
No
.
Yes:
Select if a subwoofer is con-
nected.
No:
Select if no subwoofer is con-
nected.
These settings are set automatically by the Automatic
Speaker Setup function (see page 37).
Cone diameter
RECEIVER
SETUP
4
Use the Down [ ] button to
select “Front,” and then use the
Left and Right [ ]/[ ] buttons to
select
Small
or
Large
.
Small:
Select if the front speakers are
small.
Large:
Select if the front speakers are
large.
Note:
• If the Subwoofer setting in step 3 is
set to No, this setting is fixed at Large
and does not appear.
5
Use the Down [ ] button to
select “Center,” and then use the
Left and Right [ ]/[ ] buttons to
select
Small
,
Large
, or
None
.
Small:
Select if the center speaker is
small.
Large:
Select if the center speaker is
large.
None:
Select if no center speaker is
connected.
Note:
• If the Front setting in step 4 is set to
Small, the Large option cannot be
selected.
6
Use the Down [ ] button to
select “Surround,” and then use
the Left and Right [ ]/[ ] but-
tons to select
Small
,
Large
, or
None
.
Small:
Select if the surround speak-
ers are small.
Large:
Select if the surround speak-
ers are large.
None:
Select if no surround speakers
are connected.
Note:
• If the Front setting in step 4 is set to
Small, the Large option cannot be
selected.
HT-SR800_En.book Page 56 Tuesday, January 30, 2007 11:09 AM

57
Advanced Setup
—Continued
Note:
• These settings cannot be changed while headphones
are connected, speaker set B is on, or the multichannel
DVD input is being used.
Crossover Frequency
This setting only applies to the speakers that you speci-
fied as
Small
in the “Speaker Configuration” on page 56.
To get the best bass performance from your speaker sys-
tem, you need to set the crossover frequency according
to the size and frequency response of your speakers
Notes:
•For a more accurate setting, look up the frequency
response in the manuals supplied with your speakers
and set accordingly.
•Choose a higher crossover frequency if you want more
sound from your subwoofer.
• These settings cannot be changed while headphones
are connected, speaker set B is on, or the multichannel
DVD input is being used.
7
Use the Down [ ] button to
select “Surr Back,” and use the
Left and Right [ ]/[ ] buttons to
select
Small
,
Large
, or
None
.
Small:
Select if the surround back
speakers are small.
Large:
Select if the surround back
speakers are large.
None:
Select if no surround back
speakers are connected.
Notes:
•If the Surround setting in step 6 is set
to None, this setting does not appear.
•If the Surround setting in step 6 is set
to Small, the Large option cannot be
selected.
8
Use the Down [ ] button to
select “Surr Back Ch,” and use
the Left and Right [ ]/[ ] but-
tons to select
2ch
or
1ch
.
2ch:
Select if two (left and right)
surround back speakers are
connected.
1ch:
Select if one surround back
speaker is connected.
Note:
• If the Surround and Surr Back set-
tings in steps 6 and 7 are set to None,
this setting does not appear.
Continue with step 9 of the “Crossover
Frequency” setting.
9
Use the Down [ ] button to
select “Crossover,” and then use
the Left and Right [ ]/[ ] but-
tons to select a crossover fre-
quency.
Use the diameter of the smallest
speaker in your system when choosing
the crossover frequency.
*Choose the setting suitable for the speaker.
Continue with step 10 of the “Double
Bass” setting on the next page.
This setting is set automatically by the Automatic
Speaker Setup function (see page 37).
Speaker cone
diameter
Crossover
frequency
Over 8 in.
(20 cm) 40/50/60Hz*
6-1/2 to 8 in.
(16–20 cm) 80Hz
5-1/4 to 6-1/2 in.
(13–16 cm) 100Hz (default)
3-1/2 to 5-1/4 in.
(9–13 cm) 120Hz
Under 3-1/2 in.
(9 cm) 150/200Hz*
HT-SR800_En.book Page 57 Tuesday, January 30, 2007 11:09 AM

58
Advanced Setup
—Continued
Double Bass
With the Double Bass function, you can boost bass out-
put by feeding bass sounds from the front left and right
channels to the subwoofer. This function can be set only
if the Subwoofer setting (step 3) is set to Yes, and the
Front setting (step 4) is set to Large in the Speaker Con-
figuration on page 56.
Note:
• These settings cannot be changed while headphones
are connected, speaker set B is on, or the multichannel
DVD input is being used.
Speaker Distance
With these settings, you can specify the distance from
each speaker to the listening position.
10
Use the Down [ ] button to
select “Double Bass,” and then
use the Left and Right [ ]/[ ]
buttons to select:
On:
Double Bass function on.
Bass from the front left and
right channels is also fed to
the subwoofer (default).
Off:
Double Bass function off.
11
Press the [SETUP] button.
Setup closes.
This setting is not set automatically by the Automatic
Speaker Setup function (see page 37).
SETUP
1
Measure and make a note of the
distance from each speaker to
the listening position.
2
Press the [RECEIVER] REMOTE
MODE button, followed by the
[SETUP] button.
3
Use the Up and Down [ ]/[ ]
buttons to select “Sp Distance,”
and then press [ENTER].
4
While “Unit” is displayed, use the
Left and Right [ ]/[ ] buttons to
select “feet” or “meters”.
feet:
Distances can be set in feet.
Range: 1 to 30 feet in 1-foot
steps.
meters:
Distances can be set in
meters. Range: 0.3 to 9
meters in 0.3-meter steps.
5
Use the Down [ ] button to
select “Front,” and use the Left
and Right [ ]/[ ] buttons to
specify the distance for the front
speakers, then press the Down
[] button to select the next
speaker.
6
Repeat step 5 for all speakers.
Note:
Speakers that you set to No or None in
the Speaker Configuration (page 56)
cannot be selected.
These settings are set automatically by the Automatic
Speaker Setup function (see page 37).
SETUP
RECEIVER
HT-SR800_En.book Page 58 Tuesday, January 30, 2007 11:09 AM

59
Advanced Setup
—Continued
Notes:
• The Center and Subwoofer distances can be set up to
5 ft. (1.5 m) more or less than the Front distance. For
example, if the Front distance is set to 20 ft. (6 m), the
Center and Subwoofer distances can be set between 15
and 25 ft. (4.5 and 7.5 m).
•The Surround and Surround Back distances can be set
up to 5 ft. (1.5 m) more or 15 ft. (4.5 m) less than the
Front distance. For example, if the Front distance is set
to 20 ft. (6 m), the SurrRight, Surr Left, Surr Back R,
and Surr Back L distances can be set between 5 and 25
ft. (1.5 and 7.5 m).
• The speaker distance cannot be adjusted while a pair
of headphones is connected, speaker set B is on, or the
multichannel DVD input is being used.
Speaker Levels
You can set the volume level of each speaker so that all
speakers can be heard equally at the listening position.
Notes:
•A quick way to adjust the speaker levels is to press the
remote controller’s [TEST TONE] button to turn on
the test tone, use the [LEVEL–] and [LEVEL+] but-
tons to adjust the levels, and use the [CH SEL] button
to select the speakers.
• The speaker levels cannot be adjusted while a pair of
headphones is connected, speaker set B is on, or the
AV receiver is muted.
7
Press the [SETUP] button.
Setup closes.
1
Press the [RECEIVER] REMOTE
MODE button, followed by the
[SETUP] button.
2
Use the Up and Down [ ]/[ ]
buttons to select “Level Cal,” and
then press [ENTER].
A pink noise test tone is output by the
front left speaker.
SETUP
These settings are set automatically by the Automatic
Speaker Setup function (see page 37).
SETUP
RECEIVER
3
Turn up the volume so that you
can hear the test tone suffi-
ciently.
As each speaker outputs the test tone,
its name appears on the display.
4
Use the Left and Right [ ]/[ ]
buttons to adjust the speaker
level, and use the Down [ ] but-
ton to select the next speaker.
The levels can be adjusted from –12 to
+12 dB in 1 dB steps (–15 to +12 dB
for the subwoofer).
5
Repeat step 4 so that the level of
the test tone coming from each
speaker is the same.
Speakers that you set to No or None in
the Speaker Configuration (page 56) do
not output the test tone.
6
Press the [SETUP] button.
Setup closes.
Don’t forget to turn down the volume if
you turned it up while setting the levels.
SETUP
HT-SR800_En.book Page 59 Tuesday, January 30, 2007 11:09 AM

60
Advanced Setup
—Continued
Equalizer Settings
Here you can adjust the tone of individual speakers. To
set the volume of individual speakers, see page 59.
Notes:
• The front, center, surround, and surround back speak-
ers can be adjusted at 80
Hz, 250 Hz, 800
Hz,
2500 Hz, and 8000 Hz. The subwoofer can be adjusted
at 40 Hz, 80 Hz, and 160 Hz.
• While the Direct or Pure Audio listening mode is
selected, the equalizer settings have no effect.
• This procedure can also be performed on the AV
receiver by using its [SETUP], [ENTER], and arrow
buttons.
1
Press the [RECEIVER] REMOTE
MODE button, followed by the
[SETUP] button.
2
Use the Up and Down [ ]/[ ]
buttons to select “Equalizer,” and
then press [ENTER].
3
Use the Left and Right [ ]/[ ]
buttons to select:
Off:
Tone off, response flat.
Audyssey:
The tone for each speaker
is set automatically by the
Automatic Speaker Setup
function. Be sure to select
this setting after having
performed the Automatic
Speaker Setup.
Manual:
You can adjust the equal-
izer for each speaker
manually.
If you selected Manual, continue with
this procedure. If you selected Off or
Audyssey, go to step 7.
4
Press the Down [ ] button, and
then use the Left and Right
[ ]/[ ] buttons to select a
speaker.
These settings are set automatically by the Automatic
Speaker Setup function (see page 37).
SETUP
RECEIVER
5
Use the Up and Down [ ]/[ ]
buttons to select a frequency.
Use the Left and Right [ ]/[ ]
buttons to adjust the level at that
frequency.
The volume at each frequency can be
adjusted from –6 to +6 dB in 1 dB
steps.
Tip:
Low frequencies (e.g., 80 Hz)
affect bass sounds; high frequencies
(e.g., 8000 Hz) affect treble sounds.
6
Use the Up [ ] button to select
“Ch,” and then use the Left and
Right [ ]/[ ] buttons to select
another speaker.
Repeat steps 5 and 6 for each speaker.
Speakers that you’ve set to No or None
in the Speaker Configuration (page 56)
cannot be selected.
7
Press the [SETUP] button.
The setup menu closes.
SETUP
HT-SR800_En.book Page 60 Tuesday, January 30, 2007 11:09 AM

61
Advanced Setup
—Continued
The following table shows the display indicator for each
digital signal format.
Normally, the AV receiver detects the signal format auto-
matically. However, if you experience either of the fol-
lowing issues when playing PCM or DTS material, you
can specify the signal format as either PCM or DTS:
•If the beginnings of tracks from a PCM source are cut
off, try the PCM setting.
•If noise is produced when fast forwarding or reversing
a DTS CD, try the DTS setting.
When using progressive scanning on your DVD player,
you may find that the picture and sound are out of sync.
With this setting, you can correct this by delaying the
audio signals. You can set it from 0 to 100 milliseconds
(ms) in 20 millisecond steps.
Note:
• This setting is not available when the Pure Audio lis-
tening mode is used, or the Direct listening mode is
used with an analog input signal.
Digital Input Signal Formats
Format Display
Dolby Digital
DTS
PCM
1
Press and hold the AV receiver’s
[DIGITAL INPUT] button for about
3 seconds.
2
While “Auto” is displayed (about
3 seconds), press the [DIGITAL
INPUT] button repeatedly to
select: PCM, DTS, or Auto.
PCM:
Only PCM format input sig-
nals will be heard. If the input
signal is not PCM, the PCM
indicator will flash and there
will be no sound.
DTS:
Only DTS format input sig-
nals will be heard. If the input
signal is not DTS, the DTS
indicator will flash and there
will be no sound.
Auto (default):
The format is
detected automatically. If no
digital input signal is present,
the corresponding analog input
is used instead.
PCM
MASTER VOLUME
VIDEO
STANDBY
TONE DISPLAYSTEREO DIMMER MEMORY
DIGITAL INPUT
TUNING MODE
ABSPEAKERS
TUNERTAPE
AUXCBL/SATVCR/DVR
DVD
MULTI CH C
DSETUP ENTER
SETUP MIC
RETURN
CLEAR
LISTENING MODE
AUDIOLR
AUX INPUT
STANDBY/ON
PHONES
TUNING PRESET
DIGITAL INPUT
DIGITAL INPUT
DIGITAL INPUT
Correcting Sound and Picture Sync
1
Press the [RECEIVER] REMOTE
MODE button.
2
Press and hold, for more than 4
seconds, the input selector but-
ton for the input source that you
want to correct.
This can be the [DVD], [VCR/DVR],
[CBL/SAT], or [AUX] input source.
3
Use the Left and Right [ ]/[ ]
buttons to adjust the delay from 0
to 100 milliseconds in 20 milli-
second steps.
MUTING
PREVIOUS
MENU
GUIDE
TOP MENU
SP A
/
B
SETUP RETURN
PLAYLIST/CAT PLAYLIST/CAT
--
/
---
TAPE/AMP
M
D/CDR
DOCK
CABLE
STANDBY/ON
DIMMER
ENT
D TUN
SLEEP
10 11 12
INPUT SELECTOR
REMOTE MODE
V
CR/DVR
AUX
CBL/SAT
C
DTAPE TUNER
DVD
MULTI CH
TV VOL
VOL
SAT
VCR
TV
DVD
RECEIVER
C
D
INPUT
+10
0
CLR
123
456
789
ENTER
CH
DISC
ALBUM
RECEIVER
INPUT
SELECTOR
RECEIVER
VCR/DVR CBL/SAT
DVD
1
AUX
4
2
6
HT-SR800_En.book Page 61 Tuesday, January 30, 2007 11:09 AM

62
Controlling Other Components
You can use the AV receiver’s remote controller
(RC-681M) to control your other AV components,
including those made by other manufacturers. This sec-
tion explains how to enter the necessary remote control
code for the component that you want to control (e.g.,
DVD player, TV, or VCR).
To control another component, you must first enter the
appropriate remote control code to a REMOTE MODE
button. You’ll need to enter a code for each component
that you want to control.
Notes:
•A remote control code cannot be entered for the
[RECEIVER] REMOTE MODE button.
• The remote control codes provided are correct at the
time of printing, but are subject to change.
Entering Remote Control Codes
MUTING
PREVIOUS
MENU
GUIDE
TOP MENU
SP A
/
B
SETUP RETURN
PLAYLIST/CAT PLAYLIST/CAT
RANDOM
SUBTITLE
PLAY MODE
AUDIO REPEAT
RC-681M
--
/
---
TAPE/AMP
M
D/CDR
DOCK
CABLE
STANDBY/ON
DIMMER
ENT
D TUN
SLEEP
10 11 12
INPUT SELECTOR
HDDDVDVCR
REMOTE MODE
V
CR/DVR
AUX
CBL/SAT
C
DTAPE TUNER
DVD
MULTI CH
LISTENING MODE
TV
DISPLAY
TEST
TONE
CH SEL
SURROUND
STEREO
CINE FLTR
LEVEL
+
LEVEL
-
L NIGHT
VOL
VOL
SAT
VCR
TV
DVD
RECEIVER
C
D
INPUT
+10
0
CLR
123
456
789
ENTER
CH
DISC
ALBUM
REMOTE
MODE
L NIGHT
DISPLAY
RECEIVER
Number
buttons
1
Look up the appropriate remote
control code in the separate
Remote Control Codes list.
The codes are organized by category
(e.g., DVD player, TV, etc.).
2
While holding down the REMOTE
MODE button that you want to
set, press the [DISPLAY] button
for 3 seconds.
The REMOTE MODE button lights up.
3
Within 30 seconds, use the num-
ber buttons to enter the 4-digit
remote control code.
The REMOTE MODE button flashes
twice.
4
Press the REMOTE MODE button
again to select the remote con-
troller mode, point the remote
controller at the component, and
check the operation.
If the remote controller doesn’t work as
expected, and several remote codes are
listed, try each one in turn and use the
one that works best.
M
D/CDR
DOCK
CABLE
REMOTE MODE
SAT
VCR
TV
DVD
C
D
DISPLAY
DIMMER
ENT
11
VCR/DVR
AUX
CBL/SAT
C
DTAPE TUNER
DVD
MULTI CH
0
123
456
789
HT-SR800_En.book Page 62 Tuesday, January 30, 2007 11:09 AM

63
Controlling Other Components
—Continued
Onkyo components that are connected via are con-
trolled by pointing the remote controller at the AV
receiver, not the component. This allows you to control
components that are out of view, in a rack, for example.
If you want to control an Onkyo component by pointing
the remote controller directly at it, or you want to control
an Onkyo component that’s not connected via , use
the following remote control codes:
•[DVD] REMOTE MODE button
0627:
Onkyo DVD player without (default)
• [CD/MD/CDR/DOCK] REMOTE MODE button
1817:
Onkyo CD player without (default)
0868:
Onkyo MD recorder without
1323:
Onkyo CD recorder without
2990:
Onkyo RI Dock without
Note:
If you connect an -capable Onkyo MD recorder, CD
recorder, or RI Dock component to the TAPE IN/OUT or
CBL/SAT jacks, for remote operation to work properly,
you must set the Input Display to MD, CDR, or DOCK
(see page 41).
You can reset a REMOTE MODE button to its default
remote control code.
You can reset the remote controller to its default settings.
Remote Control Codes for Onkyo
Components Connected via
1
Make sure the Onkyo component is con-
nected with an cable and an analog
audio cable (RCA).
See page 35 for details.
2
Enter the appropriate remote control code
for the [DVD] or [CD] REMOTE MODE but-
ton.
[DVD] REMOTE MODE button
1612:
Onkyo DVD player with
[CD/MD/CDR/DOCK] REMOTE MODE button
1327:
Onkyo CD player with
1808:
Onkyo MD recorder with
1322:
Onkyo CD recorder with
1993:
Onkyo RI Dock with
See the previous page for how to enter remote
control codes.
3
Press the [DVD] or [CD] REMOTE MODE
button, point the remote controller at the
AV receiver, and operate the component.
Resetting REMOTE MODE Buttons
1
While holding down the REMOTE
MODE button that you want to
reset, press the [L NIGHT] button
for 3 seconds.
The REMOTE MODE button lights up.
2
Press the REMOTE MODE button
again.
The REMOTE MODE button flashes
twice, indicating that it’s been reset.
The [DVD] and [CD] REMOTE
MODE buttons are preprogrammed
with remote control codes for control-
ling Onkyo DVD players and CD play-
ers respectively. When these buttons
are reset, the preprogrammed code is
restored.
Resetting the Remote Controller
1
While holding down the
[RECEIVER] REMOTE MODE but-
ton, press the [L NIGHT] button
for 3 seconds.
The [RECEIVER] button lights up.
2
Press the [RECEIVER] REMOTE
MODE button again.
The [RECEIVER] button flashes twice,
indicating that it’s been reset.
M
D/CDR
DOCK
CABLE
REMOTE MODE
SAT
VCR
TV
DVD
C
D
L NIGHT
M
D/CDR
DOCK
CABLE
REMOTE MODE
SAT
VCR
TV
DVD
C
D
RECEIVER
L NIGHT
RECEIVER
HT-SR800_En.book Page 63 Tuesday, January 30, 2007 11:09 AM

64
Controlling Other Components
—Continued
To control another component, point the remote controller at it and use the buttons explained below. (You must
select the appropriate remote control mode first.) With some AV components, certain buttons may not work as
expected, and some may not work at all.
■
Controlling a TV
A
[STANDBY/ON], TV [ ]*
Sets the TV to On or Standby.
B
Number buttons
Enter numbers.
C
TV VOL [ ]/[ ]*
Adjusts the TV’s volume.
D
[CH +/–]
Selects channels on the TV.
E
[PREVIOUS]
Selects the previous channel.
F
[TV INPUT]*
Selects the TV’s VCR input.
G
[], [ ], [ ], [ ], [ ]
Operates the VCR.
* Buttons marked with an asterisk
(*) are exclusively for control-
ling a TV and can be used at any-
time regardless of the current
remote controller mode.
■
Controlling a VCR
A
[STANDBY/ON]
Sets the VCR to On or Standby.
B
Number buttons
Select channels.
C
[CLR]
Cancels functions.
D
[CH +/–]
Selects channels on the VCR.
E
[], [ ], [ ]
Pause, Play, Stop.
F
[], []
Rewind and Fast forward.
■
Controlling a Satellite or
Cable Receiver
A
[STANDBY/ON]
Sets the satellite/cable receiver
to On or Standby.
B
Number buttons
Enter numbers.
C
[CLR]
Cancels functions.
D
[CH +/–]
Selects satellite/cable channels.
E
[PREVIOUS]
Selects the previous channel.
F
[GUIDE]
Displays the program guide.
G
[ENTER]
Confirms the selection.
H
[ ]/[ ]/[ ]/[ ]
Selects menu items.
I
[], [ ], [ ], [ ], [ ]
Operates the VCR.
MUTING
PREVIOUS
MENU
GUIDE
TOP MENU
SP A
/
B
SETUP RETURN
PLAYLIST/CAT PLAYLIST/CAT
RANDOM
SUBTITLE
PLAY MODE
AUDIO REPEAT
--
/
---
TAPE/AMP
M
D/CDR
DOCK
CABLE
STANDBY/ON
DIMMER
ENT
D TUN
SLEEP
10 11 12
INPUT SELECTOR
HDDDVDVCR
REMOTE MODE
V
CR/DVR
AUX
CBL/SAT
C
DTAPE TUNER
DVD
MULTI CH
LISTENING MODE
TV
DISPLAY
TEST
TONE
CH SEL
SURROUND
STEREO
CINE FLTR
LEVEL
+
LEVEL
-
L NIGHT
VOL
VOL
SAT
VCR
TV
DVD
RECEIVER
C
D
INPUT
+10
0
CLR
123
456
789
ENTER
CH
DISC
ALBUM
A
2
3
4
6
5
7
Press [TV]
first
MUTING
PREVIOUS
MENU
GUIDE
TOP MENU
SP A
/
B
SETUP RETURN
PLAYLIST/CAT PLAYLIST/CAT
RANDOM
SUBTITLE
PLAY MODE
AUDIO REPEAT
--
/
---
TAPE/AMP
M
D/CDR
DOCK
CABLE
STANDBY/ON
DIMMER
ENT
D TUN
SLEEP
10 11 12
INPUT SELECTOR
HDDDVDVCR
REMOTE MODE
V
CR/DVR
AUX
CBL/SAT
C
DTAPE TUNER
DVD
MULTI CH
LISTENING MODE
TV
DISPLAY
TEST
TONE
CH SEL
SURROUND
STEREO
CINE FLTR
LEVEL
+
LEVEL
-
L NIGHT
VOL
VOL
SAT
VCR
TV
DVD
RECEIVER
C
D
INPUT
+10
0
CLR
123
456
789
ENTER
CH
DISC
ALBUM
A
2
4
6
5
3
Press [VCR]
first
MUTING
PREVIOUS
MENU
GUIDE
TOP MENU
SP A
/
B
SETUP RETURN
PLAYLIST/CAT PLAYLIST/CAT
RANDOM
SUBTITLE
PLAY MODE
AUDIO REPEAT
--
/
---
TAPE/AMP
M
D/CDR
DOCK
CABLE
STANDBY/ON
DIMMER
ENT
D TUN
SLEEP
10 11 12
INPUT SELECTOR
HDDDVDVCR
REMOTE MODE
V
CR/DVR
AUX
CBL/SAT
C
DTAPE TUNER
DVD
MULTI CH
LISTENING MODE
TV
DISPLAY
TEST
TONE
CH SEL
SURROUND
STEREO
CINE FLTR
LEVEL
+
LEVEL
-
L NIGHT
VOL
VOL
SAT
VCR
TV
DVD
RECEIVER
C
D
INPUT
+10
0
CLR
123
456
789
ENTER
CH
DISC
ALBUM
A
4
5
6
8
9
7
3
2
Press [SAT]
first
HT-SR800_En.book Page 64 Tuesday, January 30, 2007 11:09 AM

65
Troubleshooting
If you have any trouble using the AV receiver, look for a
solution in this section.
Can’t turn on the AV receiver
•Make sure that the power cord is plugged into the wall
outlet properly.
• Unplug the power cord from the wall outlet, wait 5
seconds or more, then plug it in again.
The AV receiver turns off as soon as it’s turned
on
• The amp protection circuit has been activated.
Remove the power cord from the wall outlet immedi-
ately. Disconnect all speaker cables and input sources,
and leave the AV receiver with its power cord discon-
nected for 1 hour. After that, reconnect the power cord
and set the volume to maximum. If the AV receiver
stays on, set the volume to minimum, disconnect the
power cord, and reconnect your speakers and input
sources. If the AV receiver turns off when you set the
volume to maximum, disconnect the power cord, and
contact your Onkyo dealer.
There’s no sound or it’s very quiet
• Make sure that the digital input source is selected
properly (page 41). Press the [DIGITAL INPUT] but-
ton repeatedly.
• Make sure the speaker set A or B is on (page 5).
•Make sure that all audio connecting plugs are pushed
in all the way (page 24).
• Make sure that the polarity of the speaker cables is
correct, and that the bare wire is in contact with metal
part of each speaker terminal (page 20)
• Make sure that the speaker cables are not shorting.
•Check the volume. It can be set to MIN, 1 through 79,
or MAX (page 42). The AV receiver is designed for
home theater enjoyment and has a wide volume range
for precise adjustment.
• If the MUTING indicator is shown on the display,
press the remote controller’s [MUTING] button to
unmute the AV receiver (page 46).
•While a pair of headphones is connected, no sound is
output by the speakers (page 47).
• Check the digital audio output settings on the con-
nected device. On some games consoles, such as those
that can play DVDs, the default setting is off.
•With some DVD-Video discs, you need to select an
audio format from a menu.
•If your turntable doesn’t have a phono preamp built-in,
you must connect one between it and the AV receiver.
If your turntable uses an MC cartridge, you must con-
nect an MC head amp, or an MC transformer and a
phono preamp.
• Make sure that the speaker setup microphone is not
still connected.
•Specify the speaker distances and adjust the individual
speaker levels (pages 58, 59).
•The input signal format is set to PCM or DTS. Set it to
Auto (page 61).
•Audio from a DVD player connected via HDMI is not
output by the speakers connected to the AV receiver.
To listen to this audio through the speakers, in addition
to an HDMI connection, you’ll also need to make a
separate analog or digital audio connection (page 29).
•If your DVD player is connected via HDMI and your
TV produces no sound, check your DVD player’s
audio output settings, and be sure to select an audio
format that’s supported by your TV.
Only the front speakers produce sound
• When the Stereo or Mono listening mode is selected,
only the front speakers and subwoofer produce sound.
• Make sure the speakers are configured correctly
(page 56).
Only the center speaker produces sound
• If you use the Pro Logic IIx Movie, Pro Logic IIx
Music, or Pro Logic IIx Game listening mode with a
mono source, such as an AM radio station or mono TV
program, the sound is concentrated in the center
speaker.
• Make sure the speakers are configured correctly
(page 56).
The surround speakers produce no sound
• When the Stereo or Mono listening mode is selected,
the surround speakers produce no sound (page 50).
• Depending on the source and current listening mode,
not much sound may be produced by the surround
speakers. Try selecting another listening mode.
• Make sure the speakers are configured correctly
(page 56).
Power
Audio
If you can’t resolve the issue yourself, try resetting
the AV receiver before contacting your Onkyo dealer.
To reset the AV receiver to its factory defaults,
turn it on and, while holding down the [VCR/DVR]
button, press the [STANDBY/ON] button. “Clear”
will appear on the display and the AV receiver will
enter Standby mode.
Note that resetting the AV receiver will delete your
radio presets and custom settings.
STANDBY/ON
VCR/DVR
HT-SR800_En.book Page 65 Tuesday, January 30, 2007 11:09 AM

66
Troubleshooting
—Continued
The center speaker produces no sound
• When the Stereo or Mono listening mode is selected,
the center speaker produces no sound (page 50).
• Make sure the speakers are configured correctly
(page 56).
The surround back speakers produce no sound
•While speaker set B is on, speaker set A is reduced to
5.1-channel playback and the surround back speakers
produce no sound.
• The surround back speakers are not used with all lis-
tening modes. Select another listening mode
(page 50).
• Not much sound may be produced by the surround
back speakers with some sources.
• Make sure the speakers are configured correctly
(page 56).
The subwoofer produces no sound
• The subwoofer outputs no sound while only speaker
set B is on. Turn on speaker set A.
•When you play source material that contains no infor-
mation in the LFE channel, the subwoofer produces
no sound.
• Make sure the speakers are configured correctly
(page 56).
Speaker set B produces no sound
•Speaker set B only outputs sources that are connected
to an analog input. Make sure that the analog audio
cables are connected properly.
There’s no sound with a certain signal format
• Check the digital audio output setting on the con-
nected device. On some games consoles, such as those
that can play DVDs, the default setting is off.
•With some DVD-Video discs, you need to select an
audio output format from a menu.
Can’t get 6.1- or 7.1-channel playback
•While speaker set B is on, speaker set A is reduced to
5.1-channel playback.
The volume cannot be set to 79
• When the volume level of each speaker has been
adjusted (pages 47, 59), the maximum possible vol-
ume may be reduced.
Noise can be heard
• Using cable ties to bundle audio cables with power
cords, speaker cables, and so on may degrade the
audio performance, so don’t do it.
• An audio cable may be picking up interference. Try
repositioning your cables.
The Late Night function doesn’t work
• Make sure the source material is Dolby Digital
(page 52).
The multichannel DVD input doesn’t work
• Check the multichannel DVD input connections
(page 28).
•To select the multichannel DVD input, press the
[MULTI CH] input selector button.
• Check the audio output settings on your DVD player.
About DTS signals
•When playing DTS program material, using the pause,
fast forward, or fast reverse function on your player
may produce a short audible noise. This is not a mal-
function.
• When DTS program material ends and the DTS bit-
stream stops, the AV receiver remains in DTS listen-
ing mode and the DTS indicator remains on. This is to
prevent noise when you use the pause, fast forward, or
fast reverse function on your player. If you switch your
player from DTS to PCM, because the AV receiver
does not switch formats immediately, you may not
hear any sound, in which case you should stop your
player for about 3 seconds, and then resume playback.
•With some CD players, you won’t be able to playback
DTS material properly even though your player is con-
nected to a digital input on the AV receiver. This is
usually because the DTS bitstream has been processed
(e.g., output level, sampling rate, or frequency
response changed) and the AV receiver doesn’t recog-
nize it as a genuine DTS signal. In such cases, you
may hear noise.
There’s no picture
•Make sure that all video connecting plugs are pushed
in all the way (page 24).
•Make sure that each video component is properly con-
nected.
•The AV receiver does not convert between formats, so
if a video source component is connected to a compo-
nent video input, your TV must be connected to the
component video output (page 25).
•If a video component is connected to an HDMI input,
your TV must be connected to the HDMI OUT
(page 29).
• On your TV, make sure that the video input to which
the AV receiver is connected is selected.
• While the Pure Audio listening mode (not North
American model) is selected, the video circuits are
turned off and the AV receiver outputs no video sig-
nals.
• Reliable operation with an HDMI-to-DVI adapter is
not guaranteed. In addition, video signals from a PC
are not supported (page 29).
Video
HT-SR800_En.book Page 66 Tuesday, January 30, 2007 11:09 AM

67
Troubleshooting
—Continued
Reception is noisy, stereo FM reception suffers
from hiss, or the FM STEREO indicator doesn’t
appear
• Relocate your antenna.
•Move the AV receiver away from your TV or com-
puter.
• Listen to the station in mono (page 44).
•When listening to an AM station, operating the remote
controller may cause noise.
•Passing cars and airplanes can cause interference.
• Concrete walls weaken radio signals.
• If nothing improves the reception, install an outdoor
antenna.
The remote controller doesn’t work
•Make sure that the batteries are installed with the cor-
rect polarity (page 13).
• Make sure that the remote controller is not too far
away from the AV receiver, and that there’s no
obstruction between the remote controller and the AV
receiver’s remote control sensor (page 13).
•Make sure you’ve selected the correct remote control-
ler mode (page 14).
• Make sure you’ve entered the correct remote control
code (page 62).
Can’t control other components
•Make sure you’ve selected the correct remote control-
ler mode (page 14).
• If you’ve connected an -capable Onkyo MD
recorder, CD recorder, or RI Dock to the TAPE
IN/OUT jacks or CBL/SAT jacks, for the remote con-
troller to work properly, you must set the Input Dis-
play to MD, CDR, or DOCK (page 41).
•The entered remote control code may not be correct. If
more than one code is listed, try each one.
•With some AV components, certain buttons may not
work as expected, and some may not work at all.
•To control an Onkyo component that’s connected via
, point the remote controller at the AV receiver. Be
sure to enter the appropriate remote control code first
(page 62).
•To control an Onkyo component that’s not connected
via , or another manufacturer’s component, point
the remote controller at the component. Be sure to
enter the appropriate remote control code first
(page 62).
Can’t record
• On your recorder, make sure the correct input is
selected.
•To prevent signal loops and damage to the AV
receiver, input signals are not fed through to outputs
with the same name (e.g., TAPE IN to TAPE OUT, or
VCR/DVR IN to VCR/DVR OUT).
• When the Pure Audio listening mode is selected,
recording is not possible because no video signals are
output. Select another listening mode.
The sound changes when I connect my head-
phones
•When a pair of headphones is connected, the listening
mode is set to Stereo, unless it’s already set to Stereo,
Mono, Direct, or Pure Audio (not North American
model).
The display doesn’t work
• The display is turned off when the Pure Audio (not
North American model) listening mode is selected.
How do I change the language of a multiplex
source
• Use the “Multiplex” setting on the “Audio Adjust”
menu to select Main or Sub (page 53).
The functions don’t work
•To use , you must make an connection and an
analog audio connection (RCA) between the compo-
nent and AV receiver, even if they are connected digi-
tally (page 35).
During automatic speaker setup, measurement
fails and the message “Noise Error!” appears
• This can be caused by a speaker malfunction. Make
sure all of your speakers are working properly.
Tuner
Remote Controller
Recording
Others
HT-SR800_En.book Page 67 Tuesday, January 30, 2007 11:09 AM

68
Troubleshooting
—Continued
The AV receiver contains a microcomputer for signal
processing and control functions. In very rare situa-
tions, severe interference, noise from an external
source, or static electricity may cause it to lockup. In the
unlikely event that this happens, unplug the power cord
from the wall outlet, wait at least five seconds, and then
plug it back in again.
Onkyo is not responsible for damages (such as CD
rental fees) due to unsuccessful recordings caused by
the unit’s malfunction. Before you record important
data, make sure that the material will be recorded cor-
rectly.
Before disconnecting the power cord from the wall out-
let, set the AV receiver to Standby.
Memory Backup
The AV receiver uses a battery-less memory backup
system in order to retain radio presets and other set-
tings when it’s unplugged or in the case of a power fail-
ure. Although no batteries are required, the AV receiver
must be plugged into an AC outlet in order to charge the
backup system. Once it has been charged, the AV
receiver will retain the settings for several weeks,
although this depends on the environment and will be
shorter in humid climates.
HT-SR800_En.book Page 68 Tuesday, January 30, 2007 11:09 AM

69
Specifications
Amplifier Section
Video Section
Tuner Section
General
■
Video Inputs
■
Video Outputs
■
Audio Inputs
■
Audio Outputs
Specifications and features are subject to change without
notice.
Rated Output Power (FTC)
All channels: 110 watts minimum continuous power
per channel, 8 ohm loads, 2 channels
driven at 1 kHz, with a maximum total
harmonic distortion of 0.9%
Rated Output Power (IEC)
7 ch
×
130 W at 8 ohms, 1 kHz, 1 ch
driven
Maximum Output Power (JEITA)
7 ch
×
160 W at 8 ohms, 1 kHz, 1 ch
driven
Dynamic Power 210 W (3
Ω
, 1 ch driven)
190 W (4
Ω
, 1 ch driven)
130 W (8
Ω
, 1 ch driven)
THD (Total Harmonic
Distortion) 0.08% (Power Rated)
Damping Factor 60 (Front, 1kHz, 8
Ω
)
Input Sensitivity and
Impedance 200 mV/ 47 k
Ω
(LINE)
Output Level and
Impedance 200 mV/ 470
Ω
(REC OUT)
Frequency Response 5 Hz–100 kHz/ +1 dB–3 dB
(Direct mode)
Tone Control ±10 dB, 50 Hz (BASS)
±10 dB, 20 kHz (TREBLE)
Signal to Noise Ratio 100 dB (LINE, IHF-A)
Speaker Impedance 8
Ω
–16
Ω
Input Sensitivity/Output
Level and Impedance 1 Vp-p /75
Ω
(Component and S-Video Y)
0.7 Vp-p /75
Ω
(Component P
B
/C
B
, P
R
/C
R
)
0.28 Vp-p /75
Ω
(S-Video C)
1 Vp-p /75
Ω
(Composite)
Component Video
Frequency Response 5 Hz – 50 MHz
FM Tuning Frequency
Range North American: 87.5 MHz– 107.9 MHz
Other: 87.5 MHz– 108.0 MHz
AM Tuning Frequency
Range North American: 530 kHz–1710 kHz
Others: 522/530 kHz–1611/1710 kHz
Radio Presets 40
Power Supply North American: AC 120 V, 60 Hz
Others: AC 230 V, 50 Hz
Power Consumption North American: 5.9 A
Others: 670 W
Standby Power
Consumption North American: 0.1 W
Others: 0.5 W
Dimensions
(W
×
H
×
D)
435
×
150
×
377 mm
17-1/8"
×
5-7/8"
×
14-13/16"
Weight 10.2 kg
22.5 lbs.
HDMI IN1, IN2
Component DVD, VCR/DVR, CBL/SAT
S-Video DVD, VCR/DVR, CBL/SAT
Composite DVD, VCR/DVR, CBL/SAT, AUX
HDMI OUT
Component OUT
S-Video MONITOR, VCR/DVR
Composite MONITOR, VCR/DVR
Digital Inputs Optical: 2
Coaxial: 2
Analog Inputs DVD (MULTICHANNEL), VCR/DVR,
CBL/SAT, AUX, TAPE, CD
Multichannel Inputs 7.1
Analog Outputs TAPE, VCR/DVR
Subwoofer Pre Outputs 1
Speaker Outputs SP A (L, R, C, SL, SR, SBL, SBR)
SP B (L, R)
Phones 1
HT-SR800_En.book Page 69 Tuesday, January 30, 2007 11:09 AM

70
Specifications
—Continued
7.1ch Home Theater Speaker Package
■
Powered Subwoofer (SKW-550)
■
Front Speaker (SKF-550F)
■
Center Speaker (SKC-550C)
■
Surround Speaker (SKM-550S/SKB-550)
Specifications and appearance are subject to change
without prior notice.
Type: Bass-reflex
Input sensitivity/
impedance: 140 mV / 20 k
Ω
Maximum output power:230 W (Dynamic Power)
Frequency response: 25 Hz–150 Hz
Cabinet capacity: 1.34 cubic feet (38 L)
Dimensions
(W
×
H
×
D): 10-7/8"
×
20-1/16"
×
16-7/16"
(276
×
510
×
417 mm)
Weight: 25.1 lbs. (11.4 kg)
Drivers unit: 10" (25 cm) Cone Woofer
Power supply: North American: AC 120 V, 60 Hz
Others: AC 230-240 V, 50 Hz
Power consumption: North American: 140 W
Others: 137 W
Other: Auto Standby function
Type: 2 Way Bass-reflex
Impedance: 8
Ω
Maximum input power: 130 W
Output sound pressure
level: 87.5 dB/W/m
Frequency response: 60 Hz–50 kHz
Crossover frequency: 4.5 kHz
Cabinet capacity: 0.28 cubic feet (8 L)
Dimensions
(W
×
H
×
D): 6-3/16"
×
17-1/16"
×
7-5/8"
(157
×
433
×
194 mm)
Weight: 8.58 lbs. (3.9 kg)
Drivers unit: 5" (12 cm) OMF Cone (Woofer)
×
2
1" (2.5 cm) Balanced Dome (Tweeter)
Terminal: Spring type color coded
Wall bracket: 1
Grille: Detachable
Other: Magnetic shielding
Type: 2 Way Bass-reflex
Impedance: 8
Ω
Maximum input power: 130 W
Output sound pressure
level: 87.5 dB/W/m
Frequency response: 60 Hz–50 kHz
Crossover frequency: 4.5 kHz
Cabinet capacity: 0.28 cubic feet (8 L)
Dimensions
(W
×
H
×
D): 17-1/16"
×
6-3/16"
×
7-5/8"
(433
×
157
×
194 mm)
Weight: 8.58 lbs. (3.9 kg)
Drivers unit: 5" (12 cm) OMF Cone (Woofer)
×
2
1" (2.5 cm) Balanced Dome (Tweeter)
Terminal: Spring type color coded
Wall bracket: 2
Grille: Detachable
Other: Magnetic shielding
Type: Full-range closed box
Impedance: 8
Ω
Maximum input power: 130 W
Output sound pressure
level:
82 dB/W/m
Frequency response: 160 Hz–20 kHz
Cabinet capacity: 0.057 cubic feet (1.6 L)
Dimensions
(W
×
H
×
D): 6-1/8"
×
10-1/2"
×
3-7/8"
(155
×
266
×
98 mm)
Weight: 2.86 lbs. (1.3 kg)
Drivers unit: 3-1/4" (8 cm) Cone
Terminal: Spring type color coded
Wall bracket: 1
Grille: Fixed
HT-SR800_En.book Page 70 Tuesday, January 30, 2007 11:09 AM

71
Memo
HT-SR800_En.book Page 71 Tuesday, January 30, 2007 11:09 AM

72
SN 29344416
I0702-1
(C) Copyright 2007 ONKYO CORPORATION Japan. All rights reserved.
http://www.onkyo.com/
HOMEPAGE
Sales & Product Planning Div. : 2-1, Nisshin-cho, Neyagawa-shi, OSAKA 572-8540, JAPAN
Tel: 072-831-8023 Fax: 072-831-8124
ONKYO U.S.A. CORPORATION
18 Park Way, Upper Saddle River, N.J. 07458, U.S.A.
Tel: 201-785-2600 Fax: 201-785-2650 http://www.us.onkyo.com/
ONKYO EUROPE ELECTRONICS GmbH
Liegnitzerstrasse 6, 82194 Groebenzell, GERMANY
Tel: +49-8142-4401-0 Fax: +49-8142-4401-555 http://www.eu.onkyo.com/
ONKYO EUROPE UK Office
Suite 1, Gregories Court, Gregories Road, Beaconsfield, Buckinghamshire, HP9 1HQ
UNITED KINGDOM Tel: +44-(0)1494-681515 Fax: +44(0)-1494-680452
ONKYO CHINA LIMITED
Unit 1&12, 9/F, Ever Gain PlazaTower 1, 88, Container Port Road, Kwai Chung,
N.T., HONG KONG Tel: 852-2429-3118 Fax: 852-2428-9039
http://www.ch.onkyo.com/
* 2 9 3 4 4 4 1 6 *
HT-SR800_En.book Page 72 Tuesday, January 30, 2007 11:09 AM