Onkyo Pr Sc885 Users Manual SC885_En
Onkyo-Pr-Sc885P-Owner-S-Manual onkyo-pr-sc885p-owner-s-manual
Onkyo-Pr-Sc885-Owner-S-Manual onkyo-pr-sc885-owner-s-manual
PR-SC885 to the manual 94b04901-b199-434b-8436-e1cbc815a8ff
2015-01-24
: Onkyo Onkyo-Pr-Sc885-Users-Manual-233091 onkyo-pr-sc885-users-manual-233091 onkyo pdf
Open the PDF directly: View PDF
.
Page Count: 128 [warning: Documents this large are best viewed by clicking the View PDF Link!]
- Important Safety Instructions
- Features
- Supplied Accessories
- Multiroom Capability
- Getting to Know the AV Controller
- Remote Controller
- Connecting a Power Amplifier and Speakers
- Connecting Antennas
- Connecting Your Components
- About AV Connections
- Connecting Audio and Video Signals to the AV Controller
- Which Connections Should I Use?
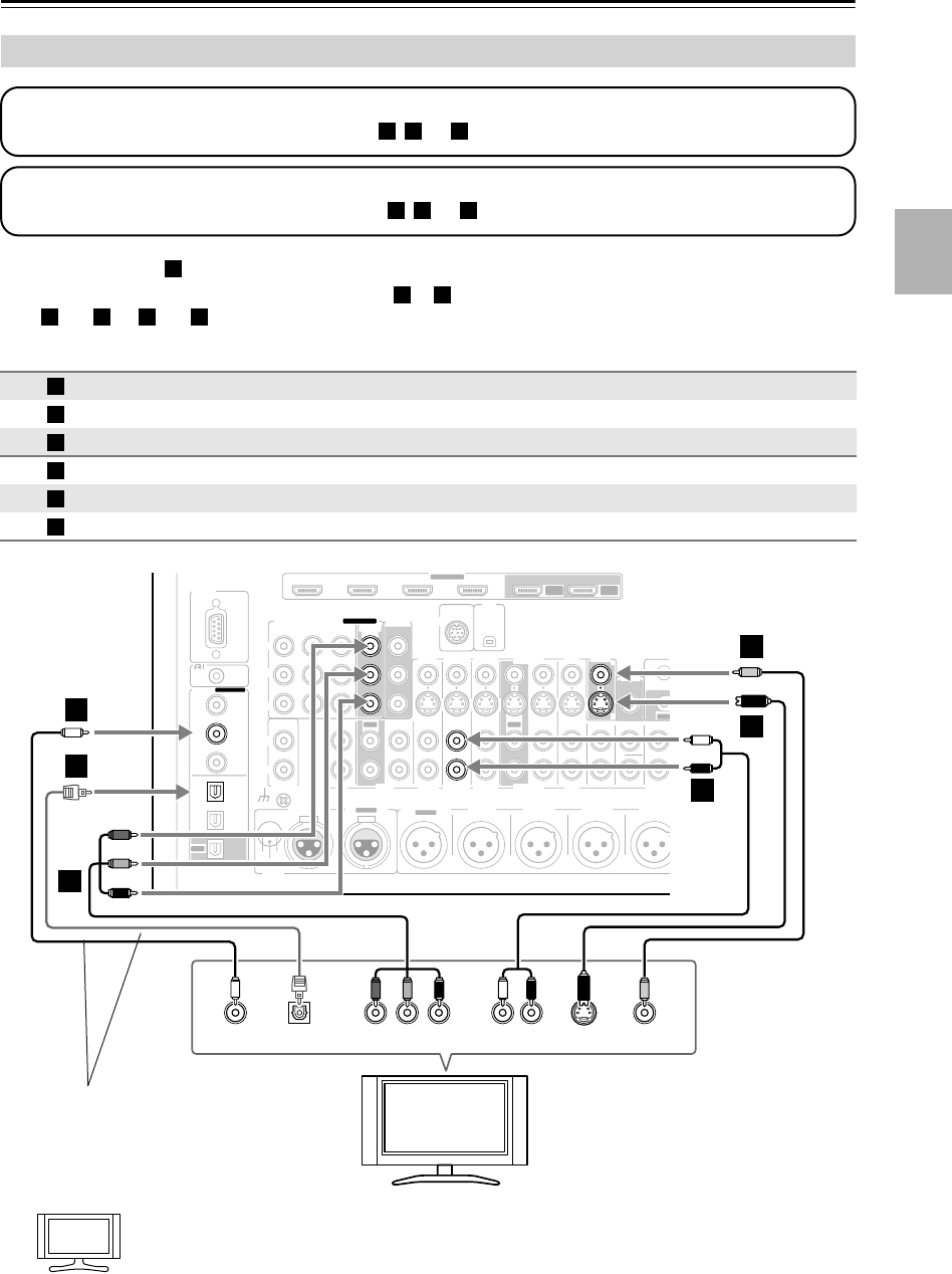
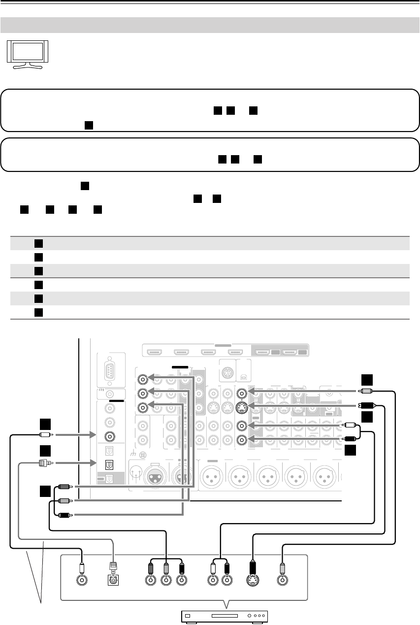
- Connecting a TV or Projector
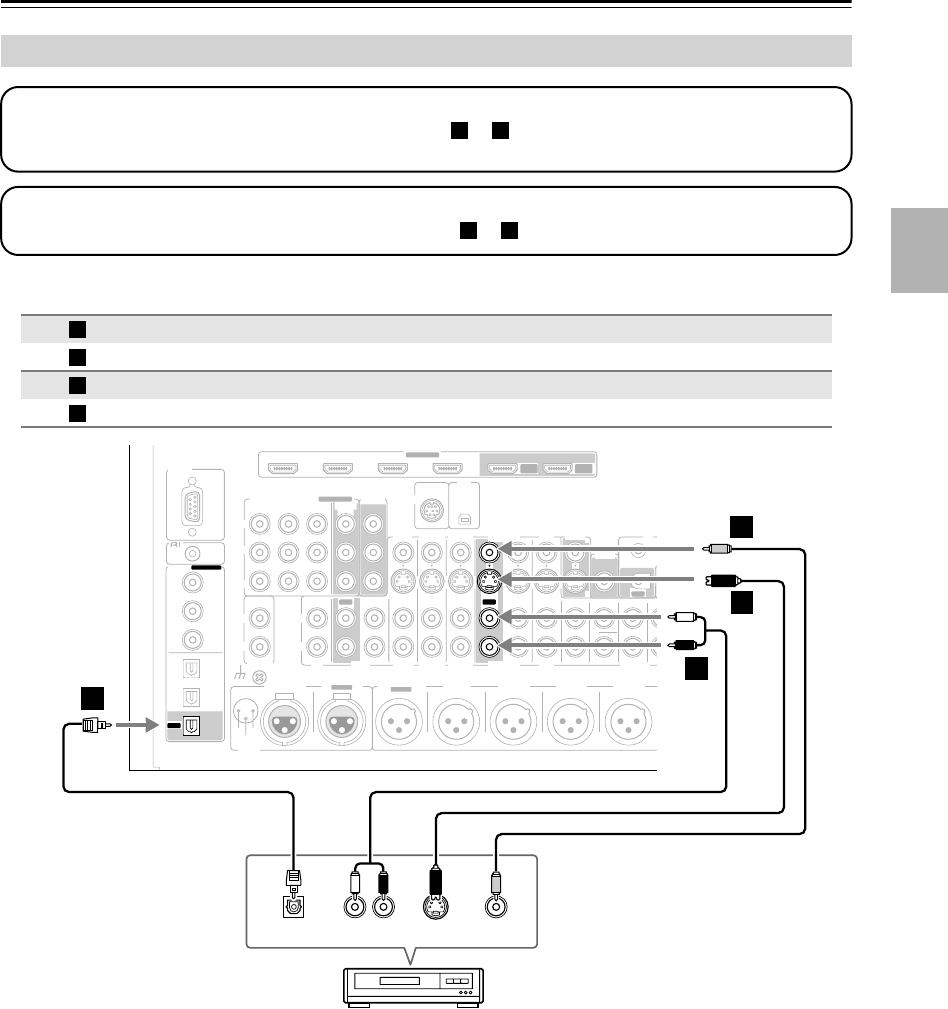
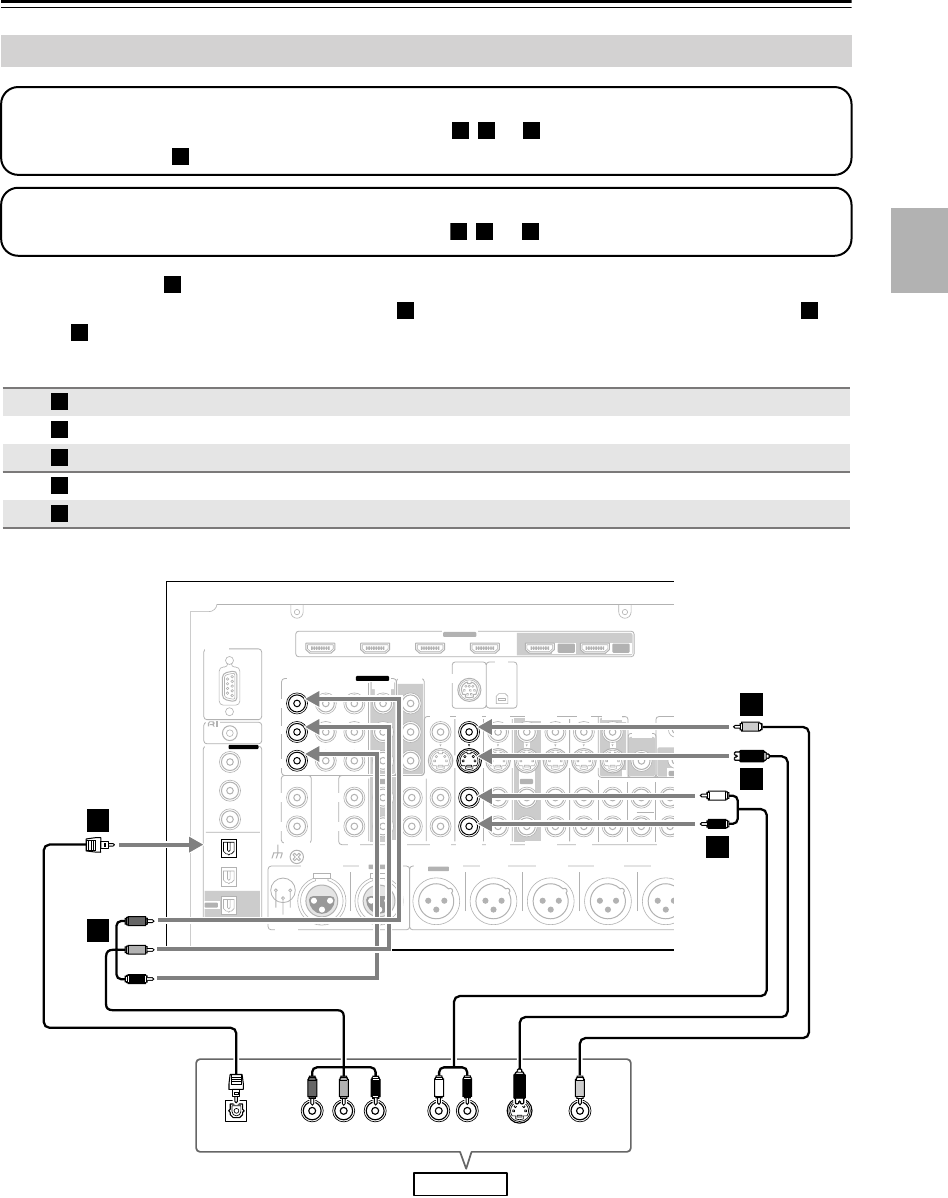
- Connecting a DVD player
- Connecting a VCR or DVR for Playback
- Connecting a VCR or DVR for Recording
- Connecting a Satellite, Cable, or Terrestrial Set-top box or Other Video Source
- Connecting Components with HDMI
- Connecting a Game Console
- Connecting a Camcorder or Other AV Component
- Connecting a CD Player
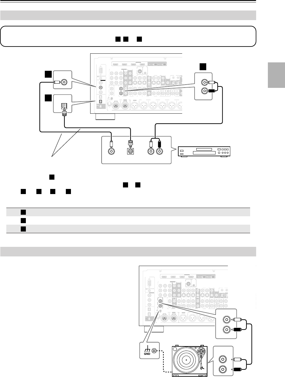
- Connecting a Turntable
- Connecting a Cassette, CDR, MiniDisc, or DAT Recorder
- Connecting a Balanced Audio Source
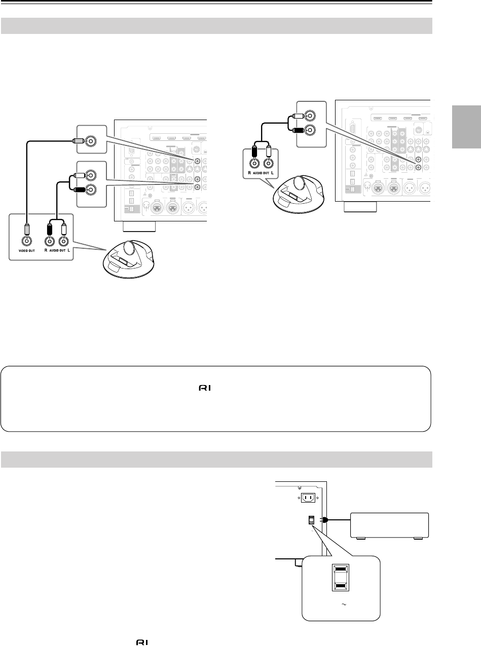
- Connecting an RI Dock
- Connecting the Power Cords of Other Components
- Connecting Onkyo Components
- Connecting the Power Cord
- Turning On the AV Controller
- First Time Setup
- Playing Your AV Components
- Listening to the Radio
- Common Functions
- Using the Listening Modes
- Recording
- Onscreen Setup Menus
- Adjusting the Listening Modes
- Advanced Setup
- Zone2 and Zone3
- Controlling Other Components
- Troubleshooting
- Specifications

E
n
AV Controller
PR-SC885
Instruction Manual
Thank you for purchasing an Onkyo AV controller.
Please read this manual thoroughly before making
connections and plugging in the unit.
Following the instructions in this manual will enable
you to obtain optimum performance and listening
enjoyment from your new AV controller.
Please retain this manual for future reference.
Contents
Introduction ..................................... 2
Connection .................................... 19
Turning On & First Time Setup..... 43
Basic Operation
Playing your AV components....... 57
Listening to the Radio.................. 58
Enjoying the Listening Modes ..... 79
Advanced Operation ..................... 94
Troubleshooting .......................... 121
PR-SC885_En.book Page 1 Tuesday, February 26, 2008 2:07 PM

2
Important Safety Instructions
1. Read these instructions.
2. Keep these instructions.
3. Heed all warnings.
4. Follow all instructions.
5. Do not use this apparatus near water.
6. Clean only with dry cloth.
7. Do not block any ventilation openings. Install in
accordance with the manufacturer’s instructions.
8. Do not install near any heat sources such as radia-
tors, heat registers, stoves, or other apparatus
(including amplifiers) that produce heat.
9. Do not defeat the safety purpose of the polarized or
grounding-type plug. A polarized plug has two
blades with one wider than the other. A grounding
type plug has two blades and a third grounding
prong. The wide blade or the third prong are pro-
vided for your safety. If the provided plug does not
fit into your outlet, consult an electrician for
replacement of the obsolete outlet.
10. Protect the power cord from being walked on or
pinched particularly at plugs, convenience recepta-
cles, and the point where they exit from the appara-
tus.
11. Only use attachments/accessories specified by the
manufacturer.
12.
Use only with the cart, stand,
tripod, bracket, or table spec-
ified by the manufacturer, or
sold with the apparatus.
When a cart is used, use cau-
tion when moving the cart/
apparatus combination to
avoid injury from tip-over.
13. Unplug this apparatus during lightning storms or
when unused for long periods of time.
14. Refer all servicing to qualified service personnel.
Servicing is required when the apparatus has been
damaged in any way, such as power-supply cord or
plug is damaged, liquid has been spilled or objects
have fallen into the apparatus, the apparatus has
been exposed to rain or moisture, does not operate
normally, or has been dropped.
15. Damage Requiring Service
Unplug the apparatus from the wall outlet and refer
servicing to qualified service personnel under the
following conditions:
A. When the power-supply cord or plug is damaged,
B. If liquid has been spilled, or objects have fallen
into the apparatus,
C. If the apparatus has been exposed to rain or
water,
D. If the apparatus does not operate normally by
following the operating instructions. Adjust only
those controls that are covered by the operating
instructions as an improper adjustment of other
controls may result in damage and will often
require extensive work by a qualified technician
to restore the apparatus to its normal operation,
E. If the apparatus has been dropped or damaged in
any way, and
F. When the apparatus exhibits a distinct change in
performance this indicates a need for service.
16. Object and Liquid Entry
Never push objects of any kind into the apparatus
through openings as they may touch dangerous volt-
age points or short-out parts that could result in a
fire or electric shock.
The apparatus shall not be exposed to dripping or
splashing and no objects filled with liquids, such as
vases shall be placed on the apparatus.
Don’t put candles or other burning objects on top of
this unit.
17. Batteries
Always consider the environmental issues and fol-
low local regulations when disposing of batteries.
18. If you install the apparatus in a built-in installation,
such as a bookcase or rack, ensure that there is ade-
quate ventilation.
Leave 20 cm (8") of free space at the top and sides
and 10 cm (4") at the rear. The rear edge of the shelf
or board above the apparatus shall be set 10 cm (4")
away from the rear panel or wall, creating a flue-like
gap for warm air to escape.
WARNING:
TO REDUCE THE RISK OF FIRE OR ELECTRIC
SHOCK, DO NOT EXPOSE THIS APPARATUS
TO RAIN OR MOISTURE.
CAUTION:
TO REDUCE THE RISK OF ELECTRIC SHOCK,
DO NOT REMOVE COVER (OR BACK). NO
USER-SERVICEABLE PARTS INSIDE. REFER
SERVICING TO QUALIFIED SERVICE
PERSONNEL.
The lightning flash with arrowhead symbol, within an
equilateral triangle, is intended to alert the user to the
presence of uninsulated “dangerous voltage” within
the product’s enclosure that may be of sufficient
magnitude to constitute a risk of electric shock to
persons.
The exclamation point within an equilateral triangle is
intended to alert the user to the presence of important
operating and maintenance (servicing) instructions in
the literature accompanying the appliance.
WARNING
RISK OF ELECTRIC SHOCK
DO NOT OPEN
RISQUE DE CHOC ELECTRIQUE
NE PAS
OUVRIR
AVIS
PORTABLE CART WARNING
S3125A
PR-SC885_En.book Page 2 Tuesday, February 26, 2008 2:07 PM

3
Precautions
1. Recording Copyright
—Unless it’s for personal use
only, recording copyrighted material is illegal with-
out the permission of the copyright holder.
2. AC Fuse
—The AC fuse inside the unit is not user-
serviceable. If you cannot turn on the unit, contact
the dealer from whom you purchased this unit.
3. Care
—Occasionally you should dust the unit all
over with a soft cloth. For stubborn stains, use a soft
cloth dampened with a weak solution of mild deter-
gent and water. Dry the unit immediately afterwards
with a clean cloth. Don’t use abrasive cloths, thin-
ners, alcohol, or other chemical solvents, because
they may damage the finish or remove the panel let-
tering.
4. Power
WARNING
BEFORE PLUGGING IN THE UNIT FOR THE
FIRST TIME, READ THE FOLLOWING SEC-
TION CAREFULLY.
AC outlet voltages vary from country to country.
Make sure that the voltage in your area meets the
voltage requirements printed on the unit’s rear panel
(e.g., AC 230 V, 50 Hz or AC 120 V, 60 Hz).
The power cord plug is used to disconnect this unit
from the AC power source. Make sure that the plug
is readily operable (easily accessible) at all times.
For North American model
Pressing the [STANDBY/ON] button to select
Standby mode does not fully shutdown the unit. If
you do not intend to use the unit for an extended
period, remove the power cord from the AC outlet.
5. Never Touch this Unit with Wet Hands
—Never
handle this unit or its power cord while your hands
are wet or damp. If water or any other liquid gets
inside this unit, have it checked by the dealer from
whom you purchased this unit.
6. Handling Notes
• If you need to transport this unit, use the original
packaging to pack it how it was when you origi-
nally bought it.
• Do not leave rubber or plastic items on this unit
for a long time, because they may leave marks on
the case.
• This unit’s top and rear panels may get warm
after prolonged use. This is normal.
• If you do not use this unit for a long time, it may
not work properly the next time you turn it on, so
be sure to use it occasionally.
For U.S. models
FCC Information for User
CAUTION:
The user changes or modifications not expressly
approved by the party responsible for compliance could
void the user’s authority to operate the equipment.
NOTE:
This equipment has been tested and found to comply
with the limits for a Class B digital device, pursuant to
Part 15 of the FCC Rules. These limits are designed to
provide reasonable protection against harmful interfer-
ence in a residential installation.
This equipment generates, uses and can radiate radio
frequency energy and, if not installed and used in accor-
dance with the instructions, may cause harmful interfer-
ence to radio communications. However, there is no
guarantee that interference will not occur in a particular
installation. If this equipment does cause harmful inter-
ference to radio or television reception, which can be
determined by turning the equipment off and on, the
user is encouraged to try to correct the interference by
one or more of the following measures:
• Reorient or relocate the receiving antenna.
• Increase the separation between the equipment and
receiver.
•Connect the equipment into an outlet on a circuit dif-
ferent from that to which the receiver is connected.
•Consult the dealer or an experienced radio/TV techni-
cian for help.
For Canadian Models
NOTE:
THIS CLASS B DIGITAL APPARATUS
COMPLIES WITH CANADIAN ICES-003.
For models having a power cord with a polarized plug:
CAUTION:
TO PREVENT ELECTRIC SHOCK,
MATCH WIDE BLADE OF PLUG TO WIDE SLOT,
FULLY INSERT.
Modèle canadien
REMARQUE:
CET APPAREIL NUMÉRIQUE DE
LA CLASSE B EST CONFORME À LA NORME
NMB-003 DU CANADA.
Sur les modèles dont la fiche est polarisée:
ATTENTION:
POUR ÉVITER LES CHOCS ÉLEC-
TRIQUES, INTRODUIRE LA LAME LA PLUS
LARGE DE LA FICHE DANS LA BORNE CORRE-
SPONDANTE DE LA PRISE ET POUSSER
JUSQU’AU FOND.
PR-SC885_En.book Page 3 Tuesday, February 26, 2008 2:07 PM

4
Features
Processing
• THX
*1
Surround EX
• THX Ultra2
*1
certified
• Dolby
*2
Digital, Dolby Digital EX, Dolby Digital
Plus, Dolby TrueHD, Dolby Pro Logic IIx
• DTS
*3
, DTS-ES Discrete, DTS-ES Matrix, DTS-HD
Master Audio, DTS-HD High Resolution, DTS 96/24,
DTS Neo:6
• Neural Surround
*4
, THX-Neural
• Theater-Dimensional
*5
virtual surround sound
• DSD Direct
• 192 kHz/24-bit D/A converters
•Powerful and highly accurate 32-bit DSP processing
• Re-EQ
*6
function
•Tone control on all channels (7.1)
• 15-band EQ on 7 channels, 5-band EQ on subwoofer
Audio/Video
• Balanced XLR stereo input
• Balanced XLR 7.1-channel preouts, with front bi-
amping capability
• Zone 2 with level, tone, balance, and left, right, and
subwoofer pre outs, and composite video output, and
component video output (assignable).
• Zone 3 with level, balance, and left, right, and sub-
woofer pre outs
•4 HDMI
*7
inputs, 2 outputs (Version 1.3a)
• HDMI upconversion of composite video, S-Video,
and component sources (720p, 1080i, 1080p capable)
• Component video upconversion of composite video
and S-Video sources
• Composite video to S-Video and S-Video to compos-
ite video conversion
•6 digital inputs (3 optical, 3 coaxial), 1 output (optical)
•3 component video inputs, 2 outputs
•6 S-Video inputs, 2 outputs
• RS-232 control
• Color-coded, assignable 7.1 multichannel input
• 7.1-channel pre out (RCA)
Tuner
•XM
*8
Satellite Radio ready
* XM Mini-Tuner and Home Dock required; sold separately.
• SIRIUS
*9
Satellite Radio ready
* SiriusConnect Home tuner kit required; sold separately.
• HD Radio
*10
reception
•40 AM/FM/SIRIUS/XM presets
• AM/FM auto tuning
• Direct tuning
Others
• Audyssey MultEQ XT room correction
*11
• Easy-to-use onscreen setup menus
• IR IN A/B and OUT
• 12V TRIGGER OUT A, B, C
• Preprogrammed remote controller for use with other
AV components, with Learning and Macro functions
*1
THX and Ultra2 are trademarks of THX Ltd. THX may be reg-
istered in some jurisdictions. All rights reserved. Surround EX
is a trademark of Dolby Laboratories. Used with permission.
*2
Manufactured under license from Dolby Laboratories.
“Dolby”, “Pro Logic” and the double-D symbol are trademarks
of Dolby Laboratories.
*3
“DTS” is a registered trademark of DTS, Inc., and “DTS-HD
Master Audio” is a trademark of DTS, Inc.
*4
Neural Surround is a trademark owned by Neural Audio Cor-
poration, THX is a trademark of THX Ltd., which may be reg-
istered in some jurisdictions. All rights reserved.
*5
Theater-Dimensional is a trademark of Onkyo Corporation.
*6 Re-Equalization and the “Re-EQ” logo are trademarks of THX
Ltd.
*7
HDMI, the HDMI logo and High Definition Multimedia Inter-
face are trademarks or registered trademarks of HDMI Licens-
ing, LLC.
*8
XM Ready
®
is a trademark of XM Satellite Radio Inc. ©2005
XM Satellite Radio Inc. All rights reserved.
*9
©2005 SIRIUS Satellite Radio Inc. “SIRIUS,” SiriusConnect,
the SIRIUS dog logo, channel names and logos are trademarks
of SIRIUS Satellite Radio Inc. Available only in the contiguous
United States (excluding Alaska and Hawaii) and Canada.
PR-SC885_En.book Page 4 Tuesday, February 26, 2008 2:07 PM

5
Features
—Continued
*10
HD Radio
™
Technology Manufactured Under License From
iBiquity Digital Corporation. “iBiquity Digital” and the “HD
Radio” and “HD” Symbols are registered trademarks of iBiq-
uity Digital Corporation. “HD Radio” is a trademark of iBiq-
uity Digital Corporation. U.S. and Foreign Patents.
*11
Manufactured under license from Audyssey Laboratories. U.S.
and foreign patents pending. Audyssey MultEQ XT is a trade-
mark of Audyssey Laboratories.
* “Xantech” is a registered trademark of Xantech Corporation.
* “Niles” is a registered trademark of Niles Audio Corporation.
*Apple and iPod are trademarks of Apple Computer, Inc., regis-
tered in the U.S. and other countries.
Supplied Accessories
Make sure you have the following accessories:
* In catalogs and on packaging, the letter at the end of the product
name indicates the color. Specifications and operation are the same
regardless of color.
THX Ultra2
Before any home theater component can be THX
Ultra2 certified, it must pass a rigorous series of
quality and performance tests. Only then can a prod-
uct feature the THX Ultra2 logo, which is your guar-
antee that the Home Theater products you purchase
will give you superb performance for many years to
come. THX Ultra2 requirements define hundreds of
parameters, including power amplifier performance,
and pre-amplifier performance and operation for
both digital and analog domains. THX Ultra2 receiv-
ers also feature proprietary THX technologies (e.g.,
THX Mode) which accurately translate movie
soundtracks for home theater playback.
This product incorporates copyright protection tech-
nology that is protected by U.S. patents and other
intellectual property rights. Use of this copyright
protection technology must be authorized by Macro-
vision Corporation, and is intended for home and
other limited consumer uses only unless otherwise
authorized by Macrovision. Reverse engineering or
disassembly is prohibited.
Remote controller and three batteries (AA/R6)
Speaker setup microphone
Indoor FM antenna
AM loop antenna
Power cord
(Power cord varies from country to country.)
PR-SC885_En.book Page 5 Tuesday, February 26, 2008 2:07 PM

6
Multiroom Capability
You can use three speaker systems with this AV controller
—a surround-sound speaker system (up to 7.1 channels)
in your main listening room, a stereo speaker system in a second room, or Zone 2, as we call it, and another stereo
speaker system in a third room that we call Zone 3. And, you can select a different audio source for each room.
Main Room:
In your main listening room, you can enjoy up to 7.1-channel playback (see pages 19–23).
You can enjoy the various listening modes such as Dolby, DTS, and THX (pages 79–86).
Zone 2:
In your Zone 2 room, you can enjoy 2-channel stereo playback and video playback (see page 109).
*The listening modes cannot be used with Zone 2 and Zone 3.
*External power amplifier required.
Zone 3:
In your Zone 3 room, you can enjoy 2-channel stereo playback (see page 110).
*The listening modes cannot be used with Zone 2 and Zone 3.
*External power amplifier required.
Surround back left and right
speakers
Main Room
Front left and right speakers
Center speaker
Surround left and right speakers
Subwoofer
Zone 2 Room
Left and right
stereo speakers
Zone 3 Room
Left and right
stereo speakers
PR-SC885_En.book Page 6 Tuesday, February 26, 2008 2:07 PM

7
Contents
Features ............................................................ 4
Supplied Accessories ...................................... 5
Multiroom Capability ........................................ 6
Getting to Know the AV Controller ................. 8
Front Panel ...................................................................8
Display .......................................................................10
Rear Panel ..................................................................11
Remote Controller .......................................... 13
Installing the Batteries ...............................................13
Using the Remote Controller .....................................13
About the Remote Controller Modes .........................14
RECEIVER/TAPE Mode ...........................................14
DVD Mode .................................................................16
CD/MD/CDR Modes .................................................17
DOCK Mode ..............................................................18
Connecting a Power Amplifier
and Speakers .................................................. 19
Enjoying Home Theater .............................................19
Connecting Your Speakers ........................................20
Connecting a Power Amplifier with RCA Inputs ......21
Connecting a Power Amplifier with XLR Inputs ......22
Bi-amping the Front Speakers ...................................23
Connecting Antennas .................................... 24
Connecting the Indoor FM Antenna ..........................24
Connecting the AM Loop Antenna ............................24
Connecting an Outdoor FM Antenna .........................25
Connecting an Outdoor AM Antenna ........................25
Connecting Your Components ..................... 26
About AV Connections ..............................................26
Connecting Audio and Video Signals to the AV
Controller ................................................................27
Which Connections Should I Use? ............................27
Connecting a TV or Projector ....................................29
Connecting a DVD player ..........................................30
Connecting a VCR or DVR for Playback ..................32
Connecting a VCR or DVR for Recording ................33
Connecting a Satellite, Cable, or Terrestrial
Set-top box or Other Video Source .........................34
Connecting Components with HDMI ........................35
Connecting a Game Console ......................................37
Connecting a Camcorder or Other AV Component ...38
Connecting a CD Player .............................................39
Connecting a Turntable ..............................................39
Connecting a Cassette, CDR, MiniDisc, or DAT
Recorder ..................................................................40
Connecting a Balanced Audio Source .......................40
Connecting an RI Dock ..............................................41
Connecting the Power Cords of Other Components
...41
Connecting Onkyo Components ........................42
Connecting the Power Cord .......................................42
Turning On the AV Controller ....................... 43
Turning On and Standby ............................................43
First Time Setup ............................................. 44
Speaker Settings .........................................................44
HDMI Monitor Setup .................................................45
HDMI Input Setup .....................................................47
Component Video Input Setup ...................................48
Changing the Input Display .......................................49
Digital Input Setup .....................................................49
Analog Input Setup ....................................................51
Automatic Speaker Setup (Audyssey MultEQ XT) ...52
Playing Your AV Components .......................57
Basic AV Controller Operation .................................57
Listening to the Radio ....................................58
Listening to AM/FM Stations ....................................58
Listening to HD Radio™ Stations .............................60
Listening to XM Satellite Radio
®
..............................62
Listening to SIRIUS Satellite Radio
®
........................67
Presetting AM, FM, XM, and SIRIUS Stations ........75
Common Functions ........................................76
Setting the Display Brightness ...................................76
Adjusting Speaker Levels ..........................................76
Muting the AV Controller .........................................76
Using the Sleep Timer ............................................... 77
Using Headphones .....................................................77
Displaying Source Information ..................................77
Selecting Audio Inputs ..............................................78
Specifying the Digital Signal Format ........................78
Using the Listening Modes ............................79
Selecting the Listening Modes ...................................79
Listening Modes Available for
Each Source Format ................................................80
About the Listening Modes .......................................84
Recording ........................................................87
Recording the Input Source .......................................87
Recording from Different AV Sources ......................87
Onscreen Setup Menus ..................................88
Menu Map .................................................................. 88
Adjusting the Listening Modes .....................89
Using the Re-EQ Function .........................................89
Using the Late Night Function ..................................89
Audio Adjust .............................................................. 90
Listening Mode Presets ..............................................92
Advanced Setup ..............................................94
Speaker Setup ............................................................94
Source Setup ............................................................ 101
Miscellaneous Setup ................................................104
Hardware Setup .......................................................106
Lock Setup ............................................................... 108
Zone 2 and Zone 3 ........................................109
Connecting Zone 2 ...................................................109
Connecting Zone 3 ...................................................110
Zone 2/Zone 3 Out Settings .....................................111
Using Zone 2 and Zone 3 .........................................111
Using the 12V Triggers ...........................................114
Using the Remote Controller in Zone 2/3
and Multiroom Control Kits ..................................115
Controlling Other Components ...................116
Entering Remote Control Codes ..............................116
Resetting the Remote Controller .............................117
Learning Commands ................................................119
Using Macros ........................................................... 120
Troubleshooting ...........................................121
Specifications ...............................................124
PR-SC885_En.book Page 7 Tuesday, February 26, 2008 2:07 PM

8
Getting to Know the AV Controller
The actual front panel has various logos printed on it. They are not shown here for clarity.
For detailed information, see the pages in parentheses.
A
STANDBY/ON button (43)
Sets the AV controller to On or Standby.
B
STANDBY indicator (43)
Lights up when the AV controller is on Standby and
flashes while a signal is being received from the
remote controller.
C
ZONE 2 indicator (111)
Flashes when Zone 2 is being set. Lights up when
Zone 2 is on.
D
ZONE 3 indicator (111)
Flashes when Zone 3 is being set. Lights up when
Zone 3 is on.
E
Remote-control sensor (13)
Receives control signals from the remote controller.
F
Display
See “Display” on page 10.
G
DISPLAY button (77)
Displays various information about the currently
selected input source.
H
MASTER VOLUME control (57)
Sets the volume of the AV controller to –
∞
dB,
–81.5 dB, –81.0 dB through +18.0 dB (relative dis-
play).
The volume level can also be displayed as an abso-
lute value. See “Volume Setup” on page 104.
I
PURE AUDIO button and indicator (79)
Selects the Pure Audio listening mode. The indica-
tor lights up when this mode is selected. Pressing
this button again selects the previous listening
mode.
J
AUDIO SEL button (78)
Selects the audio input: analog, digital, HDMI, or
multichannel.
K
Input selector buttons (57)
Select the following input sources: DVD,
VCR/DVR, CBL/SAT, GAME/TV, AUX 1, AUX 2,
TAPE, TUNER, CD, PHONO.
Front Panel
STANDBY/ON
MASTER VOLUME
CDTUNER
TAPECBL/SAT GAME/TV AUX 1 AUX 2VCR/DVR
DVDAUDIO SELPURE AUDIO PHONO DISPLAY
PUSH TO OPEN
STANDBY
ZONE 2
ZONE 3
87
5 61 2
KJ9
43
Front flap Push here to open
the flap
PR-SC885_En.book Page 8 Tuesday, February 26, 2008 2:07 PM

9
Getting to Know the AV Controller
—Continued
L
PHONES jack (77)
This 1/4-inch phone jack is for connecting a stan-
dard pair of stereo headphones for private listening.
M
ZONE 2, ZONE 3, and OFF buttons (112)
The ZONE 2 button is used when setting Zone 2.
The ZONE 3 button is used when setting Zone 3.
The OFF button is used to turn off Zone 2 or
Zone 3.
N
LEVEL button (112)
Used when adjusting the volume level of Zone 2 or
Zone 3.
O
TONE button (113)
Used to adjust the tone (bass and treble).
P
HDMI OUT (46)
Used to set the HDMI Monitor setting.
Q
STEREO button (79)
Selects the Stereo listening mode.
R
THX button (79)
Selects the THX listening modes.
S
DIMMER button (76)
Adjusts the display brightness.
T
MEMORY button (75)
Used when storing or deleting radio presets.
U
TUNING MODE button (58)
Selects the Auto or Manual tuning mode for AM
and FM radio.
V
SETUP button
Opens and closes the onscreen setup menus, which
are displayed on the connected TV.
W
TUNING, PRESET, Arrow, and ENTER
buttons
When AM or FM is selected, the TUNING [ ]
[] buttons are used for radio tuning, and the PRE-
SET [ ] [ ] buttons are used to select radio pre-
sets (see page 75). With the onscreen setup menus,
they work as arrow buttons and are used to select
and set items. The ENTER button is also used with
the onscreen setup menus.
X
RETURN button
Selects the previously displayed onscreen setup
menu.
Y
SETUP MIC (52)
The automatic speaker setup microphone connects
here.
Z
AUX 2 INPUT (38, 87)
Used to connect a camcorder, game console, and so
on. There are input jacks for optical digital audio,
S-Video, composite video, and analog audio.
a
Up [ ] and Down [ ] buttons (90, 112)
Used to adjust the tone, and the volume and balance
of Zone 2 and Zone 3.
b
DIGITAL INPUT button (50)
Used to assign digital inputs to input selectors.
c
LISTENING MODE [ ]/[ ] buttons (79)
Select the listening modes.
OFF TONE HDMI OUT
DIGITAL INPUT
ZONE 2
ZONE 3
LEVEL
PHONES
STEREO THX
DIMMER MEMORY
LISTENING MODE
TUNING
MODE SETUP
PRESET
TUNING
TUNING RETURN
ENTER
SETUP MIC
VIDEO
S VIDEO DIGITAL
AUX 2 INPUT
AUDIOLR
CLEAR
PUSH TO OPEN
LMN O P Q R S T U V X Y
ca b
ZW
PR-SC885_En.book Page 9 Tuesday, February 26, 2008 2:07 PM

10
Getting to Know the AV Controller
—Continued
For detailed information, see the pages in parentheses.
1
Speaker/channel indicators (84)
Indicate the speaker configuration and channels
used by the current input source.
– : A box is displayed for each speaker that’s set
in the Speaker Configuration. No box appears for
speakers that are set to No or None.
The following abbreviations indicate which audio
channels are included in the current input signal.
–
FL
: Front left
–
C
: Center
–
FR
: Front right
–
SL
: Surround left
–
LFE
: Subwoofer (Low Frequency Effects)
–
SR
: Surround right
–
SBL
: Surround back left
–
SB
: Surround back
–
SBR
: Surround back right
2
Listening mode and format indicators (79)
Show the selected listening mode and audio input
signal format.
3
Tuning indicators (58)
HD (60):
Lights up if the current AM or FM station
supports HD Radio technology.
SPS (61):
Lights up when tuned to a HD Radio
station that’s transmitting secondary multicast chan-
nels.
AUTO (58):
Lights up when Auto Tuning mode is
selected for AM or FM radio. Goes off when Man-
ual Tuning mode is selected.
TUNED (58):
Lights up when tuned to a radio sta-
tion.
FM STEREO (58):
Lights up when tuned to a ste-
reo FM station.
4
SLEEP indicator (77)
Lights up when the Sleep function has been set.
5
Audyssey indicator (52)
Lights up during automatic speaker setup.
6
Headphone indicator (77)
Lights up when a pair of headphones are plugged
into the PHONES jack.
7
Message area
Displays various information.
8
Audio input indicators (60, 78)
Indicate the type of audio input that’s selected as the
audio source: HDMI, ANALOG, or DIGITAL.
While a digital HD Radio transmission is being
received, the DIGITAL indicator lights up. While an
analog HD Radio transmission is being received,
the ANALOG indicator lights up.
9
Volume level (57)
Displays the volume level.
0
MUTING indicator (76)
Flashes while the AV controller is muted.
Display
12 34
56 7 890
PR-SC885_En.book Page 10 Tuesday, February 26, 2008 2:07 PM

11
Getting to Know the AV Controller
—Continued
A
REMOTE CONTROL
This (Remote Interactive) jack can be con-
nected to the jack on another -capable
Onkyo component for remote and system control.
To use , you must make an analog audio connec-
tion (RCA) between the AV controller and the other
component, even if they are connected digitally.
B
RS232
This port is for connecting the AV controller to
home automation equipment and external control-
lers.
C
PHONO IN
This audio input is for connecting a turntable.
D
COMPONENT VIDEO IN 1, 2, and 3
These RCA component video inputs are for con-
necting components with a component video output,
such as a DVD player, DVD recorder, or DVR (dig-
ital video recorder). They’re assignable, which
means you can assign each one to an input selector
to suit your setup. See “Component Video Input
Setup” on page 48.
E
COMPONENT VIDEO MONITOR OUT 1
This RCA component video output is for connect-
ing a TV or projector with a component video input.
F
COMPONENT VIDEO MONITOR OUT 2/
ZONE 2 OUT
This RCA component video output is for connect-
ing a TV or projector with a component video input
located in your main listening room or Zone 2.
G
HDMI IN 1–4, OUT MAIN, and OUT SUB
HDMI (High Definition Multimedia Interface) con-
nections carry digital audio and digital video.
The HDMI inputs are for connecting components
with an HDMI output, such as a DVD player, DVD
recorder, or DVR (digital video recorder). They’re
assignable, which means you can assign each one to
an input selector to suit your setup. See “HDMI
Input Setup” on page 47.
The HDMI outputs are for connecting a TV or pro-
jector with an HDMI input.
H
SIRIUS antenna
This jack is for connecting a SIRIUS digital
antenna, sold separately (see page 67).
I
XM antenna
This jack is for connecting an XM Mini-Tuner and
Home Dock, sold separately (see page 62).
J
MONITOR OUT
The S-Video or composite video jack should be
connected to a video input on your TV or projector.
K
ZONE 2 OUT
This composite video output can be connected to a
video input on a TV in Zone 2.
L
IR IN A/B and OUT
A commercially available IR receiver can be con-
nected to the IR IN A or B jack, allowing you to
control the AV controller while you’re in Zone 2, or
control it when it’s out of sight, for example,
installed in a cabinet.
A commercially available IR emitter can be con-
nected to the IR OUT jack to pass IR (infrared)
remote control signals through to other components.
Rear Panel
IN
PHONO
LL
RR
RS232
DIGITAL
COAXIAL
OPTICAL
REMOTE
CONTROL
IN 1
IN 1
IN 2
IN IN IN
CD TAPE AUX 1
GAME/TV
GAME/TV CBL/SAT
CBL/SAT
AUX 1 VCR/DVR
VCR/DVR DVD
DVD
GND
IN 2
IN 3
V
S
ASSIGNABLE
(DVD)
(CBL/SAT)
(VCR/DVR)
(GAME/TV)
(CD)
COLD
HOT GND
12
3
OUT
HDMI
IN 1IN 2IN 3IN 4
ASSIGNABLE
OUT
MAIN OUT
SUB
COMPONENT VIDEO
ASSIGNABLE
IN 3
Y
CB/PB
CR/PR
IN 2 IN
1(DVD) MONITOR
OUT 1
OUT IN IN OUT IN IN FRONT FRONTCENTER
SUBWOOFER SUBWOOFER
CENTERSURR SURR
MULTI CH
PRE OUT
SURR BACK SURR BACK
ETHERNET
ZONE 2 ZONE 3
PRE OUT
L
R
SW
AB
IR
12V TRIGGER OUT
IN
AB
OUT
V
S
MONITOR
OUT
ZONE 2
OUT
C
INPUT
BALANCE R FRONT R FRONT LSURR R CENTER SURR L
PRE OUT
SUBWOOFER
SURR BACK R
Bi-AMP
BALANCE L
MONO
SURR BACK L
Bi-AMP
COLD
HOTGND
12
3
MONITOR OUT 2
/ZONE 2 OUT
SIRIUS
XM
AC OUTLET
AC INLET
AC 120V
SWITCHED
120W 1A MAX.
60Hz
AM
ANTENNA
FM
75
HD RADIO
R S
8 9
64 5 J M21 P
ON
Q
3 7 KL
fTU V W YZ c d eabX
PR-SC885_En.book Page 11 Tuesday, February 26, 2008 2:07 PM

12
Getting to Know the AV Controller
—Continued
M
12V TRIGGER OUT (A/B/C)
These outputs can be connected to the 12-volt trig-
ger inputs on other components.
N
ETHERNET
This port is for connecting the AV controller to
home automation equipment and external control-
lers. Use only shielded Ethernet cables.
O
AM and FM ANTENNA (HD Radio)
The AM push terminals are for connecting an AM
antenna. The FM jack is for connecting an FM
antenna.
P
AC INLET
The supplied power cord is connected here. The
other end of the power cord should be connected to
a suitable wall outlet.
Q
DIGITAL COAXIAL IN 1, 2, and 3
These coaxial digital audio inputs are for connect-
ing components with a coaxial digital audio output,
such as a CD player or DVD player. They’re assign-
able, which means you can assign each one to an
input selector to suit your setup. See “Digital Input
Setup” on page 49.
R
DIGITAL OPTICAL IN 1, 2, and OUT
These optical digital audio inputs are for connecting
components with an optical digital audio output,
such as a CD player or DVD player. They’re assign-
able, which means you can assign each one to an
input selector to suit your setup. See “Digital Input
Setup” on page 49.
The optical digital audio output is for connecting a
digital recorder with an optical digital input, such as
a CD recorder.
S
GND screw
This screw is for connecting a turntable’s ground
wire.
T
BALANCE L/R INPUT
This balanced XLR input is for connecting a com-
ponent with a stereo balanced XLR output. For a
mono source, connect to the BALANCE L XLR.
U
CD IN
This analog audio input is for connecting a CD
player’s analog audio output.
V
TAPE IN/OUT
These analog audio input and output jacks are for
connecting a recorder with an analog audio input and
output, such as a cassette deck, MD recorder, etc.
W
AUX 1 IN
A VCR for playback only or other video source can
be connected here. There’s S-Video and composite
video input jacks for connecting the video signal.
X
GAME/TV IN
A game console or TV output can be connected
here. There’s S-Video and composite video input
jacks for connecting the video signal.
Y
CBL/SAT IN
A cable or satellite receiver can be connected here.
There’s S-Video and composite video input jacks
for connecting the video signal.
Z
VCR/DVR IN/OUT
A video component, such as a VCR or DVR, can be
connected here for recording and playback. There’s
S-Video and composite video input and output jacks
for connecting the video signal.
a
DVD IN
This input is for connecting a DVD player. There’s
S-Video and composite video input jacks for con-
necting the video signal.
b
FRONT L/R, CENTER, SURR L/R, SURR
BACK L/R, and SUBWOOFER PREOUT
These balanced XLR outputs are for connecting a
multichannel power amplifier and powered sub-
woofer.
The FRONT L/R and SURR BACK L/R outputs can
be used with front speakers and surround back
speakers, respectively, or used to bi-amp the front
speakers. See “Bi-amping the Front Speakers” on
page 23.
c
MULTI CH input: FRONT L/R, CENTER,
SUBWOOFER, SURR L/R, and SURR BACK
L/R
This analog multichannel input is for connecting a
component with a 5.1/7.1-channel analog audio out-
put, such as a DVD player, DVD-Audio or
SACD-capable player, or an MPEG decoder.
d
PRE OUT: FRONT L/R, CENTER,
SUBWOOFER, SURR L/R, and SURR BACK
L/R
This 5.1/7.1 multichannel analog audio output can
be connected to the analog audio input on a multi-
channel power amplifier for when you want to use
the AV controller solely as a preamplifier. The SUB-
WOOFER jack is for connecting a powered sub-
woofer.
e
PRE OUT: ZONE 2, ZONE 3
These analog audio outputs can be connected to the
line inputs on amplifiers in Zone 2 and Zone 3. The
SW jacks can be connected to the inputs on pow-
ered subwoofers in Zone 2 and Zone 3.
f
AC OUTLET
These switched AC outlets can be used to supply
power to other AV components. The type and num-
ber of outlets depends on the country in which you
purchased your AV controller.
See pages 19–42 for hookup information.
PR-SC885_En.book Page 12 Tuesday, February 26, 2008 2:07 PM

13
Remote Controller
Notes:
• If the remote controller doesn’t work reliably, try
replacing the batteries.
• Don’t mix new and old batteries or different types of
batteries.
•If you intend not to use the remote controller for a long
time, remove the batteries to prevent damage from
leakage or corrosion.
•Expired batteries should be removed as soon as possi-
ble to prevent damage from leakage or corrosion.
When using the remote controller, point it toward the AV
controller’s remote control sensor, as shown below.
Notes:
•The remote controller may not work reliably if the AV
controller is subjected to bright light, such as direct
sunlight or inverter-type fluorescent lights. Keep this
in mind when installing.
•If another remote controller of the same type is used in
the same room, or the AV controller is installed close
to equipment that uses infrared rays, the remote con-
troller may not work reliably.
• Don’t put anything on top of the remote controller,
such as a book or magazine, because a button may be
pressed continuously, thereby draining the batteries.
•The remote controller may not work reliably if the AV
controller is installed in a rack behind colored glass
doors. Keep this in mind when installing.
•The remote controller will not work if there’s an obsta-
cle between it and the AV controller’s remote control
sensor.
Installing the Batteries
1
To open the battery compartment, press
the small hollow and slide open the cover.
2
Insert the three supplied batteries (AA/R6)
in accordance with the polarity diagram
inside the battery compartment.
3
Slide the cover shut.
Using the Remote Controller
30˚
30˚
Approx. 16 ft.
(5 m)
Remote control sensor
STANDBY indicator AV controller
PR-SC885_En.book Page 13 Tuesday, February 26, 2008 2:07 PM

14
Remote Controller
—Continued
As well as the AV controller, you can also use the remote
controller to control your other AV components. The
remote controller has a specific operating mode for use
with each type of component. Modes are selected by
using the REMOTE MODE buttons.
■
RECEIVER/TAPE Mode
In RECEIVER/TAPE mode, you can control the AV
controller and an Onkyo cassette recorder connected via
.
■
DVD Mode
By default, you can control an Onkyo DVD player in this
mode. By entering the appropriate remote control code,
you can control components made by other manufactur-
ers (see page 116).
■
CD/CDR/MD Mode
By default, you can control an Onkyo CD player in this
mode. By entering the appropriate remote control code,
you can control a CD player, MD recorder, or CD
recorder made by another manufacturer (see page 116).
■
DOCK Mode
This mode is for controlling an Apple iPod in an Onkyo
RI Dock. By default, you can control an RI Dock that has
a remote control sensor, such as the DS-A2. To control
an RI Dock that’s connected via , you must enter the
appropriate remote control code first (see page 116).
■
TV and VCR Modes
With these modes, you can control a TV and VCR. You
must enter the appropriate remote control code first (see
page 116).
■
CABLE/SAT Mode
In CABLE/SAT mode, you can control a cable or satel-
lite TV receiver. You must enter the appropriate remote
control code first (see page 116).
■
ZONE 2/ZONE 3 Modes
These modes are for controlling Zone 2 and Zone 3 (see
page 111).
RECEIVER/TAPE mode is used to control the AV con-
troller. It can also be used to control an Onkyo cassette
recorder connected via .
To set the remote controller to RECEIVER/TAPE
mode, press the [RECEIVER] REMOTE MODE
button.
Note:
• Some of the remote controller functions described in
this manual may not work as expected with other com-
ponents.
About the Remote Controller Modes
1
Use the REMOTE MODE buttons to select
a mode.
2
Use the buttons supported by that mode
to control the component.
RECEIVER/TAPE mode: see right col-
umn
DVD mode: see page 16
CD/MD/CDR mode: see page 17
DOCK mode: see page 18
TV, VCR, CABLE/SAT modes: see page 118
RECEIVER/TAPE Mode
INPUT SELECTOR
LISTENING MODE
ON STANDBY
DISPLAY MUTING
RC-
690
M
G
U
I
D
E
E
X
I
T
PREV
CH
DIMMER
CDR/MD
SAT
TAPE/AMP
SLEEP
MACRO
REMOTE MODE
SUBTITLE
AUDIO
REPEAT
PLAY MODE
--
/
---
10 11 12
VIDEO OFFOPEN/CLOSE
TV
TV CH
TV VOL
PLAYLIST
RANDOM
DVD
AUX1AUX
2
GAME/TV
CBL/SATVCR/DVR
D. TUN
CD
TUNER
TAPE
PHONO
VCRVCR DVDDVD HDDHDD
REC
ENTER
TEST TONE
AUDIO SEL
CH SEL
SURR
DIRECT
THX
PURE A
STEREO
LEVEL
+
LEVEL
-
L NIGHT
ALL ST
T
O
P
M
E
N
U
M
E
N
U
VOL
CH
DISC
ALBUM
TV
VCR
CABLE DOCK
DVD
RECEIVER
CD
+
-
123
ZONE
3
ZONE
2
INPUT
+
-
+10 0
CLEAR
123
456
789
S
E
T
U
P
R
E
T
U
R
N
Re-EQ
1
B
K
H
F
5
I
A
R
S
T
U
G
J
C
D
P
O
N
Q
M
L
TAPE/AMP
RECEIVER
PR-SC885_En.book Page 14 Tuesday, February 26, 2008 2:07 PM

15
Remote Controller
—Continued
For detailed information, see the pages in parentheses.
A
STANDBY button (43)
Sets the AV controller to Standby.
B
ON button (43)
Turns on the AV controller.
C
INPUT SELECTOR buttons (57)
Used to select the input source.
D
MACRO buttons (120)
Used with the Macro function.
E
DIMMER button (76)
Adjusts the display brightness.
F
Arrow [ ]/[ ]/[ ]/[ ] and ENTER buttons
Used to select and adjust settings.
G
CH +/– button (75)
Selects radio presets.
H
SETUP button
Used to change settings.
I
DISPLAY button (77)
Displays information about the current input source.
J
LISTENING MODE buttons (79)
Used to select the listening modes. The [STEREO],
[SURR], and LISTENING MODE [ ]/[ ] but-
tons can be used at any time, regardless of the cur-
rently selected remote controller mode.
K
TEST TONE, CH SEL, LEVEL–, and LEVEL+
buttons (76, 98)
Used to adjust the level of each speaker.
L
Light button
Turns the remote controller’s illuminated buttons on
or off.
M
D.TUN button (59)
Selects the Direct tuning mode for radio.
N
REMOTE MODE buttons (14)
Used to select the remote controller modes. When
you press a button, the REMOTE MODE button for
the currently selected mode lights up.
O
SLEEP button (77)
Used with the Sleep function.
P
VOL [ ]/[ ] button (57)
Adjusts the volume of the AV controller regardless
of the currently selected remote controller mode.
Q
RETURN button
Returns to the previous display when changing set-
tings.
R
MUTING button (76)
Mutes or unmutes the AV controller.
S
Re-EQ button (89)
Turns the Re-EQ function on or off.
T
L NIGHT button (89)
Turns the Late Night function on or off.
U
AUDIO SEL button (78)
Selects the audio input: analog, digital, HDMI, or
multichannel.
■
TAPE mode
On twin cassette decks, only Deck B can be controlled.
1
Previous and Next [ ]/[ ] buttons
The Previous [ ] button selects the previous
track. During playback it selects the beginning of
the current track. The Next [ ] button selects the
next track.
Depending on how they were recorded, the Previous
and Next [ ]/[ ] buttons may not work prop-
erly with some cassette tapes.
Play [ ] button
Starts playback.
Rewind and Fast Forward [ ]/[ ] buttons
The Rewind [ ] button starts rewind. The Fast
Forward [ ] button starts fast forward.
Reverse Play [ ] button
Starts reverse playback.
Stop [ ] button
Stops playback.
REC [ ] button
Starts recording.
PR-SC885_En.book Page 15 Tuesday, February 26, 2008 2:07 PM

16
Remote Controller
—Continued
To set the remote controller to DVD mode, press the
[DVD] REMOTE MODE button.
A
STANDBY button
Sets the DVD player to Standby.
B
ON button
Turns on the DVD player.
C
Number buttons
Used to enter title, chapter, and track numbers, and
to enter times for locating specific points.
D
TOP MENU button
Selects a DVD’s top menu.
E
Arrow [ ]/[ ]/[ ]/[ ] and ENTER buttons
Used to navigate menus and select items.
F
DISC +/– button
Selects discs on a DVD changer.
G
SETUP button
Used to access the DVD player’s settings.
H
DISPLAY button
Displays information about the current disc, title,
chapter, or track, including elapsed time, remaining
time, total time, and so on.
I
Playback buttons
From left to right: Previous, Play, Next, Rewind,
Pause, Stop, Fast Forward, Slow Reverse, and Slow
Forward.
J
REPEAT button
Used with the repeat playback function.
K
AUDIO button
Selects foreign language soundtracks and audio for-
mats (e.g., Dolby Digital or DTS).
L
OPEN/CLOSE [ ] button
Opens and closes the disc tray.
M
CLEAR button
Cancels functions and clears entered numbers.
N
MENU button
Displays a DVD’s menu.
O
RETURN button
Exits the DVD player’s onscreen setup menu.
P
RANDOM button
Used with the random playback function.
Q
PLAY MODE button
Selects play modes on components with selectable
play modes.
R
SUBTITLE button
Selects subtitles.
S
VIDEO OFF button
Turns off the internal video circuitry, eliminating
any possibility of interference.
DVD Mode
INPUT SELECTOR
LISTENING MODE
ON STANDBY
DISPLAY MUTING
RC-
690
M
G
U
I
D
E
E
X
I
T
PREV
CH
DIMMER
CDR/MD
SAT
TAPE/AMP
SLEEP
MACRO
REMOTE MODE
SUBTITLE
AUDIO
REPEAT
PLAY MODE
--
/
---
10 11 12
VIDEO OFFOPEN/CLOSE
TV
TV CH
TV VOL
PLAYLIST
RANDOM
DVD
AUX1AUX
2
GAME/TV
CBL/SATVCR/DVR
D. TUN
CD
TUNER
TAPE
PHONO
VCRVCR DVDDVD HDDHDD
REC
ENTER
TEST TONE
AUDIO SEL
CH SEL
SURR
DIRECT
THX
PURE A
STEREO
LEVEL
+
LEVEL
-
L NIGHT
ALL ST
T
O
P
M
E
N
U
M
E
N
U
VOL
CH
DISC
ALBUM
TV
VCR
CABLE DOCK
DVD
RECEIVER
CD
+
-
123
ZONE
3
ZONE
2
INPUT
+
-
+10 0
CLEAR
123
456
789
S
E
T
U
P
R
E
T
U
R
N
Re-EQ
L
B
G
H
M
Q
R
S
F
E
I
C
D
A
O
N
P
J
K
DVD
PR-SC885_En.book Page 16 Tuesday, February 26, 2008 2:07 PM

17
Remote Controller
—Continued
To control an Onkyo CD player, MD recorder, or CD
recorder, or a CD or MD player/recorder made by
another manufacturer, press the [CD] REMOTE
MODE button to select the CD/MD/CDR remote con-
troller mode.
In order to control an Onkyo MD recorder or CD
recorder, or a component made by another manufacturer,
you must first enter the appropriate remote control code
(see page 116).
A
STANDBY button
Sets the component to Standby.
B
ON button
Set the component to On or Standby.
C
Number buttons
Used to enter track numbers and times for locating
specific points.
D
Arrow [ ]/[ ]/[ ]/[ ] and ENTER buttons
Used with some components.
E
DISC +/– button
Selects discs on a CD changer.
F
DISPLAY button
Displays information about the current disc or track,
including elapsed time, remaining time, total time,
and so on.
G
Playback buttons
From left to right: Previous, Play, Next, Rewind,
Pause, Stop, and Fast Forward.
H
REC [ ] button
Starts recording.
I
REPEAT button
Used with the repeat playback function.
J
OPEN/CLOSE [ ] button
Opens or closes the disc tray or ejects the MiniDisc.
K
CLEAR button
Cancels functions and clears entered numbers.
L
RETURN button
Used with some components.
M
RANDOM button
Used with the random playback function.
N
PLAY MODE button
Selects play modes on components with selectable
play modes.
CD/MD/CDR Modes
INPUT SELECTOR
LISTENING MODE
ON STANDBY
DISPLAY MUTING
RC-
690
M
G
U
I
D
E
E
X
I
T
PREV
CH
DIMMER
CDR/MD
SAT
TAPE/AMP
SLEEP
MACRO
REMOTE MODE
SUBTITLE
AUDIO
REPEAT
PLAY MODE
--
/
---
10 11 12
VIDEO OFFOPEN/CLOSE
TV
TV CH
TV VOL
PLAYLIST
RANDOM
DVD
AUX1AUX
2
GAME/TV
CBL/SATVCR/DVR
D. TUN
CD
TUNER
TAPE
PHONO
VCRVCR DVDDVD HDDHDD
REC
ENTER
TEST TONE
AUDIO SEL
CH SEL
SURR
DIRECT
THX
PURE A
STEREO
LEVEL
+
LEVEL
-
L NIGHT
ALL ST
T
O
P
M
E
N
U
M
E
N
U
VOL
CH
DISC
ALBUM
TV
VCR
CABLE DOCK
DVD
RECEIVER
CD
+
-
123
ZONE
3
ZONE
2
INPUT
+
-
+10 0
CLEAR
123
456
789
S
E
T
U
P
R
E
T
U
R
N
Re-EQ
B
K
F
7
8
9
J
E
L
C
D
A
M
N
CDR/MD
CD
PR-SC885_En.book Page 17 Tuesday, February 26, 2008 2:07 PM

18
Remote Controller
—Continued
DOCK mode is for controlling an Apple iPod in an
Onkyo RI Dock.
When Using an RI Dock:
• Connect the RI Dock to the TAPE IN or GAME/TV
IN L/R jacks.
• Set the RI Dock’s RI MODE switch to HDD or
HDD/DOCK.
• Set the AV controller’s Input Display to DOCK (see
page 49).
•To control a DS-A1 RI Dock, you must enter the
appropriate remote control code first (see page 116).
• See to the RI Dock’s instruction manual for more
information.
To set the remote controller to DOCK mode, press the
[DOCK] REMOTE MODE button.
A
STANDBY button
Turns off the iPod.
B
ON button*
Turns on the iPod.
C
TOP MENU button
Works as a Mode button when used with a DS-A2
RI Dock.
D
Arrow [ ]/[ ] and ENTER buttons*
Used to navigate menus and select items.
E
ALBUM +/– button*
Selects the next or previous album.
F
DISPLAY button*
Turns on the backlight for 30 seconds.
G
Previous [ ] button
Restarts the current song. Press it twice to select the
previous song.
H
Pause [ ] button
Pauses playback. (With 3rd generation iPods, it
works as a Play/Pause button.)
I
Rewind [ ] button
Press and hold to rewind.
J
PLAYLIST [ ]/[ ] buttons*
Used to select the previous or next playlist on the
iPod.
K
REPEAT button*
Used with the repeat function.
L
MENU button*
Used to access menus.
M
Play [ ] button
Starts playback. If the component is off, it will turn
on automatically. (With 3rd generation iPods, this
button works as a Play/Pause button.)
N
Next [ ] button
Selects the next song.
O
Stop [ ] button
Stops playback and displays a menu.
P
Fast Forward [ ] button
Press and hold to fast forward.
Q
RANDOM button*
Used with the shuffle function.
R
PLAY MODE button
Used to select play modes on components with
selectable play modes.
Works as a Resume button when used with a DS-A2
RI Dock.
*Buttons marked with an asterisk (*) are not supported
by 3rd generation iPods.
DOCK Mode
INPUT SELECTOR
LISTENING MODE
ON STANDBY
DISPLAY MUTING
RC-
690
M
G
U
I
D
E
E
X
I
T
PREV
CH
DIMMER
CDR/MD
SAT
TAPE/AMP
SLEEP
MACRO
REMOTE MODE
SUBTITLE
AUDIO
REPEAT
PLAY MODE
--
/
---
10 11 12
VIDEO OFFOPEN/CLOSE
TV
TV CH
TV VOL
PLAYLIST
RANDOM
DVD
AUX1AUX
2
GAME/TV
CBL/SATVCR/DVR
D. TUN
CD
TUNER
TAPE
PHONO
VCRVCR DVDDVD HDDHDD
REC
ENTER
TEST TONE
AUDIO SEL
CH SEL
SURR
DIRECT
THX
PURE A
STEREO
LEVEL
+
LEVEL
-
L NIGHT
ALL ST
T
O
P
M
E
N
U
M
E
N
U
VOL
CH
DISC
ALBUM
TV
VCR
CABLE DOCK
DVD
RECEIVER
CD
+
-
123
ZONE
3
ZONE
2
INPUT
+
-
+10 0
CLEAR
123
456
789
S
E
T
U
P
R
E
T
U
R
N
Re-EQ
B
N
7
6
4
5
C
A
P
O
Q
R
8
9
J
K
M
L
DOCK
PR-SC885_En.book Page 18 Tuesday, February 26, 2008 2:07 PM

19
Connecting a Power Amplifier and Speakers
Thanks to the AV controller’s superb capabilities, you can enjoy surround sound with a real sense of movement in your
own home—just like being in a movie theater or concert hall. You can enjoy DVDs featuring Dolby Digital or DTS.
With analog or digital TV, you can enjoy Dolby Pro Logic IIx, DTS Neo:6, or Onkyo’s original DSP listening modes.
You can also enjoy THX Surround EX (THX-certified THX speaker system recommended).
Enjoying Home Theater
Corner
position
1/3 of wall
position
Surround back left and right speakers
These speakers are necessary to enjoy Dolby Digital
EX, DTS-ES Matrix, DTS-ES Discrete, THX Surround
EX, etc. They enhance the realism of surround sound
and improve sound localization behind the listener. Posi-
tion them behind the listener about 2–3 feet
(60–100 cm) above ear level.
Surround left and right speakers
These speakers are used for precise
sound positioning and to add realistic
ambience.
Position them at the sides of the lis-
tener, or slightly behind, about 2–3 feet
(60–100 cm) above ear level. Ideally
they should be equally spaced from the
listener.
Center speaker
This speaker enhances the front left
and right speakers, making sound
movements distinct and providing a
full sound image. For movies it’s used
mainly for dialog.
Position it close to your TV (preferably
on top) facing forward at about ear
level, or at the same height as the
front left and right speakers.
Subwoofer
The subwoofer handles the bass sounds of
the LFE (Low-Frequency Effects) channel.
The volume and quality of the bass output
from your subwoofer will depend on its posi-
tion, the shape of your listening room, and
your listening position. In general, a good bass
sound can be obtained by installing the sub-
woofer in a front corner, or at one-third the way
along the front wall, as shown.
Tip: To find the best position for your sub-
woofer, while playing a movie or some music
with good bass, experiment by placing your
subwoofer at various positions within the
room and choose the
one that provides
the most satisfying
results.
Front left and right speakers
These output the main sound. Their role in a home theater is to provide a solid
anchor for the sound image. They should be positioned facing the listener at
about ear level, and equally spaced from the TV. Angle them inward slightly so
as to create a triangle, with the listener at the apex.
PR-SC885_En.book Page 19 Tuesday, February 26, 2008 2:07 PM

20
Connecting a Power Amplifier and Speakers
—Continued
The AV controller is designed to be used with a separate
multichannel power amplifier. You connect the AV con-
troller’s PRE OUT jacks to the amplifier’s inputs, and
connect your speakers to the amplifier’s speakers termi-
nals. Speaker settings such as crossover frequency and
distance are set on the AV controller.
Speaker Configuration
For the best surround-sound experience, you should use
seven speakers and a powered subwoofer.
The following table shows which channels you should
use based on the number of speakers you have.
* If you’re using only one surround back speaker, use the SURR
BACK L output.
No matter how many speakers you use, a powered sub-
woofer is recommended for a powerful and solid bass.
To get the best from your surround-sound system, you
must set the speaker settings. You can do this automati-
cally (see page 52) or manually (see page 94).
Using Dipole Speakers
You can use dipole speakers for the surround left and
right and surround back left and right speakers. Dipole
speakers output the same sound in two directions.
Dipole speakers typically have an arrow printed on them to
indicate how they should be positioned. The surround left
and right dipole speakers should be positioned so that their
arrows point toward your TV or screen, while the surround
back left and right dipolar speakers should be positioned
so that their arrows point toward each other, as shown.
Connecting Your Speakers
Number of speakers: 234567
Front left
✓✓✓✓✓✓
Front right
✓✓✓✓✓✓
Center
✓✓✓✓
Surround left
✓✓✓✓
Surround right
✓✓✓✓
Surround back*
✓
Surround back left
✓
Surround back right
✓
2
1
34
2
1
34
56
78
5
7 8
6
TV/screen TV/screen
1. Subwoofer
2. Front left speaker
3. Center speaker
4. Front right speaker
5. Surround left speaker
6. Surround right speaker
7. Surround back left
speaker
8. Surround back right
speaker
Dipole speakers Normal speakers
PR-SC885_En.book Page 20 Tuesday, February 26, 2008 2:07 PM

21
Connecting a Power Amplifier and Speakers
—Continued
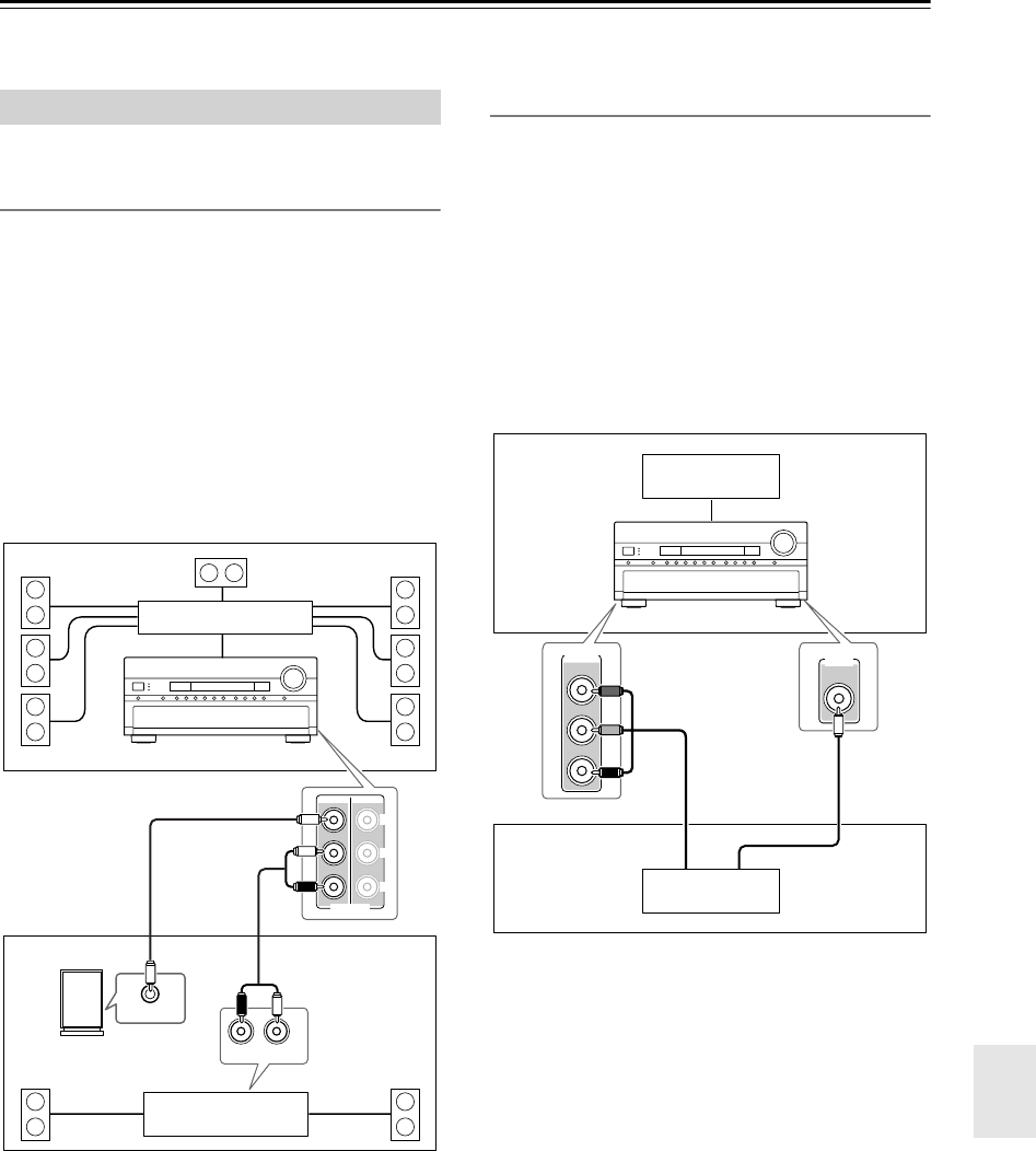
Connecting a Powered Subwoofer
Using a suitable cable, connect the AV controller’s SUB-
WOOFER PRE OUT to the input on your powered sub-
woofer. If your subwoofer is unpowered and you’re
using an external amplifier, connect the SUBWOOFER
PRE OUT to the amp’s input.
You can also connect a powered subwoofer to the AV
controller’s balanced SUBWOOFER PRE OUT XLR
jack by using a balanced XLR cable.
You can connect the AV controller to a multichannel power amplifier with RCA input jacks by using a multichannel
RCA audio cable or several stereo RCA audio cables.
See your multichannel power amplifier’s instruction manual for more information on connecting speakers.
RS232
DIGITAL
COAXIAL
OPTICAL
REMOTE
CONTROL
IN 1
IN 1
IN 2
IN IN IN IN
PHONO CD TAPE AUX 1
GAME/TV
GAME/TV CBL/SAT
CBL/SAT
AUX 1 VCR/DVR
VCR/DVR DVD
DVD
GND
IN 2
IN 3
LL
V
S
RR
ASSIGNABLE
(DVD)
(CBL/SAT)
(VCR/DVR)
(GAME/TV)
(CD)
OUT
COMPONENT VIDEO
ASSIGNABLE
IN 3
Y
CB/PB
CR/PR
IN 2 IN
1(DVD) MONITOR
OUT 1
OUT IN IN OUT IN IN FRONT FRONTCENTER
SUBWOOFER SUBWOOFER
CENTERSURR SURR
MULTI CH PRE OUT
SURR BACK SURR BACK
MONITOR OUT 2
/ZONE 2 OUT
ZONE 2 ZON
PRE OUT
AB
IR
12V TRIGGER OUT
IN
AB
OUT
V
S
MONITOR
OUT
ZONE 2
OUT
C
HDMI
IN 1IN 2IN 3IN 4
ASSIGNABLE
OUT
MAIN OUT
SUB
ETHERNET
COLD
HOT GND
12
3
INPUT
BALANCE R FRONT R FRONT LSURR R CENTER SURR L
PR
E
SUBWOOFER
SURR BACK R
Bi-AMP
BALANCE L
MONO
SURR BACK L
Bi-AMP
G
SIRIUS
XM
LINE INPUT
SUBWOOFER
PRE OUT
LINE INPUT
Powered
subwoofer
RS232
DIGITAL
COAXIAL
OPTICAL
REMOTE
CONTROL
IN 1
IN 1
IN 2
IN IN IN IN
PHONO CD TAPE AUX 1
GAME/TV
GAME/TV CBL/SAT
CBL/SAT
AUX 1 VCR/DVR
VCR/DVR DVD
DVD
GND
IN 2
IN 3
LL
V
S
RR
ASSIGNABLE
(DVD)
(CBL/SAT)
(VCR/DVR)
(GAME/TV)
(CD)
OUT
COMPONENT VIDEO
ASSIGNABLE
IN 3
Y
CB/PB
CR/PR
IN 2 IN
1(DVD) MONITOR
OUT 1
OUT IN IN OUT IN IN FRONT FRONTCENTER
SUBWOOFER SUBWOOFER
CENTERSURR SURR
MULTI CH PRE OUT
SURR BACK SURR BACK
MONITOR OUT 2
/ZONE 2 OUT
ZONE 2 ZONE 3
PRE OUT
L
R
SW
AB
IR
12V TRIGGER OUT
IN
AB
OUT
V
S
MONITOR
OUT
ZONE 2
OUT
C
HDMI
IN 1IN 2IN 3IN 4
ASSIGNABLE
OUT
MAIN OUT
SUB
ETHERNET
COLD
HOT GND
12
3
INPUT
BALANCE R FRONT R FRONT LSURR R CENTER SURR L
PRE OUT
SUBWOOFER
SURR BACK R
Bi-AMP
BALANCE L
MONO
SURR BACK L
Bi-AMP
COLD
HOTGND
12
3
SIRIUS
XM
AM
A
FM
75
H
D
INPUT
PRE OUT
SUBWOOFER
INPUT
Powered
subwoofer
Balanced
XLR cable
Connecting a Power Amplifier with RCA Inputs
AC OUTLET
AC 120V
SWITCHED
120W 1A MAX.
60Hz
ANTENNA
FM
75
SPEAKER IMPEDANCE
4 OHMS MIN. PER EACH
SPEAKER TERMINAL
AC INLET SEVEN CHANNEL AMPLIFIER
MODEL NO. RDA-7.1
INPUT
SELECT
FUSE
SURROUND BACK
RIGHT
SURROUND
RIGHT
12V TRIGGER
IN OUT
SURROUND
LEFT
CENTER
FRONT
LEFT
SURROUND BACK
LEFT
FRONT
RIGHT
INPUT
SELECT
INPUT
SELECT
INPUT
SELECT
INPUT
SELECT
INPUT
SELECT
INPUT
SELECT
OUTPUT OUTPUT OUTPUT OUTPUT OUTPUT OUTPUT OUTPUT
DIGITAL
COAXIAL
OPTICAL
REMOTE
CONTROL
IN 1
IN 1
IN 2
IN IN IN IN
PHONO CD TAPE AUX 1
GAME/TV
GAME/TV CBL/SAT
CBL/SAT
AUX 1 VCR/DVR
VCR/DVR DVD
DVD
GND
IN 2
IN 3
LL
V
S
RR
ASSIGNABLE
(DVD)
(CBL/SAT)
(VCR/DVR)
(GAME/TV)
(CD)
OUT
C
B
/P
B
C
R
/P
R
OUT IN IN OUT IN IN FRONT FRONTCENTER
SUBWOOFER SUBWOOFER
CENTERSURR SURR
MULTI CH
PRE OUT
SURR BACK SURR BACK
ZONE 2 ZONE 3
PRE OUT
L
R
SW
AB
IR
12V TRIGGER OUT
IN
AB
OUT
V
S
MONITOR
OUT
ZONE 2
OUT
C
COLD
HOT GND
12
3
INPUT
BALANCE R FRONT R FRONT LSURR R CENTER SURR L
PRE OUT
SUBWOOFER
SURR BACK R
Bi-AMP
BALANCE L
MONO
SURR BACK L
Bi-AMP
COLD
HOTGND
12
3
Surround
back left
speaker
Surround
back right
speaker
Front left
speaker
Front right
speaker
Center
speaker
Surround
right
speaker
Surround
left
speaker
Multichannel
power amplifier
AV controller
PR-SC885_En.book Page 21 Tuesday, February 26, 2008 2:07 PM

22
Connecting a Power Amplifier and Speakers
—Continued
You can connect the AV controller to a multichannel power amplifier with balanced XLR input jacks by using several
XLR audio cables.
The AV controller’s balanced PRE OUT XLR jacks are wired as shown.
See your multichannel power amplifier’s instruction manual for more information on connecting speakers.
Connecting a Power Amplifier with XLR Inputs
COLD
HOTGND
12
3
RS232
DIGITAL
COAXIAL
OPTICAL
REMOTE
CONTROL
IN 1
IN 1
IN 2
IN IN IN IN
PHONO CD TAPE AUX 1
GAME/TV
GAME/TV CBL/SAT
CBL/SAT
AUX 1 VCR/DVR
VCR/DVR DVD
DVD
GND
IN 2
IN 3
LL
V
S
RR
ASSIGNABLE
(DVD)
(CBL/SAT)
(VCR/DVR)
(GAME/TV)
(CD)
OUT
COMPONENT VIDEO
ASSIGNABLE
IN 3
Y
C
B
/P
B
C
R
/P
R
IN 2 IN
1(DVD)
MONITOR
OUT 1
OUT IN IN OUT IN IN FRONT FRONTCENTER
SUBWOOFER SUBWOOFER
CENTERSURR SURR
MULTI CH
PRE OUT
SURR BACK SURR BACK
MONITOR OUT 2
/ZONE 2 OUT
ZONE 2 ZONE 3
PRE OUT
L
R
SW
AB
IR
12V TRIGGER OUT
IN
AB
OUT
V
S
MONITOR
OUT
ZONE 2
OUT
C
HDMI
IN 1IN 2IN 3IN 4
ASSIGNABLE
OUT
MAIN OUT
SUB
ETHERNET
COLD
HOT GND
12
3
INPUT
BALANCE R FRONT R FRONT LSURR R CENTER SURR L
PRE OUT
SUBWOOFER
SURR BACK R
Bi-AMP
BALANCE L
MONO
SURR BACK L
Bi-AMP
COLD
HOTGND
12
3
SPEAKER IMPEDANCE
4 OHMS MIN. PER EACH
SPEAKER TERMINAL
AC INLET SEVEN CHANNEL AMPLIFIER
MODEL NO. RDA-7.1
INPUT
SELECT
FUSE
SURROUND BACK
RIGHT
SURROUND
RIGHT
12V TRIGGER
IN OUT
SURROUND
LEFT
CENTER
FRONT
LEFT
SURROUND BACK
LEFT
FRONT
RIGHT
INPUT
SELECT
INPUT
SELECT
INPUT
SELECT
INPUT
SELECT
INPUT
SELECT
INPUT
SELECT
OUTPUT OUTPUT OUTPUT OUTPUT OUTPUT OUTPUT OUTPUT
SIRIUS
XM
AC OUTLET
AC INLET
AC 120V
SWITCHED
120W 1A MAX.
60Hz
AM
ANTENNA
FM
75
HD RADIO
AV controller
Multichannel
power amplifier
Surround
back left
speaker
Surround
back right
speaker
Front left
speaker
Front right
speaker
Center
speaker
Surround
right
speaker
Surround
left
speaker
PR-SC885_En.book Page 22 Tuesday, February 26, 2008 2:07 PM

23
Connecting a Power Amplifier and Speakers
—Continued
The FRONT L/R and SURR BACK L/R outputs can be used with front speakers and surround back speakers, respec-
tively, or bi-amped to provide separate tweeter and woofer feeds for a pair of front speakers that support bi-amping,
providing improved bass and treble performance.
• When bi-amping is used, the AV controller is able to feed up to 5.1 speakers in the main room.
•For bi-amping, the FRONT L/R outputs feed the front speakers’ tweeter terminals. And the SURR BACK L/R
outputs feed the front speakers’ woofer terminals.
•Once you’ve completed the bi-amping connections shown below and turned on the AV controller, you must set
the Speaker Type setting to Bi-Amp to enable bi-amping (see page 44).
Important:
•
When making the bi-amping connections, be sure to remove the jumper bars that link the speakers’
tweeter (high) and woofer (low) terminals.
• Bi-amping can only be used with speakers that support bi-amping. Refer to your speaker manual.
See your multichannel power amplifier’s instruction manual for more information on connecting speakers.
Bi-amping the Front Speakers
AC OUTLET
AC 120V
SWITCHED
120W 1A MAX.
60Hz
ANTENNA
FM
75
DIGITAL
COAXIAL
OPTICAL
REMOTE
CONTROL
IN 1
IN 1
IN 2
IN IN IN IN
PHONO CD TAPE AUX 1
GAME/TV
GAME/TV CBL/SAT
CBL/SAT
AUX 1 VCR/DVR
VCR/DVR DVD
DVD
GND
IN 2
IN 3
LL
V
S
RR
ASSIGNABLE
(DVD)
(CBL/SAT)
(VCR/DVR)
(GAME/TV)
(CD)
OUT
Y
C
B
/P
B
C
R
/P
R
OUT IN IN OUT IN IN FRONT FRONTCENTER
SUBWOOFER SUBWOOFER
CENTERSURR SURR
MULTI CH
PRE OUT
SURR BACK SURR BACK
ZONE 2 ZONE 3
PRE OUT
L
R
SW
AB
IR
12V TRIGGER OUT
IN
AB
OUT
V
S
MONITOR
OUT
ZONE 2
OUT
C
COLD
HOT GND
12
3
INPUT
BALANCE R FRONT R FRONT LSURR R CENTER SURR L
PRE OUT
SUBWOOFER
SURR BACK R
Bi-AMP
BALANCE L
MONO
SURR BACK L
Bi-AMP
COLD
HOTGND
12
3
SPEAKER IMPEDANCE
4 OHMS MIN. PER EACH
SPEAKER TERMINAL
AC INLET SEVEN CHANNEL AMPLIFIER
MODEL NO. RDA-7.1
INPUT
SELECT
FUSE
SURROUND BACK
RIGHT
SURROUND
RIGHT
12V TRIGGER
IN OUT
SURROUND
LEFT
CENTER
FRONT
LEFT
SURROUND BACK
LEFT
FRONT
RIGHT
INPUT
SELECT
INPUT
SELECT
INPUT
SELECT
INPUT
SELECT
INPUT
SELECT
INPUT
SELECT
OUTPUT OUTPUT OUTPUT OUTPUT OUTPUT OUTPUT OUTPUT
Front left speakerFront right speaker
Center speakerSurround right
speaker
Surround left
speaker
AV controller
Multichannel
power amplifier
Tweeter (high)
Woofer (low)
PR-SC885_En.book Page 23 Tuesday, February 26, 2008 2:07 PM

24
Connecting Antennas
This section explains how to connect the supplied indoor
FM antenna and AM loop antenna, and how to connect
commercially available outdoor FM and AM antennas.
The AV controller won’t pick up any radio signals
without any antenna connected, so you must connect the
antenna to use the tuner.
The supplied indoor FM antenna is for indoor use only.
If you cannot achieve good reception with the supplied
indoor FM antenna, try a commercially available out-
door FM antenna instead (see page 25).
The supplied indoor AM loop antenna is for indoor use
only.
If you cannot achieve good reception with the supplied
indoor AM loop antenna, try using it with a commer-
cially available outdoor AM antenna (see page 25).
Connecting the Indoor FM Antenna
1
Attach the FM antenna, as shown.
Once your AV controller is ready for use, you’ll
need to tune into an FM radio station and adjust
the position of the FM antenna to achieve the best
possible reception.
2
Use thumbtacks or something similar to
fix the FM antenna into position.
Caution:
Be careful that you don’t injure yourself
when using thumbtacks.
AM
ANTENNA
FM
75
HD RADIO
AM antenna push terminals
FM antenna jack
FM
75 Insert the plug fully
into the jack.
Thumbtacks, etc.
Connecting the AM Loop Antenna
1
Assemble the AM loop antenna, inserting
the tabs into the base, as shown.
2
Connect both wires of the AM loop
antenna to the AM push terminals, as
shown.
(The antenna’s wires are not polarity sensitive, so
they can be connected either way around).
Make sure that the wires are attached securely and
that the push terminals are gripping the bare
wires, not the insulation.
Once your AV controller is ready for use, you’ll
need to tune into an AM radio station and adjust
the position of the AM antenna to achieve the best
possible reception.
Keep the antenna as far away as possible from
your AV controller, TV, speaker cables, and power
cords.
Push Insert wire Release
PR-SC885_En.book Page 24 Tuesday, February 26, 2008 2:07 PM

25
Connecting Antennas
—Continued
If you cannot achieve good reception with the supplied
indoor FM antenna, try a commercially available out-
door FM antenna instead.
Notes:
• Outdoor FM antennas work best outside, but usable
results can sometimes be obtained when installed in an
attic or loft.
•For best results, install the outdoor FM antenna well
away from tall buildings, preferably with a clear line
of sight to your local FM transmitter.
• Outdoor antenna should be located away from possi-
ble noise sources, such as neon signs, busy roads, etc.
•For safety reasons, outdoor antenna should be situated
well away from power lines and other high-voltage
equipment.
• Outdoor antenna must be grounded in accordance
with local regulations to prevent electrical shock haz-
ards.
■
Using a TV/FM Antenna Splitter
It’s best not to use the same antenna for both FM and TV
reception, as this can cause interference problems. If cir-
cumstances demand it, use a TV/FM antenna splitter, as
shown.
If good reception cannot be achieved using the supplied
AM loop antenna, an outdoor AM antenna can be used in
addition to the loop antenna, as shown.
Outdoor AM antennas work best when installed horizon-
tally outside, but good results can sometimes be obtained
indoors by mounting horizontally above a window. Note
that the AM loop antenna should be left connected.
Outdoor antenna must be grounded in accordance with
local regulations to prevent electrical shock hazards.
Connecting an Outdoor FM Antenna
FM
75
To AV controller To TV (or VCR)
TV/FM antenna splitter
Connecting an Outdoor AM Antenna
Outdoor antenna
AM loop antenna
Insulated antenna cable
PR-SC885_En.book Page 25 Tuesday, February 26, 2008 2:07 PM

26
Connecting Your Components
•Before making any AV connections, read the manuals
supplied with your other AV components.
•Don’t connect the power cord until you’ve completed
and double-checked all AV connections.
Optical Digital Jacks
The AV controller’s optical digital jacks have shutter-
type covers that open when an optical plug is inserted
and close when it’s removed. Push plugs in all the way.
Caution:
To prevent shutter damage, hold the optical
plug straight when inserting and removing.
AV Connection Color Coding
RCA-type AV connections are usually color coded: red,
white, and yellow. Use red plugs to connect right-
channel audio inputs and outputs (typically labeled “R”).
Use white plugs to connect left-channel audio inputs and
outputs (typically labeled “L”). And use yellow plugs to
connect composite video inputs and outputs.
• Push plugs in all the way to make
good connections (loose connections
can cause noise or malfunctions).
•To prevent interference, keep audio
and video cables away from power
cords and speaker cables.
AV Cables and Jacks
Note:
The AV controller does not support SCART connections.
About AV Connections
Left (white)
Right (red)
(Yellow)
Analog audio
Composite video
Left (white)
Right (red)
(Yellow)
Right!
Wrong!
Video
Cable Jack Description
HDMI
HDMI connections can carry uncompressed stan-
dard- or high-definition digital video and audio and
offer the best picture and sound quality.
Component
video cable
Component video separates the luminance (Y) and
color difference signals (P
R
, P
B
), providing the best
picture quality. (Some TV manufacturers label their
component video jacks slightly differently.)
S-Video cable
S-Video separates the luminance and color signals and
provides better picture quality than composite video.
Composite
video cable
Composite video is commonly used on TVs, VCRs,
and other video equipment.
Audio
Optical digital
audio cable
This offers the best sound quality and allows you to
enjoy Dolby Digital and DTS. The audio quality is the
same as for coaxial.
Coaxial digital
audio cable
This offers the best sound quality and allows you to
enjoy Dolby Digital and DTS. The audio quality is the
same as for optical.
Balanced XLR
cable
This cable carries analog audio. Balanced XLR
cables are used for better noise immunity and longer
cable runs.
Analog audio
cable (RCA)
This cable carries analog audio. It’s the most common
connection format for analog audio and can be found
on virtually all AV components.
Multichannel
analog audio
cable (RCA)
This cable carries multichannel analog audio and is
typically used to connect DVD players with a 7.1-
channel analog audio output. Several standard analog
audio cables can be used instead of a multichannel
cable.
HDMI
Y
P
R
P
B
P
R
P
B
Y
Y
C
B
/P
B
C
R
/P
R
S
V
OPTICAL
COAXIAL
INPUT PREOUT
L
R
FRONT CENTER
SUBWOOFER
SURR
MULTI CH
SURR BACK
PR-SC885_En.book Page 26 Tuesday, February 26, 2008 2:07 PM

27
Connecting Your Components
—Continued
By connecting both the audio and video outputs of your DVD player and other AV components to the AV controller,
you can switch the audio and video signals simultaneously simply by changing the input source on the AV controller.
The AV controller supports several connection formats for compatibility with a wide range of AV equipment. The format
you choose will depend on the formats supported by your other components. Use the following sections as a guide.
For video components, you must make an audio connection and a video connection.
Video Connection Formats
Video equipment can be connected to the AV controller by using any one of the following video connection formats:
composite video, S-Video, component video, or HDMI, the latter offering the best picture quality.
The AV controller can upconvert and downconvert between video formats, depending on the HDMI Monitor setting,
which generally determines whether video signals are upconverted for the component video output or the HDMI output.
For optimal video performance, THX recommends that video signals pass through the system without upconver-
sion (e.g., component video input through to component video output). It’s also recommended that you set the
Immediate Display preference to Off (page 105).
■
HDMI Monitor Setting Set to Main or Sub
With the HDMI Monitor setting set to Main or
Sub (see page 45), video input signals flow
through the AV controller as shown, with com-
posite video, S-Video, and component video
sources all being upconverted for the HDMI
output.
Use this setting if you connect the AV
controller’s HDMI OUT to your TV.
The composite video, S-Video, and component
video outputs pass through their respective
input signals as they are.
Connecting Audio and Video Signals to the AV Controller
On Standby
On
Power
O
f
f
Seven Channel Amplifier
RDA-7.1
: Signal Flow
Video Video
Audio
Power amplifier and speakers
(see page 20 for hookup details)
DVD player, etc.
TV, projector,
etc.
Audio
Which Connections Should I Use?
IN
MONITOR OUT
DVD player, etc.
AV controller
TV, projector, etc.
Composite S-Video Component
Video Signal Flow Chart
HDMI
Composite S-Video Component HDMI
PR-SC885_En.book Page 27 Tuesday, February 26, 2008 2:07 PM

28
Connecting Your Components
—Continued
■
HDMI Monitor Setting Set to No
With the HDMI Monitor setting set to No (see
page 45), video input signals flow through the
AV controller as shown, with composite video
and S-Video sources being upconverted for the
component video output.
Use this setting if
you connect the AV controller’s COMPO-
NENT VIDEO MONITOR OUT 1 or COM-
PONENT VIDEO MONITOR
OUT 2/ZONE 2 OUT to your TV.
Composite video is upconverted to S-Video
and S-Video is downconverted to composite
video. Note that these conversions only apply
to the MONITOR OUT V and S outputs, not
the VCR/DVR OUT V and S outputs.
The composite video, S-Video, and component
video pass through their respective input sig-
nals as they are.
Audio Connection Formats
Audio equipment can be connected to the AV
controller by using any of the following audio
connection formats: analog, optical, coaxial,
analog multichannel, or HDMI.
When choosing a connection format, bear in
mind that the AV controller does not convert
digital input signals for analog line outputs and
vice versa. For example, audio signals con-
nected to an optical or coaxial digital input are
not output by the analog TAPE OUT.
IN
MONITOR OUT
DVD player, etc.
AV controller
TV, projector, etc.
Composite S-Video Component
Video Signal Flow Chart
HDMI
Composite S-Video Component HDMI
DVD player, etc.
AV controller
MD recorder, etc.
Optical
Optical
Coaxial Analog
Analog
Multichannel
Audio Signal Flow Chart
HDMI
HDMI
1 Depends on the HDMI Audio Out setting (see page 107).
2 Only the front L/R channels are output.
*
*
PR-SC885_En.book Page 28 Tuesday, February 26, 2008 2:07 PM

29
Connecting Your Components
—Continued
•With connection , you can listen to and record audio from your TV or listen in Zone 2 or Zone 3.
•To enjoy Dolby Digital and DTS, use connection or . (To record or listen in Zone 2 or Zone 3 as well, use
and , or and .)
If your TV has no audio outputs, connect an audio output from your VCR or cable or satellite
receiver to the AV controller and use its tuner to listen to TV programs through the AV controller
(see pages 32 and 34).
Connecting a TV or Projector
Connection AV controller Signal flow TV Picture quality
COMPONENT VIDEO MONITOR OUT 1
⇒
Component video input Best
MONITOR OUT S
⇒
S-Video input Better
MONITOR OUT V
⇒
Composite video input Standard
GAME/TV IN L/R
⇐
Analog audio L/R output
DIGITAL COAXIAL IN 2
⇐
Digital coaxial output
DIGITAL OPTICAL IN 1
⇐
Digital optical output
Step 1: Video Connection
Choose a video connection that matches your TV ( , , or ), and then make the connection.
A B
C
Step 2: Audio Connection
Choose an audio connection that matches your TV ( , , or ), and then make the connection.
a b
c
a
b c
a b a c
A
B
C
a
b
c
GND
IN 1IN 2IN 3IN 4
ASSIGNABLE
OUT
MAIN OUT
SUB
COLD
HOT GND
12
3
INPUT
BALANCE R FRONT R FRONT LSURR R CENTER SURR L
SURR BACK R
Bi-AMP
MONO
BALANCE L
RS232
DIGITAL
COAXIAL
OPTICAL
REMOTE
CONTROL
IN 1
IN 1
IN 2
IN IN IN IN
PHONO CD TAPE AUX 1
GAME/TV
GAME/TV CBL/SAT
CBL/SAT
AUX 1 VCR/DVR
VCR/DVR DVD
DVD
IN 2
IN 3
LL
V
S
RR
ASSIGNABLE
(DVD)
(CBL/SAT)
(VCR/DVR)
(GAME/TV)
(CD)
OUT
COMPONENT VIDEO
ASSIGNABLE
IN 3
Y
C
B
/P
B
C
R
/P
R
IN 2 IN
1(DVD)
MONITOR
OUT 1
OUT IN IN OUT IN IN FRONT FRONTCENTER
SUBWOOFER SUBWOOFER
CENTERSURR SURR
MULTI CH
PRE OUT
SURR BACK SURR BACK
MONITOR OUT 2
/ZONE 2 OUT
AB
IR
12V TRIGGER OUT
IN
AB
OUT
V
S
MONITOR
OUT
ZONE 2
OUT
C
SIRIUS
XM
YCOAXIAL
OUT
PB
COMPONENT VIDEO IN
PRS VIDEO
IN
AUDIO
OUT
VIDEO
IN
LR
OPTICAL
OUT
b
c
A
B
C
B
a
C
TV, projector,
etc.
Connect one
or the other
Hint!
PR-SC885_En.book Page 29 Tuesday, February 26, 2008 2:07 PM

30
Connecting Your Components
—Continued
•With connection , you can listen to and record audio from a DVD or listen in Zone 2 or Zone 3.
•To enjoy Dolby Digital and DTS, use connection or . (To record or listen in Zone 2 or Zone 3 as well, use
and , or and .)
• If your DVD player has main left and right outputs and multichannel left and right outputs, be sure to use the
main left and right outputs for connection .
Connecting a DVD player
Connection AV controller Signal flow DVD player Picture quality
COMPONENT VIDEO IN 1
⇐
Component video output Best
DVD IN S
⇐
S-Video output Better
DVD IN V
⇐
Composite video output Standard
DVD IN L/R
⇐
Analog audio L/R output
DIGITAL COAXIAL IN 1
⇐
Digital coaxial output
DIGITAL OPTICAL IN 1
⇐
Digital optical output
Step 1: Video Connection
Choose a video connection that matches your DVD player ( , , or ), and then make the connection.
If you use connection , you must connect the AV controller to your TV with the same type of connection.
A
B C
A
Step 2: Audio Connection
Choose an audio connection that matches your DVD player ( , , or ), and then make the connection.
a
b c
a
b c
a b a c
a
A
B
C
a
b
c
DIGITAL
COAXIAL
OPTICAL
REMOTE
CONTROL
IN 1
IN 1
IN 2
IN IN IN IN
PHONO CD TAPE AUX 1
GAME/TV
GAME/TV CBL/SAT
CBL/SAT
AUX 1 VCR/DVR
VCR/DVR DVD
DVD
GND
IN 2
IN 3
LL
V
S
RR
ASSIGNABLE
(DVD)
(CBL/SAT)
(VCR/DVR)
(GAME/TV)
(CD)
OUT
COMPONENT VIDEO
ASSIGNABLE
IN 3
Y
C
B
/P
B
C
R
/P
R
IN 2 IN
1(DVD)
MONITOR
OUT 1
OUT IN IN OUT IN IN FRONT FRONTCENTER
SUBWOOFER SUBWOOFER
CENTERSURR SURR
MULTI CH
PRE OUT
SURR BACK SURR BACK
MONITOR OUT 2
/ZONE 2 OUT
AB
IR
12V TRIGGER OUT
IN
AB
OUT
V
S
MONITOR
OUT
ZONE 2
OUT
C
COLD
HOT GND
12
3
INPUT
BALANCE R FRONT R FRONT LSURR R CENTER SURR L
SURR BACK R
Bi-AMP
MONO
SURR BACK L
Bi-AMP
BALANCE L
SIRIUS
XM
YCOAXIAL
OUT
PB
COMPONENT VIDEO OUT
PRS VIDEO
OUT
AUDIO
OUT
VIDEO
OUT
LR
OPTICAL
OUT
b
c
A
B
C
B
a
C
DVD player
To connect a DVD player or DVD-Audio/SACD-capable player with a
multichannel analog audio output, see page 31.
Connect one
or the other
PR-SC885_En.book Page 30 Tuesday, February 26, 2008 2:07 PM

31
Connecting Your Components
—Continued
Hooking Up the Multichannel Input
If your DVD player supports multichannel audio formats such as DVD-Audio and SACD, and it has a multichannel
analog audio output, you can connect it to the AV controller’s multichannel input.
Use a multichannel analog audio cable, or several normal audio cables, to connect the AV controller’s MULTI CH
FRONT L/R, CENTER, SURR L/R, SURR BACK L/R, and SUBWOOFER jacks to the 7.1-channel analog audio
output on your DVD player. If your DVD player has a 5.1-channel analog audio output, don’t connect anything to the
AV controller’s SURR BACK L/R jacks.
Before using the multichannel input, you must assign it to an input selector. See “Analog Input Setup” on page 51. To
select the multichannel input, see “Selecting Audio Inputs” on page 78. To adjust the subwoofer sensitivity for the
multichannel input, see “Subwoofer Input Sensitivity” on page 107.
RS232
DIGITAL
COAXIAL
OPTICAL
REMOTE
CONTROL
IN 1
IN 1
IN 2
IN IN IN IN
PHONO CD TAPE AUX 1
GAME/TV
GAME/TV CBL/SAT
CBL/SAT
AUX 1 VCR/DVR
VCR/DVR DVD
DVD
IN 2
IN 3
LL
V
S
RR
ASSIGNABLE
(DVD)
(CBL/SAT)
(VCR/DVR)
(GAME/TV)
(CD)
OUT
COMPONENT VIDEO
ASSIGNABLE
IN 3
Y
CB/PB
CR/PR
IN 2 IN
1(DVD) MONITOR
OUT 1
OUT IN IN OUT IN IN FRONT FRONTCENTER
SUBWOOFER SUBWOOFER
CENTERSURR SURR
MULTI CH
PRE OUT
SURR BACK SURR BACK
AC INLET
ETHERNET
MONITOR OUT 2
/ZONE 2 OUT
ZONE 2 ZONE 3
PRE OUT
L
R
SW
AB
IR
12V TRIGGER OUT
IN
AB
OUT
V
S
MONITOR
OUT
ZONE 2
OUT
C
GND
HDMI
IN 1IN 2IN 3IN 4
ASSIGNABLE
OUT
MAIN OUT
SUB
COLD
HOT GND
12
3
INPUT
BALANCE R FRONT R FRONT LSURR R CENTER SURR L
SURR BACK R
Bi-AMP
MONO
BALANCE L
SIRIUS
XM
FRONT CENTER
SUBWOOFER
SURR
MULTI CH
SURR BACK
R
FRONT
LLR
SURROUND
CENTER SUB
WOOFER
R
L
R
L
LR
SURR
BACK
5.1 ch
7.1 ch
DVD player
PR-SC885_En.book Page 31 Tuesday, February 26, 2008 2:07 PM

32
Connecting Your Components
—Continued
With this hookup, you can use the tuner in your VCR or DVR to listen to your favorite TV programs
via the AV controller, which is useful if your TV has no audio outputs.
•With connection , you can listen to the VCR or DVR in Zone 2 or Zone 3.
•To enjoy Dolby Digital and DTS, use connection or . (To listen in Zone 2 or Zone 3 as well, use and
, or and .)
Connecting a VCR or DVR for Playback
Connection AV controller Signal flow VCR or DVR Picture quality
COMPONENT VIDEO IN 2
⇐
Component video output Best
VCR/DVR IN S
⇐
S-Video output Better
VCR/DVR IN V
⇐
Composite video output Standard
VCR/DVR IN L/R
⇐
Analog audio L/R output
DIGITAL COAXIAL IN 2
⇐
Digital coaxial output
DIGITAL OPTICAL IN 1
⇐
Digital optical output
Hint!
Step 1: Video Connection
Choose a video connection that matches your VCR or DVR ( , , or ), and then make the connection. If you use
connection , you must connect the AV controller to your TV with the same type of connection.
A
B C
A
Step 2: Audio Connection
Choose an audio connection that matches your VCR or DVR ( , , or ), and then make the connection.
a b
c
a
b
c
a
b a c
A
B
C
a
b
c
GND
HDMI
IN 1IN 2IN 3IN 4
ASSIGNABLE
OUT
MAIN OUT
SUB
COLD
HOT GND
12
3
INPUT
BALANCE R FRONT R FRONT LSURR R CENTER SURR L
SURR BACK R
Bi-AMP
MONO
BALANCE L
RS232
DIGITAL
COAXIAL
OPTICAL
REMOTE
CONTROL
IN 1
IN 1
IN 2
IN IN IN IN
PHONO CD TAPE AUX 1
GAME/TV
GAME/TV CBL/SAT
CBL/SAT
AUX 1 VCR/DVR
VCR/DVR DVD
DVD
IN 2
IN 3
LL
V
S
RR
ASSIGNABLE
(DVD)
(CBL/SAT)
(VCR/DVR)
(GAME/TV)
(CD)
OUT
COMPONENT VIDEO
ASSIGNABLE
IN 3
Y
C
B
/P
B
C
R
/P
R
IN 2 IN
1(DVD)
MONITOR
OUT 1
OUT IN IN OUT IN IN FRONT FRONTCENTER
SUBWOOFER SUBWOOFER
CENTERSURR SURR
MULTI CH
PRE OUT
SURR BACK SURR BACK
MONITOR OUT 2
/ZONE 2 OUT
AB
IR
12V TRIGGER OUT
IN
AB
OUT
V
S
MONITOR
OUT
ZONE 2
OUT
C
SIRIUS
XM
YCOAXIAL
OUT
PB
COMPONENT VIDEO OUT
PRS VIDEO
OUT
AUDIO
OUT
VIDEO
OUT
LR
OPTICAL
OUT
b
c
A
B
C
B
a
C
VCR or DVR
Connect one
or the other
PR-SC885_En.book Page 32 Tuesday, February 26, 2008 2:07 PM

33
Connecting Your Components
—Continued
Notes:
• The AV controller must be turned on for recording. Recording is not possible while it’s on Standby.
•If you want to record directly from your TV or another video source without going through the AV controller, connect
the audio and video outputs from your TV or other video component directly to the recording VCR/DVR’s audio and
video inputs. See the manuals supplied with your TV or VCR/DVR for details.
•Video signals connected to composite video inputs can only be recorded via the VCR/DVR OUT V jack. So if your
source TV or VCR is connected to a composite video input, the recording VCR/DVR must be connected to the
VCR/DVR OUT V jack. Likewise, video signals connected to S-Video inputs can only be recorded via the VCR/DVR
OUT S jack. So if your source TV or VCR is connected to an S-Video input, the recording VCR/DVR must be
connected to the VCR/DVR OUT S jack.
Connecting a VCR or DVR for Recording
Connection AV controller Signal flow VCR or DVD recorder Picture quality
VCR/DVR OUT S
⇒
S-Video input Better
VCR/DVR OUT V
⇒
Composite video input Standard
VCR/DVR OUT L/R
⇒
Audio L/R input
DIGITAL OPTICAL OUT
⇒
Digital optical input
Step 1: Video Connection
Choose a video connection that matches your VCR or DVR ( or ), and then make the connection. The video
source to be recorded must be connected to the AV controller via the same type of connection.
A
B
Step 2: Audio Connection
Choose an audio connection that matches your VCR or DVR ( or ), and then make the connection.
a
b
A
B
a
b
GND
HDMI
IN 1IN 2IN 3IN 4
ASSIGNABLE
OUT
MAIN OUT
SUB
COLD
HOT GND
12
3
INPUT
BALANCE R FRONT R FRONT LSURR R CENTER SURR L
SURR BACK R
Bi-AMP
MONO
BALANCE L
RS232
DIGITAL
COAXIAL
OPTICAL
REMOTE
CONTROL
IN 1
IN 1
IN 2
IN IN IN IN
PHONO CD TAPE AUX 1
GAME/TV
GAME/TV CBL/SAT
CBL/SAT
AUX 1 VCR/DVR
VCR/DVR DVD
DVD
IN 2
IN 3
LL
V
S
RR
ASSIGNABLE
(DVD)
(CBL/SAT)
(VCR/DVR)
(GAME/TV)
(CD)
OUT
COMPONENT VIDEO
ASSIGNABLE
IN 3
Y
C
B
/P
B
C
R
/P
R
IN 2 IN
1(DVD)
MONITOR
OUT 1
OUT IN IN OUT IN IN FRONT FRONTCENTER
SUBWOOFER SUBWOOFER
CENTERSURR SURR
MULTI CH
PRE OUT
SURR BACK SURR BACK
MONITOR OUT 2
/ZONE 2 OUT
AB
IR
12V TRIGGER OUT
IN
AB
OUT
V
S
MONITOR
OUT
ZONE 2
OUT
C
SIRIUS
XM
S VIDEO
IN
AUDIO
IN
VIDEO
IN
LR
OPTICAL
IN
b
A
a
B
VCR or DVR
PR-SC885_En.book Page 33 Tuesday, February 26, 2008 2:07 PM

34
Connecting Your Components
—Continued
With this hookup, you can use your satellite or cable receiver to listen to your favorite TV programs
via the AV controller, which is useful if your TV has no audio outputs.
•With connection , you can listen to and record audio from the video source or listen in Zone 2 or Zone 3.
•To enjoy Dolby Digital and DTS, use connection or . (To record or listen in Zone 2 or Zone 3 as well, use
and , or and .)
Connecting a Satellite, Cable, or Terrestrial Set-top box or Other Video Source
Connection AV controller Signal flow Video source Picture quality
COMPONENT VIDEO IN 3
⇐
Component video output Best
CBL/SAT IN S
⇐
S-Video output Better
CBL/SAT IN V
⇐
Composite video output Standard
CBL/SAT IN L/R
⇐
Analog audio L/R output
DIGITAL COAXIAL IN 3
⇐
Digital coaxial output
DIGITAL OPTICAL IN 2
⇐
Digital optical output
Hint!
Step 1: Video Connection
Choose a video connection that matches the video source ( , , or ), and then make the connection.
If you use connection , you must connect the AV controller to your TV with the same type of connection.
A B C
A
Step 2: Audio Connection
Choose an audio connection that matches the video source ( , , or ), and then make the connection.
a
b c
a
b c
a b a c
A
B
C
a
b
c
GND
HDMI
IN 1IN 2IN 3IN 4
ASSIGNABLE
OUT
MAIN OUT
SUB
COLD
HOT GND
12
3
INPUT
BALANCE R FRONT R FRONT LSURR R CENTER SURR L
SURR BACK R
Bi-AMP
MONO
SURR BACK L
Bi-AMP
BALANCE L
RS232
DIGITAL
COAXIAL
OPTICAL
REMOTE
CONTROL
IN 1
IN 1
IN 2
IN IN IN IN
PHONO CD TAPE AUX 1
GAME/TV
GAME/TV CBL/SAT
CBL/SAT
AUX 1 VCR/DVR
VCR/DVR DVD
DVD
IN 2
IN 3
LL
V
S
RR
ASSIGNABLE
(DVD)
(CBL/SAT)
(VCR/DVR)
(GAME/TV)
(CD)
OUT
COMPONENT VIDEO
ASSIGNABLE
IN 3
Y
C
B
/P
B
C
R
/P
R
IN 2 IN
1(DVD)
MONITOR
OUT 1
OUT IN IN OUT IN IN FRONT FRONTCENTER
SUBWOOFER SUBWOOFER
CENTERSURR SURR
MULTI CH
PRE OUT
SURR BACK SURR BACK
MONITOR OUT 2
/ZONE 2 OUT
AB
IR
12V TRIGGER OUT
IN
AB
OUT
V
S
MONITOR
OUT
ZONE 2
OUT
C
SIRIUS
XM
YCOAXIAL
OUT
PB
COMPONENT VIDEO OUT
PRS VIDEO
OUT
AUDIO
OUT
VIDEO
OUT
LR
OPTICAL
OUT
b
c
A
B
C
B
a
C
Satellite, cable, set-top box, etc.
Connect one
or the other
PR-SC885_En.book Page 34 Tuesday, February 26, 2008 2:07 PM

35
Connecting Your Components
—Continued
About HDMI
Designed to meet the increased demands of digital TV, HDMI (High Definition Multimedia Interface) is a new digital
interface standard for connecting TVs, projectors, DVD players, set-top boxes, and other video components. Until now,
several separate video and audio cables have been required to connect AV components. With HDMI, a single cable can
carry control signals, digital video, and up to eight channels of digital audio (2-channel PCM, multichannel digital
audio, or multichannel PCM).
The HDMI video stream (i.e., video signal) is compatible with DVI (Digital Visual Interface),
*1
so TVs and displays
with a DVI input can be connected by using an HDMI-to-DVI adapter cable. (This may not work with some TVs and
displays, resulting in no picture.)
The AV controller uses HDCP (High-bandwidth Digital Content Protection), so only HDCP-compatible components
will display a picture.
Supported Audio Formats
• 2-channel linear PCM (32–192 kHz, 16/20/24 bit)
• Multichannel linear PCM (7.1 ch, 32–192 kHz)
•Bitstream (DSD, Dolby Digital, Dolby Digital Plus, Dolby TrueHD, DTS, DTS-HD High Resolution, DTS-HD Mas-
ter Audio)
Your DVD player must be able to output these formats from its HDMI OUT.
About Copyright Protection
The AV controller supports HDCP (High-bandwidth Digital Content Protection),
*2
a copy-protection system for digital
video signals. Other devices connected to the AV controller via HDMI must also support HDCP.
Use a commercially available HDMI cable (supplied with some components) to connect the AV controller’s HDMI OUT
MAIN or HDMI OUT SUB to the HDMI input on your TV or projector.
*1 DVI (Digital Visual Interface): The digital display interface standard set by the DDWG
*3
in 1999.
*2 HDCP (High-bandwidth Digital Content Protection): The video encryption technology developed by Intel for HDMI/DVI. It’s designed to
protect video content and requires a HDCP-compatible device to display the encrypted video.
*3 DDWG (Digital Display Working Group): Lead by Intel, Compaq, Fujitsu, Hewlett Packard, IBM, NEC, and Silicon Image, this open
industry group’s objective is to address the industry's requirements for a digital connectivity specification for high-performance PCs and
digital displays.
Connecting Components with HDMI
The AV controller’s HDMI interface is based on the following standard:
High-Definition Multimedia Interface Specification Informational Version 1.3a
PR-SC885_En.book Page 35 Tuesday, February 26, 2008 2:07 PM

36
Connecting Your Components
—Continued
Making HDMI Connections
■
Video Signals
Digital video signals received by the HDMI IN jacks are normally output by the HDMI OUT MAIN or HDMI OUT
SUB for display on your TV. Composite video, S-Video, and component video sources can be upconverted for the
HDMI outputs. See “Video Connection Formats” on page 27 for more information.
■
Audio Signals
Digital audio signals received by the HDMI IN jacks are output by the speakers and headphones connected to the AV
controller. Normally, they are not output by the HDMI outputs, unless the HDMI Audio Out setting is set to On (see
page 107).
To listen to audio received by the HDMI IN jacks through your TV’s speakers, set the HDMI Audio
Out setting to On (see page 107), and set your DVD player’s HDMI audio output setting to PCM.
When listening to audio from an HDMI component through the AV controller’s speakers, set the HDMI
component so that its video can be seen on your TV (e.g., on your TV, select the input to which the
HDMI component is connected). If your TV is not turned on or a different input is selected, the AV
controller’s speakers may produce no sound or the sound may be cut off.
Note:
• When the HDMI Audio Out setting is set to On (see page 107), or TV Control is set to Enable and you’re listening
through your TV’s speakers, if you turn up the AV controller’s volume control, the sound will be output by the AV
controller’s speakers. To stop the AV controller’s speakers producing sound, change the settings, change your TV’s
settings, or turn down the AV controller’s volume.
Step 1: Use HDMI cables to connect the AV controller’s HDMI jacks to your HDMI-compatible DVD player, TV,
projector, and so on.
Step 2: Assign each HDMI IN to an input selector. See “HDMI Input Setup” on page 47.
Hint!
RS232
DIGITAL
COAXIAL
OPTICAL
REMOTE
CONTROL
IN 1
IN 1
IN 2
IN IN IN IN
PHONO CD TAPE AUX 1
GAME/TV
GAME/TV CBL/SAT
CBL/SAT
AUX 1 VCR/DVR
VCR/DVR DVD
DVD
IN 2
IN 3
LL
V
S
RR
ASSIGNABLE
(DVD)
(CBL/SAT)
(VCR/DVR)
(GAME/TV)
(CD)
OUT
COMPONENT VIDEO
ASSIGNABLE
IN 3
Y
C
B
/P
B
C
R
/P
R
IN 2 IN
1(DVD)
MONITOR
OUT 1
OUT IN IN OUT IN IN FRONT FRONTCENTER
SUBWOOFER SUBWOOFER
CENTERSURR SURR
MULTI CH PRE OUT
SURR BACK SURR BACK
ETHERNET
MONITOR OUT 2
/ZONE 2 OUT
ZONE 2 ZONE 3
PRE OUT
L
R
SW
AB
IR
12V TRIGGER OUT
IN
AB
OUT
V
S
MONITOR
OUT
ZONE 2
OUT
C
GND
HDMI
IN 1IN 2IN 3IN 4
ASSIGNABLE
OUT
MAIN OUT
SUB
COLD
HOT GND
12
3
INPUT
BALANCE R FRONT R FRONT LSURR R CENTER SURR L
PRE OUT
SUBWOOFER
SURR BACK R
Bi-AMP
BALANCE L
MONO
SURR BACK L
Bi-AMP
COLD
HOTGND
12
3
SIRIUS
XM
HDMI
HDMI
IN 1 OUT
MAIN
HDMI
IN
HDMI
OUT
TV
DVD player
PR-SC885_En.book Page 36 Tuesday, February 26, 2008 2:07 PM

37
Connecting Your Components
—Continued
•With connection , you can listen to and record audio from your game console or listen in Zone 2 or Zone 3.
•To enjoy Dolby Digital and DTS, use connection . (To record or listen in Zone 2 or Zone 3 as well, use
and .)
Connecting a Game Console
Connection AV controller Signal flow Game console Picture quality
COMPONENT VIDEO IN 3
⇐
Component video output Best
GAME/TV IN S
⇐
S-Video output Better
GAME/TV IN V
⇐
Composite video output Standard
GAME/TV IN L/R
⇐
Analog audio L/R output
DIGITAL OPTICAL IN 1
⇐
Digital coaxial output
Step 1: Video Connection
Choose a video connection that matches your game console ( , , or ), and then make the connection.
If you use connection , you must connect the AV controller to your TV with the same type of connection.
A
B C
A
Step 2: Audio Connection
Choose an audio connection that matches your DVD player ( , , or ), and then make the connection.
a
b c
a
b a
b
A
B
C
a
b
GND
HDMI
IN 1IN 2IN 3IN 4
ASSIGNABLE
OUT
MAIN OUT
SUB
COLD
HOT GND
12
3
INPUT
BALANCE R FRONT R FRONT LSURR R CENTER SURR L
SURR BACK R
Bi-AMP
MONO
BALANCE L
RS232
DIGITAL
COAXIAL
OPTICAL
REMOTE
CONTROL
IN 1
IN 1
IN 2
IN IN IN IN
PHONO CD TAPE AUX 1
GAME/TV
GAME/TV CBL/SAT
CBL/SAT
AUX 1 VCR/DVR
VCR/DVR DVD
DVD
IN 2
IN 3
LL
V
S
RR
ASSIGNABLE
(DVD)
(CBL/SAT)
(VCR/DVR)
(GAME/TV)
(CD)
OUT
COMPONENT VIDEO
ASSIGNABLE
IN 3
Y
C
B
/P
B
C
R
/P
R
IN 2 IN
1(DVD)
MONITOR
OUT 1
OUT IN IN OUT IN IN FRONT FRONTCENTER
SUBWOOFER SUBWOOFER
CENTERSURR SURR
MULTI CH
PRE OUT
SURR BACK SURR BACK
MONITOR OUT 2
/ZONE 2 OUT
AB
IR
12V TRIGGER OUT
IN
AB
OUT
V
S
MONITOR
OUT
ZONE 2
OUT
C
SIRIUS
XM
YPB
COMPONENT VIDEO OUT
PRS VIDEO
OUT
AUDIO
OUT
VIDEO
OUT
LR
OPTICAL
OUT
b
A
B
C
B
a
C
Game Console
PR-SC885_En.book Page 37 Tuesday, February 26, 2008 2:07 PM

38
Connecting Your Components
—Continued
Connecting a Camcorder or Other AV Component
Connection AV controller Signal flow Camcorder
AUX 2 Input S Video
⇐
S-Video output
AUX 2 Input Video
⇐
Composite video output
AUX 2 Input L/R
⇐
Analog audio L/R output
AUX 2 Input Digital
⇐
Digital optical output
Step 1: Video Connection
Choose a video connection that matches your camcorder ( or ), and then make the connection.
A B
Step 2: Audio Connection
Choose an audio connection that matches your camcorder ( or ), and then make the connection.
a
b
TONE HDMI OUT
DIGITAL INPUT
LEVEL STEREO THX
DIMMER MEMORY
LISTENING MODE
TUNING
MODE SETUP
PRESET
TUNING
TUNING RETURN
ENTER
SETUP MIC
VIDEO
S VIDEO DIGITAL
AUX 2 INPUT
AUDIOLR
CLEAR
MASTER VOLUME
CDTUNER
TAPECBL/SAT GAME/TV AUX 1 AUX 2VCR/DVR
DVD PHONO DISPLAY
PUSH TO OPEN DIGITAL
S VIDEO
INPUT
INPUT
OPTICAL
OUT
AUDIO
INPUT
VIDEO
INPUT
LR
S VIDEO
OUT
AUDIO
OUT
VIDEO
OUT
LR
B
A
a
b
Camcorder, etc.
A
B
a
b
PR-SC885_En.book Page 38 Tuesday, February 26, 2008 2:07 PM

39
Connecting Your Components
—Continued
•With connection , you can listen to and record audio from the CD player or listen in Zone 2 or Zone 3.
•To connect the CD player digitally, use connection or . (To record or listen in Zone 2 or Zone 3 as well,
use and , or and .)
The AV controller’s PHONO IN is designed for use with
a moving magnet (MM) type cartridge.
Use an analog audio cable to connect the AV controller’s
PHONO IN L/R jacks to the audio output on your turn-
table.
Notes:
• If your turntable has a ground wire, connect it to the
AV controller’s GND screw. With some turntables,
connecting the ground wire may produce an audible
hum. If this happens, disconnect it.
• If your turntable has a moving coil (MC) type car-
tridge, you’ll need a commercially available MC head
amp or MC transformer. Connect your turntable to the
head amp or transformer, and connect that to the AV
controller’s PHONO IN L/R jacks.
•You can also use a phono equalizer to connect a turn-
table with an MC-type cartridge. See your phono
equalizer’s manual for details.
Connecting a CD Player
Connection AV controller Signal flow CD
CD IN L/R
⇐
Analog audio L/R output
DIGITAL COAXIAL IN 2
⇐
Digital coaxial output
DIGITAL OPTICAL IN 2
⇐
Digital optical output
Connecting a Turntable
RS232
DIGITAL
COAXIAL
OPTICAL
REMOTE
CONTROL
IN 1
IN 1
IN 2
IN IN IN IN
PHONO CD TAPE AUX 1
GAME/TV
GAME/TV CBL/SAT
CBL/SAT
AUX 1 VCR/DVR
VCR/DVR DVD
DVD
IN 2
IN 3
LL
V
S
RR
ASSIGNABLE
(DVD)
(CBL/SAT)
(VCR/DVR)
(GAME/TV)
(CD)
OUT
COMPONENT VIDEO
ASSIGNABLE
IN 3
Y
C
B
/P
B
C
R
/P
R
IN 2 IN
1(DVD)
MONITOR
OUT 1
OUT IN IN OUT IN IN FRONT FRONTCENTER
SUBWOOFER SUBWOOFER
CENTERSURR SURR
MULTI CH
PRE OUT
SURR BACK SURR BACK
AC INLET
ETHERNET
MONITOR OUT 2
/ZONE 2 OUT
ZONE 2 ZONE 3
PRE OUT
L
R
SW
AB
IR
12V TRIGGER OUT
IN
AB
OUT
V
S
MONITOR
OUT
ZONE 2
OUT
C
GND
HDMI
IN 1IN 2IN 3IN 4
ASSIGNABLE
OUT
MAIN OUT
SUB
COLD
HOT GND
12
3
INPUT
BALANCE R FRONT R FRONT LSURR R CENTER SURR L
SURR BACK R
Bi-AMP
MONO
BALANCE L
SIRIUS
XM
COAXIAL
IN 2
COAXIAL
OUT
AUDIO
OUT
LR
OPTICAL
OUT
OPTICAL
IN 2
L
R
IN
CD
b
c
a
Step 1:
Choose a connection that matches your CD player ( , , or ), and then make the connection.
a b
c
CD player
Connect one or the other
a
b
c
a b a c
a
b
c
RS232
DIGITAL
COAXIAL
OPTICAL
REMOTE
CONTROL
IN 1
IN 1
IN 2
IN IN IN IN
PHONO CD TAPE AUX 1
GAME/TV
GAME/TV CBL/SAT
CBL/SAT
AUX 1 VCR/DVR
VCR/DVR DVD
DVD
IN 2
IN 3
LL
V
S
RR
ASSIGNABLE
(DVD)
(CBL/SAT)
(VCR/DVR)
(GAME/TV)
(CD)
OUT
COMPONENT VIDEO
ASSIGNABLE
IN 3
Y
C
B
/P
B
C
R
/P
R
IN 2 IN
1(DVD)
MONITOR
OUT 1
OUT IN IN OUT IN IN FRONT FRONTCENTER
SUBWOOFER SUBWOOFER
CENTERSURR SURR
MULTI CH
PRE OUT
SURR BACK SURR BACK
ETHERNET
MONITOR OUT 2
/ZONE 2 OUT
ZONE 2 ZONE 3
PRE OUT
AB
IR
12V TRIGGER OUT
IN
AB
OUT
V
S
MONITOR
OUT
ZONE 2
OUT
C
GND
HDMI
IN 1IN 2IN 3IN 4
ASSIGNABLE
OUT
MAIN OUT
SUB
COLD
HOT GND
12
3
INPUT
BALANCE R FRONT R FRONT LSURR R CENTER SURR L
SURR BACK R
Bi-AMP
MONO
BALANCE L
SIRIUS
XM
L
R
AUDIO
OUTPUT
PHONO
R
L
IN
PR-SC885_En.book Page 39 Tuesday, February 26, 2008 2:07 PM

40
Connecting Your Components
—Continued
•With connection , you can play and record or listen in Zone 2 or Zone 3.
•To connect the recorder digitally for playback, use connections and , or and .
•To connect the recorder digitally for recording, use connection .
You can connect a balanced audio source to the AV controller’s BALANCE L/R XLR jacks by using two XLR audio
cables. To use the balanced input, you must assign it to an input selector (see page 51). If you connect a mono source,
use the BALANCE L XLR jack and set the Balance Input setting to Mono (see page 51). The AV controller’s balanced
INPUT XLR jacks are wired as shown.
Connecting a Cassette, CDR, MiniDisc, or DAT Recorder
Connection AV controller Signal flow Cassette, CDR, MD, or DAT recorder
TAPE IN L/R
TAPE OUT L/R
⇐
⇒
Analog audio L/R output
Analog audio L/R input
DIGITAL COAXIAL IN 2
⇐
Digital coaxial output
DIGITAL OPTICAL IN 2
⇐
Digital optical output
DIGITAL OPTICAL OUT
⇒
Digital optical input
Connecting a Balanced Audio Source
RS232
DIGITAL
COAXIAL
OPTICAL
REMOTE
CONTROL
IN 1
IN 1
IN 2
IN IN IN IN
PHONO CD TAPE AUX 1
GAME/TV
GAME/TV CBL/SAT
CBL/SAT
AUX 1 VCR/DVR
VCR/DVR DVD
DVD
IN 2
IN 3
LL
V
S
RR
ASSIGNABLE
(DVD)
(CBL/SAT)
(VCR/DVR)
(GAME/TV)
(CD)
OUT
COMPONENT VIDEO
ASSIGNABLE
IN 3
Y
C
B
/P
B
C
R
/P
R
IN 2 IN
1(DVD)
MONITOR
OUT 1
OUT IN IN OUT IN IN FRONT FRONTCENTER
SUBWOOFER SUBWOOFER
CENTERSURR SURR
MULTI CH
PRE OUT
SURR BACK SURR BACK
AC INLET
ETHERNET
MONITOR OUT 2
/ZONE 2 OUT
ZONE 2 ZONE 3
PRE OUT
L
R
SW
AB
IR
12V TRIGGER OUT
IN
AB
OUT
V
S
MONITOR
OUT
ZONE 2
OUT
C
GND
HDMI
IN 1IN 2IN 3IN 4
ASSIGNABLE
OUT
MAIN OUT
SUB
COLD
HOT GND
12
3
INPUT
BALANCE R FRONT R FRONT LSURR R CENTER SURR L
SURR BACK R
Bi-AMP
MONO
BALANCE L
SIRIUS
XM
COAXIAL
IN 2
COAXIAL
OUT
AUDIO
IN
LR
OPTICAL
OUT
OPTICAL
IN 2
OPTICAL
IN
L
R
IN
TAPE
AUDIO
OUT
LR
L
R
TAPE
OPTICAL
b
c
a
a
d
Step 1:
Choose a connection that matches your recorder ( , , , or ), and then make the connection.
a b c d
Cassette, CDR, MD, etc.
Connect one
or the other
a
a b a c
d
a
b
c
d
SIRIUS
XM
RS232
DIGITAL
COAXIAL
OPTICAL
REMOTE
CONTROL
IN 1
IN 1
IN 2
IN IN IN IN
PHONO CD TAPE AUX 1
GAME/TV
GAME/TV CBL/SAT
CBL/SAT
AUX 1 VCR/DVR
VCR/DVR DVD
DVD
GND
IN 2
IN 3
LL
V
S
RR
ASSIGNABLE
(DVD)
(CBL/SAT)
(VCR/DVR)
(GAME/TV)
(CD)
OUT
COMPONENT VIDEO
ASSIGNABLE
IN 3
Y
C
B
/P
B
C
R
/P
R
IN 2 IN
1(DVD)
MONITOR
OUT 1
OUT IN IN OUT IN IN FRONT FRONTCENTER
SUBWOOFER SU
C
SURR
MULTI CH
SURR BACK
MONITOR OUT 2
/ZONE 2 OUT
AB
IR
1
2
IN
AB
OUT
V
S
MONITOR
OUT
ZONE 2
OUT
C
HDMI
IN 1IN 2IN 3IN 4
ASSIGNABLE
OUT
MAIN OUT
SUB
COLD
HOT GND
12
3
INPUT
BALANCE R FRONT R FRONT LSURR R CENTER SURR L
SURR BACK R
Bi-AMP
BALANCE L
MONO
COLD
HOT GND
12
3
INPUT
BALANCE R BALANCE L
MONO
COLD
HOT GND
12
3
Stereo audio source with
balanced XLR output
PR-SC885_En.book Page 40 Tuesday, February 26, 2008 2:07 PM

41
Connecting Your Components
—Continued
■
If Your iPod Supports Video:
Connect your RI Dock’s audio output jacks to the
AV controller’s GAME/TV IN L/R jacks, and con-
nect its video output jack to the AV controller’s
GAME/TV IN V jack.
(Onkyo DS-A2 hookup shown below.)
■
If you have an Onkyo DS-A1 RI Dock
• Connect its video output jack to the AV controller’s
GAME/TV IN S jack.
• Enter the appropriate remote control code before
using the AV controller’s remote controller for the first
time (see page 116).
■
If Your iPod Doesn’t Support Video:
Connect your RI Dock’s audio output jacks to the
AV controller’s GAME/TV IN L/R jacks.
(Onkyo DS-A2 hookup shown below.)
The AV controller has AC outlets on its rear panel that can be used to
connect the power cords of other components that you intend to use with
the AV controller. These components can then be left turned on so that
they turn on and off as and when the AV controller is set to On or
Standby.
Caution:
•Make sure that the total capacity of the components that you connect
to the AC OUTLETS does not exceed the stated capacity (e.g., TOTAL
120 W).
Note:
• When the HDMI Control setting is set to Enable (page 107), the AC
outlets are on all the time regardless of whether the AV controller is
set to On or Standby, or Ready mode in this case, so any components
connected to them cannot be turned on or off automatically.
•Onkyo components connected via should be connected directly to a wall outlet, not an AC OUTLET on the AV
controller.
Connecting an RI Dock
RS232
DIGITAL
COAXIAL
OPTICAL
REMOTE
CONTROL
IN 1
IN 1
IN 2
IN IN IN IN
PHONO CD TAPE AUX 1
GAME/TV
GAME/TV CBL/S
A
CBL/S
A
AUX 1
IN 2
IN 3
LL
V
S
RR
ASSIGNABLE
(DVD)
(CBL/SAT)
(VCR/DVR)
(GAME/TV)
(CD)
OUT
COMPONENT VIDEO
ASSIGNABLE
IN 3
Y
C
B
/P
B
C
R
/P
R
IN 2 IN
1(DVD)
MONITOR
OUT 1
OUT IN IN
MONITOR OUT 2
/ZONE 2 OUT
GND
HDMI
I
IN 2IN 3IN 4
ASSIGNABLE
COLD
HOT GND
12
3
INPUT
BALANCE R SURR
R
SURR BACK R
Bi-AMP
MONO
BALANCE L
SIRIUS
XM
V
GAME/TV
L
R
IN
GAME/TV
RS232
DIGITAL
COAXIAL
OPTICAL
REMOTE
CONTROL
IN 1
IN 1
IN 2
IN IN IN IN
PHONO CD TAPE AUX 1
GAME/TV
GAME/TV CBL/SAT
CBL/SAT
AUX 1
IN 2
IN 3
LL
V
S
RR
ASSIGNABLE
(DVD)
(CBL/SAT)
(VCR/DVR)
(GAME/TV)
(CD)
OUT
COMPONENT VIDEO
ASSIGNABLE
IN 3
Y
C
B
/P
B
C
R
/P
R
IN 2 IN
1(DVD)
MONITOR
OUT 1
OUT IN IN O
U
MONITOR OUT 2
/ZONE 2 OUT
GND
HDMI
IN 1IN 2IN 3IN 4
ASSIGNABLE
COLD
HOT GND
12
3
INPUT
BALANCE R SURR R
SURR BACK R
Bi-AMP
MONO
BALANCE L
SIRIUS
XM
L
R
IN
GAME/TV
Connecting the Power Cords of Other Components
Notes:
• Connect the RI Dock to the AV controller with an cable (see page 42).
• Set the RI Dock’s RI MODE switch to HDD or HDD/DOCK.
• Set the AV controller’s Input Display to DOCK (see page 49).
• See the RI Dock’s instruction manual for more information.
AC OUTLET
AC INLET
AC 120V
SWITCHED
120W 1A MAX.
60Hz
AC OUTLET
AC 120V
SWITCHED
120W 1A MAX.
60Hz
PR-SC885_En.book Page 41 Tuesday, February 26, 2008 2:07 PM

42
Connecting Your Components
—Continued
With (Remote Interactive), you can use the following special functions:
Auto Power On/Standby
When you start playback on a component connected via , if the AV controller is on Standby, it will automatically
turn on and select that component as the input source. Similarly, when the AV controller is set to Standby, all compo-
nents connected via will also go on Standby. This function will not work with components that are connected to an
AC OUTLET on the AV controller.
Direct Change
When playback is started on a component connected via , the AV controller automatically selects that component as
the input source. If your DVD player is connected to the AV controller’s multichannel input, you’ll need to press the
[AUDIO SEL] button repeatedly and select Multich to hear all channels (see page 78), as the Direct Change func-
tion selects the DVD IN L/R jacks.
Remote Control
You can use the AV controller’s remote controller to control your other -capable Onkyo components. You must enter
the appropriate remote control code first (see page 117). And remember to point the remote controller at the AV control-
ler and not the other component.
Notes:
•Use only cables for connections. cables
are supplied with Onkyo players (DVD, CD, etc.).
• Some components have two jacks. You can con-
nect either one to the AV controller. The other jack is
for connecting additional -capable components.
• Connect only Onkyo components to jacks. Con-
necting other manufacturer’s components may cause
a malfunction.
•Some components may not support all functions.
Refer to the manuals supplied with your other Onkyo
components.
• While Zone 2 or Zone 3 is on, the Auto Power
On/Standby and Direct Change functions do not
work.
• Before connecting the power cord, connect all your speakers and AV components.
• Connect the power cord to the AV controller’s AC INLET.
• Plug the other end of the power cord into a suitable wall outlet.
•Turning on the AV controller may cause a momentary power surge that might interfere with other electrical equipment
on the same circuit. If this is a problem, plug the AV controller into a different branch circuit.
Connecting Onkyo Components
Step 1: Make sure that each Onkyo component is connected to the AV controller with an analog audio cable (RCA).
Step 2: Make the necessary connections (see illustration below).
Step 3: If you’re using an MD, CDR, or RI DOCK component, change the Input Display (see page 49).
GND
HDMI
IN 1IN 2IN 3IN 4
ASSIGNABLE
OUT
MAIN OUT
SUB
COLD
HOT GND
12
3
INPUT
BALANCE R FRONT R FRONT LSURR R CENTER SURR L
SURR BACK R
Bi-AMP
MONO
BALANCE L
RS232
DIGITAL
COAXIAL
OPTICAL
REMOTE
CONTROL
IN 1
IN 1
IN 2
IN IN IN IN
PHONO CD TAPE AUX 1
GAME/TV
GAME/TV CBL/SAT
CBL/SAT
AUX 1 VCR/DVR
VCR/DVR DVD
DVD
IN 2
IN 3
LL
V
S
RR
ASSIGNABLE
(DVD)
(CBL/SAT)
(VCR/DVR)
(GAME/TV)
(CD)
OUT
COMPONENT VIDEO
ASSIGNABLE
IN 3
Y
CB/PB
CR/PR
IN 2 IN
1(DVD) MONITOR
OUT 1
OUT IN IN OUT IN IN FRONT FRONTCENTER
SUBWOOFER SUBWOOFER
CENTERSURR SURR
MULTI CH PRE OUT
SURR BACK SURR BACK
AC INLET
ETHERNET
MONITOR OUT 2
/ZONE 2 OUT
ZONE 2 ZONE 3
PRE OUT
L
R
SW
AB
IR
12V TRIGGER OUT
IN
AB
OUT
V
S
MONITOR
OUT
ZONE 2
OUT
C
SIRIUS
XM
LR
FRONT
DVD
L
R
IN
CD
L
R
REMOTE
CONTROL
ANALOG
AUDIO OUT
LR
ANALOG
AUDIO OUT
e.g., CD player
e.g., DVD player
Connecting the Power Cord
PR-SC885_En.book Page 42 Tuesday, February 26, 2008 2:07 PM

43
Turning On the AV Controller
STANDBY/ON
MASTER VOLUME
CDTUNER
TAPECBL/SAT GAME/TV AUX 1 AUX 2VCR/DVR
DVDAUDIO SELPURE AUDIO PHONO DISPLAY
PUSH TO OPEN
OFF TONE HDMI OUT
DIGITAL INPUT
ZONE 2
ZONE 3
LEVEL
PHONES POWER
ON OFF
STEREO THX
RT/PTY/TP
MEMORY
LISTENING MODE
TUNING
MODE SETUP
PRESET
TUNING
TUNING RETURN
ENTER
SETUP MIC
VIDEO
S VIDEO DIGITAL
AUX 2 INPUT
AUDIOLR
CLEAR
STANDBY
ZONE 2
ZONE 3
STANDBY/ON
POWER
INPUT SELECTOR
ON STANDBY
DIMMER
CDR/MD
SAT
TAPE/AMP
SLEEP
MACRO
REMOTE MODE
--
/
---
10 11 12
TV
TV CH
TV VOL
DVD
AUX1AUX
2
GAME/TV
CBL/SATVCR/DVR
D. TUN
CD
TUNER
TAPE
PHONO
TV
VCR
CABLE DOCK
DVD
RECEIVER
CD
+
-
123
ZONE
3
ZONE
2
INPUT
+10 0
CLEAR
123
456
789
ON
RECEIVER
STANDBY
STANDBY indicator
Turning On and Standby
On the AV controller, press the [STANDBY/ON] button.
On the remote controller, press the [RECEIVER] REMOTE MODE button,
followed by the [ON] button.
The AV controller comes on, the display lights up, and the STANDBY indicator goes
off.
Pressing the remote controller’s [ON] button again will turn on any components con-
nected via .
To turn the AV controller off, press the [STANDBY/ON] button, or press the remote
controller’s [STANDBY] button. The AV controller will enter Standby mode. To pre-
vent any loud surprises the next time you turn on the AV controller, turn down the
volume before you turn it off.
RECEIVER
STANDBY/ON
ON
Remote
controller
AV controller
or
Up and Running in a Few Easy Steps
To get your system up and running with the minimum of fuss, here’s a few pointers to help you configure the AV
controller before you use it for the very first time. These settings only need to be made once.
■Do the automatic speaker setup—this is essential!
See “Automatic Speaker Setup (Audyssey MultEQ XT)” on page 52.
■Did you connect your TV to an HDMI OUT or COMPONENT
VIDEO MONITOR OUT 1 or 2?
If you did, see “HDMI Monitor Setup” on page 45.
■Did you connect a component to an HDMI input,
component video input, or digital audio input?
If you did, see “HDMI Input Setup” on page 47, “Component Video
Input Setup” on page 48, or “Digital Input Setup” on page 49 respec-
tively.
■Did you connect an Onkyo MD recorder, CD recorder, or RI
Dock?
If you did, see “Changing the Input Display” on page 49.
OPTICAL
COAXIAL
Y
PB
PR
HDMI
OUT IN
TAPE MD recorder, CD recorder,
RI Dock
PR-SC885_En.book Page 43 Tuesday, February 26, 2008 2:07 PM

44
First Time Setup
This section explains the settings that you need to make before using the AV controller for the very first time.
If you’ve fed your front speakers from the FRONT L/R
and SURR BACK L/R outputs for bi-amping, you must
change the Speaker Type setting. For hookup informa-
tion, see “Bi-amping the Front Speakers” on page 23.
Notes:
• When bi-amping is used, the AV controller is able to
feed up to 5.1 speakers in the main room.
• Before you change these settings, turn down the vol-
ume.
Note:
• This procedure can also be performed on the AV con-
troller by using its [SETUP], [ENTER], and arrow
buttons.
Speaker Settings
1
Press the [RECEIVER] button,
followed by the [SETUP] button.
The main menu appears onscreen.
2
Use the Up and Down [ ]/[ ]
buttons to select “2. Speaker
Setup,” and then press [ENTER].
The Speaker Setup menu appears.
INPUT SELECTOR
DISPLAY MUTING
G
U
I
D
E
E
X
I
T
PREV
CH
DIMMER
CDR/MD
SAT
TAPE/AMP
SLEEP
MACRO
REMOTE MODE
--
/
---
10 11 12
TV CH
TV VOL
PLAYLIST
RANDOM
AUX1AUX
2
GAME/TV
D. TUN
CD
TUNER
TAPE
PHONO
REC
ENTER
T
O
P
M
E
N
U
M
E
N
U
VOL
CH
DISC
ALBUM
TV
VCR
CABLE DOCK
DVD
RECEIVER
CD
-
123
ZONE
3
ZONE
2
+
-
+10 0
CLEAR
456
789
S
E
T
U
P
R
E
T
U
R
N
2, 3 2–5
1
1, 6
If you change these settings, you must run the auto-
matic speaker setup again (see page 52).
RECEIVER
S
E
T
U
P
ENTER
ENTER
3
Use the Up and Down [ ]/[ ]
buttons to select “1. Speaker Set-
tings,” and then press [ENTER].
The Speaker Settings menu appears.
4
Use the Up and Down [ ]/[ ]
buttons to select “Speaker Type,”
and use the Left and Right
[ ]/[ ] buttons to select:
Normal:
Select this if you’ve con-
nected your front speakers
normally.
Bi-Amp:
Select this if you’ve con-
nected your front speakers for
bi-amped operation.
5
Press the [SETUP] button.
Setup closes.
ENTER
ENTER
2-1.Speaker Settings
Speakers Type Normal
ENTER
S
E
T
U
P
PR-SC885_En.book Page 44 Tuesday, February 26, 2008 2:07 PM

45
First Time Setup
—Continued
If you connect your TV to the COMPONENT VIDEO
MONITOR OUT 1 or COMPONENT VIDEO MON-
ITOR OUT 2/ZONE 2 OUT, set the HDMI Monitor set-
ting to No so that the onscreen setup menus are displayed
and composite video and S-Video sources are upcon-
verted and output by the COMPONENT VIDEO MON-
ITOR OUT 1 and COMPONENT VIDEO MONITOR
OUT 2/ZONE 2 OUT.
If you connect your TV to the HDMI OUT MAIN or
HDMI OUT SUB, set the HDMI Monitor setting to
Main or Sub, respectively, so that the onscreen setup
menus are displayed and composite video, S-Video, and
component video sources are upconverted and output by
the HDMI OUT MAIN or HDMI OUT SUB.
You can specify the output resolution for the HDMI out-
puts and COMPONENT VIDEO outputs and have the
AV controller upconvert the picture resolution as neces-
sary to match the resolution supported by your TV.
HDMI Monitor Setup
1
Press the [RECEIVER] button,
followed by the [SETUP] button.
The main menu appears onscreen.
INPUT SELECTOR
LISTENING MODE
ON STANDBY
DISPLAY MUTING
G
U
I
D
E
E
X
I
T
PREV
CH
DIMMER
CDR/MD
SAT
TAPE/AMP
SLEEP
MACRO
REMOTE MODE
SUBTITLE
AUDIO
REPEAT
PLAY MODE
--
/
---
10 11 12
TV
TV CH
TV VOL
PLAYLIST
RANDOM
DVD
AUX1AUX
2
GAME/TV
CBL/SATVCR/DVR
D. TUN
CD
TUNER
TAPE
PHONO
REC
ENTER
SURR
DIRECT
THX
PURE A
STEREO
ALL ST
T
O
P
M
E
N
U
M
E
N
U
VOL
CH
DISC
ALBUM
TV
VCR
CABLE DOCK
DVD
RECEIVER
CD
+
-
123
ZONE
3
ZONE
2
INPUT
+
-
+10 0
CLEAR
123
456
789
S
E
T
U
P
R
E
T
U
R
N
2, 3 2–5
1
1, 6
RECEIVER
S
E
T
U
P
2
Use the Up and Down [ ]/[ ]
buttons to select “1. Input/Output
Assign,” and then press
[ENTER].
The Input/Output Assign menu
appears.
3
Use the Up and Down [ ]/[ ]
buttons to select “1. Monitor
Out,” and then press [ENTER].
The Monitor Out menu appears.
4
Use the Up and Down [ ]/[ ]
buttons to select “HDMI Monitor,”
and use the Left and Right
[ ]/[ ] buttons to select:
No:
Select this if your TV is con-
nected to the COMPONENT
VIDEO MONITOR OUT 1,
COMPONENT VIDEO
MONITOR OUT 2/ZONE 2
OUT, S MONITOR OUT, or
V MONITOR OUT.
Main:
Select this if your TV is con-
nected to the HDMI OUT
MAIN.
Sub:
Select this if your TV is con-
nected to the HDMI OUT
SUB.
Note:
• When Main or Sub is selected, the
onscreen setup menus are output by
only the HDMI outputs.
If you’re
not using the HDMI outputs and
select Main or Sub by mistake and
the menus disappear, press the AV
controller’s [HDMI OUT] button
so that “HDMI Monitor: No”
appears on the display.
ENTER
ENTER
ENTER
ENTER
1-1.Monitor Out
HDMI Monitor Main
Resolution
Monitor Out2
ENTER
ENTER
PR-SC885_En.book Page 45 Tuesday, February 26, 2008 2:07 PM

46
First Time Setup
—Continued
Notes:
• If the video source contains information that restricts
output at high-resolutions, 720p or 1080i content will
not be converted.
•See page 27 for charts showing how the HDMI Moni-
tor setting affects the video signal flow through the AV
controller.
• This procedure can also be performed on the AV con-
troller by using its [SETUP], [ENTER], and arrow
buttons.
Using the HDMI OUT Button
The HDMI Monitor setting can also be set to No, Main,
or Sub by using the [HDMI OUT] button on the AV con-
troller.
5
Use the Up and Down [ ]/[ ]
buttons to select “Resolution,”
and use the Left and Right
[ ]/[ ] buttons to select:
Through:
Select this to pass video
through the AV controller at
the same resolution and with
no conversion.
Auto:
Select this to have the AV
controller automatically con-
vert video at resolutions not
supported by your TV. (Not
available when the HDMI
Monitor setting is set to No.)
480p:
Select this for 480p output
and video conversion as nec-
essary.
720p:
Select this for 720p output
and video conversion as nec-
essary.
1080i:
Select this for 1080i output
and video conversion as nec-
essary.
1080p:
Select this for 1080p output
and video conversion as nec-
essary. (Not available when
the HDMI Monitor setting is
set to No.)
6
Use the Up and Down [ ]/[ ]
buttons to select “Monitor Out2,”
and use the Left and Right
[ ]/[ ] buttons to select:
Monitor:
Select this if you’ve con-
nected the COMPONENT
VIDEO MONITOR
OUT 2/ZONE 2 OUT to a TV
or other component in your
main room.
Zone 2:
Select this if you’ve con-
nected the COMPONENT
VIDEO MONITOR
OUT 2/ZONE 2 OUT to a TV
in Zone 2.
When Monitor is selected, the COM-
PONENT VIDEO MONITOR
OUT 2/ZONE 2 OUT outputs the same
video as the COMPONENT VIDEO
MONITOR OUT 1.
ENTER
ENTER
ENTER
ENTER
1
Press the [HDMI OUT] button.
The current setting is displayed.
2
Press the [HDMI OUT] button
repeatedly to select:
No:
Select this if your TV is con-
nected to the COMPONENT
VIDEO MONITOR OUT, S
MONITOR OUT, or V MON-
ITOR OUT.
Main:
Select this if your TV is con-
nected to the HDMI OUT
MAIN.
Sub:
Select this if your TV is con-
nected to the HDMI OUT
SUB.
Note:
• When Main or Sub is selected, the
onscreen setup menus are output by
only the HDMI outputs.
If you’re
not using the HDMI outputs and
select Main or Sub by mistake and
the menus disappear, press the
[HDMI OUT] button to select No.
STANDBY/ON
MASTER VOLUME
CDTUNER
TAPECBL/SAT GAME/TV AUX 1 AUX 2VCR/DVR
DVDAUDIO SELPURE AUDIO PHONO DISPLAY
PUSH TO OPEN
OFF TONE HDMI OUT
DIGITAL INPUT
ZONE 2
ZONE 3
LEVEL
PHONES POWER
ON OFF
STEREO THX
RT/PTY/TP
MEMORY
LISTENING MODE
TUNING
MODE SETUP
PRESET
TUNING
TUNING RETURN
ENTER
SETUP MIC
VIDEO
S VIDEO DIGITAL
AUX 2 INPUT
AUDIOLR
CLEAR
STANDBY
ZONE 2
ZONE 3
1, 2
HDMI OUT
HDMI OUT
PR-SC885_En.book Page 46 Tuesday, February 26, 2008 2:07 PM

47
First Time Setup
—Continued
If you connect a video component to an HDMI IN, you
must assign that input to an input selector. For example,
if you connect your DVD player to HDMI IN 1, you
must assign HDMI IN 1 to the DVD input selector.
By default, none of the HDMI inputs are assigned. The
following input selectors can be assigned: DVD,
VCR/DVR, CBL/SAT, GAME/TV, AUX 1, AUX 2.
If you’ve connected your TV to the AV controller with an
HDMI cable, you can set the AV controller so that com-
posite video, S-Video, and component video sources are
upconverted (
*
) and output by the HDMI outputs. You
can set this for each input selector by selecting the
“- - -” option.
Notes:
• Each HDMI IN cannot be assigned to more than one
input selector.
•
For composite video, S-Video, and component
video upconversion for the HDMI OUT MAIN or
HDMI OUT SUB, the HDMI Monitor setting must
be set to Main or Sub (see page 45).
See page 27 for
more information on video signal flow and upconver-
sion.
•When an HDMI IN is assigned to an input selector as
explained here, the digital audio input for that input
selector is automatically set to the same HDMI IN.
See “Digital Input Setup” on page 49.
• This procedure can also be performed on the AV con-
troller by using its [SETUP], [ENTER], and arrow
buttons.
HDMI Input Setup
1
Press the [RECEIVER] button,
followed by the [SETUP] button.
The main menu appears onscreen.
2
Use the Up and Down [ ]/[ ]
buttons to select “1. Input/Output
Assign,” and then press
[ENTER].
The Input/Output Assign menu
appears.
DISPLAY MUTING
G
U
I
D
E
E
X
I
T
PREV
CH
DIMMER
CDR/MD
SAT
TAPE/AMP
SLEEP
REMOTE MODE
ENTER
T
O
P
M
E
N
U
M
E
N
U
VOL
CH
DISC
ALBUM
TV
VCR
CABLE DOCK
DVD
RECEIVER
CD
123
ZONE
3
ZONE
2
+
-
S
E
T
U
P
R
E
T
U
R
N
2, 3 2–4
1
1, 5
IN
OUT
(*)
Composite video, S-Video,
component video
Composite video, S-Video,
component video
HDMI
HDMI
RECEIVER
S
E
T
U
P
ENTER
ENTER
3
Use the Up and Down [ ]/[ ]
buttons to select “2. HDMI Input,”
and then press [ENTER].
The HDMI Input menu appears.
4
Use the Up and Down [ ]/[ ]
buttons to select an input selec-
tor, and use the Left and Right
[ ]/[ ] buttons to select:
IN1:
Select if the video component
is connected to HDMI IN 1.
IN2:
Select if the video component
is connected to HDMI IN 2.
IN3:
Select if the video component
is connected to HDMI IN 3.
IN4:
Select if the video component
is connected to HDMI IN 4.
- - -:
Select this to upconvert and
output composite video,
S-Video, and component
video sources from the HDMI
OUT.
5
Press the [SETUP] button.
Setup closes.
ENTER
ENTER
1-2.HDMI Input
DVD ---
VCR/DVR ---
CBL/SAT ---
GAME/TV ---
AUX1 ---
AUX2 ---
ENTER
ENTER
S
E
T
U
P
PR-SC885_En.book Page 47 Tuesday, February 26, 2008 2:07 PM

48
First Time Setup
—Continued
If you connect a video component to a COMPONENT
VIDEO IN, you must assign that input to an input
selector. For example, if you connect your DVD player
to COMPONENT VIDEO IN 3, you must assign COM-
PONENT VIDEO IN 3 to the DVD input selector.
By default, the DVD input selector is assigned to COM-
PONENT VIDEO IN 1, and all of the other input selec-
tors (i.e., VCR/DVR, CBL/SAT, GAME/TV, AUX 1,
AUX 2, TAPE, CD, PHONO) are assigned to the “- - -”
option.
If you’ve connected your TV to the AV controller with a
component video cable, you can set the AV controller so
that composite video and S-Video sources are upcon-
verted (
*
) and output by the COMPONENT VIDEO
MONITOR OUT 1 or 2. You can set this for each input
selector by selecting the “- - -” option.
Notes:
•
For composite video and S-Video upconversion for
the COMPONENT VIDEO MONITOR OUT 1 or
2, the HDMI Monitor setting must be set to Main
or Sub (see page 45).
See page 27 for more informa-
tion on video signal flow and upconversion.
• This procedure can also be performed on the AV con-
troller by using its [SETUP], [ENTER], and arrow
buttons.
Component Video Input Setup
1
Press the [RECEIVER] button,
followed by the [SETUP] button.
The main menu appears onscreen.
2
Use the Up and Down [ ]/[ ]
buttons to select “1. Input/Output
Assign,” and then press [ENTER].
The Input/Output Assign menu
appears.
INPUT
SELECTOR
DISPLAY MUTING
G
U
I
D
E
E
X
I
T
PREV
CH
DIMMER
CDR/MD
SAT
TAPE/AMP
SLEEP
MACRO
REMOTE MODE
ENTER
T
O
P
M
E
N
U
M
E
N
U
VOL
CH
DISC
ALBUM
TV
VCR
CABLE DOCK
DVD
RECEIVER
CD
123
ZONE
3
ZONE
2
+
-
S
E
T
U
P
R
E
T
U
R
N
2, 3 2–4
1
1, 5
IN
OUT
(*)
Composite video, S-Video
Composite video, S-Video
Component video
Component video
RECEIVER
S
E
T
U
P
ENTER
ENTER
3
Use the Up and Down [ ]/[ ]
buttons to select “3. Component
Video Input,” and then press
[ENTER].
The Component Video Input menu
appears.
4
Use the Up and Down [ ]/[ ]
buttons to select an input selec-
tor, and use the Left and Right
[ ]/[ ] buttons to select:
IN1:
Select if the video component
is connected to COMPO-
NENT VIDEO IN 1.
IN2:
Select if the video component
is connected to COMPO-
NENT VIDEO IN 2.
IN3:
Select if the video component
is connected to COMPO-
NENT VIDEO IN 3.
- - -:
Select to output composite
video and S-Video sources
from the COMPONENT
VIDEO OUT.
5
Press the [SETUP] button.
Setup closes.
ENTER
ENTER
1-3.Component Video Input
DVD IN1
VCR/DVR ---
CBL/SAT ---
GAME/TV ---
AUX1 ---
AUX2 ---
ENTER
ENTER
S
E
T
U
P
PR-SC885_En.book Page 48 Tuesday, February 26, 2008 2:07 PM

49
First Time Setup
—Continued
If you connect an -capable Onkyo MiniDisc
recorder, CD recorder, or RI Dock to the TAPE IN/OUT
jacks, or connect an RI Dock to the GAME/TV jacks, for
to work properly, you must change this setting.
This setting can only be changed on the AV controller.
Note:
•DOCK can be selected for the TAPE input selector or
GAME/TV input selector, but not both at the same
time.
If you connect a component to a digital audio input, you
must assign that input to an input selector. For example,
if you connect your CD player to OPTICAL IN 2, you
must assign OPTICAL IN 2 to the CD input selector.
These are the default assignments.
Changing the Input Display
1
Press the [TAPE] or [GAME/TV]
input selector button so that
“TAPE” or “GAME/TV” appears
on the display.
2
Press and hold down the [TAPE]
or [GAME/TV] input selector but-
ton (about 3 seconds) to change
the setting.
Repeat this step to select MD, CDR, or
DOCK.
For the Tape input selector, the setting
changes in this order:
For the GAME/TV input selector, the
setting changes in this order:
GAME/TV
↔
DOCK
STANDBY/ON
MASTER VOLUME
CDTUNER
TAPECBL/SAT GAME/TV AUX 1 AUX 2VCR/DVR
DVDAUDIO SELPURE AUDIO PHONO DISPLAY
PUSH TO OPEN
OFF TONE HDMI OUT
DIGITAL INPUT
ZONE 2
ZONE 3
LEVEL
PHONES POWER
ON OFF
STEREO THX
RT/PTY/TP
MEMORY
LISTENING MODE
TUNING
MODE SETUP
PRESET
TUNING
TUNING RETURN
ENTER
SETUP MIC
VIDEO
S VIDEO DIGITAL
AUX 2 INPUT
AUDIOLR
CLEAR
STANDBY
ZONE 2
ZONE 3
1, 2 1, 2
TAPE
GAME/TV
or
TAPE
GAME/TV
or
TAPE → MD → CDR
DOCK
→
→
Digital Input Setup
Input selector Audio input
DVD COAX1
VCR/DVR COAX2
CBL/SAT COAX3
GAME/TV OPT1
AUX 1 - - -
AUX 2 FRONT (Fixed)
TAPE - - -
TUNER - - -
CD OPT2
PHONO - - -
1
Press the [RECEIVER] button,
followed by the [SETUP] button.
The main menu appears onscreen.
2
Use the Up and Down [ ]/[ ]
buttons to select “1. Input/Output
Assign,” and then press [ENTER].
The Input/Output Assign menu
appears.
INPUT SELECTOR
LISTENING MODE
DISPLAY MUTING
G
U
I
D
E
E
X
I
T
PREV
CH
DIMMER
CDR/MD
SAT
TAPE/AMP
SLEEP
MACRO
REMOTE MODE
--
/
---
10 11 12
PLAYLIST
RANDOMREC
ENTER
T
O
P
M
E
N
U
M
E
N
U
VOL
CH
DISC
ALBUM
TV
VCR
CABLE DOCK
DVD
RECEIVER
CD
123
ZONE
3
ZONE
2
+
-
0
S
E
T
U
P
R
E
T
U
R
N
2, 3 2–4
1
1, 5
RECEIVER
S
E
T
U
P
ENTER
ENTER
PR-SC885_En.book Page 49 Tuesday, February 26, 2008 2:07 PM

50
First Time Setup
—Continued
Notes:
• Only FRONT can be assigned to the AUX 2 input
selector.
• The TUNER input selector cannot be assigned and is
fixed at the “- - -” option.
•When an HDMI IN is assigned to an input selector in
“HDMI Video Setup” on page 47, this input assign-
ment is automatically set to the same HDMI IN. And
in addition to the usual inputs (e.g., COAX1, COAX2,
etc.), you can also select HDMI inputs.
• This procedure can also be performed on the AV con-
troller by using its [SETUP], [ENTER], and arrow
buttons.
Using the DIGITAL INPUT Button
Digital inputs can also be assigned to input selectors by
using the [DIGITAL INPUT] button on the AV con-
troller.
3
Use the Up and Down [ ]/[ ]
buttons to select “4. Digital
Input,” and then press [ENTER].
The Digital Input menu appears.
4
Use the Up and Down [ ]/[ ]
buttons to select an input selec-
tor, and then use the Left and
Right [ ]/[ ] buttons to select:
COAX1
: Select if the component is
connected to DIGITAL
COAXIAL IN 1.
COAX2
: Select if the component is
connected to DIGITAL
COAXIAL IN 2.
COAX3
: Select if the component is
connected to DIGITAL
COAXIAL IN 3.
OPT1
: Select if the component is
connected to DIGITAL
OPTICAL IN 1.
OPT2
: Select if the component is
connected to DIGITAL
OPTICAL IN 2.
- - -:
Select if the component is
connected to an analog
input.
5
Press the [SETUP] button.
Setup closes.
ENTER
ENTER
1-4.Digital Input
DVD COAX1
VCR/DVR COAX2
CBL/SAT COAX3
GAME/TV OPT1
AUX1 ---
AUX2 FRONT
TAPE ---
TUNER ---
CD OPT2
PHONO ---
ENTER
ENTER
S
E
T
U
P
1
Press the input selector button
for the input selector that you
want to assign.
2
Press the [DIGITAL INPUT]
button.
The current assignment is displayed.
3
Press the [DIGITAL INPUT] but-
ton repeatedly to select an
option.
Available options are the same as for
the Digital Input menu. See step 4 on
page 50.
STANDBY/ON
MASTER VOLUME
CDTUNER
TAPECBL/SAT GAME/TV AUX 1 AUX 2VCR/DVR
DVDAUDIO SELPURE AUDIO PHONO DISPLAY
PUSH TO OPEN
OFF TONE HDMI OUT
DIGITAL INPUT
ZONE 2
ZONE 3
LEVEL
PHONES POWER
ON OFF
STEREO THX
RT/PTY/TP
MEMORY
LISTENING MODE
TUNING
MODE SETUP
PRESET
TUNING
TUNING RETURN
ENTER
SETUP MIC
VIDEO
S VIDEO DIGITAL
AUX 2 INPUT
AUDIOLR
CLEAR
STANDBY
ZONE 2
ZONE 3
1
2, 3
CDTUNER
TAPE
CBL/SAT
GAME/TV AUX 1 AUX 2
VCR/DVR
DVD
PHONO
DIGITAL INPUT
DIGITAL INPUT
PR-SC885_En.book Page 50 Tuesday, February 26, 2008 2:07 PM

51
First Time Setup
—Continued
If you connect a component to the AV controller’s analog
multichannel input, you must assign that input to an
input selector. For example, if you connect your DVD
player to the MULTI CH input, you must assign it to the
DVD input selector.
If you connect a component to the AV controller’s bal-
anced input, you must assign that input to an input
selector. For example, if you connect your CD player to
the BALANCED input, you must assign it to the CD
input selector.
Notes:
•To listen to the component connected to the multi-
channel input, press the [AUDIO SEL] button repeat-
edly to select Multich (see page 78).
• This procedure can also be performed on the AV con-
troller by using its [SETUP], [ENTER], and arrow
buttons.
Analog Input Setup
1
Press the [RECEIVER] button,
followed by the [SETUP] button.
The main menu appears onscreen.
2
Use the Up and Down [ ]/[ ]
buttons to select “1. Input/Output
Assign,” and then press [ENTER].
The Input/Output Assign menu
appears.
3
Use the Up and Down [ ]/[ ]
buttons to select “5. Analog
Input,” and then press [ENTER].
The Analog Input menu appears.
INPUT
SELECTOR
DISPLAY MUTING
G
U
I
D
E
E
X
I
T
PREV
CH
DIMMER
CDR/MD
SAT
TAPE/AMP
SLEEP
MACRO
REMOTE MODE
ENTER
T
O
P
M
E
N
U
M
E
N
U
VOL
CH
DISC
ALBUM
TV
VCR
CABLE DOCK
DVD
RECEIVER
CD
123
ZONE
3
ZONE
2
+
-
S
E
T
U
P
R
E
T
U
R
N
2, 3 2–4
1
1, 5
RECEIVER
S
E
T
U
P
ENTER
ENTER
ENTER
ENTER
1-5.Analog Input
Multich DVD
Balance
Balance Input
4
Use the Up and Down [ ]/[ ]
buttons to select “Multich,” and
use the Left and Right [ ]/[ ]
buttons to select an input selec-
tor.
You can assign the multichannel input
to the following input selectors: DVD,
VCR/DVR, CBL/SAT, GAME/TV,
AUX 1, AUX 2, TAPE, CD, or
PHONO.
5
Use the Up and Down [ ]/[ ]
buttons to select “Balance,” and
use the Left and Right [ ]/[ ]
buttons to select an input selec-
tor.
You can assign the balanced input to the
following input selectors: DVD,
VCR/DVR, CBL/SAT, GAME/TV,
AUX 1, AUX 2, TAPE, CD, or
PHONO.
6
Use the Up and Down [ ]/[ ]
buttons to select “Balance Input,”
and use the Left and Right
[ ]/[ ] buttons to select:
Stereo
:Select if the source is stereo
and you’ve connected it to
the BALANCED L and R
INPUT XLR jacks.
Mono
:Select if the source is mono
and you’ve connected it to
the BALANCED L INPUT
XLR jack.
7
Press the [SETUP] button.
Setup closes.
ENTER
ENTER
ENTER
S
E
T
U
P
PR-SC885_En.book Page 51 Tuesday, February 26, 2008 2:07 PM

52
First Time Setup
—Continued
With the supplied speaker setup microphone, Audyssey
MultEQ XT can measure the number of speakers con-
nected, their sizes, crossover frequencies, and distances
from the listening position and calculate the optimal
speaker settings for you automatically.
Before using this function, connect and position all of
your speakers.
Measurement Positions
To create a listening environment in which several
people can enjoy your home theater simultaneously,
Audyssey MultEQ XT takes measurements at up to eight
positions within the listening area.
■
1st measurement position
This is the center position of your listening area, or
the listening position if there’s only one listener.
■
2nd–8th measurement positions
These are the other listening positions (i.e., the
places where the other listeners will sit). You can
measure up to eight positions.
The following examples show some typical home theater
seating arrangements. Choose the one that best matches
yours, and position the microphone accordingly when
prompted.
Using Audyssey MultEQ XT
Automatic Speaker Setup
(Audyssey MultEQ XT)
TV TV TV
TVTVTV
TV TV TV
:
:
Listening area
Listening position
Notes:
• If the AV controller is muted, it will be unmuted
automatically when the automatic speaker setup
starts.
• Automatic speaker setup cannot be performed
while a pair of headphones is connected.
• It takes about 15 minutes to complete the auto-
matic speaker setup for three positions. Total mea-
surement time varies depending on the number of
positions and speakers.
• Do not disconnect the speaker setup microphone
during the automatic speaker setup, unless you
want to cancel the setup.
•Do not connect or disconnect any speakers during
the automatic speaker setup.
INPUT SELECTOR
ON STANDBY
DISPLAY MUTING
G
U
I
D
E
E
X
I
T
PREV
CH
DIMMER
CDR/MD
SAT
TAPE/AMP
SLEEP
MACRO
REMOTE MODE
--
/
---
10 11 12
TV
TV CH
TV VOL
PLAYLIST
RANDOM
DVD
AUX1AUX
2
GAME/TV
CBL/SATVCR/DVR
D. TUN
CD
TUNER
TAPE
PHONO
REC
ENTER
T
O
P
M
E
N
U
M
E
N
U
VOL
CH
DISC
ALBUM
TV
VCR
CABLE DOCK
DVD
RECEIVER
CD
+
-
123
ZONE
3
ZONE
2
INPUT
+
-
+10 0
CLEAR
123
456
789
S
E
T
U
P
R
E
T
U
R
N
ENTER ,
STANDBY/ON
MASTER VOLUME
CDTUNER
TAPECBL/SAT GAME/TV AUX 1 AUX 2VCR/DVR
DVDAUDIO SELPURE AUDIO PHONO DISPLAY
PUSH TO OPEN
OFF TONE HDMI OUT
DIGITAL INPUT
ZONE 2
ZONE 3
LEVEL
PHONES POWER
ON OFF
STEREO THX
RT/PTY/TP
MEMORY
LISTENING MODE
TUNING
MODE SETUP
PRESET
TUNING
TUNING RETURN
ENTER
SETUP MIC
VIDEO
S VIDEO DIGITAL
AUX 2 INPUT
AUDIOLR
CLEAR
STANDBY
ZONE 2
ZONE 3
SETUP MIC
1
2, 9
PR-SC885_En.book Page 52 Tuesday, February 26, 2008 2:07 PM

53
First Time Setup
—Continued
1
Turn on the AV controller and the
connected TV.
On the TV, select the input to which the
AV controller is connected.
2
Place the setup microphone at
the 1st measurement position,
and connect it to the SETUP MIC
jack.
Notes:
• Make sure the microphone is hori-
zontal.
• If there’s an obstacle between the
microphone and any speaker, the
automatic setup will not work cor-
rectly. Set up the room as you would
when enjoying a DVD movie.
• Positioning the microphone close to
where your ears would normally be
will provide the best results. You can
set the height of the microphone by
using a tripod or level table.
3
Press [ENTER].
A test tone is output by each speaker in
turn, as Audyssey MultEQ XT deter-
mines which speakers are connected.
This takes a few minutes.
Note:
• If any extraneous noise is picked up
by the microphone, the automatic
setup may not work correctly, so
keep quiet.
SETUP MIC
Auto Speaker Setup
Please place microphone at center
of listening area at ear height.
Push Enter : Next
AUDYSSEY
ENTER
Auto Speaker Setup
Do not unplug microphone.
Please keep quiet.
Now Measuring...
AUDYSSEY
4
The speaker detect results
appear.
“Yes” means that the speaker was
detected. “No” means that no speaker
was detected.
If you agree with the results, use
the Up and Down [ ]/[ ] but-
tons to select Next, and then
press [ENTER].
The options are:
Next:
Proceed to the next step.
Retry:
Return to step 2 and try again.
Cancel:
Cancel the automatic speaker
setup.
5
The following screen appears.
Place the setup microphone at
the next position (see page 52),
and then press [ENTER].
Audyssey MultEQ XT performs more
measurements. This takes a few min-
utes.
6
When prompted, place the setup
microphone at the next position,
and repeat step 5.
ENTER
ENTER
Auto Speaker Setup
-----SP Detect Result-----
FL : Yes FR : Yes
SL : Yes SR : Yes
SBL : Yes SBR : Yes
C : No SW : Yes
Next
Retry
Cancel
AUDYSSEY
ENTER
Auto Speaker Setup
Please place microphone at
2nd Position at ear height.
Push Enter : Next
AUDYSSEY
Auto Speaker Setup
Do not unplug microphone.
Please keep quiet.
Now Measuring...
AUDYSSEY
PR-SC885_En.book Page 53 Tuesday, February 26, 2008 2:07 PM

54
First Time Setup
—Continued
Notes:
• When the automatic speaker setup is complete, the
Equalizer Settings (page 99) will be set to Audyssey.
•You can cancel the automatic speaker setup at any
point in the procedure simply by disconnecting the
setup microphone.
Error Messages
During the automatic speaker setup, one of the following
error messages may appear:
❑
Ambient noise is too high
This message appears if there’s too much background
noise and the measurements cannot be performed prop-
erly. Remove the source of the noise and try again, or
cancel the automatic speaker setup.
7
After the 3rd and 7th measurements,
the following screen appears.
Use the Up and Down [ ]/[ ]
buttons to select an option, and
then press [ENTER].
Next:
Select this if you want to mea-
sure another listening posi-
tion. After the 8th
measurement has been taken,
the procedure automatically
proceeds to step 8.
Finish (Calculate):
Select this if you
don’t want to measure any
more listening positions and
are ready to calculate the
results, then go to step 8.
8
When the measurements are
complete, the following screen
appears.
9
When the calculations are com-
plete, the following screen
appears.
Use the Up and Down [ ]/[ ]
buttons to select an option, and
then press [ENTER].
Save:
Save the calculated settings
and exit the automatic
speaker setup.
Review SP Config:
Review the
speaker configuration settings
(see “Reviewing the Results”
on page 56).
ENTER
ENTER
Auto Speaker Setup
Please select “Next”, when measuring
next position, and select “finish”,
when ending.
Next
finish(Calculate)
AUDYSSEY
Auto Speaker Setup
Calculating...
AUDYSSEY
ENTER
ENTER
Auto Speaker Setup
Save
Review SP Config
Review SP Distance
Review SP Level
Cancel
AUDYSSEY
Review SP Distance:
Review the
speaker distance settings (see
“Reviewing the Results” on
page 56).
Review SP Level:
Review the speaker
level settings (see “Reviewing
the Results” on page 56).
Cancel:
Cancel the automatic speaker
setup.
10
If you selected “Save,” the results are
saved, and the following screen
appears.
11
Disconnect the setup micro-
phone.
Auto Speaker Setup
Saving...
AUDYSSEY
Auto Speaker Setup
Please unplug microphone.
AUDYSSEY
Auto Speaker Setup
Ambient noise is too high.
Retry
Cancel
AUDYSSEY
PR-SC885_En.book Page 54 Tuesday, February 26, 2008 2:07 PM

55
First Time Setup
—Continued
❑
Speaker Detect Error
This message appears if a speaker is not detected. “Yes”
means that a speaker was detected. “No” means that no
speaker was detected. Check your speaker connections
and retry, or cancel the automatic speaker setup.
One of the front speakers has not been detected.
One of the surround speakers has not been detected.
The surround back speakers have been detected but the
surround speakers haven’t.
The right surround back speaker has been detected but
the left surround back speaker hasn’t.
There is a problem with a speaker. The speaker may be
broken or the subwoofer may be emitting sound that is
too high.
A different number of speakers has been detected.
❑
Writing Error
This message appears if saving fails. Try saving again, or
cancel the automatic speaker setup.
If this message appears repeatedly, the AV controller
may be malfunctioning and you should contact the
dealer from whom you purchased this unit.
Auto Speaker Setup
-----Speaker Detect Error-----
FL : Yes FR : Yes
SL : Yes SR : Yes
SBL : Yes SBR : Yes
C : No SW : Yes
Retry
Cancel
AUDYSSEY
Auto Speaker Setup
-----Speaker Detect Error-----
FL : Yes FR : No
SL : --- SR : ---
SBL : --- SBR : ---
C : Yes SW : ---
Retry
Cancel
AUDYSSEY
Auto Speaker Setup
-----Speaker Detect Error-----
FL : Yes FR : Yes
SL : --- SR : No
SBL : --- SBR : ---
C : Yes SW : ---
Retry
Cancel
AUDYSSEY
Auto Speaker Setup
-----Speaker Detect Error-----
FL : Yes FR : Yes
SL : --- SR : No
SBL : --- SBR : Yes
C : Yes SW : ---
Retry
Cancel
AUDYSSEY
Auto Speaker Setup
-----Speaker Detect Error-----
FL : Yes FR : Yes
SL : --- SR : Yes
SBL : No SBR : Yes
C : Yes SW : ---
Retry
Cancel
AUDYSSEY
Auto Speaker Setup
-----Speaker Detect Error-----
FL : Error FR : Yes
SL : Yes SR : Yes
SBL : Yes SBR : Yes
C : Yes SW : Yes
Retry
Cancel
AUDYSSEY
Auto Speaker Setup
Speaker Detect Error
Retry
Cancel
AUDYSSEY
Auto Speaker Setup
Writing Error!
Retry
Cancel
AUDYSSEY
PR-SC885_En.book Page 55 Tuesday, February 26, 2008 2:07 PM

56
First Time Setup
—Continued
Reviewing the Results
Changing the Speaker Settings Manually
In some cases, the measurements taken by the automatic
speaker setup may not provide usable results. If running
the speaker setup a second time doesn’t help, you’ll have
to set the speaker settings manually (see pages 94–99).
Notes:
•For THX-certified speakers, the 80 Hz (THX) cross-
over frequency is recommended. If you use the auto-
matic speaker setup, you’ll need to manually select
80 Hz (THX) for each THX-certified speaker (see
page 94).
•Because of the complexities of low-frequency sounds
and the way they interact with a room, THX recom-
mends setting the subwoofer level and distance manu-
ally.
Using a Powered Subwoofer
If you’re using a powered subwoofer, as it outputs very
low-frequency sound and its position is usually low
down, it may not be detected by the automatic speaker
setup. In this case, increase the subwoofer’s volume,
select its highest crossover frequency, and then try run-
ning the automatic speaker setup again. Note that if the
volume is set too high and the sound distorts, it may not
be detected, so use an appropriate volume level. If the
subwoofer has a low-pass filter switch, set it to Off or
Direct. Refer to your subwoofer’s instruction manual for
details.
Use the Up and Down [ ]/[ ]
buttons to select the settings that
you want to review, and then
press [ENTER].
The options are:
Review SP Config
Review the speaker configuration
settings.
Review SP Distance
Review the speaker distance set-
tings.
Review SP Level
Review the speaker level settings.
Press [RETURN] to return to the pre-
vious screen.
ENTER
ENTER
Auto Speaker Setup
Save
Review SP Config
Review SP Distance
Review SP Level
Cancel
AUDYSSEY
Auto Speaker Setup
Review SP Config
Subwoofer : Yes
Front : Full Band
Center : 80Hz
Surround : 100Hz
Surr Back : 150Hz
Surr Back Ch : 2ch
AUDYSSEY
Auto Speaker Setup
Review SP Distance
Left : 15ft
Center : 15ft
Right : 15ft
Surr Right : 7ft
Surr Back R : 7ft
Surr Back L : 7ft
Surr Left : 7ft
Subwoofer : 15ft
AUDYSSEY
Auto Speaker Setup
Review SP Level
Left : +12dB
Center : 0dB
Right : –12dB
Surr Right : +3dB
Surr Back R : +4dB
Surr Back L : -6dB
Surr Left : -3dB
Subwoofer : 0dB
AUDYSSEY
PR-SC885_En.book Page 56 Tuesday, February 26, 2008 2:07 PM

57
Playing Your AV Components
Basic AV Controller Operation
STANDBY/ON
MASTER VOLUME
CDTUNER
TAPECBL/SAT GAME/TV AUX 1 AUX 2VCR/DVR
DVDAUDIO SELPURE AUDIO PHONO DISPLAY
PUSH TO OPEN
STANDBY
ZONE 2
ZONE 3
3
1
INPUT SELECTOR
ON STANDBY
DISPLAY MUTING
G
U
I
D
E
E
X
I
T
PREV
CH
DIMMER
CDR/MD
SAT
TAPE/AMP
SLEEP
MACRO
REMOTE MODE
--
/
---
10 11 12
TV
TV CH
TV VOL
DVD
AUX1AUX
2
GAME/TV
CBL/SATVCR/DVR
D. TUN
CD
TUNER
TAPE
PHONO
ENTER
T
O
P
M
E
N
U
M
E
N
U
VOL
CH
DISC
ALBUM
TV
VCR
CABLE DOCK
DVD
RECEIVER
CD
+
-
123
ZONE
3
ZONE
2
INPUT
+
-
+10 0
CLEAR
123
456
789
S
E
T
U
P
R
E
T
U
R
N
3
1
1
1
Use the AV controller’s input selector buttons to select an input source.
To select an input source with the remote controller, press its
[RECEIVER] REMOTE MODE button, and then use its INPUT SELECTOR
buttons.
2
Start playback on the source component.
To watch a DVD or other video source, on your TV, select the video input that’s con-
nected to the AV controller’s COMPONENT VIDEO MONITOR OUT 1, COMPO-
NENT VIDEO MONITOR OUT 2/ZONE 2 OUT, HDMI OUT MAIN, HDMI OUT
SUB, or MONITOR OUT.
On some DVD players, you may need to change the digital or HDMI audio output
settings.
3
To adjust the volume, use the MASTER VOLUME control or the remote
controller’s [VOL] button.
Since the AV controller is designed for home theaters, it has a wide volume range for
precise adjustment. The volume can be set to –
∞
dB, –81.5 dB, –81.0 dB through
+18.0 dB.
4
Select a listening mode and enjoy!
See “Using the Listening Modes” on page 79.
RECEIVER
DVD
AUX1AUX
2
GAME/TV
CBL/SATVCR/DVR
CD
TUNER
TAPE
PHONO
+10
123
456
789
CDTUNER
TAPE
CBL/SAT
GAME/TV AUX 1 AUX 2
VCR/DVR
DVD
PHONO
Remote
controller
AV controller
VOL
Remote
controller
AV controller
MASTER VOLUME
PR-SC885_En.book Page 57 Tuesday, February 26, 2008 2:07 PM

58
Listening to the Radio
With the built-in tuner, you can enjoy AM and FM radio
stations and store your favorite stations as presets for
easy selection.
Tuning into AM/FM Radio Stations
■
Auto Tuning Mode
When tuned into a station, the TUNED indicator
appears. When tuned into a stereo FM station, the FM
STEREO indicator also appears.
■
Manual Tuning Mode
The FM frequency changes in 0.2 MHz steps, 10 kHz
steps for AM.
In Manual Tuning mode, FM stations will be in mono.
Tuning into Weak FM Stereo Stations
If the signal from a stereo FM station is weak, it may be
impossible to get good reception. In this case, switch to
Manual Tuning mode and listen to the station in mono.
Listening to AM/FM Stations
Use the [TUNER] input selector
button to select AM or FM.
In this example, FM has been selected.
(Actual display depends on country.)
1
Press the [TUNING MODE] button
so that the AUTO indicator
appears on the display.
2
Press the TUNING Up or Down
[ ]/[ ] button.
Searching stops when a station is
found.
STANDBY/ON
MASTER VOLUME
CDTUNER
TAPECBL/SAT GAME/TV AUX 1 AUX 2VCR/DVR
DVDAUDIO SELPURE AUDIO PHONO DISPLAY
PUSH TO OPEN
OFF TONE HDMI OUT
DIGITAL INPUT
ZONE 2
ZONE 3
LEVEL
PHONES POWER
ON OFF
STEREO THX
RT/PTY/TP
MEMORY
LISTENING MODE
TUNING
MODE SETUP
PRESET
TUNING
TUNING RETURN
ENTER
SETUP MIC
VIDEO
S VIDEO DIGITAL
AUX 2 INPUT
AUDIOLR
CLEAR
STANDBY
ZONE 2
ZONE 3
TUNING
TUNER
TUNING MODE
TUNER
Band Frequency
TUNING
MODE
TUNING
TUNING
AUTO
TUNED
FM STEREO
1
Press the [TUNING MODE] button
so that the AUTO indicator disap-
pears from the display.
2
Press and hold the TUNING Up or
Down [ ]/[ ] button.
The frequency stops changing when
you release the button.
Press the button repeatedly to change
the frequency one step at a time.
TUNING
MODE
TUNING
TUNING
PR-SC885_En.book Page 58 Tuesday, February 26, 2008 2:07 PM

59
Listening to the Radio
—Continued
■
Tuning into Stations by Frequency
You can tune into AM and FM stations directly by enter-
ing the appropriate frequency.
Displaying AM/FM Radio Information
Note:
• When you select a preset with a custom name (see
page 102), its name is displayed instead of the band
and frequency.
1
Press the [RECEIVER] button,
followed by the [D.TUN] button.
The [RECEIVER] button flashes.
(Actual display depends on country.)
2
Within 8 seconds, use the num-
ber buttons to enter the fre-
quency of the radio station.
For example, to tune to 87.5 (FM),
press 8, 7, 5.
Note:
While the [RECEIVER] button is flash-
ing, you cannot select another input
source with the remote controller.
INPUT SELECTOR
ON STANDBY
DIMMER
CDR/MD
SAT
TAPE/AMP
SLEEP
MACRO
REMOTE MODE
--
/
---
10 11 12
TV
TV CH
TV VOL
DVD
AUX1AUX
2
GAME/TV
CBL/SATVCR/DVR
D. TUN
CD
TUNER
TAPE
PHONO
T
O
P
M
E
N
U
M
E
N
U
TV
VCR
CABLE DOCK
DVD
RECEIVER
CD
+
-
123
ZONE
3
ZONE
2
INPUT
+10 0
CLEAR
123
456
789
D.TUN
RECEIVER
Number
buttons
RECEIVER
D. TUN
CLEAR
DVD
AUX1AUX
2
GAME/TV
CBL/SATVCR/DVR
CD
TUNER
TAPE
PHONO
+10 0
123
456
789
Press the [DISPLAY] button to
display the available information.
STANDBY/ON
MASTER VOLUME
CDTUNER
TAPECBL/SAT GAME/TV AUX 1 AUX 2VCR/DVR
DVDAUDIO SELPURE AUDIO PHONO DISPLAY
PUSH TO OPEN
STANDBY
ZONE 2
ZONE 3
DISPLAY
DISPLAY
Band
Listening mode
Frequency Preset #
PR-SC885_En.book Page 59 Tuesday, February 26, 2008 2:07 PM

60
Listening to the Radio
—Continued
HD Radio technology brings digital radio to conven-
tional analog AM and FM radio stations, with improved
sound quality, better reception, and new data services.
HD Radio technology provides CD-quality sound for
FM stations and FM-quality sound for AM stations. In
addition, FM HD Radio stations can transmit multiple
programs on the same frequency by using multicast
channels. Text data display incudes station name, song
title, artist name, and so on.
For more information about HD Radio technology, visit:
www.ibiquity.com
www.hdradio.com
About HD Radio Stations
HD Radio stations broadcast on the same AM and FM
frequencies they’ve always used, and you can receive
them by tuning into your favorite station as normal (see
page 58). You can store them as presets just like AM and
FM stations (see page 75).
If the current AM or FM station supports HD Radio tech-
nology, the HD indicator lights up.
While a digital HD Radio transmission is being received,
the DIGITAL indicator lights up. While an analog HD
Radio transmission is being received, the ANALOG
indicator lights up.
• If the current AM or FM station supports HD Radio
technology, the station’s name will be displayed
instead of the band and frequency.
•When music data is received, song title and artist name
information is displayed.
• If the current HD Radio station supports multicast
channels, the name of the currently selected multicast
channel will be displayed.
Listening to HD Radio™ Stations
HD indicator
HD Radio channel number
Station name
Artist nameSong title
INPUT SELECTOR
LISTENING MODE
DISPLAY MUTING
RC-
690
M
G
U
I
D
E
E
X
I
T
PREV
CH
DIMMER
CDR/MD
SAT
TAPE/AMP
SLEEP
MACRO
REMOTE MODE
SUBTITLE
AUDIO
REPEAT
PLAY MODE
--
/
---
10 11 12
VIDEO OFFOPEN/CLOSE
TV VOL
PLAYLIST
RANDOM
D. TUN
CD
TUNER
TAPE
PHONO
VCRVCR DVDDVD HDDHDD
REC
ENTER
TEST TONE
AUDIO SEL
CH SEL
SURR
DIRECT
THX
PURE A
STEREO
LEVEL
+
LEVEL
-
L NIGHT
ALL ST
T
O
P
M
E
N
U
M
E
N
U
VOL
CH
DISC
ALBUM
TV
VCR
CABLE DOCK
DVD
RECEIVER
CD
-
123
ZONE
3
ZONE
2
+
-
+10 0
CLEAR
456
789
S
E
T
U
P
R
E
T
U
R
N
Re-EQ
DISPLAY
ENTER
AUDIO SEL
,
STANDBY/ON
MASTER VOLUME
CDTUNER
TAPECBL/SAT GAME/TV AUX 1 AUX 2VCR/DVR
DVDAUDIO SELPURE AUDIO PHONO DISPLAY
PUSH TO OPEN
OFF TONE HDMI OUT
DIGITAL INPUT
ZONE 2
ZONE 3
LEVEL
PHONES POWER
ON OFF
STEREO THX
RT/PTY/TP
MEMORY
LISTENING MODE
TUNING
MODE SETUP
PRESET
TUNING
TUNING RETURN
ENTER
SETUP MIC
VIDEO
S VIDEO DIGITAL
AUX 2 INPUT
AUDIOLR
CLEAR
STANDBY
ZONE 2
ZONE 3
AUDIO SEL
ENTER DISPLAY
PR-SC885_En.book Page 60 Tuesday, February 26, 2008 2:07 PM

61
Listening to the Radio
—Continued
Selecting Multicast Channels
FM HD Radio stations can transmit multiple programs
on the same frequency by using what are called
multicast
channels.
If the current HD Radio station is broadcasting
multicast channels, the SPS (secondary program ser-
vices) indicator lights up.
Selecting the Audio Format (Blend Mode)
HD Radio stations transmit both analog and digital ver-
sions of their programs and you can choose which one
you want to listen to.
Note:
•Multicast channels 2 through 8 only carry a digital sig-
nal, so to select an audio format, you must select mul-
ticast channel #1 first.
Displaying HD Radio Information
Press the [DISPLAY] button repeatedly to cycle through
the available information.
1
Press [ENTER].
The SPS indicator flashes.
2
Use the Up and Down Arrow
[]/[ ] buttons to select a multi-
cast channel, and then press
[ENTER] within 5 seconds.
If you select a multicast channel that is
not currently broadcasting, a plus [+]
symbol will appear, indicating that the
channel has been reserved. When
broadcasting commences, that channel
will be selected automatically.
Note:
• Multicast channels are not available
on AM.
Use the [AUDIO SEL] button to
select Auto or Analog.
Auto:
Select to use the digital sig-
nal.
Analog:
Select to use the analog sig-
nal.
ENTER
ENTER
ENTER
Reserved channel indication
HD Radio channel number
AUDIO SEL
AUDIO SEL
Remote
controller
AV controller
Station information
Artist information
Song title information
Frequency
PR-SC885_En.book Page 61 Tuesday, February 26, 2008 2:07 PM

62
Listening to the Radio
—Continued
Note:
Hardware and required monthly subscription sold sepa-
rately. Other fees and taxes, including a one-time activa-
tion fee may apply. Subscription fee is consumer only.
All fees and programming subject to change. Channels
with frequent explicit language are indicated with an XL.
Channel blocking is available for XM radio receivers by
calling 1-800-XMRADIO (US residents) and
1-877-GET-XMSR (Canadian residents).
For a full listing of the XM commercial-free channels
and advertising-supported channels, visit
lineup.xmradio.com (US residents) or xmradio.ca
(Canadian residents).
Subscriptions subject to Customer Agreement available
at xmradio.com (US residents) and xmradio.ca (Cana-
dian residents). Only available in the 48 contiguous
United States and Canada. ©2007 XM Satellite Radio
Inc. All rights reserved. All other trademarks are the
property of their respective owners.
A warning against reverse engineering:
It is prohibited to, and you agree that you will not, copy,
decompile, disassemble, reverse engineer, hack, manip-
ulate, or otherwise access and/or make available any
technology incorporated in receivers compatible with
the XM Satellite Radio system. Furthermore, the
AMBE
®
voice compression software included in this
product is protected by intellectual property rights
including patent rights, copyrights, and trade secrets of
Digital Voice Systems, Inc. The software is licensed
solely for use within this product. The user of this or any
other software contained in an XM Radio is explicitly
prohibited from attempting to copy, decompile, reverse
engineer, hack, manipulate or disassemble the object
code, or in any other way convert the object code into
human-readable form.
Connecting the XM Mini-Tuner and Home
Dock
To receive XM Satellite Radio, you need an XM Mini-
Tuner and Home Dock, which includes a home antenna.
These are sold separately. For connection information,
refer to the instruction manual supplied with the XM
Mini-Tuner and Home Dock.
Setting the Satellite Radio Mode
Before you can listen to XM Satellite Radio, you must
set the Satellite Radio mode to XM.
Listening to XM Satellite Radio
®
Important XM Radio Information
XM Satellite Radio offers an extraordinary variety of
commercial-free music, plus the best in sports, news,
talk and entertainment. XM is broadcast in superior
digital audio from coast to coast. From rock to reg-
gae, from classical to hip hop, XM has something for
every music fan. XM’s dedication to playing the rich-
est selection of music is matched by its passion for
live sporting events, talk radio, up-to-the-minute
news, stand-up comedy, children’s programming, and
much more. For U.S. customers, information about
XM Satellite Radio is available online at www.xmra-
dio.com. For Canadian customers, information about
XM Canada is online at
www.xmradio.ca.
1
Press the [RECEIVER] REMOTE
MODE button, followed by the
[SETUP] button.
The main menu appears onscreen.
2
Use the Up and Down [ ]/[ ]
buttons to select “7. Hardware
Setup,” and then press [ENTER].
The Hardware Setup menu appears.
SIRIUS
XM
XM
XM Mini-Tuner jack
INPUT SELECTOR
DISPLAY MUTING
G
U
I
D
E
E
X
I
T
PREV
CH
DIMMER
CDR/MD
SAT
TAPE/AMP
SLEEP
MACRO
REMOTE MODE
--
/
---
10 11 12
PLAYLIST
RANDOMREC
ENTER
T
O
P
M
E
N
U
M
E
N
U
VOL
CH
DISC
ALBUM
TV
VCR
CABLE DOCK
DVD
RECEIVER
CD
123
ZONE
3
ZONE
2
+
-
S
E
T
U
P
R
E
T
U
R
N
RECEIVER
SETUP
ENTER
RECEIVER
S
E
T
U
P
ENTER
ENTER
7.Hardware Setup
1.Remote Control
2.Zone2/Zone3
3.Tuner
4.Analog Multich
5.HDMI
PR-SC885_En.book Page 62 Tuesday, February 26, 2008 2:07 PM

63
Listening to the Radio
—Continued
Selecting XM Satellite Radio
Signing Up for XM Satellite Radio
Once you have installed the XM Mini-Tuner and Home
Dock, you are ready to subscribe to XM Satellite Radio.
You’ll need a major credit card and your XM Radio ID.
There are three places you can find your 8-character XM
Radio ID:
1. On the XM Mini-Tuner
2. On the XM Mini-Tuner packaging
3. On XM Channel 0, as explained below
3
Use the Up and Down [ ]/[ ]
buttons to select “3. Tuner,” and
then press [ENTER].
The Tuner screen appears.
4
Use the Left and Right [ ]/[ ]
buttons to select “XM.”
If there are 2 items on the Tuner
screen, use Up and Down [ ]/[ ]
buttons to select “Satellite
Radio.”
Pressing the Left and Right [ ]/[ ]
buttons cycles through the following
options: None
→
XM
→
SIRIUS
→
XM
/
SIRIUS
None
: Select if you’re not using
satellite radio.
XM
: Select to use XM Satellite
Radio.
SIRIUS
:Select to use SIRIUS Satel-
lite Radio.
XM/SIRIUS
:Select to use XM Satel-
lite Radio and SIRIUS Sat-
ellite Radio.
5
When you’ve finished, press the
[SETUP] button.
Setup closes.
ENTER
ENTER
7-3.Tuner
Satellite Radio None
ENTER
ENTER
S
E
T
U
P
STANDBY/ON
MASTER VOLUME
CDTUNER
TAPECBL/SAT GAME/TV AUX 1 AUX 2VCR/DVR
DVDAUDIO SELPURE AUDIO PHONO DISPLAY
PUSH TO OPEN
OFF TONE HDMI OUT
DIGITAL INPUT
ZONE 2
ZONE 3
LEVEL
PHONES POWER
ON OFF
STEREO THX
RT/PTY/TP
MEMORY
LISTENING MODE
TUNING
MODE SETUP
PRESET
TUNING
TUNING RETURN
ENTER
SETUP MIC
VIDEO
S VIDEO DIGITAL
AUX 2 INPUT
AUDIOLR
CLEAR
STANDBY
ZONE 2
ZONE 3
TUNER
SETUP
ENTER
TUNING /
On the AV controller, press the
[TUNER] input selector button
repeatedly to select XM.
On the remote controller, press
the [RECEIVER] REMOTE MODE
button, and then press the
[TUNER] INPUT SELECTOR but-
ton repeatedly to select XM.
If “CHECK XM TUNER” appears on
the display, make sure the XM Mini-
Tuner is connected properly.
1
Use the Tuning Up and Down
[ ]/[ ] buttons to select RADIO
ID.
Your XM Radio ID number is dis-
played. Write it below for reference.
ID
INPUT SELECTOR
ON STANDBY
DISPLAY MUTING
G
U
I
D
E
E
X
I
T
PREV
CH
DIMMER
CDR/MD
SAT
TAPE/AMP
SLEEP
MACRO
REMOTE MODE
--
/
---
10 11 12
TV
TV CH
TV VOL
DVD
AUX1AUX
2
GAME/TV
CBL/SATVCR/DVR
D. TUN
CD
TUNER
TAPE
PHONO
ENTER
T
O
P
M
E
N
U
M
E
N
U
VOL
CH
DISC
ALBUM
TV
VCR
CABLE DOCK
DVD
RECEIVER
CD
+
-
123
ZONE
3
ZONE
2
INPUT
+
-
+10 0
CLEAR
123
456
789
S
E
T
U
P
R
E
T
U
R
N
RECEIVER
TUNER D.TUN
ENTER
Number
buttons
TUNER
TUNER
Remote
controller
AV controller
RECEIVER
TUNING
TUNING
PR-SC885_En.book Page 63 Tuesday, February 26, 2008 2:07 PM

64
Listening to the Radio
—Continued
Notes:
• RADIO ID cannot be selected in Category Search
mode. You must select Channel Search mode (see
right column).
• The following letters are not used in XM Satellite
Radio IDs: I, O, S, F.
• XM Satellite Radio will transmit a special signal to
your AV controller to activate the full channel lineup.
Activation normally takes between 10 and 15 minutes,
but during busy peak periods, you may need to leave
the AV controller turned on for up to an hour.
Selecting XM Radio Channels
There are three ways to select XM radio channels:
1.
Channel Search mode:
select any channel.
2.
Category Search mode:
select channels by cate-
gory.
3.
Direct tuning:
enter channel number.
Note:
You can’t select Channel Search mode or Category
Search mode while the Tuning Arrow indicators
are flashing, as tuning is in progress.
■
Channel Search Mode
■
Category Search Mode
■
Direct Tuning
You can select an XM radio channel directly by entering
its number.
2
To sign up, go to:
http://activate.xmradio.com
Or call: 1-800-967-2346
For XM Canada, go to:
http://xmradio.ca
Or call: 1-877-438-9677
1
Press the [RECEIVER] REMOTE
MODE button, and then press the
[ENTER] button repeatedly to
select Channel Search mode.
2
Use the Up and Down [ ]/[ ]
buttons to select a channel.
You can also use the Left and Right
[ ]/[ ] buttons to select a category.
ENTER
RECEIVER
ENTER
Channel name
Channel number
1
Press the [RECEIVER] REMOTE
MODE button, and then press the
[ENTER] button repeatedly to
select Category Search mode.
2
Use the Left and Right [ ]/[ ]
buttons to select a category, and
use the Up and Down [ ]/[ ]
buttons to select a channel in
that category.
1
Press the [RECEIVER] REMOTE
MODE button, followed by the
[D.TUN] button.
The [RECEIVER] button flashes.
2
Within 8 seconds, use the num-
ber buttons to enter the channel
number.
For example, to select channel #20,
press 0, 2, 0, or 2, 0, [ENTER].
Note:
While the [RECEIVER] button is flash-
ing, you cannot select another input
source with the remote controller.
ENTER
RECEIVER
ENTER
RECEIVER
D. TUN
CLEAR
DVD
AUX1AUX
2
GAME/TV
CBL/SATVCR/DVR
CD
TUNER
TAPE
123
456
789
11 12
D. TUN
0
CLEAR
PR-SC885_En.book Page 64 Tuesday, February 26, 2008 2:07 PM

65
Listening to the Radio
—Continued
Selecting Channels on the AV controller:
Selecting the Previous Channel:
Displaying XM Radio Information
The following information can be displayed:
Notes:
• If the category, artist, or song title is not available,
“- - -” will be displayed instead.
• The listening mode is not displayed when Zone 2 or
Zone 3 is selected.
Positioning the XM Mini-Tuner System
You can check the signal strength of the XM radio signal
and adjust the position of the XM Mini-Tuner system
accordingly.
1
Press the [TUNING MODE] button
repeatedly to select Channel
Search mode or Category Search
mode.
2
Press [ENTER] repeatedly to
select a category.
3
Use the Tuning Up and Down [ ]/
[] buttons to select a channel.
In Channel Search mode, you can
select any channel.
In Category Search mode, you can only
select channels from the currently
selected category.
To listen to the previously
selected XM channel, press the
[RETURN] button.
STANDBY/ON
MASTER VOLUME
CDTUNER
TAPECBL/SAT GAME/TV AUX 1 AUX 2VCR/DVR
DVDAUDIO SELPURE AUDIO PHONO DISPLAY
PUSH TO OPEN
OFF TONE HDMI OUT
DIGITAL INPUT
ZONE 2
ZONE 3
LEVEL
PHONES POWER
ON OFF
STEREO THX
RT/PTY/TP
MEMORY
LISTENING MODE
TUNING
MODE SETUP
PRESET
TUNING
TUNING RETURN
ENTER
SETUP MIC
VIDEO
S VIDEO DIGITAL
AUX 2 INPUT
AUDIOLR
CLEAR
STANDBY
ZONE 2
ZONE 3
RETURN
TUNING MODE
TUNING /
ENTER
MEMORY
DISPLAY
DISPLAY MUTING
G
U
I
D
E
E
X
I
T
PREV
CH
DIMMER
CDR/MD
SAT
TAPE/AMP
SLEEP
REMOTE MODE
PLAYLIST
RANDOMREC
ENTER
T
O
P
M
E
N
U
M
E
N
U
VOL
CH
DISC
ALBUM
TV
VCR
CABLE DOCK
DVD
RECEIVER
CD
123
ZONE
3
ZONE
2
+
-
S
E
T
U
P
R
E
T
U
R
N
RETURN
CH +
/
–
DISPLAY
RECEIVER
ENTER
TUNING
MODE
ENTER
TUNING
TUNING
RETURN
R
E
T
U
R
N
Remote
controller
AV controller
Press the [DISPLAY] button
repeatedly to cycle through the
available information.
1
Press the [RECEIVER] REMOTE
MODE button, followed by the
[SETUP] button.
The main menu appears onscreen.
2
Use the Up and Down [ ]/[ ]
buttons to select “4. Source
Setup,” and then press [ENTER].
The Source Setup menu appears.
Note:
• If the Satellite Radio mode is set to
None (see page 63), the “4. Satellite
Radio” item is not available.
DISPLAY
DISPLAY
Remote
controller
AV controller
Channel name
↓
Channel number & preset number
↓
Category → Artist → Song title → Listening mode
RECEIVER
S
E
T
U
P
ENTER
ENTER
4.Source Setup
1.IntelliVolume
2.A/V Sync
3.Name Edit
4.Satellite Radio
5.SIRIUS Parental Lock
DVD
PR-SC885_En.book Page 65 Tuesday, February 26, 2008 2:07 PM

66
Listening to the Radio
—Continued
Notes:
• So long as the signal strength is good, you can enjoy
XM Radio by using either satellite or terrestrial recep-
tion.
•Terrestrial
signals are only available in certain areas.
• The XM information is only displayed when the Sat-
ellite Radio mode is set to XM or XM/SIRIUS (see
page 63).
• If you’re using both XM Satellite Radio and SIRIUS
Satellite Radio and the Satellite mode is set to
XM/SIRIUS (see page 63), signal strength meters for
both systems appear on the same screen.
XM Radio Messages
The following messages may appear while using XM
Satellite radio.
❑
CHECK ANTENNA
The XM antenna is not properly connected to the
Mini-Tuner Dock. Check the connection. Check the
antenna cable for damage.
❑
UPDATING
XM is updating your Mini-Tuner with the latest
encryption code. Wait a few seconds until the update
is done. Alternatively, you may be attempting to tune
to a channel that is blocked or that you cannot
receive with your subscription package. To receive
that channel, contact XM Satellite Radio.
❑
NO SIGNAL
The XM Mini-Tuner cannot receive the satellite sig-
nal. Check the XM antenna for obstructions to the
southern sky. Check the antenna positioning with the
Antenna Aiming function (see left column).
❑
LOADING
The AV controller is tuning or decoding audio or text
data. Please wait. If this occurs often, check the XM
antenna position with the Antenna Aiming function
(see left column).
❑
OFF AIR
The XM channel you selected is not currently broad-
casting. Select another channel.
❑
UPGRADE XM TUNER
The connected XM CNP-1000 is incompatible. The
AV controller features advanced technology that is
designed for use with the XM Mini-Tuner. Contact
XM Listener Care and ask about upgrading your XM
CNP-1000 to an XM Mini-Tuner. Have the AV con-
troller’s model name and CNP-1000 XM ID number
ready beforehand, and explain that your AV control-
ler is displaying the message “Upgrade XM Tuner.”
If you already have an XM Mini-Tuner connected
and you see this message, turn off the AV controller,
make sure the XM Mini-Tuner is properly seated in
the Mini-Tuner Dock, and then turn the AV control-
ler back on again. If the message reappears, contact
XM Listener Care and explain the issue that you’re
experiencing and the corrective actions you’ve tried.
❑
CHECK XM TUNER
The AV controller is having difficulty communicat-
ing with the XM Mini-Tuner module. Make sure the
XM Mini-Tuner is properly seated in the Mini-Tuner
Dock. And make sure the Mini-Tuner Dock cable is
properly connected to the AV controller and is not
damaged. If the issue persists, contact XM Listener
Care. Have the AV controller’s model name ready
beforehand, and explain the issue that you’re experi-
encing and the corrective actions you’ve tried.
❑
Unavailable Channel
You may be attempting to select a channel that is
unavailable or has changed to a different channel
number. Check xmradio.com for the latest channel
listing.
3
Use the Up and Down [ ]/[ ]
buttons to select “4. Satellite
Radio,” and then press [ENTER].
The Satellite Radio screen appears.
The name of the currently selected
input selector is displayed in a box.
4
Position the XM Mini-Tuner
Antenna so that as many bars as
possible (up to 3) appear on the
XM Satellite signal strength
meter.
The best signal is achieved when the
antenna is pointing to the southern sky
through an unobstructed window.
If you cannot receive a satellite signal,
position the XM Mini-Tuner System so
that as many bars as possible (up to 3)
appear on the XM Terrestrial signal
strength meter.
ENTER
ENTER
4-4.SAT Radio
XM Antenna Aiming
Satellite Terrestrial
PR-SC885_En.book Page 66 Tuesday, February 26, 2008 2:07 PM

67
Listening to the Radio
—Continued
Note:
Hardware and required basic monthly subscription sold
separately. Installation costs and other fees and taxes,
including a one-time activation fee may apply. Subscrip-
tion fee is consumer only. All fees and programming
subject to change.
What is SIRIUS Satellite Radio?
Simply The Best Radio on Radio
TM
with all your favor-
ite entertainment including 100% commercial-free
music, plus superior sports coverage, uncensored talk
and comedy, world-class entertainment, news, weather
and more for your car, home or office. For more informa-
tion visit sirius.com or siriuscanada.ca
A warning against reverse engineering:
It is prohibited to copy, decompile, disassemble, reverse
engineer, or manipulate any technology incorporated in
receivers compatible with the SIRIUS Satellite Radio
system.
Setting Up the SiriusConnect™ Home
Tuner
The optional SiriusConnect Home tuner kit includes
everything for easy home installation, including the Sir-
iusConnect receiver, indoor/outdoor antenna with 21-
foot cable, 8-pin mini DIN connector cable, and an AC
power adapter. See the SiriusConnect Home tuner’s
instructions for more information.
Use the 8-pin mini DIN connector cable to connect the
SiriusConnect receiver to the SIRIUS jack on the rear of
the AV controller.
To use the included antenna indoors, you must place it at
a north-, west-, or east-facing window, depending on
where you live. If this isn’t possible, you’ll need to
install it outside, away from any overhead obstructions.
Positioning the Antenna
For a consistent satellite signal, the antenna must be
positioned correctly. Use the following map to determine
which area you are in and position the antenna accord-
ingly.
Area 1:
Point the antenna toward the sky in the
east
,
northeast
, or
southeast
, either through a window or out-
side.
Area 2:
Point the antenna toward the sky in the
north
or
northeast
, either through a window or outside.
Area 3:
Point the antenna toward the sky in the
north
or
northwest
, either through a window or outside.
Area 4:
Point the antenna toward the sky in the
west
,
northwest
, or
southwest
, either through a window or
outside.
Area 5:
Put the antenna outside and point it
straight up
.
The antenna cannot be used indoors.
Listening to SIRIUS Satellite Radio
®
“SIRIUS” and the SIRIUS dog
logo are registered trademarks of
SIRIUS Satellite Radio Inc.
Important SIRIUS Satellite Radio Information
SIRIUS is available in the US for subscribers with
addresses in the continental US and is available in
Canada for subscribers with a Canadian address. To
Get SIRIUS Satellite Radio a subscription and
compatible tuner and antenna are required and sold
separately. Visit sirius.com for the most complete
and up-to-date channel lineup and information.
“SIRIUS” and the SIRIUS dog logo and related
marks are trademarks of SIRIUS Satellite Radio Inc.
SIRIUS
XM
SIRIUS
SiriusConnect
receiver
8-pin mini DIN
connector cable
AC power
Indoor/outdoor antenna
with 21-foot cable
AV controller
SIRIUS
jack
HORIZON
SKY
SOUTH
WEST EAST
NORTH
1
23
4
5
PR-SC885_En.book Page 67 Tuesday, February 26, 2008 2:07 PM

68
Listening to the Radio
—Continued
Setting the Satellite Radio Mode
Before you can listen to SIRIUS Satellite Radio, you
must set the Satellite Radio mode to SIRIUS.
Selecting SIRIUS Satellite Radio
1
Press the [RECEIVER] REMOTE
MODE button, followed by the
[SETUP] button.
The main menu appears onscreen.
2
Use the Up and Down [ ]/[ ]
buttons to select “7. Hardware
Setup,” and then press [ENTER].
The Hardware Setup menu appears.
INPUT SELECTOR
ON STANDBY
DISPLAY MUTING
G
U
I
D
E
E
X
I
T
PREV
CH
DIMMER
CDR/MD
SAT
TAPE/AMP
SLEEP
MACRO
REMOTE MODE
--
/
---
10 11 12
TV
TV CH
TV VOL
PLAYLIST
RANDOM
DVD
AUX1AUX
2
GAME/TV
CBL/SATVCR/DVR
D. TUN
CD
TUNER
TAPE
PHONO
REC
ENTER
T
O
P
M
E
N
U
M
E
N
U
VOL
CH
DISC
ALBUM
TV
VCR
CABLE DOCK
DVD
RECEIVER
CD
+
-
123
ZONE
3
ZONE
2
INPUT
+
-
+10 0
CLEAR
123
456
789
S
E
T
U
P
R
E
T
U
R
N
RECEIVER
SETUP
ENTER
TUNER
STANDBY/ON
MASTER VOLUME
CDTUNER
TAPECBL/SAT GAME/TV AUX 1 AUX 2VCR/DVR
DVDAUDIO SELPURE AUDIO PHONO DISPLAY
PUSH TO OPEN
OFF TONE HDMI OUT
DIGITAL INPUT
ZONE 2
ZONE 3
LEVEL
PHONES POWER
ON OFF
STEREO THX
RT/PTY/TP
MEMORY
LISTENING MODE
TUNING
MODE SETUP
PRESET
TUNING
TUNING RETURN
ENTER
SETUP MIC
VIDEO
S VIDEO DIGITAL
AUX 2 INPUT
AUDIOLR
CLEAR
STANDBY
ZONE 2
ZONE 3
TUNER
SETUP
ENTER
TUNING /
RECEIVER
S
E
T
U
P
ENTER
ENTER
7.Hardware Setup
1.Remote Control
2.Zone2/Zone3
3.Tuner
4.Analog Multich
5.HDMI
3
Use the Up and Down [ ]/[ ]
buttons to select “3. Tuner,” and
then press [ENTER].
The Tuner screen appears.
4
Use the Left and Right [ ]/[ ]
buttons to select “SIRIUS.”
If there are 2 items on the Tuner
screen, use Up and Down [ ]/[ ]
buttons to select “Satellite
Radio.”
Pressing the Left and Right [ ]/[ ]
buttons cycles through the following
options: None
→
XM
→
SIRIUS
→
XM
/
SIRIUS
None
: Select if you’re not using
satellite radio.
XM
: Select to use XM Satellite
Radio.
SIRIUS
:Select to use SIRIUS Satel-
lite Radio.
XM/SIRIUS
:Select to use XM Satel-
lite Radio and SIRIUS Sat-
ellite Radio.
5
When you’ve finished, press the
[SETUP] button.
Setup closes.
On the AV controller, press the
[TUNER] input selector button
repeatedly to select SIRIUS.
On the remote controller, press
the [RECEIVER] REMOTE MODE
button, and then press the
[TUNER] INPUT SELECTOR but-
ton repeatedly to select SIRIUS.
If “CHECK SR TUNER” appears on
the display, make sure the SiriusCon-
nect receiver is connected properly. If
“ANTENNA ERROR” appears, make
sure the antenna is connected properly.
ENTER
ENTER
7-3.Tuner
Satellite Radio None
ENTER
ENTER
S
E
T
U
P
TUNER
TUNER
Remote
controller
AV controller
RECEIVER
PR-SC885_En.book Page 68 Tuesday, February 26, 2008 2:07 PM

69
Listening to the Radio
—Continued
Signing Up for SIRIUS Satellite Radio
Before you can use SIRIUS Satellite Radio, you must
first sign up for an account. You’ll need a major credit
card and your
SIRIUS Satellite Radio ID,
which you can
get from the AV controller, as explained below, or from
the SiriusConnect Home tuner package.
Note:
•Your ID is also displayed on the Satellite Radio
screen. See “Positioning the SiriusConnect Home
Antenna” on page 73.
Selecting SIRIUS Satellite
Radio Channels
There are three ways to select SIRIUS Satellite Radio
channels:
1.
Channel Search mode:
select any channel.
2.
Category Search mode:
select channels by cate-
gory.
3.
Direct tuning:
enter channel number.
■
Channel Search Mode
■
Category Search Mode
■
Direct Tuning
You can select a SIRIUS Satellite Radio channel directly
by entering its number.
1
Use the TUNING Up and Down
[ ]/[ ] buttons to select
channel 0.
Your SIRIUS Satellite Radio ID num-
ber is displayed. Write it below.
ID
2
To sign up, go to:
http://activate.siriusradio.com
Or call: 1-888-539-SIRIUS (7474)
TUNING
TUNING
INPUT SELECTOR
ON STANDBY
DISPLAY MUTING
G
U
I
D
E
E
X
I
T
PREV
CH
DIMMER
CDR/MD
SAT
TAPE/AMP
SLEEP
MACRO
REMOTE MODE
--
/
---
10 11 12
TV
TV CH
TV VOL
PLAYLIST
RANDOM
DVD
AUX1AUX
2
GAME/TV
CBL/SATVCR/DVR
D. TUN
CD
TUNER
TAPE
PHONO
REC
ENTER
T
O
P
M
E
N
U
M
E
N
U
VOL
CH
DISC
ALBUM
TV
VCR
CABLE DOCK
DVD
RECEIVER
CD
+
-
123
ZONE
3
ZONE
2
INPUT
+
-
+10 0
CLEAR
123
456
789
S
E
T
U
P
R
E
T
U
R
N
RECEIVER
D.TUN
ENTER
Number
buttons
1
Press the [RECEIVER] REMOTE
MODE button, and then press the
[ENTER] button repeatedly to
select Channel Search mode.
2
Use the Up and Down [ ]/[ ]
buttons to select a channel.
You can also use the Left and Right
[ ]/[ ] buttons to select a category.
1
Press the [RECEIVER] REMOTE
MODE button, and then press the
[ENTER] button repeatedly to
select Category Search mode.
2
Use the Left and Right [ ]/[ ]
buttons to select a category, and
use the Up and Down [ ]/[ ]
buttons to select a channel in
that category.
1
Press the [RECEIVER] REMOTE
MODE button, followed by the
[D.TUN] button.
The [RECEIVER] button flashes.
ENTER
RECEIVER
ENTER
Channel name
Channel number
ENTER
RECEIVER
ENTER
RECEIVER
D. TUN
CLEAR
PR-SC885_En.book Page 69 Tuesday, February 26, 2008 2:07 PM

70
Listening to the Radio
—Continued
Notes:
• If you select an unavailable channel, “INVALID
CHANNEL” appears on the display.
•If you select a channel that you are not subscribed to,
“CALL SIRIUS” appears on the display.
•Channels that are locked must be unlocked before you
can listen to them. See “Parental Lock” on right col-
umn for more information.
Selecting Channels on the AV controller:
Selecting the Previous Channel:
Parental Lock
With SIRIUS Parental Lock, you can lock out channels
that you do not want to receive and use a 4-digit PIN
number to prevent others from unlocking them.
2
Within 8 seconds, use the num-
ber buttons to enter the channel
number.
For example, to select channel #20,
press 0, 2, 0, or 2, 0, [ENTER].
Note:
While the [RECEIVER] button is flash-
ing, you cannot select another input
source with the remote controller.
1
Press the [TUNING MODE] button
repeatedly to select Channel
Search mode or Category Search
mode.
2
Press [ENTER] repeatedly to
select a category.
3
Use the Tuning Up and Down
[]/[ ] buttons to select a chan-
nel.
In Channel Search mode, you can
select any channel.
In Category Search mode, you can only
select channels from the currently
selected category.
To listen to the previously
selected SIRIUS Satellite Radio
channel, press the [RETURN]
button.
DVD
AUX1AUX
2
GAME/TV
CBL/SATVCR/DVR
CD
TUNER
TAPE
123
456
789
11 12
D. TUN
0
CLEAR
TUNING
MODE
ENTER
TUNING
TUNING
RETURN
R
E
T
U
R
N
Remote
controller
AV controller
1
Press the [RECEIVER] REMOTE
MODE button, followed by the
[SETUP] button.
The main menu appears onscreen.
2
Use the Up and Down [ ]/[ ]
buttons to select “4. Source
Setup,” and then press [ENTER].
The Source Setup menu appears.
Note:
If the Satellite Radio mode is set to
None or XM (see page 68), the “5. SIR-
IUS Parental Lock” item is not avail-
able.
3
Use the Up and Down [ ]/[ ]
buttons to select “5. SIRIUS
Parental Lock,” and then press
[ENTER].
The SIRIUS Parental Lock screen
appears.
RECEIVER
S
E
T
U
P
ENTER
ENTER
4.Source Setup
1.IntelliVolume
2.A/V Sync
3.Name Edit
4.Satellite Radio
5.SIRIUS Parental Lock
DVD
ENTER
ENTER 4-5.SIRIUS Parental Lock
Enter Code
0123456 789
PR-SC885_En.book Page 70 Tuesday, February 26, 2008 2:07 PM

71
Listening to the Radio
—Continued
Notes:
• While a channel is locked, it cannot be selected for
listening.
•To unlock a channel, you must enter the correct PIN
number and change it to Unlocked in step 6.
Changing the PIN Number
4
Press the [D.TUN] button, and
then use the number buttons to
enter the 4-digit PIN number.
Or
Use the Left and Right [ ]/[ ]
buttons to select a number on the
screen, and then press [ENTER].
Repeat this for each of the four
digits in the PIN number.
If you’re entering the PIN number for
the very first time, the PIN is stored,
and the following screen appears.
If you’ve already set a PIN number, you
must enter the correct PIN to get to this
screen. If you enter the wrong PIN, the
message “Wrong Code!” appears and
you’ll have to enter the PIN again.
5
Use the Up and Down [ ]/[ ]
buttons to select “Parental Lock,”
and then press [ENTER].
The Parental Lock screen appears.
6
Use the Up and Down [ ]/[ ]
buttons to select a channel, and
use the Left and Right [ ]/[ ]
buttons to select Locked or
Unlocked.
The number, name, and status of the
currently selected channel is displayed.
DVD
AUX1AUX
2
GAME/TV
CBL/SATVCR/DVR
CD
TUNER
TAPE
123
456
789
11 12
D. TUN
0
CLEAR
ENTER
ENTER
D. TUN
CLEAR
or
4-5.SIRIUS Parental Lock
Edit Code
Parental Lock
ENTER
ENTER
4-5.SIRIUS Parental Lock
Parental Lock
Channel Status
0ch wwwwwwwww Locked
:CHANNEL
:STATUS
:SAVE
:RETURN
ENT
RET
ENTER
7
When you’ve finished, press
[ENTER] to save your changes,
or press [RETURN] to return to
the previous screen without sav-
ing.
When [ENTER] is pressed, the confir-
mation message “Locked” or
“Unlocked” appears.
8
Press the [SETUP] button.
Setup closes.
1
Press the [RECEIVER] REMOTE
MODE button, followed by the
[SETUP] button.
The main menu appears onscreen.
ENTER
or
R
E
T
U
R
N
S
E
T
U
P
INPUT SELECTOR
ON STANDBY
DISPLAY MUTING
G
U
I
D
E
E
X
I
T
PREV
CH
DIMMER
CDR/MD
SAT
TAPE/AMP
SLEEP
MACRO
REMOTE MODE
--
/
---
10 11 12
TV
TV CH
TV VOL
DVD
AUX1AUX
2
GAME/TV
CBL/SATVCR/DVR
D. TUN
CD
TUNER
TAPE
PHONO
ENTER
T
O
P
M
E
N
U
M
E
N
U
VOL
CH
DISC
ALBUM
TV
VCR
CABLE DOCK
DVD
RECEIVER
CD
+
-
123
ZONE
3
ZONE
2
INPUT
+
-
+10 0
CLEAR
123
456
789
S
E
T
U
P
R
E
T
U
R
N
RECEIVER
D.TUN
ENTER
Number
buttons
RECEIVER
S
E
T
U
P
PR-SC885_En.book Page 71 Tuesday, February 26, 2008 2:07 PM

72
Listening to the Radio
—Continued
2
Use the Up and Down [ ]/[ ]
buttons to select “4. Source
Setup,” and then press [ENTER].
The Source Setup menu appears.
Note:
If the Satellite Radio mode is set to
None or XM (see page 68), the “5. SIR-
IUS Parental Lock” item is not avail-
able.
3
Use the Up and Down [ ]/[ ]
buttons to select “5. SIRIUS
Parental Lock,” and then press
[ENTER].
The SIRIUS Parental Lock screen
appears.
4
Press the [D.TUN] button, and
then use the number buttons to
enter the old 4-digit PIN number.
Or
Use the Left and Right [ ]/[ ]
buttons to select a number on the
screen, and then press [ENTER].
Repeat this for each of the four
digits in the old PIN number.
If you enter the correct PIN number, the
following screen appears.
If you enter the wrong PIN number, the
message “Wrong Code!” appears and
you’ll have to enter the PIN again.
ENTER
ENTER
4.Source Setup
1.IntelliVolume
2.A/V Sync
3.Name Edit
4.Satellite Radio
5.SIRIUS Parental Lock
DVD
ENTER
ENTER 4-5.SIRIUS Parental Lock
Enter Code
0123456 789
DVD
AUX1AUX
2
GAME/TV
CBL/SATVCR/DVR
CD
TUNER
TAPE
123
456
789
11 12
D. TUN
0
CLEAR
ENTER
ENTER
D. TUN
CLEAR
or 4-5.SIRIUS Parental Lock
Edit Code
Parental Lock
5
Use the Up and Down [ ]/[ ]
buttons to select “Edit Code,”
and then press [ENTER].
The New Code screen appears.
6
Press the [D.TUN] button, and
then use the number buttons to
enter the new 4-digit PIN number.
Or
Use the Left and Right [ ]/[ ]
buttons to select a number on the
screen, and then press [ENTER].
Repeat this for each of the four
digits in the new PIN number.
The Confirm screen appears.
7
Confirm the new PIN number by
entering it again.
If you confirm the PIN number cor-
rectly, the new PIN is saved and the
message “Complete” appears.
If you confirm the PIN number incor-
rectly, “Wrong Code!” appears, and
you’ll be returned to step 5 to try again.
8
Press the [SETUP] button.
Setup closes.
ENTER
ENTER
4-5.SIRIUS Parental Lock
New Code
0123456 789
DVD
AUX1AUX
2
GAME/TV
CBL/SATVCR/DVR
CD
TUNER
TAPE
123
456
789
11 12
D. TUN
0
CLEAR
D. TUN
CLEAR
ENTER
or
4-5.SIRIUS Parental Lock
Comfirm
0123456 789
S
E
T
U
P
PR-SC885_En.book Page 72 Tuesday, February 26, 2008 2:07 PM

73
Listening to the Radio
—Continued
Displaying SIRIUS Satellite Radio
Information
The following information can be displayed:
Note:
• If the category, artist/composer, or song title is not
available, “- - -” will be displayed instead.
Positioning the SiriusConnect Home
Antenna
You can check the strength of the SIRIUS Satellite Radio
signal and adjust the position of the SiriusConnect Home
antenna accordingly.
Press the [DISPLAY] button
repeatedly to cycle through the
available information.
INPUT SELECTOR
LISTENING MODE
ON STANDBY
DISPLAY MUTING
G
U
I
D
E
E
X
I
T
PREV
CH
DIMMER
CDR/MD
SAT
TAPE/AMP
SLEEP
MACRO
REMOTE MODE
--
/
---
10 11 12
TV
TV CH
TV VOL
PLAYLIST
RANDOM
DVD
AUX1AUX
2
GAME/TV
CBL/SATVCR/DVR
D. TUN
CD
TUNER
TAPE
PHONO
REC
ENTER
SURR
STEREO
T
O
P
M
E
N
U
M
E
N
U
VOL
CH
DISC
ALBUM
TV
VCR
CABLE DOCK
DVD
RECEIVER
CD
+
-
123
ZONE
3
ZONE
2
INPUT
+
-
+10 0
CLEAR
123
456
789
S
E
T
U
P
R
E
T
U
R
N
DISPLAY
RECEIVER
ENTER
STANDBY/ON
MASTER VOLUME
CDTUNER
TAPECBL/SAT GAME/TV AUX 1 AUX 2VCR/DVR
DVDAUDIO SELPURE AUDIO PHONO DISPLAY
PUSH TO OPEN
OFF TONE HDMI OUT
DIGITAL INPUT
ZONE 2
ZONE 3
LEVEL
PHONES POWER
ON OFF
STEREO THX
RT/PTY/TP
MEMORY
LISTENING MODE
TUNING
MODE SETUP
PRESET
TUNING
TUNING RETURN
ENTER
SETUP MIC
VIDEO
S VIDEO DIGITAL
AUX 2 INPUT
AUDIOLR
CLEAR
STANDBY
ZONE 2
ZONE 3
TUNER
SETUP
ENTER
TUNING /
DISPLAY
DISPLAY
Remote
controller
AV controller
Channel name
↓
Channel number & preset number
↓
Category
↓
Artist/composer
↓
Song title
↓
Listening mode
1
Press the [RECEIVER] REMOTE
MODE button, followed by the
[TUNER] button, and [SETUP]
button.
The main menu appears onscreen.
2
Use the Up and Down [ ]/[ ]
buttons to select “4. Source
Setup,” and then press [ENTER].
The Source Setup menu appears.
Note:
If the Satellite Radio mode is set to
None (see page 68), the “4. Satellite
Radio” item is not available.
3
Use the Up and Down [ ]/[ ]
buttons to select “4. Satellite
Radio,” and then press [ENTER].
The Satellite Radio screen appears.
The name of the currently selected
input selector is displayed in a box.
RECEIVER
S
E
T
U
P
ENTER
ENTER
4.Source Setup
1.IntelliVolume
2.A/V Sync
3.Name Edit
4.Satellite Radio
5.SIRIUS Parental Lock
DVD
ENTER
ENTER
PR-SC885_En.book Page 73 Tuesday, February 26, 2008 2:07 PM

74
Listening to the Radio
—Continued
Notes:
• So long as the signal strength is good, you can enjoy
SIRIUS Satellite Radio by using either satellite or ter-
restrial reception.
•Terrestrial
signals are only available in certain areas.
•The SIRIUS information on the Satellite Radio screen
is only displayed when the Satellite Radio mode is set
to SIRIUS or XM/SIRIUS (see page 68).
• If you’re using both XM Satellite Radio and SIRIUS
Satellite Radio and the Satellite mode is set to
XM/SIRIUS (see page 68), signal strength meters for
both systems appear on the same screen.
SIRIUS Satellite Radio Messages
The following messages may appear while using
SIRIUS Satellite Radio.
❑
ACQUIRING
The SiriusConnect receiver is acquiring the signal or
no signal is present. Make sure the SiriusConnect
Home tuner is connected properly and that there are
no obstacles close by.
❑
ANTENNA ERROR
Make sure the SiriusConnect Home tuner is con-
nected properly.
❑
SUB UPDATED
Displayed while your subscription is being updated.
No operations can be performed until this message
has cleared.
❑
UPDATING XXX%
Displayed while the channel map is being updated.
Wait until the updating is complete.
❑
UPDATING
Displayed while the SiriusConnect receiver’s firm-
ware is being updated.
❑
INVALID CHANNEL
Displayed if you select an unavailable channel.
❑
CALL SIRIUS
Displayed when you select a channel to which you
are not subscribed. Call SIRIUS if you want to sub-
scribe.
❑
CHECK SR TUNER
Displayed if the SiriusConnect receiver is not con-
nected. Make sure the SiriusConnect receiver is con-
nected properly, and make sure its AC adapter is
plugged in.
4
Position the SiriusConnect Home
antenna so that as many bars as
possible (up to 3) appear on the
SIRIUS Satellite signal strength
meter.
If you cannot receive a satellite signal,
position the SiriusConnect Home
antenna so that as many bars as possible
(up to 3) appear on the SIRIUS Terres-
trial signal strength meter.
4-4.SAT Radio
SIRIUS Antenna Aiming
Satellite Terrestrial
SIRIUS ID 000000000000
PR-SC885_En.book Page 74 Tuesday, February 26, 2008 2:07 PM

75
Listening to the Radio
—Continued
You can store a combination of up to 40 of your favorite
AM, FM, XM, and SIRIUS radio stations.
Note:
•You can name your radio presets for easy identifica-
tion (see page 102).
Selecting Presets
Deleting Presets
Presetting AM, FM, XM, and SIRIUS
Stations
1
Tune into the AM, FM, XM, or SIR-
IUS station you want to store as a
preset.
2
Press the [MEMORY] button.
The preset number flashes.
3
While the preset number is flash-
ing (about 8 seconds), use the
PRESET [ ]/[ ] buttons to
select a preset from 1 through 40.
4
Press the [MEMORY] button
again to store the station.
The station is stored and the preset
number stops flashing.
Repeat this procedure for all of your
favorite stations.
STANDBY/ON
MASTER VOLUME
CDTUNER
TAPECBL/SAT GAME/TV AUX 1 AUX 2VCR/DVR
DVDAUDIO SELPURE AUDIO PHONO DISPLAY
PUSH TO OPEN
OFF TONE HDMI OUT
DIGITAL INPUT
ZONE 2
ZONE 3
LEVEL
PHONES POWER
ON OFF
STEREO THX
RT/PTY/TP
MEMORY
LISTENING MODE
TUNING
MODE SETUP
PRESET
TUNING
TUNING RETURN
ENTER
SETUP MIC
VIDEO
S VIDEO DIGITAL
AUX 2 INPUT
AUDIOLR
CLEAR
STANDBY
ZONE 2
ZONE 3
2, 4 3
MEMORY
PRESET
MEMORY
To select a preset, use the PRE-
SET [ ]/[ ] buttons or the
remote controller’s CH [+/–] but-
ton.
1
Select the preset that you want to
delete.
See the previous section.
2
While holding down the [MEM-
ORY] button, press the
[TUNING MODE] button.
The preset is deleted and its number
disappears from the display.
INPUT SELECTOR
ON STANDBY
DISPLAY MUTING
G
U
I
D
E
E
X
I
T
PREV
CH
DIMMER
CDR/MD
SAT
TAPE/AMP
SLEEP
MACRO
REMOTE MODE
--
/
---
10 11 12
TV
TV CH
TV VOL
DVD
AUX1AUX
2
GAME/TV
CBL/SATVCR/DVR
D. TUN
CD
TUNER
TAPE
PHONO
ENTER
T
O
P
M
E
N
U
M
E
N
U
VOL
CH
DISC
ALBUM
TV
VCR
CABLE DOCK
DVD
RECEIVER
CD
+
-
123
ZONE
3
ZONE
2
INPUT
+
-
+10 0
CLEAR
123
456
789
S
E
T
U
P
R
E
T
U
R
N
CH +/–
STANDBY/ON
MASTER VOLUME
CDTUNER
TAPECBL/SAT GAME/TV AUX 1 AUX 2VCR/DVR
DVDAUDIO SELPURE AUDIO PHONO DISPLAY
PUSH TO OPEN
OFF TONE HDMI OUT
DIGITAL INPUT
ZONE 2
ZONE 3
LEVEL
PHONES POWER
ON OFF
STEREO THX
RT/PTY/TP
MEMORY
LISTENING MODE
TUNING
MODE SETUP
PRESET
TUNING
TUNING RETURN
ENTER
SETUP MIC
VIDEO
S VIDEO DIGITAL
AUX 2 INPUT
AUDIOLR
CLEAR
STANDBY
ZONE 2
ZONE 3
PRESET
+
-
CH
DISC
ALBUM
PRESET
STANDBY/ON
MASTER VOLUME
CDTUNER
TAPECBL/SAT GAME/TV AUX 1 AUX 2VCR/DVR
DVDAUDIO SELPURE AUDIO PHONO DISPLAY
PUSH TO OPEN
OFF TONE HDMI OUT
DIGITAL INPUT
ZONE 2
ZONE 3
LEVEL
PHONES POWER
ON OFF
STEREO THX
RT/PTY/TP
MEMORY
LISTENING MODE
TUNING
MODE SETUP
PRESET
TUNING
TUNING RETURN
ENTER
SETUP MIC
VIDEO
S VIDEO DIGITAL
AUX 2 INPUT
AUDIOLR
CLEAR
STANDBY
ZONE 2
ZONE 3
2
MEMORY
TUNING
MODE
CLEAR
PR-SC885_En.book Page 75 Tuesday, February 26, 2008 2:07 PM

76
Common Functions
This section explains functions that can be used with any
input source.
You can adjust the brightness of the display.
You can adjust the volume of each speaker while listen-
ing to an input source. These temporary adjustments are
cancelled when the AV controller is set to Standby.
Notes:
•You cannot use this function while the AV controller
is muted.
• Speakers that are set to No or None in the Speaker
Configuration cannot be adjusted (see page 94).
■
Headphones
While a pair of headphones is connected, you can use the
[CH SEL], [LEVEL–], and [LEVEL+] buttons to adjust
the volume of each headphone speaker (left and right),
from –12 dB to +12 dB each.
These settings are stored when the AV controller is set to
Standby.
You can temporarily mute the output of the AV control-
ler.
To unmute the AV controller,
press the remote control-
ler’s [MUTING] button again, or adjust the volume. The
output is unmuted and the MUTING indicator goes off.
Muting is cancelled when the AV controller is set to
Standby.
Tip:
You can specify how much the output is muted with the
Muting Level setting (see page 104).
Setting the Display Brightness
Press the remote controller’s
[DIMMER] button repeatedly to
select:
• Normal + VOLUME light on.
• Normal + VOLUME light off.
• Dim + VOLUME light off.
• Dimmer + VOLUME light off.
You can also use the AV controller’s
[DIMMER] button.
INPUT SELECTOR
LISTENING MODE
DISPLAY MUTING
RC-
690
M
G
U
I
D
E
E
X
I
T
PREV
CH
DIMMER
CDR/MD
SAT
TAPE/AMP
SLEEP
MACRO
REMOTE MODE
SUBTITLE
AUDIO
REPEAT
PLAY MODE
--
/
---
10 11 12
VIDEO OFFOPEN/CLOSE
TV CH
TV VOL
PLAYLIST
RANDOM
AUX1AUX
2
GAME/TV
D. TUN
CD
TUNER
TAPE
PHONO
VCRVCR DVDDVD HDDHDD
REC
ENTER
TEST TONE
AUDIO SEL
CH SEL
SURR
DIRECT
THX
PURE A
STEREO
LEVEL
+
LEVEL
-
L NIGHT
ALL ST
T
O
P
M
E
N
U
M
E
N
U
VOL
CH
DISC
ALBUM
TV
VCR
CABLE DOCK
DVD
RECEIVER
CD
-
123
ZONE
3
ZONE
2
+
-
+10 0
CLEAR
456
789
S
E
T
U
P
R
E
T
U
R
N
Re-EQ
MUTING
CH SEL LEVEL – +
SLEEP
DIMMER
DISPLAY
STANDBY/ON
MASTER VOLUME
CDTUNER
TAPECBL/SAT GAME/TV AUX 1 AUX 2VCR/DVR
DVDAUDIO SELPURE AUDIO PHONO DISPLAY
PUSH TO OPEN
STANDBY
ZONE 2
ZONE 3
OFF TONE HDMI OUT
DIGITAL INPUT
ZONE 2
ZONE 3
LEVEL
PHONES
STEREO THX
DIMMER
MEMORY
LISTENING MODE
TUNING
MODE SETUP
PRESET
TUNING
TUNING RETURN
ENTER
SETUP MIC
VIDEO
S VIDEO DIGITAL
AUX 2 INPUT
AUDIOLR
CLEAR
PHONES DIMMER DISPLAY
Press
[RECEIVER]
first
DIMMER
DIMMER
AV controller
Remote
controller
Adjusting Speaker Levels
Use the remote controller’s
[CH SEL] button to select each
speaker, and use the [LEVEL–]
and [LEVEL+] buttons to adjust
the volume.
You can adjust the volume of each
speaker from –12 dB to +12 dB
(–15 dB to +12 dB for the subwoofer).
Muting the AV Controller
Press the remote controller’s
[MUTING] button.
The output is muted and the MUTING
indicator flashes on the display.
CH SEL
LEVEL LEVEL
MUTING
PR-SC885_En.book Page 76 Tuesday, February 26, 2008 2:07 PM

77
Common Functions
—Continued
With the sleep timer, you can set the AV controller so
that it turns off automatically after a specified period.
To cancel the sleep timer,
press the [SLEEP] button
repeatedly until the SLEEP indicator disappears.
To check the remaining sleep time,
press the [SLEEP]
button. Note that if you press the [SLEEP] button while
the sleep time is being displayed, you’ll shorten the sleep
time by 10 minutes.
For private listening, you can connect a pair of stereo
headphones (1/4-inch phone plug) to the AV controller’s
PHONES jack.
Notes:
•Always turn down the volume before connecting your
headphones.
•While the headphones plug is inserted in the PHONES
jack, the speakers are turned off and the Headphone
indicator lights up.
•When you connect a pair of headphones, the listening
mode is set to Stereo, unless it was already set to Pure
Audio, Mono, Stereo, or Direct, in which case it stays
the same.
You can display various information about the current
input source as follows.
The following information can typically be displayed:
*If the input signal is analog, no format information is
displayed. If the input signal is PCM, the sampling
frequency is displayed. If the input signal is digital but
not PCM, the signal format and the number of chan-
nels is displayed. For some digital input signals,
including multichannel PCM, the signal format, num-
ber of channels, and sampling frequency is displayed.
Information is displayed for about 3 seconds, then the
previous display reappears.
Using the Sleep Timer
Press the remote controller’s
[SLEEP] button repeatedly to
select the required sleep time.
You can set the sleep time from 90 to 10
minutes in 10 minute steps.
The SLEEP indicator appears on the
display when the sleep timer has been
set, as shown. The specified sleep time
appears on the display for about 5 sec-
onds, then the previous display reap-
pears.
Using Headphones
SLEEP
SLEEP indicator
Displaying Source Information
Press the [DISPLAY] button
repeatedly to cycle through the
available information.
DISPLAY
DISPLAY
Remote
controller
AV controller
Input source
Listening
mode
Signal format*
Sampling
frequency
PR-SC885_En.book Page 77 Tuesday, February 26, 2008 2:07 PM

78
Common Functions
—Continued
If you connect a component to more than one audio
input, such as a DVD player connected to analog, digital,
multichannel, and HDMI inputs, you can use the
[AUDIO SEL] button to select which audio input you
want to use to listen to that component.
Normally, the AV controller detects the format of digital
input signals automatically. However, if you experience
either of the following issues when playing PCM or DTS
sources, you can specify the signal format manually.
•If the beginnings of tracks from a PCM source are cut
off, try the PCM setting.
• If noise is produced when fast forwarding or rewind-
ing a DTS CD, try the DTS setting.
Selecting Audio Inputs
Press the [AUDIO SEL] button
repeatedly to select an audio
input: HDMI > Auto > Multich >
Analog.
HDMI:
Selects the assigned HDMI
IN, and the HDMI indicator
appears on the display. (The
HDMI IN must already be
assigned to the current input
selector. See page 47.)
Auto:
Selects the assigned COAX-
IAL or OPTICAL DIGITAL
IN, and the DIGITAL indica-
tor appears on the display.
(The DIGITAL IN must
already be assigned to the
current input selector. See
page 49.) If there is no digital
signal, the analog input is
used instead.
Multich:
Selects the multichannel
input, and the ANALOG indi-
cator appears on the display.
(The multichannel input must
already be assigned to the
current input selector. See
page 51.)
Analog:
Selects the analog input, and
the ANALOG indicator
appears on the display.
You can also use the [AUDIO SEL]
button on the AV controller.
LISTENING MODE
RC-
690
M
SUBTITLE
AUDIO
REPEAT
PLAY MODE
VIDEO OFFOPEN/CLOSE
PLAYLIST
RANDOM
VCRVCR DVDDVD HDDHDD
REC
TEST TONE
AUDIO SEL
CH SEL
SURR
DIRECT
THX
PURE A
STEREO
LEVEL
+
LEVEL
-
L NIGHT
ALL ST
Re-EQ
AUDIO SEL
AUDIO SEL
Specifying the Digital Signal Format
1
Press the [AUDIO SEL] button
repeatedly to select Auto.
2
While “Auto” is shown on the dis-
play, use the Up [ ] and Down
[] buttons to select:
PCM:
Only input signals in PCM
format are output, and the
PCM indicator lights up. The
indicator flashes if the input
signal is not PCM.
DTS:
Only input signals in DTS
format are output, and the
DTS indicator lights up. The
indicator flashes if the input
signal is not DTS.
Auto (default):
The format is detected
automatically. If no digital
input signal is present, the
analog input is used instead.
STANDBY/ON
MASTER VOLUME
CDTUNER
TAPECBL/SAT GAME/TV AUX 1 AUX 2VCR/DVR
DVDAUDIO SELPURE AUDIO PHONO DISPLAY
PUSH TO OPEN
OFF TONE HDMI OUT
DIGITAL INPUT
ZONE 2
ZONE 3
LEVEL
PHONES POWER
ON OFF
STEREO THX
RT/PTY/TP
MEMORY
LISTENING MODE
TUNING
MODE SETUP
PRESET
TUNING
TUNING RETURN
ENTER
SETUP MIC
VIDEO
S VIDEO DIGITAL
AUX 2 INPUT
AUDIOLR
CLEAR
STANDBY
ZONE 2
ZONE 3
12
AUDIO SEL
PR-SC885_En.book Page 78 Tuesday, February 26, 2008 2:07 PM

79
Using the Listening Modes
For a description of each listening mode, see “About the
Listening Modes” on page 84.
Selecting on the AV Controller
■
[PURE AUDIO] button
This button selects the Pure Audio listening mode.
When this mode is selected, the AV controller’s dis-
play is turned off and only the HDMI outputs output
video signals. Pressing this button again will select
the previous listening mode.
■
[STEREO] button
This button selects the Stereo listening mode.
■
[THX] button
This button selects the THX listening modes.
■
LISTENING MODE [ ]/[ ] buttons
Pressing these buttons repeatedly cycles through all
of the listening modes that can be used with the cur-
rent input source.
Selecting with the Remote Controller
■
[STEREO] button
This button selects the Stereo listening mode.
■
[SURR] button
This button selects the Dolby Digital and DTS listen-
ing modes.
■
LISTENING MODE [ ]/[ ] buttons
Pressing these buttons repeatedly cycles through all
of the listening modes that can be used with the cur-
rent input source.
■
[PURE A] button
This button selects the Pure Audio listening mode.
When this mode is selected, the AV controller’s dis-
play is turned off and only the HDMI outputs output
video signals.
■
[DIRECT] button
This button selects the Direct listening mode.
■
[THX] button
This button selects the THX listening modes.
■
[ALL ST] button
This button selects the All Channel Stereo listening
mode.
Selecting the Listening Modes
• The Dolby Digital and DTS listening modes
can only be selected if your DVD player is
connected to the AV controller with a digital
audio connection (coaxial, optical, or HDMI).
•The listening modes you can select depends
on the format of the input signal. To check
the format, see “Displaying Source Informa-
tion” on page 77.
• While a pair of headphones is connected,
you can only select the Pure Audio, Mono,
Direct, or Stereo listening mode.
STANDBY/ON
MASTER VOLUME
CDTUNER
TAPECBL/SAT GAME/TV AUX 1 AUX 2VCR/DVR
DVDAUDIO SELPURE AUDIO PHONO DISPLAY
PUSH TO OPEN
OFF TONE HDMI OUT
DIGITAL INPUT
ZONE 2
ZONE 3
LEVEL
PHONES POWER
ON OFF
STEREO THX
RT/PTY/TP
MEMORY
LISTENING MODE
TUNING
MODE SETUP
PRESET
TUNING
TUNING RETURN
ENTER
SETUP MIC
VIDEO
S VIDEO DIGITAL
AUX 2 INPUT
AUDIOLR
CLEAR
STANDBY
ZONE 2
ZONE 3
PURE AUDIO
STEREO
LISTENING MODE
THX
LISTENING MODE
DISPLAY MUTING
RC-
690
M
G
U
I
D
E
E
X
I
T
PREV
CH
SUBTITLE
AUDIO
REPEAT
PLAY MODE
VIDEO OFFOPEN/CLOSE
PLAYLIST
RANDOM
VCRVCR DVDDVD HDDHDD
REC
ENTER
TEST TONE
AUDIO SEL
CH SEL
SURR
DIRECT
THX
PURE A
STEREO
LEVEL
+
LEVEL
-
L NIGHT
ALL ST
T
O
P
M
E
N
U
M
E
N
U
VOL
CH
DISC
ALBUM
+
-
S
E
T
U
P
R
E
T
U
R
N
Re-EQ
,
STEREO
PURE A
DIRECT THX
ALL ST
SURR
PR-SC885_En.book Page 79 Tuesday, February 26, 2008 2:07 PM

80
Using the Listening Modes
—Continued
Analog and PCM Sources
Listening Modes Available for Each Source Format
Button
Source format
PCM Multi
channel
analog
Multichannel PCM
32–96
kHz
176.4/
192 kHz*
1
32–96 kHz 176.4/192 kHz
*1
*1. DVD-Audio discs output multichannel 176.4/192 kHz PCM only via HDMI.
except */2 */2 2ch 1/0, 1+1 Multichannel 2ch
Media
Listening Mode CD, TV, radio, DVD DVD DVD
[PURE A] Pure Audio
✔✔✔ ✔✔✔✔ ✔ ✔
[DIRECT] Direct
✔✔✔ ✔✔✔✔ ✔ ✔
[STEREO] Stereo
✔✔ ✔✔✔✔✔✔
[SURR]
Multichannel
✔✔✔ ✔
Dolby D
Dolby D Plus
DTS, DTS 96/24
DTS-ES Discrete/Matrix
DTS-HD High Resolution
DTS-HD Master Audio
Dolby TrueHD
DSD
Dolby PLII Movie/
Dolby PLIIx Movie
*2
*2. If there are no surround back speakers, Dolby Pro Logic II is used.
✔ ✔ ✔
Dolby PLII Music/
Dolby PLIIx Music*
2
✔✔ ✔
Dolby PLII Game/
Dolby PLIIx Game*
2
✔✔
Dolby Digital EX/Dolby EX
✔
Neo:6
✔
Neo:6 Cinema
✔✔
Neo:6 Music
✔✔
Neural THX 5.1
✔✔
Neural THX 7.1
✔✔ ✔
[THX]
THX Cinema
*3
*3. Available only when using surround speakers.
✔✔
Dolby PLII/
Dolby PLIIx THX*
3
✔
*
2
✔✔
Neo:6 THX*
3
✔
*
3
✔✔
Dolby PLII THX Games
Mode
✔ ✔
Neo:6 THX Games Mode
✔ ✔
THX Surround EX
✔
THX Ultra2 Cinema
✔
THX Music Mode
✔
THX Games Mode
✔
LISTENING MODE
*4
[ ]/[ ]
*4. For T-D, Mono Movie, Orchestra, Unplugged, Studio-Mix, and TV Logic, PCM of 64 kHz, 88.2 kHz, and 96 kHz are processed at 32 kHz, 44.1 kHz,
and 88.2 kHz respectively.
Requires 6.1/7.1 speakers.
Requires 7.1 speakers.
Mono
✔✔✔✔✔
Onkyo
Original DSP
Mono Movie
Orchestra
Unplugged
Studio-Mix
TV Logic
All Ch Stereo
Full Mono
T- D
✔✔✔✔✔
*3
PR-SC885_En.book Page 80 Tuesday, February 26, 2008 2:07 PM

81
Using the Listening Modes
—Continued
DSD, Dolby Digital, and Dolby Digital Plus Sources
Button
Source format
DSD
*1
*1. In listening modes other than DSD Direct and Pure Audio, DSD sources are converted and handled as PCM.
Dolby D Dolby Digital Plus
Multichannel Multichannel
2ch 1/0, 1+1
Multichannel
2ch 1/0, 1+1
3/2 2ch except
*/2 */2 except
*/2 */2
Media
Listening Mode SACD DVD, DTV, etc. Blu-ray, HD DVD
[PURE A] Pure Audio
✔✔✔✔✔✔✔✔✔✔
[DIRECT] Direct
✔
*2
*2. With the Delay Enable DSD setting on the Direct screen set to No (see page 91), if the source is DSD, the Direct listening mode becomes DSD Direct,
“DSD Direct” appears on the display, and the Speaker Configuration settings are ignored.
✔
*
2
✔✔✔✔✔✔✔✔
[STEREO] Stereo
✔✔✔✔✔✔✔✔✔✔
[SURR]
Multichannel
Dolby D
✔✔
Dolby D Plus
✔
*3
*3. If there are no surround back speakers, depending on the input signal, Dolby Digital may be used.
✔
*
3
DTS, DTS 96/24
DTS-ES Discrete/Matrix
DTS-HD High Resolution
DTS-HD Master Audio
Dolby TrueHD
DSD
✔
Dolby PLII Movie/
Dolby PLIIx Movie
*4
*4. If there are no surround back speakers, Dolby Pro Logic II is used.
✔ ✔ ✔ ✔ ✔ ✔
Dolby PLII Music/
Dolby PLIIx Music*
4
✔✔ ✔ ✔ ✔ ✔
Dolby PLII Game/
Dolby PLIIx Game*
4
✔✔ ✔
Dolby Digital EX/Dolby EX
✔✔ ✔
Neo:6
✔✔ ✔
Neo:6 Cinema
✔✔ ✔
Neo:6 Music
✔✔ ✔
Neural THX 5.1
✔✔ ✔
Neural THX 7.1
✔✔ ✔ ✔ ✔ ✔
[THX]
THX Cinema
*5
*5. Available only when using surround speakers.
Requires 6.1/7.1 speakers.
Requires 7.1 speakers.
✔✔✔ ✔✔
Dolby PLII/
Dolby PLIIx THX
✔✔ ✔ ✔ ✔ ✔
Neo:6 THX
✔✔ ✔ ✔ ✔ ✔
Dolby PLII THX Games Mode
✔✔ ✔
Neo:6 THX Games Mode
✔✔ ✔
THX Surround EX
✔✔ ✔
THX Ultra2 Cinema
✔✔ ✔
THX Music Mode
✔✔ ✔
THX Games Mode
✔✔ ✔
LISTENING MODE
[ ]/[ ]
Mono
✔✔✔✔✔✔✔✔✔✔
Onkyo
Original DSP
Mono Movie
Orchestra
Unplugged
Studio-Mix
TV Logic
All Ch Stereo
Full Mono
T- D
✔✔✔✔✔✔✔✔✔✔
*5
PR-SC885_En.book Page 81 Tuesday, February 26, 2008 2:07 PM

82
Using the Listening Modes
—Continued
TrueHD and DTS Sources
Button
Source format
TrueHD
*1
*1. 192 kHz TrueHD sources are processed as 192 kHz 2-channel audio, regardless of the number of channels.
DTS, DTS96/24 DTS-ES
Discrete/
Matrix
Multichannel
2ch 1/0, 1+1
Multichannel
2ch 1/0
except
*/2 */2 except
*/2 */2
Media
Listening Mode Blu-ray, HD DVD DVD, CD, etc.
[PURE A] Pure Audio
✔✔✔✔✔✔✔✔ ✔
[DIRECT] Direct
✔✔✔✔✔✔✔✔ ✔
[STEREO] Stereo
✔✔✔✔✔✔✔✔ ✔
[SURR]
Multichannel
Dolby D
Dolby D Plus
DTS, DTS 96/24
✔✔
DTS-ES Discrete/Matrix
✔
*2
*2. If there are no surround back speakers, DTS is used.
DTS-HD High Resolution
DTS-HD Master Audio
TrueHD
✔✔
DSD
Dolby PLII Movie/
Dolby PLIIx Movie
*3
*3. If there are no surround back speakers, Dolby Pro Logic II is used.
✔ ✔ ✔ ✔
Dolby PLII Music/
Dolby PLIIx Music*
3
✔✔ ✔ ✔
Dolby PLII Game/
Dolby PLIIx Game*
3
✔✔
Dolby Digital EX/Dolby EX
✔✔
Neo:6
✔✔
Neo:6 Cinema
✔✔
Neo:6 Music
✔✔
Neural THX 5.1
✔✔
Neural THX 7.1
✔✔ ✔ ✔ ✔
[THX]
THX Cinema
*4
*4. Available only when using surround speakers.
✔✔ ✔✔ ✔
Dolby PLII/
Dolby PLIIx THX
✔✔ ✔ ✔
Neo:6 THX
✔✔ ✔ ✔
Dolby PLII THX Games Mode
✔✔
Neo:6 THX Games Mode
✔✔
THX Surround EX
✔✔
THX Ultra2 Cinema
✔✔ ✔
THX Music Mode
✔✔ ✔
THX Games Mode
✔✔ ✔
LISTENING MODE
*5
[ ]/[ ]
*5. For T-D, Mono Movie, Orchestra, Unplugged, Studio-Mix, and TV Logic, DTS 96/24 is processed as DTS.
Requires 6.1/7.1 speakers.
Requires 7.1 speakers.
Mono
✔✔✔✔ ✔
Onkyo
Original DSP
Mono Movie
Orchestra
Unplugged
Studio-Mix
TV Logic
All Ch Stereo
Full Mono
T- D
✔✔✔✔✔✔✔✔ ✔
*4
PR-SC885_En.book Page 82 Tuesday, February 26, 2008 2:07 PM

83
Using the Listening Modes
—Continued
DTS-HD Sources
Button
Source format
DTS-HD High Resolution DTS-HD Master Audio
*1
*1. 192 kHz DTS-HD Master Audio sources are processed at 96 kHz.
Multichannel 2ch 1/0 Multichannel 2ch 1/0
except */2 */2 except */2 */2
Media
Listening Mode Blu-ray, HD DVD Blu-ray, HD DVD
[PURE A] Pure Audio
✔✔✔✔✔✔✔✔
[DIRECT] Direct
✔✔✔✔✔✔✔✔
[STEREO] Stereo
✔✔✔✔✔✔✔✔
[SURR]
Multichannel
Dolby D
Dolby D Plus
DTS, DTS 96/24
DTS-ES Discrete/Matrix
DTS-HD High Resolution
✔✔
DTS-HD Master Audio
✔✔
TrueHD
DSD
Dolby PLII Movie/
Dolby PLIIx Movie
*2
*2. If there are no surround back speakers, Dolby Pro Logic II is used.
✔
*3
*3. Depending on the source (e.g., 96 kHz sources), processing may be performed after DTS decoding.
✔
*3
✔ ✔
Dolby PLII Music/
Dolby PLIIx Music*
2
✔
*3
✔
*3
✔✔
Dolby PLII Game/
Dolby PLIIx Game*
2
✔
*3
✔
Dolby Digital EX/Dolby EX
✔
*3
✔
Neo:6
✔
*3
✔
Neo:6 Cinema
✔
*3
✔
Neo:6 Music
✔
*3
✔
Neural THX 5.1
✔✔
Neural THX 7.1
✔✔ ✔ ✔
[THX]
THX Cinema*
2
✔✔ ✔✔
Dolby PLII/
Dolby PLIIx THX
✔✔ ✔ ✔
Neo:6 THX
✔✔ ✔ ✔
Dolby PLII THX Games
Mode
✔✔
Neo:6 THX Games Mode
✔✔
THX Surround EX
✔✔
THX Ultra2 Cinema
✔✔
THX Music Mode
✔✔
THX Games Mode
✔✔
LISTENING MODE
[ ]/[ ]
Mono
✔
*3
✔
*3
✔
*3
✔
*3
✔✔✔✔
Onkyo
Original DSP
Mono Movie
Orchestra
Unplugged
*4
Studio-Mix
TV Logic
All Ch Stereo
Full Mono
T- D
*4. Available only when using surround speakers.
Requires 6.1/7.1 speakers.
Requires 7.1 speakers.
✔✔✔✔✔✔✔✔
PR-SC885_En.book Page 83 Tuesday, February 26, 2008 2:07 PM

84
Using the Listening Modes
—Continued
The AV controller’s listening modes can transform your
listening room into a movie theater or concert hall, with
high fidelity and stunning surround sound.
Pure Audio
In this mode, the display and video circuitry are turned
off, minimizing possible noise sources for the ultimate in
high-fidelity audio reproduction. (As the video circuitry
is turned off, only the HDMI outputs output video.)
Note:
• The Pure Audio listening mode cannot be selected
while Zone 2 is on.
Direct
In this mode, audio from the input source is output
directly with minimal processing, providing high-fidel-
ity reproduction. All of the source’s audio channels are
output as they are.
Stereo
Sound is output by the front left and right speakers.
Mono
Use this mode when watching an old movie with a mono
soundtrack, or use it with the foreign language
soundtracks recorded in the left and right channels of
some movies. It can also be used with DVDs or other
sources containing multiplexed audio, such as karaoke
DVDs.
Multichannel
This mode is for use with analog or PCM multichannel
sources.
Dolby Pro Logic IIx
This mode expands any 2-channel source for 7.1-chan-
nel playback. It provides a very natural and seamless sur-
round-sound experience that fully envelops the listener.
As well as music and movies, video games can also ben-
efit from the dramatic spatial effects and vivid imaging.
If you’re not using any surround back speakers, Dolby
Pro Logic II will be used instead of Dolby Pro Logic IIx.
• Dolby PLIIx Movie
Use this mode with any stereo or Dolby Surround
(Pro Logic) movie (e.g., TV, DVD, VHS).
• Dolby PLIIx Music
Use this mode with any stereo or Dolby Surround
(Pro Logic) music source (e.g., CD, radio, cassette,
TV, VHS, DVD).
• Dolby PLIIx Game
Use this mode with video games, especially those
that bear the Dolby Pro Logic II logo.
Dolby Digital
Use this mode with DVDs that bear the Dolby Digital
logo and Dolby Digital TV broadcasts. This is the most
common digital surround-sound format, and it’ll put you
right in the middle of the action, just like being in a
movie theater or concert hall.
Dolby EX
This mode expands 5.1-channel sources for 6.1/7.1-
channel playback. It’s especially suited to Dolby Digital
EX soundtracks that include a matrix-encoded surround
back channel. The additional channel adds an extra
dimension and provides an enveloping surround sound
experience, perfect for rotating and fly-by sound effects.
Dolby Digital Plus
Developed for use with HDTV, including the new video
disc formats Blu-ray and HD DVD, this is the latest mul-
tichannel audio format from Dolby. It supports up to 7.1
channels with 48 kHz/24-bit sampling rate and signal
resolution.
Dolby TrueHD
Designed to take full advantage of the additional storage
space offered by the new Blu-ray and HD DVD disc for-
mats, this new Dolby format offers up to 7.1 discrete
channels of lossless audio performance with 96 kHz/24-
bit sampling rate and signal resolution.
The AV controller supports 7.1-channel sources up to
96 kHz and 2-channel sources up to 192 kHz.
DTS NEO:6
This mode expands any 2-channel source for 7.1-chan-
nel playback. It uses seven full-bandwidth channels of
matrix decoding for matrix-encoded material, providing
a very natural and seamless surround sound experience
that fully envelops the listener.
• NEO:6 Cinema
Use this mode with any stereo movie (e.g., TV,
DVD, VHS).
• NEO:6 Music
Use this mode with any stereo music source (e.g.,
CD, radio, cassette, TV, VHS, DVD).
DTS
The DTS digital surround-sound format supports up to
5.1 discrete channels and uses less compression for high-
fidelity reproduction. Use it with DVDs and CDs that
bear the DTS logo.
DTS 96/24
This mode is for use with DTS 96/24 sources. This is
high-resolution DTS with a 96 kHz sampling rate and
24-bit resolution, providing superior fidelity. Use it with
DVDs that bear the DTS 96/24 logo.
About the Listening Modes
PR-SC885_En.book Page 84 Tuesday, February 26, 2008 2:07 PM

85
Using the Listening Modes
—Continued
DTS-ES Discrete
This mode is for use with DTS-ES Discrete soundtracks
that use a discrete surround-back channel for
true
6.1/7.1-channel playback. The seven totally separate
audio channels provide better spatial imaging and 360-
degree sound localization, perfect for sounds that pan
across the surround channels. Use it with DVDs that bear
the DTS-ES logo, especially those with a DTS-ES Dis-
crete soundtrack.
DTS-ES Matrix
This mode is for use with DTS-ES Matrix soundtracks
that use a matrix-encoded back-channel for 6.1/7.1-
channel playback. Use it with DVDs that bear the DTS-
ES logo.
DTS-HD High Resolution
Developed for use with HDTV, including the new video
disc formats Blu-ray and HD DVD, this is the latest mul-
tichannel audio format from DTS. It supports up to 7.1
channels with 96 kHz/24-bit sampling rate and signal
resolution.
DTS-HD Master Audio
Designed to take full advantage of the additional storage
space offered by the new Blu-ray and HD DVD disc for-
mats, this new DTS format offers up to 7.1 discrete chan-
nels of uncompressed digital audio with 96 kHz/24-bit
sampling rate and signal resolution.
The AV controller supports 7.1-channel sources up to
96 kHz and 5.1-channel sources up to 192 kHz.
Neural THX 5.1/7.1
Neural-THX Surround employs psychoacoustic fre-
quency domain processing, which allows delivery of a
more detailed sound stage, with superior channel separa-
tion and localization of audio elements. The Neural THX
5.1 and Neural THX 7.1 modes can expand any 2-chan-
nel stereo source for 5.1- or 7.1-channel playback,
respectively. Use them with CD, radio, cassette, TV,
VHS, DVD, and other 2-channel stereo sources, includ-
ing video games. Neural-THX Surround can also be
used by broadcasters to encode and transmit surround-
sound content over a stereo signal, which listeners can
enjoy as either surround sound or normal stereo. XM
Satellite Radio, for example, is using Neural-THX Sur-
round on select channels, which the AV controller can
expand from 5.1 channels to 7.1 channels.
DSD
DSD stands for
Direct Stream Digital
and is the format
used to store digital audio on Super Audio CDs (SACD).
This mode can be used with SACDs that feature multi-
channel audio.
THX
Founded by George Lucas, THX develops stringent stan-
dards that ensure movies are reproduced in movie the-
aters and home theaters just as the director intended.
• THX Cinema
This mode is for watching movies, which are typi-
cally recorded and edited on the assumption that they
will be played in a sizable place like a movie theater.
It carefully optimizes the tonal and spatial character-
istics of the soundtrack for reproduction in the
smaller home-theater environment. It can be used
with 2-channel sources processed with other for-
mats, and multichannel sources. Surround back
speaker output depends on the source material and
the selected listening mode.
• THX Ultra2 Cinema
This mode expands 5.1-channel sources for 7.1-
channel playback. It does this by analyzing the com-
position of the surround source, optimizing the
ambient and directional sounds to produce the sur-
round back channel output.
• THX Music Mode
This mode is designed for use with music. It expands
5.1-channel sources for 7.1-channel playback.
• THX Games Mode
This mode is designed for use with video games. It
can expand 2-channel and 5.1-channel sources for
6.1/7.1-channel playback.
• THX Surround EX
This mode expands 5.1-channel sources for 6.1/7.1-
channel playback. It’s especially suited to Dolby
Digital EX sources. THX Surround EX, also known
as Dolby Digital Surround EX, is a joint develop-
ment between Dolby Laboratories and THX Ltd.
PR-SC885_En.book Page 85 Tuesday, February 26, 2008 2:07 PM

86
Using the Listening Modes
—Continued
Onkyo Original DSP Modes
Mono Movie
This mode is suitable for old movies and other mono
sources. The center speaker outputs the sound as it is,
while reverb is applied to the sound output by the other
speakers, giving presence to even mono material.
Orchestra
Suitable for classical or operatic music, this mode
emphasizes the surround channels in order to widen the
stereo image and simulates the natural reverberation of a
large hall.
Unplugged
Suitable for acoustic instruments, vocals, and jazz, this
mode emphasizes the front stereo image, giving the
impression of being right in front of the stage.
Studio-Mix
Suitable for rock or pop music, listening to music in this
mode creates a lively sound field with a powerful acous-
tic image, like being at a club or rock concert.
TV Logic
This mode adds realistic acoustics to TV shows pro-
duced in a TV studio, surround effects to the entire
sound, and clarity to voices.
All Ch Stereo
Ideal for background music, this mode fills the entire lis-
tening area with stereo sound from the front, surround,
and surround back speakers.
Full Mono
In this mode, all speakers output the same sound in
mono, so the sound you hear is the same regardless of
where you are within the listening room.
T-D (Theater-Dimensional)
With this mode, you can enjoy virtual 5.1 surround
sound even with only two or three speakers. It works by
controlling how sounds reach the listener’s left and right
ears. Good results may not be possible if there’s too
much reverb, so we recommend that you use this mode
in an environment with little or no natural reverb.
Note:
• Since the Onkyo original DSP modes use the Dolby
PLIIx and Neo:6 circuits for processing, when one of
these modes is selected, the PLIIx indicator, or Neo:6
indicator for multichannel sources, lights up.
PR-SC885_En.book Page 86 Tuesday, February 26, 2008 2:07 PM

87
Recording
This section explains how to record the input source and
how to record audio and video from separate sources.
Notes:
•The surround sound and DSP listening modes cannot
be recorded.
• Copy-protected DVDs cannot be recorded.
• Sources connected to the analog multichannel input
cannot be recorded.
•Various restrictions apply to digital recording. Refer to
the manuals supplied with your digital recording
equipment for more details.
•Digital input signals are output by only the digital out-
puts, and analog input signals are output by only the
analog outputs. There is no internal conversion from
digital to analog or vice versa.
• DTS signals will be recorded as noise, so don’t
attempt analog recording of DTS CDs or LDs.
• While the Pure Audio listening mode is selected, the
VCR/DVR OUT V and S jacks don’t output video sig-
nals, so select another mode when recording.
Audio sources can be recorded to a recorder (e.g., cas-
sette deck, CDR, MD) connected to the TAPE OUT or
DIGITAL OPTICAL OUT jacks. Video sources can be
recorded to a video recorder (e.g., VCR, DVR) con-
nected to the VCR/DVR OUT jacks. See pages 26 to 42
for hookup information.
Note:
•If you select a different input source during recording,
that input source will be recorded instead.
You can overdub audio onto your video recordings by
simultaneously recording audio and video from two sep-
arate sources. This is possible because only the audio
source is switched when an audio-only input source,
such as TAPE, TUNER, or CD, is selected, the video
source remains the same.
In the following example, audio from the CD player con-
nected to the CD IN and video from the camcorder con-
nected to the AUX 2 INPUT VIDEO jack are recorded
by the VCR connected to the VCR/DVR OUT jacks.
Recording the Input Source
1
Use the input selector buttons to
select the source that you want
to record.
See “Which Connections Should I
Use?” on page 27 to see which signals
can be output and recorded.
You can watch the source while record-
ing it. The AV controller’s MASTER
VOLUME control has no effect on
recording.
2
On your recorder, start record-
ing.
3
On the source component, start
playback.
CDTUNER
TAPE
CBL/SAT
GAME/TV AUX 1 AUX 2
VCR/DVR
DVD
PHONO
Remote
controller
DVD
AUX1AUX
2
GAME/TV
CBL/SATVCR/DVR
CD
TUNER
TAPE
PHONO
+10
123
456
789
Recording from Different AV Sources
1
Prepare the camcorder and CD player for
playback.
2
Prepare the VCR for recording.
3
Press the [AUX 2] input selector button.
4
Press the [CD] input selector button.
This selects the CD player as the audio source but
leaves the camcorder as the video source.
5
Start recording on the VCR, then start
playback on the camcorder and CD player.
Video from the camcorder and audio from the CD
player are recorded by the VCR.
SIRIUS
XM
RS232
DIGITAL
COAXIAL
OPTICAL
REMOTE
CONTROL
IN 1
IN 1
IN 2
IN IN IN IN
PHONO CD TAPE AUX 1
GAME/TV
GAME/TV CBL/SAT
CBL/SAT
AUX 1 VCR/DVR
VCR/DVR DVD
DVD
IN 2
IN 3
LL
V
S
RR
ASSIGNABLE
(DVD)
(CBL/SAT)
(VCR/DVR)
(GAME/TV)
(CD)
OUT
COMPONENT VIDEO
ASSIGNABLE
IN 3
Y
C
B
/P
B
C
R
/P
R
IN 2 IN
1(DVD)
MONITOR
OUT 1
OUT IN IN OUT IN IN FRONT FRONTCENTER
SUBWOOFER SUBWOOFER
CENTERSURR SURR
MULTI CH PRE OUT
SURR BACK SURR BACK
ETHERNET
MONITOR OUT 2
/ZONE 2 OUT
Z
O
AB
IR
12V TRIGGER OUT
IN
AB
OUT
V
S
MONITOR
OUT
ZONE 2
OUT
C
GND
HDMI
IN 1IN 2IN 3IN 4
ASSIGNABLE
OUT
MAIN OUT
SUB
COLD
HOT GND
12
3
INPUT
BALANCE R FRONT R FRONT LSURR R CENTER SURR L
SURR BACK R
Bi-AMP
MONO
BALANCE L
PUSH TO OPEN
VIDEO
S VIDEO DIGITAL
AUX 2 INPUT
AUDIOLR
Camcorder
VCR
CD player
video signal
audio signal
PR-SC885_En.book Page 87 Tuesday, February 26, 2008 2:07 PM

88
Onscreen Setup Menus
The onscreen setup menus appear on the connected TV and provide a conve-
nient way to change the AV controller’s various settings. Settings are orga-
nized into eight categories on the
main menu
, most containing a
submenu
.
The following map shows how the setup menus are organized. Use the page numbers to locate information about items.
Menu Map
Menu
1.Input/Output Assign
2.Speaker Setup
3.Audio Adjust
4.Source Setup
5.ListeningMode Preset
6.Miscellaneous
7.Hardware Setup
8.Lock Setup
4.Source Setup
DVD
Menu
1.Input/Output Assign
2.Speaker Setup
3.Audio Adjust
4.Source Setup
5.Listening Mode Preset
6.Miscellaneous
7.Hardware Setup
8.Lock Setup
6.Miscellaneous
1.Volume Setup
2.OSD Setup
7.Hardware Setup
1.Remote Control
2.Zone2/Zone3
3.Tuner
4.Analog Multich
5.HDMI
8.Lock Setup
Lock Unlocked
1.Input/Output Assign
1.Monitor Out
2.HDMI Input
3.Component Video Input
4.Digital Input
5.Analog Input
2.Speaker Setup
1.Speaker Settings
2.Speaker Config
3.Speaker Distance
4.Level Calibration
5.Equalizer Settings
6.THX Audio Setup
3.Audio Adjust
1.Tone Control
2.Direct
3.Multiplex/Mono
4.PL x/Neo:6
5.Dolby EX
6.Theater-Dimensional
7.LFE Level
1.IntelliVolume
2.A/V Sync
3.Name Edit
4.Satellite Radio
5.SIRIUS Parental Lock
5.Listening Mode Preset
1.DVD
2.VCR/DVR
3.CBL/SAT
4.GAME/TV
5.AUX1
6.AUX2
7.TAPE
8.TUNER
9.CD
10.PHONO
Main menu Submenu
☞
pages 45–51
☞
pages 94–100
☞
page 90
☞
page 92
☞
pages 101–102
page 44
☞
page 104
☞
page 108
☞
page 106
PR-SC885_En.book Page 88 Tuesday, February 26, 2008 2:07 PM

89
Adjusting the Listening Modes
With the Re-EQ function, you can compensate a
soundtrack whose high-frequency content is too harsh,
making it more suitable for home theater viewing.
This function can be used with the following listening
modes: Dolby Digital, Dolby Digital EX, Dolby Pro
Logic II Movie, Dolby Pro Logic IIx Movie, DTS, DTS-
ES, DTS Neo:6 Cinema, DTS 96/24, THX Cinema,
THX Surround EX, THX Ultra2 Cinema, and Multi-
channel.
With the Late Night function, you can reduce the
dynamic range of Dolby Digital material so that you can
still hear quiet parts even when listening at low volume
levels—ideal for watching movies late at night when you
don’t want to disturb anyone.
Notes:
• The Late Night function can be used only when the
input source is Dolby Digital, Dolby Digital Plus, or
Dolby TrueHD.
• The effect of the Late Night function depends on the
material that you are playing and the intention of the
original sound designer, and with some material there
will be little or no effect when you select the different
options.
•The Late Night function is set to Off when the AV con-
troller is set to Standby. For Dolby TrueHD sources, it
will be set to Auto.
Using the Re-EQ Function
Press the [RECEIVER] REMOTE
MODE button, followed by the
[Re-EQ] button.
Press the [Re-EQ] button again to turn
off the Re-EQ function.
INPUT SELECTOR
LISTENING MODE
ON STANDBY
DISPLAY MUTING
RC-
690
M
G
U
I
D
E
E
X
I
T
PREV
CH
DIMMER
CDR/MD
SAT
TAPE/AMP
SLEEP
MACRO
REMOTE MODE
SUBTITLE
AUDIO
REPEAT
PLAY MODE
--
/
---
10 11 12
VIDEO OFFOPEN/CLOSE
TV
TV CH
TV VOL
PLAYLIST
RANDOM
DVD
AUX1AUX
2
GAME/TV
CBL/SATVCR/DVR
D. TUN
CD
TUNER
TAPE
PHONO
VCRVCR DVDDVD HDDHDD
REC
ENTER
TEST TONE
AUDIO SEL
CH SEL
SURR
DIRECT
THX
PURE A
STEREO
LEVEL
+
LEVEL
-
L NIGHT
ALL ST
T
O
P
M
E
N
U
M
E
N
U
VOL
CH
DISC
ALBUM
TV
VCR
CABLE DOCK
DVD
RECEIVER
CD
+
-
123
ZONE
3
ZONE
2
INPUT
+
-
+10 0
CLEAR
123
456
789
S
E
T
U
P
R
E
T
U
R
N
Re-EQ
SETUP
RECEIVER
L NIGHT
Re-EQ
ENTER
Re-EQ
RECEIVER
Using the Late Night Function
Press the [RECEIVER] REMOTE
MODE button, and then press the
[L NIGHT] button repeatedly.
For Dolby Digital and Dolby Digital
Plus sources, the options are:
Off:
Late Night function off
(default).
Low:
Small reduction in dynamic
range.
High:
Large reduction in dynamic
range.
For Dolby TrueHD sources, the options
are:
Auto:
The dynamic range is con-
trolled automatically based
on the source material and the
current volume setting
(default).
Off:
Late Night function off.
On:
Late Night function on.
L NIGHT
RECEIVER
PR-SC885_En.book Page 89 Tuesday, February 26, 2008 2:07 PM

90
Adjusting the Listening Modes
—Continued
With the Audio Adjust functions and settings, you can
adjust the sound and listening modes as you like.
Tone Control Settings
You can adjust the tone (bass and treble) of the front,
center, surround, and surround back speakers individu-
ally. For the subwoofer, you can adjust the bass.
■
Bass
You can boost or cut low-frequency sounds from –10 dB
to +10 dB in 1 dB steps.
■
Treble
You can boost or cut high-frequency sounds from
–10 dB to +10 dB in 1 dB steps.
Note:
•The tone control circuits are bypassed when the Direct
or Pure Audio listening mode is selected.
Adjusting the Tone on the AV Controller
Notes:
• The tone cannot be adjusted on the AV controller
when the Direct or Pure Audio listening mode is
selected.
•The tone control settings do not apply to the THX lis-
tening modes.
Audio Adjust
1
Press the [RECEIVER] REMOTE
MODE button, followed by the
[SETUP] button.
The main menu appears onscreen.
2
Use the Up and Down [ ]/[ ]
buttons to select “3. Audio
Adjust,” and then press [ENTER].
The Audio Adjust menu appears.
3
Use the Up and Down [ ]/[ ]
buttons to select an item, and
then press [ENTER].
The screen for that item appears.
4
Use the Up and Down [ ]/[ ]
buttons to select an option, and
use the Left and Right [ ]/[ ]
buttons to change it.
The Audio Adjust menu items are
explained below.
5
When you’ve finished, press the
[SETUP] button.
Setup closes.
RECEIVER
S
E
T
U
P
ENTER
ENTER
3.Audio Adjust
1.Tone Control
2.Direct
3.Multiplex/Mono
4.PL x/Neo:6
5.Dolby EX
6.Theater-Dimensional
7.LFE Level
ENTER
ENTER
ENTER
ENTER
S
E
T
U
P
1
Press the AV controller’s [TONE]
button repeatedly to select Bass
or Treble for Front, Center, Sur-
round, SurrBack, or Subwoofer.
2
Use the Up [ ] and Down [ ]
buttons to adjust.
STANDBY/ON
MASTER VOLUME
CDTUNER
TAPECBL/SAT GAME/TV AUX 1 AUX 2VCR/DVR
DVDAUDIO SELPURE AUDIO PHONO DISPLAY
PUSH TO OPEN
OFF TONE HDMI OUT
DIGITAL INPUT
ZONE 2
ZONE 3
LEVEL
PHONES POWER
ON OFF
STEREO THX
RT/PTY/TP
MEMORY
LISTENING MODE
TUNING
MODE SETUP
PRESET
TUNING
TUNING RETURN
ENTER
SETUP MIC
VIDEO
S VIDEO DIGITAL
AUX 2 INPUT
AUDIOLR
CLEAR
STANDBY
ZONE 2
ZONE 3
21
TONE
PR-SC885_En.book Page 90 Tuesday, February 26, 2008 2:07 PM

91
Adjusting the Listening Modes
—Continued
Direct Setting
Delay Enable
■
DSD
This setting determines whether or not DSD (SACD)
audio signals are passed through the DSP for A/V Sync,
delay, etc., processing when the Direct listening mode is
selected.
No:
DSD signals are not processed by the DSP.
Yes:
DSD signals are processed by the DSP.
Multiplex/Mono Settings
Multiplex
■
Input Ch
This setting determines which channel of a stereo multi-
plex source is output. Use it to select audio channels or
languages with multiplex sources, multilingual TV
broadcasts, and so on.
Main:
The main channel is output (default).
Sub:
The sub channel is output.
Main/Sub:
Both the main and sub channels are out-
put.
Mono
■
Input Ch
This setting determines which channel is output when
the Mono listening mode is used with a stereo source.
L+R:
Both the left and right channels are output
(default).
L:
Only the left channel is output.
R:
Only the right channel is output.
■
Output Speaker
This setting determines which speakers output mono
audio when the Mono listening mode is selected.
L/R:
Mono audio is output by the front left and right
speakers.
C:
Mono audio is output by the center speaker
(default).
PLIIx/Neo:6 Settings
PLIIx Music (2 ch Input)
These settings apply to only 2-channel stereo sources.
If you’re not using any surround back speakers, these
settings apply to Dolby Pro Logic II, not Dolby Pro
Logic IIx.
■
Panorama
With this setting, you can broaden the width of the front
stereo image when using the Dolby Pro Logic IIx Music
listening mode.
On:
Panorama function on.
Off:
Panorama function off (default).
■
Dimension
With this setting, you can move the sound field forward
or backward when using the Dolby Pro Logic IIx Music
listening mode. It can be adjusted from –3 to +3. The
default value is 0. Higher settings move the sound field
forward. Lower settings move it backward.
If the stereo image feels too wide, or there’s too much
surround sound, move the sound field forward to
improve the balance. Conversely, if the stereo image
feels like it’s in mono, or there’s not enough surround
sound, move it backward.
■
Center Width
With this setting, you can adjust the width of the sound
from the center speaker when using the Dolby Pro Logic
IIx Music listening mode. Normally, if you’re using a
center speaker, the center channel sound is output by
only the center speaker. (If you’re not using a center
speaker, the center channel sound will be distributed to
the front left and right speakers to create a phantom cen-
ter). This setting controls the front left, right, and center
mix, allowing you to adjust the weight of the center
channel sound. It can be adjusted from 0 to 7. The default
value is 3.
Neo:6 Music
■
Center Image
The DTS Neo:6 Music listening mode creates 6-channel
surround sound from 2-channel stereo sources. With this
setting, you can specify by how much the front left and
right channel output is attenuated in order to create the
center channel. It can be adjusted from 0 to 5. The
default value is 3.
When set to 0, the front left and right channel output is
attenuated by half (–6 dB), giving the impression that the
sound is located centrally. This setting works well when
the listening position is considerably off center. When
set to 5, the front left and right channels are not attenu-
ated, maintaining the original stereo balance.
PR-SC885_En.book Page 91 Tuesday, February 26, 2008 2:07 PM

92
Adjusting the Listening Modes
—Continued
Dolby Digital Settings
■
Dolby EX
This setting determines how Dolby EX signals are han-
dled.
Auto:
When the source is Dolby EX, you can select
the Dolby EX or THX Surround EX listening
mode.
Manual:
When the source is Dolby EX, you can select
any of the listening modes compatible with this
format (e.g., Dolby EX, Dolby Pro Logic IIx,
etc.).
T–D (Theater-Dimensional) Setting
■
Listening Angle
With this setting, you can optimize the Theater-Dimen-
sional listening mode by specifying the angle of the front
left and right speakers relative to the listening position.
Ideally, the front left and right speakers should be equi-
distant from the listening position and at an angle close
to one of the two available settings.
Narrow:
Select if the angle is less than 30 degrees.
Wide:
Select if the angle is greater than 30 degrees.
LFE Level Settings
With these settings, you can set the level of the LFE
(Low Frequency Effects) channel individually for Dolby
Digital, DTS, and multichannel PCM sources. The level
can be set to –
∞
, –20 dB, –10 dB, or 0 dB (default).
If you find that low-frequency effects are too loud when
using one of these sources, change the setting to –20 dB
or –
∞
dB.
■
Dolby Digital
Sets the level of the LFE channel for Dolby Digital
sources.
■
DTS
Sets the level of the LFE channel for DTS sources.
■
Dolby TrueHD
Sets the level of the LFE channel for Dolby TrueHD
sources.
■
DTS-HD Master Audio
Sets the level of the LFE channel for DTS-HD Master
Audio sources.
■
DSD
Sets the level of the LFE channel for DSD sources.
■
Multich PCM
Sets the level of the LFE channel for multichannel PCM
sources. (Multichannel PCM is input via HDMI.)
On the Listening Mode Preset menu, you can specify a
default listening mode for each of the audio formats sup-
ported by each input selector. The AV controller will
then select the listening mode automatically depending
on the format of the input signal. You can still select the
other listening modes, although the default listening
mode will be used the next time you turn on the AV con-
troller.
30˚
Front left speaker Front right speaker
Listening Mode Presets
1
Press the [RECEIVER] REMOTE
MODE button, followed by the
[SETUP] button.
The main menu appears onscreen.
2
Use the Up and Down [ ]/[ ]
buttons to select “5. Listening
Mode Preset,” and then press
[ENTER].
The Listening Mode Preset menu
appears.
INPUT SELECTOR
DISPLAY MUTING
G
U
I
D
E
E
X
I
T
PREV
CH
DIMMER
CDR/MD
SAT
TAPE/AMP
SLEEP
MACRO
REMOTE MODE
ENTER
T
O
P
M
E
N
U
M
E
N
U
VOL
CH
DISC
ALBUM
TV
VCR
CABLE DOCK
DVD
RECEIVER
CD
123
ZONE
3
ZONE
2
+
-
S
E
T
U
P
R
E
T
U
R
N
SETUP
RECEIVER
ENTER
RECEIVER
S
E
T
U
P
ENTER
ENTER
5.Listening Mode Preset
1.DVD
2.VCR/DVR
3.CBL/SAT
4.GAME/TV
5.AUX1
6.AUX2
7.TAPE
8.TUNER
9.CD
10.PHONO
PR-SC885_En.book Page 92 Tuesday, February 26, 2008 2:07 PM

93
Adjusting the Listening Modes
—Continued
Note:
• This procedure can also be performed on the AV con-
troller by using its [SETUP], [ENTER], and arrow
buttons.
3
Use the Up and Down [ ]/[ ]
buttons to select an input selec-
tor, and then press [ENTER].
The audio formats supported by that
input selector appear.
If the input selector is assigned to an
HDMI IN, use the Down [ ] button to
select the audio formats shown on the
following screen.
For the TUNER input selector, Analog
is the only format available.
4
Use the Up and Down [ ]/[ ]
buttons to select an audio for-
mat, and use the Left and Right
[ ]/[ ] buttons to select a lis-
tening mode.
Only listening modes compatible with
the audio format can be selected (see
page 80).
Analog/PCM:
Specifies the default lis-
tening mode for analog and PCM
sources.
Dolby Digital:
Specifies the default lis-
tening mode for Dolby Digital sources.
DTS:
Specifies the default listening
mode for DTS sources.
D.F. 2ch:
Specifies the default listening
mode for 2-channel (2/0) stereo sources
in a digital format, such as Dolby Digi-
tal or DTS.
D.F. Mono:
Specifies the default listen-
ing mode for mono sources in a digital
format, such as Dolby Digital or DTS.
Multich PCM:
Specifies the default
listening mode for multichannel PCM
sources, such as DVD-Audio (input via
HDMI).
192/176.4k:
Specifies the default lis-
tening mode for high resolution
192 kHz and 176.4 kHz digital sources,
such as DVD-Audio.
ENTER
ENTER
5-x.Listening Mode Preset
Analog/PCM Last Valid
Dolby Digital Last Valid
DTS Last Valid
D.F.2ch Last Valid
D.F.Mono Last Valid
5-x.Listening Mode Preset
Multich PCM Last Valid
192k/176.4k Last Valid
Dolby True HD Last Valid
DTS-HD Master Audio Last Valid
DSD Last Valid
ENTER
ENTER
Dolby TrueHD:
Specifies the default
listening mode for Dolby TrueHD
sources, such as Blu-ray or HD DVD
(input via HDMI).
DTS-HD Master Audio:
Specifies the
default listening mode for DTS-HD
Master Audio sources, such as Blu-ray
or HD DVD (input via HDMI).
DSD Multi:
Specifies the default lis-
tening mode for DSD multichannel
sources, such as SACD.
5
When you’ve finished, press the
[SETUP] button.
Setup closes.
S
E
T
U
P
PR-SC885_En.book Page 93 Tuesday, February 26, 2008 2:07 PM

94
Advanced Setup
This section explains items on the Speaker Config menu.
Some of the speaker settings are set automatically by the
Automatic Speaker Setup function (see page 52).
Speaker Settings
See “Speaker Settings” on page 44.
Speaker Configuration
With the Speaker Configuration settings, you can specify
which speakers are connected and a crossover frequency
for each speaker.
The following crossover frequencies can be specified:
Full Band, 40 Hz, 45 Hz, 50 Hz, 55 Hz, 60 Hz, 70 Hz,
80 Hz (THX), 90 Hz, 100 Hz, 110 Hz, 120 Hz, 130 Hz,
150 Hz, or 200 Hz.
Specify Full Band for speakers that can output low-fre-
quency bass sounds adequately, for example, speakers
with a good sized woofer. For smaller speakers, specify
a crossover frequency. Sounds below the crossover fre-
quency will then be output by the subwoofer instead of
the speaker. Refer to your speakers’ manuals to deter-
mine the optimum crossover frequencies.
If you’re using THX-certified speakers, specify
80 Hz (THX) for all speakers.
Speaker Setup
1
Press the [RECEIVER] REMOTE
MODE button, followed by the
[SETUP] button.
The main menu appears onscreen.
INPUT SELECTOR
DISPLAY MUTING
G
U
I
D
E
E
X
I
T
PREV
CH
DIMMER
CDR/MD
SAT
TAPE/AMP
SLEEP
MACRO
REMOTE MODE
PLAYLIST
RANDOMREC
ENTER
T
O
P
M
E
N
U
M
E
N
U
VOL
CH
DISC
ALBUM
TV
VCR
CABLE DOCK
DVD
RECEIVER
CD
123
ZONE
3
ZONE
2
+
-
S
E
T
U
P
R
E
T
U
R
N
SETUP
RECEIVER
ENTER
These settings are set automatically by the Automatic
Speaker Setup function (see page 52).
RECEIVER
S
E
T
U
P
2
Use the Up and Down [ ]/[ ]
buttons to select “2. Speaker
Setup,” and then press [ENTER].
The Speaker Setup menu appears.
3
Use the Up and Down [ ]/[ ]
buttons to select “2. Speaker
Config,” and then press [ENTER].
The Speaker Config screen appears.
4
Use the Up and Down [ ]/[ ]
buttons to select “Subwoofer,”
and then use the Left and Right
[ ]/[ ] buttons to select:
Yes:
Select if a subwoofer is con-
nected.
No:
Select if no subwoofer is con-
nected.
ENTER
ENTER
2.Speaker Setup
1.Speaker Settings
2.Speaker Config
3.Speaker Distance
4.Level Calibration
5.Equalizer Settings
6.THX Audio Setup
ENTER
ENTER
2-2.Speaker Config
Subwoofer Yes
Front Full Band
Center 100Hz
Surround 100Hz
Surr Back 100Hz
Surr Back Ch 2ch
LPF of LFE 120Hz
Double Bass On
ENTER
ENTER
PR-SC885_En.book Page 94 Tuesday, February 26, 2008 2:07 PM

95
Advanced Setup
—Continued
5
Use the Up and Down [ ]/[ ]
buttons to select “Front,” and
then use the Left and Right
[ ]/[ ] buttons to select a
crossover frequency.
Note:
• Fixed at Full Band if Subwoofer
(step 4) is set to No.
6
Use the Up and Down [ ]/[ ]
buttons to select “Center,” and
then use the Left and Right
[ ]/[ ] buttons to select a
crossover frequency.
If no center speaker is connected, select
None.
Note:
• Cannot select Full Band if Front
(step 5) is set to anything other than
Full Band.
7
Use the Up and Down [ ]/[ ]
buttons to select “Surround,” and
then use the Left and Right
[ ]/[ ] buttons to select a
crossover frequency.
If no surround left and right speakers
are connected, select None.
Note:
• Cannot select Full Band if Front
(step 5) is set to anything other than
Full Band.
8
Use the Up and Down [ ]/[ ]
buttons to select “Surr Back,”
and then use the Left and Right
[ ]/[ ] buttons to select a
crossover frequency.
If no surround back speakers are con-
nected, select None.
Notes:
• Cannot be set if Speaker Type is set
to Bi-Amp (page 44) or Surround is
set to None (step 7).
•Cannot select Full Band if Surround
(step 7) is set to anything other than
Full Band.
ENTER
ENTER
ENTER
ENTER
ENTER
ENTER
ENTER
ENTER
9
Use the Up and Down [ ]/[ ]
buttons to select “Surr Back Ch,”
and then use the Left and Right
[ ]/[ ] buttons to select:
1ch:
Select if one surround back
speaker is connected.
2ch:
Select if two (left and right)
surround back speakers are
connected.
Note:
• Cannot be set if Speaker Type is set
to Bi-Amp (page 44) or SurrBack is
set to None (step 8).
Continue with step 10 on the next page.
ENTER
ENTER
PR-SC885_En.book Page 95 Tuesday, February 26, 2008 2:07 PM

96
Advanced Setup
—Continued
Low-Pass Filter for the LFE Channel
With this setting, you can specify the cutoff frequency of
the LFE channel’s low-pass filter (LPF), which can be
used to filter out unwanted hum. The LPF only applies to
sources that use the LFE channel.
* If you’re using THX-certified speakers, select
80 Hz (THX).
Double Bass
With this setting, you can boost bass output by feeding
front left and right channel bass sounds to the subwoofer.
This setting can only be made if the Subwoofer setting in
step 4 is set to Yes, and the Front setting in step 5 is set
to Full Band.
* If you’re using THX-certified speakers, select Off
(THX).
Note:
• This procedure can also be performed on the AV con-
troller by using its [SETUP], [ENTER], and arrow
buttons.
10
Use the Up and Down [ ]/[ ]
buttons to select “LPF of LFE,”
and then use the Left and Right
[ ]/[ ] buttons to select a low-
pass filter frequency.
The following low-pass filter frequen-
cies can be selected: 80 Hz (THX),
90 Hz, 100 Hz, 110 Hz, or 120 Hz.
Continue with step 11 in the next col-
umn.
This setting is not set automatically by the Automatic
Speaker Setup function (see page 52).
ENTER
ENTER
11
Use the Up and Down [ ]/[ ]
buttons to select “Double Bass,”
and then use the Left and Right
[ ]/[ ] buttons to select:
Off (THX):
The subwoofer only out-
puts the LFE channel.
On:
In addition to LFE channel
sounds, the subwoofer out-
puts front left and right chan-
nel bass sounds.
12
Press the [SETUP] button.
Setup closes.
This setting is not set automatically by the Automatic
Speaker Setup function (see page 52).
ENTER
ENTER
S
E
T
U
P
PR-SC885_En.book Page 96 Tuesday, February 26, 2008 2:07 PM

97
Advanced Setup
—Continued
Speaker Distance
With the Speaker Distance settings, you can specify the
distance from each speaker to the listening position.
Note:
• This procedure can also be performed on the AV con-
troller by using its [SETUP], [ENTER], and arrow
buttons.
1
Press the [RECEIVER] REMOTE
MODE button, followed by the
[SETUP] button.
The main menu appears onscreen.
2
Use the Up and Down [ ]/[ ]
buttons to select “2. Speaker
Setup,” and then press [ENTER].
The Speaker Setup menu appears.
3
Use the Up and Down [ ]/[ ]
buttons to select “3. Speaker Dis-
tance,” and then press [ENTER].
The Speaker Distance screen appears.
Note:
•Speakers that you set to No or None
in the Speaker Configuration
(page 94) cannot be selected.
These settings are set automatically by the Automatic
Speaker Setup function (see page 52).
RECEIVER
S
E
T
U
P
ENTER
ENTER
2.Speaker Setup
1.Speaker Settings
2.Speaker Config
3.Speaker Distance
4.Level Calibration
5.Equalizer Settings
6.THX Audio Setup
ENTER
ENTER
2-3.Speaker Distance
Unit feet
Left 12.0ft
Center 12.0ft
Right 12.0ft
Surr Right 12.0ft
Surr Back R 12.0ft
Surr Back L 12.0ft
Surr Left 12.0ft
Subwoofer 12.0ft
4
Use the Up and Down [ ]/[ ]
buttons to select “Unit,” and then
use the Left and Right [ ]/[ ]
buttons to select:
feet:
Select if you want to enter
distances in feet. Can be set
from 0.2 to 30 feet in 0.2-foot
steps.
meters:
Select if you want to enter
distances in meters. Can be
set from 0.06 to 9 meters in
0.06-meter steps.
5
Use the Up and Down [ ]/[ ]
buttons to select a speaker, and
use the Left and Right [ ]/[ ]
buttons to specify the distance.
Specify the distance from the speaker
to your listening position.
Notes:
• The Center distance cannot be set if
Center is set to None in the Speaker
Configuration (page 94).
• The Surr Right and Surr Left dis-
tances cannot be set if Surround is set
to None in the Speaker Configuration
(page 94).
• The Surr Back R and Surr Back L
distances cannot be set if Speaker
Type is set to Bi-Amp (page 44) or
Surr Back is set to None in the
Speaker Configuration (page 94).
• The Subwoofer distance cannot be
set if Subwoofer is set to No (step 4).
6
Repeat step 5 for each speaker.
7
Press the [SETUP] button.
Setup closes.
ENTER
ENTER
ENTER
ENTER
S
E
T
U
P
PR-SC885_En.book Page 97 Tuesday, February 26, 2008 2:07 PM

98
Advanced Setup
—Continued
Speaker Level Calibration
With the Level Calibration settings, you can adjust the
level of each speaker while listening to the test tone so
that the volume of each speaker is the same at the listen-
ing position.
Note:
• The test tone is output at the standard level for THX,
which is 0 dB (absolute volume setting 82). If you nor-
mally listen at volume settings below this, be careful
because the test tone will be much louder.
Note:
•Speaker levels can also be adjusted by using the dedi-
cated buttons on the remote controller. Press the
[TEST TONE] button to output the test tone. Use the
[CH SEL] button to select each speaker, and use the
[LEVEL–] and [LEVEL+] buttons to adjust the level.
1
Press the [RECEIVER] REMOTE
MODE button, followed by the
[SETUP] button.
The main menu appears onscreen.
2
Use the Up and Down [ ]/[ ]
buttons to select “2. Speaker
Setup,” and then press [ENTER].
The Speaker Setup menu appears.
These settings are set automatically by the Automatic
Speaker Setup function (see page 52).
RECEIVER
S
E
T
U
P
ENTER
ENTER
2.Speaker Setup
1.Speaker Settings
2.Speaker Config
3.Speaker Distance
4.Level Calibration
5.Equalizer Settings
6.THX Audio Setup
3
Use the Up and Down [ ]/[ ]
buttons to select “4. Level Cali-
bration,” and then press
[ENTER].
The Level Calibration screen appears
and the pink noise test tone is output by
the front left speaker.
Note:
•Levels cannot be adjusted for speak-
ers set to No or None in the Speaker
Configuration (page 94).
4
Use the Up and Down [ ]/[ ]
buttons to select a speaker, and
use the Left and Right [ ]/[ ]
buttons to adjust the level.
Levels can be adjusted from –12 to
+12 dB in 0.5 dB steps (–15 to +12 dB
for the subwoofer).
5
Repeat step 4 for each speaker
so that the volume of the test
tone from each speaker is the
same.
If you’re using a handheld sound level
meter, adjust the level of each speaker
so that it reads 75 dB SPL at the listen-
ing position, measured with C-weight-
ing and slow reading.
6
Press the [SETUP] button.
Setup closes.
ENTER
ENTER 2-4.Level Calibration
Left -12.0dB
Center -12.0dB
Right -12.0dB
Surr Right -12.0dB
Surr Back R -12.0dB
Surr Back L -12.0dB
Surr Left -12.0dB
Subwoofer -15.0dB
ENTER
S
E
T
U
P
PR-SC885_En.book Page 98 Tuesday, February 26, 2008 2:07 PM

99
Advanced Setup
—Continued
Equalizer Settings
With the Equalizer settings, you can adjust the tone of
speakers individually with a 15-band equalizer. The vol-
ume of each speaker can be set on page 98.
1
Press the [RECEIVER] REMOTE
MODE button, followed by the
[SETUP] button.
The main menu appears onscreen.
2
Use the Up and Down [ ]/[ ]
buttons to select “2. Speaker
Setup,” and then press [ENTER].
The Speaker Setup menu appears.
3
Use the Up and Down [ ]/[ ]
buttons to select “5. Equalizer
Settings,” and then press
[ENTER].
The Equalizer Settings screen appears.
Use the Up and Down [ ]/[ ] but-
tons move between the two screens.
These settings are set automatically by the Automatic
Speaker Setup function (see page 52).
RECEIVER
S
E
T
U
P
ENTER
ENTER
2.Speaker Setup
1.Speaker Settings
2.Speaker Config
3.Speaker Distance
4.Level Calibration
5.Equalizer Settings
6.THX Audio Setup
ENTER
ENTER
2-5.Equalizer Settings
Equalizer Manual
Channel Front
25Hz 0dB
40Hz 0dB
63Hz 0dB
100Hz 0dB
160Hz 0dB
250Hz 0dB
400Hz 0dB
2-5.Equalizer Settings
630Hz 0dB
1000Hz 0dB
1600Hz 0dB
2500Hz 0dB
4000Hz 0dB
6300Hz 0dB
10000Hz 0dB
16000Hz 0dB
4
Use the Left and Right [ ]/[ ]
buttons to set the “Equalizer”
option to:
Off:
Equalizer off, flat response.
Manual:
The equalizer for each
speaker can be set manually.
Audyssey:
The equalizer for each
speaker is set automatically
by the Automatic Speaker
Setup function.
If you selected Manual, continue with
the next step. If you selected Off or
Audyssey, go to step 8.
5
Use the Down [ ] button to
select “Channel,” and then use
the Left and Right [ ]/[ ] but-
tons to select the speaker.
You can select: Front, Center, Sur-
round, Surr Back, or Subwoofer.
6
Use the Up and Down [ ]/[ ]
buttons to select a frequency,
and use the Left and Right
[ ]/[ ] buttons to cut or boost
that frequency.
You can select: 25 Hz, 40 Hz, 63 Hz,
100 Hz, 160 Hz, 250 Hz, 400 Hz,
630 Hz, 1000 Hz, 1600 Hz, 2500 Hz,
4000 Hz, 6300 Hz, 10000 Hz, or
16000 Hz. And for the subwoofer,
25 Hz, 40 Hz, 63 Hz, 100 Hz, or
160 Hz.
Each band can be cut or boosted from
–6 dB to +6 dB in 1 dB steps.
Tip:
Low frequencies, such as 160 Hz,
affect bass sounds; high frequencies,
such as 6300 Hz, affect treble sounds.
ENTER
ENTER
ENTER
ENTER
ENTER
PR-SC885_En.book Page 99 Tuesday, February 26, 2008 2:07 PM

100
Advanced Setup
—Continued
Notes:
• This procedure can also be performed on the AV con-
troller by using its [SETUP], [ENTER], and arrow
buttons.
• The Equalizer settings have no effect on 176.4/
192 kHz input signals.
THX Audio Setup
With the Surr Back Sp Spacing setting, you can specify
the distance between your surround back speakers.
If you’re using a THX-certified subwoofer, set the THX
Subwoofer setting to Yes. You can then apply THX’s
Boundary Gain Compensation (BGC) to compensate the
perceived exaggeration of low frequencies for listeners
sitting very close to a room boundary (i.e., wall).
7
Use the Up [ ] button to select
“Channel” again, and use the
Left and Right [ ]/[ ] buttons to
select another speaker.
Repeat steps 6 and 7 for each speaker.
8
Press the [SETUP] button.
Setup closes.
1
Press the [RECEIVER] REMOTE
MODE button, followed by the
[SETUP] button.
The main menu appears onscreen.
ENTER
ENTER
S
E
T
U
P
These settings are not set automatically by the Auto-
matic Speaker Setup function (see page 52).
RECEIVER
S
E
T
U
P
2
Use the Up and Down [ ]/[ ]
buttons to select “2. Speaker
Setup,” and then press [ENTER].
The Speaker Setup menu appears.
3
Use the Up and Down [ ]/[ ]
buttons to select “6. THX Audio
Setup,” and then press [ENTER].
The THX Audio Setup screen appears.
4
Use the Up and Down [ ]/[ ]
buttons to select “Surr Back Sp
Spacing,” and use the Left and
Right [ ]/[ ] buttons to specify
the distance between your sur-
round back speakers:
< 1 ft (< 0.3 m) (Default):
Select this if
your surround back speakers are
between 0 and 1 foot (0–30 cm) apart.
1–4 ft (0.3–1.2 m):
Select this if your
surround back speakers are between 1
and 4 feet (0.3–1.2 m) apart.
>4 ft (>1.2 m):
Select this if your sur-
round back speakers are more than 4
feet (1.2 m) apart.
Note:
• This setting is only available if the
Surr Back Ch setting in the Speaker
Configuration is set to 2ch (page 95).
ENTER
ENTER
2.Speaker Setup
1.Speaker Settings
2.Speaker Config
3.Speaker Distance
4.Level Calibration
5.Equalizer Settings
6.THX Audio Setup
ENTER
ENTER
2-6.THX Audio Setup
Surr Back Sp Spacing 1ft-4ft
THX Subwoofer Yes
BGC Off
ENTER
ENTER
PR-SC885_En.book Page 100 Tuesday, February 26, 2008 2:07 PM

101
Advanced Setup
—Continued
Note:
• This procedure can also be performed on the AV con-
troller by using its [SETUP], [ENTER], and arrow
buttons.
This section explains items on the Source Setup menu.
Items can be set individually for each input selector.
5
Use the Up and Down [ ]/[ ]
buttons to select “THX Sub-
woofer,” and use the Left and
Right [ ]/[ ] buttons to select:
No:
Select this if you do not have
a THX-certified subwoofer.
Yes:
Select this if you have a THX-
certified subwoofer.
6
Use the Up and Down [ ]/[ ]
buttons to select “BGC,” and use
the Left and Right [ ]/[ ] but-
tons to select:
Off:
Select this to turn off BGC.
On:
Select this to turn on BGC.
Note:
•This setting is only available if THX
Subwoofer is set to Yes (step 5).
7
Press the [SETUP] button.
The setup menu closes.
Source Setup
1
Press the [RECEIVER] REMOTE
MODE button, and then use the
input selector buttons to select
an input source.
ENTER
ENTER
ENTER
ENTER
S
E
T
U
P
RECEIVER
DVD
AUX1AUX
2
GAME/TV
CBL/SATVCR/DVR
CD
TUNER
TAPE
PHONO
+10
123
456
789
2
Press the [SETUP] button.
The main menu appears onscreen.
3
Use the Up and Down [ ]/[ ]
buttons to select “4. Source
Setup,” and then press [ENTER].
The Source Setup menu appears. The
name of the currently selected input
selector is displayed in a box.
4
Use the Up and Down [ ]/[ ]
buttons to select an item, and
then press [ENTER].
The screen for that item appears.
5
Use the Up and Down [ ]/[ ]
buttons to select an option, and
use the Left and Right [ ]/[ ]
buttons to change it.
The Source Setup menu items are
explained below.
S
E
T
U
P
ENTER
ENTER
4.Source Setup
1.IntelliVolume
2.A/V Sync
3.Name Edit
4.Satellite Radio
5.SIRIUS Parental Lock
DVD
ENTER
ENTER
ENTER
ENTER
PR-SC885_En.book Page 101 Tuesday, February 26, 2008 2:07 PM

102
Advanced Setup
—Continued
IntelliVolume
With IntelliVolume, you can set the input level for each
input selector individually. This is useful if one of your
source components is louder or quieter than the others.
Use the Left and Right [ ]/[ ] buttons to set the level.
If a component is noticeably louder than the others, use
the Left [ ] button to reduce its input level. If it’s
noticeably quieter, use the Right [ ] button to increase
its input level. The input level can be adjusted from
–12 dB to +12 dB in 1 dB steps.
Note:
• IntelliVolume does not apply for Zone 2 or Zone 3.
A/V Sync
When using your DVD player’s progressive scanning
function, you may find that the picture and sound are out
of sync. With the A/V Sync setting, you can correct this
by applying a delay to the audio signal. The delay can be
set from 0 to 250 milliseconds (msec) in 5 millisecond
steps.
Use the Up and Down [ ]/[ ] buttons to select an
input selector, and use the Left and Right [ ]/[ ] but-
tons to set the delay.
To view the TV picture while setting the delay, press
[ENTER].
If HDMI Lip Sync is enabled (see page 107), and your
TV or display supports HDMI Lip Sync, the displayed
delay time will be the A/V Sync delay time. The HDMI
Lip Sync delay time is displayed underneath in parenthe-
ses.
Note:
•A/V Sync cannot be set when the Pure Audio listening
mode is selected, or when the Direct listening mode is
used with an analog input source.
Name Edit
You can enter a custom name for each individual input
selector and radio preset for easy identification. When
selected, the custom name will appear on the display.
6
When you’ve finished, press the
[SETUP] button.
Setup closes.
S
E
T
U
P
4-2.A/V Sync
A/V Sync 100msec
(HDMI LipSync 60msec)
Press Enter to see picture
DVD
1
Select the input selector to which
you want to give a custom name.
To name a radio preset, use the
[TUNER] button to select AM or FM,
and then select the preset.
2
Press the [RECEIVER] REMOTE
MODE button, followed by the
[SETUP] button.
3
Use the Up and Down [ ]/[ ]
buttons to select “4. Source
Setup,” and then press [ENTER].
The Source Setup menu appears.
4
Use the Up and Down [ ]/[ ]
buttons to select “Name Edit,”
and then press [ENTER].
The Name Edit screen appears.
If you’re naming an item for the very
first time, go to step 6.
If the item already has a name, you can
select Default or Custom in step 5.
RECEIVER
S
E
T
U
P
ENTER
ENTER
4.Source Setup
1.IntelliVolume
2.A/V Sync
3.Name Edit
4.Satellite Radio
5.SIRIUS Parental Lock
DVD
ENTER
ENTER
4-3.Name Edit
Display Default
Name [ ]
DVD
PR-SC885_En.book Page 102 Tuesday, February 26, 2008 2:07 PM

103
Advanced Setup
—Continued
Notes:
•To store a name, you must select “OK” and press
[ENTER] in step 7, otherwise it will not be saved.
•You cannot enter a custom name for XM or SIRIUS
radio presets.
• This procedure can also be performed on the AV con-
troller by using its [SETUP], [ENTER], and arrow
buttons.
Satellite Radio
This item is for use with satellite radio. It’s not available
if Satellite Radio is set to None (see page 107). See
pages 62–70 for more information.
SIRIUS Parental Lock
This item is for use with SIRIUS Satellite Radio. It’s not
available if Satellite Radio is set to None or XM (see
page 107). See page 70 for more information.
5
Use the Up and Down [ ]/[ ]
buttons to select “Display,” and
use the Left and Right [ ]/[ ]
buttons to select:
Default:
The default name is dis-
played.
Custom:
The custom name is dis-
played.
When Default is selected, the station’s
frequency appears on the display when
a radio preset is selected.
6
Press the Down [ ] button to
select “Name,” and then press
[ENTER] to open the character
input screen.
7
Use the arrow [ ]/[ ]/[ ]/[ ]
buttons to select a character, and
then press [ENTER].
Repeat this step to enter up to 10
characters.
To correct a character:
1. Use the arrow [ ]/[ ]/[ ]/[ ]
buttons to select the incorrect char-
acter, and then press [ENTER]. The
character input screen opens.
2. Use the arrow [ ]/[ ]/[ ]/[ ]
buttons to select the correct charac-
ter, and then press [ENTER].
ENTER
ENTER
ENTER
ENTER
4-3.Name Edit
Name [ ]
ABCDEFGHIJKLM
NOPQRSTUVWXYZ
abcdefghijkom
nopqrstuvwxyz
0123456789-.‘
()+*=/,:;!?_
Cancel
OK
ENTER
ENTER
8
When you’ve finished, use the
arrow [ ]/[ ]/[ ]/[ ] buttons
to display the following screen,
select “OK,” and then press
[ENTER].
9
Press the [SETUP] button.
Setup closes.
ENTER
ENTER
4-3.Name Edit
ABCDEFGHIJKLM
NOPQRSTUVWXYZ
abcdefghijkom
nopqrstuvwxyz
0123456789-.‘
()+*=/,:;!?_
Cancel
OK
“OK”
Name [ ]
S
E
T
U
P
PR-SC885_En.book Page 103 Tuesday, February 26, 2008 2:07 PM

104
Advanced Setup
—Continued
This section explains items on the Miscellaneous menu.
Note:
• This procedure can also be performed on the AV con-
troller by using its [SETUP], [ENTER], and arrow
buttons.
Volume Setup
■
Volume Display
With this setting, you can choose how the volume level
is displayed.
Absolute:
Display range is Min, 0.5 through 99.5,
Max.
Relative:
Display range is –
∞
dB, –81.5 dB,
–81.0 dB through +18.0 dB.
The absolute value 82 is equivalent to the relative value
0 dB.
■
Muting Level
This setting determines how much the output is muted
when the Muting function is used (see page 76). It can be
set to –
∞
dB (fully muted) or from –50 dB to –10 dB in
10 dB steps.
■
Maximum Volume
With this setting, you can limit the maximum volume.
When the Volume Display setting is set to Absolute, the
Maximum Volume range is Off, 99 to 50. When it’s set
to Relative, the range is Off, +17 dB to –32 dB. To dis-
able this setting, select Off.
Miscellaneous Setup
1
Press the [RECEIVER] REMOTE
MODE button, followed by the
[SETUP] button.
The main menu appears onscreen.
2
Use the Up and Down [ ]/[ ]
buttons to select
“6. Miscellaneous,” and then
press [ENTER].
The Miscellaneous menu appears.
3
Use the Up and Down [ ]/[ ]
buttons to select an item, and
then press [ENTER].
The screen for that item appears.
INPUT SELECTOR
DISPLAY MUTING
G
U
I
D
E
E
X
I
T
PREV
CH
DIMMER
CDR/MD
SAT
TAPE/AMP
SLEEP
MACRO
REMOTE MODE
--
/
---
10 11 12
PLAYLIST
RANDOMREC
ENTER
T
O
P
M
E
N
U
M
E
N
U
VOL
CH
DISC
ALBUM
TV
VCR
CABLE DOCK
DVD
RECEIVER
CD
123
ZONE
3
ZONE
2
+
-
+10 0
CLEAR
S
E
T
U
P
R
E
T
U
R
N
SETUP
RECEIVER
ENTER
RECEIVER
S
E
T
U
P
ENTER
ENTER
6.Miscellaneous
1.Volume Setup
2.OSD Setup
3.12V Trigger A Setup
4.12V Trigger B Setup
5.12V Trigger C Setup
ENTER
ENTER
4
Use the Up and Down [ ]/[ ]
buttons to select an item, and
use the Left and Right [ ]/[ ]
buttons to change it.
The items are explained below.
5
When you’ve finished, press the
[SETUP] button.
Setup closes.
ENTER
ENTER
S
E
T
U
P
PR-SC885_En.book Page 104 Tuesday, February 26, 2008 2:07 PM

105
Advanced Setup
—Continued
■
Power On Volume
This setting determines what the volume will be each
time the AV controller is turned on.
When the Volume Display preference is set to Absolute,
the range is Last, Min, 1 to Max. When it’s set to Rela-
tive, the range is Last, –
∞
dB, –81 dB to +18 dB.
To use the same volume level as when the AV controller
was last turned off, select Last.
Note:
• The Power On Volume setting cannot be set higher
than the Maximum Volume setting.
■
Headphone Level
With this setting, you can offset the headphone volume
relative to the main volume. This is useful if your head-
phones are too loud or too quiet at the volume setting you
usually use when listening through your speakers. The
headphone level can be set from –12 dB to +12 dB.
■
Zone2 Maximum Volume
With this setting, you can limit the maximum volume for
Zone 2.
When the Volume Display setting is set to Absolute, the
Maximum Volume range is Off, 99 to 50. When it’s set
to Relative, the range is Off, +17 dB to –32 dB. To dis-
able this setting, select Off.
■
Zone2 Power On Volume
This setting determines what the volume will be for
Zone 2 each time the AV controller is turned on.
When the Volume Display preference is set to Absolute,
the range is Last, Min, 1 to Max. When it’s set to Rela-
tive, the range is Last, –
∞
dB, –81 dB to +18 dB.
To use the same volume level as when the AV controller
was last turned off, select Last.
■
Zone3 Maximum Volume
With this setting, you can limit the maximum volume for
Zone 3.
When the Volume Display setting is set to Absolute, the
Maximum Volume range is Off, 99 to 50. When it’s set
to Relative, the range is Off, +17 dB to –32 dB. To dis-
able this setting, select Off.
■
Zone3 Power On Volume
This setting determines what the volume will be for
Zone 3 each time the AV controller is turned on.
When the Volume Display preference is set to Absolute,
the range is Last, Min, 1 to Max. When it’s set to Rela-
tive, the range is Last, –
∞
dB, –81 dB to +18 dB.
To use the same volume level as when the AV controller
was last turned off, select Last.
OSD Setup
■
Immediate Display
This setting determines whether operation details are
displayed onscreen immediately after an AV controller
function is used.
On:
Displayed (default).
Off:
Not displayed.
Even if On is selected, operation details are not output if
the input source is connected to a COMPONENT
VIDEO IN or HDMI IN.
For optimal video performance, THX recommends that
Immediate Display be turned off.
■
Monitor Type
With this setting, you can specify the aspect ratio of your
TV so that menus are displayed properly.
4:3:
Select if your TV is 4:3 (default).
16:9:
Select if your TV is 16:9.
■
Display Position
This setting determines where on the screen operation
details are displayed.
Bottom:
Bottom of the screen (default).
Top:
Top of the screen.
■
Language
This setting determines the language used for the
onscreen setup menus. You can select: English, German,
French, Spanish, Italian, Dutch, Swedish, or Japanese.
12V Trigger A/B/C Setup
See “Using the 12V Triggers” on page 114.
PR-SC885_En.book Page 105 Tuesday, February 26, 2008 2:07 PM

106
Advanced Setup
—Continued
This section explains items on the Hardware menu.
Note:
• This procedure can also be performed on the AV con-
troller by using its [SETUP], [ENTER], and arrow
buttons.
Remote Control
■
Remote ID
When several Onkyo components are used in the same
room, their remote ID codes may overlap. To differenti-
ate the AV controller from the other components, you
can change its remote ID from 1, the default, to 2 or 3.
Note:
• If you do change the AV controller’s remote ID, be
sure to change the remote controller to the same ID
(see below), otherwise, you won’t be able to control it
with the remote controller.
Changing the Remote Controller’s ID
Zone 2 and Zone 3
See “Zone 2 and Zone 3” on page 109.
Hardware Setup
1
Press the [RECEIVER] REMOTE
MODE button, followed by the
[SETUP] button.
The main menu appears onscreen.
2
Use the Up and Down [ ]/[ ]
buttons to select “7. Hardware
Setup,” and then press [ENTER].
The Hardware Setup menu appears.
3
Use the Up and Down [ ]/[ ]
buttons to select an item, and
then press [ENTER].
The screen for that item appears.
INPUT SELECTOR
ON STANDBY
DISPLAY MUTING
G
U
I
D
E
E
X
I
T
PREV
CH
DIMMER
CDR/MD
SAT
TAPE/AMP
SLEEP
MACRO
REMOTE MODE
--
/
---
10 11 12
TV
TV CH
TV VOL
PLAYLIST
RANDOM
DVD
AUX1AUX
2
GAME/TV
CBL/SATVCR/DVR
D. TUN
CD
TUNER
TAPE
PHONO
REC
ENTER
T
O
P
M
E
N
U
M
E
N
U
VOL
CH
DISC
ALBUM
TV
VCR
CABLE DOCK
DVD
RECEIVER
CD
+
-
123
ZONE
3
ZONE
2
INPUT
+
-
+10 0
CLEAR
123
456
789
S
E
T
U
P
R
E
T
U
R
N
SETUP
RECEIVER
INPUT
ENTER
Number
buttons
Remote
indicator
RECEIVER
S
E
T
U
P
ENTER
ENTER
7.Hardware Setup
1.Remote Control
2.Zone2/Zone3
3.Tuner
4.Analog Multich
5.HDMI
ENTER
4
Use the Up and Down [ ]/[ ]
buttons to select an item, and
use the Left and Right [ ]/[ ]
buttons to change it.
The items are explained below.
5
When you’ve finished, press the
[SETUP] button.
Setup closes.
1
While holding down the
[RECEIVER] REMOTE MODE but-
ton, press the TV [INPUT] button.
The Remote indicator flashes four
times.
2
Use the number buttons to enter
ID 1, 2, or 3.
The Remote indicator flashes twice.
ENTER
S
E
T
U
P
RECEIVER
DVD
CBL/SATVCR/DVR
123
PR-SC885_En.book Page 106 Tuesday, February 26, 2008 2:07 PM

107
Advanced Setup
—Continued
Tuner
■
Satellite Radio
If you connect an XM Satellite Radio antenna or SIRIUS
Satellite Radio antenna to the AV controller (both sold
separately), set this setting to XM or SIRIUS respec-
tively. If you connect both types of antenna, select
XM/SIRIUS. Otherwise, select None. See the separate
Satellite Radio Guide for more information.
Analog Multich
■
Subwoofer Input Sensitivity
Some DVD players output the LFE channel from their
analog subwoofer output at 15 dB higher than normal.
With this setting, you can change the AV controller’s
subwoofer sensitivity to match your DVD player. Note
that this setting only affects signals connected to the AV
controller’s MULTI CH SUBWOOFER jack.
You can select 0 dB, 5 dB, 10 dB, or 15 dB.
If you find that your subwoofer is too loud, try the 10 dB
or 15 dB setting.
HDMI
■
HDMI Audio Out
This setting determines whether audio received by an
HDMI input is output by the HDMI outputs. You may
want to change this setting to On if your TV is connected
to an HDMI output and you want to listen to audio from
an HDMI component through your TV’s speakers. Nor-
mally, it should be set to Off.
Off:
HDMI audio is not output (default).
On:
HDMI audio is output.
Notes:
• If On is selected and the signal can be output by the
TV, the AV controller will output no sound through its
speakers.
• When TV Control is enabled, this setting is set to
Auto.
•With some TVs and input signals, no sound may be
output even if On is selected.
•When the HDMI Audio Out setting is set to On, or TV
Control is set to Enable and you’re listening through
your TV’s speakers (see page 37), if you turn up the
AV controller’s volume control, the sound will be out-
put by the AV controller’s speakers. To stop the AV
controller’s speakers producing sound, change the set-
tings, change your TV’s settings, or turn down the AV
controller’s volume.
■
Lip Sync
The Lip Sync function can automatically synchronize
HDMI audio and video that’s gotten out of sync due to
the complex digital video processing being performed by
your HDMI-compatible TV. With HDMI Lip Sync, the
audio delay required to synchronize the audio and video
is calculated and applied automatically by the AV con-
troller.
Disable:
HDMI lip sync disabled.
Enable:
HDMI lip sync enabled.
Notes:
• This function works only if your HDMI-compatible
TV supports HDMI Lip Sync.
•You can check the amount of delay being applied by
the HDMI Lip Sync function on the A/V Sync screen
(see page 102).
■
xvYCC
If your HDMI source and HDMI-compatible TV both
support the xvYCC color standard, you can enable
xvYCC color on the AV controller with this setting.
Disable:
xvYCC color disabled.
Enable:
xvYCC color enabled.
■
Control
This function allows CEC-compatible components or
RIHD-compatible components connected via HDMI to
be controlled with the AV controller.
Disable:
HDMI Control disabled.
Enable:
HDMI Control enabled.
Notes:
• HDMI control works only with the HDMI OUT
MAIN jack, not the HDMI OUT SUB jack.
•Select Disable if a connected component is incompat-
ible or you’re not sure about its compatibility.
• If operation is unreliable when set to Enable, select
Disable instead.
•When the HDMI Audio Out setting is set to On, or TV
Control is set to Enable and you’re listening through
your TV’s speakers (see page 37), if you turn up the
AV controller’s volume control, the sound will be out-
put by the AV controller’s speakers. To stop the AV
controller’s speakers producing sound, change the set-
tings, change your TV’s settings, or turn down the AV
controller’s volume.
Power Control
To link the power functions of CEC-compatible compo-
nents or RIHD-compatible components connected via
HDMI, select Enable.
Disable:
Power Control disabled.
Enable:
Power Control enabled.
Notes:
• The Power Control setting can be set only when the
above Control setting is set to Enable.
PR-SC885_En.book Page 107 Tuesday, February 26, 2008 2:07 PM

108
Advanced Setup
—Continued
•HDMI power control only works with HDMI-compat-
ible components that support it and may not work
properly with some components due to their settings
or compatibility.
•When set to Enable, the AV controller consumes more
power.
• When set to Enable, the AV controller enters Ready
mode when set to Standby. Also, the AV controller’s
AC outlets will be on all of the time regardless of
whether the AV controller is set to On or Standby, or
Ready mode in this case.
TV Control
Select Enable to control the AV controller from an
RIHD-compatible TV connected via HDMI.
Disable:
TV Control disabled.
Enable:
TV Control enabled.
Notes:
• Select Disable if your TV is incompatible or you’re
note sure about its compatibility.
•The TV Control setting can be set only when the above
Control and Power Control settings are both set to
Enable.
Network
These settings are for use with home automation equip-
ment and external controllers.
Lock
With this setting, you can protect your settings by lock-
ing the setup menus.
Locked:
Setup menus locked.
Unlocked:
Setup menus unlocked.
When Locked is selected, only this Lock Setup item can
be accessed.
Lock Setup
Note:
• After changing the Control, Power Control, or TV
Control setting, be sure to turn all of your compo-
nents off and then back on again. Refer to the
instruction manuals for your other components.
PR-SC885_En.book Page 108 Tuesday, February 26, 2008 2:07 PM

109
Zone 2 and Zone 3
In addition to your main listening room, you can also enjoy playback in two other rooms, or as we call them, Zone 2
and Zone 3. And, you can select a different source for each room.
Zone 2 speakers must be connected to an amp in Zone 2.
Connecting Your Zone 2 Speakers
You can enjoy 2-channel stereo playback in Zone 2 and
a different source to those selected for your main room
and Zone 3.
Hookup
• Use an RCA audio cable to connect the AV control-
ler’s ZONE 2 PRE OUT L/R jacks to an analog audio
input on your Zone 2 amp.
• Use an RCA audio cable to connect the AV control-
ler’s ZONE 2 PRE OUT SW jack to the line input on
a powered subwoofer in Zone 2.
• Connect your Zone 2 speakers to the speaker termi-
nals on your Zone 2 amp.
Note:
•With the default settings, the Zone 2 volume must be
set on the Zone 2 amp. If your Zone 2 amp has no vol-
ume control, set the Zone 2 Out setting to Variable so
that you can set the Zone 2 volume on the AV control-
ler (see page 110).
Zone 2 Video Outputs
The AV controller features a composite video output and
component video output for connection to a TV in
Zone 2, so you can enjoy both audio and video in that
zone.
Hookup
• Use a composite video cable to connect the AV con-
troller’s ZONE 2 OUT V jack to a composite video
input on your Zone 2 TV.
•Alternatively, use a component video cable to connect
the AV controller’s COMPONENT VIDEO MONI-
TOR OUT 2/ZONE 2 OUT jacks to a component
video input on your Zone 2 TV.
• If you use the COMPONENT VIDEO MONITOR
OUT 2/ZONE 2 OUT, you must set the Monitor Out2
setting to Zone 2 (see page 45).
Notes:
•The ZONE 2 OUT V jack outputs video from compo-
nents connected to composite video inputs and
S-Video inputs.
• The COMPONENT VIDEO MONITOR
OUT 2/ZONE 2 OUT outputs video from components
connected to component video inputs.
Connecting Zone 2
RL
IN
LINE INPUT
ZONE 2 ZONE 3
PRE OUT
L
R
SW
Main room
Zone 2
Multichannel power amp
Receiver/
integrated amp
AV controller
Powered
subwoofer
ZONE 2
OUT
MONITOR OUT 2
/ZONE 2 OUT
Main room
TV
Zone 2
AV controller
TV
PR-SC885_En.book Page 109 Tuesday, February 26, 2008 2:07 PM

110
Zone 2 and Zone 3
—Continued
Zone 3 speakers must be connected to an amp in Zone 3.
Connecting Your Zone 3 Speakers
You can enjoy 2-channel stereo playback in Zone 3 and
a different source to those selected for your main room
and Zone 2.
Hookup
• Use an RCA audio cable to connect the AV control-
ler’s ZONE 3 PRE OUT L/R jacks to an analog audio
input on your Zone 3 amp.
• Use an RCA audio cable to connect the AV control-
ler’s ZONE 3 PRE OUT SW jack to the line input on
a powered subwoofer in Zone 3.
• Connect your Zone 3 speakers to the speaker termi-
nals on your Zone 3 amp.
Note:
•With the default settings, the Zone 3 volume must be
set on the Zone 3 amp. If your Zone 3 amp has no vol-
ume control, set the Zone 3 Out setting to Variable so
that you can set the Zone 3 volume on the AV control-
ler (see page 110).
If you’ve connected your Zone 2 or Zone 3 speakers to
an amp with no volume control, set the Zone 2 Out or
Zone 3 Out setting, respectively, to Variable so that you
can set the zone’s volume, balance, and tone on the AV
controller.
Connecting Zone 3
RL
IN
LINE INPUT
ZONE 3
PRE OUT
L
R
SW
Main room
Zone 3
Receiver/
integrated amp
AV controller
Powered
subwoofer
Multichannel power amp
Zone 2/Zone 3 Out Settings
1
Press the [RECEIVER] REMOTE
MODE button, followed by the
[SETUP] button.
The main menu appears onscreen.
2
Use the Up and Down [ ]/[ ]
buttons to select “7. Hardware
Setup,” and then press [ENTER].
The Hardware Setup menu appears.
3
Use the Up and Down [ ]/[ ]
buttons to select “2. Zone 2/
Zone 3,” and then press [ENTER].
The Zone 2/Zone 3 screen appears.
4
Use the Up and Down [ ]/[ ]
buttons to select “Zone 2 Out” or
“Zone 3 Out,” and use the Left
and Right [ ]/[ ] buttons to
select:
Fixed:
The Zone 2 or Zone 3 volume
must be set on the amp in that
zone.
Variable:
The Zone 2 or Zone 3 vol-
ume can be set on the AV con-
troller.
RECEIVER
S
E
T
U
P
ENTER
ENTER
ENTER
ENTER
7-2.Zone2/Zone3
Zone2 Out Fixed
Zone3 Out Fixed
ENTER
ENTER
PR-SC885_En.book Page 110 Tuesday, February 26, 2008 2:07 PM

111
Zone 2 and Zone 3
—Continued
Note:
• This procedure can also be performed on the AV con-
troller by using its [SETUP], [ENTER], and arrow
buttons.
This section explains how to use Zone 2 and Zone 3.
Selecting an Input Source for Zones
Notes:
•To select AM, FM, SIRIUS, or XM, press the
[TUNER] input selector button repeatedly.
• Only analog input sources are output by Zone 2 and
Zone 3. Digital input sources are not output. If no
sound is heard when an input source is selected, check
to make sure it’s connected to an analog input.
• While Zone 2 or Zone 3 is on, the Auto Power On/
Standby and Direct Change functions do not
work.
•You cannot select different AM or FM radio stations
for your main room, Zone 2, and Zone 3. The same
AM/FM radio station will be heard in each room.
However, you can select different AM/FM, SIRIUS,
or XM stations. For example, XM for your main room,
SIRIUS for Zone 2, and AM/FM for Zone 3.
5
Press the [SETUP] button.
Setup closes.
Using Zone 2 and Zone 3
S
E
T
U
P
STANDBY/ON
MASTER VOLUME
CDTUNER
TAPECBL/SAT GAME/TV AUX 1 AUX 2VCR/DVR
DVDAUDIO SELPURE AUDIO PHONO DISPLAY
PUSH TO OPEN
STANDBY
ZONE 2
ZONE 3
OFF TONE HDMI OUT
DIGITAL INPUT
ZONE 2
ZONE 3
LEVEL
PHONES POWER
ON OFF
STEREO THX
RT/PTY/TP
MEMORY
LISTENING MODE
TUNING
MODE SETUP
PRESET
TUNING
TUNING RETURN
ENTER
SETUP MIC
VIDEO
S VIDEO DIGITAL
AUX 2 INPUT
AUDIOLR
CLEAR
ZONE3
ZONE2
TONE
OFF
,
INPUT SELECTOR
LISTENING MODE
ON STANDBY
DISPLAY MUTING
RC-
690
M
G
U
I
D
E
E
X
I
T
PREV
CH
DIMMER
CDR/MD
SAT
TAPE/AMP
SLEEP
MACRO
REMOTE MODE
SUBTITLE
AUDIO
REPEAT
PLAY MODE
--
/
---
10 11 12
VIDEO OFFOPEN/CLOSE
TV
TV CH
TV VOL
PLAYLIST
RANDOM
DVD
AUX1AUX
2
GAME/TV
CBL/SATVCR/DVR
D. TUN
CD
TUNER
TAPE
PHONO
VCRVCR DVDDVD HDDHDD
REC
ENTER
TEST TONE
AUDIO SEL
CH SEL
SURR
DIRECT
THX
PURE A
STEREO
LEVEL
+
LEVEL
-
L NIGHT
ALL ST
T
O
P
M
E
N
U
M
E
N
U
VOL
CH
DISC
ALBUM
TV
VCR
CABLE DOCK
DVD
RECEIVER
CD
+
-
123
ZONE
3
ZONE
2
INPUT
+
-
+10 0
CLEAR
123
456
789
S
E
T
U
P
R
E
T
U
R
N
Re-EQ
ZONE3
ZONE2
MUTING
ON
STANDBY
LEVEL–,
LEVEL+
INPUT
SELECTOR
1
On the remote controller, press
the [ZONE 2] or [ZONE 3]
REMOTE MODE button.
On the AV controller, press the
[ZONE 2] or [ZONE 3] button.
The ZONE 2 or ZONE 3 indicator
flashes, and the input selector currently
selected for the zone appears on the dis-
play.
2
On the remote controller, use the
INPUT SELECTOR buttons.
On the AV controller, use the
input selector buttons, or press
the [ZONE 2] or [ZONE 3] button
repeatedly
The input source is selected, the zone is
turned on, the name of the input selec-
tor appears on the display, and the
ZONE 2 or ZONE 3 indicator lights
continuously.
ZONE 2
ZONE 3
ZONE
3
ZONE
2
AV controller
Remote
controller
ZONE 2
ZONE 3
DVD
AUX1AUX
2
GAME/TV
CBL/SATVCR/DVR
CD
TUNER
TAPE
PHONO
+10
123
456
789
AV controller
Remote
controller
PR-SC885_En.book Page 111 Tuesday, February 26, 2008 2:07 PM

112
Zone 2 and Zone 3
—Continued
Turning Off Zones
Adjusting the Volume of Zones
Adjusting the Balance of Zones
1
On the remote controller, press
the [ZONE 2] or [ZONE 3]
REMOTE MODE button.
On the AV controller, press the
[ZONE 2] or [ZONE 3] button.
The ZONE 2 or ZONE 3 indicator
flashes.
2
On the remote controller, press
the [STANDBY] button.
On the AV controller, press the
[OFF] button.
The zone is turned off, and the ZONE 2
or ZONE 3 indicator goes off.
On the remote controller, press
the [ZONE 2] or [ZONE 3]
REMOTE MODE button, and then
use the [LEVEL–] and [LEVEL+]
buttons.
On the AV controller, press the
[ZONE 2] or [ZONE 3] button,
press the [LEVEL] button, and
then use the Up [ ] and Down
[] buttons.
ZONE 2
ZONE 3
ZONE
3
ZONE
2
AV controller
Remote
controller
OFF
STANDBY
AV controller
Remote
controller
ZONE
3
ZONE
2
LEVEL LEVEL
AV controller
Remote
controller
ZONE 2
ZONE 3
1
On the AV controller, press the
[ZONE 2] or [ZONE 3] button.
2
Press the AV controller’s [TONE]
button repeatedly to select Bal-
ance.
3
Use the Up [ ] and Down [ ]
buttons to adjust the balance.
You can adjust the balance from 0 in the
center to +10 dB to the right or +10 dB
to the left in 2 dB steps.
ZONE 2
ZONE 3
AV controller
TONE
PR-SC885_En.book Page 112 Tuesday, February 26, 2008 2:07 PM

113
Zone 2 and Zone 3
—Continued
Muting Zones
Adjusting the Tone of Zone 2
Notes:
• Zones can also be unmuted by adjusting the volume.
• The tone cannot be adjusted for Zone 3.
•The Zone 2 level, balance, and tone functions have no
effect on the ZONE 2 PRE OUT when the Zone 2 Out
setting is set to Fixed (page 110).
•The Zone 3 level and balance functions have no effect
on the ZONE 3 PRE OUT when the Zone 3 Out set-
ting is set to Fixed (page 110).
On the remote controller, press
the [ZONE 2] or [ZONE 3]
REMOTE MODE button, and then
press the [MUTING] button.
To unmute a zone, on the remote
controller, press the [ZONE 2] or
[ZONE 3] REMOTE MODE button,
and then press the [MUTING] but-
ton again.
1
On the AV controller, press the
[ZONE 2] button.
2
Press the AV controller’s [TONE]
button repeatedly to select Bass
or Treble.
3
Use the Up [ ] and Down [ ]
buttons to adjust the bass or tre-
ble.
You can boost or cut the Bass or Treble
from –10 dB to +10 dB in 1 dB steps.
ZONE
3
ZONE
2
MUTING
ZONE 2
AV controller
TONE
PR-SC885_En.book Page 113 Tuesday, February 26, 2008 2:07 PM

114
Zone 2 and Zone 3
—Continued
The 12V triggers A, B, and C can be used to turn on 12V
trigger-capable components automatically when they are
selected as the input source. The triggers can be set so
that they activate when a connected component is
selected as the input source for the main room, Zone 2,
Zone 3, or any combination of rooms.
When triggered, the output from a 12V TRIGGER OUT
goes high (+12 volts, 100 milliamperes max).
Hookup
• Use a miniplug cable to connect the AV controller’s
12V TRIGGER OUT A, B, or C jack to the 12 V trig-
ger input on a connected component.
When several components are turned on simultaneously
by using triggers A, B, and C, depending on the type of
components, a large amount of current may be drawn
momentarily. To prevent this, you can delay trigger sig-
nals A, B, and C individually. Another application for
trigger delay is eliminating the “thump” noise that’s
sometimes heard when a source component is turned on.
Delaying the trigger signal for your power amplifier so
that it’s the last component to be turned on will accom-
plish this.
Using the 12V Triggers
1
Press the [RECEIVER] REMOTE
MODE button, followed by the
[SETUP] button.
The main menu appears onscreen.
2
Use the Up and Down [ ]/[ ]
buttons to select
“6. Miscellaneous,” and then
press [ENTER].
The Miscellaneous menu appears.
RS232
DIGITAL
COAXIAL
OPTICAL
REMOTE
CONTROL
IN 1
IN 1
IN 2
IN IN IN IN
PHONO CD TAPE AUX 1
GAME/TV
GAME/TV CBL/SAT
CBL/SAT
AUX 1 VCR/DVR
VCR/DVR DVD
DVD
GND
IN 2
IN 3
LL
V
S
RR
ASSIGNABLE
(DVD)
(CBL/SAT)
(VCR/DVR)
(GAME/TV)
(CD)
OUT
COMPONENT VIDEO
ASSIGNABLE
IN 3
Y
C
B
/P
B
C
R
/P
R
IN 2 IN
1(DVD)
MONITOR
OUT 1
OUT IN IN OUT IN IN FRONT FRONTCENTER
SUBWOOFER SUBWOOFER
CENTERSURR SURR
MULTI CH
PRE OUT
SURR BACK SURR BACK
AM
ANTENNA
FM75
MONITOR OUT 2
/ZONE 2 OUT
ZONE 2 ZONE 3
PRE OUT
L
R
SW
AB
IR
12V TRIGGER OUT
IN
AB
OUT
V
S
MONITOR
OUT
ZONE 2
OUT
C
HDMI
IN 1IN 2IN 3IN 4
ASSIGNABLE
OUT
MAIN OUT
SUB
ETHERNET
COLD
HOT GND
12
3
INPUT
BALANCE R FRONT R FRONT LSURR R CENTER SURR L
PRE OUT
SUBWOOFER
SURR BACK R
Bi-AMP
BALANCE L
MONO
SURR BACK L
Bi-AMP
COLD
HOTGND
12
3
SIRIUS
XM
AC OUTLET
AC INLET
AC 120V
SWITCHED
120W 1A MAX.
60Hz
AM
ANTENNA
FM
75
HD RADIO
AB
12V TRIGGER OUT
C
RECEIVER
S
E
T
U
P
ENTER
ENTER
6.Miscellaneous
1.Volume Setup
2.OSD Setup
3.12V Trigger A Setup
4.12V Trigger B Setup
5.12V Trigger C Setup
3
Use the Up and Down [ ]/[ ]
buttons to select “12V Trigger A,
B, or C,” and then press [ENTER].
The 12V Trigger A/B/C Setup screen
appears.
4
Use the Up and Down [ ]/[ ]
buttons to select “Delay,” and use
the Left and Right [ ]/[ ] but-
tons to select: 0 sec, 1 sec, 2 sec,
or 3 sec.
When 0 sec is selected, the trigger sig-
nal is output as soon as the input source
is changed.
5
Use the Up and Down [ ]/[ ]
buttons to select an input source,
and use the Left and Right
[ ]/[ ] buttons to select an
option.
Off
: No trigger signal is output.
A 12-volt trigger signal is output when
the connected component is selected as
the source for:
Main
: Main room.
Zone2
: Zone 2.
Main/Z2
: Main room or Zone 2.
Zone3
: Zone 3.
Main/Z3
:Main room or Zone 3.
Z2/Z3
: Zone 2 or Zone 3.
Main/Z2/Z3
:Main room, Zone 2, or
Zone 3.
6
When you’ve finished, press the
[SETUP] button.
Setup closes.
ENTER
ENTER
6-x.12V Trigger x Setup
Delay 1sec
DVD Main/Zone2
VCR/DVR Main/Zone2
CBL/SAT Main/Zone2
TV/GAME Main/Zone2
AUX1 Main/Zone2
AUX2 Main/Zone2
TAPE Main/Zone2
TUNER Main/Zone2
CD Main/Zone2
PHONO Main/Zone2
ENTER
ENTER
ENTER
ENTER
S
E
T
U
P
PR-SC885_En.book Page 114 Tuesday, February 26, 2008 2:07 PM

115
Zone 2 and Zone 3
—Continued
To control the AV controller with the remote controller
while you’re in Zone 2 or Zone 3, you’ll need a commer-
cially available multiroom remote control kit for each
zone.
• Multiroom kits are made by Niles and Xantech.
These kits can also be used when there isn’t a clear line
of sight to the AV controller’s remote sensor, such as
when it’s installed inside a cabinet.
Using a Multiroom Kit with Zone 2/3
In this setup, the IR receiver in Zone 2/3 picks up the
infrared signals from the remote controller and feeds
them through to the AV controller in the main room via
the connecting block.
The miniplug cable from the connecting block should be
connected to the AV controller’s IR IN A or B jack, as
shown below. The IR IN A and B jacks are identical. Up
to two IR receivers can be connected.
Using a Multiroom Kit with a Cabinet
In this setup, the IR receiver picks up the infrared signals
from the remote controller and feeds them to the AV con-
troller located in the cabinet via the connecting block.
Using a Multiroom Kit with Other
Components
In this setup, an IR emitter is connected to the AV con-
troller’s IR OUT jack and placed in front of the other
component’s remote control sensor. Infrared signals
received at the AV controller’s IR IN A or B jack are fed
through to the other component via the IR emitter. Sig-
nals picked up by the AV controller’s remote control sen-
sor are not output.
The IR emitter should be connected to the AV control-
ler’s IR OUT jack, as shown below.
Using the Remote Controller in
Zone 2/3 and Multiroom Control Kits
IR IN
A or B
Connecting
block
Remote controller
IR Receiver
Main room Zone 2/3
Signal flow
IR
IN
AB
OUT
From the connecting block
Miniplug cable
AV controller
IR IN
A or B
Connecting
block
Remote controller
IR Receiver
Inside
cabinet
Signal flow
IR OUT
IR IN
A or B
Connecting
block
IR Receiver
Remote controller
Signal flow
IR Emitter
Other component
AV controller
IR
IN
AB
OUT
Remote control
sensor
Other component
Emitter
IR Emitter
Signal flow
Miniplug
Miniplug cable
AV controller
PR-SC885_En.book Page 115 Tuesday, February 26, 2008 2:07 PM

116
Controlling Other Components
You can control your other components, including those
made by other manufacturers, with the remote controller.
This section explains how to:
• Enter the remote control code for a component that
you want to control: DVD, TV, VCR, etc.
• Learn commands directly from another component’s
remote controller (see page 119).
• Program the MACRO buttons to perform a sequence
of up to eight remote control actions (see page 120).
To control another component, you must first enter that
component’s remote control code to a REMOTE MODE
button. You’ll need to enter a code for each component
that you want to control.
Notes:
• Remote control codes cannot be entered for the
[RECEIVER] REMOTE MODE button.
• The remote control codes provided are correct at the
time of printing but subject to change.
Entering Remote Control Codes
1
Look up the component’s remote
control code in the separate
Remote Control Codes list.
The codes are organized by category.
INPUT SELECTOR
LISTENING MODE
ON STANDBY
DISPLAY MUTING
RC-
690
M
G
U
I
D
E
E
X
I
T
PREV
CH
DIMMER
CDR/MD
SAT
TAPE/AMP
SLEEP
MACRO
REMOTE MODE
SUBTITLE
AUDIO
REPEAT
PLAY MODE
--
/
---
10 11 12
VIDEO OFFOPEN/CLOSE
TV
TV CH
TV VOL
PLAYLIST
RANDOM
DVD
AUX1AUX
2
GAME/TV
CBL/SATVCR/DVR
D. TUN
CD
TUNER
TAPE
PHONO
VCRVCR DVDDVD HDDHDD
REC
ENTER
TEST TONE
AUDIO SEL
CH SEL
SURR
DIRECT
THX
PURE A
STEREO
LEVEL
+
LEVEL
-
L NIGHT
ALL ST
T
O
P
M
E
N
U
M
E
N
U
VOL
CH
DISC
ALBUM
TV
VCR
CABLE DOCK
DVD
RECEIVER
CD
+
-
123
ZONE
3
ZONE
2
INPUT
+
-
+10 0
CLEAR
123
456
789
S
E
T
U
P
R
E
T
U
R
N
Re-EQ
REMOTE
MODE
TV
RECEIVER
STANDBY
I
Number
buttons
Remote
indicator
2
While holding down the REMOTE
MODE button to which you want
to enter the code, press the
[STANDBY] button.
The Remote indicator lights up.
3
Within 30 seconds, use the num-
ber buttons to enter the 4-digit
remote control code.
The Remote indicator flashes twice.
4
Press the REMOTE MODE button
again to select the remote con-
troller mode, point the remote
controller at the component, and
check the operation.
If the remote controller doesn’t work as
expected, and several remote codes are
listed, try each one in turn and use the
one that works best.
CDR/MD
SAT
REMOTE MODE
TV
DOCK
VCR
CABLE
DVD
CD
STANDBY
DVD
AUX1AUX
2
GAME/TV
CBL/SATVCR/DVR
CD
TUNER
TAPE
0
123
456
789
• The DOCK remote mode can only be used with
the Onkyo RI Dock at this time.
• The [DVD] and [CD] REMOTE MODE buttons
are preprogrammed for use with Onkyo DVD
players and CD players, respectively.
•To control another manufacturer’s CD recorder or
MD recorder, enter the appropriate remote control
code to the [CD] REMOTE MODE button.
PR-SC885_En.book Page 116 Tuesday, February 26, 2008 2:07 PM

117
Controlling Other Components
—Continued
Remote Control Codes for Onkyo
Components Connected via
Onkyo components that are connected via are con-
trolled by pointing the remote controller at the AV con-
troller, not the component. This allows you to control
components that are out of view, in a rack, for example.
If you want to control an Onkyo component by pointing
the remote controller directly at it, or you want to control
an Onkyo component that’s not connected via , use
the following remote control codes:
•[DVD] REMOTE MODE button
5001:
Onkyo DVD player without (default)
• [CD] REMOTE MODE button
6001:
Onkyo CD player without (default)
• [MD] REMOTE MODE button
6007:
Onkyo MD recorder without
• [CDR] REMOTE MODE button
6005:
Onkyo CD recorder without
• [DOCK] REMOTE MODE button
6003:
Onkyo DS-A2 RI Dock without (default)
Note:
•If you connect an -capable Onkyo MiniDisc or CD
recorder to the TAPE IN/OUT jacks, for remote oper-
ation to work properly, you must set the Input Display
to MD or CDR, respectively (see page 49).
Resetting the Remote Mode Buttons
You can reset a REMOTE MODE button to its default
remote control code.
You can reset the remote controller to its default settings.
1
Make sure the Onkyo component is con-
nected with an cable and an analog
audio cable (RCA).
See page 42 for details.
2
Enter the appropriate remote control code
to the REMOTE MODE button.
•[DVD] REMOTE MODE button
5002:
Onkyo DVD player with
• [CD] REMOTE MODE button
6002:
Onkyo CD player with
• [MD] REMOTE MODE button
6008:
Onkyo MD recorder with
• [CDR] REMOTE MODE button
6006:
Onkyo CD recorder with
• [DOCK] REMOTE MODE button
6004:
Onkyo DS-A1 RI Dock with
See the previous page for how to enter remote
control codes.
3
Press the REMOTE MODE button, point
the remote controller at the AV controller,
and operate the component.
1
While holding down the REMOTE
MODE button that you want to
reset, press the TV [ ] button.
The Remote indicator flashes three
times.
2
Press the REMOTE MODE button
again.
The Remote indicator flashes twice,
indicating that the button has been
reset.
The [DVD] and [CD] REMOTE
MODE buttons are preprogrammed
with remote control codes for control-
ling Onkyo DVD players and CD play-
ers, respectively. When these buttons
are reset, the preprogrammed codes are
restored.
Resetting the Remote Controller
1
While holding down the
[RECEIVER] REMOTE MODE but-
ton, press the [STANDBY] button.
The Remote indicator flashes five
times.
2
Press the [RECEIVER] REMOTE
MODE button again.
The Remote indicator flashes twice,
indicating that the remote controller
has been reset.
CDR/MD
SAT
REMOTE MODE
TV
DOCK
VCR
CABLE
DVD
CD
CDR/MD
SAT
REMOTE MODE
TV
DOCK
VCR
CABLE
DVD
CD
RECEIVER
STANDBY
RECEIVER
PR-SC885_En.book Page 117 Tuesday, February 26, 2008 2:07 PM

118
Controlling Other Components
—Continued
To control another component, point the remote controller at it and use the buttons explained below. (You must select
the appropriate remote controller mode with the REMOTE MODE buttons first.) With some components, certain buttons
may not work as expected, and some may not work at all.
■
Controlling a TV
A
[ON], [STANDBY], TV [ ]*
Set the TV to On or Standby.
B
Number buttons
Enter numbers.
C
[CH +/–], TV CH [+]/[–]*
Select channels on the TV.
D
[PREV CH]
Selects the previous channel.
E
[TV INPUT]*
Selects the TV’s external inputs.
F
TV VOL [ ]/[ ]*
Adjust the TV’s volume.
G
[MUTING]
Mutes the TV.
H
[ ]/[ ]/[ ]/[ ]/[MENU]/
[ENTER]/[RETURN]
Navigate menus on the TV.
*Buttons marked with an asterisk (*)
are exclusively for controlling a TV
and can be used at any time, regard-
less of the currently selected remote
controller mode.
■
Controlling a VCR
A
[ON], [STANDBY]
Set the VCR to On or Standby.
B
Number buttons
Enter numbers.
C
[CLEAR]
Cancels functions.
D
[CH +/–]
Selects channels on the VCR.
E
[PREV CH]
Selects the previous channel.
F
REC [ ]
Starts recording.
G
Eject [ ]
Ejects the videocassette.
H
[], [], [ ], [ ], [ ]
Play, Pause, Stop, Rewind, and
Fast forward.
I
[ ]/[ ]/[ ]/[ ]/[MENU]/
[ENTER]/[RETURN]
Navigate menus on the VCR.
■
Controlling a Satellite or
Cable Receiver
A
[ON], [STANDBY]
Set the satellite/cable receiver to
On or Standby.
B
Number buttons
Enter numbers.
C
[CLEAR]
Cancels functions.
D
[CH +/–]
Selects satellite/cable channels.
E
[PREV CH]
Selects the previous channel.
F
[GUIDE]
Displays the program guide.
G
[], []
Rewind and Fast forward.
H
[ ]/[ ]/[ ]/[ ]/[MENU]/
[ENTER]/[RETURN]
Navigate menus on the satel-
lite/cable receiver.
INPUT SELECTOR
LISTENING MODE
ON STANDBY
DISPLAY MUTING
RC-
690
M
G
U
I
D
E
E
X
I
T
PREV
CH
DIMMER
CDR/MD
SAT
TAPE/AMP
SLEEP
MACRO
REMOTE MODE
SUBTITLE
AUDIO
REPEAT
PLAY MODE
--
/
---
10 11 12
VIDEO OFFOPEN/CLOSE
TV
TV CH
TV VOL
PLAYLIST
RANDOM
DVD
AUX1AUX
2
GAME/TV
CBL/SATVCR/DVR
D. TUN
CD
TUNER
TAPE
PHONO
VCRVCR DVDDVD HDDHDD
REC
ENTER
TEST TONE
AUDIO SEL
CH SEL
SURR
DIRECT
THX
PURE A
STEREO
LEVEL
+
LEVEL
-
L NIGHT
ALL ST
T
O
P
M
E
N
U
M
E
N
U
VOL
CH
DISC
ALBUM
TV
VCR
CABLE DOCK
DVD
RECEIVER
CD
+
-
123
ZONE
3
ZONE
2
INPUT
+
-
+10 0
CLEAR
123
456
789
S
E
T
U
P
R
E
T
U
R
N
Re-EQ
A
8
3
4
8
5
3
6
8
8
7
2
Press [TV] first
INPUT SELECTOR
LISTENING MODE
ON STANDBY
DISPLAY MUTING
RC-
690
M
G
U
I
D
E
E
X
I
T
PREV
CH
DIMMER
CDR/MD
SAT
TAPE/AMP
SLEEP
MACRO
REMOTE MODE
SUBTITLE
AUDIO
REPEAT
PLAY MODE
--
/
---
10 11 12
VIDEO OFFOPEN/CLOSE
TV
TV CH
TV VOL
PLAYLIST
RANDOM
DVD
AUX1AUX
2
GAME/TV
CBL/SATVCR/DVR
D. TUN
CD
TUNER
TAPE
PHONO
VCRVCR DVDDVD HDDHDD
REC
ENTER
TEST TONE
AUDIO SEL
CH SEL
SURR
DIRECT
THX
PURE A
STEREO
LEVEL
+
LEVEL
-
L NIGHT
ALL ST
T
O
P
M
E
N
U
M
E
N
U
VOL
CH
DISC
ALBUM
TV
VCR
CABLE DOCK
DVD
RECEIVER
CD
+
-
123
ZONE
3
ZONE
2
INPUT
+
-
+10 0
CLEAR
123
456
789
S
E
T
U
P
R
E
T
U
R
N
Re-EQ
A
2
9
9
3
9
4
5
6
7
9
8
Press [VCR] first
INPUT SELECTOR
LISTENING MODE
ON STANDBY
DISPLAY MUTING
RC-
690
M
G
U
I
D
E
E
X
I
T
PREV
CH
DIMMER
CDR/MD
SAT
TAPE/AMP
SLEEP
MACRO
REMOTE MODE
SUBTITLE
AUDIO
REPEAT
PLAY MODE
--
/
---
10 11 12
VIDEO OFFOPEN/CLOSE
TV
TV CH
TV VOL
PLAYLIST
RANDOM
DVD
AUX1AUX
2
GAME/TV
CBL/SATVCR/DVR
D. TUN
CD
TUNER
TAPE
PHONO
VCRVCR DVDDVD HDDHDD
REC
ENTER
TEST TONE
AUDIO SEL
CH SEL
SURR
DIRECT
THX
PURE A
STEREO
LEVEL
+
LEVEL
-
L NIGHT
ALL ST
T
O
P
M
E
N
U
M
E
N
U
VOL
CH
DISC
ALBUM
TV
VCR
CABLE DOCK
DVD
RECEIVER
CD
+
-
123
ZONE
3
ZONE
2
INPUT
+
-
+10 0
CLEAR
123
456
789
S
E
T
U
P
R
E
T
U
R
N
Re-EQ
A
2
6
8
3
8
8
4
5
8
7
Press [CABLE] (SAT) first
PR-SC885_En.book Page 118 Tuesday, February 26, 2008 2:07 PM

119
Controlling Other Components
—Continued
The AV controller’s remote controller can learn the com-
mands of other remote controllers. By transmitting, for
example, the Play command from your CD player’s
remote controller, the remote controller can learn it, and
then transmit the exact same command when its Play [ ]
button is pressed in the CD remote mode.
This is useful when you’ve entered the appropriate remote
control code (page 116) but some buttons don’t work as
expected.
Notes:
• The following buttons cannot learn new commands:
REMOTE MODE, MACRO [1], [2], [3], TV CH [+]/[–
], Re-EQ, LIGHT.
•When you want to learn the command from your TV’s
Power button, select the TV remote control mode and
use the remote controller’s [STANDBY] button to learn
the command. In the TV remote control mode, the
remote controller’s [STANDBY] and TV [ ] but-
tons are linked, so using the [STANDBY] button to
learn the command will mean that you can also use the
TV [ ] button to turn your TV on or off in TV
remote control mode.
•When you want to learn the commands from your TV’s
Channel Up and Down buttons, select the TV remote
control mode and use the remote controller’s CH [+/–]
button (left to the [ENTER] button) to learn the com-
mands. In the TV remote control mode, the remote con-
troller’s CH [+/–] and TV CH [+]/[–] buttons are linked,
so using the CH [+/–] button to learn these commands
will mean that you can also use the TV CH [+]/[–] but-
tons to change channels in TV remote control mode.
•The remote controller can learn approximately 70 to 90
commands, although this will be less if commands that
use a lot of memory are learned.
• Remote controller buttons such as Play, Stop, Pause,
and so on are preprogrammed with commands for con-
trolling Onkyo CD players, cassette decks, and DVD
players. However, they can learn new commands, and
you can restore the preprogrammed commands at any
time by resetting the remote controller (see page 117).
•To overwrite a previously learned command, repeat this
procedure.
• Only commands from infrared remote controllers can
be learned.
• When the remote controller’s batteries expire, all
learned commands will be lost and will have to be
learned all over again, so don’t discard your other
remote controllers.
Learning Commands
1
While holding down the REMOTE
MODE button for the mode in
which you want to use the com-
mand, press the [ON] button.
The Remote indicator lights up.
2
Press the button you want to
learn the new command.
3
Point the remote controllers at
each other, about 2 to 6 inches
(5–15 cm) apart, and then press
and hold the button whose com-
mand you want to learn until the
Remote indicator flashes.
INPUT SELECTOR
ON STANDBY
DISPLAY MUTING
G
U
I
D
E
E
X
I
T
PREV
CH
DIMMER
CDR/MD
SAT
TAPE/AMP
SLEEP
MACRO
REMOTE MODE
--
/
---
10 11 12
TV
TV CH
TV VOL
DVD
AUX1AUX
2
GAME/TV
CBL/SATVCR/DVR
D. TUN
CD
TUNER
TAPE
PHONO
ENTER
T
O
P
M
E
N
U
M
E
N
U
VOL
CH
DISC
ALBUM
TV
VCR
CABLE DOCK
DVD
RECEIVER
CD
+
-
123
ZONE
3
ZONE
2
INPUT
+
-
+10 0
CLEAR
123
456
789
S
E
T
U
P
R
E
T
U
R
N
1, 4
1
Remote
indicator
CDR/MD
SAT
TAPE/AMP
REMOTE MODE
TV
VCR
CABLE DOCK
DVD
RECEIVER
CD
ON
If the command is learned successfully,
the Remote indicator flashes twice.
4
To learn more commands, repeat
steps 2 and 3.
Press any REMOTE MODE button
when you’ve finished.
POWER SLEEP DIMMER SUR
MODE
VIDEO-1 VIDEO-2
TAPE
DVD C D
C D DVD
TUNER
TUNER
PHONO
INPUT SELECTOR
DISC
TAPE
VOLUME
EVEL
CH SEL
PRESET
MUTING
TEST
TONE
MULTI-CH
INPUT
GROUP
R
10
--/---1112
REMOTE MODE
ZONE2
DVD
VCR CD
ZONE3
RECEIVER
CABLE
DOCK
TAPE/AMP
SAT
CDR/MD
+
-
T
V CH
T
V VOL
SLEEP
INPUT SELECTOR
3
2
MACRO
1
+
10 0
CLEAR
D.TUN
123
456
789
INPUT
I
ONSTANDBYT
V
TAPE
DVD
DCR/DVRCBL/SAT
AUX1
AUX2
TUNER
CD
PHONO
GAME/TV
About 2 to 6
inches (5–15 cm)
RC-690M
PR-SC885_En.book Page 119 Tuesday, February 26, 2008 2:07 PM

120
Controlling Other Components
—Continued
You can program the remote controller’s MACRO but-
tons to perform a sequence of remote control actions.
Example:
To play a CD you typically need to perform the follow-
ing actions:
1. Press the [RECEIVER] REMOTE MODE button
to select the RECEIVER remote controller mode.
2. Press the [ON] button to turn on the AV controller.
3. Press the [CD] INPUT SELECTOR button to
select the CD input source.
4. Press the [CD] REMOTE MODE button to select
the CD remote controller mode.
5. Press the Play [ ] button to start playback on the
CD player.
You can program a MACRO button so that all five
actions are performed with just one button press.
Making Macros
Each MACRO button can store one macro, and each
macro can contain up to eight commands.
Note:
• If any of the buttons you used to make a macro are
taught new commands, the macro will no longer work
properly and will have to be made again.
Running Macros
Deleting Macros
Using Macros
1
While holding down the REMOTE
MODE button of the remote con-
troller mode you want to use at
the start of the macro, press
MACRO button [1], [2], or [3].
The Remote indicator lights up.
For the CD example in the left column,
you’d press and hold the [RECEIVER]
REMOTE MODE button, and then
press MACRO button [1], [2], or [3].
INPUT SELECTOR
ON STANDBY
DIMMER
CDR/MD
SAT
TAPE/AMP
SLEEP
MACRO
REMOTE MODE
--
/
---
10 11 12
TV
TV CH
TV VOL
DVD
AUX1AUX
2
GAME/TV
CBL/SATVCR/DVR
D. TUN
CD
TUNER
TAPE
PHONO
ENTER
T
O
P
M
E
N
U
M
E
N
U
VOL
CH
DISC
ALBUM
TV
VCR
CABLE DOCK
DVD
RECEIVER
CD
+
-
123
ZONE
3
ZONE
2
INPUT
+
+10 0
CLEAR
123
456
789
RECEIVER
REMOTE
MODE
MACRO
1, 2, 3
Remote
indicator
CDR/MD
SAT
TAPE/AMP
REMOTE MODE
TV
VCR
CABLE DOCK
DVD
RECEIVER
CD
2
Press the buttons whose actions
you want to program into the
macro in the order you want them
performed.
For the CD example in the left column,
you’d press the following buttons:
[ON], [CD] INPUT SELECTOR, [CD]
REMOTE MODE, Play [ ].
3
When you’ve finished, press the
MACRO button again.
The Remote indicator flashes twice.
If you enter eight commands, the pro-
cess will finish automatically.
Press the MACRO [1], [2], or [3]
button.
The commands in the macro are trans-
mitted in the order in which they were
programmed. Keep the remote control-
ler pointed at the AV controller until all
of the commands have been transmit-
ted.
Macros can be run at any time, regard-
less of the current remote controller
mode.
1
While holding down the
[RECEIVER] REMOTE MODE but-
ton, press the MACRO button
whose macro you want to delete.
2
Press the MACRO button again.
RECEIVER
PR-SC885_En.book Page 120 Tuesday, February 26, 2008 2:07 PM

121
Troubleshooting
If you have any trouble using the AV controller, look for
a solution in this section. If you can’t resolve the issue
yourself, contact the dealer from whom you purchased
this unit.
Can’t turn on the AV controller
•Make sure that the power cord is plugged into the wall
outlet properly.
• Unplug the power cord from the wall outlet, wait 5
seconds or more, then plug it back in again.
There’s no sound or it’s very quiet
• Make sure that your multichannel power amplifier is
turned on and set up correctly and connected to the AV
controller properly (page 19).
•Make sure that the digital input is assigned to the input
selector (page 49).
• Make sure that the correct audio input is selected
(page 78).
•Make sure that all audio connecting plugs are pushed
in all the way (page 26).
• Make sure that the polarity of the speaker cables is
correct, and that the bare wire is in contact with the
metal part of each speaker terminal.
• Make sure that the speaker cables are not shorting.
• Check the volume (page 57). The AV controller is
designed for home theater enjoyment and has a wide
volume range for precise adjustment.
• If the MUTING indicator is flashing on the display,
press the remote controller’s [MUTING] button to
unmute the AV controller (page 76).
• While a pair of headphones is connected to the
PHONES jack, no sound is output by the main room
speakers (page 77).
• Check the digital audio output settings on the source
component. On some game consoles, such as those
that can play DVDs, the default setting is off.
•With some DVD-Video discs, you need to select an
audio format from a menu or with the AUDIO button
on your DVD player’s remote controller.
• If your turntable uses an MC cartridge, you must use
an MC head amp or MC transformer (page 39).
• Check the speaker settings (pages 94–99).
•If the digital signal format is set to PCM or DTS, set it
to Auto (page 78).
•If there’s no sound from a DVD player connected to an
HDMI IN, check the DVD player’s output settings,
and be sure to select a compatible audio format.
Only the front speakers produce sound
• When the Stereo listening mode is selected, only the
front speakers and subwoofer produce sound.
• In the Mono listening mode, only the front speakers
output sound if the Output Speaker setting is set to L/R
(page 91).
• Check the Speaker Configuration (page 94).
Only the center speaker produces sound
• If you use the Dolby Pro Logic IIx Movie or Dolby
Pro Logic IIx Music listening mode with a mono
source, such as an AM radio station or mono TV pro-
gram, the sound will be concentrated in the center
speaker.
• In the Mono listening mode, only the front speakers
output sound if the Output Speaker setting is set to C
(page 91).
• Check the Speaker Configuration (page 94).
The surround speakers produce no sound
• When the Stereo or Mono listening mode is selected,
the surround speakers produce no sound.
• Depending on the source and the current listening
mode, not much sound may be produced by the sur-
round speakers. Try another listening mode (page 79).
• Check the Speaker Configuration (page 94).
The center speaker produces no sound
•When the Stereo listening mode is selected, the center
speaker produces no sound.
• In the Mono listening mode, only the front speakers
output sound if the Output Speaker setting is set to L/R
(page 91).
• Check the Speaker Configuration (page 94).
The surround back speakers produce no sound
• The surround back speakers are not used with all lis-
tening modes. Try another listening mode (page 79).
• Not much sound may be produced by the surround
back speakers with some sources.
• Check the Speaker Configuration (page 94).
The subwoofer produces no sound
• If the source material contains no audio in the LFE
channel, the subwoofer produces no sound.
• Check the Speaker Configuration (page 94).
The Zone 2/3 speakers produce no sound
• The Zone 2/3 speakers only output sources that are
connected to an analog input. Check to see if the
source component is connected to an analog input.
Power
Audio
If you can’t resolve the issue yourself, try resetting
the AV controller before contacting the dealer from
whom you purchased this unit.
To reset the AV controller to its factory defaults,
turn it on and, while holding down the [VCR/DVR]
button, press the [STANDBY/ON] button. “Clear”
will appear on the display and the AV controller
will enter Standby mode.
Note that resetting the AV controller will delete your
radio presets and custom settings.
STANDBY/ON
VCR/DVR
PR-SC885_En.book Page 121 Tuesday, February 26, 2008 2:07 PM

122
Troubleshooting
—Continued
There’s no sound with a certain signal format
• Check the digital audio output setting on the source
component. On some game consoles, such as those
that can play DVDs, the default setting is off.
•With some DVD-Video discs, you need to select an
audio format from a menu or with the AUDIO button
on your DVD player’s remote controller.
Can’t select the Pure Audio listening mode
• The Pure Audio listening mode cannot be selected
while Zone 2 is on.
The volume cannot be set to +18 dB (99)
• Check to see if a maximum volume has been set
(page 104).
•After the Automatic Speaker Setup function has been
run, or the volume level of each individual speaker has
been adjusted (pages 76 and 98), the maximum vol-
ume may be reduced.
Noise can be heard
• Using cable ties to bundle audio cables with power
cords, speaker cables, and so on can degrade audio
performance, so don’t use them.
• An audio cable may be picking up interference. Try
repositioning your cables.
The Late Night function doesn’t work
• Make sure that the source is Dolby Digital (page 89).
The analog multichannel input doesn’t work
• Check the multichannel input connections (page 31).
• Make sure that the multichannel input is assigned to
the input selector (page 51).
• Make sure that the multichannel input is selected
(page 78).
• Check the audio output settings on your DVD player.
About DTS signals
•When playing DTS program material, using the pause,
fast forward, or fast reverse function on your player
may produce a short audible noise. This is not a mal-
function.
• When DTS program material ends and the DTS bit-
stream stops, the AV controller remains in DTS listen-
ing mode and the DTS indicator remains on. This is to
prevent noise when you use the pause, fast forward, or
fast reverse function on your player. If you switch your
player from DTS to PCM, as the AV controller does
not switch formats immediately, you may not hear
anything, in which case you should stop your player
for about 3 seconds, and then resume playback.
•With some CD players, you won’t be able to playback
DTS material properly even though your player is con-
nected to a digital input on the AV controller. This is
usually because the DTS bitstream has been processed
(e.g., output level, sampling rate, or frequency response
changed) and the AV controller doesn’t recognize it as a
genuine DTS signal. In such cases, you may hear noise.
The beginning of audio received by an HDMI IN
can’t be heard
• Since it takes longer to identify the format of an
HDMI signal than it does for other digital audio sig-
nals, sound may not be output immediately.
There’s no picture
•Make sure that all video connecting plugs are pushed
in all the way (page 26).
•Make sure that each video component is properly con-
nected.
• On your TV, make sure that the video input to which
the AV controller is connected is selected.
• While the Pure Audio listening mode is selected, the
video circuitry is turned off and only the HDMI out-
puts output video signals.
• If your TV is connected to an HDMI output, set the
HDMI Monitor setting to Main or Sub (page 45), and
select “- - -” in the “HDMI Input Setup” on page 47 to
watch composite video, S-Video, and component
video sources.
•If your TV is connected to the COMPONENT VIDEO
MONITOR OUT 1 or COMPONENT VIDEO MON-
ITOR OUT 2/ZONE 2 OUT, set the HDMI Monitor
setting to No (page 45), and select “- - -” in the “Com-
ponent Video Input Setup” on page 48 to watch com-
posite video and S-Video sources.
•If the video source is connected to a component video
input, your TV must be connected to the COMPO-
NENT VIDEO MONITOR OUT 1, COMPONENT
VIDEO MONITOR OUT 2/ZONE 2 OUT, HDMI
OUT MAIN, or HDMI OUT SUB (page 27).
• If the video source is connected to an HDMI input,
your TV must be connected to the HDMI OUT MAIN
or HDMI OUT SUB (page 27).
There’s no picture from a source connected to
an HDMI IN
•When the HDMI Monitor setting is set to No, and the
Resolution setting is set to anything other than
Through (see page 45), no video is output by the
HDMI OUT.
• If the message “Resolution Error” appears on the AV
controller’s display, this indicates that your TV does
not support the current video resolution and you need
to select another resolution on your DVD player.
The onscreen menus don’t appear
• On your TV, make sure that the video input to which
the AV controller is connected is selected.
Reception is noisy, stereo FM reception suffers
from hiss, or the FM STEREO indicator doesn’t
light up
• Relocate your antenna.
•Move the AV controller away from your TV or com-
puter.
• Listen to the station in mono (page 58).
•When listening to an AM station, operating the remote
controller may cause noise.
•Passing cars and airplanes can cause interference.
• Concrete walls weaken radio signals.
• If nothing improves the reception, install an outdoor
antenna.
Video
Tuner
PR-SC885_En.book Page 122 Tuesday, February 26, 2008 2:07 PM

123
Troubleshooting
—Continued
The remote controller doesn’t work
•Make sure that the batteries are installed with the cor-
rect polarity (page 13).
• Make sure that the remote controller is not too far
away from the AV controller and there’s no obstruc-
tion between the remote controller and the AV control-
ler’s remote control sensor (page 13).
•Make sure you’ve selected the correct remote control-
ler mode (page 14).
• Make sure you’ve entered the correct remote control
code (page 116).
Can’t control other components
•Make sure you’ve selected the correct remote control-
ler mode (page 14).
• If you’ve connected an -capable Onkyo MD
recorder, CD recorder, or RI Dock to the TAPE
IN/OUT jacks, or an RI Dock to the GAME/TV IN
jacks, for the remote controller to work properly, you
must set the Input Display to MD, CDR, or DOCK,
respectively (see page 49).
•The entered remote control code may not be correct. If
more than one code is listed, try each one.
• If none of the codes work, use the Learning function
to learn the commands of the other component’s
remote controller (page 119).
•With some AV components, certain buttons may not
work as expected, and some may not work at all.
•To control an Onkyo component that’s connected via
, point the remote controller at the AV controller.
Be sure to enter the appropriate remote control code
first (page 117).
•To control an Onkyo component that’s not connected
via , or another manufacturer’s component, point
the remote controller at that component. Be sure to enter
the appropriate remote control code first (page 116).
Can’t learn commands from another remote
controller
• When learning commands, make sure that the trans-
mitting ends of both remote controllers are pointing at
each other.
• Are you trying to learn from a remote controller that
cannot be used for learning? Some commands cannot
be learned, especially those that contain several
instructions.
Can’t record
• On your recorder, make sure the correct input is
selected.
•To prevent signal loops and damage to the AV control-
ler, input signals are not fed through to outputs with
the same name (e.g., TAPE IN to TAPE OUT or
VCR/DVR IN to VCR/DVR OUT).
•When the Pure Audio listening mode is selected, video
recording is not possible because no video signals are
output. Select another listening mode.
The sound changes when I connect my head-
phones
•When a pair of headphones is connected, the listening
mode is set to Stereo, unless it’s already set to Stereo,
Mono, or Direct, in which case it stays the same.
How do I change the language of a multiplex
source
• On the Audio Adjust menu, change the Multiplex set-
ting to Main or Sub (page 92).
The functions don’t work
•To use , you must make an connection and an
analog audio connection (RCA) between the compo-
nent and AV controller, even if they are connected dig-
itally (page 42).
•While Zone 2 or Zone 3 is selected, the functions
don’t work.
The AV controller’s display doesn’t work
• The display is turned off when the Pure Audio listen-
ing mode is selected. Select another listening mode.
Components connected to the AV controller’s
AC outlets don’t turn on or off when the AV con-
troller is set to On or Standby
• When the HDMI Control setting is set to Enable
(page 107), the AC outlets are on all the time regard-
less of whether the AV controller is set to On or
Standby, or Ready mode in this case, so any compo-
nents connected to them cannot be turned on or off
automatically.
Remote Controller
Recording
Others
The AV controller contains a microcomputer for signal
processing and control functions. In very rare situations,
severe interference, noise from an external source, or
static electricity may cause it to lockup. In the unlikely
event that this happens, unplug the power cord from the
wall outlet, wait at least 5 seconds, and then plug it back
in again.
Onkyo is not responsible for damages (such as CD
rental fees) due to unsuccessful recordings caused by
this unit’s malfunction. Before you record important
data, make sure that the material will be recorded cor-
rectly.
Set the AV controller to Standby before disconnecting
the power cord from the wall outlet.
PR-SC885_En.book Page 123 Tuesday, February 26, 2008 2:07 PM

124
Specifications
Amplifier Section
Video Section
Tuner Section
■
FM
■
AM
■
Digital Tuner
General
■
Video Input
■
Video Output
■
Audio Inputs
■
Audio Outputs
■
Control Terminal
Specifications and features are subject to change without
notice.
THD (Total Harmonic
Distortion) 0.05% (1 Vrms)
Input Sensitivity and
Impedance 200 mV/ 47 k
Ω
(LINE)
2.5 mV/47 k
Ω
(PHONO MM)
Output Level and
Impedance 200 mV/ 470
Ω
(REC OUT)
Phono Overload 70 mV (MM 1 kHz, 0.5%)
Frequency Response 5 Hz–100 kHz/ +1 dB–3 dB (Direct mode)
Tone Control ±10 dB, 20 Hz (BASS)
±10 dB, 20 kHz (TREBLE)
Signal to Noise Ratio 110 dB (LINE, IHF-A)
80 dB (PHONO, IHF-A)
Input Sensitivity/Output
Level and Impedance 1 Vp-p /75
Ω
(Component and S-Video Y)
0.7 Vp-p /75
Ω
(Component Pb/Cb,Pr/Cr)
0.28 Vp-p /75
Ω
(S-Video C)
1 Vp-p /75
Ω
(Composite)
Component Video
Frequency Response 5 Hz – 100 MHz, –3 dB
Tuning Frequency Range
87.5 MHz– 107.9 MHz
Tuning Frequency Range
530 kHz–1710 kHz
XM, SIRIUS, HD RADIO
Preset Channel 40
Power Supply AC 120 V, 60 Hz
Power Consumption: 1.1 A
Dimensions
(W
×
H
×
D)
435
×
194
×
448.5 mm
17-1/8"
×
7-5/8"
×
17-11/16"
Weight 13.5 kg
29.8 lbs.
HDMI IN 1, IN 2, IN 3, IN 4
Component IN 1 (DVD), IN 2, IN 3
Composite AUX 1, GAME/TV, CBL/SAT,
VCR/DVR, DVD, AUX 2
S-Video AUX 1, GAME/TV, CBL/SAT,
VCR/DVR, DVD, AUX 2
HDMI OUT (MAIN), OUT (SUB)
Component MONITOR OUT 1, MONITOR OUT 2
Composite VCR/DVR OUT, MONITOR OUT
S-Video VCR/DVR OUT, MONITOR OUT
Digital Inputs COAXIAL IN 1, IN 2, IN 3,
OPTICAL IN 1, IN 2, IN 3 (Front)
Analog Inputs PHONO, CD, TAPE, AUX 1, GAME/TV,
CBL/SAT, VCR/DVR, DVD, MULTI CH
(FRONT, CENTER, SUBWOOFER,
SURR, SURR BACK), AUX 2
Balance Inputs BALANCE L, BALANCE R
Multichannel Inputs 7.1 ch
Digital Output OPTICAL (OUT)
Analog Outputs TAPE, VCR/DVR, PRE OUT (FRONT,
CENTER, SUBWOOFER, SURR, SURR
BACK, ZONE 2, ZONE 3)
Balance Pre Outputs FL, FR, C, SL, SR, SBL, SBR, SW
Multichannel Pre
Outputs 7
Subwoofer Pre Outputs 1
Speaker Outputs HDMI MAIN (FL, FR, C, SL, SR, SBL,
SBR, + ZONE 2 (L, R)
Phones PHONES
MIC Yes
RS232 1
Ethernet 1
IR Input/Output 2/1
12 V Trigger Out 3
PR-SC885_En.book Page 124 Tuesday, February 26, 2008 2:07 PM

125
Memo
PR-SC885_En.book Page 125 Tuesday, February 26, 2008 2:07 PM

126
Memo
PR-SC885_En.book Page 126 Tuesday, February 26, 2008 2:07 PM

127
Memo
PR-SC885_En.book Page 127 Tuesday, February 26, 2008 2:07 PM

SN 29344463A
I0802-2
Sales & Product Planning Div. : 2-1, Nisshin-cho, Neyagawa-shi, OSAKA 572-8540, JAPAN
Tel: 072-831-8023 Fax: 072-831-8124
ONKYO U.S.A. CORPORATION
18 Park Way, Upper Saddle River, N.J. 07458, U.S.A.
Tel: 201-785-2600 Fax: 201-785-2650 http://www.us.onkyo.com/
ONKYO EUROPE ELECTRONICS GmbH
Liegnitzerstrasse 6, 82194 Groebenzell, GERMANY
Tel: +49-8142-4401-0 Fax: +49-8142-4401-555 http://www.eu.onkyo.com/
ONKYO EUROPE UK Office
Suite 1, Gregories Court, Gregories Road, Beaconsfield, Buckinghamshire, HP9 1HQ
UNITED KINGDOM Tel: +44-(0)1494-681515 Fax: +44(0)-1494-680452
ONKYO CHINA LIMITED
Unit 1&12, 9/F, Ever Gain PlazaTower 1, 88, Container Port Road, Kwai Chung,
N.T., HONG KONG Tel: 852-2429-3118 Fax: 852-2428-9039
http://www.ch.onkyo.com/
(C) Copyright 2007 ONKYO CORPORATION Japan. All rights reserved.
http://www.onkyo.com/
HOMEPAGE
* 2 9 3 4 4 4 6 3 A *
PR-SC885_En.book Page 128 Tuesday, February 26, 2008 2:07 PM