Onkyo Tx Nr905 Users Manual NR905_En
Onkyo-Tx-Nr905-Owner-S-Manual onkyo-tx-nr905-owner-s-manual
TX-NR905 to the manual 4bb86f49-def7-d314-45e0-537842709375
2015-01-24
: Onkyo Onkyo-Tx-Nr905-Users-Manual-233124 onkyo-tx-nr905-users-manual-233124 onkyo pdf
Open the PDF directly: View PDF
.
Page Count: 136 [warning: Documents this large are best viewed by clicking the View PDF Link!]
- Important Safety Instructions
- Features
- Supplied Accessories
- Multiroom Capability
- Getting to Know the AV Receiver
- Remote Controller
- Connecting Your Speakers
- Connecting Antennas
- Connecting Your Components
- About AV Connections
- Connecting Audio and Video Signals to the AV Receiver
- Which Connections Should I Use?
- Connecting a TV or Projector
- Connecting a DVD player
- Connecting a VCR or DVR for Playback
- Connecting a VCR or DVR for Recording
- Connecting a Satellite, Cable, or Terrestrial Set-top box or Other Video Source
- Connecting Components with HDMI
- Connecting a Game Console
- Connecting a Camcorder or Other AV Component
- Connecting a CD Player
- Connecting a Turntable
- Connecting a Cassette, CDR, MiniDisc, or DAT Recorder
- Connecting a Power Amplifier
- Connecting an RI Dock
- Connecting the Power Cords of Other Components (North American and European models only)
- Connecting Onkyo Components
- Connecting the Power Cord
- Turning On the AV Receiver
- First Time Setup
- Playing Your AV Components
- Listening to the Radio
- Common Functions
- Using the Listening Modes
- Recording
- Onscreen Setup Menus
- Adjusting the Listening Modes
- Advanced Setup
- NET/USB
- Zone2 and Zone3
- Controlling Other Components
- Troubleshooting
- Specifications

E
n
AV Receiver
TX-NR905
Instruction Manual
Thank you for purchasing an Onkyo AV Receiver.
Please read this manual thoroughly before making
connections and plugging in the unit.
Following the instructions in this manual will enable
you to obtain optimum performance and listening
enjoyment from your new AV Receiver.
Please retain this manual for future reference.
Contents
Introduction ..................................... 2
Connection .................................... 22
Turning On & First Time Setup..... 50
Basic Operation
Playing your AV components....... 68
Listening to the Radio.................. 69
Enjoying the Listening Modes ..... 79
Advanced Operation ..................... 94
Troubleshooting .......................... 131
TX-NR905_En.book Page 1 Wednesday, January 23, 2008 1:36 PM

2
Important Safety Instructions
1. Read these instructions.
2. Keep these instructions.
3. Heed all warnings.
4. Follow all instructions.
5. Do not use this apparatus near water.
6. Clean only with dry cloth.
7. Do not block any ventilation openings. Install in
accordance with the manufacturer’s instructions.
8. Do not install near any heat sources such as radia-
tors, heat registers, stoves, or other apparatus
(including amplifiers) that produce heat.
9. Do not defeat the safety purpose of the polarized or
grounding-type plug. A polarized plug has two
blades with one wider than the other. A grounding
type plug has two blades and a third grounding
prong. The wide blade or the third prong are pro-
vided for your safety. If the provided plug does not
fit into your outlet, consult an electrician for
replacement of the obsolete outlet.
10. Protect the power cord from being walked on or
pinched particularly at plugs, convenience recepta-
cles, and the point where they exit from the appara-
tus.
11. Only use attachments/accessories specified by the
manufacturer.
12.
Use only with the cart, stand,
tripod, bracket, or table spec-
ified by the manufacturer, or
sold with the apparatus.
When a cart is used, use cau-
tion when moving the cart/
apparatus combination to
avoid injury from tip-over.
13. Unplug this apparatus during lightning storms or
when unused for long periods of time.
14. Refer all servicing to qualified service personnel.
Servicing is required when the apparatus has been
damaged in any way, such as power-supply cord or
plug is damaged, liquid has been spilled or objects
have fallen into the apparatus, the apparatus has
been exposed to rain or moisture, does not operate
normally, or has been dropped.
15. Damage Requiring Service
Unplug the apparatus from the wall outlet and refer
servicing to qualified service personnel under the
following conditions:
A. When the power-supply cord or plug is damaged,
B. If liquid has been spilled, or objects have fallen
into the apparatus,
C. If the apparatus has been exposed to rain or
water,
D. If the apparatus does not operate normally by
following the operating instructions. Adjust only
those controls that are covered by the operating
instructions as an improper adjustment of other
controls may result in damage and will often
require extensive work by a qualified technician
to restore the apparatus to its normal operation,
E. If the apparatus has been dropped or damaged in
any way, and
F. When the apparatus exhibits a distinct change in
performance this indicates a need for service.
16. Object and Liquid Entry
Never push objects of any kind into the apparatus
through openings as they may touch dangerous volt-
age points or short-out parts that could result in a
fire or electric shock.
The apparatus shall not be exposed to dripping or
splashing and no objects filled with liquids, such as
vases shall be placed on the apparatus.
Don’t put candles or other burning objects on top of
this unit.
17. Batteries
Always consider the environmental issues and fol-
low local regulations when disposing of batteries.
18. If you install the apparatus in a built-in installation,
such as a bookcase or rack, ensure that there is ade-
quate ventilation.
Leave 20 cm (8") of free space at the top and sides
and 10 cm (4") at the rear. The rear edge of the shelf
or board above the apparatus shall be set 10 cm (4")
away from the rear panel or wall, creating a flue-like
gap for warm air to escape.
WARNING:
TO REDUCE THE RISK OF FIRE OR ELECTRIC
SHOCK, DO NOT EXPOSE THIS APPARATUS
TO RAIN OR MOISTURE.
CAUTION:
TO REDUCE THE RISK OF ELECTRIC SHOCK,
DO NOT REMOVE COVER (OR BACK). NO
USER-SERVICEABLE PARTS INSIDE. REFER
SERVICING TO QUALIFIED SERVICE
PERSONNEL.
The lightning flash with arrowhead symbol, within an
equilateral triangle, is intended to alert the user to the
presence of uninsulated “dangerous voltage” within
the product’s enclosure that may be of sufficient
magnitude to constitute a risk of electric shock to
persons.
The exclamation point within an equilateral triangle is
intended to alert the user to the presence of important
operating and maintenance (servicing) instructions in
the literature accompanying the appliance.
WARNING
RISK OF ELECTRIC SHOCK
DO NOT OPEN
RISQUE DE CHOC ELECTRIQUE
NE PAS
OUVRIR
AVIS
PORTABLE CART WARNING
S3125A
TX-NR905_En.book Page 2 Wednesday, January 23, 2008 1:36 PM

3
Precautions
1. Recording Copyright
—Unless it’s for personal use
only, recording copyrighted material is illegal with-
out the permission of the copyright holder.
2. AC Fuse
—The AC fuse inside the unit is not user-
serviceable. If you cannot turn on the unit, contact
your Onkyo dealer.
3. Care
—Occasionally you should dust the unit all
over with a soft cloth. For stubborn stains, use a soft
cloth dampened with a weak solution of mild deter-
gent and water. Dry the unit immediately afterwards
with a clean cloth. Don’t use abrasive cloths, thin-
ners, alcohol, or other chemical solvents, because
they may damage the finish or remove the panel let-
tering.
4. Power
WARNING
BEFORE PLUGGING IN THE UNIT FOR THE
FIRST TIME, READ THE FOLLOWING SEC-
TION CAREFULLY.
AC outlet voltages vary from country to country.
Make sure that the voltage in your area meets the
voltage requirements printed on the unit’s rear panel
(e.g., AC 230 V, 50 Hz or AC 120 V, 60 Hz).
The power cord plug is used to disconnect this unit
from the AC power source. Make sure that the plug
is readily operable (easily accessible) at all times.
For North American model
Pressing the [STANDBY/ON] button to select
Standby mode does not fully shutdown the unit. If
you do not intend to use the unit for an extended
period, remove the power cord from the AC outlet.
5. Never Touch this Unit with Wet Hands
—Never
handle this unit or its power cord while your hands
are wet or damp. If water or any other liquid gets
inside this unit, have it checked by your Onkyo
dealer.
6. Handling Notes
• If you need to transport this unit, use the original
packaging to pack it how it was when you origi-
nally bought it.
• Do not leave rubber or plastic items on this unit
for a long time, because they may leave marks on
the case.
• This unit’s top and rear panels may get warm
after prolonged use. This is normal.
• If you do not use this unit for a long time, it may
not work properly the next time you turn it on, so
be sure to use it occasionally.
For U.S. models
FCC Information for User
CAUTION:
The user changes or modifications not expressly
approved by the party responsible for compliance could
void the user’s authority to operate the equipment.
NOTE:
This equipment has been tested and found to comply
with the limits for a Class B digital device, pursuant to
Part 15 of the FCC Rules. These limits are designed to
provide reasonable protection against harmful interfer-
ence in a residential installation.
This equipment generates, uses and can radiate radio
frequency energy and, if not installed and used in accor-
dance with the instructions, may cause harmful interfer-
ence to radio communications. However, there is no
guarantee that interference will not occur in a particular
installation. If this equipment does cause harmful inter-
ference to radio or television reception, which can be
determined by turning the equipment off and on, the
user is encouraged to try to correct the interference by
one or more of the following measures:
• Reorient or relocate the receiving antenna.
• Increase the separation between the equipment and
receiver.
•Connect the equipment into an outlet on a circuit dif-
ferent from that to which the receiver is connected.
•Consult the dealer or an experienced radio/TV techni-
cian for help.
For Canadian Models
NOTE:
THIS CLASS B DIGITAL APPARATUS
COMPLIES WITH CANADIAN ICES-003.
For models having a power cord with a polarized plug:
CAUTION:
TO PREVENT ELECTRIC SHOCK,
MATCH WIDE BLADE OF PLUG TO WIDE SLOT,
FULLY INSERT.
Modèle canadien
REMARQUE:
CET APPAREIL NUMÉRIQUE DE
LA CLASSE B EST CONFORME À LA NORME
NMB-003 DU CANADA.
Sur les modèles dont la fiche est polarisée:
ATTENTION:
POUR ÉVITER LES CHOCS ÉLEC-
TRIQUES, INTRODUIRE LA LAME LA PLUS
LARGE DE LA FICHE DANS LA BORNE CORRE-
SPONDANTE DE LA PRISE ET POUSSER
JUSQU’AU FOND.
TX-NR905_En.book Page 3 Wednesday, January 23, 2008 1:36 PM

4
Precautions
—Continued
For British models
Replacement and mounting of an AC plug on the power
supply cord of this unit should be performed only by
qualified service personnel.
IMPORTANT
The wires in the mains lead are coloured in accordance
with the following code:
Blue: Neutral
Brown: Live
As the colours of the wires in the mains lead of this
apparatus may not correspond with the coloured mark-
ings identifying the terminals in your plug, proceed as
follows:
The wire which is coloured blue must be connected to
the terminal which is marked with the letter N or
coloured black.
The wire which is coloured brown must be connected to
the terminal which is marked with the letter L or
coloured red.
IMPORTANT
The plug is fitted with an appropriate fuse. If the fuse
needs to be replaced, the replacement fuse must
approved by ASTA or BSI to BS1362 and have the same
ampere rating as that indicated on the plug. Check for
the ASTA mark or the BSI mark on the body of the fuse.
If the power cord’s plug is not suitable for your socket
outlets, cut it off and fit a suitable plug. Fit a suitable
fuse in the plug.
For European Models
Declaration of Conformity
We, ONKYO EUROPE
ELECTRONICS GmbH
LIEGNITZERSTRASSE 6,
82194 GROEBENZELL,
GERMANY
GROEBENZELL, GERMANY
ONKYO EUROPE ELECTRONICS GmbH
K. MIYAGI
declare in own responsibility, that the ONKYO product
described in this instruction manual is in compliance with the
corresponding technical standards such as EN60065,
EN55013, EN55020 and EN61000-3-2, -3-3.
TX-NR905_En.book Page 4 Wednesday, January 23, 2008 1:36 PM

5
Contents
Features ............................................................ 6
Supplied Accessories ...................................... 7
Multiroom Capability ........................................ 8
Getting to Know the AV Receiver ................... 9
Front Panel ...................................................................9
Display .......................................................................11
Rear Panel ..................................................................12
Remote Controller .......................................... 15
Installing the Batteries ...............................................15
Using the Remote Controller .....................................15
About the Remote Controller Modes .........................16
RECEIVER/TAPE Mode ...........................................16
DVD Mode .................................................................18
CD/MD/CDR Modes .................................................19
DOCK Mode ..............................................................20
NET/USB Mode .........................................................21
Connecting Your Speakers ........................... 22
Enjoying Home Theater .............................................22
Connecting Your Speakers ........................................23
Bi-amping Front Speakers A .....................................27
Bridging Front Speakers A ........................................28
Bi-amping Front Speakers B ......................................29
Bridging Front Speakers B .........................................30
Connecting Antennas .................................... 31
Connecting the Indoor FM Antenna ..........................31
Connecting the AM Loop Antenna ............................31
Connecting an Outdoor FM Antenna .........................32
Connecting an Outdoor AM Antenna ........................32
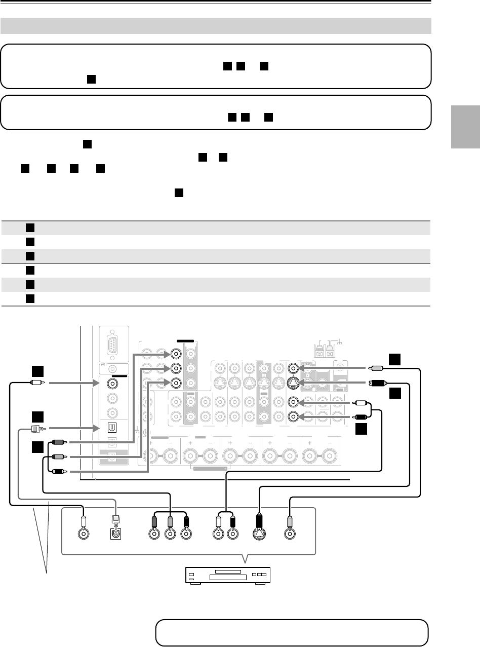
Connecting Your Components ..................... 33
About AV Connections ..............................................33
Connecting Audio and Video Signals to
the AV Receiver ......................................................34
Which Connections Should I Use? ............................34
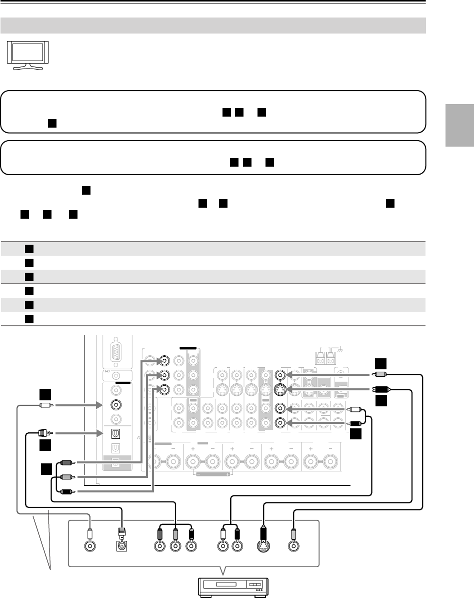
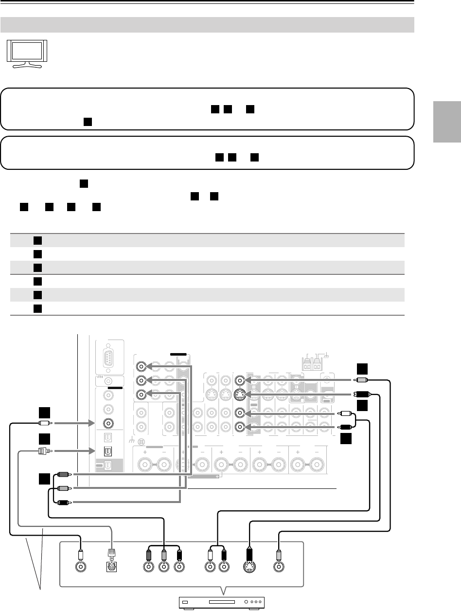
Connecting a TV or Projector ....................................36
Connecting a DVD player ..........................................37
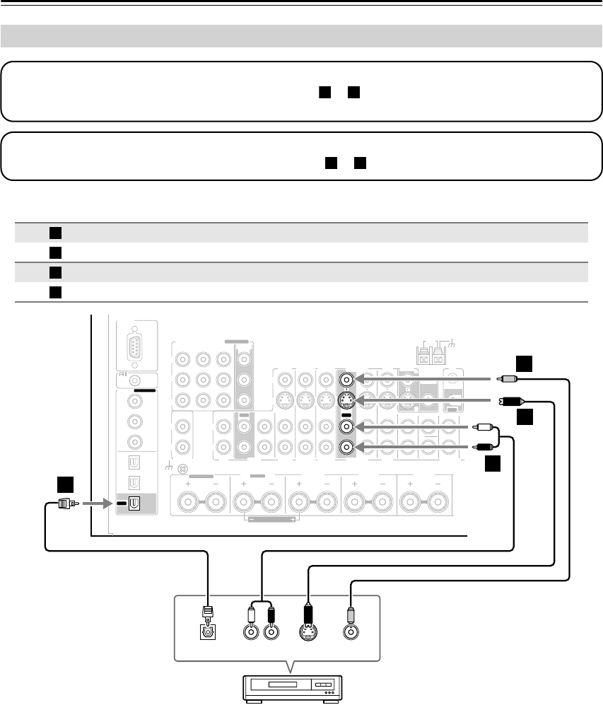
Connecting a VCR or DVR for Playback ..................39
Connecting a VCR or DVR for Recording ................40
Connecting a Satellite, Cable, or Terrestrial
Set-top box or Other Video Source .........................41
Connecting Components with HDMI ........................42
Connecting a Game Console ......................................44
Connecting a Camcorder or Other AV Component ...45
Connecting a CD Player .............................................46
Connecting a Turntable ..............................................46
Connecting a Cassette, CDR, MiniDisc, or DAT
Recorder ..................................................................47
Connecting a Power Amplifier ..................................47
Connecting an RI Dock ..............................................48
Connecting the Power Cords of Other Components
(North American and European models only) ........48
Connecting Onkyo Components ........................49
Connecting the Power Cord .......................................49
Turning On the AV Receiver .......................... 50
Turning On and Standby ............................................50
First Time Setup ............................................. 51
Speaker Settings .........................................................51
HDMI Monitor Setup .................................................52
HDMI Input Setup .....................................................54
Component Video Input Setup ...................................56
Changing the Input Display .......................................57
Digital Input Setup .....................................................58
Analog Input Setup ....................................................59
Picture Quality Menu..................................................60
Automatic Speaker Setup (Audyssey MultEQ XT) ...61
TV Format Setup (not North American models) .......66
AM Frequency Step Setup(on some models) ............67
Playing Your AV Components .......................68
Basic AV Receiver Operation ...................................68
Listening to the Radio ....................................69
Listening to AM/FM Stations ....................................69
Using RDS ................................................................. 71
Presetting AM/FM Stations .......................................73
Listening to HD Radio™ Stations
(North American model only) .................................74
Common Functions ........................................76
Setting the Display Brightness ...................................76
Adjusting Speaker Levels ..........................................76
Muting the AV Receiver ............................................76
Using the Sleep Timer ............................................... 77
Using Headphones ..................................................... 77
Displaying Source Information ..................................77
Selecting Audio Inputs ..............................................78
Specifying the Digital Signal Format ........................78
Using the Listening Modes ............................79
Selecting the Listening Modes ...................................79
Listening Modes Available for
Each Source Format ................................................80
About the Listening Modes .......................................84
Recording ........................................................87
Recording the Input Source .......................................87
Recording from Different AV Sources ......................87
Onscreen Setup Menus ..................................88
Menu Map .................................................................. 88
Adjusting the Listening Modes .....................89
Using the Re-EQ Function .........................................89
Using the Late Night Function ..................................89
Audio Adjust .............................................................. 90
Listening Mode Presets ..............................................92
Advanced Setup ..............................................94
Speaker Setup ............................................................94
Source Setup ............................................................103
Miscellaneous Setup ................................................106
Hardware Setup .......................................................108
Lock Setup ............................................................... 110
NET/USB ........................................................111
About NET/USB ...................................................... 111
Connecting the AV Receiver ...................................112
Playing Music Files on a Server ..............................113
Windows Media Player 11 Setup ............................114
Playing Music Files on a USB Device ....................114
Listening to Internet Radio ......................................116
Network Settings .....................................................117
Zone 2 and Zone 3 ........................................119
Connecting Zone 2 ...................................................119
Connecting Zone 3 ...................................................120
Powered Zone 2 Setting ........................................... 121
Zone 2/Zone 3 Out Settings .....................................122
Using Zone 2 and Zone 3 .........................................122
Using the Remote Controller in Zone 2/3
and Multiroom Control Kits ..................................125
Controlling Other Components ...................126
Entering Remote Control Codes ..............................126
Resetting the Remote Controller .............................127
Learning Commands ................................................129
Using Macros ........................................................... 130
Troubleshooting ...........................................131
Specifications ...............................................135
TX-NR905_En.book Page 5 Wednesday, January 23, 2008 1:36 PM

6
Features
Amplifier
• 7-channel amplifier
•140 watts minimum continuous power per channel, 8
ohm loads, 2 channels driven from 20 Hz to 20 kHz,
with a maximum total harmonic distortion of 0.05%
(FTC)
• Linear Optimum Gain Volume Circuitry
• Speakers A and Speakers B configurations
•Powered Zone 2 capability
• Bi-amp and bridging capability for front speakers
• WRAT (Wide Range Amplifier Technology)
• VLSC (Vector Linear Shaping Circuitry) on all chan-
nels
•Massive High Current Power Supply (H.C.P.S.) trans-
former
Processing
• THX
*1
Surround EX
• THX Ultra2
*1
certified
• Dolby
*2
Digital, Dolby Digital EX, Dolby Digital
Plus, Dolby TrueHD, Dolby Pro Logic IIx
• DTS
*3
, DTS-ES Discrete, DTS-ES Matrix, DTS-HD
Master Audio, DTS-HD High Resolution, DTS 96/24,
DTS Neo:6
• Neural Surround
*4
, THX-Neural
• Theater-Dimensional
*5
virtual surround sound
• DSD Direct
• 192 kHz/24-bit D/A converters
•Powerful and highly accurate 32-bit DSP processing
• Re-EQ
*6
function
•Tone control on all channels (7.1)
• 7-band EQ on 7 channels, 5-band EQ on subwoofer
Audio/Video
•Zone 2 with 12V trigger, level, tone, balance, pre out,
and composite video output
• Zone 3 with level, balance, and pre out
•4 HDMI
*7
inputs, 2 outputs (Version 1.3a)
• HDMI upconversion of composite video, S-Video,
and component sources (720p, 1080i, 1080p capable)
• Component video upconversion of composite video
and S-Video sources
• Composite video to S-Video and S-Video to compos-
ite video conversion
•6 digital inputs (3 optical, 3 coaxial), 1 output (optical)
•3 component video inputs, 1 output
•6 S-Video inputs, 2 outputs
• RS-232 control
• Color-coded, assignable 7.1 multichannel input
• 7.1-channel pre out
Tuner
•XM
*8
Satellite Radio ready (N. America only)
* XM Mini-Tuner and Home Dock required; sold separately.
• SIRIUS
*9
Satellite Radio ready (N. America only)
* SiriusConnect Home tuner kit required; sold separately.
• HD Radio reception (N. America only)
• 40 AM/FM/SIRIUS/XM presets (N. America only)
• 40 AM/FM presets (other models)
• AM/FM auto tuning
• RDS radio data
• Direct tuning
Others
•Network-ready for playing music files on a networked
computer or media server, or for listening to Internet
radio
•USB port for playing music files on USB mass storage
devices (e.g., USB flash drives and MP3 players)
• Supports MP3, WMA, WAV, and M4A file formats
• Audyssey MultEQ XT room correction
*11
• Easy-to-use onscreen setup menus
• IR IN and OUT
• Preprogrammed remote controller for use with other
AV components, with Learning and Macro functions
*1
THX and Ultra2 are trademarks of THX Ltd. THX may be reg-
istered in some jurisdictions. All rights reserved. Surround EX
is a trademark of Dolby Laboratories. Used with permission.
*2
Manufactured under license from Dolby Laboratories.
“Dolby”, “Pro Logic” and the double-D symbol are trademarks
of Dolby Laboratories.
*3
“DTS” is a registered trademark of DTS, Inc., and “DTS-HD
Master Audio” is a trademark of DTS, Inc.
*4
Neural Surround is a trademark owned by Neural Audio Cor-
poration, THX is a trademark of THX Ltd., which may be reg-
istered in some jurisdictions. All rights reserved.
*5
Theater-Dimensional is a trademark of Onkyo Corporation.
*6 Re-Equalization and the “Re-EQ” logo are trademarks of THX
Ltd.
TX-NR905_En.book Page 6 Wednesday, January 23, 2008 1:36 PM

7
Features
—Continued
*7
HDMI, the HDMI logo and High Definition Multimedia Inter-
face are trademarks or registered trademarks of HDMI Licens-
ing, LLC.
*8
XM Ready
®
is a trademark of XM Satellite Radio Inc. ©2005
XM Satellite Radio Inc. All rights reserved.
*9
©2005 SIRIUS Satellite Radio Inc. “SIRIUS,” SiriusConnect,
the SIRIUS dog logo, channel names and logos are trademarks
of SIRIUS Satellite Radio Inc. Available only in the contiguous
United States (excluding Alaska and Hawaii) and Canada.
*10
HD Radio
™
Technology Manufactured Under License From
iBiquity Digital Corporation. “iBiquity Digital” and the “HD
Radio” and “HD” Symbols are registered trademarks of iBiq-
uity Digital Corporation. “HD Radio” is a trademark of iBiq-
uity Digital Corporation. U.S. and Foreign Patents.
*11
Manufactured under license from Audyssey Laboratories. U.S.
and foreign patents pending. Audyssey MultEQ XT is a trade-
mark of Audyssey Laboratories.
* “Xantech” is a registered trademark of Xantech Corporation.
* “Niles” is a registered trademark of Niles Audio Corporation.
*Apple and iPod are trademarks of Apple Computer, Inc., regis-
tered in the U.S. and other countries.
Supplied Accessories
Make sure you have the following accessories:
* In catalogs and on packaging, the letter at the end of the product
name indicates the color. Specifications and operation are the same
regardless of color.
THX Ultra2
Before any home theater component can be THX
Ultra2 certified, it must pass a rigorous series of
quality and performance tests. Only then can a prod-
uct feature the THX Ultra2 logo, which is your guar-
antee that the Home Theater products you purchase
will give you superb performance for many years to
come. THX Ultra2 requirements define hundreds of
parameters, including power amplifier performance,
and pre-amplifier performance and operation for
both digital and analog domains. THX Ultra2 receiv-
ers also feature proprietary THX technologies (e.g.,
THX Mode) which accurately translate movie
soundtracks for home theater playback.
This product incorporates copyright protection tech-
nology that is protected by U.S. patents and other
intellectual property rights. Use of this copyright
protection technology must be authorized by Macro-
vision Corporation, and is intended for home and
other limited consumer uses only unless otherwise
authorized by Macrovision. Reverse engineering or
disassembly is prohibited.
Remote controller and three batteries (AA/R6)
Speaker setup microphone
Indoor FM antenna
AM loop antenna
Power cord
(Power cord varies from country to country.)
Speaker cable labels
Front
Left
Front
Left
SP-B
/
Zone 2
Left
SP-B
/
Zone 2
Left
Surround
Right
Surround
Right
Surround Back
Right
Surround Back
Right
Zone 2
Right
Zone 2
Right
Front
Left
Front
Left
SP-B
/
Zone 2
Left
SP-B
/
Zone 2
Left
Front
Right
Front
Right
SP-B
/
Zone 2
Right
SP-B
/
Zone 2
Right
Front
Right
Front
Right
SP-B
/
Zone 2
Right
SP-B
/
Zone 2
Right
Surround
Right
Surround
Right
Center
Center
Center
Center
Surround
Left
Surround
Left
Surround
Left
Surround
Left
Surround Back
Right
Surround Back
Right
Zone 2
Right
Zone 2
Right
Surround Back
Left
Surround Back
Left
Zone 2
Left
Zone 2
Left
Surround Back
Left
Surround Back
Left
Zone 2
Left
Zone 2
Left
12
3
Speaker Cable
TX-NR905_En.book Page 7 Wednesday, January 23, 2008 1:36 PM

8
Multiroom Capability
You can use four speaker systems with this AV receiver
—
Speakers A:
a surround-sound speaker system (up to 7.1
channels) for enjoying DVD movies in your main room,
Speakers B:
a pair of stereo speakers for serious music listen-
ing in your main room,
Zone 2:
a stereo speaker system in a second room,
Zone 3:
a stereo speaker system in a third
room. And, you can select a different audio source for each room.
Speakers A:
Enjoy up to 7.1-channel surround-sound playback (see page 23).
You can enjoy the various listening modes, such as Dolby, DTS, and THX (see pages 79–86).
*While Powered Zone 2 is being used, playback is reduced to 5.1-channels (see page 119).
Speakers B:
Use a pair for stereo speakers for serious music listening in main room (see page 23).
*Can be used with the subwoofer, center, surround, or surround back speakers as required (see page 97).
Zone 2:
Enjoy 2-channel stereo playback and video playback in a second room (see page 119).
*The listening modes cannot be used with Zone 2 and Zone 3.
*External power amplifier required if Speakers B is used.
Zone 3:
Enjoy 2-channel stereo playback in a third room (see page 120).
*The listening modes cannot be used with Zone 2 and Zone 3.
*External power amplifier required.
Surround back left and right
speakers
While Powered Zone 2 is being
used, nothing is output by these
speakers (page 121).
*
Main Room: Speakers A and Speakers B
Front Speakers A
Center speaker*
Surround left and right speakers*
Subwoofer
*
Zone 2 Room
Left and right
stereo speakers
Zone 3 Room
Left and right
stereo speakers
Front Speakers B
Can be used with Speakers A
and Speakers B.
*
TX-NR905_En.book Page 8 Wednesday, January 23, 2008 1:36 PM

9
Getting to Know the AV Receiver
The actual front panel has various logos printed on it. They are not shown here for clarity.
For detailed information, see the pages in parentheses.
A
STANDBY/ON button (50)
Sets the AV receiver to On or Standby.
B
STANDBY indicator (50)
Lights up when the AV receiver is on Standby and
flashes while a signal is being received from the
remote controller.
C
READY indicator (109)
North American model doesn’t have this indicator.
Lights up when the AV receiver is on Standby and
HDMI Power Control is enabled.
D
ZONE 2 indicator (123)
Flashes when Zone 2 is being set. Lights up when
Zone 2 is on.
E
ZONE 3 indicator (123)
Flashes when Zone 3 is being set. Lights up when
Zone 3 is on.
F
Remote-control sensor (15)
Receives control signals from the remote controller.
G
Display
See “Display” on page 11.
H
DISPLAY button (77)
Displays various information about the currently
selected input source.
I
MASTER VOLUME control (68)
Sets the volume of the AV receiver to –
∞
dB,
–81.5 dB, –81.0 dB through +18.0 dB (relative dis-
play).
The volume level can also be displayed as an abso-
lute value. See “Volume Setup” on page 106.
J
PURE AUDIO button and indicator (79)
Selects the Pure Audio listening mode. The indica-
tor lights up when this mode is selected. Pressing
this button again selects the previous listening
mode.
K
AUDIO SEL button (78)
Selects the audio input: analog, digital, HDMI, or
multichannel.
L
Input selector buttons (68)
Select the following input sources: DVD,
VCR/DVR, CBL/SAT, GAME/TV, AUX 1, AUX 2,
TAPE, TUNER, CD, PHONO, NET/USB.
Front Panel
STANDBY/ON
MASTER VOLUME
CDTUNER
TAPECBL/SAT GAME/TV AUX 1 AUX 2VCR/DVR
DVDAUDIO SELPURE AUDIO PHONO NET/USB DISPLAY
PUSH TO OPEN
STANDBY
READY
ZONE 2
ZONE 3
98
6 71 2
3
LKJ
54
Front flap
Not North American model
Push here to open
the flap
TX-NR905_En.book Page 9 Wednesday, January 23, 2008 1:36 PM

10
Getting to Know the AV Receiver
—Continued
For detailed information, see the pages in parentheses.
M
PHONES jack (77)
This 1/4-inch phone jack is for connecting a stan-
dard pair of stereo headphones for private listening.
N
ZONE 2, ZONE 3, and OFF buttons (123)
The ZONE 2 button is used when setting Zone 2.
The ZONE 3 button is used when setting Zone 3.
The OFF button is used to turn off Zone 2 or
Zone 3.
O
LEVEL button (124)
Used when adjusting the volume level of Zone 2 or
Zone 3.
P
TONE button (124)
Used to adjust the tone (bass and treble).
Q
HDMI OUT button (54)
Used to set the HDMI Monitor setting.
R
STEREO button (79)
Selects the Stereo listening mode.
S
THX button (79)
Selects the THX listening modes.
T
DIMMER (RT/PTY/TP) button (72, 76)
Adjusts the display brightness.
On models other than the North American model,
this is the RT/PTY/TP button, and it’s used with
RDS (Radio Data System). See “Using RDS” on
page 71.
U
MEMORY button (73)
Used when storing or deleting radio presets.
V
TUNING MODE button (69)
Selects the Auto or Manual tuning mode for AM
and FM radio.
W
SETUP button
Opens and closes the onscreen setup menus, which
are displayed on the connected TV.
X
TUNING, PRESET, Arrow, and ENTER
buttons
When AM or FM is selected, the TUNING [ ]
[] buttons are used for radio tuning, and the PRE-
SET [ ] [ ] buttons are used to select radio pre-
sets (see page 73). With the onscreen setup menus,
they work as arrow buttons and are used to select
and set items. The ENTER button is also used with
the onscreen setup menus.
Y
RETURN button
Selects the previously displayed onscreen setup
menu.
Z
USB port
A USB mass storage device, such as a USB flash
drive or MP3 player, containing music files (MP3,
WMA, WAV, M4A) can be plugged in here and the
music selected and played through the AV receiver.
a
SETUP MIC (61)
The automatic speaker setup microphone connects
here.
b
AUX 2 INPUT (45, 87)
Used to connect a camcorder, game console, and so
on. There are input jacks for optical digital audio,
S-Video, composite video, and analog audio.
OFF TONE HDMI OUT
DIGITAL INPUT
ZONE 2
ZONE 3
LEVEL
PHONES
STEREO THX
RT/PTY/TP
MEMORY
LISTENING MODE
TUNING
MODE SETUP
PRESET
TUNING
TUNING RETURN
ENTER
SETUP MIC
VIDEO
S VIDEO DIGITAL
AUX 2 INPUT
AUDIOLR
CLEAR
PUSH TO OPEN
POWER
ON OFF
USB
Tf
OFF TONE HDMI OUT
DIGITAL INPUT
ZONE 2
ZONE 3
LEVEL
PHONES
STEREO THX
DIMMER MEMORY
LISTENING MODE
TUNING
MODE SETUP
PRESET
TUNING
TUNING RETURN
ENTER
SETUP MIC
VIDEO
S VIDEO DIGITAL
AUX 2 INPUT
AUDIOLR
CLEAR
PUSH TO OPEN
USB
MNO P Q R S T U V W Y aZ
ec d
bX
Other models
North American model
TX-NR905_En.book Page 10 Wednesday, January 23, 2008 1:36 PM

11
Getting to Know the AV Receiver
—Continued
c
Up [ ] and Down [ ] buttons (90, 124)
Used to adjust the tone, and the volume and balance
of Zone 2 and Zone 3.
d
DIGITAL INPUT button (59)
Used to assign digital inputs to input selectors.
e
LISTENING MODE [ ]/[ ] buttons (79)
Select the Onkyo original listening modes.
f
POWER switch (50)
American models do not have this switch.
This is the main power switch. When set to OFF, the
AV receiver is completely shutdown. It must be set
to ON to set the AV receiver to On or Standby.
For detailed information, see the pages in parentheses.
1
Speaker/channel indicators (84)
Indicate the speaker configuration and channels
used by the current input source.
– : A box is displayed for each speaker that’s set
in the Speaker Configuration. No box appears for
speakers that are set to No or None.
The following abbreviations indicate which audio
channels are included in the current input signal.
–
FL
: Front left
–
C
: Center
–
FR
: Front right
–
SL
: Surround left
–
LFE
: Subwoofer (Low Frequency Effects)
–
SR
: Surround right
–
SBL
: Surround back left
–
SB
: Surround back
–
SBR
: Surround back right
2
BTL indicator (51)
Lights up when the Speaker Type setting is set to
BTL for bridged front speaker operation.
3
A and B indicators (68)
Indicate which speaker set is selected: A or B.
4
ZONE 2 indicator (123)
Lights up when Powered Zone 2 is being used.
5
Listening mode and format indicators (79)
Show the selected listening mode and audio input
signal format.
6
Tuning indicators (69)
HD (North American model only) (74):
Lights
up if the current AM or FM station supports HD
Radio technology.
SPS (North American model only) (75):
Lights up when tuned to a HD Radio station that’s
transmitting secondary multicast channels.
RDS (71):
Lights up when tuned to a radio station
that supports RDS (Radio Data System).
AUTO (69):
Lights up when Auto Tuning mode is
selected for AM or FM radio. Goes off when Man-
ual Tuning mode is selected.
TUNED (69):
Lights up when tuned to a radio sta-
tion.
FM STEREO (69):
Lights up when tuned to a ste-
reo FM station.
7
SLEEP indicator (77)
Lights up when the Sleep function has been set.
8
Audyssey indicator (61)
Lights up during automatic speaker setup.
9
Headphone indicator (77)
Lights up when a pair of headphones are plugged
into the PHONES jack.
0
Message area
Displays various information.
Display
43215 67
89 0 ABC
TX-NR905_En.book Page 11 Wednesday, January 23, 2008 1:36 PM

12
Getting to Know the AV Receiver
—Continued
A
Audio input indicators (74, 78)
Indicate the type of audio input that’s selected as the
audio source: HDMI, ANALOG, or DIGITAL.
While a digital HD Radio transmission is being
received, the DIGITAL indicator lights up. While an
analog HD Radio transmission is being received,
the ANALOG indicator lights up.
B
Volume level (68)
Displays the volume level.
C
MUTING indicator (76)
Flashes while the AV receiver is muted.
A
REMOTE CONTROL
This (Remote Interactive) jack can be con-
nected to the jack on another -capable
Onkyo component for remote and system control.
To use , you must make an analog audio connec-
tion (RCA) between the AV receiver and the other
component, even if they are connected digitally.
B
RS232
This port is for connecting the AV receiver to home
automation equipment and external controllers.
C
PHONO IN
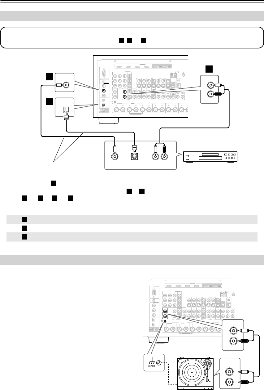
This audio input is for connecting a turntable.
D
COMPONENT VIDEO IN 1, 2, and 3
These RCA component video inputs are for con-
necting components with a component video output,
such as a DVD player, DVD recorder, or DVR (dig-
ital video recorder). They’re assignable, which
means you can assign each one to an input selector
to suit your setup. See “Component Video Input
Setup” on page 56.
E
COMPONENT VIDEO MONITOR OUT
This RCA component video output is for connect-
ing a TV or projector with a component video input.
F
HDMI IN 1–4, OUT MAIN, and OUT SUB
HDMI (High Definition Multimedia Interface) con-
nections carry digital audio and digital video.
The HDMI inputs are for connecting components
with an HDMI output, such as a DVD player, DVD
recorder, or DVR (digital video recorder). They’re
assignable, which means you can assign each one to
an input selector to suit your setup. See “HDMI
Input Setup” on page 54.
The HDMI outputs are for connecting a TV or pro-
jector with an HDMI input.
Rear Panel
FRONT L (BTL)
FRONT R (BTL)
V
S
MONITOR
OUT
ZONE 2
OUT
RS232
DIGITAL
COAXIAL
OPTICAL
REMOTE
CONTROL
IN 1
IN 1
IN 2
IN IN IN IN
PHONO
ZONE2 L
FRONT R FRONT LSURR R CENTER SURR L
SURR BACK R
CD TAPE AUX 1
GAME/TV
GAME/TV CBL/SAT
CBL/SAT
AUX 1 VCR/DVR
VCR/DVR DVD
DVD IR
12V TRIGGER
OUT ZONE 2
IN
GND
IN 2
IN 3
LL
V
S
RR
ASSIGNABLE
(DVD)
(CBL/SAT)
(VCR/DVR)
(GAME/TV)
(CD)
OUT
COMPONENT VIDEO
ASSIGNABLE
IN 3
Y
C
B
/P
B
C
R
/P
R
IN 2 IN
1(DVD)
MONITOR
OUT
OUT IN IN OUT IN IN FRONT FRONTCENTER
SUBWOOFER SUBWOOFER
CENTERSURR SURR ZONE 2 ZONE 3
MULTI CH
PRE OUT PRE OUT
SURR BACK SURR BACK
OUT
L
R
AC INLET
Bi-AMP
SURR BACK L
Bi-AMP
ETHERNET
HDMI
IN 1IN 2IN 3IN 4
ASSIGNABLE
OUT
MAIN OUT
SUB
ASSIGNABLE
ZONE2 R
ASSIGNABLE
AM
ANTENNA
FM75
SIRIUS
XM
AM
ANTENNA
HD RADIO
FM
75
AC OUTLET
AC 120V
SWITCHED
120W 1A MAX.
60Hz
S T
7 8
54 9 J L
P
N O
g
21 Q
R
3 6 KM
VWXZa d e fb cYU
North American model only
North American model
only
Not North American model
TX-NR905_En.book Page 12 Wednesday, January 23, 2008 1:36 PM

13
Getting to Know the AV Receiver
—Continued
G
SIRIUS antenna (on North American model)
This jack is for connecting a SIRIUS digital
antenna, sold separately (see the separate SIRIUS
instructions).
H
XM antenna (on North American model)
This jack is for connecting an XM Mini-Tuner and
Home Dock, sold separately (see the separate XM
instructions).
I
MONITOR OUT
The S-Video or composite video jack should be
connected to a video input on your TV or projector.
J
AM ANTENNA (not North American model)
These push terminals are for connecting an AM
antenna.
K
ZONE 2 OUT
This composite video output can be connected to a
video input on a TV in Zone 2.
L
FM ANTENNA (not North American model)
This jack is for connecting an FM antenna.
M
IR IN/OUT
A commercially available IR receiver can be con-
nected to the IR IN jack, allowing you to control the
AV receiver while you’re in Zone 2, or control it
when it’s out of sight, for example, installed in a
cabinet.
A commercially available IR emitter can be con-
nected to the IR OUT jack to pass IR (infrared)
remote control signals through to other components.
N
12V TRIGGER OUT ZONE 2
This output can be connected to the 12-volt trigger
input on a component in Zone 2. When Zone 2 is
turned on, a 12-volt trigger signal is output.
O
ETHERNET port
This port is for connecting the AV receiver to your
Ethernet network (e.g., router or switch) for playing
music files on a networked computer or media
server, or for listening to Internet radio.
P
AM and FM ANTENNA (HD Radio) (on North
American model)
The AM push terminals are for connecting an AM
antenna. The FM jack is for connecting an FM
antenna.
Q
AC INLET
The supplied power cord is connected here. The
other end of the power cord should be connected to
a suitable wall outlet.
R
DIGITAL COAXIAL IN 1, 2, and 3
These coaxial digital audio inputs are for connect-
ing components with a coaxial digital audio output,
such as a CD player or DVD player. They’re assign-
able, which means you can assign each one to an
input selector to suit your setup. See “Digital Input
Setup” on page 58.
S
DIGITAL OPTICAL IN 1, 2, and OUT
These optical digital audio inputs are for connecting
components with an optical digital audio output,
such as a CD player or DVD player. They’re assign-
able, which means you can assign each one to an
input selector to suit your setup. See “Digital Input
Setup” on page 58.
The optical digital audio output is for connecting a
digital recorder with an optical digital input, such as
a CD recorder.
T
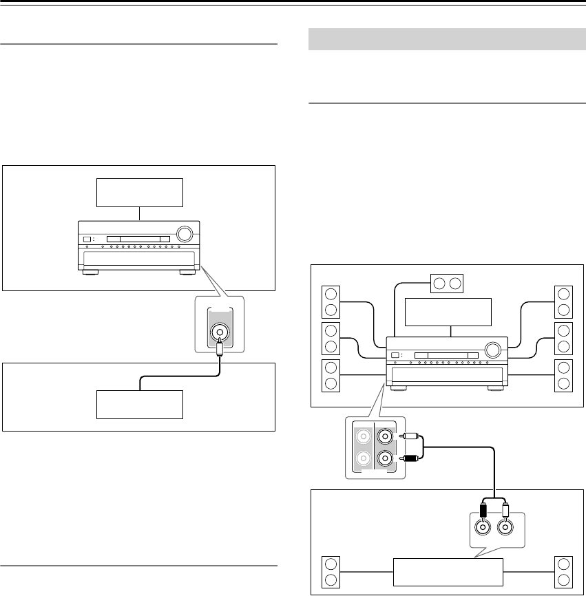
GND screw
This screw is for connecting a turntable’s ground
wire.
U
CD IN
This analog audio input is for connecting a CD
player’s analog audio output.
V
TAPE IN/OUT
These analog audio input and output jacks are for
connecting a recorder with an analog audio input
and output, such as a cassette deck, MD recorder,
etc.
W
AUX 1 IN
A VCR for playback only or other video source can
be connected here. There’s S-Video and composite
video input jacks for connecting the video signal.
X
GAME/TV IN
A game console or TV output can be connected
here. There’s S-Video and composite video input
jacks for connecting the video signal.
Y
CBL/SAT IN
A cable or satellite receiver can be connected here.
There’s S-Video and composite video input jacks
for connecting the video signal.
Z
VCR/DVR IN/OUT
A video component, such as a VCR or DVR, can be
connected here for recording and playback. There’s
S-Video and composite video input and output jacks
for connecting the video signal.
a
DVD IN
This input is for connecting a DVD player. There’s
S-Video and composite video input jacks for con-
necting the video signal.
b
FRONT L/R, CENTER, SURR L/R, and SURR
BACK L/R SPEAKERS
These terminal posts are for connecting the front
Speakers A, center, surround, and surround back
speakers.
The FRONT L/R and SURR BACK L/R terminal
posts can be used with front Speakers A and sur-
round back speakers, respectively, or used to bi-amp
or bridge front Speakers A. See “Bi-amping Front
Speakers A” and “Bridging Front Speakers A” on
page 28.
TX-NR905_En.book Page 13 Wednesday, January 23, 2008 1:36 PM

14
Getting to Know the AV Receiver
—Continued
c
MULTI CH input: FRONT L/R, CENTER,
SUBWOOFER, SURR L/R, and SURR BACK
L/R
This analog multichannel input is for connecting a
component with a 5.1/7.1-channel analog audio out-
put, such as a DVD player, DVD-Audio or
SACD-capable player, or an MPEG decoder.
d
PRE OUT: FRONT L/R, CENTER, SUB-
WOOFER, SURR L/R, and SURR BACK L/R
This 5.1/7.1 multichannel analog audio output can
be connected to the analog audio input on a multi-
channel power amplifier for when you want to use
the AV receiver solely as a preamplifier. The SUB-
WOOFER jack is for connecting a powered sub-
woofer.
e
PRE OUT: ZONE 2, ZONE 3
These analog audio outputs can be connected to the
line inputs on amplifiers in Zone 2 and Zone 3.
f
ZONE 2 L/R SPEAKERS
These terminal posts are for connecting speakers in
Zone 2 or front Speakers B.
The ZONE 2 L/R and SURR BACK L/R terminal
posts can be used with front Speakers B and sur-
round back speakers, respectively, or used to bi-amp
or bridge front Speakers B. See “Bi-amping Front
Speakers A” and “Bridging Front Speakers A” on
page 28.
g
AC OUTLET (North American and European
models only)
These switched AC outlets can be used to supply
power to other AV components. The type and num-
ber of outlets depends on the country in which you
purchased your AV receiver.
See pages 22–49 for hookup information.
TX-NR905_En.book Page 14 Wednesday, January 23, 2008 1:36 PM

15
Remote Controller
Notes:
• If the remote controller doesn’t work reliably, try
replacing the batteries.
• Don’t mix new and old batteries or different types of
batteries.
•If you intend not to use the remote controller for a long
time, remove the batteries to prevent damage from
leakage or corrosion.
•Expired batteries should be removed as soon as possi-
ble to prevent damage from leakage or corrosion.
When using the remote controller, point it toward the AV
receiver’s remote control sensor, as shown below.
Notes:
•The remote controller may not work reliably if the AV
receiver is subjected to bright light, such as direct sun-
light or inverter-type fluorescent lights. Keep this in
mind when installing.
•If another remote controller of the same type is used in
the same room, or the AV receiver is installed close to
equipment that uses infrared rays, the remote control-
ler may not work reliably.
• Don’t put anything on top of the remote controller,
such as a book or magazine, because a button may be
pressed continuously, thereby draining the batteries.
•The remote controller may not work reliably if the AV
receiver is installed in a rack behind colored glass
doors. Keep this in mind when installing.
•The remote controller will not work if there’s an obsta-
cle between it and the AV receiver’s remote control
sensor.
Installing the Batteries
1
To open the battery compartment, press
the small hollow and slide open the cover.
2
Insert the three supplied batteries (AA/R6)
in accordance with the polarity diagram
inside the battery compartment.
3
Slide the cover shut.
Using the Remote Controller
30˚
30˚
Approx. 16 ft.
(5 m)
Remote control sensor
STANDBY indicator AV receiver
TX-NR905_En.book Page 15 Wednesday, January 23, 2008 1:36 PM

16
Remote Controller
—Continued
As well as the AV receiver, you can also use the remote
controller to control your other AV components. The
remote controller has a specific operating mode for use
with each type of component. Modes are selected by
using the REMOTE MODE buttons.
■
RECEIVER/TAPE Mode
In RECEIVER/TAPE mode, you can control the AV
receiver and an Onkyo cassette recorder connected via
.
■
DVD Mode
By default, you can control an Onkyo DVD player in this
mode. By entering the appropriate remote control code,
you can control components made by other manufactur-
ers (see page 126).
■
CD/CDR/MD Mode
By default, you can control an Onkyo CD player in this
mode. By entering the appropriate remote control code,
you can control a CD player, MD recorder, or CD
recorder made by another manufacturer (see page 126).
■
DOCK Mode
This mode is for controlling an Apple iPod in an Onkyo
RI Dock. You must enter the appropriate remote control
code first (see page 126).
■
TV and VCR Modes
With these modes, you can control a TV and VCR. You
must enter the appropriate remote control code first (see
page 126).
■
CABLE/SAT Mode
In CABLE/SAT mode, you can control a cable or satel-
lite TV receiver. You must enter the appropriate remote
control code first (see page 126).
■
NET/USB Mode
This mode is for playing music files on a networked
computer, media server, or USB mass storage device, or
for listening to Internet radio.
■
ZONE 2/ZONE 3 Modes
These modes are for controlling Zone 2 and Zone 3 (see
page 122).
RECEIVER/TAPE mode is used to control the AV
receiver. It can also be used to control an Onkyo cassette
recorder connected via .
To set the remote controller to RECEIVER/TAPE
mode, press the [RECEIVER] REMOTE MODE
button.
Note:
• Some of the remote controller functions described in
this manual may not work as expected with other com-
ponents.
About the Remote Controller Modes
1
Use the REMOTE MODE buttons to select
a mode.
2
Use the buttons supported by that mode
to control the component.
RECEIVER/TAPE mode:
see right column
DVD mode: see page 18
CD/MD/CDR mode: see page 19
DOCK mode: see page 20
NET/USB mode: see page 21
TV, VCR, CABLE/SAT modes: see page 128
RECEIVER/TAPE Mode
INPUT SELECTOR
LISTENING MODE
ON STANDBY
DISPLAY MUTING
G
U
I
D
E
E
X
I
T
PREV
CH
DIMMER
SAT
TAPE/AMP
SLEEP
MACRO
REMOTE MODE
SUBTITLE
AUDIO
REPEAT
PLAY MODE
--
/
---
10 11 12
VIDEO OFFOPEN/CLOSE
TV
TV CH
TV VOL
PLAYLIST
RANDOM
DVD
AUX1AUX
2
GAME/TV
CBL/SATVCR/DVR
D. TUN
CD
TUNER
TAPE
PHONO
VCRVCR DVDDVD HDDHDD
REC
ENTER
TEST TONE
AUDIO SEL
CH SEL
SURR
DIRECT
THX
PURE A
STEREO
LEVEL
+
LEVEL
-
L NIGHT
ALL ST
T
O
P
M
E
N
U
M
E
N
U
VOL
CH
DISC
ALBUM
TV
VCR
CABLE
DVD
RECEIVER
CD
+
-
123
ZONE
3
ZONE
2
INPUT
+
-
+10 0
CLEAR
123
456
789
S
E
T
U
P
R
E
T
U
R
N
Re-EQ
RC-
687
M
CDR/MD/DOCK
NET/USB
NET/USB
SP A SP B
1
B
K
H
F
5
I
A
R
T
S
U
V
G
J
C
D
P
O
N
Q
M
L
TAPE/AMP
RECEIVER
TX-NR905_En.book Page 16 Wednesday, January 23, 2008 1:36 PM

17
Remote Controller
—Continued
For detailed information, see the pages in parentheses.
A
STANDBY button (50)
Sets the AV receiver to Standby.
B
ON button (50)
Turns on the AV receiver.
C
INPUT SELECTOR buttons (68)
Used to select the input source.
D
MACRO buttons (130)
Used with the Macro function.
E
DIMMER button (76)
Adjusts the display brightness.
F
Arrow [ ]/[ ]/[ ]/[ ] and ENTER buttons
Used to select and adjust settings.
G
CH +/– button (73)
Selects radio presets.
H
SETUP button
Used to change settings.
I
DISPLAY button (77)
Displays information about the current input source.
J
LISTENING MODE buttons (79)
Used to select the listening modes. The [STEREO],
[SURR], and LISTENING MODE [ ]/[ ] but-
tons can be used at any time, regardless of the cur-
rently selected remote controller mode.
K
TEST TONE, CH SEL, LEVEL–, and LEVEL+
buttons (76, 99)
Used to adjust the level of each speaker.
L
LIGHT button
Turns the remote controller’s illuminated buttons on
or off.
M
D.TUN button (70)
Selects the Direct tuning mode for radio.
N
REMOTE MODE buttons (16)
Used to select the remote controller modes. When
you press a button, the REMOTE MODE button for
the currently selected mode lights up.
O
SLEEP button (77)
Used with the Sleep function.
P
VOL [ ]/[ ] button (68)
Adjusts the volume of the AV receiver regardless of
the currently selected remote controller mode.
Q
RETURN button
Returns to the previous display when changing set-
tings.
R
MUTING button (76)
Mutes or unmutes the AV receiver.
S
SP A and SP B buttons (8, 23)
Used to select Speakers A or Speakers B.
T
Re-EQ button (89)
Turns the Re-EQ function on or off.
U
L NIGHT button (89)
Turns the Late Night function on or off.
V
AUDIO SEL button (78)
Selects the audio input: analog, digital, HDMI, or
multichannel.
■
TAPE mode
On twin cassette decks, only Deck B can be controlled.
1
Previous and Next [ ]/[ ] buttons
The Previous [ ] button selects the previous
track. During playback it selects the beginning of
the current track. The Next [ ] button selects the
next track.
Depending on how they were recorded, the Previous
and Next [ ]/[ ] buttons may not work prop-
erly with some cassette tapes.
Play [ ] button
Starts playback.
Rewind and Fast Forward [ ]/[ ] buttons
The Rewind [ ] button starts rewind. The Fast
Forward [ ] button starts fast forward.
Reverse Play [ ] button
Starts reverse playback.
Stop [ ] button
Stops playback.
REC [ ] button
Starts recording.
TX-NR905_En.book Page 17 Wednesday, January 23, 2008 1:36 PM

18
Remote Controller
—Continued
To set the remote controller to DVD mode, press the
[DVD] REMOTE MODE button.
A
STANDBY button
Sets the DVD player to Standby.
B
ON button
Turns on the DVD player.
C
Number buttons
Used to enter title, chapter, and track numbers, and
to enter times for locating specific points.
D
TOP MENU button
Selects a DVD’s top menu.
E
Arrow [ ]/[ ]/[ ]/[ ] and ENTER buttons
Used to navigate menus and select items.
F
DISC +/– button
Selects discs on a DVD changer.
G
SETUP button
Used to access the DVD player’s settings.
H
DISPLAY button
Displays information about the current disc, title,
chapter, or track, including elapsed time, remaining
time, total time, and so on.
I
Playback buttons
From left to right: Previous, Play, Next, Rewind,
Pause, Stop, Fast Forward, Slow Reverse, and Slow
Forward.
J
REPEAT button
Used with the repeat playback function.
K
AUDIO button
Selects foreign language soundtracks and audio for-
mats (e.g., Dolby Digital or DTS).
L
OPEN/CLOSE [ ] button
Opens and closes the disc tray.
M
CLEAR button
Cancels functions and clears entered numbers.
N
MENU button
Displays a DVD’s menu.
O
RETURN button
Exits the DVD player’s onscreen setup menu.
P
RANDOM button
Used with the random playback function.
Q
PLAY MODE button
Selects play modes on components with selectable
play modes.
R
SUBTITLE button
Selects subtitles.
S
VIDEO OFF button
Turns off the internal video circuitry, eliminating
any possibility of interference.
DVD Mode
INPUT SELECTOR
LISTENING MODE
ON STANDBY
DISPLAY MUTING
G
U
I
D
E
E
X
I
T
PREV
CH
DIMMER
SAT
TAPE/AMP
SLEEP
MACRO
REMOTE MODE
SUBTITLE
AUDIO
REPEAT
PLAY MODE
--
/
---
10 11 12
VIDEO OFFOPEN/CLOSE
TV
TV CH
TV VOL
PLAYLIST
RANDOM
DVD
AUX1AUX
2
GAME/TV
CBL/SATVCR/DVR
D. TUN
CD
TUNER
TAPE
PHONO
VCRVCR DVDDVD HDDHDD
REC
ENTER
TEST TONE
AUDIO SEL
CH SEL
SURR
DIRECT
THX
PURE A
STEREO
LEVEL
+
LEVEL
-
L NIGHT
ALL ST
T
O
P
M
E
N
U
M
E
N
U
VOL
CH
DISC
ALBUM
TV
VCR
CABLE
DVD
RECEIVER
+
-
123
ZONE
3
ZONE
2
INPUT
+
-
+10 0
CLEAR
123
456
789
S
E
T
U
P
R
E
T
U
R
N
Re-EQ
RC-
687
M
CDR/MD/DOCK
NET/USB
CD
NET/USB
SP A SP B
L
B
G
H
M
Q
R
S
F
E
I
C
D
A
O
N
P
J
K
DVD
TX-NR905_En.book Page 18 Wednesday, January 23, 2008 1:36 PM

19
Remote Controller
—Continued
To control an Onkyo CD player, MD recorder, or CD
recorder, or a CD or MD player/recorder made by
another manufacturer, press the [CD] REMOTE
MODE button to select the CD/MD/CDR remote con-
troller mode.
In order to control an Onkyo MD recorder or CD
recorder, or a component made by another manufacturer,
you must first enter the appropriate remote control code
(see page 126).
A
STANDBY button
Sets the component to Standby.
B
ON button
Set the component to On or Standby.
C
Number buttons
Used to enter track numbers and times for locating
specific points.
D
Arrow [ ]/[ ]/[ ]/[ ] and ENTER buttons
Used with some components.
E
DISC +/– button
Selects discs on a CD changer.
F
DISPLAY button
Displays information about the current disc or track,
including elapsed time, remaining time, total time,
and so on.
G
Playback buttons
From left to right: Previous, Play, Next, Rewind,
Pause, Stop, and Fast Forward.
H
REC [ ] button
Starts recording.
I
REPEAT button
Used with the repeat playback function.
J
OPEN/CLOSE [ ] button
Opens or closes the disc tray or ejects the MiniDisc.
K
CLEAR button
Cancels functions and clears entered numbers.
L
RETURN button
Used with some components.
M
RANDOM button
Used with the random playback function.
N
PLAY MODE button
Selects play modes on components with selectable
play modes.
CD/MD/CDR Modes
INPUT SELECTOR
LISTENING MODE
ON STANDBY
DISPLAY MUTING
G
U
I
D
E
E
X
I
T
PREV
CH
DIMMER
SAT
TAPE/AMP
SLEEP
MACRO
REMOTE MODE
SUBTITLE
AUDIO
REPEAT
PLAY MODE
--
/
---
10 11 12
VIDEO OFFOPEN/CLOSE
TV
TV CH
TV VOL
PLAYLIST
RANDOM
DVD
AUX1AUX
2
GAME/TV
CBL/SATVCR/DVR
D. TUN
CD
TUNER
TAPE
PHONO
VCRVCR DVDDVD HDDHDD
REC
ENTER
TEST TONE
AUDIO SEL
CH SEL
SURR
DIRECT
THX
PURE A
STEREO
LEVEL
+
LEVEL
-
L NIGHT
ALL ST
T
O
P
M
E
N
U
M
E
N
U
VOL
CH
DISC
ALBUM
TV
VCR
CABLE
DVD
RECEIVER
+
-
123
ZONE
3
ZONE
2
INPUT
+
-
+10 0
CLEAR
123
456
789
S
E
T
U
P
R
E
T
U
R
N
Re-EQ
RC-
687
M
CDR/MD/DOCK
NET/USB
CD
NET/USB
SP A SP B
B
K
F
7
8
9
J
E
L
C
D
A
M
N
CDR/MD/DOCK
CD
TX-NR905_En.book Page 19 Wednesday, January 23, 2008 1:36 PM

20
Remote Controller
—Continued
Dock mode is for controlling an Apple iPod in an Onkyo
RI Dock.
To control an RI Dock, press the [CD] REMOTE
MODE button to select the DOCK remote controller
mode.
In order to control an RI Dock, you must first enter the
appropriate remote control code (see page 126).
When Using an RI Dock:
• Connect the RI Dock to the TAPE IN or GAME/TV
IN L/R jacks.
• Set the RI Dock’s RI MODE switch to HDD or
HDD/DOCK.
• Set the AV receiver’s Input Display to DOCK (see
page 57).
• See to the RI Dock’s instruction manual for more
information.
A
STANDBY button
Turns off the iPod.
B
ON button*
Turns on the iPod.
C
TOP MENU button
Works as a Mode button when used with a DS-A2
RI Dock.
D
Arrow [ ]/[ ] and ENTER buttons*
Used to navigate menus and select items.
E
ALBUM +/– button*
Selects the next or previous album.
F
DISPLAY button*
Turns on the backlight for 30 seconds.
G
Previous [ ] button
Restarts the current song. Press it twice to select the
previous song.
H
Pause [ ] button
Pauses playback. (With 3rd generation iPods, it
works as a Play/Pause button.)
I
Rewind [ ] button
Press and hold to rewind.
J
PLAYLIST [ ]/[ ] buttons*
Used to select the previous or next playlist on the
iPod.
K
REPEAT button*
Used with the repeat function.
L
MENU button*
Used to access menus.
M
Play [ ] button
Starts playback. If the component is off, it will turn
on automatically. (With 3rd generation iPods, this
button works as a Play/Pause button.)
N
Next [ ] button
Selects the next song.
O
Stop [ ] button
Stops playback and displays a menu.
P
Fast Forward [ ] button
Press and hold to fast forward.
Q
RANDOM button*
Used with the shuffle function.
R
PLAY MODE button
Used to select play modes on components with
selectable play modes.
Works as a Resume button when used with a DS-A2
RI Dock.
*Buttons marked with an asterisk (*) are not supported
by 3rd generation iPods.
DOCK Mode
INPUT SELECTOR
LISTENING MODE
ON STANDBY
DISPLAY MUTING
G
U
I
D
E
E
X
I
T
PREV
CH
DIMMER
SAT
TAPE/AMP
SLEEP
MACRO
REMOTE MODE
SUBTITLE
AUDIO
REPEAT
PLAY MODE
--
/
---
10 11 12
VIDEO OFFOPEN/CLOSE
TV
TV CH
TV VOL
PLAYLIST
RANDOM
DVD
AUX1AUX
2
GAME/TV
CBL/SATVCR/DVR
D. TUN
CD
TUNER
TAPE
PHONO
VCRVCR DVDDVD HDDHDD
REC
ENTER
TEST TONE
AUDIO SEL
CH SEL
SURR
DIRECT
THX
PURE A
STEREO
LEVEL
+
LEVEL
-
L NIGHT
ALL ST
T
O
P
M
E
N
U
M
E
N
U
VOL
CH
DISC
ALBUM
TV
VCR
CABLE
DVD
RECEIVER
+
-
123
ZONE
3
ZONE
2
INPUT
+
-
+10 0
CLEAR
123
456
789
S
E
T
U
P
R
E
T
U
R
N
Re-EQ
RC-
687
M
CDR/MD/DOCK
NET/USB
CD
NET/USB
SP A SP B
B
N
7
6
4
5
C
A
P
O
Q
R
8
9
J
K
M
L
CDR/MD/DOCK
CD
TX-NR905_En.book Page 20 Wednesday, January 23, 2008 1:36 PM

21
Remote Controller
—Continued
NET/USB mode is for playing music files on a net-
worked computer, media server, or USB mass storage
device, or for listening to Internet radio.
To set the remote controller to NET/USB mode, press
the [NET/USB] REMOTE MODE button.
A
Number buttons
Used to enter track numbers.
B
Arrow [ ]/[ ]/[ ]/[ ] and ENTER buttons
Used to navigate menus and select items.
C
CH +/– button
Used to select Internet radio stations.
D
SETUP button
Displays the URL input screen for Internet radio.
E
Previous [ ] button
Restarts the current song. Press it twice to select the
previous song.
F
Pause [ ] button
Pauses playback of music stored on a USB mass
storage device.
G
REPEAT button
Used with the repeat playback function, which can
be used with music files on a networked computer,
media server, or USB mass storage device.
H
RETURN button
Returns to the previous display.
I
Play [ ] button
Starts playback.
J
Next [ ] button
Selects the next song.
K
Stop [ ] button
Stops playback.
L
RANDOM button
Used with the random playback function, which can
be used with music files on a networked computer,
media server, or USB mass storage device.
NET/USB Mode
INPUT SELECTOR
LISTENING MODE
ON STANDBY
DISPLAY MUTING
G
U
I
D
E
E
X
I
T
PREV
CH
DIMMER
SAT
TAPE/AMP
SLEEP
MACRO
REMOTE MODE
SUBTITLE
AUDIO
REPEAT
PLAY MODE
--
/
---
10 11 12
VIDEO OFFOPEN/CLOSE
TV
TV CH
TV VOL
PLAYLIST
RANDOM
DVD
AUX1AUX
2
GAME/TV
CBL/SATVCR/DVR
D. TUN
CD
TUNER
TAPE
PHONO
VCRVCR DVDDVD HDDHDD
REC
ENTER
TEST TONE
AUDIO SEL
CH SEL
SURR
DIRECT
THX
PURE A
STEREO
LEVEL
+
LEVEL
-
L NIGHT
ALL ST
T
O
P
M
E
N
U
M
E
N
U
VOL
CH
DISC
ALBUM
TV
VCR
CABLE
RECEIVER
+
-
123
ZONE
3
ZONE
2
INPUT
+
-
+10 0
CLEAR
123
456
789
S
E
T
U
P
R
E
T
U
R
N
Re-EQ
RC-
687
M
CDR/MD/DOCK
NET/USB
DVD CD
NET/USB
SP A SP B
4
6
3
2
5
1
7
NET/USB
8
9
J
K
L
TX-NR905_En.book Page 21 Wednesday, January 23, 2008 1:36 PM

22
Connecting Your Speakers
Thanks to the AV receiver’s superb capabilities, you can enjoy surround sound with a real sense of movement in your
own home—just like being in a movie theater or concert hall. You can enjoy DVDs featuring Dolby Digital or DTS.
With analog or digital TV, you can enjoy Dolby Pro Logic IIx, DTS Neo:6, or Onkyo’s original DSP listening modes.
You can also enjoy THX Surround EX (THX-certified THX speaker system recommended).
Enjoying Home Theater
Corner
position
1/3 of wall
position
Surround back left and right speakers
These speakers are necessary to enjoy Dolby Digital
EX, DTS-ES Matrix, DTS-ES Discrete, THX Surround
EX, etc. They enhance the realism of surround sound
and improve sound localization behind the listener. Posi-
tion them behind the listener about 2–3 feet
(60–100 cm) above ear level.
Surround left and right speakers
These speakers are used for precise
sound positioning and to add realistic
ambience.
Position them at the sides of the lis-
tener, or slightly behind, about 2–3 feet
(60–100 cm) above ear level. Ideally
they should be equally spaced from the
listener.
Center speaker
This speaker enhances the front left
and right speakers, making sound
movements distinct and providing a
full sound image. For movies it’s used
mainly for dialog.
Position it close to your TV (preferably
on top) facing forward at about ear
level, or at the same height as the
front left and right speakers.
Subwoofer
The subwoofer handles the bass sounds of
the LFE (Low-Frequency Effects) channel.
The volume and quality of the bass output
from your subwoofer will depend on its posi-
tion, the shape of your listening room, and
your listening position. In general, a good bass
sound can be obtained by installing the sub-
woofer in a front corner, or at one-third the way
along the front wall, as shown.
Tip: To find the best position for your sub-
woofer, while playing a movie or some music
with good bass, experiment by placing your
subwoofer at various positions within the
room and choose the
one that provides
the most satisfying
results.
Front left and right speakers
These output the main sound. Their role in a home theater is to provide a solid
anchor for the sound image. They should be positioned facing the listener at
about ear level, and equally spaced from the TV. Angle them inward slightly so
as to create a triangle, with the listener at the apex.
TX-NR905_En.book Page 22 Wednesday, January 23, 2008 1:36 PM

23
Connecting Your Speakers
—Continued
About Speakers A and Speakers B
Speakers A and Speakers B allows you to have two speaker configurations of up to 7.1 speakers. Each configuration has
its own pair of stereo front speakers and can use the same subwoofer, center, surround, and surround back speakers, as
required. You could, for example, use Speakers A when watching a DVD movie with 7.1-channels surround sound and
use Speakers B for serious music listening with a pair of stereo speakers and the subwoofer (2.1-channels).
The speakers are configured by using the “Speaker Settings” on page 51 and “Speaker Setup” on page 94.
Front Speakers A and front Speakers B can be wired normally, bi-amped, or bridged, but A and B cannot be bi-amped
or bridged at the same time. For example, if front Speakers A are bridged, front Speakers B can only be wired normally.
Similarly, if front Speakers B are bi-amped, Speakers A can only be wired normally. When bridging is used, the AV
receiver can drive 2 speakers in the main room (2.1 speakers if you're using a powered subwoofer). When bi-amping is
used, the AV receiver can drive up to 5.1 speakers in the main room. See pages 27–30 for more information.
The Speakers A and Speakers B configurations are selected by using the [SP A] and [SP B] buttons on the remote
controller. Only one configuration can be selected at a time.
The versatility offered by the Speakers A and Speakers B configurations means you can configure the AV receiver to
suit your exact requirements and application. Two typical applications are shown below.
■
7.1-channel Playback with Speakers A and
Stereo Playback with Speakers B
In this example, Speakers A provides 7.1-channel
surround sound for enjoying DVD movies, while
Speakers B is used for serious music listening with a
pair of top-quality stereo speakers.
■
7.1-channel Playback with Bridged Front
Speakers
In this example, Speakers A provides 7.1-channel
surround sound for enjoying DVD movies, while
Speakers B is bridged for use with a pair of high-
power stereo speakers, the subwoofer is used with
Speakers A and Speakers B.
Connecting Your Speakers
FL C FR
FL FR
SL
SBL SBR
SW
SR
2-1.Speaker Settings
Speaker Impedance 6ohms
Front(Speaker A) Normal
Front(Speaker B) Normal
2-2.Speaker Config
Speakers A
Subwoofer Use
Front Use
Center Use
Surround Use
Surr Back Use
2-2.Speaker Config
Speakers B
Subwoofer Not Use
Front Use
Center Not Use
Surround Not Use
Surr Back Not Use
Speakers A
Speakers B
FL C FR
FL FR
SL
SBL SBR
SW
SR
2-1.Speaker Settings
Speaker Impedance 6ohms
Front(Speaker A) Normal
Front(Speaker B) BTL
Speakers A
Speakers B
Subwoofer
used with A
and B
2-2.Speaker Config
Speakers A
Subwoofer Use
Front Use
Center Use
Surround Use
Surr Back Use
2-2.Speaker Config
Speakers B
Subwoofer Use
Front Use
Center Not Use
Surround Not Use
Surr Back Not Use
TX-NR905_En.book Page 23 Wednesday, January 23, 2008 1:36 PM

24
Connecting Your Speakers
—Continued
Speaker Configuration
For 7.1-channel surround-sound playback, you need
seven speakers and a powered subwoofer.
The following table shows which channels you should
use based on the number of speakers you have.
*If you’re using only one surround back speaker, connect it to the
SURR BACK L terminals.
No matter how many speakers you use, a powered sub-
woofer is recommended for a powerful and solid bass.
To get the best from your surround-sound system, you
must set the speaker settings. You can do this automati-
cally (see page 61) or manually (see page 94).
Using Dipole Speakers
You can use dipole speakers for the surround left and
right and surround back left and right speakers. Dipole
speakers output the same sound in two directions.
Dipole speakers typically have an arrow printed on them to
indicate how they should be positioned. The surround left
and right dipole speakers should be positioned so that their
arrows point toward your TV or screen, while the surround
back left and right dipolar speakers should be positioned
so that their arrows point toward each other, as shown.
Connecting a Powered Subwoofer
Using a suitable cable, connect the AV receiver’s SUB-
WOOFER PRE OUT to the input on your powered sub-
woofer. If your subwoofer is unpowered and you’re
using an external amplifier, connect the SUBWOOFER
PRE OUT to the amp’s input.
Number of speakers: 234567
Front left
✓✓✓✓✓✓
Front right
✓✓✓✓✓✓
Center
✓✓✓✓
Surround left
✓✓✓✓
Surround right
✓✓✓✓
Surround back*
✓
Surround back left
✓
Surround back right
✓
2
1
34
2
1
34
56
78
5
7 8
6
TV/screen TV/screen
1. Subwoofer
2. Front left speaker
3. Center speaker
4. Front right speaker
5. Surround left speaker
6. Surround right speaker
7. Surround back left
speaker
8. Surround back right
speaker
Dipole speakers Normal speakers
FRONT L
(BTL)
FRONT R (BTL)
V
S
MONITOR
OUT
ZONE 2
OUT
RS232
DIGITAL
COAXIAL
OPTICAL
REMOTE
CONTROL
IN 1
IN 1
IN 2
IN IN IN IN
PHONO
FRONT R FRONT LSURR R CENTER SURR L
SURR BACK R
CD TAPE AUX 1
GAME/TV
GAME/TV CBL/SAT
CBL/SAT
AUX 1 VCR/DVR
VCR/DVR DVD
DVD IR
12V TRIGGER
OUT ZONE 2
IN
GND
IN 2
IN 3
LL
V
S
RR
ASSIGNABLE
(DVD)
(CBL/SAT)
(VCR/DVR)
(GAME/TV)
(CD)
OUT
COMPONENT VIDEO
ASSIGNABLE
IN 3
Y
C
B
/P
B
C
R
/P
R
IN 2 IN
1(DVD)
MONITOR
OUT
OUT IN IN OUT IN IN FRONT FRONTCENTER
SUBWOOFER SUBWOOFER
CENTERSURR SURR ZONE 2
MULTI CH
PRE OUT PR
E
SURR BACK SURR BACK
OUT
Bi-AMP
S
U
ETHERNET
HDMI
IN 1IN 2IN 3IN 4
ASSIGNABLE
OUT
MAIN OUT
SUB
ZONE2 R
ASSIGNABLE
AM
ANTENNA
FM75
LINE INPUT
SUBWOOFER
PRE OUT
LINE INPUT
Powered
subwoofer
TX-NR905_En.book Page 24 Wednesday, January 23, 2008 1:36 PM

25
Connecting Your Speakers
—Continued
Speaker Connection Precautions
Read the following before connecting your speakers:
•You can connect speakers with an impedance of
between 4 and 16 ohms. If the impedance of any of the
connected speakers is 4 ohms or more but less than 6,
be sure to set the speaker impedance to 4 ohms (see
page 51). If you use speakers with a lower impedance,
and use the amplifier at high volume levels for a long
period of time, the built-in amp protection circuit may
be activated.
•Disconnect the power cord from the wall outlet before
making any connections.
• Read the instructions supplied with your speakers.
•Pay close attention to speaker wiring polarity. Connect
positive (+) terminals to only positive (+) terminals,
and negative (–) terminals to only negative (–) termi-
nals. If you get them the wrong way around, the sound
will be out of phase and will sound unnatural.
• Unnecessarily long or very thin speaker cables may
affect the sound quality and should be avoided.
• Be careful not to short the
positive and negative wires.
Doing so may damage the AV
receiver.
• Don’t connect more than one
cable to each speaker termi-
nal. Doing so may damage the
AV receiver.
• Don’t connect a speaker to several terminals.
Attaching the Speaker Labels
The AV receiver’s positive (+) speaker terminals are
color-coded for ease of identification. (The negative (–)
speaker terminals are all black.)
The supplied speaker labels are also color-coded and you
should attach them to the positive (+) side of each
speaker cable in accordance with the above table. All you
need to do then is to match the color of each label to the
corresponding speaker terminal.
Connecting the Speaker Cables
Speaker terminal Color
Front left, Zone 2 left White
Front right, Zone 2 right Red
Center Green
Surround left Blue
Surround right Gray
Surround back left Brown
Surround back right Tan
1
Strip about 5/8" (15
mm) of insulation from
the ends of the
speaker cables, and
twist the bare wires
tightly, as shown.
2
Unscrew the terminal.
3
Fully insert the bare wire.
4
Screw the terminal tight.
5/8" (15 mm)
TX-NR905_En.book Page 25 Wednesday, January 23, 2008 1:36 PM

26
Connecting Your Speakers
—Continued
■
7.1-channel Playback with Speakers A
The following illustration shows which speaker should be connected to each pair of terminals for 7.1-channel playback
with Speakers A.
If you’re using only one surround back speaker, connect it to the SURR BACK L terminals.
■
7.1-channel Playback with Speakers A or Speakers B
The following illustration shows which speaker should be connected to each pair of terminals for up to 7.1-channel
playback with Speakers A or Speakers B.
If you’re using only one surround back speaker, connect it to the SURR BACK L terminals.
Notes:
•When Speakers A is selected, the front left speaker A and front right speaker A become the main front speakers. When
Speakers B is selected, the front left speaker B and front right speaker B become the main front speakers.
• The speakers are configured by using the “Speaker Settings” on page 51 and “Speaker Setup” on page 94.
•You can choose which of the spakers you want to use with the Speakers A and Speakers B configurations (see
page 97).
FRONT L
(BTL)
FRONT R (BTL)
V
S
MONITOR
OUT
ZONE 2
OUT
RS232
DIGITAL
COAXIAL
OPTICAL
REMOTE
CONTROL
IN 1
IN 1
IN 2
IN IN IN IN
PHONO
ZONE2 L
FRONT R FRONT LSURR R CENTER SURR L
SURR BACK R
CD TAPE AUX 1
GAME/TV
GAME/TV CBL/SAT
CBL/SAT
AUX 1 VCR/DVR
VCR/DVR DVD
DVD IR
12V TRIGGER
OUT ZONE 2
IN
GND
IN 2
IN 3
LL
V
S
RR
ASSIGNABLE
(DVD)
(CBL/SAT)
(VCR/DVR)
(GAME/TV)
(CD)
OUT
COMPONENT VIDEO
ASSIGNABLE
IN 3
Y
C
B
/P
B
C
R
/P
R
IN 2 IN
1(DVD)
MONITOR
OUT
OUT IN IN OUT IN IN FRONT FRONTCENTER
SUBWOOFER SUBWOOFER
CENTERSURR SURR ZONE 2 ZONE 3
MULTI CH PRE OUT PRE OUT
SURR BACK SURR BACK
OUT
L
R
AC INLET
Bi-AMP
SURR BACK L
Bi-AMP
ETHERNET
HDMI
IN 1IN 2IN 3IN 4
ASSIGNABLE
OUT
MAIN OUT
SUB
ASSIGNABLE
ZONE2 R
ASSIGNABLE
AM
ANTENNA
FM75
FRONT R FRONT LSURR R CENTER SURR L
SURR BACK R
Bi-AMP
SURR BACK L
Bi-AMP
Surround back
left speaker
Surround back
right speaker
Front left speakerFront right speaker Center speaker
Surround right
speaker
Surround left
speaker
FRONT L
(BTL)
FRONT R (BTL)
V
S
MONITOR
OUT
ZONE 2
OUT
RS232
DIGITAL
COAXIAL
OPTICAL
REMOTE
CONTROL
IN 1
IN 1
IN 2
IN IN IN IN
PHONO
ZONE2 L
FRONT R FRONT LSURR R CENTER SURR L
SURR BACK R
CD TAPE AUX 1
GAME/TV
GAME/TV CBL/SAT
CBL/SAT
AUX 1 VCR/DVR
VCR/DVR DVD
DVD IR
12V TRIGGER
OUT ZONE 2
IN
GND
IN 2
IN 3
LL
V
S
RR
ASSIGNABLE
(DVD)
(CBL/SAT)
(VCR/DVR)
(GAME/TV)
(CD)
OUT
COMPONENT VIDEO
ASSIGNABLE
IN 3
Y
C
B
/P
B
C
R
/P
R
IN 2 IN
1(DVD)
MONITOR
OUT
OUT IN IN OUT IN IN FRONT FRONTCENTER
SUBWOOFER SUBWOOFER
CENTERSURR SURR ZONE 2 ZONE 3
MULTI CH PRE OUT PRE OUT
SURR BACK SURR BACK
OUT
L
R
AC INLET
Bi-AMP
SURR BACK L
Bi-AMP
ETHERNET
HDMI
IN 1IN 2IN 3IN 4
ASSIGNABLE
OUT
MAIN OUT
SUB
ASSIGNABLE
ZONE2 R
ASSIGNABLE
AM
ANTENNA
FM75
ZONE2 L
ASSIGNABLE
ZONE2 R
ASSIGNABLE FRONT R FRONT LSURR R CENTER SURR L
SURR BACK R
Bi-AMP
SURR BACK L
Bi-AMP
Front left
speaker B
Front right
speaker B
Front left
speaker A
Front right
speaker A Center speaker
Surround right
speaker
Surround left
speaker
Surround back
right speaker
Surround back
left speaker
TX-NR905_En.book Page 26 Wednesday, January 23, 2008 1:36 PM

27
Connecting Your Speakers
—Continued
The FRONT L/R and SURR BACK L/R terminal posts
can be used with front Speakers A and surround back
speakers respectively, or bi-amped to provide separate
tweeter and woofer feeds for front Speakers A, providing
improved bass and treble performance.
• When bi-amping is used, the AV receiver is able to
drive up to 5.1 speakers in the main room.
•For bi-amping, the FRONT L/R terminal posts con-
nect to the front speakers’ tweeter terminals. And the
SURR BACK L/R terminal posts connect to the front
speakers’ woofer terminals.
• Once you’ve completed the bi-amping connections
shown below and turned on the AV receiver, you must
set the Speaker Type Front A setting to Bi-Amp to
enable bi-amping (see page 51).
•When front Speakers A are biamped, front Speakers B
must be wired normally or not used.
Important:
• When making the bi-amping connections, be sure
to remove the jumper bars that link the speakers’
tweeter (high) and woofer (low) terminals.
•Bi-amping can only be used with speakers that support
bi-amping. Refer to your speaker manual.
Bi-amping Speaker Hookup
Bi-amping Front Speakers A
1
Connect the AV receiver’s FRONT R positive (+)
terminal to the right speaker’s positive (+) tweeter
(high) terminal. And connect the AV receiver’s
FRONT R negative (–) terminal to the right
speaker’s negative (–) tweeter (high) terminal.
2
Connect the AV receiver’s SURR BACK R posi-
tive (+) terminal to the right speaker’s positive (+)
woofer (low) terminal. And connect the AV
receiver’s SURR BACK R negative (–) terminal to
the right speaker’s negative (–) woofer (low) ter-
minal.
3
Connect the AV receiver’s FRONT L positive (+)
terminal to the left speaker’s positive (+) tweeter
(high) terminal. And connect the AV receiver’s
FRONT L negative (–) terminal to the left
speaker’s negative (–) tweeter (high) terminal.
4
Connect the AV receiver’s SURR BACK L posi-
tive (+) terminal to the left speaker’s positive (+)
woofer (low) terminal. And connect the AV
receiver’s SURR BACK L negative (–) terminal to
the left speaker’s negative (–) woofer (low) ter-
minal.
FRONT L
(BTL)
FRONT R (BTL)
V
S
MONITOR
OUT
ZONE 2
OUT
RS232
DIGITAL
COAXIAL
OPTICAL
REMOTE
CONTROL
IN 1
IN 1
IN 2
IN IN IN IN
PHONO
ZONE2 L
FRONT R FRONT LSURR R CENTER SURR L
SURR BACK R
CD TAPE AUX 1
GAME/TV
GAME/TV CBL/SAT
CBL/SAT
AUX 1 VCR/DVR
VCR/DVR DVD
DVD IR
12V TRIGGER
OUT ZONE 2
IN
GND
IN 2
IN 3
LL
V
S
RR
ASSIGNABLE
(DVD)
(CBL/SAT)
(VCR/DVR)
(GAME/TV)
(CD)
OUT
COMPONENT VIDEO
ASSIGNABLE
IN 3
Y
C
B
/P
B
C
R
/P
R
IN 2 IN
1(DVD)
MONITOR
OUT
OUT IN IN OUT IN IN FRONT FRONTCENTER
SUBWOOFER SUBWOOFER
CENTERSURR SURR ZONE 2 ZONE 3
MULTI CH
PRE OUT PRE OUT
SURR BACK SURR BACK
OUT
L
R
AC INLET
Bi-AMP
SURR BACK L
Bi-AMP
ETHERNET
HDMI
IN 1IN 2IN 3IN 4
ASSIGNABLE
OUT
MAIN OUT
SUB
ASSIGNABLE
ZONE2 R
ASSIGNABLE
AM
ANTENNA
FM75
FRONT L (BTL)
FRONT R
FRONT R (BTL)
SURR BACK R
Bi-AMP
FRONT L SURR BACK L
Bi-AMP
Right speaker Left speaker
Tweeter (high)
Woofer (low)
TX-NR905_En.book Page 27 Wednesday, January 23, 2008 1:36 PM

28
Connecting Your Speakers
—Continued
The FRONT L/R and SURR BACK L/R terminal posts
can be used with front speakers and surround back
speakers respectively, or bridged together to provide
almost double the output power for the front speakers.
•When bridging is used, the AV receiver is able to drive
2 speakers in the main room (2.1 speakers if you’re
using a powered subwoofer).
•For bridging, the positive (+) FRONT L/R and SURR
BACK L/R terminal posts are used, but the negative
(–) FRONT L/R and SURR BACK L/R terminals are
not.
• Once you’ve completed the bridging connections
shown below and turned on the AV receiver, you must
set the Speaker Type Front A setting to BTL to enable
bridging (see page 51).
•When front Speakers A are bridged, front Speakers B
must be wired normally or not used.
Notes:
• Use only front speakers with an impedance of 8
ohms or higher for bridging. Failure to do so may
seriously damage the AV receiver.
•When using bridging, make sure that your front speak-
ers can handle the additional power.
Bridged Speaker Hookup
Bridging Front Speakers A
1
Connect the AV receiver’s FRONT R positive (+)
terminal to the right speaker’s positive (+) ter-
minal. And connect the AV receiver’s SURR
BACK R positive (+) terminal to the right
speaker’s negative terminal.
2
Connect the AV receiver’s FRONT L positive (+)
terminal to the left speaker’s positive (+) terminal.
And connect the AV receiver’s SURR BACK L
positive (+) terminal to the left speaker’s negative
terminal.
FRONT L
(BTL)
FRONT R (BTL)
V
S
MONITOR
OUT
ZONE 2
OUT
RS232
DIGITAL
COAXIAL
OPTICAL
REMOTE
CONTROL
IN 1
IN 1
IN 2
IN IN IN IN
PHONO
ZONE2 L
FRONT R FRONT LSURR R CENTER SURR L
SURR BACK R
CD TAPE AUX 1
GAME/TV
GAME/TV CBL/SAT
CBL/SAT
AUX 1 VCR/DVR
VCR/DVR DVD
DVD IR
12V TRIGGER
OUT ZONE 2
IN
GND
IN 2
IN 3
LL
V
S
RR
ASSIGNABLE
(DVD)
(CBL/SAT)
(VCR/DVR)
(GAME/TV)
(CD)
OUT
COMPONENT VIDEO
ASSIGNABLE
IN 3
Y
C
B
/P
B
C
R
/P
R
IN 2 IN
1(DVD)
MONITOR
OUT
OUT IN IN OUT IN IN FRONT FRONTCENTER
SUBWOOFER SUBWOOFER
CENTERSURR SURR ZONE 2 ZONE 3
MULTI CH
PRE OUT PRE OUT
SURR BACK SURR BACK
OUT
L
R
AC INLET
Bi-AMP
SURR BACK L
Bi-AMP
ETHERNET
HDMI
IN 1IN 2IN 3IN 4
ASSIGNABLE
OUT
MAIN OUT
SUB
ASSIGNABLE
ZONE2 R
ASSIGNABLE
AM
ANTENNA
FM75
FRONT L (BTL)
FRONT R
FRONT R (BTL)
SURR BACK R
Bi-AMP
FRONT L SURR BACK L
Bi-AMP
Right speaker Left speaker
TX-NR905_En.book Page 28 Wednesday, January 23, 2008 1:36 PM

29
Connecting Your Speakers
—Continued
The ZONE 2 L/R and SURR BACK L/R terminal posts
can be used with front Speakers B and surround back
speakers respectively, or bi-amped to provide separate
tweeter and woofer feeds for front Speakers B, providing
improved bass and treble performance.
• When bi-amping is used, the AV receiver is able to
drive up to 5.1 speakers in the main room.
•For bi-amping, the ZONE 2 L/R terminal posts con-
nect to the front speakers’ tweeter terminals. And the
SURR BACK L/R terminal posts connect to the front
speakers’ woofer terminals.
• Once you’ve completed the bi-amping connections
shown below and turned on the AV receiver, you must
set the Speaker Type Front B setting to Bi-Amp to
enable bi-amping (see page 51).
•When front Speakers B are biamped, front Speakers A
must be wired normally.
Important:
• When making the bi-amping connections, be sure
to remove the jumper bars that link the speakers’
tweeter (high) and woofer (low) terminals.
•Bi-amping can only be used with speakers that support
bi-amping. Refer to your speaker manual.
Bi-amping Speaker Hookup
Bi-amping Front Speakers B
1
Connect the AV receiver’s ZONE 2 R positive (+)
terminal to the right speaker’s positive (+) tweeter
(high) terminal. And connect the AV receiver’s
ZONE 2 R negative (–) terminal to the right
speaker’s negative (–) tweeter (high) terminal.
2
Connect the AV receiver’s SURR BACK R posi-
tive (+) terminal to the right speaker’s positive (+)
woofer (low) terminal. And connect the AV
receiver’s SURR BACK R negative (–) terminal to
the right speaker’s negative (–) woofer (low) ter-
minal.
3
Connect the AV receiver’s ZONE 2 L positive (+)
terminal to the left speaker’s positive (+) tweeter
(high) terminal. And connect the AV receiver’s
ZONE 2 L negative (–) terminal to the left
speaker’s negative (–) tweeter (high) terminal.
4
Connect the AV receiver’s SURR BACK L posi-
tive (+) terminal to the left speaker’s positive (+)
woofer (low) terminal. And connect the AV
receiver’s SURR BACK L negative (–) terminal to
the left speaker’s negative (–) woofer (low) ter-
minal.
FRONT L
(BTL)
FRONT R (BTL)
V
S
MONITOR
OUT
ZONE 2
OUT
RS232
DIGITAL
COAXIAL
OPTICAL
REMOTE
CONTROL
IN 1
IN 1
IN 2
IN IN IN IN
PHONO
ZONE2 L
FRONT R FRONT LSURR R CENTER SURR L
SURR BACK R
CD TAPE AUX 1
GAME/TV
GAME/TV CBL/SAT
CBL/SAT
AUX 1 VCR/DVR
VCR/DVR DVD
DVD IR
12V TRIGGER
OUT ZONE 2
IN
GND
IN 2
IN 3
LL
V
S
RR
ASSIGNABLE
(DVD)
(CBL/SAT)
(VCR/DVR)
(GAME/TV)
(CD)
OUT
COMPONENT VIDEO
ASSIGNABLE
IN 3
Y
C
B
/P
B
C
R
/P
R
IN 2 IN
1(DVD)
MONITOR
OUT
OUT IN IN OUT IN IN FRONT FRONTCENTER
SUBWOOFER SUBWOOFER
CENTERSURR SURR ZONE 2 ZONE 3
MULTI CH
PRE OUT PRE OUT
SURR BACK SURR BACK
OUT
L
R
AC INLET
Bi-AMP
SURR BACK L
Bi-AMP
ETHERNET
HDMI
IN 1IN 2IN 3IN 4
ASSIGNABLE
OUT
MAIN OUT
SUB
ASSIGNABLE
ZONE2 R
ASSIGNABLE
AM
ANTENNA
FM75
ZONE2 L
ASSIGNABLE
ZONE2 R
ASSIGNABLE
SURR BACK R
Bi-AMP
SURR BACK L
Bi-AMP
Right speaker Left speaker
Tweeter (high)
Woofer (low)
TX-NR905_En.book Page 29 Wednesday, January 23, 2008 1:36 PM

30
Connecting Your Speakers
—Continued
The ZONE 2 L/R and SURR BACK L/R terminal posts
can be used with front speakers and surround back
speakers respectively, or bridged together to provide
almost double the output power for the front speakers.
•When bridging is used, the AV receiver is able to drive
2 speakers in the main room (2.1 speakers if you’re
using a powered subwoofer).
•For bridging, the positive (+) ZONE 2 L/R and SURR
BACK L/R terminal posts are used, but the negative
(–) ZONE 2 L/R and SURR BACK L/R terminals are
not.
• Once you’ve completed the bridging connections
shown below and turned on the AV receiver, you must
set the Speaker Type Front B setting to BTL to enable
bridging (see page 51).
•When front Speakers B are bridged, front Speakers A
must be wired normally.
Notes:
• Use only front speakers with an impedance of 8
ohms or higher for bridging. Failure to do so may
seriously damage the AV receiver.
•When using bridging, make sure that your front speak-
ers can handle the additional power.
Bridged Speaker Hookup
Bridging Front Speakers B
1
Connect the AV receiver’s ZONE 2 R positive (+)
terminal to the right speaker’s positive (+) ter-
minal. And connect the AV receiver’s SURR
BACK R positive (+) terminal to the right
speaker’s negative terminal.
2
Connect the AV receiver’s ZONE 2 L positive (+)
terminal to the left speaker’s positive (+) terminal.
And connect the AV receiver’s SURR BACK L
positive (+) terminal to the left speaker’s negative
terminal.
FRONT L
(BTL)
FRONT R (BTL)
V
S
MONITOR
OUT
ZONE 2
OUT
RS232
DIGITAL
COAXIAL
OPTICAL
REMOTE
CONTROL
IN 1
IN 1
IN 2
IN IN IN IN
PHONO
ZONE2 L
FRONT R FRONT LSURR R CENTER SURR L
SURR BACK R
CD TAPE AUX 1
GAME/TV
GAME/TV CBL/SAT
CBL/SAT
AUX 1 VCR/DVR
VCR/DVR DVD
DVD IR
12V TRIGGER
OUT ZONE 2
IN
GND
IN 2
IN 3
LL
V
S
RR
ASSIGNABLE
(DVD)
(CBL/SAT)
(VCR/DVR)
(GAME/TV)
(CD)
OUT
COMPONENT VIDEO
ASSIGNABLE
IN 3
Y
C
B
/P
B
C
R
/P
R
IN 2 IN
1(DVD)
MONITOR
OUT
OUT IN IN OUT IN IN FRONT FRONTCENTER
SUBWOOFER SUBWOOFER
CENTERSURR SURR ZONE 2 ZONE 3
MULTI CH
PRE OUT PRE OUT
SURR BACK SURR BACK
OUT
L
R
AC INLET
Bi-AMP
SURR BACK L
Bi-AMP
ETHERNET
HDMI
IN 1IN 2IN 3IN 4
ASSIGNABLE
OUT
MAIN OUT
SUB
ASSIGNABLE
ZONE2 R
ASSIGNABLE
AM
ANTENNA
FM75
ZONE2 L
ASSIGNABLE
ZONE2 R
ASSIGNABLE
SURR BACK R
Bi-AMP
SURR BACK L
Bi-AMP
Right speaker Left speaker
TX-NR905_En.book Page 30 Wednesday, January 23, 2008 1:36 PM

31
Connecting Antennas
This section explains how to connect the supplied indoor
FM antenna and AM loop antenna, and how to connect
commercially available outdoor FM and AM antennas.
The AV receiver won’t pick up any radio signals without
any antenna connected, so you must connect the antenna
to use the tuner.
■
North American Model
■
Other Models
The supplied indoor FM antenna is for indoor use only.
If you cannot achieve good reception with the supplied
indoor FM antenna, try a commercially available out-
door FM antenna instead (see page 32).
The supplied indoor AM loop antenna is for indoor use
only.
Connecting the Indoor FM Antenna
1
Attach the FM antenna, as shown.
■
American Model
■
Other Models
Once your AV receiver is ready for use, you’ll
need to tune into an FM radio station and adjust
the position of the FM antenna to achieve the best
possible reception.
AM
ANTENNA
FM
75
HD RADIO
AM antenna push terminals
FM antenna jack
AM
ANTENNA
FM75
AM antenna push terminals
FM antenna jack
FM75
Insert the plug fully
into the jack.
FM75
Insert the plug fully
into the jack.
2
Use thumbtacks or something similar to
fix the FM antenna into position.
Caution:
Be careful that you don’t injure yourself
when using thumbtacks.
Connecting the AM Loop Antenna
1
Assemble the AM loop antenna, inserting
the tabs into the base, as shown.
2
Connect both wires of the AM loop
antenna to the AM push terminals, as
shown.
(The antenna’s wires are not polarity sensitive, so
they can be connected either way around).
Make sure that the wires are attached securely and
that the push terminals are gripping the bare
wires, not the insulation.
■
North American Model
Thumbtacks, etc.
Push Insert wire Release
TX-NR905_En.book Page 31 Wednesday, January 23, 2008 1:36 PM

32
Connecting Antennas
—Continued
If you cannot achieve good reception with the supplied
indoor AM loop antenna, try using it with a commer-
cially available outdoor AM antenna (see page 32).
If you cannot achieve good reception with the supplied
indoor FM antenna, try a commercially available out-
door FM antenna instead.
Notes:
• Outdoor FM antennas work best outside, but usable
results can sometimes be obtained when installed in an
attic or loft.
•For best results, install the outdoor FM antenna well
away from tall buildings, preferably with a clear line
of sight to your local FM transmitter.
• Outdoor antenna should be located away from possi-
ble noise sources, such as neon signs, busy roads, etc.
•For safety reasons, outdoor antenna should be situated
well away from power lines and other high-voltage
equipment.
• Outdoor antenna must be grounded in accordance
with local regulations to prevent electrical shock haz-
ards.
■
Using a TV/FM Antenna Splitter
It’s best not to use the same antenna for both FM and TV
reception, as this can cause interference problems. If cir-
cumstances demand it, use a TV/FM antenna splitter, as
shown.
If good reception cannot be achieved using the supplied
AM loop antenna, an outdoor AM antenna can be used in
addition to the loop antenna, as shown.
■
North American Model
■
Other Models
Outdoor AM antennas work best when installed horizon-
tally outside, but good results can sometimes be obtained
indoors by mounting horizontally above a window. Note
that the AM loop antenna should be left connected.
Outdoor antenna must be grounded in accordance with
local regulations to prevent electrical shock hazards.
3
■
Other Models
Once your AV receiver is ready for use, you’ll
need to tune into an AM radio station and adjust
the position of the AM antenna to achieve the best
possible reception.
Keep the antenna as far away as possible from
your AV receiver, TV, speaker cables, and power
cords.
Connecting an Outdoor FM Antenna
Push Insert wire Release
FM 75
Connecting an Outdoor AM Antenna
To AV receiver To TV (or VCR)
TV/FM antenna splitter
Outdoor antenna
AM loop antenna
Insulated antenna cable
Outdoor antenna
AM loop antenna
Insulated antenna cable
TX-NR905_En.book Page 32 Wednesday, January 23, 2008 1:36 PM

33
Connecting Your Components
•Before making any AV connections, read the manuals
supplied with your other AV components.
•Don’t connect the power cord until you’ve completed
and double-checked all AV connections.
Optical Digital Jacks
The AV receiver’s optical digital jacks have shutter-type
covers that open when an optical plug is inserted and
close when it’s removed. Push plugs in all the way.
Caution:
To prevent shutter damage, hold the optical
plug straight when inserting and removing.
AV Connection Color Coding
RCA-type AV connections are usually color coded: red,
white, and yellow. Use red plugs to connect right-
channel audio inputs and outputs (typically labeled “R”).
Use white plugs to connect left-channel audio inputs and
outputs (typically labeled “L”). And use yellow plugs to
connect composite video inputs and outputs.
•Push plugs in all the way to make
good connections (loose connec-
tions can cause noise or malfunc-
tions).
•To prevent interference, keep
audio and video cables away from
power cords and speaker cables.
AV Cables and Jacks
Note:
The AV receiver does not support SCART connections.
About AV Connections
Left (white)
Right (red)
(Yellow)
Analog audio
Composite video
Left (white)
Right (red)
(Yellow)
Right!
Wrong!
Video
Cable Jack Description
HDMI
HDMI connections can carry uncompressed stan-
dard- or high-definition digital video and audio and
offer the best picture and sound quality.
Component
video cable
Component video separates the luminance (Y) and
color difference signals (P
R
, P
B
), providing the best
picture quality. (Some TV manufacturers label their
component video jacks slightly differently.)
S-Video cable
S-Video separates the luminance and color signals
and provides better picture quality than composite
video.
Composite
video cable
Composite video is commonly used on TVs, VCRs,
and other video equipment.
Audio
Optical digital
audio cable
This offers the best sound quality and allows you to
enjoy Dolby Digital and DTS. The audio quality is
the same as for coaxial.
Coaxial digital
audio cable
This offers the best sound quality and allows you to
enjoy Dolby Digital and DTS. The audio quality is
the same as for optical.
Analog audio
cable (RCA)
This cable carries analog audio. It’s the most
common connection format for analog audio and
can be found on virtually all AV components.
Multichannel
analog audio
cable (RCA)
This cable carries multichannel analog audio and is
typically used to connect DVD players with a 7.1-
channel analog audio output. Several standard
analog audio cables can be used instead of a multi-
channel cable.
HDMI
Y
P
R
P
B
P
R
P
B
Y
Y
C
B
/P
B
C
R
/P
R
S
V
OPTICAL
COAXIAL
L
R
FRONT CENTER
SUBWOOFER
SURR
MULTI CH
SURR BACK
TX-NR905_En.book Page 33 Wednesday, January 23, 2008 1:36 PM

34
Connecting Your Components
—Continued
By connecting both the audio and video outputs of your DVD player and other AV components to the AV receiver, you
can switch the audio and video signals simultaneously simply by changing the input source on the AV receiver.
The AV receiver supports several connection formats for compatibility with a wide range of AV equipment. The format
you choose will depend on the formats supported by your other components. Use the following sections as a guide.
For video components, you must make an audio connection and a video connection.
Video Connection Formats
Video equipment can be connected to the AV receiver by using any one of the following video connection formats:
composite video, S-Video, component video, or HDMI, the latter offering the best picture quality.
The AV receiver can upconvert and downconvert between video formats, depending on the HDMI Monitor setting,
which generally determines whether video signals are upconverted for the component video output or the HDMI out-
puts.
For optimal video performance, THX recommends that video signals pass through the system without upconver-
sion (e.g., component video input through to component video output). It’s also recommended that you set the
Immediate Display preference to Off (page 107).
■
HDMI Monitor Setting Set to Main or Sub
With the HDMI Monitor setting set to Main or
Sub (see page 52), video input signals flow
through the AV receiver as shown, with com-
posite video, S-Video, and component video
sources all being upconverted for the respec-
tive HDMI output.
Use the Main or Sub set-
ting if you connect the AV receiver’s HDMI
OUT MAIN or HDMI OUT SUB, respec-
tively, to your TV.
The composite video, S-Video, and component
video outputs pass through their respective
input signals as they are.
Connecting Audio and Video Signals to the AV Receiver
: Signal Flow
Video Video
Audio
Speakers (see page 26 for hookup details)
DVD player, etc.
TV, projector,
etc.
Audio
Which Connections Should I Use?
IN
MONITOR OUT
DVD player, etc.
AV receiver
TV, projector, etc.
Composite S-Video Component
Video Signal Flow Chart
HDMI
Composite S-Video Component HDMI
TX-NR905_En.book Page 34 Wednesday, January 23, 2008 1:36 PM

35
Connecting Your Components
—Continued
■
HDMI Monitor Setting Set to No
With the HDMI Monitor setting set to No (see
page 52), video input signals flow through the
AV receiver as shown, with composite video
and S-Video sources being upconverted for the
component video output.
Use this setting if
you connect the AV receiver’s COMPO-
NENT VIDEO OUT to your TV.
Composite video is upconverted to S-Video
and S-Video is downconverted to composite
video. Note that these conversions only apply
to the MONITOR OUT V and S outputs, not
the VCR/DVR OUT V and S outputs.
The composite video, S-Video, and component
video outputs pass through their respective
input signals as they are.
This signal flow also applies when the Monitor
Out Resolution setting is set to Through (see
page 52).
Video Signal Flow and the Resolution Setting
When the HDMI Monitor setting is set to No
(see page 52), if the Monitor Out Resolution
setting is set to anything other than Through
(see page 52), the video signal flow will be as
shown here, with composite video and S-Video
sources being upconverted for the component
video output.
The composite video, S-Video, and component
video outputs pass through their respective
analog input signals as they are. HDMI input
signals are not output.
Audio Connection Formats
Audio equipment can be connected to the AV
receiver by using any of the following audio
connection formats: analog, optical, coaxial,
analog multichannel, or HDMI.
When choosing a connection format, bear in
mind that the AV receiver does not convert dig-
ital input signals for analog line outputs and
vice versa. For example, audio signals con-
nected to an optical or coaxial digital input are
not output by the analog TAPE OUT.
IN
MONITOR OUT
DVD player, etc.
AV receiver
TV, projector, etc.
Composite S-Video Component
Video Signal Flow Chart
HDMI
Composite S-Video Component HDMI
IN
MONITOR OUT
DVD player, etc.
AV receiver
TV, projector, etc.
Composite S-Video Component
Video Signal Flow Chart
HDMI
Composite S-Video Component
DVD player, etc.
AV receiver
MD recorder, etc.
Optical
Optical
Coaxial Analog
Analog
Multichannel
Audio Signal Flow Chart
HDMI
HDMI
1Depends on the HDMI Audio Out setting (see page 109).
2 Only the front L/R channels are output.
*
*
TX-NR905_En.book Page 35 Wednesday, January 23, 2008 1:36 PM

36
Connecting Your Components
—Continued
•With connection , you can listen to and record audio from your TV or listen in Zone 2 or Zone 3.
•To enjoy Dolby Digital and DTS, use connection or . (To record or listen in Zone 2 or Zone 3 as well, use
and , or and .)
If your TV has no audio outputs, connect an audio output from your VCR or cable or satellite
receiver to the AV receiver and use its tuner to listen to TV programs through the AV receiver (see
pages 39 and 41).
Connecting a TV or Projector
Connection AV receiver Signal flow TV Picture quality
COMPONENT VIDEO MONITOR OUT
⇒
Component video input Best
MONITOR OUT S
⇒
S-Video input Better
MONITOR OUT V
⇒
Composite video input Standard
GAME/TV IN L/R
⇐
Analog audio L/R output
DIGITAL COAXIAL IN 2
⇐
Digital coaxial output
DIGITAL OPTICAL IN 1
⇐
Digital optical output
Step 1: Video Connection
Choose a video connection that matches your TV ( , , or ), and then make the connection.
A B
C
Step 2: Audio Connection
Choose an audio connection that matches your TV ( , , or ), and then make the connection.
a b c
a
b c
a b a c
A
B
C
a
b
c
FRONT R (BTL)
V
S
MONITOR
OUT
ZONE 2
OUT
RS232
DIGITAL
COAXIAL
OPTICAL
REMOTE
CONTROL
IN 1
IN 1
IN 2
IN IN IN IN
PHONO
FRONT R SURR R CENTER
SURR BACK R
CD TAPE AUX 1
GAME/TV
GAME/TV CBL/SAT
CBL/SAT
AUX 1 VCR/DVR
VCR/DVR DVD
DVD IR IN
GND
IN 2
IN 3
LL
V
S
RR
ASSIGNABLE
(DVD)
(CBL/SAT)
(VCR/DVR)
(GAME/TV)
(CD)
OUT
COMPONENT VIDEO
ASSIGNABLE
IN 3
Y
CB/PB
CR/PR
IN 2 IN
1(DVD) MONITOR
OUT
OUT IN IN OUT IN IN FRONT CENTER
SUBWOOFER
SURR
MULTI CH
AM
ANTENNA
OUT
Bi-AMP
ZONE2 R
ASSIGNABLE
YCOAXIAL
OUT
PB
COMPONENT VIDEO IN
PRS VIDEO
IN
AUDIO
OUT
VIDEO
IN
LR
OPTICAL
OUT
b
c
A
B
C
B
a
C
TV, projector,
etc.
Connect one
or the other
Hint!
TX-NR905_En.book Page 36 Wednesday, January 23, 2008 1:36 PM

37
Connecting Your Components
—Continued
•With connection , you can listen to and record audio from a DVD or listen in Zone 2 or Zone 3.
•To enjoy Dolby Digital and DTS, use connection or . (To record or listen in Zone 2 or Zone 3 as well, use
and , or and .)
• If your DVD player has main left and right outputs and multichannel left and right outputs, be sure to use the
main left and right outputs for connection .
Connecting a DVD player
Connection AV receiver Signal flow DVD player Picture quality
COMPONENT VIDEO IN 1
⇐
Component video output Best
DVD IN S
⇐
S-Video output Better
DVD IN V
⇐
Composite video output Standard
DVD IN L/R
⇐
Analog audio L/R output
DIGITAL COAXIAL IN 1
⇐
Digital coaxial output
DIGITAL OPTICAL IN 1
⇐
Digital optical output
Step 1: Video Connection
Choose a video connection that matches your DVD player ( , , or ), and then make the connection.
If you use connection , you must connect the AV receiver to your TV with the same type of connection.
A B C
A
Step 2: Audio Connection
Choose an audio connection that matches your DVD player ( , , or ), and then make the connection.
a
b c
a
b c
a b a c
a
A
B
C
a
b
c
FRONT R (BTL)
V
S
MONITOR
OUT
ZONE 2
OUT
RS232
DIGITAL
COAXIAL
OPTICAL
REMOTE
CONTROL
IN 1
IN 1
IN 2
IN IN IN IN
PHONO
FRONT R SURR R CENTER
SURR BACK R
CD TAPE AUX 1
GAME/TV
GAME/TV CBL/SAT
CBL/SAT
AUX 1 VCR/DVR
VCR/DVR DVD
DVD IR IN
GND
IN 2
IN 3
LL
V
S
RR
ASSIGNABLE
(DVD)
(CBL/SAT)
(VCR/DVR)
(GAME/TV)
(CD)
OUT
COMPONENT VIDEO
ASSIGNABLE
IN 3
Y
CB/PB
CR/PR
IN 2 IN
1(DVD) MONITOR
OUT
OUT IN IN OUT IN IN FRONT CENTER
SUBWOOFER
SURR
MULTI CH
AM
ANTENNA
OUT
Bi-AMP
ZONE2 R
ASSIGNABLE
YCOAXIAL
OUT
PB
COMPONENT VIDEO OUT
PRS VIDEO
OUT
AUDIO
OUT
VIDEO
OUT
LR
OPTICAL
OUT
b
c
A
B
C
B
a
C
DVD player
To connect a DVD player or DVD-Audio/SACD-capable player with a
multichannel analog audio output, see page 38.
Connect one
or the other
TX-NR905_En.book Page 37 Wednesday, January 23, 2008 1:36 PM

38
Connecting Your Components
—Continued
Hooking Up the Multichannel Input
If your DVD player supports multichannel audio formats such as DVD-Audio and SACD, and it has a multichannel
analog audio output, you can connect it to the AV receiver’s multichannel input.
Use a multichannel analog audio cable, or several normal audio cables, to connect the AV receiver’s MULTI CH FRONT
L/R, CENTER, SURR L/R, SURR BACK L/R, and SUBWOOFER jacks to the 7.1-channel analog audio output on your
DVD player. If your DVD player has a 5.1-channel analog audio output, don’t connect anything to the AV receiver’s
SURR BACK L/R jacks.
Before using the multichannel input, you must assign it to an input selector. See “Analog Input Setup” on page 59. To
select the multichannel input, see “Selecting Audio Inputs” on page 78. To adjust the subwoofer sensitivity for the
multichannel input, see “Subwoofer Input Sensitivity” on page 109.
FRONT R (BTL)
V
S
MONITOR
OUT
ZONE 2
OUT
RS232
DIGITAL
COAXIAL
OPTICAL
REMOTE
CONTROL
IN 1
IN 1
IN 2
IN IN IN IN
PHONO
FRONT R SURR R CENTER SURR L
SURR BACK R
CD TAPE AUX 1
GAME/TV
GAME/TV CBL/SAT
CBL/SAT
AUX 1 VCR/DVR
VCR/DVR DVD
DVD IR IN
GND
IN 2
IN 3
LL
V
S
RR
ASSIGNABLE
(DVD)
(CBL/SAT)
(VCR/DVR)
(GAME/TV)
(CD)
OUT
COMPONENT VIDEO
ASSIGNABLE
IN 3
Y
C
B
/P
B
C
R
/P
R
IN 2 IN
1(DVD)
MONITOR
OUT
OUT IN IN OUT IN IN FRONT CENTER
SUBWOOFER
SURR
MULTI CH
SURR BACK
AM
ANTENNA
FM75
OUT
Bi-AMP
HDMI
IN 1IN 2IN 3IN 4
ASSIGNABLE
OUT
MAIN OUT
SUB
ZONE2 R
ASSIGNABLE
FRONT CENTER
SUBWOOFER
SURR
MULTI CH
SURR BACK
R
FRONT
LLR
SURROUND
CENTER SUB
WOOFER
R
L
R
L
LR
SURR
BACK
5.1 ch
7.1 ch
DVD player
TX-NR905_En.book Page 38 Wednesday, January 23, 2008 1:36 PM

39
Connecting Your Components
—Continued
With this hookup, you can use the tuner in your VCR or DVR to listen to your favorite TV programs
via the AV receiver, which is useful if your TV has no audio outputs.
•With connection , you can listen to the VCR or DVR in Zone 2 or Zone 3.
•To enjoy Dolby Digital and DTS, use connection or . (To listen in Zone 2 or Zone 3 as well, use and
, or and .)
Connecting a VCR or DVR for Playback
Connection AV receiver Signal flow VCR or DVR Picture quality
COMPONENT VIDEO IN 2
⇐
Component video output Best
VCR/DVR IN S
⇐
S-Video output Better
VCR/DVR IN V
⇐
Composite video output Standard
VCR/DVR IN L/R
⇐
Analog audio L/R output
DIGITAL COAXIAL IN 2
⇐
Digital coaxial output
DIGITAL OPTICAL IN 1
⇐
Digital optical output
Hint!
Step 1: Video Connection
Choose a video connection that matches your VCR or DVR ( , , or ), and then make the connection. If you use
connection , you must connect the AV receiver to your TV with the same type of connection.
A B C
A
Step 2: Audio Connection
Choose an audio connection that matches your VCR or DVR ( , , or ), and then make the connection.
a
b c
a
b c a
b a c
A
B
C
a
b
c
FRONT R (BTL)
V
S
MONITOR
OUT
ZONE 2
OUT
DIGITAL
COAXIAL
OPTICAL
REMOTE
CONTROL
IN 1
IN 1
IN 2
IN IN IN IN
PHONO
FRONT R SURR R CENTER
SURR BACK R
CD TAPE AUX 1
GAME/TV
GAME/TV CBL/SAT
CBL/SAT
AUX 1 VCR/DVR
VCR/DVR DVD
DVD IR IN
GND
IN 2
IN 3
LL
V
S
RR
ASSIGNABLE
(DVD)
(CBL/SAT)
(VCR/DVR)
(GAME/TV)
(CD)
OUT
COMPONENT VIDEO
ASSIGNABLE
IN 3
Y
CB/PB
CR/PR
IN 2 IN
1(DVD) MONITOR
OUT
OUT IN IN OUT IN IN FRONT CENTER
SUBWOOFER
SURR
MULTI CH
AM
ANTENNA
OUT
Bi-AMP
ZONE2 R
ASSIGNABLE
YCOAXIAL
OUT
PB
COMPONENT VIDEO OUT
PRS VIDEO
OUT
AUDIO
OUT
VIDEO
OUT
LR
OPTICAL
OUT
b
c
A
B
C
B
a
C
VCR or DVR
Connect one
or the other
TX-NR905_En.book Page 39 Wednesday, January 23, 2008 1:36 PM

40
Connecting Your Components
—Continued
Notes:
• The AV receiver must be turned on for recording. Recording is not possible while it’s on Standby.
•If you want to record directly from your TV or another video source without going through the AV receiver, connect
the audio and video outputs from your TV or other video component directly to the recording VCR/DVR’s audio and
video inputs. See the manuals supplied with your TV or VCR/DVR for details.
•Video signals connected to composite video inputs can only be recorded via the VCR/DVR OUT V jack. So if your
source TV or VCR is connected to a composite video input, the recording VCR/DVR must be connected to the
VCR/DVR OUT V jack. Likewise, video signals connected to S-Video inputs can only be recorded via the VCR/DVR
OUT S jack. So if your source TV or VCR is connected to an S-Video input, the recording VCR/DVR must be
connected to the VCR/DVR OUT S jack.
Connecting a VCR or DVR for Recording
Connection AV receiver Signal flow VCR or DVD recorder Picture quality
VCR/DVR OUT S
⇒
S-Video input Better
VCR/DVR OUT V
⇒
Composite video input Standard
VCR/DVR OUT L/R
⇒
Audio L/R input
DIGITAL OPTICAL OUT
⇒
Digital optical input
Step 1: Video Connection
Choose a video connection that matches your VCR or DVR ( or ), and then make the connection. The video
source to be recorded must be connected to the AV receiver via the same type of connection.
A
B
Step 2: Audio Connection
Choose an audio connection that matches your VCR or DVR ( or ), and then make the connection.
a b
A
B
a
b
FRONT R (BTL)
V
S
MONITOR
OUT
ZONE 2
OUT
RS232
DIGITAL
COAXIAL
OPTICAL
REMOTE
CONTROL
IN 1
IN 1
IN 2
IN IN IN IN
PHONO
FRONT R SURR R CENTER
SURR BACK R
CD TAPE AUX 1
GAME/TV
GAME/TV CBL/SAT
CBL/SAT
AUX 1 VCR/DVR
VCR/DVR DVD
DVD IR IN
GND
IN 2
IN 3
LL
V
S
RR
ASSIGNABLE
(DVD)
(CBL/SAT)
(VCR/DVR)
(GAME/TV)
(CD)
OUT
COMPONENT VIDEO
ASSIGNABLE
IN 3
Y
CB/PB
CR/PR
IN 2 IN
1(DVD) MONITOR
OUT
OUT IN IN OUT IN IN FRONT CENTER
SUBWOOFER
SURR
MULTI CH
AM
ANTENNA
OUT
Bi-AMP
ZONE2 R
ASSIGNABLE
S VIDEO
IN
AUDIO
IN
VIDEO
IN
LR
OPTICAL
IN
b
A
a
B
VCR or DVR
TX-NR905_En.book Page 40 Wednesday, January 23, 2008 1:36 PM

41
Connecting Your Components
—Continued
With this hookup, you can use your satellite or cable receiver to listen to your favorite TV programs
via the AV receiver, which is useful if your TV has no audio outputs.
•With connection , you can listen to and record audio from the video source or listen in Zone 2 or Zone 3.
•To enjoy Dolby Digital and DTS, use connection or . (To record or listen in Zone 2 or Zone 3 as well, use
and , or and .)
Connecting a Satellite, Cable, or Terrestrial Set-top box or Other Video Source
Connection AV receiver Signal flow Video source Picture quality
COMPONENT VIDEO IN 3
⇐
Component video output Best
CBL/SAT IN S
⇐
S-Video output Better
CBL/SAT IN V
⇐
Composite video output Standard
CBL/SAT IN L/R
⇐
Analog audio L/R output
DIGITAL COAXIAL IN 3
⇐
Digital coaxial output
DIGITAL OPTICAL IN 2
⇐
Digital optical output
Hint!
Step 1: Video Connection
Choose a video connection that matches the video source ( , , or ), and then make the connection.
If you use connection , you must connect the AV receiver to your TV with the same type of connection.
A
B
C
A
Step 2: Audio Connection
Choose an audio connection that matches the video source ( , , or ), and then make the connection.
a b c
a
b c
a b a c
A
B
C
a
b
c
FRONT R (BTL)
V
S
MONITOR
OUT
ZONE 2
OUT
RS232
DIGITAL
COAXIAL
OPTICAL
REMOTE
CONTROL
IN 1
IN 1
IN 2
IN IN IN IN
PHONO
FRONT R SURR R CENTER
SURR BACK R
CD TAPE AUX 1
GAME/TV
GAME/TV CBL/SAT
CBL/SAT
AUX 1 VCR/DVR
VCR/DVR DVD
DVD IR IN
GND
IN 2
IN 3
LL
V
S
RR
ASSIGNABLE
(DVD)
(CBL/SAT)
(VCR/DVR)
(GAME/TV)
(CD)
OUT
COMPONENT VIDEO
ASSIGNABLE
IN 3
Y
CB/PB
CR/PR
IN 2 IN
1(DVD) MONITOR
OUT
OUT IN IN OUT IN IN FRONT CENTER
SUBWOOFER
SURR
MULTI CH
AM
ANTENNA
OUT
Bi-AMP
ZONE2 R
ASSIGNABLE
YCOAXIAL
OUT
PB
COMPONENT VIDEO OUT
PRS VIDEO
OUT
AUDIO
OUT
VIDEO
OUT
LR
OPTICAL
OUT
b
c
A
B
C
B
a
C
Satellite, cable, set-top box, etc.
Connect one
or the other
TX-NR905_En.book Page 41 Wednesday, January 23, 2008 1:36 PM

42
Connecting Your Components
—Continued
About HDMI
Designed to meet the increased demands of digital TV, HDMI (High Definition Multimedia Interface) is a new digital
interface standard for connecting TVs, projectors, DVD players, set-top boxes, and other video components. Until now,
several separate video and audio cables have been required to connect AV components. With HDMI, a single cable can
carry control signals, digital video, and up to eight channels of digital audio (2-channel PCM, multichannel digital
audio, or multichannel PCM).
The HDMI video stream (i.e., video signal) is compatible with DVI (Digital Visual Interface),
*1
so TVs and displays
with a DVI input can be connected by using an HDMI-to-DVI adapter cable. (This may not work with some TVs and
displays, resulting in no picture.)
The AV receiver uses HDCP (High-bandwidth Digital Content Protection), so only HDCP-compatible components will
display a picture.
Supported Audio Formats
• 2-channel linear PCM (32–192 kHz, 16/20/24 bit)
• Multichannel linear PCM (7.1 ch, 32–192 kHz)
•Bitstream (DSD, Dolby Digital, Dolby Digital Plus, Dolby TrueHD, DTS, DTS-HD High Resolution, DTS-HD Mas-
ter Audio)
Your DVD player must be able to output these formats from its HDMI OUT.
About Copyright Protection
The AV receiver supports HDCP (High-bandwidth Digital Content Protection),
*2
a copy-protection system for digital
video signals. Other devices connected to the AV receiver via HDMI must also support HDCP.
Use a commercially available HDMI cable (supplied with some components) to connect the AV receiver’s HDMI OUT
MAIN or HDMI OUT SUB to the HDMI input on your TV or projector.
*1 DVI (Digital Visual Interface): The digital display interface standard set by the DDWG
*3
in 1999.
*2 HDCP (High-bandwidth Digital Content Protection): The video encryption technology developed by Intel for HDMI/DVI. It’s designed to
protect video content and requires a HDCP-compatible device to display the encrypted video.
*3 DDWG (Digital Display Working Group): Lead by Intel, Compaq, Fujitsu, Hewlett Packard, IBM, NEC, and Silicon Image, this open
industry group’s objective is to address the industry's requirements for a digital connectivity specification for high-performance PCs and
digital displays.
Connecting Components with HDMI
The AV receiver’s HDMI interface is based on the following standard:
High-Definition Multimedia Interface Specification Informational Version 1.3a
TX-NR905_En.book Page 42 Wednesday, January 23, 2008 1:36 PM

43
Connecting Your Components
—Continued
Making HDMI Connections
■
Video Signals
Digital video signals received by the HDMI IN jacks are normally output by the HDMI MAIN OUT and SUB OUT for
display on your TV. Composite video, S-Video, and component video sources can be upconverted for the HDMI outputs.
See “Video Connection Formats” on page 34 for more information.
■
Audio Signals
Digital audio signals received by the HDMI IN jacks are output by the speakers and headphones connected to the AV
receiver. Normally, they are not output by the HDMI outputs, unless the HDMI Audio Out setting is set to On (see
page 109).
To listen to audio received by the HDMI IN jacks through your TV’s speakers, set the HDMI Audio
Out setting to On (see page 109), and set your DVD player’s HDMI audio output setting to PCM.
When listening to audio from an HDMI component through the AV receiver’s speakers, set the HDMI
component so that its video can be seen on your TV (e.g., on your TV, select the input to which the
HDMI component is connected). If your TV is not turned on or a different input is selected, the AV
receiver's speakers may produce no sound or the sound may be cut off.
Note:
• When the HDMI Audio Out setting is set to On (see page 109), or TV Control is set to Enable and you’re listening
through your TV’s speakers, if you turn up the AV receiver’s volume control, the sound will be output by the AV
receiver’s speakers. To stop the AV receiver’s speakers producing sound, change the settings, change your TV’s set-
tings, or turn down the AV receiver’s volume.
Step 1: Use HDMI cables to connect the AV receiver’s HDMI jacks to your HDMI-compatible DVD player, TV,
projector, and so on.
Step 2: Assign each HDMI IN to an input selector. See “HDMI Input Setup” on page 54.
Hint!
RS232
DIGITAL
COAXIAL
OPTICAL
REMOTE
CONTROL
IN 1
IN 1
IN 2
IN IN IN IN
PHONO
FRONT R
FRONT R (BTL)
SURR R CENTER SURR L
SURR BACK R
CD TAPE AUX 1
GAME/TV
GAME/TV CBL/SAT
CBL/SAT
AUX 1 VCR/DVR
VCR/DVR DVD
DVD IR IN
GND
IN 2
IN 3
LL
V
V
S
S
RR
ASSIGNABLE
(DVD)
(CBL/SAT)
(VCR/DVR)
(GAME/TV)
(CD)
OUT
COMPONENT VIDEO
ASSIGNABLE
IN 3
Y
C
B
/P
B
C
R
/P
R
IN 2 IN
1(DVD)
MONITOR
OUT
OUT IN IN OUT IN IN FRONT CENTER
SUBWOOFER
SURR
MULTI CH
SURR BACK
MONITOR
OUT
AM
ANTENNA
FM75
OUT
Bi-AMP
ZONE 2
OUT
HDMI
IN 1IN 2IN 3IN 4
ASSIGNABLE
OUT
MAIN OUT
SUB
ZONE2 R
ASSIGNABLE
HDMI
HDMI
IN 1 OUT
MAIN
HDMI
IN
HDMI
OUT
TV
DVD player
TX-NR905_En.book Page 43 Wednesday, January 23, 2008 1:36 PM

44
Connecting Your Components
—Continued
•With connection , you can listen to and record audio from your game console or listen in Zone 2 or Zone 3.
•To enjoy Dolby Digital and DTS, use connection . (To record or listen in Zone 2 or Zone 3 as well, use
and .)
Connecting a Game Console
Connection AV receiver Signal flow Game console Picture quality
COMPONENT VIDEO IN 3
⇐
Component video output Best
GAME/TV IN S
⇐
S-Video output Better
GAME/TV IN V
⇐
Composite video output Standard
GAME/TV IN L/R
⇐
Analog audio L/R output
DIGITAL OPTICAL IN 1
⇐
Digital coaxial output
Step 1: Video Connection
Choose a video connection that matches your game console ( , , or ), and then make the connection.
If you use connection , you must connect the AV receiver to your TV with the same type of connection.
A
B C
A
Step 2: Audio Connection
Choose an audio connection that matches your DVD player ( , , or ), and then make the connection.
a
b c
a
b a
b
A
B
C
a
b
FRONT R (BTL)
V
S
MONITOR
OUT
ZONE 2
OUT
RS232
DIGITAL
COAXIAL
OPTICAL
REMOTE
CONTROL
IN 1
IN 1
IN 2
IN IN IN IN
PHONO
FRONT R SURR R CENTER
SURR BACK R
CD TAPE AUX 1
GAME/TV
GAME/TV CBL/SAT
CBL/SAT
AUX 1 VCR/DVR
VCR/DVR DVD
DVD IR IN
GND
IN 2
IN 3
LL
V
S
RR
ASSIGNABLE
(DVD)
(CBL/SAT)
(VCR/DVR)
(GAME/TV)
(CD)
OUT
COMPONENT VIDEO
ASSIGNABLE
IN 3
Y
CB/PB
CR/PR
IN 2 IN
1(DVD) MONITOR
OUT
OUT IN IN OUT IN IN FRONT CENTER
SUBWOOFER
SURR
MULTI CH
AM
ANTENNA
OUT
Bi-AMP
ZONE2 R
ASSIGNABLE
YPB
COMPONENT VIDEO OUT
PRS VIDEO
OUT
AUDIO
OUT
VIDEO
OUT
LR
OPTICAL
OUT
b
A
B
C
B
a
C
Game Console
TX-NR905_En.book Page 44 Wednesday, January 23, 2008 1:36 PM

45
Connecting Your Components
—Continued
Connecting a Camcorder or Other AV Component
Connection AV receiver Signal flow Camcorder
AUX 2 INPUT S VIDEO
⇐
S-Video output
AUX 2 INPUT VIDEO
⇐
Composite video output
AUX 2 INPUT L/R
⇐
Analog audio L/R output
AUX 2 INPUT DIGITAL
⇐
Digital optical output
Step 1: Video Connection
Choose a video connection that matches your camcorder ( or ), and then make the connection.
A B
Step 2: Audio Connection
Choose an audio connection that matches your camcorder ( or ), and then make the connection.
a b
TONE HDMI OUT
DIGITAL INPUT
LEVEL STEREO THX
DIMMER MEMORY
LISTENING MODE
TUNING
MODE SETUP
PRESET
TUNING
TUNING RETURN
ENTER
SETUP MIC
VIDEO
S VIDEO DIGITAL
AUX 2 INPUT
AUDIOLR
CLEAR
MASTER VOLUME
CDTUNER
TAPECBL/SAT GAME/TV AUX 1 AUX 2VCR/DVR
DVD PHONO NET/USB DISPLAY
PUSH TO OPEN
USB
DIGITAL
S VIDEO
INPUT
INPUT
OPTICAL
OUT
AUDIO
INPUT
VIDEO
INPUT
LR
S VIDEO
OUT
AUDIO
OUT
VIDEO
OUT
LR
B
A
a
b
Camcorder, etc.
A
B
a
b
TX-NR905_En.book Page 45 Wednesday, January 23, 2008 1:36 PM

46
Connecting Your Components
—Continued
•With connection , you can listen to and record audio from the CD player or listen in Zone 2 or Zone 3.
•To connect the CD player digitally, use connection or . (To record or listen in Zone 2 or Zone 3 as well,
use and , or and .)
The AV receiver’s PHONO IN is designed for use with a
moving magnet (MM) type cartridge.
Use an analog audio cable to connect the AV receiver’s
PHONO IN L/R jacks to the audio output on your turn-
table.
Notes:
• If your turntable has a ground wire, connect it to the
AV receiver’s GND screw. With some turntables, con-
necting the ground wire may produce an audible hum.
If this happens, disconnect it.
• If your turntable has a moving coil (MC) type car-
tridge, you’ll need a commercially available MC head
amp or MC transformer. Connect your turntable to the
head amp or transformer, and connect that to the AV
receiver’s PHONO IN L/R jacks.
•You can also use a phono equalizer to connect a turn-
table with an MC-type cartridge. See your phono
equalizer’s manual for details.
Connecting a CD Player
Connection AV receiver Signal flow CD
CD IN L/R
⇐
Analog audio L/R output
DIGITAL COAXIAL IN 2
⇐
Digital coaxial output
DIGITAL OPTICAL IN 2
⇐
Digital optical output
Connecting a Turntable
RS232
DIGITAL
COAXIAL
OPTICAL
REMOTE
CONTROL
IN 1
IN 1
IN 2
IN IN IN IN
PHONO
FRONT R
FRONT R (BTL)
SURR R CENTER SURR L
SURR BACK R
CD TAPE AUX 1
GAME/TV
GAME/TV CBL/SAT
CBL/SAT
AUX 1 VCR/DVR
VCR/DVR DVD
DVD IR IN
GND
IN 2
IN 3
LL
V
V
S
S
RR
ASSIGNABLE
(DVD)
(CBL/SAT)
(VCR/DVR)
(GAME/TV)
(CD)
OUT
COMPONENT VIDEO
ASSIGNABLE
IN 3
Y
C
B
/P
B
C
R
/P
R
IN 2 IN
1(DVD)
MONITOR
OUT
OUT IN IN OUT IN IN FRONT CENTER
SUBWOOFER
SURR
MULTI CH
SURR BACK
MONITOR
OUT
AM
ANTENNA
FM75
OUT
Bi-AMP
ZONE 2
OUT
HDMI
IN 1IN 2IN 3IN 4
ASSIGNABLE
OUT
MAIN OUT
SUB
ZONE2 R
ASSIGNABLE
COAXIAL
IN 2
COAXIAL
OUT
AUDIO
OUT
LR
OPTICAL
OUT
OPTICAL
IN 2
L
R
IN
CD
b
c
a
Step 1:
Choose a connection that matches your CD player ( , , or ), and then make the connection.
a b c
CD player
Connect one or the other
a
b
c
a b a c
a
b
c
RS232
DIGITAL
COAXIAL
OPTICAL
REMOTE
CONTROL
IN 1
IN 1
IN 2
IN IN IN IN
PHONO
FRONT R
FRONT R (BTL)
SURR R CENTER SURR L
SURR BACK R
CD TAPE AUX 1
GAME/TV
GAME/TV CBL/SAT
CBL/SAT
AUX 1 VCR/DVR
VCR/DVR DVD
DVD IR IN
GND
IN 2
IN 3
LL
V
V
S
S
RR
ASSIGNABLE
(DVD)
(CBL/SAT)
(VCR/DVR)
(GAME/TV)
(CD)
OUT
COMPONENT VIDEO
ASSIGNABLE
IN 3
Y
C
B
/P
B
C
R
/P
R
IN 2 IN
1(DVD)
MONITOR
OUT
OUT IN IN OUT IN IN FRONT CENTER
SUBWOOFER
SURR
MULTI CH
SURR BACK
MONITOR
OUT
AM
ANTENNA
FM75
OUT
Bi-AMP
ZONE 2
OUT
HDMI
IN 1IN 2IN 3IN 4
ASSIGNABLE
OUT
MAIN OUT
SUB
ZONE2 R
ASSIGNABLE
L
R
AUDIO
OUTPUT
PHONO
R
L
IN
TX-NR905_En.book Page 46 Wednesday, January 23, 2008 1:36 PM

47
Connecting Your Components
—Continued
•With connection , you can play and record or listen in Zone 2 or Zone 3.
•To connect the recorder digitally for playback, use connections and , or and .
•To connect the recorder digitally for recording, use connection .
If you want to use a more powerful power amplifier and
use the AV receiver solely as a preamp, connect the amp
to the PRE OUT jacks, and connect all speakers and the
subwoofer to the power amplifier. If you have a powered
subwoofer, connect it to the AV receiver’s PRE OUT
SUBWOOFER jack.
Connecting a Cassette, CDR, MiniDisc, or DAT Recorder
Connection AV receiver Signal flow Cassette, CDR, MD, or DAT recorder
TAPE IN L/R
TAPE OUT L/R
⇐
⇒
Analog audio L/R output
Analog audio L/R input
DIGITAL COAXIAL IN 2
⇐
Digital coaxial output
DIGITAL OPTICAL IN 2
⇐
Digital optical output
DIGITAL OPTICAL OUT
⇒
Digital optical input
Connecting a Power Amplifier
RS232
DIGITAL
COAXIAL
OPTICAL
REMOTE
CONTROL
IN 1
IN 1
IN 2
IN IN IN IN
PHONO
FRONT R SURR R CENTER SURR L
SURR BACK R
CD TAPE AUX 1
GAME/TV
GAME/TV CBL/SAT
CBL/SAT
AUX 1 VCR/DVR
VCR/DVR DVD
DVD IR IN
GND
IN 2
IN 3
LL
VV
SS
RR
ASSIGNABLE
(DVD)
(CBL/SAT)
(VCR/DVR)
(GAME/TV)
(CD)
OUT
COMPONENT VIDEO
ASSIGNABLE
IN 3
Y
C
B
/P
B
C
R
/P
R
IN 2 IN
1(DVD)
MONITOR
OUT
OUT IN IN OUT IN IN FRONT CENTER
SUBWOOFER
SURR
MULTI CH
SURR BACK
MONITOR
OUT
AM
ANTENNA
FM75
OUT
Bi-AMP
HDMI
IN 1IN 2IN 3IN 4
ASSIGNABLE
OUT
MAIN OUT
SUB
ZONE2 R
ASSIGNABLE
COAXIAL
IN 2
COAXIAL
OUT
AUDIO
IN
LR
OPTICAL
OUT
OPTICAL
IN 2
OPTICAL
IN
L
R
IN
TAPE
AUDIO
OUT
LR
L
R
TAPE
OPTICAL
b
c
a
a
d
Step 1:
Choose a connection that matches your recorder ( , , , or ), and then make the connection.
a b c d
Cassette, CDR, MD, etc.
Connect one
or the other
a
a
b
a c
d
a
b
c
d
FRONT L
(BTL)
FRONT R (BTL)
V
S
MONITOR
OUT
ZONE 2
OUT
DIGITAL
COAXIAL
OPTICAL
REMOTE
CONTROL
IN 1
IN 1
IN 2
IN IN IN IN
PHONO
FRONT R FRONT LSURR R CENTER SURR L
SURR BACK R
CD TAPE AUX 1
GAME/TV
GAME/TV CBL/SAT
CBL/SAT
AUX 1 VCR/DVR
VCR/DVR DVD
DVD IR
12V TRIGGER
OUT ZONE 2
IN
GND
IN 2
IN 3
LL
V
S
RR
ASSIGNABLE
(DVD)
(CBL/SAT)
(VCR/DVR)
(GAME/TV)
(CD)
OUT
COMPONENT VIDEO
ASSIGNABLE
IN 3
Y
C
B
/P
B
C
R
/P
R
IN 2 IN
1(DVD)
MONITOR
OUT
OUT IN IN OUT IN IN FRONT FRONTCENTER
SUBWOOFER SUBWOOFER
CENTERSURR SURR ZONE 2 ZONE 3
MULTI CH
PRE OUT PRE OUT
SURR BACK SURR BACK
OUT
L
R
Bi-AMP
SURR BACK L
Bi-AMP
ETHERNET
MAIN SUB
ZONE2 R
ASSIGNABLE
AM
ANTENNA
FM75
87654321
FRONT CENTER SURR
SURR BACK
SUBWOOFER
FRONT CENTER SURR
PRE OUT
SURR BACK
SUBWOOFER
1. Subwoofer
2. Front left speaker
3. Center speaker
4. Front right speaker
5. Surround left speaker
6. Surround right speaker
7. Surround back left
speaker
8. Surround back right
speaker
Power amplifier
TX-NR905_En.book Page 47 Wednesday, January 23, 2008 1:36 PM

48
Connecting Your Components
—Continued
■
If Your iPod Supports Video:
Connect your RI Dock’s audio output jacks to the
AV receiver’s GAME/TV IN L/R jacks, and connect
its video output jack to the AV receiver’s GAME/TV
IN V jack.
(Onkyo DS-A2 hookup shown below.)
If you have an Onkyo DS-A1 RI Dock, connect its video
output jack to the AV receiver’s GAME/TV IN S jack.
■
If Your iPod Doesn’t Support Video:
Connect your RI Dock’s audio output jacks to the
AV receiver’s GAME/TV IN L/R jacks.
(Onkyo DS-A2 hookup shown below.)
The AV receiver has AC outlets on its rear panel that can be used to
connect the power cords of other components that you intend to use
with the AV receiver. These components can then be left turned on so
that they turn on and off as and when the AV receiver is set to On or
Standby.
Caution:
• Make sure that the total capacity of the components that you con-
nect to the AC OUTLETS does not exceed the stated capacity (e.g.,
TOTAL 120 W).
Notes:
• When the HDMI Control setting is set to Enable (page 109), the
AC outlets are on all the time regardless of whether the AV receiver
is set to On or Standby, or Ready mode in this case, so any compo-
nents connected to them cannot be turned on or off automatically.
• Onkyo components connected via should be connected
directly to a wall outlet, not an AC OUTLET on the AV receiver.
• The number of AC OUTLETS, socket type, and total capacity
depends on the country in which you purchased the AV receiver.
Connecting an RI Dock
RS232
DIGITAL
COAXIAL
OPTICAL
REMOTE
CONTROL
IN 1
IN 1
IN 2
IN IN IN IN
PHONO
FRONT R
FRONT R (BTL)
SURR BACK R
CD TAPE AUX 1
GAME/TV
GAME/TV CBL/S
A
CBL/S
A
AUX 1
GND
IN 2
IN 3
LL
V
S
RR
ASSIGNABLE
(DVD)
(CBL/SAT)
(VCR/DVR)
(GAME/TV)
(CD)
OUT
COMPONENT VIDEO
ASSIGNABLE
IN 3
Y
C
B
/P
B
C
R
/P
R
IN 2 IN
1(DVD)
MONITOR
OUT
OUT IN IN
Bi-AMP
HDMI
I
N
IN 2IN 3IN 4
ASSIGNABLE
ZONE2 R
ASSIGNABLE
L
R
IN
GAME/TV
V
GAME/TV
RS232
DIGITAL
COAXIAL
OPTICAL
REMOTE
CONTROL
IN 1
IN 1
IN 2
IN IN IN IN
PHONO
FRONT R
FRONT R (BTL)
SURR BACK R
CD TAPE AUX 1
GAME/TV
GAME/TV CBL/SAT
CBL/SAT
AUX 1
GND
IN 2
IN 3
LL
V
S
RR
ASSIGNABLE
(DVD)
(CBL/SAT)
(VCR/DVR)
(GAME/TV)
(CD)
OUT
COMPONENT VIDEO
ASSIGNABLE
IN 3
Y
C
B
/P
B
C
R
/P
R
IN 2 IN
1(DVD)
MONITOR
OUT
OUT IN IN O
U
Bi-AMP
HDMI
IN 1IN 2IN 3IN 4
ASSIGNABLE
ZONE2 R
ASSIGNABLE
L
R
IN
GAME/TV
Connecting the Power Cords of Other Components (North American and
European models only)
Notes:
• Enter the appropriate remote control code before using the AV receiver’s remote controller for the first time (see
page 127).
• Connect the RI Dock to the AV receiver with an cable (see page 49).
• Set the RI Dock’s RI MODE switch to HDD or HDD/DOCK.
• Set the AV receiver’s Input Display to DOCK (see page 57).
• See the RI Dock’s instruction manual for more information.
AC OUTLET
AC INLET
AC 120V
SWITCHED
120W 1A MAX.
60Hz
AC OUTLET
AC 120V
SWITCHED
120W 1A MAX.
60Hz
AC OUTLET
AC 220-240V
SWITCHED
100W 0.45-0.41A MAX.
50/60Hz
European model American model
TX-NR905_En.book Page 48 Wednesday, January 23, 2008 1:36 PM

49
Connecting Your Components
—Continued
With (Remote Interactive), you can use the following special functions:
Auto Power On/Standby
When you start playback on a component connected via , if the AV receiver is on Standby, it will automatically turn
on and select that component as the input source. Similarly, when the AV receiver is set to Standby, all components
connected via will also go on Standby. This function will not work with components that are connected to an AC
OUTLET on the AV receiver.
Direct Change
When playback is started on a component connected via , the AV receiver automatically selects that component as
the input source. If your DVD player is connected to the AV receiver’s multichannel input, you’ll need to press the
[AUDIO SEL] button repeatedly and select Multich to hear all channels (see page 78), as the Direct Change func-
tion selects the DVD IN L/R jacks.
Remote Control
You can use the AV receiver’s remote controller to control your other -capable Onkyo components. You must enter
the appropriate remote control code first (see page 127). And remember to point the remote controller at the AV receiver
and not the other component.
Notes:
•Use only cables for connections. cables
are supplied with Onkyo players (DVD, CD, etc.).
• Some components have two jacks. You can con-
nect either one to the AV receiver. The other jack is
for connecting additional -capable components.
• Connect only Onkyo components to jacks. Con-
necting other manufacturer’s components may cause
a malfunction.
•Some components may not support all functions.
Refer to the manuals supplied with your other Onkyo
components.
• While Zone 2 or Zone 3 is on, the Auto Power
On/Standby and Direct Change functions do not
work.
• Before connecting the power cord, connect all your speakers and AV components.
• Connect the power cord to the AV receiver’s AC INLET.
• Plug the other end of the power cord into a suitable wall outlet.
•Turning on the AV receiver may cause a momentary power surge that might interfere with other electrical equipment
on the same circuit. If this is a problem, plug the AV receiver into a different branch circuit.
Connecting Onkyo Components
Step 1: Make sure that each Onkyo component is connected to the AV receiver with an analog audio cable (RCA).
Step 2: Make the necessary connections (see illustration below).
Step 3: If you’re using an MD, CDR, or RI DOCK component, change the Input Display (see page 57).
RS232
DIGITAL
COAXIAL
OPTICAL
REMOTE
CONTROL
IN 1
IN 1
IN 2
IN IN IN IN
PHONO
FRONT R
FRONT R (BTL)
SURR R CENTER SURR L
SURR BACK R
CD TAPE AU X 1
GAME/TV
GAME/TV CBL/SAT
CBL/SAT
AUX 1 VCR/DVR
VCR/DVR DVD
DVD IR IN
GND
IN 2
IN 3
LL
V
V
S
S
RR
ASSIGNABLE
(DVD)
(CBL/SAT)
(VCR/DVR)
(GAME/TV)
(CD)
OUT
COMPONENT VIDEO
ASSIGNABLE
IN 3
Y
C
B
/P
B
C
R
/P
R
IN 2 IN
1(DVD)
MONITOR
OUT
OUT IN IN OUT IN IN FRONT CENTER
SUBWOOFER
SURR
MULTI CH
SURR BACK
MONITOR
OUT
AM
ANTENNA
FM75
OUT
Bi-AMP
ZONE 2
OUT
HDMI
IN 1IN 2IN 3IN 4
ASSIGNABLE
OUT
MAIN OUT
SUB
ZONE2 R
ASSIGNABLE
LR
FRONT
DVD
L
R
IN
CD
L
R
REMOTE
CONTROL
ANALOG
AUDIO OUT
LR
ANALOG
AUDIO OUT
e.g., CD player
e.g., DVD player
Connecting the Power Cord
TX-NR905_En.book Page 49 Wednesday, January 23, 2008 1:36 PM

50
Turning On the AV Receiver
For non-North American models:
To completely shut down the AV receiver, set the [POWER] switch to the OFF
position ( ).
STANDBY
ZONE 2
ZONE 3
OFF TONE HDMI OUT
DIGITAL INPUT
ZONE 2
ZONE 3
LEVEL
PHONES
STEREO THX
LISTENING MODE
STANDBY/ON
CBL/SATVCR/DVR
DVDAUDIO SELPURE AUDIO
STANDBY/ON
CBL/SATVCR/DVR
DVDAUDIO SELPURE AUDIO
STANDBY
READY
ZONE 2
ZONE 3
OFF TONE HDMI OUT
DIGITAL INPUT
ZONE 2
ZONE 3
LEVEL
PHONES POWER
ON OFF
STEREO THX
LISTENING MODE
STANDBY/ON STANDBY/ON
POWER
INPUT SELECTOR
ON STANDBY
DIMMER
CDR/MD/DOCK
SAT
TAPE/AMP
SLEEP
MACRO
REMOTE MODE
--
/
---
10 11 12
TV
TV CH
TV VOL
DVD
AUX1AUX
2
GAME/TV
CBL/SATVCR/DVR
D. TUN
CD
TUNER
TAPE
PHONO
TV
VCR
CABLE
NET/USB
DVD
RECEIVER
CD
+
-
123
ZONE
3
ZONE
2
INPUT
+10 0
CLEAR
123
456
789
NET/USB
ON
RECEIVER
STANDBY
STANDBY indicator
• North American model • Other models
STANDBY indicator
Turning On and Standby
1
Set the [POWER] switch to the ON position ( ).
(Skip this step if you have the North American model.)
The AV receiver enters Standby mode, and the STANDBY indicator comes on.
2
On the AV receiver, press the [STANDBY/ON] button.
On the remote controller, press the [RECEIVER] REMOTE MODE button,
followed by the [ON] button.
The AV receiver comes on, the display lights up, and the STANDBY indicator goes off.
Pressing the remote controller’s [ON] button again will turn on any components con-
nected via .
To turn the AV receiver off, press the [STANDBY/ON] button, or press the remote
controller’s [STANDBY] button. The AV receiver will enter Standby mode. To prevent
any loud surprises the next time you turn on the AV receiver, turn down the volume
before you turn it off.
POWER
ON OFF
RECEIVER
STANDBY/ON
ON
Remote
controller
AV receiver
or
Up and Running in a Few Easy Steps
To get your system up and running with the minimum of fuss, here’s a few pointers to help you configure the AV
receiver before you use it for the very first time. These settings only need to be made once.
■Do the automatic speaker setup—this is essential!
See “Automatic Speaker Setup (Audyssey MultEQ XT)” on page 61.
■Did you connect your TV to an HDMI OUT or COMPONENT
VIDEO OUT?
If you did, see “HDMI Monitor Setup” on page 52.
■Did you connect a component to an HDMI input,
component video input, or digital audio input?
If you did, see “HDMI Input Setup” on page 54, “Component Video
Input Setup” on page 56, or “Digital Input Setup” on page 58 respec-
tively.
■Did you connect an Onkyo MD recorder, CD recorder, or RI
Dock?
If you did, see “Changing the Input Display” on page 57.
OPTICAL
COAXIAL
Y
PB
PR
HDMI
OUT IN
TAPE MD recorder, CD recorder,
RI Dock
TX-NR905_En.book Page 50 Wednesday, January 23, 2008 1:36 PM

51
First Time Setup
This section explains the settings that you need to make before using the AV receiver for the very first time.
If the impedance of any speaker is 4 ohms or more but
less than 6, set the Speaker Impedance to 4 ohms.
To use bi-amping or bridging, you must change the
Speaker Type setting. For hookup information, see pages
27–30.
Notes:
•When bridging is used, the AV receiver is able to drive
up to 2.1 speakers in the main room.
• When bi-amping is used, the AV receiver is able to
drive up to 5.1 speakers in the main room.
• Before you change these settings, turn down the vol-
ume.
Speaker Settings
The onscreen menus shown in this manual may be
slightly different from what you see on your TV.
1
Press the [RECEIVER] button,
followed by the [SETUP] button.
The main menu appears onscreen.
2
Use the Up and Down [ ]/[ ]
buttons to select “2. Speaker
Setup,” and then press [ENTER].
The Speaker Setup menu appears.
INPUT SELECTOR
DISPLAY MUTING
G
U
I
D
E
E
X
I
T
PREV
CH
DIMMER
CDR/MD/DOCK
SAT
TAPE/AMP
SLEEP
MACRO
REMOTE MODE
--
/
---
10 11 12
TV VOL
PLAYLIST
RANDOM
D. TUN
CD
TUNER
TAPE
PHONO
REC
ENTER
T
O
P
M
E
N
U
M
E
N
U
VOL
CH
DISC
ALBUM
TV
VCR
CABLE
NET/USB
DVD
RECEIVER
CD
-
123
ZONE
3
ZONE
2
+
-
+10 0
CLEAR
456
789
S
E
T
U
P
R
E
T
U
R
N
NET/USB
2, 3 2–5
1
1, 6
If you change these settings, you must run the auto-
matic speaker setup again (see page 61).
RECEIVER
S
E
T
U
P
ENTER
ENTER
3
Use the Up and Down [ ]/[ ]
buttons to select “1. Speaker Set-
tings,” and then press [ENTER].
The Speaker Settings menu appears.
4
Use the Up and Down [ ]/[ ]
buttons to select “Speaker
Impedance,” and use the Left and
Right [ ]/[ ] buttons to select:
4 ohms:
Select if the impedance of any
speaker is 4 ohms or more but
less than 6.
6 ohms:
Select if the impedances of all
speakers are between 6 and
16 ohms.
5
Use the Up and Down [ ]/[ ]
buttons to select “Front (Speaker
A),” and use the Left and Right
[ ]/[ ] buttons to select:
Normal:
Select this if you’ve con-
nected your front Speakers A
normally.
Bi-Amp:
Select this if you’ve con-
nected your front Speakers A
for bi-amped operation.
BTL:
Select this if you’ve con-
nected your front Speakers A
for bridged operation. The
BTL indicator will appear on
the display.
Note:
•Bi-Amp and BTL cannot be selected
if Front (Speaker B) is set to Bi-Amp
or BTL.
ENTER
ENTER
2-1.Speaker Settings
Speaker Impedance 6ohms
Front(Speaker A) Normal
Front(Speaker B) Not use
ENTER
ENTER
TX-NR905_En.book Page 51 Wednesday, January 23, 2008 1:36 PM

52
First Time Setup
—Continued
Note:
• This procedure can also be performed on the AV
receiver by using its [SETUP], [ENTER], and arrow
buttons.
If you connect your TV to the COMPONENT VIDEO
OUT, set the HDMI Monitor setting to No so that the
onscreen setup menus are displayed and composite
video and S-Video sources are upconverted and output
by the COMPONENT VIDEO OUT.
If you connect your TV to the HDMI OUT MAIN or
HDMI OUT SUB, set the HDMI Monitor setting to
Main or Sub, respectively, so that the onscreen setup
menus are displayed and composite video, S-Video, and
component video sources are upconverted and output by
the HDMI OUT MAIN or HDMI OUT SUB.
You can specify the output resolution for the HDMI out-
puts and COMPONENT VIDEO OUT and have the AV
receiver upconvert the picture resolution as necessary to
match the resolution supported by your TV.
6
Use the Up and Down [ ]/[ ]
buttons to select “Front (Speaker
B),” and use the Left and Right
[ ]/[ ] buttons to select:
NotUse:
Select this if you’re not using
Speakers B.
Normal:
Select this if you’ve con-
nected your front Speakers B
normally.
Bi-Amp:
Select this if you’ve con-
nected your front Speakers B
for bi-amped operation.
BTL:
Select this if you’ve con-
nected your front Speakers B
for bridged operation. The
BTL indicator will appear on
the display.
Note:
•Bi-Amp and BTL cannot be selected
if Front (Speaker A) is set to Bi-Amp
or BTL.
7
Press the [SETUP] button.
Setup closes.
ENTER
S
E
T
U
P
HDMI Monitor Setup
1
Press the [RECEIVER] button,
followed by the [SETUP] button.
The main menu appears onscreen.
INPUT SELECTOR
LISTENING MODE
ON STANDBY
DISPLAY MUTING
G
U
I
D
E
E
X
I
T
PREV
CH
DIMMER
CDR/MD/DOCK
SAT
TAPE/AMP
SLEEP
MACRO
REMOTE MODE
SUBTITLE
AUDIO
REPEAT
PLAY MODE
--
/
---
10 11 12
TV
TV CH
TV VOL
PLAYLIST
RANDOM
DVD
AUX1AUX
2
GAME/TV
CBL/SATVCR/DVR
D. TUN
CD
TUNER
TAPE
PHONO
REC
ENTER
SURR
DIRECT
THX
PURE A
STEREO
ALL ST
T
O
P
M
E
N
U
M
E
N
U
VOL
CH
DISC
ALBUM
TV
VCR
CABLE
NET/USB
DVD
RECEIVER
CD
+
-
123
ZONE
3
ZONE
2
INPUT
+
-
+10 0
CLEAR
123
456
789
S
E
T
U
P
R
E
T
U
R
N
NET/USB
SP A SP B
2, 3 2–5
1
1, 6
RECEIVER
S
E
T
U
P
TX-NR905_En.book Page 52 Wednesday, January 23, 2008 1:36 PM

53
First Time Setup
—Continued
Notes:
•See page 35 for charts showing how the HDMI Moni-
tor and Resolution settings affect the video signal flow
through the AV receiver.
• This procedure can also be performed on the AV
receiver by using its [SETUP], [ENTER], and arrow
buttons.
2
Use the Up and Down [ ]/[ ]
buttons to select “1. Input/Output
Assign,” and then press
[ENTER].
The Input/Output Assign menu
appears.
3
Use the Up and Down [ ]/[ ]
buttons to select “1. Monitor
Out,” and then press [ENTER].
The Monitor Out menu appears.
4
Use the Up and Down [ ]/[ ]
buttons to select “HDMI Monitor,”
and use the Left and Right
[ ]/[ ] buttons to select:
No:
Select this if your TV is con-
nected to the COMPONENT
VIDEO MONITOR OUT, S
MONITOR OUT, or V MON-
ITOR OUT.
Main:
Select this if your TV is con-
nected to the HDMI OUT
MAIN.
Sub:
Select this if your TV is con-
nected to the HDMI OUT
SUB.
Note:
• When Main or Sub is selected, the
onscreen setup menus are output by
only the HDMI outputs.
If you’re
not using the HDMI outputs and
select Main or Sub by mistake and
the menus disappear, press the AV
receiver’s [HDMI OUT] button so
that “HDMI Monitor: No”
appears on the display.
ENTER
ENTER
ENTER
ENTER
1-1.Monitor Out
HDMI Monitor Main
Resolution Through
ENTER
ENTER
5
Use the Up and Down [ ]/[ ]
buttons to select “Resolution,”
and use the Left and Right
[ ]/[ ] buttons to select:
Through:
Select this to pass video
through the AV receiver at the
same resolution and with no
conversion.
Auto:
Select this to have the AV
receiver automatically con-
vert video at resolutions not
supported by your TV.
480p:
Select this for 480p output
and video conversion as nec-
essary. (Not available when
the HDMI Monitor setting is
set to No.)
720p:
Select this for 720p output
and video conversion as nec-
essary.
1080i:
Select this for 1080i output
and video conversion as nec-
essary.
1080p:
Select this for 1080p output
and video conversion as nec-
essary. (Not available when
the HDMI Monitor setting is
set to No.)
6
Press the [SETUP] button.
Setup closes.
ENTER
ENTER
S
E
T
U
P
TX-NR905_En.book Page 53 Wednesday, January 23, 2008 1:36 PM

54
First Time Setup
—Continued
Using the HDMI OUT Button
The HDMI Monitor setting can also be set to No, Main,
or Sub by using the [HDMI OUT] button on the AV
receiver.
If you connect a video component to an HDMI IN, you
must assign that input to an input selector. For example,
if you connect your DVD player to HDMI IN 1, you
must assign HDMI IN 1 to the DVD input selector.
By default, none of the HDMI inputs are assigned. The
following input selectors can be assigned: DVD,
VCR/DVR, CBL/SAT, GAME/TV, AUX 1, AUX 2.
If you’ve connected your TV to the AV receiver with an
HDMI cable, you can set the AV receiver so that com-
posite video, S-Video, and component video sources are
upconverted (
*
) and output by the HDMI outputs. You
can set this for each input selector by selecting the
“- - -” option.
1
Press the [HDMI OUT] button.
The current setting is displayed.
2
Press the [HDMI OUT] button
repeatedly to select:
No:
Select this if your TV is con-
nected to the COMPONENT
VIDEO MONITOR OUT, S
MONITOR OUT, or V MON-
ITOR OUT.
Main:
Select this if your TV is con-
nected to the HDMI OUT
MAIN.
Sub:
Select this if your TV is con-
nected to the HDMI OUT
SUB.
Note:
• When Main or Sub is selected, the
onscreen setup menus are output by
only the HDMI outputs.
If you’re
not using the HDMI outputs and
select Main or Sub by mistake and
the menus disappear, press the
[HDMI OUT] button to select No.
STANDBY/ON
MASTER VOLUME
CDTUNER
TAPECBL/SAT GAME/TV AUX 1 AUX 2VCR/DVR
DVDAUDIO SELPURE AUDIO PHONO DISPLAY
PUSH TO OPEN
STANDBY
READY
ZONE 2
ZONE 3
OFF TONE HDMI OUT
DIGITAL INPUT
ZONE 2
ZONE 3
LEVEL
PHONES POWER
ON OFF
STEREO THX
RT/PTY/TP
MEMORY
LISTENING MODE
TUNING
MODE SETUP
PRESET
TUNING
TUNING RETURN
ENTER
SETUP MIC
VIDEO
S VIDEO DIGITAL
AUX 2 INPUT
AUDIOLR
CLEAR
NET/USB
USB
1, 2
HDMI OUT
HDMI OUT
HDMI Input Setup
INPUT SELECTOR
LISTENING MODE
ON STANDBY
DISPLAY MUTING
G
U
I
D
E
E
X
I
T
PREV
CH
DIMMER
CDR/MD/DOCK
SAT
TAPE/AMP
SLEEP
MACRO
REMOTE MODE
SUBTITLE
AUDIO
REPEAT
PLAY MODE
--
/
---
10 11 12
TV
TV CH
TV VOL
PLAYLIST
RANDOM
DVD
AUX1AUX
2
GAME/TV
CBL/SATVCR/DVR
D. TUN
CD
TUNER
TAPE
PHONO
REC
ENTER
SURR
DIRECT
THX
PURE A
STEREO
ALL ST
T
O
P
M
E
N
U
M
E
N
U
VOL
CH
DISC
ALBUM
TV
VCR
CABLE
NET/USB
DVD
RECEIVER
CD
+
-
123
ZONE
3
ZONE
2
INPUT
+
-
+10 0
CLEAR
123
456
789
S
E
T
U
P
R
E
T
U
R
N
NET/USB
SP A SP B
2, 3 2–4
1
1, 5
IN
OUT
(*)
Composite video, S-Video,
component video
Composite video, S-Video,
component video
HDMI
HDMI
TX-NR905_En.book Page 54 Wednesday, January 23, 2008 1:36 PM

55
First Time Setup
—Continued
Notes:
• Each HDMI IN cannot be assigned to more than one
input selector.
•For composite video, S-Video, and component video
upconversion for the HDMI OUT MAIN or HDMI
OUT SUB, the HDMI Monitor setting must be set to
Main or Sub, respectively (see page 52). See page 34
for more information on video signal flow and upcon-
version.
•When an HDMI IN is assigned to an input selector as
explained here, the digital audio input for that input
selector is automatically set to the same HDMI IN.
See “Digital Input Setup” on page 58.
• This procedure can also be performed on the AV
receiver by using its [SETUP], [ENTER], and arrow
buttons.
1
Press the [RECEIVER] button,
followed by the [SETUP] button.
The main menu appears onscreen.
2
Use the Up and Down [ ]/[ ]
buttons to select “1. Input/Output
Assign,” and then press
[ENTER].
The Input/Output Assign menu
appears.
3
Use the Up and Down [ ]/[ ]
buttons to select “2. HDMI Input,”
and then press [ENTER].
The HDMI Input menu appears.
4
Use the Up and Down [ ]/[ ]
buttons to select an input selec-
tor, and use the Left and Right
[ ]/[ ] buttons to select:
IN1:
Select if the video component
is connected to HDMI IN 1.
IN2:
Select if the video component
is connected to HDMI IN 2.
IN3:
Select if the video component
is connected to HDMI IN 3.
IN4:
Select if the video component
is connected to HDMI IN 4.
- - -:
Select this to upconvert and
output composite video,
S-Video, and component
video sources from the HDMI
outputs.
5
Press the [SETUP] button.
Setup closes.
RECEIVER
S
E
T
U
P
ENTER
ENTER
ENTER
ENTER
1-2.HDMI Input
DVD ---
VCR/DVR ---
CBL/SAT ---
GAME/TV ---
AUX1 ---
AUX2 ---
ENTER
ENTER
S
E
T
U
P
TX-NR905_En.book Page 55 Wednesday, January 23, 2008 1:36 PM

56
First Time Setup
—Continued
If you connect a video component to a COMPONENT
VIDEO IN, you must assign that input to an input
selector. For example, if you connect your DVD player
to COMPONENT VIDEO IN 3, you must assign COM-
PONENT VIDEO IN 3 to the DVD input selector.
By default, the DVD input selector is assigned to COM-
PONENT VIDEO IN 1, and all of the other input selec-
tors (i.e., VCR/DVR, CBL/SAT, GAME/TV, AUX 1,
AUX 2) are assigned to the “- - -” option.
If you’ve connected your TV to the AV receiver with a
component video cable, you can set the AV receiver so
that composite video and S-Video sources are upcon-
verted (
*
) and output by the COMPONENT VIDEO
OUT. You can set this for each input selector by selecting
the “- - -” option.
Component Video Input Setup
INPUT SELECTOR
LISTENING MODE
ON STANDBY
DISPLAY MUTING
G
U
I
D
E
E
X
I
T
PREV
CH
DIMMER
CDR/MD/DOCK
SAT
TAPE/AMP
SLEEP
MACRO
REMOTE MODE
SUBTITLE
AUDIO
REPEAT
PLAY MODE
--
/
---
10 11 12
TV
TV CH
TV VOL
PLAYLIST
RANDOM
DVD
AUX1AUX
2
GAME/TV
CBL/SATVCR/DVR
D. TUN
CD
TUNER
TAPE
PHONO
REC
ENTER
SURR
STEREO
T
O
P
M
E
N
U
M
E
N
U
VOL
CH
DISC
ALBUM
TV
VCR
CABLE
NET/USB
DVD
RECEIVER
CD
+
-
123
ZONE
3
ZONE
2
INPUT
+
-
+10 0
CLEAR
123
456
789
S
E
T
U
P
R
E
T
U
R
N
NET/USB
SP A SP B
2, 3 2–4
1
1, 5
IN
OUT
(*)
Composite video, S-Video
Composite video, S-Video
Component video
Component video
1
Press the [RECEIVER] button,
followed by the [SETUP] button.
The main menu appears onscreen.
2
Use the Up and Down [ ]/[ ]
buttons to select “1. Input/Output
Assign,” and then press
[ENTER].
The Input/Output Assign menu
appears.
3
Use the Up and Down [ ]/[ ]
buttons to select “3. Component
Video Input,” and then press
[ENTER].
The Component Video Input menu
appears.
4
Use the Up and Down [ ]/[ ]
buttons to select an input selec-
tor, and use the Left and Right
[ ]/[ ] buttons to select:
IN1:
Select if the video component
is connected to COMPO-
NENT VIDEO IN 1.
IN2:
Select if the video component
is connected to COMPO-
NENT VIDEO IN 2.
IN3:
Select if the video component
is connected to COMPO-
NENT VIDEO IN 3.
- - -:
Select to output composite
video and S-Video sources
from the COMPONENT
VIDEO OUT.
RECEIVER
S
E
T
U
P
ENTER
ENTER
ENTER
ENTER
1-3.Component Video Input
DVD IN1
VCR/DVR ---
CBL/SAT ---
GAME/TV ---
AUX1 ---
AUX2 ---
ENTER
ENTER
TX-NR905_En.book Page 56 Wednesday, January 23, 2008 1:36 PM

57
First Time Setup
—Continued
Notes:
•
For composite video and S-Video upconversion for
the COMPONENT VIDEO OUT, the HDMI Mon-
itor setting must be set to No (see page 52).
See
page 34 for more information on video signal flow and
upconversion.
• This procedure can also be performed on the AV
receiver by using its [SETUP], [ENTER], and arrow
buttons.
If you connect an -capable Onkyo MiniDisc
recorder, CD recorder, or RI Dock to the TAPE IN/OUT
jacks, or connect an RI Dock to the GAME/TV jacks, for
to work properly, you must change this setting.
This setting can only be changed on the AV receiver.
Note:
•DOCK can be selected for the TAPE input selector or
GAME/TV input selector, but not both at the same
time.
5
Press the [SETUP] button.
Setup closes.
S
E
T
U
P
Changing the Input Display
1
Press the [TAPE] or [GAME/TV]
input selector button so that
“TAPE” or “GAME/TV” appears
on the display.
2
Press and hold down the [TAPE]
or [GAME/TV] input selector but-
ton (about 3 seconds) to change
the setting.
Repeat this step to select MD, CDR, or
DOCK.
For the TAPE input selector, the setting
changes in this order:
For the GAME/TV input selector, the
setting changes in this order:
GAME/TV
↔
DOCK
STANDBY/ON
MASTER VOLUME
CDTUNER
TAPECBL/SAT GAME/TV AUX 1 AUX 2VCR/DVR
DVDAUDIO SELPURE AUDIO PHONO DISPLAY
PUSH TO OPEN
STANDBY
READY
ZONE 2
ZONE 3
OFF TONE HDMI OUT
DIGITAL INPUT
ZONE 2
ZONE 3
LEVEL
PHONES POWER
ON OFF
STEREO THX
RT/PTY/TP
MEMORY
LISTENING MODE
TUNING
MODE SETUP
PRESET
TUNING
TUNING RETURN
ENTER
SETUP MIC
VIDEO
S VIDEO DIGITAL
AUX 2 INPUT
AUDIOLR
CLEAR
NET/USB
USB
1, 2 1, 2
TAPE
GAME/TV
or
TAPE
GAME/TV
or
TAPE → MD → CDR
DOCK
→
→
TX-NR905_En.book Page 57 Wednesday, January 23, 2008 1:36 PM

58
First Time Setup
—Continued
If you connect a component to a digital audio input, you
must assign that input to an input selector. For example,
if you connect your CD player to OPTICAL IN 2, you
must assign OPTICAL IN 2 to the CD input selector.
These are the default assignments.
Digital Input Setup
Input selector Audio input
DVD COAX1
VCR/DVR COAX2
CBL/SAT COAX3
GAME/TV OPT1
AUX 1 - - -
AUX 2 FRONT (Fixed)
TAPE - - -
TUNER - - -
CD OPT2
PHONO - - -
1
Press the [RECEIVER] button,
followed by the [SETUP] button.
The main menu appears onscreen.
INPUT SELECTOR
LISTENING MODE
ON STANDBY
DISPLAY MUTING
G
U
I
D
E
E
X
I
T
PREV
CH
DIMMER
CDR/MD/DOCK
SAT
TAPE/AMP
SLEEP
MACRO
REMOTE MODE
SUBTITLE
AUDIO
REPEAT
PLAY MODE
--
/
---
10 11 12
TV
TV CH
TV VOL
PLAYLIST
RANDOM
DVD
AUX1AUX
2
GAME/TV
CBL/SATVCR/DVR
D. TUN
CD
TUNER
TAPE
PHONO
REC
ENTER
SURR
DIRECT
THX
PURE A
STEREO
ALL ST
T
O
P
M
E
N
U
M
E
N
U
VOL
CH
DISC
ALBUM
TV
VCR
CABLE
NET/USB
DVD
RECEIVER
CD
+
-
123
ZONE
3
ZONE
2
INPUT
+
-
+10 0
CLEAR
123
456
789
S
E
T
U
P
R
E
T
U
R
N
NET/USB
SP A SP B
2, 3 2–4
1
1, 5
RECEIVER
S
E
T
U
P
2
Use the Up and Down [ ]/[ ]
buttons to select “1. Input/Output
Assign,” and then press
[ENTER].
The Input/Output Assign menu
appears.
3
Use the Up and Down [ ]/[ ]
buttons to select “4. Digital
Input,” and then press [ENTER].
The Digital Input menu appears.
4
Use the Up and Down [ ]/[ ]
buttons to select an input selec-
tor, and then use the Left and
Right [ ]/[ ] buttons to select:
COAX1
: Select if the component is
connected to DIGITAL
COAXIAL IN 1.
COAX2
: Select if the component is
connected to DIGITAL
COAXIAL IN 2.
COAX3
: Select if the component is
connected to DIGITAL
COAXIAL IN 3.
OPT1
: Select if the component is
connected to DIGITAL
OPTICAL IN 1.
OPT2
: Select if the component is
connected to DIGITAL
OPTICAL IN 2.
- - -:
Select if the component is
connected to an analog
input.
ENTER
ENTER
ENTER
ENTER
1-4.Digital Input
DVD COAX1
VCR/DVR COAX2
CBL/SAT COAX3
GAME/TV OPT1
AUX1 ---
AUX2 FRONT
TAPE ---
TUNER ---
CD OPT2
PHONO ---
ENTER
ENTER
TX-NR905_En.book Page 58 Wednesday, January 23, 2008 1:36 PM

59
First Time Setup
—Continued
Notes:
• Only FRONT can be assigned to the AUX 2 input
selector.
• The TUNER input selector cannot be assigned and is
fixed at the “- - -” option.
•When an HDMI IN is assigned to an input selector in
“HDMI Video Setup” on page 54, this input assign-
ment is automatically set to the same HDMI IN. And
in addition to the usual inputs (e.g., COAX1, COAX2,
etc.), you can also select HDMI inputs.
• This procedure can also be performed on the AV
receiver by using its [SETUP], [ENTER], and arrow
buttons.
Using the DIGITAL INPUT Button
Digital inputs can also be assigned to input selectors by
using the [DIGITAL INPUT] button on the AV receiver.
If you connect a component to the AV receiver’s analog
multichannel input, you must assign that input to an
input selector. For example, if you connect your DVD
player to the MULTI CH input, you must assign it to the
DVD input selector.
5
Press the [SETUP] button.
Setup closes.
1
Press the input selector button
for the input selector that you
want to assign.
2
Press the [DIGITAL INPUT]
button.
The current assignment is displayed.
S
E
T
U
P
STANDBY/ON
MASTER VOLUME
CDTUNER
TAPECBL/SAT GAME/TV AUX 1 AUX 2VCR/DVR
DVDAUDIO SELPURE AUDIO PHONO DISPLAY
PUSH TO OPEN
STANDBY
READY
ZONE 2
ZONE 3
OFF TONE HDMI OUT
DIGITAL INPUT
ZONE 2
ZONE 3
LEVEL
PHONES POWER
ON OFF
STEREO THX
RT/PTY/TP
MEMORY
LISTENING MODE
TUNING
MODE SETUP
PRESET
TUNING
TUNING RETURN
ENTER
SETUP MIC
VIDEO
S VIDEO DIGITAL
AUX 2 INPUT
AUDIOLR
CLEAR
NET/USB
USB
1
2, 3
CDTUNER
TAPE
CBL/SAT
GAME/TV AUX 1 AUX 2
VCR/DVR
DVD
PHONO NET/USB
DIGITAL INPUT
3
Press the [DIGITAL INPUT] but-
ton repeatedly to select an
option.
Available options are the same as for
the Digital Input menu. See step 4 on
page 58.
Analog Input Setup
1
Press the [RECEIVER] button,
followed by the [SETUP] button.
The main menu appears onscreen.
DIGITAL INPUT
INPUT SELECTOR
LISTENING MODE
ON STANDBY
DISPLAY MUTING
G
U
I
D
E
E
X
I
T
PREV
CH
DIMMER
CDR/MD/DOCK
SAT
TAPE/AMP
SLEEP
MACRO
REMOTE MODE
SUBTITLE
AUDIO
REPEAT
PLAY MODE
--
/
---
10 11 12
TV
TV CH
TV VOL
PLAYLIST
RANDOM
DVD
AUX1AUX
2
GAME/TV
CBL/SATVCR/DVR
D. TUN
CD
TUNER
TAPE
PHONO
REC
ENTER
SURR
DIRECT
THX
PURE A
STEREO
ALL ST
T
O
P
M
E
N
U
M
E
N
U
VOL
CH
DISC
ALBUM
TV
VCR
CABLE
NET/USB
DVD
RECEIVER
CD
+
-
123
ZONE
3
ZONE
2
INPUT
+
-
+10 0
CLEAR
123
456
789
S
E
T
U
P
R
E
T
U
R
N
NET/USB
SP A SP B
2, 3 2–4
1
1, 5
RECEIVER
S
E
T
U
P
TX-NR905_En.book Page 59 Wednesday, January 23, 2008 1:36 PM

60
First Time Setup
—Continued
Notes:
•To listen to the component connected to the multi-
channel input, press the [AUDIO SEL] button repeat-
edly to select Multich (see page 78).
• This procedure can also be performed on the AV
receiver by using its [SETUP], [ENTER], and arrow
buttons.
The new “1–6. Picture Quality” item has been added to
the “1. Input/Output Assign” menu. This menu and its
settings can be accessed just like the other menus. The
settings are explained below.
■
Picture Mode
DVD-Video disc content originates from either film
(recorded at 24 frames per second) or video intended for
TV (recorded at 30 frames per second). With the default
Picture Mode setting of Auto, the AV receiver automati-
cally detects the type of content and processes it accord-
ingly to achieve the best picture quality. If the AV
receiver detects the type of content incorrectly due to
characteristics of the disc, you can select Video or Film
manually.
Auto:
The type of content is detected automati-
cally and processed accordingly (default).
Video:
Select when playing a DVD-Video disc
whose content originates from video.
Film:
Select when playing a DVD-Video disc
whose content originates from film.
■
Edge Enhancement
With Edge Enhancement, you can make the picture
appear sharper.
Off:
Edge enhancement off (default).
Low:
Low edge enhancement.
Medium:
Medium edge enhancement.
High:
High edge enhancement.
■
Mosquito NR
With Mosquito Noise Reduction, you can remove the
shimmering or haziness that sometimes appears around
objects in the picture. Mosquito noise can be an issue
with overly compressed MPEG content.
Off:
Mosquito noise reduction off (default).
Low:
Low mosquito noise reduction.
Medium:
Medium mosquito noise reduction.
High:
High mosquito noise reduction.
■
Random NR
With Random Noise Reduction, you can remove indis-
criminate picture noise, such as film grain.
Off:
Random noise reduction off (default).
Low:
Low random noise reduction.
Medium:
Medium random noise reduction.
High:
High random noise reduction.
■
Block NR
With Block Noise Reduction, you can remove the block
distortion that sometimes appears in the picture. Block
noise can be an issue with overly compressed MPEG
content.
Off:
Block noise reduction off (default).
On:
Block noise reduction on.
2
Use the Up and Down [ ]/[ ]
buttons to select “1. Input/Output
Assign,” and then press
[ENTER].
The Input/Output Assign menu
appears.
3
Use the Up and Down [ ]/[ ]
buttons to select “5. Analog
Input,” and then press [ENTER].
The Analog Input menu appears.
4
Use the Left and Right [ ]/[ ]
buttons to select an input selec-
tor.
You can assign the multichannel input
to the following input selectors: DVD,
VCR/DVR, CBL/SAT, GAME/TV,
AUX 1, AUX 2, TAPE, CD, or
PHONO.
5
Press the [SETUP] button.
Setup closes.
ENTER
ENTER
ENTER
ENTER
1-5.Analog Input
Multich DVD
ENTER
S
E
T
U
P
Picture Quality Menu
TX-NR905_En.book Page 60 Wednesday, January 23, 2008 1:36 PM

61
First Time Setup
—Continued
With the supplied speaker setup microphone, Audyssey
MultEQ XT can measure the number of speakers con-
nected, their sizes, crossover frequencies, and distances
from the listening position and calculate the optimal
speaker settings for you automatically.
Before using this function, connect and position all of
your speakers.
Measurement Positions
To create a listening environment in which several
people can enjoy your home theater simultaneously,
Audyssey MultEQ XT takes measurements at up to eight
positions within the listening area.
■
1st measurement position
This is the center position of your listening area, or
the listening position if there’s only one listener.
■
2nd–8th measurement positions
These are the other listening positions (i.e., the
places where the other listeners will sit). You can
measure up to eight positions.
The following examples show some typical home theater
seating arrangements. Choose the one that best matches
yours, and position the microphone accordingly when
prompted.
Using Audyssey MultEQ XT
Automatic Speaker Setup
(Audyssey MultEQ XT)
TV TV TV
TVTVTV
TV TV TV
:
:
Listening area
Listening position
Notes:
• If any of your speakers is 4 ohms, change the
Speaker Impedance setting before running the
automatic speaker setup (see page 51).
• Automatic speaker setup can only be used with
Speakers A.
• If the AV receiver is muted, it will be unmuted
automatically when the automatic speaker setup
starts.
• Automatic speaker setup cannot be performed
while a pair of headphones is connected, or Speak-
ers B is selected.
• It takes about 15 minutes to complete the auto-
matic speaker setup for three positions. Total mea-
surement time varies depending on the number of
positions and speakers.
• Do not disconnect the speaker setup microphone
during the automatic speaker setup, unless you
want to cancel the setup.
•Do not connect or disconnect any speakers during
the automatic speaker setup.
INPUT SELECTOR
ON STANDBY
DISPLAY MUTING
G
U
I
D
E
E
X
I
T
PREV
CH
DIMMER
CDR/MD/DOCK
SAT
TAPE/AMP
SLEEP
MACRO
REMOTE MODE
--
/
---
10 11 12
TV
TV CH
TV VOL
PLAYLIST
RANDOM
DVD
AUX1AUX
2
GAME/TV
CBL/SATVCR/DVR
D. TUN
CD
TUNER
TAPE
PHONO
REC
ENTER
T
O
P
M
E
N
U
M
E
N
U
VOL
CH
DISC
ALBUM
TV
VCR
CABLE
NET/USB
DVD
RECEIVER
CD
+
-
123
ZONE
3
ZONE
2
INPUT
+
-
+10 0
CLEAR
123
456
789
S
E
T
U
P
R
E
T
U
R
N
NET/USB
ENTER ,
STANDBY/ON
MASTER VOLUME
CDTUNER
TAPECBL/SAT GAME/TV AUX 1 AUX 2VCR/DVR
DVDAUDIO SELPURE AUDIO PHONO DISPLAY
PUSH TO OPEN
STANDBY
READY
ZONE 2
ZONE 3
OFF TONE HDMI OUT
DIGITAL INPUT
ZONE 2
ZONE 3
LEVEL
PHONES POWER
ON OFF
STEREO THX
RT/PTY/TP
MEMORY
LISTENING MODE
TUNING
MODE SETUP
PRESET
TUNING
TUNING RETURN
ENTER
SETUP MIC
VIDEO
S VIDEO DIGITAL
AUX 2 INPUT
AUDIOLR
CLEAR
NET/USB
USB
SETUP MIC
1
2, 9
TX-NR905_En.book Page 61 Wednesday, January 23, 2008 1:36 PM

62
First Time Setup
—Continued
The onscreen menus shown in this manual may be
slightly different from what you see on your TV.
1
Turn on the AV receiver and the
connected TV.
On the TV, select the input to which the
AV receiver is connected.
2
Place the setup microphone at
the 1st measurement position,
and connect it to the SETUP MIC
jack.
Notes:
• Make sure the microphone is hori-
zontal.
• If there’s an obstacle between the
microphone and any speaker, the
automatic setup will not work cor-
rectly. Set up the room as you would
when enjoying a DVD movie.
• Positioning the microphone close to
where your ears would normally be
will provide the best results. You can
set the height of the microphone by
using a tripod or level table.
3
Press [ENTER].
A test tone is output by each speaker in
turn, as Audyssey MultEQ XT deter-
mines which speakers are connected.
This takes a few minutes.
Note:
• If any extraneous noise is picked up
by the microphone, the automatic
setup may not work correctly, so
keep quiet.
SETUP MIC
Auto Speaker Setup
Next
Please place microphone at center
of listening area at ear height.
ENTER
Auto Speaker Setup
Do not unplug
microphone.
Please keep quiet.
Now Measuring...
4
The speaker detect results
appear.
“Yes” means that the speaker was
detected. “No” means that no speaker
was detected.
If you agree with the results, use
the Up and Down [ ]/[ ] but-
tons to select Next, and then
press [ENTER].
The options are:
Next:
Proceed to the next step.
Retry:
Return to step 2 and try again.
Cancel:
Cancel the automatic speaker
setup.
5
The following screen appears.
Place the setup microphone at
the next position (see page 61),
and then press [ENTER].
Audyssey MultEQ XT performs more
measurements. This takes a few min-
utes.
6
When prompted, place the setup
microphone at the next position,
and repeat step 5.
ENTER
ENTER
Auto Speaker Setup
Next
Retry
Cancel
SP Detect Result
:Yes :No
ENTER
Next
Auto Speaker Setup
Please place microphone at
2nd Position at ear height.
Auto Speaker Setup
Do not unplug
microphone.
Please keep quiet.
Now Measuring...
TX-NR905_En.book Page 62 Wednesday, January 23, 2008 1:36 PM

63
First Time Setup
—Continued
Notes:
• When the automatic speaker setup is complete, the
Equalizer Settings (page 101) will be set to Audyssey.
•You can cancel the automatic speaker setup at any
point in the procedure simply by disconnecting the
setup microphone.
Error Messages
During the automatic speaker setup, one of the following
error messages may appear:
❑
Ambient noise is too high
This message appears if there’s too much background
noise and the measurements cannot be performed prop-
erly. Remove the source of the noise and try again, or
cancel the automatic speaker setup.
7
After the 3rd or 7th measurement, the
following screen appears.
Use the Up and Down [ ]/[ ]
buttons to select an option, and
then press [ENTER].
Next:
Select this if you want to mea-
sure another listening posi-
tion. After the 8th
measurement has been taken,
the procedure automatically
proceeds to step 8.
Finish (Calculate):
Select this if you
don’t want to measure any
more listening positions and
are ready to calculate the
results, then go to step 8.
8
When the measurements are
complete, the following screen
appears.
9
When the calculations are com-
plete, the following screen
appears.
Use the Up and Down [ ]/[ ]
buttons to select an option, and
then press [ENTER].
Save:
Save the calculated settings
and exit the automatic
speaker setup.
Review SP Config:
Review the
speaker configuration settings
(see “Reviewing the Results”
on page 65).
ENTER
ENTER
Auto Speaker Setup
Next
finish(Calculate)
Please select “Next”, when measuring
next position, and select “finish”,
when ending.
Auto Speaker Setup
Calculating...
ENTER
ENTER
Auto Speaker Setup
Save
Review SP Config
Review SP Distance
Review SP Level
Cancel
Review SP Distance:
Review the
speaker distance settings (see
“Reviewing the Results” on
page 65).
Review SP Level:
Review the speaker
level settings (see “Reviewing
the Results” on page 65).
Cancel:
Cancel the automatic speaker
setup.
10
If you selected “Save,” the results are
saved, and the following screen
appears.
11
Disconnect the setup micro-
phone.
Auto Speaker Setup
Saving...
Auto Speaker Setup
Please unplug microphone.
Auto Speaker Setup
Ambient noise is too high.
Retry
Cancel
TX-NR905_En.book Page 63 Wednesday, January 23, 2008 1:36 PM

64
First Time Setup
—Continued
❑
Speaker Detect Error
This message appears if a speaker is not detected. “Yes”
means that a speaker was detected. “No” means that no
speaker was detected. Check your speaker connections
and retry, or cancel the automatic speaker setup.
The front right speaker has not been detected.
The surround right speaker has not been detected.
The surround back left speaker has not been detected.
There is a problem with the front left speaker. If the
warning triangle ( ) appears for the subwoofer, it may
be that the output from the subwoofer is too loud.
A different number of speakers has been detected.
❑
Writing Error
This message appears if saving fails. Try saving again, or
cancel the automatic speaker setup.
If this message appears repeatedly, the AV receiver may
be malfunctioning and you should contact your Onkyo
dealer.
Auto Speaker Setup
Retry
Cancel
Speaker Detect Error
:Yes
:--- :Error
:No
Auto Speaker Setup
Retry
Cancel
Speaker Detect Error
:Yes
:--- :Error
:No
Auto Speaker Setup
Retry
Cancel
Speaker Detect Error
:Yes
:--- :Error
:No
Auto Speaker Setup
Retry
Cancel
Speaker Detect Error
:Yes
:--- :Error
:No
Auto Speaker Setup
Retry
Cancel
Speaker Detect Error
:Yes
:--- :Error
:No
Auto Speaker Setup
Retry
Cancel
Speaker Detect Error
Auto Speaker Setup
Writing Error!
Retry
Cancel
TX-NR905_En.book Page 64 Wednesday, January 23, 2008 1:36 PM

65
First Time Setup
—Continued
Reviewing the Results
Changing the Speaker Settings Manually
In some cases, the measurements taken by the automatic
speaker setup may not provide usable results. If running
the speaker setup a second time doesn’t help, you’ll have
to set the speaker settings manually (see pages 94–101).
Notes:
•For THX-certified speakers, the 80 Hz (THX) cross-
over frequency is recommended. If you use the auto-
matic speaker setup, you’ll need to manually select
80 Hz (THX) for each THX-certified speaker (see
page 94).
•Because of the complexities of low-frequency sounds
and the way they interact with a room, THX recom-
mends setting the subwoofer level and distance manu-
ally.
Using a Powered Subwoofer
If you’re using a powered subwoofer, as it outputs very
low-frequency sound and its position is usually low
down, it may not be detected by the automatic speaker
setup. In this case, increase the subwoofer’s volume,
select its highest crossover frequency, and then try run-
ning the automatic speaker setup again. Note that if the
volume is set too high and the sound distorts, it may not
be detected, so use an appropriate volume level. If the
subwoofer has a low-pass filter switch, set it to Off or
Direct. Refer to your subwoofer’s instruction manual for
details.
Use the Up and Down [ ]/[ ]
buttons to select the settings that
you want to review, and then
press [ENTER].
The options are:
Review SP Config
Review the speaker configuration
settings.
Review SP Distance
Review the speaker distance set-
tings.
Review SP Level
Review the speaker level settings.
Press [RETURN] to return to the pre-
vious screen.
ENTER
ENTER
Auto Speaker Setup
Save
Review SP Config
Review SP Distance
Review SP Level
Cancel
AUDYSSEY
Auto Speaker Setup
Review SP Config
Subwoofer : Yes
Front : Full Band
Center : 80Hz
Surround : 100Hz
Surr Back : 150Hz
Surr Back Ch : 2ch
AUDYSSEY
Auto Speaker Setup
Review SP Distance
Left : 15ft
Center : 15ft
Right : 15ft
Surr Right : 7ft
Surr Back R : 7ft
Surr Back L : 7ft
Surr Left : 7ft
Subwoofer : 15ft
AUDYSSEY
Auto Speaker Setup
Review SP Level
Left : +12dB
Center : 0dB
Right : –12dB
Surr Right : +3dB
Surr Back R : +4dB
Surr Back L : -6dB
Surr Left : -3dB
Subwoofer : 0dB
AUDYSSEY
TX-NR905_En.book Page 65 Wednesday, January 23, 2008 1:36 PM

66
First Time Setup
—Continued
For the onscreen setup menus to display properly, you
must specify the TV system used in your area.
Note:
• This procedure can also be performed on the AV
receiver by using its [SETUP], [ENTER], and arrow
buttons.
TV Format Setup
(not North American models)
1
Press the [RECEIVER] button,
followed by the [SETUP] button.
The main menu appears onscreen.
2
Use the Up and Down [ ]/[ ]
buttons to select “6. Miscella-
neous,” and then press [ENTER].
The Miscellaneous menu appears.
INPUT SELECTOR
LISTENING MODE
ON STANDBY
DISPLAY MUTING
G
U
I
D
E
E
X
I
T
PREV
CH
DIMMER
CDR/MD/DOCK
SAT
TAPE/AMP
SLEEP
MACRO
REMOTE MODE
SUBTITLE
AUDIO
REPEAT
PLAY MODE
--
/
---
10 11 12
TV
TV CH
TV VOL
PLAYLIST
RANDOM
DVD
AUX1AUX
2
GAME/TV
CBL/SATVCR/DVR
D. TUN
CD
TUNER
TAPE
PHONO
REC
ENTER
SURR
DIRECT
THX
PURE A
STEREO
ALL ST
T
O
P
M
E
N
U
M
E
N
U
VOL
CH
DISC
ALBUM
TV
VCR
CABLE
NET/USB
DVD
RECEIVER
CD
+
-
123
ZONE
3
ZONE
2
INPUT
+
-
+10 0
CLEAR
123
456
789
S
E
T
U
P
R
E
T
U
R
N
NET/USB
SP A SP B
2, 3 2–4
1
1, 5
RECEIVER
S
E
T
U
P
ENTER
ENTER
3
Use the Up and Down [ ]/[ ]
buttons to select “2. OSD Setup,”
and then press [ENTER].
The OSD Setup menu appears.
4
Use the Up and Down [ ]/[ ]
buttons to select “TV Format,”
and then use the Left and Right
[ ]/[ ] buttons to select:
Auto:
Select this to have the AV
receiver automatically detect
the TV system from the video
input signals.
NTSC:
Select if the TV system in
your area is NTSC.
PAL:
Select if the TV system in
your area is PAL.
5
Press the [SETUP] button.
Setup closes.
ENTER
ENTER
6-2.OSD Setup
Immediate Display On
Monitor Type 4:3
Display Position Bottom
TV Format Auto
Language
ENTER
ENTER
S
E
T
U
P
TX-NR905_En.book Page 66 Wednesday, January 23, 2008 1:36 PM

67
First Time Setup
—Continued
For AM tuning to work properly, you must specify the
AM frequency step used in your area. Note that when
this setting is changed, all radio presets are deleted.
Note:
• This procedure can also be performed on the AV
receiver by using its [SETUP], [ENTER], and arrow
buttons.
AM Frequency Step Setup
(on some models)
1
Press the [RECEIVER] button,
followed by the [SETUP] button.
The main menu appears onscreen.
2
Use the Up and Down [ ]/[ ]
buttons to select “7. Hardware
Setup,” and then press [ENTER].
The Hardware Setup menu appears.
INPUT SELECTOR
LISTENING MODE
ON STANDBY
DISPLAY MUTING
G
U
I
D
E
E
X
I
T
PREV
CH
DIMMER
CDR/MD/DOCK
SAT
TAPE/AMP
SLEEP
MACRO
REMOTE MODE
SUBTITLE
AUDIO
REPEAT
PLAY MODE
--
/
---
10 11 12
TV
TV CH
TV VOL
PLAYLIST
RANDOM
DVD
AUX1AUX
2
GAME/TV
CBL/SATVCR/DVR
D. TUN
CD
TUNER
TAPE
PHONO
REC
ENTER
SURR
DIRECT
THX
PURE A
STEREO
ALL ST
T
O
P
M
E
N
U
M
E
N
U
VOL
CH
DISC
ALBUM
TV
VCR
CABLE
NET/USB
DVD
RECEIVER
CD
+
-
123
ZONE
3
ZONE
2
INPUT
+
-
+10 0
CLEAR
123
456
789
S
E
T
U
P
R
E
T
U
R
N
NET/USB
SP A SP B
2, 3 2–4
1
1, 5
RECEIVER
S
E
T
U
P
ENTER
ENTER
3
Use the Up and Down [ ]/[ ]
buttons to select “3. Tuner,” and
then press [ENTER].
The Tuner menu appears.
4
Use the Up and Down [ ]/[ ]
buttons to select “AM Freq.
Step,” and then use the Left and
Right [ ]/[ ] buttons to select:
10 kHz:
Select if 10 kHz steps are
used in your area.
9 kHz:
Select if 9 kHz steps are used
in your area.
5
Press the [SETUP] button.
Setup closes.
ENTER
ENTER
7-3.Tuner
AM Freq Step 9kHz
ENTER
ENTER
S
E
T
U
P
TX-NR905_En.book Page 67 Wednesday, January 23, 2008 1:36 PM

68
Playing Your AV Components
Basic AV Receiver Operation
STANDBY/ON
MASTER VOLUME
CDTUNER
TAPECBL/SAT GAME/TV AUX 1 AUX 2VCR/DVR
DVDAUDIO SELPURE AUDIO PHONO DISPLAY
PUSH TO OPEN
STANDBY
READY
ZONE 2
ZONE 3
NET/USB
4
1
INPUT SELECTOR
LISTENING MODE
ON STANDBY
DISPLAY MUTING
G
U
I
D
E
E
X
I
T
PREV
CH
DIMMER
CDR/MD/DOCK
SAT
TAPE/AMP
SLEEP
MACRO
REMOTE MODE
SUBTITLE
AUDIO
REPEAT
PLAY MODE
--
/
---
10 11 12
TV
TV CH
TV VOL
PLAYLIST
RANDOM
DVD
AUX1AUX
2
GAME/TV
CBL/SATVCR/DVR
D. TUN
CD
TUNER
TAPE
PHONO
REC
ENTER
SURR
STEREO
T
O
P
M
E
N
U
M
E
N
U
VOL
CH
DISC
ALBUM
TV
VCR
CABLE
NET/USB
DVD
RECEIVER
CD
+
-
123
ZONE
3
ZONE
2
INPUT
+
-
+10 0
CLEAR
123
456
789
S
E
T
U
P
R
E
T
U
R
N
NET/USB
SP A SP B
4
2
1
1
1
Use the AV receiver’s input selector buttons to select an input source.
To select an input source with the remote controller, press its
[RECEIVER] REMOTE MODE button, and then use its INPUT SELECTOR
buttons.
2
To switch between Speakers A and Speak-
ers B, use the remote controller’s [SP A] and
[SP B] buttons.
3
Start playback on the source component.
To watch a DVD or other video source, on your TV, select the video input that’s con-
nected to the AV receiver’s COMPONENT VIDEO OUT, HDMI OUT MAIN, HDMI
OUT SUB, or MONITOR OUT.
On some DVD players, you may need to change the digital or HDMI audio output
settings.
4
To adjust the volume, use the MASTER VOLUME control or the remote
controller’s [VOL] button.
Since the AV receiver is designed for home theaters, it has a wide volume range for
precise adjustment. The volume can be set to –
∞
dB, –81.5 dB, –81.0 dB through
+18.0 dB.
5
Select a listening mode and enjoy!
See “Using the Listening Modes” on page 79.
RECEIVER
DVD
AUX1AUX
2
GAME/TV
CBL/SATVCR/DVR
CD
TUNER
TAPE
PHONO
+10
123
456
789
0
NET/USB
CDTUNER
TAPE
CBL/SAT
GAME/TV AUX 1 AUX 2
VCR/DVR
DVD
PHONO NET/USB
Remote
controller
AV receiver
SP A SP B
Remote
controller A and B indicators
VOL
Remote
controller
AV receiver
MASTER VOLUME
TX-NR905_En.book Page 68 Wednesday, January 23, 2008 1:36 PM

69
Listening to the Radio
With the built-in tuner, you can enjoy AM and FM radio
stations and store your favorite stations as presets for
easy selection.
Tuning into AM/FM Radio Stations
■
Auto Tuning Mode
When tuned into a station, the TUNED indicator
appears. When tuned into a stereo FM station, the FM
STEREO indicator also appears. (The FM STEREO
indicator will not appear on models that have HD Radio.)
■
Manual Tuning Mode
The North American model changes FM frequency in
0.2 MHz steps, 10 kHz steps for AM. For other models
it’s 0.05 MHz steps for FM and 9 kHz steps for AM.
In Manual Tuning mode, FM stations will be in mono.
Tuning into Weak FM Stereo Stations
If the signal from a stereo FM station is weak, it may be
impossible to get good reception. In this case, switch to
Manual Tuning mode and listen to the station in mono.
Listening to AM/FM Stations
Use the [TUNER] input selector
button to select AM or FM.
In this example, FM has been selected.
(Actual display depends on country.)
1
Press the [TUNING MODE] button
so that the AUTO indicator
appears on the display.
2
Press the TUNING Up or Down
[ ]/[ ] button.
Searching stops when a station is
found.
STANDBY/ON
MASTER VOLUME
CDTUNER
TAPECBL/SAT GAME/TV AUX 1 AUX 2VCR/DVR
DVDAUDIO SELPURE AUDIO PHONO DISPLAY
PUSH TO OPEN
STANDBY
READY
ZONE 2
ZONE 3
OFF TONE HDMI OUT
DIGITAL INPUT
ZONE 2
ZONE 3
LEVEL
PHONES POWER
ON OFF
STEREO THX
RT/PTY/TP
MEMORY
LISTENING MODE
TUNING
MODE SETUP
PRESET
TUNING
TUNING RETURN
ENTER
SETUP MIC
VIDEO
S VIDEO DIGITAL
AUX 2 INPUT
AUDIOLR
CLEAR
NET/USB
USB
TUNING
TUNER
TUNING MODE
TUNER
Band Frequency
TUNING
MODE
TUNING
TUNING
AUTO
TUNED
FM STEREO
1
Press the [TUNING MODE] button
so that the AUTO indicator disap-
pears from the display.
2
Press and hold the TUNING Up or
Down [ ]/[ ] button.
The frequency stops changing when
you release the button.
Press the button repeatedly to change
the frequency one step at a time.
TUNING
MODE
TUNING
TUNING
TX-NR905_En.book Page 69 Wednesday, January 23, 2008 1:36 PM

70
Listening to the Radio
—Continued
■
Tuning into Stations by Frequency
You can tune into AM and FM stations directly by enter-
ing the appropriate frequency.
Displaying AM/FM Radio Information
Note:
• When you select a preset with a custom name (see
page 104), its name is displayed instead of the band
and frequency.
1
Press the [RECEIVER] button,
followed by the [D.TUN] button.
The [RECEIVER] button flashes.
(Actual display depends on country.)
2
Within 8 seconds, use the num-
ber buttons to enter the fre-
quency of the radio station.
For example, to tune to 87.5 (FM),
press 8, 7, 5.
Note:
• While the [RECEIVER] button is
flashing, you cannot select another
input source with the remote control-
ler.
INPUT SELECTOR
ON STANDBY
DIMMER
CDR/MD/DOCK
SAT
TAPE/AMP
SLEEP
MACRO
REMOTE MODE
--
/
---
10 11 12
TV
TV CH
TV VOL
DVD
AUX1AUX
2
GAME/TV
CBL/SATVCR/DVR
D. TUN
CD
TUNER
TAPE
PHONO
T
O
P
M
E
N
U
M
E
N
U
TV
VCR
CABLE
NET/USB
DVD
RECEIVER
CD
+
-
123
ZONE
3
ZONE
2
INPUT
+10 0
CLEAR
123
456
789
NET/USB
D.TUN
RECEIVER
Number
buttons
RECEIVER
D. TUN
CLEAR
DVD
AUX1AUX
2
GAME/TV
CBL/SATVCR/DVR
CD
TUNER
TAPE
PHONO
+10 0
123
456
789
NET/USB
Press the [DISPLAY] button to
display the available information.
STANDBY/ON
MASTER VOLUME
CDTUNER
TAPECBL/SAT GAME/TV AUX 1 AUX 2VCR/DVR
DVDAUDIO SELPURE AUDIO PHONO DISPLAY
PUSH TO OPEN
STANDBY
READY
ZONE 2
ZONE 3
NET/USB
DISPLAY
DISPLAY
Band
Listening mode
Frequency Preset #
TX-NR905_En.book Page 70 Wednesday, January 23, 2008 1:36 PM

71
Listening to the Radio
—Continued
RDS only works in areas where RDS broadcasts are
available. When tuned to an RDS station, the RDS indi-
cator appears.
■
What is RDS?
RDS stands for
Radio Data System
and is a method of
transmitting data in FM radio signals. It was developed
by the European Broadcasting Union (EBU) and is avail-
able in most European countries. RDS is approved by the
National Radio Systems Committee (NRSC) and is
available in North America.
Many FM stations use it these days. In addition to dis-
playing text information, RDS can also help you find
radio stations by type (e.g., news, sport, rock, etc.).
The AV receiver supports four types of RDS informa-
tion:
PS (Program Service)
When tuned to an RDS station that’s broadcasting PS
information, the station’s name will be displayed. Press-
ing the [DISPLAY] button will display the frequency for
3 seconds.
RT (Radio Text)
When tuned to an RDS station that’s broadcasting text
information, the text will be shown on the display (see
page 72).
PTY (Program Type)
This allows you to search RDS radio stations by type
(see page 72).
TP (Traffic Program)
This allows you to search for RDS radio stations that
broadcast traffic information (see page 72).
Notes:
• In some cases, the characters displayed on the AV
receiver may not be identical to those broadcast by the
radio station. Also, unexpected characters may be dis-
played when unsupported characters are received.
This is not a malfunction.
• If the signal from an RDS station is weak, RDS data
may be displayed intermittently or not at all.
RDS Program Types (PTY)
Using RDS
RDS indicator
Type Display
None NONE
News reports NEWS
Current affairs AFFAIRS
Information INFO
Sport SPORT
Education EDUCATE
Drama DRAMA
Culture CULTURE
Science and technology SCIENCE
Varied VARIED
Pop music POP M
Rock music ROCK M
Middle of the road music EASY M
Light classics LIGHT M
Serious classics CLASSICS
Other music OTHER M
Weather WEATHER
Finance FINANCE
Children’s programmes CHILDREN
Social affairs SOCIAL
Religion RELIGION
Phone in PHONE IN
Tr a ve l TRAVEL
Leisure LEISURE
Jazz music JAZZ
Country music COUNTRY
National music NATION M
Oldies music OLDIES
Folk music FOLK M
Documentary DOCUMENT
Alarm test TEST
Alarm ALARM
TX-NR905_En.book Page 71 Wednesday, January 23, 2008 1:36 PM

72
Listening to the Radio
—Continued
Displaying Radio Text (RT)
When tuned to an RDS station that’s broadcasting text
information, the text can be displayed.
Notes:
• The message “Waiting” may appear while the AV
receiver waits for the RT information.
•If the message “No Text Data” appears on the display,
no RT information is available.
Finding Stations by Type (PTY)
You can search for radio stations by type.
Listening to Traffic News (TP)
You can search for stations that broadcast traffic news.
Press the [RT/PTY/TP] button
once.
The RT information scrolls across the
display.
1
Use the [TUNER] input selector
button to select FM.
2
Press the [RT/PTY/TP] button
twice.
The current program type appears on
the display.
3
Use the PRESET [ ]/[ ] buttons
to select the type of program you
want.
See the table on page 71.
STANDBY/ON
MASTER VOLUME
CDTUNER
TAPECBL/SAT GAME/TV AUX 1 AUX 2VCR/DVR
DVDAUDIO SELPURE AUDIO PHONO DISPLAY
PUSH TO OPEN
STANDBY
READY
ZONE 2
ZONE 3
OFF TONE HDMI OUT
DIGITAL INPUT
ZONE 2
ZONE 3
LEVEL
PHONES POWER
ON OFF
STEREO THX
RT/PTY/TP
MEMORY
LISTENING MODE
TUNING
MODE SETUP
PRESET
TUNING
TUNING RETURN
ENTER
SETUP MIC
VIDEO
S VIDEO DIGITAL
AUX 2 INPUT
AUDIOLR
CLEAR
NET/USB
USB
RT/PTY/TP
RT/PTY/TP
STANDBY/ON
MASTER VOLUME
CDTUNER
TAPECBL/SAT GAME/TV AUX 1 AUX 2VCR/DVR
DVDAUDIO SELPURE AUDIO PHONO DISPLAY
PUSH TO OPEN
STANDBY
READY
ZONE 2
ZONE 3
OFF TONE HDMI OUT
DIGITAL INPUT
ZONE 2
ZONE 3
LEVEL
PHONES POWER
ON OFF
STEREO THX
RT/PTY/TP
MEMORY
LISTENING MODE
TUNING
MODE SETUP
PRESET
TUNING
TUNING RETURN
ENTER
SETUP MIC
VIDEO
S VIDEO DIGITAL
AUX 2 INPUT
AUDIOLR
CLEAR
NET/USB
USB
24, 5
3 1
TUNER
RT/PTY/TP
PRESET
4
To start the search, press
[ENTER].
The AV receiver searches until it finds a
station of the type you specified, at
which point it stops briefly before con-
tinuing with the search.
5
When a station you want to listen
to is found, press [ENTER].
If no stations are found, the message
“Not Found” appears.
1
Use the [TUNER] input selector
button to select FM.
2
Press the [RT/PTY/TP] button
three times.
If the current radio station is broadcast-
ing TP (Traffic Program), “[TP]” will
appear on the display and traffic news
will be heard as and when it’s broad-
cast. If “TP” without square brackets
appears, this means that the station is
not broadcasting TP.
3
To locate a station that is broad-
casting TP, press [ENTER].
The AV receiver searches until it finds a
station that’s broadcasting TP.
If no stations are found, the message
“Not Found” appears.
ENTER
ENTER
STANDBY/ON
MASTER VOLUME
CDTUNER
TAPECBL/SAT GAME/TV AUX 1 AUX 2VCR/DVR
DVDAUDIO SELPURE AUDIO PHONO DISPLAY
PUSH TO OPEN
STANDBY
READY
ZONE 2
ZONE 3
OFF TONE HDMI OUT
DIGITAL INPUT
ZONE 2
ZONE 3
LEVEL
PHONES POWER
ON OFF
STEREO THX
RT/PTY/TP
MEMORY
LISTENING MODE
TUNING
MODE SETUP
PRESET
TUNING
TUNING RETURN
ENTER
SETUP MIC
VIDEO
S VIDEO DIGITAL
AUX 2 INPUT
AUDIOLR
CLEAR
NET/USB
USB
2 1
3
TUNER
RT/PTY/TP
ENTER
TX-NR905_En.book Page 72 Wednesday, January 23, 2008 1:36 PM

73
Listening to the Radio
—Continued
You can store a combination of up to 40 of your favorite
AM and FM radio stations.
Note:
•You can name your radio presets for easy identifica-
tion (see page 104).
Selecting Presets
Deleting Presets
Presetting AM/FM Stations
1
Tune into the AM or FM station
you want to store as a preset.
2
Press the [MEMORY] button.
The preset number flashes.
3
While the preset number is flash-
ing (about 8 seconds), use the
PRESET [ ]/[ ] buttons to
select a preset from 1 through 40.
4
Press the [MEMORY] button
again to store the station.
The station is stored and the preset
number stops flashing.
Repeat this procedure for all of your
favorite stations.
STANDBY/ON
MASTER VOLUME
CDTUNER
TAPECBL/SAT GAME/TV AUX 1 AUX 2VCR/DVR
DVDAUDIO SELPURE AUDIO PHONO DISPLAY
PUSH TO OPEN
STANDBY
READY
ZONE 2
ZONE 3
OFF TONE HDMI OUT
DIGITAL INPUT
ZONE 2
ZONE 3
LEVEL
PHONES POWER
ON OFF
STEREO THX
RT/PTY/TP
MEMORY
LISTENING MODE
TUNING
MODE SETUP
PRESET
TUNING
TUNING RETURN
ENTER
SETUP MIC
VIDEO
S VIDEO DIGITAL
AUX 2 INPUT
AUDIOLR
CLEAR
NET/USB
USB
2, 4 3
MEMORY
PRESET
MEMORY
To select a preset, use the PRE-
SET [ ]/[ ] buttons or the
remote controller’s CH [+/–] but-
ton.
1
Select the preset that you want to
delete.
See the previous section.
2
While holding down the [MEM-
ORY] button, press the
[TUNING MODE] button.
The preset is deleted and its number
disappears from the display.
INPUT SELECTOR
ON STANDBY
DISPLAY MUTING
G
U
I
D
E
E
X
I
T
PREV
CH
DIMMER
CDR/MD/DOCK
SAT
TAPE/AMP
SLEEP
MACRO
REMOTE MODE
--
/
---
10 11 12
TV
TV CH
TV VOL
DVD
AUX1AUX
2
GAME/TV
CBL/SATVCR/DVR
D. TUN
CD
TUNER
TAPE
PHONO
ENTER
T
O
P
M
E
N
U
M
E
N
U
VOL
CH
DISC
ALBUM
TV
VCR
CABLE
NET/USB
DVD
RECEIVER
CD
+
-
123
ZONE
3
ZONE
2
INPUT
+
-
+10 0
CLEAR
123
456
789
S
E
T
U
P
R
E
T
U
R
N
NET/USB
CH +/–
STANDBY/ON
MASTER VOLUME
CDTUNER
TAPECBL/SAT GAME/TV AUX 1 AUX 2VCR/DVR
DVDAUDIO SELPURE AUDIO PHONO DISPLAY
PUSH TO OPEN
STANDBY
READY
ZONE 2
ZONE 3
OFF TONE HDMI OUT
DIGITAL INPUT
ZONE 2
ZONE 3
LEVEL
PHONES POWER
ON OFF
STEREO THX
RT/PTY/TP
MEMORY
LISTENING MODE
TUNING
MODE SETUP
PRESET
TUNING
TUNING RETURN
ENTER
SETUP MIC
VIDEO
S VIDEO DIGITAL
AUX 2 INPUT
AUDIOLR
CLEAR
NET/USB
USB
PRESET
+
-
CH
DISC
ALBUM
PRESET
STANDBY/ON
MASTER VOLUME
CDTUNER
TAPECBL/SAT GAME/TV AUX 1 AUX 2VCR/DVR
DVDAUDIO SELPURE AUDIO PHONO DISPLAY
PUSH TO OPEN
STANDBY
READY
ZONE 2
ZONE 3
OFF TONE HDMI OUT
DIGITAL INPUT
ZONE 2
ZONE 3
LEVEL
PHONES POWER
ON OFF
STEREO THX
RT/PTY/TP
MEMORY
LISTENING MODE
TUNING
MODE SETUP
PRESET
TUNING
TUNING RETURN
ENTER
SETUP MIC
VIDEO
S VIDEO DIGITAL
AUX 2 INPUT
AUDIOLR
CLEAR
NET/USB
USB
2
MEMORY
TUNING
MODE
CLEAR
TX-NR905_En.book Page 73 Wednesday, January 23, 2008 1:36 PM

74
Listening to the Radio
—Continued
HD Radio technology brings digital radio to conven-
tional analog AM and FM radio stations, with improved
sound quality, better reception, and new data services.
HD Radio technology provides CD-quality sound for
FM stations and FM-quality sound for AM stations. In
addition, FM HD Radio stations can transmit multiple
programs on the same frequency by using multicast
channels. Text data display incudes station name, song
title, artist name, and so on.
For more information about HD Radio technology, visit:
www.ibiquity.com
www.hdradio.com
About HD Radio Stations
HD Radio stations broadcast on the same AM and FM
frequencies they’ve always used, and you can receive
them by tuning into your favorite station as normal (see
page 69). You can store them as presets just like AM and
FM stations (see page 73).
If the current AM or FM station supports HD Radio tech-
nology, the HD indicator lights up.
While a digital HD Radio transmission is being received,
the DIGITAL indicator lights up. While an analog HD
Radio transmission is being received, the ANALOG
indicator lights up.
• If the current AM or FM station supports HD Radio
technology, the station’s name will be displayed
instead of the band and frequency.
•When music data is received, song title and artist name
information is displayed.
• If the current HD Radio station supports multicast
channels, the name of the currently selected multicast
channel will be displayed.
Listening to HD Radio™ Stations
(North American model only)
HD indicator
HD Radio channel number
Station name
Artist nameSong title
INPUT SELECTOR
LISTENING MODE
DISPLAY MUTING
RC-
687
M
G
U
I
D
E
E
X
I
T
PREV
CH
DIMMER
CDR/MD/DOCK
SAT
TAPE/AMP
SLEEP
MACRO
REMOTE MODE
SUBTITLE
AUDIO
REPEAT
PLAY MODE
--
/
---
10 11 12
VIDEO OFFOPEN/CLOSE
TV VOL
PLAYLIST
RANDOM
D. TUN
CD
TUNER
TAPE
PHONO
VCRVCR DVDDVD HDDHDD
REC
ENTER
TEST TONE
AUDIO SEL
CH SEL
SURR
DIRECT
THX
PURE A
STEREO
LEVEL
+
LEVEL
-
L NIGHT
ALL ST
T
O
P
M
E
N
U
M
E
N
U
VOL
CH
DISC
ALBUM
TV
VCR
CABLE
NET/USB
DVD
RECEIVER
CD
-
123
ZONE
3
ZONE
2
+
-
+10 0
CLEAR
456
789
S
E
T
U
P
R
E
T
U
R
N
Re-EQ
NET/USB
SP A SP B
DISPLAY
ENTER
AUDIO SEL
,
STANDBY/ON
MASTER VOLUME
CDTUNER
TAPECBL/SAT GAME/TV AUX 1 AUX 2VCR/DVR
DVDAUDIO SELPURE AUDIO PHONO DISPLAY
PUSH TO OPEN
STANDBY
READY
ZONE 2
ZONE 3
OFF TONE HDMI OUT
DIGITAL INPUT
ZONE 2
ZONE 3
LEVEL
PHONES POWER
ON OFF
STEREO THX
RT/PTY/TP
MEMORY
LISTENING MODE
TUNING
MODE SETUP
PRESET
TUNING
TUNING RETURN
ENTER
SETUP MIC
VIDEO
S VIDEO DIGITAL
AUX 2 INPUT
AUDIOLR
CLEAR
NET/USB
USB
AUDIO SEL
ENTER DISPLAY
TX-NR905_En.book Page 74 Wednesday, January 23, 2008 1:36 PM

75
Listening to the Radio
—Continued
Selecting Multicast Channels
FM HD Radio stations can transmit multiple programs
on the same frequency by using what are called
multicast
channels.
If the current HD Radio station is broadcasting
multicast channels, the SPS (secondary program ser-
vices) indicator lights up.
Selecting the Audio Format (Blend Mode)
HD Radio stations transmit both analog and digital ver-
sions of their programs and you can choose which one
you want to listen to.
Note:
•Multicast channels 2 through 8 only carry a digital sig-
nal, so to select an audio format, you must select mul-
ticast channel #1 first.
Displaying HD Radio Information
Press the [DISPLAY] button repeatedly to cycle through
the available information.
1
Press [ENTER].
The SPS indicator flashes.
2
Use the Up and Down Arrow
[]/[ ] buttons to select a multi-
cast channel.
If you select a multicast channel that is
not currently broadcasting, a plus [+]
symbol will appear, indicating that the
channel has been reserved. When
broadcasting commences, that channel
will be selected automatically.
Within 5 seconds, press [ENTER] to set
the multicast channel.
Note:
• Multicast channels are not available
on AM.
Use the [AUDIO SEL] button to
select Auto or Analog.
Auto:
Select to use the digital sig-
nal.
Analog:
Select to use the analog sig-
nal.
ENTER
ENTER
Reserved channel indication
HD Radio channel number
AUDIO SEL
Remote
controller
AV receiver
AUDIO SEL
Station information
Artist information
Song title information
Frequency
TX-NR905_En.book Page 75 Wednesday, January 23, 2008 1:36 PM

76
Common Functions
This section explains functions that can be used with any
input source.
You can adjust the brightness of the display.
You can adjust the volume of each speaker while listen-
ing to an input source. These temporary adjustments are
cancelled when the AV receiver is set to Standby.
Notes:
•You cannot use this function while the AV receiver is
muted.
• Speakers that are set to No or None in the Speaker
Configuration cannot be adjusted (see page 94).
■
Headphones
While a pair of headphones is connected, you can use the
[CH SEL], [LEVEL–], and [LEVEL+] buttons to adjust
the volume of each headphone speaker (left and right),
from –12 dB to +12 dB each.
These settings are stored when the AV receiver is set to
Standby.
You can temporarily mute the output of the AV receiver.
To unmute the AV receiver,
press the remote control-
ler’s [MUTING] button again, or adjust the volume. The
output is unmuted and the MUTING indicator goes off.
Muting is cancelled when the AV receiver is set to
Standby.
Tip:
•You can specify how much the output is muted with
the Muting Level setting (see page 106).
Setting the Display Brightness
Press the remote controller’s
[DIMMER] button repeatedly to
select:
• Normal + VOLUME light on.
• Normal + VOLUME light off.
• Dim + VOLUME light off.
• Dimmer + VOLUME light off.
You can also use the AV receiver’s
[DIMMER] button (not European mod-
els).
INPUT SELECTOR
LISTENING MODE
DISPLAY MUTING
RC-
687
M
G
U
I
D
E
E
X
I
T
PREV
CH
DIMMER
CDR/MD/DOCK
SAT
TAPE/AMP
SLEEP
MACRO
REMOTE MODE
SUBTITLE
AUDIO
REPEAT
PLAY MODE
--
/
---
10 11 12
VIDEO OFFOPEN/CLOSE
TV CH
TV VOL
PLAYLIST
RANDOM
AUX1AUX
2
GAME/TV
D. TUN
CD
TUNER
TAPE
PHONO
VCRVCR DVDDVD HDDHDD
REC
ENTER
TEST TONE
AUDIO SEL
CH SEL
SURR
DIRECT
THX
PURE A
STEREO
LEVEL
+
LEVEL
-
L NIGHT
ALL ST
T
O
P
M
E
N
U
M
E
N
U
VOL
CH
DISC
ALBUM
TV
VCR
CABLE
NET/USB
DVD
RECEIVER
CD
-
123
ZONE
3
ZONE
2
+
-
+10 0
CLEAR
456
789
S
E
T
U
P
R
E
T
U
R
N
Re-EQ
NET/USB
SP A SP B
MUTING
CH SEL LEVEL – +
SLEEP
DIMMER
DISPLAY
STANDBY/ON
MASTER VOLUME
CDTUNER
TAPECBL/SAT GAME/TV AUX 1 AUX 2VCR/DVR
DVDAUDIO SELPURE AUDIO PHONO DISPLAY
PUSH TO OPEN
STANDBY
ZONE 2
ZONE 3
OFF TONE HDMI OUT
DIGITAL INPUT
ZONE 2
ZONE 3
LEVEL
PHONES
STEREO THX
DIMMER
MEMORY
LISTENING MODE
TUNING
MODE SETUP
PRESET
TUNING
TUNING RETURN
ENTER
SETUP MIC
VIDEO
S VIDEO DIGITAL
AUX 2 INPUT
AUDIOLR
CLEAR
NET/USB
USB
PHONES DIMMER DISPLAY
Press
[RECEIVER]
first
DIMMER
DIMMER
AV receiver
Remote
controller
Adjusting Speaker Levels
Use the remote controller’s
[CH SEL] button to select each
speaker, and use the [LEVEL–]
and [LEVEL+] buttons to adjust
the volume.
You can adjust the volume of each
speaker from –12 dB to +12 dB
(–15 dB to +12 dB for the subwoofer).
Muting the AV Receiver
Press the remote controller’s
[MUTING] button.
The output is muted and the MUTING
indicator flashes on the display.
CH SEL
LEVEL LEVEL
MUTING
TX-NR905_En.book Page 76 Wednesday, January 23, 2008 1:36 PM

77
Common Functions
—Continued
With the sleep timer, you can set the AV receiver so that
it turns off automatically after a specified period.
To cancel the sleep timer,
press the [SLEEP] button
repeatedly until the SLEEP indicator disappears.
To check the remaining sleep time,
press the [SLEEP]
button. Note that if you press the [SLEEP] button while
the sleep time is being displayed, you’ll shorten the sleep
time by 10 minutes.
For private listening, you can connect a pair of stereo
headphones (1/4-inch phone plug) to the AV receiver’s
PHONES jack.
Notes:
•Always turn down the volume before connecting your
headphones.
•While the headphones plug is inserted in the PHONES
jack, the speakers are turned off and the Headphone
indicator lights up. (The Powered Zone 2 speakers are
not turned off.)
•When you connect a pair of headphones, the listening
mode is set to Stereo, unless it was already set to Pure
Audio, Mono, Stereo, or Direct, in which case it stays
the same.
You can display various information about the current
input source as follows.
The following information can typically be displayed:
*If the input signal is analog, no format information is
displayed. If the input signal is PCM, the sampling fre-
quency is displayed. If the input signal is digital but not
PCM, the signal format and the number of channels is
displayed. For some digital input signals, including mul-
tichannel PCM, the signal format, number of channels,
and sampling frequency is displayed.
Information is displayed for about 3 seconds, then the
previous display reappears.
Using the Sleep Timer
Press the remote controller’s
[SLEEP] button repeatedly to
select the required sleep time.
You can set the sleep time from 90 to 10
minutes in 10 minute steps.
The SLEEP indicator appears on the
display when the sleep timer has been
set, as shown. The specified sleep time
appears on the display for about 5 sec-
onds, then the previous display reap-
pears.
Using Headphones
SLEEP
SLEEP indicator
STANDBY/ON
AUDIO SELPURE AUDIO
STANDBY
READY
ZONE 2
ZONE 3
OFFZONE 2
ZONE 3
PHONES POWER
ON OFF
Displaying Source Information
Press the [DISPLAY] button
repeatedly to cycle through the
available information.
DISPLAY
DISPLAY
Remote
controller
AV receiver
Input source
Listening
mode
Signal format*
Sampling
frequency
TX-NR905_En.book Page 77 Wednesday, January 23, 2008 1:36 PM

78
Common Functions
—Continued
If you connect a component to more than one audio
input, such as a DVD player connected to analog, digital,
multichannel, and HDMI inputs, you can use the
[AUDIO SEL] button to select which audio input you
want to use to listen to that component.
Normally, the AV receiver detects the format of digital
input signals automatically. However, if you experience
either of the following issues when playing PCM or DTS
sources, you can specify the signal format manually.
•If the beginnings of tracks from a PCM source are cut
off, try the PCM setting.
• If noise is produced when fast forwarding or rewind-
ing a DTS CD, try the DTS setting.
Selecting Audio Inputs
Press the [AUDIO SEL] button
repeatedly to select an audio
input: HDMI > Auto > Multich >
Analog.
HDMI:
Selects the assigned HDMI
IN, and the HDMI indicator
appears on the display. (The
HDMI IN must already be
assigned to the current input
selector. See page 54.)
Auto:
Selects the assigned COAX-
IAL or OPTICAL DIGITAL
IN, and the DIGITAL indica-
tor appears on the display.
(The DIGITAL IN must
already be assigned to the
current input selector. See
page 58.) If there is no digital
signal, the analog input is
used instead.
Multich:
Selects the multichannel
input, and the ANALOG indi-
cator appears on the display.
(The multichannel input must
already be assigned to the
current input selector. See
page 59.)
Analog:
Selects the analog input, and
the ANALOG indicator
appears on the display.
LISTENING MODE
RC-
687
M
SUBTITLE
AUDIO
REPEAT
PLAY MODE
VIDEO OFFOPEN/CLOSE
PLAYLIST
RANDOM
VCRVCR DVDDVD HDDHDD
REC
TEST TONE
AUDIO SEL
CH SEL
SURR
DIRECT
THX
PURE A
STEREO
LEVEL
+
LEVEL
-
L NIGHT
ALL ST
Re-EQ
SP A SP B
AUDIO SEL
AUDIO SEL
Specifying the Digital Signal Format
1
Press the [AUDIO SEL] button
repeatedly to select Auto.
2
While “Auto” is shown on the dis-
play, use the Left and Right
[ ]/[ ] buttons to select:
PCM:
Only input signals in PCM
format are output, and the
PCM indicator lights up. The
indicator flashes if the input
signal is not PCM.
DTS:
Only input signals in DTS
format are output, and the
DTS indicator lights up. The
indicator flashes if the input
signal is not DTS.
Auto (default):
The format is detected
automatically. If no digital
input signal is present, the
analog input is used instead.
STANDBY/ON
MASTER VOLUME
CDTUNER
TAPECBL/SAT GAME/TV AUX 1 AUX 2VCR/DVR
DVDAUDIO SELPURE AUDIO PHONO DISPLAY
PUSH TO OPEN
STANDBY
READY
ZONE 2
ZONE 3
OFF TONE HDMI OUT
DIGITAL INPUT
ZONE 2
ZONE 3
LEVEL
PHONES POWER
ON OFF
STEREO THX
RT/PTY/TP
MEMORY
LISTENING MODE
TUNING
MODE SETUP
PRESET
TUNING
TUNING RETURN
ENTER
SETUP MIC
VIDEO
S VIDEO DIGITAL
AUX 2 INPUT
AUDIOLR
CLEAR
NET/USB
USB
12
AUDIO SEL
TX-NR905_En.book Page 78 Wednesday, January 23, 2008 1:36 PM

79
Using the Listening Modes
For a description of each listening mode, see “About the
Listening Modes” on page 84.
Selecting on the AV Receiver
■
[PURE AUDIO] button
This button selects the Pure Audio listening mode.
When this mode is selected, the AV receiver’s dis-
play is turned off and only the HDMI outputs output
video signals. Pressing this button again will select
the previous listening mode.
■
[STEREO] button
This button selects the Stereo listening mode.
■
[THX] button
This button selects the THX listening modes.
■
LISTENING MODE [ ]/[ ] buttons
Pressing these buttons repeatedly cycles through all
of the listening modes that can be used with the cur-
rent input source.
Selecting with the Remote Controller
■
[STEREO] button
This button selects the Stereo listening mode.
■
[SURR] button
This button selects the Dolby Digital and DTS listen-
ing modes.
■
LISTENING MODE [ ]/[ ] buttons
Pressing these buttons repeatedly cycles through all
of the listening modes that can be used with the cur-
rent input source.
■
[PURE A] button
This button selects the Pure Audio listening mode.
When this mode is selected, the AV receiver’s dis-
play is turned off and only the HDMI outputs output
video signals.
■
[DIRECT] button
This button selects the Direct listening mode.
■
[THX] button
This button selects the THX listening modes.
■
[ALL ST] button
This button selects the All Channel Stereo listening
mode.
Selecting the Listening Modes
• The Dolby Digital and DTS listening modes
can only be selected if your DVD player is
connected to the AV receiver with a digital
audio connection (coaxial, optical, or HDMI).
•The listening modes you can select depends
on the format of the input signal. To check
the format, see “Displaying Source Informa-
tion” on page 77.
• While a pair of headphones is connected,
you can only select the Pure Audio, Mono,
Direct, or Stereo listening mode.
STANDBY/ON
MASTER VOLUME
CDTUNER
TAPECBL/SAT GAME/TV AUX 1 AUX 2VCR/DVR
DVDAUDIO SELPURE AUDIO PHONO DISPLAY
PUSH TO OPEN
STANDBY
READY
ZONE 2
ZONE 3
OFF TONE HDMI OUT
DIGITAL INPUT
ZONE 2
ZONE 3
LEVEL
PHONES POWER
ON OFF
STEREO THX
RT/PTY/TP
MEMORY
LISTENING MODE
TUNING
MODE SETUP
PRESET
TUNING
TUNING RETURN
ENTER
SETUP MIC
VIDEO
S VIDEO DIGITAL
AUX 2 INPUT
AUDIOLR
CLEAR
NET/USB
USB
PURE AUDIO
STEREO
LISTENING MODE
THX
LISTENING MODE
DISPLAY MUTING
RC-
687
M
G
U
I
D
E
E
X
I
T
PREV
CH
SUBTITLE
AUDIO
REPEAT
PLAY MODE
VIDEO OFFOPEN/CLOSE
PLAYLIST
RANDOM
VCRVCR DVDDVD HDDHDD
REC
ENTER
TEST TONE
AUDIO SEL
CH SEL
SURR
DIRECT
THX
PURE A
STEREO
LEVEL
+
LEVEL
-
L NIGHT
ALL ST
T
O
P
M
E
N
U
M
E
N
U
VOL
CH
DISC
ALBUM
+
-
S
E
T
U
P
R
E
T
U
R
N
Re-EQ
SP A SP B
,
STEREO
PURE A
DIRECT THX
ALL ST
SURR
TX-NR905_En.book Page 79 Wednesday, January 23, 2008 1:36 PM

80
Using the Listening Modes
—Continued
Analog and PCM Sources
Listening Modes Available for Each Source Format
Button
Source format
PCM Multi
channel
analog
Multichannel PCM
32–96
kHz
176.4/
192kHz*
1
32–96 kHz 176.4/192 kHz
*1
*1. DVD-Audio discs output multichannel 176.4/192 kHz PCM only via HDMI.
except */2 */2 2ch 1/0, 1+1 Multichannel 2ch
Media
Listening Mode CD, TV, radio, DVD DVD DVD
[PURE A] Pure Audio
✔✔✔ ✔✔✔✔ ✔ ✔
[DIRECT] Direct
✔✔✔ ✔✔✔✔ ✔ ✔
[STEREO] Stereo
✔✔ ✔✔✔✔✔✔
[SURR]
Multichannel
✔✔✔ ✔
Dolby D
Dolby D Plus
DTS, DTS 96/24
DTS-ES Discrete/Matrix
DTS-HD High Resolution
DTS-HD Master Audio
Dolby TrueHD
DSD
Dolby PLII Movie/
Dolby PLIIx Movie
*2
*2. If there are no surround back speakers, or Powered Zone 2 is being used, Dolby Pro Logic II is used.
✔ ✔ ✔
Dolby PLII Music/
Dolby PLIIx Music*
2
✔✔ ✔
Dolby PLII Game/
Dolby PLIIx Game*
2
✔✔
Dolby Digital EX/Dolby EX
✔
Neo:6
✔
Neo:6 Cinema
✔✔
Neo:6 Music
✔✔
Neural THX 5.1
✔✔
Neural THX 7.1
✔✔ ✔
[THX]
THX Cinema
*3
*3. Available only when using surround speakers.
✔✔
Dolby PLII/Dolby PLIIx
THX*
3
✔
*
2
✔✔
Neo:6 THX*
3
✔
*
3
✔ ✔
Dolby PLII THX Games
Mode
✔ ✔
Neo:6 THX Games Mode
✔ ✔
THX Surround EX
✔
THX Ultra2 Cinema
✔
THX Music Mode
✔
THX Games Mode
✔
LISTENING MODE
*4
[ ]/[ ]
*4. For T-D, Mono Movie, Orchestra, Unplugged, Studio-Mix, and TV Logic, PCM of 64 kHz, 88.2 kHz, and 96 kHz are processed at 32 kHz, 44.1 kHz,
and 88.2 kHz respectively.
Requires 6.1/7.1 speakers. Not available while Powered Zone 2 is being used.
Requires 7.1 speakers. Not available while Powered Zone 2 is being used.
Mono
✔✔✔✔✔
Onkyo
Original DSP
Mono Movie
Orchestra
Unplugged
Studio-Mix
TV Logic
All Ch Stereo
Full Mono
T- D
✔✔✔✔✔
*3
TX-NR905_En.book Page 80 Wednesday, January 23, 2008 1:36 PM

81
Using the Listening Modes
—Continued
DSD, Dolby Digital, and Dolby Digital Plus Sources
Button
Source format
DSD
*1
*1. In listening modes other than DSD Direct and Pure Audio, DSD sources are converted and handled as PCM.
Dolby D Dolby Digital Plus
Multichannel Multichannel
2ch 1/0, 1+1
Multichannel
2ch 1/0, 1+1
3/2 2ch except
*/2 */2 except
*/2 */2
Media
Listening Mode SACD DVD, DTV, etc. Blu-ray, HD DVD
[PURE A] Pure Audio
✔✔✔✔✔✔✔✔✔✔
[DIRECT] Direct
✔
*2
*2. With the Delay Enable DSD setting on the Direct screen set to No (see page 91), if the source is DSD, the Direct listening mode becomes DSD Direct,
“DSD Direct” appears on the display, and the Speaker Configuration settings are ignored.
✔
*
2
✔✔✔✔✔✔✔✔
[STEREO] Stereo
✔✔✔✔✔✔✔✔✔✔
[SURR]
Multichannel
Dolby D
✔✔
Dolby D Plus
✔
*3
*3. If there are no surround back speakers, depending on the input signal, Dolby Digital may be used.
✔
*
3
DTS, DTS 96/24
DTS-ES Discrete/Matrix
DTS-HD High Resolution
DTS-HD Master Audio
Dolby TrueHD
DSD
✔
Dolby PLII Movie/
Dolby PLIIx Movie
*4
*4. If there are no surround back speakers, or Powered Zone 2 is being used, Dolby Pro Logic II is used.
✔ ✔ ✔ ✔ ✔ ✔
Dolby PLII Music/
Dolby PLIIx Music*
4
✔✔ ✔ ✔ ✔ ✔
Dolby PLII Game/
Dolby PLIIx Game*
4
✔✔ ✔
Dolby Digital EX/Dolby EX
✔✔ ✔
Neo:6
✔✔ ✔
Neo:6 Cinema
✔✔ ✔
Neo:6 Music
✔✔ ✔
Neural THX 5.1
✔✔ ✔
Neural THX 7.1
✔✔ ✔ ✔ ✔ ✔
[THX]
THX Cinema
*5
*5. Available only when using surround speakers.
Requires 6.1/7.1 speakers. Not available while Powered Zone 2 is being used.
Requires 7.1 speakers. Not available while Powered Zone 2 is being used.
✔✔✔ ✔✔
Dolby PLII/
Dolby PLIIx THX
✔✔ ✔ ✔ ✔ ✔
Neo:6 THX
✔✔ ✔ ✔ ✔ ✔
Dolby PLII THX Games Mode
✔✔ ✔
Neo:6 THX Games Mode
✔✔ ✔
THX Surround EX
✔✔ ✔
THX Ultra2 Cinema
✔✔ ✔
THX Music Mode
✔✔ ✔
THX Games Mode
✔✔ ✔
LISTENING MODE
[ ]/[ ]
Mono
✔✔✔✔✔✔✔✔✔✔
Onkyo
Original DSP
Mono Movie
Orchestra
Unplugged
Studio-Mix
TV Logic
All Ch Stereo
Full Mono
T- D
✔✔✔✔✔✔✔✔✔✔
*5
TX-NR905_En.book Page 81 Wednesday, January 23, 2008 1:36 PM

82
Using the Listening Modes
—Continued
TrueHD and DTS Sources
Button
Source format
TrueHD
*1
*1. 192 kHz TrueHD sources are processed as 192 kHz/2-channel audio signal, regardless its number of channels.
DTS, DTS96/24 DTS-ES
Discrete/
Matrix
Multichannel
2ch 1/0, 1+1
Multichannel
2ch 1/0
except
*/2 */2 except
*/2 */2
Media
Listening Mode Blu-ray, HD DVD DVD, CD, etc.
[PURE A] Pure Audio
✔✔✔✔✔✔✔✔ ✔
[DIRECT] Direct
✔✔✔✔✔✔✔✔ ✔
[STEREO] Stereo
✔✔✔✔✔✔✔✔ ✔
[SURR]
Multichannel
Dolby D
Dolby D Plus
DTS, DTS 96/24
✔✔
DTS-ES Discrete/Matrix
✔
*2
*2. If there are no surround back speakers, or Powered Zone 2 is being used, DTS is used.
DTS-HD High Resolution
DTS-HD Master Audio
TrueHD
✔✔
DSD
Dolby PLII Movie/
Dolby PLIIx Movie
*3
*3. If there are no surround back speakers, or Powered Zone 2 is being used, Dolby Pro Logic II is used.
✔ ✔ ✔ ✔
Dolby PLII Music/
Dolby PLIIx Music*
3
✔✔ ✔ ✔
Dolby PLII Game/
Dolby PLIIx Game*
3
✔✔
Dolby Digital EX/Dolby EX
✔✔
Neo:6
✔✔
Neo:6 Cinema
✔✔
Neo:6 Music
✔✔
Neural THX 5.1
✔✔
Neural THX 7.1
✔✔ ✔ ✔ ✔
[THX]
THX Cinema
*4
*4. Available only when using surround speakers.
✔✔ ✔✔ ✔
Dolby PLII/
Dolby PLIIx THX
✔✔ ✔ ✔
Neo:6 THX
✔✔ ✔ ✔
Dolby PLII THX Games Mode
✔✔
Neo:6 THX Games Mode
✔✔
THX Surround EX
✔✔
THX Ultra2 Cinema
✔✔ ✔
THX Music Mode
✔✔ ✔
THX Games Mode
✔✔ ✔
LISTENING MODE
*5
[ ]/[ ]
*5. For T-D, Mono Movie, Orchestra, Unplugged, Studio-Mix, and TV Logic, DTS 96/24 is processed as DTS.
Requires 6.1/7.1 speakers. Not available while Powered Zone 2 is being used.
Requires 7.1 speakers. Not available while Powered Zone 2 is being used.
Mono
✔✔✔✔ ✔
Onkyo
Original DSP
Mono Movie
Orchestra
Unplugged
Studio-Mix
TV Logic
All Ch Stereo
Full Mono
T- D
✔✔✔✔✔✔✔✔ ✔
*4
TX-NR905_En.book Page 82 Wednesday, January 23, 2008 1:36 PM

83
Using the Listening Modes
—Continued
DTS-HD Sources
Button
Source format
DTS-HD High Resolution DTS-HD Master Audio
*1
*1. 192 kHz DTS-HD Master Audio sources are processed at 96 kHz.
Multichannel 2ch 1/0 Multichannel 2ch 1/0
except */2 */2 except */2 */2
Media
Listening Mode Blu-ray, HD DVD Blu-ray, HD DVD
[PURE A] Pure Audio
✔✔✔✔✔✔✔✔
[DIRECT] Direct
✔✔✔✔✔✔✔✔
[STEREO] Stereo
✔✔✔✔✔✔✔✔
[SURR]
Multichannel
Dolby D
Dolby D Plus
DTS, DTS 96/24
DTS-ES Discrete/Matrix
DTS-HD High Resolution
✔✔
DTS-HD Master Audio
✔✔
TrueHD
DSD
Dolby PLII Movie/
Dolby PLIIx Movie
*2
*2. If there are no surround back speakers, or Powered Zone 2 is being used, Dolby Pro Logic II is used.
✔
*3
*3. Depending on the source (e.g., 96 kHz sources), processing may be performed after DTS decoding.
✔
*3
✔ ✔
Dolby PLII Music/
Dolby PLIIx Music*
2
✔
*3
✔
*3
✔✔
Dolby PLII Game/
Dolby PLIIx Game*
2
✔
*3
✔
Dolby Digital EX/Dolby EX
✔
*3
✔
Neo:6
✔
*3
✔
Neo:6 Cinema
✔
*3
✔
Neo:6 Music
✔
*3
✔
Neural THX 5.1
✔✔
Neural THX 7.1
✔✔ ✔ ✔
[THX]
THX Cinema*
2
✔✔ ✔✔
Dolby PLII/
Dolby PLIIx THX
✔✔ ✔ ✔
Neo:6 THX
✔✔ ✔ ✔
Dolby PLII THX Games
Mode
✔✔
Neo:6 THX Games Mode
✔✔
THX Surround EX
✔✔
THX Ultra2 Cinema
✔✔
THX Music Mode
✔✔
THX Games Mode
✔✔
LISTENING MODE
[ ]/[ ]
Mono
✔
*3
✔
*3
✔
*3
✔
*3
✔✔✔✔
Onkyo
Original DSP
Mono Movie
Orchestra
Unplugged
*4
Studio-Mix
TV Logic
All Ch Stereo
Full Mono
T- D
*4. Available only when using surround speakers.
Requires 6.1/7.1 speakers. Not available while Powered Zone 2 is being used.
Requires 7.1 speakers. Not available while Powered Zone 2 is being used.
✔✔✔✔✔✔✔✔
TX-NR905_En.book Page 83 Wednesday, January 23, 2008 1:36 PM

84
Using the Listening Modes
—Continued
The AV receiver’s listening modes can transform your
listening room into a movie theater or concert hall, with
high fidelity and stunning surround sound.
Pure Audio
In this mode, the display and video circuitry are turned
off, minimizing possible noise sources for the ultimate in
high-fidelity audio reproduction. (As the video circuitry
is turned off, only the HDMI outputs output video.)
Note:
• The Pure Audio listening mode cannot be selected
while Zone 2 is on.
Direct
In this mode, audio from the input source is output
directly with minimal processing, providing high-fidel-
ity reproduction. All of the source’s audio channels are
output as they are.
Stereo
Sound is output by the front left and right speakers.
Mono
Use this mode when watching an old movie with a mono
soundtrack, or use it with the foreign language
soundtracks recorded in the left and right channels of
some movies. It can also be used with DVDs or other
sources containing multiplexed audio, such as karaoke
DVDs.
Multichannel
This mode is for use with analog or PCM multichannel
sources.
Dolby Pro Logic IIx
This mode expands any 2-channel source for 7.1-chan-
nel playback. It provides a very natural and seamless sur-
round-sound experience that fully envelops the listener.
As well as music and movies, video games can also ben-
efit from the dramatic spatial effects and vivid imaging.
If you’re not using any surround back speakers, Dolby
Pro Logic II will be used instead of Dolby Pro Logic IIx.
• Dolby PLIIx Movie
Use this mode with any stereo or Dolby Surround
(Pro Logic) movie (e.g., TV, DVD, VHS).
• Dolby PLIIx Music
Use this mode with any stereo or Dolby Surround
(Pro Logic) music source (e.g., CD, radio, cassette,
TV, VHS, DVD).
• Dolby PLIIx Game
Use this mode with video games, especially those
that bear the Dolby Pro Logic II logo.
Dolby Digital
Use this mode with DVDs that bear the Dolby Digital
logo and Dolby Digital TV broadcasts. This is the most
common digital surround-sound format, and it’ll put you
right in the middle of the action, just like being in a
movie theater or concert hall.
Dolby EX
This mode expands 5.1-channel sources for 6.1/7.1-
channel playback. It’s especially suited to Dolby Digital
EX soundtracks that include a matrix-encoded surround
back channel. The additional channel adds an extra
dimension and provides an enveloping surround sound
experience, perfect for rotating and fly-by sound effects.
Dolby Digital Plus
Developed for use with HDTV, including the new video
disc formats Blu-ray and HD DVD, this is the latest mul-
tichannel audio format from Dolby. It supports up to 7.1
channels with 48 kHz/24-bit sampling rate and signal
resolution.
Dolby TrueHD
Designed to take full advantage of the additional storage
space offered by the new Blu-ray and HD DVD disc for-
mats, this new Dolby format offers up to 7.1 discrete
channels of lossless audio performance with 96 kHz/24-
bit sampling rate and signal resolution.
The AV receiver supports 7.1-channel sources up to
96 kHz and 2-channel sources up to 192 kHz.
DTS NEO:6
This mode expands any 2-channel source for 7.1-chan-
nel playback. It uses seven full-bandwidth channels of
matrix decoding for matrix-encoded material, providing
a very natural and seamless surround sound experience
that fully envelops the listener.
• NEO:6 Cinema
Use this mode with any stereo movie (e.g., TV,
DVD, VHS).
• NEO:6 Music
Use this mode with any stereo music source (e.g.,
CD, radio, cassette, TV, VHS, DVD).
DTS
The DTS digital surround-sound format supports up to
5.1 discrete channels and uses less compression for high-
fidelity reproduction. Use it with DVDs and CDs that
bear the DTS logo.
DTS 96/24
This mode is for use with DTS 96/24 sources. This is
high-resolution DTS with a 96 kHz sampling rate and
24-bit resolution, providing superior fidelity. Use it with
DVDs that bear the DTS 96/24 logo.
About the Listening Modes
TX-NR905_En.book Page 84 Wednesday, January 23, 2008 1:36 PM

85
Using the Listening Modes
—Continued
DTS-ES Discrete
This mode is for use with DTS-ES Discrete soundtracks
that use a discrete surround-back channel for
true
6.1/7.1-channel playback. The seven totally separate
audio channels provide better spatial imaging and 360-
degree sound localization, perfect for sounds that pan
across the surround channels. Use it with DVDs that bear
the DTS-ES logo, especially those with a DTS-ES Dis-
crete soundtrack.
DTS-ES Matrix
This mode is for use with DTS-ES Matrix soundtracks
that use a matrix-encoded back-channel for 6.1/7.1-
channel playback. Use it with DVDs that bear the DTS-
ES logo.
DTS-HD High Resolution
Developed for use with HDTV, including the new video
disc formats Blu-ray and HD DVD, this is the latest mul-
tichannel audio format from DTS. It supports up to 7.1
channels with 96 kHz/24-bit sampling rate and signal
resolution.
DTS-HD Master Audio
Designed to take full advantage of the additional storage
space offered by the new Blu-ray and HD DVD disc for-
mats, this new DTS format offers up to 7.1 discrete chan-
nels of uncompressed digital audio with 96 kHz/24-bit
sampling rate and signal resolution.
The AV receiver supports 7.1-channel sources up to
96 kHz and 5.1-channel sources up to 192 kHz.
Neural THX 5.1/7.1
Neural-THX Surround employs psychoacoustic fre-
quency domain processing, which allows delivery of a
more detailed sound stage, with superior channel separa-
tion and localization of audio elements. The Neural THX
5.1 and Neural THX 7.1 modes can expand any 2-chan-
nel stereo source for 5.1- or 7.1-channel playback,
respectively. Use them with CD, radio, cassette, TV,
VHS, DVD, and other 2-channel stereo sources, includ-
ing video games. Neural-THX Surround can also be
used by broadcasters to encode and transmit surround-
sound content over a stereo signal, which listeners can
enjoy as either surround sound or normal stereo. XM
Satellite Radio, for example, is using Neural-THX Sur-
round on select channels, which the AV receiver can
expand from 5.1 channels to 7.1 channels.
DSD
DSD stands for
Direct Stream Digital
and is the format
used to store digital audio on Super Audio CDs (SACD).
This mode can be used with SACDs that feature multi-
channel audio.
THX
Founded by George Lucas, THX develops stringent stan-
dards that ensure movies are reproduced in movie the-
aters and home theaters just as the director intended.
• THX Cinema
This mode is for watching movies, which are typi-
cally recorded and edited on the assumption that they
will be played in a sizable place like a movie theater.
It carefully optimizes the tonal and spatial character-
istics of the soundtrack for reproduction in the
smaller home-theater environment. It can be used
with 2-channel sources processed with other for-
mats, and multichannel sources. Surround back
speaker output depends on the source material and
the selected listening mode.
• THX Ultra2 Cinema
This mode expands 5.1-channel sources for 7.1-
channel playback. It does this by analyzing the com-
position of the surround source, optimizing the
ambient and directional sounds to produce the sur-
round back channel output.
• THX Music Mode
This mode is designed for use with music. It expands
5.1-channel sources for 7.1-channel playback.
• THX Games Mode
This mode is designed for use with video games. It
can expand 2-channel and 5.1-channel sources for
6.1/7.1-channel playback.
• THX Surround EX
This mode expands 5.1-channel sources for 6.1/7.1-
channel playback. It’s especially suited to Dolby
Digital EX sources. THX Surround EX, also known
as Dolby Digital Surround EX, is a joint develop-
ment between Dolby Laboratories and THX Ltd.
TX-NR905_En.book Page 85 Wednesday, January 23, 2008 1:36 PM

86
Using the Listening Modes
—Continued
Onkyo Original DSP Modes
Mono Movie
This mode is suitable for old movies and other mono
sources. The center speaker outputs the sound as it is,
while reverb is applied to the sound output by the other
speakers, giving presence to even mono material.
Orchestra
Suitable for classical or operatic music, this mode
emphasizes the surround channels in order to widen the
stereo image and simulates the natural reverberation of a
large hall.
Unplugged
Suitable for acoustic instruments, vocals, and jazz, this
mode emphasizes the front stereo image, giving the
impression of being right in front of the stage.
Studio-Mix
Suitable for rock or pop music, listening to music in this
mode creates a lively sound field with a powerful acous-
tic image, like being at a club or rock concert.
TV Logic
This mode adds realistic acoustics to TV shows pro-
duced in a TV studio, surround effects to the entire
sound, and clarity to voices.
All Ch Stereo
Ideal for background music, this mode fills the entire lis-
tening area with stereo sound from the front, surround,
and surround back speakers.
Full Mono
In this mode, all speakers output the same sound in
mono, so the sound you hear is the same regardless of
where you are within the listening room.
T-D (Theater-Dimensional)
With this mode, you can enjoy virtual 5.1 surround
sound even with only two or three speakers. It works by
controlling how sounds reach the listener’s left and right
ears. Good results may not be possible if there’s too
much reverb, so we recommend that you use this mode
in an environment with little or no natural reverb.
Note:
• Since the Onkyo original DSP modes use the Dolby
PLIIx and Neo:6 circuits for processing, when one of
these modes is selected, the PLIIx indicator, or Neo:6
indicator for multichannel sources, lights up.
TX-NR905_En.book Page 86 Wednesday, January 23, 2008 1:36 PM

87
Recording
This section explains how to record the input source and
how to record audio and video from separate sources.
Notes:
•The surround sound and DSP listening modes cannot
be recorded.
• Copy-protected DVDs cannot be recorded.
• Sources connected to the analog multichannel input
cannot be recorded.
•Various restrictions apply to digital recording. Refer to
the manuals supplied with your digital recording
equipment for more details.
•Digital input signals are output by only the digital out-
puts, and analog input signals are output by only the
analog outputs. There is no internal conversion from
digital to analog or vice versa.
• DTS signals will be recorded as noise, so don’t
attempt analog recording of DTS CDs or LDs.
• While the Pure Audio listening mode is selected, the
VCR/DVR OUT V and S jacks don’t output video sig-
nals, so select another mode when recording.
Audio sources can be recorded to a recorder (e.g., cas-
sette deck, CDR, MD) connected to the TAPE OUT or
DIGITAL OPTICAL OUT jacks. Video sources can be
recorded to a video recorder (e.g., VCR, DVR) con-
nected to the VCR/DVR OUT jacks. See pages 33 to 49
for hookup information.
Note:
•If you select a different input source during recording,
that input source will be recorded instead.
You can overdub audio onto your video recordings by
simultaneously recording audio and video from two sep-
arate sources. This is possible because only the audio
source is switched when an audio-only input source,
such as TAPE, TUNER, or CD, is selected, the video
source remains the same.
In the following example, audio from the CD player con-
nected to the CD IN and video from the camcorder con-
nected to the AUX 2 INPUT VIDEO jack are recorded
by the VCR connected to the VCR/DVR OUT jacks.
Recording the Input Source
1
Use the input selector buttons to
select the source that you want
to record.
See “Which Connections Should I
Use?” on page 34 to see which signals
can be output and recorded.
You can watch the source while record-
ing it. The AV receiver’s MASTER
VOLUME control has no effect on
recording.
2
On your recorder, start record-
ing.
3
On the source component, start
playback.
CDTUNER
TAPE
CBL/SAT
GAME/TV AUX 1 AUX 2
VCR/DVR
DVD
PHONO NET/USB
Remote
controller
DVD
AUX1AUX
2
GAME/TV
CBL/SATVCR/DVR
CD
TUNER
TAPE
PHONO
+10
123
456
789
0
NET/USB
Recording from Different AV Sources
1
Prepare the camcorder and CD player for
playback.
2
Prepare the VCR for recording.
3
Press the [AUX 2] input selector button.
4
Press the [CD] input selector button.
This selects the CD player as the audio source but
leaves the camcorder as the video source.
5
Start recording on the VCR, then start
playback on the camcorder and CD player.
Video from the camcorder and audio from the CD
player are recorded by the VCR.
RS232
DIGITAL
COAXIAL
OPTICAL
REMOTE
CONTROL
IN 1
IN 1
IN 2
IN IN IN IN
PHONO
FRONT R
FRONT R (BTL)
SURR R CENTER SURR L
SURR BACK R
CD TAPE AUX 1
GAME/TV
GAME/TV CBL/SAT
CBL/SAT
AUX 1 VCR/DVR
VCR/DVR DVD
DVD IR IN
GND
IN 2
IN 3
LL
V
V
S
S
RR
ASSIGNABLE
(DVD)
(CBL/SAT)
(VCR/DVR)
(GAME/TV)
(CD)
OUT
COMPONENT VIDEO
ASSIGNABLE
IN 3
Y
C
B
/P
B
C
R
/P
R
IN 2 IN
1(DVD)
MONITOR
OUT
OUT IN IN OUT IN IN FRONT CENTER
SUBWOOFER
SURR
MULTI CH
SURR BACK
MONITOR
OUT
AM
ANTENNA
FM75
OUT
Bi-AMP
ZONE 2
OUT
HDMI
IN 1IN 2IN 3IN 4
ASSIGNABLE
OUT
MAIN OUT
SUB
ZONE2 R
ASSIGNABLE
PUSH TO OPEN
VIDEO
S VIDEO DIGITAL
AUX 2 INPUT
AUDIOLR
Camcorder
VCR
CD player
video signal
audio signal
TX-NR905_En.book Page 87 Wednesday, January 23, 2008 1:36 PM

88
Onscreen Setup Menus
The onscreen setup menus appear on the connected TV and provide a conve-
nient way to change the AV receiver’s various settings. Settings are organized
into eight categories on the
main menu
, most containing a
submenu
.
The following map shows how the setup menus are organized. Use the page numbers to locate information about items.
The onscreen menus shown in this manual may be
slightly different from what you see on your TV.
Menu Map
Menu
1.Input/Output Assign
2.Speaker Setup
3.Audio Adjust
4.Source Setup
5.ListeningMode Preset
6.Miscellaneous
7.Hardware Setup
8.Lock Setup
Menu
1.Input/Output Assign
2.Speaker Setup
3.Audio Adjust
4.Source Setup
5.Listening Mode Preset
6.Miscellaneous
7.Hardware Setup
8.Lock Setup
6.Miscellaneous
1.Volume Setup
2.OSD Setup
8.Lock Setup
Lock Unlocked
7.Hardware Setup
1.Remote Control
2.Zone2/Zone3
3.Tuner
4.Analog Multich
5.HDMI
6.Network
4.Source Setup
DVD
1.Input/Output Assign
1.Monitor Out
2.HDMI Input
3.Component Video Input
4.Digital Input
5.Analog Input
2.Speaker Setup
1.Speaker Settings
2.Speaker Config
3.Speaker Distance
4.Level Calibration
5.Equalizer Settings
6.THX Audio Setup
3.Audio Adjust
1.Tone Control
2.Direct
3.Multiplex/Mono
4.PL x/Neo:6
5.Dolby EX
6.Theater-Dimensional
7.LFE Level
1.IntelliVolume
2.A/V Sync
3.Name Edit
4.Satellite Radio
5.SIRIUS Parental Lock
5.Listening Mode Preset
1.DVD
2.VCR/DVR
3.CBL/SAT
4.GAME/TV
5.AUX1
6.AUX2
7.TAPE
8.TUNER
9.CD
10.PHONO
11.NET/USB
Main menu Submenu
☞
pages 52–59
☞
pages 94–102
☞
page 90
☞
page 92
☞
pages 103–104
page 51
☞
page 106
☞
page 108
☞
page 110
page 66
page 67
TX-NR905_En.book Page 88 Wednesday, January 23, 2008 1:36 PM

89
Adjusting the Listening Modes
With the Re-EQ function, you can compensate a
soundtrack whose high-frequency content is too harsh,
making it more suitable for home theater viewing.
This function can be used with the following listening
modes: Dolby Digital, Dolby Digital EX, Dolby Pro
Logic II Movie, Dolby Pro Logic IIx Movie, DTS, DTS-
ES, DTS Neo:6 Cinema, DTS 96/24, THX Cinema,
THX Surround EX, THX Ultra2 Cinema, and Multi-
channel.
With the Late Night function, you can reduce the
dynamic range of Dolby Digital material so that you can
still hear quiet parts even when listening at low volume
levels—ideal for watching movies late at night when you
don’t want to disturb anyone.
Notes:
• The Late Night function can be used only when the
input source is Dolby Digital, Dolby Digital Plus, or
Dolby TrueHD.
• The effect of the Late Night function depends on the
material that you are playing and the intention of the
original sound designer, and with some material there
will be little or no effect when you select the different
options.
• The Late Night function is set to Off when the AV
receiver is set to Standby. For Dolby TrueHD sources,
it will be set to Auto.
Using the Re-EQ Function
Press the [RECEIVER] REMOTE
MODE button, followed by the
[Re-EQ] button.
Press the [Re-EQ] button again to turn
off the Re-EQ function.
INPUT SELECTOR
LISTENING MODE
ON STANDBY
DISPLAY MUTING
RC-
687
M
G
U
I
D
E
E
X
I
T
PREV
CH
DIMMER
CDR/MD/DOCK
SAT
TAPE/AMP
SLEEP
MACRO
REMOTE MODE
SUBTITLE
AUDIO
REPEAT
PLAY MODE
--
/
---
10 11 12
VIDEO OFFOPEN/CLOSE
TV
TV CH
TV VOL
PLAYLIST
RANDOM
DVD
AUX1AUX
2
GAME/TV
CBL/SATVCR/DVR
D. TUN
CD
TUNER
TAPE
PHONO
VCRVCR DVDDVD HDDHDD
REC
ENTER
TEST TONE
AUDIO SEL
CH SEL
SURR
DIRECT
THX
PURE A
STEREO
LEVEL
+
LEVEL
-
L NIGHT
ALL ST
T
O
P
M
E
N
U
M
E
N
U
VOL
CH
DISC
ALBUM
TV
VCR
CABLE
NET/USB
DVD
RECEIVER
CD
+
-
123
ZONE
3
ZONE
2
INPUT
+
-
+10 0
CLEAR
123
456
789
S
E
T
U
P
R
E
T
U
R
N
Re-EQ
NET/USB
SP A SP B
SETUP
RECEIVER
L NIGHT
Re-EQ
ENTER
Re-EQ
RECEIVER
Using the Late Night Function
Press the [RECEIVER] REMOTE
MODE button, and then press the
[L NIGHT] button repeatedly.
For Dolby Digital and Dolby Digital
Plus sources, the options are:
Off:
Late Night function off
(default).
Low:
Small reduction in dynamic
range.
High:
Large reduction in dynamic
range.
For Dolby TrueHD sources, the options
are:
Auto:
The dynamic range is con-
trolled automatically based
on the source material and the
current volume setting
(default).
Off:
Late Night function off.
On:
Late Night function on.
L NIGHT
RECEIVER
TX-NR905_En.book Page 89 Wednesday, January 23, 2008 1:36 PM

90
Adjusting the Listening Modes
—Continued
With the Audio Adjust functions and settings, you can
adjust the sound and listening modes as you like.
Tone Control Settings
You can adjust the tone (bass and treble) of the front,
center, surround, and surround back speakers individu-
ally. For the subwoofer, you can adjust the bass.
■
Bass
You can boost or cut low-frequency sounds from –10 dB
to +10 dB in 1 dB steps.
■
Treble
You can boost or cut high-frequency sounds from
–10 dB to +10 dB in 1 dB steps.
Note:
•The tone control circuits are bypassed when the Direct
or Pure Audio listening mode is selected.
Adjusting the Tone on the AV Receiver
Notes:
• The tone can be adjusted for Speakers A or Speakers
B. The same values are used for both.
•The tone cannot be adjusted on the AV receiver when
the Direct or Pure Audio listening mode is selected.
•The tone control settings do not apply to the THX lis-
tening modes.
Audio Adjust
1
Press the [RECEIVER] REMOTE
MODE button, followed by the
[SETUP] button.
The main menu appears onscreen.
2
Use the Up and Down [ ]/[ ]
buttons to select “3. Audio
Adjust,” and then press [ENTER].
The Audio Adjust menu appears.
3
Use the Up and Down [ ]/[ ]
buttons to select an item, and
then press [ENTER].
The screen for that item appears.
4
Use the Up and Down [ ]/[ ]
buttons to select an option, and
use the Left and Right [ ]/[ ]
buttons to change it.
The Audio Adjust menu items are
explained below.
5
When you’ve finished, press the
[SETUP] button.
Setup closes.
RECEIVER
S
E
T
U
P
ENTER
ENTER
3.Audio Adjust
1.Tone Control
2.Direct
3.Multiplex/Mono
4.PL x/Neo:6
5.Dolby EX
6.Theater-Dimensional
7.LFE Level
ENTER
ENTER
ENTER
ENTER
S
E
T
U
P
1
Press the AV receiver’s [TONE]
button repeatedly to select Bass
or Treble for Front, Center, Sur-
round, SurrBack, or Subwoofer.
2
Use the Up [ ] and Down [ ]
buttons to adjust.
STANDBY/ON
MASTER VOLUME
CDTUNER
TAPECBL/SAT GAME/TV AUX 1 AUX 2VCR/DVR
DVDAUDIO SELPURE AUDIO PHONO DISPLAY
PUSH TO OPEN
STANDBY
READY
ZONE 2
ZONE 3
OFF TONE HDMI OUT
DIGITAL INPUT
ZONE 2
ZONE 3
LEVEL
PHONES POWER
ON OFF
STEREO THX
RT/PTY/TP
MEMORY
LISTENING MODE
TUNING
MODE SETUP
PRESET
TUNING
TUNING RETURN
ENTER
SETUP MIC
VIDEO
S VIDEO DIGITAL
AUX 2 INPUT
AUDIOLR
CLEAR
NET/USB
USB
21
TONE
TX-NR905_En.book Page 90 Wednesday, January 23, 2008 1:36 PM

91
Adjusting the Listening Modes
—Continued
Direct Setting
Delay Enable
■
DSD
This setting determines whether or not DSD (SACD)
audio signals are passed through the DSP for A/V Sync,
delay, etc., processing when the Direct listening mode is
selected.
No:
DSD signals are not processed by the DSP.
Yes:
DSD signals are processed by the DSP.
Multiplex/Mono Settings
Multiplex
■
Input Ch
This setting determines which channel of a stereo multi-
plex source is output. Use it to select audio channels or
languages with multiplex sources, multilingual TV
broadcasts, and so on.
Main:
The main channel is output (default).
Sub:
The sub channel is output.
Main/Sub:
Both the main and sub channels are out-
put.
Mono
■
Input Ch
This setting determines which channel is output when
the Mono listening mode is used with a stereo source.
L+R:
Both the left and right channels are output
(default).
L:
Only the left channel is output.
R:
Only the right channel is output.
■
Output Speaker
This setting determines which speakers output mono
audio when the Mono listening mode is selected.
L/R:
Mono audio is output by the front left and right
speakers.
C:
Mono audio is output by the center speaker
(default).
PLIIx/Neo:6 Settings
PLIIx Music (2 ch Input)
These settings apply to only 2-channel stereo sources.
If you’re not using any surround back speakers, these
settings apply to Dolby Pro Logic II, not Dolby Pro
Logic IIx.
■
Panorama
With this setting, you can broaden the width of the front
stereo image when using the Dolby Pro Logic IIx Music
listening mode.
On:
Panorama function on.
Off:
Panorama function off (default).
■
Dimension
With this setting, you can move the sound field forward
or backward when using the Dolby Pro Logic IIx Music
listening mode. It can be adjusted from –3 to +3. The
default value is 0. Higher settings move the sound field
forward. Lower settings move it backward.
If the stereo image feels too wide, or there’s too much
surround sound, move the sound field forward to
improve the balance. Conversely, if the stereo image
feels like it’s in mono, or there’s not enough surround
sound, move it backward.
■
Center Width
With this setting, you can adjust the width of the sound
from the center speaker when using the Dolby Pro Logic
IIx Music listening mode. Normally, if you’re using a
center speaker, the center channel sound is output by
only the center speaker. (If you’re not using a center
speaker, the center channel sound will be distributed to
the front left and right speakers to create a phantom cen-
ter). This setting controls the front left, right, and center
mix, allowing you to adjust the weight of the center
channel sound. It can be adjusted from 0 to 7. The default
value is 3.
Neo:6 Music
■
Center Image
The DTS Neo:6 Music listening mode creates 6-channel
surround sound from 2-channel stereo sources. With this
setting, you can specify by how much the front left and
right channel output is attenuated in order to create the
center channel. It can be adjusted from 0 to 5. The
default value is 3.
When set to 0, the front left and right channel output is
attenuated by half (–6 dB), giving the impression that the
sound is located centrally. This setting works well when
the listening position is considerably off center. When
set to 5, the front left and right channels are not attenu-
ated, maintaining the original stereo balance.
TX-NR905_En.book Page 91 Wednesday, January 23, 2008 1:36 PM

92
Adjusting the Listening Modes
—Continued
Dolby Digital Settings
■
Dolby EX
This setting determines how Dolby EX signals are han-
dled.
Auto:
When the source is Dolby EX, you can select
the Dolby EX or THX Surround EX listening
mode.
Manual:
When the source is Dolby EX, you can select
any of the listening modes compatible with this
format (e.g., Dolby EX, Dolby Pro Logic IIx,
etc.).
T–D (Theater-Dimensional) Setting
■
Listening Angle
With this setting, you can optimize the Theater-Dimen-
sional listening mode by specifying the angle of the front
left and right speakers relative to the listening position.
Ideally, the front left and right speakers should be equi-
distant from the listening position and at an angle close
to one of the two available settings.
Narrow:
Select if the angle is less than 30 degrees.
Wide:
Select if the angle is greater than 30 degrees.
LFE Level Settings
With these settings, you can set the level of the LFE
(Low Frequency Effects) channel individually for Dolby
Digital, DTS, and multichannel PCM sources. The level
can be set to –
∞
, –20 dB, –10 dB, or 0 dB (default).
If you find that low-frequency effects are too loud when
using one of these sources, change the setting to –20 dB
or –
∞
dB.
■
Dolby D
Sets the level of the LFE channel for Dolby Digital
sources.
■
DTS
Sets the level of the LFE channel for DTS sources.
■
Dolby TrueHD
Sets the level of the LFE channel for Dolby TrueHD
sources.
■
DTS-HD Master Audio
Sets the level of the LFE channel for DTS-HD Master
Audio sources.
■
DSD
Sets the level of the LFE channel for DSD sources.
■
Multich PCM
Sets the level of the LFE channel for multichannel PCM
sources. (Multichannel PCM is input via HDMI.)
On the Listening Mode Preset menu, you can specify a
default listening mode for each of the audio formats sup-
ported by each input selector. The AV receiver will then
select the listening mode automatically depending on the
format of the input signal. You can still select the other
listening modes, although the default listening mode will
be used the next time you turn on the AV receiver.
30˚
Front left speaker Front right speaker
Listening Mode Presets
1
Press the [RECEIVER] REMOTE
MODE button, followed by the
[SETUP] button.
The main menu appears onscreen.
2
Use the Up and Down [ ]/[ ]
buttons to select “5. Listening
Mode Preset,” and then press
[ENTER].
The Listening Mode Preset menu
appears.
INPUT
SELECTOR
LISTENING MODE
DISPLAY MUTING
G
U
I
D
E
E
X
I
T
PREV
CH
DIMMER
CDR/MD/DOCK
SAT
TAPE/AMP
SLEEP
MACRO
REMOTE MODE
PLAYLIST
RANDOMREC
ENTER
T
O
P
M
E
N
U
M
E
N
U
VOL
CH
DISC
ALBUM
TV
VCR
CABLE
NET/USB
DVD
RECEIVER
CD
123
ZONE
3
ZONE
2
+
-
S
E
T
U
P
R
E
T
U
R
N
SP A SP B
SETUP
RECEIVER
ENTER
RECEIVER
S
E
T
U
P
ENTER
ENTER
5.Listening Mode Preset
1.DVD
2.VCR/DVR
3.CBL/SAT
4.GAME/TV
5.AUX1
6.AUX2
7.TAPE
8.TUNER
9.CD
10.PHONO
11.NET/USB
TX-NR905_En.book Page 92 Wednesday, January 23, 2008 1:36 PM

93
Adjusting the Listening Modes
—Continued
Note:
• This procedure can also be performed on the AV
receiver by using its [SETUP], [ENTER], and arrow
buttons.
3
Use the Up and Down [ ]/[ ]
buttons to select an input selec-
tor, and then press [ENTER].
The audio formats supported by that
input selector appear.
If the input selector is assigned to an
HDMI IN, use the Down [ ] button to
select the audio formats shown on the
following screen.
For the TUNER input selector, Analog
is the only format available.
4
Use the Up and Down [ ]/[ ]
buttons to select an audio for-
mat, and use the Left and Right
[ ]/[ ] buttons to select a lis-
tening mode.
Only listening modes compatible with
the audio format can be selected (see
page 80).
Analog/PCM:
Specifies the default lis-
tening mode for analog and PCM
sources.
Dolby Digital:
Specifies the default lis-
tening mode for Dolby Digital sources.
DTS:
Specifies the default listening
mode for DTS sources.
D.F. 2ch:
Specifies the default listening
mode for 2-channel (2/0) stereo sources
in a digital format, such as Dolby Digi-
tal or DTS.
D.F. Mono:
Specifies the default listen-
ing mode for mono sources in a digital
format, such as Dolby Digital or DTS.
Multich PCM:
Specifies the default
listening mode for multichannel PCM
sources, such as DVD-Audio (input via
HDMI).
ENTER
ENTER
5-x.Listening Mode Preset
Analog/PCM Last Valid
Dolby Digital Last Valid
DTS Last Valid
D.F.2ch Last Valid
D.F.Mono Last Valid
5-x.Listening Mode Preset
Multich PCM Last Valid
192k/176.4k Last Valid
Dolby True HD Last Valid
DTS-HD Master Audio Last Valid
DSD Last Valid
ENTER
ENTER
192/176.4k:
Specifies the default lis-
tening mode for high resolution
192 kHz and 176.4 kHz digital sources,
such as DVD-Audio.
Dolby TrueHD:
Specifies the default
listening mode for Dolby TrueHD
sources, such as Blu-ray or HD DVD
(input via HDMI).
DTS-HD Master Audio:
Specifies the
default listening mode for DTS-HD
Master Audio sources, such as Blu-ray
or HD DVD (input via HDMI).
DSD Multi:
Specifies the default lis-
tening mode for DSD multichannel
sources, such as SACD.
5
When you’ve finished, press the
[SETUP] button.
Setup closes.
S
E
T
U
P
TX-NR905_En.book Page 93 Wednesday, January 23, 2008 1:36 PM

94
Advanced Setup
This section explains items on the Speaker Setup menu.
Some of the speaker settings are set automatically by the
Automatic Speaker Setup function (see page 61).
Speaker Settings
See “Speaker Settings” on page 51.
Speaker Configuration
With the Speaker Configuration settings, you can specify
which speakers are connected and a crossover frequency,
distance, and level for each speaker.
You can choose which of the speakers you want to use
with the Speakers A and Speakers B configurations, and
set the crossover frequencies, distances, and levels of the
front Speakers A and front Speakers B independently.
The other speakers (i.e., subwoofer, center, surround,
and surround back) use the same crossover frequencies,
distances, and levels for Speakers A and Speakers B.
The following crossover frequencies can be specified:
Full Band, 40 Hz, 50 Hz, 60 Hz, 70 Hz, 80 Hz (THX),
90 Hz, 100 Hz, 110 Hz, 120 Hz, 130 Hz, 150 Hz, or
200 Hz.
Specify Full Band for speakers that can output low-fre-
quency bass sounds adequately, for example, speakers
with a good sized woofer. For smaller speakers, specify
a crossover frequency. Sounds below the crossover fre-
quency will then be output by the subwoofer instead of
the speaker. Refer to your speakers’ manuals to deter-
mine the optimum crossover frequencies.
If you’re using THX-certified speakers, specify
80 Hz (THX) for all speakers.
Speaker Setup
INPUT
SELECTOR
LISTENING MODE
DISPLAY MUTING
G
U
I
D
E
E
X
I
T
PREV
CH
DIMMER
CDR/MD/DOCK
SAT
TAPE/AMP
SLEEP
MACRO
REMOTE MODE
PLAYLIST
RANDOMREC
ENTER
T
O
P
M
E
N
U
M
E
N
U
VOL
CH
DISC
ALBUM
TV
VCR
CABLE
NET/USB
DVD
RECEIVER
CD
123
ZONE
3
ZONE
2
+
-
S
E
T
U
P
R
E
T
U
R
N
SP A SP B
SETUP
RECEIVER
ENTER
These settings are set automatically by the Automatic
Speaker Setup function (see page 61).
1
Press the [RECEIVER] REMOTE
MODE button, and then use the
remote controller’s [SP A] or
[SP B] button to select Speakers
A or Speakers B, respectively.
Note:
• Speakers B cannot be selected if
Speaker Type Front B is set to Not
Use.
2
Press the [SETUP] button.
The main menu appears onscreen.
3
Use the Up and Down [ ]/[ ]
buttons to select “2. Speaker
Setup,” and then press [ENTER].
The Speaker Setup menu appears.
4
Use the Up and Down [ ]/[ ]
buttons to select “2. Speaker
Config,” and then press [ENTER].
The Speaker Config screen appears.
RECEIVER
SP A SP B
S
E
T
U
P
ENTER
ENTER
2.Speaker Setup
1.Speaker Settings
2.Speaker Config
3.Speaker Distance
4.Level Calibration
5.Equalizer Settings
6.THX Audio Setup
ENTER
ENTER
2-2.Speaker Config
Subwoofer Yes
Front Full Band
Center 100Hz
Surround 100Hz
Surr Back 100Hz
Surr Back Ch 2ch
LPF of LFE 120Hz
Double Bass On
Speakers A
TX-NR905_En.book Page 94 Wednesday, January 23, 2008 1:36 PM

95
Advanced Setup
—Continued
5
Use the Up and Down [ ]/[ ]
buttons to select “Subwoofer,”
and then use the Left and Right
[ ]/[ ] buttons to select:
Yes:
Select if a subwoofer is con-
nected.
No:
Select if no subwoofer is con-
nected.
Note:
•The same setting is used for Speakers
A and Speakers B.
6
Use the Up and Down [ ]/[ ]
buttons to select “Front,” and
then use the Left and Right
[ ]/[ ] buttons to select a
crossover frequency.
Notes:
•This setting can be set independently
for front Speakers A and front Speak-
ers B.
• Fixed at Full Band if Subwoofer
(step 5) is set to No.
7
Use the Up and Down [ ]/[ ]
buttons to select “Center,” and
then use the Left and Right
[ ]/[ ] buttons to select a
crossover frequency.
If no center speaker is connected, select
None.
Notes:
•The same setting is used for Speakers
A and Speakers B.
• Cannot be set if the currently
selected speakers (Speakers A or
Speakers B) is set to BTL (page 51).
• Cannot select Full Band if Front
(step 6) is set to anything other than
Full Band.
•For Speakers B, if any channel is set
to Full Band, Center is fixed at Full
Band.
ENTER
ENTER
ENTER
ENTER
ENTER
ENTER
8
Use the Up and Down [ ]/[ ]
buttons to select “Surround,” and
then use the Left and Right
[ ]/[ ] buttons to select a
crossover frequency.
If no surround left and right speakers
are connected, select None.
Notes:
•The same setting is used for Speakers
A and Speakers B.
• Cannot be set if the currently
selected speakers (Speakers A or
Speakers B) is set to BTL (page 51).
• Cannot select Full Band if Front
(step 6) is set to anything other than
Full Band.
9
Use the Up and Down [ ]/[ ]
buttons to select “Surr Back,”
and then use the Left and Right
[ ]/[ ] buttons to select a
crossover frequency.
If no surround back speakers are con-
nected, select None.
Notes:
•The same setting is used for Speakers
A and Speakers B.
• Cannot be set if Speaker Type Front
A or Front B is set to Bi-Amp or BTL
(page 51), Surround is set to None
(step 8), or Powered Zone 2 is being
used (page 121).
•Cannot select Full Band if Surround
(step 8) is set to anything other than
Full Band.
10
Use the Up and Down [ ]/[ ]
buttons to select “Surr Back Ch,”
and then use the Left and Right
[ ]/[ ] buttons to select:
1ch:
Select if one surround back
speaker is connected.
2ch:
Select if two (left and right)
surround back speakers are
connected.
Notes:
•The same setting is used for Speakers
A and Speakers B.
• Cannot be set if Speaker Type Front
A or Front B is set to Bi-Amp or BTL
(page 51), SurrBack is set to None
(step 9), or Powered Zone 2 is being
used (page 121).
Continue with step 11 on the next page.
ENTER
ENTER
ENTER
ENTER
ENTER
ENTER
TX-NR905_En.book Page 95 Wednesday, January 23, 2008 1:36 PM

96
Advanced Setup
—Continued
Low-Pass Filter for the LFE Channel
With this setting, you can specify the cutoff frequency of
the LFE channel’s low-pass filter (LPF), which can be
used to filter out unwanted hum. The LPF only applies to
sources that use the LFE channel.
*If you’re using THX-certified speakers, select
80 Hz (THX).
Double Bass
With this setting, you can boost bass output by feeding
front left and right channel bass sounds to the subwoofer.
This setting can only be made if the Subwoofer setting in
step 4 is set to Yes, and the Front setting in step 5 is set
to Full Band.
*If you’re using THX-certified speakers, select Off
(THX).
11
Use the Up and Down [ ]/[ ]
buttons to select “LPF of LFE,”
and then use the Left and Right
[ ]/[ ] buttons to select a low-
pass filter frequency.
The following low-pass filter frequen-
cies can be selected: 80 Hz (THX),
90 Hz, 100 Hz, 110 Hz, or 120 Hz.
Note:
•The same setting is used for Speakers
A and Speakers B.
Continue with step 12 in the next col-
umn.
This setting is not set automatically by the Automatic
Speaker Setup function (see page 61).
ENTER
ENTER
12
Use the Up and Down [ ]/[ ]
buttons to select “Double Bass,”
and then use the Left and Right
[ ]/[ ] buttons to select:
Off (THX):
The subwoofer only out-
puts the LFE channel.
On:
In addition to LFE channel
sounds, the subwoofer out-
puts front left and right chan-
nel bass sounds.
Note:
•The same setting is used for Speakers
A and Speakers B.
Continue with step 13 on the next page.
This setting is not set automatically by the Automatic
Speaker Setup function (see page 61).
ENTER
ENTER
TX-NR905_En.book Page 96 Wednesday, January 23, 2008 1:36 PM

97
Advanced Setup
—Continued
Setting Speakers A and Speakers B
If you’re using Speakers B, you can choose whether or
not to use the subwoofer, center, surround, and surround
back speakers with the Speakers A and Speakers B con-
figurations independently. You cannot choose whether or
not to use the front speakers.
Use the remote controller’s [SP A] or [SP B] button to
select Speakers A or Speakers B, respectively.
13
Press the Down [ ] button to
display the bottom half of the
Speaker Config screen.
Notes:
•The bottom half of the Speaker Con-
fig screen can only be displayed
when the Speakers Type Front B set-
ting is set to something other than
Not Use (page 51).
•You can switch between the Speak-
ers A and Speakers B settings on
either half of the Speaker Config
screen.
14
Use the Up and Down [ ]/[ ]
buttons to select “Subwoofer,”
and then use the Left and Right
[ ]/[ ] buttons to select:
Not Use:
Select if you don’t want to
use the subwoofer with
Speakers A or Speakers B.
Use:
Select if you do want to use
the subwoofer with Speakers
A or Speakers B.
Note:
•Cannot be set if Subwoofer (step 5) is
set to No.
These settings are not set automatically by the Auto-
matic Speaker Setup function (see page 61).
ENTER
2-2.Speaker Config
Speakers A
Subwoofer Not Use
Front Use
Center Not Use
Surround Use
Surr Back Use
ENTER
ENTER
15
Use the Up and Down [ ]/[ ]
buttons to select “Center,” and
then use the Left and Right
[ ]/[ ] buttons to select:
Not Use:
Select if you don’t want to
use the center speaker with
Speakers A or Speakers B.
Use:
Select if you do want to use
the center speaker with
Speakers A or Speakers B.
Note:
• Cannot be set if the currently
selected speakers (Speakers A or
Speakers B) is set to BTL (page 51),
or Center (step 7) is set to None.
16
Use the Up and Down [ ]/[ ]
buttons to select “Surround,” and
then use the Left and Right
[ ]/[ ] buttons to select:
Not Use:
Select if you don’t want to
use the surround speakers
with Speakers A or Speakers
B.
Use:
Select if you do want to use
the surround speakers with
Speakers A or Speakers B.
Note:
• Cannot be set if the currently
selected speakers (Speakers A or
Speakers B) is set to BTL (page 51),
or Surround (step 8) is set to None.
17
Use the Up and Down [ ]/[ ]
buttons to select “SurrBack,” and
then use the Left and Right
[ ]/[ ] buttons to select:
Not Use:
Select if you don’t want to
use the surround back speak-
ers with Speakers A or Speak-
ers B.
Use:
Select if you do want to use
the surround back speakers
with Speakers A or Speakers
B.
Note:
• Fixed at Not Use if Surround (step
16) is set to Not Use.
• Cannot be set if Speaker Type Front
B is set to Bi-Amp or BTL (page 51),
SurrBack is set to None (step 9), or
Powered Zone 2 is being used
(page 121).
ENTER
ENTER
ENTER
ENTER
ENTER
ENTER
TX-NR905_En.book Page 97 Wednesday, January 23, 2008 1:36 PM

98
Advanced Setup
—Continued
Note:
• This procedure can also be performed on the AV
receiver by using its [SETUP], [ENTER], and arrow
buttons.
Speaker Distance
With the Speaker Distance settings, you can specify the
distance from each speaker to the listening position. You
can set the distances for front Speakers A and front
Speakers B independently. The other speakers (i.e., sub-
woofer, center, surround, and surround back) use the
same distance settings for Speakers A and Speakers B.
18
Press the [SETUP] button.
Setup closes.
S
E
T
U
P
1
Press the [RECEIVER] REMOTE
MODE button, and then use the
remote controller’s [SP A] or
[SP B] button to select Speakers
A or Speakers B, respectively.
Note:
• Speakers B cannot be selected if
Speaker Type Front B is set to Not
Use.
2
Press the [SETUP] button.
The main menu appears onscreen.
3
Use the Up and Down [ ]/[ ]
buttons to select “2. Speaker
Setup,” and then press [ENTER].
The Speaker Setup menu appears.
4
Use the Up and Down [ ]/[ ]
buttons to select “3. Speaker Dis-
tance,” and then press [ENTER].
The Speaker Distance screen appears.
Note:
•Speakers that you set to No or None
in the Speaker Configuration
(page 94) cannot be selected.
These settings are set automatically by the Automatic
Speaker Setup function (see page 61).
RECEIVER
SP A SP B
S
E
T
U
P
ENTER
ENTER
2.Speaker Setup
1.Speaker Settings
2.Speaker Config
3.Speaker Distance
4.Level Calibration
5.Equalizer Settings
6.THX Audio Setup
ENTER
ENTER
2-3.Speaker Distance
Unit feet
Left 12.0ft
Center 12.0ft
Right 12.0ft
Surr Right 12.0ft
Surr Back R 12.0ft
Surr Back L 12.0ft
Surr Left 12.0ft
Subwoofer 12.0ft
TX-NR905_En.book Page 98 Wednesday, January 23, 2008 1:36 PM

99
Advanced Setup
—Continued
Note:
• This procedure can also be performed on the AV
receiver by using its [SETUP], [ENTER], and arrow
buttons.
Speaker Level Calibration
With the Level Calibration settings, you can adjust the
level of each speaker while listening to the test tone so
that the volume of each speaker is the same at the listen-
ing position. You can adjust the levels of front Speakers
A and front Speakers B independently. The other speak-
ers (i.e., subwoofer, center, surround, and surround back)
use the same level settings for Speakers A and Speakers
B.
Note:
• The test tone is output at the standard level for THX,
which is 0 dB (absolute volume setting 82). If you nor-
mally listen at volume settings below this, be careful
because the test tone will be much louder.
5
Use the Up and Down [ ]/[ ]
buttons to select “Unit,” and then
use the Left and Right [ ]/[ ]
buttons to select:
feet:
Select if you want to enter
distances in feet. Can be set
from 0.5 to 30 feet in 0.5-foot
steps.
meters:
Select if you want to enter
distances in meters. Can be
set from 0.15 to 9 meters in
0.15-meter steps.
6
Use the Up and Down [ ]/[ ]
buttons to select a speaker, and
use the Left and Right [ ]/[ ]
buttons to specify the distance.
Specify the distance from the speaker
to your listening position.
Notes:
•You can specify different distances
for front Speakers A and front Speak-
ers B, but not the other speakers (i.e.,
subwoofer, center, surround, and sur-
round back).
• The Center distance cannot be set if
the currently selected speakers
(Speakers A or Speakers B) is set to
BTL (page 51), or Center is set to
None (page 94) or Not Use
(page 97).
• The Surr Right and Surr Left dis-
tances cannot be set if the currently
selected speakers (Speakers A or
Speakers B) is set to BTL (page 51),
or Surround is set to None (page 94)
or Not Use (page 97).
• The Surr Back R and Surr Back L
distances cannot be set if Speaker
Type Front A or Front B is set to Bi-
Amp or BTL (page 51), Surr Back is
set to None (page 94) or Not Use
(page 97), or Powered Zone 2 is
being used (page 121).
• The Subwoofer distance cannot be
set if Subwoofer is set to No
(page 95).
7
Repeat step 6 for each speaker.
8
Press the [SETUP] button.
Setup closes.
ENTER
ENTER
ENTER
ENTER
S
E
T
U
P
1
Press the [RECEIVER] REMOTE
MODE button, and then use the
remote controller’s [SP A] or
[SP B] button to select Speakers
A or Speakers B, respectively.
Note:
• Speakers B cannot be selected if
Speaker Type Front B is set to Not
Use.
2
Press the [SETUP] button.
The main menu appears onscreen.
3
Use the Up and Down [ ]/[ ]
buttons to select “2. Speaker
Setup,” and then press [ENTER].
The Speaker Setup menu appears.
These settings are set automatically by the Automatic
Speaker Setup function (see page 61).
RECEIVER
SP A SP B
S
E
T
U
P
ENTER
ENTER
2.Speaker Setup
1.Speaker Settings
2.Speaker Config
3.Speaker Distance
4.Level Calibration
5.Equalizer Settings
6.THX Audio Setup
TX-NR905_En.book Page 99 Wednesday, January 23, 2008 1:36 PM

100
Advanced Setup
—Continued
Note:
•Speaker levels can also be adjusted by using the dedi-
cated buttons on the remote controller. Press the
[TEST TONE] button to output the test tone. Use the
[CH SEL] button to select each speaker, and use the
[LEVEL–] and [LEVEL+] buttons to adjust the level.
4
Use the Up and Down [ ]/[ ]
buttons to select “4. Level Cali-
bration,” and then press
[ENTER].
The Level Calibration screen appears
and the pink noise test tone is output by
the front left speaker.
Note:
•Levels cannot be adjusted for speak-
ers set to No or None in the Speaker
Configuration (page 94).
5
Use the Up and Down [ ]/[ ]
buttons to select a speaker, and
use the Left and Right [ ]/[ ]
buttons to adjust the level.
Levels can be adjusted from –12 to
+12 dB in 0.5 dB steps (–15 to +12 dB
for the subwoofer).
Notes:
•You can set different levels for front
Speakers A and front Speakers B, but
not the other speakers (i.e., sub-
woofer, center, surround, and sur-
round back).
• The Center level cannot be set if the
currently selected speakers (Speak-
ers A or Speakers B) is set to BTL
(page 51), or Center is set to None
(page 94) or Not Use (page 97).
• The Surr Right and Surr Left levels
cannot be set if the currently selected
speakers (Speakers A or Speakers B)
is set to BTL (page 51), or Surround
is set to None (page 94) or Not Use
(page 97).
• The Surr Back R and Surr Back L
levels cannot be set if Speaker Type
Front A or Front B is set to Bi-Amp
or BTL (page 51), Surr Back is set to
None (page 94) or Not Use
(page 97), or Powered Zone 2 is
being used (page 121).
•The Subwoofer levels cannot be set if
Subwoofer is set to No (page 95).
ENTER
ENTER 2-4.Level Calibration
Left -12.0dB
Center -12.0dB
Right -12.0dB
Surr Right -12.0dB
Surr Back R -12.0dB
Surr Back L -12.0dB
Surr Left -12.0dB
Subwoofer -15.0dB
ENTER
6
Repeat step 5 for each speaker
so that the volume of the test
tone from each speaker is the
same.
If you’re using a handheld sound level
meter, adjust the level of each speaker
so that it reads 75 dB SPL at the listen-
ing position, measured with C-weight-
ing and slow reading.
7
Press the [SETUP] button.
Setup closes.
S
E
T
U
P
TX-NR905_En.book Page 100 Wednesday, January 23, 2008 1:36 PM

101
Advanced Setup
—Continued
Equalizer Settings
With the Equalizer settings, you can adjust the tone of
speakers individually with a 7-band equalizer. The vol-
ume of each speaker can be set on page 99. The Equal-
izer settings only apply to Speakers A and cannot be
adjusted while Speakers B is selected.
1
Press the [RECEIVER] REMOTE
MODE button, followed by the
[SETUP] button.
The main menu appears onscreen.
2
Use the Up and Down [ ]/[ ]
buttons to select “2. Speaker
Setup,” and then press [ENTER].
The Speaker Setup menu appears.
3
Use the Up and Down [ ]/[ ]
buttons to select “5. Equalizer
Settings,” and then press
[ENTER].
The Equalizer Settings screen appears.
These settings are set automatically by the Automatic
Speaker Setup function (see page 61).
RECEIVER
S
E
T
U
P
ENTER
ENTER
2.Speaker Setup
1.Speaker Settings
2.Speaker Config
3.Speaker Distance
4.Level Calibration
5.Equalizer Settings
6.THX Audio Setup
ENTER
ENTER
2-5.Equalizer Settings
Equalizer Manual
Channel Front
63Hz 0dB
160Hz 0dB
400Hz 0dB
1000Hz 0dB
2500Hz 0dB
6300Hz 0dB
16000Hz 0dB
4
Use the Left and Right [ ]/[ ]
buttons to set the “Equalizer”
option to:
Off:
Equalizer off, flat response.
Manual:
The equalizer for each
speaker can be set manually.
Audyssey:
The equalizer for each
speaker is set automatically
by the Automatic Speaker
Setup function.
If you selected Manual, continue with
the next step. If you selected Off or
Audyssey, go to step 8.
5
Use the Down [ ] button to
select “Channel,” and then use
the Left and Right [ ]/[ ] but-
tons to select the speaker.
You can select: Front, Center, Sur-
round, Surr Back, or Subwoofer.
6
Use the Up and Down [ ]/[ ]
buttons to select a frequency,
and use the Left and Right
[ ]/[ ] buttons to cut or boost
that frequency.
You can select: 63 Hz, 160 Hz, 400 Hz,
1000 Hz, 2500 Hz, 6300 Hz, or
16000 Hz. And for the subwoofer,
25 Hz, 40 Hz, 63 Hz, 100 Hz, or
160 Hz.
Each band can be cut or boosted from
–6 dB to +6 dB in 1 dB steps.
Tip:
Low frequencies, such as 160 Hz,
affect bass sounds; high frequencies,
such as 6300 Hz, affect treble sounds.
ENTER
ENTER
ENTER
ENTER
ENTER
TX-NR905_En.book Page 101 Wednesday, January 23, 2008 1:36 PM

102
Advanced Setup
—Continued
Notes:
• This procedure can also be performed on the AV
receiver by using its [SETUP], [ENTER], and arrow
buttons.
• The Equalizer settings have no effect on 176.4/
192 kHz input signals.
THX Audio Setup
With the Surr Back Sp Spacing setting, you can specify
the distance between your surround back speakers. This
setting is used by Speakers A and Speakers B.
If you’re using a THX-certified subwoofer, set the THX
Subwoofer setting to Yes. You can then apply THX’s
Boundary Gain Compensation (BGC) to compensate the
perceived exaggeration of low frequencies for listeners
sitting very close to a room boundary (i.e., wall).
7
Use the Up [ ] button to select
“Channel” again, and use the
Left and Right [ ]/[ ] buttons to
select another speaker.
Repeat steps 6 and 7 for each speaker.
8
Press the [SETUP] button.
Setup closes.
1
Press the [RECEIVER] REMOTE
MODE button, followed by the
[SETUP] button.
The main menu appears onscreen.
ENTER
ENTER
S
E
T
U
P
These settings are not set automatically by the Auto-
matic Speaker Setup function (see page 61).
RECEIVER
S
E
T
U
P
2
Use the Up and Down [ ]/[ ]
buttons to select “2. Speaker
Setup,” and then press [ENTER].
The Speaker Setup menu appears.
3
Use the Up and Down [ ]/[ ]
buttons to select “6. THX Audio
Setup,” and then press [ENTER].
The THX Audio Setup screen appears.
4
Use the Up and Down [ ]/[ ]
buttons to select “Surr Back Sp
Spacing,” and use the Left and
Right [ ]/[ ] buttons to specify
the distance between your sur-
round back speakers:
< 1 ft (< 0.3 m) (Default):
Select this if
your surround back speakers are
between 0 and 1 foot (0–30 cm) apart.
1–4 ft (0.3–1.2 m):
Select this if your
surround back speakers are between 1
and 4 feet (0.3–1.2 m) apart.
>4 ft (>1.2 m):
Select this if your sur-
round back speakers are more than 4
feet (1.2 m) apart.
Note:
• Cannot be set if Surr Back Ch is set
to 2ch (page 95), Speaker Type Front
A or Front B is set to Bi-Amp or BTL
(page 51), SurrBack is set to None
(page 95) or Not Use (page 97), or
Powered Zone 2 is being used
(page 121).
ENTER
ENTER
2.Speaker Setup
1.Speaker Settings
2.Speaker Config
3.Speaker Distance
4.Level Calibration
5.Equalizer Settings
6.THX Audio Setup
ENTER
ENTER
2-6.THX Audio Setup
Surr Back Sp Spacing 1ft-4ft
THX Subwoofer Yes
BGC Off
ENTER
ENTER
TX-NR905_En.book Page 102 Wednesday, January 23, 2008 1:36 PM

103
Advanced Setup
—Continued
Note:
• This procedure can also be performed on the AV
receiver by using its [SETUP], [ENTER], and arrow
buttons.
This section explains items on the Source Setup menu.
Items can be set individually for each input selector.
5
Use the Up and Down [ ]/[ ]
buttons to select “THX Sub-
woofer,” and use the Left and
Right [ ]/[ ] buttons to select:
No:
Select this if you do not have
a THX-certified subwoofer.
Yes:
Select this if you have a THX-
certified subwoofer.
6
Use the Up and Down [ ]/[ ]
buttons to select “BGC,” and use
the Left and Right [ ]/[ ] but-
tons to select:
Off:
Select this to turn off BGC.
On:
Select this to turn on BGC.
Note:
•This setting is only available if THX
Subwoofer is set to Yes (step 5).
7
Press the [SETUP] button.
The setup menu closes.
ENTER
ENTER
ENTER
ENTER
S
E
T
U
P
Source Setup
1
Press the [RECEIVER] REMOTE
MODE button, and then use the
input selector buttons to select
an input source.
2
Press the [SETUP] button.
The main menu appears onscreen.
3
Use the Up and Down [ ]/[ ]
buttons to select “4. Source
Setup,” and then press [ENTER].
The Source Setup menu appears. The
name of the currently selected input
selector is displayed in a box.
4
Use the Up and Down [ ]/[ ]
buttons to select an item, and
then press [ENTER].
The screen for that item appears.
RECEIVER
DVD
AUX1AUX
2
GAME/TV
CBL/SATVCR/DVR
CD
TUNER
TAPE
PHONO
+10
123
456
789
0
NET/USB
S
E
T
U
P
ENTER
ENTER
4.Source Setup
1.IntelliVolume
2.A/V Sync
3.Name Edit
4.Satellite Radio
5.SIRIUS Parental Lock
DVD
ENTER
ENTER
TX-NR905_En.book Page 103 Wednesday, January 23, 2008 1:36 PM

104
Advanced Setup
—Continued
IntelliVolume
With IntelliVolume, you can set the input level for each
input selector individually. This is useful if one of your
source components is louder or quieter than the others.
Use the Left and Right [ ]/[ ] buttons to set the level.
If a component is noticeably louder than the others, use
the Left [ ] button to reduce its input level. If it’s
noticeably quieter, use the Right [ ] button to increase
its input level. The input level can be adjusted from
–12 dB to +12 dB in 1 dB steps.
Note:
• IntelliVolume does not apply for Zone 2 or Zone 3.
A/V Sync
When using your DVD player’s progressive scanning
function, you may find that the picture and sound are out
of sync. With the A/V Sync setting, you can correct this
by applying a delay to the audio signal. The delay can be
set from 0 to 250 milliseconds (msec) in 5 millisecond
steps.
Use the Up and Down [ ]/[ ] buttons to select an
input selector, and use the Left and Right [ ]/[ ] but-
tons to set the delay.
To view the TV picture while setting the delay, press
[ENTER].
If HDMI Lip Sync is enabled (see page 109), and your
TV or display supports HDMI Lip Sync, the displayed
delay time will be the A/V Sync delay time. The HDMI
Lip Sync delay time is displayed underneath in parenthe-
ses.
Note:
•A/V Sync cannot be set when the Pure Audio listening
mode is selected, or when the Direct listening mode is
used with an analog input source.
Name Edit
You can enter a custom name for each individual input
selector and radio preset for easy identification. When
selected, the custom name will appear on the display.
5
Use the Up and Down [ ]/[ ]
buttons to select an option, and
use the Left and Right [ ]/[ ]
buttons to change it.
The Source Setup menu items are
explained below.
6
When you’ve finished, press the
[SETUP] button.
Setup closes.
ENTER
ENTER
S
E
T
U
P
4-2.A/V Sync
A/V Sync 100msec
(HDMI LipSync 60msec)
Press Enter to see picture
DVD
1
Select the input selector to which
you want to give a custom name.
To name a radio preset, use the
[TUNER] button to select AM or FM,
and then select the preset.
2
Press the [RECEIVER] REMOTE
MODE button, followed by the
[SETUP] button.
3
Use the Up and Down [ ]/[ ]
buttons to select “4. Source
Setup,” and then press [ENTER].
The Source Setup menu appears.
RECEIVER
S
E
T
U
P
ENTER
ENTER
4.Source Setup
1.IntelliVolume
2.A/V Sync
3.Name Edit
4.Satellite Radio
5.SIRIUS Parental Lock
DVD
TX-NR905_En.book Page 104 Wednesday, January 23, 2008 1:36 PM

105
Advanced Setup
—Continued
Notes:
•To store a name, you must select “OK” and press
[ENTER] in step 7, otherwise it will not be saved.
•You cannot enter a custom name for XM or SIRIUS
radio presets.
• This procedure can also be performed on the AV
receiver by using its [SETUP], [ENTER], and arrow
buttons.
Satellite Radio
This item is for use with satellite radio. It’s not available
if Satellite Radio is set to None (see page 109). See the
separate Satellite Radio Guide for more information.
SIRIUS Parental Lock
This item is for use with SIRIUS Satellite Radio. It’s not
available if Satellite Radio is set to None or XM (see
page 109). See the separate Satellite Radio Guide for
more information.
4
Use the Up and Down [ ]/[ ]
buttons to select “Name Edit,”
and then press [ENTER].
The Name Edit screen appears.
If you’re naming an item for the very
first time, go to step 6.
If the item already has a name, you can
select Default or Custom in step 5.
5
Use the Up and Down [ ]/[ ]
buttons to select “Display,” and
use the Left and Right [ ]/[ ]
buttons to select:
Default:
The default name is dis-
played.
Custom:
The custom name is dis-
played.
When Default is selected, the station’s
frequency appears on the display when
a radio preset is selected.
6
Press the Down [ ] button to
select “Name,” and then press
[ENTER] to open the character
input screen.
ENTER
ENTER
4-3.Name Edit
Display Default
Name [ ]
DVD
ENTER
ENTER
ENTER
ENTER
4-3.Name Edit
Name [ ]
ABCDEFGHIJKLM
NOPQRSTUVWXYZ
abcdefghijkom
nopqrstuvwxyz
0123456789-.‘
()+*=/,:;!?_
Cancel
OK
7
Use the arrow [ ]/[ ]/[ ]/[ ]
buttons to select a character, and
then press [ENTER].
Repeat this step to enter up to 10
characters.
To correct a character:
1. Use the arrow [ ]/[ ]/[ ]/[ ]
buttons to select the incorrect char-
acter, and then press [ENTER]. The
character input screen opens.
2. Use the arrow [ ]/[ ]/[ ]/[ ]
buttons to select the correct charac-
ter, and then press [ENTER].
8
When you’ve finished, use the
arrow [ ]/[ ]/[ ]/[ ] buttons
to display the following screen,
select “OK,” and then press
[ENTER].
9
Press the [SETUP] button.
Setup closes.
ENTER
ENTER
ENTER
ENTER
4-3.Name Edit
ABCDEFGHIJKLM
NOPQRSTUVWXYZ
abcdefghijkom
nopqrstuvwxyz
0123456789-.‘
()+*=/,:;!?_
Cancel
OK
“OK”
Name [ ]
S
E
T
U
P
TX-NR905_En.book Page 105 Wednesday, January 23, 2008 1:36 PM

106
Advanced Setup
—Continued
This section explains items on the Miscellaneous menu.
Note:
• This procedure can also be performed on the AV
receiver by using its [SETUP], [ENTER], and arrow
buttons.
Volume Setup
■
Volume Display
With this setting, you can choose how the volume level
is displayed.
Absolute:
Display range is Min, 0.5 through 99.5,
Max.
Relative:
Display range is –
∞
dB, –81.5 dB,
–81.0 dB through +18.0 dB.
The absolute value 82 is equivalent to the relative value
0 dB.
■
Muting Level
This setting determines how much the output is muted
when the Muting function is used (see page 76). It can be
set to –
∞
dB (fully muted) or from –50 dB to –10 dB in
10 dB steps.
■
Maximum Volume
With this setting, you can limit the maximum volume.
When the Volume Display setting is set to Absolute, the
Maximum Volume range is Off, 99 to 50. When it’s set
to Relative, the range is Off, +17 dB to –32 dB. To dis-
able this setting, select Off.
Miscellaneous Setup
1
Press the [RECEIVER] REMOTE
MODE button, followed by the
[SETUP] button.
The main menu appears onscreen.
2
Use the Up and Down [ ]/[ ]
buttons to select
“6. Miscellaneous,” and then
press [ENTER].
The Miscellaneous menu appears.
3
Use the Up and Down [ ]/[ ]
buttons to select an item, and
then press [ENTER].
The screen for that item appears.
INPUT SELECTOR
DISPLAY MUTING
G
U
I
D
E
E
X
I
T
PREV
CH
DIMMER
CDR/MD/DOCK
SAT
TAPE/AMP
SLEEP
MACRO
REMOTE MODE
--
/
---
10 11 12
PLAYLIST
RANDOMREC
ENTER
T
O
P
M
E
N
U
M
E
N
U
VOL
CH
DISC
ALBUM
TV
VCR
CABLE
NET/USB
DVD
RECEIVER
CD
123
ZONE
3
ZONE
2
+
-
+
10
0
CLEAR
S
E
T
U
P
R
E
T
U
R
N
SP A SP B
SETUP
RECEIVER
ENTER
RECEIVER
S
E
T
U
P
ENTER
ENTER
6.Miscellaneous
1.Volume Setup
2.OSD Setup
ENTER
ENTER
4
Use the Up and Down [ ]/[ ]
buttons to select an item, and
use the Left and Right [ ]/[ ]
buttons to change it.
The items are explained below.
5
When you’ve finished, press the
[SETUP] button.
Setup closes.
ENTER
ENTER
S
E
T
U
P
TX-NR905_En.book Page 106 Wednesday, January 23, 2008 1:36 PM

107
Advanced Setup
—Continued
■
Power On Volume
This setting determines what the volume will be each
time the AV receiver is turned on.
When the Volume Display preference is set to Absolute,
the range is Last, Min, 1 to Max. When it’s set to Rela-
tive, the range is Last, –
∞
dB, –81 dB to +18 dB.
To use the same volume level as when the AV receiver
was last turned off, select Last.
Note:
• The Power On Volume setting cannot be set higher
than the Maximum Volume setting.
■
Headphone Level
With this setting, you can offset the headphone volume
relative to the main volume. This is useful if your head-
phones are too loud or too quiet at the volume setting you
usually use when listening through your speakers. The
headphone level can be set from –12 dB to +12 dB.
■
Zone2 Maximum Volume
With this setting, you can limit the maximum volume for
Zone 2.
When the Volume Display setting is set to Absolute, the
Maximum Volume range is Off, 99 to 50. When it’s set
to Relative, the range is Off, +17 dB to –32 dB. To dis-
able this setting, select Off.
■
Zone2 Power On Volume
This setting determines what the volume will be for
Zone 2 each time the AV receiver is turned on.
When the Volume Display preference is set to Absolute,
the range is Last, Min, 1 to Max. When it’s set to Rela-
tive, the range is Last, –
∞
dB, –81 dB to +18 dB.
To use the same volume level as when the AV receiver
was last turned off, select Last.
■
Zone3 Maximum Volume
With this setting, you can limit the maximum volume for
Zone 3.
When the Volume Display setting is set to Absolute, the
Maximum Volume range is Off, 99 to 50. When it’s set
to Relative, the range is Off, +17 dB to –32 dB. To dis-
able this setting, select Off.
■
Zone3 Power On Volume
This setting determines what the volume will be for
Zone 3 each time the AV receiver is turned on.
When the Volume Display preference is set to Absolute,
the range is Last, Min, 1 to Max. When it’s set to Rela-
tive, the range is Last, –
∞
dB, –81 dB to +18 dB.
To use the same volume level as when the AV receiver
was last turned off, select Last.
OSD Setup
■
Immediate Display
This setting determines whether operation details are
displayed onscreen immediately after an AV receiver
function is used.
On:
Displayed (default).
Off:
Not displayed.
Even if On is selected, operation details are not output if
the input source is connected to a COMPONENT
VIDEO IN or HDMI IN.
For optimal video performance, THX recommends that
Immediate Display be turned off.
■
Monitor Type
With this setting, you can specify the aspect ratio of your
TV so that menus are displayed properly.
4:3:
Select if your TV is 4:3 (default).
16:9:
Select if your TV is 16:9.
■
Display Position
This setting determines where on the screen operation
details are displayed.
Bottom:
Bottom of the screen (default).
Top:
Top of the screen.
■
TV Format
See “TV Format Setup (not North American models)” on
page 66.
■
Language
This setting determines the language used for the
onscreen setup menus. You can select: English, German,
French, Spanish, Italian, Dutch, Swedish, or Japanese.
TX-NR905_En.book Page 107 Wednesday, January 23, 2008 1:36 PM

108
Advanced Setup
—Continued
This section explains items on the Hardware menu.
Note:
• This procedure can also be performed on the AV
receiver by using its [SETUP], [ENTER], and arrow
buttons.
Remote Control
■
Remote ID
When several Onkyo components are used in the same
room, their remote ID codes may overlap. To differenti-
ate the AV receiver from the other components, you can
change its remote ID from 1, the default, to 2 or 3.
Note:
•If you do change the AV receiver’s remote ID, be sure
to change the remote controller to the same ID (see
below), otherwise, you won’t be able to control it with
the remote controller.
Changing the Remote Controller’s ID
Zone 2 and Zone 3
See “Zone 2 and Zone 3” on page 119.
Hardware Setup
1
Press the [RECEIVER] REMOTE
MODE button, followed by the
[SETUP] button.
The main menu appears onscreen.
2
Use the Up and Down [ ]/[ ]
buttons to select “7. Hardware
Setup,” and then press [ENTER].
The Hardware Setup menu appears.
3
Use the Up and Down [ ]/[ ]
buttons to select an item, and
then press [ENTER].
The screen for that item appears.
INPUT SELECTOR
ON STANDBY
DISPLAY MUTING
G
U
I
D
E
E
X
I
T
PREV
CH
DIMMER
CDR/MD/DOCK
SAT
TAPE/AMP
SLEEP
MACRO
REMOTE MODE
--
/
---
10 11 12
TV
TV CH
TV VOL
PLAYLIST
RANDOM
DVD
AUX1AUX
2
GAME/TV
CBL/SATVCR/DVR
D. TUN
CD
TUNER
TAPE
PHONO
REC
ENTER
T
O
P
M
E
N
U
M
E
N
U
VOL
CH
DISC
ALBUM
TV
VCR
CABLE
NET/USB
DVD
RECEIVER
CD
+
-
123
ZONE
3
ZONE
2
INPUT
+
-
+10 0
CLEAR
123
456
789
S
E
T
U
P
R
E
T
U
R
N
NET/USB
SP A SP B
SETUP
RECEIVER
INPUT
ENTER
Number
buttons
Remote
indicator
RECEIVER
S
E
T
U
P
ENTER
ENTER
7.Hardware Setup
1.Remote Control
2.Zone2/Zone3
3.Tuner
4.Analog Multich
5.HDMI
6.Network
ENTER
4
Use the Up and Down [ ]/[ ]
buttons to select an item, and
use the Left and Right [ ]/[ ]
buttons to change it.
The items are explained below.
5
When you’ve finished, press the
[SETUP] button.
Setup closes.
1
While holding down the
[RECEIVER] REMOTE MODE but-
ton, press the TV [INPUT] button.
The Remote indicator flashes four
times.
2
Use the number buttons to enter
ID 1, 2, or 3.
The Remote indicator flashes twice.
ENTER
S
E
T
U
P
RECEIVER
DVD
CBL/SATVCR/DVR
123
TX-NR905_En.book Page 108 Wednesday, January 23, 2008 1:36 PM

109
Advanced Setup
—Continued
Tuner
■
AM Freq Step (on some models)
See “AM Frequency Step Setup (on some models)” on
page 67.
■
Satellite Radio (on North American model)
If you connect an XM Satellite Radio antenna or SIRIUS
Satellite Radio antenna to the AV receiver (both sold sep-
arately), set this setting to XM or SIRIUS respectively. If
you connect both types of antenna, select XM/SIRIUS.
Otherwise, select None. See the separate Satellite Radio
Guide for more information.
Analog Multich
■
Subwoofer Input Sensitivity
Some DVD players output the LFE channel from their
analog subwoofer output at 15 dB higher than normal.
With this setting, you can change the AV receiver’s sub-
woofer sensitivity to match your DVD player. Note that
this setting only affects signals connected to the AV
receiver’s MULTI CH SUBWOOFER jack.
You can select 0 dB, 5 dB, 10 dB, or 15 dB.
If you find that your subwoofer is too loud, try the 10 dB
or 15 dB setting.
HDMI
■
HDMI Audio
This setting determines whether audio received by an
HDMI input is output by the HDMI outputs. You may
want to change this setting to On if your TV is connected
to an HDMI output and you want to listen to audio from
an HDMI component through your TV’s speakers. Nor-
mally, it should be set to Off.
Off:
HDMI audio is not output (default).
On:
HDMI audio is output.
Notes:
• If On is selected and the signal can be output by the
TV, the AV receiver will output no sound through its
speakers.
• When TV Control is enabled, this setting is set to
Auto.
•With some TVs and input signals, no sound may be
output even if On is selected.
• When the HDMI Audio setting is set to On, or TV
Control is set to Enable and you’re listening through
your TV’s speakers (see page 43), if you turn up the
AV receiver’s volume control, the sound will be output
by the AV receiver’s speakers. To stop the AV
receiver’s speakers producing sound, change the set-
tings, change your TV’s settings, or turn down the AV
receiver’s volume.
■
Lip Sync
The Lip Sync function can automatically synchronize
HDMI audio and video that’s gotten out of sync due to
the complex digital video processing being performed by
your HDMI-compatible TV. With HDMI Lip Sync, the
audio delay required to synchronize the audio and video
is calculated and applied automatically by the AV
receiver.
Disable:
HDMI lip sync disabled.
Enable:
HDMI lip sync enabled.
Notes:
• This function works only if your HDMI-compatible
TV supports HDMI Lip Sync.
•You can check the amount of delay being applied by
the HDMI Lip Sync function on the A/V Sync screen
(see page 104).
■
xvYCC
If your HDMI source and HDMI-compatible TV both
support the xvYCC color standard, you can enable
xvYCC color on the AV receiver with this setting.
Disable:
xvYCC color disabled.
Enable:
xvYCC color enabled.
■
Control
This function allows CEC-compatible components or
RIHD-compatible components connected via HDMI to
be controlled with the AV receiver.
Disable:
HDMI Control disabled.
Enable:
HDMI Control enabled.
Notes:
• HDMI control works only with the HDMI OUT
MAIN jack, not the HDMI OUT SUB jack.
•Select Disable if a connected component is incompat-
ible or you’re not sure about its compatibility.
• If operation is unreliable when set to Enable, select
Disable instead.
• When the HDMI Audio setting is set to On, or TV
Control is set to Enable and you’re listening through
your TV’s speakers (see page 43), if you turn up the
AV receiver’s volume control, the sound will be output
by the AV receiver’s speakers. To stop the AV
receiver’s speakers producing sound, change the set-
tings, change your TV’s settings, or turn down the AV
receiver’s volume.
Power Control
To link the power functions of CEC-compatible compo-
nents or RIHD-compatible components connected via
HDMI, select Enable.
Disable:
Power Control disabled.
Enable:
Power Control enabled.
Notes:
• The Power Control setting can be set only when the
above Control setting is set to Enable.
TX-NR905_En.book Page 109 Wednesday, January 23, 2008 1:36 PM

110
Advanced Setup
—Continued
•HDMI power control only works with HDMI-compat-
ible components that support it and may not work
properly with some components due to their settings
or compatibility.
• When set to Enable, the AV receiver consumes more
power.
• When set to Enable, the AV receiver enters Ready
mode when set to Standby, and the READY indicator
lights up instead of the STANDBY indicator (not
North American model). Also, the AV receiver’s AC
outlets will be on all of the time regardless of whether
the AV receiver is set to On or Standby, or Ready mode
in this case.
TV Control
Select Enable to control the AV receiver from an RIHD-
compatible TV connected via HDMI.
Disable:
TV Control disabled.
Enable:
TV Control enabled.
Notes:
• Select Disable if your TV is incompatible or you’re
note sure about its compatibility.
•The TV Control setting can be set only when the above
Control and Power Control settings are both set to
Enable.
Network
See “Network Settings” on page 117.
Lock
With this setting, you can protect your settings by lock-
ing the setup menus.
Locked:
Setup menus locked.
Unlocked:
Setup menus unlocked.
When Locked is selected, only this Lock Setup item can
be accessed.
Lock Setup
Note:
• After changing the Control, Power Control, or TV
Control setting, be sure to turn all of your compo-
nents off and then back on again. Refer to the
instruction manuals for your other components.
TX-NR905_En.book Page 110 Wednesday, January 23, 2008 1:36 PM

111
NET/USB
The AV receiver is
network-ready,
which means you can
hook it up to your home network with a standard Ether-
net cable and enjoy the music files stored on your com-
puter or media server. If your network is connected to the
Internet, you can also enjoy Internet radio.
NET/USB can also be used to play music files stored on
USB mass storage devices (e.g., USB flash drives and
MP3 players), which can be plugged into the AV
receiver’s front panel USB port.
Internet Radio
With Internet radio you can:
• Listen to stations that use MP3 or WMA streaming.
• Select stations by entering the appropriate URL with
the remote controller, or connect to the AV receiver
from your computer and select stations in your Web
browser.
• Preset up to 20 Internet radio stations.
Supported Audio File Formats
For server and USB mass storage device playback, the
AV receiver supports the following music file formats:
MP3, WMA, WAV, and M4A (MPEG-4 Audio). It also
supports Microsoft’s PlaysForSure technology.
■
MP3
• MP3 files must be MPEG-2 Audio Layer 3 format
with a sampling rate of 32 kHz, 44.1 kHz, and 48 kHz
and a bit-rate of between 32 kbps and 320 kbps.
Incompatible files cannot be played.
•Variable bit-rate (VBR) MP3 files are supported.
(Playing times may not display correctly.)
• MP3 files must have a “.mp3” or “.MP3” filename
extension.
■
WMA
WMA stands for Windows Media Audio and is an audio
compression technology developed by Microsoft Corpo-
ration. Audio can be encoded in WMA format by using
Windows Media
®
Player.
•WMA files must have the copyright option turned off.
• Sampling rates of 32 kHz, 44.1 kHz, and 48 kHz and
bitrates of between 48 kbps and 320 kbps, and lossless
DRM are supported. Incompatible files cannot be
played.
•Variable bit-rates (VBR) are supported. (Playing times
may display incorrectly with VBR.)
•WMA files must have a “.wma” or “.WMA” filename
extension.
■
WAV
WAV files contain uncompressed PCM digital audio.
• Sampling rates of 32 kHz, 44.1 kHz and 48 kHz and
bitrates of 16 kbps are supported. Incompatible files
cannot be played.
•WAV files must have a “.wav” or “.WAV” filename
extension.
■
M4A
M4A stands for MPEG-4 Audio.
• Sampling rates of 32 kHz, 44.1 kHz and 48 kHz and
bitrates of between 16 and 320 kbps, are supported.
Incompatible files cannot be played.
•Variable bit-rate (VBR) files are supported. (Playing
times may not display correctly.)
• M4A files must have a “.m4a” or “.M4A” filename
extension.
USB Mass Storage Device Requirements
• The AV receiver supports USB devices that support
the USB mass storage device class.
•Playback may not be possible with some USB devices
even if they conform to the USB mass storage device
class.
•USB devices formatted with the FAT16 or FAT32 file
system are supported.
•If the storage device has been partitioned, only music
files in the first partition can be played.
• Each folder may contain up to 500 music files, and
folders may be nested up to eight levels deep.
•Digital audio signals are not output by the digital out-
puts when playing music files.
•USB hubs and USB devices with hub functions are not
supported.
Server Requirements
The AV receiver can play digital music files stored on a
computer or media server and supports the following
technologies:
•Windows Media Player 11
•Windows Media Connect 2.0
• UPnP AV-compatible media server
• DLNA-compatible media server
Windows Media Player 11 and Windows Media Connect
2.0 can be downloaded for free from the Microsoft Web
site.
• The computer or media server must be on the same
network as the AV receiver.
• Each folder may contain up to 500 music files, and
folders may be nested up to eight levels deep.
•Digital audio signals are not output by the digital out-
puts when playing music files.
About NET/USB
TX-NR905_En.book Page 111 Wednesday, January 23, 2008 1:36 PM

112
NET/USB
—Continued
Network Requirements
■
Ethernet Network
The AV receiver’s Ethernet port supports 10Base-T. For
best results, a 100Base-TX switched Ethernet network is
recommended. Although it’s possible to play music on a
computer that’s connected to the network wirelessly,
playback may be unreliable, so wired connections are
recommended.
■
Ethernet Router
A router manages the network, routing data and supply-
ing IP addresses. Your router must support the following:
•NAT (Network Address Translation). NAT allows sev-
eral networked computers to access the Internet simul-
taneously via a single Internet connection. The AV
receiver needs Internet access for Internet radio.
• DHCP (Dynamic Host Configuration Protocol).
DHCP supplies IP addresses to network devices,
allowing them to configure themselves automatically.
•A router with a 100Base-TX switch built-in is recom-
mended.
Some routers have a modem built-in, and some ISPs
require you to use specific routers. Please consult your
ISP or computer dealer if you’re unsure.
■
CAT5 Ethernet cable
Use a shielded CAT5 Ethernet cable (straight-type) to
connect the AV receiver to your home network.
■
Internet Access (for Internet radio)
To receive Internet radio, your Ethernet network must
have Internet access. A narrowband Internet connection
(e.g., 56K modem, ISDN) will not provide satisfactory
results, so a broadband connection is strongly recom-
mended (e.g., cable modem, xDSL modem, etc). Please
consult your ISP or computer dealer if you’re unsure.
Notes:
•To receive Internet radio with the AV receiver, your
broadband Internet connection must be working and
able to access the Web. Consult your ISP if you have
any problems with your Internet connection.
• The AV receiver uses DHCP to configure its network
settings automatically. If you want to configure these
settings manually, see page 117.
• The AV receiver does not support PPPoE settings, so
if you have a PPPoE-type Internet connection, you
must use a PPPoE-compatible router.
• Depending on your ISP, you may need to specify a
proxy server to use Internet radio. If your computer is
configured to use a proxy server, use the same settings
for the AV receiver (see page 117).
To connect the AV receiver to your home network, plug
one end of a shielded CAT5 Ethernet cable into the AV
receiver’s ETHERNET port, and plug the other end into
a LAN port on your router or switch.
The following diagram shows how you can connect the
AV receiver to your home network. In this example, it’s
connected to a LAN port on a router, which has a 4-port
100Base-TX switch built-in.
Minimum system requirements for Windows
Media Player 11 (for Windows XP)
Operating system
Windows XP Home Edition (SP2), Windows XP Profes-
sional (SP2), Windows XP Tablet PC Edition (SP2), Update
Rollup 2 for Windows XP Media Center Edition 2005
(KB900325), October 2006 Update Rollup for Windows XP
Media Center Edition (KB925766)
Processor:
233 MHz Intel Pentium II, Advanced
Micro Devices (AMD), etc.
Memory:
64 MB
Hard disk:
200 MB of free space
Drive:
CD or DVD drive
Modem:
28.8 kbps
Sound card:
16-bit sound card
Monitor:
Super VGA (800 x 600)
Video card:
64 MB VRAM, DirectX 9.0b
Software:
Microsoft ActiveSync (only when
using a Windows Mobile-based
Pocket PC or smartphone)
Web browser:
Microsoft Internet Explorer 6 or
Netscape 7.1
Connecting the AV Receiver
FRONT L
(BTL)
FRONT R (BTL)
V
S
MONITOR
OUT
ZONE 2
OUT
RS232
DIGITAL
COAXIAL
OPTICAL
REMOTE
CONTROL
IN 1
IN 1
IN 2
IN IN IN IN
PHONO
ZONE2 L
FRONT R FRONT LSURR R CENTER SURR L
SURR BACK R
CD TAPE AUX 1
GAME/TV
GAME/TV CBL/SAT
CBL/SAT
AUX 1 VCR/DVR
VCR/DVR DVD
DVD IR
12V TRIGGER
OUT ZONE 2
IN
GND
IN 2
IN 3
LL
V
S
RR
ASSIGNABLE
(DVD)
(CBL/SAT)
(VCR/DVR)
(GAME/TV)
(CD)
OUT
COMPONENT VIDEO
ASSIGNABLE
IN 3
Y
C
B
/P
B
C
R
/P
R
IN 2 IN
1(DVD)
MONITOR
OUT
OUT IN IN OUT IN IN FRONT FRONTCENTER
SUBWOOFER SUBWOOFER
CENTERSURR SURR ZONE 2 ZONE 3
MULTI CH PRE OUT PRE OUT
SURR BACK SURR BACK
OUT
L
R
AC INLET
Bi-AMP
SURR BACK L
Bi-AMP
ETHERNET
HDMI
IN 1IN 2IN 3IN 4
ASSIGNABLE
OUT
MAIN OUT
SUB
ASSIGNABLE
ZONE2 R
ASSIGNABLE
AM
ANTENNA
FM75
ETHERNET
TX-NR905
Internet
radio
Modem
Router
Computer or media server
LAN/Ethernet port
WAN port
LAN port
LAN port
TX-NR905_En.book Page 112 Wednesday, January 23, 2008 1:36 PM

113
NET/USB
—Continued
This section explains how to play music files on a com-
puter or media server through the AV receiver. See
page 111 for details on supported music servers and
music file formats.
Random Playback
To play songs in random order, while the list of songs is
displayed, press the [RANDOM] button. All of the songs
in the current folder will be played in random order.
When all of the songs in the folder have been played
once, they’ll all be played again in a different random
order. To cancel random playback, press the [RAN-
DOM] button again.
Random playback supports up to 9,999 songs per folder.
If a folder contains more than this, songs over 9,999 are
not included in random playback.
Repeat Playback
The Repeat function can only be set while the PLAY
screen is displayed.
To play songs repeatedly, during playback (or while
playback is paused or stopped), press the [REPEAT] but-
ton repeatedly to select: Repeat1, Repeat, All, or Off.
In Repeat1 mode, the current song is played repeatedly.
In Repeat mode, all of the songs in the current folder are
played repeatedly.
In All mode, all of the songs on the current server are
played repeatedly.
To cancel repeat playback, press the [REPEAT] button
repeatedly to select Off.
Note:
•If the message “No item” appears, this means that no
information can be retrieved from the server. In this
case, check your server, network, and AV receiver
connections.
Playing Music Files on a Server
1
Start your computer or media
server.
2
Press the [NET/USB] INPUT
SELECTOR button to select the
Server screen.
The NETWORK indicator lights up if
the AV receiver is able to establish a
connection to the server. It flashes if a
connection cannot be established.
3
Press the [NET/USB] REMOTE
MODE button to select the
NET/USB remote controller
mode.
4
Use the Up and Down [ ]/[ ]
buttons to select a server, and
then press [ENTER].
A list of items on the server appears.
5
Use the Up and Down [ ]/[ ]
buttons to select an item, and
then press [ENTER].
A list of music files appears.
0
NET/USB
Server 1/2
Server1: Shared1
server: MYPC
NET/USB
ENTER
ENTER
Server1: Shared1
1/10
Recently Added
Artists
Album
Songs
Genre
Year
Rating
ENTER
ENTER
All Music 1/125
Song 1
Song 2
Song 3
My favorite song 1
My favorite song 2
My favorite song 3
My favorite song 4
My favorite song 5
My favorite song 6
My favorite song 7
6
Use the Up and Down [ ]/[ ]
buttons to select a music file, and
press the [ENTER] or Play [ ]
button to start playback.
Playback starts and the following
screen appears.
To return to the previous menu during
playback, press the [Return] button.
To stop playback, press the Stop [ ]
button.
To select the next song, press the Next
[] button. To select the beginning of
the current song, press the Previous
[] button. To select the previous
song, press the Previous [ ] button
twice.
ENTER
ENTER
or
PLAY 4/125
My favorite Album
Artist name
My favorite song 1
WMA 160kbps 16bit/44.1kHz
RETURN
00:10 04:35
TX-NR905_En.book Page 113 Wednesday, January 23, 2008 1:36 PM

114
NET/USB
—Continued
This section explains how to configure Windows Media
Player 11 so that the AV receiver can play the music files
stored on your computer.
Note:
•Windows Media Player 11 can be downloaded for free
from the Microsoft Web site.
This section explains how to play music files on a USB
mass storage device. See page 111 for details on sup-
ported USB mass storage devices and music file formats.
Windows Media Player 11 Setup
1
Start Windows Media Player 11.
2
On the Library menu, select Media Shar-
ing.
The Media Sharing dialog box appears.
3
Select the Share my media check box,
and then click OK.
A list of devices that support PlaysForSure
appears.
4
Select the AV receiver in the list, and
then click Allow.
5
Click OK to close the dialog box.
This completes the Windows Media Player 11
configuration.
You can now play the music files in your Win-
dows Media Player 11 library through the AV
receiver (see page 113).
Playing Music Files on a USB Device
1
Plug your USB mass storage
device into the AV receiver’s USB
port.
2
Press the [NET/USB] INPUT
SELECTOR button repeatedly to
select the USB screen.
The USB indicator lights up if the AV
receiver is able to read the USB mass
storage device. It flashes if it cannot
read it.
3
Press the [NET/USB] REMOTE
MODE button to select the
NET/USB remote controller
mode.
INPUT SELECTOR
DISPLAY MUTING
G
U
I
D
E
E
X
I
T
PREV
CH
DIMMER
CDR/MD/DOCK
SAT
TAPE/AMP
SLEEP
MACRO
REMOTE MODE
--
/
---
10 11 12
TV CH
TV VOL
PLAYLIST
RANDOM
AUX1AUX
2
GAME/TV
D. TUN
CD
TUNER
TAPE
PHONO
REC
ENTER
T
O
P
M
E
N
U
M
E
N
U
VOL
CH
DISC
ALBUM
TV
VCR
CABLE
NET/USB
DVD
RECEIVER
CD
-
123
ZONE
3
ZONE
2
+
-
+10 0
CLEAR
456
789
S
E
T
U
P
R
E
T
U
R
N
NET/USB
NET/USB
RECEIVER
ENTER
0
NET/USB
USB 1/1
USB Storage
NET/USB
TX-NR905_En.book Page 114 Wednesday, January 23, 2008 1:36 PM

115
NET/USB
—Continued
Random Playback
To play songs in random order, while the list of songs is
displayed, press the [RANDOM] button. All of the songs
in the current folder will be played in random order.
When all of the songs in the folder have been played
once, they’ll all be played again in a different random
order. To cancel random playback, press the [RAN-
DOM] button again.
Random playback supports up to 9,999 songs per folder.
If a folder contains more than this, songs over 9,999 are
not included in random playback.
Repeat Playback
The Repeat function can only be set while the PLAY
screen is displayed.
To play songs repeatedly, during playback (or while
playback is paused or stopped), press the [REPEAT] but-
ton repeatedly to select: Repeat1, Repeat, All, or Off.
In Repeat1 mode, the current song is played repeatedly.
In Repeat mode, all of the songs in the current folder are
played repeatedly.
In All mode, all of the songs on the USB mass storage
device (in the same partition) are played repeatedly.
To cancel repeat playback, press the [REPEAT] button
repeatedly to select Off.
Notes:
• If you connect a USB hard disk drive to the AV
receiver’s USB port, we recommend that you use its
AC adapter to power it.
•Do not connect the AV receiver’s USB port to a USB
port on your computer. Music on your computer can-
not be played through the AV receiver in this way.
• The AV receiver supports USB MP3 players that sup-
port the USB Mass Storage Class standard, which
allows USB storage devices to be connected to com-
puters without the need for special drivers or software.
Note that not all USB MP3 players support the USB
Mass Storage Class standard. Refer your USB MP3
player’s instruction manual for details.
•Protected WMA music files on an MP3 player cannot
be played.
• Onkyo accepts no responsibility whatsoever for the
loss or damage to data stored on a USB mass storage
device when that device is used with the AV receiver.
We recommend that you back up your important
music files beforehand.
• MP3 players containing music files that are managed
with special music software, and iPods containing
music files managed with iTunes are not supported.
• Operation with all USB mass storage devices includ-
ing the ability to power them is not guaranteed.
• Do not connect your USB mass storage device via a
USB hub. The USB mass storage device must be con-
nected directly to the AV receiver’s USB port.
•If the USB mass storage device contains a lot of data,
the AV receiver make take a while to read it.
4
Use the Up and Down [ ]/[ ]
buttons to select a USB mass
storage device, and then press
[ENTER].
A list of the device’s contents appears.
To open a folder, use the Up and Down
[ ]/[ ] buttons to select it, and then
press [ENTER].
5
Use the Up and Down [ ]/[ ]
buttons to select a music file, and
press the [ENTER] or Play [ ]
button to start playback.
Playback starts and the following
screen appears.
To return to the previous menu during
playback, press the [Return] button.
To stop or pause playback, press the
Stop [ ] or Pause [ ] button, respec-
tively.
To select the next song, press the Next
[] button. To select the beginning of
the current song, press the Previous
[] button. To select the previous
song, press the Previous [ ] button
twice.
ENTER
ENTER
USB Storage 1/15
Folder1
Folder2
01_Song_Track1.WMA
02_Song_Track2.WMA
03_Song_Track3.WMA
04_Song_Track4.WMA
05_Song_Track5.WMA
06_Song_Track6.WMA
07_Song_Track7.WMA
08_Song_Track8.WMA
ENTER
ENTER
or
PLAY 4/15
USB Storage
02_Song_Track2.WMA
WMA 160kbps 16bit/44.1kHz
RETURN
00:10
--:--:--
TX-NR905_En.book Page 115 Wednesday, January 23, 2008 1:36 PM

116
NET/USB
—Continued
To receive Internet radio, you must connect the AV
receiver to a network with Internet access (see
page 112).
You can select Internet radio stations by entering the
appropriate URL with the remote controller, or by con-
necting to the AV receiver from your computer and
selecting stations in your Web browser.
Internet radio URLs in the following formats are sup-
ported: PLS, M3U, and podcast (RSS). However,
depending on the type of data or audio format used by
the Internet radio station, you may not be able to listen to
some stations.
Listening to Internet Radio
1
Press the [NET/USB] INPUT
SELECTOR button repeatedly to
select the Internet Radio screen.
The NETWORK indicator lights up if
the AV receiver is able to establish a
connection to the network. It flashes if
a connection cannot be established.
INPUT SELECTOR
ON STANDBY
DISPLAY MUTING
G
U
I
D
E
E
X
I
T
PREV
CH
DIMMER
CDR/MD/DOCK
SAT
TAPE/AMP
SLEEP
MACRO
REMOTE MODE
--
/
---
10 11 12
TV
TV CH
TV VOL
PLAYLIST
RANDOM
DVD
AUX1AUX
2
GAME/TV
CBL/SATVCR/DVR
D. TUN
CD
TUNER
TAPE
PHONO
REC
ENTER
T
O
P
M
E
N
U
M
E
N
U
VOL
CH
DISC
ALBUM
TV
VCR
CABLE
NET/USB
DVD
RECEIVER
CD
+
-
123
ZONE
3
ZONE
2
INPUT
+
-
+10 0
CLEAR
123
456
789
S
E
T
U
P
R
E
T
U
R
N
NET/USB
SP A SP B
SETUP
NET/USB
RECEIVER
ENTER
0
NET/USB
Internet Radio 1/20
e-onkyo radio
2
Press the [NET/USB] REMOTE
MODE button to select the
NET/USB remote controller
mode.
3
Use the Up and Down [ ]/[ ]
buttons to select an empty item,
and then press the [SETUP] but-
ton.
The URL Input screen appears.
4
Use the remote controller to
enter the URL of the Internet
radio station you want to listen
to.
Use the same method as for the Name
Edit function on page 104 to enter a
URL.
When you’ve finished, select
“OK,” and then press [ENTER].
The station appears in the list.
To update the station list, press
the [RETURN] button.
OR:
On your computer, start your
Web browser and enter the AV
receiver’s IP address in the
browser’s Internet address (URL)
field.
The browser connects to the AV
receiver and displays the same screen
as the AV receiver.
Select the Internet radio station
with your browser.
Notes:
• The AV receiver’s IP address is
shown on the Network screen (see
page 117).
• If you’re using DHCP, your router
may not always allocate the same IP
address to the AV receiver, so if you
find that you can’t connect to the AV
receiver, recheck the AV receiver’s
IP address on Network screen.
NET/USB
S
E
T
U
P
ENTER
TX-NR905_En.book Page 116 Wednesday, January 23, 2008 1:36 PM

117
NET/USB
—Continued
Once you’ve added a station to the list, simply select it
on the Internet Radio screen, and then press [ENTER] to
start playback.
Notes:
•When connected to an Internet radio station that uses
the MP3 streaming format, the MP3 indicator lights
up. When connected to an Internet radio station that
uses the WMA streaming format, the WMA indicator
lights up.
•If you’re using a narrowband Internet connection (e.g.,
56K modem or ISDN), depending on the station,
Internet radio may not work satisfactorily. For best
results, use a broadband connection (e.g., cable
modem, xDSL modem, etc).
This section explains how to configure the AV receiver’s
network settings manually.
If your router’s DHCP server is enabled, you don’t need
to change any of these settings, as the AV receiver is set
use DHCP to configure itself automatically by default
(i.e., DHCP is set to Enable). If, however, your router’s
DHCP server is disabled, for example, you’re using
static IP addresses, you’ll need to configure these set-
tings yourself, in which case, a knowledge of Ethernet
networking is essential.
What’s DHCP?
DHCP (Dynamic Host Configuration Protocol) is used
by routers, computers, the AV receiver, and other devices
to automatically configure themselves on a network.
What’s DNS?
The DNS (Domain Name System) translates domain
names into IP addresses. For example, when you enter a
domain name such as
www.onkyousa.com
in your Web
browser, before accessing the site, your browser uses
DNS to translate this into an IP address, in this case
63.148.251.142.
5
Press [ENTER].
The station’s programs are displayed.
6
Use the Up and Down [ ]/[ ]
buttons to select a program, and
then press [ENTER].
Playback starts and the following
screen appears.
ENTER
ENTER
ENTER
PLAY 1/45
iRadio station name
Streaming program name
MP3 128kbps 16bit/44.1kHz
RETURN
01:29
--:--:--
Network Settings
1
Press the [RECEIVER] REMOTE
MODE button, followed by the
[SETUP] button.
The main menu appears onscreen.
2
Use the Up and Down [ ]/[ ]
buttons to select “7. Hardware
Setup,” and then press [ENTER].
The Hardware Setup menu appears.
RECEIVER
S
E
T
U
P
ENTER
ENTER
7.Hardware Setup
1.Remote Control
2.Zone2/Zone3
3.Tuner
4.Analog Multich
5.HDMI
6.Network
TX-NR905_En.book Page 117 Wednesday, January 23, 2008 1:36 PM

118
NET/USB
—Continued
Note:
• This procedure can also be performed on the AV
receiver by using its [SETUP], [ENTER], and arrow
buttons.
Mac Address
This is the AV receiver’s MAC (Media Access Control)
address. This address cannot be changed.
Control
This setting enables or disables control over the network.
Enable:
Control over the network enabled.
Disable:
Control over the network disabled.
■
Port
This is the network port used for control over the net-
work.
DHCP
This setting determines whether or not the AV receiver
uses DHCP to automatically configure its IP Address,
Subnet Mask, Gateway, and DNS Server settings.
Enable:
DHCP enabled.
Disable:
DHCP disabled.
If you select Disable, you must configure the IP Address,
Subnet Mask, Gateway, and DNS Server settings your-
self.
IP Address
If you set the DHCP setting to Disable, you must specify
an IP address. Enter a static IP address provided by your
ISP.
The IP address must be within the following ranges.
Class A:
10.0.0.0 to 10.255.255.255
Class B:
172.16.0.0 to 172.31.255.255
Class C:
192.168.0.0 to 192.168.255.255
Most routers use Class C IP addresses.
Subnet Mask
If you set the DHCP setting to Disable, you must specify
a subnet mask address.
Enter the subnet mask address provided by your ISP
(typically: 255.255.255.0).
Gateway
If you set the DHCP setting to Disable, you must specify
a gateway address.
Enter the gateway address provided by your ISP.
DNS Server
If you set the DHCP setting to Disable, you must specify
a DNS server.
Enter the DNS server addresses provided by your ISP.
Proxy URL
To use a Web proxy, enter its URL here.
Proxy Port
If you’re using a Web proxy, enter a proxy port number
here.
3
Use the Up and Down [ ]/[ ]
buttons to select “6. Network,”
and then press [ENTER].
The Network screen appears.
4
Use the Up and Down [ ]/[ ]
buttons to select the settings,
and use the Left and Right
[ ]/[ ] buttons to set them.
To enter an IP address, select the set-
ting, and then press [ENTER]. The
arrow [ ]/[ ]/[ ]/[ ] buttons can
then be used to enter numbers. Press
[ENTER] again to set the number.
The settings are explained on the next
page.
5
When you’ve finished, press the
[SETUP] button.
Setup closes.
ENTER
ENTER
7-6.Network
MAC Address
xx : xx : xx : xx : xx : xx
Control Enable
Port 60000
DHCP Enable
IP Address
xxx . xxx . xxx . xxx
Subnet Mask
xxx . xxx . xxx . xxx
DNS Server
xxx . xxx . xxx . xxx
Proxy URL
xxxxxxxxxxxxxxxxx
Proxy Port
xxxxx
ENTER
S
E
T
U
P
TX-NR905_En.book Page 118 Wednesday, January 23, 2008 1:36 PM

119
Zone 2 and Zone 3
In addition to your main listening room, you can also enjoy playback in two other rooms, or as we call them, Zone 2
and Zone 3. And, you can select a different source for each room.
There are two ways you can connect Zone 2 speakers:
1. Connect them directly to the AV receiver.
2. Connect them to an amp in Zone 2.
Connecting Your Zone 2 Speakers Directly
to the AV receiver
This setup allows 5.1-channel playback in your main
room and 2-channel stereo playback in Zone 2, with a
different source in each room. This is called Powered
Zone 2, as the Zone 2 speakers are powered by the AV
receiver. Note that when Powered Zone 2 is turned off,
you can enjoy 7.1-channel playback in your main room.
Hookup
• Connect your Zone 2 speakers to the AV receiver’s
ZONE 2 L/R speaker terminals.
Notes:
•With this setup, the Zone 2 volume is controlled by the
AV receiver.
•Powered Zone 2 cannot be used if Speaker Type Front
A is set to Bi-Amp or BTL, or Speaker Type Front B
is set to Normal, Bi-Amp, or BTL (page 51).
Connecting Your Zone 2 Speakers to an
Amp in Zone 2
This setup allows 7.1-channel playback in your main lis-
tening room and 2-channel stereo playback in Zone 2,
with a different source in each room.
Hookup
•Use an RCA audio cable to connect the AV receiver’s
ZONE 2 PRE OUT L/R jacks to an analog audio input
on your Zone 2 amp.
• Connect your Zone 2 speakers to the speaker termi-
nals on your Zone 2 amp.
Note:
•With the default settings, the Zone 2 volume must be
set on the Zone 2 amp. If your Zone 2 amp has no vol-
ume control, set the Zone 2 Out setting to Variable so
that you can set the Zone 2 volume on the AV receiver
(see page 122).
Connecting Zone 2
ZONE2 R ZONE2 L
LR
Main room
TV
Zone 2
AV receiver
To use this setup, you must set the Speaker Type
Front B setting to Not Use (see page 51), and set the
Powered Zone 2 setting to Act (see page 121).
ZONE 2 ZONE 3
PRE OUT
L
R
RL
IN
Main room
Zone 2
TV
Receiver/
integrated amp
AV receiver
TX-NR905_En.book Page 119 Wednesday, January 23, 2008 1:36 PM

120
Zone 2 and Zone 3
—Continued
Zone 2 Video Output
The AV receiver features a composite video output for
connection to a TV in Zone 2, so you can enjoy both
audio and video in that zone.
Hookup
• Use a composite video cable to connect the AV
receiver’s ZONE 2 OUT V jack to a composite video
input on your Zone 2 TV.
Note:
•The ZONE 2 OUT V jack outputs video from compo-
nents connected to composite video inputs and
S-Video inputs.
Zone 2 12V Trigger
When Zone 2 is turned on, the output from the ZONE 2
12V TRIGGER OUT goes high (+12 volts, 100 milliam-
peres max). Connecting this jack to a 12-volt trigger
input on a component in Zone 2 will make that compo-
nent turn on or off as and when Zone 2 is turned on or off
on the AV receiver.
Zone 3 speakers must be connected to an amp in Zone 3.
Connecting Your Zone 3 Speakers
You can enjoy 2-channel stereo playback in Zone 3 and
a different source to those selected for your main room
and Zone 2.
Hookup
•Use an RCA audio cable to connect the AV receiver’s
ZONE 3 PRE OUT L/R jacks to an analog audio input
on your Zone 3 amp.
• Connect your Zone 3 speakers to the speaker termi-
nals on your Zone 3 amp.
Note:
•With the default settings, the Zone 3 volume must be
set on the Zone 3 amp. If your Zone 3 amp has no vol-
ume control, set the Zone 3 Out setting to Variable so
that you can set the Zone 3 volume on the AV receiver
(see page 122).
ZONE 2
OUT
Main room
TV
Zone 2
AV receiver
TV
Connecting Zone 3
ZONE 2 ZONE 3
PRE OUT
L
R
RL
IN
Main room
Zone 3
TV
Receiver/
integrated amp
AV receiver
TX-NR905_En.book Page 120 Wednesday, January 23, 2008 1:36 PM

121
Zone 2 and Zone 3
—Continued
If you’ve connected your Zone 2 speakers to the AV
receiver, as explained in “Connecting Your Zone 2
Speakers Directly to the AV receiver” on page 119, you
must set the Powered Zone 2 setting to Act (Activated).
Notes:
•When Act is selected and Zone 2 turned on, the Zone 2
speakers connected to the ZONE 2 L/R speaker termi-
nals output sound, but the surround back speakers con-
nected to the SURR BACK L/R speaker terminals do
not. When Act is selected and Zone 2 turned off, the
surround back speakers output sound as normal.
•Powered Zone 2 cannot be used if Speaker Type Front
A is set to Bi-Amp or BTL, or Speaker Type Front B
is set to Normal, Bi-Amp, or BTL (page 51).
• This procedure can also be performed on the AV
receiver by using its [SETUP], [ENTER], and arrow
buttons.
Powered Zone 2 Setting
1
Press the [RECEIVER] REMOTE
MODE button, followed by the
[SETUP] button.
The main menu appears onscreen.
2
Use the Up and Down [ ]/[ ]
buttons to select “7. Hardware
Setup,” and then press [ENTER].
The Hardware Setup menu appears.
INPUT SELECTOR
ON STANDBY
DISPLAY MUTING
G
U
I
D
E
E
X
I
T
PREV
CH
DIMMER
CDR/MD/DOCK
SAT
TAPE/AMP
SLEEP
MACRO
REMOTE MODE
--
/
---
10 11 12
TV
TV CH
TV VOL
PLAYLIST
RANDOM
DVD
AUX1AUX
2
GAME/TV
CBL/SATVCR/DVR
D. TUN
CD
TUNER
TAPE
PHONO
REC
ENTER
T
O
P
M
E
N
U
M
E
N
U
VOL
CH
DISC
ALBUM
TV
VCR
CABLE
NET/USB
DVD
RECEIVER
CD
+
-
123
ZONE
3
ZONE
2
INPUT
+
-
+10 0
CLEAR
123
456
789
S
E
T
U
P
R
E
T
U
R
N
NET/USB
SP A SP B
SETUP
RECEIVER
ENTER
RECEIVER
S
E
T
U
P
ENTER
ENTER
3
Use the Up and Down [ ]/[ ]
buttons to select “2. Zone 2/
Zone 3,” and then press [ENTER].
The Zone 2/Zone 3 screen appears.
4
Use the Up and Down [ ]/[ ]
buttons to select “Powered
Zone 2,” and use the Left and
Right [ ]/[ ] buttons to select:
Not Act:
ZONE 2 L/R speaker termi-
nals not activated (Powered
Zone 2 disabled).
Act:
ZONE 2 L/R speaker termi-
nals activated (Powered Zone
2 enabled).
5
Press the [SETUP] button.
Setup closes.
ENTER
ENTER
7-2.Zone2/Zone3
Powered Zone2 Not Act
Zone2 Out Fixed
Zone3 Out Fixed
ENTER
ENTER
S
E
T
U
P
TX-NR905_En.book Page 121 Wednesday, January 23, 2008 1:36 PM

122
Zone 2 and Zone 3
—Continued
If you’ve connected your Zone 2 or Zone 3 speakers to
an amp with no volume control, set the Zone 2 Out or
Zone 3 Out setting, respectively, to Variable so that you
can set the zone’s volume, balance, and tone on the AV
receiver.
Note:
• This procedure can also be performed on the AV
receiver by using its [SETUP], [ENTER], and arrow
buttons.
This section explains how to use Zone 2 and Zone 3.
Zone 2/Zone 3 Out Settings
1
Press the [RECEIVER] REMOTE
MODE button, followed by the
[SETUP] button.
The main menu appears onscreen.
2
Use the Up and Down [ ]/[ ]
buttons to select “7. Hardware
Setup,” and then press [ENTER].
The Hardware Setup menu appears.
3
Use the Up and Down [ ]/[ ]
buttons to select “2. Zone 2/
Zone 3,” and then press [ENTER].
The Zone 2/Zone 3 screen appears.
4
Use the Up and Down [ ]/[ ]
buttons to select “Zone 2 Out” or
“Zone 3 Out,” and use the Left
and Right [ ]/[ ] buttons to
select:
Fixed:
The Zone 2 or Zone 3 volume
must be set on the amp in that
zone.
Variable:
The Zone 2 or Zone 3 vol-
ume can be set on the AV
receiver.
RECEIVER
S
E
T
U
P
ENTER
ENTER
ENTER
ENTER
7-2.Zone2/Zone3
Powered Zone2 Not Act
Zone2 Out Fixed
Zone3 Out Fixed
ENTER
ENTER
5
Press the [SETUP] button.
Setup closes.
Using Zone 2 and Zone 3
S
E
T
U
P
STANDBY/ON
MASTER VOLUME
CDTUNER
TAPECBL/SAT GAME/TV AUX 1 AUX 2VCR/DVR
DVDAUDIO SELPURE AUDIO PHONO NET/USB DISPLAY
PUSH TO OPEN
STANDBY
READY
ZONE 2
ZONE 3
OFF TONE HDMI OUT
DIGITAL INPUT
ZONE 2
ZONE 3
LEVEL
PHONES POWER
ON OFF
STEREO THX
RT/PTY/TP
MEMORY
LISTENING MODE
TUNING
MODE SETUP
PRESET
TUNING
TUNING RETURN
ENTER
SETUP MIC
VIDEO
S VIDEO DIGITAL
AUX 2 INPUT
AUDIOLR
CLEAR
USB
ZONE 3
ZONE 2
TONE
OFF
,
INPUT SELECTOR
LISTENING MODE
ON STANDBY
DISPLAY MUTING
RC-
687
M
G
U
I
D
E
E
X
I
T
PREV
CH
DIMMER
CDR/MD/DOCK
SAT
TAPE/AMP
SLEEP
MACRO
REMOTE MODE
SUBTITLE
AUDIO
REPEAT
PLAY MODE
--
/
---
10 11 12
VIDEO OFFOPEN/CLOSE
TV
TV CH
TV VOL
PLAYLIST
RANDOM
DVD
AUX1AUX
2
GAME/TV
CBL/SATVCR/DVR
D. TUN
CD
TUNER
TAPE
PHONO
VCRVCR DVDDVD HDDHDD
REC
ENTER
TEST TONE
AUDIO SEL
CH SEL
SURR
DIRECT
THX
PURE A
STEREO
LEVEL
+
LEVEL
-
L NIGHT
ALL ST
T
O
P
M
E
N
U
M
E
N
U
VOL
CH
DISC
ALBUM
TV
VCR
CABLE
NET/USB
DVD
RECEIVER
CD
+
-
123
ZONE
3
ZONE
2
INPUT
+
-
+10 0
CLEAR
123
456
789
S
E
T
U
P
R
E
T
U
R
N
Re-EQ
NET/USB
SP A SP B
ZONE3
ZONE2
MUTING
ON
STANDBY
LEVEL–,
LEVEL+
INPUT
SELECTOR
TX-NR905_En.book Page 122 Wednesday, January 23, 2008 1:36 PM

123
Zone 2 and Zone 3
—Continued
Selecting an Input Source for Zones
Notes:
•To select AM or FM, press the [TUNER] input selec-
tor button repeatedly. On the North American model,
you can also select XM or SIRIUS.
• Only analog input sources are output by Zone 2 and
Zone 3. Digital input sources are not output. If no
sound is heard when an input source is selected, check
to make sure it’s connected to an analog input.
•While Powered Zone 2 is being used, listening modes
that require surround back speakers (6.1/7.1), such as
Dolby Digital EX, DTS-ES, and THX Ultra2 Cinema,
are unavailable.
• When Zone 2 is turned on, the output from the
ZONE 2 12V TRIGGER OUT goes high (+12 volts).
• While Zone 2 or Zone 3 is on, the Auto Power On/
Standby and Direct Change functions do not
work.
•You cannot select different AM or FM radio stations
for your main room, Zone 2, and Zone 3. The same
AM/FM radio station will be heard in each room.
•On the North American model, you can select a differ-
ent radio source for each room. For example, XM for
your main room, SIRIUS for Zone 2, and AM/FM for
Zone 3.
Turning Off Zones
Note:
• When Zone 2 is turned off, the output from the
ZONE 2 12V TRIGGER OUT goes low (0 volts).
1
On the remote controller, press
the [ZONE 2] or [ZONE 3]
REMOTE MODE button.
On the AV receiver, press the
[ZONE 2] or [ZONE 3] button.
The ZONE 2 or ZONE 3 indicator
flashes, and the input selector currently
selected for the zone appears on the dis-
play.
2
On the remote controller, use the
INPUT SELECTOR buttons.
On the AV receiver, use the input
selector buttons, or press the
[ZONE 2] or [ZONE 3] button
repeatedly
The input source is selected, the zone is
turned on, the name of the input selec-
tor appears on the display, and the
ZONE 2 or ZONE 3 indicator lights
continuously.
ZONE 2
ZONE 3
ZONE
3
ZONE
2
AV receiver
Remote
controller
ZONE 2
ZONE 3
DVD
AUX1AUX
2
GAME/TV
CBL/SATVCR/DVR
CD
TUNER
TAPE
PHONO
+10
123
456
789
0
NET/USB
AV receiver
Remote
controller
1
On the remote controller, press
the [ZONE 2] or [ZONE 3]
REMOTE MODE button.
On the AV receiver, press the
[ZONE 2] or [ZONE 3] button.
The ZONE 2 or ZONE 3 indicator
flashes.
2
On the remote controller, press
the [STANDBY] button.
On the AV receiver, press the
[OFF] button.
The zone is turned off, and the ZONE 2
or ZONE 3 indicator goes off.
ZONE 2
ZONE 3
ZONE
3
ZONE
2
AV receiver
Remote
controller
OFF
STANDBY
AV receiver
Remote
controller
TX-NR905_En.book Page 123 Wednesday, January 23, 2008 1:36 PM

124
Zone 2 and Zone 3
—Continued
Adjusting the Volume of Zones
Adjusting the Balance of Zones
Muting Zones
Adjusting the Tone of Zone 2
Notes:
• Zones can also be unmuted by adjusting the volume.
• The tone cannot be adjusted for Zone 3.
•The Zone 2 level, balance, and tone functions have no
effect on the ZONE 2 PRE OUT when the Zone 2 Out
setting is set to Fixed (page 122).
•The Zone 3 level and balance functions have no effect
on the ZONE 3 PRE OUT when the Zone 3 Out set-
ting is set to Fixed (page 122).
On the remote controller, press
the [ZONE 2] or [ZONE 3]
REMOTE MODE button, and then
use the [LEVEL–] and [LEVEL+]
buttons.
On the AV receiver, press the
[ZONE 2] or [ZONE 3] button,
press the [LEVEL] button, and
then use the Up [ ] and Down
[] buttons.
1
On the AV receiver, press the
[ZONE 2] or [ZONE 3] button.
2
Press the AV receiver’s [TONE]
button repeatedly to select Bal-
ance.
3
Use the Up [ ] and Down [ ]
buttons to adjust the balance.
You can adjust the balance from 0 in the
center to +10 dB to the right or +10 dB
to the left in 2 dB steps.
ZONE
3
ZONE
2
LEVEL LEVEL
AV receiver
Remote
controller
ZONE 2
ZONE 3
AV receiver
TONE
On the remote controller, press
the [ZONE 2] or [ZONE 3]
REMOTE MODE button, and then
press the [MUTING] button.
To unmute a zone, on the remote
controller, press the [ZONE 2] or
[ZONE 3] REMOTE MODE button,
and then press the [MUTING] but-
ton again.
1
On the AV receiver, press the
[ZONE 2] or [ZONE 3] button.
2
Press the AV receiver’s [TONE]
button repeatedly to select Bass
or Treble.
3
Use the Up [ ] and Down [ ]
buttons to adjust the bass or tre-
ble.
You can boost or cut the Bass or Treble
from –10 dB to +10 dB in 1 dB steps.
ZONE
3
ZONE
2
MUTING
ZONE 2
ZONE 3
AV receiver
TONE
TX-NR905_En.book Page 124 Wednesday, January 23, 2008 1:36 PM

125
Zone 2 and Zone 3
—Continued
To control the AV receiver with the remote controller
while you’re in Zone 2 or Zone 3, you’ll need a commer-
cially available multiroom remote control kit for each
zone.
• Multiroom kits are made by Niles and Xantech.
These kits can also be used when there isn’t a clear line
of sight to the AV receiver’s remote sensor, such as when
it’s installed inside a cabinet.
Using a Multiroom Kit with Zone 2/3
In this setup, the IR receiver in Zone 2/3 picks up the
infrared signals from the remote controller and feeds
them through to the AV receiver in the main room via the
connecting block.
The miniplug cable from the connecting block should be
connected to the AV receiver’s IR IN jack, as shown
below.
Using a Multiroom Kit with a Cabinet
In this setup, the IR receiver picks up the infrared signals
from the remote controller and feeds them to the AV
receiver located in the cabinet via the connecting block.
Using a Multiroom Kit with Other
Components
In this setup, an IR emitter is connected to the AV
receiver’s IR OUT jack and placed in front of the other
component’s remote control sensor. Infrared signals
received at the AV receiver’s IR IN jack are fed through
to the other component via the IR emitter. Signals picked
up by the AV receiver’s remote control sensor are not
output.
The IR emitter should be connected to the AV receiver’s
IR OUT jack, as shown below.
Using the Remote Controller in
Zone 2/3 and Multiroom Control Kits
Connecting
block
Remote controller
IR Receiver
Main room Zone 2/3
Signal flow
IR IN
OUT
From the connecting block
Miniplug cable
AV receiver
IR IN
Connecting
block
Remote controller
IR Receiver
Inside
cabinet
Signal flow
IR IN
IR OUT
Connecting
block
IR Receiver
Remote controller
Signal flow
IR Emitter
Other component
AV receiver
IR IN
OUT
Remote control
sensor
Other component
Emitter
IR Emitter
Signal flow
Miniplug
Miniplug cable
AV receiver
TX-NR905_En.book Page 125 Wednesday, January 23, 2008 1:36 PM

126
Controlling Other Components
You can control your other components, including those
made by other manufacturers, with the remote controller.
This section explains how to:
• Enter the remote control code for a component that
you want to control: DVD, TV, VCR, etc.
• Learn commands directly from another component’s
remote controller (see page 129).
• Program the MACRO buttons to perform a sequence
of up to eight remote control actions (see page 130).
To control another component, you must first enter that
component’s remote control code to a REMOTE MODE
button. You’ll need to enter a code for each component
that you want to control.
Notes:
• Remote control codes cannot be entered for the
[RECEIVER], [ZONE 2], [ZONE 3], and [NET/USB]
REMOTE MODE buttons.
• The remote control codes provided are correct at the
time of printing but subject to change.
Entering Remote Control Codes
1
Look up the component’s remote
control code in the separate
Remote Control Codes list.
The codes are organized by category.
INPUT SELECTOR
LISTENING MODE
ON STANDBY
DISPLAY MUTING
RC-
687
M
G
U
I
D
E
E
X
I
T
PREV
CH
DIMMER
CDR/MD/DOCK
SAT
TAPE/AMP
SLEEP
MACRO
REMOTE MODE
SUBTITLE
AUDIO
REPEAT
PLAY MODE
--
/
---
10 11 12
VIDEO OFFOPEN/CLOSE
TV
TV CH
TV VOL
PLAYLIST
RANDOM
DVD
AUX1AUX
2
GAME/TV
CBL/SATVCR/DVR
D. TUN
CD
TUNER
TAPE
PHONO
VCRVCR DVDDVD HDDHDD
REC
ENTER
TEST TONE
AUDIO SEL
CH SEL
SURR
DIRECT
THX
PURE A
STEREO
LEVEL
+
LEVEL
-
L NIGHT
ALL ST
T
O
P
M
E
N
U
M
E
N
U
VOL
CH
DISC
ALBUM
TV
VCR
CABLE
NET/USB
DVD
RECEIVER
CD
+
-
123
ZONE
3
ZONE
2
INPUT
+
-
+10 0
CLEAR
123
456
789
S
E
T
U
P
R
E
T
U
R
N
Re-EQ
NET/USB
SP A SP B
REMOTE
MODE
TV
RECEIVER
STANDBY
I
Number
buttons
Remote
indicator
2
While holding down the REMOTE
MODE button to which you want
to enter the code, press the
[STANDBY] button.
The Remote indicator lights up.
3
Within 30 seconds, use the num-
ber buttons to enter the 4-digit
remote control code.
The Remote indicator flashes twice.
4
Press the REMOTE MODE button
again to select the remote con-
troller mode, point the remote
controller at the component, and
check the operation.
If the remote controller doesn’t work as
expected, and several remote codes are
listed, try each one in turn and use the
one that works best.
SAT
REMOTE MODE
TV
VCR
CABLE
DVD
CDR/MD/DOCK
CD
STANDBY
DVD
AUX1AUX
2
GAME/TV
CBL/SATVCR/DVR
CD
TUNER
TAPE
0
123
456
789
NET/USB
• The [DVD] and [CD] REMOTE MODE buttons
are preprogrammed for use with Onkyo DVD
players and CD players, respectively.
•To control another manufacturer’s CD recorder,
MD recorder or Onkyo RI Dock, enter the appro-
priate remote control code to the [CD] REMOTE
MODE button.
TX-NR905_En.book Page 126 Wednesday, January 23, 2008 1:36 PM

127
Controlling Other Components
—Continued
Remote Control Codes for Onkyo
Components Connected via
Onkyo components that are connected via are con-
trolled by pointing the remote controller at the AV
receiver, not the component. This allows you to control
components that are out of view, in a rack, for example.
If you want to control an Onkyo component by pointing
the remote controller directly at it, or you want to control
an Onkyo component that’s not connected via , use
the following remote control codes:
•[DVD] REMOTE MODE button
5001:
Onkyo DVD player without (default)
• [CD] REMOTE MODE button
6001:
Onkyo CD player without (default)
• [MD] REMOTE MODE button
6007:
Onkyo MD recorder without
• [CDR] REMOTE MODE button
6005:
Onkyo CD recorder without
• [DOCK] REMOTE MODE button
6003:
Onkyo RI Dock without
Note:
• If you connect an -capable Onkyo MiniDisc
recorder, CD recorder, or RI Dock to the TAPE
IN/OUT jacks, or connect an RI Dock to the
GAME/TV jacks, for to work properly, you must
set the Input Display accordingly (see page 57).
Resetting the REMOTE MODE Buttons
You can reset a REMOTE MODE button to its default
remote control code.
You can reset the remote controller to its default settings.
1
Make sure the Onkyo component is con-
nected with an cable and an analog
audio cable (RCA).
See page 49 for details.
2
Enter the appropriate remote control code
to the REMOTE MODE button.
•[DVD] REMOTE MODE button
5002:
Onkyo DVD player with
• [CD] REMOTE MODE button
6002:
Onkyo CD player with
• [MD] REMOTE MODE button
6008:
Onkyo MD recorder with
• [CDR] REMOTE MODE button
6006:
Onkyo CD recorder with
• [DOCK] REMOTE MODE button
6004:
Onkyo RI Dock with
See the previous page for how to enter remote
control codes.
3
Press the REMOTE MODE button, point
the remote controller at the AV receiver,
and operate the component.
1
While holding down the REMOTE
MODE button that you want to
reset, press the TV [ ] button.
The Remote indicator flashes three
times.
2
Press the REMOTE MODE button
again.
The Remote indicator flashes twice,
indicating that the button has been
reset.
The [DVD] and [CD] REMOTE
MODE buttons are preprogrammed
with remote control codes for control-
ling Onkyo DVD players and CD play-
ers, respectively. When these buttons
are reset, the preprogrammed codes are
restored.
Resetting the Remote Controller
1
While holding down the
[RECEIVER] REMOTE MODE but-
ton, press the [STANDBY] button.
The Remote indicator flashes five
times.
2
Press the [RECEIVER] REMOTE
MODE button again.
The Remote indicator flashes twice,
indicating that the remote controller
has been reset.
SAT
REMOTE MODE
TV
VCR
CABLE
DVD
CDR/MD/DOCK
CD
SAT
REMOTE MODE
TV
VCR
CABLE
DVD
CDR/MD/DOCK
CD
RECEIVER
STANDBY
RECEIVER
TX-NR905_En.book Page 127 Wednesday, January 23, 2008 1:36 PM

128
Controlling Other Components
—Continued
To control another component, point the remote controller at it and use the buttons explained below. (You must select
the appropriate remote controller mode with the REMOTE MODE buttons first.) With some components, certain buttons
may not work as expected, and some may not work at all.
■
Controlling a TV
A
[ON], [STANDBY], TV [ ]*
Set the TV to On or Standby.
B
Number buttons
Enter numbers.
C
[CH +/–], TV CH [+]/[–]*
Select channels on the TV.
D
[PREV CH]
Selects the previous channel.
E
[TV INPUT]*
Selects the TV’s external inputs.
F
TV VOL [ ]/[ ]*
Adjust the TV’s volume.
G
[MUTING]
Mutes the TV.
H
[ ]/[ ]/[ ]/[ ]/[MENU]/
[ENTER]/[RETURN]
Navigate menus on the TV.
*Buttons marked with an asterisk (*)
are exclusively for controlling a TV
and can be used at any time, regard-
less of the currently selected remote
controller mode.
■
Controlling a VCR
A
[ON], [STANDBY]
Set the VCR to On or Standby.
B
Number buttons
Enter numbers.
C
[CLEAR]
Cancels functions.
D
[CH +/–]
Selects channels on the VCR.
E
[PREV CH]
Selects the previous channel.
F
REC [ ]
Starts recording.
G
Eject [ ]
Ejects the videocassette.
H
[], [], [ ], [ ], [ ]
Play, Pause, Stop, Rewind, and
Fast forward.
I
[ ]/[ ]/[ ]/[ ]/[MENU]/
[ENTER]/[RETURN]
Navigate menus on the VCR.
■
Controlling a Satellite or
Cable Receiver
A
[ON], [STANDBY]
Set the satellite/cable receiver to
On or Standby.
B
Number buttons
Enter numbers.
C
[CLEAR]
Cancels functions.
D
[CH +/–]
Selects satellite/cable channels.
E
[PREV CH]
Selects the previous channel.
F
[GUIDE]
Displays the program guide.
G
[], []
Rewind and Fast forward.
H
[ ]/[ ]/[ ]/[ ]/[MENU]/
[ENTER]/[RETURN]
Navigate menus on the satel-
lite/cable receiver.
INPUT SELECTOR
LISTENING MODE
ON STANDBY
DISPLAY MUTING
RC-
687
M
G
U
I
D
E
E
X
I
T
PREV
CH
DIMMER
CDR/MD/DOCK
SAT
TAPE/AMP
SLEEP
MACRO
REMOTE MODE
SUBTITLE
AUDIO
REPEAT
PLAY MODE
--
/
---
10 11 12
VIDEO OFFOPEN/CLOSE
TV
TV CH
TV VOL
PLAYLIST
RANDOM
DVD
AUX1AUX
2
GAME/TV
CBL/SATVCR/DVR
D. TUN
CD
TUNER
TAPE
PHONO
VCRVCR DVDDVD HDDHDD
REC
ENTER
TEST TONE
AUDIO SEL
CH SEL
SURR
DIRECT
THX
PURE A
STEREO
LEVEL
+
LEVEL
-
L NIGHT
ALL ST
T
O
P
M
E
N
U
M
E
N
U
VOL
CH
DISC
ALBUM
TV
VCR
CABLE
NET/USB
DVD
RECEIVER
CD
+
-
123
ZONE
3
ZONE
2
INPUT
+
-
+10 0
CLEAR
123
456
789
S
E
T
U
P
R
E
T
U
R
N
Re-EQ
NET/USB
SP A SP B
A
8
3
4
8
5
3
6
8
8
7
2
Press [TV] first
INPUT SELECTOR
LISTENING MODE
ON STANDBY
DISPLAY MUTING
RC-
687
M
G
U
I
D
E
E
X
I
T
PREV
CH
DIMMER
CDR/MD/DOCK
SAT
TAPE/AMP
SLEEP
MACRO
REMOTE MODE
SUBTITLE
AUDIO
REPEAT
PLAY MODE
--
/
---
10 11 12
VIDEO OFFOPEN/CLOSE
TV
TV CH
TV VOL
PLAYLIST
RANDOM
DVD
AUX1AUX
2
GAME/TV
CBL/SATVCR/DVR
D. TUN
CD
TUNER
TAPE
PHONO
VCRVCR DVDDVD HDDHDD
REC
ENTER
TEST TONE
AUDIO SEL
CH SEL
SURR
DIRECT
THX
PURE A
STEREO
LEVEL
+
LEVEL
-
L NIGHT
ALL ST
T
O
P
M
E
N
U
M
E
N
U
VOL
CH
DISC
ALBUM
TV
VCR
CABLE
NET/USB
DVD
RECEIVER
CD
+
-
123
ZONE
3
ZONE
2
INPUT
+
-
+10 0
CLEAR
123
456
789
S
E
T
U
P
R
E
T
U
R
N
Re-EQ
NET/USB
SP A SP B
A
2
9
9
3
9
4
5
6
7
9
8
Press [VCR] first
INPUT SELECTOR
LISTENING MODE
ON STANDBY
DISPLAY MUTING
RC-
687
M
G
U
I
D
E
E
X
I
T
PREV
CH
DIMMER
CDR/MD/DOCK
SAT
TAPE/AMP
SLEEP
MACRO
REMOTE MODE
SUBTITLE
AUDIO
REPEAT
PLAY MODE
--
/
---
10 11 12
VIDEO OFFOPEN/CLOSE
TV
TV CH
TV VOL
PLAYLIST
RANDOM
DVD
AUX1AUX
2
GAME/TV
CBL/SATVCR/DVR
D. TUN
CD
TUNER
TAPE
PHONO
VCRVCR DVDDVD HDDHDD
REC
ENTER
TEST TONE
AUDIO SEL
CH SEL
SURR
DIRECT
THX
PURE A
STEREO
LEVEL
+
LEVEL
-
L NIGHT
ALL ST
T
O
P
M
E
N
U
M
E
N
U
VOL
CH
DISC
ALBUM
TV
VCR
CABLE
NET/USB
DVD
RECEIVER
CD
+
-
123
ZONE
3
ZONE
2
INPUT
+
-
+10 0
CLEAR
123
456
789
S
E
T
U
P
R
E
T
U
R
N
Re-EQ
NET/USB
SP A SP B
A
2
6
8
3
8
8
4
5
8
7
Press [CABLE] (SAT) first
TX-NR905_En.book Page 128 Wednesday, January 23, 2008 1:36 PM

129
Controlling Other Components
—Continued
The AV receiver’s remote controller can learn the com-
mands of other remote controllers. By transmitting, for
example, the Play command from your CD player’s
remote controller, the remote controller can learn it, and
then transmit the exact same command when its Play
[] button is pressed in the CD remote mode.
This is useful when you’ve entered the appropriate
remote control code (page 126) but some buttons don’t
work as expected.
Notes:
• The following buttons cannot learn new commands:
REMOTE MODE, MACRO [1], [2], [3], TV CH
[+]/[–], Re-EQ, LIGHT.
•When you want to learn the command from your TV’s
Power button, select the TV remote control mode and
use the remote controller’s [STANDBY] button to
learn the command. In the TV remote control mode,
the remote controller’s [STANDBY] and TV [ ]
buttons are linked, so using the [STANDBY] button to
learn the command will mean that you can also use the
TV [ ] button to turn your TV on or off in TV
remote control mode.
• When you want to learn the commands from your
TV’s Channel Up and Down buttons, select the TV
remote control mode and use the remote controller’s
CH [+/–] button (left to the [ENTER] button) to learn
the commands. In the TV remote control mode, the
remote controller’s CH [+/–] and TV CH [+]/[–] but-
tons are linked, so using the CH [+/–] button to learn
these commands will mean that you can also use the
TV CH [+]/[–] buttons to change channels in TV
remote control mode.
• The remote controller can learn approximately 70 to
90 commands, although this will be less if commands
that use a lot of memory are learned.
• Remote controller buttons such as Play, Stop, Pause,
and so on are preprogrammed with commands for
controlling Onkyo CD players, cassette decks, and
DVD players. However, they can learn new com-
mands, and you can restore the preprogrammed com-
mands at any time by resetting the remote controller
(see page 127).
•To overwrite a previously learned command, repeat
this procedure.
•Only commands from infrared remote controllers can
be learned.
• When the remote controller’s batteries expire, all
learned commands will be lost and will have to be
learned all over again, so don’t discard your other
remote controllers.
Learning Commands
1
While holding down the REMOTE
MODE button for the mode in
which you want to use the com-
mand, press the [ON] button.
The Remote indicator lights up.
2
Press the button you want to
learn the new command.
3
Point the remote controllers at
each other, about 2 to 6 inches
(5–15 cm) apart, and then press
and hold the button whose com-
mand you want to learn until the
Remote indicator flashes.
INPUT SELECTOR
ON STANDBY
DISPLAY MUTING
G
U
I
D
E
E
X
I
T
PREV
CH
DIMMER
CDR/MD/DOCK
SAT
TAPE/AMP
SLEEP
MACRO
REMOTE MODE
--
/
---
10 11 12
TV
TV CH
TV VOL
DVD
AUX1AUX
2
GAME/TV
CBL/SATVCR/DVR
D. TUN
CD
TUNER
TAPE
PHONO
ENTER
T
O
P
M
E
N
U
M
E
N
U
VOL
CH
DISC
ALBUM
TV
VCR
CABLE
NET/USB
DVD
RECEIVER
CD
+
-
123
ZONE
3
ZONE
2
INPUT
+
-
+10 0
CLEAR
123
456
789
S
E
T
U
P
R
E
T
U
R
N
NET/USB
1, 4
1
Remote
indicator
SAT
TAPE/AMP
REMOTE MODE
TV
VCR
CABLE
DVD
RECEIVER
CDR/MD/DOCK
NET/USB
CD
ON
If the command is learned successfully,
the Remote indicator flashes twice.
4
To learn more commands, repeat
steps 2 and 3.
Press any REMOTE MODE button
when you’ve finished.
POWER SLEEP DIMMER SUR
MODE
VIDEO-1 VIDEO-2
TAPE
DVD C D
C D DVD
TUNER
TUNER
PHONO
INPUT SELECTOR
DISC
TAPE
VOLUME
EVEL
CH SEL
PRESET
MUTING
TEST
TONE
MULTI-CH
INPUT
GROUP
R
10
--/---1112
REMOTE MODE
ZONE2
DVD
VCR CD
ZONE3
RECEIVER
CABLE
NET/USB
TAPE/AMP
SAT
CDR/MD/DOCK
+
-
T
V CH
T
V VOL
SLEEP
INPUT SELECTOR
3
2
MACRO
1
+
10 0
CLEAR
D.TUN
123
456
789
INPUT
I
ONSTANDBYT
V
TAPE
DVD
DCR/DVRCBL/SAT
AUX1
AUX2
TUNER
NET/USB
CD
PHONO
GAME/TV
About 2 to 6
inches (5–15 cm)
RC-687M
TX-NR905_En.book Page 129 Wednesday, January 23, 2008 1:36 PM

130
Controlling Other Components
—Continued
You can program the remote controller’s MACRO but-
tons to perform a sequence of remote control actions.
Example:
To play a CD you typically need to perform the follow-
ing actions:
1. Press the [RECEIVER] REMOTE MODE button
to select the Receiver remote controller mode.
2. Press the [ON] button to turn on the AV receiver.
3. Press the [CD] INPUT SELECTOR button to
select the CD input source.
4. Press the [CD] REMOTE MODE button to select
the CD remote controller mode.
5. Press the Play [ ] button to start playback on the
CD player.
You can program a MACRO button so that all five
actions are performed with just one button press.
Making Macros
Each MACRO button can store one macro, and each
macro can contain up to eight commands.
Note:
• If any of the buttons you used to make a macro are
taught new commands, the macro will no longer work
properly and will have to be made again.
Running Macros
Deleting Macros
Using Macros
1
While holding down the REMOTE
MODE button of the remote con-
troller mode you want to use at
the start of the macro, press
MACRO button [1], [2], or [3].
The Remote indicator lights up.
For the CD example in the left column,
you’d press and hold the [RECEIVER]
REMOTE MODE button, and then
press MACRO button [1], [2], or [3].
INPUT SELECTOR
ON STANDBY
DIMMER
CDR/MD/DOCK
SAT
TAPE/AMP
SLEEP
MACRO
REMOTE MODE
--
/
---
10 11 12
TV
TV CH
TV VOL
DVD
AUX1AUX
2
GAME/TV
CBL/SATVCR/DVR
D. TUN
CD
TUNER
TAPE
PHONO
ENTER
T
O
P
M
E
N
U
M
E
N
U
VOL
CH
DISC
ALBUM
TV
VCR
CABLE
NET/USB
DVD
RECEIVER
CD
+
-
123
ZONE
3
ZONE
2
INPUT
+
+10 0
CLEAR
123
456
789
NET/USB
RECEIVER
REMOTE
MODE
MACRO
1, 2, 3
Remote
indicator
SAT
TAPE/AMP
REMOTE MODE
TV
VCR
CABLE
DVD
RECEIVER
CDR/MD/DOCK
NET/USB
CD
2
Press the buttons whose actions
you want to program into the
macro in the order you want them
performed.
For the CD example in the left column,
you’d press the following buttons:
[ON], [CD] INPUT SELECTOR, [CD]
REMOTE MODE, Play [ ].
3
When you’ve finished, press the
MACRO button again.
The Remote indicator flashes twice.
If you enter eight commands, the pro-
cess will finish automatically.
Press the MACRO [1], [2], or [3]
button.
The commands in the macro are trans-
mitted in the order in which they were
programmed. Keep the remote control-
ler pointed at the AV receiver until all
of the commands have been transmit-
ted.
Macros can be run at any time, regard-
less of the current remote controller
mode.
1
While holding down the
[RECEIVER] REMOTE MODE but-
ton, press the MACRO button
whose macro you want to delete.
2
Press the MACRO button again.
RECEIVER
TX-NR905_En.book Page 130 Wednesday, January 23, 2008 1:36 PM

131
Troubleshooting
If you have any trouble using the AV receiver, look for a
solution in this section. If you can’t resolve the issue
yourself, contact your Onkyo dealer.
Can’t turn on the AV receiver
•Make sure that the power cord is plugged into the wall
outlet properly.
• Unplug the power cord from the wall outlet, wait 5
seconds or more, then plug it back in again.
The AV receiver turns off as soon as it’s turned
on
• The amp protection circuit has been activated.
Remove the power cord from the wall outlet immedi-
ately. Disconnect all speaker cables and input sources,
and leave the AV receiver with its power cord discon-
nected for 1 hour. After that, reconnect the power cord
and set the volume to maximum. If the AV receiver
stays on, set the volume to minimum, disconnect the
power cord, and reconnect your speakers and input
sources. If the AV receiver turns off when you set the
volume to maximum, disconnect the power cord, and
contact your Onkyo dealer.
There’s no sound or it’s very quiet
•Make sure that the digital input is assigned to the input
selector (page 58).
• Make sure that the correct audio input is selected
(page 78).
•Make sure that all audio connecting plugs are pushed
in all the way (page 33).
• Make sure that the polarity of the speaker cables is
correct, and that the bare wire is in contact with the
metal part of each speaker terminal (page 25).
• Make sure that the speaker cables are not shorting.
• Check the volume (page 68). The AV receiver is
designed for home theater enjoyment and has a wide
volume range for precise adjustment.
• If the MUTING indicator is flashing on the display,
press the remote controller’s [MUTING] button to
unmute the AV receiver (page 76).
• While a pair of headphones is connected to the
PHONES jack, no sound is output by the main room
speakers (page 77).
• Check the digital audio output settings on the source
component. On some game consoles, such as those
that can play DVDs, the default setting is off.
•With some DVD-Video discs, you need to select an
audio format from a menu or with the AUDIO button
on your DVD player’s remote controller.
• If your turntable uses an MC cartridge, you must use
an MC head amp or MC transformer (page 46).
• Check the speaker settings (pages 94–101).
•If the digital signal format is set to PCM or DTS, set it
to Auto (page 78).
•If there’s no sound from a DVD player connected to an
HDMI IN, check the DVD player’s output settings,
and be sure to select a compatible audio format.
Only the front speakers produce sound
• When the Stereo listening mode is selected, only the
front speakers and subwoofer produce sound.
• In the Mono listening mode, only the front speakers
output sound if the Output Speaker setting is set to L/R
(page 91).
• Check the Speaker Configuration (page 94).
Only the center speaker produces sound
• If you use the Dolby Pro Logic IIx Movie or Dolby
Pro Logic IIx Music listening mode with a mono
source, such as an AM radio station or mono TV pro-
gram, the sound will be concentrated in the center
speaker.
• In the Mono listening mode, only the front speakers
output sound if the Output Speaker setting is set to C
(page 91).
• Check the Speaker Configuration (page 94).
The surround speakers produce no sound
• When the Stereo or Mono listening mode is selected,
the surround speakers produce no sound.
• Depending on the source and the current listening
mode, not much sound may be produced by the sur-
round speakers. Try another listening mode (page 79).
• Check the Speaker Configuration (page 94).
The center speaker produces no sound
•When the Stereo listening mode is selected, the center
speaker produces no sound.
• In the Mono listening mode, only the front speakers
output sound if the Output Speaker setting is set to L/R
(page 91).
• Check the Speaker Configuration (page 94).
The surround back speakers produce no sound
• The surround back speakers are not used with all lis-
tening modes. Try another listening mode (page 79).
• Not much sound may be produced by the surround
back speakers with some sources.
Power
Audio
If you can’t resolve the issue yourself, try resetting
the AV receiver before contacting your Onkyo dealer.
To reset the AV receiver to its factory defaults,
turn it on and, while holding down the [VCR/DVR]
button, press the [STANDBY/ON] button. “Clear”
will appear on the display and the AV receiver will
enter Standby mode.
Note that resetting the AV receiver will delete your
radio presets and custom settings.
STANDBY/ON
VCR/DVR
TX-NR905_En.book Page 131 Wednesday, January 23, 2008 1:36 PM

132
Troubleshooting
—Continued
• Check the Speaker Configuration (page 94).
•While Powered Zone 2 is being used, playback in the
main room is reduced to 5.1-channels and the sur-
round back speakers produce no sound (page 119).
The subwoofer produces no sound
• If the source material contains no audio in the LFE
channel, the subwoofer produces no sound.
• Check the Speaker Configuration (page 94).
The Zone 2/3 speakers produce no sound
• The Zone 2/3 speakers only output sources that are
connected to an analog input. Check to see if the
source component is connected to an analog input.
•Powered Zone 2 cannot be used if Speaker Type Front
A is set to Bi-Amp or BTL, or Speaker Type Front B
is set to Normal, Bi-Amp, or BTL (page 51).
There’s no sound with a certain signal format
• Check the digital audio output setting on the source
component. On some game consoles, such as those
that can play DVDs, the default setting is off.
•With some DVD-Video discs, you need to select an
audio format from a menu or with the AUDIO button
on your DVD player’s remote controller.
Can’t get 6.1- or 7.1-channel playback
•While Powered Zone 2 is being used, playback in the
main room is reduced to 5.1-channels and the sur-
round back speakers produce no sound (page 119).
Can’t select the Pure Audio listening mode
• The Pure Audio listening mode cannot be selected
while Zone 2 is on.
The volume cannot be set to +18 dB (99)
• Check to see if a maximum volume has been set
(page 106).
•After the Automatic Speaker Setup function has been
run, or the volume level of each individual speaker has
been adjusted (pages 76 and 99), the maximum vol-
ume may be reduced.
Noise can be heard
• Using cable ties to bundle audio cables with power
cords, speaker cables, and so on can degrade audio
performance, so don’t use them.
• An audio cable may be picking up interference. Try
repositioning your cables.
The Late Night function doesn’t work
• Make sure that the source is Dolby Digital (page 89).
The analog multichannel input doesn’t work
• Check the multichannel input connections (page 38).
• Make sure that the multichannel input is assigned to
the input selector (page 59).
• Make sure that the multichannel input is selected
(page 78).
• Check the audio output settings on your DVD player.
About DTS signals
•When playing DTS program material, using the pause,
fast forward, or fast reverse function on your player
may produce a short audible noise. This is not a mal-
function.
• When DTS program material ends and the DTS bit-
stream stops, the AV receiver remains in DTS listen-
ing mode and the DTS indicator remains on. This is to
prevent noise when you use the pause, fast forward, or
fast reverse function on your player. If you switch your
player from DTS to PCM, as the AV receiver does not
switch formats immediately, you may not hear any-
thing, in which case you should stop your player for
about 3 seconds, and then resume playback.
•With some CD players, you won’t be able to playback
DTS material properly even though your player is con-
nected to a digital input on the AV receiver. This is
usually because the DTS bitstream has been processed
(e.g., output level, sampling rate, or frequency
response changed) and the AV receiver doesn’t recog-
nize it as a genuine DTS signal. In such cases, you
may hear noise.
The beginning of audio received by an HDMI IN
can’t be heard
• Since it takes longer to identify the format of an
HDMI signal than it does for other digital audio sig-
nals, sound may not be output immediately.
There’s no picture
•Make sure that all video connecting plugs are pushed
in all the way (page 33).
•Make sure that each video component is properly con-
nected.
• On your TV, make sure that the video input to which
the AV receiver is connected is selected.
• While the Pure Audio listening mode is selected, the
video circuitry is turned off and only the HDMI OUT
outputs video signals.
• If your TV is connected to the HDMI output, set the
HDMI Monitor setting to Main or Sub (page 52), and
select “- - -” in the “HDMI Input Setup” on page 54 to
watch composite video, S-Video, and component
video sources.
•If your TV is connected to the COMPONENT VIDEO
OUT, set the HDMI Monitor setting to No (page 52),
and select “- - -” in the “Component Video Input
Setup” on page 56 to watch composite video and
S-Video sources.
•If the video source is connected to a component video
input, your TV must be connected to the COMPO-
NENT VIDEO OUT or HDMI OUT (page 34).
• If the video source is connected to an HDMI input,
your TV must be connected to the HDMI OUT
(page 34).
Video
TX-NR905_En.book Page 132 Wednesday, January 23, 2008 1:36 PM

133
Troubleshooting
—Continued
There’s no picture from a source connected to
an HDMI IN
•When the HDMI Monitor setting is set to No, and the
Resolution setting is set to anything other than
Through (see page 52), no video is output by the
HDMI OUT.
• If the message “Resolution Error” appears on the AV
receiver’s display, this indicates that your TV does not
support the current video resolution and you need to
select another resolution on your DVD player.
The onscreen menus don’t appear
• On your TV, make sure that the video input to which
the AV receiver is connected is selected.
The picture is distorted
• On non-North American models, specify the TV sys-
tem used in your area in the “TV Format Setup” on
page 66.
Reception is noisy, stereo FM reception suffers
from hiss, or the FM STEREO indicator doesn’t
light up
• Relocate your antenna.
•Move the AV receiver away from your TV or com-
puter.
• Listen to the station in mono (page 69).
•When listening to an AM station, operating the remote
controller may cause noise.
•Passing cars and airplanes can cause interference.
• Concrete walls weaken radio signals.
• If nothing improves the reception, install an outdoor
antenna.
The remote controller doesn’t work
•Make sure that the batteries are installed with the cor-
rect polarity (page 15).
• Make sure that the remote controller is not too far
away from the AV receiver and there’s no obstruction
between the remote controller and the AV receiver’s
remote control sensor (page 15).
•Make sure you’ve selected the correct remote control-
ler mode (page 16).
• Make sure you’ve entered the correct remote control
code (page 126).
Can’t control other components
•Make sure you’ve selected the correct remote control-
ler mode (page 16).
• If you’ve connected an -capable Onkyo MD
recorder, CD recorder, or RI Dock to the TAPE
IN/OUT jacks, or an RI Dock to the GAME/TV IN
jacks, for the remote controller to work properly, you
must set the Input Display to MD, CDR, or DOCK,
respectively (see page 57).
•The entered remote control code may not be correct. If
more than one code is listed, try each one.
• If none of the codes work, use the Learning function
to learn the commands of the other component’s
remote controller (page 129).
•With some AV components, certain buttons may not
work as expected, and some may not work at all.
•To control an Onkyo component that’s connected via
, point the remote controller at the AV receiver. Be
sure to enter the appropriate remote control code first
(page 127).
•To control an Onkyo component that’s not connected
via , or another manufacturer’s component, point
the remote controller at that component. Be sure to
enter the appropriate remote control code first
(page 126).
Can’t learn commands from another remote
controller
• When learning commands, make sure that the trans-
mitting ends of both remote controllers are pointing at
each other.
• Are you trying to learn from a remote controller that
cannot be used for learning? Some commands cannot
be learned, especially those that contain several
instructions.
Can’t record
• On your recorder, make sure the correct input is
selected.
•To prevent signal loops and damage to the AV
receiver, input signals are not fed through to outputs
with the same name (e.g., TAPE IN to TAPE OUT or
VCR/DVR IN to VCR/DVR OUT).
•When the Pure Audio listening mode is selected, video
recording is not possible because no video signals are
output. Select another listening mode.
Tuner
Remote Controller
Recording
TX-NR905_En.book Page 133 Wednesday, January 23, 2008 1:36 PM

134
Troubleshooting
—Continued
Can’t access the server or Internet radio
• Check the network connection between the AV
receiver and your router or switch.
• Make sure that your modem and router are properly
connected, and make sure they are both turned on.
•Make sure the server is up and running and compatible
with the AV receiver (page 111).
• Check the Network settings (page 117).
Playback stops while listening to music files on
the server
• Make sure your server is compatible with the AV
receiver (page 111).
•If you download or copy large files on your computer,
playback may be interrupted. Try closing any unused
programs, use a more powerful computer, or use a
dedicated server.
•If the server is serving large music files to several net-
worked devices simultaneously, the network may
become overloaded and playback may be interrupted.
Reduce the number of playback devices on the net-
work, upgrade your network, or use a switch instead
of a hub.
Can’t connect to the AV receiver from a Web
browser
• If you’re using DHCP, your router may not always
allocate the same IP address to the AV receiver, so if
you find that you can’t connect to a server or Internet
radio station, recheck the AV receiver’s IP address on
Network screen.
• Check the Network settings (page 117).
Can’t access the music files on a USB device
• Make sure the USB device is plugged in properly.
• The AV receiver supports USB devices that support
the USB mass storage device class. However, play-
back may not be possible with some USB devices even
if they conform to the USB mass storage device class.
The sound changes when I connect my head-
phones
•When a pair of headphones is connected, the listening
mode is set to Stereo, unless it’s already set to Stereo,
Mono, Direct, or Pure Audio, in which case it stays the
same.
How do I change the language of a multiplex
source
• On the Audio Adjust menu, change the Multiplex set-
ting to Main or Sub (page 92).
The functions don’t work
•To use , you must make an connection and an
analog audio connection (RCA) between the compo-
nent and AV receiver, even if they are connected digi-
tally (page 49).
•While Zone 2 or Zone 3 is selected, the functions
don’t work.
The AV receiver’s display doesn’t work
• The display is turned off when the Pure Audio listen-
ing mode is selected. Select another listening mode.
Components connected to the AV receiver’s AC
outlets don’t turn on or off when the AV receiver
is set to On or Standby
• When the HDMI Control setting is set to Enable
(page 109), the AC outlets are on all the time regard-
less of whether the AV receiver is set to On or Standby,
or Ready mode in this case, so any components con-
nected to them cannot be turned on or off automati-
cally.
Music Server and Internet Radio
USB Mass Storage Device Playback
Others
The AV receiver contains a microcomputer for signal pro-
cessing and control functions. In very rare situations,
severe interference, noise from an external source, or
static electricity may cause it to lockup. In the unlikely
event that this happens, unplug the power cord from the
wall outlet, wait at least 5 seconds, and then plug it back
in again.
Onkyo is not responsible for damages (such as CD
rental fees) due to unsuccessful recordings caused by
this unit’s malfunction. Before you record important
data, make sure that the material will be recorded cor-
rectly.
For North American and Australian models, set the AV
receiver to Standby before disconnecting the power
cord from the wall outlet. For other models, set the AV
receiver to Standby and the POWER switch to OFF
before disconnecting the power cord.
TX-NR905_En.book Page 134 Wednesday, January 23, 2008 1:36 PM

135
Specifications
Amplifier Section
Video Section
Tuner Section
■
FM
■
AM
■
Digital Tuner
General
■
Video Input
■
Video Output
■
Audio Inputs
■
Audio Outputs
■
Control Terminal
Specifications and features are subject to change without
notice.
Rated Output Power
North American:
140 watts minimum continuous power per channel, 8 ohm
loads, 2 channels driven from 20 Hz to 20 kHz, with a
maximum total harmonic distortion of 0.05% (FTC)
170 watts minimum continuous power per channel, 8 ohm
loads, 2 channels driven at 1 kHz, with a maximum total
harmonic distortion of 0.7% (FTC)
180 watts minimum continuous power per channel, 6 ohm
loads, 2 channels driven at 1 kHz, with a maximum total
harmonic distortion of 0.1% (FTC)
European:
7 ch
×
220 W at 6 ohms, 1 kHz, 1 ch driven (IEC)
Asian:
7 ch
×
220 W at 6 ohms, 1 kHz, 1 ch driven (IEC)
Maximum Output Power
Asian:
7 ch
×
280 W at 6 ohms, 1 kHz, 1 ch driven (JEITA)
Dynamic Power 400 W (3
Ω
, Front)
300 W (4
Ω
, Front)
180 W (8
Ω
, Front)
THD (Total Harmonic
Distortion) 0.05% (Power Rated)
Damping Factor 60 (Front, 1 kHz, 8
Ω
)
Input Sensitivity and
Impedance 200 mV/ 47 k
Ω
(LINE)
2.5 mV/47 k
Ω
(PHONO MM)
Output Level and
Impedance 200 mV/ 470
Ω
(REC OUT)
Phono Overload 70 mV (MM 1 kHz, 0.5%)
Frequency Response 5 Hz–100 kHz/ +1 dB–3 dB (Direct mode)
Tone Control ±10 dB, 20 Hz (BASS)
±10 dB, 20 kHz (TREBLE)
Signal to Noise Ratio 110 dB (LINE, IHF-A)
80 dB (PHONO, IHF-A)
Speaker Impedance 4
Ω
–16
Ω
Input Sensitivity/Output
Level and Impedance 1 Vp-p /75
Ω
(Component and S-Video Y)
0.7 Vp-p /75
Ω
(Component Pb/Cb,Pr/Cr)
0.28 Vp-p /75
Ω
(S-Video C)
1 Vp-p /75
Ω
(Composite)
Component Video
Frequency Response 5 Hz – 100 MHz, –3 dB
Tuning Frequency Range
North American: 87.5 MHz– 107.9 MHz
European and Asian: 87.5 MHz– 108.0 MHz
Tuning Frequency Range
North American: 530 kHz–1710 kHz
European and Asian: 522 kHz–1611 kHz
North American: XM, SIRIUS, HD RADIO
Preset Channel 40
Power Supply
North American: AC 120 V, 60 Hz
European: AC 220-240 V, 50 Hz
Asian: AC 120/220-240 V, 50/60 Hz
Power Consumption
North American: 9.8 A
European and Asian: 1000 W
Dimensions
(W
×
H
×
D)
435
×
194
×
458.5 mm
17-1/8"
×
7-5/8"
×
18-1/16"
Weight
North American: 24.5 kg
54.0 lbs.
European and Asian: 24.3 kg
53.6 lbs.
HDMI IN 1, IN 2, IN 3, IN 4
Component IN 1 (DVD), IN 2, IN 3
Composite AUX 1, GAME/TV, CBL/SAT,
VCR/DVR, DVD, AUX 2
S-Video AUX 1, GAME/TV, CBL/SAT,
VCR/DVR, DVD, AUX 2
HDMI OUT MAIN, OUT SUB
Component MONITOR OUT
Composite VCR/DVR OUT, MONITOR OUT,
ZONE2 OUT
S-Video VCR/DVR OUT, MONITOR OUT
Digital Inputs COAXIAL (IN 1, IN 2, IN 3),
OPTICAL (IN 1, IN 2), DIGITAL
Analog Inputs PHONO, CD, TAPE, AUX 1, GAME/TV,
CBL/SAT, VCR/DVR, DVD, MULTI CH
(FRONT, CENTER, SUBWOOFER,
SURR, SURR BACK), AUX 2
Multichannel Inputs 7.1 ch
Digital Output OPTICAL (OUT)
Analog Outputs TAPE, VCR/DVR, PRE OUT (FRONT,
CENTER, SUBWOOFER, SURR, SURR
BACK, ZONE 2, ZONE 3)
Multichannel Pre
Outputs 7
Subwoofer Pre Outputs 1
Speaker Outputs ZONE2 R, SURR BACK R, FRONT R,
SURR R, CENTER, SURR L, FRONT L,
SURR BACK L, ZONE2 L
Phones PHONES
MIC Yes
Ethernet 1
RS232 1
IR Input/Output 1/1
12 V Trigger Out 1
TX-NR905_En.book Page 135 Wednesday, January 23, 2008 1:36 PM

SN 29344532A
I0801-2
(C) Copyright 2008 ONKYO CORPORATION Japan. All rights reserved.
http://www.onkyo.com/
HOMEPAGE
Sales & Product Planning Div. : 2-1, Nisshin-cho, Neyagawa-shi, OSAKA 572-8540, JAPAN
Tel: 072-831-8023 Fax: 072-831-8163
ONKYO U.S.A. CORPORATION
18 Park Way, Upper Saddle River, N.J. 07458, U.S.A.
Tel: 201-785-2600 Fax: 201-785-2650 http://www.us.onkyo.com/
ONKYO EUROPE ELECTRONICS GmbH
Liegnitzerstrasse 6, 82194 Groebenzell, GERMANY
Tel: +49-8142-4401-0 Fax: +49-8142-4401-555 http://www.eu.onkyo.com/
ONKYO EUROPE UK Office
Suite 1, Gregories Court, Gregories Road, Beaconsfield, Buckinghamshire, HP9 1HQ
UNITED KINGDOM Tel: +44-(0)1494-681515 Fax: +44(0)-1494-680452
ONKYO CHINA LIMITED
Unit 1&12, 9/F, Ever Gain PlazaTower 1, 88, Container Port Road, Kwai Chung,
N.T., HONG KONG Tel: 852-2429-3118 Fax: 852-2428-9039
http://www.ch.onkyo.com/
* 2 9 3 4 4 5 3 2 A *
TX-NR905_En.book Page 136 Wednesday, January 23, 2008 1:36 PM