Onkyo Tx Sr304 Users Manual SR304_En
TX-SR304 to the manual e359d891-6d98-4a93-8785-a3e2a423283e
2015-01-24
: Onkyo Onkyo-Tx-Sr304-Users-Manual-233126 onkyo-tx-sr304-users-manual-233126 onkyo pdf
Open the PDF directly: View PDF
.
Page Count: 60
- Important Safety Instructions
- Precautions
- Supplied Accessories
- Features
- Contents
- Front & Rear Panels
- Before Using the AV receiver
- Remote Controller
- Enjoying Home Theater
- Connecting Your Speakers
- Connecting Antenna
- Connecting Your Components
- About AV Connections
- Connecting Both Audio & Video
- Which Connections Should I Use?
- Connecting a DVD Player
- Connecting a VCR
- Connecting a Camcorder, Games Console, or Other Device
- Connecting a Satellite, Cable, Set-top Box, or Other Video Source
- Connecting a CD Player or Turntable
- Connecting an HDD-compatible Component (Audio Only)
- Connecting a Cassette, CDR, MiniDisc, or DAT Recorder
- Connecting Onkyo Components
- Connecting the Power Cord
- Turning On
- First Time Setup
- Playing Your AV Components
- Using the Tuner
- Common Functions
- Using the Listening Modes
- Adjusting the Listening Modes
- Recording
- Advanced Setup
- Troubleshooting
- Specifications
- Memo

E
n
AV Receiver
TX-SR304
TX-SR304E
TX-SR404
TX-SR8440
Instruction Manual
Thank you for purchasing an Onkyo AV Receiver.
Please read this manual thoroughly before making
connections and plugging in the unit.
Following the instructions in this manual will enable
you to obtain optimum performance and listening
enjoyment from your new AV Receiver.
Please retain this manual for future reference.
Contents
Introduction ..................................... 2
Connection .................................... 17
Turning On & First Time Setup..... 32
Basic Operation
Playing your AV components....... 36
Using the Tuner............................ 38
Enjoying the Listening Modes ..... 45
Advanced Operation ..................... 48
Troubleshooting ............................ 55
Specifications................................ 58
TX-SR304_En.book Page 1 Tuesday, February 7, 2006 4:57 PM

2
Important Safety Instructions
1. Read these instructions.
2. Keep these instructions.
3. Heed all warnings.
4. Follow all instructions.
5. Do not use this apparatus near water.
6. Clean only with dry cloth.
7. Do not block any ventilation openings. Install in
accordance with the manufacturer’s instructions.
8. Do not install near any heat sources such as radia-
tors, heat registers, stoves, or other apparatus
(including amplifiers) that produce heat.
9. Do not defeat the safety purpose of the polarized or
grounding-type plug. A polarized plug has two
blades with one wider than the other. A grounding
type plug has two blades and a third grounding
prong. The wide blade or the third prong are pro-
vided for your safety. If the provided plug does not
fit into your outlet, consult an electrician for
replacement of the obsolete outlet.
10. Protect the power cord from being walked on or
pinched particularly at plugs, convenience recepta-
cles, and the point where they exit from the appara-
tus.
11. Only use attachments/accessories specified by the
manufacturer.
12.
Use only with the cart, stand,
tripod, bracket, or table spec-
ified by the manufacturer, or
sold with the apparatus.
When a cart is used, use cau-
tion when moving the cart/
apparatus combination to
avoid injury from tip-over.
13. Unplug this apparatus during lightning storms or
when unused for long periods of time.
14. Refer all servicing to qualified service personnel.
Servicing is required when the apparatus has been
damaged in any way, such as power-supply cord or
plug is damaged, liquid has been spilled or objects
have fallen into the apparatus, the apparatus has
been exposed to rain or moisture, does not operate
normally, or has been dropped.
15. Damage Requiring Service
Unplug the apparatus from the wall outlet and refer
servicing to qualified service personnel under the
following conditions:
A. When the power-supply cord or plug is damaged,
B. If liquid has been spilled, or objects have fallen
into the apparatus,
C. If the apparatus has been exposed to rain or
water,
D. If the apparatus does not operate normally by
following the operating instructions. Adjust only
those controls that are covered by the operating
instructions as an improper adjustment of other
controls may result in damage and will often
require extensive work by a qualified technician
to restore the apparatus to its normal operation,
E. If the apparatus has been dropped or damaged in
any way, and
F. When the apparatus exhibits a distinct change in
performance this indicates a need for service.
16. Object and Liquid Entry
Never push objects of any kind into the apparatus
through openings as they may touch dangerous volt-
age points or short-out parts that could result in a
fire or electric shock.
The apparatus shall not be exposed to dripping or
splashing and no objects filled with liquids, such as
vases shall be placed on the apparatus.
Don’t put candles or other burning objects on top of
this unit.
17. Batteries
Always consider the environmental issues and fol-
low local regulations when disposing of batteries.
18. If you install the apparatus in a built-in installation,
such as a bookcase or rack, ensure that there is ade-
quate ventilation.
Leave 20 cm (8") of free space at the top and sides
and 10 cm (4") at the rear. The rear edge of the shelf
or board above the apparatus shall be set 10 cm (4")
away from the rear panel or wall, creating a flue-like
gap for warm air to escape.
WARNING:
TO REDUCE THE RISK OF FIRE OR ELECTRIC
SHOCK, DO NOT EXPOSE THIS APPARATUS
TO RAIN OR MOISTURE.
CAUTION:
TO REDUCE THE RISK OF ELECTRIC SHOCK,
DO NOT REMOVE COVER (OR BACK). NO
USER-SERVICEABLE PARTS INSIDE. REFER
SERVICING TO QUALIFIED SERVICE
PERSONNEL.
The lightning flash with arrowhead symbol, within an
equilateral triangle, is intended to alert the user to the
presence of uninsulated “dangerous voltage” within
the product’s enclosure that may be of sufficient
magnitude to constitute a risk of electric shock to
persons.
The exclamation point within an equilateral triangle is
intended to alert the user to the presence of important
operating and maintenance (servicing) instructions in
the literature accompanying the appliance.
WARNING
RISK OF ELECTRIC SHOCK
DO NOT OPEN
RISQUE DE CHOC ELECTRIQUE
NE PAS
OUVRIR
AVIS
PORTABLE CART WARNING
S3125A
TX-SR304_En.book Page 2 Tuesday, February 7, 2006 4:57 PM

3
Precautions
1. Recording Copyright
—Unless it’s for personal use
only, recording copyrighted material is illegal with-
out the permission of the copyright holder.
2. AC Fuse
—The AC fuse inside the unit is not user-
serviceable. If you cannot turn on the unit, contact
your Onkyo dealer.
3. Care
—Occasionally you should dust the unit all
over with a soft cloth. For stubborn stains, use a soft
cloth dampened with a weak solution of mild deter-
gent and water. Dry the unit immediately afterwards
with a clean cloth. Don’t use abrasive cloths, thin-
ners, alcohol, or other chemical solvents, because
they may damage the finish or remove the panel let-
tering.
4. Power
WARNING
BEFORE PLUGGING IN THE UNIT FOR THE
FIRST TIME, READ THE FOLLOWING SEC-
TION CAREFULLY.
AC outlet voltages vary from country to country.
Make sure that the voltage in your area meets the
voltage requirements printed on the unit’s rear panel
(e.g., AC 230–240 V, 50 Hz or AC 120 V, 60 Hz).
Some models have a voltage selector switch for
compatibility with power systems around the world.
Before you plug in such a model, make sure that the
voltage selector is set to the correct voltage for your
area.
Pressing the [STANDBY/ON] button to select
Standby mode does not fully shutdown the unit. If
you do not intend to use the unit for an extended
period, remove the power cord from the AC outlet.
5. Never Touch this Unit with Wet Hands—
Never
handle this unit or its power cord while your hands
are wet or damp. If water or any other liquid gets
inside this unit, have it checked by your Onkyo
dealer.
6. Handling Notes
• If you need to transport this unit, use the original
packaging to pack it how it was when you origi-
nally bought it.
• Do not leave rubber or plastic items on this unit
for a long time, because they may leave marks on
the case.
• This unit’s top and rear panels may get warm
after prolonged use. This is normal.
• If you do not use this unit for a long time, it may
not work properly the next time you turn it on, so
be sure to use it occasionally.
For U.S. models
FCC Information for User
CAUTION:
The user changes or modifications not expressly
approved by the party responsible for compliance could
void the user’s authority to operate the equipment.
NOTE:
This equipment has been tested and found to comply
with the limits for a Class B digital device, pursuant to
Part 15 of the FCC Rules. These limits are designed to
provide reasonable protection against harmful interfer-
ence in a residential installation.
This equipment generates, uses and can radiate radio
frequency energy and, if not installed and used in accor-
dance with the instructions, may cause harmful interfer-
ence to radio communications. However, there is no
guarantee that interference will not occur in a particular
installation. If this equipment does cause harmful inter-
ference to radio or television reception, which can be
determined by turning the equipment off and on, the
user is encouraged to try to correct the interference by
one or more of the following measures:
• Reorient or relocate the receiving antenna.
• Increase the separation between the equipment and
receiver.
•Connect the equipment into an outlet on a circuit dif-
ferent from that to which the receiver is connected.
• Consult the dealer or an experienced radio/TV tech-
nician for help.
For Canadian Models
NOTE:
THIS CLASS B DIGITAL APPARATUS
COMPLIES WITH CANADIAN ICES-003.
For models having a power cord with a polarized plug:
CAUTION:
TO PREVENT ELECTRIC SHOCK,
MATCH WIDE BLADE OF PLUG TO WIDE SLOT,
FULLY INSERT.
Modèle pour les Canadien
REMARQUE:
CET APPAREIL NUMÉRIQUE DE
LA CLASSE B EST CONFORME À LA NORME
NMB-003 DU CANADA.
Sur les modèles dont la fiche est polarisée:
ATTENTION:
POUR ÉVITER LES CHOCS ÉLEC-
TRIQUES, INTRODUIRE LA LAME LA PLUS
LARGE DE LA FICHE DANS LA BORNE CORRE-
SPONDANTE DE LA PRISE ET POUSSER
JUSQU’AU FOND.
TX-SR304_En.book Page 3 Tuesday, February 7, 2006 4:57 PM

4
Precautions
—Continued
For British models
Replacement and mounting of an AC plug on the power
supply cord of this unit should be performed only by
qualified service personnel.
IMPORTANT
The wires in the mains lead are coloured in accordance
with the following code:
Blue: Neutral
Brown: Live
As the colours of the wires in the mains lead of this
apparatus may not correspond with the coloured mark-
ings identifying the terminals in your plug, proceed as
follows:
The wire which is coloured blue must be connected to
the terminal which is marked with the letter N or
coloured black.
The wire which is coloured brown must be connected to
the terminal which is marked with the letter L or
coloured red.
IMPORTANT
The plug is fitted with an appropriate fuse. If the fuse
needs to be replaced, the replacement fuse must
approved by ASTA or BSI to BS1362 and have the same
ampere rating as that indicated on the plug. Check for
the ASTA mark or the BSI mark on the body of the fuse.
If the power cord’s plug is not suitable for your socket
outlets, cut it off and fit a suitable plug. Fit a suitable
fuse in the plug.
For European Models
Memory Backup
The AV receiver uses a battery-less memory backup
system in order to retain radio presets and other settings
when it’s unplugged or in the case of a power failure.
Although no batteries are required, the AV receiver
must be plugged into an AC outlet in order to charge the
backup system. Once it has been charged, the AV
receiver will retain the settings for several weeks,
although this depends on the environment and will be
shorter in humid climates.
Supplied Accessories
Make sure you have the following accessories:
* In catalogs and on packaging, the letter at the end of the
product name indicates the color. Specifications and oper-
ation are the same regardless of color.
Declaration of Conformity
We, ONKYO EUROPE
ELECTRONICS GmbH
LIEGNITZERSTRASSE 6,
82194 GROEBENZELL,
GERMANY
GROEBENZELL, GERMANY
ONKYO EUROPE ELECTRONICS GmbH
K. MIYAGI
declare in own responsibility, that the ONKYO product
described in this instruction manual is in compliance with the
corresponding technical standards such as EN60065,
EN55013, EN55020 and EN61000-3-2, -3-3.
Remote controller & two batteries (AA/R6)
Indoor FM antenna
(Connector type varies from country to country.)
AM loop antenna
Speaker cable labels
(American type shown)
Front
Left
Front
Left
SP-B
/
Zone 2
Left
SP-B
/
Zone 2
Left
Surround
Right
Surround
Right
Surround Back
Right
Surround Back
Right
Zone 2
Right
Zone 2
Right
Front
Left
Front
Left
SP-B
/
Zone 2
Left
SP-B
/
Zone 2
Left
Front
Right
Front
Right
SP-B
/
Zone 2
Right
SP-B
/
Zone 2
Right
Front
Right
Front
Right
SP-B
/
Zone 2
Right
SP-B
/
Zone 2
Right
Surround
Right
Surround
Right
Center
Center
Center
Center
Surround
Left
Surround
Left
Surround
Left
Surround
Left
Surround Back
Right
Surround Back
Right
Zone 2
Right
Zone 2
Right
Surround Back
Left
Surround Back
Left
Zone 2
Left
Zone 2
Left
Surround Back
Left
Surround Back
Left
Zone 2
Left
Zone 2
Left
12
3
Speaker Cable
TX-SR304_En.book Page 4 Tuesday, February 7, 2006 4:57 PM

5
Features
Amplification
• 65 W/channel into 6 ohms (20 Hz–20 kHz, 0.7%,
FTC)
• 90 W/channel into 6 ohms (1 kHz, DIN)
• 110 W/channel into 6 ohms (JEITA)
• Optimum Gain Volume Circuitry
•Massive High Current Power Supply (H.C.P.S.) trans-
former
Processing
• Dolby
*1
Digital and Dolby Pro Logic II
• DTS and DTS Neo:6
*2
5.1
• CinemaFILTER
• Non-Scaling Configuration
• A-Form — Auto Format Sensing
• 192 kHz/24-bit D/A converters
•Powerful and highly accurate Analog Devices 32-bit
DSP processing
• Double bass function
• Direct mode
Connections
•HDTV-ready component video switching (3 inputs, 1
output)
•3 digital inputs (2 optical, 1 coaxial, 3 assignable)
•Speaker A/B terminal
• Color-coded speaker terminal posts
• Color-coded 5.1 multichannel inputs and subwoofer
pre out
Miscellaneous
• Adjustable crossover (40/50/60/80/100/120/150/
200 Hz)
• Compatible with RI dock for the iPod
• Late night mode
• 3-Mode display dimmer
• Full-Function RI remote control
Contents
Important Safety Instructions.................2
Precautions ..............................................3
Supplied Accessories ............................. 4
Features....................................................5
Front & Rear Panels ................................6
Before Using the AV receiver................... 9
Remote Controller .................................10
Enjoying Home Theater ........................17
Connecting Your Speakers...................18
Connecting Antenna .............................20
Connecting Your Components .............. 22
Turning On .............................................32
First Time Setup ....................................33
Playing Your AV Components..............36
Using the Tuner .....................................38
Common Functions...............................42
Using the Listening Modes...................45
Adjusting the Listening Modes ............48
Recording...............................................50
Advanced Setup ....................................51
If you can’t resolve an issue, try resetting the AV
receiver by holding down the [VIDEO 1] button
and pressing the [STANDBY/ON] button.
*1. Manufactured under license from Dolby Laboratories.
“Dolby”, “Pro Logic” and the double-D symbol are regis-
tered trademarks of Dolby Laboratories.
*2. “DTS” and “Neo:6” are trademarks of Digital Theater Sys-
tems, Inc.
Introduction
Connection
Turning On & First Time Setup
Basic Operation
Enjoying the Listening Modes
Advanced Operation
Troubleshooting .................................... 55
Specifications........................................ 58
TX-SR304_En.book Page 5 Tuesday, February 7, 2006 4:57 PM

6
Front & Rear Panels
For detailed information, see the pages in parentheses.
A
STANDBY/ON button (32)
This button is used to set the AV receiver to On or
Standby.
B
STANDBY indicator (32)
This indicator lights up when the AV receiver is in
Standby mode, and it flashes while a signal is being
received from the remote controller.
C
Remote-control sensor (9)
This sensor receives control signals from the remote
controller.
D
STEREO button (45)
This button is used to select the Stereo listening
mode.
E
LISTENING MODE [ ]/[ ] buttons (45)
These buttons are used to select the listening modes.
F
Display
See “Display” on page 7.
G
DISPLAY button (37)
This button is used to display various information
about the currently selected input source.
H
DIGITAL INPUT button (33, 53)
This button is used to assign the digital inputs and to
specify the format of digital input signals.
I
DIMMER or RT/PTY/TP button (41, 42)
This button is used to adjust the display brightness.
On the European model, this is the RT/PTY/TP but-
ton, and it’s used with RDS (Radio Data System).
See “Using RDS (European models only)” on
page 40.
Front Panel
TONE +STEREO
LISTENING MODE
DISPLAY
DIGITAL INPUT
DIMMER MEMORY
TUNING MODE
RETURN
TUNING / PRESET
ENTER
SETUP
STANDBY
STANDBY/ON
CLEAR
PHONES MULTl CH DVD VIDEO 1/VCR VIDEO 2 VIDEO 3 TAPE TUNER CD
MASTER VOLUME
A SPEAKERS B
1
QN O P R S
23 4 5 7 8 9 J K L M6
TONE +STEREO
LISTENING MODE
DISPLAY
DIGITAL INPUT
RT/PTY/TP MEMORY
TUNING MODE
RETURN
TUNING / PRESET
ENTER
SETUP
STANDBY
STANDBY/ON
CLEAR
PHONES MULTl CH DVD VIDEO 1/VCR VIDEO 2 VIDEO 3 TAPE TUNER CD
MASTER VOLUME
A SPEAKERS B
9
North American and Asian Models
European Models
TX-SR304_En.book Page 6 Tuesday, February 7, 2006 4:57 PM

7
Front & Rear Panels
—Continued
J
MEMORY button (39)
This button is used when storing or deleting radio
presets.
K
TUNING MODE button (38)
This button is used to select the Auto or Manual tun-
ing mode.
L
Arrow/TUNING/PRESET & ENTER buttons
(34, 48, 51)
When the AM or FM input source is selected, the
TUNING [ ] [ ] buttons are used to tune the
tuner, and the PRESET [ ] [ ] buttons are used
to select radio presets (see pages 38, 39). When the
setup menus are used, they work as arrow buttons
and are used to select and set items. The ENTER
button is also used with the setup menus.
M
MASTER VOLUME control (36)
This control is used to adjust the volume of the AV
receiver to MIN, 1 through 79, or MAX.
N
PHONES jack (42)
This 1/4-inch phone jack is for connecting a stan-
dard pair of stereo headphones for private listening.
O
SPEAKER A & B buttons (36)
These buttons are used to turn speaker sets A and B
on or off.
P
TONE, [–] & [+] buttons (42)
These buttons are used to adjust the bass and treble.
Q
Input selector buttons (36, 37)
These buttons are used to select from the following
input sources: MULTI CH, DVD, VIDEO 1/VCR,
VIDEO 2, VIDEO 3, TAPE, TUNER, or CD.
The [MULTI CH] button selects the DVD analog
multichannel input.
R
RETURN button (34, 48, 51)
This button is used to return to the previously dis-
played setup menu.
S
SETUP button (34, 48, 51)
This button is used to access various settings.
For detailed information, see the pages in parentheses.
1
A & B speaker indicators (17, 36)
Indicator A lights up when speaker set A is on. Indi-
cator B lights up when speaker set B is on.
2
MUTING indicator (43)
This indicator flashes when the AV receiver is
muted.
3
Source/listening mode indicators (46, 53)
These indicators show the currently selected listen-
ing mode and digital audio format.
4
Tuning indicators
TUNED (38):
This indicator lights up when the AV
receiver is tuned to a radio station.
AUTO (38):
This indicator lights up when Auto
Tuning is selected and disappears when Manual
Tuning is selected.
RDS (European model only) (40):
This indica-
tor lights up when the AV Receiver is tuned to a
radio station that supports RDS (Radio Data Sys-
tem).
MEMORY (39):
This indicator lights up when pre-
setting radio stations.
FM STEREO (38):
This indicator lights up when
the AV receiver is tuned to a stereo FM station.
5
SLEEP indicator (43)
This indicator lights up when the Sleep function has
been set.
6
Message area
This area of the display shows various information
about the currently selected source.
Display
2134
56
TX-SR304_En.book Page 7 Tuesday, February 7, 2006 4:57 PM

8
Front & Rear Panels
—Continued
A
DIGITAL IN OPTICAL 1, 2 & COAXIAL
These optical and coaxial jacks can be used to con-
nect a CD or DVD player and other components
with digital audio outputs.
B
COMPONENT VIDEO
A DVD player, TV, or other component that sup-
ports component video can be connected here.
C
AM ANTENNA
These push terminals are for connecting an AM
antenna.
D
FM ANTENNA
This jack is for connecting an FM antenna.
E
MONITOR OUT
The composite video output should be connected to
a video input on your TV or projector.
F
FRONT SPEAKERS B
These push terminals are for connecting speaker
set B.
G
FRONT SPEAKERS A, SURROUND
SPEAKERS & CENTER SPEAKER
These push terminals are for connecting speaker
set A.
H
This (Remote Interactive) jack can be con-
nected to the jack on another Onkyo compo-
nent. The AV receiver’s remote controller can then
be used to control that component.
To use , you must make an analog audio connec-
tion (RCA) between the AV receiver and the other
component, even if they are connected digitally.
Note:
can only be used with Onkyo components.
I
CD IN
These analog inputs can be used to connect a CD
player with analog outputs.
J
TAPE IN/OUT
These analog inputs and outputs can be used to con-
nect a cassette recorder, MiniDisc recorder, or other
recorder with analog inputs and outputs.
K
VIDEO 1 IN/OUT, VIDEO 2 IN & VIDEO 3 IN
The VIDEO 1, composite video, and audio inputs
and outputs can be used to connect a VCR. The
VIDEO 2, VIDEO 3, composite video, and audio
inputs can be used to connect another video source
(e.g., cable TV, satellite TV, or a set-top box).
L
DVD IN
The FRONT, SURROUND, CENTER, and SUB-
WOOFER jacks can be used to connect a compo-
nent with an analog multichannel audio output, such
as a DVD player with a 5.1-channel analog output.
The composite video input should be connected to a
video output on the DVD player.
M
SUBWOOFER PRE OUT
A powered subwoofer can be connected here.
Rear Panel
8 9 J K L
1 B 3 4 5
M
76
See pages 17–31 for connection information.
TX-SR304_En.book Page 8 Tuesday, February 7, 2006 4:57 PM

9
Before Using the AV receiver
Notes:
• If the remote controller doesn’t work reliably, try
replacing the batteries.
• Don’t mix new and old batteries or different types of
batteries.
•If you intend not to use the remote controller for a long
time, remove the batteries to prevent damage from
leakage or corrosion.
•Expired batteries should be removed as soon as possi-
ble to prevent damage from leakage or corrosion.
To use the remote controller, point it at the AV receiver’s
remote control sensor, as shown below.
Notes:
•The remote controller may not work reliably if the AV
receiver is subjected to bright light, such as direct sun-
light or inverter-type fluorescent lights. Keep this in
mind when installing.
•If another remote controller of the same type is used in
the same room, or the AV receiver is installed close to
equipment that uses infrared rays, the remote control-
ler may not work reliably.
•Don’t put anything, such as a book, on the remote con-
troller, because the buttons may be pressed inadvert-
ently, thereby draining the batteries.
•The remote controller may not work reliably if the AV
receiver is installed in a rack behind colored glass
doors. Keep this in mind when installing.
•The remote controller will not work if there’s an obsta-
cle between it and the AV receiver’s remote control
sensor.
Installing the Batteries
1
To open the battery compartment, press
the small hollow and slide open the cover.
2
Insert the two supplied batteries (AA/R6)
in accordance with the polarity diagram
inside the battery compartment.
3
Slide the cover shut.
Using the Remote Controller
Approx. 16 ft.
(5 m)
Remote control sensor
STANDBY indicator
AV receiver
TX-SR304_En.book Page 9 Tuesday, February 7, 2006 4:57 PM

10
Remote Controller
Including the AV receiver, the remote controller can be
used to control up to six different components. The
remote controller has a specific operating mode for use
with each type of component. Modes are selected by
using the five REMOTE MODE buttons.
■
RECEIVER/TAPE Mode
In RECEIVER/TAPE mode, you can control
the AV receiver and an Onkyo cassette
recorder connected via .
■
DVD, CD, MD, CDR & HDD Modes
With these modes, you can control an
Onkyo DVD player and
CD/MD/CDR/HDD player/recorder.
Note:
Some of the remote controller operations described in
this manual may not work as expected with other com-
ponents.
RECEIVER mode is used to control the AV receiver.
To set the remote controller to RECEIVER mode,
press the [RECEIVER] REMOTE MODE button.
How to Use the Remote Controller
1
Use the REMOTE MODE buttons to select
a mode.
2
Use the buttons supported by that mode
to control the component.
RECEIVER mode: see page 10
DVD mode: see page 12
CD mode: see page 13
MD/CDR mode: see page 14
HDD mode: see page 15
TAPE mode: see page 16
TAPE
RECEIVER
HDD
CDR
MD
DVD
C
D
RECEIVER Mode
MUTING
PREVIOUS
MENU
GUIDE
TOP MENU
SP A
/
B
SETUPRETURN
PLAYLIST PLAYLIST
RANDOM
SUBTITLE
PLAY MODE
AUDIO REPEAT
RC-645S
--
/
---
TAPE
ON/STANDBY
DIMMER SLEEP
INPUT SELECTOR
REMOTE MODE
V
1
V
2
V
3
C
DTAPE TUNER
DVD
MULTI CH
LISTENING MODE
DISPLAY
TEST
TONE
CH SEL
SURROUND
STEREO
CINE FLTR
LEVEL
+
LEVEL
-
L NIGHT
VOL
HDD
CDR
MD
DVD
RECEIVER
C
D
+10
0
CLR
123
456
789
ENTER
CH
DISC
ALBUM
9
K
J
7
L
P
5
4
8
2
3
A
N
M
O
Q
R
6
TAPE
RECEIVER
TX-SR304_En.book Page 10 Tuesday, February 7, 2006 4:57 PM

11
Remote Controller
—Continued
For detailed information, see the pages in parentheses.
A
ON/STANDBY button (32)
This button is used to set the AV receiver to On or
Standby.
B
INPUT SELECTOR buttons (36)
These buttons are used to select the input sources.
C
MULTI CH button (37)
This button is used to select the multichannel DVD
input.
D
DIMMER button (42)
This button is used to adjust the display brightness.
E
CH +/– button (39)
This button is used to select radio presets.
F
SP A/B button (36)
This button is used to turn speaker sets A and B on
or off.
G
Arrow [ ]/[ ]/[ ]/[ ] & ENTER buttons
(34, 48, 51)
These buttons are used to select and adjust settings.
H
RETURN button (34, 48, 51)
This button is used to return to the previous display
when changing settings.
I
LISTENING MODE buttons (45)
These buttons can be used to select listening modes
regardless of the currently selected remote control-
ler mode.
STEREO button
This button selects the Stereo listening mode.
SURROUND button
This button selects the Dolby and DTS listening
modes.
[ ]/[ ] buttons
These buttons can be used to select any of the avail-
able listening modes.
J
TEST TONE, CH SEL, LEVEL- & LEVEL+
buttons (35, 44, 53)
These buttons are used to adjust the level of each
speaker.
K
DISPLAY button (37)
This button is used to display various information
about the currently selected input source.
L
REMOTE MODE buttons (10)
These buttons are used to select the remote control-
ler modes. When you press a button on the remote
controller, the REMOTE MODE button for the cur-
rently selected mode lights up.
M
SLEEP button (43)
This button is used to set the Sleep function.
N
VOL [ ]/[ ] button (36)
This button can be used to adjust the volume of the
AV receiver regardless of the currently selected
remote controller mode.
O
MUTING button (43)
This button is used to mute the AV receiver.
P
SETUP button (34, 48, 51)
This button is used to access various settings.
Q
CINE FLTR button (49)
This button is used to set the CinemaFILTER func-
tion.
R
L NIGHT button (49)
This button is used to set the Late Night function.
TX-SR304_En.book Page 11 Tuesday, February 7, 2006 4:57 PM

12
Remote Controller
—Continued
To set the remote controller to DVD mode, press the
[DVD] REMOTE MODE button.
A
ON/STANDBY button
This button sets the DVD player to On or Standby.
B
Number buttons
These buttons are used to enter title, chapter, and
track numbers and to enter times for locating spe-
cific points in time.
C
DISC +/– button
This button selects discs on a DVD changer.
D
TOP MENU button
This button is used to select a DVD’s top menu.
E
Arrow [ ]/[ ]/[ ]/[ ] & ENTER buttons
These buttons are used to navigate DVD menus and
the DVD player’s onscreen setup menus.
F
RETURN button
This button is used to exit the DVD player’s
onscreen setup menu and to restart menu playback.
G
Playback buttons
From left to right: Pause, Play, Stop, Fast Reverse,
Fast Forward, Previous, and Next.
H
SUBTITLE button
This button is used to select subtitles.
I
AUDIO button
This button selects foreign language soundtracks
and audio formats (e.g., Dolby Digital or DTS).
J
DISPLAY button
This button is used to display information about the
current disc, title, chapter, or track on the DVD
player’s display, including the elapsed time, remain-
ing time, total time, and so on.
K
CLR button
This button is used to cancel functions and to clear
entered numbers.
L
MENU button
This button is used to display a DVD’s menu.
M
SETUP button
This button is used to access the DVD player’s
onscreen setup menus.
N
RANDOM button
This button is used with the random playback func-
tion.
O
REPEAT button
This button is used to set the repeat playback func-
tions.
P
PLAY MODE button
This button is used to select play modes on a com-
ponent with selectable play modes.
DVD Mode
DVD
6
To select your DVD player as the input source, press:
RECEIVER
MUTING
PREVIOUS
MENU
GUIDE
TOP MENU
SP A
/
B
SETUPRETURN
PLAYLIST PLAYLIST
RANDOM
SUBTITLE
PLAY MODE
AUDIO REPEAT
RC-645S
--
/
---
TAPE
ON/STANDBY
DIMMER SLEEP
INPUT SELECTOR
REMOTE MODE
V
1
V
2
V
3
C
DTAPE TUNER
DVD
MULTI CH
LISTENING MODE
DISPLAY
TEST
TONE
CH SEL
SURROUND
STEREO
CINE FLTR
LEVEL
+
LEVEL
-
L NIGHT
VOL
HDD
CDR
MD
DVD
RECEIVER
C
D
+10
0
CLR
123
456
789
ENTER
CH
DISC
ALBUM
1
6
7
L
P
5
4
8
2
3
N
M
O
9
J
DVD
K
TX-SR304_En.book Page 12 Tuesday, February 7, 2006 4:57 PM

13
Remote Controller
—Continued
To set the remote controller to CD mode, press the
[CD] REMOTE MODE button.
A
ON/STANDBY button
This button sets the CD player to On or Standby.
B
Number buttons
These buttons are used to enter track numbers and
to enter times for locating specific points in time.
C
DISC +/– button
This button selects discs on a CD changer.
D
Playback buttons
From left to right: Pause, Play, Stop, Fast Reverse,
Fast Forward, Previous and Next.
E
DISPLAY button
This button is used to display information about the
current disc or track on the CD player’s display,
including the elapsed time, remaining time, total
time, and so on.
F
CLR button
This button is used to cancel functions and to clear
entered numbers.
G
RANDOM button
This button is used with the random playback func-
tion.
H
REPEAT button
This button is used to set the repeat playback func-
tions.
✽
The VOL [ ]/[ ] and LISTENING MODE but-
tons work the same as for RECEIVER mode.
CD Mode
C
D
9
To select your CD player as the input source, press:
RECEIVER
MUTING
PREVIOUS
MENU
GUIDE
TOP MENU
SP A
/
B
SETUPRETURN
PLAYLIST PLAYLIST
RANDOM
SUBTITLE
PLAY MODE
AUDIO REPEAT
RC-645S
--
/
---
TAPE
ON/STANDBY
DIMMER SLEEP
INPUT SELECTOR
REMOTE MODE
V
1
V
2
V
3
C
DTAPE TUNER
DVD
MULTI CH
LISTENING MODE
DISPLAY
TEST
TONE
CH SEL
SURROUND
STEREO
CINE FLTR
LEVEL
+
LEVEL
-
L NIGHT
VOL
HDD
CDR
MD
DVD
RECEIVER
C
D
+10
0
CLR
123
456
789
ENTER
CH
DISC
ALBUM
1
6
5
4
7
2
3
8
C
D
✽
✽
TX-SR304_En.book Page 13 Tuesday, February 7, 2006 4:57 PM

14
Remote Controller
—Continued
To set the remote controller to MD or CDR mode,
press the [MD] or [CDR] REMOTE MODE button.
A
ON/STANDBY button
This button sets the MD/CD recorder to On or
Standby.
B
Number buttons
These buttons are used to enter track numbers and
to enter times for locating specific points in time.
The [+10] button is used to enter numbers above 10.
C
Playback buttons
From left to right: Pause, Play, Stop, Fast Reverse,
Fast Forward, Previous and Next.
D
DISPLAY button
This button is used to display information about the
current disc or track on the MD/CD recorder’s dis-
play, including the elapsed time, remaining time,
total time, and so on.
E
CLR button
This button is used to cancel functions and to clear
entered numbers.
F
RANDOM button
This button is used with the random playback func-
tion.
G
REPEAT button
This button is used to set the repeat playback func-
tions.
H
PLAY MODE button
This button is used to select play modes on a com-
ponent with selectable play modes.
✽
The VOL [ ]/[ ] and LISTENING MODE but-
tons work the same as for RECEIVER mode.
MD, & CDR Mode
TAPE
7
To select your MiniDisc or CD recorder as the input
source, press:
RECEIVER
*You must change the Input Display (see page 33).
MD or CD recorder
MUTING
PREVIOUS
MENU
GUIDE
TOP MENU
SP A
/
B
SETUPRETURN
PLAYLIST PLAYLIST
RANDOM
SUBTITLE
PLAY MODE
AUDIO REPEAT
RC-645S
--
/
---
TAPE
ON/STANDBY
DIMMER SLEEP
INPUT SELECTOR
REMOTE MODE
V
1
V
2
V
3
C
DTAPE TUNER
DVD
MULTI CH
LISTENING MODE
DISPLAY
TEST
TONE
CH SEL
SURROUND
STEREO
CINE FLTR
LEVEL
+
LEVEL
-
L NIGHT
VOL
HDD
CDR
MD
DVD
RECEIVER
C
D
+10
0
CLR
123
456
789
ENTER
CH
DISC
ALBUM
1
5
4
3
6
2
7
8
MD
CDR
✽
✽
TX-SR304_En.book Page 14 Tuesday, February 7, 2006 4:57 PM

15
Remote Controller
—Continued
To set the remote controller to HDD mode, press the
[HDD] REMOTE MODE button.
A
ON/STANDBY button
This button sets the HDD component to On or
Standby.
B
ALBUM +/– button
This button selects the next or previous album on an
HDD component.
C
PLAYLIST [ ]/[ ] buttons
These buttons select the previous or next playlist on
the HDD component.
D
Playback buttons
From left to right: Pause, Play, Stop, Fast Reverse,
Fast Forward, Previous and Next.
E
DISPLAY button
This button turns on the HDD component’s display
for 30 seconds.
F
MENU, ENTER, and Up and Down [ ]/[ ]
buttons
MENU button:
Displays the HDD component’s
menu.
[ ]/[ ] buttons:
Select options on the HDD
component’s menu.
ENTER button:
Confirms the selection on the
HDD component’s menu.
G
RANDOM button
This button is used with the random playback func-
tion.
H
REPEAT button
This button is used to set the repeat playback func-
tions.
HDD Mode
TAPE
7
To select your HDD component as the input source,
press:
RECEIVER
*You must change the Input Display (see page 33).
or 3
V
3
MUTING
PREVIOUS
MENU
GUIDE
TOP MENU
SP A
/
B
SETUPRETURN
PLAYLIST PLAYLIST
RANDOM
SUBTITLE
PLAY MODE
AUDIO REPEAT
RC-645S
--
/
---
TAPE
ON/STANDBY
DIMMER SLEEP
INPUT SELECTOR
REMOTE MODE
V
1
V
2
V
3
C
DTAPE TUNER
DVD
MULTI CH
LISTENING MODE
DISPLAY
TEST
TONE
CH SEL
SURROUND
STEREO
CINE FLTR
LEVEL
+
LEVEL
-
L NIGHT
VOL
HDD
CDR
MD
DVD
RECEIVER
C
D
+10
0
CLR
123
456
789
ENTER
CH
DISC
ALBUM
1
5
4
7
2
8
HDD
6
3
TX-SR304_En.book Page 15 Tuesday, February 7, 2006 4:57 PM

16
Remote Controller
—Continued
TAPE mode is used to control an Onkyo cassette
recorder connected to the AV receiver via .
To set the remote controller to TAPE mode, press the
[RECEIVER] REMOTE MODE button.
For twin cassette decks, only deck B can be controlled.
A
Play [ ] button
This button is used to start playback.
B
Stop [ ] button
This button is used to stop playback.
C
Reverse Play [ ] button
This button is used to start reverse playback.
D
Rewind & FF [ ]/[ ] buttons
The Rewind [ ] button is used to start rewind. The
FF [ ] button is used to start fast forward.
TAPE Mode
TAPE
7
To select your Cassette deck as the input source,
press:
RECEIVER
MUTING
PREVIOUS
MENU
GUIDE
TOP MENU
SP A
/
B
SETUPRETURN
PLAYLIST PLAYLIST
RANDOM
SUBTITLE
PLAY MODE
AUDIO REPEAT
RC-645S
--
/
---
TAPE
ON/STANDBY
DIMMER SLEEP
INPUT SELECTOR
REMOTE MODE
V
1
V
2
V
3
C
DTAPE TUNER
DVD
MULTI CH
LISTENING MODE
DISPLAY
TEST
TONE
CH SEL
SURROUND
STEREO
CINE FLTR
LEVEL
+
LEVEL
-
L NIGHT
VOL
HDD
CDR
MD
DVD
RECEIVER
C
D
+10
0
CLR
123
456
789
ENTER
CH
DISC
ALBUM
B
C
D
A
TAPE
RECEIVER
TX-SR304_En.book Page 16 Tuesday, February 7, 2006 4:57 PM

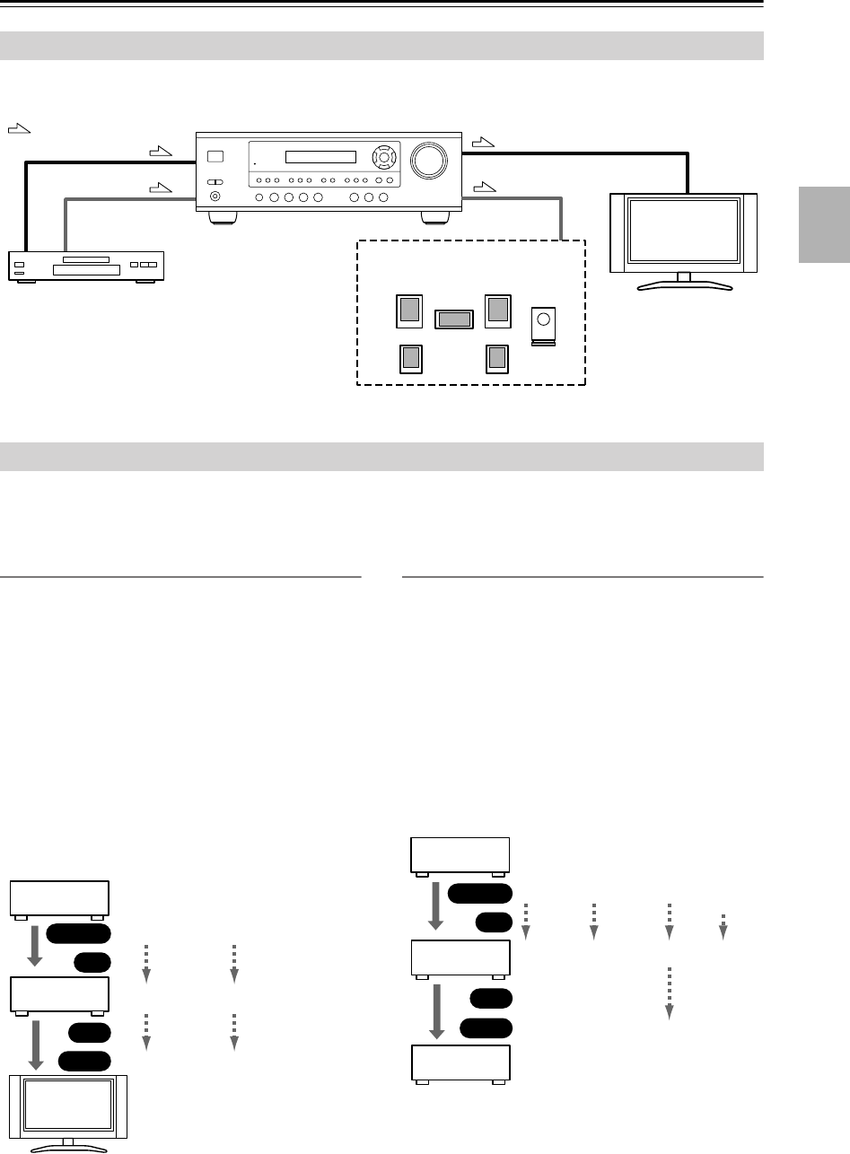
17
Enjoying Home Theater
You can use two sets of speakers with the AV receiver:
speaker set A
and
speaker set B
.
Speaker set A
should be used in your main listening room for up to 5.1-channel playback.
*While speaker set B is on, speaker set A is reduced to 2.1-channel playback.
Speaker set B
can be used in another room and offers 2-channel stereo playback.
Speaker Sets A and B
Speaker set A Speaker set B Indicator Output
On On Set A: 2.1 channels
Set B: 2 channels
Off Set A: 5.1 channels
Off On Set B: 2 channels
Off No sound
A SPEAKERS B
SP A
/
B
Remote
controller
AV receiver
or
A B
A
B
Corner
1/3 wall
length
Speaker Set A: Main Room
Front left and right speakers
These output the overall sound. Their role in a home theater is to provide a solid anchor for the sound
image. They should be positioned facing the listener at about ear level, and equally spaced from the
TV. Angle them inward.
Surround left and right speakers
These speakers are used for precise sound position-
ing and to add realistic ambience. Position them at the
sides of the listener, or slightly behind, about 2–3 feet
(60–100 cm) above ear level. Ideally they should be
equally spaced from the listener.
*While speaker set B is on, these speakers output no
sound.
Subwoofer
The subwoofer handles the bass
sounds of the LFE (Low-Frequency
Effects) channel. In general, a good
bass sound can be obtained by
installing the subwoofer in a front
corner, or at one-third the way along
the wall, as shown.
Speaker Set B: Sub Room
Center speaker
This speaker enhances the
front left and right speakers, making
sound movements distinct and providing
a full sound image. For movies it’s used
mainly for dialog.
Position it close to your TV facing forward
at about ear level, or at the same height
as the front left and right speakers.
*While speaker set B is on, this speaker
outputs no sound.
TX-SR304_En.book Page 17 Tuesday, February 7, 2006 4:57 PM

18
Connecting Your Speakers
For the best surround-sound experience, you should con-
nect five speakers and a powered subwoofer.
The following table shows which channels you should
use based on the number of speakers that you have.
No matter how many speakers you use, a powered sub-
woofer is recommended for a really powerful and solid
bass.
Before using the AV receiver, you must specify which
speakers are connected and their sizes (see page 34).
To get the very best from your surround-sound system,
you should also specify the distance between the listener
and each individual speaker so that the sound from each
speaker arrives at the listener’s ears at the same time (see
page 52). In addition, you should set the level of each
individual speaker to achieve an equal balance (see
page 52.)
The AV receiver’s positive (+) speaker terminals are
color-coded for ease of identification. (The negative (–)
speaker terminals are all black.)
The supplied speaker labels are also color-coded and you
should attach them to the positive (+) side of each
speaker cable in accordance with the above table. All you
need to do then is to match the color of each label to the
corresponding speaker terminal.
Read the following before connecting your speakers:
•You can connect speakers with an impedance of
6 ohms or higher
. If you use speakers with a lower
impedance, and use the amplifier at high volume lev-
els for a long period of time, the built-in protection
circuit may be activated.
•Disconnect the power cord from the wall outlet before
making any connections.
• Read the instructions supplied with your speakers.
•Pay close attention to speaker wiring polarity. In other
words, connect positive (+) terminals to only positive
(+) terminals, and negative (–) terminals to only nega-
tive (–) terminals. If you get them the wrong way
around, the sound will be out of phase and will sound
unnatural.
• Unnecessarily long, or very thin speaker cables may
affect the sound quality and should be avoided.
• Be careful not to short the
positive and negative wires.
Doing so may damage the AV
receiver.
• Don’t connect more than one
cable to each speaker termi-
nal. Doing so may damage the
AV receiver.
• Don’t connect one speaker to several terminals.
Speaker Configuration
Number of speakers: 2345
Front left
✓✓✓✓
Front right
✓✓✓✓
Center
✓✓
Surround left
✓✓
Surround right
✓✓
Attaching the Speaker Labels
Speaker terminal Color
Front left White
Front right Red
Center Green
Surround left Blue
Surround right Gray
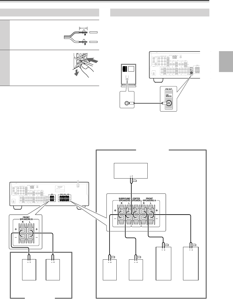
Speaker Connection Precautions
TX-SR304_En.book Page 18 Tuesday, February 7, 2006 4:57 PM

19
Connecting Your Speakers
—Continued
Using a suitable cable, connect the AV receiver’s SUB-
WOOFER PRE OUT to an input on your powered sub-
woofer, as shown. If your subwoofer is unpowered and
you’re using an external amplifier, connect the SUB-
WOOFER PRE OUT to an input on the amplifier.
Note:
Make sure the cable is plugged all the way.
The following illustration shows which speaker should be connected to each pair of terminals.
Connecting Speaker
1
Strip 3/8" (10 mm) of insu-
lation from the ends of the
speaker cables, and twist
the bare wires tightly, as
shown.
2
While pressing the lever, insert
the wire into the hole, and then
release the lever.
Make sure that the terminals are
gripping the bare wires, not the
insulation.
3/8" (10 mm)
Connecting a Powered Subwoofer
LINE INPUT
LINE INPUT
Powered
subwoofer
Front left
speaker
Front right
speaker
Center speaker
Surround
right
speaker
Surround
left
speaker
Speaker Set A
Front left
speaker
Front right
speaker
Speaker Set B
TX-SR304_En.book Page 19 Tuesday, February 7, 2006 4:57 PM

20
Connecting Antenna
This section explains how to connect the supplied indoor
FM antenna and AM loop antenna, and how to connect
commercially available outdoor FM and AM antennas.
The AV receiver won’t pick up any radio signals without
any antenna connected, so you must connect the antenna
to use the tuner.
The supplied indoor FM antenna is for indoor use only.
If you cannot achieve good reception with the supplied
indoor FM antenna, try a commercially available out-
door FM antenna instead (see page 21).
The supplied indoor AM loop antenna is for indoor use
only.
If you cannot achieve good reception with the supplied
indoor AM loop antenna, try using it with a commer-
cially available outdoor AM antenna (see page 21).
Connecting the Indoor FM Antenna
1
Attach the FM antenna, as shown.
■
American Model
■
Other Models
Once your AV receiver is ready for use, you’ll
need to tune into an FM radio station and adjust
the position of the FM antenna to achieve the best
possible reception.
2
Fully extend the antenna and point it in
various directions to find the best recep-
tion. Secure it in that position with thumb-
tacks or something similar.
AM antenna push terminals
FM antenna jack
Insert the plug fully into the jack.
Insert the plug fully
into the jack.
Connecting the AM Loop Antenna
1
Assemble the AM loop antenna, inserting
the tabs into the base, as shown.
2
Connect both wires of the AM loop
antenna to the AM push terminals, as
shown.
(The antenna’s wires are not polarity sensitive, so
they can be connected either way around).
Make sure that the wires are attached securely and
that the push terminals are gripping the bare
wires, not the insulation.
Once your AV receiver is ready for use, you’ll
need to tune into an AM radio station and adjust
the position of the AM antenna to achieve the best
possible reception.
Keep the antenna as far away as possible from
your AV receiver, TV, speaker cables, and power
cords.
Push Insert wire Release
TX-SR304_En.book Page 20 Tuesday, February 7, 2006 4:57 PM

21
Connecting Antenna
—Continued
If you cannot achieve good reception with the supplied
indoor FM antenna, try a commercially available out-
door FM antenna instead.
Notes:
• Outdoor FM antennas work best outside, but usable
results can sometimes be obtained when installed in an
attic or loft.
•For best results, install the outdoor FM antenna well
away from tall buildings, preferably with a clear line
of sight to your local FM transmitter.
• Outdoor antenna should be located away from possi-
ble noise sources, such as neon signs, busy roads, etc.
•For safety reasons, outdoor antenna should be situated
well away from power lines and other high-voltage
equipment.
• Outdoor antenna must be grounded in accordance
with local regulations to prevent electrical shock haz-
ards.
■
Using a TV/FM Antenna Splitter
It’s best not to use the same antenna for both FM and TV
reception, as this can cause interference problems. If cir-
cumstances demand it, use a TV/FM antenna splitter, as
shown.
If good reception cannot be achieved using the supplied
AM loop antenna, an outdoor AM antenna can be used in
addition to the loop antenna, as shown.
Outdoor AM antennas work best when installed outside
horizontally, but good results can sometimes be obtained
indoors by mounting horizontally above a window. Note
that the AM loop antenna should be left connected.
Outdoor antenna must be grounded in accordance with
local regulations to prevent electrical shock hazards.
Connecting an Outdoor FM Antenna
To AV receiver To TV (or VCR)
TV/FM antenna splitter
Connecting an Outdoor AM Antenna
Outdoor antenna
AM loop antenna
Insulated antenna cable
TX-SR304_En.book Page 21 Tuesday, February 7, 2006 4:57 PM

22
Connecting Your Components
•Before making any AV connections, read the manuals
supplied with your other AV components.
•Don’t connect the power cord until you’ve completed
and double-checked all AV connections.
Optical Digital Jacks
The AV receiver’s optical digital jack has shutter-type
cover that open when an optical plug is inserted and
close when it’s removed. Push plugs in all the way.
Caution:
To prevent shutter damage, hold the optical
plug straight when inserting and removing.
AV Connection Color Coding
RCA-type AV connections are usually color coded: red,
white, and yellow. Use red plugs to connect right-chan-
nel audio inputs and outputs (typically labeled “R”). Use
white plugs to connect left-channel audio inputs and out-
puts (typically labeled “L”). And use yellow plugs to
connect composite video inputs and outputs.
•Push plugs in all the way to make
good connections (loose connec-
tions can cause noise or malfunc-
tions).
•To prevent interference, keep
audio and video cables away from
power cords and speaker cables.
AV Cables & Jacks
Note:
The AV receiver does not support SCART plugs.
About AV Connections
Left (white)
Right (red)
(Yellow)
Analog audio
Composite video
Left (white)
Right (red)
(Yellow)
Right!
Wrong!
Video
Cable Jack Description
Component
video cable
Component video separates the luminance (Y) and
color difference signals (P
R
, P
B
), providing the best
picture quality. (Some TV manufacturers label their
component video jacks slightly differently.)
Composite
video cable
Composite video is commonly used on TVs, VCRs,
and other video equipment. Use only dedicated
composite video cables.
Audio
Cable Jack Description
Optical digital
audio cable
Offers the best sound quality and allows you to
enjoy surround sound (e.g., Dolby Digital, DTS).
The audio quality is the same as for coaxial.
Coaxial digital
audio cable
Offers the best sound quality and allows you to
enjoy surround sound (e.g., Dolby Digital, DTS).
The audio quality is the same as for optical.
Analog audio
cable (RCA)
This cable carries analog audio. It’s the most com-
mon connection format for analog audio and can be
found on virtually all AV components.
Multichannel
analog audio
cable (RCA)
This cable carries multichannel analog audio and is
typically used to connect DVD players with a 5.1-
channel analog audio output. Several standard ana-
log audio cables can be used instead of a multichan-
nel cable.
Y
P
R
P
B
P
R
P
B
Y
Y
PB
PR
VIDEO
OPTICAL
COAXIAL
L
R
TX-SR304_En.book Page 22 Tuesday, February 7, 2006 4:57 PM

23
Connecting Your Components
—Continued
By connecting both the audio and video outputs of your DVD player and other AV components to the AV receiver, you
can select both the audio and video simultaneously simply by selecting the appropriate input source on the AV receiver.
The AV receiver supports several connection formats for compatibility with a wide range of AV equipment. The format
you choose will depend on the formats supported by your other components. Use the following sections as a guide.
For video components, such as a DVD player, you must make two connections—one for audio, one for video.
Video Connection Formats
Video equipment can be connected to the AV receiver
using one of the following video connection formats:
composite video, or component video, the latter offering
the best picture quality.
When choosing a connection format, bear in mind that
the AV receiver doesn’t convert between formats, so only
outputs of the same format as the input will output the
signal.
For example, if you connect your DVD player to the
COMPONENT VIDEO DVD IN, a video signal will be
output by the COMPONENT OUT, but not by any com-
posite video outputs.
Video Input/Output Diagram
Audio Connection Formats
Audio equipment can be connected to the AV receiver
using the following audio connection formats: analog,
optical, coaxial, and multichannel.
When choosing a connection format, bear in mind that
the AV receiver doesn’t convert between formats.
For example, audio signals connected to an OPTICAL or
COAXIAL digital input are not output by the analog
TAPE OUT, so if you want to record from, for example,
your CD player, in addition to connecting it to a digital
input, you must also connect it to the analog CD IN.
Audio Input/Output Diagram for Recording
Connecting Both Audio & Video
: Signal Flow
Video
Audio
Video
Audio
Speakers (see pages 18, 19
for connection information)
DVD player, etc.
TV, projector,
etc.
Which Connections Should I Use?
DVD player,
etc.
AV Receiver
TV,
projector,
etc.
Composite
IN
Input
Composite
Composite
Component
Component
Component
OUT
Output
CD player,
etc.
AV Receiver
Cassette
recorder, etc.
Optical
Optical
Coaxial
Coaxial
Analog
Analog
Analog
Multi-
channel
Multi-
channel
IN
Input
OUT
Output
TX-SR304_En.book Page 23 Tuesday, February 7, 2006 4:57 PM

24
Connecting Your Components
—Continued
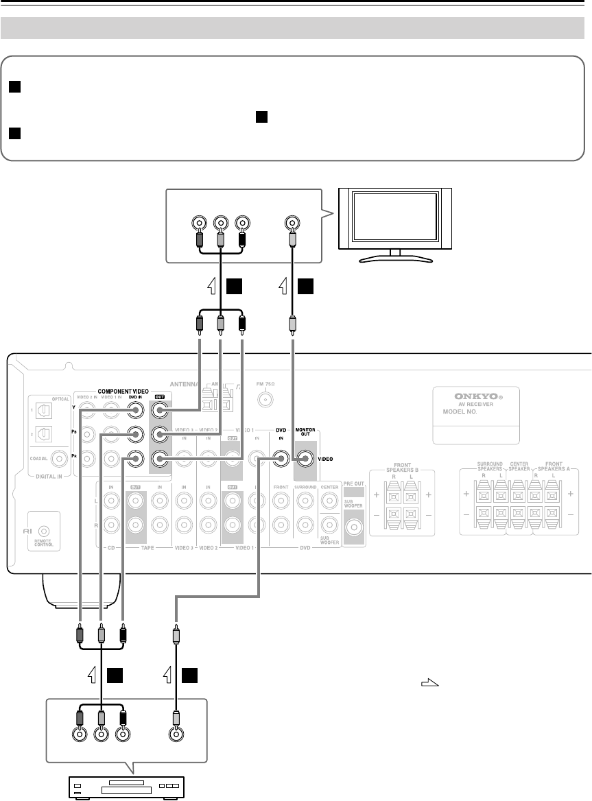
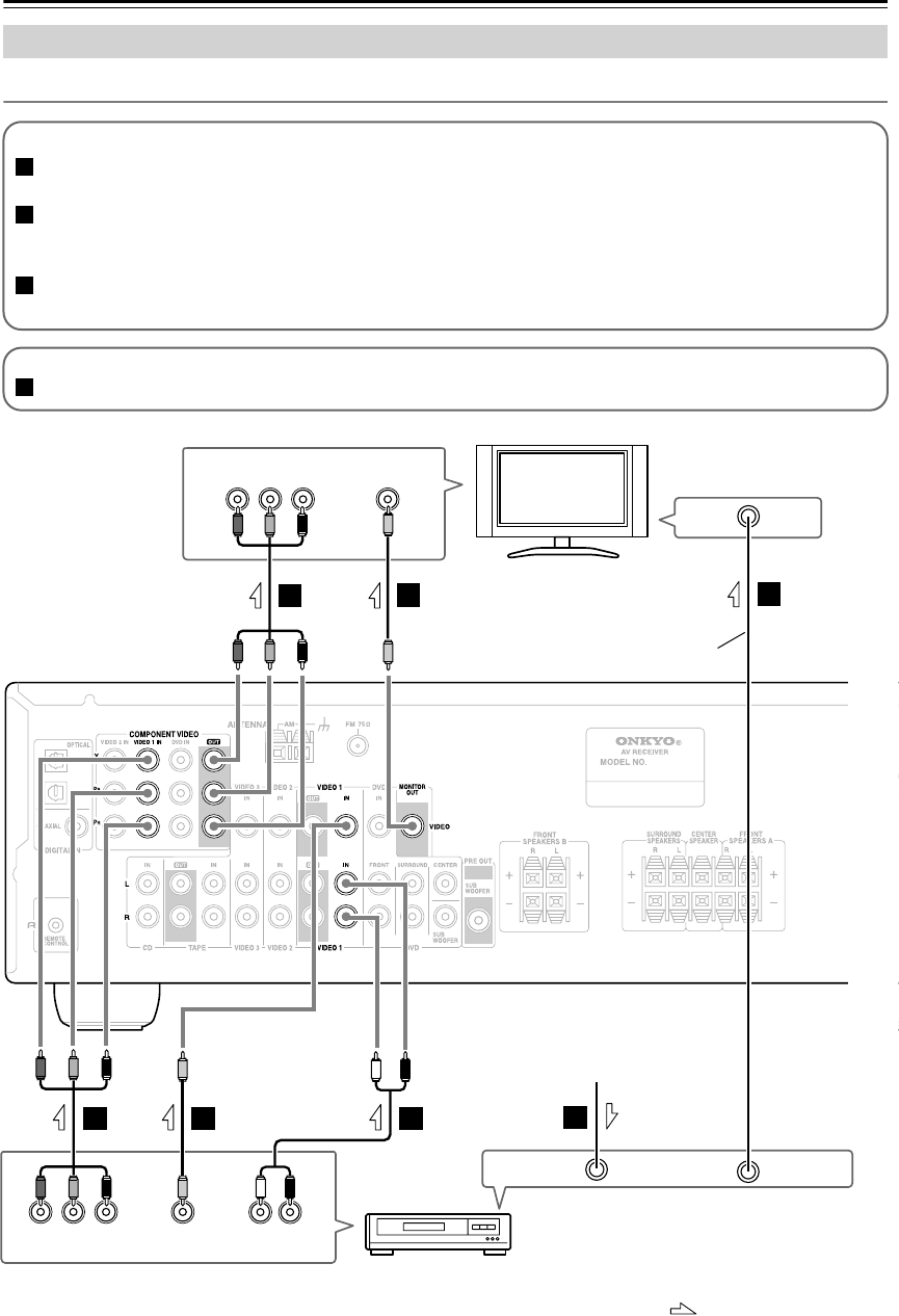
Connecting a DVD Player
YPB
COMPONENT VIDEO OUT
PRVIDEO
OUT
YPB
COMPONENT VIDEO IN
VIDEO IN
PR
A
B
B
B
A
B
TV, projector,
etc.
DVD player
AV receiver
Step 1: Video Connection (DVD Player to AV Receiver to TV)
If your TV has component video input jacks, connect your DVD player to the AV receiver’s COMPONENT
VIDEO DVD IN jacks. And connect the AV receiver’s COMPONENT VIDEO OUT jacks to your TV. This will
provide better picture quality than connection .
If your TV doesn’t have component video input jacks, connect your DVD player to the AV receiver’s DVD IN
VIDEO jack. And connect the AV receiver’s MONITOR OUT VIDEO jack to your TV.
A
B
B
: Signal Flow
TX-SR304_En.book Page 24 Tuesday, February 7, 2006 4:57 PM

25
Connecting Your Components
—Continued
COAXIAL
OUT
AUDIO
OUT
LR
OPTICAL
OUT
FRONT
LR
SURROUND
LR
CENTERSUB
WOOFER
cc d d d d
a
b
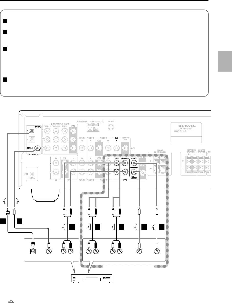
Step 2: Audio Connection
If your DVD player has a coaxial digital audio output jack, connect it to the AV receiver’s DIGITAL IN COAX-
IAL jack. You can enjoy Dolby and DTS listening modes with this connection.
If your DVD player has an optical digital audio output jack instead of coaxial one, connect it to the AV receiver’s
DIGITAL IN OPTICAL 1 or 2 jack, and set the DIGITAL INPUT assignment to OPT1 or OPT 2 (see page 33).
Coaxial connections perform the same as optical ones.
Optionally, connecting your DVD player’s audio out L/R jacks to the AV receiver’s DVD IN FRONT L/R jacks
will allow you to record audio from your DVD player.
Note: If your DVD player has main L/R output jacks and multichannel L/R output jacks, use the main L/R output
jacks.
—Multichannel Audio Connection—
If your DVD player has analog multichannel output jacks, connect them to the AV receiver’s DVD IN FRONT,
SURROUND, CENTER, and SUBWOOFER jacks. Use a multichannel analog cable or several normal audio
cables. You can enjoy DVD-Audio or SACD with this connection.
a
b
c
d
DVD player
Multichannel Connection
AV receiver
: Signal Flow
TX-SR304_En.book Page 25 Tuesday, February 7, 2006 4:57 PM

26
Connecting Your Components
—Continued
Connecting a VCR for Playback
Connecting a VCR
YPB
COMPONENT VIDEO OUT
PRVIDEO
OUT
YPB
COMPONENT VIDEO IN
VIDEO IN
PR
AUDIO
OUT
LR
B
BA
Aa
C
C
Step 1: Video Connection (VCR to AV Receiver to TV)
Connect your VCR’s video output jack to the AV receiver’s VIDEO 1 IN jack and connect the AV receiver’s
MONITOR OUT jack to your TV’s video input jack.
If your VCR and TV have component video jacks, connect the VCR’s component video output jacks to the AV
receiver’s COMPONENT VIDEO VIDEO 1 IN jacks, and connect the AV receiver’s COMPONENT VIDEO
OUT jacks to your TV’s component video in jacks. This offers better picture quality than composite video.
Connect a TV antenna output jack (e.g., RF OUT) to your VCR’s antenna input, and connect your VCR’s antenna
output jack to your TV’s antenna input jack.
Step 2: Audio Connection
Connect your VCR’s audio output jacks to the AV receiver’s VIDEO 1 IN L/R jacks.
A
B
C
a
VCR, DVD recorder
TV, projector,
etc.
Coaxial feed
Coaxial feed from TV
antenna or set-top box
AV receiver
: Signal Flow
Antenna input
(e.g., RF IN)
Antenna input
(e.g., RF IN)
Antenna output
(e.g., RF OUT)
TX-SR304_En.book Page 26 Tuesday, February 7, 2006 4:57 PM

27
Connecting Your Components
—Continued
Connecting a VCR for Recording
AUDIO
IN
L
R
VIDEO
IN
A
a
Step 1: Video Connection
Connect the AV receiver’s VIDEO 1 OUT jack to your VCR’s video input jack.
Step 2: Audio Connection
Connect the AV receiver’s VIDEO 1 OUT L/R jacks to your VCR’s audio input jacks.
A
a
VCR, DVD recorder
AV receiver
: Signal Flow
Connecting a Camcorder, Games Console, or Other Device
AUDIO
OUT
L
R
VIDEO
IN
VIDEO
OUT
a
A
Step 1: Video Connection
Connect your camcorder’s video output jack to the AV receiver’s VIDEO 3 IN jack.
Step 2: Audio Connection
Connect your camcorder’s audio output jack to the AV receiver’s VIDEO 3 IN L/R jacks.
A
a
Camcorder, games
console, etc.
TV, projector,
etc.
AV receiver
: Signal Flow
TX-SR304_En.book Page 27 Tuesday, February 7, 2006 4:57 PM

28
Connecting Your Components
—Continued
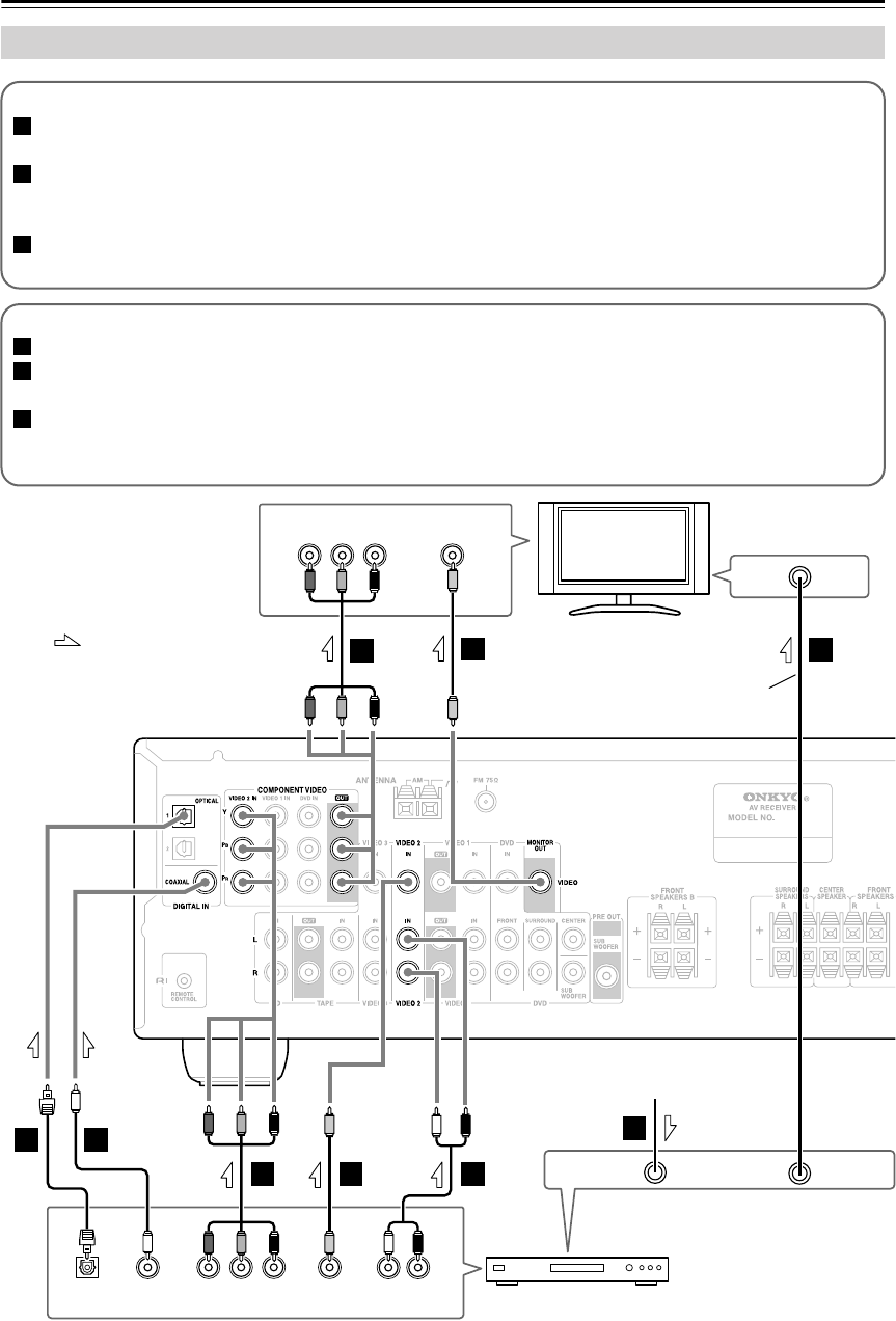
Connecting a Satellite, Cable, Set-top Box, or Other Video Source
YPB
COMPONENT VIDEO OUT
PRVIDEO
OUT
YPB
COMPONENT VIDEO IN
VIDEO IN
PR
AUDIO
OUT
LR
COAXIAL
OUT
OPTICAL
OUT
B
BA
Aa
c
b
C
C
Satellite, cable, set-top
box, etc.
Step 1: Video Connection
Connect your set-top box’s video output jack to the AV receiver’s VIDEO 2 IN jack and connect the AV receiver’s
MONITOR OUT jack to your TV’s video input jack.
If your VCR and TV have component video jacks, connect your set-top box’s component video output to the AV
receiver’s COMPONENT VIDEO VIDEO 2 IN jacks, and connect the AV receiver’s COMPONENT VIDEO
OUT jacks to your TV’s component video in jacks. This offers better picture quality than composite video.
Connect a coaxial feed from a TV antenna to your set-top box’s antenna input jack (e.g., RF IN), and connect
your set-top box’s antenna output jack (e.g., RF OUT) to your TV’s antenna input jack.
Step 2: Audio Connection
Connect your set-top box’s audio output jack to the AV receiver’s VIDEO 2 IN L/R jacks.
If your set-top box has an optical digital audio output jack, connect it to the AV receiver’s DIGITAL IN OPTI-
CAL 1 jack. You can enjoy Dolby and DTS listening modes with this connection.
If your set-top box has a coaxial digital audio output jack instead of an optical one, connect it to the AV receiver’s
DIGITAL IN COAXIAL jack, and set the DIGITAL INPUT assignment to COAX (see page 33). Coaxial con-
nections perform the same as optical ones.
A
B
C
a
b
c
TV, projector,
etc.
Coaxial feed from TV antenna
AV receiver
Coaxial feed
: Signal Flow
Antenna input
(e.g., RF IN)
Antenna input
(e.g., RF IN)
Antenna output
(e.g., RF OUT)
TX-SR304_En.book Page 28 Tuesday, February 7, 2006 4:57 PM

29
Connecting Your Components
—Continued
■
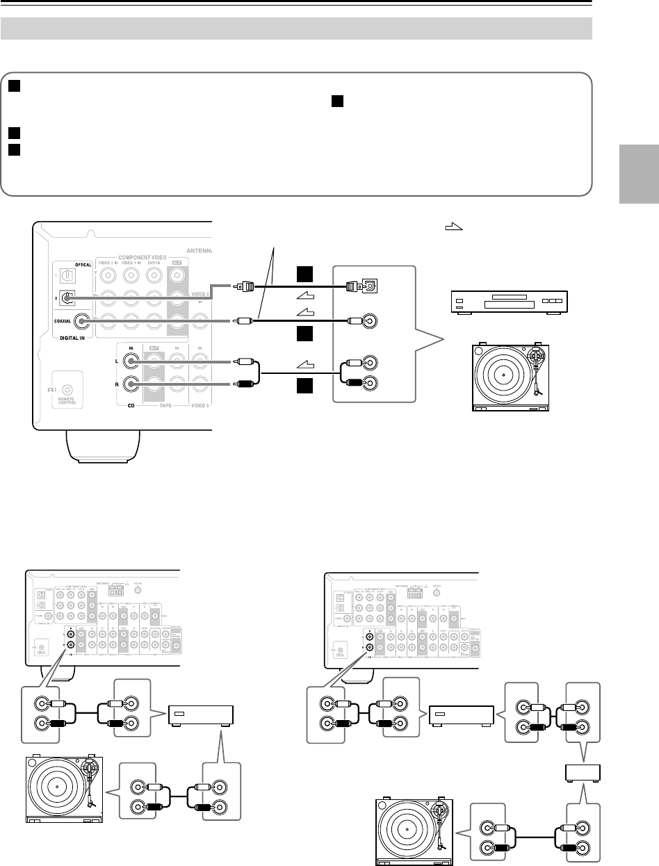
CD Player or Turntable with Built-in Phono Preamp
■
Turntable (MM) with no Phono Preamp Built-in
A phono preamp is necessary to connect a turntable that
doesn’t have a phono preamp built-in.
■
Turntable with an MC (Moving Coil) Cartridge
An MC head amp and phono preamp are necessary to
connect a turntable with an MC (Moving Coil) cartridge.
Connecting a CD Player or Turntable
COAXIAL
OUT
OPTICAL
OUT
AUDIO
OUT
L
R
c
b
a
Turntable (MM) with
built-in phono preamp
CD player
Connect one or the other
Connect your CD player’s analog audio output jacks, or your turntable with built-in phono preamp’s audio output
jacks to the AV receiver’s CD IN L/R jacks. With connection , you can listen to and record audio from the CD
player or turntable.
If your CD player has an optical output jack, connect it to the AV receivers DIGITAL IN OPT 2 jack.
If your CD player has a coaxial output jack instead of an optical one, connect it to the AV receiver’s DIGITAL
IN COAXIAL jack, and set the DIGITAL INPUT assignment to COAX (see page 33). Coaxial connections
perform the same as optical ones.
a
a
b
c
or
AV receiver
: Signal Flow
IN
L
R
CD
AUDIO
OUTPUT
AUDIO
OUTPUT
AUDIO
INPUT
L
R
L
R
L
R
Phono preamp
AV receiver
IN
CD
L
R
AUDIO
OUTPUT AUDIO
INPUT
AUDIO
OUTPUT
AUDIO
OUTPUT
AUDIO
INPUT
L
R
L
R
L
R
L
R
L
R
MC head amp or
MC transformer
Phono
preamp
AV receiver
TX-SR304_En.book Page 29 Tuesday, February 7, 2006 4:57 PM

30
Connecting Your Components
—Continued
As of this printing, the Onkyo Remote Interactive Dock is the only HDD-compatible component available.
Connect your HDD-compatible component’s
analog audio output jacks to the AV receiver’s
VIDEO 3 IN L/R jacks or TAPE IN L/R jacks.
Notes:
• Connect the HDD-compatible component’s
video output directly to a video input on your
TV.
• Connect the Remote Interactive Dock with an
cable (see page 31).
• Set the Remote Interactive Dock’s RI MODE
switch to HDD.
• Set the AV receiver’s Input Display to HDD
(see page 33).
•Refer to the Remote Interactive Dock’s instruc-
tion manual.
Connecting an HDD-compatible Component (Audio Only)
AUDIO
OUT
LR
S VIDEO
OUT
To TV directly
Connect one or the other
AV receiver
: Signal Flow
Connecting a Cassette, CDR, MiniDisc, or DAT Recorder
COAXIAL
OUT
OPTICAL
OUT
OUT
PLAY
L
R
IN
RED
L
R
a
a
b
c
Cassette recorder,
CDR, etc.
Connect one or the other
Connect your recorder’s audio input jacks to the AV receiver’s TAPE OUT L/R jacks, and connect your
recorder’s audio output jacks to the AV receiver’s TAPE IN L/R jacks. With connection , you can play and
record with the recorder.
If your recorder has a coaxial digital output jack, connect it to the AV receiver’s DIGITAL IN COAXIAL jack,
and set the DIGITAL INPUT assignment to COAX (see page 33).
If your recorder has an optical output jack instead of a coaxial one, connect it to the AV receiver’s DIGITAL IN
OPT 1 or OPT 2 jack and set the DIGITAL INPUT assignment to OPT1 or OPT2 (see page 33).
a
a
b
c
AV receiver
: Signal Flow
TX-SR304_En.book Page 30 Tuesday, February 7, 2006 4:57 PM

31
Connecting Your Components
—Continued
With (Remote Interactive), you can use the following special functions:
■
Auto Power On/Standby
When you start playback on a component connected via , if the AV receiver is on Standby, it will automatically
turn on and select that component as the input source. Similarly, when the AV receiver is set to Standby, all compo-
nents connected via will also go on Standby.
■
Direct Change
When playback is started on a component connected via , the AV receiver automatically selects that component
as the input source. If your DVD player is connected to the AV receiver’s multichannel DVD input, you’ll need to
press the [MULTI CH] button to hear all channels (see page 37), as the Direct Change function only selects the
FRONT DVD IN jacks.
■
Remote Control
You can use the AV receiver’s remote controller to control your other -capable Onkyo components, pointing the
remote controller at the AV receiver’s remote control sensor instead of the component.
Notes:
• Use only cables for connections.
cables are supplied with Onkyo players (DVD,
CD, etc.).
• Some components have two jacks. You can
connect either one to the AV receiver. The other
jack is for connecting additional -capable
components.
• Connect only Onkyo components to jacks.
Connecting other manufacturer’s components
may cause a malfunction.
• Some components may not support all func-
tions. Refer to the manuals supplied with your
other Onkyo components.
Notes:
• Before connecting the power cord, connect all of your speakers and AV components.
• Connect the AV receiver’s power cord to a suitable wall outlet.
•Turning on the AV receiver may cause a momentary power surge that might interfere with other electrical
equipment on the same circuit. If this is a problem, plug the AV receiver into a different branch circuit.
Connecting Onkyo Components
Connecting the Power Cord
Step 1: Make sure that each Onkyo component is connected to the AV receiver with an analog audio cable.
Step 2: Make the connection.
Step 3: If you’re using an MD, CDR, or HDD component, change the input Display (see page 33).
LR
FRONT
DVD
L
R
IN
CD
L
R
REMOTE
CONTROL
ANALOG
AUDIO OUT
LR
ANALOG
AUDIO OUT
e.g., CD player
e.g., DVD player
TX-SR304_En.book Page 31 Tuesday, February 7, 2006 4:57 PM

32
Turning On
TONE +STEREO
LISTENING MODE
DISPLAY
DIGITAL INPUT
RT/PTY/TP MEMORY
TUNING MODE
RETURN
TUNING / PRESET
ENTER
SETUP
STANDBY
STANDBY/ON
CLEAR
PHONES
MULTl CH DVD VIDEO 1/VCR VIDEO 2 VIDEO 3 TAPE TUNER CD
MASTER VOLUME
A SPEAKERS B
STANDBY/ON
--
/
---
TAPE
ON/STANDBY
DIMMER SLEEP
INPUT SELECTOR
REMOTE MODE
V1V2V3
C
DTAPE TUNER
DVD
MULTI CH
VOL
HDD
CDR
MD
DVD
RECEIVER
C
D
+10
0
CLR
123
456
789
CH
DISC
ALBUM
RECEIVER
ON/STANDBY
STANDBY indicator
Turning On the AV Receiver
1
Press the [STANDBY/ON] button.
Alternatively, press the remote controller’s [RECEIVER] button followed
by the [ON/STANDBY] button.
The AV receiver comes on, the display lights up, and the STANDBY indicator goes off.
To turn the AV receiver off, press the [STANDBY/ON] button, or the remote control-
ler’s [ON/STANDBY] button. The AV receiver will enter Standby mode. To prevent
any loud surprises the next time you turn on the AV receiver, always turn down the
volume before turning it off.
STANDBY/ON
ON/STANDBY
Remote
controller
AV receiver
or
RECEIVER
Smooth Operation in a Few Easy Steps
To ensure smooth operation, here’s a few easy steps to help you configure the AV receiver before you use it for the
very first time. These settings only need to be made once.
■Have you connected a component to a digital audio input?
If you have, see “Assigning Digital Inputs to Input Sources” on
page 33.
■Have you connected an Onkyo MD recorder, CD recorder,
or next generation HDD-compatible component?
If you have, see “Changing the Input Display” on page 33.
■Do the speaker configuration—this is essential!
See “Speaker Configuration” on page 34.
OPTICAL
COAXIAL
OUT IN
TAPE CD recorder, MD recorder
TX-SR304_En.book Page 32 Tuesday, February 7, 2006 4:57 PM

33
First Time Setup
To enjoy Dolby Digital and DTS, you must connect your
DVD player to the AV receiver by using a digital audio
connection (coaxial or optical).
Here are the default assignments.
With this function, you can assign digital inputs to input
sources. For example, if you connect your DVD player
to DIGITAL IN OPTICAL, you’ll need to assign that
input (OPT1) to the DVD input source.
You can change the assignments as follows.
Note:
Make sure you also set your digital sources to send out a
digital signals. Please refer to the digital sources’ man-
ual.
If you connect an -capable Onkyo MiniDisc
recorder, CD recorder, or next generation HDD-compat-
ible component to the TAPE IN/OUT or VIDEO 3 IN
jacks, for to work properly, you must change this
setting.
This setting can only be changed on the AV receiver.
iPod photo:
If you’re using an iPod photo with the
DS-A1 Remote Interactive Dock, connect the DS-A1’s S
VIDEO jack directly to an S-Video input on your TV.
Note:
HDD can be selected for the TAPE input selector or
VIDEO 3 input selector, but not both at the same time.
Assigning Digital Inputs to Input
Sources
Input selector Default assignment
DVD COAX
VIDEO 1/VCR - - - -
VIDEO 2 OPT 1
VIDEO 3 - - - -
TAPE - - - -
CD OPT 2
1
Press the input selector button
for the source that you want to
assign.
(Digital inputs cannot be assigned to
the TUNER input source.)
2
Press the [DIGITAL INPUT]
button.
The current assignment appears.
3
Press the [DIGITAL INPUT] but-
ton repeatedly to select COAX,
OPT1, OPT2, or “– – – –” (analog).
TONE +STEREO
LISTENING MODE
DISPLAY
DIGITAL INPUT
RT/PTY/TP MEMORY
TUNING MODE
RETURN
TUNING / PRESET
ENTER
SETUP
STANDBY
STANDBY/ON
CLEAR
PHONES
MULTl CH DVD VIDEO 1/VCR VIDEO 2 VIDEO 3 TAPE TUNER CD
MASTER VOLUME
A SPEAKERS B
2, 3
1
DVD VIDEO 1/VCR VIDEO 2
VIDEO 3 TAPE TUNER
CD
DIGITAL INPUT
DIGITAL INPUT
Changing the Input Display
1
Press the [TAPE] or [VIDEO 3]
input selector button so that
“TAPE” or “VIDEO3” appears on
the display.
2
Press and hold down the [TAPE]
or [VIDEO 3] input selector but-
ton (about 3 seconds) to change
the setting.
Repeat this step to select MD, CDR, or
HDD.
For the TAPE input selector, the setting
changes in this order:
For the VIDEO 3 input selector, the set-
ting changes in this order:
TONE +STEREO
LISTENING MODE
DISPLAY
DIGITAL INPUT
RT/PTY/TP MEMORY
TUNING MODE
RETURN
TUNING / PRESET
ENTER
SETUP
STANDBY
STANDBY/ON
CLEAR
PHONES
MULTl CH DVD VIDEO 1/VCR VIDEO 2 VIDEO 3 TAPE TUNER CD
MASTER VOLUME
A SPEAKERS B
1, 21, 2
VIDEO 3
or
TAPE
VIDEO 3
or
TAPE
TAPE → MD → CDR → HDD
→
VIDEO 3 → HDD
→
TX-SR304_En.book Page 33 Tuesday, February 7, 2006 4:57 PM

34
First Time Setup
—Continued
This section explains how to specify your speaker con-
figuration.
For speakers with a cone diameter
larger than 6-1/2 inches (16 cm),
specify
Large
(full band)
.
For those
with a smaller diameter, specify
Small
(default crossover 100 Hz)
.
The crossover frequency can be
changed on page 51.
MUTING
PREVIOUS
MENU
GUIDE
TOP MENU
SP A
/
B
SETUPRETURN
PLAYLIST PLAYLIST
RANDOM
SUBTITLE
PLAY MODE
AUDIO REPEAT
RC-645S
--
/
---
TAPE
ON/STANDBY
DIMMER SLEEP
INPUT SELECTOR
REMOTE MODE
V1V2V3
C
DTAPE TUNER
DVD
MULTI CH
LISTENING MODE
DISPLAY
TEST
TONE
CH SEL
SURROUND
STEREO
CINE FLTR
LEVEL
+
LEVEL
-
L NIGHT
VOL
HDD
CDR
MD
DVD
RECEIVER
C
D
+10
0
CLR
123
456
789
ENTER
CH
DISC
ALBUM
RETURN
1
1, 9
2–8
Speaker Configuration
1
Press the [RECEIVER] button fol-
lowed by the [SETUP] button.
2
Use the Up and Down [ ]/[ ]
buttons to select “1. SP Config,”
and then press the [ENTER] but-
ton.
3
While the Subwoofer setting is
selected, use the Left and Right
[]/[ ] buttons to select
Yes
or
No
.
Yes:
Select if a subwoofer is con-
nected.
No:
Select if no subwoofer is con-
nected.
4
Use the Down [ ] button to
select “Front,” and then use the
Left and Right [ ]/[ ] buttons to
select
Small
or
Large
.
Small:
Select if the front speakers are
small.
Large:
Select if the front speakers are
large.
Note:
• If the Subwoofer setting in step 3 is
set to No, this setting is fixed at Large
and does not appear.
Cone diameter
RECEIVER
SETUP
ENTER
TX-SR304_En.book Page 34 Tuesday, February 7, 2006 4:57 PM

35
First Time Setup
—Continued
5
Use the Down [ ] button to
select “Center,” and then use the
Left and Right [ ]/[ ] buttons to
select
Small
,
Large
, or
None
.
Small:
Select if the center speaker is
small.
Large:
Select if the center speaker is
large.
None:
Select if no center speaker is
connected.
Note:
• If the Front setting in step 4 is set to
Small, the Large option cannot be
selected.
6
Use the Down [ ] button to
select “Surround,” and then use
the Left and Right [ ]/[ ] but-
tons to select
Small
,
Large
, or
None
.
Small:
Select if the surround speak-
ers are small.
Large:
Select if the surround speak-
ers are large.
None:
Select if no surround speakers
are connected.
Note:
• If the Front setting in step 4 is set to
Small, the Large option cannot be
selected.
7
Press the [SETUP] button.
Setup closes.
When you want to go back up one
menu level to “SP Config,” press the
[RETURN] button.
SETUP
Testing the speakers
To test that all of the speakers are working properly,
press the remote controller’s [TEST TONE] but-
ton.
The test tone will be output by each speaker in turn
and the name of each speaker will appear on the dis-
play. To turn off the test tone, press the [TEST
TONE] button again.
•If the test tone is not produced by a speaker, or it’s
produced by a speaker other than that shown on
the display, you may have wired the speakers
incorrectly and you should check your connec-
tions (see pages 18, 19).
•If the test tone is not produced by a speaker and its
name does not appear on the display, you may
have set the speaker settings incorrectly (see
page 34).
RANDOM
SUBTITLE
PLAY MODE
AUDIO REPEAT
RC-645S
LISTENING MODE
DISPLAY
TEST
TONE
CH SEL
SURROUND
STEREO
CINE FLTR
LEVEL
+
LEVEL
-
L NIGHT
TEST
TONE
TX-SR304_En.book Page 35 Tuesday, February 7, 2006 4:57 PM

36
Playing Your AV Components
Basic AV Receiver Operation
TONE +STEREO
LISTENING MODE
DISPLAY
DIGITAL INPUT
RT/PTY/TP MEMORY
TUNING MODE
RETURN
TUNING / PRESET
ENTER
SETUP
STANDBY
STANDBY/ON
CLEAR
PHONES
MULTl CH DVD VIDEO 1/VCR VIDEO 2 VIDEO 3 TAPE TUNER CD
MASTER VOLUME
A SPEAKERS B
DISPLAY
MULTI CH
1
24
MUTING
PREVIOUS
MENU
GUIDE
TOP MENU
SP A
/
B
PLAYLIST PLAYLIST
--
/
---
TAPE
ON/STANDBY
DIMMER SLEEP
INPUT SELECTOR
REMOTE MODE
V
1
V
2
V
3
C
DTAPE TUNER
DVD
MULTI CH
VOL
HDD
CDR
MD
DVD
RECEIVER
C
D
+10
0
CLR
123
456
789
ENTER
CH
DISC
ALBUM
4
1
1
2
1
Use the AV receiver’s input selector buttons to select the input source.
To select the input source with the remote controller, press the
[RECEIVER] button, and then use the INPUT SELECTOR buttons.
On the remote controller, the [V1], [V2], and [V3] buttons select the VIDEO 1/VCR,
VIDEO 2, and VIDEO 3 input sources respectively.
2
Use the SPEAKERS [A] and [B] buttons on the AV receiver or the [SP A/B]
button on the remote controller to select the speaker set that you want to
use.
Pressing the remote controller’s [SP A/B] button cycles through the following settings:
Speaker Set A
→
Speaker Set A&B
→
Speaker Set B
→
Off.
The A and B speaker indicators show
whether each speaker set is on or off.
Note that when speaker set B is turned on, speaker set A is reduced to 2.1-channel
playback.
3
Start playback on the source component.
When you select DVD or another video component, on your TV you’ll need to select
the video input that’s connected to the AV receiver’s MONITOR OUT.
4
To adjust the volume, use the MASTER VOLUME control, or the remote
controller’s [VOL] button.
The volume can be set to MIN, 1 through 79, or MAX. The AV receiver is designed for
home theater enjoyment and has a wide volume range for precise adjustment.
Note
: When the subwoofer volume level is set to a positive (+) value, the maximum
master volume level is reduced proportionally.
5
Select a suitable listening mode and enjoy!
See “Using the Listening Modes” on page 45.
RECEIVER
DVD VIDEO 1/VCR VIDEO 2
VIDEO 3 TAPE TUNER
CD
V
1
V
2
V
3
C
DTAPE TUNER
DVD
Remote
controller
AV receiver
A SPEAKERS B
SP A
/
B
Remote
controller
AV receiver
Indicators
VOL
MASTER VOLUME
Remote
controller
AV receiver
TX-SR304_En.book Page 36 Tuesday, February 7, 2006 4:57 PM

37
Playing Your AV Components
—Continued
The multichannel input is for connecting a component
with individual 5.1-channel analog audio output jacks,
such as a DVD player or MPEG decoder. See page 25 for
hookup information.
Note:
•While the multichannel input is selected, the Speaker
Configuration settings on page 34 are ignored, and
signals from the multichannel input are fed to the front
left, front right, center, surround left, and surround
right speakers and subwoofer regardless of those set-
tings.
You can display various information about the current
input source as follows.
The following information can typically be displayed for
input sources.
*1 When AM or FM radio is used, the band, preset num-
ber, and frequency are displayed.
*2 If the input signal is analog, or AM or FM radio is
selected, no format information is displayed. If the
input signal is PCM, the sampling frequency is dis-
played. If the input signal is digital but not PCM, the
signal format is displayed. Information is displayed
for about 3 seconds, then the previous display reap-
pears.
Interpreting Surround Channel Information
A: The number of front channels (front left, front right,
and center).
B: The number of surround channels (surround left and
surround right). If there’s surround back channel
information, this number will be 3.
C: LFE channel for subwoofer (1 means yes).
Using the Multichannel Input
Press the [RECEIVER] button fol-
lowed by the [MULTI CH] button
so that MULTI CH indicator
appears on the display.
Audio from the multichannel input will
now be used for the DVD input source.
Displaying Source Information
--
/
---
TAPE
ON/STANDBY
DIMMER SLEEP
INPUT SELECTOR
REMOTE MODE
V1V2V3
C
DTAPE TUNER
DVD
MULTI CH
VOL
HDD
CDR
MD
DVD
RECEIVER
C
D
+10
0
CLR
123
456
789
CH
DISC
ALBUM
MULTI CH
RECEIVER
RECEIVER
MULTI CH
MULTI CH indicator
SUBTITLE
PLAY MODE
AUDIO
RC-645S
TAPE
ON/STANDBY
INPUT SELECTOR
REMOTE MODE
V1V2V3
DISPLAY
TEST
TONE
CH SEL
CINE FLTR
LEVEL
+
LEVEL
-
L NIGHT
MD
DVD
RECEIVER
C
D
123
56
DISPLAY
RECEIVER
Press the [RECEIVER] button,
and then press the [DISPLAY]
button repeatedly to cycle
through the available informa-
tion.
DISPLAY
RECEIVER
Input source &
volume*1
Signal format*2
or sampling
frequency
Input source &
listening mode
ABC
TX-SR304_En.book Page 37 Tuesday, February 7, 2006 4:57 PM

38
Using the Tuner
With the built-in tuner, you can enjoy AM and FM radio
stations. You can store your favorite stations as presets
for quick selection.
AM Frequency Step Setup
(not North America and Europe)
Here you can specify the AM frequency step used in
your area. When this setting is changed, all radio presets
are deleted.
Note:
• This procedure can also be performed on the remote
controller by using its [SETUP] button, arrow buttons,
and [ENTER] button.
■
Auto Tuning Mode
■
Manual Tuning Mode
The American model changes FM frequency in 0.2 MHz
steps, 10 kHz steps for AM. For other models it’s
0.05 MHz steps for FM and 9 kHz or 10 kHz steps for
AM.
When tuned into a station, the TUNED indicator
appears. When tuned into a stereo FM station, the FM
STEREO indicator appears on the display, as shown.
Tuning into weak FM stereo stations
If the signal from a stereo FM station is weak, it may be
impossible to get good reception. In this case, switch to
Manual Tuning mode and listen to the station in mono.
Note:
•You can also use the remote controller’s Up and Down
[ ]/[ ] buttons to tune the radio.
Listening to the Radio
1
Use the [TUNER] input selector
button to select either AM or FM.
In this example, FM has been selected.
(Actual display depends on country.)
1
Press the [SETUP] button to dis-
play “0. Hardware Setup,” and
then press [ENTER].
2
Use the Up and Down [ ]/[ ]
buttons to select “AM Freq,” and
then use the Left and Right
[ ]/[ ] buttons to select:
10 kHz:
Select if 10 kHz steps are
used in your area.
9 kHz:
Select if 9 kHz steps are used
in your area.
3
Press the [SETUP] button.
Setup closes.
TONE +STEREO
LISTENING MODE
DISPLAY
DIGITAL INPUT
RT/PTY/TP MEMORY
TUNING MODE
RETURN
TUNING / PRESET
ENTER
SETUP
STANDBY
STANDBY/ON
CLEAR
PHONES
MULTl CH DVD VIDEO 1/VCR VIDEO 2 VIDEO 3 TAPE TUNER CD
MASTER VOLUME
A SPEAKERS B
TUNING
TUNER SETUP
TUNING MODE
TUNER
Band Frequency
Tuning into Radio Stations
1
Press the [TUNING MODE] button
so that the AUTO indicator
appears on the display.
2
Press the TUNING Up or Down
[ ]/[ ] button.
Searching stops when a station is
found.
1
Press the [TUNING MODE] button
so that the AUTO indicator disap-
pears from the display.
2
Press and hold the TUNING Up or
Down [ ]/[ ] button.
The frequency stops changing when
you release the button.
Press the buttons repeatedly to change
the frequency one step at a time.
TUNING MODE
TUNING / PRESET
ENTER
TUNING MODE
TUNING / PRESET
ENTER
AUTOTUNED
FM STEREO
TX-SR304_En.book Page 38 Tuesday, February 7, 2006 4:57 PM

39
Using the Tuner
—Continued
Presetting Radio Stations
You can store up to 30 of your favorite radio stations as
presets.
Selecting Preset Stations
Deleting Presets
Displaying Radio Information
1
Tune into the station that you
want to store as a preset.
2
Press the [MEMORY] button.
The MEMORY indicator appears and
the preset number flashes.
3
While the MEMORY indicator is
displayed (about 8 seconds), use
the PRESET [ ]/[ ] buttons to
select a preset from 1 through 30.
In this example, preset #3 is selected.
4
Press the [MEMORY] button
again to store the station.
The station is stored and the preset
number stops flashing.
Repeat this procedure for all your
favorite radio stations.
1
Use the PRESET [ ]/[ ] but-
tons, or the remote controller’s
CH [+/–] button to select a preset.
TONE +STEREO
LISTENING MODE
DISPLAY
DIGITAL INPUT
RT/PTY/TP MEMORY
TUNING MODE
RETURN
TUNING / PRESET
ENTER
SETUP
STANDBY
STANDBY/ON
CLEAR
PHONES
MULTl CH DVD VIDEO 1/VCR VIDEO 2 VIDEO 3 TAPE TUNER CD
MASTER VOLUME
A SPEAKERS B
2, 4 3
MEMORY
TUNING / PRESET
ENTER
MEMORY
TONE +STEREO
LISTENING MODE
DISPLAY
DIGITAL INPUT
RT/PTY/TP MEMORY
TUNING MODE
RETURN
TUNING / PRESET
ENTER
SETUP
STANDBY
STANDBY/ON
CLEAR
PHONES
MULTl CH DVD VIDEO 1/VCR VIDEO 2 VIDEO 3 TAPE TUNER CD
MASTER VOLUME
A SPEAKERS B
1
TUNING / PRESET
ENTER
1
Select the preset that you want to
delete.
See the previous section.
2
While holding down the [MEM-
ORY] button, press the
[TUNING MODE] button.
The selected preset is deleted and its
number disappears from the display.
1
Press the [DISPLAY] button
repeatedly to cycle through the
available information.
TONE +STEREO
LISTENING MODE
DISPLAY
DIGITAL INPUT
RT/PTY/TP MEMORY
TUNING MODE
RETURN
TUNING / PRESET
ENTER
SETUP
STANDBY
STANDBY/ON
CLEAR
PHONES
MULTl CH DVD VIDEO 1/VCR VIDEO 2 VIDEO 3 TAPE TUNER CD
MASTER VOLUME
A SPEAKERS B
2
MEMORY
TUNING MODE
CLEAR
TONE +STEREO
LISTENING MODE
DISPLAY
DIGITAL INPUT
RT/PTY/TP MEMORY
TUNING MODE
RETURN
TUNING / PRESET
ENTER
SETUP
STANDBY
STANDBY/ON
CLEAR
PHONES
MULTl CH DVD VIDEO 1/VCR VIDEO 2 VIDEO 3 TAPE TUNER CD
MASTER VOLUME
A SPEAKERS B
1
DISPLAY
Band, preset # &
frequency
Listening mode
TX-SR304_En.book Page 39 Tuesday, February 7, 2006 4:57 PM

40
Using the Tuner
—Continued
Using RDS (European models only)
RDS only works with European models and only in areas
where RDS broadcasts are available. When tuned into an
RDS station, the RDS indicator appears.
■
What is RDS?
RDS stands for
Radio Data System
and is a method of
transmitting data in FM radio signals. It was developed
by the European Broadcasting Union (EBU) and is avail-
able in most European countries. Many FM stations use
it these days. In addition to displaying text information,
RDS can also help you find radio stations by type (e.g.,
news, sport, rock, etc.).
The AV receiver supports four types of RDS informa-
tion:
PS (Program Service)
When tuned to an RDS station that’s broadcasting PS
information, the station’s name appears. When you press
the [DISPLAY] button, the frequency is displayed for
three seconds.
RT (Radio Text)
When tuned to an RDS station that’s broadcasting RT
text information, that information is shown on the dis-
play (see page 41).
PTY (Program Type)
You can also search for radio stations by type (see
page 41).
TP (Traffic Program)
You can also search for TP radio stations (see page 41).
Notes:
•In some cases, the text characters displayed on the AV
receiver may not be identical to those broadcast by the
radio station. Also, unexpected characters may be dis-
played when unsupported characters are received.
This is not a malfunction.
• If the signal from an RDS station is weak, RDS data
may be displayed intermittently or not at all.
Program Types Used in Europe (PTY)
RDS indicator
Type Display Description
None NONE No program type.
News
reports
NEWS Reports on current events and
happenings.
Current
affairs
AFFAIRS Topical reporting of current
affairs, often with a wider
range of topics than news
reports.
Information INFO General information such as
weather forecasts, consumer
affairs, medical help, etc.
Sport SPORT Live sports action, sports
news, and interviews.
Education EDUCATE Formal educational programs.
Drama DRAMA Radio plays and serials.
Culture CULTURE Cultural programs (including
religious affairs).
Science and
technology
SCIENCE Programs about the natural
sciences and technology.
Varied VARIED Speech-based programs not
covered by the above catego-
ries (e.g., quizzes, panel
games, and comedy).
Pop music POP M Popular commercial music,
usually from past or present
sales charts (e.g., Top 40).
Rock music ROCK M Popular music with an alterna-
tive appeal, often not appear-
ing on sales charts.
Middle of
the road
music
M.O.R.M Easy listening music (as
opposed to Pop, Rock, or
Classical).
Light clas-
sics
LIGHT M Classical music for general
rather than specialist appreci-
ation.
Serious
classics
CLASSICS Performances of major
orchestral works, sympho-
nies, chamber music, etc.
(including the Grand Opera).
Other music OTHER M Music styles not covered by
the above categories (e.g.,
Jazz, Rhythm & Blues, Folk,
Country, and Reggae).
Alarm ALARM When an RDS station is mak-
ing an emergency broadcast,
ALARM will flash on the dis-
play.
TX-SR304_En.book Page 40 Tuesday, February 7, 2006 4:57 PM

41
Using the Tuner
—Continued
Displaying Radio Text (RT)
When tuned to an RDS station that’s broadcasting RT
text information, that information can be displayed.
Notes:
• The message “Waiting” may appear while the AV
receiver waits for RT information.
•If the message “No Text Data” appears on the display,
no RT information is available.
Finding Stations by Type (PTY)
You can search for radio stations by type.
Listening to Traffic News (TP)
You can search for TP radio stations.
1
Press the [RT/PTY/TP] button
once.
The RT information scrolls across the
display.
1
Use the [TUNER] input selector
button to select FM.
2
Press the [RT/PTY/TP] button
twice.
The current program type appears on
the display.
3
Use the PRESET [ ]/[ ] buttons
to select the type of program you
want.
See the table on page 40.
TONE +STEREO
LISTENING MODE
DISPLAY
DIGITAL INPUT
RT/PTY/TP MEMORY
TUNING MODE
RETURN
TUNING / PRESET
ENTER
SETUP
STANDBY
STANDBY/ON
CLEAR
PHONES
MULTl CH DVD VIDEO 1/VCR VIDEO 2 VIDEO 3 TAPE TUNER CD
MASTER VOLUME
A SPEAKERS B
1
RT/PTY/TP
TONE +STEREO
LISTENING MODE
DISPLAY
DIGITAL INPUT
RT/PTY/TP MEMORY
TUNING MODE
RETURN
TUNING / PRESET
ENTER
SETUP
STANDBY
STANDBY/ON
CLEAR
PHONES
MULTl CH DVD VIDEO 1/VCR VIDEO 2 VIDEO 3 TAPE TUNER CD
MASTER VOLUME
A SPEAKERS B
2
1
3–5
TUNER
RT/PTY/TP
TUNING / PRESET
ENTER
4
To start the search, press
[ENTER].
The AV receiver searches until it finds a
station of the type you specified, at
which point it stops briefly before con-
tinuing with the search.
5
When a station you want to listen
to is found, press [ENTER].
If no stations are found, the message
“Not Found” appears.
1
Use the [TUNER] input selector
button to select FM.
2
Press the [RT/PTY/TP] button
three times.
If the current radio station is broadcast-
ing TP (Traffic Program), “[TP]” will
appear on the display, and traffic news
will be heard as and when it’s broad-
cast. If “TP” without square brackets
appears, this means that the station is
not broadcasting TP.
3
To locate a station that is broad-
casting TP, press [ENTER].
The AV receiver searches until it finds a
station that’s broadcasting TP.
If no stations are found, the message
“Not Found” appears.
ENTER
ENTER
TONE +STEREO
LISTENING MODE
DISPLAY
DIGITAL INPUT
RT/PTY/TP MEMORY
TUNING MODE
RETURN
TUNING / PRESET
ENTER
SETUP
STANDBY
STANDBY/ON
CLEAR
PHONES
MULTl CH DVD VIDEO 1/VCR VIDEO 2 VIDEO 3 TAPE TUNER CD
MASTER VOLUME
A SPEAKERS B
2
1
3
TUNER
RT/PTY/TP
ENTER
TX-SR304_En.book Page 41 Tuesday, February 7, 2006 4:57 PM

42
Common Functions
This chapter explains functions that can be used with any input source.
You can connect a pair of stereo headphones (1/4-inch
phone plug) to the AV receiver’s PHONES jack for pri-
vate listening, as shown.
Notes:
•Always turn down the volume before connecting your
headphones.
• Speaker sets A and B are turned off while the head-
phones plug is inserted in the PHONES jack.
•When you connect a pair of headphones, the listening
mode is set to Stereo, unless it’s already set to Mono,
Stereo, or Direct.
• When the multichannel DVD input is selected, only
the front left and front right channels can be heard in
the headphones.
With this function, you can adjust the brightness of the
display.
You can adjust the bass or treble for speaker set A’s front
speakers, except when the Direct listening mode is
selected.
■
Bass
You can boost or cut low-frequency sounds output by the
front speakers from –10 dB to +10 dB in 2 dB steps.
■
Treble
You can boost or cut high-frequency sounds output by
the front speakers from –10 dB to +10 dB in 2 dB steps.
Note:
•To bypass the bass and treble tone circuits, select the
Direct listening mode.
Using Headphones
Setting the Display Brightness
Press the [DIMMER] button
repeatedly to select: dim, dim-
mer, or normal brightness.
Alternatively, you can use the [DIM-
MER] button on the AV receiver (not
European models).
TONE +STEREO
LISTENING MODE
DISPLAY
DIGITAL INPUT
DIMMER MEMORY
TUNING MODE
RETURN
TUNING / PRESET
ENTER
SETUP
STANDBY
STANDBY/ON
CLEAR
PHONES
MULTl CH DVD VIDEO 1/VCR VIDEO 2 VIDEO 3 TAPE TUNER CD
MASTER VOLUME
A SPEAKERS B
TONE, –, +
PHONES DIMMER
STANDBY/ON
PHONES
A SPEAKERS B
DIMMER
AV receiver
Remote
controller
DIMMER
Adjusting the Bass & Treble
1
Press the AV receiver’s [TONE]
button repeatedly to select either
Bass or Treble.
Use the TONE [–]/[+] buttons to
adjust.
PREVIOUS
GUIDE
--
/
---
TAPE
ON/STANDBY
DIMMER SLEEP
INPUT SELECTOR
REMOTE MODE
V1V2V3
C
DTAPE TUNER
DVD
MULTI CH
VOL
HDD
CDR
MD
DVD
RECEIVER
C
D
+10
0
CLR
123
456
789
CH
DISC
ALBUM
DIMMER
Press
[RECEIVER]
first
TONE
+
AV receiver
TX-SR304_En.book Page 42 Tuesday, February 7, 2006 4:57 PM

43
Common Functions
—Continued
With this function, you can temporarily mute the output
of the AV receiver.
To unmute the AV receiver,
press the remote control-
ler’s [MUTING] button again, or adjust the volume. The
output is unmuted and the MUTING indicator goes off.
Muting is cancelled when the AV receiver is set to
Standby.
With the sleep timer, you can set the AV receiver so that
it automatically turns off after a set period.
To cancel the sleep timer,
press the [SLEEP] button
repeatedly until the SLEEP indicator disappears.
To check the remaining sleep time,
press the [SLEEP]
button. Note that if you press the [SLEEP] button while
the sleep time is being displayed, you’ll shorten the sleep
time by 10 minutes.
Muting the AV Receiver
Press the remote controller’s
[MUTING] button.
The output is muted
and the MUTING
indicator flashes on
the display, as shown.
MUTING
PREVIOUS
MENU
GUIDE
TOP MENU
SP A
/
B
SETUPRETURN
PLAYLIST PLAYLIST
RANDOM
SUBTITLE
PLAY MODE
AUDIO REPEAT
RC-645S
--
/
---
TAPE
ON/STANDBY
DIMMER SLEEP
INPUT SELECTOR
REMOTE MODE
V
1
V
2
V
3
C
DTAPE TUNER
DVD
MULTI CH
LISTENING MODE
DISPLAY
TEST
TONE
CH SEL
SURROUND
STEREO
CINE FLTR
LEVEL
+
LEVEL
-
L NIGHT
VOL
HDD
CDR
MD
DVD
RECEIVER
C
D
+10
0
CLR
123
456
789
ENTER
CH
DISC
ALBUM
MUTING
SLEEP
Press
[RECEIVER]
first
MUTING
Remote
controller
Using the Sleep Timer
Press the remote controller’s
[SLEEP] button repeatedly to
select the required sleep time.
You can set the sleep time from 90 to 10
minutes in 10 minute steps.
The SLEEP indicator appears on the
display when the sleep timer has been
set, as shown. The specified sleep time
appears on the display for about five
seconds, then the previous display
reappears.
SLEEP
Remote
controller
SLEEP indicator
TX-SR304_En.book Page 43 Tuesday, February 7, 2006 4:57 PM

44
Common Functions
—Continued
You can adjust the level of each speaker in speaker set A
while listening to an input source. These temporary
adjustments are cancelled when the AV receiver is set to
Standby.
Notes:
•You cannot use this function while the AV receiver is
muted.
• Speakers that are set to No or None in the Speaker
Configuration cannot be adjusted.
■
Speaker Set B
While speaker set B is on, you can also adjust the levels
of the left and right speakers in speaker set B, from
–12 dB to +12 dB.
• These settings are stored when the AV receiver is set
to Standby.
•While speaker set B is on, you can adjust the levels of
the left and right speakers in speaker set A’s and the
subwoofer.
■
Headphones
While a pair of headphones is connected, you can adjust
the volume of the left and right channels individually,
from –12 dB to +12 dB each.
• These settings are stored when the AV receiver is set
to Standby.
■
Multichannel DVD Input
While the multichannel DVD input is selected, you can
adjust the level of each 5.1 channel input individually,
from –12 dB to +12 dB. (–30 to +12 dB for the sub-
woofer.)
• These settings are stored when the AV receiver is set
to Standby.
• Individual speaker levels can also be adjusted in
“3. MultiLevel Setup” (see page 53).
MUTING
PREVIOUS
MENU
GUIDE
TOP MENU
SP A
/
B
SETUPRETURN
PLAYLIST PLAYLIST
RANDOM
SUBTITLE
PLAY MODE
AUDIO REPEAT
RC-645S
--
/
---
TAPE
ON/STANDBY
DIMMER SLEEP
INPUT SELECTOR
REMOTE MODE
V
1
V
2
V
3
C
DTAPE TUNER
DVD
MULTI CH
LISTENING MODE
DISPLAY
TEST
TONE
CH SEL
SURROUND
STEREO
CINE FLTR
LEVEL
+
LEVEL
-
L NIGHT
VOL
HDD
CDR
MD
DVD
RECEIVER
C
D
+10
0
CLR
123
456
789
ENTER
CH
DISC
ALBUM
LEVEL – +
CH SEL
Press
[RECEIVER]
first
Adjusting Speaker Levels
1
Use the remote controller’s
[CH SEL] button to select each
speaker, and use the [LEVEL–]
and [LEVEL+] buttons to adjust
the volume.
You can adjust the volume of each
speaker from –12 dB to +12 dB
(–15 dB to +12 dB for the subwoofer).
CH SEL
LEVEL
+
LEVEL
-
Remote
controller
TX-SR304_En.book Page 44 Tuesday, February 7, 2006 4:57 PM

45
Using the Listening Modes
See “About the Listening Modes” on page 46 for
detailed information about the listening modes.
Selecting on the AV receiver
■
[STEREO] button
This button selects the Stereo listening mode.
■
LISTENING MODE [ ]/[ ] buttons
Pressing these buttons repeatedly cycles through all
of the listening modes that can be used with the cur-
rent input source.
Selecting with the Remote Controller
■
[STEREO] button
This button selects the Stereo listening mode.
■
[SURROUND] button
This button selects the Dolby Digital and DTS listen-
ing modes.
■
LISTENING MODE [ ]/[ ] buttons
Pressing these buttons repeatedly cycles through all
of the listening modes that can be used with the cur-
rent input source.
Selecting Listening Modes
• The Dolby Digital and DTS listening modes
can only be selected if your DVD player is
connected to the AV receiver with a digital
audio connection (coaxial or optical).
•Listening mode availability depends on the
format of the current input signal.
• While a pair of headphones is connected,
you can select only the Mono, Direct, or Ste-
reo listening mode.
• While speaker B is on, you can select only
the Direct or Stereo listening mode.
• The listening modes cannot be selected
while speaker set A is off.
TONE +STEREO
LISTENING MODE
DISPLAY
DIGITAL INPUT
RT/PTY/TP MEMORY
TUNING MODE
RETURN
TUNING / PRESET
ENTER
SETUP
STANDBY
STANDBY/ON
CLEAR
PHONES
MULTl CH DVD VIDEO 1/VCR VIDEO 2 VIDEO 3 TAPE TUNER CD
MASTER VOLUME
A SPEAKERS B
STEREO
LISTENING MODE
SETUPRETURN
PLAYLIST PLAYLIST
RANDOM
SUBTITLE
PLAY MODE
AUDIO REPEAT
RC-645S
LISTENING MODE
DISPLAY
TEST
TONE
CH SEL
SURROUND
STEREO
CINE FLTR
LEVEL
+
LEVEL
-
L NIGHT
,
STEREO
SURROUND
TX-SR304_En.book Page 45 Tuesday, February 7, 2006 4:57 PM

46
Using the Listening Modes
—Continued
About the Listening Modes
With its built-in surround-sound decoders and DSP pro-
grams, the AV receiver can transform your home listen-
ing room into a movie theater or concert hall.
Direct
The selected input source is output directly with minimal
processing for a pure sound.
Stereo
The selected input source is processed as a stereo signal
and output by the front left and right speakers and the
subwoofer.
Mono
Use this mode when watching an old movie with a mono
soundtrack, or to select multilingual soundtracks
recorded in the left and right channels of some movies.
It can also be used when playing a DVD or other source
with multiplexed audio, such as a karaoke DVD.
Dolby Pro Logic II Movie
Use this mode with DVDs and vid-
eos that bear the Dolby Surround
logo or TV shows that feature Dolby Surround. You can
also use this mode with stereo movies or TV shows and
the AV receiver will create a 5.1 surround mix from the
2-channel stereo.
Dolby Pro Logic II Music
Use this mode to add 5.1 surround to stereo sources such
as music CDs and DVDs.
Dolby Pro Logic II Game
Use this mode when playing game discs.
Dolby Digital
With this format you can experience the
same superb sound that you get at a movie
theater or concert hall. Use this mode with DVDs that
bear the Dolby Digital logo.
DTS
This digital surround format offers a sur-
round sound experience with exceptional
fidelity. It uses compressed digital audio
data, with six discrete channels (5.1), and the
ability to handle large amounts of audio data while
remaining faithful to the original. DTS provides very
high-quality sound. You’ll need a DTS compatible DVD
player in order to enjoy DTS material. Use this mode
with DVDs and CDs that bear the DTS logo.
Neo:6
This mode provides 5.1-channel playback from 2-chan-
nel sources. It offers five full-bandwidth channels with
excellent separation. There are two modes of operation:
Cinema mode for movies, and Music mode for listening
to music.
Cinema mode simulates the realistic sense of movement
that you get with 5.1-channel surround sound sources.
Use this mode with videos, DVDs, and TV shows that
feature stereo sound.
Music mode uses the surround channels to simulate a
natural sound field that cannot be produced with conven-
tional stereo. Use this mode with stereo material such as
music CDs.
Onkyo Original DSP Modes
Mono Movie
This mode is suitable for use with old movies and other
mono sound sources. The center speaker outputs the
sound as it is, while reverb is applied to the sound output
by the other speakers, giving presence to even mono
material.
Orchestra
Suitable for classical or operatic music. The surround
channels are emphasized in order to widen the stereo
image. In addition, it simulates the natural reverberation
of a large hall.
Unplugged
Suitable for acoustic instrument sounds, vocals, and jazz
music. By emphasizing the front stereo image, it simu-
lates the stage-front experience.
Studio-Mix
Suitable for rock and pop music. Listening to music in
this mode creates a lively sound field with a powerful
acoustic image, like being at a club or rock concert.
TV Logic
Adds realistic acoustics to TV shows produced in a TV
studio. In addition, it adds surround effects to the entire
sound and adds clarity to voices.
All Ch Stereo
Ideal for background music. The front, surround, and
surround back channels create a stereo image that fills
the entire listening area.
Full Mono
In this mode, all speakers output mono audio, so the
music sounds the same regardless of where you are.
This illustration shows which speakers are active in
each listening mode.
Front left Center Front right
Subwoofer
Surround
right
Surround
left
TX-SR304_En.book Page 46 Tuesday, February 7, 2006 4:57 PM

47
Using the Listening Modes
—Continued
The following table lists all the listening modes and shows which modes can be selected for each input signal format.
Input signal format Analog,
PCM
*1
*1. In the Direct listening modes, PCM signals at 32 kHz, 44.1 kHz, and 48 kHz are processed at 64 kHz, 88.2 kHz, and 96 kHz
respectively. 96 kHz signals are processed at 48 kHz for all listening modes other than Direct, and Stereo.
Dolby D DTS/DTS 96/24
*2
*2. DTS 96/24 is always processed as DTS.
Multich
*/2 2/0
(Stereo) 1/0,1+1 Other 3/2.1 2/0
(Stereo)
DTS-ES
Discrete Matrix
Source
Listening mode
CD, TV, VHS,
MD,
turntable,
radio,
cassette,
DTV, etc.
DVD, DTV, etc. DVD, CD, etc. DVD
Direct
✔✔✔✔✔✔✔ ✔ ✔
Stereo
Mono
✔✔✔✔✔✔✔ ✔
Multich
✔
PLII Movie/Music/Game
Neo:6 Cinema
Neo:6 Music
*3
*3. Available only when Surround speakers are connected.
✔✔ ✔
Dolby D
✔✔
DTS
✔✔
Onkyo
Original
DSP
Mono Movie
Orchestra
Unplugged
Studio-Mix
TV Logic
All Ch Stereo
Full Mono
✔✔✔✔✔✔✔ ✔
*3
Tip: You can check the format of the digital input signal on page 37, “Displaying Source Information.”
TX-SR304_En.book Page 47 Tuesday, February 7, 2006 4:57 PM

48
Adjusting the Listening Modes
Some functions are not available with all speaker config-
urations.
Audio Adjust provides various functions for adjusting
the sound.
The Audio Adjust functions are explained below.
Input Channel Settings
■
Multiplex
This setting determines which channel is output from a
stereo multiplex source. Use it to select audio channels
or languages with multiplex sources, multilingual TV
broadcasts, and so on.
Main:
The main channel is output (default).
Sub:
The sub channel is output.
M/S:
Both the main and sub channels are output.
■
Mono (2ch)
This setting determines which channel is output when
the Mono listening mode is used with a stereo source.
L+R:
Both the left and right channels are output
(default).
L:
Only the left channel is output.
R:
Only the right channel is output.
Using the Audio Adjust Functions
1
Press the [RECEIVER] button fol-
lowed by the [SETUP] button.
MUTING
PREVIOUS
MENU
GUIDE
TOP MENU
SP A
/
B
SETUPRETURN
PLAYLIST PLAYLIST
RANDOM
SUBTITLE
PLAY MODE
AUDIO REPEAT
RC-645S
--
/
---
TAPE
ON/STANDBY
DIMMER SLEEP
INPUT SELECTOR
REMOTE MODE
V1V2V3
C
DTAPE TUNER
DVD
MULTI CH
LISTENING MODE
DISPLAY
TEST
TONE
CH SEL
SURROUND
STEREO
CINE FLTR
LEVEL
+
LEVEL
-
L NIGHT
VOL
HDD
CDR
MD
DVD
RECEIVER
C
D
+10
0
CLR
123
456
789
ENTER
CH
DISC
ALBUM
SETUP
RECEIVER
L NIGHT
CINE FLTR
ENTER
RETURN
RECEIVER
SETUP
2
Use the Up and Down [ ]/[ ]
buttons to select “4. Audio
Adjust,” and then press the
[ENTER] button.
3
Use the Left and Right [ ]/[ ]
buttons to change the settings.
Press the Down [ ] button to
select the next setting.
4
Repeat step 3 to complete all set-
tings.
5
Press the [SETUP] button.
Setup closes.
When you want to go back up one
menu level to “Audio Adjust,” press the
[RETURN] button.
ENTER
SETUP
TX-SR304_En.book Page 48 Tuesday, February 7, 2006 4:57 PM

49
Adjusting the Listening Modes
—Continued
PL II Music Mode Settings
These settings apply to only 2-channel (stereo) sources.
■
Panorama
With this function, you can broaden the width of the
front stereo image when using the Pro Logic II Music
listening mode.
On:
Panorama function on.
Off:
Panorama function off (default).
■
Dimension
With this setting, you can move the sound field forward
or backward when using the Pro Logic II Music listening
mode. The default setting is 3. It can be adjusted from 0
to 6. Higher settings move the sound field forward.
Lower settings move it backward.
If the stereo image feels too wide, or there’s too much
surround sound, move the sound field forward to
improve the balance. Conversely, if the stereo image
feels like it’s in mono, or there’s not enough surround
sound, move it backward.
■
Center Width
This setting has an effect when you use a center speaker.
With this function, you can adjust the width of the sound
from the center speaker when using the Pro Logic II
Music listening mode normally. If you’re using a center
speaker, the center channel sound is output by only the
center speaker. (If you’re not using a center speaker, the
center channel sound will be distributed to the front left
and right speakers to create a phantom center). This set-
ting controls the front left, right, and center mix, allow-
ing you to adjust the weight of the center channel sound.
It can be adjusted from 0 to 7 (default is 3).
DTS Neo:6 Music Mode Setting
■
Center Image
This setting has an effect when you use a center speaker.
The DTS Neo:6 Music listening mode creates 5-channel
surround sound from 2-channel (stereo) sources. With
this setting, you can specify by how much the front left
and right channel output is attenuated in order to create
the center channel. It can be adjusted from 0 to 5 (default
is 2). This setting is unavailable if no surround speakers
are connected.
When set to 0, the front left and right channel output is
attenuated by half (–6 dB), giving the impression that the
sound is located centrally. This setting works well when
the listening position is considerably off center. When
set to 5, the front left and right channels are not attenu-
ated, maintaining the original stereo balance.
With the Late Night function, you can reduce the
dynamic range of Dolby Digital material so that you can
still hear quiet parts even when listening at low volume
levels—ideal for watching movies late at night when you
don’t want to disturb anyone.
Notes:
• The effect of the Late Night function depends on the
Dolby Digital material that you are playing, and with
some material there will be little or no effect.
• The Late Night function is set to Off when the AV
receiver is set to Standby.
With the CinemaFILTER, you can soften overly bright
movie soundtracks, which are typically mixed for repro-
duction in a movie theater.
CinemaFILTER can be used with the following listening
modes: Dolby Digital, Dolby Pro Logic II Movie, DTS,
and DTS Neo:6 Cinema.
Using the Late Night Function
(Dolby Digital only)
1
Press the [RECEIVER] button,
and then press the [L NIGHT] but-
ton repeatedly to select:
Off:
Late Night function off.
Low:
Small reduction in dynamic
range.
High:
Big reduction in dynamic
range.
Using the CinemaFILTER
1
Press the [RECEIVER] button,
and then press the [CINE FLTR]
button repeatedly to select:
On:
CinemaFILTER on.
Off:
CinemaFILTER off.
RECEIVER
L NIGHT
RECEIVER
CINE FLTR
TX-SR304_En.book Page 49 Tuesday, February 7, 2006 4:57 PM

50
Recording
This chapter explains how to record the selected input
source to an AV component with recording capability,
and how to record audio and video from two different
sources.
You can record only to AV components that are con-
nected to the TAPE OUT or VIDEO 1 OUT jacks.
See pages 22–31 for information on connecting your AV
components to the AV receiver.
Notes:
•You cannot record from AV components that are con-
nected to the digital inputs. You must use analog con-
nections.
• The surround effects produced by the surround and
DSP listening modes cannot be recorded.
•You cannot record from an AV component that is con-
nected to the multichannel input.
•If you select another input source while recording, that
input source will be recorded instead.
With this function, you can record audio and video from
different sources, allowing you to overdub audio onto
your video recordings. This function takes advantage of
the fact that when an audio-only input source (i.e.,
TAPE, TUNER, or CD) is selected, the video input
source remains unchanged. For example, if you first
select the VIDEO 3 input source, followed by the CD
input source, you can watch the video from the VIDEO 3
input and listen to the audio from the CD input.
In the following example, audio from the CD player con-
nected to the CD IN jacks, and video from the camcorder
connected to the VIDEO 3 IN jack are recorded by the
VCR, which is connected to the VIDEO 1 OUT jacks.
1.
Prepare the camcorder and CD player
for playback.
2.
Prepare the VCR for recording.
3.
Press the [VIDEO 3] input selector but-
ton.
4.
Press the [CD] input selector button.
This selects the CD player as the audio source, but
leaves the camcorder as the video source.
5.
Start recording on the VCR and start
playback on the camcorder and CD
player.
The video from the camcorder and the audio from
the CD player are recorded by the VCR.
Recording the Input Source
1
Use the input selector buttons to
select the AV component that
you want to record.
Audio signals from the selected input
source are output by the VIDEO 1 OUT
and TAPE OUT jacks.
You can listen to the source while
recording. The AV receiver’s VOL-
UME control has no effect on record-
ing.
2
Start recording on the AV compo-
nent connected to the TAPE OUT
or VIDEO 1 OUT jacks.
3
Start playback on the source AV
component.
DVD VIDEO 1/VCR VIDEO 2
VIDEO 3 TAPE TUNER
CD
V
1
V
2
V
3
C
DTAPE TUNER
DVD
Remote
controller
Recording from Different AV Sources
Camcorder
VCRCD player
video signal
audio signal
TX-SR304_En.book Page 50 Tuesday, February 7, 2006 4:57 PM

51
Advanced Setup
Crossover Frequency
This setting only applies to the speakers that you speci-
fied as
Small
in the “Speaker Configuration” on page 34.
To get the best bass performance from your speaker sys-
tem, you need to set the crossover frequency according
to the size and frequency response of your speakers.
Notes:
•For a more accurate setting, look up the frequency
response in the manuals supplied with your speakers
and set accordingly.
•Choose a higher crossover frequency if you want more
sound from your subwoofer.
Double Bass
With the Double Bass function, you can boost bass out-
put by feeding bass sounds from the front left and right
channels to the subwoofer. This function can be set only
if the Subwoofer setting (step 3) is set to Yes, and the
Front setting (step 4) is set to Large in the Speaker Con-
figuration on page 34.
Advanced Speaker Settings
1
Press the [RECEIVER] REMOTE
MODE button, followed by the
[SETUP] button.
2
Use the Up and Down [ ]/[ ]
buttons to select “1. SP Config,”
and then press [ENTER].
3
Use the Down [ ] button to
select “Crossover,” and then use
the Left and Right [ ]/[ ] but-
tons to select a crossover fre-
quency.
Use the diameter of the smallest
speaker in your system when choosing
the crossover frequency.
The advanced speaker settings cannot be
changed while headphones are connected,
Speaker set B is on, or the multichannel input
is being used.
SETUP
RECEIVER
ENTER
*Choose the setting suitable for the speaker.
Continue with step 4 of the “Double
Bass” setting below.
4
Use the Down [ ] button to
select “Double Bass,” and then
use the Left and Right [ ]/[ ]
buttons to select:
On:
Double Bass function on.
Bass from the front left and
right channels is also fed to
the subwoofer (default).
Off:
Double Bass function off.
5
Press the [SETUP] button.
Setup closes.
When you want to go back up one
menu level to “SP Config,” press the
[RETURN] button.
Speaker cone
diameter
Crossover
frequency
Over 8 in.
(20 cm) 40/50/60Hz
6-1/2 to 8 in.
(16–20 cm) 80Hz
5-1/4 to 6-1/2 in.
(13–16 cm) 100Hz (default)
3-1/2 to 5-1/4 in.
(9–13 cm) 120Hz
Under 3-1/2 in.
(9 cm) 150/200Hz*
SETUP
TX-SR304_En.book Page 51 Tuesday, February 7, 2006 4:57 PM

52
Advanced Setup
—Continued
Speaker Distance
To get the best from surround sound, it’s important that
the sound from each speaker reaches the listener at the
same time. To achieve this, you need to specify the dis-
tance from each speaker to the listening position.
Notes:
• The Center and Subwoofer distances can be set up to
5 ft. (1.5 m) more or less than the Front distance. For
example, if the Front distance is set to 20 ft. (6 m), the
Center and Subwoofer distances can be set between 15
and 25 ft. (4.5 and 7.5 m).
• The Surround distances can be set up to 5 ft. (1.5 m)
more or 15 ft. (4.5 m) less than the Front distance. For
example, if the Front distance is set to 20 ft. (6 m), the
SurrRight and Surr Left distances can be set between
5 and 25 ft. (1.5 and 7.5 m).
Speaker Levels
With this function, you can adjust the volume of each
speaker so that all speakers can be heard equally at the
listening position.
1
Measure and make a note of the
distance from each speaker to
the listening position.
2
Press the [RECEIVER] button fol-
lowed by the [SETUP] button on
the remote controller.
3
Use the Up and Down [ ]/[ ]
buttons to select “2. SP Dis-
tance,” and then press the
[ENTER] button.
4
While “Unit” is displayed, use the
Left and Right [ ]/[ ] buttons to
select “feet” or “meters”.
feet:
Distances in feet. Can be set
from 1 to 30 feet in 1-foot
steps.
meters:
Distances in meters. Can be
set from 0.3 to 9 meters in
0.3-meter steps.
5
Use the Down [ ] button to
select “Front,” and use the Left
and Right [ ]/[ ] buttons to
specify the distance for the “front
speakers,” then press the Down
[] button to select the next
speaker.
6
Repeat step 5 for all speakers.
Note:
Speakers that you set to No or None in
the Speaker Configuration (page 34)
cannot be selected.
7
Press the [SETUP] button.
Setup closes.
When you want to go back up one
menu level to “SP Distance,” press the
[RETURN] button.
SETUP
RECEIVER
ENTER
1
Press the [RECEIVER] button fol-
lowed by the [SETUP] button on
the remote controller.
2
Use the Up and Down [ ]/[ ]
buttons to select “3. Level Cal,”
and then press the [ENTER] but-
ton.
A pink noise test tone is output by the
front left speaker.
3
Turn up the volume so that you
can hear the test tone suffi-
ciently.
While each speaker outputs the test
tone, its name appears on the display, as
shown.
The speaker levels cannot be adjusted while a
pair of headphones is connected, speaker set
B is on, or the AV receiver is muted.
SETUP
RECEIVER
ENTER
TX-SR304_En.book Page 52 Tuesday, February 7, 2006 4:57 PM

53
Advanced Setup
—Continued
Note:
•A quicker way to adjust the speaker levels is to press
the remote controller’s [TEST TONE] button to output
the test tone, use the [LEVEL–] and [LEVEL+] but-
tons to adjust the levels, and use the [CH SEL] button
to select the speakers.
•If the multichannel input is selected (page 37), in step
2, the “3. MultiLevel” menu appears instead of the
“3. Level Cal” menu, and you can adjust the level of
each channel of the multichannel input regardless of
the Speaker Configuration settings.
You can adjust the volume of each speaker from –
12 dB to +12 dB (–30 dB to +12 dB for the sub-
woofer).
The following table shows the display indicators for each
supported digital signal format.
Normally, the AV receiver detects the signal format auto-
matically. However, if you experience either of the fol-
lowing issues when playing PCM or DTS material, you
can manually set the signal format to PCM or DTS:
•If the beginnings of tracks from a PCM source are cut
off, try setting the format to PCM.
•If noise is produced when fast forwarding or reversing
a DTS CD, try setting the format to DTS.
4
Use the Left and Right [ ]/[ ]
buttons to adjust the speaker
level, and use the Down [ ] but-
ton to select the next speaker.
The level can be adjusted from –12 to
+12 dB in 1 dB steps (–15 to +12 dB
for the subwoofer).
5
Repeat step 4 so that the level of
the test tone from each speaker
is the same.
Speakers that you set to No or None in
the Speaker Configuration (page 34) do
not output the test tone.
6
Press the [SETUP] button.
Setup closes.
Don’t forget to turn down the volume if
you turned it up while setting the levels.
When you want to go back up one
menu level to “Level Cal,” press the
[RETURN] button.
SETUP
Digital Input Signal Formats
Format Display
Dolby Digital
DTS
PCM
1
Press and hold the AV receiver’s [DIGITAL
INPUT] button for about 3 seconds.
2
While “Auto” is displayed (about 3 sec-
onds), press the [DIGITAL INPUT] button
again to select: PCM, DTS, or Auto.
DTS or PCM:
The DTS or PCM indicator,
depending on which format you have set, flashes,
and only signals in that format are output. Digital
signals in other formats are ignored.
Auto (default):
The format is detected automati-
cally. If no digital input signal is present, the cor-
responding analog input is used instead.
PCM
TONE +STEREO
LISTENING MODE
DISPLAY
DIGITAL INPUT
RT/PTY/TP MEMORY
TUNING MODE
RETURN
TUNING / PRESET
ENTER
SETUP
STANDBY
STANDBY/ON
CLEAR
PHONES
MULTl CH DVD VIDEO 1/VCR VIDEO 2 VIDEO 3 TAPE TUNER CD
MASTER VOLUME
A SPEAKERS B
DIGITAL INPUT
TX-SR304_En.book Page 53 Tuesday, February 7, 2006 4:57 PM

54
Advanced Setup
—Continued
When using progressive scanning on your DVD player,
you may find that the picture and sound are out of sync.
With this setting, you can correct this by delaying the
audio signals. You can set it to 0, 20, or 40 milliseconds.
Note:
•This setting is not available when the Direct listening
mode is used with an analog input signal.
Correcting Sound and Picture Sync
1
Press the [RECEIVER] REMOTE
MODE button.
2
Press and hold, for more than 4
seconds, the input selector but-
ton for the input source that you
want to correct.
This can be the [DVD], [VIDEO 1],
[VIDEO 2], or [VIDEO 3] input
source.
3
Use the Left and Right [ ]/[ ]
buttons to set the delay to 0, 20,
or 40 milliseconds.
The previous display reappears if you
don’t do anything for 5 minutes.
MUTING
PREVIOUS
MENU
GUIDE
TOP MENU
SP A
/
B
SETUPRETURN
PLAYLIST PLAYLIST
--
/
---
TAPE
ON/STANDBY
DIMMER SLEEP
INPUT SELECTOR
REMOTE MODE
V
1
V
2
V
3
C
DTAPE TUNER
DVD
MULTI CH
VOL
HDD
CDR
MD
DVD
RECEIVER
C
D
+10
0
CLR
123
456
789
ENTER
CH
DISC
ALBUM
RECEIVER
INPUT
SELECTOR
RECEIVER
V
1
V
2
V
3
DVD
TX-SR304_En.book Page 54 Tuesday, February 7, 2006 4:57 PM

55
Troubleshooting
If you have any trouble using the AV receiver, look for a
solution in this section.
Can’t turn on the AV receiver?
•Make sure that the power cord is properly plugged into
the wall outlet.
•Unplug the power cord from the wall outlet, wait five
seconds or more, then plug it in again.
The AV receiver turns off as soon as it’s turned
on?
• The amp protection circuit has been activated.
Remove the power cord from the wall outlet immedi-
ately. Disconnect all speaker cables and input sources,
and leave the AV receiver with its power cord discon-
nected for one hour. After that, reconnect the power
cord, and then set the volume to maximum. If the AV
receiver stays on, set the volume to minimum, discon-
nect the power cord, and reconnect your speakers and
input sources properly. If the AV receiver turns off
when you set the volume to maximum, disconnect the
power cord, and contact your Onkyo dealer.
There’s no sound or it’s very quiet?
•Press the SPEAKERS [A] or [B] button to turn on the
indicator for the speakers that you want to output
sound.
• Make sure that the digital input source is selected
properly (page 33). Press the [DIGITAL INPUT] but-
ton repeatedly.
•Make sure that all audio connecting plugs are pushed
in all the way (page 22).
• Make sure that the polarity of the speaker cables is
correct, and that the bare wires are in contact with
metal part of each speaker terminal (pages 18, 19)
• Make sure that the speaker cables are not shorting.
• Check the volume. The AV receiver is designed for
home theater enjoyment and has a wide volume range
for precise adjustment (page 36).
• If the MUTING indicator is shown on the display,
press the remote controller’s [MUTING] button to
unmute the AV receiver (page 43).
• While a pair of headphones is connected to the
PHONES jack, no sound is output by the speakers
(page 42).
• Check the digital audio output setting on the con-
nected device. On some games consoles, such as those
that can play DVDs, the default setting is off.
•With some DVD-Video discs, you need to select an
audio format from a menu.
•If your turntable doesn’t have a phono preamp built-in,
you must connect one between it and the AV receiver.
If your turntable uses an MC cartridge, you must con-
nect an MC head amp, or an MC transformer and a
phono preamp.
•Specify the speaker distances and adjust the individual
speaker levels (pages 52, 53).
•The input signal format is set to PCM or DTS. Set it to
Auto (page 53).
Only the front speakers produce sound?
• When the Stereo or Mono listening mode is selected,
only the front speakers and subwoofer produce sound.
• Make sure the speakers are configured correctly
(page 34).
Only the center speaker produces sound?
• If you use the Pro Logic II Movie or Pro Logic II
Music listening mode with a mono source, such as an
AM radio station or mono TV program, the sound is
concentrated in the center speaker.
• Make sure the speakers are configured correctly
(page 34).
The surround speakers produce no sound?
• When the Stereo or Mono listening mode is selected,
the surround speakers produce no sound (page 45).
• Depending on the source and current listening mode,
not much sound may be produced by the surround
speakers. Try selecting another listening mode.
• Make sure the speakers are configured correctly
(page 34).
The center speaker produces no sound?
• When the Stereo or Mono listening mode is selected,
the center speaker produces no sound (page 45).
• Make sure the speakers are configured correctly
(page 34).
The subwoofer produces no sound?
• The subwoofer outputs no sound while only speaker
set B is on. Turn on speaker set A.
•When you play source material that contains no infor-
mation in the LFE channel, the subwoofer produces
no sound.
• Make sure the speakers are configured correctly
(page 34).
•If the multichannel DVD input is selected and speaker
set B is on, speaker set A is reduced to 2-channel play-
back, so the subwoofer outputs no sound.
Power
Audio
If you can’t resolve the issue yourself, try resetting
the AV receiver before contacting your Onkyo dealer.
To reset the AV receiver to its factory defaults,
turn it on and, while holding down the [VIDEO 1]
button, press the [STANDBY/ON] button. “Clear”
will appear on the display and the AV receiver will
enter Standby mode.
Note that resetting the AV receiver will delete your
radio presets and custom settings.
STANDBY/ON
VIDEO 1/VCR
TX-SR304_En.book Page 55 Tuesday, February 7, 2006 4:57 PM

56
Troubleshooting
—Continued
• On the AV receiver, the subwoofer setting in the
speaker configuration is set to No. Set the subwoofer
setting to Yes.
There’s no sound with a certain signal format?
• Check the digital audio output setting on the con-
nected device. On some games consoles, such as those
that can play DVDs, the default setting is off.
•With some DVD-Video discs, you need to select an
audio output format from a menu.
Can’t get 5.1-channel playback?
•When speaker B is turned on, speaker set A is reduced
to 2.1-channel playback.
The volume cannot be set to 79?
• When the subwoofer volume level is set to a positive
(+) value, the maximum master volume level is
reduced proportionally.
Noise can be heard?
• Using cable ties to bundle audio cables with power
cords, speaker cables, and so on may degrade the
audio performance, so don’t do it.
• An audio cable may be picking up interference. Try
repositioning your cables.
The Late Night function doesn’t work?
• Make sure the source material is Dolby Digital
(page 49).
The DVD analog multichannel input doesn’t
work?
• Check the DVD analog multichannel input connec-
tions (page 25).
•To select the DVD analog multichannel input, press
the [MULTI CH] input selector button (page 37).
• Check the audio output settings on your DVD player.
About DTS signals
• When DTS program material ends and the DTS bit-
stream stops, the AV receiver remains in DTS listening
mode and the DTS indicator remains on. This is to pre-
vent noise when you use the pause, fast forward, or fast
reverse function on your player. If you switch your
player from DTS to PCM, because the AV receiver
does not switch formats immediately, you may not hear
any sound, in which case you should stop your player
for about three seconds, and then resume playback.
•With some CD players, you won’t be able to playback
DTS material properly even though your player is con-
nected to a digital input on the AV receiver. This is
usually because the DTS bitstream has been processed
(e.g., output level, sampling rate, or frequency
response changed) and the AV receiver doesn’t recog-
nize it as a genuine DTS signal. In such cases, you
may hear noise.
•When playing DTS program material, using the pause,
fast forward, or fast reverse function on your player
may produce a short audible noise. This is not a mal-
function.
There’s no picture?
•Make sure that all video connecting plugs are pushed
in all the way (page 22).
•Make sure that each video component is properly con-
nected.
•The AV receiver does not convert between formats, so
if a video source component is connected to a compo-
nent video input, your TV must be connected to the
component video output (page 23).
• On your TV, make sure that the video input to which
the AV receiver is connected is selected.
Reception is noisy, stereo FM reception suffers
from hiss, or the FM STEREO indicator doesn’t
appear?
• Relocate your antenna.
•Move the AV receiver away from your TV or com-
puter.
• Listen to the station in mono (page 38).
•When listening to an AM station, operating the remote
controller may cause noise.
•Passing cars and airplanes can cause interference.
• Concrete walls weaken radio signals.
• If nothing improves the reception, install an outdoor
antenna (page 21).
The remote controller doesn’t work?
•Make sure that the batteries are installed with the cor-
rect polarity (page 9).
• Make sure that the remote controller is not too far
away from the AV receiver, and that there’s no
obstruction between the remote controller and the AV
receiver’s remote control sensor (page 9).
•Make sure you’ve selected the correct remote control-
ler mode (page 10).
• Make sure you’ve entered the correct remote control
code.
Can’t control other components?
•Make sure you’ve selected the correct remote control-
ler mode (page 10).
• If you’ve connected an -capable Onkyo MD
recorder, CD recorder, or next generation HDD-com-
patible component to the TAPE IN/OUT jacks, or a
DS-A1 Remote Interactive Dock to the VIDEO 3 IN
jacks, for the remote controller to work properly, you
must set the Input Display to MD, CDR, or HDD (see
page 33).
•To control an Onkyo component that’s connected via
, point the remote controller at the AV receiver.
Video
Tuner
Remote Controller
TX-SR304_En.book Page 56 Tuesday, February 7, 2006 4:57 PM

57
Troubleshooting
—Continued
Can’t record?
• On your recorder, make sure the correct input is
selected.
•To prevent signal loops and damage to the AV
receiver, input signals are not fed through to outputs
with the same name (e.g., TAPE IN to TAPE OUT, or
VIDEO 1 IN to VIDEO 1 OUT).
The sound changes when I connect my head-
phones?
•When a pair of headphones is connected, the listening
mode is set to Stereo, unless it’s already set to Stereo,
Mono, Direct.
How do I change the language of a multiplex
source?
• Use the “Multiplex” setting on the “4. Audio Adjust”
menu to select Main or Sub (page 48).
The functions don’t work?
•To use , you must make an connection and an
analog audio connection (RCA) between the compo-
nent and AV receiver, even if they are connected digi-
tally (page 31).
Recording
Others
The AV receiver contains a microcomputer for signal pro-
cessing and control functions. In very rare situations,
severe interference, noise from an external source, or
static electricity may cause it to lockup. In the unlikely
event that this happens, unplug the power cord from the
wall outlet, wait at least five seconds, and then plug it
back in again.
Onkyo is not responsible for damages (such as CD
rental fees) due to unsuccessful recordings caused by
the unit’s malfunction. Before you record important
data, make sure that the material will be recorded cor-
rectly.
Before disconnecting the power cord from the wall out-
let, set the AV receiver to Standby.
TX-SR304_En.book Page 57 Tuesday, February 7, 2006 4:57 PM

58
Specifications
Amplifier Section
Video Section
Tuner Section
■
FM
■
AM
General
■
Video Inputs
■
Video Outputs
■
Audio Inputs
■
Audio Outputs
Specifications and features are subject to change without
notice.
Rated Output Power
North American (FTC)
All channels: 65 watts per channel min. RMS at
8 ohms, 2 channels driven from 20 Hz
to 20 kHz, with no more than 0.7% total
harmonic distortion
All channels: 90 watts per channel min. RMS at
6 ohms, 2 channels driven at 1 kHz,
with no more than 0.9% total harmonic
distortion
European (IEC): 6 ch
×
100 W at 6 ohms, 1 kHz, 1ch driven
Maximum Output Power
Asian (JEITA): 6 ch
×
120 W at 6 ohms, 1 kHz, 1ch driven
Dynamic Power 160 W + 160 W (3
Ω
, Front)
125 W + 125 W (4
Ω
, Front)
85 W + 85 W (8
Ω
, Front)
THD (Total Harmonic
Distortion) 0.7% (Power Rated)
Damping Factor 60 (Front, 1kHz, 8
Ω
)
Input Sensitivity and
Impedance 200 mV/ 47 k
Ω
(LINE)
Output Level and
Impedance 200 mV/ 470
Ω
(REC OUT)
Frequency Response 10 Hz–50 kHz/ +1 dB–3 dB (Direct mode)
Tone Control ±10 dB, 80 Hz (BASS)
±10 dB, 20 kHz (TREBLE)
Signal to Noise Ratio 100 dB (LINE, IHF-A)
Speaker Impedance 6
Ω
– 16
Ω
Input Sensitivity/Output
Level and Impedance 1 Vp-p /75
Ω
(Component)
0.7 Vp-p /75
Ω
(Component P
B
/C
B
, P
R
/C
R
)
1 Vp-p /75
Ω
(Composite)
Component Video
Frequency Response 5 Hz–50 MHz
Tuning Frequency
Range North American: 87.5 MHz–107.9 MHz
European: 87.50 MHz–108.00 MHz
Asian: 87.50 MHz–108.00 MHz
Usable Sensitivity Stereo: 22.2 dBf (75
Ω
IHF)
Mono: 15.2 dBf (75
Ω
IHF)
Signal to Noise Ratio Stereo: 67 dB (IHF-A)
Mono: 73 dB (IHF-A)
THD Stereo: 0.5% (1 kHz)
Mono: 0.3% (1 kHz)
Frequency Response 30 Hz–15 kHz / ±1 dB
Stereo Separation 40 dB (1kHz)
Tuning Frequency
Range North American: 530 kHz–1710 kHz
European: 522 kHz–1611 kHz
Asian:
522 kHz–1611 kHz at 9 kHz steps
530 kHz–1710 kHz at 10 kHz steps
Usable Sensitivity 300 µV
Signal to Noise Ratio 40 dB
THD 0.7%
Power Supply North American: AC 120 V, 60 Hz
European: AC 230-240 V, 50 Hz
Asian: AC 220–230 V, 50/60 Hz
Power Consumption North American: 2.3 A
European: 220 W
Asian: 220 W
Stand-by Power
Consumption North American: 0.1 W
European: 0.3 W
Asian: 0.3 W
Dimensions
(W
×
H
×
D)
435
×
150
×
369 mm
17-1/8"
×
5-7/8"
×
14-1/2"
Weight 8.4 kg
18.5 lbs.
Component DVD, VIDEO1, VIDEO2
Composite DVD,VIDEO1,VIDEO2,VIDEO3
Component MONITOR
Composite MONITOR,VIDEO1
Digital Inputs Optical: 2
Coaxial: 1
Analog Inputs DVD (MULTICHANNEL),VIDEO1,
VIDEO2,VIDEO3,TAPE,CD
Multichannel Inputs 6
Analog Outputs TAPE,VIDEO1
Subwoofer Pre Outputs 1
Speaker Outputs SP-A (L, R, C, SL, SR) + SP-B (L, R)
Phones 1
TX-SR304_En.book Page 58 Tuesday, February 7, 2006 4:57 PM

59
Memo
TX-SR304_En.book Page 59 Tuesday, February 7, 2006 4:57 PM

60
SN 29344161A
I0602-2
Sales & Product Planning Div. : 2-1, Nisshin-cho, Neyagawa-shi, OSAKA 572-8540, JAPAN
Tel: 072-831-8023 Fax: 072-831-8124
ONKYO U.S.A. CORPORATION
18 Park Way, Upper Saddle River, N.J. 07458, U.S.A.
Tel: 201-785-2600 Fax: 201-785-2650 http://www.us.onkyo.com/
ONKYO EUROPE ELECTRONICS GmbH
Liegnitzerstrasse 6, 82194 Groebenzell, GERMANY
Tel: +49-8142-4401-0 Fax: +49-8142-4401-555 http://www.eu.onkyo.com/
ONKYO EUROPE UK Office
Suite 1, Gregories Court, Gregories Road, Beaconsfield, Buckinghamshire, HP9 1HQ
UNITED KINGDOM Tel: +44-(0)1494-681515 Fax: +44(0)-1494-680452
ONKYO CHINA LIMITED
Units 2102-2107, Metroplaza Tower I, 223 Hing Fong Road, Kwai Chung,
N.T., HONG KONG Tel: 852-2429-3118 Fax: 852-2428-9039
http://www.ch.onkyo.com/
(C) Copyright 2006 ONKYO CORPORATION Japan. All rights reserved.
http://www.onkyo.com/
HOMEPAGE
* 2 9 3 4 4 1 6 1 A *
TX-SR304_En.book Page 60 Tuesday, February 7, 2006 4:57 PM