Onkyo Tx Sr503 Users Manual 580TXS503B
TX-SR503E to the manual 0fbd614f-6948-4683-b71d-72bf7d754029
2015-01-24
: Onkyo Onkyo-Tx-Sr503-Users-Manual-233133 onkyo-tx-sr503-users-manual-233133 onkyo pdf
Open the PDF directly: View PDF
.
Page Count: 76
- Owners Manual
- Reset
- Assigning Digital Inputs
- Supplied Accessories
- Features
- Table of Contents
- Parts & Controls
- Using the Remote Control
- Connections
- Speakers
- Powered Subwoofer
- Antennas
- AV Components
- TV / Projector
- DVD Player
- VCR / DVD Recorder for Playback
- VCR / DVD Recorder for Recording
- Camcorder / Games Console (Front Panel)
- Satellite / Cable / Set-Top Box
- CD Player / Turntable
- Cassette / CDR / MiniDisc / DAT Recorder
- Power Cord of Another Component
- Onkyo RI Components (Remote Interactive)
- Power Cord
- Initial Power On & First Time Setup
- Basic Operation
- Listening Modes
- Advanced Operation
- Programming the Remote
- Troubleshooting
- Specs
- Remote Control Codes
- Speaker Wire Labels
- Warranty

E
n
AV Receiver
TX-SR503
TX-SR503E
TX-SR8350
Instruction Manual
Thank you for purchasing an Onkyo AV Receiver.
Please read this manual thoroughly before making
connections and plugging in the unit.
Following the instructions in this manual will enable
you to obtain optimum performance and listening
enjoyment from your new AV Receiver.
Please retain this manual for future reference.
Contents
Introduction ..................................... 2
Connection .................................... 15
Turning On & First Time Setup..... 30
Basic Operation
Playing your AV components....... 34
Using the Tuner............................ 36
Enjoying the Listening Modes ..... 42
Advanced Operation ..................... 46
Troubleshooting ............................ 55

2
Important Safety Instructions
1. Read these instructions.
2. Keep these instructions.
3. Heed all warnings.
4. Follow all instructions.
5. Do not use this apparatus near water.
6. Clean only with dry cloth.
7. Do not block any ventilation openings. Install in
accordance with the manufacturer’s instructions.
8. Do not install near any heat sources such as radia-
tors, heat registers, stoves, or other apparatus
(including amplifiers) that produce heat.
9. Do not defeat the safety purpose of the polarized or
grounding-type plug. A polarized plug has two
blades with one wider than the other. A grounding
type plug has two blades and a third grounding
prong. The wide blade or the third prong are pro-
vided for your safety. If the provided plug does not
fit into your outlet, consult an electrician for
replacement of the obsolete outlet.
10. Protect the power cord from being walked on or
pinched particularly at plugs, convenience recepta-
cles, and the point where they exit from the appara-
tus.
11. Only use attachments/accessories specified by the
manufacturer.
12.
Use only with the cart, stand,
tripod, bracket, or table spec-
ified by the manufacturer, or
sold with the apparatus.
When a cart is used, use cau-
tion when moving the cart/
apparatus combination to
avoid injury from tip-over.
13. Unplug this apparatus during lightning storms or
when unused for long periods of time.
14. Refer all servicing to qualified service personnel.
Servicing is required when the apparatus has been
damaged in any way, such as power-supply cord or
plug is damaged, liquid has been spilled or objects
have fallen into the apparatus, the apparatus has
been exposed to rain or moisture, does not operate
normally, or has been dropped.
15. Damage Requiring Service
Unplug the apparatus from the wall outlet and refer
servicing to qualified service personnel under the
following conditions:
A. When the power-supply cord or plug is damaged,
B. If liquid has been spilled, or objects have fallen
into the apparatus,
C. If the apparatus has been exposed to rain or
water,
D. If the apparatus does not operate normally by
following the operating instructions. Adjust only
those controls that are covered by the operating
instructions as an improper adjustment of other
controls may result in damage and will often
require extensive work by a qualified technician
to restore the apparatus to its normal operation,
E. If the apparatus has been dropped or damaged in
any way, and
F. When the apparatus exhibits a distinct change in
performance this indicates a need for service.
16. Object and Liquid Entry
Never push objects of any kind into the apparatus
through openings as they may touch dangerous volt-
age points or short-out parts that could result in a
fire or electric shock.
The apparatus shall not be exposed to dripping or
splashing and no objects filled with liquids, such as
vases shall be placed on the apparatus.
Don’t put candles or other burning objects on top of
this unit.
17. Batteries
Always consider the environmental issues and fol-
low local regulations when disposing of batteries.
18. If you install the apparatus in a built-in installation,
such as a bookcase or rack, ensure that there is ade-
quate ventilation.
Leave 20 cm (8") of free space at the top and sides
and 10 cm (4") at the rear. The rear edge of the shelf
or board above the apparatus shall be set 10 cm (4")
away from the rear panel or wall, creating a flue-like
gap for warm air to escape.
WARNING:
TO REDUCE THE RISK OF FIRE OR ELECTRIC
SHOCK, DO NOT EXPOSE THIS APPARATUS
TO RAIN OR MOISTURE.
CAUTION:
TO REDUCE THE RISK OF ELECTRIC SHOCK,
DO NOT REMOVE COVER (OR BACK). NO
USER-SERVICEABLE PARTS INSIDE. REFER
SERVICING TO QUALIFIED SERVICE
PERSONNEL.
The lightning flash with arrowhead symbol, within an
equilateral triangle, is intended to alert the user to the
presence of uninsulated “dangerous voltage” within
the product’s enclosure that may be of sufficient
magnitude to constitute a risk of electric shock to
persons.
The exclamation point within an equilateral triangle is
intended to alert the user to the presence of important
operating and maintenance (servicing) instructions in
the literature accompanying the appliance.
WARNING
RISK OF ELECTRIC SHOCK
DO NOT OPEN
RISQUE DE CHOC ELECTRIQUE
NE PAS
OUVRIR
AVIS
PORTABLE CART WARNING
S3125A

3
Precautions
1. Recording Copyright—Unless it’s for personal use
only, recording copyrighted material is illegal with-
out the permission of the copyright holder.
2. AC Fuse—The AC fuse inside the unit is not user-
serviceable. If you cannot turn on the unit, contact
your Onkyo dealer.
3. Care—Occasionally you should dust the unit all
over with a soft cloth. For stubborn stains, use a soft
cloth dampened with a weak solution of mild deter-
gent and water. Dry the unit immediately afterwards
with a clean cloth. Don’t use abrasive cloths, thin-
ners, alcohol, or other chemical solvents, because
they may damage the finish or remove the panel let-
tering.
4. Power
WARNING
BEFORE PLUGGING IN THE UNIT FOR THE
FIRST TIME, READ THE FOLLOWING SEC-
TION CAREFULLY.
AC outlet voltages vary from country to country.
Make sure that the voltage in your area meets the
voltage requirements printed on the unit’s rear panel
(e.g., AC 230 V, 50 Hz or AC 120 V, 60 Hz).
Some models have a voltage selector switch for
compatibility with power systems around the world.
Before you plug in such a model, make sure that the
voltage selector is set to the correct voltage for your
area.
Setting the [STANDBY/ON] switch to STANDBY
does not fully shutdown the unit. If you do not
intend to use the unit for an extended period,
remove the power cord from the AC outlet.
5. Never Touch this Unit with Wet Hands—Never
handle this unit or its power cord while your hands
are wet or damp. If water or any other liquid gets
inside this unit, have it checked by your Onkyo
dealer.
6. Handling Notes
• If you need to transport this unit, use the original
packaging to pack it how it was when you origi-
nally bought it.
• Do not leave rubber or plastic items on this unit
for a long time, because they may leave marks on
the case.
• This unit’s top and rear panels may get warm
after prolonged use. This is normal.
• If you do not use this unit for a long time, it may
not work properly the next time you turn it on, so
be sure to use it occasionally.
Memory Backup
The AV receiver uses a battery-less memory backup
system in order to retain radio presets and other settings
when it’s unplugged or in the case of a power failure.
Although no batteries are required, the AV receiver
must be plugged into an AC outlet in order to charge the
backup system. Once it has been charged, the AV
receiver will retain the settings for several weeks,
although this depends on the environment and will be
shorter in humid climates.
For British models
Replacement and mounting of an AC plug on the power
supply cord of this unit should be performed only by
qualified service personnel.
IMPORTANT
The wires in the mains lead are coloured in accordance
with the following code:
Blue: Neutral
Brown: Live
As the colours of the wires in the mains lead of this
apparatus may not correspond with the coloured mark-
ings identifying the terminals in your plug, proceed as
follows:
The wire which is coloured blue must be connected to
the terminal which is marked with the letter N or
coloured black.
The wire which is coloured brown must be connected to
the terminal which is marked with the letter L or
coloured red.
IMPORTANT
The plug is fitted with an appropriate fuse. If the fuse
needs to be replaced, the replacement fuse must
approved by ASTA or BSI to BS1362 and have the same
ampere rating as that indicated on the plug. Check for
the ASTA mark or the BSI mark on the body of the fuse.
If the power cord’s plug is not suitable for your socket
outlets, cut if off and fit a suitable plug. Fit a suitable
fuse in the plug.
For European Models
Declaration of Conformity
We, ONKYO EUROPE
ELECTRONICS GmbH
LIEGNITZERSTRASSE 6,
82194 GROEBENZELL,
GERMANY
GROEBENZELL, GERMANY
ONKYO EUROPE ELECTRONICS GmbH
I. MORI
declare in own responsibility, that the ONKYO product
described in this instruction manual is in compliance with the
corresponding technical standards such as EN60065,
EN55013, EN55020 and EN61000-3-2, -3-3.

4
Precautions—Continued
For U.S. models
FCC Information for User
CAUTION:
The user changes or modifications not expressly
approved by the party responsible for compliance could
void the user’s authority to operate the equipment.
NOTE:
This equipment has been tested and found to comply
with the limits for a Class B digital device, pursuant to
Part 15 of the FCC Rules. These limits are designed to
provide reasonable protection against harmful interfer-
ence in a residential installation.
This equipment generates, uses and can radiate radio
frequency energy and, if not installed and used in accor-
dance with the instructions, may cause harmful interfer-
ence to radio communications. However, there is no
guarantee that interference will not occur in a particular
installation. If this equipment does cause harmful inter-
ference to radio or television reception, which can be
determined by turning the equipment off and on, the
user is encouraged to try to correct the interference by
one or more of the following measures:
• Reorient or relocate the receiving antenna.
• Increase the separation between the equipment and
receiver.
• Connect the equipment into an outlet on a circuit dif-
ferent from that to which the receiver is connected.
• Consult the dealer or an experienced radio/TV tech-
nician for help.
For Canadian Models
NOTE: THIS CLASS B DIGITAL APPARATUS
COMPLIES WITH CANADIAN ICES-003.
For models having a power cord with a polarized plug:
CAUTION: TO PREVENT ELECTRIC SHOCK,
MATCH WIDE BLADE OF PLUG TO WIDE SLOT,
FULLY INSERT.
Modèle canadien
REMARQUE: CET APPAREIL NUMÉRIQUE DE
LA CLASSE B EST CONFORME À LA NORME
NMB-003 DU CANADA.
Sur les modèles dont la fiche est polarisée:
ATTENTION: POUR ÉVITER LES CHOCS ÉLEC-
TRIQUES, INTRODUIRE LA LAME LA PLUS
LARGE DE LA FICHE DANS LA BORNE CORRE-
SPONDANTE DE LA PRISE ET POUSSER
JUSQU’AU FOND.
Supplied Accessories
Make sure you have the following accessories:
* In catalogs and on packaging, the letter at the end of the
product name indicates the color. Specifications and oper-
ation are the same regardless of color.
Remote controller & two batteries (AA/R6)
Indoor FM antenna
AM loop antenna
Power-plug adapter
Only supplied in certain countries. Use this adapter if
your AC outlet does not match with the plug on the AV
receiver’s power cord. (Adapter varies from country to
country.)
Speaker cable labels
Front
Left
Front
Left
SP-B/ Zone 2
Left
SP-B/ Zone 2
Left
Surround
Right
Surround
Right
Surround Back
Right
Surround Back
Right
Zone 2
Right
Zone 2
Right
Front
Left
Front
Left
SP-B/ Zone 2
Left
SP-B/ Zone 2
Left
Front
Right
Front
Right
SP-B/ Zone 2
Right
SP-B/ Zone 2
Right
Front
Right
Front
Right
SP-B/ Zone 2
Right
SP-B/ Zone 2
Right
Surround
Right
Surround
Right
Center
Center
Center
Center
Surround
Left
Surround
Left
Surround
Left
Surround
Left
Surround Back
Right
Surround Back
Right
Zone 2
Right
Zone 2
Right
Surround Back
Left
Surround Back
Left
Zone 2
Left
Zone 2
Left
Surround Back
Left
Surround Back
Left
Zone 2
Left
Zone 2
Left
12
3
Speaker Cable

5
Features
Amp
• 7-channel amplifier
• 75 watts per channel min. RMS at 8 Ω, 2 channels
driven from 20 Hz to 20 kHz with no more than 0.08%
total harmonic distortion
• WRAT (Wide Range Amplifier Technology)
• Optimum gain volume circuitry
Processing
• Dolby1 Digital EX and Dolby Pro Logic IIx
• DTS, DTS-ES Matrix/Discrete, DTS Neo:6, and DTS
96/24 processing2
• Cinema Filter function
• Linear PCM 192 kHz/24-bit D/A converters on all
channels
• Pure Audio listening mode (not North American
model)
• Powerful and highly accurate 32-bit DSP Processing
Audio/Video
• Adjustable crossover (60, 80, 100, 120, 150 Hz)
• HDTV-capable component video (3 inputs, 1 output)
• 3 S-Video inputs, 2 outputs
• 4 assignable digital inputs (3 optical, 1 coaxial)
• Subwoofer pre out
• Color-coded multichannel input for use with Super
Audio CD and DVD-Audio
• A/B speaker drive
• Color-coded speaker terminal posts
FM/AM Tuner
• 30 FM/AM presets
• FM/AM auto tuning
• RDS (Radio Data System) (Europe only)
Remote Controller
• Preprogrammed for use with other AV components
Table of Contents
Important Safety Instructions.................2
Precautions ..............................................3
Supplied Accessories ............................. 4
Features....................................................5
Front & Rear Panels ................................6
Before Using the AV receiver................... 9
Remote Controller .................................10
Connecting Your Speakers...................15
Connecting Antenna .............................18
Connecting the AV receiver ................... 20
Turning On .............................................30
First Time Setup ....................................31
Playing Your AV Components..............34
Using the Tuner .....................................36
Common Functions...............................40
Using the Listening Modes...................42
Adjusting the Listening Modes ............46
Recording...............................................48
Advanced Setup ....................................49
Controlling Other Components............52
1. Manufactured under license from Dolby Laboratories.
“Dolby”, “Pro Logic” and the double-D symbol are regis-
tered trademarks of Dolby Laboratories.
2. “DTS,” “DTS 96/24,” “DTS-ES,” and “Neo:6” are trade-
marks of Digital Theater Systems, Inc.
Introduction
Connection
Turning On & First Time Setup
Basic Operation
Enjoying the Listening Modes
Advanced Operation
Troubleshooting .................................... 55
Specification.......................................... 58

6
Front & Rear Panels
For detailed information, see the pages in parentheses.
ASTANDBY/ON button (30)
This button is used to set the AV receiver to On or
Standby.
BSTANDBY indicator (30)
This indicator lights up when the AV receiver is in
Standby mode, and it flashes while a signal is being
received from the remote controller.
CRemote-control sensor (9)
This sensor receives control signals from the remote
controller.
DSTEREO button (42)
This button is used to select the Stereo listening
mode.
ELISTENING MODE [ ]/[ ] buttons (42)
These buttons are used to select the listening modes.
FDisplay
See “Display” on page 7.
GDISPLAY button (35)
This button is used to display various information
about the currently selected input source.
HDIGITAL INPUT button (31)
This button is used to assign the digital inputs and to
specify the format of digital input signals.
IDIMMER or RT/PTY/TP button (39, 40)
This button is used to adjust the display brightness.
On the European model, this is the RT/PTY/TP but-
ton, and it’s used with RDS (Radio Data System).
See “Using RDS (European models only)” on
page 38.
Front Panel
AUDIO
LR
TONE +STEREO
LISTENING MODE
DISPLAY
DIGITAL INPUT
DIMMER MEMORY
TUNING MODE
RETURN
TUNING / PRESET
ENTER
SETUP
STANDBY
STANDBY/ON
CLEAR
PHONES
MULTl CH DVD VIDEO 1 VIDEO 2
VCR
VIDEO 3 TAPE TUNER CD VIDEO
VIDEO 3 INPUT
MASTER VOLUME
A SPEAKERS B
1
TQN O P R S
23 4 5 7 8 9 J K L M6
TONE +STEREO
LISTENING MODE
DISPLAY
DIGITAL INPUT
RT/PTY/TP MEMORY
TUNING MODE
RETURN
TUNING / PRESET
ENTER
SETUP
STANDBY
STANDBY/ON
CLEAR
PURE AUDIO
PHONES
MULTl CH DVD VIDEO 1 VIDEO 2
VCR
VIDEO 3 TAPE TUNER CD VIDEO
VIDEO 3 INPUT
AUDIO
LR
MASTER VOLUME
A SPEAKERS B
9U
North American Model
Other Models
(European model only)

7
Front & Rear Panels—Continued
JMEMORY button (37)
This button is used when storing or deleting radio
presets.
KTUNING MODE button (36)
This button is used to select the Auto or Manual tun-
ing mode.
LArrow/TUNING/PRESET & ENTER buttons
When the AM or FM input source is selected, the
TUNING [ ] [ ] buttons are used to tune the
tuner, and the PRESET [ ] [ ] buttons are used
to select radio presets (see page 37). When the setup
menus are used, they work as arrow buttons and are
used to select and set items. The ENTER button is
also used with the setup menus.
MMASTER VOLUME control (34)
This control is used to adjust the volume of the AV
receiver to MIN, 1 through 79, or MAX
NPHONES jack (41)
This 1/4-inch phone jack is for connecting a stan-
dard pair of stereo headphones for private listening.
OSPEAKER A & B buttons (34)
These buttons are used to turn speaker sets A and B
on or off.
PTONE, [–] & [+] buttons (40)
These buttons are used to adjust the bass and treble.
QInput selector buttons (34)
These buttons are used to select from the following
input sources: MULTI CH, DVD, VIDEO 1,
VIDEO 2, VIDEO 3, TAPE, TUNER, or CD.
The [MULTI CH] button selects the DVD analog
multichannel input.
RRETURN button
This button is used to return to the previously dis-
played setup menu.
SSETUP button
This button is used to access various settings.
TVIDEO 3 INPUT (25, 48)
This input can be used to connect a camcorder,
games console, and so on. There are jacks for com-
posite video and analog audio.
UPURE AUDIO button & indicator (42)
The North American model doesn’t have this button
and indicator.
This button is used to select the Pure Audio listen-
ing mode. The indicator lights up when that mode is
selected.
Display
For detailed information, see the pages in parentheses.
1A & B speaker indicators (34)
Indicator A lights up when speaker set A is on. Indi-
cator B lights up when speaker set B is on.
2MUTING indicator (40)
This indicator flashes when the AV receiver is
muted.
3Source/listening mode indicators (44)
These indicators show the currently selected listen-
ing mode and digital audio format.
4Tuning indicators (36)
TUNED (36): This indicator lights up when the AV
receiver is tuned to a radio station.
AUTO (36): This indicator lights up when Auto
Tuning is selected and disappears when Manual
Tuning is selected.
RDS (European model only) (38): This indica-
tor lights up when the AV Receiver is tuned to a
radio station that supports RDS (Radio Data Sys-
tem).
MEMORY (37): This indicator lights up when pre-
setting radio stations.
FM STEREO (36): This indicator lights up when
the AV receiver is tuned to a stereo FM station.
5SLEEP indicator (41)
This indicator lights up when the Sleep function has
been set.
6Message area
This area of the display shows various information
about the currently selected source.
2134
56

8
Front & Rear Panels—Continued
ADIGITAL IN OPTICAL 1, 2, 3 & COAXIAL
These optical and coaxial jacks can be used to con-
nect a CD or DVD player and other components
with digital audio outputs.
BCOMPONENT VIDEO
A DVD player, TV, or other component that sup-
ports component video can be connected here.
CAM ANTENNA
These push terminals are for connecting an AM
antenna.
DFM ANTENNA
This jack is for connecting an FM antenna.
EMONITOR OUT
The S-Video or composite video output should be
connected to a video input on your TV or projector.
FFRONT SPEAKERS B
These push terminals are for connecting speaker
set B.
GVOLTAGE SELECTOR (only some models)
This voltage selector provides compatibility with
power systems around the world.
H
This (Remote Interactive) jack can be con-
nected to the jack on another Onkyo compo-
nent. The AV receiver’s remote controller can then
be used to control that component. To use , you
must make an analog audio connection (RCA)
between the AV receiver and the other component,
even if they are connected digitally.
Note:
can only be used with Onkyo components.
ICD IN
These analog inputs can be used to connect a CD
player with analog outputs.
JTAPE IN/OUT
These analog inputs and outputs can be used to con-
nect a cassette recorder, MiniDisc recorder, or other
recorder with analog inputs and outputs.
KVIDEO 1 IN/OUT & VIDEO 2 IN
The VIDEO 1 S-Video, composite video, and audio
inputs and outputs can be used to connect a VCR.
The VIDEO 2 S-Video, composite video, and audio
inputs can be used to connect another video source
(e.g., cable TV, satellite TV, or a set-top box).
LDVD IN/MULTI CH INPUT
The FRONT, SURROUND, CENTER, and SUB-
WOOFER jacks can be used to connect a compo-
nent with an analog multichannel audio output, such
as a DVD player with a 5.1-channel analog output.
The S-Video or composite video input should be
connected to a video output on the DVD player.
MSUBWOOFER PRE OUT
A powered subwoofer can be connected here.
NFRONT SPEAKERS A, SURROUND
SPEAKERS, CENTER SPEAKER &
SURROUND BACK SPEAKERS
These terminal posts are for connecting speaker
set A.
OAC OUTLET
This switched AC outlet can be used to supply
power to another component. The connector type
depends on the country in which you purchased
your AV receiver.
Rear Panel
8 9 J K L M O
1 B 3 4 65 7
N
See pages 15–29 for connection information.

9
Before Using the AV receiver
Some models have a voltage selector switch for compat-
ibility with power systems around the world. Before you
plug in this model, make sure that the voltage selector is
set to the correct voltage for your area. If it isn’t, use a
small screwdriver to set it as appropriate. For example, if
the voltage in your area is 120 volts, set the selector to
“120V.” If it’s between 220 and 230 volts, set it to “220-
230V.”
Notes:
• The batteries should last for about six months,
although this will vary with usage.
• If the remote controller doesn’t work reliably, try
replacing the batteries.
• Don’t mix new and old batteries or different types of
batteries.
• If you intend not to use the remote controller for a long
time, remove the batteries to prevent damage from
leakage or corrosion.
• Expired batteries should be removed as soon as possi-
ble to prevent damage from leakage or corrosion.
To use the remote controller, point it at the AV receiver’s
remote control sensor, as shown below.
Notes:
• The remote controller may not work reliably if the AV
receiver is subjected to bright light, such as direct sun-
light or inverter-type fluorescent lights. Keep this in
mind when installing.
• If another remote controller of the same type is used in
the same room, or the AV receiver is installed close to
equipment that uses infrared rays, the remote control-
ler may not work reliably.
• Don’t put anything, such as a book, on the remote con-
troller, because the buttons may be pressed inadvert-
ently, thereby draining the batteries.
• The remote controller may not work reliably if the AV
receiver is installed in a rack behind colored glass
doors. Keep this in mind when installing.
• The remote controller will not work if there’s an obsta-
cle between it and the AV receiver’s remote control
sensor.
Setting the Voltage Selector
(on some models)
Installing the Batteries
1To open the battery compartment, press
the small hollow and slide open the cover.
2Insert the two supplied batteries (AA/R6)
in accordance with the polarity diagram
inside the battery compartment.
3Slide the cover shut.
120
V
VOLTAGE
SELECTOR
220-230
V
Using the Remote Controller
Approx. 16 ft.
(5 m)
Remote control sensor
STANDBY indicator
AV receiver

10
Remote Controller
Including the AV receiver, the remote controller can be
used to control up to seven different components. The
remote controller has a specific operating mode for use
with each type of component. Modes are selected by
using the six REMOTE MODE buttons.
■RECEIVER/TAPE Mode
In RECEIVER/TAPE mode, you can control
the AV receiver and an Onkyo cassette
recorder connected via .
■DVD & CD/MD/CDR Modes
With these modes, you can control a DVD
player and CD/MD/CDR player/recorder.
By entering the appropriate remote control
code, you can control Onkyo components or
components made by other manufacturers
(see page 52).
■TV, VCR & SAT/CABLE Modes
With these modes, you can control a TV,
VCR, and satellite/cable receiver. You must
enter the appropriate remote control code
first (see page 52).
Note:
Some of the remote controller operations described in
this manual may not work as expected with other com-
ponents.
RECEIVER mode is used to control the AV receiver.
To set the remote controller to RECEIVER mode,
press the [RECEIVER] REMOTE MODE button.
How to Use the Remote Controller
1Use the REMOTE MODE buttons to select
a mode.
2Use the buttons supported by that mode
to control the component.
RECEIVER mode: see page 10
DVD mode: see page 12
CD/MD/CDR mode: see page 13
TAPE mode: see page 14
TV mode: see page 54
see page 14 for TV
control buttons
VCR, SAT/CABLE mode: see page 54
RECEIVER Mode
MUTING
PREVIOUS
MENU
GUIDE
TOP MENU
SP A/ B
SETUPRETURN
RANDOM
SUBTITLE
PLAY MODE
AUDIO REPEAT
RC-607M
--
/
---
TAPE/AMP
MD
CDR
CABLE
ON STANDBY
DIMMER SLEEP
10 11 12
INPUT SELECTOR
DVDHDD
REMOTE MODE
V
1
V
2
V
3
CDTAPE TUNER
DVD
MULTI CH
LISTENING MODE
TV
DISPLAY
TEST TONE
CH SEL
SURROUND
STEREO
CINE FLTR
LEVEL
+
LEVEL
-
L NIGHT
VOL
VOL
SAT
VCR
TV
DVD
RECEIVER
CD
INPUT
+10
0
CLR
123
456
789
ENTER
CH
DISC
J
L
B
K
H
M
Q
F
E
I
C
D
A
O
N
P
R
S
RECEIVER
G

11
Remote Controller—Continued
For detailed information, see the pages in parentheses.
ASTANDBY button (30)
This button is used to set the AV receiver to
Standby.
BON button (30)
This button is used to turn on the AV receiver.
CINPUT SELECTOR buttons (34)
These buttons are used to select the input sources.
DMULTI CH button (35)
This button is used to select the multichannel DVD
input.
EDIMMER button (40)
This button is used to adjust the display brightness.
FCH +/– button (37)
This button is used to select radio presets.
GSP A/B button (34)
This button is used to turn speaker sets A and B on
or off.
HArrow [ ]/[ ]/[ ]/[ ] & ENTER buttons
These buttons are used to select and adjust settings.
IRETURN button
This button is used to return to the previous display
when changing settings.
JLISTENING MODE buttons (42)
These buttons can be used to select listening modes
regardless of the currently selected remote control-
ler mode.
STEREO button
This button selects the Stereo listening mode.
SURROUND button
This button selects the Dolby and DTS listening
modes.
[ ]/[ ] buttons
These buttons can be used to select any of the avail-
able listening modes.
KTEST TONE, CH SEL, LEVEL- & LEVEL+
buttons (33)
These buttons are used to adjust the level of each
speaker.
LDISPLAY button (35, 52)
This button is used to display various information
about the currently selected input source.
MREMOTE MODE buttons (10)
These buttons are used to select the remote control-
ler modes. When you press a button on the remote
controller, the REMOTE MODE button for the cur-
rently selected mode lights up.
NSLEEP button (41)
This button is used to set the Sleep function.
OVOL [ ]/[ ] button (34)
This button can be used to adjust the volume of the
AV receiver regardless of the currently selected
remote controller mode.
PMUTING button (40)
This button is used to mute the AV receiver.
QSETUP button
This button is used to access various settings.
RCINE FLTR button (46)
This button is used to set the CinemaFILTER func-
tion.
SL NIGHT button (46)
This button is used to set the Late Night function.

12
Remote Controller—Continued
To set the remote controller to DVD mode, press the
[DVD] REMOTE MODE button.
ASTANDBY button
This button sets the DVD player to Standby.
BON button
This button is used to turn on the DVD player.
CNumber buttons
These buttons are used to enter title, chapter, and
track numbers and to enter times for locating spe-
cific points in time.
DDISC +/– button
This button selects discs on a DVD changer.
ETOP MENU button
This button is used to select a DVD’s top menu.
FArrow [ ]/[ ]/[ ]/[ ] & ENTER buttons
These buttons are used to navigate DVD menus and
the DVD player’s onscreen setup menus.
GRETURN button
This button is used to exit the DVD player’s
onscreen setup menu and to restart menu playback.
HPlayback buttons
From left to right: Pause, Play, Stop, Fast Reverse,
Fast Forward, Previous, and Next.
ISUBTITLE button
This button is used to select subtitles.
JAUDIO button
This button selects foreign language soundtracks
and audio formats (e.g., Dolby Digital or DTS).
KDISPLAY button
This button is used to display information about the
current disc, title, chapter, or track on the DVD
player’s display, including the elapsed time, remain-
ing time, total time, and so on.
LCLR button
This button is used to cancel functions and to clear
entered numbers.
MMENU button
This button is used to display a DVD’s menu.
NSETUP button
This button is used to access the DVD player’s
onscreen setup menus.
ORANDOM button
This button is used with the random playback func-
tion.
PREPEAT button
This button is used to set the repeat playback func-
tions.
QHDD & DVD buttons
These buttons are used to select hard disk (HDD) or
DVD playback on a DVD recorder with a built-in
hard disk drive.
RPLAY MODE button
This button is used to select play modes on a com-
ponent with selectable play modes.
DVD Mode
Before selecting DVD mode and starting play-
back, you should press the [RECEIVER] mode
button followed by the [DVD] INPUT SELEC-
TOR button to select the DVD player as the
input source.
MUTING
PREVIOUS
MENU
GUIDE
TOP MENU
SP A/ B
SETUPRETURN
RANDOM
SUBTITLE
PLAY MODE
AUDIO REPEAT
RC-607M
--
/
---
TAPE/AMP
MD
CDR
CABLE
ON STANDBY
DIMMER SLEEP
10 11 12
INPUT SELECTOR
DVDHDD
REMOTE MODE
V
1
V
2
V
3
CDTAPE TUNER
DVD
MULTI CH
LISTENING MODE
TV
DISPLAY
TEST TONE
CH SEL
SURROUND
STEREO
CINE FLTR
LEVEL
+
LEVEL
-
L NIGHT
VOL
VOL
SAT
VCR
TV
DVD
RECEIVER
CD
INPUT
+10
0
CLR
123
456
789
ENTER
CH
DISC
L
B
G
H
M
Q
R
F
E
I
C
D
A
DVD
O
N
P
J
K

13
Remote Controller—Continued
By default, the AV receiver is configured to control an
Onkyo CD player.
To set the remote controller to CD/MD/CDR mode,
press the [CD] REMOTE MODE button.
ASTANDBY button
This button sets the CD player or MD/CD recorder
to Standby.
BON button
This button is used to set the CD player or MD/CD
recorder to On or Standby.
CNumber buttons
These buttons are used to enter track numbers and
to enter times for locating specific points in time.
DDISC +/– button
This button selects discs on a CD changer.
EPlayback buttons
From left to right: Pause, Play, Stop, Fast Reverse,
Fast Forward, Previous and Next.
FDISPLAY button
This button is used to display information about the
current disc or track on the CD player or MD/CD
recorder’s display, including the elapsed time,
remaining time, total time, and so on.
GCLR button
This button is used to cancel functions and to clear
entered numbers.
HRANDOM button
This button is used with the random playback func-
tion.
IREPEAT button
This button is used to set the repeat playback func-
tions.
JPLAY MODE button
This button is used to select play modes on a com-
ponent with selectable play modes.
CD/MD/CDR Mode
Before selecting CD/MD/CDR mode and start-
ing playback, you should press the
[RECEIVER] mode button followed by the [CD]
or [TAPE] INPUT SELECTOR button to select
the CD player, MiniDisc, or CD recorder as the
input source.
MUTING
PREVIOUS
MENU
GUIDE
TOP MENU
SP A/ B
SETUPRETURN
RANDOM
SUBTITLE
PLAY MODE
AUDIO REPEAT
RC-607M
--
/
---
TAPE/AMP
MD
CDR
CABLE
ON STANDBY
DIMMER SLEEP
10 11 12
INPUT SELECTOR
DVDHDD
REMOTE MODE
V
1
V
2
V
3
CDTAPE TUNER
DVD
MULTI CH
LISTENING MODE
TV
DISPLAY
TEST TONE
CH SEL
SURROUND
STEREO
CINE FLTR
LEVEL
+
LEVEL
-
L NIGHT
VOL
VOL
SAT
VCR
TV
DVD
RECEIVER
CD
INPUT
+10
0
CLR
123
456
789
ENTER
CH
DISC
B
G
F
E
8
C
D
A
MD
CD
CDR
9
J

14
Remote Controller—Continued
TAPE mode is used to control an Onkyo cassette
recorder connected to the AV receiver via .
To set the remote controller to TAPE mode, press the
[RECEIVER] REMOTE MODE button.
For twin cassette decks, only deck B can be controlled.
APlay [ ] button
This button is used to start playback.
BStop [ ] button
This button is used to stop playback.
CReverse Play [ ] button
This button is used to start reverse playback.
DRewind & FF [ ]/[ ] buttons
The Rewind [ ] button is used to start rewind. The
FF [ ] button is used to start fast forward.
The remote controller has dedicated buttons for control-
ling a TV, which can be used regardless of which remote
controller mode is currently selected. To use these but-
tons, you must first program the [TV] mode button with
the remote control code appropriate for the TV (see
page 52).
ATV [ ]
This sets the TV to On or Standby.
B[TV INPUT]
This selects inputs on the TV.
CTV VOL [ ]/[ ]
This adjusts the TV’s volume.
TAPE Mode
Before selecting TAPE mode and starting play-
back, you should press the [RECEIVER]
REMOTE MODE button followed by the [TAPE]
INPUT SELECTOR button to select your cas-
sette recorder as the input source.
SETUPRETURN
RANDOM
SUBTITLE
PLAY MODE
AUDIO REPEAT
TAPE/AMP
MD
CDR
ON STANDBY
INPUT SELECTOR
DVDHDD
REMOTE MODE
V
1
V
2
V
3
CDTAPE TUNER
DVD
MULTI CH
LISTENING MODE
DISPLAY
TEST TONE
CH SEL
SURROUND
STEREO
CINE FLTR
LEVEL
+
LEVEL
-
L NIGHT
VCR
TV
DVD
RECEIVER
CD
123
456
789
ENTER
RECEIVER
B
C
D
A
TV Control Buttons
MUTING
PREVIOUS
MENU
GUIDE
TOP MENU
SP A/ B
SETUPRETURN
--
/
---
TAPE/AMP
MD
CDR
CABLE
ON STANDBY
DIMMER SLEEP
10 11 12
INPUT SELECTOR
REMOTE MODE
V
1
V
2
V
3
CDTAPE TUNER
DVD
MULTI CH
TV VOL
VOL
SAT
VCR
TV
DVD
RECEIVER
CD
INPUT
+10
0
CLR
123
456
789
ENTER
CH
DISC
A
TV
B
C
You must enter
the appropriate
remote control
code (see
page 52)

15
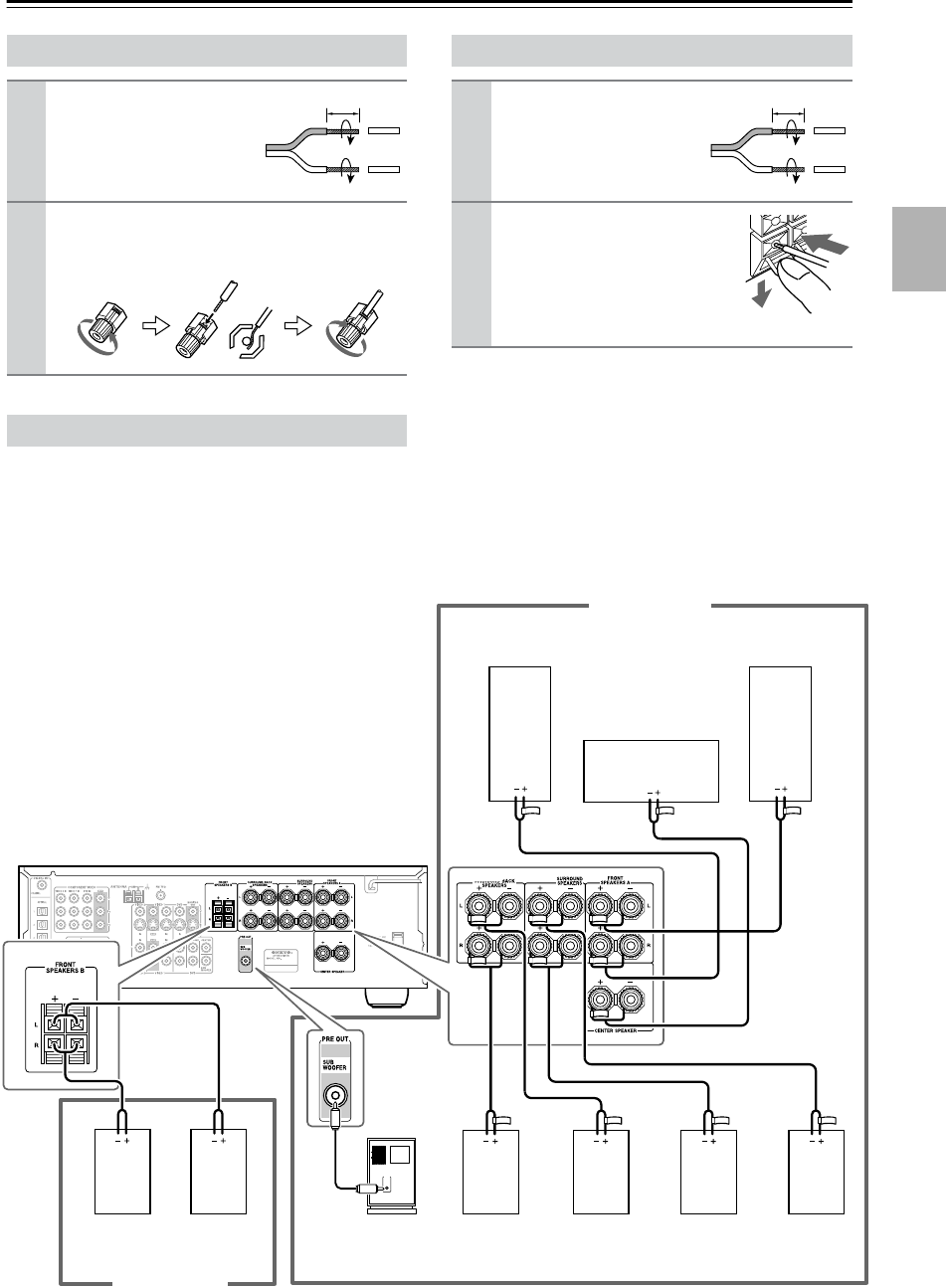
Connecting Your Speakers
You can use two sets of speakers with the AV receiver: speaker set A and speaker set B.
Speaker set A should be installed in your main listening room and can be used with Dolby Digital and DTS surround
material. Each speaker must be positioned at a specific location in your listening room to get the best from surround
sound material. The following illustration shows the best positions for your surround-sound speakers. When speaker set
B is turned on, speaker set A is reduced to 5.1-channel playback.
Speaker set B can be installed in another room. Speakers can be positioned in the standard position for stereo speakers
or however you like. Speaker set B outputs only analog input signals.
Enjoying Home Theater
Front left and right speakers
These output the overall sound. Their role in a home theater is to provide a solid anchor for
the sound image. They should be positioned facing the listener at about ear level, and equi-
distant from the TV. Angle them inward so as to create a triangle, with the listener at the apex.
Center speaker
This speaker enhances the front left
and right speakers, making sound
movements distinct and providing a
full sound image. In movies it’s used
mainly for dialog.
Position it close to your TV (preferably
on top) facing forward at about ear
level, or at the same height as the
front left and right speakers.
Subwoofer
The subwoofer handles the bass sounds of
the LFE (Low-Frequency Effects) channel.
The volume and quality of the bass output
from your subwoofer will depend on its posi-
tion, the shape of your listening room, and
your listening position. In
general, a good bass sound
can be obtained by install-
ing the subwoofer in a front
corner, or at one-third the
width of the wall, as shown.
Surround back left and right
speakers
These speakers further
enhance the realism of sur-
round sound and improve
sound localization behind the
listener. They are essential to
enjoy certain listening modes
(i.e., Dolby Digital EX and
DTS-ES). Position them
behind the listener about 2–
3 feet (60–100 cm) above ear
level. Make sure that the lis-
tening position is within the
range of the speaker.
Surround left and right speakers
These speakers are used for precise sound
positioning and to add realistic ambience.
Position them at the sides of the listener, or
slightly behind, about 2–3 feet (60–100 cm)
above ear level. Ideally they should be equi-
distant from the listener.
Corner
1/3 wall
length

16
Connecting Your Speakers—Continued
For the best surround-sound experience, you should con-
nect seven speakers and a powered subwoofer.
The following table shows which channels you should
use based on the number of speakers that you have.
*If you’re using only one surround back speaker, connect it to
the left (L) SURROUND BACK SPEAKERS terminals.
No matter how many speakers you use, a powered sub-
woofer is recommended for a really powerful and solid
bass.
Before using the AV receiver, you must specify which
speakers are connected and their sizes (see page 32).
To get the very best from your surround-sound system,
you should also specify the distance between the listener
and each individual speaker so that the sound from each
speaker arrives at the listener’s ears at the same time (see
page 50). In addition, you should set the level of each
individual speaker to achieve an equal balance (see
page 50.)
The AV receiver’s positive (+) speaker terminals are
color-coded for ease of identification. (The negative (–)
speaker terminals are all black.)
The supplied speaker labels are also color-coded and you
should attach them to the positive (+) side of each
speaker cable in accordance with the above table. All you
need to do then is to match the color of each label to the
corresponding speaker terminal.
Read the following before connecting your speakers:
•American model only: You can connect speakers
with an impedance of 6 ohms or higher. If you use
speakers with a lower impedance, and use the ampli-
fier at high volume levels for a long period of time, the
built-in protection circuit may be activated.
•Other models: You can connect speakers with an
impedance of between 4 and 16 ohms. If the imped-
ance of any of the connected speakers is 4 ohms or
more, but less than 6 ohms, be sure to set the Mini-
mum Speaker Impedance to “4 ohms” (see page 32).
If you use speakers with a lower impedance, and use
the amplifier at high volume levels for a long period of
time, the built-in protection circuit may be activated.
• Disconnect the power cord from the wall outlet before
making any connections.
• Read the instructions supplied with your speakers.
• Pay close attention to speaker wiring polarity. In other
words, connect positive (+) terminals to only positive
(+) terminals, and negative (–) terminals to only nega-
tive (–) terminals. If you get them the wrong way
around, the sound will be out of phase and will sound
unnatural.
• Unnecessarily long, or very thin speaker cables may
affect the sound quality and should be avoided.
• Be careful not to short the
positive and negative wires.
Doing so may damage the AV
receiver.
• Don’t connect more than one
cable to each speaker termi-
nal. Doing so may damage the
AV receiver.
• Don’t connect one speaker to several terminals.
Speaker Configuration
Number of speakers: 234567
Front left ✓✓✓✓✓✓
Front right ✓✓✓✓✓✓
Center ✓ ✓✓✓
Surround left ✓✓✓✓
Surround right ✓✓✓✓
Surround back* ✓
Surround back left ✓
Surround back right ✓
Attaching the Speaker Labels
Speaker terminal Color
Front left White
Front right Red
Center Green
Surround left Blue
Surround right Gray
Surround back left Brown
Surround back right Tan
Speaker Connection Precautions

17
Connecting Your Speakers—Continued
Using a suitable cable, connect the AV receiver’s SUB-
WOOFER PRE OUT to an input on your powered sub-
woofer, as shown. If your subwoofer is unpowered and
you’re using an external amplifier, connect the SUB-
WOOFER PRE OUT to an input on the amp.
Note:
Make sure the cable is plugged all the way.
Note:
When speaker set B is turned on, speaker set A is reduced
to 5.1-channel playback.
Connecting Speaker Set A
1Strip 5/8" (15 mm) of insu-
lation from the ends of the
speaker cables, and twist
the bare wires tightly, as
shown.
2Unscrew the terminal. Fully insert the bare wires.
Make sure that the bare wire is touching the inside
of the pole. Screw the terminal tight.
Connecting a Powered Subwoofer
5/8" (15 mm)
Connecting Speaker Set B
1Strip 3/8" (10 mm) of insu-
lation from the ends of the
speaker cables, and twist
the bare wires tightly, as
shown.
2While pressing the lever, insert
the wire into the hole, and then
release the lever.
Make sure that the terminals are
gripping the bare wires, not the
insulation.
3/8" (10 mm)
LINE INPUT
Surround
back left
speaker
Surround
back right
speaker
Front left
speaker
Front right
speaker
Center
speaker
Surround
right
speaker
Surround
left
speaker
The following illustration shows which speaker should be
connected to each pair of terminals.
If you’re using only one surround back speaker, connect it
to the left (L) SURROUND BACK SPEAKERS terminals.
Speaker Set A
Front left
speaker
Front right
speaker
Speaker Set B
Powered
subwoofer

18
Connecting Antenna
This section explains how to connect the supplied indoor
FM antenna and AM loop antenna, and how to connect
commercially available outdoor FM and AM antennas.
The AV receiver won’t pick up any radio signals without
any antenna connected, so you must connect the antenna
to use the tuner.
The supplied indoor FM antenna is for indoor use only.
If you cannot achieve good reception with the supplied
indoor FM antenna, try a commercially available out-
door FM antenna instead (see page 19).
The supplied indoor AM loop antenna is for indoor use
only.
If you cannot achieve good reception with the supplied
indoor AM loop antenna, try using it with a commer-
cially available outdoor AM antenna (see page 19).
Connecting the Indoor FM Antenna
1Attach the FM antenna, as shown.
■American Model
■Other Models
Once your AV receiver is ready for use, you’ll
need to tune into an FM radio station and adjust
the position of the FM antenna to achieve the best
possible reception.
2Use thumbtacks or something similar to
fix the FM antenna into position.
Caution: Be careful that you don’t injure yourself
when using thumbtacks.
AM antenna push terminals
FM antenna jack
Insert the plug fully
into the jack.
Insert the plug fully
into the jack.
Thumbtacks, etc.
Connecting the AM Loop Antenna
1Assemble the AM loop antenna, inserting
the tabs into the base, as shown.
2Connect both wires of the AM loop
antenna to the AM push terminals, as
shown.
(The antenna’s wires are not polarity sensitive, so
they can be connected either way around).
Make sure that the wires are attached securely and
that the push terminals are gripping the bare
wires, not the insulation.
Once your AV receiver is ready for use, you’ll
need to tune into an AM radio station and adjust
the position of the AM antenna to achieve the best
possible reception.
Keep the antenna as far away as possible from
your AV receiver, TV, speaker cables, and power
cords.
Push Insert wire Release

19
Connecting Antenna—Continued
If you cannot achieve good reception with the supplied
indoor FM antenna, try a commercially available out-
door FM antenna instead.
Notes:
• Outdoor FM antennas work best outside, but usable
results can sometimes be obtained when installed in an
attic or loft.
• For best results, install the outdoor FM antenna well
away from tall buildings, preferably with a clear line
of sight to your local FM transmitter.
• Outdoor antenna should be located away from possi-
ble noise sources, such as neon signs, busy roads, etc.
• For safety reasons, outdoor antenna should be situated
well away from power lines and other high-voltage
equipment.
• Outdoor antenna must be grounded in accordance
with local regulations to prevent electrical shock haz-
ards.
■Using a TV/FM Antenna Splitter
It’s best not to use the same antenna for both FM and TV
reception, as this can cause interference problems. If cir-
cumstances demand it, use a TV/FM antenna splitter, as
shown.
If good reception cannot be achieved using the supplied
AM loop antenna, an outdoor AM antenna can be used in
addition to the loop antenna, as shown.
Outdoor AM antennas work best when installed outside
horizontally, but good results can sometimes be obtained
indoors by mounting horizontally above a window. Note
that the AM loop antenna should be left connected.
Outdoor antenna must be grounded in accordance with
local regulations to prevent electrical shock hazards.
Connecting an Outdoor FM Antenna
To AV receiver To TV (or VCR)
TV/FM antenna splitter
Connecting an Outdoor AM Antenna
Outdoor antenna
AM loop antenna
Insulated antenna cable

20
Connecting Your Components
• Before making any AV connections, read the manuals
supplied with your other AV components.
• Don’t connect the power cord until you’ve completed
and double-checked all AV connections.
Optical Digital Jacks
The AV receiver’s optical digital jacks have shutter-type
covers that open when an optical plug is inserted and
close when it’s removed. Push plugs in all the way.
Caution: To prevent shutter damage, hold the optical
plug straight when inserting and removing.
AV Connection Color Coding
RCA-type AV connections are usually color coded: red,
white, and yellow. Use red plugs to connect right-chan-
nel audio inputs and outputs (typically labeled “R”). Use
white plugs to connect left-channel audio inputs and out-
puts (typically labeled “L”). And use yellow plugs to
connect composite video inputs and outputs.
• Push plugs in all the way to make
good connections (loose connec-
tions can cause noise or malfunc-
tions).
• To prevent interference, keep
audio and video cables away from
power cords and speaker cables.
AV Cables & Jacks
Note: The AV receiver does not support SCART plugs.
About AV Connections
Left (white)
Right (red)
(Yellow)
Analog audio
Composite video
Left (white)
Right (red)
(Yellow)
Right!
Wrong!
Video
Cable Jack Description
Component
video cable
Component video separates the luminance (Y) and
color difference signals (PR, PB), providing the best
picture quality. (Some TV manufacturers label their
component video jacks slightly differently.)
S-Video cable
S-Video separates the luminance and color signals
and provides better picture quality than composite
video.
Composite
video cable
Composite video is commonly used on TVs, VCRs,
and other video equipment. Use only dedicated
composite video cables.
Audio
Cable Jack Description
Optical digital
audio cable
Offers the best sound quality and allows you to
enjoy surround sound (e.g., Dolby Digital, DTS).
The audio quality is the same as for coaxial.
Coaxial digital
audio cable
Offers the best sound quality and allows you to
enjoy surround sound (e.g., Dolby Digital, DTS).
The audio quality is the same as for optical.
Analog audio
cable (RCA)
This cable carries analog audio. It’s the most com-
mon connection format for analog audio and can be
found on virtually all AV components.
Multichannel
analog audio
cable (RCA)
This cable carries multichannel analog audio and is
typically used to connect DVD players with a 5.1-
channel analog audio output. Several standard ana-
log audio cables can be used instead of a multichan-
nel cable.
Y
P
R
P
B
P
R
P
B
Y
Y
PB
PR
S
V
OPTICAL
COAXIAL
L
R

21
Connecting Your Components—Continued
By connecting both the audio and video outputs of your DVD player and other AV components to the AV receiver, you
can select both the audio and video simultaneously simply by selecting the appropriate input source on the AV receiver.
The AV receiver supports several connection formats for compatibility with a wide range of AV equipment. The format
you choose will depend on the formats supported by your other components. Use the following sections as a guide.
For video components, such as a DVD player, you must make two connections—one for audio, one for video.
Video Connection Formats
Video equipment can be connected to the AV receiver
using one of the following video connection formats:
composite video, S-Video, or component video, the lat-
ter offering the best picture quality.
When choosing a connection format, bear in mind that
the AV receiver doesn’t convert between formats, so only
outputs of the same format as the input will output the
signal.
For example, if you connect your DVD player to the
S-VIDEO DVD IN, a video signal will be output by the
S-VIDEO MONITOR OUT (for your TV) and the
S-VIDEO VIDEO 1 OUT (for your VCR), but not by
any composite video or component video outputs.
Video Input/Output Diagram
Audio Connection Formats
Audio equipment can be connected to the AV receiver
using the following audio connection formats: analog,
optical, coaxial, and multichannel.
When choosing a connection format, bear in mind that
the AV receiver doesn’t convert between formats.
For example, audio signals connected to an OPTICAL or
COAXIAL digital input are not output by the analog
TAPE OUT, so if you want to record from, for example,
your CD player, in addition to connecting it to a digital
input, you must also connect it to the analog CD IN.
Audio Input/Output Diagram for Recording
Connecting Both Audio & Video
: Signal Flow
Video Video
Audio
Speakers (see page 17 for connection infor-
mation)
DVD player, etc.
TV, projector,
etc.
Audio
Which Connections Should I Use?
DVD player,
etc.
AV Receiver
TV,
projector,
etc.
Composite
IN
Input
Composite
Composite
S-Video
S-Video
S-Video
Component
Component
Component
OUT
Output
CD player,
etc.
AV Receiver
Cassette
recorder, etc.
Optical
Optical
Coaxial
Coaxial
Analog
Analog
Analog
Multi-
channel
Multi-
channel
IN
Input
OUT
Output

22
Connecting Your Components—Continued
• With the basic connection, you can listen to or record audio from the TV, and listen via speaker set B.
• To enjoy Dolby and DTS listening modes, use connection or . (Use and or and for recording.)
Hint!
If your TV has no audio outputs, connect your VCR to the AV receiver and use its tuner.
Connecting a TV or Projector
Connection TX-SR503/503E/8350 Signal flow TV Picture quality
COMPONENT VIDEO OUT ⇒Component video input Best
MONITOR OUT S ⇒S-Video input Better
MONITOR OUT V ⇒Composite video input Standard
Connection TX-SR503/503E/8350 Signal flow TV
VIDEO 2 IN L/R ⇐Analog audio L/R output
DIGITAL IN COAXIAL ⇐Digital coaxial output
DIGITAL IN OPTICAL 2 ⇐Digital optical output
Y
PB
PR
Y
PB
PR
COMPONENT VIDEO
COMPONENT VIDEO
S VIDEO IN
IN
VIDEO IN
MONITOR
OUT V
S
MONITOR
OUT
Step 1: Video Connection
Choose a connection type ( , , or ) that matches the TV, and then make the connection.
A B C
TV, projector,
etc.
A
B
C
A
B
C
OPTICAL
2
OPTICAL
OUT
L
R
L
R
IN
VIDEO 2
AUDIO
OUT
DIGITAL IN
COAXIAL
COAXIAL
OUT
Step 2: Audio Connection
Choose a connection type ( , , or ) that matches the TV, and then make the connection.
a b c
TV, projector,
etc.
a
b
c
Connect one or
the other
a
b c a b
a
c
a
b
c

23
Connecting Your Components—Continued
• With the basic connection, you can listen to or record audio from a DVD, and listen via speaker set B.
• To enjoy Dolby and DTS listening modes, use connection or . (Use and or and for recording.)
• To enjoy DVD-Audio or SACD playback from a compatible DVD player with an analog multichannel output,
use connection .
• If your DVD player has main left and right outputs and multichannel left and right outputs, be sure to use the
main left and right outputs for connection .
Connecting a DVD player
Connection TX-SR503/503E/8350 Signal flow DVD player Picture quality
COMPONENT VIDEO DVD IN ⇐Component video output Best
DVD IN S ⇐S-Video output Better
DVD IN V ⇐Composite video output Standard
Y
PB
PR
Y
PB
PR
COMPONENT VIDEO
DVD IN
COMPONENT VIDEO
S VIDEO OUT
OUT
IN
DVD
VIDEO OUT
IN
V
S
DVD
Step 1: Video Connection
Choose a connection type ( , , or )that matches the DVD player, and then make the connection.
A B C
DVD player
A
B
C
The TV must be con-
nected to the AV
receiver with the same
type of connection.
A
B
C
Connection TX-SR503/503E/8350 Signal flow DVD player
DVD IN FRONT ⇐Analog audio L/R output
DIGITAL IN COAXIAL ⇐Digital coaxial output
DIGITAL IN OPTICAL 1 ⇐Digital optical output
DVD IN FRONT, SURROUND,
CENTER, and SUBWOOFER ⇐Analog multichannel output
OPTICAL
1
OPTICAL
OUT
AUDIO
OUT
LR
DIGITAL IN
COAXIAL
COAXIAL
OUT
FRONT SURROUND
DVD
SUB
WOOFER
CENTER
R
L
FRONT SURR
SUB
WOOFER
CENTER
R
L
L
R
FRONT
DVD
c
Step 2: Audio Connection
Choose a connection type ( , , , or ) that matches your DVD player, and then make the connection.
a b c d
DVD player
a
b
c
d
Connect one
or the other
a
b
c a b a c
d
a
b
c
d
a

24
Connecting Your Components—Continued
In addition to video playback, with this hookup example, you can use the VCR’s tuner to listen to the sound of your
favorite TV programs via the AV receiver. This is useful if the TV has no audio outputs.
• With the basic connection, you can listen to the VCR/DVD recorder, and listen via speaker set B.
• To enjoy Dolby and DTS listening modes, use connection or . (Use and or and to listen via
speaker set B.)
Connecting a VCR or DVD Recorder for Playback
Connection TX-SR503/503E/8350 Signal flow VCR/DVD recorder Picture quality
COMPONENT VIDEO VIDEO 1 IN ⇐Component video output Best
VIDEO 1 IN S ⇐S-Video output Better
VIDEO 1 IN V ⇐Composite video output Standard
Connection TX-SR503/503E/8350 Signal flow VCR/DVD recorder
VIDEO 1 IN L/R ⇐Analog audio L/R output
DIGITAL IN COAXIAL ⇐Digital coaxial output
DIGITAL IN OPTICAL 2 ⇐Digital optical output
Y
PB
PR
Y
PB
PR
COMPONENT VIDEO
VIDEO 1 IN
COMPONENT VIDEO
OUT
S VIDEO OUT
VIDEO OUT
VIDEO 1
IN
IN
V
S
VIDEO 1
Step 1: Video Connection
Choose a connection type ( , , or )that matches the VCR/DVD recorder, and then make the connection. The
TV must be connected to the AV receiver with the same type of connection.
A B C
A
B
C
VCR,
DVD recorder
A
B
C
OPTICAL
2
OPTICAL
OUT
L
R
L
R
IN
VIDEO 1
AUDIO
OUT
DIGITAL IN
COAXIAL
COAXIAL
OUT
Step 2: Audio Connection
Choose a connection type ( , , or ), and then make the connection.
a b c
VCR,
DVD recorder
a
b
c
Connect one
or the other
a
b c a b
a
c
a
b
c

25
Connecting Your Components—Continued
Connecting a VCR or DVD Recorder for Recording
Connection TX-SR503/503E/8350 Signal flow VCR/DVD recorder Picture quality
VIDEO 1 OUT S ⇒S-Video input Better
VIDEO 1 OUT V ⇒Composite video input Standard
VIDEO 1 OUT L/R ⇒Audio L/R input —
Connecting a Camcorder, Games Console, or Other Device
Connection TX-SR503/503E/8350 Signal flow Camcorder/console
VIDEO 3 INPUT ⇐Composite video output
VIDEO 3 INPUT L/R ⇐Analog audio L/R output
L
R
L
R
VIDEO 1
AUDIO
IN
S VIDEO IN
VIDEO IN
VIDEO 1
V
S
VIDEO 1
Step 1: Choose a video connection type ( or ) that matches the VCR/DVD recorder, and make the connection.
The video source that you want to record must be connected to the AV receiver with the same type of connection.
Step 2: Make audio connection .
A B
a
A
B
a
VCR,
DVD recorder
A
B
a
AUDIO
LR
DIMMER MEMORY
TUNING MODE
RETURN
TUNING / PRESET
ENTER
SETUP
CLEAR
TAPE TUNER CD VIDEO
VIDEO 3 INPUT
MASTER VOLUME
VIDEO OUT
AUDIO
VIDEO 3 INPUT
LR
AUDIO
OUT
LR
VIDEO 3 INPUT
Step 1: Make video connection .
Step 2: Make audio connection .
A
a
A
a
Camcorder, games console,
etc.
A
a

26
Connecting Your Components—Continued
• With the basic connection, you can listen to or record audio from the video source, and listen via speaker
set B.
• To enjoy Dolby and DTS listening modes, use connection or . (Use and or and for recording.)
Connecting a Satellite, Cable, Set-top box, or Other Video Source
Connection TX-SR503/503E/8350 Signal flow Video source Picture quality
COMPONENT VIDEO VIDEO 2 IN ⇐Component video output Best
VIDEO 2 IN S ⇐S-Video output Better
VIDEO 2 IN V ⇐Composite video output Standard
Y
PB
PR
Y
PB
PR
COMPONENT VIDEO
VIDEO 2 IN
COMPONENT VIDEO
OUT
S VIDEO OUT
VIDEO OUT
VIDEO 2
IN
IN
V
S
VIDEO 2
Step 1: Video Connection
Choose a connection type ( , , or )that matches the video source, and then make the connection.
A B C
A
B
C
Satellite, cable,
set-top box, etc.
The TV must be con-
nected to the AV
receiver with the same
type of connection.
A
B
C
Connection TX-SR503/503E/8350 Signal flow Video source
VIDEO 2 IN L/R ⇐Analog audio L/R output
DIGITAL IN COAXIAL ⇐Digital coaxial output
DIGITAL IN OPTICAL 2 ⇐Digital optical output
L
R
VIDEO 2
IN
L
R
AUDIO
OUT
OPTICAL
2
OPTICAL
OUT
DIGITAL IN
COAXIAL
COAXIAL
OUT
Step 2: Audio Connection
Choose a connection type ( , , or ) that matches the video source, and then make the connection.
a b c
a
b
c
Satellite, cable,
set-top box, etc.
Connect one
or the other
a
b c a b
a
c
a
b
c

27
Connecting Your Components—Continued
■CD Player, or Turntable with Built-in Phono Preamp
• With the basic connection, you can listen to or record audio from the CD player or turntable, and listen via
speaker set B.
• To connect the CD player digitally, use connection or . (Use and or and for recording.)
■Turntable with no Phono Preamp Built-in
A phono preamp is necessary to connect a turntable that
doesn’t have a phono preamp built-in.
■Turntable with an MC (Moving Coil) Cartridge
An MC head amp and phono preamp are necessary to
connect a turntable with an MC (Moving Coil) cartridge.
Connecting a CD Player or Turntable
Connection TX-SR503/503E/8350 Signal flow CD or turntable
CD IN L/R ⇐Analog audio L/R output
DIGITAL IN COAXIAL ⇐Digital coaxial output
DIGITAL IN OPTICAL 1 ⇐Digital optical output
IN
L
R
L
R
CD AUDIO
OUTPUT
OPTICAL
1
OPTICAL
OUT
AUDIO
OUT
LR
DIGITAL IN
COAXIAL
COAXIAL
OUT
L
R
IN
CD
Step 1:
Choose a connection type ( , , or ) that matches the CD player, or choose for a turntable with a built-in phono
preamp, and then make the connection.
a b c a
a
b
c
Turntable (MM) with
built-in phono
preamp
CD player
a
Connect one
or the other
a
b
c
a b a c
a
b
c
IN
L
R
CD
AUDIO
OUTPUT
AUDIO
OUTPUT
AUDIO
INPUT
L
R
L
R
L
R
Phono preamp L
R
L
R
L
R
L
R
IN
CD
L
R
AUDIO
OUTPUT AUDIO
INPUT
AUDIO
OUTPUT
AUDIO
OUTPUT
AUDIO
INPUT
L
R
MC head amp or
MC transformer
Phono
preamp

28
Connecting Your Components—Continued
• With the basic connection, you can play and record with the recorder, and listen via speaker set B.
• To connect the recorder digitally for playback purposes, use connections and or and .
The AV receiver has an AC outlet on its rear panel for
connecting the power cord of another AV component.
The other component’s power switch can then be left in
the ON position so that it turns on or off when the AV
receiver is set to On or Standby.
Caution:
• Make sure that the capacity of the component that
you connect to the AC OUTLET does not exceed
the stated capacity (e.g., 100 W).
Notes:
• Onkyo components with jacks should be con-
nected directly to wall outlets, not the AV
receiver’s AC OUTLET.
• The socket type and capacity will depend on the
country in which you purchased the AV receiver.
Connecting a Cassette, CDR, MiniDisc, or DAT Recorder
Connection TX-SR503/503E/8350 Signal flow Cassette/CDR/MD/DAT recorder
TAPE IN L/R
TAPE OUT L/R
⇐
⇒
Analog audio L/R output
Analog audio L/R input
DIGITAL IN COAXIAL ⇐Digital coaxial output
DIGITAL IN OPTICAL 3 ⇐Digital optical output
OUT
REC PLAY
IN OUT
L
R
L
R
IN
TAPE
L
R
OPTICAL
3
OPTICAL
OUT
DIGITAL IN
COAXIAL
COAXIAL
OUT
Step 1:
Choose a connection type ( , , or ) that matches the recorder, and then make the connection.
a b c
a
b
c
Cassette recorder, CDR,
etc.
Connect one
or the other
a
a b
a
c
a
b
c
Connecting the Power Cord of Another Component
European and some
Asian models
American model

29
Connecting Your Components—Continued
With (Remote Interactive) you can use the following special functions:
Auto Power On/Standby
When you start playback on a component connected via , if the AV receiver is in Standby, it will turn on and select
that component as the input source automatically. Similarly, when the AV receiver is set to Standby, all components
connected via will also enter Standby. This function will not work if a component’s power cord is connected to the
AV receiver’s AC OUTLET.
Direct Change
When playback is started on a component connected via , the AV receiver automatically selects that component as
the input source. If the DVD player is connected to the AV receiver’s multichannel input, you must press the
[MULTI CH] button (see page 35) to listen to all channels because the Direct Change function selects only the DVD
IN FRONT jacks.
Remote Control
You can control other -compatible Onkyo components by pointing the remote controller at the AV receiver’s remote
control sensor. You must enter the appropriate remote control code first (page 53).
Notes:
• Use only cables for connections.
cables are supplied with Onkyo players (DVD,
CD, etc.).
• Some components have two jacks, you can
connect either one to the AV receiver. The other is
for connecting additional -compatible compo-
nents.
• Connect the AV receiver’s jack to only Onkyo
components. Connecting to other manufacturer’s
components may cause them to malfunction.
• Some components may not support all func-
tions. Refer to the manuals supplied with your
components.
Notes:
•Before connecting the power cord, connect all of your speakers and AV components.
• Turning on the AV receiver may cause a momentary power surge that might interfere with other electrical
equipment on the same circuit. If this is a problem, plug the AV receiver into a different branch circuit.
Connecting Onkyo Components
Step 1: Be sure that the Onkyo component is connected to the AV receiver with an analog audio cable (RCA).
Step 2: Make the connection.
Connecting the Power Cord
LR
FRONT
DVD
L
R
IN
CD
L
R
REMOTE
CONTROL
ANALOG
AUDIO OUT
LR
ANALOG
AUDIO OUT
e.g., CD player
e.g., DVD player

30
Turning On
TONE +STEREO
LISTENING MODE
DISPLAY
DIGITAL INPUT
RT/PTY/TP MEMORY
TUNING MODE
RETURN
TUNING / PRESET
ENTER
SETUP
STANDBY
STANDBY/ON
CLEAR
PURE AUDIO
PHONES
MULTl CH DVD VIDEO 1 VIDEO 2
VCR
VIDEO 3 TAPE TUNER CD VIDEO
VIDEO 3 INPUT
AUDIO
LR
MASTER VOLUME
A SPEAKERS B
STANDBY/ON
MUTING
PREVIOUS
MENU
GUIDE
TOP MENU
SP A/B
--
/
---
TAPE/AMP
MD
CDR
CABLE
ON STANDBY
DIMMER SLEEP
10 11 12
INPUT SELECTOR
REMOTE MODE
V
1
V
2
V
3
CDTAPE TUNER
DVD
MULTI CH
TV VOL
VOL
SAT
VCR
TV
DVD
RECEIVER
CD
INPUT
+10
0
CLR
123
456
789
CH
DISC
ON
RECEIVER
STANDBY
STANDBY indicator
Turning On the AV Receiver
1Press the [STANDBY/ON] button.
Alternatively, press the remote controller’s [RECEIVER] button followed
by the [ON] button.
The AV receiver comes on, the display lights up, and the STANDBY indicator goes off.
To turn the AV receiver off, press the [STANDBY/ON] button, or the remote control-
ler’s [STANDBY] button. The AV receiver will enter Standby mode. To prevent any
loud surprises the next time you turn on the AV receiver, always turn down the volume
before turning it off.
STANDBY/ON
Remote
controller
AV receiver
or
Smooth Operation in a Few Easy Steps
To ensure smooth operation, here’s a few easy steps to help you configure the AV receiver before you use it for the
very first time. These settings only need to be made once.
■Have you connected a component to a digital audio input?
If you have, see “Assigning Digital Inputs to Input Sources” on
page 31.
■Have you connected an Onkyo MD recorder or CD recorder to the TAPE IN/OUT jacks?
If you have, see “Changing the TAPE/MD/CDR Display” on
page 31.
■Have you connected any speakers with an impedance of between 4 and 6 ohms?
If you have, see “Minimum Speaker Impedance Setup” on page 32.
(Not North American models.)
■Do the speaker configuration—this is essential!
See “Speaker Configuration” on page 32.
OPT1
COAX
OUT IN
TAPE CD recorder / MD recorder
Speaker
4Ω – 6Ω

31
First Time Setup
To enjoy Dolby Digital and DTS, you must connect your
DVD player to the AV receiver by using a digital audio
connection (coaxial or optical).
With this function, you can assign digital inputs to input
sources. For example, if you connect your DVD player
to DIGITAL IN OPTICAL 1, you’ll need to assign that
input (OPT1) to the DVD input source.
You can change the assignments as follows.
Note:
Make sure you also set your digital sources to send out a
digital signals. Please refer to the digital sources’ man-
ual.
If you connect an -compatible Onkyo MiniDisc
recorder or CD recorder to the TAPE IN/OUT jacks, for
to work properly, you must change this setting.
This setting can only be changed on the AV receiver.
Assigning Digital Inputs to Input
Sources
1Press the input selector button
for the source that you want to
assign.
(Digital inputs cannot be assigned to
the TUNER input source.)
2Press the [DIGITAL INPUT]
button.
The current assignment appears.
3Press the [DIGITAL INPUT] but-
ton repeatedly to select COAX,
OPT1, OPT2, OPT3, or “– – – –”
(analog).
TONE +STEREO
LISTENING MODE
DISPLAY
DIGITAL INPUT
RT/PTY/TP MEMORY
TUNING MODE
RETURN
TUNING / PRESET
ENTER
SETUP
STANDBY
STANDBY/ON
CLEAR
PURE AUDIO
PHONES
MULTl CH DVD VIDEO 1 VIDEO 2
VCR
VIDEO 3 TAPE TUNER CD VIDEO
VIDEO 3 INPUT
AUDIO
LR
MASTER VOLUME
A SPEAKERS B
2, 3
1
DVD VIDEO 1 VIDEO 2
VCR
VIDEO 3 TAPE TUNER
CD
DIGITAL INPUT
DIGITAL INPUT
Changing the TAPE/MD/CDR Display
1Press the [TAPE] input selector
button so that “TAPE” appears
on the display.
2Press and hold down the [TAPE]
input selector button (about 3
seconds) to set the display.
Repeat this step to select TAPE, MD, or
CDR.
TONE +STEREO
LISTENING MODE
DISPLAY
DIGITAL INPUT
RT/PTY/TP MEMORY
TUNING MODE
RETURN
TUNING / PRESET
ENTER
SETUP
STANDBY
STANDBY/ON
CLEAR
PURE AUDIO
PHONES
MULTl CH DVD VIDEO 1 VIDEO 2
VCR
VIDEO 3 TAPE TUNER CD VIDEO
VIDEO 3 INPUT
AUDIO
LR
MASTER VOLUME
A SPEAKERS B
1, 2
TAPE
TAPE

32
First Time Setup—Continued
If the impedance of any of the connected speakers is 4
ohms or more, but less than 6 ohms, set the Minimum
Speaker Impedance to “4 ohms.”
Note:
Before you change this setting, turn down the volume.
Note:
• This procedure can also be performed on the AV
receiver by using its [SETUP] button, arrow buttons,
and [ENTER] button.
This section explains how to specify which speakers are
connected and their sizes.
For speakers with a cone diameter
larger than 6-1/2 inches (16 cm),
specify Large.For those with a
smaller diameter, specify Small.
Minimum Speaker Impedance Setup
(not North American model)
1Press the [RECEIVER] button followed
by the [SETUP] button.
2Use the Up and Down [ ]/[ ] buttons
to select “0. Hardware Setup,” and then
press [ENTER].
3Use the Left and Right [ ]/[ ] buttons
to select the setting for “Impedance.”
4 ohms: Select if the impedance of any con-
nected speaker is 4 ohms or more, but
less than 6 ohms.
6 ohms: Select if the impedances of all con-
nected speakers are between 6 and
16 ohms.
Press [RETURN] to continue with step 2 in the
“Speaker Configuration” setting.
MUTING
PREVIOUS
MENU
GUIDE
TOP MENU
SP A/B
SETUPRETURN
--
/
---
TAPE/AMP
MD
CDR
CABLE
ON STANDBY
DIMMER SLEEP
10 11 12
INPUT SELECTOR
REMOTE MODE
V
1
V
2
V
3
CDTAPE TUNER
DVD
MULTI CH
LISTENING MODE
TV
SU
RR
OU
ND
S
TERE
O
VOL
VOL
SAT
VCR
TV
DVD
RECEIVER
CD
INPUT
+10
0
CLR
123
456
789
ENTER
CH
DISC
RETURN
1
1, 9
2–8
Speaker Configuration
1Press the [RECEIVER] button fol-
lowed by the [SETUP] button.
2Use the Up and Down [ ]/[ ]
buttons to select “1. Speaker
Config,” and then press the
[ENTER] button.
3While the Subwoofer setting is
selected, use the Left and Right
[ ]/[ ] buttons to select Yes or
No.
Yes: Select if a subwoofer is con-
nected.
No: Select if no subwoofer is con-
nected.
4Use the Down [ ] button to
select “Front,” and then use the
Left and Right [ ]/[ ] buttons to
select Small or Large.
Small: Select if the front speakers are
small.
Large: Select if the front speakers are
large.
Note:
• If the Subwoofer setting in step 3 is
set to No, this setting is fixed at Large
and does not appear.
Cone diameter

33
First Time Setup—Continued
5Use the Down [ ] button to
select “Center,” and then use the
Left and Right [ ]/[ ] buttons to
select Small,Large,orNone.
Small: Select if the center speaker is
small.
Large: Select if the center speaker is
large.
None: Select if no center speaker is
connected.
Note:
• If the Front setting in step 4 is set to
Small, the Large option cannot be
selected.
6Use the Down [ ] button to
select “Surround,” and then use
the Left and Right [ ]/[ ] but-
tons to select Small,Large,or
None.
Small: Select if the surround speak-
ers are small.
Large: Select if the surround speak-
ers are large.
None: Select if no surround speakers
are connected.
Note:
• If the Front setting in step 4 is set to
Small, the Large option cannot be
selected.
7Use the Down [ ] button to
select “Surr Back,” and use the
Left and Right [ ]/[ ] buttons to
select Small,Large,orNone.
Small: Select if the surround back
speakers are small.
Large: Select if the surround back
speakers are large.
None: Select if no surround back
speakers are connected.
Notes:
• If the Surround setting in step 6 is set
to None, this setting does not appear.
• If the Surround setting in step 6 is set
to Small, the Large option cannot be
selected.
8Use the Down [ ] button to
select “Surr Back Ch,” and use
the Left and Right [ ]/[ ] but-
tons to select 2ch or 1ch.
2ch: Select if two (left and right)
surround back speakers are
connected.
1ch: Select if one surround back
speaker is connected.
Note:
• If the Surround and Surr Back set-
tings in steps 6 and 7 are set to None,
this setting does not appear.
9Press the [SETUP] button.
Setup closes.
TESTING THE SPEAKERS
To test that all of the speakers are working properly,
press the remote controller’s [TEST TONE] but-
ton. The test tone will be output by each speaker in
turn and the name of each speaker will appear on the
display. To turn off the test tone, press the [TEST
TONE] button again.
• If the test tone is not produced by a speaker, or it’s
produced by a speaker other than that shown on
the display, you may have wired the speakers
incorrectly and you should check your connec-
tions (see page 17).
• If the test tone is not produced by a speaker and its
name does not appear on the display, you may
have set the speaker settings incorrectly (see
page 32).

34
Playing Your AV Components
Basic AV Receiver Operation
TONE +STEREO
LISTENING MODE
DISPLAY
DIGITAL INPUT
RT/PTY/TP MEMORY
TUNING MODE
RETURN
TUNING / PRESET
ENTER
SETUP
STANDBY
STANDBY/ON
CLEAR
PURE AUDIO
PHONES
MULTl CH DVD VIDEO 1 VIDEO 2
VCR
VIDEO 3 TAPE TUNER CD VIDEO
VIDEO 3 INPUT
AUDIO
LR
MASTER VOLUME
A SPEAKERS B
DISPLAY
MULTI CH
1
24
MUTING
PREVIOUS
MENU
GUIDE
TOP MENU
SP A/B
--
/
---
TAPE/AMP
MD
CDR
CABLE
ON STANDBY
DIMMER SLEEP
10 11 12
INPUT SELECTOR
REMOTE MODE
V
1
V
2
V
3
CDTAPE TUNER
DVD
MULTI CH
TV VOL
VOL
SAT
VCR
TV
DVD
RECEIVER
CD
INPUT
+10
0
CLR
123
456
789
ENTER
CH
DISC
4
1
1
2
1Use the AV receiver’s input selector buttons to select the input source.
To select the input source with the remote controller, press the
[RECEIVER] button, and then use the INPUT SELECTOR buttons.
On the remote controller, the [V1], [V2], and [V3] buttons select the VIDEO 1,
VIDEO 2, and VIDEO 3 input sources respectively.
2Use the SPEAKERS [A] and [B] buttons on the AV receiver or the [SP A/B]
button on the remote controller to select the speaker set that you want to
use.
Pressing the remote controller’s [SP A/B] button cycles through the following settings:
Speaker Set A → Speaker Set A&B → Speaker Set B → Off.
The A and B speaker indicators show
whether each speaker set is on or off.
Note that when speaker set B is turned on,
speaker set A is reduced to 5.1-channel
playback.
3Start playback on the source component.
When you select DVD or another video component, on your TV you’ll need to select
the video input that’s connected to the AV receiver’s MONITOR OUT.
4To adjust the volume, use the MASTER VOLUME control, or the remote
controller’s [VOL] button.
The volume can be set to MIN, 1 through 79, or MAX. The AV receiver is designed for
home theater enjoyment and has a wide volume range for precise adjustment.
5Select a suitable listening mode and enjoy!
See page 42.
DVD VIDEO 1 VIDEO 2
VCR
VIDEO 3 TAPE TUNER
CD
Remote
controller
AV receiver
A SPEAKERS B
Remote
controller
AV receiver
Indicators
VOL
MASTER VOLUME
Remote
controller
AV receiver

35
Playing Your AV Components—Continued
The multichannel input is for connecting a component
with individual 5.1-channel analog audio output jacks,
such as a DVD player or MPEG decoder. See page 23 for
hookup information.
Note:
• While the multichannel input is selected, the Speaker
Configuration settings on page 32 are ignored, and
signals from the multichannel input are fed to the front
left, front right, center, surround left, and surround
right speakers and subwoofer regardless of those set-
tings.
You can display various information about the current
input source as follows.
The following information can typically be displayed for
input sources.
*If the input signal is analog, no format information is
displayed. If the input signal is PCM, the sampling fre-
quency is displayed. If the input signal is digital but not
PCM, the signal format is displayed. Information is dis-
played for about three seconds, then the previously dis-
played information reappears.
Interpreting Surround Channel Information
A: The number of front channels (front left, front right,
and center).
B: The number of surround channels (surround left and
surround right). If there’s surround back channel
information, this number will be 3.
C: LFE channel for subwoofer (1 means yes).
Using the Multichannel Input
Press the [RECEIVER] button fol-
lowed by the [MULTI CH] button
so that MULTI CH indicator
appears on the display.
Audio from the multichannel input will
now be used for the DVD input source.
RANDOM
SUBTITLE
PLAY MODE
AUDIO REPEAT
RC-607M
--
/
---
TAPE/AMP
MD
CDR
CABLE
ON STANDBY
DIMMER SLEEP
10 11 12
INPUT SELECTOR
DVDHDD
REMOTE MODE
V
1
V
2
V
3
CDTAPE TUNER
DVD
MULTI CH
LISTENING MODE
TV
DISPLAY
TEST TONE
CH SEL
SURROUND
STEREO
CINE FLTR
LEVEL
+
LEVEL
-
L NIGHT
VOL
VOL
SAT
VCR
TV
DVD
RECEIVER
CD
INPUT
+10
0
CLR
123
456
789
CH
DISC
DISPLAY
RECEIVER
MULTI CH
MULTI CH indicator
Displaying Source Information
Press the [RECEIVER] button,
and then press the [DISPLAY]
button repeatedly to cycle
through the available informa-
tion.
Input source &
volume
Signal format*
or sampling
frequency
Input source &
listening mode
ABC

36
Using the Tuner
With the built-in tuner, you can enjoy AM and FM radio
stations. You can store your favorite stations as presets
for quick selection.
AM Frequency Step Setup
(not North America and Europe)
Here you can specify the AM frequency step used in
your area. When this setting is changed, all radio presets
are deleted.
Note:
• This procedure can also be performed on the remote
controller by using its [SETUP] button, arrow buttons,
and [ENTER] button.
■Auto Tuning Mode
When tuned into a station, the TUNED indicator
appears. When tuned into a stereo FM station, the FM
STEREO indicator appears on the display, as shown.
■Manual Tuning Mode
The American model changes FM frequency in 0.2 MHz
steps, 10 kHz steps for AM. For other models it’s
0.05 MHz steps for FM and 9 kHz steps for AM.
In Manual Tuning mode, FM stations will be in mono.
Tuning into weak FM stereo stations
If the signal from a stereo FM station is weak, it may be
impossible to get good reception. In this case, switch to
Manual Tuning mode and listen to the station in mono.
Listening to the Radio
1Use the [TUNER] input selector
button to select either AM or FM.
In this example, FM has been selected.
(Actual display depends on country.)
1Press the [SETUP] button and use the
Up and Down [ ]/[ ] buttons to select
“0. Hardware Setup,” and then press
[ENTER].
2Use the Up and Down [ ]/[ ] buttons
to select “AM Freq,” and then use the
Left and Right [ ]/[ ] buttons to
select:
10 kHz: Select if 10 kHz steps are used in your
area.
9 kHz: Select if 9 kHz steps are used in your
area.
3Press the [SETUP] button.
Setup closes.
TONE +STEREO
LISTENING MODE
DISPLAY
DIGITAL INPUT
RT/PTY/TP MEMORY
TUNING MODE
RETURN
TUNING / PRESET
ENTER
SETUP
STANDBY
STANDBY/ON
CLEAR
PURE AUDIO
PHONES
MULTl CH DVD VIDEO 1 VIDEO 2
VCR
VIDEO 3 TAPE TUNER CD VIDEO
VIDEO 3 INPUT
AUDIO
LR
MASTER VOLUME
A SPEAKERS B
TUNING
TUNER
TUNING MODE
TUNER
Band Frequency
Tuning into Radio Stations
1Press the [TUNING MODE] button
so that the AUTO indicator
appears on the display.
2Press the TUNING Up or Down
[ ]/[ ] button.
Searching stops when a station is
found.
1Press the [TUNING MODE] button
so that the AUTO indicator disap-
pears from the display.
2Press and hold the TUNING Up or
Down [ ]/[ ] button.
The frequency stops changing when
you release the button.
Press the buttons repeatedly to change
the frequency one step at a time.
TUNING MODE
TUNING / PRESET
ENTER
AUTOTUNED
FM STEREO
TUNING MODE
TUNING / PRESET
ENTER

37
Using the Tuner—Continued
Presetting Radio Stations
You can store up to 30 of your favorite radio stations as
presets.
Selecting Preset Stations
Deleting Presets
Displaying Radio Information
1Tune into the station that you
want to store as a preset.
2Press the [MEMORY] button.
The MEMORY indicator appears and
the preset number flashes.
3While the MEMORY indicator is
displayed (about 8 seconds), use
the PRESET [ ]/[ ] buttons to
select a preset from 1 through 30.
In this example, preset #3 is selected.
4Press the [MEMORY] button
again to store the station.
The station is stored and the preset
number stops flashing.
Repeat this procedure for all your
favorite radio stations.
1Use the PRESET [ ]/[ ] but-
tons, or the remote controller’s
CH [+/–] button to select a preset.
TONE +STEREO
LISTENING MODE
DISPLAY
DIGITAL INPUT
RT/PTY/TP MEMORY
TUNING MODE
RETURN
TUNING / PRESET
ENTER
SETUP
STANDBY
STANDBY/ON
CLEAR
PURE AUDIO
PHONES
MULTl CH DVD VIDEO 1 VIDEO 2
VCR
VIDEO 3 TAPE TUNER CD VIDEO
VIDEO 3 INPUT
AUDIO
LR
MASTER VOLUME
A SPEAKERS B
2, 4 3
MEMORY
TUNING / PRESET
ENTER
MEMORY
TONE +STEREO
LISTENING MODE
DISPLAY
DIGITAL INPUT
RT/PTY/TP MEMORY
TUNING MODE
RETURN
TUNING / PRESET
ENTER
SETUP
STANDBY
STANDBY/ON
CLEAR
PURE AUDIO
PHONES
MULTl CH DVD VIDEO 1 VIDEO 2
VCR
VIDEO 3 TAPE TUNER CD VIDEO
VIDEO 3 INPUT
AUDIO
LR
MASTER VOLUME
A SPEAKERS B
1
TUNING / PRESET
ENTER
1Select the preset that you want to
delete.
See the previous section.
2While holding down the [MEM-
ORY] button, press the
[TUNING MODE] button.
The selected preset is deleted and its
number disappears from the display.
1Press the [DISPLAY] button
repeatedly to cycle through the
available information.
TONE +STEREO
LISTENING MODE
DISPLAY
DIGITAL INPUT
RT/PTY/TP MEMORY
TUNING MODE
RETURN
TUNING / PRESET
ENTER
SETUP
STANDBY
STANDBY/ON
CLEAR
PURE AUDIO
PHONES
MULTl CH DVD VIDEO 1 VIDEO 2
VCR
VIDEO 3 TAPE TUNER CD VIDEO
VIDEO 3 INPUT
AUDIO
LR
MASTER VOLUME
A SPEAKERS B
2
MEMORY
TUNING MODE
CLEAR
TONE +STEREO
LISTENING MODE
DISPLAY
DIGITAL INPUT
RT/PTY/TP MEMORY
TUNING MODE
RETURN
TUNING / PRESET
ENTER
SETUP
STANDBY
STANDBY/ON
CLEAR
PURE AUDIO
PHONES
MULTl CH DVD VIDEO 1 VIDEO 2
VCR
VIDEO 3 TAPE TUNER CD VIDEO
VIDEO 3 INPUT
AUDIO
LR
MASTER VOLUME
A SPEAKERS B
1
DISPLAY
Band, preset # &
frequency
Listening mode

38
Using the Tuner—Continued
Using RDS (European models only)
RDS only works with European models and only in areas
where RDS broadcasts are available. When tuned into an
RDS station, the RDS indicator appears.
■What is RDS?
RDS stands for Radio Data System and is a method of
transmitting data in FM radio signals. It was developed
by the European Broadcasting Union (EBU) and is avail-
able in most European countries. Many FM stations use
it these days. In addition to displaying text information,
RDS can also help you find radio stations by type (e.g.,
news, sport, rock, etc.).
The AV receiver supports four types of RDS informa-
tion:
PS (Program Service)
When tuned to an RDS station that’s broadcasting PS
information, the station’s name appears. When you press
the [DISPLAY] button, the frequency is displayed for
three seconds.
RT (Radio Text)
When tuned to an RDS station that’s broadcasting RT
text information, that information is shown on the dis-
play (see page 39).
PTY (Program Type)
You can also search for radio stations by type (see
page 39).
TP (Traffic Program)
You can also search for TP radio stations (see page 39).
Notes:
• In some cases, the text characters displayed on the AV
receiver may not be identical to those broadcast by the
radio station. Also, unexpected characters may be dis-
played when unsupported characters are received.
This is not a malfunction.
• If the signal from an RDS station is weak, RDS data
may be displayed intermittently or not at all.
Program Types Used in Europe (PTY)
RDS indicator
Type Display Description
None NONE No program type.
News
reports
NEWS Reports on current events and
happenings.
Current
affairs
AFFAIRS Topical reporting of current
affairs, often with a wider
range of topics than news
reports.
Information INFO General information such as
weather forecasts, consumer
affairs, medical help, etc.
Sport SPORT Live sports action, sports
news, and interviews.
Education EDUCATE Formal educational programs.
Drama DRAMA Radio plays and serials.
Culture CULTURE Cultural programs (including
religious affairs).
Science and
technology
SCIENCE Programs about the natural
sciences and technology.
Varied VARIED Speech-based programs not
covered by the above catego-
ries (e.g., quizzes, panel
games, and comedy).
Pop music POP M Popular commercial music,
usually from past or present
sales charts (e.g., Top 40).
Rock music ROCK M Popular music with an alterna-
tive appeal, often not appear-
ing on sales charts.
Middle of
the road
music
M.O.R.M Easy listening music (as
opposed to Pop, Rock, or
Classical).
Light clas-
sics
LIGHT M Classical music for general
rather than specialist appreci-
ation.
Serious
classics
CLASSICS Performances of major
orchestral works, sympho-
nies, chamber music, etc.
(including the Grand Opera).
Other music OTHER M Music styles not covered by
the above categories (e.g.,
Jazz, Rhythm & Blues, Folk,
Country, and Reggae).
Alarm ALARM When an RDS station is mak-
ing an emergency broadcast,
ALARM will flash on the dis-
play.

39
Using the Tuner—Continued
Displaying Radio Text (RT)
When tuned to an RDS station that’s broadcasting RT
text information, that information can be displayed.
Notes:
• The message “Waiting” may appear while the AV
receiver waits for RT information.
• If the message “No Text Data” appears on the display,
no RT information is available.
Finding Stations by Type (PTY)
You can search for radio stations by type.
Listening to Traffic News (TP)
You can search for TP radio stations.
1Press the [RT/PTY/TP] button
once.
The RT information scrolls across the
display.
1Use the [TUNER] input selector
button to select FM.
2Press the [RT/PTY/TP] button
twice.
The current program type appears on
the display.
3Use the PRESET [ ]/[ ] buttons
to select the type of program you
want.
See the table on page 38.
TONE +STEREO
LISTENING MODE
DISPLAY
DIGITAL INPUT
RT/PTY/TP MEMORY
TUNING MODE
RETURN
TUNING / PRESET
ENTER
SETUP
STANDBY
STANDBY/ON
CLEAR
PURE AUDIO
PHONES
MULTl CH DVD VIDEO 1 VIDEO 2
VCR
VIDEO 3 TAPE TUNER CD VIDEO
VIDEO 3 INPUT
AUDIO
LR
MASTER VOLUME
A SPEAKERS B
1
RT/PTY/TP
TONE +STEREO
LISTENING MODE
DISPLAY
DIGITAL INPUT
RT/PTY/TP MEMORY
TUNING MODE
RETURN
TUNING / PRESET
ENTER
SETUP
STANDBY
STANDBY/ON
CLEAR
PURE AUDIO
PHONES
MULTl CH DVD VIDEO 1 VIDEO 2
VCR
VIDEO 3 TAPE TUNER CD VIDEO
VIDEO 3 INPUT
AUDIO
LR
MASTER VOLUME
A SPEAKERS B
2
1
3–5
TUNER
RT/PTY/TP
TUNING / PRESET
ENTER
4To start the search, press
[ENTER].
The AV receiver searches until it finds a
station of the type you specified, at
which point it stops briefly before con-
tinuing with the search.
5When a station you want to listen
to is found, press [ENTER].
If no stations are found, the message
“Not Found” appears.
1Use the [TUNER] input selector
button to select FM.
2Press the [RT/PTY/TP] button
three times.
If the current radio station is broadcast-
ing TP (Traffic Program), “[TP]” will
appear on the display, and traffic news
will be heard as and when it’s broad-
cast. If “TP” without square brackets
appears, this means that the station is
not broadcasting TP.
3To locate a station that is broad-
casting TP, press [ENTER].
The AV receiver searches until it finds a
station that’s broadcasting TP.
If no stations are found, the message
“Not Found” appears.
ENTER
ENTER
TONE +STEREO
LISTENING MODE
DISPLAY
DIGITAL INPUT
RT/PTY/TP MEMORY
TUNING MODE
RETURN
TUNING / PRESET
ENTER
SETUP
STANDBY
STANDBY/ON
CLEAR
PURE AUDIO
PHONES
MULTl CH DVD VIDEO 1 VIDEO 2
VCR
VIDEO 3 TAPE TUNER CD VIDEO
VIDEO 3 INPUT
AUDIO
LR
MASTER VOLUME
A SPEAKERS B
2
1
3
TUNER
RT/PTY/TP
ENTER

40
Common Functions
This chapter explains functions that can be used with any
input source.
With this function, you can adjust the brightness of the
display.
You can adjust the bass or treble for the front speakers
except when the Direct or Pure Audio (not North Amer-
ican model) listening mode is selected.
■Bass
You can boost or cut low-frequency sounds output by the
front speakers from –10 dB to +10 dB in 2 dB steps.
■Treble
You can boost or cut high-frequency sounds output by
the front speakers from –10 dB to +10 dB in 2 dB steps.
Note:
• To bypass the bass and treble tone circuits, select the
Direct or Pure Audio (not North American model) lis-
tening mode.
With this function, you can temporarily mute the output
of the AV receiver.
To unmute the AV receiver, press the remote control-
ler’s [MUTING] button again, or adjust the volume. The
output is unmuted and the MUTING indicator goes off.
Muting is cancelled when the AV receiver is set to
Standby.
Setting the Display Brightness
Press the remote controller’s
[DIMMER] button repeatedly to
select: dim, dimmer, or normal
brightness.
Alternatively, you can use the [DIM-
MER] button on the AV receiver (not
European models).
MUTING
PREVIOUS
MENU
GUIDE
TOP MENU
SP A/ B
SETUPRETURN
RANDOM
SUBTITLE
PLAY MODE
AUDIO REPEAT
RC-607M
--
/
---
TAPE/AMP
MD
CDR
CABLE
ON STANDBY
DIMMER SLEEP
10 11 12
INPUT SELECTOR
DVDHDD
REMOTE MODE
V
1
V
2
V
3
CDTAPE TUNER
DVD
MULTI CH
LISTENING MODE
TV
DISPLAY
TEST TONE
CH SEL
SURROUND
STEREO
CINE FLTR
LEVEL
+
LEVEL
-
L NIGHT
VOL
VOL
SAT
VCR
TV
DVD
RECEIVER
CD
INPUT
+10
0
CLR
123
456
789
ENTER
CH
DISC
MUTING
CH SEL LEVEL – +
SLEEP
DIMMER
TONE +STEREO
LISTENING MODE
DISPLAY
DIGITAL INPUT
DIMMER MEMORY
TUNING MODE
RETURN
TUNING / PRESET
ENTER
SETUP
STANDBY
STANDBY/ON
CLEAR
PHONES
MULTl CH DVD VIDEO 1 VIDEO 2
VCR
VIDEO 3 TAPE TUNER CD VIDEO
VIDEO 3 INPUT
AUDIO
LR
MASTER VOLUME
A SPEAKERS B
TONE, –, +
PHONES DIMMER
Press
[RECEIVER]
first
Adjusting the Bass & Treble
1Press the AV receiver’s [TONE]
button repeatedly to select either
Bass or Treble.
2Use the TONE [–]/[+] buttons to
adjust.
Muting the AV Receiver
Press the remote controller’s
[MUTING] button.
The output is muted and the MUTING
indicator flashes on the display, as
shown.
TONE
+

41
Common Functions—Continued
With the sleep timer, you can set the AV receiver so that
it automatically turns off after a set period.
To cancel the sleep timer, press the [SLEEP] button
repeatedly until the SLEEP indicator disappears.
To check the remaining sleep time, press the [SLEEP]
button. Note that if you press the [SLEEP] button while
the sleep time is being displayed, you’ll shorten the sleep
time by 10 minutes.
You can connect a pair of stereo headphones (1/4-inch
phone plug) to the AV receiver’s PHONES jack for pri-
vate listening, as shown.
Notes:
• Always turn down the volume before connecting your
headphones.
• Speaker sets A and B are turned off while the head-
phones plug is inserted in the PHONES jack.
• When you connect a pair of headphones, the listening
mode is set to Stereo, unless it’s already set to Pure
Audio, Mono, Stereo, or Direct.
• When the multichannel DVD input is selected, only
the front left and front right channels can be heard in
the headphones.
You can adjust the level of each speaker in speaker set A
while listening to an input source. These temporary
adjustments are cancelled when the AV receiver is set to
Standby.
Notes:
• You cannot use this function while the AV receiver is
muted.
• Speakers that are set to No or None in the Speaker
Configuration cannot be adjusted.
■Speaker Set B
While speaker set B is on, you can also adjust the levels
of the left and right speakers in speaker set B, from
–12 dB to +12 dB.
• These settings are stored when the AV receiver is set
to Standby.
• While speaker set B is on, you cannot adjust the levels
of speaker set A’s surround back speakers.
■Headphones
While a pair of headphones is connected, you can adjust
the volume of the left and right channels individually,
from –12 dB to +12 dB each.
• These settings are stored when the AV receiver is set
to Standby.
■Multichannel DVD Input
While the multichannel DVD input is selected, you can
adjust the level of each 5.1 channel input individually,
from –12 dB to +12 dB. (–30 to +12 dB for the sub-
woofer.)
• These settings are stored when the AV receiver is set
to Standby.
• Individual speaker levels can also be adjusted in
“3. MultiLevel Setup” (see page 51).
Using the Sleep Timer
Press the remote controller’s
[SLEEP] button repeatedly to
select the required sleep time.
You can set the sleep time from 90 to 10
minutes in 10 minute steps.
The SLEEP indicator appears on the
display when the sleep timer has been
set, as shown. The specified sleep time
appears on the display for about five
seconds, then the previous display
reappears.
Using Headphones
SLEEP indicator
STANDBY/ON
PURE AUDIO
PHONES
A SPEAKERS B
Adjusting Speaker Levels
1Use the remote controller’s
[CH SEL] button to select each
speaker, and use the [LEVEL–]
and [LEVEL+] buttons to adjust
the volume.
You can adjust the volume of each
speaker from –12 dB to +12 dB
(–15 dB to +12 dB for the subwoofer).

42
Using the Listening Modes
See “About the Listening Modes” on page 44 for
detailed information about the listening modes.
Selecting on the AV receiver
■[PURE AUDIO] button (not North American
model)
This button selects the Pure Audio listening mode.
When this mode is selected, the AV receiver outputs
no video signals and its display is turned off.
■[STEREO] button
This button selects the Stereo listening mode.
■LISTENING MODE [ ]/[ ] buttons
Pressing these buttons repeatedly cycles through all
of the listening modes that can be used with the cur-
rent input source.
Selecting with the Remote Controller
■[STEREO] button
This button selects the Stereo listening mode.
■[SURROUND] button
This button selects the Dolby Digital and DTS listen-
ing modes.
■LISTENING MODE [ ]/[ ] buttons
Pressing these buttons repeatedly cycles through all
of the listening modes that can be used with the cur-
rent input source.
Selecting Listening Modes
• The Dolby Digital and DTS listening modes
can only be selected if your DVD player is
connected to the AV receiver with a digital
audio connection (coaxial or optical).
• Listening mode availability depends on the
format of the current input signal.
• While a pair of headphones is connected,
you can select only the Pure Audio (not
North American model), Mono, Direct, or
Stereo listening mode.
TONE +STEREO
LISTENING MODE
DISPLAY
DIGITAL INPUT
RT/PTY/TP MEMORY
TUNING MODE
RETURN
TUNING / PRESET
ENTER
SETUP
STANDBY
STANDBY/ON
CLEAR
PURE AUDIO
PHONES
MULTl CH DVD VIDEO 1 VIDEO 2
VCR
VIDEO 3 TAPE TUNER CD VIDEO
VIDEO 3 INPUT
AUDIO
LR
MASTER VOLUME
A SPEAKERS B
PURE AUDIO
STEREO
LISTENING MODE
MUTING
PREVIOUS
MENU
GUIDE
TOP MENU
SP A/ B
SETUPRETURN
RANDOM
SUBTITLE
PLAY MODE
AUDIO REPEAT
RC-607M
DVDHDD
LISTENING MODE
TV
DISPLAY
TEST TONE
CH SEL
SURROUND
STEREO
CINE FLTR
LEVEL
+
LEVEL
-
L NIGHT
VOL
VOL
INPUT
ENTER
CH
DISC
,
STEREO
SURROUND

43
Using the Listening Modes—Continued
The following table lists all the listening modes and shows which modes can be selected for each input signal format.
: Not available when the Surr Back parameter is set to None, or when speaker set B is on.
: Not available when the Surr Back parameter is set to None or 1ch, or when speaker set B is on.
Input signal format Analog,
PCM*1
*1. In the Pure Audio and Direct listening modes, PCM signals at 32 kHz, 44.1 kHz, and 48 kHz are processed at 64 kHz, 88.2 kHz, and 96 kHz
respectively. 96 kHz signals are processed at 48 kHz for all listening modes other than Pure Audio, Direct, and Stereo.
Dolby D DTS/DTS 96/24*2
*2. In the Pure Audio, Direct, Stereo, and DTS 96/24 listening modes, signals are processed as DTS 96/24. Everything else is processed as DTS.
Multich
*/2 2/0
(Stereo) 1/0,1+1 Other 3/2.1 2/0
(Stereo)
DTS-ES
Discrete Matrix
Source
Listening mode
CD, TV, VHS,
MD,
turntable,
radio,
cassette,
DTV, etc.
DVD, DTV, etc. DVD, CD, etc. DVD
Pure Audio (not North
American model)
Direct
✔ ✔✔✔✔✔✔ ✔ ✔
Stereo
Mono ✔ ✔✔✔✔✔✔ ✔
Multich ✔
PLIIx Movie/Music/Game *3
Neo:6 Cinema
Neo:6 Music *4
*3. If the Surr Back parameter is set to “None,” or speaker set B is on, PLII is used.
*4. Available only when Surround speakers are connected.
✔✔ ✔
Dolby
Dolby D ✔✔
Dolby D EX
Dolby D+PLIIx Music ✔
Dolby D+PLIIx Movie ✔
DTS
DTS, DTS 96/24 ✔✔*5
*5. If the Surr Back setting is set to “None,” or speaker set B is on, DTS is used.
DTS-ES Discrete ✔
DTS-ES Matrix ✔
DTS+Neo:6
DTS+Dolby EX
DTS+PLIIx Music
✔
DTS+PLIIx Movie ✔
Onkyo
Original
DSP
Mono Movie
Orchestra
Unplugged
Studio-Mix
TV Logic
All Ch Stereo
Full Mono
✔ ✔✔✔✔✔✔ ✔
*4
Tip: You can check the format of the digital input signal on page 35, “Displaying Source Information.”

44
Using the Listening Modes—Continued
About the Listening Modes
With its built-in surround-sound decoders and DSP pro-
grams, the AV receiver can transform your home listen-
ing room into a movie theater or concert hall.
Direct
The selected input source is output directly with minimal
processing for a pure sound.
Pure Audio (not North American model)
As an extension of Direct mode, this mode turns off the
display, turns off the power to the video circuitry, and
minimizes any other possible noise sources, providing a
high fidelity sound that’s true to the original. (Since the
power to the video circuitry is turned off, no video sig-
nals are output while this mode is selected.)
Stereo
The selected input source is processed as a stereo signal
and output by the front left and right speakers and the
subwoofer.
Mono
Use this mode when watching an old movie with a mono
soundtrack, or to select multilingual soundtracks
recorded in the left and right channels of some movies.
It can also be used when playing a DVD or other source
with multiplexed audio, such as a karaoke DVD.
Dolby Pro Logic II Movie
Use this mode with DVDs and vid-
eos that bear the Dolby Surround
logo or TV shows that feature Dolby Surround. You can
also use this mode with stereo movies or TV shows and
the AV receiver will create a 5.1 surround mix from the
2-channel stereo.
Dolby Pro Logic II Music
Use this mode to add 5.1 surround to stereo sources such
as music CDs and DVDs.
Dolby Pro Logic IIx
If you’ve connected surround back speakers to the AV
receiver, Dolby Pro Logic IIx allows you to enjoy 7.1-
channel playback from 2-channel or 5.1-channel music
or movies. Dolby Pro Logic IIx provides a well defined,
natural multichannel surround-sound experience, put-
ting the listener in a seamless envelope of sound. The
added drama and natural sound enhance the listening
experience with CDs, movies, and games.
Dolby Pro Logic IIx has three modes of operation:
Movie mode for movies, Music mode for listening to
music, and Game mode for use with games consoles
with 2-channel stereo outputs.
Dolby Digital
With this format you can experience the
same superb sound that you get at a movie
theater or concert hall. Use this mode with DVDs that
bear the Dolby Digital logo.
Dolby Digital EX
With an added surround-back channel,
this 6.1 channel format offers a heightened
sense of space, for added realism with moving sounds,
such as those that rotate 360 degrees or pass overhead.
Dolby Digital EX material can also be played on conven-
tional 5.1 channel systems, in which case the surround-
back channel audio is split between the surround left and
right channels. Use this mode with DVDs that have a
5.1-channel soundtrack and bear the Dolby Digital logo.
DTS
This digital surround format offers a sur-
round sound experience with exceptional
fidelity. It uses compressed digital audio
data, with six discrete channels (5.1), and the
ability to handle large amounts of audio data while
remaining faithful to the original. DTS provides very
high-quality sound. You’ll need a DTS compatible DVD
player in order to enjoy DTS material. Use this mode
with DVDs and CDs that bear the DTS logo.
DTS 96/24
This mode provides higher audio quality.
Use it with CDs and DVDs that bear the
DTS 96/24 logo.
DTS-ES Discrete
This is DTS with an added surround back
channel for 6.1 surround sound. Use it with
program material recorded in DTS 6.1 format. With the
additional surround back channel, this format offers 6.1
fully independent digital channels, providing a realistic
sense of movement and space. Use it with program mate-
rial recorded in DTS 6.1, such as CDs and DVDs that
bear the DTS-ES logo.
The AV receiver’s surround indicators show which
speakers are active in each listening mode.
Front left Center Front right
Subwoofer
Surround
right
Surround
back left/
right
Surround
left

45
Using the Listening Modes—Continued
DTS-ES Matrix
This is DTS with an added surround back
channel for 6.1 surround sound. Use it to
provide 6.1 channel surround playback
with program material recorded in DTS 5.1
format. Since DTS 5.1 program material
contains surround back channel informa-
tion, all channels can be reconstructed for 6.1-channel
playback. Use this mode with CDs and DVDs that bear
the DTS-ES or DTS logo.
Neo:6
This mode provides 6.1-channel playback from 2-chan-
nel sources. It offers six full-bandwidth channels with
excellent separation. There are two modes of operation:
Cinema mode for movies, and Music mode for listening
to music.
Cinema mode simulates the realistic sense of movement
that you get with 6.1-channel surround sound sources.
Use this mode with videos, DVDs, and TV shows that
feature stereo sound.
Music mode uses the surround channels to simulate a
natural sound field that cannot be produced with conven-
tional stereo. Use this mode with stereo material such as
music CDs.
Onkyo Original DSP Modes
Mono Movie
This mode is suitable for use with old movies and other
mono sound sources. The center speaker outputs the
sound as it is, while reverb is applied to the sound output
by the other speakers, giving presence to even mono
material.
Orchestra
Suitable for classical or operatic music. The surround
channels are emphasized in order to widen the stereo
image. In addition, it simulates the natural reverberation
of a large hall.
Unplugged
Suitable for acoustic instrument sounds, vocals, and jazz
music. By emphasizing the front stereo image, it simu-
lates the stage-front experience.
Studio-Mix
Suitable for rock and pop music. Listening to music in
this mode creates a lively sound field with a powerful
acoustic image, like being at a club or rock concert.
TV Logic
Adds realistic acoustics to TV shows produced in a TV
studio. In addition, it adds surround effects to the entire
sound and adds clarity to voices.
All Ch Stereo
Ideal for background music. The front, surround, and
surround back channels create a stereo image that fills
the entire listening area.
Full Mono
In this mode, all speakers output mono audio, so the
music sounds the same regardless of where you are.

46
Adjusting the Listening Modes
With the Late Night function, you can reduce the
dynamic range of Dolby Digital material so that you can
still hear quiet parts even when listening at low volume
levels—ideal for watching movies late at night when you
don’t want to disturb anyone.
Notes:
• The effect of the Late Night function depends on the
Dolby Digital material that you are playing, and with
some material there will be little or no effect.
• The Late Night function is set to Off when the AV
receiver is set to Standby.
With the CinemaFILTER, you can soften overly bright
movie soundtracks, which are typically mixed for repro-
duction in a movie theater.
CinemaFILTER can be used with the following listening
modes: Dolby Digital, Dolby Digital EX, Dolby Pro
Logic II Movie, Dolby Pro Logic IIx Movie, DTS,
DTS-ES, DTS Neo:6 Cinema, DTS 96/24, DTS+Neo:6,
and DTS+Dolby EX.
These functions only work with speaker set A.
Audio Adjust provides various functions for adjusting
the sound.
Using the Late Night Function
(Dolby Digital only)
1Press the [RECEIVER] button,
and then press the [L NIGHT] but-
ton repeatedly to select:
Off: Late Night function off.
Low: Small reduction in dynamic
range.
High: Big reduction in dynamic
range.
MUTING
PREVIOUS
MENU
GUIDE
TOP MENU
SP A/ B
SETUPRETURN
RANDOM
SUBTITLE
PLAY MODE
AUDIO REPEAT
RC-607M
--
/
---
TAPE/AMP
MD
CDR
CABLE
ON STANDBY
DIMMER SLEEP
10 11 12
INPUT SELECTOR
DVDHDD
REMOTE MODE
V
1
V
2
V
3
CDTAPE TUNER
DVD
MULTI CH
LISTENING MODE
TV
DISPLAY
TEST TONE
CH SEL
SURROUND
STEREO
CINE FLTR
LEVEL
+
LEVEL
-
L NIGHT
VOL
VOL
SAT
VCR
TV
DVD
RECEIVER
CD
INPUT
+10
0
CLR
123
456
789
ENTER
CH
DISC
SETUP
RECEIVER
L NIGHT
CINE FLTR
ENTER
Using the CinemaFILTER
1Press the [RECEIVER] button,
and then press the [CINE FLTR]
button repeatedly to select:
On: CinemaFILTER on.
Off: CinemaFILTER off.
Using the Audio Adjust Functions
1Press the [RECEIVER] button fol-
lowed by the [SETUP] button.
2Use the Up and Down [ ]/[ ]
buttons to select “4. Audio
Adjust,” and then press the
[ENTER] button.

47
Adjusting the Listening Modes—Continued
The Audio Adjust functions are explained below.
Input Channel Settings
■Multiplex
This setting determines which channel is output from a
stereo multiplex source. Use it to select audio channels
or languages with multiplex sources, multilingual TV
broadcasts, and so on.
Main: The main channel is output (default).
Sub: The sub channel is output.
M/S: Both the main and sub channels are output.
■Mono (2ch)
This setting determines which channel is output when
the Mono listening mode is used with a stereo source.
L+R: Both the left and right channels are output
(default).
L: Only the left channel is output.
R: Only the right channel is output.
PL II & PL IIx Music Mode Settings
These settings apply to only 2-channel (stereo) sources.
■Panorama
With this function, you can broaden the width of the
front stereo image when using the Pro Logic II Music or
Pro Logic IIx Music listening mode.
On: Panorama function on.
Off: Panorama function off (default).
■Dimension
With this setting, you can move the sound field forward
or backward when using the Pro Logic II Music or Pro
Logic IIx Music listening mode. The default setting is 3.
Higher settings move the sound field forward. Lower set-
tings move it backward.
If the stereo image feels too wide, or there’s too much
surround sound, move the sound field forward to
improve the balance. Conversely, if the stereo image
feels like it’s in mono, or there’s not enough surround
sound, move it backward.
■Center Width
With this function, you can adjust the width of the sound
from the center speaker when using the Pro Logic II
Music or Pro Logic IIx Music listening mode. Normally
if you’re using a center speaker, the center channel sound
is output by only the center speaker. (If you’re not using
a center speaker, the center channel sound will be distrib-
uted to the front left and right speakers to create a phan-
tom center). This setting controls the front left, right, and
center mix, allowing you to adjust the weight of the cen-
ter channel sound. It can be adjusted from 0 to 7 (default
is 3).
DTS Neo:6 Music Mode Setting
■Center Image
The DTS Neo:6 Music listening mode creates 6-channel
surround sound from 2-channel (stereo) sources. With
this setting, you can specify by how much the front left
and right channel output is attenuated in order to create
the center channel. It can be adjusted from 0 to 5 (default
is 3). This setting is unavailable if no surround speakers
are connected.
When set to 0, the front left and right channel output is
attenuated by half (–6 dB), giving the impression that the
sound is located centrally. This setting works well when
the listening position is considerably off center. When
set to 5, the front left and right channels are not attenu-
ated, maintaining the original stereo balance.
Dolby Digital EX Input Signal Setting
■Dolby D EX
This setting determines how Dolby Digital EX signals
are handled. This setting is unavailable if no surround
back speakers are connected or speaker B is on.
Auto: If the source signal contains a Dolby Digital
EX flag, the Dolby Digital EX listening mode
is used (default).
Manual: You can select Pro Logic IIx Movie, Pro
Logic IIx Music, Dolby Digital, or Dolby
Digital EX.
3Use the Left and Right [ ]/[ ]
buttons to change the settings.
Press the Down [ ] button to
select the next setting.
4Repeat step 3 to complete all set-
tings.
5Press the [SETUP] button.
Setup closes.

48
Recording
This chapter explains how to record the selected input
source to an AV component with recording capability,
and how to record audio and video from two different
sources.
You can record only to AV components that are con-
nected to the TAPE OUT or VIDEO 1 OUT jacks.
See pages 20–29 for information on connecting your AV
components to the AV receiver.
Notes:
• You cannot record from AV components that are con-
nected to the digital inputs. You must use analog con-
nections.
• The surround effects produced by the surround and
DSP listening modes cannot be recorded.
• You cannot record from an AV component that is con-
nected to the multichannel input.
• If you select another input source while recording, that
input source will be recorded instead.
• While the Pure Audio listening mode is selected, the
VIDEO 1 OUT V and S jacks don’t output video sig-
nals, so select another mode when recording.
With this function, you can record audio and video from
different sources, allowing you to overdub audio onto
your video recordings. This function takes advantage of
the fact that when an audio-only input source (i.e.,
TAPE, TUNER, or CD) is selected, the video input
source remains unchanged. For example, if you first
select the VIDEO 3 input source, followed by the CD
input source, you can watch the video from the VIDEO 3
input and listen to the audio from the CD input.
In the following example, audio from the CD player con-
nected to the CD IN jacks, and video from the camcorder
connected to the VIDEO 3 INPUT VIDEO jack are
recorded by the VCR, which is connected to the
VIDEO 1 OUT jacks.
1. Prepare the camcorder and CD player
for playback.
2. Prepare the VCR for recording.
3. Press the [VIDEO 3] input selector but-
ton.
4. Press the [CD] input selector button.
This selects the CD player as the audio source, but
leaves the camcorder as the video source.
5. Start recording on the VCR and start
playback on the camcorder and CD
player.
The video from the camcorder and the audio from
the CD player are recorded by the VCR.
Recording the Input Source
1Use the input selector buttons to
select the AV component that
you want to record.
Audio signals from the selected input
source are output by the VIDEO 1 OUT
and TAPE OUT jacks.
You can listen to the source while
recording. The AV receiver’s VOL-
UME control has no effect on record-
ing.
2Start recording on the AV compo-
nent connected to the TAPE OUT
or VIDEO 1 OUT jacks.
3Start playback on the source AV
component.
DVD VIDEO 1 VIDEO 2
VCR
VIDEO 3 TAPE TUNER
CD
Remote
controller
Recording from Different AV Sources
VIDEO
VIDEO 3 INPUT
AUDIO
LR
Camcorder
VCRCD player
video signal
audio signal

49
Advanced Setup
Crossover Frequency
To get the best bass performance from your speaker sys-
tem, you need to set the crossover frequency according
to the size and frequency response of your subwoofer
and other speakers (front, center, and surround).
Note:
• For a more accurate setting, look up the frequency
response in the manuals supplied with your speakers
and set accordingly. In addition, listen to some music
that you know well and choose a higher crossover fre-
quency if you think there’s not enough sound coming
from the subwoofer; a lower setting if you think
there’s too much.
Double Bass
With the Double Bass function, you can boost bass out-
put by feeding bass sounds from the front left and right
channels to the subwoofer. This function can be set only
if the Subwoofer setting (step 3) is set to Yes, and the
Front setting (step 4) is set to Large in the Speaker Con-
figuration on page 32.
Advanced Speaker Settings
1Press the [RECEIVER] button fol-
lowed by the [SETUP] button on
the remote controller.
2Use the Up and Down [ ]/[ ]
buttons to select “1. Speaker
Config,” and then press the
[ENTER] button.
3Use the Down [ ] button to
select “Crossover,” and then use
the Left and Right [ ]/[ ] but-
tons to select a crossover fre-
quency.
Choose a crossover frequency suitable
for your setup.
If you’re using a subwoofer, choose a
crossover frequency based on the diam-
eter of your front speakers.
If you’re not using a subwoofer, use
the diameter of the first speaker that
you specified as Small in steps 4
through 7 in the “Speaker configura-
tion” setting (see page 32).
The advanced speaker settings cannot be
changed while headphones are connected,
Speaker set B is on, or the multichannel input
is being used.
Continue with step 4 of the “Double
Bass” setting.
4Use the Down [ ] button to
select “Double Bass,” and then
use the Left and Right [ ]/[ ]
buttons to select:
On: Double Bass function on.
Bass from the front left and
right channels is also fed to
the subwoofer (default).
Off: Double Bass function off.
5Press the [SETUP] button.
Setup closes.
Speaker cone
diameter
Crossover
frequency
Over 8 in.
(20 cm) 60Hz
6-1/2 to 8 in.
(16–20 cm) 80Hz
5-1/4 to 6-1/2 in.
(13–16 cm) 100Hz (default)
3-1/2 to 5-1/4 in.
(9–13 cm) 120Hz
Under 3-1/2 in.
(9 cm) 150Hz

50
Advanced Setup—Continued
Speaker Distance
To get the best from surround sound, it’s important that
the sound from each speaker reaches the listener at the
same time. To achieve this, you need to specify the dis-
tance from each speaker to the listening position.
Notes:
• The Center and Subwoofer distances can be set up to
5 ft. (1.5 m) more or less than the Front distance. For
example, if the Front distance is set to 20 ft. (6 m), the
Center and Subwoofer distances can be set between 15
and 25 ft. (4.5 and 7.5 m).
• The Surround and Surround Back distances can be set
up to 5 ft. (1.5 m) more or 15 ft. (4.5 m) less than the
Front distance. For example, if the Front distance is set
to 20 ft. (6 m), the SurrRight, Surr Left, Surr Back R,
and Surr Back L distances can be set between 5 and 25
ft. (1.5 and 7.5 m).
Speaker Levels
With this function, you can adjust the volume of each
speaker so that all speakers can be heard equally at the
listening position.
1Measure and make a note of the
distance from each speaker to
the listening position.
2Press the [RECEIVER] button fol-
lowed by the [SETUP] button on
the remote controller.
3Use the Up and Down [ ]/[ ]
buttons to select “2. Sp Dis-
tance,” and then press the
[ENTER] button.
4While “Unit” is displayed, use the
Left and Right [ ]/[ ] buttons to
select “feet” or “meters”.
feet: Distances in feet. Can be set
from 1 to 30 feet in 1-foot
steps.
meters: Distances in meters. Can be
set from 0.3 to 9 meters in
0.3-meter steps.
5Use the Down [ ] button to
select “Front,” and use the Left
and Right [ ]/[ ] buttons to
specify the distance for the “front
speakers,” then press the Down
[ ] button to select the next
speaker.
6Repeat step 5 for all speakers.
Note:
Speakers that you set to No or None in
the Speaker Configuration (page 32)
cannot be selected.
7Press the [SETUP] button.
Setup closes.
1Press the [RECEIVER] button fol-
lowed by the [SETUP] button on
the remote controller.
2Use the Up and Down [ ]/[ ]
buttons to select “3. Level Cal,”
and then press the [ENTER] but-
ton.
A pink noise test tone is output by the
front left speaker.
3Turn up the volume so that you
can hear the test tone suffi-
ciently.
While each speaker outputs the test
tone, its name appears on the display, as
shown.
Speaker levels cannot be adjusted while the
AV receiver is muted.

51
Advanced Setup—Continued
Note:
• A quicker way to adjust the speaker levels is to press
the remote controller’s [TEST TONE] button to output
the test tone, use the [LEVEL–] and [LEVEL+] but-
tons to adjust the levels, and use the [CH SEL] button
to select the speakers.
• If the multichannel input is selected (page 35), in step
2, the “3. MultiLevel” menu appears instead of the
“3. Level Cal” menu, and you can adjust the level of
each channel of the multichannel input regardless of
the Speaker Configuration settings.
The following table shows the display indicators for each
supported digital signal format.
Normally, the AV receiver detects the signal format auto-
matically. However, if you experience either of the fol-
lowing issues when playing PCM or DTS material, you
can manually set the signal format to PCM or DTS:
• If the beginnings of tracks from a PCM source are cut
off, try setting the format to PCM.
• If noise is produced when fast forwarding or reversing
a DTS CD, try setting the format to DTS.
4Use the Left and Right [ ]/[ ]
buttons to adjust the speaker
level, and use the Down [ ] but-
ton to select the next speaker.
The level can be adjusted from –12 to
+12 dB in 1 dB steps (–15 to +12 dB
for the subwoofer).
5Repeat step 4 so that the level of
the test tone from each speaker
is the same.
Speakers that you set to No or None in
the Speaker Configuration (page 32) do
not output the test tone.
6Press the [SETUP] button.
Setup closes.
Don’t forget to turn down the volume if
you turned it up while setting the levels.
Digital Input Signal Formats
Format Display
Dolby Digital
DTS
PCM
1Press and hold the AV receiver’s [DIGITAL
INPUT] button for about 3 seconds.
2While “Auto” is displayed (about 3 sec-
onds), press the [DIGITAL INPUT] button
again to select: PCM, DTS, or Auto.
DTS or PCM: The DTS or PCM indicator,
depending on which format you have set, flashes,
and only signals in that format are output. Digital
signals in other formats are ignored.
Auto (default): The format is detected automati-
cally. If no digital input signal is present, the cor-
responding analog input is used instead.
PCM
TONE +STEREO
LISTENING MODE
DISPLAY
DIGITAL INPUT
RT/PTY/TP MEMORY
TUNING MODE
RETURN
TUNING / PRESET
ENTER
SETUP
STANDBY
STANDBY/ON
CLEAR
PURE AUDIO
PHONES
MULTl CH DVD VIDEO 1 VIDEO 2
VCR
VIDEO 3 TAPE TUNER CD VIDEO
VIDEO 3 INPUT
AUDIO
LR
MASTER VOLUME
A SPEAKERS B
DIGITAL INPUT

52
Controlling Other Components
You can use the AV receiver’s remote controller
(RC-607M) to control your other components, including
those made by other manufacturers. This chapter
explains how to enter the necessary remote control code
for the component that you want to control (e.g., DVD
player, TV, or VCR).
Entering a remote control code for each REMOTE
MODE button allows you to control your other compo-
nents with the remote controller. You’ll need to perform
this procedure for each component that you want to con-
trol.
Notes:
• A remote control code cannot be entered for the
[RECEIVER] button.
• There are the only codes available at the time that this
instruction manual was printed.
• If the codes don’t work, try using other manufacture’s
codes to see if it will help you preprogram your remote
controller.
Entering Remote Control Codes
1Look up the remote control code
for the component in the appro-
priate category.
See the separate Remote Control
Codes.
MUTING
PREVIOUS
MENU
GUIDE
TOP MENU
SP A/ B
SETUPRETURN
RANDOM
SUBTITLE
PLAY MODE
AUDIO REPEAT
RC-607M
--
/
---
TAPE/AMP
MD
CDR
CABLE
ON STANDBY
DIMMER SLEEP
10 11 12
INPUT SELECTOR
DVDHDD
REMOTE MODE
V
1
V
2
V
3
CDTAPE TUNER
DVD
MULTI CH
LISTENING MODE
TV
DISPLAY
TEST TONE
CH SEL
SURROUND
STEREO
CINE FLTR
LEVEL
+
LEVEL
-
L NIGHT
VOL
VOL
SAT
VCR
TV
DVD
RECEIVER
CD
INPUT
+10
0
CLR
123
456
789
ENTER
CH
DISC
REMOTE
MODE
L NIGHT
DISPLAY
RECEIVER
Number
buttons
2While holding down the REMOTE
MODE button that you want to
set, press the [DISPLAY] button
for 3 seconds.
The REMOTE MODE button lights up.
3Within 30 seconds, use the num-
ber buttons to enter the 4-digit
remote control code.
The REMOTE MODE button flashes
twice.
4Press the REMOTE MODE button
again to select the remote con-
troller mode, point the remote
controller at the component, and
check the operation.
If the remote controller works OK, the
code has been entered correctly. If not,
try again or try another code.

53
Controlling Other Components—Continued
Onkyo components that are connected via can be
controlled by pointing the remote controller at the AV
receiver. This means that you can control such compo-
nents even if they are out of sight, for example, installed
in a rack.
If you want to control an Onkyo component by pointing
the remote controller directly at it, or you want to control
an Onkyo component that’s not connected via , enter
the following remote control codes:
[DVD] REMOTE MODE button
0627: DVD player without (default)
[CD/MD/CDR] REMOTE MODE button
1817: CD player without (default)
0868: MD recorder without
1323: CD recorder without
Note:
If you connect an -compatible Onkyo MiniDisc or
CD recorder to the TAPE IN/OUT jacks, for remote
operation to work properly, you must set the display to
MD or CDR (see page 31).
If you’ve previously entered a code for a REMOTE
MODE button but now want to reset it, perform the fol-
lowing procedure.
You can reset the remote controller to its default settings.
Remote Control Codes for Onkyo
Components Connected via
1Make sure the Onkyo component is con-
nected with an cable and an analog
audio cable (RCA).
See page 29 for details.
2Enter the appropriate remote control code
for the [DVD] or [CD] REMOTE MODE but-
ton.
[DVD] REMOTE MODE button
1612: DVD player with
[CD] REMOTE MODE button
1327: CD player with
1808: MD recorder with
1322: CD recorder with
See the previous page for information on entering
remote control codes.
3Press the [DVD] or [CD] REMOTE MODE
button, point the remote controller at the
AV receiver, and operate the component.
Resetting the REMOTE MODE
Buttons
1While holding down the REMOTE
MODE button that you want to
reset, press the [L NIGHT] button
for 3 seconds.
The REMOTE MODE button lights up.
2Press the REMOTE MODE button
again.
The REMOTE MODE button is reset
and flashes twice.
The [DVD] and [CD] REMOTE
MODE buttons are preprogrammed
with remote control codes for control-
ling Onkyo components. When one of
these buttons is reset, the prepro-
grammed code is restored.
Resetting the Remote Controller
1While holding down the
[RECEIVER] button, press the
[L NIGHT] button for 3 seconds.
The [RECEIVER] button lights up.
2Press the [RECEIVER] button
again.
The remote controller is reset and the
[RECEIVER] button flashes twice.

54
Controlling Other Components—Continued
To control another component, point the remote controller at it and use the buttons explained below. (You must
select the appropriate remote control mode first.)
A[ON], [STANDBY], TV [ ]
Sets the TV to On or Standby.
BNumber buttons
Enter numbers.
CTV VOL [ ]/[ ]
Adjusts the TV’s volume.
D[CH +/–]
Selects channels on the TV.
E[PREVIOUS]
Selects the previous channel.
F[TV INPUT]
Selects the TV’s VCR input.
G[ ], [ ], [ ], [ ], [ ]
Operates the VCR.
A[ON], [STANDBY]
Sets the VCR to On or Standby.
BNumber buttons
Selects channels.
C[CLR]
Cancels functions.
D[CH +/–]
Selects channels on the VCR.
E[ ], [ ], [ ]
Pause, Play, Stop.
F[], []
Rewind and Fast forward.
A[ON], [STANDBY]
Sets the satellite/cable receiver
to On or Standby.
BNumber buttons
Enter numbers.
C[CLR]
Cancels functions.
D[CH +/–]
Select satellite/cable channels.
E[PREVIOUS]
Selects the previous channel.
F[GUIDE]
Displays the program guide.
G[ENTER]
Confirms the selection.
H[ ]/[ ]/[ ]/[ ]
Selects menu items.
I[ ], [ ], [ ], [ ], [ ]
Operates the VCR.
Controlling a TV
MUTING
PREVIOUS
MENU
GUIDE
TOP MENU
SP A/B
SETUPRETURN
RANDOM
SUBTITLE
PLAY MODE
AUDIO REPEAT
--
/
---
TAPE/AMP
MD
CDR
CABLE
ON STANDBY
DIMMER SLEEP
10 11 12
INPUT SELECTOR
DVDHDD
REMOTE MODE
V1V2V3
CDTAPE TUNER
DVD
MULTI CH
LISTENING MODE
TV
DISPLAY
TEST TONE
CH SEL
SURROUND
STEREO
CINE FLTR
LEVEL
+
LEVEL
-
L NIGHT
VOL
VOL
SAT
VCR
TV
DVD
RECEIVER
CD
INPUT
+10
0
CLR
123
456
789
ENTER
CH
DISC
A
2
3
4
6
5
7
Press [TV]
first
Controlling a VCR
MUTING
PREVIOUS
MENU
GUIDE
TOP MENU
SP A/B
SETUPRETURN
RANDOM
SUBTITLE
PLAY MODE
AUDIO REPEAT
--
/
---
TAPE/AMP
MD
CDR
CABLE
ON STANDBY
DIMMER SLEEP
10 11 12
INPUT SELECTOR
DVDHDD
REMOTE MODE
V1V2V3
CDTAPE TUNER
DVD
MULTI CH
LISTENING MODE
TV
DISPLAY
TEST TONE
CH SEL
SURROUND
STEREO
CINE FLTR
LEVEL
+
LEVEL
-
L NIGHT
VOL
VOL
SAT
VCR
TV
DVD
RECEIVER
CD
INPUT
+10
0
CLR
123
456
789
ENTER
CH
DISC
A
2
4
6
5
3
Press [VCR]
first
Controlling a Satellite/
Cable Receiver
MUTING
PREVIOUS
MENU
GUIDE
TOP MENU
SP A/B
SETUPRETURN
RANDOM
SUBTITLE
PLAY MODE
AUDIO REPEAT
--
/
---
TAPE/AMP
MD
CDR
CABLE
ON STANDBY
DIMMER SLEEP
10 11 12
INPUT SELECTOR
DVDHDD
REMOTE MODE
V1V2V3
CDTAPE TUNER
DVD
MULTI CH
LISTENING MODE
TV
DISPLAY
TEST TONE
CH SEL
SURROUND
STEREO
CINE FLTR
LEVEL
+
LEVEL
-
L NIGHT
VOL
VOL
SAT
VCR
TV
DVD
RECEIVER
CD
INPUT
+10
0
CLR
123
456
789
ENTER
CH
DISC
A
2
4
5
6
8
9
7
3
Press [SAT]
first

55
Troubleshooting
If you have any trouble using the AV receiver, look for a
solution in this section. If you can’t resolve the issue
yourself, contact your Onkyo dealer.
Can’t turn on the AV receiver?
• Make sure that the power cord is properly plugged into
the wall outlet.
• Unplug the power cord from the wall outlet, wait five
seconds or more, then plug it in again.
The AV receiver turns off as soon as it’s turned
on?
• The amp protection circuit has been activated.
Remove the power cord from the wall outlet immedi-
ately. Disconnect all speaker cables and input sources,
and leave the AV receiver with its power cord discon-
nected for one hour. After that, reconnect the power
cord, and then set the volume to maximum. If the AV
receiver stays on, set the volume to minimum, discon-
nect the power cord, and reconnect your speakers and
input sources properly. If the AV receiver turns off
when you set the volume to maximum, disconnect the
power cord, and contact your Onkyo dealer.
There’s no sound or it’s very quiet?
• Make sure that the digital input source is selected
properly (page 31). Press the [DIGITAL INPUT] but-
ton repeatedly.
• Make sure that all audio connecting plugs are pushed
in all the way (page 20).
• Make sure that the polarity of the speaker cables is
correct, and that the bare wires are in contact with
metal part of each speaker terminal (page 17)
• Make sure that the speaker cables are not shorting.
• Check the volume. It can be set to MIN, 1 through 79,
or MAX (page 34). The AV receiver is designed for
home theater enjoyment and has a wide volume range
for precise adjustment.
• If the MUTING indicator is shown on the display,
press the remote controller’s [MUTING] button to
unmute the AV receiver (page 40).
• While a pair of headphones is connected to the
PHONES jack, no sound is output by the speakers
(page 41).
• Check the digital audio output setting on the con-
nected device. On some games consoles, such as those
that can play DVDs, the default setting is off.
• With some DVD-Video discs, you need to select an
audio format from a menu.
• If your turntable doesn’t have a phono preamp built-in,
you must connect one between it and the AV receiver.
If your turntable uses an MC cartridge, you must con-
nect an MC head amp, or an MC transformer and a
phono preamp.
• Specify the speaker distances and adjust the individual
speaker levels (pages 50, 51).
• The input signal format is set to PCM or DTS. Set it to
Auto (page 51).
Only the front speakers produce sound?
• When the Stereo or Mono listening mode is selected,
only the front speakers and subwoofer produce sound.
• Make sure the speakers are configured correctly
(page 32).
Only the center speaker produces sound?
• If you use the Pro Logic IIx Movie or Pro Logic IIx
Music listening mode with a mono source, such as an
AM radio station or mono TV program, the sound is
concentrated in the center speaker.
• Make sure the speakers are configured correctly
(page 32).
The surround speakers produce no sound?
• When the Stereo or Mono listening mode is selected,
the surround speakers produce no sound (page 42).
• Depending on the source and current listening mode,
not much sound may be produced by the surround
speakers. Try selecting another listening mode.
• Make sure the speakers are configured correctly
(page 32).
The center speaker produces no sound?
• When the Stereo or Mono listening mode is selected,
the center speaker produces no sound (page 42).
• Make sure the speakers are configured correctly
(page 32).
The surround back speakers produce no
sound?
• The surround back speakers are not used with all lis-
tening modes. Select another listening mode
(page 42).
• Not much sound may be produced by the surround
back speakers with some sources.
• Make sure the speakers are configured correctly
(page 32).
• When speaker set B is turned on, speaker set A is
reduced to 5.1-channel playback, and the surround
back speakers produce no sound.
Power
Audio

56
Troubleshooting—Continued
The subwoofer produces no sound?
• The subwoofer outputs no sound while only speaker
set B is on. Turn on speaker set A.
• When you play source material that contains no infor-
mation in the LFE channel, the subwoofer produces
no sound.
• Make sure the speakers are configured correctly
(page 32).
Speaker set B produces no sound?
• Speaker set B outputs only analog input signals. Make
sure that the analog audio cables are connected prop-
erly.
There’s no sound with a certain signal format?
• Check the digital audio output setting on the con-
nected device. On some games consoles, such as those
that can play DVDs, the default setting is off.
• With some DVD-Video discs, you need to select an
audio output format from a menu.
Can’t get 6.1 or 7.1-channel playback?
• When speaker B is turned on, speaker set A is reduced
to 5.1-channel playback.
The volume cannot be set to 79?
• When the levels of all speakers have been calibrated
(pages 41, 50), the maximum volume setting may
change.
Noise can be heard?
• Using cable ties to bundle audio cables with power
cords, speaker cables, and so on may degrade the
audio performance, so don’t do it.
• An audio cable may be picking up interference. Try
repositioning your cables.
The Late Night function doesn’t work?
• Make sure the source material is Dolby Digital
(page 46).
The DVD analog multichannel input doesn’t
work?
• Check the DVD analog multichannel input connec-
tions (page 23).
• To select the DVD analog multichannel input, press
the [MULTI CH] input selector button.
• Check the audio output settings on your DVD player.
About DTS signals
• When DTS program material ends and the DTS bit-
stream stops, the AV receiver remains in DTS listen-
ing mode and the DTS indicator remains on. This is to
prevent noise when you use the pause, fast forward, or
fast reverse function on your player. If you switch your
player from DTS to PCM, because the AV receiver
does not switch formats immediately, you may not
hear any sound, in which case you should stop your
player for about three seconds, and then resume play-
back.
• With some CD players, you won’t be able to playback
DTS material properly even though your player is con-
nected to a digital input on the AV receiver. This is
usually because the DTS bitstream has been processed
(e.g., output level, sampling rate, or frequency
response changed) and the AV receiver doesn’t recog-
nize it as a genuine DTS signal. In such cases, you
may hear noise.
• When playing DTS program material, using the pause,
fast forward, or fast reverse function on your player
may produce a short audible noise. This is not a mal-
function.
There’s no picture?
• Make sure that all video connecting plugs are pushed
in all the way (page 20).
• Make sure that each video component is properly con-
nected.
• The AV receiver does not convert between formats. So
if your video component is connected to a component
video input, your TV must be connected to the compo-
nent video output (page 21).
• On your TV, make sure that the video input to which
the AV receiver is connected is selected.
• While the Pure Audio listening mode (not North
American model) is selected, the video circuits are
turned off and the AV receiver outputs no video sig-
nals.
Reception is noisy, stereo FM reception suffers
from hiss, or the FM STEREO indicator doesn’t
appear?
• Relocate your antenna.
• Move the AV receiver away from your TV or com-
puter.
• Listen to the station in mono (page 36).
• When listening to an AM station, operating the remote
controller may cause noise.
• Passing cars and airplanes can cause interference.
• Concrete walls weaken radio signals.
• If nothing improves the reception, install an outdoor
antenna.
Video
Tuner

57
Troubleshooting—Continued
The remote controller doesn’t work?
• Make sure that the batteries are installed with the cor-
rect polarity (page 9).
• Make sure that the remote controller is not too far
away from the AV receiver, and that there’s no
obstruction between the remote controller and the AV
receiver’s remote control sensor (page 9).
• Make sure you’ve selected the correct remote control-
ler mode (page 10).
• Make sure you’ve entered the correct remote control
code.
Can’t control other components?
• Make sure you’ve selected the correct remote control-
ler mode (page 10).
• If you’ve connected an -compatible Onkyo Mini-
Disc or CD recorder to the TAPE IN/OUT jacks, for
the remote controller to work properly, you must set
the display to MD or CD (see pages 31 and 53).
• The wrong remote control code has been entered.
• The entered remote control code may not be correct. If
more than one code is listed, try each one.
• With some AV components, certain buttons may not
work as expected, and some may not work at all.
• To control Onkyo components via , point the
remote controller at the AV receiver.
• To control Onkyo components without , or other
manufacturers’ components, point the remote control-
ler at that component.
Can’t record?
• On your recorder, make sure the correct input is
selected.
• To prevent signal loops and damage to the AV
receiver, input signals are not fed through to outputs
with the same name (e.g., TAPE IN to TAPE OUT, or
VIDEO 1 IN to VIDEO 1 OUT).
• When the Pure Audio listening mode is selected,
recording is not possible because no video signals are
output. Select another listening mode.
The sound changes when I connect my head-
phones?
• When a pair of headphones is connected, the listening
mode is set to Stereo, unless it’s already set to Stereo,
Mono, Direct, or Pure Audio (not North American
model).
The display doesn’t work?
• The display is turned off when the Pure Audio (not
North American model) listening mode is selected.
How do I change the language of a multiplex
source?
• Use the “Multiplex” setting on the “4. Audio Adjust”
menu to select Main or Sub (page 47).
The functions don’t work?
• To use , you must make an connection and an
analog audio connection (RCA) between the compo-
nent and AV receiver, even if they are connected digi-
tally (page 29).
Remote Controller
Recording
Others
The AV receiver contains a microcomputer for signal pro-
cessing and control functions. In very rare situations,
severe interference, noise from an external source, or
static electricity may cause it to lockup. In the unlikely
event that this happens, unplug the power cord from the
wall outlet, wait at least five seconds, and then plug it
back in again.
Onkyo is not responsible for damages (such as CD
rental fees) due to unsuccessful recordings caused by
the unit’s malfunction. Before you record important
data, make sure that the material will be recorded cor-
rectly.
To reset the AV receiver to its factory defaults, turn
it on and, while holding down the [VIDEO 1] button,
press the [STANDBY/ON] button. “Clear” will
appear on the display and the AV receiver will enter
Standby mode.
Before disconnecting the power cord from the wall out-
let, set the AV receiver to Standby.

58
Specification
Amplifier Section
Video Section
Tuner Section
■FM
■AM
General
■Video Inputs
■Video Outputs
■Audio Inputs
■Audio Outputs
Specifications and features are subject to change without
notice.
Power Output
2 channel driven: North American: 75 W + 75 W
(8Ω,20Hz–20kHz, FTC)
European: 100 W + 100 W
(6Ω,1kHz,DIN)
Asian, Australian: 130 W + 130 W
(6Ω,1kHz,JEITA)
Dynamic Power 180 W + 180 W (3Ω,Front)
140 W + 140 W (4Ω,Front)
95 W + 95 W (8Ω,Front)
THD (Total Harmonic
Distortion) 0.08% (Power Rated)
Damping Factor 60 (Front,1kHz,8Ω)
Input Sensitivity and
Impedance 200 mV/ 47 kΩ (LINE)
Output Level and
Impedance 200 mV/ 470 Ω (REC OUT)
Frequency Response 10 Hz–100 kHz/ +1 dB-3 dB (Direct
mode)
Tone Control ±10 dB, 50 Hz (BASS)
±10 dB, 20 kHz (TREBLE)
Signal to Noise Ratio 100 dB (LINE, IHF-A)
Speaker Impedance North American: 6Ω–
Others: 4Ω– or 6Ω–
Input Sensitivity/Output
Level and Impedance 1 Vp-p /75Ω(Component and S-Video Y)
0.7 Vp-p /75Ω (Component Pb/Cb,Pr/Cr)
0.28 Vp-p /75Ω(S-Video C)
1 Vp-p /75Ω(Composite)
Component Video
Frequency Response 5 Hz – 50 MHz
Tuning Frequency
Range North American: 87.5 MHz– 107.9 MHz
Other: 87.5 MHz– 108.0 MHz
Usable Sensitivity Stereo:17.2 dBf 2 µV(75Ω IHF)
Mono: 11.2 dBf 1 µV(75Ω IHF)
Signal to Noise Ratio Stereo: 70 dB (IHF-A)
Mono:76 dB (IHF-A)
THD Stereo: 0.3% (1kHz)
Mono:0.2% (1kHz)
Frequency Response 30 Hz–15 kHz / ±1 dB
Stereo Separation 45 dB (1kHz)
Tuning Frequency
Range North American: 530 kHz–1710 kHz
Others: 522 kHz–1611 kHz
Usable Sensitivity 30 µV
Signal to Noise Ratio 40 dB
THD 0.70%
Power Supply North American: AC 120 V, 60 Hz
Australian and European:
AC 230-240 V, 50 Hz
Others: AC 120/220-240 V, 50/60 Hz
AC 230-240 V, 50Hz
AC 220-230 V, 50 Hz
Power Consumption North American: 6.2 A
Others: 590 W
Stand-by Power
Consumption North American: 0.1 W
Australian and European: 0.2 W
Others: 0.5 W
Dimensions
(W × H × D) 435 × 150 × 374 mm
17-1/8"
×
5-7/8"
×
14-3/4"
Weight North American: 9.4 kg
20.7 lbs.
European: 10.1 kg
22.3 lbs.
Others: 10.2 kg
22.5 lbs.
Component DVD,VIDEO1,VIDEO2
S-Video DVD,VIDEO1,VIDEO2
Composite DVD,VIDEO1,VIDEO2,VIDEO3
Component MONITOR
S-Video MONITOR OUT,VIDEO1
Composite MONITOR OUT,VIDEO1
Digital Inputs Optical: 3
Coaxial: 1
Analog Inputs DVD(MULTICHANNEL),VIDEO1,
VIDEO2,VIDEO3,TAPE,CD
Multichannel Inputs 6
Analog Outputs TAPE,VIDEO1
Subwoofer Pre Outputs 1
Speaker Outputs SP A (L, R, C, SL, SR, SBL, SBR)
SP B (L, R)
Phones 1

59
Memo

60
SN 29343932
I0502-1
Sales & Product Planning Div. : 2-1, Nisshin-cho, Neyagawa-shi, OSAKA 572-8540, JAPAN
Tel: 072-831-8023 Fax: 072-831-8124
ONKYO U.S.A. CORPORATION
18 Park Way, Upper Saddle River, N.J. 07458, U.S.A.
Tel: 201-785-2600 Fax: 201-785-2650 http://www.us.onkyo.com/
ONKYO EUROPE ELECTRONICS GmbH
Liegnitzerstrasse 6, 82194 Groebenzell, GERMANY
Tel: +49-8142-4401-0 Fax: +49-8142-4401-555 http://www.eu.onkyo.com/
ONKYO EUROPE UK Office
Suite 1, Gregories Court, Gregories Road, Beaconsfield, Buckinghamshire, HP9 1HQ
UNITED KINGDOM Tel: +44-(0)1494-681515 Fax: +44(0)-1494-680452
ONKYO CHINA LIMITED
Units 2102-2107, Metroplaza Tower I, 223 Hing Fong Road, Kwai Chung,
N.T., HONG KONG Tel: 852-2429-3118 Fax: 852-2428-9039
http://www.ch.onkyo.com/
(C) Copyright 2005 ONKYO CORPORATION Japan. All rights reserved.
http://www.onkyo.com/
HOMEPAGE
* 2 9 3 4 3 9 3 2 *















