Onkyo TX NR414 User Manual To The 6751a41e F169 448b 9459 39c6cede4824
User Manual: Onkyo TX-NR414 to the manual
Open the PDF directly: View PDF
.
Page Count: 128 [warning: Documents this large are best viewed by clicking the View PDF Link!]
- Informations de Sécurité et Introduction
- Connexions
- Mise sous tension et opérations de base
- Mise sous/hors tension de l’Ampli-tuner AV
- Lecture
- Lecture depuis l’appareil raccordé
- Commande du contenu de périphériques USB ou réseau
- Description des icônes de l’afficheur
- Lecture à partir d’un iPod/iPhone via USB
- Lecture à partir d’un périphérique USB
- Écoute de la webradio vTuner
- Enregistrer une autre radio en ligne
- Lecture de fichiers musicaux à partir d’un serveur
- Lecture distante
- Écoute de la radio AM/FM
- Utilisation des fonctions de base
- Utilisation des modes d’écoute
- Utilisation du menu principal
- Utilisation de la minuterie de mise en veille automatique
- Réglage de la luminosité de l’écran
- Affichage des informations relatives à la source
- Modification de l’affichage de l’entrée
- Utilisation de Music Optimizer
- Activation du mode sourdine de l’Ampli-tuner AV
- Utilisation d’un casque
- Opérations plus sophistiquées
- Menu de configuration OSD
- Utilisation de l’installation rapide
- Utilisation des paramètres audio de l’installation rapide
- Utilisation du menu principal (HOME)
- À propos du voyant HYBRID STANDBY
- Éléments du menu de configuration
- HDMI Input (Entrée HDMI)
- Component (Entrée vidéo composantes)
- Digital Audio (Entrée audio numérique)
- Sp Config (Configuration d’enceintes)
- Sp Distance (Distance des enceintes)
- Level Cal (Calibrage du niveau)
- Audio Adjust (Réglage audio)
- Source Setup (Réglage de source)
- Hardware (Configuration du matériel)
- HDMI Setup (Réglage HDMI)
- Network Setup (Configuration du réseau)
- Zone 2
- Menu de configuration OSD
- Commande d’autres appareils
- Annexe
- Guide radio Internet
- Using Internet Radio
- Utilisation d’une webradio
- Procédures courantes dans le menu de webradio
- Pandora® internet Radio -Pour commencer (États-Unis uniquement)
- Utilisation de Rhapsody (Etats-Unis uniquement)
- Utilisation de SiriusXM Internet Radio (Amérique du Nord uniquement)
- Utilisation de la webradio Last.fm
- Utilisation de Slacker Personal Radio
- Utilisation de Mediafly
- Uso de Internet Radio
- Using Internet Radio
- Internetradio verwenden
- Codes de télécommande

F
r
AMPLI-TUNER AV
TX-NR414
Manuel d’instructions
Contenu
Informations de Sécurité et Introduction.....2
Contenu...........................................................5
Connexions...................................................11
Mise sous tension et opérations de base ......18
Opérations plus sophistiquées...................38
Commande d’autres appareils....................52
Annexe ..........................................................58
Guide radio Internet
Codes de télécommande

Fr-2
Informations de Sécurité et Introduction
Remarques importantes pour
votre sécurité
1. Veuillez lire ces instructions.
2. Veuillez conserver ces instructions.
3. Respectez tous les avertissements.
4. Suivez toutes les instructions.
5. Ne vous servez pas de cet appareil à proximité d’eau.
6. Essuyez le boîtier avec un chiffon sec uniquement.
7. Ne bloquez pas les orifices d’aération. Installez cet
appareil en suivant les instructions du fabricant.
8.
Ne le placez pas à proximité de sources de chaleur telles
que radiateurs, chauffage, poêles ou autre dispositif (y
compris les amplificateurs) générateur de chaleur.
9. N’essayez pas de circonvenir le dispositif de sécurité
que représente une fiche polarisée ou une fiche avec
mise à la terre. Une fiche polarisée dispose de deux
lames dont l’une est plus large que l’autre. Une fiche
avec terre est munie de deux lames ainsi que d’une
broche de mise à la terre. La lame la plus large ou la
broche assurent votre sécurité. Si la fiche fournie ne
peut être insérée dans la prise murale, demandez à un
électricien de remplacer la prise.
10. Protégez le cordon d’alimentation en évitant qu’on ne
marche pas dessus et qu’il ne soit plié (notamment au
niveau des fiches, des cache-câbles et de la sortie de
l’appareil).
11. Servez-vous exclusivement des fixations/accessoires
préconisés par le fabricant.
12. Utilisez exclusivement le
chariot, le support, le trépied, la
fixation ou la table spécifié(e)
par le fabricant ou vendu(e)
avec l’appareil. Un chariot
contenant l’appareil doit
toujours être déplacé avec
précaution pour éviter qu’il ne
se renverse et blesse quelqu’un.
13. Débranchez l’appareil durant un orage ou lorsqu’il
reste inutilisé longtemps.
14. Veuillez faire appel à un technicien qualifié pour
l’entretien. Un entretien est indispensable si l’appareil
a été endommagé d’une façon ou d’une autre : cordon
d’alimentation ou fiche endommagée, liquide renversé
ou chute de petits objets dans l’appareil, exposition à la
pluie ou à une humidité excessive, fonctionnement
anormal ou chute de l’appareil.
15. Dommages nécessitant réparation
Débranchez l’appareil du secteur et confiez-le à un
technicien qualifié lorsque :
A. Le cordon d’alimentation ou sa fiche sont
endommagés.
B. Des objets sont tombés dans l’appareil ou du
liquide a été renversé et a pénétré ce dernier.
C. L’appareil a été exposé à la pluie.
D. L’appareil ne semble pas fonctionner normalement
lorsque vous l’utilisez en respectant les instructions
données. N’effectuez que les réglages préconisés
dans le manuel car un mauvais réglage d’autres
commandes risque d’endommager l’appareil et
nécessitera un long travail de remise en état par un
technicien qualifié.
E. L’appareil est tombé ou son boîtier est
endommagé.
F. Ses performances semblent affectées.
16. Pénétration de corps étrangers et de liquide
Veillez à ne pas insérer d’objets à l’intérieur de
l’appareil car ils pourraient toucher des points de
tension dangereux ou provoquer des court-circuits : il y
a risque d’incendie ou d’électrocution.
Veillez à ne jamais exposer l’appareil à des gouttes ou
des jets d’eau. Ne déposez aucun objet contenant un
liquide (un vase, par exemple) sur l’appareil.
Ne déposez pas de bougies ou d’autres objets brûlants
sur cette appareil.
17. Piles
Songez à l’environnement et veillez dès lors à respecter
les consignes officielles pour la liquidation de piles
épuisées.
18. Veillez à n’installer cet appareil que dans un rack ou un
meuble qui n’entrave pas la ventilation.
Laissez un espace libre de 20 cm au-dessus et à côté de
l’appareil ainsi que 10 cm en face arrière. La face
arrière du rack ou du meuble doit se trouver à 10 cm ou
plus du mur pour assurer une aération adéquate en vue
de dissiper la chaleur.
ATTENTION:
AFIN DE REDUIRE LES RISQUES D’INCENDIE ET DE
DECHARGE ELECTRIQUE, NE PAS EXPOSER CET
APPAREIL A LA PLUIE OU A L’HUMIDITE.
DANGER:
AFIN D’EVITER TOUT DANGER DE DECHARGE
ELECTRIQUE, NE PAS OUVRIR LE BOITIER (OU
L’ARRIERE) DE L’APPAREIL. CONFIER TOUT TRAVAIL
D’ENTRETIEN OU DE REPARATION A UN TECHNICIEN
QUALIFIE.
Un symbole d’éclair fléché dans un triangle
équilatéral est destiné à attirer l’attention de
l’utilisateur sur le fait que certains organes internes
non-isolés de l’appareil sont traversés par un courant
électrique assez dangereux pour constituer un resque
d’électrocution.
Un point d’exclamation dans un triangle équilatéral
est destiné à attirer l’attention de l’utilisateur sur des
instructions importantes relatives à l’entretien et à
l’utilisation du produit.
WARNING
RISK OF ELECTRIC SHOCK
DO NOT OPEN RISQUE DE CHOC ELECTRIQUE
NE PAS OUVRIR
AVIS
AVERTISSEMENT POUR
SUPPORTS À ROULETTES
S3125A

Informations de Sécurité et Introduction
Fr-3
Précautions
1. Enregistrement et droits d’auteur—Outre pour
l’utilisation privée, tout enregistrement d’œuvres
protégées par des droits d’auteur est interdit sans
l’accord préalable du détenteur de ces droits.
2. Fusible—Le fusible à l’intérieur du appareil ne peut
pas être remplacé par l’utilisateur. Si vous n’arrivez
pas à mettre l’appareil sous tension, adressez-vous à
votre revendeur Onkyo.
3. Entretien—Essuyez régulièrement le boîtier de
l’appareil avec un chiffon doux et sec. Vous pouvez
éliminer les taches rebelles avec un chiffon légèrement
imbibé d’eau et de détergent doux. Essuyez ensuite
l’appareil avec un chiffon propre et sec. N’utilisez
jamais de chiffons rêches, de dissolvant, d’alcool ou
d’autres solvants chimiques car ceux-ci pourraient
endommager la finition ou faire disparaître la
sérigraphie du boîtier.
4. Alimentation
AVERTISSEMENT
LISEZ LES CONSIGNES SUIVANTES AVANT DE
BRANCHER L’APPAREIL AU SECTEUR POUR
LA PREMIÈRE FOIS.
La tension du secteur change selon le pays. Vérifiez
que la tension du secteur dans votre région correspond
aux caractéristiques électriques figurant en face arrière
de l’appareil (CA 230 V, 50 Hz ou CA 120 V, 60 Hz,
par exemple).
Pour débrancher l’unité du secteur, veuillez
déconnecter le cordon d’alimentation. Songez à faire le
nécessaire pour que la fiche du cordon soit accessible à
tout moment.
Pour les modèles dotés du bouton [POWER], ou dotés
à la fois du bouton [POWER] et du bouton
[ON/STANDBY] :
Presser le bouton [POWER] pour sélectionner le mode
OFF ne permet de se déconnecter du secteur. Si vous
n’avez pas l’intention d’utiliser l’appareil pendant une
période prolongée, débranchez le cordon
d’alimentation de la prise murale.
Pour les modèles dotés uniquement du bouton
[ON/STANDBY] :
Presser le bouton [ON/STANDBY] pour sélectionner
le mode veille ne permet de se déconnecter du secteur.
Si vous n’avez pas l’intention d’utiliser l’appareil
pendant une période prolongée, débranchez le cordon
d’alimentation de la prise murale.
5. Prévention de la perte d’acuité auditive
Prudence
Une pression sonore excessive provenant d’oreillettes
ou d’un casque peut entraîner une perte d’acuité
auditive.
6. Piles et exposition à la chaleur
Avertissement
Evitez d’exposer les piles (dans leur emballage ou
installées dans un appareil) à une chaleur excessive (en
plein soleil, près d’un feu etc.).
7. Ne touchez jamais cet appareil avec des mains
mouillées—Ne manipulez jamais cet appareil ou son
cordon d’alimentation avec des mains mouillées ou
humides. Si de l’eau ou tout autre liquide pénètre à
l’intérieur de l’appareil, faites-le vérifier par votre
revendeur Onkyo.
8. Remarques concernant la manipulation
• Si vous devez transporter cet appareil, servez-vous
de l’emballage d’origine pour l’emballer comme il
l’était lors de son acquisition.
• Ne posez pas d’objets en caoutchouc ou en plastique
à demeure sur cet appareil car ils risquent de laisser
des marques sur le boîtier.
• Les panneaux supérieur et latéraux de l’appareil
peuvent devenir chauds après un usage prolongé.
C’est parfaitement normal.
• Si vous n’utilisez pas l’appareil durant une période
assez longue, il risque de ne pas fonctionner
convenablement à la prochaine mise sous tension;
veillez donc à l’utiliser de temps en temps.
Modèle pour les Canadien
REMARQUE : CET APPAREIL NUMÉRIQUE DE LA
CLASSE B EST CONFORME À LA NORME NMB-003
DU CANADA.
Sur les modèles dont la fiche est polarisée :
ATTENTION : POUR ÉVITER LES CHOCS
ÉLECTRIQUES, INTRODUIRE LA LAME LA PLUS
LARGE DE LA FICHE DANS LA BORNE
CORRESPONDANTE DE LA PRISE ET POUSSER
JUSQU’AU FOND.
Modèles pour l’Europe
Déclaration de Conformité
Nous, ONKYO EUROPE
ELECTRONICS GmbH
LIEGNITZERSTRASSE 6,
82194 GROEBENZELL
ALLEMAGNE
GROEBENZELL, ALLEMAGNE
ONKYO EUROPE ELECTRONICS GmbH
garantissons que le produit ONKYO décrit dans ce manuel est
conforme aux normes techniques: EN60065, EN55013,
EN55020 et EN61000-3-2, -3-3.
K. MIYAGI

Informations de Sécurité et Introduction
Fr-4
Accessoires fournis
Assurez-vous que le carton contient bien les accessoires
suivants :
*La lettre figurant à la fin du nom du produit dans les catalogues
et sur l’emballage indique la couleur du produit. Les
caractéristiques techniques et le fonctionnement du produit ne
changent pas, quelle que soit la couleur du produit.
■Mise en place des piles
Remarque
• Si la télécommande ne fonctionne pas correctement, essayez de
remplacer les piles.
• Ne mélangez pas des piles neuves avec des piles usagées et
n’insérez pas des piles de types différents.
• Si vous prévoyez de ne pas utiliser votre télécommande pendant
un certain temps, retirez les piles pour éviter tout risque
d’endommagement par fuite ou corrosion.
• Retirez immédiatement les piles usagées de la télécommande
pour éviter tout risque d’endommagement par fuite ou corrosion.
■Pointage de la télécommande
Pour utiliser la télécommande, pointez-la vers le capteur de
télécommande de l’ampli-tuner AV, tel qu’indiqué ci-
dessous.
Antenne FM intérieure (➔page 17)
Antenne cadre AM (➔page 17)
Étiquettes pour les câbles d’enceinte (➔page 11)
Télécommande (RC-834M) et deux piles (type AA/R6)
Guide de Démarrage Rapide
Piles (AA/R6)
Capteur de télécommande
Ampli-tuner AV
Env. 5 m
Nous vous remercions d’avoir acheté un Ampli-
tuner AV Onkyo. Veuillez lire attentivement ce
manuel avant de procéder aux branchements et de
brancher l’appareil.
Suivre les instructions de ce manuel vous permet
d’obtenir les performances et un plaisir d’écoute
optimaux grâce à votre nouveau Ampli-tuner AV.
Veuillez conserver ce manuel pour une
consultation ultérieure.

Informations de Sécurité et Introduction
Fr-5
Contenu
Informations de Sécurité et Introduction
Remarques importantes pour votre sécurité .............2
Précautions ...................................................................3
Accessoires fournis......................................................4
Contenu .........................................................................5
Fonctionnalités .............................................................6
Panneaux avant et arrière ............................................7
Panneau avant............................................................7
Écran...........................................................................8
Panneau arrière ..........................................................9
Télécommande............................................................10
Commande de Ampli-tuner AV .................................10
Connexions
Branchement de l’Ampli-tuner AV.............................11
Branchement de vos enceintes.................................11
À propos des branchements audiovisuels ................13
Branchement d’appareils
au moyen d’un câble HDMI ....................................14
Raccordement de vos appareils................................15
Raccordement d’appareils Onkyo u.......................16
Branchement des antennes ......................................17
Branchement du cordon d’alimentation.....................17
Mise sous tension et opérations de base
Mise sous/hors tension de l’Ampli-tuner AV............18
Mise sous tension .....................................................18
Mise hors tension......................................................18
Lecture.........................................................................19
Lecture depuis l’appareil raccordé ............................19
Commande du contenu de périphériques USB
ou réseau................................................................20
Description des icônes de l’afficheur.........................21
Lecture à partir d’un iPod/iPhone via USB................21
Lecture à partir d’un périphérique USB.....................22
Écoute de la webradio vTuner ..................................22
Enregistrer une autre radio en ligne..........................23
Lecture de fichiers musicaux à partir d’un serveur....24
Lecture distante.........................................................25
Écoute de la radio AM/FM.........................................26
Utilisation des fonctions de base .............................29
Utilisation des modes d’écoute .................................29
Utilisation du menu principal.....................................34
Utilisation de la minuterie de mise
en veille automatique .............................................35
Réglage de la luminosité de l’écran..........................35
Affichage des informations relatives à la source ......35
Modification de l’affichage de l’entrée.......................36
Utilisation de Music Optimizer ..................................36
Activation du mode sourdine de l’Ampli-tuner AV.....36
Utilisation d’un casque..............................................37
Opérations plus sophistiquées
Menu de configuration OSD ......................................38
Utilisation de l’installation rapide...............................38
Utilisation des paramètres audio
de l’installation rapide.............................................39
Utilisation du menu principal (HOME).......................40
À propos du voyant HYBRID STANDBY ..................41
Éléments du menu de configuration .........................41
HDMI Input (Entrée HDMI) .......................................42
Component (Entrée vidéo composantes) .................42
Digital Audio (Entrée audio numérique)....................43
Sp Config (Configuration d’enceintes) ......................43
Sp Distance (Distance des enceintes)......................44
Level Cal (Calibrage du niveau) ...............................44
Audio Adjust (Réglage audio) ...................................45
Source Setup (Réglage de source) ..........................46
Hardware (Configuration du matériel).......................47
HDMI Setup (Réglage HDMI) ...................................48
Network Setup (Configuration du réseau) ................49
Zone 2 ..........................................................................51
Réalisation des branchements de la Zone 2 ............51
Commande des appareils de la zone 2 ....................51
Commande d’autres appareils
Lecture sur iPod/iPhone via une station d’accueil
Onkyo........................................................................52
Utilisation de la station d’accueil Onkyo ...................52
Commande de votre iPod/iPhone.............................53
Commande d’autres appareils .................................. 54
Codes de télécommande préprogrammés ............... 54
Saisie des codes de télécommande
préprogrammés...................................................... 54
Reconfiguration des boutons de couleur.................. 54
Codes de télécommande pour les appareils
Onkyo raccordés via u........................................ 55
Réinitialisation des boutons de REMOTE MODE..... 55
Réinitialisation de la télécommande ......................... 55
Commande d’autres appareils.................................. 56
Annexe
Dépannage.................................................................. 58
Mise à jour du logiciel................................................ 63
Conseil de connexion et trajet du signal vidéo....... 67
Utilisation d’un téléviseur, d’un lecteur
ou d’un enregistreur compatible RIHD.................. 68
À propos de l’interface HDMI .................................... 70
Fonctionnalités réseau/USB...................................... 71
Informations sur la licence
et sur les marques déposées ................................. 74
Caractéristiques techniques ..................................... 75
Pour réinitialiser l’ampli-tuner AV à ses réglages
d’usine, allumez-le et tout en maintenant enfoncé
CBL/SAT, appuyez sur 8ON/STANDBY
(➔page 58).

Informations de Sécurité et Introduction
Fr-6
Fonctionnalités
Amplificateur
• 80 W par canal à 8 ohms (FTC)
• 130 W par canal à 6 ohms (IEC)
• Circuit d’optimisation du réglage du gain et du volume
• Transformateur H.C.P.S. (alimentation à courant élevé)
massif et de forte puissance
Traitement
• HDMI (canal audio de retour, 3D, DeepColor, x.v.Color,
Lip Sync, DTS-HD Master Audio, DTS-HD High
Resolution Audio, Dolby TrueHD, Dolby Digital Plus,
DSD et PCM multicanaux)
• Configuration sans mise à l’échelle
• Mémoire mode d’écoute A-Form
• Mode Direct
• Pure Audio Mode (modèles européens)
• Music Optimizer pour les fichiers musicaux numériques
compressés
• Convertisseurs N/A 192 kHz/24 bits
• Traitement DSP 32 bits puissant et extrêmement précis
• Technologie de circuit de nettoyage de scintillement
Connexions
• 6 entrées et 1 sortie HDMI
• Commande du système p d’Onkyo
• 4 entrées numériques (2 optiques/2 coaxiales)
• Commutation en vidéo composant (2 entrées/1 sortie)
• Bornes d’enceinte compatibles avec le raccordement par
fiches bananes
*En Europe, il est interdit de brancher des enceintes à un ampli-
ficateur audio à l’aide de fiches bananes.
• Connectivité radio en ligne (webradio
SIRIUS/vTuner/Last.fm/Pandora/Rhapsody/Slacker/
Mediafly/AUPEO!)
*Les services disponibles peuvent varier en fonction de la
région.
• Capacité de mise en réseau pour les fichiers audio en
streaming
• Entrée USB située sur le panneau avant pour des
périphériques de mémoire et des modèles iPod®/iPhone®
Divers
• 40 stations FM/AM préréglées
• Réglage du répartiteur
(40/50/60/70/80/90/100/120/150/200 Hz)
• Fonction de commande de la synchro A/V (jusqu’à
400 ms)
• Fonction de mise en veille automatique
• Affichage sur écran via la liaison HDMI
• Télécommande compatible u préprogrammée

Informations de Sécurité et Introduction
Fr-7
Panneaux avant et
arrière
Pour toute information complémentaire, référez-vous aux
pages indiquées entre parenthèses.
aBouton 8ON/STANDBY (18)
bBoutons ZONE 2, OFF (51)
cCapteur de télécommande (4)
dÉcran (8)
eBoutons LISTENING MODE (29)
fBouton DIMMER (Modèles nord-américains) (35)
gBouton MEMORY (27)
hBouton TUNING MODE (26)
iBouton DISPLAY (35)
jBouton SETUP (40)
kTUNING q/w, PRESET e/r (26), curseur et
boutons ENTER
lBouton RETURN
mCommande MASTER VOLUME (19)
nBouton et voyant MUSIC OPTIMIZER (Modèles
nord-américains) (36, 39)
oPrise PHONES (37)
pBoutons TONE et de niveau de la tonalité (39)
qBoutons du sélecteur d’entrée (19)
rPrises AUX INPUT AUDIO/VIDEO (15)
sPort USB (15)
tVoyant HYBRID STANDBY (41)
uBouton et voyant PURE AUDIO (Modèles
européens) (29)
vBouton RT/PTY/TP (Modèles européens) (27)
Panneau avant
(Modèles nord-américains) (Modèles européens)
a
qs
ce
dfghijklm
o pn
b
t
r
u v

Informations de Sécurité et Introduction
Fr-8
s
Pour toute information complémentaire, référez-vous aux
pages indiquées entre parenthèses.
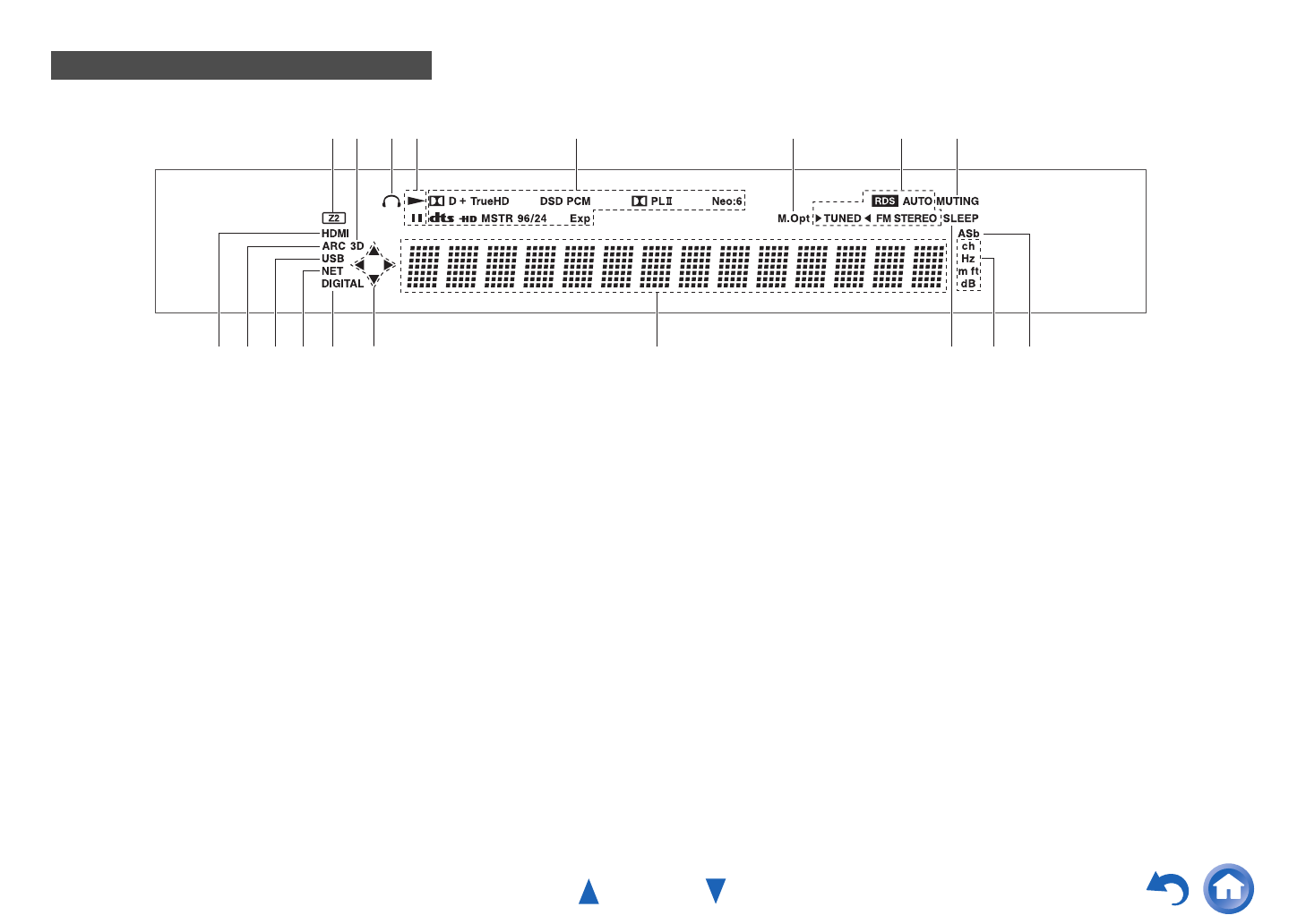
aVoyant Z2 (zone 2) (51)
bVoyant 3D
Ce témoin s’allume lorsqu’un signal d’entrée 3D est
détecté.
cVoyant de casque (37)
d1, 3 et voyants de curseur (21)
eTémoins de format et de mode d’écoute (29)
fTémoin M.Opt (36, 39)
gVoyants de syntonisation
Témoin RDS (sauf les modèles pour l’Amérique du
Nord) (27)
Voyant AUTO (26)
Voyant TUNED (26)
Voyant FM STEREO (26)
hVoyant MUTING (36)
iVoyants d’entrée (67)
Indicateur HDMI (48)
Indicateur DIGITAL
jIndicateur ARC (49)
kTémoin USB (21, 22)
lIndicateur NET (22 à 25, 50)
mZone de message
nVoyant SLEEP (35)
oVoyants de canal /unité
Voyant ch
Voyant Hz
Voyant m/ft
Voyant dB
pVoyant ASb (47)
Écran
i d m n p j l o i k
d ce g f a
bh

Informations de Sécurité et Introduction
Fr-9
aPrises DIGITAL IN COAXIAL et OPTICAL
bPrises COMPONENT VIDEO IN et OUT
cPort ETHERNET
dPrise FM ANTENNA et borne AM ANTENNA
ePrises HDMI IN et OUT
fBornes SPEAKERS
(CENTER, FRONT, SURROUND)
gCordon d’alimentation
hPrise u REMOTE CONTROL
iPrises vidéo composite et audio analogique
(BD/DVD IN, CBL/SAT IN, GAME IN, PC IN,
TV/CD IN)
jPrises ZONE 2 LINE OUT
kPrise SUBWOOFER PRE OUT
lPrise MONITOR OUT V
Panneau arrière
adb c e g
f
hiljk
Consultez « Branchement de l’Ampli-tuner AV »
(➔pages 11 à 17).

Informations de Sécurité et Introduction
Fr-10
Télécommande
Pour toute information complémentaire, référez-vous aux
pages indiquées entre parenthèses.
aBouton 8RECEIVER (18)
bBoutons REMOTE MODE/INPUT SELECTOR (19)
cBoutons q/w/e/r et ENTER
dBouton Q SETUP (38)
eBoutons des modes d’écoute (29)
fBouton DIMMER (35)
gBouton MUTING (36)
hBouton DISPLAY (35)
iBouton VOL q/w (19)
jBouton RETURN
kBouton HOME (34)
lBouton SLEEP (35)
■Commande du tuner
Pour commander le tuner de l’ampli-tuner AV, appuyez
sur le bouton AM ou FM (ou RECEIVER).
aBoutons q/w (26)
bBouton D.TUN (26)
cBouton DISPLAY
dBouton CH +/– (27)
eBoutons numérotés (26)
*1 Pour commander un appareil, vous devez d’abord entrer le
code de télécommande.
Consultez « Saisie des codes de télécommande
préprogrammés » pour toute information complémentaire
(➔page 54).
Commande de Ampli-tuner AV
a
i
j
k
d
l
bf
d
ac
b
g
hc
e
e
*1
Pour utiliser le ampli-tuner AV, appuyez sur
RECEIVER pour sélectionner le mode Récepteur.
Vous pouvez également utiliser la télécommande pour
contrôler votre lecteur disque Blu-ray/DVD, votre
lecteur CD Onkyo et d’autres appareils.
Consultez « Saisie des codes de télécommande
préprogrammés » pour toute information
complémentaire (➔page 54).

Fr-11
Connexions
Branchement de l’Ampli-
tuner AV
Branchement des câbles d’enceinte
L’illustration suivante montre comment brancher les
enceintes sur chaque paire de bornes.
■Bornes d’enceinte à visser
Dénudez les extrémités des câbles d’enceinte sur 12 à
15 mm environ et torsadez les fils dénudés comme indiqué
sur la figure.
■Fiches banane (modèles pour l’Amérique du
Nord)
• Si vous utilisez des fiches bananes, serrez la borne de
l’enceinte avant d’insérer la fiche banane.
• N’insérez pas directement la fiche de l’enceinte dans le
trou central de la borne de l’enceinte.
Configuration des enceintes
Le tableau ci-dessous indique les canaux que vous devez
utiliser en fonction du nombre d’enceintes dont vous
disposez.
Quel que soit le nombre d’enceintes que vous utilisez, il est
recommandé d’utiliser un subwoofer (caisson de basse)
pour pouvoir bénéficier de graves puissants.
Pour tirer le meilleur parti de votre système de son
surround, vous devez procédez manuellement à un certain
nombre de réglages sur les enceintes (➔page 43).
Mise en place des étiquettes des câbles
d’enceinte
Les bornes d’enceinte comportent un code couleur pour
leur identification.
Les étiquettes fournies pour les câbles d’enceinte obéissent
au même code de couleurs et vous devez les fixer sur le fil
positif (+) de chaque câble d’enceinte, conformément au
tableau ci-dessus. Tout ce qu’il vous reste ensuite à faire
est d’associer l’étiquette de chaque couleur à la borne
d’enceinte correspondante.
Branchement de vos enceintes
12 à 15 mm
Centre
Surround
droite
Avant
droite
Surround
gauche
Avant
gauche
Nombre d’enceintes 2 3 4 5
Enceintes avant ✔✔✔✔
Enceinte centrale ✔✔
Enceintes surround ✔✔
Enceinte Couleur
Avant gauche Blanc
Avant droite Rouge
Centre Vert
Surround gauche Bleu
Surround droite Gris

Connexions
Fr-12
Précautions concernant le branchement des
enceintes
Lisez ce qui suit avant de brancher vos enceintes :
• Vous pouvez brancher des enceintes d’une impédance
comprise entre 6 et 16 ohms. Si vous utilisez des
enceintes dotées d’une impédance plus faible et que vous
utilisez l’amplificateur à des niveaux sonores plus élevés
pendant une période prolongée, le circuit de protection de
l’amplificateur intégré risque de se déclencher.
• Débranchez le cordon d’alimentation de la prise murale
avant de procéder aux branchements.
• Lisez les instructions fournies avec vos enceintes.
• Faites très attention à respecter la polarité des câbles de
vos enceintes. En d’autres termes, ne branchez les bornes
positives (+) que sur les bornes positives (+) et les bornes
négatives (–) que sur les bornes négatives (–). Si vous
inversez les polarités, le son sera déphasé et ne semblera
pas naturel.
• Des câbles d’enceintes excessivement longs ou fins
peuvent nuire à la qualité du son ; ils sont donc à éviter.
• Veillez à ne pas mettre ne pas mettre les fils positifs et
négatifs en court-circuit. Vous risqueriez d’endommager
l’ampli-tuner AV.
• Veillez à ce que l’âme métallique du câble ne soit pas en
contact avec le panneau arrière de l’ampli-tuner AV.
Vous risqueriez d’endommager l’ampli-tuner AV.
• Ne branchez pas plus d’un câble par borne d’enceinte.
Vous risqueriez d’endommager l’ampli-tuner AV.
• Ne branchez pas une enceinte à plusieurs bornes.
Utilisation d’un subwoofer (caisson de
basse)
Pour trouver la meilleure position possible pour votre
subwoofer, mettez un film ou un morceau musical
comportant de bons sons graves et faites des essais en
plaçant votre subwoofer à différents endroits de la pièce.
Choisissez celui qui offre les meilleurs résultats.
Conseil
• Si votre subwoofer n’est pas doté d’un amplificateur intégré et
que vous utilisez un amplificateur externe, raccordez la prise pré-
sortie du subwoofer à une entrée de l’amplificateur.
LINE INPUT
LINE INPUT
Subwoofer
amplifié
Position
angulaire
1/3 de la
position murale

Connexions
Fr-13
Raccordement d’appareils audiovisuels
a
• Avant d’effectuer des branchements AV, lisez les
manuels d’utilisation fournis par les fabricants de vos
appareils audiovisuels.
• Ne branchez pas le cordon d’alimentation tant que vous
n’avez pas terminé et contrôlé tous les branchements
audiovisuels.
• Insérez les fiches à fond afin d’établir
un bon contact (de mauvais
branchements peuvent causer des
parasites ou des dysfonctionnements).
• Afin de prévenir les interférences,
tenez les câbles audio et vidéo
éloignés des cordons d’alimentation
et des câbles d’enceinte.
Câbles et prises AV
■HDMI
Les branchements HDMI peuvent acheminer des signaux
numériques vidéo et audio.
■Vidéo composantes
Les prises vidéo composantes séparent les signaux de
luminance (Y) et les signaux de différence de couleur (PB,
PR), et offre ainsi une image d’une qualité optimale
(certains fabricants de téléviseurs signalent différemment
leurs prises vidéo composantes).
■Vidéo composite
La vidéo composite est couramment utilisée sur les
téléviseurs, les magnétoscopes et autres équipements
vidéo.
■Audio numérique optique
Les branchements numériques optiques vous permettent de
profiter d’un son numérique tel que le PCM*1, Dolby
Digital ou DTS. La qualité audio est similaire à celle
obtenue avec un branchement coaxial.
■Audio numérique coaxial
Les branchements numériques coaxiaux vous permettent
de profiter d’un son numérique tel que le PCM*1, Dolby
Digital ou DTS. La qualité audio est similaire à celle
obtenue avec un branchement optique.
■Audio analogique (RCA)
Les branchements audio analogiques (RCA) acheminent
des signaux audio analogiques.
*1 Le taux d’échantillonnage disponible pour le signal d’entrée
PCM (stéréo/mono) est 32/44,1/48/88,2/96 kHz. Dans le cas
d’une connexion HDMI, 176,4/192 kHz est également
disponible.
Remarque
• L’ampli-tuner AV ne prend pas en charge les prises PERITEL.
• Les prises numériques optiques de l’ampli-tuner AV sont dotées
de couvercles de protection qui s’ouvrent lorsqu’une fiche
optique est insérée et se referment lorsque ladite fiche est retirée.
Insérez les fiches à fond.
Mise en garde
• Afin de ne pas endommager le couvercle de protection,
tenez la fiche optique droite lorsque vous l’insérez ou la
retirez.
À propos des branchements audiovisuels
Câble HDMI
Autres câbles
: Vidéo et audio
: Vidéo
Console de jeu
Lecteur Blu-ray /
Lecteur DVD
Téléviseur, vidéoprojecteur, etc.
Ampli-tuner AV
Téléviseur, vidéoprojecteur, etc.
Ampli-tuner AV
Console de jeu
Lecteur Blu-ray /
Lecteur DVD
: Audio
Correct !
Erroné !
Vert
Bleu
Rouge
Jaune
Orange
Y
PB
PR
Blanc
Rouge

Connexions
Fr-14
*Si votre TV ne prend pas en charge le canal de retour audio
(ARC - Audio Return Channel), vous devez connecter un câble
numérique optique ainsi qu’un câble HDMI sur ampli-tuner AV.
*Lorsque vous écoutez les données audio lues par un appareil
HDMI via l’ampli-tuner AV, réglez l’appareil HDMI de manière
à ce que les signaux vidéo puissent être vus sur l’écran du
téléviseur (sur le téléviseur, sélectionnez l’entrée de l’appareil
HDMI branchée sur l’ampli-tuner AV). Si le téléviseur est éteint
ou s’il est réglé sur une autre source d’entrée, aucun son ne sera
émis par l’ampli-tuner AV ou le son émis risque d’être coupé.
Branchez vos appareils sur les prises appropriées. Les
affectations par défaut des entrées sont indiquées ci-
dessous.
✔ : l’attribution peut être modifiée (➔page 42).
Consultez aussi :
• « Conseil de connexion et trajet du signal vidéo »
(➔page 67)
• « Utilisation d’un téléviseur, d’un lecteur ou d’un
enregistreur compatible RIHD » (➔page 68)
• « À propos de l’interface HDMI » (➔page 70)
Conseil
• Pour écouter l’audio d’un appareil connecté via HDMI aux
enceintes de votre TV, activez « HDMI Through »
(➔page 48) et réglez l’ampli-tuner AV sur le mode veille.
Remarque
• Dans le cas de lecteurs de disques Blu-ray/DVD, si aucun son
n’est diffusé après avoir suivi la procédure mentionnée ci-dessus,
réglez les paramètres audio HDMI de vos lecteur Blu-ray/lecteur
DVD sur PCM.
■Fonction de canal audio de retour (ARC)
La fonction de canal audio de retour (ARC) permet aux
téléviseurs compatibles HDMI d’envoyer le flux audio sur
le port HDMI OUT de l’ampli-tuner AV.
• Vous pouvez utiliser cette fonction si :
– votre téléviseur est compatible ARC et que
– le sélecteur d’entrée TV/CD est sélectionné et que
–«HDMI Ctrl (RIHD) » est réglé sur « On » (➔page 48) et
que
–«Audio Return Ch » est réglé sur « Auto » (➔page 49).
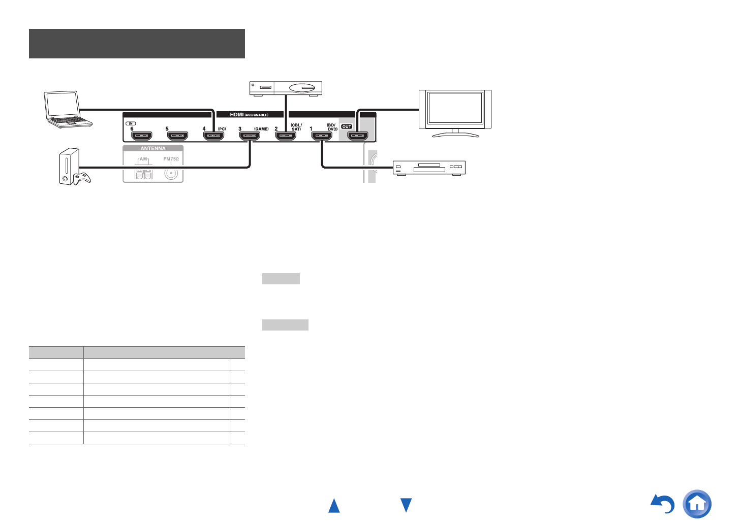
Branchement d’appareils au moyen
d’un câble HDMI
Console de jeu
Téléviseur,
vidéoprojecteur, etc.
Décodeur câble/satellite, etc.
Lecteur Blu-ray/lecteur DVD
Ordinateur
Prise Appareils
HDMI IN1 Lecteur Blu-ray/lecteur DVD ✔
HDMI IN2 Décodeur câble/satellite, etc. ✔
HDMI IN3 Console de jeu ✔
HDMI IN4 Ordinateur ✔
HDMI IN5 Autres appareils ✔
HDMI IN6 Autres appareils ✔
HDMI OUT Téléviseur, vidéoprojecteur, etc.

Connexions
Fr-15
Branchez vos appareils sur les prises appropriées. Les
affectations par défaut des entrées sont indiquées ci-
dessous. Consultez « Conseil de connexion et trajet du
signal vidéo » pour toute information complémentaire
(➔page 67).
✔ : l’attribution peut être modifiée (➔page 42).
Remarque
*1 Lorsque l’entrée USB est sélectionnée, vous pouvez entrer des
signaux vidéo à partir de la prise AUX INPUT VIDEO. Les
signaux vidéo entrés à partir de AUX INPUT VIDEO sont
restitués sur la prise MONITOR OUT.
*2 Ne raccordez pas le port USB de l’ampli-tuner AV sur un port
USB de votre ordinateur. Il n’est pas possible de lire la
musique qui se trouve sur votre ordinateur de cette manière via
l’ampli-tuner AV.
*3 Raccordez une platine disque (MM) qui possède un
amplificateur de puissance phono intégré. Si votre platine
disque (MM) n’en possède pas, vous aurez besoin d’un
amplificateur de puissance phono disponible dans le
commerce.
Si votre platine disque possède une cellule à bobine mobile
(MC), vous aurez besoin d’un préamplificateur MC du
commerce ou d’un transformateur MC ainsi que d’un
amplificateur de puissance phono. Consultez le manuel de
votre platine disque pour plus de détails.
• Avec une connexion D, vous pouvez apprécier Dolby
Digital et DTS. (pour également enregistrer ou écouter en
Zone 2, utilisez D et G.)
• Avec une connexion G vous pouvez écouter et
enregistrer les signaux audio provenant de votre source
vidéo et les écouter dans la zone 2.
• Avec une connexion G, si votre lecteur Blu-ray/lecteur
DVD dispose de sorties stéréo principale et multicanal,
assurez-vous de brancher la sortie stéréo principale.
Raccordement de vos appareils
A CB
EDGF
Les menus OSD apparaissent uniquement si le
téléviseur est branché sur la sortie HDMI OUT. Si
votre téléviseur est branché à d’autres sorties vidéo,
utilisez l’affichage du ampli-tuner AV lorsque vous
modifiez les paramètres.
N° Prise/port Appareils
AAUX INPUT
VIDEO Caméscope, etc
AUDIO L/R
BUSB, AUX INPUT
VIDEO*1 iPod/iPhone (lecture vidéo)
CUSB*2 iPod/iPhone, lecteur MP3,
clé USB à mémoire flash
DDIGITAL IN
OPTICAL 1 (GAME) Consoles de jeu ✔
OPTICAL 2 (TV/CD) Téléviseur, lecteur CD ✔
COAXIAL 1 (BD/DVD)
Lecteur Blu-ray/lecteur DVD
✔
COAXIAL 2 (CBL/SAT) Décodeur câble/satellite,
station d’accueil RI, etc.
✔
ECOMPONENT VIDEO
IN 1 (BD/DVD) Lecteur Blu-ray/lecteur
DVD, station d’accueil RI
✔
IN 2 (CBL/SAT) Décodeur câble/satellite,
station d’accueil RI, etc.
✔
OUT Téléviseur, vidéo
projecteur, etc.
FETHERNET Routeur
GMONITOR OUT Téléviseur, vidéo
projecteur, etc.
BD/DVD IN Lecteur Blu-ray/lecteur
DVD
CBL/SAT IN
Décodeur câble/satellite, etc.
GAME IN Console de jeu, station
d’accueil RI
PC IN Ordinateur
TV/CD IN TV, lecteur CD, platine à
cassette, MD, CD-R,
platine disque*3, station
d’accueil RI

Connexions
Fr-16
Avec la fonction u (Remote Interactive), vous pouvez
utiliser les fonctions spéciales suivantes :
■Mise en marche du système/Mise sous tension
automatique
Lorsque vous lancez la lecture sur un appareil raccordé
via une connexion u et si l’ampli-tuner AV est en
mode veille, l’ampli-tuner AV s’allumera
automatiquement et sélectionnera cet appareil comme
source d’entrée.
■Changement direct
Lorsque vous lancez la lecture sur un appareil raccordé
via une connexion u, l’ampli-tuner AV sélectionne
automatiquement cet appareil comme source d’entrée.
■Télécommande
Vous pouvez utiliser la télécommande de l’ampli-tuner
AV pour commander vos autres appareils Onkyo
compatibles u, en pointant la télécommande vers le
capteur de télécommande de l’ampli-tuner AV au lieu de
la pointer vers l’appareil. Vous devez tout d’abord saisir
le code de télécommande approprié (➔page 55).
Remarque
• N’utilisez que des câbles u pour effectuer les branchements
u. Des câbles u sont fournis avec les appareils Onkyo.
• Certains appareils possèdent deux prises u. Vous pouvez
raccorder l’une ou l’autre à l’ampli-tuner AV. L’autre prise est
destinée à raccorder d’autres appareils compatibles u.
• Ne raccordez que des appareils Onkyo aux prises u. Le
branchement d’appareils d’autres marques risque de provoquer
un dysfonctionnement.
• Certains appareils ne prennent pas en charge toutes les fonctions
u. Consultez les manuels d’utilisation fournis avec vos
appareils Onkyo.
• Lorsque la zone 2 est activée, les fonctions u Mise en marche
du système/Mise sous tension automatique et Changement direct
ne sont pas disponibles.
Raccordement d’appareils Onkyo u
1Assurez-vous que chaque appareil Onkyo est
raccordé au moyen d’un câble audio analogique
(connexion G dans les exemples d’installation)
(➔page 15).
2Établissez la connexion u (voir la figure).
3Si vous utilisez une station d’accueil RI ou une
platine à cassette, modifiez le réglage du paramètre
Affichage d’entrée (➔page 36).
L R
ANALOG
AUDIO OUT
L R
ANALOG
AUDIO OUT
p. ex., platine à cassette
Station d’accueil RI

Connexions
Fr-17
Cette section explique comment brancher l’antenne FM intérieure et l’antenne cadre AM.
L’ampli-tuner AV ne captera aucun signal radio sans antenne, c’est pourquoi vous devez brancher une antenne pour
pouvoir utiliser le tuner.
Remarque
• Une fois votre ampli-tuner AV prêt à être utilisé, vous devrez rechercher une station de radio et positionner l’antenne de manière à obtenir
la meilleure réception possible.
• Maintenez l’antenne cadre AM aussi éloignée que possible de votre ampli-tuner AV, de votre téléviseur, des câbles d’enceinte et des
cordons d’alimentation.
Conseil
• Si vous ne parvenez pas à obtenir une bonne réception avec l’antenne FM intérieure fournie, essayez d’utiliser une antenne FM extérieure
vendue séparément.
• Si vous ne parvenez pas à obtenir une bonne réception avec l’antenne AM intérieure fournie, essayez d’utiliser une antenne AM extérieure
vendue séparément.
Branchement des antennes
Punaises, etc.
Insérez la fiche à fond
dans la prise.
Insérez la fiche à fond
dans la prise.
Modèles nord-américains Modèles européens
Poussez. Insérez le fil. Relâchez.
Montage de l’antenne cadre AM
Antenne FM intérieure (fournie)Antenne cadre AM (fournie)
Mise en garde
• Faites attention de ne pas vous
blesser lorsque vous utilisez
des punaises.
Remarque
• Avant de brancher le cordon d’alimentation, branchez toutes
vos enceintes et tous vos appareils audiovisuels.
• La mise sous tension de l’ampli-tuner AV peut entraîner une
surtension passagère pouvant se ressentir sur les autres appareils
électriques branchés sur le même circuit. Si cela pose un
problème, branchez l’ampli-tuner AV sur un circuit différent.
• N’utilisez pas de cordon d’alimentation autre que celui fourni
avec l’ampli-tuner AV. Le cordon d’alimentation fourni est
exclusivement destiné à être utilisé avec l’ampli-tuner AV et ne
doit pas être utilisé avec un autre appareil.
• Ne débranchez jamais le cordon d’alimentation de l’ampli-tuner
AV lorsque l’autre extrémité est branchée sur une prise murale.
Vous risqueriez de vous électrocuter. Commencez toujours par
débrancher l’extrémité du cordon d’alimentation branchée à la
prise murale, puis débranchez l’extrémité branchée à l’ampli-
tuner AV.
Branchement du cordon d’alimentation
1Insérez la fiche du cordon d’alimentation dans une
prise murale.

Fr-18
Mise sous tension et opérations de base
Mise sous/hors tension
de l’Ampli-tuner AV
Conseil
• Le voyant HYBRID STANDBY peut s’allumer en fonction de
l’état des paramètres (➔page 41).
• Pour toute information complémentaire sur le réglage de
l’alimentation, consultez « Veille automatique » (➔page 47).
8RECEIVER
RECEIVER
8ON/STANDBY
Mise sous tension
1Appuyez sur la touche 8ON/STANDBY du
panneau avant.
ou
Appuyez sur RECEIVER, puis sur 8RECEIVER
sur la télécommande.
L’ampli-tuner AV s’allume ainsi que l’écran
d’informations.
■ La fenêtre « Update New F/W » s’affiche.
Lorsqu’une nouvelle version du micrologiciel est
disponible, la fenêtre de notification « Update New
F/W » s’affiche. Cette notification n’apparaît que
lorsque l’ampli-tuner AV est connecté à votre réseau
domestique (➔page 71). Pour exécuter la mise à jour
du micrologiciel, suivre les instructions à l’écran.
Utiliser les boutons q/w et ENTER sur l’ampli-tuner
AV ou la télécommande pour choisir une des options, et
ensuite appuyez sur ENTER.
`Update Now
Commence la mise à jour du micrologiciel.
Consultez l’étape 4 de la « Procédure de mise à
jour » (➔page 64).
`Remind me Later
La notification de mise à jour s’affichera à nouveau
la prochaine fois vous allumerez l’ampli-tuner AV
sur ON.
`Never Remind me
Désactive la notification automatique de mise à
jour.
Conseil
• La fenêtre de notification de mise à jour peut être activée ou
rendue inactive via « Update Notice » (➔page 50).
Mise hors tension
1Appuyez sur 8ON/STANDBY du panneau avant.
ou
Appuyez sur RECEIVER, puis sur 8RECEIVER
sur la télécommande.
L’ampli-tuner AV se met en mode veille. Pour éviter
d’avoir un son trop fort lorsque vous allumez l’ampli-
tuner AV, baissez toujours le volume sonore avant
d’éteindre l’appareil.

Mise sous tension et opérations de base
Fr-19
Lecture
■Utilisation à l’aide de la télécommande
■Utilisation de l’ampli-tuner AV
Les menus OSD apparaissent uniquement si le
téléviseur est branché sur la sortie HDMI OUT. Si
votre téléviseur est branché à d’autres sorties vidéo,
utilisez l’affichage de l’ampli-tuner AV lorsque vous
modifiez les paramètres.
Cette section décrit la procédure d’utilisation de la
télécommande, sauf mention contraire.
Lecture depuis l’appareil raccordé
1Appuyez sur le bouton RECEIVER, puis sur le
bouton INPUT SELECTOR.
2Lancez la lecture sur l’appareil source.
Consultez aussi :
• « Lecture à partir d’un iPod/iPhone via USB »
(➔page 21)
• « Lecture à partir d’un périphérique USB »
(➔page 22)
• « Écoute de la webradio vTuner » (➔page 22)
• « Enregistrer une autre radio en ligne »
(➔page 23)
• « Lecture de fichiers musicaux à partir d’un
serveur » (➔page 24)
• « Lecture distante » (➔page 25)
• « Écoute de la radio AM/FM » (➔page 26)
• « Lecture sur iPod/iPhone via une station d’accueil
Onkyo » (➔page 52)
• « Commande d’autres appareils » (➔page 54)
3Pour ajuster le volume, utilisez VOL q/w.
4Sélectionnez un mode d’écoute et profitez de la
musique !
Consultez aussi :
• « Utilisation des modes d’écoute » (➔page 29)
RECEIVER
VOL q/w
INPUT SELECTOR
Boutons des modes d’écoute
1Utilisez les boutons du sélecteur d’entrée pour
sélectionner la source d’entrée.
2Lancez la lecture sur l’appareil source.
3Pour ajuster le volume, utilisez la commande
MASTER VOLUME.
4Sélectionnez un mode d’écoute et profitez de la
musique !
MASTER VOLUMELISTENING MODE
Boutons du sélecteur d’entrée

Mise sous tension et opérations de base
Fr-20
Conseil
• Consultez « Commande d’autres appareils » pour le
fonctionnement d’autres appareils (➔page 54).
Remarque
• Les boutons que vous pouvez utiliser diffèrent en fonction des
périphériques et des médias utilisés pour la lecture.
Commande du contenu de
périphériques USB ou réseau
d
k
j
m
b
a
c
f
g
l
n
o
q
h
i
p
e
Appuyez d’abord sur
USB ou NET.
aTOP MENU
Ce bouton permet d’afficher le menu principal pour chaque
média ou service.
bq/w et ENTER
Ces boutons permettent d’accéder aux menus.
e/r
Ce bouton permet de parcourir les pages.
PLAYLIST e/r
En mode standard (iPod/iPhone), ce bouton permet de
sélectionner des listes de lecture.
c1
Ce bouton permet de commencer la lecture.
d7
Ce bouton permet de sélectionner le début du morceau en
cours de lecture. Appuyer deux fois sur ce bouton permet de
sélectionner le morceau précédent.
e5
Ce bouton permet de revenir rapidement en arrière sur le
morceau en cours.
f3
Ce bouton permet de mettre la lecture en pause.
gSEARCH
Vous pouvez basculer entre l’écran de lecture et l’écran de la
liste pendant la lecture.
hDISPLAY
Ce bouton fait défiler en lecture les informations sur les
morceaux.
Appuyer sur ce bouton pendant que l’écran de liste est
affiché pour retourner à l’écran de lecture.
iALBUM +/–
En mode standard (iPod/iPhone), ce bouton permet de
sélectionner des albums.
jMENU
Ce bouton permet de revenir au menu principal des services
de webradio.
kRETURN
Ce bouton permet de revenir au menu précédent.
l4
Ce bouton permet d’avancer rapidement sur le morceau en
cours.
m6
Ce bouton permet de sélectionner le morceau suivant.
n2
Ce bouton permet d’arrêter la lecture.
oMODE
Vous pouvez commuter entre le mode standard et le mode
étendu pendant la lecture sur un iPod/iPhone.
pRANDOM
Ce bouton permet d’utiliser la lecture aléatoire.
qREPEAT
Appuyez sur ce bouton à plusieurs reprises pour parcourir les
modes de répétition.

Mise sous tension et opérations de base
Fr-21
Cette section décrit les icônes qui s’affichent à l’écran de
l’ampli-tuner AV pendant la lecture du support.
Cette section explique comment lire des fichiers musicaux
à partir d’un iPod/iPhone.
Modèles d’iPod/iPhone compatibles
Fait pour :
iPod touch (1ère, 2nde, 3ème et 4ème génération),
iPod classic, iPod nano (2nde, 3ème, 4ème, 5ème et 6ème
génération), iPhone 4S, iPhone 4, iPhone 3GS, iPhone 3G,
iPhone
Remarque
• Tant que le message « Connecting... » s’affiche à l’écran du
ampli-tuner AV, ne déconnectez pas le câble USB fourni avec
votre iPod/iPhone ou le périphérique USB du port USB.
• Si vous raccordez un iPod ou un iPhone au port USB, aucun son
n’est reproduit par la prise du casque.
Commandes en mode étendu
Les informations de contenu sont affichées (listes), et vous
pouvez commander le contenu tout en regardant l’écran.
Liste de l’écran supérieur :
liste de lecture, artistes, albums, genres, morceaux,
compositeurs, morceaux aléatoires, morceau en cours de
lecture.
Commandes en mode standard
Les informations de contenu ne s’affichent pas, mais
peuvent être utilisées à l’aide de l’iPod/iPhone ou de la
télécommande.
Description des icônes de l’afficheur
Icône Description
Dossier
Piste
Lecture
Pause
Avance rapide
Retour rapide
Artiste
Album
Répéter une piste
Répéter un dossier (périphérique USB)
Répéter
Aléatoire
Album aléatoire (iPod/iPhone)
Lecture à partir d’un iPod/iPhone via USB
Les menus OSD apparaissent uniquement si le
téléviseur est branché sur la sortie HDMI OUT.
1Appuyez sur USB pour sélectionner l’entrée
«USB».
Conseil
• La même opération peut être accomplie en choisissant
«USB » dans le menu principal.
2Raccordez le câble USB fourni avec l’iPod/iPhone
sur le port USB à l’avant de l’ampli-tuner AV.
Lors de la lecture du contenu de votre iPod/iPhone, le
message « Connecting... » s’affiche à l’écran de
l’ampli-tuner AV.
Une liste du contenu de votre iPod/iPhone s’affiche
(mode étendu).
Le témoin USB s’allume. Il clignote si l’ampli-tuner
AV ne peut pas lire à partir de l’iPod/iPhone.
3Utilisez q/w pour sélectionner un dossier, puis
appuyez sur ENTER pour l’ouvrir.
Conseil
• Si vous voulez commander l’appareil à l’aide de votre
iPod/iPhone ou de votre télécommande, appuyez sur
MODE pour passer en mode standard.
• Lorsque vous déconnectez l’iPod/iPhone, l’ampli-tuner AV
enregistre le mode en cours. Cela signifie que si vous vous
déconnectez lorsque vous êtes en mode étendu, l’ampli-
tuner AV démarre en mode étendu lors de la prochaine
connexion à l’iPod/iPhone.
• Vous pouvez également utiliser les boutons q/w, ENTER
et TUNING MODE situés sur le panneau avant. TUNING
MODE vous permet de commuter entre les modes.
• Lors de la connexion de votre iPod/iPhone à l’aide d’un
câble USB, nous vous recommandons d’utiliser un câble
USB d’origine d’Apple Inc.
4Utilisez q/w pour sélectionner un fichier musical,
puis appuyez sur ENTER ou 1 pour démarrer la
lecture.

Mise sous tension et opérations de base
Fr-22
Cette section explique comment lire des fichiers musicaux
à partir d’un périphérique USB (par exemple, des clés USB
à mémoire flash et des lecteurs MP3).
Consultez aussi :
• « Fonctionnalités réseau/USB » (➔page 71)
Remarque
• Tant que le message « Connecting... » s’affiche à l’écran de
l’ampli-tuner AV, ne déconnectez pas le câble USB fourni avec
votre iPod/iPhone ou le périphérique USB du port USB.
Le service de radio en ligne vTuner est un site portail qui
présente des stations de radio du monde entier.
Vous pouvez rechercher des stations par catégories comme
le genre ou la localisation. L’ampli-tuner AV offre ce
service préinstallé.
Lecture à partir d’un périphérique USB
Les menus OSD apparaissent uniquement si le
téléviseur est branché sur la sortie HDMI OUT.
1Appuyez sur USB pour sélectionner l’entrée
«USB».
2Branchez votre périphérique USB sur le port USB
de l’ampli-tuner AV.
Le témoin USB s’allume. Il clignote si l’ampli-tuner
AV ne peut pas lire à partir du périphérique USB.
3Appuyez sur ENTER.
Une liste du contenu de votre périphérique s’affiche.
Pour ouvrir un dossier, utilisez q/w pour le
sélectionner, puis appuyez sur ENTER.
4Utilisez q/w pour sélectionner un fichier musical,
puis appuyez sur ENTER ou 1 pour démarrer la
lecture.
Écoute de la webradio vTuner
Vous devez brancher l’ampli-tuner AV à votre réseau
domestique (➔page 71). Les menus OSD
apparaissent uniquement si le téléviseur est branché
sur la sortie HDMI OUT.
1Appuyez sur NET.
L’écran « NET » s’affiche et le témoin NET s’allume.
S’il clignote, vérifiez que le câble Ethernet est
fermement branché sur l’ampli-tuner AV.
Conseil
• La même opération peut être accomplie en choisissant
«Network Service » dans le menu principal.
2Utilisez q/w pour sélectionner « vTuner Internet
Radio », puis appuyez sur ENTER.
3Utilisez q/w pour sélectionner un Programme, puis
appuyez sur ENTER.
La lecture commence.
Conseil
• Vous pouvez trouver des stations du même genre que celle
qui est jouée. Pendant la lecture, appuyez sur le bouton
MENU sur la télécommande, choisissez « Stations like
this » et appuyez sur la touche ENTER.
My Music
Great Artist
My Favorite
0 : 11 / 2 : 00
Track
Artist
Album
■Ajout de stations de radio Internet vTuner aux
favoris
Il y a deux façons d’enregistrer des stations spécifiques
de radio en ligne (programmes) vTuner.
Ajouter à My Favorites
Le programme choisi sera ajouté à « My Favorites » sur
l’écran « NET », qui apparaît en appuyant sur la touche
NET sur la télécommande.
1. Appuyez sur la touche MENU lorsque la station est
sélectionnée ou lorsque la station est en cours de
diffusion.
2. Utilisez q/w pour sélectionner « Add to My
Favorites », puis appuyez sur ENTER.
3. Utilisez q/w/e/r pour sélectionner « OK », puis
appuyez sur ENTER.
Ajouter aux stations de radio en ligne vTuner
préférées
Choisissez « vTuner Internet Radio » et appuyez sur
ENTER pour afficher le dossier « Favorites » qui
apparaît sur le même écran que« Stations By Genre »,
«Stations By Location », etc. C’est là que vos signets
préférés de radio en ligne seront sauvegardés.
Pour enregistrer vos stations préférées en utilisant un
ordinateur, vous devez brancher votre ordinateur sur le
même réseau que l’ampli-tuner AV. Entrez l’adresse
MAC de votre unité sur le portail
http://onkyo.vtuner.com/ Vous pouvez ensuite
enregistrer vos programmes de radio préférés. L’adresse
MAC de l’ampli-tuner AV est affichée sur « Network
Setup » du menu d’installation (➔page 49).
Conseil
• Vous pouvez renommer les stations enregistrées dans « My
Favorites ».

Mise sous tension et opérations de base
Fr-23
Les URL des radios en ligne aux formats suivants sont
prises en charge : PLS, M3U et podcasts (RSS).
Cependant, selon le type de données ou de format audio
utilisé par la radio en ligne, vous pouvez ne pas être en
mesure d’écouter certaines stations.
Pour écouter les autres stations de radio en ligne, vous
devez enregistrer votre station dans « My Favorites » de
l’écran « NET », comme décrit ci-dessous.
Remarque
• Les services disponibles peuvent varier en fonction de la région.
Consultez les instructions séparées pour toute information
complémentaire.
Conseil
• Si vous voulez effacer une station enregistrée dans la liste « My
Favorites », appuyez sur MENU lorsque la station est
sélectionnée ou lorsque la station est en cours de diffusion.
Utilisez ensuite q/w pour sélectionner « Delete from My
Favorites », puis appuyez sur ENTER. Vous pouvez également
effacer des stations de la configuration Web.
• Si vous voulez renommer une station, choisissez la station et
appuyez MENU. Utilisez ensuite q/w pour sélectionner
«Rename this station », puis appuyez sur ENTER.
• Vous pouvez enregistrer jusqu’à 40 stations de radio en ligne.
Enregistrer une autre radio en ligne
Vous devez brancher l’ampli-tuner AV à votre réseau
domestique (➔page 71). Les menus OSD
apparaissent uniquement si le téléviseur est branché
sur la sortie HDMI OUT.
1Choisissez « Network Setup » dans le menu
d’installation pour vérifier votre adresse IP
(➔page 50).
Notez bien l’adresse IP.
2Sur votre ordinateur, ouvrez votre navigateur Web.
3Saisissez l’adresse IP de l’ampli-tuner AV dans la
barre d’adresses (URL) du navigateur.
Si vous utilisez Internet Explorer®, vous pouvez
également entrer l’URL en choisissant « Open... »
dans le menu « File ».
Les informations sur l’ampli-tuner AV sont alors
affichées sur votre navigateur internet (configuration
Web).
4Cliquez sur l’onglet « My Favorites », et entrez le
nom de la station de radio en ligne et l’URL.
5Cliquez sur « Save » pour enregistrer la station de
radio en ligne.
La station de radio en ligne est alors ajoutée à « My
Favorites ». Pour écouter la station enregistrée,
appuyez NET et ensuite choisissez « My Favorites »
sur l’écran « NET ». Une liste des stations de radio en
ligne enregistrées apparaît. Choisissez celle que vous
avez enregistrée et appuyez sur ENTER.

Mise sous tension et opérations de base
Fr-24
Cette section explique comment lire des fichiers musicaux
à partir d’un ordinateur ou d’un serveur multimédia par
l’intermédiaire de l’ampli-tuner AV (lecture depuis un
serveur).
Configuration de Windows Media Player 11
Cette section explique comment configurer Windows
Media Player 11 de façon à ce que l’ampli-tuner AV puisse
lire les fichiers musicaux enregistrés sur votre ordinateur.
Lecture de fichiers musicaux à partir
d’un serveur
Vous devez brancher l’ampli-tuner AV à votre réseau
domestique (➔page 71). Les menus OSD
apparaissent uniquement si le téléviseur est branché
sur la sortie HDMI OUT.
1Démarrez votre ordinateur ou serveur multimédia.
2Appuyez sur NET.
L’écran « NET » s’affiche. Le témoin NET s’allume.
S’il clignote, vérifiez la connexion réseau.
Conseil
• La même opération peut être accomplie en choisissant
«Network Service » dans le menu principal.
3Utilisez q/w pour sélectionner « DLNA », puis
appuyez sur ENTER.
Conseil
• Pour revenir à l’écran précédent, appuyez sur RETURN.
4Utilisez q/w pour sélectionner un serveur, puis
appuyez sur ENTER.
Le menu s’affiche selon les fonctions du serveur.
Remarque
• La fonction de recherche ne fonctionne pas avec des
serveurs multimédia qui ne prennent pas en charge cette
fonction.
• Les photos et les films stockés sur un serveur multimédia ne
peuvent pas être accédés depuis l’ampli-tuner AV.
• En fonction des paramètres de partage du serveur
multimédia, il est possible que l’ampli-tuner AV ne soit pas
en mesure d’accéder au contenu. Consultez le manuel
d’utilisation du serveur multimédia.
5Utilisez q/w pour sélectionner un élément, puis
appuyez sur ENTER ou 1 pour démarrer la
lecture.
Remarque
• Selon le serveur multimédia, il est possible que
5/4/3 ne fonctionne pas.
• Si le message « No Item. » s’affiche, aucune information ne
peut être récupérée sur le serveur. Dans ce cas, contrôlez les
connexions de votre serveur, de votre réseau et de l’ampli-
tuner AV.
0 : 11 / 2 : 00
My favorite song 1
Artist name
My favorite album
Track
Artist
Album
1Démarrer Windows Media Player 11.
2Dans le menu « Library », sélectionnez « Media
Sharing ».
La boîte de dialogue « Media Sharing » apparaît.
3Cochez la case « Share my media » et cliquez sur
«OK ».
Une liste des périphériques compatibles s’affiche.
4Sélectionnez l’ampli-tuner AV dans la liste, puis
cliquez sur « Allow ».
L’icône correspondante sera cochée.
5Cliquez sur « OK » pour fermer la boîte de
dialogue.
Ceci termine la configuration de Windows Media
Player 11.
Vous pouvez maintenant lire les fichiers musicaux se
trouvant dans la bibliothèque de Windows Media
Player 11 par l’intermédiaire de l’ampli-tuner AV.
Conseil
• Windows Media Player 11 peut être téléchargé gratuitement
sur le site Internet de Microsoft.

Mise sous tension et opérations de base
Fr-25
La lecture à distance signifie que vous pouvez lire des
fichiers musicaux stockés sur un serveur multimédia ou un
ordinateur avec l’ampli-tuner AV en utilisant le dispositif
de commande sur le réseau domestique.
Configuration de Windows Media Player 12
Cette section explique comment configurer Windows
Media Player 12 de façon à ce que l’ampli-tuner AV puisse
lire les fichiers musicaux enregistrés sur votre ordinateur.
Utilisation de la lecture distante
Remarque
• La lecture à distance ne peut pas être utilisée dans les cas suivants :
– Les services réseau sont en cour d’utilisation.
– Le contenu est lu à partir d’un périphérique USB ou
iPod/iPhone.
– Les zones sont activées.
Lecture distante
Vous devez brancher l’ampli-tuner AV à votre réseau
domestique (➔page 71). Les menus OSD
apparaissent uniquement si le téléviseur est branché
sur la sortie HDMI OUT.
1Démarrez Windows Media Player 12.
2Dans le menu « Stream », sélectionnez « Turn on
media streaming ».
Une boîte de dialogue apparaît.
Conseil
• La même opération peut être accomplie en choisissant
«Network Service » dans le menu principal.
• Si le streaming multimédia est déjà activé, cliquez sur
« More streaming options... » dans le menu « Stream »
affichera une liste des appareils de lecture connectés au
réseau. Vous pouvez ignorer l’étape 3.
3Déplacez votre curseur et cliquez sur « Turn on
media streaming ».
Une liste de serveurs multimédias s’affiche. La
formulation peut légèrement varier en fonction de
l’emplacement du réseau.
4Dans les « Media streaming options », choisir
l’ampli-tuner AV et confirmer qu’il est configuré
sur « Allow ».
5Cliquez sur « OK » pour fermer la boîte de
dialogue.
Ceci termine la configuration de Windows Media
Player 12.
Vous pouvez maintenant lire les fichiers musicaux se
trouvant dans la bibliothèque de Windows Media
Player 12.
Conseil
• Dans le menu « Stream » confirmez que « Allow remote
control of my Player... » est sélectionné.
1Allumez l’ampli-tuner AV.
2Démarre Windows Media Player 12.
Pour activer la lecture à distance, vous devez d’abord
configurer Windows Media Player 12.
3Sous Windows Media Player 12, cliquez avec le
bouton droit sur un fichier musical.
Le menu du clic droit s’affiche.
Conseil
• Pour sélectionner un autre serveur multimédia, sélectionnez
le support de votre choix dans le menu « Other Libraries »
de Windows Media Player 12.
4Choisissez l’ampli-tuner AV dans « Remote
playback ».
La fenêtre « Play to » s’affiche et la lecture de l’ampli-
tuner AV démarre. Des opérations sont réalisables
pendant la lecture à distance à partir de la fenêtre
« Play to » Windows 7 de votre ordinateur.
Un écran de lecture sera affiché sur le téléviseur
raccordé
5Réglage du volume
Vous pouvez régler le volume au moyen de la barre la
barre de volume dans la fenêtre « Remote playback ».
Le niveau de volume maximum par défaut est de
82 (0 dB). Si vous souhaitez modifier ceci, saisissez la
valeur à partir du de configuration Web dans votre
navigateur. Consultez l’étape 3 de « Enregistrer une
autre radio en ligne » pour les détails (➔page 23).
Il est possible que la valeur du volume de la fenêtre à
distance et la valeur du volume de l’ampli-tuner AV
ne correspondent pas.
Les réglages que vous apportez au volume de l’ampli-
tuner AV ne sont pas reflétés dans la fenêtre « Remote
playback ».

Mise sous tension et opérations de base
Fr-26
Utilisation du tuner
Grâce au tuner intégré, vous pouvez écouter des stations de
radio AM et FM. Vous pouvez mémoriser vos stations
préférées parmi les stations préréglées afin de pouvoir y
accéder plus rapidement.
Vous pouvez également changer le pas de fréquence
(➔page 47).
Recherche de stations de radio
■Mode de recherche automatique
■Recherche manuelle
En mode recherche manuelle, les stations FM sont
diffusées en mono.
■Recherche de stations par fréquence
Vous pouvez rechercher une station AM ou FM
directement en saisissant la fréquence correspondante.
Écoute de la radio AM/FM
Cette section décrit la procédure à l’aide des boutons
du panneau avant, sauf mention contraire.
1Appuyez sur AM ou FM pour sélectionner « AM »
ou « FM ».
Dans cet exemple, nous avons sélectionné FM.
(L’affichage peut être différent d’un pays à l’autre.)
Bande Fréquence
1Appuyez sur TUNING MODE de manière à ce que
le témoin AUTO s’allume sur l’écran de l’ampli-
tuner AV.
2Appuyez sur TUNING q/w.
La recherche s’arrête lorsque le tuner détecte une
station de radio.
Lorsque le tuner a détecté une station, le témoin
TUNED s’allume. Lorsque le tuner a détecté une
station FM stéréo, le témoin FM STEREO s’allume
sur l’écran, comme indiqué.
Conseil
• Recherche de stations FM stéréo à faible signal
Si le signal émis par une station FM stéréo est faible, il peut
parfois être impossible d’obtenir une bonne réception. Dans
ce cas, passez en mode recherche manuelle et écoutez la
station en mode mono.
TUNED
FM STEREO
AUTO
1Appuyez sur TUNING MODE de manière à ce que
le témoin AUTO s’éteigne sur l’écran de l’ampli-
tuner AV.
2Appuyez et maintenez enfoncé TUNING q/w.
La fréquence cesse de changer lorsque vous relâchez
le bouton.
Pressez plusieurs fois les boutons pour modifier la
fréquence pas à pas.
1Appuyez AM ou FM de la télécommande pour
sélectionner « AM » ou « FM », suivi de D.TUN.
(L’affichage peut être différent d’un pays à l’autre.)
2Vous avez 8 secondes pour saisir la fréquence de la
station de radio à l’aide des boutons numérotés.
Par exemple, pour atteindre la fréquence 87.5 (FM),
appuyez successivement sur les boutons 8, 7 et 5.
Si vous avez saisi un mauvais numéro, vous pouvez
réessayer après 8 secondes.

Mise sous tension et opérations de base
Fr-27
Pré-réglage de stations de radio AM/FM
Vous pouvez mémoriser jusqu’à 40 stations de radio
AM/FM préférées sous forme de stations pré-réglées.
■Sélection de stations préréglées
■Suppression d’une station préréglée Utilisation du RDS (sauf les modèles pour
l’Amérique du Nord)
Lorsque le tuner a détecté une station RDS, le témoin RDS
s’allume.
Lorsque la station diffuse des informations textuelles, le
texte peut être affiché.
■Que signifie RDS ?
RDS signifie Radio Data System ; il s’agit d’une méthode de
transmission des données contenues dans les signaux radio
FM. Elle a été développée par l’Union européenne de radio-
télévision (UER) et est disponible dans la plupart des pays
européens. De nos jours, la plupart des stations FM l’utilisent.
Outre le fait d’afficher des informations textuelles, la fonction
RDS peut également vous aider à rechercher des stations de
radio par type (actualités, sports, rock, etc.).
L’ampli-tuner AV prend en charge quatre types
d’informations RDS :
PS (Program Service)
Ce service permet d’afficher le nom de la station
lorsqu’une station RDS diffusant des informations PS est
détectée. Appuyez sur DISPLAY pour afficher la
fréquence pendant 3 secondes.
RT (Radio Text)
Ce service permet au tuner d’afficher du texte à l’écran de
l’ampli-tuner AV lorsqu’il détecte une station RDS
diffusant des informations textuelles, comme indiqué dans
la section suivante.
PTY (Program Type)
Vous permet de rechercher des stations de radio RDS par
type (➔page 28).
TP (Traffic Program)
Vous permet de rechercher des stations de radio RDS
diffusant des informations sur la circulation routière
(➔page 28).
1Recherchez la station de radio AM/FM que vous
souhaitez mémoriser parmi les stations pré-réglées.
Consultez la section précédente.
2Appuyez sur MEMORY.
Le numéro de station préréglée clignote.
(L’affichage peut être différent d’un pays à l’autre.)
3Pendant que le numéro de station préréglée clignote
(environ 8 secondes), sélectionnez un numéro de
station préréglée de 1 à 40 à l’aide de PRESET
e/r.
4Appuyez à nouveau sur MEMORY pour mémoriser
la station ou le canal.
La station ou le canal est mémorisé et le numéro de
station préréglée cesse de clignoter.
Répétez cette procédure pour chacune de vos stations
de radio AM/FM préférées.
1Pour sélectionner une station préréglée, utilisez
PRESET e/r sur l’ampli-tuner AV ou CH +/– sur
la télécommande.
Conseil
• Vous pouvez également utiliser les boutons numérotés de la
télécommande pour sélectionner directement une station
préréglée.
1Sélectionnez la station préréglée que vous souhaitez
supprimer.
Consultez la section précédente.
2Tout en maintenant MEMORY enfoncé, appuyez
sur TUNING MODE.
La station préréglée est supprimée et son numéro
disparaît de l’afficheur de l’ampli-tuner AV.
La fonction RDS ne fonctionne que dans les régions
diffusant des émissions RDS.
À suivre

Mise sous tension et opérations de base
Fr-28
Remarque
• Dans certains cas, les caractères affichés sur l’ampli-tuner AV
peuvent ne pas être identiques à ceux diffusés par la station de
radio. De même, des caractères inattendus peuvent apparaître sur
l’afficheur lorsque les caractères reçus ne sont pas pris en charge.
Il ne s’agit pas d’un problème de fonctionnement.
• Si le signal émis par une station de radio RDS est faible, les
données RDS peuvent s’afficher par intermittence, voire ne pas
s’afficher du tout.
■Affichage d’informations textuelles (RT)
■Recherche de stations par type (PTY)
Vous pouvez rechercher des stations de radio par type.
■Écoute d’informations routières (TP)
Vous pouvez rechercher des stations diffusant des
d’informations routières.
Types de programmes RDS (PTY)
1Appuyez une fois sur RT/PTY/TP.
Les informations textuelles défilent sur l’afficheur de
l’ampli-tuner AV.
Remarque
• Le message « Waiting » peut apparaître pendant que
l’ampli-tuner AV attend les informations textuelles.
• Si le message « No Text Data » apparaît sur l’afficheur,
aucune information textuelle n’est disponible.
1Appuyez deux fois sur RT/PTY/TP.
Le type de programme en cours de diffusion apparaît
sur l’afficheur de l’ampli-tuner AV.
2Utilisez PRESET e/r pour sélectionner le type de
programme que vous recherchez.
Consultez le tableau figurant plus loin dans ce
chapitre.
3Appuyez sur ENTER pour commencer la
recherche.
L’ampli-tuner AV cherche jusqu’à ce qu’il trouve une
station correspondant au type que vous avez indiqué.
Puis il s’arrête brièvement avant de continuer la
recherche.
4Appuyez sur ENTER lorsqu’une station que vous
souhaitez écouter a été détectée.
Si aucune station n’a été trouvée, le message « Not
Found » apparaît.
1Appuyez trois fois sur RT/PTY/TP.
Si la station de radio sélectionnée diffuse des
informations sur la circulation, « [TP] » apparaît sur
l’afficheur de l’ampli-tuner AV. Si « TP » apparaît
sans crochets, cela signifie que la station en question
ne diffuse pas d’informations routière.
2Appuyez sur ENTER pour rechercher une station
diffusant des informations routière.
L’ampli-tuner AV cherche jusqu’à ce qu’il trouve une
station diffusant des informations routière.
Si aucune station n’a été trouvée, le message « Not
Found » apparaît.
Type Affichage
Aucun None
Actualités News
Affaires Affairs
Informations Info
Sport Sport
Éducation Educate
Théâtre Drama
Culture Culture
Sciences et technologie Science
Variété Varied
Musique pop Pop M
Musique rock Rock M
Musique grand public Easy M
Musique classique légère Light M
Musique classique Classics
Autres musiques Other M
Météo Weather
Finance Finance
Programmes pour enfants Children
Affaires sociales Social
Religion Religion
Libre antenne Phone In
Voyage Travel
Loisirs Leisure
Musique jazz Jazz
Musique country Country
Variétés nationales Nation M
Anciens tubes Oldies
Musique folk Folk M
Documentaire Document
Test d’alarme TEST
Alarme Alarm!

Mise sous tension et opérations de base
Fr-29
Utilisation des fonctions
de base
Sélection des modes d’écoute
Consultez « À propos des modes d’écoute » pour toute
information complémentaire sur les modes d’écoute
(➔page 30).
■Boutons des Modes d’écoute
Bouton MOVIE/TV
Ce bouton permet de sélectionner les modes d’écoute
destinés aux films et à la télévision.
Bouton MUSIC
Ce bouton permet de sélectionner les modes d’écoute
destinés à la musique.
Bouton GAME
Ce bouton permet de sélectionner les modes d’écoute
destinés aux jeux vidéo.
Bouton STEREO
Cette touche permet de sélectionner le mode d’écoute
Stereo et le mode d’écoute tous canaux Stereo.
Bouton et voyant PURE AUDIO
(Modèles européens)
Ce bouton permet de sélectionner le mode d’écoute Pure
Audio.
Quand ce mode est sélectionné, l’écran de l’ampli-tuner
AV et le circuit vidéo sont désactivés. Le voyant s’allume
lorsque ce mode est sélectionné. Une nouvelle pression sur
ce bouton permet de revenir au mode d’écoute précédent.
Utilisation des modes d’écoute
GAME
STEREO
MOVIE/TV
MUSIC
Appuyez d’abord sur
RECEIVER.
MOVIE/TV, MUSIC, GAMEPURE AUDIO
MOVIE/TV, MUSIC, GAME
(Modèles nord-américains)
(Modèles européens)
• Les modes d’écoute Dolby Digital et DTS ne peuvent être
sélectionnés que si votre lecteur de disque Blu-ray/DVD est
raccordé à l’ampli-tuner AV via une connexion audio
numérique (coaxiale, optique ou HDMI).
• Les modes d’écoute que vous pouvez sélectionner
dépendent du format du signal d’entrée. Pour vérifier le
format, consultez « Affichage des informations relatives à
la source » (➔page 35).
• Lorsqu’un casque est branché, vous pouvez sélectionner les
modes d’écoute suivants : Pure Audio (Modèles
européens), Mono, Direct, et Stereo.

Mise sous tension et opérations de base
Fr-30
À propos des modes d’écoute
Les modes d’écoute de l’ampli-tuner AV peuvent
transformer la pièce où est installé votre système en une
véritable salle de cinéma ou de concert et restituer un son
haute fidélité et surround impressionnant.
■Notes explicatives
a Enceintes avant
b Enceinte centrale
c Enceinte surround
d Subwoofer
Source d’entrée
Les formats audio suivants sont pris en charge par les
modes d’écoute.
*1 L’ampli-tuner AV reproduit cette source avec un son surround
5.1 canaux.
Disposition des enceintes
L’illustration indique les enceintes activées pour chaque
canal. Consultez « Sp Config (Configuration
d’enceintes) » pour l’installation des enceintes
(➔page 43).
cba
d
AIl s’agit d’un son mono (monophonique).
SIl s’agit d’un son stéréo (stéréophonique). Deux
canaux de signaux indépendants sont reproduits
via deux enceintes.
DIl s’agit d’un son surround 5.1 canaux. Ce système
surround dispose de 5 canaux sonores principaux
et d’un sixième canal subwoofer (appelé canal
point un).
F*1 Il s’agit d’un son surround 7.1 canaux. Il s’agit
d’une amélioration supplémentaire du son canaux
5.1 grâce à deux enceintes supplémentaires qui
offrent une meilleure enveloppe sonore et un
positionnement plus précis des sons.
Z
X
C

Mise sous tension et opérations de base
Fr-31
■Modes d’écoute DSP exclusifs d’Onkyo
Mode d’écoute Description Source
d’entrée Disposition
des
enceintes
Orchestra Adapté à la musique classique et à l’opéra,
ce mode met en avant les canaux surround
afin d’élargir l’image stéréo et simule la
réverbération naturelle d’une grande salle.
A
S
D
F
C
Unplugged Parfait pour les instruments acoustiques, les
paroles et le jazz, ce mode souligne l’image
stéréo avant, ce qui donne l’impression
d’être juste devant la scène.
Studio-Mix Adapté à la musique rock ou pop, ce mode
d’écoute crée un champ sonore vivant doté
d’une puissante image acoustique, comme si
vous étiez dans une discothèque ou à un
concert de rock.
TV Logic Ce mode ajoute une acoustique réaliste aux
émissions de télévision produites en studio,
renforce les effets surround de l’intégralité
du son et rend les voix plus claires.
Game-RPG Dans ce mode, le son donne une sensation
spectaculaire d’atmosphère similaire au
mode Orchestra.
Game-Action Dans ce mode l’emplacement sonore est
distinct avec une accentuation des graves.
Game-Rock Dans ce mode, la pression sonore est
accentuée pour accroître la sensation de
direct.
Game-Sports Dans ce mode, la réverbération est
augmentée et l’emplacement sonore
légèrement réduit.
All Ch Stereo Idéal pour la musique d’ambiance, ce mode
emplit la totalité de la zone d’écoute d’un
son stéréo provenant des enceintes avant et
surround.
XC
Full Mono Dans ce mode, toutes les enceintes
produisent le même son en mono : ainsi, le
son que vous entendez est le même quel que
soit l’endroit de la pièce où vous vous
trouvez.
Or c es t rah
Unp uggedl
Stu io–Mi xd
TV og icL
Gam –RPGe
Gam –Ac t i o ne
Gam –Ro c ke
Gam –Spor tse
Al l Ch Stereo
Fu l Monol
T-D (Theater-
Dimensional) Avec ce mode, vous pouvez bénéficier d’un
son surround virtuel avec seulement deux ou
trois enceintes. Ce mode contrôle la manière
dont les sons atteignent les oreilles gauche et
droite de l’auditeur. Il se peut que le résultat
ne soit pas satisfaisant s’il y a trop de
réverbération. Nous vous recommandons
donc d’utiliser ce mode dans un
environnement ne comportant que peu ou
pas de réverbération naturelle.
A
S
D
F
ZXC
Mode d’écoute Description Source
d’entrée Disposition
des
enceintes
T–D

Mise sous tension et opérations de base
Fr-32
■Modes d’écoute
Mode d’écoute Description Source
d’entrée Disposition
des
enceintes
Pure Audio*1*2 Dans ce mode, l’afficheur et le circuit vidéo
sont éteints, ce qui limite au maximum les
sources de parasites et permet d’obtenir une
restitution audio haute fidélité irréprochable.
A/V Sync n’a pas d’effet sur l’audio
analogique. (Le circuit vidéo étant éteint,
seuls les signaux vidéo provenant de l’entrée
HDMI IN peuvent être reproduits depuis la
sortie HDMI OUT.)
A
S
D
F
ZXC
Direct Dans ce mode, les signaux audio de la source
d’entrée sont émis directement, sans
traitement surround. La configuration des
enceintes (présence des enceintes) et la
distance des enceintes sont activées, mais
l’essentiel du traitement défini via le menu
principal est désactivé. A/V Sync n’a pas
d’effet sur l’audio analogique. Consultez
« Utilisation du menu principal (HOME) »
pour toute information complémentaire
(➔page 40).
Stereo Le son est émis par les enceintes avant
gauche et droite et par le subwoofer (caisson
de basse).
Mono Ce mode est à utiliser lorsque vous regardez
un vieux film enregistré en mono ou si vous
regardez ce film avec une bande-son en
langue étrangère enregistrée en mono. Il peut
également être utilisé avec des DVD ou
d’autres sources contenant des données
audio multiplexées (DVD de karaoké, par
exemple).
Multichannel Ce mode doit être utilisé avec les sources
multicanaux PCM. D
F
XC
PureAAud i o
Di rect
Stereo
Mono
Mu l t ich
DSD*3 Dans ce mode, les signaux audio de la source
d’entrée sont émis directement, sans
traitement surround. La configuration des
enceintes (présence des enceintes), la
fréquence de crossover, la distance des
enceintes et les paramètre A/V Sync et
l’essentiel du traitement défini via le menu
principal sont activés. Consultez
« Utilisation du menu principal (HOME) »
pour toute information complémentaire
(➔page 40).
DXC
Dolby Digital
Dolby Digital Plus*4 D
F
XC
Dolby TrueHD D
F
XC
DTS Dans ce mode, les signaux audio de la source
d’entrée sont émis directement, sans
traitement surround. La configuration des
enceintes (présence des enceintes), la
fréquence de crossover, la distance des
enceintes et les paramètres A/V Sync et
l’essentiel du traitement défini via le menu
principal sont activés. Consultez
« Utilisation du menu principal (HOME) »
pour toute information complémentaire
(➔page 40).
DXC
DTS-HD High
Resolution Audio D
F
XC
DTS-HD Master
Audio
DTS Express DXC
DTS 96/24 Ce mode doit être utilisé avec les sources
DTS 96/24. C’est un format DTS haute
résolution qui utilise une fréquence
d’échantillonnage de 96 kHz et une
résolution de 24 bits et offre une fidélité plus
importante. À utiliser avec les DVD portant
le logo DTS 96/24.
DXC
Mode d’écoute Description Source
d’entrée Disposition
des
enceintes
DSD
Dolby D
Dolby D +
Dolby TrueHD
DTS
DTS–HD HR
DTS–HD MSTR
DTS Ex p r e s s
DTS 9 6 / 24

Mise sous tension et opérations de base
Fr-33
Remarque
*1 (Modèles pour l’Amérique du Nord) Le mode d’écoute n’est pas disponible.
*2 Pure Audio ne peut pas être sélectionné si la zone 2 est active.
En outre, si vous activez la zone 2 lorsque Pure Audio est sélectionné, le mode d’écoute commute
automatiquement sur Direct.
*3 L’ampli-tuner AV peut acheminer le signal DSD depuis HDMI IN. En fonction du lecteur, le
réglage de la sortie du côté lecteur PCM peut apporter à une meilleure qualité de son.
*4 Pour les disques Blu-ray, Dolby Digital est utilisé dans un système d’enceintes 3.1/5.1 canaux.
• Certains modes d’écoute ne peuvent être sélectionnés avec certains formats de source.
Dolby Pro Logic II Dolby Pro Logic II étend la source 2 canaux
pour la lecture 5.1 canaux. Il offre un son
surround très naturel et pur qui enveloppe
littéralement l’auditeur. Tout comme la
musique et les films, les jeux vidéo
permettent également de bénéficier d’effets
spatiaux étonnants et d’une image vivante.
• Dolby PLII Movie
Utilisez ce mode avec des DVD et des
vidéos portant le logo Dolby Surround ainsi
qu’avec les émissions de télévision
diffusées en Dolby Surround. Vous pouvez
également utiliser ce mode avec des films
ou des émissions de télévision stéréo et
l’ampli-tuner AV créera un mixage
surround 5.1 à partir d’un son stéréo à 2
canaux.
•Dolby PLII Music
Utilisez ce mode pour ajouter un son
surround 5.1 à des sources stéréo telles que
des CD et des DVD.
•Dolby PLII Game
Utilisez ce mode lorsque vous lisez des
disques de jeux vidéo.
SXC
Neo:6 Ce mode permet de lire n’importe quelle
source à 2 canaux sur un système 5.1. Il
utilise sept canaux pleine bande de décodage
matriciel pour lire les supports à encodage
matriciel, ce qui permet d’obtenir un son
surround très naturel et pur qui enveloppe
littéralement l’auditeur.
•Neo:6 Cinema
Utilisez ce mode avec n’importe quel film
enregistré en stéréo (TV, DVD, VHS).
•Neo:6 Music
Utilisez ce mode avec n’importe quelle
source musicale enregistrée en stéréo (CD,
radio, cassette, TV, VHS, DVD).
SXC
Mode d’écoute Description Source
d’entrée Disposition
des
enceintes
PL Mov i e
PL Mus i c
PL Game
Neo 6:Neo 6 C i nema:
Neo 6 Music:

Mise sous tension et opérations de base
Fr-34
Le menu principal vous offre un accès rapide aux menus
que vous utilisez fréquemment.
■Network Service
`Grâce à cette sélection, vous pouvez utiliser divers
services de radio en ligne ou lire des fichiers musicaux
stockés sur un serveur multimédia connecté à votre
réseau domestique (DLNA) (➔page 22). Veuillez
noter que la sélection s’affichera en grisé pendant
quelques instants après l’allumage de l’ampli-tuner
AV. Veuillez patienter jusqu’à ce qu’elle soit
utilisable.
Appuyez sur ENTER pour sélectionner l’entrée
«NET ». Si vous voulez utiliser les services de radio
en ligne, utilisez q/w pour choisir le service de votre
choix. Appuyer à nouveau sur le bouton ENTER
permet de changer de sélection. Si vous voulez lire
des fichiers musicaux à partir d’un serveur serveur ou
obtenir une lecture à distance, utilisez q/w pour
choisir « DLNA » et appuyez sur ENTER.
■USB
`Avec cette sélection, vous pouvez lire le contenu de
lecteurs portables (iPod, etc.) et de périphériques de
stockage USB connectés auampli-tuner AV USB port
(➔pages 21, 22). Veuillez noter que la sélection
s’affichera en grisé pendant quelques instants après
l’allumage de l’ampli-tuner AV. Veuillez patienter
jusqu’à ce qu’elle soit utilisable.
Appuyez ENTER pour sélectionner une unité ou
parcourir les contenus des médias connectés, suivis
par q/w pour choisir le dossier ou la piste de votre
choix. Appuyer sur le bouton ENTER lancera la
lecture de la piste sélectionnée.
■InstaPrevue
`Avec cette sélection, vous pouvez prévisualiser le flux
audio/vidéo provenant d’entrées HDMI précédemment
affectées à des sélecteurs d’entrée (à l’exception de
HDMI IN 6). Même avec les composants multiples
connectés par HDMI, vous pouvez passer facilement
d’une entrée à l’autre car leurs prévisualisation sont
affichées sur un seul écran.
Appuyez sur ENTER pour afficher la
prévisualisation principale (entrée HDMI
actuellement sélectionnée) et les prévisualisation
supplémentaires (autres entrées HDMI). Utilisez q/w
ou e/r pour sélectionner les vignettes de
prévisualisation, et en appuyant sur ENTER l’ampli-
tuner AV passera à cette source d’entrée.
■F/W Update
`Avec cette sélection, vous pouvez mettre à jour le
micrologiciel de l’ampli-tuner AV. Veuillez noter que
la sélection s’affichera en grisé pendant quelques
instants après l’allumage de l’ampli-tuner AV.
Veuillez patienter jusqu’à ce qu’elle soit utilisable.
Appuyez sur ENTER pour démarrer la procédure
(➔page 63).
■Setup
`Avec cette sélection, vous pouvez accéder aux
paramètres communs du menu de configuration OSD.
Appuyez sur ENTER pour quitter le menu SETUP
(➔page 40).
Utilisation du menu principal
Le menu principal apparait uniquement si le
téléviseur est branché sur la sortie HDMI OUT. Si
votre téléviseur est branché à d’autres sorties vidéo,
utilisez l’affichage de l’ampli-tuner AV lorsque vous
modifiez les paramètres.
1Appuyez sur RECEIVER, puis sur HOME.
Le menu principal est incrusté sur l’écran sur
téléviseur.
2Utilisez q/w et ENTER pour effectuer la sélection
de votre choix.
Appuyez sur HOME pour fermer le menu.
Network Service
USB
InstaPrevue
F/W Update
Setup
Home
Vous devez brancher l’ampli-tuner AV à votre réseau
domestique (➔page 71).
Conseil
• Si aucun signal vidéo n’est présent, les vignettes seront
remplies en noir.
•
Vous pouvez spécifier le nombre de vignettes de prévisualisation
de même que leur position sur l’écran (
➔
page 49
).
Remarque
• Le réglage ne peut pas être sélectionné si :
–HDMI IN 6 la source d’entrée actuelle est HDMI, ou
– Aucun signal n’est présent sur la source d’entrée actuelle.
Conseil
• Vous pouvez également accéder aux menus que vous utilisez
fréquemment depuis l’installation rapide (➔page 38).

Mise sous tension et opérations de base
Fr-35
La minuterie de mise en veille automatique vous permet de
régler l’ampli-tuner AV afin qu’il s’éteigne
automatiquement au terme d’un délai spécifié.
Vous pouvez régler la luminosité de l’écran de l’ampli-
tuner AV. Vous pouvez afficher diverses informations concernant la
source d’entrée sélectionnée.
Les informations suivantes s’affichent généralement.
*1 Lorsque vous utilisez la radio AM ou FM, la bande de
fréquence, le numéro de station pré-réglée et la fréquence
s’affichent.
*2 Si le signal d’entrée est numérique, le format du signal
s’affiche. Les informations s’affichent pendant environ trois
secondes, avant de laisser la place aux informations
précédemment affichées.
Utilisation de la minuterie de mise en
veille automatique
1Appuyez sur RECEIVER, puis sur SLEEP à
plusieurs reprises pour sélectionner le délai de mise
en veille.
Le délai avant mise en veille programmée peut être de
10 à 90 minutes par incréments de 10 minutes.
Le témoin SLEEP apparaît sur l’écran de l’ampli-
tuner AV lorsque la minuterie de désactivation
automatique est activée. Le délai de mise en veille
programmée apparaît sur l’afficheur pendant environ
5 secondes, avant de laisser la place aux informations
précédemment affichées.
Conseil
• Si vous devez désactiver la minuterie de mise en veille
automatique, appuyez plusieurs fois sur le bouton SLEEP
jusqu’à ce que le témoin SLEEP disparaisse.
• Pour vérifier la durée restante avant la mise en veille
programmée de l’ampli-tuner AV, appuyez sur SLEEP.
Veuillez noter que si vous appuyez de nouveau sur SLEEP
lorsque le temps affiché est inférieur ou égal à 10 minutes,
la minuterie sera désactivée.
Réglage de la luminosité de l’écran
1Appuyez sur RECEIVER, puis sur DIMMER à
plusieurs reprises pour commuter entre :
luminosité normale, faible ou plus faible.
Conseil
•(Modèles nord-américains) Vous pouvez également
utiliser le bouton DIMMER de l’ampli-tuner AV.
Affichage des informations relatives à
la source
1Appuyez sur RECEIVER, puis sur DISPLAY à
plusieurs reprises pour parcourir les informations
disponibles.
Conseil
• Vous pouvez également utiliser la touche DISPLAY de
l’ampli-tuner AV.
Fréquence
d’échan-
tillonnage*2
Source
d’entrée et
volume*1
Format du
signal*2
Mode
d’écoute

Mise sous tension et opérations de base
Fr-36
Lorsque vous branchez un appareil Onkyo compatible u,
vous devez configurer l’affichage d’entrée afin que u
fonctionne correctement.
Ce réglage ne peut être modifié que depuis le panneau
avant.
La fonction Music Optimizer optimise la qualité du son des
fichiers musicaux compressés. Vous pouvez couper provisoirement le son de l’ampli-
tuner AV.
Modification de l’affichage de l’entrée
1Appuyez sur TV/CD ou GAME.
« TV/CD » ou « GAME » s’affiche sur l’écran de
l’ampli-tuner AV.
2Maintenez enfoncé le même bouton (environ
3 secondes) pour modifier l’affichage d’entrée.
Répétez cette opération pour sélectionner l’affichage
de l’entrée de votre choix.
Remarque
•« DOCK » peut être sélectionné pour le sélecteur d’entrée
«TV/CD » ou « GAME », mais pas en même temps.
• Saisissez le code de télécommande approprié avant d’utiliser
la télécommande pour la première fois (➔page 55).
■TV/CD : TV/CD → DOCK
→
→
TAPE
GAME ↔ DOCK■GAME :
Utilisation de Music Optimizer
1(Modèles nord-américains) Appuyez sur MUSIC
OPTIMIZER sur le panneau avant.
Le témoin M.Opt s’affiche sur l’écran de l’ampli-
tuner AV.
Le témoin MUSIC OPTIMIZER s’allume sur le
panneau avant.
Conseil
• Vous pouvez également utiliser la touche Q SETUP.
• Consultez « Music Optimizer » pour toute information
complémentaire (➔page 39).
Activation du mode sourdine de
l’Ampli-tuner AV
1Appuyez sur RECEIVER, puis sur MUTING.
Le son est coupé et le témoin MUTING clignote sur
l’écran du ampli-tuner AV.
Conseil
• Pour réactiver le son, appuyez de nouveau sur MUTING ou
réglez le volume.
• La sourdine est automatiquement désactivée lorsque
l’ampli-tuner AV est mis en veille.

Mise sous tension et opérations de base
Fr-37
Utilisation d’un casque
1Branchez un casque stéréo doté d’une fiche
standard (6,3 mm) sur la prise PHONES.
Lorsque la fiche du casque est insérée dans la prise
PHONES = un témoin s’allume.
Remarque
• Baissez toujours le volume sonore avant de brancher votre
casque.
• Les enceintes sont désactivées lorsque la fiche du casque est
insérée dans la prise PHONES.
• Lorsque vous branchez un casque, le mode d’écoute passe
automatiquement sur Stereo, à moins qu’il ne soit déjà réglé
sur Stereo, Mono, Direct ou Pure Audio (modèles
européens).
• Si vous raccordez un iPod ou un iPhone au port USB de
l’ampli-tuner AV, aucun son n’est reproduit depuis la prise
du casque.

Fr-38
Opérations plus sophistiquées
Menu de configuration
OSD
Avec l’ampli-tuner AV connecté à un téléviseur, il y a
deux façons de changer les paramètres sur l’écran : en
utilisant l’installation rapide ou le menu d’installation
(HOME)
■Installation rapide
L’installation rapide fournit un accès rapide aux
paramètres fréquemment utilisés. Ce menu vous permet de
modifier les réglages et d’afficher les informations en
cours.
■Menu d’installation (HOME)
Le menu d’installation (HOME) constitue un moyen
pratique pour modifier les différents réglages de l’ampli-
tuner AV. Les réglages sont organisés en 11 catégories.
Remarque
• Les menus OSD s’affichent uniquement si :
– Il n’y a pas d’entrée vidéo, ou
– L’entrée vidéo est 480p, 576p, 720p, 1080i ou 1080p.
Notes explicatives
a Réglage de la cible
bOptions de réglage (configuration de réglage par défaut
soulignée)
■Input
`Vous pouvez sélectionner des sources d’entrée et
consulter des informations sur leurs attributions.
Utilisez q/w pour sélectionner une source d’entrée et
consulter ses informations d’attribution.
Appuyer sur le bouton ENTER permet de commuter
sur la source d’entrée sélectionnée.
■Audio (➔page 39)
`Vous pouvez changez les réglages suivants : « Bass »,
« Treble », « Subwoofer Level », « Center Level »,
«Late Night », « Music Optimizer » et « Cinema
Filter ».
■Information*1
`Vous pouvez afficher les informations des éléments
suivants : « Input » et « Output ».
■Listening Mode*2
`Pouvez sélectionner les modes d’écoute regroupés dans
les catégories suivantes : « MOVIE/TV »,
«MUSIC », « GAME ».
Utilisez q/w pour sélectionner la catégorie, et e/r
pour sélectionner le mode d’écoute. Appuyez sur
ENTER pour commuter sur le mode d’écoute
sélectionné.
Remarque
*1 En fonction de la source d’entrée et du mode d’écoute, tous les
canaux présentés ici n’émettent pas tous du son.
*2 • Ce réglage n’est pas disponible dans les cas suivants :
– Le réglage « Audio TV Out » est configuré sur « On »
(➔page 48).
–« HDMI Ctrl (RIHD) » est réglé sur « On » (➔page 48)
et vous écoutez via les enceintes de votre téléviseur.
Les menus OSD apparaissent uniquement si le
téléviseur est branché sur la sortie HDMI OUT. Si
votre téléviseur est branché à d’autres sorties vidéo,
utilisez l’affichage de l’ampli-tuner AV lorsque vous
modifiez les paramètres.
Cette section décrit la procédure d’utilisation de la
télécommande, sauf mention contraire.
Utilisation de l’installation rapide
1Appuyez sur RECEIVER, puis sur Q SETUP.
Le menu de configuration est incrusté sur l’écran du
téléviseur.
2Utilisez q/w et ENTER pour effectuer la sélection
de votre choix.
Appuyez sur Q SETUP pour fermer le menu.
Appuyez sur
RETURN
pour revenir au menu précédent.
Q SETUP
RECEIVER
ENTER
q/w/e/r
■Music Optimizer
`Off
`On
a
b
Input
Audio
Information
Listening Mode
Quick Setup

Opérations plus sophistiquées
Fr-39
Vous pouvez modifier plusieurs paramètres audio à partir
de l’installation rapide (➔page 38).
Remarque
• Ces réglages ne sont pas disponibles dans les cas suivants :
– Le réglage « Audio TV Out » est configuré sur « On »
(➔page 48).
–« HDMI Ctrl (RIHD) » est réglé sur « On » (➔page 48) et
vous écoutez via les enceintes de votre téléviseur.
Contrôle de la tonalité
■Bass
`–10 dB à 0dB
à +10 dB par pas de 2 dB
Vous pouvez amplifier ou atténuer les sons basse
fréquence restitués par les enceintes avant.
■Treble
`–10 dB à 0dB à +10 dB par pas de 2 dB
Vous pouvez amplifier ou atténuer les sons haute
fréquence restitués par les enceintes avant.
Vous pouvez régler les aigus et les graves des enceintes
avant, sauf lorsque le mode d’écoute Direct ou Pure Audio
(modèles européens) est sélectionné.
Utilisation de l’ampli-tuner AV
Niveau sonore des enceintes
■Subwoofer Level
`–15 dB à 0dB
à +12 dB par pas de 1 dB
■Center Level
`–12 dB à 0dB
à +12 dB par pas de 1 dB
Vous pouvez régler le volume de chacune des enceintes
lorsque vous écoutez une source d’entrée.
Ces réglages temporaires sont annulés lorsque l’ampli-
tuner AV est mis en veille. Pour enregistrer le réglage
effectué, allez à « Level Cal (Calibrage du niveau) »
(➔page 44) avant de mettre l’ampli-tuner AV en veille.
Remarque
• Vous ne pouvez pas utiliser ces fonctions lorsque l’ampli-tuner
AV est en mode sourdine.
• Ces réglages ne peuvent pas être utilisés tant qu’un casque est
raccordé.
• Les enceintes réglées sur « No » ou « None » dans « Sp Config
(Configuration d’enceintes) » (➔page 43) ne peuvent pas être
réglées.
Late Night
■Late Night
Pour les sources Dolby Digital et Dolby Digital Plus, les
options sont :
`Off
`Low :
Faible réduction dans la plage dynamique.
`High :
Réduction importante dans la plage dynamique.
Pour les sources Dolby TrueHD, les options sont :
`Auto :
La fonction Late Night est automatiquement réglée
sur « On » ou « Off ».
`Off
`On
Activez ce réglage pour réduire la plage dynamique des
contenus enregistrés en Dolby Digital de manière à pouvoir
entendre correctement les séquences calmes lorsque vous
écoutez avec un faible niveau sonore — idéal pour regarder
des films tard dans la nuit sans déranger personne.
Remarque
• L’effet produit par la fonction Late Night dépend du contenu en
cours de lecture et de l’intention du concepteur du son. Avec
certains contenus, elle n’aura pas ou peu d’effets quelle que soit
l’option que vous sélectionnez.
• La fonction Late Night peut être utilisée uniquement quand la
source d’entrée est Dolby Digital, Dolby Digital Plus, ou Dolby
TrueHD.
• La fonction Late Night est réglée sur « Off » quand l’ampli-tuner
AV est mis en veille. Pour les sources Dolby TrueHD elle est
réglée sur « Auto ».
Music Optimizer
■Music Optimizer
`Off
`On
La fonction Music Optimizer optimise la qualité du son
des fichiers musicaux compressés. Lorsqu’il est réglé sur
«On », le témoin M.Opt s’allume à l’écran de l’ampli-
tuner AV, et le voyant MUSIC OPTIMIZER (modèles
nord-américains) s’allume sur le panneau avant.
Conseil
•(Modèles nord-américains) Vous pouvez également utiliser
MUSIC OPTIMIZER de l’ampli-tuner AV.
Remarque
• La fonction Music Optimizer ne fonctionne qu’avec les signaux
d’entrée audio numériques PCM avec une fréquence
d’échantillonnage inférieure à 48 kHz et les signaux d’entrée
audio analogiques.
• Music Optimizer est désactivé lorsque le mode d’écoute Direct
ou Pure Audio (modèles européens) est sélectionné.
• Ce réglage est mémorisé séparément pour chaque sélecteur
d’entrée.
Utilisation des paramètres audio de
l’installation rapide
1Appuyez à plusieurs reprises sur TONE pour
sélectionner « Bass » ou « Treble ».
2Utilisez – et + pour procéder au réglage.

Opérations plus sophistiquées
Fr-40
Filtre CinemaFILTER
■Cinema Filter
`Off
`On
Activez ce réglage pour adoucir les bandes-son de film
particulièrement vives, dont le mixage est généralement
destiné à une salle de cinéma.
Le filtre CinemaFILTER peut être utilisé avec les modes
d’écoute suivants : Dolby Digital, Dolby Digital Plus,
Dolby TrueHD, Dolby Pro Logic II Movie, Multicanaux,
DTS, DTS Neo:6 Cinema, DTS 96/24, DTS-HD High
Resolution Audio, DTS-HD Master Audio et DTS Express.
Remarque
• Le filtre CinemaFILTER peut ne pas fonctionner lorsqu’il est
utilisé avec certaines sources d’entrée.
Remarque
• Cette procédure peut également être effectuée à l’aide de la
touche SETUP, des curseurs et de la touche ENTER de l’ampli-
tuner AV.
Notes explicatives
a Sélection du menu
b Configuration d’une cible
cOptions de réglage (configuration de réglage par défaut
soulignée)
Utilisation du menu principal (HOME)
1Appuyez sur RECEIVER, puis sur HOME.
2Utilisez q/w pour sélectionner « Setup », puis
appuyez sur ENTER.
3Utilisez q/w pour sélectionner un élément du menu,
puis appuyez sur ENTER.
4Utilisez q/w pour sélectionner une cible de réglage,
et utilisez e/r pour modifier le réglage.
Appuyez sur HOME pour fermer le menu.
Appuyez sur RETURN pour revenir au menu
précédent.
RETURN
HOME
RECEIVER
ENTER
q/w/e/r
Témoin
Remote
Menu Sp Config
■Subwoofer
`Yes
`No
a
b
c
1. HDMI Input
2. Component
3. Digital Audio
4. Sp Config
5. Sp Distance
6. Level Cal
7. Audio Adjust
8. Source Setup
9. Hardware
10. HDMI Setup
11. Network Setup
Setup
BD/DVD
CBL/SAT
GAME
PC
AUX
TV/CD
Menu
Cible de réglage

Opérations plus sophistiquées
Fr-41
Par l’utilisation d’une circuiterie optimisée, cette fonction
réduit la consommation d’énergie lorsque l’ampli-tuner
AV est en mode veille. Le voyant HYBRID STANDBY
peut s’allumer dans l’une ou l’autre des conditions
suivantes :
–«HDMI Through » est activé et Zones est désactivé
(l’indicateur HDMI est éteint).
–«Network Standby » est activé et Zones est activé
(l’indicateur NET est éteint).
À propos du voyant HYBRID STANDBY
HYBRID STANDBY
Éléments du menu de configuration
Elément du
menu Cible de réglage
HDMI Input
(➔page 42)
BD/DVD
CBL/SAT
GAME
PC
AUX
TV/CD
Component
(➔page 42)
BD/DVD
CBL/SAT
GAME
PC
AUX
TV/CD
Digital Audio
(➔page 43)
BD/DVD
CBL/SAT
GAME
PC
AUX
TV/CD
Sp Config
(➔page 43)
Subwoofer
Front
Center
Surround
Crossover
Double Bass
Sp Distance
(➔page 44)
Unit
Left
Center
Right
Surround Right
Surround Left
Subwoofer
Level Cal
(➔page 44)
Left
Center
Right
Surround Right
Surround Left
Subwoofer
Audio Adjust
(➔page 45)
Input Ch (Mux)
Input Ch (Mono)
Panorama
Dimension
Center Width
Center Image
Listening Angle
Source Setup
(➔page 46)
A/V Sync
Name
Audio Selector [Fixed Mode]
Hardware
(➔page 47)
Volume OSD
Remote ID
(Modèles nord-américains)
AM/FM Freq Step
(Modèles européens)
AM Freq Step
Auto Standby
HDMI Setup
(➔page 48)
HDMI Ctrl (RIHD)
HDMI Through
Audio TV Out
Audio Return Ch
LipSync
InstaPrevue [Sub Window, Position]
Network Setup
(➔page 49)
MAC Address
DHCP [IP Address, Subnet Mask,
Gateway, DNS Server]
Proxy URL [Proxy Port]
Network Standby
Update Notice
Elément du
menu Cible de réglage

Opérations plus sophistiquées
Fr-42
Menu HDMI Input
Si vous branchez un appareil vidéo à une entrée HDMI,
vous devez affecter cette entrée à un sélecteur d’entrée. Par
exemple, si vous raccordez votre lecteur Blu-ray/DVD à
l’entrée HDMI IN 2, vous devez affecter l’entrée
«HDMI2 » au sélecteur d’entrée « BD/DVD ».
Voici les affectations par défaut.
■BD/DVD, CBL/SAT, GAME, PC, AUX, TV/CD
`HDMI1, HDMI2, HDMI3, HDMI4, HDMI5,
HDMI6 :
Sélectionnez l’entrée à laquelle un appareil vidéo est
raccordé.
`----- :
Sélectionnez si vous n’utilisez pas la sortie HDMI
OUT.
Aucune entrée HDMI ne peut être affectée à plus d’un
sélecteur d’entrée. Quand les entrées HDMI1 - HDMI6
ont déjà été affectées, vous devez d’abord régler les
sélecteurs d’entrée non utilisés sur « ----- » sinon vous
ne pourrez pas affecter HDMI1 - HDMI6 aux autres
sélecteurs d’entrée.
Remarque
• Si aucun appareil vidéo n’est branché sur la sortie HDMI (même
si l’entrée HDMI a été affectée), l’ampli-tuner AV sélectionne la
source vidéo en fonction du réglage de « Component (Entrée
vidéo composantes) ».
• Lorsqu’une entrée HDMI IN est affectée à un sélecteur d’entrée
en utilisant la procédure expliquée ici, la même entrée HDMI IN
est prioritairement configurée dans « Digital Audio »
(➔page 43). Dans ce cas, si vous souhaitez utiliser l’entrée
audio coaxiale ou optique, procédez à la sélection appropriée
dans le réglage de « Audio Selector » (➔page 46).
• N’attribuez pas une entrée HDMI IN au sélecteur TV/CD lorsque
« HDMI Ctrl (RIHD) » est réglé sur « On » (➔page 48), sinon
l’opération CEC (Consumer Electronics Control) appropriée
n’est pas garantie.
• Si vous réglez « ----- » sur un sélecteur d’entrée déjà
sélectionné dans « HDMI Through » (➔page 48), le réglage
«HDMI Through » est automatiquement commuté sur « Off ».
Menu Component
Si vous branchez un appareil vidéo à une entrée vidéo
composantes, vous devez affecter cette entrée à un
sélecteur d’entrée. Par exemple, si vous raccordez votre
lecteur Blu-ray/DVD à l’entrée COMPONENT VIDEO
IN 2, vous devez affecter l’entrée « IN2 » au sélecteur
d’entrée « BD/DVD ».
Voici les affectations par défaut.
■BD/DVD, CBL/SAT, GAME, PC, AUX, TV/CD
`IN1, IN2 :
Sélectionnez l’entrée à laquelle un appareil vidéo est
raccordé.
`----- :
Sélectionnez si vous n’utilisez pas la sortie
COMPONENT VIDEO OUT.
HDMI Input (Entrée HDMI)
Sélecteur d’entrée Affectation par défaut
BD/DVD HDMI1
CBL/SAT HDMI2
GAME HDMI3
PC HDMI4
AUX - - - - -
TV/CD -----
1 2 3 4 5
« Setup »
Component (Entrée vidéo composantes)
Sélecteur d’entrée Affectation par défaut
BD/DVD IN1
CBL/SAT IN2
GAME -----
PC -----
AUX -----
TV/CD -----
1 2 3 4 5
« Setup »

Opérations plus sophistiquées
Fr-43
Menu Digital Audio
Si vous raccordez un périphérique à une entrée audio
numérique, vous devez affecter cette entrée à un sélecteur
d’entrée. Par exemple, si vous raccordez votre lecteur CD à
l’entrée OPTICAL IN 1, vous devez affecter
«OPTICAL1 » au sélecteur d’entrée « TV/CD ».
Voici les affectations par défaut.
■BD/DVD, CBL/SAT, GAME, PC, AUX, TV/CD
`
COAXIAL1
,
COAXIAL2
,
OPTICAL1
,
OPTICAL2
:
Sélectionnez l’entrée à laquelle un appareil vidéo est
raccordé.
`----- :
Sélectionnez si l’appareil est raccordé à une entrée
audio analogique.
Remarque
• Lorsqu’une entrée HDMI IN est affectée à un sélecteur d’entrée
en « HDMI Input » (➔page 42), la même entrée HDMI IN est
prioritairement configurée dans cette affectation. Dans ce cas, si
vous souhaitez utiliser l’entrée audio coaxiale ou optique,
procédez à la sélection appropriée dans « Audio Selector »
(➔page 46).
• Les taux d’échantillonnage disponible pour des signaux PCM
(stéréo/mono) d’une entrée numérique (optique et coaxiale) sont
32/44,1/48/88,2/96 kHz/16, 20, 24 bits.
Menu Sp Config
Cette section explique comment spécifier les enceintes à
connecter et leur taille.
Pour des enceintes dont le diamètre du cône est supérieur à
16 cm, spécifiez Large (pleine bande). Pour ceux d’un
diamètre inférieur, spécifiez Small (crossover par défaut
100 Hz).
La fréquence de crossover peut être modifiée dans
(« Crossover (Fréquence de crossover) »).
Remarque
• Ces réglages ne sont pas disponibles dans les cas suivants :
– Un casque est raccordé.
– Le réglage « Audio TV Out » est configuré sur « On »
(➔page 48).
–« HDMI Ctrl (RIHD) » est réglé sur « On » (➔page 48) et
vous écoutez via les enceintes de votre téléviseur.
■Subwoofer
`Yes
`No
■Front
`Small :
`Large :
À sélectionner en fonction du diamètre du cône.
Remarque
• Si le paramètre « Subwoofer » est réglé sur « No », ce paramètre
est réglé sur « Large ».
■Center*1, Surround*1
`Small :
`Large :
À sélectionner en fonction du diamètre du cône.
`None
Remarque
*1 Si le paramètre « Front » est réglé sur « Small », l’option
«Large » ne peut être sélectionnée.
■Crossover (Fréquence de crossover)
Ce paramètre est utile aux enceintes que vous avez
spécifiées comme « Small » dans «SpConfig
(Configuration d’enceintes) ». Pour obtenir le meilleur
résultat de votre système d’enceintes au niveau des
graves, vous devez régler la fréquence de crossover en
fonction de la taille et de la distorsion de fréquence de
vos enceintes.
`40Hz, 50Hz, 60Hz, 70Hz, 80Hz, 90Hz, 100Hz,
120Hz, 150Hz, 200Hz
Utilisez le diamètre des plus petites enceintes de votre
système lors de la sélection de la fréquence de crossover.
*Sélectionnez le paramètre approprié à l’enceinte.
Digital Audio (Entrée audio numérique)
Sélecteur d’entrée Affectation par défaut
BD/DVD COAXIAL1
CBL/SAT COAXIAL2
GAME OPTICAL1
PC -----
AUX - - - - -
TV/CD OPTICAL2
1 2 3 4 5
« Setup »
Sp Config (Configuration d’enceintes)
1 2 3 4 5
« Setup »
Diamètre du cône
Diamètre du cône de
l’enceinte Fréquence de
crossover
Plus de 20 cm 40/50/60 Hz*
16 à 20 cm 70/80/90 Hz*
13 à 16 cm 100 Hz
9 à 13 cm 120 Hz
Moins de 9 cm 150/200 Hz*
À suivre

Opérations plus sophistiquées
Fr-44
Remarque
• Pour un réglage plus précis, recherchez la distorsion de fréquence
dans les manuels fournis avec vos enceintes et procédez au
réglage de manière appropriée.
• Sélectionnez une fréquence de crossover supérieure si vous
souhaitez obtenir davantage de son du subwoofer.
■Double Bass
`On
`Off
Activez ce réglage pour amplifier les basses en
renforçant les sons graves transmis par les canaux avant
gauche, droit et central au subwoofer.
Remarque
• Lorsque le paramètre « Subwoofer » est réglé sur « No » ou le
paramètre « Front » sur « Small », ce paramètre est réglé sur
«Off » (➔page 43).
• Ce paramètre est automatiquement réglé sur « On » lorsque les
paramètres « Subwoofer » et « Front » sont réglés sur « Yes » et
«Large » respectivement pour la première fois.
Menu Sp Distance
Ici,vous pouvez spécifier la distance entre chacune des
enceintes et la position d’écoute de manière à ce que le son
de chaque enceinte arrive aux oreilles de chaque auditeur
de la manière souhaitée par l’ingénieur du son.
Remarque
• Ces réglages ne sont pas disponibles dans les cas suivants :
– Un casque est raccordé.
– Le réglage « Audio TV Out » est configuré sur « On »
(➔page 48).
–« HDMI Ctrl (RIHD) » est réglé sur « On » (➔page 48) et
vous écoutez via les enceintes de votre téléviseur.
■Unit
`feet :
Les distances peuvent être réglées en pieds. Plage de
valeurs : 1ft à 30ft par pas de 1 pied.
`meters :
Les distances peuvent être réglées en mètres. Plage de
valeurs : 0.3m à 9.0m par pas de 0,3 mètre.
(Le réglage par défaut varie d’un pays à l’autre.)
■Left, Center, Right, Surround Right, Surround
Left, Subwoofer
`Spécifiez la distance entre chacune des enceintes et la
position d’écoute.
Remarque
• Les enceintes que vous avez réglées sur « No » ou « None » dans
« Sp Config (Configuration d’enceintes) » (➔page 43) ne
peuvent pas être sélectionnées.
Menu Level Cal
Ici, vous pouvez régler le niveau sonore de chaque enceinte
à l’aide du testeur de tonalité intégré de manière à ce que le
volume de chaque enceinte soit le même au niveau de la
position d’écoute.
Remarque
• Ces réglages ne peuvent pas être utilisés dans les cas suivants :
– Un casque est raccordé.
– Le réglage « Audio TV Out » est configuré sur « On »
(➔page 48).
–« HDMI Ctrl (RIHD) » est réglé sur « On » (➔page 48) et
vous écoutez via les enceintes de votre téléviseur.
– L’ampli-tuner AV est en mode sourdine.
■Left, Center*1, Right, Surround Right, Surround
Left
`–12 dB à 0dB à +12 dB par pas de 1 dB.
■Subwoofer*1
`–15 dB à 0dB à +12 dB par pas de 1 dB.
Remarque
• Les enceintes que vous avez réglées sur « No » ou « None » dans
« Sp Config (Configuration d’enceintes) » (➔page 43) ne
peuvent pas être sélectionnées.
*1 Pour l’enceinte centrale et le subwoofer (caisson de basses), les
réglages de niveau réalisés à l’aide du menu principal sont
enregistrés comme réglages par défaut dans ce menu
(➔page 39).
Conseil
• Si vous utilisez un sonomètre portable, réglez le niveau sonore de
chaque enceinte de manière à ce que la valeur mesurée au niveau
de la position d’écoute soit de 75 dB SPL (pondération C, mesure
lente).
Sp Distance (Distance des enceintes)
1 2 3 4 5
« Setup »
Level Cal (Calibrage du niveau)
1 2 3 4 5
« Setup »

Opérations plus sophistiquées
Fr-45
Menu Audio Adjust
Grâce aux fonctions et aux réglages Audio Adjust, vous
pouvez régler le son et les modes d’écoute selon vos
préférences.
Multiplex/Mono
■Multiplex
Input Ch (Mux)
`Main
`Sub
`Main/Sub
Ce réglage détermine le canal d’une source multiplex
stéréo qui est restituée. À utiliser pour sélectionner des
canaux ou des langues audio avec des sources multiplex,
des émissions de télévision multilingues, etc.
■Mono
Input Ch (Mono)
`Left+Right
`Left
`Right
Ce réglage spécifie le canal à utiliser pour la lecture d’une
source numérique à deux canaux telle que Dolby Digital ou
une source PCM/analogique à deux canaux avec le mode
d’écoute mono.
Dolby
■PL II Music (2ch Input)
Ces réglages ne s’appliquent qu’aux sources stéréo à 2
canaux.
Panorama
`On
`Off
Grâce à ce réglage, vous pouvez élargir l’image stéréo
avant lorsque vous utilisez le mode d’écoute Dolby Pro
Logic II Music.
Dimension
`–3 à 0 à +3
Grâce à ce réglage, vous pouvez déplacer le champ sonore
vers l’avant ou vers l’arrière lorsque vous utilisez le mode
d’écoute Dolby Pro Logic II Music. Des valeurs
supérieures permettent de déplacer le champ sonore vers
l’arrière. Des valeurs inférieures permettent de le déplacer
vers l’avant.
Si l’image stéréo semble trop large ou si le son surround est
trop important, déplacez le champ sonore vers l’avant pour
améliorer la balance. Inversement, si l’image stéréo
ressemble à une image mono ou si vous n’entendez pas
suffisamment le son surround, déplacez-le vers l’arrière.
Center Width
`0 à 3 à 7
Grâce à ce réglage, vous pouvez ajuster la largeur du son
par rapport à l’enceinte centrale lorsque vous utilisez le
mode d’écoute Dolby Pro Logic II Music. En règle
générale, si vous utilisez une enceinte centrale, le son du
canal central n’est restitué que par l’enceinte centrale. (Si
vous n’utilisez pas d’enceinte centrale, le son du canal
central est réparti entre les enceintes avant gauche et droite
pour créer une enceinte centrale virtuelle). Ce réglage
contrôle le mixage avant gauche, avant droit et central, et
vous permet de régler l’intensité du son du canal central.
DTS
■Neo:6 Music
Center Image
`0 à 2 à 5
Grâce à ce réglage, vous pouvez spécifier le degré
d’atténuation de la sortie des canaux avant gauche et droite
afin de créer un canal central.
Changer la valeur de « 0 » à « 5 » étend le son du canal
central à gauche et à droite (vers l’extérieur).
Theater-Dimensional
■Listening Angle
`Wide :
À sélectionner si l’angle d’écoute est de 40°.
`Narrow :
À sélectionner si l’angle d’écoute est de 20°.
Grâce à ce réglage, vous pouvez optimiser le mode
d’écoute Theater-Dimensional en spécifiant l’angle des
enceintes avant gauche et droite par rapport à la position
d’écoute. Idéalement, les enceintes avant gauche et droite
doivent être à égale distance de la position d’écoute et à un
angle proche de l’un des deux réglages disponibles.
Audio Adjust (Réglage audio)
1 2 3 4 5
« Setup »
20°/40°
Enceinte avant
gauche
Enceinte avant
droite

Opérations plus sophistiquées
Fr-46
Les éléments peuvent être réglés individuellement pour
chaque sélecteur d’entrée.
Menu Source Setup
Synchronisation A/V
■A/V Sync
`0msec
à 400 msec par pas de 10 msec
Lorsque vous utilisez un balayage progressif sur votre
lecteur Blu-ray/DVD, il se peut que le son et l’image soient
décalés. Grâce à ce réglage, vous pouvez corriger ce
décalage en retardant les signaux audio.
Pour afficher l’image du téléviseur tout en réglant le délai,
appuyez sur le bouton ENTER.
Pour revenir à l’écran précédent, appuyez sur RETURN.
La plage des valeurs que vous pouvez régler dépend du fait
que votre téléviseur ou votre écran prend en charge HDMI
Lip Sync et que le paramètre « LipSync » est réglé sur
«On » (➔page 49).
Remarque
• La fonction A/V Sync est désactivée lorsque le mode d’écoute
Pure Audio (modèles européens) or Direct est utilisé avec une
source d’entrée analogique.
• Ce paramètre ne peut pas être utilisé avec le sélecteur d’entrée
NET.
Nom préréglé pour le sélecteur d’entrée
■Name
`---
, Blu-ray, DVD, HD DVD, VCR, DVR, Tivo,
CableSTB, SAT STB, PS3, Wii, Xbox, PC, TV, CD,
TAPE, iPod :
Pour réinitialiser aux valeurs par défaut « --- ».
Vous pouvez saisir un nom préréglé pour chaque sélecteur
d’entrée afin de les identifier plus facilement. Le nom
préréglé apparaît sur l’écran une fois saisi.
Remarque
• Vous ne pouvez pas attribuer un nom préréglé à plusieurs
sélecteurs d’entrée.
• Ce paramètre ne peut pas être utilisé avec le sélecteur d’entrée
AM, FM, NET ou USB.
Sélecteur audio
■Audio Selector
`ARC :
Le signal audio du tuner de votre téléviseur peut être
envoyé à la sortie HDMI OUT de l’ampli-tuner AV.*1
Grâce à cette sélection, il est possible de sélectionner
automatiquement le son du téléviseur en tant que
priorité parmi d’autres affectations.
`HDMI :
Vous pouvez sélectionner ceci lorsque que l’entrée
HDMI IN est affectée en tant que source d’entrée. Si
les entrées HDMI (HDMI IN) et audio numérique
(COAXIAL IN ou OPTICAL IN) ont été affectées,
l’entrée HDMI est automatiquement sélectionnée
comme prioritaire.
`COAXIAL :
Vous pouvez sélectionner ceci lorsque que l’entrée
COAXIAL IN est affectée en tant que source
d’entrée. Si les entrées coaxiale et HDMI ont été
affectées, l’entrée coaxiale est automatiquement
sélectionnée comme une priorité.
`OPTICAL :
Vous pouvez sélectionner ceci lorsque que l’entrée
OPTICAL IN est affectée en tant que source
d’entrée. Si les entrées optique et HDMI ont été
affectées, l’entrée optique est automatiquement
sélectionnée comme une priorité.
`ANALOG :
L’ampli-tuner AV restitue toujours des signaux
analogiques.
Vous pouvez définir la priorité de la sortie audio en
présence d’entrées numériques et analogiques.
Remarque
• Ce paramètre ne peut être sélectionné que pour une source
d’entrée affectée en tant qu’entrée HDMI IN, COAXIAL IN ou
OPTICAL IN.
*1 Vous pouvez sélectionner « ARC » si vous sélectionnez le
sélecteur d’entrée TV/CD. Mais vous ne le pouvez pas si vous
avez sélectionné « Off » dans le réglage de « Audio Return
Ch » (➔page 49).
Source Setup (Réglage de source)
Préparation
Pressez les boutons du sélecteur d’entrée pour
sélectionner une source d’entrée.
1 2 3 4 5
« Setup »

Opérations plus sophistiquées
Fr-47
Réglage du signal numérique entrant (Fixed
Mode)
■Fixed Mode
`Off :
Le format est détecté automatiquement. Si aucun
signal d’entrée numérique n’est présent, l’entrée
analogique correspondante est utilisée à la place.
`PCM :
Seuls les signaux d’entrée au format PCM 2 canaux
seront restitués. Si le signal d’entrée n’est pas au
format PCM, l’indicateur PCM clignote et un son est
émis.
`DTS :
Seuls les signaux d’entrée au format DTS (et pas
DTS-HD) seront restitués. Si le signal d’entrée n’est
pas un signal, l’indicateur DTS clignote et aucun son
n’est émis.
Lorsque « HDMI », « COAXIAL » ou « OPTICAL » est
sélectionné dans le réglage « Audio Selector », vous
pouvez spécifier le type de signal dans « Fixed Mode ».
Normalement, l’ampli-tuner AV détecte automatiquement
le format du signal. Toutefois, si vous rencontrez les
problèmes suivants lorsque vous lisez un contenu
enregistré au format PCM ou DTS, vous pouvez régler
manuellement le format de signal sur PCM ou sur DTS.
• Si le début des pistes d’une source PCM sont coupés,
essayez de régler le format sur PCM.
• Si du bruit se fait entendre pendant l’avance ou le retour
rapide sur un CD DTS, essayez de régler le format sur
DTS.
Remarque
• Le réglage est réinitialisé à la valeur « Off » lorsque vous
modifiez le réglage dans « Audio Selector » (➔page 46).
Menu Hardware
OSD
■Volume OSD
`On
`Off
Activez ce réglage pour afficher le niveau sonore sur
l’écran du téléviseur pendant le réglage.
Remote ID
■Remote ID
`1, 2 ou 3
Lorsque plusieurs appareils Onkyo sont utilisés dans la
même pièce, leurs code d’identification à distance peuvent
se chevaucher. Pour différencier l’ampli-tuner AV des
autres appareils, vous pouvez modifier son code
d’identification à distance de « 1 » à « 2 » ou « 3 ».
Remarque
• Si vous modifiez le code d’identification à distance de l’ampli-
tuner AV, n’oubliez pas d’enregistrer le même code dans la
télécommande (cf. ci-dessous). Sinon, vous ne pourrez pas le
commander avec la télécommande.
Modification du code d’identification de la
télécommande
Tuner
■AM/FM Freq Step (modèles pour l’Amérique du
Nord)
`10kHz/200kHz :
`9kHz/50kHz :
Sélectionnez le pas de fréquence en fonction de votre
région.
■AM Freq Step (modèles européens) :
`10kHz :
`9kHz :
Sélectionnez le pas en fréquence en fonction de votre
région.
Pour que la syntonisation AM/FM fonctionne
correctement, vous devez spécifier le pas en fréquence
AM/FM utilisé dans votre région.
Remarque
• Si vous modifiez ce réglage, toutes les stations de radio
préréglées seront supprimées.
Veille automatique
■Veille automatique
`Off
`On
Lorsque « Auto Standby » est réglé sur « On », le voyant
ASb s’allume et l’ampli-tuner AV se met automatiquement
en mode veille si aucune opération n’est effectuée pendant
30 minutes sans signal d’entrée audio ni vidéo.
« Auto Standby » s’affiche à l’écran de l’ampli-tuner AV
et sur l’OSD 30 secondes avant que la fonction de veille
automatique ne se déclenche.
Réglage par défaut : On (modèles pour l’Europe), Off
(modèles pour l’Amérique du Nord)
Remarque
• Losqu’elle est réglée sur « On », la fonction de mise en veille
automatique peut s’activer pendant la lecture de certaines
sources.
• La fonction de veille automatique ne fonctionne pas lorsque la
zone 2 est activée.
Hardware (Configuration du matériel)
1Tout en maintenant enfoncé le bouton RECEIVER,
maintenez enfoncé le bouton Q SETUP jusqu’à ce
que le témoin Remote s’allume (au bout d’environ 3
secondes).
2Utilisez les boutons numérotés pour saisir le code
d’identification 1, 2 ou 3.
Le témoin Remote clignote deux fois.
1 2 3 4 5
« Setup »

Opérations plus sophistiquées
Fr-48
Menu HDMI Setup
■HDMI Ctrl (RIHD)
`Off
`On
Activez ce réglage pour permettre aux appareils
compatibles p connectés par HDMI d’être
commandés avec l’ampli-tuner AV (➔page 68).
Remarque
• Lorsque le paramètre est réglé sur « On » et que le menu est
fermé, le nom des appareils compatibles p connectés et
«RIHD On » s’affiche sur l’ampli-tuner AV.
«Search… » → « (nom) » → « RIHD On »
Quand l’ampli-tuner AV ne peut pas recevoir le nom de
l’appareil, il est affiché comme « Player* » ou « Recorder* »,
etc. (« * » s’affiche et indique le nombre d’appareils, lorsque
plusieurs sont reçus).
• Lorsqu’un appareil compatible p est branché à l’ampli-
tuner AV via un câble HDMI, le nom de l’appareil branché est
affiché sur l’afficheur de l’ampli-tuner AV. Par exemple, si vous
commandez un lecteur Blu-ray/DVD (sous tension) à l’aide de la
télécommande de l’ampli-tuner AV pendant que vous regardez la
télévision, le nom du lecteur Blu-ray/DVD s’affiche sur l’ampli-
tuner AV.
• Réglez-le sur « Off » si un appareil branché n’est pas compatible
ou si vous n’êtes pas sûr qu’il est compatible.
• Si le fonctionnement n’est pas normal lorsque ce paramètre est
réglé sur « On », réglez ce paramètre sur « Off ».
• Consultez le manuel d’instructions de l’appareil branché pour
plus d’informations.
• Lorsque le paramètre « HDMI Ctrl (RIHD) » est réglé sur
«On », la consommation en mode veille augmente légèrement.
(Selon l’état du téléviseur, l’ampli-tuner AV entre en mode veille,
comme d’habitude.)
• Quand l’équipement source est relié à la connexion u, il peut
mal fonctionner si « HDMI Ctrl (RIHD) » est réglé sur « On ».
■HDMI Through
`Off
`BD/DVD, CBL/SAT, GAME, PC, AUX, TV/CD :
Sélectionne la source d’entrée pour laquelle la
fonction HDMI Through est activée.
`Last :
La fonction HDMI Through est activée sur la source
d’entrée sélectionne au moment du réglage de
l’ampli-tuner AV en mode veille.
Lorsque la fonction HDMI Through est activée, que
l’ampli-tuner AV soit allumé ou en mode veille, les
signaux audio et vidéo reçus par une entrée HDMI sont
restitués sur le téléviseur ou d’autres appareils via la sortie
HDMI. L’indicateur HDMI sera faiblement-allumé dans le
mode Veille. Veuillez noter que l’indicateur ne peut pas
s’allumer sous certaines conditions (➔page 41).
Ce paramètre est fixé sur « Auto » automatiquement
lorsque le paramètre « HDMI Ctrl (RIHD) » ci-dessus est
réglé sur « On », résultant en une sélection automatique de
la source d’entrée.
Remarque
• Seule la source d’entrée affectée à HDMI IN via
«HDMI Input » est activée (➔page 42).
• La consommation électrique en mode veille augmente lorsque la
fonction HDMI Through est activée ; cependant, il est possible de
réduire la consommation électrique dans les cas suivants :
– Le téléviseur est en mode veille.
– Vous regardez un programme télévisé.
• Consultez le manuel d’instructions de l’appareil branché pour
plus d’informations.
• Selon l’appareil raccordé, il est possible que la source d’entrée
appropriée ne soit pas sélectionnée avec le réglage configuré sur
« Auto ».
• Ce paramètre est automatiquement réglé sur « Off » lorsque le
paramètre « HDMI Ctrl (RIHD) » ci-dessus est réglé sur « Off ».
■Audio TV Out
`Off
`On
Ce réglage détermine si les signaux audio reçus sont
reproduits sur la sortie HDMI. Vous pouvez activer ce
réglage si votre téléviseur est raccordé à la sortie HDMI et
que vous souhaitez écouter un contenu audio à partir d’un
appareil raccordé via les enceintes de votre téléviseur.
Normalement, ce paramètre doit être réglé sur « Off ».
Remarque
•Si « On » est sélectionné et si l’audio peut être restitué par le
téléviseur, les enceintes de l’ampli-tuner AV n’émettront aucun
son. Dans ce cas, « TV Speaker » s’affiche à l’écran de l’ampli-
tuner AV en appuyant sur DISPLAY.
• Quand « HDMI Ctrl (RIHD) » est réglé sur « On », ce paramètre
est fixé sur « Auto ».
• Avec certains téléviseurs et signaux d’entrée, aucun son n’est
restitué même lorsque ce paramètre est réglé sur « On ».
•Si « Audio TV Out » ou « HDMI Ctrl (RIHD) » est réglée sur
« On » et que vous écoutez via les enceintes de votre téléviseur
(➔page 14), le fait d’allumer la commande de volume de
l’ampli-tuner AV permet de restituer le son à partir des enceintes
gauches et droites de l’ampli-tuner AV. Pour couper les enceintes
de l’ampli-tuner AV, modifiez les réglages de votre téléviseur ou
coupez le son de l’ampli-tuner AV.
• Il n’est pas possible de modifier le mode d’écoute lorsque ce
réglage est configuré sur « On » et que la source d’entrée n’est
pas HDMI.
HDMI Setup (Réglage HDMI)
1 2 3 4 5
« Setup »

Opérations plus sophistiquées
Fr-49
■Audio Return Ch (ARC)
`Off
`Auto :
Le signal audio du tuner de votre téléviseur peut être
envoyé à la sortie HDMI OUT de l’ampli-tuner AV.
La fonction de canal audio de retour (ARC) permet aux
téléviseurs compatibles ARC d’envoyer le flux audio sur
HDMI OUT de l’ampli-tuner AV. Pour utiliser cette
fonction, vous devez utiliser le sélecteur d’entrée TV/CD
et votre téléviseur doit prendre en charge la fonction ARC.
Le voyant ARC s’allume quand le signal audio est détecté.
Remarque
• Ce paramètre est fixé sur « ---- » lorsque le paramètre « HDMI
Ctrl (RIHD) » est réglé sur « Off ».
• Ce paramètre est automatiquement réglé sur « Auto » lorsque le
paramètre « HDMI Ctrl (RIHD) » est réglé sur « On » pour la
première fois.
• Si vous réglez « Audio Return Ch » sur « Auto », le paramètre
« Audio Selector » du sélecteur d’entrée TV/CD est
automatiquement réglé sur « ARC » (➔page 46).
■LipSync
`Off
`On
Cette fonction permet à l’ampli-tuner AV de corriger
automatiquement tout décalage entre les signaux audio et
les signaux vidéo en fonction des données transmises par le
moniteur connecté.
Remarque
• Cette fonction n’est disponible que si votre téléviseur compatible
HDMI prend en charge la fonction HDMI Lip Sync.
■InstaPrevue
Ces paramètres s’appliquent à « InstaPrevue » du menu
HOME (➔page 34) et spécifient l’affichage de
prévisualisation du flux vidéo HDMI.
Sub Window
`Multi :
Affiche toutes vignettes de prévisualisation en même
temps.
`Single :
Affiche les vignettes de prévisualisation une par une.
Avec ce réglage, vous pouvez régler le nombre de
vignettes de prévisualisation à afficher.
Position
(avec « Sub Window » réglé sur « Multi »)
`Top, Bottom, Left, Right
(avec « Sub Window » réglé sur « Single »)
`UpperL, UpperR, LowerL, LowerR
Avec ce réglage, vous pouvez régler le nombre de
vignettes de prévisualisation sur l’écran du téléviseur.
Menu Network Setup
Cette section explique comment configurer manuellement
les réglages réseau de l’ampli-tuner AV.
Si le serveur DHCP de votre routeur est activé, vous ne
devez modifier aucun de ces réglages, car l’ampli-tuner
AV est réglé par défaut pour utiliser DHCP pour se
configurer automatiquement (DHCP est réglé sur
«Enable »). Cependant, si le serveur DHCP de votre
serveur est désactivé (si vous utilisez des adresses IP
statiques par exemple), vous devrez configurer vous même
ces réglages. Dans ce cas, il est nécessaire de connaître le
fonctionnement du réseau ethernet.
Qu’est-ce que le protocole DHCP ?
DHCP (Dynamic Host Configuration Protocol) est un
protocole utilisé par les routeurs, les ordinateurs, l’ampli-
tuner AV et d’autres appareils pour se configurer eux-
même automatiquement dans un réseau.
Qu’est-ce que le DNS ?
Le système de noms de domaine DNS (Domain Name
System) traduit les noms de domaine en adresses IP. Par
exemple, lorsque vous saisissez un nom de domaine, par
exemple www.onkyousa.com dans votre navigateur web,
avant d’accéder à ce site, votre navigateur utilise le DNS
pour traduire ce nom en adresse IP, dans ce cas
63.148.251.142.
■MAC Address
Ceci est l’adresse MAC (Media Access Control) de
l’ampli-tuner AV. Cette adresse ne peut pas être modifiée.
Après avoir modifié les réglages de « HDMI Ctrl
(RIHD) », « HDMI Through » ou « Audio Return
Ch », coupez l’alimentation de tous les appareils
branchés et remettez-les en marche. Consultez le manuel
d’utilisation de tous les autres appareils branchés.
Network Setup (Configuration du réseau)
Après avoir modifié les paramètres réseau, vous devez
confirmer les modifications en exécutant « Save ».
1 2 3 4 5
« Setup »

Opérations plus sophistiquées
Fr-50
■DHCP
`Enable
`Disable
Ce paramètre définit si l’ampli-tuner AV utilise le
protocole DHCP pour configurer automatiquement les
réglages de son adresse IP, de son masque de sous-réseau,
de sa passerelle et de son serveur DNS.
Remarque
• Si vous sélectionnez « Disable », vous devez configurer
manuellement les paramètres « IP Address », « Subnet Mask »,
« Gateway » et « DNS Server ».
■IP Address
`Classe A :
« 10.0.0.0 » à « 10.255.255.255 »
`Classe B :
« 172.16.0.0 » à « 172.31.255.255 »
`Classe C :
« 192.168.0.0 » à « 192.168.255.255 »
Saisissez une adresse IP statique fournie par votre
fournisseur d’accès Internet.
La plupart des routeurs utilisent des adresses IP de classe
C.
■Subnet Mask
Saisissez l’adresse de masque de sous-réseau fournie par
votre fournisseur d’accès Internet (en général
255.255.255.0).
■Gateway
Saisissez l’adresse de passerelle fournie par votre
fournisseur d’accès Internet.
■DNS Server
Saisissez l’adresse du serveur DNS fournie par votre
fournisseur d’accès Internet.
■Proxy URL
Pour utiliser un serveur proxy, saisissez son URL ici.
■Proxy Port
Si vous utilisez un serveur proxy, saisissez un numéro de
port proxy ici.
■Network Standby
`On
`Off
Ce paramètre active ou désactive le contrôle du réseau.
Lorsqu’il est activé, l’indicateur NET sera faiblement-
allumé pendant que l’ampli-tuner AV est en mode veille.
Veuillez noter que l’indicateur ne peut pas s’allumer sous
certaines conditions (➔page 41).
Remarque
• Lorsque ce paramètre est réglé sur « On », la consommation en
mode veille augmente légèrement.
■Update Notice
`Enable
`Disable
Lorsque ce paramètre est activé, vous serez avisé si une
mise à jour du micrologiciel via le réseau est disponible.
Remarque
• Choisir « Never Remind me » sur la fenêtre de notification
changera ce paramètre à « Disable » (➔page 18).
• Pour toute information complémentaire sur le réglage de
l’alimentation, consultez « La fenêtre « Update New F/W »
s’affiche. » (➔page 18).

Opérations plus sophistiquées
Fr-51
Zone 2
Outre la pièce d’écoute principale, vous pouvez également
bénéficier de la lecture dans une autre pièce, que nous
appelons Zone 2. Vous pouvez en outre sélectionner une
source différente pour chaque pièce.
Branchement des enceintes de la zone sur
un amplificateur supplémentaire
Cette configuration permet une lecture avec un son 5.1
dans la pièce principale, et avec un son stéréo 2 canaux
dans la Zone 2.
Remarque
• Le volume de la zone 2 doit être réglé sur l’amplificateur de la
zone 2.
■Utilisation de l’ampli-tuner AV
■Utilisation sur la télécommande
Pour contrôler la zone 2, vous devez d’abord appuyer
ZONE2 sur la télécommande.
Remarque
• Seul le son des sources d’entrée analogiques est restitué par la
ZONE 2 LINE OUT. Le son des sources d’entrée numériques
n’est pas restitué. Si aucun son n’est restitué lorsqu’une source
d’entrée est sélectionnée, assurez-vous qu’elle est raccordée à
une entrée analogique.
• Vous ne pouvez pas sélectionner des stations de radio AM ou FM
différentes dans la pièce principale et dans la zone 2. La même
station de radio FM/AM sera diffusée dans les deux pièces. À
savoir, si une station FM est sélectionnée dans la pièce principale,
cette station sera également diffusée dans la zone 2.
• Si vous avez sélectionné NET ou USB comme sélecteur d’entrée,
le dernier sélecteur choisi est configuré pour la pièce principale et
la zone 2.
• Quand la zone 2 est activée et que son sélecteur d’entrée est
sélectionné, la consommation électrique en veille augmente
légèrement.
• Lorsque la zone 2. est activée, les fonctions u ne sont pas
disponibles.
• Lors du réglage de l’ampli-tuner AV en mode veille lorsque la
zone 2 est active, le témoin Z2 s’allume de manière atténuée.
• L’activation de la zone 2 dans la pièce principale lorsque le mode
d’écoute est réglé sur Pure Audio (modèles européens) commute
automatiquement sur Direct.
Réalisation des branchements de la Zone 2
IN
RL
Pièce principale
TV
Zone 2
Ampli-tuner AV
Récepteur/
amplificateur intégré
Commande des appareils de la zone 2
1Pour activer la zone 2 et sélectionner une source
d’entrée, appuyez sur ZONE 2, puis sur un bouton
du sélecteur d’entrée dans les 8 secondes qui
suivent.
La zone 2 est activée, le témoin Z2 s’allume à l’écran
de ampli-tuner AV.
Pour sélectionner la même source que la pièce principale,
appuyez à deux reprises sur
ZONE 2
. «
Z2 Selector:
Source
» s’affiche à l’écran de ampli-tuner AV.
2Pour désactiver la zone 2, appuyez sur la touche
OFF.
La zone est désactivée.
ZONE 2 OFF Boutons du sélecteur d’entrée
8RECEIVER ZONE2
INPUT
SELECTOR
1Appuyez sur ZONE2, pointez ensuite la
télécommande vers l’ampli-tuner AV et appuyez
sur 8RECEIVER.
La zone 2 est activée, le témoin Z2 s’allume sur
l’écran de l’ampli-tuner AV.
2Pour sélectionner une source d’entrée pour la
zone 2, appuyez sur ZONE2, puis sur le bouton
INPUT SELECTOR.
3Pour désactiver la zone 2, appuyez sur ZONE2,
puis sur 8RECEIVER.
La zone est désactivée.

Fr-52
Commande d’autres appareils
Lecture sur iPod/iPhone
via une station d’accueil
Onkyo
Station d’accueil RI
Grâce à la station d’accueil RI, vous pouvez facilement lire
de la musique enregistrée sur votre iPod/iPhone Apple via
l’ampli-tuner AV et profiter d’un son extraordinaire, ainsi
que regarder des diaporamas et des vidéos de l’iPod/iPhone
sur votre téléviseur. En outre, l’affichage à l’écran (OSD)
vous permet d’afficher, de parcourir et de sélectionner le
contenu de votre iPod/iPhone sur votre téléviseur, et grâce
à la télécommande fournie, vous êtes en mesure de
commander votre iPod/iPhone dans le confort de votre
canapé. Vous pouvez même utiliser la télécommande de
l’ampli-tuner AV pour actionner votre iPod/iPhone.
Remarque
• Saisissez le code de télécommande approprié avant d’utiliser la
télécommande de l’ampli-tuner AV pour la première fois
(➔page 54).
• Raccordez la station d’accueil RI à l’ampli-tuner AV au moyen
d’un câble u (➔page 16).
• Réglez le commutateur RI MODE de la station d’accueil RI sur
« HDD » ou sur « HDD/DOCK ».
• Réglez le paramètre Affichage d’entrée de l’ampli-tuner AV sur
« DOCK » (➔page 36).
■Fonction système
Système activé
Lorsque vous allumez l’ampli-tuner AV, la station
d’accueil RI et l’iPod/iPhone s’allument automatiquement.
En outre, lorsque la station d’accueil RI et l’iPod/iPhone
sont allumés, il est possible d’allumer l’ampli-tuner AV en
appuyant sur 8SOURCE.
Mise en marche automatique
Si vous appuyez la touche 1 (lecture) de la
télécommande alors que l’ampli-tuner AV est en veille,
l’ampli-tuner AV s’allume automatiquement et sélectionne
votre iPod/iPhone comme source d’entrée, et ce dernier
commence la lecture.
Changement direct
Si vous lancez la lecture de l’iPod/iPhone alors que vous
écoutez une autre source d’entrée, l’ampli-tuner AV
sélectionne automatiquement l’entrée à laquelle la station
d’accueil RI est raccordée.
Autres opérations à distance
Vous pouvez utiliser la télécommande fournie avec
l’ampli-tuner AV pour commander les autres fonctions de
l’iPod/iPhone. La fonctionnalité disponible dépend de
l’ampli-tuner AV.
Alarme de l’iPod/iPhone
Si vous utilisez la fonction d’alarme de votre iPod/iPhone
pour démarrer la lecture, l’ampli-tuner AV s’allume à
l’heure spécifiée et sélectionne automatiquement votre
iPod/iPhone comme source d’entrée.
Remarque
• Les opérations liées ne fonctionnent pas avec la lecture de vidéo
ou lorsque l’alarme est réglée pour lire un son.
• Si vous utilisez votre iPod/iPhone avec d’autres accessoires, il est
possible que la détection de lecture de l’iPod/iPhone ne
fonctionne pas.
• Il est possible la fonction System On ne soit pas opérationnelle
selon la station d’accueil RI.
Utilisation de la station d’accueil Onkyo
La station d’accueil est vendue séparément. Les
modèles vendus sont différents en fonction de la
région.
Pour les informations les plus récentes sur les
appareils de la station d’accueil Onkyo, visitez le site
Web Onkyo à l’adresse :
http://www.onkyo.com
Avant d’utiliser des appareils de la station d’accueil
série Onkyo, effectuez la mise à jour du logiciel de
votre iPod/iPhone, disponible sur le site Web d’Apple.
Pour les modèles d’iPod/iPhone pris en charge,
consultez le manuel d’instructions de la station
d’accueil Onkyo.
■Remarques concernant le fonctionnement
• Utilisez la commande de volume de l’ampli-tuner AV pour
ajuster le volume de la lecture.
• Lorsque votre iPod/iPhone se trouve dans la station d’accueil
RI, sa commande de volume n’a aucun effet.
• Si vous ajustez la commande du volume de votre iPod/iPhone
alors qu’il se trouve dans la station d’accueil RI, veillez à ce
qu’il ne soit pas réglé trop fort avant de rebrancher votre
casque.

Commande d’autres appareils
Fr-53
En appuyant sur le bouton REMOTE MODE qui est pré-
programmé avec le code de télécommande de votre station
d’accueil, vous pouvez contrôler l’iPod/iPhone placé sur
votre station d’accueil à l’aide des boutons décrits plus loin
dans cette section.
Pour toute information complémentaire sur la saisie des
codes de télécommande, consultez « Saisie des codes de
télécommande préprogrammés » (➔page 54).
Consultez le manuel d’utilisation de la station d’accueil
pour plus d’informations.
Station d’accueil RI
• Réglez le commutateur RI MODE de la station d’accueil
RI sur « HDD » ou sur « HDD/DOCK ».
•8SOURCE peut ne pas fonctionner avec un code de
télécommande (sans u). Dans ce cas, effectuez une
connexion u et saisissez le code de télécommande
81993 (avec u).
■Avec la commande RI
Effectuez une connexion u et saisissez le code de
télécommande 81993 (avec u).
• Réglez le paramètre Affichage d’entrée de l’ampli-tuner
AV sur « DOCK » (➔page 36).
■Sans la commande RI
Vous devez tout d’abord saisir le code de télécommande
82990 (➔page 55).
■u Fonctionnement de la station d’accueil
• Avec certains modèles d’iPod/iPhone et générations de stations
d’accueil, certains boutons peuvent ne pas fonctionner comme
prévu.
• Pour plus de détails concernant le fonctionnement de
l’iPod/iPhone, consultez le manuel d’instructions de la station
d’accueil.
*1 TOP MENU fonctionne comme le bouton Mode lorsqu’il est
utilisé avec la station d’accueil DS-A2 RI.
*2 Ce bouton ne permet pas d’éteindre ou d’allumer la station
d’accueil RI Onkyo DS-A2 ou DS-A2X. Il se peut également
que votre iPod/iPhone ne réagisse pas la première fois que
vous pressez ce bouton. Dans ce cas, pressez à nouveau le
bouton. Cela est dû au fait que la télécommande transmet les
commandes de mise sous tension et de mise en veille
alternativement. Ainsi, si votre iPod/iPhone est déjà allumé, il
le reste lorsque votre télécommande transmet la commande de
mise sous tension. De même, si votre iPod/iPhone est déjà
éteint, il le reste lorsque la télécommande transmet la
commande d’extinction.
*3 DISPLAY permet d’activer le rétro-éclairage pendant une
seconde.
*4 Mode Reprise
Avec la fonction reprise, vous pouvez reprendre la lecture du
morceau lu lorsque vous avez retiré votre iPod/iPhone de la
station d’accueil RI.
Commande de votre iPod/iPhone
b
a
g
i
h
k
j
d
f
e
c
Appuyez tout d’abord sur le bouton
REMOTE MODE correspondant. Boutons disponibles
aTOP MENU*1 e8SOURCE*2
bq/w/e/r, ENTER fDISPLAY*3
PLAYLIST e/rgMUTING
c1, 3, 2, 5, 4,
7, 6
hALBUM +/–
iVOL q/w
dREPEAT jMENU
RANDOM kMODE*4

Commande d’autres appareils
Fr-54
Commande d’autres
appareils
Vous pouvez également utiliser la télécommande de
l’ampli-tuner AV pour commander vos autres appareils
audiovisuels. Cette section explique comment saisir le
code de télécommande d’un appareil que vous souhaitez
contrôler : lecteur DVD, téléviseur, CD, etc.
Les boutons REMOTE MODE suivants sont pré-
programmés au moyen de codes de télécommande
permettant de commander les appareils figurant dans la
liste. Vous n’avez pas besoin de saisir de code de
télécommande pour commander ces appareils.
Pour toute information complémentaire sur la commande
de ces appareils, consultez les pages indiquées.
Vous devrez saisir un code pour chacun des appareils que
vous souhaitez commander.
Remarque
• Bien que les codes de télécommande fournis soient corrects au
moment de l’impression de la liste, ils sont susceptibles d’être
modifiés.
Vous pouvez changer la configuration des boutons de
couleur, avec lesquels les boutons REMOTE MODE sont
préréglés.
Conseil
• Pour réinitialiser les boutons REMOTE MODE aux réglages par
défaut, voir « Réinitialisation des boutons de REMOTE MODE »
( ➔page 55 ).
Remarque
• Si un bouton différent des boutons de couleur est appuyé,
l’opération est pressé.
• Cette opération ne peut pas être exécutée pendant que l’ampli-
tuner AV est en mode récepteur ou quand la ZONE 2 est active.
Codes de télécommande
préprogrammés
BD/DVD Lecteur Blu-ray Onkyo (➔page 56)
TV/CD Lecteur CD Onkyo (➔page 55)
Saisie des codes de télécommande
préprogrammés
1Recherchez le code de télécommande approprié
dans la liste des Codes de télécommande.
Les codes sont classés par catégorie (ex. : lecteur
DVD, téléviseur, etc.).
2Tout en maintenant enfoncé le bouton REMOTE
MODE auquel vous souhaitez associer un code,
pressez et maintenez enfoncé le bouton DISPLAY
(pendant environ 3 secondes).
Le témoin Remote s’allume.
Remarque
• Les codes de télécommande ne peuvent pas être entrés pour
RECEIVER et le bouton multi zone.
• Seul les code de télécommande de téléviseurs peuvent être
entrés pour TV.
• À l’exception de RECEIVER, TV et du bouton multi zone,
vous pouvez affecter des codes de télécommande de
n’importe quelle catégorie pour les boutons REMOTE
MODE. Cependant, ces boutons font également office de
bouton de sélecteur d’entrée (➔page 19) : par
conséquent, choisissez un bouton REMOTE MODE
correspondant à l’entrée à laquelle vous souhaitez raccorder
votre appareil. Par exemple, si vous raccordez votre lecteur
CD à l’entrée CD, choisissez TV/CD lorsque vous saisissez
le code de télécommande.
3Vous disposez de 30 secondes pour saisir le code de
télécommande à cinq chiffres à l’aide des boutons
numérotés.
Le témoin Remote clignote deux fois.
Si le code de télécommande n’a pas été saisi
correctement, le témoin Remote ne clignote qu’une
seule fois.
Reconfiguration des boutons de
couleur
1Tout en maintenant enfoncé le bouton REMOTE
MODE que vous souhaitez reprogrammer, appuyez
et tenez enfoncé A (rouge) jusqu’à ce que le témoin
Remote s’allume (au bout d’environ 3 secondes).
Vous pouvez changer seulement les boutons de
couleur pour les appareils dont les codes appartiennent
aux catégories de la liste des codes de la
télécommande (lecteurs de BD/DVD, téléviseurs,
décodeurs numériques, etc).
2Dans les 30 secondes, appuyez sur les boutons de
couleur dans l’ordre dans lequel vous voulez les
reconfigurer.
Les pressions des boutons sont affectées à chaque
bouton de la gauche vers la droite. Le témoin Remote
clignote deux fois, ce qui indique que la touche a été
réinitialisée. Si le code de télécommande n’a pas été
saisi correctement, le témoin Remote ne clignote
qu’une seule fois.

Commande d’autres appareils
Fr-55
Les appareils Onkyo raccordés via u se commandent en
pointant la télécommande vers l’ampli-tuner AV, et non
vers l’appareil. Cela vous permet de commander des
appareils qui ne sont pas visibles (rangés dans un meuble,
par exemple).
Commande d’appareil Onkyo sans u
Si vous souhaitez contrôler un appareil Onkyo en pointant
la télécommande directement vers ce dernier ou si vous
souhaitez contrôler un appareil Onkyo qui n’est pas
raccordé via u, utilisez les codes de télécommande
suivants :
`30627 :
Lecteur DVD Onkyo sans u
`71817 :
Lecteur CD Onkyo sans u
`32900/33100/33500 :
Lecteur Blu-ray Onkyo
`32901/33104/33504 :
Lecteur HD DVD Onkyo
`70868 :
Enregistreur de MD Onkyo sans u
`71323 :
Graveur CD Onkyo sans u
`82990 :
Station d’accueil Onkyo sans u
Vous pouvez réinitialiser un bouton REMOTE MODE en
lui réaffectant son code de télécommande par défaut.
Vous pouvez réinitialiser la télécommande et rétablir ses
réglages par défaut.
Codes de télécommande pour les
appareils Onkyo raccordés via u
1Assurez-vous que l’appareil Onkyo est raccordé à
l’aide d’un câble u et d’un câble audio analogique
(RCA).
Consultez « Raccordement d’appareils Onkyo u»
pour toute information complémentaire (➔page 16).
2Saisissez le code de télécommande approprié pour
le bouton REMOTE MODE en vous reportant à la
section précédente.
`42157 :
Platine à cassette Onkyo avec u
`81993 :
Station d’accueil Onkyo avec u
3Appuyez sur le bouton REMOTE MODE, pointez la
télécommande vers l’ampli-tuner AV et faites
fonctionner l’appareil.
Réinitialisation des boutons de
REMOTE MODE
1Tout en maintenant enfoncé le bouton REMOTE
MODE que vous souhaitez réinitialiser, maintenez
enfoncé HOME jusqu’à ce que le témoin Remote
s’allume (au bout d’environ 3 secondes).
2Patientez 30 secondes, puis pressez à nouveau le
bouton REMOTE MODE.
Le témoin Remote clignote deux fois, ce qui indique
que la touche a été réinitialisée.
Chaque bouton REMOTE MODE est préprogrammé
avec un code de télécommande. Lorsqu’un bouton est
réinitialisé, son code préprogrammé est rétabli.
Réinitialisation de la télécommande
1Tout en maintenant enfoncé le bouton RECEIVER,
maintenez enfoncé le bouton HOME jusqu’à ce que
le témoin Remote s’allume (au bout d’environ 3
secondes).
2Patientez 30 secondes, puis appuyez de nouveau sur
RECEIVER.
Le témoin Remote clignote deux fois, ce qui indique
que la télécommande a été réinitialisée.

Commande d’autres appareils
Fr-56
En appuyant sur le bouton REMOTE MODE
préprogrammé avec le code de télécommande de votre
appareil, vous pouvez commander votre appareil Onkyo
comme indiqué ci-dessous.
Pour toute information complémentaire sur la saisie des
codes de télécommande des différents appareils, consultez
« Saisie des codes de télécommande préprogrammés »
(➔page 54).
Commande d’un téléviseur
TV est préprogrammé avec le code de télécommande
permettant de contrôler un appareil compatible p*1
(limité à certains modèles). Le téléviseur doit être capable
de recevoir les signaux de la télécommande via une liaison
p et il doit être raccordé à l’ampli-tuner AV via
une connexion HDMI. Si la commande de votre téléviseur
via p ne fonctionne pas correctement, programmez
le code de télécommande de votre téléviseur dans TV et
utilisez la télécommande de votre téléviseur pour
commander ce dernier.
Utilisez les codes de télécommande suivants :
`11807/13100/13500 :
Téléviseur avec p
Commande d’un lecteur Blu-ray/DVD, HD
DVD ou d’un graveur DVD
BD/DVD est préprogrammé avec le code de télécommande
permettant de contrôler un appareil compatible p*1
(limité à certains modèles). L’appareil doit être capable de
recevoir les signaux de la télécommande via une liaison
p et il doit être raccordé à l’ampli-tuner AV via
une connexion HDMI.
Utilisez les codes de télécommande suivants :
`32910/33101/33501/31612 :
Lecteur Blu-ray/lecteur DVD avec p
*1 Le p pris en charge par l’ampli-tuner AV est la
fonction de commande du système CEC de la norme HDMI.
■Fonctionnement du téléviseur
■Fonctionnement du lecteur Blu-ray/lecteur HD
DVD
Commande d’autres appareils
h
l
m
n
o
i
k
j
g
c
b
d
a
e
f
Appuyez tout d’abord sur le bouton
REMOTE MODE correspondant. Boutons disponibles
a8, INPUT, TV VOL q/w,
MUTING
gNuméro : 1 à 9, 0
Numéro : +10*1
bGUIDE iDISPLAY
cq/w/e/r
ENTER
jMUTING
kCH +/–
dSETUP lPREV CH
e1, 3, 2, 5, 4,
7, 6*1
mRETURN
nAUDIO*1
fA (Rouge)*1 oCLR
B (Vert)*1
C (Jaune)*1
D (Bleu)*1
Boutons disponibles
bTOP MENU h8SOURCE
cq/w/e/r
ENTER
iDISPLAY
jMUTING
dSETUP kCH +/–
e1, 3, 2, 5, 4,
7, 6
DISC +/–
lMENU
fA (Rouge) mRETURN
B (Vert) nAUDIO*1
C (Jaune) oCLR
D (Bleu)
gNuméro : 1 à 9, 0
Numéro : +10*1

Commande d’autres appareils
Fr-57
■Fonctionnement du lecteur DVD/graveur de DVD
■Fonctionnement du
magnétoscope/magnétoscope numérique
■Fonctionnement de la platine à cassette
■Fonctionnement du récepteur/décodeur
câble/satellite
■Fonctionnement du lecteur CD/graveur de
CD/enregistreur de MD
Remarque
• Avec certains appareils, certains boutons peuvent ne pas
fonctionner comme prévu, voire ne pas fonctionner du tout.
• Consultez « Commande de votre iPod/iPhone » pour le
fonctionnement de l’iPod/iPhone (➔page 53).
*1 La fonction p n’est pas prise en charge. Le p
pris en charge par l’ampli-tuner AV est la fonction de
commande du système CEC de la norme HDMI.
h
l
m
n
o
i
k
j
g
c
b
d
a
e
f
Appuyez tout d’abord sur le bouton
REMOTE MODE correspondant. Boutons disponibles
bTOP MENU h8SOURCE
cq/w/e/r
ENTER
iDISPLAY
jMUTING
dSETUP kCH +/–
e1, 3, 2, 5, 4,
7, 6
DISC +/–
lMENU
fA (Rouge)*1 mRETURN
B (Vert) nAUDIO*1
C (Jaune)*1 oCLR
D (Bleu)*1
gNuméro : 1 à 9, 0
Numéro : +10*1
Boutons disponibles
bGUIDE h8SOURCE
cq/w/e/r
ENTER
iDISPLAY
jMUTING
dSETUP kCH +/–
e1, 3, 2, 5, 4,
7, 6
lPREV CH
mRETURN
gNuméro : 1 à 9, 0oCLR
Numéro : +10
Boutons disponibles
e1, t (lecture inversée),
2, 5, 4, 7, 6
h8SOURCE
jMUTING
Boutons disponibles
bGUIDE gNuméro : 1 à 9, 0
cq/w/e/r
ENTER
Numéro : +10
h8SOURCE
dSETUP iDISPLAY
e1, 3, 2, 5, 4,
7, 6
jMUTING
kCH +/–
fA (Rouge) lPREV CH
B (Vert) mRETURN
C (Jaune) nAUDIO
D (Bleu) oCLR
Boutons disponibles
cq/w/e/r
ENTER
gNuméro : 1 à 9, 0
Numéro : +10
dSETUP h8SOURCE
e1, 3, 2, 5, 4,
7, 6
iDISPLAY
jMUTING
fSEARCH kDISC +/–
REPEAT oCLR
RANDOM
MODE

Fr-58
Annexe
Dépannage
Si vous rencontrez un problème lors de l’utilisation de
l’ampli-tuner AV, recherchez la solution dans cette section.
Si vous ne pouvez pas résoudre vous-même le problème,
contactez votre revendeur Onkyo.
■L’ampli-tuner AV ne s’allume pas
■L’ampli-tuner AV s’éteint de manière inattendue
■L’ampli-tuner AV s’éteint, et s’allume à nouveau
après le rétablissement de l’alimentation
■Aucun son n’est reproduit, ou le son très faible
Si vous ne pouvez pas résoudre vous-même le problème,
essayez de réinitialiser l’ampli-tuner AV avant de
contacter votre revendeur Onkyo.
Pour réinitialiser l’ampli-tuner AV à ses réglages
d’usine, allumez-le et, tout en maintenant le bouton
CBL/SAT enfoncé, appuyez sur 8ON/STANDBY.
« Clear » s’affichera sur l’écran de l’ampli-tuner AV
et l’ampli-tuner AV passera en mode veille.
La réinitialisation de l’ampli-tuner AV supprimera vos
stations de radio préréglées et vos paramètres personnalisés.
Pour réinitialiser la télécommande à ses valeurs par
défaut, tout en maintenant enfoncé le bouton
RECEIVER, maintenez enfoncé le bouton HOME
jusqu’à ce que le témoin Remote s’allume (au bout
d’environ 3 secondes). Patientez 30 secondes, puis
appuyez de nouveau sur RECEIVER.
HOME
RECEIVER
Témoin Remote
Les menus OSD apparaissent uniquement si le
téléviseur est branché sur la sortie HDMI OUT. Si
votre téléviseur est branché à d’autres sorties vidéo,
utilisez l’affichage de l’ampli-tuner AV lorsque vous
modifiez les paramètres.
Alimentation
Assurez-vous que le cordon d’alimentation est
correctement branché sur la prise murale.
—
Débranchez le cordon d’alimentation de la prise
murale, attendez 5 secondes au moins, puis
rebranchez-le.
—
L’ampli-tuner AV entre automatiquement en mode
veille lorsque la veille automatique est configurée et
activée.
47
Le circuit de protection a été activé. Débranchez
immédiatement le cordon d’alimentation de la prise
murale. Assurez-vous que tous les câbles des
enceintes et des sources d’entrée sont correctement
branchés, et laissez le cordon d’alimentation de
l’ampli-tuner AV débranché pendant 1 heure.
Ensuite, rebranchez le cordon d’alimentation et
mettez l’appareil sous tension. Si l’ampli-tuner AV
s’éteint à nouveau, débranchez le cordon
d’alimentation et contactez votre revendeur Onkyo.
Mise en garde : Si « CHECK SP WIRE » s’affiche à
l’écran du ampli-tuner AV, il est possible que les
câbles d’enceinte soient en court-circuit.
12
AVERTISSEMENT
Si vous constatez la présence de fumée, d’une odeur ou
d’un bruit provenant de l’ampli-tuner AV, débranchez
immédiatement le cordon d’alimentation de la prise
murale et contactez votre revendeur Onkyo.
Audio
Assurez-vous que la source d’entrée numérique a
bien été sélectionnée.
43
Assurez-vous que toutes les fiches de branchement
audio sont enfoncées complètement.
13
Assurez-vous que les entrées et les sorties de tous les
appareil sont branchées correctement.
14-16
Assurez-vous que la polarité des câbles d’enceinte est
correcte, et que les fils dénudés sont en contact avec
la partie métallique de chaque borne d’enceinte.
12
Assurez-vous que la source d’entrée a bien été
sélectionnée.
19
Assurez-vous qu’il n’y ait pas de court-circuit dans
les câbles d’enceinte.
12
Vérifiez le réglage du volume. L’ampli-tuner AV est
conçu pour vous faire profiter du home-cinéma. Il est
doté d’une large plage de volume pouvant être réglée
avec précision.
—
Si le témoin MUTING clignote à l’écran de l’ampli-
tuner AV, appuyez sur le MUTING de la
télécommande pour désactiver la sourdine de l’ampli-
tuner AV.
36
Lorsque des écouteurs sont branchés sur la prise
PHONES, aucun son n’est restitué par les enceintes.
37
Si aucun son n’est restitué par un lecteur DVD
branché sur l’entrée HDMI IN, vérifiez les
paramètres de sortie du lecteur DVD, en veillant à
sélectionner un format audio pris en charge.
—
Vérifiez les paramètres de sortie audio numérique de
l’appareil branché. Sur certaines consoles de jeu,
comme celles prenant en charge les DVD, le
paramètre est désactivé par défaut.
—
Avec certains DVD-vidéo, vous devez sélectionner
un format de sortie audio dans un menu.
—
Si votre platine disques utilise une cellule à bobines
mobiles, vous devez brancher un préamplificateur ou
un transformateur.
—
Assurez-vous qu’aucun câble de branchement n’est
plié, torsadé, ou endommagé.
—
Tous les modes d’écoute n’utilisent pas l’ensemble
des enceintes.
29

Annexe
Fr-59
■Seules les enceintes avant reproduisent un son
■Seule l’enceinte centrale reproduit un son
■Les enceintes surround ne reproduisent aucun
son
■L’enceinte centrale ne reproduit aucun son
■Le subwoofer ne reproduit aucun son
■Certains formats de signal ne produisent aucun
son
■Il est impossible de sélectionner le mode
d’écoute Pure Audio
■Impossible d’obtenir une écoute en 5.1
■Le volume des enceintes ne peut pas être réglé
comme souhaité
■Un bruit parasite est audible
■La fonction Late Night ne fonctionne pas
■À propos des signaux DTS
■Le début d’un signal audio reçu via l’entrée
HDMI IN ne peut pas être entendu
Indiquez les distances des enceintes et réglez le
niveau sonore de chaque enceinte.
44
Si le format du signal d’entrée est réglé sur « PCM »
ou « DTS ». Réglez-le sur « Off ».
47
Lorsque le mode d’écoute Stereo ou Mono est
sélectionné, seules les enceintes avant et le subwoofer
reproduisent un son.
32
Vérifiez la configuration des enceintes. 43
Si vous utilisez le mode d’écoute Dolby Pro Logic II
Movie, Dolby Pro Logic II Music, ou Dolby Pro
Logic II Game avec une source en mono, comme une
station de radio AM ou un programme télévisé en
mono, le son est concentré dans l’enceinte centrale.
—
Assurez-vous que les enceintes sont configurées
correctement.
43
Lorsque le mode d’écoute T-D (Theater-
Dimensional), Stereo ou Mono est sélectionné, les
enceintes surround ne restituent aucun son.
—
En fonction de la source et du mode d’écoute
sélectionné, il est possible que peu de sons soient
reproduits par les enceintes surround. Essayez de
sélectionner un autre mode d’écoute.
29
Assurez-vous que les enceintes sont configurées
correctement.
43
Lorsque le mode d’écoute Stereo ou Mono est
sélectionné, l’enceinte centrale ne reproduit aucun
son.
—
Assurez-vous que les enceintes sont configurées
correctement.
43
Lorsque vous lisez des supports ne contenant aucune
information concernant le canal chargé des effets
LFE, le subwoofer ne reproduit aucun son.
—
Assurez-vous que les enceintes sont configurées
correctement.
43
Vérifiez les paramètres de sortie audio numérique de
l’appareil branché. Sur certaines consoles de jeu,
comme celles prenant en charge les DVD, le
paramètre est désactivé par défaut.
—
Avec certains DVD-vidéo, vous devez sélectionner
un format de sortie audio dans un menu.
—
Certains modes d’écoute ne peuvent pas être
sélectionnés avec certains signaux d’entrée.
29-33
(Modèles européens) Le mode d’écoute Pure Audio
ne peut pas être sélectionné lorsque la zone 2 est
activée.
—
Vous ne pouvez pas toujours sélectionner tous les
modes d’écoute, en fonction du nombre d’enceintes
branchées.
29-33
Après avoir réglé le volume sonore individuel de
chacune des enceintes, le volume sonore maximum
peut être réduit.
44
L’utilisation d’attaches de câbles pour attacher les
câbles audio, les câbles des enceintes, et autres peut
entraîner une dégradation des performances audio,
aussi est-il déconseillé d’en utiliser.
—
Un câble audio peut capter des interférences. Essayez
de repositionner les câbles.
—
Assurez-vous que le support source est Dolby Digital,
Dolby Digital Plus, et Dolby TrueHD.
39
Lorsque le programme DTS se termine et que le train
de bits DTS s’arrête, l’ampli-tuner AV reste en mode
d’écoute DTS et le témoin dts reste allumé. Ceci
permet d’éviter la génération de bruit lorsque vous
utilisez les fonctions pause, avance rapide, ou retour
rapide de votre lecteur. Si vous faites passer votre
lecteur du mode DTS au mode PCM, vous pourriez
ne pas entendre de son, l’ampli-tuner AV ne passant
pas d’un format à l’autre de façon immédiate : dans
ce cas, arrêtez votre lecteur pendant 3 secondes
environ, puis reprenez la lecture.
—
Certains lecteurs CD et LD ne permettent pas de lire
correctement les supports DTS même si votre lecteur
est branché à une entrée numérique de l’ampli-tuner
AV. Ceci est généralement dû au fait que le train de
bits DTS a été traité (par exemple, le niveau de sortie,
le taux d’échantillonnage, ou la distorsion de
fréquence a changé), et l’ampli-tuner AV ne le
reconnaît plus comme étant un signal DTS
authentique. Dans ce cas, un bruit pourrait se faire
entendre.
—
La lecture d’un programme DTS, l’utilisation des
fonctions de pause, d’avance rapide, ou de retour
rapide de votre lecteur peuvent produire un bref son
audible. Il ne s’agit pas d’un problème de
fonctionnement.
—
Étant donné que le temps nécessaire à l’identification
du format d’un signal HDMI est plus long que celui
des autres signaux audio numériques, la sortie audio
peut ne pas démarrer immédiatement.
—

Annexe
Fr-60
■Il n’y a aucune image
■Aucune image provenant d’une source
branchée sur l’entrée HDMI IN n’est reproduite
■Les menus OSD ne s’affichent pas
■La réception est perturbée, la réception stéréo
FM est parasitée, ou le témoin FM STEREO ne
s’allume pas
■La télécommande ne fonctionne pas
■Il est impossible de commander d’autres
appareils
Vidéo
Assurez-vous que toutes les fiches de branchement
vidéo sont enfoncées complètement.
13
Assurez-vous que chaque appareil vidéo est branché
correctement.
14, 15
Si la source vidéo est branchée sur l’entrée vidéo d’un
appareil, vous devez affecter cette entrée à un
sélecteur d’entrée et votre téléviseur doit être branché
sur COMPONENT VIDEO OUT.
15, 42
Si la source vidéo est branchée sur une entrée vidéo
composite, votre téléviseur doit être branché sur la
sortie vidéo composite correspondante.
15
Si la source vidéo est branchée sur une entrée HDMI,
vous devez associer cette entrée à une touche de
sélection d’entrée, et votre téléviseur doit être
branché sur la sortie HDMI OUT.
14, 42
(Modèles européens) Lorsque le mode d’écoute Pure
Audio est sélectionné, le circuit vidéo est éteint, et
seuls les signaux vidéo provenant de l’entrée HDMI
IN peuvent être reproduits.
29
Sur votre téléviseur, assurez-vous que l’entrée vidéo
à laquelle l’ampli-tuner AV est branché est bien
sélectionnée.
—
L’utilisation d’un adaptateur HDMI vers DVI ne
garantit pas fonctionnement fiable. De plus, les
signaux vidéo provenant d’un ordinateur ne sont pas
garantis.
70
Sur votre téléviseur, assurez-vous que l’entrée vidéo
à laquelle l’ampli-tuner AV est branché est bien
sélectionnée.
—
Lorsque l’ampli-tuner AV n’est pas connecté à un
téléviseur via HDMI OUT, les menus OSD ne
s’affichent pas.
—
Tuner
Déplacez votre antenne. —
Éloignez l’ampli-tuner AV de votre téléviseur ou de
votre ordinateur.
—
Écoutez la station en mono. 26
Lorsque vous écoutez une station AM, l’utilisation de
la télécommande peut créer un bruit.
—
Le passage de véhicules et d’avions à proximité peut
créer des interférences.
—
Les murs en béton affaiblissent les signaux radio. —
Si aucune solution ne permet d’améliorer la
réception, installez une antenne extérieure.
—
Télécommande
Avant d’utiliser cet appareil, veillez à appuyer sur
RECEIVER.
—
Assurez-vous que les piles ont été insérées en
respectant la polarité.
4
Insérez des piles neuves. N’insérez pas des piles de
types différents et ne mélangez pas des piles neuves
avec des piles usagées.
4
Assurez-vous que la télécommande n’est pas trop
éloignée de l’ampli-tuner AV, et que rien ne vient
obstruer le signal entre la télécommande et le capteur
de télécommande de l’ampli-tuner AV.
4
Assurez-vous que l’ampli-tuner AV n’est pas exposé
à la lumière directe du soleil ou à un éclairage
fluorescent. Déplacez-le si nécessaire.
—
Si l’ampli-tuner AV est installé dans un meuble doté
de portes en verre teinté, la télécommande peut ne pas
fonctionner correctement lorsque les portes sont
fermées.
—
Assurez-vous que vous avez sélectionné correctement
le mode de la télécommande.
10, 56
Lors de l’utilisation de la télécommande pour
contrôler les appareils audiovisuels d’autres
fabricants, certains boutons peuvent ne pas
fonctionner comme prévu.
—
Assurez-vous d’avoir entré le bon code de
télécommande.
54
Assurez-vous que vous avez défini le même
identifiant sur l’ampli-tuner AV et sur la
télécommande.
47
S’il s’agit d’un appareil Onkyo, assurez-vous que le
câble u et que le câble audio analogique sont
branchés correctement. L’utilisation d’un seul câble
u ne sera pas suffisante.
16
Assurez-vous que vous avez sélectionné correctement
le mode de la télécommande.
10, 56
Si vous avez connecté une platine à cassette à la prise
TV/CD IN ou une station d’accueil RI aux prises
TV/CD IN ou GAME IN, vous devez régler l’écran
de l’entrée de façon adéquate pour que la
télécommande fonctionne correctement.
36
Si vous ne pouvez pas faire fonctionner l’appareil,
vous devrez entrezle code de télécommande
approprié.
54
Pour commander un appareil d’un autre fabricant,
pointez la télécommande vers celui-ci.
54
Pour commander un appareil Onkyo branché via u,
pointez la télécommande vers l’ampli-tuner AV.
Assurez-vous d’avoir tout d’abord entré le code de
télécommande approprié.
54
Pour commander un appareil Onkyo qui n’est pas
branché via u, pointez la télécommande vers
l’appareil. Assurez-vous d’avoir tout d’abord entré le
code de télécommande approprié.
55
Le code de télécommande entré peut être incorrect. Si
plusieurs codes sont proposés, essayez-les tous.
—

Annexe
Fr-61
■Il n’y a aucun son
■Aucune vidéo détectée
■La télécommande de l’ampli-tuner AV ne
commande pas mon iPod/iPhone
■L’ampli-tuner AV sélectionne sans prévenir
votre iPod/iPhone comme source d’entrée
■L’iPod/iPhone ne fonctionne pas correctement
■Il n’y a aucun son
■Impossible d’accéder au serveur ou à la radio en
ligne
■La lecture s’arrête lorsque vous écoutez des
fichiers musicaux à partir d’un serveur
■Impossible de se connecter à l’ampli-tuner AV
depuis un navigateur Internet
■Impossible d’accéder aux fichiers musicaux
d’un périphérique USB
Station d’accueil RI pour iPod/iPhone
Assurez-vous que votre iPod/iPhone est
effectivement en lecture.
—
Assurez-vous que votre iPod/iPhone est inséré
correctement dans la station d’accueil.
—
Assurez-vous que l’ampli-tuner AV est allumé, que la
source d’entrée est sélectionnée correctement et que
le volume n’est pas trop bas.
—
Assurez-vous que les fiches sont entièrement
enfoncées.
—
Essayez de réinitialiser votre iPod/iPhone. —
Assurez-vous que le réglage TV OUT de votre
modèle d’iPod/iPhone est sur On.
—
Assurez-vous que l’entrée est sélectionnée
correctement sur votre téléviseur ou sur l’ampli-tuner
AV.
—
Certaines versions d’iPod/iPhone ne transmettent pas
de vidéo.
—
Assurez-vous que votre iPod/iPhone est inséré
correctement dans la station d’accueil. Si votre
iPod/iPhone est dans un étui, il risque de ne pas être
connecté correctement à la station. Extrayez toujours
l’iPod/iPhone de son étui avant de l’introduire dans la
station d’accueil.
—
L’iPod/iPhone ne peut pas être utilisé quand il affiche
le logo Apple.
—
Assurez-vous que vous avez sélectionné correctement
le mode à distance.
53
Quand vous utilisez la télécommande de ampli-tuner
AV, pointez-la vers votre l’ampli-tuner AV.
—
Si vous ne pouvez toujours pas commander votre
iPod/iPhone, lancez la lecture en pressant le bouton
de lecture de votre iPod/iPhone. Le fonctionnement à
distance devrait alors être possible.
—
Essayez de réinitialiser votre iPod/iPhone. —
En fonction de l’iPod/iPhone, certains boutons
peuvent ne pas fonctionner comme prévu.
—
Mettez toujours en pause la lecture de l’iPod/iPhone
avant de sélectionner une autre source d’entrée. Si la
lecture n’est pas en pause, la fonction de changement
direct risque de sélectionner par erreur votre
iPod/iPhone comme source d’entrée lors de la
transition entre des morceaux.
—
Essayez de rebrancher votre iPod/iPhone. —
Zone 2
Seuls les périphériques branchés sur des entrées
analogiques peuvent être lus dans la zone 2.
—
Serveur musical et radio en ligne
Vérifiez la connexion au réseau entre l’ampli-tuner
AV et votre routeur ou commutateur.
71
Assurez-vous que votre modem et votre routeur sont
branchés correctement et assurez-vous qu’ils sont
tous les deux en marche.
—
Assurez-vous que le serveur est actif, qu’il fonctionne
et qu’il est compatible avec l’ampli-tuner AV.
72
Vérifiez « Network Setup (Configuration du
réseau) ».
49
Assurez-vous que votre serveur est compatible avec
l’ampli-tuner AV.
72
Si vous téléchargez ou copiez des fichiers de grande
dimension sur votre ordinateur, la lecture peut être
interrompue. Essayez de fermer les programmes non
utilisés, utilisez un ordinateur plus puissant ou
utilisez un serveur dédié.
—
Si le serveur transmet simultanément des fichiers
musicaux de grande dimension à plusieurs appareils
en réseau, le réseau peut être surchargé et la lecture
peut être interrompue. Réduisez le nombre
d’appareils de lecture sur le réseau, mettez-votre
serveur à jour ou utilisez un commutateur au lieu d’un
concentrateur.
—
Si vous utilisez le protocole DHCP, votre routeur
peut ne pas toujours allouer la même adresse IP à
l’ampli-tuner AV, par conséquent, si vous ne
réussissez à vous connecter à un serveur ou à une
webradio, vérifiez l’adresse IP de l’ampli-tuner AV
sur l’écran « Network Setup ».
50
Vérifiez « Network Setup (Configuration du
réseau) ».
49
Lecture à partir d’ périphérique USB
Assurez-vous que le périphérique USB est
correctement branché.
—
L’ampli-tuner AV supporte les périphériques USB
qui prennent en charge la classe de périphériques de
stockage de masse USB. Cependant, la lecture peut
s’avérer impossible avec certains périphériques USB,
même s’ils sont conformes à la classe de
périphériques de stockage de masse USB.
72
Les périphériques mémoire USB dotés de fonctions
de sécurité ne peuvent pas être lus.
—

Annexe
Fr-62
■Consommation en veille
■Le son change lorsque je branche mes
écouteurs
■L’affichage ne fonctionne pas
■Comment puis-je modifier la langue d’une
source multiplexée
■Les fonctions u ne fonctionnent pas
■Les fonctions System On/Auto Power On et
Direct Change ne fonctionnent pas pour les
appareils branchés via u
■Les paramètres suivants peuvent être utilisés
pour les entrées vidéo composite
Vous devez utiliser les touches de l’appareil pour
appliquer ces paramètres.
Sur l’ampli-tuner AV, appuyez simultanément sur le
sélecteur d’entrée de la source d’entrée que vous
souhaitez configurer et sur le bouton SETUP. Tout en
maintenant enfoncé le bouton du sélecteur d’entrée,
appuyez sur SETUP jusqu’à ce que « Video ATT :On »
s’affiche sur l’écran de l’ampli-tuner AV. Puis, relâchez
les deux boutons. Pour désactiver le paramètre, répétez
la procédure ci-dessus afin que « Video ATT :Off »
s’affiche à l’écran de l’ampli-tuner AV, et relâchez les
boutons.
• Atténuation de la vidéo
Ce paramètre peut être sélectionné pour les entrées
BD/DVD, CBL/SAT, GAME, PC, AUX, ou USB.
Si une console de jeu est branchée sur l’entrée vidéo
composite, et si l’image n’est pas très claire, vous
pouvez atténuer le gain.
Video ATT :Off : (par défaut).
Video ATT :On : le gain est réduit de 2 dB.
■Si l’image sur votre téléviseur/moniteur
raccordé à la sortie HDMI OUT est instable,
essayez de désactiver la fonction DeepColor
Pour désactiver la fonction DeepColor, appuyez
simultanément sur les boutons GAME et
8ON/STANDBY de l’ampli-tuner AV. Tout en
maintenant GAME enfoncé, appuyez sur
8ON/STANDBY jusqu’à ce que « Deep Color:Off »
s’affiche à l’écran du ampli-tuner AV. Puis relâchez les
deux boutons. Pour réactiver la fonction DeepColor,
répétez la procédure ci-dessus jusqu’à ce que « Deep
Color:On » s’affiche sur l’écran de l’ampli-tuner AV, et
relâchez les boutons.
Autres
Dans les cas suivants, la consommation en mode
veille peut atteindre un maximum de 4,2 W :
– Le réglage « HDMI Ctrl (RIHD) » est configuré
sur « On ». (Selon l’état du téléviseur, l’ampli-
tuner AV entre en mode veille, comme
d’habitude.)
– Le réglage « HDMI Through » n’est pas
configuré sur « Off ».
– Le réglage « Network Standby » est configuré sur
« On ».
48, 50
Lorsque vous branchez un casque, le mode d’écoute
passe automatiquement sur Stereo, à moins qu’il ne
soit déjà réglé sur Stereo, Mono, Direct ou Pure
Audio (modèles européens).
—
L’affichage est désactivé lorsque le mode d’écoute
Pure Audio (modèles européens) est sélectionné.
—
Utilisez le paramètre « Input Ch (Mux) » dans le
menu « Audio Adjust » pour sélectionner l’option
«Main » ou « Sub ».
45
Pour utiliser la fonction u, vous devez établir une
connexion u et une connexion audio analogique
(RCA) entre l’appareil et l’ampli-tuner AV, même
s’ils sont raccordés par une liaison numérique.
16
Lorsque la Zone 2 est activée, les fonctions u ne
sont pas disponibles.
16
Ces fonctions sont désactivées lorsque la zone 2 est
activée.
16
L’ampli-tuner AV contient un micro-ordinateur
permettant le traitement du signal et les fonctions de
commande. Dans de très rares cas, de grandes
interférences, un bruit causé par une source externe, ou
de l’électricité statique peuvent le bloquer. Dans le cas
improbable où cela se produirait, débranchez le cordon
d’alimentation de la prise murale, patientez au moins
pendant 5 secondes, puis rebranchez-le.
Onkyo n’est pas responsable des dommages causés
(comme les pénalités relatives à la location des CD) dus
aux enregistrements ayant échoué du fait d’un mauvais
fonctionnement de l’appareil. Avant d’enregistrer des
données importantes, assurez-vous que le support sera
enregistré correctement.
Avant de débrancher le cordon d’alimentation de la prise
murale, mettez l’ampli-tuner AV en veille.

Annexe
Fr-63
Mise à jour du logiciel
Pour mettre à jour le logiciel de l’ampli-tuner AV, pouvez
choisir l’une des deux méthodes suivantes : mise à jour via
le réseau ou via un stockage USB. Veuillez choisir celle
qui convient le mieux à votre environnement. Avant de
procéder à la mise à jour, veuillez lire soigneusement les
explications correspondantes.
■Mise à jour via un réseau
Vous devez disposer d’une connexion Internet câblée
pour mettre à jour le logiciel.
■Mise à jour via un stockage USB (➔page 65)
Veuillez préparer un périphérique de stockage USB tel
qu’une clé USB. Vous devez disposer d’au moins 32 Mo
d’espace libre pour mettre à jour le logiciel.
Remarque
• Vérifiez la connexion au réseau avant la mise à jour.
• Ne touchez à aucun câble ni périphérique raccordé à l’ampli-
tuner AV pendant la procédure de mise à jour.
• N’essayez pas d’accéder à l’ampli-tuner AVdepuis votre
ordinateur pendant la mise à jour.
• Ne coupez pas l’alimentation de l’ampli-tuner AV durant la mise
à jour.
• Il est possible que le support de stockage dans le lecteur USB ne
fonctionne pas.
• Si le périphérique USB est partitionné, chaque section sera traitée
comme un périphérique indépendant.
• Si le périphérique USB contient beaucoup de données, la lecture
par l’ampli-tuner AV peut prendre du temps.
• L’utilisation n’est pas garantie pour tous les périphériques USB,
y compris la possibilité de les alimenter.
• Onkyo n’assume aucune responsabilité, de quelque sorte que ce
soit, quant à la perte ou aux dommages subis par les données et
résultant de l’utilisation d’un périphérique USB avec l’ampli-
tuner AV. Onkyo vous recommande de sauvegarder tous vos
fichiers musicaux important auparavant.
•
Si vous connectez un disque dur USB sur le port USB, Onkyo vous
recommande d’utiliser son adaptateur secteur pour l’alimenter.
• Les concentrateurs USB et les périphériques USB dotés de
fonctions de concentrateur ne sont pas pris en charge. Ne
connectez pas votre périphérique USB via un concentrateur USB.
• Les périphériques USB dotés de fonctions de sécurité ne sont pas
pris en charge.
L’ampli-tuner AV vous permet de mettre à jour le logiciel à
l’aide d’une connexion réseau sur le panneau arrière.
Remarque
• Assurez-vous que votre ampli-tuner AV et votre téléviseur sont
allumés et qu’un câble Ethernet est raccordé au panneau arrière
de votre ampli-tuner AV.
• Ne débranchez et n’éteignez jamais l’ampli-tuner AV pendant la
mise à jour.
• Ne branchez et ne débranchez jamais un câble HDMI ou Ethernet
pendant le processus de mise à jour.
• N’essayez pas d’accéder à l’ampli-tuner AVdepuis votre
ordinateur pendant la mise à jour.
• Ne débranchez jamais le cordon d’alimentation pendant le
processus de mise à jour.
• La mise à jour du logiciel prend 10 minutes au maximum.
• L’ampli-tuner AV conservera tous vos réglages après la fin de la
mise à jour.
Avant de commencer
• Configurez le paramètre « HDMI Ctrl (RIHD) » sur
«Off » (➔page 48).
• Éteignez le dispositif de contrôle raccordé via le câble
Ethernet.
• Eteindre Multi Zone si cette fonction est présente.
• Cessez la lecture du contenu à partir des webradios,
iPod/iPhone, USB ou serveurs, etc.
Limitation de responsabilité
Le programme et la documentation en ligne
l’accompagnant vous sont fournis pour une utilisation à
vos propres risques. Onkyo ne peut être tenu pour
responsable, et vous n’avez aucun recours relatif à des
dommages pour quelque réclamation que ce soit, qu’il
s’agisse de l’utilisation du programme ou de la
documentation en ligne l’accompagnant, quelle que soit
l’hypothèse légale, délictuelle ou contractuelle. Onkyo
ne peut en aucune manière être tenu pour responsable
envers vous une tierce partie de dommages particuliers,
indirects, accessoires ou immatériels, de quelque nature
que ce soit, y compris, et sans s’y limiter, la
compensation, le remboursement ou des dommages et
intérêts sur la base d’une perte de profits, d’une perte de
données ou de toute autre raison actuelle ou future.
Consultez le site Web d’Onkyo pour les toutes
dernières informations.
Mise à jour du logiciel via un réseau
À suivre

Annexe
Fr-64
Procédure de mise à jour Dépannage
Cas 1 :
Si « No Update » apparaît sur l’afficheur avant de l’ampli-
tuner AV, cela signifie que le logiciel a déjà été mis à jour.
Vous n’avez plus rien à faire.
Cas 2 :
Si une erreur se produit, « Error!! *-** » s’affiche sur
l’afficheur avant de l’ampli-tuner AV. (Les caractères
alphanumériques de l’afficheur avant sont indiqués par des
astérisques.) Consultez le tableau suivant et prenez la
mesure appropriée.
■Erreurs pendant une mise à jour via un réseau
Cas 3 :
Si une erreur se produit pendant le processus de mise à
jour, débranchez puis rebranchez le cordon d’alimentation
et réessayez.
Cas 4 :
Si une erreur se produit suite à une mauvaise sélection des
sources d’entrée, éteignez puis rallumez l’ampli-tuner AV.
Puis essayez de nouveau de procéder à la mise à jour.
Cas 5 :
Si vous ne possédez pas de connexion Internet au réseau,
veuillez prendre contact avec votre assistance Onkyo
(➔page 66).
1Appuyez sur RECEIVER, puis sur HOME sur la
télécommande.
Le menu principal apparaît sur l’écran.
2Sélectionnez « F/W Update » et appuyez sur
ENTER.
Veuillez noter que l’option « F/W Update »
s’affichera en grisé pendant quelques instants après
l’allumage de l’ampli-tuner AV. Veuillez patienter
jusqu’à ce qu’elle soit utilisable.
3Sélectionnez « Update via NET » et appuyez sur
ENTER.
4Sélectionnez « Update » et appuyez sur ENTER.
Le processus de mise à jour commence.
Pendant le processus de mise à jour, il est possible que
l’OSD s’efface selon le programme mis à jour. Dans
ce cas, vous pouvez encore voir la progression de la
mise à jour sur l’afficheur avant de l’ampli-tuner AV.
L’OSD réapparaît une fois la mise à jour terminée, et
après avoir éteint et rallumé l’ampli-tuner AV.
5Le message « Completed! » apparaît sur l’afficheur
avant de l’ampli-tuner AV, indiquant que la mise à
jour est terminée.
6Éteignez l’ampli-tuner AV à l’aide de
8ON/STANDBY sur le panneau avant.
N’utilisez pas 8RECEIVER de la télécommande.
Une fois éteint, l’ampli-tuner AV s’allume à nouveau
automatiquement.
Félicitations ! Le logiciel le plus récent est désormais
installé sur votre ampli-tuner AV Onkyo.
Code de
l’erreur Description
*-10, *-20 Le câble Ethernet n’a pas été détecté.
Rebranchez le câble correctement.
*-11, *-13, *-21,
*-28
Erreur de connexion à Internet.
Vérifiez les éléments suivants :
• Assurez-vous que l’adresse IP, le masque de
sous-réseau, l’adresse de la passerelle et le
serveur DNS sont correctement configurés.
• Assurez-vous que le routeur est allumé.
• Assurez-vous que l’ampli-tuner AV et le
routeur sont raccordés à l’aide d’un câble
Ethernet.
• Assurez-vous que votre routeur est
correctement configuré. Consultez le manuel
d’utilisation du routeur.
• Si votre routeur n’autorise qu’une seule
connexion cliente et qu’un autre périphérique
est déjà connecté, l’ampli-tuner AV ne pourra
pas accéder au réseau. Consultez votre
fournisseur d’accès Internet (FAI).
• Si votre modem ne fonctionne pas en tant que
routeur, vous devez vous procurer un routeur.
Selon le réseau, il peut être nécessaire de
configurer le serveur proxy si nécessaire.
Consultez le document fourni par votre
fournisseur d’accès Internet. Si vous ne
parvenez toujours pas à accéder à Internet, il
est possible que le serveur DNS ou proxy soit
temporairement indisponible. Contactez votre
fournisseur d’accès Internet.
Autres Réessayez la procédure de mise à jour depuis le
début. Si l’erreur persiste, veuillez contacter
votre assistance Onkyo (➔page 66) et
fournissez le code d’erreur.
Code de
l’erreur Description

Annexe
Fr-65
L’ampli-tuner AV vous permet de mettre à jour le logiciel
à l’aide d’un périphérique USB.
Remarque
• Ne débranchez et n’éteignez jamais l’ampli-tuner AV pendant le
processus de mise à jour.
• Ne branchez et ne débranchez jamais un câble HDMI ou un câble
USB pendant le processus de mise à jour.
• Ne débranchez jamais le périphérique de stockage USB
comportant le fichier du logiciel ni le cordon d’alimentation
pendant le processus de mise à jour.
• N’essayez pas d’accéder à l’ampli-tuner AV depuis votre
ordinateur pendant la mise à jour.
• La mise à jour du logiciel prend 10 minutes au maximum.
• L’ampli-tuner AV conservera tous vos réglages après la fin de la
mise à jour.
Avant de commencer
• Configurez le paramètre « HDMI Ctrl (RIHD) » sur
«Off » (➔page 48).
• Éteignez le dispositif de contrôle raccordé via le câble
Ethernet.
• Eteindre Multi Zone si cette fonction est présente.
• Cessez la lecture du contenu à partir des webradios,
iPod/iPhone, USB ou serveurs, etc.
• Si des données se trouvent sur le périphérique USB,
supprimez-les d’abord.
Procédure de mise à jour
Mise à jour du logiciel via USB
1Connectez un périphérique USB à votre
ordinateur. Si des données se trouvent sur le
périphérique USB, supprimez-les d’abord.
2Téléchargez le fichier du logiciel depuis le site Web
d’Onkyo. Le nom du fichier est le suivant :
ONKAVR****_************.zip
Dézippez le fichier téléchargé. Les trois fichiers
suivants sont créés :
ONKAVR****_************.of1
ONKAVR****_************.of2
ONKAVR****_************.of3
3Copiez les fichiers extraits sur le périphérique USB.
Veillez à ne pas copier le fichier zip.
4Retirez le périphérique USB de votre ordinateur et
connectez-le sur le port USB de l’ampli-tuner AV.
5Assurez-vous que l’ampli-tuner AV et votre
téléviseur sont allumés.
Si l’ampli-tuner AV est en veille, appuyez sur
8ON/STANDBY sur l’ampli-tuner AV pour allumer
l’afficheur avant.
6Sélectionnez la source d’entrée USB.
«Now Initializing... » s’affiche sur le panneau avant
de l’ampli-tuner AV, puis le nom du périphérique
USB s’affiche. La reconnaissance du périphérique
USB prend entre 20 et 30 secondes.
7Appuyez sur RECEIVER, puis sur HOME sur la
télécommande.
Le menu principal apparaît sur l’écran.
8Sélectionnez « F/W Update » et appuyez sur
ENTER.
9Sélectionnez « Update via USB » et appuyez sur
ENTER.
10
Sélectionnez « Update » et appuyez sur ENTER.
Le processus de mise à jour commence.
Pendant le processus de mise à jour, il est possible que
l’OSD s’efface selon le programme mis à jour. Dans
ce cas, vous pouvez encore voir la progression de la
mise à jour sur l’afficheur avant de l’ampli-tuner AV.
L’OSD réapparaît une fois la mise à jour terminée, et
après avoir éteint et rallumé l’ampli-tuner AV.
N’éteignez pas l’ampli-tuner AV et ne retirez pas le
périphérique USB pendant le processus de mise à jour.
11
Le message « Completed! » apparaît sur l’afficheur
avant de l’ampli-tuner AV, indiquant que la mise à
jour est terminée.
Retirez le périphérique USB.
12
Éteignez l’ampli-tuner AV à l’aide de
8ON/STANDBY sur le panneau avant.
N’utilisez pas la touche 8RECEIVER de la
télécommande.
Une fois éteint, l’ampli-tuner AV s’allume à nouveau
automatiquement.
Félicitations ! Le logiciel le plus récent est désormais
installé sur votre ampli-tuner AV Onkyo.

Annexe
Fr-66
Dépannage
Cas 1 :
Si « No Update » apparaît sur l’afficheur avant de l’ampli-
tuner AV, cela signifie que le logiciel a déjà été mis à jour.
Vous n’avez plus rien à faire.
Cas 2 :
Si une erreur se produit, « Error!! *-** » s’affichera sur
l’écran avant de l’ampli-tuner AV. (Les caractères
alphanumériques de l’afficheur avant sont indiqués par des
astérisques.) Consultez le tableau suivant et prenez la
mesure appropriée.
■Erreurs pendant une mise à jour via USB
Cas 3 :
Si une erreur se produit pendant le processus de mise à
jour, débranchez puis rebranchez le cordon d’alimentation
et réessayez.
Cas 4 :
Si une erreur se produit suite à une mauvaise sélection des
sources d’entrée, éteignez puis rallumez l’ampli-tuner AV.
Puis essayez de nouveau de procéder à la mise à jour.
Code de
l’erreur Description
*-10, *-20 Le câble USB n’a pas été détecté. Vérifiez que
la mémoire flash USB ou que le câble USB sont
correctement branchés sur le port USB. Si le
périphérique USB dispose de sa propre
alimentation, utilisez-la pour l’alimenter.
*-14 Le fichier du logiciel n’a été trouvé dans le
dossier racine du périphérique de stockage
USB, ou le fichier de mise à jour est destiné à
un autre modèle. Ressayez et téléchargez le
fichier sur la page d’assistance du site Web en
suivant les instructions du site. Si l’erreur
persiste, veuillez contacter votre assistance
Onkyo et fournissez le code d’erreur.
Autres Réessayez la procédure de mise à jour depuis le
début. Si l’erreur persiste, veuillez contacter
votre assistance Onkyo et fournissez le code
d’erreur.
China, Hong Kong
Unit 1033, 10/F, Star House, No 3, Salisbury Road, Tsim
Sha Tsui Kowloon, Hong Kong.
Tel: 852-2429-3118 Fax: 852-2428-9039
http://www.hk.onkyo.com
Asia, Oceania, Middle East, Africa
Please contact an Onkyo distributor referring to Onkyo
SUPPORT site.
http://www.intl.onkyo.com/support/firmware/index.html
Europe
Liegnitzerstrasse 6, 82194 Groebenzell, GERMANY
Tel: +49-8142-4401-0 Fax: +49-8142-4208-213
http://www.eu.onkyo.com/
2-1, Nisshin-cho, Neyagawa-shi, OSAKA 572-8540, JAPAN
http://www.onkyo.com/
The Americas
The above-mentioned information is subject to change
without prior notice. Visit the Onkyo web site for the latest
update.
18 Park Way, Upper Saddle River, N.J. 07458, U.S.A.
For Dealer, Service, Order and all other Business Inquiries:
Tel: 201-785-2600
Fax: 201-785-2650
Hours:M-F 9am-5pm ET
http://www.us.onkyo.com/
For Product Support Team Only:
1-800-229-1687
Hours:M-F 9am-8pm / Sat-Sun 10am-8pm ET
http://www.us.onkyo.com/

Annexe
Fr-67
Conseil de connexion et
trajet du signal vidéo
L’ampli-tuner AV prend en charge plusieurs formats de
connexion afin d’assurer la compatibilité avec une large
gamme d’appareils audiovisuels. Le format choisi dépend
des formats pris en charge par vos appareils. Utilisez les
sections suivantes comme guide.
Remarque
• Les menus OSD s’affichent uniquement si :
– Il n’y a pas d’entrée vidéo, ou
– L’entrée vidéo est 480p, 576p, 720p, 1080i ou 1080p.
Les appareils vidéo peuvent être raccordés à l’aide de l’un
des formats de connexion vidéo suivants : vidéo
composite, vidéo composant ou HDMI, ce dernier offrant
la meilleure qualité d’image.
Lors de la sélection d’un format de connexion, n’oubliez
pas que l’ampli-tuner AV ne réalise pas de conversion de
formats, de sorte que seules des sorties au même format
que l’entrée émettent un signal.
Des appareils audio peuvent être raccordés à l’aide de l’un
des formats de connexion audio suivants : analogique,
optique, coaxial ou HDMI.
Lorsque vous choisissez un format de connexion, n’oubliez
pas que l’ampli-tuner AV ne convertit pas les signaux
d’entrée numériques pour les sorties de ligne analogiques
et inversement.
Si des signaux sont présents à plus d’une entrée, les entrées
seront sélectionnées automatiquement selon l’ordre de
priorité suivant : HDMI, numérique, analogique.
*1 Dépend du réglage de « Audio TV Out » (➔page 48).
*2 Ceci est possible si « Audio Return Ch » est réglé sur
«Auto » (➔page 49), si le sélecteur d’entrée TV/CD est
sélectionné et si votre téléviseur est compatible ARC.
Conseil
• Lorsqu’un signal est entré via HDMI et que le sélecteur d’entrée
corespondant est sélectionné, les témoins HDMI s’allument.
Dans le cas d’une connexion coaxiale optique, l’indicateur
DIGITAL s’allume. Dans le cas d’une connexion analogique,
aucun des indicateurs HDMI ni DIGITAL ne s’allume.
Les menus OSD apparaissent uniquement si le
téléviseur est branché sur la sortie HDMI OUT. Si
votre téléviseur est branché à d’autres sorties vidéo,
utilisez l’affichage de l’ampli-tuner AV lorsque vous
modifiez les paramètres.
Formats de connexion vidéo
IN
MONITOR OUT
Lecteur Blu-ray/DVD, etc.
Ampli-tuner AV
Téléviseur, vidéoprojecteur, etc.
Composite
Composite
Composantes
Composantes
Tableau de circulation des signaux vidéo
HDMI
HDMI
Formats de connexion audio
IN
OUT
Lecteur Blu-ray/DVD, etc.
Ampli-tuner AV
Téléviseur, vidéoprojecteur, etc.
HDMICoaxial Analogique
Tableau de circulation des signaux audio
HDMI
Optique
*1 *1 *1
*1 *2

Annexe
Fr-68
Utilisation d’un
téléviseur, d’un lecteur
ou d’un enregistreur
compatible RIHD
p, qui signifie Remote Interactive over HDMI, est
le nom de la fonction de commande du système des
appareils Onkyo. L’ampli-tuner AV est compatible avec
les commandes CEC (Consumer Electronics Control), ce
qui permet de commander le système via la connexion
HDMI. La norme CEC assure l’interopérabilité entre
différents appareils. Toutefois, nous ne pouvons garantir
que ces commandes fonctionneront avec des appareils non
compatibles p.
Les appareils suivants sont compatibles p (À la
date de janvier 2012).
■TV
• Téléviseur Toshiba
• Téléviseur Sharp
■Lecteurs/enregistreurs
• Lecteurs Onkyo et Integra compatibles p
• Lecteurs et enregistreurs Toshiba
• Lecteurs et enregistreurs Sharp (uniquement s’ils sont
utilisés avec un téléviseur Sharp)
*Il est possible que des modèles différents de ceux mentionnés ci-
dessus bénéficient d’une certaine interopérabilité s’ils sont
compatibles CEC, qui représente une partie de la norme HDMI,
mais leur fonctionnement n’est pas garanti.
Remarque
• Pour les opérations liées appropriées, ne branchez pas plus
d’appareils compatibles p que le nombre indiqué ci-
dessous à la borne d’entrée HDMI.
– Lecteurs Blu-ray/lecteur DVD : jusqu’à trois.
– Graveurs Blu-ray/lecteur DVD/enregistreurs numériques :
jusqu’à trois.
– Décodeurs câble/satellite : jusqu’à quatre.
• Ne branchez pas l’ampli-tuner AV sur un autre ampli-tuner
AV/amplificateur AV via HDMI.
• Quand un nombre d’appareils compatibles p supérieur au
nombre indiqué ci-dessus est branché, les opérations liées ne sont
pas garanties.
■Pour les téléviseurs compatibles p
Les opérations liées suivantes sont activées en raccordant
l’ampli-tuner AV à un téléviseur compatible p.
• L’ampli-tuner AV entre en mode veille lorsque
l’alimentation du téléviseur passe en veille.
• Vous pouvez configurer l’écran de menu du téléviseur
soit pour émettre le son via les enceintes raccordées à
l’ampli-tuner AV, soit via les enceintes du téléviseur.
• Il est possible de reproduire la vidéo/le son depuis
l’antenne ou depuis la prise d’entrée du téléviseur à partir
des enceintes raccordées à l’ampli-tuner AV. (Un
raccordement tel qu’un câble numérique optique ou
similaire est nécessaire en plus du câble HDMI.)
• L’entrée sur l’ampli-tuner AV peut-être sélectionnée
grâce à la télécommande du téléviseur.
• Des opérations telles que le réglage du volume, ou des
opérations similaires, pour l’ampli-tuner AV peuvent être
réalisées à partir de la télécommande du téléviseur.
■Pour les lecteurs/enregistreurs compatibles
p
Les opérations liées suivantes sont activées en raccordant
l’ampli-tuner AV à un lecteur/enregistreur compatible
p.
• Lorsque la lecture démarre sur le lecteur/enregistreur,
l’ampli-tuner AV commute sur l’entrée HDMI du
lecteur/enregistreur en cours de lecture.
• L’utilisation du lecteur/enregistreur est possible à l’aide
de la télécommande fournie avec l’ampli-tuner AV.
*Selon le modèle utilisé, il est possible que toutes les fonctions ne
soient pas disponibles.
À propos des appareils compatibles
p
Opérations réalisables avec un
branchement p
À suivre

Annexe
Fr-69
■Comment procéder à la connexion et au réglage
1Vérifiez la connexion et les réglages.
1. Branchez la prise HDMI OUT sur la prise d’entrée
HDMI du téléviseur.
2. Branchez la sortie audio du téléviseur sur la prise
OPTICAL IN 2 de l’ampli-tuner AV à l’aide d’un
câble optique numérique.
Remarque
• Lorsque que la fonction du canal audio de retour (ARC) est
utilisée avec un téléviseur compatible ARC, cette connexion
n’est pas nécessaire (➔page 49).
3. Branchez la sortie HDMI du lecteur/graveur de
disque Blu-ray/DVD sur la prise HDMI IN 1 de
l’ampli-tuner AV.
Remarque
• Il est nécessaire d’attribuer l’entrée HDMI lors de la
connexion du lecteur/graveur de disque Blu-ray/DVD à
d’autres prises (➔page 42). N’attribuez pas les appareils
raccordés à HDMI IN à l’entrée TV/CD à ce stade. Le
fonctionnement approprié du CEC (Consumer Electronics
Control) n’est pas garanti.
Lecteur Blu-ray/DVD, etc.
Ampli-tuner AV
Téléviseur, vidéoprojecteur, etc.
Connexion
DIGITAL AUDIO
(OPTICAL)
Connexion
HDMI
Connexion
HDMI
2Modifiez chaque élément dans le « HDMI Setup »
en fonction des réglages suivants :
•HDMI Ctrl (RIHD) : On
•Audio Return Ch (ARC) : Auto
Consultez les informations complémentaires de
chaque réglage (➔pages 48, 49).
3Vérifiez les réglages.
1. Allumez l’alimentation de tous les appareils
raccordés.
2. Coupez l’alimentation du téléviseur, et vérifiez
que l’alimentation des appareils raccordés est
coupée automatiquement grâce à l’opération liée.
3. Allumez le lecteur/graveur de disque Blu-
ray/DVD, etc.
4.
Démarrez la lecture à partir du lecteur/graveur de
disque Blu-ray/DVD, et vérifiez les points suivants :
• L’ampli-tuner AV s’allume automatiquement,
et sélectionne l’entrée sur laquelle est raccordé
le lecteur/graveur de disque Blu-ray/DVD.
• Le téléviseur s’allume automatiquement et
sélectionne l’entrée à laquelle l’ampli-tuner AV
est raccordé.
5. En vous conformant au mode d’emploi du
téléviseur, sélectionnez « Utiliser les enceintes du
téléviseur » sur l’écran du menu du téléviseur, et
vérifiez que le son est émis par les enceintes du
téléviseur et non par celles raccordées à l’ampli-
tuner AV.
6. Sélectionnez « Utiliser les enceintes raccordées à
l’ampli-tuner AV » sur l’écran du menu du
téléviseur, et vérifier que le son est émis par les
enceintes raccordées à l’ampli-tuner AV et non
par celles du téléviseur.
Remarque
• Procédez aux opérations ci-dessus lorsque vous avez utilisé
l’ampli-tuner AV pour la première fois, lorsque les réglages
de chaque appareil sont modifiés, lorsque l’alimentation
principale de chaque appareil est coupée, lorsque le câble
d’alimentation est débranché ou lorsqu’il y a eu une coupure
de courant.
4Utilisation à l’aide de la télécommande.
Pour les boutons utilisables (➔page 56).
Remarque
• Il est possible que le son de DVD-Audio ou de Super Audio
CD ne soit pas reproduit sur les enceintes du téléviseur.
Vous pouvez reproduire le son sur les enceintes du
téléviseur en réglant la sortie audio du lecteur DVD sur 2ch
PCM. (Cela peut s’avérer impossible pour certains modèles
de lecteurs.)
• Même si vous le réglez sur la sortie audio des enceintes du
téléviseur, le son est reproduit sur les enceintes raccordées à
l’ampli-tuner AV lorsque vous ajustez le volume ou que
vous commutez l’entrée sur l’ampli-tuner AV. Pour
reproduire le son sur les enceintes du téléviseur, procédez à
nouveau aux opérations correspondantes sur le téléviseur.
• Dans le cas d’une connexion p avec des appareils
compatibles avec les commandes audio u et u, ne
branchez pas le câble u en même temps.
• Sur le téléviseur, lorsque vous sélectionnez une autre prise
que la prise HDMI à laquelle l’ampli-tuner AV est raccordé,
l’entrée de l’ampli-tuner AV commute sur « TV/CD ».
• L’ampli-tuner AV s’allumera automatiquement de façon
conjointe si nécessaire. Même si l’ampli-tuner AV est
raccordé à un téléviseur ou à un lecteur/enregistreur
compatible p, il ne s’allume pas si cela n’est pas
nécessaire. Il est possible qu’il ne s’allume pas si le
téléviseur est réglé pour reproduire le son sur le téléviseur.
• Il est possible que les fonctions liées à l’ampli-tuner AV ne
soient pas opérationnelles sur le modèle d’appareil
raccordé. Dans ce cas, utilisez directement l’ampli-tuner
AV.

Annexe
Fr-70
À propos de l’interface
HDMI
Conçue pour répondre à la demande accrue en programmes
de télévision numérique, la norme HDMI (High Definition
Multimedia Interface) est une nouvelle norme d’interface
numérique permettant de raccorder des téléviseurs, des
vidéoprojecteurs, des lecteurs Blu-ray/DVD, des décodeurs
numériques et d’autres appareils vidéo. Jusqu’à présent,
plusieurs câbles audio et vidéo différents étaient
nécessaires pour raccorder des appareils audiovisuels.
Avec la norme HDMI, un seul câble permet d’acheminer
les signaux de commande, les signaux vidéo numériques et
les signaux émis par un maximum de huit canaux audio
numériques (PCM 2 can., audio numérique multicanaux et
PCM multicanaux).
Le flux vidéo HDMI (signal vidéo) est compatible avec la
norme DVI (Digital Visual Interface)*1 : les téléviseurs et
les écrans dotés d’une entrée DVI peuvent donc être
branchés au moyen d’un câble adaptateur HDMI/DVI.
(Cela ne fonctionne pas avec tous les téléviseurs et écrans,
auquel cas aucune image n’apparaît.)
L’ampli-tuner AV utilise le protocole HDCP (High-
bandwidth Digital Content Protection)*2 de sorte que seuls
les appareils compatibles pourront afficher l’image.
• PCM linéaire à deux canaux (32–192 kHz, 16/20/24 bits)
• PCM linéaire multicanaux (jusqu’à 7.1 can., 32–192 kHz,
16/20/24 bits)
• Train de bits (DSD, Dolby Digital, Dolby Digital Plus,
Dolby TrueHD, DTS, DTS-HD High Resolution Audio,
DTS-HD Master Audio)
Votre lecteur Blu-ray/DVD doit également prendre en
charge la sortie HDMI des formats audio ci-dessus.
L’ampli-tuner AV prend en charge la norme HDCP (High-
bandwidth Digital Content Protection)*2, un système de
protection des signaux vidéo numériques contre la copie.
Les autres appareils connectés à l’ampli-tuner AV via une
liaison HDMI doivent également prendre en charge la
norme HDCP.
*1 DVI (Digital Visual Interface) : norme d’interface d’affichage
numérique développée par le DDWG*3 en 1999.
*2 HDCP (High-bandwidth Digital Content Protection) :
technologie de cryptage vidéo développée par Intel pour les
interfaces HDMI/DVI. Elle permet de protéger le contenu
vidéo et nécessite un appareil compatible HDCP pour afficher
les données vidéo cryptées.
*3 DDWG (Digital Display Working Group) : dirigé par Intel,
Compaq, Fujitsu, Hewlett Packard, IBM, NEC et Silicon
Image, l’objectif affiché de ce groupe d’industriels est de
répondre aux besoins du secteur en matière de connectivité
numérique pour les écrans PC et numériques hautes
performances.
Remarque
• Le flux vidéo HDMI est compatible avec la norme DVI (Digital
Visual Interface) : les téléviseurs et les écrans dotés d’une entrée
DVI peuvent donc être branchés au moyen d’un câble adaptateur
HDMI/DVI. (Remarque : les connexions DVI n’acheminent que
les signaux vidéo et vous devez donc effectuer un branchement
séparé pour les signaux audio.) Toutefois, nous ne pouvons
garantir la fiabilité de fonctionnement avec un adaptateur de ce
type. De plus, les signaux vidéo provenant d’un PC ne sont pas
pris en charge.
• Le signal audio HDMI (taux d’échantillonnage, longueur en bits,
etc.) peut être limité par l’appareil source raccordé. Si l’image est
de mauvaise qualité ou si aucun son n’est émis par l’appareil
branché via HDMI, vérifiez les réglages. Consultez le manuel
d’instructions de l’appareil branché pour plus d’informations.
L’interface HDMI de l’ampli-tuner AV repose sur les
éléments suivants :
Audio Return Channel, 3D, x.v.Color, DeepColor, Lip
Sync, DTS-HD Master Audio, DTS-HD High
Resolution Audio, Dolby TrueHD, Dolby Digital Plus,
DSD et PCM multicanaux.
Formats audio pris en charge À propos de la protection des droits
d’auteur

Annexe
Fr-71
Fonctionnalités
réseau/USB
Le schéma suivant indique comment brancher l’ampli-
tuner AV à votre réseau domestique. Dans cet exemple, il
est branché au port LAN d’un routeur disposant d’un
commutateur 100Base-TX 4 ports intégré.
■Réseau Ethernet
Pour de meilleurs résultats, un réseau Ethernet commuté
100Base-TX est recommandé. Bien qu’il soit possible de
lire de la musique sur un ordinateur qui est connecté sans
fil au réseau, la lecture peut ne pas être fiable, en
conséquence des connexions câblées sont recommandées.
■Routeur Ethernet
Un routeur gère le réseau, les données de routage et fournit
des adresses IP. Votre routeur doit prendre en charge les
éléments suivants :
• NAT (Network Address Translation). NAT (traduction
d’adresses de réseau) permet à plusieurs ordinateurs en
réseau d’accéder simultanément à Internet via une seule
connexion Internet. L’ampli-tuner AV a besoin d’un
accès à Internet pour la webradio.
• DHCP (Dynamic Host Configuration Protocol). Le
protocole DHCP fournit des adresses IP aux
périphériques réseau et leur permet de se configurer
automatiquement.
• Un routeur avec un commutateur 100Base-TX intégré est
recommandé.
Certains routeurs ont un modem intégré, et certains
fournisseurs de services Internet peuvent imposer
l’utilisation de routeurs spécifiques. Veuillez consulter
votre fournisseur d’accès Internet ou votre revendeur
informatique en cas de doute.
■Câble Ethernet CAT5
Utiliser un câble Ethernet CAT5 blindé (droit) pour
connecter l’ampli-tuner AV à votre réseau domestique.
■Accès à Internet (pour la webradio)
Pour recevoir la webradio, votre réseau Ethernet doit avoir
accès à Internet. Une connexion Internet à bande étroite
(par exemple modem 56K modem ou ISDN) ne donnera
pas de résultats satisfaisants. Par conséquent, une
connexion à bande large est fortement recommandée
(modem câble, modem xDSL, etc.). Veuillez consulter
votre fournisseur d’accès Internet ou votre revendeur
informatique en cas de doute.
Remarque
• Pour recevoir les webradios avec l’ampli-tuner AV, votre
connexion Internet à bande large doit fonctionner et pouvoir
accéder à Internet. Consultez votre fournisseur d’accès Internet
en cas de problèmes avec la connexion Internet.
• L’ampli-tuner AV utilise le protocole DHCP pour configurer
automatiquement ses paramètres réseau. Si vous souhaitez
configurer manuellement ces paramètres, consultez « Network
Setup (Configuration du réseau) » (➔page 49).
• L’ampli-tuner AV ne prend pas en charge les paramètres PPPoE.
Par conséquent, si vous avez une connexion Internet de type
PPPoE, vous devez utiliser un routeur compatible PPPoE.
• Selon le fournisseur d’accès Internet, il peut être nécessaire de
spécifier un serveur proxy pour utiliser la webradio. Si votre
ordinateur est configuré pour utiliser un serveur proxy, utilisez les
mêmes réglages pour l’ampli-tuner AV (➔page 50).
Connexion au réseau
WAN
LAN
Modem
Routeur
Ordinateur ou serveur multimédia
Webradio
Spécifications du réseau

Annexe
Fr-72
■Lecture à partir d’un serveur
L’ampli-tuner AV peut lire des fichiers musicaux
numériques à partir d’un ordinateur ou d’un serveur
multimédia et prend en charge les technologies suivantes :
• Windows Media Player 11
• Windows Media Player 12
• Windows Media Connect 2.0
• Serveur multimédia certifié DLNA
Si le système d’exploitation de votre ordinateur est
Windows Vista, Windows Media Player 11 est déjà
installé.
Windows Media Player 11 pour Windows XP peut être
téléchargé gratuitement sur le site Internet de Microsoft.
• L’ordinateur ou le serveur multimédia doivent être dans
le même réseau que l’ampli-tuner AV.
• Vous pouvez afficher jusqu’à 20 000 dossiers, et les
dossiers peuvent être imbriqués jusqu’à une profondeur
de 16 niveaux.
Remarque
• Pour certains types de serveurs multimédias, il est possible que
l’ampli-tuner AV ne soit pas en mesure de les reconnaître ou bien
il peut ne pas être en mesure de lire les fichiers musicaux
enregistrés sur le serveur.
■Lecture distante
• Windows Media Player 12
• Serveur multimédia ou dispositif de commande certifié
DLNA (dans les recommandations d’interopérabilité
DLNA 1.5).
Le réglage varie en fonction du périphérique. Consultez le
manuel d’instructions de votre périphérique pour toute
information complémentaire.
Si le système d’exploitation de votre ordinateur est
Windows 7, Windows Media Player 12 est déjà installé.
Pour toute information complémentaires, consultez le site
Web de Microsoft.
• Classe de périphérique de stockage de masse USB
(cependant non systématiquement garanti).
• Format de système de fichiers FAT16 ou FAT32.
• Si le périphérique de stockage a été partitionné, chaque
section sera traitée comme un périphérique indépendant.
• Vous pouvez afficher jusqu’à 20 000 dossiers, et les
dossiers peuvent être imbriqués jusqu’à une profondeur
de 16 niveaux.
• Les concentrateurs USB et les périphériques USB dotés
de fonctions de concentrateur ne sont pas pris en charge.
Remarque
• Si le support que vous raccordez n’est pas pris en charge, le
message « No Storage » s’affiche à l’écran.
• Si vous connectez un disque dur USB sur le port USB de l’ampli-
tuner AV, nous vous recommandons d’utiliser son adaptateur
secteur pour l’alimenter.
• L’ampli-tuner AV supporte les lecteurs MP3 USB qui prennent
en charge la norme de classe de stockage de masse USB, ce qui
autorise le raccordement de périphériques USB à des ordinateurs
sans que des pilotes ou des logiciels spéciaux soient nécessaires.
Veuillez noter que tous les lecteurs MP3 USB prennent en charge
la norme de classe de stockage de masse USB. Consultez votre
manuel d’utilisation du lecteur MP3 USB pour toute information
complémentaire.
• Les fichiers musicaux WMA protégés sur un lecteur MP3 ne
peuvent pas être lus.
• Onkyo décline toute responsabilité quant aux quelconques pertes
et dommages subis par les données stockées sur un périphérique
USB lorsque ce dernier est utilisé avec l’ampli-tuner AV. Nous
vous recommandons de sauvegarder tous vos fichiers musicaux
importants auparavant.
• Les lecteurs MP3 comportant des fichiers musicaux qui sont
gérés avec un logiciel musical spécial ne sont pas pris en charge.
• L’utilisation n’est pas garantie pour tous les périphériques USB,
y compris la possibilité de les alimenter.
• Ne connectez pas votre périphérique USB via un concentrateur
USB. Le périphérique USB doit être raccordé directement au port
USB de l’ampli-tuner AV.
• Si le périphérique USB contient beaucoup de données, leur
lecture par l’ampli-tuner AV peut prendre du temps.
• Les périphériques USB dotés de fonctions de sécurité ne peuvent
pas être lus.
Spécifications du serveur Système minimum requis pour Windows Media Player
11 sous Windows XP
Système d’exploitation
Windows XP Home Edition (SP2), Windows XP
Professional (SP2), Windows XP Tablet PC Edition
(SP2), Mise à jour 2 pour Windows XP Media Center
Edition 2005 (KB900325), Mise à jour d’octobre 2006
pour Windows XP Media Center Edition (KB925766)
Processeur : Intel Pentium II 233 MHz, Advanced
Micro Devices (AMD), etc.
Mémoire : 64 MB
Disque dur : 200 Mo d’espace libre
Lecteur : Lecteur de CD ou DVD
Modem : 28,8 kbps
Carte son : Carte son 16 bits
Moniteur : Super VGA (800 x 600)
Carte vidéo : VRAM 64 MB, DirectX 9.0b
Logiciels : Microsoft ActiveSync (uniquement en
cas d’utilisation d’un système
d’exploitation mobile tournant sous
Windows Mobile ou smartphone)
Navigateur
Web :
Microsoft Internet Explorer 6 ou
Netscape 7.1
Configuration requise des périphériques
USB

Annexe
Fr-73
Pour la lecture depuis un serveur ou un périphérique USB,
l’ampli-tuner AV prend en charge les formats de fichiers
musicaux suivants :
Les fichiers à débit binaire variable (VBR) sont pris en
charge. Cependant, les temps de lecture peuvent ne pas
s’afficher correctement.
Remarque
• Pour la lecture distante, l’ampli-tuner AV ne prend pas en charge
les formats de fichiers musicaux suivants : FLAC et Ogg Vorbis.
• Dans le cas d’une lecture depuis un serveur, il est possible que les
formats de fichiers mentionnés ci-dessus ne soient pas lisibles en
fonction du type de serveur.
■MP3 (.mp3 ou .MP3)
• Les fichiers MP3 doivent être au format MPEG-
1/MPEG-2 Audio Layer 3 avec une fréquence
d’échantillonnage de 8 kHz, 11,025 kHz, 12 kHz,
16 kHz, 22,05 kHz, 24 kHz, 32 kHz, 44,1 kHz, 48 kHz et
un débit binaire compris entre 8 kbps et 320 kbps. Les
fichiers non compatibles ne peuvent pas être lus.
■WMA (.wma ou .WMA)
WMA (Windows Media Audio) est une technologie de
compression audio développée par Microsoft Corporation.
Les données audio peuvent être codées au format WMA à
l’aide de Windows Media® Player.
• L’option de copyright des fichiers WMA doit être
désactivée.
• Fréquences d’échantillonnage de 8 kHz, 11,025 kHz,
12 kHz, 16 kHz, 22,05 kHz, 24 kHz, 32 kHz, 44,1 kHz,
48 kHz et les débits binaires compris entre 5 kbps et
320 kbps, ainsi que les DRM WMA sont pris en charge.
• Les formats WMA Pro/Voice ne sont pas pris en charge.
■WMA Lossless (.wma ou .WMA)
• Les fréquences d’échantillonnage de 44,1 kHz, 48 kHz,
88,2 kHz, 96 kHz sont prises en charge.
• Bit de quantification : 16 bits, 24 bits
■WAV (.wav ou .WAV)
Les fichiers WAV contiennent des données audio
numériques PCM non comprimées.
• Les fréquences d’échantillonnage de 8 kHz, 11,025 kHz,
12 kHz, 16 kHz, 22,05 kHz, 24 kHz, 32 kHz, 44,1 kHz,
48 kHz, 64 kHz, 88,2 kHz, 96 kHz, 176,4 kHz and
192 kHz sont prises en charge.
• Bit de quantification : 8 bits, 16 bits, 24 bits
■AAC
(.aac/.m4a/.mp4/.3gp/.3g2/.AAC/.M4A/.MP4/
.3GP ou .3G2)
AAC concerne les données audio MPEG-2/MPEG-4.
• Les fréquences d’échantillonnage de 8 kHz, 11,025 kHz,
12 kHz, 16 kHz, 22,05 kHz, 24 kHz, 32 kHz, 44,1 kHz,
48 kHz, 64 kHz, 88,2 kHz, 96 kHz et les débits binaires
compris entre 8 kbps et 320 kbps sont pris en charge.
■FLAC (.flac ou .FLAC)
FLAC est un format de fichier destiné à la compression des
données audio sans perte.
• Les fréquences d’échantillonnage de 8 kHz, 11,025 kHz,
12 kHz, 16 kHz, 22,05 kHz, 24 kHz, 32 kHz, 44,1 kHz,
48 kHz, 64 kHz, 88,2 kHz, 96 kHz, 176,4 kHz and
192 kHz sont prises en charge.
• Bit de quantification : 8 bits, 16 bits, 24 bits
■Ogg Vorbis (.ogg ou .OGG)
• Les fréquences d’échantillonnage de 8 kHz, 11,025 kHz,
12 kHz, 16 kHz, 22,05 kHz, 24 kHz, 32 kHz, 44,1 kHz,
48 kHz et les débits binaires compris entre 48 kbps et
500 kbps sont pris en charge. Les fichiers non
compatibles ne peuvent pas être lus.
■LPCM (PCM linéaire)
• Les fréquences d’échantillonnage de 8 kHz, 11,025 kHz,
12 kHz, 16 kHz, 22,05 kHz, 24 kHz, 32 kHz, 44,1 kHz,
48 kHz, 64 kHz, 88,2 kHz, 96 kHz, 176,4 kHz and
192 kHz sont prises en charge.
• Bit de quantification : 8 bits, 16 bits, 24 bits
*Uniquement pour la lecture via un réseau.
La Digital Living Network Alliance est une collaboration
internationale intersectorielle. Les membres de la DLNA
ont développé un concept de réseaux interopérables câblés
et sans fil sur lesquels il est possible de partager du contenu
tel que des photos, de la musique et des vidéos via de
l’électronique grand public, des ordinateurs et des
périphériques mobiles aussi bien chez soi qu’à l’extérieur.
L’ampli-tuner AV est conforme aux recommandations
d’interopérabilité de la DLNA version 1.5.
Formats de fichiers audio pris en charge À propos de DLNA

Annexe
Fr-74
Informations sur la
licence et sur les
marques déposées
« x.v.Color » est une marque déposée de Sony Corporation.
Fabriqué sous licence et protégé par les brevets américains
numéros : 5 956 674; 5 974 380; 6 226 616; 6 487 535;
7 212 872; 7 333 929; 7 392 195; 7 272 567 et d’autres brevets
américains et étrangers en cours de validité ou d’enregistrement.
DTS-HD et son symbole et & DTS-HD et son symbole sont tous
deux des marques déposées de DTS, Inc. Le produit comprend
les logiciels. © DTS, Inc. Tous droits réservés.
Fabriqué sous licence concédée par la société Dolby
Laboratories. Dolby, Pro Logic et le symbole du double-D sont
des marques de la société Dolby Laboratories.
Music Optimizer™ est une marque déposée de la société Onkyo
Corporation.
« HDMI, le logo HDMI et High Definition Multimedia Interface
sont des marques commerciales ou des marques déposées de la
société HDMI Licensing LLC aux États-Unis et dans d’autres
pays ».
InstaPrevue et le logo d’InstaPrevue sont des marques
commerciales ou des marques déposées de Silicon Image, Inc.
aux États-Unis et dans d’autres pays.
iPhone, iPod, iPod classic, iPod nano, iPod shuffle, and
iPod touch des marques commerciales d’Apple Inc., déposées
aux États-Unis et dans d’autres pays.
« Made for iPod » et « Made for iPhone » signifient qu’un
accessoire électronique a été conçu pour se connecter
spécifiquement sur un iPod ou un iPhone, respectivement, et
qu’il a été homologué par le développeur conformément aux
normes de performance d’Apple. Apple n’est pas responsable de
l’utilisation de cet appareil ou de sa conformité avec les normes
de sécurité et de réglementation.
Veuillez noter que l’utilisation de cet accessoire avec un iPod ou
un iPhone peut affecter les performances sans fil.
«DLNA
®, le logo DLNA et DLNA CERTIFIED™ sont des
marques commerciales, des marques de services ou des marques
de certification de Digital Living Network Alliance. »
Windows et le logo Windows sont des marques commerciales du
groupe de sociétés Microsoft.

Annexe
Fr-75
Caractéristiques
techniques
Section amplificateur
Section vidéo
Section tuner
Généralités
■HDMI
■Entrées vidéo
Puissance de sortie nominale
Tous les canaux : (Modèles nord-américains)
Puissance continue de 80 W minimum par
canal, charges de 8 ohms, 2 canaux
utilisant une fréquence de 20 Hz à 20 kHz,
avec une distorsion harmonique totale
maximale de 0,7% (FTC)
Puissance continue de 130 W minimum
par canal, charges de 6 ohms, 1 canal
utilisant une fréquence de 1 kHz, avec une
distorsion harmonique totale maximale de
1% (FTC)
(Modèles européens)
5 canaux × 130 W à 6 ohms, 1 kHz, 1 canal
alimenté de 1% (IEC)
Puissance dynamique*
* IEC60268-Puissance de sortie maximale à court terme
180 W (3 Ω, avant)
160 W (4 Ω, avant)
100 W (8 Ω, avant)
THD+N (distorsion harmonique totale+bruit)
0,08% (20 Hz - 20 kHz, demi-puissance)
Facteur d’amortissement
60 (avant, 1 kHz, 8 Ω)
Sensibilité et impédance d’entrée (asymétrique)
200 mV/47 kΩ (LINE)
Niveau de sortie RCA nominal et impédance
200 mV / 2,2 kΩ (LINE OUT)
Niveau de sortie RCA maximum et impédance
2 V / 2,2 kΩ (LINE OUT)
Distorsion de fréquence
5 Hz - 100 kHz/+1 dB, –3 dB (bypass DSP)
Caractéristiques du réglage de la tonalité
±10 dB, 50 Hz (GRAVES)
±10 dB, 20 kHz (AIGUS)
Rapport signal-bruit 100 dB (LINE, IHF-A)
Impédance des enceintes
6 Ω - 16 Ω
Sensibilité d’entrée/Niveau et impédance de sortie
1 V p-p/75 Ω (Composant Y)
0,7 V p-p/75 Ω (Composantes PB/CB, PR/CR)
1 Vp-p/75 Ω (Composite)
Distorsion de fréquence de la vidéo composantes
5 Hz - 100 MHz/+0 dB, –3 dB
Plage de fréquences FM
(Modèles nord-américains)
87,5 MHz - 107,9 MHz
(Modèles européens)
87,5 MHz - 108,0 MHz, RDS
Plage de fréquences AM
522/530 kHz - 1611/1710 kHz
Stations programmables
40
Alimentation (Modèles nord-américains)
120 V CA, 60 Hz
(Modèles européens)
230 V CA, 50 Hz
Consommation (Modèles nord-américains) 4,2 A
(Modèles européens) 400 W
Consommation électrique insonore
55 W
Consommation en veille
(Modèles nord-américains) 0,1 W
(Modèles européens) 0,2 W
Dimensions (L × H × P) 435 mm × 173,5 mm × 328 mm
Poids (Modèles nord-américains) 8,6 kg
(Modèles européens) 9,0 kg
Entrée IN 1, IN 2, IN 3, IN 4, IN 5, IN 6
Sortie OUT
Tableau des résolutions vidéo
1080p
Format audio Dolby True HD, DTS-HD Master Audio,
DVD-Audio, DSD
Pris en charge 3D, Audio Return Channel, DeepColor,
x.v.Color, LipSync, CEC (RIHD)
Composantes IN 1, IN 2
Composite BD/DVD, CBL/SAT, GAME, PC, AUX
À suivre

Annexe
Fr-76
■Sorties vidéo
■Entrées audio
■Sorties audio
■Autres
Les caractéristiques techniques et les fonctionnalités sont
susceptibles d’être modifiées sans préavis.
Composantes OUT
Composite MONITOR OUT
Numérique Optiques : 2
Coaxiales : 2
Analogique BD/DVD, CBL/SAT, GAME, PC, TV/CD,
AUX
Analogique ZONE2 LINE OUT
Sortie pré-subwoofer 1
Sorties enceintes Principale (L, R, C, SL, SR)
Casque 1 (6,3 ø)
RI 1
USB 1 (avant)
Ethernet 1

2-1, Nisshin-cho, Neyagawa-shi, OSAKA 572-8540, JAPAN
Tel: 072-831-8023 Fax: 072-831-8163
http://www.onkyo.com/
18 Park Way, Upper Saddle River, N.J. 07458, U.S.A.
Tel: 800-229-1687, 201-785-2600 Fax: 201-785-2650
http://www.us.onkyo.com/
Liegnitzerstrasse 6, 82194 Groebenzell, GERMANY
Tel: +49-8142-4401-0 Fax: +49-8142-4401-555
http://www.eu.onkyo.com/
The Coach House 81A High Street, Marlow, Buckinghamshire, SL7 1AB, UK
Tel: +44-(0)1628-473-350 Fax: +44-(0)1628-401-700
Unit 1033, 10/F, Star House, No 3, Salisbury Road, Tsim Sha Tsui Kowloon, Hong Kong.
Tel: 852-2429-3118 Fax: 852-2428-9039
http://www.onkyochina.com/
1301, 555 Tower, No.555 West NanJin Road, Jin an, Shanghai,
China 200041, Tel: 86-21-52131366 Fax: 86-21-52130396
http://www.cn.onkyo.com/
SN 29400992FR
(C) Copyright 2012 ONKYO SOUND & VISION CORPORATION Japan. All rights reserved.
Y1112-1
* 2 9 4 0 0 9 9 2 F R *

Using Internet Radio
En-1
Using Internet Radio
Note
• Available services may vary depending on the region.
Common Procedures in Internet Radio
Menu
1Press NET.
A list of the network services appears, and the NET
indicator lights. If it flashes, verify that the Ethernet
cable is firmly connected to the AV receiver.
2Select the desired service and press ENTER.
The top page of the selected service appears.
Using Multiple Accounts
The AV receiver supports multiple user accounts, which
means you can freely switch between several logins.
After registering user accounts, login is performed from
the “Users” screen.
Tip
• Some of the services don’t allow the use of multiple user
accounts.
• You can store up to 10 user accounts.
• To switch between accounts you must first log out from the
current account, and log in again on the “Users” screen.
1Press MENU while the Users screen is displayed.
The following menu items appear:
Add new user:
Remove this user:
You can either store a new user account, or delete
an existing one.
Pandora® internet radio –Getting Started
(U.S. only) .................................................2
Using Rhapsody (U.S. only)..........................3
Using the SiriusXM Internet Radio (North
American only) .........................................4
Using Last.fm Internet Radio........................5
Using Slacker Personal Radio......................6
Using Mediafly................................................7

Using Internet Radio
En-2
Pandora is a free, personalized Internet radio service that
plays the music you know and helps you discover music
you’ll love.
PANDORA, the PANDORA logo, and the Pandora trade
dress are trademarks or registered trademarks of Pandora
Media, Inc. Used with permission.
Pandora® internet radio
–Getting Started (U.S. only)
1Use q/w to select “I have a Pandora Account” or
“I’m new to Pandora” and then press ENTER.
If you are new to Pandora select “I’m new to
Pandora”. You will see an activation code on your
TV screen. Please write down this code. Go to an
Internet connected computer and point your browser
to www.pandora.com/onkyo
Enter your activation code and then follow the
instructions to create your Pandora account and your
personalized Pandora Internet radio stations. You can
create your stations by entering your favorite songs
and artists when prompted. After you have created
your account and stations you can return to your
Onkyo receiver and press enter to begin listening to
your personalized Pandora Internet radio.
If you have an existing Pandora account, you can add
your Pandora account to your Onkyo receiver by
selecting “I have a Pandora Account” and logging in
with your email and password.
Tip
• If you want to use multiple user accounts, see “Using
Multiple Accounts” (➔page 1). Login can be made from
the “Users” screen.
2To play a station, use q/w to select the station from
your station list, and then press ENTER.
Playback starts and the playback screen appears.
Create a New Station:
Enter the name of a song, artist, or genre and Pandora
will create a unique radio station for you based on the
musical qualities of that song, artist, or genre.
■Menu Items
I like this song:
Give a song “thumbs-up” and Pandora will play more
music like it.
I don’t like this song:
Give a song “thumbs-down” and Pandora will ban that
song from the current station.
Why is this song playing?:
Discover some of the musical attributes that Pandora
uses to create your personal radio stations.
Don’t play the song for a month:
If you are tired of a song, you can put the song to sleep
and Pandora will not play it for one month.
Create station from this artist:
Creates a radio station from this artist.
Delete this station:
This will permanently delete a station from your
Pandora account. All of your thumbs feedback will be
lost should you choose to re-create the station with the
same song or artist.
Create station from this song:
Creates a radio station from this song.
Rename this station:
Lets you rename the current radio station.
Bookmark this artist:
Pandora will bookmark your favorite artist for your
profile on www.pandora.com.
Bookmark this song:
Pandora will bookmark the current song and allow
you to buy them all from Amazon or iTunes in one
step!
Add to My Favorites:
Adds a station to My Favorites list.

Using Internet Radio
En-3
Using Rhapsody (U.S. only)
1Use q/w to select “Sign in to your account” and then
press ENTER.
To use Rhapsody, you need an account. If you don’t
have one yet, you can create a new account at
www.rhapsody.com/onkyo
If you have an existing Rhapsody account, select
“Sign in to your account” and press ENTER.
Enter your user name (usually your email) and
password in the next keyboard screen, or in Web
Setup.
■Using the keyboard screen
1. Use q/w/e/r and ENTER to enter your user
name and password.
2. Select “OK”.
3. Press ENTER. The “Confirm your entries”
screen appears.
4. Press ENTER.
Tip
• If you want to use multiple user accounts, see “Using
Multiple Accounts” (➔page 1). Login can be made from
the “Users” screen.
2Use q/w to select the menu, then press ENTER.
Search:
You can search for music by Artist, Album, or Track.
Music Guide:
You can play tracks from Genres, Top Artists, Top
Albums, Top Tracks, New Releases, and Staff Picks.
Rhapsody Channels:
Listen to radio channels programmed by Rhapsody’s
top-notch editors.
Playlists:
Play your own personal playlists.
My Library:
Bookmark your favorite albums and tracks from the
Rhapsody catalog using My Library.
Account Info:
Confirm your account information.
Sign Out:
Sign out from your Rhapsody account.
3Use q/w to select a channel, and press ENTER or
1 to start playback.
Playback starts and the playback screen appears.
You can control the tracks with the buttons on the
remote control.
Enabled buttons: 1, 3, 2, 5, 4, 7, 6,
RANDOM, REPEAT
Note
• On Rhapsody Channels, some of the buttons don’t work.
■Menu Items
Add track to My Library:
Bookmark currently-playing tracks.
Add album to My Library:
Bookmark currently-playing albums.
Add playlist to My Library:
Bookmark currently-playing playlists.
Add channel to My Channels:
Bookmark currently-playing Rhapsody radio
channels.
Add to My Favorites:
Adds a track, channel or playlist to My Favorites list.
Tip
• You can remove bookmarked tracks, albums, and Rhapsody
Channels from My Library.

Using Internet Radio
En-4
Your Onkyo AV receiver includes a free trial of SiriusXM
Internet Radio. The “Account Info” screen shows how
many days are left in your trial. After the trial period
expires, if you want to continue listening to the service,
you must subscribe. To subscribe go to
www.siriusxm.com/internetradio with your computer.
When you subscribe, you will be provided with a username
and password which has to be entered into the AV receiver.
To use SiriusXM Internet Radio, you must have your AV
receiver connected to the Internet. Using the remote
control, follow these steps:
SiriusXM Internet Radio subscriptions are sold separately
and are governed by the Sirius Terms and Conditions (see
www.sirius.com). Be sure to read this agreement before
you purchase your subscription. Sirius, XM and all related
marks and logos are trademarks of Sirius XM Radio Inc.
and its subsidiaries. All rights reserved.
Using the SiriusXM Internet Radio
(North American only) 1Use q/w to select “Sign In”, and then press ENTER.
If you have an existing SIRIUS account, you can sign
in by selecting “Sign In”. Enter your user name and
password in the next keyboard screen, or in Web
Setup. If you don’t know your username or password,
call Sirius XM at (888) 539-7474 for assistance.
Tip
• If you want to use multiple user accounts, see “Using
Multiple Accounts” (➔page 1). Login can be made from
the “Users” screen.
■Using the keyboard screen
1. Use q/w/e/r and ENTER to enter your user
name and password.
2. Select “OK”.
3. Press ENTER. The “Confirm your entries”
screen appears.
4. Press ENTER.
“Please wait...” appears and then “SiriusXM
Internet Radio” screen appears which displays the
category available for selection.
2Use q/w to select the category and then press
ENTER.
The channel list screen for the selected category
appears.
3Use q/w to select the desired channel and then press
ENTER.
The playback screen for the selected channel appears
and you can listen to SiriusXM Internet Radio.
You can control the tracks with the buttons on the
remote control.
Enabled buttons: 2, 3, 7, 6
■Menu Items
Add to My Favorites:
Adds a channel to My Favorites list.

Using Internet Radio
En-5
Last.fm is a music service that learns what you love...
Your new Onkyo AV receiver is very clever. If you have a
free Last.fm account, it will keep track of all the songs
you’ve just played. When you visit the Last.fm website,
you can see personal charts of the music you’ve enjoyed,
share them with friends and see what they like, too.
With thousands of biographies, reviews and an endless
choice of personalised, ad-free radio stations, Last.fm is a
great way to discover music. Pick up your free Last.fm
account today at www.last.fm/join
Get a subscription and you can enjoy the best of ad-free
Last.fm Radio on your Onkyo AV receiver without a
computer!
Recommended Radio:
Discover smart personalised recommendations that adapt
as your tastes change.
Artist Radio:
Pick any artist and we’ll play you a whole station of music
inspired by your choice.
My Library:
Sit back and enjoy selections from all the music you’ve
heard since you joined Last.fm.
Tag Radio:
Polish funk? Death pop? Think of a style and we’ll
entertain you with it for hours.
Start your free trial straight away when you create your
account and see for yourself what it’s like to have the
world’s music at your fingertips. Latest prices and full
information are available at www.last.fm/subscribe
■Using scrobbling control
Use q/w to select “Enable”, and then press ENTER.
*Internet radio services provided by a third party may be
terminated with or without notice.
Internet radio services may not be available in some areas.
Using Last.fm Internet Radio 1Use q/w to select “Sign in to your account”, and
then press ENTER.
If you have the existing Last.fm account, you can sign
in to your account to select “Sign in to your
account”. Enter your user name and password in the
next keyboard screen.
■Using the keyboard screen
1. Use q/w/e/r and the ENTER to enter your user
name and password.
2. Select “OK”.
3. Press ENTER. The “Confirm your entries”
screen appears.
4. Press ENTER.
“Please wait...” appears and then “Last.fm Internet
Radio” screen appears.
Tip
• If you want to use multiple user accounts, see “Using
Multiple Accounts” (➔page 1). Login can be made from
the “Users” screen.
2Use q/w to select menu and then press ENTER.
Search Station:
You can search station by Artist, Tag, or User Name.
Top Artists Station:
You can play tracks of top-rated artists.
Top Tags Station:
You can play tracks of top-rated tags.
Personal Station:
•You can play tracks from personalized station
(“Your Library”, “Your Neighbourhood” and
“Your Recommendations”).
Profile:
You can play tracks from “Recently Listened
Tracks”, “Library” and “Neighbours”.
Account Info:
Confirm your account information.
Sign Out:
It signs out from your account.
3Use q/w to select a station, and press ENTER or 1
to start playback.
Playback starts and the playback screen appears.
■Menu Items
I Love this track:
Track information is saved in Last.fm server, and
playback frequency increases.
Ban this track:
Track information is saved in Last.fm server, and
playback frequency reduces.
Add to My Favorites:
Adds a station to My Favorites list.

Using Internet Radio
En-6
Using Slacker Personal Radio
1If you do not have an account, create one on the
Slacker website (www.slacker.com) with your
computer.
If you already have a Slacker account, select “Sign
in to your account” and then press ENTER.
The keyboard screen appears. You can enter
information from the remote control or the keys on the
main unit.
2If there are no mistakes in the information you have
entered, use q/w/e/r to select “OK” then press
ENTER.
An account information confirmation screen appears.
3If you do not have an account, select “Access
without Sign In” and press ENTER to use a
restricted version of the service.
Note that use will be restricted.
Tip
• If you want to use multiple user accounts, see “Using
Multiple Accounts” (➔page 1). Login can be made from
the “Users” screen.
4Use q/w to select a menu item and then press
ENTER.
To sign out, use q/w to select “Sign out” from this
screen and then press ENTER.
5Use q/w to select a station and then press ENTER
or 1 to start playback from the station.
The playback screen appears.
6You can control the tracks with the buttons on the
remote control.
Enabled buttons: 1, 3, 2, 6
■Menu Items
Rate Song as Favorite:
Stores information to server, making it more likely
that the song will be played again.
Ban Song:
Stores information to server, making it less likely that
the song will be played again.
Ban Artist:
Stores information to server, making it less likely that
the songs from this artist will be played again.
Mark Favorite:
Adds the currently playing station to your favorites.
Unmark Favorite:
Deletes the currently playing station from your
favorites.
Add song to Library:
Adds the currently playing track to your library.
Delete song from Library:
Deletes the currently playing track from your library.
Add to My Favorites:
Adds a station or song to My Favorites list.

Using Internet Radio
En-7
Using Mediafly
1If you do not have a Mediafly account, use q/w to
select “Sign In” and then press ENTER.
Note
The Sign in screen appears.
If you do not have an account:
Use q/w to select “Sign In with association code”.
You can see the association code on your TV monitor.
Create an account using an association code from the
Mediafly website
(http://www.mediafly.com/DigitalLifestyle) with your
computer. After creating an account, return to the AV
receiver unit and press ENTER.
If you already have an account:
Use q/w to select “Sign in to your account” and then
press ENTER.
The keyboard screen appears. You can enter
information from the remote control or the keys on the
main unit.
Tip
• If you want to use multiple user accounts, see “Using
Multiple Accounts” (➔page 1). Login can be made from
the “Users” screen.
2If there are no mistakes in the information you have
entered, use q/w/e/r to select “OK” then press
ENTER.
An account information confirmation screen appears.
3Use q/w to select a menu item and then press
ENTER.
To sign out, select “Sign out” from this screen and
then press ENTER.
4Use q/w to select an episode and then press ENTER
or 1 to start playback from the station.
The playback screen appears.
5You can control the tracks with the buttons on the
remote control.
Enabled buttons: 1, 3 , 2, 7, 6
■Menu Items
Ratings and favorites:
Rate the currently showing Show or Episode.
More Episode in this Show:
List information about the currently playing Show or
Episode.
Add episode to My Channel:
Add the currently playing Episode to My Channel.
Remove episode from My Channel:
Delete the currently playing Episode from My
Channel.
Read show description:
Display a description of the Show.
Read episode description:
Display a description of the Episode.
Go to Menu:
Go to station editing menu.
Add to My Favorites:
Adds an episode to My Favorites list.

Utilisation d’une webradio
Fr-1
Utilisation d’une
webradio
Remarque
• Les services disponibles peuvent varier en fonction de la région.
Procédures courantes dans le menu de
webradio
1Appuyez sur NET.
Une liste des services réseau s’affiche, et le témoin
NET s’allume. S’il clignote, vérifiez que le câble
Ethernet est fermement branché sur l’ampli-tuner AV.
2Sélectionnez le service désiré et appuyez sur
ENTER.
La page principale du service sélectionné s’affiche.
Utilisation de plusieurs comptes
L’ampli-tuner AV prend en charge plusieurs comptes
utilisateur, ce qui signifie que vous pouvez librement
commuter entre plusieurs connexions. Après avoir
enregistré des comptes utilisateur, l’identification est
réalisée à partir de l’écran « Users ».
Conseil
• Certains des services ne permettent pas l’utilisation de
plusieurs comptes utilisateur.
• Vous pouvez stocker jusqu’à 10 comptes utilisateur.
• Pour commuter entre les comptes, vous devez d’abord vous
déconnecter du compte actuel, puis vous reconnectez depuis
l’écran « Users ».
1Appuyez sur MENU lorsque l’écran Users est
affiché.
Les éléments de menu suivants s’affichent :
Add new user :
Remove this user :
Vous pouvez soit stocker un nouveau compte
utilisateur, soit en supprimer un existant.
Pandora® internet Radio –Pour commencer
(États-Unis uniquement)..........................2
Utilisation de Rhapsody (Etats-Unis
uniquement).............................................. 3
Utilisation de SiriusXM Internet Radio
(Amérique du Nord uniquement) ............4
Utilisation de la webradio Last.fm................5
Utilisation de Slacker Personal Radio ......... 6
Utilisation de Mediafly................................... 7

Utilisation d’une webradio
Fr-2
Pandora est un service de radio en ligne libre et
personnalisé vous permettant de lire la musique que vous
connaissez et de découvrir celle que vous aimez.
PANDORA, le logo PANDORA, et l’habillage
commercial Pandora sont des marques commerciales ou
des marques déposées de la société Pandora Media, Inc.
Utilisées avec autorisation.
Pandora® internet Radio
–Pour commencer (États-Unis
uniquement)
1Utilisez q/w pour sélectionner « I have a Pandora
Account » ou « I’m new to Pandora », puis appuyez
sur ENTER.
Si vous ne connaissez pas Pandora sélectionnez « I’m
new to Pandora ». Un code d’activation apparaîtra
sur l’écran de votre téléviseur. Notez ce code. Utilisez
un ordinateur branché sur Internet et connectez le
navigateur à www.pandora.com/onkyo
Saisissez votre code d’activation puis suivez les
instructions pour créer votre compte Pandora et vos
stations webradio Pandora personnalisées. Lorsque
vous y êtes invités, vous pouvez créer vos stations en
saisissant vos chansons et vos artistes préférés. Après
la création de votre compte et de vos stations, vous
pouvez retourner à votre récepteur Onkyo et appuyez
sur entrée pour écouter votre webradio Pandora
personnalisée.
Si vous disposez d’un compte Pandora, vous pouvez
ajouter votre compte Pandora à votre récepteur Onkyo
en sélectionnant « I have a Pandora Account » et y
accéder en entrant votre adresse e-mail et votre mot de
passe.
Conseil
• Si vous souhaitez utiliser plusieurs comptes utilisateur,
consultez « Utilisation de plusieurs comptes » (➔page 1).
L’identification peut être réalisée à partir de l’écran
«Users ».
2Pour lire une station, utilisez q/w pour sélectionner
la station dans votre liste de stations, puis appuyez
sur ENTER.
La lecture débute et l’écran de lecture s’affiche.
Create a New Station :
Saisissez le nom d’une chanson, d’un artiste ou d’un
genre et Pandora créera une station radio unique pour
vous en fonction des qualités musicales de la chanson,
de l’artiste ou du genre choisi.
■Eléments du menu
I like this song :
Acceptez la chanson et Pandora lira d’autres musiques
similaires.
I don’t like this song :
Rejetez la chanson et Pandora éliminera cette chanson
de la station courante.
Why is this song playing? :
Découvrez certains des attributs musicaux que
Pandora utilise pour créer vos stations radio
personnelles.
Don’t play the song for a month :
Si vous en avez assez d’une chanson, vous pouvez
mettre la chanson « au repos » et Pandora ne la lira
plus pendant un mois.
Create station from this artist :
Permet de créer une station radio à partir de cet artiste.
Delete this station :
Ceci supprimera de façon permanente la station de
votre compte Pandora. Au cas où vous décideriez de
récréer la station avec les mêmes chansons ou les
mêmes artistes, tous vos acceptations/rejets précédents
seront perdus.
Create station from this song :
Permet de créer une station radio à partir de cette
chanson.
Rename this station :
Vous permet de renommer la station radio actuelle.
Bookmark this artist :
Pandora marquera votre artiste préféré pour votre
profil sur www.pandora.com.
Bookmark this song :
Pandora marquera la chanson en cours et vous
permettra de toutes les acheter sur Amazon ou iTunes
en une étape !
Add to My Favorites :
Permet d’ajouter une station à la liste My Favorites.

Utilisation d’une webradio
Fr-3
Utilisation de Rhapsody (Etats-Unis
uniquement)
1Utilisez q/w pour sélectionner « Sign in to your
account », puis appuyez sur ENTER.
Vous devez posséder un compte pour utiliser
Rhapsody. Si vous ne disposez pas encore d’un
compte, vous pouvez en créer un à partir de
www.rhapsody.com/onkyo
Si vous possédez déjà un compte Rhapsody,
sélectionnez « Sign in to your account », puis
appuyez sur ENTER.
Saisissez votre nom utilisateur (en général votre
adresse électronique) et votre mot de passe dans
l’écran clavier suivant ou dans Configuration Web.
■Utilisation de l’écran clavier
1. Utilisez q/w/e/r et ENTER pour saisir votre
nom d’utilisateur et votre mot de passe.
2. Sélectionnez « OK ».
3. Appuyez sur ENTER. L’écran « Confirm your
entries » s’affiche.
4. Appuyez sur ENTER.
Conseil
• Si vous souhaitez utiliser plusieurs comptes utilisateur,
consultez « Utilisation de plusieurs comptes » (➔page 1).
L’identification peut être réalisée à partir de l’écran
«Users ».
2Utilisez q/w pour sélectionner le menu, puis
appuyez sur ENTER.
Search :
Vous pouvez rechercher des morceaux par artiste, par
album ou par piste.
Music Guide :
Vous pouvez lire des pistes à partir des genres,des
meilleurs artistes, des meilleurs albums, des
meilleures pistes, des nouveautés et des sélections du
personnel.
Rhapsody Channels :
Écoutez les canaux de radio programmée par les
meilleurs éditeurs de Rhapsody.
Playlists :
Permet de jouer vos listes de lecture personnelles.
My Library :
Marquez vos albums et vos pistes personnelles dans le
catalogue de Rhapsody à l’aide de My Library.
Account Info :
Vérifiez les informations de votre compte.
Sign Out :
Déconnectez-vous de votre compte Rhapsody.
3Utilisez q/w pour sélectionner un canal, puis
appuyez sur ENTER ou 1 pour démarrer la
lecture.
La lecture débute et l’écran de lecture s’affiche.
Vous pouvez contrôlez les pistes avec les touches sur
la télécommande.
Boutons activés : 1, 3, 2, 5, 4, 7, 6,
RANDOM, REPEAT
Remarque
• Sur les canaux Rhapsody, certaines touches ne fonctionnent
pas.
■Eléments du menu
Add track to My Library :
Marquez les pistes en cours de lecture.
Add album to My Library :
Marquez les albums en cours de lecture.
Add playlist to My Library :
Marquez les listes de lecture en cours de lecture.
Add channel to My Channels :
Marquez les canaux de radio Rhapsody en cours de
lecture.
Add to My Favorites :
Permet d’ajouter une piste, un canal ou une liste de
lecture à la liste My Favorites.
Conseil
• Vous pouvez supprimer des pistes, des albums et des canaux
Rhapsody marqués de My Library.

Utilisation d’une webradio
Fr-4
Votre ampli-tuner AV Onkyo comprend un essai gratuit de
SiriusXM Internet Radio. L’écran « Account Info » affiche
le nombre de jours restants dans votre essai. Une fois la
période d’essai expirée, si vous souhaitez continuer à
écouter le service, vous devez vous abonner. Pour vous
inscrire, accédez à l’adresse
www.siriusxm.com/internetradio à l’aide de votre
ordinateur.
Lorsque vous vous inscrivez, vous devez fournir un nom
est un mot de passe utilisateur qui doivent être saisis dans
l’ampli-tuner AV.
Pour utiliser SiriusXM Internet Radio, l’ampli-tuner AV
doit être connecté à Internet. Suivez les étapes ci-dessous à
l’aide de la télécommande :
Les abonnements SiriusXM Internet Radio sont vendus
séparément et sont subordonnés par les conditions Sirius
(voir www.sirius.com). Assurez-vous de lire cet accord
avant d’acquérir votre abonnement. Sirius, XM et tous les
logos et marques afférents sont des marques déposées de
Sirius XM Radio Inc. et de ses filiales. Tous droits
réservés.
Utilisation de SiriusXM Internet Radio
(Amérique du Nord uniquement) 1Utilisez q/w pour sélectionner « Sign In », puis
appuyez sur ENTER.
Si vous possédez déjà un compte SIRIUS, vous
pouvez y accéder en sélectionnant « Sign In ».
Saisissez votre nom utilisateur et votre mot de passe
dans l’écran clavier suivant ou dans Configuration
Web. Si vous ne connaissez pas votre nom
d’utilisateur ou votre mot de passe, appelez Sirius XM
au (888) 539-7474 pour obtenir une assistance.
Conseil
• Si vous souhaitez utiliser plusieurs comptes utilisateur,
consultez « Utilisation de plusieurs comptes » (➔page 1).
L’identification peut être réalisée à partir de l’écran
«Users ».
■Utilisation de l’écran clavier
1. Utilisez q/w/e/r et ENTER pour saisir votre
nom d’utilisateur et votre mot de passe.
2. Sélectionnez « OK ».
3. Appuyez sur ENTER. L’écran « Confirm your
entries » s’affiche.
4. Appuyez sur ENTER.
«Please wait... » s’affiche, puis l’écran « SiriusXM
Internet Radio » affiche la catégorie que vous
pouvez sélectionner.
2Utilisez q/w pour sélectionner la catégorie, puis
appuyez sur ENTER.
L’écran de la liste des canaux de la catégorie
sélectionnée s’affiche.
3Utilisez q/w pour sélectionner le canal de votre
choix, puis appuyez sur ENTER.
L’écran de lecture du canal sélectionné s’affiche et
vous pouvez écouter SiriusXM Internet Radio.
Vous pouvez contrôlez les pistes avec les touches sur
la télécommande.
Boutons activés : 2, 3, 7, 6
■Eléments du menu
Add to My Favorites :
Permet d’ajouter un canal à la liste My Favorites.

Utilisation d’une webradio
Fr-5
Last.fm un service de musique qui apprend ce que vous
aimez…
Votre nouvel ampli-tuner AV Onkyo est très intelligent. Si
vous avez un compte Last.fm gratuit, il garde une trace de
toutes les chansons que vous avez juste jouées. Quand vous
vous rendez sur le site Web de Last.fm, vous pouvez voir
les graphiques personnels de la musique que vous avez
appréciée, les partagez avec vos amis et également voir ce
qu’ils aiment.
Avec des milliers de biographies, de revues et un choix
infini de stations de radio personnalisées et sans pub,
Last.fm est excellent moyen de découvrir de la musique.
Créez aujourd’hui votre compte Last.fm gratuit sur
www.last.fm/join
Inscrivez-vous et vous pourrez apprécier le meilleur de la
radio sans pub Last.fm sur votre ampli-tuner AV Onkyo
sans ordinateur !
Recommended Radio :
Découvrez les recommandations personnalisées futées qui
changent en même temps que vos goûts.
Artist Radio :
Sélectionnez n’importe quel artiste et nous vous jouerons
une station entière de musique inspirée par votre choix.
My Library :
Reposez-vous de retour et appréciez les sélections à partir
de toute la musique que vous avez entendue depuis que
vous avez joint Last.fm.
Tag Radio :
Funk polonaise ? Death pop ? Pensez à un style et nous
vous divertirons avec pendant des heures.
Commencez votre essai gratuit immédiatement à la
création votre compte et découvrez par vous-même ce que
cela fait d’avoir la musique du monde au bouts des doigts.
Les derniers prix et les informations complètes sont
disponibles sur www.last.fm/subscribe
■Utilisation du contrôle Scrobbling
Utilisez q/w pour sélectionner « Enable », puis appuyez
sur ENTER.
*Les services de webradio fournis par un tiers peuvent être
résiliés avec ou sans préavis.
Les services de webradio peuvent ne pas être accessibles dans
certaines zones.
Utilisation de la webradio Last.fm 1Utilisez q/w pour sélectionner « Sign in to your
account », puis appuyez sur ENTER.
Vous possédez déjà un compte Last.fm, vous pouvez
vous y connecter pour sélectionner « Sign in to your
account ». Saisissez votre nom utilisateur et votre mot
de passe dans l’écran clavier suivant.
■Utilisation de l’écran clavier
1. Utilisez q/w/e/r et le bouton ENTER pour
saisir votre nom d’utilisateur et votre mot de
passe.
2. Sélectionnez « OK ».
3. Appuyez sur ENTER. L’écran « Confirm your
entries » s’affiche.
4. Appuyez sur ENTER.
«Please wait... » apparait puis l’écran « Last.fm
Internet Radio » apparait.
Conseil
• Si vous souhaitez utiliser plusieurs comptes utilisateur,
consultez « Utilisation de plusieurs comptes » (➔page 1).
L’identification peut être réalisée à partir de l’écran
«Users ».
2Utilisez q/w pour sélectionner un menu puis
appuyez sur ENTER.
Search Station :
Vous pouvez rechercher une station par artiste, par tag
ou par nom d’utilisateur.
Top Artists Station :
Vous pouvez lire des pistes des artistes les mieux évalués.
Top Tags Station :
Vous pouvez lire des pistes des tags les mieux évalués.
Personal Station :
Vous pouvez lire des pistes de votre station
personnalisée (« Your Library », « Your
Neighbourhood » et « Your Recommendations »).
Profile :
Vous pouvez lire des pistes de « Recently Listened
Tracks », « Library » et « Neighbours ».
Account Info :
Vérifiez les informations de votre compte.
Sign Out :
Pour vous déconnecter de votre compte.
3
Utilisez
q/w
pour sélectionner une station, puis
appuyez sur
ENTER
ou
1
pour démarrer la lecture.
La lecture débute et l’écran de lecture s’affiche.
■Eléments du menu
I Love this track :
L’information de la piste est sauvegardée dans le
serveur Last.fm, et la fréquence de lecture augmente.
Ban this track :
L’information de la piste est sauvegardée dans le
serveur Last.fm, et la fréquence de lecture diminue.
Add to My Favorites :
Permet d’ajouter une station à la liste My Favorites.

Utilisation d’une webradio
Fr-6
Utilisation de Slacker Personal Radio
1Si vous ne possédez pas de compte, créez-en un à
partir du site Web de Slacker (www.slacker.com) à
l’aide de votre ordinateur.
Si vous possédez déjà un compte Slacker,
sélectionnez « Sign in to your account », puis
appuyez sur ENTER.
L’écran clavier s’affiche. Pouvez saisir des
informations à partir de la télécommande ou des
touches sur l’appareil principal.
2Si les informations que vous avez saisies ne
comportent pas d’erreur, utilisezq/w/e/r pour
sélectionner « OK », puis appuyez sur ENTER.
L’écran de confirmation des informations du compte
s’affiche.
3Si vous ne possédez pas de compte, sélectionnez
« Access without Sign In », puis appuyez sur
ENTER pour utiliser une version restreinte du
service.
Veuillez noter que l’utilisation est restreinte.
Conseil
• Si vous souhaitez utiliser plusieurs comptes utilisateur,
consultez « Utilisation de plusieurs comptes » (➔page 1).
L’identification peut être réalisée à partir de l’écran
«Users ».
4Utilisez q/w pour sélectionner un élément du menu,
puis appuyez sur ENTER.
Pour vous déconnecter, utilisez q/w pour sélectionner
«Sign out » depuis cet écran, puis appuyez sur
ENTER.
5Utilisez q/w pour sélectionner une station, puis
appuyez sur ENTER ou 1 pour démarrer la
lecture depuis cette station.
L’écran de lecture apparaît.
6Vous pouvez contrôlez les pistes avec les touches sur
la télécommande.
Boutons activés : 1, 3, 2, 6
■Eléments du menu
Rate Song as Favorite :
Permet de stocker des informations sur le serveur, et
d’augmenter la probabilité que le morceau soit lu de
nouveau.
Ban Song :
Permet de stocker des informations sur le serveur, et
de diminuer la probabilité que le morceau soit lu de
nouveau.
Ban Artist :
Permet de stocker des informations sur le serveur, et
de diminuer la probabilité que les morceaux de cet
artiste soient lus de nouveau.
Mark Favorite :
Permet d’ajouter la station en cours de lecture à vos
favoris.
Unmark Favorite :
Permet de supprimer la station en cours de lecture de
vos favoris.
Add song to Library :
Permet d’ajouter la piste en cours de lecture à votre
bibliothèque.
Delete song from Library :
Permet de supprimer la piste en cours de lecture de
votre bibliothèque.
Add to My Favorites :
Permet d’ajouter une station ou un morceau à la liste
My Favorites.

Utilisation d’une webradio
Fr-7
Utilisation de Mediafly
1Si vous ne possédez pas de compte Mediafly, utilisez
q/w pour sélectionner « Sign In », puis appuyez sur
ENTER.
Remarque
L’écran d’accès apparaît.
Si vous ne possédez pas de compte :
Utilisez q/w pour sélectionner « Sign In with
association code ». Vous pouvez voir un code
d’associations sur l’écran de votre téléviseur. Créez un
compte à l’aide d’un code d’association à partir du site
Web de Mediafly
(http://www.mediafly.com/DigitalLifestyle) à l’aide
de votre ordinateur. Après avoir créé un compte,
revenez à l’ampli-tuner AV et appuyez sur ENTER.
Si vous possédez déjà un compte :
Utilisez q/w pour sélectionner « Sign in to your
account », puis appuyez sur ENTER.
L’écran clavier s’affiche. Pouvez saisir des
informations à partir de la télécommande ou des
touches sur l’appareil principal.
Conseil
• Si vous souhaitez utiliser plusieurs comptes utilisateur,
consultez « Utilisation de plusieurs comptes » (➔page 1).
L’identification peut être réalisée à partir de l’écran
«Users ».
2Si les informations que vous avez saisies ne
comportent pas d’erreur, utilisez q/w/e/r pour
sélectionner « OK », puis appuyez sur ENTER.
L’écran de confirmation des informations du compte
s’affiche.
3Utilisez q/w pour sélectionner un élément du menu,
puis appuyez sur ENTER.
Pour vous déconnecter, sélectionnez « Sign out »
depuis cet écran, puis appuyez sur ENTER.
4Utilisez q/w pour sélectionner un épisode, puis
appuyez sur ENTER ou 1 pour démarrer la
lecture depuis cette station.
L’écran de lecture apparaît.
5Vous pouvez contrôlez les pistes avec les touches sur
la télécommande.
Boutons activés : 1, 3 , 2, 7, 6
■Eléments du menu
Ratings and favorites :
Évaluez le spectacle ou l’épisode en cours.
More Episode in this Show :
Répertoriés les informations relatives au spectacle ou
à l’épisode en cours de lecture.
Add episode to My Channel :
Ajoutez l’épisode en cours de lecture à My Channel.
Remove episode from My Channel :
Supprimez l’épisode en cours de lecture de My
Channel.
Read show description :
Affichez une description du spectacle.
Read episode description :
Affichez une description de l’épisode.
Go to Menu :
Accédez au menu d’édition de la station.
Add to My Favorites :
Permet d’ajouter un épisode à la liste My Favorites.

Uso de Internet Radio
Es-1
Uso de Internet Radio
Nota
• Los servicios disponibles pueden variar de una región a otra.
Procedimientos comunes en el menú
Internet Radio
1Pulse NET.
Aparecerá una lista de los servicios de red y se
iluminará el indicador NET. Si parpadea, verifique
que el cable Ethernet esté firmemente conectado al
receptor de AV.
2Seleccione el servicio deseado y pulse ENTER.
Aparecerá la página principal del servicio
seleccionado.
Uso de múltiples cuentas
El receptor de AV permite múltiples cuentas de usuario,
lo que quiere decir que se puede cambiar libremente
entre varios usuarios. Después de registrar las cuentas de
usuario, el acceso se realiza desde la pantalla “Users”.
Consejo
• Algunos de los servicios no permiten el uso de múltiples
cuentas de usuario.
• Puede guardar hasta 10 cuentas de usuario.
• Para cambiar entre cuentas debe antes cerrar sesión en la
cuenta actual y acceder de nuevo en la pantalla “Users”.
1Pulse MENU cuando aparezca la pantalla de
usuarios.
Aparecerán los siguientes elementos del menú:
Add new user:
Remove this user:
Puede guardar una nueva cuenta de usuario o borrar
una existente.
Pandora® Internet Radio –Primeros pasos
(solo EE.UU.) ............................................ 2
Uso de Rhapsody (sólo EE.UU.)................... 3
Uso de SiriusXM Internet Radio (solo
Norteamérica) ........................................... 4
Uso de Last.fm Internet Radio......................5
Uso de Slacker Personal Radio....................6
Uso de Mediafly..............................................7

Uso de Internet Radio
Es-2
Pandora es un servicio de radio por Internet gratuito y
personalizado que reproduce la música que usted conoce y
le ayudará a descubrir música que le encantará.
PANDORA, el logotipo de PANDORA logo, y la imagen
corporativa de Pandora son marcas comerciales o marcas
comerciales registradas de Pandora Media, Inc. Uso con
permiso.
Pandora® Internet Radio
–Primeros pasos (solo EE.UU.)
1Utilice q/w para seleccionar “I have a Pandora
Account” o “I’m new to Pandora” y luego pulse
ENTER.
Si no conoce Pandora seleccione “I’m new to
Pandora”. Verá un código de activación en la pantalla
del televisor. Tome nota de este código. Vaya a un
ordenador conectado a Internet y dirija el navegador a
www.pandora.com/onkyo
Introduzca su código de activación y siga las
instrucciones para crear su cuenta de Pandora y sus
emisoras de radio por Internet personalizadas de
Pandora. Puede crear sus propias emisoras
introduciendo sus canciones y artistas favoritos
cuando aparezca la solicitud correspondiente. Una vez
creada su cuenta y sus emisoras, puede regresar al
receptor Onkyo y pulsar Enter para empezar a
escuchar su radio por Internet personalizada de
Pandora.
Si ya dispone de una cuenta de Pandora, puede
añadirla al receptor Onkyo seleccionando “I have a
Pandora Account” e iniciando la sesión con su
dirección de correo electrónico y contraseña.
Consejo
• Si desea utilizar múltiples cuentas de usuario, consulte “Uso
de múltiples cuentas” (➔página 1). Se puede iniciar
sesión desde la pantalla “Users”.
2Utilice q/w para seleccionar la emisora en la lista de
emisoras y luego pulse ENTER.
Se inicia la reproducción y aparece la pantalla de
reproducción.
Create a New Station:
Introduzca el nombre de una canción, artista o género;
Pandora creará una emisora de radio exclusiva para
usted basada en las cualidades musicales de esa
canción, de ese artista o de ese género.
■Elementos del menú
I like this song:
Si aprueba (pulgar arriba) una canción, Pandora
reproducirá más música parecida.
I don’t like this song:
Si no aprueba (pulgar abajo) la canción, Pandora
eliminará dicha canción de la emisora actual.
Why is this song playing?:
Descubra algunos de los atributos musicales que
Pandora utiliza para crear sus emisoras de radio
personalizadas.
Don’t play the song for a month:
Si se cansa de una canción, puede “silenciarla” de
modo que Pandora no la reproduzca durante un mes.
Create station from this artist:
Crea una emisora de radio a partir de este artista.
Delete this station:
Esto eliminará de forma permanente una emisora de
su cuenta de Pandora. Toda la información sobre sus
aprobaciones / desaprobaciones se perderá si quiere
volver a crear la emisora con la misma canción o
artista.
Create station from this song:
Crea una emisora de radio a partir de esta canción.
Rename this station:
Le permite renombrar la emisora de radio actual.
Bookmark this artist:
Pandora marcará su artista favorito para su perfil en
www.pandora.com.
Bookmark this song:
Pandora marcará la canción actual y le permitirá
comprarlas todas en Amazon o iTunes con un solo
paso.
Add to My Favorites:
Añade una emisora a la lista Mis favoritos.

Uso de Internet Radio
Es-3
Uso de Rhapsody (sólo EE.UU.)
1Utilice q/w para seleccionar “Sign in to your
account” y luego pulse ENTER.
Para utilizar Rhapsody, necesitará una cuenta. Si
todavía no tiene una, puede crear una nueva en
www.rhapsody.com/onkyo
Si ya tiene una cuenta Rhapsody, seleccione “Sign in
to your account” y pulse ENTER.
Escriba su nombre de usuario (normalmente el correo
electrónico) y contraseña en la pantalla de teclado que
aparece a continuación o en la configuración web.
■Utilización de la pantalla de teclado
1. Utilice q/w/e/r y ENTER para introducir su
nombre de usuario y su contraseña.
2. Seleccione “OK”.
3. Pulse ENTER. Aparecerá la pantalla “Confirm
your entries”.
4. Pulse ENTER.
Consejo
• Si desea utilizar múltiples cuentas de usuario, consulte “Uso
de múltiples cuentas” (➔página 1). Se puede iniciar
sesión desde la pantalla “Users”.
2Utilice q/w para seleccionar el menú y luego pulse
ENTER.
Search:
Puede buscar música por artista, álbum o canción.
Music Guide:
Puede reproducir canciones por géneros, artistas
principales, álbumes principales o canciones
principales, novedades, selección del sitio.
Rhapsody Channels:
Escuche las emisoras de radio programadas por los
principales redactores de Rhapsody.
Playlists:
Reproduzca sus listas personales.
My Library:
Marque sus álbumes y canciones preferidas en el
catálogo de Rhapsody, usando Mi biblioteca.
Account Info:
Confirme los datos de su cuenta.
Sign Out:
Salga de su cuenta Rhapsody.
3Utilice q/w para seleccionar una emisora y luego
pulse ENTER o 1 para iniciar la reproducción.
Se inicia la reproducción y aparece la pantalla de
reproducción.
Puede controlar las pistas con los botones del mando a
distancia.
Botones activados: 1, 3, 2, 5, 4, 7,
6, RANDOM, REPEAT
Nota
• En Rhapsody Channels, algunos de los botones no
funcionan.
■Elementos del menú
Add track to My Library:
Marca las canciones que se están reproduciendo
actualmente.
Add album to My Library:
Marca los álbumes que se están reproduciendo
actualmente.
Add playlist to My Library:
Marca las listas de reproducción que se están
reproduciendo actualmente.
Add channel to My Channels:
Marca las emisoras de Rhapsody que se están
reproduciendo actualmente.
Add to My Favorites:
Añade una canción, emisora o lista de reproducción a
la lista Mis favoritos.
Consejo
• Puede eliminar las canciones, los álbumes y las emisoras de
Rhapsody marcados de Mi biblioteca.

Uso de Internet Radio
Es-4
Su receptor de AV Onkyo incluye una prueba gratuita de
SiriusXM Internet Radio. La pantalla “Account Info”
muestra los días que quedan de la prueba. Una vez que
termine el periodo de prueba, si desea seguir escuchando
este servicio, deberá contratarlo. para suscribirse vaya a
www.siriusxm.com/internetradio con su ordenador.
Cuando se suscriba, recibirá un nombre de usuario y una
contraseña que deberá introducir en el receptor de AV.
Para poder utilizar SiriusXM Internet Radio, el receptor de
AV debe estar conectado a internet. Para usar el mando a
distancia, siga este procedimiento:
Las suscripciones a SiriusXM Internet Radio se venden por
separado y se rigen por las condiciones de Sirius (consulte
www.sirius.com). Lea atentamente este acuerdo antes de
comprar la suscripción. Sirius, XM y todas las marcas y
logotipos relacionados son marcas comerciales de Sirius
XM Radio Inc. y sus filiales. Todos los derechos
reservados.
Uso de SiriusXM Internet Radio (solo
Norteamérica) 1Utilice q/w para seleccionar “Sign In”, y luego
pulse ENTER.
Si ya tiene una cuenta SIRIUS, puede acceder
seleccionando “Sign In”. Escriba su nombre de
usuario y contraseña en la pantalla de teclado que
aparece a continuación o en la configuración web. Si
no sabe su nombre de usuario o la contraseña, llame a
Sirius XM al número (888) 539-7474 para solicitar
asistencia.
Consejo
• Si desea utilizar múltiples cuentas de usuario, consulte “Uso
de múltiples cuentas” (➔página 1). Se puede iniciar
sesión desde la pantalla “Users”.
■Utilización de la pantalla de teclado
1. Utilice q/w/e/r y ENTER para introducir su
nombre de usuario y su contraseña.
2. Seleccione “OK”.
3. Pulse ENTER. Aparecerá la pantalla “Confirm
your entries”.
4. Pulse ENTER.
Aparecerá “Please wait...” y después la pantalla
“SiriusXM Internet Radio”, que muestra la categoría
disponible para la selección.
2Utilice q/w para seleccionar la categoría y luego
pulse ENTER.
Aparece una pantalla con una lista de emisoras de la
categoría seleccionada.
3Utilice q/w para seleccionar la emisora deseada y
luego pulse ENTER.
Aparecerá la pantalla de reproducción de la emisora
seleccionada y ahora usted podrá escuchar SiriusXM
Internet Radio.
Puede controlar las pistas con los botones del mando a
distancia.
Botones activados: 2, 3, 7, 6
■Elementos del menú
Add to My Favorites:
Añade una emisora a la lista Mis favoritos.

Uso de Internet Radio
Es-5
Last.fm es un servicio musical que sabe lo que le gusta...
Su nuevo receptor de AV Onkyo es muy inteligente. Si
tiene una cuenta gratuita de Last.fm, hará un seguimiento
de todas las canciones que acaba de escuchar. Cuando
visite el sitio web de Last.fm, podrá ver listas personales de
la música que ha disfrutado, compartirlas con sus amigos y
también ver lo que les gusta a ellos.
Con sus miles de biografías, críticas y una infinita variedad
de emisoras de radio personalizadas y sin publicidad,
Last.fm es una forma excelente de descubrir música. Cree
hoy mismo una cuenta gratuita de Last.fm en
www.last.fm/join
Si se suscribe podrá disfrutar de lo mejor de Last.fm Radio
sin anuncios en su receptor de AV Onkyo sin necesidad de
un ordenador.
Recommended Radio:
Descubra nuestras interesantes recomendaciones
personalizadas que se adaptan a sus gustos en cada
momento.
Artist Radio:
Escoja cualquier artista y podrá escuchar una emisora de
radio inspirada exclusivamente en su elección.
My Library:
Relájese y disfrute de selecciones de toda la música que ha
escuchado desde que se registró en Last.fm.
Tag Radio:
¿Polish funk? ¿Death pop? Piense en un estilo y podrá
escucharlo durante horas.
Pruébelo gratis ahora mismo. Cree una cuenta y verá por sí
mismo lo que significa tener toda la música del mundo al
alcance de sus oídos. Puede consultar los precios
actualizados y toda la información que desee en
www.last.fm/subscribe
■Uso del control de scrobbling
Utilice q/w para seleccionar “Enable”, y luego pulse
ENTER.
*Los servicios de radio por Internet suministrados por terceros
pueden cancelarse con o sin aviso previo.
Es posible que los servicios de radio por Internet no estén
disponibles en algunas zonas.
Uso de Last.fm Internet Radio 1Utilice q/w para seleccionar “Sign in to your
account”, y luego pulse ENTER.
Si ya tiene una cuenta de Last.fm, puede acceder a ella
para seleccionar “Sign in to your account”.
Introduzca su nombre de usuario y contraseña en la
siguiente pantalla de teclado.
■Utilización de la pantalla de teclado
1. Utilice q/w/e/r y ENTER para introducir su
nombre de usuario y su contraseña.
2. Seleccione “OK”.
3. Pulse ENTER. Aparecerá la pantalla “Confirm
your entries”.
4. Pulse ENTER.
Aparecerá “Please wait...” y después la pantalla
“Last.fm Internet Radio”.
Consejo
• Si desea utilizar múltiples cuentas de usuario, consulte “Uso
de múltiples cuentas” (➔página 1). Se puede iniciar
sesión desde la pantalla “Users”.
2Utilice q/w para seleccionar un menú y luego pulse
ENTER.
Search Station:
Puede buscar emisoras por artista, etiquetas o nombre
de usuario.
Top Artists Station:
Puede reproducir canciones de los artistas mejor
clasificados.
Top Tags Station:
Puede reproducir canciones con las etiquetas mejor
clasificadas.
Personal Station:
Puede reproducir pistas de una emisora personalizada
(“Your Library”, “Your Neighbourhood” y “Your
Recommendations”).
Profile:
Puede reproducir pistas de “Recently Listened
Tracks”, “Library” y “Neighbours”.
Account Info:
Confirme los datos de su cuenta.
Sign Out:
Se desconecta de su cuenta.
3Utilice q/w para seleccionar una emisora y luego
pulse ENTER o 1 para iniciar la reproducción.
Se inicia la reproducción y aparece la pantalla de
reproducción.
■Elementos del menú
I Love this track:
Se guarda la información sobre la canción en el
servidor de Last.fm y aumenta la frecuencia con la que
se reproduce.
Ban this track:
Se guarda la información sobre la canción en el
servidor de Last.fm y se reduce la frecuencia con la
que se reproduce.
Add to My Favorites:
Añade una emisora a la lista Mis favoritos.

Uso de Internet Radio
Es-6
Uso de Slacker Personal Radio
1Si no tiene una cuenta, cree una en el sitio web de
Slacker (www.slacker.com) con su ordenador.
Si ya tiene una cuenta de Slacker, seleccione “Sign
in to your account” y pulse ENTER.
Aparecerá la pantalla de teclado. Puede introducir
información desde el mando a distancia o desde el
teclado de la unidad principal.
2Si no hay errores en la información que ha
introducido, utilice q/w/e/r para seleccionar
“OK” y luego pulse ENTER.
Aparecerá una pantalla de confirmación de la
información de la cuenta.
3Si no tiene una cuenta, seleccione “Access without
Sign In” y pulse ENTER para utilizar una versión
restringida del servicio.
Tenga en cuenta que el uso estará restringido.
Consejo
• Si desea utilizar múltiples cuentas de usuario, consulte “Uso
de múltiples cuentas” (➔página 1). Se puede iniciar
sesión desde la pantalla “Users”.
4Utilice q/w para seleccionar un menú y luego pulse
ENTER.
Para salir, utilice q/w para seleccionar “Sign out” en
esta pantalla y luego pulse ENTER.
5Utilice q/w para seleccionar una emisora y luego
pulse ENTER o 1 para iniciar la reproducción de
la emisora.
Aparecerá la pantalla de reproducción.
6Puede controlar las pistas con los botones del
mando a distancia.
Botones activados: 1, 3, 2, 6
■Elementos del menú
Rate Song as Favorite:
Guarda información en el servidor, haciendo que sea
más probable que la canción se vuelva a reproducir.
Ban Song:
Guarda información en el servidor, haciendo que sea
menos probable que la canción se vuelva a reproducir.
Ban Artist:
Guarda información en el servidor, haciendo que sea
menos probable que las canciones de este artista se
vuelvan a reproducir.
Mark Favorite:
Añade la emisora que se está reproduciendo
actualmente a los favoritos.
Unmark Favorite:
Elimina la emisora que se está reproduciendo
actualmente de los favoritos.
Add song to Library:
Añade la canción que se está reproduciendo
actualmente a su biblioteca.
Delete song from Library:
Elimina la canción que se está reproduciendo
actualmente de la biblioteca.
Add to My Favorites:
Añade una emisora o canción a la lista Mis favoritos.

Uso de Internet Radio
Es-7
Uso de Mediafly
1Si no tiene una cuenta de Mediafly, utilice q/w para
seleccionar “Sign In” y luego pulse ENTER.
Nota
Aparecerá la pantalla de registro.
Si no tiene una cuenta:
Use q/w para seleccionar “Sign In with association
code”. Puede ver el código de asociación en su
televisor. Cree una cuenta utilizando un código de
asociación del sitio web Mediafly
(http://www.mediafly.com/DigitalLifestyle) con su
ordenador. Después de crear una cuenta, vuelva a la
unidad receptor de AV y pulse ENTER.
Si ya tiene una cuenta:
Utilice q/w para seleccionar “Sign in to your
account” y luego pulse ENTER.
Aparecerá la pantalla de teclado. Puede introducir
información desde el mando a distancia o desde el
teclado de la unidad principal.
Consejo
• Si desea utilizar múltiples cuentas de usuario, consulte “Uso
de múltiples cuentas” (➔página 1). Se puede iniciar
sesión desde la pantalla “Users”.
2Si no hay errores en la información que ha
introducido, utilice q/w/e/r para seleccionar
“OK” y luego pulse ENTER.
Aparecerá una pantalla de confirmación de la
información de la cuenta.
3Utilice q/w para seleccionar un menú y luego pulse
ENTER.
Para salir, utilice “Sign out” en esta pantalla y luego
pulse ENTER.
4Utilice q/w para seleccionar un episodio y luego
pulse ENTER o 1 para iniciar la reproducción de
la emisora.
Aparecerá la pantalla de reproducción.
5Puede controlar las pistas con los botones del
mando a distancia.
Botones activados: 1, 3 , 2, 7, 6
■Elementos del menú
Ratings and favorites:
Califique el programo o episodio que se está
reproduciendo actualmente.
More Episode in this Show:
Ofrece información sobre el programa o episodio que
se está reproduciendo actualmente.
Add episode to My Channel:
Añade el episodio que se está reproduciendo
actualmente a Mi canal.
Remove episode from My Channel:
Elimina el episodio que se está reproduciendo
actualmente de Mi canal.
Read show description:
Muestra una descripción del programa.
Read episode description:
Muestra una descripción del episodio.
Go to Menu:
Ir al menú de edición de emisoras.
Add to My Favorites:
Añade un episodio a la lista Mis favoritos.

Uso de Internet Radio
SN 29400992IRUS
(C) Copyright 2012 ONKYO SOUND & VISION CORPORATION Japan. All rights reserved.
Y1112-1
* 2 9 4 0 0 9 9 2 I R U S *

En-1
Using Internet Radio
Using Internet Radio
Note
• Available services may vary depending on the region.
Common Procedures in Internet Radio
Menu
1Press NET.
A list of the network services appears, and the NET
indicator lights. If it flashes, verify that the Ethernet
cable is firmly connected to the AV receiver.
2Select the desired service and press ENTER.
The top page of the selected service appears.
Using Multiple Accounts
The AV receiver supports multiple user accounts, which
means you can freely switch between several logins.
After registering user accounts, login is performed from
the “Users” screen.
Tip
• Some of the services don’t allow the use of multiple user
accounts.
• You can store up to 10 user accounts.
• To switch between accounts you must first log out from the
current account, and log in again on the “Users” screen.
1Press MENU while the Users screen is displayed.
The following menu items appear:
Add new user:
Remove this user:
You can either store a new user account, or delete
an existing one.
Using Last.fm Internet Radio........................2

Using Internet Radio
En-2
Last.fm is a music service that learns what you love...
Your new Onkyo AV receiver is very clever. If you have a
free Last.fm account, it will keep track of all the songs
you’ve just played. When you visit the Last.fm website,
you can see personal charts of the music you’ve enjoyed,
share them with friends and see what they like, too.
With thousands of biographies, reviews and an endless
choice of personalised, ad-free radio stations, Last.fm is a
great way to discover music. Pick up your free Last.fm
account today at www.last.fm/join
UK and Germany only:
Get a subscription and you can enjoy the best of ad-free
Last.fm Radio on your Onkyo AV receiver without a
computer!
Recommended Radio:
Discover smart personalised recommendations that adapt
as your tastes change.
Artist Radio:
Pick any artist and we’ll play you a whole station of music
inspired by your choice.
My Library:
Sit back and enjoy selections from all the music you’ve
heard since you joined Last.fm.
Tag Radio:
Polish funk? Death pop? Think of a style and we’ll
entertain you with it for hours.
Start your free trial straight away when you create your
account and see for yourself what it’s like to have the
world’s music at your fingertips. Latest prices and full
information are available at www.last.fm/subscribe
■Using scrobbling control
Use q/w to select “Enable”, and then press ENTER.
*Internet radio services provided by a third party may be
terminated with or without notice.
Internet radio services may not be available in some areas.
Using Last.fm Internet Radio 1Use q/w to select “Sign in to your account”, and
then press ENTER.
If you have the existing Last.fm account, you can sign
in to your account to select “Sign in to your
account”. Enter your user name and password in the
next keyboard screen.
■Using the keyboard screen
1. Use q/w/e/r and the ENTER to enter your user
name and password.
2. Select “OK”.
3. Press ENTER. The “Confirm your entries”
screen appears.
4. Press ENTER.
“Please wait...” appears and then “Last.fm Internet
Radio” screen appears.
Tip
• If you want to use multiple user accounts, see “Using
Multiple Accounts” (➔page 1). Login can be made from
the “Users” screen.
2Use q/w to select menu and then press ENTER.
Search Station:
You can search station by Artist, Tag, or User Name.
Top Artists Station:
You can play tracks of top-rated artists.
Top Tags Station:
You can play tracks of top-rated tags.
Personal Station:
You can play tracks from personalized station (“Your
Library”, “Your Neighbourhood” and “Your
Recommendations”).
Profile:
You can play tracks from “Recently Listened
Tracks”, “Library” and “Neighbours”.
Account Info:
Confirm your account information.
Sign Out:
It signs out from your account.
3Use q/w to select a station, and press ENTER or 1
to start playback.
Playback starts and the playback screen appears.
Enabled buttons: 1, 2, 6
■Menu Items
I Love this track:
Track information is saved in Last.fm server, and
playback frequency increases.
Ban this track:
Track information is saved in Last.fm server, and
playback frequency reduces.
Add to My Favorites:
Adds a station to My Favorites list.

Internetradio verwenden
De-1De-1
Internetradio verwenden
Anmerkung
• Die verfügbaren Dienste sind länderabhängig verschieden.
Allgemeine Verfahren bei den
Internetradio-Menüs
1Drücken Sie NET.
Es erscheint eine Liste der Netzwerkdienste und die
NET-Anzeige leuchtet. Wenn sie blinkt, überprüfen
Sie ob das Ethernet-Kabel fest im AV-Receiver
eingesteckt ist.
2Wählen Sie den gewünschten Service aus und
drücken Sie ENTER.
Die oberste Seite des ausgewählten Services erscheint.
Verwendung mehrerer Konten
Der AV-Receiver unterstützt mehrere Nutzerkonten, was
bedeutet, dass Sie frei zwischen mehreren Logins
umschalten können. Nach der Anmeldung der
Nutzerkonten wird das Login vom „Users“ Bildschirm
aus vorgenommen.
Tipp
• Einige dieser Dienstleistungen lassen keine mehrfachen
Nutzerkonten zu.
• Sie können bis zu 10 Nutzerkonten speichern.
• Um zwischen den Konten umzuschalten, müssen Sie sich
zuerst aus Ihrem aktuellen Konto ausloggen und sich dann
wieder auf dem „Users“ Bildschirm einloggen.
1Drücken Sie MENU während der Bildschirm des
Nutzers angezeigt wird.
Das folgende Menü erscheint:
Add new user:
Remove this user:
Sie können entweder ein neues Nutzerkonto
abspeichern oder ein bestehendes löschen.
Verwendung von Last.fm Internet Radio..... 2

Internetradio verwenden
Last.fm ist ein Musikdienst, der sich Ihre
Lieblingsmusik merkt...
Ihr neuer Onkyo AV-Receiver ist äußerst clever. Wenn Sie ein
kostenloses Last.fm-Konto eingerichtet haben, werden darin alle
kürzlich abgespielten Titel gespeichert. Wenn Sie die Last.fm-
Website besuchen, können Sie Ihre persönlichen Charts der von
Ihnen abgespielten Musik anzeigen; teilen Sie diese mit Freunden
und sehen Sie auch, welche Musik Ihre Freunde mögen.
Mit tausenden von Biografien, Rezensionen und einer schier
endlosen Auswahl an persönlich angepassten, werbefreien
Radiosendern ist Last.fm eine großartige Gelegenheit, um
Musik zu entdecken. Holen Sie sich Ihr kostenloses Last.fm-
Konto noch heute unter www.last.fm/join
Nur für Großbritannien und Deutschland:
Holen Sie sich ein Abonnement und Sie können auch ohne
Computer die besten werbefreien Last.fm-Radiosender auf
Ihrem Onkyo AV-Receiver hören!
Recommended Radio:
Entdecken Sie smarte, persönlich angepasste Empfehlungen,
die sich mit Ihrem Musikgeschmack verändern.
Artist Radio:
Wählen Sie einen beliebigen Interpreten und wir spielen
für Sie einen ganzen Radiosender mit durch Ihre Wahl
inspirierter Musik.
My Library:
Lehnen Sie sich zurück und erfreuen Sie sich an einer
Auswahl aller Musik, die Sie seit Ihrer Mitgliedschaft bei
Last.fm gehört haben.
Tag Radio:
Polish Funk? Death Pop? Denken Sie an einen Musikstil
und wir unterhalten Sie stundenlang damit.
Starten Sie Ihr kostenloses Probeabo direkt wenn Sie Ihr
Konto erstellen und finden Sie selbst heraus wie es ist,
jederzeit die Musik der ganzen Welt abrufen zu können.
Die aktuellen Nutzungspreise und umfassende Infos sind
unter www.last.fm/subscribe erhältlich
■Scrobbling-Steuerung verwenden
Verwenden Sie q/w, um „Enable“ auszuwählen und dann
drücken Sie ENTER.
*Von Drittparteien zur Verfügung gestellte Internetradio-Dienste
können unter Umständen ohne Vorankündigung eingestellt
werden.
In bestimmten Gebieten sind Internetradio-Dienste eventuell
nicht verfügbar.
Verwendung von Last.fm Internet Radio 1Verwenden Sie q/w, um „Sign in to your account“
auszuwählen und dann drücken Sie ENTER.
Wenn Sie über einen bestehenden Last.fm Konto
verfügen, können Sie sich anmelden und „Sign in to
your account“ wählen. Geben Sie Ihre Ihre
Benutzernamen und das Kennwort in der folgenden
Tastaturanzeige ein.
■Verwendung der Tastaturanzeige
1. Verwenden Sie q/w/e/r und den ENTER, um
Ihren Nutzernamen und Passwort einzugeben.
2. Wählen Sie „OK“.
3. Drücken Sie ENTER. Die Anzeige „Confirm
your entries“ erscheint.
4. Drücken Sie ENTER.
„Please wait...“ wird angezeigt und danach erscheint
die „Last.fm Internet Radio“-Anzeige.
Tipp
• Falls Sie mehrere Nutzerkonten verwenden möchten,
schlagen Sie bitte unter „Verwendung mehrerer Konten“
nach (➔Seite 1). Das Login kann vom „Users“-
Bildschirm aus erfolgen.
2Verwenden Sie q/w, um das Menü auszuwählen
und dann drücken Sie ENTER.
Search Station:
Sie können einen Sender anhand Interpreten, Tags
oder Benutzernamen suchen.
Top Artists Station:
Sie können Titel der am besten bewerteten Interpreten
wiedergeben.
Top Tags Station:
Sie können Titel der am besten bewerteten Tags
wiedergeben.
Personal Station:
Sie können Titel aus einem persönlich angepassten
Sender wiedergeben („Your Library“, „Your
Neighbourhood“ und „Your Recommendations“).
Profile:
Sie können Titel aus „Recently Listened Tracks“,
„Library“ und „Neighbours“ wiedergeben.
Account Info:
Bestätigen Sie Ihre Kontoinformation.
Sign Out:
Zur Abmeldung aus Ihrem Konto.
3Verwenden Sie q/w, um einen Sender auszuwählen
und dann drücken Sie ENTER oder 1 , um die
Wiedergabe zu starten.
Die Wiedergabe wird gestartet und die
Wiedergabeanzeige erscheint.
Aktivierte Tasten: 1, 2, 6
■Menüsymbole
I Love this track:
Titel-Informationen werden auf dem Last.fm-Server
gespeichert und die Häufigkeit der Wiedergabe wird
erhöht.
Ban this track:
Titel-Informationen werden auf dem Last.fm-Server
gespeichert und die Häufigkeit der Wiedergabe wird
verringert.
Add to My Favorites:
Fügt einen Sender zu meiner My Favorites Liste
hinzu.
SN 29400992IREU
(C) Copyright 2012 ONKYO SOUND & VISION CORPORATION Japan. All rights reserved.
Y1112-1
* 2 9 4 0 0 9 9 2 I R E U *

Remote Control Codes
1
Remote Control Codes
/
1While holding down the REMOTE MODE button to which you want to assign a
code, press and hold down [DISPLAY] (about 3 seconds).
The REMOTE MODE button/Remote indicator lights.
On Integra products, button names are capitalized. For example, “Remote Mode”
button and “Display” button.
Notes:
• Remote control codes cannot be entered for [RECEIVER] and the multi zone button.
• Only TV remote control codes can be entered for [TV].
• Except for [RECEIVER], [TV], and the multi zone button, remote control codes from any
category can be assigned for the REMOTE MODE buttons. However, these buttons also work
as input selector buttons, so choose a REMOTE MODE button that corresponds with the input
to which you connect your component. For example, if you connect your CD player to the CD
input, choose [TV/CD] when entering its remote control code.
2Within 30 seconds, use the number buttons to enter the 5-digit remote control
code.
The REMOTE MODE button/Remote indicator flashes twice.
If the remote control code is not entered successfully, the REMOTE MODE
button/Remote indicator will flash once slowly.
Notes:
• The flashing element of the remote controller will differ according to your AV receiver’s model.
• The remote controller is preconfigured with remote controller presets of different components.
By entering a code from the Remote Control Code list, you can activate the relevant preset for
that component.
• When there are multiple codes related to one manufacturer, try and enter them one-by-one until
it matches your component.
• Depending on the model and year of your component, compatibility is not guaranteed.
• With some models, the remote controller may not not work or its compatibility may be limited
to part of the component’s functionality.
• Besides, it is not possible to add new codes to the existing remote controller presets.
• Though the provided remote control codes are correct at the time of printing, they are subject to
change by the manufacturer.

Remote Control Codes
2
Codes de télécommande Códigos de control remoto
1Tout en maintenant enfoncé le bouton REMOTE MODE auquel vous souhaitez
associer un code, pressez et maintenez enfoncé le bouton [DISPLAY] (pendant
environ 3 secondes).
Le bouton REMOTE MODE/le témoin Remote s’allume.
Les noms de boutons sont en manjuscules sur les produits Integra. Par exemple, le
bouton « Remote Mode » et le bouton « Display ».
Remarques :
• Les codes de télécommande ne peuvent pas être entrés pour [RECEIVER] et le bouton multi
zone.
• Seul les code de télécommande de téléviseurs peuvent être entrés pour [TV].
• À l’exception de [RECEIVER], [TV] et du bouton multi zone, vous pouvez affecter des codes
de télécommande de n’importe quelle catégorie pour les boutons REMOTE MODE. Cependant,
ces boutons font également office de bouton de sélecteur d’entrée : par conséquent, choisissez
un bouton REMOTE MODE correspondant à l’entrée à laquelle vous souhaitez raccorder votre
appareil. Par exemple, si vous raccordez votre lecteur CD à l’entrée CD, choisissez [TV/CD]
lorsque vous saisissez le code de télécommande.
2Vous disposez de 30 secondes pour saisir le code de télécommande à cinq chiffres
à l’aide des boutons numérotés.
Le bouton REMOTE MODE/le témoin Remote clignote deux fois.
Si le code de télécommande n’a pas été saisi correctement le bouton REMOTE
MODE/l’indicateur Remote ne clignote qu’une seule fois.
Remarques :
• L’élément clignotant de la télécommande différera selon le modèle de votre ampli-tuner AV.
• La télécommande est préconfigurée avec des préréglages de télécommande de différents
appareils. En entrant un code de la liste des codes de télécommandes, vous pouvez activer le
préréglage approprié pour cet appreil.
• Quand il y a de multiples codes liés à un fabricant, essayez-les et entrez-les un par un jusqu’à ce
que cela corresponde à votre appareil.
• Selon le modèle et l’année de votre appareil, la compatibilité n’est pas garantie.
• Avec certains modèles, la télécommande peut ne pas fonctionner ou sa compatibilité peut être
limitée à une partie de la fonctionnalité de l’appareil.
• En outre, il n’est pas possible d’ajouter de nouveaux codes aux préréglages de télécommande
existants.
• Bien que les codes de télécommande fournis soient corrects au moment de l’impression de la
liste, ils sont susceptibles d’être modifiés par le fabricant.
1Manteniendo pulsado el botón REMOTE MODE para el cual desea introducir un
código, pulse y mantenga presionado el botón [DISPLAY] (aproximadamente 3
segundos).
Se iluminará el botón REMOTE MODE/indicador Remote.
En los productos Integra, los nombres de los botones aparecen con mayúsculas. Por
ejemplo, el botón “Remote Mode” y el botón “Display”.
Notas:
• No podrán introducirse códigos de mando a distancia para [RECEIVER] y el botón multizona.
• Únicamente podrán introducirse códigos de mando a distancia de televisor para el botón [TV].
• Con la excepción de [RECEIVER], [TV] y el botón multizona, se pueden asignar códigos de
mando a distancia de cualquier categoría a los botones de REMOTE MODE. No obstante, estos
botones también pueden funcionar como botones de selector de entrada; por tanto, seleccione
un botón REMOTE MODE que se corresponda con la entrada a la cual está conectado el
componente. Por ejemplo, si conecta un reproductor de CD a la entrada de CD, seleccione
[TV/CD] cuando introduzca su código de mando a distancia.
2Antes de que transcurran 30 segundos, utilice los botones numéricos para
introducir el código de mando a distancia de 5 dígitos.
El botón REMOTE MODE/indicador Remote parpadeará dos veces.
Si el código de mando a distancia no se introduce correctamente, el botón REMOTE
MODE/indicador Remote parpadeará una vez despacio.
Notas:
• El parpadeo del mando distancia será distinto según el modelo de receptor de AV.
• El mando a distancia está preconfigurado con los ajustes predeterminados de los distintos
componentes. Al introducir un código de la lista de códigos del mando a distancia se puede
activar el ajuste predeterminado de ese componente.
• Cuando hay múltiples códigos relacionados con un fabricante, pruebe a introducirlos uno a uno
hasta que coincida con su componente.
• Dependiendo del modelo y el año de su componente, la compatibilidad no está garantizada.
• Con algunos modelos, es posible que el mando a distancia no funcione o que su compatibilidad
esté limitada a una parte de las funciones del componente.
• Además, no es posible añadir nuevos códigos a los ajustes predeterminados existentes del
mando a distancia.
• Los códigos de mando a distancia suministrados son correctos en el momento de la impresión,
pero el fabricante puede realizar cambios.

Remote Control Codes
3
Codici del telecomando Fernbedienungscodes
1Tenendo premuto il tasto REMOTE MODE al quale si desidera assegnare il
codice, premere e tenere premuto [DISPLAY] (per circa 3 secondi).
Il tasto REMOTE MODE/l'indicatore Remote si accende.
Sui prodotti Integra, i nomi dei tasti sono scritti con l'iniziale maiuscola. Ad esempio,
tasto “Remote Mode” e tasto “Display”.
Note:
• I codici di controllo del telecomando non possono essere inseriti per [RECEIVER] e i tasti multi
zona.
• Per [TV] è possibile immettere solo codici telecomando del televisore.
• Tranne che per [RECEIVER], [TV], e per il tasto multi zona, è possibile assegnare codici di
controllo di ogni categoria per i tasti REMOTE MODE. Tuttavia, tali tasti fungono anche da
tasti del selettore d'ingresso, quindi scegliere un tasto REMOTE MODE che corrisponda
all'ingresso al quale viene collegato il dispositivo. Per esempio, se si collega il lettore CD
all'ingresso CD, scegliere il [TV/CD] quando si immette il relativo codice telecomando.
2Entro 30 secondi utilizzare i tasti numerici per inserire il codice telecomando a 5
cifre.
Il tasto REMOTE MODE/l'indicatore Remote lampeggia due volte.
Se il codice telecomando non viene inserito correttamente, il tasto REMOTE
MODE/l'indicatore Remote lampeggia lentamente una volta.
Note:
• L'elemento lampeggiante del telecomando varia a seconda del modello del ricevitore AV.
• Il telecomando è preconfigurato con preselezioni per diversi apparecchi. Inserendo un codice
dall'elenco dei codici telecomando, è possibile attivare la relativa preselezione per tale
apparecchio.
• Se sono presenti più codici relativi allo stesso produttore, provare a inserirli uno a uno finché
non si arrivi al codice corrispondente dell'apparecchio.
• A seconda del modello e dell'anno dell'apparecchio, la compatibilità non è garantita.
• Con alcuni modelli, il telecomando può non funzionare o la sua compatibilità può essere limitata
a una parte della funzionalità dell'apparecchio.
• Inoltre, non è possibile aggiungere nuovi codici alle preselezioni esistenti del telecomando.
• I codici telecomando specificati sono validi alla data della stampa del presente documento, ma
sono soggetti a variazioni da parte del produttore.
1Halten Sie die REMOTE MODE-Taste gedruckt, fur die Sie den Code eingeben
mochten, und drucken Sie (ca. 3 Sekunden lang) die [DISPLAY]-Taste.
Die REMOTE MODE-Taste/Remote-Anzeige leuchtet.
Bei den Integra-Produkten werden die Namen der Tasten groß geschrieben. Zum
Beispiel „Remote Mode“ (Fernbedienungsmodus)-Taste und „Display“-Taste.
Hinweise:
• Der Fernbedienungscode kann nicht [RECEIVER] und der Multi-Zonen-Taste zugeordnet
werden.
• Der Taste [TV] können nur Fernbedienungscodes für einen Fernseher zugeordnet werden.
• Abgesehen von [RECEIVER], [TV] und der Multi-Zone-Taste, können die
Fernbedienungscodes jeder Kategorie den REMOTE MODE-Tasten zugewiesen werden.
Allerdings dienen diese Tasten auch als Quellenwahltasten. Wählen Sie also nach Möglichkeit
eine REMOTE MODE-Taste, die dem Eingang zugeordnet ist, an den Sie die betreffende Quelle
angeschlossen haben. Wenn Sie z.B. einen CD-Player an den CD-Eingang anschließen, sollten
Sie [TV/CD] wenn Sie den Fernbedienungscode eingeben.
2Geben Sie mit den Zifferntasten innerhalb von 30 Sekunden den 5-stelligen
Herstellercode ein.
Die REMOTE MODE-Taste/Remote-Anzeige blinkt zwei Mal.
Wenn der Fernbedienungscode nicht ordnungsgemäß eingegeben wurde, blinkt die
REMOTE MODE-Taste/Remote-Anzeige einmal langsam.
Hinweise:
• Das blinkende Element auf der Fernbedienung unterscheidet sich je nach AV-Receiver-Modell.
• Die Fernbedienung ist mit den Voreinstellungen der Fernbedienung der verschiedenen
Komponenten vorkonfiguriert. Indem ein Code aus der Liste der Fernbedienungscodes
eingegeben wird, können Sie die entsprechende Voreinstellung für die Komponente aktivieren.
• Wenn es mehrere Codes gibt, die sich auf einen Hersteller beziehen, versuchen Sie sie einzeln
einzugeben, bis einer mit Ihrer Komponente übereinstimmt.
• Dies hängt vom Modell und Herstellungsjahr Ihrer Komponente ab und die Kompatibilität ist
nicht garantiert.
• Es kann sein, dass bei einigen Modellen die Fernbedienung nicht funktioniert oder ihre
Kompatibilität sich auf nur auf Teile der Funktionalität der Komponente beschränkt.
• Abgesehen davon ist es nicht möglich, den bestehenden Voreinstellungen der Fernbedienung
neue Codes hinzuzufügen.
• Obwohl die angegebenen Fernbedienungscodes dem Stand bei Drucklegung entsprechen, sind
Änderungen durch den Hersteller vorbehalten.

Remote Control Codes
4
Afstandsbedieningscodes Fjärrstyrningskoder
1Houd terwijl u de REMOTE MODE toets ingedrukt houdt waarvoor u een code
wilt toewijzen de [DISPLAY] toets ingedrukt (ongeveer 3 seconden).
De toets REMOTE MODE (afstandsbedieningsmodus) / Het indicatielampje
afstandsbediening gaat branden.
Op producten van Integra staan de namen van de toetesn in hoofdletters. Bijvoorbeeld,
de toetsen “Remote Mode” en “Display”.
Opmerkingen:
• Er kunnen geen afstandsbedieningscodes worden ingevoerd voor [RECEIVER] en de multi
zone-toets.
• Alleen TV afstandsbedieningscodes kunnen worden ingevoerd voor [TV].
• Behalve voor [RECEIVER], [TV] en de multi zone-toets, kunnen afstandsbedieningscodes
vanuit elke categorie worden toegewezen aan de REMOTE MODE toetsen. Deze toetsen
werken overigens ook als ingangsselectortoetsen, kies dus een REMOTE MODE toets die
overeenkomt met de ingang waarop u uw component wilt aansluiten. Kies indien u bijvoorbeeld
uw CD-speler aansluit op de CD-ingang de [TV/CD] toets bij het invoeren van de
afstandsbedieningscode.
2Gebruik binnen 30 seconden de cijfertoetsen om de 5-cijferige
afstandsbedieningscode in te voeren.
De toets REMOTE MODE (afstandsbedieningsmodus) / Het indicatielampje
afstandsbediening knippert tweemaal.
Indien de afstandsbedieningscode niet met succes wordt ingevoerd, zal de toets
REMOTE MODE/Remote-indicator eenmaal traag knipperen.
Opmerkingen:
• Het knippergedeelte van de afstandsbediening zal verschillen ten opzichte van het model van
uw AV-receiver.
• De afstandsbediening is voorgeprogrammeerd met voorkeuzetoetsen van verschillende
componenten. Door het invullen van een code uit de afstandsbediening codelijst kunt u de
voorkeuzetoets voor die component activeren.
• Wanneer er meerdere codes gerelateerd zijn aan één fabrikant, probeer deze dan een voor een
totdat de juiste code overeenkomt met uw component.
• Afhankelijk van het model en het bouwjaar van uw component is de compatibiliteit niet
gegarandeerd.
• Bij sommige modellen werkt de afstandsbediening mogelijk niet of is de compatibiliteit ervan
beperkt tot een deel van de functionaliteit van de component.
•
Daarnaast is het niet mogelijk om nieuwe codes aan de bestaande voorkeuzetoetsen van de
afstandsbediening toe te voegen.
• Hoewel de gegeven afstandsbedieningscodes correct zijn op het moment van afdrukken, kunnen
deze door de fabrikant gewijzigd worden.
1Håll ned knappen för det REMOTE MODE som du vill tilldela en kod samtidigt
som du trycker och håller ned [DISPLAY] (i cirka 3 sekunder).
REMOTE MODE-knapp/Fjärrindikatorlampa.
På Integra-produkter, är knappnamnens begynnelsebokstav en versal. Till exempel,
”Fjärrläge”-knapp och ”Display”-knapp.
Anmärkningar:
• Fjärrkontrollkoder kan inte anges för knapparna [RECEIVER] och flerzonsknappen.
• Endast fjärrkontrollkoder för tv kan anges för [TV].
• Förutom [RECEIVER], [TV] och flerzonsknappen, kan fjärrkontrollkoder för vilken som helst
kategori tilldelas för knapparna REMOTE MODE. Dessa knappar fungerar dock även som
ingångväljarknappar, så använd en knapp för REMOTE MODE som motsvarar ingången som
du ansluter utrustningen till. Till exempel, om du ansluter din CD-spelare till CD-ingången ska
du välja [TV/CD] när du anger dess fjärrkontrollkod.
2Använd sifferknapparna för att ange den femsiffriga koden inom 30 sekunder.
REMOTE MODE-knapp/Fjärrindikatorlampa blinkar två gånger.
Om fjärrkontrollkoden inte ställdes in, blinkar REMOTE MODE-
knappen/fjärrindikatorn långsamt en gång.
Anmärkningar:
• Det blinkande elementet på fjärrkontrollen skiljer sig åt beroende på din modell av AV-receiver.
• Fjärrkontrollen har förkonfigurerats med förvalda kanaler på fjärrkontrollen för olika
komponenter. Genom att ange en kod från fjärrkontrollkodlistan, kan du aktivera relevanta
förvalda kanaler för den utrustningen.
• När det finns flera olika koder för en tillverkare ska du försöka att ange dem en och en tills de
stämmer överens med din utrustning.
• Beroende på utrustningens modell och årgång, går det inte att garantera kompatibilitet.
• På vissa modeller kan det hända att fjärrkontrollen inte fungerar eller så kan dess kompatibilitet
vara begränsad till en del av utrustningens funktion.
• Dessutom går det inte att lägga till nya koder till fjärrkontrollens existerande förvalda kanaler.
• Även om erhållna fjärrkontrollkoder är korrekta vid tryckningen, kan de ändras av tillverkaren.

Remote Control Codes
5
遙控代碼 遥控代码
1在按住想指定編碼的 REMOTE MODE (遙控模式)按鈕時,同時按住
[DISPLAY] (顯示)(約 3 秒)。
REMOTE MODE (遙控模式)按鈕 / 遙控指示燈亮起。
在 Integra 系列產品上,按鈕名稱為大寫。 例如,「Remote Mode」(遙控模式)
按鈕和 「Display」(顯示)按鈕。
注意:
•[RECEIER] (接收機)和多區域按鈕不能輸入遙控編碼。
•您只能為 [TV] (電視)輸入電視遙控編碼。
•除 [RECEIVER] (接收機)、[TV] (電視)和多區域按鈕外,您可針對 REMOTE MODE
(遙控模式)按鈕指定任何類別的遙控編碼。 但是,這些按鈕仍可用作為輸入選擇器按
鈕,因此,請選擇與您設備所連接輸入接口對應的 REMOTE MODE 按鈕。 例如,如果
要將 CD 播放機連接到 CD 輸入源上,則需在輸入遙控編碼時選擇 [TV/CD]。
2在 30 秒內,使用數字按鈕輸入 5 位數的遙控編碼。
REMOTE MODE (遙控模式)按鈕 / 遙控指示燈閃爍兩次。
如果無法成功輸入遙控編碼,REMOTE MODE (遙控模式)按鈕 / 遙控指示燈
會慢慢地閃爍一次。
注意:
•視您的 AV 接收機型號而定,遙控器的閃爍元件會有不同。
•遙控器已預先設定有不同設備的遙控器預設值。 透過輸入遙控編碼清單中的編碼,您
可啟用該設備的相關預設值。
•當有多個編碼與單一製造商相關時,請嘗試一個接著一個輸入,直到與您的設備對應
為止。
•視設備的型號和年份而定,並不保證與本公司產品相容。
•在某些型號上,遙控器可能無法作用,或是其相容性限於部份設備功能。
•除此之外,您無法新增編碼至現有的遙控器預設值。
•雖然所提供之遙控編碼在本文件列印時為正確,製造商仍可能會對其作出修改。
1按住想指定编码的 REMOTE MODE (遥控模式)按钮的同时,按住 [DISPLAY
(显示)] (大约 3 秒钟)。
REMOTE MODE (遥控模式)按钮 / 遥控指示灯亮起。
Integra 产品上的按钮名称单词首字母大写。例如,“Remote Mode (遥控模
式)”按钮和 “Display (显示)”按钮。
注意:
•[RECEIVER (接收机)] 和多区域按钮不能输入遥控编码。
•只能为 [TV (电视)] 输入电视遥控编码。
•
除 [RECEIVER (接收机)]、[TV (电视)] 和多区域按钮外,不能为 REMOTE MODE (遥
控模式)按钮指定任何类别的遥控编码。 但是,这些按钮仍可用作输入选择器按钮,因
此,选择与设备所要连接的输入端对应的 REMOTE MODE(遥控模式) 按钮。 例如,如果
要将 CD 播放机连接到 CD 输入端,应在输入遥控编码时选择 [TV/CD (电视 /CD)]。
2在 30 秒内,使用数字按钮输入 5 位数的遥控编码。
REMOTE MODE (遥控模式)按钮 / 遥控指示灯闪烁两次。
如果不能顺利输入遥控编码,REMOTE MODE (遥控模式)按钮 / 遥控指示灯会
缓慢闪烁一次。
注意:
•根据 AV 接收机产品类型的不同,遥控器闪烁元素将会不同。
•遥控器采用不同设备的遥控器预设进行预配置。通过从遥控器编码列表输入编码,便
可激活相应设备的相关预设。
•单个制造商关联多个编码时,请尝试逐个输入,直至符合当前设备。
•根据设备的产品类型和年份的不同,无法保证兼容性。
•对于某些产品类型,遥控器可能无法工作或其兼容性可能受到部分设备功能性的限制。
•此外,可能无法将新的编码追加到现有的遥控器预设。
•尽管付印时所提供的遥控编码是正确的,但制造商会随时更改。

Remote Control Codes
6
Dedicated Onkyo Receiver
Default 62503
Zone 2 62506
Zone 3 62507
Cable Set Top Box
ADB 02254, 02769
Aon 02769
Arris 02187
AT&T 00858
Bright House 01376, 01877
BT Vision 02294
Cable & Wireless 01068
Cable One 01376, 01877
Cablecom 01582
Cablevision 01376, 01877
Charter 01376, 01877, 02187
Cisco 01877, 00858, 01982,
02345, 02378
Com Hem 00817, 00660, 01666,
02015, 02447
Comcast 01376, 01877, 01982,
02187
Cox 01376, 01877
Daeryung 01877
Digeo 02187
DX Antenna 01500
France Telecom 00817
Freebox 01482
Fujitsu 01497
Humax 00660, 02142, 02447,
03051, 03053
Insight 01376, 01877
J:COM 03051, 03053
Knology 01877
Kreatel 01385
Macab 00817
Mediacom 01376, 01877
mio TV 02802
Motorola 01376, 00858, 01562,
01982, 01998, 02378
Moxi 02187
NEC 01496
Neuf TV 03107
Noos 00817
NTL 01068, 01060
Numericable 02767
Ono 01068, 01562
Optus 01060
Orange 00817
Pace 01376, 01877, 01068,
01060, 01982
Panasonic 01488, 01982
Philips 00817, 01582, 02294,
02767
Pioneer 01877, 01500
RCN 01376
Rogers 01877
Sagem 00817
Samsung 01877, 01060, 01666,
02015, 02774
Scientific Atlanta 01877, 00858, 01982,
02345
SFR 03107
Shaw 01376
SingTel 01998, 02802
Sony 01460
Stofa 02015
Suddenlink 01376, 01877
Sumitomo 01500
Telewest 01068
TeliaSonera 01385
Telus 02345
Thomson 01582, 01982, 02769
Time Warner 01376, 01877, 02187
Cable Set Top Box
Toshiba 01509
UPC 01582
Verizon 02378
Videotron 01877
Virgin Media 01068, 01060
Visiopass 00817
VTR 01376
WideOpenWest 01877
Ziggo 00660, 01666, 02015,
02142, 02447, 02774
Cable/PVR Combination
Arris 02187
Bright House 01376, 01877
Cable One 01376, 01877
Cablevision 01376, 01877
Charter 01376, 01877, 02187
Cisco 01877, 01982
Comcast 01376, 01877, 01982,
02187
Cox 01376, 01877
Digeo 02187
Freebox 01482
Humax 02142, 03051, 03053
Insight 01376, 01877
J:COM 03051, 03053
Knology 01877
Mediacom 01376, 01877
Motorola 01376
Moxi 02187
Numericable 02767
Pace 01877
Panasonic 01982
Philips 01582, 02767
Pioneer 01877
Rogers 01877
Cable Set Top Box
Samsung 01877
Scientific Atlanta 01877, 01982
Shaw 01376
Suddenlink 01376, 01877
Thomson 01582
Time Warner 01376, 01877, 02187
UPC 01582
Videotron 01877
VTR 01376
WideOpenWest 01877
Ziggo 02142
IPTV
ADB 02254, 02769
Aon 02769
AT&T 00858
BT Vision 02294
Canal+ 02657
Cisco 00858, 02345, 02378
Kreatel 01385
mio TV 02802
Motorola 01376, 00858, 01998,
02378
Neuf TV 03107
Pace 02657
Scientific Atlanta 00858, 02345
SFR 03107
SingTel 01998, 02802
TeliaSonera 01385
Telus 02345
Thomson 02769
Verizon 02378
IPTV/PVR Combination
ADB 02769
Aon 02769
Cable/PVR Combination

Remote Control Codes
7
AT&T 00858
BT Vision 02294
Cisco 00858, 02345, 02378
Kreatel 01385
Motorola 00858, 02378
Neuf TV 03107
Philips 02294
Scientific Atlanta 00858
SFR 03107
Verizon 02378
CD
Advantage 70032
AH! 70157
Aiwa 70157
Arcam 70157
Atoll Electronique 70157
Audio Research 70157
Audiolab 70157
Audiomeca 70157
Audioton 70157
AVI 70157
Balanced Audio
Technology
70157
Cairn 70157
California Audio Labs 70029, 70303
Cambridge 70157
Cambridge Audio 70157
Carver 70157
CCE 70157
Cyrus 70157
Denon 70626, 70766
DKK 70000
DMX Electronics 70157
Dynaco 70157
Genexxa 70000, 70032
IPTV/PVR Combination
Goldmund 70157
Grundig 70157
Harman/Kardon 70157
Hitachi 70032
Integra 71817, 70101
JVC 70072
Kenwood 70626, 70157, 70036
Krell 70157
Linn 70157
Loewe 70157
Magnavox 70157
Marantz 70626, 70029, 70157
Matsui 70157
MCS 70029
Memorex 70032
Meridian 70157
Micromega 70157
Miro 70000
Mission 70157
Myryad 70157
NAD 70000, 70721
Naim 70157
NSM 70157
Onkyo 71817
Optimus 70000, 70032
Panasonic 70029, 70303
Philips 70626, 70157
Pioneer 70032, 70101
Polk Audio 70157
Primare 70157
Proton 70157
QED 70157
Quad 70157
Quasar 70029
Radiola 70157
RCA 70032
CD
Restek 70157
Revox 70157
Rotel 70157
SAE 70157
Sansui 70157
SAST 70157
Siemens 70157
Silsonic 70036
Simaudio 70157
Sonic Frontiers 70157
Sony 70490, 70000
Sylvania 70157
TAG McLaren 70157
Tandy 70032
Technics 70029, 70303
Thorens 70157
Thule Audio 70157
Traxdata 70626
Universum 70157
Victor 70072
Wards 70000, 70032, 70157
Yamaha 70490, 70032, 70036
Zonda 70157
CD-R
Denon 70626, 70766
JVC 70072
Kenwood 70626
Marantz 70626
Onkyo 71323
Philips 70626
Sony 70000
MD
Onkyo 70868
Sony 70490, 70000
CD
Yamaha 70490
Cassette Deck
Aiwa 40029
Arcam 40076
Audiolab 40029
Carver 40029
Denon 40076
Grundig 40029
Harman/Kardon 40029
Inkel 40070
JVC 40244
Kenwood 40070
Magnavox 40029
Marantz 40029
Myryad 40029
Onkyo 42157
Optimus 40027
Philips 40029
Pioneer 40027
Polk Audio 40029
Radiola 40029
RCA 40027
Revox 40029
Sansui 40029
Sony 40243
Thorens 40029
Victor 40244
Wards 40027, 40029
Yamaha 40097
Accessory
Apple 81115
Jamo 82228
Logitech 82182
Onkyo 82990, 81993, 82351
MD

Remote Control Codes
8
Polk Audio 82228
Video - Accessory
ADB 02254, 02769
Aon 02769
Apple 02615
AT&T 00858
BT Vision 02294
Canal+ 02657
Cisco 00858, 02345, 02378
Kreatel 01385
mio TV 02802
Motorola 01376, 00858, 01998,
02378
Neuf TV 03107
Pace 02657
Philips 02294
Scientific Atlanta 00858, 02345
SFR 03107
SingTel 01998, 02802
TeliaSonera 01385
Telus 02345
Thomson 02769
Verizon 02378
Receiver
Onkyo 52503
Satellite Set Top Box
@sat 01300
@Sky 01334
Acoustic Solutions 01284
ADB 00642, 00887, 01259
Akura 01626
Alba 01284
Allvision 01334
Accessory
Amstrad 00847, 01175, 01662,
01693
Ansonic 02418
Arnion 01300
ASCI 01334
AssCom 00853
Astro 00173, 01100
Atlanta 02418
Atsat 01300
AtSky 01334
Audiola 02418
Aurora 00879, 00642, 01433
Austar 00879, 00642, 01259
Avanit 01631
Awa 02418
Axil 01413, 01457, 02418
Axitronic 01626
Balmet 01457
Bell ExpressVu 00775
Belson 02418
Big Sat 01457
Black Diamond 01284
Blaupunkt 00173
Boshmann 01413, 01631
Boston 01251
Boxer 01458
British Sky
Broadcasting
00847, 01175, 01662
BskyB 00847, 01175, 01662
Bush 01284, 01291, 01626,
01645
Canal Digital 00853, 01334
Canal Satellite 00853, 02657
Canal+ 00853, 02657
CanalSat 00853, 02657
Centrex 01457
Satellite Set Top Box
CGV 01413, 01567
Chess 01334, 01626
CityCom 01176
Clatronic 01413
Clayton 01626
Com Hem 01176, 01915
Comag 01413
Comsat 01413
Coship 01457
Crown 01284
CS 01631
Cyfra+ 01409
Cyfrowy Polsat 00853, 02527
D-box 00723, 01114
Dantax 01626
Denver 02418
Dgtec 01242, 01631, 02418
Dick Smith
Electronics
02418
Digi Raum Electronics 01176
Digiality 01334
Digifusion 01645
Digihome 01284
DigiLogic 01284
DigiQuest 01300, 01457, 01631
Digisky 01457
DigitalBox 01100, 01631
Digiwave 01631
DirecTV 01377, 00099
Dish Network 00775
Dishpro 00775
DishTV 01300
DRE 01176
Dream Multimedia 01237
DSE 02280, 02418
DSTV 00879, 00642, 01433
Satellite Set Top Box
Durabrand 01284
Echostar 00775, 00853, 01323,
01409, 02527
Eco-Star 01413
Edision 01631
Elap 01413, 01567
Elbe 02418
Energy Sistem 01631, 02418
Engel 01251
EuroLine 01251
Europhon 01334
Europsat 01413, 01611
Expressvu 00775
Fagor 01611
Ferguson 01291
Finlux 01626
Fly Com 01457
FMD 01413, 01457
Foxtel 00879, 01176, 01356
Freesat 02408
Fuba 00173, 01251
Galaxis 00853, 00879
General Satellite 01176
Globo 01251, 01334, 01626
GOI 00775
Gold Box 00853
Gold Vision 01631
GoldMaster 01334
Goodmans 01284, 01291
Gradiente 00099, 00887
Grandin 01626
Grocos 01409, 01457
Grundig 00847, 00853, 00173,
00879, 01284, 01291
Haier 02418
Hallo 01626
Satellite Set Top Box

Remote Control Codes
9
Hama 01567
Hanseatic 01100
Hirschmann 00173
Hitachi 01284
Hornet 01300
HTS 00775
Humax 01377, 01176, 01427,
01675, 01808, 01882,
01915, 02144, 02408,
02616
ID Digital 01176
ID Sat 01334
ILLUSION sat 01631
Imperial 01195, 01334
Indovision 00887
iNETBOX 01237
Inno Hit 01626
Innova 00099
inVion 02418
iotronic 01413
ISkyB 00887
ITT 02418
ITT Nokia 00723
Jadeworld 00642
Jaeger 01334
JVC 00775
KabelBW 01195, 01882, 01915
Kaon 01300
Kathrein 00173, 01561, 01567
Kenwood 00853
Koenig 01631
Kreiling 01626
Kreiselmeyer 00173
L&S Electronic 01334
LaSAT 00173
Lava 01631
Satellite Set Top Box
Leiko 01626
Lemon 01334
Lenoxx 01611
Linsar 01284
Listo 01626
Lodos 01284
Logik 01284
Macab 00853
Manhattan 01300
Maspro 00173
Matsui 00173, 01284, 01626
Maximum 01334
Mediabox 00853
Mediacom 01206
MediaSat 00853
Medion 01334, 01626
MegaSat 01631
Metronic 01334, 01413, 01631,
02418
Metz 00173
Moserbaer 01251
Movistar 02527, 02761
Multichoice 00879, 00642, 01433,
02059, 02060
MySky 01356, 01693, 01850
NEOTION 01334
Netsat 00099, 00887
Nikko 00723
Nokia 00853, 00723, 01223
Nordmende 01611
NPG 01631
Onn 01284
Optex 01413, 01611, 01626
Optus 00879, 01356
Orbis 01334
Orbitech 01100, 01195
Satellite Set Top Box
Pace 00847, 00853, 00887,
01175, 01323, 01356,
01423, 01662, 01693,
01850, 02059, 02060,
02211, 02657
Pacific 01284
Palcom 01409, 01611
Panasat 00879, 01433
Panasonic 00847, 01304, 01404,
03099
Panda 00173
Pass 01567
peeKTon 01457, 02418
Philips 00099, 00853, 00173,
01114, 00887, 00133,
02211
Phoenix 02418
Pino 01334
Pioneer 00853, 01308
PMB 01611
Premiere 00723
Pro Basic 00853
Proline 01284
QNS 01404
RCA 01291
Regal 01251
Roadstar 00853
Rollmaster 01413
Rownsonic 01567
SAB 01251, 01300, 01631
Sagem 01114
Saivod 02418
Samsung 01377, 00853, 01175,
01206, 01458, 01662,
02986
Sansui 01251
Sanyo 01626
Sat Control 01300
Satellite Set Top Box
Sat Industrie 01611
SAT+ 01409
Satplus 01100
SatyCon 01631
Schaub Lorenz 02418
Schneider 01206, 01251
Schwaiger 01334, 01457, 01631
Sedea Electronique 01206, 01626
SEG 01251, 01284, 01626
Servimat 01611
ServiSat 01251
Shark 01631
Sherwood 01409
Siemens 00173, 01334, 01626,
02418
Sigmatek 02418
SKY 00099, 00847, 00887,
01175, 01662, 01693,
01850, 02754
SKY Brazil 00887
SKY Deutschland 02754
SKY Italia 00853, 01693, 01850
SKY New Zealand 02211
SKY PerfecTV! 02299, 02616, 03099
Sky XL 01251
Sky+ 01175, 01662
Skymaster 01334, 01409, 01567,
01611
Skymax 01413
Skyplus 01175, 01334
SkySat 01100
Skyvision 01334
SM Electronic 01409
Smart 01404, 01413, 01631
SmartVision 01457
Sony 00847, 00853, 01558,
02299
Satellite Set Top Box

Remote Control Codes
10
Star 00887
Stream System 01300
Strong 00853, 00879, 01284,
01300, 01409, 01626,
02418
Sunny 01300
Sunstar 00642
Supernova 00887
Supratech 01413
Systec 01334
Sytech 02418
TBoston 01251, 02418
Teac 01251
Technical 01626
Technika 01284
TechniSat 01100, 01195
Technosat 01206
Techwood 01251, 01284, 01626
TELE System 01251, 01409, 01611
Telefonica 02527, 02761
Telestar 01100, 01195, 01251,
01334, 01626
Televes 01300, 01334
Televisa 00887
Tevion 01409
Thomson 00847, 00853, 01175,
01046, 01291, 01662
Tonna 01611
Topfield 01206
Toshiba 01284
Trevi 01251
Triax 00853, 01251, 01291,
01413, 01611, 01626,
01631
Tricolor TV 01176
True Visions 02408
Twinner 01611
Satellite Set Top Box
UBC 00642
UEC 00879, 01356
United 01251, 01626, 02418
Unitymedia 01882
Universum 00173, 01251
Variosat 00173
VEA 02418
Vestel 01251, 01284
Viasat 01195
Vision 01626
Visiosat 01413, 01457
Vitecom 01413
Vivax 02418
Volcasat 02418
Wavelength 01413
Wharfedale 01284
Wisi 00173
Worldsat 01251
Woxter 02418
Xsat 00847, 01323
Xtreme 01300
Yakumo 01413
Yes 00887
Zehnder 01251, 01334, 01413,
01631
Zinwell 02280, 02761
Satellite Set Top Box
@sat 01300
SAT/PVR Combination
@sat 01300
Amstrad 01175, 01662, 01693
Atsat 01300
Bell ExpressVu 00775
British Sky
Broadcasting
01175, 01662
Satellite Set Top Box
BskyB 01175, 01662
Bush 01645
Canal Satellite 02657
Canal+ 02657
CanalSat 02657
Cyfrowy Polsat 02527
Digifusion 01645
DigiQuest 01300
DirecTV 01377, 00099, 20739
Dish Network 00775
Dishpro 00775
Dream Multimedia 01237
Echostar 00775, 02527
Edision 01631
Expressvu 00775
Foxtel 01356
Humax 01176, 01427, 01675,
01808
ID Sat 01334
iNETBOX 01237
Kaon 01300
Kathrein 01561
Maximum 01334
Mediacom 01206
MegaSat 01631
Movistar 02527
Multichoice 02059, 02060
MySky 01356, 01693, 01850
NEOTION 01334
Pace 01175, 01356, 01423,
01662, 01693, 01850,
02059, 02060, 02211,
02657
Panasonic 01304, 03099
Philips 00099
Samsung 01175, 01206, 01662
Sat Control 01300
SAT/PVR Combination
Schneider 01206
Sedea Electronique 01206
SKY 01175, 01662, 01693,
01850, 02754
SKY Deutschland 02754
SKY Italia 01693, 01850
SKY New Zealand 02211
SKY PerfecTV! 02299, 03099
Sky+ 01662
Skyplus 01175, 01334
Smart 01631
Sony 02299
Stream System 01300
Strong 01300
Sunny 01300
TechniSat 01195
Technosat 01206
Telefonica 02527
Telestar 01195
Thomson 01175, 01662
Topfield 01206
Viasat 01195
Xtreme 01300
Television
A.R. Systems 10556, 10037
Accent 10037
Acer 11339
Acoustic Solutions 11037, 11667
Action 10650
Addison 10653
AEG 11037, 11324
Agfaphoto 12719
Aiko 10037
Aim 10037, 10499
SAT/PVR Combination

Remote Control Codes
11
Akai 10178, 10556, 10037,
10714, 10715, 10208,
11675
Akiba 10037
Akito 10037
Akura 10171, 10037, 10714,
10668, 11037, 11363,
11585, 11667, 11709
Alba 10037, 10714, 10668,
11037, 11585
Alien 11037
Allstar 10037
Amstrad 10171, 10037, 11037
Anam 10037
Anam National 10037, 10650
Andersson 11585
Anitech 10037
Ansonic 10037, 10668
AOC 10178, 10625, 11365
Ardem 10037, 10714
Arena 10037
Aristona 10556, 10037
ART 11037
Art Mito 11585
Asberg 10037
Astra 10037
ATD 10698
Atlantic 10037
Audiosonic 10037, 10714, 10715
Audiovox 11564
Audioworld 10698
Aventura 10171
Axxon 10714
Baird 10208
Bang & Olufsen 10565
Barco 10556
Television
Basic Line 10556, 10037, 10668,
11037
Baur 10037, 10195, 10512
Beaumark 10178
Beijing 10208
Beko 10037, 10714, 10715,
11652
Belson 10698
Belstar 11037
Beon 10037
Berthen 10556, 10668
Bestar 10037
Bexa 12493
Black Diamond 11037
Blaupunkt 10195
Blue Sky 10556, 10037, 10625,
10714, 10668, 11037,
10715, 10499, 11324,
11363, 11652, 11709
Boca 11652
Boman 11324
Bork 11363
BPL 10037, 10208
Brandt 10625, 10714, 10560
Brimax 11709
Brinkmann 10037, 10668
Brionvega 10037
Bush 10556, 10037, 10714,
10668, 11037, 10698,
10208, 11585, 11652,
11667, 12719
Byd:sign 12140, 12209
Camper 10037
Carad 10668, 11037
Carena 10037
Carrefour 10037
Cascade 10037
Television
Casio 10037
Cathay 10037
CCE 10037
Centrum 11037
Centurion 10037
Changhong 10508
Chimei 11666
Clarivox 10037
Classic 10499
Clatronic 10037, 10714, 11324
Clayton 11037
Condor 10037
Conrowa 10698
Contec 10037
Cosmel 10037
CPTEC 10625, 11363
Crown 10037, 10714, 10668,
11037, 10715, 10208,
11652
Cyberpix 11667
D-Vision 10556, 10037
Daewoo 10178, 10556, 10037,
10634, 10499, 12098
Dansai 10037, 10208
Dantax 10714, 11037, 10715,
11652
Datsura 10208
Dawa 10037
Daytron 10037
De Graaf 10208
DEC 11709
Decca 10037
Denver 10037, 11709
Desmet 10037
Diamant 10037
Diamond 10698
Television
Dick Smith
Electronics
10698
Digatron 10037
Digihome 11667
Digiline 10037, 10668
Digitek 11709
Digitor 10037, 10698
Dixi 10037
DL 11363
DMTech 12001
Domeos 10668
Drean 10037
DSE 10698
Dual 10037, 11037, 11585,
11667
Durabrand 10178, 10171, 10714,
11037, 11652
Dux 10037
DX Antenna 11817, 13817
Dynatron 10037
Dynex 12049
e-motion 11709
E:max 11324
Easy Living 11666, 11709
ECE 10037
Elbe 10556, 10037
Electrograph 11755
Element 11886
Elfunk 11037
ELG 10037
Elin 10037
Elite 10037
Emerson 10178, 10171, 10037,
10714, 10668, 11394,
11864, 11886
Envision 11365, 11506
Epson 11379
Television

Remote Control Codes
12
Erres 10037
ESA 10171
ESC 10037
Euroman 10037
Europa 10037
Europhon 10037
Evesham 11248, 11667
Excello 11037
Exquisit 10037
Ferguson 10037, 10625, 10560,
10195, 11037, 11585
Fidelity 10171, 10037, 10512
Finlandia 10208
Finlux 10556, 10037, 10714,
10715, 11248, 11667
Firstline 10556, 10037, 10714,
10668, 11037, 10208,
11363
Fisher 10208
Flint 10037
Formenti 10037
Fraba 10037
Friac 10037, 10499
Fujicom 11709
Fujitsu 10809
Fujitsu Siemens 10809, 11248, 11666
Funai 10171, 10714, 10668,
11037, 11394, 11666,
11817, 13817
G-Hanz 11363
Gaba 11037
Galaxi 10037
Galaxis 10037
Gateway 11755
GE 10178, 11454, 10625,
10560
GEC 10037
Television
Genesis 10037
Genexxa 10037
GFM 10171, 11864, 11886
Godrej 11585
Goldfunk 10668
GoldStar 10178, 10037, 10714,
10715
Goodmans 10556, 10037, 10625,
10714, 10560, 10668,
10634, 11037, 10499,
11585, 11667
Gorenje 11585
Gradiente 10037
Graetz 10714
Granada 10037, 10560, 10208
Grandin 10556, 10037, 10714,
10668, 11037, 10715,
11652
Grundig 10556, 10037, 10195,
11223, 11667, 12625
GVA 11363, 12098
H & B 12001
Haier 10037, 10698, 10508
Hallmark 10178
Hankook 10178
Hanseatic 10556, 10037, 10625,
10714, 10634, 10499,
12001
Hantarex 10037
Hantor 10037
Harwood 10037
Hauppauge 10037
HB 11324
HCM 10037
Highline 10037
Hinari 10037, 10208
Hisawa 10714
Television
Hisense 10556, 10508, 10208,
11363, 12098
Hitachi 10150, 10178, 10037,
10634, 11037, 10508,
10499, 10578, 11576,
11585, 11643, 11667,
11691, 12433
Hitachi Fujian 10150
Hitec 10698
Hoeher 10714
Hornyphon 10037
Hugoson 11666
Humax 11295
Hypson 10556, 10037, 10714,
10668, 11037, 10715
Hyundai 11037, 10698
Iberia 10037
ICE 10037
iLo 11394
Imperial 10037
Indiana 10037
Ingelen 10714
Inno Hit 11037, 11585
Innova 10037
Insignia 10171, 11423, 11564,
12049
Integra 11807, 13100, 13500
Interbuy 10037
Interfunk 10037, 10512
Internal 10556
Intervision 10037
Irradio 10037
IRT 10698
Isukai 10037
ITS 10037
ITT 10208
ITT Nokia 10208
Television
ITV 10037
JGC 11709
Jinfeng 10208
Jinxing 10556, 10037, 10698
JMB 10556, 10634, 10499
Jubilee 10556
JVC 10650, 10653, 10508,
11428, 11601, 12271
Kaisui 10037
Karcher 10714, 11324
Kathrein 10556
Kendo 10037, 11037, 11585
Kennex 11037
Kioto 10556
Kiton 10037, 10668
KLL 10037
Kneissel 10556, 10037, 10499
Koenig 10037
Kolin 10150, 10037, 11610,
11755
Kolster 10037
Konka 10037, 10714
Korpel 10037
Kosmos 10037
Kunlun 10208
L&S Electronic 10714
Lavic 11363
Lavis 11037
Lecson 10037
Lenco 10037, 11037
Leyco 10037
LG 10178, 10556, 10037,
10714, 10715, 10698,
11423, 11768, 11840,
12182, 12358, 12424,
12834
Liesenkoetter 10037
Television

Remote Control Codes
13
Lifetec 10037, 10714, 10668,
11037, 12001
Linsar 11585
Local India TV 10208
Local Malaysia TV 10698
Lodos 11037
Loewe 10037, 10512, 11884
Logik 11037, 10698
Logix 10668
Luma 11037
Lumatron 10037, 10668
Lumenio 10037
Lux May 10037
Luxor 11037, 10208
LXI 10178
M Electronic 10037, 10714, 10634,
10195, 10512, 11652
Madison 10037
Magnavox 10171, 11454, 11365,
11506, 11755, 11867,
12372
Magnum 10037, 10714, 10715
Manesth 10037
Manhattan 10037, 10668, 11037
Marantz 11454, 10556, 10037
Mark 10037, 10714, 10715
Master's 10499
Mastro 10698
Masuda 10037
Matsui 10556, 10037, 10714,
10195, 11037, 10208,
11666, 11667
Matsushita 10650
Maxent 11755
Maxess 12493
Meck 10698
Mediator 10556, 10037
Television
Medion 10556, 10037, 10714,
10668, 11037, 10698,
10512, 11248, 11585,
11667, 12001, 12719
Megatron 10178
MEI 11037
Memorex 10150, 10178, 11037
Mercury 10037
Mermaid 10037
Metronic 10625
Metz 10037, 10668, 10195,
11037, 11533
MGA 10150, 10178
Micromaxx 10037, 10714, 10668,
11037, 11324, 12001
Microspot 11614
Mikomi 11037, 11585
Minato 10037
Minerva 10195, 11248
Ministry Of Sound 11667
Minoka 10037
Mirai 11666
Mitsubishi 10150, 11250, 10178,
10556, 10037, 11037,
10512, 11171
Mivar 10609
Moree 10037
Morgan's 10037
Moserbaer 11585
MTC 10512
MTlogic 10714
Mudan 10208
Multitec 10037, 10668, 11037
Multitech 10037
Myrica 11666
Myryad 10556
NAD 10178, 10037
Television
Naiko 10037
Nakimura 10037
National 10508, 10208
NEC 10178, 10653, 10508,
10499
Neckermann 10556, 10037
NEI 10037, 11037
NEO 11324
Netsat 10037
NetTV 11755
Neufunk 10556, 10037, 10714
New Tech 10556, 10037
Newave 10178
Nikkai 10037
Nikkei 10714
Nikko 10178
Nokia 10208
Norcent 11365
Nordmende 10037, 10714, 10560,
10195, 11585, 11667,
12001
Normerel 10037
Nortek 10668
Novatronic 10037
Novita 11585
Nu-Tec 10698
O.K.Line 11037, 11324
Oceanic 10208
Odys 12719
Okano 10037
OKI 11585, 11667
Olevia 11610, 12124
Omni 10698
Onei 11667
Onida 10653
Onimax 10714
Television
Onix 10698
Onkyo 11807, 13100, 13500
Onn 11667, 11709
Onyx 11709
Opera 10037, 10714
Optimus 10650
Orbit 10037
Orion 10556, 10037, 10714,
11037, 12001
Orline 10037
Ormond 10668, 11037
Osaki 10556, 10037
Osio 10037
Osume 10037
Otto Versand 10556, 10037, 10195,
10512
Pacific 10556, 10714, 11037,
11324
Palladium 10556, 10037, 10714
Palsonic 10037, 10698
Panama 10037
Panasonic 11480, 10037, 10650,
10508, 10208, 11636,
12170
Panavision 10037
Panda 10698, 10508, 10208
Pansonic 11636
Penney 10178
Perdio 10037
Perfekt 10037
Petters 10037
Philco 10178, 10171, 10037,
11394
Philips 10178, 10171, 11454,
10556, 10037, 10512,
10605, 10690, 11394,
11506, 11867, 12372
Phocus 10714, 11652
Television

Remote Control Codes
14
Phoenix 10037
Phonola 10556, 10037
Pioneer 10037, 10698, 10512,
11457, 11636, 12171
Plantron 10037
Playsonic 10037, 10714, 10715,
11652
Powerpoint 10037, 10698
Prinston 11037, 10715
Profitronic 10037
Proline 10037, 10625, 10634,
11037
Prosonic 10037, 10714, 10668,
11324, 11585, 11667,
11709, 12001
Protech 10037, 10668, 11037
Proton 10178
ProVision 10556, 10037, 10714,
11324
Pvision 12001
Pye 10556, 10037
Qingdao 10208
Quasar 10650
Quelle 10037, 10668, 10195,
11037, 10512
R-Line 10037
Radiola 10556, 10037
Radiomarelli 10037
RadioShack 10178, 10037
Radiotone 10037, 10668, 11037
RCA 10178, 11454, 10625,
10560, 10618, 11781,
12247, 12403, 12429,
12434, 12746, 12932
Realistic 10178
Recor 10037
Rectiligne 10037
Redstar 10037
Television
Reflex 10037, 10668, 11037
Relisys 11585
Remotec 10171, 10037
Reoc 10714
Revox 10037
RFT 10037
Roadstar 10037, 10714, 10668,
11037, 10715
Rolson 12001, 12098
Rowa 10037, 10698
Saba 10625, 10714, 10560
Sagem 10618
Saivod 10037, 10668, 11037
Salora 10208, 12001
Sampo 10178, 10171, 10650,
11755
Samsung 10178, 10556, 10037,
10618, 10650, 10208,
12051
Sansui 10171, 10037, 10714,
11248, 12001
Sanyo 11037, 10508, 10208,
11142, 11365, 11585,
11667, 11974
SBR 10556, 10037
Schaub Lorenz 10714, 11324, 11363,
11667, 12001
Schneider 10556, 10037, 10714,
10668, 11037
Schoentech 11037
Scotch 10178
Scott 10178
Sears 10178, 10171
Seaway 10634
Seelver 11037
SEG 10037, 10668, 11037,
12719
SEI 10037
Television
Sei-Sinudyne 10037
Serie Dorada 10178
Shanghai 10208
Sharp 10650, 10818, 11165,
11423, 11659
Shintoshi 10037
Shivaki 10178, 10037
Siam 10037
Siemens 10037, 10195
Siera 10556, 10037
Silva 10037
Silva Schneider 10037
Silver 10715
SilverCrest 11037
Sinudyne 10037
SKY 10037, 11614, 11775
Skyworth 10037, 10698
Sliding 11324
SLX 10668
Solavox 10037
Soniko 10037
Soniq 12493
Sonitron 10208
Sonneclair 10037
Sonoko 10037
Sonolor 10208
Sontec 10037
Sony 10810, 11505, 11167,
11651, 11825
Soundesign 10178
Soundwave 10037, 11037, 10715
Sowa 10178
Squareview 10171
Standard 10037, 11037, 11709
Starlite 10037
Strato 10037
Television
SunBriteTV 11610
Sungoo 11248
Sunny 10037
Sunstar 10037
Sunstech 12001
Sunwood 10037
Supersonic 10208
SuperTech 10556, 10037
Supra 10178
Svasa 10208
Swisstec 11614, 11775
Sylvania 10171, 11394, 11864,
11886
Symphonic 10171, 11394
Synco 10178, 11755
Syntax 11610
Sysline 10037
Tacico 10178
Talent 10178
Tashiko 10650
Tatung 10037, 11248, 11324
TCL 10698, 12403, 12429,
12434, 13183
TCM 10714, 12001
Teac 10178, 10171, 10037,
10714, 10668, 11037,
10698, 10512, 11248,
11363, 11709, 11755
Tec 10037
Tech Line 10037, 10668
Technica 11037
Technics 10556, 10650
Technika 11667
TechniSat 10556
Technisson 10714, 11652
Techno 11585
Television

Remote Control Codes
15
Technosonic 10556, 10625, 10499,
11324
Techvision 11709
Techwood 11037, 11667
Tecnimagen 10556
Teco 10178, 10653
Tedelex 10208, 11709
Teknika 10150
TELE System 11585
Telecor 10037
Telefunken 10037, 10625, 10714,
10560, 10698, 11585,
11667
Telefusion 10037
Telegazi 10037
Telemeister 10037
Telesonic 10037
Telestar 10556, 10037
Teletech 10037, 10668, 11037
Teleview 10037
Tennessee 10037
Tensai 10037, 11037, 10715
Tesla 10556, 10037, 10714,
11037, 11652
Tevion 10556, 10037, 10714,
10668, 11037, 11248,
11585, 11667
Thomson 10037, 10625, 10560
Thorn 10037, 10499, 10512
Thorn-Ferguson 10499
TMK 10178
Tokai 10037, 10668, 11037
Tokaido 11037
Topline 10668, 11037
Toshiba 10195, 11037, 10618,
10650, 10508, 11169,
11508, 11524, 11652,
12203
Television
Toyoda 11709
TRANS-continents 10556, 10037, 10668,
11037
Transonic 10037, 10698, 10512,
11363
Triad 10556
Trio 11248
Triumph 10556, 10037
TVTEXT 95 10556
Uher 10037
Ultravox 10037
UMC 11614, 11775
Unic Line 10037
Uniden 12122
United 10556, 10037, 10714,
11037, 10715, 11652
Unitek 11709
Universal 10037, 10714
Universum 10037, 10668, 10195,
11037, 10618, 10512
Univox 10037
V7 Videoseven 11666, 11755
Vestel 10037, 10668, 11037,
11585, 11667
Vexa 10037
Victor 10650, 10653, 11428
Videocon 10037, 10508
VideoSystem 10037
Vidtech 10178
Viewsonic 11365, 11564, 11755,
12049
Vision 10037
Vistron 11363
Vivax 11709
Vizio 11758, 12209
Vortec 10037
Voxson 10178, 10037
Television
VU 11365, 12098
Walker 11667
Waltham 10037, 10668, 11037
Wansa 12098
Wards 10178
Watson 10037, 10714, 10668,
11037
Wega 10037
Welltech 10714, 11652
Weltstar 11037
Westinghouse 11755
Wharfedale 10556, 10037, 11324,
11667
White Westinghouse 10037
Wilson 10556
Windsor 10668, 11037
Windy Sam 10556
Wintel 10714
World-of-Vision 12001
Wyse 11365
Xenius 10634
Xiahua 10698
XLogic 10698
Xrypton 10037
Yamaha 10650, 11576
Yamishi 10037
Yokan 10037
Yoko 10037
YU-MA-TU 10037
Zenith 10178, 10037, 11365,
11423, 12358
Zepto 11585
Zonda 10698
VCR
DirecTV 20739
Go Video 20614
Television
Humax 20739
Panasonic 20614, 20616
Philips 20739
ReplayTV 20614, 20616
Sonic Blue 20614, 20616
Sony 20636
TiVo 20636, 20739
PVR
DirecTV 20739
Go Video 20614
Humax 20739
Panasonic 20614, 20616
Philips 20739
ReplayTV 20614, 20616
Sonic Blue 20614, 20616
Sony 20636
TiVo 20636, 20739
TV/VCR Combination
Amstrad 10171
Ferguson 10625
Fidelity 10171
GoldStar 10037
Grundig 10556, 10037, 10195
LG 10178
Mitsubishi 10556
Philips 10556, 10037
Radiola 10556
Saba 10625
Sanyo 11974
Schneider 10556, 10037
Sharp 10818
Siemens 10037
Sony 11505
Teac 10178, 10171
VCR

Remote Control Codes
16
Technics 10556
Thomson 10625
DVD
3D LAB 30539
Accurian 30675
Acoustic Solutions 30713
AEG 30675
AFK 31152
Aiwa 30533
Akai 30675
Alba 30539, 30713
Ambiance 33052
Amstrad 30713
Anthem 32820
Aristona 30539, 30646
ASDA 32213
Audix 30713
Autovox 30713
Awa 32587
Basic Line 30713
Bel Canto Design 31571
Black Diamond 30713
Blue Parade 30571
Blue Sky 30713
Brandt 30503
Bush 30713
C-Tech 31152
California Audio Labs 30490
Cambridge Audio 32808
Centrum 30675, 30713
Changhong 30627
Cinetec 30713
Clatronic 30675
Clayton 30713
Crown 30713
TV/VCR Combination
Dantax 30539, 30713
Denon 30490, 30634, 31634,
32258, 32748
Dick Smith
Electronics
31152
Digihome 30713
DigiLogic 30713
Digix Media 31394
Disney 30675
DSE 30675, 31152
Dual 30713
Durabrand 30675, 30713
Dynex 32596
Dyon 33052
eBench 31152
Elfunk 30713
Elite 31152
Emerson 30675, 32213
EuroLine 30675
Ferguson 30713
Finlux 30741
Firstline 30713
Foehn & Hirsch 33052
Funai 30675
GE 30522
GFM 30675
Global Sphere 31152
Go Video 30741
GoldStar 30741
Goodmans 30713, 31152
GPX 30741
Grandin 30713
Grundig 30539, 30713
H & B 30713
Haaz 31152
Hanseatic 30741
DVD
Harman/Kardon 30582, 31229, 33228
Henss 30713
Hitachi 30573, 30713, 31664
Hoeher 30713
HotMedia 31152
Humax 30646
Inno Hit 30713
Insignia 30741, 30675, 32428,
32596
Integra 30503, 30571, 30627,
31612, 31634, 32147
Irradio 30646
JVC 30503, 30539, 30623,
30867, 31597, 31602,
32855
Kendo 30713
Kennex 30713
Kenwood 30490, 30534
Lenco 30713, 33052
Lexicon 32545
LG 30741, 31602
Limit 33052
Lodos 30713
Loewe 30539, 30741, 32474,
32783
Logik 30713
Lumatron 30741, 30713
Lunatron 30741
Luxman 30573
Luxor 30713
Magnavox 30503, 30539, 30646,
30675, 30713, 31354
Manhattan 30713
Marantz 30539, 32414, 32432,
33444
Mark 30713
Matsui 30713
DVD
Maxim 30713
MDS 30713
Medion 30630, 30741
Memorex 32213
Metz 30571, 30713
Micromedia 30503, 30539
Micromega 30539
Microsoft 30522, 32083
Minax 30713
Mitsubishi 30713
Momitsu 33052
NAD 30741
NEC 30741, 31602
Onkyo 30503, 30627, 31612,
32147, 30571, 31634
Oppo 30575, 32545
Orion 30713
Ormond 30713
Pacific 30713
Palladium 30713
Panasonic 30503, 30490, 31579,
31641, 32523, 32710,
32859
Pelican Accessories 30533
Philco 30675
Philips 30503, 30539, 30646,
30675, 30713, 31340,
31354, 32056, 32084,
32434, 32689
Pioneer 30571, 30142, 30631,
31571, 32442, 32860
Polk Audio 30539
Presidian 30675
ProAudio 31394
Proscan 30522
Proson 30713
Pye 30539, 30646
DVD

Remote Control Codes
17
Radionette 30741
Radiotone 30713
RCA 30522, 30571, 32213,
32587
REC 30490
Red 32213
Redstar 31394
Roadstar 30713
Rotel 30623
Salora 30741
Samsung 30490, 30573, 30199,
30820, 31635, 32069,
32329, 32489, 33195
Sanyo 30713
Schneider 30539, 30646, 30713
Schoentech 30713
Scott 31394
SEG 30713
Semp 30503
Sharp 30630, 30675, 30713,
32250, 32474, 32652,
32869
Sherwood 30741, 33052
Shinsonic 30533
Silva Schneider 30741
SilverCrest 31152
Skantic 30539, 30713
SM Electronic 31152
Smart 30713
Sony 30533, 30864, 31033,
31070, 31431, 31516,
31633, 32180
Soundwave 30713
Star Clusters 31152
Strato 31152
Strong 30713
Supervision 31152
DVD
Sylvania 30630, 30675
Symphonic 30675
Tamashi 31394
Tandberg 30713
Targa 30741
Tchibo 30741
TCL 32587
TCM 30741
Teac 30571, 30741, 30675,
31394
Technica 30713
Technics 30490
Techwood 30713
Teletech 30713
Theta Digital 30571
Thomson 30522
Toshiba 30503, 31639, 32277,
32551, 32705, 33157
Transonic 31394
TVE 30713
United 30675, 30713, 31152
Universum 30741, 30713
Urban Concepts 30503
Vestel 30713
Victor 31597
Vizio 32563
Vtrek 32587
Waltham 30713
Wellington 30713
Weltstar 30713
Wharfedale 30713
Windsor 30713
Windy Sam 30573
Xbox 30522, 32083
XLogic 31152
DVD
Yamaha 30490, 30539, 30646,
30817, 31354, 32298,
32299
Zenith 30503, 30741
Blu-ray Disc
Ambiance 33052
Anthem 32820
Cambridge Audio 32808
Denon 32258, 32748
Dyon 33052
Foehn & Hirsch 33052
Funai 30675
Harman/Kardon 33228
Insignia 30675, 32428, 32596
Integra 32147, 32900, 32910,
33100, 33101, 33500,
33501
JVC 32855
Lenco 33052
Lexicon 32545
LG 30741, 31602
Limit 33052
Loewe 32474, 32783
Magnavox 30675
Marantz 32414, 32432, 33444
Momitsu 33052
Onkyo 32147, 32900, 32910,
33100, 33101, 33500,
33501
Oppo 32545
Panasonic 31641, 32523, 32859
Philips 32084, 32434, 32689
Pioneer 30142, 32442
Samsung 30199, 33195
Sharp 32250, 32474, 32652
Sherwood 33052
DVD
Sony 31516, 32180
Sylvania 30675
Toshiba 32551, 32705, 33157
Vizio 32563
Yamaha 32298, 32299
DVD-R
Accurian 30675
Aristona 30646
Denon 30490
Emerson 30675
Funai 30675
Go Video 30741
GPX 30741
Hitachi 31664
Humax 30646
Irradio 30646
JVC 31597
LG 30741
Loewe 30741
Magnavox 30646, 30675
Medion 30741
Panasonic 30490, 31579, 32523,
32710, 32859
Philips 30646, 31340
Pioneer 30631, 32860
Pye 30646
RCA 30522
Samsung 30490, 31635
Schneider 30646
Sharp 30630, 30675, 32869
Sony 31033, 31070, 31431,
31516, 31633, 32180
Sylvania 30675
Targa 30741
Toshiba 31639, 32277, 32551
Blu-ray Disc

Remote Control Codes
18
Victor 31597
Yamaha 30646
Zenith 30741
HD-DVD
Integra 32901, 33104 33504
LG 30741
Microsoft 32083
Onkyo 32901, 33104 33504
Xbox 32083
TV/DVD Combination
Akai 11675
Black Diamond 11037, 30713
Blue Sky 11037, 30713
Bush 11037, 10698, 12719,
30713
Centrum 11037, 30713
Crown 11037, 30713
DMTech 12001
Dual 11037, 30713
Dynex 12049
Elfunk 11037, 30713
Emerson 11394, 11864, 11886,
30675
Ferguson 11037, 30713
Goodmans 11037, 30713
Grandin 30713
Grundig 30539
H & B 12001
Hanseatic 12001
Hitachi 11037, 11667, 30713
Insignia 12049
JVC 12271
LG 11423
Logik 11037, 30713
Luxor 11037, 30713
DVD-R
Magnavox 12372
Matsui 11037, 30713
Medion 12719
Nordmende 12001
Odys 12719
Panasonic 12170
Philips 11454, 10556, 11394,
30539
Powerpoint 10698
Prosonic 12001
Pvision 12001
RCA 12746, 12932
Schaub Lorenz 12001
SEG 11037, 12719, 30713
Sharp 10818
Soniq 12493
Sunstech 12001
Sylvania 10171, 11394, 11864,
11886, 30630, 30675
Teac 10698
Technica 11037, 30713
Telefunken 10698
Teletech 11037, 30713
Thomson 10625
Toshiba 11524
United 11037, 30713
Universum 30713
Vestel 11037
Viewsonic 12049
Weltstar 11037, 30713
TV/DVD Combination

SN 29401094
(C) Copyright 2012 ONKYO SOUND & VISION CORPORATION Japan. All rights reserved.
* 2 9 4 0 1 0 9 4 *
Y1112-1





