Oracle A55979 02 Users Manual Vsm.bk
2015-02-05
: Oracle Oracle-A55979-02-Users-Manual-497450 oracle-a55979-02-users-manual-497450 oracle pdf
Open the PDF directly: View PDF
.
Page Count: 48
- Getting Started with Oracle Video Server Manager
- Chapter 1 Overview
- Chapter 2 Installation and Startup
- Chapter 3 Using Oracle Video Server Manager
- Chapter 4 Monitoring and Managing an Oracle Video Server...
- Index

Oracle Video Server
Getting Started with Oracle Video Server Manager
Release 3.0
February, 1998
Part No. A55979-02

Getting Started with Oracle Video Server Manager
Part No. A55979-02
Release 3.0
Copyright © 1996, 1998, Oracle Corporation. All rights reserved.
Printed in the U.S.A
Primary Author: John Dowden
Contributors: Brian Adams, Robert Baller, Kim Bartlett, Jean Giarrusso, Stefan Jones, Lesley Kew, Mason
Ng, Mine Ogura, Charles Prael, Matt Prather, Bob Sigmon, Pari Tajiki, Michael Short, Manish Upendran,
Shiu Wong, John Zussman
The programs are not intended for use in any nuclear, aviation, mass transit, medical, or other
inherently dangerous applications. It shall be licensee's responsibility to take all appropriate fail-safe,
back up, redundancy and other measures to ensure the safe use of such applications if the Programs
are used for such purposes, and Oracle disclaims liability for any damages caused by such use of the
Programs.
This Program contains proprietary information of Oracle Corporation; it is provided under a license
agreement containing restrictions on use and disclosure and is also protected by copyright patent and
other intellectual property law. Reverse engineering of the software is prohibited.
The information contained in this document is subject to change without notice. If you find any problems
in the documentation, please report them to us in writing. Oracle Corporation does not warrant that this
document is error free.
If this Program is delivered to a U.S. Government Agency of the Department of Defense, then it is
delivered with Restricted Rights and the following legend is applicable:
Restricted Rights Legend Programs delivered subject to the DOD FAR Supplement are 'commercial
computer software' and use, duplication and disclosure of the Programs shall be subject to the licensing
restrictions set forth in the applicable Oracle license agreement. Otherwise, Programs delivered subject to
the Federal Acquisition Regulations are 'restricted computer software' and use, duplication and
disclosure of the Programs shall be subject to the restrictions in FAR 52..227-14, Rights in Data -- General,
including Alternate III (June 1987). Oracle Corporation, 500 Oracle Parkway, Redwood City, CA 94065.
Oracle Video Server Manager, Oracle Video Server, Oracle Video Client, and Network Computing
Architecture are trademarks of Oracle Corporation. Oracle is a registered trademark of Oracle
Corporation.
All other products or company names are used for identification purposes only, and may be trademarks
of their respective owners.

iii
Contents
Send Us Your Comments.................................................................................................................... v
Preface........................................................................................................................................................... vii
1Overview
What is Oracle Video Server Manager?.......................................................................................... 1-2
Why Use Oracle Video Server Manager?....................................................................................... 1-2
The Oracle Video Server System Architecture.............................................................................. 1-3
Tier 1: Client.................................................................................................................................. 1-4
Tier 2: Application Server............................................................................................................ 1-4
Tier 3: Data Server........................................................................................................................ 1-4
Video Server Manager Communication Paths.............................................................................. 1-5
Oracle Video Server Content Model............................................................................................... 1-6
Content Layers.............................................................................................................................. 1-6
Running OVS without a Database............................................................................................. 1-8
Registering Content...................................................................................................................... 1-8
2 Installation and Startup
System Requirements........................................................................................................................ 2-2
Installing Oracle Video Server Manager........................................................................................ 2-2
Starting Video Server Manager........................................................................................................ 2-4
Creating a Video Server Manager Shortcut on the Windows Desktop.................................... 2-5

iv
3 Using Oracle Video Server Manager
Video Server Manager Console........................................................................................................ 3-2
Menu bar........................................................................................................................................ 3-3
Toolbar............................................................................................................................................ 3-4
Navigator Tree.............................................................................................................................. 3-5
Creating a Split View in the Navigator Tree..................................................................... 3-6
Detail Pane..................................................................................................................................... 3-7
Summary Tables.................................................................................................................... 3-8
Property Sheets...................................................................................................................... 3-9
Status bar........................................................................................................................................ 3-9
Video Server Manager Online Help.............................................................................................. 3-10
4 Monitoring and Managing an Oracle Video Server System
Video Server Manager Task Reference........................................................................................... 4-2
Index

Send Us Your Comments
Getting Started with Oracle Video Server Manager, Release 3.0
Part No. A55979-02
Oracle Corporation welcomes your comments and suggestions on the quality and usefulness of this
publication. Your input is an important part of the information used for revision.
■Did you find any errors?
■Is the information clearly presented?
■Do you need more information? If so, where?
■Are the examples correct? Do you need more examples?
■What features did you like most about this manual?
If you find any errors or have any other suggestions for improvement, please indicate the chapter,
section, and page number (if available). You can send comments to us in the following ways:
■electronic mail - omsdoc@us.oracle.com
■FAX - 650.506.7615 Attn: Oracle Media Server Documentation Manager
■postal service:
Oracle Corporation
Oracle Media Server Documentation
500 Oracle Parkway, Mailstop 6OP5
Redwood Shores, CA 94065
U.S.A.
If you would like a reply, please give your name, address, and telephone number below.

vi

vii
Preface
Oracle Video Server Manager™ (VSM) is a graphical, Java-based application that
enables you to monitor and manage multiple instances of the Oracle Video
Server™ and its clients. Compliant with Oracle’s Network Computing
Architecture™ (NCA), the Oracle Video Server Manager is your best tool for
monitoring and managing the Oracle Video Server system.
This guide discusses:
■general concepts underlying Oracle Video Server Manager and Oracle’s
Network Computing Architecture
■system requirements and how to start the VSM console
■how to navigate and use the VSM console
■the types of administrative tasks that you can perform with VSM
This Preface provides the following topics:
■Audience
■Structure
■Conventions Used in this Guide
■Online Documentation
■Related Documents

viii
Audience This guide is intended for anyone who is planning to use the Oracle Video Server
Manager to monitor and manage the Oracle Video Server.
This guide assumes that you are familiar with the Microsoft Windows and UNIX
operating systems.
Structure Please read this guide in its entirety before using this product. This guide contains
these chapters:
Conventions Used in this Guide
This section describes the command and platform conventions used in this guide.
Command Conventions
This guide documents parts of the Oracle Video Server Manager graphical user
interface:
■Buttons, icons, and dialog box names appear in boldface.
■Menu commands appear in boldface with the name of the menu and the name
of the command separated by a vertical bar, menu | command.
This guide also uses commands from UNIX C-shell. UNIX keywords appear in
boldface and UNIX parameters appear in italics.
Chapter 1 Overview: provides a brief explanation of Oracle Video
Server Manager and the Oracle Video Server system
architecture.
Chapter 2 Installation and Startup: describes how to install and start
the Oracle Video Server Manager console.
Chapter 3 Using Oracle Video Server Manager: tells you how to
navigate and use the Video Server Manager graphical user
interface.
Chapter 4 Monitoring and Managing an Oracle Video Server System:
describes the types of administrative tasks that you can
perform with Oracle Video Server Manager.

ix
Platform Conventions
The Oracle Video Server Manager client can operate on several different platforms.
This guide specifies Windows 95 path names. For example, the default Oracle
home directory for Windows 95 is C:\orawin95. If you are using a different
platform, interpret the directory and file path names that reflect your installation.
Likewise, the screen representations in this guide reflect the Windows 95
environment. On different platforms, dialog boxes and windows appear slightly
different, but contain the same information as those presented in this guide.
Online Documentation
The Oracle Video Server Manager documentation is available online. Online
documentation is provided in Adobe Acrobat (PDF) files, which are readable
with Adobe Acrobat Reader and when printed appear exactly like the bound
versions of the documentation.
The online documentation is automatically installed on the Oracle Video Server
Manager machine in the following directory:
Windows 95/NT
c:\ORAWIN95\vsm30\doc (where C:\orawin95 is the default product location)
UNIX
$ORACLE_HOME/vs30/doc/pdf
Installing Adobe Acrobat Reader
For Windows 95/NT clients, the Acrobat Reader is automatically installed during
the Oracle Video Server Manager installation.
To install the Acrobat Reader on a Solaris machine:
1. Mount the Oracle Video Server distribution CD-ROM as root.
2. Change directory to /cdrom/ovs/ovsdoc/acroread.
3. Use the install script to install Acrobat Reader.

x
Viewing the Online Documentation
To view the VSM online documentation from a Windows 95/NT machine, select
Programs|Oracle Video Server|OVS Road Map from the Windows Start menu.
To view the VSM online documentation from a Solaris machine, type:
% $ORACLE_HOME/vs30/doc/pdf/roadmap.pdf &
Related Documents
Refer to the Oracle Video Server Road Map to find documents related to this release of
the Oracle Video Server Manager.
Your Comments Are Welcome
We value and appreciate your comments as an Oracle user and reader of the
manuals. As we write, revise, and evaluate our documentation, your opinions are
the most important input we receive. Our Send Us Your Comments form is at the
front of the manual, at the end of the table of contents. We encourage you to use
this form to tell us what you like and dislike about this manual or other Oracle
manuals. If the form is not available, please use the following address or FAX
number.
Oracle Video Server Documentation Manager
Oracle Corporation
500 Oracle Parkway
Box 6OP5
Redwood Shores, CA 94065
U.S.A.
FAX: 650-506-7615
Email: omsdoc@us.oracle.com

What is Oracle Video Server Manager?
1-2 Getting Started with Oracle Video Server Manager
What is Oracle Video Server Manager?
The Oracle Video Server Manager (VSM) is a graphical, Java-based software
solution that simplifies the management of distributed multimedia servers and
clients in heterogeneous environments. VSM offers the following features and
benefits:
■Centralized management of distributed systems: VSM can monitor multiple
instances of the Oracle Video Server and its clients from one location, reducing
product and overhead costs.
■User-friendly graphical user interface: The VSM Java console provides an
easy-to-use graphical user interface that is designed to enable you to effectively
manage the system quickly, with a minimum of training.
■Integration with Oracle’s Network Computing Architecture: Oracle’s NCA is
a comprehensive, open, network-based architecture that provides extensibility
for distributed environments. For more information about Oracle’s NCA, visit
the Oracle web site at http://www.oracle.com/nca.
Why Use Oracle Video Server Manager?
As you write and deploy multimedia business applications in client/server
environments, system administration becomes increasingly challenging. With the
new generation of multimedia servers, you are responsible for managing a highly
divergent and ever-growing combination of servers, clients, and data. You must
have an easy-to-use, effective, integrated set of tools that can manage local and
remote multimedia systems from a single location.
The Oracle Video Server Manager (VSM) is the fastest and most efficient way to
manage multimedia content and services throughout your Oracle Video Server
(OVS) system. VSM simplifies routine OVS administrative tasks, enabling you to be
more productive. From the VSM console, you can:
■start and stop individual OVS instances
■view the status of critical OVS services
■monitor and/or manage several OVS functions and components:
–Logical content, clips, and programs
–OVS clients
–Oracle Media Data Store (MDS) volumes, disks, and files
–Hierarchical Storage Management (HSM) tapes and files

The Oracle Video Server System Architecture
Overview 1-3
–Real-time feeds
■load and register content
■play videos
For a complete list of the administrative tasks that you can perform from VSM,
refer to Chapter 4, Monitoring and Managing an Oracle Video Server System, or
the VSM online help.
The Oracle Video Server System Architecture
The Oracle Video Server system is fully compliant with Oracle’s Network
Computing Architecture, offering a scalable, object-oriented architecture, which
consists of three tiers:
■Tier 1: Client
■Tier 2: Application Server
■Tier 3: Data Server
Figure 1-1 illustrates where each of the OVS system components resides in this
three-tier architecture. For a more detailed description of the components of the
Oracle Video Server system, refer to Introducing Oracle Video Server.
Figure 1–1 Oracle Video Server System Architecture

The Oracle Video Server System Architecture
1-4 Getting Started with Oracle Video Server Manager
Tier 1: Client The client tier resides completely on the client machine(s) and consists of the
following components:
■Oracle Video Server Manager: The Oracle Video Server Manager console is a
Java application that gives you point-and-click control over OVS services,
clients, and content.
■Oracle Video Client: The Oracle Video Client software enables you to develop
interactive, video-based multimedia applications for such uses as computer-
based training, interactive kiosks, corporate repositories, and Web sites. The
Oracle Video Client software provides several tools to help you build and view
client video applications. For more information about the Oracle Video Client,
refer to the Oracle Video Client Developer’s Guide.
Tier 2: Application Server
The Application Server tier consists of the following components:
■Oracle Video Server: The Oracle Video Server is an end-to-end software
solution for networked client-server computers which store, manage, deliver,
and display digital video on demand. The Oracle Video Server is supported on
a variety of server platforms and scales to many users.
■Oracle Video Server Cartridges: A cartridge is a manageable object that “plugs
into” and extends the functionality of another piece of software. Cartridges use
an IDL (Interface Definition Language), a language-neutral interface, that
allows the cartridge to identify itself to other objects in a distributed system.
Any customer or vendor can write a cartridge or service that plugs into the Ora-
cle Video Server system. For example, a real-time encoding vendor might write
an encoder cartridge that integrates with the Oracle Video Server, as shown in
Figure 1–1.
Tier 3: Data Server
The Data Server machine contains the target service(s) which the client needs to
access to get application-specific data. In the Oracle Video Server system
environment, the Server tier consists of the Oracle database (optional). A database
is a set of dictionary tables and user tables that are treated as a unit. The OVS
system can use the Oracle database to write and query database tables associated
with OVS processes, including logical content, clips, and broadcast programs.

Video Server Manager Communication Paths
Overview 1-5
For Oracle Video Server Manager, the target service is the Oracle Video Server
(which resides on the Application Server) and its connected clients, as well as the
Oracle database.
Video Server Manager Communication Paths
This section describes how Video Server Manager (VSM) communicates with the
Oracle Video Server (OVS). The numbered steps in this section refer to the
communication path segments illustrated in Figure 1–2.
1. The user makes an HTTP request from VSM to OVS.
2. OVS collects the requested data or executes the requested command,
communicating with the Oracle Media Data Store (MDS) or database as
necessary.
3. OVS communicates with the Oracle database to resolve logical content
references.
4. OVS returns the data to VSM, displaying the requested information, or
indicates that the requested operation was performed.
Figure 1–2 VSM Communication Paths

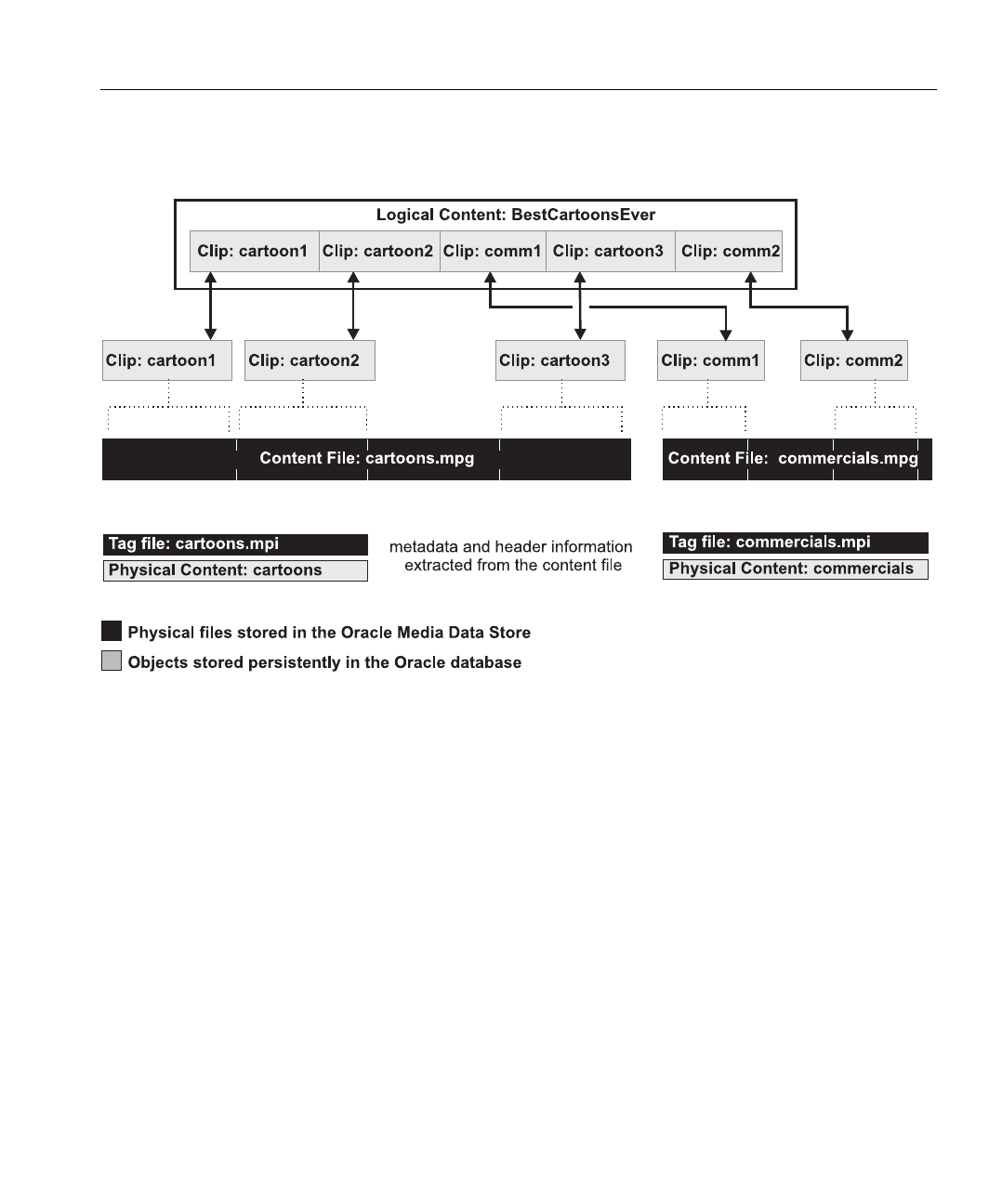
Oracle Video Server Content Model
1-6 Getting Started with Oracle Video Server Manager
Oracle Video Server Content Model
Oracle Video Server (OVS) offers both physical and logical control of all content
that is stored in the Oracle Video Server system. To harness the flexibility and
control that this content model offers, you must understand the different layers of
content that are available in the OVS environment.
Content LayersThe OVS content model consists of the following layers:
■Content Files: files that OVS stores and delivers to clients. Content files can
contain video and/or audio and are created through a process called encoding.
For more information on the types of content files that OVS supports, refer to
“Codecs, Containers, and Frameworks” in Chapter 3.
■Tag Files: a physical file that stores metadata and header information about a
given piece of content, such as the file’s name, format, bit rate, and size. Tag
files also store information about individual video frames, which is not stored
in the database. Tag files must have an .mpi extension.
■Physical Content: a database object that contains the same header and
metadata information found in a tag file.
■Clips: a logical excerpt from a content file. Each clip corresponds to only one
content file. Clips map to a specific start and stop position (in seconds) within a
content file.
■Logical content: a collection of video clips that are played in a pre-defined
sequence.
Logical content, clips, and physical content are all objects that are stored
persistently in the Oracle database. Video Server Manager enables you to create,
edit, and remove these objects, thereby protecting the physical data that is stored in
the Oracle Media Data Store (MDS).
In contrast, tag files and content files are physical data files which are stored in the
MDS. For each content file that you load into the MDS, you must create a tag file
and store it in the MDS with the content file.
Figure 1–3 illustrates the relationship between the different OVS content layers.

Oracle Video Server Content Model
Overview 1-7
Figure 1–3 Oracle Video Server Content Layers

Oracle Video Server Content Model
1-8 Getting Started with Oracle Video Server Manager
Running OVS without a Database
If you are running OVS without an Oracle database, the content model changes
slightly. When OVS is invoked without a database, the content service obtains
content data directly from the tag file headers stored in the MDS. Thus, there are no
clips or logical content in a system that does not have a database.
When OVS is running without a database, Video Server Manager still enables you
to monitor the physical content (metadata and header information). However,
logical content and clips are not available in this scenario.
Registering Content
In the OVS environment, the process of creating tag files and creating the logical
content, clip, and physical content objects in the database is called registering.
For more information on how to register content from Video Server Manager, refer
to the VSM online Help.

Installation and Startup 2-1
2
Installation and Startup
The server and client components of the Oracle Video Server Manager (VSM) are
separately-installed options of your Oracle Video Server system.
The server-side components of the Oracle Video Server Manager are installed with
the Oracle Video Server software. For system requirements and instructions for the
server-side VSM installation, refer to the Oracle Video Server Installation Guide for
your server platform.
This chapter provides instructions for installing and starting the VSM console and
other client-side components of the Oracle Video Server Manager.
This chapter contains the following sections:
■System Requirements
■Installing Oracle Video Server Manager
■Starting Video Server Manager
■Creating a Video Server Manager Shortcut on the Windows Desktop
Note: If you chose to install Oracle Video Server Manager on
your video server machine, the Oracle Video Server Manager
console was installed automatically. For instructions on how to
start VSM, refer to “Starting Video Server Manager” later in this
chapter.

System Requirements
2-2 Getting Started with Oracle Video Server Manager
System Requirements
To install and use the Oracle Video Server Manager console on a Windows
machine, you need the following resources.
■VGA video (SVGA strongly recommended), minimum screen resolution of
800x600
■32 megabytes RAM
■Microsoft Windows 95 with Service Pack 1 or Windows NT 4.0 with Service
Pack 3
■TCP/IP services
■Java Runtime Environment (JRE) 1.1.5
■Oracle Video Client 3.0.3 (if you want the ability to play video)
■CD-ROM drive
■Hard disk space:
–Oracle Video Server Manager: 2.3 MB
–Oracle Video Server online documentation: 4 MB
–Oracle Video Client 3.0.3: 3.5 MB
–JRE 1.1.5: 4 MB
–Adobe Acrobat Reader 3.0: 4MB
Installing Oracle Video Server Manager
Follow these instructions to install the Oracle Video Server Manager console:
1. Start Windows 95/Windows NT 4.0. Close all other applications.
2. Insert the Oracle Video Server Manager CD into your CD-ROM drive.
3. Select the Run command from the Windows Start menu.
4. Type the following command in the Open box:
D:\SETUP.EXE
This assumes that your CD-ROM is your D: drive. If your CD-ROM drive uses
another name, substitute that in place of D: in this command.
5. InstallShield launches and presents you with the Welcome dialog box. Click Next.

Installing Oracle Video Server Manager
Installation and Startup 2-3
6. Read the software license agreement and click Next.
7. The Choose Destination Location dialog box appears, prompting you to select
the directory in which you want to install Oracle Video Server Manager.
–To accept the default ORACLE_HOME selection, click Next.
–To select a different installation destination, click Browse and select the
directory that you want. Then click Next.
8. If you do not have the Oracle Video Client 3.0.3, Adobe Acrobat Reader 3.0,
and/or JRE 1.1.5 installed on your machine, InstallShield lists these
dependencies in the Dependencies dialog box. Click Next to launch the
appropriate product installation programs and follow the prompts.
9. The Oracle Video Server Manager Logon Information dialog box appears,
prompting you to enter the host name and domain name for the Oracle Video
Server that you want Video Server Manager to manage by default. Enter the
information and click Next. If you do not know the host name or domain name
for your Oracle Video Server, contact your network administrator.
10. InstallShield copies all the following VSM files to your hard disk:
C:\ORAWIN95\jbin (or the directory that you chose to install VSM)
–vsm.jar
C:\ORAWIN95\VSM30
–vsm30.ico
–vsmgr30.bat
–several PDF files in the \doc directory
11. Oracle Video Server Manager has been successfully installed on your machine.
Click OK.
12. Depending on which dependent programs were installed in Step 7, you might
be prompted to restart your computer.
Note: The Oracle Video Server Manager installation installs the
compact version of the Oracle Video Client (OVC). If you want to
install the full version of the OVC, which includes additional
online documentation and sample applications, you must install
the video client from the OVC distribution CD.

Starting Video Server Manager
2-4 Getting Started with Oracle Video Server Manager
Starting Video Server Manager
This section describes how to start the Oracle Video Server Manager console from a
Windows or UNIX machine.
From the Windows desktop
1. Choose Programs|Oracle Video Server Manager|Oracle Video Server
Manager from the Windows Start menu, or
Double-click the Oracle Video Server Manager shortcut that was created on
your Windows desktop.
For instructions on how to create other VSM shortcuts, refer to the next section.
2. At the Logon screen, enter:
■your user name
■your password
From a UNIX machine
To start the Oracle Video Server Manager console from a UNIX machine, type:
cd $ORACLE_HOME/vsmc30/admin
./vsmstart <hostname.domainname>
Note: The host name and domain name fields appear dim. These
values were entered during installation. If these values are not
valid, you will not be able to logon to VSM.
Note: The Oracle Video Server uses the native security features in
your network. For more information about restricting access to
specific VSM consoles or users, refer to Chapter 3 in the Oracle
Video Server Administrator’s Guide and Command Reference.

Creating a Video Server Manager Shortcut on the Windows Desktop
Installation and Startup 2-5
Creating a Video Server Manager Shortcut on the Windows Desktop
By default, the Video Server Manager program icon created during installation
connects to the video server that you defined during installation. However, you
create other Video Server Manager shortcuts that connect to different video servers
at startup.
To create a custom VSM shortcut, follow these steps:
1. Right-click the Oracle Video Server Manager shortcut on your Windows
desktop and select Create Shortcut.
2. Right-click the new VSM shortcut and select Properties.
3. Click the Shortcut tab.
4. In the Target field, edit the <host name>.<domain name> entry to refer to the
video server machine that you want to manage (i.e, ovs1.oracle.com). The
<host name>.<domain name> entry is the last variable in this field.
5. Click OK.
Alternatively, you can create a custom VSM shortcut by following these steps:
1. Click the Start button from the Windows desktop and select Settings|Taskbar.
2. Double-click Programs|Oracle Video Server Manager.
3. Click the Start Menu Programs tab.
4. Click the Advanced button.
5. For Windows 95 — Expand the Programs folder.
For Windows NT — Expand the Profiles|All Users|Start Menu|Programs
folder.
6. Click Oracle Video Server Manager.
7. Right-click the Oracle Video Server Manager program icon and select Create
Shortcut.
8. Click and drag the new shortcut to the Windows desktop.

Creating a Video Server Manager Shortcut on the Windows Desktop
2-6 Getting Started with Oracle Video Server Manager

Video Server Manager Console
3-2 Getting Started with Oracle Video Server Manager
Video Server Manager Console
The Oracle Video Server Manager console is a Java application that provides and
easy-to-use graphical user interface that consists of these parts:
■Menu bar
■Toolbar
■Navigator tree
■Detail pane
■Status bar
Figure 3–1 shows the major parts of the Video Server Manager console and how to
use each part to monitor and manage objects of the Oracle Video Server.
For information on the meaning of any desktop object, use the online help by
selecting Help | Contents.

Video Server Manager Console
Using Oracle Video Server Manager 3-3
Figure 3–1 Video Server Manager desktop
Menu bar The menu bar contains pull-down menus with commands for executing specific
VSM tasks. Some menu commands require that you select an object or folder from
the navigator tree. Not all commands apply to all objects. Unavailable commands
appear dim in the menu bar.

Video Server Manager Console
3-4 Getting Started with Oracle Video Server Manager
Toolbar The toolbar contains buttons that provide quick access to frequently used VSM
commands and features. Buttons that are not applicable to the currently selected
Oracle Video Server object appear dim.
To see the name of a button, move the mouse pointer over the button.
To execute a toolbar command, simply click the button with the mouse. Figure 3–2
shows the toolbar and the tasks it performs.
Figure 3–2 Video Server Manager toolbar
Note: The Create Clips and Create Logical Content buttons are
only available when the video server is connected to a database
and if the Content Service (vscontsrv) is started with database
options. For more information about implementing the Content
Service, refer to Chapter 9 of the Oracle Video Server Administrator’s
Guide and Command Reference.
Note: The Program button is only available when the video
server is connected to a database and if the Scheduling Services
and the Content Service are started. For more information about
implementing these services, refer to Chapter 9 of the Oracle Video
Server Administrator’s Guide and Command Reference.

Video Server Manager Console
Using Oracle Video Server Manager 3-5
Navigator Tree The navigator tree, on the left side of the screen, is your “starting point” for
monitoring and managing the Oracle Video Server system. The navigator tree,
shown in Figure 3–3, provides a consistent and hierarchically organized way to
view and access parts of the OVS system. Specifically, you can monitor the different
parts of the OVS system, including:
■Content
■Clients
■Oracle Media Data Store (MDS)
■Real-time Feeds
Each object type in the navigator tree is identified by an icon and name. Each
branch of the Navigator tree is either:
■an object (i.e., a volume, disk, file, device, or other OVS object)
■a folder containing objects or other folders
Figure 3–3 Navigator Tree

Video Server Manager Console
3-6 Getting Started with Oracle Video Server Manager
Table 3–1 lists the types of operations that you can perform from the navigator tree:
Creating a Split View in the Navigator Tree
By default, the navigator tree is presented as a single tree. However, you can choose
to create a split view from any folder in the navigator tree. Each split view that you
create is identified with a tab. The tab for the root navigator tree view is labeled
Navigator. Regardless of how many split views you create, you can always access
the contents of the entire tree from the navigator tree.
Split views enable you to organize the navigator tree in a way that complements
how you manage your system. Split views are also useful when individual folders
contain several nested subfolders and files. Figure 3–4 shows the navigator tree
with one split view.
To create a split view for a navigator tree folder:
1. Expand the video server folder.
2. Click the folder (Content, Clients, MDS, Feeds) that you want to split.
3. Choose Navigator |Split View.
To remove a split view:
1. Select the tab for the view that you want to remove.
2. Choose Navigator | Remove Split View.
Table 3–1 Navigator tree operations
Operation Action Description
Select Click folder or object with the
mouse Displays information about the folder or
object in the detail pane
Open Click the plus sign (+), or dou-
ble-click on the folder with the
mouse
Displays the objects and folders within a
folder. After you open a folder, a minus sign
(-) appears next to it.
Close Click the minus sign (-), or
double-click on the folder with
the mouse
Displays the folder but not the objects and
folders within it. After you close a folder, a
plus sign (+) appears next to it again.

Video Server Manager Console
Using Oracle Video Server Manager 3-7
Figure 3–4 Creating a Split View in the Navigator Tree
Detail Pane The detail pane, on the right side of the screen, displays information about the
object selected in the navigator tree and, as needed, contains controls for managing
that object. Depending on the object selected, the detail pane can show information
in different forms:
■Summary tables
■Property sheets

Video Server Manager Console
3-8 Getting Started with Oracle Video Server Manager
Summary Tables
For some navigator tree folders, such as Volumes, the detail pane displays a
summary table. Each row in the summary table describes an object in the folder.
Figure 3–5 shows the Volumes summary table.
By default, rows in a summary table are sorted in ascending order of the left-most
column values. To sort a summary table by a different category, click the heading of
the column by which you want to sort.
Figure 3–5 Summary Table in the Detail Pane

Video Server Manager Console
Using Oracle Video Server Manager 3-9
Property Sheets
For some navigator tree objects, the detail pane contains one or more tabbed
property sheets. Each property sheet displays different information about the
selected object. You can view a property sheet by selecting its tab. Figure 3–6
illustrates the General property sheet for the clip “Cartoon1” in the logical content
title “Binky’s Best”.
Figure 3–6 Property Sheet in the Detail Pane
Status bar The status bar displays a one-line description of the selected desktop object or
menu bar command. The status bar is located at the bottom of the Video Server
Manager window.

Video Server Manager Online Help
3-10 Getting Started with Oracle Video Server Manager
Video Server Manager Online Help
The Video Server Manager console provides a full-featured online Help system
which contains HTML-based Help and a Quick Tour
You can access online Help in several ways:
■To view the online Help contents, choose Help|Contents.
■To search online Help for information on a particular topic, choose
Help |Search for Help.
■For help on a specific navigator tree or detail pane object, select the object and
click Help button.
■To view the online Help index, choose Help|Index.
■To view the online Quick Tour, choose Help|Quick Tour.
Alternatively, you can view the Oracle Video Server Manager Quick Tour by
pointing your browser at:
http://<hostname>.<domain name>/vsm/help/vsm.htm
where
<hostname> is the name of the video server on which you have installed the
Video Server Manager server components (for example, ovs1-sun).
<domain name> is the domain name of the video server on which you have
installed the Video Server Manager server components (for example,
oracle.com)
Once you have started the online Help for Video Server Manager, there are two
ways to exit Help:
■Choose File |Exit.
■Close the Video Server Manager Help window by double-clicking its top-left
corner.
Figure 3–7 illustrates the VSM online help interface.

Video Server Manager Online Help
Using Oracle Video Server Manager 3-11
Figure 3–7 Video Server Manager Online Help Interface

Video Server Manager Online Help
3-12 Getting Started with Oracle Video Server Manager

Monitoring and Managing an Oracle Video Server System 4-1
4
Monitoring and Managing an Oracle Video
Server System
This chapter lists the types of administrative tasks that you can perform with
Oracle Video Server Manager. For a detailed description and step-by-step
instructions for any of these tasks, refer to online Help.

Video Server Manager Task Reference
4-2 Getting Started with Oracle Video Server Manager
Video Server Manager Task Reference
Use tables 4-1 through 4-4 as a quick reference for how to execute common
administrative tasks from the VSM console. When appropriate, these tables also
refer you to relevant or additional information in other documents in the Oracle
Video Server documentation library.
For complete instructions and explanations for any of these tasks, refer to the
online Help.
Table 4–1 General Video Server Manager Tasks
Task VSM Action
Manage a different video server Click
Switch Video Server
View the status of VSM job requests Click
Job Status
Play video Click
Play
Refresh display Click
Refresh
Get help Click
Help

Video Server Manager Task Reference
Monitoring and Managing an Oracle Video Server System 4-3
Table 4–2 General OVS System Tasks
Task VSM Action For More Information
Start an Oracle Video Server instance Select the video server folder
and click the Startup button in
the detail pane.
Refer to “ Starting the Oracle
Video Server” in Chapter 4 of
the OVS Administrator’s Guide
and Command Reference
Stop an Oracle Video Server instance Select the video server folder
and click the Shutdown button
in the detail pane.
Refer to “ Shutting Down the
Oracle Video Server” in
Chapter 4 of the OVS
Administrator’s Guide and
Command Reference
Change the Oracle Video Server startup
and shutdown scripts Select the video server folder
and click the Preferences button
in the detail pane.
Refer to “ Starting the Oracle
Video Server” in Chapter 4 of
the OVS Administrator’s Guide
and Command Reference
View the status of critical Oracle Video
Server services Select the video server folder
and click the Show Status
button in the detail pane.
Refer to “mnorbls” in the
Oracle Media Net
Administrator’s Guide
View active clients Select the Clients folder in the
navigator tree Refer to “Displaying
Information about Sessions
and Circuits” in Chapter 6 of
the OVS Administrator’s Guide
and Command Reference
View the status of a specific client Expand the Clients folder in the
navigator tree and select a client Refer to “Viewing Session and
Circuit Information” in
Chapter 6 of the OVS
Administrator’s Guide and
Command Reference
View the event log file Select View|Server Event Log
from the menu bar. Refer to “mnlogreader” Oracle
Media Net Administrator’s Guide

Video Server Manager Task Reference
4-4 Getting Started with Oracle Video Server Manager
Table 4–3 Managing Oracle Video Server Services
Task VSM Action For More Information
Media Data Store (MDS) Volumes, Disks, and Files
Load (and automatically register) content
into the MDS from a tape, CD, or file
system Click
Load Content
Refer to Chapter 4 of the OVS
Content Administrator’s Guide
View the status and contents of MDS
volumes Select the MDS Volumes folder
in the navigator tree Refer to “mdsdir” and
“mdsvolstat” in the OVS
Administrator’s Guide and
Command Reference
View the status and contents of MDS disks Select the MDS Disks folder in
the navigator tree Refer to “mdsdir” and
“mdsdiskmode” in the OVS
Administrator’s Guide and
Command Reference
View the status and contents of MDS files Select the MDS Files folder in
the navigator tree Refer to “mdsdir” in the OVS
Administrator’s Guide and
Command Reference
Defragment an MDS volume Select Tools|
Defragment Volume Refer to “Defragmenting the
MDS” in Chapter 7 of the OVS
Administrator’s Guide and
Command Reference
Copy MDS files from one volume to
another Click
Load Content
Refer to Chapter 4 of the OVS
Content Administrator’s Guide
Register content with the Oracle Media
Data Store (MDS) and database Click
Register Content
Refer to “Registering Content”
in Chapter 4 of the OVS
Content Administrator’s Guide

Video Server Manager Task Reference
Monitoring and Managing an Oracle Video Server System 4-5
Hierarchical Storage Management (HSM) Tapes and Files
View HSM tape contents Select the HSM Tapes folder in
the navigator tree Refer to “Using HSM with the
Ampex DST” in Chapter 7 of
the OVS Administrator’s Guide
and Command Reference
View HSM file contents Select the HSM Files folder in
the navigator tree Refer to “Using HSM with the
Media Data Store” in Chapter
7 of the OVS Administrator’s
Guide and Command Reference
Real-time Feeds
Monitor the status of active real-time feed
server Select the Real-time Feeds
folder in the navigator tree Refer to Chapter 8,
“Configuring the Real-Time
Feed Service” inthe OVS
Administrator’s Guide and
Command Reference
View the status and properties of a specific
real-time feed server Expand the Real-timeFeeds
folder in the navigator tree and
select a feed server
Refer to Chapter 8,
“Configuring the Real-Time
Feed Service” in the OVS
Administrator’s Guide and
Command Reference
Table 4–3 Managing Oracle Video Server Services (Cont.)
Task VSM Action For More Information

Video Server Manager Task Reference
4-6 Getting Started with Oracle Video Server Manager
Table 4–4 Managing OVS Content
Task VSM Action
Register content with the Oracle Media Data Store
(MDS) and database Click
Register Content
Create clips Click
Create Clip
View or modify a clip Select the clip title in the
navigator tree and click
Modify
Rename a clip title Select the clip title in the
navigator tree and click
Modify
Remove a clip Select the clip title in the
navigator tree and click
Delete
Create logical content Click
Create Logical Content
View or modify logical content Select the logical content title
in the navigator tree and click
Modify
Rename a logical content title Select the logical content title
in the navigator tree and click
Modify
Remove logical content Select the logical content title
in the navigator tree and click
Delete
Note: The Clips and Logical Content options are only available when the video server is
connected to a database and if the Content Service (vscontsrv) is started with database
options. Refer to the VSM online help or Chapter 9 of the Oracle Video Server Administrator's
Guide and Command Reference for information on how to start and stop this service.

Video Server Manager Task Reference
Monitoring and Managing an Oracle Video Server System 4-7
Program schedules and channels Click
Program
Note: The Schedules and Channels options are only available when the video server is
connected to a database and if the Scheduling Services (vsbcastsrv, vsschdsrv, and
vsnvodsrv) are started. Refer to the VSM online help or Chapter 9 of the Oracle Video
Server Administrator's Guide and Command Reference for information on how to start and
stop these services.
Table 4–4 Managing OVS Content (Cont.)
Task VSM Action

Video Server Manager Task Reference
4-8 Getting Started with Oracle Video Server Manager

Index-1
Index
A
active feeds. See real-time feeds
administrative tasks. See task reference
Adobe Acrobat Reader
installing, ix
starting, x
application server tier, 1-4
architecture
Oracle Video Server system, 1-3
audience, viii
B
broadcast programs
creating, 4-7
modifying, 4-7
removing, 4-7
C
channels
defining, 4-7
client tier, 1-4
clips
creating, 4-6
defined, 1-6
modifying, 4-6
removing, 4-6
renaming, 4-6
command conventions, viii
comments, x
communication paths, 1-5
contact information, x
content
defined, 1-6
loading, 4-4
registering, 4-4
conventions
command, viii
platform, viii
copying MDS files, 4-4
creating shortcuts, 2-5
D
defragmenting an MDS volume, 4-4
deleting MDS files, 4-4
desktop. See Video Server Manager console
detail pane
described, 3-7
property sheets, 3-9
summary tables, 3-7
G
graphical user interface. See Video Server Manager
console
H
help. See online help
Hierarchical Storage Management (HSM)
viewing file contents, 4-5
viewing tape contents, 4-5
HSM. See Hierarchical Storage Management (HSM)

Index-2
I
installing Video Server Manager, 2-2
J
Java Runtime Environment, 2-4
L
loading content, 4-4
logical content
creating, 4-6
defined, 1-6
modifying, 4-6
removing, 4-6
M
manual
audience, viii
conventions, viii
organization, viii
structure, viii
MDS disks
viewing status of, 4-4
MDS files
copying, 4-4
deleting, 4-4
viewing status of, 4-4
MDS volumes
defragmenting, 4-4
viewing status of, 4-4
menu bar, 3-3
N
navigator tree
creating split views, 3-6
described, 3-5 to 3-7
how to navigate, 3-6
removing split views, 3-6
Near Video-On-Demand (NVOD) programs
defining channels, 4-6
Near Video-On-Demand (NVOD). See broadcast
programs, 4-7
Network Computing Architecture (NCA)
application server tier, 1-4
client tier, 1-4
defined, 1-2
server tier, 1-4
O
online documentation
Adobe Acrobat Reader, ix
installing Acrobat Reader, ix
viewing, x
online Help
described, 3-10
exiting, 3-10
starting, 3-10, 4-2
Oracle Video Client (OVC)
defined, 1-4
Oracle Video Server
content model, 1-6
defined, 1-4
running without a database, 1-8
system architecture, 1-3
P
physical content
defined, 1-6
platform conventions, viii
playing video, 4-2
property sheets, 3-9
R
real-time feeds
viewing active feed servers, 4-5
refreshing the display, 4-2
registering content, 1-8, 4-4
related documents, x
removing split views, 3-6
S
schedules
creating, 4-7

Index-3
send us your comments, v
server tier, 1-4
shortcuts
creating, 2-5
split views, 3-6 to 3-7
starting a video server, 4-3
starting Video Server Manager, 2-4
startup and shutdown scripts
changing, 4-3
stopping a video server, 4-3
summary tables, 3-7
switching managed video server, 4-2
system requirements, 2-2
T
tag files
defined, 1-6
registering content, 4-4
task reference, 4-2 to 4-7
toolbar, 3-4
U
user interface. See Video Server Manager console
V
Video Server Manager
communications paths, 1-5
console, 3-2 to 3-9
creating shortcuts, 2-5
defined, 1-2
installing, 2-2
starting, 2-4
task reference, 4-2 to 4-7
uses, 1-2
Video Server Manager console
defined, 1-4
installing, 2-2
viewing job requests, 4-2
viewing status
active clients, 4-3
event log file, 4-3
MDS disks, 4-4
MDS files, 4-4
MDS volumes, 4-4
OVS services, 4-3
specific client, 4-3
volumes. See MDS volumes

Index-4

