Orion 2Xx Users Manual Jupiter IO
2015-02-05
: Orion Orion-2Xx-Users-Manual-497818 orion-2xx-users-manual-497818 orion pdf
Open the PDF directly: View PDF
.
Page Count: 36

FOUNDATION Fieldbus™Operating Manual
Enhanced Model 2xx
FOUNDATION Fieldbus™Digital Output
Software v3.x
A Magnetrol Company
Magnetostrictive
Level Transmitter

Read this Manual Before Installing
This manual provides information on the Jupiter®magne-
tostrictive transmitter. It is important that all instructions
are read carefully and followed in sequence. Detailed
instructions are included in the Installation section of this
manual.
Conventions Used in this Manual
Certain conventions are used in this manual to convey
specific types of information. General technical material,
support data, and safety information are presented in
narrative form. The following styles are used for notes,
cautions, and warnings.
Notes
Notes contain information that augments or clarifies
an operating step. Notes do not normally contain
actions. They follow the procedural steps to which
they refer.
Cautions
Cautions alert the technician to special conditions that
could injure personnel, damage equipment, or reduce
a component’s mechanical integrity. Cautions are also
used to alert the technician to unsafe practices or the
need for special protective equipment or specific
materials. In this manual, a caution box indicates a
potentially hazardous situation which, if not avoided,
may result in minor or moderate injury.
Warnings
Warnings identify potentially dangerous situations or
serious hazards. In this manual, a warning indicates an
imminently hazardous situation which, if not avoided,
could result in serious injury or death.
Safety Messages
Follow all standard industry procedures for servicing elec-
trical equipment when working with or around high
voltage. Always shut off the power supply before touch-
ing any components.
WARNING! Explosion hazard. Do not connect or dis-
connect equipment unless power has been switched off or
the area is known to be non-hazardous.
Low Voltage Directive
For use in Installation Category II, Pollution Degree 2. If
equipment is used in a manner not specified by the man-
ufacturer, protection provided by the equipment may be
impaired.
Notice of Trademark, Copyright, and Limitations
Orion & Orion logotype, Magnetrol & Magnetrol
logotype, and Jupiter are registered trademarks of
Magnetrol International.
Copyright © 2007 Magnetrol International.
All rights reserved.
Performance specifications are effective with date of issue
and are subject to change without notice. Magnetrol
reserves the right to make changes to the product
described in this manual at any time without notice.
Magnetrol makes no warranty with respect to the accuracy
of the information in this manual.
Warranty
All Magnetrol/Orion electronic level and flow controls
are warranted free of defects in materials or workmanship
for one full year from the date of original factory shipment.
If returned within the warranty period; and, upon factory
inspection of the control, the cause of the claim is
determined to be covered under the warranty; then,
Magnetrol/Orion will repair or replace the control at no
cost to the purchaser (or owner) other than transporta-
tion.
Magnetrol/Orion shall not be liable for misapplication,
labor claims, direct or consequential damage or expense
arising from the installation or use of equipment. There
are no other warranties expressed or implied, except spe-
cial written warranties covering some Magnetrol/Orion
products.
Quality Assurance
The quality assurance system in place at Magnetrol guar-
antees the highest level of quality throughout the compa-
ny. Magnetrol is committed to providing full customer
satisfaction both in quality products and quality service.
Magnetrol’s quality assurance system
is registered to ISO 9001 affirming its
commitment to known international
quality standards providing the
strongest assurance of product/service
quality available.
46-649 Jupiter Magnetostrictive Transmitter - FOUNDATION fieldbus™

Table of Contents
1.0 FOUNDATION fieldbus™Overview ...................................1
1.1 Description ...............................................................1
1.2 Benefits .....................................................................2
1.3 Device Configuration................................................2
1.4 Intrinsic Safety ..........................................................3
2.0 Complete Installation.....................................................4
2.1 Unpacking ................................................................4
2.2 Electrostatic Discharge (ESD) Handling Procedure...4
2.3 Before You Begin.......................................................5
2.3.1 Site Preparation ..............................................5
2.3.2 Equipment and Tools .....................................5
2.3.3 Operational Considerations............................6
2.3.4 Configuration Information.............................6
2.4 Mounting..................................................................6
2.4.1 External..........................................................6
2.4.2 Internal, Direct Insertion................................7
2.5 Wiring ......................................................................8
3.0 Function Blocks..............................................................9
3.1 Overview...................................................................9
3.1.1 Universal Fieldbus Block Parameters ..............9
3.2 Resource Block..........................................................9
3.3 Transducer Block.....................................................13
3.3.1 Transducer Block Parameters........................13
3.3.2 Password Parameters.....................................13
3.3.3 Jupiter Configuration Parameters .................14
3.4 User Calibration Parameters....................................14
3.4.1 Factory Parameters .......................................14
3.4.2 Firmware Version .........................................15
3.5 Analog Input Block.................................................15
3.5.1 AI Block Parameters .....................................15
4.0 Diagnostic Parameters..................................................17
4.1 Simulation Feature ..................................................18
5.0 Reference Information..................................................19
5.1 Troubleshooting ......................................................19
5.1.1 Troubleshooting ...........................................19
5.1.2 Status Messages ............................................20
5.1.3 FF Segment Checklist ..................................21
5.2 Agency Approvals.....................................................22
5.2.1 Agency Specifications –
Explosion Proof Installation .........................22
5.2.2 Agency Specifications –
ATEX Intrinsically Safe ................................22
5.2.3 Agency Drawing...........................................23
5.3 Specifications ..........................................................25
5.3.1 Functional ....................................................25
5.3.2 Performance .................................................25
5.3.3 Physical ........................................................26
5.4 Parts ........................................................................27
5.4.1 Replacement Parts ........................................27
5.5 Model Numbers......................................................28
5.5.1 Jupiter Magnetostrictive Transmitter ............28
5.6 References ...............................................................31
Appendix...............................................................31
Configuration Data Sheet .....................................32
FOUNDATION Fieldbus™Enhanced Jupiter®Model 2xx
Magnetostrictive Level Transmitter
46-649 Jupiter Magnetostrictive Transmitter - FOUNDATION fieldbus™

1.0 FOUNDATION Fieldbus™Overview
1.1 Description
FOUNDATION fieldbus™is a digital communications system
that serially interconnects devices in the field. A Fieldbus
system is similar to a Distributed Control System (DCS)
with two exceptions:
• Although a FOUNDATION fieldbus™system can use the same
physical wiring as an existing 4–20 mA device, Fieldbus
devices are not connected point to point, but rather are
multidropped and wired in parallel on a single pair of wires
(referred to as a segment).
•F
OUNDATION fieldbus™is a system that allows the user to
distribute control across a network. Fieldbus devices are
smart and actually maintain control over the system.
Unlike 4–20 mA analog installations in which the two wires
carry a single variable (the varying 4–20 mA current), a dig-
ital communications scheme such as FOUNDATION fieldbus™
considers the two wires as a network. The network can carry
many process variables as well as other information. The
Enhanced Jupiter transmitter is a FOUNDATION fieldbus™
registered device that communicates with the H1
FOUNDATION fieldbus™protocol operating at 31.25
kbits/sec. The H1 physical layer is an approved IEC 61158
standard.
An IEC61158 shielded twisted pair wire segment can be as
long as 6234 feet (1900 meters) without a repeater. Up to
4 repeaters per segment can be used to extend the distance.
The maximum number of devices allowed on a Fieldbus
segment is 32 although this depends on the current draw
of the devices on any given segment.
146-649 Jupiter Magnetostrictive Transmitter - FOUNDATION fieldbus™
Control Room
Power Supply
Terminator
6234 feet (1900 meters) maximum
PC
Terminator
Power
Conditioner
Typical Fieldbus Installation

Details regarding cable specifications, grounding, termination,
and other network information can be found in IEC 61158
or the wiring installation application guide AG-140 at
www.fieldbus.org.
1.2 Benefits
The benefits of FOUNDATION fieldbus™can be found
throughout all phases of an installation:
1. Design/Installation: Connecting multiple devices to a single
pair of wires means less wire and fewer I/O equipment.
Initial Engineering costs are also reduced because the
Fieldbus Foundation requires interoperability, defined as
“the ability to operate multiple devices in the same system,
regardless of manufacturer, without a loss of functionality.”
All FOUNDATION fieldbus™devices must be tested for
interoperability by the Fieldbus Foundation. Orion
Instruments Jupiter device registration can be found at
www.fieldbus.org. Choose Magnetrol as the device manu-
facturer when searching for the registration.
2. Operation: With control now taking place within the
devices in the field, better loop performance and control are
the result. A FOUNDATION fieldbus™system allows for mul-
tiple variables to be brought back from each device to the
control room for additional trending and reporting.
3. Maintenance: The self-diagnostics residing in the smart
field devices minimizes the need to send maintenance
personnel to the field.
1.3 Device Configuration
Device Descriptions
The function of a FOUNDATION fieldbus™device is deter-
mined by the arrangement of a system of blocks defined by
the Fieldbus Foundation. The types of blocks used in a typi-
cal User Application are described as follows:
Resource Block describes the characteristics of the
FOUNDATION fieldbus™device such as the device name,
manufacturer, and serial number.
Function Blocks are built into the FOUNDATION fieldbus™
devices as needed to provide the desired control system
behavior. The input and output parameters of function
blocks can be linked over the Fieldbus. There can be
numerous function blocks in a single User Application.
Transducer Blocks contain information such as calibration
parameters and sensor type. They are used to connect the
sensor to the input function blocks.
2
46-649 Jupiter Magnetostrictive Transmitter - FOUNDATION fieldbus™

An important requirement of Fieldbus devices is the inter-
operability concept mentioned earlier. Device Description
(DD) technology is used to achieve this interoperability.
The DD provides extended descriptions for each object and
provides pertinent information needed by the host system.
DDs are similar to the drivers that your personal computer
(PC) uses to operate peripheral devices connected to it. Any
Fieldbus host system can operate with a device if it has the
proper DD and Common File Format (CFF) for that device.
The most recent DD and CFF files can be found on the
FOUNDATION fieldbus™web site at fieldbus.org.
1.4 Intrinsic Safety
The H1 physical layer supports Intrinsic Safety (IS) applica-
tions with bus-powered devices. To accomplish this, an IS
barrier or galvanic isolator is placed between the power
supply in the safe area and the device in the hazardous area.
H1 also supports the Fieldbus Intrinsically Safe Concept
(FISCO) model which allows more field devices in a
network. The FISCO model considers the capacitance and
inductance of the wiring to be distributed along its entire
length. Therefore, the stored energy during a fault will be
less and more devices are permitted on a pair of wires.
Instead of the conservative entity model, which only allows
about 90 mA of current, the FISCO model allows a maxi-
mum of 110 mA for Class II C installations and 240 mA
for Class II B installations.
FISCO certifying agencies have limited the maximum
segment length to 1000 meters because the FISCO model
does not rely on standardized ignition curves.
The Enhanced Jupiter Magnetostrictive transmitter is avail-
able with entity IS, FISCO IS, FNICO non-incendive, or
explosion proof approvals.
346-649 Jupiter Magnetostrictive Transmitter - FOUNDATION fieldbus™

4
46-649 Jupiter Magnetostrictive Transmitter - FOUNDATION fieldbus™
2.0 Installation
Caution: If equipment is used in a manner not specified by manu-
facturer, protection provided by equipment may be
impaired
This section provides detailed procedures for properly
installing, wiring, configuring and, if needed, trouble-
shooting the Jupiter magnetostrictive level transmitter.
In most cases the unit will be shipped from the factory
attached to the Orion Instruments magnetic level indicator.
In some cases, such as retrofit applications of a reed chain
transmitter with a Jupiter instrument, the installation and
set up will need to be performed in the field.
2.1 Unpacking
Unpack the instrument carefully. Inspect all units for
damage. Report any concealed damage to carrier within
24 hours. Check the contents against the packing slip and
purchase order. Check and record the serial number for
future reference when ordering parts.
Caution: Do not discard the shipping container until all parts are
accounted for and inspected.
2.2 Electrostatic Discharge (ESD)
Handling Procedure
Magnetrol/Orion’s electronic instruments are manufac-
tured to the highest quality standards. These instruments
use electronic components that may be damaged by static
electricity present in most work environments.
The following steps are recommended to reduce the risk of
component failure due to electrostatic discharge.
• Ship and store circuit boards in anti-static bags. If an anti-
static bag is not available, wrap the board in aluminum
foil. Do not place boards on foam packing materials.
• Use a grounding wrist strap when installing and removing
circuit boards. A grounded workstation is recommended.
• Handle circuit boards only by the edges. Do not touch
components or connector pins.
• Make sure that all electrical connections are completely
made and none are partial or floating. Ground all equip-
ment to a good, earth ground.

546-649 Jupiter Magnetostrictive Transmitter - FOUNDATION fieldbus™
2.3 Before You Begin
Caution: This instrument is intended for use in Installation
Category II, Pollution Degree 2 locations.
2.3.1 Site Preparation
Each Jupiter magnetostrictive transmitter is built to match
the specifications required within the defined model
option number. Wiring terminations will need to be made
and the configuration will need to be accomplished.
Ensure that the power to be supplied to the instrument is
the same voltage (24 VDC) as ordered with the instru-
ment, and that the wiring between the power supply and
the Jupiter transmitter is correct for the type of installa-
tion. See Specifications, Section 5.3.
NOTE: Applying incorrect voltage will damage the unit.
When installing the Jupiter transmitter in a general
purpose or hazardous area, all local, state, and federal
regulations and guidelines must be observed. See Wiring,
Section 2.5.
2.3.2 Equipment and Tools
For installation of a new Jupiter with magnetic level indi-
cator set, refer to Orion Instruments instruction manual
46-638.
To attach a Jupiter transmitter to an existing MLI or direct
insertion model, you may need the following tools:
•5⁄16" Nut-Driver (for tightening the mounting clamps).
• Screwdriver and assorted hand tools for making conduit
and electrical connections.
• Digital multimeter or DVM to troubleshoot supply
voltage problems.

6
46-649 Jupiter Magnetostrictive Transmitter - FOUNDATION fieldbus™
2.3.3 Operational Considerations
Exterior ambient temperature of the service should not
exceed the design specifications of the electronics (-40° to
+175° F (-40° to +80° C)). The operating temperature
limits of the LCD are -5° to +160° F (-20° to +70° C).
Temperatures below -5° F will cause the display to tem-
porarily white out, and temperatures above +160° F will
cause the display to go temporarily black. It will recover
without damage when the operating temperature range
returns. A sunshade should be used if electronics are
mounted in direct sunlight.
Maximum process temperature for direct insertion
transmitters is +500° F (+260° C). Externally mounted
transmitters can be used with process temperatures up
to +800° F (+427° C) if the MLI is equipped with an
insulation blanket from the factory.
2.3.4 Configuration Information
Some key information is needed to configure the Jupiter
transmitter. Complete the following operating parameters
table before beginning configuration.
Display Question Answer
Units What units of measurement will be
used? (inches or centimeters) _____________
Probe What probe length is listed on the
Length model information? _____________
Measurement Choose from Level Only or
Type Level and Interface _____________
Sensor Choose from MLI Top,MLI Bottom,
Mount Direct Insertion Near (NPT, BSP, and
600# or less flanges) or
Direct Insertion Extended (Flanged
probes 900# class and over) _____________
2.4 Mounting
2.4.1 External
Caution: Do not rotate the Jupiter electronics enclosure. Rotating
the electronics enclosure could cause damage to sensor
cables.
If ordered from the factory with the MLI, it will be
attached to the gauge and configured for the measuring
range specified at the time of order placement. If not, use
the following directions:
1. Place the Jupiter transmitter and mounting clamps in a
convenient location.
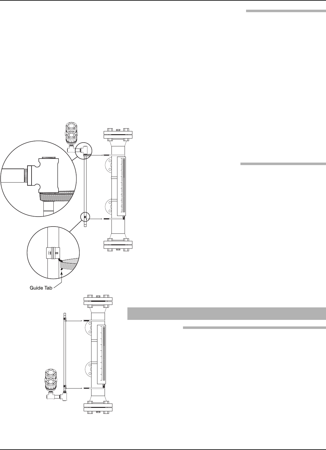
Figure 1
Mounting External Jupiter

746-649 Jupiter Magnetostrictive Transmitter - FOUNDATION fieldbus™
2. Position the Jupiter transmitter on the side of the MLI
where it will be attached. Mark the location and the exact
area where the clamps will be attached to hold the Jupiter
in place.
3. Attach the lower clamp and tighten so that it remains in
place, but loose enough so that there is still room to place
the guide tab from the Jupiter between the inside of the
clamp and the outer diameter of the MLI chamber. See
Figure 1.
4. The upper clamp will need to be open to a large enough
diameter to be able to mount to the MLI as well as the
probe. The upper clamp should be positioned just above
the 3⁄4" NPT threads. See Figure 2.
5. Mount the Jupiter guide pin in the lower clamp and tight-
en. If necessary, use strapping tape to temporarily hold in
place on the MLI. See Figure 1.
6. Position the upper clamp to attach the unit to the MLI
and tighten. See Figure 1.
7. Discard any tape temporarily holding the Jupiter to the
MLI.
2.4.2 Internal, Direct Insertion
Use caution when handling probes to ensure probe is not
bent during installation. A bend in the probe may prevent
float from traveling freely up and down the probe.
1. Verify float will pass through vessel opening, if not, it will
be necessary to attach the float after the probe is installed.
2. Carefully insert probe into vessel and thread or bolt to the
mating connection as appropriate.
3. The float is held on the probe by a C-clip inserted into a
groove machined into the tip of the probe. The float is
attached or removed by removing and reinserting the
C-clip. See Figure 3. To ensure proper float orientation,
the float is marked “Up ”.
Bottom view
Up
Figure 3
Float Attachment Detail
Figure 2
Upper Clamp

8
46-649 Jupiter Magnetostrictive Transmitter - FOUNDATION fieldbus™
2.5 Wiring
Caution: The Jupiter magnetostrictive transmitter operates at volt-
ages of 9-32 VDC (nominal voltage is 24 VDC). Higher
voltages will damage the transmitter.
Wiring between the power supply and the Jupiter
transmitter should be made using 18–22 AWG shielded
twisted pair instrument cable. The transmitter enclosure
consists of two compartments. The upper compartment is
used to terminate the field wires (wiring termination com-
partment), and the lower compartment is the electronics
compartment.
The Jupiter is offered for use in Class I, Div 1 areas (flam-
mable gasses may be present). Follow the instructions
below to complete wiring of the instrument.
WARNING! Explosion hazard. Do not disconnect equipment unless
power has been switched off or the area is known to be
non-hazardous.
An explosion proof (XP) installation potentially has flam-
mable vapors or media present. Covers on instruments in
these areas must remain on and tight while power is
applied to the instrument.
Equipment installed in an area classified as Class I, Div 2,
reflects that flammable or explosive vapors may be present.
To install intrinsically safe wiring, make sure the IS barrier
is properly installed in the safe area (refer to local plant or
facility procedures). Complete the wiring from the barrier
to the Jupiter transmitter. See Agency Specifications–
Intrinsically Safe Installations, Section 5.2.2.
1. Make sure power is off in any junction box which will be
exposed to the atmosphere, unless the area has already
been sniffed and approved free of flammable vapors.
2. The top cover (field wiring compartment) of the Jupiter
transmitter may be removed. Place the cover in a location
where dirt will not get on the threads.
3. Attach the black wire (-) to the negative terminal on the
termination strip.
4. Attach the red wire (+) to the positive wire on the termina-
tion strip.
5. Ground shield at power supply.
6. Tighten and check connections, then replace cover.
7. An explosion proof seal is not required unless specifically
noted by the local code.
Note: All local, state and federal regulations and codes must be
adhered to during and after installation.
Red (+)
Black (-)
(+)
(-)
Figure 4
Wiring Diagram

8. Power may be applied to the instrument when the installa-
tion is complete and has been checked by the instrument
engineer or safety officer.
3.0 Function Blocks
3.1 Overview
The Enhanced Jupiter Model 2xx is a level transmitter with
four FOUNDATION fieldbus™Function Blocks (one Resource
Block, one Transducer Block, and two Analog Input blocks.
The idea of Function Blocks, which a user can customize
for a particular application, is a key concept of Fieldbus
topology. Function Blocks consist of an algorithm, inputs
and outputs, and a user-defined name.
The TRANSDUCER block output is available to the net-
work through the ANALOG INPUT blocks.
• The ANALOG INPUT blocks (AI) take the TRANSDUCER
block level values and makes them available as an analog
value to other function blocks. The AI blocks have scaling
conversion, filtering, and alarm functions.
3.1.1 Universal Fieldbus Block Parameters
The following are general descriptions of the parameters
common to all blocks. Additional information for a given
parameter is described later in that specific block section.
ST_REV (static data revision): a read only parameter that
gives the revision level of the static data associated with the
block. This parameter will be incremented each time a static
parameter attribute value is written and is a vehicle for
tracking changes in static parameter attributes.
TAG_DESC (tag descriptor): a user assigned parameter
that describes the intended application of any given block.
STRATEGY: a user assigned parameter that identifies
groupings of blocks associated with a given network connec-
tion or control scheme.
ALERT_KEY: a user assigned parameter which may be used
in sorting alarms or events generated by a block.
MODE_BLK: a structured parameter composed of the
actual mode, the target mode, the permitted mode(s), and
the normal mode of operation of a block.
• The actual mode is set by the block during its execution to
reflect the mode used during execution.
• The target mode may be set and monitored through the
mode parameter.
946-649 Jupiter Magnetostrictive Transmitter - FOUNDATION fieldbus™

• The permitted modes are listed for each block.
• The block must be in an automatic mode for normal
operation.
NOTE: The MODE_BLK target parameter must be OOS (out of service)
to change configuration and calibration parameters in that func-
tion block (when in OOS, the normal algorithm is no longer exe-
cuted and any outstanding alarms are cleared).
All blocks must be in an operating mode for the device to oper-
ate. This requires the Resource Block to be in “AUTO” and the
Transducer Block to be in “AUTO” before the Function Blocks
can be placed in a mode other than OOS (out of service).
BLOCK_ERR: a parameter that reflects the error status of
hardware or software components associated with, and
directly affecting, the correct operation of a block.
NOTE: A BLOCK_ERR of “Simulation Active” in the Resource Block
does not mean simulation is active—it merely indicates that the
simulation (hardware) enabling jumper is present.
3.2 Resource Block
The RESOURCE block contains data specific to the
Enhanced Jupiter transmitter, along with some
information about the firmware.
NOTE: The Resource Block has no control function.
MODE_BLK: Must be in AUTO in order for the remain-
ing blocks in the transmitter to operate.
NOTE: A Resource Block in “out of service” will stop all function block
execution in the transmitter.
RS_STATE (Resource State): identifies the state of the
RESOURCE block state machine. Under normal operating
conditions, it should be “On-Line.”
DD_RESOURCE: a string identifying the tag of the
resource that contains the Device Description for this device.
MANUFAC_ID: contains Magnetrol International’s
FOUNDATION fieldbus™manufacturer’s ID number, which is
0x000156.
DEV_TYPE: the Device Type of the Enhanced Jupiter 2xx
transmitter (0x0002). It is used by interface devices to
locate the Device Description (DD) file for this product.
DEV_REV: contains the firmware revision of the Enhanced
Jupiter transmitter. It is used by interface devices to correctly
select the associated DD.
10
46-649 Jupiter Magnetostrictive Transmitter - FOUNDATION fieldbus™

DD_REV: contains the revision of the DD associated with
the version of firmware in the Enhanced Jupiter transmitter.
It is used by interface devices to correctly select the associated
DD.
RESTART: Default and Processor selections are available.
Default will reset the Jupiter to the established block
configuration.
NOTE: As RESTART DEFAULT will set all configuration parameters to
their default values. Devices need to be reconfigured following
activation of this function
FEATURES: a list of the features available in the transmitter.
The Jupiter Model 2xx features include Reports, and Soft
Write Locking.
FEATURES_SEL: allows the user to turn Features on or off.
CYCLE_TYPE: identifies the block execution methods that
are available.
CYCLE_SEL: allows the user to select the block execution
method.
MIN_CYCLE_T: the time duration of the shortest cycle
interval. It puts a lower limit on the scheduling of the
resource.
NV_CYCLE_T: the minimum time interval between copies
of non-volatile (NV) parameters to NV memory. NV mem-
ory is only updated if there has been a significant change in
the dynamic value and the last value saved will be available
for the restart procedure. A value of “0” means it will never
be automatically copied. Entries made by human interface
devices to NV parameters are copied to non-volatile memory
at the time of entry.
NOTE: After completing a large copy, allow several seconds before
removing power from the Jupiter Model 2xx transmitter to
ensure that all data has been saved.
FREE_SPACE: shows the amount of available memory for
further configuration. The value is zero percent in a pre-
configured device.
FREE_TIME: the amount of the block processing time that
is free to process additional blocks.
SHED_RCAS: the time duration at which to give up com-
puter writes to function block RCas locations. Shed from
RCas will never happen when SHED_RCAS = 0.
SHED_ROUT: the time duration at which to give up com-
puter writes to function block ROut locations. Shed from
ROut will never happen when SHED_ROUT = 0.
11 46-649 Jupiter Magnetostrictive Transmitter - FOUNDATION fieldbus™

FAULT_STATE, SET_FSTATE, CLR_FSTATE: these only
apply to output function blocks. (The Model 2xx has no
output function blocks).
MAX_NOTIFY: the maximum number of alert reports that
the transmitter can send without getting a confirmation.
The user can set the number low, to control alert flooding,
by adjusting the LIM_NOTIFY parameter value.
LIM_NOTIFY: the maximum numbers of unconfirmed
alert notify messages allowed. No alerts are reported if set
to zero.
CONFIRM_TIME: the time that the transmitter will wait
for confirmation of receipt of a report before trying again.
Retry will not occur if CONFIRM_TIME = 0.
WRITE_LOCK: When set to LOCKED, will prevent any
external change to the static or non-volatile data base in the
Function Block Application of the transmitter. Block con-
nections and calculation results will proceed normally, but
the configuration will be locked.
UPDATE_EVT (Update Event): is an alert generated by a
write to the static data in the block.
BLOCK_ALM (Block Alarm): is used for configuration,
hardware, connection, or system problems in the block. The
cause of any specific alert is entered in the subcode field.
The first alert to become active will set the Active status in
the Status attribute. As soon as the Unreported status is
cleared by the alert reporting task, another block alert may
be reported without clearing the Active status, if the sub-
code has changed.
ALARM_SUM (Alarm Summary): contains the current
alert status, the unacknowledged states, the unreported
states, and the disabled states of the alarms associated with
the block.
ACK_OPTION (Acknowledge Option): selects whether
alarms associated with the block will be automatically
acknowledged.
WRITE_PRI (Write Priority): the priority of the alarm
generated by clearing the write lock.
WRITE ALM (Write Alarm): the alert generated if the
write lock parameter is cleared.
ITK_VER (ITK Version): contains the version of the
Interoperability Test Kit (ITK) used by the Fieldbus
Foundation during their interoperability testing.
12
46-649 Jupiter Magnetostrictive Transmitter - FOUNDATION fieldbus™

3.3 Transducer Block
The TRANSDUCER block is a custom block containing
parameters that support the enhanced level transmitter. It
contains the Jupiter probe configuration, diagnostics, and
calibration data, and outputs level with status information.
The TRANSDUCER block parameters are grouped in a
useful configuration. There are both read-only parameters
and read-write parameters within the TRANSDUCER block.
• The read-only parameters report the block status and
operation modes.
• The read-write parameters affect the function block basic
operation, level transmitter operation, and calibration.
The Transducer Block Mode will automatically be changed
to “Out of Service” when the local interface (keypad) is
used to change a parameter online.
3.3.1 Transducer Block Parameters
The first six parameters in the TRANSDUCER block are
the universal parameters discussed in section 3.1.1. The
universal parameters are followed by these additional
required parameters:
UPDATE_EVT (Update Event): an alert generated by a
write to the static data in the TRANSDUCER block.
Another important parameter found later in the TRANS-
DUCER block list is DEVICE_STATUS, which displays
the status of the device. If more than one message exists,
then the messages are displayed in priority order. Refer to
Section 5.1.2, Status Messages.
If DEVICE_STATUS indicates a problem, refer to
Section 5.1.1, Troubleshooting (those parameters which are
shaded are password-protected).
For a complete list of Transducer Block Parameters, refer
to table in the Appendix.
3.3.2 Password Parameters
To change a parameter at the local user interface, a value
matching the user password must be entered (Default=1). If
the user password is entered, the instrument is in the user
mode. After 5 minutes with no keypad activity, the entered
password expires.
Factory password is for use by trained factory personnel only.
From the network, the instrument always behaves as if it is
in the user mode by default. In other words, it is not neces-
sary to enter the user password in order to write parameters
from the network.
13 46-649 Jupiter Magnetostrictive Transmitter - FOUNDATION fieldbus™

3.3.3 Jupiter Configuration Parameters
This set of parameters within the Transducer Block is
important and required to configure every Jupiter transmitter.
MEASUREMENT_TYPE Select from LEVEL_ONLY or
LEVEL&INTERFACE.
PROBE_LENGTH Enter the exact length of probe. The
probe length is shown as the last 3 digits of the probe model
number printed on the nameplate attached to the transmitter.
LEVEL_OFFSET Enter the distance from the probe tip to
the desired 0% reference in PROBE_LEVEL_UNITs. The
acceptable range is from -99 to 150 inches.
SENSOR_MOUNT Select from MLI_TOP,
MLI_BOTTOM, DIRECT_NEAR or
DIRECT_EXTENDED.
3.4 User Calibration Parameters
One of the main advantages of the Enhanced Jupiter Model
2XX is that every Enhanced Jupiter Model 2XX transmitter
is shipped from the factory precisely calibrated.
On the other hand, part of the advantage of FOUNDATION
fieldbus is to provide the ability to monitor changes and
adjustments to a transmitter. The Fieldbus concept allows a
user to make calibration adjustments if deemed necessary.
NOTE: The original factory calibration settings are restored when a new
probe length value is assigned.
It is highly recommended that factory calibration be
used for optimum performance.
3.4.1 Factory Parameters
The factory-adjustable calibrated parameters are:
CONVERSION_FACTOR, SCALE_OFFSET,
FLOAT_THRESHOLD and FLOAT_POLARITY.
The following parameters are used for either troubleshooting
or are parameters adjusted at the factory. They should never
be changed in the field.
CONVERSION_FACTOR: compensates for changes in
signal propagation.
SCALE_OFFSET: the intercept of the calibration line.
FLOAT_THRESHOLD: controls the threshold voltage level.
FLOAT_POLARITY: defines level as positive or negative
pulse.
SENSITIVITY: signal detector adjustment.
DRIVE_AMPLITUDE: sets amplitude of the out going
pulse.
14
46-649 Jupiter Magnetostrictive Transmitter - FOUNDATION fieldbus™
Level Offset
Probe Length
Sensor Mount
0% Set Point
100% Set Point

3.4.2 Firmware Version
The last two parameters in the TRANSDUCER block show
the firmware version of the transmitter.
FIRMWARE_VERSION: displays the version of the
firmware.
COPROCESSOR_VERSION: displays the version of the
coprocessor.
3.5 Analog Input Block
The ANALOG INPUT (AI) block takes the transducer
blocks input data, selected by channel number, and makes it
available to other function blocks at its output:
Channels
1. Level
2. Interface Level
3.5.1 AI Block Parameters
PV: Either the primary analog value for use in executing the
function, or a process value associated with it.
OUT: The primary analog value calculated as a result of
executing the function block.
SIMULATE: Allows the transducer analog input or output
to the block to be manually supplied when simulate is
enabled. When simulate is disabled, the simulate value and
status track the actual value and status
XD_SCALE: The high and low scale values, engineering
units code, and number of digits to the right of the decimal
point used with the value obtained from the transducer for
a specified channel.
OUT_SCALE: The high and low scale values, engineering
units code, and number of digits to the right of the decimal
point to be used in displaying the OUT parameter.
GRANT_DENY: Options for controlling access of host
computers and local control panels to operating, tuning,
and alarm parameters of the block.
IO_OPTS: Option which the user may select to alter input
and output block processing.
STATUS_OPTS: Options which the user may select in the
block processing of status.
15 46-649 Jupiter Magnetostrictive Transmitter - FOUNDATION fieldbus™
Level Offset
Probe Length
Probe Mount
0% Set Point
Probe Model
100% Set Point
Scaling

CHANNEL: The number of the logical hardware channel
that is connected to this I/O block. This information
defines the transducer to be used going to or from the
physical world.
L_TYPE: Determines if the values passed by the transducer
block to the AI block may be used directly (Direct) or if the
value is in different units and must be converted linearly
(Indirect), or with square root (Ind Sqr Root), using the
input range defined for the transducer and the associated
output range.
LOW_CUT: Limit used in square root processing.
PV_FTIME: Time constant of a single exponential filter for
the PV, in seconds.
FIELD_VAL: Raw value of the field device in % of PV
range, with a status reflecting the Transducer condition,
before signal characterization (L_TYPE) or filtering
(PV_FTIME).
UPDATE_EVT: This alert is generated by any change to
the static data.
BLOCK_ALM: The block alarm is used for all configuration,
hardware, connection failure or system problems in the block.
ALARM_SUM: The current alert status, unacknowledged
states, unreported states, and disabled states of the alarms
associated with the function block.
ACK_OPTION: Selection of whether alarms associated
with the function block will be automatically acknowledged.
ALARM_HYS: Amount the PV must return within the
alarm limits before the alarm condition clears. Alarm hys-
teresis expressed as a percent of the span of the PV.
HI_HI_PRI: Priority of the high high alarm.
HI_HI_LIM: The setting for high high alarm in
engineering units.
HI_PRI: Priority of the high alarm.
HI_LIM: The setting for high alarm in engineering units
LO_PRI: Priority of the low alarm.
LO_LIM: The setting for low alarm in engineering units.
LO_LO_PRI: Priority of the low low alarm.
LO_LO_LIM: The setting for low low alarm in engineering
units.
HI_HI_ALM: The status for high high alarm and its
associated time stamp.
16
46-649 Jupiter Magnetostrictive Transmitter - FOUNDATION fieldbus™

HI_ALM: The status for high alarm and its associated
time stamp.
LO_ALM: The status for low alarm and its associated
time stamp.
LO_LO_ALM: The status for low low alarm and its
associated time stamp.
The TRANSDUCER and AI block’s MODE_BLK parame-
ter must be set to AUTO to pass the PV Value through the
AI to the network.
Transducer scaling, called XD_SCALE, is applied to the
PV from the CHANNEL to produce the FIELD_VAL in
percent. Valid XD_SCALE in engineering units is limited
to the three allowable codes of centimeters (cm), inches (in),
and percent (%).
The AI can have a BLOCK_ERR when:
1. Channel is not set correctly.
2. XD_SCALE does not have suitable engineering units or has
range incompatibility.
3. SIMULATE parameter is active
4. AI block MODE is O/S (out of service).
NOTE: This can be caused by the Resource Block being OOS or the AI
Block not scheduled for execution.
5. L-TYPE not set or set to Direct with improper
OUT_SCALE.
The AI uses the STATUS_OPTS setting and the TRANS-
DUCER PV LIMIT value to modify the AI PV and OUT
QUALITY.
Damping Filter is a feature of the AI block. PV_FTIME
parameter is time constant of a single exponential filter for
the PV, in seconds. This parameter can be used to dampen
out fluctuation in level due to excessive turbulence.
The AI block has multiple ALARM functions that monitor
the OUT parameter for out of bound conditions.
4.0 Diagnostic Parameters
The Jupiter Model 2xx measurement engine runs through a
series of self-tests and will detect and report faulty opera-
tion. The TRANSDUCER BLOCK displays these faults in
the DEVICE_STATUS parameter and the PV Quality and
Substatus. Refer to Section 5.1.2 for more information on
specific faults and warnings.
BLOCK_ERROR is not used except for indicating Out of
Service (OOS).
17 46-649 Jupiter Magnetostrictive Transmitter - FOUNDATION fieldbus™

When the Model 2xx transmitter is initially powered on,
the measurement engine does not have enough valid meas-
urement cycles to make a decision about the output level.
For the first sixteen measurement cycles after power is
applied, the QUALITY is “Uncertain,” the SUB_STATUS
is “Initial value,” and the LIMIT attribute is “Constant.”
When the Model 2xx is operating correctly, the QUALITY
is shown as “GOOD,” and the SUB_STATUS is “Non-
Specific.”
While changing the transmitter operational parameters
using the local display or through the system configuration
tool (with the MODE_BLK in OOS), the output might be
inaccurate because of the changing parameters. When the
device is in a mode where operational parameters can be
changed, the TRANSDUCER BLOCK will still output
level but the QUALITY will be shown as “Bad” and the
SUB_STATUS is “Out of Service.”
When the Enhanced Jupiter measurement cycle fails to find
a valid output level, the transmitter maintains the last good
value as the output and flags the failure. The LIMIT attrib-
ute is the same as the last good measurement. Excessive dis-
rupted cycles causes the transmitter to go into a defined
operational mode based on the cause of the disrupted cycles.
4.1 Simulation Feature
The Jupiter Model 2xx with FOUNDATION fieldbus™sup-
ports the Simulate feature in the Analog Input block. The
Simulate feature is typically used to exercise the operation of
an AI block by simulating a TRANSDUCER block input.
This feature can not be activated without the placement of a
hardware jumper. This jumper is installed as standard on
the Jupiter Model 2xx, and is placed in an inconvenient
location to avoid inadvertent disabling of this feature.
NOTE: A BLOCK_ERR of “Simulation Active” in the Resource Block
does not mean simulation is active—it merely indicates that the
simulation (hardware) enabling jumper is present.
Contact the factory for instructions on how to remove this
jumper and permanently disable the Simulate feature.
18
46-649 Jupiter Magnetostrictive Transmitter - FOUNDATION fieldbus™

19 46-649 Jupiter Magnetostrictive Transmitter - FOUNDATION fieldbus™
5.0 Reference Information
5.1 Troubleshooting
The Jupiter transmitter is designed and manufactured for
years of trouble free operation over a wide range of condi-
tions. Common transmitter problems are discussed in
terms of their symptoms and recommended corrective
actions.
5.1.1 Troubleshooting
Problem Solution
Transmitter does not track level (External Mount) Remove transmitter from piping column and test with
re-alignment magnet. Run magnet from bottom to top of
probe. Check zero and span calibration. If no change in
output, consult the factory.
(Direct Insertion) Float stuck, Probe bent (Chamber)
Float inside the level gauge is moving slow Ensure that the magnetic level indicator is plumb.
or not at all.
The process fluid being measured may be too viscous and
heat tracing may be required to make the material more fluid.
The specific gravity of the process fluid and float weight may
need to be reverified.
The liquid being measured may contain magnetic particles
collecting on the magnetic section of the float causing drag.
If this happens magnetic trap assemblies can be purchased
from the factory.
Visual inspection of the float may be required to see if the float
has collapsed.
LEVEL value is inaccurate. Basic configuration data is questionable. Reconfigure probe
length and offset. Ensure the level is accurate. Reconfigure
loop values.
LEVEL value fluctuates. Turbulence, increase damping factor until readings stabilize.

20
46-649 Jupiter Magnetostrictive Transmitter - FOUNDATION fieldbus™
5.1.2 Status Messages
Display Message Action Comment
OK None Normal operating mode
Initial None Shown at power-up during
self check
Default Cal Factory set default calibration parameters Consult Factory
are in use, level reading may be inaccurate
Lo Temp Present temperature in electronics Transmitter may need to be moved
compartment is below -40° C to ensure temperature is within
specification
Hi Temp Present temperature in electronics Transmitter may need to be moved
compartment is above +80° C to ensure temperature is within
specification
Float 2 No level signal detected from float 2 Make sure 2 floats are being used,
Fail are not damaged, and within
measuring range
Float 1 No level signal detected from float 1 Make sure float is not damaged
Fail and within measurement range
No Signal No signal detected from any float Make sure float is not damaged
and within measurement range
Snsr Brd Fail No signal from probe, bad board or Check electrical connections
connection problem to probe
DfltParm Internal non-volatile, parameters have Consult Factory
been defaulted

21 46-649 Jupiter Magnetostrictive Transmitter - FOUNDATION fieldbus™
5.1.3 FF Segment Checklist
There can be several reasons for a FOUNDATION fieldbus™
installation to be in a faulty condition. In order to assure
that communication can be established, the following
requirements must be met.
• Device supply voltage must be higher than 9 VDC with a
maximum of 32 VDC.
• Total current draw of a given segment cannot exceed the
rating shown on the power conditioner and/or barrier.
• Two 100 Ω, 1 µF terminators must be connected to the
network—one at each end of the segment.
• Cable length plus spur length must not exceed the following
values:
• The cable shield is to be hard grounded only at one point
close to the DCS. In addition, the cable shield can be
capacitively grounded in multiple places to improve EMC
protection.
Number of Spurs 1 Device 2 Devices 3 Devices 4 Devices
25–32 — — — —
19–24 100 ft. (30 m) — — —
15–18 200 ft. (60 m) 100 ft. (30 m) — —
13–14 300 ft. (90 m) 200 ft. (60 m) 100 ft. (30 m) —
1–12 400 ft. (120 m) 300 ft. (90 m) 200 ft. (60 m) 100 ft. (30 m)
Pair Shield Twisted Size Length Type
Single Yes Yes AWG 18 (0.8 mm2) 6,200 ft. (1,900 m) A
Multi Yes Yes AWG 22 (0.32 mm2) 3,900 ft. (1,200 m) B
Multi No Yes AWG 26 (0.13 mm2) 1,300 ft. (400 m) C
Multi Yes No AWG 16 (1.25 mm2) 650 ft. (200 m) D

22
46-649 Jupiter Magnetostrictive Transmitter - FOUNDATION fieldbus™
5.2 Agency Approvals
FM & CSA 2X1-XXXXXXX-XXX Intrinsically Safe Class I, Div. 1:
2X2-XXXXXXX-XXX Groups A, B, C, & D
2X3-XXXXXXX-XXX Class II, Div. 1:
2X4-XXXXXXX-XXX Groups E, F, & G
Class III, IP66 TYPE 4X, T4
FISCO
2XX-XXXXXXX-XXX Explosion Proof Class I, Div. 1
Groups B, C, & D
Class II, Div. 1
Groups E, F, & G
Class III, IP66 Type 4X T5 at 80° C
2XX-XXXXXXX-XXX Non-Incendive Class I, Div. 2
Groups A, B, C, & D
Class II, Div. 2
Groups E, F, & G
Class III, IP66 Type 4X T5 at 80° C
ATEX 2XA-XXXXXXX-XXX Flame Proof II 1/2 G EExd IIC T6
2XB-XXXXXXX-XXX
2XC-XXXXXXX-XXX
2XD-XXXXXXX-XXX
2XE-XXXXXXX-XXX Intrinsically Safe II 1 G EEx ia IIC T4
2XF-XXXXXXX-XXX FISCO
2XG-XXXXXXX-XXX
2XH-XXXXXXX-XXX
AGENCY MODEL PROTECTION METHOD AREA CLASSIFICATION
M20 conduit connections not CSA approved explosion proof
FM approval Class II, Div. 2 Groups F & G only
Materials marked as category 1 equipment and used in hazardous areas requiring this category, shall be installed in such a way that, even in
the event of rare incidents, the aluminum enclosure cannot be an ignition source due to impact or friction
5.2.1 Agency Specifications – Explosion Proof Installation
Factory Sealed: This product has been approved by Factory
Mutual Research (FM) and Canadian Standards Association
(CSA) as a Factory Sealed device.
NOTE: Factory Sealed: No Explosion Proof conduit fitting (EY seal) is
required within 18" of the transmitter. However, an Explosion
Proof conduit fitting (EY seal) is required between the haz-
ardous and safe areas.
Caution: Grounding (+) will cause faulty operation, but will not
cause permanent damage.
5.2.2 Agency specifications ATEX Intrinsically safe
Entity parameters Fieldbus Fisco:
Ui = 17.5V Ii=380mA Pi = 5.32W Ci = 0.705 nF Li = 3µH

46-649 Jupiter Magnetostrictive Transmitter - FOUNDATION fieldbus™
23
5.2.3 Agency Drawing

24
46-649 Jupiter Magnetostrictive Transmitter - FOUNDATION fieldbus™
5.2.3 Agency Drawing

46-649 Jupiter Magnetostrictive Transmitter - FOUNDATION fieldbus™
25
5.3 Specifications
5.3.1 Functional
System Design
Measurement Principle Magnetostrictive time-of-flight
Input
Measured Variable A return signal is generated from the precise location where the magnetic
field of the MLI float intersects the magnetostrictive wire
Zero and Span 6 inches to 400 inches (15 to 999 cm)
User Interface
Keypad 3-button menu-driven data entry and system security
Indication 2-line ×8-character display
Digital Communication FOUNDATION fieldbus™, H1 (31.25 kbits/sec)
Interoperability test kit (ITK Revision) ITK 4.61
LAS capable Yes, Device type: Linkmaster
Minimum Operating Voltage 9 VDC
Quiescent Current Draw 15 mA
DEV Revision 0X01
Function Blocks 1xRB, 2xAI(s)
Damping Adjustable 0-25 seconds
Power (Measured at instrument terminals)
Fieldbus General Purpose/Explosion Proof 9 to 32 VDC (17 mA maximum current draw)
FISCO/FNICO 9–17.5 VDC (17 mA maximum current draw)
Housing
Material Aluminum A356T6 (<0.20% copper), optional 316 stainless steel
Cable Entry 3⁄4" NPT and M20
5.3.2 Performance
Accuracy ±0.015"
Repeatability ±0.005% of full span or 0.005" (0.127 mm) (whichever is greater)
Linearity 0.020% of full span or 0.031" (0.794 mm) (whichever is greater)
Maximum level rate of change 6 inches per second
Response time 0.1 second
Warm-up <5 second
Upper dead zone None
Lower dead zone <2" (5 cm), SIL 2: <5" (13 cm)
Ambient temperature range Transmitter: -40° to +175° F (-40° to +80° C)
LCD: -10° to +160° F (-20° to +70° C)
Process temperature External Mount: -40° to +248° F (-40° to +120° C)
-320° to +850° F (-195° to +455° C) (with factory insulated MLI)
Direct Insertion: -40° to +200° F (-40° to +95° C)
High temperature probe: -40° to +500° F (-40° to +260° C)
Humidity 0 to 99% non-condensing
Electromagnetic compliance EN 61326
Maximum Pressure (Direct Insertion) 1700 psig @ +100° F
(limited to the pressure rating of the selected flange or float)

26
46-649 Jupiter Magnetostrictive Transmitter - FOUNDATION fieldbus™
Inches (mm)
Direct Insertion Top Mount
Top Mount Offset Top Mount Offset
High Temperature Bend
Bottom Mount Offset Bottom Mount Offset
High Temperature Bend
Gemini – Bottom Mount Offset
and Secondary Transmitter
MADEINUS
A
MADE INUSA
MADEI
NUSA MADEI
NUSA
MADE INUSA
MADE INUSA
11
(279)
8
(203)
11.5
(292)
12.5
(318)
11
(279)
8
(203)
11.5
(292)
12.5
(318)
11.5
(292)
Flanged or
NPT Connection
8.00
(203)
5.3 Specifications
5.3.3 Physical
Enclosure finish: Baked on polymer powder coat
Enclosure rating: NEMA 4X7/9, IP 66
Sensor length: 6 to 400 inches (15 to 999 cm)

27 46-649 Jupiter Magnetostrictive Transmitter - FOUNDATION fieldbus™
5.4 Parts
5.4.1 Replacement Parts
Item Description Part Number
Electronic module
Display & FOUNDATION fieldbus™031-2840-001
Terminal board
FOUNDATION fieldbus™030-9151-004
O-ring (Viton®) 012-2201-237
Aluminum housing cover without glass 004-9193-002
Aluminum housing cover with glass 036-4410-003
➀
➁
➂
➂➃
➄

28
46-649 Jupiter Magnetostrictive Transmitter - FOUNDATION fieldbus™
5.5 Model Numbers
5.5.1 Enhanced Jupiter Magnetostrictive Transmitter
2 Enhanced Jupiter Magnetostrictive
TRANSMITTER TYPE
See page 29
MOUNTING CONNECTION
See page 29
FLOAT
See page 30
INSERTION LENGTH
4 LCD display, 4–20 mA & HART, SIL 1
5 LCD display & FOUNDATION Fieldbus™
6 LCD display, 4–20 mA & HART, SIL 2
7 Interface transmitter, 4–20 mA & HART, with LCD display, 2 floats
8 Interface transmitter, FOUNDATION Fieldbus, with LCD display, 2 floats
OUTPUT
D Direct Insertion, Construction codes 1 through 7
E Top Mount, Construction code 1
F Top Mount Offset, Construction code 1
G Top Mount Offset, high-temperature bend, Construction code 7
H Bottom Mount Offset, Construction code 1
J Bottom Mount Offset, high-temperature bend, Construction code 7
CONFIGURATION (see drawings on page 34)
E Inches
M Centimeters
PROBE UNITS
1 316/316L SS (standard), +250° F (+120° C) Maximum (Direct Insertion +200° F (+95°))
7 316/316L SS (high temperature) +500° F (+260° C) Maximum
2 Hastelloy®C, +200° F (+95° C) Maximum
3 Monel®, +200° F (+95° C) Maximum
5 Electropolished 316/316L SS, +200° F (+95° C) Maximum
6 Sanitary 316/316L SS, +200° F (+95° C) Maximum
MATERIALS OF CONSTRUCTION
1 Cast Aluminum, Integral Mount with 3⁄4" NPT Conduit Entry FM, EP, NI & IS
2 Cast Aluminum, Integral Mount with M20 Conduit Entry FM, EP, NI & IS
3 316 SS, Integral Mount with 3⁄4" NPT Conduit Entry FM, EP, NI & IS
4 316 SS, Integral Mount with M20 Conduit Entry FM, EP, NI & IS
A Cast aluminum, Integral Mount with 3⁄4" NPT conduit entry ATEX, EEx d
B Cast aluminum, Integral Mount with M20 conduit entry ATEX, EEx d
C 316 SS, Integral Mount with 3⁄4" NPT conduit entry ATEX, EEx d
D 316 SS, Integral Mount with M20 conduit entry ATEX, EEx d
E Cast aluminum, Integral Mount with 3⁄4" NPT conduit entry ATEX, EEx ia
F Cast aluminum, Integral Mount with M20 conduit entry ATEX, EEx ia
G 316 SS, Integral Mount with 3⁄4" NPT conduit entry ATEX, EEx ia
H 316 SS, Integral Mount with M20 conduit entry ATEX, EEx ia
HOUSING MATERIAL, MOUNTING AND CONDUIT ENTRY
2
The bottom 3 inches of SIL 2
direct insertion probes are
inactive. The inactive area is
used to detect float failure.
Consult factory for process
temperatures of 500°–850° F
(260°–455° C)
Direct insertion model only.
Consult factory for process
temperatures above +200° F
(+95° C)

29 46-649 Jupiter Magnetostrictive Transmitter - FOUNDATION fieldbus™
5.5 Model Numbers
5.5.1 Enhanced Jupiter Magnetostrictive Transmitter
2
00 None, defines external mount
11 3⁄4" NPT thread
22 1" BSP thread
23 1" 150# RF ANSI Flange
24 1" 300# RF ANSI Flange
25 1" 600# RF ANSI Flange
27 1" 900/1500# RF ANSI Flange
28 1" 2500# RF ANSI Flange
2M 1" 900/1500# RTJ ANSI Flange
2N 1" 2500# RTJ ANSI Flange
33 11⁄2" 150# RF ANSI Flange
34 11⁄2" 300# RF ANSI Flange
35 11⁄2" 600# RF ANSI Flange
37 11⁄2" 900/1500# RF ANSI Flange
38 11⁄2" 2500# RF ANSI Flange
3K 11⁄2" 600# RTJ ANSI Flange
3M 11⁄2" 900/1500# RTJ ANSI Flange
3N 11⁄2" 2500# RTJ ANSI Flange
3P 1", 11⁄2" 3A Tri-Clamp®(Material Code 6 only)
41 2" NPT thread
43 2" 150# RF ANSI Flange
44 2" 300# RF ANSI Flange
45 2" 600# RF ANSI Flange
47 2" 900/1500# RF ANSI Flange
48 2" 2500# RF ANSI Flange
4K 2" 600# RTJ ANSI Flange
4M 2" 900/1500# RTJ ANSI Flange
4N 2" 2500# RTJ ANSI Flange
4P 2" 3A Tri-Clamp®(Material Code 6 only)
53 3'' 150# RF ANSI Flange
54 3" 300# RF ANSI Flange
55 3'' 600# RF ANSI Flange
56 3" 900# RF ANSI Flange
57 3" 1500# RF ANSI Flange
58 3" 2500# RF ANSI Flange
5K 3" 600# RTJ ANSI Flange
5L 3" 900# RTJ ANSI Flange
5M 3" 1500# RTJ ANSI Flange
5N 3" 2500# RTJ ANSI Flange
5P 3" 3A Triclamp (Material Code 6 only)
63 4" 150# RF ANSI Flange
64 4" 300# RF ANSI Flange
65 4" 600# RF ANSI Flange
66 4" 900# RF ANSI Flange
67 4" 1500# RF ANSI Flange
MOUNTING CONNECTION
68 4'' 2500# RF ANSI Flange
6K 4" 600# RTJ ANSI Flange
6L 4" 900# RTJ ANSI Flange
6M 4" 1500# RTJ ANSI Flange
6N 4" 2500# RTJ ANSI Flange
6P 4" 3A Tri-Clamp®(Material Code 6 only)
BA DN50 PN16 DIN 2527 Form B Flange
BB DN25 PN25/40 DIN 2527 Form B Flange
BC DN25 PN64/100 DIN 2527 Form E Flange
BF DN25 PN160 DIN 2527 Form E Flange
BG DN25 PN250 DIN 2527 Form E Flange
BH DN25 PN320 DIN 2527 Form E Flange
BJ DN25 PN400 DIN 2527 Form E Flange
CA DN40 PN16 DIN 2527 Form B Flange
CB DN40 PN25/40 DIN 2527 Form B Flange
CC DN40 PN64/100 DIN 2527 Form E Flange
CF DN40 PN160 DIN 2527 Form E Flange
CG DN40 PN250 DIN 2527 Form E Flange
CH DN40 PN320 DIN 2527 Form E Flange
CJ DN40 PN400 DIN 2527 Form E Flange
DA DN50 PN16 DIN 2527 Form B Flange
DB DN50 PN25/40 DIN 2527 Form B Flange
DD DN50 PN64 DIN 2527 Form E Flange
DE DN50 PN100 DIN 2527 Form E Flange
DF DN50 PN160 DIN 2527 Form E Flange
DG DN50 PN250 DIN 2527 Form E Flange
DH DN50 PN320 DIN 2527 Form E Flange
DJ DN50 PN400 DIN 2527 Form E Flange
EA DN80 PN16 DIN 2527 Form B Flange
EB DN80 PN25/40 DIN 2527 Form B Flange
ED DN80 PN64 DIN 2527 Form E Flange
EE DN80 PN100 DIN 2527 Form E Flange
EF DN80 PN160 DIN 2527 Form E Flange
EG DN80 PN250 DIN 2527 Form E Flange
EH DN80 PN320 DIN 2527 Form E Flange
EJ DN80 PN400 DIN 2527 Form E Flange
FA DN100 PN16 DIN 2527 Form B Flange
FB DN100 PN25/40 DIN 2527 Form B Flange
FD DN100 PN64 DIN 2527 Form E Flange
FE DN100 PN100 DIN 2527 Form E Flange
FF DN100 PN160 DIN 2527 Form E Flange
FG DN100 PN250 DIN 2527 Form E Flange
FH DN100 PN320 DIN 2527 Form E Flange
FJ DN100 PN400 DIN 2527 Form E Flange

30
46-649 Jupiter Magnetostrictive Transmitter - FOUNDATION fieldbus™
5.5 Model Numbers
5.5.1 Enhanced Jupiter Magnetostrictive Transmitter
00 No float when used with MLI
Custom float—consult factory
Minimum Liquid
Specific Gravity
316/316L SS
diameter ×length
Titanium
diameter ×length
Hastelloy C
diameter ×length
316/316L SS Sanitary
diameter ×length
0.84
AA
2" ×2.75" float
(50 ×70 mm)
BA
2.00" ×2.75" float
(50 ×70 mm)
CA
1.85" ×3.00" float
(47 ×76 mm)
DA
2.00" ×2.75" float
(50 ×70 mm)
0.70
AB
2.30" ×3.00" float
(58.5 ×76 mm)
BA
2.00" ×2.75" float
(50 ×70 mm)
CB
2.30" ×3.00" float
(58.5 ×76 mm)
DB
2.30" ×3.00" float
(58.5 ×76 mm)
0.64
AC
2.55" ×3.00" float
(65 ×76 mm)
BB
2.30" ×3.00" float
(58.5 ×76 mm)
Custom float
ordered separately
Custom float
ordered separately
0.52 Custom float
ordered separately
BB
2.30" ×3.00" float
(58.5 ×76 mm)
Custom float
ordered separately
Custom float
ordered separately
Minimum Liquid
Specific Gravities
A/B
316 SS
diameter ×length
Titanium
diameter ×length
Hastelloy C
diameter ×length
316L SS
diameter ×length
.89/1.00
MA
2.00" ×2.75" float
(50 ×70 mm)
NA
2.00" ¥ 2.75" float
(50 ¥ 70 mm)
PA
1.85" ×3.00" float
(47 ×76 mm)
QA
2.00" ×2.75" float
(50 ×70 mm)
1.00/1.12
MB
2.00" ×2.75" float
(50 ×70 mm)
NB
2.30" ×3.00" float
(58.5 ×76 mm)
PB
1.85" ×3.00" float
(47 ×76 mm)
QB
2.00" ×2.75" float
(50 ×70 mm)
Specify measuring range in:
Inches when tenth digit is Code “E”, lengths from 6 to 400 inches
Inch Code Example: 24 inches = Code 024
Specify measuring range in:
Centimeters when tenth digit is Code “M”, lengths from 15 to 999 cm
Centimeter Code Example: 60 cm = Code 060
PROBE LENGTH
DIRECT INSERTION TOTAL LEVEL FLOAT SELECTION
DIRECT INSERTION INTERFACE LEVEL FLOAT SELECTION
OTHER FLOAT SELECTION
Float is weighted to sink through
specific gravity A and float on
specific gravity B
The bottom 3 inches of SIL 2 direct
insertion probes are inactive. The inactive
area is used to detect float failure.
400
350
300
250
200
150
100
50
0100 200 300 400 500
0
PSIG
Pressure / Temperature
Temperature °F
316/316L SS
Hastelloy C276
Titanium CP2
FLOAT
The floats listed below are suitable for most applications. Consult factory for custom floats. For models with 2 floats, choose
top float below, then consult factory for second float selection. For externally mounted models use float code “00”.
2

31 46-649 Jupiter Magnetostrictive Transmitter - FOUNDATION fieldbus™
Appendix – Transducer Block Parameters
5.6 References
1. FOUNDATION fieldbus™, A Pocket Guide
Ian Verhappen, Augusto Pereira
2. FOUNDATION fieldbus™—System Engineering Guidelines, AG–181
ITEM PARAMETER NAME PARAMETER LABEL
0 BLOCK_STRUCTURE BLOCK STRUCT
1 ST_REV ST REV
2 TAG_DESC TAG DESC
3 STRATEGY STRATEGY
4 ALERT_KEY ALERT KEY
5 MODE_BLK MODE BLK
6 BLOCK_ERR BLOCK ERR
7 UPDATE_EVT UPDATE EVT
8 BLOCK_ALM BLOCK ALM
9 TRANSDUCER_DIRECTORY XD DIRECTORY
10 TRANSDUCER_TYPE XD TYPE
11 XD_ERROR XD ERROR
12 COLLECTION_DIRECTORY COLLECT DIR
13 LEVEL Level
14 LEVEL_UNIT Level Unit
15 PROBE_LEVEL Probe Level
16 PROBE_LEVEL_UNIT Probe Level Unit
17 SENSOR_VALUE Sensor Value
18 SENSOR_UNIT Sensor Unit
19 SENSOR_OFFSET Sensor Offset
20 CAL_TYPE Cal Type
21 CAL_POINT_LO Cal Point Lo
22 CAL_POINT_HI Cal Point Hi
23 PROBE_LEVEL_LO Probe Lvl Lo
24 PROBE_LEVEL_HI Probe Lvl Hi
25 LEVEL_OFFSET Level Offset
26 SENSOR_HIGH_LIMIT Sensor Hi Lmt
27 SENSOR_LOW_LIMIT Sensor Lo Lmt
28 MEASUREMENT_TYPE Measurement Type
29 PROBE_LENGTH Probe Length
30 DEADBAND Deadband
31 SENSOR_MOUNT Sensor Mount
32 TRIM_LEVEL Trim Level
33 INTERFACE Interface
ITEM PARAMETER NAME PARAMETER LABEL
34 INTERFACE_UNIT Interface Unit
35 TRIM_INTERFACE Trim Interface
36 ENTER_PASSWORD Enter Password
37 NEW_PASSWORD New User Password
38 DEVICE_STATUS Device Status
39 HISTORY_MESSAGE History Message
40 HISTORY_CONTROL History Control
41 RESET_HISTORY Reset History
42 FLOAT_1_COUNTS F1 Counts
43 FLOAT_2_COUNTS F2 Counts
44 CONVERSION_FACTOR Conv Factor
45 SCALE_OFFSET Scale Offset
46 FLOAT_1_THRESHOLD F1 Threshold
47 FLOAT_1_POLARITY F1 Polarity
48 FLOAT_2_THRESHOLD F2 Threshold
49 FLOAT_2_POLARITY F2 Polarity
50 SENSITIVITY Sensitivity
51 DRIVE_AMPLITUDE Drive Amplitude
52 MINIMUM_SEPARATION Min Separation
53 ELECTRONICS_TEMPERATURE Elec Temp
54 MAX_ELECTRONICS_TEMPERATURE Max Elec Temp
55 MIN_ELECTRONICS_TEMPERATURE Min Elec Temp
56 RESET_ELECTRONICS_TEMPERATURE Reset Elect Temp
57 LCD_LANGUAGE LCD Language
58 FACTORY_PARAM_1 Factory Param 1
59 FACTORY_PARAM_2 Factory Param 2
60 ECHO_SUMMARY Echo Summary
61 ECHO_DATA Echo Data
62 ECHO_DATA_INDEX EchoData Indx
63 NON_VOL_STAT Non Vol Stat
64 DATE_CODE Date Code
65 ORION_SERIAL_NUMBER Orion S/N
66 FIRMWARE_VERSION Firmware Ver
67 COPROCESSOR_VERSION Coprocessor Ver

32
46-649 Jupiter Magnetostrictive Transmitter - FOUNDATION fieldbus™
Copy blank page and store calibration data for future reference and troubleshooting.
Item Value Value Value
Vessel Name
Vessel #
Media & Dielectric
Tag #
Serial # TROUBLESHOOTING
Level Correct Value Incorrect Value
Units
Probe Length
Level Offset
Deadband
Sensor Mount
Conversion Factor
Scale Offset
Float 1 Threshold
Float 1 Polarity
Float 2 Threshold
Float 2 Polarity
Sensitivity
Drive Amplitude
Minimum Separation
Float 1 Counts
Float 2 Counts
Firmware Version
New Password
Name Date/Time
®
Jupiter Magnetostrictive
Transmitter
Configuration Data Sheet

BULLETIN: 46-649.1
EFFECTIVE: December 2006
SUPERSEDES: September 2006
Service Policy
Owners of Magnetrol/Orion Instruments controls may
request the return of a or any part of an instrument for
complete rebuilding or replacement. They will be rebuilt
or replaced promptly. Instruments returned under our
service policy must be returned by prepaid transportation.
Magnetrol/Orion will repair or replace the control at no
cost to the purchaser (or owner) other than transportation
if:
1. Returned within the warranty period; and
2. The factory inspection finds the cause of the claim
to be covered under the warranty.
If the trouble is the result of conditions beyond our con-
trol; or, is NOT covered by the warranty, there will be
charges for labor and the parts required to rebuild or
replace the equipment.
In some cases it may be expedient to ship replacement
parts; or, in extreme cases a complete new instrument, to
replace the original equipment before it is returned. If
this is desired, notify the factory of both the model and
serial numbers of the instrument to be replaced. In such
cases, credit for the materials returned will be determined
on the basis of the applicability of our warranty.
No claims for misapplication, labor, direct or consequen-
tial damage will be allowed.
Return Material Procedure
So that we may efficiently process any materials that are
returned, it is essential that a “Return Material
Authorization” (RMA) number be obtained from the fac-
tory, prior to the material's return. This is available
through Magnetrol/Orion’s local representative or by
contacting the factory. Please supply the following infor-
mation:
1. Company Name
2. Description of Material
3. Serial Number
4. Reason for Return
5. Application
Any unit that was used in a process must be properly
cleaned in accordance with OSHA standards, before it is
returned to the factory.
A Material Safety Data Sheet (MSDS) must accompany
material that was used in any media.
All shipments returned to the factory must be by prepaid
transportation.
All replacements will be shipped F.O.B. factory.
ASSURED QUALITY & SERVICE COST LESS
5300 Belmont Road • Downers Grove, Illinois 60515-4499 • 630-969-4000 • Fax 630-969-9489 • www.magnetrol.com
145 Jardin Drive, Units 1 & 2 • Concord, Ontario Canada L4K 1X7 • 905-738-9600 • Fax 905-738-1306
Heikensstraat 6 • B 9240 Zele, Belgium • 052 45.11.11 • Fax 052 45.09.93
Regent Business Ctr., Jubilee Rd. • Burgess Hill, Sussex RH15 9TL U.K. • 01444-871313 • Fax 01444-871317
6646 Complex Drive • Baton Rouge, Louisiana 70809 • 225-906-2343 • Fax 225-906-2344 • www.orioninstruments.com
Copyright © 2008 Magnetrol International, Incorporated. All rights reserved. Printed in the USA.
©2007 Fieldbus Foundation
HART® is a registered trademark of the HART Communication Foundation
CSA logotype is a registered trademark of Canadian Standards Association
Viton® is a registered trademarks of DuPont Performance Elastomers.
Hastelloy® is a registered trademark of Haynes International, Inc.
Monel® is a registered trademark of Special Metals Corporation (Formerly Inco Alloys International)
Tri-Clamp® is a registered trademark of Ladish Co.