Outback Power Systems Flexmax 80 Users Manual
80 to the manual c9f590c0-68b6-4f85-bc2e-c00fbf5bed3f
2015-02-05
: Outback-Power-Systems Outback-Power-Systems-Flexmax-80-Users-Manual-498078 outback-power-systems-flexmax-80-users-manual-498078 outback-power-systems pdf
Open the PDF directly: View PDF
.
Page Count: 92

Maximum Power Point Tracking Charge Controller
User’s Guide
Installation, Programming and User’s Manual
maxT M 80
1PB
Warranty Summary
Dear OutBack Customer,
Thank you for your purchase of OutBack products. We make every eort to assure our power
conversion products will give you long and reliable service for your renewable energy system.
As with any manufactured device, repairs might be needed due to damage, inappropriate use,
or unintentional defect. Please note the following guidelines regarding warranty service of
OutBack products:
• Any and all warranty repairs must conform to the terms of the warranty.
• All OutBack equipment must be installed according to their accompanying instructions and
manuals with specied over-current protection in order to maintain their warranties.
• The customer must return the component(s) to OutBack, securely packaged, properly addressed,
and shipping paid. We recommend insuring your package when shipping. Packages that are not
securely packaged can sustain additional damage not covered by the warranty or can void
warranty repairs.
• There is no allowance or reimbursement for an installer’s or user’s labor or travel time required to
disconnect, service, or reinstall the damaged component(s).
• OutBack will ship the repaired or replacement component(s) prepaid to addresses in the continental
United States, where applicable. Shipments outside the U.S. will be sent freight collect.
• In the event of a product malfunction, OutBack cannot bear any responsibility for consequential
losses, expenses, or damage to other components.
• Please read the full warranty at the end of this manual for more information.

2PB
The OutBack Power Systems FLEXmax 80
Maximum Power Point Tracking Charge Controller
is ETL listed in
North America to UL1741 (Inverters, Converters, Controllers, and Interconnection System Equipment
for Use with Distributed Energy Resources). It is also in compliance with European Union standards EN
61000-6-1 and EN 61000-6-3 (see page 89).
About OutBack Power Systems
OutBack Power Systems is a leader in advanced energy conversion technology. Our products include
true sine wave inverter/chargers, a maximum power point charge controller, system communication
components, as well as breaker panels, breakers, accessories, and assembled systems.
Notice of Copyright
FLEXmax 80
Maximum Power Point Tracking Charge Controlle
r User’s Guide: Installation, Programming and
User’s Manual
Copyright © 2008 All rights reserved.
Disclaimer
UNLESS SPECIFICALLY AGREED TO IN WRITING, OUTBACK POWER SYSTEMS:
(a) MAKES NO WARRANTY AS TO THE ACCURACY, SUFFICIENCY OR SUITABILITY OF ANY TECHNICAL OR
OTHER INFORMATION PROVIDED IN ITS MANUALS OR OTHER DOCUMENTATION.
(b) ASSUMES NO RESPONSIBILITY OR LIABILITY FOR LOSS OR DAMAGE, WHETHER DIRECT,
INDIRECT, CONSEQUENTIAL OR INCIDENTAL, WHICH MIGHT ARISE OUT OF THE USE OF SUCH
INFORMATION. THE USE OF ANY SUCH INFORMATION WILL BE ENTIRELY AT THE USER’S RISK.
Date and Revision
January 2008 REV A
Contact Information
OutBack Power Systems
19009 62nd Ave. NE
Arlington, WA 98223
Phone (360) 435-6030
Fax (360) 435-6019
www.outbackpower.com
3PB
TABLE OF CONTENTS
SCOPE .......................................................................................................................................................................................................5
INTRODUCTION ..................................................................................................................................................................................5
INSTALLATION GUIDELINES AND SAFETY INSTRUCTIONS ....................................................................................... 6
Standards and Requirements ...........................................................................................................................................6
Battery Safety ..............................................................................................................................................................................7
INSTALLING THE FLEXmax 80 ON FLEXware ENCLOSURES .....................................................................................9
OPEN CIRCUIT VOLTAGE/WIRE AND DISCONNECT SIZING ................................................................................... 10
HOW TO READ THE FLEXmax 80 SCREEN DIAGRAMS ............................................................................................. 15
POWERING UP .................................................................................................................................................................................. 16
STATUS SCREEN ................................................................................................................................................................................ 19
END OF DAY SUMMARY SCREEN .......................................................................................................................................... 19
RECHARGING USING THE PV ARRAY ................................................................................................................................... 19
ACCESSING THE MAIN MENU .................................................................................................................................................. 21
CHARGER SETUP ............................................................................................................................................................................. 22
AUX MODE AND ITS FUNCTIONS ......................................................................................................................................... 23
AUX Mode Path ...................................................................................................................................................................... 24
AUX Modes Described ....................................................................................................................................................... 25
Programming the AUX Modes ..................................................................................................................................... 26
Vent Fan ............................................................................................................................................................................ 26
PV Trigger ......................................................................................................................................................................... 27
Error Output ................................................................................................................................................................... 30
Night Light ...................................................................................................................................................................... 31
Float ..................................................................................................................................................................................... 33
Diversion: Relay ............................................................................................................................................................ 33
Diversion: Solid State ................................................................................................................................................ 35
Low Battery Disconnect .......................................................................................................................................... 37
Remote .............................................................................................................................................................................. 39
BACKLIGHT.......................................................................................................................................................................................... 40
EQ (Equalize) ...................................................................................................................................................................................... 40
MISC-MISCELLANEOUS ............................................................................................................................................................... 43
ADVANCED ......................................................................................................................................................................................... 45
Snooze Mode........................................................................................................................................................................... 45
Wakeup Mode ......................................................................................................................................................................... 46
MPPT Mode .............................................................................................................................................................................. 46
Park Mpp .................................................................................................................................................................................... 47
CHARGING RELATED SCREENS ............................................................................................................................................... 48
Absorb Time ............................................................................................................................................................................. 48
Rebulk Voltage ........................................................................................................................................................................ 49
4PB
Vbatt Calibration ..........................................................................................................................................................................50
RTS Compensation .....................................................................................................................................................................50
Auto Restart ....................................................................................................................................................................................51
Aux Polarity .....................................................................................................................................................................................52
Reset to Defaults? .......................................................................................................................................................................52
(DATA) LOGGING ....................................................................................................................................................................................54
Clearing Total and Daily Stats ...............................................................................................................................................54
STATS .............................................................................................................................................................................................................55
Secondary Stats Screen ............................................................................................................................................................56
MICRO-HYDRO, WIND TURBINE, AND FUEL CELL APPLICATIONS............................................................................57
ADVANCED MENU (Micro-Hydro) ...............................................................................................................................................58
FLEXmax 80 ABBREVIATED MENU MAP ...................................................................................................................................59
APPLICATION NOTES ...........................................................................................................................................................................60
FLEXmax 80 EFFICIENCY vs. INPUT POWER GRAPH .........................................................................................................61
UNDERSTANDING THE VARIOUS OPERATIONAL MODES ..............................................................................................62
MATE-DISPLAYED CHARGE CONTROLLER STATUS MODE Screens .........................................................................65
MATE-DISPLAYED CHARGE CONTROLLER STATUS METER Screens .......................................................................66
MATE-DISPLAYED CHARGE CONTROLLER STATUS SETP(OINT) Screens ..............................................................67
MATE-DISPLAYED FLEXmax 80 ADVANCED SCREENS ....................................................................................................67
ADVANCED MENU ................................................................................................................................................................................68
EQ SCREENS ..............................................................................................................................................................................................69
AUX SCREENS ...........................................................................................................................................................................................69
ABBREVIATED MENU ............................................................................................................................................................................70
TROUBLESHOOTING GUIDE ............................................................................................................................................................72
TYPICAL ARRAY SIZING GUIDE ......................................................................................................................................................75
STANDARD vs. AUSTRALIAN DEFAULT SETTINGS ...............................................................................................................76
WIRE DISTANCE CHART ......................................................................................................................................................................77
WIRE AND DISCONNECT SIZING ..................................................................................................................................................79
MULTI-STAGE BATTERY CHARGING .............................................................................................................................................81
BATTERY TEMPERATURE COMPENSATED VOLTAGE SET POINT .................................................................................83
SUGGESTED BATTERY CHARGER SET POINTS ......................................................................................................................84
CALLING THE FACTORY FOR ASSISTANCE ..............................................................................................................................85
WARRANTY INFORMATION ..............................................................................................................................................................86
PRODUCT REGISTRATION AND OPTIONAL EXTENDED WARRANTY ......................................................................88
EU DECLARATION OF CONFORMITY..........................................................................................................................................89
OWNER’S SYSTEM INFORMATION ............................................................................................................................................. 90
5PB
SCOPE
The manual provides safety guidelines and installation information for the FLEXmax 80
Maximum Power
Point Tracking Charge
Controller. It does not provide information about specic brands of solar panels
and supplies limited information on batteries. Contact the supplier or manufacturer of the solar panels
or batteries for further information.
INTRODUCTION
FLEXmax 80
Maximum Power Point Tracking Charge
Controller
The OutBack FLEXmax 80
Maximum Power Point Tracking Charge
Controller oers an ecient, safe, multi-
stage recharging process that prolongs battery life and assures peak performance from a solar array.
This component allows customized battery recharging. The FLEXmax 80 features include:
• 80 amps maximum continuous output current up to 40° C without thermal derating
• Engineered to work with 12, 24, 36, 48, and 60VDC battery voltages
• Backlit LCD display screen with 80 characters (4 lines, 20 characters per line)
• Last 128 days of operational data are logged for review
• Voltage step-down capability allowing a higher PV array voltage conguration
• Manual and auto-equalize cycle
The following are the maximum recommended wattage for the most common solar arrays under
Standard Test Conditions (1000 watts per square meter to solar panel at 25° C or 77° F):
• 12VDC battery systems—up to 1250 watts of solar panels
• 24VDC battery systems—up to 2500 watts of solar panels
• 36VDC battery systems—up to 3750 watts of solar panels
• 48VDC battery systems—up to 5000 watts of solar panels
• 60VDC battery systems—up to 6250 watts of solar panels
The FLEXmax 80 also features Continuous Maximum Power Point Tracking (MPPT), which seeks out the
maximum power available from a solar array and uses it to recharge the batteries. Without this feature,
the solar array does not operate at the ideal operating voltage and can only recharge at the level of the
battery voltage itself. The FLEXmax 80 continuously tracks the array’s maximum operating power.
This manual covers the wiring, installation, and use of the FLEXmax 80, including explanations of all
the menus displayed on the LCD screen. The FLEXmax 80 is designed to seamlessly integrate with
other OutBack components and can be remotely monitored and congured (up to 1000 feet) by the
optional OutBack Power Systems MATE display (version 4.0.4 or greater).
FIRMWARE
This manual covers FLEXmax 80 rmware version 001.008.009

6PB
OUTBACK FLEXmax 80 CHARGE CONTROLLER INSTALLATION GUIDELINES
AND SAFETY INSTRUCTIONS
This product is intended to be installed as part of a permanently grounded electrical system
as shown in the system conguration sections (see pages 12-14) of this manual. The following
important restrictions apply unless superseded by local or national codes:
• The negative battery conductor should be bonded to the grounding system at only one point in the
system. If a GFP is present, the battery negative and ground are not bonded together directly but are
connected together by the GFP device when it is on. All negative conductor connections must be
kept separate from the grounding conductor connections.
• With the exception of certain telcom applications, the FLEXmax 80 should never be positive
grounded (see page 60, Applications Notes).
• The FLEXmax 80 equipment ground is marked with this symbol:
• If damaged or malfunctioning, the FLEXmax 80 should only be disassembled and repaired by a
qualied service center. Please contact your renewable energy dealer/installer for assistance.
Incorrect reassembly risks malfunction, electric shock or re.
• The FLEXmax 80 is designed for indoor installation or installation inside a weatherproof enclosure. It must
not be exposed to rain and should be installed out of direct sunlight.
For routine, user-approved maintenance:
• Turn o all circuit breakers, including those to the solar modules, and related electrical connections
before cleaning the air vents.
Standards and Requirements
All installations must comply with national and local electrical codes; professional installation
is recommended. NEC requires ground protection for all residential PV installations
DC and Battery-Related Installation Requirements:
• All DC cables must meet NEC standards.
• Shut o all DC breakers before connecting any wiring.
• Torque all the FLEXmax 80’s wire lugs and ground terminals to 35 inch-pounds (4 Nm).
• All wiring must be rated at 75° C or higher.
• Use up to 2 AWG (33.6 mm2 ) to reduce losses and ensure high performance of FLEXmax 80 (smaller
cables can reduce performance and possibly damage the unit).
• Keep cables together (e.g., using a tie-wrap) as much as possible.
• Ensure both cables pass through the same knockout and conduit ttings to allow the inductive
currents to cancel.
• DC battery over-current protection must be used as part of the installation. OutBack oers both
7PB
WARNING - WORKING IN THE VICINITY OF A LEAD ACID BATTERY IS DANGEROUS.
BATTERIES GENERATE EXPLOSIVE GASES DURING NORMAL OPERATION. Design the
battery enclosure to prevent accumulation and concentration of hydrogen gas in “pockets” at the top
of the enclosure. Vent the battery compartment from the highest point to the outside. A sloped lid can
also be used to direct the ow of hydrogen to the vent opening.
CAUTION - To reduce risk of injury, charge only deep-cycle lead acid, lead antimony, lead calcium,
gel cell or absorbed glass mat type rechargeable batteries. Other types of batteries may burst, causing
personal injury and damage. Never charge a frozen battery.
PERSONAL PRECAUTIONS DURING INSTALLATION
• Someone should be within range of your voice to come to your aid if needed.
• Keep plenty of fresh water and soap nearby in case battery acid contacts skin, clothing,
or eyes.
• Wear complete eye protection. Avoid touching eyes while working near batteries. Wash your hands
with soap and warm water when done.
• If battery acid contacts skin or clothing, wash immediately with soap and water. If acid enters an eye,
ood the eye with running cool water at once for at least 15 minutes and get medical attention
immediately following.
• Baking soda neutralizes lead acid battery electrolyte. Keep a supply on hand in the area of
the batteries.
• NEVER smoke or allow a spark or ame in vicinity of a battery or generator.
• Be extra cautious to reduce the risk of dropping a metal tool onto batteries. It could short-circuit the
batteries or other electrical parts that can result in re or explosion.
• Remove personal metal items such as rings, bracelets, necklaces, and watches when working with a
battery or other electrical current. A battery can produce a short circuit current high enough to weld
a ring or the like to metal, causing severe burns.

8PB
THE OUTBACK POWER SYSTEMS FLEXmax 80
Maximum Power Point Tracking Charge Controller

9PB
TheFLEXmax 80 is designed to attach directly to
OutBack’s FLEXware 500 DC and FLEXware 1000
DC enclosures (FLEXware 500 shown) or attach to
its own charge control brackets (FW-CCB, FW-
CCB2, and FW-CCB2T).
NOTE: Install the FLEXmax 80 in an upright posi-
tion out of direct sunlight.
To mount directly to a FLEXware DC enclosure:
• Remove the fan cover and bottom cover from
the FLEXmax 80.
• Insert a #10 X 3/8” sheet metal screw in the top
hole on the side of the DC enclosure. This will
act as a hanging screw for the keyhole slot at
the top center of the FLEXmax 80.
• Hang the FLEXmax 80 on the top screw and
line up its bottom two screw holes with the
holes on the enclosure.
• Insert a #10 X 3/8” sheet metal screw through
each hole and tighten against the enclosure
(screws are included with each DC enclosure).
• Keep the cover o until wiring is completed.
The Conduit Nipple Assembly creates a sealed
pass-through from the FLEXmax 80 to the
enclosure
1. Installing the FLEXmax 80 FLEXware DC Enclosures
Mounting to Plywood
Use 1 5/8” wood screws to secure the FLEXmax 80
at the top slotted holes and other interior lower
holes as needed, making sure the unit is straight
and level.
DC Enclosure
FLEXmax 80
Bushing
Locknut
Locknut
Conduit
Nipple
Screw holes
for #10 X 3/8”
sheet metal
screws
Insert screws
through lower
holes inside
FLEXmax 80
To mount the
FLEXmax 80 to
charge control
brackets, see
the individual
instruction
sheet for those
brackets.
10 PB
2. Determining Wire Sizes
Open Circuit Voltage/Wire and Disconnect Size
Maximum Open Circuit Voltage (VOC)
• VOC is the unloaded voltage generated by the solar array.
• Greater than 145VDC g FLEXmax 80 suspends operation to protect components
• 150DC g max open circuit voltage with the coldest environment
NOTE: Although the FLEXmax 80 shuts down at a voltage greater than 145VDC, it can withstand up to
150VDC from the array; anything higher than 150VDC will damage the FLEXmax 80).
• As every brand of panel is dierent, be sure to know the manufacturer’s specications.
• Weather conditions vary and will aect panel voltage.
• Hot weather: lower open circuit voltage/lower maximum power point voltage
• Cold weather: higher open circuit voltage/higher maximum power point voltage
• Allow for ambient temperature correction using the following table:
25° to 10° C (77° to 50° F) multiply VOC by 1.06
9° to 0° C (49° to 32° F) multiply VOC by 1.10
-1° to -10° C (31° to 14° F) multiply VOC by 1.13
-11° to -20° C (13° to -4° F) multiply VOC by 1.17
-21° to -40° C (-5° to -40° F) multiply VOC by 1.25
• Check the PV array voltage before connecting it to the FLEXmax 80 (see page 76)
Wire and Disconnect Sizing
• The output current limit of the FLEXmax 80 is 80 amps.
• Use a minimum of 4 AWG (21.15 mm2) wire for the output between the FLEXmax 80 and the battery
bus bar conductors.
• Install OutBack OBB-80-150VDC-PNL breakers for disconnect and overcurrent protection.
• The largest PV array that can connect to an FLEXmax 80 must have a rated short-circuit current of 64
amps or less under STC (Standard Test Conditions).
• Input conductors and circuit breakers must be rated at 1.56 times the short-circuit current of the PV
array. OutBack 100% duty continuous breakers only need to be rated at 1.25 times the short-circuit
current.
• Please see the wire Distance Chart and complete Wire and Disconnect Sizing on pages 77-79 for
other suitable conductor/wire sizing.

11 PB
The PV (-) and BAT (-) terminals are connected internally. Only one negative wire may be needed to
connect to the (-) wire lugs if the PV - and BAT- conductors are bonded at the negative bus bar. See
Figures 2 and 3 for sample wiring diagrams. See Wire and Disconnect Sizing on page 80 for suitable
conductor/wire sizing.
NOTES:
• Each FLEXmax 80 requires its own PV array. DO NOT PARALLEL FLEXmax 80 PV+ and PV- TERMINALS
ON THE SAME ARRAY!
• An optional battery Remote Temperature Sensor (RTS) is recommended for accurate battery
recharging (only one RTS is needed for multiple OutBack Series Inverter/Chargers and FLEXmax 80
units when an OutBack HUB and a MATE are parts of the system). When one RTS is used, it must be
connected to the component plugged into the Port 1 of the HUB.
Figure 1 FLEXmax 80 wiring compartment
Programmable
AUX Output Jack
(supplies up to
200mA @ 12 VDC
Battery Remote Temp
Sensor (RTS) RJ11 jack
Use up to 2 AWG
(33.6 mm2) wire
and torque to
35-inch pounds at
terminals.
MATE/HUB
RJ45 jack
Chassis/Equipment
Ground Lug
PV+ PV- BAT- BAT+
Wire Lugs
Screw holes for attaching FLEXmax 80
3. FLEXmax 80 Wiring Connections

12 PB
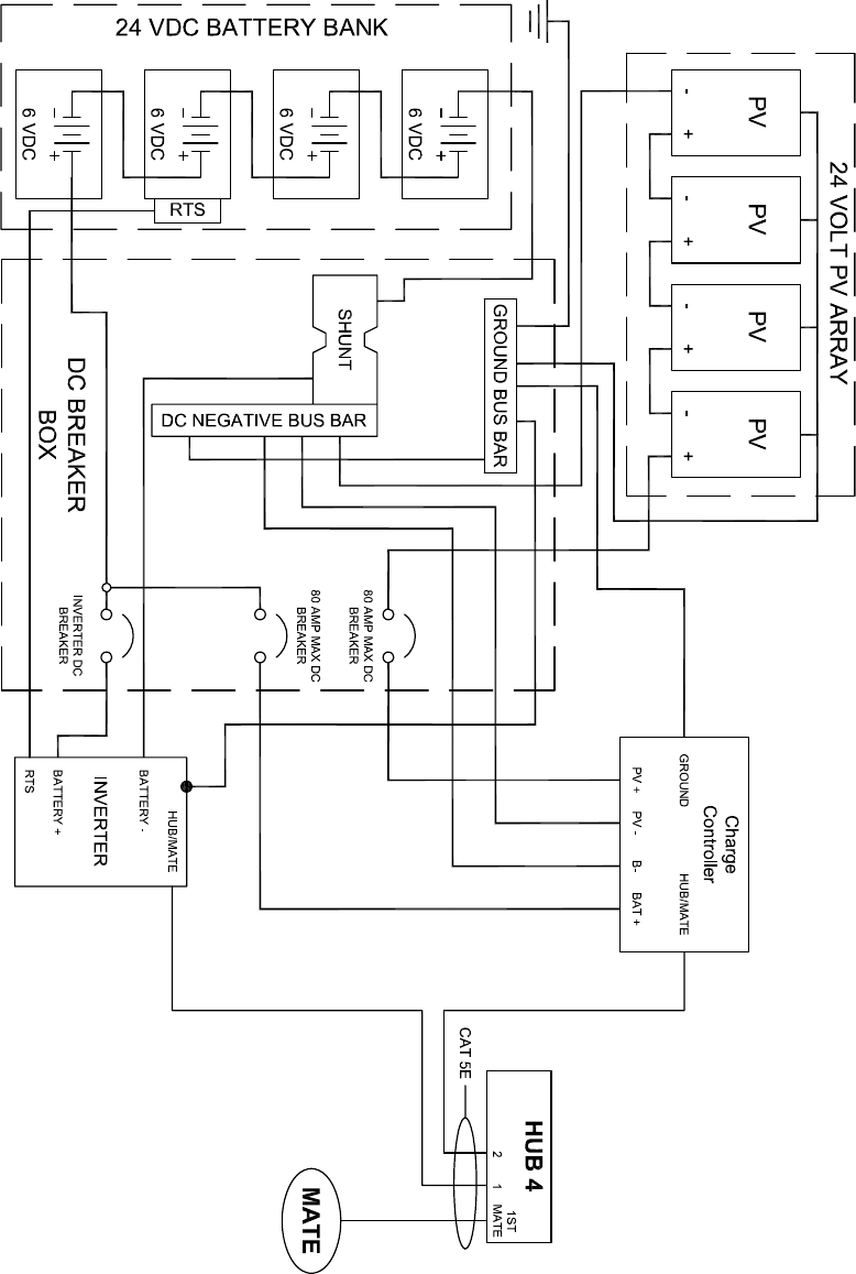
Figure 2 Single Charge Controller wiring diagram with 24 volt PV array

13 PB
Figure 3 Charge Controller Wiring Diagram with an FX, HUB 4, and an RTS

14 PB
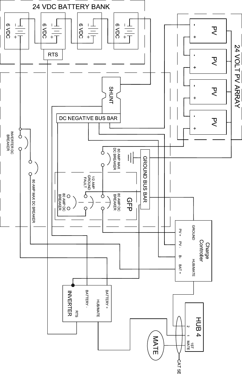
Figure 4 Charge Controller with PV array ground fault protection wiring digram.

15 PB
Soft keys:
Solid black indicates key is to be pressed:
Down arrow will lead to the next screen:
Up arrow points to one or more keys that will change a value:
The keys correspond to any text immediately above them.
(#1) (#2) (#3) (#4)
How to Read the FLEXmax 80 Screen Diagrams

16 PB
4. Powering Up
The FLEXmax 80 power-up sequence rst activates the unit and the SELECT VERSION screen (to de-
termine a choice of English, Espanola, or Australian settings). A SYSTEM VOLTAGE screen soon follows.
However, when it auto-detects the system’s battery voltage, in some instances the FLEXmax 80 might
not reect the correct system voltage (e.g., if a 36VDC system falls to a voltage range that could be
misread as a 24VDC system). The SYSTEM VOLTAGE screens allow the user to adjust the FLEXmax 80 to
the correct voltage.
NOTE: Be sure the PV input and battery breakers are o before starting the power-up sequence.
OFF SCREEN (this screen is initially blank at power up)
With the PV array and battery breakers o, turn on the
battery breaker.
NOTE: The battery voltage must be at least 10.5V or higher to power up the FLEXmax 80. If the screen
reads Low Battery Voltage, please see the Troubleshooting Guide on page 72.
OutBack 12V
Power
Systems
FLEXmax 80
Power Up Screen
The FLEXmax 80 will show the system battery voltage
in the upper right corner of the screen. The Select
Version screen appears next.
NOTE:
• The FLEXmax 80’s default setting is for a 12 VDC
battery.
• Change the setting after powering up the FLEXmax
80 if a dierent battery voltage is used.
• The PV array voltage—which must not exceed 150
VDC open circuit—is automatically detected.

17 PB
The FLEXmax 80 screens are oered in English (standard
screens) and Spanish. For Australian users, some of the
charging values are of dierent voltages and the FLEXmax
80 accommodates these. By pressing the <NEXT> soft
key, the user can choose USA, Australia, or Espanola
versions of the screens. After pressing the <NEXT> soft
key, a password must be entered before selecting the
screen version.
Password Screen
Press the “ – “ soft key until the password 141 shows on
the screen. Press the <ENTER> soft key to return to the
Select Version screen.
NOTE: 141 is the password for all OutBack products
displayed on a screen.
Press the <NEXT> to choose the desired screen
version. Press the <ENTER> soft key to view the version
conrmation screen.
PASSWORD
CONTRASENA
***150***
ENTRA - + ENTER
Select Version
Elija la Version
USA
NEXT ENTER ENTRA SEL
Select Version
Elija la Version
USA
NEXT ENTER ENTRA SEL

18 PB
System Voltage Screen
Press the <YES> soft key to proceed if the selected
battery voltage is correct. If incorrect, press <NO> to re-
enter the correct voltage. The <YES> soft key will open
the STATUS screen.
SYTEM VOLTAGE
12 24 36 48 60
^^
g ENTER
Are you sure?
12 24 36 48 60
^^
NO Yes
NOTE: Repeating the Powering Up sequence resets
the FLEXmax 80 Charge Controller to its factory default
settings (see page 76).
Are you sure?
USA
NO YES
Press the <YES> soft key to conrm your choice or
<NO> to return to the SELECT VERSION screen.
The FLEXmax 80 auto detects the system’s battery
voltage. To conrm this voltage, press the <ENTER> soft
key. If incorrect, press the “g” soft key to select a battery
voltage. The FLEXmax 80’s default values are based on
a 12VDC system. Selecting a higher voltage system will
change all the default values (e.g., the values will double
with a 24VDC system, triple with a 36 VDC system, etc.).
“^^” indicates the chosen voltage. The FLEXmax 80 will
automatically accept the selected battery voltage if left
unattended for 5 minutes in this screen. After choosing
the voltage, press the <ENTER> soft key to proceed.
Verication Screen

19 PB
NOTE:
• Pressing the rst soft key opens the MAIN Menu screen.
• Pressing second soft key opens the End of the Day summary menu/logging.
5. Status Screen
The STATUS Screen displays system information. See page 63 for detailed information of the dierent
Operational Modes. The optional OutBack MATE displays CC (Charge Controller) STATUS screens for
convenient distant viewing from the installation location of the FLEXmax 80. Please see pages 65-67
to view the Charge Controller screens displayed on the MATE.
The PV voltage will slowly rise to the
battery voltage level even when the PV
breaker is o – this is normal as the PV
capacitors charge up.
PV Input Voltage
Battery Voltage
Instantaneous Watts
AUX status (ON or OFF)
PV Input Current
Output current
Daily accumulated kiloWatt Hours
Operational Mode
In 11.6 V 0.0 A
Out 13.8 V 0.0 A
0.000 kW 0.0 kWH
AUX: OFF Sleeping

20 PB
NOTE:
• Pressing the rst soft key opens the STATUS screen.
• Pressing the second soft key brings up the CLEAR LOG screen.
• Pressing the third soft key shows the previous day’s summary; continually pressing this soft key will
bring up additional past summaries up to 128 days.
• Pressing the fourth soft key will bring up summary for the 128th day back.
6. End of Day Summary Screen
The End of Day summary screen appears after one hour of continuous sleeping. This screen can be
opened anytime by pressing the second soft key while in the STATUS screen, providing a summary up
to that point.
Today 0000AH 00.0 kWH
011Vp 00.0Ap 0.00kWp
MAX 14.7 V ABS 01:00
MIN 14.6 V FLT 00:00
Accumulated amp hoursPeak output current
Accumulated KWh total
power production
Peak kiloWatt hours
Accumulated absorb time
Accumulated oat time
Day (up to 128 days)
Peak Input Voltage
Maximum batt
voltage obtained
Minimum batt
voltage obtained
7. Recharging Using the PV Array
Turn the PV input breaker on. The FLEXmax 80
automatically detects the PV input voltage.
(Note: If PV voltage registers “000V” when the breaker is
on, please check the polarity of the PV wires.)
The FLEXmax 80 enters a “Wakeup” stage, transitions to
“Tracking” and prepares to charge the batteries by
tracking the maximum power point of the solar array.
During the FLEXmax 80’s initial tracking, the input source
(e.g., solar) is gradually loaded from the open circuit
voltage (VOC) to one-half of the VOC. Within this range,
the FLEXmax 80 seeks the maximum power point. When
the FLEXmax 80 goes into Re-Cal, Auto Restart, Wakeup,
or RSTRT (restart) modes, among other conditions, it
performs an initial tracking.
In 113.6 V 0.0 A
Out 12.5 V 0.0 A
0.000 kW 0.0 kWH
AUX: OFF Sleeping
In 87.6 V 5.0 A
Out 12.5 V 32.9 A
0.410 kW 0.0 kWH
AUX OFF MPPT Bulk

21 PB
8. Accessing the MAIN Menu
The MAIN Menu allows the user to adjust and calibrate the FLEXmax 80 for maximum performance.
From the STATUS screen, press the rst soft key on the left to open the MAIN Menu screen.
Press the <GO> soft key after aligning the arrow in
front of the selected menu choice.
Pressing the <EXIT> soft key in the MAIN Menu
returns to the STATUS screen.
From the MAIN Menu, a user can choose among the following FLEXmax 80 functions by aligning the
arrow:
• Charger—CHARGER SETUP
- Adjusts the Current Limit, Absorb, and Float recharging voltage set points
• Aux—AUX OUTPUT CONTROL
- Secondary control circuit for a vent fan, error alarm, and other system-related additions
• Light—BACKLIGHT CONTROL
- Adjusts the backlighting of LCD screen and soft key buttons
• EQ—BATTERY EQUALIZE
- Activates battery equalization recharging (manually or automatically)
• Misc—MISCELLANEOUS
- Additional settings and service information
• Advanced —ADVANCE MENU
- Optimizing/ne-tuning the FLEXmax 80 (these are advanced Menus that should be left alone
until the user has a good working knowledge of the FLEXmax 80 and its operations)
• Logging—DATA LOGGING
- Displays recorded power production information
• STATS—Statistics
- Displays recorded peak system information and cumulative kilowatt hours and amp hours
g Charger Aux Light
EQ Misc Advanced
Logging Stats
EXIT f g GO
Press or to move the " “ to
the left of the desired screen. The arrow
allows access to any screen to its right.

22 PB
7. Charger Set-Up
This screen allows changes to the FLEXmax 80’s recharging voltage set points—Current Limit,
Absorb and Float (for an explanation of battery charging, see pages 81-82):
• The presently selected numerical value will have an arrow “ g ” to the left of it.
• Pressing < > selects the value to be changed.
• You may need to re-enter the password to change these settings.
• The default charger output current limit setting is 80 amps and is adjustable from 5-80 amps. An
appropriate breaker must be used between the battery and the FLEXmax 80.
• Change Absorbing and Float set points using this screen if the battery manufacturer’s recommenda-
tions are dierent than the default values. Otherwise, see page 84 for suggested recharging voltage
set points.
From the MAIN screen, press or to move
the " “ to the left of the Charger function and then
press the <GO> soft key. This will open the Charger
Set-Up screen.
NOTE: If a battery remote temperature sensor (RTS)
is used, set the ABSORB and FLOAT setting voltage
based on a 25°C / 77°F setting. These are typically the
manufacturer’s set points (always consult the battery
manufacturer’s recommendations). RTS compen-
sated voltage values can be viewed in the Advanced
menu screen under the RTS Compensation heading.
If an RTS is not in use, please see the Non-Battery
Temperature Compensated System values (page 83)
and adjust the ABSORB/FLOAT values accordingly.
Current Limit g 80.0A
Absorbing 14.4V
Float 13.8V
EXIT i - +
g Charger Aux Light
EQ Misc Advanced
Logging Stats
EXIT f g GO

23 PB
8. AUX Mode and Its Functions
The AUX is a secondary control circuit—essentially, a small power supply that provides a 12VDC (up
to 200 milliamps) output current. It is either active (12VDC on) or inactive (0VDC). Most AUX modes or
functions are designed for specialized applications and are infrequently used.
• To access the AUX MODE from the MAIN Menu, press the < > soft key until the arrow is in front of
the Aux selection (see next page).
• A 200 milliamps or less, 12VDC/2.4W device can be wired directly to the AUX terminal; higher output
DC loads require a 12VDC coil relay—also rated up to 200 milliamps or less for the DC coil—which
itself is connected to the AUX output. An internal, re-settable Positive Temperature Co-ecient (PTC)
fuse protects the AUX internal components from overcurrent or a short circuit.
• For certain AUX control applications the use of a solid state relay is preferred. This is particularly
benecial with applications such as the Diversion mode where fast switching (often called PWM
control) allows a more constant battery voltage to be maintained. Both DC and AC load
switching solid state relays are widely available from many sources. Eurotherm and Power-IO
are two suggested solid state relay manufacturers.
• Only one AUX MODE can operate at a time (even if other modes have been preset).
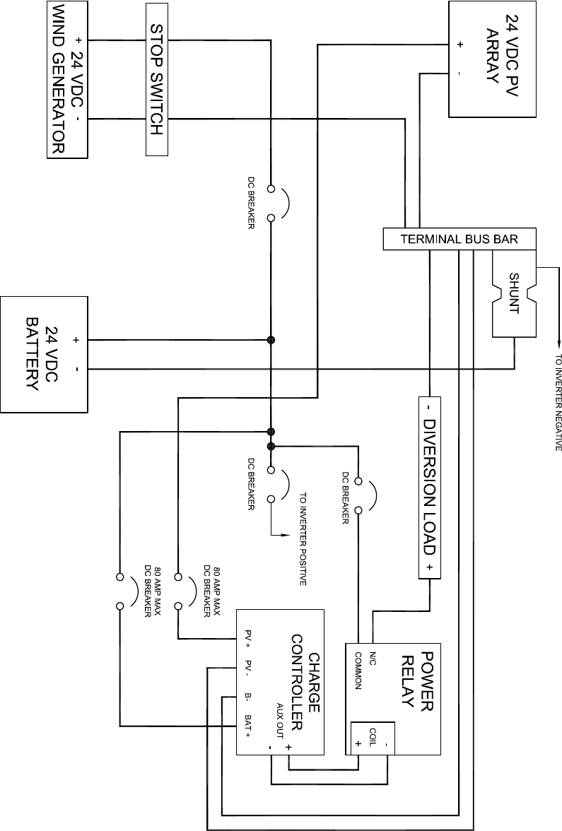
• See Figure 5, page 36, for an AUX set-up wiring diagram example.
In this Menu, On and O
indicators show the present
state of the Aux terminals.
Pressing the <MODE> soft
key changes the outputs
value (On, O, or Auto)
On indicates the Aux Output
is in an active state; O
indicates an inactive state.
The second line indicates the
present mode for the Aux Output.
When this line blinks, it indicates a
pending AUX Mode.
When the preferred mode is
displayed, press the <SET> soft
key to select it.
Pressing the <NEXT> soft key
changes to the next mode.
TERMS
• AUX MODE: what is displayed on the Menu
• Aux Output: 12VDC is either available or unavailable at the Aux Terminal
• Aux Terminal: the jack to which a relay is wired
AUX MODE
Night Light
Output: Off Off
EXIT NEXT SET MODE
Charger gAux Light
EQ Misc Advance
Logging Stats
EXIT f g GO
This arrow indicates AUX Polarity
applies to this function allowing
the user to reverse the conditions
that activate this function.

24 PB
AUX MODE Menu Path
To access the AUX Output Menu:
• Press the rst soft key once from the STATUS Menu to open the MAIN Menu.
• Press either of the arrow soft keys until the “g” is to the left of Aux.
• Press the <GO> soft key. If more than ten minutes have passed since any activity, the PASSWORD
screen becomes active, requiring the user to input the 141 PASSWORD and press < ENTER>.
• Pressing the <NEXT> soft key scrolls through the AUX functions.
• The most commonly used AUX modes are Vent Fan, Low Battery Disconnect and Diversion.
g Charger Aux Light
EQ Misc Advance
Logging Stats
EXIT f g GO
Charger gAux Light
EQ Misc Advance
Logging Stats
EXIT f g GO
AUX MODE
Vent Fan
Output: Off Off
EXIT NEXT SET MODE
PASSWORD
***150***
ENTER - +
AUX MODE
Vent Fan
Output: Off Off
EXIT NEXT SET MODE
g g
AUX MODE
Remote
Output: Off Off
EXIT NEXT SET MODE
AUX MODE
Vent Fan
Output: Off Off
EXIT NEXT SET MODE
AUX MODE
PV Trigger
Output: Off Off
EXIT NEXT SET MODE
AUX MODE
ERROR OUTPUT
Output: Off Off
EXIT NEXT SET MODE
AUX MODE
Night Light
Output: Off Off
EXIT NEXT SET MODE
AUX MODE
Float
Output: Off Off
EXIT NEXT SET MODE
AUX MODE
Diversion: Relay
Output: Off Off
EXIT NEXT SET MODE
AUX MODE
Diversion: Solid St
Output: Off Off
EXIT NEXT SET MODE
AUX MODE
Low Batt Disconnect
Output: Off Off
EXIT NEXT SET MODE
g g
gg
g
gg
g
g
g
25 PB
AUX modes in order of appearance on the FLEXmax 80 display:
• Vent Fan • PV Trigger • Error Output • Night Light • Float • Diversion Relay
• Diversion Solid State • Low Battery Disconnect • Remote
When an AUX MODE is in AUTO, 12VDC is available at the AUX terminals and a condition, such as a voltage
set point, is met. Other modes can be programmed in lieu of the specic ones listed here, but the Vent Fan
mode is most easily changed (e.g., to activate an alarm instead of a fan). Here are the default AUX modes:
• Vent Fan— when the Vent Fan voltage set point is exceeded, the vent fan will run for at least 15 seconds
(the fan helps remove hydrogen from battery enclosure), even if the set point is exceeded for only a few
seconds due to a surge. If the set point is exceeded for longer than 15 seconds, the fan will stay on until
the voltage drops below the set point. It then takes 15 seconds before the fan shuts o. This is an optional
external fan and not to be confused with the FLEXmax 80’s internal, thermally activated fan which cools
the unit.
• PV Trigger*—activates an alarm or relay (that disconnects the array); when the PV input exceeds the
user-determined voltage set point (to avoid damage, do not go over 150VDC), the PV Trigger disconnects
after a minimal adjustable amount of Hold Time.
• Error Output—useful for monitoring remote sites, switches to the O state if the FLEXmax 80 has not
charged the batteries for 26 hours or more (not an audible alarm, only displayed as a printed message
on FLEXmax 80 AUX Menu) or the battery voltage has fallen below a user-determined set point for 10
continuous minutes. In the No Error state, the AUX output is on.
• Night Light*—after the PV voltage is below a threshold voltage for a user-determined time period, a
user-provided light illuminates as long as the FLEXmax 80 remains sleeping or as determined by the
user-established time limit.
• Float—powers a load if the FLEXmax 80 is producing power in the Float stage
• Diversion Relay*—diverts excess power away from batteries when a wind or hydro generator is
connected directly to the batteries.
• Diversion Solid St—same as Diversion Relay, but applies when a solid state relay is used rather than a
mechanical relay
• Low Batt Disconnect—activates/deactivates the AUX load(s) when a user-determined voltage and time
levels are reached.
• Remote—allows OutBack MATE control of the AUX MODE (see MATE manual for details).
* These functions support AUX polarity.
NOTE: All AUX functions can be manually activated in On, O, or Auto mode. In Auto mode, the
function will automatically activate when a user-determined value is met and deactivate or shut down
when other conditions described here, such as a certain amount of time passing, occur.

26 PB
VENT FAN
Press the <MODE> soft key to manually activate
or deactivate (On or O) the Vent Fan; if set to Auto,
the Vent Fan will turn on when a user-determined
voltage is met. Press the <SET> soft key to view
the Vent Fan screen. To view other screens, con-
tinue to press the <NEXT> soft key.
The Vent Fan helps remove hydrogen from the bat-
tery box. The ventilation fan referred to here is not
the same as the FLEXmax 80 cooling fan. Press the
<VOLT> soft key to determine the battery voltage
that will activate the AUX MODE and start the fan.
Adjust the voltage level using the < - > and < + >
soft keys. Press the <BACK> soft key to return to
the Vent Fan screen.
AUX MODE
Vent Fan
Output: Off Off
EXIT NEXT SET MODE
AUX MODE
Vent Fan
EXIT VOLT
VENT FAN VOLTS
> 14.4
BACK - +
On
O
Auto
9. Programming the AUX MODES

27 PB
Press the <EXIT> soft key return to the main Vent
Fan screen.
Press the <NEXT> sot key to view the PV Trigger
screen
When the PV input exceeds the user-determined
VOLT set point, the AUX MODE PV Trigger activates in
Auto Mode. Press the <MODE> soft key to establish
another PV Trigger mode (On, O, or Auto).
AUX MODE
Vent Fan
EXIT VOLT
AUX MODE
Vent Fan
Output: Off Off
EXIT NEXT SET MODE
AUX MODE
PV Trigger
Output: Off Off
EXIT NEXT SET MODE
On
O
Auto
PV TRIGGER
g

28 PB
Press the <SET> soft key to open the PV Trigger’s TIME
and VOLT(age) set menus.
To adjust the voltage, press the <VOLT> soft key.
Adjust the voltage within a range of 20V-150V by
pressing the < - > or < + > soft key. When nished,
press the <BACK> soft key to return to the PV Trigger
screen
To adjust the minimum amount of time the PV voltage
must remain high before deactivating the AUX MODE,
press the <TIME> soft key.
AUX MODE
PV Trigger
Output: On On
EXIT NEXT SET MODE
PV VOLTS
>140
BACK - +
AUX MODE
PV Trigger
EXIT TIME VOLT
AUX MODE
PV Trigger
EXIT TIME VOLT
g
g
g

29 PB
Hold Time Sec
01.1
BACK - +
AUX MODE
PV Trigger
Output: On On
EXIT NEXT SET MODE
Press the < - > or < + > soft key to adjust the Hold
Time, then press the <BACK> soft key to return to the
PV Trigger screen. In this example, the AUX MODE will
remain active for 1.1 seconds after the PV voltage is
below the PV Trigger voltage before deactivating the PV
Trigger and reconnecting to the array.
Press the <EXIT> soft key to return to the initial
PV Trigger screen
Press the <NEXT> soft key to view the ERROR OUTPUT
screen.
g
AUX MODE
PV Trigger
EXIT TIME VOLT
g

30 PB
The ERROR OUTPUT default state is On, meaning
12 VDC is present at the AUX terminal. If the
FLEXmax 80 has not charged the batteries for 26
hours or more continuously, the inaudible ERROR
OUTPUT goes into an O state. The ERROR OUTPUT
is intended for remote locations to signal (e.g., a
telecommunication signal to a computer) when the
FLEXmax 80 has not charged the battery for 26 hours
or more. Press the <SET> soft key to advance to the
ERROR OUTPUT volt screen.
The ERROR OUTPUT screen displays the number of
hours the FLEXmax 80 has not been producing any
power (the number of hours in Sleep Mode). Press
the <VOLT> soft key to adjust the ERROR LOW BATT
VOLTS screen.
User-determined value—not less than 10V—will
trigger an alarm or, through a user-supplied modem,
send a signal from a remote installation indicating
the battery charge has reached this value. This
informs the user of a low battery problem. Use the
< - > and < + > soft keys to change this value. Press
the <BACK> soft key to return to the AUX MODE
ERROR OUTPUT screen.
Press the <EXIT> soft key to bring up the original
ERROR OUTPUT screen.
Press the <NEXT> soft key to view the Night Light
screen.
AUX MODE
ERROR OUTPUT
Output: On On
EXIT NEXT SET MODE
On
O
Auto
AUX MODE
ERROR OUTPUT
01 hrs
EXIT VOLT
ERROR LOW BATT VOLTS
<11.5
BACK - +
AUX MODE
ERROR OUTPUT
01 hrs
EXIT VOLT
ERROR OUTPUT
AUX MODE
ERROR OUTPUT
Output: On On
EXIT NEXT SET MODE

31 PB
This example shows Auto MODE selected. Press the
<SET> soft key to open the Hysteresis and PV Voltage
screens.
Press the <HYST> soft key to open the On Hysteresis
Time screen.
Use the < - > and < + > soft keys to adjust the time
required for the PV input voltage to be below the
threshold voltage before the Night Light is enabled.
Press the <OFF> soft key to view the O Hysteresis Time
screen.
AUX MODE
Night Light
Output: Off Off
EXIT NEXT SET MODE
On
O
Auto
AUX MODE
Night Light
Output: Off Auto
EXIT NEXT SET MODE
AUX MODE
Night Light
EXIT HYST TIME VOLT
Night Light
On Hysteresis Time
Minutes 000
BACK - + OFF
The Night Light illuminates a user provided low-wattage
light when the PV voltage falls below a user-determined
voltage. O is the default value. Press the <MODE> soft
key to change the Night Light MODE (O, On, or Auto).
NIGHT LIGHT
g
g
g

32 PB
Press the <TIME> soft key to adjust the length of time
the Night Light remains on. If the time is set to 0, the Night
Light remains on until the o condition is met.
Use the < - > and < + > soft keys to adjust the number of
hours the Night Light remains on. Press the <BACK> soft
key to return to the previous Night Light screen.
Press the <VOLT> soft key.
Press the < - > or < + > soft keys to adjust the Threshold
Voltage value. When nished, press the <BACK> soft key
to return to the Night Light screen.
AUX MODE
Night Light
EXIT HYST TIME VOLT
Night Light
Threshold Voltage
010
BACK - +
AUX MODE
Night Light
EXIT HYST TIME VOLT
Night Light On Time
Hours 23
BACK - +
Night Light
Off Hysteresis Time
Minutes 000
BACK - +
Use the < - > and < + > soft keys to adjust the time
required for the PV input voltage to be above the thresh-
old voltage before the Night Light is disabled. Press the
<BACK> soft key twice to return to the Night Light screen.
g
g

33 PB
Press the <NEXT> soft key ro view the AUX Float
screen.
The AUX MODE is active when the FLEXmax 80 is in
Float and producing power. Press the <NEXT> soft
key to advance to the Diversion screen.
When external DC sources (wind, hydro) are directly
connected to a battery bank, any excess power
should be sent to a diversion load, such as a heat-
ing element, via a mechanical or solid state relay.
In Diversion, which features Relay and Solid State
screens, the user programs set points—from -5.0
volts to 5.0 volts relative to the Absorb, Float and EQ
voltages—to activate the AUX MODE. With wind or
hydro generator applications, keep the FLEXmax 80’s
diversion voltage slightly above its Absorb and Float
voltages for ecient functioning.
This is primarily an o-grid function. Pressing the
<MODE> soft key displays Auto and On modes in
addition to O. Pressing the <SET> soft key displays
the Diversion: Relay TIME and VOLT screen.
AUX MODE
Night Light
Output: Off Auto
EXIT NEXT SET MODE
FLOAT
AUX MODE
Float
Output: Off Off
EXIT NEXT SET MODE
On
O
Auto
RELAY
AUX MODE
Diversion: Relay
Output: Off Off
EXIT NEXT SET MODE
On
O
Auto
AUX MODE
Night Light
EXIT HYST TIME VOLT
Press the <EXIT> soft key to return to the Night Light
AUX mode.
g
g
g

34 PB
Press the <TIME> soft key to advance to the Time
screen which allows the user to adjust the minimum
time the AUX MODE is active after the battery voltage
falls below the Hysteresis voltage.
Hold Time shows how long the AUX MODE stays active
after the battery voltage has fallen below the HYST
(Hysteresis) set point. The user can adjust the Hold Time
from 0.1 to 25 seconds.
The Delay Time shows how long the battery voltage
must be above the Relative Volts before the AUX MODE
is activated. It can be adjusted from 0 to 24 seconds,
but is rarely required. Pressing the <BACK> soft key
returns to the AUX MODE Diversion: Relay TIME and
VOLT screen.
Press the <VOLT> soft key.
Use this screen to establish the set points for starting
and ending the AUX MODE relative to the Absorb, Float,
and EQ voltages. The < - > and < + > soft keys set the
Diversion set points. The <HYST> (Hysteresis) set point
establishes when the AUX MODE becomes inactive after
the battery voltage falls below the Relative Volts voltage
minus the HYST value. After establishing these values,
press the <BACK> soft key to return to the Diversion:
Relay TIME and VOLT screen.
AUX MODE
Diversion: Relay
EXIT TIME VOLT
Hold Delay
01.0 Time 00
seconds
BACK - + DLY+
AUX MODE
Diversion: Relay
EXIT TIME VOLT
Absorb--Float--EQ
Relative Volts
0.0 00.2
BACK - + HYST
g
g

35 PB
Example of Diversion
Each recharging state—Absorb, Float, or EQ—has a recharging voltage set point. The Diversion AUX
MODE can be active (On) when the battery voltage is raised above one of these set points for a certain
amount of time or inactive (O) when it falls below. The user can determine these voltages and times.
In the example above, when the RE source (wind or hydro) raises the battery voltage 00.2v above the
chosen set point for a Delay time of 10 seconds—the AUX Output will be active. When the battery
voltage falls 00.3v below the HYST voltage set point for a Hold time of 15 sec – the AUX Output will be
inactive (O). See Figure 5, next page, for Diversion Load and AUX Wiring Set-Up.
AUX MODE
Diversion
Off
EXIT NEXT TIME VOLT
Absorb—Float—EQ
Relative Volts
00.2 00.3
BACK - + HYST +
Hold Delay
15.0 Time 10
Seconds
BACK - + DLY +
AUX MODE
Diversion: Relay
EXIT TIME VOLT
Press the <EXIT> soft key.
If a Solid State Relay is used, press the <NEXT> soft key to
access the Diversion Solid St screen.
To adjust the time and voltage when a solid state relay is
used, press the <TIME> and <VOLT> soft keys respectively
and follow the same steps as for the Diversion:Relay screen.
Note the values are displayed as percentages when a
solid state relay is used. When any adjustments are com-
pleted, return to the Diversion: Solid St screen and press the
<NEXT> soft key to view the AUX MODE Low Batt Discon-
nect screen.
AUX MODE
Diversion: Relay
Output: Off On
EXIT NEXT SET MODE
AUX MODE
Diversion: Solid St
Output: On On
EXIT NEXT SET MODE
g
g

36 PB
Figure 5 Diversion Load and AUX Wiring Set-Up Illustrated

37 PB
LOW BATTERY DISCONNECT
When the battery voltage falls below the disconnect
volts, the AUX connected loads only are disconnected;
the AUX connected loads only are connected when
the battery voltage rises above the reconnect volts.
To adjust these set points, press the <TIME> and
<VOLT> soft keys.
Press the <TIME> and <VOLT> soft keys to adjust the
set points.
Press either the < - > or < + > soft key to adjust the
delay time. This is the time period the FLEXmax 80
waits before either activating or deactivating the
AUX MODE when either the disconnect or reconnect
voltages are reached. When the low voltage occurs,
the timer shows the seconds remaining before
disconnecting. When the reconnect voltage is reached,
the timer shows the user-determined time before
connecting. Press the <BACK> soft key to return to the
Low Batt Disconnect screen.
Delay Time Sec
01 Timer
001
BACK - +
AUX MODE
Low Batt Disconnect
Output: On On
EXIT NEXT SET MODE
AUX MODE
Low Batt Disconnect
EXIT TIME VOLT
On
O
Auto

38 PB
In the Low Batt Disconnect screen, press the <VOLT> soft
key to adjust the battery voltage disconnects
set point.
Press either the < - > or the < + > soft key to adjust the
disconnect voltage. Press the <ReCon> soft key to open
the RE-CONNECT VOLTS screen.
Press either the < - > or the < + > soft key to adjust the
RE-CONNECT VOLTS value. The AUX Output activates
when the voltage goes above this setting after the timer
has counted back to zero. Press the <BACK> soft key
to return to the Low Batt Disconnect screen. Press the
<DisV> soft key to return to the Disconnect Volts screen.
AUX MODE
Low Batt Disconnect
EXIT TIME VOLT
DISCONNECT VOLTS
< 13.6
BACK - + ReCon
RE-CONNECT VOLTS
> 14.4
BACK - + DisV

39 PB
REMOTE
AUX MODE
Low Batt Disconnect
EXIT TIME VOLT
Press the <EXIT> soft key.
Press the <NEXT> soft key to view the Remote screen.
Press the <g> soft key to move the ” g” to the Light
option. When the g is in front of Light, press the <GO>
soft key.
Charger gAux Light
Eq Misc Advanced
Logging Stats
EXIT f g GO
AUX MODE
Remote
Output: Off On
EXIT NEXT SET MODE
On
O
Auto
In Remote AUX MODE, the OutBack MATE can
control the FLEXmax 80’s AUX MODE. Press the
<EXIT> soft key twice to return to the MAIN Menu
screen.
AUX MODE
Low Batt Disconnect
Output: Off On
EXIT NEXT SET MODE

40 PB
Auto (default) leaves backlight and soft keys on for
up to nine minutes whenever any soft key is pressed
(pressing any soft key when the LCD is not lighted
does not change any settings). Minutes are adjustable
using the < -> and < + > soft keys.
On or O states are also available.
Press the <EXIT> soft key twice to return to the MAIN
Menu screen
Press the < > soft key to move the “ g “ to the EQ
option. When the g is to the left of EQ, press the
<GO> soft key.
Charger Aux gLight
EQ Misc Optimize
Logging Stats
EXIT f g GO
BACKLIGHT CONTROL
Auto Time 2 Minutes
Auto
EXIT - + MODE
On
O
Auto
10. Backlight
11. EQ—Battery Equalize
The intent of an equalization charge is to bring all battery cells to an equal voltage. Sealed batteries
should not be equalized unless specically instructed by the manufacturer. Shut o or minimize all
loads on the battery. When equalizing, be sure the EQ voltage will not damage any still energized DC
load. If possible, ensure the EQ cycle starts and stops the same day it is initiated or unnecessary battery
gassing will occur.
• Occasional equalization extends the life of ooded electrolyte batteries.
• Proceed with caution! A vent fan is recommended in enclosed spaces.
• The FLEXmax 80 allows the user to set voltages and times of equalization process.
• Both manual and auto modes are available.
• EQ voltage is not battery temperature compensated.
• Always check the electrolyte level in the batteries before and after equalizing.

41 PB
Press either the < –EQV> or <+EQV > soft key to change
the EQ voltage, following your battery manufacturer’s
recommendations. Note that the factory default EQ
voltage is set low, the same as the factory default Absorb
voltage. Press the <NEXT> soft key to view the BATTERY
EQUALIZE Time screen.
Press either the <-HRS> or <+HRS> soft key to set
the desired equalization time, up to a seven hour
maximum, always following your battery manufacturer’s
recommendations. Press the <NEXT> soft key to view
the battery equalization start screen.
Manual Mode (default mode)
• Press the <START> soft key to manually begin an
equalization cycle. To stop the cycle, press the <STOP>
soft key.
• EQ-MPPT display indicates the FLEXmax 80 is trying to
reach the target equalize set point.
• Equalize time EQ 0:00 in Hours:Minutes displays after
the equalize set point is reached.
• The incomplete equalization cycle continues into
the next day unless the FLEXmax 80 is powered o
or manually stopped. The remaining EQ time can be
viewed in the Stats menu.
• EQ cycle terminates when EQ time period is reached.
• After equalizing, an EQ DONE message displayed and
a Float cycle begins. This message remains displayed
until a soft key is pressed.
Press the <AUTO> soft key to view the auto equalization
screen.
BATTERY EQUALIZE
Time
01 Hours
EXIT NEXT -HRS +HRS
BATTERY EQUALIZE
Volts
15.0
EXIT NEXT -EQV +EQV
BATTERY EQUALIZE
1 Hours 15.0 Volts
Check water level
BACK AUTO START STOP

42 PB
Use the <-DAY> and <+DAY> soft keys to preset the
interval day to initiate an automatic equalization cycle.
The EQ INTERVAL displays the number of days in the
interval between cycles and COUNT displays how many
days of the interval have passed. To view the MAIN EQ
screens, press the <EXIT> soft key.
Press the rst soft key twice to return to the MAIN Menu.
Press the < > soft key until the g is in front of Misc.
Press the <GO> soft key to view the Misc screen.
NOTE:
• Auto Mode initiates when a preset interval day (1-250 days) is reached.
• The default equalize interval (EQ INTERVAL) setting is 000 day leaving the auto eq disabled.
• EQ-MPPT display indicates the FLEXmax 80 is trying to reach the target equalize set point.
• The equalize time EQ 0:00 in Hours:Minutes displays after the equalize set point is reached.
• An incomplete equalization cycle continues into the next day unless the FLEXmax 80 is powered o
or manually stopped. The remaining EQ time can be viewed in the Stats Menu.
• The COUNT value will be cleared to 000 when an EQ is started, manually stopped, or FLEXmax 80 has
been powered o.
• After recharging, an EQ DONE message displays and a Float cycle begins. EQ DONE is displayed until
(1) any soft key is pressed or (2) a new day occurs for systems using an OutBack MATE.
COUNT EQ INTERVAL
00 000
EXIT -DAY +DAY
BATTERY EQUALIZE
Volts
15.0
EXIT NEXT -EQV +EQV
AUTO MODE
Charger Aux Light
Eq gMisc Advanced
Logging Stats
EXIT f g GO

43 PB
12. MISC—Miscellaneous
The MISCELLANEOUS screens display extra settings and technical information, some of which is
useful for OutBack Power Systems Technical Services.
The Grid Tie (GT) value is sent
from G-series inverter through the
MATE and HUB for Grid Tie control
communications. GT means THE
FLEXmax 80 is in grid tie mode
and communicating with the GT
Series Inverter.
Each MPPT operation is
a state. This number
is useful for OutBack
troubleshooting.
This is the duty cycle of
the converter. At 50%, the
PV terminals would be
twice the battery voltage.
The Bulk/Absorb charge
timer counts up to the
Absorb time limit.
Press NEXT to
Continue to the Force
Bulk/Float Screen.
RSTRT forces the FLEXmax 80 to
restart or wake-up from 5-minute
(default) long Snoozing mode.
Restart and wakeup are mainly
service features.
GT State PWM% ChgT
255 07 50.0 005
EXIT NEXT RSTRT

44 PB
GT State PWM% ChgT
255 07 50.0 005
EXIT NEXT RSTRT
Press the <NEXT> soft key to view the FORCE FLOAT, or
BULK screen.
Pressing the <FLOAT> or <BULK> soft key forces the
FLEXmax 80 to that specic recharging cycle and returns
to the STATUS screen. Forcing a FLOAT or BULK recharge
will end an EQ cycle. Press the <NEXT> soft key to view
the third MISCELLANEOUS screen.
• Force FLOAT = oat cycle
• Force BULK = bulk cycle
Press the <EXIT> soft key twice to return to the MAIN
MENU.
FORCE
EXIT NEXT FLOAT BULK
PCB Target Btmp CFB
512 14.4v 255 0712
EXIT BACK
This is the assigned number representing
the temperature of the internal components
to control the cooling fan. The lower the
number, the higher the temperature. 25° C is
approximately a value of 525.
Btmp is a battery temperature sensor reference
value used to compensate the charging voltage.
This is an arbitrary number between 0 and 255
and is not the actual temperature. An ‘X’ next
to this value indicates a Global external RTS is
being used (system with a HUB and MATE).
The output value of the
internal current sensor is
used to calculate output
amps, watts, and track
the Maximum Power
Point of the array.
The target voltage the
controller is trying to reach.

45 PB
13. Advanced
The ADVANCED MENU allows ne-tuning of the FLEXmax 80 operations including Snooze periods
and Maximum Power Point limits. In order of appearance, the following modes occur in the
ADVANCED Menu selections:
• Snooze Mode • Wakeup • MPPT Mode • Park Mpp • Mpp Range Limit % Voc • Absorb Time
• Rebulk Voltage • Vbatt Calibration • RTS Compensation • Auto Restart • Aux Polarity • Reset to Defaults?
From the MAIN Menu, choose Advanced and press
the <GO> soft key.
Snoozing occurs if the recharging current does not
reach the user-selected cuto current set point as
shown in this screen. Press the <AMP> soft key to
adjust the amp setting. Press the <NEXT> soft key
for the Wakeup Mode screen.
Charger Aux Light
Eq Misc gAdvanced
Logging Stats
EXIT f g GO
ADVANCED MENU
Snooze Mode
< .6 amp
EXIT NEXT AMP
Amp Values
0.2
0.4
0.6
0.8
1.0

46 PB
Wakeup Mode selects how often the FLEXmax 80 does a
“Wakeup” during “Snoozing” periods. Since environmental
conditions impact the open circuit voltage (Voc) of an
array, a user selectable Voc rise in value will allow the
controller to “wakeup” sooner or later based on the last
measured Voc value. A selectable delay time in minutes
will also allow the controller to “Wakeup” sooner or later
if the measured Voc did not meet the user selectable
Voc rise in value. Before changing these values, monitor
your system for a week or so using the factory defaults
and then gradually adjust the set points. If they’re set too
high, the FLEXmax 80 might not wake up soon or often
enough, which means a loss of power production. Note:
+VOC ranges from 1.5V up to 9.5V. +MIN ranges from 5
up to 15 minutes. Press the <NEXT> soft key to go to the
MPPT Mode screen.
This screen allows the user to choose one of these
modes:
• Auto Track MPPT Mode (the default and preferred
mode) automatically tracks the PV upon wakeup and
then tracks the MPP of the array. If the Auto Restart is
set to 1 or 2, the FLEXmax 80 awakes every 1.5 hours
and does an initial tracking.
• U-Pick % (Voc) MPPT mode operates the PV voltage at a
user-selected percentage of the Voc. This percentage is
displayed in the Park Mpp % Voc screen along with the
current output wattage. The wattage value changes as
the user adjusts the Voc percentage, allowing the user
to lock-in the most advantageous percentage value.
U-Pick % acquires a new VOC value every 1.5 hours if
Auto Restart is set to 1 or 2.
Press the <MODE> soft key to choose an MPPT mode
and the <nonGT> soft key if you have an OutBack
G-series inverter system with a HUB and MATE.
Press the <NEXT> soft key to view the Park Mpp screen.
ADVANCED MENU
Wakeup Mode
1.5V 05m
EXIT NEXT +VOC +Min
ADVANCED MENU
MPPT Mode
Auto Track
EXIT NEXT nonGT MODE
U-Pick %Voc and Auto
Track are the two modes
appearing on this screen.

47 PB
U-Pick % (Voc) MPPT mode operates the PV voltage at a
user-selected percentage of the VOC which is displayed
in the Park Mpp % Voc screen. Press the <NEXT> soft key
to view the Mpp Range Limit % screen.
The Mpp Range Limit % Voc adjusts the upper Mpp limit of
the VOC. The default FLEXmax 80 MPP voltage limit is set
at 90% of the VOC and is normally left alone for an array.
Setting min to 1/2 reduces the initial tracking time on a
high input voltage array and also tracks one-half the VOC
voltage.
The MPP adjustable FLEXmax 80 limits are 80%, 85%,
90%, and 99% of the VOC. The min range limit setting
may be set to FULL if something other than a PV array
is connected to the input of the FLEXmax 80, such as a
micro-hydro generator (see page 57), but the VOC cannot
exceed 150 VDC at any time. Press the <min> or <max>
soft key to adjust the MPP range limit. When done, press
the <NEXT> soft key to view the Absorb Time screen.
Use ½ value for high input arrays
to speed up initial tracking.
ADVANCED MENU
Mpp Range Limit %Voc
Min Max
EXIT NEXT 1/2 90%
ADVANCED MENU
Park Mpp
Watts 0251 77 % Voc
EXIT NEXT -% +%
As the user changes the %Voc value using the
<-%> and <+%> soft keys, the displayed Watts
value also changes.
ADVANCED MENU
Park Mpp
77 % Voc
EXIT NEXT -% +%
Watts appears when U-Pick is selected.
Press the <NEXT> soft key to view the Park
Mpp screen.

48 PB
ADVANCED MENU
Absorb Time Limits
01.0 hours
EXIT NEXT - +
In the Absorb Time Limits screen, the user can set the
duration the FLEXmax 80 stays in the Absorb recharge
cycle.
• Absorb Time is adjustable from 0 to 24 hours (consult
your battery manufacturer’s recommendations).
• A Bulk cycle starts each morning (see chart next page).
The charge timer (ChgT) is preset to zero.
• The ChgT counts up to the Absorb Time Limit after the
Absorb voltage is reached.
• If the system cannot maintain the Absorb voltage
set point during the Absorb cycle, the timer will stop
counting up.
• If the battery voltage is greater than or equal to 12.4V,
24.8V, 37.2V, 49.6V 62.0V and less than the absorb
voltage, the ChgT timer does not change.
• If the battery voltage is less than 12.4 V, 24.8V, 37.2V,
49.6V or 62.0V, the ChgT timer counts down to zero
in minutes—for every minute elapsed, one minute is
subtracted from the timer.
• If the battery voltage is less than 12.0V, 24.0V, 36.0V,
48.0V or 60.0V, the ChgT timer counts down to zero at
twice as fast—for every minute elapsed, two minutes is
subtracted from the timer.
• If the battery voltage is less than 11.6V, 23.2V, 34.8V,
46.6V, or 58.0V, the ChgT timer counts to zero four
times as fast—for every minute elapsed, four minutes
is subtracted from the timer.
• When the Absorb Time Limit is reached, the FLEXmax 80
goes into Float stage and may briey display Charged
then Float. When the battery voltage drops below the
oat voltage set point, the FLEXmax 80 recharges to
maintain this set point, employing the F(Float)-MPPT
function.
To adjust the Absorb Time limit, press either the
< + > or < -> soft key. When nished, press the <NEXT>
soft key to view the next screen.
14. Charging-Related Screens

49 PB
ADVANCED MENU
Absorb End Amps
00 A
EXIT NEXT - +
ADVANCED MENU
Rebulk Voltage
12.6 V
EXIT NEXT - +
An Absorb charge cycle normally ends when a battery
voltage is maintained at the Absorb set point for the user-
determined time period. Use the < -> or
< + > soft keys to adjust the Absorb End Amps to an
optimal value (the default value is 00). While the battery
voltage is at or above the Absorb target and the Absorb
End Amps value is reached for a time delay of 15 seconds,
the FLEXmax 80 will switch to the Float stage regardless
of the charger time minutes as shown in the Misc menu
under ChgT. The charger timer will be cleared. This is an
optional set point and is used for few installations.
When nished with any adjustments, press the <NEXT>
soft key to view the Rebulk Voltage screen.
In Float, if the battery voltage falls below the ReBulk
Voltage set point for at least 90 seconds, the FLEXmax
80 will automatically reinitiate a Bulk charge cycle. The
default is set to 6 volts, a very low value that will disable
this function. The Rebulk Voltage value can be adjusted by
pressing the < - > or < + > soft keys. Press the <NEXT>
soft key to view the Vbatt Calibration screen.
Figure 6 NOTE: In BULK, the FLEXmax 80 will charge as long as necessary to complete the
cycle, regardless of the timer’s set points

50 PB
ADVANCED MENU
RTS Compensation
A 14.1 V F 13.8V
EXIT NEXT WIDE
During cold weather, a battery often requires a higher
recharging voltage. Lower quality inverters might not
accommodate these higher voltages and can shut down
during recharging, cutting o power to their loads. The
FLEXmax 80 allows the user to lower the compensated
voltage in the Absorb cycle so these inverters will remain
operating. Also, some batteries have an absolute voltage
limit that should not be exceeded and the WIDE/LMIT
option allows the user to control this during recharging.
WIDE allows the RTS full control over recharging; LIMIT
sets the ceiling and oor voltages for the RTS.
During hot weather, the LIMIT feature set point assures
recharging will continue at a high enough voltage rather
than dropping too low in reaction to a higher ambient
temperature. This assures the recharging voltage ad-
equately charges, but should be monitored according to
the battery manufacturer’s recommendations.
The RTS default compensated voltages apply if the WIDE/
LIMIT option is set to WIDE. To change these values, press
the <WIDE> soft key to bring up the next screen which
allows user-determined limits. Press the <SET> soft key
to adjust these values.
ADVANCED MENU
Vbatt Calibration
14.1 V 0.0 V
EXIT NEXT - +
A quality calibrated voltmeter will provide even more
accurate FLEXmax 80 battery readings if an undesirable
voltage drop occurs. When measuring battery voltage,
ensure a good connection is made to the four wire lugs.
Check the battery temperature compensation voltages
if the voltages are much dierent than you expect from
the charger setup Absorb and Float voltage settings. Use
the <-> and <+> soft keys to match the readings from
the voltmeter (use of appropriate wire gauge will mini-
mize voltage drop). When nished, press the <NEXT>
soft key to view the RTS Compensation screen.
ADVANCED MENU
RTS Compensation
A 14.1 V F 13.8 V
EXIT NEXT LIMIT SET
RTS Compensation*
RTS COMPENSATION
Upper LIMIT g 14.1 V
Lower LIMIT 13.2 V
BACK - +
Press the < > soft key to choose the limit value you
want to adjust. Press the < - > and < + > soft keys to
adjust the chosen value(s). When nished, press the
<BACK> soft key to return to the RTS Compensation
screen.
*Optional OutBack RTS must be installed

51 PB
Press the <NEXT> soft key to view the Auto Restart
screen.
Pressing the fourth soft key selects among the three
FLEXmax 80 Auto ReStart modes: 0 (default), 1, and 2.
Auto ReStart allows the FLEXmax 80 to perform internal
recalibrations.
• Mode 0— Auto ReStart mode is disabled; the FLEXmax
80 recharges continuously from an available source
and never Restarts. Mode 0 would be chosen to avoid
spinning a microhydro generator every 1.5 hours.
• Mode 1—once every 1.5 hours, when the FLEXmax 80
is in Bulk, it will briey Restart and initiate a full panel
tracking. This will not reset any counters or charging
stages or statistics.
• Mode 2— Auto ReStart every 1.5 hours; in Bulk, Absorb,
and Float modes, it will briey Restart and initiate a
full panel tracking. This will not reset any counters or
charging stages or statistics.
ADVANCED MENU
RTS Compensation
A 14.4 V F 13.8V
EXIT NEXT LIMIT SET
AUTO RESTART
ADVANCED MENU
Auto ReStart
MODE 2
EXIT NEXT MODE
ADVANCED MENU
Auto ReStart
MODE 0
EXIT NEXT MODE
ADVANCED MENU
Auto ReStart
MODE 1
EXIT NEXT MODE

52 PB
ADVANCED MENU
Auto ReStart
MODE 2
EXIT NEXT MODE
From the Auto Restart MODE 2 screen, press the <NEXT>
soft key to view the Aux Polarity screen.
When the AUX function is ON, 12 volts is present at
the AUX terminal; when it’s OFF, 0 volts are present
at the terminal. Aux Polarity allows the user to reverse
the availability of this voltage for the Night Light, PV
Trigger, or Diversion Relay functions. In Active High, the
user establishes certain conditions for these functions.
Pressing the <MODE> soft key brings up the Active Low
screen which allows the user to reverse these conditions.
In the Active Low zero voltage will be available for a
function that in Active High would normally have voltage.
When one of the three functions— Night Light, PV Trigger,
or Diversion Relay—has been chosen as the AUX function,
an arrow in the right hand corner of the screen will reect
the Aux Polarity state. An arrow pointing up means Active
High while an arrow pointing down means Active Low.
Press the <NEXT> soft key to view the Reset to Defaults?
screen.
EXAMPLE
PV Trigger Active High PV Trigger Active Low
In this screen, a user can press the <RESET> soft key to
return the FLEXmax 80 to the factory default settings.
(If you do not need to reset, press the <EXIT> soft key to
return to the STATUS screen.)
ADVANCED MENU
Aux Polarity
Active Low
EXIT NEXT MODE
ADVANCED MENU
Aux Polarity
Active High
EXIT NEXT MODE
ADVANCED MENU
Reset to Defaults?
EXIT NEXT RESET
g
g
AUX MODE
PV Trigger
Output: O O
EXIT NEXT SET MODE
g
AUX MODE
PV Trigger
Output: O O
EXIT NEXT SET MODE
g

53 PB
ADVANCED MENU
Reset to Defaults?
EXIT NEXT RESET
Pressing the <YES> soft key brings up a Reset to Defaults
screen momentarily before returning to the Reset to
Defaults? screen
Press the <EXIT> key twice to return to the MAIN Menu
screen.
From the MAIN Menu, press the <g> soft key to move
the arrow next to the Logging function and then press
the <GO> soft key. This leads to the End of the Day
Summary screen, which is a log of the daily statistics and
can be viewed at any time.
Charger Aux Light
Eq Misc Advanced
gLogging Stats
EXIT f g GO
Are you sure?
Reset to Defaults
YES NO

54 PB
CLEAR LOG
BACK TOTL DAILY
Are you sure?
NO YES
Today 0000Ah 00.0 KWH
011Vp 00.0Ap 0.00kWp
MAX 14.7V ABS 01:00
MIN 14.6V FLT 00:00
Today 0000Ah 00.0 KWH
011Vp 00.0Ap 0.00kWp
MAX 14.7V ABS 01:00
MIN 14.6V FLT 00:00
A user can clear either the daily or accumulated statistics
of the FLEXmax 80 by pressing the second button from
the left in this screen. This will bring up the CLEAR LOG
screen.
The CLEAR LOG screen oers the option of clearing up
to 128 days of accumulated statistics or the total in the
secondary STATS screen (page 55). Press and hold either
the <TOTL> (total) or <DAILY >key to clear those specic
statistics.
The Are you sure? screen appears. Pressing the <YES> soft
key returns to the CLEAR LOG screen; pressing the <NO>
soft key returns to the Logging screen.
Pressing the third and fourth soft keys changes the
displayed day’s statistics, by moving either forward or
backward within the 128 days of available statistics that
are viewable.
NOTE: If two or more FLEXmax 80s are used in the same
system and are started up or cleared on dierent days,
their numeric dates will not be the same. This can lead
to some misunderstandings when looking back and
comparing data between the two or more units. A user
looking back at day 12 on both units would nd very
dierent results.
15. Logging

55 PB
Charger Aux Light
Eq Misc Advanced
Logging gStats
EXIT f g GO
From the MAIN Menu, press the <g> soft key to move
the arrow next to the Stats function and then press the
<GO> soft key
The STATS screen displays additional voltage and time
information.
Press the <NEXT> soft key
to view the second STATS
screen
The highest Voc seen
by the FLEXmax 80
Maximum battery
voltage seen by
the FLEXmax 80
In a standalone FLEXmax
80—one that is not
connected to a MATE—
Sunrise shows how long ago
the FLEXmax 80 woke up
for the rst time each day
and when the daily and total
logged values were updated
and cleared from the STATUS
screen. If the FLEXmax 80 is
connected to a MATE, the
logging occurs at midinght.
Max Bat Voc MaxVoc
14.9 036.6 133.0
MaxWatt 0000 Sunrise
EXIT NEXT 01:30:33
Max Watt seen by
the FLEXmax 80
Daily high VOC
value
16. Stats

56 PB
Total 0000 kWH
Total 000.0 kAH
BACK DCkWH
The Secondary Stats screen shows the total accumulated
DC and AC kilowatt hours and kiloamp hours of the
FLEXmax 80.
Pressing the <DCkWH> soft key switches the screen
between DC kilowatt hours and AC kilowatt hours
• DCkWH shows the DC kilowatthours and should be used
in a non-grid-tied system
• ACkWH is used with a grid-tied system. This measure is
based on a 90% inverter eciency (1 kWH DC= 0.9 kWH
AC)
Pressing the rst soft key three times returns to the MAIN
Menu screen.
Total 0000 kWHAC
Total 000.0 kAH
BACK ACkWH
Secondary STATS screen
57 PB
17. Micro-Hydro and Fuel Cell Applications
The FLEXmax 80 is designed to work with solar arrays. Although it will work with micro-hydro turbines
and fuel cell, OutBack Power Systems can only oer limited technical support for these applications
because there is too much variance in micro-hydro and fuel cell generator specications. When
used for micro-hydro or fuel cell applications, the FLEXmax 80 warranty will be honored only if the
manufacturer and turbine model have been approved by OutBack Power Systems. Please check with
one of the following manufacturers or OutBack Power Systems before employing the FLEXmax 80 with
these applications:
• Harris Hydroelectric
(831) 425-7652
www.harrishydro.com
• Alternative Power & Machine
(541) 476-8916
www.apmhydro.com
• Energy System & Design
(506) 433-3151
www.microhydropower.com
The FLEXmax 80 is not compatible with wind turbine applications and OutBack cannot
warranty its use in these applications.
MICRO-HYDRO AND FUEL CELL SYSTEMS PERFORMANCE OPTIMIZATION
Micro-hydro and fuel cell systems are dierent than PV systems, whose VOC output is more subject to
change due to weather and time of day. A PV system normally nds its Maximum Power Point voltage
between 50-90% of its VOC. A micro-hydro or fuel cell system’s MPP voltage can be outside of this
range.
The FLEXmax 80 allows a user to experiment and nd more appropriate set points to best capture
the MPP voltage using U-Pick mode. Otherwise, Auto Track begins tracking the VOC and works its way
down until the optimum percentage of input voltage yields the MPP voltage. If U-Pick % Voc is chosen,
the MPP is calculated by whatever value is found in Park Mpp, even if it’s not the optimal value for
determining the MPP voltage. For this reason, OutBack normally suggests leaving the system in Auto
Sweep mode.

58 PB
18. Advanced Menu (Micro-Hydro and Fuel Cell Applications)
Mpp Range Limit % (Auto Track Mode only)
The FLEXmax 80 searches for the MPP voltage by tracking the input voltage up to one half (default) of
the Voc, which is based on values appropriate for a solar array. Micro-hydro and fuel cell systems can
require a broader range, normally on the lower end. Adjusting the lower limit, expressed as 1/2 on the
display screen, for FULL allows the FLEXmax 80 to track the input voltage close to the battery voltage
instead of 1/2 (or 50%) of the Voc.
This adjustment only aects the initial tracking at the beginning of the day and any subsequent trackings
caused by Auto-Restart or any forced restart of the FLEXmax 80.
To adjust the Lower Mpp Range Limit:
From the MAIN Menu, with the arrow in front of
Advanced, press the <GO> soft key.
In the ADVANCED MENU screen, press the <NEXT> soft
key until the Mpp Range Limit % Voc screen appears. Press
the <1/2> soft key until FULL appears. When nished,
press the <NEXT> soft key until the MPPT Mode screen
appears.
To pick between Auto Track or U-Pick % MPPT Mode and
determine the FLEXmax 80’s operating Voc percentage,
press the <MODE> soft key to interchange between the
two modes. Re-entering the password might be required.
After choosing a mode, press the <NEXT> soft key in
the ADVANCED MENU to view the Park Mpp screen (only
applicable for U-Pick mode).
Press the <-VOC> or <+VOC> soft key to select one of
the percentage values; U-Pick always uses the Park Mpp
value.
Charger Aux Light
Eq Misc gAdvanced
Logging Stats
EXIT f g GO
ADVANCED MENU
Mpp Range Limit %Voc
Min Max
EXIT NEXT 1/2 90%
ADVANCED MENU
MPPT Mode
Auto Track
EXIT NEXT nonGT MODE
ADVANCED MENU
Park Mpp
Watts 0000 77 % VOC
EXIT NEXT –% +%

59 PB
g Charger Aux Light
EQ Misc Advanced
Logging Stats
EXIT f g GO
Adjusts the Current
Limit, Absorb, and
Float recharging
voltage set points
AUX control includes:
• Vent Fan
• PV Trigger
• Error Output
• Night Light
• Float
• Diversion: Relay
• Diversion: Solid State
• Low Battery Disconnect
• Remote
The Light feature con-
trols the backlighing of
the FLEXmax 80s LCD
screen and soft key
buttons
EQ allows manual or
automatic battery
equalization recharg-
ing
Misc oers additional
settings and service
information
The Advanced menu allows the user to ne-tune
the FLEXmax 80 using the following screens:
• Snooze Mode
• Wakeup Mode
• MPPT Mode
• Park Mpp
• Mpp Range Limit % VOC
• Absorb Time
• Absorb End Amps
• Rebulk Voltage
• Vbatt Calibration
• RTS Compensation
• Auto Restart
• Aux Polarity
• Reset to Defaults?
The Logging screens display
primary and secondary power
production information, including
power peaks
Stats shows time-
based information
regarding the FLEX-
max 80
19. Abbreviated Menu Map
Much of the FLEXmax 80 activity takes place around the MAIN screen. From this screen, the user can
access other screens to both observe system activiy and make adjustments to certain critical functions.
60 PB
20. Application Notes
OutBack Power System GTFX/GVFX Grid-tie settings
In a GFX/GVFX Series Inverter/Charger, FLEXmax 80, HUB, and MATE installation set the FLEXmax 80 to
GT mode in the ADVANCED MENU. GT mode allows the GFX/GVFX to manage the FLEXmax 80 oat
setting ensuring the FLEXmax 80 is always keeping the battery above the sell voltage of the GFX/GVFX.
Grid-tie applications (non-OutBack inverter/chargers)
When selling electricity back to the grid, keep the inverter Sell/Float voltage below the FLEXmax 80
oat voltage. Appropriate values: 0.5 Volts dierence for 24V battery system or 1.0 volt dierence for
48V battery systems.
Positive grounded systems
Telcom applications frequently require a positive grounded system. The FLEXmax 80 switches the
POSITIVE PV and battery leads. Keep these separate. If code allows, ground ONLY the battery positive
lead in this case. Do not connect the FLEXmax 80’s battery plus to the PV plus input while the FLEXmax
80 is running. The OutBack HUB cannot be used in a positive grounded system.

61 PB
21. FLEXmax 80 EFFICIENCY vs. INPUT POWER GRAPH
Figure 7 12V Battery System
Eciency Curve
Figure 8 24V Battery System
Eciency Curve
Figure 9 48V Battery System
Eciency Curve
62 PB
22. Understanding the Various Operational Modes
The FLEXmax 80 modes of operation will change occasionally during the day based on the PV array
output and the battery system state of charge. The FLEXmax 80 operating modes are displayed at the
bottom right hand corner of the STATUS screen.
Absorbing The FLEXmax 80 is in the Absorb (constant voltage) charge stage, regulating the battery
voltage at the Absorb voltage set point (modied by battery temperature compensation if installed).
During this cycle, the ChgT counter in the Misc menu is counting up towards the user dened Absorb
Time Limit. If the system cannot regulate the battery voltage at the Absorb voltage set point, then
the FLEXmax 80 reverts back to the Bulk charge stage, display MPPT Bulk, and the ChgT counter may
start counting down towards zero minutes or until the Absorb target is met. See page 48 for more
information.
AutoStart (Auto Re-Start) Mode 1—Once every 1.5 hours in Bulk cycle and in Mode 2, once every
1.5 hours in the Bulk, Absorb and Float recharging modes, the FLEXmax 80 will start over from sleeping
and re-track (full track) and re-calibrate the current sensor. Mode 0 is disabled completely. (See Stats
menu). Note: If enabled, AutoStart also occurs during the MPPT EQ cycle.
BatTmpErr The battery temperature sensor is shorted or damaged. The charging voltage will not be
temperature compensated and the cooling fan will continuously operate.
BatTooHot The battery temperature sensor has detected a battery temperature of over 50°C. The
FLEXmax 80 will stop charging the battery and wait for the battery to cool below 50°C.
Charged There is an external DC source other than solar keeping the battery above the Float voltage
set point-- the FLEXmax 80 will stop charging. The display may also appear when the charge cycle is
transitioning from Absorbing (upper target voltage) to Floating (lower target voltage).
EQ 0:00 This is the time elapsed in hours and minutes since the Equalization voltage set point was met.
If the EQ voltage set point is not maintained, the controller will revert back – the EQ timer will pause
until the batteries are regulated at the EQ voltage set point again. The paused time can be viewed in
the Stats menu.
EQ Done Once the set EQ time (between 1 and 7 hours) has successfully completed, EQ Done will be
displayed either until a button is pressed, or the next morning’s wakeup. The FLEXmax 80 will transition
to Float cycle at the end of the completed EQ cycle.
EX-Absorb There is an external DC source other than solar keeping the battery above the Absorb
voltage set point. The FLEXmax 80 will stop charging.
Floating The FLEXmax 80 is in the Float (constant voltage) charge stage and is regulating the battery
at the Float voltage set point (modied by battery temperature compensation, if installed). If the
system cannot maintain the Float voltage set point, (e.g. AC and/or DC loads are on), the FLEXmax 80
will employ the MPPT function, display MPPT Float, and try its best to regulate the batteries to the Float
voltage set point.
63 PB
GT Mode In a system with an OutBack FX Grid-Tie Series Inverter(s), HUB and MATE, the FLEXmax
80 will display GT Mode if and only if the inverter is in Sell mode and the FLEXmax 80 is in Bulk (MPPT
BULK) or Float (MPPT FLOAT) cycle. This is also a good indicator for establishing proper Grid-Tie mode
communication between the FX G-Series Inverter(s) and FLEXmax 80. GT must be selected in the MPPT
Mode Advanced menu in order to be viewed.
High VOC This indicates the PV array’s open circuit voltage is too high for the controller to
safely operate. This should only occur with systems using 72 VDC nominal PV arrays in very cold
temperatures (below 5° F / -15° C). The controller will automatically restart operation once the PV
array’s open circuit voltage falls to a safe level (145 VDC or lower). The amount of time required before
starting operation is dependent on the module type, ambient temperature, and the amount of
sunlight directly on the PV array. Normally, the controller starts in the morning within a few minutes of
the PV array being in direct sunlight.
Low Light / Snoozing During the initial tracking (see Wakeup and Tracking), if it is determined to
be too late (or too early) in the day, the FLEXmax 80 will display Low Light for a few seconds and then
display Snoozing for 5 minutes (default). This reduces energy usage and unnecessary powering of the
FLEXmax 80. This message is also displayed in extremely cloudy weather.
MPPT Bulk The FLEXmax 80 is in Maximum Power Point Tracking mode trying to regulate the battery
voltage towards the Absorb voltage set point. If the FLEXmax 80 transitioned from Absorbing to MPPT
Bulk, the Charge Timer (ChgT) counter may start counting down towards zero minutes or until the
Absorb target is met. See page 47 for more information.
MPPT Float The FLEXmax 80 is in Maximum Power Point Tracking mode trying to regulate the battery
voltage towards the Float voltage set point. Note: Charge Timer (ChgT) is inactive in the Float state.
New VOC The FLEXmax 80 is acquiring a new open circuit panel voltage (VOC).
OvrCurrent If more than 6A owing from the battery or more than 100A owing to the battery. To reinitiate
power production, press ”RSTRT” in the “Misc” menu.
Over Temp (Very rare) Either the FLEXmax 80 is too hot or its internal temperature sensor is shorted. If this
message appears, carefully check if the FLEXmax 80’s heat sink is extremely hot. The heat generated by the
FLEXmax 80, and therefore its losses, is proportional to input voltage times output current. To help control
its operating temperature, avoid installing the FLEXmax 80 in direct sunlight
Re-Cal There are certain abnormal conditions that can confuse the current measuring method in the
FLEXmax 80. When and if one happens, the FLEXmax 80 will temporarily stop and re-calibrate. This may
happen because of negative current, i.e., current owing from the battery, or a tripped PV breaker. A new
VOC is also acquired during a Re-Cal.
MPPT EQ The equalization cycle has started and the FLEXmax 80 is trying to regulate at the
Equalization voltage set point. EQ is not battery temperature compensated. During an equalization
cycle, EQ 0:00 will be displayed along with the EQ time in hours and minutes. The AC/DC loads should
be turned o/minimized and the battery charged so the FLEXmax 80 can quickly reach the EQ voltage
set point. Otherwise, the FLEXmax 80 may not reach or maintain the EQ cycle.
64 PB
Sleeping The PV voltage is two volts less than the battery voltage. This may also appear during the day
when the FLEXmax 80 is transitioning between certain states, or due to other conditions.
SysError (Very rare) System Error indicates an internal non-volatile memory error. The unit will stop
operating when this message is displayed. Call the factory if you see this message (360-435-6030).
Tracking In Auto-Sweep MPPT mode, the FLEXmax 80 is doing an initial tracking of the panel voltage from
VOC towards battery voltage after wakeup. This display also appears when the controller transitions from a
target set point (Absorbing/ Floating/EQ 0:00) to the MPPT state (MPPT Bulk/ MPPT Float/ MPPT EQ).
Unloaded The battery terminals abruptly unload. Unloaded is also displayed if the battery breaker trips
while MPPTing or the battery voltage is set too low.
Wakeup As the PV open circuit voltage (VOC) rises above the battery system voltage by two volts, the
FLEXmax 80 prepares to deliver power to the batteries. During this period, the FLEXmax 80 is calculating the
pulse width modulation (PWM) duty cycles, turning on power supply voltages in the proper sequences, and
making internal calibrations. At wakeup, the FLEXmax 80 closes its relays and then starts tracking the input
voltage (the “initial” tracking) towards the battery voltage. At dawn and dusk this may happen many times
until there is (or is not) enough power from the PV array to keep going. Wakeup is also a time when the
FLEXmax 80 acquires a new VOC.
Zzzzz... At night (after 3 hours of continuous Sleeping) the FLEXmax 80 will display Zzzzz... until the
next wakeup. At the next wakeup, (usually the next morning), the daily statistics of a single FLEXmax 80,
(AmpHours, KWh, etc.), will accumulate into the total statistics and then the displayed daily statistics and
End of Day summary will clear. A Bulk charge will automatically initiate at the next Wakeup. A FLEXmax 80
combined with a HUB and a MATE will log at midnight.

65 PB
23. MATE-Displayed FLEXmax 80 Screens
Status Mode Screens
The FLEXmax 80 STATUS MODE Screens displayed on the optional OutBack MATE (Rev 4.0.4 or greater)
include MODE, METER, and SET (SETPOINT). In STATUS Mode, these functions can be viewed by the
MATE, but not changed. Please see the MATE Installation and User Manual for more information.
Charge Controller MODE Screens
• charger mode: displays one of ve charging stages (Bulk, Absorption, Float, Silent, or Equalization)
• aux relay mode: displays one of nine FLEXmax 80 AUX modes (Vent Fan, PV Trigger, ERROR OUTPUT,
Night Light, FLoat, Diversion: Relay, Diversion: Solid St, Low Batt(ery) Disconnect, Remote)
• aux relay state: indicates if the AUX is ON or OFF
Press the <STATUS> soft key
to return to the STATUS menu.
Then press <METER> to view
the CC METER screens.
MAIN------------------------------
12:00:30P
SUM STATUS SETUP ADV
STATUS---------------------------
choose product:
FX CC DC MAIN
STATUS/CC/PAGE 1-----------
MODE METER SETP PG2
STATUS/CC/MODE---------P02
charger mode: Absorb
DOWN STATUS PORT
STATUS/CC/MODE---------P02
aux relay mode:
Night Light
DOWN UP TOP PORT
STATUS/CC/MODE--------P02
aux relay state: ON
DOWN UP TOP PORT
STATUS/CC/MODE--------------
end of mode menu
UP TOP STATUS
STATUS/CC/MODE---------P02
charger mode: Silent
DOWN STATUS PORT
g g
gg
g

66 PB
MATE-Displayed FLEXmax 80 Status Meter Screens
FLEXmax METER Screens
• mode/pv/in/bat/out: displays the charger mode, the PV array voltage, the incoming PV amps, the
battery voltage, and the outgoing amps to the battery
• charger watts: charger output measured in watts
• charger kwhrs: kilowatt hours produced today by the FLEXmax 80
• charger amps dc: the amount of amperage the FLEXmax 80 is sending to the battery
• battery voltage: current battery voltage
• panel voltage: current voltage from the PV array
mode: Silent P02
in 10.2 vdc 0 adc
out: 13.4 vdc 0 adc
DOWN STATUS PORT
STATUS/CC/METER--------P02
charger 0 w
watts
DOWN UP TOP PORT
STATUS/CC/METER-----P02
charger 0.0 kwh
kwhrs
DOWN UP TOP PORT
STATUS/CC/METER-------P02
charger +000 adc
amps dc
DOWN UP TOP PORT
STATUS/CC/METER---------P02
battery 13.5 vdc
voltage
DOWN UP TOP PORT
STATUS/CC/METER--------P02
panel 10.2 vdc
voltage
DOWN UP TOP PORT
STATUS/CC/METER-----
end of meter menu
UP TOP STATUS
STATUS/CC/PAGE 1-------------
MODE METER SETP PG2
g g
gg
g
Press <SETP> to view the
SETPOINT screens
STATUS/CC/METER---------P02
CC rmware revision
001.008.009
DOWN UP TOP PORT

67 PB
MATE-Displayed FLEXmax 80 STATUS SETPT (SET POINT) Screen
Press the rst two soft keys simultaneously
to return to the MAIN Menu.
CC SETP(OINT) Screens
• Absorb: displays the voltage that initiates and maintains the Absorb cycle
• Float: displays the voltage that begins the Float cycle and is maintained during this cycle
STATUS/CC/SETPT---------P00
Absorb 28.8 VDC
DOWN STATUS PORT
STATUS/CC/SETPT---------P00
Float 27.2 VDC
DOWN UP TOP PORT
STATUS/CC/METER------
end of setpoint
menu
UP TOP STATUS
g
MATE-Displayed FLEXmax 80 Advanced Screens
The FLEXmax 80 Advanced Screens displayed on the optional OutBack MATE include CHGR
(CHARGER), CCADV (ADVANCED), EQ, AND AUX. The Advanced screens allow the user to change various
values and set points.
MAIN------------------------------
12:00:30P
SUM STATUS SETUP ADV
ADV/SETTINGS/WARNING
changes made could adversely
effect system performance
ADV/PASSWORD-------------
enter the password
132
ENTER INC DEC EXIT
ADV/PASSWORD-------------
enter the password
141
ENTER INC DEC EXIT
ADV------------------------------
choose device:
FX CC DC MATE
ADV/CC/PAGE 1 ----------------
choose category:
ADV CHGR CCADV PG2
ADV/CC/CHGR--------------P01
output current 80.0A
limit
DOWN INC DEC PORT
ADV/CC/CHGR--------------P01
absorb voltage 14.4V
DOWN INC DEC PORT
g g
gg
g
ADV/CC/CHGR--------------P01
oat voltage 13.6V
DOWN INC DEC PORT
ADV/CC/CHGR------------------
end of charger menu
TOP ADV MAIN
g
ADV------------------------------
choose device:
FX CC DC MATE

68 PB
ADV/CC/ADVANCED--------P01
snooze now
< 0.6 amp
DOWN INC DEC PORT
ADV/CC/ADVANCED--------P01
wakeup mode
VOC change 1.5 V
DOWN INC DEC PORT
ADV/CC/ADVANCED--------P01
wakeup mode
time 5 minutes
DOWN INC DEC PORT
ADV/CC/ADVANCED--------P01
MPPT mode
auto track
DOWN INC DEC PORT
ADV/CC/ADVANCED--------P01
grid tie mode
non GT
DOWN INC DEC PORT
ADV/CC/ADVANCED--------P01
park MPP 77.0
DOWN INC DEC PORT
ADV/CC/ADVANCED------P01
Mpp range limit %VOC
minimum 1/2
DOWN INC DEC PORT
ADV/CC/ADVANCED------P01
Mpp range limit %VOC
maximum 90%
DOWN INC DEC PORT
g g
gg
g
ADV/CC/ADVANCED------P01
absorb time
1.0 hours
DOWN INC DEC PORT
ADV/CC/ADVANCED------P01
absorb end amps
0 A
DOWN INC DEC PORT
g
ADV/CC/ADVANCED------P01
rebulk voltage
12.4 vdc
DOWN INC DEC PORT
ADV/CC/ADVANCED------P01
vbatt calibration
13.3 vdc 0.0 V
DOWN INC DEC PORT
g
ADV/CC/ADVANCED------P01
RTS compensation
wide
DOWN INC DEC PORT
g
ADV/CC/ADVANCED------P01
RTS comp limit
upper limit 14.1 vdc
DOWN INC DEC PORT
ADV/CC/ADVANCED------P01
RTS comp limit
lower limit 13.2 vdc
DOWN INC DEC PORT
g
ADV/CC/ADVANCED------P01
auto restart
mode 2
DOWN INC DEC PORT
g
ADV/CC/ADVANCED------P01
reset CC to factory defaults
DOWN NO YES PORT
ADV/CC/ADVANCED---------
end CC advanced menu
TOP ADV MAIN
g
ADV------------------------------
choose device:
FX CC DC MATE
g
ADV/CC/PAGE 1 ----------------
choose category:
ADV CHGR CCADV PG2
ADV/CC/PAGE2----------------
choose category:
PG1 EQ AUX MAIN
24. FLEXmax 80 Advanced Menu
ADV/CC/ADVANCED------P01
AUX output polarity
active high
DOWN INC DEC PORT

69 PB
FLEXmax 80 EQ Screens
ADV/CC/AUX/MODE--------P01
Night Light
DOWN INC SET PORT
ADV/CC/AUX/--------------P01
aux output OFF
control
DOWN ON OFF PORT
ADV/CC/AUX/-----------------
end of menu
TOP ADV MAIN
ADV/CC/EQ-----------------P01
eq voltage 14.4 vdc
DOWN INC DEC PORT
ADV/CC/EQ-----------------P01
eq time 1 hrs
DOWN INC DEC PORT
ADV/CC/EQ-----------------P01
auto eq interval
0 days
DOWN INC DEC PORT
ADV/CC/EQ----------------------
end of CC eq menu
TOP ADV MAIN
g
FLEXmax 80 AUX Screens
FLEXmax 80 LOGGING Screens
Today 0000Ah 00.0 KWH
011Vp 00.0Ap 0.00kWp
MAX 14.7V ABS 01:00
MIN 14.6V FLT 00:00
CLEAR LOG
BACK TOTL DAILY
Are you sure?
NO YES
Today 0000Ah 00.0 KWH
011Vp 00.0Ap 0.00kWp
MAX 14.7V ABS 01:00
MIN 14.6V FLT 00:00
g
g
gg
g
FLEXmax 80 STATS Screens
Max Bat Voc MaxVoc
14.9 036.6 133.0
MaxWatt 0000 Sunrise
EXIT NEXT 01:30:33
Total 0000 kWH
Total 000.0 kAH
BACK DCkWH
Total 0000 kWHAC
Total 000.0 kAH
BACK ACkWH
gg
FLEXmax 80 Displayed Screens

70 PB
25. ABBREVIATED CHARGER SET-UP
Select Version
EliJa la Version
USA
NEXT ENTER ENTRA SEL
PASSWORD
CONTRASENA
***150***
ENTRA - + ENTER
Select Version
EliJa la Version
USA
NEXT ENTER ENTRA SEL
ARE YOU SURE
USA
NO YES
SYSTEM VOLTAGE
12 24 36 48 60
ENTER
OutBack 12V
Power
Systems
FLEXmax 80
In 11.6 V 0.0 A
Out 14.1 V 0.0 A
0.000kW 0.0 kWH
Aux: OFF Zzzzz.............
Charger Aux Light
EQ Misc Advanced
Logging Stats
EXIT GO
Charger Aux Light
EQ Misc Advanced
Logging Stats
EXIT GO
Charger Aux Light
EQ Misc Advanced
Logging Stats
EXIT GO
AUX MODE
Vent Fan
Output: O
EXIT NEXT SET MODE
AUX MODE
PV Trigger
Output: O O
EXIT NEXT SET MODE
AUX MODE
ERROR OUTPUT
Output: O O
EXIT NEXT SET MODE
AUX MODE
Night Light
Output: O O
EXIT NEXT SET MODE
Current Limit 80.0 A
Absorbing 14.4 V
Float 13.8 V
EXIT - +
AUX MODE
Float
Output: O O
EXIT NEXT SET MODE
AUX MODE
Diversion: Relay
Output: O O
EXIT NEXT SET MODE
AUX MODE
Low Bat Disconnect
Output: O O
EXIT NEXT SET MODE
AUX MODE
Remote
Output: O O
EXIT NEXT SET MODE
Charger Aux Light
EQ Misc Advanced
Logging Stats
EXIT GO
BACKLIGHT CONTROL
On
EXIT MODE
AUX MODE
Diversion: Solid St
Output: O O
EXIT NEXT SET MODE
FORCE
EXIT NEXT FLOAT BULK
PCB Target Btmp CFB
514 14.4v 255 0000
EXIT BACK
Charger Aux Light
EQ Misc Advanced
Logging Stats
EXIT GO
ADVANCED MENU
Snooze Mode
< .6 Amp
EXIT NEXT +AMP
ADVANCED MENU
Wakeup Mode
1.5V 05m
EXIT NEXT +VOC +Min
ADVANCED MENU
MPPT Mode
Auto Track
EXIT NEXT nonGT MODE
GT State PWM% ChgT
255 00 98.0 0000
EXIT NEXT RETRY
MAIN MENU
PUSH TWICE
PUSH TWICE
PUSH TWICE
Charger Aux Light
EQ Misc Advanced
Logging Stats
EXIT GO
BATTERY EQUALIZE
Volts
14.4
EXIT NEXT -EQV +EQV
PUSH TWICE
PUSH THE ARROW KEY
AND THEN PUSH GO
PUSH THE ARROW KEY
AND THEN PUSH GO
PUSH THE ARROW KEY
AND THEN PUSH GO
PUSH THE ARROW KEY
AND THEN PUSH GO
PRESS MODE KEY FOR
OFF, ON,and AUTO
PRESS MODE KEY FOR
OFF, ON,and AUTO
PRESS MODE KEY FOR
OFF, ON,and AUTO
PRESS MODE KEY FOR
OFF, ON,and AUTO
PRESS MODE KEY FOR
OFF, ON,and AUTO
PRESS MODE KEY FOR
OFF, ON,and AUTO
PRESS MODE KEY FOR
OFF, ON,and AUTO
PRESS MODE KEY FOR
OFF, ON,and AUTO
PRESS MODE KEY FOR
OFF, ON,and AUTO
BATTERY EQUALIZE
TIME
1 Hours
BACK NEXT - HRS +HRS
BATTERY EQUALIZE
1 Hours 14.4 Volts
Check water level
BACK AUTO START STOP
COUNT EQ INTERVAL
000 000
EXIT -DAY +DAY
Charger Aux Light
EQ Misc Advanced
Logging Stats
EXIT GO
PUSH THE ARROW KEY
AND THEN PUSH GO
PUSH THREE TIMES
AUX MODES
PRESS MODE KEY FOR
OFF, ON,and AUTO
g
g
g
Are you sure?
12 24 36 48 60
NO YES

71 PB
ADVANCED MENU
Absorb Time
01.0 hours
EXIT NEXT - +
ADVANCED MENU
Rebulk Voltage
12.4V
EXIT NEXT - +
ADVANCED MENU
Vbatt Calibration
14.9V 0.0V
EXIT NEXT -V +V
ADVANCED MENU
RTS Compensation
A 14.4V F 13.6V
EXIT NEXT WIDE
ADVANCED MENU
Auto Restart
MODE 2
EXIT NEXT MODE
ADVANCED MENU
Absorb End Amps
00 A
EXIT NEXT - +
Today 0000AH 00.0kWH
012Vp 00.0Ap 0.00KWp
MAX 14.9V ABS 00:00
MIN 14.8V FLT 00:00
Max Bat Voc MaxVoc
15.0 000.0 030.4
MaxWatt 0000 Sunrise
EXIT NEXT 00:31:50
Total 0307 kWH
Total 000.0 kAH
BACK DCkWH
EXTENDED PLAYMODE
In 11.6 V 0.0 A
Out 14.1 V 0.0 A
0.000kW 0.0 kWH
Aux: OFF Zzzzz.............
PUSH ONCE
Charger Aux Light
EQ Misc Advanced
Logging Stats
EXIT GO
Charger Aux Light
EQ Misc Advanced
Logging Stats
EXIT GO
PUSH THE ARROW KEY
AND THEN PUSH GO
PUSH THE ARROW KEY
AND THEN PUSH GO
ADVANCED MENU
Park Mpp
77% VOC
EXIT NEXT +VOC +Min
ADVANCED MENU
Mpp Range Limit %Voc
Min Max
EXIT NEXT 1/2 90%
TO VIEW SOFTWARE
REVISION
Charger Aux Light
EQ Misc Advanced
Logging Stats
EXIT GO
PUSH AND HOLD THE
FIRST SOFT KEY
X o
X on
Charger Aux Light
EQ Misc Advanced
Logging Stats
EXIT GO
PRESS AND HOLD THE FIRST KEY AND THEN PRESS AND HOLD
THE THIRD KEY. RELEASE THE THIRD KEY AND PRESS AGAIN TO
TOGGLE THE EXTENDED PLAYMODE ON AND OFF.
REVISION
001.008.009
ADVANCED MENU
Reset to Defaults?
EXIT NEXT RESET
PUSH TWICE
ADVANCED MENU
Aux Polarity
Active High
EXIT NEXT MODE

72 PB
26. Troubleshooting Guide
FLEXmax 80 does not boot/power-up (blank LCD)
• Check the battery connection and polarity.
• Reverse polarity or an improper connection will cause power-up issues.
• Check the battery breaker.
• Ensure that the battery breaker is sized appropriately.
• A battery voltage below 10.5VDC may not power up the FLEXmax 80 (measure the battery-side
of wire lugs).
• If the FLEXmax 80 still does not power up, call the factory for additional support.
FLEXmax 80 is always SLEEPING
• If the battery voltage is at or above the ABSORB voltage set point (compensated ABSORB
voltage), the FLEXmax 80 will not wake up.
• The PV voltage has to be at least two volts greater than the battery voltage for the initial wakeup.
• Check the PV array breaker (or fuse).
• Conrm the PV array breaker (or fuse) is sized appropriately.
• Which State (in MISC Menu) is it at? Is it transitioning between 00 and 01? Is it in GT mode and
connected to a MATE?
• GT mode is only applicable with a HUB 4 or HUB 10 installations with a grid-tie compatible
MATE.
• Does the PV array voltage on the display rise with the PV breaker OFF, but reads 000 with the PV
breaker on?
• If so, the PV array polarity connection on the FLEXmax 80 maybe reversed or the PV lines
could be shorted.
• Does the PV voltage still read 000 with the PV breaker o after a minute?
• Call the factory for support.
• Have you checked the short circuit current of the PV array?
• Use a multi-meter to determine if a short circuit current is detected. The short circuit
current test will not harm the array.
FLEXmax 80 not producing expected power
• Clouds, partial shading, or dirty panels can cause poor performance.
The lower current limit set point in the Charger menu will yield a loss of power or poor
performance symptoms.
•
Be sure to check out the OutBack customer and
user forum at www.outbackpower.com/forum/
for more FLEXmax 80 information.
73 PB
• Are the batteries charged? Is the FLEXmax 80 in the Absorbing or Float stage? If either case is
true, the FLEXmax 80 will produce enough power to regulate the voltage at the ABSORB or
FLOAT set point voltage, therefore, requiring less power in these modes.
• What is the short circuit current of the PV array? Use a multi-meter to determine if a short circuit
current is as expected. There might be a loose PV array connection.
• If the PV array voltage close to the battery voltage, the panels could be warm/hot causing the
Maximum Power Point to be at or lower than the battery voltage.
• Is it in U-Pick mode?
FLEXmax 80 is not equalizing
• Has the EQ cycle been initiated?
• In the EQ Menu, press START to begin process. When the EQ cycle has been initiated,
EQ-MPPT will be displayed.
• The EQ cycle has been initiated, but the battery is not equalizing.
• The EQ cycle will begin when the target EQ set point voltage has been reached. A small
array or cloudy weather will delay the EQ cycle. Accordingly, running too many AC and/or
DC loads will delay the EQ cycle, too.
• An EQ set point that is too high relative to the battery voltage will delay the EQ cycle.
• If the PV array voltage is close to the battery voltage, the panels could be warm/hot causing the
Maximum Power Point to be at or lower than the battery voltage which can delay the EQ cycle.
FLEXmax 80 Battery Temperature Compensated Voltage
• Only the OutBack RTS (remote temperature sensor) can be used with the FLEXmax 80.
• The battery voltage can rise above the ABSORBING and FLOAT voltage set points if the battery
temperature is < 77°F or fall below the ABSORBING and FLOAT voltage if the battery temperature
is > 77°F.
• Why does the FLEXmax 80 show BatTmpErr on the STATUS screen?
• The RTS is faulty or damaged. Disconnect the RTS from the RTS jack to resume
normal operation.

74 PB
FLEXmax 80 Internal Fan
• The internal fan will only run when the internal temperature has reached approximately 112°F. The
fan will continue running until the internal temperature is less than 104°F.
FLEXmax 80 is beeping
• When the FLEXmax 80 is in Extended Play mode, the array is very hot, and the MPP is close to the
battery voltage, or the nominal PV voltage is higher than the nominal battery voltage, beeping can
occur. To disable the Extended Play feature, go to the MAIN Menu and press and hold the #1 soft key
until the FLEXmax 80’s software version appears on the screen. Continue pressing the #1 soft key and
press the #3 soft key at the same time until X O displays on the screen. To reactivate Extended Play,
repeat these steps and hold the #3 soft key until X On displays. Extended Play is meant to optimize
the performance of a hot array, but isn’t critical to ecient FLEXmax 80 operations.
To enable/open the FLEXmax SELECT VERSION screens:
• Turn o the DC and array breakers
• Press and hold the rst and third soft keys
• Turn on the battery breaker
• Follow the SELECT VERSION screen instructions from the beginning of the manual
• Rebooting the FLEXmax 80 like this will return all the values and set points to the factory defaults.
DC Breakers /
Battery Breaker
Press and hold the rst
and third soft keys
Figure 9
75 PB
27. Typical Array Sizing Guide
Below is a list of recommended array sizing for the FLEXmax 80 for various nominal voltage batteries:
Nominal Battery Voltage Recommended Array Size
(in watts, Standard Test Conditions)
12V 1250W
24V 2500W
36V 3750W
48V 5000W
60V 6250W
The FLEXmax 80 PV MPPT Charge Controller is capable of an input open circuit voltage (VOC) of up
to 150 VDC. Cooler climates can cause the VOC to rise above the panel VOC rating. In climates that
observe temperatures less than approximately 5° F, a VOC greater than 125 VDC is not recommended.
When sizing an array, it is recommended that the nominal array voltage be higher than the nominal
battery voltage. Below is a list of recommended nominal array sizing:
Nominal Battery Voltage Nominal Array Voltage (recommended)
12V 24V (or higher)*
24V 36V (or higher)*
36V 48V (or higher)*
48V 60 V (or higher)*
60V 60V (low temp is less than 5°F) or
72V (low temp is greater than 5°F)
* When sizing an array to charge controller with a distance of 70 feet or greater, OutBack recommends
the nominal array voltage be slightly higher than the recommended nominal array voltage. Example:
A 36VDC nominal array recharging a 12V nominal battery with an array to charge controller distance
of about 70 feet or greater. Sizing the nominal array voltage higher than the nominal battery voltage
ensures that the Maximum Power Point is always above the battery voltage. The Maximum Power
Point will decrease as the panels warm up, thus lowering the output of the array. The FLEXmax 80
Charge Controller will not be able to boost the output if the Maximum Power Point of the array is at or
lower than the battery voltage.

76 PB
28. STANDARD vs. AUSTRALIAN DEFAULT SETTINGS
The Australian version FLEXmax 80 has a few default settings that dier from the Standard version
default settings. However, there are no dierences in performance and eciency between the two
versions. The Standard and Australian version can be identied as follows:
Standard Version Australian Version
Below are a few default setting dierences between the Standard and Australian version.
Settings Standard Australian
Charger Absorb Float Absorb Float
12V 14.4V 13.6V 14.4V 13.8V
24V 28.8V 27.2V 28.8V 27.6V
36V 43.2V 40.8V 43.2V 41.4V
48V 57.6V 54.4V 57.6V 55.2V
60V 72.0V 68.0V 72.0V 69.0V
Equalize Equalize Volts Equalize Volts
12V 14.4 14.7
24V 28.8 29.4
36V 43.2 44.1
48V 57.6 58.8
60V 72.0 73.5
Equalize Time 01 Hours 03 Hours
OutBack 12V
Power
Systems
FLEXmax 80
OutBack 12V
Power
Systems
FLEXmax 80-AU

77 PB
29. Wire Distance Chart
To meet NEC compliance (North America), the largest PV array that can be connected to the FLEXmax
80 must have a rated short-circuit current of 64 amps or less The following charts show the maximum
distance of various gauge two-conductor copper wire from the PV array to the FLEXmax 80 with a
1.5% maximum voltage drop. Temperature and conduit ll corrections may be required. Using a higher
voltage PV array with a low voltage battery system allows you to use a much smaller wire size or go up
to 5 times as far with the same gauge wire.
(The gures below assumes 2 conductor copper wire and allows for a 1.5% voltage drop)
12V PV ARRAY (16v Vmp)
#8 #6 #4 #3 #2 #1/0 #2/0 #4/0
10 15 24 39 49 62 98 124 197
20 8 12 19 24 31 49 62 99
30 5 8 13 16 21 33 41 66
40 4 6 10 12 15 25 31 49
50 3 5 8 10 12 20 25 39
60 3 4 6 8 10 16 21 33
70 2 3 6 7 9 14 18 28
WIRE GAUGE
AMPS
24V PV ARRAY (32v Vmp)
#8 #6 #4 #3 #2 #1/0 #2/0 #4/0
10 31 49 78 98 124 197 248 395
20 15 24 39 49 62 98 124 197
30 10 16 26 33 41 66 83 132
40 8 12 19 24 31 49 62 99
50 6 10 16 20 25 39 50 79
60 5 8 13 16 21 33 41 66
70 4 7 11 14 18 28 35 56
WIRE GAUGE
AMPS
36V PV ARRAY (48v Vmp)
#8 #6 #4 #3 #2 #1/0 #2/0 #4/0
10 46 73 117 147 186 295 372 592
20 23 37 58 73 93 148 186 296
30 15 24 39 49 62 98 124 197
40 12 18 29 37 46 74 93 148
50 9 15 23 29 37 59 74 118
60 8 12 19 24 31 49 62 99
70 7 10 17 21 27 42 53 85
WIRE GAUGE
AMPS
METRIC
#8…8.37mm2
#6…13.30mm2
#4…21.15mm2
#3…26.7mm2
#2…33.6mm2
#1/0…53.5mm2
#2/0…67.4mm2
#4/0…107mm2

78 PB
48V PV ARRAY (64v Vmp)
#8 #6 #4 #3 #2 #1/0 #2/0 #4/0
10 62 98 156 196 247 393 496 789
20 31 49 78 98 124 197 248 395
30 21 33 52 65 82 131 165 263
40 15 24 39 49 62 98 124 197
50 12 20 31 39 49 79 99 158
60 10 16 26 33 41 66 83 132
70 9 14 22 28 35 56 71 113
60V PV ARRAY (80v Vmp)
#8 #6 #4 #3 #2 #1/0 #2/0 #4/0
10 77 122 195 245 309 492 620 987
20 39 61 97 122 155 246 310 493
30 26 41 65 82 103 164 207 329
40 19 31 49 61 77 123 155 247
50 15 24 39 49 62 98 124 197
60 13 20 32 41 52 82 103 164
70 11 17 28 35 44 70 89 141
72V PV ARRAY (96v Vmp)
#8 #6 #4 #3 #2 #1/0 #2/0 #4/0
10 93 147 234 294 371 590 745 1184
20 46 73 117 147 186 295 372 592
30 31 49 78 98 124 197 248 395
40 23 37 58 73 93 148 186 296
50 19 29 47 59 74 118 149 237
60 15 24 39 49 62 98 124 197
70 13 21 33 42 53 84 106 169
WIRE GAUGE
AMPS
WIRE GAUGE
AMPS
WIRE GAUGE
AMPS
METRIC
#8…8.37mm2
#6…13.30mm2
#4…21.15mm2
#3…26.7mm2
#2…33.6mm2
#1/0…53.5mm2
#2/0…67.4mm2
#4/0…107mm2
79 PB
30. WIRE AND DISCONNECT SIZING
The FLEXmax 80 is a buck type converter with the following properties:
• 80 amp DC output current limit (default setting)
• Listed to operate continuously at 80 amps (40°C/104° F)
With an 80 amp FLEXmax 80 output current limit and PV array output higher than 80 amps oers little,
if any, current boosting or Maximum Power Point Tracking advantage; in eect, any excess power
beyond 80 amps is lost.
For NEC* compliance and the FLEXmax 80’s 80 amp output rating / MPPT capabilities, the largest PV
array input must not exceed a rated short-circuit current of 64 amps.
Battery Side of the Controller
• All OutBack Power circuit breakers (OBB-XX) are 100% continuous-rated type breakers
• The conductors connected to the breakers must have a 125% safety factor applied (i.e., an 80 amp
breaker must have a 100-amp conductor connected when used at its full 80-amp rating)
PV Side of the Controller
• UL* requires a 125% safety multiplier (before NEC calculations)
• NEC* requires a 125% safety multiplier (after UL calculations).
• The 156% safety multiplier is specic in the NEC* to PV applications only – this “dual” 125% multiplier
is used because a PV array can produce above its rated output in some conditions.
NEC Compliance
• When the 156% safety multiplier is applied, the resulting conductor amperage required is still 100-
amps (1.56 X 64A) and an 80 amp breaker may be used (100% continuous duty rated breaker).
• When a PV array is congured for a higher nominal input voltage (such as 72V PV array), the PV input
conductor can be sized smaller depending on the step-down ratio and the maximum short circuit
current available.
NOTE: The input breaker must also be sized smaller; it cannot be the normal 80 amp with conductor
smaller than #4 AWG. (21.1mm2)
* North America

80 PB
31. WIRING COMPARTMENT
The wiring terminals and compartment of the FLEXmax 80 Charge Controller are fully compliant with
all NEC and UL requirements. The following summary is specic for North American applications where
NEC and UL standards govern installations.
Recommended Conductor and Breaker Sizes for the FLEXmax 80
Output Rating at 80 amps
If the output current of the Flexmax 80 is expected to reach the maximum output level of 80 amps:
• #3 or #2 AWG conductor must be used with an 80 amp breaker (100% continuous duty rated breaker)
• The minimum recommended battery conductor is #3* AWG
• The maximum recommended battery conductor is #2** AWG
* #3 AWG conductor can be installed through the side, back or bottom knockouts
** #2 AWG conductor must be installed on the side or back knockout to meet the specic UL
requirements for wire bending room standards
- 1” conduit knockout is approved for up to three #2 AWG conductors
- For short conduit runs (less than 24”), a higher conduit ll is acceptable* —three #2 AWG wires
Please reference the NEC Appendix “C” in the back of the book. You must refer to the table representing
the type of conduit you will be using to nd the maximum number of conductors allowed within the
conduit you will be using.
Output Rating less than 64 amps
If the output current of the FLEXmax 80 is expected to be less than 64 amps:
• An 80 amp breaker and #4 AWG conductors can be used on the battery side.
• The PV array short circuit current must be less than 48 amps and the #4 conductor will be acceptable
with an 80 amp breaker.
METRIC
#4…21.15mm2
#3…26.7mm2
#2…33.6mm2

81 PB
32. FLEXmax 80 MULTI-STAGE BATTERY CHARGING
The FLEXmax 80 charge controller is a sophisticated, multi-stage battery charger that uses several
regulation stages to allow fast recharging of the battery system while ensuring a long battery life.
This process can be used with both sealed and non-sealed batteries. The FLEXmax 80 has a preset
recharging voltage set points (Absorb & Float) for the selected nominal battery voltage, however,
always follow the battery manufacturer’s recommended charging regulation voltages. The FLEXmax 80
charging regulation stages correspond to the chart in Figure 10.
Figure 10
NOTE: In BULK, the FLEXmax 80 will charge as long as necessary to complete the cycle,
regardless of the timer’s set points.
82 PB
BULK cycle provides the maximum power to the battery –the voltage increases while recharging.
A Bulk cycle is automatically initiated when the battery voltage is below the Absorb and Float* recharge
voltage set points. The Bulk cycle will continue until the Absorb voltage set point is achieved. MPPT Bulk
is displayed on the screen.
ABSORBING cycle limits the amount of power going to the battery—the voltage is held constant.
The Absorb cycle will continue for the duration of the Bulk cycle or until the 2 hour (default) Absorb
time limit is reached. For example, if a Bulk cycle takes 1 hour to reach the Absorb voltage set point,
then the Absorb cycle will continue for 1 hour as well. However, if a Bulk cycle takes 3 hours to reach
the Absorb voltage set point, then the Absorb cycle will continue for 2 hours only. A Bulk cycle will be
re-initiated if the battery voltage is not sustained at the Absorb voltage set point. Absorbing is displayed
on the screen at this time.
FLOAT cycle reduces the recharging voltage to prevent overcharging of the batteries.
A Float cycle follows after the Absorb cycle is completed; Float is displayed on the screen. The
FLEXmax 80 will not re-initiate another Bulk cycle if the Float voltage set point is not sustained*.
FMPPT is displayed. However, it will continue to recharge the battery until the Float voltage set point is
reached.
* A Bulk cycle can be auto-initiated if the battery voltage falls below the Float voltage set point and the
Re-Bulk voltage option is set.
83 PB
33. BATTERY TEMPERATURE COMPENSATED VOLATGE SET POINT
The temperature of a battery has an impact on the recharging process—in higher ambient tempera-
tures, the regulation set points (Absorb and Float) need to be reduced to prevent overcharging of
the batteries. In lower ambient temperature conditions, the voltage regulation set points need to be
increased to ensure complete recharging of the batteries.
The default charger settings of the FLEXmax 80 are based on typical lead acid battery systems. Always
ensure the Absorb and Float voltage regulation set points are set to the recommended battery manufactur-
er’s recharging regulation voltages.
Non-Battery Temperature Compensated System
If a battery remote temperature sensor is not available the Absorb and Float voltage regulation set
points can be adjusted for the expected weather conditions. The following table shows the appropri-
ate adjustments for both Absorb and Float voltage regulation set points for weather conditions above
or below 77˚F / 25 C
EXPECTED TEMPERATURE ADJUST SET POINT 12V 24V 48V
Average = 95˚F / 35˚C Subtract 0.30V 0.60V 1.20V
Average = 86˚F / 30˚C Subtract 0.15V 0.30V 0.60V
--------------------------------------------------------------------------------------------------------------------------------
Average = 68 F / 20˚C Add 0.15V 0.3 V 0.60V
Average = 59˚F / 15˚C Add 0.30V 0.60V 1.20V
Battery Temperature Compensated System
A battery remote temperature sensor (RTS) will automatically compensate the Absorb and Float
voltage relative to the Absorb and Float set points in the Charger menu. Please reference page 49 of
this manual for adjusting the upper and lower battery compensated limits.
Battery temperature compensation with other slopes
The FLEXmax 80 uses a 5mV per degree C per cell (2V) compensation slope required by UL. For other
slopes, you may be able to pick a dierent battery voltage and change the charger Absorb and Float
voltage settings to achieve a more or less aggressive slope. If going lower in voltage, reduce the Float
voltage rst, since the Absorb voltage will not be adjustable below the Float voltage setting. If going
higher in voltage, increase the Absorb setting rst before raising the Float voltage above the present
setting. Here is a table of FLEXmax 80 compensation based on system voltage for reference:
12V system -30mV/degree C
24V system -60mV/degree C
36V system -90mV/degree C
48V system -120mV/degree C
60V system -150mV/degree C
84 PB
34. SUGGESTED BATTERY CHARGER SET POINTS
The battery manufacturer should provide you with specic instructions on the following maintenance
and voltage set point limits for the specic batteries. The following information can be used when the
manufacturer’s information is not available.
SEALED LEAD ACID – AGM / GEL 12V 24V 48V
ABSORB voltage set point 14.4V 28.8V 57.6V
FLOAT voltage set point 13.4V 26.8V 53.6V
NON-SEALED LEAD ACID 12V 24V 48V
ABSORB voltage set point 14.8V 29.6V 59.2V
FLOAT voltage set point 13.8V 27.6V 55.2V
NOTE: Higher settings can be used with non-sealed batteries, but water consumption will be greater
and excessive temperatures when recharging may occur.
Battery Voltage and State of Charge
A battery’s voltage can be used as a guideline to estimate the amount of power stored in the battery
that is available for use. When referencing the battery voltage on the display, be sure the battery is not
under signicant recharging or heavy loads. Otherwise, the DC voltage is not reective of the battery
state of cycle. Often the best time to check the battery voltage is in the morning (pre-charging) or at
night (post-charging), with the battery disconnected from charging sources and loads and a rest for at
least three hours.
Operation of a battery below 50% state of cycle will adversely aect the long term health of the
battery system and will result in premature failure. Keeping the battery above the 50% level and
recharging it completely once a month will ensure proper operation and good performance.
STATE OF CHARGE
Nominal Battery Charged Good (~75%) Average (~50%) Low (~25%) Discharged
Voltage
12V over 12.6V 12.3V 12.0V 11.7V under 11.4V
24V over 25.2V 24.6V 24.0V 23.4V under 22.8V
48V over 50.4V 49.2V 48.0V 46.8V under 45.6V
60V over 63.0V 61.5V 60.0V 58.5V under 57.0V
85 PB
35. CALLING THE FACTORY FOR ASSISTANCE
When calling OutBack Power for product assistance, please have the following information
ready:
• FLEXmax 80 Serial number and software version (the software version can be viewed by pressing
the #1 soft key on the STATUS screen and then pressing a second time and holding the soft key
down).
• The nominal PV array and battery voltage.
• The PV array operating voltage and battery current and any Status screen operational mode displays,
such as MPPT BULK, MPPT FLOAT, Absorbing, or Floating.
36. SPECIFICATIONS
Output Current Rating 80 amps continuous @ 40°C ambient
Default Battery System Voltage 12, 24, 36, 48 or 60VDC (adjustable)
PV open circuit voltage 150VDC Maximum (ETL Rating for UL1741
Standard); operational max = 145VDC
temperature corrected VOC
Standby power consumption Less than 1 watt typical
Recharging regulation methods Five stage—Bulk, Absorption, Battery Full, Float,
and Equalization
Voltage regulation set points 13-80VDC
Temperature compensation With optional RTS sensor 5 millivolts °C per
2V cell
Voltage step down capability Down convert from any PV array voltage within
PV VOC limits of 145VDC to any battery system
voltage
Examples: 72V array to 24V; 60V array to 48V
Digital Display 4 line 20 character per line backlit LCD display
Remote Interface RJ45 modular connector Cat 5 cable 8 wire
Operating Temperature Range* -40° to 60°C de-rated above 40°C
Environmental Rating Indoor type 1
Conduit knockouts One 1/2-3/4” on the back; one 3/4-1” on the left
side; two 3/4-1” on the bottom
Warranty Five years parts and labor
Dimensions FLEXmax 80—16.25”H x 5.75”W x 4”D
Boxed—21”H x 10.5”W x 9.75”D
Weight FLEXmax 80—12.20 pounds; Boxed—15.75
pounds
Options Remote Temperature Sensor (RTS), HUB 4,
HUB 10, MATE, MATE2
Menu Languages English and Spanish
*The FLEXmax 80 automatically limits the current if the temperature rises above the allowable limit.

86 PB
FIVE YEAR LIMITED WARRANTY INFORMATION
FLEXmax Products
OutBack Power Systems, Inc. (“OutBack”) provides a ve year (5) limited warranty (“Warranty”) against
defects in materials and workmanship for its FLEXmax products (“Products”) if installed in xed location
applications.
For this Warranty to be valid, the Product purchaser must complete and submit the applicable Product
registration card within ninety (90) days of the eligible Product’s rst retail sale. This Warranty applies
to the original OutBack Product purchaser, and is transferable only if the Product remains installed in
the original use location. The warranty does not apply to any Product or Product part that has been
modied or damaged by the following:
• Installation or Removal;
• Alteration or Disassembly;
• Normal Wear and Tear;
• Accident or Abuse;
• Corrosion;
• Lightning;
• Repair or service provided by an unauthorized repair facility;
• Operation contrary to manufacturer product instructions;
• Fire, Floods or Acts of God;
• Shipping or Transportation;
• Incidental or consequential damage caused by other components of the power system;
• Any product whose serial number has been altered, defaced or removed; or
• Any other event not foreseeable by OutBack.
OutBack’s liability for any defective Product, or any Product part, shall be limited to the repair
or replacement of the Product, at OutBack’s discretion. OutBack does not warrant or guarantee
workmanship performed by any person or rm installing its Products. This Warranty does not cover the
costs of installation, removal, shipping (except as described below), or reinstallation of Products.
Revision.2007-10-02
87 PB
To request warranty service, you must contact OutBack Technical Services at (360) 435-6030 or
support@outbackpower.com within the eective warranty period. If warranty service is required,
OutBack will issue a Return Material Authorization (RMA) number. A request for an RMA number
requires all of the following information:
1. Proof-of-purchase in the form of a copy of the original Product purchase invoice or receipt
conrming the Product model number and serial number;
2. Description of the problem; and
3. Shipping address for the repaired or replacement equipment.
After receiving the RMA number, pack the Product(s) authorized for return, along with a copy of the
original purchase invoice and warranty certicate, in the original Product shipping container(s) or
packaging providing equivalent protection and mark the outside clearly with the RMA number. The
sender must prepay all shipping charges, and insure the shipment, or accept the risk of loss or damage
during shipment. OutBack is not responsible for shipping damage caused by improperly packaged
Products, the repairs this damage might require, or the costs of these repairs. If, upon receipt of the
Product, OutBack determines the Product is defective and that the defect is covered under the terms
of this Warranty, OutBack will then and only then ship a repaired or replacement Product to the
purchaser freight prepaid, non-expedited, using a carrier of OutBack’s choice within the continental
United States, where applicable
Shipments to other locations will be made freight collect. The warranty period of any repaired or
replacement Product is twelve (12) months from the date of shipment from OutBack, or the remainder
of the initial warranty term, which ever is greater.
THIS LIMITED WARRANTY IS THE EXCLUSIVE WARRANTY APPLICABLE TO OUTBACK PRODUCTS.
OUTBACK EXPRESSLY DISCLAIMS ANY OTHER EXPRESS OR IMPLIED WARRANTIES OF ITS PRODUCTS,
INCLUDING BUT NOT LIMITED TO ANY IMPLIED WARRANTIES OF MERCHANTABILITY OR FITNESS FOR A
PARTICULAR PURPOSE. OUTBACK ALSO EXPRESSLY LIMITS ITS LIABILITY IN THE EVENT OF A PRODUCT
DEFECT TO REPAIR OR REPLACEMENT IN ACCORDANCE WITH THE TERMS OF THIS LIMITED WARRANTY
AND EXCLUDES ALL LIABILITY FOR INCIDENTAL OR CONSEQUENTIAL DAMAGES, INCLUDING
WITHOUT LIMITATION ANY LIABILITY FOR PRODUCTS NOT BEING AVAILABLE FOR USE OR LOST
REVENUES OR PROFITS, EVEN IF IT IS MADE AWARE OF SUCH POTENTIAL DAMAGES. SOME STATES (OR
JURISDICTIONS) MAY NOT ALLOW THE EXCLUSION OR LIMITATION OF WARRANTIES OR DAMAGES, SO
THE ABOVE EXCLUSIONS OR LIMITATIONS MAY NOT APPLY TO YOU.
Revision.2007-10-02

88 PB
Limited Warranty Registration
Complete this form to request a Limited
Warranty, and return it to:
Outback Power Systems Inc.
19009 62nd Ave. NE
Arlington, WA 98223
NOTE: A Limited Warranty Certicate will only be issued if this Registration Card is received by OutBack
within 90 days of the date of the rst retail sale of the eligible Product. Please submit a copy (not the
original) of the Product purchase invoice, which conrms the date and location of purchase, the price
paid, and the Product Model and Serial Number.
Five Year Limited FLEXmax Warranty Registration
System Owner
Name: _______________________________ Country: ______________________________
Address: ______________________________ Telephone Number: ______________________
City, State, Zip Code: ____________________ E-mail_________________________________
Product
Product Model Number: _________________ Sold by: _______________________________
Product Serial Number: __________________ Purchase Date: __________________________
Optional Extended Warranty* Coverage? (circle one): Yes No
Please circle the three most important factors aecting your purchase decision:
• Price • Product Reputation • Product Features
• Reputation of OutBack Power Systems • Value
System
System Install/Commission Date: ______________ Number of FLEXmax Products in System: __________
FLEXmax Charging Source(i.e. Solar): ____________ System Array Size: ___________________________
System Array Nominal Voltage: ________________ Type of PV Modules: __________________________
DC Input Wiring Size and Length: ______________ System Battery Bank Size (Amp Hours): ___________
Type of Batteries: ___________________________
Installer
Installer: ______________________________ Contractor Number: ______________________
Installer Address: _______________________ Installer City, State, Zip: ____________________
Installer E-mail: _________________________
*Extended Warranty
OutBack Power Systems oers an optional ve(5) year extension to the standard ve(5) year Limited Warranty in North
America for the FLEXmax 80 product. To request a 5-year Limited Warranty extension for a total eective warranty
coverage period of ten(10) years; include a check or money order in the amount of $250USD payable to OutBack Power
Systems, Inc. along with your Warranty Registration.
maxT M 80
Revision.2007-10-02

89 PB
EU DECLARATION OF CONFORMITY
According to ISO / IEC Guide 22 and EN 45014
Product Type: Photovoltaic Charge Controller
Product Model Number: FLEXmax 80
This product complies with the following EU directives:
Electromagnetic Compatibility 89/336/EEC, “Council Directive of 3 May 1989
On the approximation of the laws of member States relating to Electromagnetic compatibility”
Low Voltage Directive 73/23/EEC, “Council Directive of 19 February 1973 on the harmonization of
the laws of Member States relating to electrical equipment for use within certain voltage limits”
The compliance of the above mentioned product with the directives and the following essential
requirements is hereby conrmed:
Emissions Immunity Safety
EN 61000-6-3 (2001) EN 61000-6-1 (2001) EN 60335-1 Battery Chargers
EN 60335-2-29Battery Chargers
All associated technical les are located in the Engineering Department at OutBack Power Systems Inc.,
Arlington, Washington, USA.
As the manufacturer, we declare under our sole responsibility that the above-mentioned product
complies with the above-named directives.
19009 62nd Ave. NE
Arlington, WA. 98223 USA
(360) 435-6030
90 PB
OWNER’S SYSTEM INFORMATION
Date of Purchase: __________________________________________________________________
Vendor: __________________________________________________________________________
Date of Installation: _________________________________________________________________
Installer: _________________________________________________________________________
Installer Contact Information: _________________________________________________________
FLEXmax 80 Serial Number: __________________________________________________________
Battery Voltage: ____________________________________________________________________
PV Voltage: _______________________________________________________________________
PV Module Type and Manufacturer: ____________________________________________________
Array Wattage: _____________________________________________________________________
NOTES: __________________________________________________________________________
_________________________________________________________________________________

900-0082-01-00 REV A
European Sales Oce
C/ Castelló, 17
08830 - Sant Boi de Llobregat
BARCELONA, España
Phone: +34.93.654.9568
Corporate Office
19009 62nd Avenue NE
Arlington, WA USA
Phone: (+1) 360-435-6030
www.outbackpower.com